Adobe ColdFusion Developer's Guide Cold Fusion 8.0 Developer’s 8 Dev

User Manual: adobe ColdFusion - 8.0 - Developer’s Guide Free User Guide for Adobe ColdFusion Software, Manual

Open the PDF directly: View PDF PDF.
Page Count: 1195 [warning: Documents this large are best viewed by clicking the View PDF Link!]

ADOBE® COLDFUSION8
ColdFusion Developer’s Guide
© 2007 Adobe Systems Incorporated. All rights reserved.
Adobe® ColdFusion® Developers Guide
If this guide is distributed with software that includes an end user agreement, this guide, as well as the software described in it, is furnished under license and may be used or
copied only in accordance with the terms of such license. Except as permitted by any such license, no part of this guide may be reproduced, stored in a retrieval system, or trans-
mitted, in any form or by any means, electronic, mechanical, recording, or otherwise, without the prior written permission of Adobe Systems Incorporated. Please note that the
content in this guide is protected under copyright law even if it is not distributed with software that includes an end user license agreement.
The content of this guide is furnished for informational use only, is subject to change without notice, and should not be construed as a commitment by Adobe Systems Incorpo-
rated. Adobe Systems Incorporated assumes no responsibility or liability for any errors or inaccuracies that may appear in the informational content contained in this guide.
Please remember that existing artwork or images that you may want to include in your project may be protected under copyright law. The unauthorized incorporation of such
material into your new work could be a violation of the rights of the copyright owner. Please be sure to obtain any permission required from the copyright owner.
Any references to company names in sample templates are for demonstration purposes only and are not intended to refer to any actual organization.
Adobe, the Adobe logo, Acrobat, ColdFusion, Dreamweaver, Flash, FlashPaper, Flex, LiveCycle, and Reader, are either registered trademarks or trademarks of Adobe Systems
Incorporated in the United States and/or other countries.
Apple and Macintosh are trademarks of Apple Inc., registered in the United States and other countries. HP-UX is a registered trademark of Hewlett-Packard Company. IBM is a
trademark of International Business Machines Corporation in the United States, other countries, or both. Java, Solaris, and Sun are trademarks or registered trademarks of Sun
Microsystems, Inc. in the United States and other countries. Linux is the registered trademark of Linus Torvalds in the U.S. and other countries. Microsoft and Windows are either
registered trademarks or trademarks of Microsoft Corporation in the United States and/or other countries. Motif is a registered trademark of The Open Group. UNIX is a regis-
tered trademark of The Open Group in the US and other countries. All other trademarks are the property of their respective owners.
This product includes software developed by the Apache Software Foundation (http://www.apache.org/)
This product contains either BISAFE and/or TIPEM software by RSA Data Security, Inc.
Portions include technology used under license from Autonomy, and are copyrighted.
Verity and TOPIC are registered trademarks of Autonomy.
Adobe Systems Incorporated, 345 Park Avenue, San Jose, California 95110, USA.
Notice to U.S. Government End Users. The Software and Documentation are “Commercial Items, as that term is defined at 48 C.F.R. §2.101, consisting of “Commercial Computer
Software” and “Commercial Computer Software Documentation,” as such terms are used in 48 C.F.R. §12.212 or 48 C.F.R. §227.7202, as applicable. Consistent with 48 C.F.R.
§12.212 or 48 C.F.R. §§227.7202-1 through 227.7202-4, as applicable, the Commercial Computer Software and Commercial Computer Software Documentation are being
licensed to U.S. Government end users (a) only as Commercial Items and (b) with only those rights as are granted to all other end users pursuant to the terms and conditions
herein. Unpublished-rights reserved under the copyright laws of the United States. Adobe agrees to comply with all applicable equal opportunity laws including, if appropriate,
the provisions of Executive Order 11246, as amended, Section 402 of the Vietnam Era Veterans Readjustment Assistance Act of 1974 (38 USC 4212), and Section 503 of the
Rehabilitation Act of 1973, as amended, and the regulations at 41 CFR Parts 60-1 through 60-60, 60-250, and 60-741. The affirmative action clause and regulations contained in
the preceding sentence shall be incorporated by reference.
iii
Contents
Chapter 1: Introduction
Using this manual . . . . . . . . . . . . . . . . . . . . . . . . . . . . . . . . . . . . . . . . . . . . . . . . . . . . . . . . . . . . . . . . . . . . . . . . . 1
Chapter 1: Introducing ColdFusion
About Internet applications and web application servers . . . . . . . . . . . . . . . . . . . . . . . . . . . . . . . . . . . 3
About ColdFusion . . . . . . . . . . . . . . . . . . . . . . . . . . . . . . . . . . . . . . . . . . . . . . . . . . . . . . . . . . . . . . . . . . . . . . . . . 4
About J2EE and the ColdFusion architecture . . . . . . . . . . . . . . . . . . . . . . . . . . . . . . . . . . . . . . . . . . . . . . . 7
Part 1: The CFML Programming Language
Chapter 2: Elements of CFML
CFML Basics . . . . . . . . . . . . . . . . . . . . . . . . . . . . . . . . . . . . . . . . . . . . . . . . . . . . . . . . . . . . . . . . . . . . . . . . . . . . . 10
Comments . . . . . . . . . . . . . . . . . . . . . . . . . . . . . . . . . . . . . . . . . . . . . . . . . . . . . . . . . . . . . . . . . . . . . . . . . . . . . . . 10
Tags . . . . . . . . . . . . . . . . . . . . . . . . . . . . . . . . . . . . . . . . . . . . . . . . . . . . . . . . . . . . . . . . . . . . . . . . . . . . . . . . . . . . . 11
Functions . . . . . . . . . . . . . . . . . . . . . . . . . . . . . . . . . . . . . . . . . . . . . . . . . . . . . . . . . . . . . . . . . . . . . . . . . . . . . . . . 14
ColdFusion components . . . . . . . . . . . . . . . . . . . . . . . . . . . . . . . . . . . . . . . . . . . . . . . . . . . . . . . . . . . . . . . . . 15
Constants . . . . . . . . . . . . . . . . . . . . . . . . . . . . . . . . . . . . . . . . . . . . . . . . . . . . . . . . . . . . . . . . . . . . . . . . . . . . . . . . 15
Variables . . . . . . . . . . . . . . . . . . . . . . . . . . . . . . . . . . . . . . . . . . . . . . . . . . . . . . . . . . . . . . . . . . . . . . . . . . . . . . . . 15
Expressions . . . . . . . . . . . . . . . . . . . . . . . . . . . . . . . . . . . . . . . . . . . . . . . . . . . . . . . . . . . . . . . . . . . . . . . . . . . . . . 17
Data types . . . . . . . . . . . . . . . . . . . . . . . . . . . . . . . . . . . . . . . . . . . . . . . . . . . . . . . . . . . . . . . . . . . . . . . . . . . . . . . 17
Flow control . . . . . . . . . . . . . . . . . . . . . . . . . . . . . . . . . . . . . . . . . . . . . . . . . . . . . . . . . . . . . . . . . . . . . . . . . . . . . 18
Character case . . . . . . . . . . . . . . . . . . . . . . . . . . . . . . . . . . . . . . . . . . . . . . . . . . . . . . . . . . . . . . . . . . . . . . . . . . . 21
Special characters . . . . . . . . . . . . . . . . . . . . . . . . . . . . . . . . . . . . . . . . . . . . . . . . . . . . . . . . . . . . . . . . . . . . . . . . 21
Reserved words . . . . . . . . . . . . . . . . . . . . . . . . . . . . . . . . . . . . . . . . . . . . . . . . . . . . . . . . . . . . . . . . . . . . . . . . . . 21
CFScript . . . . . . . . . . . . . . . . . . . . . . . . . . . . . . . . . . . . . . . . . . . . . . . . . . . . . . . . . . . . . . . . . . . . . . . . . . . . . . . . . 22
Chapter 3: Using ColdFusion Variables
Creating variables . . . . . . . . . . . . . . . . . . . . . . . . . . . . . . . . . . . . . . . . . . . . . . . . . . . . . . . . . . . . . . . . . . . . . . . . 24
Variable characteristics . . . . . . . . . . . . . . . . . . . . . . . . . . . . . . . . . . . . . . . . . . . . . . . . . . . . . . . . . . . . . . . . . . . 25
Data types . . . . . . . . . . . . . . . . . . . . . . . . . . . . . . . . . . . . . . . . . . . . . . . . . . . . . . . . . . . . . . . . . . . . . . . . . . . . . . . 25
Strings . . . . . . . . . . . . . . . . . . . . . . . . . . . . . . . . . . . . . . . . . . . . . . . . . . . . . . . . . . . . . . . . . . . . . . . . . . . . . . . . . . . 27
Using periods in variable references . . . . . . . . . . . . . . . . . . . . . . . . . . . . . . . . . . . . . . . . . . . . . . . . . . . . . . 35
Data type conversion . . . . . . . . . . . . . . . . . . . . . . . . . . . . . . . . . . . . . . . . . . . . . . . . . . . . . . . . . . . . . . . . . . . . 37
About scopes . . . . . . . . . . . . . . . . . . . . . . . . . . . . . . . . . . . . . . . . . . . . . . . . . . . . . . . . . . . . . . . . . . . . . . . . . . . . 42
Ensuring variable existence . . . . . . . . . . . . . . . . . . . . . . . . . . . . . . . . . . . . . . . . . . . . . . . . . . . . . . . . . . . . . . 46
Validating data . . . . . . . . . . . . . . . . . . . . . . . . . . . . . . . . . . . . . . . . . . . . . . . . . . . . . . . . . . . . . . . . . . . . . . . . . . 48
Passing variables to custom tags and UDFs . . . . . . . . . . . . . . . . . . . . . . . . . . . . . . . . . . . . . . . . . . . . . . . 49
Chapter 4: Using Expressions and Number Signs
Expressions . . . . . . . . . . . . . . . . . . . . . . . . . . . . . . . . . . . . . . . . . . . . . . . . . . . . . . . . . . . . . . . . . . . . . . . . . . . . . . 50
Using number signs . . . . . . . . . . . . . . . . . . . . . . . . . . . . . . . . . . . . . . . . . . . . . . . . . . . . . . . . . . . . . . . . . . . . . . 55
Dynamic expressions and dynamic variables . . . . . . . . . . . . . . . . . . . . . . . . . . . . . . . . . . . . . . . . . . . . . . 58
iv
Chapter 5: Using Arrays and Structures
About arrays . . . . . . . . . . . . . . . . . . . . . . . . . . . . . . . . . . . . . . . . . . . . . . . . . . . . . . . . . . . . . . . . . . . . . . . . . . . . . 68
Basic array techniques . . . . . . . . . . . . . . . . . . . . . . . . . . . . . . . . . . . . . . . . . . . . . . . . . . . . . . . . . . . . . . . . . . . 70
Populating arrays with data . . . . . . . . . . . . . . . . . . . . . . . . . . . . . . . . . . . . . . . . . . . . . . . . . . . . . . . . . . . . . . 75
Array functions . . . . . . . . . . . . . . . . . . . . . . . . . . . . . . . . . . . . . . . . . . . . . . . . . . . . . . . . . . . . . . . . . . . . . . . . . . 78
About structures . . . . . . . . . . . . . . . . . . . . . . . . . . . . . . . . . . . . . . . . . . . . . . . . . . . . . . . . . . . . . . . . . . . . . . . . . 78
Creating and using structures . . . . . . . . . . . . . . . . . . . . . . . . . . . . . . . . . . . . . . . . . . . . . . . . . . . . . . . . . . . . 81
Structure examples . . . . . . . . . . . . . . . . . . . . . . . . . . . . . . . . . . . . . . . . . . . . . . . . . . . . . . . . . . . . . . . . . . . . . . 87
Structure functions . . . . . . . . . . . . . . . . . . . . . . . . . . . . . . . . . . . . . . . . . . . . . . . . . . . . . . . . . . . . . . . . . . . . . . 90
Chapter 6: Extending ColdFusion Pages with CFML Scripting
About CFScript . . . . . . . . . . . . . . . . . . . . . . . . . . . . . . . . . . . . . . . . . . . . . . . . . . . . . . . . . . . . . . . . . . . . . . . . . . 92
The CFScript language . . . . . . . . . . . . . . . . . . . . . . . . . . . . . . . . . . . . . . . . . . . . . . . . . . . . . . . . . . . . . . . . . . . 93
Using CFScript statements . . . . . . . . . . . . . . . . . . . . . . . . . . . . . . . . . . . . . . . . . . . . . . . . . . . . . . . . . . . . . . . 97
Handling exceptions . . . . . . . . . . . . . . . . . . . . . . . . . . . . . . . . . . . . . . . . . . . . . . . . . . . . . . . . . . . . . . . . . . . . 103
CFScript example . . . . . . . . . . . . . . . . . . . . . . . . . . . . . . . . . . . . . . . . . . . . . . . . . . . . . . . . . . . . . . . . . . . . . . . 104
Chapter 7: Using Regular Expressions in Functions
About regular expressions . . . . . . . . . . . . . . . . . . . . . . . . . . . . . . . . . . . . . . . . . . . . . . . . . . . . . . . . . . . . . . 107
Regular expression syntax . . . . . . . . . . . . . . . . . . . . . . . . . . . . . . . . . . . . . . . . . . . . . . . . . . . . . . . . . . . . . . . 109
Using backreferences . . . . . . . . . . . . . . . . . . . . . . . . . . . . . . . . . . . . . . . . . . . . . . . . . . . . . . . . . . . . . . . . . . . 115
Returning matched subexpressions . . . . . . . . . . . . . . . . . . . . . . . . . . . . . . . . . . . . . . . . . . . . . . . . . . . . . 117
Regular expression examples . . . . . . . . . . . . . . . . . . . . . . . . . . . . . . . . . . . . . . . . . . . . . . . . . . . . . . . . . . . . 121
Types of regular expression technologies . . . . . . . . . . . . . . . . . . . . . . . . . . . . . . . . . . . . . . . . . . . . . . . . 122
Part 2: Building Blocks of ColdFusion Applications
Chapter 8: Creating ColdFusion Elements
About CFML elements that you create . . . . . . . . . . . . . . . . . . . . . . . . . . . . . . . . . . . . . . . . . . . . . . . . . . . 126
Including pages with the cfinclude tag . . . . . . . . . . . . . . . . . . . . . . . . . . . . . . . . . . . . . . . . . . . . . . . . . . 127
About user-defined functions . . . . . . . . . . . . . . . . . . . . . . . . . . . . . . . . . . . . . . . . . . . . . . . . . . . . . . . . . . . 128
Using ColdFusion components . . . . . . . . . . . . . . . . . . . . . . . . . . . . . . . . . . . . . . . . . . . . . . . . . . . . . . . . . . 129
Using custom CFML tags . . . . . . . . . . . . . . . . . . . . . . . . . . . . . . . . . . . . . . . . . . . . . . . . . . . . . . . . . . . . . . . . 130
Using CFX tags . . . . . . . . . . . . . . . . . . . . . . . . . . . . . . . . . . . . . . . . . . . . . . . . . . . . . . . . . . . . . . . . . . . . . . . . . . 131
Selecting among ColdFusion code reuse methods . . . . . . . . . . . . . . . . . . . . . . . . . . . . . . . . . . . . . . . 132
Chapter 9: Writing and Calling User-Defined Functions
About user-defined functions . . . . . . . . . . . . . . . . . . . . . . . . . . . . . . . . . . . . . . . . . . . . . . . . . . . . . . . . . . . 134
Creating user-defined functions . . . . . . . . . . . . . . . . . . . . . . . . . . . . . . . . . . . . . . . . . . . . . . . . . . . . . . . . . 135
Calling user-defined functions . . . . . . . . . . . . . . . . . . . . . . . . . . . . . . . . . . . . . . . . . . . . . . . . . . . . . . . . . . . 139
Working with arguments and variables in functions . . . . . . . . . . . . . . . . . . . . . . . . . . . . . . . . . . . . . . 140
Handling errors in UDFs . . . . . . . . . . . . . . . . . . . . . . . . . . . . . . . . . . . . . . . . . . . . . . . . . . . . . . . . . . . . . . . . . 147
A user-defined function example . . . . . . . . . . . . . . . . . . . . . . . . . . . . . . . . . . . . . . . . . . . . . . . . . . . . . . . . 152
Using UDFs effectively . . . . . . . . . . . . . . . . . . . . . . . . . . . . . . . . . . . . . . . . . . . . . . . . . . . . . . . . . . . . . . . . . . 153
Chapter 10: Building and Using ColdFusion Components
About ColdFusion components . . . . . . . . . . . . . . . . . . . . . . . . . . . . . . . . . . . . . . . . . . . . . . . . . . . . . . . . . 158
v
Creating ColdFusion components . . . . . . . . . . . . . . . . . . . . . . . . . . . . . . . . . . . . . . . . . . . . . . . . . . . . . . . 160
Using ColdFusion components . . . . . . . . . . . . . . . . . . . . . . . . . . . . . . . . . . . . . . . . . . . . . . . . . . . . . . . . . . 170
Passing parameters to methods . . . . . . . . . . . . . . . . . . . . . . . . . . . . . . . . . . . . . . . . . . . . . . . . . . . . . . . . . 177
CFC variables and scope . . . . . . . . . . . . . . . . . . . . . . . . . . . . . . . . . . . . . . . . . . . . . . . . . . . . . . . . . . . . . . . . 179
Using CFCs effectively . . . . . . . . . . . . . . . . . . . . . . . . . . . . . . . . . . . . . . . . . . . . . . . . . . . . . . . . . . . . . . . . . . . 182
ColdFusion component example . . . . . . . . . . . . . . . . . . . . . . . . . . . . . . . . . . . . . . . . . . . . . . . . . . . . . . . . 188
Chapter 11: Creating and Using Custom CFML Tags
Creating custom tags . . . . . . . . . . . . . . . . . . . . . . . . . . . . . . . . . . . . . . . . . . . . . . . . . . . . . . . . . . . . . . . . . . . 190
Passing data to custom tags . . . . . . . . . . . . . . . . . . . . . . . . . . . . . . . . . . . . . . . . . . . . . . . . . . . . . . . . . . . . . 193
Managing custom tags . . . . . . . . . . . . . . . . . . . . . . . . . . . . . . . . . . . . . . . . . . . . . . . . . . . . . . . . . . . . . . . . . . 197
Executing custom tags . . . . . . . . . . . . . . . . . . . . . . . . . . . . . . . . . . . . . . . . . . . . . . . . . . . . . . . . . . . . . . . . . . 197
Nesting custom tags . . . . . . . . . . . . . . . . . . . . . . . . . . . . . . . . . . . . . . . . . . . . . . . . . . . . . . . . . . . . . . . . . . . . 201
Chapter 12: Building Custom CFXAPI Tags
What are CFX tags? . . . . . . . . . . . . . . . . . . . . . . . . . . . . . . . . . . . . . . . . . . . . . . . . . . . . . . . . . . . . . . . . . . . . . 205
Before you begin developing CFX tags in Java . . . . . . . . . . . . . . . . . . . . . . . . . . . . . . . . . . . . . . . . . . . 206
Writing a Java CFX tag . . . . . . . . . . . . . . . . . . . . . . . . . . . . . . . . . . . . . . . . . . . . . . . . . . . . . . . . . . . . . . . . . . 207
ZipBrowser example . . . . . . . . . . . . . . . . . . . . . . . . . . . . . . . . . . . . . . . . . . . . . . . . . . . . . . . . . . . . . . . . . . . . 210
Approaches to debugging Java CFX tags . . . . . . . . . . . . . . . . . . . . . . . . . . . . . . . . . . . . . . . . . . . . . . . . 211
Developing CFX tags in C++ . . . . . . . . . . . . . . . . . . . . . . . . . . . . . . . . . . . . . . . . . . . . . . . . . . . . . . . . . . . . . 213
Part 3: Developing CFML Applications
Chapter 14: Designing and Optimizing a ColdFusion Application
About applications . . . . . . . . . . . . . . . . . . . . . . . . . . . . . . . . . . . . . . . . . . . . . . . . . . . . . . . . . . . . . . . . . . . . . . 218
Elements of a ColdFusion application . . . . . . . . . . . . . . . . . . . . . . . . . . . . . . . . . . . . . . . . . . . . . . . . . . . . 219
Structuring an application . . . . . . . . . . . . . . . . . . . . . . . . . . . . . . . . . . . . . . . . . . . . . . . . . . . . . . . . . . . . . . 222
Defining the application and its event handlers in Application.cfc . . . . . . . . . . . . . . . . . . . . . . . . 224
Migrating from Application.cfm to Application.cfc . . . . . . . . . . . . . . . . . . . . . . . . . . . . . . . . . . . . . . . 235
Using an Application.cfm page . . . . . . . . . . . . . . . . . . . . . . . . . . . . . . . . . . . . . . . . . . . . . . . . . . . . . . . . . . 235
Optimizing ColdFusion applications . . . . . . . . . . . . . . . . . . . . . . . . . . . . . . . . . . . . . . . . . . . . . . . . . . . . . 238
Chapter 15: Handling Errors
About error handling in ColdFusion . . . . . . . . . . . . . . . . . . . . . . . . . . . . . . . . . . . . . . . . . . . . . . . . . . . . . 246
Understanding errors . . . . . . . . . . . . . . . . . . . . . . . . . . . . . . . . . . . . . . . . . . . . . . . . . . . . . . . . . . . . . . . . . . . 247
Error messages and the standard error format . . . . . . . . . . . . . . . . . . . . . . . . . . . . . . . . . . . . . . . . . . . 251
Determining error-handling strategies . . . . . . . . . . . . . . . . . . . . . . . . . . . . . . . . . . . . . . . . . . . . . . . . . . . 252
Specifying custom error messages with the cferror tag . . . . . . . . . . . . . . . . . . . . . . . . . . . . . . . . . . . 254
Logging errors with the cflog tag . . . . . . . . . . . . . . . . . . . . . . . . . . . . . . . . . . . . . . . . . . . . . . . . . . . . . . . . 256
Handling runtime exceptions with ColdFusion tags . . . . . . . . . . . . . . . . . . . . . . . . . . . . . . . . . . . . . . 258
Chapter 16: Using Persistent Data and Locking
About persistent scope variables . . . . . . . . . . . . . . . . . . . . . . . . . . . . . . . . . . . . . . . . . . . . . . . . . . . . . . . . 272
Managing the client state . . . . . . . . . . . . . . . . . . . . . . . . . . . . . . . . . . . . . . . . . . . . . . . . . . . . . . . . . . . . . . . 274
Configuring and using client variables . . . . . . . . . . . . . . . . . . . . . . . . . . . . . . . . . . . . . . . . . . . . . . . . . . . 278
Configuring and using session variables . . . . . . . . . . . . . . . . . . . . . . . . . . . . . . . . . . . . . . . . . . . . . . . . . 282
vi
Configuring and using application variables . . . . . . . . . . . . . . . . . . . . . . . . . . . . . . . . . . . . . . . . . . . . . 287
Using server variables . . . . . . . . . . . . . . . . . . . . . . . . . . . . . . . . . . . . . . . . . . . . . . . . . . . . . . . . . . . . . . . . . . . 288
Locking code with cflock . . . . . . . . . . . . . . . . . . . . . . . . . . . . . . . . . . . . . . . . . . . . . . . . . . . . . . . . . . . . . . . . 289
Examples of cflock . . . . . . . . . . . . . . . . . . . . . . . . . . . . . . . . . . . . . . . . . . . . . . . . . . . . . . . . . . . . . . . . . . . . . . 296
Chapter 17: Using ColdFusion Threads
About ColdFusion threads . . . . . . . . . . . . . . . . . . . . . . . . . . . . . . . . . . . . . . . . . . . . . . . . . . . . . . . . . . . . . . . 300
Creating and managing ColdFusion threads . . . . . . . . . . . . . . . . . . . . . . . . . . . . . . . . . . . . . . . . . . . . . 300
Using thread data . . . . . . . . . . . . . . . . . . . . . . . . . . . . . . . . . . . . . . . . . . . . . . . . . . . . . . . . . . . . . . . . . . . . . . . 303
Working with threads . . . . . . . . . . . . . . . . . . . . . . . . . . . . . . . . . . . . . . . . . . . . . . . . . . . . . . . . . . . . . . . . . . . 306
Using ColdFusion tools to control thread use . . . . . . . . . . . . . . . . . . . . . . . . . . . . . . . . . . . . . . . . . . . . 309
Example: getting multiple RSS feeds . . . . . . . . . . . . . . . . . . . . . . . . . . . . . . . . . . . . . . . . . . . . . . . . . . . . . 310
Chapter 18: Securing Applications
ColdFusion security features . . . . . . . . . . . . . . . . . . . . . . . . . . . . . . . . . . . . . . . . . . . . . . . . . . . . . . . . . . . . 311
About resource and sandbox security . . . . . . . . . . . . . . . . . . . . . . . . . . . . . . . . . . . . . . . . . . . . . . . . . . . . 312
About user security . . . . . . . . . . . . . . . . . . . . . . . . . . . . . . . . . . . . . . . . . . . . . . . . . . . . . . . . . . . . . . . . . . . . . 313
Using ColdFusion security tags and functions . . . . . . . . . . . . . . . . . . . . . . . . . . . . . . . . . . . . . . . . . . . . 318
Security scenarios . . . . . . . . . . . . . . . . . . . . . . . . . . . . . . . . . . . . . . . . . . . . . . . . . . . . . . . . . . . . . . . . . . . . . . . 322
Implementing user security . . . . . . . . . . . . . . . . . . . . . . . . . . . . . . . . . . . . . . . . . . . . . . . . . . . . . . . . . . . . . 324
Chapter 19: Developing Globalized Applications
Introduction to globalization . . . . . . . . . . . . . . . . . . . . . . . . . . . . . . . . . . . . . . . . . . . . . . . . . . . . . . . . . . . . 336
About character encodings . . . . . . . . . . . . . . . . . . . . . . . . . . . . . . . . . . . . . . . . . . . . . . . . . . . . . . . . . . . . . 338
Locales . . . . . . . . . . . . . . . . . . . . . . . . . . . . . . . . . . . . . . . . . . . . . . . . . . . . . . . . . . . . . . . . . . . . . . . . . . . . . . . . . 340
Processing a request in ColdFusion . . . . . . . . . . . . . . . . . . . . . . . . . . . . . . . . . . . . . . . . . . . . . . . . . . . . . . 342
Tags and functions for globalizing applications . . . . . . . . . . . . . . . . . . . . . . . . . . . . . . . . . . . . . . . . . . 344
Handling data in ColdFusion . . . . . . . . . . . . . . . . . . . . . . . . . . . . . . . . . . . . . . . . . . . . . . . . . . . . . . . . . . . . 346
Chapter 20: Debugging and Troubleshooting Applications
Configuring debugging in the ColdFusion Administrator . . . . . . . . . . . . . . . . . . . . . . . . . . . . . . . . . 351
Using debugging information from browser pages . . . . . . . . . . . . . . . . . . . . . . . . . . . . . . . . . . . . . . . 353
Controlling debugging information in CFML . . . . . . . . . . . . . . . . . . . . . . . . . . . . . . . . . . . . . . . . . . . . . 361
Using the cftrace tag to trace execution . . . . . . . . . . . . . . . . . . . . . . . . . . . . . . . . . . . . . . . . . . . . . . . . . 362
Using the cftimer tag to time blocks of code . . . . . . . . . . . . . . . . . . . . . . . . . . . . . . . . . . . . . . . . . . . . . 366
Using the Code Compatibility Analyzer . . . . . . . . . . . . . . . . . . . . . . . . . . . . . . . . . . . . . . . . . . . . . . . . . . 367
Troubleshooting common problems . . . . . . . . . . . . . . . . . . . . . . . . . . . . . . . . . . . . . . . . . . . . . . . . . . . . 368
Chapter 21: Using the ColdFusion Debugger
About the ColdFusion Debugger . . . . . . . . . . . . . . . . . . . . . . . . . . . . . . . . . . . . . . . . . . . . . . . . . . . . . . . . 370
Installing and uninstalling the ColdFusion Debugger . . . . . . . . . . . . . . . . . . . . . . . . . . . . . . . . . . . . . 370
Setting up ColdFusion to use the Debugger . . . . . . . . . . . . . . . . . . . . . . . . . . . . . . . . . . . . . . . . . . . . . 370
About the Debug perspective . . . . . . . . . . . . . . . . . . . . . . . . . . . . . . . . . . . . . . . . . . . . . . . . . . . . . . . . . . . 372
Using the ColdFusion Debugger . . . . . . . . . . . . . . . . . . . . . . . . . . . . . . . . . . . . . . . . . . . . . . . . . . . . . . . . . 373
Viewing ColdFusion log files . . . . . . . . . . . . . . . . . . . . . . . . . . . . . . . . . . . . . . . . . . . . . . . . . . . . . . . . . . . . . 375
vii
Part 4: Accessing and Using Data
Chapter 22: Introduction to Databases and SQL
What is a database? . . . . . . . . . . . . . . . . . . . . . . . . . . . . . . . . . . . . . . . . . . . . . . . . . . . . . . . . . . . . . . . . . . . . . 378
Using SQL . . . . . . . . . . . . . . . . . . . . . . . . . . . . . . . . . . . . . . . . . . . . . . . . . . . . . . . . . . . . . . . . . . . . . . . . . . . . . . 382
Writing queries by using an editor . . . . . . . . . . . . . . . . . . . . . . . . . . . . . . . . . . . . . . . . . . . . . . . . . . . . . . . 389
Chapter 23: Accessing and Retrieving Data
Working with dynamic data . . . . . . . . . . . . . . . . . . . . . . . . . . . . . . . . . . . . . . . . . . . . . . . . . . . . . . . . . . . . . 392
Outputting query data . . . . . . . . . . . . . . . . . . . . . . . . . . . . . . . . . . . . . . . . . . . . . . . . . . . . . . . . . . . . . . . . . . 395
Getting information about query results . . . . . . . . . . . . . . . . . . . . . . . . . . . . . . . . . . . . . . . . . . . . . . . . . 397
Enhancing security with cfqueryparam . . . . . . . . . . . . . . . . . . . . . . . . . . . . . . . . . . . . . . . . . . . . . . . . . . 398
Chapter 24: Updating Your Database
About updating your database . . . . . . . . . . . . . . . . . . . . . . . . . . . . . . . . . . . . . . . . . . . . . . . . . . . . . . . . . . 401
Inserting data . . . . . . . . . . . . . . . . . . . . . . . . . . . . . . . . . . . . . . . . . . . . . . . . . . . . . . . . . . . . . . . . . . . . . . . . . . . 401
Updating data . . . . . . . . . . . . . . . . . . . . . . . . . . . . . . . . . . . . . . . . . . . . . . . . . . . . . . . . . . . . . . . . . . . . . . . . . . 405
Deleting data . . . . . . . . . . . . . . . . . . . . . . . . . . . . . . . . . . . . . . . . . . . . . . . . . . . . . . . . . . . . . . . . . . . . . . . . . . . 411
Chapter 25: Using Query of Queries
About record sets . . . . . . . . . . . . . . . . . . . . . . . . . . . . . . . . . . . . . . . . . . . . . . . . . . . . . . . . . . . . . . . . . . . . . . . 413
About Query of Queries . . . . . . . . . . . . . . . . . . . . . . . . . . . . . . . . . . . . . . . . . . . . . . . . . . . . . . . . . . . . . . . . . 414
Query of Queries user guide . . . . . . . . . . . . . . . . . . . . . . . . . . . . . . . . . . . . . . . . . . . . . . . . . . . . . . . . . . . . . 420
Chapter 26: Managing LDAP Directories
About LDAP . . . . . . . . . . . . . . . . . . . . . . . . . . . . . . . . . . . . . . . . . . . . . . . . . . . . . . . . . . . . . . . . . . . . . . . . . . . . 434
The LDAP information structure . . . . . . . . . . . . . . . . . . . . . . . . . . . . . . . . . . . . . . . . . . . . . . . . . . . . . . . . . 436
Using LDAP with ColdFusion . . . . . . . . . . . . . . . . . . . . . . . . . . . . . . . . . . . . . . . . . . . . . . . . . . . . . . . . . . . . 438
Querying an LDAP directory . . . . . . . . . . . . . . . . . . . . . . . . . . . . . . . . . . . . . . . . . . . . . . . . . . . . . . . . . . . . . 439
Updating an LDAP directory . . . . . . . . . . . . . . . . . . . . . . . . . . . . . . . . . . . . . . . . . . . . . . . . . . . . . . . . . . . . . 444
Advanced topics . . . . . . . . . . . . . . . . . . . . . . . . . . . . . . . . . . . . . . . . . . . . . . . . . . . . . . . . . . . . . . . . . . . . . . . . 452
Chapter 27: Building a Search Interface
About Verity . . . . . . . . . . . . . . . . . . . . . . . . . . . . . . . . . . . . . . . . . . . . . . . . . . . . . . . . . . . . . . . . . . . . . . . . . . . . 459
Creating a search tool for ColdFusion applications . . . . . . . . . . . . . . . . . . . . . . . . . . . . . . . . . . . . . . .465
Creating a search page . . . . . . . . . . . . . . . . . . . . . . . . . . . . . . . . . . . . . . . . . . . . . . . . . . . . . . . . . . . . . . . . . . 471
Enhancing search results . . . . . . . . . . . . . . . . . . . . . . . . . . . . . . . . . . . . . . . . . . . . . . . . . . . . . . . . . . . . . . . . 473
Working with data returned from a query . . . . . . . . . . . . . . . . . . . . . . . . . . . . . . . . . . . . . . . . . . . . . . . . 480
Chapter 28: Using Verity Search Expressions
About Verity query types . . . . . . . . . . . . . . . . . . . . . . . . . . . . . . . . . . . . . . . . . . . . . . . . . . . . . . . . . . . . . . . . 488
Using simple queries . . . . . . . . . . . . . . . . . . . . . . . . . . . . . . . . . . . . . . . . . . . . . . . . . . . . . . . . . . . . . . . . . . . . 489
Using explicit queries . . . . . . . . . . . . . . . . . . . . . . . . . . . . . . . . . . . . . . . . . . . . . . . . . . . . . . . . . . . . . . . . . . . 490
Using natural queries . . . . . . . . . . . . . . . . . . . . . . . . . . . . . . . . . . . . . . . . . . . . . . . . . . . . . . . . . . . . . . . . . . . 493
Using Internet queries . . . . . . . . . . . . . . . . . . . . . . . . . . . . . . . . . . . . . . . . . . . . . . . . . . . . . . . . . . . . . . . . . . 493
Composing search expressions . . . . . . . . . . . . . . . . . . . . . . . . . . . . . . . . . . . . . . . . . . . . . . . . . . . . . . . . . . 496
Refining your searches with zones and fields . . . . . . . . . . . . . . . . . . . . . . . . . . . . . . . . . . . . . . . . . . . . . 505
viii
Part 5: Requesting and Presenting Information
Chapter 29: Introduction to Retrieving and Formatting Data
Using forms in ColdFusion . . . . . . . . . . . . . . . . . . . . . . . . . . . . . . . . . . . . . . . . . . . . . . . . . . . . . . . . . . . . . . . 511
Working with action pages . . . . . . . . . . . . . . . . . . . . . . . . . . . . . . . . . . . . . . . . . . . . . . . . . . . . . . . . . . . . . . 514
Working with queries and data . . . . . . . . . . . . . . . . . . . . . . . . . . . . . . . . . . . . . . . . . . . . . . . . . . . . . . . . . . 518
Returning results to the user . . . . . . . . . . . . . . . . . . . . . . . . . . . . . . . . . . . . . . . . . . . . . . . . . . . . . . . . . . . . 521
Dynamically populating list boxes . . . . . . . . . . . . . . . . . . . . . . . . . . . . . . . . . . . . . . . . . . . . . . . . . . . . . . . 524
Creating dynamic check boxes and multiple-selection list boxes . . . . . . . . . . . . . . . . . . . . . . . . . . 526
Chapter 30: Building Dynamic Forms with cfform Tags
Creating custom forms with the cfform tag . . . . . . . . . . . . . . . . . . . . . . . . . . . . . . . . . . . . . . . . . . . . . . 530
Building tree controls with the cftree tag . . . . . . . . . . . . . . . . . . . . . . . . . . . . . . . . . . . . . . . . . . . . . . . . 532
Building drop-down list boxes . . . . . . . . . . . . . . . . . . . . . . . . . . . . . . . . . . . . . . . . . . . . . . . . . . . . . . . . . . . 539
Building slider bar controls . . . . . . . . . . . . . . . . . . . . . . . . . . . . . . . . . . . . . . . . . . . . . . . . . . . . . . . . . . . . . . 540
Creating data grids with the cfgrid tag . . . . . . . . . . . . . . . . . . . . . . . . . . . . . . . . . . . . . . . . . . . . . . . . . . . 541
Embedding Java applets . . . . . . . . . . . . . . . . . . . . . . . . . . . . . . . . . . . . . . . . . . . . . . . . . . . . . . . . . . . . . . . . 551
Chapter 31: Validating Data
About ColdFusion validation . . . . . . . . . . . . . . . . . . . . . . . . . . . . . . . . . . . . . . . . . . . . . . . . . . . . . . . . . . . . 553
Validating form fields . . . . . . . . . . . . . . . . . . . . . . . . . . . . . . . . . . . . . . . . . . . . . . . . . . . . . . . . . . . . . . . . . . . 558
Handling invalid data . . . . . . . . . . . . . . . . . . . . . . . . . . . . . . . . . . . . . . . . . . . . . . . . . . . . . . . . . . . . . . . . . . . 560
Masking form input values . . . . . . . . . . . . . . . . . . . . . . . . . . . . . . . . . . . . . . . . . . . . . . . . . . . . . . . . . . . . . . 561
Validating form data with regular expressions . . . . . . . . . . . . . . . . . . . . . . . . . . . . . . . . . . . . . . . . . . . . 562
Validating form data using hidden fields . . . . . . . . . . . . . . . . . . . . . . . . . . . . . . . . . . . . . . . . . . . . . . . . . 565
Validating form input and handling errors with JavaScript . . . . . . . . . . . . . . . . . . . . . . . . . . . . . . . . 569
Validating data with the IsValid function and the cfparam tag . . . . . . . . . . . . . . . . . . . . . . . . . . . . 572
Chapter 32: Creating Forms in Flash
About Flash forms . . . . . . . . . . . . . . . . . . . . . . . . . . . . . . . . . . . . . . . . . . . . . . . . . . . . . . . . . . . . . . . . . . . . . . 576
Building Flash forms . . . . . . . . . . . . . . . . . . . . . . . . . . . . . . . . . . . . . . . . . . . . . . . . . . . . . . . . . . . . . . . . . . . . 578
Binding data in Flash forms . . . . . . . . . . . . . . . . . . . . . . . . . . . . . . . . . . . . . . . . . . . . . . . . . . . . . . . . . . . . . . 586
Setting styles and skins in Flash forms . . . . . . . . . . . . . . . . . . . . . . . . . . . . . . . . . . . . . . . . . . . . . . . . . . . 587
Using ActionScript in Flash forms . . . . . . . . . . . . . . . . . . . . . . . . . . . . . . . . . . . . . . . . . . . . . . . . . . . . . . . . 590
Best practices for Flash forms . . . . . . . . . . . . . . . . . . . . . . . . . . . . . . . . . . . . . . . . . . . . . . . . . . . . . . . . . . . . 592
Chapter 33: Creating Skinnable XML Forms
About XML skinnable forms . . . . . . . . . . . . . . . . . . . . . . . . . . . . . . . . . . . . . . . . . . . . . . . . . . . . . . . . . . . . . 594
Building XML skinnable forms . . . . . . . . . . . . . . . . . . . . . . . . . . . . . . . . . . . . . . . . . . . . . . . . . . . . . . . . . . . 596
ColdFusion XML format . . . . . . . . . . . . . . . . . . . . . . . . . . . . . . . . . . . . . . . . . . . . . . . . . . . . . . . . . . . . . . . . . 599
Creating XSLT skins . . . . . . . . . . . . . . . . . . . . . . . . . . . . . . . . . . . . . . . . . . . . . . . . . . . . . . . . . . . . . . . . . . . . . 610
Chapter 34: Using Ajax UI Components and Features
About Ajax and ColdFusion user interface features . . . . . . . . . . . . . . . . . . . . . . . . . . . . . . . . . . . . . . . 613
Controlling Ajax UI layout . . . . . . . . . . . . . . . . . . . . . . . . . . . . . . . . . . . . . . . . . . . . . . . . . . . . . . . . . . . . . . . 615
Using menus and toolbars . . . . . . . . . . . . . . . . . . . . . . . . . . . . . . . . . . . . . . . . . . . . . . . . . . . . . . . . . . . . . . 623
Using Ajax form controls and features . . . . . . . . . . . . . . . . . . . . . . . . . . . . . . . . . . . . . . . . . . . . . . . . . . . 626
ix
Chapter 35: Using Ajax Data and Development Features
About ColdFusion Ajax data and development features . . . . . . . . . . . . . . . . . . . . . . . . . . . . . . . . . . 647
Binding data to form fields . . . . . . . . . . . . . . . . . . . . . . . . . . . . . . . . . . . . . . . . . . . . . . . . . . . . . . . . . . . . . . 649
Managing the client-server interaction . . . . . . . . . . . . . . . . . . . . . . . . . . . . . . . . . . . . . . . . . . . . . . . . . . 656
Using Spry with ColdFusion . . . . . . . . . . . . . . . . . . . . . . . . . . . . . . . . . . . . . . . . . . . . . . . . . . . . . . . . . . . . . 661
Specifying client-side support files . . . . . . . . . . . . . . . . . . . . . . . . . . . . . . . . . . . . . . . . . . . . . . . . . . . . . . 665
Using data interchange formats . . . . . . . . . . . . . . . . . . . . . . . . . . . . . . . . . . . . . . . . . . . . . . . . . . . . . . . . . 667
Debugging Ajax applications . . . . . . . . . . . . . . . . . . . . . . . . . . . . . . . . . . . . . . . . . . . . . . . . . . . . . . . . . . . . 669
Ajax programming rules and techniques . . . . . . . . . . . . . . . . . . . . . . . . . . . . . . . . . . . . . . . . . . . . . . . . . 671
Chapter 36: Using the Flash Remoting Service
About using the Flash Remoting service with ColdFusion . . . . . . . . . . . . . . . . . . . . . . . . . . . . . . . . 674
Configuring the Flash Remoting Gateway . . . . . . . . . . . . . . . . . . . . . . . . . . . . . . . . . . . . . . . . . . . . . . . . 676
Using the Flash Remoting service with ColdFusion pages . . . . . . . . . . . . . . . . . . . . . . . . . . . . . . . . . 679
Using Flash with CFCs . . . . . . . . . . . . . . . . . . . . . . . . . . . . . . . . . . . . . . . . . . . . . . . . . . . . . . . . . . . . . . . . . . . 684
Using the Flash Remoting service with ColdFusion Java objects . . . . . . . . . . . . . . . . . . . . . . . . . . 685
Handling errors with ColdFusion and Flash . . . . . . . . . . . . . . . . . . . . . . . . . . . . . . . . . . . . . . . . . . . . . . 686
Chapter 37: Using Flash Remoting Update
About Flash Remoting Update . . . . . . . . . . . . . . . . . . . . . . . . . . . . . . . . . . . . . . . . . . . . . . . . . . . . . . . . . . 688
Installing Flash Remoting Update . . . . . . . . . . . . . . . . . . . . . . . . . . . . . . . . . . . . . . . . . . . . . . . . . . . . . . . . 688
Using Flash Remoting Update . . . . . . . . . . . . . . . . . . . . . . . . . . . . . . . . . . . . . . . . . . . . . . . . . . . . . . . . . . . 688
Chapter 38: Using the LiveCycle Data Services ES Assembler
About ColdFusion and Flex . . . . . . . . . . . . . . . . . . . . . . . . . . . . . . . . . . . . . . . . . . . . . . . . . . . . . . . . . . . . . . 691
Application development and deployment process . . . . . . . . . . . . . . . . . . . . . . . . . . . . . . . . . . . . . . 693
Configuring a destination for the ColdFusion Data Service adapter . . . . . . . . . . . . . . . . . . . . . . . 693
Writing the ColdFusion CFCs . . . . . . . . . . . . . . . . . . . . . . . . . . . . . . . . . . . . . . . . . . . . . . . . . . . . . . . . . . . . 697
Notifying the Flex application when data changes . . . . . . . . . . . . . . . . . . . . . . . . . . . . . . . . . . . . . . . 702
Authentication . . . . . . . . . . . . . . . . . . . . . . . . . . . . . . . . . . . . . . . . . . . . . . . . . . . . . . . . . . . . . . . . . . . . . . . . . . 702
Enabling SSL . . . . . . . . . . . . . . . . . . . . . . . . . . . . . . . . . . . . . . . . . . . . . . . . . . . . . . . . . . . . . . . . . . . . . . . . . . . . 703
Data translation . . . . . . . . . . . . . . . . . . . . . . . . . . . . . . . . . . . . . . . . . . . . . . . . . . . . . . . . . . . . . . . . . . . . . . . . . 704
Chapter 39: Using Server-Side ActionScript
About server-side ActionScript . . . . . . . . . . . . . . . . . . . . . . . . . . . . . . . . . . . . . . . . . . . . . . . . . . . . . . . . . . 706
Connecting to the Flash Remoting service . . . . . . . . . . . . . . . . . . . . . . . . . . . . . . . . . . . . . . . . . . . . . . . 709
Using server-side ActionScript functions . . . . . . . . . . . . . . . . . . . . . . . . . . . . . . . . . . . . . . . . . . . . . . . . . 709
Global and request scope objects . . . . . . . . . . . . . . . . . . . . . . . . . . . . . . . . . . . . . . . . . . . . . . . . . . . . . . . 710
About the CF.query function and data sources . . . . . . . . . . . . . . . . . . . . . . . . . . . . . . . . . . . . . . . . . . . 711
Using the CF.query function . . . . . . . . . . . . . . . . . . . . . . . . . . . . . . . . . . . . . . . . . . . . . . . . . . . . . . . . . . . . . 712
Building a simple application . . . . . . . . . . . . . . . . . . . . . . . . . . . . . . . . . . . . . . . . . . . . . . . . . . . . . . . . . . . . 714
About the CF.http function . . . . . . . . . . . . . . . . . . . . . . . . . . . . . . . . . . . . . . . . . . . . . . . . . . . . . . . . . . . . . . 717
Using the CF.http function . . . . . . . . . . . . . . . . . . . . . . . . . . . . . . . . . . . . . . . . . . . . . . . . . . . . . . . . . . . . . . 718
x
Part 6: Working with Documents, Charts, and Reports
Chapter 40: Manipulating PDF Forms in ColdFusion
About PDF forms . . . . . . . . . . . . . . . . . . . . . . . . . . . . . . . . . . . . . . . . . . . . . . . . . . . . . . . . . . . . . . . . . . . . . . . 723
Populating a PDF form with XML data . . . . . . . . . . . . . . . . . . . . . . . . . . . . . . . . . . . . . . . . . . . . . . . . . . . 724
Prefilling PDF form fields . . . . . . . . . . . . . . . . . . . . . . . . . . . . . . . . . . . . . . . . . . . . . . . . . . . . . . . . . . . . . . . . 725
Embedding a PDF form in a PDF document . . . . . . . . . . . . . . . . . . . . . . . . . . . . . . . . . . . . . . . . . . . . . .728
Extracting data from a PDF form submission . . . . . . . . . . . . . . . . . . . . . . . . . . . . . . . . . . . . . . . . . . . . . 729
Application examples that use PDF forms . . . . . . . . . . . . . . . . . . . . . . . . . . . . . . . . . . . . . . . . . . . . . . . . 732
Chapter 41: Assembling PDF Documents
About assembling PDF documents . . . . . . . . . . . . . . . . . . . . . . . . . . . . . . . . . . . . . . . . . . . . . . . . . . . . . . 739
Using shortcuts for common tasks . . . . . . . . . . . . . . . . . . . . . . . . . . . . . . . . . . . . . . . . . . . . . . . . . . . . . . . 741
Using DDX to perform advanced tasks . . . . . . . . . . . . . . . . . . . . . . . . . . . . . . . . . . . . . . . . . . . . . . . . . . . 749
Application examples . . . . . . . . . . . . . . . . . . . . . . . . . . . . . . . . . . . . . . . . . . . . . . . . . . . . . . . . . . . . . . . . . . . 756
Chapter 42: Creating and Manipulating ColdFusion Images
About ColdFusion images . . . . . . . . . . . . . . . . . . . . . . . . . . . . . . . . . . . . . . . . . . . . . . . . . . . . . . . . . . . . . . . 763
Creating ColdFusion images . . . . . . . . . . . . . . . . . . . . . . . . . . . . . . . . . . . . . . . . . . . . . . . . . . . . . . . . . . . . . 765
Converting images . . . . . . . . . . . . . . . . . . . . . . . . . . . . . . . . . . . . . . . . . . . . . . . . . . . . . . . . . . . . . . . . . . . . . . 769
Verifying images . . . . . . . . . . . . . . . . . . . . . . . . . . . . . . . . . . . . . . . . . . . . . . . . . . . . . . . . . . . . . . . . . . . . . . . . 770
Enforcing size restrictions . . . . . . . . . . . . . . . . . . . . . . . . . . . . . . . . . . . . . . . . . . . . . . . . . . . . . . . . . . . . . . . 771
Compressing JPEG images . . . . . . . . . . . . . . . . . . . . . . . . . . . . . . . . . . . . . . . . . . . . . . . . . . . . . . . . . . . . . . 771
Manipulating ColdFusion images . . . . . . . . . . . . . . . . . . . . . . . . . . . . . . . . . . . . . . . . . . . . . . . . . . . . . . . . 771
Writing images to the browser . . . . . . . . . . . . . . . . . . . . . . . . . . . . . . . . . . . . . . . . . . . . . . . . . . . . . . . . . . 779
Application examples that use ColdFusion images . . . . . . . . . . . . . . . . . . . . . . . . . . . . . . . . . . . . . . . 779
Chapter 43: Creating Charts and Graphs
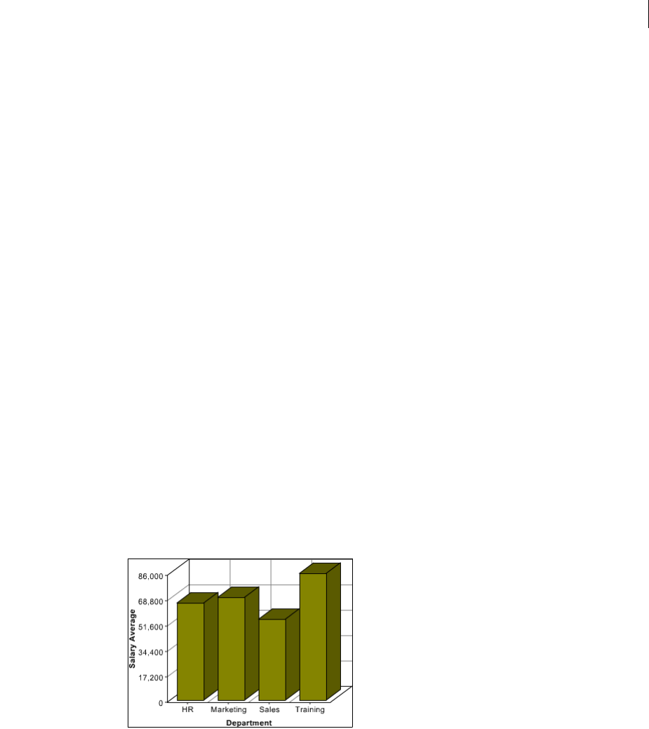
About charts . . . . . . . . . . . . . . . . . . . . . . . . . . . . . . . . . . . . . . . . . . . . . . . . . . . . . . . . . . . . . . . . . . . . . . . . . . . . 785
Creating a basic chart . . . . . . . . . . . . . . . . . . . . . . . . . . . . . . . . . . . . . . . . . . . . . . . . . . . . . . . . . . . . . . . . . . . 786
Charting data . . . . . . . . . . . . . . . . . . . . . . . . . . . . . . . . . . . . . . . . . . . . . . . . . . . . . . . . . . . . . . . . . . . . . . . . . . . 787
Controlling chart appearance . . . . . . . . . . . . . . . . . . . . . . . . . . . . . . . . . . . . . . . . . . . . . . . . . . . . . . . . . . . 794
Creating charts: examples . . . . . . . . . . . . . . . . . . . . . . . . . . . . . . . . . . . . . . . . . . . . . . . . . . . . . . . . . . . . . . . 800
Administering charts . . . . . . . . . . . . . . . . . . . . . . . . . . . . . . . . . . . . . . . . . . . . . . . . . . . . . . . . . . . . . . . . . . . . 804
Writing a chart to a variable . . . . . . . . . . . . . . . . . . . . . . . . . . . . . . . . . . . . . . . . . . . . . . . . . . . . . . . . . . . . . 805
Linking charts to URLs . . . . . . . . . . . . . . . . . . . . . . . . . . . . . . . . . . . . . . . . . . . . . . . . . . . . . . . . . . . . . . . . . . 806
Chapter 44: Creating Reports and Documents for Printing
About printable output . . . . . . . . . . . . . . . . . . . . . . . . . . . . . . . . . . . . . . . . . . . . . . . . . . . . . . . . . . . . . . . . . 810
Creating PDF and FlashPaper output with the cfdocument tag . . . . . . . . . . . . . . . . . . . . . . . . . . . 811
Creating reports with Crystal Reports (Windows only) . . . . . . . . . . . . . . . . . . . . . . . . . . . . . . . . . . . . 816
Chapter 45: Creating Reports with Report Builder
About Report Builder . . . . . . . . . . . . . . . . . . . . . . . . . . . . . . . . . . . . . . . . . . . . . . . . . . . . . . . . . . . . . . . . . . . 818
Getting started . . . . . . . . . . . . . . . . . . . . . . . . . . . . . . . . . . . . . . . . . . . . . . . . . . . . . . . . . . . . . . . . . . . . . . . . . 820
Common reporting tasks and techniques . . . . . . . . . . . . . . . . . . . . . . . . . . . . . . . . . . . . . . . . . . . . . . . . 823
Creating a simple report . . . . . . . . . . . . . . . . . . . . . . . . . . . . . . . . . . . . . . . . . . . . . . . . . . . . . . . . . . . . . . . . 840
xi
Chapter 46: Creating Slide Presentations
Part 7: Using Web Elements and External Objects
Chapter 47: Using XML and WDDX
About XML and ColdFusion . . . . . . . . . . . . . . . . . . . . . . . . . . . . . . . . . . . . . . . . . . . . . . . . . . . . . . . . . . . . . 865
The XML document object . . . . . . . . . . . . . . . . . . . . . . . . . . . . . . . . . . . . . . . . . . . . . . . . . . . . . . . . . . . . . . 866
ColdFusion XML tag and functions . . . . . . . . . . . . . . . . . . . . . . . . . . . . . . . . . . . . . . . . . . . . . . . . . . . . . . 870
Using an XML object . . . . . . . . . . . . . . . . . . . . . . . . . . . . . . . . . . . . . . . . . . . . . . . . . . . . . . . . . . . . . . . . . . . . 871
Creating and saving an XML document object . . . . . . . . . . . . . . . . . . . . . . . . . . . . . . . . . . . . . . . . . . .875
Modifying a ColdFusion XML object . . . . . . . . . . . . . . . . . . . . . . . . . . . . . . . . . . . . . . . . . . . . . . . . . . . . . 876
Validating XML documents . . . . . . . . . . . . . . . . . . . . . . . . . . . . . . . . . . . . . . . . . . . . . . . . . . . . . . . . . . . . . . 885
Transforming documents with XSLT . . . . . . . . . . . . . . . . . . . . . . . . . . . . . . . . . . . . . . . . . . . . . . . . . . . . . 885
Extracting data with XPath . . . . . . . . . . . . . . . . . . . . . . . . . . . . . . . . . . . . . . . . . . . . . . . . . . . . . . . . . . . . . . 886
Example: using XML in a ColdFusion application . . . . . . . . . . . . . . . . . . . . . . . . . . . . . . . . . . . . . . . . .886
Moving complex data across the web with WDDX . . . . . . . . . . . . . . . . . . . . . . . . . . . . . . . . . . . . . . . . 891
Using WDDX . . . . . . . . . . . . . . . . . . . . . . . . . . . . . . . . . . . . . . . . . . . . . . . . . . . . . . . . . . . . . . . . . . . . . . . . . . . . 894
Chapter 48: Using Web Services
Web services . . . . . . . . . . . . . . . . . . . . . . . . . . . . . . . . . . . . . . . . . . . . . . . . . . . . . . . . . . . . . . . . . . . . . . . . . . . . 900
Working with WSDL files . . . . . . . . . . . . . . . . . . . . . . . . . . . . . . . . . . . . . . . . . . . . . . . . . . . . . . . . . . . . . . . . 902
Consuming web services . . . . . . . . . . . . . . . . . . . . . . . . . . . . . . . . . . . . . . . . . . . . . . . . . . . . . . . . . . . . . . . . 904
Publishing web services . . . . . . . . . . . . . . . . . . . . . . . . . . . . . . . . . . . . . . . . . . . . . . . . . . . . . . . . . . . . . . . . . 911
Using request and response headers . . . . . . . . . . . . . . . . . . . . . . . . . . . . . . . . . . . . . . . . . . . . . . . . . . . . 919
Handling complex data types . . . . . . . . . . . . . . . . . . . . . . . . . . . . . . . . . . . . . . . . . . . . . . . . . . . . . . . . . . . 920
Troubleshooting SOAP requests and responses . . . . . . . . . . . . . . . . . . . . . . . . . . . . . . . . . . . . . . . . . . 924
Chapter 49: Integrating J2EE and Java Elements in CFML Applications
About ColdFusion, Java, and J2EE . . . . . . . . . . . . . . . . . . . . . . . . . . . . . . . . . . . . . . . . . . . . . . . . . . . . . . . . 927
Using JSP tags and tag libraries . . . . . . . . . . . . . . . . . . . . . . . . . . . . . . . . . . . . . . . . . . . . . . . . . . . . . . . . . . 930
Interoperating with JSP pages and servlets . . . . . . . . . . . . . . . . . . . . . . . . . . . . . . . . . . . . . . . . . . . . . . 931
Using Java objects . . . . . . . . . . . . . . . . . . . . . . . . . . . . . . . . . . . . . . . . . . . . . . . . . . . . . . . . . . . . . . . . . . . . . . 936
Chapter 50: Using Microsoft .NET Assemblies
About ColdFusion and .NET . . . . . . . . . . . . . . . . . . . . . . . . . . . . . . . . . . . . . . . . . . . . . . . . . . . . . . . . . . . . . 950
Accessing .NET assemblies . . . . . . . . . . . . . . . . . . . . . . . . . . . . . . . . . . . . . . . . . . . . . . . . . . . . . . . . . . . . . . 953
Using .NET classes . . . . . . . . . . . . . . . . . . . . . . . . . . . . . . . . . . . . . . . . . . . . . . . . . . . . . . . . . . . . . . . . . . . . . . 957
.NET Interoperability Limitations . . . . . . . . . . . . . . . . . . . . . . . . . . . . . . . . . . . . . . . . . . . . . . . . . . . . . . . . 965
Example applications . . . . . . . . . . . . . . . . . . . . . . . . . . . . . . . . . . . . . . . . . . . . . . . . . . . . . . . . . . . . . . . . . . . 966
Advanced tools . . . . . . . . . . . . . . . . . . . . . . . . . . . . . . . . . . . . . . . . . . . . . . . . . . . . . . . . . . . . . . . . . . . . . . . . . 968
Chapter 51: Integrating COM and CORBA Objects in CFML Applications
About COM and CORBA . . . . . . . . . . . . . . . . . . . . . . . . . . . . . . . . . . . . . . . . . . . . . . . . . . . . . . . . . . . . . . . . . 972
Creating and using objects . . . . . . . . . . . . . . . . . . . . . . . . . . . . . . . . . . . . . . . . . . . . . . . . . . . . . . . . . . . . . . 973
Getting started with COM and DCOM . . . . . . . . . . . . . . . . . . . . . . . . . . . . . . . . . . . . . . . . . . . . . . . . . . . . 974
Creating and using COM objects . . . . . . . . . . . . . . . . . . . . . . . . . . . . . . . . . . . . . . . . . . . . . . . . . . . . . . . . 977
Getting started with CORBA . . . . . . . . . . . . . . . . . . . . . . . . . . . . . . . . . . . . . . . . . . . . . . . . . . . . . . . . . . . . . 985
xii
Creating and using CORBA objects . . . . . . . . . . . . . . . . . . . . . . . . . . . . . . . . . . . . . . . . . . . . . . . . . . . . . . 985
CORBA example . . . . . . . . . . . . . . . . . . . . . . . . . . . . . . . . . . . . . . . . . . . . . . . . . . . . . . . . . . . . . . . . . . . . . . . . 991
Part 8: Using External Resources
Chapter 52: Sending and Receiving E-Mail
Using ColdFusion with mail servers . . . . . . . . . . . . . . . . . . . . . . . . . . . . . . . . . . . . . . . . . . . . . . . . . . . . . . 996
Sending e-mail messages . . . . . . . . . . . . . . . . . . . . . . . . . . . . . . . . . . . . . . . . . . . . . . . . . . . . . . . . . . . . . . . 997
Sample uses of the cfmail tag . . . . . . . . . . . . . . . . . . . . . . . . . . . . . . . . . . . . . . . . . . . . . . . . . . . . . . . . . . . 999
Using the cfmailparam tag . . . . . . . . . . . . . . . . . . . . . . . . . . . . . . . . . . . . . . . . . . . . . . . . . . . . . . . . . . . . .1002
Receiving e-mail messages . . . . . . . . . . . . . . . . . . . . . . . . . . . . . . . . . . . . . . . . . . . . . . . . . . . . . . . . . . . . .1004
Handling POP mail . . . . . . . . . . . . . . . . . . . . . . . . . . . . . . . . . . . . . . . . . . . . . . . . . . . . . . . . . . . . . . . . . . . . .1005
Chapter 53: Interacting with Microsoft Exchange Servers
Using ColdFusion with Microsoft Exchange servers . . . . . . . . . . . . . . . . . . . . . . . . . . . . . . . . . . . . . .1011
Managing connections to the Exchange server . . . . . . . . . . . . . . . . . . . . . . . . . . . . . . . . . . . . . . . . .1012
Creating Exchange items . . . . . . . . . . . . . . . . . . . . . . . . . . . . . . . . . . . . . . . . . . . . . . . . . . . . . . . . . . . . . . .1015
Getting Exchange items and attachments . . . . . . . . . . . . . . . . . . . . . . . . . . . . . . . . . . . . . . . . . . . . . .1017
Modifying Exchange items . . . . . . . . . . . . . . . . . . . . . . . . . . . . . . . . . . . . . . . . . . . . . . . . . . . . . . . . . . . . .1024
Deleting Exchange items and attachments . . . . . . . . . . . . . . . . . . . . . . . . . . . . . . . . . . . . . . . . . . . . .1027
Working with meetings and appointments . . . . . . . . . . . . . . . . . . . . . . . . . . . . . . . . . . . . . . . . . . . . .1028
Chapter 54: Interacting with Remote Servers
About interacting with remote servers . . . . . . . . . . . . . . . . . . . . . . . . . . . . . . . . . . . . . . . . . . . . . . . . . .1036
Using cfhttp to interact with the web . . . . . . . . . . . . . . . . . . . . . . . . . . . . . . . . . . . . . . . . . . . . . . . . . . .1036
Creating a query object from a text file . . . . . . . . . . . . . . . . . . . . . . . . . . . . . . . . . . . . . . . . . . . . . . . . .1039
Using the cfhttp Post method . . . . . . . . . . . . . . . . . . . . . . . . . . . . . . . . . . . . . . . . . . . . . . . . . . . . . . . . . .1040
Performing file operations with cfftp . . . . . . . . . . . . . . . . . . . . . . . . . . . . . . . . . . . . . . . . . . . . . . . . . . .1042
Chapter 55: Managing Files on the Server
About file management . . . . . . . . . . . . . . . . . . . . . . . . . . . . . . . . . . . . . . . . . . . . . . . . . . . . . . . . . . . . . . . .1047
Using cfdirectory . . . . . . . . . . . . . . . . . . . . . . . . . . . . . . . . . . . . . . . . . . . . . . . . . . . . . . . . . . . . . . . . . . . . . .1054
Using cfcontent . . . . . . . . . . . . . . . . . . . . . . . . . . . . . . . . . . . . . . . . . . . . . . . . . . . . . . . . . . . . . . . . . . . . . . . .1056
Chapter 56: Using Event Gateways
About event gateways . . . . . . . . . . . . . . . . . . . . . . . . . . . . . . . . . . . . . . . . . . . . . . . . . . . . . . . . . . . . . . . . .1060
Event gateway facilities and tools . . . . . . . . . . . . . . . . . . . . . . . . . . . . . . . . . . . . . . . . . . . . . . . . . . . . . . .1064
Structure of an event gateway application . . . . . . . . . . . . . . . . . . . . . . . . . . . . . . . . . . . . . . . . . . . . . .1066
Configuring an event gateway instance . . . . . . . . . . . . . . . . . . . . . . . . . . . . . . . . . . . . . . . . . . . . . . . . .1067
Developing an event gateway application . . . . . . . . . . . . . . . . . . . . . . . . . . . . . . . . . . . . . . . . . . . . . .1068
Deploying event gateways and applications . . . . . . . . . . . . . . . . . . . . . . . . . . . . . . . . . . . . . . . . . . . .1075
Using the CFML event gateway for asynchronous CFCs . . . . . . . . . . . . . . . . . . . . . . . . . . . . . . . . . .1075
Using the example event gateways and gateway applications . . . . . . . . . . . . . . . . . . . . . . . . . . .1077
Chapter 57: Using the Instant Messaging Event Gateways
About ColdFusion and instant messages . . . . . . . . . . . . . . . . . . . . . . . . . . . . . . . . . . . . . . . . . . . . . . . .1083
Configuring an IM event gateway . . . . . . . . . . . . . . . . . . . . . . . . . . . . . . . . . . . . . . . . . . . . . . . . . . . . . .1085
xiii
Handling incoming messages . . . . . . . . . . . . . . . . . . . . . . . . . . . . . . . . . . . . . . . . . . . . . . . . . . . . . . . . . .1087
Sending outgoing messages . . . . . . . . . . . . . . . . . . . . . . . . . . . . . . . . . . . . . . . . . . . . . . . . . . . . . . . . . . .1087
Sample IM message handling application . . . . . . . . . . . . . . . . . . . . . . . . . . . . . . . . . . . . . . . . . . . . . . .1088
Using the GatewayHelper object . . . . . . . . . . . . . . . . . . . . . . . . . . . . . . . . . . . . . . . . . . . . . . . . . . . . . . .1093
Chapter 58: Using the SMS Event Gateway
About SMS and ColdFusion . . . . . . . . . . . . . . . . . . . . . . . . . . . . . . . . . . . . . . . . . . . . . . . . . . . . . . . . . . . .1099
Configuring an SMS event gateway . . . . . . . . . . . . . . . . . . . . . . . . . . . . . . . . . . . . . . . . . . . . . . . . . . . . .1103
Handling incoming messages . . . . . . . . . . . . . . . . . . . . . . . . . . . . . . . . . . . . . . . . . . . . . . . . . . . . . . . . . .1105
Sending outgoing messages . . . . . . . . . . . . . . . . . . . . . . . . . . . . . . . . . . . . . . . . . . . . . . . . . . . . . . . . . . .1107
ColdFusion SMS development tools . . . . . . . . . . . . . . . . . . . . . . . . . . . . . . . . . . . . . . . . . . . . . . . . . . . .1111
Sample SMS application . . . . . . . . . . . . . . . . . . . . . . . . . . . . . . . . . . . . . . . . . . . . . . . . . . . . . . . . . . . . . . . .1113
Chapter 59: Using the FMS event gateway
About Flash Media Server . . . . . . . . . . . . . . . . . . . . . . . . . . . . . . . . . . . . . . . . . . . . . . . . . . . . . . . . . . . . . .1115
Application development and deployment process . . . . . . . . . . . . . . . . . . . . . . . . . . . . . . . . . . . . .1117
Chapter 60: Using the Data Services Messaging Event Gateway
About Flex and ColdFusion . . . . . . . . . . . . . . . . . . . . . . . . . . . . . . . . . . . . . . . . . . . . . . . . . . . . . . . . . . . . .1119
Configuring a Data Services Messaging event gateway . . . . . . . . . . . . . . . . . . . . . . . . . . . . . . . . . .1120
Sending outgoing messages . . . . . . . . . . . . . . . . . . . . . . . . . . . . . . . . . . . . . . . . . . . . . . . . . . . . . . . . . . .1121
Handling incoming messages . . . . . . . . . . . . . . . . . . . . . . . . . . . . . . . . . . . . . . . . . . . . . . . . . . . . . . . . . .1122
Data translation . . . . . . . . . . . . . . . . . . . . . . . . . . . . . . . . . . . . . . . . . . . . . . . . . . . . . . . . . . . . . . . . . . . . . . . .1123
Chapter 61: Using the Data Management Event Gateway
About ColdFusion and Flex . . . . . . . . . . . . . . . . . . . . . . . . . . . . . . . . . . . . . . . . . . . . . . . . . . . . . . . . . . . . .1124
Configuring a Data Management event gateway . . . . . . . . . . . . . . . . . . . . . . . . . . . . . . . . . . . . . . . .1125
Sending messages . . . . . . . . . . . . . . . . . . . . . . . . . . . . . . . . . . . . . . . . . . . . . . . . . . . . . . . . . . . . . . . . . . . . .1126
Data translation . . . . . . . . . . . . . . . . . . . . . . . . . . . . . . . . . . . . . . . . . . . . . . . . . . . . . . . . . . . . . . . . . . . . . . . .1127
Chapter 62: Creating Custom Event Gateways
Event gateway architecture . . . . . . . . . . . . . . . . . . . . . . . . . . . . . . . . . . . . . . . . . . . . . . . . . . . . . . . . . . . .1128
Event gateway elements . . . . . . . . . . . . . . . . . . . . . . . . . . . . . . . . . . . . . . . . . . . . . . . . . . . . . . . . . . . . . . .1129
Building an event gateway . . . . . . . . . . . . . . . . . . . . . . . . . . . . . . . . . . . . . . . . . . . . . . . . . . . . . . . . . . . . .1133
Deploying an event gateway . . . . . . . . . . . . . . . . . . . . . . . . . . . . . . . . . . . . . . . . . . . . . . . . . . . . . . . . . . .1140
Chapter 63: Using the ColdFusion Extensions for Eclipse
About the ColdFusion Extensions for Eclipse . . . . . . . . . . . . . . . . . . . . . . . . . . . . . . . . . . . . . . . . . . . .1142
Eclipse RDS Support . . . . . . . . . . . . . . . . . . . . . . . . . . . . . . . . . . . . . . . . . . . . . . . . . . . . . . . . . . . . . . . . . . .1143
ColdFusion/Flex Application wizard . . . . . . . . . . . . . . . . . . . . . . . . . . . . . . . . . . . . . . . . . . . . . . . . . . . .1146
ColdFusion/Ajax Application wizard . . . . . . . . . . . . . . . . . . . . . . . . . . . . . . . . . . . . . . . . . . . . . . . . . . . .1149
ActionScript to CFC wizard . . . . . . . . . . . . . . . . . . . . . . . . . . . . . . . . . . . . . . . . . . . . . . . . . . . . . . . . . . . . .1149
CFC to ActionScript wizard . . . . . . . . . . . . . . . . . . . . . . . . . . . . . . . . . . . . . . . . . . . . . . . . . . . . . . . . . . . . .1150
RDS CRUD wizard . . . . . . . . . . . . . . . . . . . . . . . . . . . . . . . . . . . . . . . . . . . . . . . . . . . . . . . . . . . . . . . . . . . . . .1150
Services Browser . . . . . . . . . . . . . . . . . . . . . . . . . . . . . . . . . . . . . . . . . . . . . . . . . . . . . . . . . . . . . . . . . . . . . . .1152
1
Chapter 1: Introduction
The ColdFusion Developers Guide provides the tools needed to develop Internet applications using ColdFusion. This
manual is intended for web application programmers who are learning ColdFusion or wish to extend their
ColdFusion programming knowledge. It provides a solid grounding in the tools that ColdFusion provides to develop
web applications.
Because of the power and flexibility of ColdFusion, you can create many different types of web applications of
varying complexity. As you become more familiar with the material presented in this manual, and begin to develop
your own applications, you will want to refer to the CFML Reference for details about various tags and functions.
Using this manual
This manual can to help anyone with a basic understanding of HTML learn to develop ColdFusion applications.
However, this manual is most useful if you have basic ColdFusion experience or have viewed the Getting Started
experience, which is available from the ColdFusion Administrator. Use this manual in conjunction with the CFML
Reference.
About Adobe ColdFusion 8 documentation
The ColdFusion documentation is designed to provide support for the complete spectrum of participants.
Documentation set
The ColdFusion documentation set includes the following titles:
Manual Description
Installing and Using ColdFusion Describes system installation and basic configuration for Windows, Macintoch, Solaris, Linux,
and AIX.
Configuring and Administering ColdFusion Part I describes how to manage the ColdFusion environment, including connecting to your
data sources and configuring security for yowur applications. Part II describes Verity search
tools and utilities that you can use for configuring the Verity K2 Server search engine, as well
as creating, managing, and troubleshooting Verity collections.
ColdFusion Developer’s Guide Describes how to develop your dynamic web applications, including retrieving and updating
your data, using structures, and forms.
CFML Reference Provides descriptions, syntax, usage, and code examples for all ColdFusion tags, functions,
and variables.
ADOBE COLDFUSION 8
ColdFusion Developer’s Guide
2
Viewing online documentation
All ColdFusion documentation is available online in HTML and Adobe Acrobat Portable Document Format (PDF)
files. Go to the documentation home page for ColdFusion on the Adobe website:
www.adobe.com/support/documentation/en/coldfusion/. In addition, you can view the documentation in
LiveDocs, which lets you add comments to pages and view the latest comments added by Adobe, by going to
www.adobe.com/go/livedocs_cf8docs.
3
Chapter 1: Introducing ColdFusion
You use Adobe ColdFusion to create dynamic Internet applications.
Contents
About Internet applications and web application servers . . . . . . . . . . . . . . . . . . . . . . . . . . . . . . . . . . . . . . . . . . . . . . . . . 3
About ColdFusion. . . . . . . . . . . . . . . . . . . . . . . . . . . . . . . . . . . . . . . . . . . . . . . . . . . . . . . . . . . . . . . . . . . . . . . . . . . . . . . . . . 4
About J2EE and the ColdFusion architecture. . . . . . . . . . . . . . . . . . . . . . . . . . . . . . . . . . . . . . . . . . . . . . . . . . . . . . . . . . . 7
About Internet applications and web application
servers
With ColdFusion, you develop Internet applications that run on web application servers.
About web pages and Internet applications
The Internet has evolved from a collection of static HTML pages to an application deployment platform. First, the
Internet changed from consisting of static web pages to providing dynamic, interactive content. Rather than
providing unchanging content where organizations merely advertise goods and services, dynamic pages enable
companies to conduct business ranging from e-commerce to managing internal business processes. For example, a
static HTML page lets a bookstore publish its location, list services such as the ability to place special orders, and
advertise upcoming events like book signings. A dynamic website for the same bookstore lets customers order books
online, write reviews of books they read, and even get suggestions for purchasing books based on their reading
preferences.
More recently, the Internet has become the underlying infrastructure for a wide variety of applications. With the
arrival of technologies such as XML, web services, J2EE (Java 2 Platform, Enterprise Edition), and Microsoft .NET,
the Internet has become a multifaceted tool for integrating business activities. Now, enterprises can use the Internet
to integrate distributed activities, such as customer service, order entry, order fulfillment, and billing.
ColdFusion is a rapid application development environment that lets you build dynamic websites and Internet appli-
cations quickly and easily. It lets you develop sophisticated websites and Internet applications without knowing the
details of many complex technologies, yet it lets advanced developers take advantage of the full capabilities of many
of the latest Internet technologies.
About web application servers
To understand ColdFusion, you must first understand the role of web application servers. Typically, web browsers
make requests, and web servers, such as Microsoft Internet Information Server (IIS) and the Apache web server,
fulfill those requests by returning the requested information to the browser. This information includes, but is not
limited to, HTML and Adobe Flash files.
A web server’s capabilities are limited because all it does is wait for requests to arrive and attempt to fulfill those
requests as soon as possible. A web server does not let you do the following tasks:
Interact with a database, other resource, or other application.
Serve customized information based on user preferences or requests.
ADOBE COLDFUSION 8
ColdFusion Developer’s Guide
4
Validate user input.
A web server, basically, locates information and returns it to a web browser.
To extend the capabilities of a web server, you use a web application server, a software program that extends the web
server’s capabilities to do tasks such as those in the preceding list.
How a web server and web application server work together
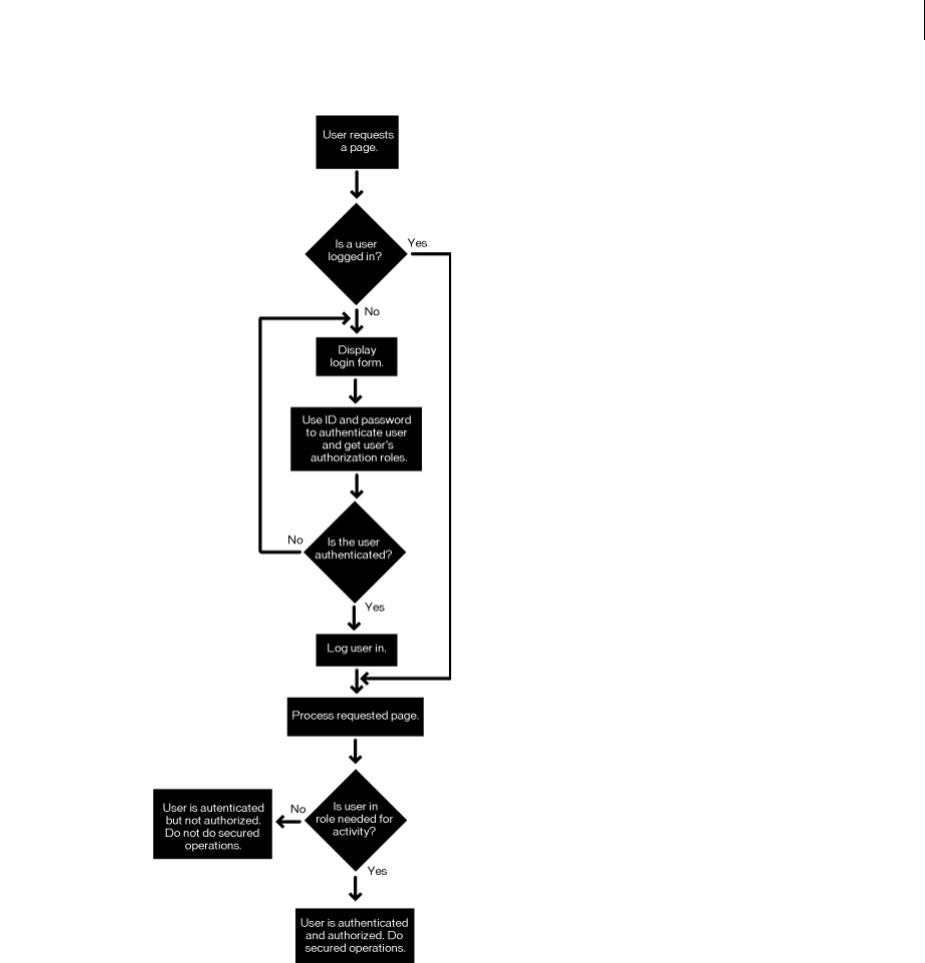
The following steps explain how a web server and web application server work together to process a page request:
1The user requests a page by typing a URL in a browser, and the web server receives the request.
2The web server looks at the file extension to determine whether a web application server must process the page.
Then, one of the following actions occur:
If the user requests a file that is a simple web page (often one with an HTM or HTML extension), the web
server fulfills the request and sends the file to the browser.
If the user requests a file that is a page that a web application server must process (one with a CFM, CFML,
or CFC extension for ColdFusion requests), the web server passes the request to the web application server. The
web application server processes the page and sends the results to the web server, which returns those results to
the browser. The following image shows this process:
Because web application servers interpret programming instructions and generate output that a web browser can
interpret, they let web developers build highly interactive and data-rich websites, which can do tasks such as the
following:
Query other database applications for data.
Dynamically populate form elements.
Dynamically generate Flash application data.
Provide application security.
Integrate with other systems using standard protocols such as HTTP, FTP, LDAP, POP, and SMTP.
Create shopping carts and e-commerce websites.
Respond with an e-mail message immediately after a user submits a form.
Return the results of keyword searches.
About ColdFusion
ColdFusion is a rapid scripting environment server for creating dynamic Internet Applications. ColdFusion Markup
Language (CFML) is an easy-to-learn tag-based scripting language, with connectivity to enterprise data and
powerful built-in search and charting capabilities. ColdFusion enables developers to easily build and deploy dynamic
websites, content publishing systems, self-service applications, commerce sites, and more.
ColdFusion pages are plain text files that you use to create web applications. You can create your ColdFusion appli-
cations by writing all the code manually or by using wizards (provided with some editors) to generate the majority
of the code for you.
Web browser
requests
a web page.
1
Web server
receives the
page request.
2
Web server instructs
application server
to process the page.
3
The application server
processes the page
and generates output.
4
The web serve
r
sends the outp
u
to the browse
r
5
ADOBE COLDFUSION 8
ColdFusion Developer’s Guide
5
Saving ColdFusion pages
In order for the ColdFusion server to process a page, you must save the ColdFusion page on a computer where
ColdFusion is installed. If you are creating your pages on a local server (on which ColdFusion is running), you can
save the pages locally; if you are using a remote server, you must save your pages on that server.
If you are using the J2EE configuration, you typically save ColdFusion pages under the ColdFusion web application
root. For example, in the default directory structure when you use the J2EE configuration with JRun, you save pages
under jrun_root/servers/cfusion/cfusion-ear/cfusion-war.
Testing ColdFusion pages
To ensure that the code you wrote is working as expected, you view the ColdFusion page in a browser by going to
the appropriate URL, for example http://localhost/test/mypage.cfm. If you are using the built-in web server,
specify the port to use in the URL, for example, http://localhost:8500/test/cfpage.cfm. The address
localhost is only valid when you view pages locally.
Note: On Vista, the address ::1 is equivalent to localhost. You can use the ColdFusion GetLocalHostIP function to
get the IP address of localhost.
The URL for a remote site includes the server name or IP address of the server where ColdFusion is installed; for
example, http://<serveripaddress>/test/mypage.cfm. If you are using the ColdFusion J2EE configuration,
you may also need to include a context root in the URL; for example, http://<server>/<context-
root>/mypage.cfm. For example, if you deploy an EAR file and use the default context root of cfconroot, you
specify http://localhost/cfconroot/test/mypage.cfm.
Elements of ColdFusion
ColdFusion consists of the following core elements:
ColdFusion scripting environment
CFML
ColdFusion Administrator
Verity Search Server
The following sections describe these core components in more detail.
The ColdFusion scripting environment
The ColdFusion scripting environment provides an efficient development model for Internet applications. At the
heart of the ColdFusion scripting environment is the ColdFusion Markup Language (CFML), a tag-based
programming language that encapsulates many of the low-level details of web programming in high-level tags and
functions.
ColdFusion Markup Language
ColdFusion Markup Language (CFML) is a tag-based language, similar to HTML, that uses special tags and
functions. With CFML, you can enhance standard HTML files with database commands, conditional operators,
high-level formatting functions, and other elements to rapidly produce easy-to-maintain web applications. However,
CFML is not limited to enhancing HTML. For example, you can create Adobe Flash applications that consist entirely
of Flash elements and CFML. Similarly, you can use CFML to create web services for use by other applications.
For more information, see “Elements of CFML on page 10
ADOBE COLDFUSION 8
ColdFusion Developer’s Guide
6
CFML tags
CFML looks similar to HTMLit includes starting and, in most cases, ending tags, and each tag is enclosed in angle
brackets. All ending tags are preceded with a forward slash (/) and all tag names are preceded with cf; for example:
<cftagname>
tag body text and CFML
</cftagname>
CFML increases productivity by providing a layer of abstraction that hides many low-level details involved with
Internet application programming. At the same time, CFML is extremely powerful and flexible. ColdFusion lets you
easily build applications that integrate files, databases, legacy systems, mail servers, FTP servers, objects, and compo-
nents.
CFML tags serve many functions. They provide programming constructs, such as conditional processing and loop
structures. They also provide services, such as charting and graphing, full-text search, access to protocols such as
FTP, SMTP/POP, and HTTP, and much more. The following table lists a few examples of commonly used
ColdFusion tags:
CFML Reference describes the CFML tags in detail.
CFML functions and CFScript
CFML includes built-in functions that perform a variety of roles, including string manipulation, data management,
and system functions. CFML also includes a built-in scripting language, CFScript, that lets you write code in a
manner that is familiar to programmers and JavaScript writers.
CFML extensions
You can extend CFML further by creating custom tags or user-defined functions (UDFs), or by integrating COM,
C++, and Java components (such as JSP tag libraries). You can also create ColdFusion components (CFCs), which
encapsulate related functions and properties and provide a consistent interface for accessing them.
All these features let you easily create reusable functionality that is customized to the types of applications or websites
that you are building.
CFML development tools
Adob Dreamweave CS3 helps you develop ColdFusion applications efficiently. It includes many features that
simplify and enhance ColdFusion development, including tools for debugging CFML. Because CFML is written in
an HTML-like text format, and you often use HTML in ColdFusion pages, you can also use an HTML editor or a
text editor, such as Notepad, to write ColdFusion applications.
Tag Purpose
cfquery Establishes a connection to a database (if one does not exist), executes a query, and returns results to the ColdFusion
environment.
cfoutput Displays output that can contain the results of processing ColdFusion functions, variables, and expressions.
cfset Sets the value of a ColdFusion variable.
cfmail Lets an application send SMTP mail messages using application variables, query results, or server files. (Another tag,
cfpop, gets mail.)
cfchart Converts application data or query results into graphs, such as bar charts or pie charts, in Flash, JPG, or PNG format.
cfobject Invokes objects written in other programming languages, including COM (Component Object Model) components,
Java objects such as Enterprise JavaBeans, or Common CORBA (Object Request Broker Architecture) objects.
ADOBE COLDFUSION 8
ColdFusion Developer’s Guide
7
ColdFusion 8 includes a line debugger that you can use to debug your ColdFusion applications in Eclipse or Adobe
Flex™ Builder™.
Verity Search Server
The Verity Search Server (also called the Verity search engine) provides full text search capability for documents and
data on a ColdFusion site.
ColdFusion Administrator
ColdFusion Administrator configures and manages the ColdFusion application server. It is a secure web-based
application that you can access using any web browser, from any computer with an Internet connection. It includes
a Server Monitor, which lets you see the status of your ColdFusion server.
For more information about ColdFusion Administrator, see Configuring and Administering ColdFusion.
About J2EE and the ColdFusion architecture
As the Internet software market has matured, the infrastructure services required by distributed Internet applica-
tions, including ColdFusion applications, have become increasingly standardized. The most widely adopted
standard today is the Java 2 Platform, Enterprise Edition (J2EE) specification. J2EE provides a common set of infra-
structure services for accessing databases, protocols, and operating system functionality, across multiple operating
systems.
About ColdFusion and the J2EE platform
ColdFusion is implemented on the Java technology platform and uses a J2EE application server for many of its base
services, including database connectivity, naming and directory services, and other runtime services. ColdFusion
can be configured to use an embedded J2EE server (in the server configuration) or it can be deployed as a J2EE appli-
cation on an independent J2EE application server (in the multiserver configuration or the J2EE configuration).
ColdFusion Enterprise includes a fully featured version of the JRun J2EE application server, or can be deployed on
third-party J2EE servers such as IBM WebSphere and BEA WebLogic.
For more information on ColdFusion configurations, see Installing and Using ColdFusion.
By implementing the ColdFusion scripting environment on top of the J2EE platform, ColdFusion takes advantage
of the power of the J2EE platform while also providing an easy-to-use scripting environment and built-in services.
Moreover, because ColdFusion is built on a J2EE platform, you can easily integrate J2EE and Java functionality into
your ColdFusion application. As a result, ColdFusion pages can do any of the following:
Share session data with JSPs (Java Server Pages) and Java servlets.
Import custom JSP tag libraries and use them like ColdFusion custom tags.
Integrate with Java objects, including the J2EE Java API, JavaBeans, and Enterprise JavaBeans.
For more information on using J2EE features in ColdFusion, see “Integrating J2EE and Java Elements in CFML
Applications” on page 927
8
Part 1: The CFML Programming
Language
This part contains the following topics:
Elements of CFML . . . . . . . . . . . . . . . . . . . . . . . . . . . . . . . . . . . . . . . . . . . . . . . . . . . . . . . . . . . . . . . . . . . . . . . 10
Using ColdFusion Variables . . . . . . . . . . . . . . . . . . . . . . . . . . . . . . . . . . . . . . . . . . . . . . . . . . . . . . . . . . . . . . 24
Using Expressions and Number Signs . . . . . . . . . . . . . . . . . . . . . . . . . . . . . . . . . . . . . . . . . . . . . . . . . . . . . 50
Using Arrays and Structures. . . . . . . . . . . . . . . . . . . . . . . . . . . . . . . . . . . . . . . . . . . . . . . . . . . . . . . . . . . . . . 68
Extending ColdFusion Pages with CFML Scripting . . . . . . . . . . . . . . . . . . . . . . . . . . . . . . . . . . . . . . . . . 92
Using Regular Expressions in Functions . . . . . . . . . . . . . . . . . . . . . . . . . . . . . . . . . . . . . . . . . . . . . . . . . . .107
10
Chapter 2: Elements of CFML
The basic elements of CFML, including tags, functions, constants, variables, expressions, and CFScript, make it a
powerful tool for developing interactive web applications.
Contents
CFML Basics . . . . . . . . . . . . . . . . . . . . . . . . . . . . . . . . . . . . . . . . . . . . . . . . . . . . . . . . . . . . . . . . . . . . . . . . . . . . . . . . . . . . . 10
Comments . . . . . . . . . . . . . . . . . . . . . . . . . . . . . . . . . . . . . . . . . . . . . . . . . . . . . . . . . . . . . . . . . . . . . . . . . . . . . . . . . . . . . . . 10
Tags . . . . . . . . . . . . . . . . . . . . . . . . . . . . . . . . . . . . . . . . . . . . . . . . . . . . . . . . . . . . . . . . . . . . . . . . . . . . . . . . . . . . . . . . . . . . . 11
Functions . . . . . . . . . . . . . . . . . . . . . . . . . . . . . . . . . . . . . . . . . . . . . . . . . . . . . . . . . . . . . . . . . . . . . . . . . . . . . . . . . . . . . . . . 14
ColdFusion components . . . . . . . . . . . . . . . . . . . . . . . . . . . . . . . . . . . . . . . . . . . . . . . . . . . . . . . . . . . . . . . . . . . . . . . . . . . 15
Constants . . . . . . . . . . . . . . . . . . . . . . . . . . . . . . . . . . . . . . . . . . . . . . . . . . . . . . . . . . . . . . . . . . . . . . . . . . . . . . . . . . . . . . . . 15
Variables . . . . . . . . . . . . . . . . . . . . . . . . . . . . . . . . . . . . . . . . . . . . . . . . . . . . . . . . . . . . . . . . . . . . . . . . . . . . . . . . . . . . . . . . . 15
Expressions . . . . . . . . . . . . . . . . . . . . . . . . . . . . . . . . . . . . . . . . . . . . . . . . . . . . . . . . . . . . . . . . . . . . . . . . . . . . . . . . . . . . . . 17
Data types. . . . . . . . . . . . . . . . . . . . . . . . . . . . . . . . . . . . . . . . . . . . . . . . . . . . . . . . . . . . . . . . . . . . . . . . . . . . . . . . . . . . . . . . 17
Flow control. . . . . . . . . . . . . . . . . . . . . . . . . . . . . . . . . . . . . . . . . . . . . . . . . . . . . . . . . . . . . . . . . . . . . . . . . . . . . . . . . . . . . . 18
Character case . . . . . . . . . . . . . . . . . . . . . . . . . . . . . . . . . . . . . . . . . . . . . . . . . . . . . . . . . . . . . . . . . . . . . . . . . . . . . . . . . . . . 21
Special characters . . . . . . . . . . . . . . . . . . . . . . . . . . . . . . . . . . . . . . . . . . . . . . . . . . . . . . . . . . . . . . . . . . . . . . . . . . . . . . . . . 21
Reserved words . . . . . . . . . . . . . . . . . . . . . . . . . . . . . . . . . . . . . . . . . . . . . . . . . . . . . . . . . . . . . . . . . . . . . . . . . . . . . . . . . . . 21
CFScript . . . . . . . . . . . . . . . . . . . . . . . . . . . . . . . . . . . . . . . . . . . . . . . . . . . . . . . . . . . . . . . . . . . . . . . . . . . . . . . . . . . . . . . . . 22
CFML Basics
CFML is a dynamic application development tool with many of the features of a programming language, including
functions, expressions, variables and constants, and flow-control constructs, such as if-then and loops. CFML also
has a “language within a language,” CFScript, which enables you to use a syntax similar to JavaScript for many opera-
tions.
These elements and other basic CFML entities such as comments, data types, escape characters, and reserved words,
let you create complex applications.
Comments
ColdFusion comments have a similar format to HTML comments. However, they use three dash characters instead
of two; for example:
<!--- This is a ColdFusion Comment. Browsers do not receive it. --->
The ColdFusion server removes all ColdFusion comments from the page before returning it to the web server. As a
result, the page that a user’s browser receives does not include the comment, and users cannot see the comment even
if they view the page source.
You can embed CFML comments in begin tags (not just tag bodies), functions calls, and variable text in number
signs. ColdFusion ignores the text in comments such as the following:
ADOBE COLDFUSION 8
ColdFusion Developer’s Guide
11
<cfset MyVar = var1 <!--- & var2 --->>
<cfoutput>#Dateformat(now() <!---, "dddd, mmmm yyyy" --->)#</cfoutput>
This technique can be useful if you want to temporarily comment out parts of expressions or optional attributes or
arguments.
You can also nest comments, as the following example shows:
<!--- disable this code
<!--- display error message --->
<cfset errormessage1="Oops!">
<cfoutput>
#errormessage1#
</cfoutput>
--->
This is useful if you want to temporarily disable a section of code while you test your application.
You can embed comments within comments, however, you should use this technique carefully.
Note: You cannot embed comments inside a tag name or function name, such as <cf_My<!--- New --->CustomTag>.
You also cannot embed comments inside strings, as in the following example: IsDefined("My<!--- New ---
>Variable").
Tags
ColdFusion tags tell the ColdFusion server that it must process information. The ColdFusion server only processes
tag contents; it returns text outside of ColdFusion to the web server unchanged. ColdFusion provides a wide variety
of built-in tags and lets you create custom tags.
Tag syntax
ColdFusion tags have the same format as HTML tags. They are enclosed in angle brackets (< and >) and can have
zero or more named attributes. Many ColdFusion tags have bodies; that is, they have beginning and end tags with
text to be processed between them. For example:
<cfoutput>
Hello #YourName#! <br>
</cfoutput>
Other tags, such as cfset and cfhttp, never have bodies; all the required information goes between the beginning
(<) character and the ending (>) character, as in the following example:
<cfset YourName="Bob">
Note: The cfset tag differs from other tags in that it has neither a body nor arguments. Instead, the tag encloses an
assignment statement that assigns a value to a variable. The cfset tag can also call a function without assigning a value
to a result variable.
Sometimes, although the tag can have a body, you do not need to put anything in it because the attributes specify all
the required information. You can omit the end tag and put a forward slash character before the closing (>) character,
as in the following example:
<cfprocessingdirective pageencoding="euc-jp" />
ADOBE COLDFUSION 8
ColdFusion Developer’s Guide
12
In most cases, you specify tag attributes directly in the tag using the format attributeName=”attributeValue, as the
preceding example shows. However, as an alternative, you can put all the attributes in a structure and specify the
structure in a single attributeCollection attribute, using the following format:
<tagname attributeCollection="#structureName#">
When you use this format for all built-in ColdFusion tags except cfmodule, the tag must have only the
attributeCollection attribute. This format is useful when you use dynamic arguments, where the number and
values of the arguments to a tag can vary based on processing results. The following example shows this usage:
<!--- Configure dynamic attribute variables. --->
<cfparam name="theURL" default="http://www.adobe.com">
<cfparam name="resolveURL" default="yes">
<!--- Code that dynamically changes values for attributes might go here. --->
<!--- Create an arguments structure using variables. --->
<cfset myArgs=StructNew()>
<cfset myArgs.url="#theURL#">
<!--- Include a user name and password only if they are available. --->
<cfif IsDefined("username")>
<cfset myArgs.username="#username#">
</cfif>
<cfif IsDefined("password")>
<cfset myArgs.password="#password#">
</cfif>
<cfset myArgs.resolveURL="#resolveURL#">
<cfset myArgs.timeout="2">
<!--- Use the myArgs structure to specify the cfhttp tag attributes. --->
<cfhttp attributeCollection="#myArgs#">
<cfoutput>
#cfhttp.fileContent#
</cfoutput>
Note: The attributeCollection attribute used in the cfmodule tag and when calling custom tags directly is different
from the attributeCollection attribute for all other tags. In the cfmodule tag and in custom tags, you can mix the
attributeCollection attribute and explicit custom tag attributes. Also, in the cfmodule tag, the
attributeCollection attribute cannot contain the name and template attributes. You must specify these attributes
directly in the cfmodule tag.
You can us e t he attributeCollection attribute in all tags except the following:
Built-in tags
Built-in tags make up the heart of ColdFusion. These tags have many uses, including the following:
Manipulating variables
cfargument cfelseif cflogout cfset
cfbreak cffunction cfloop cfsilent
cfcase cfif cfparam cfswitch
cfcatch cfimport cfprocessingdirective cftry
cfcomponent cfinterface cfproperty
cfdefaultcase cflogin cfrethrow
cfelse cfloginuser cfreturn
ADOBE COLDFUSION 8
ColdFusion Developer’s Guide
13
Creating interactive forms
Accessing and manipulating databases
Displaying data
Controlling the flow of execution on the ColdFusion page
Handling errors
Processing ColdFusion pages
Managing the CFML application framework
Manipulating files and directories
Using external tools and objects, including Verity collections, COM, Java, and CORBA objects, and executable
programs
Using protocols, such as mail, http, ftp, and pop
The CFML Reference documents each tag in detail.
Custom tags
ColdFusion lets you create custom tags. You can create two types of custom tags:
CFML custom tags that are ColdFusion pages
CFX tags that you write in a programing language such as Java or C++
Custom tags can encapsulate frequently used business logic or display code. These tags enable you to place frequently
used code in one place and call it from many places. Custom tags also let you abstract complex logic into a single,
simple interface. They provide an easy way to distribute your code to others; you can even distribute encrypted
versions of the tags to prevent access to the tag logic.
You can access a variety of free and commercial custom tags on the Adobe developer’s exchange
(www.www.adobe.com/devnet/coldfusion/index.html). They perform tasks ranging from checking if Cookies and
JavaScript are enabled on the clients browser to moving items from one list box to another. Many of these tags are
free and include source code.
CFML custom tags
When you write a custom tag in CFML, you can take advantage of all the features of the ColdFusion language,
including all built-in tags and even other custom tags. CFML custom tags can include body sections and end tags.
Because they are written in CFML, you do not need to know a programming language such as Java. CFML custom
tags provide more capabilities than user-defined functions, but are less efficient.
For more information on CFML custom tags, see “Creating and Using Custom CFML Tags” on page 190. For infor-
mation about, and comparisons among, ways to reuse ColdFusion code, including CFML custom tags, user-defined
functions, and CFX tags, see Creating ColdFusion Elements” on page 126.
CFX Tags
CFX tags are ColdFusion custom tags that you write in a programming language such as Java or C++. These tags can
take full advantage of all the tools and resources provided by these languages, including their access to runtime
environments. CFX tags also generally execute faster than CFML custom tags because they are compiled. CFX tags
can be cross-platform, but are often platform-specific, for example if they take advantage of COM objects or the
Windows API.
For more information on CFX tags, see “Building Custom CFXAPI Tags” on page 205.
ADOBE COLDFUSION 8
ColdFusion Developer’s Guide
14
Functions
Functions typically manipulate data and return a result. You can also create user-defined functions (UDFs),
sometimes referred to as custom functions.
Functions have the following general form:
functionName([argument1[, argument2]]...)
Some functions, such as the Now function take no arguments. Other functions require one or more comma-separated
arguments and can have additional optional arguments. All ColdFusion functions return a value. For example,
Round(3.14159) returns the value 3.
Built-in functions
ColdFusion built-in functions perform a variety of tasks, including, but not limited to, the following:
Creating and manipulating complex data variables, such as arrays, lists, and structures
Creating and manipulating queries
Creating, analyzing, manipulating, and formatting strings and date and time values
Evaluating the values of dynamic data
Determining the type of a variable value
Converting data between formats
Performing mathematical operations
Getting system information and resources
For alphabetical and categorized lists of ColdFusion functions, see “ColdFusion Functions” on page 636 in the CFML
Reference.
You use built-in functions throughout ColdFusion pages. Built-in functions are frequently used in a cfset or
cfoutput tag to prepare data for display or further use. For example, the following line displays today’s date in the
format October 24, 2007:
<cfoutput>#DateFormat(Now(), "mmmm d, yyyy")#</cfoutput>
Note that this code uses two nested functions. The Now function returns a ColdFusion date-time value representing
the current date and time. The DateFormat function takes the value returned by the Now function and converts it to
the desired string representation.
Functions are also valuable in CFScript scripts. ColdFusion does not support ColdFusion tags in CFScript, so you
must use functions to access ColdFusion functionality in scripts.
User-defined functions
You can write your own functions, user-defined functions (UDFs). You can use these functions in ColdFusion expres-
sions or in CFScript. You can call a user-defined function anywhere you can use a built-in CFML function. You create
UDFs using the cffunction tag or the CFScript function statement. UDFs that you create using the cffunction
tag can include ColdFusion tags and functions. UDFs that you create in CFScript can only include functions. You
can create stand-alone UDFs or encapsulate them in a ColdFusion component.
ADOBE COLDFUSION 8
ColdFusion Developer’s Guide
15
User-defined functions let you encapsulate logic and operations that you use frequently in a single unit. This way,
you can write the code once and use it multiple times. UDFs ensure consistency of coding and enable you to structure
your CFML more efficiently.
Typical user-defined functions include mathematical routines, such as a function to calculate the logarithm of a
number; string manipulation routines, such as a function to convert a numeric monetary value to a string such as
two dollars and three cents”; and can even include encryption and decryption routines.
Note: The Common Function Library Project at www.cflib.org includes a number of free libraries of user-defined
functions.
For more information on user-defined functions, see “Writing and Calling User-Defined Functions” on page 134.
ColdFusion components
ColdFusion components encapsulate multiple, related, functions. A ColdFusion component is essentially a set of
related user-defined functions and variables, with additional functionality to provide and control access to the
component contents. ColdFusion components can make their data private, so that it is available to all functions (also
called methods) in the component, but not to any application that uses the component.
ColdFusion components have the following features:
They are designed to provide related services in a single unit.
They can provide web services and make them available over the Internet.
They can provide ColdFusion services that Flash clients can call directly.
They have several features that are familiar to object-oriented programmers, including data hiding, inheritance,
packages, and introspection.
For more information on ColdFusion components, see “Building and Using ColdFusion Components” on page 158.
Constants
The value of a constant does not change during program execution. Constants are simple scalar values that you can
use within expressions and functions, such as “Robert Trent Jones” and 123.45. Constants can be integers, real
numbers, time and date values, Boolean values, or text strings. ColdFusion does not allow you to give names to
constants.
Variables
Variables are the most frequently used operands in ColdFusion expressions. Variable values can be set and reset, and
can be passed as attributes to CFML tags. Variables can be passed as parameters to functions, and can replace most
constants.
ColdFusion has a number of built-in variables that provide information about the server and are returned by
ColdFusion tags. For a list of the ColdFusion built-in variables, see “Reserved Words and Variables on page 2 in the
CFML Reference.
ADOBE COLDFUSION 8
ColdFusion Developer’s Guide
16
The following two characteristics classify a variable:
The scope of the variable, which indicates where the information is available and how long the variable persists
The data type of the variables value, which indicates the kind of information a variable represents, such as
number, string, or date
The following section lists and briefly describes the variable scopes. “Data types” on page 17 lists data types (which
also apply to constant values). For detailed information on ColdFusion variables, including data types, scopes, and
their use, see “Using ColdFusion Variables” on page 24.
Variable scopes
The following table describes ColdFusion variable scopes:
Scope Description
Variables (local) The default scope for variables of any type that are created with the cfset and cfparam tags. A local variable is
available only on the page on which it is created and any included pages.
Form The variables passed from a form page to its action page as the result of submitting the form.
URL The parameters passed to the current page in the URL that is used to call it.
Attributes The values passed by a calling page to a custom tag in the custom tags attributes. Used only in custom tag pages.
Caller A reference, available in a custom tag, to the Variables scope of the page that calls the tag. Used only in custom tag
pages.
ThisTag Variables that are specific to a custom tag, including built-in variables that provide information about the tag. Used
only in custom tag pages. A nested custom tag can use the cfassociate tag to return values to the calling tag’s
ThisTag scope.
Request Variables that are available to all pages, including custom tags and nested custom tags, that are processed in
response to an HTTP request. Used to hold data that must be available for the duration of one HTTP request.
CGI Environment variables identifying the context in which a page was requested. The variables available depend on the
browser and server software.
Cookie Variables maintained in a users browser as cookies.
Client Variables that are associated with one client. Client variables let you maintain state as a user moves from page to
page in an application and are available across browser sessions.
Session Variables that are associated with one client and persist only as long as the client maintains a session.
Application Variables that are associated with one, named, application on a server. The Application.cfc initialization code or the
cfapplication tag name attribute specifies the application name.
Server Variables that are associated with the current ColdFusion server. This scope lets you define variables that are avail-
able to all your ColdFusion pages, across multiple applications.
Flash Variables sent by an Adobe Flash movie to ColdFusion and returned by ColdFusion to the movie.
Arguments Variables passed in a call to a user-defined function or ColdFusion component method.
This Variables that are declared inside a ColdFusion component or in a cffunction tag that is not part of a ColdFusion
component.
function local Variables that are declared in a user-defined function and exist only while the function executes.
ADOBE COLDFUSION 8
ColdFusion Developer’s Guide
17
Expressions
ColdFusion expressions consist of operands and operators. Operands are comprised of constants and variables, such
as "Hello" or MyVariable. Operators, such as the string concatenation operator (&) or the division operator (/) are
the verbs that act on the operands. ColdFusion functions also act as operators.
The simplest expression consists of a single operand with no operators. Complex expressions consist of multiple
operands and operators. For example, the following statements are all ColdFusion expressions:
12
MyVariable
(1 + 1)/2
"father" & "Mother"
Form.divisor/Form.dividend
Round(3.14159)
For detailed information on using variables, see “Using ColdFusion Variables” on page 24. For detailed information
on expressions and operators, see “Using Expressions and Number Signs” on page 50.
Data types
ColdFusion is considered typeless because you do not explicitly specify variable data types.
However, ColdFusion data, the constants and the data that variables represent, do have data types, which correspond
to the ways the data is stored on the computer.
ColdFusion data belongs to the following type categories:
Category Description and types
Simple Represents one value. You can use simple data types directly in ColdFusion expressions. ColdFusion simple data
types are:
strings A sequence of alphanumeric characters enclosed in single or double quotation marks, such as “This is
a test.
integers A sequence of numbers written without quotation marks, such as 356.
real numbers, such as -3.14159
Boolean values Use True, Yes, or 1 for true and False, No, or 0 for false. Boolean values are not case-sensitive.
date-time values ColdFusion supports a variety of data formats. For more information, see “Date and time
formats” on page 29.
Complex A container for data. Complex variables generally represent more than one value. ColdFusion built-in complex data
types are:
arrays
structures
queries
Binary Raw data, such as the contents of a GIF file or an executable program file
Object COM, CORBA, Java, web services, and ColdFusion Component objects: Complex objects that you create and access
using the cfobject tag and other specialized tags.
ADOBE COLDFUSION 8
ColdFusion Developer’s Guide
18
Note: ColdFusion does not have a data type for unlimited precision decimal numbers, but it can represent such numbers
as strings and provides a function that supports unlimited precision decimal arithmetic. For more information, see
PrecisionEvaluate in the CFML Reference.
For more information on ColdFusion data types, see “Using ColdFusion Variables” on page 24.
Flow control
ColdFusion provides several tags that let you control how a page gets executed. These tags generally correspond to
programming language flow control statements, such as if, then, and else. The following tags provide ColdFusion
flow control:
This section provides a basic introduction to using flow-control tags. CFScript also provides a set of flow-control
statements. For information on using flow-control statements in CFScript, see Extending ColdFusion Pages with
CFML Scripting” on page 92. For more details on using flow-control tags, see the reference pages for these tags in
the CFML Reference.
cfif, cfelseif, and cfelse
The cfif, cfelseif, and cfelse tags provide if-then-else conditional processing, as follows:
1The cfif tag tests a condition and executes its body if the condition is True.
2If the preceding cfif (or cfelseif) test condition is False, the cfelseif tag tests another condition and
executes its body if that condition is True.
3The cfelse tag can optionally follow a cfif tag and zero or more cfelseif tags. Its body executes if all the
preceding tags’ test conditions are False.
The following example shows the use of the cfif, cfelseif, and cfelse tags. If the value of the type variable is
“Date,” the date displays; if the value is “Time,” the time displays; otherwise, both the time and date display.
<cfif type IS "Date">
<cfoutput>#DateFormat(Now())#</cfoutput>
<cfelseif type IS "Time">
<cfoutput>#TimeFormat(Now())#</cfoutput>
<cfelse>
<cfoutput>#TimeFormat(Now())#, #DateFormat(Now())#</cfoutput>
</cfif>
cfswitch, cfcase, and cfdefaultcase
The cfswitch, cfcase, and cfdefaultcase tags let you select among different code blocks based on the value of
an expression. ColdFusion processes these tags as follows:
Tags Purpose
cfif, cfelseif, cfelse Select sections of code based on whether expressions are True or False.
cfswitch, cfcase,
cfdefaultcase
Select among sections of code based on the value of an expression. Case processing is not limited to True
and False conditions.
cfloop, cfbreak Loop through code based on any of the following values: entries in a list, keys in a structure or external
object, entries in a query column, an index, or the value of a conditional expression.
cfabort, cfexit End processing of a ColdFusion page or custom tag.
ADOBE COLDFUSION 8
ColdFusion Developer’s Guide
19
1The cfswitch tag evaluates an expression. The cfswitch tag body contains one or more cfcase tags and
optionally includes cfdefaultcase tag.
2Each cfcase tag in the cfswitch tag body specifies a value or set of values. If a value matches the value deter-
mined by the expression in the cfswitch tag, ColdFusion runs the code in the body of the cfcase tag and then exits
the cfswitch tag. If two cfcase tags have the same condition, ColdFusion generates an error.
3If none of the cfcase tags match the value determined by the cfswitch tag, and the cfswitch tag body includes
a cfdefaultcase tag, ColdFusion runs the code in the cfdefaultcase tag body.
Note: Although the cfdefaultcase tag does not have to follow all cfcase tags, it is good programming practice to put
it at the end of the cfswitch statement.
The cfswitch tag provides better performance than a cfif tag with multiple cfelseif tags, and is easier to read.
Switch processing is commonly used when different actions are required based on a string variable such as a month
or request identifier.
The following example shows switch processing:
<cfoutput query = "GetEmployees">
<cfswitch expression = #Department#>
<cfcase value = "Sales">
#FirstName# #LastName# is in <b>Sales</b><br><br>
</cfcase>
<cfcase value = "Accounting">
#FirstName# #LastName# is in <b>Accounting</b><br><br>
</cfcase>
<cfcase value = "Administration">
#FirstName# #LastName# is in <b>Administration</b><br><br>
</cfcase>
<cfdefaultcase>#FirstName# #LastName# is not in Sales,
Accounting, or Administration.<br>
</cfdefaultcase>
</cfswitch>
</cfoutput>
cfloop and cfbreak
The cfloop tag loops through the tag body zero or more times based on a condition specified by the tag attributes.
The cfbreak tag exits a cfloop tag.
cfloop
The cfloop tag provides the following types of loops:
The following example shows a simple index loop:
<cfloop index = "LoopCount" from = 1 to = 5>
Loop type Description
Index Loops through the body of the tag and increments a counter variable by a specified amount after each loop until the
counter reaches a specified value.
Conditional Checks a condition and runs the body of the tag if the condition is True.
Query Loops through the body of the tag once for each row in a query.
List, file, or array Loops through the body of the tag once for each entry in a list, each line in a file, or each item in an array.
Collection Loops through the body of the tag once for each key in a ColdFusion structure or item in a COM/DCOM object.
ADOBE COLDFUSION 8
ColdFusion Developer’s Guide
20
The loop index is <cfoutput>#LoopCount#</cfoutput>.<br>
</cfloop>
The following example shows a simple conditional loop. The code does the following:
1Sets up a ten-element array with the word “kumquats” in the fourth entry.
2Loops through the array until it encounters an array element containing “kumquats” or it reaches the end of the
array.
3Prints out the value of the Boolean variable that indicates whether it found the word kumquats and the array
index at which it exited the loop.
<cfset myArray = ArrayNew(1)>
<!--- Use ArraySet to initialize the first ten elements to 123 --->
<cfset ArraySet(myArray, 1, 10, 123)>
<cfset myArray[4] = "kumquats">
<cfset foundit = False>
<cfset i = 0>
<cfloop condition = "(NOT foundit) AND (i LT ArrayLen(myArray))">
<cfset i = i + 1>
<cfif myArray[i] IS "kumquats">
<cfset foundit = True>
</cfif>
</cfloop>
<cfoutput>
i is #i#<br>
foundit is #foundit#<br>
</cfoutput>
Note: You can get an infinite conditional loop if you do not force an end condition. In this example, the loop is infinite
if you omit the <cfset i = i + 1> statement. To end an infinite loop, stop the ColdFusion application server.
cfbreak
The cfbreak tag exits the cfloop tag. You typically use it in a cfif tag to exit the loop if a particular condition
occurs. The following example shows the use of a cfbreak tag in a query loop:
<cfloop query="fruitOrder">
<cfif fruit IS "kumquat">
<cfoutput>You cannot order kumquats!<br></cfoutput>
<cfbreak>
</cfif>
<cfoutput>You have ordered #quantity# #fruit#.<br></cfoutput>
</cfloop>
cfabort and cfexit
The cfabort tag stops processing of the current page at the location of the cfabort tag. ColdFusion returns to the
user or calling tag everything that was processed before the cfabort tag. You can optionally specify an error message
to display. You can use the cfabort tag as the body of a cfif tag to stop processing a page when a condition, typically
an error, occurs.
The cfexit tag controls the processing of a custom tag, and can only be used in ColdFusion custom tags. For more
information see, “Terminating tag execution” on page 200 and the CFML Reference.
ADOBE COLDFUSION 8
ColdFusion Developer’s Guide
21
Character case
ColdFusion is case-insensitive. For example, the following all represent the cfset tag: cfset, CFSET, CFSet, and
even cfsEt. However, you should get in the habit of consistently using the same case rules in your programs; for
example:
Develop consistent rules for case use, and stick to them. If you use lowercase characters for some tag names, use
them for all tag names.
Always use the same case for a variable. For example, do not use both myvariable and MyVariable to represent
the same variable on a page.
Follow these rules to prevent errors on application pages where you use both CFML and case-sensitive languages,
such as JavaScript.
Special characters
The double-quotation marks ("), single-quotation mark ('), and number sign (#) characters have special meaning to
ColdFusion. To include any of them in a string, double the character; for example, use ## to represent a single #
character.
The need to escape the single- and double-quotation marks is context-sensitive. Inside a double-quoted string, you
do not need to escape single-quotation mark (apostrophe) characters. Inside a single-quoted string, you do not
escape double-quotation mark characters.
The following example illustrates escaping special characters, including the use of mixed single- and double-
quotation marks:
<cfset mystring = "We all said ""Happy birthday to you.""">
<cfset mystring2 = 'Then we said "How old are you now?"'>
<cfoutput>
#mystring#<br>
#mystring2#<br>
Here is a number sign: ##
</cfoutput>
The output looks like this:
We all said "Happy birthday to you."
Then we said "How old are you now?"
Here is a number sign: #
Reserved words
As with any programming tool, you cannot use just any word or name for ColdFusion variables, UDFs and custom
tags. You must avoid using any name that can be confused with a ColdFusion element. In some cases, if you use a
word that ColdFusion uses—for example, a built-in structure name—you can overwrite the ColdFusion data.
The following list indicates words you must not use for ColdFusion variables, user-defined function names, or
custom tag names. While some of these words can be used safely in some situations, you can prevent errors by
avoiding them entirely. For a complete list of reserved words, see the CFML Reference.
ADOBE COLDFUSION 8
ColdFusion Developer’s Guide
22
Built-in function names, such as Now or Hash
Scope names, such as Form or Session
Any name starting with cf. However, when you call a CFML custom tag directly, you prefix the custom tag page
name with cf_.
Operators, such as NE or IS
The names of any built-in data structures, such as Error or File
The names of any built-in variables, such as RecordCount or CGI variable names
CFScript language element names such as for, default, or continue
You must also not create form field names ending in any of the following, except to specify a form field validation
rule using a hidden form field name. (For more information on form field validation, see Introduction to Retrieving
and Formatting Data” on page 511.)
_integer
_float
_range
_date
_time
_eurodate
Because ColdFusion is not case-sensitive, all of the following are reserved words: IS, Is, iS, and is.
CFScript
CFScript is a language within a language. CFScript is a scripting language that is similar to JavaScript but is simpler
to use. Also, unlike JavaScript, CFScript only runs on the ColdFusion server; it does not run on the client system. A
CFScript script can use all ColdFusion functions and all ColdFusion variables that are available in the scripts scope.
CFScript provides a compact and efficient way to write ColdFusion logic. Typical uses of CFScript include:
Simplifying and speeding variable setting
Building compact flow control structures
Encapsulating business logic in user-defined functions
The following sample script populates an array and locates the first array entry that starts with the word “key”. It
shows several of the elements of CFScript, including setting variables, loop structures, script code blocks, and
function calls. Also, the code uses a cfoutput tag to display its results. Although you can use CFScript for output,
the cfoutput tag is usually easier to use.
<cfscript>
strings = ArrayNew(1);
strings[1]="the";
strings[2]="key to our";
strings[4]="idea";
for( i=1 ; i LE 4 ; i = i+1 )
{
if(Find("key",strings[i],1))
break; }
ADOBE COLDFUSION 8
ColdFusion Developer’s Guide
23
</cfscript>
<cfoutput>Entry #i# starts with "key"</cfoutput><br>
You use CFScript to create user-defined functions.
For more information on CFScript, see “Extending ColdFusion Pages with CFML Scripting” on page 92. For more
information on user-defined functions, see “Writing and Calling User-Defined Functions” on page 134.
24
Chapter 3: Using ColdFusion Variables
Adobe ColdFusion variables are the most frequently used operands in ColdFusion expressions. Variable values can
be set and reset, and can be passed as attributes to CFML tags. Variables can be passed as parameters to functions,
and can replace most constants.
To create and use ColdFusion variables, you should know the following:
How variables can represent different types of data
How the data types get converted
How variables exist in different scopes
How the scopes are used
How to use variables correctly
Contents
Creating variables . . . . . . . . . . . . . . . . . . . . . . . . . . . . . . . . . . . . . . . . . . . . . . . . . . . . . . . . . . . . . . . . . . . . . . . . . . . . . . . . . 24
Variable characteristics. . . . . . . . . . . . . . . . . . . . . . . . . . . . . . . . . . . . . . . . . . . . . . . . . . . . . . . . . . . . . . . . . . . . . . . . . . . . . 25
Data types. . . . . . . . . . . . . . . . . . . . . . . . . . . . . . . . . . . . . . . . . . . . . . . . . . . . . . . . . . . . . . . . . . . . . . . . . . . . . . . . . . . . . . . . 25
Strings. . . . . . . . . . . . . . . . . . . . . . . . . . . . . . . . . . . . . . . . . . . . . . . . . . . . . . . . . . . . . . . . . . . . . . . . . . . . . . . . . . . . . . . . . . . 27
Using periods in variable references. . . . . . . . . . . . . . . . . . . . . . . . . . . . . . . . . . . . . . . . . . . . . . . . . . . . . . . . . . . . . . . . . . 35
Data type conversion . . . . . . . . . . . . . . . . . . . . . . . . . . . . . . . . . . . . . . . . . . . . . . . . . . . . . . . . . . . . . . . . . . . . . . . . . . . . . . 37
About scopes . . . . . . . . . . . . . . . . . . . . . . . . . . . . . . . . . . . . . . . . . . . . . . . . . . . . . . . . . . . . . . . . . . . . . . . . . . . . . . . . . . . . . 42
Ensuring variable existence . . . . . . . . . . . . . . . . . . . . . . . . . . . . . . . . . . . . . . . . . . . . . . . . . . . . . . . . . . . . . . . . . . . . . . . . . 46
Validating data. . . . . . . . . . . . . . . . . . . . . . . . . . . . . . . . . . . . . . . . . . . . . . . . . . . . . . . . . . . . . . . . . . . . . . . . . . . . . . . . . . . . 48
Passing variables to custom tags and UDFs . . . . . . . . . . . . . . . . . . . . . . . . . . . . . . . . . . . . . . . . . . . . . . . . . . . . . . . . . . . 49
Creating variables
You create most ColdFusion variables by assigning them values. (You must use the ArrayNew function to create
arrays.) Most commonly, you create variables by using the cfset tag. You can also use the cfparam tag, and
assignment statements in CFScript. Tags that create data objects also create variables. For example, the cfquery tag
creates a query object variable.
ColdFusion automatically creates some variables that provide information about the results of certain tags or opera-
tions. ColdFusion also automatically generates variables in certain scopes, such as Client and Server. For information
on these special variables, see “Reserved Words and Variables” on page 2 in the CFML Reference and the documen-
tation of the CFML tags that create these variables.
ColdFusion generates an error when it tries to use a variable before it is created. This can happen, for example, when
processing data from an incompletely filled form. To prevent such errors, test for the variables existence before you
use it. For more information on testing for variable existence, see “Ensuring variable existence” on page 46.
For more information on how to create variables, see Creating and using variables in scopes” on page 43.
ADOBE COLDFUSION 8
ColdFusion Developer’s Guide
25
Variable naming rules
ColdFusion variable names, including form field names and custom function and ColdFusion component argument
names, must conform to Java naming rules and the following guidelines:
A variable name must begin with a letter, underscore, or Unicode currency symbol.
The initial character can by followed by any number of letters, numbers, underscore characters, and Unicode
currency symbols.
A variable name cannot contain spaces.
A query result is a type of variable, so it overwrites a local variable with the same name.
ColdFusion variables are not case-sensitive. However, consistent capitalization makes the code easier to read.
When creating a form with fields that are used in a query, match form field names with the corresponding
database field names.
Periods separate the components of structure or object names. They also separate a variable scope from the
variable name. You cannot use periods in simple variable names, with the exception of variables in the Cookie and
Client scopes. For more information on using periods, see “Using periods in variable references” on page 35.
The following rule applies to variable names, but does not apply to form field and argument names:
1Prefix each variables name with its scope. Although some ColdFusion programmers do not use the Variables
prefix for local variable names, you should use prefixes for all other scopes. Using scope prefixes makes variable
names clearer and increases code efficiency. In many cases, you must prefix the scope. For more information, see
“Ab o u t s c o p e s o n p a g e 4 2 .
Note: In some cases, when you use an existing variable name, you must enclose it with number signs (#) to allow
ColdFusion to distinguish it from string or HTML text, and to insert its value, as opposed to its name. For more infor-
mation, see “Using number signs” on page 55.
Variable characteristics
You can classify a variable using the following characteristics:
The data type of the variable value, which indicates the kind of information a variable represents, such as
number, string, or date
The scope of the variable, which indicates where the information is available and how long the variable persists
The following sections provide detailed information on Data types and scopes.
Data types
ColdFusion is often referred to as typeless because you do not assign types to variables and ColdFusion does not
associate a type with the variable name. However, the data that a variable represents does have a type, and the data
type affects how ColdFusion evaluates an expression or function argument. ColdFusion can automatically convert
many data types into others when it evaluates expressions. For simple data, such as numbers and strings, the data
type is unimportant until the variable is used in an expression or as a function argument.
ColdFusion variable data belongs to one of the following type categories:
ADOBE COLDFUSION 8
ColdFusion Developer’s Guide
26
Simple: One value. Can use directly in ColdFusion expressions. Include numbers, strings, Boolean values, and
date-time values.
Complex: A container for data. Generally represent more than one value. ColdFusion built-in complex data
types include arrays, structures, queries, and XML document objects.
You cannot use a complex variable, such as an array, directly in a ColdFusion expression, but you can use simple
data type elements of a complex variable in an expression.
For example, with a one-dimensional array of numbers called myArray, you cannot use the expression myArray
* 5. However, you could use an expression myArray[3] * 5 to multiply the third element in the array by five.
Binary: Raw data, such as the contents of a GIF file or an executable program file.
Objects: Complex constructs. Often encapsulate both data and functional operations. The following table lists
the types of objects that ColdFusion can use, and identifies the chapters that describe how to use them:
Data type notes
Although ColdFusion variables do not have types, it is often convenient to use “variable type” as a shorthand for the
type of data that the variable represents.
ColdFusion can validate the type of data contained in form fields and query parameters. For more information, see
“Testing for a variables existence on page 517 and “Using cfqueryparam” on page 399.
The cfdump tag displays the entire contents of a variable, including ColdFusion complex data structures. It is an
excellent tool for debugging complex data and the code that handles it.
ColdFusion provides the following functions for identifying the data type of a variable:
IsArray
IsBinary
IsBoolean
IsObject
IsQuery
IsSimpleValue
IsStruct
IsXmlDoc
ColdFusion also includes the following functions for determining whether a string can be represented as or
converted to another data type:
IsDate
IsNumeric
Object type See
Component Object Model (COM) “Integrating COM and CORBA Objects in CFML Applications” on page 972
Common Object Request Broker Archi-
tecture (CORBA)
“Integrating COM and CORBA Objects in CFML Applications” on page 972
Java “Integrating J2EE and Java Elements in CFML Applications” on page 927
ColdFusion component “Building and Using ColdFusion Components” on page 158
Web service “Using Web Services” on page 900
ADOBE COLDFUSION 8
ColdFusion Developer’s Guide
27
IsXML
ColdFusion does not use a null data type. However, if ColdFusion receives a null value from an external source such
as a database, a Java object, or some other mechanism, it maintains the null value until you use it as a simple value.
At that time, ColdFusion converts the null to an empty string (""). Also, you can use the JavaCast function in a call
to a Java object to convert a ColdFusion empty string to a Java null.
Numbers
ColdFusion supports integers and real numbers. You can intermix integers and real numbers in expressions; for
example, 1.2 + 3 evaluates to 4.2.
Integers
ColdFusion supports integers between -2,147,483,648 and 2,147,483,647 (32-bit signed integers). You can assign a
value outside this range to a variable, but ColdFusion initially stores the number as a string. If you use it in an arith-
metic expression, ColdFusion converts it into a floating point value, preserving its value, but losing precision as the
following example shows:
<cfset mybignum=12345678901234567890>
<cfset mybignumtimes10=(mybignum * 10)>
<cfoutput>mybignum is: #mybignum#</cfoutput><br>
<cfoutput>mybignumtimes10 is: #mybignumtimes10# </cfoutput><br>
This example generates the following output:
mybignum is: 12345678901234567890
mybignumtimes10 is: 1.23456789012E+020
Real numbers
Real numbers, numbers with a decimal part, are also known as floating point numbers. ColdFusion real numbers
can range from approximately -10300 to approximately 10300. A real number can have up to 12 significant digits. As
with integers, you can assign a variable a value with more digits, but the data is stored as a string. The string is
converted to a real number, and can lose precision, when you use it in an arithmetic expression.
You can represent real numbers in scientific notation. This format is xEy, where x is a positive or negative real
number in the range 1.0 (inclusive) to 10 (exclusive), and y is an integer. The value of a number in scientific notation
is x times 10y. For example, 4.0E2 is 4.0 times 102, which equals 400. Similarly, 2.5E-2 is 2.5 times 10-2, which equals
0.025. Scientific notation is useful for writing very large and very small numbers.
BigDecimal numbers
ColdFusion does not have a special BigDecimal data type for arbitrary length decimal numbers such as
1234567890987564.234678503059281. Instead, it represent such numbers as strings. ColdFusion does, however,
have a PrecisionEvaluate function that can take an arithmetic expression that uses BigDecimal values, calculate
the expression, and return a string with the resulting BigDecimal value. For more information, see
PrecisionEvaluate in the CFML Reference.
Strings
In ColdFusion, text values are stored in strings. You specify strings by enclosing them in either single- or double-
quotation marks. For example, the following two strings are equivalent:
ADOBE COLDFUSION 8
ColdFusion Developer’s Guide
28
"This is a string"
'This is a string'
You can write an empty string in the following ways:
"" (a pair of double-quotation marks with nothing in between)
'' (a pair of single-quotation marks with nothing in between)
Strings can be any length, limited by the amount of available memory on the ColdFusion server. However, the default
size limit for long text retrieval (CLOB) is 64K. The ColdFusion Administrator lets you increase the limit for
database string transfers, but doing so can reduce server performance. To change the limit, select the Enable retrieval
of long text option on the Advanced Settings page for the data source.
Escaping quotation marks and number signs
To include a single-quotation character in a string that is single-quoted, use two single-quotation marks (known as
escaping the single-quotation mark). The following example uses escaped single-quotation marks:
<cfset myString='This is a single-quotation mark: '' This is a double-quotation mark: "'>
<cfoutput>#mystring#</cfoutput><br>
To include a double-quotation mark in a double-quoted string, use two double-quotation marks (known as escaping
the double-quotation mark). The following example uses escaped double-quotation marks:
<cfset myString="This is a single-quotation mark: ' This is a double-quotation mark: """>
<cfoutput>#mystring#</cfoutput><br>
Because strings can be in either double-quotation marks or single-quotation marks, both of the preceding examples
display the same text:
This is a single-quotation mark: ' This is a double-quotation mark: "
To insert a number sign (#) in a string, you must escape the number sign, as follows:
"This is a number sign ##"
Lists
ColdFusion includes functions that operate on lists, but it does not have a list data type. In ColdFusion, a list is just
a string that consists of multiple entries separated by delimiter characters.
The default delimiter for lists is the comma. If you use any other character to separate list elements, you must specify
the delimiter in the list function. You can also specify multiple delimiter characters. For example, you can tell
ColdFusion to interpret a comma or a semicolon as a delimiter, as the following example shows:
<cfset MyList="1,2;3,4;5">
<cfoutput>
List length using ; and , as delimiters: #listlen(Mylist, ";,")#<br>
List length using only , as a delimiter: #listlen(Mylist)#<br>
</cfoutput>
This example displays the following output:
List length using ; and , as delimiters: 5
List length using only , as a delimiter: 3
Each delimiter must be a single character. For example, you cannot tell ColdFusion to require two hyphens in a row
as a delimiter.
ADOBE COLDFUSION 8
ColdFusion Developer’s Guide
29
If a list has two delimiters in a row, ColdFusion ignores the empty element. For example, if MyList is "1,2,,3,,4,,,5"
and the delimiter is the comma, the list has five elements and list functions treat it the same as "1,2,3,4,5".
Boolean values
A Boolean value represents whether something is true or false. ColdFusion has two special constants—True and
False—to represent these values. For example, the Boolean expression 1 IS 1 evaluates to True. The expression
"Monkey" CONTAINS "Money" evaluates to False.
You can use Boolean constants directly in expressions, as in the following example:
<cfset UserHasBeenHere = True>
In Boolean expressions, True, nonzero numbers, and the string “Yes” are equivalent, and False, 0, and the string “No
are equivalent.
In Boolean expressions, True, nonzero numbers, and the strings “Yes, “1|”, “True are equivalent; and False, 0, and
the strings “No, “0”, and “False” are equivalent.
Boolean evaluation is not case-sensitive. For example, True, TRUE, and true are equivalent.
Date-Time values
ColdFusion can perform operations on date and time values. Date-time values identify a date and time in the range
100 AD to 9999 AD. Although you can specify just a date or a time, ColdFusion uses one data type representation,
called a date-time object, for date, time, and date and time values.
ColdFusion provides many functions to create and manipulate date-time values and to return all or part of the value
in several different formats.
You can enter date and time values directly in a cfset tag with a constant, as follows:
<cfset myDate = "October 30, 2001">
When you do this, ColdFusion stores the information as a string. If you use a date-time function, ColdFusion stores
the value as a date-time object, which is a separate simple data type. When possible, use date-time functions such as
CreateDate and CreateTime to specify dates and times, because these functions can prevent you from specifying
the date or time in an invalid format and they create a date-time object immediately.
Date and time formats
You can directly enter a date, time, or date and time, using standard U.S. date formats. ColdFusion processes the two-
digit-year values 0 to 29 as twenty-first century dates; it processes the two-digit-year values 30 to 99 as twentieth
century dates. Time values can include units down to seconds. The following table lists valid date and time formats:
ADOBE COLDFUSION 8
ColdFusion Developer’s Guide
30
Locale-specific dates and times
ColdFusion provides several functions that let you input and output dates and times (and numbers and currency
values) in formats that are specific to the current locale. A locale identifies a language and locality, such as English
(US) or French (Swiss). Use these functions to input or output dates and times in formats other than the U.S.
standard formats. (Use the SetLocale function to specify the locale.) The following example shows how to do this:
<cfset oldlocale = SetLocale("French (Standard)")>
<cfoutput>#LSDateFormat(Now(), "ddd, dd mmmm, yyyy")#</cfoutput>
This example outputs a line like the following:
mar., 03 juin, 2003
For more information on international functions, see “Developing Globalized Applications” on page 336 and the
CFML Reference.
How ColdFusion stores dates and times
ColdFusion stores and manipulates dates and times as date-time objects. Date-time objects store data on a time line
as real numbers. This storage method increases processing efficiency and directly mimics the method used by many
popular database systems. In date-time objects, one day is equal to the difference between two successive integers.
The time portion of the date-and-time value is stored in the fractional part of the real number. The value 0 represents
12:00 AM 12/30/1899.
Although you can use arithmetic operations to manipulate date-and-time values directly, this method can result in
code that is difficult to understand and maintain. Use the ColdFusion date-time manipulation functions instead. For
information on these functions, see the CFML Reference.
To specify Use these formats
Date October 30, 2003
Oct 30, 2003
Oct. 30, 2003
10/30/03
2003-10-30
10-30-2003
Time 02:34:12
2:34a
2:34am
02:34am
2am
Date and Time Any combination of valid date and time formats, such as these:
October 30, 2003 02:34:12
Oct 30, 2003 2:34a
Oct. 30, 2001 2:34am
10/30/03 02:34am
2003-10-30 2am
10-30-2003 2am
ADOBE COLDFUSION 8
ColdFusion Developer’s Guide
31
Binary data type and binary encoding
Binary data (also referred to as a binary object) is raw data, such as the contents of a GIF file or an executable program
file. You do not normally use binary data directly, but you can use the cffile tag to read a binary file into a variable,
typically for conversion to a string binary encoding before transmitting the file using e-mail.
A string binary encoding represents a binary value in a string format that can be transmitted over the web.
ColdFusion supports three binary encoding formats:
ColdFusion provides the following functions that convert among string data, binary data, and string encoded binary
data:
Complex data types
Arrays, structures, and queries are ColdFusion built-in complex data types. Structures and queries are sometimes
referred to as objects, because they are containers for data, not individual data values.
For details on using arrays and structures, see “Using Arrays and Structures” on page 68.
Arrays
Arrays are a way of storing multiple values in a table-like format that can have one or more dimensions. To create an
array and specify its initial dimensions, use the ColdFusion ArrayNew function. For example, the following line
creates an empty two-dimensional array:
<cfset myarray=ArrayNew(2)>
You reference elements using numeric indexes, with one index for each dimension. For example, the following line
sets one element of a two-dimensional array to the current date and time:
<cfset myarray[1][2]=Now()>
Encoding Format
Base64 Encodes the binary data in the lowest six bits of each byte. It ensures that binary data and non-ANSI character data
can be transmitted using e-mail without corruption. The Base64 algorithm is specified by IETF RFC 2045, at
www.ietf.org/rfc/rfc2045.txt.
Hex Uses two characters in the range 0-9 and A-F represent the hexadecimal value of each byte; for example, 3A.
UU Uses the UNIX UUencode algorithm to convert the data.
Function Description
BinaryDecode Converts a string that contains encoded binary data to a binary object.
BinaryEncode Converts binary data to an encoded string.
CharsetDecode Converts a string to binary data in a specified character encoding.
CharsetEncode Converts a binary object to a string in a specified character encoding.
ToBase64 Converts string and binary data to Base64 encoded data.
ToBinary Converts Base64 encoded data to binary data. The BinaryDecode function provides a superset of the ToBase64
functionality.
ToString Converts most simple data types to string data. It can convert numbers, date-time objects, and boolean values. (It
converts date-time objects to ODBC timestamp strings.) Adobe recommends that you use the CharsetEncode
function to convert binary data to a string in new applications.
ADOBE COLDFUSION 8
ColdFusion Developer’s Guide
32
The ArrayNew function can create arrays with up to three dimensions. However, there is no limit on array size or
maximum dimension. To create arrays with more than three dimensions, create arrays of arrays.
After you create an array, you can use functions or direct references to manipulate its contents.
When you assign an existing array to a new variable, ColdFusion creates a new array and copies the old array’s
contents to the new array. The following example creates a copy of the original array:
<cfset newArray=myArray>
For more information on using arrays, see “Using Arrays and Structures” on page 68.
Structures
ColdFusion structures consist of key-value pairs, where the keys are text strings and the values can be any ColdFusion
data type, including other structures. Structures let you build a collection of related variables that are grouped under
a single name. To create a structure, use the ColdFusion StructNew function. For example, the following line creates
a new, empty, structure called depts:
<cfset depts=StructNew()>
You can also create a structure by assigning a value in the structure. For example, the following line creates a new
structure called MyStruct with a key named MyValue, equal to 2:
<cfset MyStruct.MyValue=2>
Note: In previous ColdFusion versions, this line created a Variables scope variable named "MyStruct.MyValue" with the
value 2.
After you create a structure, you can use functions or direct references to manipulate its contents, including adding
key-value pairs.
You can use either of the following methods to reference elements stored in a structure:
StructureName.KeyName
StructureName["KeyName"]
The following examples show these methods:
depts.John="Sales"
depts["John"]="Sales"
When you assign an existing structure to a new variable, ColdFusion does not create a new structure. Instead, the
new variable accesses the same data (location) in memory as the original structure variable. In other words, both
variables are references to the same object.
For example, the following line creates a new variable, myStructure2, that is a reference to the same structure as the
myStructure variable:
<cfset myStructure2=myStructure>
When you change the contents of myStructure2, you also change the contents of myStructure. To copy the contents
of a structure, use the ColdFusion Duplicate function, which copies the contents of structures and other complex
data types.
Structure key names can be the names of complex data objects, including structures or arrays. This lets you create
arbitrarily complex structures.
For more information on using structures, see “Using Arrays and Structures” on page 68.
ADOBE COLDFUSION 8
ColdFusion Developer’s Guide
33
Queries
A query object, sometimes referred to as a query, query result, or record set, is a complex ColdFusion data type that
represents data in a set of named columns, similar to the columns of a database table. The following ColdFusion tags
can create query objects:
cfquery
cfdirectory
cfhttp
cfldap
cfpop
cfprocresult
In these tags, the name attribute specifies the query object’s variable name. The QueryNew function also creates query
objects.
When you assign a query to a new variable, ColdFusion does not copy the query object. Instead, both names point
to the same record set data. For example, the following line creates a new variable, myQuery2, that references the
same record set as the myQuery variable:
<cfset myQuery2 = myQuery>
If you make changes to data in myQuery, myQuery2 also shows those changes.
You reference query columns by specifying the query name, a period, and the column name; for example:
myQuery.Dept_ID
When you reference query columns inside tags, such as cfoutput and cfloop, in which you specify the query name
in a tag attribute, you do not have to specify the query name.
You can access query columns as if they are one-dimensional arrays. For example, the following line assigns the
contents of the Employee column in the second row of the myQuery query to the variable myVar:
<cfset myVar = myQuery.Employee[2]>
Note: You cannot use array notation to refer to a row (of all columns) of a query. For example, myQuery[2] does not
refer to the second row of the myQuery query object.
Working with structures and queries
Because structure variables and query variables are references to objects, the rules in the following sections apply to
both types of data.
Multiple references to an object
When multiple variables refer to a structure or query object, the object continues to exist as long as at least one
reference to the object exists. The following example shows how this works:
<cfscript> depts = structnew();</cfscript>
<cfset newStructure=depts>
<cfset depts.John="Sales">
<cfset depts=0>
<cfoutput>
#newStructure.John#<br>
#depts#
</cfoutput>
This example displays the following output:
Sales
ADOBE COLDFUSION 8
ColdFusion Developer’s Guide
34
0
After the <cfset depts=0> tag executes, the depts variable does not refer to a structure; it is a simple variable with
the value 0. However, the variable newStructure still refers to the original structure object.
Assigning objects to scopes
You can give a query or structure a different scope by assigning it to a new variable in the other scope. For example,
the following line creates a server variable, Server.SScopeQuery, using the local myquery variable:
<cfset Server.SScopeQuery = myquery>
To clear the server scope query variable, reassign the query object, as follows:
<cfset Server.SScopeQuery = 0>
This deletes the reference to the object from the server scope, but does not remove any other references that might
exist.
Copying and duplicating objects
You can use the Duplicate function to make a true copy of a structure or query object. Changes to the copy do not
affect the original.
Using a query column
When you are not inside a cfloop, cfoutput, or cfmail tag that has a query attribute, you can treat a query column
as an array. However, query column references do not always behave as you might expect. This section explains the
behavior of references to query columns using the results of the following cfquery tag in its examples:
<cfquery dataSource="cfdocexamples" name="myQuery">
SELECT FirstName, LastName
FROM Employee
</cfquery>
To reference elements in a query column, use the row number as an array index. For example, both of the following
lines display the word "ben":
<cfoutput> #myQuery.Firstname[1]# </cfoutput><br>
<cfoutput> #myQuery["Firstname"][1]# </cfoutput><br>
ColdFusion behavior is less straightforward, however, when you use the query column references
myQuery.Firstname and myQuery["Firstname"] without using an array index. The two reference formats produce
different results.
If you refer to myQuery.Firstname, ColdFusion automatically converts it to the first row in the column. For example,
the following lines print the word "ben":
<cfset myCol = myQuery.Firstname >
<cfoutput>#mycol#</cfoutput>
But the following lines display an error message:
<cfset myCol = myQuery.Firstname >
<cfoutput>#mycol[1]#</cfoutput><br>
If you refer to Query["Firstname"], ColdFusion does not automatically convert it to the first row of the column.
For example, the following line results in an error message indicating that ColdFusion cannot convert a complex type
to a simple value:
<cfoutput> #myQuery['Firstname']# </cfoutput><br>
Similarly, the following lines print the name "marjorie", the value of the second row in the column:
ADOBE COLDFUSION 8
ColdFusion Developer’s Guide
35
<cfset myCol = myQuery["Firstname"]>
<cfoutput>#mycol[2]#</cfoutput><br>
However, when you make an assignment that requires a simple value, ColdFusion automatically converts the query
column to the value of the first row. For example, the following lines display the name "ben" twice:
<cfoutput> #myQuery.Firstname# </cfoutput><br>
<cfset myVar= myQuery['Firstname']>
<cfoutput> #myVar# </cfoutput><br>
Using periods in variable references
ColdFusion uses the period (.) to separate elements of a complex variable such as a structure, query, XML document
object, or external object, as in MyStruct.KeyName. A period also separates a variable scope identifier from the
variable name, as in Variables.myVariable or CGI.HTTP_COOKIE.
With the exception of Cookie and Client scope variables, which must always be simple variable types, you cannot
normally include periods in simple variable names. However, ColdFusion makes some exceptions that accom-
modate legacy and third-party code that does not conform to this requirement.
For more information, see “A b o u t s c o p e s o n p a g e 4 2 , “Using Arrays and Structures” on page 68, and “Using XML
and WDDX” on page 865.
Understanding variables and periods
The following descriptions use a sample variable named MyVar.a.b to explain how ColdFusion uses periods when
getting and setting the variable value.
Getting a variable
ColdFusion can correctly get variable values even if the variable name includes a period. For example, the following
set of steps shows how ColdFusion gets MyVar.a.b, as in <cfset Var2 = myVar.a.b> or IsDefined(myVar.a.b):
1Looks for myVar in an internal table of names (the symbol table).
2If myVar is the name of a complex object, including a scope, looks for an element named a in the object.
If myVar is not the name of a complex object, checks whether myVar.a is the name of a complex object and skips
step 3.
3If myVar is the name of a complex object, checks whether a is a complex object.
4If a or myVar.a is the name of a complex object, checks whether b is the name of a simple variable, and returns
the value of b.
If myVar is a complex object but a is not a complex object, checks whether a.b is the name of a simple variable
and returns its value.
If myVar.a is not a complex object, checks whether myVar.a.b is the name of a simple variable and returns its
value.
This way, ColdFusion correctly resolves the variable name and can get its value.
You can also use array notation to get a simple variable with a name that includes periods. In this form of array
notation, you use the scope name (or the complex variable that contains the simple variable) as the “array” name.
You put the simple variable name, in single- or double-quotation marks, inside the square brackets.
ADOBE COLDFUSION 8
ColdFusion Developer’s Guide
36
Using array notation is more efficient than using plain dot notation because ColdFusion does not have to analyze
and look up all the possible key combinations. For example, both of the following lines write the value of myVar.a.b,
but the second line is more efficient than the first:
<cfoutput>myVar.a.b is: #myVar.a.b#<br></cfoutput>
<cfoutput>myVar.a.b is: #Variables["myVar.a.b"]#<br></cfoutput>
Setting a variable
ColdFusion cannot be as flexible when it sets a variable value as when it gets a variable, because it must determine
the type of variable to create or set. Therefore, the rules for variable names that you set are stricter. Also, the rules
vary depending on whether the first part of the variable name is the Cookie or Client scope identifier.
For example, assume you have the following code:
<cfset myVar.a.b = "This is a test">
If a variable myVar does not exist, it does the following:
1Creates a structure named myVar.
2Creates a structure named a in the structure myVar.
3Creates a key named b in myVar.a.
4Gives it the value "This is a test".
If either myVar or myVar.a exist and neither one is a structure, ColdFusion generates an error.
In other words, ColdFusion uses the same rules as for getting a variable to resolve the variable name until it finds a
name that does not exist yet. It then creates any structures that are needed to create a key named b inside a structure,
and assigns the value to the key.
However, if the name before the first period is either Cookie or Client, ColdFusion uses a different rule. It treats all
the text (including any periods) that follow the scope name as the name of a simple variable, because Cookie and
Client scope variables must be simple. If you have the following code, you see that ColdFusion creates a single, simple
Client scope variable named myVar.a.b:
<cfset Client.myVar.a.b = "This is a test">
<cfdump var=#Client.myVar.a.b#>
Creating variables with periods
You should avoid creating the names of variables (except for dot notation in structures) that include periods.
However, ColdFusion provides mechanisms for handling cases where you must do so, for example, to maintain
compatibility with names of variables in external data sources or to integrate your application with existing code that
uses periods in variable names. The following sections describe how to create simple variable names that include
periods.
Using brackets to create variables with periods
You can create a variable name that includes periods by using associative array structure notation, as described in
Structure notation” on page 79. To do so, you must do the following:
Refer to the variable as part of a structure. You can always do this, because ColdFusion considers all scopes to be
structures. For more information on scopes, see “A b o u t s c o p e s o n p a g e 4 2 .
Put the variable name that must include a period inside square brackets and single- or double-quotation marks.
The following example shows this technique:
ADOBE COLDFUSION 8
ColdFusion Developer’s Guide
37
<cfset Variables['My.Variable.With.Periods'] = 12>
<cfset Request["Another.Variable.With.Periods"] = "Test variable">
<cfoutput>
My.Variable.With.Periods is: #My.Variable.With.Periods#<br>
Request.Another.Variable.With.Periods is:
#Request.Another.Variable.With.Periods#<br>
</cfoutput>
Creating Client and Cookie variables with periods
To create a Client or Cookie variable with a name that includes one or more periods, simply assign the variable a
value. For example, the following line creates a Cookie named User.Preferences.CreditCard:
<cfset Cookie.User.Preferences.CreditCard=”Discover”>
Data type conversion
ColdFusion automatically converts between data types to satisfy the requirements of an expressions operations,
including a functions argument requirements. As a result, you generally don’t need to be concerned about compat-
ibility between data types and the conversions from one data type to another. However, understanding how
ColdFusion evaluates data values and converts data between types can help you prevent errors and create code more
effectively.
Operation-driven evaluation
Conventional programming languages enforce strict rules about mixing objects of different types in expressions. For
example, in a language such as C++ or Basic, the expression ("8" * 10) produces an error because the multipli-
cation operator requires two numerical operands and "8" is a string. When you program in such languages, you must
convert between data types to ensure error-free program execution. For example, the previous expression might have
to be written as (ToNumber("8") * 10).
In ColdFusion, however, the expression ("8" * 10) evaluates to the number 80 without generating an error. When
ColdFusion processes the multiplication operator, it automatically attempts to convert its operands to numbers.
Since "8" can be successfully converted to the number 8, the expression evaluates to 80.
ColdFusion processes expressions and functions in the following sequence:
1For each operator in an expression, it determines the required operands. (For example, the multiplication
operator requires numeric operands and the CONTAINS operator requires string operands.)
For functions, it determines the type required for each function argument. (For example, the Min function
requires two numbers as arguments and the Len function requires a string.)
2It evaluates all operands or function arguments.
3It converts all operands or arguments whose types differ from the required type. If a conversion fails, it reports
an error.
Conversion between types
Although the expression evaluation mechanism in ColdFusion is very powerful, it cannot automatically convert all
data. For example, the expression "eight" * 10 produces an error because ColdFusion cannot convert the string
"eight" to the number 8. Therefore, you must understand the rules for conversion between data types.
ADOBE COLDFUSION 8
ColdFusion Developer’s Guide
38
The following table explains how conversions are performed. The first column shows values to convert. The
remaining columns show the result of conversion to the listed data type.
ColdFusion cannot convert complex types, such as arrays, queries, and COM objects, to other types. However, it can
convert simple data elements of complex types to other simple data types.
Type conversion considerations
The following sections detail specific rules and considerations for converting between types.
The cfoutput tag
The cfoutput tag always displays data as a string. As a result, when you display a variable using the cfoutput tag,
ColdFusion applies the type conversion rules to any non-string data before displaying it. For example, the cfoutput
tag displays a date-time value as an ODBC timestamp.
Case-insensitivity and Boolean conversion
Because ColdFusion expression evaluation is not case-sensitive, Yes, YES, and yes are equivalent; False, FALSE, and
false are equivalent; No, NO, and no are equivalent; and True, TRUE, and true are equivalent.
Converting binary data
ColdFusion cannot automatically convert binary data to other data types. To convert binary data, use the ToBase64
and ToString functions. For more information, see “Binary data type and binary encoding” on page 31.
Converting date and time data
To ensure that a date and time value is expressed as a real number, add zero to the variable. The following example
shows this:
Value As Boolean As number As date-time As string
"Yes" True 1 Error "Yes"
"No" False 0 Error "No"
True True 1 Error "Yes"
False False 0 Error "No"
Number True if Number is not 0;
False otherwise.
Number See “Date-time values” earlier in
this chapter.
String representation
of the number (for
example, “8”).
String If "Yes", True
If "No", False
If it can be converted to 0,
False
If it can be converted to any
other number, True
If it represents a number (for
example, "1,000" or "12.36E-12"), it is
converted to the corresponding
number. If it represents a date-time
(see next column), it is converted to
the numeric value of the corre-
sponding date-time object.
If it is an ODBC date, time, or
timestamp (for example "{ts
'2001-06-14 11:30:13'}", or if it is
expressed in a standard U.S.
date or time format, including
the use of full or abbreviated
month names, it is converted to
the corresponding date-time
value.
Days of the week or unusual
punctuation result in an error.
Dashes, forward-slashes, and
spaces are generally allowed.
String
Date Error The numeric value of the date-time
object.
Date An ODBC timestamp.
ADOBE COLDFUSION 8
ColdFusion Developer’s Guide
39
<cfset mynow = now()>
Use cfoutput to display the result of the now function:<br>
<cfoutput>#mynow#</cfoutput><br>
Now add 0 to the result and display it again:<br>
<cfset mynow = mynow + 0>
<cfoutput>#mynow#</cfoutput>
At 1:06 PM on June 6, 2003, its output looked like this:
Use cfoutput to display the result of the now function:
{ts '2003-06-03 13:06:44'}
Now add 0 to the result and display it again:
37775.5463426
Converting numeric values
When ColdFusion evaluates an expression that includes both integers and real numbers, the result is a real number.
To convert a real number to an integer, use a ColdFusion function. The Int, Round, Fix, and Ceiling functions
convert real numbers to integers, and differ in their treatment of the fractional part of the number.
If you use a hidden form field with a name that has the suffix _integer or _range to validate a form input field,
ColdFusion truncates real numbers entered into the field and passes the resulting integer to the action page.
If you use a hidden form field with a name that has the suffix _integer, _float, or _range to validate a form input
field, and the entered data contains a dollar amount (including a dollar sign) or a numeric value with commas,
ColdFusion considers the input to be valid, removes the dollar sign or commas from the value, and passes the
resulting integer or real number to the action page.
ColdFusion does not have an inherent data type for arbitrary precision decimal numbers (BigDecimal numbers).
ColdFusion initially saves such numbers as strings, and if you use them in an expression, converts the value to a
numeric type, often losing precision. You can retain precision by using the PrecisionEvaluate method, which
evaluates string expressions using BigDecimal precision arithmetic and can return the result as a long string of
numbers. For more information, see PrecisionEvaluate in the CFML Reference.
Evaluation and type conversion issues
The following sections explain several issues that you might encounter with type evaluation and conversion.
Comparing variables to True or False
You might expect the following two cfif tag examples to produce the same results:
<cfif myVariable>
<cfoutput>myVariable equals #myVariable# and is True
</cfoutput>
</cfif>
<cfif myVariable IS True>
<cfoutput>myVariable equals #myVariable# and is True
</cfoutput>
</cfif>
However, if myVariable has a numeric value such as 12, only the first example produces a result. In the second case,
the value of myVariable is not converted to a Boolean data type, because the IS operator does not require a specific
data type and just tests the two values for identity. Therefore, ColdFusion compares the value 12 with the constant
True. The two are not equal, so nothing is printed. If myVariable is 1, "Yes", or True, however, both examples print
the same result, because ColdFusion considers these to be identical to Boolean True.
ADOBE COLDFUSION 8
ColdFusion Developer’s Guide
40
If you use the following code, the output statement does display, because the value of the variable, 12, is not equal to
the Boolean value False:
<cfif myVariable IS NOT False>
<cfoutput>myVariable equals #myVariable# and IS NOT False
</cfoutput>
</cfif>
As a result, you should use the test <cfif testvariable>, and not use the IS comparison operator when testing
whether a variable is True or False. This issue is a case of the more general problem of ambiguous type expression
evaluation, described in the following section.
Ambiguous type expressions and strings
When ColdFusion evaluates an expression that does not require strings, including all comparison operations, such
as IS or GT, it checks whether it can convert each string value to a number or date-time object. If so, ColdFusion
converts it to the corresponding number or date-time value (which is stored as a number). It then uses the number
in the expression.
Short strings, such as 1a and 2P, can produce unexpected results. ColdFusion can interpret a single "a" as AM and a
single "P" as PM. This can cause ColdFusion to interpret strings as date-time values in cases where this was not
intended.
Similarly, if the strings can be interpreted as numbers, you might get unexpected results.
For example, ColdFusion interprets the following expressions as shown:
To prevent such ambiguities when you compare strings, use the ColdFusion string comparison functions Compare
and CompareNoCase, instead of the comparison operators.
You c an a l s o us e t h e IsDate function to determine whether a string can be interpreted as a date-time value, or to
add characters to a string before comparison to avoid incorrect interpretation.
Date-time functions and queries when ODBC is not supported
Many CFML functions, including the Now, CreateDate, CreateTime, and CreateDateTime functions, return date-
time objects. ColdFusion creates Open Database Connectivity (ODBC) timestamp values when it converts date-time
objects to strings. As a result, you might get unexpected results when using dates with a database driver that does not
support ODBC escape sequences, or when you use SQL in a query of queries.
If you use SQL to insert data into a database or in a WHERE clause to select data from a database, and the database
driver does not support ODBC-formatted dates, use the DateFormat function to convert the date-time value to a
valid format for the driver. This rule also applies to queries of queries.
For example, the following SQL statement uses the DateFormat function in a query of queries to select rows that
have MyDate values in the future:
Expression Interpretation
<cfif "1a" EQ "01:00"> If 1:00am is 1:00am.
<cfif "1P" GT "2A"> If 1:00pm is later than 2:00am.
<cfset age="4a">
<cfset age=age + 7>
Treat the variable age as 4:00 am, convert it to the date-time value 0.16666666667, and add 7 to make it
7.16666666667.
<cfif "0.0" is "0"> If 0 is 0.
ADOBE COLDFUSION 8
ColdFusion Developer’s Guide
41
<cfquery name="MyQofQQ" dbtype="query">
SELECT *
FROM DateQuery
WHERE MyDate >= '#DateFormat(Now())#'
</cfquery>
The following query of queries fails with the error message “Error: {ts is not a valid date,” because the ColdFusion
Now function returns an ODBC timestamp:
<cfquery name="MyQofQQ" dbtype="query">
SELECT *
FROM DateQuery
WHERE MyDate >= '#now()#'
</cfquery>
Using JavaCast with overloaded Java methods
You can overload Java methods so a class can have several identically named methods that differ only in parameter
data types. At run time, the Java virtual machine attempts to resolve the specific method to use, based on the types
of the parameters passed in the call. Because ColdFusion does not use explicit types, you cannot predict which
version of the method the virtual machine will use.
The ColdFusion JavaCast function helps you ensure that the right method executes by specifying the Java type of
a variable, as in the following example:
<cfset emp.SetJobGrade(JavaCast("int", JobGrade))>
The JavaCast function takes two parameters: a string representing the Java data type and the variable whose type
you are setting. You can specify the following Java data types: bool, int, long, float, double, and String.
For more information on the JavaCast function, see the CFML Reference.
Using quotation marks
To ensure that ColdFusion properly interprets string data, surround strings in single- or double-quotation marks.
For example, ColdFusion evaluates “10/2/2001” as a string that can be converted into a date-time object. However,
it evaluates 10/2/2001 as a mathematical expression, 5/2001, which evaluates to 0.00249875062469.
Examples of type conversion in expression evaluation
The following examples demonstrate ColdFusion expression evaluation.
Example 1
2 * True + "YES" - ('y' & "es")
Result value as string: "2"
Explanation: (2*True) is equal to 2; ("YES"- "yes") is equal to 0; 2 + 0 equals 2.
Example 2
"Five is " & 5
Result value as string: "Five is 5"
Explanation: 5 is converted to the string "5".
Example 3
DateFormat("October 30, 2001" + 1)
Result value as string: "31-Oct-01"
ADOBE COLDFUSION 8
ColdFusion Developer’s Guide
42
Explanation: The addition operator forces the string "October 30, 2001" to be converted to a date-time object, and
then to a number. The number is incremented by one. The DateFormat function requires its argument to be a date-
time object; thus, the result of the addition is converted to a date-time object. One is added to the date-time object,
moving it ahead by one day to October 31, 2001.
About scopes
Variables differ in how they are set (by your code or by ColdFusion), the places in your code where they are
meaningful, and how long their values persist. These considerations are generally referred to as a variables scope.
Commonly used scopes include the Variables scope, the default scope for variables that you create, and the Request
scope, which is available for the duration of an HTTP request.
Note: User-defined functions also belong to scopes. For more information, see “Specifying the scope of a function” on
page 153.
Scope types
The following table describes ColdFusion scopes:
.
Scope Description
Application Contains variables that are associated with one, named application on a server. The cfapplication tag name
attribute or the Application.cfc This.name variable setting specifies the application name. For more information, see
“Using Persistent Data and Locking” on page 272.
Arguments Variables passed in a call to a user-defined function or ColdFusion component method. For more information, see
About the Arguments scope” on page 142.
Attributes Used only in custom tag pages and threads. Contains the values passed by the calling page or cfthread tag in the
tag’s attributes. For more information, see “Creating and Using Custom CFML Tags” on page 190 and “Using ColdFu-
sion Threads” on page 300.
Caller Used only in custom tag pages. The custom tag’s Caller scope is a reference to the calling page’s Variables scope. Any
variables that you create or change in the custom tag page using the Caller scope are visible in the calling page’s Vari-
ables scope. For more information, see “Creating and Using Custom CFML Tags” on page 190.
CGI Contains environment variables identifying the context in which a page was requested. The variables available
depend on the browser and server software. For a list of the commonly used CGI variables, see “Reserved Words and
Variables” on page 2 in the CFML Reference.
Client Contains variables that are associated with one client. Client variables let you maintain state as a user moves from
page to page in an application, and are available across browser sessions. By default, Client variables are stored in
the system registry, but you can store them in a cookie or a database. Client variables cannot be complex data types
and can include periods in their names. For more information, see “Using Persistent Data and Locking” on page 272.
Cookie Contains variables maintained in a users browser as cookies. Cookies are typically stored in a file on the browser, so
they are available across browser sessions and applications. You can create memory-only Cookie variables, which are
not available after the user closes the browser. Cookie scope variable names can include periods.
Flash Variables sent by a Flash movie to ColdFusion and returned by ColdFusion to the movie. For more information, see
“Using the Flash Remoting Service” on page 674.
Form Contains variables passed from a Form page to its action page as the result of submitting the form. (If you use the
HTML form tag, you must use method="post".) For more information, see “Introduction to Retrieving and Format-
ting Data” on page 511.
function local Contains variables that are declared inside a user-defined function or ColdFusion component method and exist only
while a function executes. For more information, see “Writing and Calling User-Defined Functions” on page 134.
ADOBE COLDFUSION 8
ColdFusion Developer’s Guide
43
Important: To prevent data corruption, you lock code that uses Session, Application, or Server scope variables. For more
information, see “Using Persistent Data and Locking” on page 272.
Creating and using variables in scopes
The following table shows how you create and refer to variables in different scopes in your code. For more infor-
mation on the mechanisms for creating variables in most scopes, see “Creating variables” on page 24.
Request Used to hold data that must be available for the duration of one HTTP request. The Request scope is available to all
pages, including custom tags and nested custom tags, that are processed in response to the request.
This scope is useful for nested (child/parent) tags. This scope can often be used in place of the Application scope, to
avoid the need for locking variables. Several chapters discuss using the Request scope.
Server Contains variables that are associated with the current ColdFusion server. This scope lets you define variables that
are available to all your ColdFusion pages, across multiple applications. For more information, see “Using Persistent
Data and Locking” on page 272.
Session Contains variables that are associated with one client and persist only as long as the client maintains a session. They
are stored in the server’s memory and can be set to time out after a period of inactivity. For more information, see
“Using Persistent Data and Locking” on page 272.
This Exists only in ColdFusion components or cffunction tags that are part of a containing object such as a ColdFusion
Struct. Exists for the duration of the component instance or containing object. Data in the This scope is accessible
from outside the component or container by using the instance or object name as a prefix.
ThisTag Used only in custom tag pages. The ThisTag scope is active for the current invocation of the tag. If a custom tag
contains a nested tag, any ThisTag scope values you set before calling the nested tag are preserved when the nested
tag returns to the calling tag.
The ThisTag scope includes three built-in variables that identify the tag’s execution mode, contain the tag’s gener-
ated contents, and indicate whether the tag has an end tag.
A nested custom tag can use the cfassociate tag to return values to the calling tag’s ThisTag scope. For more infor-
mation, see Accessing tag instance data” on page 198.
Thread Variables that are created and changed inside a ColdFusion thread, but can be read by all code on the page that
creates the thread. Each thread has a Thread scope that is a subscope of a cfthread scope. For more information, see
“Using ColdFusion Threads” on page 300.
thread local Variables that are available only within a ColdFusion thread. For more information, see “Using ColdFusion Threads
on page 300.
URL Contains parameters passed to the current page in the URL that is used to call it. The parameters are appended to
the URL in the format ?variablename = value[&variablename=value...]; for example www.MyCom-
pany.com/inputpage.cfm?productCode=A12CD1510&quantity=3.
Note: If a URL includes multiple parameters with the same name, the resulting variable in the ColdFusion URL scope
consists of all parameter values separated by commas. For example, a URL of the form http://local-
host/urlparamtest.cfm? param=1&param=2&param=3 results in a URL.param variable value of 1,2,3 on the ColdFu-
sion page.
Variables (local) The default scope for variables of any type that are created with the cfset and cfparam tags. A local variable is
available only on the page on which it is created and any included pages (see also the Caller scope).
Scope Description
ADOBE COLDFUSION 8
ColdFusion Developer’s Guide
44
Scope prefix
(type)
Prefix required to
reference
Where available Created by
(function
local, no
prefix)
Prohibited Within the body of a user-defined function or
ColdFusion component method, only while the
function executes.
In the function or method definition, a var
keyword in a cfset tag or a CFScript var state-
ment.
Application Yes For multiple clients in one application over
multiple browser sessions. Surround code that
uses application variables in cflock blocks.
Specifying the prefix Application when you
create the variable.
Arguments No Within the body of a user-defined function or
ColdFusion component method.
The calling page passing an argument in the
function call.
Attributes Yes On a custom tag page, or inside a thread For custom tags, the calling page passing the
values to a custom tag page in the custom tag’s
attributes.
For threads, the cfthread tag specifying
attribute values.
Caller On the custom tag
page, Yes.
On the calling page,
No (Variables prefix
is optional).
On the custom tag page, by using the Caller
scope prefix.
On the page that calls the custom tag, as local
variables (Variables scope).
On the custom tag page, by specifying the prefix
Caller when you create the variable.
On the calling page, by specifying the prefix Vari-
ables, or using no prefix, when you create the
variable.
Cffile Yes Following an invocation of cffile.A cffile tag.
CGI No On any page. Values are specific to the latest
browser request.
The web server. Contains the server environment
variables that result from the browser request.
Client No For one client in one application, over multiple
browser sessions.
Specifying the prefix Client when you create the
variable.
Cookie No For one client in one or more applications and
pages, over multiple browser sessions.
A cfcookie tag. You can also set memory-only
cookies by specifying the prefix Cookie when
you create the variable.
Flash Yes A ColdFusion page or ColdFusion component
called by a Flash client.
The ColdFusion Client access. You assign a value
to Flash.You can assign values to the Flash.result
and Flash.pagesize variables.
Form No On the action page of a form and in custom tags
called by the action page; cannot be used on a
form page that is not also the action page.
A form or cfform tag. Contains the values of
form field tags (such as input) in the form body
when the form is submitted. The variable name is
the name of the form field.
Request Yes On the creating page and in any pages invoked
during the current HTTP request after the vari-
able is created, including in custom tags and
nested custom tags.
Specifying the prefix Request when you create
the variable.
Server Yes To any page on the ColdFusion server. Surround
all code that uses server variables in cflock
blocks.
Specifying the prefix Server when you create the
variable.
Session Yes For one client in one application and one browser
session. Surround code that uses Session scope
variables in cflock blocks.
Specifying the prefix Session when you create
the variable.
ADOBE COLDFUSION 8
ColdFusion Developer’s Guide
45
Using scopes
The following sections provide details on how you can create and use variables in different scopes.
Evaluating unscoped variables
If you use a variable name without a scope prefix, ColdFusion checks the scopes in the following order to find the
variable:
1Function local (UDFs and CFCs only)
2Thread local (inside threads only)
3Arguments
4Variables (local scop e)
5Thread
6CGI
7Cffile
8URL
9Form
10 Cookie
This Yes Within a ColdFusion component or the body of a
user-defined function that was created using the
cffunction tag and put in an object, structure,
or scope. In the containing page, through the
component instance or containing object.
Within the component or function by specifying
the prefix This when you create the variable.
In the containing page, by specifying the compo-
nent instance or object that contains the func-
tion as a prefix when you create the variable.
ThisTag Yes On the custom tag page. Specifying the prefix ThisTag when you create
the variable in the tag or using the
cfassociate tag in a nested custom tag.
Thread The thread name.
Inside the thread
that creates the vari-
able, you can also
use the keyword
thread.
Any code in the request. Using the keyword thread or the thread name
as a prefix when you create the variable.
You can create Thread variables only inside the
thread.
thread-local
(no prefix)
none Within a thread created by the cfthread tag Using no prefix when you create the variable.
You can also use the keyword var before the vari-
able name.
URL No On the target page of the URL. The system. Contains the parameters passed in
the URL query string used to access the page.
Variables
(Local)
No On the current page. Cannot be accessed by a
forms action page (unless the form page is also
the action page). Variables in this scope used on
a page that calls a custom tag can be accessed in
the custom tag by using its Caller scope; however,
they are not available to any nested custom tags.
Specifying the prefix Variables, or using no prefix,
when you create the variable. (To create a Vari-
ables scope variable inside a ColdFusion thread,
you must use the Variables prefix.)
Scope prefix
(type)
Prefix required to
reference
Where available Created by
ADOBE COLDFUSION 8
ColdFusion Developer’s Guide
46
11 Client
Because ColdFusion must search for variables when you do not specify the scope, you can improve performance by
specifying the scope for all variables.
To access variables in all other scopes, you must prefix the variable name with the scope identifier.
Scopes and CFX tags
ColdFusion scopes do not apply to ColdFusion Extension (CFX) tags, custom tags that you write in a programming
language such as C++ or Java. The ColdFusion page that calls a CFX tag must use tag attributes to pass data to the
CFX tag. The CFX tag must use the Java Request and Response interfaces or the C++ Request class to get and return
data.
The Java setVariable Response interface method and C++ CCFX::SetVariable method return data to the
Variables scope of the calling page. Therefore, they are equivalent to setting a Caller scope variable in a custom
ColdFusion tag.
Using scopes as structures
ColdFusion makes all named scopes available as structures. You cannot access the function-local scope for user
defined functions (UDFs) that you define using CFScript as a structure. (In ColdFusion 4.5 and 5, the following
scopes are not available as structures: Variables, Caller, Client, and Server.)
You can reference the variables in named scopes as elements of a structure. To do so, specify the scope name as the
structure name and the variable name as the key. For example, if you have a MyVar variable in the Request scope,
you can refer to it in either of the following ways:
Request.MyVar
Request["MyVar"]
Similarly, you can use CFML structure functions to manipulate the contents of the scope. For more information on
using structures, see “Using Arrays and Structures” on page 68.
Important: Do not call StructClear(Session) to clear session variables. This deletes the SessionID, CFID, and
CFtoken built-in variables, effectively ending the session. If you want to use StructClear to delete your application
variables, put those variables in a structure in the Session scope, and then clear that structure. For example, put all your
application variables in Session.MyVars and then call StructClear(Session.MyVars) to clear the variables.
Ensuring variable existence
ColdFusion generates an error if you try to use a variable value that does not exist. Therefore, before you use any
variable whose value is assigned dynamically, you must ensure that a variable value exists. For example, if your appli-
cation has a form, it must use some combination of requiring users to submit data in fields, providing default values
for fields, and checking for the existence of field variable values before they are used.
There are several ways to ensure that a variable exists before you use it, including the following:
You can use the IsDefined function to test for the variables existence.
You can use the cfparam tag to test for a variable and set it to a default value if it does not exist.
You c an u s e a cfform input tag with a hidden attribute to tell ColdFusion to display a helpful message to any
user who does not enter data in a required field. For more information on this technique, see “Requiring users to
enter values in form fields” on page 517.
ADOBE COLDFUSION 8
ColdFusion Developer’s Guide
47
Testing for a variables existence
Before relying on a variables existence in an application page, you can test to see if it exists by using the IsDefined
function. To check whether a specific key exists in a structure, use the StructKeyExists function.
For example, if you submit a form with an unsettled check box, the action page does not get a variable for the check
box. The following example from a form action page makes sure the Contractor check box Form variable exists
before using it:
<cfif IsDefined("Form.Contractor")>
<cfoutput>Contractor: #Form.Contractor#</cfoutput>
</cfif>
You must always enclose the argument passed to the IsDefined function in double-quotation marks. For more
information on the IsDefined function, see the CFML Reference.
If you attempt to evaluate a variable that you did not define, ColdFusion cannot process the page and displays an
error message. To help diagnose such problems, turn on debugging in the ColdFusion Administrator or use the
debugger in your editor. The Administrator debugging information shows which variables are being passed to your
application pages.
Variable existence considerations
If a variable is part of a scope that is available as a structure, you might get a minor performance increase by testing
the variables existence using the StructKeyExists function instead of the IsDefined function.
You can also determine which Form variables exist by inspecting the contents of the Form.fieldnames built-in
variable. This variable contains a list of all the fields submitted by the form. Remember, however, that form text fields
are always submitted to the action page, and might contain an empty string if the user did not enter data.
The IsDefined function always returns False if you specify an array or structure element using bracket notation.
For example, IsDefined("myArray[3]") always returns False, even if the array element myArray[3] has a value.
To check for the existence of an array element, use cftry, as in the following example:
<cfset items=ArrayNew(2)>
<cfset items[1][1] = "Dog">
<cfset items[2][2] = "Cat">
<cftry>
<cfset temp=items[1][2]>
<cfcatch type="any">
< cfoutput>Items[1][2] does not exist</cfoutput>
</cfcatch>
</cftry>
Using the cfparam tag
You can ensure that a variable exists by using the cfparam tag, which tests for the variables existence and optionally
supplies a default value if the variable does not exist. The cfparam tag has the following syntax:
<cfparam name="VariableName"
type="data_type"
default="DefaultValue">
Note: For information on using the type attribute to validate the parameter data type, see the CFML Reference.
There are two ways to use the cfparam tag to test for variable existence, depending on how you want the validation
test to proceed:
With only the name attribute to test that a required variable exists. If it does not exist, the ColdFusion server stops
processing the page and displays an error message.
ADOBE COLDFUSION 8
ColdFusion Developer’s Guide
48
With the name and default attributes to test for the existence of an optional variable. If the variable exists,
processing continues and the value is not changed. If the variable does not exist, it is created and set to the value of
the default attribute, and processing continues.
The following example shows how to use the cfparam tag to check for the existence of an optional variable and to
set a default value if the variable does not already exist:
<cfparam name="Form.Contract" default="Yes">
Example: testing for variables
Using the cfparam tag with the name attribute is one way to clearly define the variables that a page or a custom tag
expects to receive before processing can proceed. This can make your code more readable, as well as easier to
maintain and debug.
For example, the following cfparam tags indicate that this page expects two form variables named StartRow and
RowsToFetch:
<cfparam name="Form.StartRow">
<cfparam name="Form.RowsToFetch">
If the page with these tags is called without either one of the form variables, an error occurs and the page stops
processing. By default, ColdFusion displays an error message; you can also handle the error as described in
“Handling Errors” on page 246.
Example: setting default values
The following example uses the cfparam tag to see if optional variables exist. If they do exist, processing continues.
If they do not exist, the ColdFusion server creates them and sets them to the default values.
<cfparam name="Cookie.SearchString" default="temple">
<cfparam name="Client.Color" default="Grey">
<cfparam name="ShowExtraInfo" default="No">
You can use the cfparam tag to set default values for URL and Form variables, instead of using conditional logic. For
example, you could include the following code on the action page to ensure that a SelectedDepts variable exists:
<cfparam name="Form.SelectedDepts" default="Marketing,Sales">
Validating data
It is often not sufficient that input data merely exists; it must also have the right format. For example, a date field must
have data in a date format. A salary field must have data in a numeric or currency format. There are many ways to
ensure the validity of data, including the following methods:
Use the cfparam tag with the type attribute to validate a variable.
Use the IsValid function to validate a variable.
Use the cfqueryparam tag in a SQL WHERE clause to validate query parameters.
Use cfform controls that have validation attributes.
Use a form input tag with a hidden attribute to validate the contents of a form input field.
Note: Data validation using the cfparam, cfqueryparam, and form tags is done by the server. Validation using
cfform tags and hidden fields is done using JavaScript in the user’s browser, before any data is sent to the server.
ADOBE COLDFUSION 8
ColdFusion Developer’s Guide
49
For detailed information on validating data in forms and variables, see “Validating Data” on page 553 For detailed
information on validating query parameters, see “Using cfqueryparam” on page 399.
Passing variables to custom tags and UDFs
The following sections describe rules for how data gets passed to custom tags and user-defined functions that are
written in CFML, and to CFX custom tags that are written in Java or C++.
Passing variables to CFML tags and UDFs
When you pass a variable to a CFML custom tag as an attribute, or to a user-defined function as an argument, the
following rules determine whether the custom tag or function receives its own private copy of the variable or only
gets a reference to the calling pages variable:
Simple variables and arrays are passed as copies of the data. If your argument is an expression that contains
multiple simple variables, the result of the expression evaluation is copied to the function or tag.
Structures, queries, and cfobject objects are passed as references to the object.
If the tag or function gets a copy of the calling pages data, changes to the variable in the custom tag or function do
not change the value of the variable on the calling page. If the variable is passed by reference, changes to the variable
in the custom tag or function also change the value of the variable in the calling page.
To pass a variable to a custom tag, you must enclose the variable name in number signs. To pass a variable to a
function, do not enclose the variable name in number signs. For example, the following code calls a user-defined
function using three Form variables:
<cfoutput>
TOTAL INTEREST: #TotalInterest(Form.Principal, Form.AnnualPercent,Form.Months)#<br>
</cfoutput>
The following example calls a custom tag using two variables, MyString and MyArray:
<cf_testTag stringval=#MyString# arrayval=#MyArray#>
Passing variables to CFX tags
You cannot pass arrays, structures, or cfobject objects to CFX tags. You can pass a query to a CFX tag by using the
query attribute when calling the tag. ColdFusion normally converts simple data types to strings when passing them
to CFX tags; however, the Java Request Interface getIntAttribute method lets you get a passed integer value.
50
Chapter 4: Using Expressions and
Number Signs
In CFML, you create expressions by using number signs to indicate expressions in Adobe ColdFusion tags such as
cfoutput, in strings, and in expressions. You also use variables in variable names and strings to create dynamic
expressions, and dynamic variables.
Contents
Expressions . . . . . . . . . . . . . . . . . . . . . . . . . . . . . . . . . . . . . . . . . . . . . . . . . . . . . . . . . . . . . . . . . . . . . . . . . . . . . . . . . . . . . . 50
Using number signs . . . . . . . . . . . . . . . . . . . . . . . . . . . . . . . . . . . . . . . . . . . . . . . . . . . . . . . . . . . . . . . . . . . . . . . . . . . . . . . 55
Dynamic expressions and dynamic variables . . . . . . . . . . . . . . . . . . . . . . . . . . . . . . . . . . . . . . . . . . . . . . . . . . . . . . . . . . 58
Expressions
ColdFusion expressions consist of operands and operators. Operands are comprised of constants and variables.
Operators, such as the multiplication symbol, are the verbs that act on the operands; functions are a form of operator.
The simplest expression consists of a single operand with no operators. Complex expressions have multiple operators
and operands. The following are all ColdFusion expressions:
12
MyVariable
a++
(1 + 1)/2
"father" & "Mother"
Form.divisor/Form.dividend
Round(3.14159)
Operators act on the operands. Some operators, such as functions with a single argument, take a single operand.
Many operators, including most arithmetic and logical operators, take two operands. The following is the general
form of a two-operand expression:
Expression Operator Expression
Note that the operator is surrounded by expressions. Each expression can be a simple operand (variable or constant)
or a subexpression consisting of more operators and expressions. Complex expressions are built up using subexpres-
sions. For example, in the expression (1 + 1)/2, 1 + 1 is a subexpression consisting of an operator and two operands.
Operator types
ColdFusion has four types of operators:
Arithmetic
Boolean
Decision (or comparison)
String
Functions also can be viewed as operators because they act on operands.
ADOBE COLDFUSION 8
ColdFusion Developer’s Guide
51
Arithmetic operators
The following table describes the arithmetic operators:
Boolean operators
Boolean, or logical, operators perform logical connective and negation operations. The operands of Boolean
operators are Boolean (True/False) values. The following table describes the Boolean operators:
Operator Description
+ - * / Basic arithmetic: Addition, subtraction, multiplication, and division.
In division, the right operand cannot be zero.
++ -- Increment and decrement. Increase or decrease the variable by one.
These operators can be used for pre-incrementing or decrementing (as in x=+i), where the variable is changed
before it is used in the expression, or post-incrementing or decrementing (as in x=i++), where the value is
changed after it is used in the expression. If the value of the variable i is initially 7, for example, the value of x in x =
++i is 8 after expression evaluation, but in x=i++, the value of x is 7. In both cases, the value of i becomes 8.
These operators cannot be used with expressions that involve functions, as in f().a++. Also, you can use an expres-
sion such as -++x, but ---x and +++x cause errors, because their meanings are ambiguous. You can use paren-
theses to group the operators, as in -(--x) or +(++x), however.
+= -= *= /= %= Compound assignment operators. The variable on the right is used as both an element in the expression and the
result variable. Thus, the expression a+=b is equivalent to a=a+b.
An expression can have only one compound assignment operator.
+ - Unary arithmetic: Set the sign of a number.
MOD
or %
Modulus: Return the remainder after a number is divided by a divisor. The result has the same sign as the divisor. The
value to the right of the operator should be an integer; using a non-numeric value causes an error, and if you specify
a real number, ColdFusion ignores the fractional part (for example, 11 MOD 4.7 is 3).
\ Integer division: Divide an integer by another integer. The result is also an integer; for example, 9\4 is 2. The right
operand cannot be zero.
^ Exponentiation: Return the result of a number raised to a power (exponent). Use the caret character (^) to separate
the number from the power; for example, 2^3 is 8. Real and negative numbers are allowed for both the base and the
exponent. However, any expression that equates to an imaginary number, such -1^.5 results in the string "-1.#IND.
ColdFusion does not support imaginary or complex numbers.
Operator Description
NOT
or !
Reverse the value of an argument. For example, NOT True is False and vice versa.
AND
or &&
Return True if both arguments are True; return False otherwise. For example, True AND True is True, but True AND
False is False.
OR
or ||
Return True if any of the arguments is True; return False otherwise. For example, True OR False is True, but False OR
False is False.
XOR Exclusive or: Return True if one of the values is True and the other is False. Return False if both arguments are True or
both are False. For example, True XOR True is False, but True XOR False is True.
EQV Equivalence: Return True if both operands are True or both are False. The EQV operator is the opposite of the XOR
operator. For example, True EQV True is True, but True EQV False is False.
IMP Implication: The statement A IMP B is the equivalent of the logical statement “If A Then B.” A IMP B is False only if A is
True and B is False. It is True in all other cases.
ADOBE COLDFUSION 8
ColdFusion Developer’s Guide
52
Decision operators
The ColdFusion decision, or comparison, operators produce a Boolean True/False result. Many types of operation
have multiple equivalent operator forms. For example, IS and EQ perform the same operation. The following table
describes the decision operators:
Note: In CFScript expressions only, you can also use the following decision operators. You cannot use them in expressions
in tags. == (EQ), != (NEQ), > (GT), < (LT), >= (GTE), and <= (LTE).
Decision operator rules
The following rules apply to decision operators:
When ColdFusion evaluates an expression that contains a decision operator other than CONTAINS or DOES
NOT CONTAIN, it first determines if the data can be converted to numeric values. If they can be converted, it
performs a numeric comparison on the data. If they cannot be converted, it performs a string comparison. This can
sometimes result in unexpected results. For more information on this behavior, see “Evaluation and type conversion
issues on page 39.
When ColdFusion evaluates an expression with CONTAINS or DOES NOT CONTAIN it does a string
comparison. The expression A CONTAINS B evaluates to True if B is a substring of A. Therefore an expression such
as the following evaluates as True:
123.45 CONTAINS 3.4
1When a ColdFusion decision operator compares strings, it ignores the case. As a result, the following expression
is True:
Operator Description
IS
EQUAL
EQ
Perform a case-insensitive comparison of two values. Return True if the values are identical.
IS NOT
NOT EQUAL
NEQ
Opposite of IS. Perform a case-insensitive comparison of two values. Return True if the values
are not identical.
CONTAINS Return True if the value on the left contains the value on the right.
DOES NOT CONTAIN Opposite of CONTAINS. Return True if the value on the left does not contain the value on the
right.
GREATER THAN
GT
Return True if the value on the left is greater than the value on the right.
LESS THAN
LT
Opposite of GREATER THAN. Return True if the value on the left is smaller than the value on
the right.
GREATER THAN OR EQUAL TO
GTE
GE
Return True if the value on the left is greater than or equal to the value on the right.
LESS THAN OR EQUAL TO
LTE
LE
Return True if the value on the left is less than or equal to the value on the right.
ADOBE COLDFUSION 8
ColdFusion Developer’s Guide
53
"a" IS "A"
2When a ColdFusion decision operator compares strings, it evaluates the strings from left to right, comparing the
characters in each position according to their sorting order. The first position where the characters differ determines
the relative values of the strings. As a result, the following expressions are True:
"ab" LT "aba"
"abde" LT "ac"
String operators
String operators manipulate strings of characters. The following table describes the operators:
Note: In a Query of Queries, you use || as the concatenation operator.
Operator precedence and evaluation ordering
The order of precedence controls the order in which operators in an expression are evaluated. The order of prece-
dence is as follows. (Some alternative names for operators, such as EQUALS and GREATER THAN OR EQUAL TO
are omitted for brevity.)
Unary +, Unary -
^
*, /
\
MOD
+, -
&
EQ, NEQ, LT, LTE, GT, GTE, CONTAINS, DOES NOT CONTAIN, ==, !=, >, >=, <, <=
NOT, !
AND, &&
OR
XOR, ||
EQV
IMP
To enforce a nonstandard order of evaluation, you must parenthesize expressions. For example:
6 - 3 * 2 is equal to 0
(6 - 3) * 2 is equal to 6
You can nest parenthesized expressions. When in doubt about the order in which operators in an expression will be
evaluated, use parentheses to force the order of evaluation.
Using functions as operators
Functions are a form of operator. Because ColdFusion functions return values, you can use function results as
operands. Function arguments are expressions. For example, the following are valid expressions:
Rand()
UCase("This is a text: ") & ToString(123 + 456)
Operator Description
& Concatenates strings.
&= Compound concatenation. The variable on the right is used as both an element in the concatenation operation and
the result variable. Thus, the expression a&=b is equivalent to a=a&b.
An expression can have only one compound assignment operator.
ADOBE COLDFUSION 8
ColdFusion Developer’s Guide
54
Function syntax
The following table shows function syntax and usage guidelines:
All functions return values. In the following example, the cfset tag sets a variable to the value returned by the Now
function:
<cfset myDate = DateFormat(Now(), "mmmm d, yyyy")>
You can use the values returned by functions directly to create more complex expressions, as in the following
example:
Abs(Myvar)/Round(3.14159)
For more information on how to insert functions in expressions, see “Using number signs” on page 55.
Optional function arguments
Some functions take optional arguments after their required arguments. If omitted, all optional arguments default
to a predefined value. For example:
Replace("Eat and Eat", "Eat", "Drink") returns "Drink and Eat"
Replace("Eat and Eat", "Eat", "Drink", "All") returns "Drink and Drink"
The difference in the results is because the Replace function takes an optional fourth argument that specifies the
scope of replacement. The default value is “One,” which explains why only the first occurrence of “Eat” was replaced
with “Drink” in the first example. In the second example, a fourth argument causes the function to replace all occur-
rences of “Eat” with “Drink”.
Expression evaluation and functions
It is important to remember that ColdFusion evaluates function attributes as expressions before it executes the
function. As a result, you can use any ColdFusion expression as a function attribute. For example, consider the
following lines:
<cfset firstVariable = "we all need">
<cfset myStringVar = UCase(firstVariable & " more sleep!")>
When ColdFusion server executes the second line, it does the following:
1Determines that there is an expression with a string concatenation.
2Evaluates the firstVariable variable as the string "we all need".
3Concatenates "we all need" with the string " more sleep!" to get "we all need more sleep!".
4Passes the string "we all need more sleep!" to the UCase function.
Usage Example
No arguments Function()
Basic format Function(Data)
Nested functions Function1(Function2(Data))
Multiple arguments Function(Data1, Data2, Data3)
String arguments Function('This is a demo')
Function("This is a demo")
Arguments that are expressions Function1(X*Y, Function2("Text"))
ADOBE COLDFUSION 8
ColdFusion Developer’s Guide
55
5Executes the UCase function on the string argument "we all need more sleep!" to get "WE ALL NEED MORE
SLEEP!".
6Assigns the string value "WE ALL NEED MORE SLEEP!" to the variable myStringVar.
ColdFusion completes steps 1-3 before invoking the function.
Using number signs
Number signs (#) have a special meaning in CFML. When the ColdFusion server encounters number signs in CFML
text, such as the text in a cfoutput tag body, it checks to see if the text between the number signs is either a variable
or a function.
Number signs are also called pound signs.
Is so, it replaces the text and surrounding number signs with the variable value or the result of the function.
Otherwise, ColdFusion generates an error.
For example, to output the current value of a variable named Form.MyFormVariable, you delimit (surround) the
variable name with number signs:
<cfoutput>Value is #Form.MyFormVariable#</cfoutput>
In this example, the variable Form.MyFormVariable is replaced with the value assigned to it.
Follow these guidelines when using number signs:
Use number signs to distinguish variables or functions from plain text.
Surround only a single variable or function in number signs; for example, #Variables.myVar# or #Left(myString,
position)#. (However, a function in number signs can contain nested functions, such as #Left(trim(myString),
position)#.
Do not put complex expressions, such as 1 + 2 in number signs. Although this is allowed in a cfoutput block,
such as <cfoutput>One plus one is #1 + 1#</cfoutput>, doing so mixes logic and presentation.
Use number signs only where necessary, because unneeded number signs slow processing.
The following sections provide more details on how to use number signs in CFML. For a description of using
number signs to create variable names, see “Using number signs to construct a variable name in assignments” on
page 59.
Using number signs in ColdFusion tag attribute values
You can put variables, functions, or expressions inside tag attributes by enclosing the variable or expression with
number signs. For example, if the variable CookieValue has the value "MyCookie", the following line sets the
cfcookie value attribute to "The value is MyCookie":
<cfcookie name="TestCookie" value="The value is #CookieValue#">
You can optionally omit quotation marks around variables used as attribute values as shown in the following
example:
<cfcookie name = TestCookie value = #CookieValue#>
However, surrounding all attribute values in quotation marks is more consistent with HTML coding style.
ADOBE COLDFUSION 8
ColdFusion Developer’s Guide
56
If you use string expressions to construct an attribute value, as shown in the following example, the strings inside the
expression use single quotation marks (') to differentiate the quotation marks from the quotation marks that
surround the attribute value.
<cfcookie name="TestCookie2" value="The #CookieValue & 'ate the cookie!'#">
Note: You do not need to use number signs when you use the cfset tag to assign one variables value to another value.
For example, the following tag assigns the value of the oldVar variable to the new variable, newVar: <cfset newVar
= oldVar>.
Using number signs in tag bodies
You can put variables or functions freely inside the bodies of the following tags by enclosing each variable or
expression with number signs:
cfoutput
cfquery
cfmail
For example:
<cfoutput>
Value is #Form.MyTextField#
</cfoutput>
<cfoutput>
The name is #FirstName# #LastName#.
</cfoutput>
<cfoutput>
The value of Cos(0) is #Cos(0)#
</cfoutput>
If you omit the number signs, the text, rather than the value, appears in the output generated by the cfoutput
statement.
Two expressions inside number signs can be adjacent to one another, as in the following example:
<cfoutput>
"Mo" and "nk" is #Left("Moon", 2)##Mid("Monkey", 3, 2)#
</cfoutput>
This code displays the following text:
"Mo" and "nk" is Monk
ColdFusion does not interpret the double number sign as an escaped # character.
Using number signs in strings
You can put variables or functions freely inside strings by enclosing each variable or expression with number signs;
for example:
<cfset TheString = "Value is #Form.MyTextField#">
<cfset TheString = "The name is #FirstName# #LastName#.">
<cfset TheString = "Cos(0) is #Cos(0)#">
ColdFusion automatically replaces the text with the value of the variable or the value returned by the function. For
example, the following pairs of cfset statements produce the same result:
ADOBE COLDFUSION 8
ColdFusion Developer’s Guide
57
<cfset TheString = "Hello, #FirstName#!">
<cfset TheString = "Hello, " & FirstName & "!">
If number signs are omitted inside the string, the text, rather than the value, appears in the string. For example, the
following pairs of cfset statements produce the same result:
<cfset TheString = "Hello, FirstName!">
<cfset TheString = "Hello, " & "First" & "Name!">
As with the cfoutput statement, two expressions can be adjacent to each other in strings, as in the following
example:
<cfset TheString = "Monk is #Left("Moon", 2)##Mid("Monkey", 3, 2)#">
The double-quotation marks around "Moon" and "Monkey" do not need to be escaped (as in ""Moon"" and
""Monkey""). This is because the text between the number signs is treated as an expression; it is evaluated before its
value is inserted inside the string.
Nested number signs
In a few cases, you can nest number signs in an expression. The following example uses nested number signs:
<cfset Sentence = "The length of the full name is #Len("#FirstName# #LastName#")#">
In this example, number signs are nested so that the values of the variables FirstName and LastName are inserted in
the string whose length the Len function calculates.
Nested number signs imply a complex expression that can typically be written more clearly and efficiently without
the nesting. For example, you can rewrite the preceding code example without the nested number signs, as follows:
<cfset Sentence2 = "The length of the full name is #Len(FirstName & " " & LastName)#">
The following achieves the same results and can further improve readability:
<cfset FullName = "#FirstName# #LastName#">
<cfset Sentence = "The length of the full name is #Len(FullName)#">
A common mistake is to put number signs around the arguments of functions, as in:
<cfset ResultText = "#Len(#TheText#)#">
<cfset ResultText = "#Min(#ThisVariable#, 5 + #ThatVariable#)#">
<cfset ResultText = "#Len(#Left("Some text", 4)#)#">
These statements result in errors. As a general rule, never put number signs around function arguments.
Using number signs in expressions
Use number signs in expressions only when necessary, because unneeded number signs reduce clarity and can
increase processing time. The following example shows the preferred method for referencing variables:
<cfset SomeVar = Var1 + Max(Var2, 10 * Var3) + Var4>
In contrast, the following example uses number signs unnecessarily and is less efficient than the previous statement:
<cfset #SomeVar# = #Var1# + #Max(Var2, 10 * Var3)# + #Var4#>
ADOBE COLDFUSION 8
ColdFusion Developer’s Guide
58
Dynamic expressions and dynamic variables
This section discusses the advanced topics of dynamic expressions, dynamic evaluation, and dynamic variable
naming. Many ColdFusion programmers never encounter or need to use dynamic expressions. However, dynamic
variable naming is important in situations where the variable names are not known in advance, such as in shopping
cart applications.
This section also discusses the use of the IIf function, which is most often used without dynamic expressions. This
function dynamically evaluates its arguments, and you must often use the DE function to prevent the evaluation. For
more information on using the IIF function, see “Using the IIF function” on page 63.
Note: This section uses several tools and techniques that are documented in later chapters. If you are unfamiliar with
using ColdFusion forms, structures, and arrays, you should learn about these tools before reading this section.
About dynamic variables
Dynamic variables are variables that are named dynamically, typically by creating a variable name from a static part
and a variable part. For example, the following example dynamically constructs the variable name from a variable
prefix and a static suffix:
<cfset "#flavor#_availability" = "out of stock">
Using dynamic variables in this manner does not require dynamic evaluation.
About dynamic expressions and dynamic evaluation
In a dynamic expression, the actual expression, not just its variable values, is determined at execution time. In other
words, in a dynamic expression the structure of the expression, such as the names of the variables, not just the values
of the variables, gets built at runtime.
You create dynamic expressions using string expressions, which are expressions contained in strings, (that is,
surrounded with quotation marks). Dynamic evaluation is the process of evaluating a string expression. The
Evaluate and IIf functions, and only these functions, perform dynamic evaluation.
When ColdFusion performs dynamic evaluation it does the following:
1Takes a string expression and treats it as a standard expression, as if the expression was not a string.
2Parses the expression to determine the elements of the expression and validate the expression syntax.
3Evaluates the expression, looking up any variables and replacing them with their values, calling any functions,
and performing any required operations.
This process enables ColdFusion to interpret dynamic expressions with variable parts. However, it incurs a
substantial processing overhead.
Dynamic expressions were important in early versions of ColdFusion, before it supported arrays and structures, and
they still can be useful in limited circumstances. However, the ability to use structures and the ability to use
associative array notation to access structure elements provide more efficient and easier methods for dynamically
managing data. For information on using arrays and structures, see “Using Arrays and Structures” on page 68.
Selecting how to create variable names
The following two examples describes cases when you need dynamic variable names:
ADOBE COLDFUSION 8
ColdFusion Developer’s Guide
59
Form applications where the number and names of fields on the form vary dynamically. In this case, the form
posts only the names and values of its fields to the action page. The action page does not know all the names of the
fields, although it does know how the field names (that is, the variable names) are constructed.
If the following are true:
ColdFusion calls a custom tag multiple times.
The custom tag result must be returned to different variables each time.
The calling code can specify the variable in which to return the custom tag result.
In this case, the custom tag does not know the return variable name in advance, and gets it as an attribute value.
In both cases, it might appear that dynamic expressions using the Evaluate function are needed to construct the
variable names. However, you can achieve the same ends more efficiently by using dynamic variable naming, as
shown in Example: a dynamic shopping cart” on page 64.
This does not mean that you must always avoid dynamic evaluation. However, given the substantial performance
costs of dynamic evaluation, you should first ensure that one of the following techniques cannot serve your purpose:
An array (using index variables)
Associative array references containing expressions to access structure elements
Dynamically generated variable names
Dynamic variable naming without dynamic evaluation
While ColdFusion does not always allow you to construct a variable name in-line from variable pieces, it does let you
to do so in the most common uses, as described in the following sections.
Using number signs to construct a variable name in assignments
You can combine text and variable names to construct a variable name on the left side of a cfset assignment. For
example, the following code sets the value of the variable Product12 to the string "Widget":
<cfset ProdNo = 12>
<cfset "Product#ProdNo#" = "Widget">
To construct a variable name this way, all the text on the left side of the equal sign must be in quotation marks.
This usage is less efficient than using arrays. The following example has the same purpose as the previous one, but
requires less processing:
<cfset MyArray=ArrayNew(1)>
<cfset prodNo = 12>
<cfset myArray[prodNo] = "Widget">
Dynamic variable limitation
When you use a dynamic variable name in quotation marks on the left side of an assignment, the name must be
either a simple variable name or a complex name that uses object.property notation (such as MyStruct.#KeyName#).
You cannot use an array as part of a dynamic variable name. For example, the following code generates an error:
<cfset MyArray=ArrayNew(1)>
<cfset productClassNo = 1>
<cfset productItemNo = 9>
<cfset "myArray[#productClassNo##productItemNo#]" = "Widget">
ADOBE COLDFUSION 8
ColdFusion Developer’s Guide
60
However, you can construct an array index value dynamically from variables without using quotation marks on the
left side of an assignment. For example, the preceding sample code works if you replace the final line with the
following line:
<cfset myArray[#productClassNo# & #productItemNo#] = "Widget">
Dynamically constructing structure references
The ability to use associative array notation to reference structures provides a way for you to use variables to dynam-
ically create structure references. (For a description of associative array notation, see Structure notation” on
page 79.) Associative array structure notation allows you to use a ColdFusion expression inside the index brackets.
For example, if you have a productName structure with keys of the form product_1, product_2 and so on, you can
use the following code to display the value of productName.product_3:
<cfset prodNo = 3>
<cfoutput>
Product_3 Name: #ProductName["product_" & prodNo]#
<cfoutput>
For an example of using this format to manage a shopping cart, see “Example: a dynamic shopping cart” on page 64.
Using dynamic evaluation
The following sections describe how to use dynamic evaluation and create dynamic expressions.
ColdFusion dynamic evaluation functions
The following table describes the functions that perform dynamic evaluation and are useful in evaluating dynamic
expressions:
Function Purpose
DE Escapes any double-quotation marks in the argument and wraps the result in double-quotation
marks. The DE function is particularly useful with the IIF function, to prevent the function from
evaluating a string to be output.
For an example of using the DE function with the IIF function, see “Using the IIF function” on
page 63.
Evaluate Takes one or more string expressions and dynamically evaluates their contents as expressions
from left to right. (The results of an evaluation to the left can have meaning in an expression to the
right.) Returns the result of evaluating the rightmost argument.
For more information on this function see About the Evaluate function” on page 61.
IIf Evaluates a boolean condition expression. Depending on whether this expression is True or False,
dynamically evaluates one of two string expressions and returns the result of the evaluation. The
IIF function is convenient for incorporating a cfif tag in-line in HTML.
For an example of using this function, see “Using the IIF function” on page 63.
PrecisionEvaluate Operates identically to the Evaluate function, except that it can calculate arbitrary precision
decimal arithmetic. If one or more operands in an arithmetic expression are decimal numbers,
such as 12947834.986532, and are too long to be represented exactly by a ColdFusion numeric
data type, the function uses arbitrary-precision arithmetic to calculate the result, and return the
result as an arbitrarily long string of numbers. For more information about this function, see
PrecisionEvaluate in the CFML Reference.
SetVariable Sets a variable identified by the first argument to the value specified by the second argument. This
function is no longer required in well-formed ColdFusion pages; see “SetVariable function consid-
erations” on page 63.
ADOBE COLDFUSION 8
ColdFusion Developer’s Guide
61
Function argument evaluation considerations
It is important to remember that ColdFusion always evaluates function arguments before the argument values are
passed to a function:
For example, consider the following DE function:
<cfoutput>#DE("1" & "2")#</cfoutput>
You might expect this line to display """1"" & ""2""". Instead, it displays “12”, because ColdFusion processes the line
as follows:
1Evaluates the expression "1" & "2" as the string “12”.
2Passes the string "12" (without the quotation marks) to the DE function.
3Calls the DE function, which adds literal quotation marks around the 12.
Similarly, if you use the expression DE(1 + 2), ColdFusion evaluates 1 + 2 as the integer 3 and passes it to the
function. The function converts it to a string and surrounds the string in literal quotation marks: “3”.
About the Evaluate function
The Evaluate function takes one or more string expressions, dynamically evaluates their contents as expressions
from left to right, and returns the result of evaluating the rightmost argument.
The following example shows the Evaluate function and how it works with ColdFusion variable processing:
<cfset myVar2="myVar">
<cfset myVar="27/9">
<cfoutput>
#myVar2#<br>
#myVar#<br>
#Evaluate("myVar2")#<br>
#Evaluate("myVar")#<br>
#Evaluate(myVar2)#<br>
#Evaluate(myVar)#<br>
</cfoutput>
Reviewing the code
The following table describes how ColdFusion processes this code:
Code Description
<cfset myVar2="myVar">
<cfset myVar="27/9">
Sets the two variables to the following strings:
myVar
27/9
<cfoutput>
#myVar2#<br>
#myVar#<br>
Displays the values assigned to the variables, myVar and 27/9, respectively.
#Evaluate("myVar2")#<br> Passes the string "myvar2" (without the quotation marks) to the Evaluate function, which does the
following:
1 Evaluates it as the variable myVar2.
2 Returns the value of the myVar2 variable, the string "myvar" (without the quotation marks).
ADOBE COLDFUSION 8
ColdFusion Developer’s Guide
62
As you can see, using dynamic expressions can result in substantial expression evaluation overhead, and the code
can be confusing. Therefore, you should avoid using dynamic expressions wherever a simpler technique, such as
using indexed arrays or structures can serve your purposes.
Avoiding the Evaluate function
Using the Evaluate function increases processing overhead, and in most cases it is not necessary. The following
sections provide examples of cases where you might consider using the Evaluate function.
Example 1
You might be inclined to use the Evaluate function in code such as the following:
<cfoutput>1 + 1 is #Evaluate(1 + 1)#</cfoutput>
Although this code works, it is not as efficient as the following code:
<cfset Result = 1 + 1>
<cfoutput>1 + 1 is #Result#</cfoutput>
Example 2
This example shows how you can use an associative array reference in place of an Evaluate function. This technique
is powerful because:
Most ColdFusion scopes are accessible as structures.
You can use ColdFusion expressions in the indexes of associative array structure references. For more infor-
mation on using associative array references for structures, see Structure notation” on page 79.
The following example uses the Evaluate function to construct a variable name:
<cfoutput>
Product Name: #Evaluate("Form.product_#i#")#
</cfoutput>
This code comes from an example where a form has entries for an indeterminate number of items in a shopping cart.
For each item in the shopping cart there is a product name field. The field name is of the form product_1, product_2,
and so on, where the number corresponds to the products entry in the shopping cart. In this example, ColdFusion
does the following:
1Replaces the variable i with its value, for example 1.
#Evaluate("myVar")#<br> Passes the string "myvar" (without the quotation marks) to the Evaluate function, which does the
following:
1 Evaluates it as the variable myVar.
2 Returns the value of the myVar variable, the string "27/9" (without the quotation marks).
#Evaluate(myVar2)#<br> Evaluates the variable myVar2 as the string "myVar" and passes the string (without the quotation
marks) to the Evaluate function. The rest of the processing is the same as in the previous line.
#Evaluate(myVar)#<br>
</cfoutput>
Evaluates the variable myVar as the string "27/9" (without the quotation marks), and passes it to
the Evaluate function, which does the following:
1 Evaluates the string as the expression 27/9
2 Performs the division.
3 Returns the resulting value, 3
Code Description
ADOBE COLDFUSION 8
ColdFusion Developer’s Guide
63
2concatenates the variable value with "Form.product_", and passes the result (for Form.product_1) to the
Evaluate function, which does the remaining steps.
3Parses the variable product_1 and generates an executable representation of the variable. Because ColdFusion
must invoke its parser, this step requires substantial processing, even for a simple variable.
4Evaluates the representation of the variable, for example as "Air popper".
5Returns the value of the variable.
The following example has the same result as the preceding example and is more efficient:
<cfoutput>
ProductName: #Form["product_" & i]#
</cfoutput>
In this code, ColdFusion does the following:
6Evaluates the expression in the associative array index brackets as the string "product_" concatenated with the
value of the variable i.
7Determines the value of the variable i; 1.
8Concatenates the string and the variable value to get product_1.
9Uses the result as the key value in the Form structure to get Form[product_1]. This associative array reference
accesses the same value as the object.attribute format reference Form.product_1; in this case, Air popper.
This code format does not use any dynamic evaluation, but it achieves the same effect, of dynamically creating a
structure reference by using a string and a variable.
SetVariable function considerations
You can avoid using the SetVariable function by using a format such as the following to set a dynamically named
variable. For example, the following lines are equivalent:
<cfset SetVariable("myVar" & i, myVal)>
<cfset "myVar#i#" = myVal>
In the second line, enclosing the myVar#i# variable name in quotation marks tells ColdFusion to evaluate the name
and process any text in number signs as a variable or function. ColdFusion replaces the #i# with the value of the
variable i, so that if the value of i is 12, this code is equivalent to the line
<cfset myVar12 = myVal>
For more information on this usage, see “Using number signs to construct a variable name in assignments” on
page 59.
Using the IIF function
The IIf function is a shorthand for the following code:
<cfif argument1>
<cfset result = Evaluate(argument1)>
<cfelse>
<cfset result = Evaluate(argument2)>
</cfif>
The function returns the value of the result variable. It is comparable to the use of the JavaScript and Java ? : operator,
and can result in more compact code. As a result, the IIF function can be convenient even if you are not using
dynamic expressions.
ADOBE COLDFUSION 8
ColdFusion Developer’s Guide
64
The IIF function requires the DE function to prevent ColdFusion from evaluating literal strings, as the following
example shows:
<cfoutput>
#IIf(IsDefined("LocalVar"), "LocalVar", DE("The variable is not defined."))#
</cfoutput>
If you do not enclose the string "The variable is not defined." in a DE function, the IIF function tries to evaluate the
contents of the string as an expression and generates an error (in this case, an invalid parser construct error).
The IIF function is useful for incorporating ColdFusion logic in-line in HTML code, but it entails a processing time
penalty in cases where you do not otherwise need dynamic expression evaluation.
The following example shows using IIF to alternate table row background color between white and gray. It also
shows the use of the DE function to prevent ColdFusion from evaluating the color strings.
<cfoutput>
<table border="1" cellpadding="3">
<cfloop index="i" from="1" to="10">
<tr bgcolor="#IIF( i mod 2 eq 0, DE("white"), DE("gray") )#">
<td>
hello #i#
</td>
</tr>
</cfloop>
</table>
</cfoutput>
This code is more compact than the following example, which does not use IIF or DE:
<cfoutput>
<table border="1" cellpadding="3">
<cfloop index="i" from="1" to="10">
<cfif i mod 2 EQ 0>
<cfset Color = "white">
<cfelse>
<cfset Color = "gray">
</cfif>
<tr bgcolor="#color#">
<td>
hello #i#
</td>
</tr>
</cfloop>
</table>
</cfoutput>
Example: a dynamic shopping cart
The following example dynamically creates and manipulates variable names without using dynamic expression
evaluation by using associative array notation.
You need to dynamically generate variable names in applications such as shopping carts, where the required output
is dynamically generated and variable. In a shopping cart, you do not know in advance the number of cart entries or
their contents. Also, because you are using a form, the action page only receives Form variables with the names and
values of the form fields.
ADOBE COLDFUSION 8
ColdFusion Developer’s Guide
65
The following example shows the shopping cart contents and lets you edit your order and submit it. To simplify
things, the example automatically generates the shopping cart contents using CFScript instead of having the user fill
the cart. A more complete example would populate a shopping cart as the user selected items. Similarly, the example
omits all business logic for committing and making the order.
Create the form
1Create a file in your editor.
<html>
<head>
<title>Shopping Cart</title>
</head>
<cfscript>
CartItems=4;
Cart = ArrayNew(1);
for ( i=1; i LE cartItems; i=i+1)
{
Cart[i]=StructNew();
Cart[i].ID=i;
Cart[i].Name="Product " & i;
Cart[i].SKU=i*100+(2*i*10)+(3*i);
Cart[i].Qty=3*i-2;
}
</cfscript>
<body>
Your shopping cart has the following items.<br>
You can change your order quantities.<br>
If you don't want any item, clear the item's check box.<br>
When you are ready to order, click submit.<br>
<br>
<cfform name="ShoppingCart" action="ShoppingCartAction.cfm" method="post">
<table>
<tr>
<td>Order?</td>
<td>Product</td>
<td>Code</td>
<td>Quantity</td>
</tr>
<cfloop index="i" from="1" to="#cartItems#">
<tr>
<cfset productName= "product_" & Cart[i].ID>
<cfset skuName= "sku_" & Cart[i].ID>
<cfset qtyname= "qty_" & Cart[i].ID>
<td><cfinput type="checkbox" name="itemID" value="#Cart[i].ID#" checked>
</td>
<td><cfinput type="text" name="#productName#" value="#Cart[i].Name#"
passThrough = "readonly = 'True'"></td>
<td><cfinput type="text" name="#skuName#" value="#Cart[i].SKU#"
passThrough = "readonly = 'True'"></td>
<td><cfinput type="text" name="#qtyName#" value="#Cart[i].Qty#">
</td>
</tr>
</cfloop>
</table>
<input type="submit" name="submit" value="submit">
</cfform>
</body>
</html>
ADOBE COLDFUSION 8
ColdFusion Developer’s Guide
66
2Save the file as ShoppingCartForm.cfm.
Reviewing the code
The following table describes the code:
Create the Action page
1Create a file in your editor.
Code Description
<cfscript>
CartItems=4;
Cart = ArrayNew(1);
for ( i=1; i LE #cartItems#; i=i+1)
{
Cart[i]=StructNew();
Cart[i].ID=i;
Cart[i].Name="Product " & i;
Cart[i].SKU=i*100+(2*i*10)+(3*i);
Cart[i].Qty=3*i-2;
}
</cfscript>
Create a shopping cart as an array of structures, with each structure containing
the cart item ID, product name, SKU number, and quantity ordered for one item
in the cart. Populate the shopping cart by looping CartItems times and setting
the structure variables to arbitrary values based on the loop counter. A real appli-
cation would set the Name, SKU, and Quantity values on other pages.
<cfform name="ShoppingCart"
action="ShoppingCartAction.cfm"
method="post">
<table>
<tr>
<td>Order?</td>
<td>Product</td>
<td>Code</td>
<td>Quantity</td>
</tr>
Start the form and its embedded table. When the user clicks the submit button,
post the form data to the ShoppingCartAction.cfm page.
The table formats the form neatly. The first table row contains the column
headers. Each following row has the data for one cart item.
<cfloop index="i" from="1"
to="#cartItems#">
<tr>
<cfset productName= "product_" &
Cart[i].ID>
<cfset skuName= "sku_" &
Cart[i].ID>
<cfset qtyname= "qty_" &
Cart[i].ID>
<td><cfinput type="checkbox"
name="itemID"
value="#Cart[i].ID#"
checked>
</td>
<td><cfinput type="text"
name="#productName#"
value="#Cart[i].Name#"
passThrough = "readonly =
'True'">
</td>
<td><cfinput type="text"
name="#skuName#"
value="#Cart[i].SKU#"
passThrough = "readonly =
'True'">
</td>
<td><cfinput type="text"
name="#qtyName#"
value="#Cart[i].Qty#">
</td>
</tr>
</cfloop>
</table>
Loop through the shopping cart entries to generate the cart form dynamically.
For each loop, generate variables used for the form field name attributes by
appending the cart item ID (Cart[i].ID) to a field type identifier, such as "sku_".
Use a single name, "itemID", for all check boxes. This way, the itemID value posted
to the action page is a list of all the check box field values. The check box field
value for each item is the cart item ID.
Each column in a row contains a field for a cart item structure entry. The
passthrough attribute sets the product name and SKU fields to read-only; note
the use of single-quotation marks. (For more information on the cfinput tag
passthrough attribute, see the CFML Reference.) The check boxes are selected
by default.
<input type="submit" name="submit"
value="Submit">
</form>
Create the Submit button and end the form.
ADOBE COLDFUSION 8
ColdFusion Developer’s Guide
67
2Enter the following text:
<html>
<head>
<title>Your Order</title>
</head>
<body>
<cfif isDefined("Form.submit")>
<cfparam name="Form.itemID" default="">
<cfoutput>
You have ordered the following items:<br>
<br>
<cfloop index="i" list="#Form.itemID#">
ProductName: #Form["product_" & i]#<br>
Product Code: #Form["sku_" & i]#<br>
Quantity: #Form["qty_" & i]#<br>
<br>
</cfloop>
</cfoutput>
</cfif>
</body>
</html>
3Save the file as ShoppingCartAction.cfm
4Open ShoppingCartform.cfm in your browser, change the check box and quantity values, and click Submit.
Reviewing the code
The following table describes the code:
Code Description
<cfif isDefined("Form.submit")> Run the CFML on this page only if it is called by submitting a form. This is not needed if there
are separate form and action pages, but is required if the form and action page were one
ColdFusion page.
<cfparam name="Form.itemID"
default="">
Set the default Form.itemID to the empty string. This prevents ColdFusion from displaying an
error if the user clears all check boxes before submitting the form (so no product IDs are
submitted).
<cfoutput>
You have ordered the following
items:<br>
<br>
<cfloop index="i" list=
"#Form.itemID#">
ProductName:
#Form["product_" &
i]#<br>
Product Code:
#Form["sku_" & i]#<br>
Quantity:
#Form["qty_" & i]#<br>
<br>
</cfloop>
</cfoutput>
</cfif>
Display the name, SKU number, and quantity for each ordered item.
The form page posts Form.itemID as a list containing the value attributes of all the check
boxes. These attributes contain the shopping cart item IDs for the selected cart items. Use the
list values to index a loop that outputs each ordered item.
Use associative array notation to access the Form scope as a structure and use expressions in
the array indexes to construct the form variable names. The expressions consist of a string
containing the field name’s field type prefix (for example, "sku_"), concatenated with the vari-
able i, which contains the shopping cart ItemID number (which is also the loop index vari-
able).
68
Chapter 5: Using Arrays and Structures
Adobe ColdFusion supports dynamic multidimensional arrays. Using arrays can enhance your ColdFusion appli-
cation code.
ColdFusion also supports structures for managing lists of key-value pairs. Because structures can contain other
structures or complex data types as it values, they provide a flexible and powerful tool for managing complex data.
Contents
About arrays. . . . . . . . . . . . . . . . . . . . . . . . . . . . . . . . . . . . . . . . . . . . . . . . . . . . . . . . . . . . . . . . . . . . . . . . . . . . . . . . . . . . . . 68
Basic array techniques . . . . . . . . . . . . . . . . . . . . . . . . . . . . . . . . . . . . . . . . . . . . . . . . . . . . . . . . . . . . . . . . . . . . . . . . . . . . . 70
Populating arrays with data . . . . . . . . . . . . . . . . . . . . . . . . . . . . . . . . . . . . . . . . . . . . . . . . . . . . . . . . . . . . . . . . . . . . . . . . . 75
Array functions . . . . . . . . . . . . . . . . . . . . . . . . . . . . . . . . . . . . . . . . . . . . . . . . . . . . . . . . . . . . . . . . . . . . . . . . . . . . . . . . . . . 78
About structures . . . . . . . . . . . . . . . . . . . . . . . . . . . . . . . . . . . . . . . . . . . . . . . . . . . . . . . . . . . . . . . . . . . . . . . . . . . . . . . . . . 78
Creating and using structures . . . . . . . . . . . . . . . . . . . . . . . . . . . . . . . . . . . . . . . . . . . . . . . . . . . . . . . . . . . . . . . . . . . . . . . 81
Structure examples . . . . . . . . . . . . . . . . . . . . . . . . . . . . . . . . . . . . . . . . . . . . . . . . . . . . . . . . . . . . . . . . . . . . . . . . . . . . . . . . 87
Structure functions . . . . . . . . . . . . . . . . . . . . . . . . . . . . . . . . . . . . . . . . . . . . . . . . . . . . . . . . . . . . . . . . . . . . . . . . . . . . . . . . 90
About arrays
Traditionally, an array is a tabular structure used to hold data, much like a spreadsheet table with clearly defined
limits and dimensions.
In ColdFusion, you typically use arrays to temporarily store data. For example, if your site lets users order goods
online, you can store their shopping cart contents in an array. This lets you make changes easily without committing
the information, which the user can change before completing the transaction, to a database.
Basic array concepts
Subsequent discussions of ColdFusion arrays are based on the following terms:
Array dimension: The relative complexity of the array structure.
Index: The position of an element in a dimension, ordinarily surrounded by square brackets: my1Darray[1],
my2Darray[1][1], my3Darray[1][1][1].
Array element: Data stored at an array index.
The simplest array is a one-dimensional array, similar to a row in a table. A one-dimensional array has a name (the
variable name) and a numerical index. The index number references a single entry, or cell, in the array, as the
following figure shows:
ADOBE COLDFUSION 8
ColdFusion Developer’s Guide
69
Thus, the following statement sets the value of the fifth entry in the one-dimensional array MyArray to “Robert”:
<cfset MyArray[5] = "Robert">
A basic two-dimensional (2D) array is like a simple table. A three-dimensional (3D) array is like a cube of data, and
so on. ColdFusion lets you directly create arrays with up to three dimensions. You can use multiple statements to
create arrays with more than three dimensions.
The syntax my2darray[1][3]="Paul" is the same as saying “My2dArray is a two-dimensional array and the value
of the array element index [1][3] is ‘Paul’”.
About ColdFusion arrays
ColdFusion arrays differ from traditional arrays, because they are dynamic. For example, in a conventional array,
array size is constant and symmetrical, whereas in a ColdFusion array, you can have rows of differing lengths based
on the data that is added or removed.
The following figures show the differences between traditional arrays and ColdFusion arrays using 2D arrays. The
differences between traditional and ColdFusion 3D arrays are similar, but much harder to show on a page.
A conventional 2D array is like a fixed-size table made up of individual cells, as the following figure shows:
The following figure represents a ColdFusion 2D array:
ADOBE COLDFUSION 8
ColdFusion Developer’s Guide
70
A ColdFusion 2D array is actually a one-dimensional array that contains a series of additional 1D arrays. Each of the
arrays that make up a row can expand and contract independently of any other column. Similarly, a ColdFusion 3D
array is essentially three nested sets of 1D arrays.
Dynamic arrays expand to accept data that you add to them and contract as you remove data from them.
Basic array techniques
Referencing array elements
You reference array elements by enclosing the index with brackets: arrayName[x] where x is the index that you want
to reference. In ColdFusion, array indexes are counted starting with position 1, which means that position 1 in the
firstname array is referenced as firstname[1]. For 2D arrays, you reference an index by specifying two coordinates:
myarray[1][1].
You can use ColdFusion variables and expressions inside the square brackets to reference an index, as the following
example shows:
<cfset myArray=ArrayNew(1)>
<cfset myArray[1]="First Array Element">
<cfset myArray[1 + 1]="Second Array" & "Element">
<cfset arrayIndex=3>
<cfset arrayElement="Third Array Element">
<cfset myArray[arrayIndex]=arrayElement>
<cfset myArray[++arrayIndex]="Fourth Array Element">
<cfdump var=#myArray#>
Note: The IsDefined function does not test the existence of array elements. Instead, put any code that might try to
access an undefined array element in a try block and use a catch block to handle exceptions that arise if elements do not
exist.
ADOBE COLDFUSION 8
ColdFusion Developer’s Guide
71
Creating arrays
In ColdFusion, you can create arrays explicitly, by using a function to declare the array and then assigning it data, or
implicitly by using an assignment statement. You can create simple or complex, multidimensional arrays.
Creating arrays using functions
To create an array explicitly, you use the arrayNew function and specify the array dimensions, as in the following
example:
<cfset myNewArray=ArrayNew(2)>
This line creates a two-dimensional array named myNewArray. You use this method to create an array with up to
three dimensions.
After you create an array, you add array elements, which you can then reference by using the element indexes.
For example, suppose you create a one-dimensional array called firstname:
<cfset firstname=ArrayNew(1)>
The array firstname holds no data and is of an unspecified length. Next you add data to the array:
<cfset firstname[1]="Coleman">
<cfset firstname[2]="Charlie">
<cfset firstname[3]="Dexter">
After you add these names to the array, it has a length of 3.
Creating arrays implicitly
To create an array implicitly, you do not use the ArrayNew function. Instead, you use a new variable name on the left
side of an assignment statement, and array notation on the right side of the statement, as in the following example:
<cfset firstnameImplicit=["Coleman","Charlie","Dexter"]>
This single statement is equivalent to the four statements used to create the firstname array in Creating arrays using
functions.
When you create an array implicitly, the right side of the assignment statement has square brackets ([]) surrounding
the array contents and commas separating the individual array elements. The elements can be literal values, such as
the strings in the example, variables, or expressions. If you specify variables, do not put the variable names in
quotation marks.
You can create an empty array implicitly, as in the following example:
<cfset myArray = []>
You can also create an array implicitly by assigning a single entry, as the following example shows:
<cfset chPar[1] = "Charlie">
<cfset chPar[2] = "Parker">
ColdFusion does not allow nested implicit creation of arrays, structures, or arrays and structures. Therefore, you
cannot create a multidimensional array in a single implicit statement. For example, neither of the following state-
ments is valid:
<cfset myArray = [[],[]]>
<cfset jazzmen = [["Coleman","Charlie"],["Hawkins", "Parker"]
To create a two-dimensional array, for example, use a format such as the following:
<cfset ch = ["Coleman", "Hawkins"]>
<cfset cp = ["Charlie", "Parker"]>
ADOBE COLDFUSION 8
ColdFusion Developer’s Guide
72
<cfset dg = ["Dexter", "Gordon"]>
<cfset players = [ch, cp, dg]>
You cannot use a dynamic variable when you create an array implicitly. For example, the following expression
generates an error:
<cfset i="CP">
<cfset "#i#"=["Charlie","Parker"]>
Creating complex multidimensional arrays
ColdFusion supports dynamic multidimensional arrays. When you declare an array with the ArrayNew function,
you specify the number of dimensions. You can create an asymmetrical array or increase an existing array’s dimen-
sions by nesting arrays as array elements.
It is important to know that when you assign one array (array1) to an element of another array (array2), array1 is
copied into array2. The original copy of array1 still exists, independent of array2. You can then change the contents
of the two arrays independently.
The best way to understand an asymmetrical array is by looking at it. The following example creates an asymmetric,
multidimensional array and the cfdump tag displays the resulting array structure. Several array elements do not yet
contain data.
<cfset myarray=ArrayNew(1)>
<cfset myotherarray=ArrayNew(2)>
<cfset biggerarray=ArrayNew(3)>
<cfset biggerarray[1][1][1]=myarray>
<cfset biggerarray[1][1][1][10]=3>
<cfset biggerarray[2][1][1]=myotherarray>
<cfset biggerarray[2][1][1][4][2]="five deep">
<cfset biggestarray=ArrayNew(3)>
<cfset biggestarray[3][1][1]=biggerarray>
<cfset biggestarray[3][1][1][2][3][1]="This is complex">
<cfset myarray[3]="Can you see me">
<cfdump var=#biggestarray#><br>
<cfdump var=#myarray#>
Note: The cfdump tag displays the entire contents of an array. It is an excellent tool for debugging arrays and array-
handling code.
Reviewing the code
The following table describes the code:
ADOBE COLDFUSION 8
ColdFusion Developer’s Guide
73
Adding elements to an array
You can add an element to an array by assigning the element a value or by using a ColdFusion function.
Adding an array element by assignment
You can add elements to an array by defining the value of an array element, as shown in the following cfset tag:
<cfset myarray[5]="Test Message">
If an element does not exist at the specified index, ColdFusion creates it. If an element already exists at the specified
index, ColdFusion replaces it with the new value. To prevent existing data from being overwritten, use the
ArrayInsertAt function, as described in the next section.
If elements with lower-number indexes do not exist, they remain undefined. You must assign values to undefined
array elements before you can use them. For example, the following code creates an array and an element at index 4.
It outputs the contents of element 4, but generates an error when it tries to output the (nonexistent) element 3.
<cfset myarray=ArrayNew(1)>
<cfset myarray[4]=4>
<cfoutput>
myarray4: #myarray[4]#<br>
myarray3: #myarray[3]#<br>
</cfoutput>
Adding an array element with a function
You can use the following array functions to add data to an array:
Code Description
<cfset myarray=ArrayNew(1)>
<cfset myotherarray=ArrayNew(2)>
<cfset biggerarray=ArrayNew(3)>
Create three empty arrays, a 1D array, a 2D array, and a 3D array.
<cfset biggerarray[1][1][1]=myarray>
<cfset biggerarray[1][1][1][10]=3>
Make element [1][1][1] of the 3D biggerarray array be a
copy of the 1D array. Assign 3 to the [1][1][1][10] element of the
resulting array.
The biggerarray array is now asymmetric. For example, it does
not have a [1][1][2][1] element.
<cfset biggerarray[2][1][1]=myotherarray>
<cfset biggerarray[2][1][1][4][2]="five deep">
Make element [2][1][1] of the 3D array be the 2D array, and
assign the [2][1][1][4][2] element the value "five deep".
The biggerarray array is now even more asymmetric.
<cfset biggestarray=ArrayNew(3)>
<cfset biggestarray[3][1][1]=biggerarray>
<cfset biggestarray[3][1][1][2][3][1]="This is
complex">
Create a second 3D array. Make the [3][1][1] element of this
array a copy of the biggerarray array, and assign element
[3][1][1][2][3][1].
The resulting array is very complex and asymmetric.
<cfset myarray[3]="Can you see me"> Assign a value to element [3] of myarray.
<cfdump var=#biggestarray#><br>
<cfdump var=#myarray#>
Use cfdump to view the structure of biggestarray and myarray.
Notice that the "Can you see me" entry appears in myarray, but
not in biggestarray, because biggestarray has a copy of the
original myarray values and is not affected by the change to
myarray.
ADOBE COLDFUSION 8
ColdFusion Developer’s Guide
74
Because ColdFusion arrays are dynamic, if you add or delete an element from the array, any higher-numbered index
values all change. For example, the following code creates a two element array and displays the array contents. It then
uses ArrayPrepend to insert a new element at the beginning of the array and displays the result. The data that was
originally in indexes 1 and 2 is now in indexes 2 and 3.
<!--- Create an array with three elements. --->
<cfset myarray=ArrayNew(1)>
<cfset myarray[1]="Original First Element">
<cfset myarray[2]="Original Second Element">
<!--- Use cfdump to display the array structure --->
<cfdump var=#myarray#>
<br>
<!--- Add a new element at the beginning of the array. --->
<cfscript>
ArrayPrepend(myarray, "New First Element");
</cfscript>
<!--- Use cfdump to display the new array structure. --->
<cfdump var=#myarray#>
For more information about these array functions, see the CFML Reference.
Deleting elements from an array
Use the ArrayDeleteAt function to delete data from the array at a particular index, instead of setting the data value
to zero or an empty string. If you remove data from an array, the array resizes dynamically, as the following example
shows:
<!--- Create an array with three elements --->
<cfset firstname=ArrayNew(1)>
<cfset firstname[1]="Robert">
<cfset firstname[2]="Wanda">
<cfset firstname[3]="Jane">
<!--- Delete the second element from the array --->
<cfset temp=ArrayDeleteAt(firstname, 2)>
<!--- Display the array length (2) and its two entries,
which are now "Robert" and "Jane" --->
<cfoutput>
The array now has #ArrayLen(firstname)# indexes<br>
The first entry is #firstname[1]#<br>
The second entry is #firstname[2]#<br>
</cfoutput>
The ArrayDeleteAt function removed the original second element and resized the array so that it has two entries,
with the second element now being the original third element.
Function Description
ArrayAppend Creates a new array element at the end of the array.
ArrayPrepend Creates a new array element at the beginning of the array.
ArrayInsertAt Inserts an array element at the specified index position.
ADOBE COLDFUSION 8
ColdFusion Developer’s Guide
75
Copying arrays
You can copy arrays of simple variables (numbers, strings, Boolean values, and date-time values) by assigning the
original array to a new variable name. You do not have to use ArrayNew to create the new array first. When you
assign the existing array to a new variable, ColdFusion creates a new array and copies the old array’s contents to the
new array. The following example creates and populates a two-element array. It then copies the original array,
changes one element of the copied array and dumps both arrays. As you can see, the original array is unchanged and
the copy has a new second element.
<cfset myArray=ArrayNew(1)>
<cfset myArray[1]="First Array Element">
<cfset myArray[2]="Second Array Element">
<cfset newArray=myArray>
<cfset newArray[2]="New Array Element 2">
<cfdump var=#myArray#><br>
<cfdump var=#newArray#>
If your array contains complex variables (structures, query objects, or external objects such as COM objects)
assigning the original array to a new variable does not make a complete copy of the original array. The array structure
is copied; however, the new array does not get its own copy of the complex data, only references to it. To demonstrate
this behavior, run the following code:
Create an array that contains a structure.<br>
<cfset myStruct=StructNew()>
<cfset myStruct.key1="Structure key 1">
<cfset myStruct.key2="Structure key 2">
<cfset myArray=ArrayNew(1)>
<cfset myArray[1]=myStruct>
<cfset myArray[2]="Second array element">
<cfdump var=#myArray#><br>
<br>
Copy the array and dump it.<br>
<cfset myNewArray=myArray>
<cfdump var=#myNewArray#><br>
<br>
Change the values in the new array.<br>
<cfset myNewArray[1].key1="New first array element">
<cfset myNewArray[2]="New second array element">
<br>
Contents of the original array after the changes:<br>
<cfdump var=#myArray#><br>
Contents of the new array after the changes:<br>
<cfdump var=#myNewArray#>
The change to the new array also changes the contents of the structure in the original array.
To make a complete copy of an array that contains complex variables, use the Duplicate function.
Populating arrays with data
Array elements can store any values, including queries, structures, and other arrays. You can use a number of
functions to populate an array with data, including ArraySet, ArrayAppend, ArrayInsertAt, and ArrayPrepend.
These functions are useful for adding data to an existing array.
In particular, you should master the following basic techniques:
Populating an array with the ArraySet function
ADOBE COLDFUSION 8
ColdFusion Developer’s Guide
76
Populating an array with the cfloop tag
Populating an array from a query
Populating an array with the ArraySet function
You c an u s e t he ArraySet function to populate a 1D array, or one dimension of a multidimensional array, with some
initial value, such as an empty string or zero. This can be useful if you need to create an array of a certain size, but
do not need to add data to it right away. One reason to do this is so that you can refer to all the array indexes. If you
refer to an array index that does not contain some value, such as an empty string, you get an error.
The ArraySet function has the following form:
ArraySet (arrayname, startrow, endrow, value)
The following example initializes the array myarray, indexes 1 to 100, with an empty string:
ArraySet (myarray, 1, 100, "")
Populating an array with the cfloop tag
The cfloop tag provides a common and very efficient method for populating an array. The following example uses
a cfloop tag and the MonthAsString function to populate a simple 1D array with the names of the months. A
second cfloop outputs data in the array to the browser.
<cfset months=arraynew(1)>
<cfloop index="loopcount" from=1 to=12>
<cfset months[loopcount]=MonthAsString(loopcount)>
</cfloop>
<cfloop index="loopcount" from=1 to=12>
<cfoutput>
#months[loopcount]#<br>
</cfoutput>
</cfloop>
Using nested loops for 2D and 3D arrays
To output values from 2D and 3D arrays, you must employ nested loops to return array data. With a one-dimensional
(1D) array, a single cfloop is sufficient to output data, as in the previous example. With arrays of dimension greater
than one, you need to maintain separate loop counters for each array level.
Nesting cfloop tags for a 2D array
The following example shows how to handle nested cfloop tags to output data from a 2D array. It also uses nested
cfloop tags to populate the array:
<cfset my2darray=arraynew(2)>
<cfloop index="loopcount" from=1 to=12>
<cfloop index="loopcount2" from=1 to=2>
<cfset my2darray[loopcount][loopcount2]=(loopcount * loopcount2)>
</cfloop>
</cfloop>
<p>The values in my2darray are currently:</p>
<cfloop index="OuterCounter" from="1" to="#ArrayLen(my2darray)#">
<cfloop index="InnerCounter" from="1"to="#ArrayLen(my2darray[OuterCounter])#">
<cfoutput>
<b>[#OuterCounter#][#InnerCounter#]</b>:
ADOBE COLDFUSION 8
ColdFusion Developer’s Guide
77
#my2darray[OuterCounter][InnerCounter]#<br>
</cfoutput>
</cfloop>
</cfloop>
Nesting cfloop tags for a 3D array
For 3D arrays, you simply nest an additional cfloop tag. (This example does not set the array values first to keep the
code short.)
<cfloop index="Dim1" from="1" to="#ArrayLen(my3darray)#">
<cfloop index="Dim2" from="1" to="#ArrayLen(my3darray[Dim1])#">
<cfloop index="Dim3" from="1"to="#ArrayLen(my3darray[Dim1][Dim2])#">
<cfoutput>
<b>[#Dim1#][#Dim2#][#Dim3#]</b>:
#my3darray[Dim1][Dim2][Dim3]#<br>
</cfoutput>
</cfloop>
</cfloop>
</cfloop>
Populating an array from a query
When populating an array from a query, keep the following things in mind:
You cannot add query data to an array all at once. A looping structure is generally required to populate an array
from a query.
You can reference query column data using array-like syntax. For example, myquery.col_name[1] references
data in the first row in the col_name column of the myquery query.
Inside a cfloop query= loop, you do not have to specify the query name to reference the query’s variables.
You c an u s e a cfset tag with the following syntax to define values for array indexes:
<cfset arrayName[index]=queryColumn[row]>
In the following example, a cfloop tag places four columns of data from a sample data source into an array, myarray.
<!--- Do the query --->
<cfquery name="test" datasource="cfdocexamples">
SELECT Emp_ID, LastName, FirstName, Email
FROM Employees
</cfquery>
<!--- Declare the array --->
<cfset myarray=arraynew(2)>
<!--- Populate the array row by row --->
<cfloop query="test">
<cfset myarray[CurrentRow][1]=Emp_ID>
<cfset myarray[CurrentRow][2]=LastName>
<cfset myarray[CurrentRow][3]=FirstName>
<cfset myarray[CurrentRow][4]=Email>
</cfloop>
<!--- Now, create a loop to output the array contents --->
<cfset total_records=test.recordcount>
<cfloop index="Counter" from=1 to="#Total_Records#">
<cfoutput>
ID: #MyArray[Counter][1]#,
LASTNAME: #MyArray[Counter][2]#,
ADOBE COLDFUSION 8
ColdFusion Developer’s Guide
78
FIRSTNAME: #MyArray[Counter][3]#,
EMAIL: #MyArray[Counter][4]# <br>
</cfoutput>
</cfloop>
This example uses the query object built-in variable CurrentRow to index the first dimension of the array.
Array functions
The following functions are available for creating, editing, and handling arrays:
For more information about each of these functions, see the CFML Reference.
About structures
ColdFusion structures consist of key-value pairs. Structures let you build a collection of related variables that are
grouped under a single name. You can define ColdFusion structures dynamically.
Function Description
ArrayAppend Appends an array element to the end of a specified array.
ArrayAvg Returns the average of the values in the specified array.
ArrayClear Deletes all data in a specified array.
ArrayDeleteAt Deletes an element from a specified array at the specified index and resizes the array.
ArrayInsertAt Inserts an element (with data) in a specified array at the specified index and resizes the array.
ArrayIsDefined Returns True if the specified array is defined.
ArrayIsEmpty Returns True if the specified array is empty of data.
ArrayLen Returns the length of the specified array.
ArrayMax Returns the largest numeric value in the specified array.
ArrayMin Returns the smallest numeric value in the specified array.
ArrayNew Creates an array of specified dimension.
ArrayPrepend Adds an array element to the beginning of the specified array.
ArrayResize Resets an array to a specified minimum number of elements.
ArraySet Sets the elements in a 1D array in a specified range to a specified value.
ArraySort Returns the specified array with elements sorted numerically or alphanumerically.
ArraySum Returns the sum of values in the specified array.
ArraySwap Swaps array values in the specified indexes.
ArrayToList Converts the specified 1D array to a list, delimited with the character you specify.
IsArray Returns True if the value is an array.
ListToArray Converts the specified list, delimited with the character you specify, to an array.
ADOBE COLDFUSION 8
ColdFusion Developer’s Guide
79
You can use structures to refer to related values as a unit, rather than individually. To maintain employee lists, for
example, you can create a structure that holds personnel information such as name, address, phone number, ID
numbers, and so on. Then you can refer to this collection of information as a structure called employee rather than
as a collection of individual variables.
A structures key must be a string. The values associated with the key can be any valid ColdFusion value or object. It
can be a string or integer, or a complex object such as an array or another structure. Because structures can contain
any kind of data they provide a very powerful and flexible mechanism for representing complex data.
Structure notation
ColdFusion supports three types of notation for referencing structure contents. The notation that you use depends
on your requirements.
Referencing complex structures
When a structure contains another structure, you reference the data in the nested structure by extending either
object.property or associative array notation. You can even use a mixture of both notations.
For example, if structure1 has a key key1 whose value is a structure that has keys struct2key1, struct2key2, and so
on, you can use any of the following references to access the data in the first key of the embedded structure:
Structure1.key1.Struct2key1
Structure1["key1"].Struct2key1
Structure1.key1["Struct2key1"]
Structure1["key1"]["Struct2key1"]
The following example shows various ways you can reference the contents of a complex structure:
<cfset myArray=ArrayNew(1)>
Notation Description
Object.property You can refer to a property, prop, of an object, obj, as obj.prop. This notation, also called dot notation, is useful
for simple assignments, as in this example:
depts.John="Sales"
Use this notation only when you know the property names (keys) in advance and they are strings, with no
special characters, numbers, or spaces. You cannot use the dot notation when the property, or key, is dynamic.
Associative arrays If you do not know the key name in advance, or it contains spaces, numbers, or special characters, you can use
associative array notation. This notation uses structures as arrays with string indexes; for example:
depts["John"]="Sales"
depts[employeeName]="Sales"
You can use a variable (such as employeeName) as an associative array index. Therefore, you must enclose any
literal key names in quotation marks.
For information on using associative array references containing variables, see “Dynamically constructing
structure references” on page 60.
Structure You use structure notation only when you create structures and set their initial values, not when you are
accessing or updating structure data, and only on the right side of an assignment expression. This notation has
the following format:
{keyName=value[,keyName=value]...}
where the square braces ([]) and ellipses (...) indicate optional contents that can be repeated.
The following example creates a structure that uses structure notation:
<cfset name={firstName = "John", lastName = "Smythe"}
ADOBE COLDFUSION 8
ColdFusion Developer’s Guide
80
<cfset myArray[1]="2">
<cfset myArray[2]="3">
<cfset myStruct2=StructNew()>
<cfset myStruct2.struct2key1="4">
<cfset myStruct2.struct2key2="5">
<cfset myStruct=StructNew()>
<cfset myStruct.key1="1">
<cfset myStruct.key2=myArray>
<cfset myStruct.key3=myStruct2>
<cfdump var=#myStruct#><br>
<cfset key1Var="key1">
<cfset key2Var="key2">
<cfset key3Var="key3">
<cfset var2="2">
<cfoutput>
Value of the first key<br>
#mystruct.key1#<br>
#mystruct["key1"]#<br>
#mystruct[key1Var]#<br>
<br>
Value of the second entry in the key2 array<br>
#myStruct.key2[2]#<br>
#myStruct["key2"][2]#<br>
#myStruct[key2Var][2]#<br>
#myStruct[key2Var][var2]#<br>
<br>
Value of the struct2key2 entry in the key3 structure<br>
#myStruct.key3.struct2key2#<br>
#myStruct["key3"]["struct2key2"]#<br>
#myStruct[key3Var]["struct2key2"]#<br>
#myStruct.key3["struct2key2"]#<br>
#myStruct["key3"].struct2key2#<br>
<br>
</cfoutput>
Reviewing the code
The following table describes the code:
Code Description
<cfset myArray=ArrayNew(1)>
<cfset myArray[1]="2">
<cfset myArray[2]="3">
<cfset myStruct2=StructNew()>
<cfset myStruct2.struct2key1="4">
<cfset myStruct2.struct2key2="5">
<cfset myStruct=StructNew()>
<cfset myStruct.key1="1">
<cfset myStruct.key2=myArray>
<cfset myStruct.key3=myStruct2>
Create a structure with three entries: a string, an array, and an embedded struc-
ture.
<cfdump var=#myStruct#><br> Display the complete structure.
<cfset key1Var="key1">
<cfset key2Var="key2">
<cfset key3Var="key3">
<cfset var2="2">
Create variables containing the names of the myStruct keys and the number 2.
ADOBE COLDFUSION 8
ColdFusion Developer’s Guide
81
Creating and using structures
This section explains how to create and use structures in ColdFusion. The sample code in this section uses a
structure called employee, which is used to add new employees to a corporate information system.
Creating structures
In ColdFusion, you can create structures explicitly by using a function, and then populate the structure using
assignment statements or functions, or you can create the structure implicitly by using an assignment statement.
Creating structures using functions
You can create structures by assigning a variable name to the structure with the StructNew function as follows:
<cfset structName = StructNew()>
For example, to create a structure named departments, use the following syntax:
<cfset departments = StructNew()>
This creates an empty structure to which you can add data.
Creating structures implicitly
You can create an empty structure implicitly, as in the following example:
<cfset myStruct = {}>
<cfoutput>
Value of the first key<br>
#mystruct.key1#<br>
#mystruct["key1"]#<br>
#mystruct[key1Var]#<br>
<br>
Output the value of the structures key1 (string) entry using the following nota-
tion:
object.property notation
associative array notation with a constant
associative array notation with a variable
Value of the second entry in the
key2 array<br>
#myStruct.key2[2]#<br>
#myStruct["key2"][2]#<br>
#myStruct[key2Var][2]#<br>
#myStruct[key2Var][var2]#<br>
<br>
Output the value of the second entry in the structure’s key2 array using the
following notation:
object.property notation
associative array notation with a constant
associative array notation with a variable
associative array notation with variables for both the array and the array
index
Value of the struct2key2 entry in
the key3 structure<br>
#myStruct.key3.struct2key2#<br>
#myStruct["key3"]["struct2key2"]#<br>
#myStruct[key3Var]["struct2key2"]#<br>
#myStruct.key3["struct2key2"]#<br>
#myStruct["key3"].struct2key2#<br>
<br>
</cfoutput>
Output the value of second entry in the structures key3 embedded structure
using the following notation:
object.property notation
associative array notation with two constants
associative array notation with a variable and a constant
object.property notation followed by associative array notation
associative array notation followed by object.property notation
Code Description
ADOBE COLDFUSION 8
ColdFusion Developer’s Guide
82
You can also create a structure by assigning data to a variable. For example, each of the following lines creates a
structure named myStruct with one element, name, that has the value Adobe Systems Incorporated.
<cfset coInfo.name = "Adobe Systems Incorporated">
<cfset coInfo["name"] = "Adobe Systems Incorporated">
<cfset coInfo = {name = "Adobe Systems Incorporated"}>
When you use structure notation to create a structure, as shown in the third example, you can populate multiple
structure fields. The following example shows this use:
<cfset coInfo={name="Adobe Systems Incorporated", industry="software"}
ColdFusion does not allow nested implicit creation of structures, arrays, or structures and arrays. The following line,
for example, generates an error:
<cfset myStruct = {structKey1 = {innerStructKey1 = "innerStructValue1"}}>
Similarly, you cannot use object.property notation on the left side of assignments inside structure notation. The
following statement, for example, causes an error:
<cfset myStruct={structKey1.innerStructKey1 = "innerStructValue1"}>
Instead of using these formats, you must use multiple statements, such as the following:
<cfset innerStruct1 = {innerStructKey1 = "innerStructValue1"}
<cfset myStruct1={structKey1 = innerStruct1}>
You cannot use a dynamic variable when you create a structure implicitly. For example, the following expression
generates an error:
<cfset i="coInfo">
<cfset "#i#"={name = ""Adobe Systems Incorporated"}>
Adding and updating structure elements
You add or update a structure element to a structure by assigning the element a value or by using a ColdFusion
function. It is simpler and more efficient to use direct assignment.
You can add structure key-value pairs by defining the value of the structure key, as the following example shows:
<cfset myNewStructure.key1="A new structure with a new key">
<cfdump var=#myNewStructure#>
<cfset myNewStructure.key2="Now I’ve added a second key">
<cfdump var=#myNewStructure#>
The following code uses cfset and object.property notation to create a structure element called departments.John,
and changes Johns department from Sales to Marketing. It then uses associative array notation to change his
department to Facilities. Each time the department changes, it displays the results:
<cfset departments=structnew()>
<cfset departments.John = "Sales">
<cfoutput>
Before the first change, John was in the #departments.John# Department<br>
</cfoutput>
<cfset Departments.John = "Marketing">
<cfoutput>
After the first change, John is in the #departments.John# Department<br>
</cfoutput>
<cfset Departments["John"] = "Facilities">
<cfoutput>
After the second change, John is in the #departments.John# Department<br>
</cfoutput>
ADOBE COLDFUSION 8
ColdFusion Developer’s Guide
83
Getting information about structures and keys
You use ColdFusion functions to find information about structures and their keys.
Getting information about structures
To find out if a given value represents a structure, use the IsStruct function, as follows:
IsStruct(variable)
This function returns True if variable is a ColdFusion structure. (It also returns True if variable is a Java object that
implements the java.util.Map interface.)
Structures are not indexed numerically, so to find out how many name-value pairs exist in a structure, use the
StructCount function, as in the following example:
StructCount(employee)
To discover whether a specific Structure contains data, use the StructIsEmpty function, as follows:
StructIsEmpty(structure_name)
This function returns True if the structure is empty, and False if it contains data.
Finding a specific key and its value
To determine whether a specific key exists in a structure, use the StructKeyExists function, as follows:
StructKeyExists(structure_name, "key_name")
Do not put the name of the structure in quotation marks, but you do put the key name in quotation marks. For
example, the following code displays the value of the MyStruct.MyKey only if it exists:
<cfif StructKeyExists(myStruct, "myKey")>
<cfoutput> #mystruct.myKey#</cfoutput><br>
</cfif>
You c an u s e t he StructKeyExists function to dynamically test for keys by using a variable to represent the key
name. In this case, you do not put the variable in quotation marks. For example, the following code loops through
the records of the GetEmployees query and tests the myStruct structure for a key that matches the query’s LastName
field. If ColdFusion finds a matching key, it displays the Last Name from the query and the corresponding entry in
the structure.
<cfloop query="GetEmployees">
<cfif StructKeyExists(myStruct, LastName)>
<cfoutput>#LastName#: #mystruct[LastName]#</cfoutput><br>
</cfif>
</cfloop>
If the name of the key is known in advance, you can also use the ColdFusion IsDefined function, as follows:
IsDefined("structure_name.key")>
However, if the key is dynamic, or contains special characters, you must use the StructKeyExists function.
Note: Using StructKeyExists to test for the existence of a structure entry is more efficient than using IsDefined.
ColdFusion scopes are available as structures and you can improve efficiency by using StructKeyExists to test for the
existence of variables.
Getting a list of keys in a structure
To get a list of the keys in a CFML structure, you use the StructKeyList function, as follows:
<cfset temp=StructKeyList(structure_name, [delimiter])>
ADOBE COLDFUSION 8
ColdFusion Developer’s Guide
84
You can specify any character as the delimiter; the default is a comma.
Use the StructKeyArray function to returns an array of keys in a structure, as follows:
<cfset temp=StructKeyArray(structure_name)>
Note: The StructKeyList and StructKeyArray functions do not return keys in any particular order. Use the
ListSort or ArraySort functions to sort the results.
Copying structures
ColdFusion provides several ways to copy structures and create structure references. The following table lists these
methods and describes their uses:
The following example shows the different effects of copying, duplicating, and assigning structure variables:
Create a new structure<br>
<cfset myNewStructure=StructNew()>
<cfset myNewStructure.key1="1">
<cfset myNewStructure.key2="2">
<cfset myArray=ArrayNew(1)>
<cfset myArray[1]="3">
<cfset myArray[2]="4">
<cfset myNewStructure.key3=myArray>
<cfset myNewStructure2=StructNew()>
<cfset myNewStructure2.Struct2key1="5">
<cfset myNewStructure2.Struct2key2="6">
<cfset myNewStructure.key4=myNewStructure2>
<cfdump var=#myNewStructure#><br>
<br>
A StructCopy copied structure<br>
<cfset CopiedStruct=StructCopy(myNewStructure)>
<cfdump var=#CopiedStruct#><br>
<br>
A Duplicated structure<br>
<cfset dupStruct=Duplicate(myNewStructure)>
<cfdump var=#dupStruct#><br>
<br>
Technique Use
Duplicate function Makes a complete copy of the structure. All data is copied from the original structure to the new structure, including
the contents of structures, queries, and other objects. As a result changes to one copy of the structure have no effect
on the other structure.
This function is useful when you want to move a structure completely into a new scope. In particular, if a structure is
created in a scope that requires locking (for example, Application), you can duplicate it into a scope that does not
require locking (for example, Request), and then delete it in the scope that requires locking.
StructCopy func-
tion
Makes a shallow copy of a structure. It creates a new structure and copies all simple variable and array values at the
top level of the original structure to the new structure. However, it does not make copies of any structures, queries,
or other objects that the original structure contains, or of any data inside these objects. Instead, it creates a reference
in the new structure to the objects in the original structure. As a result, any change to these objects in one structure
also changes the corresponding objects in the copied structure.
The Duplicate function replaces this function for most, if not all, purposes.
Variable assignment Creates an additional reference, or alias, to the structure. Any change to the data using one variable name changes
the structure that you access using the other variable name.
This technique is useful when you want to add a local variable to another scope or otherwise change a variable’s
scope without deleting the variable from the original scope.
ADOBE COLDFUSION 8
ColdFusion Developer’s Guide
85
A new reference to a structure<br>
<cfset structRef=myNewStructure>
<cfdump var=#structRef#><br>
<br>
Change a string, array element, and structure value in the StructCopy copy.<br>
<br>
<cfset CopiedStruct.key1="1A">
<cfset CopiedStruct.key3[2]="4A">
<cfset CopiedStruct.key4.Struct2key2="6A">
Original structure<br>
<cfdump var=#myNewStructure#><br>
Copied structure<br>
<cfdump var=#CopiedStruct#><br>
Duplicated structure<br>
<cfdump var=#DupStruct#><br>
Structure reference
<cfdump var=#structRef#><br>
<br>
Change a string, array element, and structure value in the Duplicate.<br>
<br>
<cfset DupStruct.key1="1B">
<cfset DupStruct.key3[2]="4B">
<cfset DupStruct.key4.Struct2key2="6B">
Original structure<br>
<cfdump var=#myNewStructure#><br>
Copied structure<br>
<cfdump var=#CopiedStruct#><br>
Duplicated structure<br>
<cfdump var=#DupStruct#><br>
Structure reference
<cfdump var=#structRef#><br>
<br>
Change a string, array element, and structure value in the reference.<br>
<br>
<cfset structRef.key1="1C">
<cfset structRef.key3[2]="4C">
<cfset structRef.key4.Struct2key2="6C">
Original structure<br>
<cfdump var=#myNewStructure#><br>
Copied structure<br>
<cfdump var=#CopiedStruct#><br>
Duplicated structure<br>
<cfdump var=#DupStruct#><br>
Structure reference
<cfdump var=#structRef#><br>
<br>
Clear the original structure<br>
<cfset foo=structclear(myNewStructure)>
Original structure:<br>
<cfdump var=#myNewStructure#><br>
Copied structure<br>
<cfdump var=#CopiedStruct#><br>
Duplicated structure<br>
<cfdump var=#DupStruct#><br>
Structure reference:<br>
<cfdump var=#structRef#><br>
ADOBE COLDFUSION 8
ColdFusion Developer’s Guide
86
Deleting structure elements and structures
To delete a key and its value from a structure, use the StructDelete function, as follows:
StructDelete(structure_name, key [, indicateNotExisting ])
The indicateNotExisting argument tells the function what to do if the specified key does not exist. By default, the
function always returns True. However, if you specify True for the indicateNotExisting argument, the function
returns True if the key exists and False if it does not.
You can also use the StructClear function to delete all the data in a structure but keep the structure instance itself,
as follows:
StructClear(structure_name)
If you use StructClear to delete a structure that you have copied using the StructCopy function, the specified
structure is deleted, but the copy is unaffected.
If you use StructClear to delete a structure that has a multiple references, the function deletes the contents of the
structure and all references point to the empty structure, as the following example shows:
<cfset myStruct.Key1="Adobe">
Structure before StructClear<br>
<cfdump var="#myStruct#">
<cfset myCopy=myStruct>
<cfset StructClear(myCopy)>
After Clear:<br>
myStruct: <cfdump var="#myStruct#"><br>
myCopy: <cfdump var="#myCopy#">
Looping through structures
You can loop through a structure to output its contents, as the following example shows:
<!--- Create a structure and set its contents. --->
<cfset departments=structnew()>
<cfset val=StructInsert(departments, "John", "Sales")>
<cfset val=StructInsert(departments, "Tom", "Finance")>
<cfset val=StructInsert(departments, "Mike", "Education")>
<!--- Build a table to display the contents --->
<cfoutput>
<table cellpadding="2" cellspacing="2">
<tr>
<td><b>Employee</b></td>
<td><b>Department</b></td>
</tr>
<!--- Use cfloop to loop through the departments structure.
The item attribute specifies a name for the structure key. --->
<cfloop collection=#departments# item="person">
<tr>
<td>#person#</td>
<td>#Departments[person]#</td>
</tr>
</cfloop>
</table>
</cfoutput>
ADOBE COLDFUSION 8
ColdFusion Developer’s Guide
87
Structure examples
Structures are particularly useful for grouping together a set of variables under a single name. The example in this
section uses structures to collect information from a form, and to submit that information to a custom tag, named
cf_addemployee. For information on creating and using custom tags, see “Creating and Using Custom CFML Tags
on page 190.
Example file newemployee.cfm
The following ColdFusion page shows how to create structures and use them to add data to a database. It calls the
cf_addemployee custom tag, which is defined in the addemployee.cfm file.
<html>
<head>
<title>Add New Employees</title>
</head>
<body>
<h1>Add New Employees</h1>
<!--- Action page code for the form at the bottom of this page. --->
<!--- Establish parameters for first time through --->
<cfparam name="Form.firstname" default="">
<cfparam name="Form.lastname" default="">
<cfparam name="Form.email" default="">
<cfparam name="Form.phone" default="">
<cfparam name="Form.department" default="">
<!--- If at least the firstname form field is passed, create
a structure named employee and add values. --->
<cfif #Form.firstname# eq "">
<p>Please fill out the form.</p>
<cfelse>
<cfoutput>
<cfscript>
employee=StructNew();
employee.firstname = Form.firstname;
employee.lastname = Form.lastname;
employee.email = Form.email;
employee.phone = Form.phone;
employee.department = Form.department;
</cfscript>
<!--- Display results of creating the structure. --->
First name is #StructFind(employee, "firstname")#<br>
Last name is #StructFind(employee, "lastname")#<br>
EMail is #StructFind(employee, "email")#<br>
Phone is #StructFind(employee, "phone")#<br>
Department is #StructFind(employee, "department")#<br>
</cfoutput>
<!--- Call the custom tag that adds employees. --->
<cf_addemployee empinfo="#employee#">
</cfif>
<!--- The form for adding the new employee information --->
<hr>
<form action="newemployee.cfm" method="Post">
First Name:&nbsp;
<input name="firstname" type="text" hspace="30" maxlength="30"><br>
ADOBE COLDFUSION 8
ColdFusion Developer’s Guide
88
Last Name:&nbsp;
<input name="lastname" type="text" hspace="30" maxlength="30"><br>
EMail:&nbsp;
<input name="email" type="text" hspace="30" maxlength="30"><br>
Phone:&nbsp;
<input name="phone" type="text" hspace="20" maxlength="20"><br>
Department:&nbsp;
<input name="department" type="text" hspace="30" maxlength="30"><br>
<input type="Submit" value="OK">
</form>
<br>
</body>
</html>
Reviewing the code
The following table describes the code:
Code Description
<cfparam name="Form.firstname" default="">
<cfparam name="Form.lastname" default="">
<cfparam name="Form.email" default="">
<cfparam name="Form.phone" default="">
<cfparam name="Form.department" default="">
Set default values of all form fields so that they exist the first time this page
is displayed and can be tested.
<cfif #form.firstname# eq "">
Please fill out the form.<br>
Test the value of the forms firstname field. This field is required. The test is
False the first time the page displays.
If there is no data in the Form.firstname variable, display a message
requesting the user to fill the form.
ADOBE COLDFUSION 8
ColdFusion Developer’s Guide
89
Example file addemployee.cfm
The following file is an example of a custom tag used to add employees. Employee information is passed through the
employee structure (the empinfo attribute). For databases that do not support automatic key generation, you must
also add the Emp_ID.
<cfif StructIsEmpty(attributes.empinfo)>
<cfoutput>
Error. No employee data was passed.<br>
</cfoutput>
<cfexit method="ExitTag">
<cfelse>
<!--- Add the employee --->
<cfquery name="AddEmployee" datasource="cfdocexamples">
INSERT INTO Employees
(FirstName, LastName, Email, Phone, Department)
VALUES (
'#attributes.empinfo.firstname#' ,
'#attributes.empinfo.lastname#' ,
<cfelse>
<cfoutput>
<cfscript>
employee=StructNew();
employee.firstname = Form.firstname;
employee.lastname = Form.lastname;
employee.email = Form.email;
employee.phone = Form.phone;
employee.department = Form.department;
</cfscript>
First name is #employee.firstname#<br>
Last name is #employee.lastname#<br>
EMail is #employee.email#<br>
Phone is #employee.phone#<br>
Department is #employee.department#<br>
</cfoutput>
If Form.firstname contains text, the user submitted the form.
Use CFScript to create a new structure named employee and fill it with the
form field data.
Then display the contents of the structure.
<cf_addemployee
empinfo="#duplicate(employee)#">
</cfif>
Call the cf_addemployee custom tag and pass it a copy of the employee
structure in the empinfo attribute.
The duplicate function ensures that the custom tag gets a copy of the
employee structure, not the original. Although this is not necessary in this
example, it is good practice because it prevents the custom tag from modi-
fying the calling pages structure contents.
<form action="newemployee.cfm" method="Post">
First Name:&nbsp;
<input name="firstname" type="text"
hspace="30"
maxlength="30"><br>
Last Name:&nbsp;
<input name="lastname" type="text" hspace="30"
maxlength="30"><br>
EMail:&nbsp;
<input name="email" type="text" hspace="30"
maxlength="30"><br>
Phone:&nbsp;
<input name="phone" type="text" hspace="20"
maxlength="20"><br>
<p>Department:&nbsp;
<input name="department" type="text"
hspace="30"
maxlength="30"><br>
<br>
<input type="Submit" value="OK">
</form>
The data form. When the user clicks Submit, the form posts the data to this
ColdFusion page.
Code Description
ADOBE COLDFUSION 8
ColdFusion Developer’s Guide
90
'#attributes.empinfo.email#' ,
'#attributes.empinfo.phone#' ,
'#attributes.empinfo.department#' )
</cfquery>
</cfif>
<cfoutput>
<hr>Employee Add Complete
</cfoutput>
Reviewing the code
The following table describes the code:
Structure functions
You can use the following functions to create and manage structures in ColdFusion applications. The table describes
each functions purpose and provides specific, but limited, information that can assist you in determining whether
to use the function instead of other technique.
All functions except StructDelete throw an exception if a referenced key or structure does not exist.
For more information on these functions, see the CFML Reference.
Code Description
<cfif StructIsEmpty(Attributes.empinfo)>
<cfoutput>
Error. No employee data was passed.
</cfoutput>
<cfexit method="ExitTag">
If the custom tag was called without an empinfo attribute, displays an
error message and exit the tag.
<cfelse>
<cfquery name="AddEmployee" datasource=
"cfdocexamples">
INSERT INTO Employees
(FirstName, LastName, Email, Phone,
Department)
VALUES (
'#attributes.empinfo.firstname#' ,
'#attributes.empinfo.lastname#' ,
'#attributes.empinfo.email#' ,
'#attributes.empinfo.phone#' ,
'#attributes.empinfo.department#' )
</cfquery>
</cfif>
Add the employee data passed in the empinfo structure to the Employees
table of the cfdocexamples database.
Use direct references to the structure entries, not StructFind functions.
If the database does not support automatic generation of the Emp_ID key,
you must add an Emp_ID entry to the form and add it to the query.
<cfoutput>
<hr>Employee Add Complete
</cfoutput>
Display a completion message. This code does not have to be inside the
cfelse block because the cfexit tag prevents it from being run if the
empinfo structure is empty.
Function Description
Duplicate Returns a complete copy of the structure.
IsStruct Returns True if the specified variable is a ColdFusion structure or a Java object that implements the
java.util.Map interface.
StructAppend Appends one structure to another.
StructClear Removes all data from the specified structure.
StructCopy Returns a "shallow" copy of the structure. All embedded objects are references to the objects in the original
structure. The Duplicate function has replaced this function for most purposes.
ADOBE COLDFUSION 8
ColdFusion Developer’s Guide
91
StructCount Returns the number of keys in the specified structure.
StructDelete Removes the specified item from the specified structure.
StructFind Returns the value associated with the specified key in the specified structure. This function is redundant with
accessing structure elements using associative array notation.
StructFindKey Searches through a structure for the specified key name and returns an array containing data on the found key
or keys.
StructFindValue Searches through a structure for the specified simple data value (for example, a string or number) and returns
an array containing information on the value location in the structure.
StructGet Returns a reference to a substructure contained in a structure at the specified path. This function is redundant
with using direct reference to a structure. If you accidentally use this function on a variable that is not a struc-
ture, it replaces the value with an empty structure.
StructInsert Inserts the specified key-value pair into the specified structure. Unlike a direct assignment statement, this
function generates an error by default if the specified key exists in the structure.
StructIsEmpty Indicates whether the specified structure contains data. Returns True if the structure contains no data, and
False if it does contain data.
StructKeyArray Returns an array of keys in the specified structure.
StructKeyExists Returns True if the specified key is in the specified structure. You can use this function in place of the
IsDefined function to check for the existence of variables in scopes that are available as structures.
StructKeyList Returns a list of keys in the specified structure.
StructNew Returns a new structure.
StructSort Returns an array containing the key names of a structure in the order determined by the sort criteria.
StructUpdate Updates the specified key with the specified value. Unlike a direct assignment statement, this function gener-
ates an error if the structure or key does not exist.
Function Description
92
Chapter 6: Extending ColdFusion Pages
with CFML Scripting
Adobe ColdFusion offers a server-side scripting language, CFScript, that provides ColdFusion functionality in script
syntax. This JavaScript-like language gives developers the same control flow as ColdFusion, but without tags. You
can also use CFScript to write user-defined functions that you can use anywhere that a ColdFusion expression is
allowed.
Contents
About CFScript . . . . . . . . . . . . . . . . . . . . . . . . . . . . . . . . . . . . . . . . . . . . . . . . . . . . . . . . . . . . . . . . . . . . . . . . . . . . . . . . . . . 92
The CFScript language . . . . . . . . . . . . . . . . . . . . . . . . . . . . . . . . . . . . . . . . . . . . . . . . . . . . . . . . . . . . . . . . . . . . . . . . . . . . . 93
Using CFScript statements. . . . . . . . . . . . . . . . . . . . . . . . . . . . . . . . . . . . . . . . . . . . . . . . . . . . . . . . . . . . . . . . . . . . . . . . . . 97
Handling exceptions. . . . . . . . . . . . . . . . . . . . . . . . . . . . . . . . . . . . . . . . . . . . . . . . . . . . . . . . . . . . . . . . . . . . . . . . . . . . . . 103
CFScript example . . . . . . . . . . . . . . . . . . . . . . . . . . . . . . . . . . . . . . . . . . . . . . . . . . . . . . . . . . . . . . . . . . . . . . . . . . . . . . . . 104
About CFScript
CFScript is a language within a language. It is a scripting language that is similar to JavaScript but is simpler to use.
Also, unlike JavaScript, CFScript only runs on the ColdFusion server; it does not run on the client system. CFScript
code can use all the ColdFusion functions and expressions, and has access to all ColdFusion variables that are
available in the scripts scope.
CFScript provides a compact and efficient way to write ColdFusion logic. Typical uses of CFScript include the
following:
Simplifying and speeding variable setting
Building compact JavaScript-like flow control structures
Creating user-defined functions
Because you use functions and expressions directly in CFScript, you do not have to surround each assignment or
function in a cfset tag. Also, CFScript assignments are often faster than cfset tags.
CFScript provides a set of decision and flow-control structures that are more familiar than ColdFusion tags to most
programmers.
In addition to variable setting, other operations tend to be slightly faster in CFScript than in tags.
ColdFusion 5 and later releases let you use CFScript to create user-defined functions, or UDFs (also known as
custom functions). You call UDFs in the same manner that you call standard ColdFusion functions. UDFs are to
ColdFusion built-in functions what custom tags are to ColdFusion built-in tags. Typical uses of UDFs include data
manipulation and mathematical calculation routines.
You cannot include ColdFusion tags in CFScript. However, a number of functions and CFScript statements are
equivalent to commonly used tags. For more information, see “CFScript functional equivalents to ColdFusion tags
on page 96.
ADOBE COLDFUSION 8
ColdFusion Developer’s Guide
93
Comparing tags and CFScript
The following examples show how you can use CFML tags and CFScript to do the same thing. Each example takes
data submitted from a form and puts it in a structure; if the form does not have a last name and department field, it
displays a message.
Using CFML tags
<cfif IsDefined("Form.submit")>
<cfif (Form.lastname NEQ "") AND (Form.department NEQ "")>
<cfset employee=structnew()>
<cfset employee.firstname=Form.firstname>
<cfset employee.lastname=Form.lastname>
<cfset employee.email=Form.email>
<cfset employee.phone=Form.phone>
<cfset employee.department=Form.department>
<cfoutput>
Adding #Form.firstname# #Form.lastname#<br>
</cfoutput>
<cfelse>
<cfoutput>
You must enter a Last Name and Department.<br>
</cfoutput>
</cfif>
</cfif>
Using CFScript
<cfscript>
if (IsDefined("Form.submit")) {
if ((Form.lastname NEQ "") AND (Form.department NEQ "")) {
employee=StructNew();
employee.firstname=Form.firstname;
employee.lastname=Form.lastname;
employee.email=Form.email;
employee.phone=Form.phone;
employee.department=Form.department;
WriteOutput("Adding #Form.firstname# #Form.lastname# <br>");
}
else
WriteOutput("You must enter a Last Name and Department.<br>");
}
</cfscript>
The CFScript language
This section explains the syntax of the CFScript language.
Identifying CFScript
You enclose CFScript regions inside <cfscript> and </cfscript> tags. No other CFML tags are allowed inside a
cfscript region. The following lines show a minimal script:
<cfscript>
a = 2;
</cfscript>
ADOBE COLDFUSION 8
ColdFusion Developer’s Guide
94
Variables
CFScript variables can be of any ColdFusion type, such as numbers, strings, arrays, queries, and objects. The
CFScript code can read and write any variables that are available in the page that contains the script. This includes
all common scope variables, such as session, application, and server variables.
Expressions and operators
CFScript supports all CFML expressions. CFML expressions include operators (such as +, -, EQ, and so on), as well
as all CFML functions.
You can use several comparison operators in CFScript only, not in CFML tags. (You can also use the corresponding
CFML operators in CFScript.) The following table lists the CFScript-only operators and the equivalent operator that
you can use in CFML tags or CFScript:
For information about CFML expressions, operators, and functions, see “Using Expressions and Number Signs” on
page 50.
Statements
CFScript supports the following statements:
The following rules apply to statements:
You must put a semicolon at the end of a statement.
Line breaks are ignored. A single statement can cross multiple lines.
White space is ignored. For example, it does not matter whether you precede a semicolon with a space character.
Use curly braces to group multiple statements together into one logical statement unit.
Unless otherwise indicated, you can use any ColdFusion expression in the body of a statement.
Note: This chapter documents all statements except function, var, and return. For information on these statements,
see “Defining functions in CFScript” on page 135.
Statement blocks
Curly brace characters ({ and }) group multiple CFScript statements together so that they are treated as a single unit
or statement. This enables you to create code blocks in conditional statements, such as the following:
CFScript operator CFML operator CFScript operator CFML operator
== EQ != NEQ
<LT<=LTE
>GT>=GTE
assignment for-in try-catch
function call while function (function definition)
if-else do-while var (in custom functions only)
switch-case-default break return (in custom functions only)
for continue
ADOBE COLDFUSION 8
ColdFusion Developer’s Guide
95
if(score GT 0) {
result = "positive";
Positives = Positives + 1;
}
In this example, both assignment statements are executed if the score is greater than 0. If they were not in the code
block, only the first line would execute.
You do not have to put brace characters on their own lines in the code. For example, you could put the open brace
in the preceding example on the same line as the if statement, and some programmers use this style. However,
putting at least the ending brace on its own line makes it easier to read the code and separate out code blocks.
Comments
CFScript has two forms of comments: single line and multiline.
A single line comment begins with two forward slashes (//) and ends at the line end; for example:
//This is a single-line comment.
//This is a second single-line comment.
A multiline comment starts with a /* marker and continues until it reaches a */ marker; for example:
/*This is a multiline comment.
You do not need to start each line with a comment indicator.
This is the last line in the comment. */
The following rules apply to comments:
1Comments do not have to start at the beginning of a line. They can follow active code on a line. For example, the
following line is valid:
MyVariable = 12; // Set MyVariable to the default value.
2The end of a multiline comment can be followed on the same line by active code. For example, the following line
is valid, although it is poor coding practice:
End of my long comment */ foo = "bar";
3You can use multiline format for a comment on a single line, for example:
/*This is a single line comment using multiline format. */
You cannot nest /* and */ markers inside other comment lines.
CFML comments (<!--- and --->) do not work in CFScript.
Reserved words
In addition to the names of ColdFusion functions and words reserved by ColdFusion expressions (such as NOT,
AND, IS, and so on), the following words are reserved in CFScript. Do not use these words as variables or identifiers
in your scripting code:
break default function switch
case do if try
catch else in var
continue for return while
ADOBE COLDFUSION 8
ColdFusion Developer’s Guide
96
Differences from JavaScript
Although CFScript and JavaScript are similar, they have several key differences. The following list identifies CFScript
features that differ from JavaScript:
CFScript uses ColdFusion expressions, which are neither a superset nor a subset of JavaScript expressions. In
particular, ColdFusion expressions do not support bitwise operators, and the ColdFusion MOD or % operator
operates differently from the corresponding JavaScript % operator: In ColdFusion, the operator does integer arith-
metic and ignores fractional parts. ColdFusion expressions also support the EQV, IMP, CONTAINS, and DOES
NOT CONTAIN operators that are not supported in JavaScript.
Variable declarations (var keyword) are only used in user-defined functions and threads.
CFScript is case-insensitive.
All statements end with a semicolon, and line breaks in the code are ignored.
Assignments are statements, not expressions, and therefore cannot be used in situations that require the
assignment operation to be evaluated.
JavaScript objects, such as Window and Document, are not available.
Only the ColdFusion server processes CFScript. There is no client-side CFScript.
CFScript limitation
You cannot include ColdFusion tags in CFScript. However, you can include cfscript blocks inside other
ColdFusion tags, such as cfoutput.
CFScript functional equivalents to ColdFusion tags
For example, the following example loops through a query in CFScript:
...
<cfscript>
// Loop through the qGetEmails RecordSet
Tag CFScript equivalent
cfset Direct assignment, such as Myvar=1;
cfoutput WriteOutput function
cfif, cfelseif, cfelse if and else statements
cfswitch, cfcase,
cfdefaultcase
switch, case, and default statements
Indexed cfloop for loops
Conditional cfloop while loops and do while loops
Structure cfloop for in loop. (There is no equivalent for queries, lists, or objects.)
cfbreak break statement. CFScript also has a continue statement that has no equivalent CFML tag.
cftry, cfcatch try and catch statements
cfcookie Direct assignment of Cookie scope memory-only variables. You cannot use direct assignment to set
persistent cookies that are stored on the users system.
cfobject CreateObject function
ADOBE COLDFUSION 8
ColdFusion Developer’s Guide
97
for (x = 1; x LTE qGetEmails.RecordCount; x=x+1) {
This_id = qGetEmails.Emails_id[x];
This_Subject = qGetEmails.Subject[x];
This_RecFrom = qGetEmails.RecFrom[x];
This_SentTo = qGetEmails.SentTo[x];
This_dReceived = qGetEmails.dReceived[x];
This_Body = qGetEmails.Body[x];
... // More code goes here.
}
</cfscript>
Using CFScript statements
The following sections describe how to use these CFScript statements:
Using assignment statements and functions
Using conditional processing statements
Using looping statements
Using assignment statements and functions
CFScript assignment statements are the equivalent of the cfset tag. These statements have the following form:
lval = expression;
lval is any ColdFusion variable reference; for example:
x = "positive";
y = x;
a[3]=5;
structure.member=10;
ArrayCopy=myArray;
You can use ColdFusion function calls, including UDFs, directly in CFScript. For example, the following line is a
valid CFScript statement:
StructInsert(employee,"lastname",FORM.lastname);
Using conditional processing statements
CFScript includes the following conditional processing statements:
if and else statements, which serve the same purpose as the cfif, cfelseif, and cfelse tags
switch, case, and default statements, which are the equivalents of the cfswitch, cfcase, and
cfdefaultcase tags
Using if and else statements
The if and else statements have the following syntax:
if(expr) statement [else statement]
In its simplest form, an if statement looks like this:
if(value EQ 2700)
message = "You’ve reached the maximum";
A simple if-else statement looks like the following:
ADOBE COLDFUSION 8
ColdFusion Developer’s Guide
98
if(score GT 1)
result = "positive";
else
result = "negative";
CFScript does not include an elseif statement. However, you can use an if statement immediately after an else
statement to create the equivalent of a cfelseif tag, as the following example shows:
if(score GT 1)
result = "positive";
else if(score EQ 0)
result = "zero";
else
result = "negative";
As with all conditional processing statements, you can use curly braces to enclose multiple statements for each
condition, as follows:
if(score GT 1) {
result = "positive";
message = "The result was positive.";
}
else {
result = "negative";
message = "The result was negative.";
}
Note: Often, you can make your code clearer by using braces even where they are not required.
Using switch and case statements
The switch statement and its dependent case and default statements have the following syntax:
switch (expression) {
case constant: [case constant:]... statement(s) break;
[case constant: [case constant:]... statement(s) break;]...
[default: statement(s)] }
Use the following rules and recommendations for switch statements:
You cannot mix Boolean and numeric constant values in a switch statement.
Each constant value must be a constant (that is, not a variable, a function, or other expression).
Multiple case constant: statements can precede the statement or statements to execute if any of the cases are true.
This lets you specify several matches for one code block.
No two constant values can be the same.
The statements following the colon in a case statement block do not have to be in braces. If a constant value
equals the switch expression, ColdFusion executes all statements through the break statement.
The break statement at the end of the case statement tells ColdFusion to exit the switch statement. ColdFusion
does not generate an error message if you omit a break statement. However, if you omit it, ColdFusion executes all
the statements in the following case statement, even if that case is false. In nearly all circumstances, this is not what
you want to do.
You c an h ave o n ly o ne default statement in a switch statement block. ColdFusion executes the statements in
the default block if none of the case statement constants equals the expression value.
The default statement does not have to follow all switch statements, but it is good programming practice to
do so. If any switch statements follow the default statement you must end the default block code with a break
statement.
ADOBE COLDFUSION 8
ColdFusion Developer’s Guide
99
The default statement is not required. However, you should use one if the case constants do not include all
possible values of the expression.
The default statement does not have to follow all the case statements; however, it is good programming
practice to put it there.
The following switch statement takes the value of a name variable:
1If the name is John or Robert, it sets both the male variable and the found variable to True.
2If the name is Mary, it sets the male variable to False and the found variable to True.
3Otherwise, it sets the found variable to False.
switch(name) {
case "John": case "Robert":
male=True;
found=True;
break;
case "Mary":
male=False;
found=True;
break;
default:
found=False;
} //end switch
Using looping statements
CFScript provides a richer selection of looping constructs than those supplied by CFML tags. It enables you to create
efficient looping constructs similar to those in most programming and scripting languages. CFScript provides the
following looping constructs:
For
While
Do-while
For-in
CFScript also includes the continue and break statements that control loop processing.
The following sections describe these types of loops and their uses.
Using for loops
The for loop has the following format:
for (initial-expression; test-expression; final-expression) statement
The initial-expression and final-expression can be one of the following:
A single assignment expression; for example, x=5 or loop=loop+1
Any ColdFusion expression; for example, SetVariable("a",a+1)
Empty
The test-expression can be one of the following:
Any ColdFusion expression; for example:
A LT 5
index LE x
ADOBE COLDFUSION 8
ColdFusion Developer’s Guide
100
status EQ "not found" AND index LT end
Empty
Note: The test expression is re-evaluated before each repeat of the loop. If code inside the loop changes any part of the
test expression, it can affect the number of iterations in the loop.
The statement can be a single semicolon terminated statement or a statement block in curly braces.
When ColdFusion executes a for loop, it does the following:
1Evaluates the initial expression.
2Evaluates the test-expression.
3If the test-expression is False, exits the loop and processing continues following the statement.
If the test-expression is True:
aExecutes the statement (or statement block).
bEvaluates the final-expression.
cReturns to Step 2.
For loops are most commonly used for processing in which an index variable is incremented each time through the
loop, but it is not limited to this use.
The following simple for loop sets each element in a 10-element array with its index number.
for(index=1;
index LTE 10;
index = index + 1)
a[index]=index;
The following, more complex, example demonstrates two features:
The use of curly braces to group multiple statements into a single block.
An empty condition statement. All loop control logic is in the statement block.
<cfscript>
strings=ArrayNew(1);
ArraySet(strings, 1, 10, "lock");
strings[5]="key";
indx=0;
for( ; ; ) {
indx=indx+1;
if(Find("key",strings[indx],1)) {
WriteOutput("Found key at " & indx & ".<br>");
break;
}
else if (indx IS ArrayLen(strings)) {
WriteOutput("Exited at " & indx & ".<br>");
break;
}
}
</cfscript>
This example shows one important issue that you must remember when creating loops: you must always ensure that
the loop ends. If this example lacked the else if statement, and there was no “key” in the array, ColdFusion would
loop forever or until a system error occurred; you would have to stop the server to end the loop.
ADOBE COLDFUSION 8
ColdFusion Developer’s Guide
101
The example also shows two issues with index arithmetic: in this form of loop you must make sure to initialize the
index, and you must keep track of where the index is incremented. In this case, because the index is incremented at
the top of the loop, you must initialize it to 0 so it becomes 1 in the first loop.
Using while loops
The while loop has the following format:
while (expression) statement
The while statement does the following:
1Evaluates the expression.
2If the expression is True, it does the following:
aExecutes the statement, which can be a single semicolon-terminated statement or a statement block in curly
braces.
bReturns to step 1.
If the expression is False, processing continues with the next statement.
The following example uses a while loop to populate a 10-element array with multiples of five.
a = ArrayNew(1);
loop = 1;
while (loop LE 10) {
a[loop] = loop * 5;
loop = loop + 1;
}
As with other loops, you must make sure that at some point the while expression is False and you must be careful
to check your index arithmetic.
Using do-while loops
The do-while loop is like a while loop, except that it tests the loop condition after executing the loop statement block.
The do-while loop has the following format:
do statement while (expression);
The do while statement does the following:
1Executes the statement, which can be a single semicolon-terminated statement or a statement block in curly
braces.
2Evaluates the expression.
3If the expression is true, it returns to step 1.
If the expression is False, processing continues with the next statement.
The following example, like the while loop example, populates a 10-element array with multiples of 5:
a = ArrayNew(1);
loop = 1;
do {
a[loop] = loop * 5;
loop = loop + 1;
}
while (loop LE 10);
ADOBE COLDFUSION 8
ColdFusion Developer’s Guide
102
Because the loop index increment follows the array value assignment, the example initializes the loop variable to 1
and tests to make sure that it is less than or equal to 10.
The following example generates the same results as the previous two examples, but it increments the index before
assigning the array value. As a result, it initializes the index to 0, and the end condition tests that the index is less
than 10.
a = ArrayNew(1);
loop = 0;
do {
loop = loop + 1;
a[loop] = loop * 5;
}
while (loop LT 10);
The following example loops through a query:
<cfquery ... name="myQuery">
... sql goes here...
</cfquery>
<cfscript>
if (myQuery.RecordCount gt 0) {
currRow=1;
do {
theValue=myQuery.myField[CurrRow];
currRow=currRow+1;
} while (currRow LTE myQuery.RecordCount);
}
</cfscript>
Using for-in loops
The for-in loop loops over the elements in a ColdFusion structure. It has the following format:
for (variable in structure) statement
The variable can be any ColdFusion identifier; it holds each structure key name as ColdFusion loops through the
structure. The structure must be the name of an existing ColdFusion structure. The statement can be a single
semicolon terminated statement or a statement block in curly braces.
The following example creates a structure with three elements. It then loops through the structure and displays the
name and value of each key. Although the curly braces are not required here, they make it easier to determine the
contents of the relatively long WriteOutput function. In general, you can make structured control flow, especially
loops, clearer by using curly braces.
myStruct=StructNew();
myStruct.productName="kumquat";
mystruct.quality="fine";
myStruct.quantity=25;
for (keyName in myStruct) {
WriteOutput("myStruct." & Keyname & " has the value: " &
myStruct[keyName] &"<br>");
}
Note: Unlike the cfloop tag, CFScript for-in loops do not provide built-in support for looping over queries and lists.
Using continue and break statements
The continue and break statements enable you to control the processing inside loops:
The continue statement tells ColdFusion to skip to the beginning of the next loop iteration.
ADOBE COLDFUSION 8
ColdFusion Developer’s Guide
103
The break statement exits the current loop or case statement.
Using continue
The continue statement ends the current loop iteration, skips any code following it in the loop, and jumps to the
beginning of the next loop iteration. For example, the following code loops through an array and display’s each value
that is not an empty string:
for ( loop=1; loop LE 10; loop = loop+1) {
if(a[loop] EQ "") continue;
WriteOutput(loop);
}
(To test this code snippet, you must first create an array, a, with 10 or more elements, some of which are not empty
strings.)
In general, the continue statement is particularly useful if you loop over arrays or structures and you want to skip
processing for array elements or structure members with specific values, such as the empty string.
Using break
The break statement exits the current loop or case statement. Processing continues at the next CFScript statement.
You e nd case statement processing blocks with a break statement. You can also use a test case with a break
statement to prevent infinite loops, as shown in the following example. This script loops through an array and prints
out the array indexes that contain the value key. It uses a conditional test and a break statement to make sure that
the loop ends when at the end of the array.
strings=ArrayNew(1);
ArraySet(strings, 1, 10, "lock");
strings[5]="key";
strings[9]="key";
indx=0;
for( ; ; ) {
indx=indx+1;
if(Find("key",strings[indx],1)) {
WriteOutput("Found a key at " & indx & ".<br>");
}
else if (indx IS ArrayLen(strings)) {
WriteOutput("Array ends at index " & indx & ".<br>");
break;
}
}
Handling exceptions
ColdFusion provides two statements for exception handling in CFScript: try and catch. These statements are
equivalent to the CFML cftry and cfcatch tags.
Note: This section does not explain exception-handling concepts. For a discussion of exception handling in ColdFusion,
see “Handling Errors” on page 246.
Exception handling syntax and rules
Exception-handling code in CFScript has the following format:
try {
Code where exceptions will be caught
ADOBE COLDFUSION 8
ColdFusion Developer’s Guide
104
}
catch(exceptionType exceptionVariable) {
Code to handle exceptions of type exceptionType
that occur in the try block
}
...
catch(exceptionTypeN exceptionVariableN) {
Code to handle exceptions of type
exceptionTypeN that occur in the try block
}
Note: In CFScript, catch statements follow the try block; you do not put them inside the try block. This structure
differs from that of the cftry tag, which must include the cfcatch tags in its body.
When you have a try statement, you must have a catch statement. In the catch block, the exceptionVariable
variable contains the exception type. This variable is the equivalent of the cfcatch tag cfcatch.Type built-in
variable.
Exception handling example
The following code shows exception handling in CFScript. It uses a CreateObject function to create a Java object.
The catch statement executes only if the CreateObject function generates an exception. The displayed information
includes the exception message; the except.Message variable is the equivalent of calling the Java getMessage method
on the returned Java exception object.
<cfscript>
try {
emp = CreateObject("Java", "Employees");
}
catch(Any excpt) {
WriteOutput("The application was unable to perform a required operation.<br>
Please try again later.<br>If this problem persists, contact
Customer Service and include the following information:<br>
#excpt.Message#<br>");
}
</cfscript>
CFScript example
The example in this section uses the following CFScript features:
Variable assignment
Function calls
For loops
If-else statements
WriteOutput functions
Switch statements
The example uses CFScript without any other ColdFusion tags. It creates a structure of course applicants. This
structure contains two arrays; the first has accepted students, the second has rejected students. The script also creates
a structure with rejection reasons for some (but not all) rejected students. It then displays the accepted applicants
followed by the rejected students and their rejection reasons.
ADOBE COLDFUSION 8
ColdFusion Developer’s Guide
105
<html>
<head>
<title>CFScript Example</title>
</head>
<body>
<cfscript>
//Set the variables
acceptedApplicants[1] = "Cora Cardozo";
acceptedApplicants[2] = "Betty Bethone";
acceptedApplicants[3] = "Albert Albertson";
rejectedApplicants[1] = "Erma Erp";
rejectedApplicants[2] = "David Dalhousie";
rejectedApplicants[3] = "Franny Farkle";
applicants.accepted=acceptedApplicants;
applicants.rejected=rejectedApplicants;
rejectCode=StructNew();
rejectCode["David Dalhousie"] = "score";
rejectCode["Franny Farkle"] = "too late";
//Sort and display accepted applicants
ArraySort(applicants.accepted,"text","asc");
WriteOutput("The following applicants were accepted:<hr>");
for (j=1;j lte ArrayLen(applicants.accepted);j=j+1) {
WriteOutput(applicants.accepted[j] & "<br>");
}
WriteOutput("<br>");
//sort and display rejected applicants with reasons information
ArraySort(applicants.rejected,"text","asc");
WriteOutput("The following applicants were rejected:<hr>");
for (j=1;j lte ArrayLen(applicants.rejected);j=j+1) {
applicant=applicants.rejected[j];
WriteOutput(applicant & "<br>");
if (StructKeyExists(rejectCode,applicant)) {
switch(rejectCode[applicant]) {
case "score":
WriteOutput("Reject reason: Score was too low.<br>");
break;
case "late":
WriteOutput("Reject reason: Application was late.<br>");
break;
default:
WriteOutput("Rejected with invalid reason code.<br>");
} //end switch
} //end if
else {
WriteOutput("Reject reason was not defined.<br>");
} //end else
WriteOutput("<br>");
} //end for
</cfscript>
Reviewing the code
The following table describes the code:
ADOBE COLDFUSION 8
ColdFusion Developer’s Guide
106
Code Description
<cfscript>
acceptedApplicants[1] = "Cora Cardozo";
acceptedApplicants[2] = "Betty Bethone";
acceptedApplicants[3] = "Albert Albertson";
rejectedApplicants[1] = "Erma Erp";
rejectedApplicants[2] = "David Dalhousie";
rejectedApplicants[3] = "Franny Farkle";
applicants.accepted=acceptedApplicants;
applicants.rejected=rejectedApplicants;
rejectCode=StructNew();
rejectCode["David Dalhousie"] = "score";
rejectCode["Franny Farkle"] = "too late";
Creates two one-dimensional arrays, one with the accepted appli-
cants and another with the rejected applicants. The entries in each
array are in random order.
Creates a structure and assign each array to an element of the struc-
ture.
Creates a structure with rejection codes for rejected applicants. The
rejectedCode structure does not have entries for all rejected appli-
cants, and one of its values does not match a valid code. The structure
element references use associative array notation in order to use key
names that contain spaces.
ArraySort(applicants.accepted,"text","asc");
WriteOutput("The following applicants were
accepted:<hr>");
for (j=1;j lte
ArrayLen(applicants.accepted);j=j+1) {
WriteOutput(applicants.accepted[j] & "<br>");
}
WriteOutput("<br>");
Sorts the accepted applicants alphabetically.
Displays a heading.
Loops through the accepted applicants and writes their names.
Braces enhance clarity, although they are not needed for a single
statement loop.
Writes an additional line break at the end of the list of accepted appli-
cants.
ArraySort(applicants.rejected,"text","asc");
WriteOutput("The following applicants were
rejected:<hr>");
Sorts rejectedApplicants array alphabetically and writes a
heading.
for (j=1;j lte
ArrayLen(applicants.rejected);j=j+1) {
applicant=applicants.rejected[j];
WriteOutput(applicant & "<br>");
Loops through the rejected applicants.
Sets the applicant variable to the applicant name. This makes the
code clearer and enables you to easily reference the rejectCode
array later in the block.
Writes the applicant name.
if (StructKeyExists(rejectCode,applicant)) {
switch(rejectcode[applicant]) {
case "score":
WriteOutput("Reject reason: Score was too
low.<br>");
break;
case "late":
WriteOutput("Reject reason: Application was
late.<br>");
break;
default:
WriteOutput("Rejected with invalid reason
code.<br>");
} //end switch
} //end if
Checks the rejectCode structure for a rejection code for the appli-
cant.
If a code exists, enters a switch statement that examines the rejection
code value.
If the rejection code value matches one of the known codes, displays
an expanded explanation of the meaning. Otherwise (the default
case), displays an indication that the rejection code is not valid.
Comments at the end of blocks help clarify the control flow.
else {
WriteOutput("Reject reason was not defined.
<br>");
{
If there is no entry for the applicant in the rejectCode structure,
displays a message indicating that the reason was not defined.
WriteOutput("<br>");
} //end for
</cfscript>
Displays a blank line after each rejected applicant.
Ends the for loop that handles each rejected applicant.
Ends the CFScript.
107
Chapter 7: Using Regular Expressions in
Functions
Regular expressions let you perform string matching operations using ColdFusion functions; in particular. regular
expressions work with the following functions:
REFind
REFindNoCase
REReplace
REReplaceNoCase
Regular expressions used in the cfinput and cftextinput tags are JavaScript regular expressions, which have a
slightly different syntax than ColdFusion regular expressions. For information on JavaScript regular expressions, see
“Building Dynamic Forms with cfform Tags” on page 530.
Contents
About regular expressions . . . . . . . . . . . . . . . . . . . . . . . . . . . . . . . . . . . . . . . . . . . . . . . . . . . . . . . . . . . . . . . . . . . . . . . . . 107
Regular expression syntax . . . . . . . . . . . . . . . . . . . . . . . . . . . . . . . . . . . . . . . . . . . . . . . . . . . . . . . . . . . . . . . . . . . . . . . . . 109
Using backreferences . . . . . . . . . . . . . . . . . . . . . . . . . . . . . . . . . . . . . . . . . . . . . . . . . . . . . . . . . . . . . . . . . . . . . . . . . . . . . 115
Returning matched subexpressions . . . . . . . . . . . . . . . . . . . . . . . . . . . . . . . . . . . . . . . . . . . . . . . . . . . . . . . . . . . . . . . . . 117
Regular expression examples. . . . . . . . . . . . . . . . . . . . . . . . . . . . . . . . . . . . . . . . . . . . . . . . . . . . . . . . . . . . . . . . . . . . . . . 121
Types of regular expression technologies . . . . . . . . . . . . . . . . . . . . . . . . . . . . . . . . . . . . . . . . . . . . . . . . . . . . . . . . . . . . 122
About regular expressions
In traditional string matching, as used by the ColdFusion Find and Replace functions, you provide the string
pattern to search for and the string to search. The following example searches a string for the pattern " BIG " and
returns a string index if found. The string index is the location in the search string where the string pattern begins.
<cfset IndexOfOccurrence=Find(" BIG ", "Some BIG string")>
<!--- The value of IndexOfOccurrence is 5 --->
You must provide the exact string pattern to match. If the exact pattern is not found, Find returns an index of 0.
Because you must specify the exact string pattern to match, matches for dynamic data can be very difficult, if not
impossible, to construct.
The next example uses a regular expression to perform the same search. This example searches for the first occur-
rence in the search string of any string pattern that consists entirely of uppercase letters enclosed by spaces:
<cfset IndexOfOccurrence=REFind(" [A-Z]+ ", "Some BIG string")>
<!--- The value of IndexOfOccurrence is 5 --->
The regular expression " [A-Z]+ " matches any string pattern consisting of a leading space, followed by any number
of uppercase letters, followed by a trailing space. Therefore, this regular expression matches the string " BIG " and
any string of uppercase letters enclosed in spaces.
ADOBE COLDFUSION 8
ColdFusion Developer’s Guide
108
By default, the matching of regular expressions is case-sensitive. You can use the case-insensitive functions,
REFindNoCase and REReplaceNoCase, for case-insensitive matching.
Because you often process large amounts of dynamic textual data, regular expressions are invaluable in writing
complex ColdFusion applications.
Using ColdFusion regular expression functions
ColdFusion supplies four functions that work with regular expressions:
REFind
REFindNoCase
REReplace
REReplaceNoCase
REFind and REFindNoCase use a regular expression to search a string for a pattern and return the string index where
it finds the pattern. For example, the following function returns the index of the first instance of the string " BIG ":
<cfset IndexOfOccurrence=REFind(" BIG ", "Some BIG BIG string")>
<!--- The value of IndexOfOccurrence is 5 --->
To find the next occurrence of the string " BIG ", you must call the REFind function a second time. For an example
of iterating over a search string to find all occurrences of the regular expression, see “Returning matched subexpres-
sions” on page 117.
REReplace and REReplaceNoCase use regular expressions to search through a string and replace the string pattern
that matches the regular expression with another string. You can use these functions to replace the first match, or to
replace all matches.
For detailed descriptions of the ColdFusion functions that use regular expressions, see the CFML Reference.
Basic regular expression syntax
The simplest regular expression contains only a literal characters. The literal characters must match exactly the text
being searched. For example, you can use the regular expression function REFind to find the string pattern " BIG ",
just as you can with the Find function:
<cfset IndexOfOccurrence=REFind(" BIG ", "Some BIG string")>
<!--- The value of IndexOfOccurrence is 5 --->
In this example, REFind must match the exact string pattern " BIG ".
To use the full power of regular expressions, combine literal characters with character sets and special characters, as
in the following example:
<cfset IndexOfOccurrence=REFind(" [A-Z]+ ", "Some BIG string")>
<!--- The value of IndexOfOccurrence is 5 --->
The literal characters of the regular expression consists of the space characters at the beginning and end of the regular
expression. The character set consists of that part of the regular expression in square brackets. This character set
specifies to find a single uppercase letter from A to Z, inclusive. The plus sign (+) after the square brackets is a special
character specifying to find one or more occurrences of the character set.
If you removed the + from the regular expression in the previous example, " [A-Z] " matches a literal space, followed
by any single uppercase letter, followed by a single space. This regular expression matches " B " but not " BIG ". The
REFind function returns 0 for the regular expression, meaning that it did not find a match.
ADOBE COLDFUSION 8
ColdFusion Developer’s Guide
109
You can construct very complicated regular expressions containing literal characters, character sets, and special
characters. Like any programming language, the more you work with regular expressions, the more you can accom-
plish with them. The examples in this section are fairly basic. For more examples, see “Regular expression examples
on page 121.
Regular expression syntax
This section describes the basic rules for creating regular expressions.
Using character sets
The pattern within the square brackets of a regular expression defines a character set that is used to match a single
character. For example, the regular expression " [A-Za-z] " specifies to match any single uppercase or lowercase letter
enclosed by spaces. In the character set, a hyphen indicates a range of characters.
The regular expression " B[IAU]G " matches the strings “ BIG “, “ BAG “, and “ BUG “, but does not match the string
" BOG ".
If you specified the regular expression as " B[IA][GN] ", the concatenation of character sets creates a regular
expression that matches the corresponding concatenation of characters in the search string. This regular expression
matches a space, followed by “B”, followed by an “I orA, followed by a “G” or “N”, followed by a trailing space. The
regular expression matches “ BIG ”, “ BAG ”, “BIN ”, and “BAN ”.
The regular expression [A-Z][a-z]* matches any word that starts with an uppercase letter and is followed by zero or
more lowercase letters. The special character * after the closing square bracket specifies to match zero or more occur-
rences of the character set.
Note: The * only applies to the character set that immediately precedes it, not to the entire regular expression.
A + after the closing square bracket specifies to find one or more occurrences of the character set. You interpret the
regular expression "[A-Z]+ " as matching one or more uppercase letters enclosed by spaces. Therefore, this
regular expression matches " BIG " and also matches “ LARGE , “ HUGE , “ ENORMOUS ”, and any other string of
uppercase letters surrounded by spaces.
Considerations when using special characters
Since a regular expression followed by an * can match zero instances of the regular expression, it can also match the
empty string. For example,
<cfoutput>
REReplace("Hello","[T]*","7","ALL") - #REReplace("Hello","[T]*","7","ALL")#<BR>
</cfoutput>
results in the following output:
REReplace("Hello","[T]*","7","ALL") - 7H7e7l7l7o
The regular expression [T]* can match empty strings. It first matches the empty string before “H” in “Hello. The
“A L L” a r g u m e n t t e l l s REReplace to replace all instances of an expression. The empty string before “e” is matched and
so on until the empty string before “o” is matched.
This result might be unexpected. The workarounds for these types of problems are specific to each case. In some
cases you can use [T]+, which requires at least one “T”, instead of [T]*. Alternatively, you can specify an additional
pattern after [T]*.
ADOBE COLDFUSION 8
ColdFusion Developer’s Guide
110
In the following examples the regular expression has a “W” at the end:
<cfoutput>
REReplace("Hello World","[T]*W","7","ALL") –
#REReplace("Hello World","[T]*W","7","ALL")#<BR>
</cfoutput>
This expression results in the following more predictable output:
REReplace("Hello World","[T]*W","7","ALL") - Hello 7orld
Finding repeating characters
In some cases, you might want to find a repeating pattern of characters in a search string. For example, the regular
expression "a{2,4}" specifies to match two to four occurrences of “a. Therefore, it would match: "aa", "aaa", "aaaa", but
not "a" or "aaaaa". In the following example, the REFind function returns an index of 6:
<cfset IndexOfOccurrence=REFind("a{2,4}", "hahahaaahaaaahaaaaahhh")>
<!--- The value of IndexOfOccurrence is 6--->
The regular expression "[0-9]{3,}" specifies to match any integer number containing three or more digits: “123”,
“45678”, etc. However, this regular expression does not match a one-digit or two-digit number.
You use the following syntax to find repeating characters:
1{m,n}
Where m is 0 or greater and n is greater than or equal to m. Match m through n (inclusive) occurrences.
The expression {0,1} is equivalent to the special character ?.
2{m,}
Where m is 0 or greater. Match at least m occurrences. The syntax {,n} is not allowed.
The expression {1,} is equivalent to the special character +, and {0,} is equivalent to *.
3{m}
Where m is 0 or greater. Match exactly m occurrences.
Case sensitivity in regular expressions
ColdFusion supplies case-sensitive and case-insensitive functions for working with regular expressions. REFind and
REReplace perform case-sensitive matching and REFindNoCase and REReplaceNoCase perform case-insensitive
matching.
You can build a regular expression that models case-insensitive behavior, even when used with a case-sensitive
function. To make a regular expression case insensitive, substitute individual characters with character sets. For
example, the regular expression [Jj][Aa][Vv][Aa], when used with the case-sensitive functions REFind or
REReplace, matches all of the following string patterns:
JAVA
java
Java
jAva
All other combinations of case
ADOBE COLDFUSION 8
ColdFusion Developer’s Guide
111
Using subexpressions
Parentheses group parts of regular expressions together into grouped subexpressions that you can treat as a single
unit. For example, the regular expression "ha" specifies to match a single occurrence of the string. The regular
expression "(ha)+" matches one or more instances of “ha.
In the following example, you use the regular expression "B(ha)+" to match the letter "B" followed by one or more
occurrences of the string "ha":
<cfset IndexOfOccurrence=REFind("B(ha)+", "hahaBhahahaha")>
<!--- The value of IndexOfOccurrence is 5 --->
You can use the special character | in a subexpression to create a logical "OR". You can use the following regular
expression to search for the word "jelly" or "jellies":
<cfset IndexOfOccurrence=REFind("jell(y|ies)", "I like peanut butter and jelly">
<!--- The value of IndexOfOccurrence is 26--->
Using special characters
Regular expressions define the following list of special characters:
+ * ? . [ ^ $ ( ) { | \
In some cases, you use a special character as a literal character. For example, if you want to search for the plus sign
in a string, you have to escape the plus sign by preceding it with a backslash:
"\+"
The following table describes the special characters for regular expressions:
Special Character Description
\ A backslash followed by any special character matches the literal character itself, that is, the backslash escapes the
special character.
For example, "\+" matches the plus sign, and "\\" matches a backslash.
. A period matches any character, including newline.
To match any character except a newline, use [^#chr(13)##chr(10)#], which excludes the ASCII carriage return and
line feed codes. The corresponding escape codes are \r and \n.
[ ] A one-character character set that matches any of the characters in that set.
For example, "[akm]" matches an “a, “k”, or “m. A hyphen in a character set indicates a range of characters; for
example, [a-z] matches any single lowercase letter.
If the first character of a character set is the caret (^), the regular expression matches any character except those in
the set. It does not match the empty string.
For example, [^akm] matches any character except “a, “k, or “m. The caret loses its special meaning if it is not the
first character of the set.
^ If the caret is at the beginning of a regular expression, the matched string must be at the beginning of the string
being searched.
For example, the regular expression "^ColdFusion" matches the string "ColdFusion lets you use regular expressions"
but not the string "In ColdFusion, you can use regular expressions."
$ If the dollar sign is at the end of a regular expression, the matched string must be at the end of the string being
searched.
For example, the regular expression "ColdFusion$" matches the string "I like ColdFusion" but not the string "ColdFu-
sion is fun."
ADOBE COLDFUSION 8
ColdFusion Developer’s Guide
112
? A character set or subexpression followed by a question mark matches zero or one occurrences of the character set
or subexpression.
For example, xy?z matches either “xyz” or “xz”.
| The OR character allows a choice between two regular expressions.
For example, jell(y|ies) matches either “jelly” or “jellies”.
+ A character set or subexpression followed by a plus sign matches one or more occurrences of the character set or
subexpression.
For example, [a-z]+ matches one or more lowercase characters.
* A character set or subexpression followed by an asterisk matches zero or more occurrences of the character set or
subexpression.
For example, [a-z]* matches zero or more lowercase characters.
() Parentheses group parts of a regular expression into subexpressions that you can treat as a single unit.
For example, (ha)+ matches one or more instances of “ha”.
(?x) If at the beginning of a regular expression, it specifies to ignore whitespace in the regular expression and lets you
use ## for end-of-line comments. You can match a space by escaping it with a backslash.
For example, the following regular expression includes comments, preceded by ##, that are ignored by ColdFusion:
reFind("(?x)
one ##first option
|two ##second option
|three\ point\ five ## note escaped spaces
", "three point five")
(?m) If at the beginning of a regular expression, it specifies the multiline mode for the special characters ^ and $.
When used with ^, the matched string can be at the start of the of entire search string or at the start of new lines,
denoted by a linefeed character or chr(10), within the search string. For $, the matched string can be at the end the
search string or at the end of new lines.
Multiline mode does not recognize a carriage return, or chr(13), as a new line character.
The following example searches for the string “two” across multiple lines:
#reFind("(?m)^two", "one#chr(10)#two")#
This example returns 4 to indicate that it matched “two” after the chr(10) linefeed. Without (?m), the regular expres-
sion would not match anything, because ^ only matches the start of the string.
The character (?m) does not affect \A or \Z, which always match the start or end of the string, respectively. For infor-
mation on \A and \Z, see “Using escape sequences” on page 113.
(?i) If at the beginning of a regular expression for REFind(), it specifies to perform a case-insensitive compare.
For example, the following line would return an index of 1:
#reFind("(?i)hi", "HI")#
If you omit the (?i), the line would return an index of zero to signify that it did not find the regular expression.
Special Character Description
ADOBE COLDFUSION 8
ColdFusion Developer’s Guide
113
You must be aware of the following considerations when using special characters in character sets, such as [a-z]:
To include a hyphen (-) in the square brackets of a character set as a literal character, you cannot escape it as you
can other special characters because ColdFusion always interprets a hyphen as a range indicator. Therefore, if you
use a literal hyphen in a character set, make it the last character in the set.
To include a closing square bracket (]) in the character set, escape it with a backslash, as in [1-3\]A-z]. You do
not have to escape the ] character outside of the character set designator.
Using escape sequences
Escape sequences are special characters in regular expressions preceded by a backslash (\). You typically use escape
sequences to represent special characters within a regular expression. For example, the escape sequence \t represents
a tab character within the regular expression, and the \d escape sequence specifies any digit, similar to [0-9]. In
ColdFusion the escape sequences are case-sensitive.
The following table lists the escape sequences that ColdFusion supports:
(?=...) If at the beginning of a regular expression, it specifies to use positive lookahead when searching for the regular
expression.
Positive lookahead tests for the parenthesized subexpression like regular parenthesis, but does not include the
contents in the match - it merely tests to see if it is there in proximity to the rest of the expression.
For example, consider the expression to extract the protocol from a URL:
<cfset regex = "http(?=://)">
<cfset string = "http://">
<cfset result = reFind(regex, string, 1, "yes")>
mid(string, result.pos[1], result.len[1])
This example results in the string "http". The lookahead parentheses ensure that the "://" is there, but does not
include it in the result. If you did not use lookahead, the result would include the extraneous "://".
Lookahead parentheses do not capture text, so backreference numbering will skip over these groups. For more infor-
mation on backreferencing, see “Using backreferences” on page 115.
(?!...) If at the beginning of a regular expression, it specifies to use negative lookahead. Negative is just like positive looka-
head, as specified by (?=...), except that it tests for the absence of a match.
Lookahead parentheses do not capture text, so backreference numbering will skip over these groups. For more infor-
mation on backreferencing, see “Using backreferences” on page 115.
(?:...) If you prefix a subexpression with "?:", ColdFusion performs all operations on the subexpression except that it will not
capture the corresponding text for use with a back reference.
Special Character Description
ADOBE COLDFUSION 8
ColdFusion Developer’s Guide
114
Using character classes
In character sets within regular expressions, you can include a character class. You enclose the character class inside
square brackets, as the following example shows:
REReplace ("Adobe Web Site","[[:space:]]","*","ALL")
This code replaces all the spaces with *, producing this string:
Adobe*Web*Site
You can combine character classes with other expressions within a character set. For example, the regular expression
[[:space:]123] searches for a space, 1, 2, or 3. The following example also uses a character class in a regular expression:
<cfset IndexOfOccurrence=REFind("[[:space:]][A-Z]+[[:space:]]",
"Some BIG string")>
Escape Sequence Description
\b Specifies a boundary defined by a transition from an alphanumeric character to a nonalphanumeric character, or
from a nonalphanumeric character to an alphanumeric character.
For example, the string " Big" contains boundary defined by the space (nonalphanumeric character) and the "B"
(alphanumeric character).
The following example uses the \b escape sequence in a regular expression to locate the string "Big" at the end of
the search string and not the fragment "big" inside the word "ambiguous".
reFindNoCase("\bBig\b", "Don’t be ambiguous about Big.")
<!--- The value of IndexOfOccurrence is 26 --->
When used inside of a character set (e.g. [\b]), it specifies a backspace
\B Specifies a boundary defined by no transition of character type. For example, two alphanumeric character in a row
or two nonalphanumeric character in a row; opposite of \b.
\A Specifies a beginning of string anchor, much like the ^ special character.
However, unlike ^, you cannot combine \A with (?m) to specify the start of newlines in the search string.
\Z Specifies an end of string anchor, much like the $ special character.
However, unlike $, you cannot combine \Z with (?m) to specify the end of newlines in the search string.
\n Newline character
\r Carriage return
\t Tab
\f Form feed
\d Any digit, similar to [0-9]
\D Any nondigit character, similar to [^0-9]
\w Any alphanumeric character, similar to [[:alnum:]]
\W Any nonalphanumeric character, similar to [^[:alnum:]]
\s Any whitespace character including tab, space, newline, carriage return, and form feed. Similar to [ \t\n\r\f].
\S Any nonwhitespace character, similar to [^ \t\n\r\f]
\xdd A hexadecimal representation of character, where d is a hexadecimal digit
\ddd An octal representation of a character, where d is an octal digit, in the form \000 to \377
ADOBE COLDFUSION 8
ColdFusion Developer’s Guide
115
<!--- The value of IndexOfOccurrence is 5 --->
The following table shows the character classes that ColdFusion supports. Regular expressions using these classes
match any Unicode character in the class, not just ASCII or ISO-8859 characters.
Using backreferences
You use parenthesis to group components of a regular expression into subexpressions. For example, the regular
expression “(ha)+” matches one or more occurrences of the string “ha.
ColdFusion performs an additional operation when using subexpressions; it automatically saves the characters in the
search string matched by a subexpression for later use within the regular expression. Referencing the saved subex-
pression text is called backreferencing.
You can use backreferencing when searching for repeated words in a string, such as “the the” or “is is. The following
example uses backreferencing to find all repeated words in the search string and replace them with an asterisk:
REReplace("There is is coffee in the the kitchen",
"[ ]+([A-Za-z]+)[ ]+\1"," * ","ALL")
Using this regular expression, ColdFusion detects the two occurrences of “is” as well as the two occurrences of “the,
replaces them with an asterisk enclosed in spaces, and returns the following string:
There * coffee in * kitchen
You interpret the regular expression [ ]+([A-Za-z]+)[ ]+\1 as follows:
Use the subexpression ([A-Za-z]+) to search for character strings consisting of one or more letters, enclosed by one
or more spaces, [ ]+, followed by the same character string that matched the first subexpression, \1.
Character class Matches
:alpha: Any alphabetic character.
:upper: Any uppercase alphabetic character.
:lower: Any lowercase alphabetic character
:digit: Any digit. Same as \d.
:alnum: Any alphanumeric character. Same as \w.
:xdigit: Any hexadecimal digit. Same as [0-9A-Fa-f].
:blank: Space or a tab.
:space: Any whitespace character. Same as \s.
:print: Any alphanumeric, punctuation, or space character.
:punct: Any punctuation character
:graph: Any alphanumeric or punctuation character.
:cntrl: Any character not part of the character classes [:upper:], [:lower:], [:alpha:], [:digit:], [:punct:], [:graph:], [:print:], or
[:xdigit:].
:word: Any alphanumeric character, plus the underscore (_)
:ascii: The ASCII characters, in the Hexadecimal range 0 - 7F
ADOBE COLDFUSION 8
ColdFusion Developer’s Guide
116
You reference the matched characters of a subexpression using a slash followed by a digit n (\n) where the first subex-
pression in a regular expression is referenced as \1, the second as \2, etc. The next section includes an example using
multiple backreferences.
Using backreferences in replacement strings
You can use backreferences in the replacement string of both the REReplace and REReplaceNoCase functions. For
example, to replace the first repeated word in a text string with a single word, use the following syntax:
REReplace("There is is a cat in in the kitchen",
"([A-Za-z ]+)\1","\1")
This results in the sentence:
"There is a cat in in the kitchen"
You can use the optional fourth parameter to REReplace, scope, to replace all repeated words, as in the following
code:
REReplace("There is is a cat in in the kitchen",
"([A-Za-z ]+)\1","\1","ALL")
This results in the following string:
“There is a cat in the kitchen”
The next example uses two backreferences to reverse the order of the words "apples" and "pears" in a sentence:
<cfset astring = "apples and pears, apples and pears, apples and pears">
<cfset newString = REReplace("#astring#", "(apples) and (pears)",
"\2 and \1","ALL")>
In this example, you reference the subexpression (apples) as \1 and the subexpression (pears) as \2. The REReplace
function returns the string:
"pears and apples, pears and apples, pears and apples"
Note: To use backreferences in either the search string or the replace string, you must use parentheses within the regular
expression to create the corresponding subexpression. Otherwise, ColdFusion throws an exception.
Using backreferences to perform case conversions in replacement strings
The REReplace and REReplaceNoCase functions support special characters in replacement strings to convert
replacement characters to uppercase or lowercase. The following table describes these special characters:
To include a literal \u, or other code, in a replacement string, escape it with another backslash; for example \\u .
For example, the following statement replaces the uppercase string "HELLO" with a lowercase "hello". This example
uses backreferences to perform the replacement. For more information on using backreferences, see “Using backref-
erences in replacement strings” on page 116.
Special character Description
\u Converts the next character to uppercase.
\l Converts the next character to lowercase.
\U Converts all characters to uppercase until encountering \E.
\L Converts all characters to lowercase until encountering \E.
\E End \U or \L.
ADOBE COLDFUSION 8
ColdFusion Developer’s Guide
117
reReplace("HELLO", "([[:upper:]]*)", "Don't shout\scream \L\1")
The result of this example is the string "Don't shout\scream hello".
Escaping special characters in replacement strings
You use the backslash character, \, to escape backreference and case-conversion characters in replacement strings.
For example, to include a literal "\u" in a replacement string, escape it, as in "\\u".
Omitting subexpressions from backreferences
By default, a set of parentheses will both group the subexpression and capture its matched text for later referral by
backreferences. However, if you insert "?:" as the first characters of the subexpression, ColdFusion performs all
operations on the subexpression except that it will not capture the corresponding text for use with a back reference.
This is useful when alternating over subexpressions containing differing numbers of groups would complicate
backreference numbering. For example, consider an expression to insert a "Mr." in between Bonjour|Hi|Hello and
Bond, using a nested group for alternating between Hi & Hello:
<cfset regex = "(Bonjour|H(?:i|ello))( Bond)">
<cfset replaceString = "\1 Mr.\2">
<cfset string = "Hello Bond">
#reReplace(string, regex, replaceString)#
This example returns "Hello Mr. Bond". If you did not prohibit the capturing of the Hi/Hello group, the \2 backref-
erence would end up referring to that group instead of " Bond", and the result would be "Hello Mr.ello".
Returning matched subexpressions
The REFind and REFindNoCase functions return the location in the search string of the first match of the regular
expression. Even though the search string in the next example contains two matches of the regular expression, the
function only returns the index of the first:
<cfset IndexOfOccurrence=REFind(" BIG ", "Some BIG BIG string")>
<!--- The value of IndexOfOccurrence is 5 --->
To find all instances of the regular expression, you must call the REFind and REFindNoCase functions multiple
times.
Both the REFind and REFindNoCase functions take an optional third parameter that specifies the starting index in
the search string for the search. By default, the starting location is index 1, the beginning of the string.
To find the second instance of the regular expression in this example, you call REFind with a starting index of 8:
<cfset IndexOfOccurrence=REFind(" BIG ", "Some BIG BIG string", 8)>
<!--- The value of IndexOfOccurrence is 9 --->
In this case, the function returns an index of 9, the starting index of the second string " BIG ".
To find the second occurrence of the string, you must know that the first string occurred at index 5 and that the
string’s length was 5. However, REFind only returns starting index of the string, not its length. So, you either must
know the length of the matched string to call REFind the second time, or you must use subexpressions in the regular
expression.
ADOBE COLDFUSION 8
ColdFusion Developer’s Guide
118
The REFind and REFindNoCase functions let you get information about matched subexpressions. If you set these
functions’ fourth parameter, ReturnSubExpression, to True, the functions return a CFML structure with two
arrays, pos and len, containing the positions and lengths of text strings that match the subexpressions of a regular
expression, as the following example shows:
<cfset sLenPos=REFind(" BIG ", "Some BIG BIG string", 1, "True")>
<cfoutput>
<cfdump var="#sLenPos#">
</cfoutput><br>
The following image shows the output of the cfdump tag:
Element one of the pos array contains the starting index in the search string of the string that matched the regular
expression. Element one of the len array contains length of the matched string. For this example, the index of the
first " BIG " string is 5 and its length is also 5. If there are no occurrences of the regular expression, the pos and len
arrays each contain one element with a value of 0.
You can use the returned information with other string functions, such as mid. The following example returns that
part of the search string matching the regular expression:
<cfset myString="Some BIG BIG string">
<cfset sLenPos=REFind(" BIG ", myString, 1, "True")>
<cfoutput>
#mid(myString, sLenPos.pos[1], sLenPos.len[1])#
</cfoutput>
Each additional element in the pos array contains the position of the first match of each subexpression in the search
string. Each additional element in len contains the length of the subexpressions match.
In the previous example, the regular expression " BIG " contained no subexpressions. Therefore, each array in the
structure returned by REFind contains a single element.
After executing the previous example, you can call REFind a second time to find the second occurrence of the regular
expression. This time, you use the information returned by the first call to make the second:
<cfset newstart = sLenPos.pos[1] + sLenPos.len[1] - 1>
<!--- subtract 1 because you need to start at the first space --->
<cfset sLenPos2=REFind(" BIG ", "Some BIG BIG string", newstart, "True")>
<cfoutput>
<cfdump var="#sLenPos2#">
</cfoutput><br>
The following image shows the output of the cfdump tag:
ADOBE COLDFUSION 8
ColdFusion Developer’s Guide
119
If you include subexpressions in your regular expression, each element of pos and len after element one contains
the position and length of the first occurrence of each subexpression in the search string.
In the following example, the expression [A-Za-z]+ is a subexpression of a regular expression. The first match for the
expression ([A-Za-z]+)[ ]+, is “is is.
<cfset sLenPos=REFind("([A-Za-z]+)[ ]+\1",
"There is is a cat in in the kitchen", 1, "True")>
<cfoutput>
<cfdump var="#sLenPos#">
</cfoutput><br>
The following image shows the output of the cfdump tag:
The entries sLenPos.pos[1] and sLenPos.len[1] contain information about the match of the entire regular expression.
The array elements sLenPos.pos[2] and sLenPos.len[2] contain information about the first subexpression (“is”).
Because REFind returns information on the first regular expression match only, the sLenPos structure does not
contain information about the second match to the regular expression, "in in".
The regular expression in the following example uses two subexpressions. Therefore, each array in the output
structure contains the position and length of the first match of the entire regular expression, the first match of the
first subexpression, and the first match of the second subexpression.
<cfset sString = "apples and pears, apples and pears, apples and pears">
<cfset regex = "(apples) and (pears)">
<cfset sLenPos = REFind(regex, sString, 1, "True")>
<cfoutput>
<cfdump var="#sLenPos#">
</cfoutput><br><br>
The following image shows the output of the cfdump tag:
ADOBE COLDFUSION 8
ColdFusion Developer’s Guide
120
For a full discussion of subexpression usage, see the sections on REFind and REFindNoCase in the ColdFusion
functions chapter in the CFML Reference.
Specifying minimal matching
The regular expression quantifiers ?, *, +, {min,} and {min,max} specify a minimum and/or maximum number of
instances of a given expression to match. By default, ColdFusion locates the greatest number characters in the search
string that match the regular expression. This behavior is called maximal matching.
For example, you use the regular expression "<b>(.*)</b>" to search the string "<b>one</b> <b>two</b>". The
regular expression "<b>(.*)</b>", matches both of the following:
<b>one</b>
<b>one</b> <b>two</b>
By default, ColdFusion always tries to match the regular expression to the largest string in the search string. The
following code shows the results of this example:
<cfset sLenPos=REFind("<b>(.*)</b>", "<b>one</b> <b>two</b>", 1, "True")>
<cfoutput>
<cfdump var="#sLenPos#">
</cfoutput><br>
The following image shows the output of the cfdump tag:
Thus, the starting position of the string is 1 and its length is 21, which corresponds to the largest of the two possible
matches.
ADOBE COLDFUSION 8
ColdFusion Developer’s Guide
121
However, sometimes you might want to override this default behavior to find the shortest string that matches the
regular expression. ColdFusion includes minimal-matching quantifiers that let you specify to match on the smallest
string. The following table describes these expressions:
If you modify the previous example to use the minimal-matching syntax, the code is as follows:
<cfset sLenPos=REFind("<b>(.*?)</b>", "<b>one</b> <b>two</b>", 1, "True")>
<cfoutput>
<cfdump var="#sLenPos#">
</cfoutput><br>
The following image shows the output of the cfdump tag:
Thus, the length of the string found by the regular expression is 10, corresponding to the string "<b>one</b>".
Regular expression examples
The following examples show some regular expressions and describe what they match:
Expression Description
*? minimal-matching version of *
+? minimal-matching version of +
?? minimal-matching version of ?
{min,}? minimal-matching version of {min,}
{min,max}? minimal-matching version of {min,max}
{n}? (no different from {n}, supported for notational consistency)
Expression Description
[\?&]value= A URL parameter value in a URL.
[A-Z]:(\\[A-Z0-9_]+)+ An uppercase DOS/Windows path in which (a) is not the root of a
drive, and (b) has only letters, numbers, and underscores in its text.
^[A-Za-z][A-Za-z0-9_]* A ColdFusion variable with no qualifier.
([A-Za-z][A-Za-z0-9_]*)(\.[A-Za-z][A-Za-z0-9_]*)? A ColdFusion variable with no more than one qualifier; for example,
Form.VarName, but not Form.Image.VarName.
ADOBE COLDFUSION 8
ColdFusion Developer’s Guide
122
Regular expressions in CFML
The following examples of CFML show some common uses of regular expression functions:
Types of regular expression technologies
Many types of regular expression technologies are available to programmers. JavaScript, Perl, and POSIX are all
examples of different regular expression technologies. Each technology has its own syntax specifications and is not
necessarily compatible with other technologies.
ColdFusion supports regular expressions that are Perl compliant with a few exceptions:
A period, ., always matches newlines.
In replacement strings, use \n instead of $n for backreference variables. ColdFusion escapes all $ in the
replacement string.
You do not have to escape backslashes in replacement strings. ColdFusion escapes them, with the exception of
case conversion sequences or escaped versions (e.g. \u or \\u).
Embedded modifiers ( (?i), etc. ) always affect the entire expression, even if they are inside a group.
(\+|-)?[1-9][0-9]* An integer that does not begin with a zero and has an optional sign.
(\+|-)?[0-9]+(\.[0-9]*)? A real number.
(\+|-)?[1-9]\.[0-9]*E(\+|-)?[0-9]+ A real number in engineering notation.
a{2,4} Two to four occurrences of “a”: aa, aaa, aaaa.
(ba){3,} At least three “ba” pairs: bababa, babababa, and so on.
Expression Returns
REReplace (CGI.Query_String, "CFID=[0-9]+[&]*", "") The query string with parameter CFID
and its numeric value stripped out.
REReplace(“I Love Jellies”, ”[[:lower:]]”,”x”,”ALL” I Lxxx Jxxxxxx
REReplaceNoCase(“cabaret”,”[A-Z]”, ”G”,”ALL”) GGGGGGG
REReplace (Report,"\$[0-9,]*\.[0-9]*","$***.**")", "") The string value of the variable Report
with all positive numbers in the dollar
format changed to "$***.**".
REFind ("[Uu]\.?[Ss]\.?[Aa}\.?", Report ) The position in the variable Report of
the first occurrence of the abbreviation
USA. The letters can be in either case
and the abbreviation can have a
period after any letter.
REFindNoCase("a+c","ABCAACCDD") 4
REReplace("There is is coffee in the the kitchen","([A-Za-z]+)[
]+\1","*","ALL")
There * coffee in * kitchen
REReplace(report, "<[^>]*>", "", "All") Removes all HTML tags from a string
value of the report variable.
Expression Description
ADOBE COLDFUSION 8
ColdFusion Developer’s Guide
123
\Q and the combinations \u\L and \l\U are not supported in replacement strings.
The following Perl statements are not supported:
Lookbehind (?<=) (<?!)
\x{hhhh}
\N
\p
\C
An excellent reference on regular expressions is Mastering Regular Expressions, by Jeffrey E. F. Friedl, O'Reilly &
Associates, Inc., 1997, ISBN: 1-56592-257-3, available at www.oreilly.com.
124
Part 2: Building Blocks of ColdFusion
Applications
This part contains the following topics:
Creating ColdFusion Elements . . . . . . . . . . . . . . . . . . . . . . . . . . . . . . . . . . . . . . . . . . . . . . . . . . . . . . . . . . .126
Writing and Calling User-Defined Functions . . . . . . . . . . . . . . . . . . . . . . . . . . . . . . . . . . . . . . . . . . . . . . .134
Building and Using ColdFusion Components. . . . . . . . . . . . . . . . . . . . . . . . . . . . . . . . . . . . . . . . . . . . . . .158
Creating and Using Custom CFML Tags . . . . . . . . . . . . . . . . . . . . . . . . . . . . . . . . . . . . . . . . . . . . . . . . . . 190
Building Custom CFXAPI Tags . . . . . . . . . . . . . . . . . . . . . . . . . . . . . . . . . . . . . . . . . . . . . . . . . . . . . . . . . . 205
126
Chapter 8: Creating ColdFusion Elements
You can create ColdFusion elements to organize your code. When you create any of these elements, you write your
code once and use it, without copying it, in many places.
Contents
About CFML elements that you create . . . . . . . . . . . . . . . . . . . . . . . . . . . . . . . . . . . . . . . . . . . . . . . . . . . . . . . . . . . . . . 126
Including pages with the cfinclude tag. . . . . . . . . . . . . . . . . . . . . . . . . . . . . . . . . . . . . . . . . . . . . . . . . . . . . . . . . . . . . . . 127
About user-defined functions . . . . . . . . . . . . . . . . . . . . . . . . . . . . . . . . . . . . . . . . . . . . . . . . . . . . . . . . . . . . . . . . . . . . . . 128
Using ColdFusion components. . . . . . . . . . . . . . . . . . . . . . . . . . . . . . . . . . . . . . . . . . . . . . . . . . . . . . . . . . . . . . . . . . . . . 129
Using custom CFML tags. . . . . . . . . . . . . . . . . . . . . . . . . . . . . . . . . . . . . . . . . . . . . . . . . . . . . . . . . . . . . . . . . . . . . . . . . . 130
Using CFX tags . . . . . . . . . . . . . . . . . . . . . . . . . . . . . . . . . . . . . . . . . . . . . . . . . . . . . . . . . . . . . . . . . . . . . . . . . . . . . . . . . . 131
Selecting among ColdFusion code reuse methods. . . . . . . . . . . . . . . . . . . . . . . . . . . . . . . . . . . . . . . . . . . . . . . . . . . . . 132
About CFML elements that you create
ColdFusion provides you with several techniques and elements to create sections of code that you can use multiple
times in an application. Many of the elements also let you extend the built-in capabilities of ColdFusion. ColdFusion
provides the following techniques and elements:
ColdFusion pages you include using the cfinclude tag
User-defined functions (UDFs)
ColdFusion components
Custom CFML tags
CFX (ColdFusion Extension) tags
The following sections describe the features of each of these elements and provide guidelines for determining which
to use in your application. Other chapters describe the elements in detail. The last section in this chapter includes a
table to help you choose among these techniques and elements for different purposes.
ColdFusion can also use elements developed using other technologies, including the following:
JSP tags from JSP tag libraries. For information on using JSP tags, see Integrating J2EE and Java Elements in
CFML Applications” on page 927.
Java objects, including objects in the Java run-time environment and JavaBeans. For information on using Java
objects, see “Integrating J2EE and Java Elements in CFML Applications” on page 927.
Microsoft COM (Component Object Model) objects. For information on using COM objects, see “Integrating
COM and CORBA Objects in CFML Applications” on page 972.
CORBA (Common Object Request Broker Architecture) objects. For information on using CORBA objects, see
“Integrating COM and CORBA Objects in CFML Applications” on page 972.
Web services. For information on using web services, see “Using Web Services” on page 900.
ADOBE COLDFUSION 8
ColdFusion Developer’s Guide
127
Including pages with the cfinclude tag
The cfinclude tag adds the contents of a ColdFusion page to another ColdFusion page, as if the code on the
included page were part of the page that uses the cfinclude tag. It lets you pursue a “write once use multiple times
strategy for ColdFusion elements that you incorporate in multiple pages. Instead of copying and maintaining the
same code on multiple pages, you can store the code in one page and then refer to it in many pages. For example, the
cfinclude tag is commonly used to put a header and footer on multiple pages. This way, if you change the header
or footer design, you only change the contents of a single file.
The model of an included page is that it is part of your page; it just resides in a separate file. The cfinclude tag
cannot pass parameters to the included page, but the included page has access to all the variables on the page that
includes it. The following image shows this model:
Using the cfinclude tag
When you use the cfinclude tag to include one ColdFusion page in another ColdFusion page, the page that
includes another page is referred to as the calling page. When ColdFusion encounters a cfinclude tag it replaces the
tag on the calling page with the output from processing the included page. The included page can also set variables
in the calling page.
The following line shows a sample cfinclude tag:
<cfinclude template = "header.cfm">
Note: You cannot break CFML code blocks across pages. For example, if you open a cfoutput block in a ColdFusion
page, you must close the block on the same page; you cannot include the closing portion of the block in an included page.
ColdFusion searches for included files as follows:
The template attribute specifies a path relative to the directory of the calling page.
If the template value is prefixed with a forward slash (/), ColdFusion searches for the included file in directories
that you specify on the Mappings page of the ColdFusion Administrator.
Important: A page must not include itself. Doing so causes an infinite processing loop, and you must stop the ColdFusion
server to resolve the problem.
Include code in a calling page
1Create a ColdFusion page named header.cfm that displays your companys logo. Your page can consist of just the
following lines, or it can include many lines to define an entire header:
ADOBE COLDFUSION 8
ColdFusion Developer’s Guide
128
<img src="mylogo.gif">
<br>
(For this example to work, you must also put your company’s logo as a GIF file in the same directory as the
header.cfm file.)
2Create a ColdFusion page with the following content:
<html>
<head>
<title>Test for Include</title>
</head>
<body>
<cfinclude template="header.cfm">
</body>
</html>
3Save the file as includeheader.cfm and view it in a browser.
The header should appear along with the logo.
Recommended uses
Consider using the cfinclude tag in the following cases:
For page headers and footers
To divide a large page into multiple logical chunks that are easier to understand and manage
For large “snippets of code that are used in many places but do not require parameters or fit into the model of
a function or tag
About user-defined functions
User-defined functions (UDFs) let you create application elements in a format in which you pass in arguments and
get a return a value. You can define UDFs using CFScript or the cffunction tag. The two techniques have several
differences, of which the following are the most important:
If you use the cffunction tag, your function can include CFML tags.
If you write your function using CFScript, you cannot include CFML tags.
You can use UDFs in your application pages just as you use standard ColdFusion functions. When you create a
function for an algorithm or procedure that you use frequently, you can then use the function wherever you need
the procedure, just as you would use a ColdFusion built-in function. For example, the following line calls the
function MyFunct and passes it two arguments:
<cfset returnValue=MyFunct(Arg1, Arg2)>
You can group related functions in a ColdFusion component. For more information, see “Using ColdFusion compo-
nents” on page 129.
As with custom tags, you can easily distribute UDFs to others. For example, the Common Function Library Project
at www.cflib.org is an open-source collection of CFML user-defined functions.
Recommended uses
Typical uses of UDFs include, but are not limited to, the following:
ADOBE COLDFUSION 8
ColdFusion Developer’s Guide
129
Data manipulation routines, such as a function to reverse an array
String and date and time routines, such as a function to determine whether a string is a valid IP address
Mathematical calculation routines, including standard trigonometric and statistical operations or calculating
loan amortization
Routines that call functions externally, for example using COM or CORBA, such as routines to determine the
space available on a Windows file system drive
Consider using UDFs in the following circumstances:
You must pass in a number of arguments, process the results, and return a value. UDFs can return complex
values, including structures that contain multiple simple values.
You want to provide logical units, such as data manipulation functions.
Your code must be recursive.
You distribute your code to others.
If you can create either a UDF or a custom CFML tag for a particular purpose, first consider creating a UDF because
invoking it requires less system overhead than using a custom tag.
For more information
For more information on user-defined functions, see “Writing and Calling User-Defined Functions” on page 134.
Using ColdFusion components
ColdFusion components (CFCs) are ColdFusion templates that contain related functions and arguments that each
function accepts. The CFC contains the CFML tags necessary to define its functions and arguments and return a
value. ColdFusion components are saved with a .cfc extension.
CFCs combine the power of objects with the simplicity of CFML. By packaging related functionality into a single
unit, they provide an object or class shell from which functions can be called.
ColdFusion components can make their data private, so that it is available to all functions (also called methods) in
the component, but not to any application that uses the component.
ColdFusion components have the following features:
They are designed to provide related services in a single unit.
They can provide web services and make them available over the Internet.
They can provide ColdFusion services that Flash clients can call directly.
They have several features that are familiar to object-oriented programmers, including data hiding, inheritance,
packages, and introspection.
Recommended uses
Consider using ColdFusion components when doing the following:
Creating web services. (To create web services in ColdFusion, you must use components.)
Creating services that are callable by Flash clients.
ADOBE COLDFUSION 8
ColdFusion Developer’s Guide
130
Creating libraries of related functions, particularly if they must share data.
Using integrated application security mechanisms based on roles and the requestor location.
Developing code in an object-oriented manner, in which you use methods on objects and can create objects that
extend the features of existing objects.
For more information
For more information on using ColdFusion components, see “Building and Using ColdFusion Components” on
page 158
Using custom CFML tags
Custom tags written in CFML behave like ColdFusion tags. They can do all of the following:
Take arguments.
Have tag bodies with beginning and ending tags.
Do specific processing when ColdFusion encounters the beginning tag.
Do processing that is different from the beginning tag processing when ColdFusion encounters the ending tag.
Have any valid ColdFusion page content in their bodies, including both ColdFusion built-in tags and custom
tags (referred to as nested tags), or even JSP tags or JavaScript.
Be called recursively; that is, a custom tag can, if designed properly, call itself in the tag body.
Return values to the calling page in a common scope or the calling pages Variables scope, but custom tags do not
return values directly, the way functions do.
Although a custom tag and a ColdFusion page that you include using the cfinclude tag are both ColdFusion pages,
they differ in how they are processed. When a page calls a custom tag, it hands processing off to the custom tag page
and waits until the custom tag page completes. When the custom tag finishes, it returns processing (and possibly
data) to the calling page; the calling page can then complete its processing. The following image shows how this
works. The arrows indicate the flow of ColdFusion processing the pages.
Calling custom CFML tags
Unlike built-in tags, you can invoke custom CFML tags in the following three ways:
ADOBE COLDFUSION 8
ColdFusion Developer’s Guide
131
Call a tag directly.
Call a tag using the cfmodule tag.
Use the cfimport tag to import a custom tag library directory.
To call a CFML custom tag directly, precede the filename with cf_, omit the .cfm extension, and put the name in
angle brackets (<>). For example, use the following line to call the custom tag defined by the file mytag.cfm:
<cf_myTag>
If your tag takes a body, end it with the same tag name preceded with a forward slash (/), as follows:
</cf_myTag>
For information on using the cfmodule and cfimport tags to call custom CFML tags, see Creating and Using
Custom CFML Tags” on page 190.
Recommended uses
ColdFusion custom tags let you abstract complex code and programming logic into simple units. These tags let you
maintain a CFML-like design scheme for your code. You can easily distribute your custom tags and share tags with
others. For example, the ColdFusion Developer’s Exchange includes a library of custom tags that perform a wide
variety of often-complex jobs; see http://www.adobe.com/cfusion/exchange/index.cfm?view=sn130.
Consider using CFML custom tags in the following circumstances:
You need a tag-like structure, which has a body and an end tag, with the body contents changing from invocation
to invocation.
You want to associate specific processing with the beginning tag, the ending tag, or both tags.
To use a logical structure in which the tag body uses “child” tags or subtags. This structure is similar to the
cfform tag, which uses subtags for the individual form fields.
You do not need a function format in which the calling code uses a direct return value.
Your code must be recursive.
You r f un c t i o na l it y i s co mp l ex .
To distribute your code in a convenient form to others.
If you can create either a UDF or a custom CFML tag for a purpose, first consider creating a UDF because invoking
it requires less system overhead than using a custom tag.
For more information
For more information on custom CFML tags, see Creating and Using Custom CFML Tags” on page 190
Using CFX tags
ColdFusion Extension (CFX) tags are custom tags that you write in Java or C++. Generally, you create a CFX tag to
do something that is not possible in CFML. CFX tags also let you use existing Java or C++ code in your ColdFusion
application. Unlike CFML custom tags, CFX tags cannot have bodies or ending tags.
CFX tags can return information to the calling page in a page variable or by writing text to the calling page.
CFX tags can do the following:
ADOBE COLDFUSION 8
ColdFusion Developer’s Guide
132
Have any number of custom attributes.
Create and manipulate ColdFusion queries.
Dynamically generate HTML to be returned to the client.
Set variables within the ColdFusion page from which they are called.
Throw exceptions that result in standard ColdFusion error messages.
Calling CFX tags
To use a CFX tag, precede the class name with cfx_ and put the name in angle brackets. For example, use the
following line to call the CFX tag defined by the MyCFXClass class and pass it one attribute.
<cfx_MyCFXClass myArgument="arg1">
Recommended uses
CFX tags provide one way of using C++ or Java code. However, you can also create Java classes and COM objects
and access them using the cfobject tag. CFX tags, however, provide some built-in features that the cfobject tag
does not have:
CFX tags are easier to call in CFML code. You use CFX tags directly in CFML code as you would any other tag,
and you can pass arguments using a standard tag format.
ColdFusion provides predefined classes for use in your Java or C++ code that facilitate CFX tag development.
These classes include support for request handling, error reporting, and query management.
You should consider using CFX tags in the following circumstances:
You already have existing application functionality written in C++ or Java that you want to incorporate into your
ColdFusion application.
You cannot build the functionality you need using ColdFusion elements.
You want to provide the new functionality in a tag format, as opposed to using the cfobject tag to import native
Java or COM objects.
You want use the Java and C++ classes provided by ColdFusion for developing your CFX code.
For more information
For more information on CFX tags, see “Building Custom CFXAPI Tags” on page 205.
Selecting among ColdFusion code reuse methods
The following table lists common reasons to employ code reuse methods and indicates the techniques to consider
for each purpose. The letter P indicates that the method is preferred. (There can be more than one preferred
method.) The letter A means that the method provides an alternative that might be useful in some circumstances.
This table does not include CFX tags. You use CFX tags only when you should code your functionality in C++ or
Java. For more information about using CFX tags, see “Using CFX tags” on page 131.
ADOBE COLDFUSION 8
ColdFusion Developer’s Guide
133
Purpose cfinclude tag Custom tag UDF Component
Provide code, including CFML, HTML,
and static text, that must be used in
multiple pages.
P
Deploy headers and footers. P
Include one page in another page. P
Divide pages into smaller units. P
Use variables from a calling page. A P P
Implement code that uses recursion. P P P
Distribute your code to others. P P P
Operate on a body of HTML or CFML
text.
P
Use subtags. P
Provide a computation, data manipula-
tion, or other procedure.
AP
Provide a single functional element that
takes any number of input values and
returns a (possibly complex) result.
AP
Use variables, whose variable names
might change from use to use.
APP
Provide accessibility from Flash clients. A A P
Use built-in user security features. A P
Encapsulate multiple related functions
and properties.
P
Create web services. P
Implement object-oriented coding
methodologies.
P
134
Chapter 9: Writing and Calling User-
Defined Functions
Creating custom functions for algorithms or procedures that you call frequently lets you organize and reuse the
functions in your ColdFusion application pages.
Contents
About user-defined functions . . . . . . . . . . . . . . . . . . . . . . . . . . . . . . . . . . . . . . . . . . . . . . . . . . . . . . . . . . . . . . . . . . . . . . 134
Creating user-defined functions . . . . . . . . . . . . . . . . . . . . . . . . . . . . . . . . . . . . . . . . . . . . . . . . . . . . . . . . . . . . . . . . . . . . 135
Calling user-defined functions . . . . . . . . . . . . . . . . . . . . . . . . . . . . . . . . . . . . . . . . . . . . . . . . . . . . . . . . . . . . . . . . . . . . . 139
Working with arguments and variables in functions. . . . . . . . . . . . . . . . . . . . . . . . . . . . . . . . . . . . . . . . . . . . . . . . . . . 140
Handling errors in UDFs . . . . . . . . . . . . . . . . . . . . . . . . . . . . . . . . . . . . . . . . . . . . . . . . . . . . . . . . . . . . . . . . . . . . . . . . . . 147
A user-defined function example . . . . . . . . . . . . . . . . . . . . . . . . . . . . . . . . . . . . . . . . . . . . . . . . . . . . . . . . . . . . . . . . . . . 152
Using UDFs effectively. . . . . . . . . . . . . . . . . . . . . . . . . . . . . . . . . . . . . . . . . . . . . . . . . . . . . . . . . . . . . . . . . . . . . . . . . . . . 153
About user-defined functions
You can create your own custom functions, known as user-defined functions, or UDFs. You then use them in your
application pages the same way you use standard ColdFusion functions. You can also organize functions you create
by grouping related functions into ColdFusion components. For more information, see “Building and Using
ColdFusion Components” on page 158.
When you create a function for an algorithm or procedure that you use frequently, you can then use the function
wherever you require the procedure. If you must change the procedure, you change only one piece of code. You can
use your function anywhere that you can use a ColdFusion expression: in tag attributes, between number (#) signs
in output, and in CFScript code. Typical uses of UDFs include, but are not limited to the following:
Data manipulation routines, such as a function to reverse an array
String and date/time routines, such as a function to determine whether a string is a valid IP address
Mathematical calculation routines, including standard trigonometric and statistical operations or calculating
loan amortization
Routines that call functions externally, for example using COM or CORBA, including routines to determine the
space available on a Windows file system drive
For information about selecting among user-defined functions, ColdFusion components, and custom tags, see
“Creating ColdFusion Elements” on page 126.
Note: The Common Function Library Project at www.cflib.org is an open source collection of CFML user-defined
functions.
ADOBE COLDFUSION 8
ColdFusion Developer’s Guide
135
Creating user-defined functions
Before you create a UDF, you must determine where you want to define it, and whether you want to use CFML or
CFScript to create it.
Determining where to create a user-defined function
You can define a function in the following places:
In a ColdFusion component. If you organize your functions in ColdFusion components, you use the functions
as described in “Using ColdFusion components” on page 170.
On the page where it is called. You can even define it below the place on the page where it is called, but this poor
coding practice can result in confusing code.
On a page that you include using a cfinclude tag. The cfinclude tag must be executed before the function
gets called. For example, you can define all your applications functions on a single page and place a cfinclude tag
at the top of pages that use the functions.
On any page that puts the function name in a scope common with the page on which you call the function. For
more information on UDF scoping, see “Specifying the scope of a function” on page 153.
On the Application.cfc or Application.cfm page. For more information, see “Designing and Optimizing a
ColdFusion Application” on page 218.
For recommendations on selecting where you define functions, see the sections “Using Application.cfm and
function include files” on page 153 and “Specifying the scope of a function” on page 153.
About creating functions using CFScript
You use the function statement to define the function in CFScript. CFScript function definitions have the following
features and limitations:
The function definition syntax is familiar to anyone who uses JavaScript or most programming languages.
CFScript is efficient for writing business logic, such as expressions and conditional operations.
CFScript function definitions cannot include CFML tags.
The following is a CFScript definition for a function that returns a power of 2:
<cfscript>
function twoPower(exponent) {
return 2^exponent;
}
</cfscript>
For more information on how to use CFScript to define a function, see “Defining functions in CFScript” on page 135.
Defining functions in CFScript
You define functions using CFScript in a manner similar to defining JavaScript functions. You can define multiple
functions in a single CFScript block.
Note: For more information on using CFScript, see “Extending ColdFusion Pages with CFML Scripting” on page 92.
CFScript function definition syntax
A CFScript function definition has the following syntax:
ADOBE COLDFUSION 8
ColdFusion Developer’s Guide
136
function functionName( [argName1[, argName2...]] )
{
CFScript Statements
}
The following table describes the function variables:
The body of the function definition must be in curly braces, even if it is a empty.
The following two statements are allowed only in function definitions:
A simple CFScript example
The following example function adds the two arguments and returns the result:
<cfscript>
function Sum(a,b) {
var sum = a + b;
return sum;
}
</cfscript>
In this example, a single line declares the function variable and uses an expression to set it to the value to be returned.
This function can be simplified so that it does not use a function variable, as follows:
function MySum(a,b) {Return a + b;}
You must always use curly braces around the function definition body, even if it is a single statement.
Function variable Description
functionName The name of the function. You cannot use the name of a standard ColdFusion function or any name that starts
with “cf. You cannot use the same name for two different function definitions. Function names cannot include
periods.
argName1... Names of the arguments required by the function. The number of arguments passed into the function must
equal or exceed the number of arguments in the parentheses at the start of the function definition. If the
calling page omits any of the required arguments, ColdFusion generates a mismatched argument count error.
Statement Description
var variableName = expression; Creates and initializes a variable that is local to the function (function variable). This variable has
meaning only inside the function and is not saved between calls to the function. It has precedence
in the function body over any variables with the same name that exist in any other scopes. You
never prefix a function variable with a scope identifier, and the name cannot include periods. The
initial value of the variable is the result of evaluating the expression. The expression can be any
valid ColdFusion expression, including a constant or even another UDF.
All var statements must be at the top of the function declaration, before any other statements.
You must initialize all variables when you declare them. You cannot use the same name for a func-
tion variable and an argument.
Each var statement can initialize only one variable.
You should use the var statement to initialize all function-only variables, including loop counters
and temporary variables.
return expression; Evaluates expression (which can be a variable), returns its value to the page that called the func-
tion, and exits the function. You can return any ColdFusion variable type.
ADOBE COLDFUSION 8
ColdFusion Developer’s Guide
137
About creating functions by using tags
You use the cffunction tag to define a UDF in CFML. The cffunction tag syntax has the following features and
limitations:
Developers who have a background in CFML or HTML, but no scripting or programming experience will be
more familiar with the syntax.
You can include any ColdFusion tag in your function definition. Therefore, you can create a function, for
example, that accesses a database.
You can embed CFScript code inside the function definition.
The cffunction tag provides attributes that enable you to easily limit the execution of the tag to authorized
users or specify how the function can be accessed.
The following code uses the cffunction tag to define the exponentiation function:
<cffunction name="twoPower" output=True>
<cfargument name="exponent">
<cfreturn 2^exponent>
</cffunction>
For more information on how to use the cffunction tag to define a function, see “Defining functions by using the
cffunction tag” on page 137.
Defining functions by using the cffunction tag
The cffunction and cfargument tags let you define functions in CFML without using CFScript.
For information on ColdFusion components, see “Building and Using ColdFusion Components” on page 158. For
more information on the cffunction tag, see the CFML Reference.
The cffunction tag function definition format
A cffunction tag function definition has the following format:
<cffunction name="functionName" [returnType="type" roles="roleList"
access="accessType" output="Boolean"]>
<cfargument name="argumentName" [Type="type" required="Boolean"
default="defaultValue">]
<!--- Function body code goes here. --->
<cfreturn expression>
</cffunction>
where square brackets ([]) indicate optional arguments. You can have any number of cfargument tags.
The cffunction tag specifies the name you use when you call the function. You can optionally specify other
function characteristics, as the following table describes:
ADOBE COLDFUSION 8
ColdFusion Developer’s Guide
138
You must use cfargument tags for required function arguments. All cfargument tags must precede any other
CFML code in a cffunction tag body. Therefore, put the cfargument tags immediately following the cffunction
opening tag. The cfargument tag takes the following attributes:
Note: The cfargument tag is not required for optional arguments. This feature is useful if a function can take an
indeterminate number of arguments. If you do not use the cfargument tag for an optional argument, reference it by
using its position in the Arguments scope array. For more information see Using the Arguments scope as an array” on
page 143.
Attribute Description
name The function name.
returnType (Optional) The type of data that the function returns. The valid standard type names are: any, array, binary, boolean,
date, guid, numeric, query, string, struct, uuid, variableName, xml, and void. If you specify any other name,
ColdFusion requires the argument to be a ColdFusion component with that name.
ColdFusion throws an error if you specify this attribute and the function tries to return data with a type that
ColdFusion cannot automatically convert to the one you specified. For example, if the function returns the result of
a numeric calculation, a returnType attribute of string or numeric is valid, but array is not.
roles (Optional) A comma-delimited list of security roles that can invoke this method. If you omit this attribute, ColdFusion
does not restrict user access to the function.
If you use this attribute, the function executes only if the current user is logged in using the cfloginuser tag and
is a member of one or more of the roles specified in the attribute. Otherwise, ColdFusion throws an unauthorized
access exception. For more information on user security, see “Securing Applications” on page 311.
output (Optional) Determines how ColdFusion processes displayable output in the function body.
If you do not specify this option, ColdFusion treats the body of the function as normal CFML. As a result, text and the
result of any cfoutput tags in the function definition body are displayed each time the function executes.
If you specify true or yes, the body of the function is processed as if it were in a cfoutput tag. ColdFusion displays
variable values and expression results if you surround the variables and expressions with number signs (#).
If you specify false or no., the function is processed as if it were in a cfsilent tag. The function does not display
any output. The code that calls the function is responsible for displaying any function results.
Attribute Description
name The argument name.
type (Optional) The data type of the argument. The type of data that is passed to the function. The valid standard type
names are any, array, binary, boolean, date, guid, numeric, query, string, struct, uuid, and variableName. If you specify
any other name, ColdFusion requires the argument to be a ColdFusion component with that name.
ColdFusion throws an error if you specify this attribute and the function is called with data of a type that ColdFusion
cannot automatically convert to the one you specified. For example, if the argument type attribute is numeric, you
cannot call the function with an array.
required (Optional) A Boolean value that specifies whether the argument is required. If set to true and the argument is
omitted from the function call, ColdFusion throws an error. The default value is false. The required attribute is not
required if you specify a default attribute.
Because you do not identify arguments when you call a function, all cfargument tags that specify required argu-
ments must precede any cfargument tags that specify optional arguments in the cffunction definition.
default (Optional) The default value for an optional argument if no argument value is passed. If you specify this attribute,
ColdFusion ignores the required attribute.
ADOBE COLDFUSION 8
ColdFusion Developer’s Guide
139
Using a CFML tag in a user-defined function
The most important advantage of using the cffunction tag over defining a function in CFScript is that you can
include CFML tags in the function. Thus, UDFs can encapsulate activities, such as database lookups, that require
ColdFusion tags. Also, you can use the cfoutput tag to display output on the calling page with minimal coding.
Note: To improve performance, avoid using the cfparam tag in ColdFusion functions. Instead, use the cfset tag.
The following example function looks up and returns an employees department ID. It takes one argument, the
employee ID, and looks up the corresponding department ID in the cfdocexamples Employee table:
<cffunction name="getDeptID" >
<cfargument name="empID" required="true" type="numeric">
<cfset var cfdocexamples="">
<cfquery dataSource="cfdocexamples" name="deptID">
SELECT Dept_ID
FROM Employee
WHERE Emp_ID = #empID#
</cfquery>
<cfreturn deptID.Dept_ID>
</cffunction>
Rules for function definitions
The following rules apply to functions that you define using CFScript or the cffunction tag:
The function name must be unique. It must be different from any existing variable, UDF, or built-in function
name, except you can use the ColdFusion advanced security function names.
The function name must not start with the letters cf in any form. (For example, CF_MyFunction, cfmyFunction,
and cfxMyFunction are not valid UDF names.)
You cannot redefine or overload a function. If a function definition is active, ColdFusion generates an error if
you define a second function with the same name.
You cannot nest function definitions; that is, you cannot define one function inside another function definition.
The function can be recursive, that is, the function definition body can call the function.
The function does not have to return a value.
You can use tags or CFScript to create a UDF. Each technique has advantages and disadvantages.
Calling user-defined functions
You can call a function anywhere that you can use an expression, including in number signs (#) in a cfoutput tag,
in a CFScript, or in a tag attribute value. One function can call another function, and you can use a function as an
argument to another function.
You c an c a l l a UD F i n t w o wa ys :
With unnamed, positional arguments, as you would call a built-in function
With named arguments, as you would use attributes in a tag
You can use either technique for any function. However, if you use named arguments, you must use the same
argument names to call the function as you use to define the function. You cannot call a function with a mixture of
named and unnamed arguments.
ADOBE COLDFUSION 8
ColdFusion Developer’s Guide
140
One example of a user-defined function is a TotalInterest function that calculates loan payments based on a principal
amount, annual percentage, and loan duration in months. (For this functions definition, see A user-defined
function example” on page 152). You might call the function without argument names on a forms action page, as
follows:
<cfoutput>
Interest: #TotalInterest(Form.Principal, Form.Percent, Form.Months)#
</cfoutput>
You might call the function with argument names, as follows:
<cfoutput>
Interest: #TotalInterest(principal=Form.Principal, annualPercent=Form.Percent,
months=Form.Months)#
</cfoutput>
Working with arguments and variables in functions
Good argument naming practice
An arguments name should represent its use. For example, the following code is unlikely to result in confusion:
<cfscript>
function SumN(Addend1,Addend2)
{ return Addend1 + Addend2; }
</cfscript>
<cfset x = 10>
<cfset y = 12>
<cfoutput>#SumN(x,y)#</cfoutput>
The following, similar code is more likely to result in programming errors:
<cfscript>
function SumN(x,y)
{ return x + y; }
</cfscript>
<cfset x = 10>
<cfset y = 12>
<cfoutput>#SumN(x,y)#<cfoutput>
Passing arguments
ColdFusion passes the following data types to the function by value:
Integers
Real numbers
Strings (including lists)
Date-time objects
Arrays
As a result, any changes that you make in the function to these arguments do not affect the variable that was used to
call the function, even if the calling code is on the same ColdFusion page as the function definition.
ColdFusion passes queries, structures, and external objects such as COM objects into the function by reference. As
a result, any changes to these arguments in the function also change the value of the variable in the calling code.
ADOBE COLDFUSION 8
ColdFusion Developer’s Guide
141
For an example of the effects of passing arguments, see “Passing complex data” on page 141.
Passing complex data
Structures, queries, and complex objects such as COM objects are passed to UDFs by reference, so the function uses
the same copy of the data as the caller. Arrays are passed to user-defined functions by value, so the function gets a
new copy of the array data and the array in the calling page is unchanged by the function. As a result, you must
handle arrays differently from all other complex data types.
Passing structures, queries, and objects
For your function to modify the caller’s copy of a structure, query, or object, you must pass the variable as an
argument. Because the function gets a reference to the caller’s structure, the caller variable reflects all changes in the
function. You do not have to return the structure to the caller. After the function returns, the calling page accesses
the changed data by using the structure variable that it passed to the function.
If you do not want a function to modify the caller’s copy of a structure, query, or object, use the Duplicate function
to make a copy and pass the copy to the function.
Passing arrays
If you want your function to modify the callers copy of the array, the simplest solution is to pass the array to the
function and return the changed array to the caller in the function return statement. In the caller, use the same
variable name in the function argument and return variable.
The following example shows how to directly pass and return arrays. In this example, the doubleOneDArray
function doubles the value of each element in a one-dimensional array.
<cfscript>
//Initialize some variables
//This creates a simple array.
a=ArrayNew(1);
a[1]=2;
a[2]=22;
//Define the function.
function doubleOneDArray(OneDArray) {
var i = 0;
for ( i = 1; i LE arrayLen(OneDArray); i = i + 1)
{ OneDArray[i] = OneDArray[i] * 2; }
return OneDArray;
}
//Call the function.
a = doubleOneDArray(a);
</cfscript>
<cfdump var="#a#">
This solution is simple, but it is not always optimal:
This technique requires ColdFusion to copy the entire array twice, once when you call the function and once
when the function returns. This is inefficient for large arrays and can reduce performance, particularly if the
function is called frequently.
You can use the return value for other purposes, such as a status variable.
If you do not use the return statement to return the array to the caller, you can pass the array as an element in a
structure and change the array values inside the structure. Then the calling page can access the changed data by using
the structure variable it passed to the UDF.
ADOBE COLDFUSION 8
ColdFusion Developer’s Guide
142
The following code shows how to rewrite the previous example using an array in a structure. It returns True as a
status indicator to the calling page and uses the structure to pass the array data back to the calling page.
<cfscript>
//Initialize some variables.
//This creates an simple array as an element in a structure.
arrayStruct=StructNew();
arrayStruct.Array=ArrayNew(1);
arrayStruct.Array[1]=2;
arrayStruct.Array[2]=22;
//Define the function.
function doubleOneDArrayS(OneDArrayStruct) {
var i = 0;
for ( i = 1; i LE arrayLen(OneDArrayStruct.Array); i = i + 1)
{ OneDArrayStruct.Array[i] = OneDArrayStruct.Array[i] * 2; }
return True;
}
//Call the function.
Status = doubleOneDArrayS(arrayStruct);
WriteOutput("Status: " & Status);
</cfscript>
</br>
<cfdump var="#arrayStruct#">
You must use the same structure element name for the array (in this case Array) in the calling page and the function.
About the Arguments scope
All function arguments exist in their own scope, the Arguments scope.
The Arguments scope exists for the life of a function call. When the function returns, the scope and its variables are
destroyed.
However, destroying the Argument scope does not destroy variables, such as structures or query objects, that
ColdFusion passes to the function by reference. The variables on the calling page that you use as function arguments
continue to exist; if the function changes the argument value, the variable in the calling page reflects the changed
value.
The Arguments scope is special, in that you can treat the scope as either an array or a structure. This dual nature of
the Arguments scope is useful because it makes it easy to use arguments in any of the following circumstances:
You define the function using CFScript.
You define the function using the cffunction tag.
You pass arguments using argument name=value format.
You pass arguments as values only.
The function takes optional, undeclared arguments.
The following sections describe the general rules for using the Arguments scope as an array and a structure. For more
information on using the Arguments scope in functions defined using CFScript, see “Using the Arguments scope in
CFScript” on page 145. For more information on using the Arguments scope in functions defined using the
cffunction tag, see “Using the Arguments scope in cffunction definitions” on page 145.
The contents of the Arguments scope
The following rules apply to the Arguments scope and its contents:
The scope contains all the arguments passed into a function.
ADOBE COLDFUSION 8
ColdFusion Developer’s Guide
143
If you use cffunction to define the function, the scope always contains an entryslot” for each declared
argument, even if you do not pass the argument to the function when you call it. If you do not pass a declared
(optional) argument, the scope entry for that argument is empty.
When you call a function that you defined using CFScript, you must pass the function a value for each argument
declared in the function definition. Therefore, the Arguments scope for a CFScript call does not have empty
slots.
The following example shows these rules. Assume that you have a function declared, as follows:
<cffunction name="TestFunction">
<cfargument name="Arg1">
<cfargument name="Arg2">
</cffunction>
You can call this function with a single argument, as in the following line:
<cfset TestFunction(1)>
The resulting Arguments scope looks like the following:
In this example, the following functions return the value 2 because there are two defined arguments:
ArrayLen(Arguments)
StructCount(Arguments)
However, the following tests return the value false, because the contents of the second element in the Arguments
scope is undefined.
Isdefined("Arguments.Arg2")
testArg2 = Arguments[2]>
Isdefined("testArg2")
Note: The IsDefined function does not test the existence of array elements. Instead, put any code that might try to
access an undefined array element in a try block and use a catch block to handle exceptions that arise if elements do not
exist.
Using the Arguments scope as an array
The following rules apply to referencing Arguments scope as an array:
If you call the function using unnamed arguments, the array index is the position of the argument in the function
call.
If you use names to pass the arguments, the array indexes correspond to the order in which the arguments are
declared in the function definition.
If you use names to pass arguments, and do not pass all the arguments defined in the function, the Arguments
array has an empty entry at the index corresponding to the argument that was not passed. This rule applies only to
functions created using the cffunction tag.
If you use a name to pass an optional argument that is not declared in the function definition, the array index of
the argument is the sum of the following:
As an array As a structure
Entry Value Entry Value
11 Arg1 1
2 undefined Arg2 undefined
ADOBE COLDFUSION 8
ColdFusion Developer’s Guide
144
aThe number of arguments defined with names in the function.
bThe position of the optional argument among the arguments passed in that do not have names defined in
the function.
However, using argument names in this manner is not good programming practice because you cannot ensure
that you always use the same optional argument names when calling the function.
To demonstrate these rules, define a simple function that displays the contents of its Arguments array and call the
function with various argument combinations, as the following example shows:
<cffunction name="TestFunction" >
<cfargument name="Arg1">
<cfargument name="Arg2">
<cfloop index="i" from="1" to="#ArrayLen(Arguments)#">
<cfoutput>Argument #i#: #Arguments[i]#<br></cfoutput>
</cfloop>
</cffunction>
<strong>One Unnamed argument</strong><br>
<cfset TestFunction(1)>
<strong>Two Unnamed arguments</strong><br>
<cfset TestFunction(1, 2)>
<strong>Three Unnamed arguments</strong><br>
<cfset TestFunction(1, 2, 3)>
<strong>Arg1:</strong><br>
<cfset TestFunction(Arg1=8)>
<strong>Arg2:</strong><br>
<cfset TestFunction(Arg2=9)>
<strong>Arg1=8, Arg2=9:</strong><br>
<cfset TestFunction(Arg1=8, Arg2=9)>
<strong>Arg2=6, Arg1=7</strong><br>
<cfset TestFunction(Arg2=6, Arg1=7)>
<strong>Arg1=8, Arg2=9, Arg3=10:</strong><br>
<cfset TestFunction(Arg1=8, Arg2=9, Arg3=10)>
<strong>Arg2=6, Arg3=99, Arg1=7</strong><br>
<cfset TestFunction(Arg2=6, Arg3=99, Arg1=7)>
Note: Although you can use the Arguments scope as an array, the IsArray(Arguments) function always returns
false and the cfdump tag displays the scope as a structure.
Using the Arguments scope as a structure
The following rule applies when referencing Arguments scope as a structure:
Use the argument names as structure keys. For example, if your function definition includes a Principal
argument, refer to the argument as Arguments.Principal.
The following rules are also true, but avoid writing code that uses them. To ensure program clarity, only use the
Arguments structure for arguments that you name in the function definition. Use the Arguments scope as an array
for optional arguments that you do not declare in the function definition.
If the function can take unnamed optional arguments, use array notation to reference the unnamed arguments.
For example, if the function declaration includes two named arguments and you call the function with three
arguments, refer to the third argument as Arguments[3]. To determine if an unnamed optional argument exists, use
the StructKeyExists function; for example, structKeyExists(Arguments,"3").
ADOBE COLDFUSION 8
ColdFusion Developer’s Guide
145
If you do not name an optional argument in the function definition, but do use a name for it in the function call,
use the name specified in the function call For example, if you have an unnamed optional argument and call the
function using the name myOptArg for the argument, you can refer to the argument as Arguments.myOptArg in the
function body. This usage, however, is poor programming practice, as it makes the function definition contents
depend on variable names in the code that calls the function.
Using the Arguments scope in CFScript
A function can have optional arguments that you do not have to specify when you call the function. To determine
the number of arguments passed to the function, use the following function:
ArrayLen(Arguments)
When you define a function using CFScript, the function must use the Arguments scope to retrieve the optional
arguments. For example, the following SumN function adds two or more numbers together. It requires two
arguments and supports any number of additional optional arguments. You can refer to the first two, required,
arguments as Arg1 and Arg2 or as Arguments[1] and Arguments[2]. You must refer to the third, fourth, and any
additional optional arguments as Arguments[3], Arguments[4], and so on.
function SumN(Arg1,Arg2) {
var arg_count = ArrayLen(Arguments);
var sum = 0;
var i = 0;
for( i = 1 ; i LTE arg_count; i = i + 1 )
{
sum = sum + Arguments[i];
}
return sum;
}
With this function, any of the following function calls are valid:
SumN(Value1, Value2)
SumN(Value1, Value2, Value3)
SumN(Value1, Value2, Value3, Value4)
and so on.
The code never uses the Arg1 and Arg2 argument variables directly, because their values are always the first two
elements in the Arguments array and it is simpler to step through the array. Specifying Arg1 and Arg2 in the function
definition ensures that ColdFusion generates an error if you pass the function one or no arguments.
Note: Avoid referring to a required argument in the body of a function by both the argument name and its place in the
Arguments scope array or structure, as this can be confusing and makes it easier to introduce errors.
For more information on the Arguments scope, see About the Arguments scope on page 142.
Using the Arguments scope in cffunction definitions
When you define a function using the cffunction tag, you generally refer to the arguments directly by name if all
arguments are named in the cfargument tags. If you do use the Arguments scope identifier, follow the rules listed
in About the Arguments scope” on page 142.
Function-only variables
In addition to the Arguments scope, each function can have a number of variables that exist only inside the function,
and are not saved between times the function gets called. As soon as the function exits, all the variables in this scope
are removed.
ADOBE COLDFUSION 8
ColdFusion Developer’s Guide
146
In CFScript, you create function-only variables with the var statement. Unlike other variables, you never prefix
function-only variables with a scope name.
Using function-only variables
Make sure to use the var statement in CFScript UDFs to declare all function-specific variables, such as loop indexes
and temporary variables that are required only for the duration of the function call. Doing this ensures that these
variables are available inside the function only, and makes sure that the variable names do not conflict with the
names of variables in other scopes. If the calling page has variables of the same name, the two variables are
independent and do not affect each other.
For example, if a ColdFusion page has a cfloop tag with an index variable i, and the tag body calls a CFScript UDF
that also has a loop with a function-only index variable i, the UDF does not change the value of the calling page loop
index, and the calling page does not change the UDF index. So you can safely call the function inside the cfloop tag
body.
In general, use the var statement to declare all UDF variables, other than the function arguments or shared-scope
variables, that you use only inside CFScript functions. Use another scope, however, if the value of the variable must
persist between function calls; for example, for a counter that the function increments each time it is called.
Referencing caller variables
A function can use and change any variable that is available in the calling page, including variables in the caller’s
Variables (local) scope, as if the function was part of the calling page. For example, if you know that the calling page
has a local variable called Customer_name (and there is no function scope variable named Customer_name) the
function can read and change the variable by referring to it as Customer_name or (using better coding practice)
Variables.Customer_name. Similarly, you can create a local variable inside a function and then refer to it anywhere
in the calling page after the function call. You cannot refer to the variable before you call the function.
However, you should generally avoid using the caller’s variables directly inside a function. Using the caller’s variables
creates a dependency on the caller. You must always ensure that the code outside the function uses the same variable
names as the function. This can become difficult if you call the function from many pages.
You can avoid these problems by using only the function arguments and the return value to pass data between the
caller and the function. Do not reference calling page variables directly in the function. As a result, you can use the
function anywhere in an application (or even in multiple applications), without concern for the calling codes
variables.
As with many programming practice, there are valid exceptions to this recommendation. For example you might do
any of the following:
Use a shared scope variable, such as an Application or Session scope counter variable.
Use the Request scope to store variables used in the function. For more information, see “Using the Request
scope for static variables and constants on page 154.
Create context-specific functions that work directly with caller data if you always synchronize variable names.
Note: If your function must directly change a simple variable in the caller (one that is not passed to the function by
reference), you can place the variable inside a structure argument.
Using arguments
Function arguments can have the same names, but different values, as variables in the caller. Avoid such uses for
clarity, however.
ADOBE COLDFUSION 8
ColdFusion Developer’s Guide
147
The following rules apply to argument persistence:
Because simple variable and array arguments are passed by value, their names and values exist only while the
function executes.
Because structures, queries, and objects such as COM objects are passed by reference, the argument name exists
only while the function executes, but the underlying data persists after the function returns and can be accessed by
using the caller’s variable name. The caller’s variable name and the argument name can, and should, be different.
Note: If a function must use a variable from another scope that has the same name as a function-only variable, prefix
the external variable with its scope identifier, such as Variables or Form. (However, remember that using variables from
other scopes directly in your code is often poor practice.)
Handling errors in UDFs
This section discusses the following topics:
Displaying error messages directly in the function
Returning function status information to the calling page
Using try/catch or cftry/cfcatch blocks and the cfthrow and cfrethrow tags to handle and generate excep-
tions
The technique you use depends on the circumstances of your function and application and on your preferred
programming style. However, most functions should use the second or third technique, or a combination of the two.
The following sections discuss the uses, advantages, and disadvantages of each technique, and provide examples of
their use.
Displaying error messages
Your function can test for errors and use the WriteOutput function to display an error message directly to the user.
This method is particularly useful for providing immediate feedback to users for simple input errors. You can use it
independently or in conjunction with either of the other two error-handling methods.
For example, the following variation on a “Hello world” function displays an error message if you do not enter a name
in the form:
<cfform method="POST" action="#CGI.script_name#">
<p>Enter your Name:&nbsp;
<input name="name" type="text" hspace="30" maxlength="30">
<input type="Submit" name="submit" value="OK">
</cfform>
<cfscript>
function HelloFriend(Name) {
if (Name is "") WriteOutput("You forgot your name!");
else WriteOutput("Hello " & name &"!");
return "";
}
if (IsDefined("Form.submit")) HelloFriend(Form.name);
</cfscript>
Reviewing the code
The following table describes the code:
ADOBE COLDFUSION 8
ColdFusion Developer’s Guide
148
Providing status information
In some cases, such as those where the function cannot provide a corrective action, the function cannot, or should
not, handle the error directly. In these cases, your function can return information to the calling page. The calling
page must handle the error information and act appropriately.
Consider the following mechanisms for providing status information:
Use the return value to indicate the function status only. The return value can be a Boolean success/failure
indicator. The return value can also be a status code, for example where 1 indicates success, and various failure types
are assigned known numbers. With this method, the function must set a variable in the caller to the value of a
successful result.
Set a status variable that is available to the caller (not the return variable) to indicate success or failure and any
information about the failure. With this method, the function can return the result directly to the caller. In this
method, the function should use only the return value and structure arguments to pass the status back to the caller.
Each of these methods can have variants, and each has advantages and disadvantages. The technique that you use
should depend on the type of function, the application in which you use it, and your coding style.
The following example, which modifies the function used in A user-defined function example on page 152, uses
one version of the status variable method. It provides two forms of error information:
It returns -1, instead of an interest value, if it encounters an error. This value can serve as an error indicator
because you never pay negative interest on a loan.
It also writes an error message to a structure that contains an error description variable. Because the message is
in a structure, it is available to both the calling page and the function.
The TotalInterest function
After changes to handle errors, the TotalInterest function looks like the following. Code that is changed from the
example in A user-defined function example” on page 152 is in bold.
<cfscript>
function TotalInterest(principal, annualPercent, months, status) {
Var years = 0;
Var interestRate = 0;
Code Description
<cfform method="POST" action="#CGI.script_name#">
<p>Enter your Name:&nbsp;
<input name="name" type="text" hspace="30"
maxlength="30">
<input type="Submit" name="submit" value="OK">
</cfform>
Creates a simple form requesting you to enter your name.
Uses the script_name CGI variable to post to this page
without specifying a URL.
If you do not enter a name, the form posts an empty string
as the name field.
<cfscript>
function HelloFriend(Name) {
if (Name is "") WriteOutput("You forgot your
name!");
else WriteOutput("Hello " & name &"!");
return "";
}
if (IsDefined("Form.submit"))
HelloFriend(Form.name);
</cfscript>
Defines a function to display "Hello name!" First, checks
whether the argument is an empty string. If so, displays an
error message.
Otherwise displays the hello message.
Returns the empty string. (The caller does not use the return
value). It is not necessary to use curly braces around the if or
else statement bodies because they are single statements.
If this page has been called by submitting the form, calls the
HelloFriend function. Otherwise, the page just displays the
form.
ADOBE COLDFUSION 8
ColdFusion Developer’s Guide
149
Var totalInterest = 0;
principal = trim(principal);
principal = REReplace(principal,"[\$,]","","ALL");
annualPercent = Replace(annualPercent,"%","","ALL");
if ((principal LE 0) OR (annualPercent LE 0) OR (months LE 0)) {
Status.errorMsg = "All values must be greater than 0";
Return -1;
}
interestRate = annualPercent / 100;
years = months / 12;
totalInterest = principal*(((1+ interestRate)^years)-1);
Return DollarFormat(totalInterest);
}
</cfscript>
Reviewing the code
The following table describes the code that has been changed or added to the previous version of this example. For
a description of the initial code, see A user-defined function example” on page 152.
Calling the function
The code that calls the function now looks like the following. Code that is changed from the example in “A u s e r-
defined function example” on page 152 is in bold.
<cfset status = StructNew()>
<cfset myInterest = TotalInterest(Form.Principal,
Form.AnnualPercent,Form.Months, status)>
<cfif myInterest EQ -1>
<cfoutput>
ERROR: #status.errorMsg#<br>
</cfoutput>
<cfelse>
<cfoutput>
Loan amount: #Form.Principal#<br>
Annual percentage rate:
#Form.AnnualPercent#<br>
Loan duration: #Form.Months# months<br>
TOTAL INTEREST: #myInterest#<br>
</cfoutput>
</cfif>
Reviewing the code
The following table describes the code that has been changed or added:
Code Description
function TotalInterest(principal, annualPercent, months,
status)
The function now takes an additional argument, a status
structure. Uses a structure for the status variable so that
changes that the function makes affect the status struc-
ture in the caller.
if ((principal LE 0) OR
(annualPercent LE 0) OR
(months LE 0)) {
Status.errorMsg = "All values must be greater than 0";
Return -1;
}
Checks to make sure the principal, percent rate, and dura-
tion are all greater than zero.
If any is not, sets the errorMsg key (the only key) in the
Status structure to a descriptive string. Also, returns -1 to
the caller and exits the function without processing
further.
ADOBE COLDFUSION 8
ColdFusion Developer’s Guide
150
Using exceptions
UDFs written in CFScript can handle exceptions using the try and catch statements. UDFs written using the
cffunction tag can use the cftry, cfcatch, cfthrow, and cfrethrow tags. Using exceptions corresponds to the
way many functions in other programming languages handle errors, and can be an effective way to handle errors. In
particular, it separates the functional code from the error-handling code, and it can be more efficient than other
methods at runtime, because it does not require testing and branching.
Exceptions in UDFs have the following two dimensions:
Handling exceptions generated by running the UDF code
Generating exceptions when the UDF identifies invalid data or other conditions that would cause errors if
processing continued
Handling exceptions in UDFs
A UDF should use try/catch blocks to handle exceptions in the same conditions that any other ColdFusion appli-
cation uses try/catch blocks. These are typically circumstances where the function uses an external resource, such as
a Java, COM, or CORBA object, a database, or a file. When possible, your application should prevent, rather than
catch, exceptions caused by invalid application data. For example, the application should prevent users from entering
a zero value for a form field that is used to divide another number, rather than handling exceptions generated by
dividing by zero.
When ColdFusion catches an exception, the function can use any of the following methods to handle the exception:
If the error is recoverable (for example, if the problem is a database time-out where a retry might resolve the
issue), try to recover from the problem.
Display a message, as described in “Displaying error messages” on page 147.
Return an error status, as described in “Providing status information” on page 148.
If the UDF is defined using the cffunction tag, throw a custom exception, or rethrow the exception so that it
will be caught by the calling ColdFusion page. For more information on throwing and rethrowing exceptions, see
“Handling runtime exceptions with ColdFusion tags” on page 258.
Code Description
<cfset status = StructNew()> Creates a structure to hold the function status.
<cfset myInterest = TotalInterest
(Form.Principal, Form.AnnualPercent,
Form.Months, status)>
Calls the function. This time, the function requires four arguments,
including the status variable.
<cfif myInterest EQ -1>
<cfoutput>
ERROR: #status.errorMsg#<br>
</cfoutput>
If the function returns -1, there must be an error. Displays the
message that the function placed in the status.errorMsg structure
key.
<cfelse>
<cfoutput>
Loan amount: #Form.Principal#<br>
Annual percentage rate:
#Form.AnnualPercent#<br>
Loan duration: #Form.Months# months<br>
TOTAL INTEREST: #myInterst#<br>
</cfoutput>
</cfif>
If the function does not return -1, it returns an interest value. Displays
the input values and the function return value.
ADOBE COLDFUSION 8
ColdFusion Developer’s Guide
151
Generating exceptions in UDFs
If you define your function using the cffunction tag, you can use the cfthrow and cfrethrow tags to throw errors
to the page that called the function. You can use this technique whenever your UDF identifies an error, instead of
displaying a message or returning an error status. For example, the following code rewrites the example from
“Providing status information” on page 148 to use the cffunction tag and CFML, and to throw and handle an
exception if any of the form values are not positive numbers.
The lines that identify invalid data and throw the exception are in bold. The remaining lines are equivalent to the
CFScript code in the previous example. However, the code that removes unwanted characters must precede the error
checking code.
<cffunction name="TotalInterest">
<cfargument name="principal" required="Yes">
<cfargument name="annualPercent" required="Yes">
<cfargument name="months" required="Yes">
<cfset var years = 0>
<cfset var interestRate = 0>
<cfset var totalInterest = 0>
<cfset principal = trim(principal)>
<cfset principal = REReplace(principal,"[\$,]","","ALL")>
<cfset annualPercent = Replace(annualPercent,"%","","ALL")>
<cfif ((principal LE 0) OR (annualPercent LE 0) OR (months LE 0))>
<cfthrow type="InvalidData" message="All values must be greater than 0.">
</cfif>
<cfset interestRate = annualPercent / 100>
<cfset years = months / 12>
<cfset totalInterest = principal*
(((1+ interestRate)^years)-1)>
<cfreturn DollarFormat(totalInterest)>
</cffunction>
The code that calls the function and handles the exception looks like the following. The changed lines are in bold.
<cftry>
<cfset status = StructNew()>
<cfset myInterest = TotalInterest(Form.Principal, Form.AnnualPercent,
Form.Months, status)>
<cfoutput>
Loan amount: #Form.Principal#<br>
Annual percentage rate: #Form.AnnualPercent#<br>
Loan duration: #Form.Months# months<br>
TOTAL INTEREST: #myInterest#<br>
</cfoutput>
<cfcatch type="InvalidData">
<cfoutput>
#cfcatch.message#<br>
</cfoutput>
</cfcatch>
</cftry>
ADOBE COLDFUSION 8
ColdFusion Developer’s Guide
152
A user-defined function example
The following simple function takes a principal amount, an annual percentage rate, and a loan duration in months
and returns the total amount of interest to be paid over the period. You can optionally use the percent sign for the
percentage rate, and include the dollar sign and comma separators for the principal amount.
You could use the TotalInterest function in a cfoutput tag of a forms action page, as follows:
<cfoutput>
Loan amount: #Form.Principal#<br>
Annual percentage rate: #Form.AnnualPercent#<br>
Loan duration: #Form.Months# months<br>
TOTAL INTEREST: #TotalInterest(Form.Principal, Form.AnnualPercent, Form.Months)#<br>
</cfoutput>
Defining the function using CFScript
<cfscript>
function TotalInterest(principal, annualPercent, months) {
Var years = 0;
Var interestRate = 0;
Var totalInterest = 0;
principal = trim(principal);
principal = REReplace(principal,"[\$,]","","ALL");
annualPercent = Replace(annualPercent,"%","","ALL");
interestRate = annualPercent / 100;
years = months / 12;
totalInterest = principal*(((1+ interestRate)^years)-1);
Return DollarFormat(totalInterest);
}
</cfscript>
Reviewing the code
The following table describes the code:
Code Description
function TotalInterest(principal, annualPercent,
months) {
Starts the TotalInterest function definition. Requires three vari-
ables: the principal amount, the annual percentage rate, and the
loan duration in months.
Var years = 0;
Var interestRate = 0;
Var totalInterest = 0;
Declares intermediate variables used in the function and initializes
them to 0. All var statements must precede the rest of the function
code.
principal = trim(principal);
principal = REReplace(principal,"[\$,]","","ALL");
annualPercent =
Replace(annualPercent,"%","","ALL");
interestRate = annualPercent / 100;
years = months / 12;
Removes any leading or trailing spaces from the principal argument.
Removes any dollar sign ($) and comma (,) characters from the prin-
cipal argument to get a numeric value.
Removes any percent (%) character from the annualPercent argu-
ment to get a numeric value, then divides the percentage value by
100 to get the interest rate.
Converts the loan from months to years.
totalInterest = principal*
(((1+ interestRate)^years)-1);
Return DollarFormat(totalInterest);
}
Calculates the total amount of interest due. It is possible to calculate
the value in the Return statement, but this example uses an inter-
mediate totalInterest variable to make the code easier to read.
Returns the result formatted as a US currency string.
Ends the function definition.
ADOBE COLDFUSION 8
ColdFusion Developer’s Guide
153
Defining the function using the cffunction tag
The following code replaces CFScript statements with their equivalent CFML tags.
<cffunction name="TotalInterest">
<cfargument name="principal" required="Yes">
<cfargument name="annualPercent" required="Yes">
<cfargument name="months" required="Yes">
<cfset var years = 0>
<cfset var interestRate = 0>
<cfset var totalInterest = 0>
<cfset principal = trim(principal)>
<cfset principal = REReplace(principal,"[\$,]","","ALL")>
<cfset annualPercent = Replace(annualPercent,"%","","ALL")>
<cfset interestRate = annualPercent / 100>
<cfset years = months / 12>
<cfset totalInterest = principal*
(((1+ interestRate)^years)-1)>
<cfreturn DollarFormat(totalInterest)>
</cffunction>
Using UDFs effectively
This section provides information that will help you use user-defined functions more effectively.
Using functions in ColdFusion component
In many cases, the most effective use of UDFs is within a CFC. For more information on CFCs, see “Building and
Using ColdFusion Components” on page 158.
Using Application.cfm and function include files
Consider the following techniques for making your functions available to your ColdFusion pages:
If you consistently call a small number of UDFs, consider putting their definitions on the Application.cfm page.
If you call UDFs in only a few of your application pages, do not include their definitions in Application.cfm.
If you use many UDFs, put their definitions on one or more ColdFusion pages that contain only UDFs. You can
include the UDF definition page in any page that calls the UDFs.
The next section describes other techniques for making UDFs available to your ColdFusion pages.
Specifying the scope of a function
User-defined function names are essentially ColdFusion variables. ColdFusion variables are names for data.
Function names are names (references) for segments of CFML code. Therefore, like variables, functions belong to
scopes.
About functions and scopes
Like ColdFusion variables, UDFs exist in a scope:
When you define a UDF, ColdFusion puts it in the Variables scope.
You can assign a UDF to a scope the same way you assign a variable to a scope, by assigning the function to a
name in the new scope. For example, the following line assigns the MyFunc UDF to the Request scope:
ADOBE COLDFUSION 8
ColdFusion Developer’s Guide
154
<cfset Request.MyFunc = Variables.MyFunc>
You can now use the function from any page in the Request scope by calling Request.MyFunc.
Selecting a function scope
The following table describes the advantages and disadvantages of scopes that you might considering using for your
functions:
Using the Request scope
You can effectively manage functions that are used in application pages and custom tags by doing the following:
1Define the functions on a function definitions page.
2On the functions page, assign the functions to the request scope.
3Use a cfinclude tag to include the function definition page on the application page, but do not include it on
any custom tag pages.
4Always call the functions using the request scope.
This way you only need to include the functions once per request and they are available throughout the life of the
request. For example, create a myFuncs.cfm page that defines your functions and assigns them to the Request scope
using syntax such as the following:
function MyFunc1(Argument1, Argument2)
{ Function definition goes here }
Request.MyFunc1 = MyFunc1
The application page includes the myFuncs.cfm page:
<cfinclude template="myfuncs.cfm">
The application page and all custom tags (and nested custom tags) call the functions as follows:
Request.MyFunc1(Value1, Value2)
Using the Request scope for static variables and constants
This section describes how to partially break the rule described in the section “Referencing caller variables” on
page 146. Here, the function defines variables in the Request scope. However, it is a specific solution to a specific
issue, where the following circumstances exist:
Your function initializes a large number of variables.
The variables have either of the following characteristics:
They must be static: they are used only in the function, the function can change their values, and their values
must persist from one invocation of the function to the next.
Scope Considerations
Application Makes the function available across all invocations of the application. Access to UDFs in Application scope is multi-
threaded and you can execute multiple copies of the UDF at one time.
Request Makes the function available for the life of the current HTTP request, including in all custom tags and nested custom
tags. This scope is useful if a function is used in a page and in the custom tags it calls, or in nested custom tags.
Server Makes the function available to all pages on a single server. In most cases, this scope is not a good choice because
in clustered systems, it only makes the function available on a single server, and all code that uses the function must
be inside a cflock block.
Session Makes the function available to all pages during the current user session. This scope has no significant advantages
over the Application scope.
ADOBE COLDFUSION 8
ColdFusion Developer’s Guide
155
They are named constants; that is the variable value never changes.
Your application page (and any custom tags) calls the function multiple times.
You can assure that the variable names are used only by the function.
In these circumstances, you can improve efficiency and save processing time by defining your functions variables in
the Request scope, rather than the Function scope. The function tests for the Request scope variables and initializes
them if they do not exist. In subsequent calls, the variables exist and the function does not reset them.
The NumberAsString function, written by Ben Forta and available from www.cflib.org, takes advantage of this
technique.
Using function names as function arguments
Because function names are ColdFusion variables, you can pass a functions name as an argument to another
function. This technique allows a function to use another function as a component. For example, a calling page can
call a calculation function, and pass it the name of a function that does some subroutine of the overall function.
This way, the calling page could use a single function for different specific calculations, such as calculating different
forms of interest. The initial function provides the framework, while the function whose name is passed to it can
implement a specific algorithm that is required by the calling page.
The following simple example shows this use. The binop function is a generalized function that takes the name of a
function that performs a specific binary operation and two operands. The binop function simply calls the specified
function and passes it the operands. This code defines a single operation function, the sum function. A more
complete implementation would define multiple binary operations.
<cfscript>
function binop(operation, operand1, operand2)
{ return (operation(operand1, operand2)); }
function sum(addend1, addend2)
{ return addend1 + addend2;}
x = binop(sum, 3, 5);
writeoutput(x);
</cfscript>
Handling query results using UDFs
When you call a UDF in the body of a tag that has a query attribute, such as a cfloop query=... tag, any function
argument that is a query column name passes a single element of the column, not the entire column. Therefore, the
function must manipulate a single query element.
For example, the following code defines a function to combine a single first name and last name to make a full name.
It queries the cfdocexamples database to get the first and last names of all employees, and then it uses a cfoutput
tag to loop through the query and call the function on each row in the query.
<cfscript>
function FullName(aFirstName, aLastName)
{ return aFirstName & " " & aLastName; }
</cfscript>
<cfquery name="GetEmployees" datasource="cfdocexamples">
SELECT FirstName, LastName
FROM Employee
</cfquery>
<cfoutput query="GetEmployees">
ADOBE COLDFUSION 8
ColdFusion Developer’s Guide
156
#FullName(FirstName, LastName)#<br>
</cfoutput>
You generally use functions that manipulate many rows of a query outside tags that loop over queries. Pass the query
to the function and loop over it inside the function. For example, the following function changes text in a query
column to uppercase. It takes a query name as an argument.
function UCaseColumn(myquery, colName) {
var currentRow = 1;
for (; currentRow lte myquery.RecordCount; currentRow = currentRow + 1)
{
myquery[colName][currentRow] = UCase(myquery[colName][currentRow]);
}
Return "";
}
The following code uses a script that calls the UCaseColumn function to convert all the last names in the GetEm-
ployees query to uppercase. It then uses cfoutput to loop over the query and display the contents of the column.
<cfscript>
UCaseColumn(GetEmployees, "LastName");
</cfscript>
<cfoutput query="GetEmployees">
#LastName#<br>
</cfoutput>
Identifying and checking for UDFs
You c an u s e t he IsCustomFunction function to determine whether a name represents a UDF. The
IsCustomFunction function generates an error if its argument does not exist. As a result, you must ensure that the
name exists before calling the function, for example, by calling the IsDefined function. The following code shows
this use:
<cfscript>
if(IsDefined("MyFunc"))
if(IsCustomFunction(MyFunc))
WriteOutput("MyFunc is a user-defined function");
else
WriteOutput("Myfunc is defined but is NOT a user-defined function");
else
WriteOutput("MyFunc is not defined");
</cfscript>
You d o not surround the argument to IsCustomFunction in quotation marks, so you can use this function to
determine if function arguments are themselves functions.
Using the Evaluate function
If your user-defined function uses the Evaluate function on arguments that contain strings, you must make sure
that all variable names you use as arguments include the scope identifier. Doing so avoids conflicts with function-
only variables.
The following example returns the result of evaluating its argument. It produces the expected results, the value of the
argument, if you pass the argument using its fully scoped name, Variables.myname. However, the function returns
the value of the function local variable if you pass the argument as myname, without the Variables scope identifier.
<cfscript>
myname = "globalName";
function readname(name) {
ADOBE COLDFUSION 8
ColdFusion Developer’s Guide
157
var myname = "localName";
return (Evaluate(name));
}
</cfscript>
<cfoutput>
<!--- This one collides with local variable name. --->
The result of calling readname with myname is:
#readname("myname")# <br>
<!--- This one finds the name passed in. --->
The result of calling readname with Variables.myname is:
#readname("Variables.myname")#
</cfoutput>
Using recursion
A recursive function is a function that calls itself. Recursive functions are useful when a problem can be solved by an
algorithm that repeats the same operation multiple times using the results of the preceding repetition. Factorial
calculation, used in the following example, is one case where recursion is useful. The Towers of Hanoi game is also
solved using a recursive algorithm.
A recursive function, like looping code, must have an end condition that always stops the function. Otherwise, the
function will continue until a system error occurs or you stop the ColdFusion server.
The following example calculates the factorial of a number, that is, the product of all the integers from 1 through the
number; for example, 4 factorial is 4 X 3 X 2 X 1 = 24.
function Factorial(factor) {
If (factor LTE 1)
return 1;
else
return factor * Factorial(factor -1);
}
If the function is called with a number greater than 1, it calls itself using an argument one less than it received. It
multiplies that result by the original argument, and returns the result. Therefore, the function keeps calling itself
until the factor is reduced to 1. The final recursive call returns 1, and the preceding call returns 2 * 1, and so on until
all the initial call returns the end result.
Important: If a recursive function calls itself too many times, it causes a stack overflow. Always test any recursive
functions under conditions that are likely to cause the maximum number of recursions to ensure that they do not cause
a stack overflow.
158
Chapter 10: Building and Using
ColdFusion Components
A ColdFusion component (CFC) file contains data and functions that you define in related, multiple methods. You
use CFC pages to organize related actions in one file, which provide can simplify your programming. For more infor-
mation on creating applications that use CFCs, see the Adobe website: www.adobe.com.
Contents
About ColdFusion components . . . . . . . . . . . . . . . . . . . . . . . . . . . . . . . . . . . . . . . . . . . . . . . . . . . . . . . . . . . . . . . . . . . . 158
Creating ColdFusion components . . . . . . . . . . . . . . . . . . . . . . . . . . . . . . . . . . . . . . . . . . . . . . . . . . . . . . . . . . . . . . . . . . 160
Using ColdFusion components. . . . . . . . . . . . . . . . . . . . . . . . . . . . . . . . . . . . . . . . . . . . . . . . . . . . . . . . . . . . . . . . . . . . . 170
Passing parameters to methods. . . . . . . . . . . . . . . . . . . . . . . . . . . . . . . . . . . . . . . . . . . . . . . . . . . . . . . . . . . . . . . . . . . . . 177
Using CFCs effectively . . . . . . . . . . . . . . . . . . . . . . . . . . . . . . . . . . . . . . . . . . . . . . . . . . . . . . . . . . . . . . . . . . . . . . . . . . . . 182
ColdFusion component example . . . . . . . . . . . . . . . . . . . . . . . . . . . . . . . . . . . . . . . . . . . . . . . . . . . . . . . . . . . . . . . . . . . 188
About ColdFusion components
A ColdFusion component (CFC) is a file saved with the extension .cfc. A CFC can contain data and functions.
Within a CFC, data is referred to as properties. Although you use the cffunction tag to define functions within a
CFC, they are typically referred to as methods instead of functions.
The page on which you define a CFC is also known as a component page. Component pages use the same tags and
functions that regular CFML pages do, plus a small number of special tags (in particular, the cfcomponent tag) and
tag attributes.
You define related methods in a CFC. Unlike ColdFusion custom tags, a single CFC can perform many related
actions, defined in multiple methods. The methods may share a data context, such as metadata and scoping, or
manage a particular database or set of tables. For example, you can define the methods to insert, update, delete, and
retrieve records from a particular database or table in one CFC.
CFCs and object-oriented programming
CFCs are building blocks that let you develop ColdFusion code in an object-oriented manner, although CFCs do not
require you to do object-oriented programming. Some of the object-oriented features of CFCs include encapsu-
lation, inheritance, and introspection. CFC object-oriented features are similar to the object-oriented elements in
other languages, like JavaScript.
The technique of incorporating both code and data into one object such as a CFC is known as encapsulation. Encap-
sulation lets users pass data to and get a result from your CFC without having to understand the underlying code.
When you use encapsulation, you can validate data that is passed to the CFC. CFCs can also enforce data types, check
for required parameters, and optionally assign default values.
One CFC can inherit the methods and properties of another CFC. Inheritance lets you build multiple specific
components without rewriting the code for the basic building blocks of the components. For more information, see
“Using the Super keyword” on page 183.
ADOBE COLDFUSION 8
ColdFusion Developer’s Guide
159
CFCs support introspection; that is, they can provide information about themselves. If you display a component page
directly in an HTML browser, inspect it in the ColdFusion and Adobe Dreamweaver CS3 component browsers, or
use the CFML GetMetadata function, you see information about the component. This information includes its
path, property, methods, and additional information that you can specify using special documentation attributes and
tags. For more information, see “Using introspection to get information about components” on page 186.
When you use a ColdFusion component, you can simply invoke a method in the CFC. However, typically, you create
an instance of the CFC, and then invoke methods and refer to properties of the CFC.
When to use CFCs
You can use CFCs in the following ways:
Developing structured, reusable code
Creating web services
Creating Flash Remoting elements
Using asynchronous CFCs
Developing structured, reusable code
CFCs provide an excellent method for developing structured applications that separate display elements from logical
elements and encapsulate database queries. You can use CFCs to create application functionality that you (and
others) can reuse wherever needed, similar to user-defined functions (UDFs) and custom tags. If you want to modify,
add, or remove component functionality, you make changes in only one component file.
CFCs have several advantages over UDFs and custom tags. These advantages, which CFCs automatically provide,
include all of the following:
The ability to group related methods into a single component, and to group related components into a package
Properties that multiple methods can share
The This scope, a component-specific scope
Inheritance of component methods and properties from a base component, including the use of the Super
keyword
Access control
Introspection for CFC methods, properties, and metadata
CFCs have one characteristic that prevents them from being the automatic choice for all code reuse. It takes relatively
more processing time to instantiate a CFC than to process a custom tag. In turn, it takes substantially more time to
process a custom tag than to execute a user-defined function (UDF). However, after a CFC is instantiated, calling a
CFC method has about the same processing overhead as an equivalent UDF. As a result, you should not use CFCs in
place of independent, single-purpose custom tags or UDFs. Instead, you should use CFCs to create bodies of related
methods, particularly methods that share properties.
For more information about UDFs, custom tags, and other ColdFusion code reuse techniques, see “Creating
ColdFusion Elements” on page 126.
Creating web services
ColdFusion can automatically publish CFC methods as web services. To publish a CFC method as a web service, you
specify the access="remote" attribute in the methods cffunction tag. ColdFusion generates all the required Web
Services Description Language (WSDL) code and exports the CFC methods. For more information on creating web
services in ColdFusion, see “Using Web Services” on page 900.
ADOBE COLDFUSION 8
ColdFusion Developer’s Guide
160
Creating Flash Remoting elements
Adobe® Flash® applications that use Flash Remoting can easily take advantage of ColdFusion components for
business logic. In a CFC, the cffunction tag names the function and contains the application logic, and the
cfreturn tag returns the result to Flash.
Note: For ColdFusion component methods to communicate with Flash applications, you must set the access attribute
of the cffunction tag to remote.
For more information on creating CFCs for Flash Remoting, see “Using Flash with CFCs” on page 684.
Using asynchronous CFCs
ColdFusion provides an event gateway that lets you send a message to a CFC asynchronously. This gateway lets you
initialize processing by a CFC without waiting for the CFC to complete or return a value. You can use asynchronous
CFCs that use this gateway for the following:
Reindexing a Verity collection
Logging information
Running batch processes
For more information on using asynchronous CFCs, see About event gateways” on page 1060.
Creating ColdFusion components
When you create CFCs, you create methods, which are ColdFusion user-defined functions, in the component page.
You pass data to a method by using parameters. The method then performs the function and, if specified in the
cfreturn tag, returns data.
You can also define variables in a CFC. Within a CFC, these variables are known as properties.
Tags for creating CFCs
You use the following tags to create a CFC. You include these tags on the CFML page that defines the CFC.
Elements of a CFC
A CFC has the following characteristics:
It is a single CFML page with a .cfc filename extension. The component name is the same as the filename. For
example, if the file is myComponent.cfc, the component name is myComponent.
Tag Description
cfcomponent Contains a component definition; includes attributes for introspection. For more information, see “Building ColdFu-
sion components” on page 161.
cffunction Defines a component method (function); includes attributes for introspection. For more information, see “Defining
component methods” on page 161.
cfargument Defines a parameter (argument) to a method; includes attributes for introspection. For more information, see
“Defining and using method parameters” on page 164.
cfproperty Defines variables for CFCs that provide web services; also use to document component properties. For more infor-
mation, see The cfproperty tag” on page 169.
ADOBE COLDFUSION 8
ColdFusion Developer’s Guide
161
The page is surrounded by a cfcomponent tag. No code can be outside this tag.
The component page defines methods (functions), properties (data), or both. Most CFCs have methods, or
methods and properties, but you can also have a CFC that contains only properties.
You use the cffunction tag to define CFC methods. The CFScript function statement can create simple
methods, but it does not provide options to control access to the method, provide metadata, specify a return type, or
control generated output.
You can write code on the component page that is outside of cffunction definitions. This code executes when
the CFC is instantiated or whenever you invoke a method of the CFC.
Building ColdFusion components
You use the cfcomponent and cffunction tags to create ColdFusion components. By itself, the cffunction tag
does not provide functionality. The cfcomponent tag provides an envelope that describes the functionality that you
build in CFML and enclose in cffunction tags. The following example shows the skeleton of a component with two
methods:
<cfcomponent>
<cffunction name="firstMethod">
<!--- CFML code for this method goes here. --->
</cffunction>
<cffunction name="secondMethod">
<!--- CFML code for this method goes here. --->
</cffunction>
</cfcomponent>
Defining component methods
You define component methods using cffunction tags. The following example defines a CFC that contains two
methods, getall and getsalary:
<cfcomponent>
<cffunction name="getall" output="false" returntype="query">
<cfset var queryall="">
<cfquery name="queryall" datasource="cfdocexamples">
SELECT * FROM EMPLOYEE
</cfquery>
<cfreturn queryall>
</cffunction>
<cffunction name="getsalary" output="false">
<cfset var getNamesandSalary="">
<cfquery name="getNamesandSalary" datasource="cfdocexamples">
SELECT FirstName, LastName, Salary FROM EMPLOYEE
</cfquery>
<cfreturn getNamesandSalary>
</cffunction>
</cfcomponent>
Because component methods are ColdFusion functions, most of their features and coding techniques are identical
to those of user-defined functions. For more information on using the cffunction tag to create functions, see
“Writing and Calling User-Defined Functions” on page 134. Like other ColdFusion functions, CFC methods can
display information directly by generating output, or can return a value to the code or client that invoked the
method.
You use the following cffunction tag attributes only for CFCs:
ADOBE COLDFUSION 8
ColdFusion Developer’s Guide
162
The displayname and hint attributes, which document the CFC; for more information, see “Documenting
CFCs” on page 168.
The access attribute, which controls access to the CFC; for more information, see “Using access security” on
page 185.
For detailed reference information on the cffunction tag, see the CFML Reference.
Defining CFCs with related methods
When defining CFCs, it is good programming practice to organize related methods in one CFC. For example, you
could put all methods that perform operations related to a user, such as addUser, editUser, and
storeUserPreferences, in one CFC. You can group related mathematical functions into one CFC. A CFC can also
contain all the methods and properties necessary for a shopping cart. The following CFC contains two cffunction
tags that define two component methods, getEmp and getDept. When invoked, the component methods query the
ExampleApps database. The cfreturn tag returns the query results to the client, or page, where the method was
invoked.
<cfcomponent>
<cffunction name="getEmp">
<cfset var empQuery="">
<cfquery name="empQuery" datasource="cfdocexamples" dbtype="ODBC">
SELECT FIRSTNAME, LASTNAME, EMAIL
FROM tblEmployees
</cfquery>
<cfreturn empQuery>
</cffunction>
<cffunction name="getDept">
<cfset var deptQuery="">
<cfquery name="deptQuery" datasource="cfdocexamples" dbtype="ODBC">
SELECT *
FROM tblDepartments
</cfquery>
<cfreturn deptQuery>
</cffunction>
</cfcomponent>
Putting executable code in a separate file
You can put executable code in a separate file from the main component definition page. By placing the method
execution code in a separate file, you can separate property initialization code, meta information, and the method
definition shell from the executable method definition code. This technique lets you modularize your code and helps
prevent CFML pages from getting too long and complex.
To separate the component method code, use a cfinclude tag on the component definition page to call the page
that contains the component method code.
Note: If your method takes arguments or returns data to the page that invokes it, the cfargument tag and the cfreturn
tag must be on the component definition page, not on the included page.
Create a component method by using the cfinclude tag
1Create a tellTime.cfc file with the following code:
<cfcomponent>
<cffunction name="getUTCTime">
<cfinclude template="getUTCTime.cfm">
<cfreturn utcStruct.Hour & ":" & utcStruct.Minute>
</cffunction>
ADOBE COLDFUSION 8
ColdFusion Developer’s Guide
163
</cfcomponent>
2Create a ColdFusion page with the following code, and save it as getUTCTime.cfm in the same directory as
tellTime.cfc:
<cfscript>
serverTime=now();
utcTime=GetTimeZoneInfo();
utcStruct=structNew();
utcStruct.Hour=DatePart("h", serverTime);
utcStruct.Minute=DatePart("n", serverTime);
utcStruct.Hour=utcStruct.Hour + utcTime.utcHourOffSet;
utcStruct.Minute=utcStruct.Minute + utcTime.utcMinuteOffSet;
if (utcStruct.Minute LT 10) utcStruct.Minute = "0" & utcStruct.Minute;
</cfscript>
In the example, the getUTCTime method definition calls the getUTCTime.cfm file with the cfinclude tag. The
getUTCTime.cfm code calculates the UTC time representation of the current time and populates a structure
with hour and minute values. The method in tellTime.cfc then uses the information in the structure to return
the current UTC time as a string to the calling page. The included page must not include a cfreturn statement.
Initializing instance data
Some components have instance data, which is data that persists as long as the component instance exists. For
example, a shopping cart component might have instance data that includes the IDs and quantities of items that the
user puts in the shopping cart. Instance data is often shared by several methods that can create, delete, or modify the
data.
You can refer to instance data of a CFC only if you create an instance of the CFC. From inside the CFC, you refer to
instance data of the CFC using the this prefix, for example this.firstvariable. From the calling page, you refer
to instance data using dot notation, including the name of the instance of the component and the name of the
instance data, as in objectname.ivarname. Components whose methods you invoke without first instantiating the
component do not typically have instance data.
You initialize instance data at the top of the component definition, before the method definitions. ColdFusion
executes this code when it instantiates the component; for example, when a cfobject tag creates the component
instance. Because this code executes only when the instance is created and it typically “constructs” properties of the
component, instance data initialization code is sometimes called constructor code.
You can use any CFML tag or function in constructor code, and the code can perform any ColdFusion processing,
such as querying a database or data validation and manipulation. If one component extends another, the parent
components constructor code executes before the child components constructor code.
Note: ColdFusion does not require you to put the initialization code at the top of the component definition; however, it
is good programming practice to do so.
The following example shows constructor code for a shopping cart CFC:
<cfcomponent>
<!--- Initialize the array for the cart item IDs and quantities. --->
<cfset This.CartData = ArrayNew(2)>
<!--- The following variable has the ID of the "Special Deal" product for
this session. --->
<cfset This.Special_ID = RandRange(1, 999)>
For information on scopes, see The This scope” on page 179 and The Variables scope” on page 179.
ADOBE COLDFUSION 8
ColdFusion Developer’s Guide
164
A useful technique is to define a method named init(), which initializes an instance of a CFC, acting as a
constructor. The init() method can initialize constants and return an instance of the component to the calling
page. The following code illustrates an example of an init() method:
<cfcomponent displayname="shoppingCart">
<cffunction name="init" access="public" output="no" returntype="shoppingCart">
<cfargument name="shoppingCartID" type="UUID" required="yes">
<cfset variables.shoppingCartID = arguments.shoppingCartID>
<cfreturn this>
</cffunction>
<!--- Additional methods go here. --->
</cfcomponent>
In this example, the init() method uses the variables scope to make the shopping cart ID available anywhere in the
CFC. For more information about scope, see “CFC variables and scope” on page 179.
Defining and using method parameters
You pass data to a method by using parameters. To define a component method parameter, use the cfargument tag
in the cffunction tag body. To define multiple parameters, use multiple cfargument tags. The tag names a
parameter and lets you specify the following:
Whether the parameter is required
The type of data that is required
A default argument value
Display name and hint metadata for CFC introspection
Note: You can create CFC methods that do not use cfargument tags, for example, if you use positional parameters in
your methods. However, most CFC methods use the cfargument tag.
Example: convertTemp.cfc
The convertTemp.cfc file consists of the following:
<cfcomponent>
<!--- Celsius to Fahrenheit conversion method. --->
<cffunction name="ctof" output="false">
<cfargument name="temp" required="yes" type="numeric">
<cfreturn ((temp*9)/5)+32>
</cffunction>
<!--- Fahrenheit to Celsius conversion method. --->
<cffunction name="ftoc" output="false">
<cfargument name="temp" required="yes" type="numeric">
<cfreturn ((temp-32)*5/9)>
</cffunction>
</cfcomponent>
Reviewing the code
The convertTemp CFC contains two methods that convert temperature. The following table describes the code and
its function:
ADOBE COLDFUSION 8
ColdFusion Developer’s Guide
165
Example: tempConversion.cfm
The ColdFusion page tempConversion.cfm is an HTML form in which the user enters the temperature to convert,
and selects the type of conversion to perform. When the user clicks the Submit button, ColdFusion performs the
actions on the processForm.cfm page. The file tempConversion.cfm, which should be in the same directory as
convertTemp.cfc, consists of the following:
<cfform action="processForm.cfm" method="POST">
Enter the temperature:
<input name="temperature" type="text"><br><br>
Select the type of conversion:<br>
<select name="conversionType">
<option value="CtoF">Celsius to Farenheit</option>
<option value="FtoC">Farenheit to Celsius</option>
</select><br><br>
<input name="submitform" type="submit" value="Submit">
</cfform>
Example: processForm.cfm
The ColdFusion page processForm.cfm calls the appropriate component method, based on what the user entered in
the form on the tempConversion.cfm page. It should be in the same directory as convertTemp.cfc.
<cfif #form.conversionType# is "CtoF">
<cfinvoke component="convertTemp" method="ctof" returnvariable="newtemp"
temp=#form.temperature#>
<cfoutput>#form.temperature# degrees Celsius is #newtemp# degrees
Farenheit.</cfoutput>
<cfelseif #form.conversionType# is "FtoC">
<cfinvoke component="convertTemp" method="ftoc"
returnvariable="newtemp" temp=#form.temperature#>
<cfoutput>#form.temperature# degrees Fahrenheit is #newtemp# degrees
Celsius.</cfoutput>
</cfif>
Code Description
<cfcomponent> Defines the component.
<cffunction name="ctof" output="false"> Defines the ctof method.
Indicates that this method does not display output.
<cfargument name="temp" required="yes" type="numeric"> Creates the temp parameter of the ctof method. Indicates
that it is required and that the expected value is numeric.
<cfreturn ((temp*9)/5)+32> Defines the value that the method returns.
</cffunction> Ends the method definition.
<cffunction name="ftoc" output="false"> Defines the ftoc method.
Indicates that this method does not display output.
<cfargument name="temp" required="yes" type="numeric"> Creates the temp parameter of the ftoc method. Indicates
that it is required and that the expected value is numeric.
<cfreturn ((temp-32)*5/9)> Defines the value that the method returns.
</cffunction> Ends the method definition.
</cfcomponent> Ends the component definition.
ADOBE COLDFUSION 8
ColdFusion Developer’s Guide
166
Reviewing the code
The file processForm.cfm invokes the appropriate component method. The following table describes the code and
its function:
To run the example, display the tempConversion.cfm page in your browser. When you enter a value in the text box
of the form, the value is stored in the form.temperature variable. Processing is then performed on the
processForm.cfm page, which refers to the value as form.temperature. When you invoke either method, the
cfinvoke tag assigns the value form.temperature to temp; temp is the argument specified in the cfargument tag
of the appropriate method. The appropriate method in the convertTemp component performs the necessary calcu-
lations and returns the new value as newtemp.
For detailed reference information on the cfargument tag, see the CFML Reference.
Code Description
<cfif form.conversionType is "CtoF"> Executes the code in the cfif block if the user
selected Celsius to Fahrenheit as the conversion type
in the form on the tempConversion.cfm page.
<cfinvoke component="convertTemp" method="ctof"
returnvariable="newtemp"
arguments.temp="#form.temperature#">
Invokes the ctof method of the convertTemp
component, without creating an instance of the
convertTemp component. Specifies newtemp as
the result variable for the method. Assigns the
temperature value that the user entered in the form
to the variable temp, which is specified in the
cfargument tag of the ctof method. When
invoking the ctof method, the temp variable is
assigned to the Arguments scope. For more informa-
tion about variables and scope, see “CFC variables
and scope” on page 179.
<cfoutput>#form.temperature# degrees Celsius is #newtemp#
degrees Fahrenheit.</cfoutput>
Displays the temperature that the user entered in the
form, the text "degrees Celsius is," the new temper-
ature value that results from the ctof method, and
the text "degrees Fahrenheit."
<cfelseif #form.conversionType# is "FtoC"> Executes the code in the cfelseif block if the user
selected Fahrenheit to Celsius as the conversion type
in the form on the tempConversion.cfm page.
<cfinvoke component="converttemp" method="ftoc"
returnvariable="newtemp" temp=#form.temperature#>
Invokes the ftoc method of the convertTemp
component, without creating an instance of the
convertTemp component. Specifies newtemp as
the result variable for the method. Assigns the
temperature value that the user entered in the form
to the variable temp, which is specified in the
cfargument tag of the ftoc method. When
invoking the ftoc method, the temp variable is
assigned to the Arguments scope. For more informa-
tion about variables and scope, see “CFC variables
and scope” on page 179.
<cfoutput>#form.temperature# degrees Fahrenheit is #newtemp#
degrees Celsius.</cfoutput>
Displays the temperature that the user entered in the
form, the text "degrees Fahrenheit is," the new
temperature value that results from the ftoc
method, and the text "degrees Celsius."
</cfif> Closes the cfif block.
ADOBE COLDFUSION 8
ColdFusion Developer’s Guide
167
To access the parameter values in the component method definition, use structure- or array-like notation with the
Arguments scope. The following example refers to the lastName argument as Arguments.lastname; it could also
refer to it as Arguments[1]. In addition, you can access arguments directly using number (#) signs, such as
#lastname#; however, it is better programming practice to identify the scope (for example,
#Arguments.lastname#). Also, you can use Array- or structure-like notation, which lets you loop over multiple
parameters.
For more information on the Arguments scope, see The Arguments scope” on page 181.
Define parameters in the component method definition
1Create a new component with the following contents, and save it as corpQuery.cfc in a directory under your web
root directory:
<cfcomponent>
<cffunction name="getEmp">
<cfargument name="lastName" type="string" required="true"
hint="Employee last name">
<cfset var empQuery="">
<cfquery name="empQuery" datasource="cfdocexamples">
SELECT LASTNAME, FIRSTNAME, EMAIL
FROM tblEmployees
WHERE LASTNAME LIKE '#Arguments.lastName#'
</cfquery>
<!--- Use cfdump for debugging purposes. --->
<cfdump var=#empQuery#>
</cffunction>
<cffunction name="getCat" hint="Get items below specified cost">
<cfargument name="cost" type="numeric" required="true">
<cfset var catQuery="">
<cfquery name="catQuery" datasource="cfdocexamples">
SELECT ItemName, ItemDescription, ItemCost
FROM tblItems
WHERE ItemCost <= #Arguments.cost#
</cfquery>
<!--- Use cfdump for debugging purposes. --->
<cfdump var=#catQuery#>
</cffunction>
</cfcomponent>
In the example, the cfargument attributes specify the following:
The name attributes define the parameter names.
The type attribute for the lastName argument specifies that the parameter must be a text string. The type
attribute for the cost argument specifies that the parameter must be a numeric value. These attributes validate the
data before it is submitted to the database.
The required attributes indicate that the parameters are required or an exception will be thrown.
The Arguments scope provides access to the parameter values.
Providing results
ColdFusion components can provide information in the following ways:
They can generate output that is displayed on the calling page.
They can return a variable.
ADOBE COLDFUSION 8
ColdFusion Developer’s Guide
168
You can use either technique, or a combination of both, in your applications. The technique that you use should
depend on your applications needs and your coding methodologies. For example, many CFC methods that perform
business logic return the results as a variable, and many CFC methods that display output directly are designed as
modular units for generating output, and do not do business logic.
Displaying output
If you do not specifically suppress output, any text, HTML code, or output that CFML tags generate inside your
method gets returned as generated output to the client that calls the component method. If the client is a web
browser, it displays these results. For example, the following getLocalTime1 component method shows the local
time directly on the page that invokes the method:
<cfcomponent>
<cffunction name="getLocalTime1">
<cfoutput>#TimeFormat(now())#</cfoutput>
</cffunction>
</cfcomponent>
Component methods that are called by using Flash Remoting or as web services cannot use this method to provide
results.
Returning a results variable
In the component method definition, you use the cfreturn tag to return the results to the client as variable data.
For example, the following getLocalTime2 component method returns the local time as a variable to the
ColdFusion page or other client that invokes the method:
<cfcomponent>
<cffunction name="getLocalTime">
<cfreturn TimeFormat(now())>
</cffunction>
</cfcomponent>
The ColdFusion page or other client, such as a Flash application, that receives the result then uses the variable data
as appropriate.
Note: If a CFC is invoked using a URL or by submitting a form, ColdFusion returns the variable as a WDDX packet. A
CFC that is invoked by Flash Remoting, or any other instance of a CFC, must not return the This scope.
You can return values of all data types, including strings, integers, arrays, structures, and instances of CFCs. The
cfreturn tag returns a single variable, as does the return CFScript statement. Therefore, if you want to return more
than one result value at a time, use a structure. If you do not want to display output in a method, use
output="false" in the cffunction tag.
For more information on using the cfreturn tag, see the CFML Reference.
Documenting CFCs
ColdFusion provides several ways to include documentation about your CFCs in your component definitions. The
documentation is available when you use introspection to display information about the CFC or call the
GetMetadata or GetComponentMetaData function to get the components metadata. You can use the following
tools for documenting CFCs:
The displayname and hint attributes
User-defined metadata attributes
The cfproperty tag
ADOBE COLDFUSION 8
ColdFusion Developer’s Guide
169
The following sections describe these tools. For information on displaying the information, see “Using introspection
to get information about components” on page 186.
The displayname and hint attributes
The cfcomponent, cffunction, cfargument, and cfproperty tags have displayname and hint attributes.
The displayname attribute lets you provide a more descriptive name for a component, attribute, method, or
property. When you use introspection, this attribute appears in parentheses next to the component or method name,
or on the parameter information line.
You use the hint attribute for longer descriptions of the component, method, or argument. In the introspection
display, this attribute appears on a separate line or on several lines of the component or method description, and at
the end of the argument description.
Metadata attributes
You can include arbitrary metadata information as attributes of the cfcomponent, cffunction, cfargument, and
cfproperty tags. To create a metadata attribute, specify the metadata attribute name and its value. For example, in
the following cfcomponent tag, the Author attribute is a metadata attribute. This attribute is not used as a function
parameter; instead, it indicates who wrote this CFC.
<cfcomponent name="makeForm" Author="Bean Lapin">
Metadata attributes are not used by ColdFusion for processing; they also do not appear in standard ColdFusion
introspection displays; however, you can access and display them by using the GetMetaData or
GetComponentMetaData function to get the metadata. Each attribute name is a key in the metadata structure of the
CFC element.
Metadata attributes are used for more than documentation. Your application can use the GetMetadata function to
get the metadata attributes for a component instance, or the GetComponentMetaData function to get the metadata
for an interface or component that you have not yet instantiated. You can then act based on the values. For example,
a mathCFC component might have the following cfcomponent tag:
<cfcomponent displayname="Math Functions" MetaType="Float">
In this case, a ColdFusion page with the following code sets the MetaTypeInfo variable to Float:
<cfobject component="mathCFC" name="MathFuncs">
<cfset MetaTypeInfo=GetMetadata(MathFuncs).MetaType>
Note: All metadata values are replaced by strings in the metadata structure returned from the GetMetadata function.
Because of this, you should not use expressions in custom metadata attributes.
The cfproperty tag
The cfproperty tag is used to create complex data types with WSDL descriptors and for component property
documentation, as follows:
It can create complex data types with WSDL descriptions for ColdFusion web services. For more information,
see “Using ColdFusion components to define data types for web services” on page 915.
It can provide documentation of component properties in the ColdFusion introspection output. The intro-
spection information includes the values of the standard cfproperty tag attributes.
Note: The cfproperty tag does not create a variable or assign it a value. It is used for information purposes only. You
use a cfset tag, or CFScript assignment statement, to create the property and set its value.
ADOBE COLDFUSION 8
ColdFusion Developer’s Guide
170
Saving and naming ColdFusion components
The following table lists the locations in which you can save component files and how they can be accessed from each
location:
Note: ColdFusion mappings and custom tag roots can exist within the web root. If so, they are accessible to remote
requests, including URL, form, Flash Remoting, and web services invocation.
When you store components in the same directory, they are members of a component package. You can group related
CFCs into packages. Your application can refer to any component in a directory specifically by using a qualified
component name that starts with a subdirectory of one of the accessible directories and uses a period to delimit each
directory in the path to the directory that contains the component. For example, the following example is a qualified
name of a component named price:
catalog.product.price
In this example, the price.cfc file must be in the catalog\product subdirectory of a directory that ColdFusion searches
for components, as listed in the preceding table. When you refer to a component using the qualified name,
ColdFusion looks for the component in the order described in “Specifying the CFC location” on page 176.
Establishing a descriptive naming convention is a good practice, especially if you plan to install the components as
part of a packaged application.
Using ColdFusion components
There are two ways to use a CFC:
1You c an instantiate a CFC object, which creates a CFC instance. You then invoke the methods of the instance.
You can access the CFC methods and data as instance elements. You can also use the instance in the cfinvoke tag
to invoke the CFC methods. When you instantiate a CFC, data in the CFC is preserved as long as the CFC instance
exists, and ColdFusion does not incur the overhead of creating the instance each time you call a method.
Instantiate CFCs to preserve data in the CFC. To ensure processing efficiency if you use the CFC more than once
on a page, instantiate the CFC before you invoke its methods.
Methods that are executed remotely through Flash Remoting and web services always create a new instance of
the CFC before executing the method.
2You c an invoke (call) a method of the CFC without creating an instance of the CFC, which is referred to as
transiently invoking a method. In this case, ColdFusion creates an instance of the CFC that exists only from the time
you invoke the method until the method returns a result. No data is preserved between invocations and there is no
instance of the CFC that you can reuse elsewhere in your CFML. It is considered a best practice to create an instance
of a CFC before invoking any of its methods, unless your CFML request uses the CFC only once. If you transiently
invoke a method frequently, consider creating a user-defined function to replace the CFC method.
URL Form Flash Remoting Web services ColdFusion page
Current directory N/A Yes N/A N/A Yes
Web root Yes Yes Yes Yes Yes
ColdFusion mappings No No No No Yes
Custom tag roots No No No No Yes
ADOBE COLDFUSION 8
ColdFusion Developer’s Guide
171
You can create persistent CFCs by assigning the CFC instance to a persistent scope, such as the Session or Appli-
cation scope. This way, you can create CFCs for objects, such as shopping carts or logged-in users, that must persist
for sessions. You can also create CFCs that provide application-specific data and methods.
Tags for using CFCs
The following table lists the tags that you use to instantiate or invoke a CFC. You use these tags on the CFML page
on which you instantiate or invoke the CFC.
CFC invocation techniques
ColdFusion provides many ways to instantiate CFCs and invoke CFC methods. The following table lists the
techniques, including the ColdFusion tags and functions that you use:
Instantiating CFCs
If you use a CFC multiple times in a ColdFusion request, or if you use a CFC with persistent properties, use the
cfobject tag or CreateObject function to instantiate the CFC before you call its methods.
The following example uses the cfobject tag to create an instance of the tellTime CFC.
<cfobject component="tellTime" name="tellTimeObj">
The following example uses the CreateObject function to instantiate the same component in CFScript:
tellTimeObj = CreateObject("component", "tellTime");
Tag Description
cfinvoke Invokes a method of a CFC.
cfinvokeargument Passes the name and value of a parameter to a component method.
cfobject Creates a CFC instance.
CreateObject Creates a CFC instance.
Invocation Description For more information
cfinvoke tag Invokes a component method. Can invoke
methods of a CFC instance or invoke the
methods transiently.
See “Invoking CFC methods with the cfinvoke tag” on
page 172.
cfset tag and assignment state-
ments
Invoke methods and access properties of a
component instance.
See “Using components directly in CFScript and CFML
on page 174.
URL (HTTP GET) Transiently invokes a component method by
specifying the component and method names
in the URL string.
See “Invoking component methods by using a URL” on
page 175.
Form control(HTTP POST) Transiently invokes a component method using
the HTML form and input tags and their
attributes.
See “Invoking component methods by using a form”
on page 175.
Flash Remoting ActionScript can transiently invoke component
methods.
See “Using the Flash Remoting Service” on page 674.
Web services The cfinvoke tag and CFScript consume web
services in ColdFusion. External applications
can also consume CFC methods as web
services.
See “Using Web Services” on page 900.
ADOBE COLDFUSION 8
ColdFusion Developer’s Guide
172
Invoking CFC methods with the cfinvoke tag
The cfinvoke tag can invoke methods on a CFC instance or invoke CFC methods transiently. You can also use the
cfinvoke tag to invoke CFC methods from within a CFC.
Invoking methods of a CFC instance
To invoke a component method of a CFC instance, use the cfinvoke tag and specify the following:
The CFC instance name, enclosed in number signs (#), in the component attribute.
The method name, in the method attribute.
Any parameters. For information on passing parameters, see “Passing parameters to methods by using the
cfinvoke tag” on page 177.
If the component method returns a result, the name of the variable that will contain the result in the
returnVariable attribute.
1Create a file named tellTime2.cfc with the following code:
<cfcomponent>
<cffunction name="getLocalTime" access="remote">
<cfreturn TimeFormat(now())>
</cffunction>
<cffunction name="getUTCTime" access="remote">
<cfscript>
serverTime=now();
utcTime=GetTimeZoneInfo();
utcStruct=structNew();
utcStruct.Hour=DatePart("h", serverTime);
utcStruct.Minute=DatePart("n", serverTime);
utcStruct.Hour=utcStruct.Hour + utcTime.utcHourOffSet;
utcStruct.Minute=utcStruct.Minute + utcTime.utcMinuteOffSet;
if (utcStruct.Minute LT 10) utcStruct.Minute = "0" & utcStruct.Minute;
</cfscript>
<cfreturn utcStruct.Hour & ":" & utcStruct.Minute>
</cffunction>
</cfcomponent>
The example defines two component methods: getLocalTime and getUTCTime.
2Create a ColdFusion page, with the following code and save it in the same directory as the tellTime component:
<!--- Create the component instance. --->
<cfobject component="tellTime2" name="tellTimeObj">
<!--- Invoke the methods. --->
<cfinvoke component="#tellTimeObj#" method="getLocalTime" returnvariable="localTime">
<cfinvoke component="#tellTimeObj#" method="getUTCTime" returnvariable="UTCTime">
<!--- Display the results. --->
<h3>Time Display Page</h3>
<cfoutput>
Server's Local Time: #localTime#<br>
Calculated UTC Time: #UTCTime#
</cfoutput>
This example uses the cfobject tag to create an instance of the tellTime component and the cfinvoke tag to invoke
the instances getLocalTime and getUTCTime methods. In this example, the CFC contains the functional logic in
the methods, which return a result to the calling page, and the calling page displays the results. This structure
separates the logic from the display functions, which usually results in more reusable code.
ADOBE COLDFUSION 8
ColdFusion Developer’s Guide
173
Invoking component methods transiently
In ColdFusion pages or components, the cfinvoke tag can invoke component methods without creating a persistent
CFC instance.
To invoke a component method transiently, use the cfinvoke tag and specify the following:
The name or path of the component, in the component attribute.
The method name, in the method attribute.
Any parameters. For information on passing parameters, see “Passing parameters to methods by using the
cfinvoke tag” on page 177.
If the component method returns a result, the name of the variable that contains the result, in the
returnVariable attribute.
1Create the following component and save it as tellTime.cfc:
<cfcomponent>
<cffunction name="getLocalTime">
<cfoutput>#TimeFormat(now())#</cfoutput>
</cffunction>
</cfcomponent>
The example defines a component with one method, getLocalTime, that displays the current time.
2Create a ColdFusion page, with the following code, and save it in the same directory as the tellTime component:
<h3>Time Display Page</h3>
<b>Server's Local Time:</b>
<cfinvoke component="tellTime" method="getLocalTime">
Using the cfinvoke tag, the example invokes the getLocalTime component method without creating a
persistent CFC instance.
Using the cfinvoke tag within the CFC definition
You c an u s e t he cfinvoke tag to invoke a component method within the component definition; for example, to call
a utility method that provides a service to other methods in the component. To use the cfinvoke tag in this instance,
do not create an instance or specify the component name in the cfinvoke tag, as the following example shows:
<cfcomponent>
<cffunction name="servicemethod" access="public">
<cfoutput>At your service...<br></cfoutput>
</cffunction>
<cffunction name="mymethod" access="public">
<cfoutput>We're in mymethod.<br></cfoutput>
<!--- Invoke a method in this CFC. --->
<cfinvoke method="servicemethod">
</cffunction>
</cfcomponent>
Note: When you invoke a method from within the component definition in which you define the method, do not use the
This scope, because this resets the access privileges.
Invoking methods by using dynamic method names
The cfinvoke tag is the only way to efficiently invoke different component methods based on variable data (for
example, form input). In this case, you use a variable name, such as Form.method, as the value of the method
attribute. In the following example, the user selects a report from a form:
<select name="whichreport">
ADOBE COLDFUSION 8
ColdFusion Developer’s Guide
174
<option value="all">Complete Report</option>
<option value="salary">Salary Information</option>
</select>
The cfinvoke tag then invokes the appropriate method, based on what the user selected:
<cfinvoke component="getdata" method="#form.whichreport#" returnvariable="queryall">
Using components directly in CFScript and CFML
You can invoke methods of a component instance directly using CFScript or in CFML tags. To invoke component
methods directly, use the CreateObject function or cfobject tag to instantiate the component. Thereafter, use the
instance name followed by a period and the method that you are calling to invoke an instance of the method. You
must always use parentheses after the method name, even if the method does not take any parameters.
You can use this syntax anywhere that you can use a ColdFusion function, such as in cfset tags or surrounded by
number signs in the body of a cfoutput tag.
Invoking component methods in CFScript
The following example shows how to invoke component methods in CFScript:
<!--- Instantiate once and reuse the instance.--->
<cfscript>
tellTimeObj=CreateObject("component","tellTime");
WriteOutput("Server's Local Time: " & tellTimeObj.getLocalTime());
WriteOutput("<br> Calculated UTC Time: " & tellTimeObj.getUTCTime());
</cfscript>
In the example, the three CFScript statements do the following:
1The CreateObject function instantiates the tellTime CFC as tellTimeObj.
2The first WriteOutput function displays text followed by the results returned by the getLocalTime method of
the tellTimeObj instance.
3The second WriteOutput function displays text followed by the results returned by the getUTCTime method of
the tellTimeObj instance.
In CFScript, you use the method name in standard function syntax, such as methodName().
Invoking component methods in CFML
The following example uses CFML tags to produce the same results as the CFScript example:
<cfobject name="tellTimeObj" component="tellTime">
<cfoutput>
Server's Local Time: #tellTimeObj.getLocalTime()#<br>
Calculated UTC Time: #tellTimeObj.getUTCTime()#
</cfoutput>
Accessing component data directly
You can access data in the components This scope directly in CFScript and cfset assignment statements. For
example, if a user data CFC has a This.lastUpdated property, you could have code such as the following:
<cfobject name="userDataCFC" component="userData">
<cfif DateDiff("d", userDataCFC.lastUpdated, Now()) GT 30>
<!--- Code to deal with older data goes here. --->
</cfif>
For more information, see The This scope” on page 179.
ADOBE COLDFUSION 8
ColdFusion Developer’s Guide
175
Invoking CFC methods with forms and URLs
You can invoke CFC methods directly by specifying the CFC in a URL, or by using HTML and CFML form tags.
Because all HTTP requests are transient, these methods only let you transiently invoke methods. They do not let you
create persistent CFC instances.
Invoking component methods by using a URL
To invoke a component method by using a URL, you must append the method name to the URL in standard URL
query-string, name-value syntax. You can invoke only one component method per URL request, for example:
http://localhost:8500/tellTime.cfc?method=getLocalTime
Note: To use URL invocation, you must set the access attribute of the cffunction tag to remote.
To pass parameters to component methods using a URL, append the parameters to the URL in standard URL query-
string, name-value pair syntax; for example:
http://localhost:8500/corpQuery.cfc?method=getEmp&lastName=camden
To pass multiple parameters within a URL, use the ampersand character (&) to delimit the name-value pairs; for
example:
http://localhost:8500/corpQuerySecure.cfc?method=getAuth&store=women&dept=shoes
Note: To ensure data security, Adobe strongly recommends that you not pass sensitive information over the web using
URL strings. Potentially sensitive information includes all personal user information, including passwords, addresses,
telephone numbers, and so on.
If a CFC method that you access using the URL displays output directly, the user’s browser shows the output. You
can suppress output by specifying output="No" in the cffunction tag. If the CFC returns a result using the
cfreturn tag, ColdFusion converts the text to HTML edit format (with special characters replaced by their HTML
escape sequences), puts the result in a WDDX packet, and includes the packet in the HTML that it returns to the
client.
Invoking component methods by using a form
To invoke a method by using a ColdFusion or HTML form, the following must be true:
The form or cfform tag action attribute must specify the CFC filename or path followed by
?method=methodname, where methodname is the name of the method, for example:
<form action="myComponent.cfc?method=myMethod" method="POST">.
The form must have an input tag for each component method parameter. The name attribute of the tag must be
the method parameter name and the field value is the parameter value.
The cffunction tag that defines the CFC method being invoked must specify the access="remote" attribute.
If the CFC method that you invoke from the form displays output directly, the users browser shows the output. (You
can use the cffunction tag output attribute to disable displaying output.) If the CFC returns a result using the
cfreturn tag, ColdFusion converts the text to HTML edit format, puts it in a WDDX packet, and includes the packet
in the HTML that it returns to the client.
1Create a corpFind.cfm file with the following contents:
<h2>Find People</h2>
<form action="components/corpQuery.cfc?method=getEmp" method="post">
<p>Enter employee's last Name:</p>
<input type="Text" name="lastName">
<input type="Hidden" name="method" value="getEmp">
ADOBE COLDFUSION 8
ColdFusion Developer’s Guide
176
<input type="Submit" title="Submit Query"><br>
</form>
In the example, the form tag’s action attribute points to the corpQuery component and invokes the getEmp
method.
2Create a corpQuery.cfc file, specifying access="remote" for each cffunction tag, as the following example
shows:
<cfcomponent>
<cffunction name="getEmp" access="remote">
<cfargument name="lastName" required="true">
<cfset var empQuery="">
<cfquery name="empQuery" datasource="cfdocexamples">
SELECT LASTNAME, FIRSTNAME, EMAIL
FROM tblEmployees
WHERE LASTNAME LIKE '#arguments.lastName#'
</cfquery>
<cfoutput>Results filtered by #arguments.lastName#:</cfoutput><br>
<cfdump var=#empQuery#>
</cffunction>
</cfcomponent>
3Open a web browser and enter the following URL:
http://localhost/corpFind.cfm
ColdFusion displays the search form. After you enter values and click the Submit Query button, the browser
displays the results.
Accessing CFCs from outside ColdFusion and basic HTML
Flash applications that use Flash Remoting can easily take advantage of ColdFusion components for business logic.
Similarly, you can export CFCs so that any application can access CFC methods as web services.
For ColdFusion component methods to communicate with Flash Remoting applications, you must set the access
attribute of the cffunction tag to remote.
For more information on creating CFCs for Flash Remoting, see “Using the Flash Remoting Service” on page 674
Any application, whether it is a ColdFusion application, a Java application, JSP page, or a .Net application, can access
well-formed ColdFusion components as web services by referencing the WSDL file that ColdFusion automatically
generates.
To see a components WSDL definition, specify the component web address in a URL, followed by ?wsdl; for
example:
http://localhost:8500/MyComponents/arithCFC.cfc?wsdl
For more information on using CFCs as web services, see “Using Web Services” on page 900
Specifying the CFC location
When you instantiate or invoke a component, you can specify the component name only, or you can specify a
qualified path. To specify a qualified path, separate the directory names with periods, not backslashes. For example,
myApp.cfcs.myComponent specifies the component defined in myApp\cfcs\myComponent.cfc. For additional
information, see “Saving and naming ColdFusion components” on page 170.
ColdFusion uses the following rules to find the specified CFC:
ADOBE COLDFUSION 8
ColdFusion Developer’s Guide
177
If you use a cfinvoke or cfobject tag, or the CreateObject function, to access the CFC from a CFML page,
ColdFusion searches directories in the following order:
aLocal directory of the calling CFML page
bWeb root
cDirectories specified on the Custom Tag Paths page of ColdFusion Administrator
If you specify only a component name, ColdFusion searches each of these directories, in turn, for the component.
If you specify a qualified path, such as myApp.cfcs.myComponent, ColdFusion looks for a directory matching
the first element of the path in each of these directories (in this example, myApp). If ColdFusion finds a matching
directory, it looks for a file in the specified path beneath that directory, such as myApp\cfcs\myComponent.cfc,
relative to each of these directories.
Note: If ColdFusion finds a directory that matches the first path element, but does not find a CFC under that directory,
ColdFusion returns a not found error and does not search for another directory.
If you invoke a CFC method remotely, using a specific URL, a form field, Flash Remoting, or a web service
invocation, ColdFusion looks in the specified path relative to the web root. For form fields and URLs that are
specified directly on local web pages, ColdFusion also searches relative to the page directory.
Note: On UNIX and Linux systems, ColdFusion attempts to match a CFC name or custom tag name with a filename,
as follows: First, it attempts to find a file with the name that is all lowercase. If it fails, it tries to find a file whose case
matches the CFML case. For example, if you specify <cfobject name="myObject" Component="myComponent">,
ColdFusion first looks for mycomponent.cfc and, if it doesn't find it, ColdFusion looks for myComponent.cfc.
Passing parameters to methods
You pass parameters to a method in a CFC by using the cfinvoke tag, direct method invocations, or by passing
parameters in a URL.
Passing parameters to methods by using the cfinvoke tag
When you use the cfinvoke tag, ColdFusion provides several methods for passing parameters to CFC methods:
As cfinvoke tag attributes, in name="value" format
In the cfinvoke tag argumentcollection attribute
In the cfinvoke tag body, using the cfinvokeargument tag
You can use any combination of these methods in a single invocation. If you use the same name in two or three of
these methods, ColdFusion uses the value based on the following order of precedence:
1cfinvokeargument tags
2cfinvoke attribute name-value pairs
3argumentcollection arguments
Passing parameters by using attribute format
You can pass parameters in the cfinvoke tag as tag attribute name-value pairs, as the following example shows:
<cfinvoke component="authQuery" method="getAuthSecure"
lastName="#session.username#" pwd="#url.password#">
ADOBE COLDFUSION 8
ColdFusion Developer’s Guide
178
In the example, the parameters are passed as the lastName and pwd attributes.
Note: The cfinvoke tag attribute names are reserved and cannot be used for parameter names. The reserved attribute
names are: component, method, argumentCollection, and returnVariable. For more information, see the CFML
Reference.
Passing parameters in the argumentCollection attribute
If you save attributes to a structure, you can pass the structure directly using the cfinvoke tags
argumentCollection attribute. This technique is useful if an existing structure or scope (such as the Forms scope)
contains values that you want to pass to a CFC as parameters, and for using conditional or looping code to create
parameters.
When you pass an argumentCollection structure, each structure key is the name of a parameter inside the structure.
The following example passes the Form scope to the addUser method of the UserDataCFC component. In the
method, each form field name is a parameter name; the method can use the contents of the form fields to add a user
to a database.
<cfinvoke component="UserDataCFC" method="addUser" argumentCollection="#Form#">
Passing parameters by using the cfinvokeargument tag
To pass parameters in the cfinvoke tag body, use the cfinvokeargument tag. Using the cfinvokeargument tag, for
example, you can build conditional processing that passes a different parameter based on user input.
The following example invokes the corpQuery component:
<cfinvoke component="corpQuery" method="getEmp">
<cfinvokeargument name="lastName" value="Wilder">
</cfinvoke>
The cfinvokeargument tag passes the lastName parameter to the component method.
In the following example, a form already let the user select the report to generate. After instantiating the getdata
and reports components, the action page invokes the doquery component instance, which returns the query
results in queryall. The action page then invokes the doreport component instance and uses the
cfinvokeargument tag to pass the query results to the doreport instance, where the output is generated.
<cfobject component="getdata" name="doquery">
<cfobject component="reports" name="doreport">
<cfinvoke component="#doquery#" method="#form.whichreport#" returnvariable="queryall">
<cfinvoke component="#doreport#"method="#form.whichreport#">
<cfinvokeargument name="queryall" value="#queryall#">
</cfinvoke>
Passing parameters in direct method invocations
ColdFusion provides three methods for passing parameters to CFC methods in direct method invocations:
1You can pass the parameters the form of comma-separated name="value" entries, as in the following CFScript
example:
authorized = securityCFC.getAuth(name="Almonzo", Password="LauRa123");
2You can pass the parameters in an argumentCollection structure. The following code is equivalent to the
previous example:
argsColl = structNew();
argsColl.username = "Almonzo";
argsColl.password = "LauRa123”;
ADOBE COLDFUSION 8
ColdFusion Developer’s Guide
179
authorized = securityCFC.getAuth(argumentCollection = argsColl);
3You can pass positional parameters to a method by separating them with commas. The following example calls
the getAuth method, and passes the name and password as positional parameters:
authorized = securityCFC.getAuth("Almonzo", "LauRa123");
Note: For more information on using positional parameters and component methods in ColdFusion functions, see
“Creating user-defined functions” on page 135.
Passing parameters in a URL
ColdFusion lets you pass parameters to CFC methods in a URL. To do so, you append the URL in standard URL
query-string, name-value pair syntax; for example:
http://localhost:8500/CompanyQuery.cfc?method=getEmp&lastName=Adams
CFC variables and scope
CFCs interact with ColdFusion scopes and use local variables.
Note: Components also have a Super keyword that is sometimes called a scope. For information on the Super keyword,
see “Using the Super keyword” on page 183.
The This scope
The This scope is available within the CFC and is shared by all CFC methods. It is also available in the base
component (if the CFC is a child component), on the page that instantiates the CFC, and all CFML pages included
by the CFC.
Inside the CFC, you define and access This scope variables by using the prefix This, as in the following line:
<cfset This.color="green">
In the calling page, you can define and access CFC This scope variables by using the CFC instance name as the prefix.
For example, if you create a CFC instance named car and, within the car CFC specify <cfset
This.color="green">, a ColdFusion page that instantiates the CFC could refer to the components color property
as #car.color#.
Variable values in the This scope last as long as the CFC instance exists and, therefore, can persist between calls to
methods of a CFC instance.
Note: The This scope identifier works like the This keyword in JavaScript and ActionScript. CFCs do not follow the Java
class model, and the This keyword behaves differently in ColdFusion than in Java. In Java, This is a private scope,
whereas in ColdFusion, it is a public scope.
The Variables scope
The Variables scope in a CFC is private to the CFC. It includes variables defined in the CFC body (initialization or
constructor code) and in the CFC methods. When you set Variables scope variables in the CFC, they cannot be seen
by pages that invoke the CFC.
The CFC Variables scope does not include any of the Variables scope variables that are declared or available in the
page that instantiates or invokes the CFC. However, you can make the Variables scope of the page that invokes a CFC
accessible to the CFC by passing Variables as an argument to the CFC method.
ADOBE COLDFUSION 8
ColdFusion Developer’s Guide
180
You set a Variables scope variable by assigning a value to a name that has the Variables prefix or no prefix.
Values in the Variables scope last as long as the CFC instance exists, and therefore can last between calls to CFC
instance methods.
The Variables scope is available to included pages, and Variables scope variables that are declared in the included
page are available in the component page.
Note: The Variables scope is not the same as the var keyword, which makes variables private within a function. You
should always define function-local variables using the var keyword.
Example: sharing the Variables scope
The following example shows how to make the Variables scope of the page that invokes a CFC accessible to the CFC
by passing Variables as an argument to the CFC method. It also illustrates that the Variables scope is private to the
CFC.
The following code is for the callGreetMe.cfm page:
<cfset Variables.MyName="Wilson">
<cfobject component="greetMe" name="myGreetings">
<cfoutput>
Before invoking the CFC, Variables.Myname is: #Variables.MyName#.<br>
Passing Variables scope to hello method. It returns:
#myGreetings.hello(Variables.MyName)#.<br>
After invoking the CFC, Variables.Myname is: #Variables.MyName#.<br>
</cfoutput>
<cfinvoke component="greetMe" method="VarScopeInCfc">
The following code is for the greetMe CFC:
<cfcomponent>
<cfset Variables.MyName="Tuckerman">
<cffunction name="hello">
<cfargument name="Name" Required=true>
<cfset Variables.MyName="Hello " & Arguments.Name>
<cfreturn Variables.MyName>
</cffunction>
<cffunction name="VarScopeInCfc">
<cfoutput>Within the VarScopeInCfc method, Variables.MyName is:
#variables.MyName#<br></cfoutput>
</cffunction>
</cfcomponent>
In this example, the callGreetMe.cfm page does the following:
1Sets the MyName variable in its Variables scope to Wilson.
2Displays the Var iables.MyName value.
3Calls the greetMe CFC and passes its Variables scope as a parameter.
4Displays the value returned by the greetMe CFC.
5Displays the Var iables.MyName value.
6Invokes the VarScopeInCfc method, which displays the value of Variables.MyName within the CFC.
When you browse the callGreetMe.cfm page, the following appears:
Before invoking the CFC, Variables.Myname is: Wilson.
Passing Variables scope to hello method. It returns: Hello Wilson.
After invoking the CFC, Variables.Myname is: Wilson.
Within the VarScopeInCfc method, Variables.MyName is: Tuckerman
ADOBE COLDFUSION 8
ColdFusion Developer’s Guide
181
The Arguments scope
The Arguments scope exists only in a method, and is not available outside the method. The scope contains the
variables that you passed into the method, including variables that you passed in the following ways:
As named attributes to the cfinvoke tag
In the cfargumentcollection attribute of the cfinvoke tag
In cfinvokeargument tags
As attributes or parameters passed into the method when the method is invoked as a web service, by Flash
Remoting, as a direct URL, or by submitting a form
You can access variables in the Arguments scope using structure notation (Arguments.variablename), or array
notation (Arguments[1] or Arguments["variablename"]).
The Arguments scope does not persist between calls to CFC methods.
Variables in the Arguments scope are available to pages included by the method.
Other variable scopes
A CFC shares the Form, URL, Request, CGI, Cookie, Client, Session, Application, Server, and Flash scopes with the
calling page. Variables in these scopes are also available to all pages that are included by a CFC. These variables do
not have any behavior that is specific to CFCs.
Function local variables
Variables that you declare with the Var keyword inside a cffunction tag or CFScript function definition are
available only in the method in which they are defined, and only last from the time the method is invoked until it
returns the result. You cannot use the Var keyword outside of function definitions.
Note: You should always use the Var keyword on variables that are only used inside of the function in which they are
declared.
You must define all function local variables at the top of the function definition, before any other CFML code; for
example:
<cffunction ...>
<cfset Var testVariable = "this is a local variable">
<!--- Function code goes here. --->
<cfreturn myresult>
</cffunction>
Any arguments declared with the cfargument tag must appear before any variables defined with the cfset tag. You
can also put any cfscript tag first and define variables that you declare with the Var keyword in the script.
Use function local variables if you put the CFC in a persistent scope such as the Session scope, and the function has
data that must be freed when the function exits.
Local variables do not persist between calls to CFC methods.
Local variables are available to pages included by the method.
ADOBE COLDFUSION 8
ColdFusion Developer’s Guide
182
Using CFCs effectively
Several techniques let you effectively use CFCs in your applications:
Structure and reuse code
Build secure CFCs
Use introspection to get information about components
Structuring and reusing code
Component inheritance and the Super keyword are two important tools for creating structured, object-oriented
ColdFusion components.
Component inheritance: Lets you create a single base component and reuse this code in multiple subclasses that are
derived from the base component. Typically a base component is more general, and subcomponents are typically
more specific. Each subclass does not have to redefine the code in the base component, but can override it if
necessary.
The Super keyword: Lets a component that overrides a base component method execute the original base
component method. This technique lets your subclassed component override a method without losing the ability to
call the original version of the method.
Using component inheritance
Component inheritance lets you import component methods and properties from one component to another
component. Inherited components share any component methods or properties that they inherit from other compo-
nents, and ColdFusion initializes instance data in the parent CFC when you instantiate the CFC that extends it.
When using component inheritance, inheritance should define an is a relationship between components. For
example, a component named president.cfc inherits its methods and properties from manager.cfc, which inherits its
methods and properties from employee.cfc. In other words, president.cfc is a manager.cfc; manager.cfc is an
employee.cfc; and president.cfc is an employee.cfc.
In this example, employee.cfc is the base component; it’s the component upon which the others are based. The
manager component extends the employee component; it has all the methods and properties of the employee
component, and some additional ones. The president component extends the manager component. The president
component is called a subcomponent or child component of the manager component, which, in turn, is a child
component of the employee component.
1Create the employee.cfc file with the following content:
<cfcomponent>
<cfset This.basesalary=40*20>
</cfcomponent>
2Create the manager.cfc file with the following content:
<cfcomponent extends="employee">
<cfset This.mgrBonus=40*10>
</cfcomponent>
In the example, the cfcomponent tag’s extends attribute points to the employee component.
3Create the president.cfc file with the following content:
<cfcomponent extends="manager">
<cfset This.prezBonus=40*20>
ADOBE COLDFUSION 8
ColdFusion Developer’s Guide
183
</cfcomponent>
In the example, the cfcomponent tag’s extends attribute points to the manager component.
4Create the inherit.cfm file with the following content, and save it in the same directory as the components you
created in the previous steps:
<cfobject name="empObj" component="employee">
<cfobject name="mgrObj" component="manager">
<cfobject name="prezObj" component="president">
<cfoutput>
An employee's salary is #empObj.basesalary# per week.<br>
A manager's salary is #mgrObj.basesalary + mgrObj.mgrBonus# per week.<br>
A president's salalry is #prezObj.basesalary + prezObj.mgrBonus +
prezObj.PrezBonus# per week.
</cfoutput>
When you browse the inherit.cfm file, the manager component refers to the basesalary defined in employee.cfc,
which is the base component; the president component refers to both the basesalary defined in the employee
component, and the mgrBonus defined in the manager component. The manager component is the parent class of
the president component.
Using the component.cfc file
All CFCs automatically extend the ColdFusion WEB-INF/cftags/component.cfc component. (The WEB-INF
directory is in the cf_root/wwwroot directory on ColdFusion configured with an embedded J2EE server. It is in the
cf_root directory when you deploy ColdFusion on a J2EE server.) This CFC is distributed as a zero-length file. You
can use it for any core methods or properties that you want all CFCs in your ColdFusion application server instance
to inherit.
Note: When you install a newer version of ColdFusion, the installation procedure replaces the existing component.cfc
file with a new version. Therefore, before upgrading, you should save any code that you have added to the component.cfc
file, and then copy the code into the new component.cfc file.
Using the Super keyword
You use the Super keyword only on CFCs that use the Extends attribute to extend another CFC. Unlike ColdFusion
scopes, the Super keyword is not used for variables; it is only used for CFC methods, and it is not available on
ColdFusion pages that invoke CFCs.
The Super keyword lets you refer to versions of methods that are defined in the CFC that the current component
extends. For example, the employee, manager, and president CFCs each contain a getPaid method. The manager
CFC extends the employee CFC. Therefore, the manager CFC can use the original versions of the overridden
getPaid method, as defined in the employee CFC, by prefixing the method name with Super.
1Create the employee.cfc file with the following content:
<cfcomponent>
<cffunction name="getPaid" returntype="numeric">
<cfset var salary=40*20>
<cfreturn salary>
</cffunction>
</cfcomponent>
2Create the manager.cfc file with the following content:
<cfcomponent extends="employee">
<cffunction name="getPaid" returntype="numeric">
<cfset var salary=1.5 * Super.getPaid()>
<cfreturn salary>
</cffunction>
ADOBE COLDFUSION 8
ColdFusion Developer’s Guide
184
</cfcomponent>
3Create the president.cfc file with the following content:
<cfcomponent extends="manager">
<cffunction name="getPaid" returntype="numeric">
<cfset var salary=1.5 * Super.getPaid()>
<cfreturn salary>
</cffunction>
</cfcomponent>
4Create the payday.cfm file with the following content, and save it in the same directory as the components that
you created in the previous steps:
<cfobject name="empObj" component="employee">
<cfobject name="mgrObj" component="manager">
<cfobject name="prezObj" component="president">
<cfoutput>
<cfoutput>
An employee earns #empObj.getPaid()#.<br>
A manager earns #mgrObj.getPaid()#.<br>
The president earns #prezObj.getPaid()#.
</cfoutput>
</cfoutput>
In this example, each getPaid method in a child component invoked the getPaid method of its parent component.
The childs getPaid method then used the salary returned by the parents getPaid method to calculate the appro-
priate amount.
Included pages can use the Super keyword.
Note: The Super keyword supports only one level of inheritance. If you use multiple levels of inheritance, you can only
use the Super keyword to access the current component’s immediate parent. The example in this section illustrates
handling this limitation by invoking methods in a chain.
Using component packages
Components stored in the same directory are members of a component package. Component packages help prevent
naming conflicts, and facilitate easy component deployment; for example:
ColdFusion searches the current directory first for a CFC. If you put two components in a single directory as a
package, and one component refers to the other with only the component name, not a qualified path, ColdFusion
always searches the package directory first for the component. As a result, if you structure each applications compo-
nents into a package, your applications can use the same component names without sharing the component code.
If you use the access="package" attribute in a methods cffunction tag, access to the method is limited to
components in the same package. Components in other packages cannot use this method, even if they specify it with
a fully qualified component name. For more information on access security, see “Using access security” on page 185.
Invoke a packaged component method with the cfinvoke tag
1In your web root directory, create a directory named appResources.
2In the appResources directory, create a directory named components.
3Copy the tellTime2.cfc file you created in “Invoking methods of a CFC instance” on page 172 and the
getUTCTime.cfm file that you created in “Putting executable code in a separate file” on page 162 to the components
directory.
4Create the timeDisplay.cfm file with the following content and save it in your web root directory:
<!--- Create the component instance. --->
ADOBE COLDFUSION 8
ColdFusion Developer’s Guide
185
<cfobject component="appResources.components.tellTime2" name="tellTimeObj">
<!--- Invoke the methods. --->
<cfinvoke component="#tellTimeObj#" method="getLocalTime"
returnvariable="localTime" >
<cfinvoke component="#tellTimeObj#" method="getUTCTime"
returnvariable="UTCTime" >
<!--- Display the results. --->
<h3>Time Display Page</h3>
<cfoutput>
Server's Local Time: #localTime#<br>
Calculated UTC Time: #UTCTime#
</cfoutput>
You use dot syntax to navigate directory structures. Place the directory name before the component name.
5Browse the timeDisplay.cfm file in your browser.
The following example shows a CFScript invocation:
<cfscript>
helloCFC = createObject("component", "appResources.components.catQuery");
helloCFC.getSaleItems();
</cfscript>
The following example shows a URL invocation:
http://localhost/appResources/components/catQuery.cfc?method=getSalesItems
Using CFCs in persistent scopes
You can put a CFC instance in the Session or Application scope. This way, the component properties continue to
exist while the scope persists. For example, you might want to use a CFC for a shopping cart application, where the
shopping cart contents must persist for the length of the users session. If you put the shopping cart CFC in the
Session scope, you can use component properties to store the cart contents. For example, the following line creates
an instance of the shoppingCart component in the Session scope:
<cfobject name="Session.myShoppingCart" component="shoppingCart">
Code that manipulates persistent scope CFC properties must be locked, just as all other code that manipulates
persistent scope properties must be locked. Therefore, you must lock both of the following types of application code:
Code that directly manipulates properties of a persistent scope CFC instance
Code that calls methods of a persistent scope CFC instance that manipulate properties of the instance
If you put multiple CFC instances in a single persistent scope, you can create a named lock for each CFC instance.
For more information on locking, see “Using Persistent Data and Locking” on page 272.
Note: Session scope CFCs cannot be serialized, so you cannot use them with clustered sessions; for example, if you want
to support session failover among servers.
Building secure ColdFusion components
To restrict access to component methods, ColdFusion components use access, role-based, or programmatic security.
Using access security
CFC access security lets you limit the code that can access the components. You specify the access to a CFC method
by specifying the cffunction access attribute, as follows:
ADOBE COLDFUSION 8
ColdFusion Developer’s Guide
186
Using role-based security
If you specify a roles attribute in a cffunction tag, only users who are logged in with one of the specified roles can
execute the method. When a user tries to invoke a method that he or she is not authorized to invoke, an exception is
returned.
The following example creates a component method that deletes files:
<cfcomponent>
<cffunction
name="deleteFile" access="remote" roles="admin,manager" output=”no”>
<cfargument name="filepath" required="yes">
<cffile action="DELETE" file=#arguments.filepath#>
</cffunction>
</cfcomponent>
In the example, the cffunction tag includes the roles attribute to specify the user roles allowed to access it. In this
example, only users in the role admin and manager can access the function. Notice that multiple roles are delimited
by a comma.
For information on ColdFusion security, including the cflogin tag and role-based security in ColdFusion, see
“Securing Applications on page 311.
Using programmatic security
You can implement your own security within a method to protect resources. For example you can use the
ColdFusion function IsUserInAnyRole to determine if a user is in particular role, as the following example shows:
<cffunction name="foo">
<cfif IsUserInRole("admin")>
… do stuff allowed for admin
<cfelseif IsUserInRole("user")>
… do stuff allowed for user
<cfelse>
<cfoutput>unauthorized access</cfoutput>
<cfabort>
</cfif>
</cffunction>
Using introspection to get information about components
ColdFusion provides several ways for you to get information about components:
Request a component page from the browser
Use the ColdFusion component browser
Use the Adobe® Dreamweaver® Components panel
Type Description
private Available only to the component that declares the method and any components that extend the component in
which it is defined. This usage is similar to the Java protected keyword, not the Java private keyword.
package Available only to the component that declares the method, components that extend the component, or any other
components in the package. A package consists of all components defined in a single directory. For more informa-
tion on packages, see “Using component packages” on page 184.
public Available to any locally executing ColdFusion page or component method.
remote Available to a locally or remotely executing ColdFusion page or component method, or to a local or remote client
through a URL, form submission, Flash Remoting, or as a web service.
ADOBE COLDFUSION 8
ColdFusion Developer’s Guide
187
Use the GetMetaData function
Development teams can use the information about components as up-to-date API reference information.
Note: For information about how to include documentation in CFCs for display by using introspection, see
“Documenting CFCs” on page 168.
Requesting a component page from the browser
When you access a CFC directly with a web browser without specifying a component method, the following chain
of events occurs:
1The request is redirected to the cfcexplorer.cfc file, which is located in the cf_root/wwwroot/CFIDE/componen-
tutils directory.
2The cfcexplorer component prompts users for the ColdFusion RDS or Administrator password, if necessary.
3The cfcexplorer component renders an HTML description and returns it to the browser.
Using the ColdFusion component browser
You can also browse the components available in ColdFusion using the component browser, which is located at
cf_root/wwwroot/CFIDE/componentutils/componentdoc.cfm.
The browser has three panes:
The upper-left pane lists all CFC packages that ColdFusion can access, and has all components and refresh links.
The lower-left pane lists CFC component names. When the browser first appears, or when you click the all
components link in the upper pane, the lower pane lists all available components. If you click a package name in the
upper left pane, the lower pane lists only the components in the package.
The right pane initially lists the paths of all components. When you click a component name in the lower-left
pane, the right pane shows the ColdFusion introspection page, as described in “Requesting a component page from
the browser” on page 187.
Note: When RDS user names are enabled, the component browser accepts the root administrator user (admin) with
either the administrator or RDS single password.
Using the Dreamweaver Components panel
The Dreamweaver Components panel lists all available components, including their methods, method parameters,
and properties. The panel’s context menu includes options to create a new component, edit the selected component,
insert code to invoke the component, or show detailed information on the component or component element. The
Get description option shows the ColdFusion introspection page, as described in “Requesting a component page
from the browser” on page 187. For more information on viewing and editing CFCs in Dreamweaver, see the Dream-
weaver online Help.
Using the GetMetaData function
The CFML GetMetaData function returns a structure that contains all the metadata of a CFC instance. This
structure contains substantially more data about the CFC than the cfdump tag shows, and includes the following
information:
All attributes to the component tag, including any metadata-only attributes, plus the component path.
An array of structures that contains complete information on each method (function) in the component. This
information describes all attributes, including metadata-only function and parameter attributes.
ADOBE COLDFUSION 8
ColdFusion Developer’s Guide
188
Within each function structure, a Parameters element that contains an array of parameters specified by
cfargument tags. Information on each parameter includes any metadata-only attributes.
Information about any properties that are specified using the cfproperty tag.
Display metadata for a CFC
1Create the tellAboutCfcs.cfm file in the same directory as the telltime.cfc file, with the following code:
<!--- Create an instance of the component. --->
<cfobject component="tellTime" name="tellTimeObj">
<!--- Create a new structure. --->
<cfset aboutcfc=structNew()>
<!--- Populate the structure with the metadata for the
tellTimeObj instance of the tellTime CFC. --->
<cfset aboutcfc=GetMetaData(tellTimeObj)>
<cfdump var="aboutcfc">
2View the tellAboutCfcs.cfm file in a browser.
For information on how to specify CFC metadata, including how to use component tags and how to specify
metadata-only attributes, see “Documenting CFCs” on page 168.
ColdFusion component example
A number of code examples in the ColdFusion Developers Guide reuse code, particularly queries. To illustrate the
advantages of CFCs, these examples invoke the appropriate method in the CFC that appears in the following
example. Although Adobe recommends using CFCs to create structured, reusable code, some code examples in this
manual contain queries within a CFML page, rather than invoking a CFC, in order to clearly illustrate a particular
element of ColdFusion.
<cfcomponent>
<cffunction name="allemployees" access="public" output="false"
returntype="query">
<cfset var getNames="">
<cfquery name="getNames" datasource="cfdocexamples">
SELECT * FROM Employee
</cfquery>
</cffunction>
<cffunction name="namesalarycontract" access="public" output="false"
returntype="query">
<cfset var EmpList="">
<cfquery name="EmpList" datasource="cfdocexamples">
SELECT Firstname, Lastname, Salary, Contract
FROM Employee
</cfquery>
</cffunction>
<cffunction name="fullname" access="public" output="false"
returntype="query">
<cfset var engquery="">
<cfquery name="engquery" datasource="cfdocexamples">
SELECT FirstName || ' ' || LastName AS FullName
FROM Employee
</cfquery>
</cffunction>
ADOBE COLDFUSION 8
ColdFusion Developer’s Guide
189
<cffunction name="bydept" access="public" output="false" returntype="query">
<cfset var deptquery="">
<cfquery name="deptquery" datasource="cfdocexamples">
SELECT Dept_ID, FirstName || ' ' || LastName
AS FullName
FROM Employee
ORDER BY Dept_ID
</cfquery>
</cffunction>
<cffunction name="employeebyURLID" access="public" output="false"
returntype="query">
<cfset var GetRecordtoUpdate="">
<cfquery name="GetRecordtoUpdate" datasource="cfdocexamples">
SELECT * FROM Employee
WHERE Emp_ID = #URL.Emp_ID#
</cfquery>
</cffunction>
<cffunction name="deleteemployee" access="public" output="false"
returntype="void">
<cfset var DeleteEmployee="">
<cfquery name="DeleteEmployee" datasource="cfdocexamples">
DELETE FROM Employee
WHERE Emp_ID = #Form.Emp_ID#
</cfquery>
</cffunction>
<cffunction name="distinctlocs"access="public" output="false"
returntype="void">
<cfset var GetDepartments="">
<cfquery name="GetDepartments" datasource="cfdocexamples">
SELECT DISTINCT Location
FROM Departmt
</cfquery>
</cffunction>
</cfcomponent>
190
Chapter 11: Creating and Using Custom
CFML Tags
You can extend CFML by creating and using custom CFML tags that encapsulate common code.
Contents
Creating custom tags . . . . . . . . . . . . . . . . . . . . . . . . . . . . . . . . . . . . . . . . . . . . . . . . . . . . . . . . . . . . . . . . . . . . . . . . . . . . . 190
Passing data to custom tags . . . . . . . . . . . . . . . . . . . . . . . . . . . . . . . . . . . . . . . . . . . . . . . . . . . . . . . . . . . . . . . . . . . . . . . . 193
Managing custom tags . . . . . . . . . . . . . . . . . . . . . . . . . . . . . . . . . . . . . . . . . . . . . . . . . . . . . . . . . . . . . . . . . . . . . . . . . . . . 197
Executing custom tags . . . . . . . . . . . . . . . . . . . . . . . . . . . . . . . . . . . . . . . . . . . . . . . . . . . . . . . . . . . . . . . . . . . . . . . . . . . . 197
Nesting custom tags . . . . . . . . . . . . . . . . . . . . . . . . . . . . . . . . . . . . . . . . . . . . . . . . . . . . . . . . . . . . . . . . . . . . . . . . . . . . . . 201
Creating custom tags
Custom tags let you extend CFML by adding your own tags to the ones supplied with ColdFusion. After you define
a custom tag, you can use it on a ColdFusion page just as you would any of the standard CFML tags, such as cfquery
and cfoutput.
You use custom tags to encapsulate your application logic so that it can be referenced from any ColdFusion page.
Custom tags allow for rapid application development and code reuse while offering off-the-shelf solutions for many
programming chores.
For example, you might create a custom tag, named cf_happybirthday, to generate a birthday message. You could
then use that tag in a ColdFusion page, as follows:
<cf_happybirthday name="Ted Cantor" birthDate="December 5, 1987">
When ColdFusion processes the page containing this tag, it could output the message:
December 5, 1987 is Ted Cantor’s Birthday.
Please wish him well.
A custom tag can also have a body and end tag, for example:
<cf_happybirthdayMessge name="Ellen Smith" birthDate="June 8, 1993">
<p> Happy Birthday Ellen!</p>
<p> May you have many more!</p>
</cf_happybirthdayMessge>
This tag could output the message:
June 8, 1993 is Ellen Smith’s Birthday.
Happy Birthday Ellen!
May you have many more!
For more information about using end tags, see “Handling end tags” on page 198.
ADOBE COLDFUSION 8
ColdFusion Developer’s Guide
191
Creating and calling custom tags
You implement a custom tag with a single ColdFusion page. You then call the custom tag from a ColdFusion page
by inserting the prefix cf_ before the pages filename. The page that references the custom tag is referred to as the
calling page.
1Create a ColdFusion page, the custom tag page, that shows the current date:
<cfoutput>#DateFormat(Now())#</cfoutput>
2Save the file as date.cfm.
3Create a ColdFusion page, the calling page, with the following content:
<html>
<head>
<title>Date Custom Tag</title>
</head>
<body>
<!--- Call the custom tag defined in date.cfm --->
<cf_date>
</body>
</html>
4Save the file as callingdate.cfm.
5View callingdate.cfm in your browser.
This custom tag returns the current date in the format DD-MMM-YY.
As you can see from this example, creating a custom tag in CFML is no different from writing any ColdFusion page.
You can use all CFML constructs, as well as HTML. You are free to use any naming convention that fits your devel-
opment practice. Unique descriptive names make it easy for you and others to find the right tag.
Note: Although tag names in ColdFusion pages are case-insensitive, custom tag filenames must be lowercase on UNIX.
Storing custom tag pages
You must store custom tag pages in any one of the following:
The same directory as the calling page
The cfusion\CustomTags directory
A subdirectory of the cfusion\CustomTags directory
A directory that you specify in the ColdFusion Administrator
To share a custom tag among applications in multiple directories, place it in the cfusion\CustomTags directory. You
can create subdirectories to organize custom tags. ColdFusion searches recursively for the Custom Tags directory,
stepping down through any existing subdirectories until the custom tag is found.
You might have a situation where you have multiple custom tags with the same name. To guarantee which tag
ColdFusion calls, copy it to the same directory as the calling page. Or, use the cfmodule tag with the template
attribute to specify the absolute path to the custom tag. For more information on cfmodule, see the next section.
Calling custom tags with the cfmodule tag
You can also use the cfmodule tag to call custom tags if you want to specify the location of the custom tag page. The
cfmodule tag is useful if you are concerned about possible name conflicts when invoking a custom tag, or if the
application must use a variable to dynamically call a custom tag at runtime.
ADOBE COLDFUSION 8
ColdFusion Developer’s Guide
192
You mu st u s e ei t he r a template or name attribute in the tag, but you cannot use both. The following table describes
the basic cfmodule attributes:
For example, the following code specifies to execute the custom tag defined by the mytag.cfm page in the parent
directory of the calling page:
<cfmodule template="../mytag.cfm">
For more information on using the cfmodule tag, see the CFML Reference.
Calling custom tags with the cfimport tag
You c an us e the cfimport tag to import custom tags from a directory as a tag library. The following example imports
the tags from the directory myCustomTags:
<cfimport prefix="mytags" taglib="myCustomTags">
Once imported, you call the custom tags using the prefix that you set when importing, as the following example
shows:
<mytags:customTagName>
where customTagName corresponds to a ColdFusion application page named customTagName.cfm. If the tag takes
attributes, you include them in the call:
<mytags:custom_tag_name attribute1=val_1 attribute2=val_2>
You can also include end tags when calling your custom tags, as the following example shows:
<mytags:custom_tag_name attribute1=val_1 attribute2=val_2>
...
</mytags:custom_tag_name>
ColdFusion calls the custom tag page twice for a tag that includes an end tag: once for the start tag and once for the
end tag. For more information on how ColdFusion handles end tags, and how to write your custom tags to handle
them, see “Handling end tags” on page 198.
One of the advantages to using the cfimport tag is that you can define a directory structure for your custom tags to
organize them by category. For example, you can put all security tags in one directory, and all interface tags in
another. You then import the tags from each directory and give them a different prefix:
<cfimport prefix="security" taglib="securityTags">
<cfimport prefix="ui" taglib="uiTags">
...
<security:validateUser name="Bob">
Attribute Description
template Required if the name attribute is not used. Same as the template attribute in cfinclude. This attribute:
Specifies a path relative to the directory of the calling page.
If the path value is prefixed with "/", ColdFusion searches directories explicitly mapped in the ColdFusion
Administrator for the included file.
Example: <cfmodule template="../MyTag.cfm"> identifies a custom tag file in the parent directory.
name Required if the template attribute is not used. Use period-separated names to uniquely identify a subdirectory
under the CustomTags root directory.
Example: <cfmodule name="MyApp.GetUserOptions"> identifies the file GetUserOptions.cfm in the Custom-
Tags\MyApp directory under the ColdFusion root directory.
attributes The custom tags attributes.
ADOBE COLDFUSION 8
ColdFusion Developer’s Guide
193
...
<ui:greeting name="Bob">
...
Reading your code becomes easier because you can identify the location of your custom tags from the prefix.
Securing custom tags
The ColdFusion security framework enables you to selectively restrict access to individual tag files and tag direc-
tories. This can be an important safeguard in team development. For details, see Configuring and Administering
ColdFusion.
Accessing existing custom tags
Before creating a custom tag in CFML, you should review the free and commercial custom tags available on the
Adobe developer’s exchange (www.www.adobe.com/devnet/coldfusion/index.html).You might find a tag that does
what you want.
Tags are grouped in several broad categories and are downloadable as freeware, shareware, or commercial software.
You can view each tag’s syntax and usage information. The gallery contains a wealth of background information on
custom tags and an online discussion forum for tag topics.
Tag names wit h the cf_ preface are CFML custom tags; those with the cfx_ preface are ColdFusion extensions
written in C++. For more information about the CFX tags, see “Building Custom CFXAPI Tags” on page 205.
If you do not find a tag that meets your specific needs, you can create your own custom tags in CFML.
Passing data to custom tags
To make your custom tags flexible, you often pass data to them for processing. To do this, you write custom tags that
take tag attributes and other data as input from a calling page.
Passing values to and from custom tags
Because custom tags are individual ColdFusion pages, variables and other data are not automatically shared between
a custom tag and the calling page. To pass data from the calling page to the custom tag, you can specify attribute
name-value pairs in the custom tag, just as you do for normal HTML and CFML tags.
For example, to pass the value of the NameYouEntered variable to the cf_getmd tag, you can call the custom tag as
follows:
<cf_getmd Name=#NameYouEntered#>
To pass multiple attributes to a custom tag, separate them with a space in the tag as follows:
<cf_mytag Firstname="Thadeus" Lastname="Jones">
In the custom tag, you use the Attributes scope to access attributes passed to the tag. Therefore, in the getmd.cfm
page, you refer to the passed attribute as Attributes.Name. The mytag.cfm custom tag page refers to the passed
attributes as Attributes.Firstname and Attributes.Lastname.
ADOBE COLDFUSION 8
ColdFusion Developer’s Guide
194
The custom tag page can also access variables set in the calling page by prefixing the calling pages local variable with
Caller. However, this is not the best way to pass information to a custom tag, because each calling page would be
required to create variables with the names required by the custom tag. You can create more flexible custom tags by
passing parameters using attributes.
Variables created within a custom tag are deleted when the processing of the tag terminates. Therefore, if you want
to pass information back to the calling page, you must write that information back to the Caller scope of the calling
page. You cannot access the custom tags variables outside the custom tag itself.
For example, use the following code in the getmd.cfm page to set the variable Doctor on the calling page:
<cfset Caller.Doctor="Doctor " & Attributes.Name>
If the variable Doctor does not exist in the calling page, this statement creates it. If the variable exists, the custom tag
overwrites it.
The following image shows the relationship between the variables on the calling page and the custom tag:
One common technique used by custom tags is for the custom tag to take as input an attribute that contains the name
of the variable to use to pass back results. For example, the calling page passes returnHere as the name of the variable
to use to pass back results:
<cf_mytag resultName="returnHere">
In mytag.cfm, the custom tag passes back its results using the following code:
<cfset "Caller.#Attributes.resultName#" = result>
Be careful not to overwrite variables in the calling page from the custom tag. You should adopt a naming convention
to minimize the chance of overwriting variables. For example, prefix the returned variable with customtagname_,
where customtagname is the name of the custom tag.
Note: Data that pertains to the HTTP request or to the current application is visible in the custom tag page. This includes
the variables in the Form, Url, Cgi, Request, Cookies, Server, Application, Session, and Client scopes.
Using tag attributes summary
Custom tag attribute values are passed from the calling page to the custom tag page as name-value pairs. CFML
custom tags support required and optional attributes. Custom tag attributes conform to the following CFML coding
standards:
ColdFusion passes any attributes in the Attributes scope.
Use the Attributes.attribute_name syntax when referring to passed attributes to distinguish them from
custom tag page local variables.
Attributes are case-insensitive.
Attributes can be listed in any order within a tag.
Attribute name-value pairs for a tag must be separated by a space in the tag invocation.
ADOBE COLDFUSION 8
ColdFusion Developer’s Guide
195
Passed values that contain spaces must be enclosed in double-quotation marks.
Use the cfparam tag with a default attribute at the top of a custom tag to test for and assign defaults for optional
attributes that are passed from a calling page. For example:
<!--- The value of the variable Attributes.Name comes from the calling page. If
the calling page does not set it, make it “Who". --->
<cfparam name="Attributes.Name" default="Who">
1Use the cfparam tag or a cfif tag with an IsDefined function at the top of a custom tag to test for required
attributes that must be passed from a calling page; for example, the following code issues an abort if the user does
not specify the Name attribute to the custom tag:
<cfif not IsDefined("Attributes.Name")>
<cfabort showError="The Name attribute is required.">
</cfif>
Custom tag example with attributes
The following example creates a custom tag that uses an attribute that is passed to it to set the value of a variable
called Doctor on the calling page.
1Create a ColdFusion page (the calling page) with the following content:
<html>
<head>
<title>Enter Name</title>
</head>
<body>
<!--- Enter a name, which could also be done in a form. --->
<!--- This example simply uses a cfset. --->
<cfset NameYouEntered="Smith">
<!--- Display the current name. --->
<cfoutput>
Before you leave this page, you're #Variables.NameYouEntered#.<br>
</cfoutput>
<!--- Go to the custom tag. --->
<cf_getmd Name="#NameYouEntered#">
<!--- Come back from the Custom tag --->
<!--- Display the results of the custom tag. --->
<cfoutput>
You are now #Variables.Doctor#.<br>
</cfoutput>
</body>
</html>
2Save the page as callingpage.cfm.
3Create another page (the custom tag) with the following content:
<!--- The value of the variable Attributes.Name comes from the calling page.
If the calling page does not set it, make it “Who". --->
<cfparam name="Attributes.Name" default="Who">
<!--- Create a variable called Doctor, make its value "Doctor "
followed by the value of the variable Attributes.Name.
Make its scope Caller so it is passed back to the calling page.
--->
<cfset Caller.Doctor="Doctor " & Attributes.Name>
ADOBE COLDFUSION 8
ColdFusion Developer’s Guide
196
4Save the page as getmd.cfm.
5Open the file callingpage.cfm in your browser.
The calling page uses the getmd custom tag and displays the results.
Reviewing the code
The following table describes the code and its function:
Passing custom tag attributes by using CFML structures
You can use the reserved attribute attributeCollection to pass attributes to custom tags using a structure. The
attributeCollection attribute must reference a structure containing the attribute names as the keys and the
attribute values as the values. You can freely mix attributeCollection with other attributes when you call a
custom tag.
The key-value pairs in the structure specified by the attributeCollection attribute get copied into the custom tag
pages Attributes scope. This has the same effect as specifying the attributeCollection entries as individual
attributes when you call the custom tag. The custom tag page refers to the attributes passed using
attributeCollection the same way as it does other attributes; for example, as Attributes.CustomerName or
Attributes.Department_number.
Note: You can combine tag attributes and the attributeCollection attribute when you use a custom tag directly or
when you use the cfmodule tag to invoke a custom tag. If you pass an attribute with the same name both explicitly and
in the attributeCollection structure, ColdFusion passes only the tag attribute to the custom tag and ignores the
corresponding attribute from the attribute collection. You cannot combine tag attributes and the
attributeCollection attribute when you use standard (built in) ColdFusion tags.
Custom tag processing reserves the attributeCollection attribute to refer to the structure holding a collection of
custom tag attributes. If attributeCollection does not refer to such a collection, ColdFusion generates a template
exception.
Code Description
<cfset NameYouEntered="Smith"> In the calling page, create a variable NameYouEntered and
assign it the value Smith.
<cfoutput>
Before you leave this page, you're
#Variables.NameYouEntered#.<br>
</cfoutput>
In the calling page, display the value of the NameYouEntered
variable before calling the custom tag.
<cf_getmd Name="#NameYouEntered#"> In the calling page, call the getmd custom tag and pass it the
Name attribute whose value is the value of the local variable
NameYouEntered.
<cfparam name="Attributes.Name" default="Who"> The custom tag page normally gets the Name variable in the
Attributes scope from the calling page. Assign it the value Who if
the calling page did not pass an attribute.
<cfset Caller.Doctor="Doctor " & Attributes.Name> In the custom tag page, create a variable called Doctor in the
Caller scope so it exists in the calling page as a local variable.
Set its value to the concatenation of the string "Doctor" and the
value of the Attributes.Name variable.
<cfoutput>
You are now #Variables.Doctor#.<br>
</cfoutput>
In the calling page, display the value of the Doctor variable
returned by the custom tag page. (This example uses the Vari-
ables scope prefix to emphasize the fact that the variable is
returned as a local variable.)
ADOBE COLDFUSION 8
ColdFusion Developer’s Guide
197
The following example uses an attributeCollection attribute to pass two of four attributes:
<cfset zort=StructNew()>
<cfset zort.x = "-X-">
<cfset zort.y = "-Y-">
<cf_testtwo a="blab" attributeCollection=#zort# foo="16">
If testtwo.cfm contains the following code:
---custom tag ---<br>
<cfoutput>#attributes.a# #attributes.x# #attributes.y#
#attributes.foo#</cfoutput><br>
--- end custom tag ---
its output is the following statement:
---custom tag ---
blab -X- -Y- 16
--- end custom tag ---
One use for attributeCollection is to pass the entire Attributes scope of one custom tag to another. This often
happens when you have one custom tag that calls a second custom tag and you want to pass all attributes from the
first tag to the second.
For example, you call a custom tag with the following code:
<cf_first attr1="foo" attr2="bar">
To pass all the attributes of the first custom tag to the second, you include the following statement in first.cfm:
<cf_second attributeCollection="#attributes#">
Within the body of second.cfm, you reference the parameters passed to it as follows:
<cfoutput>#attributes.attr1#</cfoutput>
<cfoutput>#attributes.attr2#</cfoutput>
Managing custom tags
If you deploy custom tags in a multideveloper environment or distribute your tags publicly, you can use the advanced
security and template encoding capabilities of ColdFusion.
The ColdFusion security framework enables you to selectively restrict access to individual tags or to tag directories.
This can be an important safeguard in team development. For more information, see “Securing Applications” on
page 311.
You can use the command-line utility cfcompile to precompile your custom tag files into Java class files or byte
code. For more information, see “Using the cfcompile utility” on page 77 in Configuring and Administering
ColdFusion..
Executing custom tags
ColdFusion provides techniques for executing custom tags, including handling end tags and processing body text.
ADOBE COLDFUSION 8
ColdFusion Developer’s Guide
198
Accessing tag instance data
When a custom tag page executes, ColdFusion keeps data related to the tag instance in the thisTag structure. You
can access the thisTag structure from within your custom tag to control processing of the tag. The behavior is
similar to the File tag-specific variable (sometimes called the File scope).
ColdFusion generates the variables in the following table and writes them to the thisTag structure:
The following example accesses the ExecutionMode variable of the thisTag structure from within a custom tag:
<cfif thisTag.ExecutionMode is 'start'>
Handling end tags
The preceding examples of custom tags in this topic all reference a custom tag by using just a start tag:
<cf_date>
In this case, ColdFusion calls the custom tag page date.cfm to process the tag.
However, you can create custom tags that have both a start and an end tag. For example, the following tag has both
a start and an end tag:
<cf_date>
...
</cf_date>
ColdFusion calls the custom tag page date.cfm twice for a tag that includes an end tag: once for the start tag and once
for the end tag. As part of the date.cfm page, you can determine if the call is for the start or end tag, and perform the
appropriate processing.
ColdFusion also calls the custom tag page twice if you use the shorthand form of an end tag:
<cf_date/>
You can also call a custom tag using the cfmodule tag, as shown in the following example:
<cfmodule ...>
...
</cfmodule>
If you specify an end tag to cfmodule, then ColdFusion calls your custom tag as if it had both a start and an end tag.
Determining if an end tag is specified
You can write a custom tag that requires users to include an end tag. If a tag must have an end tag provided, you can
use thisTag.HasEndTag in the custom tag page to verify that the user included the end tag.
For example, in date.cfm, you could include the following code to determine whether the end tag is specified:
Variable Description
ExecutionMode Contains the execution mode of the custom tag. Valid values are "start", "end", and "inactive".
HasEndTag Distinguishes between custom tags that are called with and without end tags. Used for code validation. If
the user specifies an end tag, HasEndTag is set to true; otherwise, it is set to false.
GeneratedContent Specifies the content that is generated by the tag. This includes anything in the body of the tag, including
the results of any active content, such as ColdFusion variables and functions. You can process this content as
a variable.
AssocAttribs Contains the attributes of all nested tags if you use cfassociate to make them available to the parent tags.
For more information, see “High-level data exchange” on page 202.
ADOBE COLDFUSION 8
ColdFusion Developer’s Guide
199
<cfif thisTag.HasEndTag is 'False'>
<!--- Abort the tag--->
<cfabort showError="An end tag is required.">
</cfif>
Determining the tag execution mode
The variable thisTag.ExecutionMode contains the mode of invocation of a custom tag page. The variable has one
of the following values:
Start: Mode for processing the start tag.
End: Mode for processing the end tag.
Inactive: Mode when the custom tag uses nested tags. For more information, see “Nesting custom tags” on
page 201.
If an end tag is not explicitly provided, ColdFusion invokes the custom tag page only once, in Start mode.
A custom tag page named bold.cfm that makes text bold could be written as follows:
<cfif thisTag.ExecutionMode is 'start'>
<!--- Start tag processing --->
<B>
<cfelse>
<!--- End tag processing --->
</B>
</cfif>
You then use this tag to convert the text to bold:
<cf_bold>This is bold text</cf_bold>
You c an a l s o us e cfswitch to determine the execution mode of a custom tag:
<cfswitch expression=#thisTag.ExecutionMode#>
<cfcase value= 'start'>
<!--- Start tag processing --->
</cfcase>
<cfcase value='end'>
<!--- End tag processing --->
</cfcase>
</cfswitch>
Considerations when using end tags
How you code your custom tag to divide processing between the start tag and end tag depends greatly on the
function of the tag. However, use the following rules to help you make your decisions:
Use the start tag to validate input attributes, set default values, and validate the presence of the end tag if it is
required by the custom tag.
Use the end tag to perform the actual processing of the tag, including any body text passed to the tag between
the start and end tags. For more information on body text, see “Processing body text” on page 199.
Perform output in either the start or end tag; do not divide it between the two tags.
Processing body text
Body text is any text that you include between the start and end tags when you call a custom tag, for example:
<cf_happybirthdayMessge name="Ellen Smith" birthDate="June, 8, 1993">
<p> Happy Birthday Ellen!</p>
<p> May you have many more!</p>
ADOBE COLDFUSION 8
ColdFusion Developer’s Guide
200
</cf_happybirthdayMessge>
In this example, the two lines of code after the start tag are the body text.
You can access the body text within the custom tag using the thisTag.GeneratedContent variable. The variable
contains all body text passed to the tag. You can modify this text during processing of the tag. The contents of the
thisTag.GeneratedContent variable are returned to the browser as part of the tag’s output.
The thisTag.GeneratedContent variable is always empty during the processing of a start tag. Any output
generated during start tag processing is not considered part of the tag’s generated content.
A custom tag can access and modify the generated content of any of its instances using the
thisTag.GeneratedContent variable. In this context, the term generated content means the results of processing
the body of a custom tag. This includes all text and HTML code in the body, the results of evaluating ColdFusion
variables, expressions, and functions, and the results generated by descendant tags. Any changes to the value of this
variable result in changes to the generated content.
As an example, consider a tag that comments out the HTML generated by its descendants. Its implementation could
look like this:
<cfif thisTag.ExecutionMode is 'end'>
<cfset thisTag.GeneratedContent ='<!--#thisTag.GeneratedContent#-->'>
</cfif>
Terminating tag execution
Within a custom tag, you typically perform error checking and parameter validation. As part of those checks, you
can choose to abort the tag, using cfabort, if a required attribute is not specified or other severe error is detected.
The cfexit tag also terminates execution of a custom tag. However, the cfexit tag is designed to give you more
flexibility when coding custom tags than cfabort. The cfexit tags method attribute specifies where execution
continues. The cfexit tag can specify that processing continues from the first child of the tag or continues immedi-
ately after the end tag marker.
You can also use the method attribute to specify that the tag body executes again. This enables custom tags to act as
high-level iterators, emulating cfloop behavior.
The following table summarizes cfexit behavior:
Method attribute value Location of cfexit call Behavior
ExitTag (default) Base page Acts like cfabort
ExecutionMode=start Continue after end tag
ExecutionMode=end Continue after end tag
ExitTemplate Base page Acts like cfabort
ExecutionMode=start Continue from first child in body
ExecutionMode=end Continue after end tag
Loop Base page Error
ExecutionMode=start Error
ExecutionMode=end Continue from first child in body
ADOBE COLDFUSION 8
ColdFusion Developer’s Guide
201
Nesting custom tags
A custom tag can call other custom tags from within its body text, thereby nesting tags. ColdFusion uses nested tags
such as cfgraph and cfgraphdata, cfhttp and cfhttpparam, and cftree and cftreeitem. The ability to nest
tags allows you to provide similar functionality.
The following example shows a cftreeitem tag nested within a cftree tag:
<cftree name="tree1"
required="Yes"
hscroll="No">
<cftreeitem value=fullname
query="engquery"
queryasroot="Yes"
img="folder,document">
</cftree>
The calling tag is known as an ancestor, parent, or base tag; the tags that ancestor tags call are known as descendant,
child, or sub tags. Together, the ancestor and all descendant tags are called collaborating tags.
In order to nest tags, the parent tag must have a closing tag.
The following table lists the terms that describe the relationships between nested tags:
You can create multiple levels of nested tags. In this case, the sub tag becomes the base tag for its own sub tags. Any
tag with an end tag present can be an ancestor to another tag.
Nested custom tags operate through three modes of processing, which are exposed to the base tags through the
variable thisTag.ExecutionMode.
Passing data between nested custom tags
A key custom tag feature is for collaborating custom tags to exchange complex data without user intervention, while
encapsulating each tags implementation so that others cannot see it.
When you use nested tags, you must address the following issues:
What data should be accessible?
Which tags can communicate to which tags?
How are the source and targets of the data exchange identified?
What CFML mechanism is used for the data exchange?
What data is accessible?
To enable developers to obtain maximum productivity in an environment with few restrictions, CFML custom tags
can expose all their data to collaborating tags.
Calling tag Tag nested within the calling tag Description
Ancestor Descendant An ancestor is any tag that contains other tags between its start and end
tags. A descendant is any tag called by a tag.
Parent Child Parent and child are synonyms for ancestor and descendant.
Base tag Sub tag A base tag is an ancestor that you explicitly associate with a descendant,
called a sub tag, with cfassociate.
ADOBE COLDFUSION 8
ColdFusion Developer’s Guide
202
When you develop custom tags, you should document all variables that collaborating tags can access and/or modify.
When your custom tags collaborate with other custom tags, you should make sure that they do not modify any
undocumented data.
To preserve encapsulation, put all tag data access and modification operations into custom tags. For example, rather
than documenting that the variable MyQueryResults in a tag's implementation holds a query result and expecting
users to manipulate MyQueryResults directly, create a nested custom tag that manipulates MyQueryResult. This
protects the users of the custom tag from changes in the tag's implementation.
Variable scopes and special variables
Use the Request scope for variables in nested tags. The Request scope is available to the base page, all pages it
includes, all custom tag pages it calls, and all custom tag pages called by the included pages and custom tag pages.
Collaborating custom tags that are not nested in a single tag can exchange data using the request structure. The
Request scope is represented as a structure named Request.
Where is data accessible?
Two custom tags can be related in a variety of ways in a page. Ancestor and descendant relationships are important
because they relate to the order of tag nesting.
A tag’s descendants are inactive while the page is executed; that is, the descendent tags have no instance data. A tag,
therefore, can only access data from its ancestors, not its descendants. Ancestor data is available from the current
page and from the whole runtime tag context stack. The tag context stack is the path from the current tag element
up the hierarchy of nested tags, including those in included pages and custom tag references, to the start of the base
page for the request. Both cfinclude tags and custom tags appear on the tag context stack.
High-level data exchange
Although the ability to create nested custom tags is a tremendous productivity gain, keeping track of complex nested
tag hierarchies can become a chore. The cfassociate tag lets the parent know what the children are up to. By
adding this tag to a sub tag, you enable communication of its attributes to the base tag.
In addition, there are many cases in which descendant tags are used only as a means for data validation and exchange
with an ancestor tag, such as cfhttp/cfhttpparam and cftree/cftreeitem. You can use the cfassociate tag to
encapsulate this processing.
The cfassociate tag has the following format:
<cfassociate baseTag="tagName" dataCollection="collectionName">
The baseTag attribute specifies the name of the base tag that gets access to this tags attributes. The dataCollection
attribute specifies the name of the structure in which the base tag stores the sub-tag data. Its default value is AssocAt-
tribs. You only need to specify a dataCollection attribute if the base tag can have more than one type of subtag. It
is convenient for keeping separate collections of attributes, one per tag type.
Note: If the custom tag requires an end tag, the code processing the structure referenced by the dataCollection
attribute must be part of end-tag code.
When cfassociate is encountered in a sub tag, the sub tags attributes are automatically saved in the base tag. The
attributes are in a structure appended to the end of an array whose name is thisTag.collectionName.
The cfassociate tag performs the following operations:
<!--- Get base tag instance data --->
<cfset data = getBaseTagData(baseTag)>
ADOBE COLDFUSION 8
ColdFusion Developer’s Guide
203
<!--- Create a string with the attribute collection name --->
<cfset collection_Name = "data.#dataCollection#">
<!--- Create the attribute collection, if necessary --->
<cfif not isDefined(collectionName)>
<cfset #collection_Name# = arrayNew(1)>
</cfif>
<!--- Append the current attributes to the array --->
<cfset temp=arrayAppend(evaluate(collectionName), attributes)>
The code accessing sub-tag attributes in the base tag could look like the following:
<!--- Protect against no sub-tags --->
<cfparam Name='thisTag.assocAttribs' default=#arrayNew(1)#>
<!--- Loop over the attribute sets of all sub tags --->
<cfloop index=i from=1 to=#arrayLen(thisTag.assocAttribs)#>
<!--- Get the attributes structure --->
<cfset subAttribs = thisTag.assocAttribs[i]>
<!--- Perform other operations --->
</cfloop>
Ancestor data access
The ancestor’s data is represented by a structure object that contains all the ancestors data.
The following functions provide access to ancestral data:
GetBaseTagList(): Returns a comma-delimited list of uppercase ancestor tag names, as a string. The first list
element is the current tag, the next element is the parent tag name if the current tag is a nested tag. If the function is
called for a top-level tag, it returns an empty string.
GetBaseTagData(TagName, InstanceNumber=1): Returns an object that contains all the variables (not just the
local variables) of the nth ancestor with a given name. By default, the closest ancestor is returned. If there is no
ancestor by the given name, or if the ancestor does not expose any data (such as cfif), an exception is thrown.
Example: ancestor data access
This example creates two custom tags and a simple page that calls each of the custom tags. The first custom tag calls
the second. The second tag reports on its status and provides information about its ancestors.
Create the calling page
1Create a ColdFusion page (the calling page) with the following content:
Call cf_nesttag1 which calls cf_nesttag2<br>
<cf_nesttag1>
<hr>
Call cf_nesttag2 directly<br>
<cf_nesttag2>
<hr>
2Save the page as nesttest.cfm.
Create the first custom tag page
1Create a ColdFusion page with the following content:
<cf_nesttag2>
2Save the page as nesttag1.cfm.
ADOBE COLDFUSION 8
ColdFusion Developer’s Guide
204
Create the second custom tag page
1Create a ColdFusion page with the following content:
<cfif thisTag.executionmode is 'start'>
<!--- Get the tag context stack. The list will look something like
"MYTAGNAME, CALLINGTAGNAME, ..." --->
<cfset ancestorlist = getbasetaglist()>
<!--- Output your own name. You are the first entry in the context stack. --->
<cfoutput>
<p>I'm custom tag #ListGetAt(ancestorlist,1)#</p>
<!--- Output all the contents of the stack a line at a time. --->
<cfloop index="loopcount" from="1" to="#listlen(ancestorlist)#">
Ancestorlist entry #loopcount# n is #ListGetAt(ancestorlist,loopcount)#<br>
</cfloop><br>
</cfoutput>
<!--- Determine whether you are nested inside a custom tag. Skip the first
element of the ancestor list, i.e., the name of the custom tag I'm in. --->
<cfset incustomtag = ''>
<cfloop index="elem"
list="#listrest(ancestorlist)#">
<cfif (left(elem, 3) eq 'cf_')>
<cfset incustomtag = elem>
<cfbreak>
</cfif>
</cfloop>
<cfif incustomtag neq ''>
<!--- Say you are there. --->
<cfoutput>
I'm running in the context of a custom tag named #inCustomTag#.<p>
</cfoutput>
<!--- Get the tag instance data. --->
<cfset tagdata = getbasetagdata(incustomtag)>
<!--- Find out the tag's execution mode. --->
I'm located inside the
<cfif tagdata.thisTag.executionmode neq 'inactive'>
custom tag code either because it is in its start or end execution mode.
<cfelse>
body of the tag
</cfif>
<p>
<cfelse>
<!--- Say you are lonely. --->
I'm not nested inside any custom tags. :^( <p>
</cfif>
</cfif>
2Save the page as nesttag2.cfm.
3Open the file nesttest.cfm in your browser.
205
Chapter 12: Building Custom CFXAPI
Tags
Sometimes, the best approach to application development is to develop elements of your application by building
executables to run with ColdFusion. Perhaps the application requirements go beyond what is currently feasible in
CFML. Perhaps you can improve application performance for certain types of processing. Or, you have existing code
that already solves an application problem and you want to incorporate it into your ColdFusion application.
To meet these types of requirements, you can use the ColdFusion Extension Application Programming Interface
(CFX API) to develop custom ColdFusion tags based on Java or C++.
Contents
What are CFX tags? . . . . . . . . . . . . . . . . . . . . . . . . . . . . . . . . . . . . . . . . . . . . . . . . . . . . . . . . . . . . . . . . . . . . . . . . . . . . . . 205
Before you begin developing CFX tags in Java . . . . . . . . . . . . . . . . . . . . . . . . . . . . . . . . . . . . . . . . . . . . . . . . . . . . . . . . 206
Writing a Java CFX tag . . . . . . . . . . . . . . . . . . . . . . . . . . . . . . . . . . . . . . . . . . . . . . . . . . . . . . . . . . . . . . . . . . . . . . . . . . . . 207
ZipBrowser example . . . . . . . . . . . . . . . . . . . . . . . . . . . . . . . . . . . . . . . . . . . . . . . . . . . . . . . . . . . . . . . . . . . . . . . . . . . . . . 210
Approaches to debugging Java CFX tags . . . . . . . . . . . . . . . . . . . . . . . . . . . . . . . . . . . . . . . . . . . . . . . . . . . . . . . . . . . . . 211
Developing CFX tags in C++ . . . . . . . . . . . . . . . . . . . . . . . . . . . . . . . . . . . . . . . . . . . . . . . . . . . . . . . . . . . . . . . . . . . . . . 213
What are CFX tags?
ColdFusion Extension (CFX) tags are custom tags written against the ColdFusion Extension Application
Programming Interface. Generally, you create a CFX tag if you want to do something that is not possible in CFML,
or if you want to improve the performance of a repetitive task.
One common use of CFX tags is to incorporate existing application functionality into a ColdFusion application. That
means if you already have the code available, CFX tags make it easy to use it in your application.
CFX tags can do the following:
Handle any number of custom attributes.
Use and manipulate ColdFusion queries for custom formatting.
Generate ColdFusion queries for interfacing with non-ODBC based information sources.
Dynamically generate HTML to be returned to the client.
Set variables within the ColdFusion application page from which they are called.
Throw exceptions that result in standard ColdFusion error messages.
You can build CFX tags using C++ or Java.
Note: ColdFusion provides several different techniques to create reusable code, including custom tags. For information
on all of these techniques, see “Creating ColdFusion Elements” on page 126.
ADOBE COLDFUSION 8
ColdFusion Developer’s Guide
206
Before you begin developing CFX tags in Java
Before you begin developing CFX tags in Java, you must configure your Java development environment. Also, it
might be helpful to review the examples in this topic before you create CFX tags.
Sample Java CFX tags
Before you begin developing a CFX tag in Java, you might want to study sample CFX tags. You can find the Java
source files for the examples for Windows in the cfx\java\distrib\examples subdirectory of the main installation
directory. In UNIX systems, the files are located in the cfx/java/examples directory. The following table describes the
example tags:
Setting up your development environment to develop CFX tags in Java
You can use a wide range of Java development environments, including the Java Development Kit (JDK) from Sun,
to build Java CFX tags. You can download the JDK from Sun http://java.sun.com/j2se.
Adobe recommends that you use one of the commercial Java IDEs, so you have an integrated environment for devel-
opment, debugging, and project management.
Configuring the classpath
To configure your development environment to build Java CFX tags, you must ensure that the supporting classes are
visible to your Java compiler. These classes are located in the cfx.jar archive, located in one of the following direc-
tories:
Server configuration: cf_root/wwwroot/WEB-INF/lib
J2EE configuration: cf_webapp_root/WEB-INF/lib
Consult your Java development tool documentation to determine how to configure the compiler classpath for your
particular environment.
The cfx.jar archive contains the classes in the com.allaire.cfx package, which are required for developing and
deploying Java CFX tags.
When you create new Java CFX tags, you should compile them into the WEB-INF/classes directory. Doing this
simplifies your development, debugging, and testing processes.
After you finish with development and testing, you can deploy your Java CFX tag anywhere on the classpath visible
to ColdFusion.
Example Action Demonstrates
HelloColdFusion Prints a personalized greeting. The minimal implementation required to create a CFX tag.
ZipBrowser Retrieves the contents of a ZIP archive. How to generate a ColdFusion query and return it to the calling
page.
ServerDateTime Retrieves the date and time from a
network server.
Attribute validation, using numeric attributes, and setting variables
within the calling page.
OutputQuery Returns a ColdFusion query in an HTML
table.
How to handle a ColdFusion query as input, throw exceptions, and
generate dynamic output.
HelloWorldGraphic Generates a “Hello World!” graphic in
JPEG format.
How to dynamically create and return graphics from a Java CFX tag.
ADOBE COLDFUSION 8
ColdFusion Developer’s Guide
207
Customizing and configuring Java
Use the ColdFusion Administrator > Server Settings > JVM and Java Settings page to customize your Java devel-
opment environment by customizing the classpath and Java system properties, or by specifying an alternate JVM.
For more information, see the ColdFusion Administrator online Help.
Writing a Java CFX tag
To create a Java CFX tag, create a class that implements the Custom tag interface. This interface contains one
method, processRequest, which is passed Request and Response objects that are then used to do the work of the
tag.
The example in the following procedure creates a very simple Java CFX tag named cfx_MyHelloColdFusion that
writes a text string back to the calling page.
1Create a source file in your editor with the following code:
import com.allaire.cfx.* ;
public class MyHelloColdFusion implements CustomTag {
public void processRequest( Request request, Response response )
throws Exception {
String strName = request.getAttribute( "NAME" ) ;
response.write( "Hello, " + strName ) ;
}
}
2Save the file as MyHelloColdFusion.java in the WEB_INF/classes directory.
3Compile the java source file into a class file using the Java compiler. If you are using the command-line tools
bundled with the JDK, use the following command line, which you execute from within the classes directory:
javac -classpath cf_root\WEB-INF\lib\cfx.jar MyHelloColdFusion.java
Note: The previous command works only if the Java compiler (javac.exe) is in your path. If it is not in your path,
specify the fully qualified path; for example, c:\jdk1.3.1_01\bin\javac in Windows or /usr/java/bin/javac in UNIX.
If you receive errors during compilation, check the source code to make sure you entered it correctly. If no errors
occur, you successfully wrote your first Java CFX tag.
Calling the CFX tag from a ColdFusion page
You call Java CFX tags from within ColdFusion pages by using the name of the CFX tag that is registered on the
ColdFusion Administrator CFX Tags page. This name should be the prefix cfx_ followed by the class name (without
the .class extension).
Register a Java CFX tag in the ColdFusion Administrator
1In the ColdFusion Administrator, select Extensions > CFX Tags.
2Click Register Java CFX.
3Enter the tag name (for example, cfx_MyHelloColdFusion).
4Enter the class name without the .class extension (for example, MyHelloColdFusion).
5(Optional) Enter a description.
6Click Submit.
ADOBE COLDFUSION 8
ColdFusion Developer’s Guide
208
You can now call the tag from a ColdFusion page.
Call a CFX tag from a ColdFusion page
1Create a ColdFusion page (.cfm) in your editor with the following content to call the HelloColdFusion custom
tag:
<html>
<body>
<cfx_MyHelloColdFusion NAME="Les">
</body>
</html>
2Save the file in a directory configured to serve ColdFusion pages. For example, you can save the file as
C:\inetpub\wwwroot\cfdocs\testjavacfx.cfm in Windows or /home/docroot/cfdocs/testjavacfx.cfm in UNIX.
3If you have not already done so, register the CFX tag in the ColdFusion Administrator (see “Registering CFX
tags” on page 215).
4Request the page from your browser using the appropriate URL; for example:
http://localhost/cfdocs/testjavacfx.cfm
ColdFusion processes the page and returns a page that displays the text “Hello, Les.” If an error is returned instead,
check the source code to make sure you entered it correctly.
Delete a CFX tag in the ColdFusion Administrator
1In the ColdFusion Administrator, select Extensions > CFX Tags.
2For the tag to delete, click the Delete icon in the Controls column of the Registered CFX Tags list.
Processing requests
Implementing a Java CFX tag requires interaction with the Request and Response objects passed to the
processRequest method. In addition, CFX tags that need to work with ColdFusion queries also interface with the
Query object. The com.allaire.cfx package, located in the WEB-INF/lib/cfx.jar archive, contains the Request,
Response, and Query objects.
For a complete description of these object types, see “ColdFusion Java CFX Reference” on page 1436 in the CFML
Reference. For a complete example Java CFX tag that uses Request, Response, and Query objects, see “ZipBrowser
example” on page 210.
Request object
The Request object is passed to the processRequest method of the CustomTag interface. The following table lists
the methods of the Request object for retrieving attributes, including queries, passed to the tag and for reading
global tag settings:
Method Description
attributeExists Checks whether the attribute was passed to this tag.
debug Checks whether the tag contains the debug attribute.
getAttribute Retrieves the value of the passed attribute.
getAttributeList Retrieves a list of all attributes passed to the tag.
ADOBE COLDFUSION 8
ColdFusion Developer’s Guide
209
For detailed reference information on each of these interfaces, see the CFML Reference.
Response object
The Response object is passed to the processRequest method of the CustomTag interface. The following table lists
the methods of the Response object for writing output, generating queries, and setting variables within the calling
page:
For detailed reference information on each of these interfaces, see the CFML Reference.
Query object
The Query object provides an interface for working with ColdFusion queries. The following table lists the methods
of the Query object for retrieving name, row count, and column names and methods for getting and setting data
elements:
For detailed reference information on each of these interfaces, see CFML Reference.
Life cycle of Java CFX tags
A new instance of the Java CFX object is created for each invocation of the Java CFX tag. This means that it is safe to
store per-request instance data within the members of your CustomTag object. To store data and/or objects that are
accessible to all instances of your CustomTag, use static data members. If you do so, you must ensure that all accesses
to the data are thread-safe.
getIntAttribute Retrieves the value of the passed attribute as an integer.
getQuery Retrieves the query that was passed to this tag, if any.
getSetting Retrieves the value of a global custom tag setting.
Method Description
write Outputs text to the calling page.
setVariable Sets a variable in the calling page.
addQuery Adds a query to the calling page.
writeDebug Outputs text to the debug stream.
Method Description
getName Retrieves the name of the query.
getRowCount Retrieves the number of rows in the query.
getColumnIndex Retrieves the index of a query column.
getColumns Retrieves the names of the query columns.
getData Retrieves a data element from the query.
addRow Adds a new row to the query.
setData Sets a data element within the query.
Method Description
ADOBE COLDFUSION 8
ColdFusion Developer’s Guide
210
ZipBrowser example
The following example shows the use of the Request, Response, and Query objects. The example uses the
java.util.zip package to implement a Java CFX tag called cfx_ZipBrowser, which is a zip file browsing tag.
Note: The Java source file that implements cfx_ZipBrowser, ZipBrowser.java, is included in the
cf_root/cfx/java/distrib/examples (server configuration) or cf_webapp_root/WEB-
INF/cfusion/cfx/java/distrib/examples (J2EE configuration) directory. Compile ZipBrowser.java to implement the tag.
The tags archive attribute specifies the fully qualified path of the zip archive to browse. The tag’s name attribute
must specify the query to return to the calling page. The returned query contains three columns: Name, Size, and
Compressed.
For example, to query an archive at the path C:\logfiles.zip for its contents and output the results, you use the
following CFML code:
<cfx_ZipBrowser
archive="C:\logfiles.zip"
name="LogFiles">
<cfoutput query="LogFiles">
#Name#,#Size#, #Compressed# <BR>
</cfoutput>
The Java implementation of ZipBrowser is as follows:
import com.allaire.cfx.* ;
import java.util.Hashtable ;
import java.io.FileInputStream ;
import java.util.zip.* ;
public class ZipBrowser implements CustomTag {
public void processRequest( Request request, Response response )
throws Exception {
// Validate that required attributes were passed.
if (!request.attributeExists( "ARCHIVE" ) || !request.attributeExists( "NAME" ) ) {
throw new Exception(
"Missing attribute (ARCHIVE and NAME are both " +
"required attributes for this tag)" ) ;
}
// get attribute values
String strArchive = request.getAttribute( "ARCHIVE" ) ;
String strName = request.getAttribute( "NAME" ) ;
// create a query to use for returning the list of files
String[] columns = { "Name", "Size", "Compressed" } ;
int iName = 1, iSize = 2, iCompressed = 3 ;
Query files = response.addQuery( strName, columns ) ;
// read the zip file and build a query from its contents
ZipInputStream zin = new ZipInputStream( new FileInputStream(strArchive) ) ;
ZipEntry entry ;
while ( ( entry = zin.getNextEntry()) != null ) {
// Add a row to the results.
int iRow = files.addRow() ;
// populate the row with data
files.setData( iRow, iName, entry.getName() ) ;
files.setData( iRow, iSize, String.valueOf(entry.getSize()) ) ;
files.setData( iRow, iCompressed,
ADOBE COLDFUSION 8
ColdFusion Developer’s Guide
211
String.valueOf(entry.getCompressedSize())) ;
// Finish up with entry.
zin.closeEntry() ;
}
// Close the archive.
zin.close() ;
}
}
Approaches to debugging Java CFX tags
Java CFX tags are not stand-alone applications that run in their own process, like typical Java applications. Rather,
they are created and invoked from an existing process. This makes debugging Java CFX tags more difficult, because
you cannot use an interactive debugger to debug Java classes that have been loaded by another process.
To overcome this limitation, you can use one of the following techniques:
Debug the CFX tag while it is running within ColdFusion by outputting the debug information as needed.
Debug the CFX tag using a Java IDE (Integrated Development Environment) that supports debugging features,
such as setting breakpoints, stepping through your code, and displaying variable values.
Debug the request in an interactive debugger offline from ColdFusion using the special com.allaire.cfx
debugging classes.
Outputting debugging information
Before using interactive debuggers became the norm, programmers typically debugged their programs by inserting
output statements in their programs to indicate information such as variable values and control paths taken. Often,
when a new platform emerges, this technique comes back into vogue while programmers wait for more sophisticated
debugging technology to develop for the platform.
If you need to debug a Java CFX tag while running against a live production server, this is the technique you must
use. In addition to outputting debugging text using the Response.write method, you can also call your Java CFX
tag with the debug="On" attribute. This attribute flags the CFX tag that the request is running in debug mode and
therefore should output additional extended debugging information. For example, to call the HelloColdFusion
CFX tag in debugging mode, use the following CFML code:
<cfx_HelloColdFusion name="Robert" debug="On">
To determine whether a CFX tag is invoked with the debug attribute, use the Request.debug method. To write
debugging output in a special debugging block after the tag finishes executing, use the Response.writeDebug
method. For information on using these methods, see “ColdFusion Java CFX Reference” on page 1436 in CFML
Reference.
Debugging in a Java IDE
You can use a Java IDE to debug your Java CFX tags. This means you can develop your Java CFX tag and debug it in
a single environment.
1Start your IDE.
ADOBE COLDFUSION 8
ColdFusion Developer’s Guide
212
2In the project properties (or your IDE's project setting), make sure your CFX class is in the web_root\WEB-
INF\classes directory or in the system classpath.
3Make sure the libraries cf_root/wwwroot/WEB-INF/lib/cfx.jar (cf_webapp_root/WEB-INF/lib/cfx.jar in the
J2EE configuration) and cf_root/runtime/lib/jrun.jar (server configuration only) are included in your classpath.
4In your project settings, set your main class to jrunx.kernel.JRun and application parameters to -start
default.
5Debug your application by setting breakpoints, single stepping, displaying variables, or by performing other
debugging actions.
Using the debugging classes
To develop and debug Java CFX tags in isolation from the ColdFusion, you use three special debugging classes that
are included in the com.allaire.cfx package. These classes lets you simulate a call to the processRequest
method of your CFX tag within the context of the interactive debugger of a Java development environment. The
three debugging classes are the following:
DebugRequest: An implementation of the Request interface that lets you initialize the request with custom
attributes, settings, and a query.
DebugResponse: An implementation of the Response interface that lets you print the results of a request once
it has completed.
DebugQuery: An implementation of the Query interface that lets you initialize a query with a name, columns,
and a data set.
Implement a main method
1Create a main method for your Java CFX class.
2Within the main method, initialize a DebugRequest and DebugResponse, and a DebugQuery. Use the appro-
priate attributes and data for your test.
3Create an instance of your Java CFX tag and call its processRequest method, passing in the DebugRequest and
DebugResponse objects.
4Call the DebugResponse.printResults method to output the results of the request, including content
generated, variables set, queries created, and so on.
After you implement a main method as described previously, you can debug your Java CFX tag using an interactive,
single-step debugger. Specify your Java CFX class as the main class, set breakpoints as appropriate, and begin
debugging.
Example:debugging classes
The following example demonstrates how to use the debugging classes:
import java.util.Hashtable ;
import com.allaire.cfx.* ;
public class OutputQuery implements CustomTag {
// debugger testbed for OutputQuery
public static void main(String[] argv) {
try {
// initialize attributes
Hashtable attributes = new Hashtable() ;
attributes.put( "HEADER", "Yes" ) ;
attributes.put( "BORDER", "3" ) ;
ADOBE COLDFUSION 8
ColdFusion Developer’s Guide
213
// initialize query
String[] columns = { "FIRSTNAME", "LASTNAME", "TITLE" } ;
String[][] data = {
{ "Stephen", "Cheng", "Vice President" },
{ "Joe", "Berrey", "Intern" },
{ "Adam", "Lipinski", "Director" },
{ "Lynne", "Teague", "Developer" } };
DebugQuery query = new DebugQuery( "Employees", columns, data ) ;
// create tag, process debugging request, and print results
OutputQuery tag = new OutputQuery() ;
DebugRequest request = new DebugRequest( attributes, query ) ;
DebugResponse response = new DebugResponse() ;
tag.processRequest( request, response ) ;
response.printResults() ;
}
catch( Throwable e ) {
e.printStackTrace() ;
}
}
public void processRequest(Request request, Response response) throws Exception {
// ...code for processing the request...
}
}
Developing CFX tags in C++
You can develop CFX tags in C++.
Sample C++ CFX tags
Before you begin development of a CFX tag in C++, you might want to study the two CFX tags included with
ColdFusion. These examples will help you get started working with the CFXAPI. The two example tags are as
follows:
CFX_DIRECTORYLIST: Queries a directory for the list of files it contains.
CFX_NTUSERDB (Windows only): Lets you add and delete Windows NT users.
In Windows, these tags are located in the cf_root\cfx\examples directory. In UNIX, these tags are in the
cf_root/coldfusion/cfx/examples directory.
Setting up your C++ development environment
The following compliers generate valid CFX code for UNIX platforms:
Platform Compiler
Solaris Sun Workshop C++ compiler, version 5.0 or higher (gcc cannot be used to compile CFX code on Solaris)
Linux Gnu C++ compiler - gcc
ADOBE COLDFUSION 8
ColdFusion Developer’s Guide
214
Before you can use your C++ compiler to build custom tags, you must enable the compiler to locate the CFX API
header file, cfx.h. In Windows, you do this by adding the CFX API include directory to your list of global include
paths. In Windows, this directory is cf_root\cfx\include. In UNIX, this directory is cf_root/cfx/include. in UNIX, you
will need -I <includepath> on your compile line (see the Makefile for the directory list example in the cfx/examples
directory).
Compiling C++ CFX tags
CFX tags built in Windows and in UNIX must be thread-safe. Compile CFX tags for Solaris with the -mt switch on
the Sun compiler.
Locating your C++ library files in UNIX
In UNIX systems, your C++ library files can be in any directory as long as the directory is included in
LD_LIBRARY_PATH or SHLIB_PATH (HP-UX only).
Implementing C++ CFX tags
CFX tags built in C++ use the tag request object, represented by the C++ CCFXRequest class. This object repre-
sents a request made from an application page to a custom tag. A pointer to an instance of a request object is passed
to the main procedure of a custom tag. The methods available from the request object let the custom tag accomplish
its work. For information about the CFX API classes and members, see “ColdFusion C++ CFX Reference” on
page 1415 in the CFML Reference.
Note: Calling a nonexistent C++ CFX procedure or entry point causes a JVM crash in UNIX.
Debugging C++ CFX tags
After you configure a debugging session, you run your custom tag from within the debugger, set breakpoints, single-
step, and so on.
Debugging in Windows
You can debug custom tags within the Visual C++ environment.
1Build your C++ CFX tag using the debug option.
2Restart ColdFusion.
3Start Visual C++.
4Select Build > Start Debug > AttachProcess.
5Select jrunsvc.exe.
Adobe recommends that you shut down all other Java programs.
6Execute any ColdFusion page that calls the CFX tag.
7Select File > Open to open a file in VisualDev in which to set a breakpoint.
8Set a breakpoint in the CFX project.
The best place is to put it in ProcessRequest(). Next time you execute the page you will hit the breakpoint.
ADOBE COLDFUSION 8
ColdFusion Developer’s Guide
215
Registering CFX tags
To use a CFX tag in your ColdFusion applications, first register it in the Extensions, CFX Tags page in the ColdFusion
Administrator.
1In the ColdFusion Administrator, select Extensions > CFX Tags.
2Click Register C++ CFX.
3Enter the Tag name (for example, cfx_MyNewTag).
4If the Server Library .dll field is empty, enter the filepath.
5Accept the default Procedure entry.
6Clear the Keep library loaded box while developing the tag.
For improved performance, when the tag is ready for production use, you can select this option to keep the DLL
in memory.
7(Optional) Enter a description.
8Click Submit.
You can now call the tag from a ColdFusion page.
Delete a CFX tag
1In the ColdFusion Administrator, select Extensions > CFX Tags.
2For the tag to delete, click the Delete icon in the Controls column of the Registered CFX Tags list.
216
Part 3: Developing CFML Applications
This part contains the following topics:
Designing and Optimizing a ColdFusion Application . . . . . . . . . . . . . . . . . . . . . . . . . . . . . . . . . . . . . . . .218
Handling Errors . . . . . . . . . . . . . . . . . . . . . . . . . . . . . . . . . . . . . . . . . . . . . . . . . . . . . . . . . . . . . . . . . . . . . . . . 246
Using Persistent Data and Locking. . . . . . . . . . . . . . . . . . . . . . . . . . . . . . . . . . . . . . . . . . . . . . . . . . . . . . . 272
Using ColdFusion Threads . . . . . . . . . . . . . . . . . . . . . . . . . . . . . . . . . . . . . . . . . . . . . . . . . . . . . . . . . . . . . . 300
Securing Applications . . . . . . . . . . . . . . . . . . . . . . . . . . . . . . . . . . . . . . . . . . . . . . . . . . . . . . . . . . . . . . . . . . . 311
Developing Globalized Applications . . . . . . . . . . . . . . . . . . . . . . . . . . . . . . . . . . . . . . . . . . . . . . . . . . . . . . 336
Debugging and Troubleshooting Applications . . . . . . . . . . . . . . . . . . . . . . . . . . . . . . . . . . . . . . . . . . . . . .351
Using the ColdFusion Debugger . . . . . . . . . . . . . . . . . . . . . . . . . . . . . . . . . . . . . . . . . . . . . . . . . . . . . . . . . 370
218
Chapter 14: Designing and Optimizing a
ColdFusion Application
Application elements and how you structure an application on your server make your Adobe ColdFusion pages an
effective Internet application. You use the Application.cfc and Application.cfm files and various coding methods to
optimize the efficiency of your application.
Contents
About applications . . . . . . . . . . . . . . . . . . . . . . . . . . . . . . . . . . . . . . . . . . . . . . . . . . . . . . . . . . . . . . . . . . . . . . . . . . . . . . . 218
Elements of a ColdFusion application . . . . . . . . . . . . . . . . . . . . . . . . . . . . . . . . . . . . . . . . . . . . . . . . . . . . . . . . . . . . . . . 219
Structuring an application . . . . . . . . . . . . . . . . . . . . . . . . . . . . . . . . . . . . . . . . . . . . . . . . . . . . . . . . . . . . . . . . . . . . . . . . . 222
Defining the application and its event handlers in Application.cfc . . . . . . . . . . . . . . . . . . . . . . . . . . . . . . . . . . . . . . . 224
Migrating from Application.cfm to Application.cfc. . . . . . . . . . . . . . . . . . . . . . . . . . . . . . . . . . . . . . . . . . . . . . . . . . . . 235
Using an Application.cfm page . . . . . . . . . . . . . . . . . . . . . . . . . . . . . . . . . . . . . . . . . . . . . . . . . . . . . . . . . . . . . . . . . . . . . 235
Optimizing ColdFusion applications . . . . . . . . . . . . . . . . . . . . . . . . . . . . . . . . . . . . . . . . . . . . . . . . . . . . . . . . . . . . . . . . 238
About applications
The term application can mean many things. An application can be as simple as a guest book or as sophisticated as
a full Internet commerce system with catalog pages, shopping carts, and reporting.
An application, however, has a specific meaning in ColdFusion. A ColdFusion application has the following charac-
teristics:
It consists of one or more ColdFusion pages that work together and share a common set of resources.
All pages in the application share an application name and configuration settings as specified in an Appli-
cation.cfc file or a cfapplication tag.
All pages in the application share variables in the Application scope.
You can write application-wide event handlers for specific events, such as request start or session end.
What appears to a user to be a single application (for example, a company’s website), might consist of multiple
ColdFusion applications.
ColdFusion applications are not J2EE applications. However, if you do not specify an application name in your
Application.cfc file or cfapplication tag, the Application scope corresponds to the J2EE application servlet
context.
ColdFusion applications end when the application has been inactive for the application time-out period or the server
stops. When the application times out, ColdFusion releases all Application scope variables. You must, therefore,
select a time-out period that balances the need for clearing Application scope memory and the overhead of recre-
ating the scope. A typical application time-out is two days.
ColdFusion applications and sessions are independent of each other. For example, if an application times out while
a user’s session is active, the session continues and the session context, including the user’s Session scope variables,
is unaffected by the application ending and restarting.
ADOBE COLDFUSION 8
ColdFusion Developer’s Guide
219
Although there are no definite rules about how you represent your web application as a ColdFusion application or
applications, the following guidelines are useful:
Application pages share a common general purpose. For example, a web storefront is typically a single
ColdFusion application.
Many, but not necessarily all, pages in a ColdFusion application share data or common code elements, such as a
single login mechanism.
Application pages share a common look and feel, often enforced by using common code elements, such as the
same header and footer pages, and a common error message template.
Elements of a ColdFusion application
Before you develop a ColdFusion application, you must determine how to structure the application and how to
handle application-wide needs and issues. In particular, you must consider all of the following:
The overall application framework
Reusable application elements
Shared variables
Application events and the Application.cfc file
Application-level settings and functions
Application security and user identification
The application framework
The application framework is the overall structure of the application and how your directory structure and appli-
cation pages reflect that structure. You can use a single application framework to structure multiple ColdFusion
applications into a single website or Internet application. You can structure a ColdFusion application by using many
methodologies. For example, the Fusebox application development methodology is one popular framework for
developing ColdFusion web applications. (For more information on Fusebox, see www.fusebox.org.)
This chapter does not provide information on how to use or develop a specific application framework. However, it
does discuss the tools that ColdFusion provides for building your framework, including the Application.cfc file, how
an applications directory structure affects the application, and how you can map the directory structure. For more
information on mapping the application framework, see “Structuring an application on page 222.
Note: For one example of an application framework, see “ColdFusion Methodologies for Content Management,
available at www.adobe.com/devnet/server_archive/articles/cf_methodologies_for_content_mgmt.html..
Reusable application elements
ColdFusion provides a variety of reusable elements that you can use to provide commonly used functionality and
extend CFML. These elements include the following:
User-defined functions (UDFs)
CFML custom tags
ColdFusion components (CFCs)
CFX (ColdFusion Extension) tags
ADOBE COLDFUSION 8
ColdFusion Developer’s Guide
220
Pages that you include using the cfinclude tag
For an overview of these elements, and information about how to choose among them, see Creating ColdFusion
Elements” on page 126.
Shared variables
The following ColdFusion variable scopes maintain data that lasts beyond the scope of the current HTTP request:
For more information on using these variables, including how to use locks to ensure that the data they contain
remains accurate, see “Using Persistent Data and Locking” on page 272.
Application events and the Application.cfc file
Application events are specific occurrences during the life cycle of an application. Each time one of these events
occurs, ColdFusion runs the corresponding method in your Application.cfc file (also referred to as the application
CFC). The Application.cfc file defines application settings and implements methods to handle the application events.
You can implement application CFC methods to handle the following events:
.
The Application.cfc file can also define application-wide settings, including the application name and whether the
application supports Session variables.
For more information on using application events and the Application.cfc file, see Defining the application and its
event handlers in Application.cfc” on page 224.
Variable scope Variables available
Server To all applications on a server and all clients
Application To all pages in an application for all clients
Client For a single client browser over multiple browser sessions in one application
Session For a single client browser for a single browser session in one application
Event Trigger
Application start ColdFusion starts processing the first request for a page in an application that is not running.
Application end An application time-out setting is reached or the server shuts down.
Session start A new session is created as a result of a request that is not in an existing session.
Session end A session time-out setting is reached.
Request start ColdFusion receives a request, including HTTP requests, messages to the event gateway, SOAP requests, or Flash
Remoting requests.
Request Immediately after ColdFusion finishes processing the request start event. The handler for this event is intended for
use as a filter for the request contents. For more information on the differences between request start and request
events, see “Managing requests in Application.cfc” on page 229.
Request end ColdFusion finishes processing all pages and CFCs for the request.
Exceptions An exception occurs that is not handled in a try/catch block.
ADOBE COLDFUSION 8
ColdFusion Developer’s Guide
221
Other application-level settings and functions
This section describes the techniques used prior to ColdFusion MX 7 to define application-level settings, variables,
and functions. Adobe recommends that you do not use these techniques in new code that you write; instead, you
should use the Application.cfc file and its variables and methods, which provide more features and include logical,
hierarchical structure.
If you do not have an Application.cfc file, ColdFusion processes the following two pages, if they are available, every
time it processes any page in the application:
The Application.cfm page is processed before each page in the application.
The OnRequestEnd.cfm page is processed after each page in the application.
Note: UNIX systems are case-sensitive. To ensure that your pages work on UNIX, always capitalize the A in Appli-
cation.cfm and the O, R, and E in OnRequestEnd.cfm.
The Application.cfm page can define the application. It can contain the cfapplication tag that specifies the appli-
cation name, and code on this page is processed for all pages in the application. This page can define application-
level settings, functions, and features.
The OnRequestEnd.cfm page is used in fewer applications than the Application.cfm page. It lets you provide
common clean-up code that gets processed after all application pages, or specify dynamic footer pages.
The OnRequestEnd.cfm page does not execute if the page invokes a cflocation tag.
For more information on the Application.cfm and OnRequestEnd.cfm pages, see “Using an Application.cfm page
on page 235. For information on placing these pages in the application directory structure, see “Structuring an appli-
cation on page 222.
Note: You can create a ColdFusion application without using an Application.cfc, Application.cfm, or OnRequestEnd.cfm
page. However, it is much easier to use the Application.cfm page than to have each page in the application use a
cfapplication tag and define common application elements.
Specifying settings per application
You can set the following on a per-application basis:
Mappings
Custom tag paths
These settings override the server-side settings in the ColdFusion Administrator for the specified application only.
Specifying per application settings does not change the server-wide settings. To set per-application settings, you
must first enable per-application settings on the Settings page of the ColdFusion Administrator. You then set the
mappings or custom tag paths in the Application.cfc file.
Custom Tags in per-application settings override those defined in the ColdFusion Administrator. For example, if you
have two custom tags of the same name and they are in different locations in the Administrator and per-application
settings, the one in the per-application settings is taken first.
Note: Per-application settings are supported in applications that use an Application.cfc file only, not in applications that
use an Application.cfm file. The per-application settings do not work if you have disabled application variables in the
Memory Variables page of the Administrator.
Set the mappings per application
1Check the Enable Per App Settings option on the Settings page of the ColdFusion Administrator.
ADOBE COLDFUSION 8
ColdFusion Developer’s Guide
222
2Include code similar to the following in your Application.cfc file:
<cfset THIS.mappings["MyMap"]="c:\inetpub\myStuff">
or
<cfset StructInsert(THIS.mappings, "MyMap", "c:\inetpub\myStuff")>
Set the custom tag paths per application
1Check the Enable Per App Settings option on the Settings page of the ColdFusion Administrator.
2Include code similar to the following in your Application.cfc file:
<cfset customtagpaths = "c:\mapped1,c:\mapped2">
<cfset customtagpaths = ListAppend(customtagpaths,"c:\mapped3")>
<cfset This.customtagpaths = customtagpaths>
Application security and user identification
All applications must ensure that malicious users cannot make improper use of their resources. Additionally, many
applications require user identification, typically to control the portions of a site that the user can access, to control
the operations that the user can perform, or to provide user-specific content. ColdFusion provides the following
forms of application security to address these issues:
Resource (file and directory-based) security: Limits the ColdFusion resources, such as tags, functions, and data
sources that application pages in particular directories can access. You must consider the resource security needs of
your application when you design the application directory structure.
User (programmatic) security: Provides an authentication (login) mechanism and a role-based authorization
mechanism to ensure that users can only access and use selected features of the application. User security also incor-
porates a user ID, which you can use to customize page content. To implement user security, you include security
code, such as the cflogin and cfloginuser tags, in your application.
For more on implementing security, see “Securing Applications” on page 311.
Structuring an application
When you design a ColdFusion application, you must structure its contents into directories and files, also known as
mapping the directory structure. This activity is an important step in designing a ColdFusion application. Before you
start building the application, you must establish a root directory for the application. You can store application pages
in subdirectories of the root directory.
The following sections describe how ColdFusion uses application-specific pages and how you can organize your
application pages in a directory structure.
How ColdFusion finds and process application definition pages
ColdFusion uses the following rules to locate and process the Application.cfc, Application.cfm, and
OnRequestEnd.cfm pages that define application-specific elements. The way ColdFusion locates these files helps
determine how you structure an application.
Each time ColdFusion processes a page request it does the following:
1When ColdFusion starts processing the request, it does the following:
ADOBE COLDFUSION 8
ColdFusion Developer’s Guide
223
It searches the pages directory for a file named Application.cfc. If one exists, it creates a new instance of the
CFC, processes the initial events, and stops searching. (ColdFusion creates a new instance of the CFC and
processes its initialization code for each request.)
If the requested pages directory does not have an Application.cfc file, it checks the directory for an Appli-
cation.cfm file. If one exists, ColdFusion logically includes the Application.cfm page at the beginning of the
requested page and stops searching further.
If the requested pages directory does not have an Application.cfc or Application.cfm file, ColdFusion
searches up the directory tree and checks each directory first for an Application.cfc file and then, if one is not
found, for an Application.cfm page, until it reaches the root directory (such as C:\). When it finds an Appli-
cation.cfc or Application.cfm file, it processes the page and stops searching.
2ColdFusion processes the requested pages contents.
3When the request ends, ColdFusion does the following:
If you have an Application.cfc, ColdFusion processes the CFC’s onRequestEnd method and releases the CFC
instance.
If you do not have an Application.cfc, but do have an Application.cfm page, ColdFusion looks for an
OnRequestEnd.cfm in the same directory as the Application.cfm page ColdFusion uses for the current page.
ColdFusion does not search beyond that directory, so it does not run an OnRequestEnd.cfm page that resides in
another directory. Also, the OnRequestEnd.cfm page does not run if there is an error or an exception on the
application page, or if the application page executes the cfabort or cfexit tag.
The following rules determine how ColdFusion processes application pages and settings:
ColdFusion processes only one Application.cfc or Application.cfm page for each request. If a ColdFusion page
has a cfinclude tag pointing to an additional ColdFusion page, ColdFusion does not search for an Application.cfc
or Application.cfm page when it includes the additional page.
If a ColdFusion page has a cfapplication tag, it first processes any Application.cfc or Application.cfm, and
then processes the cfapplication tag. The tag can override the settings from the application files, including the
application name and the behaviors set by the cfapplication tag attributes.
You can have multiple Application.cfc files, Application.cfm files, and cfapplication tags that use the same
application name. In this case, all pages that have the same name share the same application settings and Application
scope and can set and get all the variables in this scope. ColdFusion uses the parameter settings of the
cfapplication tag or the most recently processed file, if the settings, such as the session time-out, differ among the
files.
Note: If your application runs on a UNIX platform, which is case-sensitive, you must spell Application.cfc, Appli-
cation.cfm, and OnRequestEnd.cfm with capital letters.
Defining the directory structure
Defining an application directory structure with an application-specific root directory has the following advantages:
Development: The application is easier to develop and maintain, because the application page files are well-
organized.
Portability: You can easily move the application to another server or another part of a server without changing any
code in the application page files.
Application-level settings: Application pages that are under the same directory can share application-level settings
and functions.
ADOBE COLDFUSION 8
ColdFusion Developer’s Guide
224
Security: Application pages that are under the same directory can share web server security settings.
When you put your application in an application-specific directory hierarchy, you can use a single application
definition (Application.cfc or Application.cfm) page in the application root directory, or put different application
definition pages that govern individual sections of the application in different directories.
You can divide your logical web application into multiple ColdFusion applications by using multiple application
definition pages with different application names. Alternatively, you can use multiple application definition pages
that specify the same application name, but have different code, for different subsections of your application.
The directory trees in the following image show two approaches to implementing an application framework:
In the example on the left, a company named Web Wonders, Inc. uses a single Application.cfc file installed in the
application root directory to process all application page requests.
In the example on the right, Bandwidth Associates uses the settings in individual Application.cfc files to create
individual ColdFusion applications at the departmental level. Only the Products application pages are processed
using the settings in the root Application.cfc file. The Consulting, Marketing, and Sales directories each have their
own Application.cfc file.
Defining the application and its event handlers in
Application.cfc
The Application.cfc file defines application-wide settings and variables, and application event handlers:
Application-wide settings and variables include page processing settings, default variables, data sources, style
settings, and other application-level constants.
Web Wonder, Inc.
Application.cfc
Products
Orders
Support
Services
Bandwith Associates
Application.cfc
Consulting
Marketing
Sales
Application.cfc
Products
Application.cfc
Application.cfc
ADOBE COLDFUSION 8
ColdFusion Developer’s Guide
225
Application event handlers are CFC methods that ColdFusion automatically executes when specific events occur
during the lifetime of an application: application start and end, session start and end, request start, execution, and
end, and exceptions.
Defining application-level settings and variables
When you create an application, you can set a number of application-wide properties and characteristics, including
the following items:
Application name
Application properties, including Client-, Application-, and Session-variable management options
Page processing options
Default variables, data sources, style settings, and other application-level constants
This section describes the following topics:
Naming the application
Setting application properties
Setting page processing options
For information on setting default variables, see Setting application default variables and constants in onApplica-
tionStart” on page 228.
Naming the application
Define the application and give it a name by setting the This.name variable in the Application.cfc initialization
section, before the method definitions. By using a specific application name, you define a set of pages as part of the
same logical application.
ColdFusion supports unnamed applications, which are useful for ColdFusion applications that must interoperate
with JSP tags and servlets. Consider creating an unnamed application only if your ColdFusion pages must share
Application or Session scope data with existing JSP pages and servlets. You cannot have more than one unnamed
application on a server instance. For more information on using unnamed applications, see “Sharing data between
ColdFusion pages and JSP pages or servlets” on page 932.
Setting application properties
You can specify application properties by setting This scope variables in the Application.cfc initialization code.
(These are the same properties that you can set in the cfapplication tag.) The following table lists the This scope
variable that ColdFusion uses to set application properties and describes their uses.
Variable Default Description
applicationTimeout Administrator value Life span, as a real number of days, of the application, including all Application scope
variables. Use the createTimeSpan function to generate this variable.
clientManagement False Whether the application supports Client scope variables.
clientStorage Administrator value Where Client variables are stored; can be cookie, registry, or the name of a data source.
loginStorage Cookie Whether to store login information in the Cookie scope or the Session scope.
scriptProtect Administrator Value Whether to protect variables from cross-site scripting attacks.
sessionManagement False Whether the application supports Session scope variables.
ADOBE COLDFUSION 8
ColdFusion Developer’s Guide
226
The following example code from the top of an Application.cfc sets the application name and properties:
<cfcomponent>
<cfset This.name = "TestApplication">
<cfset This.clientmanagement="True">
<cfset This.loginstorage="Session">
<cfset This.sessionmanagement="True">
<cfset This.sessiontimeout="#createtimespan(0,0,10,0)#">
<cfset This.applicationtimeout="#createtimespan(5,0,0,0)#">
For more information on these settings, see cfapplication in the CFML Reference.
Setting page processing options
The cfsetting tag lets you specify the following page processing attributes that you might want to apply to all pages
in your application:
Often, you use the cfsetting tag on individual pages, but you can also use it in your Application.cfc file. For
example, you might use it in multi-application environment to override the ColdFusion Administrator settings in
one application.
You can put an application-wide cfsetting tag in the component initialization code, normally following the This
scope application property settings, as the following example shows:
<cfcomponent>
<cfscript>
This.name="MyAppl";
This.clientmanagement="True";
This.loginstorage="Session" ;
This.sessionmanagement="True" ;
This.sessiontimeout=CreateTimeSpan(0,0,1,0);
</cfscript>
<cfsetting showdebugoutput="No" enablecfoutputonly="No">
The cfsetting tag in this example affects all pages in an application. You can override the application-wide settings
in the event methods, such as onRequestStart, or on individual ColdFusion pages.
sessionTimeout Administrator Value Life span, as a real number of days, of the user session, including all Session variables.
Use the createTimeSpan function to generate this variable.
setClientCookies True Whether to send CFID and CFTOKEN cookies to the client browser.
setDomainCookies False Whether to use domain cookies for the CFID and CFTOKEN values used for client iden-
tification, and for Client scope variables stored using cookies. If False, ColdFusion uses
host-specific cookies. Set to True for applications running on clusters.
Attribute Use
showDebugOutput Specifies whether to show debugging output. This setting cannot enable debugging if it is disabled in
the ColdFusion Administrator. However, this option can ensure that debugging output is not displayed,
even if the Administrator enables it.
requestTimeout Specifies the page request time-out. If ColdFusion cannot complete processing a page within the time-
out period, it generates an error. This setting overrides the setting in the ColdFusion Administrator. You
can use this setting to increase the page time-out if your application or page frequently accesses
external resources that might be particularly slow, such as external LDAP servers or web services
providers.
enableCFOutputOnly Disables output of text that is not included inside cfoutput tags. This setting can help ensure that
extraneous text that might be in your ColdFusion pages does not get displayed.
Variable Default Description
ADOBE COLDFUSION 8
ColdFusion Developer’s Guide
227
Using application event handlers
The following table briefly describes the application event CFC methods that you can implement, including when
they are triggered. The following sections describe how to use these methods in more detail.
When ColdFusion receives a request, it instantiates the Application CFC and runs the Application.cfc code in the
following order:
CFC initialization code at the top of the file
onApplicationStart, if not run before for this application
onSessionStart, if not run before for this session
onRequestStart
onRequest, or the requested page if there is no onRequest method
onRequestEnd
The following methods are triggered by specific events:
onApplicationEnd
onSessionEnd
onMissingTemplate
onError
The onApplicationEnd and onSessionEnd methods do not execute in the context of a page request, so they cannot
access request variables or display information to the user. The onMissingTemplate method is triggered when a
URL specifies a CFML page that does not exist. The OnError method does not always execute in the context of a
request; you can use its Event argument to determine the context.
Method When run
onApplicationStart The application first starts: when the first request for a page is processed or the first CFC method is
invoked by an event gateway instance, Flash Remoting request, or a web service invocation.
This method is useful for setting application-wide (Application scope) variables, such as the names of
data sources.
onApplicationEnd The application ends: when the application times out or the server shuts down.
onSessionStart A new session is created as a result of a request that is not in an existing session, including ColdFusion
event gateway sessions. The application must enable sessions for this event to happen.
onSessionEnd A session time-out setting is reached. This event is not triggered when the application ends or the server
shuts down.
onRequestStart ColdFusion receives any of the following: a request, an HTTP request (for example, from a browser), a
message to an event gateway, a SOAP request, or a Flash Remoting request.
onRequest The onRequestStart event has completed. This method can act as a filter for the requested page
content.
onRequestEnd All pages and CFCs in the request have been processed: equivalent to the OnRequestEnd.cfm page.
onMissingTemplate When ColdFusion receives a request for a nonexistent page.
onError When an exception occurs that is not caught by a try/catch block.
ADOBE COLDFUSION 8
ColdFusion Developer’s Guide
228
Managing the application with Application.cfc
You use the onApplicationStart and onApplicationEnd methods to configure and manage the application; that
is, to control resources that are used by multiple pages and requests and must be consistently available to all code in
your application. Such resources can include data sources, application counters such as page hit variables, or style
information for all pages.
The onApplicationStart method executes when ColdFusion gets the first request for a page in the application
after the server starts. The onApplicationEnd method executes when the application server shuts down or if the
application is inactive for the application time-out period.
The following sections describe some of the ways you can use these methods. For more information, see entries for
onApplicationStart and onApplicationEnd in the CFML Reference.
Defining application utility functions
Functions that you define in Application.cfc and do not put in a shared scope are, by default, available only to other
methods in the CFC.
If your Application.cfc implements the onRequest method, any utility functions that you define in Application.cfc
are also directly available in to the target page, because Application.cfc and the target page share the Variables scope.
If your application requires utility functions that are used by multiple pages, not just by the methods in Appli-
cation.cfc, and you do not use an onRequest method, Adobe recommends that you put them in a separate CFC and
access them by invoking that CFC. As with other ColdFusion pages, Application.cfc can access any CFC in a
directory path that is configured on the ColdFusion Administrator Mappings page. You can, therefore, use this
technique to share utility functions across applications.
If your Application.cfc defines utility functions that you want available on request pages and does not use an
onRequest method, you must explicitly put the functions in a ColdFusion scope, such as the Request scope, as the
following code shows:
<cffunction name="theFunctionName" returntype="theReturnType">
<!--- Function definition goes here. --->
</cffunction>
<cffunction name="OnRequestStart">
<!--- OnRequestStart body goes here --->
<cfset Request.theFunctionName=This.theFunctionName>
</cffunction>
On the request page, you would include the following code:
<cfset myVar=Request.theFunctionName(Argument1...)>
Functions that you define in this manner share the This scope and Variables scope with the Application.cfc file for
the request.
Setting application default variables and constants in onApplicationStart
You can set default variables and application-level constants in Application.cfc. For example, you can do the
following:
Specify a data source and ensure that it is available
Specify domain name
Set styles, such as fonts or colors
Set other application-level variables
ADOBE COLDFUSION 8
ColdFusion Developer’s Guide
229
You do not have to lock Application scope variables when you set them in the Application.cfc onApplicationStart
method.
For details on implementing the onApplicationStart method, see onApplicationStart in the CFML Reference.
Using the onApplicationEnd method
Use the onApplicationEnd method for any clean-up activities that your application requires when it shuts down,
such as saving data in memory to a database, or to log the application end. You cannot use this method to display
data on a user page, because it is not associated with any request. The application ends, even if this method throws
an exception. An application that is used often is unlikely to execute this method, except when the server is shut
down.
For details on implementing the onApplicationEnd method, see onApplicationEnd in the CFML Reference.
Managing sessions in Application.cfc
You us e t he onSessionStart and onSessionEnd methods to configure and manage user sessions; that is, to control
resources that are used by multiple pages while a user is accessing your site from during a single browser session. The
session begins when a user first requests a page in your application, and ends when the session times out. For more
information on Session scope and Session variables, see “Using Persistent Data and Locking” on page 272.
Session resources include variables that store data that is needed throughout the session, such as account numbers,
shopping cart contents, or CFCs that contain methods and data that are used by multiple pages in a session.
Note: Do not put the cflogin tag or basic login processing in the onSessionStart method, as the code executes only at
the start of the session; it cannot handle user logouts, and cannot fully ensure security.
The following sections describe some of the ways you can use the onSessionStart and onSessionEnd methods.
For more information, see the onSessionStart and onSessionEnd entries in the CFML Reference.
Using the onSessionStart method
This method is useful for initializing session data, such as user settings or shopping cart contents, or for tracking the
number of active sessions. You do not need to lock the Session scope when you set session variables in this method.
Using the onSessionEnd method
Use this method for any clean-up activities when the session ends. (For information on ending sessions, see “Ending
a session” on page 286.) You can, for example, save session-related data, such as shopping cart contents or infor-
mation about whether the user has not completed an order, in a database, or you can log the end of the session to a
file. You cannot use this method to display data on a user page, because it is not associated with a request.
Note: Sessions do not end, and the onSessionEnd method is not called when an application ends. For more infor-
mation, see the onSessionEnd entry in the CFML Reference.
Managing requests in Application.cfc
ColdFusion provides three methods for managing requests: onRequestStart, onRequest, and onRequestEnd.
ColdFusion processes requests, including these methods, as follows:
1ColdFusion always processes onRequestStart at the start of the request.
2If you implement an onRequest method, ColdFusion processes it; otherwise, it processes the requested page. If
you implement an onRequest method, you must explicitly call the requested page in your onRequest method.
3ColdFusion always processes onRequestEnd at the end of the request.
ADOBE COLDFUSION 8
ColdFusion Developer’s Guide
230
The following sections explain how you can use each of the Application.cfc request methods to manage requests. For
more information, see entries for onRequestStart, onRequest, and onRequestEnd in the CFML Reference.
Using the onRequestStart method
This method runs at the beginning of the request. It is useful for user authorization (login handling), and for request-
specific variable initialization, such as gathering performance statistics.
If you use the onRequestStart method and do not use the onRequest method, ColdFusion automatically processes
the request when it finishes processing the onRequestStart code.
Note: If you do not include an onRequest method in Application.cfm file, the onRequestStart method does not share
a Variables scope with the requested page, but it does share Request scope variables.
User authentication
When an application requires a user to log in, put the authentication code, including the cflogin tag or code that
calls this tag, in the onRequestStart method. Doing so ensures that the user is authenticated at the start of each
request. For detailed information on security and creating logins, see “Securing Applications” on page 311 For an
example that uses authentication code generated by the Adobe Dreamweaver CF Login Wizard, see
onRequestStart in the CFML Reference.
Using the onRequest method
The onRequest method differs from the onRequestStart method in one major way: the onRequest method inter-
cepts the user’s request. This difference has two implications:
ColdFusion does not process the request unless you explicitly call it, for example, by using a cfinclude tag. This
behavior lets you use the onRequest method to filter requested page content or to implement a switch that deter-
mines the pages or page contents to be displayed.
When you use cfinclude to process request, the CFC instance shares the Variables scope with the requested
page. As a result, any method in the CFC that executes can set the pages Variables scope variables, and the
onRequestEnd method can access any Variable scope values that the included page has set or changed. Therefore,
for example, the onRequestStart or onRequest method can set variables that are used on the page.
To use this method as a filter, put the cfinclude tag inside a cfsavecontent tag, as the following example shows:
<cffunction name="onRequest">
<cfargument name = "targetPage" type="String" required=true/>
<cfsavecontent variable="content">
<cfinclude template=#Arguments.targetPage#>
</cfsavecontent>
<cfoutput>
#replace(content, "report", "MyCompany Quarterly Report", "all")#
</cfoutput>
</cffunction>
Using the onRequestEnd method
You use the onRequestEnd method for code that should run at the end of each request. (In ColdFusion versions
through ColdFusion MX 6.1, you would use the OnRequestEnd.cfm page for such code.) Typical uses include
displaying dynamic footer pages. For an example, see onSessionEnd in the CFML Reference.
Note: If you do not include an onRequest method in Application.cfm file, the onRequestEnd method does not share a
Variables scope with the requested page, but it does share Request scope variables.
ADOBE COLDFUSION 8
ColdFusion Developer’s Guide
231
Handling errors in Application.cfc
The following sections briefly describe how you can handle errors in Application.cfc. For more information on error
pages and error handling, see Handling Errors” on page 246 For details on implementing the onError method, see
onError in the CFML Reference.
Application.cfc error handling techniques
Application.cfc can handle errors in any combination of the following ways:
You can use try/catch error handling in the event methods, such as onApplicationStart or onRequestStart,
to handle exceptions that happen in the event methods.
You can implement the onError method. This method receives all exceptions that are not directly handled by
try/catch handlers in CFML code. The method can use the cfthrow tag to pass any errors it does not handle to
ColdFusion for handling.
You c an u s e cferror tags in the application initialization code following the cfcomponent tag, typically
following the code that sets the applications This scope variables. These tags specify error processing if you do not
implement an onError method, or if the onError method throws an error. You could implement an application-
specific validation error handler, for example, by putting the following tag in the CFC initialization code:
<cferror type="VALIDATION" template="validationerrorhandler.cfm">
1The ColdFusion default error mechanisms handle any errors that are not handled by the preceding techniques.
These mechanisms include the site-wide error handler that you can specify in the ColdFusion Administrator and the
built-in default error pages.
These techniques let you include application-specific information, such as contact information or application or
version identifiers, in the error message, and let you display all error messages in the application in a consistent
manner. You can use Application.cfc to develop sophisticated application-wide error-handling techniques, including
error-handling methods that provide specific messages, or use structured error-handling techniques.
Note: The onError method can catch errors that occur in the onSessionEnd and onApplicationEnd application
event methods. It will not display messages to the user, however, because there is no request context. The onError
function can log errors that occur when the session or application ends.
Handling server-side validation errors in the onError method
Server-side validation errors are actually ColdFusion exceptions; as a result, if your application uses an onError
method, this method gets the error and must handle it or pass it on to ColdFusion for handling.
To identify a server-side validation error, search the Arguments.Exception.StackTrace field for
coldfusion.filter.FormValidationException. You can then handle the error directly in your onError routine, or
throw the error so that either the ColdFusion default validation error page or a page specified by an cferror tag in
your Application.cfc initialization code handles it.
Example: error Handling with the onError method
The following Application.cfc file has an onError method that handles errors as follows:
If the error is a server-side validation error, the onError method throws the error for handling by ColdFusion,
which displays its standard validation error message.
For any other type of exception, the onError method displays the name of the event method in which the error
occurred and dumps the exception information. In this example, because you generate errors on the CFM page only,
and not in a Application.cfc method, the event name is always the empty string.
<cfcomponent>
<cfset This.name = "BugTestApplication">
ADOBE COLDFUSION 8
ColdFusion Developer’s Guide
232
<cffunction name="onError">
<!--- The onError method gets two arguments:
An exception structure, which is identical to a cfcatch variable.
The name of the Application.cfc method, if any, in which the error
happened.
<cfargument name="Except" required=true/>
<cfargument type="String" name = "EventName" required=true/>
<!--- Log all errors in an application-specific log file. --->
<cflog file="#This.Name#" type="error" text="Event Name: #Eventname#" >
<cflog file="#This.Name#" type="error" text="Message: #except.message#">
<!--- Throw validation errors to ColdFusion for handling. --->
<cfif Find("coldfusion.filter.FormValidationException",
Arguments.Except.StackTrace)>
<cfthrow object="#except#">
<cfelse>
<!--- You can replace this cfoutput tag with application-specific
error-handling code. --->
<cfoutput>
<p>Error Event: #EventName#</p>
<p>Error details:<br>
<cfdump var=#except#></p>
</cfoutput>
</cfif>
</cffunction>
</cfcomponent>
To test this example, put a CFML page with the following code in the same page as the Application.cfc file, and enter
valid and invalid text in the text input field.
<cfform>
This box does Integer validation:
<cfinput name="intinput" type="Text" validate="integer" validateat="onServer"><br>
Check this box to throw an error on the action page:
<cfinput type="Checkbox" name="throwerror"><br>
<cfinput type="submit" name="submitit">
</cfform>
<cfif IsDefined("form.fieldnames")>
<cfif IsDefined("form.throwerror")>
<cfthrow type="ThrownError" message="This error was thrown from the bugTest action
page.">
<cfelseif form.intinput NEQ "">
<h3>You entered the following valid data in the field</h3>
<cfoutput>#form.intinput#</cfoutput>
</cfif>
</cfif>
Note: For more information on server-side validation errors, see “Validating Data” on page 553.
Example: a complete Application.cfc
The following example is a simplified Application.cfc file that illustrates the basic use of all application event
handlers:
<cfcomponent>
<cfset This.name = "TestApplication">
<cfset This.Sessionmanagement=true>
<cfset This.Sessiontimeout="#createtimespan(0,0,10,0)#">
<cfset This.applicationtimeout="#createtimespan(5,0,0,0)#">
<cffunction name="onApplicationStart">
<cftry>
ADOBE COLDFUSION 8
ColdFusion Developer’s Guide
233
<!--- Test whether the DB that this application uses is accessible
by selecting some data. --->
<cfquery name="testDB" dataSource="cfdocexamples" maxrows="2">
SELECT Emp_ID FROM employee
</cfquery>
<!--- If we get database error, report it to the user, log the error
information, and do not start the application. --->
<cfcatch type="database">
<cfoutput>
This application encountered an error.<br>
Please contact support.
</cfoutput>
<cflog file="#This.Name#" type="error"
text="cfdocexamples DB not available. message: #cfcatch.message#
Detail: #cfcatch.detail# Native Error: #cfcatch.NativeErrorCode#">
<cfreturn False>
</cfcatch>
</cftry>
<cflog file="#This.Name#" type="Information" text="Application Started">
<!--- You do not have to lock code in the onApplicationStart method that sets Application
scope variables. --->
<cfscript>
Application.availableResources=0;
Application.counter1=1;
Application.sessions=0;
</cfscript>
<!--- You do not need to return True if you don't set the cffunction returntype attribute.
--->
</cffunction>
<cffunction name="onApplicationEnd">
<cfargument name="ApplicationScope" required=true/>
<cflog file="#This.Name#" type="Information"
text="Application #ApplicationScope.applicationname# Ended">
</cffunction>
<cffunction name="onRequestStart">
<!--- Authentication code, generated by the Dreamweaver Login Wizard,
makes sure that a user is logged in, and if not displays a login page. --->
<cfinclude template="mm_wizard_application_include.cfm">
<!--- If it’s time for maintenance, tell users to come back later. --->
<cfscript>
if ((Hour(now()) gt 1) and (Hour(now()) lt 3)) {
WriteOutput("The system is undergoing periodic maintenance.
Please return after 3:00 AM Eastern time.");
return false;
} else {
this.start=now();
}
</cfscript>
</cffunction>
<cffunction name="onRequest">
<cfargument name = "targetPage" type="String" required=true/>
<cfsavecontent variable="content">
<cfinclude template=#Arguments.targetPage#>
</cfsavecontent>
<!--- This is a minimal example of an onRequest filter. --->
<cfoutput>
#replace(content, "report", "MyCompany Quarterly Report", "all")#
ADOBE COLDFUSION 8
ColdFusion Developer’s Guide
234
</cfoutput>
</cffunction>
<!--- Display a different footer for logged in users than for guest users or
users who have not logged in. --->
<cffunction name="onRequestEnd">
<cfargument type="String" name = "targetTemplate" required=true/>
<cfset theAuthuser=getauthuser()>
<cfif ((theAuthUser EQ "guest") OR (theAuthUser EQ ""))>
<cfinclude template="noauthuserfooter.cfm">
<cfelse>
<cfinclude template="authuserfooter.cfm">
</cfif>
</cffunction>
<cffunction name="onSessionStart">
<cfscript>
Session.started = now();
Session.shoppingCart = StructNew();
Session.shoppingCart.items =0;
</cfscript>
<cflock timeout="5" throwontimeout="No" type="EXCLUSIVE" scope="SESSION">
<cfset Application.sessions = Application.sessions + 1>
</cflock>
<cflog file="#This.Name#" type="Information" text="Session:
#Session.sessionid# started">
</cffunction>
<cffunction name="onSessionEnd">
<cfargument name = "SessionScope" required=true/>
<cflog file="#This.Name#" type="Information" text="Session:
#arguments.SessionScope.sessionid# ended">
</cffunction>
<cffunction name="onError">
<cfargument name="Exception" required=true/>
<cfargument type="String" name = "EventName" required=true/>
<!--- Log all errors. --->
<cflog file="#This.Name#" type="error" text="Event Name: #Eventname#">
<cflog file="#This.Name#" type="error" text="Message: #exception.message#">
<!--- Some exceptions, including server-side validation errors, do not
generate a rootcause structure. --->
<cfif isdefined("exception.rootcause")>
<cflog file="#This.Name#" type="error"
text="Root Cause Message: #exception.rootcause.message#">
</cfif>
<!--- Display an error message if there is a page context. --->
<cfif NOT (Arguments.EventName IS onSessionEnd) OR
(Arguments.EventName IS onApplicationEnd)>
<cfoutput>
<h2>An unexpected error occurred.</h2>
<p>Please provide the following information to technical support:</p>
<p>Error Event: #EventName#</p>
<p>Error details:<br>
<cfdump var=#exception#></p>
</cfoutput>
</cfif>
</cffunction>
</cfcomponent>
ADOBE COLDFUSION 8
ColdFusion Developer’s Guide
235
Migrating from Application.cfm to Application.cfc
To migrate an existing application that uses Application.cfm to one that uses Application.cfc, do the following:
Replace the cfapplication tag with CFC initialization code that sets the Application.cfc This scope variables
that correspond to the tag attributes.
Put in the onApplicationStart method any code that initializes Application scope variables, and any other
application-specific code that executes only when the application starts. Often, such code in Application.cfm is
inside a block that tests for the existence of an Application scope switch variable. Remove the variable test and the
Application scope lock that surrounds the code that sets the Application scope variables.
Put in the onSessionStart method any code that initializes Session scope variables, and any other application-
specific code that executes only when the session starts. Remove any code that tests for the existence of Session scope
variables to be for initialized and the Session scope lock that surrounds the code that sets the Session scope variables.
Put in the onRequestStart method any cflogin tag and related authentication code.
Put in the onRequest method any code that sets Variables scope variables and add a cfinclude tag that includes
the page specified by the method’s Arguments.Targetpage variable.
Put in the onRequestEnd method any code you have in an OnRequestEnd.cfm page.
Consider replacing cferror tags with an onError event method. If you do not do so, put the cferror tags in
the CFC initialization code.
Using an Application.cfm page
If you do not use an Application.cfc file, you can use the Application.cfm page to define application-level settings
and functions.
Naming the application
Use the cfapplication tag to specify the application name and define a set of pages as part of the same logical appli-
cation. Although you can create an application by putting a cfapplication tag with the application name on each
page, you normally put the tag in the Application.cfm file; for example:
<cfapplication name="SearchApp">
Note: The value that you set for the name attribute in the cfapplication tag is limited to 64 characters.
Setting the client, application, and session variables options
Use the cfapplication tag to specify client state and persistent variable use, as follows:
To use Client scope variables, you must specify clientManagement=True.
To use Session scope variables, you must specify sessionManagment=True.
You can also optionally do the following:
Set application-specific time-outs for Application and Session scope variables. These settings override the
default values set in the ColdFusion Administrator.
Specify a storage method for Client scope variables. This setting overrides the method set in the ColdFusion
Administrator.
ADOBE COLDFUSION 8
ColdFusion Developer’s Guide
236
Specify not to use cookies on the client browser.
For more information on configuring these options, see “Using Persistent Data and Locking” on page 272 and the
CFML Reference.
Defining page processing settings
The cfsetting tag lets you specify page processing attributes that you might want to apply to all pages in your appli-
cation. For more information, see Setting page processing options” on page 226.
Setting application default variables and constants
You can set default variables and application-level constants on the Application.cfm page. For example, you can
specify the following values:
A data source
A domain name
Style settings, such as fonts or colors
Other important application-level variables
Often, an Application.cfm page uses one or more cfinclude tags to include libraries of commonly used code, such
as user-defined functions, that are required on many of the applications pages.
Processing logins
When an application requires a user to log in, you typically put the cflogin tag on the Application.cfm page. For
detailed information on security and creating logins, including an Application.cfm page that manages user logins,
see Securing Applications” on page 311
Handling errors
You can use the cferror tag on your Application.cfm page to specify application-specific error-handling pages for
request, validation, or exception errors, as shown in the example in the following section. This way you can include
application-specific information, such as contact information or application or version identifiers, in the error
message, and you display all error messages in the application in a consistent manner.
For more information on error pages and error handling, see “Handling Errors” on page 246.
Example: an Application.cfm page
The following example shows a sample Application.cfm file that uses several of the techniques typically used in
Application.cfm pages. For the sake of simplicity, it does not show login processing; for a login example, see
“Securing Applications on page 311.
<!--- Set application name and enable Client and Session variables. --->
<cfapplication name="Products"
clientmanagement="Yes"
clientstorage="myCompany"
sessionmanagement="Yes">
<!--- Set page processing attributes. --->
<cfsetting showDebugOutput="No">
<!--- Set custom global error handling pages for this application.--->
ADOBE COLDFUSION 8
ColdFusion Developer’s Guide
237
<cferror type="request"
template="requesterr.cfm"
mailto="admin@company.com">
<cferror type="validation"
template="validationerr.cfm">
<!--- Set the Application variables if they aren’t defined. --->
<!--- Initialize local app_is_initialized flag to false. --->
<cfset app_is_initialized = False>
<!--- Get a read-only lock. --->
<cflock scope="application" type="readonly" timeout=10>
<!--- Read init flag and store it in local variable. --->
<cfset app_is_initialized = IsDefined("Application.initialized")>
</cflock>
<!--- Check the local flag. --->
<cfif not app_is_initialized>
<!--- Application variables are not initialized yet.
Get an exclusive lock to write scope. --->
<cflock scope="application" type="exclusive" timeout=10>
<!--- Check the Application scope initialized flag since another request
could have set the variables after this page released the read-only
lock. --->
<cfif not IsDefined("Application.initialized")>
<!--- Do initializations --->
<cfset Application.ReadOnlyData.Company = "MyCompany">
<!--- and so on --->
<!--- Set the Application scope initialization flag. --->
<cfset Application.initialized = "yes">
</cfif>
</cflock>
</cfif>
<!--- Set a Session variable.--->
<cflock timeout="20" scope="Session" type="exclusive">
<cfif not IsDefined("session.pagesHit")>
<cfset session.pagesHit=1>
<cfelse>
<cfset session.pagesHit=session.pagesHit+1>
</cfif>
</cflock>
<!--- Set Application-specific Variables scope variables. --->
<cfset mainpage = "default.cfm">
<cfset current_page = "#cgi.path_info#?#cgi.query_string#">
<!--- Include a file containing user-defined functions called throughout
the application. --->
<cfinclude template="commonfiles/productudfs.cfm">
Reviewing the code
The following table describes the code and its function:
ADOBE COLDFUSION 8
ColdFusion Developer’s Guide
238
Optimizing ColdFusion applications
You can optimize your ColdFusion application in many ways. Optimizing ColdFusion mostly involves good devel-
opment and coding practices. For example, good database design and usage is a prime contributor to efficient
ColdFusion applications.
In several places, this manual documents optimization techniques as part of the discussion of the related ColdFusion
topic. This section provides information about general ColdFusion optimization tools and strategies, and particu-
larly about using CFML caching tags for optimization. This section also contains information on optimizing
database use, an important area for application optimization.
The ColdFusion Administrator provides caching options for ColdFusion pages and SQL queries. For information on
these options, see the ColdFusion Administrator online Help and Configuring and Administering ColdFusion.
For information on debugging techniques that can help you identify slow pages, see Debugging and Trouble-
shooting Applications” on page 351.
For additional information on optimizing ColdFusion, see the Adobe ColdFusion support center at
www.adobe.com/go/support/coldfusion.
Code Description
<cfapplication name="Products"
clientmanagement="Yes"
clientstorage="myCompany"
sessionmanagement="Yes">
Names the application, enables Client and Session scope variables, and sets the
client variable store to the myCompany data source.
<cfsetting showDebugOutput="No"> Ensures that debugging output is not displayed, if the ColdFusion Administrator
enables it.
<cferror type="request"
template="requesterr.cfm"
mailto="admin@company.com">
<cferror type="validation"
template="validationerr.cfm">
Specifies custom error handlers for request and validation errors encountered in
the application. Specifies the mailing address for use in the request error handler.
<cfset app_is_initialized = False>
.
.
.
Sets the Application scope variables, if they are not already set. For a detailed
description of the technique used to set the Application scope variables, see
“Using Persistent Data and Locking” on page 272.
<cflock timeout="20"
scope="Session"
type="exclusive">
<cfif not
IsDefined("session.pagesHit")>
<cfset session.pagesHit=1>
<cfelse>
<cfset session.pagesHit=
session.pagesHit+1>
</cfif>
</cflock>
Sets the Session scope pagesHit variable, which counts the number of pages
touched in this session. If the variable does not exist, creates it; otherwise, incre-
ments it.
<cfset mainpage = "default.cfm">
<cfset current_page =
"#cgi.path_info#?#cgi.query_string#">
Sets two Variables scope variables that are used throughout the application.
Creates the current_page variable dynamically; its value varies from request to
request.
<cfinclude template=
"commonfiles/productudfs.cfm">
Includes a library of user-defined functions that are used in most pages in the
application.
ADOBE COLDFUSION 8
ColdFusion Developer’s Guide
239
Caching ColdFusion pages that change infrequently
Some ColdFusion pages produce output that changes infrequently. For example, you might have an application that
extracts a vendor list from a database or produces a quarterly results summary. Normally, when ColdFusion gets a
request for a page in the application, it does all the business logic and display processing that are required to produce
the report or generate and display the list. If the results change infrequently, this can be an inefficient use of processor
resources and bandwidth.
The cfcache tag tells ColdFusion to cache the HTML that results from processing a page request in a temporary file
on the server. This HTML does not need to be generated each time the page is requested. When ColdFusion gets a
request for a cached ColdFusion page, it retrieves the pregenerated HTML page without having to process the
ColdFusion page. ColdFusion can also cache the page on the client. If the client browser has its own cached copy of
the page from a previous viewing, ColdFusion instructs the browser to use the clients page rather than resending the
page.
Note: The cfcache tag caching mechanism considers that each URL is a separate page. Therefore,
http://www.mySite.com/view.cfm?id=1 and http://www.mySite.com/view.cfm?id=2 result in two separate cached pages.
Because ColdFusion caches a separate page for each unique set of URL parameters, the caching mechanism accommo-
dates pages for which different parameters result in different output.
Using the cfcache tag
You tell ColdFusion to cache the page results by putting a cfcache tag on your ColdFusion page before code that
outputs text. The tag lets you specify the following information:
Whether to cache the page results on the server, the client system, or both. The default is both. The default is
optimal for pages that are identical for all users. If the pages contain client-specific information, or are secured with
ColdFusion user security, set the action attribute in the cfcache tag to ClientCache.
The directory on the server in which to store the cached pages. The default directory is cf_root/cache. It is a good
practice to create a separate cache directory for each application. Doing so can prevent the cfcache tag flush action
from inappropriately flushing more than one applications caches at a time.
The time span that indicates how long the page lasts in the cache from when it is stored until it is automatically
flushed.
You can also specify several attributes for accessing a cached page on the web server, including a user name and
password (if required by the web server), the port, and the protocol (HTTP or HTTPS) to use to access the page.
Place the cfcache tag before any code on your page that generates output, typically at the top of the page body. For
example, the following tag tells ColdFusion to cache the page on both the client and the server. On the server, the
page is cached in the e:/temp/page_cache directory. ColdFusion retains the cached page for one day.
<cfcache timespan="#CreateTimespan(1, 0, 0, 0)#" directory="e:/temp/page_cache">
Important: If an Application.cfm or Application.cfc page displays text (for example, if it includes a header page), use the
cfcache tag on the Application.cfm page, in addition to the pages that you cache. Otherwise, ColdFusion displays the
Application.cfm page output twice on each cached page.
Flushing cached pages
ColdFusion automatically flushes any cached page if you change the code on the page. It also automatically flushes
pages after the expiration timespan passes.
You c an u s e t he cfcache tag with the action="flush" attribute to immediately flush one or more cached pages.
You can optionally specify the directory that contains the cached pages to be flushed and a URL pattern that
identifies the pages to flush. If you do not specify a URL pattern, all pages in the directory are flushed. The URL
pattern can include asterisk (*) wildcards to specify parts of the URL that can vary.
ADOBE COLDFUSION 8
ColdFusion Developer’s Guide
240
When you use the cfcache tag to flush cached pages, ColdFusion deletes the pages cached on the server. If a flushed
page is cached on the client system, it is deleted, and a new copy gets cached the next time the client tries to access
the ColdFusion page.
The following example flushes all the pages in the e:/temp/page_cache/monthly directory that start with HR:
<cfcache action="flush" directory="e:/temp/page_cache/monthly" expirURL="HR*">
If you have a ColdFusion page that updates data that you use in cached pages, the page that does the updating
includes a cfcache tag that flushes all pages that use the data.
For more information on the cfcache tag, see the CFML Reference.
Caching parts of ColdFusion pages
In some cases, your ColdFusion page might contain a combination of dynamic information that ColdFusion must
generate each time it displays the page, and information that it generates dynamically, but that change less frequently.
In this case, you cannot use the cfcache tag to cache the entire page. Instead, use the cfsavecontent tag to cache
the infrequently changed content.
The cfsavecontent tag saves the results of processing the tag body in a variable. For example, if the body of the
cfsavecontent tag contains a cfexecute tag that runs an executable program that displays data, the variable saves
the output.
You c an u s e t he cfsavecontent tag to cache infrequently changing output in a shared scope variable. If the infor-
mation is used throughout the application, save the output in the Application scope. If the information is client-
specific, use the Session scope. Because of the overhead of locking shared scope variables, use this technique only if
the processing overhead of generating the output is substantial.
Before you use this technique, also consider whether other techniques are more appropriate. For example, query
caching eliminates the need to repeat a common query. However, if the effort of processing the data or formatting
the output is substantial, using the cfsavecontent tag can save processing time.
Using this technique, if the variable exists, the page uses the cached output. If the variable does not exist, the page
gets the data, generates the output, and saves the results to the shared scope variable.
The following example shows this technique. It has two parts. The first part welcomes the user and prints out a
random lucky number. This part runs and produces a different number each time a user opens the page. The second
part performs a database query to get information that changes infrequently; in this example, a listing of the current
special sale items. It uses the cfsavecontent tag to get the data only when needed.
If you use this technique frequently, consider incorporating it in a custom CFML tag.
<!--- Greet the user. --->
<cfoutput>
Welcome to our home page.<br>
The time is #TimeFormat(Now())#.<br>
Your lucky number is: #RandRange(1,1000)#<br>
<hr><br>
</cfoutput>
<!--- Set a flag to indicate whether the Application scope variable exists.--->
<cflock scope="application" timeout="20" type="readonly">
<cfset IsCached = Not IsDefined("Application.ProductCache")>
</cflock>
<!--- If the flag is false, query the DB, and save an image of
the results output to a variable. --->
ADOBE COLDFUSION 8
ColdFusion Developer’s Guide
241
<cfif not IsCached>
<cfsavecontent variable="ProductCache">
<!--- Perform database query. --->
<cfquery dataSource="ProductInfo" name="specialQuery">
SELECT ItemName, Item_link, Description, BasePrice
FROM SaleProducts
</cfquery>
<!--- Calculate sale price and display the results. --->
<h2>Check out the following specials</h2>
<table>
<cfoutput query="specialQuery">
<cfset salePrice= BasePrice * .8>
<tr>
<td>#ItemNAme#</td>
<td>#Item_Link#</td>
<td>#Description#</td>
<td>#salePrice#</td>
</tr>
</cfoutput>
</table>
</cfsavecontent>
<!--- Save the results in the Application scope. --->
<cflock scope="Application" type="Exclusive" timeout=30>
<cfset Application.productCache = ProductCache>
</cflock>
</cfif>
<!--- Use the Application scope variable to display the sale items. --->
<cflock scope="application" timeout="20" type="readonly">
<cfoutput>#Application.ProductCache#</cfoutput>
</cflock>
Reviewing the code
The following table describes the code and its function:
Code Description
<cfoutput>
Welcome to our home page.<br>
The time is #TimeFormat(Now())#.<br>
Your lucky number is:
#RandRange(1,1000)#<br>
<hr><br>
</cfoutput>
Displays the part of the page that must change each time.
<cflock scope="application" timeout="20"
type="readonly">
<cfset IsCached = IsDefined
("Application.ProductCache")>
</cflock>
Inside a read-only lock, tests to see if the part of the page that changes infre-
quently is already cached in the Application scope, and sets a Boolean flag vari-
able with the result.
<cfif not IsCached>
<cfsavecontent
variable="ProductCache">
If the flag is False, uses a cfsavecontent tag to save output in a Variables scope
variable. Using the Variables scope eliminates the need to do a query (which can
take a long time) in an Application scope lock.
<cfquery dataSource="ProductInfo"
name="specialQuery">
SELECT ItemName, Item_link,
Description, BasePrice
FROM SaleProducts
</cfquery>
Queries the database to get the necessary information.
ADOBE COLDFUSION 8
ColdFusion Developer’s Guide
242
Optimizing database use
Poor database design and incorrect or inefficient use of the database are among the most common causes of ineffi-
cient applications. Consider the different methods that are available for using databases and information from
databases when you design your application. For example, if you need to average the price of a number of products
from an SQL query, it is more efficient to use SQL to get the average than to use a loop in ColdFusion.
Two important ColdFusion tools for optimizing your use of databases are the cfstoredproc tag and the cfquery
tag cachedWithin attribute.
Using stored procedures
The cfstoredproc tag lets ColdFusion use stored procedures in your database management system. A stored
procedure is a sequence of SQL statements that is assigned a name, compiled, and stored in the database system.
Stored procedures can encapsulate programming logic in SQL statements, and database systems are optimized to
execute stored procedures efficiently. As a result, stored procedures are faster than cfquery tags.
You use the cfprocparam tag to send parameters to the stored procedure, and the cfprocresult tag to get the
record sets that the stored procedure returns.
The following example executes a Sybase stored procedure that returns three result sets, two of which the example
uses. The stored procedure returns the status code and one output parameter, which the example displays.
<!--- cfstoredproc tag --->
<cfstoredproc procedure = "foo_proc" dataSource = "MY_SYBASE_TEST"
username = "sa" password = "" returnCode = "Yes">
<!--- cfprocresult tags --->
<cfprocresult name = RS1>
<h2>Check out the following specials</h2>
<table>
<cfoutput query="specialQuery">
<cfset salePrice = BasePrice *
.8>
<tr>
<td>#ItemNAme#</td>
<td>#Item_Link#</td>
<td>#Description#</td>
<td>#salePrice#</td>
</tr>
</cfoutput>
</table>
Displays the sale items in a table. Inside a cfoutput tag, calculates each items
sale price and displays the item information in a table row.
Because this code is inside a cfsavecontent tag, ColdFusion does not display
the results of the cfoutput tag. Instead, it saves the formatted output as HTML
and text in the ProductCache variable.
</cfsavecontent> Ends the cfsavecontent tag block.
<cflock scope="Application"
type="Exclusive"
timeout=30>
<cfset Application.productCache =
productcache>
</cflock>
Inside an Exclusive cflock tag, saves the contents of the local variable
ProductCache in the Application scope variable Application.productCache.
</cfif> Ends the code that executes only if the Application.productCache variable does
not exist.
<cflock scope="application" timeout="20"
type="readonly">
<cfoutput>#Application.ProductCache#</cfo
utput>
</cflock>
Inside a cflock tag, displays the contents of the Application.productCache vari-
able.
Code Description
ADOBE COLDFUSION 8
ColdFusion Developer’s Guide
243
<cfprocresult name = RS3 resultSet = 3>
<!--- cfprocparam tags --->
<cfprocparam type = "IN"
CFSQLType = CF_SQL_INTEGER
value = "1">
<cfprocparam type = "OUT"CFSQLType = CF_SQL_DATE
variable = FOO>
<!--- Close the cfstoredproc tag. --->
</cfstoredproc>
<cfoutput>
The output param value: '#foo#'<br>
</cfoutput>
<h3>The Results Information</h3>
<cfoutput query = RS1>
#name#,#DATE_COL#<br>
</cfoutput>
<br>
<cfoutput>
<hr>
Record Count: #RS1.recordCount#<br>
Columns: #RS1.columnList#<br>
<hr>
</cfoutput>
<cfoutput query = RS3>
#col1#,#col2#,#col3#<br>
</cfoutput>
<br>
<cfoutput>
<hr><br>
Record Count: #RS3.recordCount#<br>
Columns: #RS3.columnList#<br>
<hr>
The return code for the stored procedure is: '#cfstoredproc.statusCode#'<br>
</cfoutput>
Reviewing the code
The following table describes the code and its function:
Code Description
<cfstoredproc procedure = "foo_proc"
dataSource = "MY_SYBASE_TEST" username = "sa"
password = "" returnCode = "Yes">
Runs the stored procedure foo_proc on the MY_SYBASE_TEST data
source. Populates the cfstoredproc statusCode variable with
the status code returned by stored procedure.
ADOBE COLDFUSION 8
ColdFusion Developer’s Guide
244
For more information on creating stored procedures, see your database management software documentation. For
more information on using the cfstoredproc tag, see the CFML Reference.
Using the cfquery tag cachedWithin attribute
The cfquery tag cachedWithin attribute tells ColdFusion to save the results of a database query for a specific period
of time. This way, ColdFusion accesses the database on the first page request, and does not query the database on
further requests until the specified time expires. Using the cachedWithin attribute can significantly limit the
overhead of accessing databases that do not change rapidly.
This technique is useful if the database contents only change at specific, known times, or if the database does not
change frequently and the purpose of the query does not require absolutely up- to-date results.
You must use the CreateTimeSpan function to specify the cachedWithin attribute value (in days, hours, minutes,
seconds format). For example, the following code caches the results of getting the contents of the Employees table of
the cfdocexamples data source for one hour.
<cfquery datasource="cfdocexamples" name="master"
cachedWithin=”#CreateTimeSpan(0,1,0,0)#”>
SELECT * FROM Employees
</cfquery>
<cfprocresult name = RS1>
<cfprocresult name = RS3 resultSet = 3>
Gets two record sets from the stored procedure: the first and third
result sets it returns.
<cfprocparam type = "IN"
CFSQLType = CF_SQL_INTEGER
value = "1">
<cfprocparam type = "OUT" CFSQLType = CF_SQL_DATE
variable = FOO>
</cfstoredproc>
Specifies two parameters for the stored procedure, an input param-
eter and an output parameter. Sets the input parameter to 1 and the
ColdFusion variable that gets the output to FOO.
Ends the cfstoredproc tag body.
<cfoutput>
The output param value: '#foo#'<br>
</cfoutput>
<h3>The Results Information</h3>
<cfoutput query = RS1>
#name#,#DATE_COL#<br>
</cfoutput>
<br>
<cfoutput>
<hr>
Record Count: #RS1.recordCount#<br>
Columns: #RS1.columnList#<br>
<hr>
</cfoutput>
<cfoutput query = RS3>
#col1#,#col2#,#col3#<br>
</cfoutput>
<br>
<cfoutput>
<hr><br>
Record Count: #RS3.recordCount#<br>
Columns: #RS3.columnList#<br>
<hr>
The return code for the stored procedure is:
'#cfstoredproc.statusCode#'<br>
</cfoutput>
Displays the results of running the stored procedure:
The output parameter value,
The contents of the two columns in the first record set identified
by the name and DATE_COL variables. You set the values of these
variables elsewhere on the page.
The number of rows and the names of the columns in the first
record set
The contents of the columns in the other record set identified by
the col1, col2, and col3 variables.
The number of rows and the names of the columns in the record
set.
The status value returned by the stored procedure.
Code Description
ADOBE COLDFUSION 8
ColdFusion Developer’s Guide
245
Providing visual feedback to the user
If an application might take a while to process data, it is useful to provide visual feedback to indicate that something
is happening, so the user does not assume that there is a problem and request the page again. Although doing this
does not optimize your applications processing efficiency, it does make the application appear more responsive.
You can use the cfflush tag to return partial data to a user, as shown in “Introduction to Retrieving and Formatting
Data” on page 511.
You c an a l s o u s e t he cfflush tag to create a progress bar. For information on this technique, see the technical article
“Understanding Progress Meters in ColdFusion 5” at
www.adobe.com/v1/handlers/index.cfm?id=21216&method=full. (Although this article was written for ColdFusion
5, it also applies to ColdFusion 8.)
246
Chapter 15: Handling Errors
ColdFusion includes many tools and techniques for responding to errors that your application encounters. These
tools include error handling mechanisms and error logging tools. This chapter describes these tools and how to use
them.
For information on user input validation, see “Introduction to Retrieving and Formatting Data on page 511 and
“Building Dynamic Forms with cfform Tags” on page 530 For information on debugging, see “Debugging and
Troubleshooting Applications” on page 351
Contents
About error handling in ColdFusion . . . . . . . . . . . . . . . . . . . . . . . . . . . . . . . . . . . . . . . . . . . . . . . . . . . . . . . . . . . . . . . . 246
Understanding errors . . . . . . . . . . . . . . . . . . . . . . . . . . . . . . . . . . . . . . . . . . . . . . . . . . . . . . . . . . . . . . . . . . . . . . . . . . . . . 247
Error messages and the standard error format . . . . . . . . . . . . . . . . . . . . . . . . . . . . . . . . . . . . . . . . . . . . . . . . . . . . . . . . 251
Determining error-handling strategies . . . . . . . . . . . . . . . . . . . . . . . . . . . . . . . . . . . . . . . . . . . . . . . . . . . . . . . . . . . . . . 252
Specifying custom error messages with the cferror tag . . . . . . . . . . . . . . . . . . . . . . . . . . . . . . . . . . . . . . . . . . . . . . . . . 254
Logging errors with the cflog tag . . . . . . . . . . . . . . . . . . . . . . . . . . . . . . . . . . . . . . . . . . . . . . . . . . . . . . . . . . . . . . . . . . . 256
Handling runtime exceptions with ColdFusion tags . . . . . . . . . . . . . . . . . . . . . . . . . . . . . . . . . . . . . . . . . . . . . . . . . . . 258
About error handling in ColdFusion
By default, ColdFusion generates its own error messages when it encounters errors. In addition, it provides a variety
of tools and techniques for you to customize error information and handle errors when they occur. You can use any
of the following error-management techniques.
Specify custom pages for ColdFusion to display in each of the following cases:
When a ColdFusion page is missing (the Missing Template Handler page)
When an otherwise-unhandled exception error occurs during the processing of a page (the Site-wide Error
Handler page)
You specify these pages on the Settings page in the Server Settings page in the ColdFusion Administrator; for
more information, see the ColdFusion Administrator Help.
Use the cferror tag to specify ColdFusion pages to handle specific types of errors.
Use the cftry, cfcatch, cfthrow, and cfrethrow tags to catch and handle exception errors directly on the page
where they occur.
In CFScript, use the try and catch statements to handle exceptions.
Use the onError event in Application.cfc to handle exception errors that are not handled by try/catch code on
the application pages.
Log errors. ColdFusion logs certain errors by default. You can use the cflog tag to log other errors.
The remaining sections in this chapter provide the following information:
The basic building blocks for understating types of ColdFusion errors and how ColdFusion handles them
How to use the cferror tag to specify error-handling pages
ADOBE COLDFUSION 8
ColdFusion Developer’s Guide
247
How to log errors
How to handle ColdFusion exceptions
Note: This chapter discusses using the cftry and cfcatch tags, but not the equivalent CFScript try and catch state-
ments. The general discussion of exception handling in this chapter applies to tags and CFScript statements. However,
the code that you use and the information available in CFScript differs from those in the tags. For more information on
handling exceptions in CFScript, see “Handling errors in UDFs” on page 147.
Understanding errors
There are many ways to look at errors; for example, you can look at errors by their causes. You can also look at them
by their effects, particularly by whether your application can recover from them. You can also look at them the way
ColdFusion does. The following sections discuss these ways of looking at errors.
About error causes and recovery
Errors can have many causes. Depending on the cause, the error might be recoverable. A recoverable error is one for
which your application can identify the error cause and take action on the problem. Some errors, such as time-out
errors, might be recoverable without indicating to the user that an error was encountered. An error for which a
requested application page does not exist is not recoverable, and the application can only display an error message.
Errors such as validation errors, for which the application cannot continue processing the request, but can provide
an error-specific response, can also be considered recoverable. For example, an error that occurs when a user enters
text where a number is required can be considered recoverable, because the application can recognize the error and
redisplay the data field with a message providing information about the error’s cause and telling the user to reenter
the data.
Some types of errors might be recoverable in some, but not all circumstances. For example, your application can retry
a request following a time-out error, but it must also be prepared for the case where the request always times out.
Error causes fall in the broad categories listed in the following table:
Although these categories do not map completely to the way ColdFusion categorizes errors they provide a useful way
of thinking about errors and can help you in preventing and handling errors in your code.
ColdFusion error types
Before you can effectively manage ColdFusion errors, you must understand how ColdFusion classifies and handles
them. ColdFusion categorizes errors as detailed in the following table:
Category Description
Program errors Can be in the code syntax or the program logic. The ColdFusion compiler identifies and reports program syntax
errors when it compiles CFML into Java classes. Errors in your application logic are harder to locate. For information
on debugging tools and techniques, see “Debugging and Troubleshooting Applications” on page 351.
Unlike ColdFusion syntax errors, SQL syntax errors are only caught at runtime.
Data errors Are typically user data input errors. You use validation techniques to identify errors in user input data and enable the
user to correct the errors.
System errors Can come from a variety of causes, including database system problems, time-outs due to excessive demands on
your server, out-of-memory errors in the system, file errors, and disk errors.
ADOBE COLDFUSION 8
ColdFusion Developer’s Guide
248
Note: The onSubmit and onBlur form field validation techniques use JavaScript or Flash validation on the client
browser.
About ColdFusion exceptions
Most ColdFusion errors are exceptions. You can categorize ColdFusion exceptions in two ways:
When they occur
Their type
When exceptions occur
ColdFusion errors can occur at two times, when the CFML is compiled into Java and when the resulting Java
executes, called runtime exceptions.
Compiler exceptions
Compiler exceptions are programming errors that ColdFusion identifies when it compiles CFML into Java. Because
compiler exceptions occur before the ColdFusion page is converted to executable code, you cannot handle them on
the page that causes them. However, other pages can handle these errors. For more information, see “Handling
compiler exceptions” on page 253.
Runtime exception
A runtime exception occurs when the compiled ColdFusion Java code runs. It is an event that disrupts the appli-
cations normal flow of instructions. Exceptions can result from system errors or program logic errors. Runtime
exceptions include:
Error responses from external services, such as an ODBC driver or CORBA server
CFML errors or the results of cfthrow or cfabort tags
Internal errors in ColdFusion
ColdFusion exception types
ColdFusion exceptions have types that you specify in the cferror, cfcatch, and cfthrow error-handling tags. A
cferror or cfcatch tag will handle only exceptions of the specified type. You identify an exception type by using
an identifier from one (or more) of the following type categories:
Type Description
Exception An error that prevents normal processing from continuing. All ColdFusion exceptions are, at their root,
Java exceptions.
Missing template An HTTP request for a ColdFusion page that cannot be found. Generated if a browser requests a ColdFu-
sion page that does not exist.
Missing template errors are different from missing include exceptions, which result from cfinclude tags
or custom tag calls that cannot find their targets.
Form field data validation Server-side form field validation errors are a special kind of ColdFusion exception. You specify server-side
form validation by using cfform attributes or hidden HTML form fields. All other types of server-side vali-
dation, such as the cfparam tag generate runtime exceptions. For more information on validating form
fields see “Validating Data” on page 553.
ColdFusion includes a built-in error page for server-side form field validation errors, and the cferror tag
includes a type attribute that lets you handle these errors in a custom error page, but if you use onError
processing in Application.cfc, or try/catch error handling, the error appears as an Application exception.
For more information on handling Form field validation in Application.cfc see “Handling server-side vali-
dation errors in the onError method” on page 231..
ADOBE COLDFUSION 8
ColdFusion Developer’s Guide
249
Basic
Custom
Advanced
Java class
Note: Use only custom error type names and the Application basic type name in cfthrow tags. All other built-in
exception type names identify specific types of system-identified errors, so you should not use them for errors that you
identify yourself.
Basic exception types
All ColdFusion exceptions except for custom exceptions belong to a basic type category. These types consist of a
broadly-defined categorization of ColdFusion exceptions. The following table describes the basic exception types:
Note: The Any type includes all error with the Java object type of java.lang.Exception. It does not include
java.lang.Throwable errors. To catch Throwable errors, specify java.lang.Throwable in the cfcatch tag type attribute.
Custom exceptions
You can generate an exception with your own type by specifying a custom exception type name, for example MyCus-
tomErrorType, in a cfthrow tag. You then specify the custom type name in a cfcatch or cferror tag to handle the
exception. Custom type names must be different from any built-in type names, including basic types and Java
exception classes.
Type Type name Description
Database failures Database Failed database operations, such as failed SQL statements, ODBC problems, and
so on.
Missing include file errors MissingInclude Errors where files specified by the cfinclude, cfmodule, and cferror tags are
missing. (A cferror tag generates a missingInclude error only when an error of
the type specified in the tag occurs.)
The MissingInclude error type is a subcategory of Template error. If you do not
specifically handle the MissingInclude error type, but do handle the Template
error type, the Template error handler catches these errors. MissingInclude
errors are caught at runtime.
Template errors Template General application page errors, including invalid tag and attribute names. Most
Template errors are caught at compile time, not runtime.
Object exceptions Object Exceptions in ColdFusion code that works with objects.
Security exceptions Security Catchable exceptions in ColdFusion code that works with security.
Expression exceptions Expression Failed expression evaluations; for example, if you try to add 1 and "a".
Locking exceptions Lock Failed locking operations, such as when a cflock critical section times out or
fails at runtime.
Verity Search engine
exception
SearchEngine Exceptions generated by the Verity search engine when processing cfindex,
cfcollection, or cfsearch tags.
Application-defined
exception events raised by
cfthrow
Application Custom exceptions generated by a cfthrow tag that do not specify a type, or
specify the type as Application.
All exceptions Any Any exceptions. Includes all types in this table and any exceptions that are not
specifically handled in another error handler, including unexpected internal and
external errors.
ADOBE COLDFUSION 8
ColdFusion Developer’s Guide
250
Advanced exception types
The Advanced exceptions consist of a set of specific, narrow exception types. These types are supported in
ColdFusion for backward-compatibility. For a list of advanced exception types, see “Advanced exception types” on
page 72 in the CFML Reference.
Java exception classes
Every ColdFusion exception belongs to, and can be identified by, a specific Java exception class in addition to its
basic, custom, or advanced type. The first line of the stack trace in the standard error output for an exception
identifies the exceptions Java class.
For example, if you attempt to use an array function such as ArrayIsEmpty on an integer variable, ColdFusion
generates an exception that belongs to the Expression exception basic type and the
coldfusion.runtime.NonArrayException Java class.
In general, most applications do not need to use Java exception classes to identify exceptions. However, you can use
Java class names to catch exceptions in non-CFML Java objects; for example, the following line catches all Java
input/output exceptions:
<cfcatch type="java.io.IOException">
How ColdFusion handles errors
The following sections describe briefly how ColdFusion handles errors. The rest of this chapter expands on this
information.
Missing template errors
If a user requests a page that the ColdFusion cannot find, and the Administrator Server Settings Missing Template
Handler field specifies a Missing Template Handler page, ColdFusion uses that page to display error information.
Otherwise, it displays a standard error message.
Form field validation errors
When a user enters invalid data in an HTML tag that uses onServer or hidden form field server-side data validation
ColdFusion does the following:
1If the Application CFC (Application.cfc) has an onError event handler method, ColdFusion calls the method.
2If the Application.cfc initialization code or the Application.cfm page has a cferror that specifies a Validation
error handler, ColdFusion displays the specified error page.
3Otherwise, it displays the error information in a standard format that consists of a default header, a bulleted list
describing the errors, and a default footer.
For more information on using hidden form field validation, see “Validating Data” on page 553. For more infor-
mation on Application.cfc, see “Designing and Optimizing a ColdFusion Application” on page 218.
Compiler exception errors
If ColdFusion encounters a compiler exception, how it handles the exception depends on whether the error occurs
on a requested page or on an included page:
If the error occurs on a page that is accessed by a cfinclude or cfmodule tag, or on a custom tag page that you
access using the cf_ notation, ColdFusion handles it as a runtime exception in the page that accesses the tag. For a
description of how these errors are handled, see the next section, “Runtime exception errors.”
ADOBE COLDFUSION 8
ColdFusion Developer’s Guide
251
If the error occurs directly on the requested page, and the Administrator Settings Site-wide Error Handler field
specifies an error handler page, ColdFusion displays the specified error page. Otherwise, ColdFusion reports the
error using the standard error message format described in “Error messages and the standard error format” on
page 251.
Runtime exception errors
If ColdFusion encounters a runtime exception, it does the action for the first matching condition in the following
table:
For example, if an exception occurs in CFML code that is not in a cftry block, and Application.cfc does not have
an onError method, but a cferror tag specifies a page to handle this error type, ColdFusion uses the specified error
page.
Error messages and the standard error format
If your application does not handle an error, ColdFusion displays a diagnostic message in the user’s browser.
Error information is also written to a log file for later review. (For information on error logging, see “Logging errors
with the cflog tag” on page 256.)
The standard error format consists of the information listed in the following table. ColdFusion does not always
display all sections.
Condition Action
The code with the error is inside a cftry tag and the
exception type is specified in a cfcatch tag.
Executes the code in the cfcatch tag.
If the cftry block does not have a cfcatch tag for this error, tests for an appro-
priate cferror handler or site-wide error handler.
The ColdFusion application has an Application.cfc with
an onError method
Executes the code in the onError method. For more information on using the
onError method, see “Handling errors in Application.cfc” on page 231.
A cferror tag specifies an exception error handler for
the exception type.
Uses the error page specified by the cferror tag.
The Administrator Settings Site-wide Error Handler field
specifies an error handler page.
Uses the custom error page specified by the Administrator setting.
A cferror tag specifies a Request error handler. Uses the error page specified by the cferror tag.
The default case. Uses the standard error message format
Section Description
Error description A brief, typically on-line, description of the error.
Error message A detailed description of the error. The error message diagnostic information displayed depends on the type of error.
For example, if you specify an invalid attribute for a tag, this section includes a list of all valid tag attributes.
Error location The page and line number where ColdFusion encountered the error, followed by a short section of your CFML that
includes the line. This section does not display for all errors.
In some cases, the cause of an error can be several lines above the place where ColdFusion determines that there is
a problem, so the line that initially causes the error might not be in the display.
ADOBE COLDFUSION 8
ColdFusion Developer’s Guide
252
If you get a message that does not explicitly identify the cause of the error, check the key system parameters, such as
available memory and disk space.
Determining error-handling strategies
ColdFusion provides you with many options for handling errors, particularly exceptions, as described in the section
“How ColdFusion handles errors” on page 250. This section describes considerations for determining which forms
of error handling to use.
Handling missing template errors
Missing template errors occur when ColdFusion receives an HTTP request for a page ending in .cfm that it cannot
find. You can create your own missing template error page to present application-specific information or provide an
application-specific appearance. You specify the missing template error page on the Administrator Settings page.
The missing error page can use CFML tags and variables. In particular, you can use the CGI.script_name variable in
text such as the following to identify the requested page:
<cfoutput>The page #Replace(CGI.script_name, "/", "")# is not available.<br>
Make sure that you entered the page correctly.<br>
</cfoutput>
(In this code, the Replace function removes the leading slash sign from the script name to make the display more
friendly.)
Handling form field validation errors
When you use server-side form field validation, the default validation error message describes the error cause plainly
and clearly. However, you might want to give the error message a custom look or provide additional information such
as service contact phone numbers and addresses. In this case, use the cferror tag with the Validation attribute in
the Application.cfc initialization code or on the Application.cfm page to specify your own validation error handler.
The section “Example of a validation error page” on page 256 provides an example of such a page. You can also put
form field validation error handling code in the Application.cfc onError method.
Resources Links to documentation, the Knowledge Base, and other resources that can help you resolve the problem.
Error environment
information
Information about the request that caused the error. All error messages include the following:
User browser
User IP address
Date and time of error
Stack trace The Java stack at the time of the exception, including the specific Java class of the exception. This section can be
helpful if you must contact Adobe Technical Support.
The stack trace is collapsed by default. Click the heading to display the trace.
Section Description
ADOBE COLDFUSION 8
ColdFusion Developer’s Guide
253
Handling compiler exceptions
You cannot handle compiler exceptions directly on the page where they occur, because the exception is caught before
ColdFusion starts running the page code. You should fix all compiler exceptions as part of the development process.
Use the reported error message and the code debugging techniques discussed in “Debugging and Troubleshooting
Applications” on page 351 to identify and correct the cause of the error.
Compiler exceptions that occur on pages you access by using the cfinclude or cfmodule tags can actually be
handled as runtime errors by surrounding the cfinclude or cfmodule tag in a cftry block. The compiler exception
on the accessed page gets caught as a runtime error on the base page. However, you should avoid this "solution" to
the problem, as the correct method for handling compiler errors is to remove them before you deploy the application.
Handling runtime exceptions
You have many choices for handling exceptions, and the exact path you take depends on your application and its
needs. The following table provides a guide to selecting an appropriate technique:
Technique Use
cftry Place cftry blocks around specific code sections where exceptions can be expected and you want to handle those
exceptions in a context-specific manner; for example, if you want to display an error message that is specific to that
code.
Use cftry blocks where you can recover from an exception. For example, you can retry an operation that times out,
or access an alternate resource. You can also use the cftry tag to continue processing where a specific exception
will not harm your application; for example, if a missing resource is not required.
For more information, see “Handling runtime exceptions with ColdFusion tags” on page 258.
Application.cfc
onError method
Implement the onError method in your Application.cfc to consistently handle application-specific exceptions
that might be generated by multiple code sections in the application. For more information on error handling using
Application.cfc, see “Handling errors in Application.cfc” on page 231.
cferror with
exception- specific
error handler pages
Use the cferror tag to specify error pages for specific exception types. These pages cannot recover from errors, but
they can provide the user with information about the errors cause and steps that they can take to prevent the
problem.
For more information, see “Specifying custom error messages with the cferror tag” on page 254.
cferror with a
Request error page
Use the cferror tag to specify a Request error handler that provides a customized, application-specific message
for unrecoverable exceptions. Put the tag in the Application.cfc initialization code or on the Application.cfm page to
make it apply to all pages in an application.
A Request error page cannot use CFML tags, but it can display error variables. As a result, you can use it to display
common error information, but you cannot provide error-specific instructions. Typically, Request pages display error
variable values and application-specific information, including support contact information.
For example code, see “Example of a request error page” on page 255.
Site-wide error
handler page
Specify a site-wide error handler in the Administrator to provide consistent appearance and contents for all other-
wise-unhandled exceptions in all applications on your server.
Like the Request page, the site-wide error handler cannot perform error recovery. However, it can include CFML tags
in addition to the error variables.
Because a site-wide error handler prevents ColdFusion from displaying the default error message, it allows you to
limit the information reported to users. It also lets you provide all users with default contact information or other
instructions.
ADOBE COLDFUSION 8
ColdFusion Developer’s Guide
254
Specifying custom error messages with the cferror tag
Custom error pages let you control the error information that users see. You can specify custom error pages for
different types of errors and handle different types of errors in different ways. For example, you can create specific
pages to handle errors that could be recoverable, such as request time-outs. You can also make your error messages
consistent with the look and feel of your application.
You can specify the following types of custom error message pages:
Specifying a custom error page
You specify the custom error pages with the cferror tag. For Validation errors, the tag must be in the Application.cfc
initialization code or on the Application.cfm page. For Exception and Request errors, you can set the custom error
pages on each application page. However, because custom error pages generally apply to an entire application, it is
more efficient to put these cferror tags in the Application.cfc or Application.cfm file also. For more information on
using these pages, see “Designing and Optimizing a ColdFusion Application” on page 218
The cferror tag has the attributes listed in the following table:
The following cferror tag specifies a custom error page for exceptions that occur in locking code and informs the
error page of the of an e-mail address it can use to send a notification each time this type of error occurs:
<cferror type = "exception"
exception = "lock"
template = "../common/lockexcept.cfm"
mailto = "server@mycompany.com">
For detailed information on the cferror tag, see the CFML Reference.
Type Description
Validation Handles server-side form field data validation errors. The validation error page cannot include CFML tags, but it can
display error page variables.
You can use this attribute only in the Application.cfc initialization code or on the Application.cfm page. It has no
effect when used on any other page. Therefore, you can specify only one validation error page per application, and
that page applies to all server-side validation errors.
Exception Handles specific exception errors. You can specify individual error pages for different types of exceptions.
Request Handles any exception that is not otherwise-handled. The request error page runs after the CFML language
processor finishes. As a result, the request error page cannot include CFML tags, but can display error page variables.
A request error page is useful as a backup if errors occur in other error handlers.
Attribute Description
Type The type of error that will cause ColdFusion to display this page: Exception, Request, or Validation.
Exception Use only for the Exception type. The specific exception or exception category that will cause the page to be
displayed. This attribute can specify any of the types described in About ColdFusion exceptions” on page 248.
Template The ColdFusion page to display.
MailTo (Optional) An e-mail address. The cferror tag sets the error page error.mailTo variable to this value. The error
page can use the error.mailTo value in a message that tells the user to send an error notification. ColdFusion does
not send any message itself.
ADOBE COLDFUSION 8
ColdFusion Developer’s Guide
255
Creating an error application page
The following table lists the rules and considerations that apply to error application pages:
The following table describes the variables available on error pages: Exception error pages can also use all of the
exception variables listed in the section “Exception information in cfcatch blocks” on page 260. To use these
variables, replace the cfcatch prefix with cferror or error. For example, to use the exception message in an error
page, refer to it as error.message.
In general, production Exception and Request pages should not display detailed error information, such as that
supplied by the error.diagnostics variable. Typically, Exception pages e-mail detailed error information to an
administrative address or log the information using the cflog tag instead of displaying it to the user. For more infor-
mation on using the cflog tag, see “Logging errors with the cflog tag” on page 256.
Example of a request error page
The following example shows a custom error page for a request error:
<html>
<head>
<title>Products - Error</title>
</head>
<body>
<h2>Sorry</h2>
<p>An error occurred when you requested this page.</p>
<p>Please send e-mail with the following information to #error.mailTo# to report
this error.</p>
<table border=1>
<tr><td><b>Error Information</b> <br>
Date and time: #error.DateTime# <br>
Page: #error.template# <br>
Remote Address: #error.remoteAddress# <br>
HTTP Referer: #error.HTTPReferer#<br>
</td></tr></table>
Type Considerations
Validation Cannot use CFML tags.
Can use HTML tags.
Can use the Error.InvalidFields, Error.validationHeader, and Error.validationFooter vari-
ables by enclosing them with number signs (#).
Cannot use any other CFML variables.
Request Cannot use CFML tags.
Can use HTML tags.
Can use nine CFML error variables, such as Error.Diagnostics, by enclosing them with number signs.
Cannot use other CFML variables.
Exception Can use full CFML syntax, including tags, functions, and variables.
Can use nine standard CFML Error variables and cfcatch variables. Use either Error or cferror as the prefix for
both types of variables.
Can use other application-defined CFML variables.
To display any CFML variable, use the cfoutput tag.
ADOBE COLDFUSION 8
ColdFusion Developer’s Guide
256
<p>We apologize for the inconvenience and will work to correct the problem.</p>
</body>
</html>
Example of a validation error page
The following example shows a simple custom error page for a validation error:
<html>
<head>
<title>Products - Error</title>
</head>
<body>
<h2>Data Entry Error</h2>
<p>You failed to correctly complete all the fields
in the form. The following problems occurred:</p>
#error.invalidFields#
</body>
</html>
Logging errors with the cflog tag
ColdFusion provides extensive capabilities for generating, managing, and viewing log files, as described in Config-
uring and Administering ColdFusion. It also provides the cflog tag which adds entries to ColdFusion logs.
ColdFusion automatically logs errors to the default logs if you use the default error handlers. In all other cases, you
must use the cflog tag in your error handling code to generate log entries.
The cflog tag lets you specify the following information:
A custom file or standard ColdFusion log file in which to write the message.
Text to write to the log file. This can include the values of all available error and cfcatch variables.
Message severity (type): Information Warning, Fatal, or Error.
Whether to log any of the following: application name, thread ID, system date, or system time. By default, all get
logged.
For example, you could use a cflog tag in an exception error-handling page to log the error information to an appli-
cation-specific log file, as in the following page:
<html>
<head>
<title>Products - Error</title>
</head>
<body>
<h2>Sorry</h2>
<p>An error occurred when you requested this page.
The error has been logged and we will work to correct the problem.
We apologize for the inconvenience. </p>
<cflog type="Error"
ADOBE COLDFUSION 8
ColdFusion Developer’s Guide
257
file="myapp_errors"
text="Exception error --
Exception type: #error.type#
Template: #error.template#,
Remote Address: #error.remoteAddress#,
HTTP Reference: #error.HTTPReferer#
Diagnostics: #error.diagnostics#">
</body>
</html>
Reviewing the code
The following table describes the highlighted code and its function:
A log file entry similar to the following is generated if you try to call a nonexistent custom tag and this page catches
the error (line breaks added for clarity):
"Error","web-13","12/19/01","11:29:07",MYAPP,"Exception error --
Exception type: coldfusion.runtime.CfErrorWrapper
Template: /MYStuff/MyDocs/exceptiontest.cfm,
Remote Address: 127.0.0.1,
HTTP Reference:
Diagnostics: Cannot find CFML template for custom tag testCase. Cannot
find CFML template for custom tag testCase. ColdFusion attempted looking
in the tree of installed custom tags but did not find a custom tag with
this name."
The text consists of a comma-delimited list of the following entries:
Log entry type, specified by the cflog type attribute
ID of the thread that was executing
Date the entry was written to the log
Time the entry was written to the log
Application name, as specified in the Application.cfc initialization code (by setting the This.application variable)
or by a cfapplication tag (for example, in an Application.cfm file).
The message specified by the cflog text attribute.
Code Description
<cflog type=”Error”
file="myapp_errors"
text="Exception error
Exception type: #Error.type#
Template: #Error.template#,
Remote Address: #Error.remoteAddress#,
HTTP Reference: #error.HTTPReferer#
Diagnostics: #Error.diagnostics#">
When this page is processed, log an entry in the file myapp_errors.log file in the
ColdFusion log directory. Identify the entry as an error message and include an
error message that includes the exception type, the path of the page that caused
the error, the remote address that called the page, and the errors diagnostic
message.
ADOBE COLDFUSION 8
ColdFusion Developer’s Guide
258
Handling runtime exceptions with ColdFusion tags
Exceptions include any event that disrupts the normal flow of instructions in a ColdFusion page, such as failed
database operations, missing include files, or developer-specified events. Ordinarily, when ColdFusion encounters
an exception, it stops processing and displays an error message, or an error page specified by a cferror tag or the
Site-wide Error Handler option on the Settings page in the Administrator. However, you can use the ColdFusion
exception handling tags to catch and process runtime exceptions directly in ColdFusion pages.
This ability to handle exceptions directly in your application pages enables your application to do the following:
Respond appropriately to specific errors within the context of the current application page
Recover from errors whenever possible.
Exception-handling tags
ColdFusion provides the exception-handling tags listed in the following table:
Using cftry and cfcatch tags
The cftry tag lets you go beyond reporting error data to the user:
You can include code that recovers from errors so your application can continue processing without alerting the
user.
You can create customized error messages that apply to the specific code that causes the error.
For example, you can use cftry to catch errors in code that enters data from a user registration form to a database.
The cfcatch code could do the following:
1Retry the query, so the operation succeeds if the resource was only temporarily unavailable.
2If the retries fail:
Display a custom message to the user
Post the data to an email address so the data could be entered by company staff after the problem has been
solved.
Code that accesses external resources such as databases, files, or LDAP servers where resource availability is not
guaranteed is a good candidate for using try/catch blocks.
Tag Description
cftry If any exceptions occur while processing the tag body, look for a cfcatch tag that handles the exception, and
execute the code in the cfcatch tag body.
cfcatch Execute code in the body of this tag if the exception caused by the code in the cftry tag body matches the excep-
tion type specified in this tag’s attributes.
Used in cftry tag bodies only.
cfthrow Generate a user-specified exception.
cfrethrow Exit the current cfcatch block and generates a new exception of the same type.
Used only in cfcatch tag bodies.
ADOBE COLDFUSION 8
ColdFusion Developer’s Guide
259
Try/catch code structure
In order for your code to directly handle an exception, the tags in question must appear within a cftry block. It is a
good idea to enclose an entire application page in a cftry block. You then follow the cftry block with cfcatch
blocks, which respond to potential errors. When an exception occurs within the cftry block, processing is thrown
to the cfcatch block for that type of exception.
Here is an outline for using cftry and cfcatch to handle errors:
<cftry>
Put your application code here ...
<cfcatch type="exception type1">
Add exception processing code here ...
</cfcatch>
<cfcatch type="exception type2">
Add exception processing code here ...
</cfcatch>
...
<cfcatch type="Any">
Add exception processing code appropriate for all other exceptions here ...
</cfcatch>
</cftry>
Try/catch code rules and recommendations
Follow these rules and recommendations when you use cftry and cfcatch tags:
The cfcatch tags must follow all other code in a cftry tag body.
You c an n e st cftry blocks. For example, the following structure is valid:
<cftry>
code that may cause an exception
<cfcatch ...>
<cftry>
First level of exception handling code
<cfcatch ...>
Second level of exception handling code
</cfcatch
</cftry>
</cfcatch>
</cftry>
If an exception occurs in the first level of exception-handling code, the inner cfcatch block can catch and
handle it. (An exception in a cfcatch block cannot be handled by cfcatch blocks at the same level as that
block.)
ColdFusion always responds to the latest exception that gets raised. For example, if code in a cftry block causes
an exception that gets handled by a cfcatch block, and the cfcatch block causes an exception that has no handler,
ColdFusion will display the default error message for the exception in the cfcatch block, and you will not be
notified of the original exception.
If an exception occurs when the current tag is nested inside other tags, the CFML processor checks the entire
stack of open tags until it finds a suitable cftry/cfcatch combination or reaches the end of the stack.
Use cftry with cfcatch to handle exceptions based on their point of origin within an application page, or based
on diagnostic information.
The entire cftry tag, including all its cfcatch tags, must be on a single ColdFusion page. You cannot put the
<cftry> start tag on one page and have the </cftry> end tag on another page.
ADOBE COLDFUSION 8
ColdFusion Developer’s Guide
260
For cases when a cfcatch block is not able to successfully handle an error, consider using the cfrethrow tag,
as described in “Using the cfrethrow tag” on page 267.
If an exception can be safely ignored, use a cfcatch tag with no body; for example:
<cfcatch Type = Database />
1In particularly problematic cases, you might enclose an exception-prone tag in a specialized combination of
cftry and cfcatch tags to immediately isolate the tag's exceptions.
Exception information in cfcatch blocks
Within the body of a cfcatch tag, the active exceptions properties are available in a cfcatch object. The following
sections describe the object contents.
Standard cfcatch variables
The following table describes the variables that are available in most cfcatch blocks:
Note: If you use the cfdump tag to display the cfcatch variable, the display does not include variables that do not have
values.
The cfcatch.TagContext variable contains an array of tag information structures. Each structure represents one
level of the active tag context at the time when ColdFusion detected the exception. That is, there is one structure for
each tag that is open at the time of the exception. For example, if the exception occurs in a tag on a custom tag page,
the tag context displays information about the called custom tag and the tag in which the error occurs.
The structure at position 1 in the array represents the currently executing tag at the time the exception was detected.
The structure at position ArrayLen(cfcatch.tagContext) represents the initial tag in the stack of tags that were
executing when the compiler detected the exception.
The following table lists the tagContext structure attributes:
Property variable Description
cfcatch.Detail A detailed message from the CFML compiler. This message, which can contain HTML formatting, can help to
determine which tag threw the exception.
The cfcatch.Detail value is available in the CFScript catch statement as the exceptionVariable
parameter.
cfcatch.ErrorCode The cfthrow tag can supply a value for this code through the errorCode attribute. For Type="Database",
cfcatch.ErrorCode has the same value as cfcatch.SQLState.
Otherwise, the value of cfcatch.ErrorCode is the empty string.
cfcatch.ExtendedInf
o
Custom error message information. This is returned only to cfcatch tags for which the type attribute is
Application or a custom type.
Otherwise, the value of cfcatch.ExtendedInfo is the empty string.
cfcatch.Message The exceptions default diagnostic message, if one was provided. If no diagnostic message is available, this is
an empty string.
The cfcatch.Message value is included in the value of the CFScript catch statement exceptionVariable
parameter.
cfcatch.RootCause The Java servlet exception reported by the JVM as the cause of the “root cause” of the exception.
cfcatch.TagContext An array of structures structure containing information for each tag in the tag stack The tag stack consists of
each tag that is currently open.
cfcatch.Type The exceptions type, returned as a string.
ADOBE COLDFUSION 8
ColdFusion Developer’s Guide
261
Database exceptions
The following additional variables are available whenever the exception type is database:
Expression exceptions
The following variable is only available for Expression exceptions:
Locking exceptions
The following additional information is available for exceptions related to errors that occur in cflock tags:
Missing include exceptions
The following additional variable is available if the error is caused by a missing file specified by a cfinclude tag:
Entry Description
Column Obsolete (retained for backwards compatibility). Always 0.
ID The tag in which the exception occurred. Exceptions in CFScript are indicated by two question
marks (??). All custom tags, including those called directly, are identified as cfmodule.
Line The line on the page in which the tag is located.
Raw_Trace The raw Java stack trace for the error.
Template The pathname of the application page that contains the tag.
Type The type of page; it is always a ColdFusion page.
Property variable Description
cfcatch.NativeErrorCode The native error code associated with this exception. Database drivers typically provide error codes
to assist in the diagnosis of failing database operations. The values assumed by
cfcatch.NativeErrorCode are driver-dependent.
If no error code is provided, the value of cfcatch.nativeErrorCode is -1. The value is 0 for
queries of queries.
cfcatch.SQLState The SQLState code associated with this exception. Database drivers typically provide error codes
to assist in the diagnosis of failing database operations. SQLState codes are more consistent across
database systems than native error codes.
If the driver does not provide an SQLState value, the value of cfcatch.SQLState is -1.
cfcatch.Sql The SQL statement sent to the data source.
cfcatch.queryError The error message as reported by the database driver.
cfcatch.where If the query uses the cfqueryparam tag, query parameter name-value pairs.
Property variable Description
cfcatch.ErrNumber An internal expression error number, valid only when type="Expression".
Property variable Description
cfcatch.lockName The name of the affected lock. This is set to "anonymous" if the lock name is unknown.
cfcatch.lockOperation The operation that failed. This is set to "unknown" if the failed operation is unknown.
ADOBE COLDFUSION 8
ColdFusion Developer’s Guide
262
Using the cftry tag: an example
The following example shows the cftry and cfcatch tags. It uses the cfdocexamples data source, which many of
the examples in this manual use, and a sample included file, includeme.cfm.
If an exception occurs during the cfquery statement's execution, the application page flow switches to the cfcatch
type="Database" exception handler. It then resumes with the next statement after the cftry block, once the
cfcatch type="Database" handler completes. Similarly, the cfcatch type="MissingInclude" block handles
exceptions raised by the cfinclude tag.
<!--- Wrap code you want to check in a cftry block --->
<cfset EmpID=3>
<cfparam name="errorCaught" default="">
<cftry>
<cfquery name="test" datasource="cfdocexamples">
SELECT Dept_ID, FirstName, LastName
FROM Employee
WHERE Emp_ID=#EmpID#
</cfquery>
<html>
<head>
<title>Test cftry/cfcatch</title>
</head>
<body>
<cfinclude template="includeme.cfm">
<cfoutput query="test">
<p>Department: #Dept_ID#<br>
Last Name: #LastName#<br>
First Name: #FirstName#</p>
</cfoutput>
<!--- Use cfcatch to test for missing included files. --->
<!--- Print Message and Detail error messages. --->
<!--- Block executes only if a MissingInclude exception is thrown. --->
<cfcatch type="MissingInclude">
<h1>Missing Include File</h1>
<cfoutput>
<ul>
<li><b>Message:</b> #cfcatch.Message#
<li><b>Detail:</b> #cfcatch.Detail#
<li><b>Filename:</b> #cfcatch.MissingFileName#
</ul>
</cfoutput>
<cfset errorCaught = "MissingInclude">
</cfcatch>
<!--- Use cfcatch to test for database errors.--->
<!--- Print error messages. --->
<!--- Block executes only if a Database exception is thrown. --->
<cfcatch type="Database">
<h1>Database Error</h1>
<cfoutput>
<ul>
<li><b>Message:</b> #cfcatch.Message#
Property variable Description
cfcatch.missingFileName The name of the missing file.
ADOBE COLDFUSION 8
ColdFusion Developer’s Guide
263
<li><b>Native error code:</b> #cfcatch.NativeErrorCode#
<li><b>SQLState:</b> #cfcatch.SQLState#
<li><b>Detail:</b> #cfcatch.Detail#
</ul>
</cfoutput>
<cfset errorCaught = "Database">
</cfcatch>
<!--- Use cfcatch with type="Any" --->
<!--- to find unexpected exceptions. --->
<cfcatch type="Any">
<cfoutput>
<hr>
<h1>Other Error: #cfcatch.Type#</h1>
<ul>
<li><b>Message:</b> #cfcatch.Message#
<li><b>Detail:</b> #cfcatch.Detail#
</ul>
</cfoutput>
<cfset errorCaught = "General Exception">
</cfcatch>
</body>
</html>
</cftry>
Use the following procedure to test the code.
Test the code
1Make sure there is no includeme.cfm file and display the page. The cfcatch type="MissingInclude" block
displays the error.
2Create a nonempty includeme.cfm file and display the page. If your database is configured properly, you should
see an employee entry and not get any error.
3In the cfquery tag, change the line:
FROM Employee
to:
FROM Employer
Display the page. This time the cfcatch type="Database" block displays an error message.
4Change Employer to Employee.
Change the cfoutput line:
<p>Department: #Dept_ID#<br>
to:
<p>Department: #DepartmentID#<br>
Display the page. This time the cfcatch type="Any" block displays an error message indicating an expression
error.
5Change DepartmentID back to Dept_ID and redisplay the page. The page displays properly.
Open \CFusion\Log\MyAppPage.log in your text editor. You should see a header line, an initialization line, and
four detail lines, similar to the following:
"Severity","ThreadID","Date","Time","Application","Message"
ADOBE COLDFUSION 8
ColdFusion Developer’s Guide
264
"Information","web-0","11/20/01", "16:27:08",, "cf_root\runtime\servers\default\logs\
MyAppPage.log initialized"
"Information","web-0","11/20/01","16:27:08",,
"Page: web_root/MYStuff/MyDocs/ cftryexample.cfm Error: MissingInclude"
"Information","web-1","11/20/01","16:27:32",,"
Page: web_root/MYStuff/MyDocs/ cftryexample.cfm Error: "
"Information","web-0","11/20/01","16:27:49",,
"Page: web_root/MYStuff/MyDocs/ cftryexample.cfm Error: Database"
"Information","web-1","11/20/01","16:28:21",,
"Page: web_root/MYStuff/MyDocs/ cftryexample.cfm Error: General Exception"
"Information","web-0","11/20/01","16:28:49",,
"Page: web_root/MYStuff/MyDocs/ cftryexample.cfm Error: "
Reviewing the code
The following table describes the code:
Code Description
<cfset EmpID=3>
<cfparam name="errorCaught" default="">
Initializes the employee ID to a valid value. An application would get the
value from a form or other source.
Sets the default errorCaught variable value to the empty string (to indi-
cate no error was caught).
There is no need to put these lines in a cftry block.
<cftry>
<cfquery name="test"
datasource="cfdocexamples">
SELECT Dept_ID, FirstName, LastName
FROM Employee
WHERE Emp_ID=#EmpID#
</cfquery>
Starts the cftry block. Exceptions from here to the end of the block can be
caught by cfcatch tags.
Queries the cfdocexamples database to get the data for the employee
identified by the EmpID variable.
<html>
<head>
<title>Test cftry/cfcatch</title>
</head>
<body>
<cfinclude template="includeme.cfm">
<cfoutput query="test">
<p>Department: #Dept_ID#<br>
Last Name: #LastName#<br>
First Name: #FirstName#</p>
</cfoutput>
Begins the HTML page. This section contains all the code that displays
information if no errors occur.
Includes the includeme.cfm page.
Displays the user information record from the test query.
<cfcatch type="MissingInclude">
<h1>Missing Include File</h1>
<cfoutput>
<ul>
<li><b>Message:</b>
#cfcatch.Message#
<li><b>Detail:</b> #cfcatch.Detail#
<li><b>Filename:</b>
#cfcatch.MissingFilename#
</ul>
</cfoutput>
<cfset errorCaught = "MissingInclude">
</cfcatch>
Handles exceptions thrown when a page specified by the cfinclude tag
cannot be found.
Displays cfcatch variables, including the ColdFusion basic error message,
detail message, and the name of the file that could not be found.
Sets the errorCaught variable to indicate the error type.
ADOBE COLDFUSION 8
ColdFusion Developer’s Guide
265
Using the cfthrow tag
You c an u s e t he cfthrow tag to raise your own, custom exceptions. When you use the cfthrow tag, you specify any
or all of the following information:
All of these values are optional. You access the attribute values in cfcatch blocks and Exception type error pages by
prefixing the attribute with either cfcatch or error, as in cfcatch.extendedInfo. The default ColdFusion error
handler displays the message and detail values in the Message pane and the remaining values in the Error Diagnostic
Information pane.
Catching and displaying thrown errors
The cfcatch tag catches a custom exception when you use any of the following values for the cfcatch type
attribute:
The custom exception type specified in the cfthrow tag.
<cfcatch type="Database">
<h1>Database Error</h1>
<cfoutput>
<ul>
<li><b>Message:</b>
#cfcatch.Message#
<li><b>Native error code:</b>
#cfcatch.NativeErrorCode#
<li><b>SQLState:</b>
#cfcatch.SQLState#
<li><b>Detail:</b> #cfcatch.Detail#
</ul>
</cfoutput>
<cfset errorCaught = "Database">
</cfcatch>
Handles exceptions thrown when accessing a database.
Displays cfcatch variables, including the ColdFusion basic error message,
the error code and SQL state reported by the databases system, and the
detailed error message.
Sets the errorCaught variable to indicate the error type.
<cfcatch type="Any">
<cfoutput>
<hr>
<h1>Other Error: #cfcatch.Type#</h1>
<ul>
<li><b>Message:</b>
#cfcatch.message#
<li><b>Detail:</b>
#cfcatch.Detail#
</ul>
</cfoutput>
<cfset errorCaught = "General Exception">
</cfcatch>
Handles any other exceptions generated in the cftry block.
Since the error can occur after information has displayed (in this case, the
contents of the include file), draws a line before writing the message text.
Displays the ColdFusion basic and detailed error message.
Sets the errorCaught variable to indicate the error type.
</body>
</html>
</cftry>
Ends the HTML page, then the cftry block.
Attribute Meaning
type The type of error. It can be a custom type that has meaning only to your application, such as InvalidProductCode.
You can also specify Application, the default type. You cannot use any of the predefined ColdFusion error types, such
as Database or MissingTemplate.
message A brief text message indicating the error.
detail A more detailed text message describing the error.
errorCode An error code that is meaningful to the application. This field is useful if the application uses numeric error codes.
extendedInfo Any additional information of use to the application.
Code Description
ADOBE COLDFUSION 8
ColdFusion Developer’s Guide
266
A custom exception type that hierarchically matches the initial portion of the type specified in the cfthrow tag.
For more information, see the next section, Custom error type name hierarchy.
Application, which matches an exception that is thrown with the Application type attribute or with no type
attribute.
Any, which matches any exception that is not caught by a more specific cfcatch tag.
Similarly, if you specify any of these types in a cferror tag, the specified error page will display information about
the thrown error.
Because the cfthrow tag generates an exception, a Request error handler or the Site-wide error handler can also
display these errors.
Custom error type name hierarchy
You can name custom exception types using a method that is similar to Java class naming conventions: domain name
in reverse order, followed by project identifiers, as in the following example:
<cfthrow
type="com.myCompany.myApp.Invalid_field.codeValue"
errorcode="Dodge14B">
This fully qualified naming method is not required; you can use shorter naming rules, for example, just
myApp.Invalid_field.codeValue, or even codeValue.
This naming method is not just a convention; ColdFusion uses the naming hierarchy to select from a possible
hierarchy of error handlers. For example, assume you use the following cfthrow statement:
<cfthrow type="MyApp.BusinessRuleException.InvalidAccount">
Any of the following cfcatch error handlers would handle this error:
<cfcatch type="MyApp.BusinessRuleException.InvalidAccount">
<cfcatch type="MyApp.BusinessRuleException">
<cfcatch type="MyApp">
The handler that most exactly matches handles the error. In this case, the
MyApp.BusinessRuleException.InvalidAccount handler gets invoked. However, if you used the following
cfthrow tag:
<cfthrow type="MyApp.BusinessRuleException.InvalidVendorCode
the MyApp.BusinessRuleException handler receives the error.
The type comparison is not case-sensitive.
When to use the cfthrow tag
Use the cfthrow tag when your application can identify and handle application-specific errors. One typical use for
the cfthrow tag is in implementing custom data validation. The cfthrow tag is also useful for throwing errors from
a custom tag page to the calling page.
For example, on a form action page or custom tag used to set a password, the application can determine whether the
password entered is a minimum length, or contains both letters and number, and throw an error with a message that
indicates the password rule that was broken. The cfcatch block handles the error and tells the user how to correct
the problem.
ADOBE COLDFUSION 8
ColdFusion Developer’s Guide
267
Using the cfrethrow tag
The cfrethrow tag lets you create a hierarchy of error handlers. It tells ColdFusion to exit the current cfcatch block
and “rethrow” the exception to the next level of error handler. Thus, if an error handler designed for a specific type
of error cannot handle the error, it can rethrow the error to a more general-purpose error handler. The cfrethrow
tag can only be used in a cfcatch tag body.
The cfrethrow tag syntax
The following pseudocode shows how you can use the cfrethrow tag to create an error-handling hierarchy:
<cftry>
<cftry>
Code that might throw a database error
<cfcatch Type="Database">
<cfif Error is of type I can Handle>
Handle it
<cfelse>
<cfrethrow>
</cfif
</cfcatch>
</cftry>
<cfcatch Type="Any">
General Error Handling code
</cfcatch>
</cftry>
Although this example uses a Database error as an example, you can use any cfcatch type attribute in the innermost
error type.
Follow these rules when you use the cfrethrow tag:
Nest cftry tags, with one tag for each level of error handling hierarchy. Each level contains the cfcatch tags for
that level of error granularity.
Place the most general error catching code in the outermost cftry block.
Place the most specific error catching code in the innermost cftry block.
Place the code that can cause an exception error at the top of the innermost cftry block.
End each cfcatch block except those in the outermost cftry block with a cfrethrow tag.
Example: using nested tags, cfthrow, and cfrethrow
The following example shows many of the techniques discussed in this chapter, including nested cftry blocks and
the cfthrow and cfrethrow tags. The example includes a simple calling page and a custom tag page:
The calling page does little more than call the custom tag with a single attribute, a name to be looked up in a
database. It does show, however, how a calling page can handle an exception thrown by the custom tag.
The custom tag finds all records in the cfdocexamples database with a matching last name, and returns the results
in a Caller variable. If it fails to connect with the main database, it tries a backup database.
The calling page
The calling page represents a section from a larger application page. To keep things simple, the example hard-codes
the name to be looked up.
<cftry>
<cf_getEmps EmpName="Jones">
<cfcatch type="myApp.getUser.noEmpName">
ADOBE COLDFUSION 8
ColdFusion Developer’s Guide
268
<h2>Oops</h2>
<cfoutput>#cfcatch.Message#</cfoutput><br>
</cfcatch>
</cftry>
<cfif isdefined("getEmpsResult")>
<cfdump var="#getEmpsResult#">
</cfif>
Reviewing the code
The following table describes the code:
The custom tag page
The custom tag page searches for the name in the database and returns any matching records in a getEmpsResult
variable in the calling page. It includes several nested cftry blocks to handle error conditions. For a full description,
see “Reviewing the code” on page 269, following the example:
Save the following code as getEmps.cfm in the same directory as the calling page.
<!--- If the tag didn’t pass an attribute, throw an error to be handled by
the calling page --->
<cfif NOT IsDefined("attributes.EmpName")>
<cfthrow Type="myApp.getUser.noEmpName"
message = "Last Name was not supplied to the cf_getEmps tag.">
<cfexit method = "exittag">
<!--- Have a name to look up --->
<cfelse>
<!--- Outermost Try Block --->
<cftry>
<!--- Inner Try Block --->
<cftry>
<!--- Try to query the main database and set a caller variable to the result --->
<cfquery Name = "getUser" DataSource="cfdocexamples">
SELECT *
FROM Employee
WHERE LastName = '#attributes.EmpName#'
</cfquery>
<cfset caller.getEmpsResult = getuser>
<!--- If the query failed with a database error, check the error type
to see if the database was found --->
<cfcatch type= "Database">
<cfif (cfcatch.SQLState IS "S100") OR (cfcatch.SQLState IS
"IM002")>
Code Description
<cftry>
<cf_getEmps EmpName="Jones">
In a cftry block, calls the cf_getEmps custom tag (getEmps.cfm).
<cfcatch type="myApp.getUser.noEmpName">
<h2>Oops</h2>
<cfoutput>#cfcatch.Message#</cfoutput><br>
</cfcatch>
</cftry>
If the tag throws an exception indicating that it did not receive a valid
attribute, catches the exception and displays a message, including the
message variable set by the cfthrow tag in the custom tag.
<cfif isdefined("getEmpsResult")>
<cfdump var="#getEmpsResult#">
</cfif>
If the tag returns a result, uses the cfdump tag to display it. (A production
application would not use the cfdump tag.)
ADOBE COLDFUSION 8
ColdFusion Developer’s Guide
269
<!--- If the database wasn't found, try the backup database --->
<!--- Use a third-level Try block --->
<cftry>
<cfquery Name = "getUser" DataSource="cfdocexamplesBackup">
SELECT *
FROM Employee
WHERE LastName = '#attributes.EmpName#'
</cfquery>
<cfset caller.getEmpsResult = getuser>
<!--- If still get a database error, just return to the calling page
without setting the caller variable. There is no cfcatch body.
This might not be appropriate in some cases.
The Calling page ends up handling this case as if a match was not
found --->
<cfcatch type = "Database" />
<!--- Still in innermost try block. Rethrow any other errors to the next
try block level --->
<cfcatch type = "Any">
<cfrethrow>
</cfcatch>
</cftry>
<!--- Now in second level try block.
Throw all other types of Database exceptions to the next try
block level --->
<cfelse>
<cfrethrow>
</cfif>
</cfcatch>
<!--- Throw all other exceptions to the next try block level --->
<cfcatch type = "Any">
<cfrethrow>
</cfcatch>
</cftry>
<!--- Now in Outermost try block.
Handle all unhandled exceptions, including rethrown exceptions, by
displaying a message and exiting to the calling page.--->
<cfcatch Type = "Any">
<h2>Sorry</h2>
<p>An unexpected error happened in processing your user inquiry.
Please report the following to technical support:</p>
<cfoutput>
Type: #cfcatch.Type#
Message: #cfcatch.Message#
</cfoutput>
<cfexit method = "exittag">
</cfcatch>
</cftry>
</cfif>
Reviewing the code
The following table describes the code:
ADOBE COLDFUSION 8
ColdFusion Developer’s Guide
270
Code Description
<cfif NOT IsDefined("attributes.EmpName")>
cfthrow Type="myApp.getUser.noEmpName"
message = "Last Name was not supplied to
the cf_getEmps tag.">
<cfexit method = "exittag">
Makes sure the calling page specified an EmpName attribute. If not, throws
a custom error that indicates the problem and exits the tag. The calling
page handles the thrown error.
<cfelse>
<cftry>
If the tag has an EmpName attribute, does the remaining work inside an
outermost try block. The cfcatch block at its end handles any otherwise-
uncaught exceptions.
<cftry>
<cfquery Name = "getUser"
DataSource="cfdocexamples">
SELECT *
FROM Employee
WHERE LastName = '#attributes.EmpName#'
</cfquery>
<cfset caller.getEmpsResult = getuser>
Starts a second nested try block. This block catches exceptions in the data-
base query.
If there are no exceptions, sets the calling page’s getEmpsResult variable
with the query results.
<cfcatch type= "Database">
<cfif (cfcatch.sqlstate IS "S100") OR
(cfcatch.sqlstate IS "IM002")>
<cftry>
<cfquery Name = "getUser" DataSource=
"cfdocexamplesBackup"
SELECT *
FROM Employee
WHERE LastName = '#attributes.EmpName#'
</cfquery>
<cfset caller.getEmpsResult = getuser>
If the query threw a Database error, checks to see if the error was caused by
an inability to access the database (indicated by an SQLState variable
value of S100 or IM002).
If the database was not found, starts a third nested try block and tries
accessing the backup database. This try block catches exceptions in this
second database access.
If the database inquiry succeeds, sets the calling pages getEmpsResult
variable with the query results.
<cfcatch type = "Database" /> If the second database query failed with a database error, gives up silently.
Because the Database type cfcatch tag does not have a body, the tag
exits. The calling page does not get a getEmpsResult variable. It cannot
tell whether the database had no match or an unrecoverable database
error occurred, but it does know that no match was found.
<cfcatch type = "Any">
<cfrethrow>
</cfcatch>
</cftry>
If the second database query failed for any other reason, throws the error
up to the next try block.
Ends the innermost try block
<cfelse>
<cfrethrow>
</cfif>
</cfcatch>
In the second try block, handles the case in which the first database query
failed for a reason other than a failure to find the database.
Rethrows the error up to the next level, the outermost try block.
<cfcatch type = "Any">
<cfrethrow>
</cfcatch>
</cftry>
In the second try block, catches any errors other exceptions and rethrows
them up to the outermost try block.
Ends the second try block.
<cfcatch Type = "Any">
<h2>Sorry</h2>
<p>An unexpected error happened in
processing
your user inquiry.
Please report the following to technical
support:</p>
<cfoutput>
Type: #cfcatch.Type#
Message: #cfcatch.Message#
</cfoutput>
<cfexit method = "exittag">
</cfcatch>
</cftry>
</cfif>
In the outermost try block, handles any exceptions by displaying an error
message that includes the exception type and the exception’s error
message. Because there was no code to try that is not also in a nested try
block, this cfcatch tag handles only errors that are rethrown from the
nested blocks.
Exits the custom tag and returns to the calling page.
Ends the catch block, try block, and initial cfif block.
ADOBE COLDFUSION 8
ColdFusion Developer’s Guide
271
Testing the code
To test the various ways errors can occur and be handled in this example, try the following:
In the calling page, change the attribute name to any other value; for example, My Attrib. Then change it back.
In the first cfquery tag, change the data source name to an invalid data source; for example, NoDatabase.
With an invalid first data source name, change the data source in the second cfquery tag to cfdocexamples.
Insert cfthrow tags throwing custom exculpations in various places in the code and observe the effects.
272
Chapter 16: Using Persistent Data and
Locking
ColdFusion provides several variable scopes in which data persists past the life of a single request. These are the
Client, Application, Session, and Server scopes. These scopes let you save data over time and share data between
pages and even applications. These scopes as persistent scopes. In particular, you can use the Client and Session
scopes to maintain information about a user across multiple requests.
ColdFusion lets you lock access to sections of code to ensure that ColdFusion does not attempt to run the code, or
access the data that it uses, simultaneously or in an unpredictable order. This locking feature is important for
ensuring the consistency of all shared data, including data in external sources in addition to data in persistent scopes.
You can use persistent scopes to develop an application and use locking to ensure data consistency.
Contents
About persistent scope variables. . . . . . . . . . . . . . . . . . . . . . . . . . . . . . . . . . . . . . . . . . . . . . . . . . . . . . . . . . . . . . . . . . . . 272
Managing the client state . . . . . . . . . . . . . . . . . . . . . . . . . . . . . . . . . . . . . . . . . . . . . . . . . . . . . . . . . . . . . . . . . . . . . . . . . . 274
Configuring and using client variables . . . . . . . . . . . . . . . . . . . . . . . . . . . . . . . . . . . . . . . . . . . . . . . . . . . . . . . . . . . . . . 278
Configuring and using session variables . . . . . . . . . . . . . . . . . . . . . . . . . . . . . . . . . . . . . . . . . . . . . . . . . . . . . . . . . . . . . 282
Configuring and using application variables . . . . . . . . . . . . . . . . . . . . . . . . . . . . . . . . . . . . . . . . . . . . . . . . . . . . . . . . . 287
Using server variables. . . . . . . . . . . . . . . . . . . . . . . . . . . . . . . . . . . . . . . . . . . . . . . . . . . . . . . . . . . . . . . . . . . . . . . . . . . . . 288
Locking code with cflock . . . . . . . . . . . . . . . . . . . . . . . . . . . . . . . . . . . . . . . . . . . . . . . . . . . . . . . . . . . . . . . . . . . . . . . . . . 289
Examples of cflock . . . . . . . . . . . . . . . . . . . . . . . . . . . . . . . . . . . . . . . . . . . . . . . . . . . . . . . . . . . . . . . . . . . . . . . . . . . . . . . 296
About persistent scope variables
ColdFusion provides four variable scopes, described in the following table, that let you maintain data that must be
available to multiple applications or users or must last beyond the scope of the current request.
ADOBE COLDFUSION 8
ColdFusion Developer’s Guide
273
The following sections provide information that is common to all or several of these variables. Later sections
describe how to use the Client, Session, Application, and Server scopes in your applications, and provide detailed
information about locking code.
ColdFusion persistent variables and ColdFusion structures
All persistent scopes are available as ColdFusion structures. As a result, you can use ColdFusion structure functions
to access and manipulate Client, Session, Application, and Server scope contents. This chapter does not cover using
these functions in detail, but does mention features or limitations that apply to specific scopes.
Note: Although you can use the StructClear function to clear your data from the Server scope, the function does not
delete the names of the variables, only their values, and it does not delete the contents of the Server.os and
Server.ColdFusion structures. Using the StructClear function to clear the Session, or Application scope clears the
entire scope, including the built-in variables. Using the StructClear function to clear the Client scope clears the
variables from the server memory, but does not delete the stored copies of the variables.
ColdFusion persistent variable issues
Variables in the Session, Application, and Server scopes are kept in ColdFusion server memory. This storage method
has several implications:
Variable scope Description
Client Contains variables that are available for a single client browser over multiple browser sessions in an application. For
information about browser sessions, see, “What is a session?” on page 282.
Useful for client-specific information, such as client preferences, that you want to store for a significant period of
time.
Data is stored as cookies, database entries, or Registry values. Client variables can time out after an extended period.
Although do not have to use the Client scope prefix in the variable name, code that uses the prefix is more efficient
and easier to maintain.
Session Contains variables that are available for a single client browser for a single browser session in an application.
Useful for client-specific information, such as shopping cart contents, that you want to persist while the client is
visiting your application.
Data is stored in memory and times out after a period of inactivity or when the server shuts down.
ColdFusion Administrator lets you select between two kinds of session management, Standard ColdFusion Session
management and J2EE session management. For information about types of session management, see “ColdFusion
and J2EE session management” on page 283.
You must use the Session scope prefix in the variable name.
Application Contains variables that are available to all pages in an application for all clients.
Useful for application-specific information, such as contact information, that can vary over time and should be
stored in a variable.
Data is stored in memory and times out after a period of inactivity or when the server shuts down.
You must use the Application scope prefix in the variable name.
Server Contains variables that are available to all applications in a server and all clients.
Useful for information that applies to all pages on the server, such as an aggregate page-hit counter.
Data is stored in memory. The variables do not time out, but you can delete variables you create, and all server vari-
ables are automatically deleted when the server stops running.
You must use the Server scope prefix in the variable name.
ADOBE COLDFUSION 8
ColdFusion Developer’s Guide
274
All variables in these scopes are lost if the server stops running.
Variables in these scopes are not shared by servers in a cluster.
To prevent race conditions and ensure data consistency, lock access to all code that changes variables in these
scopes or reads variables in these scopes with values that can change.
Note: If you use J2EE session management and configure the J2EE server to retain session data between server restarts,
ColdFusion retains session variables between server restarts.
Additionally, you must be careful when using client variables in a server cluster, where an application can run on
multiple servers.
Locking memory variables
Because ColdFusion is a multithreaded system in which multiple requests can share Session, Application, and Server
scope variables, it is possible for two or more requests to try to access and modify data at the same time. ColdFusion
runs in a J2EE environment, which prevents simultaneous data access, so multiple requests do not cause severe
system errors. However, such requests can result in inconsistent data values, particularly when a page might change
more than one variable.
To prevent data errors with session, application, and server variables, lock code that writes and reads data in these
scopes. For more information, see “Locking code with cflock” on page 289.
Using variables in clustered systems
Because memory variables are stored in memory, they are not available to all servers in a cluster. As a result, you
generally do not use Session, Application, or Server scope variables in clustered environment. However, you might
use these scope variables in a clustered system in the following circumstances:
If the clustering system supports “sticky” sessions, in which the clustering system ensures that each user session
remains on a single server. In this case, you can use session variables as you would on a single server.
You can use Application and Server scope variables in a cluster for write-once variables that are consistently set,
for example, from a database.
To use client variables on a clustered system, store the variables as cookies or in a database that is available to all
servers. If you use database storage, on one server only, select the Purge Data for Clients that Remain Unvisited
option on the Client Variables, Add/Edit Client Store page in the Server Settings area in the ColdFusion Adminis-
trator.
For more information on using client and session variables in clustered systems, see “Managing client identity infor-
mation in a clustered environment” on page 277.
Managing the client state
Because the web is a stateless system, each connection that a browser makes to a web server is unique to the web
server. However, many applications must keep track of users as they move through the pages within the application.
This is the definition of client state management.
ColdFusion provides tools to maintain the client state by seamlessly tracking variables associated with a browser as
the user moves from page to page within the application. You can use these variables in place of other methods for
tracking client state, such as URL parameters, hidden form fields, and HTTP cookies.
ADOBE COLDFUSION 8
ColdFusion Developer’s Guide
275
About client and session variables
ColdFusion provides two tools for managing the client state: client variables and session variables. Both types of
variables are associated with a specific client, but you manage and use them differently, as described in the following
table:
Session variables are normally better than client variables for values that need to exist for only a single browser
session. You should reserve client variables for client-specific data, such as client preferences that you want available
for multiple browser sessions.
Maintaining client identity
Because the web is a stateless system, client management requires some method for maintaining knowledge of the
client between requests. Normally you do this using cookies, but you can also do it by passing information between
application pages. The following sections describe how ColdFusion maintains client identity in a variety of configu-
rations and environments, and discuss issues that can arise with client state management.
About client identifiers
To use client and session variables, ColdFusion must be able to identify the client. It normally does so by setting the
following two cookie values on the clients system:
CFID: A sequential client identifier
Variable type Description
Client Data is saved as cookies, database entries, or Registry entries. Data is saved between server restarts, but is initially
accessed and saved more slowly than data stored in memory.
Each type of data storage has its own time-out period. You can specify the database and Registry data time-outs in
the ColdFusion Administrator. ColdFusion sets Cookie client variables to expire after approximately 10 years.
Data is stored on a per-user and per-application basis. For example, if you store client variables as cookies, the user
has a separate cookie for each ColdFusion application provided by a server.
Client variables must be simple variables, such as numbers, dates, or strings. They cannot be arrays, structures, query
objects, or other objects.
Client variable names can include periods. For example, My.ClientVar is a valid name for a simple client variable.
Avoid such names, however, to ensure code clarity.
You do not have to prefix client variables with the scope name when you reference them, However, if you do not use
the Client prefix, you might unintentionally refer to a variable with the same name in another scope. Using the prefix
also optimizes performance and increases program clarity.
You do not lock code that uses client variables.
You can use client variables that are stored in cookies or a common database in clustered systems.
Session Data is stored in memory so it is accessed quickly.
Data is lost when the client browser is inactive for a time-out period. You specify the time-out in the ColdFusion
Administrator, the Application.cfc initialization code, or Application.cfm.
As with client variables, data is available to a single client and application only.
Variables can store any ColdFusion data type.
You must prefix all variable names with the Session scope name.
Lock code that uses session variables to prevent race conditions.
You can use session variables in clustered systems only if the systems support “sticky” sessions, where a session is
limited to a single server.
ADOBE COLDFUSION 8
ColdFusion Developer’s Guide
276
CFToken: A random-number client security token
These cookies uniquely identify the client to ColdFusion, which also maintains copies of the variables as part of the
Session and Client scopes. You can configure your application so that it does not use client cookies, but in this case,
you must pass these variables to all the pages that your application calls. For more information about maintaining
client and session information without using cookies, see “Using client and session variables without cookies” on
page 276.
You can configure ColdFusion to use J2EE servlet session management instead of ColdFusion session management
for session variables. This method of session management does not use CFID and CFToken values, but does use a
client-side jsessionid session management cookie. For more information on using J2EE session management, see
ColdFusion and J2EE session management” on page 283.
Using client and session variables without cookies
Often, users disable cookies in their browsers. In this case, ColdFusion cannot maintain the client state automatically.
You can use client or session variables without using cookies, by passing the client identification information
between application pages. However, this technique has significant limitations, as follows:
1Client variables are effectively the same as session variables, except that they leave unusable data in the client data
store.
Because the clients system does not retain any identification information, the next time the user logs on,
ColdFusion cannot identify the user with the previous client and must create a new client ID for the user. Any
information about the user from a previous session is not available, but remains in client data storage until
ColdFusion deletes it. If you clear the Purge Data for Clients that Remain Unvisited option in the ColdFusion
Administrator, ColdFusion never deletes this data.
Therefore, do not use client variables, if you allow users to disable cookies. To retain client information without
cookies, require users to login with a unique ID. You can then save user-specific information in a database with
the user’s ID as a key.
2ColdFusion creates a new session each time the user requests a page directly in the browser, because the new
request contains no state information to indicate the session or client.
Note: You can prevent ColdFusion from sending client information to the browser as cookies by setting This.setClient-
Cookies variable in Application.cfc or the setClientCookies attribute of the cfapplication tag to No.
To use ColdFusion session variables without using cookies, each page must pass the CFID and CFToken values to any
page that it calls as part of the request URL. If a page contains any HTML href a= links, cflocation tags, form tags,
or cfform tags the tags must pass the CFID and CFToken values in the tag URL. To use J2EE session management,
you must pass the jsessionid value in page requests. To use ColdFusion client variables and J2EE session variables,
you must pass the CFID, CFToken, and jsessionid values in URLs.
ColdFusion provides the URLSessionFormat function, which does the following:
If the client does not accept cookies, automatically appends all required client identification information to a
URL.
If the client accepts cookies, does not append the information.
The URLSessionFormat function automatically determines which identifiers are required, and sends only the
required information. It also provides a more secure and robust method for supporting client identification than
manually encoding the information in each URL, because it only sends the information that is required, when it is
required, and it is easier to code.
ADOBE COLDFUSION 8
ColdFusion Developer’s Guide
277
To use the URLSessionFormat function, enclose the request URL in the function. For example, the following
cfform tag posts a request to another page and sends the client identification, if required:
<cfform method="Post" action="#URLSessionFormat("MyActionPage.cfm")#>
If you use the same page URL in multiple URLSessionFormat functions, you can gain a small performance
improvement and simplify your code if you assign the formatted page URL to a variable, for example:
<cfset myEncodedURL=URLSessionFormat(MyActionPage.cfm)>
<cfform method="Post" action="#myEncodedURL#">
Client identifiers and security
The following client identifier issues can have security implications:
Ensuring the uniqueness and complexity of the CFToken identifier
Limiting the availability of Session identifiers
The next sections discuss these issues.
Ensuring CFToken uniqueness and security
By default, ColdFusion uses an eight-digit random number in the CFToken identifier. This CFToken format provides
a unique, secure identifier for users under most circumstances. (In ColdFusion, the method for generating this
number uses a cryptographic-strength random number generator that is seeded only when the server starts.)
However, in the ColdFusion Administrator, you can enable the Settings page to produce a more complex CFToken
identifier. If you enable the Use UUID for cftoken option, ColdFusion creates the CFToken value by prepending a
16-digit random hexadecimal number to a ColdFusion UUID. The resulting CFToken identifier looks similar to the
following:
3ee6c307a7278c7b-5278BEA6-1030-C351-3E33390F2EAD02B9
Providing Session security
ColdFusion uses the same client identifiers for the Client scope and the standard Session scope. Because the CFToken
and CFID values are used to identify a client over a period of time, they are normally saved as cookies on the user’s
browser. These cookies persist until the client’s browser deletes them, which can be a considerable length of time. As
a result, hackers could have more access to these variables than if ColdFusion used different user identifiers for each
session.
A hacker who has the user’s CFToken and CFID cookies could gain access to user data by accessing a web page during
the user’s session using the stolen CFToken and CFID cookies. While this scenario is unlikely, it is theoretically
possible.
You can remove this vulnerability by selecting the Use J2EE Session Variables option on the ColdFusion Adminis-
trator Memory Variables page. The J2EE session management mechanism creates a new session identifier for each
session, and does not use either the CFToken or the CFID cookie value.
Managing client identity information in a clustered environment
To maintain your applications client identity information in a clustered server environment, you must specify
This.setdomaincookies="True" in the Application.cfc initialization code, or use the cfapplication
setdomaincookies attribute in your Application.cfm page.
ADOBE COLDFUSION 8
ColdFusion Developer’s Guide
278
The setdomaincookies attribute specifies that the server-side copies of the CFID and CFToken variables used to
identify the client to ColdFusion are stored at the domain level (for example, .adobe.com). If CFID and CFToken
variable combinations already exist on each host in the cluster, ColdFusion migrates the host-level variables on each
cluster member to the single, common domain-level variable. Following the setting or migration of host-level cookie
variables to domain-level variables, ColdFusion creates a new cookie variable (CFMagic) that tells ColdFusion that
domain-level cookies have been set.
If you use client variables in a clustered system, you must also use a database or cookies to store the variables.
Configuring and using client variables
Use client variables for data that is associated with a particular client and application and that must be saved between
user sessions. Use client variables for long-term information such as user display or content preferences.
Enabling client variables
To enable client variables, you specify This.clientmanagement="True" in the Application.cfc initialization code, or
set the cfapplication tag clientmanagement attribute to Yes in the Application.cfm file. For example, to enable
client variables in an application named SearchApp, you can use the following line in the applications Appli-
cation.cfm page:
<cfapplication NAME="SearchApp" clientmanagement="Yes">
Choosing a client variable storage method
By default, ColdFusion stores client variables in the Registry. In most cases, however, it is more appropriate to store
the information as client cookies or in a SQL database.
The ColdFusion Administrator Client Variables page controls the default client variable location. You can override
the default location by specifying a This.clientStorage value in Application.cfc or by setting the clientStorage
attribute in the cfapplication tag.
You can specify the following values for the client storage method:
Registry (default). Client variables are stored under the key HKEY_LOCAL_MACHINE\
SOFTWARE\Macromedia\ColdFusion\CurrentVersion\Clients.
Name of a data source configured in ColdFusion Administrator
Cookie
Generally, it is most efficient to store client variables in a database. Although the Registry option is the default, the
Registry has significant limitations for client data storage. The Registry cannot be used in clustered systems and its
use for client variables on UNIX is not supported in ColdFusion.
Using cookie storage
When you set the client storage method to Cookie, the cookie that ColdFusion creates has the applications name.
Storing client data in a cookie is scalable to large numbers of clients, but this storage mechanism has some limita-
tions. In particular, if the client turns off cookies in the browser, client variables do not work.
Consider the following additional limitations before implementing cookie storage for client variables:
Any Client variable that you set after a cfflush tag is not sent to the browser, so the variable value does not get
saved.
ADOBE COLDFUSION 8
ColdFusion Developer’s Guide
279
Some browsers allow only 20 cookies to be set from a particular host. ColdFusion uses two of these cookies for
the CFID and CFToken identifiers, and also creates a cookie named cfglobals to hold global data about the client,
such as HitCount, TimeCreated, and LastVisit. This limits you to 17 unique applications per client-host pair.
Some browsers set a size limit of 4K bytes per cookie. ColdFusion encodes nonalphanumeric data in cookies with
a URL encoding scheme that expands at a 3-1 ratio, which means you should not store large amounts of data per
client. ColdFusion throws an error if you try to store more than 4,000 encoded bytes of data for a client.
Configuring database storage
When you specify a database for client variable storage, do not always have to manually create the data tables that
store the client variables.
If ColdFusion can identify that the database you are using supports SQL creation of database tables, you only need
to create the database in advance. When you click the Add button on the Select Data Source to Add as Client Store
box on the Memory Variables page, the Administrator displays a Add/Edit Client Store page which contains a Create
Client Database Tables selection box. Select this option to have ColdFusion create the necessary tables in your
database. (The option does not appear if the database already has the required tables.)
If your database does not support SQL creation of tables, or if you are using the ODBC socket [Macromedia] driver
to access your database, you must use your database tool to create the client variable tables. Create the CDATA and
CGLOBAL tables.
The CDATA table must have the following columns:
The CGLOBAL table must have the following columns:
Note: Different databases use different names for their data types. The names in the preceding tables are common, but
your database might use other names.
To improve performance, you should also create indexes when you create these tables. For the CDATA table, index
these cfid and app columns. For the CGLOBAL table, index the cfid column.
Specifying client variable storage in your application
The override the default client variable storage location, set the This.clientstorage variable in the Application.cfc
initialization code, or use the cfapplication tag clientStorage attribute.
The following lines from an Application.cfc file tell ColdFusion to store the client variables in the mydatasource data
source:
<cfscript>
This.name"SearchApp";
Column Data type
cfid CHAR(64), TEXT, VARCHAR, or any data type capable of taking variable length strings up to 64 characters
app CHAR(64), TEXT, VARCHAR, or any data type capable of taking variable length strings up to 64 characters
data MEMO, LONGTEXT, LONG VARCHAR, CLOB, or any data type capable of taking long, indeterminate-length strings
Column Data type
cfid CHAR(64), TEXT, VARCHAR, or any data type capable of taking variable length strings up to 64 characters
data MEMO, LONGTEXT, LONG VARCHAR, CLOB, or any data type capable of taking long, indeterminate-length strings
lvisit TIMESTAMP, DATETIME, DATE, or any data type that stores date and time values
ADOBE COLDFUSION 8
ColdFusion Developer’s Guide
280
This.clientManagement="Yes";
This.clientStorage="mydatasource";
</cfscript>
The following code from an Application.cfm file does the same thing as the previous example:
<cfapplication name"SearchApp"
clientmanagement="Yes"
clientstorage="mydatasource">
Using client variables
When you enable client variables for an application, you can use them to keep track of long-term information that
is associated with a particular client.
Client variables must be simple data types: strings, numbers, lists, Booleans, or date and time values. They cannot be
arrays, record sets, XML objects, query objects, or other objects. If you must store a complex data type as a client
variable, you can use the cfwddx tag to convert the data to WDDX format (which is represented as a string), store
the WDDX data, and use the cfwddx tag to convert the data back when you read it. For more information on using
WDDX, see “Using WDDX” on page 894.
Note: When saving client variable data in WDDX format, in the case of the registry and SQL Server, the limit is about
4K; with ORACLE, the limit is about 2K.
Creating a client variable
To create a client variable and set its value, use the cfset or cfparam tag and use the Client scope identifier as a
variable prefix; for example:
<cfset Client.FavoriteColor="Red">
After you set a client variable this way, it is available for use within any page in your application that is accessed by
the client for whom the variable is set.
The following example shows how to use the cfparam tag to check for the existence of a client parameter and set a
default value if the parameter does not already exist:
<cfparam name="Client.FavoriteColor" default="Red">
Accessing and changing client variables
You use the same syntax to access a client variable as for other types of variables. You can use client variables
anywhere you use other ColdFusion variables.
To display the favorite color that has been set for a specific user, for example, use the following code:
<cfoutput>
Your favorite color is #Client.FavoriteColor#.
</cfoutput>
To change the clients favorite color, for example, use code such as the following:
<cfset Client.FavoriteColor = Form.FavoriteColor>
Standard client variables
The Client scope has the following built-in, read-only variables that your application can use:
ADOBE COLDFUSION 8
ColdFusion Developer’s Guide
281
Note: ColdFusion lets you delete or change the values of the built-in client variables. As a general rule, avoid doing so.
You use the Client.CFID, Client.CFToken, and Client.URLToken variables if your application supports
browsers that do not allow cookies. For more information on supporting browsers that do not allow cookies, see
“Using client and session variables without cookies” on page 276.
You c an us e the Client.HitCount and time information variables to customize behavior that depends on how often
users visit your site and when they last visited. For example, the following code shows the date of a user's last visit to
your site:
<cfoutput>
Welcome back to the Web SuperShop. Your last
visit was on #DateFormat(Client.LastVisit)#.
</cfoutput>
Getting a list of client variables
To obtain a list of the custom client parameters associated with a particular client, use the
GetClientVariablesList function, as follows:
<cfoutput>#GetClientVariablesList()#</cfoutput>
The GetClientVariablesList function returns a comma-separated list of the names of the client variables for the
current application. The standard system-provided client variables (CFID, CFToken, URLToken, HitCount,
TimeCreated, and LastVisit) are not returned in the list.
Deleting client variables
To delete a client variable, use the StructDelete function or the DeleteClientVariable function. For example,
the following lines are equivalent:
<cfset IsDeleteSuccessful=DeleteClientVariable("MyClientVariable")>
<cfset IsDeleteSuccessful=StructDelete(Client, "MyClientVariable")>
The Client Variables page in the ColdFusion Administrator lets you set a time-out period of inactivity after which
ColdFusion removes client variables stored in either the Registry or a data source. (The default value is 10 days for
client variables stored in the Registry, and 90 days for client variables stored in a data source.)
Note: You cannot delete the system-provided client variables (CFID, CFToken, URLToken, HitCount, TimeCreated,
and LastVisit).
Variable Description
Client.CFID The client ID, normally stored on the client system as a cookie.
Client.CFToken The client security token, normally stored on the client system as a cookie.
Client.URLToken Value depends on whether J2EE session management is enabled.
No session management or ColdFusion session management: A combination of the CFID and CFToken
values, in the form CFID=IDNum&CFTOKEN=tokenNum. This variable is useful if the client does not support
cookies and you must pass the CFID and CFToken variables from page to page.
J2EE session management: A combination of CFID, CFToken, and session ID values in the form
CFID=IDNum&CFTOKEN=tokenNum&jsessionid=SessionID.
Client.HitCount The number of page requests made by the client.
Client.LastVisit The last time the client visited the application.
Client.TimeCreated The time the CFID and CFToken variables that identify the client to ColdFusion were first created.
ADOBE COLDFUSION 8
ColdFusion Developer’s Guide
282
Using client variables with cflocation
If you use the cflocation tag to redirect ColdFusion to a path that ends with .dbm or .cfm, the Client.URLToken
variable is automatically appended to the URL. You can prevent this behavior by adding the attribute
addtoken="No" to the cflocation tag.
Caching client variable
When ColdFusion reads or writes client variables, it caches the variables in memory to help decrease the overhead
of accessing the client data. As a result, ColdFusion only accesses the client data store when you read its value for the
first time or, for values you set, when the request ends. Additional references to the client variable use the cached
value in ColdFusion memory, thereby processing the page more quickly.
Exporting the client variable database
If your client variable database is stored in the Windows system Registry and you need to move it to another
machine, you can export the Registry key that stores your client variables and take it to your new server. The system
Registry lets you export and import Registry entries.
To export your client variable database from the Registry in Windows:
1Open the Registry editor.
2Find and select the following key:
HKEY_LOCAL_MACHINE\SOFTWARE\Macromedia\ColdFusion\CurrentVersion\Clients
3On the Registry menu, click Export Registry File.
4Enter a name for the Registry file.
After you create a Registry file, you can copy it to a new machine and import it by clicking Import Registry File on
the Registry editor Registry menu.
Note: On UNIX systems, the registry entries are kept in /opt/coldfusion/registry/cf.registry, a text file that you can copy
and edit directly.
Configuring and using session variables
Use session variables when you need the variables for a single site visit or set of requests. For example, you might use
session variables to store a user’s selections in a shopping cart application. (Use client variables if you need a variable
in multiple visits.)
Important: Put code that uses session variables inside cflock tags in circumstances that might result in race conditions
from multiple accesses to the same variable. For information on using cflock tags see “Locking code with cflock” on
page 289.
What is a session?
A session refers to all the connections that a single client might make to a server in the course of viewing any pages
associated with a given application. Sessions are specific to both the individual user and the application. As a result,
every user of an application has a separate session and has access to a separate set of session variables.
This logical view of a session begins with the first connection to an application by a client and ends after that client's
last connection. However, because of the stateless nature of the web, it is not always possible to define a precise point
at which a session ends. A session should end when the user finishes using an application. In most cases, however, a
web application has no way of knowing if a user has finished or is just lingering over a page.
ADOBE COLDFUSION 8
ColdFusion Developer’s Guide
283
Therefore, sessions always terminate after a time-out period of inactivity. If the user does not access a page of the
application within this time-out period, ColdFusion interprets this as the end of the session and clears any variables
associated with that session.
The default time-out for session variables is 20 minutes. You can change the default time-out on the Memory
Variables page in the Server Settings area in the ColdFusion Administrator.
You can also set the time-out period for session variables inside a specific application (thereby overruling the Admin-
istrator default setting) by setting the Application.cfc This.sessionTimeout variable or by using the cfapplication
tag sessionTimeout attribute. However, you cannot set a time-out value for that is greater than the maximum
session time-out value set on the Administrator Memory Variables page.
For detailed information on ending sessions and deleting session variables, see “Ending a session” on page 286.
ColdFusion and J2EE session management
The ColdFusion server can use either of the following types of session management:
ColdFusion session management
J2EE servlet session management
ColdFusion session management uses the same client identification method as ColdFusion client management.
J2EE session management provides the following advantages over ColdFusion session management:
J2EE session management uses a session-specific session identifier, jsessionid, which is created afresh at the
start of each session.
You can share session variables between ColdFusion pages and JSP pages or Java servlets that you call from the
ColdFusion pages.
The Session scope is serializable (convertible into a sequence of bytes that can later be fully restored into the
original object). With ColdFusion session management, the Session scope is not serializable. Only serializable scopes
can be shared across servers.
Therefore, consider using J2EE session management in any of the following cases:
You want to maximize session security, particularly if you also use client variables
You want to share session variables between ColdFusion pages and JSP pages or servlets in a single application.
You want to be able to manually terminate a session while maintaining the client identification cookie for use by
the Client scope.
You want to support clustered sessions; for example, to support session failover among servers.
Configuring and enabling session variables
To use session variables, you must enable them in two places:
ColdFusion Administrator
The Application.cfc initialization code This.sessionManagement variable or the active cfapplication tag.
ColdFusion Administrator, Application.cfc, and the cfapplication tag also provide facilities for configuring
session variable behavior, including the variable time-out.
Selecting and enabling session variables in ColdFusion Administrator
To use session variables, they must be enabled on the ColdFusion Administrator Memory Variables page. (They are
enabled by default.) You can also use the Administrator Memory Variables page to do the following:
ADOBE COLDFUSION 8
ColdFusion Developer’s Guide
284
Select to use ColdFusion session management (the default) or J2EE session management.
Change the default session time-out. Application code can override this value. The default value for this time-
out is 20 minutes.
Specify a maximum session time-out. Application code cannot set a time-out greater than this value. The default
value for this time-out is two days.
Enabling session variables in your application
You must also enable session variables in the initialization code of your Application.cfc file or in the cfapplication
tag in your Application.cfm file.
Do the following in the Application.cfc initialization code, below the cfcomponent tag, to enable session variables:
Set This.sessionManagement="Yes".
Set This.name to specify the application's name.
Optionally, set This.sessionTimeout to set an application-specific session time-out value. Use the
CreateTimeSpan function to specify the number of days, hours, minutes, and seconds for the time-out.
Do the following in the Application.cfm file to enable session variables:
Set sessionManagement="Yes"
Use the name attribute to specify the application's name.
Optionally, use the sessionTimeout attribute to set an application-specific session time-out value. Use the
CreateTimeSpan function to specify the number of days, hours, minutes, and seconds for the time-out.
The following sample code enables session management for the GetLeadApp application and sets the session
variables to time out after a 45-minute period of inactivity:
<cfapplication name="GetLeadApp"
sessionmanagement="Yes"
sessiontimeout=#CreateTimeSpan(0,0,45,0)#>
Storing session data in session variables
Session variables are designed to store session-level data. They are a convenient place to store information that all
pages of your application might need during a user session, such as shopping cart contents or score counters.
Using session variables, an application can initialize itself with user-specific data the first time a user accesses one of
the applications pages. This information can remain available while that user continues to use that application. For
example, you can retrieve information about a specific user’s preferences from a database once, the first time a user
accesses any page of an application. This information remains available throughout that user’s session, thereby
avoiding the overhead of retrieving the preferences repeatedly.
Standard session variables
If you use ColdFusion session variables, the Session scope has four built-in, read-only variables that your application
can use. If you use J2EE session management, the Session scope has two built-in variables. Generally, you use these
variables in your ColdFusion pages only if your application supports browsers that do not allow cookies. For more
information on supporting browsers that do not allow cookies, see “Using client and session variables without
cookies” on page 276. The following table describes the built-in session variables.
ADOBE COLDFUSION 8
ColdFusion Developer’s Guide
285
Note: ColdFusion lets you delete or change the values of the built-in session variables. As a general rule, avoid doing so.
If you enable client variables and ColdFusion session management, ColdFusion uses the same values for the Client
and Session scope CFID, CFToken, and URLtoken variables. ColdFusion gets the values for these variables from the
same source, the clients CFID and CFTOKEN cookies.
If you use J2EE session management, the Session scope does not include the Session.CFID or Session.CFToken
variables, but does include the Session.URLToken and Session.SessionID variables. In this case, the
Session.SessionID is the J2EE session ID and Session.URLToken consists of the string jsessionid= followed
by the J2EE session ID.
Getting a list of session variables
Use the StructKeyList function to get a list of session variables, as follows:
<cflock timeout=20 scope="Session" type="Readonly">
<cfoutput> #StructKeyList(Session)# </cfoutput>
</cflock>
Important: Always put code that accesses session variables inside cflock tags.
Creating and deleting session variables
Use a standard assignment statement to create a new session variable, as follows:
<cflock timeout=20 scope="Session" type="Exclusive">
<cfset Session.ShoppingCartItems = 0>
</cflock>
Use the structdelete tag to delete a session variable; for example:
<cflock timeout=20 scope="Session" type="Exclusive">
<cfset StructDelete(Session, "ShoppingCartItems")>
</cflock>
Note: If you set session variables on a CFML template that uses the cflocation tag, ColdFusion might not set the
variables. For more information, see TechNote 22712 at http://www.adobe.com/cfusion/knowl-
edgebase/index.cfm?id=tn_18171.
Variable Description
Session.CFID ColdFusion session management only: the client ID, normally stored on the client system as a cookie.
Session.CFToken ColdFusion session management only: the client security token, normally stored on the client system as a
cookie.
Session.URLToken ColdFusion session management: A combination of the CFID and CFToken values in the form
CFID=IDNum&CFTOKEN=tokenNum. Use this variable if the client does not support cookies and you must
pass the CFID and CFToken variables from page to page.
J2EE session management: A combination of the CFID and CFToken cookies and the J2EE session ID, in the
form CFID=IDNum&CFTOKEN=tokenNum&jsessionid=SessionID.
Session.SessionID A unique identifier for the session.
ColdFusion session management: a combination of the application name and CFID and CFToken values.
J2EE session management: the jsessionid value.
ADOBE COLDFUSION 8
ColdFusion Developer’s Guide
286
Accessing and changing session variables
You use the same syntax to access a session variable as for other types of variables. However, you must lock any code
that accesses or changes session variables.
For example, to display the number of items in a user’s shopping cart, use the following code:
<cflock timeout=20 scope="Session" type="Exclusive">
<cfoutput>
Your shopping cart has #Session.ShoppingCartItems# items.
</cfoutput>
</cflock>
To increase the number of items in the shopping cart, use the following code:
<cflock timeout=20 scope="Session" type="Exclusive">
<cfset Session.ShoppingCartItems = Session.ShoppingCartItems + 1>
</cflock>
Ending a session
The following rules apply to ending a session and deleting Session scope variables:
If you use ColdFusion session management, ColdFusion automatically ends sessions and deletes all Session
scope variables if the client is inactive for the session time-out period. The session does not end when the user closes
the browser.
If you use J2EE session management, ColdFusion ends the session and deletes all Session scope variables if the
client is inactive for the session time-out period. However, the browser continues to send the same session ID, and
ColdFusion will reuse this ID for sessions with this browser instance, as long as the browser remains active.
Logging a user out does not end the session or delete Session scope variables.
In many cases, you can effectively end a session by clearing the Session scope, as shown in the following line. The
following list, however, includes important limitations and alternatives:
<cfset StructClear(Session)>
Clearing the Session scope does not clear the session ID, and future requests from the browser continue to use
the same session ID until the browser exits. It also does not log the user out, even if you use Session scope storage
for login information. Always use the cflogout tag to log users out.
If you use J2EE session management, you can invalidate the session, as follows:
<cfset getPageContext().getSession().invalidate()>
This line creates a pointer to the servlet page context and calls an internal method to reset the session. This clears
all session information, including the session ID Session scope variables, and if you are using session login
storage, the login information, for future request. However, the session information does remain available until
the end of the current request. After you invalidate a session, attempts by the browser to access the application
will generate an invalid session exception until the session times out.
Note: You cannot destroy the session and create a session on the same request, as creating a new session involves sending
session cookies back.
1If you do not use client cookies, the Session scope and login state is available to your application only as long as
you pass the sessions CFID, CFTOKEN, and, for J2EE sessions, jsessionid values in the URL query string. After you
stop using these values, however, the session data remains in memory until the session time-out period elapses.
ADOBE COLDFUSION 8
ColdFusion Developer’s Guide
287
Configuring and using application variables
Application variables are available to all pages within an application, that is, pages that have the same application
name. Because application variables are persistent, you easily can pass values between pages. You can use application
variables for information including the application name, background color, data source names, or contact infor-
mation.
You set the application name in the cfapplication tag, normally on your applications Application.cfm page. The
application name is stored in the Application.applicationName variable.
Unlike client and session variables, application variables do not require that a client name (client ID) be associated
with them. They are available to any clients that use pages in the application.
Important: Put code that uses application variables inside cflock tags in circumstances that might result in race condi-
tions from multiple accesses to the same variable. For information on using cflock tags, see “Locking code with cflock
on page 289.
The following sections describe how to configure and use application variables.
Configuring and enabling application variables
To use application variables, do the following:
Ensure that they are enabled in the ColdFusion Administrator. (They are enabled by default.)
Specify the application name by setting the This.name variable in the initialization code of the Application.cfc
or by setting the name attribute of the cfapplication tag for the current page.
Note: ColdFusion supports unnamed applications for compatibility with J2EE applications. For more information, see
“Unnamed ColdFusion Application and Session scopes” on page 933
The ColdFusion Administrator also lets you specify the following information:
A default variable time-out. If all pages in an application are inactive for the time-out period, ColdFusion deletes
all the application variables. The Application.cfc file or cfapplication tag can override this value for a specific
application. The default value for this time-out is two days.
A maximum time-out. The application code cannot set a time-out greater than this value. The default value for
this time-out is two days.
You can set the time-out period for application variables within a specific application by using the This.application-
Timeout variable of Application.cfc or the applicationTimeout attribute of the cfapplication tag.
Storing application data in application variables
Application variables are a convenient place to store information that all pages of your application might need, no
matter which client is running that application. Using application variables, an application could, for example,
initialize itself when the first user accesses any page of that application. This information can then remain available
indefinitely, thereby avoiding the overhead of repeated initialization.
Because the data stored in application variables is available to all pages of an application, and remains available until
a specific period of inactivity passes or the ColdFusion server shuts down, application variables are convenient for
application-global, persistent data.
ADOBE COLDFUSION 8
ColdFusion Developer’s Guide
288
However, because all clients running an application see the same set of application variables, these variables are not
appropriate for client-specific or session-specific information. To target variables for specific clients, use client or
session variables.
Using application variables
Generally, application variables should hold information that you write infrequently. In most cases, the values of
these variables are set once, most often when an application first starts. Then the values of these variables are refer-
enced many times throughout the life of the application or the course of a session.
In circumstances that might result in race conditions from multiple accesses to the same variable, put code that
writes to Application scope variables or reads Application scope variables with data that can change inside cflock
tags.
Because each Application scope variable is shared in memory by all requests in the application, these variables can
become bottlenecks if used inappropriately. Whenever a request is reading or writing an Application scope variable,
any other requests that use the variable must wait until the code accessing the variable completes. This problem is
increased by the processing time required for locking. If many users access the application simultaneously and you
use Application scope variables extensively, your application performance might degrade. If your application uses
many application variables, consider whether the variables must be in the Application scope or whether they can be
Session or Request scope variables.
The application scope has one built-in variable, Application.applicationName, which contains the application
name you specify in the cfapplication tag.
You access and manipulate application variables the same way you use session variables, except that you use the
variable prefix Application, not Session, and specify Session as the lock scope. For examples of using session variables
see Creating and deleting session variables” on page 285 and Accessing and changing session variables” on
page 286.
For information on locking write-once read-many application variables efficiently, see “Locking application
variables efficiently” on page 295
Using server variables
Server variables are associated with a single ColdFusion server. They are available to all applications that run on the
server. Use server variables for data that must be accessed across clients and applications, such as global server hit
counts.
Server variables do not time out, but they are lost when the server shuts down. You can delete server variables.
Server variables are stored on a single server. As a result, you should not use server variables if you use ColdFusion
on a server cluster.
You access and manipulate server variables the same way use Session and application variables, except you use the
variable prefix Server.
Important: Put code that uses server variables inside cflock tags in circumstances that might result in race conditions
from multiple accesses to the same variable. You do not have to lock access to built-in server variables.
ColdFusion provides the following standard built-in read-only server variables:
ADOBE COLDFUSION 8
ColdFusion Developer’s Guide
289
Locking code with cflock
The cflock tag controls simultaneous access to ColdFusion code. The cflock tag lets you do the following:
Protect sections of code that access and manipulate shared data in the Session, Application, and Server scopes,
and in the Request and Variables scopes for applications that use ColdFusion threads.
Ensure that file updates do not fail because files are open for writing by other applications or ColdFusion tags.
Ensure that applications do not try to simultaneously access ColdFusion extension tags written using the CFX
API that are not thread-safe. This is particularly important for CFX tags that use shared (global) data structures
without protecting them from simultaneous access (not thread-safe). However, Java CFX tags can also access shared
resources that could become inconsistent if the CFX tag access is not locked.
Ensure that applications do not try to simultaneously access databases that are not thread-safe. (This is not
necessary for most database systems.)
ColdFusion is a multithreaded web application server that can process multiple page requests at a time. As a result,
the server can attempt to access the same information or resources simultaneously, as the result of two or more
requests.
Although ColdFusion is thread-safe and does not try to modify a variable simultaneously, it does not ensure the
correct order of access to information. If multiple pages, or multiple invocations of a page, attempt to write data
simultaneously, or read and write it at the same time, the resulting data can be inconsistent, as shown in the following
Sample locking scenarios section.
Similarly, ColdFusion cannot automatically ensure that two sections of code do not attempt to access external
resources such as files, databases, or CFX tags that cannot properly handle simultaneous requests. Nor can
ColdFusion ensure that the order of access to these shared resources is consistent and results in valid data.
Variable Description
Server.ColdFusion.AppServer The name of the J2EE application server ColdFusion is using. For ColdFusion server
editions, which have an integrated application server, the name is JRun4.
Server.ColdFusion.Expiration The date on which the ColdFusion license expires if it is the trial version.
Server.ColdFusion.ProductLevel The server product level, such as Enterprise.
Server.ColdFusion.ProductName The name of the product (ColdFusion).
Server.ColdFusion.ProductVersion The version number for the server that is running, such as 6,0,0.
Server.ColdFusion.Rootdir Directory under which ColdFusion is installed, such as C:\cfusion.
Server.ColdFusion.SerialNumber The serial number assigned to this server installation.
Server.ColdFusion.SupportedLocales The locales, such as English (US) and Spanish (Standard), supported by the server.
Server.OS.AdditionalInformation Additional information provided by the operating system, such as the Service Pack
number.
Server.OS.arch The processor architecture, such as x86 for Intel Pentium processors.
Server.OS.BuildNumber The specific operating system build, such as 1381
Server.OS.Name The name of the operating system, such as Windows NT.
Server.OS.Version The version number of the operating system, such as 4.0.
ADOBE COLDFUSION 8
ColdFusion Developer’s Guide
290
By locking code that accesses such resources so that only one thread can access the resource at a time, you can
prevent race conditions.
Sample locking scenarios
The following examples present scenarios in which you need to lock ColdFusion code. These scenarios show only
two of the circumstances where locking is vital.
Reading and writing a shared variable
If you have an application-wide value, such as a counter of the total number of tickets sold, you might have code such
as the following on a login page:
<cfset Application.totalTicketsSold = Application.totalTicketsSold + ticketOrder>
When ColdFusion executes this code, it performs the following operations:
1Retrieves the current value of Application.totalTicketsSold from temporary storage.
2Increments this value.
3Stores the result back in the Application scope.
Suppose that ColdFusion processes two ticket orders at approximately the same time, and that the value of Appli-
cation.totalTicketsSold is initially 160. The following sequence might happen:
4Order 1 reads the total tickets sold as 160.
5Order 2 reads the total tickets sold as 160.
6Order 1 adds an order of 5 tickets to 160 to get 165.
7Order 2 adds an order of 3 tickets to 160 to get 163.
8Order 1 saves the value 165 to Application.totalTicketsSold
9Order 2 saves the value 163 to Application.totalTicketsSold
The application now has an inaccurate count of the tickets sold, and is in danger of selling more tickets than the
auditorium can hold.
To prevent this from happening, lock the code that increments the counter, as follows:
<cflock scope="Application" timeout="10" type="Exclusive">
<cfset Application.totalTicketsSold = Application.totalTicketsSold + ticketOrder>
</cflock>
The cflock tag ensures that while ColdFusion performs the processing in the tag body, no other threads can access
the Application scope. As a result, the second transaction is not processed until the first one completes. The
processing sequence looks something like the following:
10 Order 1 reaches the lock tag, which gets an Application scope lock.
11 Order 1 reads the total tickets sold as 160.
12 Order 2 reaches the lock tag. Because there is an active Application scope lock, ColdFusion waits for the lock to
free.
13 Order 1 adds an order of 5 tickets to 160 to get 165.
14 Order 1 saves the value 165 to Application.totalTicketsSold.
15 Order 1 exits the lock tag. The Application scope lock is now free.
16 Order 2 gets the Application scope lock and can begin processing.
ADOBE COLDFUSION 8
ColdFusion Developer’s Guide
291
17 Order 2 reads the total tickets sold as 165.
18 Order 2 adds an order of 3 tickets to 165 to get 168.
19 Order 2 saves the value 168 to Application.totalTicketsSold.
20 Order 2 exits the lock tag, which frees the Application scope lock. ColdFusion can process another order.
The resulting Application.totalTickesSold value is now correct.
Ensuring consistency of multiple variables
Often an application sets multiple shared scope variables at one time, such as a number of values submitted by a user
on a form. If the user submits the form, clicks the back button, and then resubmits the form with different data, the
application might end up with a mixture of data from the two submissions, in much the same manner as shown in
the previous section.
For example, an application might store information about order items in a Session scope shopping cart. If the user
submits an item selection page with data specifying sage green size 36 shorts, and then resubmits the item specifying
sea blue size 34 shorts, the application might end up with a mixture of information from the two orders, such as sage
green size 34 shorts.
By putting the code that sets all of the related session variables in a single cflock tag, you ensure that all the variables
get set together. In other words, setting all of the variables becomes an atomic, or single, operation. It is similar to a
database transaction, where everything in the transaction happens, or nothing happens. In this example, the order
details for the first order all get set, and then they are replaced with the details from the second order.
For more examples of using locking in applications, see “Examples of cflock” on page 296.
Using the cflock tag with write-once variables
You do not need to use cflock when you read a variable or call a user-defined function name in the Session, Appli-
cation, or Server scope if it is set in only one place in the application, and is only read (or called, for a UDF) every-
where else. Such data is called write-once. If you set an Application or Session scope variable in Application.cfm and
never set it on any other pages, you must lock the code that sets the variable, but do not have to lock code on other
pages that reads the variables value. If you set the variable in the corresponding start method in Application.cfc (for
example, onApplicationStart for Application scope variables), you do not have to lock the code that sets the
variable.
However, although leaving code that uses write-once data unlocked can improve application performance, it also has
risks. You must ensure that the variables are truly written only once. For example, you must ensure that the variable
is not rewritten if the user refreshes the browser or clicks a back button. Also, it can be difficult to ensure that you,
or future developers, do not later set the variable in more than one place in the application.
Using the cflock tag
The cflock tag ensures that concurrently executing requests do not run the same section of code simultaneously
and thus manipulate shared data structures, files, or CFX tags inconsistently. It is important to remember that
cflock protects code sections that access or set data, not the variables themselves.
You protect access to code by surrounding it in a cflock tag; for example:
<cflock scope="Application" timeout="10" type="Exclusive">
<cfif not IsDefined("Application.number")>
<cfset Application.number = 1>
</cfif>
</cflock>
ADOBE COLDFUSION 8
ColdFusion Developer’s Guide
292
Lock types
The cflock tag offers two modes of locking, specified by the type attribute:
Exclusive locks (the default lock type): Allow only one request to process the locked code. No other requests can
run code inside the tag while a request has an exclusive lock.
Enclose all code that creates or modifies session, application, or server variables in exclusive cflock tags.
Read-only locks: Allow multiple requests to execute concurrently if no exclusive locks with the same scope or name
are executing. No requests can run code inside the tag while a request has an exclusive lock.
Enclose code that only reads or tests session, application, or server variables in read-only cflock tags. You specify a
read-only lock by setting the type="readOnly" attribute in the cflock tag, for example:
<cflock scope="Application" timeout="10" type="readOnly">
<cfif IsDefined("Application.dailyMessage")>
<cfoutput>#Application.dailyMessage#<br></cfoutput>
</cfif>
</cflock>
Although ColdFusion does not prevent you from setting shared variables inside read-only lock tag, doing so loses
the advantages of locking. As a result, you must be careful not to set any session, application, or server variables
inside a read-only cflock tag body.
Note: You cannot upgrade or downgrade a lock from one type to another. In other words, do not nest an exclusive lock
in a read-only lock of the same name or scope; the exclusive lock will always time out. Also, do not nest a read-only lock
inside an exclusive lock with the same name or scope; doing so has no effect.
Lock scopes and names
The cflock tag prevents simultaneous access to sections of code, not to variables. If you have two sections of code
that access the same variable, they must be synchronized to prevent them from running simultaneously. You do this
by identifying the locks with the same scope or name attributes.
Note: ColdFusion does not require you to identify exclusive locks. If you omit the identifier, the lock is anonymous and
you cannot synchronize the code in the cflock tag block with any other code. Anonymous locks do not cause errors
when they protect a resource that is used in a single code block, but they are bad programming practice. You must always
identify read-only locks.
Controlling access to data with the scope attribute
When the code that you are locking accesses session, application, or server variables, synchronize access by using the
cflock scope attribute.
You can set the attribute to any of the following values:
If multiple code sections share a lock, the following rules apply:
Scope Meaning
Server All code sections with this attribute on the server share a single lock.
Application All code sections with this attribute in the same application share a single lock.
Session All code sections with this attribute that run in the same session of an application share a single lock.
Request All code sections with this attribute that run in the same request share a single lock. You use this scope only if your
application uses the cfthread tag to create multiple threads in a single request. Locking the Request scope also
locks access to Variables scope data. For more information on locking the Request scrope, see “Locking thread data
and resource access” on page 306.
ADOBE COLDFUSION 8
ColdFusion Developer’s Guide
293
When code is running in a cflock tag block with the type attribute set to Exclusive, code in cflock tag blocks
with the same scope attribute is not allowed to run. They wait until the code with the exclusive lock completes.
When code in a cflock tag block with the type readOnly is running, code in other cflock tag blocks with the
same scope attribute and the readOnly type attribute can run, but any blocks with the same scope attribute and
an Exclusive type cannot run and must wait until all code with the read-only lock completes. However, if a read-
only lock is active and code with an exclusive lock with the same scope or name is waiting to execute, read-only
requests using the same scope or name that are made after the exclusive request is queued must wait until code with
the exclusive lock executes and completes.
Controlling locking access to files and CFX tags with the name attribute
The cflock name attribute provides a second way to identify locks. Use this attribute when you use locks to protect
code that manges file access or calls non-thread-safe CFX code.
When you use the name attribute, specify the same name for each section of code that accesses a specific file or a
specific CFX tag.
Controlling and minimizing lock time-outs
You must include a timeout attribute in your cflock tag. The timeout attribute specifies the maximum time, in
seconds, to wait to obtain the lock if it is not available. By default, if the lock does not become available within the
time-out period, ColdFusion generates a Lock type exception error, which you can handle using cftry and cfcatch
tags.
If you set the cflock throwOnTimeout attribute to No, processing continues after the time-out at the line after the
</cflock> end tag. Code in the cflock tag body does not run if the time-out occurs before ColdFusion can acquire
the lock. Therefore, never use the throwOnTimeout attribute for CFML that must run.
Normally, it does not take more than a few seconds to obtain a lock. Very large time-outs can block request threads
for long periods of time and radically decrease throughput. Always use the smallest time-out value that does not
result in a significant number of time-outs.
To prevent unnecessary time-outs, lock the minimum amount of code possible. Whenever possible, lock only code
that sets or reads variables, not business logic or database queries. One useful technique is to do the following:
1Perform a time-consuming activity outside of a cflock tag
2Assign the result to a Variables scope variable
3Assign the Variables scope variables value to a shared scope variable inside a cflock block.
For example, if you want to assign the results of a query to a session variable, first get the query results using a
Variables scope variable in unlocked code. Then, assign the query results to a session variable inside a locked code
section. The following code shows this technique:
<cfquery name="Variables.qUser" datasource="#request.dsn#">
SELECT FirstName, LastName
FROM Users
WHERE UserID = #request.UserID#
</cfquery>
<cflock scope="Session" timeout="5" type="exclusive">
<cfset Session.qUser = Variables.qUser>
</cflock>
ADOBE COLDFUSION 8
ColdFusion Developer’s Guide
294
Considering lock granularity
When you design your locking strategy, consider whether you should have multiple locks containing small amounts
of code or few locks with larger blocks of code. There is no simple rule for making such a decision, and you might
do performance testing with different options to help make your decision. However, you must consider the following
issues:
If the code block is larger, ColdFusion will spend more time inside the block, which might increase the number
of times an application waits for the lock to released.
Each lock requires processor time. The more locks you have, the more processor time is spent on locking code.
Nesting locks and avoiding deadlocks
Inconsistent nesting of cflock tags and inconsistent naming of locks can cause deadlocks (blocked code). If you are
nesting locks, you must consistently nest cflock tags in the same order and use consistent lock scopes (or names).
A deadlock is a state in which no request can execute the locked section of the page. All requests to the protected
section of the page are blocked until there is a time-out. The following table shows one scenario that would cause a
deadlock:
Neither user’s request can proceed, because it is waiting for the other to complete. The two are deadlocked.
Once a deadlock occurs, neither of the users can do anything to break the deadlock, because the execution of their
requests is blocked until the deadlock is resolved by a lock time-out.
You can also cause deadlocks if you nest locks of different types. An example of this is nesting an exclusive lock inside
a read-only lock of the same scope or same name.
In order to avoid a deadlock, lock code sections in a well-specified order, and name the locks consistently. In
particular, if you need to lock access to the Server, Application, and Session scopes, you must do so in the following
order:
1Lock the Session scope. In the cflock tag, specify scope="Session".
2Lock the Application scope. In the cflock tag, specify scope="Application".
3Lock the Server scope. In the cflock tag, specify scope="Server".
4Unlock the Server scope.
5Unlock the Application scope.
6Unlock the Session scope.
Note: You can skip any pair of lock and unlock steps in the preceding list if you do not need to lock a particular scope.
For example, you can omit steps 3 and 4 if you do not need to lock the Server scope.
Copying shared variables into the Request scope
You can avoid locking some shared-scope variables multiple times during a request by doing the following:
1Copy the shared-scope variables into the Request scope in code with an exclusive lock in the Application.cfc
onRequestStart method or the Application.cfm page.
User 1 User 2
Locks the Session scope. Locks the Application scope.
Tries to lock the Application scope, but the Application
scope is already locked by User 2.
Tries to lock the Session scope, but the Session scope is already locked by User 1.
ADOBE COLDFUSION 8
ColdFusion Developer’s Guide
295
2Use the Request scope variables on your ColdFusion pages for the duration of the request.
3Copy the variables back to the shared scope in code with an exclusive lock in the Application.cfc onRequestEnd
method on the OnRequestEnd.cfm page.
With this technique the “last request wins.” For example, if two requests run simultaneously, and both requests
change the values of data that was copied from the shared scope, the data from the last request to finish is saved in
the shared scope, and the data from the previous request is not saved.
Locking application variables efficiently
The need to lock application variables can reduce server performance, because all requests that use Application
scope variables must wait on a single lock. This issue is a problem even for write-once read-many variables, because
you still must ensure the variable exists, and possibly set the value before you can read it.
You can minimize this problem by using a technique such as the following to test for the existence of application
variables and set them if they do not exist:
1Use an Application scope flag variable to indicate if the variable or variables are initialized. In a read-only lock,
check for the existence of the flag, and assign the result to a local variable.
2Outside the cflock bock, test the value of the local variable
3If it the local variable indicates that the application variables are not initialized, get an exclusive Application
scope lock.
4Inside the lock, again test the Application scope flag, to make sure another page has not set the variables between
step one and step four.
5If the variables are still not set, set them and set the Application scope flag to true.
6Release the exclusive lock.
The following code shows this technique:
<!--- Initialize local flag to false. --->
<cfset app_is_initialized = False>
<!--- Get a readonly lock --->
<cflock scope="application" type="readonly">
<!--- read init flag and store it in local variable --->
<cfset app_is_initialized = IsDefined("APPLICATION.initialized")>
</cflock>
<!--- Check the local flag --->
<cfif not app_is_initialized >
<!--- Not initialized yet, get exclusive lock to write scope --->
<cflock scope="application" type="exclusive">
<!--- Check nonlocal flag since multiple requests could get to the
exclusive lock --->
<cfif not IsDefined("APPLICATION.initialized") >
<!--- Do initializations --->
<cfset APPLICATION.varible1 = someValue >
...
<!--- Set the Application scope initialization flag --->
<cfset APPLICATION.initialized = "yes">
</cfif>
</cflock>
</cfif>
ADOBE COLDFUSION 8
ColdFusion Developer’s Guide
296
Examples of cflock
The following examples show how to use cflock blocks in a variety of situations.
Example with application, server, and session variables
This example shows how you can use cflock to guarantee the consistency of data updates to variables in the Appli-
cation, Server, and Session scopes.
This example does not handle exceptions that arise if a lock times out. As a result, users see the default exception
error page on lock time-outs.
The following sample code might be part of the Application.cfm file:
<cfapplication name="ETurtle"
sessiontimeout=#createtimespan(0,1,30,0)#
sessionmanagement="yes">
<!--- Initialize the Session and Application
variables that will be used by E-Turtleneck. Use
the Session lock scope for the session variables. --->
<cflock scope="Session"
timeout="10" type ="Exclusive">
<cfif not IsDefined("session.size")>
<cfset session.size = "">
</cfif>
<cfif not IsDefined("session.color")>
<cfset session.color = "">
</cfif>
</cflock>
<!--- Use the Application scope lock for the Application.number variable.
This variable keeps track of the total number of turtlenecks sold.
The following code implements the scheme shown in the Locking Application
variables effectively section --->
<cfset app_is_initialized = "no">
<cflock scope="Application" type="readonly">
<cfset app_is_initialized = IsDefined("Application.initialized")>
</cflock>
<cfif not app_is_initialized >
<cflock scope="application" timeout="10" type="exclusive">
<cfif not IsDefined("Application.initialized") >
<cfset Application.number = 1>
<cfset Application.initialized = "yes">
</cfif>
</cflock>
</cfif>
<!--- Always display the number of turtlenecks sold --->
<cflock scope="Application"
timeout="10"
type ="ReadOnly">
<cfoutput>
E-Turtleneck is proud to say that we have sold
#Application.number# turtlenecks to date.
</cfoutput>
</cflock>
ADOBE COLDFUSION 8
ColdFusion Developer’s Guide
297
The remaining sample code could appear inside the application page where customers place orders:
<html>
<head>
<title>cflock Example</title>
</head>
<body>
<h3>cflock Example</h3>
<cfif IsDefined("Form.submit")>
<!--- Lock session variables --->
<!--- Note that we use the automatically generated Session
ID as the order ID --->
<cflock scope="Session"
timeout="10" type="ReadOnly">
<cfoutput>Thank you for shopping E-Turtleneck.
Today you have chosen a turtleneck in size
<b>#form.size#</b> and in the color <b>#form.color#</b>.
Your order ID is #Session.sessionID#.
</cfoutput>
</cflock>
<!--- Lock session variables to assign form values to them. --->
<cflock scope="Session"
timeout="10"
type="Exclusive">
<cfparam name=Session.size default=#form.size#>
<cfparam name=Session.color default=#form.color#>
</cflock>
<
!--- Lock the Application scope variable application.number to
update the total number of turtlenecks sold. --->
<cflock scope="Application"
timeout="30" type="Exclusive">
<cfset application.number=application.number + 1>
</cflock>
<!--- Show the form only if it has not been submitted. --->
<cfelse>
<form action="cflock.cfm" method="Post">
<p> Congratulations! You have just selected
the longest-wearing, most comfortable turtleneck
in the world. Please indicate the color and size
you want to buy.</p>
<table cellspacing="2" cellpadding="2" border="0">
<tr>
<td>Select a color.</td>
<td><select type="Text" name="color">
<option>red
<option>white
<option>blue
<option>turquoise
<option>black
<option>forest green
</select>
ADOBE COLDFUSION 8
ColdFusion Developer’s Guide
298
</td>
</tr>
<tr>
<td>Select a size.</td>
<td><select type="Text" name="size">
<option>small
<option>medium
<option>large
<option>xlarge
</select>
</td>
</tr>
<tr>
<td></td>
<td><input type="Submit" name="submit" value="Submit">
</td>
</tr>
</table>
</form>
</cfif>
</body>
</html>
Note: In this simple example, the Application.cfm page displays the Application.number variable value. Because the
Application.cfm file is processed before any code on each ColdFusion page, the number that displays after you click the
submit button does not include the new order. One way you can resolve this problem is by using the OnRequestEnd.cfm
page to display the value at the bottom of each page in the application.
Example of synchronizing access to a file system
The following example shows how to use a cflock block to synchronize access to a file system. The cflock tag
protects a cffile tag from attempting to append data to a file already open for writing by the same tag executing on
another request.
If an append operation takes more than 30 seconds, a request waiting to obtain an exclusive lock to this code might
time out. Also, this example uses a dynamic value for the name attribute so that a different lock controls access to
each file. As a result, locking access to one file does not delay access to any other file.
<cflock name=#filename# timeout=30 type="Exclusive">
<cffile action="Append"
file=#fileName#
output=#textToAppend#>
</cflock>
Example of protecting ColdFusion extensions
The following example shows how you can build a custom tag wrapper around a CFX tag that is not thread-safe. The
wrapper forwards attributes to the non-thread-safe CFX tag that is used inside a cflock tag.
<cfparam name="Attributes.AttributeOne" default="">
<cfparam name="Attributes.AttributeTwo" default="">
<cfparam name="Attributes.AttributeThree" default="">
<cflock timeout=5
type="Exclusive"
name="cfx_not_thread_safe">
<cfx_not_thread_safe attributeone=#attributes.attributeone#
attributetwo=#attributes.attributetwo#
attributethree=#attributes.attributethree#>
ADOBE COLDFUSION 8
ColdFusion Developer’s Guide
299
</cflock>
300
Chapter 17: Using ColdFusion Threads
You can use threads in Adobe ColdFusion to simultaneously run multiple streams of execution in a ColdFusion page
or CFC.
Contents
About ColdFusion threads. . . . . . . . . . . . . . . . . . . . . . . . . . . . . . . . . . . . . . . . . . . . . . . . . . . . . . . . . . . . . . . . . . . . . . . . . 300
Creating and managing ColdFusion threads . . . . . . . . . . . . . . . . . . . . . . . . . . . . . . . . . . . . . . . . . . . . . . . . . . . . . . . . . 300
Using thread data . . . . . . . . . . . . . . . . . . . . . . . . . . . . . . . . . . . . . . . . . . . . . . . . . . . . . . . . . . . . . . . . . . . . . . . . . . . . . . . . 303
Working with threads. . . . . . . . . . . . . . . . . . . . . . . . . . . . . . . . . . . . . . . . . . . . . . . . . . . . . . . . . . . . . . . . . . . . . . . . . . . . . 306
Using ColdFusion tools to control thread use. . . . . . . . . . . . . . . . . . . . . . . . . . . . . . . . . . . . . . . . . . . . . . . . . . . . . . . . . 309
Example: getting multiple RSS feeds . . . . . . . . . . . . . . . . . . . . . . . . . . . . . . . . . . . . . . . . . . . . . . . . . . . . . . . . . . . . . . . . 310
About ColdFusion threads
Threads are independent streams of execution. Multiple threads on a page or CFC can execute simultaneously and
asynchronously, letting you perform asynchronous processing in CFML.
Threads are useful for two broad types of activities:
When multiple actions can occur simultaneously
When you do not have to wait for one action to complete before starting the next action
Some typical uses for threads include the following examples:
An application that aggregates information from multiple external sources that might take significant times to
respond has the code that gets information from each source in a separate thread. This way, the application starts all
requests quickly and has to wait only until the last response is received, instead of having to wait for a response to
each request before the next request can start. One example of such usage is an RSS or Atom feed aggregator.
A page that sends many mail messages runs the code that sends the mail messages in a separate thread and
doesnt wait for it to complete to continue processing. The thread that sends the mail messages continues processing
after the page-level processing is completed and the application starts processing another page.
An application might do maintenance of user data, such as using update queries, deleting records, and so on,
whenever a user logs into the site. If the application does the maintenance in a separate thread, the user gets an
immediate response after logging in, without having to wait for the updates to complete.
When ColdFusion processes a page, the page executes in a single thread, called the page thread. The cfthread tag
lets you create additional threads that can process independently of the page thread, and lets you synchronize thread
processing, for example, by having the page thread wait until threads that you create complete their processing.
Creating and managing ColdFusion threads
You use the cfthread tag and the Sleep function to create and manage ColdFusion threads. You manage a thread
by doing the following actions:
ADOBE COLDFUSION 8
ColdFusion Developer’s Guide
301
Start the thread running.
Temporarily suspend the thread’s processing. This action is useful if one thread must wait for another thread to
do processing, but both threads must continue processing without joining.
End a thread. You typically end a running thread if there is an error, or if it is still processing after a long time.
Have the page or a thread wait until one or more other threads have completed processing before proceeding
with its processing, called joining the threads. You typically join threads when one thread requires the results from
another thread. For example, if a page uses multiple threads to get several news feeds for display, it joins all the feed
threads before it displays the results.
Each thread runs the code inside a cfthread tag body and normally exits when the tag body code completes
processing.
Starting a thread
You start a thread by using a cfthread tag with an action attribute value of run. CFML code within the cfthread
tag body executes on a separate thread while the page request thread continues processing. Only the page thread can
create other threads. A thread that you create with a cfthread tag cannot create a child thread, so you cannot have
multiple nested threads.
Optionally, when you start the thread, you can specify a priority level of high, normal (the default), or low to specify
the relative amount of time that the processor should devote to the thread. Page-level code always runs at normal
priority, so you can give your threads more or less processing time than the page.
For more information on using thread attributes, see The Attributes scope and thread attributes” on page 304.
Suspending a thread
In some cases, one thread must wait until a second thread completes some operations, but should not wait until the
second thread completes all processing, so you cannot just join the threads. For example, one thread might do initial-
ization that is required by multiple threads, and then it might continue with additional processing. The other threads
could suspend themselves until initialization is complete.
The Sleep function and cfthread tag with a sleep action attribute provide two equivalent mechanisms for doing
such synchronization. They suspend the thread processing for a specified period of time. A code loop could test a
condition variable and sleep for a period before retesting the condition. When the condition is true (or a value is
reached, or some other test is valid), the program exits the loop and the thread continues processing.
The following example shows how one thread could use a sleep function to wait for a second thread to perform some
actions.
<!--- ThreadA loops to simulate an activity that might take time. --->
<cfthread name="threadA" action="run">
<cfset thread.j=1>
<cfloop index="i" from="1" to="1000000">
<cfset thread.j=thread.j+1>
</cfloop>
</cfthread>
<!--- ThreadB loops, waiting until threadA finishes looping 40000 times.
the loop code sleeps 1/2 second each time. --->
<cfthread name="threadB" action="run">
<cfscript>
thread.sleepTimes=0;
thread.initialized=false;
ADOBE COLDFUSION 8
ColdFusion Developer’s Guide
302
while ((threadA.Status != "TERMINATED") && (threadA.j < 400000)) {
sleep(500);
thread.sleeptimes++;
}
// Don’t continue processing if threadA terminated abnormally.
If (threadA.Status != "TERMINATED") {
thread.initialized=true;
// Do additional processing here.
}
</cfscript>
</cfthread>
<!Join the page thread to thread B. Don’t join to thread A.--->
<cfthread action="join" name="threadB" timeout="10000" />
<!--- Display the thread information. --->
<cfoutput>
current threadA index value: #threadA.j#<br />
threadA status: #threadA.Status#<br>
threadB status: #threadB.Status#<br>
threadB sleepTimes: #threadB.sleepTimes#<br>
Is threadB initialized: #threadB.initialized#<br>
</cfoutput>
Ending a thread
If a thread never completes processing (is hung), it continues to occupy system resources, so it is good practice to
have your application check for hung threads and end them. You should also consider ending threads that take
excessive time to process and might significantly reduce the responsiveness of your application or server.
To end a thread, use the cfthread tag with an action attribute value of terminate, as the following code snippet
shows.
<!--- Thread1 sleeps to simulate an activity that might hang. --->
<cfthread name="thread1" action="run">
<cfset thread.j=1>
<cfset sleep(50000) >
</cfthread>
<!--- Thread2 loops to simulate an activity that takes less time. --->
<cfthread name="thread2" action="run">
<cfset thread.j=1>
<cfloop index="i" from="1" to="10">
<cfset thread.j=thread.j+1>
</cfloop>
</cfthread>
<!--- The page thread sleeps for 1/2 second to let thread
processing complete. --->
<cfset sleep(500) >
<!--- The page thread loops through the threads and terminates
any that are still running or never started.
Note the use of the cfthread scope and associative array
notation to reference the dynamically named threads without
using the Evaluate function. --->
<cfloop index="k" from="1" to="2">
<cfset theThread=cfthread["thread#k#"]>
<cfif ((theThread.Status IS "RUNNING") || (theThread.Status IS "NOT_STARTED"))>
<cfthread action="terminate" name="thread#k#" />
ADOBE COLDFUSION 8
ColdFusion Developer’s Guide
303
</cfif>
</cfloop>
<!--- Wait 1/2 second to make ensure the termination completes --->
<cfset sleep(500) >
<!--- Display the thread information. --->
<cfoutput>
thread1 index value: #thread1.j#<br />
thread1 status: #thread1.Status#<br>
thread2 index value: #thread2.j#<br />
thread2 status: #thread2.Status#<br>
</cfoutput>
Note: You can also have the ColdFusion Sever Monitor automatically check for and terminate hung threads.
Joining threads
You use the cfthread tag with an action attribute value of join to join two or more threads. You join threads when
one thread depends on one or more other threads completing before it can do some processing. For example, a page
can start multiple threads to do processing and join them before it processes the thread results. By default, the join
action stops the current thread from doing further processing until all the specified threads complete processing.
You c an u s e a timeout attribute to specify the number of milliseconds that the current thread waits for the thread
or threads being joined to finish. If any thread does not finish by the specified time, the current thread proceeds
without waiting for the remaining thread or threads to complete.
The following code, for example, joins three threads to the current thread (often, the main page thread). The current
thread waits up to six seconds for the other threads to complete, and continues processing if one or more threads do
not complete by then.
<cfthread action="join" name="t1,t2,t3" timeout="6000"/>
If the timeout attribute value is 0, the default value, the current thread continues waiting until all joining threads
finish. In this case, if the current thread is the page thread, the page continues waiting until the threads are joined,
even if you specify a page time-out. As a general rule, you should specify a timeout value to limit hung threads.
Using thread data
Because multiple threads can process simultaneously within a single request, applications must ensure that data from
one thread does not improperly affect data in another thread. ColdFusion provides several scopes that you can use
to manage thread data, and a request-level lock mechanism that you use to prevent problems caused by threads that
access page-level data. ColdFusion also provides metadata variables that contain any thread-specific output and
information about the thread, such as its status and processing time.
Thread scopes
Each thread has three special scopes:
The thread-local scope
The Thread scope
The Attributes scope
ADOBE COLDFUSION 8
ColdFusion Developer’s Guide
304
The thread-local scope
The thread-local scope is an implicit scope that contains variables that are available only to the thread, and exist only
for the life of the thread. Any variable that you define inside the cfthread tag body without specifying a scope name
prefix is in the thread local scope and cannot be accessed or modified by other threads.
To create a thread-local variable, assign the variable in the cfthread tag body without specifying a scope prefix, as
in the following lines:
<cfset var index=1>
<cfset index=1>
These two lines are equivalent, with one exception: If you use the var keyword, the assignment code must immedi-
ately follow the cfthread tag, before any other CFML tags.
The Thread scope
The Thread scope contains thread-specific variables and metadata about the thread. Only the owning thread can
write data to this scope, but the page thread and all other threads in a request can read the variable values in this
scope. Thread scope data remains available until the page and all threads that started from the page finish, even if
the page finishes before the threads complete processing.
To create a Thread scope variable, in the cfthread tag body, use the keyword Thread or the name of the thread (for
example, myThread) as a prefix. the following examples of creating a Thread scope variable are equivalent:
<cfset Thread.myValue = 27>
<cfset myThread.myValue = 27>
To access a threads Thread scope variables outside the thread, prefix the variable with the threads name, as in the
following example:
<cfset nextValue=myThread.myValue + 1>
Thread scope variables are only available to the page that created the thread or to other threads created by that page.
No other page can access the data. If one page must access another pages Thread scope data, you must put the data
in a database or file and access it from there.
Each thread’s Thread scope is a subscope of a special scope, cfthread, that lasts as long as the request, or until the last
thread that it starts completes, whichever is longer. Thus, if you have two threads, myThread1 and myThread2, you
can access their Thread scopes as cfthread.myThread1 and cfthread.myThread2 until all threads and the request
complete. In most cases, there is no need to use the cfthread scope directly. However, you might use the cfthread
scope name in either of the following situations:
1If you generate the thread name dynamically, you can avoid using the Evaluate function by using the cfthread
scope with associative array notation, as the following code snippet shows:
<cfset threadname="thread_#N#">
...
<!--- The following two lines are equivalent --->
<cfset threadscopeForNthThread = cfthread[threadname] >
<cfset threadscopeForNthThread = Evaluate(threadname) >
2If you have a thread with the same name as a Variables scope variable, you can access that thread’s Thread scope
only by prefacing the Thread name with cfthread. Otherwise, you access the Variables scope variable, or get an
error.
The Attributes scope and thread attributes
The Attributes scope contains attributes that are passed to the thread, either individually or in the
attributeCollection attribute. The Attributes scope is available only within the thread and only for the life of the
thread.
ADOBE COLDFUSION 8
ColdFusion Developer’s Guide
305
ColdFusion makes a complete (deep) copy of all the attribute variables before passing them to the thread; therefore,
the values of the variables inside the thread are independent of the values of any corresponding variables in other
threads, including the page thread. For example, if you pass a CFC instance as an attribute to a thread, the thread
gets a complete new copy of the CFC, including the contents of its This scope at the time that you create the thread.
Any changes made to the original CFC outside the thread, for example, by calling a CFC function, have no effect on
the copy that is in the thread. Similarly, any changes to the CFC instance in the thread have no effect on the original
CFC instance.
Copying the data ensures that the values passed to threads are thread-safe, because the attribute values cannot be
changed by any other thread. If you do not want the data to be duplicated, do not pass it to the thread as an attribute
or in the attributeCollection attribute. Instead, keep the data in a scope that the thread can access. An example
of an object that should not be passed to the thread as an attribute is a singleton CFC that should never be duplicated.
The singleton CFC must be kept in some shared scope and accessed by threads. For more information, see the “Using
other scopes” on page 305.
Because ColdFusion copies all attributes by value, you can have multiple threads, for example, threads created
dynamically in a loop, that use the same attribute names, but where each thread gets a different value, as shown in
the following code excerpt, which creates separate threads to copy each of several files in a directory:
<cfloop query="dir">
<cfset threadname = "thread_" & #i#>
<cfset i=i+1>
<cfthread name="#threadname#" filename="#dir.name#">
<cffile action="COPY" source="#src#\#filename#"
destination="#dest#\#filename#\">
</cfthread>
</cfloop>
Using other scopes
Threads have access to all the ColdFusion scopes. All the threads run by a page share the same Variables and This
scope. All the threads run in a request share the same Form, URL, Request, CGI, Cookie, Session, Application, Server
and Client scopes. You must be careful to lock access to these scopes if more than one thread could try to modify the
data in the scopes; otherwise you can get deadlocks between threads. For more information, see “Locking thread
data and resource access” on page 306.
Although a thread can access all the scopes, it might not be able to write to scopes like Session, Cookie, or Request
after the request page processing completes.
Scope precedence
If you do not specify a scope prefix on a variable inside a cfthread tag body, ColdFusion checks scopes in the
following order to find the variable:
1Function-local, in function definitions in the thread only
2Thread-local
3Attributes
4Variables
5Thread/cfthread
Other scopes are checked in the standard scope checking order.
ADOBE COLDFUSION 8
ColdFusion Developer’s Guide
306
Locking thread data and resource access
When an application uses multiple threads, you must be careful to ensure that the threads do not simultaneously
attempt to use or modify shared resources that are not themselves thread-safe, including the following items:
If multiple threads modify a Variables or Request scope variable, use a Request scope lock to control access to
the code that uses the variable to prevent deadlocks and race conditions. Similarly, use a Request scope lock around
code that accesses built-in data structures or subscopes of the Variables scope, such as the Forms variable, that you
change in multiple threads.
Multiple threads should not try to access any other shared resource simultaneously. For example, you should not
use the same FTP connection from multiple threads. To prevent this behavior, place the code that uses the resource
in named cflock tags. Use the same name attribute for all cflock tags around code that uses a specific resource.
For more information on locking code, see cflock and “Locking code with cflock” on page 289 in the
ColdFusion Developers Guide.
Metadata variables
The Thread scope contains the following variables that provide information about the thread, called metadata.
As with other variables in the Thread scope, thread metadata is available to all of a pages threads by specifying the
thread name as a variable prefix. For example, the page thread can get the current elapsed time of the myThread1
thread from the myThread1.ElapsedTime variable.
The metadata is available from the time that you create the thread until the time when the page and all threads started
on the page complete processing, even if the page finishes before the threads finish. This way, you can get thread
output, error information, and processing information during and after the time when the thread is processing.
Working with threads
Multithreaded applications use several building blocks, including the following:
Starting threads in loops
Getting information about the thread processing status
Displaying thread results
Variable Description
Elapsedtime The amount of processor time that has been spent handling the thread.
Error A ColdFusion error structure that contains the keys that you can access in a cfcatch tag. This variable
has a value only if an unhandled error occurred during thread processing. For information on handling thread errors,
see “Handling ColdFusion thread errors” on page 308.
Name The thread name.
Output Output text that is generated by the thread. Threads cannot display output directly. For more information see
“Handling thread output” on page 308.
Priority The thread processing priority, as specified when you created the thread.
Starttime The time at which the thread began processing.
Status The current status of the thread. For information on using the Status in an application, see “Using the thread status” on
page 307.
ADOBE COLDFUSION 8
ColdFusion Developer’s Guide
307
Handling thread errors
Using database transactions with threads
Starting threads inside loops
Because threads run asynchronously, page level variables can change during thread execution. As a result of this
behavior, if you start threads inside a cfloop, and code inside the threads uses the value of the loop iterator (the
index variable, query name, list item, etc.), you must pass the loop iterator to the thread as an attribute.
The following example shows the use of threads inside a loop. It uses an indexed cfloop tag to start five threads.
Each thread gets the current loop index value in a threadIndex attribute. The thread adds an array entry with the
threads threadIndex attribute value and the current value of the page cfloop index, pageIndex. After joining the
threads, the page displays the array contents. When you run the example, particularly if you run it multiple times,
you see that at the time the thread saves data to the array, the value of pageIndex has incremented past the
threadIndex value, and multiple threads often have the same pageIndex value; but the multiple threads always
have the correct threadIndex value.
<cfloop index="pageIndex" from="1" to="5">
<cfthread name="thr#pageIndex#" threadIndex="#pageIndex#" action="run">
<cfset Variables.theOutput[threadIndex]="Thread index attribute:" &
threadIndex & "&nbsp;&nbsp; Page index value: " & pageIndex>
</cfthread>
</cfloop>
<cfthread action="join" name="thr1,thr2,thr3,thr4,thr5" timeout=2000/>
<cfloop index="j" from="1" to="5">
<cfoutput>#theOutput[j]# <br /></cfoutput>
</cfloop>
Using the thread status
The Thread scope status metadata variable lets the page, or any other thread started by the page, determine the
status of any thread. The page processing code can then take a necessary action, for example, if the thread has termi-
nated abnormally or might be hung. The status variable can have the following values:
Value Meaning
NOT_STARTED The thread has been queued but is not processing yet.
RUNNNG The thread is running normally.
TERMINATED The thread stopped running as a result of one of the following actions:
A cfthread tag with a terminate action stopped the thread.
An error occurred in the thread that caused it to terminate.
A ColdFusion administrator stopped the thread from the Server Monitor.
COMPLETED The thread ended normally.
WAITING The thread has run a cfthread tag with action="join", and one or more of the threads being joined have not
yet completed.
ADOBE COLDFUSION 8
ColdFusion Developer’s Guide
308
Applications can check the thread status to manage processing. For example, an application that requires results from
a thread might specify a time-out when it joins the thread; in this case, it can check for the COMPLETED status to
ensure that the thread has completed processing and the join did not just result from a time-out. Similarly, an appli-
cation can check the status value of threads that might not start or might not complete normally, and terminate it if
necessary. The example in “Ending a thread” on page 302 checks thread status and terminates any threads with
RUNNING or NOT_STARTED status.
Handling thread output
To prevent conflicts, only the page thread displays output. Therefore, named threads have the following limitations:
ColdFusion puts all output that you generate inside a thread, such as HTML and plain text, or the generated
output of a cfoutput tag, in the Thread scope output metadata variable. The page-level code can display the
contents of this variable by accessing the threadName.output variable.
All tags and tag actions that directly send output to the client (instead of generating page text such as HTML
output), do not work inside the thread. For example, to use the cfdocument or cfreport tags in a thread, you must
specify a filename attribute; to use a cfpresentation tag, you must use a directory attribute.
Handling ColdFusion thread errors
If an error occurs in a thread, page-level processing is not affected, and ColdFusion does not generate an error
message. If you do not handle the error by using a try/catch block in the thread code, the thread with the error termi-
nates and the page-level code or other threads can get the error information from the thread metadata Error variable
and handle the error appropriately.
You cannot use page- or application-based error handling techniques to manage errors that occur during thread
execution. For that reason, you cannot use the cferror tag or the onError application event handler for thread
errors. Instead, use either of the following techniques:
1Use cftry/cfcatch tags or try/catch CFScript statements in the cfthread body to handle the errors inside
the thread.
2Handle the error outside the thread by using the thread error information that is available to the page and other
threads in the Thread scope threadName.Error variable. Application code can check this variable for error infor-
mation. For example, after you join to a thread that might have had an error, you could check the
threadname.status variable for a value of terminated, which indicates that the thread terminated abnormally.
You could then check the threadName.Error variable for information on the termination cause.
Handling database transactions
Database transactions cannot span threads. For example, consider a page with the following structure:
<cftransaction>
<cfthread name ="t1" ...>
<cfquery name="q1" ...>
...
</cfquery>
</cfthread>
<cfquery name="q2" ...>
...
</cfquery>
<cfthread action="join" name="t1" ... />
</cftransaction>
ADOBE COLDFUSION 8
ColdFusion Developer’s Guide
309
In this case, query q1 is not included in the transaction that contains query q2. To include both queries in the trans-
action, you must put the complete transaction in a single thread, using a structure such as the following:
<cfthread name ="t1" ...>
<cftransaction>
<cfquery name="q1" ...>
...
</cfquery>
<cfquery name="q2" ...>
...
</cfquery>
</cftransaction>
</cfthread>
<cfthread action="join" name="t1" ... />
Using ColdFusion tools to control thread use
The ColdFusion Administrator and Server Monitor let you control the number of active threads, view information
about active threads, and end slow or hung threads.
Using the Administrator to limit threads
The Tag Limit Settings section of the ColdFusion Administrator Server Settings > Request Tuning page lets you
specify a maximum number of cfthread-started threads that can run at one time. When ColdFusion reaches this
maximum, it queues additional cfthread requests and starts the queued threads when running threads end.
Using the Server Monitor to view and end threads
You can use the Server Monitor to view information about active threads and to end threads that might be impairing
server performance, as follows:
The Server Monitor displays information about all active ColdFusion threads on the Statistics > Active
ColdFusion Threads page. Displayed information includes the thread names, pages that started the threads, and the
thread processing time. Use this page to manually end any thread.
If you select the Enabled option on the Server Monitor Alerts > Alerts Configuration page Unresponsive Server
tab, you can specify a threshold based on the number of threads that have been executing longer than a specific time.
If the number of threads that have run longer than the Busy Thread Time exceeds the Hung Thread Count, you can
have ColdFusion take one or more actions, including ending any threads that have run longer than a specified
number of seconds.
If you select the Enabled option on the Server Monitor Alerts > Alerts Configuration page Slow Server tab, you
can specify an server response time threshold value. If ColdFusion exceeds the threshold, you can have it take one
or more actions, including ending any threads that have run longer than a specified number of seconds.
For more information on using the Server Monitor, see the Server Monitor online Help.
ADOBE COLDFUSION 8
ColdFusion Developer’s Guide
310
Example: getting multiple RSS feeds
The following example uses three threads to get the results of three RSS feeds. The user must submit the form with
all three feeds specified. The application joins the threads with a time-out of 6 seconds, and displays the feed titles
and the individual item titles as links.
<!--- Run this code if the feed URL form has been submitted. --->
<cfif isDefined("Form.submit")>
<cfloop index="i" from="1" to="3">
<!--- Use array notation and string concatenation to create a variable
for this feed. --->
<cfset theFeed = Form["Feed"&i]>
<cfif theFeed NEQ "">
<!--- Use a separate thread to get each of the feeds. --->
<cfthread action="run" name="t#i#" feed="#theFeed#">
<cffeed source="#feed#"
properties="thread.myProps"
query="thread.myQuery">
</cfthread>
<cfelse>
<!--- If the user didn't fill all fields, show an error message. --->
<h3>This example requires three feeds.<br />
Click the Back button and try again.</h3>
<cfabort>
</cfif>
</cfloop>
<!--- Join the three threads. Use a 6 second timeout. --->
<cfthread action="join" name="t1,t2,t3" timeout="6000" />
<!--- Use a loop to display the results from the feeds. --->
<cfloop index="i" from="1" to="3">
<!--- Use the cfthread scope and associative array notation to get the
Thread scope. --->
<cfset feedResult=cfthread["t#i#"]>
<!--- Display feed information only if you got items,
for example, the feed must complete before the join. --->
<cfif isDefined("feedResult.myQuery")>
<cfoutput><h2>#feedResult.myProps.title#</h2></cfoutput>
<cfoutput query="feedResult.myQuery">
<p><a href="#RSSLINK#">#TITLE#</a></p>
</cfoutput>
</cfif>
</cfloop>
</cfif>
<!--- The form for entering the feeds to aggregate. --->
<cfform>
<h3>Enter three RSS Feeds</h3>
<cfinput type="text" size="100" name="Feed1" validate="url"
value="http://rss.adobe.com/events.rss?locale=en"><br />
<cfinput type="text" size="100" name="Feed2" validate="url"
value="http://weblogs.macromedia.com/dev_center/index.rdf"><br />
<cfinput type="text" size="100" name="Feed3" validate="url"
value="http://rss.adobe.com/studio.rss?locale=en"><br />
<cfinput type="submit" name="submit">
</cfform>
311
Chapter 18: Securing Applications
Resource security (ColdFusion Standard) or sandbox security (ColdFusion Enterprise) restricts access to specific
resources, such as tags and files. You use the ColdFusion Administrator to configure sandbox or resource security,
and structure an application to take advantage of this security.
User security depends on a user identity. You can implement user security in ColdFusion applications.
For detailed information on using Administrator-controlled security features, see Configuring and Administering
ColdFusion.
Contents
ColdFusion security features . . . . . . . . . . . . . . . . . . . . . . . . . . . . . . . . . . . . . . . . . . . . . . . . . . . . . . . . . . . . . . . . . . . . . . . 311
About resource and sandbox security . . . . . . . . . . . . . . . . . . . . . . . . . . . . . . . . . . . . . . . . . . . . . . . . . . . . . . . . . . . . . . . 312
About user security. . . . . . . . . . . . . . . . . . . . . . . . . . . . . . . . . . . . . . . . . . . . . . . . . . . . . . . . . . . . . . . . . . . . . . . . . . . . . . . 313
Using ColdFusion security tags and functions . . . . . . . . . . . . . . . . . . . . . . . . . . . . . . . . . . . . . . . . . . . . . . . . . . . . . . . . 318
Security scenarios . . . . . . . . . . . . . . . . . . . . . . . . . . . . . . . . . . . . . . . . . . . . . . . . . . . . . . . . . . . . . . . . . . . . . . . . . . . . . . . . 322
Implementing user security. . . . . . . . . . . . . . . . . . . . . . . . . . . . . . . . . . . . . . . . . . . . . . . . . . . . . . . . . . . . . . . . . . . . . . . . 324
ColdFusion security features
ColdFusion provides scalable, granular security for building and deploying your ColdFusion applications.
ColdFusion provides the following types of security resources:
Development: ColdFusion Administrator is protected by a password. Additionally, you can specify a password for
access to data sources from Dreamweaver. For more information on configuring Administrator security passwords,
see the ColdFusion Administrator online Help.
CFML features: The CFML language includes specific features that you can use to enhance application security.
These include the following features:
The cfqueryparam tag This tag helps prevent users from injecting malicious SQL expressions. For more
information on using this tag for database security, see “Enhancing security with cfqueryparam on page 398,
Scriptprotect setting This setting helps protect against cross-site scripting attacks. You can set this value with
the ColdFusion Administrator Enable Global Script Protection setting, in the Application.cfc This.scriptprotect
variable, or in the corresponding cfapplication tag scriptprotect attribute. For more information on this
feature, see cfapplication in the CFML Reference. For information on Application.cfc see “Defining the appli-
cation and its event handlers in Application.cfc” on page 224.
Encryption and hashing functions The Encrypt, Decrypt, and Hash functions let you select a secure
algorithm for encrypting and decrypting data or generating a hash “fingerprint.” You can select from among several
secure algorithms that are supported by the underlying Java security mechanisms; for encryption, these include,
AES, Blowfish, DES and Triple DES. For more information, see the Encrypt, Decrypt, and Hash, functions in the
CFML Reference.
ADOBE COLDFUSION 8
ColdFusion Developer’s Guide
312
Data validation tools ColdFusion includes a variety of tools for validating form input and other data values,
including ways to ensure that users do not submit malicious form data. For information on data validation see
“Validating Data” on page 553; for specific information on security and validation, see “Security considerations” on
page 556.
Resource/Sandbox: The ColdFusion Administrator can limit access to ColdFusion resources, including selected
tags and functions, data sources, files, and host addresses. In the Standard Edition, you configure a single set of
resource limitations that apply to all your ColdFusion applications.
In the Enterprise Edition, you can have multiple sandboxes, based on the location of your ColdFusion pages, each
with its own set of resource limitations. You can confine applications to secure areas, thereby flexibly restricting the
access that the application has to resources.
User: ColdFusion applications can require users to log in to use application pages. You can assign users to roles
(sometimes called groups); ColdFusion pages can determine the logged-in user’s roles or ID and selectively
determine what to do based on this information. User security is also called authentication and authorization
security.
Note: You can also use the cfencode utility, located in the cf_root/bin directory, to obscure ColdFusion pages that you
distribute. Although this technique cannot prevent persistent hackers from determining the contents of your pages, it does
prevent inspection of the pages. The cfencode utility is not available on OS X.
About resource and sandbox security
ColdFusion provides two levels of resource-based security:
ColdFusion Standard refers to its resource-based security as resource security. It lets you specify a single set of
limitations on access to ColdFusion resources that apply to all ColdFusion applications.
ColdFusion Enterprise refers to its resource-based security as sandbox security. Sandbox security is a superset
of resource security. Sandbox security lets you create multiple sandboxes, each corresponding to a different directory.
For each sandbox, you specify a set of resource limitations that apply to all ColdFusion pages in the sandbox
directory and its subdirectories. If you create a sandbox that is a subdirectory of a sandbox, the subdirectory’s rules
override the parent directory’s rules.
The ColdFusion Administrator Resource Security page (in Standard) and Sandbox Security page (in Enterprise) let
you enable resource-based security. In ColdFusion Standard, the page lets you configure the resource settings that
apply to all your ColdFusion applications. In ColdFusion Enterprise, the page lets you create sandboxes and
configure the resource limitations for each sandbox individually.
Resource control
ColdFusion lets you control access to the following resources:
ADOBE COLDFUSION 8
ColdFusion Developer’s Guide
313
Note: For more information on configuring resource and sandbox security, see Configuring and Administering
ColdFusion and the ColdFusion Administrator online Help.
Sandbox security
In ColdFusion Enterprise, sandbox security lets you apply different sets of rules to different directory structures. You
can use it to partition a shared hosting environment so that a number of applications with different purposes, and
possibly different owners, run securely on a single server. When multiple applications share a host, you set up a
separate directory structure for each application, and apply rules that let each application access only its own data
sources and files.
Sandbox security also lets you structure and partition an application to reflect the access rights that are appropriate
to different functional components. For example, if your application has both employee inquiry functions and HR
functions that include creating, accessing, and modifying sensitive data, you could structure the application as
follows:
HR pages go in one directory with access rules that enable most activities.
Employee pages go in another directory whose rules limit the files they can modify and the tags they can use.
Pages required for both HR and employee functions go in a third directory with appropriate access rules.
About user security
User security lets your application use security rules to determine what it shows. It has two elements:
Authentication: Ensures that a valid user is logged-in, based on an ID and password provided by the user.
ColdFusion (or, in some cases if you use web server authentication, the web server) maintains the user ID infor-
mation while the user is logged-in.
Resource Description
Data sources Enables access to specified data sources.
CF tags Prevents pages from using CFML tags that access external resources. You can prevent pages in the directory from
using any or all of the following tags:
cfcollection, cfcontent, cfcookie, cfdirectory, cfdocument, cfexecute, cffile, cfftp,
cfgridupdate, cfhttp, cfhttpparam, cfindex, cfinsert, cfinvoke, cfldap, cflog, cfmail, cfobject,
cfobjectcache, cfpop, cfquery, cfregistry, cfreport, cfschedule, cfsearch, cfstoredproc,
cftransaction, cfupdate
CF functions Prevents pages from using CFML functions that access external resources. You can prevent pages from using any or
all of the following functions:
CreateObject (COM, Java, Web Service), DirectoryExists. ExpandPath, FileExists,
GetBaseTemplatePath, GetDirectoryFromPath, GetFileFromPath, GetGatewayHelper,
GetProfileString, GetTempDirectory, GetTempFile, GetTemplatePath, SendGatewayMessage,
SetProfileString
Files/directories Sets read, write, execute, and delete access to specified directories, directory trees, or files.
Server/ports Controls access from ColdFusion to IP addresses and port numbers. You can specify host names or numeric
addresses, and you can specify individual ports and port ranges.
ADOBE COLDFUSION 8
ColdFusion Developer’s Guide
314
Authorization: Ensures that the logged-in user is allowed to use a page or perform an operation. Authorization is
typically based on one or more roles (sometimes called groups) to which the user belongs. For example, in an
employee database, all users could be members of either the employee role or the contractor role. They could also be
members of roles that identify their department, position in the corporate hierarchy, or job description. For example,
someone could be a member of some or all of the following roles:
Employees
Human Resources
Benefits
Managers
Roles enable you to control access in your application resources without requiring the application to maintain
knowledge about individual users. For example, suppose you use ColdFusion for your company’s intranet. The
Human Resources department maintains a page on the intranet on which all employees can access timely infor-
mation about the company, such as the latest company policies, upcoming events, and job postings. You want
everyone to be able to read the information, but you want only certain authorized Human Resources employees to
be able to add, update, or delete information.
Your application gets the user’s roles from the user information data store when the user logs in, and then enables
access to specific pages or features based on the roles. Typically, you store user information in a database, LDAP
directory, or other secure information store.
You can also use the user ID for authorization. For example, you might want to let employees view customized infor-
mation about their salaries, job levels, and performance reviews. You certainly would not want one employee to view
sensitive information about another employee, but you would want managers to be able to see, and possibly update,
information about their direct reports. By employing both user IDs and roles, you can ensure that only the appro-
priate people can access or work with sensitive data.
The following image shows a typical flow of control for user authentication and authorization. Following sections
expand on this diagram to describe how you implement user security in ColdFusion.
ADOBE COLDFUSION 8
ColdFusion Developer’s Guide
315
Authenticating users
You can use either, or both, of the following forms of authentication to secure your ColdFusion application:
Web server authentication, where the web server authenticates the user and does not allow access to the website
by users without valid login IDs
Application authentication, where the ColdFusion application authenticates the user and does not allow access
to the application by users without valid login IDs
About web server authentication
All major web servers support basic HTTP authentication. Some web servers also support other authentication
methods, including Digest HTTP authentication and Microsoft NTLM authentication.
ADOBE COLDFUSION 8
ColdFusion Developer’s Guide
316
Note: Dreamweaver and Studio MX do not support NTLM security with RDS. Therefore, you cannot use RDS with these
applications if the ColdFusion RDS servlet (cf_root/CFIDE/main/ide.cfm) is in a directory that is protected using
NTLM security.
In web server authentication, the web server requires the user to log in to access pages in a particular directory, as
follows:
1When the user first requests a page in the secured directory, the web server notifies the browser that the
requested page requires credentials (a user ID and password).
Basic HTTP authentication sends the user ID and password in a base64-encoded string with each request. Use
SSL (Secure Sockets Layer) for all page transactions, to protect the user ID and password from unauthorized
access. For more information on SSL and the keytool utility, see About LDAP Server Security” on page 458.
2The browser prompts the user for the credentials.
3The user supplies the credentials and the browser send the information back to the web server along with the
original request.
4The web server checks the user ID and password, using its own user authentication mechanism.
5If the user logs in successfully, the browser caches the authentication information and sends it in an HTTP
Authorization header with every subsequent page request from the user.
6The web server processes the requested page and all future page requests from the browser that contain the
HTTP Authorization header, if it is valid for the requested page.
You can use web server authentication without using any ColdFusion security features. In this case, you configure
and manage all user security through the web server’s interfaces.
You can also use web server authentication with ColdFusion application authentication, and thus you can use
ColdFusion security for authorization. If the web server uses basic HTML authentication, the ColdFusion cflogin
tag provides access to the user ID and password that the user entered to log in to the web server. If the web server
uses Digest or NTLM authentication, the cflogin tag normally gets the user ID, but not the password.
As a result, your application can rely on the web server to authenticate the user against its user and password infor-
mation, and does not have to display a login page. You use the cflogin and cfloginuser tags to log the user into
the ColdFusion user security system, and use the IsUserInAnyRole and GetAuthUser functions to ensure user
authorization. For more information on this form of security, see A web server authentication security scenario” on
page 322.
Note: If a user has logged in using web server authentication and has not logged in using ColdFusion application authen-
tication, the GetAuthUser tag returns the web server user ID. You could use this feature to combine web server authen-
tication with application authorization based on the user’s ID.
About application authentication
With application authentication, you do not rely on the web server to enforce application security. The application
performs all user authentication and authorization. The application displays a login page, checks the users identity
and login against its own authorization store, such as an LDAP directory or database, and logs the user into
ColdFusion using the cfloginuser tag. The application can then use the IsUserInAnyRole and GetAuthUser
functions to check the user’s roles or identity for authorization before running a ColdFusion page or specific code
on a page. For an example of application authentication use, see An application authentication security scenario” on
page 322.
ADOBE COLDFUSION 8
ColdFusion Developer’s Guide
317
ColdFusion authentication storage and persistence
How ColdFusion application authentication information is maintained by the browser and ColdFusion, and
therefore how long it is available, depends on the following:
Whether the user’s browser enables cookies
Whether the application supports the Session scope for login storage
Note: For detailed information on Session scope, see “Configuring and using session variables” on page 282. Cookie scope
contains the cookies that are sent by the browser; for more information on using cookies, see cfcookie in the CFML
Reference.
Authentication and cookies
Because HTTP is connectionless, a login can last beyond a single web page viewing only if the browser provides a
unique identifier that software on the server can use to confirm that the current user is authenticated. Normally, this
is done by using memory-only cookies that are automatically destroyed when the user closes all open browser
windows. The specific cookies and how they are used depend on whether the application supports the Session scope
for login storage.
Note: For information on user logins without cookies, see “Using ColdFusion security without cookies” on page 317.
Using the Session scope
If you do the following, ColdFusion maintains login information in the Session scope instead of the Cookie scope:
Enable the Session scope in the ColdFusion Administrator and the Application.cfc initialization code or
cfapplication tag.
Specify loginStorage="Session" in the Application.cfc initialization code or cfapplication tag.
When ColdFusion maintains login information in the Session scope, it stores the authentication details in a
Session.cfauthorization variable, and ColdFusion uses the session cookie information to identify the user. Session-
based authentication has the following advantages over less persistent login storage:
After the user logs in, the user ID and password are not passed between the server and the browser.
The login information and the session share a single time-out. There is no need to manually synchronize sessions
and logins.
If you use server clusters, the Session scope login ID can be available across the cluster. For more information on
server clustering, see Configuring and Administering ColdFusion.
If you do not enable the Session scope, the authentication information is not kept in a persistent scope. Instead, the
detailed login information is put in a memory-only cookie (CFAUTHORIZATION_applicationName) with a
base64-encoded string that contains the user name, password, and application name. The client sends this cookie to
the web server each time it makes a page request while the user is logged-in. Use SSL for all page transactions to
protect the user ID and password from unauthorized access.
Using ColdFusion security without cookies
You can implement a limited-lifetime form of ColdFusion security if the user’s browser does not support cookies. In
this case you do not use the cflogin tag, only the cfloginuser tag. It is the only time you should use the
cfloginuser tag outside a cflogin tag.
Without browser cookies, the effect of the cfloginuser tag is limited to a single HTTP request. You must provide
your own authentication mechanism and call cfloginuser on each page on which you use ColdFusion login identi-
fication.
ADOBE COLDFUSION 8
ColdFusion Developer’s Guide
318
Using ColdFusion security tags and functions
ColdFusion provides the following tags and functions for user security:
Using the cflogin tag
The cflogin tag executes only if there is no currently logged-in user. It has the following three optional arguments
that control the characteristics of a ColdFusion login:
Tag or function Purpose
cflogin A container for user authentication and login code. The body of the tag runs only if the user is not logged in.
When using application-based security, you put code in the body of the cflogin tag to check the user-
provided ID and password against a data source, LDAP directory, or other repository of login identification. The
body of the tag includes a cfloginuser tag (or a ColdFusion page that contains a cfloginuser tag) to
establish the authenticated users identity in ColdFusion.
cfloginuser Identifies (logs in) a user to ColdFusion. Specifies the users ID, password, and roles. This tag is typically used
inside a cflogin tag.
The cfloginuser tag requires three attributes, name, password, and roles, and does not have a body. The
roles attribute is a comma-delimited list of role identifiers to which the logged-in user belongs. All spaces in
the list are treated as part of the role names, so you should not follow commas with spaces.
While the user is logged-in to ColdFusion, security functions can access the user ID and role information.
cflogout Logs out the current user. Removes knowledge of the user ID and roles from the server. If you do not use this
tag, the user is automatically logged out as described in “Logging out users” on page 321.
The cflogout tag does not take any attributes, and does not have a body.
cfNTauthenticate Authenticates a user name and password against the NT domain on which ColdFusion server is running, and
optionally retrieves the user’s groups.
cffunction If you include a roles attribute, the function executes only when there is a logged-in user who belongs to one
of the specified roles.
IsUserInAnyRole Returns True if the current user is a member of the specified role.
GetAuthUser Returns the ID of the currently logged-in user.
This tag first checks for a login made with cfloginuser tag. If none exists, it checks for a web server login
(cgi.remote_user.
Attribute Use
idleTimeout If no page requests occur during the idleTimeout period, ColdFusion logs out the user. The default is 1800
seconds (30 minutes). This is ignored if login information is stored in the Session scope.
applicationToken Limits the login validity to a specific application as specified by a ColdFusion page’s cfapplication tag. The
default value is the current application name.
cookieDomain Specifies the domain of the cookie used to mark a user as logged-in. You use cookieDomain if you have a clus-
tered environment (for example, x.acme.com, x2.acme.com, and so on). This lets the cookie work for all the
computers in the cluster.
ADOBE COLDFUSION 8
ColdFusion Developer’s Guide
319
Login identification scope and the applicationToken attribute
The login identification created by the cflogin tag is valid only for pages within the directory that contains the page
that uses the cflogin tag and any of its subdirectories. Therefore, if a user requests a page in another directory tree,
the current login credentials are not valid for accessing those pages. This security limitation lets you use the same
user names and passwords for different sections of your application (for example, a UserFunctions tree and a Securi-
tyFunctions tree) and enforce different roles to the users depending on the section.
ColdFusion uses the applicationToken value to generate a unique identifier that enforces this rule. The default
applicationToken value is the current application name, as specified by a cfapplication tag or Application.cfc
unitization code. In normal use, you do not need to specify an applicationToken value in the cflogin tag.
Specifying the Internet domain
Use the cookieDomain attribute to specify the domain of the cookie used to mark a user as logged-in. You use
cookieDomain if you have a clustered environment (for example, www.acme.com, www2.acme.com, and so on).
This lets the cookie work for all computers in the cluster. For example, to ensure that the cookie works for all servers
in the acme.com domain, specify cookieDomain=".acme.com". To specify a domain name, start the name with a
period.
Important: Before setting the cookie domain, consider the other applications or servers in the broader domain might
have access to the cookie. For example, a clustered payroll application at payroll1.acme.com, payroll2.acme.com, and so
on, might reveal sensitive information to the test computer at test.acme.com, if the cookie domain is broadly set to
.acme.com.
Getting the user ID and password
The cflogin tag has a built-in cflogin structure that contains two variables, cflogin.username and cflogin.password,
if the page is executing in response to any of the following:
Submission of a login form that contains input fields with the names j_username and j_password.
A request that uses HTTP Basic authentication and, therefore, includes an Authorization header with the user
name and password.
A message from the Flash Remoting gatewayConnection object that has the setCredentials method set.
A request that uses NTLM or Digest authentication. In this case, the user name and password are hashed using
a one-way algorithm before they are put in the Authorization header; ColdFusion gets the user name from the web
server and sets the cflogin.password value to the empty string.
You use the first three techniques with application authentication, and the last technique with web server authenti-
cation. The cflogin structure provides a consistent interface for determining the user’s login ID and password,
independent of the technique that you use for displaying the login form.
Important: Login forms send the user name and password without encryption. Basic HTTP authentication sends the
user name and password in a base64-encoded string with each request; this format can easily be converted back to plain
text. Use these techniques only with https requests, or when you are not concerned about password security.
The following sections describe how you provide login information to your application for authentication
Using a login form to get user information
When you build an application that gets the User ID and password using a login form, the cflogin tag checks for
the existence of a cflogin structure containing the user’s login information. If the structure does not exist, it displays
a login form, typically using a cfinclude tag on a login page; the following code shows this use.
ADOBE COLDFUSION 8
ColdFusion Developer’s Guide
320
In the Application.cfc onRequestStart method, or a ColdFusion page or CFC method called by the method, you
have the following:
<cflogin>
<cfif NOT IsDefined("cflogin")>
<cfinclude template="loginform.cfm">
</cfif>
<cfabort>
<cfelse>
<!--- Code to authenticate the user based on the cflogin.user and
cflogin.password values goes here. --->
<!--- If User is authenticated, determine any roles and use a line like the
following to log in the user. --->
<cfloginuser name="#cflogin.name#" Password = "#cflogin.password#"
roles="#loginQuery.Roles#">
</cflogin>
A simple login form looks like the following:
<cfform name="loginform" action="#CGI.script_name#?#CGI.query_string#"
method="Post">
<table>
<tr>
<td>user name:</td>
<td><cfinput type="text" name="j_username" required="yes"
message="A user name is required"></td>
</tr>
<tr>
<td>password:</td>
<td><cfinput type="password" name="j_password" required="yes"
message="A password is required"></td>
</tr>
</table>
<br>
<input type="submit" value="Log In">
</cfform>
Using a browser dialog box to get user information
Application authentication does not require you to use a login form; you can rely on the browser to display its
standard login dialog box, instead. To do so, your cflogin tag body returns an HTTP status 401 to the browser if
the user is not logged in or if the login fails; that is, if it does not have a valid cflogin structure. The browser displays
its login dialog box. When the user clicks the login button on the dialog box, the browser returns the login infor-
mation as an HTTP Authorization header to ColdFusion, which puts the information in the cflogin tags cflogin
structure.
This technique has the advantage of simplicity; you do not need a login form and the user gets a familiar-looking
login page. You must be careful of security issues, however. The browser sends the user name and password in a
base64-encoded string, not just when the user logs in, but with each request. Use SSL (Secure Sockets Layer) for all
page transactions to protect the user ID and password from unauthorized access.
Note: You must ensure that your web server is configured correctly to support browser-based login forms for this use.
For example, in IIS 5, you must enable anonymous access and might have to disable Basic authentication and Integrated
Windows authentication.
The following cflogin tag tells the browser to display a login form if the user has not logged in:
<cflogin>
<cfif NOT IsDefined("cflogin")>
<cfheader statuscode="401">
ADOBE COLDFUSION 8
ColdFusion Developer’s Guide
321
<cfheader name="www-Authenticate" value="Basic
realm=""MM Wizard #args.authtype# Authentication""">
</cfif>
<cfabort>
<cfelse>
<!--- code to authenticate the user based on the cflogin.user and
cflogin.password values goes here. --->
</cflogin>
Logging in a user using Flash Remoting
If you are developing a Rich Internet Application with Flash and Flash Remoting, your ColdFusion application does
not need to be coded specially for a Flash login. The Flash Remoting gateway makes the user ID and password
available to the cflogin tag in the cflogin structure.
In your Flash code, you use the ActionScript SetCredentials method to send login information to ColdFusion.
Your Flash SWF file displays the user ID and password fields, and uses their contents in the setCredentials
method, as follows:
if (inited == null)
{
inited = true;
NetServices.setDefaultGatewayUrl("http://localhost/flashservices/gateway");
gatewayConnection = NetServices.createGatewayConnection();
gatewayConnection.setCredentials(userID, password);
myService = gatewayConnection.getService("securityTest.thecfc", this);
}
For more information on using Flash Remoting, see “Using the Flash Remoting Service” on page 674 and “Using
Flash Remoting Update” on page 688.
Logging out users
After a user logs in, the ColdFusion user authorization and authentication information remains valid until any of the
following happens:
The application uses a cflogout tag to log out the user, usually in response to the user clicking a log-out link or
button.
If your application uses the Session scope for login information, the session ends.
If your application does not use the Session scope for login information, the user does not request a new page
for the cflogin tag idleTimeout period.
If your application does not use Session scope for login information, or if you use J2EE-based session identifi-
cation, the user closes all browser windows.
Logging a user out by using the cflogout tag does not close the user’s session, but if you use session login storage,
it does remove the login information (the Session.cfauthorization variable) from the Session scope. For more infor-
mation on ending sessions, see “Ending a session” on page 286.
Important: If you use web server–based authentication or any form authentication that uses a Basic HTTP Authori-
zation header, the browser continues to send the authentication information to your application until the user closes the
browser, or in some cases, all open browser windows. As a result, after the user logs out and your application uses the
cflogout tag, until the browser closes, the cflogin structure in the cflogin tag will contain the logged-out user’s UserID
and password. If a user logs out and does not close the browser, another user might access pages with the first user’s login.
ADOBE COLDFUSION 8
ColdFusion Developer’s Guide
322
Security scenarios
The following sections provide two detailed security scenarios. The first scenario uses the web server to perform the
authentication against its user and password database. The second scenario uses ColdFusion for all authentication
and authorization.
A web server authentication security scenario
An application that uses web server authentication might work as follows. The example in “Web server–based
authentication user security example on page 326 implements this scenario.
1When the user requests a page from a particular directory on the server for the first time after starting the
browser, the web server displays a login page and logs in the user. The web server handles all user authentication.
2Because the user requested a ColdFusion page, the web server hands the request to ColdFusion.
3When ColdFusion receives a request for a ColdFusion page, it instantiates the Application.cfc and runs
onRequestStart method. If you use an Application.cfm page in place of the Application.cfc, it runs the contents of
the Application.cfm page before it runs the requested page. The onRequestStart method or Application.cfm page
contains a cflogin tag. ColdFusion executes the cflogin tag body if the user is not logged into ColdFusion. The
user is logged in if the cfloginuser tag has run successfully for this application and the user has not been logged
out.
4Code in the cflogin tag body uses the user ID and password from the browser login, contained in the
cflogin.name and cflogin.password variables, as follows. (With Digest or NTLM web server authentication, the
cflogin.password variable is the empty string.)
aIt checks the user’s name against information it maintains about users and roles. In a simple case, the appli-
cation might have two roles, one for users and one for administrators. The CFML assigns the Admin role to any
user logged on with the user ID Admin and assigns the User role to all other users.
bIt calls the cfloginuser tag with the users ID, password, and roles, to identify the user to ColdFusion.
5Application.cfc or the Application.cfm page completes processing, and ColdFusion processes the requested
application page.
6The application uses the IsUserInAnyRole function to check whether the user belongs to a role before it runs
protected code that must be available only to users in that role.
7The application can use the GetAuthUser function to determine the user ID; for example, to display the ID for
personalization. It can also use the ID as a database key to get user-specific data.
Important: If you use web server–based authentication or any form authentication that uses a Basic HTTP Authori-
zation header, the browser continues to send the authentication information to your application until the user closes the
browser, or in some cases, all open browser windows. As a result, after the user logs out and your application uses the
cflogout tag, until the browser closes, the cflogin structure in the cflogin tag will contain the logged-out user’s UserID
and password. If a user logs out and does not close the browser, another user might access pages with the first user’s login.
An application authentication security scenario
An application that does its own authentication might work as follows. The example in “Ap p l i c a t i o n - b a s e d u s e r
security example” on page 328 implements this scenario.
ADOBE COLDFUSION 8
ColdFusion Developer’s Guide
323
1Whenever ColdFusion receives a request for a ColdFusion page, it instantiates the Application.cfc and runs the
onRequestStart method. If you use an Application.cfm page in place of Application.cfc, ColdFusion runs the
contents of the Application.cfm page before it runs the requested page. The onRequestStart method or Appli-
cation.cfm page contains the cflogin tag. ColdFusion executes the cflogin tag body if the user is not logged in. A
user is logged in if the cfloginuser tag has run during the current session and the user had not been logged out by
a cflogout tag.
2Code in the cflogin tag body checks to see if it has received a user ID and password, normally from a login
form.
3If there is no user ID or password, the code in the cflogin tag body displays a login form that asks for the user’s
ID and password.
The form posts the login information back to the originally requested page, and the cflogin tag in the
onRequestStart method or the Application.cfm page runs again. This time, the cflogin tag body code checks
the user name and password against a database, LDAP directory, or other policy store, to ensure that the user is
valid and get the user’s roles.
4If the user name and password are valid, the cflogin tag body code calls the cfloginuser tag with the user’s
ID, password, and roles, to identify the user to ColdFusion.
5When the user is logged in, application pages use the IsUserInAnyRole function to check whether the user
belongs to a role before they run protected code that must be available only to users in that role.
The application can use the GetAuthUser function to determine the user ID; for example, to display the ID for
personalization. It can also use the ID as a database key to get user-specific data.
6Each application page displays a link to a logout form that uses the cflogout tag to log out the user. Typically,
the logout link is in a page header that appears in all pages. The logout form can also be in the Application.cfc (for
example, in the onRequestStart or onRequestEnd method) or on the Application.cfm page.
Although this scenario shows one method for implementing user security, it is only an example. For example, your
application could require users to log in for only some pages, such as pages in a folder that contains administrative
functions. When you design your user security implementation, remember the following:
Code in the cflogin tag body executes only if there is no user logged in.
With application authentication, you write the code that gets the identification from the user and tests this infor-
mation against a secure credential store.
After you have authenticated the user, you use the cfloginuser tag to log the user into ColdFusion.
The following image shows this flow of control. For simplicity, it omits the log-out option.
ADOBE COLDFUSION 8
ColdFusion Developer’s Guide
324
Implementing user security
The following sections provide several examples of ways to implement security.
Using the Dreamweaver Login Wizard
ColdFusion installs a Login Wizard command in the Dreamweaver Commands menu that generates a skeleton set
of pages for managing user authentication and authorization.
The wizard asks you to you select how to authenticate the login information. You can select one of the following
options:
Simple You specify a single user ID and password in the wizard. All users must enter this information to log
in. You can use this option for testing, or you can use the generated files as a template where you can replace the
authentication code with more complex code; for example, to verify the ID and password against a database.
NT domain You specify an NT domain in the wizard, and the wizard generates code that queries the domain.
LDAP You specify the LDAP server and port, the user name and password required to access the login data,
and the distinguished name to use to start the search for the user name. The wizard generates the code to query the
LDAP server with the user ID and password.
The wizard asks you to select one of the following options for displaying the request for login information:
Browser Dialog Box
ColdFusion Login Form
Structure code generated by the Login Wizard
The wizard generates or modifies the following files in the directory or site that you specify:
ADOBE COLDFUSION 8
ColdFusion Developer’s Guide
325
Application.cfc: If this file does not exist, the wizard creates it with a single onRequestStart method; it does not
specify an application name or any other methods. If the file exists, but does not have an onRequestStart method,
it adds the method. If Application.cfc and the onRequestStart method exist, the wizard inserts the required code
at the beginning of the method. The resulting onRequestStart method has a cfinclude tag that specifies
mm_wizard_application_include.cfm; it also has a simple form with a logout button, which will display at the top of
each page in the application.
Note: If the wizard creates the Application.cfc file, you should, at least, change the file to specify the application name.
For more information on Application.cfc, see “Designing and Optimizing a ColdFusion Application on page 218.
mm_wizard_application_include.cfm: The Login Wizard uses the information specified in the wizard fields to set
several CFC method arguments. It then uses them to invoke the performlogin method of the master login CFC,
mm_wizard.authenticate.
mm_wizard_authenticate.cfc: This CFC contains all of the user authentication and login logic. The CFC consists
of the following methods:
The ntauth, ldapauth, and simpleauth authentication methods check the users name and ID against the valid
login information, and return information about whether the user is authenticated. For the details of how they
authenticate the user and the specific return values, see the methods.
The performLogin method is the master login method. It contains the cflogin tag, which displays the login
form and calls the required authentication method. If the authentication method’s return argument indicates a valid
user, the method logs the user in.
The logout method logs a user out. If you specified Browser Dialog Box as the login page type, it also calls the
closeBrowser method to close the browser window. This behavior is necessary because the browser continues to send
the old login credentials after the user logs out, and the cflogin tag will automatically use them and log the user in
again.
The closeBrowser method closes the browser window or tells the user to close the browser window to complete
the logout, depending on the browser type.
mm_wizard_login.cfm: This file contains a ColdFusion login form. The wizard generates this file for all options,
but does not use it if you specify Browser Dialog login.
index.cfm or mm_wizard_index.cfm: The wizard generates an index.cfm page if the directory does not have one;
otherwise, creates an mm_wizard_index.cfm page. These pages let you test the generated login code before you
implement your application, or without using any of your standard application pages. To test your login, open the
index.cfm page in your browser.
Modifying the login code for your application
The Login Wizard creates a basic framework for authenticating a user. You must customize this framework to meet
your applications needs. Typical security-related changes include the following:
Providing user-specific role information in the cflogin tag
Authenticating users against a database
Providing user-specific role information
The Login Wizard sets all users in a single role. In mm_wizard_authenticate.cfc, the performlogin method is hard-
coded to set the role touser.” The authentication routines handle roles differently. (For the details, see the
mm_wizard_authenticate.cfc code.) If your application uses roles for authorization, you must change the authenti-
cation method to get and return valid role information, and change the performlogin method to use the information
in the roles attribute of its cfloginuser tag.
ADOBE COLDFUSION 8
ColdFusion Developer’s Guide
326
Authenticating users against a database
If you use a database to maintain user IDs and passwords, you can create your login framework by specifying simple
authentication, and modify the code to use the database. The following instructions describe a simple way to change
the code to use a database. They do not include all the cleanup work (particularly, removing the hard-coded user
name and password), that you should do for a well-formatted application.
Replace the following code:
<cfif sUserName eq uUserName AND sPassword eq uPassword>
<cfset retargs.authenticated="YES">
<cfelse>
<cfset retargs.authenticated="NO">
</cfif>
<cfreturn retargs>
With code similar to the following:
<cfquery name="loginQuery" dataSource="#Application.DB#" >
SELECT *
FROM Users
WHERE UserName = <cfqueryparam value="#uUserName#" CFSEQLType=
'CF_SQL_VARCHAR'AND password = <cfqueryparam value="#uPassword#"
CFSEQLType='CF_SQL_VARCHAR'>
</cfquery>
<cfif loginQuery.recordcount gt 0>
<cfset retargs.authenticated="YES">
<cfset retargs.roles=loginQuery.roles>
<cfelse>
<cfset retargs.authenticated="NO">
</cfif>
<cfreturn retargs>
Note: For greater security, consider using a hashed password. Do not store the password directly in the database; instead,
use the hash function to create a secure password fingerprint, and store it in the database. When the user provides a
password, use the Hash function on the submitted string and compare it with the value in the database.
Web server–based authentication user security example
The example in this section shows how you might implement user security using web-server–based basic authenti-
cation and two roles, user and administrator.
This example has two ColdFusion pages:
1The Application.cfc page logs the user into the ColdFusion security system and assigns the user to specific roles
based on the users ID.
This page also includes the one-button form and logic for logging out a user, which appears at the top of each
page.
2The securitytest.cfm page is a sample application page. It displays the logged-in user’s roles.
This simple example does not provide a user log-out interface. You can test the security behavior by adding your own
pages to the same directory as the Application.cfc page.
Example: Application.cfc
The Application.cfc page consists of the following:
<cfcomponent>
ADOBE COLDFUSION 8
ColdFusion Developer’s Guide
327
<cfset This.name = "Orders">
<cffunction name="OnRequestStart">
<cfargument name = "request" required="true"/>
<cflogin>
<cfif IsDefined("cflogin")>
<cfif cflogin.name eq "admin">
<cfset roles = "user,admin">
<cfelse>
<cfset roles = "user">
</cfif>
<cfloginuser name = "#cflogin.name#" password = "#cflogin.password#"
roles = "#roles#" />
<cfelse>
<!--- This should never happen. --->
<h4>Authentication data is missing.</h4>
Try to reload the page or contact the site administrator.
<cfabort>
</cfif>
</cflogin>
</cffunction>
</cfcomponent>
Reviewing the code
The Application.cfc onRequestStart method executes before the code in each ColdFusion page in an application.
For more information on the Application.cfc page and when it is executed, see “Designing and Optimizing a
ColdFusion Application” on page 218.
The following table describes the CFML code in Application.cfc and its function:
Code Description
<cfcomponent>
<cfset This.name = "Orders">
<cffunction name="OnRequestStart">
<cfargument name = "request"
required="true"/>
Identifies the application and starts the onRequestStart method that
runs at the starts of each request. The login information on this page only
applies to this application.
<cflogin>
<cfif IsDefined("cflogin")>
<cfif cflogin.name eq "admin">
<cfset roles = "user,admin">
<cfelse>
<cfset roles = "user">
</cfif>
Executes if there is no logged-in user.
Makes sure the user is correctly logged in by the web server. (Otherwise,
there would be no cflogin variable.)
Sets a roles variable based on the users ID. Assigns users named "admin"
to the admin role. Assigns all other users to the users role.
<cfloginuser name = "#cflogin.name#"
password = "#cflogin.password#"
roles = "#roles#" />
Logs the user into the ColdFusion security system and specifies the user’s
password, name, and roles. Gets the password and name directly from
the cflogin structure.
<cfelse>
<!--- This should never happen. --->
<h4>Authentication data is missing.</h4>
Try to reload the page or contact the
site administrator.
<cfabort>
This code should never run, but if the user somehow got to this page
without logging in to the web server, this message would display and
ColdFusion would stop processing the request.
</cfif>
</cflogin>
</cffunction>
</cfcomponent>
Ends the if/else block.
Ends the cflogin tag body.
Ends the onRequestStart method.
Ends the Application component.
ADOBE COLDFUSION 8
ColdFusion Developer’s Guide
328
Example: securitytest.cfm
The securitytest.cfm page shows how any application page can use ColdFusion user authorization features. The web
server ensures the existence of an authenticated user, and the Application.cfc page ensures that the user is assigned
to roles the page content appears. The securitytest.cfm page uses the IsUserInAnyRole and GetAuthUser functions
to control the information that is displayed.
The securitytest.cfm page consists of the following:
<!DOCTYPE HTML PUBLIC "-//W3C//DTD HTML 4.01 Transitional//EN">
<html>
<head>
<title>Basic authentication security test page</title>
</head>
<body>
<cfoutput>
<h2>Welcome #GetAuthUser()#!</h2>
</cfoutput>
ALL Logged-in Users see this message.<br>
<br>
<cfscript>
if (IsUserInRole("admin"))
WriteOutput("Users in the admin role see this message.<br><br>");
if (IsUserInRole("user"))
WriteOutput("Everyone in the user role sees this message.<br><br>");
</cfscript>
</body>
</html>
Reviewing the code
The following table describes the securitytest.cfm page CFML code and its function:
Application-based user security example
The example in this section shows how you might implement user security by authenticating users and then allowing
users to see or use only the resources that they are authorized to access.
This example has three ColdFusion pages:
Code Description
<cfoutput>
<h2>Welcome #GetAuthUser()#!</h2>
</cfoutput>
User is already logged in by Application.cfc. Displays a welcome
message that includes the users login ID.
ALL Logged-in Users see this message.<br>
<br>
Displays this message in all cases. The page does not display until a
user is logged in.
<cfscript>
if (IsUserInRole("admin"))
WriteOutput("Users in the admin role
see this message.<br><br>");
if (IsUserInRole("user"))
WriteOutput("Everyone in the user role
sees this message.<br><br>");
</cfscript>
Tests whether the user belongs to each of the valid roles. If the user is
in a role, displays a message with the role name.
The user sees one message per role to which the user belongs.
ADOBE COLDFUSION 8
ColdFusion Developer’s Guide
329
The Application.cfc page contains the authentication logic that checks whether a user is logged in, requests the
login page if the user is not logged in, and authenticates the data from the login page. If the user is authenticated, it
logs the user in.
This page also includes the one-button form and logic for logging out a user, which appears at the top of each
page.
The loginform.cfm page displays the login form. The code on this page could also be included in Application.cfc.
The securitytest.cfm page is a sample application page. It displays the logged-in user’s roles.
You can test the security behavior by adding your own pages to the same directory as the Application.cfc page.
The example gets user information from the LoginInfo table of the cfdocexamples database that is installed with
ColdFusion. You can replace this database with any database containing UserID, Password, and Roles fields. The
sample database contains the following data:
Because spaces are meaningful in roles strings, you should not follow the comma separators in the Roles fields with
spaces.
Example: Application.cfc
The Application.cfc page consists of the following:
<cfcomponent>
<cfset This.name = "Orders">
<cfset This.Sessionmanagement="True">
<cfset This.loginstorage="session">
<cffunction name="OnRequestStart">
<cfargument name = "request" required="true"/>
<cfif IsDefined("Form.logout")>
<cflogout>
</cfif>
<cflogin>
<cfif NOT IsDefined("cflogin")>
<cfinclude template="loginform.cfm">
<cfabort>
<cfelse>
<cfif cflogin.name IS "" OR cflogin.password IS "">
<cfoutput>
<h2>You must enter text in both the User Name and Password fields.
</h2>
</cfoutput>
<cfinclude template="loginform.cfm">
<cfabort>
<cfelse>
<cfquery name="loginQuery" dataSource="cfdocexamples">
SELECT UserID, Roles
FROM LoginInfo
WHERE
UserID = '#cflogin.name#'
UserID Password Roles
BobZ Ads10 Employee,Sales
JaniceF Qwer12 Contractor,Documentation
RandalQ ImMe Employee,Human Resources,Manager
ADOBE COLDFUSION 8
ColdFusion Developer’s Guide
330
AND Password = '#cflogin.password#'
</cfquery>
<cfif loginQuery.Roles NEQ "">
<cfloginuser name="#cflogin.name#" Password = "#cflogin.password#"
roles="#loginQuery.Roles#">
<cfelse>
<cfoutput>
<H2>Your login information is not valid.<br>
Please Try again</H2>
</cfoutput>
<cfinclude template="loginform.cfm">
<cfabort>
</cfif>
</cfif>
</cfif>
</cflogin>
<cfif GetAuthUser() NEQ "">
<cfoutput>
<form action="securitytest.cfm" method="Post">
<input type="submit" Name="Logout" value="Logout">
</form>
</cfoutput>
</cfif>
</cffunction>
</cfcomponent>
Reviewing the code
The Application.cfc page executes before the code in each ColdFusion page in an application. For more information
on the Application.cfc page and when it is executed, see “Designing and Optimizing a ColdFusion Application” on
page 218.
The following table describes the CFML code in Application.cfc and its function:
Code Description
<cfcomponent>
<cfset This.name = "Orders">
<cfset This.Sessionmanagement=”True”>
<cffunction name="OnRequestStart">
<cfargument name = "request"
required="true"/>
Identifies the application, enables session management, and enables
storing login information in the Session scope.
Begins the definition of the onRequestStart method that runs at
the starts of each request.
<cfif IsDefined("Form.logout")>
<cflogout>
</cfif>
If the user just submitted the logout form, logs out the user. The
following cflogin tag runs as a result.
<cflogin>
<cfif NOT IsDefined("cflogin")>
<cfinclude template="loginform.cfm">
<cfabort>
Executes if there is no logged-in user.
Tests to see if the user has submitted a login form. If not, uses
cfinclude to display the form. The built-in cflogin variable exists
and contains the user name and password only if the login form used
j_username and j_password for the input fields.
The cfabort tag prevents processing of any code that follows on
this page.
ADOBE COLDFUSION 8
ColdFusion Developer’s Guide
331
Example: loginform.cfm
The loginform.cfm page consists of the following:
<H2>Please Log In</H2>
<cfoutput>
<form action="#CGI.script_name#?#CGI.query_string#" method="Post">
<table>
<tr>
<td>user name:</td>
<td><input type="text" name="j_username"></td>
</tr>
<tr>
<cfelse>
<cfif cflogin.name IS "" OR
cflogin.password IS "">
<cfoutput>
<H2>You must enter text in both the
User Name and Password fields</H2>
</cfoutput>
<cfinclude template="loginform.cfm">
<cfabort>
Executes if the user submitted a login form.
Tests to make sure that both name and password have data. If either
variable is empty, displays a message, followed by the login form.
The cfabort tag prevents processing of any code that follows on
this page.
<cfelse>
<cfquery name="loginQuery"
dataSource="cfdocexamples">
SELECT UserID, Roles
FROM LoginInfo
WHERE
UserID = '#cflogin.name#'
AND Password = '#cflogin.password#'
</cfquery>
Executes if the user submitted a login form and both fields contain
data.
Uses the cflogin structure’s name and password entries to find the
user record in the database and get the user’s roles.
<cfif loginQuery.Roles NEQ "">
<cfloginuser name="#cflogin.name#"
Password = "#cflogin.password#"
roles="#loginQuery.Roles#">
If the query returns data in the Roles field, logs in the user using the
users name and password and the Roles field from the database. In
this application, every user must be in some role.
<cfelse>
<cfoutput>
<H2>Your login information is not
valid.<br>
Please Try again</H2>
</cfoutput>
<cfinclude template="loginform.cfm">
<cfabort>
Executes if the query did not return a role. If the database is valid, this
means there was no entry matching the user ID and password.
Displays a message, followed by the login form.
The cfabort tag prevents processing of any code that follows on
this page.
</cfif>
</cfif>
</cfif>
</cflogin>
Ends the loginquery.Roles test code.
Ends the form entry empty value test.
Ends the form entry existence test.
Ends the cflogin tag body.
<cfif GetAuthUser() NEQ "">
<cfoutput>
<form action="MyApp/index.cfm"
method="Post">
<input type="submit" Name="Logout"
value="Logout">
</form>
</cfoutput>
</cfif>
If a user is logged-in, displays the Logout button.
If the user clicks the button, posts the form to the application’s (theo-
retical) entry page, index.cfm.
Application.cfc then logs out the user and displays the login form. If
the user logs in again, ColdFusion displays index.cfm.
</cffunction>
</cfcomponent>
Ends the onRequestStart method
Ends the Application component.
Code Description
ADOBE COLDFUSION 8
ColdFusion Developer’s Guide
332
<td>password:</td>
<td><input type="password" name="j_password"></td>
</tr>
</table>
<br>
<input type="submit" value="Log In">
</form>
</cfoutput>
Reviewing the code
The following table describes the loginform.cfm page CFML code and its function:
Example: securitytest.cfm
The securitytest.cfm page shows how any application page can use ColdFusion user authorization features. Appli-
cation.cfc ensures the existence of an authenticated user before the page content appears. The securitytest.cfm page
uses the IsUserInAnyRole and GetAuthUser functions to control the information that is displayed.
The securitytest.cfm page consists of the following:
<!DOCTYPE HTML PUBLIC "-//W3C//DTD HTML 4.01 Transitional//EN">
<html>
<head>
<title>Security test page</title>
</head>
<body>
<cfoutput>
<h2>Welcome #GetAuthUser()#!</h2>
</cfoutput>
ALL Logged-in Users see this message.<br>
<br>
<cfscript>
if (IsUserInRole("Human Resources"))
WriteOutput("Human Resources members see this message.<br><br>");
Code Description
<H2>Please Log In</H2>
<cfoutput>
<form
action="#CGI.script_name#?#CGI.
query_string#"
method="Post">
<table>
<tr>
<td>user name:</td>
<td><input type="text"
name="j_username"></td>
</tr>
<tr>
<td>password:</td>
<td><input
type="password"
name="j_password"></td>
</tr>
</table>
<br>
<input type="submit"
value="Login">
</form>
</cfoutput>
Displays the login form.
Constructs the form action attribute from CGI variables, with a ? character
preceding the query string variable. This technique works because loginform.cfm
is accessed by a cfinclude tag on Application.cfc, so the CGI variables are those
for the originally requested page.
The form requests a user ID and password and posts the users input to the page
specified by the newurl variable.
Uses the field names j_username and j_password. ColdFusion automatically puts
form fields with these values in the cflogin.name and cflogin.password variables
inside the cflogin tag.
ADOBE COLDFUSION 8
ColdFusion Developer’s Guide
333
if (IsUserInRole("Documentation"))
WriteOutput("Documentation members see this message.<br><br>");
if (IsUserInRole("Sales"))
WriteOutput("Sales members see this message.<br><br>");
if (IsUserInRole("Manager"))
WriteOutput("Managers see this message.<br><br>");
if (IsUserInRole("Employee"))
WriteOutput("Employees see this message.<br><br>");
if (IsUserInRole("Contractor"))
WriteOutput("Contractors see this message.<br><br>");
</cfscript>
</body>
</html>
Reviewing the code
The following table describes the securitytest.cfm page CFML code and its function:
Using an LDAP directory for security information
LDAP directories are often used to store security information. The following example of a cflogin tag checks an
LDAP directory to authenticate the user and retrieve the user’s roles.
For more information on using LDAP directories with ColdFusion, see “Managing LDAP Directories on page 434.
<cfapplication name="Orders" sessionmanagement="Yes" loginstorage="Session">
<cflogin>
<cfif isDefined("cflogin")>
<!--- setting basic attributes --->
<cfset LDAP_root = "o=mycompany.com">
<cfset LDAP_server = "ldap.mycompany.com">
<cfset LDAP_port = "389">
<!--- Create the prefix and suffix parts of the user's DN. --->
<cfset userPrefix = "cn=">
Code Description
<cfoutput>
<h2>Welcome #GetAuthUser()#!</h2>
</cfoutput>
Displays a welcome message that includes the users login ID.
ALL Logged-in Users see this message.<br>
<br>
Displays this message in all cases. The page does not display until a
user is logged in.
<cfscript>
if (IsUserInRole("Human Resources"))
WriteOutput("Human Resources members
see this message.<br><br>");
if (IsUserInRole("Documentation"))
WriteOutput("Documentation members see
this message.<br><br>");
if (IsUserInRole("Sales"))
WriteOutput("Sales members see this
message.<br><br>");
if (IsUserInRole("Manager"))
WriteOutput("Managers see this
message.<br><br>");
if (IsUserInRole("Employee"))
WriteOutput("Employees see this
message.<br><br>");
if (IsUserInRole("Contractor"))
WriteOutput("Contractors see this
message.<br><br>");
</cfscript>
Tests whether the user belongs to each of the valid roles. If the user is
in a role, displays a message with the role name.
The user sees one message per role to which he or she belongs.
ADOBE COLDFUSION 8
ColdFusion Developer’s Guide
334
<cfset userSuffix = ",ou=Users,o=mycompany.com">
<!--- Concatenate the user's DN and use it to authenticate. --->
<cfset LDAP_username = userPrefix&cflogin.name&userSuffix>
<!--- This filter will look for groups for containing the user's ID. --->
<cfset userfilter =
"(&(objectClass=groupOfUniqueNames)(uniqueMember=#LDAP_username#))">
<!--- Search for groups containing the user's dn.
The groups represent the user's roles.
NOTE: Your LDAP permissions must allow authenticated users to search.
groups. --->
<cftry>
<cfldap action="QUERY"
name="auth"
attributes="cn"
referral="yes"
start="#LDAP_root#"
scope="SUBTREE"
server="#LDAP_server#"
port="#LDAP_port#"
filter="#userfilter#"
username="#LDAP_username#"
password="#cflogin.password#"
>
<cfcatch type="any">
<cfif FindNoCase("Invalid credentials", cfcatch.detail)>
<cfoutput>
<script>alert("User ID or Password invalid for user:
#cflogin.name#")</script>
</cfoutput>
<cfabort>
<cfelse>
<cfoutput>
<script>alert("Unknown error for user: #cflogin.name#
#cfcatch.detail#")</script>
</cfoutput>
<cfabort>
</cfif>
</cfcatch>
</cftry>
<!--- If the LDAP query returned a record, the user is valid. --->
<cfif auth.recordcount>
<cfloginuser name="#cflogin.name#" password="#cflogin.password#"
roles="#valueList(auth.cn)#">
</cfif>
</cfif>
</cflogin>
Reviewing the code
The following table describes the code and its function. Comments and some tab characters have been removed for
brevity.
ADOBE COLDFUSION 8
ColdFusion Developer’s Guide
335
Code Description
<cflogin>
<cfif isDefined("cflogin")>
<!--- setting basic attributes --->
<cfset LDAP_root = "o=mycompany.com">
<cfset LDAP_server =
"ldap.mycompany.com">
<cfset LDAP_port = "389">
<cfset userPrefix = "cn=">
<cfset userSuffix =
",ou=Users,o=mycompany.com">
<cfset LDAP_username =
userPrefix&cflogin.name&userSuffix>
<cfset userfilter =
"(&(objectClass=groupOfUniqueNames)
(uniqueMember=#LDAP_username#))">
Starts the cflogin tag body. Sets several variables to the values used as
attributes in the cfldap tag.
Sets prefix and suffix values used to create a distinquished name (dn) for
binding to the LDAP server.
Creates the users bind dn by concatenating the prefix and suffix with
cflogin.name. This variable is used for authenticating the user to the LDAP
server.
Sets the filter used to search the directory and retrieve the user’s group
memberships. The group membership represents the users roles within
the organization.
<cftry>
<cfldap action="QUERY"
name="auth"
attributes="cn"
referral="yes"
start="#LDAP_root#"
scope="SUBTREE"
server="#LDAP_server#"
port="#LDAP_port#"
filter="#userfilter#"
username="#LDAP_username#"
password="#cflogin.password#"
>
In a cftry block, uses the users concatenated dn to authenticate to the
LDAP server and retrieve the common name (cn) attribute for groups to
which the user is a member. If the authentication fails the LDAP server
returns an error.
Note: The LDAP permissions must allow an authenticated user to read and
search groups in order for the query to return results.
<cfcatch type="any">
<cfif FindNoCase("Invalid credentials",
cfcatch.detail)>
<cfoutput>
<script>alert("User ID or
Password
invalid for user:
#cflogin.name#")</script>
</cfoutput>
<cfabort>
<cfelse>
<cfoutput>
<script>alert("Unknown error for
user:
#cflogin.name#
#cfcatch.detail#")</script>
</cfoutput>
<cfabort>
</cfif>
</cfcatch>
</cftry>
Catches any exceptions.
Tests to see if the error information includes the string "invalid credentials",
which indicates that either the dn or password is invalid. If so, displays a
dialog box with an error message indicating the problem.
Otherwise, displays a general error message.
If an error is caught, the cfabort tag ends processing of the request after
displaying the error description.
End of cfcatch and cftry blocks.
<cfif auth.recordcount>
<cfloginuser name="#cflogin.name#"
password="#cflogin.password#"
roles="#valueList(auth.cn)#">
</cfif>
</cfif>
</cflogin>
If the authorization query returns a valid record, logs in the user. Uses the
valueList function to create a comma-separated list of the users
retrieved group memberships, and passes them in the cfloginuser
roles attribute.
Ends the initial isDefined("cflogin") cfif block .
Ends the cflogin tag body
336
Chapter 19: Developing Globalized
Applications
ColdFusion lets you develop dynamic applications for the Internet. Many ColdFusion applications are accessed by
users from different countries and geographical areas. One design detail that you must consider is the globalization
of your application so that you can best serve customers in different areas.
Contents
Introduction to globalization . . . . . . . . . . . . . . . . . . . . . . . . . . . . . . . . . . . . . . . . . . . . . . . . . . . . . . . . . . . . . . . . . . . . . . 351
About character encodings . . . . . . . . . . . . . . . . . . . . . . . . . . . . . . . . . . . . . . . . . . . . . . . . . . . . . . . . . . . . . . . . . . . . . . . . 353
Locales . . . . . . . . . . . . . . . . . . . . . . . . . . . . . . . . . . . . . . . . . . . . . . . . . . . . . . . . . . . . . . . . . . . . . . . . . . . . . . . . . . . . . . . . . 355
Processing a request in ColdFusion . . . . . . . . . . . . . . . . . . . . . . . . . . . . . . . . . . . . . . . . . . . . . . . . . . . . . . . . . . . . . . . . . 357
Tags and functions for globalizing applications . . . . . . . . . . . . . . . . . . . . . . . . . . . . . . . . . . . . . . . . . . . . . . . . . . . . . . . 359
Handling data in ColdFusion . . . . . . . . . . . . . . . . . . . . . . . . . . . . . . . . . . . . . . . . . . . . . . . . . . . . . . . . . . . . . . . . . . . . . . 361
Introduction to globalization
Globalization lets you create applications for all of your customers in all the languages that you support. In some
cases, globalization can let you accept data input using a different character set than the one you used to implement
your application. For example, you can create a website in English that lets customers submit form data in Japanese.
Or, you can allow a request URL to contain parameter values entered in Korean.
Your application also can process data containing numeric values, dates, currencies, and times. Each of these types
of data can be formatted differently for different countries and regions.
You can also develop applications in languages other than English. For example, you can develop your application in
Japanese so that the default character encoding is Shift-JIS, your ColdFusion pages contain Japanese characters, and
your interface displays in Japanese.
Globalizing your application requires that you perform one or more of the following actions:
Accept input in more than one language.
Process dates, times, currencies, and numbers formatted for multiple locales.
Process data from a form, database, HTTP connection, e-mail message, or other input formatted in multiple
character sets.
Create ColdFusion pages containing text in languages other than English.
Defining globalization
You will probably find several different definitions for globalization. For this chapter, globalization is defined as an
architectural process where you put as much application functionality as possible into a foundation that can be
shared among multiple languages.
Globalization is composed of the following two parts:
ADOBE COLDFUSION 8
ColdFusion Developer’s Guide
337
Internationalization: Developing language-neutral application functionality that can recognize, process, and
respond to data regardless of its representation. That is, whatever the application can do in one language, it can also
do in another. For example, think of copying and pasting text. A copy and paste operation should not be concerned
with the language of the text it operates on. For a ColdFusion application, you might have processing logic that
performs numeric calculations, queries a database, or performs other operations, independent of language.
Localization: Taking shared, language-neutral functionality, and applying a locale-specific interface to it. Sometimes
this interface is referred to as a skin. For example, you can develop a set of menus, buttons, and dialog boxes for a
specific language, such as Japanese, that represents the language-specific interface. You then combine this interface
with the language-neutral functionality of the underlying application. As part of localization, you create the
functionality to handle input from customers in a language-specific manner and respond with appropriate responses
for that language.
Importance of globalization in ColdFusion applications
The Internet has no country boundaries. Customers can access websites from anywhere in the world, at any time, or
on any date. Unless you want to lock your customers into using a single language, such as English, to access your site,
you should consider globalization issues.
One reason to globalize your applications is to avoid errors and confusion for your customers. For example, a date
in the form 1/2/2003 is interpreted as January 2, 2003 in the United States, but as February 1, 2003 in European
countries.
Another reason to globalize your applications is to display currencies in the correct format. Think of how your
customers would feel when they find out the correct price for an item is 15,000 American dollars, not 15,000 Mexican
pesos (about 1600 American dollars).
Your website can also accept customer feedback or some other form of text input. You might want to support that
feedback in multiple languages using a variety of character sets.
How ColdFusion supports globalization
ColdFusion is implemented in Java. As a Java application, ColdFusion uses Java globalization features. For example,
ColdFusion stores all strings internally using the Unicode character set. Because it uses Unicode, ColdFusion can
represent any text data from any language.
In addition, ColdFusion includes many tags and functions designed to support globalizing your applications. You
can use these tags and functions to set locales, convert date and currency formats, control the output encoding of
ColdFusion pages, and perform other actions.
Character sets, character encodings, and locales
When you discuss globalization issues, two topics that you must consider are the character sets or character
encodings recognized by the application and the locales for which the application must format data.
A character set is a collection of characters. For example, the Latin alphabet is the character set that you use to write
English, and it includes all of the lower- and upper-case letters from A to Z. A character set for French includes the
character set used by English, plus special characters such as “é,” “à,” and “ç.
The Japanese language uses three alphabets: Hiragana, Katakana, and Kanji. Hiragana and Katakana are phonetic
alphabets that each contain 46 characters plus two accents. Kanji contains Chinese ideographs adapted to the
Japanese language. The Japanese language uses a much larger character set than English because Japanese supports
more than 10,000 different characters.
ADOBE COLDFUSION 8
ColdFusion Developer’s Guide
338
In order for a ColdFusion application to process text, the application must recognize the character set used by the
text. The character encoding maps between a character set definition and the digital codes used to represent the data.
In general use, the terms character set (or charset) and character encoding are often used interchangeably, and most
often a specific character encoding encodes one character set. However, this is not always true; for example, there
are multiple encodings of the Unicode character set. For more information on character encodings, see “A b o u t
character encodings” on page 353.
Note: ColdFusion uses the term charset to indicate character encoding in some attribute names, structure field keys, and
function parameter names.
A locale identifies the exact language and cultural settings for a user. The locale controls how dates and currencies
are formatted, how to display time, and how to display numeric data. For example, the locale English (US) deter-
mines that a currency value displays as:
$100,000.00
while a locale of Portuguese (Brazilian) displays the currency as:
R$ 100.000
In order to correctly display date, time, currency, and numeric data to your customers, you must know the customer’s
locale. For more information on locales, see “Locales” on page 355.
About character encodings
A character encoding maps each character in a character set to a numeric value that can be represented by a computer.
These numbers can be represented by a single byte or multiple bytes. For example, the ASCII encoding uses seven
bits to represent the Latin alphabet, punctuation, and control characters.
You use Japanese encodings, such as Shift-JIS, EUC-JP, and ISO-2022-JP, to represent Japanese text. These encodings
can vary slightly, but they include a common set of approximately 10,000 characters used in Japanese.
The following terms apply to character encodings:
SBCS: Single-byte character set; a character set encoded in one byte per character, such as ASCII or ISO 8859-1.
DBCS: Double-byte character set; a method of encoding a character set in no more than two bytes, such as Shift-JIS.
Many character encoding schemes that are referred to as double-byte, including Shift-JIS, allow mixing of single-
byte and double-byte encoded characters. Others, such as UCS-2, use two bytes for all characters.
MBCS: Multiple-byte character set; a character set encoded with a variable number of bytes per character, such as
UTF-8.
The following table lists some common character encodings; however, there are many additional character
encodings that browsers and web servers support:
ADOBE COLDFUSION 8
ColdFusion Developer’s Guide
339
The World Wide Web Consortium maintains a list of all character encodings supported by the Internet. You can find
this information at www.w3.org/International/O-charset.html.
Computers often must convert between character encodings. In particular, the character encodings most commonly
used on the Internet are not used by Java or Windows. Character sets used on the Internet are typically single-byte
or multiple-byte (including DBCS character sets that allow single-byte characters). These character sets are most
efficient for transmitting data, because each character takes up the minimum necessary number of bytes. Currently,
Latin characters are most frequently used on the web, and most character encodings used on the web represent those
characters in a single byte.
Computers, however, process data most efficiently if each character occupies the same number of bytes. Therefore,
Windows and Java both use double-byte encoding for internal processing.
The Java Unicode character encoding
ColdFusion uses the Java Unicode Standard for representing character data internally. This standard corresponds to
UCS-2 encoding of the Unicode character set. The Unicode character set can represent many languages, including
all major European and Asian character sets. Therefore, ColdFusion can receive, store, process, and present text from
all languages supported by Unicode.
The Java Virtual Machine (JVM) that is used to processes ColdFusion pages converts between the character
encoding used on a ColdFusion page or other source of information to UCS-2. The page or data encodings that
ColdFusion supports depend on the specific JVM, but include most encodings used on the web. Similarly, the JVM
converts between its internal UCS-2 representation and the character encoding used to send the response to the
client.
By default, ColdFusion uses UTF-8 to represent text data sent to a browser. UTF-8 represents the Unicode character
set using a variable-length encoding. ASCII characters are sent using a single byte. Most European and Middle
Eastern characters are sent as two bytes, and Japanese, Korean, and Chinese characters are sent as three bytes. One
advantage of UTF-8 is that it sends ASCII character set data in a form that can be recognized by systems designed to
process only single-byte ASCII characters, while it is flexible enough to handle multiple-byte character representa-
tions.
While the default format of text data returned by ColdFusion is UTF-8, you can have ColdFusion return a page to
any character set supported by Java. For example, you can return text using the Japanese language Shift-JIS character
set. Similarly, ColdFusion can handle data that is in many different character sets. For more information, see “Deter-
mining the page encoding of server output” on page 358.
Encoding Type Description
ASCII SBCS 7-bit encoding used by English and Indonesian Bahasa languages
Latin-1
(ISO 8859-1)
SBCS 8-bit encoding used for many Western European languages
Shift_JIS DBCS 16-bit Japanese encoding
Note: You must use an underscore character (_), not a hyphen (-) in the name in CFML
attributes.
EUC-KR DBCS 16-bit Korean encoding
UCS-2 DBCS Two-byte Unicode encoding
UTF-8 MBCS Multibyte Unicode encoding. ASCII is 7-bit; non-ASCII characters used in European and many
Middle Eastern languages are two-byte; and most Asian characters are three-byte
ADOBE COLDFUSION 8
ColdFusion Developer’s Guide
340
Character encoding conversion issues
Because different character encodings support different character sets, you can encounter errors if your application
gets text in one encoding and presents it in another encoding. For example, the Windows Latin-1 character
encoding, Windows-1252, includes characters with hexadecimal representations in the range 80-9F, while ISO 8859-
1 does not include characters in that range. As a result, under the following circumstances, characters in the range
80-9F, such as the euro symbol (Ä), are not displayed properly:
A file encoded in Windows-1252 includes characters in the range 80-9F.
ColdFusion reads the file, specifying the Windows-1252 encoding in the cffile tag.
ColdFusion displays the file contents, specifying ISO-8859 in the cfcontent tag.
Similar issues can arise if you convert between other character encodings; for example, if you read files encoded in
the Japanese Windows default encoding and display them using Shift-JIS. To prevent these problems, ensure that the
display encoding is the same as the input encoding.
Locales
A locale identifies the exact language and cultural settings to use for a user. The locale controls how to format the
following:
Dates
Times
Numbers
Currency amounts
ColdFusion supports all locales supported by the JVM that it uses.
Note: Current JVM versions (through 1.4.2) do not support localized numbers such as Arabic-hindic numbers used in
Arabic locales or hindic digits used in Hindi locales. ColdFusion uses Arabic numbers in all locales.
Locale names
ColdFusion supports two formats for specifying locale names: the standard Java locale names and the ColdFusion
naming convention that was required through ColdFusion 6.1.
You can specify all locales using a name consisting of the following:
Two lowercase letters to identify the language; for example, en for English, or zh for Chinese.
Optionally, an underscore and a two uppercase letters to identify the regional variant of the language; for
example, US for the United States, or HK for Hong Kong.
For example, en_US represents United States English and es_MX represents Mexican Spanish. For a list of the
Java locale identifiers supported in the Sun 1.4.2 JVM and their meanings, see
http://java.sun.com/j2se/1.4.2/docs/guide/intl/locale.doc.html.
Prior to ColdFusion MX 7, ColdFusion supported a limited set of locales, and used identifiers that consisted of the
name of the language, followed, for most languages, by a regional identifier in parentheses, such as English (US) or
German (Standard). ColdFusion continues to support these names; for a list, see SetLocale in the CFML Reference.
The Server.coldfusion.supportedlocales variable is a comma-delimited list of the locale names that you can
specify.
ADOBE COLDFUSION 8
ColdFusion Developer’s Guide
341
ColdFusion also includes a GetLocaleDisplayName function that returns a locale name in a format that is
meaningful to users. It lets you display the locale using words in the user’s language; for example, français (France).
Determining the locale
ColdFusion determines the locale value as follows:
By default, ColdFusion uses the JVM locale, and the default JVM locale is the operating system locale. You can
set the JVM locale value explicitly in ColdFusion in the JVM Arguments field on the Java and JVM Settings page in
the ColdFusion Administrator; for example:
-Duser.language=de -Duser.country=DE.
A locale set using the SetLocale function persists for the current request or until it is reset by another
SetLocale function in the request.
If a request has multiple SetLocale functions, the current locale setting affects how locale-sensitive ColdFusion
tags and functions (such as the functions that start with LS) format data. The last SetLocale function that
ColdFusion processes before sending a response to the requestor (typically the client browser) determines the value
of the response Content-Language HTTP header. The browser that requested the page displays the response
according to the rules for the language specified by the Content-Language header.
ColdFusion ignores any SetLocale functions that follow a cfflush tag.
Using the locale
The SetLocale function determines the default formats that ColdFusion uses to output date, time, number, and
currency values. You use the GetLocale function to determine the current locale setting of ColdFusion, or you can
use the GetLocaleDisplayName function to get the locale name in a format that is meaningful to users. If you have
not made a call to SetLocale, GetLocale returns the locale of the JVM.
The current locale has two effects:
When ColdFusion formats date, time, currency, or numeric output, it determines how to format the output. You
can change the locale multiple times on a ColdFusion page to format information according to different locale
conventions. This enables you to output a page that properly formats different currency values, for example.
When ColdFusion returns a page to the client, it includes the HTTP Content-Language header. ColdFusion
uses the last locale setting on the page for this information.
Note: In earlier versions of ColdFusion, the default locale was always English, not the operating systems locale. For the
Japanese version of ColdFusion, the default was Japanese.
The following example uses the LSCurrencyFormat function to output the value 100,000 in monetary units for all
the ColdFusion-supported locales. You can run this code to see how the locale affects the data returned to a browser.
<p>LSCurrencyFormat returns a currency value using the locale convention.
<!--- loop through list of locales; show currency values for 100,000 units --->
<cfloop LIST = "#Server.Coldfusion.SupportedLocales#"
index = "locale" delimiters = ",">
<cfset oldlocale = SetLocale(locale)>
<cfoutput><p><b><I>#locale#</I></b><br>
Local: #LSCurrencyFormat(100000, "local")#<br>
International: #LSCurrencyFormat(100000, "international")#<br>
None: #LSCurrencyFormat(100000, "none")#<br>
<hr noshade>
</cfoutput>
</cfloop>
ADOBE COLDFUSION 8
ColdFusion Developer’s Guide
342
This example uses the ColdFusion variable Server.Coldfusion.SupportedLocales, which contains a list of all
supported ColdFusion locales.
Processing a request in ColdFusion
When ColdFusion receives an HTTP request for a ColdFusion page, ColdFusion resolves the request URL to a
physical file path and reads the file contents to parse it. A ColdFusion page can be encoded in any character encoding
supported by the JVM used by ColdFusion, but might need to be specified so that ColdFusion can identify it.
The following image shows an example of a client making a request to ColdFusion:
The content of the ColdFusion page on the server can be static data (typically HTML and plain text not processed
by ColdFusion), and dynamic content written in CFML. Static content is written directly to the response to the
browser, and dynamic content is processed by ColdFusion.
The default language of a website might be different from that of the person connecting to it. For example, you could
connect to an English website from a French computer. When ColdFusion generates a response, the response must
be formatted in the way expected by the customer. This includes both the character set of the response and the locale.
The following sections describe how ColdFusion determines the character set of the files that it processes, and how
it determines the character set and locale of its response to the client.
Determining the character encoding of a ColdFusion page
When a request for a ColdFusion page occurs, ColdFusion opens the page, processes the content, and returns the
results back to the browser of the requestor. In order to process the ColdFusion page, though, ColdFusion has to
interpret the page content.
One piece of information used by ColdFusion is the Byte Order Mark (BOM) in a ColdFusion page. The BOM is a
special character at the beginning of a text stream that specifies the order of bytes in multibyte characters used by
the page. The following table lists the common BOM values:
Encoding BOM signature
UTF-8 EF BB BF
UTF-16 Big Endian FE FF
UTF-16 Little Endian FF FE
ColdFusion
character set =
locale = ??
Request
Response
Client
character set = ?
locale = ??
ADOBE COLDFUSION 8
ColdFusion Developer’s Guide
343
To insert a BOM character in a CFML page easily, your editor must support BOM characters. Many web page devel-
opment tools support insertion of these characters, including Dreamweaver, which automatically sets the BOM
based on the Page Properties Document Encoding selection.
If your page does not contain a BOM, you can use the cfprocessingdirective tag to set the character encoding
of the page. If you insert the cfprocessingdirective tag on a page that has a BOM, the information specified by
the cfprocessingdirective tag must be the same as for the BOM; otherwise, ColdFusion issues an error.
The following procedure describes how ColdFusion recognizes the encoding format of a ColdFusion page.
Determine the page encoding (performed by ColdFusion)
1Use the BOM, if specified on the page.
Adobe recommends that you use BOM characters in your files.
2Use the pageEncoding attribute of the cfprocessingdirective tag, if specified. For detailed information on
how to use this attribute, see the cfprocessingdirective tag in the CFML Reference.
3Default to the JVM default file character encoding. By default, this is the operating system default character
encoding.
Determining the page encoding of server output
Before ColdFusion can return a response to the client, it must determine the encoding to use for the data in the
response. By default, ColdFusion returns character data using the Unicode UTF-8 format.
ColdFusion pages (.cfm pages) default to using the Unicode UTF-8 format for the response, even if you include the
HTML meta tag in the page. Therefore, the following example will not modify the character set of the response:
<!DOCTYPE HTML PUBLIC "-//W3C//DTD HTML 4.01 Transitional//EN"
"http://www.w3.org/TR/html4/loose.dtd">
<html>
<head>
<title>Untitled Document</title>
<meta http-equiv="Content-Type"
content="text/html;
charset="Shift_JIS">
</head>
...
In this example, the response will still use the UTF-8 character set. Use the cfcontent tag to set the output character
set.
However, within a ColdFusion page you can use the cfcontent tag to override the default character encoding of the
response. Use the type attribute of the cfcontent tag to specify the MIME type of the page output, including the
character set, as follows:
<cfcontent type="text/html charset=EUC-JP">
Note: ColdFusion also provides attributes that let you specify the encoding of specific elements, such as HTTP requests,
request headers, files, and mail messages. For more information, see Tags and functions for controlling character
encoding” on page 359 and “Handling data in ColdFusion on page 361.
The rest of this chapter describes ColdFusion tags and functions that you use for globalization, and discusses specific
globalization issues.
ADOBE COLDFUSION 8
ColdFusion Developer’s Guide
344
Tags and functions for globalizing applications
ColdFusion supplies many tags and functions that you can use to develop globalized applications.
Tags and functions for controlling character encoding
The following tags and functions let you specify the character encoding of text that ColdFusion generates and inter-
prets:
Functions for controlling and using locales
ColdFusion provides the following functions that let you specify and identify the locale and format text based on the
locale:
Tag or function Attribute or parameter Use
cfcontent type Specifies the encoding in which to return the results to the client
browser. For more information, see “Determining the page encoding of
server output” on page 358.
cffile charset Specifies how to encode data written to a file, or the encoding of a file
being read. For more information, see “File data” on page 363.
cfheader charset Specifies the character encoding in which to encode the HTTP header
value.
cfhttp charset Specifies the character encoding of the HTTP request.
cfhttpparam mimeType Specifies the MIME media type of a file; can positionally include the file’s
character encoding.
cfmail charset Specifies the character encoding of the mail message, including the
headers.
cfmailpart charset Specifies the character encoding of one part of a multipart mail
message.
cfprocessingdirective pageEncoding Identifies the character encoding of the contents of a page to be
processed by ColdFusion. For more information, see “Determining the
character encoding of a ColdFusion page” on page 357.
CharsetDecode encoding Converts a string in the specified encoding to a binary object.
CharsetEncode encoding Converts a binary object to a string in the specified encoding.
GetEncoding Returns the character encoding of text in the Form or URL scope.
SetEncoding charset Specifies the character encoding of text in the Form or URL scope. Used
when the character set of the input to a form, or the character set of a
URL, is not in UTF-8 encoding.
ToBase64 encoding Specifies the character encoding of the string being converted to Base
64.
ToString encoding Returns a string encoded in the specified character encoding.
URLDecode charset Specifies the character encoding of the URL being decoded.
URLEncodedFormat charset Specifies the character encoding to use for the URL.
ADOBE COLDFUSION 8
ColdFusion Developer’s Guide
345
Note: Many functions that have names starting with LS have corresponding functions that do not have this prefix:
DateFormat, IsDate, IsNumeric, NumberFormat, ParseDateTime, and TimeFormat. These function use English
(US) locale rules.
If you do not precede calls to the LS functions with a call to the SetLocale function, they use the locale defined by
the JVM, which typically is the locale of the operating system.
The following example uses the LSDateFormat function to display the current date in the format for each locale
supported by ColdFusion:
<!--- This example shows LSDateFormat --->
<html>
<head>
<title>LSDateFormat Example</title>
</head>
<body>
<h3>LSDateFormat Example</h3>
<p>Format the date part of a date/time value using the locale convention.
<!--- loop through a list of locales; show date values for Now()--->
<cfloop list = "#Server.Coldfusion.SupportedLocales#"
index = "locale" delimiters = ",">
<cfset oldlocale = SetLocale(locale)>
<cfoutput><p><B><I>#locale#</I></B><br>
#LSDateFormat(Now(), "mmm-dd-yyyy")#<br>
#LSDateFormat(Now(), "mmmm d, yyyy")#<br>
Tag or function Use
GetLocale Returns the current locale setting.
GetLocaleDisplayName Returns the name of a locale in the language of a specific locale. The default value is the current locale in
the locale’s language..
LSCurrencyFormat Converts numbers into a string in a locale-specific currency format. For countries that use the euro, the
result depends on the JVM version.
LSDateFormat Converts the date part of a date/time value into a string in a locale-specific date format.
LSEuroCurrencyFormat Converts a number into a string in a locale-specific currency format. Formats using the euro for all coun-
tries that use euro as the currency.
LSIsCurrency Determines whether a string is a valid representation of a currency amount in the current locale.
LSIsDate Determines whether a string is a valid representation of a date/time value in the current locale.
LSIsNumeric Determines whether a string is a valid representation of a number in the current locale.
LSNumberFormat Converts a number into a string in a locale-specific numeric format.
LSParseCurrency Converts a string that is a currency amount in the current locale into a formatted number. For countries
that use the euro, the result depends on the JVM version.
LSParseDateTime Converts a string that is a valid date/time representation in the current locale into a date-time object.
LSParseEuroCurrency Converts a string that is a currency amount in the current locale into a formatted number. Requires euro
as the currency for all countries that use the euro.
LSParseNumber Converts a string that is a valid numeric representation in the current locale into a formatted number.
LSTimeFormat Converts the time part of a date/time value into a string in a locale-specific date format.
SetLocale Specifies the locale setting.
ADOBE COLDFUSION 8
ColdFusion Developer’s Guide
346
#LSDateFormat(Now(), "mm/dd/yyyy")#<br>
#LSDateFormat(Now(), "d-mmm-yyyy")#<br>
#LSDateFormat(Now(), "ddd, mmmm dd, yyyy")#<br>
#LSDateFormat(Now(), "d/m/yy")#<br>
#LSDateFormat(Now())#<br>
<hr noshade>
</cfoutput>
</cfloop>
</body>
</html>
Additional globalization tags and functions
In addition to the tags and functions that are specifically for globalized applications, you might find the following
useful when writing a globalized application:
All string manipulation functions. For more information, see the String functions list in “ColdFusion Functions
on page 636 in the CFML Reference.
The GetTimeZoneInfo function, which returns the time zone of the operating system.
Handling data in ColdFusion
Many of the issues involved with globalizing applications deal with processing data from the various sources
supported by ColdFusion, including the following:
General character encoding issues
Locale-specific content
Input data from URLs and HTML forms
File data
Databases
E-mail
HTTP
LDAP
WDDX
COM
CORBA
Searching and indexing
General character encoding issues
Applications developed for earlier versions of ColdFusion that assumed that the character length of a string was the
same as the byte length might produce errors in ColdFusion. The byte length of a string depends on the character
encoding.
ADOBE COLDFUSION 8
ColdFusion Developer’s Guide
347
Locale-specific content
The following sections provide information on how to handle locale-specific content in pages that support multiple
locales, and how to handle euro values.
Generating multilocale content
In an application that supports users in multiple locales and produces output that is specific to multiple locales, you
call the SetLocale function in every request to set the locale for that specific request. When processing has
completed, the locale should be set back to its previous value. One useful technique is to save the user’s desired locale
in a Session variable once the user has selected it, and use the Session variable value to set the locale for each user
request during the session.
Supporting the euro
The euro is the currency of many European countries, and ColdFusion supports the reading and writing of correctly
formatted euro values. Unlike other supported currencies, the euro is not tied to any single country (or locale). The
LSCurrencyFormat and LSParseCurrency functions rely on the underlying JVM for their operations, and the rules
used for currencies depend on the JVM. For Sun JVMs, the 1.3 releases did not support euros and used the older
country-specific currencies. The 1.4 releases use euros for all currencies that are in the euro zone as of 2002. If you
are using a JVM that does not support the euro, use the LSEuroCurrencyFormat and LSParseEuroCurrency
functions to format and parse euro values in locales that use euros as their currency.
Input data from URLs and HTML forms
A web application server receives character data from request URL parameters or as form data.
The HTTP 1.1 standard only allows US-ASCII characters (0-127) for the URL specification and for message headers.
This requires a browser to encode the non-ASCII characters in the URL, both address and parameters, by escaping
(URL encoding) the characters using the “%xx” hexadecimal format. URL encoding, however, does not determine
how the URL is used in a web document. It only specifies how to encode the URL.
Form data uses the message headers to specify the encoding used by the request (Content headers) and the encoding
used in the response (Accept headers). Content negotiation between the client and server uses this information.
There are several techniques for handling both URL and form data entered in different character encodings.
Handling URL strings
URL requests to a server often contain name-value pairs as part of the request. For example, the following URL
contains name-value pairs as part of the URL:
http://company.com/prod_page.cfm?name=Stephen;ID=7645
As discussed previously, URL characters entered using any character encoding other than US-ASCII are URL-
encoded in a hexadecimal format. However, by default, a web server assumes that the characters of a URL string are
single-byte characters.
One common method used to support non-ASCII characters within a URL is to include a name-value pair within
the URL that defines the character encoding of the URL. For example, the following URL uses a parameter called
encoding to define the character encoding of the URL parameters:
http://company.com/prod_page.cfm?name=Stephen;ID=7645;encoding=Latin-1
Within the prod_page.cfm page, you can check the value of the encoding parameter before processing any of the
other name-value pairs. This guarantees that you will handle the parameters correctly.
ADOBE COLDFUSION 8
ColdFusion Developer’s Guide
348
You can also use the SetEncoding function to specify the character encoding of URL parameters. The SetEncoding
function takes two parameters: the first specifies a variable scope and the second specifies the character encoding
used by the scope. Since ColdFusion writes URL parameters to the URL scope, you specify "URL" as the scope
parameter to the function.
For example, if the URL parameters were passed using Shift-JIS, you could access them as follows:
<cfscript>
setEncoding("URL", "Shift_JIS");
writeoutput(URL.name);
writeoutput(URL.ID);
</cfscript>
Note: To specify the Shift-JIS character encoding, use the Shift_JIS attribute, with an underscore (_), not a hyphen (-).
Handling form data
The HTML form tag and the ColdFusion cfform tag let users enter text on a page, then submit that text to the server.
The form tags are designed to work only with single-byte character data. Since ColdFusion uses two bytes per
character when it stores strings, ColdFusion converts each byte of the form input into a two-byte representation.
However, if a user enters double-byte text into the form, the form interprets each byte as a single character, rather
than recognize that each character is two bytes. This corrupts the input text, as the following example shows:
1A customer enters three double-byte characters in a form, represented by six bytes.
2The form returns the six bytes to ColdFusion as six characters. ColdFusion converts them to a representation
using two bytes per input byte for a total of twelve bytes.
3Outputting these characters results in corrupt information displayed to the user.
To work around this issue, use the SetEncoding function to specify the character encoding of input form text. The
SetEncoding function takes two parameters: the first specifies the variable scope and the second specifies the
character encoding used by the scope. Since ColdFusion writes form parameters to the Form scope, you specify
"Form" as the scope parameter to the function. If the input text is double-byte, ColdFusion preserves the two-byte
representation of the text.
The following example specifies that the form data contains Korean characters:
<cfscript>
setEncoding("FORM", "EUC-KR");
</cfscript>
<h1> Form Test Result </h1>
<strong>Form Values :</strong>
<cfset text = "String = #form.input1# , Length = #len(Trim(form.input1))#">
<cfoutput>#text#</cfoutput>
File data
You use the cffile tag to write to and read from text files. By default, the cffile tag assumes that the text that you
are reading, writing, copying, moving, or appending is in the JVM default file character encoding, which is typically
the system default character encoding. For cffile action="Read", ColdFusion also checks for a byte order mark
(BOM) at the start of the file; if there is one, it uses the character encoding that the BOM specifies.
Problems can arise if the file character encoding does not correspond to JVM character encoding, particularly if the
number of bytes used for characters in one encoding does not match the number of bytes used for characters in the
other encoding.
ADOBE COLDFUSION 8
ColdFusion Developer’s Guide
349
For example, assume that the JVM default file character encoding is ISO 8859-1, which uses a single byte for each
character, and the file uses Shift-JIS, which uses a two-byte representation for many characters. When reading the
file, the cffile tag treats each byte as an ISO 8859-1 character, and converts it into its corresponding two-byte
Unicode representation. Because the characters are in Shift-JIS, the conversion corrupts the data, converting each
two-byte Shift-JIS character into two Unicode characters.
To enable the cffile tag to correctly read and write text that is not encoded in the JVM default character encoding,
you can pass the charset attribute to it. Specify as a value the character encoding of the data to read or write, as the
following example shows:
<cffile action="read"
charset="EUC-KR"
file = "c:\web\message.txt"
variable = "Message" >
Databases
ColdFusion applications access databases using drivers for each of the supported database types. The conversion of
client native language data types to SQL data types is transparent and is done by the driver managers, database client,
or server. For example, the character data (SQL CHAR, VARCHAR) you use with JDBC API is represented using
Unicode-encoded strings.
Database administrators configure data sources and usually are required to specify the character encodings for
character column data. Many of the major vendors, such as Oracle, Sybase, and Informix, support storing character
data in many character encodings, including Unicode UTF-8 and UTF-16.
The database drivers supplied with ColdFusion correctly handle data conversions from the database native format
to the ColdFusion Unicode format. You should not have to perform any additional processing to access databases.
However, you should always check with your database administrator to determine how your database supports
different character encodings.
E-mail
ColdFusion sends e-mail messages using the cfmail, cfmailparam, and cfmailpart tags.
By default, ColdFusion sends mail in UTF-8 encoding. You can specify a different default encoding on the Mail page
in the ColdFusion Administrator, and you can use the charset attribute of the cfmail and cfmailpart tags to
specify the character encoding for a specific mail message or part of a multipart mail message.
HTTP
ColdFusion supports HTTP communication using the cfhttp and cfhttpparam tags and the
GetHttpRequestData function.
The cfhttp tag supports making HTTP requests. The cfhttp tag uses the Unicode UTF-8 encoding for passing
data by default, and you can use the charset attribute to specify the character encoding. You can also use the
cfhttpparam tag mimeType attribute to specify the MIME type and character set of a file.
LDAP
ColdFusion supports LDAP (Lightweight Directory Access Protocol) through the cfldap tag. LDAP uses the UTF-
8 encoding format, so you can mix all retrieved data with other data and safely manipulated it. No extra processing
is required to support LDAP.
ADOBE COLDFUSION 8
ColdFusion Developer’s Guide
350
WDDX
ColdFusion supports the cfwddx tag. ColdFusion stores WDDX (Web Distributed Data Exchange) data as UTF-8
encoding, so it automatically supports double-byte character encodings. You do not have to perform any special
processing to handle double-byte characters with WDDX.
COM
ColdFusion supports COM through the cfobject type="com" tag. All string data used in COM interfaces is
constructed using wide characters (wchars), which support double-byte characters. You do not have to perform any
special processing to interface with COM objects.
CORBA
ColdFusion supports CORBA through the cfobject type="corba" tag. The CORBA 2.0 interface definition
language (IDL) basic type “String” used the Latin-1 character encoding, which used the full 8-bits (256) to represent
characters.
As long as you are using CORBA later than version 2.0, which includes support for the IDL types wchar and wstring,
which map to Java types char and string respectively, you do not have to do anything to support double-byte
characters.
However, if you are using a version of CORBA that does not support wchar and wstring, the server uses char and
string data types, which assume a single-byte representation of text.
Searching and indexing
ColdFusion supports Verity search through the cfindex, cfcollection, and cfsearch tags. To support
multlingual searching, the ColdFusion product CD-ROM includes the Verity language packs that you install to
support different languages.
351
Chapter 20: Debugging and
Troubleshooting Applications
ColdFusion provides detailed debugging information to help you resolve problems with your application. You
configure ColdFusion to provide debugging information, and use the cftrace and cftimer tags to provide detailed
information on code execution. You can also use tools for validating your code before you run it and troubleshoot
particular problems.
Note: Adobe Dreamweaver provides integrated tools for displaying and using ColdFusion debugging output. For infor-
mation on using these tools, see the Dreamweaver online Help.
Contents
Configuring debugging in the ColdFusion Administrator . . . . . . . . . . . . . . . . . . . . . . . . . . . . . . . . . . . . . . . . . . . . . . 351
Using debugging information from browser pages . . . . . . . . . . . . . . . . . . . . . . . . . . . . . . . . . . . . . . . . . . . . . . . . . . . . 353
Controlling debugging information in CFML . . . . . . . . . . . . . . . . . . . . . . . . . . . . . . . . . . . . . . . . . . . . . . . . . . . . . . . . 361
Using the cftrace tag to trace execution. . . . . . . . . . . . . . . . . . . . . . . . . . . . . . . . . . . . . . . . . . . . . . . . . . . . . . . . . . . . . . 362
Using the cftimer tag to time blocks of code. . . . . . . . . . . . . . . . . . . . . . . . . . . . . . . . . . . . . . . . . . . . . . . . . . . . . . . . . . 366
Using the Code Compatibility Analyzer . . . . . . . . . . . . . . . . . . . . . . . . . . . . . . . . . . . . . . . . . . . . . . . . . . . . . . . . . . . . . 367
Troubleshooting common problems . . . . . . . . . . . . . . . . . . . . . . . . . . . . . . . . . . . . . . . . . . . . . . . . . . . . . . . . . . . . . . . . 368
Configuring debugging in the ColdFusion
Administrator
ColdFusion can provide important debugging information for every application page requested by a browser. The
ColdFusion Administrator lets you specify which debugging information to make available and how to display it.
The following sections briefly describe the Administrator settings. For more information, see the online Help for the
Debugging pages.
Debugging Settings page
In the Administrator, the following options on the Debugging Settings page determine the information that
ColdFusion displays in debugging output:
ADOBE COLDFUSION 8
ColdFusion Developer’s Guide
352
The following image shows a sample debugging output using the classic output format:
Option Description
Enable Robust Exception Information Enables the display of the following information when ColdFusion displays the exception error
page. (Cleared by default.)
Path and URL of the page that caused the error
Line number and short snippet of the code where the error was identified
Any SQL statement and data source
Java stack trace
Enable Debugging Enables debugging output. When this option is cleared, no debugging information is displayed,
including all output of cftrace and cftimer calls. (Cleared by default.)
You should disable debugging output on production servers. Doing so increases security by
ensuring that users cannot see debugging information. It also improves server response times. You
can also limit debugging output to specific IP addresses; for more information, see “Debugging IP
addresses page” on page 353.
Select Debugging Output Format Determines how to display debugging output:
The classic.cfm template (the default) displays information as plain HTML text at the bottom of
the page.
The dockable.cfm template uses DHTML to display the debugging information using an
expanding tree format in a separate window. This window can be either a floating pane or docked
to the browser window. For more information on the dockable output format, see “Using the
dockable.cfm output format” on page 360.
Report Execution Times Lists ColdFusion pages that run as the result of an HTTP request and displays execution times, Cold-
Fusion also highlights in red pages with processing times greater than the specified value, and you
can select between a summary display or a more detailed, tree structured, display.
General Debug Information Displays general information about the request: ColdFusion Version, Template, Time Stamp, User
Locale, User Agent, User IP, and Host Name.
Database Activity Displays debugging information about access to SQL data sources and stored procedures. (Selected
by default.)
Exception information Lists all ColdFusion exceptions raised in processing the request. (Selected by default.)
Tracing information Displays an entry for each cftrace tag. When this option is cleared, the debugging output does
not include tracing information, but the output page does include information for cftrace tags
that specify inline="Yes". (Selected by default.)
For more information on using the cftrace tag, see“Using the cftrace tag to trace execution” on
page 362.
Variables Enables the display of ColdFusion variable values. When this option is cleared, disables display of all
ColdFusion variables in the debugging output. (Selected by default.)
When enabled, ColdFusion displays the values of variables in the selected scopes. You can select to
display the contents of any of the ColdFusion scopes except Variables, Attributes, Caller, and
ThisTag. To enhance security, Application, Server, and Request variable display is disabled by
default,
Enable Performance Monitoring Allows the standard NT Performance Monitor application to display information about a running
ColdFusion application server.
Enable CFSTAT Enables you to use of the cfstat command line utility to monitor real-time performance. This
utility displays the same information that ColdFusion writes to the NT System Monitor, without
using the System Monitor application. For information on the cfstat utility, see Configuring and
Administering ColdFusion.
ADOBE COLDFUSION 8
ColdFusion Developer’s Guide
353
Debugging IP addresses page
By default, when you enable debugging output, the output is visible only to local users (that is, via IP address
127.0.0.1). You can specify additional IP addresses whose users can see debugging output, or even disable output to
local users. In the Administrator, use the Debugging IPs page to specify the addresses that can receive debugging
messages.
Note: If you must enable debugging on a production server, for example to help locate the cause of a difficult problem,
use the Debugging IP Addresses page to limit the output to your development systems and prevent clients from seeing the
debugging information.
Using debugging information from browser pages
The ColdFusion debugging output that you configure in the Administrator displays whenever an HTML request
completes. It represents the server conditions at the end of the request. For information on displaying debugging
information while a request is processed, see “Using the cftrace tag to trace execution on page 362.
The following image shows a sample collapsed debugging output using the dockable.cfm debugging output format.
The next sections show each of the debugging sections and describe how you can use the information they display.
ADOBE COLDFUSION 8
ColdFusion Developer’s Guide
354
General debugging information
ColdFusion displays general debugging information. In the classic.cfm output format, the information is at the top
of the debugging output. In the dockable.cfm output format, it looks like the following image:
(In the classic.cfm output format, the section is first in the debugging output and has no heading.)
The general debugging information includes the following values. The table lists the names used in the classic output
template view.
ADOBE COLDFUSION 8
ColdFusion Developer’s Guide
355
Execution Time
The Execution Time section displays the time required to process the request. It displays information about the time
required to process all pages required for the request, including the Application.cfc, Application.cfm, and
OnRequestEnd.cfm pages, if used, and any CFML custom tags, pages included by the cfinclude tag, and any
ColdFusion component (CFC) pages.
To display execution time for a specific block of code, use the cftimer tag.
You can display the execution time in two formats:
Summary
Tree
Note: Execution tine decreases substantially between the first and second time you use a page after creating it or
changing it. The first time ColdFusion uses a page it compiles the page into Java bytecode, which the server saves and
loads into memory. Subsequent uses of unmodified pages do not require recompilation of the code, and therefore are
substantially faster.
Summary execution time format
The summary format displays one entry for each ColdFusion page processed during the request. If a page is
processed multiple times it appears only once in the summary. For example, if a custom tag gets called three time in
a request, it appears only once in the output. In the classic.cfm output format, the summary format looks like the
following image:
The following table describes the display fields:
Name Description
ColdFusion The ColdFusion version.
Template The requested template. (In the dockable.cfm format, this appears in the Page Overview section and is called Page.)
TimeStamp The time the request was completed. (In the dockable.cfm format, this appears in the Page Overview section and is
called Date.)
Locale The locality and language that determines how information is processed, particularly the message language.
User Agent The identity of the browser that made the HTTP request.
Remote IP The IP address of the client system that made the HTTP request.
Host Name The name of the host running the ColdFusion server that executed the request.
ADOBE COLDFUSION 8
ColdFusion Developer’s Guide
356
The page icon indicates the requested page.
Any page with an average processing time that exceeds the highlight value that you set on the Debugging Settings
page in the ColdFusion Administrator appears in red.
The next to last line of the output displays the time that ColdFusion took to parse, compile, and load pages, and to
start and end page processing. This image is not included in the individual page execution times. The last line shows
the sum of all the time it took to process the request.
Tree execution time format
The tree execution time format is a hierarchical, detailed view of how ColdFusion processes each page. If a page
includes or calls second page, the second page appears below and indented relative to the page that uses it. Each page
appears once for each time it is used. Therefore, if a page gets called three times in processing a request, it appears
three times in the tree. Therefore the tree view displays both processing times and an indication of the order of page
processing.
The tree format looks as follows in the dockable.cfm output format:
As in the summary view, the execution times (in parentheses) show the times to process the listed page and all pages
required to process the page, that is, all pages indented below the page in the tree.
By looking at this output in this image you can determine the following information:
ColdFusion took 0 ms to process an Application.cfm page as part of the request.
Column Description
Total Time The total time required to process all instances of the page and all pages that it uses. For example, if a request causes
a page to be processed two times, and the page includes another page, the total time includes the time required to
process both pages twice.
Avg Time The average time for processing each instance of this page and the pages that it uses. The Avg Time multiplied by
the Count equals the Total Time.
Count The number of times the page is processed for the request.
Template The path name of the page.
ADOBE COLDFUSION 8
ColdFusion Developer’s Guide
357
The requested page was tryinclude.cfm. It took 203 ms to process this page and all pages required to execute it.
The code directly on this page took 71 milliseconds (203 - 93 - 16 - 23) to process.
The mytag2.cfm page was processed three times. All processing took 93 milliseconds, and the average processing
time was 31 milliseconds. (This page does not call any other pages.)
The mytag1.cfm page was processed two times. All processing took 78 milliseconds, and the average processing
time was 39 milliseconds. This time included the time to process mytag2.cfm (this tag calls the mytag2 custom tag);
therefore, the code directly on the page took an average of 8 milliseconds and a total of 16 milliseconds to process.
The includeme.cfm page took about 62 ms to process. This processing time includes the time to process the
mytag1.cfm, and therefore also the time to process mytag2.cfm once. Therefore the code directly on the page took
23 milliseconds (62-39) to process.
ColdFusion took 125 ms for processing that was not associated with a specific page.
The total processing time was 328 milliseconds, the sum of 125 + 203.
Database Activity
In the Administrator, when Database Activity is selected on the Debugging Settings page, the debugging output
includes information about database access.
SQL Queries
The SQL Queries section provides information about tags that generate SQL queries or result in retrieving a cached
database query: cfquery, cfinsert, cfgridupdate, and cfupdate. The section looks like the following image in
the dockable.cfm output format:
The output displays the following information:
Page on which the query is located.
The time when the query was made.
Query name.
An indicator if the result came from a cached query.
ADOBE COLDFUSION 8
ColdFusion Developer’s Guide
358
SQL statement, including the results of processing any dynamic elements such as CFML variables and
cfqueryparam tags. This information is particularly useful because it shows the results of all ColdFusion processing
of the SQL statement.
Data source name.
Number of records returned; 0 indicates no match to the query.
Query execution time.
Any query parameters values from cfqueryparam tags.
Stored Procedures
The stored procedures section displays information about the results of using the cfstoredproc tag to execute a
stored procedure in a database management system.
The following image shows the Stored Procedures section in the classic.cfm output format:
The output displays the following information:
Stored procedure name
Data source name
Query execution time
Page on which the query is located.
The time when the query was made.
A table displaying the procedure parameters sent and received, as specified in the cfprocparam tags, including
the ctype, CFSQLType, value variable, and dbVarName attributes. The variable information for OUT and
INOUT parameters includes the returned value.
A table listing the procedure result sets returned, as specified in the cfprocresult tag.
Exceptions
In the Administrator, when Exception Information is selected on the Debugging Settings page, the debugging output
includes a list of all ColdFusion exceptions raised in processing the application page. This section looks like the
following image when displaying information about an exception thrown by the cfthrow tag using the
dockable.cfm output format:
ADOBE COLDFUSION 8
ColdFusion Developer’s Guide
359
The exception information includes information about any application exceptions that are caught and handled by
your application code or by ColdFusion.
Exceptions represent events that disrupt the normal flow of an application. You should catch and, whenever possible,
recover from forseeable exceptions in your application, as described in “Handling Errors” on page 246. However, you
might also want to be alerted to caught exceptions when you are debugging your application. For example, if a file is
missing, your application can catch the cffile exception and use a backup or default file instead. If you enable
exception information in the debugging output, you can immediately see when this happens.
Trace points
In the Administrator, when Tracing Information is selected on the Debugging Settings page, the debugging output
includes the results of all cftrace tags, including all tags that display their results in-line. Therefore, the debugging
output contains a historical record of all trace points encountered in processing the request. The following image
shows this section when you use the classic.cfm output format:
For more information on using the cftrace tag, see “Using the cftrace tag to trace execution” on page 362.
Scope variables
In the Administrator, when the Variables option and one or more variable scopes are selected on the Debugging
Settings page, the debugging output displays the values of all variables in the selected scopes. The debugging output
displays the values that result after all processing of the current page.
By displaying selected scope variables you can determine the effects of processing on persistent scope variables, such
as application variables. This can help you locate problems that do not generate exceptions.
The Form, URL, and CGI scopes are useful for inspecting the state of a request. They let you inspect parameters that
affect page behavior, as follows:
URL variables: Identify the HTTP request parameters.
Form variables: Identify the form fields posted to an action page.
CGI variables: Provide a view of the server environment following the request.
ADOBE COLDFUSION 8
ColdFusion Developer’s Guide
360
Similarly, the Client, Session, Application, and Server scope variables show the global state of the application, and
can be useful in tracing how each page affects the state of the ColdFusion persistent variables.
Using the dockable.cfm output format
The dockable.cfm output format has several features that are not included in the classic.cfm debugging display, as
the following image of a docked debug pane shows:
Application page selections
ColdFusion displays two buttons at the bottom of each page, as described in the following table:
Debug pane features
The debug pane has the following features:
You can expand and collapse each debugging information category, such as Exceptions, by clicking on the plus
or minus sign (+ or -) in front of each category heading. You can also expand and collapse each scope data type
display in the Scoped Variables section.
The top of the debug pane displays the URL of the application page being debugged (as identified by the
cgi.script_name variable). Click this link to refresh the page and display the debugging information that results. (You
can also refresh the page and debugging information by using your browser’s Refresh button or key.)
The debug pane also displays a box where you can enter a page pathname or URL. When you click the Go button,
ColdFusion processes the page and the debug pane is updated with the debugging information for the new page.
Button Description
Debug This page Tells ColdFusion to display the debugging information for the selected frame. Refreshes the debug pane
if you select it for the current frame (or the application does not use frames).
Floating/Docked debug pane Toggles the display between a floating window and a pane docked to the left of the selected frame.
ADOBE COLDFUSION 8
ColdFusion Developer’s Guide
361
Controlling debugging information in CFML
The following sections describe how you can use CFML tags and functions to display or hide debugging and tracing
information.
Generating debugging information for an individual query
In the Administrator, the cfquery tag debug attribute overrides the Database Activity setting on the Debugging
Settings page. The debug attribute has an effect only when debugging output is enabled on the Debugging Settings
page, as follows:
If Database Activity is selected in the Administrator, specify debug="No" to prevent ColdFusion from displaying
the query’s SQL and statistics in the debugging output.
If Database Activity is not selected in the Administrator, specify debug="Yes" or debug to have ColdFusion
display the query’s SQL and statistics in the debugging output.
For example, if Database Activity is not selected in the Administrator, you can use the following code to show the
query execution time, number of records returned, ColdFusion page, timestamp, and the SQL statement sent to the
data source for this query only:
<cfquery name="TestQuery" datasource="cfdocexamples" debug>
SELECT * FROM TestTable
</cfquery>
The debug attribute can be useful to disable query debugging information generated by queries in custom tags that
you call frequently, so that you only see the debugging information for queries in pages that call the tags.
You can also view stored procedure-specific debugging information by specifying the debug attribute in the
cfstoredproc tag.
Controlling debugging output with the cfsetting tag
Use the cfsetting tag showDebugOutput attribute to turn off debugging output for a specific page. The attribute
controls debugging output only if the Debugging Settings page in the ColdFusion Administrator enables debugging
output. The attributes default value is Yes. The following tag suppresses all debugging output for the current page:
<cfsetting showDebugOutput="No">
You can put this tag in the initialization code of the Application.cfc file or on your Application.cfm page to suppress
all debugging output for an application, and override it on specific pages by setting showDebugOutput="Yes" in
cfsetting tags on those pages. Conversely, you can leave debugging on for the application, and use the cfsetting
showDebugOutput="No" tag to suppress debugging on individual pages where the output could cause errors or
confusion.
You c an a l s o us e t h e showDebugOutput attribute to control debugging output if you do not have access to the
ColdFusion Administrator, but only if the Administrator enables debugging.
Using the IsDebugMode function to run code selectively
The IsDebugMode function returns True if debugging is enabled. You can use this function in a cfif tag condition
to selectively run code only when debugging output is enabled. The IsDebugMode function lets you tell ColdFusion
to run any code in debug mode, so it provides more flexibility than the cftrace tag for processing and displaying
information.
ADOBE COLDFUSION 8
ColdFusion Developer’s Guide
362
You can use the IsDebugMode function to selectively log information only when debugging is enabled. Because you
control the log output, you have the flexibility of silently logging information without displaying trace information
in the browser. For example, the following code logs the application page, the current time, and the values of two
variables to the log file MyAppSilentTrace.log when debugging is enabled:
<cfquery name="MyDBQuery" datasource="cfdocexamples">
SELECT *
FROM Employee
</cfquery>
<cfif IsDebugMode()>
<cflog file="MyAppSilentTrace" text="Page: #cgi.script_name#,
completed query MyDBQuery; Query Execution time:
#cfquery.ExecutionTime# Status: #Application.status#">
</cfif>
If you use cfdump tags frequently for debugging, put them in <cfif IsDebugMode()> tags; for example <cfif
IsDebugMode()><cfdump var=#myVar#></cfif>. This way you ensure that if you leave any cfdump tags in
production code, they are not displayed when you disable debugging output.
Using the cftrace tag to trace execution
The cftrace tag displays and logs debugging data about the state of your application at the time the cftrace tag
executes. You use it to provide “snapshots” of specific information as your application runs.
About the cftrace tag
The cftrace tag provides the following information:
A severity identifier specified by the cftrace tag type attribute
A timestamp indicating when the cftrace tag executed
The time elapsed between the start of processing the request and when the current cftrace tag executes.
The time between any previous cftrace tag in the request and the current one. If this is the first cftrace tag
processed for the request, the output indicates “1st trace. ColdFusion does not display this information in inline
trace output, only the log and in the standard debugging output.
The name of the page that called the cftrace tag
The line on the page where the cftrace call is located
A trace category specified by the category attribute
A message specified by the text attribute
The name and value, at the time the cftrace call executes, of a single variable specified by the var attribute
A typical cftrace tag might look like the following:
<cftrace category="UDF End" inline = "True" var = "MyStatus"
text = "GetRecords UDF call has completed">
You c an d i sp l ay t he cftrace tag output in either or both of the following ways:
As a section in the debugging output: To display the trace information in the debugging output, in the Admin-
istrator, select Tracing Information on the Debugging Settings page.
ADOBE COLDFUSION 8
ColdFusion Developer’s Guide
363
In-line in your application page: When you specify the inline attribute in a cftrace tag, ColdFusion displays
the trace output on the page at the cftrace tag location. (An inline cftrace tag does not display any output if it
is inside a cfsilent tag block.)
The cftrace tag executes only if you select Enable Debugging on the ColdFusion Administrator Debugging Settings
page. To display the trace results in the debugging output, you must also specify Tracing Information on the
Debugging Settings page; otherwise, the trace information is logged and inline traces are displayed, but no trace
information appears in the debugging output.
Note: When you use in-line trace tags, ColdFusion sends the page to the browser after all page processing is completed,
but before it displays the debugging output from the debug template. As a result, if an error occurs after a trace tag but
before the end of the page, ColdFusion might not display the trace for that tag.
The following images shows an in-line trace messages:
The following table lists the displayed information:
ColdFusion logs all cftrace output to the file logs\cftrace.log in your ColdFusion installation directory.
A log file entry looks like the following:
"Information","web-29","04/01/02","13:21:11","MyApp","[501 ms (1st trace)]
[C:\CFusion\wwwroot\MYStuff\mydocs\tractest.cfm @ line: 14] - [UDF End] [MyStatus = Success]
GetRecords UDF call has completed "
This entry is in standard ColdFusion log format, with comma-delimited fields inside double-quote characters. The
information displayed in the trace output is in the last, message, field.
The following table lists the contents of the trace message and the log entries. For more information on the log file
format, see “Logging errors with the cflog tag” on page 256.
Entry Meaning
Trace type (severity) specified in the cftrace call; in this case, Information.
[CFTRACE 13:21:11.011] Time when the cftrace tag executed.
[501 ms] Time taken for processing the current request to the point of the cftrace tag.
[C:\CFusion\wwwroot\MYStuff\mydocs\tractest.cfm] Path in the web server of the page that contains the cftrace tag.
@ line:14 The line number of the cftrace tag.
[UDF End] Value of the cftrace tag category attribute.
GetRecords UDF call has completed The cftrace tag text attribute with any variables replaced with their values.
MyStatus Success Name and value of the variable specified by the cftrace tag var attribute.
ADOBE COLDFUSION 8
ColdFusion Developer’s Guide
364
Using tracing
As its name indicates, the cftrace tag is designed to help you trace the execution of your application. It can help
you do any of several things:
You can time the execution of a tag or code section. This capability is particularly useful for tags and operations
that can take substantial processing time. Typical candidates include all ColdFusion tags that access external
resources, including cfquery, cfldap, cfftp, cffile, and so on. To time execution of any tag or code block, call
the cftrace tag before and after the code you want to time.
You can display the values of internal variables, including data structures. For example, you can display the raw
results of a database query.
You can display an intermediate value of a variable. For example, you could use this tag to display the contents
of a raw string value before you use string functions to select a substring or format it.
You can display and log processing progress. For example, you can put a cftrace call at the head of pages in your
application or before critical tags or calls to critical functions. (Doing this could result in massive log files in a
complex application, so you should use this technique with care.)
If a page has many nested cfif and cfelseif tags you can put cftrace tags in each conditional block to trace
the execution flow. When you do this, you should use the condition variable in the message or var attribute.
If you find that the ColdFusion server is hanging, and you suspect a particular block of code (or call to a cfx tag,
COM object, or other third-party component), you can put a cftrace tag before and after the suspect code, to log
entry and exit.
Entry Meaning
Information The Severity specified in the cftrace call.
web-29 Server thread that executed the code.
04/01/02 Date the trace was logged.
13:21:11 Time the trace was logged.
MyApp The application name, as specified in a cfapplication tag.
501 ms (1st trace)] The time ColdFusion took to process the current request up to the
cftrace tag, This is the first cftrace tag processed in this request. If
there had been a previous cftrace tag, the parentheses would
contain the number of milliseconds between when the previous
cftrace tag ran and when this tag ran.
[C:\CFusion\wwwroot\MYStuff\mydocs\tracetest.cfm @ line: 14] Path of the page on which the trace tag is located and the line number
of the cftrace tag on the page.
[UDF End] Value of the cftrace tag category attribute.
[MyStatus = Success] Name and value of the variable specified by the cftrace tag var
attribute. If the variable is a complex data type, such as an array or
structure, the log contains the variable value and the number of
entries at the top level of the variable, such as the number of top-level
structure keys.
GetRecords UDF call has completed The cftrace tag text attribute with any variables replaced with their
values.
ADOBE COLDFUSION 8
ColdFusion Developer’s Guide
365
Calling the cftrace tag
The cftrace tag takes the following attributes. All attributes are optional.
Note: If you specify inline trace output, and a cftrace tag is inside a cfsilent tag block, ColdFusion does not display
the trace information in line, but does include it in the standard debugging display.
The following cftrace tag displays the information in the example output and log entry in About the cftrace tag
on page 362:
<cftrace abort="False" category="UDF End" inline = "True" text = "GetRecords UDF
call has completed" var = "MyStatus">
Attribute Purpose
abort A Boolean value. If you specify True, ColdFusion stops processing the current request immediately after the tag. This
attribute is the equivalent of placing a cfabort tag immediately after the cftrace tag. The default is False. If this
attribute is True, the output of the cftrace call appears only in the cftrace.log file. The line in the file includes the
text “[ABORTED]”.
category A text string specifying a user-defined trace type category. This attribute lets you identify or process multiple trace
lines by categories. For example, you could sort entries in a log according to the category.
The category attribute is designed to identify the general purpose of the trace point. For example, you might iden-
tify the point where a custom tag returns processing to the calling page with a “Custom Tag End” category. You can
also use finer categories; for example, by identifying the specific custom tag name in the category.
You can include simple ColdFusion variables, but not arrays, structures, or objects, in the category text by enclosing
the variable name in number signs (#).
inline A Boolean value. If you specify True, ColdFusion displays trace output in-line in the page. The default is False.
The inline attribute lets you display the trace results at the place that the cftrace call is processed. This provides
a visual cue directly in the ColdFusion page display.
Trace output also appears in a section in the debugging information display.
text A text message describing this trace point. You can include simple ColdFusion variables, but not arrays, structures,
or objects, in the text output by enclosing the variable name in number signs (#).
type A ColdFusion logging severity type. The inline trace display and dockable.cfm output format show a symbol for each
type. The default debugging output shows the type name, which is also used in the log file. The type name must be
one of the following:
Information (default)
Warning
Error
Fatal Information
var The name of a single variable that you want displayed. This attribute can specify a simple variable, such as a string,
or a complex variable, such as a structure name. Do not surround the variable name in number signs.
Complex variables are displayed in inline output in cfdump format; the debugging display and log file report the
number of elements in the complex variable, instead of any values.
You can use this attribute to display an internal variable that the page does not normally show, or an intermediate
value of a variable before the page processes it further.
To display a function return value, put the function inside the message. Do not use the function in the var attribute,
because the attribute cannot evaluate functions.
ADOBE COLDFUSION 8
ColdFusion Developer’s Guide
366
Using the cftimer tag to time blocks of code
The cftimer tag displays execution time for a specified section of CFML code.
Using timing
Use this tag to determine how long it takes for a block of code to execute. This is particularly useful when ColdFusion
debugging output indicates excessive execution time, but does not pinpoint the long-running block of code.
To use this tag, you must enable debugging in the ColdFusion Administrator Debugging Settings page. In the
Debugging Settings page, you must also specifically enable usage of the cftimer tag by checking the Timer Infor-
mation check box.
If you enable debugging for the cftimer tag only and display timing information in an HTML comment, you can
generate timing information without disturbing production users.
Calling the cftimer tag
You can control where the cftimer tag displays timing information, as follows:
Inline: Displays timing information following the </cftimer> tag.
Outline: Displays timing information at the beginning of the timed code and draws a box around the timed
code. (This requires browser support for the HTML FIELDSET attribute.)
Comment: Displays timing information in an HTML comment in the format <!-- label: elapsed-time
ms -->. The default label is cftimer.
Debug: Displays timing information in the debugging output under the heading CFTimer Times.
The following example calls the cftimer tag multiple times, each time using a different type attribute:
<HTML>
<body>
<h1>CFTIMER test</h1>
<!--- type="inline" --->
<cftimer label="Query and Loop Time Inline" type="inline">
<cfquery name="empquery" datasource="cfdocexamples">
select *
from Employees
</cfquery>
<cfloop query="empquery">
<cfoutput>#lastname#, #firstname#</cfoutput><br>
</cfloop>
</cftimer>
<hr><br>
<!--- type="outline" --->
<cftimer label="Query and CFOUTPUT Time with Outline" type="outline">
<cfquery name="coursequery" datasource="cfdocexamples">
select *
from CourseList
</cfquery>
<table border="1" width="100%">
<cfoutput query="coursequery">
<tr>
<td>#Course_ID#</td>
<td>#CorName#</td>
ADOBE COLDFUSION 8
ColdFusion Developer’s Guide
367
<td>#CorLevel#</td>
</tr>
</cfoutput>
</table>
</cftimer>
<hr><br>
<!--- type="comment" --->
<cftimer label="Query and CFOUTPUT Time in Comment" type="comment">
<cfquery name="parkquery" datasource="cfdocexamples">
select *
from Parks
</cfquery>
<p>Select View &gt; Source to see timing information</p>
<table border="1" width="100%">
<cfoutput query="parkquery">
<tr>
<td>#Parkname#</td>
</tr>
</cfoutput>
</table>
</cftimer>
<hr><br>
<!--- type="debug" --->
<cftimer label="Query and CFOUTPUT Time in Debug Output" type="debug">
<cfquery name="deptquery" datasource="cfdocexamples">
select *
from Departments
</cfquery>
<p>Scroll down to CFTimer Times heading to see timing information</p>
<table border="1" width="100%">
<cfoutput query="deptquery">
<tr>
<td>#Dept_ID#</td>
<td>#Dept_Name#</td>
</tr>
</cfoutput>
</table>
</cftimer>
</body>
Using the Code Compatibility Analyzer
The Code Compatibility Analyzer has two purposes:
It can validate your applications CFML syntax. To do so, the analyzer runs the ColdFusion compiler on your
pages, but does not execute the compiled code. It reports errors that the compiler encounters.
It can identify places where ColdFusion might behave differently than previous versions. The analyzer identifies
the following kinds of features:
No longer supported: Their use results in errors. For example, ColdFusion now generates an error if you use
the cflog tag with the thread="Yes" attribute.
Deprecated: They are still available, but their use is not recommended and the they might not be available
in future releases. Deprecated features might also behave differently now than in previous releases. For example,
the cfservlet tag is deprecated.
ADOBE COLDFUSION 8
ColdFusion Developer’s Guide
368
Modified behavior: They might behave differently than in previous versions. For example, the
StructKeyList function no longer lists the structure key names in alphabetical order.
The analyzer provides information about the incompatibility and its severity, and suggests a remedy where one
is required.
You can run the Code Compatibility Analyzer from the ColdFusion Administrator. Select Code Analyzer from the
list of Debugging & Logging pages.
Note: The CFML analyzer does not execute the pages that it checks. Therefore, it cannot detect invalid attribute combi-
nations if the attribute values are provided dynamically at runtime.
For more information on using the Code Compatibility Analyzer, see Migrating ColdFusion 5 Applications.
Troubleshooting common problems
This section describes a few common problems that you might encounter and ways to resolve them.
For more information on troubleshooting ColdFusion, see the ColdFusion Support Center Testing and Trouble-
shooting page at http://www.adobe.com/support/coldfusion/troubleshoot.html. For common tuning and precau-
tionary measurements that can help you prevent technical problems and improve application performance, see the
ColdFusion tech tips article, TechNote number 13810. A link to the article is located near the top of the Testing and
Troubleshooting page.
CFML syntax errors
Problem: You get an error message such as the following:
Encountered "function or tag name" at line 12, column 1.
Encountered "\"" at line 37, column 20.
Encountered "," at line 24, column 61.
Unable to scan the character '\"' which follows "" at line 38, column 53.
These errors typically indicate that you have unbalanced <, ", or # characters. One of the most common coding errors
is to forget to close quoted code, number sign-delimited variable names, or opening tags. Make sure the code in the
identified line and previous lines do not have missing characters.
The line number in the error message often does not identify the line that causes the error. Instead, it identifies the
first line where the ColdFusion compiler encountered code that it could not handle as a result of the error.
Problem: You get an error message you do not understand.
Make sure all your CFML tags have matching end tags where appropriate. It is a common error to omit the end tag
for the cfquery, cfoutput, cftable, or cfif tag.
As with the previous problem, the line number in the error message often does not identify the line that causes the
error, but the first line where the ColdFusion compiler encounters code that it could not handle as a result of the
error. Whenever you have an error message that does not appear to report a line with an error, check the code that
precedes it for missing text.
Problem: Invalid attribute or value.
If you use an invalid attribute or attribute values, ColdFusion returns an error message. To prevent such syntax
errors, use the CFML Code Analyzer. Also see “Using the cftrace tag to trace execution” on page 362.
ADOBE COLDFUSION 8
ColdFusion Developer’s Guide
369
Problem: You suspect that there are problems with the structure or contents of a complex data variable, such as a
structure, array, query object, or WDDX-encoded variable.
Use the cfdump tag to generate a table-formatted display of the variables structure and contents. For example, to
dump a structure named relatives, use the following line. You must surround the variable name with number
signs (#).
<cfdump var=#relatives#>
Data source access and queries
Problem: You cannot make a connection to the database.
You must create the data source before you can connect. Connection errors can include problems with the location
of files, network connections, and database client library configuration.
Create data sources before you refer to them in your application source files. Verify that you can connect to the
database by clicking the Verify button on the Data Sources page of the ColdFusion Administrator. If you are unable
to make a simple connection from that page, you might need to consult your database administrator to help solve
the problem.
Also, check the spelling of the data source name.
Problem: Queries take too long.
Copy and paste the query from the Queries section of the debugging output into your database's query analysis tool.
Then retrieve and analyze the execution plan generated by the database server's query optimizer. (The method for
doing this varies from dbms to dbms.) The most common cause of slow queries is the lack of a useful index to
optimize the data retrieval. In general, avoid table scans (or "clustered index" scans) whenever possible.
HTTP/URL
Problem: ColdFusion cannot correctly decode the contents of your form submission.
The method attribute in forms sent to the ColdFusion server must be Post, for example:
<form action="test.cfm" method="Post">
Problem: The browser complains or does not send the full URL string when you include spaces in URL parameters.
Some browsers automatically replace spaces in URL parameters with the %20 escape sequence, but others might
display an error or just send the URL string up to the first character (as does Netscape 4.7).
URL strings cannot have embedded spaces. Use a plus sign (+) or the standard HTTP space character escape
sequence, (%20) wherever you want to include a space. ColdFusion correctly translates these elements into a space.
A common scenario in which this error occurs is when you dynamically generate your URL from database text fields
that have embedded spaces. To avoid this problem, include only numeric values in the dynamically generated
portion of URLs.
Or, you can use the URLEncodedFormat function, which automatically replaces spaces with %20 escape sequences.
For more information on the URLEncodedFormat function, see the CFML Reference.
370
Chapter 21: Using the ColdFusion
Debugger
Adobe ColdFusion provides debugging information for individual pages. However, for complex development tasks,
you require a robust and interactive debugger. ColdFusion provides a line debugger that you can use when devel-
oping ColdFusion applications in Eclipse or Adobe Flex Builder. You can set breakpoints, step over, into, or out of
code, and inspect variables. You can also view ColdFusion log files.
Contents
About the ColdFusion Debugger . . . . . . . . . . . . . . . . . . . . . . . . . . . . . . . . . . . . . . . . . . . . . . . . . . . . . . . . . . . . . . . . . . . 370
Installing and uninstalling the ColdFusion Debugger. . . . . . . . . . . . . . . . . . . . . . . . . . . . . . . . . . . . . . . . . . . . . . . . . . 370
Setting up ColdFusion to use the Debugger . . . . . . . . . . . . . . . . . . . . . . . . . . . . . . . . . . . . . . . . . . . . . . . . . . . . . . . . . . 370
About the Debug perspective . . . . . . . . . . . . . . . . . . . . . . . . . . . . . . . . . . . . . . . . . . . . . . . . . . . . . . . . . . . . . . . . . . . . . . 372
Using the ColdFusion Debugger. . . . . . . . . . . . . . . . . . . . . . . . . . . . . . . . . . . . . . . . . . . . . . . . . . . . . . . . . . . . . . . . . . . . 373
Viewing ColdFusion log files. . . . . . . . . . . . . . . . . . . . . . . . . . . . . . . . . . . . . . . . . . . . . . . . . . . . . . . . . . . . . . . . . . . . . . . 375
About the ColdFusion Debugger
The ColdFusion Debugger is an Eclipse plugin. It runs in the Eclipse Debug perspective. You can use the ColdFusion
Debugger to perform debugging tasks, including the following:
Setting breakpoints
Viewing variables
Stepping over, into, and out of function calls
Installing and uninstalling the ColdFusion Debugger
To use the ColdFusion Debugger, you must have the following software installed:
Eclipse version 3.1.2, Eclipse version 3.2, or Flex Builder 2
ColdFusion 8
To install the ColdFusion Debugger, you install the ColdFusion Eclipse plugins. For more information, see Installing
and Using ColdFusion.
Setting up ColdFusion to use the Debugger
Before you can use the Debugger, you must enable debugging in the ColdFusion Administrator.
ADOBE COLDFUSION 8
ColdFusion Developer’s Guide
371
Set up ColdFusion to use the Debugger
1In the ColdFusion Administrator, select Debugging & Logging > Debugger Settings.
2Enable the Allow Line Debugging option.
3Specify the port to use for debugging if different from the default that appears.
4Specify the maximum number of simultaneous debug session if different from the default.
5Click Submit Changes.
6You may have to increase the time after which requests time-out by doing the following:
aSelect Server Settings > Settings.
bEnable the Timeout Requests After (Seconds) option.
cEnter 300 or other appropriate number in the text box.
7Restart ColdFusion. If you are running the J2EE configuration of ColdFusion, you must restart the server in
debug mode with the debug port as specified.
8To modify the debug settings, in Eclipse, select Window > Preferences > ColdFusion > Debug Settings. You can
specify the home page URL, which points to the page that appears in the Debug Output Buffer of the debugger when
you click the Home button. You can also specify the extensions of the types of files that you can debug and variable
scopes that you want the Debugger to recognize. To improve performance when debugging large files, deselect all
scopes for which you do not require information.
Note: To ensure that the debugger stops in the template you are debugging on the line that causes a ColdFusion error,
you must select Preferences > ColdFusion > Debug Settings and select the Enable Robust Exception Information
checkbox.
9To configure an RDS server, in Eclipse, select Window > Preferences > ColdFusion > RDS Configuration.
If you are running ColdFusion on the same computer as Eclipse, localhost is configured by default. To use any
additional RDS servers, you must enter the configuration information.
10 If ColdFusion and Eclipse are not running on the same computer, in Eclipse, select Window > Preferences >
ColdFusion > Debug Mappings. Then specify the path that Eclipse uses to open files on the ColdFusion server and
the path that ColdFusion uses to find the files that you are editing in Eclipse.
Mapping ensures that Eclipse and ColdFusion are working on the same file. For example, you may be editing
files in an Eclipse project that points to D:\MyCoolApp. Then, when you deploy the files to the ColdFusion
server, you copy them to W:\websites\MyCoolSite\, which the ColdFusion server recognizes as
D:\Shared\websites\MyCoolSite. The mapping in Eclipse specifies that the Eclipse directory is D:\MyCoolApp
and the server is D:\Shared\websites\MyCoolSite. Eclipse translates the file path (D:\MyCoolApp\index.cfm) to
a path that the ColdFusion server recognizes (D:\Shared\websites\MyCoolSite\index.cfm). To see more infor-
mation about the interaction between the client and the server, add the following to the JVM arguments in the
ColdFusion Administrator:
-DDEBUGGER_TRACE=true
11 If you are not running the server configuration of ColdFusion, you must specify Java debugging parameters in
the configuration file or startup script of the application server you are running. The parameters should look like the
following:
-Xdebug -Xrunjdwp:transport=dt_socket,server=y,suspend=n,address=<port_number>
Ensure that the port number you specify is the same port number specified on the Debugger Settings page of
ColdFusion Administrator.
ADOBE COLDFUSION 8
ColdFusion Developer’s Guide
372
If you are running the server configuration, ColdFusion writes these debugging parameters to the jvm.config file
when you use the Debugger Settings page of the ColdFusion Administrator.
12 If you are not running the server configuration and your application server is not running on JRE 1.6, you must
copy the tools.jar file of the JDK version that your application server is running to the \lib folder of ColdFusion. For
example, if you are running JRun that runs on JRE 1.4, copy the tools.jar file of JDK 1.4 to the \lib folder of
ColdFusion.
13 If you are running the server version of ColdFusion and you specify a JRE version other than JRE 1.6 in the
jvm.config file, you must copy the tools.jar file of the JDK version specified in your jvm.config file to the \lib folder
of ColdFusion.
Note: To debug ColdFusion applications running on the multiserver configuration, you must start the ColdFusion server
from the command line using the following command:
jrun -config <path_to_jvm_config> -start <server_name>
About the Debug perspective
After you install the ColdFusion Plugin, enable the debugger in ColdFusion, and configure Eclipse, you can use the
ColdFusion Debugger in Eclipse. It is available in the Eclipse Debug perspective.
The Debug perspective includes the following:
Debug pane, which keeps the results of each completed session. The following buttons appear at the top of this
pane:
Resume - Resumes a debugging session
Suspend - Pauses a debugging session
Terminate - Stops a debugging session
Disconnect - Disconnects the debugger from the selected debug target when debugging remotely
Remove All Terminated Launches - Clears all terminated debug targets from the display
Step Into - Executes code line by line, including included code, UDFs, CFCs, and the like
Step Over - Executes code line by line, excluding included code, UDFs, CFCs, and the like
Step Return - Returns to the original page from which you entered the included code, UDF, CFC, or the like
Drop to Frame -Reenters a specified stack frame, which is analogous to going in reverse and restarting your
program partway through
Use Step Filters/Step Debug - Ensures that all step functions apply step filters
Menu - Displays the menu that lets you manage the view, show system threads, show qualified names, and
show monitors
Variables pane, which shows the current variables, including the variable scope. The following buttons appear at
the top of this pane:
Show Type Names - Displays the type of the variables
Show Logical Structure - This button is not supported
Collapse All - Collapses the information in the panel to show only variable types
ADOBE COLDFUSION 8
ColdFusion Developer’s Guide
373
Breakpoints pane - Lists breakpoints in the ColdFusion application. The following buttons appear at the top of
this pane:
Remove Selected Breakpoints - Removes a breakpoint
Remove All Breakpoints - Removes all breakpoints
Show Breakpoints Supported by Selected Targets - Displays the breakpoints for what you are currently
debugging
Go to File for Breakpoint - Goes to the file in which the selected breakpoint is set
Skip All Breakpoints - Ignores all breakpoints
Expand All - Expands the information in the pane
Collapse All - Collapses the information in the pane
Link with Debug View - Highlights the selected breakpoint when the application stops execution in the
Debug View
Add Java Exception Breakpoint - Lets you specify which Java exception to throw when you reach the selected
breakpoint
Menu - Lets you specify the type of information to display in the Breakpoints pane
Debug Output Buffer - Contains two panes: Browser, which displays what appears in the browser during appli-
cation execution; Server Output Buffer, which displays the debug output.
Edit pane, which displays the stacked source panes, one for each source file you have open.
Outline pane, which displays the current source files content in outline form
Using the ColdFusion Debugger
After you enabled the debugger in the ColdFusion Administrator and configure Eclipse, you can debug ColdFusion
pages that are in an Eclipse project. You can use the ColdFusion Debugger to do the following tasks:
Setting a breakpoint
Executing code line by line
Inspecting variables
Begin debugging a ColdFusion application
1Open the file in the Eclipse project to debug.
You do not have to create an Eclipse project in the same folder as CFML source. You can create a project in a
different folder, create a folder under that project, and then link it to the folder where CFML sources reside.
2Click Debug in the upper-right corner of the Eclipse workbench to go to the Debug perspective.
3Select Window > Show View > Debug Output Buffer to be able to see the output from your application and how
your application appears in a browser.
4Select Window > Preferences and specify the home page for your debugging session, the extensions of the file
types that you can debug, and the variable scopes of the variables to show in the Variables pane. Click OK.
The home page is the page that appears in the Debug Output Buffer pane when you click the Home button in
the Debug Output Buffer pane.
ADOBE COLDFUSION 8
ColdFusion Developer’s Guide
374
5To begin debugging the file whose source appears in the Edit pane, click the Debug icon in the Eclipse toolbar.
6Click New to create a new debugging configuration.
7Specify the home page for the active debug session.
This is the page that appears in the Debug Output Buffer pane when you click the Debug Session Home button
in the Debug Output Buffer pane.
8Click Debug to start the debug session.
Note: If you are in the process of debugging a template and then try to browse to or refresh that page, doing so can result
in unexpected behavior in the Debugger.
Setting a breakpoint
You can set breakpoints in your CFML file to stop execution of the page at particular points. When you set a break-
point on a line, execution of the CFML stops just before that line. For example, if you set a breakpoint on the third
line in the following CFML page, execution stops before <cfset myName = "Wilson">.
<cfset yourName = "Tuckerman">
<cfoutput>Your name is #yourName#.</cfoutput>
<cfset myName = "Wilson"
You should execute the page that you want to debug before setting any breakpoints to compile it before debugging
it. This improves performance during debugging. You cannot set a breakpoint in a file that is not part of a project.
Set a breakpoint
1In Eclipse, open the file in which you want to set a breakpoint.
2While highlighting the line where you want to set the breakpoint, do one of the following:
Double-click in the marker bar that appears to the left of the editor area.
Right click, and then select Toggle Breakpoint.
Press Alt+Shift+B.
A blue dot appears before the line on which you set the breakpoint.
Also, you can view a list of breakpoints set in the current Eclipse project in the Breakpoints panel.
ColdFusion breakpoints have four states in the Eclipse debugger:
Enabled and Valid - This is a breakpoint at a valid location. It is represented by a solid blue circle and stops code
execution when encountered.
Unresolved - ColdFusion sets the breakpoint for the page that is loaded in its memory. If you modify the page
and do not execute it, the source is not in sync with the page that ColdFusion sees on the server. In this situation,
ColdFusion may consider the line where you want to set breakpoint to be invalid. However, you have not yet
executed the page; when you do so, that line may be valid. This type of breakpoint is represented by a question mark
(?) icon.
For performance reasons, ColdFusion does not try to resolve unresolved breakpoints every time you execute the
page. It tries to resolve them when you modify the page and execute it. If you think that the line at which
ColdFusion shows an unresolved breakpoint is valid, delete the breakpoint and set it again.
Invalid - If ColdFusion determines that the CFML that you edit in Eclipse is the same as the CFML in its memory,
and that the breakpoint you have set is at an invalid line, the breakpoint appears as a red X.
Disabled.
ADOBE COLDFUSION 8
ColdFusion Developer’s Guide
375
Executing code line by line
You can use the Step Into, Step Over, and Step Return buttons to proceed through your CFML application line by
line. Use Step Into to proceed into included files, such as UDFs or CFCs. Use the Step Over button to proceed
through your CFML application, bypassing included files, such as UDFs or CFCs. Use the Step Return button to
return to the original page from which you entered the included file, such as UDFs or CFCs.
For the stepping process to work properly, you must clear the cache of compiled classes. To do so, recompile all
CFML pages compiled with an earlier version of ColdFusion. In large files, you might find that stepping and break-
points are slow. To improve performance, in Eclipse, select Windows > Preferences > ColdFusion > Debug Settings
and deselect all scopes for which you do not require information.
You should avoid using Step In on CFML instructions such as the cfset tag. Step In is more performance intensive
than Step Over. You can use Step In for UDFs, CFCs, custom tags and included files.
When stepping into functions, tags, and files, Eclipse expects the file to be displayed in one of the open projects. The
file that you are stepping in must be in an open Eclipse project.
Sometimes Eclipse 3.2.1 does not show the stack trace, and step buttons are disabled, even though the debugger has
stopped at a line. To enable the step buttons, click the debugger server instance in the Debug window. To see the stack
trace, click either Step In or Step Out.
Inspecting variables
As you observe execution of your code, you can see the values and scope of variables in the Variables panel. The
Variables panel displays the scope and value of variables as the CFML code executes. Only variables whose scopes
are those you selected in the Preferences dialog box appear in the Variables pane.
Viewing ColdFusion log files
You can easily see the contents of all the log files that ColdFusion generates by using the Log File Viewer.
View the ColdFusion log files
1In Eclipse, select Window > Show View > Other > ColdFusion > CF Log Viewer.
2To view details of a log file, double-click the name of the file.
3To include the log files in another folder, click the Add Log Folder button, select the folder, and then click OK.
4To remove a folder from the list, without deleting it from the computer’s file system, click the Delete Log File
button, select the folder, and then click OK.
5To remove a log file from the computer’s file system, click the Delete Log File button.
6To remove the contents of the detail pane, click the Menu button, and then click Clear Log.
7To update the contents of the detail pane, click the Menu button, and then click Refresh Log.
376
Part 4: Accessing and Using Data
This part contains the following topics:
Introduction to Databases and SQL . . . . . . . . . . . . . . . . . . . . . . . . . . . . . . . . . . . . . . . . . . . . . . . . . . . . . . 378
Accessing and Retrieving Data . . . . . . . . . . . . . . . . . . . . . . . . . . . . . . . . . . . . . . . . . . . . . . . . . . . . . . . . . . 392
Updating Your Database . . . . . . . . . . . . . . . . . . . . . . . . . . . . . . . . . . . . . . . . . . . . . . . . . . . . . . . . . . . . . . . . 401
Using Query of Queries . . . . . . . . . . . . . . . . . . . . . . . . . . . . . . . . . . . . . . . . . . . . . . . . . . . . . . . . . . . . . . . . . .413
Managing LDAP Directories . . . . . . . . . . . . . . . . . . . . . . . . . . . . . . . . . . . . . . . . . . . . . . . . . . . . . . . . . . . . 434
Building a Search Interface. . . . . . . . . . . . . . . . . . . . . . . . . . . . . . . . . . . . . . . . . . . . . . . . . . . . . . . . . . . . . . 459
Using Verity Search Expressions. . . . . . . . . . . . . . . . . . . . . . . . . . . . . . . . . . . . . . . . . . . . . . . . . . . . . . . . . 488
378
Chapter 22: Introduction to Databases
and SQL
ColdFusion lets you create dynamic applications to access and modify data stored in a database. You do not require
a thorough knowledge of databases to develop ColdFusion applications, but you must know some basic database and
SQL concepts and techniques.
Each database server (such as SQL Server, Oracle, or DB2) has unique capabilities and properties. For more infor-
mation, see the documentation that ships with your database server.
Contents
What is a database? . . . . . . . . . . . . . . . . . . . . . . . . . . . . . . . . . . . . . . . . . . . . . . . . . . . . . . . . . . . . . . . . . . . . . . . . . . . . . . . 378
Using SQL . . . . . . . . . . . . . . . . . . . . . . . . . . . . . . . . . . . . . . . . . . . . . . . . . . . . . . . . . . . . . . . . . . . . . . . . . . . . . . . . . . . . . . 382
Writing queries by using an editor . . . . . . . . . . . . . . . . . . . . . . . . . . . . . . . . . . . . . . . . . . . . . . . . . . . . . . . . . . . . . . . . . . 389
What is a database?
A database defines a structure for storing information. Databases are typically organized into tables, which are
collections of related items. You can think of a table as a grid of columns and rows. ColdFusion works primarily with
relational databases, such as Oracle, DB2, and SQL Server.
The following image shows the basic layout of a database table:
A. row B. column
A column defines one piece of data stored in all rows of the table. A row contains one item from each column in the
table.
For example, a table might contain the ID, name, title, and other information for individuals employed by a company.
Each row, called a data record, corresponds to one employee. The value of a column within a record is referred to as
a record field.
The following image shows an example table, named employees, containing information about company employees:
ADOBE COLDFUSION 8
ColdFusion Developer’s Guide
379
Example employees table
The record for employee 4 contains the following field values:
LastName field isSmith
FirstName field is “John
Title field is “Engineer”
This example uses the EmpID field as the tables primary key field. The primary key contains a unique identifier to
maintain each record's unique identity. Primary keys field can include an employee ID, part number, or customer
number. Typically, you specify which column contains the primary key when you create a database table.
To access the table to read or modify table data, you use the SQL programming language. For example, the following
SQL statement returns all rows from the table where the department ID is 3:
SELECT * FROM employees WHERE DEPTID=3
Note: In this topic, SQL keywords and syntax are always represented by uppercase letters. Table and column names use
mixed uppercase and lowercase letters.
Using multiple database tables
In many database designs, information is distributed to multiple tables. The following image shows two tables, one
for employee information and one for employee addresses:
A. employees table B. addresses table
ADOBE COLDFUSION 8
ColdFusion Developer’s Guide
380
In this example, each table contains a column named EmpID. This column associates a row of the employees table
with a row in the addresses table.
For example, to obtain all information about an employee, you request a row from the employees table and the row
from the addresses table with the same value for EmpID.
One advantage of using multiple tables is that you can add tables containing new information without modifying the
structure of your existing tables. For example, to add payroll information, you add a new table to the database where
the first column contains the employees ID and the columns contain current salary, previous salary, bonus payment,
and 401(k) percent.
Also, an access to a small table is more efficient than an access to a large table. Therefore, if you update the street
address of an employee, you update only the addresses table, without having to access any other table in the database.
ADOBE COLDFUSION 8
ColdFusion Developer’s Guide
381
Database permissions
In many database environments, a database administrator defines the access privileges for users accessing the
database, usually through username and password. When a person attempts to connect to a database, the database
ensures that the username and password are valid and then imposes access requirements on the user.
Privileges can restrict user access so that a user can do the following:
Read data.
Read data and add rows.
Read data, add rows, modify existing tables.
In ColdFusion, you use the ColdFusion Administrator to define database connections, called data sources. As part
of defining these connections, you specify the username and password used by ColdFusion to connect to the
database. The database can then control access based on this username and password.
For more information on creating a data source, see Configuring and Administering ColdFusion.
Commits, rollbacks, and transactions
Before you access data stored in a database, it is important to understand several database concepts, including:
Commit
Rollback
Transactions
A database commit occurs when you make a permanent change to a database. For example, when you write a new
row to a database, the write does not occur until the database commits the change.
Rollback is the process of undoing a change to a database. For example, if you write a new row to a table, you can
rollback the write up to the point where you commit the write. After the commit, you can no longer rollback the
write.
Most databases support transactions where a transaction consists of one or more SQL statements. Within a trans-
action, your SQL statements can read, modify, and write a database. You end a transaction by either committing all
your changes within the transaction or rolling back all of them.
Transactions can be useful when you have multiple writes to a database and want to make sure all writes occurred
without error before committing them. In this case, you wrap all writes within a single transaction and check for
errors after each write. If any write causes an error, you rollback all of them. If all writes occur successfully, you
commit the transaction.
A bank might use a transaction to encapsulate a transfer from one account to another. For example, if you transfer
money from your savings account to your checking account, you do not want the bank to debit the balance of your
savings account unless it also credits your checking account. If the update to the checking account fails, the bank can
rollback the debit of the savings account as part of the transaction.
ColdFusion includes the cftransaction tag that lets you implement database transactions for controlling rollback
and commit. For more information, see the CFML Reference.
Database design guidelines
From this basic description, the following database design rules emerge:
ADOBE COLDFUSION 8
ColdFusion Developer’s Guide
382
Each record should contain a unique identifier as the primary key such as an employee ID, a part number, or a
customer number. The primary key is typically the column used to maintain each record's unique identity among
the tables in a relational database. Databases allow you to use multiple columns for the primary key.
When you define a column, you define a SQL data type for the column, such as allowing only numeric values to
be entered in the salary column.
Assessing user needs and incorporating those needs in the database design is essential to a successful implemen-
tation. A well-designed database accommodates the changing data needs within an organization.
The best way to familiarize yourself with the capabilities of your database product or database management system
(DBMS) is to review the product documentation.
Using SQL
The following information introduces SQL, describes basic SQL syntax, and contains examples of SQL statements.
so that you can begin to use ColdFusion. For complete SQL information, see the SQL reference that ships with your
database.
A query is a request to a database. The query can ask for information from the database, write new data to the
database, update existing information in the database, or delete records from the database.
Structured Query Language (SQL) is an ANSI/ISO standard programming language for writing database queries.
All databases supported by ColdFusion support SQL, and all ColdFusion tags that access a database let you pass SQL
statements to the tag.
SQL example
The most commonly used SQL statement in ColdFusion is the SELECT statement. The SELECT statement reads
data from a database and returns it to ColdFusion. For example, the following SQL statement reads all the records
from the employees table:
SELECT * FROM employees
You interpret this statement as "Select all rows from the table employees" where the wildcard symbol (*) corresponds
to all columns.
If you are using Dreamweaver MX 2004, Adobe Dreamweaver CS3, or HomeSite+, you can use the built-in query
builder to build SQL statements graphically by selecting the tables and records to retrieve. For more information, see
“Writing queries by using an editor” on page 389.
In many cases, you do not want all rows from a table, but only a subset of rows. The next example returns all rows
from the employees table, where the value of the DeptID column for the row is 3:
SELECT * FROM employees WHERE DeptID=3
You interpret this statement as "Select all rows from the table employees where the DeptID is 3".
SQL also lets you specify the table columns to return. For example, instead of returning all columns in the table, you
can return a subset of columns:
SELECT LastName, FirstName FROM employees WHERE DeptID=3
You interpret this statement as "Select the columns FirstName and LastName from the table employees where the
DeptID is 3".
ADOBE COLDFUSION 8
ColdFusion Developer’s Guide
383
In addition to with reading data from a table, you can write data to a table using the SQL INSERT statement. The
following statement adds a new row to the employees table:
INSERT INTO employees(EmpID, LastName, Firstname) VALUES(51, 'Doe', 'John')
Basic SQL syntax elements
The following tables briefly describe the main SQL command elements.
Statements
A SQL statement always begins with a SQL verb. The following keywords identify commonly used SQL verbs:
Statement clauses
Use the following keywords to refine SQL statements:
Operators
The following basic operators specify conditions and perform logical and numeric functions:
Keyword Description
SELECT Retrieves the specified records.
INSERT Adds a new row.
UPDATE Changes values in the specified rows.
DELETE Removes the specified rows.
Keyword Description
FROM Names the data tables for the operation.
WHERE Sets one or more conditions for the operation.
ORDER BY Sorts the result set in the specified order.
GROUP BY Groups the result set by the specified select list items.
Operator Description
AND Both conditions must be met
OR At least one condition must be met
NOT Exclude the condition following
LIKE Matches with a pattern
IN Matches with a list of values
BETWEEN Matches with a range of values
=Equal to
<> Not equal to
<Less than
> Greater than
<= Less than or equal to
ADOBE COLDFUSION 8
ColdFusion Developer’s Guide
384
Case sensitivity with databases
ColdFusion is a case-insensitive programming environment. Case insensitivity means the following statements are
equivalent:
<cfset foo="bar">
<CFSET FOO="BAR">
<CfSet FOO="bar">
However, many databases, especially UNIX databases, are case-sensitive. Case sensitivity means that you must match
exactly the case of all column and table names in SQL queries.
For example, the following queries are not equivalent in a case-sensitive database:
SELECT LastName FROM EMPLOYEES
SELECT LASTNAME FROM employees
In a case-sensitive database, employees and EMPLOYEES are two different tables.
For information on how your database handles case, see the product documentation.
SQL notes and considerations
When writing SQL in ColdFusion, keep the following guidelines in mind:
There is a lot more to SQL than what is covered here. It is a good idea to purchase one or several SQL guides for
reference.
The data source, columns, and tables that you reference must exist in order to perform a successful query.
Some DBMS vendors use nonstandard SQL syntax (known as a dialect) in their products. ColdFusion does not
validate the SQL; it is passed on to the database for validation, so you are free to use any syntax that is supported by
your database. Check your DBMS documentation for nonstandard SQL usage.
Reading data from a database
You use the SQL SELECT statement to read data from a database. The SQL statement has the following general
syntax:
SELECT column_names
FROM table_names
[ WHERE search_condition ]
[ GROUP BY group_expression ] [HAVING condition]
[ ORDER BY order_condition [ ASC | DESC ] ]
The statements in square brackets are optional.
Note: There are additional options to SELECT depending on your database. For a complete syntax description for
SELECT, see the product documentation.
>= Greater than or equal to
+ Addition
- Subtraction
/ Division
*Multiplication
Operator Description
ADOBE COLDFUSION 8
ColdFusion Developer’s Guide
385
Results of a SELECT statement
When the database processes a SELECT statement, it returns a record set containing the requested data. The format
of a record set is a table with rows and columns. For example, if you write the following query:
SELECT * FROM employees WHERE DeptID=3
The query returns the following table:
Because the data returned to ColdFusion by a SELECT statement is in the form of a database table, ColdFusion lets
you write a SQL query on the returned results. This functionality is called query of queries. For more information on
query of queries, see Accessing and Retrieving Data” on page 392.
The next example uses a SELECT statement to return only a specific set of columns from a table:
SELECT LastName, FirstName FROM employees WHERE DeptID=3
The query returns the following table:
Filtering results
The SELECT statement lets you filter the results of a query to return only those records that meet specific criteria.
For example, if you want to access all database records for employees in department 3, you use the following query:
SELECT * FROM employees WHERE DeptID=3
You can combine multiple conditions using the WHERE clause. For example, the following example uses two condi-
tions:
SELECT * FROM employees WHERE DeptID=3 AND Title='Engineer'
Sorting results
By default, a database does not sort the records returned from a SQL query. In fact, you cannot guarantee that the
records returned from the same query are returned in the same order each time you run the query.
However, if you require records in a specific order, you can write your SQL statement to sort the records returned
from the database. To do so, you include an ORDER BY clause in the SQL statement.
For example, the following SQL statement returns the records of the table ordered by the LastName column:
SELECT * FROM employees ORDER BY LastName
You can combine multiple fields in the ORDER BY clause to perform additional sorting:
ADOBE COLDFUSION 8
ColdFusion Developer’s Guide
386
SELECT * FROM employees ORDER BY DepartmentID, LastName
This statement returns row ordered by department, then by last name within the department.
Returning a subset of columns
You might want only a subset of columns returned from a database table, as in the following example, which returns
only the FirstName, LastName, and Phone columns. This example is useful if you are building a web page that shows
the phone numbers for all employees.
SELECT FirstName, LastName, Phone FROM employees
However, this query does not to return the table rows in alphabetical order. You can include an ORDER clause in the
SQL, as follows:
SELECT the FirstName, LastName, Phone
FROM employees
ORDER BY LastName, FirstName
Using column aliases
You might have column names that you do not want to retain in the results of your SQL statement. For example, your
database is set up with a column that uses a reserved word in ColdFusion, such as EQ. In this case, you can rename
the column as part of the query, as follows:
SELECT EmpID, LastName, EQ as MyEQ FROM employees
The results returned by this query contains columns named EmpID, LastName, and MyEQ.
Accessing multiple tables
In a database, you can have multiple tables containing related information. You can extract information from
multiple tables as part of a query. In this case, you specify multiple table names in the SELECT statement, as follows:
SELECT LastName, FirstName, Street, City, State, Zip
FROM employees, addresses
WHERE employees.EmpID = addresses.EmpID
ORDER BY LastName, FirstName
This SELECT statement uses the EmpID field to connect the two tables. This query prefixes the EmpID column with
the table name. This is necessary because each table has a column named EmpID. You must prefix a column name
with its table name if the column name appears in multiple tables.
In this case, you extract LastName and FirstName information from the employees table and Street, City, State, and
Zip information from the addresses table. You can use output such as this is to generate mailing addresses for an
employee newsletter.
The results of a SELECT statement that references multiple tables is a single result table containing a join of the infor-
mation from corresponding rows. A join means information from two or more rows is combined to form a single
row of the result. In this case, the resultant record set has the following structure:
ADOBE COLDFUSION 8
ColdFusion Developer’s Guide
387
What is interesting in this result is that even though you used the EmpID field to combine information from the two
tables, you did not include that field in the output.
Modifying a database
You can use SQL to modify a database in the following ways:
Inserting data into a database
Updating data in a database
Deleting data from a database
Updating multiple tables
Inserting data into a database
You use SQL INSERT statement to write information to a database. A write adds a new row to a database table. The
basic syntax of an INSERT statement is as follows:
INSERT INTO table_name(column_names) VALUES(value_list)
where:
column_names specifies a comma-separated list of columns.
value_list specifies a comma-separated list of values. The order of values has to correspond to the order that you
specified column names.
Note: There are additional options to INSERT depending on your database. For a complete syntax description for
INSERT, see the product documentation.
For example, the following SQL statement adds a new row to the employees table:
INSERT INTO employees(EmpID, LastName, Firstname) VALUES(51, 'Smith', 'John')
This statement creates a new row in the employees table and sets the values of the EmpID, LastName, and FirstName
fields of the row. The remaining fields in the row are set to Null. Null means the field does not contain a value.
When you, or your database administrator, creates a table, you can set properties on the table and the columns of the
table. One of the properties you can set for a column is whether the field supports Null values. If a field supports
Nulls, you can omit the field from the INSERT statement. The database automatically sets the field to Null when you
insert a new row.
However, if the field does not support Nulls, you must specify a value for the field as part of the INSERT statement;
otherwise, the database issues an error.
The LastName and FirstName values in the query are contained within single-quotation marks. This is necessary
because the table columns are defined to contain character strings. Numeric data does not require the quotation
marks.
Updating data in a database
Use the UPDATE statement in SQL to update the values of a table row. Update lets you update the fields of a specific
row or all rows in the table. The UPDATE statement has the following syntax:
UPDATE table_name
SET column_name1=value1, ... , column_nameN=valueN
[ WHERE search_condition ]
ADOBE COLDFUSION 8
ColdFusion Developer’s Guide
388
Note: There are additional options to UPDATE depending on your database. For a complete syntax description for
UPDATE, see the product documentation.
You should not attempt to update a record’s primary key field. Your database typically enforces this restriction.
The UPDATE statement uses the optional WHERE clause, much like the SELECT statement, to determine which
table rows to modify. The following UPDATE statement updates the e-mail address of John Smith:
UPDATE employees SET Email='jsmith@mycompany.com' WHERE EmpID = 51
Be careful using UPDATE. If you omit the WHERE clause to execute the following statement:
UPDATE employees SET Email = 'jsmith@mycompany.com'
you update the Email field for all rows in the table.
Deleting data from a database
The DELETE statement removes rows from a table. The DELETE statement has the following syntax:
DELETE FROM table_name
[ WHERE search_condition ]
Note: There are additional options to DELETE depending on your database. For a complete syntax description for
DELETE, see the product documentation.
You can remove all rows from a table using a statement in the form:
DELETE FROM employees
Typically, you specify a WHERE clause to the DELETE statement to delete specific rows of the table. For example,
the following statement deletes John Smith from the table:
DELETE FROM employees WHERE EmpID=51
Updating multiple tables
The preceding examples describe how to modify a single database table. However, you might have a database that
uses multiple tables to represent information.
One way to update multiple tables is to use one INSERT statement per table and to wrap all INSERT statements
within a database transaction. A transaction contains one or more SQL statements that can be rolled back or
committed as a unit. If any single statement in the transaction fails, you can roll back the entire transaction,
cancelling any previous writes that occurred within the transaction. You can use the same technique for selects,
updates, and deletes. The following example uses the cftransaction tag to wrap multiple SQL statements:
<cftransaction>
<cfquery name="qInsEmp" datasource="cfdocexamples">
INSERT INTO Employees (FirstName,LastName,EMail,Phone,Department)
VALUES ('Simon', 'Horwith', 'SHORWITH','(202)-797-6570','Research and Development')
</cfquery>
<cfquery name="qGetID" datasource="cfdocexamples">
SELECT MAX(Emp_ID) AS New_Employee
FROM Employees
</cfquery>
</cftransaction>
ADOBE COLDFUSION 8
ColdFusion Developer’s Guide
389
Writing queries by using an editor
Dreamweaver and HomeSite+ provide a graphical user interface (GUI) for writing and executing queries. A GUI is
useful for developing and testing your queries before you insert them into a ColdFusion application. For more infor-
mation about these GUIs, see the documentation in your specific tool.
Writing queries using Dreamweaver
You define a query by using the Dreamweaver Recordset dialog box, which lets you create a record set without
manually entering SQL statements. Defining a record set with this method can be as easy as selecting a database
connection and table from the pop-up menus.
Define a record set without writing SQL
1In the Dreamweaver Document window, open the page that will use the record set.
2To open the Data Bindings panel, select Window > Data Bindings.
3In the Data Bindings panel, click the Plus (+) button and choose Recordset (Query) from the pop-up menu.
The Simple Recordset dialog box appears:
4Complete the dialog box.
5Click the Test button to execute the query and ensure that it retrieves the information you intended.
If you defined a filter that uses parameters input by users, the Test button displays the Test Value dialog box.
Enter a value in the Test Value text box and click OK. If an instance of the record set is successfully created, a
table displaying the data from your record set appears.
6Click OK to add the record set to the list of available content sources in the Data bindings panel.
If you prefer to write your own SQL statements, or need to create more complex queries then the Simple Recordset
dialog box allows, you can define record sets using the Advanced Recordset dialog box
Creating an advanced record set by writing SQL:
1In the Dreamweaver Document window, open the page that will use the record set.
2Select Windows > Data Bindings to display the Data Bindings panel.
3In the Data Bindings panel, click the Plus (+) button and select Recordset (Query) from the pop-up menu.
If the Simple Recordset dialog box appears, switch to the Advanced Recordset dialog box by clicking the
Advanced button.
The Advanced Recordset dialog box appears:
ADOBE COLDFUSION 8
ColdFusion Developer’s Guide
390
4Complete the dialog box.
5Click the Test button to execute the query and ensure that it retrieves the information you intended.
If you defined a filter that uses parameters input by users, the Test button displays the Test Value dialog box.
Enter a value in the Test Value text field and click OK. If an instance of the record set is successfully created, a
table displaying the data from your record set appears.
6Click OK to add the record set to the list of available content sources in the Data Bindings panel.
Writing queries by using HomeSite+
HomeSite+ includes the combined features of HomeSite 5 and ColdFusion Studio 5, with additional support for new
ColdFusion tags. HomeSite+ supports SQL Builder for writing queries.
SQL Builder is a powerful visual tool for building, testing, and saving SQL statements for use in application data
queries. You can copy completed SQL code blocks directly into your ColdFusion applications.
Open SQL Builder
Do one of the following:
Select Tools > SQL Builder from the HomeSite+ menu, select an RDS server, select a database from the drop-
down list, and click New Query.
In the Database tab, select an RDS server, right-click a database name or a table, and select New Query.
Open the cfquery tag editor, select an RDS server, and click New Query.
The SQL Builder interface
The following image shows the SQL Builder interface:
ADOBE COLDFUSION 8
ColdFusion Developer’s Guide
391
A. Toolbar B. Table Pane C. Properties Pane D. SQL Pane
The SQL Builder is divided into the following four sections:
Writing SQL statements
SQL Builder opens a SELECT statement by default, because this is the most common type of query. SQL Builder
supports the following four types of SQL statements:
Select (default)
Insert
Update
Delete
Section Use
Toolbar Contains buttons for SQL keywords and commands.
Table pane Provides a view of the tables in your query and allows you to create joins between tables.
Properties pane Allows you to set the properties of the query, such as the columns that are being selected or the columns that are
being updated.
SQL pane Shows you the SQL statement as it is built.
The SQL pane does not support reverse editing, so any changes you make in this pane will not be made to the query
in the Properties pane or the Table pane.
392
Chapter 23: Accessing and Retrieving
Data
Several ColdFusion tags provide a way to retrieve data from a database and work with query data. Use the cfquery
tag to query a data source, the cfoutput tag to output the query results to a web page, and the cfqueryparam tag to
help reduce security risks in your applications.
Contents
Working with dynamic data . . . . . . . . . . . . . . . . . . . . . . . . . . . . . . . . . . . . . . . . . . . . . . . . . . . . . . . . . . . . . . . . . . . . . . . 392
Retrieving data . . . . . . . . . . . . . . . . . . . . . . . . . . . . . . . . . . . . . . . . . . . . . . . . . . . . . . . . . . . . . . . . . . . . . . . . . . . . . . . . . . 392
Outputting query data . . . . . . . . . . . . . . . . . . . . . . . . . . . . . . . . . . . . . . . . . . . . . . . . . . . . . . . . . . . . . . . . . . . . . . . . . . . . 395
Getting information about query results . . . . . . . . . . . . . . . . . . . . . . . . . . . . . . . . . . . . . . . . . . . . . . . . . . . . . . . . . . . . . 397
Enhancing security with cfqueryparam. . . . . . . . . . . . . . . . . . . . . . . . . . . . . . . . . . . . . . . . . . . . . . . . . . . . . . . . . . . . . . 398
Working with dynamic data
A web application page is different from a static web page because it can publish data dynamically. This can involve
querying databases, connecting to LDAP or mail servers, and leveraging COM, DCOM, CORBA, or Java objects to
retrieve, update, insert, and delete data at run time—as your users interact with pages in their browsers.
For ColdFusion developers, the term data source can refer to a number of different types of structured content acces-
sible locally or across a network. You can query websites, LDAP servers, POP mail servers, and documents in a
variety of formats. Most commonly though, a database drives your applications, and for this discussion a data source
means the entry point from ColdFusion to a database.
In this topic, you build a query to retrieve data from the cfdocexamples data source.
To query a database, you must use:
ColdFusion data sources
The cfquery tag
SQL commands
Retrieving data
You can query databases to retrieve data at run time. The retrieved data, called the record set, is stored on that page
as a query object. A query object is a special entity that contains the record set values, plus RecordCount,
CurrentRow, ColumnList, SQL, Cached, and SQLParameter query variables. You specify the query object’s name in
the name attribute of the cfquery tag. The query object is often called simply the query.
The following is a simple cfquery tag:
<cfquery name = "GetSals" datasource = "cfdocexamples">
SELECT * FROM Employee
ADOBE COLDFUSION 8
ColdFusion Developer’s Guide
393
ORDER BY LastName
</cfquery>
Note: The terms “record set and “query object” are often used synonymously when discussing record sets for queries.
For more information, see “Using Query of Queries” on page 413.
When retrieving data from a database, perform the following tasks:
To tell ColdFusion how to connect to a database, use the cfquery tag on a page.
To specify the data that you want to retrieve from the database, write SQL commands inside the cfquery block.
Reference the query object and use its data values in any tag that presents data, such as cfoutput, cfgrid,
cftable, cfgraph, or cftree.
The cfquery tag
The cfquery tag is one of the most frequently used CFML tags. You use it to retrieve and reference the data returned
from a query. When ColdFusion encounters a cfquery tag on a page, it does the following:
Connects to the specified data source.
Performs SQL commands that are enclosed within the block.
Returns result set values to the page in a query object.
The cfquery tag syntax
The following code shows the syntax for the cfquery tag:
<cfquery name="EmpList" datasource="cfdocexamples">
SQL code...
</cfquery>
In this example, the query code tells ColdFusion to do the following:
Connect to the cfdocexamples data source (the cfdocexamples.mdb database).
Execute SQL code that you specify.
Store the retrieved data in the query object EmpList.
When creating queries to retrieve data, keep the following guidelines in mind:
You must use opening <cfquery> and ending </cfquery> tags, because the cfquery tag is a block tag.
Enter the query name and datasource attributes within the opening cfquery tag.
To tell the database what to process during the query, place SQL statements inside the cfquery block.
When referencing text literals in SQL, use single-quotation marks ('). For example, SELECT * FROM mytable
WHERE FirstName='Jacob' selects every record from mytable in which the first name is Jacob.
Surround attribute values with double quotation marks (“attrib_value”).
Make sure that a data source exists in the ColdFusion Administrator before you reference it in a cfquery tag.
Columns and tables that you refer to in your SQL statement must exist, otherwise the query fails.
Reference the query data by naming the query in one of the presentation tags, such as cfoutput, cfgrid,
cftable, cfgraph, or cftree.
ADOBE COLDFUSION 8
ColdFusion Developer’s Guide
394
When ColdFusion returns database columns, it removes table and owner prefixes. For example, if you query
Employee.Emp_ID in the query, the Employee, is removed and returns as Emp_ID. You can use an alias to handle
duplicate column names; for more information, see “Using Query of Queries” on page 413.
You cannot use SQL reserved words, such as MIN, MAX, COUNT, in a SQL statement. Because reserved words
are database-dependent, see your databases documentation for a list of reserved words.
If you use COMPUTE AVG() in your SQL, ColdFusion 8 returns avg() as the column name. (Previous versions
(ColdFusion 5 and ColdFusion MX 7) returned ave() as the column name.)
Building queries
As discussed earlier, you build queries by using the cfquery tag and SQL.
Note: This and many subsequent procedures use the cfdocexamples data source that connects to the cfdocexamples.mdb
database. This data source is installed by default. For information on adding or configuring a data source, see Config-
uring and Administering ColdFusion.
Query the table
1Create a ColdFusion page with the following content:
<html>
<head>
<title>Employee List</title>
</head>
<body>
<h1>Employee List</h1>
<cfquery name="EmpList" datasource="cfdocexamples">
SELECT FirstName, LastName, Salary, Contract
FROM Employee
</cfquery>
</body>
</html>
Note: Adobe recommends that you create structured, reusable code by putting queries in ColdFusion components;
however, for simplicity, the examples in this topic include the query in the body of the ColdFusion page. For more
information about using ColdFusion components, see “Building and Using ColdFusion Components” on page 158.
2Save the page as emplist.cfm in the myapps directory under your web_root directory. For example, the default
path on a Windows computer would be:
C:\CFusion\wwwroot\myapps\
3Enter the following URL in your web browser:
http://localhost/myapps/emplist.cfm
Only the header appears.
4View the source in the browser:
ADOBE COLDFUSION 8
ColdFusion Developer’s Guide
395
ColdFusion creates the EmpList data set, but only HTML and text return to the browser. When you view the
pages source, you see only HTML tags and the heading “Employee List.” To display the data set on the page, you
must code tags and variables to output the data.
Reviewing the code
The query you just created retrieves data from the cfdocexamples database. The following table describes the
highlighted code and its function:
Outputting query data
After you define a query, you can use the cfoutput tag with the query attribute to output data from the record set.
When you use the query attribute, keep the following in mind:
ColdFusion loops through all the code contained within the cfoutput block, once for each row in the record set
returned from the database.
You must reference specific column names within the cfoutput block to output the data to the page.
You can place text, CFML tags, and HTML tags inside or surrounding the cfoutput block to format the data on
the page.
Although you do not have to specify the query name when you refer to a query column, you should use the query
name as a prefix for best practices reasons. For example, if you specify the Emplist query in your cfoutput tag, you
can refer to the Firstname column in the Emplist query as Firstname. However, using the query name as a prefix—
Emplist.Firstname— is preferred, and is in the following procedure.
The cfoutput tag accepts a variety of optional attributes but, ordinarily, you use the query attribute to define the
name of an existing query.
1Edit emplist.cfm so that it appears as follows:
<html>
<head>
<title>Employee List</title>
</head>
Code Description
<cfquery name="EmpList" datasource="cfdocexamples"> Queries the database specified in the cfdocexamples data source.
SELECT FirstName, LastName, Salary, Contract
FROM Employee
Gets information from the FirstName, LastName, Salary, and
Contract fields in the Employee table.
</cfquery> Ends the cfquery block.
ADOBE COLDFUSION 8
ColdFusion Developer’s Guide
396
<body>
<h1>Employee List</h1>
<cfquery name="EmpList" datasource="cfdocexamples">
SELECT FirstName, LastName, Salary, Contract
FROM Employee
</cfquery>
<cfoutput query="EmpList">
#EmpList.FirstName#, #EmpList.LastName#, #EmpList.Salary#, #EmpList.Contract#<br>
</cfoutput>
</body>
</html>
2Save the file and view it in your web browser:
A list of employees appears in the browser, with each line displaying one row of data.
Note: You might have to refresh your browser to see your changes.
You created a ColdFusion application page that retrieves and displays data from a database. At present, the output is
raw and needs formatting. For more information, see “Introduction to Retrieving and Formatting Data” on page 511.
Reviewing the code
The results of the query appear on the page. The following table describes the highlighted code and its function:
Query output notes and considerations
When outputting query results, keep the following guidelines in mind:
A cfquery must retrieve data before the cfoutput tag can display its results. Although you can include both on
the same page, Adobe recommends that you put queries in ColdFusion components and output the results on a
separate page. For more information, see “Building and Using ColdFusion Components” on page 158.
To output data from all the records of a query, specify the query name by using the query attribute in the
cfoutput tag.
Columns must exist and be retrieved to the application to output their values.
Inside a cfoutput block that uses a cfquery attribute, you can prefix the query variables with the name of the
query; for example, Emplist.FirstName.
As with other attributes, surround the query attribute value with double-quotation marks (").
As with any variables that you reference for output, surround column names with number signs (#) to tell
ColdFusion to output the columns current values.
Add a <br> tag to the end of the variable references so that ColdFusion starts a new line for each row that the
query returns.
Code Description
<cfoutput query="EmpList"> Displays information retrieved in the EmpList query.
#EmpList.FirstName#, #EmpList.LastName#,
#EmpList.Salary#, #EmpList.Contract#
Displays the value of the FirstName, LastName, Salary, and Contract
fields of each record, separated by commas and spaces.
<br> Inserts a line break (go to the next line) after each record.
</cfoutput> Ends the cfoutput block.
ADOBE COLDFUSION 8
ColdFusion Developer’s Guide
397
Getting information about query results
Each time you query a database with the cfquery tag, you get the data (the record set) and the query variables;
together these comprise the query object. The following table describes the query variables, which are sometimes
called query properties:
In your CFML code, you use these variables as if they were columns in a database table. Use the result attribute to
specify the name of the structure that ColdFusion populates with these variables. You then use that structure name
to refer to the query variables as the following example shows:
Output information about the query on your page
1Edit emplist.cfm so that it appears as follows:
<cfset Emp_ID = 1>
<cfquery name="EmpList" datasource="cfdocexamples" result="tmpResult">
SELECT FirstName, LastName, Salary, Contract
FROM Employee
WHERE Emp_ID = <cfqueryPARAM value = "#Emp_ID#"
CFSQLType = "CF_SQL_INTEGER">
</cfquery>
<cfoutput query="EmpList">
#EmpList.FirstName#, #EmpList.LastName#, #EmpList.Salary#, #EmpList.Contract#<br>
</cfoutput> <br>
<cfoutput>
The query returned #tmpResult.RecordCount# records.<br>
The query columns are:#tmpResult.ColumnList#.<br>
The SQL is #tmpResult.SQL#.<br>
Whether the query was cached: #tmpResult.Cached#.<br>
Query execution time: #tmpResult.ExecutionTime#.<br>
</cfoutput>
<cfdump var="#tmpResult.SQLParameters#">
2Save the file and view it in your web browser:
The number of employees now appears below the list of employees. You might have to refresh your browser and
scroll to see the RecordCount output.
Reviewing the code
You now display the number of records retrieved in the query. The following table describes the code and its
function:
Variable Description
RecordCount The total number of records returned by the query.
ColumnList A comma-delimited list of the query columns, in alphabetical order.
SQL The SQL statement executed.
Cached Whether the query was cached.
SQLParameters Ordered array of cfqueryparam values.
ExecutionTime Cumulative time required to process the query, in milliseconds.
ADOBE COLDFUSION 8
ColdFusion Developer’s Guide
398
Query variable notes and considerations
When using query variables, keep the following guidelines in mind:
Reference the query variable within a cfoutput block so that ColdFusion outputs the query variable value to the
page.
Surround the query variable reference with number signs (#) so that ColdFusion knows to replace the variable
name with its current value.
Do not use the cfoutput tag query attribute when you output the RecordCount or ColumnList property. If
you do, you get one copy of the output for each row. Instead, prefix the variable with the name of the query.
Enhancing security with cfqueryparam
Some DBMSs let you send multiple SQL statements in a single query. However, hackers might try to modify URL or
form variables in a dynamic query by appending malicious SQL statements to existing parameters. Be aware that
there are potential security risks when you pass parameters in a query string. This can happen in many development
environments, including ColdFusion, ASP, and CGI. Using the cfqueryparam tag can reduce this risk.
About query string parameters
When you let a query string pass a parameter, ensure that only the expected information is passed. The following
ColdFusion query contains a WHERE clause, which selects only database entries that match the last name specified
in the LastName field of a form:
<cfquery name="GetEmployees" datasource="cfdocexamples">
SELECT FirstName, LastName, Salary
FROM Employee
WHERE LastName='#Form.LastName#'
</cfquery>
Someone could call this page with the following malicious URL:
http://myserver/page.cfm?Emp_ID=7%20DELETE%20FROM%20Employee
The result is that ColdFusion tries to execute the following query:
<cfquery name="GetEmployees" datasource="cfdocexamples">
SELECT * FROM Employee
WHERE Emp_ID = 7 DELETE FROM Employee
</cfquery>
Code Description
<cfoutput> Displays what follows.
The query returned Displays the text “The query returned”.
#EmpList.RecordCount# Displays the number of records retrieved in the EmpList query.
records. Displays the text “records.
</cfoutput> Ends the cfoutput block.
ADOBE COLDFUSION 8
ColdFusion Developer’s Guide
399
In addition to an expected integer for the Emp_ID column, this query also passes malicious string code in the form
of a SQL statement. If this query successfully executes, it deletes all rows from the Employee table—something you
definitely do not want to enable by this method. To prevent such actions, you must evaluate the contents of query
string parameters.
Using cfqueryparam
You can use the cfqueryparam tag to evaluate query string parameters and pass a ColdFusion variable within a SQL
statement. This tag evaluates variable values before they reach the database. You specify the data type of the corre-
sponding database column in the cfsqltype attribute of the cfqueryparam tag. In the following example, because
the Emp_ID column in the cfdocexamples data source is an integer, you specify a cfsqltype of cf_sql_integer:
<cfquery name="EmpList" datasource="cfdocexamples">
SELECT * FROM Employee
WHERE Emp_ID = <cfqueryparam value = "#Emp_ID#"
cfsqltype = "cf_sql_integer">
</cfquery>
The cfqueryparam tag checks that the value of Emp_ID is an integer data type. If anything else in the query string
is not an integer, such as a SQL statement to delete a table, the cfquery tag does not execute. Instead, the
cfqueryparam tag returns the following error message:
Invalid data '7 DELETE FROM Employee' for CFSQLTYPE 'CF_SQL_INTEGER'.
Using cfqueryparam with strings
When passing a variable that contains a string to a query, specify a cfsqltype value of cf_sql_char, and specify
the maxLength attribute, as in the following example:
<cfquery name = "getFirst" dataSource = "cfdocexamples">
SELECT * FROM employees
WHERE LastName = <cfqueryparam value = "#LastName#"
cfsqltype = "cf_sql_char" maxLength = "17">
</cfquery>
In this case, cfqueryparam performs the following checks:
It ensures that LastName contains a string.
It ensures that the string is 17 characters or less.
It escapes the string with single-quotation marks so that it appears as a single value to the database. Even if a
hacker passes a bad URL, it appears as follows:
WHERE LastName = 'Smith DELETE FROM MyCustomerTable'.
Using cfSqlType
The following table lists the available SQL types against which you can evaluate the value attribute of the
cfqueryparam tag:
BIGINT BIT CHAR DATE
DECIMAL DOUBLE FLOAT IDSTAMP
INTEGER LONGVARCHAR MONEY MONEY4
NUMERIC REAL REFCURSOR SMALLINT
TIME TIMESTAMP TINYINT VARCHAR
ADOBE COLDFUSION 8
ColdFusion Developer’s Guide
400
Note: Specifying the cfsqltype attribute causes the DBMS to use bind variables, which can greatly enhance perfor-
mance.
401
Chapter 24: Updating Your Database
ColdFusion lets you insert, update, and delete information in a database.
Contents
About updating your database . . . . . . . . . . . . . . . . . . . . . . . . . . . . . . . . . . . . . . . . . . . . . . . . . . . . . . . . . . . . . . . . . . . . . 401
Inserting data. . . . . . . . . . . . . . . . . . . . . . . . . . . . . . . . . . . . . . . . . . . . . . . . . . . . . . . . . . . . . . . . . . . . . . . . . . . . . . . . . . . . 401
Updating data . . . . . . . . . . . . . . . . . . . . . . . . . . . . . . . . . . . . . . . . . . . . . . . . . . . . . . . . . . . . . . . . . . . . . . . . . . . . . . . . . . . 405
Deleting data . . . . . . . . . . . . . . . . . . . . . . . . . . . . . . . . . . . . . . . . . . . . . . . . . . . . . . . . . . . . . . . . . . . . . . . . . . . . . . . . . . . . 411
About updating your database
ColdFusion was originally developed as a way to readily interact with databases. You can quickly insert, update, and
delete the contents of your database by using ColdFusion forms, which are typically a pair of pages. One page
displays the form with which your end user will enter values; the other page performs the action (insert, update or
delete).
Depending on the extent and type of data manipulation, you can use CFML with or without SQL commands. If you
use SQL commands, ColdFusion requires a minimal amount of SQL knowledge.
Inserting data
You usually use two application pages to insert data into a database:
An insert form
An insert action page
You can create an insert form with standard HTML form tags or with cfform tags (see “Creating custom forms with
the cfform tag” on page 530). When the user submits the form, form variables are passed to a ColdFusion action page
that performs an insert operation (and whatever else is called for) on the specified data source. The insert action page
can contain either a cfinsert tag or a cfquery tag with a SQL INSERT statement. The insert action page should
also contain a confirmation message for the end user.
Creating an HTML insert form
The following procedure creates a form using standard HTML tags. The form looks like the following in your web
browser:
ADOBE COLDFUSION 8
ColdFusion Developer’s Guide
402
1Create a ColdFusion page with the following content:
<html>
<head>
<title>Insert Data Form</title>
</head>
<body>
<h2>Insert Data Form</h2>
<table>
<!--- begin html form;
put action page in the "action" attribute of the form tag. --->
<form action="insert_action.cfm" method="post">
<tr>
<td>Employee ID:</td>
<td><input type="text" name="Emp_ID" size="4" maxlength="4"></td>
</tr>
<tr>
<td>First Name:</td>
<td><input type="Text" name="FirstName" size="35" maxlength="50"></td>
</tr>
<tr>
<td>Last Name:</td>
<td><input type="Text" name="LastName" size="35" maxlength="50"></td>
</tr>
<tr>
<td>Department Number:</td>
<td><input type="Text" name="Dept_ID" size="4" maxlength="4"></td>
</tr>
<tr>
<td>Start Date:</td>
<td><input type="Text" name="StartDate" size="16" maxlength="16"></td>
</tr>
<tr>
<td>Salary:</td>
<td><input type="Text" name="Salary" size="10" maxlength="10"></td>
</tr>
<tr>
ADOBE COLDFUSION 8
ColdFusion Developer’s Guide
403
<td>Contractor:</td>
<td><input type="checkbox" name="Contract" value="Yes" checked>Yes</td>
</tr>
<tr>
<td>&nbsp;</td>
<td><input type="Submit" value="Submit">&nbsp;<input type="Reset"
value="Clear Form"></td>
</tr>
</form>
<!--- end html form --->
</table>
</body>
</html>
2Save the file as insert_form.cfm in the myapps directory under your web_root and view it in your web browser.
Note: The form will not work until you write an action page for it. For more information, see “Creating an action page
to insert data” on page 403.
Data entry form notes and considerations
If you use the cfinsert tag in the action page to insert the data into the database, you should follow these rules for
creating the form page:
You only need to create HTML form fields for the database columns into which you will insert data.
By default, cfinsert inserts all of the forms fields into the database columns with the same names. For example,
it puts the Form.Emp_ID value in the database Emp_ID column. The tag ignores form fields that lack corresponding
database column names.
Note: You can also use the formfields attribute of the cfinsert tag to specify which fields to insert; for example,
formfields="prod_ID,Emp_ID,status".
Creating an action page to insert data
You c an u s e t he cfinsert tag or the cfquery tag to create an action page that inserts data into a database.
Creating an insert action page with cfinsert
The cfinsert tag is the easiest way to handle simple inserts from either a cfform or an HTML form. This tag inserts
data from all the form fields with names that match database field names.
1Create a ColdFusion page with the following content:
<html>
<head> <title>Input form</title> </head>
<body>
<!--- If the Contractor check box is clear,
set the value of the Form.Contract to "No" --->
<cfif not isdefined("Form.Contract")>
<cfset Form.Contract = "N">
</cfif>
<!--- Insert the new record --->
<cfinsert datasource="cfdocexamples" tablename="EMPLOYEE">
<h1>Employee Added</h1>
<cfoutput> You have added #Form.FirstName# #Form.Lastname# to the employee database.
ADOBE COLDFUSION 8
ColdFusion Developer’s Guide
404
</cfoutput>
</body>
</html>
2Save the page as insert_action.cfm.
3View insert_form.cfm in your web browser and enter values.
Note: You might want to compare views of the Employee table in the cfdocexamples data source before and after inserting
values in the form.
4Click Submit.
ColdFusion inserts your values into the Employee table and displays a confirmation message.
Reviewing the code
The following table describes the code and its function:
Note: If you use form variables in cfinsert or cfupdate tags, ColdFusion automatically validates any form data it
sends to numeric, date, or time database columns. You can use the hidden field validation functions for these fields to
display a custom error message. For more information, see “Introduction to Retrieving and Formatting Data” on
page 511.
Creating an insert action page with cfquery
For more complex inserts from a form submittal, you can use a SQL INSERT statement in a cfquery tag instead of
using a cfinsert tag. The SQL INSERT statement is more flexible because you can insert information selectively or
use functions within the statement.
The following procedure assumes that you have created the insert_action.cfm page, as described in “Creating an
insert action page with cfinsert” on page 403.
1In insert_action.cfm, replace the cfinsert tag with the following highlighted cfquery code:
<html>
<head>
<title>Input form</title>
</head>
<body>
<!--- If the Contractor check box is clear), set the value of the Form.Contract
to "No" --->
<cfif not isdefined("Form.Contract")>
<cfset Form.Contract = "No">
</cfif>
Code Description
<cfif not isdefined("Form.Contract")>
<cfset Form.Contract = "N">
</cfif>
Sets the value of Form.Contract to No if it is not defined. If the Contractor
check box is unchecked, no value is passed to the action page; however, the
database field must have some value.
<cfinsert datasource="cfdocexamples"
tablename="EMPLOYEE">
Creates a row in the Employee table of the cfdocexamples database. Inserts data
from the form into the database fields with the same names as the form fields.
<cfoutput>You have added
#Form.FirstName# #Form.Lastname#
to the employee database.
</cfoutput>
Informs the user that values were inserted into the database.
ADOBE COLDFUSION 8
ColdFusion Developer’s Guide
405
<!--- Insert the new record --->
<cfquery name="AddEmployee" datasource="cfdocexamples">
INSERT INTO Employee
VALUES (#Form.Emp_ID#, '#Form.FirstName#',
'#Form.LastName#', #Form.Dept_ID#,
'#Form.StartDate#', #Form.Salary#, '#Form.Contract#')
</cfquery>
<h1>Employee Added</h1>
<cfoutput>You have added #Form.FirstName# #Form.Lastname# to the employee database.
</cfoutput>
</body>
</html>
2Save the page.
3View insert_form.cfm in your web browser and enter values.
4Click Submit.
ColdFusion inserts your values into the Employee table and displays a confirmation message.
Reviewing the code
The following table describes the highlighted code and its function:
Inserting into specific fields
The preceding example inserts data into all the fields of a table (the Employee table has seven fields). There might be
times when you do not want users to add data into all fields. To insert data into specific fields, the SQL statement in
the cfquery must specify the field names following both INSERT INTO and VALUES. For example, the following
cfquery omits salary and start date information from the update. Database values for these fields are 0 and NULL,
respectively, according to the databases design.
<cfquery name="AddEmployee" datasource="cfdocexamples">
INSERT INTO Employee
(Emp_ID,FirstName,LastName,
Dept_ID,Contract)
VALUES
(#Form.Emp_ID#,'#Form.FirstName#','#Form.LastName#',
#Form.Dept_ID#,'#Form.Contract#')
</cfquery>
Updating data
You usually use the following two application pages to update data in a database:
Code Description
<cfquery name="AddEmployee"
datasource="cfdocexamples">
INSERT INTO Employee
VALUES (#Form.Emp_ID#,
'#Form.FirstName#',
'#Form.LastName#',
#Form.Dept_ID#,
'#Form.StartDate#',
#Form.Salary#,
'#Form.Contract#')
</cfquery>
Inserts a new row into the Employee table of the cfdocexamples database. Specifies each
form field to be added.
Because you are inserting data into all database fields in the same left-to-right order as in the
database, you do not have to specify the database field names in the query.
Because #From.Emp_ID#, #Form.Dept_ID#, and #Form.Salary# are numeric, they do
not need to be enclosed in quotation marks.
ADOBE COLDFUSION 8
ColdFusion Developer’s Guide
406
An update form
An update action page
You can create an update form with cfform tags or HTML form tags. The update form calls an update action page,
which can contain either a cfupdate tag or a cfquery tag with a SQL UPDATE statement. The update action page
should also contain a confirmation message for the end user.
Creating an update form
The following are the key differences between an update form and an insert form:
An update form contains a reference to the primary key of the record that is being updated.
A primary key is a fields in a database table that uniquely identifies each record. For example, in a table of
employee names and addresses, only the Emp_ID is unique to each record.
An update form is usually populated with existing record data.
The easiest way to designate the primary key in an update form is to include a hidden input field with the value of
the primary key for the record you want to update. The hidden field indicates to ColdFusion which record to update.
1Create a ColdFusion page with the following content:
<html>
<head>
<title>Update Form</title>
</head>
<body>
<cfquery name="GetRecordtoUpdate" datasource="cfdocexamples">
SELECT * FROM Employee
WHERE Emp_ID = #URL.Emp_ID#
</cfquery>
<cfoutput query="GetRecordtoUpdate">
<table>
<form action="update_action.cfm" method="Post">
<input type="Hidden" name="Emp_ID" value="#Emp_ID#"><br>
<tr>
<td>First Name:</td>
<td><input type="text" name="FirstName" value="#FirstName#"></td>
</tr>
<tr>
<td>Last Name:</td>
<td><input type="text" name="LastName" value="#LastName#"></td>
</tr>
<tr>
<td>Department Number:</td>
<td><input type="text" name="Dept_ID" value="#Dept_ID#"></td>
</tr>
<tr>
<td>Start Date:</td>
<td><input type="text" name="StartDate" value="#StartDate#"></td>
</tr>
<tr>
<td>Salary:</td>
<td><input type="text" name="Salary" value="#Salary#"></td>
</tr>
<tr>
ADOBE COLDFUSION 8
ColdFusion Developer’s Guide
407
<td>Contractor:</td>
<td><cfif #Contract# IS "Yes">
<input type="checkbox" name="Contract" checked>Yes
<cfelse>
<input type="checkbox" name="Contract">Yes
</cfif></td>
</tr>
<tr>
<td>&nbsp;</td>
<td><input type="Submit" value="Update Information"></td>
</tr>
</form>
</table>
</cfoutput>
</body>
</html>
2Save the file as update_form.cfm.
3View update_form.cfm in your web browser by specifying the page URL and an Employee ID; for example, enter
the following: http://localhost/myapps/update_form.cfm?Emp_ID=3
Note: Although you can view an employees information, you must code an action page before you can update the
database. For more information, see “Creating an action page to update data” on page 408.
Reviewing the code
The following table describes the code and its function:
Code Description
<cfquery name="GetRecordtoUpdate"
datasource="cfdocexamples">
SELECT * FROM Employee
WHERE Emp_ID = #URL.Emp_ID#
</cfquery>
Queries the cfdocexamples data source and returns records in which
the employee ID matches what was entered in the URL that called
this page.
<cfoutput query="GetRecordtoUpdate">
...
</cfoutput>
Makes available as variables the results of the GetRecordtoUpdate
query in the form created in subsequent lines.
<form action="update_action.cfm" method="Post">
...
</form>
Creates a form whose variables are processed on the
update_action.cfm action page.
ADOBE COLDFUSION 8
ColdFusion Developer’s Guide
408
Creating an action page to update data
You can create an action page to update data with either the cfupdate tag or cfquery with the UPDATE statement.
Creating an update action page with cfupdate
The cfupdate tag is the easiest way to handle simple updates from a front-end form. The cfupdate tag has an
almost identical syntax to the cfinsert tag.
To use the cfupdate tag, you must include the primary key fields in your form submittal. The cfupdate tag
automatically detects the primary key fields in the table that you are updating and looks for them in the submitted
form fields. ColdFusion uses the primary key fields to select the record to update (therefore, you cannot update the
primary key value itself). It then uses the remaining form fields that you submit to update the corresponding fields
in the record. Your form only needs to have fields for the database fields that you want to change.
1Create a ColdFusion page with the following content:
<html>
<head>
<title>Update Employee</title>
</head>
<body>
<cfif not isdefined("Form.Contract")>
<cfset form.contract = "N">
<cfelse>
<cfset form.contract = "Y">
</cfif>
<cfupdate datasource="cfdocexamples" tablename="EMPLOYEE">
<h1>Employee Updated</h1>
<input type="Hidden" name="Emp_ID"
value="#Emp_ID#"><br>
Uses a hidden input field to pass the Emp_ID (primary key) value to
the action page.
First Name:
<input type="text" name="FirstName"
value="#FirstName#"><br>
Last Name:
<input type="text" name="LastName"
value="#LastName#"><br>
Department Number:
<input type="text" name="Dept_ID"
value="#Dept_ID#"><br>
Start Date:
<input type="text" name="StartDate"
value="#StartDate#"><br>
Salary:
<input type="text" name="Salary"
value="#Salary#"><br>
Populates the fields of the update form. This example does not use
ColdFusion formatting functions. As a result, start dates look like
1985-03-12 00:00:00 and salaries do not have dollar signs or
commas. The user can replace the information in any field using any
valid input format for the data.
Contractor:
<cfif #Contract# IS "Yes">
<input type="checkbox" name="Contract"
checked>Yes<br>
<cfelse>
<input type="checkbox" name="Contract">
Yes <br>
</cfif>
<br>
<input type="Submit" value="Update Information">
</form>
</cfoutput>
The Contract field requires special treatment because a check box
appears and sets its value. The cfif structure puts a check mark in
the check box if the Contract field value is Yes, and leaves the box
empty otherwise.
Code Description
ADOBE COLDFUSION 8
ColdFusion Developer’s Guide
409
<cfoutput>
You have updated the information for #Form.FirstName# #Form.LastName# in the employee
database.
</cfoutput>
</body>
</html>
2Save the page as update_action.cfm.
3View update_form.cfm in your web browser by specifying the page URL and an Employee ID; for example, enter
the following: http://localhost/myapps/update_form.cfm?Emp_ID=3
The current information for that record appears:
4Enter new values in any of the fields, and click Update Information.
ColdFusion updates the record in the Employee table with your new values and displays a confirmation message.
Reviewing the code
The following table describes the code and its function:
Code Description
<cfif not isdefined("Form.Contract")>
<cfset Form.contract = "N">
<cfelse>
<cfset form.contract = "Y">
</cfif>
Sets the value of Form.Contract to No if it is not defined, or to Yes if it is defined.
If the Contractor check box is unchecked, no value is passed to the action page;
however, the database field must have some value.
<cfupdate datasource="cfdocexamples"
tablename="EMPLOYEE">
Updates the record in the database that matches the primary key on the form
(Emp_ID). Updates all fields in the record with names that match the names of form
controls.
<cfoutput>
You have updated the information for
#Form.FirstName# #Form.LastName#
in the employee database.
</cfoutput>
Informs the user that the change was made successfully.
ADOBE COLDFUSION 8
ColdFusion Developer’s Guide
410
Creating an update action page with cfquery
For more complicated updates, you can use a SQL UPDATE statement in a cfquery tag instead of a cfupdate tag.
The SQL UPDATE statement is more flexible for complicated updates.
The following procedure assumes that you have created the update_action.cfm page as described in “Creating an
update action page with cfupdate” on page 408.
1In update_action.cfm, replace the cfupdate tag with the following highlighted cfquery code:
<html>
<head>
<title>Update Employee</title>
</head>
<body>
<cfif not isdefined("Form.Contract")>
<cfset form.contract = "No">
<cfelse>
<cfset form.contract = "Yes">
</cfif>
<!--- cfquery requires date formatting when retrieving from
Access. Use the left function when setting StartDate to trim
the ".0" from the date when it first appears from the
Access database --->
<cfquery name="UpdateEmployee" datasource="cfdocexamples">
UPDATE Employee
SET FirstName = '#Form.Firstname#',
LastName = '#Form.LastName#',
Dept_ID = #Form.Dept_ID#,
StartDate = '#left(Form.StartDate,19)#',
Salary = #Form.Salary#
WHERE Emp_ID = #Form.Emp_ID#
</cfquery>
<h1>Employee Updated</h1>
<cfoutput>
You have updated the information for
#Form.FirstName# #Form.LastName#
in the employee database.
</cfoutput>
</body>
</html>
2Save the page.
3View update_form.cfm in your web browser by specifying the page URL and an Employee ID; for example, enter
the following: http://localhost/myapps/update_form.cfm?Emp_ID=3
4Enter new values in any of the fields, and click Update Information.
ColdFusion updates the record in the Employee table with your new values and displays a confirmation message.
When the cfquery tag retrieves date information from a Microsoft Access database, it displays the date and time
with tenths of seconds, as follows:
ADOBE COLDFUSION 8
ColdFusion Developer’s Guide
411
Deleting data
You use a cfquery tag with a SQL DELETE statement to delete data from a database. ColdFusion has no cfdelete
tag.
Deleting a single record
To delete a single record, use the tables primary key in the WHERE condition of a SQL DELETE statement. In the
following procedure, Emp_ID is the primary key, so the SQL Delete statement is as follows:
DELETE FROM Employee WHERE Emp_ID = #Form.Emp_ID#
You often want to see the data before you delete it. The following procedure displays the data to be deleted by reusing
the form page used to insert and update data. Any data that you enter in the form before submitting it is not used,
so you can use a table to display the record to be deleted instead.
1In update_form.cfm, change the title to “Delete Form” and the text on the submit button to “Delete Record.
2Change the form tag so that it appears as follows:
<form action="delete_action.cfm" method="Post">
3Save the modified file as delete_form.cfm.
4Create a ColdFusion page with the following content:
<html>
<head>
<title>Delete Employee Record</title>
</head>
<body>
<cfquery name="DeleteEmployee"
datasource="cfdocexamples">
DELETE FROM Employee
WHERE Emp_ID = #Form.Emp_ID#
</cfquery>
<h1>The employee record has been deleted.</h1>
<cfoutput>
You have deleted #Form.FirstName# #Form.LastName# from the employee database.
</cfoutput>
</body>
</html>
5Save the page as delete_action.cfm.
6View delete_form.cfm in your web browser by specifying the page URL and an Employee ID; for example, enter
the following: http://localhost/myapps/delete_form.cfm?Emp_ID=3.Click Delete Record
ColdFusion deletes the record in the Employee table and displays a confirmation message.
Reviewing the code
The following table describes the code and its function:
ADOBE COLDFUSION 8
ColdFusion Developer’s Guide
412
Deleting multiple records
You can use a SQL condition to delete several records. The following example deletes the records for everyone in the
Sales department (which has Dept_ID number 4) from the Employee table:
DELETE FROM Employee WHERE Dept_ID = 4
To delete all the records from the Employee table, use the following code:
DELETE FROM Employee
Important: Deleting records from a database is not reversible. Use DELETE statements carefully.
Code Description
<cfquery name="DeleteEmployee"
datasource="cfdocexamples">
DELETE FROM Employee
WHERE Emp_ID = #Form.Emp_ID#
</cfquery>
Deletes the record in the database whose Emp_ID column matches the Emp_ID
(hidden) field on the form. Since the Emp_ID is the table’s primary key, only one
record is deleted.
<cfoutput>
You have deleted #Form.FirstName#
#Form.LastName# from the
employee database.
</cfoutput>
Informs the user that the record was deleted.
413
Chapter 25: Using Query of Queries
A query that retrieves data from a record set is called a Query of Queries. After you generate a record set, you can
interact with its results as if they were database tables by using Query of Queries.
Contents
About record sets . . . . . . . . . . . . . . . . . . . . . . . . . . . . . . . . . . . . . . . . . . . . . . . . . . . . . . . . . . . . . . . . . . . . . . . . . . . . . . . . 413
About Query of Queries. . . . . . . . . . . . . . . . . . . . . . . . . . . . . . . . . . . . . . . . . . . . . . . . . . . . . . . . . . . . . . . . . . . . . . . . . . . 414
Query of Queries user guide . . . . . . . . . . . . . . . . . . . . . . . . . . . . . . . . . . . . . . . . . . . . . . . . . . . . . . . . . . . . . . . . . . . . . . . 420
About record sets
Query of Queries is based on manipulating the record set, which you can create using the cfquery tag and other
ways.
When you execute a database query, ColdFusion retrieves the data in a record set. In addition to presenting record
set data to the user, you can manipulate this record set to improve your applications performance.
Because a record set contains rows (records) and columns (fields), you can think of it as a virtual database table, or
as a spreadsheet. For example, the cfpop tag retrieves a record set in which each row is a message and each column
is a message component, such as To, From, and Subject.
Creating a record set
You can perform a Query of Queries on any ColdFusion tag or function that generates a record set, including the
following:
cfcollection
cfdirectory
cfftp
cfhttp
cfindex
cfldap
cfmail
cfpop
cfprocresult
cfquery (against a database or against another Query of Queries)
cfsearch
cfstoredproc
cfwddx
The QueryNew function
ADOBE COLDFUSION 8
ColdFusion Developer’s Guide
414
Creating a record set with the QueryNew() function
In addition to creating a record set by using a cfquery or other CFML tags, you can create it with the QueryNew()
function.
1Create a ColdFusion page with the following content:
<html>
<head>
<title>The queryNew function</title>
</head>
<body>
<h2>QueryNew Example</h2>
<!--- Create a query, specify data types for each column. --->
<cfset qInstruments = queryNew("name, instrument, years_playing",
"CF_SQL_VARCHAR, CF_SQL_VARCHAR, CF_SQL_INTEGER")>
<!--- Add rows. --->
<cfset newrow = queryaddrow(qInstruments, 3)>
<!--- Set values in cells. --->
<cfset temp = querysetcell(qInstruments, "name", "Thor", 1)>
<cfset temp = querysetcell(qInstruments, "instrument", "hammer", 1)>
<cfset temp = querysetcell(qInstruments, "years_playing", "1000", 1)>
<cfset temp = querysetcell(qInstruments, "name", "Bjorn", 2)>
<cfset temp = querysetcell(qInstruments, "instrument", "sitar", 2)>
<cfset temp = querysetcell(qInstruments, "years_playing", "24", 2)>
<cfset temp = querysetcell(qInstruments, "name", "Raoul", 3)>
<cfset temp = querysetcell(qInstruments, "instrument", "flute", 3)>
<cfset temp = querysetcell(qInstruments, "years_playing", "12", 3)>
<!--- Output the query. --->
<cfoutput query="qInstruments">
<pre>#name##instrument# #years_playing#</pre>
</cfoutput>
<h3>Individual record retrieval:</h3>
<cfoutput>
<p>#qInstruments.name[2]# has played #qInstruments.instrument[2]# for
#qInstruments.years_playing[2]# years.</p>
</cfoutput>
</body>
</html>
2Save the page as queryNew.cfm in the myapps directory under the web_root directory.
3Display queryNew.cfm in your browser
About Query of Queries
After you have created a record set with a tag or function, you can retrieve data from the record set in one or more
dependent queries. A query that retrieves data from a record set is called a Query of Queries. A typical use of a Query
of Queries is to retrieve an entire table into memory with one query, and then access the table data (the record set)
with subsequent sorting or filtering queries. In essence, you query the record set as if it were a database table.
ADOBE COLDFUSION 8
ColdFusion Developer’s Guide
415
Note: Because you can generate a record set in ways other than using the cfquery tag, the term In Memory Query is
sometimes used instead of Query of Queries.
Benefits of Query of Queries
Performing a Query of Queries has many benefits, including the following:
1If you need to access the same tables multiple times, you greatly reduce access time, because the data is already
in memory (in the record set).
A Query of Queries is ideal for tables of 5,000 to 50,000 rows, and is limited only by the memory of the
ColdFusion host computer.
2You can perform joins and union operations on results from different data sources.
For example, you can perform a union operation on queries from different databases to eliminate duplicates for
a mailing list.
3You can efficiently manipulate cached query results in different ways. You can query a database once, and then
use the results to generate several different summary tables.
For example, if you need to summarize the total salary by department, by skill, and by job, you can make one
query to the database and use its results in three separate queries to generate the summaries.
4You can obtain drill-down, master-detail information for which you do not access the database for the details.
For example, you can select information about departments and employees in a query, and cache the results. You
can then display the employees’ names. When users select an employee, the application displays the employees
details by selecting information from the cached query, without accessing the database.
5You can use a Query of Queries in report definitions to generate subreport data. For more information, see
“Using subreports” on page 838.
Performing a Query of Queries
There are four steps to perform a Query of Queries.
1Generate a record set through a master query.
You can write a master query using a tag or function that creates a record set. For more information, see
“Creating a record set” on page 413.
2Write a detail query—a cfquery tag that specifies dbtype="query".
3In the detail query, write a SQL statement that retrieves the relevant records. Specify the names of one or more
existing queries as the table names in your SQL code. Do not specify a datasource attribute.
4If the database content does not change rapidly, use the cachedwithin attribute of the master query to cache the
query results between page requests. This way, ColdFusion accesses the database on the first page request, and does
not query the database again until the specified time expires. You must use the CreateTimeSpan function to specify
the cachedwithin attribute value (in days, hours, minutes, seconds format).
The detail query generates a new query result set, identified by the value of the name attribute of the detail query. The
following example illustrates the use of a master query and a single detail query that extracts information from the
master.
Use the results of a query in a query
1Create a ColdFusion page with the following content:
ADOBE COLDFUSION 8
ColdFusion Developer’s Guide
416
<h1>Employee List</h1>
<!--- LastNameSearch (normally generated interactively) --->
<cfset LastNameSearch="Doe">
<!--- Master Query --->
<cfquery datasource="cfdocexamples" name="master"
cachedwithin=#CreateTimeSpan(0,1,0,0)#>
SELECT * from Employee
</cfquery>
<!--- Detail Query (dbtype=query, no data source) --->
<cfquery dbtype="query" name="detail">
SELECT Emp_ID, FirstName, LastName
FROM master
WHERE LastName=<cfqueryparam value="#LastNameSearch#"
cfsqltype="cf_sql_char" maxLength="20"></cfquery>
<!--- output the detail query results --->
<p>Output using a query of query:</p>
<cfoutput query=detail>
#Emp_ID#: #FirstName# #LastName#<br>
</cfoutput>
<p>Columns in the master query:</p>
<cfoutput>
#master.columnlist#<br>
</cfoutput>
<p>Columns in the detail query:</p>
<cfoutput>
#detail.columnlist#<br>
</cfoutput>
2Save the page as query_of_query.cfm in the myapps directory under the web_root.
3Display query_of_query.cfm in your browser
Reviewing the code
The master query retrieves the entire Employee table from the cfdocexamples data source. The detail query selects
only the three columns to display for employees with the specified last name. The following table describes the code
and its function:
Code Description
cfset LastNameSearch="Doe" Sets the last name to use in the detail query. In a complete application,
this information comes from user interaction.
<cfquery datasource="cfdocexamples"
name="master"
cachedwithin=#CreateTimeSpan(0,1,0,0)#>
SELECT * from Employee
</cfquery>
Queries the cfdocexamples data source and selects all data in the
Employees table. Caches the query data between requests to this page,
and does not query the database if the cached data is less than an hour
old.
<cfquery dbtype="query" name="detail">
SELECT Emp_ID, FirstName, LastName
FROM master
WHERE LastName=<cfqueryparam
value=”#LastNameSearch#"
cfsqltype=”cf_sql_char”
maxLength="20"></cfquery>
Uses the master query as the source of the data in a new query, named
detail. This new query selects only entries that match the last name
specified by the LastNameSearch variable. The query also selects only
three columns of data: employee ID, first name, and last name. The
query uses the cfqueryparam tag to prevent passing erroneous or
harmful code.
ADOBE COLDFUSION 8
ColdFusion Developer’s Guide
417
Displaying record set data incrementally
If your database is large, you can limit the number of rows displayed at one time. The following example shows how
to use the currentRow query variable of a Query of Queries to do this. For more information on query variables, see
Getting information about query results” on page 397.
1Create a ColdFusion page with the following content:
<html>
<head>
<title>QoQ with incremental row return</title>
</head>
<body>
<h3>QoQ with incremental row return</h3>
<!--- define startrow and maxrows to facilitate 'next N' style browsing --->
<cfparam name = "MaxRows" default = "5">
<cfparam name = "StartRow" default = "1">
<!--- master query: retrieve all info from Employee table --->
<cfquery name = "GetSals" datasource = "cfdocexamples">
SELECT * FROM Employee
ORDER BY LastName
</cfquery>
<!--- detail query: select 3 fields from the master query --->
<cfquery name = "GetSals2" dbtype = "query">
SELECT FirstName, LastName, Salary
FROM GetSals
ORDER BY LastName
</cfquery>
<!--- build table to display output --->
<table cellpadding = 1 cellspacing = 1>
<tr>
<td bgcolor = f0f0f0>
<b><i>&nbsp;</i></b>
</td>
<td bgcolor = f0f0f0>
<b><i>FirstName</i></b>
</td>
<td bgcolor = f0f0f0>
<b><i>LastName</i></b>
</td>
<td bgcolor = f0f0f0>
<b><i>Salary</i></b>
<cfoutput query=detail>
#Emp_ID#: #FirstName# #LastName# <br>
</cfoutput>
Uses the detail query to display the list of employee IDs, first names, and
last names.
<cfoutput>
#master.columnlist#<br>
</cfoutput>
Lists all the columns returned by the master query.
<cfoutput>
#detail.columnlist#<br>
</cfoutput>
Lists all the columns returned by the detail query.
Code Description
ADOBE COLDFUSION 8
ColdFusion Developer’s Guide
418
</td>
</tr>
<!--- Output the query and define the startrow and maxrows
parameters. Use the query variable currentRow to
keep track of the row you are displaying. --->
<cfoutput query = "GetSals2" startrow = "#StartRow#" maxrows = "#MaxRows#">
<tr>
<td valign = top bgcolor = ffffed>
<b>#GetSals2.currentRow#</b>
</td>
<td valign = top>
<font size = "-1">#FirstName#</font>
</td>
<td valign = top>
<font size = "-1">#LastName#</font>
</td>
<td valign = top>
<font size = "-1">#LSCurrencyFormat(Salary)#</font>
</td>
</tr>
</cfoutput>
<!--- If the total number of records is less than or equal to
the total number of rows, provide a link to the same page, with the
StartRow value incremented by MaxRows (5, in this example) --->
<tr>
<td colspan = 4>
<cfif (startrow + maxrows) lte getsals2.recordcount>
<a href="qoq_next_row.cfm?startrow=<cfoutput>#Evaluate(StartRow +
MaxRows)#</cfoutput>">See next <cfoutput>#MaxRows#</cfoutput>
rows</a>
</cfif>
</td>
</tr>
</table>
</body>
</html>
2Save the page as qoq_next_row.cfm in the myapps directory under the web_root.
3Display qoq_next_row.cfm in your browser
Using the cfdump tag with query results
As you debug your CFML code, you can use the cfdump tag to quickly display the contents of your query. This tag
has the following format:
<cfdump var="#query_name#">
For more information on the cfdump tag, see the CFML Reference.
Using Query of Queries with non-SQL record sets
A Query of Queries can operate on any CFML tag or function that returns a record set; you are not limited to
operating on cfquery results. You can perform queries on non-SQL record sets, such as a cfdirectory tag, a
cfsearch tag, a cfldap tag, and so on.
ADOBE COLDFUSION 8
ColdFusion Developer’s Guide
419
The following example shows how a Query of Queries interacts with the record set of a Verity search. This example
assumes that you have a valid Verity collection, called bbb, which contains documents with a target word, film, or its
variants (films, filmed, filming). Change the name of the collection and the search criteria to as appropriate for your
Verity collection. For more information on Verity, see Building a Search Interface” on page 459.
Use Query of Queries with a Verity record set
1Create a ColdFusion page with the following content:
<html>
<head>
<title>QoQ and Verity</title>
</head>
<body>
<!--- Master query: retrieve all documents from the bbb collection
that contain ’film’ (or its stemmed variants); change values for
collection and criteria as needed for your Verity collection. --->
<cfsearch name = "quick"
collection="bbb"
type = "simple"
criteria="film">
<h3>Master query dump:</h3>
<cfdump var="#quick#">
<!--- Detail query: retrieve from the master query only those
documents with a score greater than a criterion (here,
0.7743). --->
<cfquery name="qoq" dbtype="query">
SELECT * from quick
WHERE quick.score > 0.7743
</cfquery>
<h3>Detail query dump:</h3>
<cfdump var="#qoq#">
</body>
</html>
2Save the page as qoq_verity.cfm in the myapps directory under the web_root.
3Display qoq_verity.cfm in your browser
The next example shows how a Query of Queries combines record sets from a cfdirectory tag, which is limited to
retrieval of one file type per use.
Use Query of Queries to combine record sets
1Create a ColdFusion page with the following content:
<html>
<head>
<title>Images Folder</title>
</head>
<body>
<h2>Image Retrieval with QoQ</h2>
<!--- Set the images directory. --->
<cfset dir = ("C:\pix\")>
<!--- Retrieve all GIFs. --->
ADOBE COLDFUSION 8
ColdFusion Developer’s Guide
420
<cfdirectory name="GetGIF"
action="list"
directory="#dir#"
filter="*.gif">
<!--- Retrieve all JPGs --->
<cfdirectory name="GetJPG"
action="list"
directory="#dir#"
filter="*.jpg">
<!--- Join the queries with a UNION in a QoQ (cfdirectory
automatically returns the directory name as "Name"). --->
<cfquery dbtype="query" name="GetBoth">
SELECT * FROM GetGIF
UNION
SELECT * FROM GetJPG
ORDER BY Name
</cfquery>
<!--- Display output in a linked, ordered list. --->
<cfoutput>
<p>The <strong>#dir#</strong> directory contains #GetBoth.RecordCount#
images:<br>
<ol>
<cfloop query="GetBoth">
<li><a href="../images/#Name#">#GetBoth.Name#</a><br>
</cfloop>
</ol>
</cfoutput>
</body>
</html>
2Save the page as qoq_cfdirectory.cfm in the myapps directory under the web_root.
3Display qoq_cfdirectory.cfm in your browser
Query of Queries user guide
If you know SQL or have interacted with databases, you might be familiar with some of the Query of Queries
functionality.
Using dot notation
ColdFusion supports using dot notation in table names.
Example
If a structure named A contains a field named B, which contains a table named Products, you can refer to the table
with dot notation, as follows:
SELECT tape_ID, length
FROM A.B.Products;
ADOBE COLDFUSION 8
ColdFusion Developer’s Guide
421
Using joins
A join operation uses a single SELECT statement to return a result set from multiple, related tables, typically those
with a primary key - foreign key relationship. There are two SQL clauses that perform joins:
WHERE clause: ColdFusion supports joins through a WHERE clause.
INNER JOIN and OUTER JOIN: ColdFusion does not support joins through INNER JOIN or OUTER JOIN
clauses.
Note: Query of Queries supports joins between two tables only.
Using unions
The UNION operator lets you combine the results of two or more SELECT expressions into a single record set. The
original tables must have the same number of columns, and corresponding columns must be UNION-compatible
data types. Columns are UNION-compatible data types if they meet one of the following conditions:
The same data type; for example, both Tinyint
Both Numeric; for example, Tinyint, Smallint, Integer, Bigint, Double, Float, Real, Decimal, or Numeric
Both Characters; for example, Char, Varchar, or LongVarchar
Both Dates; for example, Time, TimeStamp, or Date
Note: Query Of Queries does not support ODBC-formatted dates and times.
Syntax
select_expression = select_expression UNION [ALL] select_expression
Example
This example uses the following tables:
To combine Table1 and Table2, use a UNION statement, as follows:
SELECT * FROM Table1
UNION
SELECT * FROM Table2
The UNION statement produces the following result (UNION) table:
Table1
Type(int) Name(varchar)
1Tennis
2 Baseball
3Football
Table2
ID(int) Sport(varchar)
3Football
4Volleyball
5PingPong
ADOBE COLDFUSION 8
ColdFusion Developer’s Guide
422
Using aliases for column names
The column names of a UNION table are the column names in the result set of the first SELECT statement in the
UNION operation; ColdFusion ignores the column names in the other SELECT statement. To change the column
names of the result table, you can use an alias, as follows:
Select Type as SportType, Name as SportName from Table1
UNION
Select * from Table2
Duplicate rows and multiple tables
By default, the UNION operator removes duplicate rows from the result table. If you use the keyword ALL, then
duplicates are included.
You can combine an unlimited number of tables using the UNION operator, for example:
Select * from Table1
UNION
Select * from Table2
UNION
Select * from Table3
...
Parentheses and evaluation order
By default, the Query of Queries SQL engine evaluates a statement containing UNION operators from left to right.
You can use parentheses to change the order of evaluation. For example, the following two statements are different:
/* First statement. */
SELECT * FROM TableA
UNION ALL
(SELECT * FROM TableB
UNION
SELECT * FROM TableC
)
/* Second statement. */
(SELECT * FROM TableA
UNION ALL
SELECT * FROM TableB
)
UNION
SELECT * FROM TableC
In the first statement, there are no duplicates in the union between TableB and TableC. Then, in the union between
that set and TableA, the ALL keyword includes the duplicates. In the second statement, duplicates are included in the
union between TableA and TableB but are eliminated in the subsequent union with TableC. The ALL keyword has
no effect on the final result of this expression.
Result table
Type(int) Name(varchar)
1Tennis
2 Baseball
3Football
4Volleyball
5PingPong
ADOBE COLDFUSION 8
ColdFusion Developer’s Guide
423
Using other keywords with UNION
When you perform a UNION, the individual SELECT statements cannot have their own ORDER BY or COMPUTE
clauses. You can only have one ORDER BY or COMPUTE clause after the last SELECT statement; this clause is
applied to the final, combined result set. You can only specify GROUP BY and HAVING expressions in the
individual SELECT statements.
Using conditional operators
ColdFusion lets you use the following conditional operators in your SQL statements:
Test
Null
Comparison
Between
IN
LIKE
Test conditional
This conditional tests whether a Boolean expression is True, False, or Unknown.
Syntax
cond_test ::= expression [IS [NOT] {TRUE | FALSE | UNKNOWN} ]
Example
SELECT _isValid FROM Chemicals
WHERE _isValid IS true;
Null conditional
This conditional tests whether an expression is null.
Syntax
null_cond ::= expression IS [NOT] NULL
Example
SELECT bloodVal FROM Standards
WHERE bloodVal IS NOT null;
Comparison conditional
This conditional lets you compare an expression against another expression of the same data type (Numeric, String,
Date, or Boolean). You can use it to selectively retrieve only the relevant rows of a record set.
Syntax
comparison_cond ::= expression [> | >= | <> | != | < | <=] expression
Example
The following example uses a comparison conditional to retrieve only those dogs whose IQ is at least 150:
SELECT dog_name, dog_IQ
FROM Dogs
WHERE dog_IQ >= 150;
ADOBE COLDFUSION 8
ColdFusion Developer’s Guide
424
Between conditional
This conditional lets you compare an expression against another expression. You can use it to selectively retrieve only
the relevant rows of a record set. Like the comparison conditional, the BETWEEN conditional makes a comparison;
however, the between conditional makes a comparison against a range of values. Therefore, its syntax requires two
values, which are inclusive, a minimum and a maximum. You must separate these values with the AND keyword.
Syntax
between_cond ::= expression [NOT] BETWEEN expression AND expression
Example
The following example uses a BETWEEN conditional to retrieve only those dogs whose IQ is between 150 and 165,
inclusive:
SELECT dog_name, dog_IQ
FROM Dogs
WHERE dog_IQ BETWEEN 150 AND 165;
IN conditional
This conditional lets you specify a comma-delimited list of conditions to match. It is similar in function to the OR
conditional. In addition to being more legible when working with long lists, the IN conditional can contain another
SELECT statement.
Syntax
in_cond ::= expression [NOT] IN (expression_list)
Example
The following example uses the IN conditional to retrieve only those dogs who were born at either Kens Kennels or
Barbs Breeders:
SELECT dog_name, dog_IQ, Kennel_ID
FROM Dogs
WHERE kennel_ID IN ('Kens','Barbs');
LIKE conditional
This conditional lets you perform wildcard searches, in which you compare your data to search patterns. This
strategy differs from other conditionals, such as BETWEEN or IN, because the LIKE conditional compares your data
to a value that is partially unknown.
Syntax
like_cond ::= left_string_exp [NOT] LIKE right_string_exp [ESCAPE escape_char]
The left_string_exp can be either a constant string, or a column reference to a string column. The right_string_exp
can be either a column reference to a string column, or a search pattern. A search pattern is a search condition that
consists of literal text and at least one wildcard character. A wildcard character is a special character that represents
an unknown part of a search pattern, and is interpreted as follows:
The underscore (_) represents any single character.
The percent sign (%) represents zero or more characters.
Square brackets ([ ]) represents any character in the range.
Square brackets with a caret [^] represent any character not in the range.
All other characters represent themselves.
Note: Earlier versions of ColdFusion do not support bracketed ranges.
ADOBE COLDFUSION 8
ColdFusion Developer’s Guide
425
Examples
The following example uses the LIKE conditional to retrieve only those dogs of the breed Terrier, whether the dog
is a Boston Terrier, Jack Russell Terrier, Scottish Terrier, and so on:
SELECT dog_name, dog_IQ, breed
FROM Dogs
WHERE breed LIKE '%Terrier';
The following examples are select statements that use bracketed ranges:
SELECT lname FROM Suspects WHERE lname LIKE 'A[^c]%';
SELECT lname FROM Suspects WHERE lname LIKE '[a-m]%';
SELECT lname FROM Suspects WHERE lname LIKE '%[]';
SELECT lname FROM Suspects WHERE lname LIKE 'A[%]%';
SELECT lname FROM Suspects WHERE lname LIKE 'A[^c-f]%';
Case sensitivity
Unlike the rest of ColdFusion, Query of Queries is case-sensitive. However, Query of Queries supports two string
functions, UPPER() and LOWER(), which you can use to achieve case-insensitive matching.
Examples
The following example matches only 'Sylvester':
SELECT dog_name
FROM Dogs
WHERE dog_name LIKE 'Sylvester';
The following example is not case-sensitive; it uses the LOWER() function to treat 'Sylvester', 'sylvester', 'SYLVESTER',
and so on as all lowercase, and matches them with the all lowercase string, ‘sylvester’:
SELECT dog_name
FROM Dogs
WHERE LOWER(dog_name) LIKE 'sylvester';
If you use a variable on the right side of the LIKE conditional and want to ensure that the comparison is not case-
sensitive, use the LCase or UCase function to force the variable text to be all of one case, as in the following example:
WHERE LOWER(dog_name) LIKE '#LCase(FORM.SearchString)#';
Escaping wildcards
You can specify your own escape character by using the conditional ESCAPE clause.
Example
The following example uses the ESCAPE clause to enable a search for a literal percent sign (%), which ColdFusion
normally interprets as a wildcard character:
SELECT emp_discount
FROM Benefits
WHERE emp_discount LIKE '10\%'
ESCAPE '\';
Managing data types for columns
A Query of Queries requires that every column have metadata that defines the columns data type. All queries that
ColdFusion creates have metadata. However, a query created with QueryNew function that omits the second
parameter does not contain metadata. You use this optional second parameter to define the data type of each column
in the query.
ADOBE COLDFUSION 8
ColdFusion Developer’s Guide
426
Specify column data types in the QueryNew function
Type a QueryNew function, specifying the column names in the first parameter and the data types in the second
parameter, as the following example shows:
<cfset qInstruments = queryNew("name, instrument, years_playing", "CF_SQL_VARCHAR,
CF_SQL_VARCHAR, CF_SQL_INTEGER")>
Note: To see the metadata for a Query of Queries, use the GetMetaData function.
Specify the column data types in the QueryAddColumn function
1Create a query by specifying the QueryNew function with no parameters.
<!--- Make a query. --->
<cfset myQuery = QueryNew("")>
2Add and populate a column with the QueryAddColumn function, specifying the data type in the third parameter:
<!--- Create an array. --->
<cfset FastFoodArray = ArrayNew(1)>
<cfset FastFoodArray[1] = "French Fries">
<cfset FastFoodArray[2] = "Hot Dogs">
<cfset FastFoodArray[3] = "Fried Clams">
<cfset FastFoodArray[4] = "Thick Shakes">
<!--- Use the array to add a column to the query. --->
<cfset nColumnNumber = QueryAddColumn(myQuery, "FastFood", "CF_SQL_VARCHAR",
FastFoodArray)>
If you do not specify the data type, ColdFusion examines the first fifty rows of each column to determine the data
type when performing conditional expressions.
In some cases, ColdFusion can guess a data type that is inappropriate for your application. In particular, if you use
columns in a WHERE clause or other conditional expression, the data types must be compatible. If they are not
compatible, you must use the CAST function to recast one of the columns to a compatible data type. For more infor-
mation on casting, see “Using the CAST function” on page 426. For more information on data type compatibility, see
“Understanding Query of Queries processing” on page 433.
Note: Specifying the data type in the QueryNew function helps you avoid compatibility issues.
Using the CAST function
In some cases, a columns data type may not be compatible with the processing you want to do. For example, query
columns returned by the cfhttp tag are all of type CF_SQL_VARCHAR, even though the contents may be numeric.
In this case, you can use the Query of Queries CAST function to convert a column value into an expression of the
correct data type.
The syntax for the CAST function is as follows:
CAST ( expression AS castType )
Where castType is one of the following:
BINARY
BIGINIT
BIT
DATE
DECIMAL
ADOBE COLDFUSION 8
ColdFusion Developer’s Guide
427
DOUBLE
INTEGER
TIME
TIMESTAMP
VAR C HAR
For example:
<cfhttp
url="http://quote.yahoo.com/download/quotes.csv?Symbols=csco,jnpr&format=sc1l1&ext=.csv"
method="GET"
name="qStockItems"
columns="Symbol,Change,LastTradedPrice"
textqualifier=""""
delimiter=","
firstrowasheaders="no">
<cfoutput>
<cfdump var="#qStockItems#">
<cfdump var="#qStockItems.getColumnNames()#">
</cfoutput>
<cfoutput>
<cfloop index="i" from="1" to="#arrayLen(qStockItems.getColumnNames())#">
#qStockItems.getMetaData().getColumnTypeName(javaCast("int",i))#<br/>
</cfloop>
</cfoutput>
<cftry>
<cfquery name="hello" dbtype="query">
SELECT SUM(CAST(qStockItems.LastTradedPrice as INTEGER))
AS SUMNOW from qStockItems
</cfquery>
<cfcatch>Error in Query of Queries</cfcatch>
</cftry>
<cfoutput>
<cfdump var="#hello#">
</cfoutput>
Using aggregate functions
Aggregate functions operate on a set of data and return a single value. Use these functions for retrieving summary
information from a table, as opposed to retrieving an entire table and then operating on the record set of the entire
table.
Consider using aggregate functions to perform the following operations:
To display the average of a column
To count the number of rows for a column
To find the earliest date in a column
Since not every relational database management system (RDBMS) supports all aggregate functions, refer to your
databases documentation. The following table lists the aggregate functions that ColdFusion supports:
ADOBE COLDFUSION 8
ColdFusion Developer’s Guide
428
Syntax
aggregate_func ::= <COUNT>(* | column_name) | AVG | SUM | MIN | MAX)
([ALL | DISTINCT] numeric_exp)
Example
The following example uses the AVG() function to retrieve the average IQ of all terriers:
SELECT dog_name, AVG(dog_IQ) AS avg_IQ
FROM Dogs
WHERE breed LIKE '%Terrier';
Arbitrary expressions in aggregate functions
ColdFusion supports aggregate functions of any arbitrary expression, as follows:
SELECT lorange, count(lorange+hirange)
FROM roysched
GROUP BY lorange;
Aggregate functions in arbitrary expressions
ColdFusion supports mathematical expressions that include aggregate functions, as follows:
SELECT MIN(lorange) + MAX(hirange)
FROM roysched
GROUP BY lorange;
Using group by and having expressions
ColdFusion supports the use of any arbitrary arithmetic expression, as long as it is referenced by an alias.
Examples
The following code is correct:
SELECT (lorange + hirange)/2 AS midrange,
COUNT(*)
FROM roysched
GROUP BY midrange;
The following code is correct:
SELECT (lorange+hirange)/2 AS x,
COUNT(*)
FROM roysched GROUP BY x
HAVING x > 10000;
The following code is not supported in Query of Queries:
SELECT (lorange + hirange)/2 AS midrange,
COUNT(*)
FROM roysched
Function Description
AVG() Returns the average (mean) for a column.
COUNT() Returns the number of rows in a column.
MAX() Returns the largest value of a column.
MIN() Returns the lowest value of a column.
SUM() Returns the sum of values of a column.
ADOBE COLDFUSION 8
ColdFusion Developer’s Guide
429
GROUP BY (lorange + hirange)/2;
Using ORDER BY clauses
ColdFusion supports the ORDER BY clause to sort. Make sure that it is the last clause in your SELECT statement.
You can sort by multiple columns, by relative column position, by nonselected columns. You can specify a
descending sort direction with the DESC keyword (by default, most RDBMS sorts are ascending, which makes the
ASC keyword unnecessary).
Syntax
order_by_column ::= ( <IDENTIFIER> | <INTEGER_LITERAL> ) [<ASC> | <DESC>]
Example
The following example shows a simple sort using an ORDER BY clause:
SELECT acetylcholine_levels, dopamine_levels
FROM results
ORDER BY dopamine_levels
The following example shows a more complex sort; results are first sorted by ascending levels of dopamine, then by
descending levels of acetylcholine. The ASC keyword is unnecessary, and is used only for legibility.
SELECT acetylcholine_levels, dopamine_levels
FROM results
ORDER BY 2 ASC, 1 DESC
Using aliases
ColdFusion supports the use of database column aliases. An alias is an alternate name for a database field or value.
ColdFusion lets you reuse an alias in the same SQL statement.
One way to create an alias is to concatenate (append) two or more columns to generate a value. For example, you can
concatenate a first name and a last name to create the value fullname. Because the new value does not exist in a
database, you refer to it by its alias. The AS keyword assigns the alias in the SELECT statement.
Examples
ColdFusion supports alias substitutions in the ORDER BY, GROUP BY, and HAVING clauses.
Note: ColdFusion does not support aliases for table names.
SELECT FirstName + ' ' + LastName AS fullname
from Employee;
The following examples rely on these two master queries:
<cfquery name="employee" datasource="2pubs">
SELECT * FROM employee
</cfquery>
<cfquery name="roysched" datasource="2pubs">
SELECT * FROM roysched
</cfquery>
ORDER BY example
<cfquery name="order_by" dbtype="query">
SELECT (job_id || job_lvl)/2 AS job_value
FROM employee
ORDER BY job_value
ADOBE COLDFUSION 8
ColdFusion Developer’s Guide
430
</cfquery>
GROUP BY example
<cfquery name="group_by" dbtype="query">
SELECT lorange || hirange AS x, count(hirange)
FROM roysched
GROUP BY x
</cfquery>
HAVING example
<cfquery name="having" dbtype="query">
SELECT (lorange || hirange)/2 AS x,
COUNT(*)
FROM roysched GROUP BY x
HAVING x > 10000
</cfquery>
Handling null values
ColdFusion uses Boolean logic to handle conditional expressions. Proper handling of NULL values requires the use
of ternary logic. The IS [NOT] NULL clause works correctly in ColdFusion. However the following expressions do
not work properly when the column breed is NULL:
WHERE (breed > 'A')
WHERE NOT (breed > 'A')
The correct behavior should not include NULL breed columns in the result set of either expression. To avoid this
limitation, you can add an explicit rule to the conditionals and rewrite them in the following forms:
WHERE breed IS NOT NULL AND (breed > 'A')
WHERE breed IS NOT NULL AND not (breed > 'A')
Concatenating strings
Query of Queries support two string concatenation operators: + and ||, as the following examples show:
LASTNAME + ', ' + FIRSTNAME
LASTNAME || ', ' || FIRSTNAME
Escaping reserved keywords
ColdFusion has a list of reserved keywords, which are typically part of the SQL language and are not normally used
for names of columns or tables. To escape a reserved keyword for a column name or table name, enclose it in
brackets.
Important: Earlier versions of ColdFusion let you use some reserved keywords without escaping them.
Examples
ColdFusion supports the following SELECT statement examples:
SELECT [from] FROM parts;
SELECT [group].firstname FROM [group];
SELECT [group].[from] FROM [group];
ColdFusion does not support nested escapes, such as in the following example:
SELECT [[from]] FROM T;
The following table lists ColdFusion reserved keywords:
ADOBE COLDFUSION 8
ColdFusion Developer’s Guide
431
ABSOLUTE ACTION ADD ALL ALLOCATE
ALTER AND ANY ARE AS
ASC ASSERTION AT AUTHORIZATION AVG
BEGIN BETWEEN BIT BIT_LENGTH BOTH
BY CASCADE CASCADED CASE CAST
CATALOG CHAR CHARACTER CHARACTER_LENGTH CHAR_LENGTH
CHECK CLOSE COALESCE COLLATE COLLATION
COLUMN COMMIT CONNECT CONNECTION CONSTRAINT
CONSTRAINTS CONTINUE CONVERT CORRESPONDING COUNT
CREATE CROSS CURRENT CURRENT_DATE CURRENT_TIME
CURRENT_TIMESTAMP CURRENT_USER CURSOR DATE DAY
DEALLOCATE DEC DECIMAL DECLARE DEFAULT
DEFERRABLE DEFERRED DELETE DESC DESCRIBE
DESCRIPTOR DIAGNOSTICS DISCONNECT DISTINCT DOMAIN
DOUBLE DROP ELSE END END-EXEC
ESCAPE EXCEPT EXCEPTION EXEC EXECUTE
EXISTS EXTERNAL EXTRACT FALSE FETCH
FIRST FLOAT FOR FOREIGN FOUND
FROM FULL GET GLOBAL GO
GOTO GRANT GROUP HAVING HOUR
IDENTITY IMMEDIATE IN INDICATOR INITIALLY
INNER INPUT INSENSITIVE INSERT INT
INTEGER INTERSECT INTERVAL INTO IS
ISOLATION JOIN KEY LANGUAGE LAST
LEADING LEFT LEVEL LIKE LOCAL
LOWER MATCH MAX MIN MINUTE
MODULE MONTH NAMES NATIONAL NATURAL
NCHAR NEXT NO NOT NULL
NULLIF NUMERIC OCTET_LENGTH OF ON
ONLY OPEN OPTION OR ORDER
OUTER OUTPUT OVERLAPS PAD PARTIAL
POSITION PRECISION PREPARE PRESERVE PRIMARY
PRIOR PRIVILEGES PROCEDURE PUBLIC READ
REAL REFERENCES RELATIVE RESTRICT REVOKE
ADOBE COLDFUSION 8
ColdFusion Developer’s Guide
432
Using Queries of Queries with dates
If you create a query object with the QueryNew function and populate a column with date constants, ColdFusion
stores the dates as a string inside the query object until a Query of Queries is applied to the query object. When
ColdFusion applies a Query of Queries to the query object, it converts the string representations into date objects.
Query of Queries supports date constants in SQL and ODBC format, as follows:
SQL format: Dates, times, or timestamps in one of the following format:
Date string: yyyy-mm-dd, for example, 1955-06-13.
Time string: hh:mm:ss[.[nnn]], for example, 14:34:30.75.
Timestamp string: yyyy-mm-dd hh:mm:ss[.[nnn]], for example, 1924-01-14 12:00:00.000.
ODBC format: Dates, times, or timestamps in one of the following format:
Date string: {d 'value'}, for example, {d '2004-07-06'}.
Time string: {t 'value'}, for example, {t '13:45:30'}.
Timestamp string: {ts 'value'}, for example, {ts '2004-07-06 13:45:30'}.
If you want to convert the date to its original format, use the DateFormat function and apply the "mm/dd/yy" mask.
Understanding Query of Queries performance
Query of Queries performs very well on single-table query objects that were accessed directly from a database. This
is because ColdFusion stores meta information for a query object accessed from a database.
When working with a query resulting in a SQL join, Query of Queries performs as follows:
1Query of Queries is very efficient for simple joins in which there is only one equality between two column refer-
ences or constants, for example:
SELECT T1.a, b, c, d FROM T1, T2 WHERE T1.a = T2.a
2Query of Queries is less efficient for joins in which the predicate contains multiple expressions, for example:
SELECT T1.a, b, c, d FROM T1, T2
RIGHT ROLLBACK ROWS SCHEMA SCROLL
SECOND SECTION SELECT SESSION SESSION_USER
SET SMALLINT SOME SPACE
SQL SQLCODE SQLERROR SQLSTATE SUBSTRING
SUM SYSTEM_USER TABLE TEMPORARY THEN
TIME TIMESTAMP TIMEZONE_HOUR TIMEZONE_MINUTE TO
TRAILING TRANSACTION TRANSLATE TRANSLATION TRIM
TRUE UNION UNIQUE UNKNOWN UPDATE
UPPER USAGE USER USING VALUE
VALUES VARCHAR VARYING VIEW WHEN
WHENEVER WHERE WITH WORK WRITE
YEAR ZONE
ADOBE COLDFUSION 8
ColdFusion Developer’s Guide
433
WHERE T1.a = T2.a AND T1.b + T1.c = T2.b + T2.c
Understanding Query of Queries processing
Query of Queries can process the following:
Column comparisons
Queries passed by reference
Complex objects
Comparing columns with different data types
Starting with ColdFusion MX 7, ColdFusion includes enhancements that allow you to compare columns with
different data types.
If one of the operands has a known column type (only constants have an unknown column type), Query of Queries
tries to coerce the constant with an unknown type to the type of the operand with metadata. The pairs of allowed
coercions are as follows:
Binary, string
Dates, string
Numeric, bigdecimal
Boolean, numeric
That is, ColdFusion can coerce between binary and string, but not between date and string.
If both operands have known data types, the types must be the same. The only exception is that ColdFusion can
coerce among integer, float, and double.
If both operands are constants, ColdFusion tries to coerce the values, first to the most restrictive type, then to the
least restrictive type.
First to binary then to string.
First to date then to string.
First to boolean then to numeric.
Passing queries by reference
A Query of Queries is copied by reference from its related query; this means that ColdFusion does not create a new
query when you create a Query of Queries. It also means that changes to a Query of Queries, such as ordering,
modifying, and deleting data, are also applied to the base query object.
If you do not want the original query to change, use the Duplicate function to create a copy and create the Query
of Queries using the copied query.
Managing complex objects
You cannot use Query Of Queries on a record set that contains complex objects, such as arrays and structures.
Note: You can store a record set in a complex objects.
434
Chapter 26: Managing LDAP Directories
CFML applications use the cfldap tag to access and manage LDAP (Lightweight Directory Access Protocol) direc-
tories. This chapter provides information on how to use this tag to view, query, and update LDAP directories.
This topic teaches you how to query and update an LDAP database. It does not assume that you are familiar with
LDAP, and provides an introduction to LDAP directories and the LDAP protocol. However, it does assume that you
have information on your LDAP databases structure and attributes, and it does not explain how to create an LDAP
directory or manage a directory server. To learn more about LDAP and LDAP servers, see your LDAP server
documentation and published books on LDAP.
The examples in this topic use the Airius sample LDAP database that is supplied with the Netscape and iPlanet
Directory Servers.
Contents
About LDAP . . . . . . . . . . . . . . . . . . . . . . . . . . . . . . . . . . . . . . . . . . . . . . . . . . . . . . . . . . . . . . . . . . . . . . . . . . . . . . . . . . . . 434
The LDAP information structure . . . . . . . . . . . . . . . . . . . . . . . . . . . . . . . . . . . . . . . . . . . . . . . . . . . . . . . . . . . . . . . . . . . 436
Using LDAP with ColdFusion. . . . . . . . . . . . . . . . . . . . . . . . . . . . . . . . . . . . . . . . . . . . . . . . . . . . . . . . . . . . . . . . . . . . . . 438
Querying an LDAP directory . . . . . . . . . . . . . . . . . . . . . . . . . . . . . . . . . . . . . . . . . . . . . . . . . . . . . . . . . . . . . . . . . . . . . . 439
Updating an LDAP directory . . . . . . . . . . . . . . . . . . . . . . . . . . . . . . . . . . . . . . . . . . . . . . . . . . . . . . . . . . . . . . . . . . . . . . 444
Advanced topics . . . . . . . . . . . . . . . . . . . . . . . . . . . . . . . . . . . . . . . . . . . . . . . . . . . . . . . . . . . . . . . . . . . . . . . . . . . . . . . . . 452
About LDAP
The LDAP protocol enables organizations to arrange and access directory information in a hierarchy. In this context,
directory refers to a collection of information, such as a telephone directory, not a collection of files in a folder on a
disk drive.
LDAP originated in the mid-1990s as a response to the need to access ISO X.500 directories from personal
computers that had limited processing power. Since then, products such as iPlanet Server have been developed that
are native LDAP directory servers. Several companies now provide LDAP access to their directory servers, including
Novell NDS, Microsoft Active Directory Services (ADS), Lotus Domino, and Oracle.
An LDAP directory is typically a hierarchically structured database. Each layer in the hierarchy typically corresponds
to a level of organizational structure.
The following example shows a simple directory structure:
ADOBE COLDFUSION 8
ColdFusion Developer’s Guide
435
This example is fully symmetrical: all the entries at each layer are of the same type.
You can also structure an LDAP directory so that the layers under one entry contain different information from the
layers under another entry.
The following image show such an asymmetric directory:
In this directory structure, the second level of the tree divides the directory into two organizational units: people and
groups. The third level contains entries with information that is specific to the organizational unit. Each persons
entry includes a name, e-mail address, and telephone number. Each groups entry includes the names of group
members.
Macromedia Ferrari
R&D Sales R&D Sales
World
USA Italy
Sophia
Marco
Gina
Enzo
Amy
Ben
Laura
Jack
airius.com
people groups
Bruce Ben
Laura Amy
HR Managers QA Managers
Directory
Managers
Accounting
Managers
ADOBE COLDFUSION 8
ColdFusion Developer’s Guide
436
This complexity and flexibility is a key to LDAP's usefulness. With it, you can represent any organizational structure.
LDAP offers performance advantages over conventional databases for accessing hierarchical, directory-like infor-
mation that is read frequently and changed infrequently.
Although LDAP is often used for e-mail, address, telephone, or other organizational directories, it is not limited to
these types of applications. For example, you can store ColdFusion Advanced Security information in an LDAP
database.
The LDAP information structure
There are several LDAP concepts that are the basis of the LDAP information structure:
Entry
Attribute
Distinguished name (DN)
Schema, including the object class and attribute type
Entry
The basic information object of LDAP is the entry. An entry is composed of one or more attributes. Entries are
subject to content rules defined by the directory schema (see Schema” on page 437).
Each node, not just the terminal nodes, of an LDAP directory is an entry. In the preceding images, each item is an
entry. For example, in the first diagram, both USA and Ferrari are entries. The USA entry’s attributes could include
a Language attribute, and the Ferrari entry could include an entry for the chief executive officer.
Attribute
An LDAP directory entry consists of one or more attributes. Attributes have types and values. The type determines
the information that the values can contain. The type also specifies how the value is processed. For example, the type
determines whether an attribute can have multiple values. The mail attribute type, which contains an e-mail address,
is multivalued so you can store multiple e-mail addresses for one person.
Some commonly used attribute types have short keyword type names. Often these correspond to longer type names,
and the two names can be used interchangeably. The following table lists common attribute type keywords used in
LDAP directories:
Keyword Long name Comment
c CountryName
st stateOrProvinceName
l LocalityName Typically, city, but can be any geographical unit
street StreetAddress
o OrganizationName
ou OrganizationalUnitName
cn CommonName Typically, first and last name
ADOBE COLDFUSION 8
ColdFusion Developer’s Guide
437
For more information, see Attribute type” on page 438.
Distinguished name (DN)
An entry’s distinguished name uniquely identifies it in the directory. A DN is made up of relative distinguished names
(RDNs). An RDN identifies the entry among the children of its parent entry. For example, in the first image in About
LDAP, the RDN for the Ferrari entry is “o=Ferrari.
An entry’s DN consists of an entry’s RDN followed by the DN of its parent. In other words, it consists of the RDNs
for the entry and each of the entry’s parent entries, up to the root of the directory tree. The RDNs are separated by
commas and optional spaces. For example, in the first image, the DN for the Ferrari entry is “o=Ferrari, c=Italy”.
As with file system pathnames and URLs, entering the correct LDAP name format is essential to successful search
operations.
Note: The RDN is an attribute of a directory entry. The full DN is not. However, you can output the full DN by specifying
"dn" in a query’s attributes list. For more information, see cfldap in CFML Reference. ColdFusion always returns
DNs with spaces after the commas.
A multivalued RDN is made up of more than one attribute-value pair. In multivalued RDNs, the attribute-value pairs
are separated by plus signs (+). In the sample directories, individuals could have complex RDNs consisting of their
common name and their e-mail address, for example, “cn=Robert Boyd + mail=rjboyd@adobe.com.
Schema
The concepts of schemas and object classes are central to a thorough understanding of LDAP. Although detailed
descriptions of them are beyond the scope of this topic, the following sections provide enough information to use
the cfldap tag effectively.
A directory schema is a set of rules that determines what can be stored in a directory. It defines, at a minimum, the
following two basic directory characteristics:
The object classes to which entries can belong
The directory attribute types
Object class
Object classes enable LDAP to group related information. Frequently, an object class corresponds to a real object or
concept, such as a country, person, room, or domain (in fact, these are all standard object type names). Each entry
in an LDAP directory must belong to one or more object classes.
The following characteristics define an object class:
The class name
A unique object ID that identifies the class
The attribute types that entries of the class must contain
The attribute types that entries of the class can optionally contain
sn SurName
dc domaincomponent
mail mail E-mail address
Keyword Long name Comment
ADOBE COLDFUSION 8
ColdFusion Developer’s Guide
438
(Optional) A superior class from which the class is derived
If an entry belongs to a class that derives from another class, the entry’s objectclass attribute lists the lowest-level class
and all the superior classes from which the lowest-level class derives.
When you add, modify, or delete a directory entry, you must treat the entry’s object class as a possibly multivalued
attribute. For example, when you add a new entry, you specify the object class in the cfldap tag attributes
attribute. To retrieve an entry’s object class names, specify “objectclass” in the list of query attributes. To retrieve
entries that provide a specific type of information, you can use the object class name in the cfldap tag filter
attribute.
Attribute type
A schemas attribute type specification defines the following properties:
The attribute type name
A unique object ID that identifies the attribute type
(Optional) An indication of whether the type is single-valued or multivalued (the default is multivalued)
The attribute syntax and matching rules (such as case sensitivity)
The attribute type definition can also determine limits on the range or size of values that the type represents, or
provide an application-specific usage indicator. For standard attributes, a registered numeric ID specifies the syntax
and matching rule information. For more information on attribute syntaxes, see ETF RFC 2252 at
http://www.ietf.org/rfc/rfc2252.txt.
Operational attributes, such as creatorsName or modifyTimeStamp, are managed by the directory service and cannot
be changed by user applications.
Using LDAP with ColdFusion
The cfldap tag extends the ColdFusion query capabilities to LDAP network directory services. The cfldap tag lets
you use LDAP in many ways, such as the following:
Create Internet White Pages so users can locate people and resources and get information about them.
Provide a front end to manage and update directory entries.
Build applications that incorporate data from directory queries in their processes.
Integrate applications with existing organizational or corporate directory services.
The cfldap tag action attribute supports the following operations on LDAP directories:
Action Description
query Returns attribute values from a directory.
add Adds an entry to a directory.
delete Deletes an entry from a directory.
modify Adds, deletes, or changes the value of an attribute in a directory entry.
modifyDN Renames a directory entry (changes its distinguished name).
ADOBE COLDFUSION 8
ColdFusion Developer’s Guide
439
The following table lists the attributes that are required and optional for each action. For more information on each
attribute, see the cfldap tag in the CFML Reference.
Querying an LDAP directory
The cfldap tag lets you search an LDAP directory. The tag returns a ColdFusion query object with the results, which
you can use as you would any query result. When you query an LDAP directory, you specify the directory entry
where the search starts and the attributes whose values to return. You can specify the search scope and attribute
content filtering rules and use other attributes to further control the search.
Scope
The search scope sets the limits of a search. The default scope is the level below the distinguished name specified in
the start attribute. This scope does not include the entry identified by the start attribute. For example, if the
start attribute isou=support, o=adobe” the level below support is searched. You can restrict a query to the level of
the start entry, or extend it to the entire subtree below the start entry.
Search filter
The search filter syntax has the form attribute operator value. The default filter, objectclass=*, returns all entries in
the scope.
The following table lists the filter operators:
Action Required attributes Optional attributes
query server, name, start,
attributes
port, username, password, timeout, secure, rebind, referral, scope,
filter, sort, sortControl, startRow, maxRows, separator, delimiter
add server, dn, attributes port, username, password, timeout, secure, rebind, referral,
separator, delimiter
delete server, dn port, username, password, timeout, secure, rebind, referral
modify server, dn, attributes port, username, password, timeout, secure, rebind, referral,
modifyType, separator, delimiter
modifyDN server, dn, attributes port, username, password, timeout, secure, rebind, referral
Operator Example Matches
=* (mail=*) All entries that contain a mail attribute.
= (o=adobe) Entries in which the organization name is adobe.
~= (sn~=Hansen) Entries with a surname that approximates Hansen. The matching rules for approximate matches
vary among directory vendors, but anything that “sounds like” the search string should be
matched. In this example, the directory server might return entries with the surnames Hansen and
Hanson.
>= (st>=ma) The name “ma” and names appearing after “ma” in an alphabetical state attribute list.
<= (st<=ma) The name “ma” and names appearing before “ma” in an alphabetical state attribute list.
* (o=macro*) Organization names that start with “macro”.
(o=*media) Organization names that end with “media.
ADOBE COLDFUSION 8
ColdFusion Developer’s Guide
440
The Boolean operators & and | can operate on more than two attributes and precede all of the attributes on which
they operate. You surround a filter with parentheses and use parentheses to group conditions.
If the pattern that you are matching contains an asterisk, left parenthesis, right parenthesis, backslash, or NUL
character, you must use the following three-character escape sequence in place of the character:
For example, to match the common name St*r Industries, use the filter:
(cn=St\2Ar Industries).
LDAP v3 supports an extensible match filter that permits server-specific matching rules. For more information on
using extensible match filters, see your LDAP server documentation.
Searching and sorting notes
To search for multiple values of a multivalued attribute type, use the & operator to combine expressions for each
attribute value. For example, to search for an entry in which cn=Robert Jones and cn=Bobby Jones, specify the
following filter:
filter="(&(cn=Robert Jones)(cn=Bobby Jones))"
You can use object classes as search filter attributes; for example, you can use the following search filter:
filter="(objectclass=inetorgperson)"
To specify how query results are sorted, use the sort field to identify the attribute(s) to sort. By default,
ColdFusion returns sorted results in case-sensitive ascending order. To specify descending order, case-insensitive
sorting, or both, use the sortControl attribute.
ColdFusion requests the LDAP server to do the sorting. This can have the following effects:
The sort order might differ between ColdFusion MX and previous versions.
(o=mac*ia) Organization names that start with “mac” and end with “ia. You can use more than one * operator
in a string; for example, m*ro*dia.
(o=*med*) Organization names that contain the string “med”, including the exact string match “med”.
& (&(o=adobe)
(co=usa))
Entries in which the organization name is “adobe” and the country is “usa”.
| (|(o=adobe)
(sn=adobe)
(cn=adobe))
Entries in which the organization name is “adobe” or the surname is “adobe, or the common name
is “adobe.
! (!(STREET=*)) Entries that do not contain a StreetAddress attribute.
Character Escape sequence
*\2A
(\28
)\29
\\5C
NUL \00
Operator Example Matches
ADOBE COLDFUSION 8
ColdFusion Developer’s Guide
441
If you specify sorting and the LDAP server does not support sorting, ColdFusion generates an error. To sort
results from servers that do not support sorting, use a query of queries on the results.
If you use filter operators to construct sophisticated search criteria, performance might degrade if the LDAP
server is slow to process the synchronous search routines that cfldap supports. You can use the cfldap tag timeout
and maxRows attributes to control the apparent performance of pages that perform queries, by limiting the number
of entries and by exiting the query if the server does not respond in a specified time.
Getting all the attributes of an entry
Typically, you do not use a query that gets all the attributes in an entry. Such a query would return attributes that are
used only by the directory server. However, you can get all the attributes by specifying attributes="*" in your query.
If you do this, ColdFusion returns the results in a structure in which each element contains a single attribute name-
value pair. The tag does not return a query object. ColdFusion does this because LDAP directory entries, unlike the
rows in a relational table, vary depending on their object class.
For example, the following code retrieves the contents of the Airius directory:
<cfldap name="GetList"
server=#myServer#
action="query"
attributes="*"
scope="subtree"
start="o=airius.com"
sort="sn,cn">
This tag returns entries for all the people in the organization and entries for all the groups. The group entries have a
different object class, and therefore different attributes from the person entries. If ColdFusion returned both types
of entries in one query object, some rows would have only the group-specific attribute values and the other rows
would have only person-specific attribute values. Instead, ColdFusion returns a structure in which each attribute is
an entry.
Example: querying an LDAP directory
The following example uses the cfldap tag to get information about the people in the Airius corporations Santa
Clara office. Users can enter all or part of a persons name and get a list of matching names with their departments,
e-mail addresses, and telephone numbers.
This example uses the sample Airius corporate directory that is distributed with the Netscape Directory Server. If
you do not have access to this directory, modify the code to work with your LDAP directory.
1Create a file that looks like the following:
<!--- This example shows the use of CFLDAP --->
<html>
<head> <title>cfldap Query Example</title> </head>
<h3>cfldap Query Example</h3>
<body>
<p>This tool queries the Airius.com database to locate all people in the company's
Santa Clara office whose common names contain the text entered in the form.</p>
<p>Enter a full name, first name, last name, or name fragment.</p>
<form action="cfldap.cfm" method="POST">
<input type="text" name="name"><br><br>
ADOBE COLDFUSION 8
ColdFusion Developer’s Guide
442
<input type="submit" value="Search">
</form>
<!--- make the LDAP query --->
<!-- Note that some search text is required.
A search filter of cn=** would cause an error -->
<cfif (isdefined("form.name") AND (form.name IS NOT ""))>
<cfldap
server="ldap.airius.com"
action="query"
name="results"
start="ou=People, o=Airius.com"
scope="onelevel"
filter="(&(cn=*#form.Name#*)(l=Santa Clara))"
attributes="cn,sn,ou,mail,telephonenumber"
sort="ou,sn"
maxrows=100
timeout=20000
>
<!--- Display results --->
<table border=0 cellspacing=2 cellpadding=2>
<tr>
<th colspan=4><cfoutput>#results.RecordCount# matches found</cfoutput>
</th>
</tr>
<tr>
<th>Name</th>
<th>Department</th>
<th>E-Mail</th>
<th>Phone</th>
</tr>
<cfoutput query="results">
<tr>
<td>#cn#</td>
<td>#listFirst(ou)#</td>
<td><a href="mailto:#mail#">#mail#</a></td>
<td>#telephonenumber#</td>
</tr>
</cfoutput>
</table>
</cfif>
</body>
</html>
2Change the server attribute from ldap.airius.com to the name of your installation of the Airius database.
3Save the page as cfldap.cfm and run it in your browser.
Reviewing the code
The following table describes the code:
ADOBE COLDFUSION 8
ColdFusion Developer’s Guide
443
This search shows the use of a logical AND statement in a filter. It returns one attribute, the surname, that is used
only for sorting the results.
In this query, the ou attribute value consists of two values in a comma-delimited list. One is the department name.
The other is People. This is because the Airius database uses the ou attribute type twice:
In the distinguished names, at the second level of the directory tree, where it differentiates between organiza-
tional units such as people, groups, and directory servers
Code Description
<form action="cfldap.cfm" method="POST">
<input type="text" name="name">
<br><br>
<input type="submit" value="Search">
</form>
Uses a form to get the name or name fragment to search for.
<cfif (isdefined("form.name")
AND (form.name IS NOT ""))>
Ensures that the user has submitted the form. This is necessary because the
form page is also the action page. Ensures that the user entered search text.
<cfldap
server="ldap.airius.com"
action="query"
name="results"
start="ou=People, o=Airius.com"
scope="onelevel"
filter="(&(cn=*#form.Name#*)
(l=Santa Clara))"
attributes="cn,sn,ou,mail,
telephonenumber"
sort="ou,sn"
maxrows=100
timeout=20000
>
Connects anonymously to LDAP server ldap.airius.com, query the directory,
and return the results to a query object named results.
Starts the query at the directory entry that has the distinguished name
ou=People, o=Airius.com, and searches the directory level immediately below
this entry.
Requests records for entries that contain the location (l) attribute value "Santa
Clara" and the entered text in the common name attribute.
Gets the common name, surname, organizational unit, e-mail address, and
telephone number for each entry.
Sorts the results first by organization name, then by surname. Sorts in the
default sorting order.
Limit the request to 100 entries. If the server does not return the data in 20
seconds, generates an error indicating that LDAP timed out.
<table border=0 cellspacing=2
cellpadding=2>
<tr>
<th colspan=4>
<cfoutput>#results.RecordCount#
matches found</cfoutput>
</th>
</tr>
<tr>
<th>Name</th>
<th>Department</th>
<th>E-Mail</th>
<th>Phone</th>
</tr>
<cfoutput query="results">
<tr>
<td>#cn#</td>
<td>#ListFirst(ou)#</td>
<td><a href="mailto:#mail#">#mail#
</a></td>
<td>#telephonenumber#</td>
</tr>
</cfoutput>
</table>
</cfif>
Starts a table to display the output
Displays the number of records returned.
Displays the common name, department, e-mail address, and telephone
number of each entry.
Displays only the first entry in the list of organizational unit values. (For more
information, see the description that follows this table.)
ADOBE COLDFUSION 8
ColdFusion Developer’s Guide
444
As the department identifier in each persons entry
Because the attribute values are returned in order from the person entry to the directory tree root, the ListFirst
function extracts the persons department name.
Updating an LDAP directory
The cfldap tag lets you perform the following actions on LDAP directory entries:
Add
Delete
Add attributes
Delete attributes
Replace attributes
Change the DN (rename the entry)
These actions let you manage LDAP directory contents remotely.
You build a ColdFusion page that lets you manage an LDAP directory. The form displays directory entries in a table
and includes a button that lets you populate the form fields based on the unique user ID.
The example ColdFusion page does not add or delete entry attributes or change the DN. For information on these
operations, see Adding and deleting attributes of a directory entry” on page 451 and Changing a directory entry’s
DN” on page 452.
To keep the code short, this example has limitations that are not appropriate in a production application. In
particular, it has the following limitations:
If you enter an invalid user ID and click either the Update or the Delete button, ColdFusion generates a “No such
object” error, because there is no directory entry to update or delete. Your application should verify that the ID exists
in the directory before it tries to change or delete its entry.
If you enter a valid user ID in an empty form and click Update, the application deletes all the attributes for the
User. The application should ensure that all required attribute fields contain valid entries before updating the
directory.
Adding a directory entry
When you add an entry to an LDAP directory, you specify the DN, all the required attributes, including the entry’s
object class, and any optional attributes. The following example builds a form that adds an entry to an LDAP
directory.
1Create a file that looks like the following:
<!--- Set the LDAP server ID, user name, and password as variables
here so they can be changed in only one place. --->
<cfset myServer="ldap.myco.com">
<cfset myUserName="cn=Directory Manager">
<cfset myPassword="password">
<!--- Initialize the values used in form fields to empty strings. --->
<cfparam name="fullNameValue" default="">
<cfparam name="surnameValue" default="">
ADOBE COLDFUSION 8
ColdFusion Developer’s Guide
445
<cfparam name="emailValue" default="">
<cfparam name="phoneValue" default="">
<cfparam name="uidValue" default="">
<!---When the form is submitted, add the LDAP entry. --->
<cfif isdefined("Form.action") AND Trim(Form.uid) IS NOT "">
<cfif Form.action is "add">
<cfif Trim(Form.fullName) is "" OR Trim(Form.surname) is ""
OR Trim(Form.email) is "" OR Trim(Form.phone) is "">
<h2>You must enter a value in every field.</h2>
<cfset fullNameValue=Form.fullName>
<cfset surnameValue=Form.surname>
<cfset emailValue=Form.email>
<cfset phoneValue=Form.phone>
<cfset uidValue=Form.uid>
<cfelse>
<cfset attributelist="objectclass=top, person,
organizationalperson, inetOrgPerson;
cn=#Trim(Form.fullName)#; sn=#Trim(Form.surname)#;
mail=#Trim(Form.email)#;
telephonenumber=#Trim(Form.phone)#;
ou=Human Resources;
uid=#Trim(Form.uid)#">
<cfldap action="add"
attributes="#attributeList#"
dn="uid=#Trim(Form.uid)#, ou=People, o=Airius.com"
server=#myServer#
username=#myUserName#
password=#myPassword#>
<cfoutput><h3>Entry for User ID #Form.uid# has been added</h3>
</cfoutput>
</cfif>
</cfif>
</cfif>
<html>
<head>
<title>Update LDAP Form</title>
</head>
<body>
<h2>Manage LDAP Entries</h2>
<cfform action="update_ldap.cfm" method="post">
<table>
<tr><td>Full Name:</td>
<td><cfinput type="Text"
name="fullName"
value=#fullNameValue#
size="20"
maxlength="30"
tabindex="1"></td>
</tr>
<tr><td>Surname:</td>
<td><cfinput type="Text"
name="surname"
Value= "#surnameValue#"
size="20"
maxlength="20"
tabindex="2"></td>
</tr>
<tr>
ADOBE COLDFUSION 8
ColdFusion Developer’s Guide
446
<td>E-mail Address:</td>
<td><cfinput type="Text"
name="email"
value="#emailValue#"
size="20"
maxlength="20"
tabindex="3"></td>
</tr>
<tr>
<td>Telephone Number:</td>
<td><cfinput type="Text"
name="phone"
value="#phoneValue#"
size="20"
maxlength="20"
tabindex="4"></td>
</tr>
<tr>
<td>User ID:</td>
<td><cfinput type="Text"
name="uid"
value="#uidValue#"
size="20"
maxlength="20"
tabindex="5"></td>
</tr>
<tr>
<td colspan="2">
<input type="Submit"
name="action"
value="Add"
tabindex="8"></td>
</tr>
</table>
<br>
*All fields are required for Add<br>
</cfform>
<!---Output the user list. --->
<h2>User List for the Human Resources Department</h2>
<cfldap name="GetList"
server=#myServer#
action="query"
attributes="cn,sn,mail,telephonenumber,uid"
start="o=Airius.com"
scope="subtree"
filter="ou=Human Resources"
sort="sn,cn"
sortControl="asc, nocase">
<table border="1">
<tr>
<th>Full Name</th>
<th>Surname</th>
<th>Mail</th>
<th>Phone</th>
<th>UID</th>
</tr>
<cfoutput query="GetList">
<tr>
<td>#GetList.cn#</td>
ADOBE COLDFUSION 8
ColdFusion Developer’s Guide
447
<td>#GetList.sn#</td>
<td>#GetList.mail#</td>
<td>#GetList.telephonenumber#</td>
<td>#GetList.uid#</td>
</tr>
</cfoutput>
</table>
</body>
</html>
2At the top of the file, change the myServer, myUserName, and myPassword variable assignments to values that
are valid for your LDAP server.
3Save the page as update_ldap.cfm and run it in your browser.
Reviewing the code
The following table describes the code:
Code Description
<cfset myServer="ldap.myco.com">
<cfset myUserName="cn=Directory Manager">
<cfset myPassword="password">
Initializes the LDAP connection information variables. Uses variables for
all connection information so that any changes have to be made in only
one place.
<cfparam name="fullNameValue" default="">
<cfparam name="surnameValue" default="">
<cfparam name="emailValue" default="">
<cfparam name="phoneValue" default="">
<cfparam name="uidValue" default="">
Sets the default values of empty strings for the form field value variables.
The data entry form uses cfinput fields with value attributes so that
the form can be prefilled and so that, if the user submits an incomplete
form, ColdFusion can retain any entered values in the form when it redis-
plays the page.
<cfif isdefined("Form.action") AND
Trim(Form.uid) IS NOT "">
Ensures that the user entered a User ID in the form.
<cfif Form.action is "add"> If the user clicks Add, processes the code that follows.
<cfif Trim(Form.fullName) is ""
OR Trim(Form.surname) is ""
OR Trim(Form.email) is ""
OR Trim(Form.phone) is "">
<h2>You must enter a value in every
field.</h2>
<cfset fullNameValue=Form.fullName>
<cfset surnameValue=Form.surname>
<cfset emailValue=Form.email>
<cfset phoneValue=Form.phone>
<cfset uidValue=Form.uid>
If any field in the submitted form is blank, display a message and set the
other form fields to display data that the user submitted.
<cfelse>
<cfset attributelist=
"objectclass=top,person,
organizationalperson,
inetOrgPerson;
cn=#Trim(Form.fullName)#;
sn=#Trim(Form.surname)#;
mail=#Trim(Form.email)#;
telephonenumber=
#Trim(Form.phone)#;
ou=Human Resources;
uid=#Trim(Form.uid)#">
If the user entered data in all fields, sets the attributelist variable to specify
the entrys attributes, including the object class and the organizational
unit (in this case, Human Resources).
The Trim function removes leading or trailing spaces from the user data.
ADOBE COLDFUSION 8
ColdFusion Developer’s Guide
448
<cfldap action="add"
attributes="#attributeList#"
dn="uid=#Trim(Form.uid)#,
ou=People, o=Airius.com"
server=#myServer#
username=#myUserName#
password=#myPassword#>
<cfoutput><h3>Entry for User ID
#Form.uid# has been added</h3>
</cfoutput>
</cfif>
</cfif>
</cfif>
Adds the new entry to the directory.
<cfform action="update_ldap.cfm"
method="post">
<table>
<tr><td>Full Name:</td>
<td><cfinput type="Text"
name="fullName"
value=#fullNameValue#
size="20"
maxlength="30"
tabindex="1"></td>
</tr>
.
.
.
<tr><td colspan="2">
<input type="Submit"
name="action"
value="Add"
tabindex="6"></td>
</tr>
</table>
<br>
*All fields are required for Add<br>
</cfform>
Outputs the data entry form, formatted as a table. Each cfinput field
always has a value, set by the value attribute when the page is called. The
value attribute lets ColdFusion update the form contents when the form
is redisplayed after the user clicks Add. The code that handles cases in
which the user fails to enter all the required data uses this feature.
<cfldap name="GetList"
server=#myServer#
action="query"
attributes="cn,sn,mail,
telephonenumber,uid"
start="o=Airius.com"
scope="subtree"
filter="ou=Human Resources"
sort="sn,cn"
sortControl="asc, nocase">
Queries the directory and gets the common name, surname, e-mail
address, telephone number, and user ID from the matching entries.
Searches the subtree from the entry with the DN of o=Airius.com, and
selects all entries in which the organizational unit is Human Resources.
Sorts the results by surname and then common name (to sort by last
name, then first). Sorts in default ascending order that is not case-sensi-
tive.
<table border="1">
<tr>
<th>Full Name</th>
<th>Surname</th>
<th>Mail</th>
<th>Phone</th>
<th>UID</th>
</tr>
<cfoutput query="GetList">
<tr>
<td>#GetList.cn#</td>
<td>#GetList.sn#</td>
<td>#GetList.mail#</td>
<td>#GetList.telephonenumber#</td>
<td>#GetList.uid#</td>
</tr>
</cfoutput>
</table>
</body>
</html>
Displays the query results in a table.
Code Description
ADOBE COLDFUSION 8
ColdFusion Developer’s Guide
449
Deleting a directory entry
To delete a directory entry, you must specify the entry DN.
The following example builds on the code that adds an entry. It adds Retrieve and Delete buttons. The Retrieve
button lets you view a user’s information in the form before you delete it.
1Open update_ldap.cfm, which you created in Adding a directory entry” on page 444.
2Between the first and second </cfif> tags, add the following code:
<cfelseif Form.action is "Retrieve">
<cfldap name="GetEntry"
server=#myServer#
action="query"
attributes="cn,sn,mail,telephonenumber,uid"
scope="subtree"
filter="uid=#Trim(Form.UID)#"
start="o=Airius.com">
<cfset fullNameValue = GetEntry.cn[1]>
<cfset surnameValue = GetEntry.sn[1]>
<cfset emailValue = GetEntry.mail[1]>
<cfset phoneValue = GetEntry.telephonenumber[1]>
<cfset uidValue = GetEntry.uid[1]>
<cfelseif Form.action is "Delete">
<cfldap action="delete"
dn="uid=#Trim(Form.UID)#, ou=People, o=Airius.com"
server=#myServer#
username=#myUserName#
password=#myPassword#>
<cfoutput><h3>Entry for User ID #Form.UID# has been deleted
</h3></cfoutput>
3At the end of the code for the Add button (the input tag with Value=Add at the bottom of the form), delete the
</td> end tag.
4After the end of the Add button input tag, add the following code:
&nbsp
<input type="Submit"
name="action"
value="Retrieve"
tabindex="7">
&nbsp
<input type="Submit"
name="action"
value="Delete"
tabindex="8"></td>
5Save the file and run it in your browser.
Reviewing the code
The following table describes the code:
ADOBE COLDFUSION 8
ColdFusion Developer’s Guide
450
Updating a directory entry
The cfldap tag lets you change the values of entry attributes. To do so, you specify the entry DN in the dn attribute,
and list the attributes to change and their new values in the attributes attribute.
The following example builds on the code that adds and deletes an entry. It can update one or more of an entry’s
attributes. Because the UID is part of the DN, you cannot change it.
1Open update_ldap.cfm, which you created in Adding a directory entry” on page 444.
2Between the cfelseif Form.action is "Retrieve" block and the </cfif> tag, add the following code:
<cfelseif Form.action is "Update">
<cfset attributelist="cn=#Trim(form.FullName)#; sn=#Trim(Form.surname)#;
mail=#Trim(Form.email)#;
telephonenumber=#Trim(Form.phone)#">
<cfldap action="modify"
modifytype="replace"
attributes="#attributeList#"
dn="uid=#Trim(Form.UID)#, ou=People, o=Airius.com"
server=#myServer#
username=#myUserName#
password=#myPassword#>
<cfoutput><h3>Entry for User ID #Form.UID# has been updated</h3>
</cfoutput>
Code Description
<cfelseif Form.action is "Retrieve">
<cfldap name="GetEntry"
server=#myServer#
action="query"
attributes="cn,sn,mail,
telephonenumber,uid"
scope="subtree"
filter="uid=#Trim(Form.UID)#"
start="o=Airius.com">
<cfset fullNameValue=
GetEntry.cn[1]>
<cfset surnameValue=GetEntry.sn[1]>
<cfset emailValue=GetEntry.mail[1]>
<cfset phoneValue=
GetEntry.telephonenumber[1]>
<cfset uidValue=GetEntry.uid[1]>
If the user clicks Retrieve, queries the directory and gets the information for
the specified User ID.
Sets the form field’s Value attribute to the corresponding query column.
This example uses the array index [1] to identify the first row of the GetEntry
query object. Because the query always returns only one row, the index can be
omitted.
<cfelseif Form.action is "Delete">
<cfldap action="delete"
dn="uid=#Trim(Form.UID)#,
ou=People, o=Airius.com"
server=#myServer#
username=#myUserName#
password="password">
<cfoutput><h3>Entry for User
ID #Form.UID# has been
deleted</h3></cfoutput>
The user clicks delete, deletes the entry with the specified User ID and informs
the user that the entry was deleted.
&nbsp
<input type="Submit"
name="action"
value="Retrieve"
tabindex="7">
&nbsp
<input type="Submit"
name="action"
value="Delete"
tabindex="8"></td>
Displays submit buttons for the Retrieve and Delete actions.
ADOBE COLDFUSION 8
ColdFusion Developer’s Guide
451
3At the end of the code for the Delete button (the input tag with Value=Delete at the bottom of the form), delete
the </td> mark.
4After the end of the Delete button input tag, add the following code:
&nbsp
<input type="Submit"
name="action"
value="Update"
tabindex="9"></td>
5Save the file and run it in your browser.
Reviewing the code
The following table describes the code:
Adding and deleting attributes of a directory entry
The following table lists the cfldap tag attributes that you must specify to add and delete LDAP attributes in an
entry:
You can add or delete multiple attributes in one statement. To do this, use semicolons to separate the attributes in
the attribute string.
The following example specifies the description and seealso LDAP attributes:
attributes="description=Senior Technical Writer;seealso=writers"
Code Description
<cfelseif Form.action is "Update">
<cfset attributelist="cn=#Trim
(form.FullName)#;
sn=#Trim(Form.surname)#;
mail=#Trim(Form.email)#;
telephonenumber=#Trim(Form.phone)#">
<cfldap action="modify"
modifytype="replace"
attributes="#attributeList#"
dn="uid=#Trim(Form.UID)#,
ou=People, o=Airius.com"
server=#myServer#
username=#myUserName#
password=#myPassword#>
<cfoutput><h3>Entry for User ID
#Form.UID# has been updated</h3>
</cfoutput>
If the user clicks Update, sets the attribute list to the form field values
and replaces the attributes for the entry with the specified UID.
Displays a message to indicate that the entry was updated.
This code replaces all of the attributes in a form, without checking
whether they are blank. A more complete example would check for
blank fields and either require entered data or not include the corre-
sponding attribute in the attributes string.
&nbsp
<input type="Submit"
name="action"
value="Update"
tabindex="9"></td>
Defines the Submit button for the update action.
Action cfldap syntax
Add attribute to entry dn = "entry dn"
action = "modify"
modifyType = "add"
attributes = "attribname=attribValue[;...]"
Delete attribute from entry dn = "entry dn"
action = "modify"
modifyType = "delete"
attributes = "attribName[;...]"
ADOBE COLDFUSION 8
ColdFusion Developer’s Guide
452
You can change the character that you use to separate values of multivalued attributes in an attribute string. You can
also change the character that separates attributes when a string contains multiple attributes. For more information,
see “Specifying an attribute that includes a comma or semicolon” on page 452.
You can add or delete attributes only if the directory schema defines them as optional for the entry’s object class.
Changing a directory entry’s DN
To change the DN of an entry, you must provide the following information in the cfldap tag:
dn="original DN"
action="modifyDN"
attributes="dn=new DN"
For example:
<cfldap action="modifyDN"
dn="#old_UID#, ou=People, o=Airius.com"
attributes="uid=#newUID#"
server=#myServer#
username=#myUserName#
password=#myPassword#>
The new DN and the entry attributes must conform to the directory schema; therefore, you cannot move entries
arbitrarily in a directory tree. You can only modify a leaf only. For example, you cannot modify the group name if
the group has children.
Note: LDAP v2 does not let you change entry DNs.
Advanced topics
Some more advanced techniques enable you to use LDAP directories more effectively.
Specifying an attribute that includes a comma or semicolon
LDAP attribute values can contain commas. The cfldap tag normally uses commas to separate attribute values in a
value list. Similarly, an attribute can contain a semicolon, which cfldap normally uses to delimit (separate)
attributes in an attribute list. To override the default separator and delimiter characters, you use the cfldap tag
separator and delimiter attributes.
For example, assume you want to add the following attributes to an LDAP entry:
cn=Proctor, Goodman, and Jones
description=Friends of the company; Rationalists
Use the cfldap tag in the following way:
<cfldap action="modify"
modifyType="add"
attributes="cn=Proctor, Goodman, and Jones: description=Friends of the company;
Rationalists"
dn="uid=goodco, ou=People, o=Airius.com"
separator="&"
delimiter=":"
server=#myServer#
username=#myUserName#
password=#myPassword#>
ADOBE COLDFUSION 8
ColdFusion Developer’s Guide
453
Using cfldap output
You can create a searchable Verity collection from LDAP data. For an example of building a Verity collection using
an LDAP directory, see “Indexing query results obtained from an LDAP directory” on page 485.
The ability to generate queries from other queries is very useful when cfldap queries return complex data. For more
information on querying queries, see “Using Query of Queries” on page 413.
Viewing a directory schema
LDAP v3 exposes a directory's schema information in a special entry in the root DN. You use the directory root
subschemaSubentry attribute to access this information.
The following ColdFusion query shows how to get and display the directory schema. It displays information from
the schemas object class and attribute type definitions. For object classes, it displays the class name, superior class,
required attribute types, and optional attribute types. For attribute types, it displays the type name, type description,
and whether the type is single- or multivalued.
The example does not display all the information in the schema. For example, it does not display the matching rules.
It also does not display the object class IDs, attribute type IDs, attribute type syntax IDs, or the object class descrip-
tions. (The object class description values are all “Standard Object Class.”)
Note: To be able to view the schema for an LDAP server, the server must support LDAP v3
This example does not work on iPlanet Directory Server 5.0. It does work on a 4.x server.
View the schema for an LDAP directory
1Create a file that looks like the following:
<html>
<head>
<title>LDAP Schema</title>
</head>
<body>
<!--- Start at Root DSE to get the subschemaSubentry attribute. --->
<cfldap
name="EntryList"
server="ldap.mycorp.com"
action="query"
attributes="subschemaSubentry"
scope="base"
start="">
<!--- Use the DN from the subschemaSubEntry attribute to get the schema. --->
<cfldap
name="EntryList2"
server="ldap.mycorp.com"
action="query"
attributes="objectclasses, attributetypes"
scope="base"
filter="objectclass=*"
start=#entryList.subschemaSubentry#>
<!--- Only one record is returned, so query loop is not required. --->
<h2>Object Classes</h2>
<table border="1">
<tr>
<th>Name</th>
ADOBE COLDFUSION 8
ColdFusion Developer’s Guide
454
<th>Superior class</th>
<th>Must have</th>
<th>May have</th>
</tr>
<cfloop index = "thisElement" list = #Entrylist2.objectclasses#>
<cfscript>
thiselement = Trim(thisElement);
nameloc = Find("NAME", thisElement);
descloc = Find("DESC", thisElement);
suploc = Find("SUP", thisElement);
mustloc = Find("MUST", thisElement);
mayloc = Find("MAY", thisElement);
endloc = Len(thisElement);
</cfscript>
<tr>
<td><cfoutput>#Mid(thisElement, nameloc+6, descloc-nameloc-8)#
</cfoutput></td>
<cfif #suploc# NEQ 0>
<td><cfoutput>#Mid(thisElement, suploc+5, mustloc-suploc-7)#
</cfoutput></td>
<cfelse>
<td>NONE</td>
</cfif>
<cfif #mayloc# NEQ 0>
<td><cfoutput>#Replace(Mid(thisElement, mustloc+6,
mayloc-mustloc-9), " $ ", ", ", "all")#</cfoutput></td>
<td><cfoutput>#Replace(Mid(thisElement, mayloc+5, endloc-mayloc-8),
" $ ", ", ", "all")#</cfoutput></td>
<cfelse>
<td><cfoutput>#Replace(Mid(thisElement, mustloc+6,
endloc-mustloc-9), " $ ", ", ", "all")#</cfoutput></td>
<td>NONE</td>
</cfif>
</tr>
</cfloop>
</table>
<br><br>
<h2>Attribute Types</h2>
<table border="1" >
<tr>
<th>Name</th>
<th>Description</th>
<th>multivalued?</th>
</tr>
<cfloop index = "thisElement"
list = #ReplaceNoCase(EntryList2.attributeTypes, ", alias", "<br> Alias",
"all")# delimiters = ",">
<cfscript>
thiselement = Trim(thisElement);
nameloc = Find("NAME", thisElement);
descloc = Find("DESC", thisElement);
syntaxloc = Find("SYNTAX", thisElement);
singleloc = Find("SINGLE", thisElement);
endloc = Len(thisElement);
</cfscript>
<tr>
<td><cfoutput>#Mid(thisElement, nameloc+6, descloc-nameloc-8)#
</cfoutput></td>
<td><cfoutput>#Mid(thisElement, descloc+6, syntaxloc-descloc-8)#
</cfoutput></td>
ADOBE COLDFUSION 8
ColdFusion Developer’s Guide
455
<cfif #singleloc# EQ 0>
<td><cfoutput>Yes</cfoutput></td>
<cfelse>
<td><cfoutput>No</cfoutput></td>
</cfif>
</tr>
</cfloop>
</table>
</body>
</html>
2Change the server from ldap.mycorp.com to your LDAP server. You might also need to specify a user ID and
password in the cfldap tag.
3Save the template as ldapschema.cfm in myapps under your web root directory and view it in your browser.
Reviewing the code
The following table describes the code and its function:
Code Description
<cfldap
name="EntryList"
server="ldap.mycorp.com"
action="query"
attributes="subschemaSubentry"
scope="base"
start="">
Gets the value of the subschemaSubentry attribute from the root of
the directory server. The value is the DN of the schema.
<cfldap
name="EntryList2"
server="ldap.mycorp.com"
action="query"
attributes="objectclasses,attributetypes"
scope="base"
filter="objectclass=*"
start=#entryList.subschemaSubentry#>
Uses the schema DN to get the objectclasses and attributetypes
attributes from the schema.
ADOBE COLDFUSION 8
ColdFusion Developer’s Guide
456
<h2>Object Classes</h2>
<table border="1">
<tr>
<th>Name</th>
<th>Superior class</th>
<th>Must have</th>
<th>May have</th>
</tr>
<cfloop index = "thisElement" list =
#Entrylist2.objectclasses#>
<cfscript>
thisElement = Trim(thisElement);
nameloc = Find("NAME",
thisElement);
descloc = Find("DESC",
thisElement);
suploc = Find("SUP", thisElement);
mustloc = Find("MUST",
thisElement);
mayloc = Find("MAY", thisElement);
endloc = Len(thisElement);
</cfscript>
Displays the object class name, superior class, required attributes,
and optional attributes for each object class in a table.
The schema contains the definitions of all object classes in a comma
delimited list, so the code uses a list type cfloop tag.
The thisElement variable contains the object class definition. Trim
off any leading or trailing spaces, then use the class definition field
keywords in Find functions to get the starting locations of the
required fields, including the Object class ID. (The ID is not
displayed.)
Gets the length of the thisElement string for use in later calcula-
tions.
<tr>
<td><cfoutput>#Mid(thisElement,
nameloc+6, descloc-nameloc-8)
#</cfoutput></td>
<cfif #suploc# NEQ 0>
<td><cfoutput>#Mid(thisElement,
suploc+5, mustloc-suploc-7)#
</cfoutput></td>
<cfelse>
<td>NONE</td>
</cfif>
<cfif #mayloc# NEQ 0>
<td><cfoutput>#Replace
(Mid(thisElement, mustloc+6,
mayloc-mustloc-9), " $ ", ", ",
"all")#</cfoutput></td>
<td><cfoutput>#Replace
(Mid(thisElement, mayloc+5,
endloc-mayloc-8), " $ ", ", ",
"all")#</cfoutput></td>
<cfelse>
<td><cfoutput>#Replace
(Mid(thisElement, mustloc+6,
endloc-mustloc-9), " $ ", ", ",
"all")#</cfoutput></td>
<td>NONE</td>
</cfif>
</tr>
</cfloop>
</table>
Displays the field values. Uses the Mid function to extract individual
field values from the thisElement string.
The top object class does not have a superior class entry. Handles
this special case by testing the suploc location variable. If the value
is not 0, handles normally, otherwise, output "NONE".
There might not be any optional attributes. Handles this case simi-
larly to the superior class. The calculation of the location of required
attributes uses the location of the optional attributes if the field
exists; otherwise, uses the end of the object class definition string.
Code Description
ADOBE COLDFUSION 8
ColdFusion Developer’s Guide
457
Referrals
An LDAP database can be distributed over multiple servers. If the requested information is not on the current server,
the LDAP v3 standard provides a mechanism for the server to return a referral to the client that informs the client
of an alternate server. (This feature is also included in some LDAP v2-compliant servers.)
ColdFusion can handle referrals automatically. If you specify a nonzero referral attribute in the cfldap tag,
ColdFusion sends the request to the server specified in the referral.
The referral attribute value specifies the number of referrals allowed for the request. For example, if the referral
attribute is 1, and server A sends a referral to server B, which then sends a referral to server C, ColdFusion returns
an error. If the referral attribute is 2, and server C has the information, the LDAP request succeeds. The value to
use depends on the topology of the distributed LDAP directory, the importance of response speed, and the value of
response completeness.
When ColdFusion follows a referral, the rebind attribute specifies whether ColdFusion uses the cfldap tag login
information in the request to the new server. The default, No, sends an anonymous login to the server.
Managing LDAP security
When you consider how to implement LDAP security, you must consider server security and application security.
<h2>Attribute Types</h2>
<table border="1" >
<tr>
<th>Name</th>
<th>Description</th>
<th>Multivalued?</th>
</tr>
<cfloop index = "thisElement" list =
#ReplaceNoCase(attributeTypes, ",
alias", "<br> Alias", "all")#
delimiters = ",">
<cfscript>
thiselement = Trim(thisElement);
nameloc = Find("NAME",
thisElement);
descloc = Find("DESC",
thisElement);
syntaxloc = Find("SYNTAX",
thisElement);
singleloc = Find("SINGLE",
thisElement);
endloc = Len(thisElement);
</cfscript>
<tr>
<td><cfoutput>#Mid(thisElement,
nameloc+6, descloc-nameloc-8)#
</cfoutput></td>
<td><cfoutput>#Mid(thisElement,
descloc+6, syntaxloc-descloc-8)
#</cfoutput></td>
<cfif #singleloc# EQ 0>
<td><cfoutput>Yes</cfoutput>
</td>
<cfelse>
<td><cfoutput>No</cfoutput>
</td>
</cfif>
</tr>
</cfloop>
</table>
</cfloop>
Does the same types of calculations for the attribute types as for the
object classes.
The attribute type field can contain the text ", alias for....". This text
includes a comma, which also delimits attribute entries. Use the
REReplaceNoCase function to replace any comma that precedes
the word "alias" with an HTML <br> tag.
The attribute definition includes a numeric syntax identifier, which
the code does not display, but uses its location in calculating the
locations of the other fields.
Code Description
ADOBE COLDFUSION 8
ColdFusion Developer’s Guide
458
Server security
The cfldap tag supports secure socket layer (SSL) v2 security. This security provides certificate-based validation of
the LDAP server. It also encrypts data transferred between the ColdFusion server and the LDAP server, including
the user password, and ensures the integrity of data passed between the servers. To specify SSL v2 security, set the
cfladap tag secure="cfssl_basic" attribute.
About LDAP Server Security
ColdFusion uses Java Native Directory Interface (JNDI), the LDAP provider, and an SSL package to create the client
side of an SSL communication. The LDAP server provides the server side. The LDAP server that the cfldap tag
connects to using SSL holds an SSL server certificate, a certificate that is securely “signed” by a trusted authority and
identifies (authenticates) the sender. During the initial SSL connection, the LDAP server presents its server certif-
icate to the client. If the client trusts this certificate, the SSL connection is established and secure LDAP communi-
cation can begin.
ColdFusion determines whether to trust the server by comparing the server’s certificate with the information in the
jre/lib/security/cacerts keystore of the JRE used by ColdFusion. The ColdFusion default cacerts file contains infor-
mation about many certificate granting authorities. If you must update the file with additional information, you can
use the keytool utility in the ColdFusion jre/bin directory to import certificates that are in X.509 format. For
example, enter the following:
keytool -import -keystore cacerts -alias ldap -file ldap.crt -keypass bl19mq
The keytool utility initial keypass password is “change it. For more information on using the keytool utility, see the
Sun JDK documentation.
Once ColdFusion establishes secure communication with the server, it must provide the server with login creden-
tials. You specify the login credentials in the cfldap tag username and password attributes. When the server deter-
mines that the login credentials are valid, ColdFusion can access the directory.
Using LDAP security
To use security, first ensure that the LDAP server supports SSL v2 security.
Specify the cfldap tag secure attribute as follows:
secure = "cfssl_basic"
For example:
<cfldap action="modify"
modifyType="add"
atributes="cn=Lizzie"
dn="uid=lborden, ou=People, o=Airius.com"
server=#myServer#
username=#myUserName#
password=#myPassword#
secure="cfssl_basic"
port=636>
The port attribute specifies the server port used for secure LDAP communications, which is 636 by default. If you
do not specify a port, ColdFusion attempts to connect to the default, nonsecure, LDAP port 389.
Application security
To ensure application security, you must prevent outsiders from gaining access to the passwords that you use in
cfldap tags. The best way to do this is to use variables for your username and password attributes. You can set these
variables on one encrypted application page. For more information on securing applications, see “Securing Applica-
tions” on page 311.
459
Chapter 27: Building a Search Interface
You can provide a full text search capability for documents and data sources on a ColdFusion site by enabling the
Verity search engine. Verity full text search lets people visiting your site use simple one- and two-word searches to
quickly find the information they need. You can use the more robust Verity Query Language and the Verity advanced
search operators to transparently implement business-specific meaning behind searches. This allows even one word
searches to return accurate results.
You can build a Verity search interface with which users can perform powerful searches on your site. You also can
index your documents and data sources so that users can search them.
Contents
About Verity. . . . . . . . . . . . . . . . . . . . . . . . . . . . . . . . . . . . . . . . . . . . . . . . . . . . . . . . . . . . . . . . . . . . . . . . . . . . . . . . . . . . . 459
Creating a search tool for ColdFusion applications . . . . . . . . . . . . . . . . . . . . . . . . . . . . . . . . . . . . . . . . . . . . . . . . . . . . 465
Creating a search page . . . . . . . . . . . . . . . . . . . . . . . . . . . . . . . . . . . . . . . . . . . . . . . . . . . . . . . . . . . . . . . . . . . . . . . . . . . . 471
Enhancing search results . . . . . . . . . . . . . . . . . . . . . . . . . . . . . . . . . . . . . . . . . . . . . . . . . . . . . . . . . . . . . . . . . . . . . . . . . . 473
Working with data returned from a query . . . . . . . . . . . . . . . . . . . . . . . . . . . . . . . . . . . . . . . . . . . . . . . . . . . . . . . . . . . 480
About Verity
To efficiently search through paragraphs of text or files of varying types, you need full-text search capabilities. Adobe
ColdFusion includes the Verity search engine, which provides full-text indexing and searching.
The Verity engine performs searches against collections, not against the actual documents. A collection is a special
database created by Verity that contains metadata that describes the documents that you have indexed. The indexing
process examines documents of various types in a collection and creates a metadata description—the index—which
is specialized for rapid search and retrieval operations.
The ColdFusion implementation of Verity supports collections of the following basic data types:
Text files such as HTML pages and CFML pages
Binary documents (see “Supported file types” on page 460)
Record sets returned from a query and CF query object, including: cfquery, cfldap, and cfpop queries
You can build collections from individual documents or from an entire directory tree. Collections can be stored
anywhere, so you have a great deal of flexibility in accessing indexed data.
In your ColdFusion application, you can search multiple collections, each of which can focus on a specific group of
documents or queries, according to subject, document type, location, or any other logical grouping. Because you can
perform searches against multiple collections, you have substantial flexibility in designing your search interface.
Using Verity with ColdFusion
Here are some ways to use Verity with ColdFusion:
Index your website and provide a generalized search mechanism, such as a form interface, for executing searches.
Index specific directories that contain documents for subject-based searching.
ADOBE COLDFUSION 8
ColdFusion Developer’s Guide
460
Index specific categories of documents. By organizing your documents into categories, you can let users search
specific types of documents. For example, if your website contains FAQs, documentation, and tutorials, you can
create a search that lets users search within each of these categories.
Index cfquery record sets, giving users the ability to search against the data. Because collections contain data
optimized for retrieval, this method is much faster than performing multiple database queries to return the same
data.
Index cfldap and cfpop query results.
Manage and search collections generated outside of ColdFusion using native Verity tools. Collections must be
registered with the Verity K2 administration service. To do this you must either use the Verity tools, or map the
collection using the cfcollection tag.
Index e-mail generated by ColdFusion application pages and create a searching mechanism for the indexed
messages.
Build collections of inventory data and make those collections available for searching from your ColdFusion
application pages.
Support international users in a range of languages using the cfindex, cfcollection, and cfsearch tags.
Advantages of using Verity
Verity can index the output from queries so that you or a user can search against the record sets. Searching query
results has a clear advantage over using SQL to search a database directly in speed of execution because metadata
from the record sets are stored in a Verity index that is optimized for searching.
Performing a Verity search has the following advantages over other search methods:
You can reduce the programming overhead of query constructs by allowing users to construct their own queries
and execute them directly. You need to be concerned only with presenting the output to the client web browser.
Verity can index database text fields, such as notes and product descriptions, that cannot be effectively indexed
by native database tools.
When indexing collections that contain documents in formats such as Adobe Acrobat (PDF) and Microsoft
Word, Verity scans for the document title (if one was entered), in addition to the document text, and displays the
title in the search results list.
When Verity indexes web pages, it can return the URL for each document. This is a valuable document
management feature.
For more information, see “Indexing data returned by a query” on page 480.
Supported file types
The ColdFusion Verity implementation supports a wide array of file and document types. As a result, you can index
web pages, ColdFusion applications, and many binary document types and produce search results that include
summaries of these documents.
Verity supports the following formats:
ADOBE COLDFUSION 8
ColdFusion Developer’s Guide
461
Document format Format Version(s)
Text and markup ANSI (TXT) All versions
ASCII (TXT) All versions
HTML (HTM) 3
IBM DCA/RFT (Revisable Form Text) (DC) SC23-0758-1
Rich Text Format/WordPad (RTF) 1 through 1.6
Unicode Text (TXT) 3, 4
Word processing Adobe Maker Interchange Format (MIF) 5, 5.5, 6, 7
Applix Words (AW) 3.11, 4.2, 4.3, 4.4, 4, 41, 4.2
DisplayWrite (IP) 4
Folio Flat File (FFF) 3.1
Fujitsu Oasys (OA2) 7
JustSystems Ichitaro (JTD) 8, 9, 10, 12
Lotus AMI Pro (SAM) 2, 3
Lotus Word Pro (LWP) (Windows only) 96, 97, Millennium Edition R9
Microsoft Word for PC (DOC) 4, 5, 5.5, 6
Microsoft Word for Windows (DOC) 1 through 2002
Microsoft Word for Macintosh (DOC) 4, 5, 6, 98
Microsoft Works (WPS) 1 through 2000
Microsoft Windows Write (WRI) 1, 2, 3
WordPerfect for Windows V5 (WO) 5, 5.1
WordPerfect for Windows V6 and higher (WPD) 6, 7, 8, 10, 2000
WordPerfect for Macintosh 1.02, 2, 2.1, 2.2, 3, 3.1
WordPerfect for Linux 6
XyWrite (XY4) 4.12
ADOBE COLDFUSION 8
ColdFusion Developer’s Guide
462
Spreadsheet formats Applix Spreadsheets (AS) 4.2, 4.3, 4.4
Comma Separated Values (CSV) No specific version
Corel Quattro Pro (QPW, WB3) 5, 6, 7, 8
Lotus 1-2-3 for SmartSuite (123) 96, 97, Millennium Edition R9
Lotus 1-2-3 (WK4) 2, 3, 4, 5
Lotus 1-2-3 Charts (123) 2, 3, 4, 5
Microsoft Excel for Windows (XLS) 2.2, 3, 4, 5, 96, 97, 2000, 2002
Microsoft Excel for Macintosh (XLS) 98
Microsoft Excel Charts (XLS) 2, 3, 4, 5, 6, 7
Microsoft Works Spreadsheet (S30,S40) 1, 2, 3, 4
Presentation formats Applix Presents (AG) 4.0, 4.2, 4.3, 4.4
Corel Presentations (SHW) 7, 9, 10, 11, 2000
Lotus Freelance Graphics for Windows (PRE) 2, 96, 97, 98, Millennium Edition R9
Lotus Freelance Graphics 2 (PRE) 2
Microsoft PowerPoint for Windows (PPT) 95, 97, 2000, 2002
Microsoft PowerPoint for PC (PPT) 4
Microsoft PowerPoint for Macintosh (PPT) 98
Microsoft Project (MPP) 98, 2000, 2002
Display formats Adobe Portable Document Format (PDF) 1.1 (Acrobat 2.0) to 1.4 (Acrobat 5.0)
Graphics formats
supported for indexing
AutoCAD Drawing format (DWG) (standalone) (does not extract
metadata)
R13, R14, and R2000
AutoCAD Drawing format (DXF) (standalone) (does not extract
metadata)
R13, R14, and R2000
Computer Graphics Metafile (CGM) (embedded) No specific version
Enhanced Metafile (EMF) (embedded and standalone) No specific version
Lotus Pic (PIC) (standalone) No specific version
Microsoft Visio (standalone) 6
Tagged Image File (TIFF) (standalone) 5
Windows Metafile (WMF) (embedded and standalone) 3
Multimedia formats MPEG-1 audio layer 3 (MP3) ID3 versions 1 and 2
Document format Format Version(s)
ADOBE COLDFUSION 8
ColdFusion Developer’s Guide
463
Specifying a language
If you install the optional ColdFusion International Search pack, you can specify a language other than English when
creating a collection.
ColdFusion supports Verity Locales in European, Asian, and Middle Eastern languages. For more information about
installing Verity Locales, see Installing and Using ColdFusion.
For English language support, Verity provides two options: English (Basic) and English (Advanced). The default
language for Verity collections is English (Basic). Indexing a collection using English (Basic) is faster than using
English (Advanced), however, English (Advanced) provides better search results.
You must specify a language when you create the collection. The language you specify should match the language
the documents were authored in. By specifying the language your documents are written in, Verity is able to correctly
interpret accented characters, and, in many languages, use variations of word stems and roots. However, Verity does
not support the following in Eastern European and Middle Eastern languages, including these languages in the
Universal language pack:
Stemming
Normalization
Decomposition of compound words into subwords
Part of speech
Special number handling
If you have documents in several languages, create separate collections for each of them.
To specify a language when you are indexing data, select the language from the pop-up menu when you create a
collection with the ColdFusion Administrator. In CFML, the cfcollection, cfindex, and cfsearch tags have an
optional language attribute that you use to specify the language of the collection.
Use the following table to find the correct value for the language attribute for your collection; for example, the
following code creates a collection for simplified Chinese:
<cfcollection action = "create" collection = "lei_01"
path = "c:\CFusion\verity\collections"
language = "simplified_chinese">
The following table lists the languages names and attributes that ColdFusion supports:
Container formats DynaZIP No specific version
PKZIP (zip) PKWARE versions through 2.04g
WinZIP No specific version
E-mail formats Microsoft Outlook (msg) 97, 2000, 2002
Microsoft Outlook Express (eml) No specific version
Document format Format Version(s)
ADOBE COLDFUSION 8
ColdFusion Developer’s Guide
464
You can register collections in the ColdFusion Administrator or by creating a collection with the cfcollection tag.
If you register a given collection with ColdFusion and you specify a language attribute, you do not have to specify
the language attribute when using cfindex and cfsearch tags for that collection. If you do not register a given
collection with ColdFusion, ColdFusion uses English (Basic), the default language, unless you specify the language
in the language attribute for the cfindex and cfsearch tags for that collection.
Note: When you search a collection in a language other than English, you must translate operators such as AND and
OR into the language of the collection.
Language Language attribute
Arabic arabic
Chinese (simplified) simplified_chinese
Chinese (traditional) traditional_chinese
Czech czech
Danish danish
Dutch dutch
English (Basic) english
English (Advanced) englishx
Finnish finnish
French french
German german
Greek greek
Hebrew hebrew
Hungarian hungarian
Italian italian
Japanese japanese
Korean korean
Norwegian norwegian
Norwegian (Bokmal) bokmal
Norwegian (Nynorsk) nynorsk
Polish polish
Portuguese portuguese
Russian russian
Spanish spanish
Swedish swedish
Turkish turkish
Multiple languages uni
ADOBE COLDFUSION 8
ColdFusion Developer’s Guide
465
Creating a search tool for ColdFusion applications
There are three main tasks in creating a search tool for your ColdFusion application:
1Create a collection.
2Index the collection.
3Design a search interface.
You can perform each task programmatically—that is, by writing CFML code. Alternatively, you can use the
ColdFusion Administrator to create and index a collection.
Creating a collection with the ColdFusion Administrator
Use the following procedure to quickly create a collection with the ColdFusion Administrator:
1In the ColdFusion Administrator, select Data & Services > Verity Collections.
2Enter a name for the collection; for example, DemoDocs.
3Enter a path for the directory location of the new collection, for example, C:\CFusion\verity\collections\.
By default in the server configuration, ColdFusion stores collections in cf_root\verity\collections\ in Windows
and in cf_root/verity/collections on UNIX. In the multiserver configuration, the default location for collections
is cf_webapp_root/verity/collections. In the J2EE configuration, the default location for collections is
verity_root/verity/collections, where verity_root is the directory in which you installed Verity.
Note: This is the location for the collection, not for the files that you will search.
4(Optional) Select a language other than English for the collection from the Language drop-down list.
For more information on selecting a language, see Specifying a language” on page 463.
5(Optional) Select Enable Category Support to create a Verity Parametric collection.
For more information on using categories, see “Narrowing searches by using categories” on page 476.
6Click Create Collection.
The name and full path of the new collection appears in the list of Verity Collections.
You have successfully created an empty collection. A collection becomes populated with data when you index it.
About indexing a collection
In order for information to be searched, it must be indexed. Indexing extracts both meaning and structure from
unstructured information by indexing each document that you specify into a separate Verity collection that contains
a complete list of all the words used in a given document along with metadata about that document. Indexed collec-
tions include information such as word proximity, metadata about physical file system addresses, and URLs of
documents.
When you index databases and other record sets that you generated using a query, Verity creates a collection that
normalizes both the structured and unstructured data. Search requests then check these collections rather than
scanning the actual documents and database fields. This provides a faster search of information, regardless of the file
type and whether the source is structured or unstructured.
Just as with creating a collection, you can index a collection programmatically or by using the ColdFusion Admin-
istrator. Use the following guidelines to determine which method to use:
ADOBE COLDFUSION 8
ColdFusion Developer’s Guide
466
You c an u s e cfcollection action="optimize" if you notice that searches on a collection take longer than they
did previously.
Updating an index
Documents are modified frequently in many user environments. After you index your documents, any changes that
you make are not reflected in subsequent Verity searches until you re-index the collection. Depending on your
environment, you can create a scheduled task to automatically keep your indexes current. For more information on
scheduled tasks, see Configuring and Administering ColdFusion.
Creating a ColdFusion search tool programmatically
You can create a Verity search tool for your ColdFusion application in CFML. Although writing CFML code can take
more development time than using these tools, there are situations in which writing code is the preferred devel-
opment method.
Creating a collection with the cfcollection tag
The following are cases in which you might prefer using the cfcollection tag rather than the ColdFusion Admin-
istrator to create a collection:
You want your ColdFusion application to be able to create, delete, and maintain a collection.
You do not want to expose the ColdFusion Administrator to users.
You want to create indexes on servers that you cannot access directly; for example, if you use a hosting company.
When using the cfcollection tag, you can specify the same attributes as in the ColdFusion Administrator:
You can create a collection by directly assigning a value to the collection attribute of the cfcollection tag, as
shown in the following code:
<cfcollection action = "create"
collection = "a_new_collection"
path = "c:\CFusion\verity\collections\">
Use the Administrator Use the cfindex tag
To index document files To index ColdFusion query results
When the collection does not require frequent updates When the collection requires frequent updates
To create the collection without writing any CFML code To dynamically update a collection from a ColdFusion application page
To create a collection once When the collection requires updating by others
Attribute Description
action (Optional) The action to perform on the collection (create, delete, or optimize). The default value for the action
attribute is list. For more information, see cfcollection in CFML Reference.
collection The name of the new collection, or the name of a collection upon which you will perform an action.
path The location for the Verity collection.
language The language.
categories (Optional) Specifies that cfcollection create a Verity Parametric Index (PI) for this collection. By default, the
categories attribute is set to False. To create a collection that uses categories, specify Yes.
ADOBE COLDFUSION 8
ColdFusion Developer’s Guide
467
If you want your users to be able to dynamically supply the name and location for a new collection, use the following
procedures to create form and action pages.
Create a simple collection form page
1Create a ColdFusion page with the following content:
<html>
<head>
<title>Collection Creation Input Form</title>
</head>
<body>
<h2>Specify a collection</h2>
<form action="collection_create_action.cfm" method="POST">
<p>Collection name:
<input type="text" name="CollectionName" size="25"></p>
<p>What do you want to do with the collection?</p>
<input type="radio"
name="CollectionAction"
value="Create" checked>Create<br>
<input type="radio"
name="CollectionAction"
value="Optimize">Optimize<br>
<input type="submit"
name="submit"
value="Submit">
</form>
</body>
</html>
2Save the file as collection_create_form.cfm in the myapps directory under the web root directory.
Note: The form will not work until you write an action page for it, which is the next procedure.
Create a collection action page
1Create a ColdFusion page with the following content:
<html>
<head>
<title>cfcollection</title>
</head>
<body>
<h2>Collection creation</h2>
<cfoutput>
<cfswitch expression=#Form.collectionaction#>
<cfcase value="Create">
<cfcollection action="Create"
collection="#Form.CollectionName#"
path="c:\CFusion\verity\collections\">
<p>The collection #Form.CollectionName# is created.</p>
</cfcase>
<cfcase value="Optimize">
<cfcollection action="Optimize"
ADOBE COLDFUSION 8
ColdFusion Developer’s Guide
468
collection="#Form.CollectionName#">
<p>The collection #Form.CollectionName# is optimized.</p>
</cfcase>
<cfcase value="Delete">
<cfcollection action="Delete"
collection="#Form.CollectionName#">
<p>The collection is deleted.</p>
</cfcase>
</cfswitch>
</cfoutput>
</body>
</html>
2Save the file as collection_create_action.cfm in the myapps directory under the web root directory.
3In the web browser, enter the following URL to display the form page:
http://hostname:portnumber/myapps/collection_create_form.cfm
4Enter a collection name; for example, CodeColl.
5Verify that Create is selected and submit the form.
6(Optional) In the ColdFusion Administrator, reload the Verity Collections page.
The name and full path of the new collection appear in the list of Verity Collections.
You successfully created a collection, named CodeColl, that currently has no data.
Indexing a collection by using the cfindex tag
You can index a collection in CFML by using the cfindex tag, which eliminates the need to use the ColdFusion
Administrator. The cfindex tag populates the collection with metadata that is then used to retrieve search results.
You c an u s e t he cfindex tag to index either physical files (documents stored within your websites root folder), or
the results of a database query.
Note: Prior to indexing a collection, you must create a Verity collection by using the ColdFusion Administrator, or the
cfcollection tag. For more information, see “Creating a collection with the ColdFusion Administrator” on page 465,
or “Creating a collection with the cfcollection tag” on page 466.
When using the cfindex tag, the following attributes correspond to the values that you would enter by using the
ColdFusion Administrator to index a collection:
Attribute Description
collection The name of the collection.
action Specifies what the cfindex tag should do to the collection. The default action is to update the collection, which
generates a new index. Other actions are to delete, purge, or refresh the collection.
type Specifies the type of files or other data to which the cfindex tag applies the specified action. The value you assign
to the type attribute determines the value to use with the key attribute (see the following list). When you enter a
value for the type attribute, cfindex expects a corresponding value in the key attribute. For example, if you specify
type=file, cfindex expects a directory path and filename for the key attribute.
The type attribute has the following possible values:
file: Specifies a directory path and filename for the file that you are indexing.
path: Specifies a directory path that contains the files that you are indexing.
custom: Specifies custom data, such as a record set returned from a query.
ADOBE COLDFUSION 8
ColdFusion Developer’s Guide
469
You can use form and action pages similar to the following examples to select and index a collection.
Select which collection to index
1Create a ColdFusion page with the following content:
<html>
<head>
<title>Select the Collection to Index</title>
</head>
<body>
<h2>Specify the index you want to build</h2>
<form method="Post" action="collection_index_action.cfm">
<p>Enter the collection you want to index:
<input type="text" name="IndexColl" size="25" maxLength="35"></p>
<p>Enter the location of the files in the collection:
<input type="text" name="IndexDir" size="50" maxLength="100"></p>
<p>Enter a Return URL to prepend to all indexed files:
<input type="text" name="urlPrefix" size="80" maxLength="100"></p>
<input type="submit" name="submit" value="Index">
</form>
</body>
</html>
2Save the file as collection_index_form.cfm in the myapps directory under the web_root.
Note: The form does not work until you write an action page for it, which you do when you index a collection.
extensions (Optional) The delimited list of file extensions that ColdFusion uses to index files if
type="path".
key The value that you specify for the key attribute depends on the value set for the type attribute:
If type="file", the key is the directory path and filename for the file you are indexing.
If type="path", the key is the directory path that contains the files you are indexing.
If type="custom", the key is a unique identifier specifying the location of the documents you are indexing;
for example, the URL of a specific web page or website whose contents you want to index. If you are indexing
data returned by a query (from a database for example), the key is the name of the record set column that contains
the primary key.
URLpath (Optional) The URL path for files if type="file" and type="path". When the collection is searched with the
cfsearch tag, ColdFusion works as follows:
type="file": The URLpath attribute contains the URL to the file.
type="path": The path name is automatically prefixed to filenames and returned as the URLpath attribute.
recurse (Optional) Yes or No. If type = "path" , Yes specifies that directories below the path specified in the key attribute
are included in the indexing operation.
language (Optional) The language of the collection. The default language is English Basic.
To learn more about support for languages, see “Specifying a language” on page 463.
Attribute Description
ADOBE COLDFUSION 8
ColdFusion Developer’s Guide
470
Use cfindex to index a collection
1Create a ColdFusion page with the following content:
<html>
<head>
<title>Creating Index</title>
</head>
<body>
<h2>Indexing Complete</h2>
<cfindex collection="#Form.IndexColl#"
action="refresh"
extensions=".htm, .html, .xls, .txt, .mif, .doc"
key="#Form.IndexDir#"
type="path"
urlpath="#Form.urlPrefix#"
recurse="Yes"
language="English">
<cfoutput>
The collection #Form.IndexColl# has been indexed.
</cfoutput>
</body>
</html>
2Save the file as collection_index_action.cfm.
3In the web browser, enter the following URL to display the form page:
http://hostname:portnumber/myapps/collection_index_form.cfm
4Enter a collection name; for example, CodeColl.
5Enter a file location; for example, C:\CFusion\wwwroot\vw_files.
6Enter a URL prefix; for example, http://localhost:8500/vw_files (assuming that you are using the built-in web
server).
7Click Index.
A confirmation message appears on successful completion.
Note: For information about using the cfindex tag with a database to index a collection, see Working with data
returned from a query” on page 480.
Indexing a collection with the ColdFusion Administrator
As an alternative to programmatically indexing a collection, use the following procedure to index a collection with
the ColdFusion Administrator.
1In the list of Verity Collections, select a collection name; for example, CodeColl.
2Click Index to open the index page.
3For File Extensions, enter the types of files to index. Use a comma to separate multiple file types; for example,
.htm, .html, .xls, .txt, .mif, .doc.
4Enter (or Browse to) the directory path that contains the files to be indexed; for example,
C:\Inetpub\wwwroot\vw_files.
5(Optional) To extend the indexing operation to all directories below the selected path, select the Recursively
index subdirectories check box.
6(Optional) Enter a Return URL to prepend to all indexed files.
ADOBE COLDFUSION 8
ColdFusion Developer’s Guide
471
This step lets you create a link to any of the files in the index; for example, http://127.0.0.1/vw_files/.
7(Optional) Select a language other than English.
For more information, see “Specifying a language” on page 463.
8Click Submit Changes.
On completion, the Verity Collections page appears.
Note: The time required to generate the index depends on the number and size of the selected files in the path.
This interface lets you easily build a very specific index based on the file extension and path information you enter.
In most cases, you do not need to change your server file structures to accommodate the generation of indices.
Creating a search page
You use the cfsearch tag to search an indexed collection. Searching a Verity collection is similar to a standard
ColdFusion query: both use a dedicated ColdFusion tag that requires a name attribute for their searches and both
return a query object that contains rows matching the search criteria. The following table compares the two tags:
Note: You receive an error if you attempt to search a collection that has not been indexed.
The following are important attributes for the cfsearch tag:
Each cfsearch returns variables that provide the following information about the search:
cfquery cfsearch
Searches a data source Searches a collection
Requires a name attribute Requires a name attribute
Uses SQL statements to specify search criteria Uses a criteria attribute to specify search criteria
Returns variables keyed to database table field names Returns a unique set of variables
Uses cfoutput to display query results Uses cfoutput to display search results
Attribute Description
name The name of the search query.
collection The name of the collection(s) being searched. Separate multiple collections with a comma; for example,
collection = "sprocket_docs,CodeColl".
criteria The search target (can be dynamic).
maxrows The maximum number of records returned by the search. Always specify this attribute to ensure optimal perfor-
mance (start with 300 or less, if possible).
Attribute Description
RecordCount The total number of records returned by the search.
CurrentRow The current row of the record set.
RecordsSearched The total number of records in the index that were searched. If no records were returned in the search, this prop-
erty returns a null value.
ADOBE COLDFUSION 8
ColdFusion Developer’s Guide
472
Additionally, if you specify the status attribute, the cfsearch tag returns the status structure, which contains the
information in the following table:
You can use search form and results pages similar to the following examples to search a collection.
Create a search form
1Create a ColdFusion page with the following content:
<html>
<head>
<title>Searching a collection</title>
</head>
<body>
<h2>Searching a collection</h2>
<form method="post" action="collection_search_action.cfm">
<p>Enter search term(s) in the box below. You can use AND, OR, NOT, and
parentheses. Surround an exact phrase with quotation marks.</p>
<p><input type="text" name="criteria" size="50" maxLength="50">
</p>
<input type="submit" value="Search">
</form>
</body>
</html>
2Save the file as collection_search_form.cfm.
Enter search target words in this form, which ColdFusion passes as the variable criteria to the action page, which
displays the search results.
Create the results page
1Create a ColdFusion page with the following content:
<html>
<head>
<title>Search Results</title>
</head>
<body>
<cfsearch
name = "codecoll_results"
collection = "CodeColl"
Summary Automatic summary saved by the cfindex tag.
Context A context summary that contains the search terms, highlighted in bold (by default). This is enabled if you set the
contextpassages attribute to a number greater than zero.
Variable Description
found The number of documents that contain the search criteria.
searched The number of documents searched. Corresponds to the recordsSearched column in the search results.
time The number of milliseconds the search took, as reported by the Verity K2 search service.
suggestedQuery An alternative query, as suggested by Verity, that may produce better results. This often contains corrected spell-
ings of search terms. Present only when the suggestions tag attribute criteria is met.
Keywords A structure that contains each search term as a key to an array of up to five possible alternative terms in order of
preference. Present only when the suggestions tag attribute criteria is met.
Attribute Description
ADOBE COLDFUSION 8
ColdFusion Developer’s Guide
473
criteria = "#Form.criteria#"
contextPassages = "1"
contextBytes = "300"
maxrows = "100">
<h2>Search Results</h2>
<cfoutput>
Your search returned #codecoll_results.RecordCount# file(s).
</cfoutput>
<cfoutput query="codecoll_results">
<p>
File: <a href="#URL#">#Key#</a><br>
Document Title (if any): #Title#<br>
Score: #Score#<br>
Summary: #Summary#<br>
Highlighted Summary: #context#</p>
</cfoutput>
</body>
</html>
2Save the file as collection_search_action.cfm.
3View collection_search_form.cfm in the web browser.
4Enter a target word(s) and click Search.
Note: As part of the indexing process, Verity automatically produces a summary of every document file or every query
record set that gets indexed. The default summary result set column selects the best sentences, based on internal rules,
up to a maximum of 500 characters. Every cfsearch operation returns summary information by default. For more
information on this topic, see Using Verity Search Expressions on page 488. Alternatively, you can use the context result
set column, which provides a context summary with highlighted search terms.
Enhancing search results
ColdFusion lets you enhance the results of searches by letting you incorporate search features that let users more
easily find the information they need. Verity provides the following search enhancements:
Highlighting search terms
Providing alternative spelling suggestions
Narrowing searches using categories
Highlighting search terms
Term highlighting lets users quickly scan retrieved documents to determine whether they contain the desired infor-
mation. This can be especially useful when searching lengthy documents, letting users quickly locate relevant infor-
mation returned by the search.
To implement term highlighting, use the following cfsearch attributes in the search results page:
ADOBE COLDFUSION 8
ColdFusion Developer’s Guide
474
The following example adds to the previous search results example by highlighting the returned search terms with
bold type.
Create a search results page that includes term highlighting
1Create a ColdFusion page with the following content:
<html>
<head>
<title>Search Results</title>
</head>
<body>
<cfsearch
name = "codecoll_results"
collection = "CodeColl"
criteria = "#Form.Criteria#">
ContextHighlightBegin="<b>"
ContextHighlightEnd="</b>"
ContextPassages="1"
ContextBytes="500"
maxrows = "100">
<h2>Search Results</h2>
<cfoutput>
Your search returned #codecoll_results.RecordCount# file(s).
</cfoutput>
<cfoutput query="codecoll_results">
<p>
File: <a href="#URL#">#Key#</a><br>
Document Title (if any): #Title#<br>
Score: #Score#<br>
Summary: #Summary#<br>
Highlighted Summary: #context#</p>
</cfoutput>
</body>
</html>
2Save the file as collection_search_action.cfm.
Note: This overwrites the previous ColdFusion example page.
3View collection_search_form.cfm in the web browser:
4Enter a target word(s) and click Search.
Providing alternative spelling suggestions
Many unsuccessful searches are the result of incorrectly spelled query terms. Verity can automatically suggest alter-
native spellings for misspelled queries using a dictionary that is dynamically built from the search index.
Attributes Description
ContextHighlightBegin Specifies the HTML tag to prepend to the search term within the returned documents. This attribute
must be used in conjunction with ContextHighlightEnd to highlight the resulting search terms. The
default HTML tag is <b>, which highlights search terms using bold type.
ContextHighlightEnd Specifies the HTML tag to append to the search term within the returned documents.
ContextPassages The number of passages/sentences Verity returns in the context summary (the context column of the
results). The default value is 0; this disables the context summary.
ContextBytes The total number of bytes that Verity returns in the context summary. The default is 300 bytes.
ADOBE COLDFUSION 8
ColdFusion Developer’s Guide
475
To implement alternative spelling suggestions, you use the cfsearch tag’s suggestions attribute with an integer
value. If the number of documents returned by the search is less than or equal to the value you specify, Verity
provides alternative search term suggestions. In addition to using the suggestions attribute, you may also use the
cfif tag to output the spelling suggestions, and a link through which to search on the suggested terms.
Note: Using alternative spelling suggestions incurs a small performance penalty. This occurs because the cfsearch tag
must also look up alternative spellings in addition to the specified search terms.
The following example specifies that if the number of search results returned is less than or equal to 5, an alternative
search term—which is displayed using the cfif tag—is displayed with a link that the user can click to activate the
alternate search.
Create a search results page that provides alternative spelling suggestions
1Create a ColdFusion page with the following content:
<html>
<head>
<title>Search Results</title>
</head>
<body>
<cfsearch
name = "codecoll_results"
collection = "CodeColl"
criteria = "#Form.Criteria#">
status = "info"
suggestions="5"
ContextPassages = "1"
ContextBytes = "300"
maxrows = "100">
<h2>Search Results</h2>
<cfoutput>
Your search returned #codecoll_results.RecordCount# file(s).
</cfoutput>
<cfif info.FOUND LTE 5 AND isDefined("info.SuggestedQuery”)>
Did you mean:
<a href="search,cfm?query=#info.SuggestedQuery#>#info.SuggestedQuery#</a>
</cfif>
<cfoutput query="codecoll_results">
<p>
File: <a href="#URL#">#Key#</a><br>
Document Title (if any): #Title#<br>
Score: #Score#<br>
Summary: #Summary#<br>
Highlighted Summary: #context#</p>
</cfoutput>
</body>
</html>
2Save the file as collection_search_action.cfm.
Note: This overwrites the previous ColdFusion example page.
3View collection_search_form.cfm in the web browser:
4Enter any misspelled target words and click Search.
ADOBE COLDFUSION 8
ColdFusion Developer’s Guide
476
Narrowing searches by using categories
Verity lets you organize your searchable documents into categories. Categories are groups of documents (or database
tables) that you define, and then let users search within them. For example, if you wanted to create a search tool for
a software company, you might create categories such as whitepapers, documentation, release notes, and marketing
collateral. Users can then specify one or more categories in which to search for information. Thus, if users visiting
the website wanted to learn about a conceptual aspect of your company’s technology, they might restrict their search
to the whitepaper and marketing categories.
Typically, you will want to provide users with pop-up menus or check boxes from which they can select categories
to narrow their searches. Alternately, you might create a form that lets users enter both a category name in which to
search, and search keywords.
Create a search application that uses categories
1Create a collection with support for categories enabled.
2Index the collection, specifying the category and categoryTree attributes appropriate to the collection.
For more information on indexing Verity collections with support for categories, see “Indexing collections that
contain categories” on page 476.
3Create a search page that lets users search within the categories that you created.
Create a search page using the cfsearch tag that lets users more easily search for information by restricting
searches to the specified category and, if specified, its hierarchical tree.
For more information on searching Verity collections with support for categories, see Searching collections that
contain categories” on page 477.
Creating collections with support for categories
You can either select Enable Category Support from the ColdFusion Administrator, or write a cfcollection tag
that uses the category attribute. By enabling category support, you create a collection that contains a Verity
Parametric Index (PI).
<cfcollection
action = "action"
collection = "collectionName"
path = "path_to_verity_collection"
language = "English"
categories = "yes">
For more information on using the cfcollection tag to create Verity collections with support for categories, see
cfcollection in the CFML Reference.
Indexing collections that contain categories
When you index a collection with support for categories enabled, you must do the following:
Specify a category name using the category attribute. The name (or names) that you provide identifies the
category so that users can specify searches on the documents that the collection contains. For example, you might
create five categories named taste, touch, sight, sound, and smell. When performing a search, users could select from
either a pop-up menu or check box to search within one or more of the categories, thereby limiting their search
within a given range of topics.
<cfindex collection="#Form.IndexColl#"
action="update"
extensions=".htm, .html, .xls, .txt, .mif, .doc, .pdf"
key="#Form.IndexDir#"
ADOBE COLDFUSION 8
ColdFusion Developer’s Guide
477
type="path"
urlpath="#Form.urlPrefix#"
recurse="Yes"
language="English"
category="taste, touch, sight, sound, smell">
Specify a hierarchical document tree (similar to a file system tree) within which you can limit searches, when
you use the categoryTree attribute. With the categoryTree attribute enabled, ColdFusion limits searches to
documents contained within the specified path.
To use the categoryTree attribute, you specify a hierarchical document tree by listing each category as a string,
and separating them using forward slashes (/). The tree structure that you specify in a search is the root of the
document tree from which you want the search to begin. The type=path attribute appends directory names to
the end of the returned value (as it does when specifying the urlpath attribute).
Note: You can specify only a single category tree.
<cfindex collection="#Form.IndexColl#"
action="update"
extensions=".htm, .html, .xls, .txt, .mif, .doc, .pdf"
key="#Form.IndexDir#"
type="path"
urlpath="#Form.urlPrefix#"
recurse="Yes"
language="English"
category="taste, touch, sight, sound, smell"
categoryTree="human/senses/taste">
For more information on using the cfindex tag to create Verity collections with support for categories, see cfindex
in the CFML Reference.
Searching collections that contain categories
When searching data in a collection created with categories, you specify category and categoryTree. The values
supplied to these attributes specify what category should be searched for the specified search string (the criteria
attribute). The category attribute can contain a comma separated list of categories to search. Both attributes can be
specified at the same time.
<cfsearch collection="collectionName"
name="results"
maxrows = "100"
criteria="search keywords"
category="FAQ,Technote"
categoryTree="Docs/Tags">
Note: If cfsearch is executed on a collection that was created without category information, an exception is thrown.
To search collections that contain categories, you use the cfsearch tag, and create an application page that searches
within specified categories. The following example lets the user enter and submit the name of the collection, the
category in which to search, and the document tree associated with the category through a form. By restricting the
search in this way, the users are better able to retrieve the documents that contain the information they are looking
for. In addition to searching with a specified category, this example also makes use of the contextHighlight
attribute, which highlights the returned search results.
<cfparam name="collection" default="test-pi">
<cfoutput>
<form action="#CGI.SCRIPT_NAME#" method="POST">
Collection Name: <input Type="text" Name="collection" value="#collection#">
<P>
ADOBE COLDFUSION 8
ColdFusion Developer’s Guide
478
Category: <input Type="text" Name="category" value=""><br>
CategoryTree: <input Type="text" Name="categoryTree" value=""><br>
<P>
Search: <input Type="text" Name="criteria">
<input Type="submit" Value="Search">
</form>
</cfoutput>
<cfif isdefined("Form.criteria")>
<cfoutput>Search results for: <b>#criteria#</b></cfoutput>
<br>
<cfsearch collection="#form.collection#"
category="#form.category#"
categoryTree="#form.categoryTree#"
name="sr"
status="s"
criteria="#form.criteria#"
contextPassages="3"
contextBytes="300"
contextHighlightBegin="<i><b>"
contextHighlightEnd="</b></i>"
maxrows="100">
<cfdump var="#s#">
<cfoutput>
<p>Number of records in query: #sr.recordcount#</P>
</cfoutput>
<cfdump var="#sr#">
<cfoutput Query="sr">
Title: <i>#title#</i><br>
URL: #url#<br>
Score: #score#<br>
<hr>
#context#<br>
<br>
#summary#<br>
<hr>
</cfoutput>
</cfif>
For more information on using the cfindex tag to create Verity collections with support for categories, see
cfsearch in the CFML Reference.
Retrieving information about the categories contained in a collection
You can retrieve the category information for a collection by using the cfcollection tag’s categoryList action.
The categoryList action returns a structure that contains two keys:
You can use the information returned by categoryList to display to users the number of documents available for
searching, as well the document tree available for searching. You can also create a search interface that lets the user
select what category to search within based on the results returned by categoryList.
Variable Description
categories The name of the category and its hit count, where hit count is the number of documents in the specified category.
categorytrees The document tree (a/b/c) and hit count, where hit count is the number of documents at or below the branch of the
document tree.
ADOBE COLDFUSION 8
ColdFusion Developer’s Guide
479
<cfcollection
action="categoryList"
collection="collectionName"
name="info">
<cfoutput>
<cfset catStruct=info.categories>
<cfset catList=StructKeyList(catStruct)>
<cfloop list="catList" index="cat"> Category: #cat# <br>
Documents: #catStruct[cat]#<br>
</cfloop>
</cfoutput>
To retrieve information about the categories contained in a collection, you use the cfcollection tag, and create an
application page that retrieves category information from the collection and displays the number of documents
contained by each category. This example lets the user enter and submit the name of the collection via a form, and
then uses the categoryList action to retrieve information about the number of documents contained by the
collection, and the hierarchical tree structure into which the category is organized.
<html>
<head>
<title>Category information</title>
</head>
<body>
<cfoutput>
<form action="#CGI.SCRIPT_NAME#" method="POST">
Enter Collection Name: <input Type="text" Name="collection"
value="#collection#"><br>
<input Type="submit" Value="GetInfo">
</form>
</cfoutput>
<cfif isdefined("Form.collection")>
<cfoutput>
Getting collection info...
<br>
<cfflush>
<cfcollection
action="categorylist"
collection="#collection#"
name="out">
<br>
<cfset categories=out.categories>
<cfset tree=out.categorytrees>
<cfset klist=StructKeyList(categories)>
<table border=1>
<th>Category</th> <th>Documents</th>
<cfloop index="x" list="#klist#">
<tr>
<td>#x#</td> <td align="center">#categories[x]#</td>
</tr>
</cfloop>
</table>
<cfset klist=StructKeyList(tree)>
<table border=1>
<th>Category</th> <th>Documents</th>
<cfloop index="x" list="#klist#">
<tr>
<td>#x#</td> <td align="center">#tree[x]#</td>
</tr>
</cfloop>
ADOBE COLDFUSION 8
ColdFusion Developer’s Guide
480
</table>
</cfoutput>
</cfif>
</body>
For more information on using the cfcollection tag to create Verity collections with support for categories, see
cfcollection in CFML Reference.
Working with data returned from a query
Using Verity, you can search data returned by a query—such as a database record set—as if it were a collection of
documents stored on your web server. Using Verity to search makes implementing a search interface much easier, as
well as letting users more easily find information contained in database files. A database can direct the indexing
process, by using different values for the type attribute of the cfindex tag. There are also several reasons and proce-
dures for indexing the results of database and other queries.
Recordsets and types of queries
When indexing record sets generated from a query (using the cfquery, cfldap, or cfpop tag), cfindex creates
indexes based on the type attribute and its set value:
The cfindex tag treats all collections the same, whether they originate from a database recordset, or if they are a
collection of documents stored within your websites root folder.
Indexing data returned by a query
Indexing the results of a query is similar to indexing physical files located on your website, with the added step that
you must write a query that retrieves the data to search. The following are the steps to perform a Verity search on
record sets returned from a query:
1Create a collection.
2Write a query that retrieves the data you want to search, and generate a record set.
3Index the record set using the cfindex tag.
The cfindex tag indexes the record set as if it were a collection of documents in a folder within your website.
4Search the collection.
The information returned from the collection includes the database key and other selected columns. You can
then use the information as-is, or use the key value to retrieve the entire row from the database table.
You should use Verity to search databases in the following cases:
You want to perform full-text search on database data. You can search Verity collections that contain textual data
much more efficiently with a Verity search than using SQL to search database tables.
Type Attribute values
File The key attribute is the name of a column in the query that contains a full filename (including path).
Path The key attribute is the name of a column in the query that contains a directory pathname.
Custom The key attribute specifies a column name that can contain anything you want. In this case, the body attribute is
required, and is a comma-delimited list of the names of the columns that contain the text data that is to be indexed.
ADOBE COLDFUSION 8
ColdFusion Developer’s Guide
481
You want to give your users access to data without interacting directly with the data source itself.
You want to improve the speed of queries.
You want users to be able to execute queries, but not update database tables.
Unlike indexing documents stored on your web server, indexing information contained in a database requires an
additional step—you must first write a query (using the cfquery, cfldap, or cfpop tag) that retrieves the data you
want to let your users search. You then pass the information retrieved by the query to a cfindex tag, which indexes
the data.
When indexing data with the cfindex tag, you must specify which column of the query represents the filename,
which column represents the document title, and which column (or columns) represents the documents body (the
information that you want to make searchable).
When indexing a recordset retrieved from a database, the cfindex tag uses the following attributes that correspond
to the data source:
Using the cfindex tag to index tabular data is similar to indexing documents, with the exception that you refer to
column names from the generated record set in the body attribute. In the following example, the type attribute is
set to custom, specifying that the cfindex tag index the contents of the record set columns Emp_ID, FirstName,
LastName, and Salary, which are identified using the body attribute. The Emp_ID column is listed as the key
attribute, making it the primary key for the record set.
Index a ColdFusion query
1Create a Verity collection for the data that you want to index.
The following example assumes that you have a Verity collection named CodeColl. You can use the ColdFusion
Administrator to create the collection, or you can create the collection programmatically by using the
cfcollection tag. For more information, see “Creating a collection with the ColdFusion Administrator” on
page 465 or Creating a collection with the cfcollection tag” on page 466.
2Create a ColdFusion page with the following content:
<html>
<head>
<title>Adding Query Data to an Index</title>
</head>
<body>
<!--- Retrieve data from the table. --->
<cfquery name="getEmps" datasource="cfdocexamples">
SELECT * FROM EMPLOYEE
</cfquery>
<!--- Update the collection with the above query results. --->
<cfindex
query="getEmps"
Attribute Description
key Primary key column of the data source table.
title Specifies a query column name.
body Columns that you want to search for the index.
type If set to custom, this attribute specifies the columns that you want to index. If set to file or path, this is a column
that contains either a directory path and filename, or a directory path that contains the documents to be indexed.
ADOBE COLDFUSION 8
ColdFusion Developer’s Guide
482
collection="CodeColl"
action="Update"
type="Custom"
key="Emp_ID"
title="Emp_ID"
body="Emp_ID,FirstName,LastName,Salary">
<h2>Indexing Complete</h2>
<!--- Output the record set. --->
<p>Your collection now includes the following items:</p>
<cfoutput query="getEmps">
<p>#Emp_ID# #FirstName# #LastName# #Salary#</p>
</cfoutput>
</body>
</html>
3Save the file as collection_db_index.cfm in the myapps directory under the web root directory.
4Open the file in the web browser to index the collection.
The resulting record set appears.
Search and display the query results
1Create a ColdFusion page with the following content:
<html>
<head>
<title>Searching a collection</title>
</head>
<body>
<h2>Searching a collection</h2>
<form method="post" action="collection_db_results.cfm">
<p>Collection name: <input type="text" name="collname" size="30" maxLength="30"></p>
<p>Enter search term(s) in the box below. You can use AND, OR, NOT,
and parentheses. Surround an exact phrase with quotation marks.</p>
<p><input type="text" name="criteria" size="50" maxLength="50">
</p>
<p><input type="submit" value="Search"></p>
</form>
</body>
</html>
2Save the file as collection_db_search_form.cfm in the myapps directory under the web_root.
This file is similar to collection_search_form.cfm, except the form uses collection_db_results.cfm, which you
create in the next step, as its action page.
3Create another ColdFusion page with the following content:
<html>
<head>
<title>Search Results</title>
</head>
<body>
<cfsearch
ADOBE COLDFUSION 8
ColdFusion Developer’s Guide
483
collection="#Form.collname#"
name="getEmps"
criteria="#Form.Criteria#"
maxrows = "100">
<!--- Output the record set. --->
<cfoutput>
Your search returned #getEmps.RecordCount# file(s).
</cfoutput>
<cfoutput query="getEmps">
<p><table>
<tr><td>Title: </td><td>#Title#</td></tr>
<tr><td>Score: </td><td>#Score#</td></tr>
<tr><td>Key: </td><td>#Key#</td></tr>
<tr><td>Summary: </td><td>#Summary#</td></tr>
<tr><td>Custom 1:</td><td>#Custom1#</td></tr>
<tr><td>Column list: </td><td>#ColumnList#</td></tr>
</table></p>
</cfoutput>
</body>
</html>
4Save the file as collection_db_results.cfm in the myapps directory under the web_root.
5View collection_db_search_form.cfm in the web browser and enter the name of the collection and search terms.
Indexing a file returned by using a query
You can index an individual file that uses a query by retrieving a table row whose contents are a filename. In this case,
the key specifies the column that contains the complete filename. The file is indexed using the cfindex tag as if it
were a document under the web server root folder.
In the following example, the cfindex tags type attribute has been set to file, and the specified key is the name of
the column that contains the full path to the file and the filename.
<cfquery name="getEmps" datasource="cfdocexamples">
SELECT * FROM EMPLOYEE WHERE EMP_ID = 1
</cfquery>
<cfindex
query="getEmps"
collection="CodeColl"
action="Update"
type="file"
key="Contract_File"
title="Contract_File"
body="Emp_ID,FirstName,LastName,Contract_File">
Search and display the file
1Create a ColdFusion page that contains the following content:
<!--- Output the record set.--->
<p>Your collection now includes the following items:</p>
<cfoutput query="getEmps">
<p>#Emp_ID# #FirstName# #LastName# #Contract_File#</p>
</cfoutput>
<cfsearch
collection="#Form.collname#"
name="getEmps"
ADOBE COLDFUSION 8
ColdFusion Developer’s Guide
484
criteria="#Form.Criteria#"
maxrows = "100">
<!--- Output the filename contained in the record set. --->
<cfoutput>
Your search returned #getEmps.RecordCount# file(s).
</cfoutput>
<cfoutput query="getEmps">
<p><table>
<tr><td>Title: </td><td>#Title#</td></tr>
<tr><td>Score: </td><td>#Score#</td></tr>
<tr><td>Key: </td><td>#Key#</td></tr>
<tr><td>Summary: </td><td>#Summary#</td></tr>
<tr><td>Custom 1:</td><td>#Custom1#</td></tr>
<tr><td>Column list: </td><td>#ColumnList#</td></tr>
</table></p>
</cfoutput>
Indexing a path returned by using a query
You can index a directory path to a document (or collection of documents) using a query by retrieving a row whose
contents are a full directory path name. In this case, the key specifies the column that contains the complete directory
path. Documents located in the directory path are indexed using the cfindex tag as if they were under the web
server root folder.
In this example, the type attribute is set to path, and the key attribute is assigned the column name Project_Docs.
The Project_Docs column contains directory paths, which Verity indexes as if they were specified as a fixed path
pointing to a collection of documents without the use of a query.
Index a directory path within a query
1Create a ColdFusion page that contains the following content:
<cfquery name="getEmps" datasource="cfdocexamples">
SELECT * FROM EMPLOYEE WHERE Emp_ID = 15
</cfquery>
<!--- Update the collection with the above query results. --->
<!--- Key specifies a column that contains a directory path. --->
<cfindex
query="getEmps"
collection="CodeColl"
action="update"
type="path"
key="Project_Docs"
title="Project_Docs"
body="Emp_ID,FirstName,LastName,Project_Docs">
<h2>Indexing Complete</h2>
<p>Your collection now includes the following items:</p>
<cfoutput query="getEmps">
<p>#Emp_ID# #FirstName# #LastName# #Project_Docs#</p>
</cfoutput>
2Save the file as indexdir.cfm in the myapps directory.
The ColdFusion cfindex tag indexes the contents of the specified directory path.
Search and display the directory path
1Create a ColdFusion page that contains the following content:
ADOBE COLDFUSION 8
ColdFusion Developer’s Guide
485
<cfsearch
collection="#Form.collname#"
name="getEmps"
criteria="#Form.Criteria#"
maxrows = "100">
<!--- Output the directory path contained in the record set. --->
<cfoutput>
Your search returned #getEmps.RecordCount# file(s).
</cfoutput>
<cfoutput query="getEmps">
<p><table>
<tr><td>Title: </td><td>#Title#</td></tr>
<tr><td>Score: </td><td>#Score#</td></tr>
<tr><td>Key: </td><td>#Key#</td></tr>
<tr><td>Summary: </td><td>#Summary#</td></tr>
<tr><td>Custom 1:</td><td>#Custom1#</td></tr>
<tr><td>Column list: </td><td>#ColumnList#</td></tr>
</table></p>
</cfoutput>
2Save the file as displaydir.cfm.
Indexing query results obtained from an LDAP directory
The widespread use of the Lightweight Directory Access Protocol (LDAP) to build searchable directory structures,
internally and across the web, gives you opportunities to add value to the sites that you create. You can index contact
information or other data from an LDAP-accessible server and let users search it.
When creating an index from an LDAP query, remember the following considerations:
Because LDAP structures vary greatly, you must know the server’s directory schema and the exact name of every
LDAP attribute that you intend to use in a query.
The records on an LDAP server can be subject to frequent change.
In the following example, the search criterion is records with a telephone number in the 617 area code. Generally,
LDAP servers use the Distinguished Name (dn) attribute as the unique identifier for each record so that attribute is
used as the key value for the index.
<!--- Run the LDAP query. --->
<cfldap name="OrgList"
server="myserver"
action="query"
attributes="o, telephonenumber, dn, mail"
scope="onelevel"
filter="(|(O=a*) (O=b*))"
sort="o"
start="c=US">
<!--- Output query record set. --->
<cfoutput query="OrgList">
DN: #dn# <br>
O: #o# <br>
TELEPHONENUMBER: #telephonenumber# <br>
MAIL: #mail# <br>
=============================<br>
</cfoutput>
<!--- Index the record set. --->
ADOBE COLDFUSION 8
ColdFusion Developer’s Guide
486
<cfindex action="update"
collection="ldap_query"
key="dn"
type="custom"
title="o"
query="OrgList"
body="telephonenumber">
<!--- Search the collection. --->
<!--- Use the wildcard * to contain the search string. --->
<cfsearch collection="ldap_query"
name="s_ldap"
criteria="*617*"
maxrows = "100">
<!--- Output returned records. --->
<cfoutput query="s_ldap">
#Key#, #Title#, #Body# <br>
</cfoutput>
Indexing cfpop query results
The contents of mail servers are generally volatile; specifically, the message number is reset as messages are added
and deleted. To avoid mismatches between the unique message number identifiers on the server and in the Verity
collection, you must re-index the collection before processing a search.
As with the other query types, you must provide a unique value for the key attribute and enter the data fields to index
in the body attribute.
The following example updates the pop_query collection with the current mail for user1, and searches and returns
the message number and subject line for all messages that contain the word action:
<!--- Run POP query. --->
<cfpop action="getall"
name="p_messages"
server="mail.company.com"
userName="user1"
password="user1">
<!--- Output POP query record set. --->
<cfoutput query="p_messages">
#messagenumber# <br>
#from# <br>
#to# <br>
#subject# <br>
#body# <br>
<hr>
</cfoutput>
<!--- Index record set. --->
<cfindex action="refresh"
collection="pop_query"
key="messagenumber"
type="custom"
title="subject"
query="p_messages"
body="body">
<!--- Search messages for the word "action". --->
<cfsearch collection="pop_query"
ADOBE COLDFUSION 8
ColdFusion Developer’s Guide
487
name="s_messages"
criteria="action"
maxrows = "100">
<!--- Output search record set. --->
<cfoutput query="s_messages">
#key#, #title# <br>
</cfoutput>
488
Chapter 28: Using Verity Search
Expressions
You can use Verity search expressions to refine your searches to yield the most accurate results.
Contents
About Verity query types . . . . . . . . . . . . . . . . . . . . . . . . . . . . . . . . . . . . . . . . . . . . . . . . . . . . . . . . . . . . . . . . . . . . . . . . . . 488
Using simple queries. . . . . . . . . . . . . . . . . . . . . . . . . . . . . . . . . . . . . . . . . . . . . . . . . . . . . . . . . . . . . . . . . . . . . . . . . . . . . . 489
Using explicit queries . . . . . . . . . . . . . . . . . . . . . . . . . . . . . . . . . . . . . . . . . . . . . . . . . . . . . . . . . . . . . . . . . . . . . . . . . . . . . 490
Using natural queries . . . . . . . . . . . . . . . . . . . . . . . . . . . . . . . . . . . . . . . . . . . . . . . . . . . . . . . . . . . . . . . . . . . . . . . . . . . . . 493
Using Internet queries . . . . . . . . . . . . . . . . . . . . . . . . . . . . . . . . . . . . . . . . . . . . . . . . . . . . . . . . . . . . . . . . . . . . . . . . . . . . 493
Composing search expressions . . . . . . . . . . . . . . . . . . . . . . . . . . . . . . . . . . . . . . . . . . . . . . . . . . . . . . . . . . . . . . . . . . . . . 496
Refining your searches with zones and fields . . . . . . . . . . . . . . . . . . . . . . . . . . . . . . . . . . . . . . . . . . . . . . . . . . . . . . . . . 505
About Verity query types
When you search a Verity collection, you can use a simple, explicit, natural, or Internet query. The following table
compares the query types:
The query type determines whether the search words that you enter are stemmed, and whether the retrieved words
contribute to relevance-ranked scoring. Both of these conditions occur by default in simple queries. For more infor-
mation on the STEM operator and MANY modifier, see “Stemming in simple queries” on page 489.
Note: Operators and modifiers are formatted as uppercase letters in this topic solely to enhance legibility. They might be
all lowercase or uppercase.
Query type Content Use of operators and modifiers CFML example
Simple One or more
words
Uses STEM operator and MANY
modifier, by default
<cfsearch name = "band_search"
collection="bbb"
type = "simple"
criteria="film">
Explicit Words, operators,
modifiers
Must be specified <cfsearch name = "my_search"
collection="bbb"
type = "explicit"
criteria="<WILDCARD>'sl[iau]m'">
Natural One or more
words
Uses STEM operator and MANY
modifier, by default
<cfsearch name = "my_search"
collection="bbb"
type = "natural"
criteria="Boston subway maps">
Internet Words, operators,
modifiers
<cfsearch name = "my_search"
collection="bbb"
type = "Internet"
criteria="Boston subway maps">
ADOBE COLDFUSION 8
ColdFusion Developer’s Guide
489
Using simple queries
The simple query is the default query type and is appropriate for the vast majority of searches. When entering text
on a search form, you perform a simple query by entering a word or comma-delimited strings, with optional
wildcard characters. Verity treats each comma as a logical OR. If you omit the commas, Verity treats the expression
as a phrase.
Important: Many web search engines assume a logical AND for multiple word searches, and search for a phrase only if
you use quotation marks. Because Verity treats multiple word searches differently, it might help your users if you provide
examples on your search page or a brief explanation of how to search.
The following table shows examples of simple searches:
The operators AND and OR, and the modifier NOT, do not require angle brackets (<>). Operators typically require
angle brackets and are used in explicit queries. For more information about operators and modifiers, see “Operators
and modifiers” on page 497.
Stemming in simple queries
By default, Verity interprets words in a simple query as if you entered the STEM operator (and MANY modifier).
The STEM operator searches for words that derive from a common stem. For example, a search for instructional
returns files that contain instruct, instructs, instructions, and so on.
The STEM operator works on words, not word fragments. A search for “instrument” returns documents containing
“instrument,” “instruments,” “instrumental,” and “instrumentation,” whereas a search for “instru” does not. (A
wildcard search for instru* returns documents with these words, and also those with instruct, instructional, and so
on.)
Note: The MANY modifier presents the files returned in the search as a list based on a relevancy score. A file with more
occurrences of the search word has a higher score than a file with fewer occurrences. As a result, the search engine ranks
files according to word density as it searches for the word that you specify, as well as words that have the same stem. For
more information on the MANY modifier, see “Modifiers” on page 504.
In CFML, enter your search terms, operators, and modifiers in the criteria attribute of the cfsearch tag:
<cfsearch name="search_name"
collection="bbb"
type="simple"
criteria="instructional">
Example Search result
low,brass,instrument low or brass or instrument
low brass instrument the phrase, low brass instrument
film film, films, filming, or filmed
filming AND fun film, films, filming, or filmed, and fun
filming OR fun film, films, filming, or filmed, or fun
filming NOT fun film, films, filming, or filmed, but not fun
ADOBE COLDFUSION 8
ColdFusion Developer’s Guide
490
Preventing stemming
When entering text on a search form, you can prevent Verity from implicitly adding the STEM operator by doing
one of the following:
Perform an explicit query.
Use the WORD operator. For more information, see Operators” on page 497.
Enclose the search term that has double-quotation marks with single-quotation marks, as follows:
<cfsearch name="search_name"
collection="bbb"
type="simple"
criteria='"instructional"'
Using explicit queries
In an explicit query, the Verity search engine literally interprets your search terms. The following are two ways to
perform an explicit query:
On a search form, use quotation marks around your search term(s).
In CFML, use type="explicit" in the cfsearch tag.
When you put a search term in quotation marks, Verity does not use the STEM operator. For example, a search for
“instructional”—enclosed in quotation marks, as shown in Preventing stemming” on page 490—does not return
files that contain instruct, instructs, instructions, and so on (unless the files also contain instructional).
Note: The Verity products and documentation refers to the Explicit parser as the BooleanPlus parser.
When you specify type="explicit" the search expression must be a valid Verity Query Language expression. As
a result, an individual search term must be in explicit quotation marks. The following table shows valid and invalid
criteria:
Using AND, OR, and NOT
Verity has many powerful operators and modifiers available for searching. However, users might only use the most
basic operators—AND, OR, and the modifier NOT. The following are a few important points:
You can type operators in uppercase or lowercase letters.
Verity reads operators from left to right.
The AND operator takes precedence over the OR operator.
Attribute Effect
criteria="government" Generates an error
criteria="'government'" or
criteria='"government"'
Finds only government
criteria="<WORD>government" Finds only government
criteria="<STEM>government" Finds government, governments, and governmental
criteria="<MANY><STEM>government" Finds government, governments, and governmental ranked by relevance
criteria="<WILDCARD>governmen*" Finds government, governments, and governmental
ADOBE COLDFUSION 8
ColdFusion Developer’s Guide
491
Use parentheses to clarify the search. Terms enclosed in parentheses are evaluated first; innermost parentheses
are evaluated first when there are nested parentheses.
To search for a literal AND, OR, or NOT, enclose the literal term in double-quotation marks; for example:
love "and" marriage
Note: Although NOT is a modifier, you use it only with the AND and OR operators. Therefore, it is sometimes casually
referred to as an operator.
For more information, see Operators and modifiers on page 497.
The following table gives examples of searches and their results:
Using wildcards and special characters
Part of the strength of the Verity search is its use of wildcards and special characters to refine searches. Wildcard
searches are especially useful when you are unsure of the correct spelling of a term. Special characters help you search
for tags in your code.
Searching with wildcards
The following table shows the wildcard characters that you can use to search Verity collections:
To search for a wildcard character as a literal, place a backslash character before it:
Search term Returns files that contain
doctorate AND nausea both doctorate and nausea
doctorate “and” nausea the phrase doctorate and nausea
doctorate and nausea” the phrase doctorate and nausea
masters OR doctorate AND nausea masters, or the combination of doctorate and nausea
masters OR (doctorate AND nausea) masters, or the combination of doctorate and nausea
(masters OR doctorate) AND nausea either masters or doctorate, and nausea
masters OR doctorate NOT nausea either masters or doctorate, but not nausea
Wildcard Description Example Search result
? Matches any single alphanumeric character. apple? apples or applet
* Matches zero or more alphanumeric characters.
Avoid using the asterisk as the first character in a
search string. An asterisk is ignored in a set, ([]) or an
alternative pattern ({}).
app*ed Appleseed, applied, appropri-
ated, and so on
[ ] Matches any one of the characters in the brackets.
Square brackets indicate an implied OR.
<WILDCARD> 'sl[iau]m' slim, slam, or slum
{ } Matches any one of a set of patterns separated by a
comma,
<WILDCARD> 'hoist{s,ing,ed}' hoists, hoisting, or hoisted
^ Matches any character not in the set. <WILDCARD>'sl[^ia]m' slum, but not slim or slam
- Specifies a range for a single character in a set. <WILDCARD> 'c[a-r]t' cat, cot, but not cut (that is, every
word beginning with c, ending
with t, and containing any single
letter from a to r)
ADOBE COLDFUSION 8
ColdFusion Developer’s Guide
492
To match a question mark or other wildcard character, precede the ? with one backslash. For example, type the
following in a search form: Checkers\?
To match a literal asterisk, you precede the * with two backslashes, and enclose the search term with either single
or double quotation marks. For example, type the following in a search form: 'M\\*' (or "M\\*") The following is the
corresponding CFML code:
<cfsearch name = "quick_search"
collection="bbb"
type = "simple"
criteria="'M\\*'">
Note: The last line is equivalent to criteria='"M\\*"'>.
Searching for special characters
The search engine handles a number of characters in particular ways as the following table describes:
To search for special characters as literals, precede the following nonalphanumeric characters with a backslash
character (\) in a search string:
comma (,)
left parenthesis (
right parenthesis )
double-quotation mark (")
backslash (\)
left curly brace ({)
left bracket ([)
less than sign (<)
backquote (`)
In addition to the backslash character, you can use paired backquote characters (` `) to interpret special characters
as literals. For example, to search for the wildcard string “a{b” you can surround the string with back quotation
marks, as follows:
`a{b`
To search for a wildcard string that includes the literal backquote character (`) you must use two backquote
characters together and surround the entire string in back quotation marks:
`*n``t`
You can use paired back quotation marks or backslashes to escape special characters. There is no functional
difference between the two. For example, you can query for the term: <DDA> using \<DDA\> or `<DDA>` as your
search term.
Characters Description
, ( ) [ These characters end a text token.
A token is a variable that stores configurable properties. It lets the administrator or user configure various settings and
options.
= > < ! These characters also end a text token. They are terminated by an associated end character.
' ` < { [ ! These characters signify the start of a delimited token. They are terminated by an associated end character.
ADOBE COLDFUSION 8
ColdFusion Developer’s Guide
493
Using natural queries
The Natural parser supports searching for similar documents, a search method sometimes referred to as similarity
searching. The Natural parser supports searching the full text of documents only. The Natural parser does not
support searching collection fields and zones. The Natural parser does not support Verity query language except for
topics.
Note: The Verity products and documentation refer to the Natural parser as the Query-By-Example parser, as well as
the Free Text parser.
Meaningful words are automatically treated as if they were preceded by the MANY modifier and the STEM operator.
By implicitly applying the STEM operator, the search engine searches not only for the meaningful words themselves,
but also for words that have the same stem. By implicitly applying the MANY modifier, Verity calculates each
documents score based on the word density it finds for meaningful words; the denser the occurrences of a word in
a document, the higher the documents score.
By default, common words (such as the, has, and for) are stripped away, and the query is built based on the more
significant words (such as personnel, interns, schools, and mentors). Therefore, the results of a natural language search
are likely to be less precise than a search performed using the simple or explicit parser.
The Natural parser interprets topic names as topic objects. This means that if the specified text block contains a topic
name, the query expression represented by the topic is considered in the search.
Using Internet queries
With the Internet query parser, users can search entire documents or parts of documents (zones and fields) entering
words, phrases, and plain language similar to that used by many web search engines. ColdFusion supports two
Internet query parsers in the cfsearch type attribute.
Internet: Uses standard, web-style query syntax. For more information, see “Query syntax on page 494.
Internet_basic: Similar to Internet. This query parser enhances performance, but produces less accurate relevancy
statistics.
Note: Verity also includes the Internet_BasicWeb and Internet_AdvancedWeb query parsers, which are not directly
supported by ColdFusion.
Search terms
In a search form enabled with the Internet query parser, users can enter words, phrases, and plain language. The
Internet parser does not support the Verity query language (VQL).
Words
To search for multiple words, separate them with spaces.
Phrases
To search for an exact phrase, surround it with double-quotation marks. A string of capitalized words is assumed to
be a name. Separate a series of names with commas. Commas arent needed when the phrases are surrounded by
quotation marks.
ADOBE COLDFUSION 8
ColdFusion Developer’s Guide
494
The following example searches for a document that contains the phrases “San Francisco” and “sourdough bread”:
"San Francisco" "sourdough bread"
Plain language
To search with plain language, enter a question or concept. The Internet Query Parser identifies the important words
and searches for them. For example, enter a question such as:
Where is the sales office in San Francisco?
This query produces the same results as entering:
sales office San Francisco
Including and excluding search terms
You can limit searches by excluding or requiring search terms, or by limiting the areas of the document that are
searched.
A minus sign (–) immediately preceding a search term (word or phrase) excludes documents containing the term.
A plus sign (+) immediately preceding a search term (word or phrase) means returned documents are guaranteed to
contain the term.
If neither sign is associated with the search term, the results may include documents that do not contain the specified
term as long as they meet other search criteria.
Field searches
The Internet parser lets users perform field searches. The fields that are available for searching depend on field
extraction rules based on the document type of the documents in the collection.
To search a document field, type the name of the field, a colon (:), and the search term with no spaces.
field:term
If you enter a minus sign (–) immediately preceding field, documents that contain the specified term are excluded
from the search results. For example, if you enter -field:term, documents that contain the specified term in the
specified field are excluded from the results of the search.
If you enter a plus sign (+) immediately proceeding the field search specification, such as +field:term, documents
are included in the search results only if the search term is present in the specified field.
Field searches are enabled by the enableField parameter in a template file. This parameter, set to 0 by default, must
be set to 1 to allow searching a document field.
Important: The enableField parameter is the only thing in a template file that should be modified.
Query syntax
The query syntax is very similar to the syntax that users expect to use on the web. Queries are interpreted according
to the following rules:
Individual search terms are separated by whitespace characters, such as a space, tab, or comma, for example:
cake recipes
Search phrases are entered within double-quotation marks, for example:
ADOBE COLDFUSION 8
ColdFusion Developer’s Guide
495
"chocolate cake" recipe
Exclude terms with the negation operator, minus ( - ), or the NOT operator, for example:
cake recipes -rum
cake recipes NOT rum
Require a compulsory term with the unary inclusion operator, plus sign (+); in this example, the term chocolate
must be included:
cake recipes +chocolate
1Require compulsory terms with the binary inclusion operator AND; in this example, the terms recipes and
chocolate must be included:
cake recipes and chocolate
Field searches
You can search fields or zones by specifying name: term, where:
name is the name of the field or zone
term is an individual search term or phrase
For example:
bakery city:"San Francisco"
bakery city:Sunnyvale
For more information, see “Refining your searches with zones and fields” on page 505.
Pass-through of terms
Search terms are passed through to the VDK-level and are interpreted as Verity Query Language (VQL) syntax. No
issues arise if the terms contain only alphabetic or numeric characters. Other kinds of characters might be inter-
preted by the language youre using. If a term contains a character that is not handled by the specified language, it
might be interpreted as VQL. For example, a search term that includes an asterisk (*) might be interpreted as a
wildcard.
Stop words
The configurable Internet query parser uses its own stop-word list, qp_inet.stp, to specify terms to ignore for natural
language processing.
Note: You can override thestop out” by using quotation marks around the word.
For example, the following stop words are provided in the query parser’s stop-word file for the English (Basic)
template:
adidi orwhat
also do im should when
an does if so where
and find in than whether
ADOBE COLDFUSION 8
ColdFusion Developer’s Guide
496
Verity provides a populated stop-word file for the English and English (Advanced) languages. You do not need to
modify the qp_inet.stp file for these languages. If you use the configurable Internet query parser for another
language, you must provide your own qp_inet.stp file that contains the stop words that you want to ignore in that
language. This stop-word file must contain, at a minimum, the language-equivalent words for or and <or>.
Note: The configurable Internet query parser’s stop-word file contains a different word list than the vdk30.stp word file,
which is used for other purposes, such as summarization.
Composing search expressions
The following rules apply to the composition of search expressions.
Case sensitivity
Verity searches are case-sensitive only when the search term is entered in mixed case. For example, a search for zeus
finds zeus, Zeus, or ZEUS; however, a search for Zeus finds only Zeus.
To have your application always ignore the case that the user types, use the ColdFusion LCase() function in the
criteria attribute of cfsearch. The following code converts user input to lowercase, thereby eliminating case-
sensitivity concerns:
<cfsearch name="results"
collection="#form.collname#"
criteria="#LCase(form.criteria)#"
type="#form.type#">
Prefix and infix notation
By default, Verity uses infix notation, in which precedence is implicit in the expression; for example, the AND
operator takes precedence over the OR operator.
You c an u s e prefix notation with any operator except an evidence operator (typically, STEM, WILDCARD, or
WORD; for a description of evidence operators, see “Evidence operators” on page 501). In prefix notation, the
expression explicitly specifies precedence. Rather than repeating an operator, you can use prefix notation to list the
operator once and list the search targets in parentheses. For example, the following expressions are equivalent:
Moses <NEAR> Larry <NEAR> Jerome <NEAR> Daniel <NEAR> Jacob
<NEAR>(Moses,Larry,Jerome,Daniel,Jacob)
any for is that which
am from it the who
are get its there whose
as got it’s to why
at had like too will
be has not want with
but have of was would
can how on were <or>
ADOBE COLDFUSION 8
ColdFusion Developer’s Guide
497
The following prefix notation example searches first for documents that contain Larry and Jerome, and then for
documents that contain Moses:
OR (Moses, AND (Larry,Jerome))
The infix notation equivalent of this is as follows:
Moses OR (Larry AND Jerome)
Commas in expressions
If an expression includes two or more search terms within parentheses, a comma is required between the elements
(whitespace is ignored). The following example searches for documents that contain any combination of Larry and
Jerome together:
AND (Larry, Jerome)
Precedence rules
Expressions are read from left to right. The AND operator takes precedence over the OR operator; however, terms
enclosed in parentheses are evaluated first. When the search engine encounters nested parentheses, it starts with the
innermost term.
Delimiters in expressions
You use angle brackets (< >), double quotation marks ("), and backslashes (\) to delimit various elements in a search
expression, as the following table describes:
Operators and modifiers
You are probably familiar with searches containing AND, OR, and NOT. Verity has many additional operators and
modifiers, of various types, that offer you a high degree of specificity in setting search parameters.
Operators
An operator represents logic to be applied to a search element. This logic defines the qualifications that a document
must meet to be retrieved. You can use operators to refine your search or to influence the results in other ways.
Example Search result
Moses AND Larry OR Jerome Documents that contain Moses and Larry, or Jerome
(Moses AND Larry) OR Jerome (Same as above)
Moses AND (Larry OR Jerome) Documents that contain Moses and either Larry or Jerome
Character Usage
< > Left and right angle brackets are reserved for designating operators and modifiers. They are optional for the AND,
OR, and NOT, but required for all other operators.
" Use double quotation marks in expressions to search for a word that is otherwise reserved as an operator or modifier,
such as AND, OR, and NOT.
\ To include a backslash in a search expression, insert two backslashes for each backslash character that you want
included in the search; for example, C:\\CFusion\\bin.
ADOBE COLDFUSION 8
ColdFusion Developer’s Guide
498
For example, you can construct an HTML form for conducting searches. In the form, you can search for a single
term. You can refine the search by limiting the search scope in a number of ways. Operators are available for limiting
a query to a sentence or paragraph, and you can search words based on proximity.
Ordinarily, you use operators in explicit searches, as follows:
"<operator>search_string"
The following operator types are available:
The following table shows the operators, according to type, that are available for conducting searches of ColdFusion
Verity collections:
Concept operators
Concept operators combine the meaning of search elements to identify a concept in a document. Documents
retrieved using concept operators are ranked by relevance. The following table describes each concept operator:
Operator type Purpose
Concept Identifies a concept in a document by combining the meanings of search elements.
Relational Searches fields in a collection.
Evidence Specifies basic and intelligent word searches.
Proximity Specifies the relative location of words in a document.
Score Manipulates the score returned by a search element. You can set the score percentage display to four decimal places.
Concept Relational Evidence Proximity Score
ACCRUE < STEM NEAR YESNO
ALL <= WILDCARD NEAR/N PRODUCT
AND = WORD PARAGRAPH SUM
ANY > THESAURUS PHRASE COMPLEMENT
OR >= SOUNDEX SENTENCE
CONTAINS TYPO/N IN
MATCHES
STARTS
ENDS
SUBSTRING
Operator Description
AND Selects documents that contain all the search elements that you specify.
OR Selects documents that show evidence of at least one of the search elements that you specify.
ADOBE COLDFUSION 8
ColdFusion Developer’s Guide
499
Relational operators
Relational operators search document fields (such as AUTHOR) that you defined in the collection. Documents that
contain specified field values are returned. Documents retrieved using relational operators are not ranked by
relevance, and you cannot use the MANY modifier with relational operators.
You use the following operators for numeric and date comparisons:
For example, to search for documents that contain values for 1999 through 2002, you perform either of the following
searches:
A simple search for 1999,2000,2001,2002
An explicit search using the = operator: >=1999,<=2002
If a document field named PAGES is defined, you can search for documents that are 5 pages or fewer by entering
PAG E S < 5 in your search. Similarly, if a document field named DATE is defined, you can search for documents
dated prior to and including December 31, 1999 by entering DATE <= 12-31-99 in your search.
The following relational operators compare text and match words and parts of words:
ACCRUE Selects documents that include at least one of the search elements that you specify. Documents are ranked based on
the number of search elements found.
ALL Selects documents that contain all of the search elements that you specify. A score of 1.00 is assigned to each retrieved
document. ALL and AND retrieve the same results, but queries using ALL are always assigned a score of 1.00.
ANY Selects documents that contain at least one of the search elements that you specify. A score of 1.00 is assigned to each
retrieved document. ANY and OR retrieve the same results, but queries using ANY are always assigned a score of 1.00.
Operator Description
=Equal
!= Not equal
> Greater than
>= Greater than or equal to
<Less than
<= Less than or equal to
Operator Description
ADOBE COLDFUSION 8
ColdFusion Developer’s Guide
500
For example, assume a document field named SOURCE includes the following values:
Computer
Computerworld
Computer Currents
PC Computing
To locate documents whose source is Computer, enter the following:
SOURCE <MATCHES> computer
To locate documents whose source is Computer, Computerworld, and Computer Currents, enter the following:
SOURCE <MATCHES> computer*
To locate documents whose source is Computer, Computerworld, Computer Currents, and PC Computing, enter the
following:
SOURCE <MATCHES> *comput*
For an example of ColdFusion code that uses the CONTAINS relational operator, see “Field searches” on page 506.
You can use the SUBSTRING operator to match a character string with data stored in a specified data source. In the
example described in this section, a data source called TEST1 contains the table YearPlaceText, which contains three
columns: Year, Place, and Text. Year and Place make up the primary key. The following table shows the TEST1
schema:
Operator Description Example
CONTAINS Selects documents by matching the word or phrase that you specify
with the values stored in a specific document field. Documents are
selected only if the search elements specified appear in the same
sequential and contiguous order in the field value.
In a document field named TITLE, to retrieve
documents whose titles contain music, musical,
or musician, search for TITLE <CONTAINS> Musi*.
To retrieve CFML and HTML pages whose
meta tags contain Framingham as a content
word, search for KEYWORD <CONTAINS>
Framingham.
MATCHES Selects documents by matching the query string with values stored
in a specific document field. Documents are selected only if the
search elements specified match the field value exactly. If a partial
match is found, a document is not selected. When you use the
MATCHES operator, you specify the field name to search, and the
word, phrase, or number to locate. You can use ? and * to represent
individual and multiple characters, respectively, within a string.
For examples, see the text immediately following
this table.
STARTS Selects documents by matching the character string that you
specify with the starting characters of the values stored in a specific
document field.
In a document field named REPORTER, to retrieve
documents written by Clark, Clarks, and Clarkson,
search for REPORTER <STARTS> Clark.
ENDS Selects documents by matching the character string that you
specify with the ending characters of the values stored in a specific
document field.
In a document field named OFFICER, to retrieve
arrest reports written by Tanner, Garner, and
Milner, search for OFFICER <ENDS> ner.
SUBSTRING Selects documents by matching the query string that you specify
with any portion of the strings in a specific document field.
In a document field named TITLE, to retrieve docu-
ments whose titles contain words such as solution,
resolution, solve, and resolve, search for TITLE
<SUBSTRING> sol.
ADOBE COLDFUSION 8
ColdFusion Developer’s Guide
501
The following application page matches records that have 1990 in the TEXT column and are in the Place Utah. The
search operates on the collection that contains the TEXT column and then narrows further by searching for the
string Utah in the CF_TITLE document field. Document fields are defaults defined in every collection corre-
sponding to the values that you define for URL, TITLE, and KEY in the cfindex tag.
<cfquery name="GetText"
datasource="TEST1">
SELECT Year || Place AS Identifier, text
FROM YearPlaceText
</cfquery>
<cfindex collection="testcollection"
action="Update"
type="Custom"
title="Identifier"
key="Identifier"
body="TEXT"
query="GetText">
<cfsearch name="GetText_Search"
collection="testcollection"
type="Explicit"
criteria="1990 and CF_TITLE <SUBSTRING> Utah">
<cfoutput>
Record Counts: <br>
#GetText.RecordCount# <br>
#GetText_Search.RecordCount# <br>
</cfoutput>
Query Results --- Should be 5 rows <br>
<cfoutput query="Gettext">
#Identifier# <br>
</cfoutput>
Search Results -- should be 1 row <br>
<cfoutput query="GetText_Search">
#GetText_Search.TITLE# <br>
</cfoutput>
Evidence operators
Evidence operators let you specify a basic word search or an intelligent word search. A basic word search finds
documents that contain only the word or words specified in the query. An intelligent word search expands the query
terms to create an expanded word list so that the search returns documents that contain variations of the query
terms.
Documents retrieved using evidence operators are not ranked by relevance unless you use the MANY modifier.
The following table describes the evidence operators:
Year Place Text
1990 Utah Text about Utah 1990
1990 Oregon Text about Oregon 1990
1991 Utah Text about Utah 1991
1991 Oregon Text about Oregon 1991
1992 Utah Text about Utah 1992
ADOBE COLDFUSION 8
ColdFusion Developer’s Guide
502
The following example uses an evidence operator:
<cfsearch name = "quick_search"
collection="bbb"
type = "explicit"
criteria="<WORD>film">
Proximity operators
Proximity operators specify the relative location of specific words in the document. To retrieve a document, the
specified words must be in the same phrase, paragraph, or sentence. In the case of NEAR and NEAR/N operators,
retrieved documents are ranked by relevance based on the proximity of the specified words. Proximity operators can
be nested; phrases or words can appear within SENTENCE or PARAGRAPH operators, and SENTENCE operators
can appear within PARAGRAPH operators.
The following table describes the proximity operators:
Operator Description Example
STEM Expands the search to include the word that you enter and its vari-
ations. The STEM operator is automatically implied in any simple
query.
<STEM>believe retrieves matches such as
“believe,” “believing,” and “believer.
WILDCARD Matches wildcard characters included in search strings. Certain
characters automatically indicate a wildcard specification, such as
apostrophe (*) and question mark(?).
spam* retrieves matches such as, spam,
spammer, and spamming.
WORD Performs a basic word search, selecting documents that include
one or more instances of the specific word that you enter. The
WORD operator is automatically implied in any SIMPLE query.
<WORD> logic retrieves logic, but not variations
such as logical and logician.
THESAURUS Expands the search to include the word that you enter and its
synonyms. Collections do not have a thesaurus by default; to use
this feature you must build one.
<THESAURUS> altitude retrieves documents
containing synonyms of the word altitude, such
as height or elevation.
SOUNDEX Expands the search to include the word that you enter and one or
more words that “sound like,” or whose letter pattern is similar to,
the word specified. Collections do not have sound-alike indexes by
default; to use this feature you must build sound-alike indexes.
<SOUNDEX> sale retrieves words such as sale, sell,
seal, shell, soul, and scale.
TYPO/N Expands the search to include the word that you enter plus words
that are similar to the query term. This operator performs “approx-
imate pattern matching” to identify similar words. The optional N
variable in the operator name expresses the maximum number of
errors between the query term and a matched term, a value called
the error distance. If N is not specified, the default error distance is
2.
<TYPO> swept retrieves kept.
ADOBE COLDFUSION 8
ColdFusion Developer’s Guide
503
The following example uses a proximity operator:
<cfsearch name = "quick_search"
collection="bbb"
type = "explicit"
criteria="red<near>socks">
For an example using the IN proximity operator to search XML documents, see “Zone searches” on page 505.
Score operators
Score operators control how the search engine calculates scores for retrieved documents. The maximum score that
a returned search element can have is 1.000. You can set the score to display a maximum of four decimal places.
When you use a score operator, the search engine first calculates a separate score for each search element found in a
document, and then performs a mathematical operation on the individual element scores to arrive at the final score
for each document.
The document’s score is available as a result column. You can use the SCORE result column to get the relevancy score
of any document retrieved, for example:
<cfoutput>
<a href="#Search1.URL#">#Search1.Title#</a><br>
Document Score=#Search1.SCORE#<BR>
</cfoutput>
The following table describes the score operators:
Operator Description Example
NEAR Selects documents containing specified search terms. The closer
the search terms are to one another within a document, the higher
the document’s score. The document with the smallest possible
region containing all search terms always receives the highest
score. Documents whose search terms are not within 1000 words of
each other are not selected.
war <NEAR> peace retrieves documents that
contain stemmed variations of these words
within close proximity to each other (as defined
by Verity). To control search proximity, use
NEAR/N.
NEAR/N Selects documents containing two or more search terms within N
number of words of each other, where N is an integer between 1
and 1024. NEAR/1 searches for two words that are next to each
other. The closer the search terms are within a document, the
higher the document's score.
You can specify multiple search terms using multiple instances of
NEAR/N as long as the value of N is the same.
commute <NEAR/10> bicycle <NEAR/10> train
<NEAR/10> retrieves documents that contain
stemmed variations of these words within 10
words of each other.
PARAGRAPH Selects documents that include all of the words you specify within
the same paragraph. To search for three or more words or phrases
in a paragraph, you must use the PARAGRAPH operator between
each word or phrase.
<PARAGRAPH> (mission, goal, statement)
retrieves documents that contain these terms
within a paragraph.
PHRASE Selects documents that include a phrase you specify. A phrase is a
grouping of two or more words that occur in a specific order.
<PHRASE> (mission, oak) returns documents that
contain the phrase mission oak.
SENTENCE Selects documents that include all of the words you specify within
the same sentence.
<SENTENCE> (jazz, musician) returns documents
that contain these words in the same sentence.
IN Selects documents that contain specified values in one or more
document zones. A document zone represents a region of a docu-
ment, such as the document’s summary, date, or body text. To
search for a term only within the one or more zones that have
certain conditions, you qualify the IN operator with the WHEN
operator.
Chang <IN> author searches document zones
named author for the word Chang.
ADOBE COLDFUSION 8
ColdFusion Developer’s Guide
504
Modifiers
You combine modifiers with operators to change the standard behavior of an operator in some way. The following
table describes the available modifiers:
Operator Description Example
YESNO Forces the score of an element to 1 if the elements score is nonzero. <YESNO>mainframe. If the retrieval result of
the search on mainframe is 0.75, the YESNO
operator forces the result to 1. You can use
YESNO to avoid relevance ranking.
PRODUCT Multiplies the scores for the search elements in each document
matching a query.
<PRODUCT>(computers, laptops) takes the
product of the resulting scores.
SUM Adds the scores for the search element in each document matching
a query, up to a maximum value of 1.
<SUM>(computers, laptops) takes the sum of
the resulting scores.
COMPLEMENT Calculates scores for documents matching a query by taking the
complement (subtracting from 1) of the scores for the querys search
elements. The new score is 1 minus the search elements original
score.
<COMPLEMENT>computers. If the search
elements original score is .785, the COMPLE-
MENT operator recalculates the score as .215.
Modifier Description Example
CASE Specifies a case-sensitive search. Normally, Verity searches are case-
insensitive for search text entered in all uppercase or all lowercase,
and case-sensitive for mixed-case search strings.
<CASE>Java OR <CASE>java retrieves docu-
ments that contain Java or java, but not
JAVA.
MANY Counts the density of words, stemmed variations, or phrases in a
document and produces a relevance-ranked score for retrieved docu-
ments. Use with the following operators:
WORD
WILDCARD
STEM
PHRASE
SENTENCE
PARAGRAPH
<PARAGRAPH><MANY>javascript <AND>
vbscript.
You cannot use the MANY modifier with the
following operators:
AND
OR
ACCRUE
Relational operators
NOT Excludes documents that contain the specified word or phrase. Use
only with the AND and OR operators.
Java <AND> programming <NOT> coffee
retrieves documents that contain Java and
programming, but not coffee.
ORDER Specifies that the search elements must occur in the same order in
which you specify them in the query. Use with the following opera-
tors:
PARAGRAPH
SENTENCE
NEAR/N
Place the ORDER modifier before any operator.
<ORDER><PARAGRAPH> ("server", "Java")
retrieves documents that contain server
before Java.
ADOBE COLDFUSION 8
ColdFusion Developer’s Guide
505
Refining your searches with zones and fields
One of the strengths of Verity is its ability to perform full-text searches on documents of many formats. However,
there are often times when you want to restrict a search to certain portions of a document, to improve search
relevance. If a Verity collection contains some documents about baseball and other documents about caves, a search
for the word bat might retrieve several irrelevant results.
If the documents are structured documents, you can take advantage of the ability to search zones and fields. The
following are some examples of structured documents:
Documents created with markup languages (XML, SGML, HTML)
Internet Message Format documents
Documents created by many popular word-processing applications
Note: Although your word processor might open with what appears to be a blank page, the document has many regions
such as title, subject, and author. Refer to your applications documentation or online help system for how to view a
documents properties.
Zone searches
You can perform zone searches on markup language documents. The Verity zone filter includes built-in support for
HTML and several file formats; for a list of supported file formats, see “Building a Search Interface on page 459.
Verity searches XML files by treating the XML tags as zones. When you use the zone filter, the Verity engine builds
zone information into the collections full-word index. This index, enhanced with zone information, permits quick
and efficient searches over zones. The zone filter can automatically define a zone, or you can define it yourself in the
style.zon file. You can use zone searching to limit your search to a particular zone. This can produce more accurate,
but not necessarily faster, search results than searching an entire file.
Note: The contents of a zone cannot be returned in the results list of an application.
Examples
The following examples perform zone searching on XML files. In a list of rock bands, you could have XML files with
tags for the instruments and for comments. In the following XML file, the word Pete appears in a comment field:
<band.xml>
<Lead_Guitar>Dan</Lead_Guitar>
<Rhythm_Guitar>Jake</Rhythm_Guitar>
<Bass_Guitar>Mike</Bass_Guitar>
<Drums>Chris</Drums>
<COMMENT_A>Dan plays guitar, better than Pete.</COMMENT_A>
<COMMENT_B>Jake plays rhythm guitar.</COMMENT_B>
</band.xml>
The following CFML code shows a search for the word Pete:
<cfsearch name = "band_search"
collection="my_collection"
type = "simple"
criteria=”Pete”>
The above search for Pete returns this XML file because this search target is in the COMMENT_A field. In contrast,
Pete is the lead guitarist in the following XML file:
<band.xml>
<Lead_Guitar>Pete</Lead_Guitar>
<Rhythm_Guitar>Roger</Rhythm_Guitar>
ADOBE COLDFUSION 8
ColdFusion Developer’s Guide
506
<Bass_Guitar>John</Bass_Guitar>
<Drums>Kenny</Drums>
<COMMENT_A>Who knows who's better than this band?</COMMENT_A>
<COMMENT_B>Ticket prices correlated with decibels.</COMMENT_B>
</band.xml>
To retrieve only the files in which Pete is the lead guitarist, perform a zone search using the IN operator according
to the following syntax:
(query) <IN> (zone1, zone2, ...)
Note: As with other operators, IN might be uppercase or lowercase. Unlike AND, OR, or NOT, you must enclose IN
within brackets.
Thus, the following explicit search retrieves files in which Pete is the lead guitarist:
(Pete) <in> Lead_Guitar
This is expressed in CFML as follows:
<cfsearch name = "band_search"
collection="my_collection"
type = "explicit"
criteria="(Pete) <in> Lead_Guitar">
To retrieve files in which Pete plays either lead or rhythm guitar, use the following explicit search:
(Pete) <in> (Lead_Guitar,Rhythm_Guitar)
This is expressed in CFML as follows:
<cfsearch name = "band_search"
collection="bbb"
type = "explicit"
criteria="(Pete) <in> (Lead_Guitar,Rhythm_Guitar)">
Field searches
Fields are extracted from the document and stored in the collection for retrieval and searching, and can be returned
on a results list. Zones, on the other hand, are merely the definitions of “regions” of a document for searching
purposes, and are not physically extracted from the document in the same way that fields are extracted.
You must define a region of text as a zone before it can be a field. Therefore, it can be only a zone, or it can be both
a field and a zone. Whether you define a region of text as a zone only or as both a field and a zone depends on your
particular requirements.
A field must be defined in the style file, style.ufl, before you create the collection. To map zones to fields (to display
field data), you must define and add these extra fields to style.ufl.
You can specify the values for the cfindex attributes TITLE, KEY, and URL as document fields for use with
relational operators in the criteria attribute. (The SCORE and SUMMARY attributes are automatically returned
by a cfsearch; these attributes are different for each record of a collection as the search criteria changes.) Text
comparison operators can reference the following document fields:
cf_title
cf_key
cf_url
cf_custom1
cf_custom2
ADOBE COLDFUSION 8
ColdFusion Developer’s Guide
507
cf_custom3
cf_custom4
Text comparison operators can also reference the following automatically populated document fields:
title
key
url
vdksummary
author
mime-type
To explore how to use document fields to refine a search, consider the following database table, named Calls. This
table has four columns and three records, as the following table shows:
A Verity search for the word certain returns three records. However, you can use the document fields to restrict your
search; for example, a search to retrieve HomeSite+ problems with the word certain in the problem description.
These are the requirements to run this procedure:
Create and populate the Calls table in a database of your choice
Create a collection named Training (you can do this in CFML or in the ColdFusion Administrator).
The following table shows the relationship between the database column and cfindex attribute:
You begin by selecting all data in a query:
<cfquery name = "Calls" datasource = "MyDSN">
Select * from Calls
</cfquery>
The following code shows the cfindex tag for indexing the collection (the type attribute is set to custom for tabular
data):
<cfindex
query = "Calls"
collection = "training"
action = "UPDATE"
type = "CUSTOM"
call_ID Problem_Description Short_Description Product
1 Can’t bold text properly under certain conditions Bold Problem HomeSite+
2 Certain optional attributes are acting as required attributes Attributes Problem ColdFusion
3 Can’t do a File/Open in certain cases File Open Problem HomeSite+
Database column The cfindex
attribute
Comment
call_ID key The primary key of a database table is often a key attribute.
Problem_Description body This column is the information to be indexed.
Short_Description title A short description is conceptually equivalent to a title, as in a running title of a journal article.
Product custom1 This field refines the search.
ADOBE COLDFUSION 8
ColdFusion Developer’s Guide
508
title = "Short_Description"
key = "Call_ID"
body = "Problem_Description"
custom1 = "Product">
To perform the refined search for HomeSite+ problems with the word certain in the problem description, the
cfsearch tag uses the CONTAINS operator in its criteria attribute:
<cfsearch
collection = "training"
name = "search_calls"
criteria = "certain and CF_CUSTOM1 <CONTAINS> HomeSite">
The following code displays the results of the refined search:
<table border="1" cellspacing="5">
<tr>
<th align="LEFT">KEY</th>
<th align="LEFT">TITLE</th>
<th align="LEFT">CUSTOM1</th>
</tr>
<cfoutput query = "search_calls">
<tr>
<td>#KEY#</td>
<td>#TITLE#</td>
<td>#CUSTOM1#</td>
</tr>
</cfoutput>
</table>
509
Part 5: Requesting and Presenting
Information
This part contains the following topics:
Introduction to Retrieving and Formatting Data. . . . . . . . . . . . . . . . . . . . . . . . . . . . . . . . . . . . . . . . . . . . . 511
Building Dynamic Forms with cfform Tags . . . . . . . . . . . . . . . . . . . . . . . . . . . . . . . . . . . . . . . . . . . . . . . . 530
Validating Data . . . . . . . . . . . . . . . . . . . . . . . . . . . . . . . . . . . . . . . . . . . . . . . . . . . . . . . . . . . . . . . . . . . . . . . . 553
Creating Forms in Flash. . . . . . . . . . . . . . . . . . . . . . . . . . . . . . . . . . . . . . . . . . . . . . . . . . . . . . . . . . . . . . . . . 576
Creating Skinnable XML Forms. . . . . . . . . . . . . . . . . . . . . . . . . . . . . . . . . . . . . . . . . . . . . . . . . . . . . . . . . . 594
Using Ajax UI Components and Features . . . . . . . . . . . . . . . . . . . . . . . . . . . . . . . . . . . . . . . . . . . . . . . . . .613
Using Ajax Data and Development Features . . . . . . . . . . . . . . . . . . . . . . . . . . . . . . . . . . . . . . . . . . . . . . 647
Using the Flash Remoting Service . . . . . . . . . . . . . . . . . . . . . . . . . . . . . . . . . . . . . . . . . . . . . . . . . . . . . . . 674
Using Flash Remoting Update . . . . . . . . . . . . . . . . . . . . . . . . . . . . . . . . . . . . . . . . . . . . . . . . . . . . . . . . . . . 688
Using the LiveCycle Data Services ES Assembler . . . . . . . . . . . . . . . . . . . . . . . . . . . . . . . . . . . . . . . . . .691
Using Server-Side ActionScript . . . . . . . . . . . . . . . . . . . . . . . . . . . . . . . . . . . . . . . . . . . . . . . . . . . . . . . . . 706
511
Chapter 29: Introduction to Retrieving
and Formatting Data
ColdFusion lets you retrieve and format data. You can use forms to get user data and control the data that is displayed
by a dynamic web page. You can also populate a table with query results and use ColdFusion functions to format and
manipulate data. To use these features, you should be familiar with HTML forms.
Contents
Using forms in ColdFusion . . . . . . . . . . . . . . . . . . . . . . . . . . . . . . . . . . . . . . . . . . . . . . . . . . . . . . . . . . . . . . . . . . . . . . . . 511
Working with action pages . . . . . . . . . . . . . . . . . . . . . . . . . . . . . . . . . . . . . . . . . . . . . . . . . . . . . . . . . . . . . . . . . . . . . . . . 514
Working with queries and data . . . . . . . . . . . . . . . . . . . . . . . . . . . . . . . . . . . . . . . . . . . . . . . . . . . . . . . . . . . . . . . . . . . . . 518
Returning results to the user . . . . . . . . . . . . . . . . . . . . . . . . . . . . . . . . . . . . . . . . . . . . . . . . . . . . . . . . . . . . . . . . . . . . . . . 521
Dynamically populating list boxes . . . . . . . . . . . . . . . . . . . . . . . . . . . . . . . . . . . . . . . . . . . . . . . . . . . . . . . . . . . . . . . . . . 524
Creating dynamic check boxes and multiple-selection list boxes . . . . . . . . . . . . . . . . . . . . . . . . . . . . . . . . . . . . . . . . 526
Using forms in ColdFusion
ColdFusion lets you use a variety of types of forms. You can use plain HTML or CFML, and you can generate HTML,
Flash, or skinned XML forms. This section describes your form options and introduces a basic ColdFusion form.
ColdFusion forms tags
You can use HTML or CFML tags to define your form. ColdFusion includes the following CFML tags that corre-
spond to HTML tags, but provide additional functionality:
cfapplet
cfform
cfinput
cfselect
cftextarea
These tags support all the attributes of their HTML counterparts, plus ColdFusion attributes and features.
ColdFusion also provides the following forms tags that have no direct equivalent in HTML:
cfcalendar Lets users select dates from a Flash month-by-month calendar.
cfgrid Displays and lets users enter data in a row and column grid format; can get data directly from a query.
cfslider Lets users input data by moving a sliding marker.
cftree Displays data in a hierarchical tree format with graphical indicators; can get data directly from a query.
ColdFusion Form tag features
ColdFusion forms tags provide the following features:
ADOBE COLDFUSION 8
ColdFusion Developer’s Guide
512
Built-in validation support: You can validate data in the client browser or on the server. You can specify that a field
is required, contains a specific type of data, has a maximum length, or is in a range of values. You can also use data
masking to control user input. For more information on validation, see “Validating Data” on page 553.
Note: ColdFusion also provides a method of doing on-server validation of HTML form controls.
Flash format forms and elements: You can display a form as Flash, which works identically on a variety of platforms
and provides additional display features not available in HTML. These features include accordion-style and multiple-
tab form panes and automatic element positioning. You can also display cftree, cfgrid, and cfcalendar form
elements as Flash items in an otherwise-HTML form. For more information on Flash forms and form elements, see
Creating Forms in Flash” on page 576.
XML Skinable forms: ColdFusion can generate XML forms and apply XSLT skins to format the forms. XML format
forms let you separate the form presentation from the form logic and data field information. They give you detailed
control over the appearance of the forms by applying custom skins, and let you create custom controls. For more
information on XML skinnable forms, see Creating Skinnable XML Forms” on page 594.
Direct support for ColdFusion variables: You can easily use ColdFusion variables directly to populate your form
controls. For example you can specify a query result to populate the cfgrid and cftree tags.
These features make CFML forms tags powerful and flexible, and let you easily develop fully featured, pleasing
forms.
This topic uses CFML tags, but does not describe or use most of their special features. “Building Dynamic Forms
with cfform Tags” on page 530 describes how to use many of the tags that are specific to ColdFusion, such as cftree
and cfgrid.
Creating a basic form
The following simple form shows how you can create a form that lets a user enter data. This form uses basic CFML
form tags. It does not use any of the advanced features of ColdFusion, such as validation, Flash or XML format, or
special input controls. You could convert it to a purely HTML form by removing the initial “cf ” prefix from the tag
names, and the form would work.
The following table shows the format of form control tags:
ADOBE COLDFUSION 8
ColdFusion Developer’s Guide
513
The following listing shows the form source in detail. To test the form and use it as input for later examples in this
topic, save this code as formpage.cfm.
<html>
<head>
<title>Input form</title>
</head>
<body>
<!--- Specify the action page in the form tag. The form variables will
pass to this page when the form is submitted. --->
<cfform action="actionpage.cfm" method="post">
<!--- Text box. --->
<p>
First Name: <cfinput type="Text" name="FirstName" size="20"maxlength="35"><br>
Last Name: <cfinput type="Text" name="LastName" size="20" maxlength="35"><br>
Salary: <cfinput type="Text" name="Salary" size="10" maxlength="10">
</p>
<!--- List box. --->
<p>
City
<cfselect name="City">
<option value="Arlington">Arlington
<option value="Boston">Boston
<option value="Cambridge">Cambridge
<option value="Minneapolis">Minneapolis
<option value="Seattle">Seattle
</cfselect>
</p>
<!--- Radio buttons. --->
<p>
Department:<br>
<cfinput type="radio" name="Department" value="Training">Training<br>
<cfinput type="radio" name="Department" value="Sales">Sales<br>
<input type="radio" name="Department"
value="Marketing">Marketing<br>
</p>
<!--- Check box. --->
<p>
Control Code
Text control <cfinput type="Text" name="ControlName" size="Value" maxlength="Value">
List (select) box <cfselect name="ControlName">
<option value="Value1">DisplayName1
<option value="Value2">DisplayName2
<option value="Value3">DisplayName3
</cfselect>
Radio buttons <cfinput type="Radio" name="ControlName" value="Value1">DisplayName1
<cfinput type="Radio" name="ControlName" value="Value2">DisplayName2
<cfinput type="Radio" name="ControlName" value="Value3">DisplayName3
Check box <cfinput type="Checkbox" name="ControlName" value="Yes|No">Yes
Reset button <cfinput type="Reset" name="ControlName" value="DisplayName">
Submit button <cfinput type="Submit" name="ControlName" value="DisplayName">
ADOBE COLDFUSION 8
ColdFusion Developer’s Guide
514
Contractor? <cfinput type="checkbox" name="Contractor"
value="Yes" checked>Yes
</p>
<!--- Reset button. --->
<cfinput type="Reset" name="ResetForm" value="Clear Form">
<!--- submit button --->
<cfinput type="Submit" name="SubmitForm" value="Submit">
</cfform>
</body>
</html>
Forms guidelines
When using forms, keep the following guidelines in mind:
To make the coding process easy to follow, name form controls the same as target database fields. For example,
if a text control corresponds to a data source FirstName field, use FirstName as the control name.
For ease of use, limit radio buttons to between three and five mutually exclusive options. If you need more
options, consider a drop-down list.
Use list boxes to allow the user to choose from many options or to choose multiple items from a list.
Check boxes, radio buttons, and list boxes do not pass data to action pages unless they are selected on a form. If
you try to reference these variables on the action page, you receive an error if they are not present. For information
on how to determine whether a variable exists on the action page, see “Testing for a variables existence” on page 517.
You can dynamically populate drop-down lists using query data. For more information, see “Dynamically
populating list boxes on page 524.
Working with action pages
When the user submits a form, ColdFusion runs the action page specified by the cfform or form tag action
attribute. A ColdFusion action page is like any other application page, except that you can use the form variables that
are passed to it from an associated form. The following sections describe how to create effective action pages.
Processing form variables on action pages
The action page gets a form variable for every form control that contains a value when the form is submitted.
Note: If multiple controls have the same name, one form variable is passed to the action page with a comma-delimited
list of values.
A form variable’s name is the name that you assigned to the form control on the form page. Refer to the form variable
by name within tags, functions, and other expressions on an action page.
On the action page, the form variables are in the Form scope, so you should prefix them with “Form.” to explicitly
tell ColdFusion that you are referring to a form variable. For example, the following code references the LastName
form variable for output on an action page:
<cfoutput>
#Form.LastName#
</cfoutput>
ADOBE COLDFUSION 8
ColdFusion Developer’s Guide
515
The Form scope also contains a list variable called Form.fieldnames. It contains a list of all form variables
submitted to the action page. If no form variables are passed to the action page, ColdFusion does not create the
Form.fieldnames list.
Using form data to generate SQL statements
As described in previous chapters, you can retrieve a record for every employee in a database table by composing a
query like the following:
<cfquery name="GetEmployees" datasource="cfdocexamples">
SELECTFirstName, LastName, Contract
FROM Employee
</cfquery>
When you want to return information about employees that matches user search criteria, you use the SQL WHERE
clause with a SQL SELECT statement. When the WHERE clause is processed, it filters the query data based on the
results of the comparison.
For example, to return employee data for only employees with the last name of Smith, you build a query that looks
like the following:
<cfquery name="GetEmployees" datasource="cfdocexamples">
SELECT FirstName, LastName, Contract
FROM Employee
WHERE LastName = 'Smith'
</cfquery>
However, instead of putting the LastName directly in the SQL WHERE clause, you can use the text that the user
entered in the form for comparison:
<cfquery name="GetEmployees" datasource="cfdocexamples">
SELECT FirstName, LastName, Salary
FROM Employee
WHERE LastName=<cfqueryparam value="#Form.LastName#"
CFSQLType="CF_SQL_VARCHAR">
</cfquery>
For security, this example encapsulates the form variable within the cfqueryparam tag to ensure that the user passed
a valid string value for the LastName. For more information on using the cfqueryparam tag with queries and on
dynamic SQL, see Accessing and Retrieving Data” on page 392.
Creating action pages
Use the following procedure to create an action page for the formpage.cfm page that you created in the previous
example.
Create an action page for the form
1Create a ColdFusion page with the following content:
<html>
<head>
<title>Retrieving Employee Data Based on Criteria from Form</title>
</head>
<body>
<cfquery name="GetEmployees" datasource="cfdocexamples">
SELECT FirstName, LastName, Salary
FROM Employee
ADOBE COLDFUSION 8
ColdFusion Developer’s Guide
516
WHERE LastName=<cfqueryparam value="#Form.LastName#"
CFSQLType="CF_SQL_VARCHAR">
</cfquery>
<h4>Employee Data Based on Criteria from Form</h4>
<cfoutput query="GetEmployees">
#FirstName#
#LastName#
#Salary#<br>
</cfoutput>
<br>
<cfoutput>Contractor: #Form.Contractor#</cfoutput>
</body>
</html>
2Save the page as actionpage.cfm in the myapps directory.
3View the formpage.cfm page in your browser.
4Enter data, for example, Smith, in the Last Name box and submit the form.
The browser displays a line with the first and last name and salary for each entry in the database that match the
name you typed, followed by a line with the text “Contractor: Yes.
5Click Back in your browser to redisplay the form.
6Remove the check mark from the check box and submit the form again.
This time an error occurs because the check box does not pass a variable to the action page. For information on
modifying the actionpage.cfm page to fix the error, see Testing for a variables existence” on page 517.
Reviewing the code
The following table describes the highlighted code and its function:
Code Description
<cfquery name="GetEmployees"
datasource="cfdocexamples">
Queries the data source cfdocexamples and names the query GetEmployees.
SELECT FirstName, LastName, Salary
FROM Employee
WHERE LastName=<cfqueryparam
value="#Form.LastName#"
CFSQLType="CF_SQL_VARCHAR">
Retrieves the FirstName, LastName, and Salary fields from the Employee table,
but only if the value of the LastName field matches what the user entered in the
LastName text box in the form on formpage.cfm.
<cfoutput query="GetEmployees"> Displays results of the GetEmployees query.
#FirstName#
#LastName#
#Salary#<br>
Displays the value of the FirstName, LastName, and Salary fields for a record,
starting with the first record, then goes to the next line. Keeps displaying the
records that match the criteria you specified in the SELECT statement, followed
by a line break, until you run out of records.
</cfoutput> Closes the cfoutput block.
<br>
<cfoutput>Contractor: #Form.Contractor#
</cfoutput>
Displays a blank line followed by the text “Contractor”: and the value of the form
Contractor check box.
A more complete example would test to ensure the existence of the variable and
would use the variable in the query.
ADOBE COLDFUSION 8
ColdFusion Developer’s Guide
517
Testing for a variables existence
Before relying on a variables existence in an application page, you can test to see if it exists using the ColdFusion
IsDefined function. A function is a named procedure that takes input and operates on it. For example, the
IsDefined function determines whether a variable exists. CFML provides a large number of functions, which are
documented in the CFML Reference.
The following code prevents the error in the previous example by checking to see whether the Contractor Form
variable exists before using it:
<cfif IsDefined("Form.Contractor")>
<cfoutput>Contractor: #Form.Contractor#</cfoutput>
</cfif>
The argument passed to the IsDefined function must always be enclosed in double-quotation marks. For more
information on the IsDefined function, see the CFML Reference.
If you attempt to evaluate a variable that you did not define, ColdFusion cannot process the page and displays an
error message. To help diagnose such problems, turn on debugging in the ColdFusion Administrator. The Admin-
istrator debugging information shows which variables are being passed to your application pages.
Requiring users to enter values in form fields
One of the limitations of HTML forms is the inability to define input fields as required. Because this is a particularly
important requirement for database applications, ColdFusion lets you require users to enter data in fields. To specify
a field as required, you can do either of the following:
Use the required attribute of the cfinput, cfselect, cftextarea, and cftree tags.
Use a hidden field that has a name attribute composed of the field name and the suffix _required. You can use
this technique with CFML and HTML form tags.
For example, to require that the user enter a value in the FirstName field of a cfinput tag, use the following syntax:
<cfinput type="Text" name="FirstName" size="20" maxlength="35" required="Yes">
To require that the user enter a value in the FirstName field of an HTML input tag, use the following syntax:
<input type="Text" name="FirstName" size="20" maxlength="35">
<input type="hidden" name="FirstName_required">
In either of these examples, if the user leaves the FirstName field empty, ColdFusion rejects the form submittal and
returns a message informing the user that the field is required. You can customize the contents of this error message.
If you use a required attribute, you customize the message by using the message attribute, as follows:
<cfinput type="Text" name="FirstName" size="20" maxlength="35" required="Yes"
message="You must enter your first name.">
If you use a hidden field tag, you customize the message using the value attribute of the hidden field, as follows:
<input type="hidden" name="FirstName_required"
value="You must enter your first name.">
Form variable notes and considerations
When using form variables in an action page, keep the following guidelines in mind:
A form variable is available on the action page and pages that it includes.
Prefix form variables with "Form." when referencing them on the action page.
ADOBE COLDFUSION 8
ColdFusion Developer’s Guide
518
Surround variable values with number signs (#) for output.
Variables for check boxes, radio buttons, and list boxes with size attributes greater than 1 only get passed to the
action page if you select an option. Text boxes, passwords, and textarea fields pass an empty string if you do not enter
text.
An error occurs if the action page tries to use a variable that was not passed.
If multiple controls have the same name, one form variable is passed to the action page with a comma-delimited
list of values.
You can validate form variable values on the client or the server.
Working with queries and data
The ability to generate and display query data is one of the most important and flexible features of ColdFusion. The
following sections describe more about using queries and displaying their results. Some of these tools are effective
for presenting any data, not just query results.
Using HTML tables to display query results
You can use HTML tables to specify how the results of a query appear on a page. To do so, you put the cfoutput tag
inside the table tags. You can also use the HTML th tag to put column labels in a header row. To create a row in the
table for each row in the query results, put the tr block inside the cfoutput tag.
In addition, you can use CFML functions to format individual pieces of data, such as dates and numeric values.
Put the query results in a table
1Open the ColdFusion actionpage.cfm page in your editor.
2Modify the page so that it appears as follows:
<html>
<head>
<title>Retrieving Employee Data Based on Criteria from Form</title>
</head>
<body>
<cfquery name="GetEmployees" datasource="cfdocexamples">
SELECT FirstName, LastName, Salary
FROM Employee
WHERE LastName=<cfqueryparam value="#Form.LastName#"
CFSQLType="CF_SQL_VARCHAR">
</cfquery>
<h4>Employee Data Based on Criteria from Form</h4>
<table>
<tr>
<th>First Name</th>
<th>Last Name</th>
<th>Salary</th>
</tr>
<cfoutput query="GetEmployees">
<tr>
<td>#FirstName#</td>
<td>#LastName#</td>
<td>#Salary#</td>
</tr>
ADOBE COLDFUSION 8
ColdFusion Developer’s Guide
519
</cfoutput>
</table>
<br>
<cfif IsDefined("Form.Contractor")>
<cfoutput>Contractor: #Form.Contractor#</cfoutput>
</cfif>
</body>
</html>
3Save the page as actionpage.cfm in the myapps directory.
4View the formpage.cfm page in your browser.
5Enter Smith in the Last Name text box and submit the form.
The records that match the criteria specified in the form appear in a table.
Reviewing the code
The following table describes the highlighted code and its function:
Formatting individual data items
You can format individual data items. For example, you can format the salary data as monetary values. To format the
salary data using the dollar format, you use the CFML function DollarFormat(number).
Change the format of the Salary
1Open the file actionpage.cfm in your editor.
2Change the following line:
<td>#Salary#</td>
to
<td>#DollarFormat(Salary)#</td>
3Save the page.
Code Description
<table> Puts data into a table.
<tr>
<th>First Name</th>
<th>Last Name</th>
<th>Salary</th>
</tr>
In the first row of the table, includes three columns, with the headings: First Name, Last
Name, and Salary.
<cfoutput query="GetEmployees"> Tells ColdFusion to display the results of the GetEmployees query.
<tr>
<td>#FirstName#</td>
<td>#LastName#</td>
<td>#Salary#</td>
</tr>
For each record in the query, creates a new row in the table, with three columns that display
the values of the FirstName, LastName, and Salary fields of the record.
</cfoutput> Ends the output region.
</table> Ends the table.
ADOBE COLDFUSION 8
ColdFusion Developer’s Guide
520
Building flexible search interfaces
One option with forms is to build a search based on the form data. For example, you could use form data as part of
the WHERE clause to construct a database query.
To give users the option to enter multiple search criteria in a form, you can wrap conditional logic around a SQL
AND clause as part of the WHERE clause. The following action page allows users to search for employees by
department, last name, or both.
Note: ColdFusion provides the Verity search utility that you can also use to perform a search. For more information, see
“Building a Search Interface on page 459.
Build a more flexible search interface
1Open the ColdFusion actionpage.cfm page in your editor.
2Modify the page so that it appears as follows:
<html>
<head>
<title>Retrieving Employee Data Based on Criteria from Form</title>
</head>
<body>
<cfquery name="GetEmployees" datasource="cfdocexamples">
SELECT Departmt.Dept_Name,
Employee.FirstName,
Employee.LastName,
Employee.StartDate,
Employee.Salary
FROM Departmt, Employee
WHERE Departmt.Dept_ID = Employee.Dept_ID
<cfif IsDefined("Form.Department")>
AND Departmt.Dept_Name=<cfqueryparam value="#Form.Department#"
CFSQLType="CF_SQL_VARCHAR">
</cfif>
<cfif Form.LastName IS NOT "">
AND Employee.LastName=<cfqueryparam value="#Form.LastName#"
CFSQLType="CF_SQL_VARCHAR">
</cfif>
</cfquery>
<h4>Employee Data Based on Criteria from Form</h4>
<table>
<tr>
<th>First Name</th>
<th>Last Name</th>
<th>Salary</th>
</tr>
<cfoutput query="GetEmployees">
<tr>
<td>#FirstName#</td>
<td>#LastName#</td>
<td>#Salary#</td>
</tr>
</cfoutput>
</table>
</body>
</html>
3Save the file.
4View the formpage.cfm page in your browser.
ADOBE COLDFUSION 8
ColdFusion Developer’s Guide
521
5Select a department, optionally enter a last name, and submit the form.
Reviewing the code
The following table describes the highlighted code and its function:
Returning results to the user
When you return your results to the user, you must make sure that your pages respond to the user’s needs and are
appropriate for the type and amount of information. In particular, you must consider the following situations:
When there are no query results
When you return partial results
Handling no query results
Your code must accommodate the cases in which a query does not return any records. To determine whether a search
has retrieved records, use the RecordCount query variable. You can use the variable in a conditional logic expression
that determines how to display search results appropriately to users.
Note: For more information on query variables, including RecordCount, see Accessing and Retrieving Data” on
page 392.
For example, to inform the user when no records were found by the GetEmployees query, insert the following code
before displaying the data:
<cfif GetEmployees.RecordCount IS "0">
No records match your search criteria. <BR>
<cfelse>
You mu st d o t h e f ol low i n g:
Prefix RecordCount with the query name.
Add a procedure after the cfif tag that displays a message to the user.
Add a procedure after the cfelse tag to format the returned data.
Code Description
SELECT Departmt.Dept_Name,
Employee.FirstName,
Employee.LastName,
Employee.StartDate,
Employee.Salary
FROM Departmt, Employee
WHERE Departmt.Dept_ID =
Employee.Dept_ID
Retrieves the fields listed from the Departmt and Employee tables, joining the
tables based on the Dept_ID field in each table.
<cfif IsDefined("FORM.Department")>
AND Departmt.Dept_Name =
<cfqueryparam
value="#Form.Department#"
CFSQLType="CF_SQL_VARCHAR">
</cfif>
If the user specified a department on the form, only retrieves records where the
department name is the same as the one that the user specified. You must use
number signs (#) in the SQL AND statement to identify Form.Department as a
ColdFusion variable, but not in the IsDefined function.
<cfif Form.LastName IS NOT "">
AND Employee.LastName = <cfqueryparam
value="#Form.LastName#"
CFSQLType="CF_SQL_VARCHAR">
</cfif>
If the user specified a last name in the form, only retrieves the records in which
the last name is the same as the one that the user entered in the form.
ADOBE COLDFUSION 8
ColdFusion Developer’s Guide
522
Follow the second procedure with a </cfif> tag end to indicate the end of the conditional code.
Return search results to users
1Edit the actionpage.cfm page.
2Change the page so that it appears as follows:
<html>
<head>
<title>Retrieving Employee Data Based on Criteria from Form</title>
</head>
<body>
<cfquery name="GetEmployees" datasource="cfdocexamples">
SELECT Departmt.Dept_Name,
Employee.FirstName,
Employee.LastName,
Employee.StartDate,
Employee.Salary
FROM Departmt, Employee
WHERE Departmt.Dept_ID = Employee.Dept_ID
<cfif isdefined("Form.Department")>
AND Departmt.Dept_Name = <cfqueryparam value="#Form.Department#"
CFSQLType="CF_SQL_VARCHAR">
</cfif>
<cfif Form.LastName is not "">
AND Employee.LastName = <cfqueryparam value="#Form.LastName#"
CFSQLType="CF_SQL_VARCHAR">
</cfif>
</cfquery>
<cfif GetEmployees.recordcount is "0">
No records match your search criteria. <br>
Please go back to the form and try again.
<cfelse>
<h4>Employee Data Based on Criteria from Form</h4>
<table>
<tr>
<th>First Name</th>
<th>Last Name</th>
<th>Salary</th>
</tr>
<cfoutput query="GetEmployees">
<tr>
<td>#FirstName#</td>
<td>#LastName#</td>
<td>#Salary#</td>
</tr>
</cfoutput>
</cfif>
</table>
</body>
</html>
3Save the file.
4Return to the form, enter search criteria, and submit the form.
5If no records match the criteria you specified, the message appears.
ADOBE COLDFUSION 8
ColdFusion Developer’s Guide
523
Returning results incrementally
You c an u s e t he cfflush tag to incrementally display long-running requests to the browser before a ColdFusion
page is fully processed. This tag lets you give the user quick feedback when it takes a long time to complete processing
a request. For example, when a request takes time to return results, you can use the cfflush tag to display the
message, “Processing your request -- please wait.” You can also use it to incrementally display a long list as it gets
retrieved.
The first time you use the cfflush tag on a page, it sends to the browser all of the HTML headers and any other
available HTML. Subsequent cfflush tags on the page send only the output that ColdFusion generated after the
previous flush.
You c an s p e c i f y an interval attribute to tell ColdFusion to flush the output each time that at least the specified
number of bytes become available. (The count does not include HTML headers and any data that is already available
when you make this call.) You can use the cfflush tag in a cfloop tag to incrementally flush data as it becomes
available. This format is particularly useful when a query responds slowly with large amounts of data.
When you flush data, make sure that a sufficient amount of information is available, because some browsers might
not respond if you flush only a very small amount. Similarly, if you use an interval attribute, set it for a reasonable
size, such as a few hundred bytes or more, but not many thousands of bytes.
Limitations of the cfflush tag: Because the cfflush tag sends data to the browser when it executes, it has several
limitations, including the following:
Using any of the following tags or functions on a page anywhere after the cfflush tag can cause errors or
unexpected results: cfcontent, cfcookie, cfform, cfheader, cfhtmlhead, cflocation, and SetLocale. (These
tags and functions normally modify the HTML header, but cannot do so after a cfflush tag, because the cfflush
tag sends the header.)
Using the cfset tag to set a cookie anywhere on a page that has a cfflush tag does not set the cookie in the
browser.
Using the cfflush tag within the body of several tags, including cfsavecontent, cfqueryparam, and custom
tags, can cause errors.
If you save Client variables as cookies, any client variables that you set after a cfflush tag are not saved in the
browser.
You c an c at ch cfflush errors, except Cookie errors, with a cfcatch type="template" tag. Catch cookie
errors with a cfcatch type="Any" tag.
Example: using the cfloop tag and Rand function
The following example uses the cfloop tag and the Rand random number generating function to artificially delay
the generation of data for display. It simulates a situation in which it takes time to retrieve the first data and additional
information becomes available slowly.
<html>
<head>
<title>Your Magic numbers</title>
</head>
<body>
<h1>Your Magic numbers</h1>
<P>It will take us a little while to calculate your ten magic numbers.
It takes a lot of work to find numbers that truly fit your personality.
So relax for a minute or so while we do the hard work for you.</P>
<h2>We are sure you will agree it was worth the short wait!</h2>
<cfflush>
ADOBE COLDFUSION 8
ColdFusion Developer’s Guide
524
<cfflush interval=10>
<!--- Delay Loop to make is seem harder. --->
<cfloop index="randomindex" from="1" to="200000" step="1">
<cfset random=rand()>
</cfloop>
<!--- Now slowly output 10 random numbers. --->
<cfloop index="Myindex" from="1" to="10" step="1">
<cfloop index="randomindex" from="1" to="100000" step="1">
<cfset random=rand()>
</cfloop>
<cfoutput>
Magic number #Myindex# is:&nbsp;&nbsp;#RandRange(
100000, 999999)#<br><br>
</cfoutput>
</cfloop>
</body>
</html>
Reviewing the code
The following table describes the code and its function:
Dynamically populating list boxes
The code in Creating a basic form” on page 512 hard-coded the forms list box options. Instead of manually entering
the information on a form, you can dynamically populate a list box with database fields. When you write code this
way, the form page automatically reflects the changes that you make to the database.
You use two tags to dynamically populate a list box:
Use the cfquery tag to retrieve the column data from a database table.
Use the cfselect tag with the query attribute to dynamically populate the options of this form control.
Code Description
<h2>We are sure you will agree it was worth
the short wait!</h2>
<cfflush>
Sends the HTML header and all HTML output to the cfflush tag to the user. This
displays the explanatory paragraph and H2 tag contents.
<cfflush interval=10> Flushes additional data to the user whenever at least 10 bytes are available.
<cfloop index="randomindex" from="1"
to="200000" step="1">
<cfset random=Rand()>
</cfloop>
Inserts an artificial delay by using the Rand function to calculate many random
numbers.
<cfloop index="Myindex" from="1" to="10"
step="1">
<cfloop index="randomindex" from="1"
to="100000" step="1">
<cfset random=rand()>
</cfloop>
<cfoutput>
Magic number #Myindex#
is:&nbsp;&nbsp;#RandRange
(100000,999999)#<br><br>
</cfoutput>
</cfloop>
Generates and displays 10 random numbers. This code uses two loops. The outer
loop repeats ten times, once for each number to display. The inner loop uses the
Rand function to create another delay by generating more (unused) random
numbers. It then calls the RandRange function to generate a six-digit random
number for display.
ADOBE COLDFUSION 8
ColdFusion Developer’s Guide
525
Dynamically populate a list box
1Open the formpage.cfm page.
2Modify the file so that it appears as follows:
<html>
<head>
<title>Input form</title>
</head>
<body>
<cfquery name="GetDepartments" datasource="cfdocexamples">
SELECT DISTINCT Location
FROM Departmt
</cfquery>
<!--- Define the action page in the form tag.
The form variables pass to this page
when the form is submitted --->
<cfform action="actionpage.cfm" method="post">
<!--- Text box. --->
<p>
First Name: <cfinput type="Text" name="FirstName" size="20" maxlength="35"><br>
Last Name: <cfinput type="Text" name="LastName" size="20" maxlength="35"><br>
Salary: <cfinput type="Text" name="Salary" size="10" maxlength="10">
</p>
<!--- List box. --->
City
<cfset optsize=getDepartments.recordcount + 1>
<cfselect name="City" query="GetDepartments" value="Location" size="#optsize#">
<option value="">Select All
</cfselect>
<!--- Radio buttons. --->
<p>
Department:<br>
<cfinput type="radio" name="Department" value="Training">Training<br>
<cfinput type="radio" name="Department" value="Sales">Sales<br>
<cfinput type="radio" name="Department" value="Marketing">Marketing<br>
<cfinput type="radio" name="Department" value="HR">HR<br>
</p>
<!--- Check box. --->
<p>
Contractor? <cfinput type="checkbox" name="Contractor" value="Yes" checked>Yes
</p>
<!--- Reset button. --->
<cfinput type="reset" name="ResetForm" value="Clear Form">
<!--- Submit button. --->
<cfinput type="submit" name="SubmitForm" value="Submit">
</cfform>
</body>
</html>
3Save the page as formpage.cfm.
4View the formpage.cfm page in a browser.
ADOBE COLDFUSION 8
ColdFusion Developer’s Guide
526
The changes that you just made appear in the form.
Remember that you need an action page to submit values.
Reviewing the code
The following table describes the highlighted code and its function:
Creating dynamic check boxes and multiple-selection
list boxes
When an HTML or CFML form contains a list of check boxes with the same name or a multiple-selection list box
(that is, a box in which users can select multiple items from the list), the user’s entries are made available as a comma-
delimited list with the selected values. These lists can be very useful for a wide range of input types.
Note: If the user does not select a check box or make a selection from a list box, no variable is created. The cfinput and
cfupdate tags do not work correctly if there are no values. To prevent errors, make the form fields required, use dynamic
SQL, or use the cfparam tag to set a default value for the form field.
Check boxes
When you put a series of check boxes with the same name in a form, the variable that is created contains a comma-
delimited list of values. The values can be either numeric values or alphanumeric strings. These two types of values
are treated slightly differently.
Handling numeric values
Suppose you want a user to select one or more departments using check boxes. You then query the database to
retrieve detailed information on the selected department(s). The code for a simple set of check boxes that lets the
user select departments looks like the following:
<cfinput type="checkbox"
name="SelectedDepts"
value="1">
Training<br>
<cfinput type="checkbox"
Code Description
<cfquery name="GetDepartments"
datasource="cfdocexamples">
SELECT DISTINCT Location
FROM Departmt
</cfquery>
Gets the locations of all departments in the Departmt table.
The DISTINCT clause eliminates duplicate location names
from the returned query results.
<cfset optsize=getDepartments.recordcount + 1> Sets the optsize variable to the number of entries to add
dynamically to the selection list, plus one for the manually
coded Select All option.
<cfselect name="City" query="GetDepartments"
value="Location" size="#optsize#">
<option value="">Select All
</cfselect>
Populates the City selection list from the Location column of
the GetDepartments query. The control has one option for
each row returned by the query.
Adds an option that allows users to select all locations. If the
user selects this option, the form value is an empty string. The
action page must check for the empty string and handle it
appropriately.
ADOBE COLDFUSION 8
ColdFusion Developer’s Guide
527
name="SelectedDepts"
value="2">
Marketing<br>
<cfinput type="checkbox"
name="SelectedDepts"
value="3">
HR<br>
<cfinput type="checkbox"
name="SelectedDepts"
value="4">
Sales<br>
</html>
The user sees the name of the department, but the value attribute of each check box is a number that corresponds
to the underlying database primary key for the departments record.
If the user checks the Marketing and Sales items, the value of the SelectedDepts form field is 2,4 and you use the
SelectedDepts value in the following SQL statement:
SELECT *
FROM Departmt
WHERE Dept_ID IN ( #Form.SelectedDepts# )
The ColdFusion server sends the following statement to the database:
SELECT *
FROM Departmt
WHERE Dept_ID IN ( 2,4 )
Handling string values
To search for a database field that contains string values (instead of numeric), you must modify the checkbox and
cfquery syntax to make sure that the string values are sent to the data source in single-quotation marks (').
The first example searched for department information based on a numeric primary key field called Dept_ID.
Suppose, instead, that the primary key is a database field called Dept_Name that contains string values. In that case,
your code for check boxes should look like the following:
<cfinput type="checkbox"
name="SelectedDepts"
value="Training">
Training<br>
<cfinput type="checkbox"
name="SelectedDepts"
value="Marketing">
Marketing<br>
<cfinput type="checkbox"
name="SelectedDepts"
value="HR">
HR<br>
<cfinput type="checkbox"
name="SelectedDepts"
value="Sales">
Sales<br>
If the user checked Marketing and Sales, the value of the SelectedDepts form field would be the list Marketing,Sales
and you use the following SQL statement:
ADOBE COLDFUSION 8
ColdFusion Developer’s Guide
528
SELECT *
FROM Departmt
WHERE Dept_Name IN
(#ListQualify(Form.SelectedDepts,"'")#)
In SQL, all strings must be surrounded in single-quotation marks. The ListQualify function returns a list with the
specified qualifying character (here, a single-quotation mark) around each item in the list.
If you select the second and fourth check boxes in the form, the following statement gets sent to the database:
SELECT *
FROM Departmt
WHERE Dept_Name IN ('Marketing','Sales')
Multiple selection lists
A multiple-selection list box is defined by a select or cfselect tag with a multiple or multipe="yes" attribute
and a size attribute value greater than 1. ColdFusion treats the result when a user selects multiple choices from a
multiple-selection list box like the results of selecting multiple check boxes. The data made available to your page
from any multiple-selection list box is a comma-delimited list of the entries selected by the user; for example, a list
box could contain the four entries: Training, Marketing, HR, and Sales. If the user selects Marketing and Sales, the
form field variable value is Marketing,Sales.
You can use multiple-selection lists to search a database in the same way that you use check boxes. The following
sections describe how you can use different types of multiple-selection data values.
Handling numeric values
Suppose you want the user to select departments from a multiple-selection list box. The query retrieves detailed
information on the selected department(s), as follows:
Select one or departments to get more information on:
<cfselect name="SelectDepts" multiple>
<option value="1">Training
<option value="2">Marketing
<option value="3">HR
<option value="4">Sales
</cfselect>
If the user selects the Marketing and Sales items, the value of the SelectDepts form field is 2,4. If this parameter is
used in the following SQL statement:
SELECT *
FROM Departmt
WHERE Dept_ID IN (#form.SelectDepts#)
The following statement is sent to the database:
SELECT *
FROM Departmt
WHERE Dept_ID IN (2,4)
Handling string values
Suppose you want the user to select departments from a multiple-selection list box. The database search field is a
string field. The query retrieves detailed information on the selected departments, as follows:
<cfselect name="SelectDepts" multiple>
<option value="Training">Training
<option value="Marketing">Marketing
<option value="HR">HR
ADOBE COLDFUSION 8
ColdFusion Developer’s Guide
529
<option value="Sales">Sales
</cfselect>
If the user selects the Marketing and Sales items, the SelectDepts form field value is Marketing,Sales.
Just as you did when using check boxes to search database fields containing string values, use the ColdFusion
ListQualify function with multiple-selection list boxes:
SELECT *
FROM Departmt
WHERE Dept_Name IN (#ListQualify(Form.SelectDepts,"'")#)
The following statement is sent to the database:
SELECT *
FROM Departmt
WHERE Dept_Name IN ('Marketing','Sales')
530
Chapter 30: Building Dynamic Forms
with cfform Tags
You c an u s e t he cfform tag to create rich, dynamic forms with sophisticated graphical controls, including several
Java applet or Flash controls. You can use these controls without writing a line of Java or Flash code.
Contents
Creating custom forms with the cfform tag . . . . . . . . . . . . . . . . . . . . . . . . . . . . . . . . . . . . . . . . . . . . . . . . . . . . . . . . . . 530
Building tree controls with the cftree tag. . . . . . . . . . . . . . . . . . . . . . . . . . . . . . . . . . . . . . . . . . . . . . . . . . . . . . . . . . . . . 532
Building drop-down list boxes . . . . . . . . . . . . . . . . . . . . . . . . . . . . . . . . . . . . . . . . . . . . . . . . . . . . . . . . . . . . . . . . . . . . . 539
Building slider bar controls . . . . . . . . . . . . . . . . . . . . . . . . . . . . . . . . . . . . . . . . . . . . . . . . . . . . . . . . . . . . . . . . . . . . . . . . 540
Creating data grids with the cfgrid tag. . . . . . . . . . . . . . . . . . . . . . . . . . . . . . . . . . . . . . . . . . . . . . . . . . . . . . . . . . . . . . . 541
Embedding Java applets . . . . . . . . . . . . . . . . . . . . . . . . . . . . . . . . . . . . . . . . . . . . . . . . . . . . . . . . . . . . . . . . . . . . . . . . . . . 551
Creating custom forms with the cfform tag
The cfform tag and its CFML subtags let you create dynamic forms in three formats:
HTML: Generates standard HTML tags wherever possible, and uses applets or Flash for more complex controls,
such as grids, trees, and calendars. HTML format lets you present a familiar appearance, but does not let you easily
separate data and presentation, or provide some of the more complex structures, such as Flash tabbed navigators or
accordions, or customized XML controls.
Flash: Presents a modern, visually pleasing appearance. Flash format supports several controls, such as tabbed
navigators and accordions, that are not available in HTML format. Flash forms are also browser-independent. In
Flash format, Flash Player works in all commonly used browsers on Windows and Macintosh systems, and in
Netscape and Mozilla on Linux.
XML: Lets you specify an Extensible Stylesheet Language Transformation (XSLT) skin that converts the XML into
styled HTML output. ColdFusion provides several skins that you can use, and you can write your own custom skins
and support custom controls.
The cfform tag and its subtags also provide you with several methods for validating input data. For example, you
can perform the validation on the browser or on the server. You can check the data type, or you can mask data input.
Individual cfform tags have additional dynamic features. Several of the tags do not have HTML counterparts, and
others directly support dynamically populating the control from data sources. Also, the cfform tag preservedata
attribute retains user input in a form after the user submits the form, so the data reappears if the form gets redis-
played.
This chapter describes features of the cfform tag and focuses on using several of the cfform child tags that do not
have HTML counterparts. The following chapters describe other features of ColdFusion forms that you create using
the cfform tag:
“Validating Data” on page 553
Creating Forms in Flash” on page 576
ADOBE COLDFUSION 8
ColdFusion Developer’s Guide
531
Creating Skinnable XML Forms” on page 594
The cfform controls
The following table describes the ColdFusion controls that you use in forms created using the cfform tag. You can
use these tags only inside a cfform tag. Unless otherwise stated, these controls are supported in HTML, Flash, and
XML skinable forms.
Preserving input data with the preservedata attribute
The cfform preservedata attribute tells ColdFusion to continue displaying the user data in a form after the user
submits the form. Data is preserved in the cfinput, cfslider, cftextinput, and cftree controls and in
cfselect controls populated by queries. If you specify a default value for a control, and a user overrides that default
in the form, the user input is preserved.
You can retain data on the form when the same page contains the form and the forms action code; that is, the form
submits to itself. You can also retain the data if the action page has a copy of the form, and the control names are the
same in the forms on both pages. (The action page form does not need to be identical to the initial form. It can have
more or fewer elements than the initial page form; only the form elements with identical names on both pages keep
their data.)
Note: The preservedata setting on the action page controls the preservation of the data.
Control Description For more information
cfapplet Embeds a custom Java applet in the form. Not supported in Flash
format forms.
“Embedding Java applets” on page 551.
cfcalendar Displays an interactive Flash calendar that can be included in an HTML
or Flash format form. ignored in XML skinable forms. The calendar lets
a user select a date for submission as a form variable.
The cfcalendar tag in the CFML Reference
cfform Creates a container control for organizing and formatting multiple
form controls. Used in the cfform tag body of Flash and XML skinable
forms. Ignored in HTML forms.
“Creating Forms in Flash” on page 576,
“Creating Skinnable XML Forms” on
page 594
cfformitem Inserts a horizontal line, a vertical line, or formatted or unformatted
text in a Flash form. Used in the cfform or cfformgroup tag body for
Flash and XML forms. Ignored in HTML forms.
“Creating Forms in Flash” on page 576,
“Creating Skinnable XML Forms” on
page 594
cfgrid Creates a Java applet or Flash data grid that you can populate from a
query or by defining the contents of individual cells. You can also use
grids to insert, update, and delete records from a data source.
“Creating data grids with the cfgrid tag” on
page 541
cfinput Equivalent to the HTML input tag, with the addition of input valida-
tion.
“Creating a basic form” on page 512
cfselect Displays a selection box. Equivalent to the HTML select tag, with the
addition of input validation.
“Building drop-down list boxes” on
page 539
cfslider Creates a Java applet-based control that lets users enter data by
moving a slider. Not supported in Flash format forms.
“Building slider bar controls” on page 540
cftextarea Displays a text input area. Equivalent to the HTML textarea tag, with
the addition of input validation.
The cftree tag in the CFML Reference
cftree Creates a Java applet or Flash hierarchical tree-format control that can
include graphical images for the different elements. Can also generate
a ColdFusion structure that represents the tree data and attributes.
“Building tree controls with the cftree tag”
on page 532
ADOBE COLDFUSION 8
ColdFusion Developer’s Guide
532
For example, if you save this form as preserve.cfm, it continues to display any text that you enter after you submit it,
as follows:
<cfform action="preserve.cfm" preservedata="Yes">
<p>Please enter your name:
<cfinput type="Text" name="UserName" required="Yes"><p>
<input type="Submit" name=""> <input type="RESET">
</cfform>
Usage notes for the preservedata attribute
When you use the preservedata attribute, follow these guidelines:
In the cftree tag, the preservedata attribute causes the tree to expand to the previously selected element. For
this to work correctly, you must also set the completePath attribute to True.
The preservedata attribute has no effect on a cfgrid tag. If you populate the control from a query, you must
update the data source with the new data (typically by using a cfgridupdate tag) before redisplaying the grid. The
grid then displays the updated database information.
Browser considerations
The applet-based versions of the cfgrid, cfslider, and cftree forms use JavaScript and Java to display their
content. To allow them to display consistently across a variety of browsers, these applets use the Java plug-in. As a
result, they are independent of the level of Java support provided by the browser.
ColdFusion downloads and installs the browser plug-in if necessary. Some browsers display a single permission
dialog box asking you to confirm the plug-in installation. Other browsers, particularly older versions of Netscape,
require you to navigate some simple option windows.
Because the controls use JavaScript to return data to ColdFusion, if you disable JavaScript in your browser, it cannot
properly run forms that contain these controls. In that case, the controls still display, but data return and validation
does not work and you can receive a JavaScript error.
Because Java is handled by the plug-in and not directly by the browser, disabling Java execution in the browser does
not affect the operation of the controls. If for some other reason, however, the browser is unable to render the
controls as requested, a "not supported" message appears in place of the control.
You c an u s e t he cfform tag’s notsupported attribute to specify an alternative error message.
You can avoid browser Java and JavaScript issues with the cfgrid and cftree controls by using the Flash format
versions of these controls. These controls work on Windows, Mac OS X, and Linux, and do not rely on Java support.
There is no Flash format version of the cfslider control, and there is no applet format version of the cfcalendar
control.
Building tree controls with the cftree tag
The cftree tag lets you display hierarchical information within a form in a space-saving collapsible tree populated
from data source queries. To build a tree control with the cftree tag, you use individual cftreeitem tags to
populate the control..
You can create trees in three formats:
ADOBE COLDFUSION 8
ColdFusion Developer’s Guide
533
Applet: Creates a Java applet that the client must download. Downloading an applet takes time; therefore, using the
cftree tag can be slightly slower than using an HTML form element to retrieve the same information. In addition,
browsers must be Java-enabled for the cftree tag to work properly.
Flash: Generates a Flash control that you can include in an HTML or Flash format form. For more information on
Flash Format see Creating Forms in Flash” on page 576.
Object: Creates a hierarchical ColdFusion structure that represents the tree data and many of the cftree and
cftreeitem attributes.
The different formats support different sets of features and attributes. This section discusses general techniques that
apply to all three formats, and indicates any techniques that do not apply to a specific format. It uses applet format
for all examples, which use applet-specific attributes. For details on the features and attributes supported in each
format, see the cftree entry in the CFML Reference.
Create and populate a tree control from a query
1Create a ColdFusion page with the following content:
<cfquery name="engquery" datasource="cfdocexamples">
SELECT FirstName || ' ' || LastName AS FullName
FROM Employee
</cfquery>
<cfform name="form1" action="submit.cfm">
<cftree name="tree1"
required="Yes"
hscroll="No">
<cftreeitem value="FullName"
query="engquery"
queryasroot="Yes"
img="folder,document">
</cftree>
</cfform>
2Save the page as tree1.cfm and view it in your browser.
The following image shows the output of this CFML page:
Reviewing the code
The following table describes the highlighted code and its function:
ADOBE COLDFUSION 8
ColdFusion Developer’s Guide
534
Grouping output from a query
In a query that you display using a cftree control, you might want to organize your employees by department. In
this case, you separate column names with commas in the cftreeitem value attribute.
Organize the tree based on ordered results of a query
1Create a ColdFusion page named tree2.cfm with the following content:
<!--- CFQUERY with an ORDER BY clause. --->
<cfquery name="deptquery" datasource="cfdocexamples">
SELECT Dept_ID, FirstName || ' ' || LastName
AS FullName
FROM Employee
ORDER BY Dept_ID
</cfquery>
<!--- Build the tree control. --->
<cfform name="form1" action="submit.cfm">
<cftree name="tree1"
hscroll="No"
border="Yes"
height="350"
required="Yes">
<cftreeitem value="Dept_ID, FullName"
query="deptquery"
queryasroot="Dept_ID"
img="computer,folder,document"
imgopen="computer,folder"
expand="yes">
</cftree>
<br>
<br><input type="Submit" value="Submit">
</cfform>
2Save the page and view it in your browser. It should look as follows
Code Description
<cftree name="tree1" Creates a tree and names it tree1.
required="Yes" Specifies that a user must select an item in the tree.
hscroll="No" Does not allow horizontal scrolling.
<cftreeitem value="FullName" query="engquery" Creates an item in the tree and puts the results of the query named
engquery in it. Because this tag uses a query, it puts one item on the tree per
query entry.
queryasroot="Yes" Specifies the query name as the root level of the tree control.
img="folder,document" Uses the folder and document images that ship with ColdFusion in the tree
structure.
When populating a cftree tag with data from a cfquery tag, you can
specify images or filenames for each level of the tree as a comma-separated
list.
ADOBE COLDFUSION 8
ColdFusion Developer’s Guide
535
Reviewing the code
The following table describes the highlighted code and its function
:
The cftreeitem comma-separated value, img, and imgopen attributes correspond to the tree level structure. In
applet format, if you omit the img attribute, ColdFusion uses the folder image for all levels in the tree; if you omit the
imgopen attribute, ColdFusion uses the folder image for all expanded levels in the tree. Flash format ignores the img
and imgopen attributes and always uses folders for levels with children and documents for nodes without children.
The cftree form variables
The cftree tag lets you force a user to select an item from the tree control by setting the required attribute to Yes.
With or without the required attribute, ColdFusion passes two form variables to the application page specified in
the cfform action attribute:
Form.treename.path Returns the complete path of the user selection, in the form:
[root]\node1\node2\node_n\value
Form.treename.node Returns the node of the user selection.
To return the root part of the path, set the completepath attribute of the cftree tag to Yes; otherwise, the path value
starts with the first node. If you specify a root name for a tree item using the queryasroot tag, that value is returned
as the root. If you do not specify a root name, ColdFusion returns the query name as the root. If there is no query
name, ColdFusion returns the tree name as the root.
In the previous example, if the user selects the name "John Allen" in the tree, ColdFusion returns the following form
variables:
Code Description
ORDER BY Dept_ID Orders the query results by department.
<cftreeitem
value="Dept_ID,FullName"
Populates the tree with the department ID, and under each department, the full name for
each employee in the department.
queryasroot="Dept_ID" Labels the root "Dept_ID".
img="computer,folder,document"
imgopen="computer,folder"
Uses the ColdFusion supplied computer image for the root level, folder image for the depart-
ment IDs, and document for the names, independent of whether any level is expanded
(open) or collapsed. The imgopen attribute has only two items, because the employee
names can never be open.
ADOBE COLDFUSION 8
ColdFusion Developer’s Guide
536
Form.tree1.path = 3\John Allen
Form.tree1.node = John Allen
The deptquery root does not appear in the path, because the cftree tag does not specify completePath="Yes".
You can specify the character used to delimit each element of the path form variable in the cftree delimiter
attribute. The default is a backslash character (\).
Input validation
Although the cftree tag does not include a validate attribute, you can use the required attribute to force a user
to select an item from the tree control. In addition, you can use the onValidate attribute to specify your own JavaS-
cript code to perform validation.
Structuring tree controls
Tree controls built with the cftree tag can be very complex. Knowing how to specify the relationship between
multiple cftreeitem entries helps you handle the most complex cftree constructs.
Creating a one-level tree control
The following example consists of a single root and a number of individual items:
<cfquery name="deptquery" datasource="cfdocexamples">
SELECT Dept_ID, FirstName || ' ' || LastName
AS FullName
FROM Employee
ORDER BY Dept_ID
</cfquery>
<cfform name="form1" action="submit.cfm">
<cftree name="tree1">
<cftreeitem value="FullName"
query="deptquery"
queryasroot="Department">
img="folder,document">
</cftree>
<br>
<cfinput type="submit" value="Submit">
</cfform>
Creating a multilevel tree control
The following image shows an example of a multilevel tree control:
ADOBE COLDFUSION 8
ColdFusion Developer’s Guide
537
When populating a cftree control, you create the multilevel structure of the tree by specifying a parent for each
item in the tree. The parent attribute of the cftreeitem tag allows your cftree tag to show relationships between
elements in the tree.
In this example, every cftreeitem tag, except the top level Divisions, specifies a parent. For example, the
cftreeitem value="Development" tag specifies Divisions as its parent.
The following code populates the tree directly, not from a query:
<cfform name="form2" action="cfform_submit.cfm">
<cftree name="tree1" hscroll="No" vscroll="No"
border="No">
<cftreeitem value="Divisions">
<cftreeitem value="Development"
parent="Divisions" img="folder">
<cftreeitem value="Product One"
parent="Development" img="document">
<cftreeitem value="Product Two"
parent="Development">
<cftreeitem value="GUI"
parent="Product Two" img="document">
<cftreeitem value="Kernel"
parent="Product Two" img="document">
<cftreeitem value="Product Three"
parent="Development" img="document">
<cftreeitem value="QA"
parent="Divisions" img="folder">
<cftreeitem value="Product One"
parent="QA" img="document">
<cftreeitem value="Product Two"
parent="QA" img="document">
<cftreeitem value="Product Three"
parent="QA" img="document">
<cftreeitem value="Support"
parent="Divisions" img="fixed">
<cftreeitem value="Product Two"
parent="Support" img="document">
<cftreeitem value="Sales"
parent="Divisions" img="computer">
<cftreeitem value="Marketing"
parent="Divisions" img="remote">
<cftreeitem value="Finance"
parent="Divisions" img="element">
</cftree>
</cfform>
Image names in a cftree tag
Note: This section applies to applet format trees. In Flash format, you cannot control the tree icons. Flash format uses
open and closed folders and documents as the icons. In object format, the image information is preserved in fields in the
object structure.
The default image displayed in a tree is a folder. However, you can use the img attribute of the cftreeitem tag to
specify a different image.
ADOBE COLDFUSION 8
ColdFusion Developer’s Guide
538
When you use the img attribute, ColdFusion displays the specified image beside the tree items when they are not
open. When you use the imgopen attribute, ColdFusion displays the specified image beside the tree items when they
are open (expanded). You can specify a built-in ColdFusion image name, the file path to an image file, or the URL
of an image of your choice, such as http://localhost/Myapp/Images/Level3.gif. You cannot use a custom image in
Flash format. As a general rule, make the height of your custom images less than 20 pixels.
When populating a cftree control with data from a cfquery tag, you can use the img attribute of cftreeitem tag
to specify images or filenames for each level of the tree as a comma-separated list.
The following are the ColdFusion built-in image names:
computer
document
element
folder
floppy
fixed
remote
Note: In applet format, you can also control the tree appearance by using the cftree tag lookAndFeel attribute to
specify a Windows, Motif, or Metal look.
Embedding URLs in a cftree tag
The href attribute in the cftreeitem tag lets you designate tree items as links. To use this feature in a cftree
control, you define the destination of the link in the href attribute of the cftreeitem tag. The URL for the link can
be a relative URL or an absolute URL, as in the following examples.
Embed links in a cftree control
1Create a ColdFusion page named tree3.cfm with the following contents:
<cfform action="submit.cfm">
<cftree name="oak"
highlighthref="Yes"
height="100"
width="200"
hspace="100"
vspace="6"
hscroll="No"
vscroll="No"
border="No">
<cftreeitem value="Important Links">
<cftreeitem value="Adobe Home"
parent="Important Links"
img="document"
href="http://www.adobe.com">
<cftreeitem value="ColdFusion Developer Center"
parent="Important Links"
img="document"
href="http://www.adobe.com/devnet/coldfusion/">
</cftree>
</cfform>
2Save the page and view it in your browser.
ADOBE COLDFUSION 8
ColdFusion Developer’s Guide
539
The following image shows the output of this code:
Reviewing the code
The following table describes the highlighted code and its function:
Specifying the tree item in the URL
When a user clicks on a tree item to link to a URL, the cftreeItemKey variable, which identifies the selected value,
is appended to the URL in the following form:
http://myserver.com?CFTREEITEMKEY=selected_item_value_attribute
If the value attribute includes spaces, ColdFusion replaces the spaces with plus characters (+).
Automatically passing the name of the selected tree item as part of the URL makes it easy to implement a basic “drill
down” application that displays additional information based on the selection. For example, if the specified URL is
another ColdFusion page, it can access the selected value as the variable URL.CFTREEITEMKEY.
To disable this behavior, set the appendkey attribute in the cftree tag to no.
Building drop-down list boxes
The drop-down list box that you can create in a cfform tag with a cfselect tag is similar to the HTML select tag.
However, the cfselect tag gives you more control over user inputs, provides error handling, and, most importantly,
lets you automatically populate the selection list from a query.
You can populate the drop-down list box from a query, or using lists of option elements created by the option tag.
The syntax for the option tag with the cfselect tag is the same as for the HTML option tag.
When you populate a cfselect tag with data from a query, you only need to specify the name of the query that is
supplying data for the cfselect tag and the query column name for each list element to display.
Populate a drop-down list box with query data using the cfselect tag
1Create a ColdFusion page with the following content:
<cfquery name="getNames"
datasource="cfdocexamples">
SELECT * FROM Employee
</cfquery>
<cfform name="Form1" action="submit.cfm">
Code Description
href="http://www.adobe.com"> Makes the node of the tree a link.
href="http://www.
adobe.com/devnet/mx/coldfusion/">
Makes the node of the tree a link.
Although this example does not show it, the href attribute can refer to the name of a
column in a query if that query populates the tree item.
ADOBE COLDFUSION 8
ColdFusion Developer’s Guide
540
<cfselect name="employees"
query="getNames"
value="Emp_ID"
display="FirstName"
required="Yes"
multiple="Yes"
size="8">
</cfselect>
<br><input type="Submit" value="Submit">
</cfform>
2Save the file as selectbox.cfm and view it in your browser.
The following image shows the output of this code:
Because the tag includes the multiple attribute, the user can select multiple entries in the list box. Also, because the
value tag specifies Emp_ID, the primary key for the Employee table, Employee IDs (not first names) get passed in
the Form.Employee variable to the application page specified in the cfform action attribute.
You can use a query to create a two-level hierarchical list grouped by one of the query columns. For an example of
this use, see the example for the cfselect entry in the CFML Reference.
Building slider bar controls
You c an u s e t he cfslider control in a cfform tag to create a slider control and define a variety of characteristics,
including label text, label font name, size, boldface, italics, and color, and slider range, positioning, and behavior.
Slider bars are useful because they are highly visual and users can only enter valid values. The cfslider tag is not
supported in Flash format forms.
Create a slider control
1Create a ColdFusion page with the following content:
<cfform name="Form1" action="submit.cfm">
<cfslider name="myslider"
bgcolor="cyan"
bold="Yes"
range="0,1000"
scale="100"
value="600"
fontsize="14"
label="Slider %value%"
height="60"
width="400">
</cfform>
2Save the file as slider.cfm and view it in your browser.
ADOBE COLDFUSION 8
ColdFusion Developer’s Guide
541
The following image shows the output of this code:
To get the value of the slider in the action page, use the variable Form.slider_name; in this case, Form.myslider.
Creating data grids with the cfgrid tag
The cfgrid tag creates a cfform grid control that resembles a spreadsheet table and can contain data populated
from a cfquery tag or from other sources of data. As with other cfform tags, the cfgrid tag offers a wide range of
data formatting options, as well as the option of validating user selections with a JavaScript validation script.
You can also perform the following tasks with a cfgrid tag:
Sort data in the grid alphanumerically.
Update, insert, and delete data.
Display images in the grid.
Note: Flash format grids support a subset of the features available in applet format grids. For details on features
supported in each format, see the cfgrid tag in the CFML Reference.
Users can sort the grid entries in ascending order by double-clicking any column header. Double-clicking again sorts
the grid in descending order. In applet format, you can also add sort buttons to the grid control.
When users select grid data and submit the form, ColdFusion passes the selection information as form variables to
the application page specified in the cfform action attribute.
Just as the cftree tag uses the cftreeitem tag, the cfgrid tag uses the cfgridcolumn and cfgridrow tags. You
can define a wide range of row and column formatting options, as well as a column name, data type, selection
options, and so on. You use the cfgridcolumn tag to define individual columns in the grid or associate a query
column with a grid column.
Use the cfgridrow tag to define a grid that does not use a query as the source for row data. If a query attribute is
specified in the cfgrid tag, the cfgridrow tags are ignored.
The cfgrid tag provides many attributes that control grid behavior and appearance. This chapter describes only the
most important of these attributes. For detailed information on these attributes, see the cfgrid tag in the CFML
Reference.
Working with a data grid and entering data
The following image shows an example applet format grid created using a cfgrid tag:
ADOBE COLDFUSION 8
ColdFusion Developer’s Guide
542
The following table describes some navigating tips:
Populate a grid from a query
1Create a new ColdFusion page named grid1.cfm with the following contents:
<cfquery name="empdata" datasource="cfdocexamples">
SELECT * FROM Employee
</cfquery>
<cfform name="Form1" action="submit.cfm" >
<cfgrid name="employee_grid" query="empdata"
selectmode="single">
<cfgridcolumn name="Emp_ID">
<cfgridcolumn name="LastName">
<cfgridcolumn name="Dept_ID">
</cfgrid>
<br>
<cfinput name="submitit" type="Submit" value="Submit">
</cfform>
Note: Use the cfgridcolumn display="No" attribute to hide columns that you want to include in the grid but not
expose to an end user. You typically use this attribute to include columns such as the tables primary key column in the
results returned by the cfgrid tag.
Action Procedure
Sorting grid rows Double-click the column header to sort a column in ascending order. Double-click again to sort the
rows in descending order.
Rearranging columns Click any column heading and drag the column to a new position.
Determining editable grid areas When you click an editable cell, it is surrounded by a yellow box.
Determining noneditable grid areas When you click a cell (or row or column) that you cannot edit, its background color changes. The
default color is salmon pink.
Editing a grid cell Double-click the cell. You must press Return when you finish entering the data.
Deleting a row Click any cell in the row and click the Delete button. (Not available in Flash format grids.)
Inserting a row Click the Insert button. An empty row appears at the bottom of the grid. To enter a value in each
cell, double-click the cell, enter the value, and click Return. (Not available in Flash format grids.)
ADOBE COLDFUSION 8
ColdFusion Developer’s Guide
543
2Save the file and view it in your browser.
The following image shows the output of this code:
Reviewing the code
The following table describes the highlighted code and its function:
Creating an editable grid
You can build grids to allow users to edit data within them. Users can edit individual cell data, as well as insert,
update, or delete rows. To enable grid editing, you specify selectmode="edit" in the cfgrid tag.
You can let users add or delete grid rows by setting the insert or delete attributes in the cfgrid tag to Yes. Setting
the insert and delete attribute to Yes causes the cfgrid tag to display Insert and Delete buttons as part of the grid,
as the following image shows:
Code Description
<cfgrid name="employee_grid" query="empdata" Creates a grid named employee_grid and populate it with the results of the
query empdata.
If you specify a cfgrid tag with a query attribute defined and no corre-
sponding cfgridcolumn attributes, the grid contains all the columns in
the query.
selectmode="single"> Allows the user to select only one cell; does not allow editing. Other modes
are row, column, and edit.
<cfgridcolumn name="Emp_ID"> Puts the contents of the Emp_ID column in the query results in the first
column of the grid.
<cfgridcolumn name="LastName"> Puts the contents of the LastName column in the query results in the second
column of the grid.
<cfgridcolumn name="Dept_ID"> Puts the contents of the Dept_ID column in the query results in the third
column of the grid.
ADOBE COLDFUSION 8
ColdFusion Developer’s Guide
544
You can use a grid in two ways to make changes to your ColdFusion data sources:
Create a page to which you pass the cfgrid form variables. In that page, perform cfquery operations to update
data source records based on the form values returned by the cfgrid tag.
Pass grid edits to a page that includes the cfgridupdate tag, which automatically extracts the form variable
values and passes that data directly to the data source.
Using the cfquery tag gives you complete control over interactions with your data source. The cfgridupdate tag
provides a much simpler interface for operations that do not require the same level of control.
Controlling cell contents
You can control the data that a user can enter into a cfgrid cell in the following ways:
By default, a cell is not editable. Use the cfgrid attribute selectmode="edit" to edit cell contents.
Use the cfgridcolumn type attribute to control sorting order, to make the fields check boxes, or to display an
image.
Use the cfgridcolumn values attribute to specify a drop-down list of values from which the user can choose.
You can use the valuesDisplay attribute to provide a list of items to display that differs from the actual values that
you enter in the database. You can use the valuesDelimiter attribute to specify the separator between values in the
values valuesDisplay lists.
Although the cfgrid tag does not have a validate attribute, it does have an onValidate attribute that lets you
specify a JavaScript function to perform validation.
For more information on controlling the cell contents, see the attribute descriptions for the cfgridcolumn tag in the
CFML Reference.
How user edits are returned
When a user inserts or deletes a row in a grid or changes any cells in a row and submits the grid, ColdFusion creates
the following arrays as Form variables:
Note: The periods in these names are not structure separators; they are part of the text of the array name.
Array name Description
gridname.colname Stores the new values of inserted, deleted, or updated cells. (Entries for deleted cells contain
empty strings.)
gridname.Original.colname Stores the original values of inserted, deleted, or updated cells.
gridname.RowStatus.Action Stores the type of change made to the grid rows: D for delete, I for insert, or U for update.
ADOBE COLDFUSION 8
ColdFusion Developer’s Guide
545
ColdFusion creates a gridname.colname array and a gridname.Original.colname array for each column in the grid.
For each inserted, deleted, or changed row in the grid, ColdFusion creates a row in each of these arrays.
For example, the following arrays are created if you update a cfgrid tag called mygrid that consists of two
displayable columns (col1, col2) and one hidden column (col3):
Form.mygrid.col1
Form.mygrid.col2
Form.mygrid.col3
Form.mygrid.original.col1
Form.mygrid.original.col2
Form.mygrid.original.col3
Form.mygrid.RowStatus.Action
The value of the array index increments for each row that is added, deleted, or changed, and does not indicate a grid
row number. All rows for a particular change have the same index in all arrays. Unchanged rows do not have entries
in the arrays.
If the user makes a change to a single cell in col2, the following array elements contain the edit operation, the edited
cell value, and the original cell value:
Form.mygrid.RowStatus.Action[1]
Form.mygrid.col2[1]
Form.mygrid.original.col2[1]
If the user changes the values of the cells in col1 and col3 in one row and the cell in col2 in another row, the infor-
mation about the original and changed values is in the following array entries:
Form.mygrid.RowStatus.Action[1]
Form.mygrid.col1[1]
Form.mygrid.original.col1[1]
Form.mygrid.col3[1]
Form.mygrid.original.col3[1]
Form.mygrid.RowStatus.Action[2]
Form.mygrid.col2[2]
Form.mygrid.original.col2[2]
The remaining cells in the arrays (for example, Form.mygrid.col2[1] and Form.mygrid.original.col2[1]) have the
original, unchanged values.
Example: editing data in a grid
The following example creates an editable grid. For code brevity, the example handles only three of the fields in the
Employee table. A more realistic example would include, at a minimum, all seven table fields. It might also hide the
contents of the Emp_ID column or display the Department name (from the Departmt table), instead of the
Department ID.
Create the editable grid
1Create a ColdFusion page with the following content:
<cfquery name="empdata" datasource="cfdocexamples">
SELECT * FROM Employee
</cfquery>
<cfform name="GridForm"
action="handle_grid.cfm">
<cfgrid name="employee_grid"
height=425
width=300
ADOBE COLDFUSION 8
ColdFusion Developer’s Guide
546
vspace=10
selectmode="edit"
query="empdata"
insert="Yes"
delete="Yes">
<cfgridcolumn name="Emp_ID"
header="Emp ID"
width=50
headeralign="center"
headerbold="Yes"
select="No">
<cfgridcolumn name="LastName"
header="Last Name"
width=100
headeralign="center"
headerbold="Yes">
<cfgridcolumn name="Dept_ID"
header="Dept"
width=35
headeralign="center"
headerbold="Yes">
</cfgrid>
<br>
<cfinput name="submitit" type="Submit" value="Submit">
</cfform>
2Save the file as grid2.cfm.
3View the results in your browser.
The following image shows the output of this code:
The following sections describe how to write the handle_grid.cfm page to process user edits to the grid.
ADOBE COLDFUSION 8
ColdFusion Developer’s Guide
547
Reviewing the code
The following table describes the code and its function:
Updating the database with the cfgridupdate tag
The cfgridupdate tag provides a simple mechanism for updating the database, including inserting and deleting
records. It can add, update, and delete records simultaneously. It is convenient because it automatically handles
collecting the cfgrid changes from the various form variables, and generates appropriate SQL statements to update
your data source.
In most cases, use the cfgridupdate tag to update your database. However, this tag does not provide the complete
SQL control that the cfquery tag provides. In particular, the cfgridupdate tag has the following characteristics:
You can update only a single table.
Rows are deleted first, then rows are inserted, then any changes are made to existing rows. You cannot modify
the order of changes.
Updating stops when an error occurs. It is possible that some database changes are made, but the tag does not
provide any information on them.
Update the data source with the cfgridupdate tag
1Create a ColdFusion page with the following contents:
<html>
<head>
<title>Update grid values</title>
</head>
<body>
<h3>Updating grid using cfgridupdate tag.</h3>
<cfgridupdate grid="employee_grid"
Code Description
<cfgrid name="employee_grid"
height=425
width=300
vspace=10
selectmode="edit"
query="empdata"
insert="Yes"
delete="Yes">
Populates a cfgrid control with data from the empdata query. Selecting a grid cell enables
you to edit it. You can insert and delete rows. The grid is 425 X 300 pixels and has 10 pixels of
space above and below it.
<cfgridcolumn name="Emp_ID"
header="Emp ID"
width=50
headeralign="center"
headerbold="Yes"
select="No">
Creates a 50-pixel wide column for the data in the Emp_ID column of the data source. Centers
a header named Emp ID and makes it bold.
Does not allow users to select fields in this column for editing. Since this field is the tables
primary key, users should not be able to change it for existing records, and the DBMS should
generate this field as an autoincrement value.
<cfgridcolumn name="LastName"
header="Last Name"
width=100
headeralign="center"
headerbold="Yes">
Creates a 100-pixel wide column for the data in the LastName column of the data source.
Centers a header named Last Name and makes it bold.
<cfgridcolumn name="Dept_ID"
header="Dept"
width=35
headeralign="center"
headerbold="Yes">
</cfgrid>
Creates a 35-pixel wide column for the data in the Dept_ID column of the data source.
Centers a header named Dept and makes it bold.
ADOBE COLDFUSION 8
ColdFusion Developer’s Guide
548
datasource="cfdocexamples"
tablename="Employee">
Click <a href="grid2.cfm">here</a> to display updated grid.
</body>
</html>
2Save the file as handle_grid.cfm.
3View the grid2.cfm page in your browser, make changes to the grid, and then submit them.
Note: To update a grid cell, modify the cell contents, and then press Return.
Reviewing the code
The following table describes the highlighted code and its function:
Updating the database with the cfquery tag
You can use the cfquery tag to update your database from the cfgrid changes. This provides you with full control
over how the updates are made and lets you handle any errors that arise.
Update the data source with the cfquery tag
1Create a ColdFusion page with the following content:
<html>
<head>
<title>Catch submitted grid values</title>
</head>
<body>
<h3>Grid values for Form.employee_grid row updates</h3>
<cfif isdefined("Form.employee_grid.rowstatus.action")>
<cfloop index = "counter" from = "1" to =
#arraylen(Form.employee_grid.rowstatus.action)#>
<cfoutput>
The row action for #counter# is:
#Form.employee_grid.rowstatus.action[counter]#
<br>
</cfoutput>
<cfif Form.employee_grid.rowstatus.action[counter] is "D">
<cfquery name="DeleteExistingEmployee"
datasource="cfdocexamples">
DELETE FROM Employee
WHERE Emp_ID=<cfqueryparam
value="#Form.employee_grid.original.Emp_ID[counter]#"
CFSQLType="CF_SQL_INTEGER" >
</cfquery>
Code Description
<cfgridupdate grid="employee_grid" Updates the database from the Employee_grid grid.
datasource="cfdocexamples" Updates the cfdocexamples data source.
tablename="Employee" Updates the Employee table.
ADOBE COLDFUSION 8
ColdFusion Developer’s Guide
549
<cfelseif Form.employee_grid.rowstatus.action[counter] is "U">
<cfquery name="UpdateExistingEmployee"
datasource="cfdocexamples">
UPDATE Employee
SET
LastName=<cfqueryparam
value="#Form.employee_grid.LastName[counter]#"
CFSQLType="CF_SQL_VARCHAR" >,
Dept_ID=<cfqueryparam
value="#Form.employee_grid.Dept_ID[counter]#"
CFSQLType="CF_SQL_INTEGER" >
WHERE Emp_ID=<cfqueryparam
value="#Form.employee_grid.original.Emp_ID[counter]#"
CFSQLType="CF_SQL_INTEGER">
</cfquery>
<cfelseif Form.employee_grid.rowstatus.action[counter] is "I">
<cfquery name="InsertNewEmployee"
datasource="cfdocexamples">
INSERT into Employee (LastName, Dept_ID)
VALUES (<cfqueryparam
value="#Form.employee_grid.LastName[counter]#"
CFSQLType="CF_SQL_VARCHAR" >,
<cfqueryparam value="#Form.employee_grid.Dept_ID[counter]#"
CFSQLType="CF_SQL_INTEGER" >)
</cfquery>
</cfif>
</cfloop>
</cfif>
Click <a href="grid2.cfm">here</a> to display updated grid.
</body>
</html>
2Rename your existing handle_grid.cfm file as handle_grid2.cfm to save it, and then save this file as
handle_grid.cfm.
3View the grid2.cfm page in your browser, make changes to the grid, and then submit them.
Reviewing the code
The following table describes the code and its function:
ADOBE COLDFUSION 8
ColdFusion Developer’s Guide
550
Code Description
<cfif isdefined
("Form.employee_grid.rowstatus.action")>
<cfloop index = "counter" from = "1" to =
#arraylen(Form.employee_grid.rowstatus.action)#>
If there is an array of edit types, changes the table. Otherwise, does
nothing. Loops through the remaining code once for each row to be
changed. The counter variable is the common index into the arrays
of change information for the row being changed.
<cfoutput>
The row action for #counter# is:
#Form.employee_grid.rowstatus.action[counter]#
<br>
</cfoutput>
Displays the action code for this row: U for update, I for insert, or D for
delete.
<cfif Form.employee_grid.rowstatus.action[counter]
is "D">
<cfquery name="DeleteExistingEmployee"
datasource="cfdocexamples">
DELETE FROM Employee
WHERE Emp_ID=<cfqueryparam
value="#Form.employee_grid.original.Emp_ID
[counter]#"
CFSQLType="CF_SQL_INTEGER" >
</cfquery>
If the action is to delete a row, generates a SQL DELETE query speci-
fying the Emp_ID (the primary key) of the row to be deleted.
<cfelseif Form.employee_grid.rowstatus.action
[counter] is "U">
<cfquery name="UpdateExistingEmployee"
datasource="cfdocexamples">
UPDATE Employee
SET LastName=<cfqueryparam
value="#Form.employee_grid.LastName[counter]#"
CFSQLType="CF_SQL_VARCHAR" >,
Dept_ID=<cfqueryparam
value="#Form.employee_grid.Dept_ID[counter]#"
CFSQLType="CF_SQL_INTEGER" >
WHERE Emp_ID=<cfqueryparam
value="#Form.employee_grid.original.Emp_ID
[counter]#"
CFSQLType="CF_SQL_INTEGER">
</cfquery>
Otherwise, if the action is to update a row, generates a SQL UPDATE
query to update the LastName and Dept_ID fields for the row speci-
fied by the Emp_ID primary table key.
<cfelseif
Form.employee_grid.rowstatus.action[counter]
is "I">
<cfquery name="InsertNewEmployee"
datasource="cfdocexamples">
INSERT into Employee (LastName, Dept_ID)
VALUES (<cfqueryparam
value="#Form.employee_grid.LastName[counter]#"
CFSQLType="CF_SQL_VARCHAR" >,
<cfqueryparam
value="#Form.employee_grid.Dept_ID[counter]#"
CFSQLType="CF_SQL_INTEGER" >)
</cfquery>
Otherwise, if the action is to insert a row, generates a SQL INSERT
query to insert the employee’s last name and department ID from the
grid row into the database. The INSERT statement assumes that the
DBMS automatically increments the Emp_ID primary key. If you use
the version of the cfdocexamples database that is provided for UNIX
installations, the record is inserted without an Emp_ID number.
</cfif>
</cfloop>
</cfif>
Closes the cfif tag used to select among deleting, updating, and
inserting.
Closes the loop used for each row to be changed.
Closes the cfif tag that surrounds all the active code.
ADOBE COLDFUSION 8
ColdFusion Developer’s Guide
551
Embedding Java applets
The cfapplet tag lets you embed Java applets either on a ColdFusion page or in a cfform tag. To use the cfapplet
tag, you must first register your Java applet using the ColdFusion Administrator Java Applets page (under Exten-
sions). In the ColdFusion Administrator, you define the interface to the applet, encapsulating it so that each
invocation of the cfapplet tag is very simple.
The cfapplet tag within a form offers several advantages over using the HTML applet tag:
Return values: The cfapplet tag requires a form field name attribute, so you can avoid coding additional JavaS-
cript to capture the applet’s return values. You can reference return values like any other ColdFusion form variable:
Form.variablename.
Ease of use: The applets interface is defined in the ColdFusion Administrator, so each instance of the cfapplet
tag in your pages only needs to reference the applet name and specify a form variable name.
Parameter defaults: ColdFusion uses the parameter value pairs that you defined in the ColdFusion Adminis-
trator. You can override these values by specifying parameter value pairs in the cfapplet tag.
When an applet is registered, you enter just the applet source and the form variable name:
<cfapplet appletsource="Calculator"name="calc_value">
By contrast, with the HTML applet tag, you must declare all the applets parameters every time you want to use it
in a ColdFusion page.
Registering a Java applet
Before you can use a Java applet in your ColdFusion pages, you must register the applet in the ColdFusion Admin-
istrator.
Register a Java applet
1Open the ColdFusion Administrator by clicking the Administrator icon in the ColdFusion Program group and
entering the Administrator password.
2Under Extensions, click Java Applets.
The Java Applets page appears.
3Click the Register New Applet button.
The Add/Edit Applet page appears.
4Enter options in the applet registration fields, as described in the ColdFusion Administrator online help. Use the
Add button to add parameters.
5Click Submit.
Using the cfapplet tag to embed an applet
After you register an applet, you can use the cfapplet tag to place the applet in a ColdFusion page. The cfapplet
tag has two required attributes: appletsource and name. Because you registered the applet and you defined each
applet parameter with a default value, you can invoke the applet with a very simple form of the cfapplet tag:
<cfapplet appletSource="appletname" name="form_variable">
ADOBE COLDFUSION 8
ColdFusion Developer’s Guide
552
Overriding alignment and positioning values
To override any of the values defined in the ColdFusion Administrator for the applet, you can use the optional
cfapplet parameters to specify custom values. For example, the following cfapplet tag specifies custom spacing
and alignment values:
<cfapplet appletSource="myapplet"
name="applet1_var"
height=400
width=200
vspace=125
hspace=125
align="left">
Overriding parameter values
You can override the values that you assigned to applet parameters in the ColdFusion Administrator by providing
new values for any parameter. To override a parameter, you must have already defined the parameter and its default
value in the ColdFusion Administrator Applets page. The following example overrides the default values of two
parameters, Param1 and Param2:
<cfapplet appletSource="myapplet"
name="applet1_var"
Param1="registered parameter1"
Param2="registered parameter2">
Handling form variables from an applet
The cfapplet tag name attribute corresponds to a variable in the action page, Form.appletname, which holds any
value that the applet method returns when it is executed in the cfform tag.
Not all Java applets return values. For instance, graphical widgets might not return a specific value. For this type of
applet, the method field in the ColdFusion Administrator remains empty, but you must still provide a cfapplet
name attribute.
You can only use one method for each applet that you register. If an applet includes more than one method that you
want to access, you can register the applet with a unique name for each additional method you want to use.
Reference a Java applet return value in your application page
1Specify the name of the method in the Add/Registered Java Applet page of the ColdFusion Administrator.
2Specify the method name in the name attribute of the cfapplet tag.
When your page executes the applet, ColdFusion creates a form variable with the name that you specified. If you do
not specify a method, ColdFusion does not create a form variable.
553
Chapter 31: Validating Data
You can validate data in ColdFusion, including form data, variable data and function parameters.
Contents
About ColdFusion validation . . . . . . . . . . . . . . . . . . . . . . . . . . . . . . . . . . . . . . . . . . . . . . . . . . . . . . . . . . . . . . . . . . . . . . 553
Validating form fields . . . . . . . . . . . . . . . . . . . . . . . . . . . . . . . . . . . . . . . . . . . . . . . . . . . . . . . . . . . . . . . . . . . . . . . . . . . . . 558
Handling invalid data . . . . . . . . . . . . . . . . . . . . . . . . . . . . . . . . . . . . . . . . . . . . . . . . . . . . . . . . . . . . . . . . . . . . . . . . . . . . . 560
Masking form input values . . . . . . . . . . . . . . . . . . . . . . . . . . . . . . . . . . . . . . . . . . . . . . . . . . . . . . . . . . . . . . . . . . . . . . . . 561
Validating form data with regular expressions . . . . . . . . . . . . . . . . . . . . . . . . . . . . . . . . . . . . . . . . . . . . . . . . . . . . . . . . 562
Validating form data using hidden fields. . . . . . . . . . . . . . . . . . . . . . . . . . . . . . . . . . . . . . . . . . . . . . . . . . . . . . . . . . . . . 565
Validating form input and handling errors with JavaScript . . . . . . . . . . . . . . . . . . . . . . . . . . . . . . . . . . . . . . . . . . . . . 569
Validating data with the IsValid function and the cfparam tag . . . . . . . . . . . . . . . . . . . . . . . . . . . . . . . . . . . . . . . . . . 572
About ColdFusion validation
Data validation lets you control data that is entered into an application by ensuring that the data conforms to specific
type or formatting rules. Validation techniques have the following features:
They let you provide feedback to users so that they can immediately correct information they provide. For
example, a form can provide immediate feedback when a user enters a name in a telephone number field, or the form
could force the user to enter the number in the correct format.
They help prevent application errors that might arise when processing invalid data. For example, a validation test
can prevent a variable that is used in a calculation from having nonnumeric data.
They can help enhance security by preventing malicious users from providing data that takes advantage of
system security weaknesses, such as buffer overrun attacks.
ColdFusion provides several techniques to ensure that data is valid. These include techniques for validating form
data and for validating ColdFusion variables. They also include techniques for validating form data before the user
submits it to ColdFusion, or on the ColdFusion server.
When you design data validation you consider the following factors:
The validation technique: Whether to validate on the clients browser or on the server, and the specific server- or
client-side validation technique, such as whether to validate when a field loses focus or when the user submits the
form.
The validation type: The specific method that you use to validate the data, including the rules that you apply to test
the data validity, such as testing for a valid telephone number.
The following sections describe the ColdFusion validation techniques and provide information on selecting a
technique that is appropriate for your application. They also describe the validation types that ColdFusion supports.
Later sections describe particular techniques in detail.
ADOBE COLDFUSION 8
ColdFusion Developer’s Guide
554
Validation techniques
Different validation techniques apply to different ColdFusion tags or coding environments; for example, you can use
masking only in HTML and Flash format cfinput tags. Validation techniques also vary in where and when they
execute; for example, on the client browser when the user submits form data, or on the server when processing data.
The following table describes the ColdFusion validation techniques:
Validation technique Applies to Where and when
performed
Description
mask
(mask attribute)
HTML and Flash format
cfinput tags
On the client as the user
enters data
ColdFusion generates JavaScript or ActionScript to
directly control the data a user enters by specifying a
pattern. For example, 999-999-9999 requires a user to
enter ten digits, and automatically fills in the dash (-)
separators to create a formatted telephone number.
For detailed information on using masks, see
“Handling invalid data” on page 560.
onBlur
(validateat="onBlur"
attribute)
cfinput and
cftextarea tags
On the client when the
data field loses focus
In HTML and XML format, ColdFusion generates Java-
Script that runs on the browser to check whether
entered data is valid and provide immediate feed-
back, if the entry is invalid.
In Flash format, uses Flash built-in validation routines.
onSubmit
(validateat="onSubmit"
attribute)
cfinput and
cftextarea tags
On the client when the
user clicks Submit
In HTML or XML format, the validation logic is iden-
tical to onBlur validation, but the test is not done until
the user submits the form.
In Flash format, this validation type is identical to
onBlur Validation. Flash checks do not differentiate
between the two events for validation.
onServer
(validateat="onServer"
attribute)
cfinput and cftextarea
tags
On the server when
ColdFusion gets the
submitted form
ColdFusion checks submitted data for validity and
runs a validation error page if the data is not valid.
You can use the cferror tag to specify the valida-
tion error page.
hidden field All Forms, including
HTML-only forms
On the server when
ColdFusion gets the
submitted form
ColdFusion uses the same validation logic as with
onServer validation, but you must create additional,
hidden, fields and you can use this technique with
HTML tags or CFML tags.
For detailed information on using hidden fields, see
“Validating form data using hidden fields” on
page 565..
JavaScript
(onValidate ="function"
attribute)
cfgrid, cfinput,
cfslider,
cftextarea, and
cftree tags in HTML
and XML format forms
On the client, when the
user clicks Submit,
before field-specific
onSubmit validation
ColdFusion includes the specified JavaScript function
in the HTML page it sends to the browser, and the
browser calls it.
For detailed information on using JavaScript for vali-
dation, see Validating form input and handling
errors with JavaScript” on page 569..
ADOBE COLDFUSION 8
ColdFusion Developer’s Guide
555
Note: For more information on ColdFusion error handling, see “Handling Errors” on page 246.
Selecting a validation technique
The following considerations affect the validation technique that you select:
If you are validating form data, the techniques you use can vary depending on whether you are using HTML,
Flash, or XML forms; for example, different form types have different validation limitations.
Different validation techniques are appropriate for different form controls and data types.
Available techniques vary depending on when and where you want the data validated; on the client or the server,
when the user enters data or submits a form, or when ColdFusion processes a variable or function argument.
Each technique has specific features and considerations, such as the form of user feedback, feature limitations,
and so on.
Security issues or concerns that apply to your environment or application can affect the technique you select.
The table in the preceding section described some of the considerations (see Validation techniques” on page 554).
The following table describes additional considerations for selecting a validation technique. For additional consid-
erations that are specific to form fields, see “Validation type considerations” on page 559.
IsValid function ColdFusion variables On the server, when the
function executes
ColdFusion tests the variable to determine whether it
follows a specified validation rule and the function
returns true or false.
For more information on using the IsValid function
for validation, see “Validating data with the IsValid
function and the cfparam tag” on page 572.
cfparam tag ColdFusion variables On the server, when the
tag executes
ColdFusion checks the specified variable. If the value
does not meet the validation criteria, ColdFusion
generates an expression exception.
For more information on using the cfparam tag for
validation, see, “Validating data with the IsValid func-
tion and the cfparam tag” on page 572.
cfargument tag UDF and CFC function
arguments
On the server, when a
function is called or
invoked
ColdFusion checks the argument value when it is
passed to the function. If the value does not meet the
validation criteria, ColdFusion generates an applica-
tion exception.
For more information on using the cfargument tag,
see “Writing and Calling User-Defined Functions” on
page 134.
Validation technique Applies to Where and when
performed
Description
ADOBE COLDFUSION 8
ColdFusion Developer’s Guide
556
Security considerations
Although form-specific validation techniques provide good methods for preventing users from submitting invalid
or badly formatted data, they cannot prevent users from submitting maliciously formatted data from HTML forms.
Malicious users can circumvent validation techniques that require validation on the browser using JavaScript or
submission of validation rules in hidden fields. If you must use a technique for preventing malicious data submis-
sions, consider using the following techniques:
The onSubmit or OnBlur validation in Flash forms, which use Flash built-in validation.
Validation technique Features Considerations Security issues
mask
(mask attribute)
Directly controls user input. Limited to cfinput tags.
Provides limited control over
user input patterns.
In HTML and XML format, can be
circumvented because JavaScript
runs directly in the browser.
onBlur
(validateat="onBlur"
attribute)
Provides immediate feedback
if a user enters invalid data.
Limited to cfinput and
cftextarea tags. In HTML or
XML format, requires the
browser to enable JavaScript.
In HTML and XML format, can be
circumvented because JavaScript
runs directly in the browser.
onSubmit
(validateat="onSubmit"
attribute)
All entered data is available to
the user; only the invalid data
needs reentering.
Limited to cfinput and
cftextarea tags. In Flash
format, is identical to onBlur. In
HTML or XML format, validates
after all fields have been
entered, and requires the
browser to enable JavaScript.
In HTML and XML format, can be
circumvented because JavaScript
runs directly in the browser.
onServer
(validateat="onServer"
attribute)
Does not require browser
support.
Limited to cfinput and
cftextarea tags.
Can be circumvented because valida-
tion rules are submitted with the
form.
Hidden form field Does not require browser
support. Can be used with
HTML or CFML form elements.
Limited to forms. Can be circumvented because valida-
tion rules are submitted with the
form.
JavaScript
(onValidate = "function"
attribute)
Allows all on-client processing
supported by the browser. Can
be used with HTML or CFML
form elements.
Limited to specific ColdFusion
form tags. Calls a single JavaS-
cript function. JavaScript levels
of support can vary among
browsers, and users can
disable JavaScript in their
browsers.
Can be circumvented because JavaS-
cript runs directly in the browser.
IsValid function Can be used for any variable,
not just form fields. Returns a
Yes or No result that you use to
determine further processing.
When used with a form field,
runs after the data is
submitted. Must be used each
time a variable needs to be
validated. Provides some data
type checks not available in
forms validation techniques.
None
cfparam tag Can be used for any variable,
not just form fields. The tag can
set a default value in addition
to validating data.
When used with a form field,
the tag runs after the data is
submitted. You respond to vali-
dation failures using error-
handling code.
None
cfargument tag Used for arguments to func-
tions written using the
cffunction tag.
Runs when the function is
called on the server. You
respond to validation failures
using error-handling code.
None
ADOBE COLDFUSION 8
ColdFusion Developer’s Guide
557
The IsValid function and the cfparam, and cfargument tags, which let you test variables and arguments in your
CFML code.
The cfqueryparam tag in cfquery tags, which can help protect databases from malicious query input (see
“Enhancing security with cfqueryparam” on page 398.
The script protection option, which helps prevent cross-site scripting attacks. You can set this option on the
ColdFusion Administrator Server Settings > Settings page or by using the Application.cfc This.scriptProtect variable
or the cfapplication tag scriptprotect attribute. For more information on cross-site scripting attacks and this
option, see the cfapplication tag page in the CFML Reference.
Data validation types
The following table lists the types of data you can validate when you use most ColdFusion validation techniques. It
does not include mask validation. Some validation types are not available for all techniques; in these cases the table
indicates the limitations. The onBlur and onSubmit validation algorithms for Flash format forms might vary from
those described in the following table, and most commonly have less functionality. For more detailed descriptions
of the onServer validation algorithms, see the table in Validating form data using hidden fields” on page 565.
Type field Description
date When validating on the server, allows any date/time format that returns true in the IsDate function,
including a time value. When validating on the client, same as USdate.
USdate * A U.S. date of the format mm/dd/yy, with 1- or 2-digit days and months, and 1-through 4-digit years. The
separators can be slash (/), hyphen (-), or period (.) characters
eurodate * A date of the format dd/mm/yy, with 1- or 2-digit days and months, and 1- through 4-digit years. The
separators can be slash (/), hyphen (-), or period (.) characters.
time * When validating on the server, allows any date/time format that returns True in the IsDate function,
including a date value. When validating on the client, allows a time of format hh:mm[:ss] [A/PM].
float * A number; allows integers. When validating form fields on the server, integer values are converted to real
numbers.
numeric A number; allows integers. When validating form fields on the server, integer values are unchanged.
integer * An integer.
range * A numeric range specified by a range attribute or max and min attributes.
boolean A value that can be converted to a Boolean value: Yes, No, True, or False, (all case-independent), or a
number.
telephone * Standard U.S. telephone formats. Allows an initial 1 long-distance designator and up to 5-digit exten-
sions, optionally starting with x.
zipcode * U.S. 5- or 9-digit ZIP code format #####-####. The separator can be a hyphen (-) or a space.
creditcard * Strips blanks and dashes; verifies number using mod10 algorithm. The number must have 13–16 digits.
ssn * or social_security_number * US. Social Security number format, ###-##-####. The separator can be a dash (-) or a space.
email * A valid e-mail address of the form name@server.domain. ColdFusion validates the format only; it does
not check that entry is a valid active e-mail address.
URL * A valid URL pattern; supports http, https, ftp file, mailto, and news URLs.
guid * A unique identifier that follows the Microsoft/DCE format, xxxxxxxx-xxxx-xxxx-xxxx-xxxxxxxxxxxx, where
x is a hexadecimal number.
uuid * A universally unique identifier (UUID) that follows the ColdFusion format, xxxxxxxx-xxxx-xxxx-
xxxxxxxxxxxxxxxx, where x is a hexadecimal number.
regex * or regular_expression * Matches the value against a regular expression specified in a pattern attribute. Valid in HTML and XML
format only; ignored in Flash format.
ADOBE COLDFUSION 8
ColdFusion Developer’s Guide
558
Note: For more details on how ColdFusion handles data when it does onServer and hidden field validation, see
“Validating form data using hidden fields” on page 565.
The following validation types can only be used in cfinput tags:
You can use the following validation types in cfparam and cfargument tags and the IsValid function only:
:
Validating form fields
This section describes basic validation of form fields. Later sections in this chapter describe other validation types
and techniques that you can use, including regular expression validation, masking, hidden field validation, JavaS-
cript validation, and validation using CFML tags and functions.
In basic form field validation, you do the following:
Use a cfinput or cftextarea tag.
Specify a validation type, such as numeric, or multiple types.
Optionally, specify an error message.
Optionally, specify a validation technique. (By default, ColdFusion uses onSubmit validation.)
The following example specifies onBlur validation of a telephone number:
Phone: <cfinput type="text" name="HPhone"
validateat="onBlur"
validate="required,telephone"
message="Please enter a standard U.S. telephone number with an optional
extension, such as x12345">
Type Description
maxlength Limits the input to a maximum number of characters specified by a maxlength attribute.
noblanks Does not allow fields that consist only of blanks. ColdFusion uses this validation only if the required attribute is
True.
SubmitOnce Used only with cfform submit and image types; prevents the user from submitting the same form multiple times
before until the next page loads, Use this attribute, for example, to prevent a user from submitting an order form a
second time before getting the confirmation for the initial order, and thereby making a duplicate order, Valid in
HTML and XML format only; ignored in Flash format.
Type Description
any Any type of value
array An array of values
binary A binary value
query A query object
string A string value or single character
struct A structure
variableName * A string formatted according to ColdFusion variable naming conventions.
ADOBE COLDFUSION 8
ColdFusion Developer’s Guide
559
The following sections describe considerations for validation in cfinput and cftextarea tags, and show a more
complete example.
Validation type considerations
General considerations: Consider the following issues when you determine how to validate form data:
When you validate form data using onBlur, onSubmit, onServer, or hidden form field validation, you can specify
one or more validation types for each field that you validate. For example, you can specify that a field entry is
required and that it must be numeric. To specify multiple validation types for onSubmit, onBlur, or onServer
validation, specify the type values in a comma-delimited list.
If you use onBlur, onSubmit, or onServer type validation, you can specify only one error message for each field
that you validate. If you use hidden field validation, you can create a custom message for each validation rule (with
the exception of range checking).
In the cfinput tag, most validation type attributes apply only to text or password fields.
Validation a l g orithm diffe rences: The underlying validation code used when validating form data can differ
depending on the validation technique and the form type. As a result, the algorithms used vary in some instances,
including the following:
The validation algorithms used for date/time values in onSubmit and OnBlur validation are different from those
used for all server-side validation techniques.
The algorithms used for onSubmit and OnBlur validation in Flash might vary from those used for HTML or
XML format, and generally follow simpler rules.
For detailed information on the validation algorithms used for validation techniques used on the server, see
“Validating form data using hidden fields” on page 565.
Validating data in XML skinnable forms
If you create an XML skinnable form and use any skin provided by Adobe, such as the basic.xsl or silver.xsl skin, you
can use all form validation techniques that are available for HTML forms.
If you use a custom skin (XSL file), the available validation techniques depend on the skin. The
cf_webroot\CFIDE\scripts\xsl directory contains a _cfformvalidation.xsl file that implements all ColdFusion HTML
form validation techniques and supports onBlur, onSubmit, onServer, and hidden form field validation. XML skin
writers can include this file in their skin XSLT to implement ColdFusion validation for their skin.
Example: basic form validation
The following form asks for information that might be used when registering a new user. It checks to make sure that
the user enters required information. (Only the telephone number is optional.) It also checks to make sure that the
telephone number and e-mail address are properly formatted and that the number to be used in a challenge question
is in the proper range. This example performs onSubmit validation. It posts back to itself, and dumps the submitted
results.
<cfif IsDefined("form.fieldnames")>
<cfdump var="#form#"><br>
</cfif>
<cfform name="myform" preservedata="Yes" >
First Name: <cfinput type="text" size="15" name="firstname"
required="yes" message="You must enter a first name."><br>
ADOBE COLDFUSION 8
ColdFusion Developer’s Guide
560
Last Name: <cfinput type="text" size="25" name="lastname"
required="yes" message="You must enter a last name."><br>
Telephone: <cfinput type="text" size="20" name="telephone"
validate="telephone" message="You must enter your telephone
number, for example 617-555-1212 x1234"><br>
E-mail: <cfinput type="text" size="25" name="email"
validate="email" required="Yes"
message="You must enter a valid e-mail address."><br>
Password:<cfinput type="password" size="12" name="password1"
required="yes" maxlength="12"
message="You must enter a password."><br>
Reenter password:<cfinput type="password" size="12" name="password2"
required="yes" maxlength="12"
message="You must enter your password twice."><br>
We will ask you for the following number, in the range 100-999 if you forget
your password.<br>
Number: <cfinput type="text" size="5" name="chalenge"
validate="range" range="100,999" required="Yes"
message="You must enter a reminder number in the range 100-999."><br>
<cfinput type="submit" name="submitit">
</cfform>
Handling invalid data
How you handle invalid data depends on the validation type. This section describes validation error-handling rules
and considerations. For detailed information on error handling in ColdFusion, including invalid data handling, see
“Handling Errors” on page 246.
1For onBlur, onSubmit, or onServer validation, you can use the cfinput or cftextarea tag’s message attribute
to specify a text-only error message to display. Otherwise, ColdFusion uses a default message that includes the name
of the form field that was invalid. (For OnServer validation, you can customize this message, as described in
“Handling form field validation errors” on page 252.) The following example displays an error message when the
user enters an invalid e-mail address:
E-mail: <cfinput type="text" size="25" name="email"
validate="email" message="You must enter a valid e-mail address.">
2For hidden form validation, you can specify a text-only error message in the hidden fields value attribute.
Otherwise, ColdFusion uses a default message that includes the name of the form field that was invalid. (You can
customize this message, as described in “Handling form field validation errors” on page 252.) The following
cfinput tag, for example, uses a hidden field validation to display an error message if the user enters an invalid
address. (It uses onServer validation to display a different error message if the user fails to enter a number.)
Telephone: <cfinput type="text" size="20" name="telephone"
validateat="onServer" required="Yes"
message="You must enter a telephone number">
<cfinput type="hidden" name="telephone_cfformtelephone"
value="The number you entered is not in the correct format.<br>Use a
number such as (617) 555-1212, 617-555-1212, or 617-555-1212 x12345">
For HTML and XML format forms (using ColdFusion skins), most ColdFusion form tags have an onError
attribute that lets you specify a Javascript function to run if an onSubmit error occurs.
For the IsValid function, you write separate code paths to handle valid and invalid data. The following example
shows a simplified case that displays an error message if the user entered an invalid e-mail address, or a different
message if the address is valid:
ADOBE COLDFUSION 8
ColdFusion Developer’s Guide
561
<cfif IsValid("email", custEmail)>
Thank you for entering a valid address.
<!--- More processing would go here. --->
<cfelse>
You must enter a valid e-mail address.<br>
Click the Back button and try again.
</cfif>
3For cfparam and cfargument tags, you use standard ColdFusion error-handling techniques. You can include
the tag in a try block and use a catch block to handle the error, or you can use a custom error-handling page. The
following example form action page code uses a custom error page, expresserr.cfm, to handle the error that the
cfparam tag generates if a user submits a form with an invalid e-mail address:
<cferror type="EXCEPTION" exception="expression" template="expresserr.cfm">
<cfif IsDefined("form.fieldnames")>
<cfparam name="form.custEmail" type="email">
<!--- Normal form processing code goes here. --->
</cfif>
Masking form input values
The cfinput tag mask attribute controls the format of data that can be entered into a text or datefield input field.
You can also use a mask attribute in the cfcalendar tag. You can combine masking and validation on a field.
In HTML and Flash form format, a mask can control the format of data entered into a text field.
In the cfcalendar tag, and, for Flash format forms, the datefield type cfinput field, a mask can control the
format of the date that ColdFusion uses for the date a user chooses in the displayed calendar.
Note: The standard ColdFusion XML skins do not support masking.
Masking text input
In text fields, ColdFusion automatically inserts literal mask characters, such as - characters in telephone numbers.
Users type only the variable part of the field. You can use the following characters to mask data:
The following pattern enforces entry of a part number of the format EB-1234-c1-098765, where the user starts the
entry by typing the first numeric character, such as 1. ColdFusion fills in the preceding EB prefix and all hyphen (-)
characters. The user must enter four numbers, followed by two alphanumeric characters, followed by six numbers.
<cfinput type="text" name="newPart" mask="EB-9999-XX-999999" />
Note: You cannot force a user to type an A, X, 9, or question mark (?) character. To ensure that a pattern is all-uppercase
or all-lowercase, use the ColdFusion UCase or LCase functions in the action page.
Mask character Effect
A Allows an uppercase or lowercase character: A–Z and a–z.
X Allows an uppercase or lowercase character or number: A–Z, a–z, and 0–9.
9 Allows a number: 0–9.
? Allows any character.
All other characters Automatically inserts the literal character.
ADOBE COLDFUSION 8
ColdFusion Developer’s Guide
562
Masking cfcalendar and datefield input
In the cfcalendar tag and the Flash format datefield input control, you use the following masks to determine the
format of the output. You can use uppercase or lowercase characters in the mask:
The following pattern specifies that the Flash forms sends the date selected using a datefield input control to
ColdFusion as text in the format 04/29/2004:
<cfinput name="startDate" type="datefield" label="date:" mask="mm/dd/yyyy"/>
Validating form data with regular expressions
You c an u s e regular expressions to match and validate the text that users enter in cfinput and cftextinput tags.
Ordinary characters are combined with special characters to define the match pattern. The validation succeeds only
if the user input matches the pattern.
Regular expressions let you check input text for a wide variety of custom conditions for which the input must follow
a specific pattern. You can concatenate simple regular expressions into complex search criteria to validate against
complex patterns, such as any of several words with different endings.
You can use ColdFusion variables and functions in regular expressions. The ColdFusion server evaluates the
variables and functions before the regular expression is evaluated. For example, you can validate against a value that
you generate dynamically from other input data or database values.
Note: The rules listed in this section are for JavaScript regular expressions, and apply to the regular expressions used in
cfinput and cftextinput tags only. These rules differ from those used by the ColdFusion functions REFind,
Replace, REFindNoCase, and REReplaceNoCase. For information on regular expressions used in ColdFusion
functions, see “Using Regular Expressions in Functions” on page 107.
Special characters
Because special characters are the operators in regular expressions, in order to represent a special character as an
ordinary one, you must escape it by preceding it with a backslash. For example, use two backslash characters (\\) to
represent a backslash character.
Mask Pattern
D Single- or double-digit day of month, such as 1 or 28
DD Double-digit day of month, such as 01 or 28
M Single- or double-digit month, such as 1 or 12
MM Double-digit month, such as 01 or 12
MMM Abbreviated month name, such as Jan or Dec
MMMM Full month name, such as January or December
YY Two-character year, such as 05
YYYY Four-character year, such as 2005
E Single-digit day of week, in the range 0 (Sunday)–6 (Saturday)
EEE Abbreviated day of week name, such as Mon or Sun
EEEE Full month day of week name, such as Monday or Sunday
ADOBE COLDFUSION 8
ColdFusion Developer’s Guide
563
Single-character regular expressions
The following rules govern regular expressions that match a single character:
Special characters are: + * ? . [ ^ $ ( ) { | \
Any character that is not a special character or escaped by being preceded by a backslash (\) matches itself.
A backslash (\) followed by any special character matches the literal character itself; that is, the backslash escapes
the special character.
A period (.) matches any character except newline.
A set of characters enclosed in brackets ([]) is a one-character regular expression that matches any of the
characters in that set. For example, “[akm] matches an a, k, or m. If you include ] (closing square bracket) in square
brackets, it must be the first character. Otherwise, it does not work, even if you use \].
A dash can indicate a range of characters. For example, [a-z] matches any lowercase letter.
If the first character of a set of characters in brackets is the caret (^), the expression matches any character except
those in the set. It does not match the empty string. For example: “[^akm]” matches any character except a, k, or m.
The caret loses its special meaning if it is not the first character of the set.
You can make regular expressions case insensitive by substituting individual characters with character sets; for
example, “[Nn][Ii][Cc][Kk]” is a case-insensitive pattern for the name Nick (or NICK, or nick, or even nIcK).
You can use the following escape sequences to match specific characters or character classes:
Multicharacter regular expressions
Use the following rules to build a multicharacter regular expression:
Escape
seq
Matches Escape
seq
Meaning
[\b] Backspace. \s Any of the following white space characters: space, tab,
form feed, and line feed.
\b A word boundary, such as a space. \S Any character except the white space characters matched
by \s.
\B A nonword boundary. \t Tab.
\cX The control character Ctrl-x. For example, \cv
matches Ctrl-v, the usual control character for
pasting text.
\v Vertical tab.
\d A digit character [0-9]. \w An alphanumeric character or underscore. The equivalent
of [A-Za-z0-9_].
\D Any character except a digit. \W Any character not matched by \w. The equivalent of [^A-
Za-z0-9_].
\f Form feed. \n Backreference to the nth expression in parentheses. See
“Backreferences” on page 564.
\n Line feed. \ooctal The character represented in the ASII character table by the
specified octal number.
\r Carriage return. \xhex The character represented in the ASCII character table by
the specified hexadecimal number.
ADOBE COLDFUSION 8
ColdFusion Developer’s Guide
564
Parentheses group parts of regular expressions together into a subexpression that can be treated as a single unit.
For example, “(ha)+” matches one or more instances of ha.
A one-character regular expression or grouped subexpression followed by an asterisk (*) matches zero or more
occurrences of the regular expression. For example, “[a-z]*” matches zero or more lowercase characters.
A one-character regular expression or grouped subexpression followed by a plus sign (+) matches one or more
occurrences of the regular expression. For example, “[a-z]+” matches one or more lowercase characters.
A one-character regular expression or grouped subexpression followed by a question mark (?) matches zero or
one occurrences of the regular expression. For example, “xy?z” matches either xyz or xz.
The carat (^) at the beginning of a regular expression matches the beginning of the field.
The dollar sign ($) at the end of a regular expression matches the end of the field.
The concatenation of regular expressions creates a regular expression that matches the corresponding concate-
nation of strings. For example, “[A-Z][a-z]*” matches any capitalized word.
The OR character (|) allows a choice between two regular expressions. For example, “jell(y|ies)” matches either
jelly or jellies.
Braces ({}) indicate a range of occurrences of a regular expression. You use them in the form “{m, n}” where m
is a positive integer equal to or greater than zero indicating the start of the range and n is equal to or greater than m,
indicating the end of the range. For example, “(ba){0,3}” matches up to three pairs of the expression ba. The form
“{m,}” requires at least m occurrences of the preceding regular expression. The form “{m}” requires exactly m occur-
rences of the preceding regular expression. The form “{,n}” is not allowed.
Backreferences
Backreferencing lets you match text in previously matched sets of parentheses. A slash followed by a digit n (\n)
refers to the nth parenthesized subexpression.
One example of how you can use backreferencing is searching for doubled words; for example, to find instances of
the the” or “is is” in text. The following example shows backreferencing in a regular expression:
(\b[A-Za-z]+)[ ]+\1
This code matches text that contains a word that is repeated twice; that is, it matches a word, (specified by the \b word
boundary special character and the “[A-Za-z]+)” followed by one or more spaces (specified by “[ ]+”), followed by
the first matched subexpression, the first word, in parentheses. For example, it would match “is is, but not “This is.
Exact and partial matches
ColdFusion validation normally considers a value to be valid if any of it matches the regular expression pattern.
Often you might want to ensure that the entire entry matches the pattern. If so, you must “anchor” it to the beginning
and end of the field, as follows:
If a caret (^) is at the beginning of a pattern, the field must begin with a string that matches the pattern.
If a dollar sign ($) is at the end of a pattern, the field must end with a string that matches the pattern.
If the expression starts with a caret and ends with a dollar sign, the field must exactly match the pattern.
Expression examples
The following examples show some regular expressions and describe what they match:
ADOBE COLDFUSION 8
ColdFusion Developer’s Guide
565
Note: An excellent reference on regular expressions is Mastering Regular Expressions by Jeffrey E.F. Friedl, published
by O'Reilly & Associates, Inc.
Validating form data using hidden fields
ColdFusion lets you specify form field validation on the server by using hidden form fields whose names consist of
the name of the field to validate and the validation type. Hidden field validation uses the same underlying techniques
and algorithms as onServer validation of ColdFusion form fields.
Hidden field validation has the following features:
You can use it with standard HTML tags. For example, you can validate data in an HTML input tag. This feature
was particularly useful in releases prior to ColdFusion MX 7, because the cfinput tag did not support all HTML
type attributes.
It is backward-compatible with validation prior to ColdFusion MX 7, when hidden field validation was the only
way to do validation on the server.
Because you use a separate tag for each validation type, if you specify multiple validation rules for a field, you
can specify a different error message for each rule.
You can use hidden field validation with any form field type that submits a data value, not just input, cfinput,
textarea, or cftextarea.
Specifying hidden form field validation
To specify hidden field validation, you do the following:
Create one HTML input element or CFML cfinput tag of type="hidden" for each validation rule.
Specify the name of the field to validate as the first part of the hidden field name.
Specify the type of validation, starting with an underscore character (_), as the second part of the hidden field
name.
You can specify multiple rules for each form data field. For example, to specify range and required validation for
a field named myValue, create hidden myValue_cfformrange and myValue_cfformrequired fields.
For most types of validation, specify the error message as the field value attribute.
Expression Description
[\?&]value= Any string containing a URL parameter value.
^[A-Z]:(\\[A-Z0-9_]+)+$ An uppercase Windows directory path that is not the root of a drive and has only letters,
numbers, and underscores in its text.
^(\+|-)?[1-9][0-9]*$ An integer that does not begin with a zero and has an optional sign.
^(\+|-)?[1-9][0-9]*(\.[0-9]*)?$ A real number.
^(\+|-)?[1-9]\.[0-9]*E(\+|-)?[0-9]+$ A real number in engineering notation.
a{2,4} A string containing two to four occurrences of a: aa, aaa, aaaa; for example, aardvark, but not
automatic.
(ba){2,} A string containing least two ba pairs; for example, Ali baba, but not Ali Baba.
ADOBE COLDFUSION 8
ColdFusion Developer’s Guide
566
For range, maximum length, or regular expression validation, specify the rule, such as the maximum length, in
the value attribute. For these validation types, you cannot specify a custom error message.
The following example uses hidden fields to require data in a date field and ensure that the field contains a date. It
consists only of HTML tags.
<input type="text" name="StartDate" size="16" maxlength="16"><br>
<input type="hidden" name="StartDate_required"
value="You must enter a start date.">
<input type="hidden" name="StartDate_date"
value="Please enter a valid date as the start date.">
Use the following suffixes at the end of hidden form field names to specify the validation type. The type identifier
always starts with an underscore. Several validation rules have two names you can use. The names that do not start
with “_cf ” were used in earlier releases and are retained for backward compatibility. For consistency and clarity,
Adobe recommends using the names that start with “_cf ” in new forms.
Field name suffix Verifies
_integer, _cfforminteger An integer of the range -2,147,483,648 — 2,147,483,647. Treats the initial characters “$ ¤ ¥ £ +” as valid
input, but removes them from the number.
_cfformnumeric Any numeric value. Treats the initial characters “$ ¤ ¥ £ +”as valid input, but does NOT remove them from
the number.
_float, _cfformfloat Any value (including an integer) that can be represented as a floating point number with up to 12 signif-
icant digits. Treats the initial characters “$ ¤ ¥ £ +” as valid input, but removes them from the number.
Converts input data to a real number; for example a dump of an integer value on the action page includes
a decimal point followed by a 0.
_range, _cfformrange A numeric value within boundaries specified by the value attribute. Specify the range in the value
attribute using the format “min=minvalue max=maxvalue.” You cannot specify a custom error message
for this validation.
_date, _cfformdate A date in any format that ColdFusion can understand; converts the input to ODBC date format. Allows
entry of a time part, but removes it from the ODBC value.
_cfformusdate A date in the form m/d/y, m-d-y , or m.d.y, The m and d format can be 1 or 2 digits; y can be 2 or 4 digits.
Does not convert the string to an ODBC value and does not allow a time part.
_eurodate, _cfformeurodate A date in the form d/m/y, d-m-y, or d.m.y. The m and d format can be 1 or 2 digits; y can be 2 or 4 digits.
Converts the input to ODBC date format. Allows entry of a time part, but removes it from the ODBC value.
_time, _cfformtime A time. Can be in 12-hour or 24-hour clock format, and can include seconds in the form hh:mm:ss or a
case-independent am or pm indicator.
Converts the input to ODBC time format. Allows entry of a date part, but removes it from the ODBC value.
_cfformcreditcard After stripping blanks and dashes, a number that conforms to the mod10 algorithm. Number must have
13-16 digits.
_cfformSSN,
_cfformsocial_security_number
A nine-digit Social Security number. Can be of the form xxx-xx-xxxx or xxx xx xxxx.
_cfformtelephone Standard U.S. telephone formats. Does not support international telephone numbers.
Allows area codes with or without parentheses, and hyphens (-), spaces, periods, or no separators
between standard number groups. Can be preceded by a 1 long-distance designator, and can end with
an up-to-5 digit extension, optionally starting with x. The area code and exchange must begin with a digit
in the range 1 - 9.
_cfformzipcode A 5-digit or 9-digit U.S. ZIP code. In 9-digit codes, the final four digits must be preceded by a hyphen (-)
or space.
_cfformemail A valid e-mail address. Valid address characters are a-zA-Z0-9_- and the period and separator. There must
be a single at sign (@) and the text after the @ character must include a period, as in
my_address@MyCo.com or b-b.jones27@hisco.co.uk.
ADOBE COLDFUSION 8
ColdFusion Developer’s Guide
567
Hidden form field considerations
Consider the following rules and recommendations when determining whether and how to use hidden form field
validation:
Use hidden field validation if you want to validate data from standard HTML input tags. The cfinput and
cftextarea tags include a validateAt attribute that provides a simpler method for specifying server-side
validation.
Consider using hidden field validation with the cfinput and cftextarea tags if you specify multiple validation
rules for a single field and want to provide a separate error message for each validation.
Do not use the suffixes listed in the table as field names.
Adding a validation rule to a field does not make it a required field. You must add a separate _required hidden
field to ensure user entry.
Hidden form field example
The following procedure creates a simple form for entering a start date and a salary. It uses hidden fields to ensure
that you enter data and that the data is in the right format.
This example uses a self-submitting form; the same ColdFusion page is both the form page and its action page. The
page uses an IsDefined function to check that form data has been submitted. This way, the pages does not show any
results until you submit the input. The form uses HTML tags only; you can substitute these tags with the CFML
equivalents.
<html>
<head>
<title>Simple Data Form</title>
</head>
<body>
<h2>Simple Data Form</h2>
<!--- Form part. --->
<form action="datatest.cfm" method="Post">
<input type="hidden"
name="StartDate_cfformrequired"
_cfformURL A valid URL. Must start with http:\\, https:\\, ftp:\\, file:\\, mailto:, or news:. Can include, as appropriate,
user name and password designators and query strings. The main part of the address can only have the
characters A-Za-z0-9 and -.
_cfformboolean A value that can be treated as a Boolean: Yes, No, True, False, 0, 1.
_cfformUUID A universally unique identifier (UUID) that follows the ColdFusion format, xxxxxxxx-xxxx-xxxx-
xxxxxxxxxxxxxxxx, where x is a hexadecimal number.
_cfformGUID A unique identifier that follows the Microsoft/DCE format, xxxxxxxx-xxxx-xxxx-xxxx-xxxxxxxxxxxx, where
x is a hexadecimal number.
_cfformnoblanks The field must not include blanks. ColdFusion uses this validation only if you also specify a _required
hidden field.
_cfformmaxlength The number of characters must not exceed the number specified by the tag value attribute.
_cfformregex,
_cfformregular_expression
The data must match a JavaScript regular expression specified by the tag value attribute.
_required, _cfformrequired Data must be entered or selected in the form field.
Field name suffix Verifies
ADOBE COLDFUSION 8
ColdFusion Developer’s Guide
568
value="You must enter a start date.">
<input type="hidden"
name="StartDate_cfformdate"
value="Enter a valid date as the start date.">
<input type="hidden"
name="Salary_cfformrequired"
value="You must enter a salary.">
<input type="hidden"
name="Salary_cfformfloat"
value="The salary must be a number.">
Start Date:
<input type="text"
name="StartDate" size="16"
maxlength="16"><br>
Salary:
<input type="text"
name="Salary"
size="10"
maxlength="10"><br>
<input type="reset"
name="ResetForm"
value="Clear Form">
<input type="submit"
name="SubmitForm"
value="Insert Data">
</form>
<br>
<!--- Action part. --->
<cfif isdefined("Form.StartDate")>
<cfoutput>
Start Date is: #DateFormat(Form.StartDate)#<br>
Salary is: #DollarFormat(Form.Salary)#
</cfoutput>
</cfif>
</html>
When the user submits this form, ColdFusion scans the form fields to find any validation rules. It then uses the rules
to analyze the users input. If any of the input rules are violated, ColdFusion displays an error page with the error
message that you specified in the hidden field’s value attribute. The user must go back to the form, correct the
problem, and resubmit the form. ColdFusion does not accept form submission until the user enters the entire form
correctly.
Because numeric values often contain commas and currency symbols, ColdFusion automatically deletes these
characters from fields with _cfforminteger and _cfformfloat rules before it validates the form field and passes the
data to the form's action page. ColdFusion does not delete these characters from fields with _cfformnumeric rules.
Reviewing the code
The following table describes the code and its function:
ADOBE COLDFUSION 8
ColdFusion Developer’s Guide
569
Validating form input and handling errors with
JavaScript
ColdFusion lets you write your own validation routines in JavaScript, and lets you create JavaScript error handlers.
Validating input with JavaScript
In addition to native ColdFusion input validation using the validate attribute of the cfinput and cftextarea
tags, the following tags support the onValidate attribute, which lets you specify a JavaScript function to handle your
cfform input validation:
cfgrid
cfinput
cfslider
cftextarea
cftree
ColdFusion passes the following arguments to the JavaScript function that you specify in the onValidate attribute:
The form JavaScript DOM object
Code Description
<form action="datatest.cfm"
method="post">
Gathers the information from this form sends it to the dataform.cfm page (this
page) using the Post method.
<input type="hidden"
name="StartDate_cfformrequired"
value="You must enter a start date.">
<input type="hidden"
name="StartDate_cfformdate"
value="Enter a valid date as the
start date.">
Requires input into the StartDate input field. If there is no input, displays the error
information “You must enter a start date.” Requires the input to be in a valid date
format. If the input is not valid, displays the error information “Enter a valid date
as the start date.
<input type="hidden"
name="Salary_required"
value="You must enter a salary.">
<input type="cfformhidden"
name="Salary_cfformfloat"
value="The salary must be a number.">
Requires input into the Salary input field. If there is no input, displays the error
information “You must enter a salary.” Requires the input to be in a valid number.
If it is not valid, displays the error information The salary must be a number.
Start Date:
<input type="text"
name="StartDate" size="16"
maxlength="16"><br>
Creates a text box called StartDate in which users can enter their starting date.
Makes it 16-characters wide.
Salary:
<input type="text"
name="Salary"
size="10"
maxlength="10"><br>
Creates a text box called Salary in which users can enter their salary. Makes it ten-
characters wide.
<cfif isdefined("Form.StartDate")>
<cfoutput>
Start Date is:
#DateFormat(Form.StartDate)#<br>
Salary is:
#DollarFormat(Form.Salary)#
</cfoutput>
</cfif>
Displays the values of the StartDate and Salary form fields only if they are defined.
They are not defined until you submit the form, so they do not appear on the
initial form. Uses the DateFormat function to display the start date in the default
date format. Uses the DollarFormat function to display the salary with a dollar
sign and commas.
ADOBE COLDFUSION 8
ColdFusion Developer’s Guide
570
The name attribute of the form element
The value of the control to validate
For example, if you write the cfinput tag as the following:
<cfinput type="text"
...
<!--- Do not include () in JavaScript function name. --->
onvalidate="handleValidation"
...
>
You define the JavaScript function as the following:
<script>
<!--
function handleValidation(form_object, input_object, object_value) {
...
}
//-->
</script>
Example: validating a password
The following example validates a password. The password must have at least one of each of the following: an
uppercase letter, a lowercase letter, and a number. It must be between 8 and 12 characters long. If the password is
invalid, the browser displays a message box. If the password is valid, it redisplays the page with a brief success
message.
Use JavaScript to validate form data
1Create a ColdFusion page with the following content:
<html>
<head>
<title>JavaScript Validation</title>
<!--- JavaScript used for validation. --->
<script>
<!--
// Regular expressions used for pattern matching.
var anUpperCase = /[A-Z]/;
var aLowerCase = /[a-z]/;
var aNumber = /[0-9]/;
/* The function specified by the onValidate attribute.
Tests for existence of at least one uppercase, lowercase, and numeric
character, and checks the length for a minimum.
A maximum length test is not needed because of the cfinput maxlength
attribute. */
function testpasswd(form, ctrl, value) {
if (value.length < 8 || value.search(anUpperCase) == -1 ||
value.search (aLowerCase) == -1 || value.search (aNumber) == -1)
{
return (false);
}
else
{
return (true);
}
}
ADOBE COLDFUSION 8
ColdFusion Developer’s Guide
571
//-->
</script>
</head>
<body>
<h2>JavaScript validation test</h2>
<!--- Form is submitted only if the password is valid. --->
<cfif IsDefined("Form.passwd1")>
<p>Your Password if valid.</p>
</cfif>
<p>Please enter your new password:</p>
<cfform name="UpdateForm" preservedata="Yes" >
<!--- The onValidate attribute specifies the JavaScript validation
function. The message attribute is the message that appears
if the validation function returns False. --->
<cfinput type="password" name="passwd1" required="YES"
onValidate="testpasswd"
message="Your password must have 8-12 characters and include uppercase
and lowercase letters and at least one number."
size="13" maxlength="12">
<input type="Submit" value=" Update... ">
</cfform>
</body>
</html>
2Save the page as validjs.cfm.
3View the validjs.cfm page in your browser.
Handling failed validation
The onError attribute lets you specify a JavaScript function to execute if an onValidate, onBlur or onSubmit
validation fails. For example, if you use the onValidate attribute to specify a JavaScript function to handle input
validation, you can also use the onError attribute to specify a JavaScript function to handle a failed validation (that
is, when onValidate returns a False value). If you use the onValidate attribute, you can also use the onError
attribute to specify a JavaScript function that handles the validation errors. The following cfform tags support the
onerror attribute:
cfgrid
cfinput
cfselect
cfslider
cftextinput
cftree
ColdFusion passes the following JavaScript objects to the function in the onerror attribute:
The JavaScript form object
The name attribute of the form element
The value that failed validation
The error message text specified by the CFML tag’s message attribute
ADOBE COLDFUSION 8
ColdFusion Developer’s Guide
572
The following example shows a form that uses an onError attribute to tell ColdFusion to call a showErrorMessage
JavaScript function that uses the alert method to display an error message. The function assembles the message
from the invalid value and the contents of the cfinput tags message attribute.
<!--- The JavaScript function to handle errors.
Puts a message, including the field name and value, in an alert box. --->
<script>
<!--
function showErrorMessage(form, ctrl, value, message) {
alert("The value " + value +" of the " + ctrl + " field " + message);
}
//-->
</script>
<!--- The form.
The cfinput tags use the onError attribute to override the ColdFusion
default error message mechanism. --->
<cfform>
<!--- A minimum quantity is required and must be a number. --->
Minimum Quantity: <cfinput type="Text" name="MinQuantity"
onError="showErrorMessage" validate="numeric" required="Yes"
message="is not a number." ><br>
<!--- A maximum quantity is optional, but must be a number if supplied. --->
Maximum Quantity: <cfinput type="Text" name="MaxQuantity"
onError="showErrorMessage" validate="numeric"
message="is not a number." ><br>
<cfinput type="submit" name="submitit">
</cfform>
Validating data with the IsValid function and the
cfparam tag
The IsValid function and cfparam tag validate any ColdFusion variable value, not just forms variables. Because
they reside entirely on the ColdFusion server, they can provide a secure mechanism for ensuring that the required
validation steps get performed. Users cannot evade any of the checks by modifying the form data that gets submitted.
These techniques also provide greater flexibility in how you respond to user errors, because you can use full CFML
syntax in your error-handling code.
These two validation techniques operate as follows:
The IsValid function tests the value of a ColdFusion variable. If the value is valid, it returns True; if the value
is invalid, it returns False.
The cfparam tag with a type attribute tests the value of a ColdFusion value for validity. If the value is valid, it
does nothing; if the value is invalid, it throws a ColdFusion expression exception.
You can use either technique interchangeably. The one you choose should depend on your coding style and
programming practices. It can also depend on the specific information that you want to display if an error occurs.
Example: IsValid function validation
The following example checks whether a user has submitted a numeric ID and a valid e-mail address and phone
number. If any of the submitted values does not meet the validation test, the page displays an error message.
<!--- Action code. First make sure the form was submitted. --->
ADOBE COLDFUSION 8
ColdFusion Developer’s Guide
573
<cfif isDefined("form.saveSubmit")>
<cfif isValid("integer", form.UserID) and isValid("email", form.emailAddr)
and isValid("telephone", form.phoneNo)>
<cfoutput>
<!--- Application code to update the database goes here --->
<h3>The e-mail address and phone number for user #Form.UserID#
have been added</h3>
</cfoutput>
<cfelse>
<H3>Please enter a valid user ID, phone number, and e-mail address.</H2>
</cfif>
<cfelse>
</cfif>
<!--- The form. --->
<cfform action="#CGI.SCRIPT_NAME#">
User ID:<cfinput type="Text" name="UserID"><br>
Phone: <cfinput type="Text" name="phoneNo"><br>
E-mail: <cfinput type="Text" name="emailAddr"><br>
<cfinput type="submit" name="saveSubmit" value="Save Data"><br>
</cfform>
Examples: cfparam tag validation
The following two examples use cfparam tags to do the same tests as in the “Example: IsValid function validation
on page 572. They check whether a user has submitted a numeric ID and a valid e-mail address and phone number.
If any of the submitted values does not meet the validation test, ColdFusion throws an expression exception.
In the first example, the error is handled by the exprerr.cfm page specified in the cferror tag. In this case, if the user
made multiple errors, ColdFusion lists only one.
In the second example, each invalid field is handled in a separate try/catch block. In this case, the user gets infor-
mation about each error.
Using an error-handling page
The self-posting form and action page looks as follows:
<!--- Action part of the page. --->
<!--- If an expression exception occurs, run the expresser.cfm page. --->
<cferror type="EXCEPTION" exception="expression" template="expresserr.cfm">
<!--- Make sure the form was submitted. --->
<cfif isDefined("form.saveSubmit")>
<!--- Use cfparam tags to check the form field data types. --->
<cfparam name="form.emailAddr" type="email">
<cfparam name="form.UserID" type="integer">
<cfparam name="form.phoneNo" type="telephone">
<!--- Application code to update the database goes here. --->
<cfoutput>
<h3>The e-mail address and phone number for user #Form.UserID#
have been added</h3>
</cfoutput>
</cfif>
<!--- The form. --->
<cfform action="#CGI.SCRIPT_NAME#">
User ID:<cfinput type="Text" name="UserID"><br>
Phone: <cfinput type="Text" name="phoneNo"><br>
E-mail: <cfinput type="Text" name="emailAddr"><br>
<cfinput type="submit" name="saveSubmit" value="Save Data"><br>
ADOBE COLDFUSION 8
ColdFusion Developer’s Guide
574
</cfform>
The expresserr.cfm page looks as follows:
<cfoutput>
You entered invalid data.<br>
Please click the browser Back button and try again<br>
#cferror.RootCause.detailMessage#
</cfoutput>
Using cftry and cfcatch tags
The self-posting form and action page looks as follows:
<!--- Use a Boolean variable to indicate whether all fields are good. --->
<cfset goodData="Yes">
<!--- Make sure the form was submitted. --->
<cfif isDefined("form.saveSubmit")>
<!--- The cftry block for testing the User ID value. --->
<cftry>
<!--- The cfparam tag checks the field data types. --->
<cfparam name="form.UserID" type="integer">
<!--- If the data is invalid, ColdFusion throws an expression exception. --->
<!--- Catch and handle the exception. --->
<cfcatch type="expression">
<!--- Set the data validity indicator to False. --->
<cfset goodData="No">
<cfoutput>
Invalid user ID.<br>
#cfcatch.detail#<br><br>
</cfoutput>
</cfcatch>
</cftry>
<!--- The cftry block for testing the e-mail address value. --->
<cftry>
<cfparam name="form.emailAddr" type="email">
<cfcatch type="expression">
<cfset goodData="No">
<cfoutput>
Invalid e-mail address.<br>
#cfcatch.detail#<br><br>
</cfoutput>
</cfcatch>
</cftry>
<!--- The cftry block for testing the telephone number value. --->
<cftry>
<cfparam name="form.phoneNo" type="telephone">
<cfcatch type="expression">
<cfset goodData="No">
<cfoutput>
Invalid telephone number.<br>
#cfcatch.detail#<br><br>
</cfoutput>
</cfcatch>
</cftry>
<!--- Do this only if the validity indicator was not set to False in a
validation catch block. --->
<cfif goodData>
<!--- Application code to update the database goes here. --->
<cfoutput>
<h3>The e-mail address and phone number for user #Form.UserID#
have been added</h3>
ADOBE COLDFUSION 8
ColdFusion Developer’s Guide
575
</cfoutput>
</cfif> <!--- goodData is True--->
</cfif> <!--- Form was submitted. --->
<cfform action="#CGI.SCRIPT_NAME#" preservedata="Yes">
User ID:<cfinput type="Text" name="UserID"><br>
Phone: <cfinput type="Text" name="phoneNo"><br>
E-mail: <cfinput type="Text" name="emailAddr"><br>
<cfinput type="submit" name="saveSubmit" value="Save Data"><br>
</cfform>
576
Chapter 32: Creating Forms in Flash
You can create effective forms in Adobe Flash format, in which ColdFusion displays forms using Flash, not HTML.
This chapter describes Flash forms and how they differ from HTML forms, and discusses how to create Flash forms.
Contents
About Flash forms. . . . . . . . . . . . . . . . . . . . . . . . . . . . . . . . . . . . . . . . . . . . . . . . . . . . . . . . . . . . . . . . . . . . . . . . . . . . . . . . 576
Building Flash forms. . . . . . . . . . . . . . . . . . . . . . . . . . . . . . . . . . . . . . . . . . . . . . . . . . . . . . . . . . . . . . . . . . . . . . . . . . . . . . 578
Binding data in Flash forms. . . . . . . . . . . . . . . . . . . . . . . . . . . . . . . . . . . . . . . . . . . . . . . . . . . . . . . . . . . . . . . . . . . . . . . . 586
Setting styles and skins in Flash forms. . . . . . . . . . . . . . . . . . . . . . . . . . . . . . . . . . . . . . . . . . . . . . . . . . . . . . . . . . . . . . . 587
Using ActionScript in Flash forms . . . . . . . . . . . . . . . . . . . . . . . . . . . . . . . . . . . . . . . . . . . . . . . . . . . . . . . . . . . . . . . . . . 590
Best practices for Flash forms . . . . . . . . . . . . . . . . . . . . . . . . . . . . . . . . . . . . . . . . . . . . . . . . . . . . . . . . . . . . . . . . . . . . . . 592
About Flash forms
ColdFusion can deliver forms to the client in Flash (SWF) file format. ColdFusion automatically generates the Flash
binary from your CFML code and displays it on the client. Flash forms have the following advantages over HTML
forms:
They are browser-independent. Flash Player works in all commonly used browsers on Windows and Macintosh
systems, and in Netscape and Mozilla on Linux.
By default, they present a modern, visually pleasing appearance, and you can apply predefined color skins or
customize the appearance with specifications similar to those in a Cascading Style Sheet (CSS).
They let you develop complex, multipart forms that do not require multiple pages, by using tabbed or accordion-
style dialog boxes.
They automatically do much of the layout work for you.
Note: Flash form configuration requirements differ from ColdFusion requirements. For example, Flash forms might not
work with all J2EE servers supported by ColdFusion. For more information, see Installing and Using ColdFusion.
In addition to creating Flash forms, ColdFusion lets you specify Flash format for cfcalendar, cftree, and cfgrid
tags. Use these tags to embed Flash calendar choosers, trees, and grids in HTML forms, to eliminate the need to use
Java applets. This chapter does not specifically discuss using Flash grids and trees in HTML forms; however, the
information in this chapter about grids and trees also applies to these elements.
A Flash form example
Flash forms provide many features that help you quickly create easy-to-use, professional-looking, complex forms.
The following image contains a two-tab form that shows many of these features:
ADOBE COLDFUSION 8
ColdFusion Developer’s Guide
577
This form includes the following features:
Each tab contains a different section of the overall form, and users can enter data on both tabs before submitting
the form. This technique can eliminate the need for multiple forms on multiple HTML pages.
The first and last names are required fields, indicated by the red asterisks.
The Flash form automatically fills the e-mail field with data from the name fields, but the user can override this
information.
When the user selects the date field, a calendar automatically opens for picking the date.
Flash form CFML differences from HTML forms
Because ColdFusion sends a Flash form to the client in SWF format, everything inside a Flash form is rendered by
Flash. Rendering the form in Flash has several effects:
Plain text and HTML tags in the body of a Flash Form have no effect.
You must specify all form content inside CFML tags that support Flash forms.
ColdFusion provides two tags that let you take advantage of Flash features and perform tasks that you would
otherwise do in HTML: you use the cfformitem tag to add text blocks and horizontal and vertical rules to your
form, and you use the cfformgroup tag to structure your form.
Standard ColdFusion forms tags, such as cfinput and cftree, include attributes that work only with Flash
forms, and attribute values that let you specify form style and behavior. These include the skin attribute with many
Flash-specific style attribute values for appearance, and the bind attribute for filling a field value with data from
other fields.
The reference pages for the individual tags in the CFML Reference describe the form tags and their features,
indicating which attributes and values work with Flash forms. This chapter describes how you can use CFML tags to
build effective Flash forms.
ADOBE COLDFUSION 8
ColdFusion Developer’s Guide
578
Building Flash forms
You build Flash forms using standard ColdFusion form tags, plus the cfformgroup and cfformitem tags. These
tags create the elements of the form, as follows:
The cfcalendar, cfgrid, cfinput, cfselect, cftextarea, and cftree tags create controls for data display
and user input.
The cfformitem tag lets you add formatted or unformatted text, spacers, and horizontal and vertical rules
without using HTML.
The cfformgroup tag creates containers, such as horizontally aligned boxes or tabbed navigators, that let you
group, organize, and structure the form contents.
Flash forms follow a hierarchical structure of containers and children.
1The cfform tag is the master container, and its contents are child containers and controls.
2The cfformgroup tag defines a container that organizes its child elements.
3All other tags create individual controls, including display elements such as rules.
For example, the image in the About Flash forms section has the following hierarchical structure of containers and
children. (This outline only shows the structure of the page that is visible in the image. It omits the structure of the
Preferences tab.)
1 cfform
2 cfformgroup type="tabnavigator" -- Tab navigator container
3 cfformgroup type="page" -- Tabbed page container, child of tabnavigator
4 cfformgroup type="horizontal" -- Aligns its two children horizontally
5 cfinput type="text" -- First name input control
5 cfinput type="spacer" -- Space between the name input controls
5 cfinput type="text" -- Last name input control
4 cfformitem type="hrule" -- Displays a rule
4 cfformitem type="html" -- Displays formatted text
4 cffinput type="text" -- E-mail input control
4 cfformitem type="hrule" -- Displays a rule
4 cfinput type="text" -- Phone number input control
4 cfinput type="spacer" -- Space between the phone and date controls
4 cfinput type="datefield" -- Date input control
3 cfinput type="page" -- Second tabbed page container for preferences
.
.
2 cfformgroup type="horizontal" -- Follows the tabnavigator in the form
3 cfinput type="submit" -- Submit button control
3 cfinput type="reset" -- Reset button control
The following sections describe how you use the various Flash form elements to build a Flash form.
Adding text, images, rules, and space with the cfformitem tag
Because Flash forms do not support inline HTML, you use the cfformitem tag to add text blocks and horizontal
and vertical rules to your form. (Flash form controls, such as cfinput, use the label or value attribute to specify
text labels.) You can also use the cfformitem tag to add spacers between visual form elements.
The cfformitem type="hrule" and cfformitem type="vrule" tags put horizontal and vertical rules in the
form. You can specify the rule thickness, color, and shadow characteristics by using style specifications. For more
information on specifying rule styles, see Styles for cfformitem with hrule or vrule type attributes” on page 1296 in
ColdFusion Flash Form Style Reference” on page 1287 in the CFML Reference.
ADOBE COLDFUSION 8
ColdFusion Developer’s Guide
579
The cfformitem type="spacer" tag puts a blank space of the specified height and width on the form. This tag
type does not use styles; it can be useful in improving the form appearance by helping you control the form layout.
The cfformitem type="text" tag lets you insert plain text in the form You can use the style attribute to apply a
consistent format to the text.
The cfformitem type="html" tag lets you insert formatted text and images in the form. You can include basic
HTML-style formatting tags in the body of this tag to add images and to format and style the text.
You can use the following formatting tags and attributes in the body of a cfformitem type="html" tag:
:
The img tag supports the following attributes:
Note: Because of the Flash dynamic sizing rules, to ensure that the image displays properly, you might have to specify the
formitem tag height attribute and the width and height attributes for the form or the containing cfformgroup tag.
Also, the image always displays on a new line, not inline with text, and text that follows the image in your code occupies
any available space to the right of the image.
The textformat tag is specific to Flash, and has the following attributes:
Tag Valid attributes
ahref URL to link to.
target window name; can be a standard HTML window name such as _blank.
bNone.
br None.
font color Must be in hexadecimal format, such as #FF00AA. Use a single number sign (#) character.
face Can be a comma-delimited list of font face names; Flash uses the first font that is available on the client
system.
size In pixels; + and -relative values are allowed.
iNone.
img See the attribute table for the img tag.
Note: You must close this tag with /> or an </img> tag.
li None.
p align Must be one of the following: left, right, center.
textformat See the attribute table for the textformat tag.
uNone.
Attribute Description
src (Required) URL or pathname to a JPEG or SWF file. Images are not displayed until they have downloaded completely.
Flash Player does not support progressive JPEG files.
width Width of the image, in pixels.
height Height of the image in pixels.
align Horizontal alignment of the embedded image within the text field. Valid values are left and right. The default
value is left.
hspace Number of pixels of horizontal space that surround the image where no text appears. The default value is 8.
vspace Number of pixels of vertical space that surround the image where no text appears. The default value is 8.
ADOBE COLDFUSION 8
ColdFusion Developer’s Guide
580
For detailed descriptions of these tags, see the Flash documentation.
The following code creates a simple Flash form that consists of a formatted text area surrounded by horizontal rules:
<cfform name="myform" height="220" width="400" format="Flash" >
<!--- Use text formitem tag with style specifications for the heading. --->
<cfformitem type="text" style="fontWeight:bold; fontSize:14;">
Flash form with formatted text and rules
</cfformitem>
<!--- The spacer adds space between the text and the rule --->
<cfformitem type="spacer" height="2" />
<cfformitem type="hrule" />
<cfformitem type="html">
<b><font color="#FF0000" size="+4" face="serif">
This form has formatted text, including:</font></b><br>
<textformat blockindent="20" leading="2">
<li>colored text</li>
<li><i>italic and bold text</i></li>
<li>a bulleted list in an indented block</li>
</textformat>
<p><b>The text is preceded and followed by horizontal rules</b></p>
It also has a link to a web page.</b><br>
<a href="http://www.adobe.com/" target="_blank">
<font color="#0000FF"><u>
This link displays the Adobe home page in a new browser window
</u></font></a>
</cfformitem>
<cfformitem type="spacer" height="2"/>
<cfformitem type="hrule"/>
</cfform>
This form appears as follows:
Attribute Description
blockindent Block indentation, in points.
indent Indentation from the left margin to the first character in the paragraph.
leading Amount of leading (vertical space) between lines.
leftmargin Left margin of the paragraph, in points.
rightmargin Right margin of the paragraph, in points.
tabstops Custom tab stops as an array of nonnegative integers. To specify tabs in text, use the \t escape character.
ADOBE COLDFUSION 8
ColdFusion Developer’s Guide
581
Using the cfformgroup tag to structure forms
ColdFusion provides form group container types that provide basic structure to a Flash form. You specify these types
in the type attribute of the cfformgroup tag. Use the following container types to control the layout of controls and
groups of controls:
For more information on using the accordion, tabnavigator, and page cfformgroup types, see “Creating
complex forms with accordion and tab navigator containers” on page 584.
Example: structuring with the cfformgroup tag
The following example shows a form with an hdividedbox container with two vbox containers. The left box uses a
horizontal container to arrange two radio buttons. The right box uses a tile container to lay out its check boxes.
You can drag the divider handle to resize the two boxes. When you submit the form, the ColdFusion page dumps the
Form scope to show the submitted data.
<cfif Isdefined("Form.fieldnames")>
<cfdump var="#form#" label="form scope">
<br><br>
</cfif>
<cfform name="myform" height="200" width="460" format="Flash" skin="HaloBlue">
Type Description
horizontal Arranges individual controls horizontally, and optionally applies a label to the left of the controls. Use only for
arranging ColdFusion form controls, including cfformitem controls. As a general rule, do not use to organize
cfformgroup containers; use the hbox attribute instead.
If you put other cfformgroup tags inside a horizontal form group, the controls inside the included
cfformgroup tag do not align with other controls in the horizontal group.
vertical Arranges individual controls vertically, and optionally applies a label to the left (not top) of the controls. Use only for
groups of ColdFusion form controls, including cfformitem controls. As a general rule, do not use to organize
cfformgroup containers; use the vbox attribute instead.
If you put other cfformgroup tags inside a vertical form group, the controls inside the included cfformgroup
tag do not align with other controls in the vertical group.
hbox Arranges groups of controls horizontally. Does not apply a label. Use this attribute value to arrange other
cfformgroup containers. This tag does not enforce alignment of child controls that have labels, so you should not
use it to align individual controls.
vbox Arranges groups of controls vertically. Does not apply a label. Use this attribute value to arrange other cfformgroup
containers. This tag does not enforce alignment of child controls that have labels, so you should not use it to align
individual controls.
hdividedbox Arranges two or more children horizontally, and puts divider handles between the children that users can drag to
change the relative sizes of the children. Does not apply a label. The direct children of an hdividedbox container
must be cfformgroup tags with type attributes other than horizontal or vertical.
vdividedbox Arranges two or more children vertically, and puts divider handles between the children that users can drag to
change the relative sizes of the children. Does not apply a label. The direct children of a vdividedbox container must
be cfformgroup tags with type attributes other than horizontal or vertical.
tile Arranges its children in a rectangular grid in row-first order. Does not apply a label.
panel Consists of a title bar containing the label attribute text, a border, and a content area with vertically arranged chil-
dren.
accordion Puts each of its child pages in an accordion pleat with a label bar. Displays the contents of one pleat at a time. Users
click the labels to expand or contract the pleat pages. Does not apply a label.
tabnavigator Puts each of its children on a tabbed page. Users click the tabs to display a selected page. Does not apply a label.
page The immediate child of an accordion or tab navigator container. Specifies the label on the pleat bar or tab, and
arranges its child containers and controls vertically.
ADOBE COLDFUSION 8
ColdFusion Developer’s Guide
582
<cfformitem type="html" height="20">
<b>Tell us your preferences</b>
</cfformitem>
<!--- Put the pet selectors to the left of the fruit selectors. --->
<cfformgroup type="hdividedbox" >
<!--- Group the pet selector box contents, aligned vertically. --->
<cfformgroup type="VBox"height="130">
<cfformitem type="text" height="20">
Pets:
</cfformitem>
<cfformgroup type="vertical" height="80">
<cfinput type="Radio" name="pets" label="Dogs" value="Dogs"
checked>
<cfinput type="Radio" name="pets" label="Cats" value="Cats">
</cfformgroup>
</cfformgroup>
<!--- Group the fruit selector box contents, aligned vertically. --->
<cfformgroup type="VBox" height="130">
<cfformitem type="text" height="20">
Fruits:
</cfformitem>
<cfformgroup type="tile" height="80" width="190" label="Tile box">
<--- Flash requires unique names for all controls --->
<cfinput type = "Checkbox" name="chk1" Label="Apples"
value="Apples">
<cfinput type="Checkbox" name="chk2" Label="Bananas"
value="Bananas">
<cfinput type="Checkbox" name="chk3" Label="Pears"
value="Pears">
<cfinput type="Checkbox" name="chk4" Label="Oranges"
value="Oranges">
<cfinput type="Checkbox" name="chk5" Label="Grapes"
value="Grapes">
<cfinput type="Checkbox" name="chk6" Label="Cumquats"
value="Cumquats">
</cfformgroup>
</cfformgroup>
</cfformgroup>
<cfformgroup type="horizontal">
<cfinput type="submit" name="submit" width="100" value="Show Results">
<cfinput type="reset" name="reset" width="100" value="Reset Fields">
</cfformgroup>
</cfform>
Controlling sizes in Flash forms
Sizing elements in a Flash form is something of an art, rather than a science. As a general rule, if you dont specify
the height and width attributes, Flash tends to do a good job of laying out the form. However, keep in mind the
following considerations:
If you do not specify the height and width attributes in the cfform tag, Flash reserves the full dimensions of
the visible browser window, if the form is not in a table, or the table cell, if the form is in a table, even if they are not
required for the form contents. Any HTML output that precedes or follows the form causes the output page to exceed
the size of the browser window.
If you do not specify the height or width of a control, including a form group, Flash adjusts the dimensions,
trying to fit the controls in the available space. For example, Flash often extends input boxes to the width of the
containing control, if not otherwise specified.
ADOBE COLDFUSION 8
ColdFusion Developer’s Guide
583
In general, it is best to use the following process when you design your Flash form.
Determine the sizes of a Flash form and its controls
1When you first create the form, dont specify any height and width attributes on the form or its child tags. Run
the form and examine the results to determine height and width values to use.
2Specify height and width attributes in the cfform tag for the desired dimensions of the form. You can specify
absolute pixel values, or percentage values relative to the size of the containing window.
3Specify any height or width attributes on individual tags. These values must be in pixels.
4Repeat step 3 for various tags, and possibly step 2, until your form has a pleasing appearance.
Repeating Flash form elements based on query data
The repeater cfformgroup type tells Flash Player to iterate over a query and create a set of the cfformgroup tags
child controls for each row in the query. For each set of child controls, bind attributes in the child tags can access
fields in the current query row. This cfformgroup type lets you create Flash forms where the number of controls can
change based on a query, without requiring ColdFusion to recompile the Flash SWF file for the form. This signifi-
cantly enhances server performance.
Note: For more information on binding data, see “Binding data in Flash forms on page 586.
Optionally, you can specify a start row and a maximum number of rows to use in the repeater. Unlike most
ColdFusion tags, repeater index values start at 0, not 1. To specify a repeater that starts on the first line of the query
object and uses no more than 15 rows, use a tag such as the following:
<cfformgroup type="repeater" query="q1" startrow="0" maxrows="15">
One example that might use a repeater is a form that lets a teacher select a specific class and update the student
grades. Each class can have a different number of students, so the form must have a varying number of input lines.
Another example is a shopping cart application that displays the product name and quantity ordered and lets users
change the quantity.
The following example uses the cfformgroup tag with a repeater type attribute value to populate a form. It creates
a query, and uses the repeater to iterate over a query and create a firstname and lastname input box for each row in
the query.
<cfif IsDefined("Form.fieldnames")>
<cfdump var="#form#" label="form scope">
<br><br>
</cfif>
<cfscript>
q1 = queryNew("id,firstname,lastname");
queryAddRow(q1);
querySetCell(q1, "id", "1");
querySetCell(q1, "firstname", "Rob");
querySetCell(q1, "lastname", "Smith");
queryAddRow(q1);
querySetCell(q1, "id", "2");
querySetCell(q1, "firstname", "John");
querySetCell(q1, "lastname", "Doe");
queryAddRow(q1);
querySetCell(q1, "id", "3");
querySetCell(q1, "firstname", "Jane");
querySetCell(q1, "lastname", "Doe");
queryAddRow(q1);
querySetCell(q1, "id", "4");
ADOBE COLDFUSION 8
ColdFusion Developer’s Guide
584
querySetCell(q1, "firstname", "Erik");
querySetCell(q1, "lastname", "Pramenter");
</cfscript>
<cfform name="form1" format="flash" height="220" width="450">
<cfselect label="select a teacher" name="sel1" query="q1" value="id"
display="firstname" width="100" />
<cfformgroup type="repeater" query="q1">
<cfformgroup type="horizontal" label="name">
<cfinput type="Text" name="fname"bind="{q1.currentItem.firstname}">
<cfinput type="Text" name="lname" bind="{q1.currentItem.lastname}">
</cfformgroup>
</cfformgroup>
<cfinput type="submit" name="submitBtn" value="Send Data" width="100">
</cfform>
Creating complex forms with accordion and tab navigator containers
The accordion and tabnavigator attributes of the cfformgroup tag let you construct complex forms that would
otherwise require multiple HTML pages. With accordions and tab navigator containers, users can switch among
multiple entry areas without submitting intermediate forms. All data that they enter is available until they submit the
form, and all form elements load at one time.
An accordion container puts each logical form page on an accordion pleat. Each pleat has a label bar; when the user
clicks a bar, the current page collapses and the selected page expands to fill the available form space. The following
image shows a three-pleat accordion, open to the middle pleat, Preferences:
A tab navigator container puts each logical form page on a tabbed frame. When the user clicks a tab, the selected
page replaces the previous page. The image in About Flash forms shows a tab navigator container.
The following example generates a two-tab tab navigator container that gets contact information and preferences.
You can change it to an accordion container by changing the type attribute of the first cfformgroup tag from
accordion to tabnavigator. To prevent the accordion from having scroll bars, you must also increase the cfform
tag height attribute to 310 and the tabnavigator tag height attribute to 260.
<cfif IsDefined("Form.fieldnames")>
<cfdump var="#form#" label="form scope">
<br><br>
</cfif>
<br>
<cfform name="myform" height="285" width="480" format="Flash" skin="HaloBlue">
<cfformgroup type="tabnavigator" height="240" style="marginTop: 0">
<cfformgroup type="page" label="Contact Information">
ADOBE COLDFUSION 8
ColdFusion Developer’s Guide
585
<!--- Align the first and last name fields horizontally. --->
<cfformgroup type="horizontal" label="Your Name">
<cfinput type="text" required="Yes" name="firstName" label="First"
value="" width="100"/>
<cfinput type="text" required="Yes" name="lastName" label="Last"
value="" width="100"/>
</cfformgroup>
<cfformitem type="hrule" />
<cfformitem type="HTML"><textformat indent="95"><font size="-2">
Flash fills this field in automatically.
You can replace the text.
</font></textformat>
</cfformitem>
<!--- The bind attribute gets the field contents from the firstName
and lastName fields as they get filled in. --->
<cfinput type="text" name="email" label="email"
bind="{firstName.text}.{lastName.text}@mm.com">
<cfformitem type="spacer" height="3" />
<cfformitem type="hrule" />
<cfformitem type="spacer" height="3" />
<cfinput type="text" name="phone" validate="telephone" required="no"
label="Phone Number">
<cfinput type="datefield" name="mydate1" label="Requested date">
</cfformgroup>
<cfformgroup type="page" label="Preferences" style="marginTop: 0">
<cfformitem type="html" height="20">
<b>Tell us your preferences</b>
</cfformitem>
<!--- Put the pet selectors to the left of the fruit selectors. --->
<cfformgroup type="hdividedbox" >
<!--- Group the pet selector box contents, aligned vertically. --->
<cfformgroup type="VBox"height="130">
<cfformitem type="text" height="20">
Pets:
</cfformitem>
<cfformgroup type="vertical" height="80">
<cfinput type="Radio" name="pets" label="Dogs" value="Dogs"
checked>
<cfinput type="Radio" name="pets" label="Cats" value="Cats">
</cfformgroup>
</cfformgroup>
<!--- Group the fruit selector box contents, aligned vertically. --->
<cfformgroup type="VBox" height="130">
<cfformitem type="text" height="20">
Fruits:
</cfformitem>
<cfformgroup type="tile" height="80" width="190" label="Tile box">
<--- Flash requires unique names for all controls. --->
<cfinput type = "Checkbox" name="chk1" Label="Apples"
value="Apples">
<cfinput type="Checkbox" name="chk2" Label="Bananas"
value="Bananas">
<cfinput type="Checkbox" name="chk3" Label="Pears"
value="Pears">
<cfinput type="Checkbox" name="chk4" Label="Oranges"
value="Oranges">
<cfinput type="Checkbox" name="chk5" Label="Grapes"
value="Grapes">
ADOBE COLDFUSION 8
ColdFusion Developer’s Guide
586
<cfinput type="Checkbox" name="chk6" Label="Kumquats"
value="Cumquats">
</cfformgroup>
</cfformgroup>
</cfformgroup>
</cfformgroup>
</cfformgroup>
<cfformgroup type="horizontal">
<cfinput type = "submit" name="submit" width="100" value = "Show Results">
<cfinput type = "reset" name="reset" width="100" value = "Reset Fields">
</cfformgroup>
</cfform>
Binding data in Flash forms
The bind attribute lets you set the value of the fields using the contents of other form fields. You can use the bind
attribute with the cftextarea tag and any cfinput type that takes a value, including hidden. This data binding
occurs dynamically as the user enters data within Flash on the client system. Flash does not send any information to
ColdFusion until the user submits the form. To use the bind attribute to specify the field value, use the following
formats:
Note: If you use the bind attribute, you cannot use the value attribute.
The following rules and techniques apply to the binding formats:
The sourceName value in these formats is the name attribute of the tag that contains the element that you are
binding to.
You can bind to additional information about a selected item in a tree. Replace value with display to get the
displayed value, or with path to get the path to the node in the tree.
You can bind to the displayed value of a cfselect item by replacing data with label.
If the user selects multiple items in a cfselect control, the selectedItem object contains the most recent
selection, and a selectedItems array contains all selected items. You can access the individual values in the array, as
in myTree.selectedItems[1].data. The selectedItems array exists only if the user selects multiple items; otherwise, it
is undefined.
You can use ActionScript expressions in Flash bind statements.
The following example shows how to use the values from the firstName and lastName fields to construct an e-mail
address. The user can change or replace this value with a typed entry.
<cfformgroup type="horizontal" label="Your Name">
<cfinput type="text" required="Yes" name="firstName" label="First"
Data source bind attribute format
cfinput type = "text" or
cftextarea text
bind="{sourceName.text}"
cfinput selected radio button bind="{sourceName.selectedData}"
cftree selected item bind="{sourceName.selectedNode.getProperty('data').value}
cfgrid selected item bind="{sourceName.selectedItem.COLUMNAME}"
cfselect selected item bind="{sourceName.selectedItem.data}"
ADOBE COLDFUSION 8
ColdFusion Developer’s Guide
587
value="" width="100"/>
<cfinput type="text" required="Yes" name="lastName" label="Last"
value="" width="100"/>
</cfformgroup>
<cfinput type="text" name="email" label="email"
bind="{firstName.text}.{lastName.text}@mm.com">
Setting styles and skins in Flash forms
ColdFusion provides the following methods for controlling the style and appearance of Flash forms and their
elements:
Skins: provide a simple method for controlling the overall appearance of your form. A single skin controls the entire
form.
Styles: provide a finer-grained level of control than skins. Each style specifies a particular characteristic for a single
control. Many styles are also inherited by a control’s children.
You can use both techniques in combination: you can specify a skin for your form and use styles to specify the
appearance (such as input text font) of individual controls.
The following sections describe these methods and how you can use them. For detailed information on the style
names and values that you can use, see “ColdFusion Flash Form Style Reference” on page 1287 in the CFML
Reference.
Controlling form appearance with Flash skins
The cfform tag takes a skin attribute, which lets you select an overall appearance for your form. The skin deter-
mines the color used for highlighted and selected elements.
You can select the following Flash skins:
haloBlue
haloGreen (the default)
haloOrange
haloSilver
About Flash form styles
The ColdFusion Flash form tags have a style attribute that lets you specify control characteristics using CSS syntax.
You c an s p e c i f y a style attribute in the following tags:
cfform
cfformgroup
cfcalendar
cfformitem, types hrule and vrule
cfgrid
cfinput
cfselect
cftextarea
cftree
ADOBE COLDFUSION 8
ColdFusion Developer’s Guide
588
The attributes for the cfform and cfformgroup generally apply to all the form or form groups children.
Flash supports many, but not all, standard CSS styles. ColdFusion Flash forms only support applying specific CSS
style specifications to individual CFML tags and their corresponding Flash controls and groups. You cannot use an
external style sheet or define a document-level style sheet, as you can for HTML format forms.
Flash form style specification syntax
To specify a Flash style, use the following format:
style="stylename1: value; stylename2: value; ..."
For example, the following code specifies three style values for a text input control:
<cfinput type="text" name="text2" label="Last"
style="borderSyle:inset; fontSize:12; backgroundColor:##FFEEFF">
About Flash form style value formats
Style properties can be Boolean values, strings, numbers, or arrays of these values. The following sections describe
the formats for length, time, and color values.
Length format
You specify styles that take length or dimension values, including font sizes, in pixels.
The fontSize style property lets you use a set of keywords in addition to numbered units. You can use the following
keywords when you set the fontSize style property. The exact sizes are defined by the client browser.
xx-small
x-small
small
medium
large
x-large
xx-large
The following cfinput tag uses the style attribute with a fontSize keyword to specify the size of the text in the
input box:
<cfinput type="text" name="text1" style="fontSize:X-large" label="Name">
Time format
You specify styles that take time values, such as the openDuration style that specifies how fast an accordion pleat
opens, in milliseconds. The following example shows an accordion tag that takes one-half second to change
between accordion pleats:
<cfformgroup type="accordion" height="260" style="openDuration: 500">
Color format
You define color values, such as those for the backgroundColor style, in the following formats:
ADOBE COLDFUSION 8
ColdFusion Developer’s Guide
589
Some styles support only the hexadecimal color format.
Some controls accept multiple colors. For example, the tree controls depthColors style property can use a different
background color for each level in the tree. To assign multiple colors, use a comma-delimited list, as the following
example shows:
style="depthColors: ##EAEAEA, ##FF22CC, ##FFFFFF"
About Flash form style applicability and inheritance
Because of the way Flash control styles are implemented, some common styles are valid, but have no effect, in some
tags. Therefore, in the table in “Styles valid for all controls” on page 1288 in “ColdFusion Flash Form Style Reference
on page 1287 in the CFML Reference, the listed styles do not cause errors when used in controls, but might not have
any effect.
Styles can be inheritable or noninheritable. If a style is noninheritable, it only affects the tag, and does not affect any
of its children. For example, to maintain a consistent background color in an hbox form group and its children tags,
you must specify the color in all tags. If a style is inheritable, it applies to the tag and its children.
Example: applying styles to a Flash form
The following form uses a skin and styles to control its appearance:
The code for the form is as follows. Comments in the code explain how formatting controls and styles determine the
appearance.
<!--- Specify the form height and width, use the HaloBlue skin.
Note: Flash ignores a backgroundColor style set in cfform. --->
<cfform name="myform" height="390" width="440" format="Flash" skin="HaloBlue">
Format Description
hexadecimal Hexadecimal colors are represented by a six-digit code preceded by two number sign characters (##). Two # charac-
ters are required to prevent ColdFusion from interpreting the character. The range of possible values is ##000000 to
##FFFFFF.
VGA color names VGA color names are a set of 16 basic colors supported by all browsers that support CSS. The available color names
are Aqua, Black, Blue, Fuchsia, Gray, Green, Lime, Maroon, Navy, Olive, Purple, Red, Silver, Teal, White,
and Yellow. Some browsers support a larger list of color names. VGA color names are not case-sensitive.
ADOBE COLDFUSION 8
ColdFusion Developer’s Guide
590
<!--- The input area is a panel. Styles to specify panel characteristics.
Child controls inherit the background color and font settings. --->
<cfformgroup type="Panel" label="Contact Information"
style="marginTop:20; marginBottom:20; fontSize:14; fontStyle:italic;
headerColors:##FFFF00, ##999900; backgroundColor:##FFFFEE;
headerHeight:35; cornerRadius:12">
<!--- This vbox sets the font size and style, and spacing between and
around its child controls. --->
<cfformgroup type="vbox" style="fontSize:12; fontStyle:normal;
verticalGap:18; marginLeft:10; marginRight:10">
<!--- Use a horizontal group to align the first and last name fields
and set a common label. --->
<cfformgroup type="horizontal" label="Name" >
<!--- Use text styles to highlight the entered names. --->
<cfinput type="text" required="Yes" name="firstName" label="First"
value="" width="120" style="color:##006090; fontSize:12;
fontWeight:bold" />
<cfinput type="text" required="Yes" name="lastName" label="Last"
value="" width="120" style="color:##006090; fontSize:12;
fontWeight:bold"/>
</cfformgroup>
<!--- Horizontal rules surround the e-mail address.
Styles specify the rule characteristics. --->
<cfformitem type="hrule" style="color:##999900; shadowColor:##DDDD66;
strokeWidth:4"/>
<cfformitem type="HTML" Style="marginTop:0; marginBottom:0">
<textformat indent="57"> <font size="-1">Flash fills this field in
automatically. You can replace the text.</font></textformat>
</cfformitem>
<cfinput type="text" name="email" label="email"
bind="{firstName.text}.{lastName.text}@mm.com">
<cfformitem type="hrule" style="color:##999900; shadowColor:##DDDD66;
strokeWidth:4"/>
<cfinput type="text" name="phone" validate="telephone" label="Phone">
<!--- Styles control the colors of the current, selected, and
rolled-over dates. --->
<cfinput type="datefield" name="mydate1" label="Date"
style="rollOverColor:##DDDDFF; selectionColor:##0000FF;
todayColor:##AAAAFF">
</cfformgroup> <!--- vbox --->
</cfformgroup> <!--- panel --->
<!--- A style centers the buttons at the bottom of the form. --->
<cfformgroup type="horizontal"style="horizontalAlign:center">
<cfinput type = "submit" name="submit" width="100" value = "Show Results">
<cfinput type = "reset" name="reset" width="100" value = "Reset Fields">
</cfformgroup>
</cfform>
Using ActionScript in Flash forms
ActionScript 2 is a powerful scripting language that is used in Flash and other related products and is similar to
JavaScript. You can use a subset of ActionScript 2 code in your Flash forms.
ADOBE COLDFUSION 8
ColdFusion Developer’s Guide
591
The following sections tells you how to include ActionScript in your Flash forms, and describes restrictions and
additions to ActionScript that apply to ColdFusion Flash forms. It does not provide information on writing Action-
Script. For details on ActionScript and how you can use it, see the Flash ActionScript 2 documentation, including
the documents available in the Flash and Flex sections of LiveDocs at http://www.adobe.com/support/documen-
tation/.
Using ActionScript code in CFML
You can use ActionScript in the following attribute of tags in CFML Flash format forms:
Form and control events, such as the onSubmit attribute of the cfform tag, or the onChange and onClick
attributes of the cfinput tag. The attribute description on the tag reference pages in the CFML Reference list the
event attributes.
Bind expressions, which you can use to set field values. For more information on binding data, see “Binding data
in Flash forms” on page 586.
Your ActionScript code can be inline in the form attribute specification, you can make a call to a custom function
that you define, or you can use the ActionScript include command in the attribute specification to get the Action-
Script from a .as file.
The following example shows a simple Fahrenheit to Celsius converter that does the conversion directly on the client,
without requiring the user to submit a form to the ColdFusion server.
<cfform format="flash" width="200" height="150">
<cfinput type="text" name="fahrenheit" label="Fahrenheit" width="100"
value="68">
<cfinput type="text" name="celsius" label="Celsius" width="100">
<cfinput type="button" name="convert" value="Convert" width="100"
onClick="celsius.text = Math.round((farenheit.text-32)/1.8*10)/10">
</cfform>
Note: You do not use the text property (for example, fieldname.text) to access hidden fields. To access a hidden field,
use the format formname.fieldname = 'value'.
Custom ActionScript functions
Custom ActionScript functions are the equivalent of CFML UDFs. You can define your own functions in ColdFusion
by using the cfformitem tag with a type attribute value of script, or you can define the functions in an Action-
Script (.as) file. Also, ColdFusion includes a small number of predefined custom ActionScript functions that you can
use in your Flash form controls.
You can use the following custom functions in the ActionScript for all form controls to reset or submit the form:
resetForm()
submitForm()
You can use the following custom functions in cfgrid tags only to insert and delete rows in the grid:
GridData.insertRow(gridName)
GridData.deleteRow(gridName)
The following example shows how you can use the two GridData functions to add custom buttons that add and
delete rows from a Flash form. These buttons are equivalent to the buttons that ColdFusion creates if you specify
insert="yes" and delete="yes" in the cfgrid tag, but they allow you to specify you own button text and
placement. This example puts the buttons on the side of the grid, instead of below it and uses longer than standard
button labels.
ADOBE COLDFUSION 8
ColdFusion Developer’s Guide
592
<cfform format="flash" height="265" width="400">
<cfformitem type="html">
You can edit this grid as follows:
<ul>
<li>To change an item, click the field and type.</li>
<li>To add a row, click the Insert Row button and type in the fields
in the highlighted row.</li>
<li>To delete a row, click anywhere in the row and click the
Delete Row button</li>
</ul>
<p><b>When you are done, click the submit button.</b></p>
</cfformitem>
<!--- The hbox aligns the grid and the button vbox horizontally --->
<cfformgroup type="hbox" style="verticalAlign:bottom;
horizontalAlign:center">
<!--- To make all elements align properly, all of the hbox children must
be containers, so we must put the cfgrid tag in a vbox tag. --->
<cfformgroup type="vbox">
<!-- An editable grid with hard coded data (for simplicity).
By default, this grid does not have insert or delete buttons. --->
<cfgrid name="mygrid" height="120" width="250" selectmode="edit">
<cfgridcolumn name="city">
<cfgridcolumn name="state">
<cfgridrow data="Rockville,MD">
<cfgridrow data="Washington,DC">
<cfgridrow data="Arlington,VA">
</cfgrid>
</cfformgroup>
<!--- Group the Insert and Delete buttons vertically;
use a vbox to ensure correct alignment. --->
<cfformgroup type="vbox" name="buttons"style="verticalAlign:bottom;
horizontalAlign:center">
<!--- Use a spacer to position the buttons. --->
<cfformitem type="spacer" height="18" />
<!--- Use the insertRow method in the onClick event to add a row. --->
<cfinput type="button" name="ins" value="Insert a new row" width="125"
onClick="GridData.insertRow(mygrid);">
<!--- Use the deleteRow method in the onClick event to delete
the selected row --->
<cfinput type="button" name="del" value="Delete selected row"
width="125" onClick="GridData.deleteRow(mygrid)">
<cfinput type="submit" name="f1" value="Submit" width="125">
</cfformgroup>
</cfformgroup>
</cfform>
<!--- Dump the form if it has been submitted. --->
<cfif IsDefined("form.fieldnames")>
<cfdump var="#form#"><br>
</cfif>
Best practices for Flash forms
The following sections describe best practices that can help you increase the performance of Flash forms.
ADOBE COLDFUSION 8
ColdFusion Developer’s Guide
593
Minimizing form recompilation
Flash forms are sent to the client as SWF files, which ColdFusion must compile from your CFML code. The following
techniques can help limit how frequently ColdFusion must recompile a Flash form.
Only data should be dynamic. Whenever a variable name changes, or a form characteristic, such as an element
width or a label changes, the Flash output must be recompiled. If a data value changes, the output does not need to
be recompiled.
Use cfformgroup type="repeater" if you must loop no more than ten times over no more than ten elements.
This tag does not require recompiling when the number of elements changes. It does have a processing overhead that
increases with the number of loops and elements, however, so for large data sets or many elements, it is often more
efficient not to use the repeater.
Caching data in Flash forms
The cfform tag timeout attribute specifies how many seconds ColdFusion retains Flash form data on the server.
When a Flash form is generated, the values for the form are stored in memory on the server. When the Flash form
is loaded on the client, it requests these form values from the server. If this attribute is 0, the default, the data on the
server is immediately deleted after the data has been requested from the Flash form.
A Flash form can be reloaded multiple times if a user displays a page with a Flash form, goes to another page, and
uses the browser Back button to return to the page with the form. This kind of behavior is common with search
forms, login forms, and the like. When the user returns to the original page:
If the timeout value is 0, or the time-out period has expired, the data is no longer available, and ColdFusion
returns a data-expired exception to the browser; in this case, the browser typically tells the user to reload the page.
If the time-out has not expired, the browser displays the original data.
If your form data contains sensitive information, such as credit card numbers or social security numbers, you should
leave the time-out set to 0. Otherwise, consider setting a time-out value that corresponds to a small number of
minutes.
Using Flash forms in a clustered environment
Flash forms require sticky sessions when used in a cluster.
594
Chapter 33: Creating Skinnable XML
Forms
You can create XML skinnable forms, which are forms that generate XForms-compliant XML and are normally
formatted using an XSLT (extensible stylesheet language transformations) skin.
You can use XML skinnable forms with the skins that ColdFusion provides without having any knowledge of either
XML or XSLT. For information on using XML with ColdFusion, see “Using XML and WDDX” on page 865.
Contents
About XML skinnable forms. . . . . . . . . . . . . . . . . . . . . . . . . . . . . . . . . . . . . . . . . . . . . . . . . . . . . . . . . . . . . . . . . . . . . . . 594
Building XML skinnable forms. . . . . . . . . . . . . . . . . . . . . . . . . . . . . . . . . . . . . . . . . . . . . . . . . . . . . . . . . . . . . . . . . . . . . 596
ColdFusion XML format . . . . . . . . . . . . . . . . . . . . . . . . . . . . . . . . . . . . . . . . . . . . . . . . . . . . . . . . . . . . . . . . . . . . . . . . . . 599
Creating XSLT skins . . . . . . . . . . . . . . . . . . . . . . . . . . . . . . . . . . . . . . . . . . . . . . . . . . . . . . . . . . . . . . . . . . . . . . . . . . . . . . 610
About XML skinnable forms
A ColdFusion form with a format="XML" attribute is an XML skinnable form. When ColdFusion processes an XML
skinnable form, it generates the form as XML. By default, it applies an XML Stylesheet Language Transform (XSLT)
skin to the XML and generates a formatted HTML page for display on the users browser. Optionally, you can specify
an XSLT file, or you can process the raw XML in your ColdFusion page.
By using XML skinnable forms, you can control the type and appearance of the forms that ColdFusion generates and
displays. ColdFusion provides a set of standard skins, including a default skin that it uses if you do not specify
another skin (or tell it not to apply a skin). You can also create your own XSLT skin and have ColdFusion use it to
give your forms a specific style or appearance.
ColdFusion forms and XForms
ColdFusion skinnable forms conform to and extend the W3C XForms specification. This specification provides an
XML syntax for defining interactive forms using a syntax that is independent of form appearance. ColdFusion forms
tags include attributes that provide information that does not correspond directly to the XForms model, such as
appearance information, validation rules, and standard HTML attributes. ColdFusion skinnable forms retain this
information in XForms extensions so that an XSL transformation can use the values to determine appearance or do
other processing.
For more information on XML structure of ColdFusion skinnable forms, see ColdFusion XML format” on page 599.
The role of the XSLT skin
An XSLT skin and associated cascading style sheet (CSS) determine how an XML skinnable form is processed and
displayed, as follows:
The XSLT skin tells ColdFusion how to process the XML, and typically converts it to HTML for display. The skin
specifies the CSS style sheet to use to format the output.
The CSS style sheet specifies style definitions that determine the appearance of the generated output.
ADOBE COLDFUSION 8
ColdFusion Developer’s Guide
595
XSLT skins give you extensive freedom in the generated output. They let you create a custom appearance for your
forms, or even different appearances for different purposes. For example, you could use the same form in an intranet
and on the Internet, and change only the skin to give a different appearance (or even select different subsets of the
form for display). You can also create skins that process your form for devices, such as wireless mobile devices.
How ColdFusion processes XML skinnable forms
When ColdFusion processes a cfform tag that specifies XML format and an XSLT skin, it does the following to the
form:
1Converts the CFML form tags into an XForms-compliant XML text format and makes it available in a variable
with the same name as the form. ColdFusion ignores in-line text or HTML tags in the form, and does not pass them
to the XML. (It does process HTML option tags that are children of a cfselect tag.)
2Applies an XSLT skin to the XML; for example, to convert the form into HTML. The XSLT file specifies the CSS
style sheet.
3Returns the resulting, styled, form to the client, such as a user’s browser.
If you omit the cfform tag skin attribute, ColdFusion uses a default skin.
If you specify skin="none", ColdFusion performs the first step, but omits the remaining steps. Your application
must handle the XML version of the form as needed. This technique lets you specify your own XSL engine, or incor-
porate the form as part of a larger form.
ColdFusion XSL skins
ColdFusion provides the following XSLT skins:
basic
basiccss
basiccss_top
beige
blue
default
lightgray
red
silver
The XSLT skin files are located in the cf_webroot\CFIDE\scripts\xsl directory, and the CSS files that they use for style
definitions are located in the cf_webroot\CFIDE\scripts\css directory.
The default skin and the basic skin format forms identically. ColdFusion uses the default skin if you do not specify
a skin attribute in the cfform tag. The default and basic skins are simple skins that use tables for arranging the form
contents. The basic skin uses div and span tags to arrange the elements. The skins with names of colors are similar
to the basic skin, but make more use of color.
Example: a simple skinnable form
The following image shows a simple XML skinnable form that uses the default skin to format the output:
ADOBE COLDFUSION 8
ColdFusion Developer’s Guide
596
Later sections in this chapter use this form in their examples and description.
Building XML skinnable forms
You build ColdFusion XML skinnable forms using standard ColdFusion forms tags, including cfformgroup and
cfformitem tags. These tags create the elements of the form, the building blocks of the form.
ColdFusion converts the following tags to XML for processing by the XSLT:
Standard ColdFusion form data control tags: The cfgrid, cfinput, cfselect, cfslider, cftextarea, and tree
tags specify the controls that the form displays.
cfformitem tags: Add individual items to your form, such as text or rules. The valid types depend on the skin.
cfformgroup tags: Group, organize, and structure the form contents. The valid types depend on the skin.
These tags are designed so you can develop forms in a hierarchical structure of containers and children. Using this
model, the cfform tag is the master container, and its contents are children containers and controls. Each
cfformgroup tag defines a container that organizes its child elements.
The specific tags and attributes that you use in your form depend on the capabilities of the XSLT skin. You use only
the tag and attribute combinations that the skin supports. If you are using a skin provided by a third party, make sure
that the supplier provides information on the supported attributes.
Using standard ColdFusion form tags
You use standard ColdFusion form tags, such as cfinput or cftree, as you normally do in standard CFML forms
to generate form input elements. ColdFusion maps most of these tags and their subtags (such as option tags in the
cfselect tag) to equivalent XForms elements. ColdFusion maps applet and Flash format cfgrid and cftree tags
to ColdFusion XML extensions that contain Java applet or Flash objects. It converts XML format cfgrid and cftree
tags to ColdFusion XML extension.
The specific attributes you can use and their meanings can depend on the skins.
Using ColdFusion skins: The skins that are supplied with ColdFusion support the attributes that you can use with
HTML forms. You can also use label attributes to provide labels for the following tags:
cfinput with type attribute values of text, button, password, and file
ADOBE COLDFUSION 8
ColdFusion Developer’s Guide
597
cfselect
cfslider
cftextarea
Using other skins: If you use any other skin, some attributes might not be supported, or the skin might support
custom attributes. Get the information about the supported attributes from the XSLT skin developer.
Using cfformitem tags
ColdFusion does not process inline text or standard HTML tags when it generates an XML form; therefore, you use
the cfformitem tag to add formatted HTML or plain text blocks and any other display elements, such as horizontal
and vertical rules, to your form.
ColdFusion converts all cfformitem type attribute values to all-lowercase. For example, if you specify
type="MyType" ColdFusion converts the type name to "mytype".
ColdFusion makes no other limitations on the cfformitem type attributes that you can use in a form, but the XSLT
skin must process the attributes to display the items.
Using ColdFusion skins: The skins provided in ColdFusion support the following cfformitem types:
hrule
text
html
The hrule type inserts an HTML hr tag, and the text type displays unformatted plain text.
The html type displays HTML-formatted text. You can include standard HTML text markup tags, such as strong,
p, ul, or li, and their attributes. For example, the following text from the Example: a simple skinnable form section
shows how you could use a cfformitem tag to insert descriptive text in a form:
<cfformitem type="html">
<b>We value your input</b>.<br>
<em>Please tell us a little about yourself and your thoughts.</em>
</cfformitem>
Using other skins: If you use any other skin, the supported attributes and attribute values depend on the skin imple-
mentation. Get the information about the supported attributes and attribute values from the XSLT skin developer.
Using cfformgroup tags
The cfformgroup tag lets you structure forms by organizing its child tags, for example, to align them horizontally
or vertically. Some skins might use cfformgroup tags for more complex formatting, such as tabbed navigator or
accordion containers. ColdFusion makes no limitations on the type attributes that you can use in a form, but the
XSLT must process the resulting XML to affect the display.
Using ColdFusion skins: The skins provided in ColdFusion support the following type attribute values:
horizontal
vertical
fieldset
The horizontal and vertical types arrange their child tags in the specified direction and place a label to the left
of the group of children. The following text from the Example: a simple skinnable form section shows how you could
use a cfformgroup tag to apply a Name label and align first and last name fields horizontally:
ADOBE COLDFUSION 8
ColdFusion Developer’s Guide
598
<cfformgroup type="horizontal" label="Name">
<cfinput type="text" name="firstname" label="First" required="yes">
<cfinput type="text" name="lastname" label="Last" required="yes">
</cfformgroup>
The fieldset type corresponds to the HTML fieldset tag, and groups its children by drawing a box around them
and replacing part of the top line with legend text. To specify the legend, use the label attribute. To specify the box
dimensions, use the style attribute with height and width values.
The following code shows a simple form group with three text controls. The cfformgroup type="vertical" tag
ensures that the contents of the form is consistently aligned. The cfformgroup type="horizontal" aligns the
firstname and lastname fields horizontally.
<cfform name="comments" format="xml" skin="basiccss" width="400"
preservedata="Yes" >
<cfformgroup type="fieldset" label="Contact Information">
<cfformgroup type="vertical">
<cfformgroup type="horizontal" label="Name">
<cfinput type="text" size="20" name="firstname" required="yes">
<cfinput type="text" size="25" name="lastname" required="yes">
</cfformgroup>
<cfinput type="text" name="email" label="E-mail" validation="email">
</cfformgroup>
</cfformgroup>
</cfform>
Note: Because XML is case-sensitive, but ColdFusion is not, ColdFusion converts cfformgroup and cfformitem
attributes to all-lowercase letters. For example, if you specify cfformgroup type="Random", ColdFusion converts the
type to random in the XML.
Using other skins: If you use any other skin, the supported attributes and attribute values depend on the skin imple-
mentation. Get the information about the supported attributes and attribute values from the skin developer.
Example: CFML for a skinnable XML form
The following CFML code creates the form shown in the image in About XML skinnable forms” on page 594. It
shows how you can use CFML to structure your form.
<cfform name="comments" format="xml" skin="basiccss" width="400" preservedata="Yes" >
<cfinput type="hidden" name="revision" value="12a">
<cfformgroup type="fieldset" label="Basic Information">
<cfformgroup type="vertical">
<cfformgroup type="horizontal" label="Name">
<cfinput type="text" size="20" name="firstname" required="yes">
<cfinput type="text" size="25" name="lastname" required="yes">
</cfformgroup>
<cfinput type="text" name="email" label="E-mail" validate="email" maxlength="35">
<cfselect name="satisfaction" style="width:120px" multiple="false"
label="Satisfaction">
<option selected>very satisfied</option>
<option>somewhat satisfied</option>
<option>somewhat dissatisfied</option>
<option>very dissatisfied</option>
<option>no opinion</option>
</cfselect>
</cfformgroup>
</cfformgroup>
<cfformitem name="html1" type="html">
<p><b>We value your input</b>.<br>
<em>Please tell us a little about yourself and your thoughts.</em></p>
ADOBE COLDFUSION 8
ColdFusion Developer’s Guide
599
</cfformitem>
<cftextarea name="thoughts" label="Additional Comments" rows="5" cols="66">We really
want to hear from you!</cftextarea>
<cfformgroup type="horizontal">
<cfinput type="submit" name="submit" style="width:80" value="Tell Us">
<cfinput type="reset" name="reset" style="width:80" value="Clear Fields">
</cfformgroup>
</cfform>
ColdFusion XML format
This section describes the XML generated from a ColdFusion cfform tag and its children. It provides a building
block toward creating your own XSL skins.
XML namespace use
The XML that ColdFusion generates for forms uses elements and attributes in several XML namespaces. Namespaces
are named collections of names that help ensure that XML names are unique. They often correspond to a web
standard, a specific document type definition (DTD), or a schema. In XML, the namespace name and a colon (:)
precede the name of the tag that is defined in that namespace; for example xf:model for the XForms namespace
model tag.
ColdFusion uses several standard XML namespaces defined by the World Wid Web Consortium (W3C). These
namespaces correspond to specifications for standard XML dialects such as XHTML, XForms and XML Events.
ColdFusion XML forms also use a custom namespace for skinnable forms XML extensions. The following table lists
the namespaces in the XML that ColdFusion generates.
XML structure
For each CFML tag, ColdFusion converts attributes and element values to XML in the XForms xf:model element,
or in individual control elements, such as the XForms xf:input, xf:secret, or xf:group elements.
ColdFusion generates XForms XML in the following format. The numbers on each line indicate the level of nesting
of the tags.
1 form tag
2 XForms model element
3 XForms instance element
4 cf:data element
3 XForms submission element
3 XForms bind element
3 XForms bind element
3.
Prefix URL Used for
html http://www.w3.org/1999/xhtml Form tag information, including action, height, width, and name. XHTML
compliant.
xf http://www.w3.org/2002/xforms XForms model (including initial field values) and XForms elements that
correspond to cfform tags.
ev http://www.w3.org/2001/xml-events System events. Used for the cfinput type="reset".
cf All ColdFusion extensions, including passthrough of attributes that do
not correspond to XForms elements or attributes.
ADOBE COLDFUSION 8
ColdFusion Developer’s Guide
600
3.
3.
2 (end of model element)
2 XForms or ColdFusion extension control element
2 XForms or ColdFusion extension control element
.
.
.
1 (end of form)
The following sections describe the data model and the elements that make up the XForms document.
Data model
The XForms data model specifies the data that the form submits. It includes information on each displayed control
that can submit data, including initial values and validation information. It does not contain information about
cfformgroup or cfformitem tags. The data model consists of the following elements and their children:
One xf:instance element
One xf:submission element
One xf:bind element for each form control that can submit data
xf:instance element
The XForms xf:instance element contains information about the form data controls. Any control that can submit
data has a corresponding instance element. If the control has an initial value, the instance element contains that
value.
The xf:instance element contains a single cf:data element that contains an element for each data control:
cfgrid, most cfinput tag types, cfselect, cfslider, cftextarea, and cftree. Each element name is the corre-
sponding CFML tag’s name attribute. For applet and Flash format cfgrid and cftree tags, the element name is the
value of the cf_param_name parameter of the tree or grids Java applet object. Only cfinput tags of types submit,
image, reset and button do not have instance data, because they cannot submit data.
Each element’s body contains the initial control data from the CFML tags value attribute or its equivalent. For
example, for a cfselect tag, the xf:instance element body is a comma-delimited list that contains the name
attributes of all the option tags with a selected attribute. For submit and image buttons, the body contains the
name attribute value.
The following example shows the xf:instance element for the form shown in the image in “A b o u t X M L s k in n a b l e
forms” on page 594:
<xf:instance>
<cf:data>
<firstname/>
<lastname/>
<email/>
<revision>Comment Form revision 12a</revision>
<satisfaction>very satisfied</satisfaction>
<thoughts>We really want to hear from you!</thoughts>
</cf:data>
</xf:instance>
xf:submission element
The xf:submission element specifies the action when the form is submitted, and contains the values of the cfform
action and method attributes.:
ADOBE COLDFUSION 8
ColdFusion Developer’s Guide
601
The following example shows the XML for the form shown in the image in About XML skinnable forms” on
page 594:
<xf:submission action="/_MyStuff/phase1/forms/XForms/FrameExamples/Figure1.cfm"
method="post"/>
xf:bind elements
The xf:bind elements provide information about the input control behavior, including the control type and any
data validation rules. The XML has one bind element for each instance element that can submit data. It does not have
bind elements for controls such as cfformitem tags, or cfinput tags with submit, input, reset, or image types. Each
element has the following attributes:
Each xf:bind element has an xf:extension element with ColdFusion specific information, including type and
validation values. The following table lists the cf namespace elements that are used in this section:
Attribute Description
id CFML tag name attribute value
nodeset XPath expression with the path in the XML to the instance element for the control
required CFML tag required attribute value
Element Description
cf:attribute name="type" Control type. One of the following:
CHECKBOX, FILE, IMAGE, PASSWORD, RADIO, SELECT, SUBMIT TEXT, CFSLIDER.
The TEXT type is used for cfinput type="text" and cftextinput.
cf:attribute name="onerror" JavaScript function specified by the control’s onError attribute, if any.
cfargument name="maxlength" Value of the control’s maxlength attribute, if any.
cf:validate type="valiadationtype" Data validation information.
Has one attribute, type, the validation type, and one or more cf:argument and
cf:trigger children. ColdFusion generates a cf:validate element for each of the
following:
cfinput or cftextarea validation attribute
cfinput or cftextarea range attribute
cfslider: the range and message attributes are specified by a cf:validate
type="range" element
ADOBE COLDFUSION 8
ColdFusion Developer’s Guide
602
The following example shows the xf:bind element of the form shown in the image in About XML skinnable forms
on page 594:
<xf:bind id="firstname"
nodeset="//xf:model/xf:instance/cf:data/firstname"
required="true()">
<xf:extension>
<cf:attribute name="type">TEXT</cf:attribute>
<cf:attribute name="onerror">_CF_onError</cf:attribute>
</xf:extension>
</xf:bind>
<xf:bind id="lastname"
nodeset="//xf:model/xf:instance/cf:data/lastname"
required="true()">
<xf:extension>
<cf:attribute name="type">TEXT</cf:attribute>
<cf:attribute name="onerror">_CF_onError</cf:attribute>
</xf:extension>
</xf:bind>
<xf:bind id="email"
nodeset="//xf:model/xf:instance/cf:data/email" required="false()">
<xf:extension>
<cf:attribute name="type">TEXT</cf:attribute>
<cf:attribute name="onerror">_CF_onError</cf:attribute>
</xf:extension>
</xf:bind>
<xf:bind id="satisfaction"
nodeset="//xf:model/xf:instance/cf:data/satisfaction"
required="false()">
<xf:extension>
<cf:attribute name="type">SELECT</cf:attribute>
<cf:attribute name="onerror">_CF_onError</cf:attribute>
</xf:extension>
</xf:bind>
cf:argument
(in the body of a cf:validate element)
Data validation specification.
Has one attribute, name, and body text. Each cf:validate element can have multiple
cf:argument children, corresponding to the validation-related CFML tag attribute
values, such as maximum length, and maximum and minimum range values. The
element body contains the CFML attribute value.
Valid name values are as follows. Unless specified otherwise, the name is identical to the
corresponding CFML tag attribute name.
max
message
min
pattern
cf:trigger
(in the body of a cf:validate element)
When to do the validation; specifies a form element validateAt attribute value.
Has one attribute, event, which can be one of the following:
onBlur
onSubmit
onServer
If a validateAt attribute specifies multiple validation triggers, the XML has one
cf:trigger element for each entry in the list.
Element Description
ADOBE COLDFUSION 8
ColdFusion Developer’s Guide
603
<xf:bind id="thoughts"
nodeset="//xf:model/xf:instance/cf:data/thoughts" required="false()">
<xf:extension>
<cf:attribute name="type">TEXT</cf:attribute>
<cf:attribute name="onerror">_CF_onError</cf:attribute>
</xf:extension>
</xf:bind>
Control elements
The XML tags that follow the xf:bind element specify the form controls and their layout. The XML includes one
element for each form control and cfformitem or cfformgroup tag.
CFML to XML tag mapping
ColdFusion maps CFML tags to XForms elements and ColdFusion extensions as the following table shows:
ColdFusion converts cfformitem tags with text and html type attributes to XForms output elements with the tag
body in a <![CDATA[ section. It converts all other cfformitem tags to XForms group elements, and sets each
elements appearance attribute to the cfformitem tag’s type attribute. The XSLT must process these elements to
produce meaningful output. For example, the ColdFusion default skin transform displays the xf:output text blocks
and processes the xf:group appearance="hrule" element, but it ignores all other xf:group elements.
CFML tag XML tag
cfinput type="text" xf:input
cfinput type="password" xf:secret
cfinput type="hidden" None: instance data only
cfinput type="file" xf:upload
cfinput type="radio" xf:select1
cfinput type="checkbox" xf:select
cfinput type="button" xf:trigger
cfinput type="image" xf:submit
cfinput type="reset" xf:submit
cfinput type="submit" xf:submit
cfselect multiple="false" xf:select1
cfselect multiple="true" xf:select
cftextarea xf:textarea
cfslider xf:range
cfgrid cf:grid
cftree cf:tree
cfformitem type="text" xf:output
cfformitem type="html" xf:output
cfformitem type="*" (all but text, html) xf:group appearance="*"
cfformgroup type="*" xf:group appearance="*"
ADOBE COLDFUSION 8
ColdFusion Developer’s Guide
604
General control element structure
Each control element that can be represented by a standard XForms control element has the following general
structure. (For information on XML element structure for cfformitem, cfformgroup, cfgrid, and cftree tags,
see the following sections.)
<xf:tagname bind="bindid" id="bindid">
<xf:label>label</xf:label>
<xf:extension>
<cf:attribute name="type">controltype</cf:attribute>
<cf:attribute name="attribname>attribvalue</cf:attribute>
<cf:attribute name="attribname>attribvalue</cf:attribute>
.
.
.
</xf:extension>
</xf:tagname>
The following table describes the variable parts of this structure:
Tag-specific element structure
The following sections describe tag-specific features of the XML for several types of input tags. It is not all-inclusive.
For the specific structure of any ColdFusion form tag, see the XML generated from the tag by ColdFusion.
Selection tags
Tags that are used for selection, cfselect, cfinput type="radio", and cfinput type="checkbox" are converted
to XForms select and select1 elements. These elements include an xf:choices element, which in turn has an
xf:item element for each item a user can choose. Each item normally has an xf:label element and an xf:value
element. Check boxes have a single item; select and radio button controls have more than one.
The following example shows the CFML code for a group of two radio buttons, followed by the generated XML
control elements. This example also shows the use of a cfformgroup tag to arrange and label the radio button group.
CFML
<cfformgroup type="horizontal" label="Accept?">
<cfinput type = "Radio" name = "YesNo" value = "Yes" checked>
Part Description
tagname The xf or cf namespace element name, as identified in the table in “CFML to XML tag mapping” on page 603.
bindid ID attribute of the model xf:bind element for this control. Specified by the control’s CFML tag name attribute.
label Control label text. Specified by one of the following:
The CFML tag label attribute
The value attribute of the radiobutton, submit, and reset cfinput tags
The tag body content of cfselect option subtags,
Not used for cfgrid and cftree tags.
controltype Type of control. One of the following:
The cfinput type attribute
Select, slider, or textarea, for the cfselect, cfslider, or cftextarea tags, respectively.
Not used for cfgrid and cftree tags.
attribname Name of a CFML tag attribute. There is a cf:attribute tag for each attribute specified in the CFML code that does
not otherwise have an entry in the XML.
attribvalue Value of a CFML tag attribute.
ADOBE COLDFUSION 8
ColdFusion Developer’s Guide
605
<cfinput type = "Radio" name = "YesNo" value = "No">
</cfformgroup>
XML
<xf:group appearance="horizontal">
<xf:label>Accept?</xf:label>
<xf:extension/>
<xf:select1 appearance="full" bind="YesNo" id="YesNo">
<xf:extension>
<cf:attribute name="type">radio</cf:attribute>
</xf:extension>
<xf:choices>
<xf:item>
<xf:label>Yes</xf:label>
<xf:value>Yes</xf:value>
<xf:extension>
<cf:attribute name="checked">checked</cf:attribute>
</xf:extension>
</xf:item>
<xf:item>
<xf:label>No</xf:label>
<xf:value>No</xf:value>
<xf:extension/>
</xf:item>
</xf:choices>
</xf:select1>
</xf:group>
cfgrid tags
ColdFusion represents a cfgrid tag using the cf:grid XML tag. This tag has four attributes: format, which can be
Flash, Applet, or XML; and the id, name, and bind attributes, which all have the value of the cfgrid tag name
attribute.
For applet and Flash format grids, ColdFusion inserts cfgrid controls in the XML as HTML embed objects in
<![CDATA[ sections in the body of a cf:grid tag. The controls can be Java applets or in SWF file format.
For XML format grids, ColdFusion converts the CFML to XML in the following format:
<cf:grid bind="gridname" name="gridname" format="xml" id="gridname>
<metadata>
<cfgridAttribute1>attributeValue</cfgridAttribute1>
...
(There are an entry for attributes with a specified or default value.)
</metadata>
<columns>
<column cfgridcolumnAttribute1="value" ... />
...
</columns>
<rows>
<row>
<column1Name>row1Column1Value</column1Name>
<column2Name>row1Column2Value</column2Name>
...
</row>
<row>
<column1Name>row2Column1Value</column1Name>
<column2Name>row2Column2Value</column2Name>
</row>
...
</rows>
ADOBE COLDFUSION 8
ColdFusion Developer’s Guide
606
</cf:grid>
The following example shows a minimal grid with two nodes.
CFML
<cfgrid name="mygrid" Format="xml" selectmode="Edit" width="350">
<cfgridcolumn name="CorName" header="Course Name" >
<cfgridcolumn name="Course_ID" header="ID">
<cfgridrow data="one0,two0">
<cfgridrow data="one1,two1">
</cfgrid>
XML
Most metadata lines are omitted for brevity:
<cf:grid bind="mygrid" format="XML" id="mygrid" name="mygrid">
<metadata>
<autowidth>false</autowidth>
<insert>false</insert>
<delete>false</delete>
<sort>false</sort>
<italic>false</italic>
<bold>false</bold>
<appendkey>true</appendkey>
<highlughthref>true</highlughthref>
<griddatalines>Left</griddatalines>
<gridlines>true</gridlines>
<rowheaders>true</rowheaders>
<rowheaderalign>Left</rowheaderalign>
<rowheaderitalic>false</rowheaderitalic>
<rowheaderbold>false</rowheaderbold>
<colheaders>true</colheaders>
<colheaderalign>Left</colheaderalign>
<colheaderitalic>false</colheaderitalic>
<colheaderbold>false</colheaderbold>
<selectmode>Edit</selectmode>
<notsupported>&lt;b&gt; Browser must support Java to view ColdFusion Java
Applets&lt;/b&gt;</notsupported>
<picturebar>false</picturebar>
<insertbutton>insert</insertbutton>
<deletebutton>delete</deletebutton>
<sortAscendingButton>SortAsc</sortAscendingButton>
<sortDescendingButton>SortDesc</sortDescendingButton>
</metadata>
<columns>
<column bold="false" display="true" header="Course Name"
headerBold="false" headerItalic="false" italic="false"
name="CorName" select="true"/>
<column bold="false" display="true" header="ID"
headerBold="false" headerItalic="false" italic="false"
name="Course_ID" select="true"/>
</columns>
<rows>
<row>
<CorName>one0</CorName>
<Course_ID>two0</Course_ID>
</row>
<row>
<CorName>one1</CorName>
<Course_ID>two1</Course_ID>
</row>
ADOBE COLDFUSION 8
ColdFusion Developer’s Guide
607
</rows>
</cf:grid>
The cftree tags
For applet and Flash format trees, ColdFusion inserts cftree controls in the XML as HTML embed objects in
<![CDATA[ sections in the tag body. The controls can be Java applets or in Flash SWF format. The cf:tree XML
tag has two attributes: format, which can be Flash or Applet, and id.
For XML format trees, ColdFusion converts the CFML to XML in the following format:
cf:tree format="XML" id="treename>
<metadata>
<cftreeAttribute1>attributeValue</cftreeAttribute1>
...
</metadata>
<node cfml tree item attributes>
<node //nested node with no children
cfml tree item attributes />
...
</node>
...
</cf:tree>
The following example shows a minimal tree with two nodes:
CFML
<cfform name="form2" Format="XML" >
<cftree name="tree1" hscroll="No" vscroll="No" format="xml"
border="No">
<cftreeitem value="Divisions">
<cftreeitem value="Development"
parent="Divisions" img="folder">
</cftree>
</cfform>
XML
The following code shows only the XML that is related to the tree appearance:
<cf:tree format="xml" id="tree1">
<metadata>
<fontWeight/>
<align/>
<lookAndFeel>windows</lookAndFeel>
<delimiter>\</delimiter>
<completePath>false</completePath>
<border>false</border>
<hScroll>false</hScroll>
<vScroll>false</vScroll>
<appendKey>true</appendKey>
<highlightHref>true</highlightHref>
<italic>false</italic>
<bold>false</bold>
</metadata>
<node display="Divisions" expand="true" href="" img=""
imgOpen="" parent="" path="Divisions" queryAsRoot="true"
value="Divisions">
<node display="Development" expand="true" href=""
img="folder" imgOpen="" parent="Divisions"
path="Divisions\Development" queryAsRoot="true"
value="Development"/>
ADOBE COLDFUSION 8
ColdFusion Developer’s Guide
608
</node>
</cf:tree>
The cfformgroup and cfformitem tags
All cfformgroup tags and all cfformitem tags, except type="html" and type="text", generate xf:group
elements. The following rules determine the element structure:
The CFML tag type attribute determines the xf:group appearance attribute.
ColdFusion converts type attribute values to all-lowercase characters.
For cfformgroup tags only, the CFML label attribute determines the xf:group label attribute.
All other CFML attributes are put in cf:attribute elements in a xf:extension element.
The cfformitem tags generate an xf:output element with the body text in a <![CDATA[ section.
The following example shows two cformitem tags, and the resulting XML:
CFML
<cfformitem name="text1" type="text" style="color:green">
Please tell us a little about yourself and your thoughts.
</cfformitem>
<cfformitem type="hrule" height="3" width="200" testattribute="testvalue" />
XML
<xf:output><![CDATA[Please tell us a little about yourself and your
thoughts.]]>
<xf:extension>
<cf:attribute name="style">color:green</cf:attribute>
</xf:extension>
</xf:output>
<xf:group appearance="hrule">
<xf:extension>
<cf:attribute name="width">200</cf:attribute>
<cf:attribute name="height">3</cf:attribute>
<cf:attribute name="testattribute">testvalue</cf:attribute>
</xf:extension>
</xf:group>
Example: control element XML
The following code shows the XML for the input controls for the form shown in the image in About XML skinnable
forms” on page 594. This code immediately follows the end of the xf:model element.
<xf:group appearance="horizontal">
<xf:label>name</xf:label>
<xf:extension/>
<xf:input bind="firstname" id="firstname">
<xf:label>First</xf:label>
<xf:extension>
<cf:attribute name="type">text</cf:attribute>
<cf:attribute name="size">20</cf:attribute>
</xf:extension>
</xf:input>
<xf:input bind="lastname" id="lastname">
<xf:label>Last</xf:label>
<xf:extension>
<cf:attribute name="type">text</cf:attribute>
<cf:attribute name="size">25</cf:attribute>
</xf:extension>
</xf:input>
ADOBE COLDFUSION 8
ColdFusion Developer’s Guide
609
</xf:group>
<xf:input bind="email" id="email">
<xf:label>Email</xf:label>
<xf:extension>
<cf:attribute name="type">text</cf:attribute>
<cf:attribute name="validation">email</cf:attribute>
</xf:extension>
</xf:input>
<xf:output><![CDATA[<b>We value your input</b>.<br>
<em>Please tell us a little about yourself and your thoughts.</em>]]>
<xf:extension/>
</xf:output>
<xf:group appearance="vertical">
<xf:extension/>
<xf:select1 appearance="minimal" bind="satisfaction" id="satisfaction">
<xf:label>Satisfaction</xf:label>
<xf:extension>
<cf:attribute name="type">select</cf:attribute>
<cf:attribute name="style">width:200</cf:attribute>
</xf:extension>
<xf:choices>
<xf:item>
<xf:label>very satisfied</xf:label>
<xf:value>very satisfied</xf:value>
</xf:item>
<xf:item>
<xf:label>somewhat satisfied</xf:label>
<xf:value>somewhat satisfied</xf:value>
</xf:item>
<xf:item>
<xf:label>somewhat dissatisfied</xf:label>
<xf:value>somewhat dissatisfied</xf:value>
</xf:item>
<xf:item>
<xf:label>very dissatisfied</xf:label>
<xf:value>very dissatisfied</xf:value>
</xf:item>
<xf:item>
<xf:label>no opinion</xf:label>
<xf:value>no opinion</xf:value>
</xf:item>
</xf:choices>
</xf:select1>
<xf:textarea bind="thoughts" id="thoughts">
<xf:label>Additional Comments</xf:label>
<xf:extension>
<cf:attribute name="type">textarea</cf:attribute>
<cf:attribute name="rows">5</cf:attribute>
<cf:attribute name="cols">40</cf:attribute>
</xf:extension>
</xf:textarea>
</xf:group>
<xf:group appearance="horizontal">
<xf:extension/>
<xf:submit id="submit" submission="comments">
<xf:label>Tell Us</xf:label>
<xf:extension>
<cf:attribute name="type">submit</cf:attribute>
<cf:attribute name="name">submit</cf:attribute>
</xf:extension>
</xf:submit>
ADOBE COLDFUSION 8
ColdFusion Developer’s Guide
610
<xf:submit id="reset">
<xf:label>Clear Fields</xf:label>
<reset ev:event="DOMActivate"/>
<xf:extension>
<cf:attribute name="name">reset</cf:attribute>
</xf:extension>
</xf:submit>
</xf:group>
Creating XSLT skins
You can create your own XSLT skins to process the XML that ColdFusion generates. You should be familiar with
XSLT and CSS programming. This document does not provide general information on writing XSLT transforma-
tions or CSS styles. It does provide information about the following areas:
How ColdFusion passes form attribute values to the XML file
How to extend XSLT skins that ColdFusion provides as templates
Basic techniques for extending the basic.xsl file to support additional cfformgroup and cfformitem tag type
attributes
How to extend the ColdFusion CSS files to enhance form appearance.
XSLT skin file locations
If you specify an XSLT skin by name and omit the .xsl extension, ColdFusion looks for the file in the cfform script
source directory and its subdirectories. You can specify the script source directory in your cfform tag scriptsrc
attribute, and you can set a default location on the Settings page in the ColdFusion Administrator. When you install
ColdFusion, the default location is set to /CFIDE/scripts/ (relative to the web root).
You can also use a relative or absolute file path, or a URL, to specify the XSLT skin location. ColdFusion uses the
CFML pages directory as the root of relative paths. The following formats are valid:
Note: Hosting companies might move the default skin location folder out of CFIDE; this lets them secure the CFIDE
while giving site developers access to the files that you need for cfform.
Attribute and value passthrough
ColdFusion passes form tag attributes or attribute values that it does not specifically process directly to the XML, as
follows:
It converts cfformitem and cfformgroup type attributes to xf:group element appearance attributes.
It passes the name and value of tag attributes that it does not recognize or process in cf:attribute elements.
Format Location
<cfform format="xml" skin="basic"> Searches for XML/CSS in the default directory and its subdirectories.
<cfform format="xml" skin="c:\foo\bar\basic.xsl"> Uses the absolute path.
<cfform format="xml" skin="basic.xsl"> Searches in the current directory.
<cfform format="xml" skin="..\basic.xsl:"> Searches the parent of the current directory.
<cfform format="xml" skin="http://anywhereOnTheWeb/basic.xsl"> Uses the specified URL.
ADOBE COLDFUSION 8
ColdFusion Developer’s Guide
611
This passthrough feature lets you create custom versions of any of the following items for your XSLT to process:
The cfformitem types, such as rules, spacers, or other display elements
The cfgroup types, such as divided boxes or tabbed dialog boxes
The custom cfinput types, such as a custom year chooser element
ColdFusion tag attributes, such as those used to control validation
Extending ColdFusion XSLT skins
ColdFusion provides basic XSLT transforms that you can use as templates and extend for making your own skin.
Each skin has a base XSL file, which include several utility XSL files. Utility filenames start with an underscore (_),
and the files are shared by multiple base skins. The following tables describes the XSL files, which are located in the
cf_webroot\CFIDE\scripts\xsl directory:
All skins support the same set of CFML tags and tag types, and do a relatively simple transformation from XML to
HTML. For example, they do not support horizontal or vertical rules.
The ColdFusion skin XSL files have several features that you can use when designing and developing your own trans-
formation. They do the following:
Provide an overall structure and initial templates for implementing custom transformations.
Show how you can handle the various elements in the ColdFusion-generated XML.
Use a structure of included files that can form a template for your XSLT code.
The base XSL files include a separate file, _cfformvalidation.xsl, with complete code for generating the hidden
fields required for ColdFusion onServer validation and the JavaScript for performing ColdFusion onSubmit and
onBlur validation. You can include this file without modification to do ColdFusion validation in your XSLT template,
or you can change it to add other forms of validation or to change the validation rules.
The base XSL files include files, that implement several form groups, laying out the child tags and applying a label
to the group. These files can serve as templates for implementing additional form group types or you can expand
them to provide more sophisticated horizontal and vertical form groups.
You c an a d d c us to m cfformgroup and cfformitem type attributes by including additional XSL files.
File Description
default.xsl The default transform that ColdFusion uses if you do not specify a skin attribute for an XML format form.
Identical to the basic.xsl file.
basic.xsl A basic form format that arranges form elements using a table.
basiccss.xsl A basic form format that arranges form elements using HTML div and span tags.
colorname.xsl A basic form format that arranges form elements using a table and applies a color scheme determined by the
colorname to the form. Based on the basic.xsl file.
_cfformvalidation.xsl Applies ColdFusion validation rules. Used by all skins.
_formelements.xsl Transformation rules for form elements except for those defined using cfformgroup tags. Used by all skins
_group_type.xsl
_group_type_table.xsl
_group_type_css.xsl
Transformation rules for cfformgroup tags. The tag type attribute is part of the filename. Files with table in
the name are used by basic.xsl and its derivatives. Files with css in the name are used by basiccss.xsl.
ADOBE COLDFUSION 8
ColdFusion Developer’s Guide
612
Extending basic.xsl cfformgroup and cfformitem support
The following procedure describes the steps for extending the basic.xsl file to support additional cfformgroup and
cfformitem types. You can use similar procedures to extend other xsl files.
Add support for cfformgroup and cfformitem types to the basic.xsl
1Create an XSL file.
2For each type attribute that you want to support, create an xsl:template element to do the formatting. The
elements match attribute must have the following format:
match="xf:group[@appearance='type_attribute_name']"
For example, to add a panel cfformgroup type, add an element with a start tag such as the following:
<xsl:template match="xf:group[@appearance='panel']">
3Deploy your XSL file or files to the cf_webroot\CFIDE\scripts\xsl directory.
4Add an include statement to the basic.xsl file at the end of the Supported groups section; for example, if you
create a my_group_panel.xsl file to handle a panel cfformgroup type, your basic.xsl file would include the following
lines:
<!-- include groups that will be supported for this skin-->
<xsl:include href="_group_vertical_table.xsl" />
<xsl:include href="_group_horizontal_table.xsl" />
<xsl:include href="_group_fieldset.xsl"/>
<xsl:include href="my_group_panel.xsl" />
Styling forms by extending the ColdFusion CSS files
Each ColdFusion skinnable form XSL file uses a corresponding CSS style sheet to specify the form style and layout
characteristics. The following CSS files are located in the cf_webroot\CFIDE\scripts\css directory:
The ColdFusion XSL files and their corresponding CSS style sheets use classes extensively to format the form. The
basic.xsl file, for example, has only one element style; all other styles are class-based. Although the CSS files contain
specifications for all classes used in the XSL files, they do not always contain formatting information. The horizontal
class definition in basic_style.css, which is used for horizontal form groups, for example, is empty.
You can enhance the style of XML skinnable forms without changing the XSL transform by enhancing the style
sheets that ColdFusion provides.
File Description
basic_style.css
default_style.css
Provides a plain style for ColdFusion XSL files that use table-based formatting. These files are identical and are
used by the basic.xsl and default.xsl transforms. ColdFusion uses the default_style.css if you do not specify a
skin in your cfform tag.
basic2_style.css The basic_style with limited positioning changes for use with XSL files that have div-based formatting. Used
by the basiccss.xsl transform.
css_layout.css Style specifications for laying out forms that use div-based formatting. Used by the basiccss.xsl transform.
colorname_style.css Used by the color-formatted ColdFusion skins. Defines the same classes as basic_style.css, with additional
property specifications.
613
Chapter 34: Using Ajax UI Components
and Features
You can use ColdFusion Ajax-based layout and form controls and other Ajax-based user interface capabilities to
create a dynamic application.
For information about how ColdFusion uses the Ajax framework in general, or how to use ColdFusion Ajax data and
programming capabilities, including binding to form data and managing JavaScript resources, see “Using Ajax Data
and Development Features” on page 647.
Contents
About Ajax and ColdFusion user interface features. . . . . . . . . . . . . . . . . . . . . . . . . . . . . . . . . . . . . . . . . . . . . . . . . . . . 613
Controlling Ajax UI layout . . . . . . . . . . . . . . . . . . . . . . . . . . . . . . . . . . . . . . . . . . . . . . . . . . . . . . . . . . . . . . . . . . . . . . . . 615
Using menus and toolbars . . . . . . . . . . . . . . . . . . . . . . . . . . . . . . . . . . . . . . . . . . . . . . . . . . . . . . . . . . . . . . . . . . . . . . . . . 623
Using Ajax form controls and features. . . . . . . . . . . . . . . . . . . . . . . . . . . . . . . . . . . . . . . . . . . . . . . . . . . . . . . . . . . . . . . 626
About Ajax and ColdFusion user interface features
Ajax (Asynchronous JavaScript and XML) is a set of web technologies for creating interactive web applications. Ajax
applications typically combine:
HTML and CSS for formatting and displaying information.
JavaScript for client-side dynamic scripting
Asynchronous communication with a server using the XMLHttpRequest function.
XML or JSON (JavaScript Object Notation) as a technique for serializing and transferring data between the sever
and the client.
ColdFusion provides a number of tools that simplify using Ajax technologies for dynamic applications. By using
ColdFusion tags and functions, you can easily create complex Ajax applications.
ColdFusion Ajax features
ColdFusion provides two types of Ajax features:
Data and development features
User interface (UI) features
Data and development features
ColdFusion data and development features help you develop effective Ajax applications that use ColdFusion to
provide dynamic data. They include many features that you can use with other Ajax frameworks, including Spry.
The following data and development features are particularly important for use with form and layout tags:
ADOBE COLDFUSION 8
ColdFusion Developer’s Guide
614
ColdFusion supports data binding in many tags. Binding allows form and display tags to dynamically display
information based on form input. In the simplest application, you display form data directly in other form fields, but
usually you pass form field data as parameters to CFC or JavaScript functions or CFM pages and use the results to
control the display.
The cfajaximport tag specifies the location of the JavaScript and CSS files that a ColdFusion page imports or
to selectively import files required by specific tags. The ability to change the file location lets you support a wide
range of configurations and use advanced techniques, such as application-specific styles.
For more information about the data and development features and how to use them, see “Using Ajax Data and
Development Features” on page 647.
User Interface tags and features
Several ColdFusion user interface elements incorporate Ajax features. The tags and tag-attribute combinations can
be divided into the following categories:
Container tags that lay out or display contents
Forms tags that dynamically display data
A menu tag that lets you create menu bars and pull-down menus
User assistance features that provide tool tips and form completion
The following table lists the basic tags and attributes that display the Ajax-based features. For information on
additional forms-specific features, see Using Ajax form controls and features” on page 626.
Tag/attribute Description
Container tags
cfdiv An HTML div region that can be dynamically populated by a bind expression. Forms
in this region submit asynchronously.
cflayout A horizontal or vertical box, a tabbed region, or a set of bordered regions that can
include a top, bottom, left, right, and center regions.
cflayoutarea An individual region within a cflayout area, such as the display that appears in a
tabbed layout when the user select a tab. Forms in this region submit asynchronously.
cfpod An area of the browser window with an optional title bar and a body that contains
display elements. Forms in this region submit asynchronously.
cfwindow A pop-up window within the browser. You can also use the
ColdFusion.Window.createWindow function to create a pop-up window. Forms
in this region submit asynchronously.
Forms tags
cfgrid format="html" A dynamic, editable, sortable, data grid.
cfinput type="datefield" An input control that users can fill by selecting a date from a pop-up calendar.
cftextarea richtext="yes" A text area with a set of controls that let users format the displayed text.
cftree format="html" A dynamic, editable, tree-format representation of data.
Menu tags
cfmenu A menu bar or the root of a drop-down menu.
cfmenuitem An individual item in a menu, or the root of a submenu.
ADOBE COLDFUSION 8
ColdFusion Developer’s Guide
615
In addition to the tags and attributes, ColdFusion provides a number of JavaScript functions that let you control and
manage the display. Many functions control the display of specific tags. For example, you can use JavaScript
functions to dynamically display and hide the window. There are also several utility tags, such as the
ColdFusion.getElementValue function that gets the value of a control attribute, or the ColdFusion.navigate
function that displays the results of a URL in a container tag. For a complete list of all ColdFusion Ajax JavaScript
functions, and detailed function descriptions, see “AJAX JavaScript Functions” on page 1246 in the CFML Reference.
Using ColdFusion Ajax UI features
ColdFusion Ajax UI features let you create data-driven pages that update dynamically without requiring multiple
HTML pages or page refreshes or non-HTML display tools such as Flash forms. Many UI features use data binding
to dynamically get data based on other data values: form field values, form control selections, and selections in Spry
data sets.
ColdFusion Ajax UI controls and features can be divided into two major categories:
Display layout
Data interaction
Display layout controls include the cflayout, cfpod, and cfwindow controls. Some of the data interaction features
include the HTML format cfgrid control, the cfmenu control, and dynamic autosuggest lists for text input controls.
Most display layout and data interaction features can use data binding to dynamically interact with the user.
ColdFusion Ajax UI features are based on the Yahoo User Interface Library and the Ext JavaScript Library. Also, the
cftextarea rich text editor is based on the FCKeditor text editor. In most situations, you require only ColdFusion
tags and functions (including JavaScript functions) to create and manage the interface; however, advanced devel-
opers can modify the library code, particularly the CSS styles, to customize the controls in more complex ways.
Controlling Ajax UI layout
The following layout tags let you dynamically control the display:
cfdiv
cflayout
cfpod
cfwindow
For information about how you can use these tags to submit form contents asynchronously, see “Using Ajax
containers for form submission” on page 626.
User assistance tags and attributes
cfinput type="text" autosuggest="bind
expression"
A drop-down autofill suggestion box. As the user types, a list appears with completion
suggestions based on the text the user has typed.
cftooltip tag, and the tooltip attribute on
cfinput, cfselect, cftextarea controls
A textual description of a control or region that appears when the user hovers the
mouse over the control or region.
Tag/attribute Description
ADOBE COLDFUSION 8
ColdFusion Developer’s Guide
616
Using the cfdiv tag
The cfdiv tag is a general purpose container that lets you use a bind expression to specify its contents. It therefore
lets you dynamically refresh any arbitrary region on the page based on bind events. By default, the tag creates an
HTML div region, but it can create any HTML tag with body contents. Unlike other ColdFusion Ajax container tags,
you can use any type of bind expression to populate contents: CFC or JavaScript function, URL, or a string with bind
parameters. As a result, the cfdiv tag provides substantial flexibility in dynamically populating the page contents.
The cfdiv tag is also useful if you want a form to submit asynchronously, whether or not you use a bind expression
to populate the tag. If you submit a form that is inside a cfdiv tag (including in HTML returned by a bind
expression), the form submits asynchronously and the response from the form submission populates the cfdiv
region. (The cflayoutarea, cfwindow, and cfpod tags have the same behavior.) For example, you could have a page
with a form that includes a list of artists, and lets you add artists. If the form is in a cfdiv tag, when the user submits
the form, the entire page is not refreshed, only the region inside the cfdiv tag. For an example of using container
controls for asynchronous forms, see “Using Ajax containers for form submission” on page 626.
One use case for a cfdiv tag is an application where a cfgrid tag displays an employee list. Details of the selected
row in the grid are displayed inside a cfdiv tag with a bind expression that specifies the cfgrid in a bind parameter.
As users click through different employees on the grid, they get the employee details in the cfdiv region.
The following simple example shows how you can use the cfdiv tag to get data using a bind expression. It uses
binding to display the contents of a text input field in an HTML div region. Whenever the user enters text in the input
box and tabs out of it, or clicks on another region of the application, the div region displays the entered text.
The cfdiv tag.cfm file, the main application file, has the following contents.
<html xmlns="http://www.w3.org/1999/xhtml">
<head>
<title>cfdiv Example</title>
</head>
<body>
<cfform>
<cfinput name="tinput1" type="text">
</cfform>
<h3> using a div</h3>
<cfdiv bind="url:divsource.cfm?InputText={tinput1}" ID="theDiv"
style="background-color:##CCffFF; color:red; height:350"/>
</body>
</html>
The divsource.cfm file that defines the contents of the div region has the following code:
<h3>Echoing main page input:</h3>
<cfoutput>
<cfif isdefined("url.InputText")>
#url.InputText#
<cfelse>
No input
</cfif>
</cfoutput>
Using layouts
The cflayout tag controls the appearance and arrangement of one or more child cflayoutarea regions. The
cflayoutarea regions contain display elements and can be arranged in one of the following ways:
Horizontally or vertically.
ADOBE COLDFUSION 8
ColdFusion Developer’s Guide
617
In a free-form bordered grid (panel layout) with up to five regions: top, bottom, left. right, and center. You can
optionally configure the layout so that users can resize or collapse any or all of the regions, except the center region.
The center region grows or shrinks to take up any space that is not used by the other regions. You can also dynami-
cally show or hide individual regions, or let users collapse, expand, or close regions.
As a tabbed display, where selecting a tab changes the display region to show the contents of the tabs layout area.
You can dynamically show and hide, and enable and disable tabs, and optionally let users close tabs.
You can configure a layout area to have scroll bars all the time, only when the area content exceeds the available
screen size, or never, and you can let layout area contents extend beyond the layout area. You can also nest layouts
inside layout areas to create complex displays.
You can define the layout area content in the cflayoutarea tag body, but you can also use a bind expression to
dynamically get the content by calling a CFC function, requesting a CFML page, or calling a JavaScript function.
ColdFusion provides a number of JavaScript functions for managing layouts, including functions to collapse,
expand, show, and hide border areas; and to create, enable, disable, select, show, and hide tabs. For a complete list of
functions, see “AJAX JavaScript Functions” on page 1246 in the CFML Reference.
The following example shows the use of a tabbed layout, including the use of JavaScript functions to enable and
disable a tab, and to show and hide a tab.
<html xmlns="http://www.w3.org/1999/xhtml">
<head>
</head>
<body>
<!--- The tabheight attribute sets the height of all tab content areas and therefore the
layout height. The width style controls the layout width. --->
<cflayout type="tab" name="mainTab" tabheight="300px" style="width:400px">
<!--- Each layoutarea is one tab. --->
<cflayoutarea title="First Tab" name="tab1">
<h2>The First Tab</h2>
<p>
Here are the contents of the first tab.
</p>
</cflayoutarea>
<cflayoutarea title="Second Tab" name="tab2">
<h2>The Second Tab</h2>
<p>
This is the content of the second tab.
</p>
</cflayoutarea>
</cflayout>
<p>
Use these links to test selecting tabs via JavaScript:<br />
<a href="" onClick="ColdFusion.Layout.selectTab('mainTab','tab1');return false;">
Click here to select tab 1.</a><br />
<a href="" onClick="ColdFusion.Layout.selectTab('mainTab','tab2');return false;">
Click here to select tab 2.</a><br />
</p>
<p>
Use these links to test disabling/enabling via JavaScript. Notice that you cannot disable
the currently selected tab.<br />
<a href="" onClick="ColdFusion.Layout.enableTab('mainTab','tab1');return false;">
Click here to enable tab 1.</a><br />
ADOBE COLDFUSION 8
ColdFusion Developer’s Guide
618
<a href="" onClick="ColdFusion.Layout.disableTab('mainTab','tab1');return false;">
Click here to disable tab 1.</a><br />
</p>
</body>
</html>
For an example that uses a bordered layout with cfpod children, see the next section. For another example of a tab
layout, see the cflayoutarea tag in the CFML Reference. For an example of a bordered layout nested inside a layout
area of a vertical layout, see cflayout in the CFML Reference.
Styling layouts
The cflayout and cflayoutarea tags have style attributes. The cflayout tag style attribute controls the style
of the layout container, and sets default values for many, but not all, styles for the layout areas. For example, the color
and background color styles of the cflayout tag set the default text and background colors in the layout areas, but
the cflayout tag border style sets only the color of the border around the entire layout, not the layout area borders.
The cflayoutarea tag style attribute controls the style of the individual layout area and overrides any corre-
sponding settings in the cflayout tag.
As is often the case with complex controls, the effects of layout and layout area styles can vary. For example, you
should often not specify the height style in the cflayout tag; instead, specify height styles on each of the
cflayoutarea tags.
The following simple example shows a tab layout with two layout areas. The layout has a light pink background color,
and the layout areas have 3 pixel-wide red borders.:
<cflayout name="layout1" type="tab" style="background-color:##FFCCCC">
<cflayoutarea title="area1" style="border:3px solid red">
Layout area 1
</cflayoutarea>
<cflayoutarea title="area1" style="border:3px solid red">
Layout area 2
</cflayoutarea>
</cflayout>
Using pods
The cfpod control creates a content region with a title bar and surrounding border. You can define the pod content
in the cfpod tag body, or you can use a bind expression to dynamically get the content from a URL. Pods are
frequently used for portlets in a web portal interface and for similar displays that are divided into independent,
possibly interactive, regions.
You control the pod header style and body style independently by specifying CSS style properties in the
headerStyle and bodyStyle attributes.
The following example uses multiple pods inside cflayoutarea tags to create a simple portal. The time pod gets the
current time from a CFML page. The contents of the other pods is defined in the cfpod bodies for simplicity. Each
pod uses the headerStyle and bodyStyle attributes to control the appearance.
The cfpodExample.cfm application has the following code:
<html>
<head>
</head>
<body>
<cflayout name="theLayout" type="border" style="height:300;">
<cflayoutarea position="left" size="300" style="float:right;">
ADOBE COLDFUSION 8
ColdFusion Developer’s Guide
619
<cfpod width="300" name="theNews" title="All the latest news"
headerstyle="background-color:##DDAADD; font-size:large;
font-style:italic; color:black"
bodyStyle="background-color:##FFCCFF; font-family:sans-serif;
font-size:80%">
Contents of a news feed would go here.
</cfpod>
</cflayoutarea>
<cflayoutarea position="center" align="center" >
<cfpod name="theSports" width="500"
title="What's new in your favorite sports"
headerstyle="background-color:##AADDDD; font-size:large;
font-style:italic; color:black"
bodyStyle="background-color:##CCFFFF; font-family:sans-serif;
font-size:90%">
Contents of a sports feed would go here.
</cfpod>
</cflayoutarea>
<cflayoutarea position="right" size="302">
<cfpod width="300" height="20" name="thetime" title="The Weather"
source="podweather.cfm"
headerstyle="background-color:##DDAADD; font-style:italic;
color:black"
bodyStyle="background-color:##FFCCFF; font-family:sans-serif;
font-size:80%" />
<cfpod width="300" name="thestocks" title="What's new in business"
headerstyle="background-color:##DDAADD; font-size:large;
color:black; font-style:italic"
bodyStyle="background-color:##FFCCFF; font-family:sans-serif;
font-size:80%">
Contents of a news feed would go here.
</cfpod>
</cflayoutarea>
</cflayout>
</body>
</html>
In this example, the podweather.cfm page contains only the following line. A more complete example would dynam-
ically get the weather from a feed and format it for display.
Partly Cloudy, 76 degrees
Using pop-up windows
ColdFusion HTML pop-up windows have the following characteristics:
They have title bars
They float over the browser window and can be placed at an arbitrary location over the window.
They can be modal (users cannot interact with the main window when the pop-up window is displayed) or non-
modal (users can interact with both windows).
You can specify that the user can drag, close, or resize the window.
You can create and show a window independently. After you create the window, you can use JavaScript functions
to show and hide it multiple times without having to create it again.
Displaying and hiding windows
You display a window in the following ways:
ADOBE COLDFUSION 8
ColdFusion Developer’s Guide
620
By using a ColdFusion cfwindow tag with an initShow attribute value of to create and show the window.
By using a ColdFusion cfwindow tag with an initShow attribute value of false and calling the
ColdFusion.Window.show JavaScript function to display it.
By by using ColdFusion.Window.create and ColdFusion.Window.show JavaScript functions.
You can hide a window that is currently showing by calling the ColdFusion.Window.hide function. You can use
the ColdFusion.Window.onShow and ColdFusion.Window.onhide functions to specify JavaScript functions to
run when a window shows or hides.
The following example shows how you can create, display, and hide a window. It also shows several of the configu-
ration options that you can set, including whether the user can close, drag, or resize the window. When you run the
application, the cfwindow tag creates and shows Window 1. You can then hide it and reshow it. To show Window 2,
you must click the Create Window 2 button, followed by the Show Window 2 button. You can then hide and show it.
The following examples shows the main application page:
<html>
<head>
<script>
<!--
//Configuration parameters for window 2.
var config =
{x:250,y:300,height:300,width:300,modal:false,closable:false,
draggable:true,resizable:true,initshow:false,minheight:200,minwidth:200
}
-->
</script>
</head>
<body>
<!--- Create a window with a title and show it. Don't allow dragging or resizing. --->
<cfwindow name="window1" title="CFML Window" draggable="false"
resizable="false" initshow="true" height="250" width="250" x=375 y=0>
<p>
This content was defined in the cfwindow tag body.
</p>
</cfwindow>
<form>
<!--- Use the API to show and hide Window 1. --->
<input type="button" value="Show Window1"
onClick="ColdFusion.Window.show('window1')">
<input type="button" value="Hide Window1"
onClick="ColdFusion.Window.hide('window1')"><br />
<!--- Use the API to create, show, and hide Window 2 --->
<input type="button" value="Create Window2"
onClick="ColdFusion.Window.create('window2', 'JavaScript Window',
'window2.cfm', config)">
<input type="button" value="Show Window2"
onClick="ColdFusion.Window.show('window2')">
<input type="button" value="Hide Window2"
onClick="ColdFusion.Window.hide('window2')">
</form>
</body>
</html>
ADOBE COLDFUSION 8
ColdFusion Developer’s Guide
621
The window2.cfm file with the contents of Window 2 has the following contents:
<cfoutput>
<p>
This content was loaded into window 2 from a URL.<br />
</p>
</cfoutput>
Using the window show and hide events
You c an u s e t he onShow and onHide events that are triggered each time a window shows and hides to control your
application. To do so, call the ColdFusion.Window.onShow and ColdFusion.Window.onHide functions to specify
the event handlers. Both functions take the window name and the handler function as parameters. The event handler
functions can take a single parameter, the window name.
The following example displays an alert dialog when a window hides or shows. The alert message includes the
window name. The alert does not show when the window first appears, because the cfwindow tag uses the initShow
attribute to initially display the window. An alert dialog does appear when the user hides the window by clicking the
Toggle Window button or the close button on the window.
<html>
<head>
<script language="javascript">
//Boolean value tacking the window state.
var shown=true;
//Functions to display an alert box when
function onshow(name) {
alert("window shown = " + name);
}
function onhide(name) {
alert("window hidden = " + name);
}
//Initialize the window show/hide behavior.
function initWindow() {
ColdFusion.Window.onShow("testWindow", onshow);
ColdFusion.Window.onHide("testWindow", onhide);
}
//Show or hide the window, depending on its current state.
function toggleWindow() {
if (shown) {
ColdFusion.Window.hide("testWindow");
shown = false;
}
else {
ColdFusion.Window.show("testWindow");
shown = true;
}
}
</script>
</head>
<!-- The body tag onLoad event calls the window show/hide initializer function. -->
<body onLoad="initWindow()">
<cfwindow name="testWindow" initshow=true title="test window" closable=true> Window contents
</cfwindow>
<cfform>
ADOBE COLDFUSION 8
ColdFusion Developer’s Guide
622
<cfinput name="button" value="Toggle Window" onclick="javascript:toggleWindow()"
type="button"/>
</cfform>
</body>
</html>
Controlling container contents
ColdFusion provides a variety of ways to set and change container tag contents:
You can use bind expressions in the container tag source (or for cfdiv, bind) attribute. The container then
dynamically updates any time a bound control changes.
You c an c a l l t he ColdFuson.navigate function to change the container body to be the contents returned by a
specified URL. This function lets you specify a callback handler to do additional processing after the new content
loads, and also lets you specify an error handler.
The callback handler can be useful to provide information about a successful navigation operation. For example,
you could make a pod's title bar italic to indicate loading (just before the navigate call), and use the callback
handler to switch it back to normal once the navigate completes. Similarly, if a pod is shows pages from a book,
the callback handler could update a page number in a separate field once a page loads
You can use the special controlName_body variable to access and change the body contents for cfpod and
cfwindow controls. For example, you can use the controlName_body.innerHTML property to set the body HTML.
For cfpod and cfwindow tags, you can also use the controlName_title to get or set the controls title bar contents.
These different techniques provide you with flexibility in writing your code. For example, the ColdFuson.navigate
function and the controlName_body variable provide similar functionality. However, with the controlName_body
technique, you must make explicit Ajax requests to get markup for the body, and the JavaScript functions in the
retrieved markup might not work properly. ColdFusion.navigate takes care of these issues. Therefore, you might
limit use of the controlName_body technique to simpler use cases.
The following example shows how you can use various techniques to change container contents. It consists of a main
page and a second windowcontent.cfm page with text that appears in a main page window when you click a button.
The main page has a cfpod control, two cfwindow controls, and the following buttons:
The “Simple navigate” button calls a ColdFusion.navigate function to change the contents of the second
window.
The “Change w2 body & title” button replaces the second window’s body and title innerHTML values directly to
specific strings.
The “Change pod body” button changes the pod body innerHTML to the value of the second window’s title
innerHTML.
The following examples shows the main page:
<html>
<head>
<!--- Callback handler puts text in the window.cfm callback div block. --->
<script language="javascript">
var mycallBack = function(){
document.getElementById("callback").innerHTML = "<br><br>
<b>This is printed by the callback handler.</b>";
}
<!--- The error handler pops an alert with the error code and message. --->
var myerrorHandler = function(errorCode,errorMessage){
alert("[In Error Handler]" + "\n\n" + "Error Code: " + errorCode + "\n\n" +
ADOBE COLDFUSION 8
ColdFusion Developer’s Guide
623
Error Message: " + errorMessage);
}
</script>
</head>
<body>
<cfpod height="50" width="200" title="The Title" name="theTitle">
This is a cfpod control.
</cfpod><br>
<!--- Clicking the link runs a ColdFusion.navigate function that replaces the second window's
contents with windowsource.cfm. The callback handler then updates the window
contents further. --->
<cfwindow name="w1" title="CF Window 1" initShow=true
x=10 y=200 width="200">
This is a cfwindow control.<br><br>
<a href="javascript:ColdFusion.navigate('windowsource.cfm','w2',
mycallBack,myerrorHandler);">Click</a> to navigate Window 2</a>
</cfwindow>
<cfwindow name="w2" title="CF Window 2" initShow=true
x=250 y=200 width="200">
This is a second cfwindow control.
</cfwindow>
<cfform>
<!--- This button only replaces the second window body with the body of the
windowsrc.cfm page. --->
<cfinput type="button" name="button" value="Simple navigate"
onClick="ColdFusion.navigate('windowsource.cfm','w2');">
<!--- This button replaces the second window body and title content. --->
<cfinput type="button" name="button2" value="Change w2 body & title"
onClick="w2_body.innerHTML='New body inner HTML';w2_title.innerHTML=
'New Title inner HTML'">
<!--- This button puts the second window title in the pod body. --->
<cfinput type="button" name="button3" value="Change pod body"
onClick="theTitle_body.innerHTML=w2_title.innerHTML;">
</cfform>
</body>
</html>
The following examples shows the windowsource.cfm page:
This is markup from "windowsource.cfm"
<!--- The callback handler puts its output in the following div block. --->
<div id="callback"></div>
Using menus and toolbars
The cfmenu and cfmenuitem tags let you create vertical menus and horizontal toolbars.
Defining menus
You define menus and toolbars as follows:
You use a single cfmenu tag to define the general menu characteristics.
ADOBE COLDFUSION 8
ColdFusion Developer’s Guide
624
You create a horizontal (toolbar) menu or vertical menu by specifying a cfmenu type attribute value of
horizontal or vertical (the default).
Menus can have submenus, but only the top menu can be horizontal. All children of a horizontal menu are
vertical.
The top-level menu shows initially, a submenu shows when the user moves the mouse over the menu root in the
parent menu.
You use cfmenuitem tags to specify individual menu items.
To create submenus, you nest cfmenuitem tags. The parent tag becomes the root of the submenu.
All cfmenuitem tags, except tags for dividers, must have a display attribute, which defines the text to show on
the menu item, and can optionally have an image attribute.
A horizontal menu has dividers between all items. You put dividers in vertical menus by specifying a
cfmenuitem tag with a divider attribute.
To make a menu item active, you specify a href attribute with a URL or a JavaScript function to call when the
user clicks the menu item.
The following example shows a simple horizontal menu with submenus that uses JavaScript to change the display
contents. When the user selects an end item in a menu, the text in the div block below the menu shows the path to
the selected menu.
<html>
<head>
</head>
<body>
<!--- The selected function changes the text in the selectedItemLabel div block to show the
selected item. --->
<script type="text/javascript">
function selected(item) {
var el = document.getElementById("selectedItemLabel");
el.innerHTML = "You selected: " + item;
}
</script>
<!--- A horizontal menu with nested submenus. Clicking an end item calls the selected
function. --->
<cfmenu name="hmenu" bgcolor="##9999ff" selectedfontcolor="##0000dd"
selecteditemcolor="##ddddff">
<cfmenuitem display="Home" href="javascript:selected('Home');" />
<cfmenuitem display="File">
<cfmenuitem display="Open...">
<cfmenuitem display="Template" href="javascript:selected('File &gt;
Open... &gt; Template');" />
<cfmenuitem divider="true" />
<cfmenuitem display="CSS" href="javascript:selected('File &gt; Open... &gt;
CSS');" />
</cfmenuitem>
<cfmenuitem display="Close" href="javascript:selected('File &gt; Close');" />
</cfmenuitem>
<cfmenuitem display="Help">
<cfmenuitem display="About" href="javascript:selected('Help &gt; About');" />
</cfmenuitem>
</cfmenu>
<!--- A div with initial text.
ADOBE COLDFUSION 8
ColdFusion Developer’s Guide
625
The selected function changes the text by resetting the innerHTML. --->
<div style=" margin-top: 100; margin-left: 10;"><span id="selectedItemLabel">
Please select an item!</span></div>
</body>
</html>
Styling menus
The cfmenu and cfmenuitem tags have several attributes that let you easily control the menu appearance. These
attributes consist of two types: basic and CSS style. Basic attributes, such as the cfmenu tag fontColor attribute,
control individual menu characteristics. CSS style attributes let you specify a CSS style specification for a whole
menu or part of a menu. The following information describes how the CSS style specifications interact and affect the
menu style. For descriptions of all style-related attributes, see the cfmenu and cfmenuitem descriptions in the CFML
Reference.
The cfmenu and cfmenuitem tags provide a hierarchy of CSS style attributes that affect different parts of the menu.
The following table describes these attributes in hierarchical order:
In addition to these styles, you must consider any style-related attributes, such as bgcolor, that you set on the
cfmenu tag.
When you design your menu, you should keep the following issues in mind:
Keep font sizes at 20 pixels or smaller. Larger sizes can result in menu text in vertical menus exceeding the menu
boundaries.
Consider how the style attributes interact. Because each menu and submenu consists of a surrounding menu area
and individual child items, you must particularly careful when you choose background colors. For example, if you
specify different background-color styles in the cfmenu tags menuStyle and childStyle attributes, the menu
items are one color and the surrounding menu area are a different color.
For an application that shows some of the effects of menu style attributes, see the example in the cfmenuitem tag in
the CFML Reference.
ColdFusion attributes provide most style options that you are likely to require. However, you can, if necessary,
modify the basic menu styles for all menus by editing the menu-related styles in the CSS files in the yui.css file. This
file is located by default in the web_root/CFID/scripts/ajax/resources/yui directory. For more information about
these styles, see the Yahoo! User Interface Library menu documentation.
Attribute Description
cfmenu attributes
menuStyle Applies to the menu, including any parts of the menu that surround the menu items. If you do not
override this style in a cfmenu tag childStyle attribute or by specifying style information in the
cfmenuitem tags, this attribute controls the style of the top-level items.
childStyle Applies to the items in the top level menu and all child menu items, including the children of submenus. This
attribute lets you use a single style specification for all menu items.
cfmenuitem attributes
style Applies to the current menu item only. It is not overridden by the childStyle attribute.
menuStyle Controls the overall style of any submenu of this menu item. This attribute controls the submenu of the
current menu item, but not to any child submenus of the submenu.
childStyle Applies to all child menu items of the current menu item, including the children of submenus.
ADOBE COLDFUSION 8
ColdFusion Developer’s Guide
626
Using Ajax form controls and features
ColdFusion HTML format forms and controls provide the following Ajax-based features:
The cfgrid, cfinput, cfselect, cftextarea, and cftree controls support binding to get control contents.
ColdFusion functions support asynchronous submission of forms without refreshing the entire page. When a
form is in an Ajax container control, this is done automatically. Also, the ColdFusion.Ajax.SubmitForm JavaScript
function and Ajax proxy setForm function support manual asynchronous submissions.
The cfgrid and cftree tags provide HTML format grids and trees that do not require a Java applet or Flash.
The cftextarea control has a rich text editor option. The text editor is configurable.
The cfinput tag supports a datefield type with an Ajax-based pop-up calendar from which user can select
the date.
The cfinput tag with text type supports an autosuggest attribute that lets you dynamically supply a drop-
down list of field completions based on the current user input.
The cfinput, cfselect, and cftextarea tags support a tooltip attribute that specifies a pop-up tool tip to
display when the user moves the mouse over the control. The cftooltip tag displays a tool over any region of a page,
not just a form control.
Using Ajax form controls
ColdFusion Ajax-based form controls let you submit Ajax forms in your applications without refreshing the entire
page.
Using Ajax containers for form submission
The ColdFusion Ajax container tags, cfdiv, cflayoutarea, cfpod, and cfwindow, automatically submit any forms
that they contain asynchronously. When the form is submitted, the result returned by the action page replaces the
contents of the container, but has no effect on the rest of the page.
The following example shows this behavior in the submitSimple.cfm page:
<html xmlns="http://www.w3.org/1999/xhtml">
<head>
</head>
<body>
<cflayout type="vbox" name="layout1">
<cflayoutarea>
<h3>This area is not refreshed when the form is submitted.</h3>
<br />
</cflayoutarea>
<cflayoutarea>
<h3>This form is replaced by the action page</h3>
<cfform name="myform" format="html" action="showName.cfm">
<cfinput type = "Text" name = "name">
<cfinput type = "submit" name = "submit" value = "Enter name">
</cfform>
</cflayoutarea>
</cflayout>
</body>
</html>
ADOBE COLDFUSION 8
ColdFusion Developer’s Guide
627
In the following example, when you enter a name in the text input and click the Enter name button, the entered text
replaces the form on the page, but the rest of the page is not refreshed. This example shows the showName.cfm action
page:
<cfif IsDefined("Form.name")>
<cfoutput>The Name is : <strong>#Form.name#</strong></cfoutput>
</cfif>
Using the cfajaxproxy SetForm function
The SetForm function of the proxy object created by the cfajaxproxy tag causes the proxy to pass the form values
as arguments to the next CFC function that you call after the SetForm function. This way, you can pass the current
values of fields in a form to a CFC function, which can then do the necessary processing and return a result.
When you use the SetForm function, the following rules apply to the arguments in the called CFC function:
The function does not need to specify the form fields in cfargument tags, and the function gets the field values
passed by name.
Form fields that have the same names as CFC arguments override the CFC argument values.
If you do not specify form fields in the in cfargument tags, They do not necessarily immediately follow any
declared arguments when you use positional (array) notation to access them in the arguments structure.
The arguments scope in the CFC function includes two fields that ColdFusion uses to control its behavior.
These fields are intended for internal use, and their names might change in future releases. Both field values are set
to true:
_CF_NODEBUG tells ColdFusion not to return debugging output in the call response.
_CF_NOCACHE tells ColdFusion to send a no cache header on the response, which prevents the browser from
caching the response and ensures that every Ajax request results in a network call.
The following example shows how you could use a the SetForm tag to submit the contents of a login form. When
the user clicks the Login! button, the doLogin function calls the proxy setForm function and then the
AuthenticationSystem.cfc validateCredentials method. The validateCredentials method checks the
user’s password and if it is valid, returns true to the proxy. Because the proxy is synchronous (the default), the
doLogin method gets the returned value. If the value is true, it hides the login window; the user can then access the
page contents. If the return value is false, the doLogin function displays a message in the login window title bar.
The following examples shows the setForm.cfm application:
<html>
<head>
<script type="text/javascript">
function doLogin() {
// Create the ajax proxy instance.
var auth = new AuthenticationSystem();
// setForm() implicitly passes the form fields to the CFC function.
auth.setForm("loginForm");
//Call the CFC validateCredentials function.
if (auth.validateCredentials()) {
ColdFusion.Window.hide("loginWindow");
} else {
var msg = document.getElementById("loginWindow_title");
msg.innerHTML = "Incorrect username/password. Please try again!";
}
}
</script>
</head>
ADOBE COLDFUSION 8
ColdFusion Developer’s Guide
628
<body>
<cfajaxproxy cfc="AuthenticationSystem" />
<cfif structKeyExists(URL,"logout") and URL.logout>
<cflogout />
</cfif>
<cflogin>
<cfwindow name="loginWindow" center="true" closable="false"
draggable="false" modal="true"
title="Please login to use this system"
initshow="true" width="400" height="200">
<!--- Notice that the form does not have a submit button.
Submission is done by the doLogin function. --->
<cfform name="loginForm" format="xml">
<cfinput type="text" name="username" label="username" /><br />
<cfinput type="password" name="password" label="password" />
<cfinput type="button" name="login" value="Login!" onclick="doLogin();" />
</cfform>
</cfwindow>
</cflogin>
<p>
This page is secured by a login.
You can see the window containing the login form.
The window is modal so the page cannot be accessed until you login.
<ul>
<li><a href="setForm.cfm">Continue using the application</a>!</li>
<li><a href="setForm.cfm?logout=true">Logout</a>!</li>
</ul>
</p>
</body>
</html>
The following examples shows the AuthenticationSystem.cfc file:
<cfcomponent output="false">
<cffunction name="validateCredentials" access="remote" returntype="boolean"
output="false">
<cfargument name="username" type="string"/>
<cfargument name="password" type="string"/>
<cfset var validated = false/>
<!--- Ensure that attempts to authenticate start with new credentials. --->
<cflogout/>
<cflogin>
<cfif arguments.username is "user" and arguments.password is "secret">
<cfloginuser name="#arguments.username#"
password="#arguments.password#" roles="admin"/>
<cfset validated = true/>
</cfif>
</cflogin>
<cfreturn validated/>
</cffunction>
</cfcomponent>
ADOBE COLDFUSION 8
ColdFusion Developer’s Guide
629
Using the ColdFusion.Ajax.submitForm function
You can use the ColdFusion.Ajax.submitForm function to submit form contents to a CFML page (or other active
page) at any time. For example, you could use this function to automatically save a partially completed form.
When you use this function, you pass it the name of the form to submit and the URL of the page that processes the
form. You can also specify the following optional parameters:
A callback function that handles the returned results
An error handler that takes two parameters, an HTTP error code and a message
The HTTP method (by default, POST)
Whether to submit the form asynchronously (by default, true)
The following proof of concept example uses the ColdFusion.Ajax.submitForm function to submit two form
fields to an asyncFormHandler.cfm page, which simply echoes the form values. The callback handler displays an
alert with the returned information.
<html>
<head>
<!--- The cfajaximport tag is required for the submitForm function to work
because the page does not have any Ajax-based tags. --->
<cfajaximport>
<script>
function submitForm() {
ColdFusion.Ajax.submitForm('myform', 'asyncFormHandler.cfm', callback,
errorHandler);
}
function callback(text)
{
alert("Callback: " + text);
}
function errorHandler(code, msg)
{
alert("Error!!! " + code + ": " + msg);
}
</script>
</head>
<body>
<cfform name="myform">
<cfinput name="mytext1"><br />
<cfinput name="mytext2">
</cfform>
<a href="javascript:submitForm()">Submit form</a>
</body>
</html>
The asynchFormHandler.cfm page consists of a single line, as follows:
<cfoutput>Echo: #form.mytext1# #form.mytext2#</cfoutput>
ADOBE COLDFUSION 8
ColdFusion Developer’s Guide
630
Using the ColdFusion.navigate function to submit a form
The ColdFusion.navigate JavaScript function can submit a form to a URL and have the returned output appear
in a specified container control, such as a cfdiv, cflayout, cfpod, or cfwindow tag. This function lets you populate
a control other than the one that contains the form when the user submits the data. You can also use the function to
submit the form asynchronously when a user performs an action outside the form, such as clicking on a menu item.
For an example that uses this function, see the ColdFusion.navigate function in the CFML Reference.
Using HTML format grids
The ColdFusion HTML format cfgrid control lets you use a bind expression to dynamically populate the grid.
HTML format grids that use bind expressions are paged; as users navigate from page to page of the grid, the grid
dynamically gets the data for only the required page from the data source. You also use bind expressions when you
let users edit form contents, and other ColdFusion controls can bind to the grid. Also, HTML format grids provide
several JavaScript functions that you can use to manage and manipulate the grids.
You can also create a static HTML format grid by specifying a cfgrid tag that does not use a bind expression. With
static grids, all data is initially available.
Dynamically filling form data
HTML format grids can dynamically fill the grid data by using a bind attribute with a bind expression that calls a
CFC or JavaScript function, or a URL. The bind expression uses bind parameters to specify dynamic information
provided by the grid and the values of any other form field attributes.
You must pass the following bind parameters to the bind expression. If you omit any of the parameters in the
function call or URL, you get an error. These parameters send information about the grid and its state to the data
provider function. The data for these parameters is provided automatically. You do not set any values manually.
Note: The cfgridsortcolumn and cfgridsortdirection parameters can be empty if the user or application has not
sorted the grid, for example, by clicking a grid column header.
For more information on binding and bind parameters, see “Using Ajax Data and Development Features” on
page 647 in the CFML Reference.
You can use optional parameters to specify additional information to pass to the called function. These parameters
provide data that the called function requires to determine the data to return. For example, if the function returns
the cities in a state, you would pass it the state name. Any or all of the optional function parameters can be bind
parameters. A state name, for example, could come from the selection in a states cfselect control.
If you do not want the grid to refresh automatically when other controls change, you can use the @none specifier on
all optional bind parameters. This prevents automatic updating of the grid based on the bound control values. You
use the ColdFusion.Grid.refresh JavaScript function to explicitly refresh the grid contents. For more infor-
mation on this use of the @none specifier and explicitly refreshing the control, see “Specifying bind parameters” on
page 650.
Parameter name Description
cfgridpage The number of the page for which to retrieve data.
cfgridpagesize The number of rows of data in the page. The value of this parameter is the value of the pageSize attribute.
cfgridsortcolumn The name of the column that determines the sorting order of the grid. This value is set only after the user clicks
on a column heading.
cfgridsortdirection The direction of the sort, may be 'ASC' (ascending) or 'DESC' (descending). This value is set only after the user
clicks on a column heading.
ADOBE COLDFUSION 8
ColdFusion Developer’s Guide
631
If the grid supports user sorting of the data (the sort attribute is true), the function called by the bind expression
must return data in the desired sorted order, and must use the values of the cfgridsortcolumn and
cfgridsortdirection bind parameters to determine the order. Even if you do not allow user sorting, you must still
pass these parameters to the function; otherwise, you get an error. Also, your function or action page must handle
cases where these parameters are empty strings, because their values are not set until the user selects a column header
to sort the grid, or you call the JavaScript ColdFusion.Grid.sort function.
The format of the returned data depends on how you get the data:
When you specify a CFC in the bind attribute, use the queryConvertForGrid function to convert a query directly
into a structure that you can use as your CFC return value.
When you specify a CFML page in the bind attribute, use the queryConvertForGrid function to convert a query
into a structure, and then use the serializeJSON function to convert the structure into a JSON representation.
If you manually create a JavaScript object or its JSON representation, it must have two top-level keys:
TOTALROWCOUNT: The total number of rows in the query data set being returned. This value is the total number
of rows of data in all pages in the grid, and not the number of rows in the current page.
QUERY: The contents of the query being returned. The QUERY value must also be an object with two keys:
COLUMNS: An array of the column names.
DATA: A two-dimensional array, where the first dimension corresponds to the rows and the second
dimension corresponds to the field values, in the same order as the COLUMNS array.
Note: If a CFC manually creates a return structure, the QUERY value can be a ColdFusion query object; ColdFusion
automatically converts it for remote access.
The following example defines an object that a JavaScript bind function can return to provide the data for a cfgrid
tag:
var myobject =
{"TOTALROWCOUNT":6,"QUERY":{"COLUMNS":["EMP_ID","FIRSTNAME",
"EMAIL"],"DATA":[[1,"Carolynn","CPETERSON"],
[2,"Dave","FHEARTSDALE"], [3,"Linda","LSTEWART"],
[4,"Aaron","ASMITH"], [5,"Peter","PBARKEN"],
[6,"Linda","LJENNINGS"],]}};
The following example uses a bind expression and a CFC to populate a dynamic, paged, data grid. The CFML page
contains the following form:
<html xmlns="http://www.w3.org/1999/xhtml">
<head>
</head>
<body>
<cfform name="form01">
<cfgrid format="html" name="grid01" pagesize=5 sort=true
bind="cfc:places.getData({cfgridpage},{cfgridpagesize},
{cfgridsortcolumn},{cfgridsortdirection})">
<cfgridcolumn name="Emp_ID" display=true header="eid" />
Bind type Return value
CFC A ColdFusion structure. ColdFusion automatically converts the structure for return to the caller. Alternatively,
you can return a JSON representation of the structure.
URL A JSON representation of a structure. No other body contents is allowed.
JavaScript A JavaScript object.
ADOBE COLDFUSION 8
ColdFusion Developer’s Guide
632
<cfgridcolumn name="FirstName" display=true header="Name"/>
<cfgridcolumn name="Email" display=true header="Email" />
</cfgrid>
</cfform>
</body>
</html>
The places.cfc file looks as follows. Notice that the query gets the full data set each time the function gets called. the
QueryConvertForGrid function selects and returns only the required page of data:
<cfcomponent>
<cffunction name="getData" access="remote" output="false">
<cfargument name="page">
<cfargument name="pageSize">
<cfargument name="gridsortcolumn">
<cfargument name="gridsortdirection">
<cfquery name="team" datasource="cfdocexamples">
SELECT Emp_ID, FirstName, EMail
FROM Employees
<cfif gridsortcolumn neq "" or gridsortdirection neq "">
order by #gridsortcolumn# #gridsortdirection#
</cfif>
</cfquery>
<cfreturn QueryConvertForGrid(team, page, pageSize)>
</cffunction>
</cfcomponent>
The following example is equivalent to the previous one, but uses a URL bind expression in the main page and a
CFML page to return the data.
The main page contains the following form:
<html xmlns="http://www.w3.org/1999/xhtml">
<head>
</head>
<body>
<cfform name="form01">
<cfgrid format="html" name="grid01" pagesize=5 sort=true
bind="url:getdata.cfm?page={cfgridpage}&pageSize={cfgridpagesize}
&sortCol={cfgridsortcolumn}&sortDir={cfgridsortdirection}">
<cfgridcolumn name="Emp_ID" display=true header="eid" />
<cfgridcolumn name="FirstName" display=true header="Name"/>
<cfgridcolumn name="Email" display=true header="Email" />
</cfgrid>
</cfform>
</body>
</html>
The following examples shows the getdata.cfm page:
<!--- Empty string, the default end of the query SQL. --->
<cfset queryEnd="">
<cfquery name="team" datasource="cfdocexamples">
SELECT Emp_ID, FirstName, EMail
FROM Employees
<cfif sortcol neq "" or sortdir neq "">
order by #sortcol# #sortdir#
</cfif>
</cfquery>
ADOBE COLDFUSION 8
ColdFusion Developer’s Guide
633
<!--- Format the query so the bind expression can use it. --->
<cfoutput>#serializeJSON(QueryConvertForGrid(team, page, pageSize))#
</cfoutput>
If your database lets you specify SQL to retrieve only the required page of data in a query, you can optimize efficiency
by using such a query. Do not use the QueryConvertForGrid function. Instead, manually create the return structure
and return only the single page of data. Ensure that you set the TotalRowCount field to the number of rows in the
entire data set, not the number of rows in the returned page of data.
Using the bindOnLoad attribute
The bindOnLoad attribute causes a control to execute its bind expression immediately when it loads, and not wait
until the event that normally triggers the bind expression evaluation to occur. This way, the control can be filled with
an initial value. This attribute is false by default for all ColdFusion Ajax controls that have the attribute, except
cfdiv and cfgrid, for which it is true by default. Having a true bindOnLoad value on these controls ensures that
they are populated when they load.
When a control with a true bindOnLoad attribute is bound to a control that also binds when the page loads, the first
and second control load themselves at the onLoad page event. Then the first control loads itself again in response to
a change event from the second control when that control completes loading. So, the first control makes two Ajax
calls, whereas it should make only one, when the second control finished loading.
Because the cfinput, cfselect, and cftextarea control bindOnLoad attributes are false by default, you do not
encounter any problems if a cfgrid or cfdiv tag binds to any of these controls and you do not explicitly set the their
bindOnLoad attributes. However, if the control does set its bindOnLoad attribute to true, you should set the cfgrid
or cfdiv attribute to false to ensure that the control only fetches data when the control that it is bound to returns.
You can also get a double loading if a grid binds to a Spry data set. By default, the grid and data set load data at page
load, and then the grid loads data again in response to a selection change event from the data set when the it sets
focus to its first row. Set bindOnLoad to false to ensure that the grid fetches data only when it receives a selection
change event from the data set.
Dynamically editing grid contents
When you use a bind expression to get cfgrid data dynamically, you can also update the data source dynamically
with user input, without requiring the user to submit the form. You can use dynamic updating to update or delete
data in the data source. (To edit cfgrid data, select the contents of a field and type the new value; to delete a row,
select a field in the row and click the delete button at the bottom of the grid.)
Yo u cannot insert new rows directly in a grid that uses a bind expression. To add rows, you must enter the data in a
form, and make sure the grid refreshes after the form has been submitted.
To update or delete data dynamically, do the following:
Specify selectmode="edit" in the cfgrid tag. This lets the user edit the grid.
Specify an onChange attribute in the cfgrid tag. The attribute must use a bind expression to specify a CFC
method, JavaScript function, or URL of a page that updates the data source. The bind expression has the same format
as the bind expression described in “Dynamically filling form data” on page 630; however, it must take the following
bind parameters, which are automatically passed by the grid. These parameters send information about the grid and
its state to the onChange function.
Parameter name Description
cfgridaction The action performed on the grid. 'U' for update, or 'D' for delete.
ADOBE COLDFUSION 8
ColdFusion Developer’s Guide
634
When you update data dynamically, you can also use the onError attribute to specify the name of a JavaScript
function to handle any errors that result in a CFC or URL returning an HTTP error status. The method must take
two parameters: the HTTP error code and a text message that describes the error. The following example shows an
onError handler function:
<script type="text/javascript">
function errorhandler(id,message) {
alert("Error while updating \n Error code: "+id+" \nMessage:
"+message);}
</script>
The following example displays the members of a department and lets users edit the data in the fields. When the
focus leaves the edited field an onChange event triggers and the form calls the editData CFC function to update the
data source.
<html xmlns="http://www.w3.org/1999/xhtml">
<head>
<script type="text/javascript">
function errorhandler(id,message) {
alert("Error while updating\n Error code: "+id+"\n Message: "+message);
}
</script>
</head>
<body>
<cfform name="form01">
<cfgrid format="html" name="grid01" pagesize=11
stripeRows=true stripeRowColor="gray"
bind="cfc:places.getData({cfgridpage},{cfgridpagesize},
{cfgridsortcolumn},{cfgridsortdirection})"
delete="yes" selectmode="edit"
onchange="cfc:places.editData({cfgridaction},{cfgridrow},{cfgridchanged})">
<cfgridcolumn name="Emp_ID" display=true header="Employee ID"/>
<cfgridcolumn name="FirstName" display=true header="Name"/>
<cfgridcolumn name="Email" display=true header="Email"/>
</cfgrid>
</cfform>
</body>
</html>
The getData function is identical to the getData function in Dynamically filling form data” on page 630. This
example shows the editData function in the CFC:
<cffunction name="editData" access="remote" output="false">
<cfargument name="gridaction">
<cfargument name="gridrow">
<cfargument name="gridchanged">
<cfif isStruct(gridrow) and isStruct(gridchanged)>
<cfif gridaction eq "U">
<cfset colname=structkeylist(gridchanged)>
<cfset value=structfind(gridchanged,#colname#)>
cfgridrow A structure or JavaScript Object whose keys are the column names and values are the original values of
the updated or deleted row.
cfgridchanged A structure or JavaScript Object with a single entry, whose key is the name of the column with the changed
value, and whose value is the new value of the field. If the grid action is delete, this structure exists but is
empty
Parameter name Description
ADOBE COLDFUSION 8
ColdFusion Developer’s Guide
635
<cfquery name="team" datasource="cfdocexamples">
update employees set <cfoutput>#colname#</cfoutput> =
'<cfoutput>#value#</cfoutput>'
where Emp_ID = <cfoutput>#gridrow.Emp_ID#</cfoutput>
</cfquery>
<cfelse>
<cfquery name="team" datasource="cfdocexamples">
delete from employees where emp_id = <cfoutput>#gridrow.Emp_ID#
</cfoutput>
</cfquery>
</cfif>
</cfif>
</cffunction>
Binding controls to grid contents
You can bind the contents of a form control to the data in a grid field by specifying a bind parameter as the form
control bind attribute value. To do so, use the following syntax:
<cfinput type="text" bind="{gridName.columnName}">
By default, each time the selected row in the grid changes, the bind parameter is reevaluated, and the control value
changes to the value of the specified column of selected grid cell.
Grid JavaScript functions
You can use the following JavaScript functions to manage an HTML format grid:
For more information, see the ColdFusion.Grid.getGridObject, ColdFusion.Grid.refresh, and
ColdFusion.Grid.sort functions in the CFML Reference.
Using HTML format trees
An HTML format cftree tag creates an Ajax-based tree data representation that you can populate from a query or
a bind expression. The behavior with a query is equivalent to that of applet or Flash format trees. Bind expressions
let you populate the tree based on the values of other controls or Spry data sets. Also, when you use a bind expression,
the tree loads dynamically, getting only the data required for the current display.
Populating the tree using a bind expression
You use the bind attribute and bind expressions to dynamically and incrementally load and display tree data as the
user navigates the tree. The child tree items do not exist until the parent node expands. This behavior avoids
prefilling a tree with large amounts of data, lets the tree children change dynamically (you can optionally get the
children each time the item expands), and can enhance application responsiveness.
For more information about binding and bind parameters, see “Binding data to form fields” on page 649.
Bind expressions in trees work in the following ways:
If you use a bind expression, the cftree tag can have only a single cftreeitem tag. Therefore, the function or
URL called by the bind expression must be able to populate all levels of the tree.
Function Description
ColdFusion.Grid.getGridObject Gets the underlying Ext JS JavaScript library object.
ColdFusion.Grid.refresh Manually refreshes a displayed grid.
ColdFusion.Grid.sort Sorts the grid.
ADOBE COLDFUSION 8
ColdFusion Developer’s Guide
636
When a tree item expands, the CFC or JavaScript function or active page specified by the bind attribute returns
an array with the values for the items child nodes, and the dynamic tree code on the client constructs the child items
by using these values.
When a control to which the tree is bound generates an event that the tree is listening for, the tree is refreshed.
For example, if the tree uses a bind expression that includes a select box as a bind parameter, the tree collapses to the
root nodes when the selected value in the select box changes.
When you use a bind expression to populate a cftree control, you must specify a CFC function, JavaScript function,
or URL, and must pass it the following bind parameters. If you omit either of the parameters from your function call
or URL, you get an error. These parameters provide information about the tree and its state, and are automatically
provided by the control.
The called function or URL cannot return nested arrays and structures, that is, it can only return a single level of
items.
When a function or URL is first called to populate the root-level tree items, the value passed in the
cftreeitemvalue variable is the empty string. Your bind function can test for an empty string to determine that it
is populating the root level of the tree.
The @none event specifier is also useful if you use the ColdFusion.Tree.refresh JavaScript function to manually
refresh the tree. When you call the Refresh function, the bind expression fetches data from all bind parameters,
including @none parameters. If you specify @none in all bind parameters that specify other controls, the tree does not
respond automatically to changes in the other controls, but it does pick up data from the bind parameters when you
use the ColdFusion.Tree.Referesh function to explicitly refresh the tree.
The format of the data that the function or URL in a bind expression must return depends on the type of bind
expression
Each structure in the array of structures or objects defines the contents and appearance of the node for a child item.
Each structure must have a VALUE field, and can have the following fields. With the exception of LEAFNODE, these
structure keys correspond to cftreeitem attributes.
DISPLAY
EXPAND
HREF
IMG
IMGOPEN
LEAFNODE
TARGET
Bind parameter Description
{cftreeitempath} Passes the path in the of the current (parent) node to the method, which will use it to generate the next node.
{cftreeitemvalue} Passes the current tree item value (normally the value attribute)
Bind type Return value
CFC A ColdFusion array of structures. ColdFusion automatically converts the structure to JSON format when it
returns the result to the caller. Alternatively, you can return a JSON representation of the structure.
JavaScript A JavaScript Array of Objects.
URL A JSON representation of an array of structures. No other body content is allowed.
ADOBE COLDFUSION 8
ColdFusion Developer’s Guide
637
Note: If a CFC does not return a value field, you do not get an error, but the tree does not work properly.
The LEAFNODE structure element is only used in the bind response structures. It must be a Boolean value that
identifies whether the node is a leaf. If the value is true, the tree does not show a +/- expansion indicator in front of
the node, and users cannot expand the node.
If your bind expression specifies a JavaScript function, the function must use all-uppercase letters for the field names;
for example, use VALUE and DISPLAY, not value and display. ColdFusion uses all capital letters in the structure key
names. ColdFusion is case-insensitive, so CFCs can use lowercase letters for the field names; JavaScript is case-
sensitive, so the JavaScript function must match the uppercase field names.
If you use a URL to get the tree items from a CFML page, you can use the serializeJSON function to convert the
array to JSON format. If the array with the tree items is named itemsArray, for example, the following line specifies
the page output:
<cfoutput>#serializeJSON(itemsArray)#</cfoutput>
Example 1: a simple tree
The following simple example creates a simple hierarchical tree of unlimited depth, with one node per level. Each
node label (specified by the display attribute) identifies the node depth:
The following example shows the CFML page:
<cfform name="testform">
<cftree name="t1" format="html">
<cftreeitem bind="cfc:makeTree.getNodes({cftreeitemvalue},{cftreeitempath})">
</cftree>
</cfform>
The following examples shows the maketree.cfc file with the getNodes method that is called when the user expands
a node:
<cfcomponent>
<cffunction name="getNodes" returnType="array" output="no" access="remote">
<cfargument name="nodeitemid" required="true">
<cfargument name="nodeitempath" required="true">
<!--- The initial value of the top level is the empty string. --->
<cfif nodeitemid IS "">
<cfset nodeitemid =0>
</cfif>
<!--- Create a array with one element defining the child node. --->
<cfset nodeArray = ArrayNew(1)>
<cfset element1 = StructNew()>
<cfset element1.value = nodeitemid + 1>
<cfset element1.display = "Node #nodeitemid#">
<cfset nodeArray[1] = element1>
<cfreturn nodeArray>
</cffunction>
</cfcomponent>
Handling leaf nodes
Code that returns the information for leaf nodes of the tree should always set the LEAFNODE structure field to true.
This prevents the tree from displaying a + expansion indicator in the tree leaf node tree entries and from attempting
to expand the node. The following example shows how you use the LEAFNODE field.
ADOBE COLDFUSION 8
ColdFusion Developer’s Guide
638
Example 2: a more complex tree with leaf node handling
The following tree uses the cfartgallery database to populate a tree where the top level is the art medium, the second
level is the artist, and the leaf nodes are individual works of art. When the user clicks on an art work, the application
shows the art image.
This example shows how to generate return values that are specific to the level in the tree and the parent value and
the use of the LEAFNODE return structure element.
In this application, the CFC return structure keys are specified in lowercase letters, and ColdFusion automatically
converts them to uppercase. Notice that the database contains entries only for the painting, sculpture, and photog-
raphy categories, so just those top-level tree nodes have child nodes.
The following examples shows the main application page:
<html xmlns="http://www.w3.org/1999/xhtml">
<head>
<!--- The loadimage function displays the image of the selected art.
It is called when the user clicks the image item. --->
<script>
function loadImage(img) {
var imgURL = '<img src="/cfdocs/images/artgallery/'+img+'">';
var imgDiv = document.getElementById('image');
imgDiv.innerHTML = imgURL;
}
</script>
</head>
<body>
<!--- The form uses a table to place the tree and the image. --->
<cfform name="ex1" action="ex1.cfm" method="post">
<table>
<tr valign="top">
<td>
<cftree name="mytree" format="html">
<!--- When you use a bind expression, you must have only one
cftreeitem, which populates the tree level. --->
<cftreeitem bind="cfc:tree.getItems({cftreeitempath},
{cftreeitemvalue})">
</cftree>
</td>
<td>
<div id="image"></div>
</td>
</tr>
</table>
</cfform>
</body>
</html>
The following example shows the tree.cfc file:
<cfcomponent output="false">
<cfset variables.dsn = "cfartgallery">
<!--- Function to populate the current level of the tree. --->
<cffunction name="getItems" returnType="array" output="false" access="remote">
<cfargument name="path" type="string" required="false" default="">
<cfargument name="value" type="string" required="false" default="">
<cfset var result = arrayNew(1)>
ADOBE COLDFUSION 8
ColdFusion Developer’s Guide
639
<cfset var q = "">
<cfset var s = "">
<!--- The cfif statements determine the tree level. --->
<!--- If there is no value argument, The tree is empty. Get the media types. --->
<cfif arguments.value is "">
<cfquery name="q" datasource="#variables.dsn#">
SELECT mediaid, mediatype
FROM media
</cfquery>
<cfloop query="q">
<cfset s = structNew()>
<cfset s.value = mediaid>
<cfset s.display = mediatype>
<cfset arrayAppend(result, s)>
</cfloop>
<!--- If the value argument has one list entry, its a media type. Get the artists for
the media type.--->
<cfelseif listLen(arguments.value) is 1>
<cfquery name="q" datasource="#variables.dsn#">
SELECT artists.lastname, artists.firstname, artists.artistid
FROM art, artists
WHERE art.mediaid = <cfqueryparam cfsqltype="cf_sql_integer"
value="#arguments.value#">
AND art.artistid = artists.artistid
GROUP BY artists.artistid, artists.lastname, artists.firstname
</cfquery>
<cfloop query="q">
<cfset s = structNew()>
<cfset s.value = arguments.value & "," & artistid>
<cfset s.display = firstName & " " & lastname>
<cfset arrayAppend(result, s)>
</cfloop>
<!--- We only get here when populating an artist's works. --->
<cfelse>
<cfquery name="q" datasource="#variables.dsn#">
SELECT art.artid, art.artname, art.price, art.description,
art.largeimage, artists.lastname, artists.firstname
FROM art, artists
WHERE art.mediaid = <cfqueryparam cfsqltype="cf_sql_integer"
value="#listFirst(arguments.value)#">
AND art.artistid = artists.artistid
AND artists.artistid = <cfqueryparam cfsqltype="cf_sql_integer"
value="#listLast(arguments.value)#">
</cfquery>
<cfloop query="q">
<cfset s = structNew()>
<cfset s.value = arguments.value & "," & artid>
<cfset s.display = artname & " (" & dollarFormat(price) & ")">
<cfset s.href = "javaScript:loadImage('#largeimage#');">
<cfset s.children=arrayNew(1)>
<!--- leafnode=true prevents node expansion and further calls to the
bind expression. --->
<cfset s.leafnode=true>
<cfset arrayAppend(result, s)>
</cfloop>
</cfif>
ADOBE COLDFUSION 8
ColdFusion Developer’s Guide
640
<cfreturn result>
</cffunction>
</cfcomponent>
Binding other controls to a tree
ColdFusion tags that use bind expressions can bind to the selected node of a tree by using the following formats:
{[form:]tree.node} retrieves the value of the selected tree node.
{[form:]tree.path} retrieves the path of the selected tree node. If the completePath attribute value is true, the
bound path includes the root node.
The bind expression is evaluated each time a select event occurs on an item in the tree. If you specify any other
event in the bind parameter, it is ignored.
Tree JavaScript functions
You can use the following JavaScript functions to manage an HTML format tree:
For more information, see the ColdFusion.Tree.getTreeObject and ColdFusion.Tree.refresh functions in
the CFML Reference.
Using the rich text editor
The ColdFusion rich text editor lets users enter and format rich HTML text by using an icon-driven interface based
on the open source FCKeditor Ajax widget. The editor includes numerous formatting controls, and icons for such
standard operations as searching, printing, and previewing text. This topic does not cover the text editor controls.
For detailed information on the editor icons and controls, see http://wiki.fckeditor.net/UsersGuide.
The following example shows a simple rich text editor. When a user enters text and clicks the Enter button, the appli-
cation refreshes and displays the formatted text above the editor region.
<html xmlns="http://www.w3.org/1999/xhtml">
<head>
</head>
<body>
<!--- Display the text if the form has been submitted with text. --->
<cfif isdefined("form.text01") AND (form.text01 NEQ "")>
<cfoutput>#form.text01#</cfoutput><br />
</cfif>
<!--- A form with a basic rich text editor and a submit button. --->
<cfform name="form01" >
<cftextarea richtext=true name="text01" />
<cfinput type="submit" value="Enter" name="submit01"/>
</cfform>
</body>
</html>
Note: If you use the rich text editor in your pages, you cannot configure your web server to have ColdFusion process files
with the .html or .htm extensions. The default HTML processor must handle pages with these extensions.
Function Description
ColdFusion.Tree.getTreeObject Gets the underlying Yahoo User Interface Library TreeView JavaScript object.
ColdFusion.Tree.refresh Manually refreshes a tree.
ADOBE COLDFUSION 8
ColdFusion Developer’s Guide
641
Configuring the rich text editor
You can customize the rich text editor in many ways. The cftextarea attributes support some basic customization
techniques. For more detailed information, see the FCKEditor website at http://wiki.fckeditor.net/.
Defining custom toolbars
You can use the following techniques to control the appearance of the toolbar:
Specify the toolbar name in the toolbar attribute
Create custom toolbars in the fckconfig.js file.
The editor has a single toolbar consisting of a set of active icons and fields, and separators. The toolbar attribute
lets you select the toolbar configuration. The attribute value specifies the name of a toolbar set, which you define in
a FCKConfig.ToolbarSets entry in the cf_webRoot/CFIDE/scripts/ajax/FCKEditor/fckconfig.js file.
The rich text editor comes configured with two toolbar sets: the Default set, which contains all supported editing
controls, and a minimal Basic set. By default, the editor uses the Default set. To create a custom toolbar named
BasicText with only text-editing controls, create the following entry in the fckconfig.js file, and specify
toolbar="BasicText" in the textarea tag.
FCKConfig.ToolbarSets["BasicText"] = [
['Source','DocProps','-','NewPage','Preview'],
['Cut','Copy','Paste','PasteText','PasteWord','-','Print','SpellCheck'],
['Undo','Redo','-','Find','Replace','-','SelectAll','RemoveFormat'],
['Bold','Italic','Underline'],
['Outdent','Indent'],
['JustifyLeft','JustifyCenter','JustifyRight','JustifyFull'],
'/',
['Style','FontFormat','FontName','FontSize'],
['TextColor','BGColor'],
['FitWindow','-','About']
];
This configuration defines a toolbar with two rows that contain a subset of the full tool set designed to support basic
text editing.
Follow these rules when you define a toolbar:
Start the definition with FCKConfig.ToolbarSets.
Specify the toolbar name in double quotation marks and square brackets ([""]). You must use this name, case
correct, in the cftextarea tag toolbar attribute.
Follow the toolbar name with an equals sign (=).
Place all the toolbar controls inside a set of square brackets, and follow the definition with a semicolon (;).
Group controls in square brackets.
Put each entry in single quotation marks (') and separate the entries with commas (,).
Use the hyphen (-) character to specify a separator.
Use a forward slash (/) character to start a new row.
For a complete list of the valid toolbar entries, see the Default configuration in fckconfig.js.
Defining custom styles
You can add custom styles that users can chose in the Styles selector and apply to selected text. To create a custom
style, add a Style element to /CFIDE/scripts/ajax/FCKEditor/fckstyles.xml. The Style XML element has the
following format:
ADOBE COLDFUSION 8
ColdFusion Developer’s Guide
642
The name attribute specifies the name that appears in the Style selector.
The element attribute specifies the HTML element that surrounds the text.
Each Attribute child element defines the name and value of an attribute of the HTML tag.
For example, the following definition creates a style that makes the selected text bold and underlined:
<Style name="Custom Bold And Underline " element="span">
<Attribute name="style" value="font-weight: bold; text-decoration: underline;"/>
</Style>
You can use a custom XML file, instead of fckstyles.xml, to define your styles. If you do so, specify the filepath in the
stylesXML attribute.
Defining custom templates
The editor includes a set of basic templates that insert HTML formatting into the textarea control. For example,
the Image and Title template puts a placeholder for an image on the left of the area, and a title and text to the right
of the image. Then you can right-click the image area to specify the image source and other properties, and replace
the placeholder title and text.
You create your own templates by creating entries in cf_webRoot/CFIDE/scripts/ajax/FCKEditor/fcktemplates.xml
file. Each template XML entry has the following format:
<Template title="template title" image="template image">
<Description>template description</Description>
<Html>
<![CDATA[
HTML to insert in the text area when the user selects the template.
]]>
</Html>
</Template>
The template title, image and description appear in the Templates dialog box that appears when the user clicks the
template icon on the rich text editor toolbar.
The following example template defines a title followed by text:
<Template title="Title and Text" image="template1.gif">
<Description>A Title followed by text.</Description>
<Html>
<![CDATA[
<h3>Type the title here</h3>
Type the text here
]]>
</Html>
</Template>
The name "Title and Text" and the template1.gif image appear in the template selection dialog box.
You can use a custom XML file, instead of fcktemplates.xml, to define your templates. If you do so, specify the file
path in the templatesXML attribute.
Defining custom skins
To create a custom skin that you can specify in the skin attribute, create a subdirectory of the
cf_webRoot/CFIDE/scripts/ajax/FCKeditor/editor/skins directory. The name of this subdirectory is the name that
you use to specify the skin in the skin attribute. The custom skin directory must contain an images subdirectory and
have the following files:
ADOBE COLDFUSION 8
ColdFusion Developer’s Guide
643
fck_editor.css: Defines the main interface, including the toolbar, its items (buttons, panels, etc.) and the context
menu.
fck_dialog.css: Defines the basic structure of dialog boxes (standard for all dialogs).
fck_strip.gif: Defines the Default toolbar buttons and context menu icons. It is a vertical image that contains all
icons placed one above the other. Each icon must correspond to a 16x16 pixels image. You can add custom images
to this strip.
images/toolbar.buttonarrow.gif: Defines the small arrow image used in the toolbar combos and panel buttons.
Place all other images used by the skin (those that are specified in the CSS files) in the images subfolder.
The most common way of customizing the skin is to make changes to the fck_editor.css and fck_dialog.css files. For
information on the skin format and contents, see the comments in those files.
Using the datefield input control
The HTML format cfinput control with a type value of datefield lets users select dates from a pop-up calendar
or enter the dates directly in the input box. When you use the control, you must keep the following considerations
in mind:
To correctly display label text next to the control in both Internet Explorer and Firefox, you must surround the
label text in a <div style="float:left;"> tag and put three <br> tags between each line.
Consider specifying an overflow attribute with a value of visible in the cflayoutarea tag so that if the pop-
up calendar exceeds the layout area boundaries, it appears completely.
If you use a mask attribute to control the date format, it does not prevent the user from entering dates that do not
conform to the mask. The mask attribute determines the format for dates that users select in the pop-up calendar.
Also, if the user types a date in the field and opens the pop-up calendar, the calendar displays the selected date only
if the entered text follows the mask pattern. If you do not specify a mask attribute, the pop-up only matches the
default matching pattern.
If the user types a date with a month name or abbreviation in the control, instead of picking a date from the
calendar, the selected date appears in the pop-up calendar only if both of the following conditions are true:
The month position and name format match the mask pattern.
The month name matches, case correct, the month names specified by the monthNames attribute, or, for an
mmm mask, their three-letter abbreviations.
If the date mask specifies yy for the years, the pop-up calendar uses dates in the range 1951-2050, so if the user
enters 3/3/49 in the text field, the calendar displays March 3, 2049.
If the user enters invalid numbers in a date, the pop-up calendar calculates a valid date that corresponds to the
invalid input. For example, if the user enters 32/13/2007 for a calendar with a dd/mm/yyyy mask, the pop-up
calendar displays 01/02/2008.
The following example shows a simple tabbed layout where each tab contains a form with several datefield controls.:
<html>
<head>
</head>
<body>
<cflayout type="tab" tabheight="250px" style="width:400px;">
<cflayoutarea title="test" overflow="visible">
<br>
<cfform name="mycfform1">
ADOBE COLDFUSION 8
ColdFusion Developer’s Guide
644
<div style="float:left;">Date 1: </div>
<cfinput type="datefield" name="mydate1"><br><br><br>
<div style="float:left;">Date 2: </div>
<cfinput type="datefield" name="mydate2" value="15/1/2007"><br><br><br>
<div style="float:left;">Date 3: </div>
<cfinput type="datefield" name="mydate3" required="yes"><br><br><br>
<div style="float:left;">Date 4: </div>
<cfinput type="datefield" name="mydate4" required="no"><br><br><br>
</cfform>
</cflayoutarea>
<cflayoutarea title="Mask" overflow="visible">
<cfform name="mycfform2">
<br>
<div style="float:left;">Date 1: </div>
<cfinput type="datefield" name="mydate5" mask="dd/mm/yyyy">
(dd/mm/yyyy)<br><br><br>
<div style="float:left;">Date 2: </div>
<cfinput type="datefield" name="mydate6" mask="mm/dd/yyyy">
(mm/dd/yyyy)<br><br><br>
<div style="float:left;">Date 3: </div>
<cfinput type="datefield" name="mydate7" mask="d/m/yy">
(d/m/yy)<br><br><br>
<div style="float:left;">Date 4: </div>
<cfinput type="datefield" name="mydate8" mask="m/d/yy">
(m/d/yy)<br><br><br>
</cfform>
</cflayoutarea>
</cflayout>
</body>
</html>
Note: In Internet Explorer versions prior to IE 7, this example might show the calendars for the first three fields in a page
behind the following input controls.
Using autosuggest text input fields
When you create a text input (type="text") in an HTML format form, you can use the autosuggest attribute to
specify a static or dynamic source that provides field completion suggestions as the user types. Use the
autosuggestMinLength attribute to specify the number of characters the user must type before first displaying any
suggestions.
Note: To put label text next to a cfinput control that uses an autosuggest attribute and have it display correctly in
both Internet Explorer and Firefox, you must surround the label text in an HTML div tag with a style="float:
left" attribute. Also if you have multiple controls, and put them on separate lines, follow the input controls with three
<br> tags, as in the following example. Otherwise, the label and control do not lay out properly.
<div style="float: left"> Name: </div>
<cfinput name="userName" type="text" autosuggest="Andrew, Jane, Robert"> <br><br><br>
The control can suggest entries from a static list of values. To use a static suggestion list, specify the list entries in the
autosuggest attribute, and separate the entries by the character specified by the delimiter attribute (by default, a
comma), as the following example shows:
<cfinput type="text"
autosuggest="Alabama,Alaska,Arkansas,Arizona,Maryland,Minnesota,Missouri"
name="city" delimiter="\">
ADOBE COLDFUSION 8
ColdFusion Developer’s Guide
645
In this example, if you type the character a (in uppercase or lowercase) in the cfinput control, the list of states that
start with A appears in a drop-down list. You navigate to a selection by using the arrow keys, and press Enter to select
the item.
You can also have the control suggest values from a dynamically generated suggestion list. To use a dynamic list,
specify a CFC function, JavaScript function, or URL in the autosuggest attribute. Use the autosuggestBindDelay
attribute to specify the minimum time between function invocations as the user types, and thereby limit the number
of requests that are sent to the server. If you use a dynamic list, the input field has an icon to its right that animates
while suggestions are fetched.
When you use a bind expression you must include a {cfautosuggestvalue} bind parameter in the function call
or URL parameters. This parameter binds to the user input in the input control and passes it to the function or page.
A CFC or JavaScript autosuggest function must return the suggestion values as a one-dimensional array or as a
comma-delimited list.
The HTTP response body from a URL must consist only of the array or list of suggestion values in JSON format. In
ColdFusion you can use the serializeJSON function to convert an array to JSON format. If an array with the
suggestions is named nodeArray, for example, the following line would specify the only output on a CFML page that
is called by using a bind expression with a URL:
<cfoutput>#serializeJSON(nodeArray)#</cfoutput>
You do not have to limit the returned data to values that match the cfautosuggestvalue contents, because the
client-side code displays only the values that match the user input. In fact, the called function or page does not even
have to use the value of the cfautosuggestvalue parameter that you pass to it. You should, however, use the
parameter if the returned data would otherwise be long.
The following example shows how you can a bind expression to populate autosuggest lists. The Last Name text box
displays an autosuggest list with all last names in the database that match the keys typed in the box. The First Name
text box uses binding to the Last Name text box to display only the first names that correspond to the last name and
the text entered in the box. The database query limits the responses to only include results that match the autosuggest
criteria, so the autosuggest list displays all the returned results, and the suggestions only match if the database entry
has a case-correct match.
To test this example with the cfdocexamples database, type S in the first box and the autosuggest list shows Smith
and Stewart. If you select Smith and enter A or J in the First Name box, you get a name suggestion.
The following example shows the application:
<html xmlns="http://www.w3.org/1999/xhtml">
<head>
</head>
<body>
<cfform>
Last Name:<br />
<cfinput type="text" name="lastName"
autosuggest="cfc:suggestcfc.getLNames({cfautosuggestvalue})"><br />
<br />
First Name:<br />
<cfinput type="text" name="firstName"
autosuggest="cfc:suggestcfc.getFNames({cfautosuggestvalue},{lastName})">
</cfform>
</body>
</html>
The following example shows the suggestcfc.cfc file:
ADOBE COLDFUSION 8
ColdFusion Developer’s Guide
646
<cfcomponent>
<cffunction name="getLNames" access="remote" returntype="array" output="false">
<cfargument name="suggestvalue" required="true">
<!--- The function must return suggestions as an array. --->
<cfset var myarray = ArrayNew(1)>
<!--- Get all unique last names that match the typed characters. --->
<cfquery name="getDBNames" datasource="cfdocexamples">
SELECT DISTINCT LASTNAME FROM Employees
WHERE LASTNAME LIKE <cfqueryparam value="#suggestvalue#%"
cfsqltype="cf_sql_varchar">
</cfquery>
<!--- Convert the query to an array. --->
<cfloop query="getDBNames">
<cfset arrayAppend(myarray, lastname)>
</cfloop>
<cfreturn myarray>
</cffunction>
<cffunction name="getFNames" access="remote" returntype="array"
output="false">
<cfargument name="suggestvalue" required="true">
<cfargument name="lastName" required="true">
<cfset var myarray = ArrayNew(1)>
<cfquery name="getFirstNames" datasource="cfdocexamples">
<!--- Get the first names that match the last name and the typed characters. --->
SELECT FIRSTNAME FROM Employees
WHERE LASTNAME = <cfqueryparam value="#lastName#"
cfsqltype="cf_sql_varchar">
AND FIRSTNAME LIKE <cfqueryparam value="#suggestvalue & '%'#"
cfsqltype="cf_sql_varchar">
</cfquery>
<cfloop query="getFirstNames">
<cfset arrayAppend(myarray, Firstname)>
</cfloop>
<cfreturn myarray>
</cffunction>
</cfcomponent>
647
Chapter 35: Using Ajax Data and
Development Features
Adobe ColdFusion supports Ajax features to use data dynamically in web pages.
For information on ColdFusion Ajax user interface capabilities, see “Using Ajax UI Components and Features” on
page 613.
Contents
About ColdFusion Ajax data and development features . . . . . . . . . . . . . . . . . . . . . . . . . . . . . . . . . . . . . . . . . . . . . . . . 647
Binding data to form fields . . . . . . . . . . . . . . . . . . . . . . . . . . . . . . . . . . . . . . . . . . . . . . . . . . . . . . . . . . . . . . . . . . . . . . . . 649
Managing the client-server interaction . . . . . . . . . . . . . . . . . . . . . . . . . . . . . . . . . . . . . . . . . . . . . . . . . . . . . . . . . . . . . . 656
Using Spry with ColdFusion . . . . . . . . . . . . . . . . . . . . . . . . . . . . . . . . . . . . . . . . . . . . . . . . . . . . . . . . . . . . . . . . . . . . . . . 661
Specifying client-side support files . . . . . . . . . . . . . . . . . . . . . . . . . . . . . . . . . . . . . . . . . . . . . . . . . . . . . . . . . . . . . . . . . . 665
Using data interchange formats. . . . . . . . . . . . . . . . . . . . . . . . . . . . . . . . . . . . . . . . . . . . . . . . . . . . . . . . . . . . . . . . . . . . . 667
Debugging Ajax applications. . . . . . . . . . . . . . . . . . . . . . . . . . . . . . . . . . . . . . . . . . . . . . . . . . . . . . . . . . . . . . . . . . . . . . . 669
Ajax programming rules and techniques. . . . . . . . . . . . . . . . . . . . . . . . . . . . . . . . . . . . . . . . . . . . . . . . . . . . . . . . . . . . . 671
About ColdFusion Ajax data and development features
Ajax (Asynchronous JavaScript and XML) is a set of web technologies for creating interactive web applications. Ajax
applications typically combine:
HTML and CSS for formatting and displaying information.
JavaScript for client-side dynamic scripting
Asynchronous communication with a server using the XMLHttpRequest function.
XML or JSON (JavaScript Object Notation) as a technique for serializing and transferring data between the sever
and the client.
ColdFusion provides a number of tools that simplify using Ajax technologies for dynamic applications. By using
ColdFusion tags and functions, you can easily create complex Ajax applications.
ColdFusion Ajax features
ColdFusion provides data management and development, and user interface Ajax features.
Data and development features
ColdFusion data and development features help you develop effective Ajax applications that use ColdFusion to
provide dynamic data. They include many features that you can use with other Ajax frameworks, including Spry.
ADOBE COLDFUSION 8
ColdFusion Developer’s Guide
648
ColdFusion supports data binding in many tags. Binding allows an application that uses form and display tags,
such as cfselect and cfwindow, to dynamically display information based on form input. In the simplest appli-
cation, you display form data directly in other form fields, but usually you pass form field data as parameters to CFC
or JavaScript functions or URLs and use the results to control the display. Data binding uses events to automatically
update the display, typically when the bound input data changes. You can also use the
ColdFusion.Ajax.submitForm JavaScript function to get the current value of any bindable element.
The cfajaxproxy tag creates a JavaScript proxy that represents a CFC on the server. It manages the communi-
cation between the client and server, and provides several functions to simplify and manage handling the commu-
nication and its results. This tag provides access to all remote functions in a CFC. It also lets applications, including
applications that use Ajax frameworks or widget sets such as Dojo or Backbase, easily access data from ColdFusion
servers.
The cfsprydataset tag lets you use bind expressions to dynamically create and update Adobe Spry data sets.
Applications that use Spry framework elements, such as dynamic regions, can use this tag to populate the Spry
elements with information based on ColdFusion control input. This feature lets you easily intermix Spry and
ColdFusion controls.
The cfajaximport tag specifies the location of the JavaScript and CSS files that a ColdFusion page imports. You
can also use this tag to selectively import files required by specific Ajax-based tags and functions. The ability to
change the file location lets you support a wide range of configurations and use advanced techniques, such as appli-
cation-specific styles. Although ColdFusion can automatically determine and import the required files, sometimes
you must manually specify the information.
ColdFusion provides several CFML functions that let you create and consume JSON format data on the server
and let you prepare data for use in HTML format cfgrid tags.
You can display a floating logging window that shows client-side logging and debugging information.
ColdFusion Ajax features display information and error messages in this window, and several logging tags let you
display additional information, including the structure of complex JavaScript variables.
User interface features
Ajax-based HTML controls including the following:
Tree
Grid
Rich text editor
Date field
Autosuggest text input
Pop-up menus and menu bars.
Container tags that provide bordered, box, and tabbed layouts, pop-up windows, and pod regions.
A cfdiv container tag that enables asynchronous form submission and binding in HTML div and other regions.
Tooltips for specific controls and HTML regions.
For detailed information on using the UI features, see “Using Ajax UI Components and Features” on page 613.
ColdFusion Ajax tags
The following table lists ColdFusion Ajax-related tags and functions, including all tags that support Ajax-based
features. It does not include subtags that are used only in the bodies of the listed tags:
ADOBE COLDFUSION 8
ColdFusion Developer’s Guide
649
Binding data to form fields
Many ColdFusion Ajax features use binding to provide dynamic interactivity based on user input or changing data.
When you use binding, a bind expression gets evaluated, and the display gets updated based on new data each time
a specific event (onChange by default) occurs on a form control field specified by a bind parameter. This way, the
value of the tag that specifies the bind expression, and the display, get updated dynamically based on changing infor-
mation, including user-entered form data. When you use binding the page contents updates, but the entire page is
not refreshed.
Note: When a bound window is not visible, or a tab is not selected, its contents is not updated when the controls it is
bound to change. When the tab or window is made visible, it is updated only if events have been received from the bound
controls while the control was not visible.
Depending on the specific ColdFusion tag, a bind expression can use bind parameter values directly or pass bind
parameter values as parameters to a CFC function, a JavaScript function, or an HTTP request and use the function
or request response to update the page. You can use the following as the data source for a bind expression:
ColdFusion form control attributes and values. You can bind to the following controls:
cfgrid
cfinput with checkbox, datefield, file, hidden, radio, or text types
cfselect
cftextarea
cftree
Spry data set elements
Note: You cannot use a bind expression to bind to controls in a dynamically loaded region. For example, you cannot bind
from a control on one page to a control in a layout area on that page if the cflayoutarea tag uses a source attribute
for its contents. However, a dynamically loaded region can bind to controls on the page that loads it, so the file specified
by the source attribute can use bind expressions that specify controls on the page that contains the cflayoutarea tag.
The results of the bind expression determine the value of the tag that uses the expression. For example, if you specify
a URL in a bind expression as the source attribute of a cfwindow control, the page specified by the URL must return
the full contents of the window.
For more examples, see Using Ajax UI Components and Features” on page 613 and the reference pages for controls
that support binding.
Data tags UI tags UI tags Functions
cfajaximport cfdiv cfselect AjaxLink
cfajaxproxy cfgrid cftextarea AjaxOnLoad
cfsprydataset cfinput cftree DeserializeJSON
cflayout cftooltip IsJSON
cfmenu cfwindow QueryConvertForGrid
cfpod SerializeJSON
ADOBE COLDFUSION 8
ColdFusion Developer’s Guide
650
Using bind expressions
To specify a bind expression, use one of the following formats:
cfc:componentPath.functionName(parameters)
Note: The component path cannot use a mapping. The componentPath value must be a dot-delimited path from
the web root or the directory that contains the current page.
javascript:functionName(parameters)
url:URL?parameters
URL?parameters
A string containing one or more instances of {bind parameter}, such as {firstname}.{lastname}@{domain}
In formats 1-4 the parameters normally include one or more bind parameters. The following table lists the tag
attributes that support bind expressions and the formats each can use:
The following examples show some of these uses:
bind="cfc:myapp.bookorder.getChoices({book})"
source="/myApp/innerSource/cityWindow.cfm?cityname={inputForm:city}
In these examples, {book} and {inputForm:city} specify bind parameters that dynamically get data from the book
and city controls, and the city control is in the inputForm form.
If a bind attribute specifies a page that defines JavaScript functions, the function definitions on that page must have
the following format:
functionName = function(arguments) {function body}
Function definitions that use the following format may not work:
function functionName (arguments) {function body}
However, Adobe recommends that you include all custom JavaScript in external JavaScript files and import them on
the applications main page, and not write them in-line in code that you get using the source attribute. Imported
pages do not have this function definition format restriction.
Specifying bind parameters
A bind parameter specifies a form control value or other attribute, as in the following example:
bind="cfc:myapplication.bookSearch.getStores({form1:bookTitle})"
In this example, the bind parameter is form1:bookTitle and specifies the value attribute of the bookTitle field of the
form1 form.
Bind parameters have either of the following formats:
{[formName:]controlName[.attributeName][@event]}
Attribute Tags Supported formats
autosuggest cfinput type="text" 1, 2, 3
bind cfdiv, cfinput, cftextarea 1, 2, 3, 5
bind cfajaxproxy, cfgrid, cfselect, cfsprydataset, cftreeitem 1, 2, 3
onChange cfgrid 1, 2, 3
source cflayoutarea, cfpod, cfwindow 4
ADOBE COLDFUSION 8
ColdFusion Developer’s Guide
651
{SpryDataSetName.fieldName}
The square brackets ([]) indicate optional contents and are not part of the parameter.
Note: To include a literal brace character in a bind expression, escape the character with a backslash, as \{, \}.
The formname value
The formname entry identifies the form that contains the control you are binding to. You must specify a form name
if multiple forms contain bind targets with the same names. To specify the form name, start the bind expression with
the forms id attribute the name attribute if you did not specify an id attribute, and follow it with a colon (:). To
specify the book control that is in a form named inputForm, for example, use the following format:
bind="cfc:myapp.bookorder.getChoices({inputForm:book})"
The controlName value
To bind to a form field, the controlName value must be the value of the id or name attribute of the form control to
which you are binding. If a control has both an id and a name attribute, you can use either value.
You can bind to any ColdFusion form control, including cfgrid and cftree. You cannot bind to values in other
ColdFusion tags, such as cftable.
To bind to a Spry data set, specify the data set name in this part of the bind parameter.
You can bind to multiple radio buttons or check boxes by giving them the same name value. If all the radio buttons
in a radio button group have the same name value, the bind parameter represents the selected button. If multiple
check boxes have the same name value, the bind parameter represents the values of the selected controls in a comma-
delimited list. If you also specify a unique id attribute for each check box or radio button, you can specify an HTML
label tag for each button or check box and use the id value in the for attribute; in this case, users can select items
by clicking the label, not just the button or box.
If a cfselect control supports multiple selections, the bind expression returns the information about the selected
items in a comma-delimited list.
You can bind only to controls that are available in the DOM tree when the bind is registered. Binds are registered
when the page with the bind expression loads, either in the browser window or in a container tag. As a result, if you
have two cfdiv, layoutarea, cfpod, or cfwindow containers that you load by using a source (or for cfdiv tag,
bind) attribute, you cannot bind controls in one container to controls in the other, because one container cannot be
assured that the other is loaded when it loads. Similarly, elements on the main page cannot bind to elements on a
dynamically loaded container. To prevent this problem, you should define the bind target in line on the main page,
instead of using a source or bind attribute to retrieve the markup that contains the bind target. In other words, the
master” form with fields that serve as sources of bind expressions should be loaded statically (on the main page),
and the “child” controls that depend on the data can be loaded dynamically, on a page that is specified in a source
or bind attribute.
The attributeName value
When you bind to a form control, by default, the bind expression represents the value attribute of the specified
control. If the bind target is a cfselect tag, the bind expression represents a comma delimited list of the values of
the selected items.
To bind to a different attribute, follow the control name or id with a period (.) and the attribute name. To pass the
checked attribute of a checkbox cfinput tag as a CFC parameter, for example, use an expression such as the
following:
bind="cfc:myapp.bookorder.useStatus({myForm:approved.checked"@click}"
ADOBE COLDFUSION 8
ColdFusion Developer’s Guide
652
Note: You can bind to the display text of a select box, instead of the value, by specifying an attribute name of innerHTML.
When you bind to a check box, use the @click event specifier to ensure that the bind expression is triggered in Internet
Explorer when the user selects or deselects the check box, not when the box loses focus.
Grids and trees do not have default bind attributes.
You must always specify a grid target attribute by using the format {gridID.columnName}. The bind expression
gets the value of the specified column in the selected row.
For trees, you must bind to a specific node in the tree. You can specify the node by using the node ID or an
explicit path to the node.
To bind to a Spry data set element or attribute, use standard Spry path notation. For example, specify an element
name.
The event value
By default, the bind expression function executes each time the control specified in the bind parameter has an
onChange event. To trigger updates on a different JavaScript event, end the bind expression with an at sign (@) and
the event name, without the “on” prefix. The following code, for example, executes the getChoices CFC each time the
user presses the mouse button while the pointer is over the book control:
bind="cfc:myapp.bookorder.getChoices({inputForm:book@mousedown})"
Note: To bind to a cfinput control with type attribute of button, you must specify a bind event setting, such as click.
The change event is the default event has no effect.
When you bind to a Spry data set, do not specify an event. The expression is evaluated when the selected row changes
in the data set, or when the data set reloads with new data.
You can also specify that a specific bind parameter never triggers bind expression reevaluation, by specifying @none
as the event. This is useful, for example, if a bind expression uses multiple bind parameters binding to different form
fields, and you want the bind expression to trigger changes only when one of the fields changes, not when the others
change. In this case, you would specify @none for the remaining fields, so events from those fields would not trigger
the bind. The following code shows this use:
bind="cfc:books.getinfo({iForm:book}, {iForm:author@none})"
The @none event specifier can also be useful when used with autosuggest text inputs, trees and grids, as follows:
When you use an autosuggest text input, the bind expression is evaluated as a user types in text, and picks up
data from all bind parameters, including those with @none specified. Therefore, for autosuggest, you can specify
@none for all bind parameters, because there is no way for it to react to changes in the parameters.
When you call the ColdFusion.Grid.refresh or ColdFusion.Tree.refresh function, the function fetches
data from all bind parameters when it evaluates the bind expression, including any parameters with @none specified.
If you specify @none for all bind parameters, the tree or grid might not respond to changes in other controls, but it
will get data from all the bind parameters each time you explicitly refresh it.
Using CFC functions in bind expressions
As with JavaScript functions, you can pass arguments to a CFC function specified in a bind expression positionally.
When you do this, the argument names in a CFC function definition do not have to be the same as the bind
parameter names, but the arguments in the bind expression must be in the same order as those in the CFC function
definition.
ADOBE COLDFUSION 8
ColdFusion Developer’s Guide
653
Alternatively, you can pass named CFC function arguments. Then, the bind expression and CFC function must use
the same names for the arguments, and the function does not have to define the arguments in the same order as they
are passed. To specify argument names in a bind expression, use a format such as the following, which uses two
named parameters, arg1 and arg2:
bind="cfc:mycfc.myfunction(arg1={myform:myfield1},arg2={myform:myfield2})"
Using binding in control attributes
When you use direct binding you specify a bind expression in a ColdFusion form or display control attribute. In the
simplest, form of binding you can use form fields, such as a name field, to fill other fields, such as an e-mail field, as
the following example. shows. When you enter a name or domain and tab to click in another field, the name is added
to the e-mail field.
<html>
<head>
</head>
<body>
<cfform name="mycfform">
First Name: <cfinput type="text" name="firstname" value=""><br>
Last Name: <cfinput type="text" name="lastname" value=""><br>
Domain: <cfinput type="text" name="domain" value=""><br>
E-mail: <cfinput type="text" name="email1" size="30"
bind="{firstname}.{lastname}@{domain}">
</cfform>
</body>
</html>
The following example shows the results of binding to radio buttons and check boxes with the same name attribute
but different id attributes. Notice that because each control as a separate id value that is used in the label tags, you
can click the labels to select and deselect the controls.
<html>
<head>
</head>
<body>
<cfform name="myform">
Pick one:
<cfinput id="pickers1" name="pickone" type="radio" value="Apples">
<label for="pickers1">Apples</label>
<cfinput id="pickers2" name="pickone" type="radio" value="Oranges">
<label for="pickers2">Oranges</label>
<cfinput id="pickers3" name="pickone" type="radio" value="Mangoes">
<label for="pickers3">Mangoes</label>
<br>
<cfinput name="pickone-selected" bind="{pickone}"><br />
<br />
Pick as many as you like:
<cfinput id="pickers4" name="pickmany" type="checkbox" value="Apples">
<label for="pickers4">Apples</label>
<cfinput id="pickers5" name="pickmany" type="checkbox" value="Oranges">
<label for="pickers5">Oranges</label>
<cfinput id="pickers6" name="pickmany" type="checkbox" value="Mangoes">
<label for="pickers6">Mangoes</label>
<br/>
<cfinput name="pickmany-selected" bind="{pickmany}"><br />
ADOBE COLDFUSION 8
ColdFusion Developer’s Guide
654
</cfform>
</body>
</html>
Most applications call a CFC function, or JavaScript function, or use a URL to make an HTTP request (typically to
a CFML page), and pass bind parameters as the function or URL parameters.
The following example uses the same form as the first example in the preceding section, but uses a different bind
expression with the following features:
It uses the keyup events of the name and domain fields to trigger binding. So the e-mail field gets updated each
time that you enter a letter in any of these fields.
It calls a CFC, which uses only the first letter of the first name when forming the e-mail address, and forces the
domain name to be all lowercase.
The following example shows the bindapp.cfm page:
<html>
<head>
</head>
<body>
<cfform name="mycfform">
First Name: <cfinput type="text" name="firstname" value=""><br>
Last Name: <cfinput type="text" name="lastname" value=""><br>
Domain: <cfinput type="text" name="domain" value=""><br>
E-mail: <cfinput type="text" name="email"
bind="cfc:bindFcns.getEmailId({firstname@keyup},{lastname@keyup},
{domain@keyup})">
</cfform>
</body>
</html>
The following example shows the bindFcns.cfc CFC file:
<cfcomponent>
<cffunction name="getEmailId" access="remote">
<cfargument name="firstname">
<cfargument name="lastname">
<cfargument name="domain">
<cfreturn
"#left(arguments.firstname,1)#.#arguments.lastname#@#lcase(arguments.domain)#">
</cffunction>
</cfcomponent>
Many of the examples in the documentation for ColdFusion Ajax features use binding, including more complex
forms of binding.
Using the cfajaxproxy tag to bind to display controls
The cfajaxproxy tag with a bind attribute makes any of the following elements dependent on one or more bound
ColdFusion Ajax controls:
A single CFC function
A single JavaScript function
An HTTP request; for example, the URL of a CFML page
The function or request executes whenever a specific event (by default, the onChange event) of the bound control
occurs.
ADOBE COLDFUSION 8
ColdFusion Developer’s Guide
655
Note: if you specify a bind attribute with a URL, the HTTP request includes a _CF_NODEBUG URL parameter.
ColdFusion checks this value, and when it is true, does not append to the response any debugging information that it
normally would send. This behavior ensures that JSON responses to Ajax requests do include any non-JSON (i.e.,
debugging information) text.
The cfajaxproxy tag includes the following attributes that determine how the proxy handles the data returned by
the function or the page:
The onError function specifies code to handle an HTTP error return. You can use this attribute with a URL or
CFC bind.
The onSuccess function handles a valid return from the function or page and updates the display as required
with the returned information.
Binding a function or request by using the cfajaxproxy tag enables you to perform a server-side action, such as
updating a database by using bind parameter values based on a user action in some control, and then invoke a
specific action or set of actions in one or more controls based on the server response. Because it uses an onSuccess
function to process the return from the server, this form of binding provides substantially more flexibility than a
CFML control bind parameter. This format also lets you use a control bind parameter for one kind of action, and
the cfajaxproxy tag for a different activity.
For example, you might have a form with an editable cfgrid control and a delete button that a user clicks to delete
a grid row. The application must have the following behaviors:
When the user clicks the delete button two things must happen:
The application must call a mycfc.deleteButton CFC function to delete the row from the database.
The grid must update to remove the deleted row.
When the user edits the grid content, the grid must call a mycfc.update function to update the database.
You can implement these behaviors by doing the following:
In the cfgrid tag, specify a bind attribute that uses a bind expression to call a mycfc.update function each time
the user changes the grid contents.
In a cfajaxproxy tag, specify a bind attribute that calls the mycfc.deleterow CFC function, and specify an
onSuccess attribute that calls the ColdFusion.Grid.refresh function to update the displayed grid when the CFC
function returns successfully.
The following code snippets show how you could do this:
<cfajaxproxybind="cfc:mycfc.deleteRow({deletebutton@click},
{mygrid.id@none}"onSuccess="ColdFusion.Grid.refresh(’mygrid’, true)">
...
<cfinput type="button" name="deletebutton">
<cfgrid name="mygrid" bind="mycfc.update({cfgridpage}, {cfgridpagesize},
{cfgridsortcolumn}, {cfgridsortdirection})>
The following complete example shows a simple use of the bind attribute in a cfajaxproxy tag. For the sake of
brevity, the bind expression calls a JavaScript function; as a result, the cfajaxproxy tag cannot use a onError
attribute.
<html>
<head>
<script language="javascript">
function test(x,y){
return "Hello, " + x + "!";
ADOBE COLDFUSION 8
ColdFusion Developer’s Guide
656
}
function callbackHandler(result){
alert("Bind expression evaluated. Result: \n" + result);
}
</script>
<cfajaxproxy bind="javascript:test({input1@none},{button1@click})"
onSuccess="callbackHandler">
</head>
<body>
<cfform name="mycfform">
<cfinput type="text" value="" name="input1" size="30">
<cfinput type="button" name="button1" value="Submit">
</cfform>
</body>
</html>
Getting bindable attribute values in JavaScript
You c an u s e t he ColdFusion.Ajax.submitForm function in your JavaScript code to get the current value of any
attribute of a bindable control. This technique is particularly useful for getting values for complex controls such as
cfgrid and cftree. For more information, see the ColdFusion.Ajax.submitForm function in the CFML
Reference.
Managing the client-server interaction
You can manage the client-server interaction in several ways:
Use the cfajaxproxy tag to create a client-side JavaScript proxy for a CFC and its functions. You can then call
the proxy functions in client JavaScript code to access the server-side CFC functions.
Use the cfsprydataset tag to dynamically populate a Spry data set from a URL or a CFC. You can then use the
data set to populate Spry dynamic regions. You can also use Spry data sets in bind expressions.
Use the cfajaxproxy tag to bind fields of ColdFusion Ajax form controls as parameters to a specific CFC
function, JavaScript function, or HTTP request, and specify JavaScript functions to handle successful or error
results. The function is invoked each time the event determined by the bind expression occurs.
Use ColdFusion Ajax-based UI tags, such as cftree or cfgrid that automatically get data from CFCs or URLs
by using data binding.
For Information on working with Spry, including how to use the cfsprydataset tag, see “Using Spry with
ColdFusion on page 661. For detailed information on using binding, including how to use binding with ColdFusion
UI tags and the cfajaxproxy tag, see “Binding data to form fields” on page 649. For more information on using the
ColdFusion Ajax-based UI tags, see “Using Ajax UI Components and Features” on page 613.
Using ColdFusion Ajax CFC proxies
You c an u s e t he cfajaxproxy tag to create a client-side JavaScript proxy for a CFC and its functions. The proxy
object has the following characteristics:
It provides a JavaScript function the corresponds to each CFC remote function. Calling these functions in your
client-side JavaScript code remotely calls the CFC functions on the server.
ADOBE COLDFUSION 8
ColdFusion Developer’s Guide
657
It provides JavaScript support functions for controlling the communication, which specifies asynchronous result
and error handler callbacks, and sends form data to the server. For detailed information on these functions, see “CFC
proxy utility functions” on page 42 in the cfajaxproxy tag in the CFML Reference.
It manages the interactions between the client and the CFC, including serializing and deserializing JavaScript
arrays and structures to and from JSON format for transmission over the web.
It ensures automatic serialization (into JSON format) and deserialization of CFC return values.
By using a ColdFusion Ajax proxy, any JavaScript code can call the proxied CFC functions. Thus, any Ajax appli-
cation, not just one the uses ColdFusion Ajax UI elements, can use dynamic data provided by CFCs. Also, the proxy
provides access to all of the functions in a CFC, not just the single function that you can specify in a bind expression.
Creating a JavaScript CFC proxy
The cfajaxproxy tag with a cfc attribute generates a JavaScript proxy that represents a CFC on the web client.
Because a ColdFusion page that uses the cfajaxproxy tag is used as an Ajax client web page, the page typically starts
with the cfajaxproxy tag (or tags), and the remainder of the page consists of the HTML and JavaScript required to
control the display and perform the page logic on the client.
Note: Because JavaScript is case-sensitive, you must make sure that you match the case of the keys in any ColdFusion
structure or scope that you send to the client. By default, ColdFusion sets variable names and structure element names
to all-uppercase. (You can create structure element names with lowercase characters by specifying the names in
associative array notation, for example, myStruct["myElement"]="value".) The keys for the two arrays in the JSON
object that the ColdFusion SerializeJSON function generates to represent a query are COLUMNS and DATA, for
example, not columns and data.
For more information about creating and using CFC proxies, see the cfajaxproxy tag in the CFML Reference.
Configuring the CFC proxy
The proxy provides several JavaScript functions that you use to control the behavior of the proxy:
You use the setAsyncMode and setSyncMode functions to control the call mode. By default, all calls to remote
CFC functions are asynchronous, the most common synchronization method for Ajax applications.
You use the setCallbackHandler and setErrorHandler functions to specify the functions that handle the
results of successful and unsuccessful asynchronous calls.
Note: For error handling to work properly, you must select the Enable HTTP Status Codes option on the Server Settings
> Settings page of the ColdFusion Administrator.
You use the setHTTPMethod function to control whether the call uses a GET HTTP request (the default) or a
POST request.
You use the setForm function to prepare the proxy to send full form data to the remote function. This function
causes the proxy to pass each form field as a separate parameter to the CFC function.
You use the setReturnFormat function to specify whether to return the result in JSON format (the default), in
WDDX format, or as plain text. You use the setQueryFormat function to specify whether to return a JSON format
query as an object with an array of column names and an array of row arrays, or as an object that corresponds to the
WDDX query format. These functions only effect the format of data returned by ColdFusion. Data sent from the
proxy to the server is always in JSON format.
ADOBE COLDFUSION 8
ColdFusion Developer’s Guide
658
Submitting data to a CFC
When you use an Ajax CFC proxy, you can send to the CFC function any client-side data that can be serialized to
JSON format, not just form data. However, the proxy cannot serialize DOM tree elements because they are wrappers
on native code. Therefore, you cannot use DOM tree elements directly as parameters to a CFC function that you call
by using an Ajax proxy. To ensure correct serialization to JSON for sending to the CFC, you must use basic JavaScript
types only: array, object, and simple types. Instead of using a DOM element directly, you can pass only the specific
element attributes that you require to the CFC function, either individually or in an array or object.
When you use the cfc attribute, you can submit form data to the CFC without refreshing the client page by calling
the proxy setForm function before you call a CFC proxy function in your JavaScript. The proxy function then passes
all field values of the specified form to the CFC function. In the CFC function Arguments scope, the argument names
are the form control ID attributes (or, by default, the name attributes) and the argument values are the control values.
Note: You cannot u se the setForm function to submit the contents of file fields.
To pass the form parameters to your proxy function, you must invoke the proxy function immediately after you call
the setForm function. Subsequent proxy function invocations do not get the form parameters.
If you also pass arguments explicitly to the CFC, cfargument tags in the CFC function that specify the explicitly
passed arguments must precede any cfargument tags for the form fields. For example, you might have the following
submitForm JavaScript function:
function submitForm() {
var proxy = new remoteHandler();
proxy.setCallbackHandler(callbackHandler);
proxy.setErrorHandler(errorHandler);
proxy.setForm('myform');
proxy.setData('loggedIn');
}
In this example, the remoteHandler.cfc setData function should start as follows:
<cffunction name="setData" access="remote" output="false">
<cfargument name="loggedIn">
<cfargument name="userName">
...
In this example, userName is the name of a form field. If the cfargument tag for userName preceded the
cfargument tag for the loggedIn explicitly passed variable, the CFC function would not get the value of loggedIn.
Your CFC function can omit cfargument tags for the form fields.
Example: Using an asynchronous CFC proxy
The following example uses a remote CFC method to populate a drop-down list of employees. When you select a
name from the list, it uses a call to the CFC method to get information about the employee, and displays the results.
The main application page has the following lines:
<!--- The cfajaxproxy tag creates a client-side proxy for the emp CFC.
View the generated page source to see the resulting JavaScript.
The emp CFC must be in the components subdirectory of the directory
that contains this page. --->
<cfajaxproxy cfc="components.emp" jsclassname="emp">
<html>
<head>
<script type="text/javascript">
// Function to find the index in an array of the first entry
ADOBE COLDFUSION 8
ColdFusion Developer’s Guide
659
// with a specific value.
// It is used to get the index of a column in the column list.
Array.prototype.findIdx = function(value){
for (var i=0; i < this.length; i++) {
if (this[i] == value) {
return i;
}
}
}
// Use an asynchronous call to get the employees for the
// drop-down employee list from the ColdFusion server.
var getEmployees = function(){
// Create an instance of the proxy.
var e = new emp();
// If you set a callback handler for the proxy, the proxy’s calls
// are asynchronous.
e.setCallbackHandler(populateEmployees);
e.setErrorHandler(myErrorHandler);
// The proxy getEmployees function represents the CFC
// getEmployees function.
e.getEmployees();
}
// Callback function to handle the results returned by the
// getEmployees function and populate the drop-down list.
var populateEmployees = function(res)
{
with(document.simpleAJAX){
var option = new Option();
option.text='Select Employee';
option.value='0';
employee.options[0] = option;
for(i=0;i<res.DATA.length;i++){
var option = new Option();
option.text=res.DATA[i][res.COLUMNS.findIdx('FIRSTNAME')]
+ ' ' + res.DATA[i][[res.COLUMNS.findIdx('LASTNAME')]];
option.value=res.DATA[i][res.COLUMNS.findIdx('EMP_ID')];
employee.options[i+1] = option;
}
}
}
// Use an asynchronous call to get the employee details.
// The function is called when the user selects an employee.
var getEmployeeDetails = function(id){
var e = new emp();
e.setCallbackHandler(populateEmployeeDetails);
e.setErrorHandler(myErrorHandler);
// This time, pass the employee name to the getEmployees CFC
// function.
e.getEmployees(id);
}
// Callback function to display the results of the getEmployeeDetails
// function.
var populateEmployeeDetails = function(employee)
{
var eId = employee.DATA[0][0];
var efname = employee.DATA[0][1];
var elname = employee.DATA[0][2];
var eemail = employee.DATA[0][3];
ADOBE COLDFUSION 8
ColdFusion Developer’s Guide
660
var ephone = employee.DATA[0][4];
var edepartment = employee.DATA[0][5];
with(document.simpleAJAX){
empData.innerHTML =
'<span style="width:100px">Employee Id:</span>'
+ '<font color="green"><span align="left">'
+ eId + '</font></span><br>'
+ '<span style="width:100px">First Name:</span>'
+ '<font color="green"><span align="left">'
+ efname + '</font></span><br>'
+ '<span style="width:100px">Last Name:</span>'
+ '<font color="green"><span align="left">'
+ elname + '</font></span><br>'
+ '<span style="width:100px">Email:</span>'
+ '<font color="green"><span align="left">'
+ eemail + '</span></font><br>'
+ '<span style="width:100px">Phone:</span>'
+ '<font color="green"><span align="left">'
+ ephone + '</font></span><br>'
+ '<span style="width:100px">Department:</span>'
+ '<font color="green"><span align="left">'
+ edepartment + '</font></span>';
}
}
// Error handler for the asynchronous functions.
var myErrorHandler = function(statusCode, statusMsg)
{
alert('Status: ' + statusCode + ', ' + statusMsg);
}
</script>
</head>
<body>
<!--- The form to display the employee drop-down list and
employee data. --->
<form name="simpleAJAX" method="get">
List of Employees:&nbsp;&nbsp;&nbsp;
<select name="employee" onChange="getEmployeeDetails(this.value)">
<script language="javascript">
getEmployees();
</script>
</select>
<br><br>
<span id="empData"></span>
</form>
</body>
</html>
The following component, which gets the data from the data source, must be in a file named emp.cfc in the compo-
nents subdirectory of the application directory. The CFC uses the cfdocexamples data source that is installed with
ColdFusion if you install the documentation.
<cfcomponent>
<cfset this.dsn = "cfdocexamples">
<cffunction name="getEmployees" access="remote" returnFormat="json" output="false">
<cfargument name="empid" required="no" type="string" default="0">
<Cfquery name="qryEmp" datasource="#this.dsn#">
select * from Employees
ADOBE COLDFUSION 8
ColdFusion Developer’s Guide
661
<cfif empid neq 0>
where Emp_ID = #empid#
</cfif>
</Cfquery>
<cfreturn qryEmp>
</cffunction>
</cfcomponent>
Using Spry with ColdFusion
ColdFusion provides support for mixing native ColdFusion elements and Spry elements in a single application.
ColdFusion tags can use Spry data sets directly in bind expressions. Therefore, a ColdFusion form element, such
as cfinput, can bind to a field in a dynamic Spry data set, and is updated each time the data set updates, including
when the user selects an item in a Spry control or dynamic region that the data set populates.
To bind to a Spry data set, specify the data set name followed by the path to the specific element that you bind
to, by using standard Spry path syntax. For example, if dsFilters is a Spry data set with a name column, the
{dsFilters.name} bind parameter binds to the value of the current row’s name column. The bind parameter
cannot specify an event; the bind expression is re-evaluated each time the selected row in the data set changes.
The following example shows the bind syntax:
<cfinput name="Input1" type="text"
bind="CfC:DataManager.getInData(filter={dsFilters.name})
Spry data sets can use a CFC function as the data source. To do this, you simply specify the URL of the CFC in
the Spry.Data.XMLDataSet function, just as you would invoke any remote CFC method using a URL. Specify the
method name with a method URL parameter, and pass data to the function in additional URL parameters, as in the
following example:
Spry.Data.XMLDataSet("MyAppMgr.cfc?method=getFilter&filter="scores",
"filters/filter");
The cfsprydataset tag can dynamically create and update Spry XML or JSON data sets based on ColdFusion form
data. Spry dynamic regions and other elements can then use this data to control their display.
The following example shows a cfsprydataset tag that creates a Spry XML data set named dsProducts by
calling the getData.getProductDetails function and passing it the value of the selected name in a cfgrid
control. The data set updates each time the name value changes.
<cfsprydataset
name="dsProducts"
type="xml"
bind="CFC:getData.getProductDetails(prodname={myform:mygrid.name})"
xpath="products/product"
options="{method: 'POST'}"
onBindError="errorHandler">
ColdFusion includes the complete Spry 1.5 framework release in web_root/CFIDE/scripts/ajax/spry directory. For
more information, see the Adobe Labs Spry framework pages. For more information, see the cfsprydataset tag in
the CFML Reference.
Spry data set example
This example has the following behavior:
1It uses a CFC function directly to populate a Spry XML data set, from an XML file.
ADOBE COLDFUSION 8
ColdFusion Developer’s Guide
662
2It displays information from the Spry data in a Spry dynamic region list box.
3It uses the selected item in the Spry data set to control the contents of a cfgrid control. The cfgrid bind
expression calls a CFC and passes it a parameter bound to the selected item in the Spry XML data set.
4It creates a second Spry XML data set by using a cfsprydataset tag that binds to the selected item in the cfgrid
control and calls a CFC function.
5It displays information from the second Spry data set in a second Spry dynamic region.
The example lets a user select the genre of books to display: all books, fiction, or nonfiction from a Spry list box
populated from the XML file. The selected genre determines the information displayed by a cfgrid control, and a
text input control shows the selected genre. The selected item in the cfgrid control determines the information that
is displayed in a second Spry dynamic region.
The application consists of the following files:
A roundtrip.cfm page with the display controls and related logic
A GridDataManager.cfc file with two functions:
A getFilter function that gets the XML for the spry data set
A getData function that gets the contents of the cfgrid control
A getProduct function that gets detailed information on the selected book
A Filters.xml file with the XML data for the spry data set
For this example to display images, you must also create an images subdirectory of your application directory that
contains images with the names specified by the BOOKIMAGE column of the cfbookclub database BOOKS table.
The roundtrip.cfm page
<html xmlns="http://www.w3.org/1999/xhtml" xmlns:spry="http://ns.adobe.com/spry">
<head>
<!--- The screen.css style sheet is provided in the Spry distribution. --->
<link href="screen.css" rel="stylesheet" type="text/css" media="all"/>
<!--- Include the XPath and Spry JavaScript files. --->
<script type="text/javascript"
src="/CFIDE/scripts/ajax/spry/includes/xpath.js"></script>
<script type="text/javascript"
src="/CFIDE/scripts/ajax/spry/includes/SpryData.js"></script>
<!--- Create the dsFilters Spry XML data set used to populate the FiltersList dynamic region
that lists the filters. Call the GridDataManager CFC getFilter method directly from a
Spry XMLDataSet function because no binding is needed. --->
<script>
var dsFilters = new
Spry.Data.XMLDataSet("GridDataManager.cfc?method=getFilter", "filters/filter");
</script>
<!--- Use a cfsprydataset tag with binding to generate a dsProduct Spry data set with details
about the book grid selection. --->
<cfsprydataset
name="dsProduct"
type="xml"
bind="CFC:GridDataManager.getProductDetails(prodname={bookform:bookgrid.TITLE})"
xpath="products/product"
options="{method: 'POST'}"
onBindError="errorHandler">
ADOBE COLDFUSION 8
ColdFusion Developer’s Guide
663
<!--- Function to handle bind errors. --->
<script language="javascript">
errorHandler = function(code,msg){
alert("Error w/bind occurred. See details below:\n\n" + "Error Code: "
+ code + "\n" + "Error Message: " + msg);
}
</script>
<!--- Specify the size of the FiltersList Spry dynamic region.
By default it would be unnecessarily large. --->
<style type="text/css">
<!--
#FiltersList {
height:100px;
width: 150px;
}
-->
</style>
</head>
<body>
<!--- A Spry dynamic region containing repeated ListBoxItem controls.
Each item specifies a filter to use in filling the book list grid.
The items are populated by the data from the CFC getFilter method. --->
<div id="FiltersList" spry:region="dsFilters" class="SpryHiddenRegion">
<div spry:repeat="dsFilters" class="ListBoxItemGroup">
<div class="ListBoxItem"
onclick="dsFilters.setCurrentRow('{dsFilters::ds_RowID}');"
spry:selectgroup="feedsList" spry:select="SelectedListBoxItem"
spry:hover="ListBoxItemHover">
{dsFilters::description}
</div>
</div>
</div>
<!--- A ColdFusion form with the book list data grid. --->
<cfform name="bookform">
<!--- Create a book list grid.
Users select the book for which to get details from this grid.
Populate it with the results of the CFC getData method.
Pass the method the value of the name field of the selected
item in the dsfilters Spry dynamic region. --->
<cfgrid name="bookgrid"
format="html"
bind="CfC:GridDataManager.getData(page={cfgridpage},
pageSize={cfgridpagesize},sortCol={cfgridsortcolumn},
sortDir={cfgridsortdirection},filter={dsFilters.name})"
selectMode="browse"
width=400
delete="true"
pageSize=7>
<cfgridcolumn name="TITLE" header="Name" width=200>
<cfgridcolumn name="GENRE" header="Type" width=200>
</cfgrid><br />
<!--- Show the value of the name field of the selected item in the Spry dynamic region.
--->
<cfinput name="filter" bind="{dsFilters.name}">
</cfform>
<hr>
ADOBE COLDFUSION 8
ColdFusion Developer’s Guide
664
<!--- A Spry dynamic region that uses the dsProduct data set to display information on the
selected product. --->
<div id="RSSResultsList" spry:detailregion="dsProduct" class="SpryHiddenRegion">
<strong>{name}</strong><br>
<img src="images/{bookimage}" alt="product box shot" width="238" height="130"/>
<div>{desc}</div>
</div>
<hr>
</body>
</html>
The gridDataManager.cfc file
<cfcomponent name="GridDataManager">
<!--- The getFilter function gets the filter XML to populate the dsFilters Spry data set.
It specifies returnFormat=plain to send XML text. --->
<cffunction name="getFilter" access="remote" output="false" returnFormat="plain">
<cffile action="read" file="#ExpandPath('.')#\Filters.xml" variable="filtersxml">
<cfcontent type="text/xml" reset="yes">
<cfreturn filtersxml>
</cffunction>
<!--- The getData function returns books that match the specified genre, or all books if
there is no genre. --->
<cffunction name="getData" access="remote" output="false">
<cfargument name="page" required="yes">
<cfargument name="pageSize" required="yes">
<cfargument name="sortCol" required="yes">
<cfargument name="sortDir" required="yes">
<cfargument name="filter" required="no">
<cfquery name="books" datasource="cfbookclub">
select TITLE, GENRE from BOOKS
<cfif isDefined("arguments.filter") AND arguments.filter NEQ "">
where GENRE = '#arguments.filter#'
</cfif>
<cfif arguments.sortCol NEQ "" AND arguments.sortDir NEQ "">
order by #arguments.sortCol# #arguments.sortDir#
<cfelse>
order by TITLE ASC
</cfif>
</cfquery>
<!--- Return the data only for the current page. --->
<cfreturn QueryConvertForGrid(books, arguments.page,
arguments.pageSize)>
</cffunction>
<!--- The getProductDetails gets data for a single book and converts it to XML for use
in the dsProduct Spry data set. --->
<cffunction name="getProductDetails" access="remote" output="false">
<cfargument name="prodname" default="The Road">
<!--- Get the information about the book from the database. --->
<cfquery name="bookDetails" datasource="cfbookclub">
select TITLE, GENRE, BOOKIMAGE, BOOKDESCRIPTION from BOOKS
where TITLE = '#arguments.prodname#'
</cfquery>
<!--- Convert the query results to XML. --->
<cfoutput>
<cfxml variable="BookDetailsXML" >
<?xml version="1.0" encoding="iso-8859-1"?>
ADOBE COLDFUSION 8
ColdFusion Developer’s Guide
665
<products>
<product>
<name>#BookDetails.TITLE#</name>
<category>#BookDetails.GENRE#</category>
<bookimage>#BookDetails.BOOKIMAGE#</bookimage>
<desc>#BookDetails.BOOKDESCRIPTION#</desc>
</product>
</products>
</cfxml>
</cfoutput>
<!--- Convert the XML object to an XML string. --->
<cfset xmldata = xmlparse(BookDetailsXML)>
<cfcontent type="text/xml" reset="yes">
<cfreturn xmldata>
</cffunction>
</cfcomponent>
The Filters.xml file
<?xml version="1.0" encoding="iso-8859-1"?>
<filters>
<filter>
<filterid>1</filterid>
<name></name>
<description>No Filter</description>
</filter>
<filter>
<filterid>2</filterid>
<name>Fiction</name>
<description>Look for Fiction</description>
</filter>
<filter>
<filterid>3</filterid>
<name>Non-fiction</name>
<description>Look for Nonfiction</description>
</filter>
</filters>
Specifying client-side support files
By default, ColdFusion does the following:
Gets all the client-side JavaScript, CSS, and other files required for Ajax-based features from the
web_root/CFIDE/scripts/ajax directory.
For each application page, imports only the JavaScript files required for the tags that are explicitly included on
the page.
In some cases you must override these default behaviors.
ADOBE COLDFUSION 8
ColdFusion Developer’s Guide
666
Specifying a custom script or CSS location
In some situations, you cannot use the default location for the CFIDE directory, often because a hosting site blocks
access to it to prevent access to the ColdFusion Administrator. Then you must move the CFIDE/scripts directory, or
the subdirectories that you use in your applications, to a different location.
In other situations, you might have custom versions of some of the client-side files, such as the CSS files that specify
form control appearance, that apply only to certain applications.
In both situations, you must inform ColdFusion of the new location. You can specify the location of either or both
directories containing the following files:
All client-side resources required by the ColdFusion Ajax features
Only the CSS files required by the ColdFusion Ajax features
Specifying the client-side resource location
You can use any of the following techniques to control the location of the directory that contains the client-side
resources required by the ColdFusion Ajax features:
If the ColdFusion client-side files required by all applications, including the files used by cfform tags are in a
single location, you can specify the directory in the ColdFusion Administrator > Server Settings > Settings page,
Default CFFORM ScriptSrc Directory field. The directory you specify and its subdirectories must have the same
structure and contents as the CFIDE/scripts directory tree.
If the client-side files required for Ajax features on a specific page are in one location, you use the cfajaximport
tag scriptsrc attribute to specify the source directory. This tag overrides the setting in the administrator, and does
not affect the files used for standard cfform features.The directory you specify must have an ajax subdirectory with
the same structure and contents as the CFIDE/scripts/ajax directory tree.
You can specify the client-side source directory for a specific form in the cfform tag scriptsrc attribute. This
setting overrides any cfajaximport tag setting for the form and its child controls. The directory you specify and its
subdirectories must have the same structure and contents as the CFIDE/scripts directory tree.
You must be careful if you require multiple resource locations for a single page. Each JavaScript file is imported only
once on a page, the first time it is required. Therefore, you cannot use different copies of one JavaScript file on the
same page.
To prevent problems, ColdFusion generates an error if you specify more than one scriptsrc attribute on a page.
Therefore, if multiple forms require custom client-side resource files, you must specify their location in a single
cfajaximport tag, not in scriptsrc attributes in the cfform tags.
Specifying the CSS file location
You can use the cfajaximport tag cssSrc attribute to specify the location of a directory that contains only the CSS
files that control the style of ColdFusion Ajax-based controls. This attribute overrides any scriptsrc value in deter-
mining the CSS file location. Therefore, you could use the CSS files in the scriptsrc directory tree for most pages,
and specify a cssSrc attribute on selected application pages that require a custom look.
For detailed information on how to use the scriptsrc and cssSrc attributes, and requirements for the contents of
the specified directory, see the cfajaximport tag in the CFML Reference.
Importing tag-specific JavaScript files
In the following situations, ColdFusion does not automatically import the JavaScript files that are required for Ajax-
based tags:
ADOBE COLDFUSION 8
ColdFusion Developer’s Guide
667
If you use a ColdFusion Ajax-based tag on a page that you specify by using a source or bind attribute in a
container tag, such as cfdiv, cflayoutarea, cfpod, or window. You must put a cfajaximport tag on the page that
has the container tag and use the tags attribute to specify the Ajax feature tags that are on the other pages. (You do
not have to do this for any tags that are also used on the page with the source attribute.)
If you use a ColdFusion Ajax JavaScript function, such as ColdFusion.Window.create or
ColdFusion.navigate, on a page that does not otherwise import the required ColdFusion Ajax JavaScript
functions, you must use the cfajaximport tag to import the required JavaScript functions. If you are using a
function, such as coldFuson.navigate, that is not used for a specific control, you can omit any attributes; the
default behavior is to import the base functions that are not control-specific. If you are using a function such as
ColdFusion.Window.create, you must use the tags attribute and identify the associated control, for example,
cfwindow in the following line:
<cfajaximport tags="cfwindow">
For detailed information on importing tag-specific JavaScript files, see the cfajaximport tag in the CFML
Reference.
Using data interchange formats
All complex data that is communicated over an HTTP connection must be serialized into a string representation that
can be transmitted over the web. Most commonly, web client applications use XML or JSON.
As a general rule, ColdFusion automatically handles all necessary serialization and deserialization when you use
ColdFusion Ajax features. The proxies that you create with the cfajaxproxy tag, and the bind expressions that call
CFC functions automatically request data in JSON format, and automatically deserialize JSON data to JavaScript
variables.
ColdFusion also provides the capability to create, convert, and manage data in web interchange formats. This can be
helpful, for example, if you use custom Ajax elements to get data from ColdFusion servers.
Also, you can use ColdFusion data serialization capability for any applications that must create or consume complex
data transmitted over an HTTP connection. You might want to make a web service or feed available in JSON format.
For example, many Yahoo! web services currently are accessible by using simple URLS that return data as JSON.
Note: For information on ColdFusion tags and functions for handling XML or WDDX data, see “Using XML and
WDDX” on page 865.
Controlling CFC remote return value data format
By default, CFC functions convert data that they return to remote callers to WDDX format. However, they can also
return the data in JSON format, or as plain string data. (XML objects are automatically converted to string represen-
tation when returning plain data.)
ColdFusion Ajax elements that request data from CFC functions, including bind expressions and the function
proxies generated by the cfajaxproxy tag, automatically generate a returnFormat parameter in the HTTP URL to
request JSON data from the CFC function.
You can control the CFC function return format in the following ways:
Use the returnFormat attribute on the cffunction tag.
Set a returnFormat parameter in the HTTP request that calls the CFC function.
ADOBE COLDFUSION 8
ColdFusion Developer’s Guide
668
Use the CFC proxy setReturnFormat function. (You do this only if your client-side code requires non-JSON
format data, for example, XML or WDDX.)
If the requested return format is JSON and the function returns a query, ColdFusion serializes the query into a JSON
object in either of the following formats:
As a JSON object with two entries: an array of column names, and an array of column data arrays.
These entries are returned in the following situations:
By default
If you specify an HTTP URL parameter of queryFormat="row"
If you use the cfajaxproxy tag and call the proxy objects setReturnFormat function with a parameter
value of row
ColdFusion client-side binding and proxy code automatically converts this data into JavaScript that can be
consumed directly by HTML format grids.
As a JSON object with three entries: the number of rows, an array of column names, and an object where each
key is a column name and each value is an array with the column data
These entries are returned in the following situations:
If you specify an HTTP URL parameter of queryFormat="column"
If you use the cfajaxproxy tag and call the proxy objects setQueryFormat function with a parameter value
of column
ColdFusion client-side binding and proxy code does not convert column format data into JavaScript that can be
consumed directly by HTML format grids. However, use this format with the cfajaxproxy tag, because you can
refer to the returned data by using the column names directly. For example, if a CFC function returns a query
with user data, you can get the user names in your JavaScript by specifying values such as userData.firstName[0]
and userData.lastName[0].
For more information, see the SerializeJSON function in the CFML Reference.
Using JSON
JSON (JavaScript Object Notation) is a lightweight JavaScript-based data interchange format for transmission
between computer systems. It is a much simpler format than XML or WDDX, and is an efficient, compact format for
transmitting data required for Ajax applications. ColdFusion Ajax bind expressions that use CFCs tell the CFC
function to send the data in JSON format by including a returnformat="json" parameter in the HTTP request,
and automatically handle the JSON-formatted result.
JSON represents objects by using { key : value , key : value... } notation, and represents arrays in standard [ value ,
value... ] notation. Values can be strings, numbers, objects, arrays, true, false, or null. Therefore, you can nest arrays
and objects inside each other. For a detailed specification of the JSON format, see www.JSON.org.
Although ColdFusion Ajax-based controls and the cffunction tag interoperate transparently, without you
converting anything to JSON format, other applications can take advantage of JSON format data. Many public feeds
are now available in JSON format. For example, the Yahoo! search interface can return a JSON data set, del.icio.us
provides JSON feeds showing your posts and tags, and Blogger feeds are available in JSON format. You dont have to
use Ajax to display these feeds; you can use standard ColdFusion tags and functions to display the results.
The following CFML functions support using JSON format in server-side code:
DeserializeJSON
ADOBE COLDFUSION 8
ColdFusion Developer’s Guide
669
SerializeJSON
IsJSON
For more information about these functions and examples, see the CFML Reference.
The following example shows how to use ColdFusion JSON functions in a non-Ajax application. It does a Yahoo
search for references to "ColdFusion Ajax" and displays these results:
The total number of web pages found
The titles and summaries of the (by default 10) returned results. The title is a link to the web pageURL.
<!--- Send an http request to the Yahoo Web Search Service. --->
<cfhttp
url='http://api.search.yahoo.com/WebSearchService/V1/webSearch?appid=YahooDemo&query=
"ColdFusion Ajax"&output=json'>
<!--- The result is a JSON-formatted string that represents a structure.
Convert it to a ColdFusion structure. --->
<cfset myJSON=DeserializeJSON(#cfhttp.FileContent#)>
<!--- Display the results. --->
<cfoutput>
<h1>Results of search for "ColdFusion 8"</h1>
<p>There were #myJSON.ResultSet.totalResultsAvailable# Entries.<br>
Here are the first #myJSON.ResultSet.totalResultsReturned#.</p>
<cfloop index="i" from="1" to="#myJSON.ResultSet.totalResultsReturned#">
<h3><a href="#myJSON.ResultSet.Result[i].URL#">
#myJSON.ResultSet.Result[i].Title#</a></h3>
#myJSON.ResultSet.Result[i].Summary#
</cfloop>
</cfoutput>
Debugging Ajax applications
ColdFusion provides a set of JavaScript functions that log information to a pop-up display window. ColdFusion also
logs many standard client-side activities to the window.
Displaying logging information
To display the logging window you must do the following:
1Enable ColdFusion to send information to the logging window
2Request logging window information in the main CFML page request.
Enabling logging output
To enable ColdFusion to send information to the logging window, you must do the following:
Select the Enable Ajax Debug Log Window option on the ColdFusion Administrator > Debugging & Logging >
Debug Output Settings page. To view exception messages in the logging window, you must select the Enable Robust
Exception Information option on the Debug Output Settings page.
Make sure that the IP address of the system where you will be doing the debugging is included on the ColdFusion
Administrator > Debugging & Logging > Debugging IP List page of the ColdFusion Administrator. By default this
list includes only 127.0.0.1.
ADOBE COLDFUSION 8
ColdFusion Developer’s Guide
670
Displaying logging information for a page
To display the logging window when you request a CFML page in the browser, specify an HTTP parameter of
cfdebug in the URL when you request a page, as in the following URL:
http://localhost:8500/myStore/products.cfm?cfdebug
After the debug log window appears, it continues running until you navigate to a new page in the browser. The
logging window includes options that let you filter the messages by either or both of the following criteria:
Severity
Category
You can select to display logging information at any combination of four levels of severity: debug, info, error, and
window. The specific logging function that you call determines the severity level.
The logging window always displays options to filter the output by using standard categories: bind, global, http,
LogReader, and widget. (For information on these categories, see “Standard ColdFusion logging messages” on
page 670.) It also displays a filter option for each custom category that you specify in a ColdFusion logging call.
ColdFusion does not limit the number of categories you create, but you should create only as many categories as you
require to debug your application effectively.
Logging information
You can call the following JavaScript functions to send information to the logger. In most cases, the function corre-
sponds to a severity level, as follows:
You cannot generate a window-level message. This level is reserved for messages generated by the log reader window,
including information about JavaScript errors in the log function calls.
When you call a logging function, you specify a message and a category.
The message can include JavaScript variables and HTML markup, such as bold text and line breaks.
The category should be a short descriptive name. ColdFusion generates a check box option for each category to
filter the logging window output. This parameter is optional; the default value is global. You can specify a standard
ColdFusion category or a custom category.
To log information for a page, you must have a ColdFusion Ajax tag on the page, or use the cfajaximport tag. The
cfajaximport tag does not require any attributes to enable logging.
The following logging function generates an error level, Pod A category log message:
ColdFusion.Log.error("<b>Invalid value:</b><br>" + arg.A, "Pod A");
Standard ColdFusion logging messages
ColdFusion automatically logs messages in the following categories:
Function Severity Purpose
ColdFusion.Log.debug debug A message that aids in debugging problems.
ColdFusion.Log.dump debug A representation of a single variable in a format similar to cfdump. This function can
display the structure and contents of JavaScript Array and Object variables.
ColdFusion.Log.error error Information about an error. Use this function only in error-handling code.
ColdFusion.Log.info info Information about properly operating code that can be useful in tracing and analyzing
the client-side code’s execution.
ADOBE COLDFUSION 8
ColdFusion Developer’s Guide
671
Ajax programming rules and techniques
The following techniques can help you to prevent Ajax application errors, improve application security, and develop
more effective applications.
Preventing errors
The following rules and techniques can help you prevent errors in your applications:
To ensure that your code works properly, make sure that all your pages, including dynamically loaded content
and pages that contain dynamic regions, have valid html, head, and body tags, and that all script tags are located
in the page head. This is particularly important for any page with ColdFusion Ajax tags and script tags, where it
ensures that the script code is processed and that code is generated in the correct order. It can also prevent problems
in some browsers, such as Internet Explorer.
All JavaScript function definitions on pages that you include dynamically, for example by using a bind
expression, the ColdFusion.navigate function, or a form submission within a ColdFusion Ajax container tag,
must have the following syntax format:
functionName = function(arguments) {function body}
Function definitions that use the following format might not work:
function functionName (arguments) {function body}
However, Adobe recommends that you include all custom JavaScript in external JavaScript files and import them
on the applications main page, and not write them in-line in code that you get dynamically. Imported pages do
not have this restriction on the function definition format.
As a general rule, the id attributes or name attributes, when you do not specify id attributes, of controls should
be unique on the page, including on any pages that you specify in source attributes. Exceptions to this rule include
the following:
You can use the same name attribute for all options in a radio button group. Bind expressions get information
about the selected button.
You can use the same name attribute for check boxes in a group if you want a single bind expression to get
information about all selected controls in the group.
If you have multiple similar forms on a page, you might have controls in each form with the same name or
ID. You specify the individual controls in bind expressions by including the form name in the bind parameter.
Category Description
global (the default) Messages that are not logged from within the ColdFusion Ajax libraries, for example, initialization of
the logging infrastructure.
http Information about HTTP calls and their responses, including the contents of HTTP requests and information on CFC
invocations and responses.
LogReader Messages about the log display window.
bind Bind-related actions such as evaluating a bind expression.
widget Control-specific actions such as tree and grid creation.
ADOBE COLDFUSION 8
ColdFusion Developer’s Guide
672
Do not use an Application.cfc onRequestEnd function or onRequestEnd.cfm page that creates output in appli-
cations that use the cfajaxproxy tag or bind expressions that call CFC functions to get data. ColdFusion Ajax
features normally require that all returned data from the server be in JSON format; the onRequestEnd method
onRequestEnd.cfm page appends any output as non-JSON information to the end of the returned data.
By default, all ColdFusion structure element names are in all uppercase characters. Therefore, your client-side
Ajax code, such as an onSuccess function specified by a cfajaxproxy tag, must use uppercase letters for the
returned objects element names if you do not explicitly ensure that the element names are not all uppercase. (You
can create structure element names with lowercase characters by specifying the names in associative array notation,
for example, myStruct["myElement"]="value".)
ColdFusion Ajax controls can throw JavaScript errors if badly formed HTML causes errors in the browser DOM
hierarchy order. One example of such badly formed HTML is a table that contains a cfform tag, which in turn
contains table rows. In this situation, you should put the table tag inside the cfform tag.
For browser-specific issues and other issues that might affect application appearance and behavior, see the
ColdFusion Release Notes on the Adobe website at www.adobe.com/go/prod_doc, and the ColdFusion Developer
Center on the Adobe website at www.adobe.com/go/prod_techarticles.
Improving security
ColdFusion includes several capabilities that help to ensure the security of Ajax application. Also, the ColdFusion
Administrator disables output to the client-side logging window by default (see “Enabling logging output” on
page 669).
To prevent cross-site scripting, you cannot use remote URLs in code that executes on the client. For example, if
you use a URL such as http://www.myco.com/mypage.cfm in a cfwindow tag source attribute, the remote page does
not load in the window and the window shows an error message. If you must access remote URLs, you must do so
in CFML code that executes on the server, for example, by using a cfhttp tag on the page specified by a source
attribute.
When a CFC function returns remote data in JSON format, by default, the data is sent without any prefix or
wrapper. To help prevent cross-site scripting attacks where the attacker accesses the JSON data, you can tell
ColdFusion to prefix the returned data with one or more characters. You can specify this behavior in several ways.
The value of an item in the following list is determined by the preceding item in this list:
aIn the Administrator, enable the Prefix Serialized JSON option on Server Settings > Settings page (the default
value is false). You can also use this setting to specify the prefix characters. The default prefix is //, which is
the JavaScript comment marker that turns the returned JSON code into a comment from the browser’s
perspective. The // prefix helps prevent security breaches because it prevents the browser from converting the
returned value to the equivalent JavaScript objects.
bSet the Application.cfc file This.secureJSON and This.secureJSONPrefix variable values, or set the
cfapplication tag secureJSON and secureJSONPrefix attributes.
cSet the cffunction tag secureJSON attribute. (You cannot use the cffunction tag to set the prefix.)
As a general rule, you should use one of these techniques for any CFC or CFML page that returns sensitive data,
such as credit card numbers.
When you use any of these techniques, the ColdFusion Ajax elements that call CFC functions, including bind
expressions and the CFC proxies created by the cfajaxproxy tag, automatically remove the security prefix when
appropriate. You do not have to modify your client-side code.
ADOBE COLDFUSION 8
ColdFusion Developer’s Guide
673
ColdFusion provides capabilities that help prevent security attacks where an unauthorized party attempts to
perform an action on the server, such as changing a password. You can use the following techniques to help make
sure that a request to a CFML page or remote CFC function comes from a ColdFusion Ajax feature, such as a bind
expression or CFC proxy, that is a valid part of your application:
In the cffunction tag in a CFC function that returns data to an Ajax client, specify a verifyClient
attribute with a value of yes.
At the top of a CFML page or function that can be requested by a ColdFusion Ajax client, call the
VerifyClient ColdFusion function. This function takes no parameters.
The VerifyClient function and attribute tell ColdFusion to require an encrypted security token in each
request. To use this function, enable client management or session management in your application; otherwise,
you do not get an error, but ColdFusion does not verify clients.
Enable client verification only for code that responds to ColdFusion Ajax client code, because only the
ColdFusion Ajax library contains the client-side support code. Enabling client verification for clients other than
ColdFusion Ajax applications can result in the client application not running.
As a general rule, use this function for Ajax requests to the server to perform sensitive actions, such as updating
passwords. You should typically not enable client verification for public APIs that do not need protected, search
engine web services. Also, do not enable client verification for the top-level page of an application, because the
security token is not available when the user enters a URL in the browser address bar.
Programming effectively
The following recommendations can help improve or customize your ColdFusion Ajax application.
Use the AjaxOnLoad function, which specifies a JavaScript function to run when the page loads, to perform any
initialization actions that are required for a page to function properly. You should use the AjaxOnLoad function to
call functions when a page is loaded in a container tag. One use for this function could be on a page that pops up a
login window if the user is not already logged in when it displays. You can use the AjaxOnLoad function to specify
a JavaScript function that determines the login status and pops up the window only if required.
Use the following ColdFusion JavaScript functions to access the Ext JS or Yahoo YUI JavaScript library objects
that underlie border and tab style cflayout controls, cfwindow controls, and HTML format cfgrid and cftree
controls. Then you can use the raw object to modify the displayed control.
ColdFusion.Layout.getBorderLayout
ColdFusion.Grid.getGridObject
ColdFusion.Layout.getTabLayout
ColdFusion.Tree.getTreeObject
ColdFusion.Window.getWindowObject
For documentation on the objects and how to manage them, see the Ext documentation and the Yahoo toolkit
documentation.
674
Chapter 36: Using the Flash Remoting
Service
Using the Flash Remoting service of ColdFusion, ColdFusion developers can work together with Flash designers to
build dynamic Flash user interfaces for ColdFusion applications.
For a complete description of Flash Remoting capabilities, including how ColdFusion interacts with Flash Remoting,
see Using Flash Remoting MX 2004 and Flash Remoting ActionScript Dictionary in Flash Help. You can also access the
Flash Remoting documentation on the Flash Remoting Developer Center at www.adobe.com/devnet/mx/flashre-
moting.
Contents
About using the Flash Remoting service with ColdFusion. . . . . . . . . . . . . . . . . . . . . . . . . . . . . . . . . . . . . . . . . . . . . . 674
Configuring the Flash Remoting Gateway . . . . . . . . . . . . . . . . . . . . . . . . . . . . . . . . . . . . . . . . . . . . . . . . . . . . . . . . . . . 676
Using the Flash Remoting service with ColdFusion pages . . . . . . . . . . . . . . . . . . . . . . . . . . . . . . . . . . . . . . . . . . . . . . 679
Using Flash with CFCs . . . . . . . . . . . . . . . . . . . . . . . . . . . . . . . . . . . . . . . . . . . . . . . . . . . . . . . . . . . . . . . . . . . . . . . . . . . . 684
Using the Flash Remoting service with ColdFusion Java objects. . . . . . . . . . . . . . . . . . . . . . . . . . . . . . . . . . . . . . . . . 685
Handling errors with ColdFusion and Flash. . . . . . . . . . . . . . . . . . . . . . . . . . . . . . . . . . . . . . . . . . . . . . . . . . . . . . . . . . 686
About using the Flash Remoting service with
ColdFusion
Using the Flash Remoting service of ColdFusion, ColdFusion developers can work together with Flash MX 2004
designers to build Flash user interfaces (UIs) for ColdFusion applications. Building Flash UIs requires the separation
of UI code from business logic code. You build user interface controls in Flash MX, and you build the business logic
in ColdFusion.
The following is a simplified representation of the relationship between Flash and ColdFusion:
ADOBE COLDFUSION 8
ColdFusion Developer’s Guide
675
Planning your Flash application
When you are planning ColdFusion application development with Flash UIs, remember the importance of
separating display code from business logic. Separating display code from business logic enables your ColdFusion
applications to interact with multiple client types, such as Flash applications, web browsers, and web services.
When you build ColdFusion applications for multiple clients, your ColdFusion pages and components return
common data types, including strings, integers, query objects, structures, and arrays. Clients that receive the results
can process the passed data according to the client type, such as ActionScript with Flash, or CFML with ColdFusion.
To use the Flash Remoting service with ColdFusion, you build ColdFusion pages and components or deploy Java
objects. In ColdFusion pages, you use the Flash variable scope to interact with Flash applications. ColdFusion
components (CFCs) natively support Flash interaction. The public methods of Java objects are also available to the
Flash Remoting service.
The Flash Remoting ActionScript API has been updated to comply with ActionScript 2.0. The ActionScript 2.0
version of the API consists of the following significant features:
Flash Remoting MX 2004 ActionScript 2.0 API Features
Enforcement of strict data typing, which requires you to declare the data types of variables and prohibits you from assigning different types
of data to them.
Enforcement of case sensitivity, which means that myvar and myVar are two different variables, though they were considered the same
variable with different spellings in ActionScript 1.0.
A new Service class, which lets you create a gateway connection and at the same time obtain a reference to a service and its methods. It
includes the connection property, which returns the connection and also lets you set credentials for authorization on the remote server.
Note: The NetServices class is still supported but has been deprecated in favor of the new Service and Connection classes
A new Connection class that helps you create and use Flash Remoting connections.
Note: The Connection class supersedes the former NetConnection class.
ADOBE COLDFUSION 8
ColdFusion Developer’s Guide
676
For more information on the ActionScript 2.0 Flash Remoting API, see Flash Remoting ActionScript Dictionary
Help.
Configuring the Flash Remoting Gateway
The following parameters in the ColdFusion web.xml file point the Flash Remoting gateway to the gateway-
config.xml file.
<init-param>
<param-name>gateway.configuration.file</param-name>
<param-value>/WEB-INF/gateway-config.xml</param-value>
</init-param>
<init-param>
<param-name>whitelist.configuration.file</param-name>
<param-value>/WEB-INF/gateway-config.xml</param-value>
</init-param>
<init-param>
<param-name>whitelist.parent.node</param-name>
<param-value>gateway-config</param-value>
</init-param>
Both the web.xml file and the gateway-config.xml file are located in the WEB-INF directory of your ColdFusion
server. As a general rule, there is no need to change these web.xml settings.
ColdFusion MX 7 and later versions of ColdFusion configure Flash gateways differently from previous ColdFusion
releases. Parameters that worked prior to this release are no longer supported, and you specify all configuration
parameters in the gateway-config.xml file. Also, the Flash gateway now supports a whitelist, which specifies which
remote sources can be accessed through the gateway. The two web.xml entries that identify the whitelist should
specify your gateway-config.xml file and gateway-config as the parent node.
You can modify the gateway-config.xml file to configure service adapters, add service names to the whitelist, change
the logging level, and specify how the gateway handles case sensitivity.
You can configure gateway features in the gateway-config.xml file as follows:
A new PendingCall object returned on each call to a service method that is invoked using the Service object. The PendingCall object
contains the responder property, which you use to specify the methods to handle the results of the service call.
A new RelayResponder class, which specifies the methods to which the result and fault outcomes of a service call are relayed.
A RecordSet object that contains new properties (columnNames, items, and length), new methods (clear(), contains(),
editField(), getEditingData(), getIterator(), getLocalLength(), getRemoteLength(), isEmpty(), and sortItems()),
and the new modelChanged event.
Flash Remoting MX 2004 ActionScript 2.0 API Features
ADOBE COLDFUSION 8
ColdFusion Developer’s Guide
677
Feature Description
service adapters By default, the PageableResultSetAdapter, the ColdFusionAdapter, the CFCAdapter
(for ColdFusion components), and the CFSSASAdapter (for server-side ActionScript)
adapters are enabled in ColdFusion.
You can also enable the JavaBeanAdapter, JavaAdapter, EJBAdapter, ServletAdapter,
and CFWSAdapter (for web services) by removing their enclosing comment symbols
(<!-- and -->). The following service adapter tags are defined as the default tag values:
<service-adapters>
<adapter>flashgateway.adapter.resultset.PageableResultSetAdap
ter
</adapter>
<adapter>coldfusion.flash.adapter.ColdFusionAdapter</adapter>
<adapter>coldfusion.flash.adapter.CFCAdapter</adapter>
<adapter>coldfusion.flash.adapter.CFSSASAdapter</adapter>
<!-- <adapter type="stateful-
class">flashgateway.adapter.java.
JavaBeanAdapter</adapter> -->
<!-- <adapter type="stateless-
class">flashgateway.adapter.java.
JavaAdapter</adapter> -->
<!-- <adapter type="ejb">flashgateway.adapter.java.EJBAdapter
</adapter> -->
<!-- <adapter
type="servlet">flashgateway.adapter.java.ServletAdapter
</adapter> -->
<!-- <adapter>coldfusion.flash.adapter.CFWSAdapter</adapter>
-->
</service-adapters>
ADOBE COLDFUSION 8
ColdFusion Developer’s Guide
678
security You can edit security settings in child tags of the <security> tag.
In the <login-command> tag, you can set the
flashgateway.security.LoginCommand implementation for performing local
authentication on a specific application server. By default, the <login-command> tag
is set to the following values:
<login-command>
<class>flashgateway.security.JRunLoginCommand</class>
<server-match>JRun</server-match>
</login-command>
In the <show-stacktraces> tag, you can enable stack traces. Stack traces are useful
for debugging and product support, but they should not be sent to the client in
production mode because they can expose internal information about the system. The
following <show-stacktraces> tag is the default tag:
<show-stacktraces>false</show-stacktraces>
The <whitelist> tag specifies which remote sources can be accessed through the
gateway. The * character can be used as a wildcard to imply ALL matches. The
following <whitelist> tag shows the default value:
<whitelist>
<source>*</source>
</whitelist>
When you deploy your application, ensure that you change this setting so that it spec-
ifies only the services that the gateway needs to access to run your application.
Remember that for ColdFusion based services, directories are treated as "packages"
and thus you specify a period delimited path from the web root to the directory or file
containing the services you will allow access to. An asterisk wildcard allows access to
all services in a particular directory. You can have multiple <source> tags.
The following whitelist allows access to the webroot/cfdocs/exampleapps/ directory,
which includes the flash1 through flash5 Flash Remoting example directories. It also
allows access to a webroot/BigApp/remoting directory and its children.
<whitelist>
<source>cfdocs.exampleapps.*</source>
<source>BigApp.remoting.*</source>
</whitelist>
logger level You can set the level of logging between None, Error, Info, Warning, and Debug.
The following tag is the default logger level tag:
<logger
level="Error">coldfusion.flash.ColdFusionLogger</logger>
redirect URL In the <redirect-url> tag, you can specify a URL to receive HTTP requests that are
not sent with AMF data. By default, the <redirect-url> tag is set to
{context.root}, which is the context root of the web application:
<redirect-url>{context.root}</redirect-url>
case sensitivity The <lowercase-keys> tag specifies how the gateway handles case sensitivity.
ActionScript 1.0 and ColdFusion use case insensitive data structures to store associa-
tive arrays, objects and structs. The Java representation of these data types requires a
case-insensitive Map, which the gateway achieves by forcing all keys to lowercase.
ActionScript 2.0 is case sensitive and requires a <lowercase-keys> tag value of false.
The following <lowercase-keys> tag is the default tag:
<lowercase-keys>true</lowercase-keys>
Feature Description
ADOBE COLDFUSION 8
ColdFusion Developer’s Guide
679
Using the Flash Remoting service with ColdFusion
pages
When you build a ColdFusion page that interacts with a Flash application, the directory name that contains the
ColdFusion pages translates to the service name that you call in ActionScript. The individual ColdFusion page
names within that directory translate to service functions that you call in ActionScript.
Note: Flash Remoting cannot interact with virtual directories accessed through a ColdFusion mapping.
In your ColdFusion pages, you use the Flash variable scope to access parameters passed to and from a Flash appli-
cation. To access parameters passed from a Flash application, you use the parameter name appended to the Flash
scope or the Flash.Params array. To return values to the Flash application, use the Flash.Result variable. To set
an increment value for records in a query object to be returned to the Flash application, use the Flash.Pagesize
variable.
The following table shows the variables contained in the Flash scope:
The following table compares the ColdFusion data types and their ActionScript equivalents:
Variable Description For more information
Flash.Params Array that contains the parameters passed from the Flash application.
If you do not pass any parameters, Flash.params still exists, but it is
empty.
See Accessing parameters passed from
Flash” on page 680.
Flash.Result The variable returned from the ColdFusion page to the Flash applica-
tion that called the function.
Note: Because ActionScript performs automatic type conversion,
do not return a Boolean literal to Flash from ColdFusion. Return 1 to
indicate true, and return 0 to indicate false.
See “Returning results to Flash” on page 681.
Flash.Pagesize The number of records returned in each increment of a record set to
a Flash application.
See “Returning records in increments to
Flash” on page 682.
ActionScript data type ColdFusion data type
Number (primitive data type) Number
Boolean (primitive data type) Boolean (0 or 1)
String (primitive data type) String
ActionScript Object Structure
ActionScript Object (as the only argument passed to a service
function)
Arguments of the service function. ColdFusion pages (CFM files): flash
variable scope, ColdFusion components (CFC files): named arguments
Null Null (Asc() returns 0, which translates to not defined)
Undefined Null (Asc() returns 0, which translates to not defined)
Ordered array
Note: ActionScript array indexes start at zero (for example:
my_ASarray[0]).
Array
Note: ColdFusion array indexes start at one (for example: my_CFarray[1]).
Named (or associative) array Struct
ADOBE COLDFUSION 8
ColdFusion Developer’s Guide
680
Also, remember the following considerations regarding data types:
If a string data type on the server represents a valid number in ActionScript, Flash can automatically cast it to a
number if needed.
To return multiple, independent values to the Flash application, place them in a complex variable that converts
to a Flash Object, Array, or Associative Array, that can hold all of the required data. Return the single variable and
access its elements in the Flash application.
For a complete explanation of using Flash Remoting data in ActionScript, see Using Flash Remoting MX 2004 Help.
Accessing parameters passed from Flash
To access variables passed from Flash applications, you append the parameter name to the Flash scope or use the
Flash.Params array. Depending on how the values were passed from Flash, you refer to array values using ordered
array syntax or structure name syntax. Only ActionScript objects can pass named parameters.
For example, if you pass the parameters as an ordered array from Flash, array[1] references the first value. If you
pass the parameters as named parameters, you use standard structure-name syntax like params.name.
You can use most of the CFML array and structure functions on ActionScript collections. However, the StructCopy
CFML function does not work with ActionScript collections. The following table lists ActionScript collections and
describes how to access them in ColdFusion:
Date object Date
XML object XML document
RecordSet Query object (when returned to a Flash application only; you cannot pass
a RecordSet from a Flash application to a ColdFusion application)
Collection ActionScript example Notes
Strict array var myArray:Array = new Array();
myArray[0] = "zero";
myArray[1] = "one";
myService.myMethod(myArray);
The Flash Remoting service converts the Array argument to a
ColdFusion array. All CFML array operations work as expected.
<cfset p1=Flash.Params[1][1]>
<cfset p2=Flash.Params[1][2]>
ActionScript data type ColdFusion data type
ADOBE COLDFUSION 8
ColdFusion Developer’s Guide
681
The Flash.Params array retains the order of the parameters as they were passed to the method. You use standard
structure name syntax to reference the parameters; for example:
<cfquery name="flashQuery" datasource="cfdocexamples">
SELECT ItemName, ItemDescription, ItemCost
FROM tblItems
WHERE ItemName EQ '#Flash.paramName#'
</cfquery>
In this example, the query results are filtered by the value of Flash.paramName, which references the first parameter
in the passed array. If the parameters were passed as an ordered array from the Flash application, you use standard
structure name syntax; for example:
<cfset Flash.Result = "Variable 1:#Flash.Params[1]#, Variable 2: #Flash.Params[2]#">
Note: ActionScript array indexes start at zero. ColdFusion array indexes start at one.
Returning results to Flash
In ColdFusion pages, only the value of the Flash.Result variable is returned to the Flash application. For more
information about supported data types between ColdFusion and Flash, see the data type table in “Using the Flash
Remoting service with ColdFusion pages” on page 679. The following procedure creates the service function
helloWorld, which returns a structure that contains simple messages to the Flash application.
Create a ColdFusion page that passes a structure to a Flash application
1Create a folder in your web root, and name it helloExamples.
2Create a ColdFusion page, and save it as helloWorld.cfm in the helloExamples directory.
Named or associa-
tive array
var myStruct:Array = new Array();
myStruct["zero"] = "banana";
myStruct["one"] = "orange";
myService.myMethod(myStruct);
Named array keys are not case-sensitive in ActionScript.
<cfset p1=Flash.Params[1].zero>
<cfset p2=Flash.Params[1].one>
Mixed array var myMxdArray:Array = new Array();
myMxdArray["one"] = 1;
myMxdArray[2] = true;
Treat this collection like a structure in ColdFusion. However,
keys that start with numbers are invalid CFML variable names.
Depending on how you attempt to retrieve this data, ColdFu-
sion might throw an exception. For example, the following CFC
method throws an exception:
<cfargument name="ca" type="struct">
<cfreturn ca.2>
The following CFC method does not throw an exception:
<cfargument name="ca" type="struct">
<cfreturn ca["2"]>
Using an Action-
Script object initial-
izer for named argu-
ments
myService.myMethod
({ x:1, Y:2, z:3 });
This notation provides a convenient way of passing named
arguments to ColdFusion pages. You can access these argu-
ments in ColdFusion pages as members of the Flash scope:
<cfset p1 = Flash.x>
<cfset p2 = Flash.y>
<cfset p3 = Flash.z>
Or, you can access them as normal named arguments of a CFC
method.
Collection ActionScript example Notes
ADOBE COLDFUSION 8
ColdFusion Developer’s Guide
682
3Modify helloWorld.cfm so that the CFML code appears as follows:
<cfset tempStruct = StructNew()>
<cfset tempStruct.timeVar = DateFormat(Now ())>
<cfset tempStruct.helloMessage = "Hello World">
In the example, two string variables are added to a structure; one with a formatted date and one with a simple
message. The structure is passed back to the Flash application using the Flash.Result variable.
<cfset Flash.Result = tempStruct>
4Save the file.
Remember, the directory name is the service address. The helloWorld.cfm file is a method of the helloExamples
Flash Remoting service. The following ActionScript example calls the helloWorld ColdFusion page and displays the
values that it returns:
import mx.remoting.*;
import mx.services.Log;
import mx.rpc.*;
// Connect to helloExamples service and create the howdyService service object
var howdyService:Service = new Service(
"http://localhost/flashservices/gateway",
null,
"helloExamples",
null,
null );
// Call the service helloWorld() method
var pc:PendingCall = howdyService.helloWorld();
// Tell the service what methods handle result and fault conditions
pc.responder = new RelayResponder( this, "helloWorld_Result", "helloWorld_Fault" );
function helloWorld_Result(re:ResultEvent)
{
// Display successful result
messageDisplay.text = re.result.HELLOMESSAGE;
timeDisplay.text = re.result.TIMEVAR;
}
function helloWorld_Fault(fe:FaultEvent)
{
// Display fault returned from service
messageDisplay.text = fe.fault;
}
Note: Due to ActionScript's automatic type conversion, do not return a Boolean literal to Flash from ColdFusion. Return
1 to indicate true, and return 0 to indicate false.
Returning records in increments to Flash
ColdFusion lets you return record set results to Flash in increments. For example, if a query returns 20 records, you
can set the Flash.Pagesize variable to return five records at a time to Flash. Incremental record sets let you
minimize the time that a Flash application waits for the application server data to load.
Create a ColdFusion page that returns a incremental record set to Flash
1Create a ColdFusion page, and save it as getData.cfm in the helloExamples directory.
2Modify getData.cfm so that the code appears as follows:
<cfparam name="pagesize" default="10">
ADOBE COLDFUSION 8
ColdFusion Developer’s Guide
683
<cfif IsDefined("Flash.Params")>
<cfset pagesize = Flash.Params[1]>
</cfif>
<cfquery name="myQuery" datasource="cfdocexamples">
SELECT *
FROM tblParks
</cfquery>
<cfset Flash.Pagesize = pagesize>
<cfset Flash.Result = myQuery>
In this example, if a single parameter is passed from the Flash application, the pagesize variable is set to the
value of the Flash.Params[1] variable; otherwise, the value of the variable is the default, 10. Next, a statement
queries the database. After that, the pagesize variable is assigned to the Flash.Pagesize variable. Finally, the
query results are assigned to the Flash.Result variable, which is returned to the Flash application.
3Save the file.
When you assign a value to the Flash.Pagesize variable, you are specifying that if the record set has more than a
certain number of records, the record set becomes pageable and returns the number of records specified in the
Flash.Pagesize variable. For example, the following code calls the getData() function of the CFMService and
uses the first parameter to request a page size of 5:
import mx.remoting.*;
import mx.services.Log;
import mx.rpc.*;
// Connect to helloExamples service and create the CFMService service object
var CFMService:Service = new Service(
"http://localhost/flashservices/gateway",
null,
"helloExamples",
null,
null );
// Call the service getData() method
var pc:PendingCall = CFMService.getData(5);
// Tell the service what methods handle result and fault conditions
pc.responder = new RelayResponder( this, "getData_Result", "getData_Fault" );
function getData_Result(re:ResultEvent)
{
// Display successful result
DataGlue.bindFormatStrings(employeeData, re.result, "#PARKNAME#, #CITY#, #STATE#");
}
function getData_Fault(fe:FaultEvent)
{
// Display fault returned from service
trace("Error description from server: " + fe.fault.description);
}
In this example, employeeData is a Flash list box. The result handler, getData_Result, displays the columns
PARKNAME, CITY, and STATE in the employeeData list box. After the initial delivery of records, the RecordSet
ActionScript class assumes the task of fetching records. In this case, the list box requests more records as the user
scrolls the list box.
You can configure the client-side RecordSet object to fetch records in various ways using the
RecordSet.setDeliveryMode ActionScript function.
ADOBE COLDFUSION 8
ColdFusion Developer’s Guide
684
Using Flash with CFCs
CFCs require little modification to work with a Flash application. The tag names the method and contains the CFML
logic, the cfargument tag names the arguments, and the tag returns the result to the Flash application. The name of
the CFC file (*.cfc) translates to the service name in ActionScript.
Note: For CFC methods to communicate with Flash applications, you must set the cffunction tag’s access attribute
to remote.
The following example replicates the helloWorld function that was previously implemented as a ColdFusion page.
For more information, see “Using the Flash Remoting service with ColdFusion pages” on page 679.
Create a CFC that interacts with a Flash application
1Create a CFC and save it as flashComponent.cfc in the helloExamples directory.
2Modify the code in flashComponent.cfc so that it appears as follows:
<cfcomponent name="flashComponent">
<cffunction name="helloWorld" access="remote" returnType="Struct">
<cfset tempStruct = StructNew()>
<cfset tempStruct.timeVar = DateFormat(Now ())>
<cfset tempStruct.helloMessage = "Hello World">
<cfreturn tempStruct>
</cffunction>
</cfcomponent>
In this example, the helloWorld function is created. The cfreturn tag returns the result to the Flash appli-
cation.
3Save the file.
The helloWorld service function is now available through the flashComponent service to ActionScript. The
following ActionScript example calls this function:
import mx.remoting.*;
import mx.services.Log;
import mx.rpc.*;
// Connect to the Flash component service and create service object
var CFCService:Service = new Service(
"http://localhost/flashservices/gateway",
null,
"helloExamples.flashComponent",
null,
null );
// Call the service helloWorld() method
var pc:PendingCall = CFCService.helloWorld();
// Tell the service what methods handle result and fault conditions
pc.responder = new RelayResponder( this, "helloWorld_Result", "helloWorld_Fault" );
function helloWorld_Result(re:ResultEvent)
{
// Display successful result
messageDisplay.text = re.result.HELLOMESSAGE;
timeDisplay.text = re.result.TIMEVAR;
}
function helloWorld_Fault(fe:FaultEvent)
{
ADOBE COLDFUSION 8
ColdFusion Developer’s Guide
685
// Display fault returned from service
messageDisplay.text = fe.fault;
}
In this example, the CFCService object references the flashComponent component in the helloExamples directory.
Calling the helloWorld function in this example executes the function that is defined in flashComponent.
For ColdFusion components, the component filename, including the directory structure from the web root, serves
as the service name. Remember to delimit the path directories with periods rather than backslashes.
Using the Flash Remoting service with ColdFusion Java
objects
You can run various kinds of Java objects with ColdFusion, including JavaBeans, Java classes, and Enterprise
JavaBeans. You can use the ColdFusion Administrator to add additional directories to the classpath.
Add a directory to ColdFusion classpath
1Open the ColdFusion Administrator.
2In the Server Settings menu, click the Java and JVM link.
3Add your directory to the Class Path form field.
4Click Submit Changes.
5Restart ColdFusion.
When you place your Java files in the classpath, the public methods of the class instance are available to your Flash
movie.
For example, assume the Java class utils.UIComponents exists in a directory in your ColdFusion classpath. The
Java file contains the following code:
package utils;
public class UIComponents
{
public UIComponents()
{
}
public String sayHello()
{
return "Hello";
}
}
Note: You cannot call constructors with Flash Remoting. You must use the default constructor.
In ActionScript, the following javaService call invokes the sayHello public method of the utils.UIComponents
class:
import mx.remoting.*;
import mx.services.Log;
import mx.rpc.*;
// Connect to service and create service object
var javaService:Service = new Service(
"http://localhost/flashservices/gateway",
null,
ADOBE COLDFUSION 8
ColdFusion Developer’s Guide
686
utils.UIComponents",
null,
null );
// Call the service sayHello() method
var pc:PendingCall = javaService.sayHello();
// Tell the service what methods handle result and fault conditions
pc.responder = new RelayResponder( this, "sayHello_Result", "sayHello_Fault" );
function sayHello_Result(re:ResultEvent)
{
// Display successful result
trace("Result is: " + re.result);
}
function sayHello_Fault(fe:FaultEvent)
{
// Display fault returned from service
trace("Error is: " + fe.fault.description);
}
Note: For more information about using Java objects with ColdFusion, see “Using Java objects” on page 936
Handling errors with ColdFusion and Flash
To help with debugging, use tags in your ColdFusion page or component to return error messages to the Flash Player.
For example, the ColdFusion page, causeError.cfm, contains the code:
<cftry>
<cfset dev = Val(0)>
<cfset Flash.Result = (1 / dev)>
<cfcatch type = "any">
<cfthrow message = "An error occurred in this service: #cfcatch.message#">
</cfcatch>
</cftry>
The second cfset tag in this example fails because it tries to divide by zero (0). The message attribute of the
cfthrow tag describes the error; ColdFusion returns this attribute to the Flash application.
To handle the error in your Flash application, create a fault handler similar to causeError_Fault in the following
example:
import mx.remoting.*;
import mx.services.Log;
import mx.rpc.*;
// Connect to service and create service object
var CFMService:Service = new Service(
"http://localhost/flashservices/gateway",
null,
"helloExamples",
null,
null );
// Call the service causeError() method
var pc:PendingCall = CFMService.causeError();
// Tell the service what methods handle result and fault conditions
pc.responder = new RelayResponder( this, "causeError_Result", "causeError_Fault" );
function causeError_Result(re:ResultEvent)
ADOBE COLDFUSION 8
ColdFusion Developer’s Guide
687
{
// Display successful result
messageDisplay.text = re.result;
}
function causeError_Fault(fe:FaultEvent)
{
// Display fault returned from service
trace("Error message from causeError is: " + fe.fault.description);
}
This example displays the trace message from the causeError_Fault function in the Flash Output panel. The
portion of the message that is contained in fe.fault.description is the portion of the message that is contained
in #cfcatch.message# in the causeError.cfm page.
Note: When you create a ColdFusion page that communicates with Flash, ensure that the ColdFusion page works before
using it with Flash.
688
Chapter 37: Using Flash Remoting Update
You can use Flash Remoting Update to create Rich Internet Applications in ColdFusion.
Contents
About Flash Remoting Update . . . . . . . . . . . . . . . . . . . . . . . . . . . . . . . . . . . . . . . . . . . . . . . . . . . . . . . . . . . . . . . . . . . . . 688
Installing Flash Remoting Update . . . . . . . . . . . . . . . . . . . . . . . . . . . . . . . . . . . . . . . . . . . . . . . . . . . . . . . . . . . . . . . . . . 688
Using Flash Remoting Update. . . . . . . . . . . . . . . . . . . . . . . . . . . . . . . . . . . . . . . . . . . . . . . . . . . . . . . . . . . . . . . . . . . . . . 688
About Flash Remoting Update
The Flash Remoting Update lets you create rich Internet applications using Adobe Flex Builder 2, with the advanced
data retrieval features of ColdFusion, such as the cfpop, cfldap, and cfquery tags. In addition, you can use Flash
Remoting Update to create Flash Forms and Flash applications that contain features, such as server call backs and
customized user interface.
You can use Flash Remoting Update with all configurations of ColdFusion (server, multiserver, and J2EE) on all the
platforms that ColdFusion supports.
To use Flash Remoting Update, you must have the following installed:
Flex Builder 2 or later
Flash Player 8.5 or later
ColdFusion MX 7.0.1 or later
Installing Flash Remoting Update
To install Flash Remoting Update:
1Install ColdFusion.
2If your ColdFusion server uses something other than port 8500, do the following:
aOpen the file <cf_root>\wwwroot\Web-INF\flex\flex-enterprise-services.xml.
bChange the following to specify the port that you are using in the endpoint URL:
<endpoint uri="http://localhost:8500/flex2gateway/" in flex-services.xml
cSave the file.
dRestart the ColdFusion server.
Using Flash Remoting Update
To specify a CFC to connect to, you do one of the following:
Specify the CFC, including the path from the web root, in the MXML.
ADOBE COLDFUSION 8
ColdFusion Developer’s Guide
689
Create a named resource for each CFC that you connect to. This is similar to registering a data source.
Specify the CFC in the MXML
Specify the CFC, including the path from the web root, in the MXML; for example:
<mx:RemotObject
id="myCfc"
destination="ColdFusion"
source="myApplication.components.User"/>
The destination “ColdFusion” is preconfigured in the flex-enterprise-services.xml with the wildcard * as the
source. To use the source attribute in MXML, you can use any destination by specifying the source="*" in flex-
enterprise-services.xml. If you specify a source other that “*” in flex-enterprise-services.xml, that source
definition overrides the source specified in the MXML.
Create a named resource for each CFC that you connect to
1Edit the WEB-INF\flex\flex-enterprise-services.xml file by adding an entry for each CFC that you connect to,
for example:
<destination id="CustomID">
<channels>
<channel ref="my-cfamf"/>
</channels>
<properties>
<source>dot_ path_to_CFC</source>
<lowercase-keys>true</lowercase-keys>
</properties>
</destination>
The source attribute specifies the dot notation to the CFC from the web root (the classpath to the CFC).
2Restart the ColdFusion server.
Use the CFC resource in your Flex Builder 2 project
1For each Flex Builder 2 project, set the Flex compiler property by doing the following:
aSelect Project > Properties.
bSelect the Flex complier option.
cEnter the following in the Additional Compiler Argument text box:
--services=C:\CFusion\wwwroot\WEB-INF\flex\flex-enterprise-services.xml
2In the mxml file, you use the <mx:RemoteObject> tag to connect to your CFC named resource. With this
connection you can call any remote method on the CFC.
3Use the destination attribute of the <mx:RemoteObbject> tag to point to the name that you defined in the flex-
enterprise-services.xml file; for example:
<mx:RemoteObject
id="a_named_reference_to_use_in_mxml"
destination="CustomID"
result="my_CFC_handler(event)"/>
4Call a CFC method, for example, as the following example shows:
<mx:Button label="reload" click="my_CFC.getUsers()"/>
In this example, when a user presses a button, the Click event calls the CFC method getUsers.
ADOBE COLDFUSION 8
ColdFusion Developer’s Guide
690
5Specify a handler for the return result of the CFC method call for the <mx:RemoteObject> tag, as the following
example shows.
private function my_CFC_handler( event:ResultEvent )
{
// Show alert with the value that is returned from the CFC.
mx.controls.Alert.show(ObjectUtil.toString(event.result));
}
691
Chapter 38: Using the LiveCycle Data
Services ES Assembler
To use Adobe ColdFusion as the back-end data manager for an Adobe Flex application, you use the Adobe LiveCycle
Data Services ES assembler that is provided with ColdFusion. You configure the LiveCycle Data Services ES
assembler and write an application that uses the assembler.
To use LiveCycle Data Services ES with ColdFusion, you should be familiar with ColdFusion components; accessing
and using data in ColdFusion applications; and using LiveCycle Data Services ES.
Contents
About ColdFusion and Flex. . . . . . . . . . . . . . . . . . . . . . . . . . . . . . . . . . . . . . . . . . . . . . . . . . . . . . . . . . . . . . . . . . . . . . . . 691
Application development and deployment process . . . . . . . . . . . . . . . . . . . . . . . . . . . . . . . . . . . . . . . . . . . . . . . . . . . . 693
Configuring a destination for the ColdFusion Data Service adapter . . . . . . . . . . . . . . . . . . . . . . . . . . . . . . . . . . . . . 693
Writing the ColdFusion CFCs. . . . . . . . . . . . . . . . . . . . . . . . . . . . . . . . . . . . . . . . . . . . . . . . . . . . . . . . . . . . . . . . . . . . . . 697
Notifying the Flex application when data changes. . . . . . . . . . . . . . . . . . . . . . . . . . . . . . . . . . . . . . . . . . . . . . . . . . . . . 702
Authentication. . . . . . . . . . . . . . . . . . . . . . . . . . . . . . . . . . . . . . . . . . . . . . . . . . . . . . . . . . . . . . . . . . . . . . . . . . . . . . . . . . . 702
Enabling SSL . . . . . . . . . . . . . . . . . . . . . . . . . . . . . . . . . . . . . . . . . . . . . . . . . . . . . . . . . . . . . . . . . . . . . . . . . . . . . . . . . . . . 703
Data translation. . . . . . . . . . . . . . . . . . . . . . . . . . . . . . . . . . . . . . . . . . . . . . . . . . . . . . . . . . . . . . . . . . . . . . . . . . . . . . . . . . 704
About ColdFusion and Flex
The LiveCycle Data Services ES assembler lets you use ColdFusion components (CFCs) to provide the back-end data
management for a Flex application that uses the Data Management Service. You can run LiveCycle Data Services ES
as part of ColdFusion or remotely. If you are running LiveCycle Data Services ES as part of ColdFusion, LiveCycle
Data Services ES and ColdFusion communicate directly. If you are running LiveCycle Data Services ES remotely,
LiveCycle Data Services ES and ColdFusion communicate by using RMI. The following diagram shows how
ColdFusion and LiveCycle Data Services ES interact in both cases:
Note: To use the LiveCycle Data Services ES assembler, the Flex application must be running on Flex Data Services 2.0.1
or LiveCycle Data Services 2.5, although not every feature is supported in Flex Data Services 2.0.1.
ADOBE COLDFUSION 8
ColdFusion Developer’s Guide
692
The Flex server includes a ColdFusion Data Service adapter. The adapter processes changes to data to ensure that
data on the client is synchronized with back-end data and vice versa; it executes the sync, fill, count and get
operations, identifies conflicts, and passes results to LiveCycle Data Services ES.
ColdFusion includes the LiveCycle Data Services ES assembler; along with the ActionScript translator, it converts
the input arguments where necessary and translates the return values.
Note: If you install LiveCycle Data Services ES, ColdFusion does not map .SWF files. This means that all .SWF files are
served through the ColdFusion web application instead of the web server.
The following diagram shows the process that LiveCycle Data Services ES and ColdFusion use when a Flex appli-
cation calls a method in a ColdFusion component:
1A Flash client requests data that is handled by the LiveCycle Data Management Service adapter.
2Flex calls a fill, sync, get, or count method in the Data Service.
3The ColdFusion Data Service adapter sends the request to the LiveCycle Data Services ES assembler. If you are
running LiveCycle Data Services ES remotely, the adapter sends the request by using Java Remote Method
Invocation (Java RMI).
4The LiveCycle Data Services ES assembler and the ActionScript translator convert ActionScript 3.0 data types to
the appropriate ColdFusion values.
5The ColdFusion server invokes the fill, sync, get, or count method of the assembler CFC, which invokes the
appropriate methods in the DAO CFC.
6The ColdFusion application creates an array of Value Objects or appropriate return value, which it sends to the
ColdFusion server.
7The ColdFusion server sends the results to the LiveCycle Data Services ES assembler.
8The LiveCycle Data Services ES assembler and the ActionScript translator convert ColdFusion values to the
appropriate ActionScript 3.0 data types, and then the assembler sends the results to the ColdFusion Data Service
adapter.
9The ColdFusion Data Service adapter sends the results to the LiveCycle Data Management Service.
10 The LiveCycle Data Management Service passes the results to the Flash client.
Note: The RMI registry, which facilitates communication between the ColdFusion Data Service assembler and the
remote LiveCycle Data Management Service uses port 1099, which is the default port for Java RMI. You can change the
port number by adding -Dcoldfusion.rmiport=1234 to the Java JVM arguments on both the ColdFusion server and
the Flex server.
ADOBE COLDFUSION 8
ColdFusion Developer’s Guide
693
Application development and deployment process
The following is a typical process for developing and deploying a Flex application that uses the ColdFusion Data
Service adapter and LiveCycle Data Services ES assembler to manage back-end database tasks:
1Design your application.
2Create the Flex application, in which you define a DataService component in MXML or ActionScript. The
DataService component calls methods on a server-side Data Management Service destination to perform activities
such as filling client-side data collections with data from remote data sources and synchronizing the client and server
versions of data.
3Configure a destination for the ColdFusion Data Service adapter so that the Flex application to connect to the
ColdFusion back-end application. For more information, see Configuring a destination for the ColdFusion Data
Service adapter” on page 693.
4Write your ColdFusion CFCs. For more information, see “Writing the ColdFusion CFCs” on page 697.
Note: To make creating the CFCs easier, ColdFusion includes wizards that you can use in Flex Builder. For more infor-
mation, see “Using the ColdFusion Extensions for Eclipse” on page 1142.
5Test your application by using Flex.
Configuring a destination for the ColdFusion Data
Service adapter
To provide the information necessary for the Flex application to connect to the ColdFusion back-end application,
you configure a destination. In the destination, you specify the ColdFusion Data Service adapter, the channels to use
to transport messages to and from the destination, the CFC that contains the fill, get, sync, and count methods,
and other settings.
To provide configuration information, you edit the following files:
1services-config.xml
You specify channel definitions and enable ColdFusion-specific debugging output in the Flex console in this file.
You must also change the port numbers in the services-config.xml file for the RTMP channels if you run more
than one ColdFusion instance with the integrated LiveCycle Data Services ES.
2data-management-config.xml
You specify adapters and destinations in this file.
To ensure that Flex recognizes the LiveCycle Data Services ES assembler and can transport messages to and from the
destination, by doing the following:
Specifying ColdFusion-specific channel definitions
Specifying the ColdFusion Data Service adapter
Specifying a destination
Enabling ColdFusion-specific debugging output
ADOBE COLDFUSION 8
ColdFusion Developer’s Guide
694
Specifying ColdFusion-specific channel definitions
LiveCycle Data Services ES transports messages to and from destinations over message channels that are part of the
Flex messaging system. When you configure a destination, you reference the messaging channels to use. To connect
to a ColdFusion back-end application, ensure that the services-config.xml file contains definitions for the cf-polling-
amf channel and the cf-rtmp channel in the channels section. If you are running LiveCycle Data Services ES in
ColdFusion, the services-config.xml file is in the wwwroot\WEB-INF\flex directory and contains the channel
definitions by default. If you are running LiveCycle Data Services ES remotely, the services-config.xml file is located
in the C:\lcds\jrun4\servers\default\samples\WEB-INF\flex folder when you install Flex in the default location.
The channel definitions include the following:
<channel-definition id="cf-polling-amf" class="mx.messaging.channels.AMFChannel">
<endpoint url="http://{server.name}:{server.port}{context.root}/
flex2gateway/cfamfpolling" class="flex.messaging.endpoints.AMFEndpoint"/
>
<properties>
<polling-enabled>true</polling-enabled>
<serialization>
<instantiate-types>false</instantiate-types>
</serialization>
</properties>
</channel-definition>
<channel-definition id="cf-rtmp" class="mx.messaging.channels.RTMPChannel">
<endpoint url="rtmp://{server.name}:2048"
class="flex.messaging.endpoints.RTMPEndpoint"/>
<properties>
<idle-timeout-minutes>20</idle-timeout-minutes>
<serialization>
<!-- This must be turned off for any CF channel -->
<instantiate-types>false</instantiate-types>
</serialization>
</properties>
</channel-definition>
Specifying the ColdFusion Data Service adapter
Flex provides adapters to connect to various back-end applications. To use the ColdFusion Data Service adapter, you
specify it in the data management configuration file by copying the following adapter-definition to the adapters
section of the data-management-config.xml file that is in the WEB-INF/flex folder of the server on which you want
to run the Flex application. If you are running LiveCycle Data Services ES in ColdFusion, the data-management-
config.xml file contains the adapter definitions by default.
The adapter definition includes the following line:
<adapter-definition id="coldfusion-dao" class="coldfusion.flex.CFDataServicesAdapter"/>
Specifying a destination
A destination is the server-side service or object that you call. You configure Data Management destinations in the
data-management-config.xml file.
The destination contains the following elements:
ADOBE COLDFUSION 8
ColdFusion Developer’s Guide
695
The following code shows a sample destination:
<destination id="cfcontact">
Element Description
destination id The ID must be unique for each destination.
adapter The name of the adapter to use. You use the ColdFusion adapter element for any ColdFusion specific
destinations.
channels Use the ColdFusion configured channels that have the instantiate-types flag set to false.
component The name or path of the assembler CFC.
scope The scope, which can be application, session, or request. The application value specifies
that there is only one instance; request specifies that there is a new CFC for each call. ColdFusion does
not support session. (Do not confuse this setting with the ColdFusion variable scope; they are not
related.)
use-accessors Whether the Value Object CFC has getters and setters. Set the value of use-accessors to true if
there are getters and setters in the Value Object CFC. However, if you set use-accessors to true and
there are no getters and setters in the value object CFC, ColdFusion sets the value of any property of
the value object CFC in the this scope. If your CFC does not have any getters and setters, you can
increase performance by setting this to false so that ColdFusion does not spend time looking for
these methods. The default value is true.
use-structs Whether to translate ActionScript to CFCs. Set the value of use-structs to true if you don't require
any translation of ActionScript to CFCs. The assembler can still return structures to Flex, even if the
value is false. The default value is false.
hostname The hostname or IP address of the ColdFusion host. If you are running LiveCycle Data Services as part
of ColdFusion you do not specify a hostname or IP address; however, if you are running LiveCycle Data
Services ES remotely, you must specify a hostname or IP address.
identity The ID of the ColdFusion Data Management server as configured in the ColdFusion Administrator.
This is required only if you are accessing a ColdFusion server remotely using RMI and have more than
one instance of ColdFusion on a machine.
remote-username
remote-password
Credentials to pass to the assembler CFC for all clients. It is generally preferable to use the ActionScript
setRemoteCredentials() API on the client.
method-access-invoke The access level of the CFC, which can be public (including remote) or remote.
force-cfc-lowercase
force-query-lowercase
force-struct-lowercase
Whether to make property names, query column names, and structure keys lowercase when
converting to ActionScript. Query column names must precisely match the case of the corresponding
ActionScript variables. The default value is false.
identity property The property or list of properties that are the primary key in the database.
query-row-type Optional. If the assembler fill method returns a query, you must define an ActionScript type for each
row in the query that the ArrayCollection returned.
fill-method Whether to update the results of a fill operation after a create or update operation.
use-fill-contains Optional. Whether the assembler has a fill-contains method. This method is used to determine
whether to refresh the fill. If the specified method returns true, the fill is re-executed after a create or
update operation. Set use-fill-contains to true only when auto-refresh is set to true. The
default value is false.
auto-refresh Optional. Whether to refresh the fill after a create or update operation. The default value is true.
ordered Optional. Whether order is important for this filled collection. Allows performance optimization when
order is not important. The default value is true.
ADOBE COLDFUSION 8
ColdFusion Developer’s Guide
696
<adapter ref="coldfusion-dao"/>
<channels>
<channel ref="cf-rtmp"/>
<channel ref="cf-polling-amf"/>
</channels>
<properties>
<component>samples.contact.ContactAssembler</component>
<scope>request</scope>
<use-accessors>true</use-accessors>
<use-structs>false</use-structs>
<hostname>localhost</hostname>
<identity>default</identity>
<remote-username></remote-username>
<remote-password></remote-password>
<access>
<method-access-level>remote</method-access-level>
</access>
<property-case>
<force-cfc-lowercase>false</force-cfc-lowercase>
<force-query-lowercase>false</force-query-lowercase>
<force-struct-lowercase>false</force-struct-lowercase>
</property-case>
<metadata>
<identity property="contactId"/>
<query-row-type>samples.contact.Contact</query-row-type>
</metadata>
<network>
<!-- Add network elements here. -->
</network>
<server>
<fill-method>
<use-fill-contains>false</use-fill-contains>
<auto-refresh>true</auto-refresh>
<ordered>true</ordered>
</fill-method>
</server>
</properties>
</destination>
Enabling ColdFusion-specific debugging output
You enable ColdFusion-specific debugging output in the Flex console by adding the following <pattern> tag in the
<filters> tag in the logging section in the services-config.xml file:
<pattern>DataService.coldfusion</pattern>
For more information, see “Configuring the Data Service” in Developing Flex Applications, which is included in the
Flex documentation.
Note: The ColdFusion Administrator lets you enable or disable LiveCycle Data Management support. If you are running
more than one instance of ColdFusion, you must use a unique ID to specify each instance of ColdFusion for which you
enable LiveCycle Data Management support. You do so by specifying the identity in the identity element in the data-
management-config.xml file.
ADOBE COLDFUSION 8
ColdFusion Developer’s Guide
697
Writing the ColdFusion CFCs
When you create your ColdFusion CFCs, you can do one of the following:
Create an assembler CFC and a Value Object CFC.
Create an assembler CFC, a Data Access Object (DAO) CFC, and a Value Object CFC.
You put the database manipulation functionality directly in the methods in the assembler CFC and create a Value
Object CFC, which is a CFC that contains property definitions and related get and set methods.
To separate the lower level database functionality from the high-level Flex assembler operations, you create a Data
Access Object (DAO) CFC that contains the lower level database functionality. Using this approach, which is the
Bean/DAO methodology, requires that you put the fill, get, sync, and count methods in the assembler CFC. The
methods in the assembler CFC call methods in the DAO CFC that perform the lower level database functions such
as retrieving records. The DAO CFC creates Value Objects, which are CFCs that contain the values. A Value Object
is essentially a row in the result set.
The following diagram shows the two methodologies:
The LiveCycle Data Management Service recognizes the methods: fill, get, sync, and count. The fill method
retrieves records from a database and populates an array with the records. The get method retrieves a specific
record. The sync method lets you keep track of synchronization conflicts by accepting a change list, which is an array
of change objects. The count method returns a number that indicates how many records are in a result set. To
perform any of these database tasks, the Flex application calls the appropriate fill, get, sync, or count method in
the assembler CFC. You can also use a fillContains method, which checks whether to update the results of a fill.
For more information, see “Managing fills” on page 700.
Creating the fill method
The fill method retrieves records from a database and populates an array with the records. If you use the
Bean/DAO methodology, you create the lower level read method separately in the DAO CFC.
The fill method returns the results of a read operation. In the fill method, you create an array to hold the results
of the read, and then return the results of the read operation. The essential elements of a fill method appear as
follows:
<cffunction name="fill" output="no" returntype="samples.contact.Contact[]" access="remote">
<cfreturn variables.dao.read()>
</cffunction>
ADOBE COLDFUSION 8
ColdFusion Developer’s Guide
698
You can return a Value Object CFC, a query, or an array of CFML structures. Using a query instead of a Value Object
CFC may improve performance. However, ColdFusion cannot handle nested results sets when you use a query. For
example, if one of the CFC properties you are returning from the fill method was populated with another complex
type such as another CFC type, ColdFusion cannot automatically convert a column in the query to an object with a
custom type. In this case, you return an array of CFCs, and the fill method or the read method in the DAO CFC
constructs the correct object.
You can use structures wherever you currently create a ColdFusion component in the Assembler. However, you still
receive CFC Value Objects from Flex. For example, the Change Objects that you receive in the sync method contain
CFCs, assuming you have a remote alias defined in the ActionScript type.
You can create Value Object CFCs in the get method. However, using the structure functionality, you can create and
return a structure instead of a CFC, because the structures are translated in exactly the same way as CFCs. You can
also return an array of structures from the fill method instead of an array of CFCs, for example, if you have to do
processing on your data and working with CFCs isn't fast enough. Generally, structures are faster than CFCs. You
also use structures when a member of the result object is a complex object. In this case, you create another structure
as the value of that key and provide the __type__ key for it.
You specify the returntype of the fill method as a Value Object CFC, a query, or an array:
1Value Object:
<cffunction name="fill" output="no"
returntype="samples.contact.Contact[]" access="remote">
2Query:
<cffunction name="fill" output="no"
returntype="query" access="remote">
3Array of structures:
<cffunction name="fill" output="no"
returntype="array" access="remote">
In addition to specifying the returntype of the fill function depending on whether you are using Value Objects, a
query, or an array of structures, you also do the following in the lower level read function:
Specify the returntype of the read function as the Value Object CFC, a query, or an array, for example:
<cffunction name="read" output="false" access="public"
returntype="samples.contact.Contact[]">
<cffunction name="read" output="false" access="public" returntype="query">
<cffunction name="read" output="false" access="public" returntype="array">
If you are using Value Objects:
Create the array to contain the Value Objects, as follows:
<cfset var ret = ArrayNew(1)>
Loop through the query to create each Value Object based on each row of the query, for example:
<cfloop query="qRead">
<cfscript>
obj = createObject("component",
"samples.contact.Contact").init();
obj.setcontactId(qRead.contactId);
obj.setfirstName(qRead.firstName);
obj.setlastName(qRead.lastName);
obj.setaddress(qRead.address);
obj.setcity(qRead.city);
ADOBE COLDFUSION 8
ColdFusion Developer’s Guide
699
obj.setstate(qRead.state);
obj.setzip(qRead.zip);
obj.setphone(qRead.phone);
ArrayAppend(ret, obj);
</cfscript>
</cfloop>
If you are using a query:
Ensure that you configured the destination with the row type for the destination so that ColdFusion correctly
labels each rows in the query with the corresponding ActionScript type. Use the query-row-type element,
which is in the metadata section of the destination.
Specify the following in the fill method:
<cffunction name="fill" output="no" returntype="query"
access="remote">
<cfargument name="param" type="string" required="no">
<cfquery name="myQuery" .>
</cfquery>
<!--- Return the result --->
<cfreturn myQuery>
</cffunction>
If you are using a DAO CFC, edit the read method to return a query instead of an array of CFCs.
Ensure that the query column names match the case of the properties in the ActionScript object. Use the
property-case settings in the destination to do so. Set the force-query-lowercase element to false so that
ColdFusion converts all column names to lowercase.
If you are using an array of structures:
Create the array to contain the Value Objects, as follows:
<cfset var ret = ArrayNew(1)>
Loop through the query to create the structure that contains the results of the query, for example:
<cfloop query="qRead">
<cfscript>
stContact = structNew();
stContact["__type__"] = "samples.contact.Contact";
stContact["contactId"] = qRead.contactId;
stContact["firstName"] = qRead.firstName;
stContact["lastName"] = qRead.lastName;
stContact["address"] = qRead.address;
stContact["city"] = qRead.city;
stContact["state"] = qRead.state;
stContact["zip"] = qRead.zip;
stContact["phone"] = qRead.phone;
ArrayAppend(ret, duplicate(stContact));
</cfscript>
</cfloop>
Use the "type" structure element to specify that the Value Object CFC is the type, for example:
stContact["_type_"] = "samples.contact.Contact";
Use the associative array syntax, for example, contact["firstName"] to ensure that you match the case of
the ActionScript property. If you use the other syntax, for example, contact.firstName="Joan", ColdFusion
makes the key name uppercase.
ADOBE COLDFUSION 8
ColdFusion Developer’s Guide
700
Managing fills
To determine whether to refresh a fill result after an item is created or updated, you include a fillContains method
in the assembler and set both use-fill-contains and auto-refresh to true in the fill-method section of the
data-management-config.xml file. The following examples shows a fill-method section:
<fill-method>
<use-fill-contains>true</use-fill-contains>
<auto-refresh>true</auto-refresh>
<ordered>false</ordered>
</fill-method>
In this example, ordered is set to false because the fill result is not sorted by any criteria. However, if the fill result
is sorted, you set ordered to true. When an item changes in a fill result that is ordered, you must refresh the entire
fill result.
The fillContains method tells the Flex application whether it is necessary to run the fill again after an item in the
fill result has changed. The fillCcontains method returns a value that indicates how the fill should be treated for
that change. When the fillContains method returns true, the fill is executed after a create or update operation.
The following example shows the fillContains method signature:
<cffunction name="fillContains" output="no" returnType="boolean" access="remote">
<cfargument name="fillArgs" type="array" required="yes">
<cfargument name="item" type="[CFC type object]" required="yes">
<cfargument name="isCreate" type="boolean" required="yes">
The fillContains method has the following arguments:
fillArgs is a list of arguments to pass to the fill method.
item is the record to check to determine if it is in the result set.
isCreate indicates whether the record is new.
A sample fillContains method, which determines whether the fill arguments (part of the first or last name) are
in the Contact item passed to the function, is as follows:
<cffunction name="fillContains" output="no" returnType="boolean"access="remote">
<cfargument name="fillArgs" type="array" required="yes">
<cfargument name="item" type="samples.contact.Contact" required="yes">
<cfargument name="isCreate" type="boolean" required="yes">
<cfif ArrayLen(fillArgs) EQ 0>
<!--- This is the everything fill. --->
<cfreturn true>
<cfelseif ArrayLen(fillArgs) EQ 1>
<!--- This is a search fill. --->
<cfset search = fillArgs[1]>
<cfset first = item.getFirstName()>
<cfset last = item.getLastName()>
<!--- If the first or last name contains the search string, --->
<cfif (FindNoCase(search, first) NEQ 0) OR (FindNoCase(search, last)
NEQ 0)>
<!--- this record is in the fill. --->
<cfreturn true>
<cfelse>
<!--- this record is NOT in the fill. --->
<cfreturn false>
</cfif>
</cfif>
ADOBE COLDFUSION 8
ColdFusion Developer’s Guide
701
<!--- By default, do the fill.--->
<cfreturn true>
</cffunction>
If you are running LiveCycle Data Services ES locally, you can determine whether a fill operation is a refresh or a
client triggered fill. You do so by calling the DataServiceTransaction.getCurrentDataServiceTransaction().isRefill()
method in your ColdFusion application as follows:
<cfscript>
dst = CreateObject("java", "flex.data.DataServiceTransaction");
t = dst.getCurrentDataServiceTransaction();
isRefill = t.isRefill();
</cfscript>
This does not work over RMI when ColdFusion and Flex are not in the same web application.
Creating the get method
The get method retrieves a specific record. The get method calls the lower level read method. If you use the
Bean/DAO methodology, as described in Writing the ColdFusion CFCs” on page 697, you create the lower level
read method separately in the DAO CFC.
The following examples shows the essential elements of a get method:
<cffunction name="get" output="no" returnType="samples.contact.Contact" access="remote">
<cfargument name="uid" type="struct" required="yes">
<cfset key = uid.contactId>
<cfset ret=variables.dao.read(id=key)>
<cfreturn ret[1]>
</cffunction>
The returntype of a get method can be any of the following:
The Value Object CFC
Any
An array
Creating the sync method
The sync method lets you keep track of synchronization conflicts by accepting a change list, which is an array of
change objects. In the sync method, you pass in an array of changes, loop over the array and apply the changes, and
then return the change objects, as follows:
<cffunction name="sync" output="no" returnType="array" access="remote">
<cfargument name="changes" type="array" required="yes">
<!-- Create the array for the returned changes. -->
<cfset var newchanges=ArrayNew(1)>
<!-- Loop over the changes and apply them. --->
<cfloop from="1" to="#ArrayLen(changes)#" index="i" >
<cfset co = changes[i]>
<cfif co.isCreate()>
<cfset x = doCreate(co)>
<cfelseif co.isUpdate()>
<cfset x = doUpdate(co)>
<cfelseif co.isDelete()>
<cfset x = doDelete(co)>
</cfif>
ADOBE COLDFUSION 8
ColdFusion Developer’s Guide
702
<cfset ArrayAppend(newchanges, x)>
</cfloop>
<!-- Return the change objects, which indicate success or failure. --->
<cfreturn newchanges>
</cffunction>
Creating the count method
The count method returns a number that indicates how many records are in a result set. If you use the Bean/DAO
methodology, as described in “Writing the ColdFusion CFCs” on page 697, you create the lower level count method
separately in the DAO CFC.
The count method contains the following essential elements, without any error handling:
<cffunction name="count" output="no" returntype="Numeric" access="remote">
<cfargument name="param" type="string" required="no">
<cfreturn variables.dao.count()>
</cffunction>
This count method calls a different count method in the DAO CFC, which contains the following essential
elements, without any error handling:
<cffunction name="count" output="false" access="public" returntype="Numeric">
<cfargument name="id" required="false">
<cfargument name="param" required="false">
<cfset var qRead="">
<cfquery name="qRead" datasource="FDSCFCONTACT">
select COUNT(*) as totalRecords
from Contact
</cfquery>
<cfreturn qRead.totalRecords>
</cffunction>
Notifying the Flex application when data changes
You use the LiveCycle Data Services ES event gateway type provided with ColdFusion, to have ColdFusion applica-
tions notify Flex when data that is managed by a destination has changed. You configure the LiveCycle Data Services
ES event gateway and write an application that uses the event gateway. For more information, see “Using the Data
Management Event Gateway” on page 1124.
Authentication
To authenticate users when using the LiveCycle Data Services ES assembler, you use the Flex
setRemoteCredentials() method on the DataService object. The credentials, which are in the FlexSession object,
are passed to the ColdFusion application, where you can use the cflogin tag to perform authentication. Alterna-
tively, you can set credentials in the Flex destination, although this is not the recommended way to do so.
You can set the credentials by doing either of the following:
Specifying credentials in ActionScript
ADOBE COLDFUSION 8
ColdFusion Developer’s Guide
703
Specifying credentials in the Flex destination
Specifying credentials in ActionScript
To specify credentials in ActionScript, you use the setRemoteCredentials() method, as the following example
shows:
ds = new DataService(“mydest”);
ds.setRemoteCredentials(“wilsont”, “password”);
Specifying credentials in the Flex destination
To specify credentials in the Flex destination, you edit the data-management-config.xml file that is in the WEB-
INF/flex folder of the server on which you run the Flex application. In the properties element, you include the
remote-username and remote-password elements, as follows:
<destination id="cfcontact">
<adapter ref="coldfusion-dao" />
<channels>
<channel ref="cf-dataservice-rtmp" />
</channels>
<properties>
<source>samples.contact.ContactAssembler</source>
<scope>application</scope>
<remote-username>wilsont</remote-username>
<remote-password>password</remote-password>
...
/properties>
</destination>
Enabling SSL
You encrypt communication between ColdFusion and Flex by enabling Secure Sockets Layer (SSL). Enabling SSL
only makes sense if you are running LiveCycle Data Services ES remotely. To use SSL, you must create a keystore file.
The keystore is a self-signed certificate. (You do not require a certificate signed by a Certificate Authority, although
if you do use one, you do not have to configure Flex as indicated in the following steps.) The information in the
keystore is encrypted and can be accessed only with the password that you specify. To create the keystore, you use
the Java keytool utility, which is included in your Java Runtime Environment (JRE).
To enable SSL, you do the following:
Create the keystore
Configure Flex
Enable SSL in the ColdFusion Administrator
Create the keystore
1Generate the SSL server (ColdFusion) keystore file by using the keytool utility, with a command similar to the
following:
keytool -genkey -v -alias FlexAssembler -dname "cn=FlexAssembler" -keystore cf.keystore
-keypass mypassword -storepass mypassword
The following table describes the parameters of the keytool utility that you use:
ADOBE COLDFUSION 8
ColdFusion Developer’s Guide
704
Next, you place the certificate that you created in the file that the JVM uses to decide what certificates to trust. The
file in which you put the certificate, (usually named cacerts), is located in the JRE, under the lib/security folder.
Configure Flex
1Export the keystore to a certificate by using the keytool utility, with a command similar to the following:
keytool -export -v -alias FlexAssembler -keystore cf.keystore -rfc -file cf.cer
2Import the certificate into the JRE cacerts file for your server by using the keytool utility, with a command similar
to the following:
keytool -import -v -alias FlexAssembler -file cf.cer -keystore
C:\fds2\UninstallerData\jre\lib\security\cacerts
The previous example specifies the location of the keystore for LiveCycle Data Services ES with integrated JRun,
installed using the default settings. If you are using a different server, specify the location of the cacerts file for
the JRE that you are using. For example, if you are using JBoss, you specify the keystore location as
$JAVA_HOME/jre/lib/security/cacerts.
Enable SSL in the ColdFusion Administrator
1In the ColdFusion Administrator, select Data & Services > Flex Integration, and specify the keystore file in the
Full Path to Keystore text box.
2Specify the keystore password in the Keystore password text box.
3Select the Enable RMI over SSL for Data Management option, and then click Submit Changes.
If you specify an invalid keystore file or password, ColdFusion does not enable SSL, and disables Flex Data
Management Support.
Data translation
The following table lists the ColdFusion data types and the corresponding Adobe Flash or ActionScript data type:
Parameter Description
-alias The name of the keystore entry. You can use any name for this, as long as you are consistent when referring to it.
-dname The Distinguished Name, which contains the Common Name (cn) of the server.
-keystore The location of the keystore file.
-keypass The password for your private key.
-storepass The password for the keystore. The encrypted storepass is stored in ColdFuison configuration files.
-rfc Generates the certificate in the printable encoding format.
-file The name of the keystore file.
-v Generates detailed certificate information.
ADOBE COLDFUSION 8
ColdFusion Developer’s Guide
705
ColdFusion data type Flash data type
String String
Array [] = Array
Struct {} = untyped Object
Query ArrayCollection
CFC Class = typed Object (if a matching ActionScript class exists, otherwise the CFC becomes a generic
untyped Object (map) in ActionScript)
CFC Date ActionScript Date
CFC String ActionScript String
CFC Numeric ActionScript Numeric
ColdFusion XML Object ActionScript XML Object
706
Chapter 39: Using Server-Side
ActionScript
ColdFusion server configuration includes the Flash Remoting service, a module that lets Adobe Flash developers
create server-side ActionScript. These ActionScript files can directly access ColdFusion query and HTTP features
through two new ActionScript functions: CF.query and CF.http.
Contents
About server-side ActionScript. . . . . . . . . . . . . . . . . . . . . . . . . . . . . . . . . . . . . . . . . . . . . . . . . . . . . . . . . . . . . . . . . . . . . 706
Connecting to the Flash Remoting service . . . . . . . . . . . . . . . . . . . . . . . . . . . . . . . . . . . . . . . . . . . . . . . . . . . . . . . . . . . 709
Using server-side ActionScript functions . . . . . . . . . . . . . . . . . . . . . . . . . . . . . . . . . . . . . . . . . . . . . . . . . . . . . . . . . . . . 709
Global and request scope objects . . . . . . . . . . . . . . . . . . . . . . . . . . . . . . . . . . . . . . . . . . . . . . . . . . . . . . . . . . . . . . . . . . . 710
About the CF.query function and data sources. . . . . . . . . . . . . . . . . . . . . . . . . . . . . . . . . . . . . . . . . . . . . . . . . . . . . . . . 711
Using the CF.query function . . . . . . . . . . . . . . . . . . . . . . . . . . . . . . . . . . . . . . . . . . . . . . . . . . . . . . . . . . . . . . . . . . . . . . . 712
Building a simple application . . . . . . . . . . . . . . . . . . . . . . . . . . . . . . . . . . . . . . . . . . . . . . . . . . . . . . . . . . . . . . . . . . . . . . 714
About the CF.http function . . . . . . . . . . . . . . . . . . . . . . . . . . . . . . . . . . . . . . . . . . . . . . . . . . . . . . . . . . . . . . . . . . . . . . . . 717
Using the CF.http function. . . . . . . . . . . . . . . . . . . . . . . . . . . . . . . . . . . . . . . . . . . . . . . . . . . . . . . . . . . . . . . . . . . . . . . . . 718
About server-side ActionScript
ColdFusion includes a module called the Flash Remoting service that acts as a broker for interactions between Flash
and ColdFusion. Flash Remoting supports a range of object types, and lets you reference an ActionScript file that
lives on a ColdFusion server. You can partition data-intensive operations on the server, while limiting the amount of
network transactions necessary to get data from the server to the client.
Flash developers can create server-side ActionScript files to access ColdFusion resources; they do not have to learn
CFML (ColdFusion Markup Language). This ability lets you logically separate the Flash presentation elements of
your applications from the business logic. You have the option of creating ActionScript files that reside on the server
to partition this processing away from your client applications.
You have a very simple interface for building queries using server-side ActionScript, and an equally simple interface
for invoking these queries from your client-side ActionScript.
Client-side ActionScript requirements
On the client side, you only need a small piece of code that establishes a connection to the Flash Remoting service
and references the server-side ActionScript you want to use.
For example (notice the embedded comments):
// This #include is needed to connect to the Flash Remoting service
#include "NetServices.as"
// This line determines where Flash should look for the Flash Remoting service.
// Ordinarily, you enter the URL to your ColdFusion server.
// Port 8500 is the Flash Remoting service default.
ADOBE COLDFUSION 8
ColdFusion Developer’s Guide
707
NetServices.setDefaultGatewayUrl("http://mycfserver:8500");
// With the Flash Remoting service URL defined, you can create a connection.
gatewayConnnection = NetServices.createGatewayConnection();
// Reference the server-side ActionScript.
// In this case, the stockquotes script file lives in the web root of the
// ColdFusion server identified previously. If it lived in a subdirectory
// of the web root called "mydir," you would reference it
// as "mydir.stockquotes".
stockService = gatewayConnnection.getService("stockquotes", this);
// This line invokes the getQuotes() method defined in the stockquotes
// server-side ActionScript.
stockService.getQuotes("macr");
// Once the record set is returned, you handle the results.
// This part is up to you.
function getQuotes_Result ( result )
{
// Do something with results
}
Note: Client-side ActionScript does not support the two new server-side ActionScript functions, CF.query and
CF.http.
Server-side requirements
Creating ActionScript that executes on the server helps leverage your knowledge of ActionScript. It also provides
direct access to ColdFusion query and HTTP features. The CF.query and CF.http ActionScript functions let you
perform ColdFusion HTTP and query operations.
Note: On the server side, ActionScript files use the extension .asr.
For example, the following server-side ActionScript code builds on the client-side code shown previously:
// Filename: stockquotes.asr
// Here is the getQuotes method invoked in the client-side ActionScript.
// It accepts a single stock quote symbol argument.
function getQuotes(symbol)
{
// Query some provider for the specified stock quote and return the
// results. In this case, the getQuotesFromProvider method is
// defined elsewhere in this ActionScript code.
data = getQuotesFromProvider(symbol);
// Return the data to the client.
// Note: this example does not include any of the error checking
// logic you would normally use prior to returning the data.
return data;
}
The getQuotes function conducts the stock quote request and returns the results of the request to the client as a
RecordSet object.
Software requirements
To use server-side ActionScript files, you must have the following software installed:
Adobe Flash
ADOBE COLDFUSION 8
ColdFusion Developer’s Guide
708
ColdFusion
Flash Remoting Components
For more information about these products, go to www.adobe.com.
Location of server-side ActionScript files
You c an p l ace Ac t i on S c r i pt f i l e s ( *.asr) on the server anywhere below the web server’s root directory. To specify
subdirectories of the web root or a virtual directory, use package dot notation (use dots instead of slashes in a fully
qualified directory name). For example, in the following assignment code, the stockquotes.asr file is located in the
mydir/stock/ directory:
stockService = gatewayConnnection.getService("mydir.stock.stockquotes", this);
You can also point to virtual mappings, such as cfsuite.asr.stock.stockquotes where cfsuite is a virtual
mapping and asr.stock is subdirectories of that mapping.
Benefits
Server-side ActionScript lets your ActionScript engineers use their knowledge of ActionScript to write code for the
back end of their Flash applications, which can mean more meaningful levels of interactivity for your users. Your
Flash applications can share a library of server-side ActionScript functions, which means you can define functions
that are specifically tailored to your own business.
You could, for example, create a server-side ActionScript file that defines a whole library of SQL query methods.
With these query methods defined on the server side, your Flash designers only have to invoke the specific query
function they want to return data to their Flash movies. They do not have to write any SQL, and they do not have to
create a new query every time they need to retrieve data from a ColdFusion data source. It is a way of creating
reusable queries that your entire Flash design team can use.
Coding the ColdFusion query and HTTP operations in ActionScript is very straightforward. The CF.query and
CF.http functions provide a well-defined interface for building SQL queries and HTTP operations.
For example, the following is a typical server-side ActionScript function definition that returns query data:
// This function shows a basic CF.query operation using only
// arguments for data source name and for SQL.
function basicQuery()
{
mydata = CF.query({datasource:"customers",
sql:"SELECT * FROM myTable"});
return mydata;
}
What to do next
If you are already familiar with ActionScript, you only need to know a few things to get started:
How to establish a connection with the Flash Remoting service using client-side ActionScript. See Connecting
to the Flash Remoting service” on page 709
How to reference server-side ActionScript functions and methods. See “Using server-side ActionScript
functions” on page 709.
How to code the server-side CF.query and CF.http functions. See “Using the CF.query function” on page 712
and “Using the CF.http function” on page 718. Also see the reference pages for these functions in the CFML
Reference.
ADOBE COLDFUSION 8
ColdFusion Developer’s Guide
709
For additional information on using Flash Remoting, see “Using the Flash Remoting Service” on page 674 and Using
Flash Remoting.
Connecting to the Flash Remoting service
Before you can use functions defined in your server-side ActionScript files, you must connect the Adobe Flash movie
to the server-side Flash Remoting service.
Create a Flash Remoting service connection
1Include the necessary ActionScript classes in the first frame of the Flash movie that will be using server-side
ActionScript functions.
aUse the following command to include the NetServices class:
#include "NetServices.as"
b(Optional) Use the following command to include the NetDebug class:
#include "NetDebug.as"
For more information about the NetDebug and RecordSet classes, see Using Flash Remoting.
2Since the Flash Remoting service serves as a broker for calls to server-side ActionScript functions, you must
identify the Flash Remoting service URL as an argument in the NetServices.setDefaultGatewayUrl function.
For example:
NetServices.setDefaultGatewayURL("http://localhost:8500/flashservices")
You must specify a server hostname. The default port number for the Flash Remoting service is 8500.
3Create the gateway connection using the NetServices.createGatewayConnection function; for example:
gatewayConnection = NetServices.createGatewayConnection();
Using server-side ActionScript functions
After you connect to the Flash Remoting service, you call functions that are defined in your server-side ActionScript
files, and return results.
Call a function
1Create an instance of the server-side ActionScript file using the getService function. This function instantiates
the server-side ActionScript file as an object to be used on the client side. For example:
albumService = gatewayConnection.getService("recordsettest", this)
Where recordsettest represents the name of the server-side ActionScript file, without the file extension .asr.
2Call a function defined in your server-side ActionScript object. Use dot notation to specify the object name
followed by the function name; for example:
albumService.getAlbum("The Color And The Shape", "1999");
Where albumService is the instance of the server-side ActionScript file and getAlbum is a function that passes
two arguments, "The Color and The Shape" and "1999".
ADOBE COLDFUSION 8
ColdFusion Developer’s Guide
710
Note: Arguments must occur in the order defined in the function declaration.
3Handle the function results in ActionScript. See “Using the function results in ActionScript” on page 710.
Using the function results in ActionScript
To use the results returned by server-side ActionScript, you must create a corresponding results function. The results
function uses a special naming convention that ties it to the function that calls the server-side ActionScript. For
example, if you defined a client-side ActionScript function called basicCustomerQuery, you also must create a
results function called basicCustomerQuery_Result.
The results returned by server-side ActionScript functions differ somewhat depending on whether you are using
CF.http or CF.query:
The CF.query function returns a record set, which you manipulate using methods available in the RecordSet
ActionScript class object. See “Using results returned by the CF.query function” on page 710.
The CF.http function returns simple text strings through properties that you reference in your server-side
ActionScript. See “Using results returned by the CF.http function on page 710.
Using results returned by the CF.query function
You use functions in the RecordSet ActionScript object to access the data returned in a CF.query record set; for
example, how many records are in the record set and the names of the columns. You can also use the RecordSet
functions to pull the query data out of the record set. To do so, you reference a specific row number in the record set
and use the getItemAt RecordSet function, as in the following example:
// This function populates a Flash text box with data in the first row
// of the record set under the "email" column name.
function selectData_Result ( result )
{
stringOutput.text = result.getItemAt(0)["email"];
_root.employeesView.setDataProvider(result);
}
In the example, the column name is referenced in the getItemAt function between square brackets [ ]. (In Action-
Script, indexes start at 0, so getItemAt(0) returns the first row.)
For more information, see “Using the CF.query function” on page 712.
Using results returned by the CF.http function
The CF.http server-side ActionScript function returns data as simple text. You write server-side functions that
reference the properties available in the object returned by the CF.http function. These properties store the file
content of the retrieved file, HTTP status codes, the MIME type of the returned file, and so on. On the client side,
you create return functions to handle data returned by the CF.http function. You write these functions to handle
simple text data.
For more information, see “Using the CF.http function” on page 718.
Global and request scope objects
Global and request scope objects are implicitly available in all server-side ActionScript. The following table describes
these scope objects:
ADOBE COLDFUSION 8
ColdFusion Developer’s Guide
711
For more information about these scope objects, see the documentation on the javax.servlet class at
http://java.sun.com.
About the CF.query function and data sources
You use the CF.query function to populate Flash movie elements with data retrieved from a ColdFusion data source.
To use the CF.query function you do the following:
Pull data into your Flash movie from a ColdFusion data source
1Create a server-side ActionScript file that performs queries against a ColdFusion data source.
2Write ActionScript code in your Flash movie that references your ActionScript file (.asr) on the ColdFusion
server.
You create server-side ActionScript to execute the query and return the data in a record set to the client—your Flash
movie. You can use methods in the RecordSet ActionScript object on the client to manipulate data in the record set
and present data in your Flash movie.
Note: Client-side ActionScript files use the .as extension. Server-side ActionScript files use the .asr (ActionScript remote)
extension.
Publishing dynamic data
You use the server-side ActionScript feature in ColdFusion to publish dynamic data. To do this, you write server-side
ActionScript files that perform queries against ColdFusion data sources. Before using ActionScript, you must under-
stand how to do the following:
Create database queries in the server-side ActionScript file using the CF.query ActionScript function. See
“Using the CF.query function” on page 712.
Reference the server-side ActionScript file in your Flash movie. See Connecting to the Flash Remoting service
on page 709.
Using the CF.query function, you can do the following tasks:
Scope name Type Description
config Global Initialization information for the server-side ActionScript adapter.
Class: javax.servlet.ServletConfig
application Global The context for the current web application. The context defines methods that provide, for
example, the MIME type of a file that can be used to write to a log file. There is one context
per web application.
Class: javax.servlet.ServletContext
request Request An object containing client request information. The object provides data, including param-
eter name and values, attributes, and an input stream.
Class: HttpServletRequest (subtype of javax.servlet.ServletRequest)
response Request An object to assist in sending a response to the client. It provides HTTP-specific functionality
in sending a response. Do not use the OutputStream or PrintWriter to send data back to the
client.
Class: HttpServletResponse (subtype of javax.servlet.ServletResponse)
ADOBE COLDFUSION 8
ColdFusion Developer’s Guide
712
Create user login interfaces that validate users against a ColdFusion data source.
Populate form elements and data grids with data from a ColdFusion data source.
Create banners that pull data (such as URLs or image file paths) out of a database.
The CF.query function can retrieve data from any supported ColdFusion data source (see About ColdFusion data
sources” on page 712).
About ColdFusion data sources
For ColdFusion developers, the term data source can refer to a number of different types of structured data accessible
locally or across a network. You can query websites, Lightweight Directory Access Protocol (LDAP) servers, POP
mail servers, and documents in a variety of formats. For server-side ActionScript, a data source ordinarily means the
entry point to a ColdFusion database.
Your ColdFusion administrator can help you identify and configure data sources. To create ActionScript files that
successfully perform queries on ColdFusion data sources, you must know how the data source is identified by
ColdFusion, as well as any other parameters that affect your ability to connect to that database, such as whether a
user name and password are required to connect.
You use server-side ActionScript in ColdFusion to return record set data to a Flash client from a ColdFusion data
source. You specify the ColdFusion data source name and the SQL statement you execute on the data source as
arguments in the CF.query function in server-side ActionScript.
Typically, your server-side ActionScript handles the interaction with the ColdFusion data source, and returns a
record set to the Flash client through the Flash Remoting service.
For more detailed information about ColdFusion data sources, see Configuring and Administering ColdFusion.
Using the CF.query function
You use the CF.query function in your server-side ActionScript to retrieve data from a ColdFusion data source. This
function lets you perform queries against any ColdFusion data source.
Note: The CF.query function maps closely to the cfquery CFML tag, although it currently supports a subset of the
cfquery attributes.
Use the CF.query function to do the following:
Identify the data source you want to query.
Pass SQL statements to the data source.
Pass other optional parameters to the database.
For reference information about the CF.query function, see CF.query in the CFML Reference.
About CF.query function syntax
You c an w r it e t he CF.query ActionScript function using either named arguments or positional arguments. The
named argument style is more readable, but it requires more code. Although the positional argument style supports
a subset of CF.query arguments, it allows a more compact coding style that is more appropriate for simple expres-
sions of the CF.query function.
ADOBE COLDFUSION 8
ColdFusion Developer’s Guide
713
Using CF.query named argument syntax
The CF.query function accepts the following named arguments:
// CF.query named argument syntax
CF.query
({
datasource:"data source name",
sql:"SQL stmts",
username:"username",
password:"password",
maxrows:number,
timeout:milliseconds
})
Note: The named argument style requires curly braces {} to surround the function arguments.
Using CF.query positional argument syntax
Positional arguments support a subset of CF.query arguments, and you can create more efficient code. The
following is the syntax for the positional argument style:
// CF.query positional argument syntax
CF.query(datasource, sql);
CF.query(datasource, sql, maxrows);
CF.query(datasource, sql, username, password);
CF.query(datasource, sql, username, password, maxrows);
Note: When using positional arguments, do not use curly braces {}.
About the CF.query record set
The CF.query function returns a RecordSet object, which is an instance of the RecordSet class of objects. The
RecordSet class provides a wide range of functions for handling record set data.
You use methods in the RecordSet ActionScript class in your client-side ActionScript to change data returned in the
CF.query record set.
Currently, the following methods are available in the RecordSet class:
:
Method Description
addItem Appends a record to the end of the specified RecordSet
addItemAt Inserts a record at the specified index
addView Requests notification of changes in a RecordSet object’s state
filter Creates a new RecordSet object that contains selected records from the original RecordSet object
getColumnNames Returns the names of all the columns of the RecordSet
getItemAt Retrieves a record from a RecordSet object
getItemID Gets the unique ID corresponding to a record
getLength Returns the total number of records in a RecordSet object
getNumberAvailable Returns the number of records that have been downloaded from the server
isFullyPopulated Determines whether a RecordSet object can be edited or manipulated
isLocal Determines whether a RecordSet object is local or server-associated
ADOBE COLDFUSION 8
ColdFusion Developer’s Guide
714
These functions are available for every RecordSet object returned by the CF.query function to the Flash client. You
invoke these functions as follows:
objectName.functionName();
For example, in the result function that you create to handle record set data returned by the CF.query function, you
can reference the database column names returned in the record set using the getColumnNames RecordSet function:
function selectData_Result ( result )
{
//result holds the query data; employeesView is a Flash list box
stringOutput.text = result.getColumnNames();
_root.employeesView.setDataProvider(result);
}
Building a simple application
The following procedure describes how to build a simple server-side ActionScript application. The example appli-
cation, a corporate personnel directory, uses the NetServices object to connect to the personneldirectory server-
side ActionScript. The personneldirectory server-side ActionScript retrieves data from a ColdFusion data source
and returns the results to the Flash application as a RecordSet object.
Note: The server-side ActionScript application that you create provides the back-end services in an application.
This example requires the following:
A server-side ActionScript file named personneldirectory.asr that includes functions that interact with a
ColdFusion data source.
A client-side Flash movie in which the NetServices object is created.
Create the application
1Write server-side ActionScript that performs the database query and returns data to the client through the Flash
Remoting service.
2Create the Flash movie interface. See Creating the Flash movie interface” on page 715.
3Define a search function that sends user data to the Flash Remoting service. See “Submitting user data to the
Flash Remoting service” on page 716.
4Define a result function that captures the results returned from the Flash Remoting service. See “” on page 716.
removeAll Removes all records from the RecordSet object
removeItemAt Removes a specified record
replaceItemAt Replaces the entire contents of a record
setDeliveryMode Changes the delivery mode of a server-associated record set
setField Replaces one field of a record with a new value
sort Sorts all records by a specified compare function
sortItemsBy Sorts all the records by a selected field
Method Description
ADOBE COLDFUSION 8
ColdFusion Developer’s Guide
715
5Ensure that the Flash movie has established a connection to the Flash Remoting service. See “Checking for a
Flash Remoting service connection” on page 717.
Writing the server-side ActionScript function
The example in this section creates a search function that performs a simple search operation against a ColdFusion
data source. This function accepts two arguments, firstName and lastName, and returns any records found that
match these arguments.
Create a server-side ActionScript function
1Create a server-side ActionScript file that contains the following code:
//search takes firstName lastName arguments
function search(firstName, lastName)
{
searchdata = CF.query({datasource: "bigDSN",
sql:"SELECT * from personnel WHERE fname = firstName AND lname = lastName"{);
if (searchdata)
return searchdata;
else
return null;
}
2Save the file as personneldirectory.asr.
Creating the Flash movie interface
The Flash movie interface example in this section consists of one frame with a variety of text boxes and a submit
button.
Create the Flash movie interface
1In the Flash authoring environment, create a new Flash source file, and save it as pDirectory.fla.
2Create two input text boxes. Name one text box variable lastName and the other firstName.
3Create a dynamic text box, and name its variable status.
4Insert a list box component, and name it dataView.
5Insert a push button component.
6Save your work.
The following image shows what the pDirectory Flash movie might look like:
ADOBE COLDFUSION 8
ColdFusion Developer’s Guide
716
Submitting user data to the Flash Remoting service
To send data to server-side ActionScript, you must create a function that passes the data from the Flash movie to
server-side ActionScript. The search function, applied at the frame level, collects the user-entered data from the
firstName and lastName text boxes and passes the data as function arguments to the directoryService object, which
is created when the Flash movie connects to the Flash Remoting service. For more information, see “Checking for a
Flash Remoting service connection” on page 717.
The following is a Flash ActionScript example:
#include "NetServices.as"
function search()
{
// The search() method is defined in the server-side AS file
directoryService.search(firstName.text, lastName.text);
dataView.setDataProvider(null);
status.text = "waiting...";
}
Reviewing the code
The following table describes the code and its function:
Capturing Flash Remoting service results
When you create a function that calls a server-side ActionScript function, you must also create a function to handle
the data returned by server-side ActionScript. Define the function with the same name as the function making the
initial call, but you append _Result to the name.
For example, if you create a function called basicQuery to return query data, you also need to define a results
function to handle returned data; declare the results function as basicQuery_Result.
In the following example, the results function search_Result supplies the record set to the
dataView.setDataProvider function:
function search_Result(resultset)
{
dataView.setDataProvider(resultset);
status.text = (0+resultset.getLength())+" names found.";
}
Reviewing the code
The following table describes the code and its function:
Code Description
directoryService.search
(firstName.text, lastName.text);
Passes the contents of the firstName and lastName text boxes to server-side Action-
Script.
dataView.setDataProvider
(null);
Clears the dataView list box component.
status.text = "waiting..."; Displays a message in the status text box while the record set is being retrieved from
server-side ActionScript.
ADOBE COLDFUSION 8
ColdFusion Developer’s Guide
717
Checking for a Flash Remoting service connection
To ensure that the Flash movie is connected to the Flash Remoting service, you use an if statement; for example:
if (inited == null)
{
inited = true;
NetServices.setDefaultGatewayUrl("http://localhost:8500/flashservices/
gateway");
gateway_conn = NetServices.createGatewayConnection();
directoryService = gateway_conn.getService(personneldirectory, this);
status.text = "Type into the text boxes, then click 'Search'";
}
In this example, the inited variable is evaluated for a value. If inited is null (not connected), the movie connects
to the Flash Remoting service using the NetServices object. For more information about connecting to the Flash
Remoting service, see Connecting to the Flash Remoting service” on page 709.
About the CF.http function
You use the CF.http ActionScript function to retrieve information from a remote HTTP server using HTTP Get
and Post methods, as follows:
Using the Get method, you send information to the remote server directly in the URL. This is common for a
one-way transaction in which the CF.http function retrieves an object, such as the contents of a web page.
The Post method can pass variables to a form or CGI program, and can also create HTTP cookies.
The most basic way to use the CF.http function is to use it with the Get method argument to retrieve a page from
a specified URL. The Get method is the default for the CF.http function.
The following server-side example retrieves file content from the specified URL:
function basicGet(url)
{
// Invoke with just the url argument. This is an HTTP GET.
result = CF.http(url);
return result.get("Filecontent");
}
The client-side example could look like the following:
#include "NetServices.as"
NetServices.setDefaultGatewayUrl("http://mycfserver:8500");
gatewayConnnection = NetServices.createGatewayConnection();
myHttp = gatewayConnnection.getService("httpFuncs", this);
// This is the server-side function invocation
Code Description
function search_Result
(resultset)
The _Result suffix tells the Flash Remoting service to return the results of the search
function to this function.
dataView.setDataProvider
(resultset);
Assigns the results returned by the Flash Remoting service to the dataView list box.
status.text = (0+resultset.
getLength())+" names found.";
Displays the number of records returned by the Flash Remoting service.
ADOBE COLDFUSION 8
ColdFusion Developer’s Guide
718
url = "http://anyserver.com";
myHttp.basicGet(url);
// Create the results function
function basicGet_Result()
{
url = "http://anyserver.com
ssasFile.basicGet(url)
}
Using the CF.http function
The CF.http function returns an object that contains properties, also known as attributes. You reference these
attributes to access the contents of the file returned, header information, HTTP status codes, and so on. The
following table shows the available properties:
Property Description
Text A Boolean value indicating whether the specified URL location contains text data.
Charset The charset used by the document specified in the URL.
HTTP servers normally provide this information, or the charset is specified in the charset parameter of the Content-
Type header field of the HTTP protocol. For example, the following HTTP header announces that the character
encoding is EUC-JP:
Content-Type: text/html; charset=EUC-JP
Header Raw response header. The following is an example header :
HTTP/1.1 200 OK
Date: Mon, 04 Mar 2002 17:27:44 GMT
Server: Apache/1.3.22 (Unix) mod_perl/1.26
Set-Cookie: MM_cookie=207.22.48.162.4731015262864476;
path=/; expires=Wed, 03-Mar-04 17:27:44 GMT;
domain=.adobe.com
Connection: close
Content-Type: text/html
Filecontent File contents, for text and MIME files.
Mimetype MIME type. Examples of MIME types include text/html, image/png, image/gif, video/mpeg, text/css, and audio/basic.
responseHeader Response header. If there is one instance of a header key, this value can be accessed as a simple type. If there is more
than one instance, values are put in an array in the responseHeader structure.
Statuscode HTTP error code and associated error string. Common HTTP status codes returned in the response header include
the following:
400: Bad Request
401: Unauthorized
403: Forbidden
404: Not Found
405: Method Not Allowed
ADOBE COLDFUSION 8
ColdFusion Developer’s Guide
719
Referencing HTTP Post parameters in the CF.http function
To pass HT TP Post parameters in the CF.http function, you must construct an array of objects and assign this array
to a variable named params. The following arguments can only be passed as an array of objects in the params
argument of the CF.http function:
In the following example, the CF.http function passes HTTP Post parameters in an array of objects:
function postWithParamsAndUser()
{
// Set up the array of Post parameters. These are just like cfhttpparam tags.
params = new Array();
params[1] = {name:"arg2", type:"URL", value:"value2"};
url = "http://localhost:8500/";
// Invoke with the method, url, params, username, and password
result = CF.http("post", url, params, "karl", "salsa");
return result.get("Filecontent");
}
Using the CF.http Post method
You use the Post method to send cookie, form field, CGI, URL, and file variables to a specified ColdFusion page or
CGI program for processing. For POST operations, you must use the params argument for each variable that you
post. The Post method passes data to a specified ColdFusion page or an executable that interprets the variables being
sent, and returns data.
For example, when you build an HTML form using the Post method, you specify the name of the page to which
form data is passed. You use the Post method in the CF.http function in a similar way. However, with the CF.http
function, the page that receives the Post does not display anything. See the following example:
function postWithParams()
{
// Set up the array of Post parameters. These are just like cfhttpparam tags.
// This example passes formfield data to a specified URL.
params = new Array();
params[1] = {name:"Formfield1", type:"FormField", value:"George"};
params[2] = [name:"Formfield2", type:"FormField", value:"Brown"};
url = "http://localhost:8500/";
// Invoke CF.http with the method, url, and params
result = CF.http("post", url, params);
Parameter Description
name The variable name for data that is passed
type Transaction type:
URL
FormField
Cookie
CGI
File
value Value of URL, FormField, Cookie, File, or CGI variables that are passed
ADOBE COLDFUSION 8
ColdFusion Developer’s Guide
720
return result.get("Filecontent");
}
Using the CF.http Get method
You use the Get method to retrieve files, including text and binary files, from a specified server. You reference
properties of the object returned by the CF.http function to access things like file content, header information,
MIME type, and so on.
The following example uses the CF.http function to show a common approach to retrieving data from the web:
// Returns content of URL defined in url variable
// This example uses positional argument style
function get()
{
url = "http://www.adobe.com/software/coldfusion/";
//Invoke with just the url argument. Get is the default.
result = CF.http(url);
return result.get("Filecontent");
}
For more information about CF.http function properties, see CF.http in the CFML Reference.
721
Part 6: Working with Documents, Charts,
and Reports
This part contains the following topics:
Manipulating PDF Forms in ColdFusion . . . . . . . . . . . . . . . . . . . . . . . . . . . . . . . . . . . . . . . . . . . . . . . . . . 723
Assembling PDF Documents . . . . . . . . . . . . . . . . . . . . . . . . . . . . . . . . . . . . . . . . . . . . . . . . . . . . . . . . . . . . 739
Creating and Manipulating ColdFusion Images . . . . . . . . . . . . . . . . . . . . . . . . . . . . . . . . . . . . . . . . . . . . 763
Creating Charts and Graphs . . . . . . . . . . . . . . . . . . . . . . . . . . . . . . . . . . . . . . . . . . . . . . . . . . . . . . . . . . . . . 785
Creating Reports and Documents for Printing . . . . . . . . . . . . . . . . . . . . . . . . . . . . . . . . . . . . . . . . . . . . . 810
Creating Reports with Report Builder . . . . . . . . . . . . . . . . . . . . . . . . . . . . . . . . . . . . . . . . . . . . . . . . . . . . .818
Creating Slide Presentations . . . . . . . . . . . . . . . . . . . . . . . . . . . . . . . . . . . . . . . . . . . . . . . . . . . . . . . . . . . . 854
723
Chapter 40: Manipulating PDF Forms in
ColdFusion
You can use Adobe ColdFusion to manipulate PDF forms created in Adobe® Acrobat® Professional and Adobe®
LiveCycle™ Designer.
Contents
About PDF forms . . . . . . . . . . . . . . . . . . . . . . . . . . . . . . . . . . . . . . . . . . . . . . . . . . . . . . . . . . . . . . . . . . . . . . . . . . . . . . . . 723
Populating a PDF form with XML data . . . . . . . . . . . . . . . . . . . . . . . . . . . . . . . . . . . . . . . . . . . . . . . . . . . . . . . . . . . . . . 724
Prefilling PDF form fields . . . . . . . . . . . . . . . . . . . . . . . . . . . . . . . . . . . . . . . . . . . . . . . . . . . . . . . . . . . . . . . . . . . . . . . . . 725
Embedding a PDF form in a PDF document . . . . . . . . . . . . . . . . . . . . . . . . . . . . . . . . . . . . . . . . . . . . . . . . . . . . . . . . . 728
Extracting data from a PDF form submission . . . . . . . . . . . . . . . . . . . . . . . . . . . . . . . . . . . . . . . . . . . . . . . . . . . . . . . . 729
Application examples that use PDF forms. . . . . . . . . . . . . . . . . . . . . . . . . . . . . . . . . . . . . . . . . . . . . . . . . . . . . . . . . . . . 732
About PDF forms
ColdFusion 8 lets you incorporate interactive PDF forms in your application. You can extract data submitted from
the PDF forms, populate form fields from an XML data file or a database, and embed PDF forms in PDF documents
created in ColdFusion.
ColdFusion supports interactive forms created with Adobe Acrobat forms and with LiveCycle. In Adobe Acrobat 6.0
or earlier, you can create interactive Acroforms. Using Adobe LiveCycle Designer, which is provided with Adobe
Acrobat Professional 7.0 and later, you can generate interactive forms.
The type of form is significant because it affects how you manipulate the data in ColdFusion. For example, you
cannot use an XML data file generated from a form created in Acrobat to populate a form created in LiveCycle, and
vice versa, because the XML file formats differ between the two types of forms.
Forms created in Acrobat use the XML Forms Data Format (XFDF) file format. Forms created in LiveCycle use the
XML Forms Architecture (XFA) format introduced in Acrobat and Adobe Reader 6. For examples, see “Populating
a PDF form with XML data” on page 724. The file format also affects how you prefill fields in a form from a data
source, because you must map the data structure as well as the field names. For examples, see “Prefilling PDF form
fields” on page 725.
The use of JavaScript also differs based on the context. The JavaScript Object Model in a PDF file differs from the
HTML JavaScript Object Model. Consequently, scripts written in HTML JavaScript do not apply to PDF files. Also,
JavaScript differs between forms created in Acrobat and those created in LiveCycle: scripts written in one format do
not work with other.
ColdFusion 8 introduced several tags for manipulating PDF forms:
ADOBE COLDFUSION 8
ColdFusion Developer’s Guide
724
The following table describes a few of the tasks that you can perform with PDF forms:
Populating a PDF form with XML data
Some applications submit PDF form data in an XML data file. For example, the e-mail submit option in forms
created in LiveCycle generates an XML data file and delivers it as an attachment to the specified e-mail address. This
is an efficient way to transmit and archive data because XML data files are smaller than PDF files. However, XML
files are not user-friendly: to view the file in its original format, the user has to open the PDF form template in
Acrobat and import the XML data file.
Tag Description
cfpdfform Reads data from a form and writes it to a file or populates a form with data from a data source.
cfpdfformparam A child tag of the cfpdfform tag or the cfpdfsubform tag; populates individual fields in PDF forms.
cfpdfsubform A child tag of the cfpdfform tag; creates the hierarchy of the PDF form so that form fields are filled prop-
erly. The cfpdfsubform tag contains one or more cfpdpformparam tags.
Task Tags and actions
Populate a PDF form with XML data populate action of the cfpdf tag
Prefill individual fields in a PDF form with data from a data
source
populate action of the cfpdfform tag with the cfpdfsubform and
cfpdfparam tags
Determine the structure of a PDF form read action of the cfpdfform tag with the cfdump tag
Embed an interactive PDF form within a PDF document populate action of the cfpdfform tag within the cfdocument tag.
Note: The cfpdfform tag must be at the same level as the
cfdocumentsection tags, not contained within them.
Write a PDF form directly to the browser populate action of the cfpdfform tag with the destination attribute not
specified
Write PDF form output to an XML file read action of the cfpdfform tag
Print a PDF form from ColdFusion cfprint tag
Extract data from a PDF form submission source="#PDF.Content#" for the read action of the cfpdfform tag
Write data extracted from a PDF form submission to a PDF
file
source="#PDF.Content#" for the populate action of the cfpdfform tag,
and the destination attribute
Write data in a form generated in LiveCycle to an XDP file source="#PDF.Content#" for the populate action of the cfpdfform tag,
and an XDP extension for the output file
Extract data from an HTTP post submission cfdump tag determines the structure of the form data; map the form fields to
the output fields
Flatten forms generated in Acrobat (this does not apply to
forms generated in LiveCycle)
cfpdf action="write" flatten="yes"
For more information, see “Flattening forms created in Acrobat” on page 747.
Merge forms generated in Acrobat or LiveCycle with other
PDF documents
cfpdf action="merge"
For more information, see “Merging PDF documents” on page 746.
ADOBE COLDFUSION 8
ColdFusion Developer’s Guide
725
ColdFusion automates the process of reuniting XML data with the PDF form that generated it. To do this, you use
the populate action of the cfpdfform tag, specify the source, which is the PDF form used as a template, and specify
the XML data file that contains the information submitted by the person who completed the form. You also have the
option to save the result to a new file, which lets you save the completed forms in their original format (and not just
the form data). In the following example, ColdFusion populates the payslipTemplate.pdf form with data from the
formdata.xml data file and writes the form to a new PDF file called employeeid123.pdf:
<cfpdfform source="c:\payslipTemplate.pdf" destination="c:\empPayslips\employeeid123.pdf"
action="populate" XMLdata="c:\formdata.xml"/>
For forms created in LiveCycle, you have the option to write the output to an XML Data Package (XDP) file rather
than a PDF file. For more information, see “Writing LiveCycle form output to an XDP file” on page 730.
Note: If you do not specify a destination, the populate action displays the populated PDF form in a browser window.
When you populate a form with an XML data file, ensure that the XML data is in the appropriate format. The format
of the XML data file differs based on whether it was generated from Acrobat or LiveCycle. Acrobat generates an XML
Forms Data Format (XFDF) file format. The following example shows the XFDF format:
<?xml version="1.0" encoding="UTF-8"?>
- <xfdf xmlns="http://ns.adobe.com/xfdf/" xml:space="preserve">
- <fields>
- <field name="textname">
<value>textvalue</value>
</field>
- <field name="textname1">
<value>textvalue1</value>
</field>
</fields>
</xfdf>
Forms created in LiveCycle require an XML Forms Architecture (XFA) format. The following example shows an XFA
format:
<?xml version="1.0" encoding="UTF-8"?>
- <xfa:data xmlns:xfa="http://www.xfa.org/schema/xfa-data/1.0/">
- <form1>
<SSN>354325426</SSN>
<fname>coldfusion</fname>
<num>354325426.00</num>
- <Subform1>
<SSN />
</Subform1>
</form1>
</xfa>
Prefilling PDF form fields
ColdFusion lets you prefill individual form fields with data extracted from a data source. For example, you can run
a query to extract returning customer information from a data source based on a user name and password and
populate the related fields in an order form. The customer can complete the rest of the fields in the form and submit
it for processing. To do this, you must map the field names and the data structure of the PDF form to the fields in
the data source.
To determine the structure of the PDF form, use the read action of the cfpdfform tag, as the following example
shows:
ADOBE COLDFUSION 8
ColdFusion Developer’s Guide
726
<cfpdfform source="c:\forms\timesheet.pdf" result="resultStruct" action="read"/>
Then use the cfdump tag to display the structure:
<cfdump var="#resultStruct#">
The result structure for a form created in Acrobat form might look something like the following example:
To prefill the fields in ColdFusion, you add a cfpdfformparam tag for each of the fields directly under the
cfpdfform tag:
<cfpdfform action="populate" source="c:\forms\timsheet.PDF">
<cfpdfformparam name="firstName" value="Boris">
<cfpdfformparam name="lastName" value="Pasternak">
<cfpdfformparam name="department" value="Marketing">
...
</cfpdfform>
Forms created in LiveCycle from the standard blank forms contain a subform called form1. The result structure of a
form created in LiveCycle might look like the following example:
To prefill the fields in ColdFusion, add a cfpdfsubform tag for form1 and a cfpdfformparam tag for each of the
fields to fill directly below the cfpdfsubform tag:
<cfpdfform source="c:\forms\timesheetForm.pdf" action="populate">
<cfpdfsubform name="form1">
<cfpdfformparam name="txtfirstName" value="Harley">
<cfpdfformparam name="txtlastName" value="Davidson">
<cfpdfformparam name="txtDeptName" value="Engineering">
...
</cfpdfsubform>
</cfpdfform>
Note: In dynamic forms created in LiveCycle forms (forms saved as Dynamic PDF Form Files in LiveCycle Designer),
you have the option to mark how many times a record is repeated. Therefore, if no record exists for a subform, the
subform does not appear in the structure returned by the read action of the cfpdfform tag. You must view these forms
in LiveCycle Designer to see the hierarchy.
Nesting subforms
Although Acrobat forms do not contain subforms, some contain complex field names. For example an Acrobat form
might contain the following fields: form1.x.f1, form1.x.f2, form1.x.f3, and so on.
struct
firstName [empty string]
lastName [empty string]
department [empty string]
... ...
struct
form1 struct
txtfirstName [empty string]
txtlastName [empty string]
txtdepartment [empty string]
... ...
ADOBE COLDFUSION 8
ColdFusion Developer’s Guide
727
Because the cfpdfparam tag does not handle field names with periods in them, ColdFusion treats forms with
complex field names created in Acrobat the same way as subforms created in LiveCycle. Therefore, the result
structure of an Acrobat form with complex field names might look like the following example:
In ColdFusion, to prefill the fields in forms created in Acrobat, nest the field names as subforms:
<cfpdfformaction="populate" source="acrobatForm.pdf">
<cfpdfsubform name="form1">
<cfpdfsubform name="x">
<cfpdfformparam name="f1" value="AGuthrie">
<cfpdfformparam name="f2" value="123">
<cfpdfformparam name="f3" value="456">
</cfpdfsubform>
</cfpdfsubform>
</cfpdfform>
Often, forms created in LiveCycle contain subforms within the form1 subform. For example, the following grant
application contains nested subforms:
To populate the fields in ColdFusion, map the structure by using nested cfpdfsubform tags:
<cfpdfform source="c:\grantForm.pdf" destination="c:\employeeid123.pdf" action="populate">
<cfpdfsubform name="form1">
<cfpdfsubform name="grantapplication">
<cfpdfsubform name="page1">
<cfpdfformparam name="orgAddress" value="572 Evergreen Terrace">
<cfpdfformparam name="orgCity" value="Springfield">
<cfpdfformparam name="orgState" value="Oregon">
...
</cfpdfsubform>
<cfpdfsubform name="page2">
struct
form1 struct
x struct
f1 [empty string]
f2 [empty string]
... ...
struct
form1 struct
grantapplication struct
page1 struct
orgAddress [empty string]
orgCity [empty string]
orgState [empty string]
... ...
page2 struct
description [empty string]
pageCount [empty string]
... ...
ADOBE COLDFUSION 8
ColdFusion Developer’s Guide
728
<cfpdfformparam name="description" value="Head Start">
<cfpdfformparam name="pageCount" value="2">
...
</cfpdfsubform>
</cfpdfsubform>
</cfpdfsubform>
</cfpdfform>
Note: A PDF file can contain only one interactive form. Therefore, if a PDF file contains subforms, a Submit button
submits data for all the subforms simultaneously.
Embedding a PDF form in a PDF document
You c an u s e t he cfpdfform tag inside the cfdocument tag to embed an existing interactive PDF form in a PDF
document. This is useful to include additional information with a standard interactive form. For example, a company
might have a generic PDF form for maintaining employee information. You could reuse this form in different
contexts to ensure the employee information is current.
To create the static PDF pages, use the cfdocument tag and cfdocumentsection tags. Then use the cfpdfform tag
in the cfdocument tag to create an interactive form in the PDF document. When the user updates the form and
prints or submits it, all of the pages in the document, including the static PDF pages, are printed or submitted with
the form.
Note: You can embed only one interactive form in a PDF document; therefore, include only one cfpdfform tag in a
cfdocument tag. However, each cfpdfform tag can include multiple cfpdfsubform tags and cfpdfformparam tags.
Use at least one cfdocumentsection tag with the cfpdfform tag, but do not place the cfpdfform tag within the
cfdocumentsection tag. Instead, insure that the cfpdfform and cfdocumentsection tags are at the same level,
the following example shows:
<cfdocument format="pdf">
<cfdocumentitem type="header">
<font size="+1">This is the Header</font>
</cfdocumentitem>
<cfdocumentitem type="footer">
<font size="+1">This is the Footer</font>
</cfdocumentitem>
<cfdocumentsection>
<p>This is the first document section.</p>
</cfdocumentsection>
<cfpdfform source="c:\forms\embed.pdf" action="populate">
<cfpdfsubform name="form1">
<cfpdfformparam name="txtManagerName" value="Janis Joplin">
<cfpdfformparam name="txtDepartment" value="Sales">
</cfpdfsubform>
</cfpdfform>
<cfdocumentsection>
<p>This is another section</p>
</cfdocumentsection>
</cfdocument>
The contents of the cfpdfform tag start on a new page. Any text or code directly after the cfdocument tag and before
the cfpdfform tag applies to the document sections but not to the interactive PDF form in the cfpdfform tag.
ADOBE COLDFUSION 8
ColdFusion Developer’s Guide
729
The headers and footers that are part of the embedded PDF form do not apply to the rest of the PDF document, and
the headers and footers that are defined in the cfdocument tag do not apply to the interactive form. However, header
and footer information defined in the cfdocumentitem tags resumes in the sections that follow the embedded form
and account for the pages in the embedded form.
Note: The read action of the cfpdfform tag is not valid when you embed a PDF form. Also, you cannot specify a desti-
nation in the cfpdfform tag. However, you can specify a filename in the cfdocument tag to write the PDF document
with the PDF form to an output file. If you do not specify a filename, ColdFusion displays the PDF form in the context
of the PDF document in the browser.
Extracting data from a PDF form submission
Data extraction differs based on how the PDF form is submitted. ColdFusion supports two types of PDF form
submission: HTTP post, which submits the form data, but not the form itself, and PDF, which submits the entire
PDF file.
One use for PDF submission is for archival purpose: because the form is submitted with the data, you can write the
output to a file. HTTP post submissions process faster because only the field data is transmitted, which is useful for
updating a database or manipulating specific data collected from the form, but you cannot write an HTTP post
submission directly to a file.
Note: Although forms created in LiveCycle Designer allow several types of submission, including XDP and XML,
ColdFusion 8 can extract data from HTTP post and PDF submissions only.
In LiveCycle Designer, the XML code for an HTTP post submission looks like the following example:
<submit format="formdata" target="http://localhost:8500/pdfforms/pdfreceiver.cfm"
textEncoding="UTF-8"/>
In LiveCycle Designer, the XML code for a PDF submission looks like the following example:
<submit format="pdf" target="http://localhost:8500/pdfforms/pdfreceiver.cfm"
textEncoding="UTF-16" xdpContent="pdf datasets xfdf"/>
Note: Acrobat forms are submitted in binary format, not XML format.
Extracting data from a PDF submission
Use the following code to extract data from a PDF submission and write it to a structure called fields:
<!--- The following code reads the submitted PDF file and generates a result structure called
fields. --->
<cfpdfform source="#PDF.content#" action="read" result="fields"/>
Use the cfdump tag to display the data structure, as follows:
<cfdump var="#fields#">
Note: When you extract data from a PDF submission, always specify "#PDF.content#" as the source.
You can set the form fields to a variable, as the following example shows:
<cfset empForm="#fields.form1#">
Use the populate action of the cfpdfform tag to write the output to a file. Specify "#PDF.content#" as the source.
In the following example, the unique filename is generated from a field on the PDF form:
ADOBE COLDFUSION 8
ColdFusion Developer’s Guide
730
<cfpdfform action="populate" source="#PDF.content#"
destination="timesheets\#empForm.txtsheet#.pdf" overwrite="yes"/>
Writing LiveCycle form output to an XDP file
For Acrobat forms, you can write the output to a PDF file only. For LiveCycle forms, you have the option to write the
output to an XDP file. The file extension determines the file format: to save the output in XDP format, simply use an
XDP extension in the destination filename, as the following example shows:
<cfpdfform action="populate" source="#PDF.content#"
destination="timesheets\#empForm.txtsheet#.xdp" overwrite="yes"/>
An XDP file is an XML representation of a PDF file. In LiveCycle Designer, an XDP file contains the structure, data,
annotations, and other relevant data to LiveCycle forms, which renders the form at run time.
ColdFusion XDP files contain the XDP XML code and the PDF image. Therefore, the file size is larger than a PDF
file. Only write PDF forms to XDP files if you must incorporate them into the LiveCycle Designer workflow on a
LiveCycle server.
Writing PDF output to an XML file
ColdFusion lets you extract data from a PDF form and write the output to an XML data file. To do this, you must
save the form output as a PDF file. (The cfpdfform tag source must always be a PDF file.)
To write the output of a PDF file to an XML file, use the read action of the cfpdfform tag, as the following example
shows:
<cfpdfform action="read" source="#empForm.txtsheet#.pdf"
XMLdata="timesheets\#empForm.txtsheet#.xml"/>
To save disk space, you can delete the PDF file and maintain the XML data file. As long as you keep the blank PDF
form used as the template, you can use the populate action to regenerate the PDF file. For more information on
populating forms, see Populating a PDF form with XML data” on page 724.
Extracting data from an HTTP post submission
For an HTTP post submission, use the cfdump tag with the form name as the variable to display the data structure,
as follows:
<cfdump var="#FORM.form1#">
Note: When you extract data from an HTTP post submission, always specify the form name as the source. For example,
specify "#FORM.form1#" for a form generated from a standard template in LiveCycle.
Notice that the structure is not necessarily the same as the structure of the PDF file used as the template (before
submission). For example, the structure of a form before submission might look like the following example:
struct
form1 struct
txtDeptName [empty string]
txtEMail [empty string]
txtEmpID [empty string]
txtFirstName [empty string]
txtLastName [empty string]
txtPhoneNum [empty string]
ADOBE COLDFUSION 8
ColdFusion Developer’s Guide
731
After submission by using HTTP post, the resulting structure might look like the following example:
Note: When data extraction using the cfpdfform tag results in more than one page, instead of returning one structure,
the extraction returns one structure per page.
The difference in structure reflects internal rules applied by Acrobat for the HTTP post submission.
To extract the data from the HTTP post submission and update a database with the information, for example, map
the database columns to the form fields, as the following code shows:
<cfquery name="updateEmpInfo" datasource="cfdocexamples">
UPDATE EMPLOYEES
SET FIRSTNAME = "#FORM1.SUBFORM.HEADER.TXTFIRSTNAME#",
LASTNAME = "#FORM1.SUBFORM.HEADER.TXTLASTNAME#",
DEPARTMENT = "#FORM1.SUBFORM.HEADER.TXTDEPTNAME#",
IM_ID = "#FORM1.SUBFORM.TXTEMAIL#",
PHONE = "#FORM1.SUBFORM.HEADER.TXTPHONENUM#"
WHERE EMP_ID = <cfqueryparam value="#FORM1.SUBFORM.TXTEMPID#">
</cfquery>
You can set a variable to create a shortcut to the field names, as the following code shows:
<cfset fields=#form1.subform.header#>
Use the cfoutput tag to display the form data:
<h3>Employee Information</h3>
<cfoutput>
<table>
<tr>
<td>Name:</td>
<td>#fields.txtfirstname# #fields.txtlastname#</td>
</tr>
<tr>
<td>Department:</td>
<td>#fields.txtdeptname#</td>
</tr>
<tr>
<td>E-Mail:</td>
<td>#fields.txtemail#</td>
<tr>
<td>Phone:</td>
<td>#fields.txtphonenum#</td>
</tr>
struct
FORM1 struct
SUBFORM struct
HEADER struct
HTTPSUBMITBUTTON1 [empty string]
TXTDEPTNAME Sales
TXTFIRSTNAME Carolynn
TXTLASTNAME Peterson
TXTPHONENUM (617) 872-9178
TXTEMPID 1
TXTEMAIL carolynp@company
ADOBE COLDFUSION 8
ColdFusion Developer’s Guide
732
<table>
</cfoutput>
Application examples that use PDF forms
The following examples show how you can use PDF forms in your applications.
PDF submission example
The following example shows how to populate fields in a PDF form created in LiveCycle Designer based on an
employees login information. When the employee completes the form and clicks the PDF Submit button, the entire
PDF form with the data is submitted to a second processing page where ColdFusion writes the completed form to a
file.
On the ColdFusion login page, an employee enters a user name and password:
<!--- The following code creates a simple form for entering a user name and password.
The code does not include password verification. --->
<h3>Timesheet Login Form</h3>
<p>Please enter your user name and password.</p>
<cfform name="loginform" action="loginform_proc.cfm" method="post">
<table>
<tr>
<td>user name:</td>
<td><cfinput type="text" name="username" required="yes"
message="A user name is required."></td>
</tr>
<tr>
<td>password:</td>
<td><cfinput type="password" name="password" required="yes"
message="A password is required."></td>
</tr>
</table>
<br/>
<cfinput type="submit" name="submit" value="Submit">
</cfform>
On the first processing page, a query retrieves all of the information associated with the user name from the cfdocex-
amples database. The cfpdfform tag populates an associated PDF form created in LiveCycle Designer (called
timesheetForm.pdf) with the employee name, phone number, e-mail address, and department. ColdFusion displays
the populated form in the browser, where the employee can complete the form and submit it.
<!--- The following code retrieves all of the employee information for the user name entered
on the login page. --->
<cfquery name="getEmpInfo" datasource="cfdocexamples">
SELECT * FROM EMPLOYEES
WHERE EMAIL = <cfqueryparam value="#FORM.username#">
</cfquery>
<!---
The following code populates the template called "timesheetForm.pdf" with data from the query
and displays the interactive PDF form in the browser. A field in the PDF form contains the
name of the output file to be written. It is a combination of the user name and the current
date.
--->
ADOBE COLDFUSION 8
ColdFusion Developer’s Guide
733
<!--- Notice the use of the cfpdfsubform tag. Forms created from templates in LiveCycle
Designer include a subform called form1. Use the cfpdfsubform tag to match the structure of
the form in ColdFusion. Likewise, the field names in the cfpdfformparam tags must match the
field names in the PDF form. If the form structures and field names do not match exactly,
ColdFusion does not populate the form fields. --->
<cfpdfform source="c:\forms\timesheetForm.pdf" action="populate">
<cfpdfsubform name="form1">
<cfpdfformparam name="txtEmpName" value="#getEmpInfo.FIRSTNAME#
#getEmpInfo.LASTNAME#">
<cfpdfformparam name="txtDeptName" value="#getEmpInfo.DEPARTMENT#">
<cfpdfformparam name="txtEmail" value="#getEmpInfo.IM_ID#">
<cfpdfformparam name="txtPhoneNum" value="#getEmpInfo.PHONE#">
<cfpdfformparam name="txtManagerName" value="Randy Nielsen">
<cfpdfformparam name="txtSheet"
value="#form.username#_#DateFormat(Now())#">
</cfpdfsubform>
</cfpdfform>
When the user completes the timesheet form (by filling in the time period, projects, and hours for the week) and
clicks the Submit button, Acrobat sends the PDF file in binary format to a second ColdFusion processing page.
Note: In LiveCycle Designer, use the standard Submit button on the PDF form and specify “submit as: PDF in the button
Object Properties. Also, ensure that you enter the URL to the ColdFusion processing page in the Submit to URL field.
The cfpdfform tag read action reads the PDF content into a result structure named fields. The cfpdfform tag
populate action writes the completed form to a file in the timesheets subdirectory.
<!--- The following code reads the PDF file submitted in binary format and generates a result
structure called fields. The cfpdfform populate action and the cfoutput tags reference the
fields in the structure. --->
<cfpdfform source="#PDF.content#" action="read" result="fields"/>
<cfset empForm="#fields.form1#">
<cfpdfform action="populate" source="#PDF.content#"
destination="timesheets\#empForm.txtsheet#.pdf" overwrite="yes"/>
<h3>Timesheet Completed</h3>
<p><cfoutput>#empForm.txtempname#</cfoutput>,</p>
<p>Thank you for submitting your timesheet for the week of
<cfoutput>#DateFormat(empForm.dtmForPeriodFrom, "long")#</cfoutput> through
<cfoutput>#DateFormat(empForm.dtmForPeriodto, "long")#</cfoutput>. Your manager,
<cfoutput>#empForm.txtManagerName#</cfoutput>, will notify you upon approval.</p>
HTTP post example
The following example shows how to extract data from a PDF form submitted with HTTP post and use it to update
an employee database. The form was created in LiveCycle Designer.
On the ColdFusion login page, an employee enters a user name and password:
<!--- The following code creates a simple form for entering a user name and password. The
code does not include password verification. --->
<h3>Employee Update Login Form</h3>
<p>Please enter your user name and password.</p>
<cfform name="loginform" action="loginform_procHTTP.cfm" method="post">
<table>
<tr>
<td>user name:</td>
<td><cfinput type="text" name="username" required="yes"
ADOBE COLDFUSION 8
ColdFusion Developer’s Guide
734
message="A user name is required."></td>
</tr>
<tr>
<td>password:</td>
<td><cfinput type="password" name="password" required="yes"
message="A password is required."></td>
</tr>
</table>
<br/>
<cfinput type="submit" name="submit" value="Submit">
</cfform>
On the first processing page, a query retrieves all of the information associated with the user name from the cfdocex-
amples database. The cfpdfform tag populates an associated PDF form created in LiveCycle Designer (called
employeeInfoHTTP.pdf) with the employee name, phone number, e-mail address, and department. The form also
includes the employee ID as a hidden field. ColdFusion displays the populated form in the browser where the
employee can change personal information in the form and submit it.
<!--- The following code retrieves all of the employee information for the user name entered
on the form page. --->
<cfquery name="getEmpInfo" datasource="cfdocexamples">
SELECT * FROM EMPLOYEES
WHERE EMAIL = <cfqueryparam value="#FORM.username#">
</cfquery>
<!--- The following code populates the template called "employeeInfoHTTP.pdf" with data from
the query. As in the previous example, notice the use of the cfpdfsubform tag. The txtEmpID
field is a hidden field on the PDF form. --->
<cfquery name="getEmpInfo" datasource="cfdocexamples">
SELECT * FROM EMPLOYEES
WHERE EMAIL = <cfqueryparam value="#FORM.username#">
</cfquery>
<cfpdfform source="c:\forms\employeeInfoHTTP.pdf" action="populate">
<cfpdfsubform name="form1">
<cfpdfformparam name="txtFirstName" value="#getEmpInfo.FIRSTNAME#">
<cfpdfformparam name="txtLastName" value="#getEmpInfo.LASTNAME#">
<cfpdfformparam name="txtDeptName" value="#getEmpInfo.DEPARTMENT#">
<cfpdfformparam name="txtEmail" value="#getEmpInfo.IM_ID#">
<cfpdfformparam name="txtPhoneNum" value="#getEmpInfo.PHONE#">
<cfpdfformparam name="txtEmpID" value="#getEmpInfo.Emp_ID#">
</cfpdfsubform>
</cfpdfform>
When the employee updates the information in the form and clicks the HTTP post Submit button, Acrobat sends
the form data (but not the form itself) to a second ColdFusion processing page.
Note: In LiveCycle Designer, use the HTTP Submit button on the PDF form. Also, ensure that you enter the URL to the
ColdFusion processing page in the URL field of button Object Properties.
You must reproduce the structure, not just the field name, when you reference form data. To determine the structure
of the form data, use the cfdump tag.
<!--- The following code reads the form data from the PDF form and uses it to update
corresponding fields in the database. --->
<cfquery name="updateEmpInfo" datasource="cfdocexamples">
UPDATE EMPLOYEES
SET FIRSTNAME = "#FORM1.SUBFORM.HEADER.TXTFIRSTNAME#",
LASTNAME = "#FORM1.SUBFORM.HEADER.TXTLASTNAME#",
ADOBE COLDFUSION 8
ColdFusion Developer’s Guide
735
DEPARTMENT = "#FORM1.SUBFORM.HEADER.TXTDEPTNAME#",
IM_ID = "#FORM1.SUBFORM.HEADER.TXTEMAIL#",
PHONE = "#FORM1.SUBFORM.HEADER.TXTPHONENUM#"
WHERE EMP_ID = <cfqueryparam value="#FORM1.SUBFORM.TXTEMPID#">
</cfquery>
<h3>Employee Information Updated</h3>
<p><cfoutput>#FORM1.SUBFORM.HEADER.TXTFIRSTNAME#</cfoutput>,</p>
<p>Thank you for updating your employee information in the employee database.</p>
Embedded PDF form example
The following example shows how to embed an interactive PDF form in a PDF document created with the
cfdocument tag.
On the login page, an employee enters a user name and password:
<h3>Employee Login Form</h3>
<p>Please enter your user name and password.</p>
<cfform name="loginform" action="embed2.cfm" method="post">
<table>
<tr>
<td>user name:</td>
<td><cfinput type="text" name="username" required="yes"
message="A user name is required."></td>
</tr>
<tr>
<td>password:</td>
<td><cfinput type="password" name="password" required="yes"
message="A password is required."></td>
</tr>
</table>
<br/>
<cfinput type="submit" name="submit" value="Submit">
</cfform>
On the processing page, a query populates an interactive PDF form from the cfdocexamples database. The inter-
active PDF form is embedded in a PDF document created with the cfdocument tag. The PDF document comprises
three sections: the cfdocumentsection tags define the first and last sections of the document; the cfpdfform tag
defines the second section embedded in the PDF document. Each section starts a new page in the PDF
document.The Print button on the PDF form prints the entire document, including the pages in the sections before
and after the interactive PDF form.
<cfquery name="getEmpInfo" datasource="cfdocexamples">
SELECT * FROM EMPLOYEES
WHERE EMAIL = <cfqueryparam value="#FORM.username#">
</cfquery>
<!--- The following code creates a PDF document with headers and footers.
--->
<cfdocument format="pdf">
<cfdocumentitem type="header">
<font size="-1" align="center"><i>Nondisclosure Agreement</i></font>
</cfdocumentitem>
<cfdocumentitem type="footer">
<font size="-1"><i>Page <cfoutput>#cfdocument.currentpagenumber#
of#cfdocument.totalpagecount#</cfoutput></i></font>
</cfdocumentitem>
<!--- The following code creates the first section in the PDF document. --->
<cfdocumentsection>
ADOBE COLDFUSION 8
ColdFusion Developer’s Guide
736
<h3>Employee Nondisclosure Agreement</h3>
<p>Please verify the information in the enclosed form. Make any of the necessary changes
in the online form and click the <b>Print</b> button. Sign and date the last page. Staple
the pages together and return the completed form to your manager.</p>
</cfdocumentsection>
<!--- The following code embeds an interactive PDF form within the PDF document with fields
populated by the database query. The cfpdpfform tag automatically creates a section in
the PDF document. Do not embed the cfpdfform within cfdocumentsection tags. --->
<cfpdfform action="populate" source="c:\forms\embed.pdf">
<cfpdfsubform name="form1">
<cfpdfformparam name="txtEmpName"
value="#getEmpInfo.FIRSTNAME# #getEmpInfo.LASTNAME#">
<cfpdfformparam name="txtDeptName" value="#getEmpInfo.DEPARTMENT#">
<cfpdfformparam name="txtEmail" value="#getEmpInfo.IM_ID#">
<cfpdfformparam name="txtPhoneNum" value="#getEmpInfo.PHONE#">
<cfpdfformparam name="txtManagerName" value="Randy Nielsen">
</cfpdfsubform>
</cfpdfform>
<!--- The following code creates the last document section. Page numbering resumes in this
section. --->
<cfdocumentsection>
<p>I, <cfoutput>#getEmpInfo.FIRSTNAME# #getEmpInfo.LASTNAME#</cfoutput>, hereby attest
that the information in this document is accurate and complete.</p>
<br/><br/>
<table border="0" cellpadding="20">
<tr><td width="300">
<hr/>
<p><i>Signature</i></p></td>
<td width="150">
<hr/>
<p><i>Today's Date</i></p></td></tr>
</table>
</cfdocumentsection>
</cfdocument>
Update PDF form example
The following example shows how ColdFusion lets you update a PDF form while retaining existing data. The appli-
cation lets a user create an office supply request from a blank form created in LiveCycle or modify an existing supply
request. The user has the option to submit the completed form as an e-mail attachment.
<!--- supplyReq1.cfm --->
<!--- The following code prefills fields in a blank form in LiveCycle and writes the prefilled
form to a new file called NewRequest.pdf in the supplyReqs directory. --->
<cfpdfform source="SupplyReq.pdf" action="populate" destination="supplyReqs/NewRequest.pdf"
overwrite="yes">
<cfpdfsubform name="form1">
<cfpdfformparam name="txtContactName" value="Constance Gardner">
<cfpdfformparam name="txtCompanyName" value="Wild Ride Systems">
<cfpdfformparam name="txtAddress" value="18 Melrose Place">
<cfpdfformparam name="txtPhone" value="310-654-3298">
<cfpdfformparam name="txtCity" value="Hollywood">
<cfpdfformparam name="txtStateProv" value="CA">
<cfpdfformparam name="txtZipCode" value="90210">
</cfpdfsubform>
</cfpdfform>
ADOBE COLDFUSION 8
ColdFusion Developer’s Guide
737
<!--- The following code lets users choose an existing supply request form or create a new
request from a the NewRequest.pdf form. --->
<h3>Office Supply Request Form</h3>
<p>Please choose the office supply request form that you would like to open. Choose <b>New
Supply Request</b> to create a new request.</p>
<!--- The following code populates a list box in a form with files located in the specified
directory. --->
<cfset thisDir = expandPath(".")>
<cfdirectory directory="#thisDir#/supplyReqs" action="list" name="supplyReqs">
<cfif #supplyReqs.name# is "NewRequest.pdf">
<cfset #supplyReqs.name# = "---New Supply Request---">
</cfif>
<cfform name="fileList" action="supplyReq2.cfm" method="post">
<cfselect name="file" query="supplyReqs" value="name" display="name"
required="yes" size="8" multiple="no"/><br/>
<cfinput type="submit" name="submit" value="OK">
</cfform>
<!--- supplyReq2.cfm --->
<!--- The following code displays the PDF form that the user selected. --->
<cfif #form.file# is "---New Supply Request---">
<cfset #form.file# = "NewRequest.pdf">
</cfif>
<cfpdfform source="supplyReqs/#form.file#" action="populate"/>
<!--- supplyReq3.cfm --->
<!--- The following code reads the PDF file content from the submitted PDF form. --->
<cfpdfform source="#PDF.content#" action="read" result="fields"/>
<!--- The following code writes the PDF form to a file and overwrites the file if it exists.
--->
<cfpdfform action="populate" source="#PDF.content#"
destination="SupplyReqs/supplyReq_#fields.form1.txtRequestNum#.pdf" overwrite="yes"/>
<!--- The following code customizes the display based on field values extracted from the PDF
form. --->
<p><cfoutput>#fields.form1.txtRequester#</cfoutput>,</p>
<p>Your changes have been recorded for supply request
<cfoutput>#fields.form1.txtRequestNum#</cfoutput>.</p>
<p>If the form is complete and you would like to submit it to
<cfoutput>#fields.form1.txtContactName#</cfoutput> for processing, click <b>Submit</b>.
<!--- The following code gives the option to e-mail the submitted form as an attachment or
return to the home page. --->
<cfform name="send" method="post" action="supplyReq4.cfm">
<cfinput type="hidden"
value="SupplyReqs/supplyReq_#fields.form1.txtRequestNum#.pdf" name="request">
<cfinput type="hidden" value="#fields.form1.txtRequester#" name="requester">
<cfinput type="submit" value="Submit" name="Submit">
</cfform>
<p>If you would like to modify your request or choose another request,
<a href="supplyReq1.cfm">click here</a>.</p>
<!--- supplyReq4.cfm --->
<!--- The following code sends the completed PDF form as an attachment to the person
responsible for processing the form. --->
<p>Your request has been submitted.</p>
ADOBE COLDFUSION 8
ColdFusion Developer’s Guide
738
<cfmail from="#form.requester#@wildride.com" to="cgardener@wildride.com"
subject="see attachment">
Please review the attached PDF supply request form.
<cfmailparam file="#form.request#">
</cfmail>
739
Chapter 41: Assembling PDF Documents
You can use Adobe ColdFusion to assemble PDF documents. You create a unified document from multiple source
files or pages from multiple files by using the cfpdf and cfpdfparam tags.
Contents
About assembling PDF documents . . . . . . . . . . . . . . . . . . . . . . . . . . . . . . . . . . . . . . . . . . . . . . . . . . . . . . . . . . . . . . . . . 739
Using shortcuts for common tasks . . . . . . . . . . . . . . . . . . . . . . . . . . . . . . . . . . . . . . . . . . . . . . . . . . . . . . . . . . . . . . . . . . 741
Using DDX to perform advanced tasks . . . . . . . . . . . . . . . . . . . . . . . . . . . . . . . . . . . . . . . . . . . . . . . . . . . . . . . . . . . . . . 749
Application examples . . . . . . . . . . . . . . . . . . . . . . . . . . . . . . . . . . . . . . . . . . . . . . . . . . . . . . . . . . . . . . . . . . . . . . . . . . . . . 756
About assembling PDF documents
You use the cfpdf tag to assemble PDF documents in ColdFusion. The tag provides several actions for creating
unified output files from multiple sources, as the following table shows:
Note: You cannot u se the cfpdf tag to create a PDF document from scratch. To create a PDF document from HTML
content, use the cfdocument tag. Also, you can use Report Builder to generate a report in PDF format. Instead of writing
a PDF document to file, you can specify a PDF variable generated as the source for the cfpdf tag.
All but one of the cfpdf tag actions provide shortcuts to common tasks; for example, with one line of code, you can
add a watermark image to one or more pages in an output file, merge all the PDF documents in a directory into a
single output file, or password-protect a PDF document. ColdFusion provides two ways to extend the functionality
of the cfpdf tag: the cfpdfparam tag and the processddx action.
You use the cfpdfparam tag only with the merge action of the cfpdf tag. The cfpdfparam tag gives you more
control over which files are included in the output file; for example you can merge pages from multiple files in
different directories.
Action Description
addWatermark Adds a watermark image to one or more pages in a PDF document.
deletePages Deletes one or more pages from a PDF document.
getInfo Extracts information associated with the PDF document, such as the author, title, and creation date.
merge Assembles PDF documents or pages from PDF source files into one output file.
processddx Extends the cfpdf tag by providing a subset of Adobe® LiveCycle™ Assembler functionality. This is the default
action.
protect Password-protects and encrypts a PDF document.
read Reads a PDF document into a ColdFusion variable.
removeWatermark Removes watermarks from specified pages in a PDF document.
setInfo Sets the Title, Subject, Author, and Keywords for a PDF document,
thumbnail Generates thumbnail images from specified pages in a PDF document.
write Writes PDF output to a file. Also use to flatten forms created in Acrobat and linearize documents.
ADOBE COLDFUSION 8
ColdFusion Developer’s Guide
740
The processddx action extends the cfpdf tag by providing a subset of Adobe LiveCycle Assembler functionality.
You use the processddx action to process Document Description XML (DDX) instructions explained in “Using
DDX to perform advanced tasks” on page 749. Using DDX instructions requires more coding, but it lets you perform
complex tasks, such as generating a table of contents and adding automatic page numbers.
Also, ColdFusion provides three functions for PDF file, DDX file, and PDF variable verification:
The following table describes a few document assembly tasks that you can perform with ColdFusion:
Function Description
IsDDX Determines whether a DDX file, pathname, and instructions are not null and are valid. Also verifies that the schema
used for the DDX instructions is supported by ColdFusion.
IsPDFFile Determines whether a PDF source file, pathname, and version are valid and supported on the server running Cold-
Fusion. Also verifies whether a PDF file is corrupted.
IsPDFObject Determines whether a PDF object stored in memory is valid. Also verifies the contents of PDF variables generated
by the cfdocument and cfpdf tags.
Task Action
Add a generated table of contents to a PDF document cfpdf action="processddx" with the TableOfContents DDX element
Add automatic page numbers to a PDF document cfpdf action="processddx" with the _PageNumber and
_LastPagenumber built-in keys. Valid only in the Header and Footer DDX
elements.
Add headers and footers to a PDF document cfpdf action="processddx" with the Header and Footer DDX
elements
Add or remove watermarks cfpdf action="processddx" with the Watermark and Background DDX
elements
cfpdf action="addWatermark" and cfpdf
action="removeWatermark"
Change the encryption algorithm for PDF documents cfpdf action="protect" encrypt="encryption algorithm"
Change user permissions on a PDF document cfpdf action="protect" newOwnerPassword="xxxxx"
permissions="comma-separated list"
Delete pages from a PDF document cfpdf action="deletePages"
Extract text from a PDF document and export it to an XML
file
cfpdf action="processddx" with the DocumentText DDX element
Flatten (remove interactivity from) forms created in
Acrobat
cfpdf action="write" flatten="yes"
Generate thumbnail images from PDF document pages cfpdf action="thumbnail"pages="page numbers"
Linearize PDF documents for faster web display cfpdf action="write" saveOption="linear"
Merge pages and page ranges from multiple documents in
different locations into one PDF document
cfpdf action="merge" with multiple cfpdfparam tags
Merge PDF documents in a directory into one PDF docu-
ment
cfpdf action="merge" directory="pathname"
ADOBE COLDFUSION 8
ColdFusion Developer’s Guide
741
Using shortcuts for common tasks
You use the cfpdf tag actions to perform shortcuts to common PDF document assembly and manipulation.
Adding and removing watermark images
Use the addWatermark and removeWatermark actions to add and remove watermarks from PDF documents. You
can create a watermark and apply it to a PDF document in one of the following ways:
Use an image file as a watermark.
Specify a variable that contains an image file.
Specify a ColdFusion image.
Use the first page of a PDF document as a watermark.
Note: Also, you can use the Watermark or Background DDX elements with the processddx action to create a text-
string watermark. For more information, see “Using DDX to perform advanced tasks” on page 749.
Using an image file as a watermark
The following example shows how to specify an image file as a watermark:
<cfpdf action="addWatermark" source="artBook.pdf"
image="../cfdocs/images/artgallery/raquel05.jpg" destination="output.pdf"
overwrite="yes">
By default, ColdFusion centers the image on the page, sets the opacity of the image to 3 out of 10 (opaque), and
displays the image in the background of each page in the output file. In the following example, ColdFusion displays
the watermark in the foreground, offset 100 pixels from the left margin of the page and 100 pixels from the bottom
margin of the page. Because the opacity is set to 1, the image does not obscure the page content.
<cfpdf action="addWatermark" source="artBook.pdf"
image="../cfdocs/images/artgallery/raquel05.jpg" destination="output.pdf"
overwrite="yes" foreground="yes" opacity=1 showOnPrint="no" position="100,100">
For a complete list of attributes and settings, see the cfpdf tag in the CFML Reference.
Using a variable that contains an image file
You can specify a variable that contains an image as a watermark. The following example shows how to create a form
from which the user can select an image:
<!--- The following code creates a form where you can choose an image to use
as a watermark. --->
<h3>Choosing a Watermark</h3>
<p>Please choose the image you would like to use as a watermark.</p>
<!--- Create the ColdFusion form to select an image. --->
Password-protect PDF documents cfpdf action="protect" newUserPassword="xxxx"
Set the initial view for a PDF document cfpdf action="processddx" with the InitialViewProfile DDX
element
Create different versions of a PDF document Duplicate function to clone PDF variables
Task Action
ADOBE COLDFUSION 8
ColdFusion Developer’s Guide
742
<table>
<cfform action="addWatermark2.cfm" method="post"
enctype="multipart/form-data">
<tr>
<td><img src="../cfdocs/images/artgallery/maxwell01.jpg"/><br/>
<cfinput type="radio" name="art" value="../cfdocs/images/artgallery/maxwell01.jpg"
checked="yes">
Birch Forest</td>
<td><img src="../cfdocs/images/artgallery/raquel05.jpg"/><br/>
<cfinput type="radio" name="art" value="../cfdocs/images/artgallery/raquel05.jpg">
Lounging Woman</td>
<td><img src="../cfdocs/images/artgallery/jeff01.jpg"/><br/>
<cfinput type="radio" name="art"
value="../cfdocs/images/artgallery/jeff01.jpg">Celebration</td>
<td><img src="../cfdocs/images/artgallery/paul01.jpg"/><br/>
<cfinput type="radio" name="art"
value="../cfdocs/images/artgallery/paul01.jpg">Guitarist
</td>
</tr>
</table>
<br/>
<cfinput type="Submit" name="submit" value="Submit"></p>
</cfform>
The processing page uses the image selected from the form as the watermark for a PDF file:
<!--- ColdFusion applies the image selected from the form as the watermark in a PDF document
by using the input variable form.art. --->
<cfpdf action="addwatermark" source="check.pdf" image="#form.art#" destination="output.pdf"
foreground="yes" overwrite="true">
<p>The watermark has been added to your personalized checks.</p>
Using a ColdFusion image as a watermark
You can specify a ColdFusion image as a watermark. You can extract an image from a database and manipulate the
image in memory, but you don’t have to write the manipulated image to a file. Instead, you can apply the manipulated
image as a watermark in a PDF document.
In the following example, the first ColdFusion page extracts images from a database and populates a pop-up menu
with the titles of the artwork:
<!--- Create a query to extract artwork from the cfartgallery database. --->
<cfquery name="artwork" datasource="cfartgallery">
SELECT ARTID, ARTNAME, LARGEIMAGE
FROM ART
ORDER BY ARTNAME
</cfquery>
<!--- Create a form that lists the artwork titles generated by the query. Set the value to
LARGEIMAGE so that the image file is passed to the processing page. --->
<cfform action="addWatermarkB.cfm" method="post">
<p>Please choose a title:</p>
<cfselect name="art" query="artwork" display="ARTNAME" value="LARGEIMAGE" required="yes"
multiple="no" size="8">
</cfselect>
<br/>
<cfinput type="submit" name="submit" value="OK">
</cfform>
ADOBE COLDFUSION 8
ColdFusion Developer’s Guide
743
The action page generates a ColdFusion image from the selected file by using the cfimage tag. The
ImageScaleToFit function resizes the image and applies the bicubic interpolation method to improve the
resolution. To use the manipulated image as a watermark, specify the image variable, as the following example shows:
<!--- Verify that an image file exists and is in a valid format. --->
<cfif IsImageFile("../cfdocs/images/artgallery/#form.art#")>
<!--- Use the cfimage tag to create a ColdFusion image from the file chosen from the list.
--->
<cfimage source="../cfdocs/images/artgallery/#form.art#" action="read" name="myWatermark">
<!--- Use the ImageScaleToFit function to resize the image by using the bicubic interpolation
method for better resolution. --->
<cfset ImageScaleToFit(myWatermark,450,450,"bicubic")>
<!--- Use the ColdFusion image variable as the watermark in a PDF document. --->
<cfpdf action="addWatermark" source="title.pdf" image="#myWatermark#"
destination="watermarkTitle.pdf" overwrite="yes">
<cfelse>
<p>I'm sorry, no image exists for that title. Please click the Back button and try
again.</p>
</cfif>
For more information on ColdFusion images, see “Creating and Manipulating ColdFusion Images” on page 763.
Creating a text image and using it as a watermark
You can use the ImageDrawText function to create a text image in ColdFusion and apply the image as a watermark,
as the following example shows:
<!--- Create a blank image that is 500 pixels square. --->
<cfset myImage=ImageNew("",500,500)>
<!--- Set the background color for the image to white. --->
<cfset ImageSetBackgroundColor(myImage,"white")>
<!---Clear the rectangle specified on myImage and apply the background color. --->
<cfset ImageClearRect(myImage,0,0,500,500)>
<!--- Turn on antialiasing. --->
<cfset ImageSetAntialiasing(myImage)>
<!--- Draw the text. --->
<cfset attr=StructNew()>
<cfset attr.size=50>
<cfset attr.style="bold">
<cfset attr.font="Verdana">
<cfset ImageSetDrawingColor(myImage,"blue")>
<cfset ImageDrawText(myImage,"PROOF",100,250,attr)>
<!--- Write the text image to a file. --->
<cfimage action="write" source="#myImage#" destination="text.tiff" overwrite ="yes">
<!--- Use the text image as a watermark in the PDF document. --->
<cfpdf action="addwatermark" source="c:/book/1.pdf" image="text.tiff"
destination="watermarked.pdf" overwrite="yes">
For more information on ColdFusion images, see Creating and Manipulating ColdFusion Images on page 763. For
an example of using DDX elements to create a text-string watermark, see Adding text-string watermarks” on
page 754.
ADOBE COLDFUSION 8
ColdFusion Developer’s Guide
744
Using a PDF page as a watermark
Use the copyFrom attribute to create a watermark from the first page of a PDF file and apply it to another PDF
document. In the following example, ColdFusion creates a watermark from the first page of image.PDF, applies the
watermark to the second page of artBook.pdf, and writes the output to a new file called output.pdf:
<cfpdf action="addWatermark" copyFrom="image.pdf" source="artBook.pdf" pages="2"
destination="output.pdf" overwrite="yes">
In this example, image.pdf appears in the background of the second page of artBook.pdf. ColdFusion does not
change the size of the watermark image to fit the page. The page used as a watermark can contain text, graphics, or
both.
Removing watermarks
Use the removeWatermark action to remove a watermark from one or more pages in a PDF document. The
following example shows how to remove a watermark from the entire PDF document and write the document to a
new output file:
<cfpdf action="removeWatermark" source="artBook.pdf" destination="noWatermark.pdf">
The following example shows how to remove a watermark from the first two pages of a PDF document and overwrite
the source document:
<cfpdf action="removeWatermark" source="artBook.pdf" destination="artBook.pdf"
overwrite="yes" pages="1-2">
Because the source and the destination are the same and the overwrite attribute is set to yes, ColdFusion
overwrites the source file with the output file.
Deleting pages from a PDF document
Use the deletepages action to remove pages from a PDF document and write the result to a file. You can specify a
single page, a page range (for example, “81–97”), or a comma-separated list of pages to delete, as the following
example shows:
<cfpdf action="deletePages" source="myBook.pdf" pages="10-15,21,89"
destination="abridged.pdf" overwrite="yes">
Protecting PDF files
Use the protect action to password-protect, set permissions, and encrypt PDF documents for security.
Setting passwords
ColdFusion supports two types of passwords: an owner password and a user password. An owner password controls
the ability to change the permissions on a document. When you specify an owner password, you set permissions to
restrict the operations users can perform, such as the ability to print a document, make changes to its content, and
extract content. The following code creates an owner password for a document:
<cfpdf action="protect" newOwnerPassword="splunge" source="timesheet.pdf"
destination="timesheet.pdf" overwrite="yes" permissions="AllowPrinting">
To password-protect a document, set the user password. A user password controls the ability to open a document.
If you set a user password for a document, any person attempting to open the file is prompted to enter a password.
The following example sets the user password for a document:
<cfpdf action="protect" newUserPassword="openSesame" source="timesheet.pdf"
destination="myTimesheet.pdf">
ADOBE COLDFUSION 8
ColdFusion Developer’s Guide
745
In the previous example, no restrictions apply to the PDF document after the user enters the correct password. To
restrict usage and password-protect a document, add a user password and an owner password. Use the owner
password to set the permissions, as the following example shows:
<cfpdf action="protect" newUserPassword="openSesame" newOwnerPassword="topSecret"
source="timesheet.pdf" destination="myTimesheet.pdf" overwrite="yes"
permissions="AllowPrinting>
In the previous example, a person who enters the user password (openSesame) can print the document only. A
person who enters the owner password (topSecret) is considered the owner of the document, has full access to the
file, and can change the user permissions for that file.
Setting permissions on a PDF document
To set permissions on a PDF document, you must specify a newOwnerPassword. Conversely, you cannot set the
newOwnerPassword without also setting the permissions attribute. Only an owner can change permissions or add
passwords. For a list of permissions that an owner can set for PDF documents, see cfpdf in the CFML Reference.
Except for all or none, owners can specify a comma-separated list of permissions on a document, as the following
example shows:
<cfpdf action="protect" permissions="AllowinPrinting,AllowDegradedPrinting,AllowSecure"
source="timesheet.pdf" newOwnerPassword="private" newUserPassword="openSesame"
destination="myTimesheet.pdf">
In this example, a user must enter the password openSesame before opening the PDF form. All users can print the
document at any resolution, but only the owner can modify the document or change the permissions.
Encrypting PDF files
When you specify the protect action for a PDF file, ColdFusion encrypts the file with the RC4 128-bit algorithm
by default. Depending on the version of Acrobat running on the ColdFusion server, you can set the encryption to
protect the document contents and prevent search engines from accessing the PDF file metadata.
You can change the encryption algorithm by using the encrypt attribute. For a list of supported encryption
algorithms, see cfpdf in the CFML Reference.
The following example changes the password encryption algorithm to RC4 40-bit encryption:
<cfpdf action="protect" source="confidential.pdf" destination="confidential.pdf"
overwrite="yes" newOwnerPassword="paSSword1" newUserPassword="openSesame"
encrypt="RC4_40">
To prevent ColdFusion from encrypting the PDF document, set the encryption algorithm to none, as the following
example shows:
<cfpdf action="protect" source="confidential.pdf" encrypt="none" destination="public.pdf">
To decrypt a file, provide the owner or user password and write the output to another file. The following code
decrypts the confidential.pdf file and writes it to a new file called myDocument.pdf:
<cfpdf action="write" source="confidential.pdf" password="paSSword1"
destination="myDocument.pdf">
Managing PDF document information
To retrieve information stored with a source PDF document, such as the creation date, the application used to create
the PDF document, and the name of the person who created the document, use the getInfo action. For a list of data
elements, see “PDF file information elements” on page 440 in the CFML Reference.
ADOBE COLDFUSION 8
ColdFusion Developer’s Guide
746
Use the setInfo action to specify information, such as the author, subject, title, and keywords associated with the
output file. This information is useful for archiving and searching PDF documents. PDF document information is
not displayed or printed with the document.
The following example shows how to set keywords for tax documents. The information is useful for assembling the
documents based on the tax filing requirements for different business types (Sole Proprietor, Partnership, and S
Corporation). Some business types share the same forms and documents. By setting the business type keywords for
each document, you can store the documents in one directory and search them based on keyword values. The
following code sets three keywords for the p535.pdf tax booklet:
<cfset taxKeys=StructNew()>
<cfset taxKeys.keywords="Sole Proprietor,Partnership,S Corporation">
<cfpdf action="setInfo" source="taxes\p535.pdf" info="#taxKeys#"
destination="taxes\p535.pdf" overwrite="yes">
When you use the setInfo action, ColdFusion overwrites any existing information for that key-value pair. In the
previous example, if the pc535.pdf document contained a keyword of “tax reference, ColdFusion overwrites that
keyword with “Sole Proprietor, Partnership, S Corporation.
To retrieve all of the information associated with the tax file, use the cfdump tag with the getInfo action, as the
following example shows:
<cfpdf action="getInfo" source="taxes\p535.pdf" name="taxInfo">
<cfdump var="#taxInfo#">
To retrieve just the keywords for the PDF document, use this code:
<cfpdf action="getInfo" source="taxes\p535.pdf" name="taxInfo">
<cfoutput>#taxInfo.keywords#</cfoutput>
Merging PDF documents
ColdFusion lets you merge PDF documents in the following ways:
Merge all of the PDF files in a specified directory.
Merge a comma-separated list of PDF files.
Merge individual PDF files, and pages within those files, explicitly, even if the source files are stored in different
locations.
Merge the contents of a PDF variable generated by the cfdocument tag or a cfpdf tag
To merge the contents of a directory, use the merge action and specify the directory where the source PDF files are
located, as the following example shows:
<cfpdf action="merge" directory="c:/BookFiles" destination="myBook.pdf" overwrite="yes">
By default, ColdFusion merges the source files in descending order by timestamp. You can control the order in which
the PDF files are added to the book by setting the order and ascending attributes. The following code merges the
files in ascending order according to the timestamp on the files:
<cfpdf action="merge" directory="c:/BookFiles" destination="myBook.pdf" order="name"
ascending="yes" overwrite="yes">
By default, ColdFusion continues the merge process even if it encounters a file that is not a valid PDF document in
the specified directory. To override this setting, set the stopOnError attribute to yes, as the following example
shows:
<cfpdf action="merge" directory="c:/BookFiles" destination="myBook.pdf" order="time"
ascending="yes" overwrite="yes" stopOnError="yes">
ADOBE COLDFUSION 8
ColdFusion Developer’s Guide
747
You can merge a comma-separated list of PDF files. To do this, you must specify the absolute pathname for each file,
as the following example shows:
<cfpdf action="merge"
source="c:\coldfusion\wwwroot\lion\Chap1.pdf,c:\coldfusion\wwwroot\lion\Chap2.pdf"
destination="twoChaps.pdf" overwrite="yes">
For more control over which files are added to the merged document, use the cfpdfparam tag with the cfpdf tag.
The cfpdfparam tag merges documents or pages from documents located in different directories into a single
output file. When you use the cfpdfparam tag, the PDF files are added to the output file in the order they appear in
the code. In the following example, the cover, title, and copyright pages are followed by the first five pages of the
introduction, then all of the pages in Chapter 1, and then the first page followed by pages 80–95 in Chapter 2:
<!--- Use the cfdocument tag to create PDF content and write the output to a variable called
coverPage. --->
<cfdocument format="PDF" name="coverPage">
<html>
<body>
<h1>Cover page</h1>
<p>Please review the enclosed document for technical accuracy and completeness.</p>
</body>
</html>
</cfdocument>
<!--- Use the cfpdf tag to merge the cover page generated in ColdFusion with pages from PDF
files in different locations. --->
<cfpdf action="merge" destination="myBook.pdf" overwrite="yes" keepBookmark="yes">
<cfpdfparam source="coverPage">
<cfpdfparam source="title.pdf">
<cfpdfparam source="e:\legal\copyright.pdf">
<cfpdfparam source="boilerplate\intro.pdf" pages="1-5">
<cfpdfparam source="bookfiles\chap1.pdf">
<cfpdfparam source="bookfiles\chap2.pdf" pages="1,80-95">
</cfpdf>
Because the keepbookmark attribute is set to yes, ColdFusion retains the bookmarks from the source documents in
the output file.
Note: You cannot u se the cfpdf tag to create bookmarks in a PDF document.
Flattening forms created in Acrobat
Flattening forms involves removing the interactivity from the form fields. This is useful for displaying form data and
presenting it without allowing it to be altered. Use the write action to flatten PDF forms, as the following example
shows:
<cfpdf action="write" flatten="yes" source="taxForms\f1040.pdf"
destination="taxforms/flatForm.pdf" overwrite="yes">
a href="http://localhost:8500/Lion/taxforms/flatForm.pdf">1040 form</a>
Note: If you flatten a prefilled form created in Acrobat, ColdFusion flattens the form and removes the data from the form
fields. When you specify a form created in Acrobat as a source file for merge action of the cfpdf tag, ColdFusion
automatically flattens the form and removes data from the form fields, if the fields are filled in. ColdFusion does not
support flattening forms created in LiveCycle.
ADOBE COLDFUSION 8
ColdFusion Developer’s Guide
748
Linearizing PDF documents for faster web display
For efficient access of PDF files over the web, linearize PDF documents. A linearized PDF file is structured in a way
that displays the first page of the PDF file in the browser before the entire file is downloaded from the web server.
This means that linear PDF documents open almost instantly.
To linearize PDF documents, specify the saveOption attribute of the write action. The following example saves the
output file in linear format:
<cfpdf action="write" saveOption="linear" source="myBook.pdf" destination="fastBook.pdf"
overwrite="yes">
Note: Linearization can decrease performance when handling very large documents.
Generating thumbnail images from PDF pages
Use the thumbnail action to generate thumbnail images from PDF pages. If you specify only the source attribute
with the thumbnail action, ColdFusion automatically creates a directory relative to the CFM page called thumbnails
where it stores a generated JPEG image for each page in the document. The filenames are in the following format:
PDFdocumentName_page_n.JPG
For example, assume that the source file in the following example has 100 pages:
<cfpdf action="thumbnail" source="myBook.pdf">
ColdFusion generates the following files and stores them in the thumbnails directory:
myBook_page_1.jpg
myBook_page_2.jpg
myBook_page_3.jpg
...
myBook_page_100.jpg
If you specify a destination, ColdFusion does not create the thumbnails directory and stores the files in the specified
directory instead. The following code generates a thumbnail image called myBook_page_1.jpg from the first page of
myBook.pdf and stores it in a directory called images, which is relative to the CFM page:
<cfpdf action="thumbnail" source="myBook.pdf" pages="1" destination="images">
You change the prefix for the thumbnail filename and the change image file format to PNG or TIFF by specifying the
imagePrefix and format attributes. The following code generates a file called TOC_page_2.PNG from the second
page of myBook.pdf:
<cfpdf action="thumbnail" source="myBook.pdf" pages="2" imagePrefix="TOC" format="PNG"
destination="images">
The following code generates thumbnails from a range of pages and changes the image background to transparent
(the default is opaque):
<cfpdf action="thumbnail" source="myBook.pdf" pages="1-10,15,8-16,59" transparent="yes"
destination="\myBook\subset" imagePrefix="abridged">
For an example of how to generate thumbnail images and link them to pages in the source PDF document, see the
cfpdf tag in the CFML Reference.
ADOBE COLDFUSION 8
ColdFusion Developer’s Guide
749
Using the Duplicate function to create versions of a PDF document
You can use the Duplicate function to clone PDF variables, which is an efficient way to create different versions of
a PDF document from a single source file. For example, you can customize PDF output based on your audience by
creating clones of a PDF variable and performing different actions on each clone. The following example shows how
to create a clone of a PDF document in memory, and create one version of the document with a watermark and
another version of the document where permissions are restricted:
<cfset filename="coldfusion.pdf">
<!--- This code reads a PDF document into a PDF variable called pdfVar1.
--->
<cfpdf action="read" source="#filename#" name="pdfVar1">
<!--- This code uses the Duplicate function to create a clone of pdfVar1 called pdfVar2. --->
<cfset pdfVar2=Duplicate(pdfVar1)>
<!--- This code creates a watermarked version of the source PDF document from the pdfVar1
variable. --->
<cfpdf action="addwatermark" source="pdfVar1" rotation="45" image="watermark.jpg"
destination="watermark_coldfusion.pdf" overwrite="yes">
<!--- This code creates a protected version of the source PDF document from the pdfVar2
variable. --->
<cfpdf action=protect source="pdfVar2" encrypt="RC4_128" permissions="none"
newownerpassword="owner1" destination="restricted_coldfusion.pdf" overwrite="yes">
Using DDX to perform advanced tasks
LiveCycle Assembler is a server-based application that processes DDX, a declarative markup language used to define
PDF output files.
The processddx action lets you process DDX instructions without installing LiveCycle Assembler. In addition to all
of the functionality available with the other cfpdf actions, you can use DDX instructions to perform advanced tasks,
such as adding a generated table of contents to a PDF document, adding headers and footers with automatic page
numbers, and creating groups of PDF documents to which you can apply formatting instructions.
ColdFusion does not provide complete LiveCycle Assembler functionality. For a list of DDX elements that you can
access from ColdFusion, see “Supported DDX elements” on page 442 in the CFML Reference.
For complete DDX syntax, see the Adobe LiveCycle Assembler Document Description XML Reference.
Using DDX instructions with ColdFusion
Although you can type DDX instructions directly in ColdFusion, typically you refer to an external DDX file. A DDX
file is basically an XML file with a DDX extension (for example, merge.ddx). You can use any text editor to create a
DDX file. The DDX syntax requires that you enclose the instructions within DDX start and end tags. In the following
example, the PDF element provides instructions for merging two PDF source files (Doc1 and Doc2) into a result file
(Out1):
<?xml version="1.0" encoding="UTF-8"?>
<DDX xmlns="http://ns.adobe.com/DDX/1.0/"
xmlns:xsi="http://www.w3.org/2001/XMLSchema-instance"
xsi:schemaLocation="http://ns.adobe.com/DDX/1.0/ coldfusion_ddx.xsd">
<PDF result="Out1">
<PDF source="Doc1"/>
<PDF source="Doc2"/>
</PDF>
</DDX>
ADOBE COLDFUSION 8
ColdFusion Developer’s Guide
750
In ColdFusion, you verify the source DDX file with the IsDDX function:
<!--- The following code verifies that the DDX file exists and the DDX instructions are
valid. --->
<cfif IsDDX("merge.ddx")>
To implement the DDX instructions in ColdFusion, you create two structures: an input structure that maps the DDX
input instructions to the PDF source files, and an output structure that maps the DDX output instructions to a PDF
output file,
The following code maps two files called Chap1.pdf and Chap2.pdf to the Doc1 and Doc2 sources that you defined
in the DDX file:
<!--- This code creates a structure for the input files. --->
<cfset inputStruct=StructNew()>
<cfset inputStruct.Doc1="Chap1.pdf">
<cfset inputStruct.Doc2="Chap2.pdf">
The following code maps the output file called twoChaps.pdf to the Out1 result instruction that you defined in the
DDX file:
<!--- This code creates a structure for the output file. --->
<cfset outputStruct=StructNew()>
<cfset outputStruct.Out1="twoChaps.pdf">
To process the DDX instructions, you use the processddx action of the cfpdf tag, in which you reference the DDX
file, the input structure, and the output structure, as the following example shows:
<cfpdf action="processddx" ddxfile="merge.ddx" inputfiles="#inputStruct#"
outputfiles="#outputStruct#" name="myBook">
The name attribute creates a variable that you can use to test the success or failure of the action. If the action is
successful, ColdFusion generates an output file with the name and location specified in the output structure. The
following code returns a structure that displays a success, reason for failure, or failure message (if the reason is
unknown) for each output file, depending on the result:
<cfdump var="#myBook#">
The previous example performs the same task as the merge action in ColdFusion, as the following example shows:
<cfpdf action="merge" destination="twoChaps.pdf" overwrite="yes">
<cfpdfparam source="Chap1.pdf">
<cfpdfparam source="Chap2.pdf">
</cfpdf>
</cfif>
In this situation, it makes more sense to use the merge action because it is easier. DDX is useful when you have to
perform tasks that you cant perform with other actions in the cfpdf tag, or you require more control over specific
elements.
Adding a table of contents
You use DDX instructions to add a generated table of contents page to the PDF output file. Generating a table of
contents is useful if you are assembling documents from multiple sources. You can generate a table of contents that
contains active links to pages in the assembled PDF document. The following code shows how to create DDX
instructions to merge two documents and add a table of contents:
<?xml version="1.0" encoding="UTF-8"?>
<DDX xmlns="http://ns.adobe.com/DDX/1.0/"
xmlns:xsi="http://www.w3.org/2001/XMLSchema-instance"
xsi:schemaLocation="http://ns.adobe.com/DDX/1.0/ coldfusion_ddx.xsd">
ADOBE COLDFUSION 8
ColdFusion Developer’s Guide
751
<PDF result="Out1">
<PDF source="Title">
<TableOfContents/>
<PDF source="Doc1"/>
<PDF source="Doc2"/>
</PDF>
</DDX>
The TableOfContents element generates a table of contents from the PDF source elements that follow it. Order is
important: in the previous example, the table of contents appears on a separate page after the Title and before Doc 1
and Doc 2. The table of contents contains entries from Doc 1 and 2, but not from the title page, because the title page
precedes the table of contents in the order of instructions.
You do not reference the TableOfContents element on the corresponding ColdFusion page, as the following
example shows:
<!--- The following code verifies that the DDX file exists and the DDX instructions are
valid. --->
<cfif IsDDX("makeBook.ddx")>
<!--- This code creates a structure for the input files. --->
<cfset inputStruct=StructNew()>
<cfset inputStruct.Title="Title.pdf">
<cfset inputStruct.Doc1="Chap1.pdf">
<cfset inputStruct.Doc2="Chap2.pdf">
<!--- This code creates a structure for the output file. --->
<cfset outputStruct=StructNew()>
<cfset outputStruct.Out1="Book.pdf">
<!--- This code processes the DDX instructions and generates the book. --->
<cfpdf action="processddx" ddxfile="makeBook.ddx" inputfiles="#inputStruct#"
outputfiles="#outputStruct#" name="myBook">
</cfif>
ColdFusion generates a table of contents from the DDX instructions and inserts it in the PDF document in the
location that you provided in the DDX file. By default, the table of contents contains active links to the top-level
bookmarks in the merged PDF document.
You can change the default TableOfContents settings in the DDX file, as the following example shows:
<TableOfContents maxBookmarkLevel="infinite" bookmarkTitle="Table of Contents"
includeInTOC="false">
Use the maxBookmarkLevel attribute to specify the level of bookmarks included on the table of contents page. Valid
values are infinite or an integer. Use the bookmarkTitle attribute to add a bookmark to the table of contents page
in the output file. The includeInTOC attribute specifies whether the bookmark title is included on the table of
contents page.
For more information on the TableOfContents element, see the Adobe LiveCycle Assembler Document Description
XML Reference.
Adding headers and footers
To add headers and footers to a PDF document, specify the Header and Footer elements in the DDX file. The
following example specifies headers and footers for the PDF source called Doc2:
<?xml version="1.0" encoding="UTF-8"?>
<DDX xmlns="http://ns.adobe.com/DDX/1.0/"
xmlns:xsi="http://www.w3.org/2001/XMLSchema-instance"
ADOBE COLDFUSION 8
ColdFusion Developer’s Guide
752
xsi:schemaLocation="http://ns.adobe.com/DDX/1.0/ coldfusion_ddx.xsd">
<PDF result="Out1">
<PDF source="Title"/>
<TableOfContents/>
<PDF source="Doc2" >
<Header>
<Right>
<StyledText><p>Right-justified header text</p></StyledText>
</Right>
<Left>
<StyledText><p>Left-justified header text</p></StyledText>
</Left>
</Header>
<Footer>
<Center>
<StyledText><p>Centered Footer</p></StyledText>
</Center>
</Footer>
</PDF>
</PDF>
</DDX>
In this example, the Header and Footer elements apply only to Doc2 because they are contained within that PDF
source start and end tags; they do not apply to the table of contents or to the title page, which precede the Header
and Footer elements.
Formatting headers and footers
You use DDX instructions to perform the following tasks:
Add automatic page numbers to headers and footers
Use style profiles
Group documents in the PDF output file
Adding automatic page numbers
To add automatic page numbers, use the _PageNumber and _LastPagenumber built-in keys within the Header or
Footer elements. The following code shows how to create footers with right-justified automatic page numbers:
<Footer>
<Right>
<StyledText>
<p>Page <_PageNumber/> of <_LastPageNumber/></p>
</StyledText>
</Right>
</Footer>
The first page of the output file is numbered “Page 1 of n”, a n d s o o n .
For more information on built-in keys, see the Adobe LiveCycle Assembler Document Description XML Reference.
Using style profiles
The previous example uses the StyledText element to define inline text formatting. To define styles that you can
apply by reference, use the StyleProfile element. Style profiles let you apply a set of styles to different elements in
the PDF output file. The following code shows how to define a style profile for the table of contents Header:
<StyleProfile name="TOCheaderStyle">
<Header>
<Center>
ADOBE COLDFUSION 8
ColdFusion Developer’s Guide
753
<StyledText>
<p color="red" font-weight="bold" font="Arial">Table of Contents</p>
</StyledText>
</Center>
</Header>
</StyleProfile>
To apply the style profile, refer to the StyleProfile name by using the styleReference attribute of the Header
element, as the following example shows:
<?xml version="1.0" encoding="UTF-8"?>
<DDX xmlns="http://ns.adobe.com/DDX/1.0/"
xmlns:xsi="http://www.w3.org/2001/XMLSchema-instance"
xsi:schemaLocation="http://ns.adobe.com/DDX/1.0/ coldfusion_ddx.xsd">
<PDF result="Out1">
<PDF source="Title"/>
<TableOfContents>
<Header styleReference="TOCheaderStyle"/>
</TableOfContents>
<PDF source="Doc1"/>
<PDF source="Doc2"/>
<PDF source="Doc3"/>
<PDF source="Doc4"/>
</PDF>
<StyleProfile name="TOCheaderStyle">
<Header>
<Center>
<StyledText>
<p> color="red" font-weight="bold" font="Arial">Table of Contents</p>
</StyledText>
</Center>
</Header>
</StyleProfile>
</DDX>
Grouping PDF documents
To apply a style profile to a group of documents in the output PDF file, use the PDFGroup element. The following
example shows how to create a group of chapters in the output file and apply a style profile to the Footer element
for all of the documents in the group:
<?xml version="1.0" encoding="UTF-8"?>
<DDX xmlns="http://ns.adobe.com/DDX/1.0/"
xmlns:xsi="http://www.w3.org/2001/XMLSchema-instance"
xsi:schemaLocation="http://ns.adobe.com/DDX/1.0/ coldfusion_ddx.xsd">
<PDF result="Out1">
<PageLabel prefix="page " format="Decimal"/>
<PDF source="Title"/>
<TableOfContents>
...
</TableOfContents>
<PDFGroup>
<Footer styleReference="FooterStyle" />
<PDF source="Doc1"/>
<PDF source="Doc2"/>
<PDF source="Doc3"/>
<PDF source="Doc4"/>
</PDFGroup>
</PDF>
<StyleProfile name="FooterStyle">
ADOBE COLDFUSION 8
ColdFusion Developer’s Guide
754
<Footer>
<Left>
<StyledText>
<p font-size="9pt"><i>CFML Reference</i></p>
</StyledText>
</Left>
<Right>
<StyledText>
<p font-size="9pt">Page <_PageNumber/> of <_LastPageNumber/></p>
</StyledText>
</Right>
</Footer>
</StyleProfile>
</DDX>
For a complete example, see “Using DDX instructions to create a book” on page 758.
Setting the initial view of a PDF document
To set the initial view of a PDF document, use the InitialViewProfile DDX element. Setting the initial view
determines how the PDF output file is displayed on the screen when it is first opened in Adobe Acrobat Reader. You
reference the InitialViewProfile by using the InitialView attribute of the PDF result element, as the
following example shows:
<?xml version="1.0" encoding="UTF-8"?>
<DDX xmlns="http://ns.adobe.com/DDX/1.0/"
xmlns:xsi="http://www.w3.org/2001/XMLSchema-instance"
xsi:schemaLocation="http://ns.adobe.com/DDX/1.0/ coldfusion_ddx.xsd">
<PDF result="Out1" initialView="firstView">
...
<InitialViewProfile name="firstView" show="BookmarksPanel" magnification="FitPage"
openToPage="2"/>
...
</DDX>
In this example, the first time the PDF document is displayed in Acrobat Reader, the document is opened to page
two and the bookmark panel is displayed. The magnification of the document is adjusted to fit the page.
For more information on IntialViewProfile settings, see the Adobe LiveCycle Assembler Document Description
XML Reference.
Adding text-string watermarks
You use the processddx action with the Background or Watermark DDX elements to create a text-string
watermark. Background elements appear in the background (behind the contents of the page); Watermark elements
display in the foreground (over the contents of the page). The syntax for both the elements is the same.
The following example shows the DDX page for using the text string "DRAFT" as a watermark. The watermark
appears on every page of the output file. By default, the watermark appears in the middle of the page. In this example,
the watermark is rotated 30 degrees:
<?xml version="1.0" encoding="UTF-8"?>
<DDX xmlns="http://ns.adobe.com/DDX/1.0/"
xmlns:xsi="http://www.w3.org/2001/XMLSchema-instance"
xsi:schemaLocation="http://ns.adobe.com/DDX/1.0/ coldfusion_ddx.xsd">
<PDF result="Out1">
<Watermark rotation="30" opacity="65%">
<StyledText><p font-size="50pt" font-weight="bold" color="lightgray"
font="Arial">DRAFT</p></StyledText>
ADOBE COLDFUSION 8
ColdFusion Developer’s Guide
755
</Watermark>
...
</PDF>
</DDX>
The following example shows how to add different backgrounds on alternating pages. The verticalAnchor
attribute displays the background text at the top of the page:
<?xml version="1.0" encoding="UTF-8"?>
<DDX xmlns="http://ns.adobe.com/DDX/1.0/"
xmlns:xsi="http://www.w3.org/2001/XMLSchema-instance"
xsi:schemaLocation="http://ns.adobe.com/DDX/1.0/ coldfusion_ddx.xsd">
<PDF result="Out1">
<Background alternation="EvenPages" verticalAnchor="Top">
<StyledText><p font-size="20pt" font-weight="bold" color="gray"
font="Arial">DRAFT</p></StyledText>
</Background>
<Background alternation="OddPages" verticalAnchor="Top">
<StyledText><p font-size="20pt" font-weight="bold" color="gray"
font="Arial"><i>Beta 1</i></p></StyledText>
</Background>
...
</PDF>
</DDX>
Instead of applying watermarks to the entire output file, you can apply them to individual source files. The following
example applies a different background to the first three chapters of a book. The fourth chapter has no background:
<?xml version="1.0" encoding="UTF-8"?>
<DDX xmlns="http://ns.adobe.com/DDX/1.0/"
xmlns:xsi="http://www.w3.org/2001/XMLSchema-instance"
xsi:schemaLocation="http://ns.adobe.com/DDX/1.0/ coldfusion_ddx.xsd">
<PDF result="Out1">
<PDF source="Doc1">
<Background>
<StyledText><p font-size="20pt" font-weight="bold" color="lightgray"
font="Arial">CHAPTER 1</p></StyledText>
</Background>
</PDF>
<PDF source="Doc2">
<Background>
<StyledText><p font-size="20pt" font-weight="bold"
color="lightgray" font="Arial">CHAPTER 2</p></StyledText>
</Background>
</PDF>
<PDF source="Doc3">
<Background>
<StyledText><p font-size="20pt" font-weight="bold"
color="lightgray" font="Arial">CHAPTER 3</p></StyledText>
</Background>
</PDF>
<PDF source="Doc4"/>
</PDF>
</DDX>
For more information on using DDX instructions to create watermarks, see the Adobe LiveCycle Assembler
Document Description XML Reference.
ADOBE COLDFUSION 8
ColdFusion Developer’s Guide
756
Extracting text from a PDF document
You c an u s e t he DocumentText DDX element to return an XML file that contains the text in one or more PDF
documents. As with the PDF element, you specify a result attribute the DocumentText element and enclose one or
more PDF source elements within the start and end tags, as the following example shows:
<?xml version="1.0" encoding="UTF-8"?>
<DDX xmlns="http://ns.adobe.com/DDX/1.0/"
xmlns:xsi="http://www.w3.org/2001/XMLSchema-instance"
xsi:schemaLocation="http://ns.adobe.com/DDX/1.0/ coldfusion_ddx.xsd">
<DocumentText result="Out1">
<PDF source="doc1"/>
</DocumentText>
</DDX>
The following code shows the CFM page that calls the DDX file. Instead of writing the output to a PDF file, you
specify an XML file for the output:
<cfif IsDDX("documentText.ddx">
<cfset ddxfile = ExpandPath("documentText.ddx")>
<cfset sourcefile1 = ExpandPath("book1.pdf")>
<cfset destinationfile = ExpandPath("textDoc.xml")>
<cffile action="read" variable="myVar" file="#ddxfile#"/>
<cfset inputStruct=StructNew()>
<cfset inputStruct.Doc1="#sourcefile1#">
<cfset outputStruct=StructNew()>
<cfset outputStruct.Out1="#destinationfile#">
<cfpdf action="processddx" ddxfile="#myVar#" inputfiles="#inputStruct#"
outputfiles="#outputStruct#" name="ddxVar">
<!--- Use the cfdump tag to verify that the PDF files processed successfully. --->
<cfdump var="#ddxVar#">
</cfif>
The XML file conforms to a schema specified in doctext.xsd. For more information, see
http://ns.adobe.com/DDX/DocText/1.0
When you specify more than one source document, ColdFusion aggregates the pages into one file. The following
example shows the DDX code for combining a subset of pages from two documents into one output file:
<?xml version="1.0" encoding="UTF-8"?>
<DDX xmlns="http://ns.adobe.com/DDX/1.0/"
xmlns:xsi="http://www.w3.org/2001/XMLSchema-instance"
xsi:schemaLocation="http://ns.adobe.com/DDX/1.0/ coldfusion_ddx.xsd">
<DocumentText result="Out1">
<PDF source="doc1" pages="1-10"/>
<PDF source="doc2" pages="3-5"/>
</DocumentText>
</DDX>
Application examples
The following examples show you how to use the cfpdf tag to perform PDF document operations in simple appli-
cations.
ADOBE COLDFUSION 8
ColdFusion Developer’s Guide
757
Merging documents based on a keyword search
The following example shows how to use the getInfo and merge actions to assemble a PDF document from
multiple tax files based on business type (Sole Proprietor, Partnership, or S Corporation). The application assembles
the tax forms and information booklets based on a radio button selection. Some tax forms and booklets apply to
more than one business type (for example, Partnership and S Corporations both use the tax form f8825.pdf). For
instructions on setting keywords for PDF documents, see “Managing PDF document information” on page 745.
This example shows how to perform the following tasks:
Use the getInfo action to perform a keyword search on PDF files in a directory.
Create a comma-separated list of files that match the search criteria.
Use the merge action to merge the PDF documents in the comma-separated list into an output file.
The first CFM page creates a form for selecting the tax documents based on the business type:
<h3>Downloading Federal Tax Documents</h3>
<p>Please choose the type of your business.</p>
<!--- Create the ColdFusion form to determine which PDF documents to merge. --->
<table>
<cfform action="cfpdfMergeActionTest.cfm" method="post">
<tr><td><cfinput type="radio" name="businessType"
Value="Sole Proprieter">Sole Proprietor</td></tr>
<tr><td><cfinput type="radio" name="businessType"
Value="Partnership">Partnership</td></tr>
<tr><td><cfinput type="radio" name="businessType" Value="S Corporation">
S Corporation</td></tr>
<cfinput type = "hidden" name = "selection required" value = "must make a selection">
<tr><td><cfinput type="Submit" name="OK" label="OK"></td></tr>
</tr>
</cfform>
</table>
The action page loops through the files in the taxes subdirectory and uses the getInfo action to retrieve the
keywords for each file. If the PDF file contains the business type keyword (Sole Proprietor, Partnership, or S Corpo-
ration), ColdFusion adds the absolute pathname of the file to a comma-separated list. The merge action assembles
the files in the list into an output PDF file:
<!--- Create a variable for the business type selected from the form. --->
<cfset bizType=#form.businessType#>
<!--- Create a variable for the pathname of the current directory. --->
<cfset thisPath=ExpandPath(".")>
<!--- List the files in the taxes subdirectory. --->
<cfdirectory action="list" directory="#thisPath#\taxes" name="filelist">
<!--- The following code loops through the files in the taxes subdirectory. The getInfo
action to retrieves the keywords for each file and determines whether the business type
matches one of the keywords in the file. If the file contains the business type keyword,
ColdFusion adds the file to a comma-separated list. --->
<cfset tempPath="">
<cfloop query="filelist">
<cfset fPath="#thisPath#\taxes\#filelist.name#">
<cfpdf action="GetInfo" source="#fPath#" name="kInfo"></cfpdf>
<cfif #kInfo.keywords# contains "#bizType#">
<cfset tempPath=#tempPath# & #fPath# & ",">
</cfif>
</cfloop>
ADOBE COLDFUSION 8
ColdFusion Developer’s Guide
758
<!--- Merge the files in the comma-separated list into a PDF output file called
"taxMerge.pdf". --->
<cfpdf action="merge" source="#tempPath#" destination="taxMerge.pdf" overwrite="yes"/>
<h3>Assembled Tax Document</h3>
<p>Click the following link to view your assembled tax document:</p>
<a href="http://localhost:8500/Lion/taxmerge.pdf">
<p>Your Assembled Tax Document</a></p>
Using DDX instructions to create a book
The following example shows how to create a book using DDX instructions with the processddx action. Specifically,
it shows how to perform the following tasks:
Merge several PDF documents into an output file.
Add a generated table of contents page.
Add headers and footers.
Add automatic page numbers.
Apply different styles to the table of contents and the body of the book.
The following code shows the DDX file:
<?xml version="1.0" encoding="UTF-8"?>
<DDX xmlns="http://ns.adobe.com/DDX/1.0/"
xmlns:xsi="http://www.w3.org/2001/XMLSchema-instance"
xsi:schemaLocation="http://ns.adobe.com/DDX/1.0/ coldfusion_ddx.xsd">
<PDF result="Out1">
<PDF source="Doc0"/>
<TableOfContents maxBookmarkLevel="3" bookmarkTitle="Table of Contents"
includeInTOC="false">
<Header styleReference="TOCheaderStyle"/>
<Footer styleReference="TOCFooterStyle"/>
</TableOfContents>
<PDFGroup>
<Footer styleReference="FooterStyle"/>
<PDF source="Doc1"/>
<PDF source="Doc2"/>
<PDF source="Doc3"/>
<PDF source="Doc4"/>
</PDFGroup>
</PDF>
<StyleProfile name="TOCheaderStyle">
<Header>
<Center>
<StyledText>
<p color="red" font-weight="bold" font="Arial">Table of Contents</p>
</StyledText>
</Center>
</Header>
</StyleProfile>
<StyleProfile name="TOCFooterStyle">
<Footer>
<Right>
<StyledText>
<p font-size="9pt">Page <_PageNumber/> of <_LastPageNumber/></p>
</StyledText>
ADOBE COLDFUSION 8
ColdFusion Developer’s Guide
759
</Right>
</Footer>
</StyleProfile>
<StyleProfile name="FooterStyle">
<Footer>
<Left>
<StyledText>
<p font-size="9pt"><i>CFML Reference</i></p>
</StyledText>
</Left>
<Right>
<StyledText>
<p font-size="9pt">Page <_PageNumber/> of <_LastPageNumber/></p>
</StyledText>
</Right>
</Footer>
</StyleProfile>
</DDX>
The following code shows the ColdFusion page that processes the DDX instructions:
<cfif IsDDX("Book.ddx")>
<cfset inputStruct=StructNew()>
<cfset inputStruct.Doc0="Title.pdf">
<cfset inputStruct.Doc1="Chap1.pdf">
<cfset inputStruct.Doc2="Chap2.pdf">
<cfset inputStruct.Doc3="Chap3.pdf">
<cfset inputStruct.Doc4="Chap4.pdf">
<cfset outputStruct=StructNew()>
<cfset outputStruct.Out1="myBook.pdf">
<cfpdf action="processddx" ddxfile="book.ddx" inputfiles="#inputStruct#"
outputfiles="#outputStruct#" name="ddxVar">
<cfoutput>#ddxVar.Out1#</cfoutput>
</cfif>
Applying a watermark to a form created in Acrobat
The following example shows how to prefill an interactive Acrobat tax form and apply a text-string watermark to the
completed form that the user posted. Specifically, this example shows how to perform the following tasks:
Use the cfpdfform and cfpdfformparam tags to populate a form created in Acrobat.
Use the cfpdfform tag to write the output of a PDF post submission to a file.
Use the cfpdf processddx action to apply a text-string watermark to the completed form.
Note: This example uses the cfdocexamples database and the 1040 and 1040ez Federal tax forms. A valid user name is
cpeterson.” To download the 1040 and 1040ez IRS tax forms used in this example, go to the IRS website. Open the forms
in Acrobat (not LiveCycle Designer) and add a submit button that points to the URL for the ColdFusion processing page.
Also, add a hidden field with a variable that contains a unique filename used for the completed tax form.
The first ColdFusion page creates a login form that prompts for the user name and the user’s Social Security Number:
<!--- The following code creates a simple form for entering a user name and password. The
code does not include password verification. --->
ADOBE COLDFUSION 8
ColdFusion Developer’s Guide
760
<h3>Tax Login Form</h3>
<p>Please enter your user name and your social security number.</p>
<cfform name="loginform" action="TaxFile2.cfm" method="post">
<table>
<tr>
<td>User name:</td>
<td><cfinput type="text" name="username" required="yes"
message="A user name is required."></td>
</tr>
<tr>
<td>SSN#:</td>
<td><cfinput type="text" name="SS1" maxLength="3" size="3"
required="yes" mask="999"> -
<cfinput type="text" name="SS2" maxLength="2" size="2" required="yes"
mask="99"> -
<cfinput type="text" name="SS3" maxLength="4" size="4" required="yes"
mask="9999"></td>
</tr>
</table>
<br/>
<cfinput type="submit" name="submit" value="Submit">
</cfform>
The second ColdFusion page retrieves the user information from the cfdocexamples database. Also, it creates a pop-
up menu with a list of available tax forms:
<!--- The following code retrieves all of the employee information for the
user name entered on the login page. --->
<cfquery name="getEmpInfo" datasource="cfdocexamples">
SELECT * FROM EMPLOYEES
WHERE EMAIL = <cfqueryparam value="#FORM.username#">
</cfquery>
<h3>Choose a tax form</h3>
<p>Hello <cfoutput>#getEmpInfo.firstname#</cfoutput>,</p>
<p>Please choose a tax form from the list:</p>
<!--- Create a pop-up menu with a list of tax forms. --->
<cfset thisPath=ExpandPath(".")>
<!--- Create a variable called filerID that is a combination of the username and the last
three digits of the Social Security number. --->
<cfset filerID="#form.username#_#form.SS3#">
<cfdirectory action="list" name="taxForms" directory="#thisPath#/taxforms">
<cfform name="taxList" method="post" action="TaxFile3.cfm">
<cfselect query="taxForms" value="name" size="10" required="yes" multiple="no"
name="myTaxForm"/>
<br/><br/>
<cfinput type="Submit" name="OK" label="OK">
<!--- Use hidden fields to pass the user's first name, last name, and the three parts of
their SSN# to the tax form. Also, create a hidden field for the filerID variable. --->
<cfinput type="hidden" name="FirstName" value="#getEmpInfo.FirstName#">
<cfinput type="hidden" name="LastName" value="#getEmpInfo.LastName#">
<cfinput type="hidden" name="Phone" value="#getEmpInfo.Phone#">
<cfinput type="hidden" name="SS1" value="#form.SS1#">
<cfinput type="hidden" name="SS2" value="#form.SS2#">
<cfinput type="hidden" name="SS3" value="#form.SS3#">
<cfinput type="hidden" name="taxFiler" value="#filerID#">
</cfform>
ADOBE COLDFUSION 8
ColdFusion Developer’s Guide
761
The third ColdFusion page uses the cfpdfform and cfpdfformparam tags to populate the tax form with the user’s
information. ColdFusion displays the tax prefilled tax form in the browser window where the user can complete the
rest of the form fields. When the user clicks the submit button, Acrobat sends the completed PDF form to the
ColdFusion processing page.
Note: To prefill forms, you must map each PDF form field name to the corresponding data element in a
cfpdfformparam tag. To view the form fields, open the form in Acrobat Professional and select Forms > Edit Forms in
Acrobat. For more information about prefilling forms, see“Manipulating PDF Forms in ColdFusion” on page 723.
<!--- The following code populates the tax form template chosen from the list with
information from the database query and the login form. Because no destination is
specified, ColdFusion displays the interactive PDF form in the browser. A hidden field
in the PDF form contains the name of the output file to write. It is a combination of
the user name and the last three numerals of the user's SSN#. The submit button added to
the form created in Acrobat contains a URL to the ColdFusion processing page. --->
<cfpdfform source="taxForms/#form.myTaxForm#" action="populate">
<cfif "taxForms/#form.myTaxForm#" is "taxForms/f1040.pdf">
<cfpdfformparam name="f1_04(0)" value="#form.Firstname#">
<cfpdfformparam name="f1_05(0)" value="#form.Lastname#">
<cfpdfformparam name="f2_115(0)" value="#form.Phone#">
<cfpdfformparam name="f1_06(0)" value="#form.SS1#">
<cfpdfformparam name="f1_07(0)" value="#form.SS2#">
<cfpdfformparam name="f1_08(0)" value="#form.SS3#">
<cfpdfformparam name="filerID" value="#form.taxFiler#_1040">
<cfelseif "taxForms/#form.myTaxForm#" is "taxForms/f1040ez.pdf">
<cfpdfformparam name="f1_001(0)" value="#form.Firstname#">
<cfpdfformparam name="f1_002(0)" value="#form.Lastname#">
<cfpdfformparam name="f1_070(0)" value="#form.Phone#">
<cfpdfformparam name="f1_003(0)" value="#form.SS1#">
<cfpdfformparam name="f1_004(0)" value="#form.SS2#">
<cfpdfformparam name="f1_005(0)" value="#form.SS3#">
<cfpdfformparam name="filerID" value="#form.taxFiler#_1040ez">
</cfif>
</cfpdfform>
The fourth ColdFusion page uses the cfpdfform tag to process the PDF post submission and generate an output file.
The filename is generated from the value of the hidden field in the tax form. The processddx action of the cfpdf
tag uses the DDX instructions in the watermark.ddx file to generate a text-string watermark and apply it to the form.
The following code shows the contents of the watermark.ddx file:
<?xml version="1.0" encoding="UTF-8"?>
<DDX xmlns="http://ns.adobe.com/DDX/1.0/"
xmlns:xsi="http://www.w3.org/2001/XMLSchema-instance"
xsi:schemaLocation="http://ns.adobe.com/DDX/1.0/ coldfusion_ddx.xsd">
<PDF result="Out1">
<PDF source="Doc1">
<Watermark rotation="30" opacity="65%">
<StyledText><p font-size="85pt" font-weight="bold" color="gray"
font="Arial">FINAL</p></StyledText>
</Watermark>
</PDF>
</PDF>
</DDX>
<!--- The following code reads the PDF file submitted in binary format and generates a result
structure called fields. The cfpdfform populate action and the cfoutput tags reference
the fields in the structure. --->
<cfpdfform source="#PDF.content#" action="read" result="fields"/>
ADOBE COLDFUSION 8
ColdFusion Developer’s Guide
762
<cfpdfform action="populate" source="#PDF.content#"
destination="FiledForms\#fields.filerID#.pdf" overwrite="yes"/>
<!--- The following code verifies that the DDX file exists and the DDX instructions are
valid. --->
<cfif IsDDX("watermark.ddx")>
<!--- The following code uses the processddx action of the cfpdf tag to create a text-
string watermark. --->
<!--- This code creates a structure for the input files. --->
<cfset inputStruct=StructNew()>
<cfset inputStruct.Doc1="FiledForms\#fields.filerID#.pdf">
<!--- This code creates a structure for the output file. --->
<cfset outputStruct=StructNew()>
<cfset outputStruct.Out1="FiledForms\#fields.filerID#.pdf">
<!--- This code processes the DDX instructions and applies the watermark to the form. --->
<cfpdf action="processddx" ddxfile="watermark.ddx" inputfiles="#inputStruct#"
outputfiles="#outputStruct#" name="Final">
</cfif>
<h3>Tax Form Completed</h3>
<p>Thank you for filing your tax form on line. Copy this URL to view or download your filed
tax form:</p>
<cfoutput>
<a href="http://localhost:8500/Lion/FiledForms/#fields.filerID#.pdf">
Link to your completed tax form</a>
</cfoutput>
763
Chapter 42: Creating and Manipulating
ColdFusion Images
You can use Adobe ColdFusion to create and manipulate images, retrieve and store images in a database, retrieve
image information for indexes and searches, convert images from one format to another, and write images to the
hard drive.
Contents
About ColdFusion images . . . . . . . . . . . . . . . . . . . . . . . . . . . . . . . . . . . . . . . . . . . . . . . . . . . . . . . . . . . . . . . . . . . . . . . . . 763
Creating ColdFusion images . . . . . . . . . . . . . . . . . . . . . . . . . . . . . . . . . . . . . . . . . . . . . . . . . . . . . . . . . . . . . . . . . . . . . . . 765
Converting images . . . . . . . . . . . . . . . . . . . . . . . . . . . . . . . . . . . . . . . . . . . . . . . . . . . . . . . . . . . . . . . . . . . . . . . . . . . . . . . 769
Verifying images . . . . . . . . . . . . . . . . . . . . . . . . . . . . . . . . . . . . . . . . . . . . . . . . . . . . . . . . . . . . . . . . . . . . . . . . . . . . . . . . . 770
Enforcing size restrictions . . . . . . . . . . . . . . . . . . . . . . . . . . . . . . . . . . . . . . . . . . . . . . . . . . . . . . . . . . . . . . . . . . . . . . . . . 771
Compressing JPEG images . . . . . . . . . . . . . . . . . . . . . . . . . . . . . . . . . . . . . . . . . . . . . . . . . . . . . . . . . . . . . . . . . . . . . . . . 771
Manipulating ColdFusion images. . . . . . . . . . . . . . . . . . . . . . . . . . . . . . . . . . . . . . . . . . . . . . . . . . . . . . . . . . . . . . . . . . . 771
Writing images to the browser . . . . . . . . . . . . . . . . . . . . . . . . . . . . . . . . . . . . . . . . . . . . . . . . . . . . . . . . . . . . . . . . . . . . . 779
Application examples that use ColdFusion images . . . . . . . . . . . . . . . . . . . . . . . . . . . . . . . . . . . . . . . . . . . . . . . . . . . . 779
About ColdFusion images
ColdFusion lets you create and manipulate images dynamically. With ColdFusion, you can automate many image
effects and drawing functions that you perform manually in Adobe® Photoshop® or other imaging software packages
and integrate the images in your application. For example, contributors to a website can upload photos in different
formats. You can add a few lines of code to your ColdFusion application to verify the images, reformat the images to
a standard size and appearance, write the modified images to a database, and display the images in a browser.
The following table describes a few of the tasks you can perform with ColdFusion images:
Task Functions and actions
Verify whether a ColdFusion variable returns an image IsImage function
Verify whether a file is a valid image IsImageFile function
Create thumbnail images ImageScaleToFit function, the ImageResize function, or the resize
action of the cfimage tag
Create a watermark ImageSetDrawingTransparency function with any of the ImageDraw
functions and the ImagePaste function
Get information about an image (for example, so you can
enforce size restrictions)
ImageGetHeight and the ImageGetWidth functions or the ImageInfo
function
Enforce compression on JPEG images quality attribute of the write action of the cfimage tag or the
ImageWrite function
Convert an image from one image file format to another (for
example, convert a BMP file to a JPEG)
cfimage tag or ImageRead and ImageWrite functions
ADOBE COLDFUSION 8
ColdFusion Developer’s Guide
764
The ColdFusion image
A ColdFusion image is a construct that is native to ColdFusion. The ColdFusion image contains image data that it
reads from a source. The source can be an image file or another ColdFusion image, which is expressed as a
ColdFusion image variable. The ColdFusion image variable lets you manipulate information dynamically in
memory. Optionally, you can write a ColdFusion image to a file, to a database column, or to a browser.
The cfimage tag
You us e t h e cfimage tag to create a ColdFusion image and as a shortcut to commonly performed image functions,
such as resizing an image, adding a border to an image, and converting an image to a different file format. You can
use the cfimage tag independently or in conjunction with Image functions. You can pass a ColdFusion image
created with the cfimage tag to one or more Image functions to perform complex image manipulation operations.
The following table summarizes the cfimage tag actions:
For more information, see the cfimage tag in the CFML Reference.
Convert an image file to a Base64 string cfimage tag or the ImageWriteBase64 function
Create a ColdFusion image from a Base64 string ImageReadBase64 function
Insert a ColdFusion image as a Binary Large Object Bitmap
(BLOB) in a database
ImageGetBlob function within a cfquery statement
Create an image from a BLOB in a database cfimage tag or the ImageNew function with a cfquery statement
Create an image from a binary object cffile tag to convert an image file to a binary object and then pass the
binary object to the ImageNew function
Create a Completely Automated Public Turing test to tell
Computers and Humans Apart (CAPTCHA) image
captcha action of the cfimage tag
Action Description
border Creates a rectangular border around the outer edge of an image.
captcha Creates a CAPTCHA image.
convert Converts an image from one file format to another.
info Creates a ColdFusion structure that contains information about the image, including the color model, height,
width, and source of the image.
read Reads an image from the specified local file pathname or URL. If you do not specify an action explicitly, ColdFusion
uses read as the default value.
resize Resizes the height and width of an image.
rotate Rotates an image by degrees.
write Writes the image to a file. You can use the write action to generate lower-resolution JPEG files. Also, use the
write action to convert images to other file formats, such as PNG and GIF.
writeToBrowser Writes one or more images directly to a browser. Use this action to test the appearance of a single image or write
multiple images to the browser without saving the images to files.
Task Functions and actions
ADOBE COLDFUSION 8
ColdFusion Developer’s Guide
765
Image functions
ColdFusion provides more than fifty Image functions that expand on the functionality of the cfimage tag. You can
pass images created with the cfimage tag to Image functions or create images with the ImageNew function. The
following table groups the Image functions by category:
Creating ColdFusion images
The ColdFusion image contains image data in memory. Before you can manipulate images in ColdFusion, you create
a ColdFusion image. The following table shows the ways to create a ColdFusion image:
Using the cfimage tag
The simplest way to create a ColdFusion image with the cfimage tag is to specify the source attribute, which is the
file that is read by the ColdFusion image, and the name attribute, which is the variable that defines the image in
memory:
<cfimage source="../cfdocs/images/artgallery/jeff01.jpg" name="myImage">
Category Image functions
Verifying images and supported
image formats
IsImage, IsImageFile, GetReadableImageFormats, GetWriteableImageFormats
Retrieving image information ImageGetEXIFTag, ImageGetHeight, ImageGetIPTCTag, ImageGetWidth, ImageInfo
Reading, writing, and converting
images
ImageGetBlob, ImageGetBufferedImage, ImageNew, ImageRead, ImageReadBase64,
ImageWrite, ImageWriteBase64
Manipulating images ImageAddBorder, ImageBlur, ImageCopy, ImageCrop, ImageFlip, ImageGrayscale,
ImageNegative, ImageOverlay, ImagePaste, ImageResize, ImageRotate, ImageScaleToFit,
ImageSharpen, ImageShear, ImageTranslate
Drawing lines, shapes, and text ImageDrawArc, ImageDrawBeveledRect, ImageDrawCubicCurve, ImageDrawLine,
ImageDrawLines, ImageDrawOval, ImageDrawPoint, ImageDrawQuadraticCurve,
ImageDrawRect, ImageDrawRoundRect, ImageDrawText
Setting drawing controls ImageClearRect, ImageRotateDrawingAxis, ImageSetAntialiasing,
ImageSetBackgroundColor, ImageSetDrawingColor, ImageSetDrawingStroke,
ImageSetDrawingTransparency, ImageShearDrawingAxis, ImageTranslateDrawingAxis,
ImageXORDrawingMode
Task Functions and tags
Create a ColdFusion image from an existing image file. cfimage tag or the ImageNew function
Create a blank image from scratch. ImageNew function
Create a ColdFusion image from BLOB data in a data-
base.
ImageNew function with the cfquery tag
Create a ColdFusion image from a binary object. cffile tag with the ImageNew function
Create a ColdFusion image from a Base64 string. ImageReadBase64 function and the ImageNew function or the cfimage tag
Create a ColdFusion image from another ColdFusion
image.
ImageCopy function with the ImageWrite function or the Duplicate func-
tion, or by passing the image to the ImageNew function or the cfimage tag
ADOBE COLDFUSION 8
ColdFusion Developer’s Guide
766
You d o n o t h av e to s p e c i f y t he read action because it is the default action. You must specify the name attribute for
the read action, which creates a variable that contains the ColdFusion image, for example, myImage.
You can pass the myImage variable to another cfimage tag or to Image functions. The following example shows how
to specify a ColdFusion image variable as the source:
<cfimage source="#myImage#" action="write" destination="test_myImage.jpg">
The write action writes the file to the specified destination, which can be an absolute or relative pathname. The
following example shows how to create a ColdFusion image from a URL and write it to a file on the local drive:
<cfimage source="http://www.google.com/images/logo_sm.gif" action="write"
destination="c:\images\logo_sm.gif">
You must specify the destination for the write action.
When you specify a destination, set the overwrite attribute to "yes" to write to the same file more than once.
Otherwise, ColdFusion generates an error:
<cfimage source="#myImage#" action="write" destination="images/jeff01.jpg" overwrite="yes">
Using the ImageNew function
You create a ColdFusion image with the ImageNew function the same way you define a ColdFusion variable. The
following example creates a ColdFusion image variable named “myImage” from the jeff01.jpg source file:
<cfset myImage=ImageNew("../cfdocs/images/artgallery/jeff01.jpg")>
This produces the same result as the following code:
<cfimage source="../cfdocs/images/artgallery/jeff01.jpg" name="myImage">
As with the cfimage tag, you can specify an absolute or relative pathname, a URL, or another ColdFusion image as
the source. In the following example, ColdFusion reads a file from the local drive and passes it to the ImageWrite
function, which writes the image to a new file:
<cfset myImage=ImageNew("../cfdocs/images/artgallery/jeff01.jpg")>
<cfset ImageWrite(myImage,"myImageTest.png")>
The following code produces the same result:
<cfimage source="../cfdocs/images/artgallery/jeff01.jpg" name="myImage">
<cfimage source="#myImage#" action="write" destination="myImageTest.png">
Also, you can create a blank image. When using the ImageNew function, you do not specify the source to create a
blank image. However, you can specify the width and height, respectively. The following example shows how to
create a blank canvas that is 300 pixels wide and 200 pixels high:
<cfset myImage=ImageNew("",300,200)>
Optionally, you can specify the image type, as in the following example:
<cfset myImage=ImageNew("",200,300,"rgb")>
Other valid image types are argb and grayscale. You can use blank images as canvases for drawing functions in
ColdFusion. For examples, see Creating watermarks” on page 777.
Also, you can use the ImageNew function to create ColdFusion images from other sources, such as Bas64 byte arrays,
file paths, and URLs. The following example creates a ColdFusion image from a JPEG file (x), and then creates
another ColdFusion image (y) from the image in memory:
<cfset x = ImageNew("c:\abc.jpg")>
<cfset y = ImageNew(x)>
ADOBE COLDFUSION 8
ColdFusion Developer’s Guide
767
For more information about the ImageNew function, see the CFML Reference.
Creating an image from a binary object
You c an u s e t he cffile tag to write an image file to ColdFusion variable. Then, you can pass the variable to the
ImageNew function to create a ColdFusion image from the binary object, as the following example shows:
<!--- Use the cffile tag to read an image file, convert it to binary format, and write the
result to a variable. --->
<cffile action = "readBinary" file = "jeff05.jpg" variable = "aBinaryObj">
<!--- Use the ImageNew function to create a ColdFusion image from the variable. --->
<cfset myImage=ImageNew(aBinaryObj)>
Creating images from BLOB data
Many databases store images as BLOB data. To extract BLOB data from a database, create a query with the cfquery
tag. The following example shows how to extract BLOB data and use the cfimage tag to write them to files in PNG
format:
<!--- Use the cfquery tag to retrieve employee photos and last names from the database. --->
<cfquery
name="GetBLOBs" datasource="myblobdata">
SELECT LastName,Image
FROM Employees
</cfquery>
<cfset i = 0>
<table border=1>
<cfoutput query="GetBLOBs">
<tr>
<td>
#LastName#
</td>
<td>
<cfset i = i+1>
<!--- Use the cfimage tag to write the images to PNG files. --->
<cfimage source="#GetBLOBs.Image#" destination="employeeImage#i#.png"
action="write">
<img src="employeeImage#i#.png"/>
</td>
</tr>
</cfoutput>
</table>
The following example shows how to use the ImageNew function to generate ColdFusion images from BLOB data:
<!--- Use the cfquery tag to retrieve all employee photos and employee IDs from a database.
--->
<cfquery name="GetBLOBs" datasource="myBlobData">
SELECT EMLPOYEEID, PHOTO FROM Employees
</cfquery>
<!--- Use the ImageNew function to create a ColdFusion images from the BLOB data that was
retrieved from the database. --->
<cfset myImage = ImageNew(GetBLOBs.PHOTO)>
<!--- Create thumbnail versions of the images by resizing them to fit in a 100-pixel square,
while maintaining the aspect ratio of the source image. --->
<cfset ImageScaleToFit(myImage,100,100)>
<!--- Convert the images to JPEG format and save them to files in the thumbnails subdirectory,
using the employee ID as the filename. --->
<cfimage source="#myImage#" action="write"
destination="images/thumbnails/#GetBLOBs.EMPLOYEID#.jpg">
ADOBE COLDFUSION 8
ColdFusion Developer’s Guide
768
For information on converting a ColdFusion image to a BLOB, see “Inserting an image as a BLOB in a database” on
page 770.
Creating an image from a Base64 string
Base64 is a way to describe binary data as a string of ASCII characters. Some databases store images in Base64 format
rather than as BLOB data. You can use the cfimage tag or the ImageReadBase64 function to read Base64 data
directly from a database. This eliminates the intermediary steps of binary encoding and decoding.
The following examples show how to use the cfimage tag to create a ColdFusion image from a Base64 string:
<!--- This example shows how to create a ColdFusion image from a Base64 string with headers
(used for display in HTML). --->
<cfimage source="data:image/jpg;base64,/9j/4AAQSkZJRgABAQA.............."
destination="test_my64.jpeg" action="write" isBase64="yes">
<!--- This example shows how to use the cfimage tag to write a Base64 string without headers.
--->
<cfimage source="/9j/4AAQSkZJRgABAQA.............." destination="test_my64.jpeg"
action="write" isBase64="yes">
The following examples show how to use the ImageReadBase64 function to create a ColdFusion image from a
Base64 string:
<!--- This example shows how to use the ImageReadBase64 function to read a Base64 string
with headers. --->
<cfset myImage=ImageReadBase64("data:image/jpg;base64,/9j/4AAQSkZJRgABAQA..............")>
<!--- This example shows how to read a Base64 string without headers. --->
<cfset myImage=ImageReadBase64("/9j/4AAQSkZJRgABAQA..............")>
For more information on Base64 strings, see “Converting an image to a Base64 string” on page 770.
Copying an image
You use the ImageCopy function to copy a rectangular area of an existing image and generate a new ColdFusion
image from it. You can paste the new ColdFusion image onto another image, or write it to a file, as the following
example shows:
<!--- Use the cfimage tag to create a ColdFusion image from a JPEG file.
--->
<cfimage source="../cfdocs/images/artgallery/lori05.jpg" name="myImage">
<!--- Turn on antialiasing to improve image quality. --->
<cfset ImageSetAntialiasing(myImage)>
<!--- Copy the rectangular area specified by the coordinates (25,25,50,50) in the image to
the rectangle beginning at (75,75), and return this copied rectangle as a new ColdFusion
image. --->
<cfset dupArea = ImageCopy(myImage,25,25,50,50,75,75)>
<!--- Write the new ColdFusion image (dupArea) to a PNG file. --->
<cfimage source="#dupArea#" action="write" destination="test_myImage.png" overwrite="yes">
ADOBE COLDFUSION 8
ColdFusion Developer’s Guide
769
Duplicating an image
Another way to create a ColdFusion image is to duplicate it. Duplicating an image creates a clone, which is a copy of
an image that is independent of it: if the original image changes, those changes do not affect the clone, and vice versa.
This is useful if you want to create several versions of the same image. Duplicating an image can improve processing
time because you retrieve image data from a database or a file once to create the ColdFusion image. Then you can
create several clones and manipulate them in memory before writing them to files. For example, you might want to
create a thumbnail version, a grayscale version, and an enlarged version of an image uploaded to a server. To do this,
you use the cfimage tag or the ImageNew function to create a ColdFusion image from the uploaded file. You use the
Duplicate function to create three clones of the ColdFusion image.
To create a clone, you can pass a ColdFusion image variable to the Duplicate function:
<!--- Use the ImageNew function to create a ColdFusion image from a JPEG file. --->
<cfset myImage=ImageNew("../cfdocs/images/artgallery/paul01.jpg")>
<!--- Turn on antialiasing to improve image quality. --->
<cfset ImageSetAntialiasing(myImage)>
<!--- Use the Duplicate function to create three clones of the ColdFusion image. --->
<cfset cloneA=Duplicate(myImage)>
<cfset cloneB=Duplicate(myImage)>
<cfset cloneC=Duplicate(myImage)>
<!--- Create a grayscale version of the image. --->
<cfset ImageGrayscale(cloneA)>
<!--- Create a thumbnail version of the image. --->
<cfset ImageScaleToFit(cloneB,50,"")>
<!--- Create an enlarged version of the image. --->
<cfset ImageResize(cloneC,"150%","")>
<!--- Write the images to files. --->
<cfset ImageWrite(myImage,"paul01.jpg","yes")>
<cfset ImageWrite(cloneA,"paul01_bw.jpg","yes")>
<cfset ImageWrite(cloneB,"paul01_sm.jpg","yes")>
<cfset ImageWrite(cloneC,"paul01_lg.jpg","yes")>
<!--- Display the images. --->
<img src="paul01.jpg">
<img src="paul01_bw.jpg">
<img src="paul01_sm.jpg">
<img src="paul01_lg.jpg">
Also, you can use the cfimage tag and the ImageNew function to duplicate images, as the following example shows:
<!--- Use the cfimage tag to create a ColdFusion image (myImage) and make a copy of it
(myImageCopy). --->
<cfimage source="../cfdocs/images/artgallery/paul01.jpg" name="myImage">
<cfimage source="#myImage#" name="myImageCopy">
<!-- Use the ImageNew function to make a copy of myImage called myImageCopy2. --->
<cfset myImageCopy2 = ImageNew(myImage)>
Converting images
ColdFusion makes it easy to convert images from one file format to another. Also, you can convert an image file to
a binary object, BLOB data, or a Base64 string.
Converting an image file
The extension of the destination file determines the file format of the image. Therefore, to convert an image, simply
change the file extension in the destination file. The following example shows how to convert a JPEG file to a GIF file:
ADOBE COLDFUSION 8
ColdFusion Developer’s Guide
770
<cfimage source="../cfdocs/images/artgallery/jeff01.jpg" action="write" destination="jeff01.gif ">
Similarly, you can use the ImageWrite function with the ImageNew function:
<cfset myImage=ImageNew("../cfdocs/images/artgallery/jeff01.jpg")>
<cfset ImageWrite(myImage,"jeff01.gif")>
In both examples, the convert action is implied.
The write action does not create a ColdFusion image; it simply writes an image to a file. To convert an image and
generate a ColdFusion image variable, use the convert action:
<cfimage source="../cfdocs/images/artgallery/jeff01.jpg" action="convert"
destination="jeff01.gif" name="myImage">
ColdFusion reads and writes most standard image formats. For more information, see “Supported image file
formats” on page 304 in the CFML Reference.
Converting an image to a Base64 string
To convert a ColdFusion image to a Base64 string, use the ImageWriteBase64 function. In the following example,
the yes value determines that the output includes the headers required for display in HTML:
<!--- This example shows how convert a BMP file to a Base64 string. --->
<cfset ImageWriteBase64(myImage,"jeffBase64.txt","bmp","yes")>
Note: Microsoft Internet Explorer does not support Base64 strings.
Inserting an image as a BLOB in a database
Many databases store images as BLOB data. To insert a ColdFusion image into a BLOB column of a database, use the
ImageGetBlob function within a cfquery statement, as the following example shows:
<!--- This example shows how to add a ColdFusion image to a BLOB column of a database. --->
<!--- Create a ColdFusion image from an existing JPEG file. --->
<cfimage source="aiden01.jpg" name="myImage">
<!--- Use the cfquery tag to insert the ColdFusion image as a BLOB in the database. --->
<cfquery name="InsertBlobImage" datasource="myBlobData">
INSERT into EMPLOYEES (FirstName,LastName,Photo)
VALUES ("Aiden","Quinn",<cfqueryparam value="#ImageGetBlob(myImage)#"
cfsqltype="cf_sql_blob">)
</cfquery>
Verifying images
Use the IsImage function to test whether an image variable represents a valid ColdFusion image. This function takes
a variable name as its only parameter and returns a Boolean value.
Note: You cannot u se the IsImage function to verify whether files are valid images. Instead, use the IsImageFile
function.
Also, ColdFusion provides two tags for determining which image file formats are supported on the server where the
ColdFusion application is deployed: GetReadableImageFormats and GetWriteableImageFormats. For more
information, see the CFML Reference.
ADOBE COLDFUSION 8
ColdFusion Developer’s Guide
771
Enforcing size restrictions
ColdFusion provides several functions for retrieving information associated with images, including the height and
width of an image. For example, you can use the ImageGetWidth and ImageGetHeight functions to determine
whether an image is too large to upload to a website or database.
The following example shows how to prevent users from uploading images that are greater than 300 pixels wide or
300 pixels high:
<!--- Create a ColdFusion image named "myImage" from a file uploaded to the server. --->
<cfimage action="read" source="#fileUpload.serverFile#" name="myImage">
<!--- Determine whether the file is greater than 300 pixels in width or height. --->
<cfif ImageGetHeight(myImage) gt 300 or ImageGetWidth(myImage) gt 300>
<!--- If the file exceeds the size limits, delete it from the server. --->
<cffile action="delete" file="#fileUpload.serverDirectory#/#fileUpload.serverFile#">
<cfoutput>
<!--- Display the following message. --->
<p>
The image you uploaded was too big. It must be less than 300 pixels wide and 300 pixels
high. Your image was #imageGetWidth(myImage)# pixels wide and
#imageGetHeight(myImage)# pixels high.
</p>
</cfif>
For information about retrieving image metadata, see the ImageGetEXIFTag, ImageGetIPTCTag, and ImageInfo
functions in the CFML Reference.
Compressing JPEG images
To reduce the size of large files, you can convert a JPEG file to a lower quality image by using the write action of the
cfimage tag. Specify a value between 0 (low) and 1 (high) for the quality attribute, as the following example shows:
<cfimage source="../cfdocs/images/artgallery/jeff05.jpg" action="write"
destination="jeff05_lq.jpg" quality="0.5" overwrite="yes">
You can perform the same operation by using the ImageWrite function:
<cfset myImage=ImageNew("jeff05.jpg")>
<cfset ImageWrite(myImage,"jeff05_lq.jpg","0.5")>
Manipulating ColdFusion images
You can perform a few common manipulation operations on ColdFusion images. For more information on manip-
ulating ColdFusion images, see the CFML Reference.
Adding borders to images
To create a simple border, use the cfimage tag. The following example creates a ColdFusion image with a 5-pixel
blue border:
<cfimage source="../cfdocs/images/artgallery/jeff01.jpg" action="border" thickness="5"
color="blue" destination="testMyImage.jpg" overwrite="yes">
<img src="testMyImage.jpg">
ADOBE COLDFUSION 8
ColdFusion Developer’s Guide
772
The border is added to the outside edge of the source image. This increases the area of the image.
To create complex borders, use the ImageAddBorder function. The following example shows how to nest borders:
<!--- Create a ColdFusion image from a JPEG file. --->
<cfset myImage=ImageNew("../cfdocs/images/artgallery/jeff01.jpg")>
<!--- Add a 5-pixel blue border around the outside edge of the image. --->
<cfset ImageAddBorder(myImage,5,"blue")>
<!--- Add a 10-pixel magenta border around the blue border. --->
<cfset ImageAddBorder(myImage,10,"magenta")>
<!--- Add a 5-pixel green border around the magenta border. --->
<cfset ImageAddBorder(myImage,20,"green")>
<!--- Write the ColdFusion image to a file. --->
<cfset ImageWrite(myImage,"testMyImage.jpg")>
<img src="testMyImage.jpg"/>
Also, with the ImageAddBorder function, you can add a border that is an image effect. For example, you can use the
wrap parameter to create a tiled border from the source image. The wrap parameter creates a tiled border by adding
the specified number of pixels to each side of the image, as though the image were tiled.
In the following example, 20 pixels from the outside edge of the source image are tiled to create the border:
<cfset myImage=ImageNew("../cfdocs/images/artgallery/jeff03.jpg")>
<cfset ImageAddBorder(myImage,20,"","wrap")>
<cfset ImageWrite(myImage,"testMyImage.jpg")>
<img src="testMyImage.jpg"/>
The following images show the source image on the left and image with the tiled border on the right:
For examples of other border types, see the ImageAddBorder function in the CFML Reference.
Creating text images
You can create two types of text images:
A CAPTCHA image, in which ColdFusion randomly distorts the text
A text image, in which you control the text attributes
Creating a CAPTCHA image
You use the captcha action of the cfimage tag to create a distorted text image that is human-readable but not
machine-readable. When you create a CAPTCHA image, you specify the text that is displayed in the CAPTCHA
image; ColdFusion randomly distorts the text. You can specify the height and width of the text area, which affects
the spacing between letters, the font size, the fonts to use for the CAPTCHA text, and the level of difficulty, which
affects readability. Do not use spaces in the text string specified for the text attribute: users cannot detect the spaces
as part of the CAPTCHA image.
ADOBE COLDFUSION 8
ColdFusion Developer’s Guide
773
The following example shows how to write a CAPTCHA image directly to the browser.
<!--- This example shows how to create a CAPTCHA image with the text "rEadMe" and write the
image directly to the browser. --->
<cfimage action="captcha" fontSize="25" width="162" height="75" text="rEadMe"
fonts="Verdana,Arial,Courier New,Courier">
Note: For the CAPTCHA image to display, the width value must be greater than: fontSize times the number of
characters specified in text times 1.08. In this example, the minimum width is 162.
ColdFusion 8 supports CAPTCHA images in PNG format only.
Note: If you specify the destination attribute to write CAPTCHA images to files, use unique names for the CAPTCHA
image files so that when multiple users access the CAPTCHA images, the files are not overwritten.
The following example shows how to create CAPTCHA images with a high level of text distortion.
<!--- Use the GetTickCount function to generate unique names for the CAPTCHA files. --->
<cfset tc = GetTickCount()>
<!--- Set the difficulty to "high" for a higher level of text distortion. --->
<cfimage action="captcha" fontSize="15" width="180" height="50" text="rEadMe"
destination="readme#tc#.png" difficulty="high">
For a detailed example, see “Using CAPTCHA to verify membership” on page 782.
The following image shows three CAPTCHA images with low, medium, and high levels of difficulty, respectively:
Using the ImageDrawText function
To create a text image by using the ImageDrawText function, you must specify the text string and the x and y coordi-
nates for the location of the beginning of the text string. You can draw the text on an existing image or on a blank
image, as the following examples show:
<!--- This example shows how to draw a text string on a blank image. --->
<cfset myImage=ImageNew("",200,100)>
<cfset ImageDrawText(myImage, "Congratulations!",10,50)>
<cfimage source="#myImage#" action="write" destination="myImage.png" overwrite="yes">
<img src="myImage.png">
<!--- This example shows how to draw a text string on an existing image.
--->
<cfset myImage2=ImageNew("../cfdocs/images/artgallery/jeff01.jpg")>
<cfset ImageDrawText(myImage2,"Congratulations!",10,50)>
<cfimage source="#myImage2#" action="write" destination="myImage2.png" overwrite="yes">
<img src="myImage2.png">
In the previous examples, the text is displayed in the default system font and font size. To control the appearance of
the text, you specify a collection of text attributes, as the following example shows:
<cfset attr = StructNew()>
<cfset attr.style="bolditalic">
<cfset attr.size=20>
<cfset attr.font="verdana">
<cfset attr.underline="yes">
To apply the text attributes to the text string, include the attribute collection name in the ImageDrawText definition.
In the following examples, the "attr" text attribute collection applies the text string "Congratulations!":
ADOBE COLDFUSION 8
ColdFusion Developer’s Guide
774
...
<cfset ImageDrawText(myImage,"Congratulations!",10,50,attr)>
To change the color of the text, use the ImageSetDrawingColor function. This function controls the color of all
subsequent drawing objects on an image. In the following example, two lines of text, “Congratulations!” and
Gabriella, inherit the color magenta.
<!--- This example shows how to draw a text string on a blank image. --->
<cfset myImage=ImageNew("../cfdocs/images/artgallery/jeff01.jpg")>
<cfset ImageSetDrawingColor(myImage,"magenta")>
<cfset attr = StructNew()>
<cfset attr.style="bolditalic">
<cfset attr.size=20>
<cfset attr.font="verdana">
<cfset attr.underline="yes">
<cfset ImageDrawText(myImage,"Congratulations!",10,50,attr)>
<cfset ImageDrawText(myImage,"Gabriella",50,125,attr)>
<cfimage source="#myImage#" action="write" destination="myImage.jpg" overwrite="yes">
<img src="myImage.jpg"/>
For a list of valid named colors, see the cfimage tag in the CFML Reference.
Drawing lines and shapes
ColdFusion provides several functions for drawing lines and shapes. For shapes, the first two values represent the x
and y coordinates, respectively, of the upper-left corner of the shape. For simple ovals and rectangles, the two
numbers following the coordinates represent the width and height of the shape in pixels. For a line, the values
represent the x and y coordinates of the start point and end point of the line, respectively. To create filled shapes, set
the filled attribute to true. The following example shows how to create an image with several drawing objects:
<!--- Create an image that is 200-pixels square. --->
<cfset myImage=ImageNew("",200,200)>
<!--- Draw a circle that is 100 pixels in diameter. --->
<cfset ImageDrawOval(myImage,40,20,100,100)>
<!--- Draw a filled rectangle that is 40 pixels wide and 20 pixels high.
--->
<cfset ImageDrawRect(myImage,70,50,40,20,true)>
<!--- Draw a 100-pixel square. --->
<cfset ImageDrawRect(myImage,40,40,100,100)>
<!--- Draw two lines. --->
<cfset ImageDrawLine(myImage,130,40,100,200)>
<cfset ImageDrawLine(myImage,50,40,100,200)>
<!--- Write the ColdFusion image to a file. --->
<cfimage source="#myImage#" action="write" destination="testMyImage.gif" overwrite="yes">
<img src="testMyImage.gif"/>
Note: To draw a sequence of connected lines, use the ImageDrawLines function. For more information, see the CFML
Reference.
Setting drawing controls
ColdFusion provides several functions for controlling the appearance of drawing objects. As shown in the
ImageDrawText example, you use the ImageSetDrawingColor function to define the color of text in an image. This
function also controls the color of lines and shapes. To control line attributes (other than color), use the
ImageSetDrawingStroke function. The ImageSetDrawingStroke function uses a collection to define the line
attributes.
ADOBE COLDFUSION 8
ColdFusion Developer’s Guide
775
Drawing controls apply to all subsequent drawing functions in an image; therefore, order is important. In the
following example, the drawing stroke attributes defined in the attribute collection apply to the square and the two
lines. Similarly, the color green applies to the rectangle and the square, while the color red applies only to the two
lines. You can reset a drawing control as many times as necessary within an image to achieve the desired effect.
<!--- Create an attribute collection for the drawing stroke. --->
<cfset attr=StructNew()>
<cfset attr.width="4">
<cfset attr.endcaps="round">
<cfset attr.dashPattern=ArrayNew(1)>
<cfset dashPattern[1]=8>
<cfset dashPattern[2]=6>
<cfset attr.dashArray=dashPattern>
<cfset myImage=ImageNew("",200,200)>
<cfset ImageDrawOval(myImage,40,20,100,100)>
<!--- Set the drawing color to green for all subsequent drawing functions. --->
<cfset ImageSetDrawingColor(myImage,"green")>
<cfset ImageDrawRect(myImage,70,50,40,20,true)>
<!--- Apply the attribute collection to all subsequent shapes and lines in the image. --->
<cfset ImageSetDrawingStroke(myImage,attr)>
<cfset ImageDrawRect(myImage,40,40,100,100)>
<!--- Set the drawing color to red for all subsequent drawing functions. --->
<cfset ImageSetDrawingColor(myImage,"red")>
<cfset ImageDrawLine(myImage,130,40,100,200)>
<cfset ImageDrawLine(myImage,50,40,100,200)>
<cfimage source="#myImage#" action="write" destination="testMyImage.gif" overwrite="yes">
<img src="testMyImage.gif"/>
Resizing images
ColdFusion makes it easy to resize images. You can reduce the file size of an image by changing its dimensions,
enforce uniform sizes on images, and create thumbnail images. The following table describes the ways to resize
images in ColdFusion:
:
Using the cfimage tag resize action
Use the cfimage tag resize action to resize an image to the specified height and width. You can specify the height
and width in pixels or as a percentage of the images original dimensions. To specify a percentage, include the percent
symbol (%) in the height and width definitions.
<!--- This example shows how to specify the height and width of an image in pixels. --->
<cfimage source="../cfdocs/images/artgallery/jeff01.jpg" action="resize" width="100"
height="100" destination="jeff01_sm.jpg">
<!--- This example shows how to specify the height and width of an image as percentages. --->
<cfimage source="../cfdocs/images/artgallery/jeff02.jpg" action="resize" width="50%"
height="50%" destination="jeff02_sm.jpg">
<!--- This example shows how to specify the height of an image in pixels and its width as a
percentage. Notice that this can distort the image. --->
<cfimage source="../cfdocs/images/artgallery/jeff03.jpg" action="resize" width="50%"
Task Functions and actions
Resize an image ImageResize function, or the resize action of the cfimage tag
Resize images so that they fit in a defined square or rectangle and
control the interpolation method
ImageScaleToFit function
Resize an image and control the interpolation method ImageResize function
ADOBE COLDFUSION 8
ColdFusion Developer’s Guide
776
height="100" destination="jeff03_sm.jpg" overwrite="yes">
The cfimage tag requires that you specify both the height and the width for the resize action.
The cfimage tag resize action uses the highestQuality interpolation method for the best quality image (at the
cost of performance). For faster display, use the ImageResize function or the ImageScaleToFit function.
Using the ImageResize function
The ImageResize function is similar to the cfimage tag resize action. To ensure that the resized image is propor-
tional, specify a value for the either the height or width and enter a blank value for the other dimension:
<!--- This example shows how to resize an image to 50% of original size and resize it
proportionately to the new width. Note that the height value is blank. --->
<cfset myImage=ImageNew("http://www.google.com/images/logo_sm.gif")>
<cfset ImageResize(myImage,"50%","")>
<!--- Save the modified image to a file. --->
<cfimage source="#myImage#" action="write" destination="test_myImage.jpeg" overwrite="yes">
<!--- Display the source image and the resized image. --->
<img src="http://www.google.com/images/logo_sm.gif"/>
<img src="test_myImage.jpeg"/>
The ImageResize function also lets you specify the type of interpolation used to resize the image. Interpolation lets
you control the trade-off between performance and image quality. By default, the ImageResize function uses the
highestQuality interpolation method. To improve performance (at the cost of image quality), change the interpo-
lation method. Also, you can set the blur factor for the image. The default value is 1 (not blurred). The highest blur
factor is 10 (very blurry). The following example shows how to resize an image using the highPerformance form of
interpolation with a blur factor of 10:
<cfset myImage=ImageNew("../cfdocs/images/artgallery/aiden01.jpg")>
<cfset ImageResize(myImage,"","200%","highPerformance", 10)>
<cfimage action="writeToBrowser" source="#myImage#">
Note: Increasing the blur factor reduces performance.
For a complete list of interpolation methods, see ImageResize in the CFML Reference.
Using the ImageScaleToFit function
To create images of a uniform size, such as thumbnail images or images displayed in a photo gallery, use the
ImageScaleToFit function. You specify the area of the image in pixels. ColdFusion resizes the image to fit the
square or rectangle and maintains the source images aspect ratio. Like the ImageResize function, you can specify
the interpolation, as the following example shows:
<!--- This example shows how to resize an image to a 100-pixel square, while maintaining the
aspect ratio of the source image. --->
<cfimage source="../cfdocs/images/artgallery/jeff05.jpg" name="myImage" action="read">
<!--- Turn on antialiasing. --->
<cfset ImageSetAntialiasing(myImage)>
<cfset ImageScaleToFit(myImage,100,100,"mediumQuality")>
<!--- Display the modified image in a browser. --->
<cfimage source="#myImage#" action="writeToBrowser">
To fit an image in a defined rectangular area, specify the width and height of the rectangle, as the following example
shows:
<!--- This example shows how to resize an image to fit in a rectangle that is 200 pixels
wide and 100 pixels high, while maintaining the aspect ratio of the source image. --->
<cfimage source="../cfdocs/images/artgallery/jeff05.jpg" name="myImage">
<!--- Turn on antialiasing. --->
<cfset ImageSetAntialiasing(myImage)>
ADOBE COLDFUSION 8
ColdFusion Developer’s Guide
777
<cfset ImageScaleToFit(myImage,200,100)>
<!--- Display the modified image in a browser. --->
<cfimage source="#myImage#" action="writeToBrowser">
In this example, the width of the resulting image is less than or equal to 200 pixels and the height of the image is less
than or equal to 100 pixels.
Also, you can specify just the height or just the width of the rectangle. To do this, specify an empty string for the
undefined dimension. The following example resizes the image so that the width is exactly 200 pixels and the height
of the image is proportional to the width:
<!--- This example shows how to resizes an image so that it is 200 pixels wide, while
maintaining the aspect ratio of the source image. The interpolation method is set to
maximize performance (which reduces image quality). --->
<cfimage source="../cfdocs/images/artgallery/jeff05.jpg" name="myImage">
<!--- Turn on antialiasing. --->
<cfset ImageSetAntialiasing(myImage)>
<cfset ImageScaleToFit(myImage,200,"","highestPerformance")>
<!--- Display the modified image in a browser. --->
<cfimage source="#myImage#" action="writeToBrowser">
For more information, see ImageScaleToFit in the CFML Reference.
Creating watermarks
A watermark is a semitransparent image that is superimposed on another image. One use for a watermark is for
protecting copyrighted images. To create a watermark in ColdFusion, you use the ImageSetDrawingTransparency
function with the ImagePaste function. You can create a watermark image in one of three ways:
Create a watermark from an existing image file. For example, you can use a company logo as a watermark.
Create a text image in ColdFusion and apply the image as a watermark. For example, you can create a text string,
such as Copyright or PROOF and apply it to all the images in a photo gallery.
Create a drawing image in ColdFusion and use it as a watermark. For example, you can use the drawing functions
to create a green check mark and apply it to images that have been approved.
Creating a watermark from an image file
The following example shows how to create a watermark from an existing GIF image located on a website:
<!--- This example shows how to create a watermark from an existing image. --->
<!--- Create two ColdFusion images from existing JPEG files. --->
<cfimage source="../cfdocs/images/artgallery/raquel05.jpg" name="myImage">
<cfimage source="http://www.google.com/images/logo_sm.gif" name="myImage2">
<cfimage source="#myImage#" action="write" destination="logo.jpg" overwrite="yes">
<cfset ImageSetDrawingTransparency(myImage,50)>
<!--- Paste myImage2 on myImage at the coordinates (0,0). --->
<cfset ImagePaste(myImage,myImage2,0,0)>
<!--- Write the result to a file. --->
<cfimage source="#myImage#" destination="watermark.jpg" action="write" overwrite="yes">
<!--- Display the the result. --->
<img src="watermark.jpg"/>
Creating a watermark from a text image
The following example shows how to create a text image in ColdFusion and use it as a watermark:
<!--- Create a ColdFusion image from an existing JPG file. --->
<cfset myImage=ImageNew("../cfdocs/images/artgallery/raquel05.jpg")>
<!--- Scale the image to fit in a 200-pixel square, maintaining the aspect ratio of the
source image. --->
ADOBE COLDFUSION 8
ColdFusion Developer’s Guide
778
<cfset ImageScaleToFit(myImage,200,200)>
<!--- Set the drawing transparency to 75%. --->
<cfset ImageSetDrawingTransparency(myImage,75)>
<!--- Create a ColdFusion image from scratch. --->
<cfset textImage=ImageNew("",150,140)>
<!--- Set the drawing color to white. --->
<cfset ImageSetDrawingColor(textImage,"white")>
<!--- Create a collection of text attributes. --->
<cfset attr=StructNew()>
<cfset attr.size=40>
<cfset attr.style="bold">
<cfset attr.font="Arial">
<!--- Turn on antialiasing. --->
<cfset ImageSetAntialiasing(textImage)>
<!--- Draw the text string "PROOF" on the ColdFusion image. Apply the text attributes that
you specified. --->
<cfset ImageDrawText(textImage,"PROOF",1,75,attr)>
<!--- Rotate the text image by 30 degrees. --->
<cfset ImageRotate(textImage,30)>
<!--- Scale the image to fit in a 200-pixel square, maintaining the aspect ratio of the
source image. --->
<cfset ImageScaleToFit(textImage,200,200)>
<!--- Paste the text image onto myImage. --->
<cfset ImagePaste(myImage,textImage,0,0)>
<!--- Write the combined image to a file. --->
<cfimage source="#myImage#" action="write" destination="test_watermark.jpg"
overwrite="yes">
<!--- Display the image. --->
<img src="test_watermark.jpg"/>
Creating a watermark from a ColdFusion drawing
The following example shows how to draw an image in ColdFusion and use it as a watermark. You use the
ImageSetDrawingStroke function to define the attributes of lines and shapes you create with drawing functions
and the ImageSetDrawingColor function to define the color.
<!--- This example shows how to draw a red circle with a line through it and use it as a
watermark. --->
<!--- Use the ImageNew function to create a ColdFusion image that is 201x201 pixels. --->
<cfset myImage=ImageNew("",201,201)>
<!--- Set the drawing transparency of the image to 30%. --->
<cfset ImageSetDrawingTransparency(myImage,30)>
<!--- Set the drawing color to red. --->
<cfset ImageSetDrawingColor(myImage,"red")>
<!--- Create an attribute collection that sets the line width to 10 pixels. --->
<cfset attr=StructNew()>
<cfset attr.width = 10>
<!--- Apply the attribute collection to the ImageSetDrawingStroke function. --->
<cfset ImageSetDrawingStroke(myImage,attr)>
<!--- Draw a diagonal line starting at (40,40) and ending at (165,165) on myImage. The drawing
attributes you specified are applied to the line. --->
<cfset ImageDrawLine(myImage,40,40,165,165)>
<!--- Draw a circle starting at (5,5) and is 190 pixels high and 190 pixels wide. The drawing
attributes you specified are applied to the oval. --->
<cfset ImageDrawOval(myImage,5,5,190,190)>
<!--- Create a ColdFusion image from a JPEG file. --->
<cfimage source="../cfdocs/images/artgallery/raquel05.jpg" name="myImage2">
<!--- Scale the image to fit in a 200-pixel square, maintaining the aspect ratio of the
source image. --->
<cfset ImageScaleToFit(myImage2,200,200)>
<!--- Paste the myImage2 directly over the myImage. --->
ADOBE COLDFUSION 8
ColdFusion Developer’s Guide
779
<cfset ImagePaste(myImage,myImage2,0,0)>
<!--- Save the combined image to a file. --->
<cfimage source="#myImage#" action="write" destination="test_watermark.jpg"
overwrite="yes">
<!--- Display the image in a browser. --->
<img src="test_watermark.jpg"/>
Writing images to the browser
Use the writeToBrowser action of the cfimage tag to display a images directly in the browser without writing them
to files. This is useful for testing the appearance of a ColdFusion image. The following example shows how to test the
display of two effects applied to an image:
<cfset myImage=ImageNew("../cfdocs/images/artgallery/paul01.jpg")>
<cfset ImageBlur(myImage,5)>
<cfset ImageNegative(myImage)>
<cfimage source="#myImage#" action="writeToBrowser">
The writeToBrowser action displays images in PNG format.
Also, you can write multiple images to the browser which is useful if you want to manipulate images in memory and
display them without writing them to files. For example, you can duplicate several versions of the same image,
display the versions in a browser, and allow the user to choose one of the images to write to a file. Or, you can extract
images from a database, add a watermark to the images that appear in the browser, such as Proof or Draft, without
having to write the modified images to files first. This way you can maintain one set of image files and change them
on-the-fly. For an example of writing multiple images to the browser, see Generating a gallery of watermarked
images” on page 781.
Application examples that use ColdFusion images
You can create simple applications that automate image processes by using ColdFusion images.
Generating thumbnail images
The following example shows how to create a form for uploading images. A visitor to the site can use the form to
upload an image file and generate a thumbnail image from it. You use ColdFusion image operations to perform the
following tasks:
Verify that the uploaded file is a valid image.
Ensure that the height or the width of the image does not exceed 800 pixels.
If the image is valid and within the size limits, generate a thumbnail version of the source image and save it to a
file.
Enter the following code on the form page:
<!--- This code creates a form with one field where the user enters the image file to upload.
--->
<cfform action="makeThumbnail.cfm" method="post" enctype="multipart/form-data">
Please upload an image: <cfinput type="file" name="image">
<cfinput type="submit" value="Send Image" name="Submit">
</cfform>
ADOBE COLDFUSION 8
ColdFusion Developer’s Guide
780
Enter the following code on the action page:
<cfset thisDir = expandPath(".")>
<!--- Determine whether the form is uploaded with the image. --->
<cfif structKeyExists(form,"image") and len(trim(form.image))>
<!--- Use the cffile tag to upload the image file. --->
<cffile action="upload" fileField="image" destination="#thisDir#" result="fileUpload"
nameconflict="overwrite">
<!--- Determine whether the image file is saved. --->
<cfif fileUpload.fileWasSaved>
<!--- Determine whether the saved file is a valid image file. --->
<cfif IsImageFile("#fileUpload.serverfile#")>
<!--- Read the image file into a variable called myImage. --->
<cfimage action="read" source="#fileUpload.serverfile#" name="myImage">
<!--- Determine whether the image file exceeds the size limits. --->
<cfif ImageGetHeight(myImage) gt 800 or ImageGetWidth(myImage) gt 800>
<!--- If the file is too large, delete it from the server. --->
<cffile action="delete"
file="#fileUpload.serverDirectory#/#fileUpload.serverFile#">
<cfoutput>
<p>
The image you uploaded was too large. It must be less than 800 pixels wide
and 800 pixels high. Your image was #imageGetWidth(myImage)# pixels wide
and #imageGetHeight(myImage)# pixels high.
</p>
</cfoutput>
<!--- If the image is valid and does not exceed the size limits,
create a thumbnail image from the source file that is 75-pixels
square, while maintaining the aspect ratio of the source image.
Use the bilinear interpolation method to improve performance.
--->
<cfelse>
<cfset ImageScaleToFit(myImage,75,75,"bilinear")>
<!--- Specify the new filename as the source filename with
"_thumbnail" appended to it. --->
<cfset newImageName = fileUpload.serverDirectory & "/" &
fileUpload.serverFilename & "_thumbnail." &
fileUpload.serverFileExt>
<!--- Save the thumbnail image to a file with the new filename. --->
<cfimage source="#myImage#" action="write"
destination="#newImageName#" overwrite="yes">
<cfoutput>
<p>
Thank you for uploading the image. We have created a thumbnail for
your picture.
</p>
<p>
<!--- Display the thumbnail image. --->
<img src="#getFileFromPath(newImageName)#">
</p>
</cfoutput>
</cfif>
<!--- If it is not a valid image file, delete it from the server. --->
<cfelse>
<cffile action="delete"
file="#fileUpload.serverDirectory#/#fileUpload.serverFile#">
<cfoutput>
<p>
The file you uploaded, #fileUpload.clientFile#, was not a valid image.
</p>
ADOBE COLDFUSION 8
ColdFusion Developer’s Guide
781
</cfoutput>
</cfif>
</cfif>
</cfif>
Generating a gallery of watermarked images
The following example extracts images and information from the cfartgallery database. You use ColdFusion
image operations to perform the following tasks:
Verify that an image exists for records returned from the database.
Display the text, SOLD! on images that have been sold.
Resize images to 100 pixels, maintaining the aspect ratio of the source image.
Add a 5-pixel border to the images.
Display the modified images directly in the browser without writing them to files.
Example
<!--- Create a query to extract artwork and associated information from the cfartgallery
database. --->
<cfquery name="artwork" datasource="cfartgallery">
SELECT FIRSTNAME, LASTNAME, ARTNAME, DESCRIPTION, PRICE, LARGEIMAGE, ISSOLD, MEDIATYPE
FROM ARTISTS, ART, MEDIA
WHERE ARTISTS.ARTISTID = ART.ARTISTID
AND ART.MEDIAID = MEDIA.MEDIAID
ORDER BY ARTNAME
</cfquery>
<cfset xctr = 1>
<table border="0" cellpadding="15" cellspacing="0" bgcolor="#FFFFFF">
<cfoutput query="artwork">
<cfif xctr mod 3 eq 1>
<tr>
</cfif>
<!--- Use the IsImageFile function to verify that the image files extracted from the
database are valid. Use the ImageNew function to create a ColdFusion image from
valid image files. --->
<cfif IsImageFile("../cfdocs/images/artgallery/#artwork.largeImage#")>
<cfset myImage=ImageNew("../cfdocs/images/artgallery/#artwork.largeImage#")>
<td valign="top" align="center" width="200">
<cfset xctr = xctr + 1>
<!--- For artwork that has been sold, display the text string "SOLD!"
in white on the image. --->
<cfif artwork.isSold>
<cfset ImageSetDrawingColor(myImage,"white")>
<cfset attr=StructNew()>
<cfset attr.size=45>
<cfset attr.style="bold">
<cfset ImageDrawText(myImage,"SOLD!",35,195, attr)>
</cfif>
<!--- Resize myImage to fit in a 110-pixel square, scaled proportionately. --->
<cfset ImageScaleToFit(myImage,110,"","bicubic")>
<!--- Add a 5-pixel black border around the images. (Black is the default color. --->
<!--- Add a 5-pixel black border to myImage. --->
<cfset ImageAddBorder(myImage,"5")>
<!--- Write the images directly to the browser without saving them to the hard drive.
--->
<cfimage source="#myImage#" action="writeToBrowser"><br>
<strong>#artwork.artName#</strong><br>
ADOBE COLDFUSION 8
ColdFusion Developer’s Guide
782
Artist: #artwork.firstName# #artwork.lastName#<br>
Price: #dollarFormat(artwork.price)#<br>
#artwork.mediaType# - #artwork.description#<br>
</td>
</cfif>
<cfif xctr-1 mod 3 eq 0>
</tr>
</cfif>
</cfoutput>
</table>
Using CAPTCHA to verify membership
The following example shows how to create a simple form to verify whether a person (rather than a computer gener-
ating spam) is registering to receive an online newsletter. You generate the CAPTCHA image from a random text
string on the form page and verify the persons response on the action page.
Example
Enter the following code on the form page:
<!--- Set the length of the text string for the CAPTCHA image. --->
<cfset stringLength=6>
<!--- Specify the list of characters used for the random text string. The following list
limits the confusion between upper- and lowercase letters as well as between numbers and
letters. --->
<cfset
stringList="2,3,4,5,6,7,8,9,a,b,d,e,f,g,h,j,n,q,r,t,y,A,B,C,D,E,F,G,H,K,L,M,N,P,Q,R,S,
T,U,V,W,X,Y,Z">
<cfset rndString="">
<!--- Create a loop that builds the string from the random characters. --->
<cfloop from="1" to="#stringLength#" index="i">
<cfset rndNum=RandRange(1,listLen(stringList))>
<cfset rndString=rndString & listGetAt(stringList,rndNum)>
</cfloop>
<!--- Hash the random string. --->
<cfset rndHash=Hash(rndString)>
<!--- Create the user entry form. --->
<cfform action="captcha2.cfm" method="post">
<p>Please enter your first name:</p>
<cfinput type="text" name="firstName" required="yes">
<p>Please enter your last name:</p>
<cfinput type="text" name="lastName" required="yes">
<p>Please enter your e-mail address:</p>
<cfinput type="text" name="mailTo" required="yes" validate="email">
<!--- Use the randomly generated text string for the CAPTCHA image. Use the tick count as
the filename for the CAPTCHA image.--->
<p><cfimage action="captcha" fontSize="24" fonts="Times New Roman" width="200" height="50"
text="#rndString#"></p>
<p>Please type what you see: </p>
<p><cfinput type="text" name="userInput" required="yes" maxlength=6>
<cfinput type="hidden" name="hashVal" value="#rndHash#">
<p><cfinput type="Submit" name ="OK" value="OK"></p>
</cfform>
Enter the following code on the action page:
<!--- Verify whether the text entered by the user matches the CAPTCHA string. --->
<cfif #form.hashval# eq Hash(#form.userInput#)>
<cfoutput>
ADOBE COLDFUSION 8
ColdFusion Developer’s Guide
783
<p>
Thank you for registering for our online newsletter, #form.firstName# #form.lastName#.
</p>
<p>
A notification has been sent to your e-mail address: #form.mailTo#.
</p>
<cfmail from="newsletter@domain.com" to="#form.mailTo#" subject="Newsletter">
Thank you for your interest in our Newsletter.
</cfmail>
</cfoutput>
<cfelse>
<p>I'm sorry; please try again.</p>
</cfif>
Creating versions of an image
The following example shows how to create an application that lets you generate four versions of the same image,
display the versions in a form, and choose which one to save. The application comprises three ColdFusion pages that
perform the following tasks:
Dynamically populate a drop-down list box from a database query.
Use the cfimage tag to create a ColdFusion image from the title selected from the list. Use the ImageNew
function to create three clones of the ColdFusion image. Use the ImageSharpen function to change the sharpness
setting for each clone.
Save the file chosen from the form to a new location.
Example
On the first form page, create a query that selects the artwork from the cfartgallery database and displays the
titles in a pop-up menu:
<!--- Create a query to extract artwork from the cfartgallery database. --->
<cfquery name="artwork" datasource="cfartgallery">
SELECT ARTID, ARTNAME, LARGEIMAGE
FROM ART
ORDER BY ARTNAME
</cfquery>
<!--- Create a form that lists the artwork titles generated by the query. Set the value to
LARGEIMAGE so that the image file is passed to the action page. --->
<cfform action="dupImage2.cfm" method="post">
<p>Please choose a title:</p>
<cfselect name="art" query="artwork" display="ARTNAME" value="LARGEIMAGE" required="yes"
multiple="no" size="8">
</cfselect>
<br/><cfinput type="submit" name="submit" value="OK">
</cfform>
On the first action page, clone the original image three times, change the sharpness setting for each clone, and display
the results:
<!--- Determine whether a valid image file exists. --->
<cfif IsImageFile("../cfdocs/images/artgallery/#form.art#")>
<cfset original=ImageNew("../cfdocs/images/artgallery/#form.art#")>
<!--- Use the ImageNew function to create a clone of the ColdFusion image. --->
<cfset clone1=ImageNew(original)>
<!--- Use the ImageSharpen function to blur the cloned image. --->
<cfset ImageSharpen(clone1,-1)>
<!--- Use the ImageNew function to create a second clone of the original image. --->
ADOBE COLDFUSION 8
ColdFusion Developer’s Guide
784
<cfset clone2=ImageNew(original)>
<!--- Use the ImageSharpen function to sharpen the cloned image. --->
<cfset ImageSharpen(clone2,1)>
<!--- Use the ImageNew function to create a third clone for the original image. --->
<cfset clone3=ImageNew(original)>
<!--- Use the ImageSharpen function to sharpen the cloned image to the maximum setting.
--->
<cfset ImageSharpen(clone3,2)>
<!--- Create a form with a radio button for each selection. The value of the hidden field
is the relative pathname of the original image file. --->
<p>Please choose an image:</p>
<table>
<tr>
<cfform action="dupImage3.cfm" method="post">
<td><cfimage source="#original#" action="writeToBrowser"><br />
<cfinput type="radio" name="foo" value="original">Original Image</td>
<td><cfimage source="#clone1#" action="writeToBrowser"><br />
<cfinput type="radio" name="foo" value="blurred">Blurred Image</td>
<td><cfimage source="#clone2#" action="writeToBrowser"><br />
<cfinput type="radio" name="foo" value="sharper">Sharper Image</td>
<td><cfimage source="#clone3#" action="writeToBrowser"><br />
<cfinput type="radio" name="foo" value="sharpest">Sharpest Image</td>
<tr><td><cfinput type="Submit" name="OK" value="OK">
<cfinput type="hidden" name="orig_file"
value="../cfdocs/images/artgallery/#form.art#">
</td></tr>
</cfform>
</tr>
</table>
<cfelse>
<p>There is no image associated with the title you selected. Please click the Back button
and try again.</p>
</cfif>
On the second action page, save the selected image to the C drive:
<p>The image you have chosen has been saved.</p>
<cfset img=ImageNew("#form.orig_file#")>
<cfswitch expression=#form.foo#>
<cfcase value="blurred">
<cfset ImageSharpen(img,-1)>
</cfcase>
<cfcase value="sharper">
<cfset ImageSharpen(img,1)>
</cfcase>
<cfcase value="sharpest">
<cfset ImageSharpen(img,2)>
</cfcase>
</cfswitch>
<!--- Use the cfimage tag to write the image selected from the form to a file in the C drive.
Use the value of the form's hidden field as the source file for the image. --->
<cfimage source="#img#" action="write" destination="c:/myImage.jpg" overwrite="yes">
<img src="c:/myImage.jpg" />
785
Chapter 43: Creating Charts and Graphs
You c an u s e t he cfchart tag to display charts and graphs.
Contents
About charts. . . . . . . . . . . . . . . . . . . . . . . . . . . . . . . . . . . . . . . . . . . . . . . . . . . . . . . . . . . . . . . . . . . . . . . . . . . . . . . . . . . . . 785
Creating a basic chart . . . . . . . . . . . . . . . . . . . . . . . . . . . . . . . . . . . . . . . . . . . . . . . . . . . . . . . . . . . . . . . . . . . . . . . . . . . . . 786
Charting data. . . . . . . . . . . . . . . . . . . . . . . . . . . . . . . . . . . . . . . . . . . . . . . . . . . . . . . . . . . . . . . . . . . . . . . . . . . . . . . . . . . . 787
Controlling chart appearance . . . . . . . . . . . . . . . . . . . . . . . . . . . . . . . . . . . . . . . . . . . . . . . . . . . . . . . . . . . . . . . . . . . . . . 794
Creating charts: examples . . . . . . . . . . . . . . . . . . . . . . . . . . . . . . . . . . . . . . . . . . . . . . . . . . . . . . . . . . . . . . . . . . . . . . . . . 800
Administering charts . . . . . . . . . . . . . . . . . . . . . . . . . . . . . . . . . . . . . . . . . . . . . . . . . . . . . . . . . . . . . . . . . . . . . . . . . . . . . 804
Writing a chart to a variable . . . . . . . . . . . . . . . . . . . . . . . . . . . . . . . . . . . . . . . . . . . . . . . . . . . . . . . . . . . . . . . . . . . . . . . 805
Linking charts to URLs . . . . . . . . . . . . . . . . . . . . . . . . . . . . . . . . . . . . . . . . . . . . . . . . . . . . . . . . . . . . . . . . . . . . . . . . . . . 806
About charts
The ability to display data in a chart or graph can make data interpretation much easier. Rather than present a simple
table of numeric data, you can display a bar, pie, line, or other applicable type of chart using colors, captions, and a
two-dimensional or three-dimensional representation of your data.
The cfchart tag, along with the cfchartseries and cfchartdata tags, provide many different chart types. The
attributes to these tags let you customize your chart appearance.
You can create 11 types of charts in ColdFusion in two and three dimensions. The following figure shows a sample
of each type of chart.
Note: In two dimensions, bar and cylinder charts appear the same, as do cone and pyramid charts.
ADOBE COLDFUSION 8
ColdFusion Developer’s Guide
786
Creating a basic chart
You can create a chart in either of the following ways:
Using the cfchart, cfchartseries, and cfchartdata tags in a ColdFusion page.
Using the chart wizard that is included with the ColdFusion Report Builder. For more information, see “Creating
Reports and Documents for Printing” on page 810.
Creating a chart with ColdFusion tags
To create a chart with ColdFusion tags, you use the cfchart tag along with at least one cfchartseries tag. You can
optionally include one or more cfchartdata tags within a cfchartseries tag. The following table describes these
tags:
The following example shows an outline of the basic code that you use to create a chart:
<cfchart>
<cfchartseries type="type">
Tag Description
cfchart Specifies the container in which the chart appears. This container defines the height, width, background color,
labels, fonts, and other characteristics of the chart.
You must include at least one cfchartseries tag within the cfchart tag.
cfchartseries Specifies a database query that supplies the data to the chart and one or more cfchartdata tags that specify indi-
vidual data points. Specifies the chart type, colors for the chart, and other optional attributes.
cfchartdata Optionally specifies an individual data point to the cfchartseries tag.
ADOBE COLDFUSION 8
ColdFusion Developer’s Guide
787
<cfchartdata item=”something” value="number">
</cfchartseries>
</chart>
The following example displays a simple pie chart that shows four values:
<cfchart>
<cfchartseries type="pie">
<cfchartdata item="New car sales" value="50000">
<cfchartdata item="Used car sales" value="25000">
<cfchartdata item="Leasing" value="30000">
<cfchartdata item="Service" value="40000">
</cfchartseries>
</cfchart>
The following image shows the resulting chart:
Creating a chart with the Report Builder wizard
The ColdFusion Report Builder includes a wizard that lets you create charts easily. The wizard lets you specify all of
the chart characteristics that you can specify using the cfchart, cfchartseries, and cfchartdata tags. For infor-
mation about using the Report Builder chart wizard, see Creating Reports and Documents for Printing” on
page 810.
Charting data
One of the most important considerations when you chart data is the way that you supply the data to the cfchart
tag. You can supply data in the following ways:
Specify individual data points by using cfchartdata tags.
Provide all the data in a single query by using cfchartseries tags.
Combine data from a query with additional data points from cfchartdata tags.
Provide all the data in a report created with Report Builder. For more information, see Creating Reports and
Documents for Printing” on page 810.
Note: The cfchart tag charts numeric data only. As a result, you must convert any dates, times, or preformatted
currency values, such as $3,000.53, to integers or real numbers.
ADOBE COLDFUSION 8
ColdFusion Developer’s Guide
788
Charting individual data points
When you chart individual data points, you specify each data point by inserting a cfchartdata tag in the
cfchartseries tag body. For example, the following code creates a simple pie chart:
<cfchart>
<cfchartseries type="pie">
<cfchartdata item="New Vehicle Sales" value=500000>
<cfchartdata item="Used Vehicle Sales" value=250000>
<cfchartdata item="Leasing" value=300000>
<cfchartdata item="Service" value=400000>
</cfchartseries>
</cfchart>
This pie chart displays four types of revenue for a car dealership. Each cfchartdata tag specifies a departments
income and a description for the legend.
Note: If two data points have the same item name, ColdFusion creates a graph of the value for the last one specified
within the cfchart tag.
The cfchartdata tag lets you specify the following information about a data point:
Charting a query
Each bar, dot, line, or slice of a chart represents data from one row/column coordinate in your result set. A related
group of data is called a chart series.
Because each bar, dot, line, or slice represents the intersection of two axes, you must craft the query result set such
that the row and column values have meaning when displayed in a chart. This often requires that you aggregate data
in the query. You typically aggregate data in a query using one of the following:
Specify a SQL aggregate function (SUM, AVG, MAX, and so on) using a GROUP BY clause in the SELECT
statement.
Use a Query of Queries.
Retrieve data from a view, instead of a table.
When you chart a query, you specify the query name using the query attribute of the cfchartseries tag. For
example, the code for a simple bar chart might be as follows:
<cfchart
xAxisTitle="Department"
yAxisTitle="Salary Average"
>
<cfchartseries
type="bar"
query="DataTable"
valueColumn="AvgByDept"
itemColumn="Dept_Name"
/>
</cfchart>
Attribute Description
value The data value to be charted. This attribute is required.
item (Optional) The description for this data point. The item appears on the horizontal axis of bar and line charts, on the
vertical axis of horizontalbar charts, and in the legend of pie charts.
ADOBE COLDFUSION 8
ColdFusion Developer’s Guide
789
This example displays the values in the AvgByDept column of the DataTable query. It displays the Dept_Name
column value as the item label by each bar.
The following table lists the attributes of the cfchartseries tag that you use when working with queries:
Charting a query of queries
In addition to charting the results of a query, you can also chart the results of a queries of queries. For more infor-
mation about using query of queries, see “Using Query of Queries” on page 413. Query of queries provides signif-
icant power in generating the data for the chart. For example, you can use aggregating functions such as SUM, AVG,
and GROUP BY to create a query of queries with statistical data based on a raw database query. For more infor-
mation, see “Using Query of Queries” on page 413.
You can also take advantage of the ability to dynamically reference and modify query data. For example, you can loop
through the entries in a query column and reformat the data to show whole dollar values.
The example in the following procedure analyzes the salary data in the cfdocexamples database using a query of
queries, and displays the data as a bar chart.
1Create a new ColdFusion page with the following content:
<!--- Get the raw data from the database. --->
<cfquery name="GetSalaries" datasource="cfdocexamples">
SELECT Departmt.Dept_Name,
Employee.Salary
FROM Departmt, Employee
WHERE Departmt.Dept_ID = Employee.Dept_ID
</cfquery>
<!--- Generate a query with statistical data for each department. --->
<cfquery dbtype = "query" name = "DeptSalaries">
SELECT
Dept_Name,
AVG(Salary) AS AvgByDept
FROM GetSalaries
GROUP BY Dept_Name
</cfquery>
<!--- Reformat the generated numbers to show only thousands. --->
<cfloop index="i" from="1" to="#DeptSalaries.RecordCount#">
<cfset DeptSalaries.AvgByDept[i]=Round(DeptSalaries.AvgByDept[i]/1000)*1000>
</cfloop>
<html>
<head>
<title>Employee Salary Analysis</title>
</head>
<body>
<h1>Employee Salary Analysis</h1>
Attribute Description
query The query that contains the data. You must also specify the valueColumn and itemColumn.
valueColumn The query column that contains the values to be charted.
itemColumn The query column that contains the description for this data point. The item normally appears on the horizontal axis
of bar and line charts, on the vertical axis of horizontalbar charts, and in the legend in pie charts.
ADOBE COLDFUSION 8
ColdFusion Developer’s Guide
790
<!--- Bar chart, from DeptSalaries Query of Queries. --->
<cfchart
xAxisTitle="Department"
yAxisTitle="Salary Average"
font="Arial"
gridlines=6
showXGridlines="yes"
showYGridlines="yes"
showborder="yes"
show3d="yes"
>
<cfchartseries
type="bar"
query="DeptSalaries"
valueColumn="AvgByDept"
itemColumn="Dept_Name"
seriesColor="olive"
paintStyle="plain"
/>
</cfchart>
<br>
</body>
</html>
2Save the page as chartdata.cfm in the myapps directory under the web root directory. For example, the directory
path in Windows might be C:\Inetpub\wwwroot\myapps.
3Return to your browser and enter the following URL to view the chartdata.cfm page:
http://localhost/myapps/chartdata.cfm
The following figure appears:
Note: If a query contains two rows with the same value for the itemColumn attribute, ColdFusion graphs the last
row in the query for that value. For the preceding example, if the query contains two rows for the Sales department,
ColdFusion graphs the value for the last row in the query for Sales.
Reviewing the code
The following table describes the code and its function:
ADOBE COLDFUSION 8
ColdFusion Developer’s Guide
791
You can also rewrite this example to use the cfoutput and cfchartdata tags within the cfchartseries tag,
instead of using the loop, to round the salary data, as the following code shows:
<cfchartseries
type="bar"
seriesColor="olive"
paintStyle="plain">
<cfoutput query="deptSalaries">
<cfchartdata item="#dept_name#" value=#Round(AvgByDept/1000)*1000#>
</cfoutput>
</cfchartseries>
Combining a query and data points
To chart data from both query and individual data values, you specify the query name and related attributes in the
cfchartseries tag, and provide additional data points by using the cfchartdata tag.
ColdFusion displays the chart data specified by a cfchartdata tag before the data from a query, for example, to the
left on a bar chart. You can use the sortXAxis attribute of the cfchart tag to sort data alphabetically along the x axis.
Code Description
<cfquery name="GetSalaries" datasource="cfdocexamples">
SELECT Departmt.Dept_Name, Employee.Salary
FROM Departmt, Employee
WHERE Departmt.Dept_ID = Employee.Dept_ID
</cfquery>
Query the cfdocexamples database to get the
Dept_Name and Salary for each employee. Because the
Dept_Name is in the Departmt table and the Salary is in
the Employee table, you need a table join in the WHERE
clause. You can use the raw results of this query elsewhere
on the page.
<cfquery dbtype = "query" name = "DeptSalaries">
SELECT
Dept_Name,
AVG(Salary) AS AvgByDept
FROM GetSalaries
GROUP BY Dept_Name
</cfquery>
Generate a new query from the GetSalaries query. Use the
AVG aggregating function to get statistical data on the
employees. Use the GROUP BY statement to ensure that
there is only one row for each department.
<cfloop index="i" from="1" to="#DeptSalaries.RecordCount#">
<cfset DeptSalaries.AvgByDept[i]=
Round(DeptSalaries.AvgByDept[i]
/1000)*1000>
</cfloop>
Loop through all the rows in the DeptSalaries query and
round the salary data to the nearest thousand. This loop
uses the RecordCount query variable to get the number
of rows, and directly changes the contents of the query
object.
<cfchart
xAxisTitle="Department"
yAxisTitle="Salary Average"
font="Arial"
gridlines=6
showXGridlines="yes"
showYGridlines="yes"
showborder="yes"
show3d="yes" >
<cfchartseries
type="bar"
query="DeptSalaries"
valueColumn="AvgByDept"
itemColumn="Dept_Name"
seriesColor="olive"
paintStyle="plain"/>
</cfchart>
Create a bar chart using the data from the AvgByDept
column of the DeptSalaries query. Label the bars with the
department names.
ADOBE COLDFUSION 8
ColdFusion Developer’s Guide
792
One use of combining queries and data points is to provide data that is missing from the database; for example, to
provide the data for one department if the data for that department is missing. The example in the following
procedure adds data for the Facilities and Documentation departments to the salary data obtained from the query
shown in the previous section:
1Open the chartdata.cfm file in your editor.
2Edit the cfchart tag so that it appears as follows:
<cfchart chartwidth="600">
<cfchartseries
type="bar"
query="DeptSalaries"
itemColumn ="Dept_Name"
valueColumn="AvgByDept"
>
<cfchartdata item="Facilities" value="35000">
<cfchartdata item="Documentation" value="45000">
</cfchartseries>
</cfchart>
3Save the page as chartqueryanddata.cfm in the myapps directory under the web root directory. For example, the
directory path in Windows might be C:\Inetpub\wwwroot\myapps.
4Return to your browser and enter the following URL to view the chartqueryanddata.cfm page:
http://localhost/myapps/chartqueryanddata.cfm
Charting multiple data collections
Sometimes, you might have more than one series of data to display on a single chart, or you want to compare two
sets of data on the same chart. In some cases, you might want to use different charting types on the same chart. For
example, you might want to include a line chart on a bar chart.
To combine multiple data series into a single chart, insert multiple cfchartseries tags within a single cfchart tag.
You control how the multiple data collections are charted using the seriesPlacement attribute of the cfchart tag.
Using this attribute, you can specify the following options:
default: Let ColdFusion determine the best method for combining the data.
cluster: Place corresponding chart elements from each series next to each other.
stacked: Combine the corresponding elements of each series.
percent: Show the elements of each series as a percentage of the total of all corresponding elements.
The following image shows these options for combining two bar charts:
You can also combine chart types. The following is a combination bar and line chart:
ADOBE COLDFUSION 8
ColdFusion Developer’s Guide
793
The only chart type that you cannot mix with others is the pie chart. If you define one of the data series to use a pie
chart, no other chart appears.
The example in the following procedure creates the chart in the previous figure, which shows a bar chart with a line
chart added to it. In this example, you chart the salary of permanent employees (bar) against contract employees
(line).
Note: The layering of multiple series depends on the order that you specify the cfchartseries tags. For example, if you
specify a bar chart first and a line chart second, the bar chart appears in front of the line chart in the final chart.
Create a combination bar chart and line chart
1Open the chartdata.cfm file in your editor.
2Edit the cfchart tag so that it appears as follows:
<cfchart
backgroundColor="white"
xAxisTitle="Department"
yAxisTitle="Salary Average"
font="Arial"
gridlines=6
showXGridlines="yes"
showYGridlines="yes"
showborder="yes"
>
<cfchartseries
type="line"
seriesColor="blue"
paintStyle="plain"
seriesLabel="Contract Salaries"
>
<cfchartdata item="HR" value=70000>
<cfchartdata item="Marketing" value=95000>
<cfchartdata item="Sales" value=80000>
<cfchartdata item="Training" value=93000>
</cfchartseries>
<cfchartseries
type="bar"
query="DeptSalaries"
valueColumn="AvgByDept"
itemColumn="Dept_Name"
seriesColor="gray"
paintStyle="plain"
seriesLabel="Dept. Average Salaries"
/>
</cfchart>
3Save the file as chart2queries.cfm in the myapps directory under the web root directory.
4Return to your browser and view the chart2queries.cfm page.
ADOBE COLDFUSION 8
ColdFusion Developer’s Guide
794
Controlling chart appearance
You can control the appearance of charts by doing any of the following:
Using the default chart styles included with ColdFusion
Using the attributes of the cfchart and cfchartseries tags
Creating your own chart styles
Using the default chart styles included with ColdFusion
ColdFusion supplies the following chart styles:
beige
blue
default
red
silver
yellow
To use any of these styles, specify the style using the style attribute of the cfchart tag. The following example illus-
trates using the beige style:
<cfchart style="beige">
<cfchartseries type="pie">
<cfchartdata item="New car sales" value="50000">
<cfchartdata item="Used car sales" value="25000">
<cfchartdata item="Leasing" value="30000">
<cfchartdata item="Service" value="40000">
</cfchartseries>
</cfchart>
Using the attributes of the cfchart and cfchartseries tags
You can specify the appearance of charts by using the attributes of the cfchart and cfchartseries tags.
You can optionally specify the following characteristics to the cfchart tag on the types of charts indicated:
ADOBE COLDFUSION 8
ColdFusion Developer’s Guide
795
Chart characteristic Attributes used Description Chart type
File type format Whether to send the chart to the user as a JPEG, PNG, or SWF file.
The SWF file is the default format.
All
Size chartWidth
chartHeight
The width and height, in pixels, of the chart. This size defines the
entire chart area, including the legend and background area
around the chart.
The default height is 240 pixels; the default width is 320 pixels.
All
Color foregroundColor
dataBackgroundColor
backgroundColor
The colors used for foreground and background objects.
The default foreground color is black; the default background
colors are white.
You can specify 16 color names, use any valid HTML color format,
or specify an 8-digit hexadecimal value to specify the RGB value
and transparency. If you use numeric format, you must use
double number signs; for example, blue or ##FF33CC. To specify
the color and transparency, use the format ##xxFF33CC, where xx
indicates the transparency. Opaque is indicated by the value FF;
transparent is indicated by the value 00. For the complete list of
colors, see Configuring and Administering ColdFusion.
All
Labels font
fontSize
fontBold
frontItalic
labelFormat
xAxisTitle
yAxisTitle
The font attribute specifies the font for all text. The default value
is Arial. If you are using a double-byte character set on UNIX, or
using a double-byte character set in Windows with a file type of
Flash, you must specify ArialUnicodeMs as the font.
Note: If a chart attempts to use a font that is not installed on the
ColdFusion server, it uses a different font that is available. Also, if
you do not specify the font, characters that are not ASCII, such as
Japanese, Chinese, Korean and so on, may not display properly.
The fontSize specifies an Integer font size used for all text. The
default value is 11.
The fontBold attribute specifies to display all text as bold. The
default value is no.
The fontItalic attribute specifies to display all text as italic.
The default value is no.
The labelFormat attribute specifies the format of the y-axis
labels, number, currency, percent, or date. The default value is
number.
The xAxisTitle and yAxisTitle attributes specify the title
for each axis.
All
Border showBorder Use the showBorder attribute to draw a border around the
chart. The border color is specified by the foregroundColor
attribute. The default value is no.
All
ADOBE COLDFUSION 8
ColdFusion Developer’s Guide
796
Grid lines showXGridlines
showYGridlines
gridLines
Use the showXGridlines and showYGridlines attributes to
display
x-axis and y-axis grid lines. The default value no for x-axis grid-
lines, and yes for y-axis gridlines.
The gridLines attribute specifies the total number of grid lines
on the value axis, including the axis itself. The value of each grid
line appears along the value axis. The cfchart tag displays hori-
zontal grid lines only. The default value is 0, which means no grid
lines.
Area
Bar
Cone
Curve
Cylinder
Horizontalbar
Line
Pyramid
Scatter
Step
Slice style pieSliceStyle Displays the pie chart as solid or sliced. The default value is
sliced.
Pie
Markers showMarkers
markerSize
The showMarkers attribute displays markers at the data points
for two dimensional line, curve, and scatter charts. The default
value is yes.
The markerSize attribute specifies an integer number of pixels
for the marker size. ColdFusion determines the default value.
All
Value axis scaleFrom
scaleTo
The minimum and maximum points on the data axis.
By default, the minimum is 0 or the lowest negative chart data
value, and the maximum is the largest data value.
Note: If you specify a scaleFrom or scaleTo attribute that
would result in cropping the chart, cfchart uses a value that
shows the entire chart without cropping.
Area
Bar
Cone
Curve
Cylinder
Horizontalbar
Line
Pyramid
Scatter
Step
Axis type XAxisType
sortXAxis
Whether the x-axis corresponds to a numeric scale or identifies
different categories, and how to sort the items on the axis.
If the XAxisType attribute value is scale, the x-axis is numeric.
All cfchartdata item attribute values must be numeric, and
the axis is automatically sorted numerically. The scale value lets
you create graphs of numeric relationships, such as population
against age.
If the attribute value is category (the default), the axis indicates
the data category.
The sortXAxis attribute determines the order of items when
you specify the cfchartdata item attribute, whose values are
treated as text. By default, the items are displayed in the order in
which they are entered in the first chart series.
Area
Bar
Cone
Curve
Cylinder
Horizontalbar
Line
Pyramid
Scatter
Step
Chart characteristic Attributes used Description Chart type
ADOBE COLDFUSION 8
ColdFusion Developer’s Guide
797
You c an a l s o us e t h e cfchartseries tag to specify attributes of chart appearance. The following table describes
these attributes:
3D appearance show3D
xOffset
yOffset
The show3D attribute displays the chart in three dimensions. The
default value is no.
The xOffset and yOffset attributes specify the amount to
which the chart should be rotated on a horizontal axis (xOffset)
or vertical axis (yOffset). The value 0 is flat (no rotation), -1 and
1 are for a full 90 degree rotation left
(-1) or right (1). The default value is 1.
All
Multiple series showLegend
seriesPlacement
The showLegend attribute lets you display the chart’s legend
when the chart contains more than one series of data. The
default value is Yes.
The seriesPlacement attribute specifies the location of each
series relative to the others. By default, ColdFusion determines
the best placement based on the graph type of each series.
All
Tips tipStyle
tipBGColor
The tipStyle attribute lets you display a small pop-up window
that shows information about the chart element pointed to by
the mouse pointer. Options are none, mousedown, or
mouseover. The default value is mouseover.
The tipBGColor attribute specifies the background color of the
tip window for Flash format only. The default value is white.
All
Chart characteristic Attributes used Description Chart type
Multiple series seriesLabel
seriesColor
The seriesLabel attribute specifies the text that displays for the
series label.
The seriesColor attribute specifies a single color of the bar, line,
pyramid, and so on. For pie charts, this is the first slice’s color.
Subsequent slices are automatically colored based on the speci-
fied initial color, or use the colorList attribute.
All
Paint paintStyle Specifies the way color is applied to a data series. You can specify
solid color, buttonized look, linear gradient fill with a light center
and darker outer edge, and gradient fill on lighter version of color.
The default value is solid.
All
Chart characteristic Attributes used Description Chart type
ADOBE COLDFUSION 8
ColdFusion Developer’s Guide
798
Creating your own chart styles
You can create your own chart styles by doing either of the following:
Modifying the chart style XML files
Using WebCharts3D to create chart styles
Modifying the chart style XML files
You can modify the chart styles included with ColdFusion to create your own chart styles. The files that contain the
style information are XML files located in the cf_root\charting\styles directory. You should only modify attributes
specified in the file. To specify additional attributes, follow the instructions in the section “Using WebCharts3D to
create chart styles” on page 798.
Note: There are two XML files for each default chart style. For example, the beige style for pie charts is defined in the
beige_pie.xml file; the beige style for all other types of charts is defined in the beige.xml file.
1Open the XML file that you want to modify, for example beige.xml.
2Modify the file contents.
3Save the file with a different name; for example myBeige.xml.
Using WebCharts3D to create chart styles
Starting with ColdFusion MX 7, ColdFusion includes the WebCharts3D utility, which you can use to create chart
style files.
1Start WebCharts3D by double-clicking the webcharts.bat file in the CFusion\charting directory.
2(Optional) Open an existing chart.
3Make the changes you want to the chart’s appearance.
Note: To use the chart style file in the cfchart tag, you can only make the modifications indicated in the table that
follows this procedure.
Data point colors colorList A comma-separated list of colors to use for each data point for bar,
pyramid, area, horizontalbar, cone, cylinder, step, and pie charts.
You can specify 16 color names, use any valid HTML color format,
or specify an 8-digit hexadecimal value to specify the RGB value
and transparency. If you use numeric format, you must use double
number signs; for example, blue or ##FF33CC. To specify the color
and transparency, use the format ##xxFF33CC, where xx indicates
the transparency. Opaque is indicated by the value FF; transparent
is indicated by the value 00. For the complete list of colors, see
Configuring and Administering ColdFusion.
If you specify fewer colors than data points, the colors repeat. If
you specify more colors than data points, the extra colors are not
used.
Pie
Data markers markerStyle Specifies the shape used to mark the data point. Shapes include
circle, diamond, letterx, mcross, rcross, rectangle,
snow, and triangle. Supported for two-dimensional charts. The
default value is rectangle.
Curve
Line
Scatter
Labels dataLabelStyle Specifies the way in which the color is applied to the item in the
series Styles include None, Value, Rowlabel, Columnlabel,
and Pattern.
All
Chart characteristic Attributes used Description Chart type
ADOBE COLDFUSION 8
ColdFusion Developer’s Guide
799
4Click the XML style tab.
5Click the Save button in the bottom right corner.
6Specify the name of the file; for example, mystyle.xml.
7Specify the directory in which you want to save the chart style file.
Note: ColdFusion uses the same rules to look for the chart style XML files as it does for files included using the
cfinclude tag. For more information, seecfinclude.
8Click Save.
The following table lists the attributes of the cfchart and cfchartseries tags and the associated WebCharts3D
commands:
Attribute WebCharts3D command
chartHeight Drag the chart by handles.
chartWidth Drag the chart by handles.
dataBackgroundColor Background: minColor (type must be PlainColor)
font font: Family (specify only supported fonts)
fontBold font: check Bold
fontItalic font: check Italic
fontSize font: Size
foregroundColor foreground
gridlines XAxis: labelcount
labelFormat YAxis: LabelFormat: Number | Percent| Currency | Datetime
markerSize Elements: markerSize
pieSliceStyle style: solid | slice
rotated Type Frame chart: Elements: Shape:
scaleFrom Yaxis: isAbsolute; scaleMin(int)
scaleTo Yaxis: isAbsolute; scaleMax(int)
seriesPlacement Elements: place
show3D is3D
showBorder Decoration: style (none or simple)?
showLegend Legend: isVisible
showMarkers Elements: showMarkers
showXGridlines Frame: isVGridVisible
showYGridlines Frame: isHGridVisible
tipbgColor Popup: background
tipStyle Popup: showOn: MouseOver | MouseDown | Disabled
url Elements: action | Series: action
ADOBE COLDFUSION 8
ColdFusion Developer’s Guide
800
The following table lists the attributes of the cfchartseries tag and the associated WebCharts3D commands:
Creating charts: examples
Creating a bar chart
The example in the following procedure adds a title to the bar chart, specifies that the chart is three dimensional,
adds grid lines, sets the minimum and maximum y-axis values, and uses a custom set of colors.
1Open the chartdata.cfm file in your editor.
2Edit the cfchart tag so that it appears as follows:
<!--- Bar chart, from Query of Queries --->
<cfchart
scaleFrom=40000
scaleTo=100000
font="arial"
fontSize=16
gridLines=4
show3D="yes"
foregroundcolor="##000066"
databackgroundcolor="##FFFFCC"
chartwidth="450"
>
<cfchartseries
type="bar"
query="DeptSalaries"
xAxisTitle Xaxis: TitleStyle: text (enter text)
xAxisType xAxis: type: (category or scale)
xOffset Frame: xDepth
yAxisTitle Yaxis: TitleStyle: text (enter text)
yAxisType Currently has no effect.
yOffset Frame: yDepth
Attribute WebCharts3D command
colorlist Elements: series: Paint: color
markerStyle Elements: series: Marker type: Rectangle | Triangle | Diamond | Circle | Letter | MCROSS | Snow | RCROSS
paintStyle Paint: paint: Plain | Shade | Light
seriesColor Elements: series: Paint: color
seriesLabel Elements: series:
type Type: Pie chart |
Type Frame chart: Elements: Shape: Bar | Line | Pyramid | Area | Curve | Step | Scatter | Cone | Cylinder |
Horizontalbar |
Attribute WebCharts3D command
ADOBE COLDFUSION 8
ColdFusion Developer’s Guide
801
valueColumn="AvgByDept"
itemColumn="Dept_Name"
seriescolor="##33CC99"
paintstyle="shade"
/>
</cfchart>
3Save the file as chartdatastyle1.cfm.
4View the chartdatastyle1.cfm page in your browser.
Reviewing the code
The following table describes the code in the preceding example.
Creating a pie chart
The example in the following procedure adds a pie chart to the page.
1Open the chartdata.cfm file in your editor.
2Edit the DeptSalaries query and the cfloop code so that it appears as follows:
<!--- A query to get statistical data for each department. --->
<cfquery dbtype = "query" name = "DeptSalaries">
SELECT
Dept_Name,
SUM(Salary) AS SumByDept,
AVG(Salary) AS AvgByDept
FROM GetSalaries
GROUP BY Dept_Name
</cfquery>
<!--- Reformat the generated numbers to show only thousands. --->
<cfloop index="i" from="1" to="#DeptSalaries.RecordCount#">
<cfset DeptSalaries.SumByDept[i]=Round(DeptSalaries.SumByDept[i]/
1000)*1000>
<cfset DeptSalaries.AvgByDept[i]=Round(DeptSalaries.AvgByDept[i]/
1000)*1000>
</cfloop>
Code Description
scaleFrom=40000 Set the minimum value of the vertical axis to 40000.
scaleTo=100000 Set the maximum value of the vertical axis to 100000. The minimum value is the default, 0.
font="arial" Displays text using the Arial font.
fontSize=16 Makes the point size of the labels 16 points.
gridLines = 4 Displays four grid lines between the top and bottom of the chart.
show3D = "yes" Shows the chart in 3D.
foregroundcolor="##000066" Sets the color of the text, gridlines, and labels.
databackgroundcolor="##FFFFCC" Sets the color of the background behind the bars.
seriescolor="##33CC99" Sets the color of the bars.
paintstyle="shade" Sets the paint display style.
ADOBE COLDFUSION 8
ColdFusion Developer’s Guide
802
3Add the following cfchart tag:
<!--- Pie chart, from DeptSalaries Query of Queries. --->
<cfchart
tipStyle="mousedown"
font="Times"
fontsize=14
fontBold="yes"
backgroundColor = "##CCFFFF"
show3D="yes"
>
<cfchartseries
type="pie"
query="DeptSalaries"
valueColumn="SumByDept"
itemColumn="Dept_Name"
colorlist="##6666FF,##66FF66,##FF6666,##66CCCC"
/>
</cfchart>
<br>
4Save the file as chartdatapie1.cfm.
5View the chartdatapie1.cfm page in your browser:
Reviewing the code
The following table describes the code and its function:
Creating an area chart
The example in the following procedure adds an area chart to the salaries analysis page. The chart shows the average
salary by start date to the salaries analysis page. It shows the use of a second query of queries to generate a new
analysis of the raw data from the GetSalaries query. It also shows the use of additional cfchart attributes.
1Open the chartdata.cfm file in your editor.
Code Description
SUM(Salary) AS SumByDept, In the DeptSalaries query, add a SUM aggregation function to get the sum of all
salaries per department.
<cfset DeptSalaries.SumByDept[i]=
Round(DeptSalaries.SumByDept[i]/
1000)*1000>
In the cfloop tag, round the salary sums to the nearest thousand.
<cfchart
tipStyle="mousedown"
font="Times"
fontBold="yes"
backgroundColor = "##CCFFFF"
show3D="yes"
>
Show a tip only when a user clicks on the chart, display text in Times bold font,
set the background color to light blue, and display the chart in three dimensions.
<cfchartseries
type="pie"
query="DeptSalaries"
valueColumn="SumByDept"
itemColumn="Dept_Name"
colorlist=
"##6666FF,##66FF66,##FF6666,##66CCCC"
/>
Create a pie chart using the SumByDept salary sum values from the DeptSalaries
query.
Use the contents of the Dept_Name column for the item labels displayed in the
chart legend.
Get the pie slice colors from a custom list, which uses hexadecimal color
numbers. The double number signs prevent ColdFusion from trying to interpret
the color data as variable names.
ADOBE COLDFUSION 8
ColdFusion Developer’s Guide
803
2Edit the GetSalaries query so that it appears as follows:
<!-- Get the raw data from the database. -->
<cfquery name="GetSalaries" datasource="cfdocexamples">
SELECT Departmt.Dept_Name,
Employee.StartDate,
Employee.Salary
FROM Departmt, Employee
WHERE Departmt.Dept_ID = Employee.Dept_ID
</cfquery>
3Add the following code before the html tag:
<!--- Convert start date to start year. --->
<!--- You must convert the date to a number for the query to work --->
<cfloop index="i" from="1" to="#GetSalaries.RecordCount#">
<cfset GetSalaries.StartDate[i]=NumberFormat(DatePart("yyyy", GetSalaries.StartDate[i])
,9999)>
</cfloop>
<!--- Query of Queries for average salary by start year. --->
<cfquery dbtype = "query" name = "HireSalaries">
SELECT
StartDate,
AVG(Salary) AS AvgByStart
FROM GetSalaries
GROUP BY StartDate
</cfquery>
<!--- Round average salaries to thousands. --->
<cfloop index="i" from="1" to="#HireSalaries.RecordCount#">
<cfset HireSalaries.AvgByStart[i]=Round(HireSalaries.AvgByStart[i]/1000)*1000>
</cfloop>
4Add the following cfchart tag before the end of the body tag block:
<!--- Area-style Line chart, from HireSalaries Query of Queries. --->
<cfchart
chartWidth=400
BackgroundColor="##FFFF00"
show3D="yes"
>
<cfchartseries
type="area"
query="HireSalaries"
valueColumn="AvgByStart"
itemColumn="StartDate"
/>
</cfchart>
<br>
5Save the page.
6View the chartdata.cfm page in your browser.
Reviewing the code
The following table describes the code and its function:
ADOBE COLDFUSION 8
ColdFusion Developer’s Guide
804
Setting curve chart characteristics
Curves charts use the attributes already discussed. However, you should be aware that curve charts require a large
amount of processing to render. For fastest performance, create them offline, write them to a file or variable, and
then reference them in your application pages. For information on creating offline charts, see “Writing a chart to a
variable” on page 805.
Administering charts
Use the ColdFusion Administrator to administer charts. In the Administrator, you can choose to save cached charts
in memory or to disk. You can also specify the number of charts to cache, the number of charting threads, and the
disk file for caching images to disk.
ColdFusion caches charts as they are created. In that way, repeated requests of the same chart load the chart from the
cache rather than having ColdFusion render the chart over and over again.
Note: You do not have to perform any special coding to reference a cached chart. Whenever you use the cfchart tag,
ColdFusion inspects the cache to see if the chart has already been rendered. If so, ColdFusion loads the chart from the
cache.
The following table describes the settings for the ColdFusion charting and graphing engine:
Code Description
Employee.StartDate, Add the employee start date to the data in the GetSalaries query.
<cfloop index="i" from="1"
to="#GetSalaries.RecordCount#">
<cfset GetSalaries.StartDate[i]=
NumberFormat(DatePart("yyyy",
GetSalaries.StartDate[i]) ,9999)>
</cfloop>
Use a cfloop tag to extract the year of hire from each employee’s hire
data, and convert the result to a four-digit number.
<cfquery dbtype = "query" name = "HireSalaries">
SELECT StartDate,
AVG(Salary) AS AvgByStart
FROM GetSalaries
GROUP BY StartDate
</cfquery>
Create a second query from the GetSalaries query. This query contains
the average salary for each start year.
<cfloop index="i" from="1"
to="#HireSalaries.RecordCount#">
<cfset HireSalaries.AvgByStart[i]
=Round(HireSalaries.AvgByStart[i]
/1000)*1000>
</cfloop>
Round the salaries to the nearest thousand.
<cfchart
chartWidth=400
BackgroundColor="##FFFF00"
show3D="yes" >
<cfchartseries
type="area"
query="HireSalaries"
valueColumn="AvgByStart"
itemColumn="StartDate"
/>
</cfchart>
Create a line chart using the HireSalaries query. Chart the average
salaries against the start date.
Limit the chart width to 400 pixels, show the chart in three dimen-
sions, and set the background color to white.
ADOBE COLDFUSION 8
ColdFusion Developer’s Guide
805
Writing a chart to a variable
In some cases, your application might have charts that are static or charts that, because of the nature of the data input,
take a long time to render. In this scenario, you can create a chart and write it to a variable.
Once written to a variable, other ColdFusion pages can access the variable to display the chart, or you can write the
variable to disk to save the chart to a file. This lets you create or update charts only as needed, rather than every time
someone requests a page that contains a chart.
You use the name attribute of the cfchart tag to write a chart to a variable. If you specify the name attribute, the
chart is not rendered in the browser but is written to the variable.
You can save the chart as an Adobe Flash SWF file, or as a JPEG or PNG image file. If you save the image as a SWF
file, you can pass the variable back to a Flash client using ColdFusion Flash Remoting. For more information, see
“Using the Flash Remoting Service” on page 674.
Note: If you write the chart to a JPEG or PNG file, mouseover tips and URLs embedded in the chart for data drill-down
do not work when you redisplay the image from the file. However, if you save the image as a SWF file, both tips and drill-
down URLs work. For more information on data drill-down, see “Linking charts to URLs” on page 806.
Write a chart to a variable and a file
1Create a ColdFusion page with the following content:
<cfchart name="myChart" format="jpg">
<cfchartseries type="pie">
<cfchartdata item="New Vehicle Sales" value=500000>
<cfchartdata item="Used Vehicle Sales" value=250000>
<cfchartdata item="Leasing" value=300000>
<cfchartdata item="Service" value=400000>
</cfchartseries>
</cfchart>
<cffile
action="WRITE"
file="c:\inetpub\wwwroot\charts\vehicle.jpg"
output="#myChart#">
<img src="/charts/vehicle.jpg" height=240 width=320>
2Save the page as chartToFile.cfm in myapps under the web root directory.
3View the chartToFile.cfm page in your browser.
Option Description
Cache Type Sets the cache type. Charts can be cached in memory or to disk. Caching in memory is faster, but more
memory intensive.
Maximum number of
images in cache
Specifies the maximum number of charts to store in the cache. When the limit is reached, the oldest chart in
the cache is deleted to make room for a new one. The maximum number of charts you can store in the cache
is 250.
Max number of charting
threads
Specifies the maximum number of chart requests that can be processed concurrently. The minimum number
is 1 and the maximum is 5. Higher numbers are more memory-intensive.
Disk cache location When caching to disk, specifies the directory in which to store the generated charts.
ADOBE COLDFUSION 8
ColdFusion Developer’s Guide
806
Reviewing the code
The following table describes the highlighted code and its function:
Linking charts to URLs
ColdFusion provides a data drill-down capability with charts. This means that you can click the data and the legend
areas of a chart to request a URL. For example, if you have a pie chart and want a user to be able to select a pie wedge
for more information, you can build that functionality into your chart.
You use the url attribute of the cfchart tag to specify the URL to open when a user clicks anywhere on the chart.
For example, the following code defines a chart that opens the page moreinfo.cfm when a user clicks on the chart:
<cfchart
xAxisTitle="Department"
yAxisTitle="Salary Average"
url="moreinfo.cfm"
>
<cfchartseries
seriesLabel="Department Salaries"
...
/>
</cfchart>
You can use the following variables in the url attribute to pass additional information to the target page:
$VALUE$: The value of the selected item, or an empty string
$ITEMLABEL$: The label of the selected item, or an empty string
$SERIESLABEL$: The label of the selected series, or an empty string
For example, to let users click on the graph to open the page moreinfo.cfm, and pass all three values to the page, you
use the following url:
url="moreinfo.cfm?Series=$SERIESLABEL$&Item=$ITEMLABEL$&Value=$VALUE$"
The variables are not enclosed in number signs like ordinary ColdFusion variables. They are enclosed in dollar signs.
If you click on a chart that uses this url attribute value, it could generate a URL in the following form:
http://localhost:8500/tests/charts/moreinfo.cfm?
Series=Department%20Salaries&Item=Training&Value=86000
Code Description
<cfchart
name="myChart"
format="jpg">
Define a chart written to the myChart variable by using the JPEG format.
<cffile
action="WRITE"
file=
"c:\inetpub\wwwroot\charts\vehicle.jpg"
output="#myChart#">
Use the cffile tag to write the chart to a file.
<img
src="/chartsvehicle.jpg"
height=240
width=320>
Use the HTML img tag to display the chart.
ADOBE COLDFUSION 8
ColdFusion Developer’s Guide
807
You can also use JavaScript in the URL to execute client-side scripts. For an example, see Linking to JavaScript from
a pie chart” on page 809.
Dynamically linking from a pie chart
In the following example, when you click a pie wedge, ColdFusion displays a table that contains the detailed salary
information for the department represented by the wedge. The example is divided into two parts: creating the detail
page and making the pie chart dynamic.
Part 1: Creating the detail page
This page displays salary information for the department you selected when you click on a wedge of the pie chart.
The department name is passed to this page using the $ITEMLABEL$ variable.
1Create an application page with the following content:
<cfquery name="GetSalaryDetails" datasource="cfdocexamples">
SELECT Departmt.Dept_Name,
Employee.FirstName,
Employee.LastName,
Employee.StartDate,
Employee.Salary,
Employee.Contract
FROM Departmt, Employee
WHERE Departmt.Dept_Name = '#URL.Item#'
AND Departmt.Dept_ID = Employee.Dept_ID
ORDER BY Employee.LastName, Employee.Firstname
</cfquery>
<html>
<head>
<title>Employee Salary Details</title>
</head>
<body>
<h1><cfoutput>#GetSalaryDetails.Dept_Name[1]# Department
Salary Details</cfoutput></h1>
<table border cellspacing=0 cellpadding=5>
<tr>
<th>Employee Name</th>
<th>StartDate</th>
<th>Salary</th>
<th>Contract?</th>
</tr>
<cfoutput query="GetSalaryDetails">
<tr>
<td>#FirstName# #LastName#</td>
<td>#dateFormat(StartDate, "mm/dd/yyyy")#</td>
<td>#numberFormat(Salary, "$999,999")#</td>
<td>#Contract#</td>
</tr>
</cfoutput>
</table>
</body>
</html>
2Save the page as Salary_details.cfm in the myapps directory under the web root directory.
ADOBE COLDFUSION 8
ColdFusion Developer’s Guide
808
Reviewing the code
The following table describes the code and its function:
Part 2: Making the chart dynamic
1Open chartdata.cfm in your editor.
2Edit the cfchart tag for the pie chart so it appears as follows:
<cfchart
font="Times"
fontBold="yes"
backgroundColor="##CCFFFF"
show3D="yes"
url="Salary_Details.cfm?Item=$ITEMLABEL$"
>
<cfchartseries
type="pie"
query="DeptSalaries"
valueColumn="AvgByDept"
itemColumn="Dept_Name"
colorlist="##990066,##660099,##006699,##069666"
/>
</cfchart>
3Save the file as chartdetail.cfm.
4View the chartdata.cfm page in your browser.
5Click the slices of the pie chart to request the Salary_details.cfm page and pass in the department name of the
wedge you clicked. The salary information for that department appears.
Code Description
<cfquery name="GetSalaryDetails"
datasource="cfdocexamples">
SELECT
Departmt.Dept_Name,
Employee.FirstName,
Employee.LastName,
Employee.StartDate,
Employee.Salary,
Employee.Contract
FROM Departmt, Employee
WHERE Departmt.Dept_Name = '#URL.Item#'
AND Departmt.Dept_ID = Employee.Dept_ID
ORDER BY Employee.LastName, Employee.Firstname
</cfquery>
Get the salary data for the department whose name was passed
in the URL parameter string. Sort the data by the employee’s last
and first names.
<table border cellspacing=0 cellpadding=5>
<tr>
<th>Employee Name</td>
<th>StartDate</td>
<th>Salary</td>
<th>Contract?</td>
</tr>
<cfoutput query="GetSalaryDetails">
<tr>
<td>#FirstName# #LastName#</td>
<td>#dateFormat(StartDate, "mm/dd/yyyy")#</td>
<td>#numberFormat(Salary, "$999,999")#</td>
<td>#Contract#</td>
</tr>
</cfoutput>
</table>
Display the data retrieved by the query as a table. Format the
start date into standard month/date/year format, and format the
salary with a leading dollar sign, comma separator, and no
decimal places.
ADOBE COLDFUSION 8
ColdFusion Developer’s Guide
809
Reviewing the code
The following table describes the highlighted code and its function:
Linking to JavaScript from a pie chart
In the following example, when you click a pie wedge, ColdFusion uses JavaScript to display a pop-up window about
the wedge.
Create a dynamic chart with JavaScript:
1Create an application page with the following content:
<script>
function Chart_OnClick(theSeries, theItem, theValue){
alert("Series: " + theSeries + ", Item: " + theItem + ", Value: " + theValue);
}
</script>
<cfchart
xAxisTitle="Department"
yAxisTitle="Salary Average"
tipstyle=none
url="javascript:Chart_OnClick('$SERIESLABEL$','$ITEMLABEL$','$VALUE$');"
>
<cfchartseries type="bar" seriesLabel="Average Salaries by Department">
<cfchartData item="Finance" value="75000">
<cfchartData item="Sales" value="120000">
<cfchartData item="IT" value="83000">
<cfchartData item="Facilities" value="45000">
</cfchartseries>
</cfchart>
2Save the page as chartdata_withJS.cfm in the myapps directory under the web root directory.
3View the chartdata_withJS.cfm page in your browser:
4Click the slices of the pie chart to display the pop-up window.
Code Description
url = "Salary_Details.cfm?Item=$ITEMLABEL$" When the user clicks a wedge of the pie chart, call the Salary_details.cfm
page in the current directory, and pass it the parameter named Item that
contains the department name of the selected wedge.
810
Chapter 44: Creating Reports and
Documents for Printing
You can use Adobe ColdFusion tags, functions, and tools to create pages and reports that are suitable for printing.
Contents
About printable output. . . . . . . . . . . . . . . . . . . . . . . . . . . . . . . . . . . . . . . . . . . . . . . . . . . . . . . . . . . . . . . . . . . . . . . . . . . . 810
Creating PDF and FlashPaper output with the cfdocument tag. . . . . . . . . . . . . . . . . . . . . . . . . . . . . . . . . . . . . . . . . . 811
Creating reports with Crystal Reports (Windows only) . . . . . . . . . . . . . . . . . . . . . . . . . . . . . . . . . . . . . . . . . . . . . . . . 816
About printable output
Although all web browsers let you print HTML pages, HTML-format pages are not optimized for printed output.
For example, lack of control over line breaks, page breaks, headers, footers, and page numbers are just a few of the
problems that you encounter when designing reports and other pages meant to be printed.
In the context of ColdFusion, the term printable output refers to pages that include the following features:
Page numbers
Headers and footers
Page breaks
Clickable hyperlinks when viewed online
ColdFusion provides the following tags for generating printable output:
cfdocument: Creates printable output and returns it to the browser or saves it in a file. For more information,
see Creating PDF and FlashPaper output with the cfdocument tag” on page 811.
cfreport: Invokes the specified report definition to create printable output and return it to the browser or save
it in a file. ColdFusion supports report definitions from the following tools:
ColdFusion Report Builder: The ColdFusion Report Builder is a banded report writer that is integrated with
ColdFusion. For more information, see About Report Builder” on page 818.
Crystal Reports: Crystal Reports is a report writer whose report definitions you can use with the cfreport
tag. For more information, see Creating reports with Crystal Reports (Windows only)” on page 816.
ColdFusion printable reports are available in the following formats:
FlashPaper: ColdFusion creates a SWF file. Clients must have an up-to-date version of Adobe Flash Player installed.
Adobe Acrobat: ColdFusion creates a PDF file. Clients must have the Adobe Reader installed.
Microsoft Excel (ColdFusion reporting only): ColdFusion creates an Excel spreadsheet.
Note: The Excel report output format type provides limited support for the formatting options available in ColdFusion
reporting. Images and charts are not supported and numeric data containing formatting (commas, percents, currency,
etc.) appears as plain text in Excel. The Excel output format supports simple reports only and it is recommended that
careful design and layout consideration be given to reports designed for Excel output.
ADOBE COLDFUSION 8
ColdFusion Developer’s Guide
811
Crystal Reports (Windows only): ColdFusion passes control to Crystal Reports, which creates HTML. This option
is available with the cfreport tag only.
Creating PDF and FlashPaper output with the
cfdocument tag
The cfdocument tag converts everything between its start and end tags into PDF or FlashPaper output format and
returns it to the browser or saves it to a file. This lets you easily convert HTML to printable output, as the following
example shows:
<cfdocument format="FlashPaper">
<p>This is a document rendered by the cfdocument tag.</p>
</cfdocument>
The cfdocument tag supports all HTML and CFML tags, with the following exceptions:
cfchart
Flash content
Interactive tags, such as form, cfform, and cfapplet
JavaScript that dynamically modifies elements or element positions
Additionally, the HTML wrapped by the cfdocument tag must be well-formed, with end tags for every start tag and
proper nesting of block-level elements.
Note: ColdFusion does not return HTML and CFML outside of the <cfdocument> </cfdocument> pair.
Creating basic reports from HTML and CFML
You can convert HTML-based reports into PDF or FlashPaper output by wrapping the HTML in the cfdocument
start and end tags, and specifying cfdocument attributes, as appropriate, to customize the following items:
Page size
Page orientation
Margins
Encryption (PDF only)
User password and owner password (PDF only)
Permissions (PDF only)
For complete information on these options, see the cfdocument tag discussion in the CFML Reference.
Note: Embedding fonts in the report can help ensure consistent display across multiple browsers and platforms. For more
information on the considerations related to embedding fonts, see “Creating a simple report” on page 840.
The following example displays a list of employees, using a cfoutput tag to loop through the query:
<cfdocument format="flashpaper">
<h1>Employee List</h1>
<!--- Inline query used for example purposes only. --->
<cfquery name="EmpList" datasource="cfdocexamples">
SELECT FirstName, LastName, Salary, Contract
FROM Employee
</cfquery>
ADOBE COLDFUSION 8
ColdFusion Developer’s Guide
812
<cfoutput query="EmpList">
#EmpList.FirstName#, #EmpList.LastName#, #LSCurrencyFormat(EmpList.Salary)#,
#EmpList.Contract#<br>
</cfoutput>
</cfdocument>
Creating sections, headers, and footers
You c an u s e t he cfdocument and cfdocumentsection tags to fine-tune your printable output, as follows:
cfdocumentitem: Creates page breaks, headers, or footers.
cfdocumentsection: Divides output into sections, optionally specifying custom margins. Within a section, use
the cfdocumentitem tag to specify unique headers and footers for each section. Each document section starts on a
new page.
The cfdocumentitem tag
You use one or more cfdocumentitem tags to specify headers and footers or to create a page break. You can use
cfdocumentitem tags with or without the cfdocumentsection tag, as follows:
With cfdocumentsection: The cfdocumentitem attribute applies only to the section, and overrides previously
specified headers and footers.
Without cfdocumentsection: The cfdocumentitem attribute applies to the entire document, as follows:
If the tag is at the top of the document, it applies to the entire document.
If the tag is in the middle of the document, it applies to the rest of the document.
If the tag is at the end of the document, it has no affect.
You c an u s e t he cfdocumentitem tag to create a running header for an entire document, as the following example
shows:
<cfdocument format="PDF">
<!--- Running header --->
<cfdocumentitem type="header">
<font size="-3"><i>Directory Report</i></font>
</cfdocumentitem>
<h3>cfdirectory Example</h3>
<!--- Use cfdirectory to display directories by name and size --->
<cfdirectory
directory="#GetDirectoryFromPath(GetTemplatePath())#"
name="myDirectory" recurse="yes"
sort="directory ASC, name ASC, size DESC">
<!---- Output the contents of the cfdirectory as a cftable ----->
<cftable query="myDirectory"
htmltable colheaders>
<cfcol header="DIRECTORY:" text="#directory#">
<cfcol header="NAME:" text="#Name#">
<cfcol header="SIZE:" text="#Size#">
</cftable>
</cfdocument>
The cfdocumentsection tag
When using cfdocumentsection, all text in the document must be enclosed within cfdocumentsection tags.
ColdFusion ignores HTML and CFML outside of cfdocumentsection tags. The margin attributes override margins
specified in previous sections or in the parent cfdocument tag. If you specify margin attributes, the units are
controlled by the unit attribute of the parent cfdocument tag; the default for the unit attribute is inches.
ADOBE COLDFUSION 8
ColdFusion Developer’s Guide
813
Within a section, use the cfdocumentitem tag to specify unique headers and footers for each section and a page
break before each section, as the following example shows:
<cfquery datasource="cfdocexamples" name="empSalary">
SELECT Emp_ID, firstname, lastname, e.dept_id, salary, d.dept_name
FROM employee e, departmt d
WHERE e.dept_id = d.dept_id
ORDER BY d.dept_name
</cfquery>
<cfdocument format="PDF">
<cfoutput query="empSalary" group="dept_id">
<cfdocumentsection>
<cfdocumentitem type="header">
<font size="-3"><i>Salary Report</i></font>
</cfdocumentitem>
<cfdocumentitem type="footer">
<font size="-3">Page #cfdocument.currentpagenumber#</font>
</cfdocumentitem>
<h2>#dept_name#</h2>
<table width="95%" border="2" cellspacing="2" cellpadding="2" >
<tr>
<th>Employee</th>
<th>Salary</th>
</tr>
<cfset deptTotal = 0 >
<!--- inner cfoutput --->
<cfoutput>
<tr>
<td><font size="-1">
#empSalary.lastname#, #empSalary.firstname#</font>
</td>
<td align="right"><font size="-1">
#DollarFormat(empSalary.salary)#</font>
</td>
</tr>
<cfset deptTotal = deptTotal + empSalary.salary>
</cfoutput>
<tr>
<td align="right"><font size="-1">Total</font></td>
<td align="right"><font size="-1">#DollarFormat(deptTotal)#</font></td>
</tr>
<cfset deptTotal = 0>
</table>
</cfdocumentsection>
</cfoutput>
</cfdocument>
Using the cfdocument scope
When you use the cfdocument tag, ColdFusion creates a new scope named cfdocument. This scope contains the
following variables:
currentpagenumber: Displays the current page number.
totalpagecount: Displays the total page count.
currentsectionpagenumber: Displays the current section number.
totalsectionpagecount: Displays the total number of sections.
ADOBE COLDFUSION 8
ColdFusion Developer’s Guide
814
Note: You can us e the cfdocument scope variables in expressions within the cfdocumentitem tag only.
You typically use these variables in a header or footer to display the current page number and total number or pages,
as the following example shows:
<cfdocumentitem type= "footer> #cfdocument.currentpagenumber# of
#cfdocument.totalpagecount#</cfdocumentitem>
Creating bookmarks in PDF files
You c an u s e t he cfdocument bookmark attribute to create bookmarks for each section within a PDF document, as
the following example shows:
<cfdocument format="PDF" bookmark="yes">
<cfdocumentitem type="header">
<font size="-1" align="center"><i>Building Better Applications</i></font>
</cfdocumentitem>
<cfdocumentitem type="footer">
<font size="-1"><i>Page <cfoutput>#cfdocument.currentpagenumber# of
#cfdocument.totalpagecount#</cfoutput></i></font>
</cfdocumentitem>
<cfdocumentsection name="Introduction">
<h3>Introduction</h3>
<p>The introduction goes here.</p>
</cfdocumentsection>
<cfdocumentsection name="Chapter 1">
<h3>Chapter 1: Getting Started</h3>
<p>Chapter 1 goes here.</p>
</cfdocumentsection>
<cfdocumentsection name="Chapter 2">
<h3>Chapter 2: Building Applications</h3>
<p>Chapter 2 goes here.</p>
</cfdocumentsection>
<cfdocumentsection name="Conclusion">
<h3>Conclusion</h3>
<p>The conclusion goes here.</p>
</cfdocumentsection>
</cfdocument>
The bookmarks appear in the bookmarks panel of the PDF document.
Using cfhttp to display web pages
You c an u s e t he cfhttp tag in combination with the cfdocument tag to display entire web pages in PDF or
FlashPaper output format, as the following example shows:
<!--- You can pass a URL in the URL string --->
<cfparam name="url.target_url" default="http://www.boston.com">
<cfoutput>
<cfhttp url="#url.target_url#" resolveurl="yes">
<cfdocument format="FlashPaper">
<cfdocumentitem type="header">
<cfoutput>#url.target_url#</cfoutput>
</cfdocumentitem>
<cfdocumentitem type="footer">
<cfoutput>#cfdocument.currentpagenumber# / #cfdocument.totalpagecount#</cfoutput>
</cfdocumentitem>
<!--- Display the page --->
#cfhttp.filecontent#
ADOBE COLDFUSION 8
ColdFusion Developer’s Guide
815
</cfdocument>
</cfoutput>
Using advanced PDF options
The cfdocument tag supports the Acrobat security options, as the following table shows:
Additionally, the cfdocument tag supports the following Acrobat security permissions through the permissions
attribute. Specify one or more of the following values; separate multiple permissions with a comma:
Note: The defaults for these options vary, based on encryption level. These options apply to PDF only. For more infor-
mation, see the cfdocument discussion in the CFML Reference.
The following example creates a PDF document that allows copying only:
<cfdocument format="PDF" encryption="40-bit"
ownerpassword="us3rpa$$w0rd" userpassword="us3rpa$$w0rd"
permissions="AllowCopy" >
<h1>Employee List</h1>
<cfquery name="EmpList" datasource="cfdocexamples">
SELECT FirstName, LastName, Salary
FROM Employee
</cfquery>
<cfoutput query="EmpList">
#EmpList.FirstName#, #EmpList.LastName#, #LSCurrencyFormat(EmpList.Salary)#<br>
</cfoutput>
Security option Description
Encryption Use the encryption attribute to specify whether PDF output is encrypted. Specify one of the following:
128-bit
40-bit
none
User password Use the userpassword attribute to specify a password that users must enter to view the document.
Owner password Use the ownerpassword attribute to specify a password that users must enter to view and optionally modify
the document.
Permission Description
Printing Specify the AllowPrinting attribute to enable viewers to print the document.
Modification Specify the AllowModifyContents attribute to let viewers modify the document, assuming they have the
required software.
Copy Specify the AllowCopy attribute to let viewers select and copy text from the document.
Annotation Specify AllowModifyAnnotations to let viewers add comments to the document. If users add annotations,
they must save the PDF after making changes.
Screen readers Specify AllowScreenReaders to enable access to the document through a screen reader.
Fill in Specify AllowFillIn to enable users to use form fields.
Assembly Specify AllowAssembly to enable users to create bookmarks and thumbnails, as well as insert, delete, and
rotate pages.
Degraded printing Specify AllowDegradedPrinting to enable low-resolution printing. Low resolution printing prints each
page as a bitmap, so printing may be slower.
ADOBE COLDFUSION 8
ColdFusion Developer’s Guide
816
</cfdocument>
Saving printable reports in files
You can use the cfdocument filename attribute to save the generated PDF or SWF output to a file, as the following
example shows:
<!--- The compasstravel database is part of the Getting Started
tutorial application, found under the cfdocs directory. --->
<cfquery datasource="compasstravel" name="compasstrips">
SELECT tripName, tripDescription, tripLocation, price
FROM trips
ORDER BY price
</cfquery>
<cfdocument format="pdf"
filename="#GetDirectoryFromPath(GetTemplatePath())#/compasstrips.pdf"
overwrite="yes">
<cfdocumentsection>
<h1 align="center">Compass Travel</h1>
<h2 align="center">Destination Guide</h2>
<p align="center"><img src="cfdocs/getting_started/photos/somewhere.jpg"></p>
</cfdocumentsection>
<cfdocumentsection>
<cfdocumentitem type="header">
<font size="-3"> <i>Compass Travel Trip Descriptions</i></font>
</cfdocumentitem>
<cfdocumentitem type="footer">
<font size="-3">
<cfoutput>Page #cfdocument.currentpagenumber#</cfoutput>
</font>
</cfdocumentitem>
<cfoutput query="compasstrips">
<hr>
<h2>#tripName#</h2>
<p><b>#tripLocation#</b></p>
<p>Price: #DollarFormat(price)#</p>
<p>#tripDescription#</p>
</cfoutput>
</cfdocumentsection>
</cfdocument>
Creating reports with Crystal Reports (Windows only)
When running on Windows, the cfreport tag also supports the execution of reports created using Crystal Reports
version 9 or 10.
Note: When you install Crystal Reports, you must select the Enable export to HTML and Enable export to Disk options.
These options are not enabled by default, so you must use the Custom Install option.
1Create a report definition in Crystal Reports.
2Create a CFM page and add a cfreport tag that invokes the Crystal Reports report definition. The following
example shows the cfreport tag invoking a Crystal Reports report definition and passing a filter condition:
<cfreport report = '/reports/monthlysales.rpt'>
{Departments.Department} = 'International'
</cfreport>
ADOBE COLDFUSION 8
ColdFusion Developer’s Guide
817
3Open a browser and display the CFM page.
ColdFusion uses COM to call Craxdrt9.dll for Crystal Reports version 9, and Craxdrt.dll for Crystal Reports version
10. If you have problems with the cfreport tag, ensure that these DLLs are registered and, if not, use regsvr32 to
register them (the default location for these DLLs is C:\Program Files\Crystal Decisions\Report Designer Component\).
For complete information on defining reports in Crystal Reports, see the Crystal Reports documentation.
818
Chapter 45: Creating Reports with Report
Builder
Improve your access to important business data by creating integrated business reports with Adobe ColdFusion
Report Builder and CFML.
Contents
About Report Builder . . . . . . . . . . . . . . . . . . . . . . . . . . . . . . . . . . . . . . . . . . . . . . . . . . . . . . . . . . . . . . . . . . . . . . . . . . . . . 818
Getting started. . . . . . . . . . . . . . . . . . . . . . . . . . . . . . . . . . . . . . . . . . . . . . . . . . . . . . . . . . . . . . . . . . . . . . . . . . . . . . . . . . . 820
Common reporting tasks and techniques . . . . . . . . . . . . . . . . . . . . . . . . . . . . . . . . . . . . . . . . . . . . . . . . . . . . . . . . . . . . 823
Creating a simple report. . . . . . . . . . . . . . . . . . . . . . . . . . . . . . . . . . . . . . . . . . . . . . . . . . . . . . . . . . . . . . . . . . . . . . . . . . . 840
About Report Builder
ColdFusion reporting adds integrated business reporting to ColdFusion, providing access to important business
data. ColdFusion reporting consists of server-side run-time processing and a graphical user interface (GUI), called
the Report Builder.
For information on installing the Report Builder, see Getting started” on page 820.
The Report Builder is a Windows-only tool that lets you build banded reports. A banded report consists of multiple
horizontal sections (bands), one band for each part of a printed report. For example, data and text in the report
header band prints at the beginning of the report, data and text in the page header band prints at the beginning of
each page, and data and text in the page footer band prints at the end of each page. In the middle of the report is the
detail band, which, at run time, contains one row for each row in the reports result set or database query.
The following example shows the Report Builder work space with a simple Employees by Department report:
The following example shows a preview of that report in Adobe FlashPaper format:
ADOBE COLDFUSION 8
ColdFusion Developer’s Guide
819
The Report Builder contains an extensive online Help system, including quick-start tutorial topics and context-
sensitive dialog box Help. Press F1 to consult the online Help.
Report Builder and CFR files
The Report Builder is a stand-alone application that creates report definitions, interacting with a ColdFusion server,
as necessary. The Report Builder stores report definition information in a ColdFusion Report (CFR) file. This file
contains field definitions, formatting, database SQL statements, CFML, and other information. You display a CFR
file by using the cfreport tag and, if enabled for the report, display the report by invoking the CFR file in a browser.
Note: The Report Builder runs in the Windows platform only. However, the CFR files created by the Report Builder run
on all platforms that ColdFusion runs on and that have ColdFusion Reporting enabled.
RDS
Remote Development Services (RDS) is a proprietary protocol that uses HTTP to enable the Query Builder and
Chart Wizard to access database data through a ColdFusion data source. To enable this functionality in the Report
Builder, you define settings for an RDS server. RDS server is another name for an associated ColdFusion server that
has enabled RDS.
For more information, see “Using CFML in reports” on page 834.
Run time
At run time, you invoke the CFR file by using a ColdFusion server that has ColdFusion Reporting enabled. You can
display the CFR file directly or invoke it through the cfreport tag. Also, you can save the report to a file instead of
returning output to the browser. If the report requires input parameters or a passed query, you must use the
cfreport tag. If you pass a query attribute in the cfreport tag, it overrides any internal SQL statement in the report
definition.
ADOBE COLDFUSION 8
ColdFusion Developer’s Guide
820
Getting started
For installation instructions, see Installing and Using ColdFusion. When you install the Report Builder, it also
registers Windows DLLs that are used by RDS. If these DLLs fail to register properly, the Report Builder generates
errors at startup and when using RDS.
Setup Wizard
The first time you start the Report Builder, it runs the Setup Wizard. The Setup Wizard prompts you to define default
settings for an associated ColdFusion server. These settings include the following:
Default unit of measurement: Inches, centimeters, or pixels.
ColdFusion server (RDS must be enabled on this server). This is the RDS server that the Query Builder and
Chart Wizard use to access database data. The Setup Wizard requires the following information:
Host name or IP address.
Web server port. Typically, the port is 80 if you are using a web server connector, 8500 if you are using the
built-in web server in the server configuration, 8300 if you are using the built-in web server with the cfusion
server in the multiserver configuration, or a J2EE-server-specific web server port number.
RDS password for the associated ColdFusion server.
Directory path to the web root used by the associated ColdFusion server (for example, C:\Inetpub\wwwroot or
C:\ColdFusion\wwwroot).
URL for the web root used by the associated ColdFusion server (for example, http://localhost or
http://localhost:8500).
After running the Setup Wizard, the Report Gallery dialog box appears. When you click the Using A Report Wizard
radio button, the Report Builder runs the Report Creation Wizard, which prompts you for information and automat-
ically generates a complete report definition.
For more information on the Report Creation Wizard, see the Report Builder online Help.
Configuring RDS
You must configure one RDS server for each ColdFusion server for which you define reports. After you configure
an RDS server, you can use the Query Builder to access data sources that you defined in the associated ColdFusion
server, and select database columns for use as query fields in a report.
Add an RDS server
1Open the Preferences dialog box by selecting Edit > Preferences from the menu bar.
2Click Server Connection.
3Click the plus sign (+) next to the pop-up menu in the upper-left corner of the dialog box.
4In the Configure RDS Server dialog box, specify the following information, and then click OK:
Description: A name for the server connection. This name appears in the pop-up menu on the left side of the
Query Builder.
Host name: The host on which ColdFusion runs. Type localhost or an IP address.
Port: Web server port number. Accept the default port (80) or enter the port number of the ColdFusion server’s
built-in web server (8500 is the default port number).
ADOBE COLDFUSION 8
ColdFusion Developer’s Guide
821
Context Root (J2EE configuration only): The context root (if any) for the ColdFusion web application.
Use Secure Sockets Layer: (Optional) Enables SSL security.
User Name: Not applicable to ColdFusion RDS.
Password: RDS password. You set this password in the ColdFusion Administrator.
Do not confuse the RDS password with the ColdFusion Administrator password, which you also manage through
the ColdFusion Administrator.
Prompt for password: Specifies whether to prompt for an RDS password each time you use the Query Builder.
If you select this option, leave the User Name and Password fields blank.
Designate a default RDS server
1Open the Preferences dialog box by selecting Edit > Preferences from the menu bar.
2Click Server Connection.
3Select an RDS server from the Preferred RDS Server pop-up menu, and click OK.
The Report Builder automatically connects to the specified server when you display the Query Builder or Chart
Wizard.
User interface usage, tips, and techniques
The Report Builder work space includes the following areas:
Too lb ox: Contains nonvariable elements placed in a report, including text, shapes, images, subreports, and
graphs. To use toolbox elements, click the element, and then click and drag in the report band to define the elements
size. After you place an element on a report band, you can modify its appearance and behavior by using the
Properties panel.
Alignment palette: Use Control-click or Shift-click to select multiple elements in a report band, and then click
the appropriate alignment icon. You can also use Control+A to select all elements in a report band.
Report bands: Place toolbox elements, query fields, and calculated fields on report bands. The default report
bands are report header, page header, column header, detail, column footer, page footer, report footer, and
watermark. Page header, page footer, and watermark are closed by default; to open them drag one of the adjacent
splitter bars. To define additional bands for groups, select Report > Group Management.
ColdFusion provides three panels that you use to place and format data elements in the work space:
Properties panel: Contains display and report characteristics for the selected field. To display the Properties
panel, choose Window > Properties Inspector from the main menu. To change a property value, type or select a new
value, and press Enter. For complete information on properties, see the Report Builder online Help.
Fields and parameters panel: Contains items for query fields, input parameters, and calculated fields. To display
the Fields and parameters panel, choose Window > Fields and Parameters from the main menu. Use the add, edit,
and delete icons to manage these fields. After you define a field, drag the field name to add the field, its associated
label, or both, to a report band.
Report styles panel: Contains the styles that you define for a report. To display the Report styles panel, choose
Window > Report Styles from the main menu. Use the add, edit, and delete icons to manage report styles. After you
define styles, you apply them to elements on the report instead of specifying font, font size, and so on, for each
individual element. If your report layout, platform, or font availability requirements change, you can modify the style
to apply the changes throughout the report. Additionally, you can specify a style as the default for the report: if no
other style is applied to an element in the report, Report Builder applies the default style to that element.
ADOBE COLDFUSION 8
ColdFusion Developer’s Guide
822
The View menu lets you control whether toolboxes and panel windows appear. Also, you can click on a window’s
title to undock it and drag it to another area of the screen. For example, you can drag all three panels and dock them
in the same window. Report Builder lets you switch between them by clicking on the tabs at the top of the window.
To re-dock a tool window or panel, drag it to the side or corner until a rectangle appears, and then release the
mouse button.
For more information, see Common reporting tasks and techniques” on page 823 and the online Help.
Report definition guidelines
To ensure a successful report, you should plan the following before defining it in the ColdFusion Report Builder:
Report design issues:
Audience: Why are you creating this report? Who is the audience?
Data: What data needs to be in the report? Where does it come from? Whether you use the Query Builder or
pass a query to the report, you should plan the data in advance.
Grouping: Are groups required? If so, ensure that the result set is returned in the correct order, and you define
a group based on the sort column.
Calculated fields: Are there fields that must be totalled or calculated? For column totals, use calculated fields.
For calculated totals on individual rows, use SQL. For more information, see “Common reporting tasks and
techniques” on page 823.
Input parameters: Does the report require variable input? If so, define an input parameter and pass values to the
report at run time by using the cfreportparam tag. For more information, see “Common reporting tasks and
techniques” on page 823.
Data retrieval strategy:
Query Builder and basic SQL: Use this option when your report has standard selection criteria (such as a
WHERE clause with sorting and a fixed set of selection criteria) and when you have to develop a report quickly.
This method also lets you specify cfquery options, such as caching.
Query Builder and advanced query mode: Use this option when you use a ColdFusion query encapsulated in
the report definition. This option is also useful if the query comes from the cfdirectory, cfldap, or cfpop tags;
query of queries; or is dynamically constructed with the QueryNew function.
The cfreport tag and a passed query: Use this option when you require more control over the result set used in
the report; for example, your application might have a form that your clients use to construct dynamic selection
criteria.
Related visual information:
Charts: For more information, see “Using charts” on page 837.
Subreports: For more information, see “Using subreports” on page 838.
Managing fonts with printable reports
Ideally, reports should achieve a consistent look across all client platforms and all browsers. ColdFusion handles this
automatically for graphics and images, using the size specifications in the report definition. However, potential
differences in font availability across browsers, browser versions, languages, and platforms can affect the font display
for your report. There are a variety of factors that you must understand to ensure consistent report display.
ADOBE COLDFUSION 8
ColdFusion Developer’s Guide
823
Embedded fonts
You can ensure consistent report display by embedding fonts. However, reports with embedded fonts have a larger
file size.
Output format
The FlashPaper and PDF output formats handle embedded fonts differently.
FlashPaper: FlashPaper always embeds fonts, which ensures that reports always display appropriately.
PDF: PDF reports can optionally embed fonts, however, if your report doesn't use embedded fonts, you must ensure
that the fonts are available on the client computers.
Font availability on the server computer and the client computer
ColdFusion has different requirements for rendering the fonts in a report, depending on where the fonts are located.
Server computer: For all formats, the fonts used in a report must reside on the computer that runs ColdFusion.
ColdFusion requires these fonts to render the report accurately. ColdFusion automatically locates Acrobat built-in
fonts and fonts stored in typical font locations (such as the Windows\fonts directory). However, if your server has
additional fonts installed in nonstandard locations, you must register them with the ColdFusion Administrator so
that the cfdocument and cfreport tags can locate and render PDF and FlashPaper reports.
Client computer: If your PDF report does not embed fonts, the fonts reside on the client computer to ensure
consistent report display.
Mapping logical fonts to physical fonts
If you are using Java logical fonts, such as serif, sans serif, or monospaced, ColdFusion maps these fonts to physical
fonts by using specifications in the cf_root/lib/cffont.properties file (on the multiserver or J2EE configuration, this
is the cf_webapp_root/WEB-INF/cfusion/lib directory). You can modify these mappings, if necessary. Also, if you
are using an operating system whose locale is not English, you can create a locale-specific mapping file by appending
.java-locale-code to the filename. If ColdFusion detects that it is running on a non-English locale, it first checks for
a cffont.properties.java-locale-code file. For example, on a computer that uses the Chinese locale, name the file
cffont.properties.cn. For more information on Java locale codes, see the Sun website.
The ColdFusion install includes a cffont.properties.ja file for the Japanese locale.
This discussion applies to both the cfdocument and cfreport tags. For more information, see the Report Builder
online Help.
Common reporting tasks and techniques
With Report Builder, you can include data in reports in a variety of formats, and perform calculations on the infor-
mation. For more information, including troubleshooting tips, see Report Builder online Help.
ADOBE COLDFUSION 8
ColdFusion Developer’s Guide
824
Grouping and group breaks
You can add clarity to a reports organization by grouping the information. You can define separate headings for each
new group and also display group-specific summary information, such as subtotals at the end of each groups area of
the report. For example, you might create a report that displays departments, employees, and their salaries. Grouping
the data by department lets users quickly understand department salary characteristics. When the department ID
changes, the ColdFusion Report Builder triggers a group break. The group break completes the old group by
displaying the group footer and starts the new group by displaying the group header.
The ColdFusion Report Builder does not group data itself. You must ensure that the SQL used to retrieve the result
set is already grouped in the appropriate order; typically you implement grouping by specifying an ORDER BY
clause in the SQL SELECT statement used for the report. For example, you might use the following SQL SELECT
statement:
SELECT EmployeeID, LastName, FirstName, Title, City, Region, Country
FROM Employees
ORDER BY Country, City
For this example, you can define two groups: one that corresponds to Country, and a second group that corresponds
to City. When you define more than one group, the Group Management dialog box appears with Up Arrow and
Down Arrow keys, which you can use to control group hierarchy. For example, country should be above city, because
countries contain cities.
Define a group
1Select Report > Group Management from the menu bar.
2Click Add.
3Specify a group name in the Name field.
4Specify the value that controls grouping (also called a group expression) in the Group on field. At run time,
ColdFusion triggers a group break when the result of this value changes. These values are often query field names.
However, this value can also be a calculated field or other type of expression. Sample group expressions include the
following:
Query field: Creates a group break when the associated column in the result set contains a different value. The
field that you specify must be one of the sort criteria for the result set; for example, query.country.
Calculated field: Creates a group break when a calculated field returns a different value. For example, if the
expression calc.FirstLetter returns the first letter of a query column, you can group a report in alphabetical order.
Boolean expression: Creates a group break when a Boolean expression returns a different value. For example, if
your result set is sorted by the passpercentage column, you might use the Boolean expression query.passper-
centage LT 50.
5Specify group break options:
Start New Column: Forces a new column on a group break.
Start New Page: Forces a new page on a group break.
Reset Page Number: Resets the page number to 1 on a group break.
6Specify band size and printing information:
Min. height for group: The minimum height that must remain on a page for ColdFusion to print the group band
on that page.
Reprint Header on Each Page: Displays the group header on each page.
ADOBE COLDFUSION 8
ColdFusion Developer’s Guide
825
7Click OK.
The Report Builder adds the group to the report and creates header and footer bands for the group.
8Click OK again.
9Add headings, text, query fields, calculated fields, and other information to the groups header and footer.
Create group subtotals
1Create a calculated field to contain the group subtotal. Create the calculated field that uses the following criteria:
Specify a numeric data type.
Select Sum in the Calculation field.
Specify the field to sum on in the Perform Calculation On field. For example, on an employees by
department report, you might sum on query.emp_salary.
Specify that the field should be reset when the group changes.
2Place the calculated field on the report.
For more information on calculated fields, see the Report Builder online Help.
Defining, modifying, and using fields and input parameters
The Report Builder supports variable data through query fields, input parameters, and calculated fields, as follows:
Query field: Maps to columns in the database result set associated with the report. You define one query field for
each column in the associated database query.
Calculated field: Analyzes or sums multiple detail rows in a report. ColdFusion dynamically generates calculated
field values at report-generation time, optionally recalculating the value with each new report, page, column, or
group.
Input parameter: Specifies data fields that you pass to the report at run time through the cfreportparam tag or
from a main report to a subreport. You can place input parameters directly on a report band or you can use them as
input to a calculated field.
Define a query field
1Choose Window > Fields and Parameters.
2Click Query Fields.
3Click the plus sign (+) at the upper edge of the tab.
4Type a value for the name field. This must match a column name in the corresponding cfquery statement and
cannot contain a period.
5Type a default label.
6Specify the data type of the corresponding database column, as follows:
Object Time Long
Boolean Double Short
ADOBE COLDFUSION 8
ColdFusion Developer’s Guide
826
7Click OK.
Note: The Query Builder defines query fields automatically for all database columns in the result set (this does not apply
to the Advanced Query Builder). Also, if you run the Query Builder as part of the Report Creation Wizard, the wizard
places query fields on the report.
Define a calculated field
1Choose Window > Fields and Parameters.
2Click Calculated Fields.
3Click the plus sign (+) at the upper edge of the tab.
4Specify a name, default label text, and data type. Data type options are the same as for query fields.
5Specify calculation options:
Calculation: Specifies the type of calculation that ColdFusion performs. Valid values are: Average, Count,
DistinctCount, First, Highest, Lowest, Nothing, Standard Deviation, Sum, System, and Variance. If you specify
Nothing, you typically use the Perform Calculation On field to specify a dynamic expression. With the exception
of Nothing (for which you use the Perform Calculation On field) and System (for which you write a customized
scriptlet class), you use these calculations for group, page, and report totals.
Perform Calculation On: Specifies a field or expression. Click the ... button to display the Expression Builder.
Initial Value: Specifies an initial value for the calculated field.
6Specify the following reset options, and click OK:
Reset Field When: Specifies when to reset the calculated field value. Valid values are: None, Report, Page,
Column Group.
Reset Group: If Reset Field When is set to Group, use this field to specify the group whose group break triggers
the reset.
For additional information on calculated fields, see the Report Builder online Help.
Define an input parameter
1Choose Window > Fields and Parameters.
2In the Fields and Parameters panel, click Input Parameters.
3Click the plus sign (+) at the upper edge of the tab.
4In the Add Input Parameter dialog box, enter a value for the name field. This must match an input parameter,
such as the name attribute of a cfreportparam tag included in the cfreport tag that invokes the report definition.
5Enter the default label text.
6Specify a data type and default value, and click OK. Data type options are the same as for query fields.
For more information on using input parameters, see “Using input parameters to pass variables and other data at run
time” on page 834 and “Using subreports” on page 838.
Byte Float Big Decimal
Date Integer String
Time Stamp BLOB CLOB
ADOBE COLDFUSION 8
ColdFusion Developer’s Guide
827
Place a query field, calculated field, or input parameter on a report band
1In the Fields and Parameters panel, use the radio buttons to specify whether to place the label, the field, or both.
2Drag the query field, calculated field, or input parameter from the Fields and Parameters tab to the appropriate
report band.
3Drag the query field, calculated field, or input parameter to the desired band.
4(Optional) Use the Properties panel to customize the field display.
For example, you might have a query field named query.emp_salary and a calculated field that sums
query.emp_salary, resetting it with each group. Place query.emp_salary in the detail band, and the associated calcu-
lated field in the group footer band.
Using toolbox elements on report bands
You use the toolbox to add graphic and textual elements, such as images, circles, squares, lines, dynamic fields,
charts, and subreports, to report bands.
The basic technique for adding toolbox elements is to click in the toolbox element and then drag to define an area
in the appropriate report band. For some toolbox elements, such as image and text box, a dialog box immediately
appears, prompting for more information. For all toolbox elements, you customize the appearance of the element by
using the Properties sheet.
You can add toolbox elements from the Insert menu.
For information on charts, see Using charts” on page 837. For information on subreports, see “Using subreports
on page 838.
Create a text box
1Click the Label icon (abc) in the toolbox.
2Define the area for the label by dragging on the desired band.
3Enter the label text in the Edit Label Text dialog box. To add a line break, press Control+Enter.
4Click OK, or press Enter.
Note: ColdFusion trims leading and trailing blanks from labels. To include leading and trailing blanks, define a dynamic
field and include the blanks in the expression, for example, " My Title ".
Import image files
1Click the Image icon in the toolbox.
2Define the area for the image by dragging on the desired band.
3In the Image File Name dialog box, navigate to the file that contains the image, select the file, and click OK.
Use a database BLOB column as an image source
1Click the image icon in the toolbox (the icon has a tree on it).
2Define the area for the image by dragging on the desired band.
The Image File Name dialog box appears.
You can also drag the BLOB field from the Fields and Parameters tab to a report band.
ADOBE COLDFUSION 8
ColdFusion Developer’s Guide
828
3Click Cancel.
The Expression Builder appears.
4Click the Image Type pop-up menu and change File/URL to BLOB.
5Select the query field or input parameter that contains the BLOB column.
Note: The BLOB column must contain a binary image in GIF, JPEG, or PNG format.
6Click OK.
Note: These instructions assume that the contents of the BLOB column can be rendered as an image.
Add rectangles, ellipses, and lines
1Click the rectangle, ellipses, or line icon in the toolbox.
2Define the area or line by dragging on the desired band.
3Resize the selected element by dragging the handles that surround it.
Pressing the Control key while resizing a rectangle, ellipsis, or line, constrains the element to a square, circle, or angles
that are multiples of 45 degrees.
Add dynamic fields
1Click the Field icon in the toolbox.
2Define the area for the dynamic field by dragging on the desired band.
The Add Field dialog box appears (if you havent defined any query fields, the Expression Builder appears).
3Select the field to add. If you select a query field, calculated field, or input parameter, this is the same as dragging
from the Fields and Parameters tab.
4(Optional) Select Manually Entered Expression.
The Expression Builder appears. This option is useful for calculations that use variables in the same row. For
example, to compute total price for an order detail line item, you might use the following expression:
LSNumberFormat((query.unitprice * query.quantity), ",_.__")
5Click OK.
Aligning elements
Organized element layout is essential to a visually pleasing report. You achieve this organization by aligning, spacing,
and centering visual elements on each band relative to each other, to the band itself, and to elements on other bands.
The Report Builder Align Palette includes the following options:
Align left, center, and right
Align top, horizontal, and bottom
Same heights, widths, and both
Space equally horizontally
Space equally vertically
You align, size, and space multiple report elements, as follows:
ADOBE COLDFUSION 8
ColdFusion Developer’s Guide
829
Relative to the band they are in: You control relative alignment through the Align to Band icon, which is the bottom
icon in the Align Palette. When it is enabled, the Align to Band icon has a rectangle surrounding it, and the Report
Builder aligns and spaces one or more elements relative to the height and width of the band.
Relative to each other: When Align to Band is disabled, Report Builder aligns and spaces two or more elements
relative to each other.
Use the Align Palette
1Select two or more elements by pressing Control-click, Shift-click, or using lasso select.
2Click the alignment icon, or select Modify > Alignment > alignment option from the menu bar.
The Align Palette options are also available from Modify > Alignment on the menu bar.
For complete information on fine-tuning element display, see the Report Builder online Help.
Using report styles
A report style is similar to a font style in Microsoft Word. Instead of explicitly associating an element with formatting
specifications, you associate the element with a style. This provides you with report-wide control of the formatting
characteristics of your report.
Additionally, you can specify style that is the default for the report. The ColdFusion Report Builder uses the default
style for all fields for which you have applied no other font specifications or styles. The default style, if defined, is
displayed in bold in the Report Styles panel.
Report Builder also lets you import styles from a Cascading Style Sheet (CSS) file and export styles defined in Report
Builder to a CSS file. This way you can enforce standard formatting across reports and override styles at run time
from a CFM page. For more information, see “Using Cascading Style Sheets” on page 849 and the CFML Reference.
Note: When choosing fonts for your report, you must ensure that the fonts are available on the server that runs
ColdFusion and (if you don’t embed fonts) on the client computer. For more information on fonts, see “Creating a simple
report” on page 840.
Define a style
1Choose Window > Report Styles.
2Click the (+) icon at the upper edge of the Report Styles tab.
3Type a value for the Name field. Style names must be unique.
4Add other style characteristics, and click OK.
Specify a style as the default
1Edit an existing text style or create one.
2Select the option with this label: This is the default style if no other style is selected for an object.
3Add or modify other text style characteristics, and click OK.
Apply a style to a report element
1Select the element in the report band.
2Choose Window > Properties Inspector.
3Choose the style from the Style pop-up menu.
ADOBE COLDFUSION 8
ColdFusion Developer’s Guide
830
For more information, see the Report Builder online Help.
Previewing reports
Report building is an iterative process and most developers periodically display the in-progress report to review their
most recent changes. If your report uses an internal query and you established default web-root settings, preview
functionality is enabled automatically. If your report uses a passed query, you must define an associated CFM page
and associate that page with the report. The Report Builder invokes this page when you request Report Preview.
Preview a report that uses an internal query
1(Optional) Define default server connection information using the Preferences dialog box, if you did not define
these settings previously:
Default RDS server configuration (used for Query Builder and Chart Wizard only; not required for report
preview).
Fully qualified path for the local web root directory; for example, C:\ColdFusion\wwwroot or
C:\Inetpub\wwwroot.
URL for the local web root, for example, http://localhost:8500 or http://localhost.
2(Optional) Specify the output format in the Report Properties dialog box (the default format is FlashPaper).
3(Optional) If your report is designed to be invoked by a CFM page, specify the URL of the CFM page in the
Report Properties dialog box.
4Save your report.
5Select File > Preview from the menu bar to display the report.
Note: If the Report Builder displays the Edit Preview Report URL dialog box instead of displaying the Preview window,
select Edit > Preferences from the menu bar and insure that the web root file and URL settings are correct on the Server
Connection pane.
6Close the preview window by pressing F12.
If your report is designed to accept a query object from a cfreport tag, you must associate a URL with the report.
If necessary, the Report Builder prompts for this URL when you preview the report. Otherwise, you can open the
Report Properties dialog box, and specify the URL of the CFM page in the Report Preview URL field.
You can use the cfreport tag to invoke a report, regardless of whether the report has an internal query or is passed
a query.
Preview with an associated CFM file
1Select Report > Report Properties from the menu bar.
2Specify the URL of the associated CFM page in the Report Preview URL field. This CFM page must contain a
cfreport tag whose template attribute specifies the current CFR file and, if necessary, passes a query in the query
attribute.
3Save your report.
4Press F12. Depending on the output format that you have chosen, the Preview Report window displays your
report in PDF, FlashPaper, RTF, XML, HTML, or Excel format.
Displaying page numbers
The Report Builder includes a built-in calculated field named PAGE_NUMBER, which displays the current page
number when you place it on a report band.
ADOBE COLDFUSION 8
ColdFusion Developer’s Guide
831
Add a built-in calculated field
1Click the Field tool in the toolbox.
2Drag in the center of the header or footer band to define the size of the page number field.
The Add Field dialog box appears, listing all fields defined for the report, including built-in calculated fields and
input parameters.
3Select calc.PAGE_NUMBER, and click OK.
You can use the Field tool to add any type of field (query field, calculated field, input parameter) to a report.
For information on the other built-in calculated fields, see the Report Builder online Help.
Using layered controls
Layered controls are elements that you place at the same location of a report band, and then use PrintWhen expres-
sions to conditionally display one or the other at run time. You can use layered elements to customize the circum-
stances under which the elements display and enhance a reports ability to communicate important information.
Place an element directly over another element
1Place the elements on the band.
2Choose Window > Properties to display the Properties panel.
3Specify a PrintWhen expression, display properties, and placement properties for each element using the
Properties panel, as follows:
4Specify a PrintWhen expression for each element. For example, you might specify the following expression to
display one element when shippeddate is later than requireddate (that is, late) and another element when
shippeddate is earlier than requireddate:
First element: query.shippeddate LTE query.requireddate
Second element: query.shippeddate GT query.requireddate
5Specify different display characteristics for each element. For example, if an order is late, display it in red text.
6Set the Top, Left, Height, and Width properties to the same values for each element.
When you specify identical placement properties, you access the individual elements through the Layered Controls
menu.
Use the Layered Controls menu
1Right-click on the top element.
2Select Layered Controls > elementname from the pop-up menu. The Report Builder identifies each layered
element by displaying its PrintWhen expression.
3Select the element and choose Window > Properties Inspector to view the element properties.
Using links
You can include hyperlinks from query fields, calculated fields, input parameters, charts, and images to a variety of
destinations:
An anchor or page within the same report
An anchor or page within another report
ADOBE COLDFUSION 8
ColdFusion Developer’s Guide
832
An HTML page, optionally specifying an anchor and URL parameters
One use for links is to create drill-down reports, in which you click an item to display detailed information. For
example, clicking an employee line item passes the employee ID as a parameter to a page that displays complete
information for the employee.
For complete usage information on creating anchors and hyperlinks, see the Report Builder online Help.
Defining properties for report elements
Every element on a report, including the report itself, is defined by a set of properties. These properties affect the
look, feel, and behavior of each element.
For many properties, the Report Builder lets you define their values through user interface elements, such as dialog
boxes, toolbar icons, and menu items. For example, you set a text labels font size using a toolbar icon. You can set
values for all properties, however, through the Properties panel, which display all properties for the currently selected
element.
Sometimes a report contains multiple, closely spaced elements and it is difficult to select an individual element using
the mouse. In this case, selecting the element from the Properties panel pop-up menu is an easy way to select an
element.
The Properties panel has two views:
Sort alphabetically: All properties for the currently selected element display in alphabetical order.
Sort into groups: The Properties panel displays related properties in the following predefined groups:
Advanced
Columns
Page Layout
Printing
Colors and Style
Data
Font
Font Style
Formatting
Hyperlinks
Layout
Print Control
The Report Builder displays only groups that relate to the currently selected element.
Set or modify a property for an element in the work space
1Select the element.
2(Optional) If the Properties panel is not already displayed, choose Window > Properties Inspector.
The Report Builder displays its properties in the Properties panel.
3Modify the property. Depending on the property, you enter a value, select a value from a pop-up menu, or open
the Expression Builder to use an expression.
ADOBE COLDFUSION 8
ColdFusion Developer’s Guide
833
4Press Enter.
When you select a color, double-click the color.
Choose a different element
Select the element from the pop-up menu. When you select a new element, the Report Builder selects the element
and displays its properties.
Although the Properties panel is a powerful way to set properties, you typically set properties through dialog boxes
and toolbar icons. For example, you use the Report Properties dialog box to set report-wide settings. For complete
information on setting properties, see “Property reference” in the Report Builder online Help.
Displaying reports
Your application can invoke a report by displaying the CFR file in a browser or by displaying a CFM page whose
cfreport tag invokes the report.
You can optionally use the cfreport tag to save the report to a file.
The cfreport tag supports advanced PDF encryption options. For more information, see cfreport in the CFML
Reference.
For information on report preview, see “Previewing reports” on page 830.
Display a report by using the cfreport tag
1Create a report, with or without an internal query.
2Create a CFM page and add a cfreport tag that invokes the report. If the report does not use an internal query,
you must also populate a query and pass it using the query attribute. If the report uses an internal query and you use
the query attribute, the passed query overrides the internal query.
<cfquery name="northwindemployees" datasource="localnorthwind">
SELECT EmployeeID, LastName, FirstName, Title, City, Region, Country
FROM Employees
ORDER BY Country, City
</cfquery>
<CFREPORT format="PDF" template="EmpReport.cfr"
query="#northwindemployees#"/>
Note: ColdFusion does not render text that occurs before or after the cfreport tag.
3Open a browser and display the CFM page.
ColdFusion generates the report.
If you display a report in HTML format, ColdFusion generates temporary files for images in the report. You can
specify how long the temporary files are saved on the server by using the resourceTimespan attribute of the
cfreport tag. For more information, see the CFML Reference.
Display a CFR file in a browser
1Create a report that uses an internal query and does not use input parameters.
2Open a browser and display the CFR file.
ADOBE COLDFUSION 8
ColdFusion Developer’s Guide
834
Save a report to a file
1Create a report, with or without an internal query.
2Create a CFM page and add a cfreport tag that invokes the report. Optionally pass a query attribute, as
described in the previous procedure. Include a filename attribute that specifies the fully qualified name of the file
to be created, as the following example shows:
<CFREPORT format="PDF" template="emppicture.cfr"
filename="#GetDirectoryFromPath(GetTemplatePath())#/emppicture.pdf"
overwrite="yes"/>
If you write the report output to an HTML file, ColdFusion creates a directory located relative to the HTML file,
generates files for the images (including charts) in the report, and stores the image files in the directory. For more
information, see Exporting the report in HTML format” on page 852.
Use the .pdf extension for PDF output format, the .swf extension for FlashPaper output format, .xml extension for an
XML file, .rtf extension for an RTF file, .html extension for HTML files, and the .xls extension for Excel format.
3Open a browser and display the CFM page. ColdFusion generates the report, saves the file, and displays an empty
page in the browser.
Disable browser display of the CFR file
1Open the Report Properties dialog box by selecting Report > Report Properties from the menu bar.
2Clear the Allow Direct .CFR Browser Invocation option, and click OK.
Using input parameters to pass variables and other data at run time
Input parameters are data fields that you pass to the report at run time. You can place input parameters directly on
a report band or you can use them as input to a calculated field.
Define input parameters in the same manner as query fields. You can specify a default value that ColdFusion uses
when there is no corresponding parameter. For more information on defining input parameters, see “Defining,
modifying, and using fields and input parameters” on page 825.
You use input parameters in the following ways:
Through the cfreportparam tag: Input parameters must correspond, by name, to cfreportparam tags
embedded in the CFM page invocation. For example, if you define an input parameter named ReportTime, you pass
a cfreportparam tag with a name attribute set to ReportTime, as the following example shows:
<cfreport format="PDF" template="FourthReport.cfr" query="#coursedept#">
<cfreportparam name="ReportTime" value="#DateFormat(Now())#, #TimeFormat(Now())#">
</cfreport>
Subreport parameters: When a subreport requires information from a main report, you define subreport
parameters in the main report and corresponding input parameters in the subreport. For more information, see
“Using subreports” on page 838.
For information on dynamically populating input parameters at run time, see Advanced query mode” on page 835.
Using CFML in reports
CFML is the scripting language for the Report Builder. By leveraging CFML, you can create reports that select and
format data to meet your needs. You use CFML in the following areas of the Report Builder:
Advanced query mode
Report functions
ADOBE COLDFUSION 8
ColdFusion Developer’s Guide
835
Expressions
Advanced query mode
In some cases, you might create a complex query, reuse an existing query, or encapsulate additional CFML
processing as part of query creation for the report. To use a query in these ways, you use advanced query mode to
create CFML that returns a query. When you click the Advanced button at the top of the Query Builder, the Report
Builder displays a text entry area in which you can enter CFML that generates a query. ColdFusion executes this tag
at report execution time and passes the query result set to the report.
Note: When you use advanced query mode, the Query Builder does not create query fields automatically. You must
create the associated query fields manually.
The CFML used in advanced query mode must include a query object whose name matches that in the Variable that
contains the query object field. You can use any CFML tag that returns a query object or the QueryNew function. The
CFML can use multiple query objects, but can only return one.
Note: If you set an empty variable (for example, <cfset name=" ">), the Report Builder throws a Report data binding
error.
This example CFML uses the cfhttp tag to retrieve a query:
<cfhttp
url="http://quote.yahoo.com/download/quotes.csv?Symbols=csco,jnpr&format=sc1l1&ext=.csv"
method="GET"
name="qStockItems"
columns="Symbol,Change,LastTradedPrice"
textqualifier=""""
delimiter=","
firstrowasheaders="no">
Another possible use of advanced query mode is to test for passed parameters in the URL or FORM scopes and use
those parameters to retrieve data, as the following example shows:
<!--- First look for URL parm. URL overrides cfreportparam. --->
<cfif isDefined("url.deptidin")>
<cfset param.deptidin = url.deptidin>
</cfif>
<!-- Then look for FORM parm. Overrides URL parm. --->
<cfif isDefined("form.deptidin")>
<cfset param.deptidin = form.deptidin>
</cfif>
<cfquery name="CFReportDataQuery" datasource="cfdocexamples">
SELECTLastName, FirstName, Dept_ID
FROMEmployee
WHERE (Dept_ID = #param.deptidin#)
</cfquery>
Using report functions
Report functions are user-defined CFML functions that you code using the Report Function Editor and invoke in
report fields. You can use them to format data (such as concatenating and formatting all the field that make up an
address), to retrieve data, and for many other purposes.
Three built-in functions are unique to Report Builder: InitializeReport, BeforeExport, and FinalizeReport.
For more information, see the Report Builder online Help.
ADOBE COLDFUSION 8
ColdFusion Developer’s Guide
836
Report Builder built-in functions
1Select Report > Report Functions from the menu bar.
The Report Function Editor displays.
2Click the Add Default Functions icon (the first on the left).
The built-in functions are added to the left pane.
3Select a function from the left pane.
Commented code associated with the function appears in the right pane.
4Modify the code and click OK.
Create a report function
1Select Report > Report Functions from the menu bar.
The Report Function Editor displays.
2Click the plus sign to add a new report function.
The Add Report Function dialog box displays.
3Specify a name and click OK.
4The Report Function Editor places a cfreturn tag in the text entry area.
5Code the function, and click OK. This is a ColdFusion user-defined function so all UDF rules and features are
available for use. The following example shows a report function that concatenates address fields:
<cfargument name="Name" required="yes"/>
<cfargument name="Address1" required="yes"/>
<cfargument name="Address2" required="yes"/>
<cfargument name="City" required="yes"/>
<cfargument name="State" required="yes"/>
<cfargument name="Zip" required="yes"/>
<cfset variables.CRLF = Chr(13) & Chr(10)>
<cfset variables.ResultVar="">
<cfif Trim(arguments.Name) NEQ "">
<cfset variables.ResultVar='#arguments.Name#'>
</cfif>
<cfif Trim(arguments.Address1) NEQ "">
<cfif variables.ResultVar NEQ "">
<cfset variables.ResultVar='#variables.ResultVar & variables.CRLF#'>
</cfif>
<cfset variables.ResultVar='#variables.ResultVar & arguments.Address1#'>
</cfif>
<cfif Trim(arguments.Address2) NEQ "">
<cfif variables.ResultVar NEQ "">
<cfset variables.ResultVar='#variables.ResultVar & variables.CRLF#'>
</cfif>
<cfset variables.ResultVar='#variables.ResultVar & arguments.Address2#'>
</cfif>
<cfif variables.ResultVar NEQ "">
<cfset variables.ResultVar='#variables.ResultVar & variables.CRLF#'>
</cfif>
<cfset variables.ResultVar='#variables.ResultVar & arguments.City & ", " &
arguments.State & " " & arguments.Zip#'>
ADOBE COLDFUSION 8
ColdFusion Developer’s Guide
837
<cfreturn variables.ResultVar>
Use a report function
1Place a dynamic field on the appropriate report band.
The Add Field dialog box displays.
2Specify Manually Entered Expression, and click OK.
The Expression Builder displays.
3Specify "report.functionname", and click OK.
Using expressions
Many elements of the Report Builder (including query fields, calculated fields, input parameters, images, and report
object attributes) are single operand ColdFusion expressions. Because these elements are expressions, you can
manipulate them with CFML functions.
The Expression Builder is a graphical interface that lets you quickly apply CFML functions to Report Builder
elements. Uses for the Expression Builder include the following:
Many of the report object attributes (such as PrintWhen) accept expressions, which you can associate with query
parameters, input parameters, or ColdFusion page variables. You can tie report attributes and columns to display
based on run-time data or user preference.
Concatenating fields
Formatting fields
Calculated fields
Accessing and displaying ColdFusion page variables and scopes
For information on using the Expression Builder, see Report Builder online Help.
For more information on expressions, see “Using Expressions and Number Signs” on page 50.
Using charts
Charts can help clarify large or complex data sets. The Report Builder lets you place a chart in any report band and
supports many types of charts.
To add a chart to a report, you use the Chart Wizard, which steps you through the chart building process. The Chart
Wizard, which is fully integrated with the Query Wizard to facilitate database-driven charts, helps you define the
chart type, the data used for the report and other formatting options.
As you use the Chart Wizard to choose and define the various aspects of a given chart, the Report Builder uses RDS
to generate chart images in real time. However, the data in these chart images is not real.
The Chart Wizard includes the following panels:
Chart Types: Select the chart type (for example, bar) and subtype (for example, 3D-stacked).
Chart Series: Select the data for the series. When you add a series, the Report Builder lets you hard-code series
data or open the Query Builder to populate the series using a database query.
Chart Formatting: Specifies title and series, general appearance, 3D appearance, lines and markers, and font.
The data you specify through the Chart Wizard corresponds to the attributes specified in the cfchart,
cfchartseries, and cfchartdata tags. For more information on these tags, see the CFML Reference.
ADOBE COLDFUSION 8
ColdFusion Developer’s Guide
838
For complete information on ColdFusion charting capabilities, see “Creating Charts and Graphs” on page 785. For
more information on charting using the Report Builder, see Report Builder online Help.
Using subreports
Subreports let you nest a report within your report. The data that you display in a subreport is typically related to the
data in the main report, and you enable this by passing one or more subreport parameters to the subreport. However,
the data displayed in a subreport can also be unrelated to the data in the main report.
Reasons to use subreports including the following:
You prefer to avoid complex SQL, such as a RIGHT OUTER JOIN.
Your report requires data from multiple databases.
The following example shows the use of subreport parameters and the relationship between a report and a subreport:
Note: Although the Report Builder supports multiple levels of nesting, it displays one level of nesting only.
For additional information on subreports, see the Report Builder online Help.
Defining a subreport
You can define a subreport and include it in a report, or you can define it as part of inserting the subreport in the
main report.
A subreport has the following characteristics:
Data displayed in the detail band only. A subreport uses no header or footer bands.
If the subreport is related to the main report, it must include an internal query that uses a SELECT statement
with a WHERE clause specifying the name of the input parameter used in the main report’s Subreport Expression
property.
If you have already defined a subreport, you add it to the main report and define subreport parameters, as necessary.
Add an existing subreport
1Define or open your main report.
2Click the Subreport icon in the toolbox.
3Drag an area for the subreport in the desired report band.
4Select From An Existing Report, specify the subreport, and click Next.
5Select the fields in the main report that correspond to fields in the subreport and click Next.
6Click Finish.
mainreport.cfr
Subreport:
subreport.cfr
Subreport expression
custid = #query.CustomerID
subreport.cfr
param.custid
Select CustomerID, CompanyName,
ContactName
FROM Customers
WHERE (CustomerID = '#param.custid
ADOBE COLDFUSION 8
ColdFusion Developer’s Guide
839
The Report Builder adds the subreport to the main report, saving the report to subreport mappings as subreport
parameters.
7To modify subreport parameter settings, select the subreport and click on Subreport Parameters in the
Properties panel.
If you are certain about the data required for a subreport, you can define a new subreport while adding it to the main
report.
Add a new subreport
1Define or open your main report.
2Click the Subreport icon in the toolbox.
3Drag an area for the subreport in the report band.
4Select As A New Report and click Next.
5Click Query Builder.
6Select the tables and columns for the subreport.
7Specify a WHERE clause for the report by using the Condition and Criteria columns for the key columns.
Specify a WHERE for Condition and either ='#CFVariable#' (string column) or =#CFVariable# (numeric
column) for Criteria, and then overtype CFVariable with the name of the input parameter for the subreport
(you define the input parameter name later in the procedure.)
8Click Save, and then click Next.
9Specify grouping fields, if appropriate for your subreport, and click Next.
10 Specify Free Form or Grid, and click Next.
11 Specify Only Detail Band, and click Next.
12 Specify a color scheme, and click Next.
13 Specify headings, as appropriate, and click Next.
14 For each parameter required by the subreport, specify the following:
Parameter name.
Associated value from the main report (select from the pop-up menu).
Data type.
15 Click Next.
16 Specify a fully qualified filename for the subreport, and then click Next.
17 Click Finish.
Report Builder adds the subreport to the main report. Report Builder lets you change subreport name and
modify subreport parameters in a main report.
Modify subreport settings
1Click the subreport element in the main report.
2To change the subreport, modify Subreport Expression.
3To modify subreport parameters:
aClick the Subreport Parameters property.
ADOBE COLDFUSION 8
ColdFusion Developer’s Guide
840
bClick the ... button.
cAdd, modify, or delete subreport parameters, and click OK.
Creating a simple report
The following example shows how to create a simple report by using the Report Wizard and then modifying it. The
example uses the cfartgallery database, which is installed with ColdFusion.
The example shows how to perform the following tasks:
Create a base report by using the Report Wizard and the Query Builder.
Use the Expression Builder to modify the data presentation in the report.
Modify the display text for column data.
Add a text field to the report and format text and data elements by using report styles.
Add an image file and images from a database.
Create and add a calculated field to display the total sales by artist.
Add group-level and report-level pie charts that show the ratio of sold and unsold art for each artist and for all
the artists in the database.
Export report styles to a Cascading Style Sheet (CSS) file.
Create a report by using the Report Wizard
1Start Report Builder.
2Click the Query Builder button:
aFrom the list of data sources in the database pane, expand the cfartgallery database.
bExpand the Tables folder.
cDouble-click the APP.ART table in the database pane. Report Builder adds the APP.ART table to the table
pane.
dDouble-click on the APP.ARTISTS table in the database pane. Report Builder adds the APP.ARTISTS table
to the table pane. Notice that it automatically creates the join between the two tables based on the ARTISTID
column.
eIn the APP.ARTISTS table, double-click the FIRSTNAME and LASTNAME columns. The Query Builder
adds the fields to the select statement in the SQL pane.
fIn the ART table, double-click the ARTNAME, DESCRIPTION, PRICE, and ISSOLD columns. The
following example shows the completed query in the Query Builder:
ADOBE COLDFUSION 8
ColdFusion Developer’s Guide
841
gClick the Test Query button to preview the results.
hClose the test query window and click the Save button in the Query Builder window.
3Double-click on the FIRSTNAME column to add it to the Non-printed Fields pop-up menu and click the Next
button.
4In the Available Fields list, double-click LASTNAME to group the records by the artists’ last names.
5Click the Next button three times to accept the default values.
6Choose Silver and click the Next button.
7Change the title of the report to Sales Report and click the Finish button. The Report Creation Wizard generates
the report and displays it in the Report Builder work space.
8Choose File > Save As and save the report as ArtSalesReport1 in the default directory. Report Builder automat-
ically adds the CFR extension.
9Press F12 to preview the report. Report Builder displays the records grouped by the artists’ last names.
10 Click the close box to close the Preview Report window and return to the Report Builder work space.
Changing the column heading labels
By default, the Report Wizard uses the column name for the column headers in the report, but you can change the
label text for column headings.
Edit the heading label text
1Double-click the LASTNAME field in the Column Header band.
2Replace the column name with Artist Name, and click OK.
3Replace the remaining column labels as follows:
ARTNAME > Title
ADOBE COLDFUSION 8
ColdFusion Developer’s Guide
842
DESCRIPTION > Description
PRICE > Price
ISSOLD > Sold?
Using expressions to format data
Use the Expression Builder to perform the following tasks:
Change the display of the ISSOLD value to a yes/no expression. By default, Report Builder displays 0 (not sold)
or 1 (sold) for the ISSOLD column based on how the data is stored in the database. You can use a function to change
the display to yes or no.
Change the value of the PRICE column to a dollar format.
Concatenate the artists’ first and last names. Even though the FirstName field is a nonprinted field in the report,
you can add it to an expression because it is part of the SQL query that you created.
Change a Boolean value to yes/no
1Double-click the query.ISSOLD element in the detail band. Report Builder displays the Expression Builder for
that element.
2In the Expression Builder, expand the Functions folder.
3Choose Display and Formatting from the Functions list. Report Builder displays the list of functions in the right
pane of the Expression Builder.
4Double-click YesNoFormat from the list of functions. Report Builder automatically completes the following
expression in the expression pane:
YesNoFormat(query.ISSOLD)
5Click OK to close the Expression Builder and return to the report.
6Choose File > Save to save your changes to the report.
7Press F12 to preview the report. Yes or no appears in the Sold? column based on whether the artwork sold.
Display numbers in dollar format
1Double-click the field in the PRICE column of the detail band.
2In the expression pane, change the expression to the following text:
DollarFormat(query.PRICE)
3Click OK to close the Expression Builder and return to the report.
Concatenate the FIRSTNAME and LASTNAME fields
1Double-click the query.LASTNAME field in the LASTNAME group header.
2In the Expression Builder, type the following expression:
query.FIRSTNAME &" "& query.LASTNAME
Notice that the Expression Builder prompts you with the available field names as you type.
3Click the OK button in the Expression Builder.
4Choose File > Save from the Report Builder menu bar to save your changes to the report.
5Press F12 to preview the report.
ADOBE COLDFUSION 8
ColdFusion Developer’s Guide
843
Report Builder displays the first and last name for each of the artists. Notice that the report still is grouped alpha-
betically by last name.
6Close the preview window.
Adding page breaks before group changes
Create a page break so that each artist name starts on at the top of a page in the report output.
Add page breaks between artist names
1Choose Report > Group Management from the main menu bar. The Group Management dialog box appears
with LASTNAME selected.
2Click the Edit button.
3Select the Start New Page option and click OK.
Adding a calculated field
Calculate the sum of the artwork sold by artist
1Choose Window > Fields and Parameters.
2Report Builder displays the Fields and Parameters panel.
3Expand the list of calculated fields.
4With Calculated Fields selected, click the (+) button at the upper edge of the Fields and Parameters panel.
5Make the following changes in the Add Calculated Field dialog box:
aChange the name of the calculated field to Sold.
bChange the label text to Sold.
cChange the Data Type to Float.
dChange the Calculation to Sum.
eIn the Perform Calculation On field, enter the following expression:
Iif(IsBoolean(query.ISSOLD) and query.ISSOLD, query.Price,0)
This expression multiplies the total price of the artwork per artist by the number of items sold to calculate
the total sales per artist. If the ISSOLD value for a record is 1 (sold), the value is multiplied by 1 and added
to the total; if the ISSOLD value for a record is 0 (unsold), the value is multiplied by 0.
fChange the Reset Field When value to Group.
gChange the Group Name value to LASTNAME, and click OK. Report Builder adds the calculated field
definition in the Fields and Parameters panel.
Add the calculated field to your report
1Insert a field in the LASTNAME Footer band.
2In the Add Field dialog box, select calc.Sold from the pop-up menu.
3In the Expression Builder, type the following code:
DollarFormat(calc.Sold)
4Press F12 to preview the report. Report Builder displays the sum of the artwork sold for each artist.
ADOBE COLDFUSION 8
ColdFusion Developer’s Guide
844
Adding and formatting fields
You can add a text field to your report and define a style for it. When you define a style, you can reuse it throughout
your report or export the style so that you can use it in other reports. Also, you can override report styles at run time
by using the cfreport and the cfreportparam tags. For more information, see Overriding report styles” on
page 853.
Add a text field
1In the Controls toolbox on the left side of the Report Builder window, click the text icon (the button with abc on
it) and place the text field to the left of the calculated field in the LASTNAME footer.
2In the Edit Label dialog box, type Total S a les , and click OK.
Create a style
1Choose Window > Report Styles from the main menu.
2Click the (+) button.
3In the Name field, enter GroupFooter.
4Click the Color and Style tab and change the color to #9999CC.
5Click the Font tab and change the Font to Tahoma and click the bold option. Then click OK. Report Builder adds
GroupFooter style to the pop-up menu of available styles in the report.
6Choose File > Save from the menu bar to save your changes to the report.
Apply the style to text and data elements in the report
1Select the Total Sales text box in the LASTNAME Footer band.
2Choose Window > Properties Inspector.
3Choose GroupFooter from the Style pop-up menu.
4Select the calculated field element and apply the GroupFooter Style to it.
5Press F12 to preview your report:
ADOBE COLDFUSION 8
ColdFusion Developer’s Guide
845
Adding images
When you add images with Report Builder, you can perform the following types of tasks:
Replace the company name text box with a company logo in the report header.
Use the Query Builder to add images from a database.
Display the report in RTF format for faster display.
Add a logo to the report header
1Select the Company Name text box located in the header band above Sales Report.
2Choose Edit > Cut to remove the text box from the report.
3Click the Add Image icon in the Controls toolbox. (The icon has a picture of a tree on it.)
4Click and drag the mouse in the header band above the Sales Report text box. When you release the mouse, the
Image File Name dialog box appears.
5Navigate to the Art World logo file:
C:\ColdFusion8\wwwroot\cfdocs\getting_started\photos\somewhere.jpg
6Click Open. Report Builder displays the Art World logo in the area that you selected.
7With the image selected in the work space, choose Windows > Properties Inspector. The Properties Inspector
for the image appears:
aUnder Colors and Style, change the Transparency to Transparent.
bUnder Formatting, change Scale Image to Retain Shape.
8In the Header band, control-click the logo image and the Sales Report text box in the work space to select them.
9Click the Align Left Sides icon in the Controls toolbox.
ADOBE COLDFUSION 8
ColdFusion Developer’s Guide
846
10 Choose File > Save to save your changes.
11 Press F12 to preview the report.
12 Close the preview window and readjust the image size and location as needed.
Add images from a database
1From the menu bar, choose Report > Report Query.
2In the Art table, double-click LARGEIMAGE. The Query Builder adds the LARGEIMAGE column to the select
statement.
3Click the Test Query button. A list of image filenames appears to the right of the ISSOLD column.
4Close the Test Query window and click the Save button in the Query Builder.
5In the Report window, expand the Detail band by clicking on the lower splitter bar and dragging down.
6Click the Add Image icon in the Controls toolbox and drag the mouse in Detail band of the report to the left of
the query.ARTNAME field. When you release the mouse, the Image File Name dialog box appears.
7Navigate to the cfartgallery images directory:
C:\ColdFusion8\wwwroot\cfdocs\images\artgallery
8In the File Name field, type #query.largeimage#.
9Click the Open button. Report Builder adds the column to the Detail band of the report.
10 Align the image column with the top of the Detail band.
11 With the image element selected in the detail band, choose Window > Properties Inspector.
12 Change the following properties:
aTransparency: Transparent.
bScale Image: Retain Shape. This option scales the images proportionately within the bounding box.
cError Control: No Image. This option ensures that Report Builder displays blank images rather than
generates an error for images missing from the database.
dUsing Cache: False. This option enforces a refresh each time you preview the report output in the browser.
13 Choose File > Save to save your changes.
Change the report output format
1Choose Report > Report Properties from the menu bar.
2From the Default Output Format pop-up menu, choose RTF. Use this format for faster display in a web browser.
3Click OK to close the Report Properties dialog box and return to the report.
4Choose File > Save to save your changes.
5Press F12 to preview the report. The images are displayed beneath Artist name and to the left of the art title.
ADOBE COLDFUSION 8
ColdFusion Developer’s Guide
847
6Change the Default Output Format to HTML and preview the results.
Adding charts
You can use the Chart Builder to add two pie charts to your report: the first pie chart shows the total dollar amount
of the art sold versus the total dollar amount unsold art for each artist; the second pie chart shows the sum of artwork
sold versus unsold for all of the artists.
The two pie charts are the same except for the scope. To apply a pie chart to a group (the ratio of sold to unsold art
for each artist), add the pie chart to the group footer band. To apply the pie chart to the report (the ratio of sold to
unsold art for all artists), add the pie chart to the report footer band.
In “A d d i n g a c a l c u l a t e d f i e l d o n p a g e 8 4 3 , you added a calculated field for the total dollar amount of artwork sold.
Before you can create the pie chart for this example, you must create a second calculated field for the total dollar
amount of unsold art.
Add a calculated field for the sum of unsold art
1Choose Window > Fields and Parameters.
2Select the Calculated Fields heading in the Fields and Parameters panel.
3Click the (+) icon at the upper edge of the panel:
aIn the Name field, type Unsold.
bIn the Default Label Text field, type Unsold.
cIn the Data Type field, choose Big Decimal from the pop-up menu.
dIn the Calculation field, choose Sum from the pop-up menu.
ADOBE COLDFUSION 8
ColdFusion Developer’s Guide
848
eIn the Perform Calculation On field, enter the following expression to calculate the dollar amount of unsold
art:
Iif(IsBoolean(query.ISSOLD) and not(query.ISSOLD), query.Price,0)
fIn the Reset Field When field, choose Group from the pop-up menu.
gIn the Reset Group field, choose LASTNAME.
hClick OK to close the Add Calculated Field dialog box and return to the report.
4Choose File > Save from the menu bar to save your changes to the report.
Add a pie chart to the group footer
1Expand the LASTNAME Footer band.
2Choose Insert > Chart from the Report Builder menu bar:
aChoose Pie from the Base Chart Type list. The Chart Sub-Type appears to the right of the Base Chart Type.
bChoose the 3-D chart.
3Click the Next button. Then click the Add button:
aIn the Series Label field, type Total Sales.
bIn the Paint Style field, choose Light.
cIn the Data Label field, choose Value.
dIn the Color List, type Teal,Gray.
eIn the Chart Data Source area, ensure that the Data From A Fixed List of Values option is selected.
4Click the Add button:
aIn the Label field, type Sold.
bIn the Value field, choose #calc.Sold# from pop-up menu.
cClick OK.
5Click the Add button again:
aIn the Label field, type Unsold.
bIn the Value field, choose #calc.Unsold# from the pop-up menu.
cClick OK twice to return to the Chart Series dialog box.
6Click the Next button. In the Chart Formatting dialog box, click the Titles & Series tab and make the following
changes:
aIn the Chart Title field, type Total Sales for #query.LASTNAME#.
bIn the X Axis Title field, type Sold.
cIn the Y Axis Title field, type Unsold.
dIn the Label Format field, choose Currency from the pop-up menu.
eClick the 3-D Appearance tab and ensure that Show 3-D is selected.
7Click the Font tab and make the following changes:
aChange the Font Name to Arial.
bChange the Font Size to 9.
ADOBE COLDFUSION 8
ColdFusion Developer’s Guide
849
8Click the Finish button. Report Builder adds a place holder for the pie chart in the report.
9Resize and move the chart to the desired location within the LASTNAME Footer band.
10 Choose File > Save to save your changes to the report.
11 Press F12 to preview the report.
Add a pie chart to the report footer
1Create two calculated fields to use in the report footer pie chart with the following parameters:
2Expand the Report Footer band, which is located directly below the Page Footer band.
3Copy the pie chart from the Group Footer and paste it in the Report Footer.
4Double-click the pie chart and click the Next button.
5Double-click Total Sales to display the Edit Chart Series dialog box.
6Change the Series Label to Total Sales for Artists.
7Change the chart series values:
8Click the Next button, and then Click the Title & Series tab.
9Change the Chart Title to Total Sales for Artists, and click Finish.
10 Choose File > Save from the menu bar to save your changes to the report.
11 Press F12 to preview the report.
The Total Sales for Artists pie chart should appear only on the last page of the report. Verify that the calculations
are correct.
Using Cascading Style Sheets
The Report Creation Wizard automatically creates and applies the following styles to your report:
ReportTitle
Name TotalSold TotalUnsold
Default Label Text: Total Sold Total Unsold
Data Type: Big Decimal Big Decimal
Calculation: Sum Sum
Perform Calculation
On:
Iif(IsBoolean(query.ISSOLD
) and query.ISSOLD,
query.Price,0)
Iif(IsBoolean(query.ISSOLD) and
not(query.ISSOLD), query.Price,0)
Initial Value: 0 0
Reset Field When: Report (Changes) Report (Changes)
Reset Group: LASTNAME LASTNAME
Label Value
Sold #calc.TotalSold#
Unsold #calc.TotalUnsold#
ADOBE COLDFUSION 8
ColdFusion Developer’s Guide
850
CompanyName
PageTitle
ReportDate
SubTitle
DetailData (default style)
DetailLabel
PageFooter
RectangleStyle
LineStyle
The instructions on Adding and formatting fields” on page 844 show how to add a field called GroupFooter and
apply it to a text field and a data field in the GroupFooter band. You can export the styles in a report to a CSS file.
Report Builder automatically generates the CSS code for the styles. This is an efficient way to maintain a single set
of styles to use with multiple reports. You can modify the styles in the CSS file by using any text editor and either
import the CSS file in Report Builder or override the styles in the report at run time.
Export report styles to a CSS file
1Choose Window > Report Styles.
2Click the export icon (the icon with the orange arrow).
3In the File Name field, type artstyles. Report Builder automatically adds the CSS extension.
4Navigate the artStyles.css file and double-click on it to open it. The following example shows the generated CSS
code:
ReportTitle
{
color:Black;
font-size:24pt;
}
CompanyName
{
color:#6188A5;
font-weight:bold;
}
PageTitle
{
color:#333333;
font-size:14pt;
font-weight:bold;
}
ReportDate
{
color:#333333
}
SubTitle
{
color:#6089A5;
font-size:12pt;
font-weight:bold;
}
DetailLabel
{
color:Black;
ADOBE COLDFUSION 8
ColdFusion Developer’s Guide
851
background-color:#E3EDEF;
font-weight:bold;
}
DetailData
{
default-style:true;
color:Black;
line-size:thin;
}
PageFooter
{
color:#2F2F2F;
font-size:8pt;
}
RectangleStyle
{
color:#E3EDEF;
background-color:#E3EDEF;
}
LineStyle
{
color:#CCCCCC;
background-color:#CCCCCC;
}
GroupFooter
{
color:Blue;
font-weight:bold;
font-family:Tahoma;
5Change the ReportTitle style color attribute to Red and add the font-weight attribute, as the following code
shows:
ReportTitle
{
color:Red;
font-size:24pt;
font-weight: bold;
}
6Save the CSS file.
Also, you can override report styles from ColdFusion. Form more information, see Overriding report styles” on
page 853.
Note: If you add a style to the CSS file, you must add a style with the same name to the report in Report Builder. Also,
Report Builder does not support all CSS styles. For more information, see the cfreport tag in the CFML Reference.
Import the CSS file
1Choose Window > Report Styles.
2Click the import styles icon (the one with the blue arrow).
3Navigate to the location of the artStyles.css file, and click OK. Report Builder automatically updates the report
style definition and applies the updated style to report title.
4Press F12 to preview the report.
ADOBE COLDFUSION 8
ColdFusion Developer’s Guide
852
Overriding report settings at run time
You can use the cfreport tag in ColdFusion to override report settings in a Report Builder report at run time. The
examples use the CFR file that you created in Creating a simple report” on page 840.
Overriding the report query
This example filters the data in the report based on the log-in ID of the artist. When the artist logs on, the report
displays the data and pie chart for that artist. The report also includes the pie chart with data from all the artists.
The following code creates a simple log-in page in ColdFusion. The form uses artist’s last name as the user ID. (The
code does not include password verification):
<h3>Artist Login Form</h3>
<p>Please enter your last name and password.</p>
<cfform name="loginform" action="artSalesReport.cfm" method="post">
<table>
<tr>
<td>Last Name:</td>
<td><cfinput type="text" name="username" required="yes" message="A username is
required."></td>
</tr>
<tr>
<td>Password:</td>
<td><cfinput type="password" name="password" required="yes" message="A password is
required."></td>
</tr>
</table>
<br />
<cfinput type="submit" name="submit" value="Submit">
</cfform>
On the processing page, add a query similar to the one you created in the Report Builder report. The ColdFusion
query must contain at least all of the columns included in the Report Builder query; however, the ColdFusion query
can contain additional data.
The query in the following example selects all of the data from the ART and ARTISTS tables based on the artist’s last
name. The cfreport tag uses the pathname of the CFR file as the report template.
<cfquery name="artsales" datasource="cfartgallery">
SELECT *
FROMAPP.ART, APP.ARTISTS
WHERE APP.ART.ARTISTID = APP.ARTISTS.ARTISTID
AND APP.ARTISTS.LASTNAME= <cfqueryparam value="#FORM.username#">
ORDER BY ARTISTS.LASTNAME
</cfquery>
<cfreport query="#artsales#" template="ArtSalesReport1.cfr" format="RTF"/>
ColdFusion displays the report for the artist in RTF format. Notice that the value of the format attribute overrides
the Default Output format defined in the CFR file.
Exporting the report in HTML format
To generate a report in HTML format and display it directly in the browser, change the format attribute to HTML:
<cfreport template="ArtSalesReport1.cfr" format="HTML"/>
ColdFusion automatically generates a temporary directory where it stores all of the image files in the report (charts
are saved as PNG files). The location of the temporary directory is:
C:\ColdFusion8\tmpCache\CFFileServlet\_cfreport\_report[unique_identifier]
ADOBE COLDFUSION 8
ColdFusion Developer’s Guide
853
You can specify when the temporary directory is removed from the server by using the CreateTimeSpan function
as a value for the resourceTimespan attribute:
<cfreport query="#artsales#" template="ArtSalesReport1.cfr" format="HTML"
resourceTimespan="#CreateTimeSpan(0,1,0,0)#"/>
You can specify the time span in days, hours, minutes, and seconds. In this example, the temporary directory is
deleted after one hour. For more information, see the CFML Reference.
To export the report output to an HTML file, specify the filename attribute. The following code writes the report
output to an HTML file called artSales.html:
<cfreport template="ArtSalesReport1.cfr" format="HTML" filename="artSales.html"
overwrite="yes"/>
ColdFusion creates an image directory relative to the HTML output file in the format filename_files. In this example,
ColdFusion automatically generates PNG files for the charts in the report and saves them to a directory called
artSales_files. Also, it generates copies of all of the JPG images extracted from the cfartgallery database and stores
them in the artSales_files directory. For more information, see the CFML Reference.
Overriding report styles
To override the report styles in a report, specify the style attribute of the cfreport tag. The value must contain
valid CSS syntax, the pathname to a CSS file, or a variable that points to valid CSS code. The CSS style names must
match the report style names defined in Report Builder.
The following code shows how to override the styles in the ArtSalesReport1.cfr report with the styles defined in the
artStyles.css file:
<cfreport template="ArtSalesReport1.cfr" style="artStyles.css" format="PDF"/>
The following code shows how to apply a CSS style as a value of the style attribute:
<cfreport template="ArtSalesReport1.cfr" style='ReportTitle {defaultStyle: false;
font-family:"Tahoma"; color: "lime";}' format="FlashPaper">
</cfreport>
The following code shows how to create a variable called myStyle and use it as a value of the style attribute:
<cfset mystyle='DetailData { defaultStyle: true; font-family: "Tahoma"; color: ##00FFF0;}'>
<cfreport template="ArtSalesReport1.cfr" style="#mystyle#" format="HTML">
</cfreport>
For more information, see the cfreport tag in the CFML Reference.
854
Chapter 46: Creating Slide Presentations
You can use Adobe ColdFusion to create slide presentations.
Contents
About ColdFusion presentations . . . . . . . . . . . . . . . . . . . . . . . . . . . . . . . . . . . . . . . . . . . . . . . . . . . . . . . . . . . . . . . . . . . 854
Creating a slide presentation . . . . . . . . . . . . . . . . . . . . . . . . . . . . . . . . . . . . . . . . . . . . . . . . . . . . . . . . . . . . . . . . . . . . . . . 855
Adding presenters . . . . . . . . . . . . . . . . . . . . . . . . . . . . . . . . . . . . . . . . . . . . . . . . . . . . . . . . . . . . . . . . . . . . . . . . . . . . . . . . 856
Adding slides . . . . . . . . . . . . . . . . . . . . . . . . . . . . . . . . . . . . . . . . . . . . . . . . . . . . . . . . . . . . . . . . . . . . . . . . . . . . . . . . . . . . 857
Sample presentations . . . . . . . . . . . . . . . . . . . . . . . . . . . . . . . . . . . . . . . . . . . . . . . . . . . . . . . . . . . . . . . . . . . . . . . . . . . . . 858
About ColdFusion presentations
ColdFusion lets you create dynamic slide presentations from source files and from CFML and HTML code on a
ColdFusion page. You can use data extracted from a database to populate the slide content, including graphs and
charts. Also, you can add images, audio tracks, and video clips to each slide in the presentation. ColdFusion provides
three tags for creating slide presentations:
You specify at least one slide for the presentation and can assign each presenter to one or more slides. The following
example shows a slide presentation with content from four different sources and two presenters:
<cfpresentation title="myPresentation">
<cfpresenter name="Tuckerman" title="V.P. of Marketing"
email="tuckerman@company.com">
<cfpresenter name="Anne" title="V.P. of Sales" email="anne@company.com">
<cfpresentationslide src="slide1.swf" title="Overview" duration="10"
presenter="Anne"/>
<cfpresentationslide src="slide2.htm" title="Q1 Sales" duration="30"
presenter="Anne"/>
<cfpresentationslide src="http://www.markettrends.com/index.htm"
title="Market Trends" duration="30" presenter="Tuckerman"/>
<cfpresentationslide title="Summary" duration="10">
<h3>Summary</h3>
<ul>
<li>Projected Sales</li>
Tag Description
cfpresentation Defines the look of the presentation and determines whether the presentation is saved to files or run
directly in the client browser.
cfpresentationslide Defines the content of the slide from one of the following:
A SWF file
An HTML file
A URL that returns HTML content
HTML and CFML code in the cfpresentationslide start and end tags
cfpresenter Provides information about the person presenting a slide. You can assign a presenter to one or more slides.
Presenter information is displayed in the control panel for the duration of the slide.
ADOBE COLDFUSION 8
ColdFusion Developer’s Guide
855
<li>Challenges Ahead</li>
<li>Long Term Goals</li>
</ul>
</cfpresentationslide>
</cfpresentation>
Note: The cfpresentationslide tag requires an end tag. If you specify a source file as the content for the slide instead
of CFML and HTML code within start and end tags, use the end slash as a shortcut for the end tag.
When the presentation runs, the slides appear in the order they are listed on the ColdFusion page for the duration
specified in each slide. The presenter information is displayed in a control panel next to the slide to which it is
assigned.
Creating a slide presentation
Use the cfpresentation tag to customize the look of the slide presentation, including where the controls appear
and the colors used in the presentation interface, as the following example shows:
<cfpresentation title="Sales Presentation" controlLocation="left" primaryColor="##0000FF"
shadowColor="###000033" textColor="##FFFF00" showNotes="yes">
The title appears at the top of the control panel. The color settings affect the presentation interface, but not the format
of the slides within the presentation. Set the showNotes attribute to yes to display text notes that are defined for
individual slides.
If you do not specify a directory, as in the previous example, ColdFusion runs the presentation directly in the client
browser from files written to a temp directory on the server. To save the presentation, specify an absolute path or a
directory relative to the CFM page. (ColdFusion does not create the directory; it must exist already.) In the following
example, the presentation files are stored in the salesPresentation directory on the local drive:
<cfpresentation title="Sales Presentation" directory="c:\salesPresenation">
ColdFusion automatically generates the following files necessary to run the presentation and saves them in the
specified directory:
components.swf
index.htm
loadflash.js
viewer.swf
Also, ColdFusion creates a subdirectory called data where it stores the following files:
srchdata.xml (which creates the search interface)
vconfig.xml
viewer.xml
A SWF file generated for each slide in the presentation
Copies of the media files referenced in the presentation slides
Media files can include JPEG files, FLV and SWF video files, and MP3 audio files. To run the presentation that you
saved to files, double-click the index.htm file.
Note: ColdFusion does not overwrite the files referenced by the slides in the presentation; changes to the generated
presentation files do not affect the source files.
ADOBE COLDFUSION 8
ColdFusion Developer’s Guide
856
Adding presenters
Optionally, you can add one or more presenters under the cfpresentation tag. ColdFusion displays the presenter
information in the control panel for the current slide to which it is assigned. A slide does not require a presenter.
Use the cfpresenter tag to specify personal information, such as a title and an e-mail address, and JPEG images
for a logo and the persons image, as the following code shows:
<cfpresentation title="Sales Presentation">
<cfpresenter name="Anne" title="V.P. of Sales" biography="Anne Taylor has been a top seller
at Widgets R Us for five years." logo="images/logo.jpg" image="images/ataylor_empPhoto.jpg"
email="ataylor@widgetsrus.com">
The name attribute is required. You use this value to assign the presenter to one or more slides. To assign a presenter
to a slide, use the value of the name attribute defined in the cfpresenter tag as the value for the presenter attribute
in the cfpresentationslide tag. The following example creates a presenter named Tuckerman and assigns him to
a slide called Overview:
<cfpresentation title="Sales Presentation">
<cfpresenter name="Tuckerman" title="V.P. of Marketing">
<cfpresentationslide title="Overview" src="overview.swf" presenter="Tuckerman"
duration="10"/>
...
</cfpresentation>
Note: You must assign presenters explicitly to slides. To assign a presenter to more than one slide, use the presenter name
in each of the cfpresentationslide tags.
When you assign a presenter to a slide, the presenter information is displayed in the control panel for the duration
of the slide. Images must be in JPEG format and the files must be located in a pathname relative to the ColdFusion
page. ColdFusion maps the value of the email attribute to the contact link in the control panel, which opens an e-
mail message in the local e-mail application when you click on it.
The following code creates three presenters for a presentation and assigns two of the presenters to slides:
<cfpresentation title="Sales Presentation">
<cfpresenter name="Hannah" title="V.P. of Marketing" image="hannah.jpg">
<cfpresenter name="Anne" title="V.P. of Sales" image="Anne.jpg">
<cfpresenter name="Wilson" title="V.P. of Engineering"
image="Wilson.jpg">
<cfpresentationslide title="Overview" presenter="Hannah" duration="30"
src="slide1.htm"/>
<cfpresentationslide title="Q1 Sales" presenter="Anne" duration="15"
src="slide2.htm"/>
<cfpresentationslide title="Projected Sales" presenter="Anne"
duration="15" src="slide3.htm" video="promo.flv"/>
<cfpresentationslide title="Conclusion" src="slide4.htm"/>
</cfpresentation>
The presenter Hannah is assigned to one slide and Anne is assigned to two slides. The last slide in the presentation
has no presenter assigned to it. Because Wilson is not assigned to a slide, his information does not appear in the
presentation. In the second slide, Annes photo is displayed in the control panel. In the third slide, however, the video
called promo.flv runs in place of Annes photo in the control panel (not in the slide itself) for the duration of the slide.
Note: Videos must be in SWF or FLV format. You cannot specify audio and video for the same slide.
ADOBE COLDFUSION 8
ColdFusion Developer’s Guide
857
Adding slides
Use one cfpresentationslide tag for each slide in the presentation. The presentation runs the slides in the order
they are listed beneath the cfpresentation tag. You can create content for a slide in one of the following ways:
.
Creating content from source files
The following code creates a presentation with three slides from source files in different locations:
<cfpresentation title="Garden Mania" directory="gardenPresentation">
<cfpresentationslide title="Seeds of Change" src="c:\gardening\seeds.html"
audio="media\hendrix.mp3" duration="30"/>
<cfpresentationslide title="Flower Power" src="shockwave\flowerPower.swf"
duration="40"/>
<cfpresentationslide title="Dig Deep" src="http://www.smartgarden.com/index.htm"
duration="15"/>
</cfpresentation>
In this example, ColdFusion generates the files required to run the presentation in the gardenPresentation directory
and a new SWF file from each of the slides in the data subdirectory. ColdFusion also copies the hendrix.mp3 file and
saves it in the data subdirectory.
Note: Links within slides created from HTML files are not active.
Creating content from HTML and CFML code
If you do not specify a source file for a slide, you must create the content by using HTML or CFML code in the
cfpresentationslide start and end tags on the ColdFusion page. The following presentation contains one slide
with content generated from HTML, one slide with content generated from HTML and CFML code, and one slide
with content extracted from an HTML file from an external website:
<cfpresentation title="The Road Ahead">
<cfpresentationslide title="Yellow Bricks" audio="myaudio1.mp3" duration="10">
<h3>Yellow Bricks</h3>
<table cellpadding=10>
<tr>
<td>
<ul>
<li>Way to go Dorothy</li>
<li>Making tracks</li>
<li>No place like home</li>
</ul>
Source Description Example
A SWF or HTML file The file must be located on the
system running ColdFusion. You can
specify an absolute path or a path
relative to the ColdFusion page.
<cfpresentationslide title="slide 1"
src="presentation/slide1.swf"/>
<cfpresentationslide title="slide 2"
src="c:/presentation/slide2.htm"/>
A URL The URL must return HTML content. <cfpresentationslide title="slide 3"
src="http://www.worldview.com/index.htm"/>
HTML and CFML
code on the Cold-
Fusion page
Enclose the HTML and CFML code
within the
cfpresentationslide start and
end tags.
<cfpresentationslide>
<h3>Total Sales</h3>
<cfchart format="jpg" chartwidth="500" show3d="yes">
<cfchartseries type="pie" query="artwork"
itemcolumn="issold" valuecolumn="price"/>
</cfchart>
</cfpresentationslide>
ADOBE COLDFUSION 8
ColdFusion Developer’s Guide
858
</td>
<td><img src="../cfdocs/images/artgallery/maxwell01.jpg"/>
</td>
</tr>
</table>
</cfpresentationslide>
<cfpresentationslide title="Wild Ride" duration="5">
<h3>Wild Ride</h3>
<cfchart format="jpg" title="Who’s Ahead" show3D="yes" chartHeight=500 chartWidth=500>
<cfchartseries type="pyramid">
<cfchartdata item="Dorothy" value=10>
<cfchartdata item="Tin Man" value=30>
<cfchartdata item="Scarecrow" value=15>
<cfchartdata item="Lion" value=50>
<cfchartdata item="Toto" value=5>
</cfchartseries>
</cfchart>
</cfpresentationslide>
<cfpresentationslide title="The Golden Age of Ballooning" duration="10"
src="http://www.balloning.com/index.htm"/>
</cfpresentation>
Note: The value for the format attribute of the cfchart tag must be JPG or PNG.
The content for slides is not limited to static data: you can generate content from information extracted from a
database or a query of queries.
Sample presentations
This section provides two sample presentations.
Example 1
The following example creates a simple presentation that incorporates data retrieved from the cfdocexamples
database. It shows how to perform the following tasks:
Create slides generated from HTML and CFML.
Add images to slides.
Add charts and tables with data extracted from a database.
Add audio tracks to individual slides.
<!--- The following query extracts employee data from the cfdocexamples
database. --->
<cfquery name="GetSalaryDetails" datasource="cfdocexamples">
SELECT Departmt.Dept_Name,
Employee.FirstName,
Employee.LastName,
Employee.StartDate,
Employee.Salary,
Employee.Contract
From Departmt, Employee
Where Departmt.Dept_ID = Employee.Dept_ID
ORDER BY Employee.LastName, Employee.Firstname
</cfquery>
<!--- The following code creates a presentation with three presenters. --->
ADOBE COLDFUSION 8
ColdFusion Developer’s Guide
859
<cfpresentation title="Employee Satisfaction" primaryColor="##0000FF" glowColor="##FF00FF"
lightColor="##FFFF00" showoutline="no">
<cfpresenter name="Jeff" title="CFO" email="jeff@company.com"
logo="../cfdocs/getting_started/photos/somewhere.jpg"
image="../cfdocs/images/artgallery/jeff01.jpg">
<cfpresenter name="Lori" title="VP Marketing" email="lori@company.com"
logo="../cfdocs/getting_started/photos/somewhere.jpg"
image="../cfdocs/images/artgallery/lori01.jpg">
<cfpresenter name="Paul" title="VP Sales" email="paul@company.com"
logo="../cfdocs/getting_started/photos/somewhere.jpg"
image="../cfdocs/images/artgallery/paul01.jpg">
<!--- The following code creates the first slide in the presentation
from HTML. --->
<cfpresentationslide title="Introduction" presenter="Jeff"
audio="myAudio1.mp3" duration="5">
<h3>Introduction</h3>
<table>
<tr><td>
<ul>
<li>Company Overview</li>
<li>Salary by Department</li>
<li>Employee Salary Details</li>
</ul>
</td></tr>
</table>
</cfpresentationslide>
<!--- The following code creates the second slide in the presentation.
The chart is populated with data from the database query. --->
<cfpresentationslide title="Salary by Department" presenter="Lori"
duration="5" audio="myAudio3.mp3">
<h3>Salary by Department</h3>
<cfchart format="jpg" xaxistitle="Department" yaxistitle="Salary">
<cfchartseries type="bar" query="GetSalaryDetails"
itemcolumn="Dept_Name" valuecolumn="salary">
</cfchartseries>
</cfchart>
</cfpresentationslide>
<!--- The following code creates the third slide in the presentation. The table is populated
with data from the query. The table also contains an image located relative to the CFM page
on the server. --->
<cfpresentationslide title="Salary Details" presenter="Paul"
duration="10" audio="myAudio1.mp3">
<h3>Employee Salary Details</h3>
<table border cellspacing=0 cellpadding=5 valign="top">
<tr>
<td>
<table border cellspacing=0 cellpadding=5 valign="top">
<tr>
<th>Employee Name</th>
<th>Start Date</th>
<th>Salary</th>
<th>Department</th>
<th>Contract?</th>
</tr>
<cfoutput query="GetSalaryDetails">
<tr>
<td>#FirstName# #LastName#</td>
<td>#dateFormat(StartDate, "mm/dd/yyyy")#</td>
ADOBE COLDFUSION 8
ColdFusion Developer’s Guide
860
<td>#numberFormat(Salary, "$9999,9999")#</td>
<td>#dept_name#</td>
<td>#Contract#</td>
</tr></cfoutput>
</table>
</td>
<td width="200" >
<img src="images/raquel02.jpg"/>
</td>
</table>
</cfpresentationslide>
</cfpresentation>
Example 2
The following example shows how to create a simple sales presentation with data from the cfartgallery database.
Specifically, it shows how to perform the following tasks:
Create slides generated from HTML and CFML.
Create a slide from a URL that returns HTML content.
Add charts with data extracted from a database and a query of queries.
Add video and audio tracks to individual slides.
<!--- The following query extracts data from the cfartgallery database. --->
<cfquery name="artwork" datasource="cfartgallery">
SELECT FIRSTNAME || ' '|| LASTNAME AS FULLNAME, ARTISTS.ARTISTID, ARTNAME, PRICE, ISSOLD
FROM ARTISTS, ART
WHERE ARTISTS.ARTISTID = ART.ARTISTID
ORDER BY LASTNAME
</cfquery>
<!--- The following query of queries determines the total dollar amount of
sales per artist. --->
<cfquery dbtype="query" name="artistname">
SELECT FULLNAME,
SUM(PRICE) AS totalSale
FROM ARTWORK
WHERE ISSOLD = 1
GROUP BY FULLNAME
ORDER BY totalSale
</cfquery>
<!--- The following code determines the look of the slide presentation. ColdFusion displays
the slide presentation directly in the browser because no destination is specified. The title
appears above the presenter information. --->
<cfpresentation title="Art Sales Presentation" primaryColor="##0000FF" glowColor="##FF00FF"
lightColor="##FFFF00" showOutline="yes" showNotes="yes">
<!--- The following code defines the presenter information. You can assign each presenter
to one or more slides. --->
<cfpresenter name="Aiden" title="Artist" email="Aiden@artgallery.com"
image="../cfdocs/images/artgallery/aiden01.jpg">
<cfpresenter name="Raquel" title="Artist" email="raquel@artgallery.com"
image="../cfdocs/images/artgallery/raquel05.jpg">
<cfpresenter name="Paul" title="Artist" email="paul@artgallery.com"
image="../cfdocs/images/artgallery/paul01.jpg">
ADOBE COLDFUSION 8
ColdFusion Developer’s Guide
861
<!--- The following code defines the content for the first slide in the presentation. The
duration of the slide determines how long the slide plays before proceeding to the next
slide. The audio plays for the duration of the slide. --->
<cfpresentationslide title="Introduction" presenter="Aiden" duration="5"
audio="myAudio1.mp3">
<h3>Introduction</h3>
<table>
<tr><td>
<ul>
<li>Art Sales Overview</li>
<li>Total Sales</li>
<li>Total Sales by Artist</li>
<li>Conclusion</li>
</ul>
</td>
<td><img src="../cfdocs/images/artgallery/maxwell01.jpg"/></td></tr>
</table>
</cfpresentationslide>
<!--- The following code generates the second slide in the presentation from an HTML file
located on an external website. --->
<cfpresentationslide title="Artwork Sales Overview" presenter="Raquel"
audio="myAudio2.mp3" duration="5" src="http://www.louvre.com/index.html"/>
<!--- The following code generates the third slide in the presentation, which contains a pie
chart with data extracted from the initial database query. Although the presenter is the
same as in the first slide, ColdFusion runs the video defined in the cfpresentationslide tag
in place of the image defined in the cfpresenter tag. --->
<cfpresentationslide title="Total Artwork Sold" presenter="Aiden"
duration="5" video="video1.flv">
<h3>Total Sales</h3>
<cfchart format="jpg" chartwidth="500" show3d="yes">
<cfchartseries type="pie" query="artwork"
colorlist="##00FFFF,##FF00FF" itemcolumn="issold"
valuecolumn="price"/>
</cfchart>
</cfpresentationslide>
<!--- The following code generates the fourth slide in the presentation with
data extracted from the query of queries. --->
<cfpresentationslide title="Sales by Artist" presenter="Paul"
duration="5" audio="myAudio3.mp3">
<h3>Total Sales by Artist</h3>
<table border cellspacing=10 cellpadding=0>
<TR>
<TD>
<table border cellspacing=0 cellpadding=5>
<tr>
<th>Artist Name</th>
<th>Total Sales</th>
</tr>
<tr>
<cfoutput query="artistname">
<td>#FULLNAME#</td>
<td>#dollarFormat(totalSale)#</td>
</tr>
</cfoutput>
</table>
</td>
<td>
ADOBE COLDFUSION 8
ColdFusion Developer’s Guide
862
<cfchart format="jpg" xaxistitle="Artist" yaxistitle="Total Sales"
chartwidth="400">
<cfchartseries type="bar" query="artistname"
itemcolumn="fullname" valuecolumn="totalSale"/>
</cfchart>
</td>
</tr>
</table>
</cfpresentationslide>
<!--- The following code defines the final slide in the presentation. This slide does not
have a presenter assigned to it. --->
<cfpresentationslide title="Conclusion" duration="1" notes="Special thanks to Lori and
Jeff for contributing their art and expertise.">
<h1>Great Job Team!</h1>
<p><img src="../cfdocs/images/artgallery/paul05.jpg"></p>
</cfpresentationslide>
</cfpresentation>
863
Part 7: Using Web Elements and External
Objects
This part contains the following topics:
Using XML and WDDX . . . . . . . . . . . . . . . . . . . . . . . . . . . . . . . . . . . . . . . . . . . . . . . . . . . . . . . . . . . . . . . . . 865
Using Web Services . . . . . . . . . . . . . . . . . . . . . . . . . . . . . . . . . . . . . . . . . . . . . . . . . . . . . . . . . . . . . . . . . . . . 900
Integrating J2EE and Java Elements in CFML Applications . . . . . . . . . . . . . . . . . . . . . . . . . . . . . . . . 927
Using Microsoft .NET Assemblies. . . . . . . . . . . . . . . . . . . . . . . . . . . . . . . . . . . . . . . . . . . . . . . . . . . . . . . . 950
Integrating COM and CORBA Objects in CFML Applications . . . . . . . . . . . . . . . . . . . . . . . . . . . . . . . 972
865
Chapter 47: Using XML and WDDX
You can use ColdFusion to create, use, and manipulate XML documents. You can also use Web Distributed Data
Exchange (WDDX), an XML dialect, for transmitting structured data, including transferring data between applica-
tions and between CFML and JavaScript. To use these technologies, you should be familiar with XML.
Contents
About XML and ColdFusion. . . . . . . . . . . . . . . . . . . . . . . . . . . . . . . . . . . . . . . . . . . . . . . . . . . . . . . . . . . . . . . . . . . . . . . 865
The XML document object . . . . . . . . . . . . . . . . . . . . . . . . . . . . . . . . . . . . . . . . . . . . . . . . . . . . . . . . . . . . . . . . . . . . . . . . 866
ColdFusion XML tag and functions. . . . . . . . . . . . . . . . . . . . . . . . . . . . . . . . . . . . . . . . . . . . . . . . . . . . . . . . . . . . . . . . . 870
Using an XML object . . . . . . . . . . . . . . . . . . . . . . . . . . . . . . . . . . . . . . . . . . . . . . . . . . . . . . . . . . . . . . . . . . . . . . . . . . . . . 871
Creating and saving an XML document object . . . . . . . . . . . . . . . . . . . . . . . . . . . . . . . . . . . . . . . . . . . . . . . . . . . . . . . 875
Modifying a ColdFusion XML object . . . . . . . . . . . . . . . . . . . . . . . . . . . . . . . . . . . . . . . . . . . . . . . . . . . . . . . . . . . . . . . 876
Validating XML documents. . . . . . . . . . . . . . . . . . . . . . . . . . . . . . . . . . . . . . . . . . . . . . . . . . . . . . . . . . . . . . . . . . . . . . . . 885
Transforming documents with XSLT . . . . . . . . . . . . . . . . . . . . . . . . . . . . . . . . . . . . . . . . . . . . . . . . . . . . . . . . . . . . . . . . 885
Extracting data with XPath . . . . . . . . . . . . . . . . . . . . . . . . . . . . . . . . . . . . . . . . . . . . . . . . . . . . . . . . . . . . . . . . . . . . . . . . 886
Example: using XML in a ColdFusion application. . . . . . . . . . . . . . . . . . . . . . . . . . . . . . . . . . . . . . . . . . . . . . . . . . . . . 886
Moving complex data across the web with WDDX . . . . . . . . . . . . . . . . . . . . . . . . . . . . . . . . . . . . . . . . . . . . . . . . . . . . 891
Using WDDX. . . . . . . . . . . . . . . . . . . . . . . . . . . . . . . . . . . . . . . . . . . . . . . . . . . . . . . . . . . . . . . . . . . . . . . . . . . . . . . . . . . . 894
About XML and ColdFusion
XML has rapidly become the universal language for representing documents and data on the web. These documents
can extend beyond the traditional concept of a paper document or its equivalent. For example, XML is often used to
represent database or directory information. XML is also commonly used to represent transaction information, such
as product orders or receipts, and for information such as inventory records and employee data.
Because XML represents data in a tagged, textual format it is an excellent tool for representing information that must
be shared between otherwise-independent applications such as order entry and inventory management. No appli-
cation needs to know anything about the other. Each application only needs to be prepared to get data in a format
that is structured according to the XML DTD or Schema. For example, in a distributed order processing application,
the order placement component, order fulfilment component, inventory management component, and billing
component can all share information with each other in XML format. They could use a common XML DTD, of
different components could communicate with each other using different DTDs.
After an application parses the XML document, it can then manipulate the information in any way that is appro-
priate. For example, you can convert tabular XML data into a ColdFusion recordset, perform queries on the data and
then export the data an XML document. For example, the code in “Example: using XML in a ColdFusion appli-
cation on page 886 takes a customer order in XML, converts the data to a recordset, and uses a query to determine
the order cost. It then prepares a receipt as an XML document.
ColdFusion provides a comprehensive and easy-to-use set of tools for creating and using XML documents.
ColdFusion lets you do the following with XML documents:
Convert XML text into ColdFusion XML document objects.
ADOBE COLDFUSION 8
ColdFusion Developer’s Guide
866
Create new ColdFusion XML document objects.
Modify ColdFusion XML document objects.
Validate XML against a DTD or Schema
Transform XML using XSLT (Extensible Stylesheet Language Transformation).
Extract data from XML documents using XPath expressions.
Convert ColdFusion XML document objects to text and save them in files.
ColdFusion can also represent forms that you create using the cfform tag as XML. You can have ColdFusion
generate the XML and process it using an XSLT skin to generate output for display, or ColdFusion can generate XML
text and put it in a variable for further processing. For more information on XML Forms, see “Creating Skinnable
XML Forms” on page 594
The XML document object
ColdFusion represents an XML document as an object, called an XML document object, that is much like a standard
ColdFusion structure. In fact, most ColdFusion structure functions, such as StructInsert, work with XML
document objects. For a full list of ColdFusion functions that work on XML document objects, see “Functions for
XML object management” on page 877.
You can look at the overall structure of an XML document in two ways: a basic view and a DOM (Document Object
Model)-based node view. The basic view presents all the information in the document, but does not separate the data
into as fine-grained units as the node view. ColdFusion can access XML document contents using either view.
A simple XML document
The next sections describe the basic and node views of the following simple XML document. This document is used
in many of the examples in this chapter.
<?xml version="1.0" encoding="UTF-8"?>
<employee>
<!-- A list of employees -->
<name EmpType="Regular">
<first>Almanzo</first>
<last>Wilder</last>
</name>
<name EmpType="Contract">
<first>Laura</first>
<last>Ingalls</last>
</name>
</employee>
Basic view
The basic view of an XML document object presents the object as a container that holds one root element structure.
The root element can have any number of nested element structures. Each element structure represents an XML tag
(start tag/end tag set) and all its contents; it can contain additional element structures. A basic view of the simple
XML document looks like the following:
ADOBE COLDFUSION 8
ColdFusion Developer’s Guide
867
DOM node view
The DOM node view presents the XML document object using the same format as the documents XML Document
Object Model (DOM). In fact, an XML document object is a representation of a DOM object.
The DOM is a World Wide Web Consortium (W3C) recommendation (specification) for a platform- and language-
neutral interface to dynamically access and update the content, structure, and style of documents. ColdFusion
conforms to the DOM Level 2 Core specification, available at www.w3.org/TR/DOM-Level-2-Core.
In the DOM node view, the document consists of a hierarchical tree of nodes. Each node has a DOM node type, a
node name, and a node value. Node types include Element, Comment, Text, and so on. The DOM structures the
document object and each of the elements it contains into multiple nodes of different types, providing a finer-
grained view of the document structure than the basic view. For example, if an XML comment is in the middle of a
block of text, the DOM node view represents its position in the text while the basic view does not.
ColdFusion also lets you use the DOM objects, methods, and properties defined in the W3C DOM Level 2 Core
specification to manipulate the XML document object.
For more information on referencing DOM nodes, see “XML DOM node structure” on page 869. This document
does not cover the node view and using DOM methods and properties in detail.
XML document structures
An XML document object is a structure that contains a set of nested XML element structures. The following image
shows a section of the cfdump tag output for the document object for the XML in A simple XML document” on
page 866. This image shows the long version of the dump, which provides complete details about the document
object. Initially, ColdFusion displays a short version, with basic information. Click the dump header to change
between short, long, and collapsed versions of the dump.
Document Object
Root Element: employee
Comment: A list of employees
Element: first
Text:
Almanzo
Element: name
Attributes: EmpType = Regular
Element: name
Attributes: EmpType = Contract
Element: first
Text:
Wilder
Element: first
Text:
Laura
Element: first
Text:
Ingallis
ADOBE COLDFUSION 8
ColdFusion Developer’s Guide
868
The following code displays this output. It assumes that you save the code in a file under your web root, such as
C:\Inetpub\wwwroot\testdocs\employeesimple.xml
<cffile action="read" file="C:\Inetpub\wwwroot\testdocs\employeesimple.xml"
variable="xmldoc">
<cfset mydoc = XmlParse(xmldoc)>
<cfdump var="#mydoc#">
The document object structure
At the top level, the XML document object has the following three entries:
The element structure
Each XML element has the following entries:
Entry name Type Description
XmlRoot Element The root element of the document.
XmlComment String A string made of the concatenation of all comments on the document, that is, comments in
the document prologue and epilog. This string does not include comments inside docu-
ment elements.
XmlDocType XmlNode The DocType attribute of the document. This entry only exists if the document specifies a
DocType. This value is read-only; you cannot set it after the document object has been
created
This entry does not appear when the cfdump tag displays an XML element structure.
Entry name Type Description
XmlName String The name of the element; includes the namesapce prefix.
XmlNsPrefix String The prefix of the namespace.
XmlNsURI String The URI of the namespace.
ADOBE COLDFUSION 8
ColdFusion Developer’s Guide
869
XML DOM node structure
The following table lists the contents of an XML DOM node structure:
Note: The tag does not display XmlNode structures. If you try to dump an XmlNode structure, the cfdump tag displays
“Empty Structure.
The following table lists the contents of the XmlName and XmlValue fields for each node type that is valid in the
XmlType entry. The node types correspond to the objects types in the XML DOM hierarchy.
XmlText or
XmlCdata
String A string made of the concatenation of all text and CData text in the element, but not inside
any child elements. When you assign a value to the XmlCdata element, ColdFusion puts the
text inside a CDATA information item. When you retrieve information from document object,
these element names return identical values.
XmlComment String A string made of the concatenation of all comments inside the XML element, but not inside
any child elements.
XmlAttributes Structure All of this element’s attributes, as name-value pairs.
XmlChildren Array All this elements children elements.
XmlParent XmlNode The parent DOM node of this element.
This entry does not appear when the cfdump tag displays an XML element structure.
XmlNodes Array An array of all the XmlNode DOM nodes contained in this element.
This entry does not appear the cfdump tag when displays an XML element structure.
Entry name Type Description
XmlName String The node name. For nodes such as Element or Attribute, the node name is the element or
attribute name.
XmlType String The node XML DOM type, such as Element or Text.
XmlValue String The node value. This entry is used only for Attribute, CDATA, Comment, and Text type nodes.
Node type XmlName xmlValue
CDATA #cdata-section
Content of the CDATA section
COMMENT #comment Content of the comment
ELEMENT Tag name Empty string
ENTITYREF Name of entity referenced Empty string
PI (processing instruction) Target entire content excluding the target Empty string
TEXT #text Content of the text node
ENTITY Entity name Empty string
NOTATION Notation name Empty string
DOCUMENT #document Empty string
FRAGMENT #document-fragment
Empty string
DOCTYPE Document type name Empty string
Entry name Type Description
ADOBE COLDFUSION 8
ColdFusion Developer’s Guide
870
Note: Although XML attributes are nodes on the DOM tree, ColdFusion does not expose them as XML DOM node data
structures. To view an elements attributes, use the element structures XMLAttributes structure.
The XML document object and all its elements are exposed as DOM node structures. For example, you can use the
following variable names to reference nodes in the DOM tree that you created from the XML example in “A s i m p l e
XML document” on page 866:
mydoc.XmlName
mydoc.XmlValue
mydoc.XmlRoot.XmlName
mydoc.employee.XmlType
mydoc.employee.XmlNodes[1].XmlType
ColdFusion XML tag and functions
The following table lists the ColdFusion tag () and functions that create and manipulate XML documents:
Tag or function Description
<cfxml variable="objectName"
[caseSensitive="Boolean"]>
Creates a new ColdFusion XML document object consisting of the markup in the tag body. The tag
can include XML and CFML tags. ColdFusion processes all CFML in the tag body before converting
the resulting text to an XML document object.
If you specify the CaseSensitive="True" attribute, the case of names of elements and
attributes in the document is meaningful. The default value is False.
For more information on using the cfxml tag, see “Creating a new XML document object using the
cfxml tag” on page 875.
XmlParse (XMLText
[[, caseSensitive],
validator])
Converts an XML document in a file or a string variable into an XML document object, and option-
ally validates the document against a DTD or schema.
If you specify the optional second argument as True, the case of names of elements and attributes
in the document is meaningful. The default value is False.
For more information on using the XmlParse function, see “Creating an XML document object
from existing XML” on page 876.
XmlNew([caseSensitive]) Returns a new, empty XML document object.
If you specify the optional argument as True, the case of names of elements and attributes in the
document is meaningful. The default value is False.
For more information on using the XmlNew function, see “Creating a new XML document object
using the XmlNew function” on page 875.
XmlElemNew(objectName{,
namespaceURI],
elementName)
Returns a new XML document object element with the specified name, optionally belonging to
the specified namespace. You can omit the namespaceURI parameter and use only a namespace
prefix if the prefix is defined elsewhere in the object.
For more information on using theXmlElemNew function, see Adding an element” on page 880.
XmlTransform(XMLVar,
XSLTStringVar[,
parameters])
Applies an Extensible Stylesheet Language Transformation (XSLT) to an XML document. The docu-
ment can be represented as a string variable or as an XML document object. The function returns
the resulting XML document as a string.
For more information on using theXmlTransform function, see Transforming documents with
XSLT” on page 885.
ADOBE COLDFUSION 8
ColdFusion Developer’s Guide
871
About case-sensitivity and XML document objects
The tags and functions that create XML document objects let you specify whether ColdFusion will treat the object
in a case-sensitive manner. If you do not specify case-sensitivity, ColdFusion ignores the case of XML document
object component identifiers, such as element and attribute names. If you do specify case-sensitivity, names with
different cases refer to different components. For example, if you do not specify case-sensitivity, the names
mydoc.employee.name[1] and mydoc.employee.NAME[1] always refer to the same element. If you specify case-
sensitivity, these names refer to two separate elements. You cannot use dot notation references for element or
attribute names in a case-sensitive XML document; for more information see “Referencing the contents of an XML
object” on page 872.
Using an XML object
Because an XML document object is represented as a structure, you can access XML document contents using either,
or a combination of both, of the following ways:
XmlSearch(objectName,
XPathExpression)
Uses an XPath expression to search an XML document object and returns an array of XML elements
that match the search criteria.
For more information on using the XmlSearch function, see “Extracting data with XPath” on
page 886.
XmlValidate(xmlDoc[,
validator])
Uses a Document Type Definition (DTD) or XML Schema to validate an XML text document (in a
string or file) or an XML document object. The validator can be a DTD or Schema. If you omit the
validator parameter, the document must specify a DTD or schema. For more information on
using the XmlValidate function, see Validating XML documents” on page 885
XmlChildPos(element,
elementName, position)
Returns the position (index) in an XmlChildren array of the Nth child with the specified element
name. For example, XmlChildPos(mydoc.employee, "name", 2) returns the position in
mydoc.employee.XmlChildren of the mydoc.employee.name[2] element. This index can be used in
the ArrayInsertAt and ArrayDeleteAt functions.
For more information on using theXmlChildPos function, see “Determining the position of a
child element with a common name” on page 880, Adding an element” on page 880, and
“Deleting elements” on page 882.
XmlGetNodeType(xmlNode)Returns a string identifying the type of an XML document object node returned by the function or
in an elements XmlNodes array.
IsWDDX(String)Determines whether a string is a well-formed WDDX packet.
IsXML(String)Determines whether a string is well-formed XML text.
IsXmlAttribute(variable)Determines whether the function parameter is an XML Document Object Model (DOM) attribute
node.
IsXmlDoc(objectName)Returns True if the function argument is an XML document object.
IsXmlElem(elementName)Returns True if the function argument is an XML document object element.
IsXmlNode(variable)Determines whether the function parameter is an XML document object node.
IsXmlRoot(elementName)Returns True if the function argument is the root element of an XML document object.
ToString(objectName)Converts an XML document object to a string representation.
XmlFormat(string)Escapes special XML characters in a string so that the string can be used as text in XML.
Tag or function Description
ADOBE COLDFUSION 8
ColdFusion Developer’s Guide
872
Using the element names, such as mydoc.employee.name[1]
Using the corresponding structure entry names (that is, XmlChildren array entries), such as
mydoc.employee.XmlChildren[1]
Similarly, you can use either, or a combination of both, of the following notation methods:
Structure (dot) notation, such as mydoc.employee
Associative array (bracket) notation, such as mydoc["employee"]
Referencing the contents of an XML object
Use the following rules when you reference the contents of an XML document object on the right side of an
assignment or as a function argument:
By default, ColdFusion ignores element name case. As a result, it considers the element name MyElement and
the element name myELement to be equivalent. To make element name matching case-sensitive, specify
CaseSensitive="True" in the cfxml tag, or specify True as a second argument in the XmlParse or XmlNew
function that creates the document object.
If your XML object is case sensitive, do not use dot notation to reference an element or attribute name. Use the
name in associative array (bracket) notation, or a reference that does not use the case-sensitive name. For example,
do not use names such as the following:
MyDoc.employee.name[1]
MyDoc.employee.XmlAttributes.Version
Instead, use names such as the following:
MyDoc.xmlRoot.XmlChildren[1]
MyDoc.xmlRoot["name"][1]
MyDoc.["employee"]["name"][1]
MyDoc.xmlRoot.XmlAttributes["Version"]
MyDoc["employee"].XmlAttributes["Version"]
Important: Because ColdFusion always treats variable names as case-insensitive, using dot notation for element and
attribute names in a case sensitive XML document can generate unexpected results (such as all-uppercase variable
names), exceptions, or both.
If your XML object is case sensitive, you cannot use dot notation to reference an element or attribute name. Use
the name in associative array (bracket) notation, or a reference that does not use the case-sensitive name (such as
XmlChildren[1]) instead.
Use an array index to specify one of multiple elements with the same name; for example,
#mydoc.employee.name[1] and #mydoc.employee.name[2].
If you omit the array index on the last component of an element identifier, ColdFusion treats the reference as the
array of all elements with the specified name. For example, mydoc.employee.name refers to an array of two
name elements.
Use an array index into the XmlChildren array to specify an element without using its name; for example,
mydoc.XmlRoot.XmlChildren[1].
Use associative array (bracket) notation to specify an element name that contains a period or colon; for example,
myotherdoc.XmlRoot["Type1.Case1"].
You can use DOM methods in place of structure entry names.
ADOBE COLDFUSION 8
ColdFusion Developer’s Guide
873
For example, the following variables all refer to the XmlText value “Almanzo” in the XML document created in “A
simple XML document” on page 866:
mydoc.XmlRoot.XmlChildren[1].XmlChildren[1].XmlText
mydoc.employee.name[1].first.XmlText
mydoc.employee.name[1]["first"].XmlText
mydoc["employee"].name[1]["first"].XmlText
mydoc.XmlRoot.name[1].XmlChildren[1]["XmlText"]
The following variables all refer to the EmpType attribute of the first name element in the XML document created
in A simple XML document” on page 866:
mydoc.employee.name[1].XmlAttributes.EmpType
mydoc.employee.name[1].XmlAttributes["EmpType"]
mydoc.employee.XmlChildren[1].XmlAttributes.EmpType
mydoc.XmlRoot.name[1].XmlAttributes["EmpType"]
mydoc.XmlRoot.XmlChildren[1].XmlAttributes.EmpType
Neither of these lists contains a complete set of the possible combinations that can make up a reference to the value
or attribute.
Assigning data to an XML object
When you use an XML object reference on the left side of an expression, most of the preceding rules apply to the
reference up to the last element in the reference string.
For example, the rules in “Referencing the contents of an XML object” on page 872 apply to
mydoc.employee.name[1].first in the following expression:
mydoc.employee.name[1].first.MyNewElement = XmlElemNew(mydoc, NewElement);
The rule for naming in case correct document objects, however, applies to the full reference string, as indicated by the
following caution:
Important: Because ColdFusion always treats variable names as case insensitive, using dot notation for element and
attribute names in a case-sensitive XML document can generate unexpected results (such as all-uppercase variable
names), exceptions, or both. In case-sensitive XML documents, use associative array notation or DOM notation names
(such as XmlRoot or XmlChldren[2]).
Referencing the last element on the left side of an expression
The following rules apply to the meaning of the last component on the left side of an expression:
1The component name is an element structure key name (XML property name), such as XmlComment,
ColdFusion sets the value of the specified element structure entry to the value of the right side of the expression. For
example, the following line sets the XML comment in the mydoc.employee.name[1].first element to “This is a
comment”:
mydoc.employee.name[1].first.XmlComment = "This is a comment";
2If the component name specifies an element name and does not end with a numeric index, for example
mydoc.employee.name, ColdFusion assigns the value on the right of the expression to the first matching element.
For example, if both mydoc.employee.name[1] and mydoc.employee.name[2] exist, the following expression
replaces mydoc.employee.name[1] with a new element named address, not an element named name:
mydoc.employee.name = XmlElemNew(mydoc, "address");
ADOBE COLDFUSION 8
ColdFusion Developer’s Guide
874
After executing this line, if there had been both mydoc.employee.name[1] and mydoc.employee.name[2],
there is now only one mydoc.employee.name element with the contents of the original
mydoc.employee.name[2].
3If the component name does not match an existing element, the element names on the left and right sides of the
expression must match. ColdFusion creates a new element with the name of the element on the left of the expression.
If the element names do not match, it generates an error.
For example if there is no mydoc.employee.name.phoneNumber element, the following expression creates a
new mydoc.employee.name.phoneNumber element:
mydoc.employee.name.phoneNumber = XmlElemNew(mydoc, "phoneNumber");
The following expression causes an error:
mydoc.employee.name.phoneNumber = XmlElemNew(mydoc, "address");
4If the component name does not match an existing element and the component’s parent or parents also do not
exist, ColdFusion creates any parent nodes as specified on the left side and use the previous rule for the last element.
For example, if there is no mydoc.employee.phoneNumber element, the following expression creates a phone-
Number element containing an AreaCode element:
mydoc.employee.name.phoneNumber.AreaCode = XmlElemNew(mydoc, "AreaCode");
Assigning and retrieving CDATA values
To identify that element text is CDATA by putting it inside CDATA start and end marker information items, assign
the text to the XmlCdata element, not the XmlText element. You must do this because ColdFusion escapes the < and
> symbols in the element text when you assign it to an XmlText entry. You can assign a value to an elements XmlText
entry or its XmlCdata entry, but not to both, as each assignment overwrites the other.
When you retrieve data from the document object, references to XmlCdata and XmlText return the same string.
The following example shows how ColdFusion handles CDATA text:
<cfscript>
myCDATA = "This is CDATA text";
MyDoc = XmlNew();
MyDoc.xmlRoot = XmlElemNew(MyDoc,"myRoot");
MyDoc.myRoot.XmlChildren[1] = XmlElemNew(MyDoc,"myChildNodeCDATA");
MyDoc.myRoot.XmlChildren[1].XmlCData = "#myCDATA#";
</cfscript>
<h3>Assigning a value to MyDoc.myRoot.XmlChildren[1].XmlCdata.</h3>
<cfoutput>
The type of element MyDoc.myRoot.XmlChildren[1] is:
#MyDoc.myRoot.XmlChildren[1].XmlType#<br>
The value when output using XmlCdata is: #MyDoc.myRoot.XmlChildren[1].XmlCData#<br>
The value when output using XmlText is: #MyDoc.myRoot.XmlChildren[1].XmlText#<br>
</cfoutput>
<br>
The XML text representation of Mydoc is:
<cfoutput><XMP>#tostring(MyDoc)#</XMP></cfoutput>
<h3>Assigning a value to MyDoc.myRoot.XmlChildren[1].XmlText.</h3>
<cfset MyDoc.myRoot.XmlChildren[1].XmlText = "This is XML plain text">
<cfoutput>
The value when output using XmlCdata is: #MyDoc.myRoot.XmlChildren[1].XmlCData#<br>
The value when output using XmlText is: #MyDoc.myRoot.XmlChildren[1].XmlText#<br>
</cfoutput>
<br>
ADOBE COLDFUSION 8
ColdFusion Developer’s Guide
875
The XML text representation of Mydoc is:
<cfoutput><XMP>#tostring(MyDoc)#</XMP></cfoutput>
Creating and saving an XML document object
The following sections show the ways you can create and save an XML document object. The specific technique that
you use will depend on the application and your coding style.
Creating a new XML document object using the cfxml tag
The cfxml tag creates an XML document object that consists of the XML markup in the tag body. The tag body can
include CFML code. ColdFusion processes the CFML code and includes the resulting output in the XML. The
following example shows a simple cfxml tag:
<cfset testVar = True>
<cfxml variable="MyDoc">
<MyDoc>
<cfif testVar IS True>
<cfoutput>The value of testVar is True.</cfoutput>
<cfelse>
<cfoutput>The value of testVar is False.</cfoutput>
</cfif>
<cfloop index = "LoopCount" from = "1" to = "4">
<childNode>
This is Child node <cfoutput>#LoopCount#.</cfoutput>
</childNode>
</cfloop>
</MyDoc>
</cfxml>
<cfdump var=#MyDoc#>
This example creates a document object with a root element MyDoc, which includes text that displays the value of
the ColdFusion variable testVar. MyDoc has four nested child elements, which are generated by an indexed cfloop
tag. The cfdump tag displays the resulting XML document object.
Note: When you use the cfxml tag, do not include an <?xml ?> processing directive in the tag body. This directive is not
required, and causes an error. To process XML text that includes the <?xml ?> directive, use the function.
Creating a new XML document object using the XmlNew function
The XmlNew function creates a new XML document object, which you must then populate. For information on how
to populate a new XML document, see Adding, deleting, and modifying XML elements” on page 879.
Note: You cannot set the XmlDocType property for an XML document object that you create with the XmlNew function.
The following example creates and displays the same ColdFusion document object as in “Creating a new XML
document object using the cfxml tag” on page 875.
<cfset testVar = True>
<cfscript>
MyDoc = XmlNew();
MyDoc.xmlRoot = XmlElemNew(MyDoc,"MyRoot");
if (testVar IS TRUE)
MyDoc.MyRoot.XmlText = "The value of testVar is True.";
else
MyDoc.MyRoot.XmlText = "The value of testVar is False.";
ADOBE COLDFUSION 8
ColdFusion Developer’s Guide
876
for (i = 1; i LTE 4; i = i + 1)
{
MyDoc.MyRoot.XmlChildren[i] = XmlElemNew(MyDoc,"childNode");
MyDoc.MyRoot.XmlChildren[i].XmlText = "This is Child node " & i &".";
}
</cfscript>
<cfdump var=#MyDoc#>
Creating an XML document object from existing XML
The XmlParse function converts an XML document or document fragment represented as text into a ColdFusion
document object. You can use a string variable containing the XML or the name or URL of a file that contains the
text. For example, if your application uses cfhttp action="get" to get the XML document, use the following line
to create the XML document object:
<cfset myXMLDocument = XmlParse(cfhttp.fileContent)>
The following example converts an XML text document in a file to an XML document object:
<cfset myXMLDocument=XmlParse("C:\temp\myxmldoc.xml" variable="XMLFileText")>
The XmlParse function takes a second, optional, attribute that specifies whether to maintain the case of the elements
and attributes in the document object. The default is to have the document object be case-insensitive. For more
information on case-sensitivity, see “Referencing the contents of an XML object” on page 872.
The XmlParse function also lets you specify a DTD or Schema to validate the XML text; if the XML is not valid,
ColdFusion generates an error. You can specify the filename or URL of the validator, or the DTD or Schema can be
in a CFML variable. You can also tell ColdFusion to use a DTD or Schema that is identified in the XML text. If you
specify validation, you must also specify whether the document is be case-sensitive. The following example validates
an XML document on file using a DTD that it specifies using a URL:
myDoc=XMLParse("C:\CFusion\wwwroot\examples\custorder.xml", false,
"http://localhost:8500/examples/custorder.dtd")>
Saving and exporting an XML document object
The ToString function converts an XML document object to a text string. You can then use the string variable in
any ColdFusion tag or function.
To save the XML document in a file, use the ToString function to convert the document object to a string variable,
then use the cffile tag to save the string as a file. For example, use the following code to save the XML document
myXMLDocument in the file C:\temp\myxmldoc.xml:
<cfset XMLText=ToString(myXMLDocument)>
<cffile action="write" file="C:\temp\myxmldoc.xml" output="#XMLText#">
Modifying a ColdFusion XML object
As with all ColdFusion structured objects, you can often use a number of methods to change the contents of an XML
document object. For example, you often have the choice of using an assignment statement or a function to update
the contents of a structure or an array. The following section describes the array and structure functions that you can
use to modify an XML document object. The section “XML document object management reference” on page 878
provides a quick reference to modifying XML document object contents. Later sections describe these methods for
changing document content in detail.
ADOBE COLDFUSION 8
ColdFusion Developer’s Guide
877
Functions for XML object management
The following table lists the ColdFusion array and structure functions that you can use to manage XML document
objects and their functions, and describes their common uses. In several cases you can use either an array function
or a structure function for a purpose, such as for deleting all of an elements attributes or children.
Function Use
ArrayLen Determines the number of child elements in an element, that is, the number of elements in an elements
XmlChildren array.
ArrayIsEmpty Determines whether an element has any elements in its XmlChildren array.
StructCount Determines the number of attributes in an element’s XmlAttributes structure.
StructIsEmpty Determines whether an element has any attributes in its XmlAttributes structure.
Returns True if the specified structure, including the XML document object or an element, exists and is empty.
StructKeyArray
StructKeyList
Gets an array or list with the names of all of the attributes in an element’s XmlAttributes structure. Returns
the names of the children of an XML element.
ArrayInsertAt Adds a new element at a specific location in an element’s XmlChildren array.
ArrayAppend
ArrayPrepend
Adds a new element at the end or beginning of an elements XmlChildren array.
ArraySwap Swaps the children in the XmlChildren array at the specified position.
ArraySet Sets a range of entries in an XmlChildren array to equal the contents of a specified element structure. Each
entry in the array range will be a copy of the structure. Can be used to set a single element by specifying the
same index as the beginning and end of the range.
ArrayDeleteAt Deletes a specific element from an element’s XmlChildren array.
ArrayClear Deletes all child elements from an element’s XmlChildren array.
StructDelete Deletes a selected attribute from an element’s XMLAttributes structure.
Deletes all children with a specific element name from an element’s XmlChildren array.
Deletes all attributes of an element.
Deletes all children of an element.
Deletes a selected property value.
StructClear Deletes all attributes from an element’s XMLAttributes structure.
Duplicate Copies an XML document object, element, or node structure.
IsArray Returns True for the XmlChildren array. Returns false if you specify an element name, such as
mydoc.XmlRoot.name, even if there are multiple name elements in XmlRoot.
IsStruct Returns False for XML document objects, elements, and nodes. Returns True for XmlAttributes structures.
StructGet Returns the specified structure, including XML document objects, elements, nodes, and XmlAttributes
structures.
StructAppend Appends a document fragment XML document object to another XML document object.
StructInsert Adds a new entry to an XmlAttributes structure.
StructUpdate Sets or replaces the value of a document object property such as XmlName, or of a specified attribute in an
XmlAttributes structure.
ADOBE COLDFUSION 8
ColdFusion Developer’s Guide
878
Note: Array and structure functions not in the preceding or table or the table in the next section, do not work with XML
document objects, XML elements, or XML node structures.
Treating elements with the same name as an array
In many cases an XML element has multiple children with the same name. For example, the example document used
in this chapter has multiple name elements in the employee elements. In many cases, you can treat the child elements
with identical names as an array. For example, to reference the second name element in mydoc.employee, you can
specify mydoc.employee.name[2]. However, you can only use a limited set of Array functions when you use this
notation. The following table lists the array functions that are valid for such references:
XML document object management reference
The following tables provide a quick reference to the ways you can modify the contents of an XML document object.
The sections that follow describe in detail how to modify XML contents.
Note: If your XML object is case sensitive, you cannot use dot notation to reference an element or attribute name. Use
the name in associative array (bracket) notation, or a reference that does not use the case-sensitive name (such as
xmlChildren[1]) instead.
Adding information to an element
Use the following techniques to add new information to an element:
Deleting information from an element
Use the following techniques to delete information from an element:
Array function Result
IsArray(elemPath.elemName)Always returns False.
ArrayClear(elemPath.elemName)Removes all the elements with name elemName from the elemPath element.
ArrayLen(elemPath.elemName)Returns the number of elements named elemName in the elemPath element.
ArrayDeleteAt(elemPath.elemName, n)Deletes the nth child named elemlName from the elemPath element.
ArrayIsEmpty(elemPath.elemName)Always returns False.
ArrayToList(elemPath.elemName, n)Returns a comma separated list of all the XmlText properties of all the children
of elemPath named elemName.
Type Using a function Using an assignment statement
Attribute StructInsert(xmlElemPath.XmlAttributes, "key",
"value")
xmlElemPath.XmlAttributes.key =
"value"
xmlElemPath.XmlAttributes["key"]
= "value"
Child element To append:
ArrayAppend(xmlElempath.XmlChildren,newElem)
To insert:
ArrayInsertAt(xmlElempath.XmlChildren,
position, newElem)
To append:
xmlElemPath.XmlChildren[i] =
newElem
xmlElemPath.newChildName =
newElem
(where newChildName must be the same as
newElem.XmlName and cannot be an indexed
name such as name[3])
ADOBE COLDFUSION 8
ColdFusion Developer’s Guide
879
Changing contents of an element
Use the following techniques to change the contents of an element:
Adding, deleting, and modifying XML elements
The following sections describe the basic techniques for adding, deleting, and modifying XML elements. The
example code uses the XML document described in A simple XML document” on page 866.
Type Using a function Using an assignment statement
Property StructDelete(xmlElemPath, propertyName)xmlElemPath.propertyName=""
Attribute All attributes:
StructDelete(xmlElemPath, XmlAttributes)
A specific attribute:
StructDelete(xmlElemPath.XmlAttributes,"attributeName")
Not available
Child element All children of an element:
StructDelete(xmlElemPath, "XmlChildren")
or
ArrayClear(xmlElemPath.XmlChildren)
All children with a specific name:
StructDelete(xmlElementpath,"elemName")
ArrayClear(xmlElemPath.elemName)
A specific child:
ArrayDeleteAt(xmlElemPath.XmlChildren,position)
ArrayDeleteAt(xmlElemPath.elemName,position)
Not available
Type Using a function Using an assignment statement
Property StructUpdate(xmlElemPath,"propert
yName", "value")
xmlElemPath.propertyName =
"value"
xmlElemPath["propertyName"] =
"value"
Attribute StructUpdate(xmlElemPath.XmlAttri
butes,"attributeName", "value")
xmlElemPath.XmlAttributes.
attributeName="value"
xmlElemPath.XmlAttributes
["attributeName"] = "value"
Child element
(replace)
ArraySet(xmlElemPath.XmlChildren,
index,index, newElement)
(use the same value for both index entries to
change one element)
Replace first or only child named elementName:
parentElemPath.elementName =
newElement
parentElemPath["elementName"]
= newElement
Replace a specific child named elementName:
parentElemPath.elementName
[index] = newElement
or
parentElemPath["elementName"]
[index] = newElement
ADOBE COLDFUSION 8
ColdFusion Developer’s Guide
880
Counting and finding the position of child elements
Often, an XML element has several children with the same name. For example, in the XML document defined in the
simple XML document, the employee root element has multiple name elements.
To manipulate such an object, you often need to know the number of children of the same name, and you might need
to know the position in the XmlChildren array of a specific child name that is used for multiple children. The
following sections describe how to get this information.
Counting child elements
The following user-defined function determines the number of child elements with a specific name in an element:
<cfscript>
function NodeCount (xmlElement, nodeName)
{
nodesFound = 0;
for (i = 1; i LTE ArrayLen(xmlElement.XmlChildren); i = i+1)
{
if (xmlElement.XmlChildren[i].XmlName IS nodeName)
nodesFound = nodesFound + 1;
}
return nodesFound;
}
</cfscript>
The following lines use this function to display the number of nodes named “name” in the mydoc.employee element:
<cfoutput>
Nodes Found: #NodeCount(mydoc.employee, "name")#
</cfoutput>
Determining the position of a child element with a common name
The XmlChildPos function determines the location in the XmlChildren array of a specific element with a common
name. You use this index when you need to tell ColdFusion where to insert or delete child elements. For example, if
there are several name elements in mydoc.employee, use the following code to locate name[2] in the XmlChildren
array:
<cfset nameIndex = XmlChildPos(mydoc.employee, "name", 2)>
Adding an element
You can add an element by creating a new element or by using an existing element.
Use the XmlElemNew function to create a new, empty element. This function has the following form:
XmlElemNew(docObject, elementName)
where docObject is the name of the XML document object in which you are creating the element, and elementName
is the name you are giving the new element.
Use an assignment statement with an existing element on the right side to create a new element using an existing
element. See “Copying an existing element” on page 882 for more information on adding elements using existing
elements.
Adding an element using a function
You can use the ArrayInsertAt or the ArrayAppend function to add an element to an XML document object. For
example, the following line adds a phoneNumber element after the last element for employee.name[2]:
<cfset ArrayAppend(mydoc.employee.name[2].XmlChildren, XmlElemNew(mydoc,
"phoneNumber"))>
ADOBE COLDFUSION 8
ColdFusion Developer’s Guide
881
The following line adds a new department element as the first element in employee. The name elements become the
second and third elements.
<cfset ArrayInsertAt(mydoc.employee.XmlChildren, 1, XmlElemNew(mydoc,
"department"))>
You mu st u s e t h e f or m at parentElement.XmlChildren to specify the array of elements to which you are adding the
new element. For example, the following line causes an error:
<cfset ArrayInsertAt(mydoc.employee.name, 2, XmlElemNew(mydoc, "PhoneNumber")>
If you have multiple child elements with the same name, and you want to insert a new element in a specific position,
use the function to determine the location in the XmlChildren array where you want to insert the new element. For
example, the following code determines the location of mydoc.employee.name[1] and inserts a new name element
as the second name element:
<cfscript>
nameIndex = XmlChildPos(mydoc.employee, "name", 1);
ArrayInsertAt(mydoc.employee.XmlChildren, nameIndex + 1, XmlElemNew(mydoc,
"name"));
</cfscript>
Using a namespace: When you use a function to add an element, you can assign the element to a namespace by
including the namespace prefix in the element name. If you have not yet associated the prefix with a namespace URI,
you must also include a parameter with the namespace URI in the XmlElemNew function. This parameter must be
the second parameter in the method, and the element name must be the third parameter. ColdFusion then associates
the namespace prefix with the URI, and you can omit the URI parameter in further xmlElemNew functions.
The following example adds two to the supplies document root two elements in the Prod namespace. The first
XmlElemNew function use sets the association between the Prod namespace prefix and the URI; the second use only
needs to specify the prefix on the element name.
<cfscript>
mydoc.supplies.XmlChildren[1] = XmlElemNew(mydoc,
"http://www.foo.com/Products", "Prod:soap");
mydoc.supplies.XmlChildren[2] = XmlElemNew(mydoc, “Prod:shampoo");
</cfscript>
Adding an element using direct assignment
You can use direct assignment to append a new element to an array of elements. You cannot use direct assignment
to insert an element into an array of elements.
When you use direct assignment, you can specify on the left side an index into the XmlChildren array greater than
the last child in the array. For example, if there are two elements in mydoc.employee, you can specify any number
greater than two, such as mydoc.employee.XmlChildren[6]. The element is always added as the last (in this case,
third) child.
For example, the following line appends a name element to the end of the child elements of mydoc.employee:
<cfset mydoc.employee.XmlChildren[9] = XmlElemNew(mydoc, "name")>
If the parent element does not have any children with the same name as the new child, you can specify the name of
the new node or the left side of the assignment. For example, the following line appends a phoneNumber element to
the children of the first name element in mydoc.employee:
<cfset mydoc.employee.name[1].phoneNumber = XmlElemNew(mydoc, "phoneNumber")>
You cannot use the node name on the left to add an element with the same name as an existing element in the parent.
For example, if mydoc.employee has two name nodes, the following line causes an error:
ADOBE COLDFUSION 8
ColdFusion Developer’s Guide
882
<cfset mydoc.employee.name[3] = XmlElemNew(mydoc, "name")>
However, the following line does work:
<cfset mydoc.employee.XmlChilren[3] = XmlElemNew(mydoc, "name")>
Copying an existing element
You can add a copy of an existing element elsewhere in the document. For example, if there is a
mydoc.employee.name[1].phoneNumber element, but no mydoc.employee. name[2].phoneNumber, the following
line creates a new mydoc.employee. name[2]. phoneNumber element with the same value as the original element.
This assignment copies the original element. Unlike with standard ColdFusion structures, you get a true copy, not a
reference to the original structure. You can change the copy without changing the original.
<cfset mydoc.employee.name[2].phoneNumber = mydoc.employee.name[1].phoneNumber>
When you copy an element, the new element must have the same name as the existing element. If you specify the
new element by name on the left side of an assignment, the element name must be the same as the name on the right
side. For example, the following expression causes an error:
<cfset mydoc.employee.name[2].telephne = mydoc.employee.name[1].phoneNumber>
Deleting elements
There are many ways to delete individual or multiple elements.
Deleting individual elements
Use the ArrayDeleteAt function to delete a specific element from an XML document object. For example, the
following line deletes the second child element in the mydoc.employee element:
<cfset ArrayDeleteAt(mydoc.employee.XmlChildren, 2)>
If an element has only one child element with a specific name, you can also use the StructDelete function to delete
the child element. For example, the following line deletes the phoneNumber element named in the second
employee.name element:
<cfset StructDelete(mydoc.employee.name[2], "phoneNumber")>
When there are multiple child elements of the same name, you must specify the element position, either among the
elements of the same name, or among all child elements. Fore example, you can use the following line to delete the
second name element in mydoc.employee:
<cfset ArrayDeleteAt(mydoc.employee.name, 2)>
You can also determine the position in the XmlChildren array of the element you want to delete and use that
position. To do so, use the XmlChildPos function. For example, the following lines determine the location of
mydoc.employee.name[2] and delete the element:
<cfset idx = XmlChildPos(mydoc.employee, "name", 2)>
<cfset ArrayDeleteAt(mydoc.employee.XmlChildren, idx)>
Deleting multiple elements
If an element has multiple children with the same name, use the StructDelete function or ArrayClear function
with an element name to delete all of an element’s child elements with that name. For example, both of the following
lines delete all name elements from the employee structure:
<cfset StructDelete(mydoc.employee, "name")>
<cfset ArrayClear(mydoc.employee.name)>
Use the StructDelete or ArrayClear function with XmlChildren to delete all of an elements child elements. For
example, each of the following lines deletes all child elements of the mydoc.employee.name[2] element:
ADOBE COLDFUSION 8
ColdFusion Developer’s Guide
883
<cfset StructDelete(mydoc.employee.name[2], "XmlChildren")>
<cfset ArrayClear(mydoc.employee.name[2].XmlChildren)>
Adding, changing, and deleting element attributes
You modify an elements attributes the same way you change the contents of any structure. For example, each of the
following lines adds a Status attribute the second mydoc.employee.name element:
<cfset mydoc.employee.name[2].XmlAttributes.Status="Inactive">
<cfset StructInsert(mydoc.employee.name[2].XmlAttributes, "Status", "Inactive")>
To change an attribute, use a standard assignment statement; for example:
<cfset mydoc.employee.name[2].XmlAttributs.Status="Active">
To delete an attribute, use StructDelete; for example:
<cfset StructDelete(mydoc.employee.name[1].XmlAttributes, "Status")>
Changing element properties
To change an elements properties, including its text and comment, use a standard assignment expression. For
example, use the following line to add “in the MyCompany Documentation Department” to the mydoc.employee
XML comment:
<cfset mydoc.employee.XmlComment = mydoc.employee.XmlComment & "in the
MyCompany Documentation Department">
Changing an element name
The XML DOM does not support changing an element name directly. To change the name of an element, you must
create a new element with the new name, insert it into the XML document object before or after the original element,
copy all the original element’s contents to the new element, and then delete the original element.
Clearing an element property value
To clear an element property value, either assign the empty string to the property or use the StructDelete function.
For example, each of the following lines clears the comment string from mydoc.employee:
<cfset mydoc.employee.XmlComment = "">
<cfset StructDelete(mydoc.employee, "XmlComment")>
Replacing or moving an element
To replace an element with a new element, use a standard replacement expression. For example, to replace the
mydoc.employee.department element with a new element named organization, use either of the following lines:
<cfset mydoc.employee.department = XmlElemNew(mydoc, "Organization")>
<cfset mydoc.employee.XmlChildren[1] = XmlElemNew(mydoc, "Organization")>
To replace an element with a copy of an existing element, use the existing element on the right side of an expression.
For example, the following line replaces the phoneNumber element for mydoc.employee.name[2] with the phone-
Number element from mydoc.employee.name[1]:
<cfset mydoc.employee.name[2].phoneNumber=mydoc.employee.name[1].phoneNumber>
This creates a true copy of the name[1].phoneNumber element as name[2].phoneNumber.
To move an element, you must assign it to its new location, then delete it from its old location. For example, the
following lines move the phoneNumber element from mydoc.employee.name[1] to mydoc.employee.name[2]:
<cfset mydoc.employee.name[2].phoneNumber=mydoc.employee.name[1].phoneNumber>
<cfset StructDelete(mydoc.employee.name[1], "phoneNumber")>
Note: You cannot copy or move an element from one document object to another document object.
ADOBE COLDFUSION 8
ColdFusion Developer’s Guide
884
Using XML and ColdFusion queries
You can convert XML documents into ColdFusion query objects and manipulate them using queries of queries. This
technique does not require the use of XPath and provides a method of searching XML documents and extracting
data that is natural to ColdFusion programmers.
Converting XML to a ColdFusion query
The following example reads an XML document, converts it to a query object, and then performs a query of queries
on the object to extract selected data:
<!--- Read the file and convert it to an XML document object --->
<cffile action="read" file="C:\CFusion\wwwroot\myexamples\employees.xml" variable="myxml">
<cfset mydoc = XmlParse(myxml)>
<!--- get an array of employees --->
<cfset emp = mydoc.employee.XmlChildren>
<cfset size = ArrayLen(emp)>
<cfoutput>
Number of employees = #size#
<br>
</cfoutput>
<br>
<!--- create a query object with the employee data --->
<cfset myquery = QueryNew("fname, lname") >
<cfset temp = QueryAddRow(myquery, #size#)>
<cfloop index="i" from = "1" to = #size#>
<cfset temp = QuerySetCell(myquery, "fname",
#mydoc.employee.name[i].first.XmlText#, #i#)>
<cfset temp = QuerySetCell(myquery, "lname",
#mydoc.employee.name[i].last.XmlText#, #i#)>
</cfloop>
<!--- Dump the query object --->
Contents of the myquery Query object: <br>
<cfdump var=#myquery#>
<br><br>
<!--- Select entries with the last name starting with A and dump the result --->
<cfquery name="ImqTest" dbType="query">
SELECT lname, fname
FROM myquery
WHERE lname LIKE 'A%'
</cfquery>
<cfdump var=#imqtest#>
Converting a query object to XML
The following example shows how to convert a query object to XML. It uses cfquery to get a list of employees from
the cfdocexamples database and saves the information as an XML document.
<!--- Query the database and get the names in the employee table --->
<cfquery name="myQuery" datasource="cfdocexamples">
SELECT FirstName, LastName
FROM employee
</cfquery>
<!--- Create an XML document object containing the data --->
<cfxml variable="mydoc">
<employee>
<cfoutput query="myQuery">
ADOBE COLDFUSION 8
ColdFusion Developer’s Guide
885
<name>
<first>#FirstName#</first>
<last>#LastName#</last>
</name>
</cfoutput>
</employee>
</cfxml>
<!--- dump the resulting XML document object --->
<cfdump var=#mydoc#>
<!--- Write the XML to a file --->
<cffile action="write" file="C:\inetpub\wwwroot\xml\employee.xml"
output=#toString(mydoc)#>
Validating XML documents
ColdFusion provides the following methods for validating a document against a DTD or an XML Schema:
The XmlParse function can validate XML text that it is parsing against a DTD or Schema. It the function
encounters a validation error, ColdFusion generates an error and stops parsing the text. If the validator generates
warnings, but no errors, ColdFusion parses the document and returns the result.
The XmlValidate function can validate an XML text document or XML document object. against a DTD or
Schema. The function returns a data structure with detailed information from the validator, including arrays of
warning, error, and fatal error messages, and a Boolean status variable indicating whether the document is valid.
Your application can examine the status information and determine how to handle it further.
For examples of XML validation, see XmlParse and XmlValidate in the CFML Reference. The XmlParse example
validates a document using a DTD. The XmlValidate example validates the document using an XML Schema that
represents the same document structure as the DTD.
Transforming documents with XSLT
The Extensible Stylesheet Language Transformation (XSLT) technology transforms an XML document into another
format or representation. For example, one common use of XSLT is to convert XML documents into HTML for
display in a browser. XSLT has many other uses, including converting XML data to another format, such as
converting XML in a vocabulary used by an order entry application into a vocabulary used by an order fulfillment
application.
XSLT transforms an XML document by applying an Extensible Stylesheet Language (XSL) stylesheet. (When stored
in a file, XSL stylesheets typically have the .xsl extension.) ColdFusion provides the XmlTransform function to apply
an XSL transformation to an XML document. The function takes an XML document in string format or as an XML
document object, and an XSL stylesheet in string format, and returns the transformed document as a string.
The following code:
1Reads the simpletransform.xsl stylesheet file into a string variable.
2Uses the stylesheet to transform the mydoc XML document object.
3Saves the resulting transformed document in a second file.
<cffile action="read" file="C:\CFusion\wwwroot\testdocs\simpletransform.xsl"
variable="xslDoc">
ADOBE COLDFUSION 8
ColdFusion Developer’s Guide
886
<cfset transformedXML = XmlTransform(mydoc, xslDoc)>
<cffile action="write" file="C:\CFusion\wwwroot\testdocs\transformeddoc.xml"
output=transformedXML>
XSL and XSLT are specified by the World Wide Web Consortium (W3C). For detailed information on XSL, XSLT,
and XSL stylesheets, see the W3C website at www.w3.org/Style/XSL/. There are also several books available on using
XSL and XSLT.
Extracting data with XPath
XPath is a language for addressing parts of an XML document. Like XSL, XPath is a W3C specification. One of the
major uses of XPath is in XSL transformations. However, XPath has more general uses. In particular, it can extract
data from XML documents, such as complex data set representations. Thus, XPath is another data querying tool.
XPath uses a pattern called an XPath expression to specify the information to extract from an XML document. For
example, the simple XPath expression /employee/name selects the name elements in the employee root element.
The XmlSearch function uses XPath expressions to extract data from XML document objects. The function takes
an XML document object and an XPath expression in string format, and returns the results of matching the XPath
expression with the XML. The returned results can be any XPath return type that ColdFusion can represent, such as
an array of XML object nodes or a Boolean value. For more information, see XmlSearch in the CFML Reference.
The following example extracts all the elements named last, which contain the employees last names, from the
employeesimple.xml file, and displays the names:
<cffile action="read"
file="C:\inetpub\wwwroot\examples\employeesimple.xml"
variable="myxml">
<cfscript>
myxmldoc = XmlParse(myxml);
selectedElements = XmlSearch(myxmldoc, "/employee/name/last");
for (i = 1; i LTE ArrayLen(selectedElements); i = i + 1)
writeoutput(selectedElements[i].XmlText & "<br>");
</cfscript>
XPath is specified by the World-Wide Web Consortium. For detailed information on XPath, see the W3C website at
www.w3.org/TR/xpath. Most books that cover XSLT also discuss XPath.
Example: using XML in a ColdFusion application
The example in this section shows how you can use XML to represent data, and how ColdFusion can use XML data
in an application. Although the example is too simple to be used in an application without substantial changes, it
presents some of the common uses of XML with ColdFusion.
The example receives an order in the form of an XML document, processes it, and generates an XML receipt
document. In this case, the order document is in a file, but it could be received as the result of an HTTP request, or
retrieved using cfpop, cfftp, or other methods. The ColdFusion page does the following with the order:
1Generates a query object from an XML document.
2Queries a database table to determine the order discount percentage to use.
3Uses a query of queries to calculate the total price, then calculates the discounted price.
ADOBE COLDFUSION 8
ColdFusion Developer’s Guide
887
4Generates the receipt as an XML document.
This example displays the results of the processing steps to show you what has been done.
The XML document
The order.xml document has the following structure:
The root element is named order and has one attribute, id.
There is one customer element with firstname, lastname, and accountnum attributes. The customer element
does not have a body
There is one items element that contains multiple item elements
Each item element has an id attribute and contains a name, quantity, and unitprice element. The name, quantity,
and unitprice elements contain their value as body text.
The following order.xml document works correctly with the information in the cfdocexamples database:
<order id="4323251">
<customer firstname="Philip" lastname="Cramer" accountNum="21"/>
<items>
<item id="43">
<name>
Large Hammer
</name>
<quantity>
1
</quantity>
<unitprice>
15.95
</unitprice>
</item>
<item id="54">
<name>
Ladder
</name>
<quantity>
2
</quantity>
<unitprice>
40.95
</unitprice>
</item>
<item id="68">
<name>
Paint
</name>
<quantity>
10
</quantity>
<unitprice>
18.95
</unitprice>
</item>
</items>
</order>
The ColdFusion page
The ColdFusion page looks like the following:
<!--- Convert file to XML document object --->
ADOBE COLDFUSION 8
ColdFusion Developer’s Guide
888
<cffile action="read" file="C:\CFusion\wwwroot\examples\order.xml" variable="myxml">
<cfset mydoc = XmlParse(myxml)>
<!--- Extract account number --->
<cfset accountNum=#mydoc.order.customer.XmlAttributes.accountNum#>
<!--- Display Order Information --->
<cfoutput>
<b>Name=</b>#mydoc.order.customer.XmlAttributes.firstname#
#mydoc.order.customer.XmlAttributes.lastname#
<br>
<b>Account=</b>#accountNum#
<br>
<cfset numItems = ArrayLen(mydoc.order.items.XmlChildren)>
<b>Number of items ordered=</b> #numItems#
</cfoutput>
<br><br>
<!--- Process the order into a query object --->
<cfset orderquery = QueryNew("item_Id, name, qty, unitPrice") >
<cfset temp = QueryAddRow(orderquery, #numItems#)>
<cfloop index="i" from = "1" to = #numItems#>
<cfset temp = QuerySetCell(orderquery, "item_Id",
#mydoc.order.items.item[i].XmlAttributes.id#,#i#)>
<cfset temp = QuerySetCell(orderquery, "name",
#mydoc.order.items.item[i].name.XmlText#, #i#)>
<cfset temp = QuerySetCell(orderquery, "qty",
#mydoc.order.items.item[i].quantity.XmlText#, #i#)>
<cfset temp = QuerySetCell(orderquery, "unitPrice",
#mydoc.order.items.item[i].unitprice.XmlText#, #i#)>
</cfloop>
<!--- Display the order query --->
<cfdump var=#orderquery#>
<br><br>
<!--- Determine the discount --->
<cfquery name="discountQuery" datasource="cfdocexamples">
SELECT *
FROM employee
WHERE Emp_Id = #accountNum#
</cfquery>
<cfset drate = 0>
<cfif #discountQuery.RecordCount# is 1>
<cfset drate = 10>
</cfif>
<!--- Display the discount rate --->
<cfoutput>
<b>Discount Rate =</b> #drate#%
</cfoutput>
<br><br>
<!--- Compute the total cost and discount price--->
<cfquery name="priceQuery" dbType="query">
SELECT SUM(qty*unitPrice)
AS totalPrice
FROM orderquery
</cfquery>
<cfset discountPrice = priceQuery.totalPrice * (1 - drate/100)>
<!--- Display the full price and discounted price --->
ADOBE COLDFUSION 8
ColdFusion Developer’s Guide
889
<cfoutput>
<b>Full Price=</b> #priceQuery.totalPrice#<br>
<b>Discount Price=</b> #discountPrice#
</cfoutput>
<br><br>
<!---Generate an XML Receipt --->
<cfxml variable="receiptxml">
<receipt num = "34">
<cfoutput>
<price>#discountPrice#</price>
<cfif drate GT 0 >
<discountRate>#drate#</discountRate>
</cfif>
</cfoutput>
<itemsFilled>
<cfoutput query="orderQuery">
<name>#name# </name>
<qty> #qty# </qty>
<price> #qty*unitPrice# </price>
</cfoutput>
</itemsFilled>
</receipt>
</cfxml>
<!--- Display the resulting receipt --->
<cfdump var=#receiptxml#>
Reviewing the code
The following table describes the CFML code and its function. For the sake of brevity, it does not include code that
displays the processing results.
ADOBE COLDFUSION 8
ColdFusion Developer’s Guide
890
Code Description
<cffile action="read"
file="C:\CFusion\wwwroot\examples\order.xml"
variable="myxml">
<cfset mydoc = XmlParse(myxml)>
<cfset accountNum=#mydoc.order.
customer.XmlAttributes.accountNum#>
Reads the XML from a file and convert it to an XML document object.
Sets the accountNum variable from the customer entrys accountnum
attribute.
<cfset orderquery = QueryNew("item_Id,
name, qty, unitPrice") >
<cfset temp = QueryAddRow(orderquery,
#numItems#)>
<cfloop index="i" from = "1" to = #numItems#>
<cfset temp = QuerySetCell(orderquery,
"item_Id", #mydoc.order.items.item[i].
XmlAttributes.id#, #i#)>
<cfset temp = QuerySetCell(orderquery,
"name", #mydoc.order.items.item[i].
name.XmlText#, #i#)>
<cfset temp = QuerySetCell(orderquery,
"qty", #mydoc.order.items.item[i].
quantity.XmlText#, #i#)>
<cfset temp = QuerySetCell(orderquery,
"unitPrice", #mydoc.order.items.item[i].
unitprice.XmlText#, #i#)>
</cfloop>
Converts the XML document object into a query object.
Creates a query with columns for the item_id, name, qty, and unitPrice
values for each item.
For each XML item entry in the mydoc.order.items entry, fills one row
of the query with the item’s id attribute and the text in the name,
quantity, and unitprice entries that the it contains.
<cfquery name="discountQuery"
datasource="cfdocexamples">
SELECT *
FROM employee
WHERE Emp_Id = #accountNum#
</cfquery>
<cfset drate = 0>
<cfif #discountQuery.RecordCount# is 1>
<cfset drate = 10>
</cfif>
If the account number is the same as an employee ID in the cfdocex-
amples database Employee table, the query returns one record. and
RecordCount equals 1. In this case, sets a discount rate of 10%. Other-
wise, sets a discount rate of 0%.
<cfquery name="priceQuery" dbType="query">
SELECT SUM(qty*unitPrice)
AS totalPrice
FROM orderquery
</cfquery>
<cfset discountPrice = priceQuery.totalPrice
* (1 - drate/100)>
Uses a query of queries with the SUM operator to calculate the total
cost before discount of the ordered items, then applies the discount
to the price. The result of the query is a single value, the total price.
<cfxml variable="receiptxml">
<receipt num = "34">
<cfoutput>
<price>#discountPrice#</price>
<cfif drate GT 0 >
<discountRate>#drate#</discountRate>
</cfif>
</cfoutput>
<itemsFilled>
<cfoutput query="orderQuery">
<name>#name# </name>
<qty> #qty# </qty>
<price> #qty*unitPrice# </price>
</cfoutput>
</itemsFilled>
</receipt>
</cfxml>
Creates an XML document object as a receipt. The receipt has a root
element named receipt, which has the receipt number as an attribute.
The receipt element contains a price element with the order cost and
an itemsFilled element with one item element for each item.
ADOBE COLDFUSION 8
ColdFusion Developer’s Guide
891
Moving complex data across the web with WDDX
WDDX is an XML vocabulary for describing a complex data structure, such as an array, associative array (such as a
ColdFusion structure), or a recordset, in a generic fashion. It lets you use HTTP to move the data between different
application server platforms and between application servers and browsers. Target platforms for WDDX include
ColdFusion, Active Server Pages (ASP), JavaScript, Perl, Java, Python, COM, Flash, and PHP.
The WDDX XML vocabulary consists of a document type definition (DTD) that describes the structure of standard
data types and a set of components for each of the target platforms to do the following:
Serialize: The data from its native representation into a WDDX XML document or document fragment.
Deserialize: A WDDX XML document or document fragment into the native data representation, such as a
CFML structure.
This vocabulary creates a way to move data, its associated data types, and descriptors that allow the data to be manip-
ulated on a target system, between arbitrary application servers.
Note: The WDDX DTD, which includes documentation, is located at
www.openwddx.org/downloads/dtd/wddx_dtd_10.txt.
WDDX is a valuable tool for ColdFusion developers, however, its usefulness is not limited to CFML. If you serialize
a common programming data structure (such as an array, recordset, or structure) into WDDX format, you can use
HTTP to transfer the data across a range of languages and platforms. Also, you can use WDDX to store complex data
in a database, file, or even a client variable.
WDDX has two features that make it useful for transferring data in a web environment:
It is lightweight. The JavaScript used to serialize and deserialize data, including a debugging function to dump
WDDX data, occupies less than 22K.
Unlike traditional client-server approaches, the source and target system can have minimal-to-no prior
knowledge of each other. They only need to know the structure of the data that is being transferred.
WDDX was created in 1998, and many applications now expose WDDX capabilities. The best source of information
about WDDX is www.openwddx.org. This site offers free downloads of the WDDX DTD and SDK and a number of
resources, including a WDDX FAQ, a developer forum, and links to additional sites that provide WDDX resources.
Uses of WDDX
WDDX is useful for transferring complex data between applications. For example, you can use it to exchange data
between a CFML application and a CGI or PHP application. WDDX is also useful for transferring data between the
server and client-side JavaScript.
Exchanging data across application servers
WDDX is useful for the transfer of complex, structured data seamlessly between different application server
platforms. For example, an application based on ColdFusion at one business could use to convert a purchase order
structure to WDDX. It could then use cfhttp to send the WDDX to a supplier running a CGI-based system.
The supplier could then deserialize the WDDX to its native data form, the extract information from the order, and
pass it to a shipping company running an application based on ASP.
ADOBE COLDFUSION 8
ColdFusion Developer’s Guide
892
Transferring data between the server and browser
You can use WDDX for server-to-browser and browser-to-server data exchanges. You can transfer server data to the
browser in WDDX format and convert it to JavaScript objects on the browser. Similarly, your application pages can
serialize JavaScript data generated on the browser into WDDX format and transfer the data to the application server.
You then deserialize the WDDX XML into CFML data on the server.
On the server you use the cfwddx tag to serialize and deserialize WDDX data. On the browser, you use WddxSeri-
alizer and WddxRecordset JavaScript utility classes to serialize the JavaScript data to WDDX. (ColdFusion installs
these utility classes on your server as webroot/CFIDE/scripts/wddx.js.)
WDDX and web services
WDDX does not compete with web services. It is a complementary technology focused on solving simple problems
of application integration by sharing data on the web in a pragmatic, productive manner at very low cost.
WDDX offers the following advantages:
It can be used by lightweight clients, such as browsers or the Flash player.
It can be used to store complex data structures in files and databases.
Applications that take advantage of WDDX can continue to do so if they start to use web services. These applications
could also be converted to use web services standards exclusively; only the service and data interchange formats—
not the application model—must change.
How WDDX works
The following example shows how WDDX works. A simple structure with two string variables might have the
following form after it is serialized into a WDDX XML representation:
<var name='x'>
<struct>
<var name='a'>
<string>Property a</string>
</var>
<var name='b'>
<string>Property b</string>
</var>
</struct>
</var>
When you deserialize this XML into CFML or JavaScript, the result is a structure that is created by either of the
following scripts:
Conversely, when you serialize the variable x produced by either of these scripts into WDDX, you generate the XML
listed above.
ColdFusion provides a tag and JavaScript objects that convert between CFML, WDDX, and JavaScript. Serializers
and deserializers for other data formats are available on the web. For more information, see www.openwddx.org.
JavaScript CFScript
x = new Object();
x.a = "Property a";
x.b = "Property b";
x = structNew();
x.a = "Property a";
x.b = "Property b";
ADOBE COLDFUSION 8
ColdFusion Developer’s Guide
893
Note: The cfwddx tag and the wddx.js JavaScript functions use UTF-8 encoding to represent data. Any tools that deseri-
alize ColdFusion-generated WDDX must accept UTF-8 encoded characters. UTF-8 encoding is identical to the ASCII
and ISO 8859 single-byte encodings for the standard 128 "7-bit" ASCII characters. However, UTF-8 uses a two-byte
representation for "high-ASCII" ISO 8859 characters where the initial bit is 1.
WDDX data type support
The following sections describe the data types that WDDX supports. This information is a distillation of the
description in the WDDX DTD. For more detailed information, see the DTD at www.openwddx.org.
Basic data types
WDDX can represent the following basic data types:
Complex data types
WDDX can represent the following complex data types:
Data type comparisons
The following table compares the basic WDDX data types with the data types to which they correspond in the
languages and technologies commonly used on the web:
Data type Description
Null Null values in WDDX are not associated with a type such as number or string. The tag converts WDDX Nulls to
empty strings.
Numbers WDDX documents use floating point numbers to represent all numbers. The range of numbers is restricted to
+/-1.7E+/-308. The precision is restricted to 15 digits after the decimal point.
Date-time values Date-time values are encoded according to the full form of ISO8601; for example, 2002-9-15T09:05:32+4:0.
Strings Strings can be of arbitrary length and must not contain embedded nulls. Strings can be encoded using double-
byte characters.
Data type Description
Array Arrays are integer-indexed collections of objects of arbitrary type. Because most languages start array indexes at 0,
while CFML array indexes start at 1, working with array indices can lead to nonportable data.
Structure Structures are string-indexed collections of objects of arbitrary type, sometimes called associative arrays. Because
some of the languages supported by WDDX are not case-sensitive, no two variable names in a structure can differ
only in their case.
Recordset Recordsets are tabular rows of named fields, corresponding to ColdFusion query objects. Only simple data types can
be stored in recordsets. Because some of the languages supported by WDDX are not case-sensitive, no two field
names in a recordset can differ only in their case. Field names must satisfy the regular expression [_A-Za-z][_.0-9A-
Za-z]* where the period (.) stands for a literal period character, not “any character.
Binary The binary data type represents strings (blobs) of binary data. The data is encoded in MIME base64 format.
WDDX CFML XML
Schema
Java ECMAScript/
JavaScript
COM
null N/A N/A null null VT_NULL
boolean Boolean boolean java.lang.Boolean boolean VT_BOOL
number Number number java.lang.Double number VT_R8
ADOBE COLDFUSION 8
ColdFusion Developer’s Guide
894
Time zone processing
Producers and consumers of WDDX packets can be in geographically dispersed locations. Therefore, it is important
to use time zone information when serializing and deserializing data, to ensure that date-time values are represented
correctly.
The cfwddx action=cfml2wddx tag useTimezoneInfo attribute specifies whether to use time zone information
in serializing the date-time data. In the JavaScript implementation, useTimezoneInfo is a property of the
WddxSerializer object. In both cases the default useTimezoneInfo value is True.
Date-time values in WDDX are represented using a subset of the ISO8601 format. Time zone information is repre-
sented as an hour/minute offset from Coordinated Universal Time (UTC); for example, “2002-9-8T12:6:26-4:0”.
When the cfwddx tag deserializes WDDX to CFML, it automatically uses available time zone information, and
converts date-time values to local time. In this way, you do not need to worry about the details of time zone conver-
sions.
However, when the JavaScript objects supplied with ColdFusion deserialize WDDX to JavaScript expressions, they
do not use time zone information, because in JavaScript it is difficult to determine the time zone of the browser.
Using WDDX
The following sections describe how you can use WDDX in ColdFusion applications. The first two sections describe
the tools that ColdFusion provides for creating and converting WDDX. The remaining sections show how you use
these tools for common application uses.
Using the cfwddx tag
The tag can do the following conversions:
dateTime DateTime dateTime java.lang.Date Date VT_DATE
string String string java.lang.String string VT_BSTR
array Array N/A java.lang.Vector Array VT_ARRAY | VT_VARIANT
struct Structure N/A java.lang.
Hashtable
Object IWDDXStruct
recordset Query object N/A coldfu-
sion.runtime.QueryT
able
WddxRecordset IWDDXRecordset
binary Binary binary byte[] WddxBinary V_ARRAY | UI1
From To
CFML WDDX
WDDX CFML XML
Schema
Java ECMAScript/
JavaScript
COM
ADOBE COLDFUSION 8
ColdFusion Developer’s Guide
895
A typical cfwddx tag used to convert a CFML query object to WDDX looks like the following:
<cfwddx action="cfml2wddx" input="#MyQueryObject#" output="WddxTextVariable">
In this example, MyQueryObject is the name of the query object variable, and WddxTextVariable is the name of the
variable in which to store the resulting WDDX XML.
Note: For more information on thecfwddx tag, see the CFML Reference.
Validating WDDX data
The cfwddx tag has a Validate attribute that you can use when converting WDDX to CFML or JavaScript. When
you set this attribute to True, the XML parser uses the WDDX DTD to validate the WDDX data before deserializing
it. If the WDDX is not valid, ColdFusion generates an error. By default, ColdFusion does not validate WDDX data
before trying to convert it to ColdFusion or JavaScript data.
The IsWDDX function returns True if a variable is a valid WDDX data packet. It returns False otherwise. You can use
this function to validate WDDX packets before converting them to another format. For example, you can use it
instead of the cfwddx validate attribute, so that invalid WDDX is handled within conditional logic instead of
error-handling code. You can also use it to pre-validate data that will be deserialized by JavaScript at the browser.
Using JavaScript objects
ColdFusion provides two JavaScript objects, WddxSerializer object and WddxRecordset object, that you can
use in JavaScript to convert data to WDDX. These objects are defined in the file webroot/cfide/scripts/wddx.js.
The CFML Reference describes these objects and their methods in detail. The example “Transferring data from the
browser to the server” on page 896 shows how you can use these objects to serialize JavaScript to WDDX.
Converting CFML data to a JavaScript object
The following example demonstrates the transfer of a cfquery recordset from a ColdFusion page executing on the
server to a JavaScript object that is processed by the browser.
The application consists of four principal sections:
Running a data query
Including the WDDX JavaScript utility classes
Calling the conversion function
Writing the object data in HTML
The following example uses the cfdocexamples data source that is installed with ColdFusion:
<!--- Create a simple query --->
<cfquery name = "q" datasource ="cfdocexamples">
SELECT Message_Id, Thread_id, Username, Posted
FROM messages
</cfquery>
CFML JavaScript
WDDX CFML
WDDX JavaScript
From To
ADOBE COLDFUSION 8
ColdFusion Developer’s Guide
896
<!--- Load the wddx.js file, which includes the dump function --->
<script type="text/javascript" src="/CFIDE/scripts/wddx.js"></script>
<script>
// Use WDDX to move from CFML data to JavaScript
<cfwddx action="cfml2js" input="#q#" topLevelVariable="qj">
// Dump the recordset to show that all the data has reached
// the client successfully.
document.write(qj.dump(true));
</script>
Note: To see how cfwddx Action="cfml2js" works, save this code under your webroot directory, for example in
wwwroot/myapps/wddxjavascript.cfm, run the page in your browser and select View Source in your browser.
Transferring data from the browser to the server
The following example serializes form field data, posts it to the server, deserializes it, and displays the data. For
simplicity, it only collects a small amount of data. In applications that generate complex JavaScript data collections,
you can extend this basic approach very effectively. This example uses the WddxSerializer JavaScript object to
serialize the data, and the tag to deserialize the data.
Use the example
1Save the file under your webroot directory, for example in wwwroot/myapps/ wddxserializedeserialze.cfm.
2Display http://localhost/myapps/wddxserializedeserialze.cfm in your browser.
3Enter a first name and last name in the form fields.
4Click Next.
The name appears in the Names added so far box.
5Repeat steps 3 and 4 to add as many names as you wish.
6Click Serialize to serialize the resulting data.
The resulting WDDX packet appears in the WDDX packet display box. This step is intended only for test
purposes. Real applications handle the serialization automatically.
7Click Submit to submit the data.
The WDDX packet is transferred to the server-side processing code, which deserializes it and displays the infor-
mation.
<!--- load the wddx.js file --->
<script type="text/javascript" src="/CFIDE/scripts/wddx.js"></script>
<!--- Data binding code --->
<script>
// Generic serialization to a form field
function serializeData(data, formField) {
wddxSerializer = new WddxSerializer();
wddxPacket = wddxSerializer.serialize(data);
if (wddxPacket != null) {
formField.value = wddxPacket;
}
else {
alert("Couldn't serialize data");
ADOBE COLDFUSION 8
ColdFusion Developer’s Guide
897
}
}
// Person info recordset with columns firstName and lastName
// Make sure the case of field names is preserved
var personInfo = new WddxRecordset(new Array("firstName", "lastName"), true);
// Add next record to end of personInfo recordset
function doNext() {
// Extract data
var firstName = document.personForm.firstName.value;
var lastName = document.personForm.lastName.value;
// Add names to recordset
nRows = personInfo.getRowCount();
personInfo.firstName[nRows] = firstName;
personInfo.lastName[nRows] = lastName;
// Clear input fields
document.personForm.firstName.value = "";
document.personForm.lastName.value = "";
// Show added names on list
// This gets a little tricky because of browser differences
var newName = firstName + " " + lastName;
if (navigator.appVersion.indexOf("MSIE") == -1) {
document.personForm.names[length] =
new Option(newName, "", false, false);
}
else {
// IE version
var entry = document.createElement("OPTION");
entry.text = newName;
document.personForm.names.add(entry);
}
}
</script>
<!--- Data collection form --->
<form action="#cgi.script_name#" method="Post" name="personForm">
<!--- Input fields --->
Personal information<br>
First name: <input type=text name=firstName><br>
Last name: <input type=text name=lastName><br>
<br>
<!--- Navigation & submission bar --->
<input type="button" value="Next" onclick="doNext()">
<input type="button" value="Serialize"
onclick="serializeData(personInfo, document.personForm.wddxPacket)">
<input type="submit" value="Submit">
<br><br>
Names added so far:<br>
<select name="names" size="5">
</select>
<br>
<!--- This is where the WDDX packet will be stored --->
<!--- In a real application this would be a hidden input field. --->
<br>
WDDX packet display:<br>
ADOBE COLDFUSION 8
ColdFusion Developer’s Guide
898
<textarea name="wddxPacket" rows="10" cols="80" wrap="Virtual">
</textarea>
</form>
<!--- Server-side processing --->
<hr>
<b>Server-side processing</b><br>
<br>
<cfif isdefined("form.wddxPacket")>
<cfif form.wddxPacket neq "">
<!--- Deserialize the WDDX data --->
<cfwddx action="wddx2cfml" input=#form.wddxPacket#
output="personInfo">
<!--- Display the query --->
The submitted personal information is:<br>
<cfoutput query=personInfo>
Person #CurrentRow#: #firstName# #lastName#<br>
</cfoutput>
<cfelse>
The client did not send a well-formed WDDX data packet!
</cfif>
<cfelse>
No WDDX data to process at this time.
</cfif>
Storing complex data in a string
The following simple example uses WDDX to store complex data, a data structure that contains arrays as a string in
a client variable. It uses the cfdump tag to display the contents of the structure before serialization and after deseri-
alization. It uses the HTMLEditFormat function in a cfoutput tag to display the contents of the client variable. The
HTMLEditFormat function is required to prevent the browser from trying to interpret (and throwing away) the XML
tags in the variable.
<!--- Enable client state management --->
<cfapplication name="relatives" clientmanagement="Yes">
<!--- Build a complex data structure --->
<cfscript>
relatives = structNew();
relatives.father = "Bob";
relatives.mother = "Mary";
relatives.sisters = arrayNew(1);
arrayAppend(relatives.sisters, "Joan");
relatives.brothers = arrayNew(1);
arrayAppend(relatives.brothers, "Tom");
arrayAppend(relatives.brothers, "Jesse");
</cfscript>
A dump of the original relatives structure:<br>
<br>
<cfdump var="#relatives#"><br>
<br>
<!--- Convert data structure to string form and save it in the client scope --->
<cfwddx action="cfml2wddx" input="#relatives#" output="Client.wddxRelatives">
ADOBE COLDFUSION 8
ColdFusion Developer’s Guide
899
The contents of the Client.wddxRelatives variable:<br>
<cfoutput>#HtmlEditFormat(Client.wddxRelatives)#</cfoutput><br>
<!--- Now read the data from client scope into a new structure --->
<cfwddx action="wddx2cfml" input="#Client.wddxRelatives#" output="sameRelatives">
<br>
A dump of the sameRelatives structure generated from client.wddxRelatives<br>
<cfdump var="#sameRelatives#">
900
Chapter 48: Using Web Services
Web services let you publish and consume remote application functionality over the Internet. When you consume
web services, you access remote functionality to perform an application task. When you publish a web service, you
let remote users access your application functionality to build it into their own applications.
Contents
Web services. . . . . . . . . . . . . . . . . . . . . . . . . . . . . . . . . . . . . . . . . . . . . . . . . . . . . . . . . . . . . . . . . . . . . . . . . . . . . . . . . . . . . 900
Working with WSDL files . . . . . . . . . . . . . . . . . . . . . . . . . . . . . . . . . . . . . . . . . . . . . . . . . . . . . . . . . . . . . . . . . . . . . . . . . 902
Consuming web services . . . . . . . . . . . . . . . . . . . . . . . . . . . . . . . . . . . . . . . . . . . . . . . . . . . . . . . . . . . . . . . . . . . . . . . . . . 904
Publishing web services . . . . . . . . . . . . . . . . . . . . . . . . . . . . . . . . . . . . . . . . . . . . . . . . . . . . . . . . . . . . . . . . . . . . . . . . . . . 911
Handling complex data types . . . . . . . . . . . . . . . . . . . . . . . . . . . . . . . . . . . . . . . . . . . . . . . . . . . . . . . . . . . . . . . . . . . . . . 920
Troubleshooting SOAP requests and responses . . . . . . . . . . . . . . . . . . . . . . . . . . . . . . . . . . . . . . . . . . . . . . . . . . . . . . . 924
Web services
Since its inception, the Internet has allowed people to access content stored on remote computers. This content can
be static, such as a document represented by an HTML file, or dynamic, such as content returned from a ColdFusion
page or CGI script.
Web services let you access application functionality that someone created and made available on a remote computer.
With a web service, you can make a request to the remote application to perform an action.
For example, you can request a stock quote, pass a text string to be translated, or request information from a product
catalog. The advantage of web services is that you do not have to recreate application logic that someone else has
already created and, therefore, you can build your applications faster.
Referencing a remote web service within your ColdFusion application is called consuming web services. Since web
services adhere to a standard interface regardless of implementation technology, you can consume a web service
implemented as part of a ColdFusion application, or as part of a .NET or Java application.
You can also create your own web services and make them available to others for remote access, called publishing web
service. Applications that consume your web service can be implemented in ColdFusion or by any application that
recognizes the web service standard.
Accessing a web service
In its simplest form, an access to a web service is similar to a function call. Instead of the function call referencing a
library on your computer, it references remote functionality over the Internet.
One feature of web services is that they are self-describing. That means a person who makes a web service available
also publishes a description of the API to the web service as a Web Services Description Language (WSDL) file.
A WSDL file is an XML-formatted document that includes information about the web service, including the
following information:
Operations that you can call on the web service
Input parameters that you pass to each operation
ADOBE COLDFUSION 8
ColdFusion Developer’s Guide
901
Return values from an operation
Consuming web services typically is a two-step process:
1Parse the WSDL file of the web service to determine its interface.
A web service makes its associated WSDL file available over the Internet. You must know the URL of the WSDL
file defining the service. For example, you can access the WSDL file for the TemperatureService web service at
the following URL:
www.xmethods.net/sd/2001/TemperatureService.wsdl
For an overview of WSDL syntax, see “Working with WSDL files” on page 902.
2Make a request to the web service.
The following example invokes an operation on the Temperature web service to retrieve the temperature in zip
code 55987:
<cfinvoke
webservice="http://www.xmethods.net/sd/2001/TemperatureService.wsdl"
method="getTemp"
returnvariable="aTemp">
<cfinvokeargument name="zipcode" value="55987"/>
</cfinvoke>
<cfoutput>The temperature at zip code 55987 is #aTemp#</cfoutput>
For more information on consuming web services, see Consuming web services” on page 904.
Basic web service concepts
You must be familiar with the underlying architecture of a web service provider in order to fully understand how
web services work.
Note: This section contains an overview of the architecture of web services. For detailed information, consult one of the
many web services books.
The following are three primary components of the web services platform:
SOAP (Simple Object Access Protocol)
WSDL (Web Services Description Language)
UDDI (Universal Description, Discovery, and Integration)
The following simple image shows how the ColdFusion implementation of web services work:
The following sections describe the components shown in this image.
ADOBE COLDFUSION 8
ColdFusion Developer’s Guide
902
Supporting web services with SOAP
SOAP provides a standard XML structure for sending and receiving web service requests and responses over the
Internet. Usually you send SOAP messages using HTTP, but you also can send them using SMTP and other
protocols. ColdFusion integrates the Apache Axis SOAP engine to support web services.
The ColdFusion Web Services Engine performs the underlying functionality to support web services, including
generating WSDL files for web services that you create. In ColdFusion, to consume or publish web services does not
require you to be familiar with SOAP or to perform any SOAP operations.
You can find additional information about SOAP in the W3C’s SOAP 1.1 note at www.w3.org/TR/SOAP/.
Describing web services with WSDL
A WSDL document is an XML file that describes a web services purpose, where it is located, and how to access it.
The WSDL document describes the operations that you can invoke and their associated data types.
ColdFusion can generate a WSDL document from a web service, and you can publish the WSDL document at a URL
to provide information to potential clients. For more information, see “Working with WSDL files” on page 902.
Finding web services with UDDI
As a consumer of web services, you want to know what web services are available. As a publisher of web services, you
want others to be able to find information about your web services. Universal Description, Discovery and Integration
(UDDI) provides a way for web service clients to dynamically locate web services that provide specific capabilities.
You use a UDDI query to find service providers. A UDDI response contains information, such as business contact
information, business category, and technical details, about how to invoke a web service.
Although ColdFusion does not directly support UDDI, you can manually register or find a web service using a public
UDDI registry, such as the IBM UDDI Business Registry at https://www-
3.ibm.com/services/uddi/protect/registry.html.
You can find additional information about UDDI at www.uddi.org/about.htm.
Working with WSDL files
WSDL files define the interface to a web service. To consume a web service, you access the services WSDL file to
determine information about it. If you publish your application logic as a web service, you must create a WSDL file
for it.
WSDL is a draft standard supported by the World Wide Web Consortium. You can access the specification at
www.w3.org/TR/wsdl.
Creating a WSDL file
To publish a web service, you construct the services functionality and then create the WSDL file defining the service.
In ColdFusion, you use components to create web services. ColdFusion automatically generates the WSDL file for a
component that you use to produce a web service. For more information on creating web services, see “Publishing
web services” on page 911.
For more information on components, see “Building and Using ColdFusion Components” on page 158.
ADOBE COLDFUSION 8
ColdFusion Developer’s Guide
903
Accessing web services using Dreamweaver
The Dreamweaver Components tab lets you view web services, including operation names, parameter names, and
parameter data types.
Open the Components tab in Dreamweaver and add a web service
1Select Window > Components, or use Control+F7, to open the Components panel.
2In the Components panel, select Web Services from the drop-down list in the upper-left of the panel.
3Click the Plus (+) button.
The Add Using WSDL dialog box appears.
4Specify the URL of the WSDL file.
After the web service is defined to Dreamweaver, you can drag it onto a page to call it using the cfinvoke tag.
For more information on using Dreamweaver, see its online Help system.
Note: The Web Services option is not available if you are running Dreamweaver on the Macintosh. However, you can
still use web services by writing code manually.
Reading a WSDL file
A WSDL file takes practice to read. You can view the WSDL file in a browser, or you can use a tool such as Dream-
weaver, which contains a built-in utility for displaying WSDL files in an easy-to-read format.
The following example shows a WSDL file for the TemperatureService web service:
<?xml version="1.0"?>
<definitions name="TemperatureService"
targetNamespace="http://www.xmethods.net/sd/TemperatureService.wsdl"xmlns:tns="http://www.
xmethods.net/sd/TemperatureService.wsdl" xmlns:xsd="http://www.w3.org/2001/XMLSchema"
xmlns:soap="http://schemas.xmlsoap.org/wsdl/soap/"
xmlns="http://schemas.xmlsoap.org/wsdl/">
<message name="getTempRequest">
<part name="zipcode" type="xsd:string"/>
</message>
<message name="getTempResponse">
<part name="return" type="xsd:float"/>
</message>
<portType name="TemperaturePortType">
<operation name="getTemp">
<input message="tns:getTempRequest"/>
<output message="tns:getTempResponse"/>
</operation>
</portType>
<binding name="TemperatureBinding" type="tns:TemperaturePortType">
<soap:binding style="rpc" transport="http://schemas.xmlsoap.org/soap/http"/>
<operation name="getTemp">
<soap:operation soapAction=""/>
<input>
<soap:body use="encoded" namespace="urn:xmethods-Temperature"
encodingStyle="http://schemas.xmlsoap.org/soap/encoding/"/>
</input>
<output>
<soap:body use="encoded" namespace="urn:xmethods-Temperature"
encodingStyle="http://schemas.xmlsoap.org/soap/encoding/"/>
</output>
</operation>
ADOBE COLDFUSION 8
ColdFusion Developer’s Guide
904
</binding>
<service name="TemperatureService">
<documentation>Returns current temperature in a given U.S. zipcode</documentation>
<port name="TemperaturePort" binding="tns:TemperatureBinding">
<soap:address
location="http://services.xmethods.net:80/soap/servlet/rpcrouter"/>
</port>
</service>
</definitions>
The following are the major components of the WSDL file:
For additional descriptions of the contents of this WSDL file, see “Consuming web services” on page 904.
Consuming web services
ColdFusion provides a variety of methods for consuming web services. The method that you choose depends on
your ColdFusion programming style and application.
The following table describes these methods:
One important consideration is that all consumption methods use the same underlying technology and offer the
same performance.
Component Definition
definitions The root element of the WSDL file. This area contains namespace definitions that you use to avoid naming conflicts
between multiple web services.
types (Not shown) Defines data types used by the service’s messages.
message Defines the data transferred by a web service operation, typically the name and data type of input parameters and
return values.
port type Defines one or more operations provided by the web service.
operation Defines an operation that can be remotely invoked.
input Specifies an input parameter to the operation using a previously defined message.
output Specifies the return values from the operation using a previously defined message.
fault (not shown) Optionally specifies an error message returned from the operation.
binding Specifies the protocol used to access a web service including SOAP, HTTP GET and POST, and MIME.
service Defines a group of related operations.
port Defines an operation and its associated inputs and outputs.
Method CFML operator Description
CFScript () Consumes a web service from within a CFScript block.
CFML tag Consumes a web service from within a block of CFML code.
CFML tag Consumes a web service from within a block of CFML code.
ADOBE COLDFUSION 8
ColdFusion Developer’s Guide
905
About the examples in this section
The examples in this section reference the TemperatureService web service from XMethods. This web service
returns the temperature for a given zip code. You can read the WSDL file for this web service in “Reading a WSDL
file” on page 903.
The TemperatureService web service has one input parameter, a string that contains the requested zip code. It returns
a float that contains the temperature for the specified zip code.
Passing parameters to a web service
The message and operation elements in the WSDL file contains subelements that define the web service operations
and the input and output parameters of each operation, including the data type of each parameter. The following
example shows a portion of the WSDL file for the TemperatureService web service:
<message name="getTempRequest">
<part name="zipcode" type="xsd:string"/>
</message>
<message name="getTempResponse">
<part name="return" type="xsd:float"/>
</message>
<portType name="TemperaturePortType">
<operation name="getTemp">
<input message="tns:getTempRequest"/>
<output message="tns:getTempResponse"/>
</operation>
</portType>
The operation name used in the examples in this section is getTemp. This operation takes a single input parameter
defined as a message of type getTempRequest.
You can see that the message element named getTempRequest contains one string parameter: zipcode. When you
call the getTemp operation, you pass the parameter as input.
Handling return values from a web service
Web service operations often return information back to your application. You can determine the name and data
type of returned information by examining subelements of the message and operation elements in the WSDL file.
The following example shows a portion of the WSDL file for the TemperatureService web service:
<message name="getTempRequest">
<part name="zipcode" type="xsd:string"/>
</message>
<message name="getTempResponse">
<part name="return" type="xsd:float"/>
</message>
<portType name="TemperaturePortType">
<operation name="getTemp">
<input message="tns:getTempRequest"/>
<output message="tns:getTempResponse"/>
</operation>
</portType>
The operation getTemp returns a message of type getTempResponse. The message statement in the WSDL file
defines the getTempResponse message as containing a single string parameter named return.
ADOBE COLDFUSION 8
ColdFusion Developer’s Guide
906
Using cfinvoke to consume a web service
This section describes how to consume a web service using the cfinvoke tag. With the cfinvoke tag, you reference
the WSDL file and invoke an operation on the web service with a single tag.
The cfinvoke tag includes attributes that specify the URL to the WSDL file, the method to invoke, the return
variable, and input parameters. For complete syntax, see the CFML Reference.
Note: You can pass parameters to a web service using the cfinvokeargument tag or by specifying parameter names in
the cfinvoke tag itself. For more information, see “Passing parameters to methods by using the cfinvoke tag” on
page 177.
Access a web service using cfinvoke
1Create a ColdFusion page with the following content:
<cfinvoke
webservice="http://www.xmethods.net/sd/2001/TemperatureService.wsdl"
method="getTemp"
returnvariable="aTemp">
<cfinvokeargument name="zipcode" value="55987"/>
</cfinvoke>
<cfoutput>The temperature at zip code 55987 is #aTemp#</cfoutput>
2Save the page as wscfc.cfm in your web root directory.
3View the page in your browser.
You can omit a parameter by setting the omit attribute to "yes". If the WSDL specifies that the argument is nillable,
ColdFusion sets the associated argument to null. If the WSDL specifies minoccurs=0, ColdFusion omits the
argument from the WSDL. However, CFC web services must still specify required="true" for all arguments.
You can also use an attribute collection to pass parameters. An attribute collections is a structure where each
structure key corresponds to a parameter name and each structure value is the parameter value passed for the corre-
sponding key. The following example shows an invocation of a web service using an attribute collection:
<cfscript>
stArgs = structNew();
stArgs.zipcode = "55987";
</cfscript>
<cfinvoke
webservice="http://www.xmethods.net/sd/2001/TemperatureService.wsdl"
method="getTemp"
argumentcollection="#stArgs#"
returnvariable="aTemp">
<cfoutput>The temperature at zip code 55987 is #aTemp#</cfoutput>
In this example, you create the structure in a CFScript block, but you can use any ColdFusion method to create the
structure.
Using CFScript to consume a web service
The example in this section uses CFScript to consume a web service. In CFScript, you use the CreateObject
function to connect to the web service. After connecting, you can make requests to the service. For CreateObject
syntax, see the CFML Reference.
After creating the web service object, you can call operations of the web service using dot notation, in the following
form:
ADOBE COLDFUSION 8
ColdFusion Developer’s Guide
907
webServiceName.operationName(inputVal1, inputVal2, ... );
You can handle return values from web services by writing them to a variable, as the following example shows:
resultVar = webServiceName.operationName(inputVal1, inputVal2, ... );
Or, you can pass the return values directly to a function, such as the WriteOutput function, as the following example
shows:
writeoutput(webServiceName.operationName(inputVal1, inputVal2, ...) );
Access a web service from CFScript
1Create a ColdFusion page with the following content:
<cfscript>
ws = CreateObject("webservice",
"http://www.xmethods.net/sd/2001/TemperatureService.wsdl");
xlatstring = ws.getTemp("55987");
writeoutput(xlatstring);
</cfscript>
2Save the page as wscfscript.cfm in your web root directory.
3View the page in your browser.
You can also use named parameters to pass information to a web service. The following example performs the same
operation as above, except that it uses named parameters to make the web service request:
<cfscript>
ws = CreateObject("webservice",
"http://www.xmethods.net/sd/2001/TemperatureService.wsdl");
xlatstring = ws.getTemp(zipcode = "55987");
writeoutput("The temperature at 55987 is " & xlatstring);
</cfscript>
Consuming web services that are not generated by ColdFusion
To consume a web service that is implemented in a technology other than ColdFusion, the web service must have
one of the following sets of options:
rpc as the SOAP binding style and encoding as the encodingStyle
document as the SOAP binding style and literal as the encodingStyle
The following example shows a portion of the WSDL file for the TemperatureService web service:
<binding name="TemperatureBinding" type="tns:TemperaturePortType">
<soap:binding style="rpc" transport="http://schemas.xmlsoap.org/soap/http"/>
<operation name="getTemp">
<soap:operation soapAction=""/>
<input>
<soap:body use="encoded" namespace="urn:xmethods-Temperature"
encodingStyle="http://schemas.xmlsoap.org/soap/encoding/"/>
</input>
<output>
<soap:body use="encoded" namespace="urn:xmethods-Temperature"
encodingStyle="http://schemas.xmlsoap.org/soap/encoding/"/>
</output>
</operation>
</binding>
The WSDL file for the TemperatureService web service is compatible with ColdFusion because it uses rpc as the
binding style, and encoding as the encodingStyle.
ADOBE COLDFUSION 8
ColdFusion Developer’s Guide
908
Calling web services from a Flash client
The Flash Remoting service lets you call ColdFusion pages from a Flash client, but it does not let you call web
services directly. To call web services from a Flash client, you can use Flash Remoting to call a ColdFusion
component that calls the web service. The Flash client can pass input parameters to the component, and the
component can return to the Flash client any data returned by the web service.
For more information, see “Using the Flash Remoting Service” on page 674.
Catching errors when consuming web services
Web services might throw errors, including SOAP faults, during processing that you can catch in your application.
If uncaught, these errors propagate to the browser.
To catch errors, you specify an error type of application to the ColdFusion cfcatch tag, as the following example
shows:
<cftry>
Put your application code here ...
<cfcatch type="application">
<!--- Add exception processing code here ... --->
</cfcatch>
...
<cfcatch type="Any">
<!--- Add exception processing code appropriate for all other
exceptions here ... --->
</cfcatch>
</cftry>
For more information on error handling, see “Handling Errors” on page 246.
Handling inout and out parameters
Some web services define inout and out parameters. You use out parameters to pass a placeholder for a return value
to a web service. The web service then returns its result by writing it to the out parameter. Inout parameters let you
pass a value to a web service and lets the web service return its result by overwriting the parameter value.
The following example shows a web service that takes as input an inout parameter containing a string and writes its
results back to the string:
<cfset S="foo">
<cfscript>
ws=createobject("webservice", "URLtoWSDL")
ws.modifyString("S");
</cfscript>
<cfoutput>#S#</cfoutput>
Even though this web service takes as input the value of S, because you pass it as an inout parameter, you do not
enclose it in number signs.
Note: ColdFusion supports the use of inout and out parameters to consume web services. However, ColdFusion does not
support inout and out parameters when creating web services for publication.
Configuring web services in the ColdFusion Administrator
The ColdFusion Administrator lets you register web services so that you do not have to specify the entire WSDL URL
when you reference the web service.
Note: The first time you reference a web service, ColdFusion automatically registers it in the Administrator.
ADOBE COLDFUSION 8
ColdFusion Developer’s Guide
909
For example, the following code references the URL to the TemperatureService WSDL file:
<cfscript>
ws = CreateObject("webservice",
"http://www.xmethods.net/sd/2001/TemperatureService.wsdl");
xlatstring = ws.getTemp("55987");
writeoutput(xlatstring);
</cfscript>
If you register the TemperatureService web service in the Administrator using (for example, the name wsTemp), you
can then reference the web service as follows:
<cfscript>
ws = CreateObject("webservice", "wsTemp");
xlatstring = ws.getTemp("55987");
writeoutput("wsTemp: " & xlatstring);
</cfscript>
Not only does this enable you to shorten your code, registering a web service in the Administrator lets you change a
web services URL without modifying your code. So, if the TemperatureService web service moves to a new location,
you only update the administrator setting, not your application code.
For more information, see the ColdFusion Administrator online Help.
Data conversions between ColdFusion and WSDL data types
A WSDL file defines the input and return parameters of an operation, including data types. For example, the
TemperatureService web service contains the following definition of input and return parameters:
<message name="getTempRequest">
<part name="zipcode" type="xsd:string"/>
</message>
<message name="getTempResponse">
<part name="return" type="xsd:float"/>
</message>
As part of consuming web services, you must understand how ColdFusion converts WSDL defined data types to
ColdFusion data types. The following table shows this conversion:
ColdFusion data type WSDL data type
numeric SOAP-ENC:double
boolean SOAP-ENC:boolean
string SOAP-ENC:string
array SOAP-ENC:Array
binary xsd:base64Binary
numeric xsd:float
string xsd:enumeration
date xsd:dateTime
void (operation returns nothing)
struct complex type
query tns1:QueryBean (Returned by CFCs)
ADOBE COLDFUSION 8
ColdFusion Developer’s Guide
910
For many of the most common data types, such as string and numeric, a WSDL data type maps directly to a
ColdFusion data type. For complex WSDL data types, the mapping is not as straight forward. In many cases, you map
a complex WSDL data type to a ColdFusion structure. For more information on handling complex data types, see
“Handling complex data types” on page 920.
Consuming ColdFusion web services
Your application can consume web services created in ColdFusion. You do not have to perform any special
processing on the input parameters or return values because ColdFusion handles data mappings automatically when
consuming a ColdFusion web service.
For example, when ColdFusion publishes a web service that returns a query, or takes a query as an input, the WSDL
file for that service lists its data type as QueryBean. However, a ColdFusion application consuming this web service
can pass a ColdFusion query object to the function as an input, or write a returned QueryBean to a ColdFusion query
object.
Note: For a list of how ColdFusion data types map to WSDL data types, see “Data conversions between ColdFusion and
WSDL data types” on page 909.
The following example shows a ColdFusion component that takes a query as input and echoes the query back to the
caller:
<cfcomponent>
<cffunction name='echoQuery' returnType='query' access='remote'>
<cfargument name='input' type='query'>
<cfreturn #arguments.input#>
</cffunction>
</cfcomponent>
In the WSDL file for the echotypes.cfc component, you see the following definitions that specify the type of the
functions input and output as QueryBean:
<wsdl:message name="echoQueryResponse">
<wsdl:part name="echoQueryReturn" type="tns1:QueryBean"/>
</wsdl:message>
<wsdl:message name="echoQueryRequest">
<wsdl:part name="input" type="tns1:QueryBean"/>
</wsdl:message>
For information on displaying WSDL, see Producing WSDL files” on page 912.
Since ColdFusion automatically handles mappings to ColdFusion data types, you can call this web service as the
following example shows:
<head>
<title>Passing queries to web services</title>
</head>
<body>
<cfquery name="GetEmployees" datasource="cfdocexamples">
SELECT FirstName, LastName, Salary
FROM Employee
</cfquery>
<cfinvoke
webservice = "http://localhost/echotypes.cfc?wsdl"
method = "echoQuery"
input="#GetEmployees#"
returnVariable = "returnedQuery">
ADOBE COLDFUSION 8
ColdFusion Developer’s Guide
911
<cfoutput>
Is returned result a query? #isQuery(returnedQuery)# <br><br>
</cfoutput>
<cfoutput query="returnedQuery">
#FirstName#, #LastName#, #Salary#<br>
</cfoutput>
</body>
Publishing web services
To publish web services for consumption by remote applications, you create the web service using ColdFusion
components. For more information on components, see “Building and Using ColdFusion Components” on
page 158.
Creating components for web services
ColdFusion components (CFCs) encapsulate application functionality and provide a standard interface for client
access to that functionality. A component typically contains one or more functions defined by the cffunction tag.
For example, the following component contains a single function:
<cfcomponent>
<cffunction name="echoString" returnType="string" output="no">
<cfargument name="input" type="string">
<cfreturn #arguments.input#>
</cffunction>
</cfcomponent>
The function, named echoString, echoes back any string passed to it. To publish the function as a web service, you
must modify the function definition to add the access attribute and specify remote, as the following example shows:
<cffunction name="echoString" returnType="string" output="no" access="remote">
By defining the function as remote, ColdFusion includes the function in the WSDL file. Only those functions
marked as remote are accessible as a web service.
The following list defines the requirements for how to create web services for publication:
1The value of the access attribute of the cffunction tag must be remote.
2The cffunction tag must include the returnType attribute to specify a return type.
3The output attribute of the cffunction tag must be set to No because ColdFusion converts all output to XML
to return it to the consumer.
4The attribute setting required="false" for the cfargument tag is ignored. ColdFusion considers all param-
eters as required.
Specifying data types of function arguments and return values
The cffunction tag lets you define a single return value and one or more input parameters passed to a function. As
part of the function definition, you include the data type of the return value and input parameters.
The following example shows a component that defines a function with a return value of type string, one input
parameter of type string, and one input parameter of type numeric:
ADOBE COLDFUSION 8
ColdFusion Developer’s Guide
912
<cfcomponent>
<cffunction name="trimString" returnType="string" output="no">
<cfargument name="inString" type="string">
<cfargument name="trimLength" type="numeric">
</cffunction>
</cfcomponent>
As part of publishing the component for access as a web service, ColdFusion generates the WSDL file that defines
the component where the WSDL file includes definitions for how ColdFusion data types map to WSDL data types.
The following table shows this mapping:
In most cases, consumers of ColdFusion web services can easily pass data to and return results from component
functions by mapping their data types to the WSDL data types shown in the preceding table.
Note: Document-literal web services use XML schema data types, not SOAP-ENC data types. For more information, see
“Publishing document-literal style web services” on page 916.
For ColdFusion structures and queries, clients might have to perform some processing to map their data to the
correct type. For more information, see “Publishing web services that use complex data types” on page 923.
You can also define a data type in one ColdFusion component based on another component definition. For more
information on using components to specify a data type, see Using ColdFusion components to define data types for
web services” on page 915.
Producing WSDL files
ColdFusion automatically creates a WSDL file for any component referenced as a web service. For example, if you
have a component named echo.cfc in your web root directory, you can view its corresponding WSDL file by
requesting the component as follows:
http://localhost/echo.cfc?wsdl
The cfcomponent tag includes optional attributes that you can use to control the WSDL that ColdFusion generates.
You can use these attributes to create meaningful WSDL attribute names, as the following example shows:
ColdFusion data type WSDL data type published
numeric SOAP-ENC:double
boolean SOAP-ENC:boolean
string SOAP-ENC:string
array SOAP-ENC:Array
binary xsd:base64Binary
date xsd:dateTime
guid SOAP-ENC:string
uuid SOAP-ENC:string
void (operation returns nothing)
struct Map
query QueryBean
any complex type
component definition complex type
ADOBE COLDFUSION 8
ColdFusion Developer’s Guide
913
<cfcomponent style="document"
namespace = "http://www.mycompany.com/"
serviceportname = "RestrictedEmpInfo"
porttypename = "RestrictedEmpInfo"
bindingname = "myns:RestrictedEmpInfo"
displayname = "RestrictedEmpInfo"
hint = "RestrictedEmpInfo">
For complete control of the WSDL, advanced users can specify the cfcomponent wsdlFile attribute to use a predefined
WSDL file.
The following example defines a ColdFusion component that can be invoked as a web service:
<cfcomponent>
<cffunction
name = "echoString"
returnType = "string"
output = "no"
access = "remote">
<cfargument name = "input" type = "string">
<cfreturn #arguments.input#>
</cffunction>
</cfcomponent>
If you register the component in Dreamweaver, it appears in the Components tab of the Application panel.
Requesting the WSDL file in a browser returns the following:
<?xml version="1.0" encoding="UTF-8"?>
<wsdl:definitions targetNamespace="http://ws"
xmlns="http://schemas.xmlsoap.org/wsdl/"
xmlns:apachesoap="http://xml.apache.org/xml-soap"
xmlns:impl="http://ws"
xmlns:intf="http://ws"
xmlns:soapenc="http://schemas.xmlsoap.org/soap/encoding/"
xmlns:tns1="http://rpc.xml.coldfusion"
xmlns:wsdl="http://schemas.xmlsoap.org/wsdl/"
xmlns:wsdlsoap="http://schemas.xmlsoap.org/wsdl/soap/"
xmlns:xsd="http://www.w3.org/2001/XMLSchema">
<!--WSDL created by ColdFusion -->
<wsdl:types>
<schema targetNamespace="http://rpc.xml.coldfusion"
xmlns="http://www.w3.org/2001/XMLSchema">
<import namespace="http://schemas.xmlsoap.org/soap/encoding/"/>
<complexType name="CFCInvocationException">
<sequence/>
</complexType>
</schema>
</wsdl:types>
<wsdl:message name="CFCInvocationException">
<wsdl:part name="fault" type="tns1:CFCInvocationException"/>
</wsdl:message>
<wsdl:message name="echoStringResponse">
<wsdl:part name="echoStringReturn" type="xsd:string"/>
</wsdl:message>
<wsdl:message name="echoStringRequest">
<wsdl:part name="input" type="xsd:string"/>
</wsdl:message>
<wsdl:portType name="echo">
<wsdl:operation name="echoString" parameterOrder="input">
<wsdl:input message="impl:echoStringRequest" name="echoStringRequest"/>
<wsdl:output message="impl:echoStringResponse"
ADOBE COLDFUSION 8
ColdFusion Developer’s Guide
914
name="echoStringResponse"/>
<wsdl:fault message="impl:CFCInvocationException" name="CFCInvocationException"/>
</wsdl:operation>
</wsdl:portType>
<wsdl:binding name="echo.cfcSoapBinding" type="impl:echo">
<wsdlsoap:binding style="rpc" transport="http://schemas.xmlsoap.org/soap/
http"/>
<wsdl:operation name="echoString">
<wsdlsoap:operation soapAction=""/>
<wsdl:input name="echoStringRequest">
<wsdlsoap:body encodingStyle="http://schemas.xmlsoap.org/soap/
encoding/" namespace="http://ws" use="encoded"/>
</wsdl:input>
<wsdl:output name="echoStringResponse">
<wsdlsoap:body encodingStyle="http://schemas.xmlsoap.org/soap/
encoding/" namespace="http://ws" use="encoded"/>
</wsdl:output>
<wsdl:fault name="CFCInvocationException">
<wsdlsoap:fault encodingStyle="http://schemas.xmlsoap.org/soap/
encoding/" name="CFCInvocationException" namespace=
"http://ws" use="encoded"/>
</wsdl:fault>
</wsdl:operation>
</wsdl:binding>
<wsdl:service name="echoService">
<wsdl:port binding="impl:echo.cfcSoapBinding" name="echo.cfc">
<wsdlsoap:address location="http://localhost:8500/ws/echo.cfc"/>
</wsdl:port>
</wsdl:service>
</wsdl:definitions>
Publish a web service
1Create a ColdFusion page with the following content:
<cfcomponent output="false">
<cffunction
name = "echoString"
returnType = "string"
output = "no"
access = "remote">
<cfargument name = "input" type = "string">
<cfreturn #arguments.input#>
</cffunction>
</cfcomponent>
2Save this file as echo.cfc in your web root directory.
3Create a ColdFusion page with the following content:
<cfinvoke webservice ="http://localhost/echo.cfc?wsdl"
method ="echoString"
input = "hello"
returnVariable="foo">
<cfoutput>#foo#</cfoutput>
4Save this file as echoclient.cfm in your web root directory.
5Request echoclient.cfm in your browser.
The following string appears in your browser:
hello
ADOBE COLDFUSION 8
ColdFusion Developer’s Guide
915
You can also invoke the web service using the following code:
<cfscript>
ws = CreateObject("webservice", "http://localhost/echo.cfc?wsdl");
wsresults = ws.echoString("hello");
writeoutput(wsresults);
</cfscript>
Using ColdFusion components to define data types for web services
ColdFusion lets you define components that contain only properties. Once defined, you can use components to
define data types for web services. The following code defines a component in the file address.cfc that contains
properties that represent a street address:
<cfcomponent>
<cfproperty name="AddrNumber" type="numeric">
<cfproperty name="Street" type="string">
<cfproperty name="City" type="string">
<cfproperty name="State" type="string">
<cfproperty name="Country" type="string">
</cfcomponent>
The following code defines a component in the filename.cfc that defines first and last name properties:
<cfcomponent>
<cfproperty name="Firstname" type="string">
<cfproperty name="Lastname" type="string">
</cfcomponent>
You can then use address and name to define data types in a ColdFusion component created to publish a web service,
as the following example shows:
<cfcomponent>
<cffunction
name="echoName" returnType="name" access="remote" output="false">
<cfargument name="input" type="name">
<cfreturn #arguments.input#>
</cffunction>
<cffunction
name="echoAddress" returnType="address" access="remote" output="false">
<cfargument name="input" type="address">
<cfreturn #arguments.input#>
</cffunction>
</cfcomponent>
Note: If the component files are not in a directory under your web root, you must create a web server mapping to the
directory that contains them. You cannot use ColdFusion mappings to access web services.
The WSDL file for the web service contains data definitions for the complex types name and address. Each definition
consists of the elements that define the type as specified in the ColdFusion component file for that type. For example,
the following example shows the definition for name:
<complexType name="name">
<sequence>
<element name="firstname" nillable="true" type="soapenc:string"/>
<element name="lastname" nillable="true" type="soapenc:string"/>
</sequence>
</complexType>
You can also specify an array of CFCs in the returnType attribute, as the following example shows:
ADOBE COLDFUSION 8
ColdFusion Developer’s Guide
916
<cfcomponent>
<cffunction
name="allNames" returnType="name[]" access="remote" output="false">
<cfset var returnarray = ArrayNew(1)>
<cfset var temp = "">
<cfquery name="empinfo" datasource="cfdocexamples">
SELECT firstname, lastname
FROM employee
</cfquery>
<cfloop query="empinfo" >
<cfobject component="name" name="tempname">
<cfset tempname.Firstname = #empinfo.firstname#>
<cfset tempname.Lastname = #empinfo.lastname#>
<cfset temp = ArrayAppend(returnarray, tempname)>
</cfloop>
<cfreturn returnarray>
</cffunction>
</cfcomponent>
When you invoke the web service, it returns an array of CFCs. Access the properties in the CFC by using dot
notation, as the following example shows:
<cfinvoke webservice ="http://localhost:8500/ws/cfcarray.cfc?wsdl"
method ="allNames"
returnVariable="thearray">
<cfif IsArray(thearray)>
<h1>loop through the employees</h1>
<p>thearray has <cfoutput>#ArrayLen(thearray)#</cfoutput> elements.</p>
<cfloop index="i" from="1" to="#ArrayLen(thearray)#">
<cfoutput>#thearray[i].firstname#, #thearray[i].lastname# </cfoutput><br>
</cfloop>
<cfelse>
<h1>Error: thearray is not an array</h1>
</cfif>
Publishing document-literal style web services
In addition to RPC-oriented operations, for which consumers specify a method and arguments, ColdFusion also lets
you publish web services using the document-literal style. When you use document-literal style, the WSDL for the
web service tells the client to use XML schemas rather than RPC calling conventions.
In most cases, the publisher of a web services identifies it as document-literal or RPC style. To identify the type, open
the WSDL document and find the soap:binding element and examine its style attribute, as the following example
shows:
<wsdl:binding name="WeatherForecastSoap" type="tns:WeatherForecastSoap">
<soap:binding transport="http://schemas.xmlsoap.org/soap/http" style="document" />
In this example, the style is document-literal. You must further examine the WSDL to determine the methods you
can call and the parameters for each method.
On the client side, the cfinvoke tag and other ColdFusion methods for calling web services handle this automati-
cally. In most cases, no modifications are necessary. Similarly, when publishing CFCs as document-literal style web
services, ColdFusion automatically creates and manages the appropriate WSDL.
To publish CFCs as document-literal style web services, specify cfcomponent style="document", along with the
other attributes required for document-literal style web services. For example, ColdFusion publishes the following
CFC using document-literal style:
ADOBE COLDFUSION 8
ColdFusion Developer’s Guide
917
<cfcomponent style="document" >
<cffunction
name = "getEmp"
returntype="string"
output = "no"
access = "remote">
<cfargument name="empid" required="yes" type="numeric">
<cfset var fullname = "">
<cfquery name="empinfo" datasource="cfdocexamples">
SELECT emp_id, firstname, lastname
FROM employee
WHERE emp_id = <cfqueryparam cfsqltype="cf_sql_integer"
value="#arguments.empid#">
</cfquery>
<cfif empinfo.recordcount gt 0>
<cfset fullname = empinfo.lastname & ", " & empinfo.firstname>
<cfelse>
<cfset fullname = "not found">
</cfif>
<cfreturn #fullname#>
</cffunction>
</cfcomponent>
Securing your web services
You can restrict access to your published web services to control the users allowed to invoke them. You can use your
web server to control access to the directories containing your web services, or you can use ColdFusion security in
the same way that you would to control access to any ColdFusion page.
Controlling access to component CFC files
To browse the HTML description of a CFC file, you request the file by specifying a URL to the file in your browser.
By default, ColdFusion secures access to all URLs that directly reference a CFC file, and prompts you to enter a
password upon the request. Use the ColdFusion RDS password to view the file.
To disable security on CFC file browsing, use the ColdFusion Administrator to disable the RDS password.
For more information, see “Building and Using ColdFusion Components” on page 158.
Using your web server to control access
Most web servers, including IIS and Apache, implement directory access protection using the basic HTTP authen-
tication mechanism. When a client attempts to access one of the resources under a protected directory, and has not
properly authenticated, the web server automatically sends back an authentication challenge, typically an HTTP
Error 401 Access Denied error.
In response, the clients browser opens a login prompt containing a user name and password field. When the user
submits this information, the browser sends it back to the web server. If authentication passes, the web server allows
access to the directory. The browser also caches the authentication data as long as it is open, so subsequent requests
automatically include the authentication data.
Web service clients can also pass the user name and password information as part of the request. The cfinvoke tag
includes the user name and password attributes that let you pass login information to a web server using HTTP
basic authentication. You can include these attributes when invoking a web service, as the following example shows:
<cfinvoke
webservice = "http://some.cfc?wsdl"
returnVariable = "foo"
...
ADOBE COLDFUSION 8
ColdFusion Developer’s Guide
918
username="aName"
password="aPassword">
<cfoutput>#foo#</cfoutput>
ColdFusion inserts the user name/password string in the authorization request header as a base64 binary encoded
string, with a colon separating the user name and password. This method of passing the user name/password is
compatible with the HTTP basic authentication mechanism used by web servers.
The ColdFusion Administrator lets you predefine web services. As part of defining the web service, you can specify
the user name and password that ColdFusion includes as part of the request to the web service. Therefore, you do
not have to encode this information using the cfinvoke tag. For information on defining a web service in the
ColdFusion Administrator, see Configuring web services in the ColdFusion Administrator” on page 908.
Using ColdFusion to control access
Instead of letting the web server control access to your web services, you can handle the user name/password string
in your Application.cfc or Application.cfm file as part of your own security mechanism. In this case, you use the
cflogin tag to retrieve the user name/password information from the authorization header, decode the binary
string, and extract the user name and password, as the following excerpt from an Application.cfc onRequestStart
method shows:
<cflogin>
<cfset isAuthorized = false>
<cfif isDefined("cflogin")
<!--- Verify user name from cflogin.name and password from
cflogin.password using your authentication mechanism. --->
>
<cfset isAuthorized = true>
</cfif>
</cflogin>
<cfif not isAuthorized>
<!--- If the user does not pass a user name/password, return a 401 error.
The browser then prompts the user for a user name/password. --->
<cfheader statuscode="401">
<cfheader name="WWW-Authenticate" value="Basic realm=""Test""">
<cfabort>
</cfif>
This example does not show how to perform user verification. For more information on verification, see “Securing
Applications” on page 311.
Best practices for publishing web services
ColdFusion web services provide a powerful mechanism for publishing and consuming application functionality.
However, before you produce web services for publication, you might want to consider the following best practices:
1Minimize the use of ColdFusion complex types, such as query and struct, in the web services you create for
publication. These types require consumers, especially those consuming the web service using a technology other
than ColdFusion, to create special data structures to handle complex types.
2Locally test the ColdFusion components implemented for web services before publishing them over the Internet.
ADOBE COLDFUSION 8
ColdFusion Developer’s Guide
919
Using request and response headers
ColdFusion includes a set of functions that enable your web service to get and set request and response headers. You
use these functions to retrieve the response headers from a web service request and to create SOAP headers in a
request that has the mustUnderstand attribute set to be True.
You typically use different functions in web services clients and in the web service CFC, itself:
In the client:
, called before the request to set a SOAP header.
, called after the request to retrieve a SOAP header.
In the web service CFC:
, called to determine whether the CFC method is being called as a web service.
, called to retrieve a SOAP header set by the client.
, called to set a SOAP header that is returned to the client.\
Note: When used in a CFC, you can only use these functions in CFC methods if they are being used as web services. Use
the IsSOAPRequest function to determine whether the CFC method is being called as a web service.
The following example CFM page uses the AddSOAPRequestHeader, getSOAPRequest, and GetSOAPResponse
functions:
<cfsavecontent variable="my_xml">
<Request xmlns="http://www.oasis-open.org/asap/0.9/asap.xsd">
<SenderKey>ss</SenderKey>
<ReceiverKey>zz</ReceiverKey>
<ResponseRequired>Yes</ResponseRequired>
<RequestID>id</RequestID>
</Request>
</cfsavecontent>
<cfset xml_obj = xmlparse(my_xml)>
<cfscript>
ws = CreateObject("webservice", "http://localhost:8500/soapexamples/HeaderFuncs.cfc?WSDL");
addSOAPRequestHeader(ws, "http://www.cfdevguide.com/", "testrequestheader", "#xml_obj#");
</cfscript>
<cfscript>
ret=ws.showSOAPHeaders();
inxml = getSOAPRequest(ws);
outxml = getSOAPResponse(ws);
</cfscript>
<cfoutput>
<h2>Return Value</h2>
<!--- This is XML, so use HTMLCodeFormat. --->
The return value was #ret#
<h2>Complete Request XML</h2>
#htmlcodeformat(inxml)#
<h2>Complete Response XML</h2>
#htmlcodeformat(outxml)#
</cfoutput>
The following example CFC uses the IsSOAPRequest and AddSOAPResponseHeader functions:
<cfcomponent>
ADOBE COLDFUSION 8
ColdFusion Developer’s Guide
920
<cffunction
name = "showSOAPHeaders"
returnType = "string"
output = "no"
access = "remote"
hint="After calling this function, use GetSOAPRequest and GetSOAPResponse to view
headers">
<cfset var xml_obj = "">
<cfset var ret = "">
<cfif IsSOAPRequest()>
<!--- Define a response header --->
<cfsavecontent variable="response_xml">
<ThisResponseHeader xmlns="http://www.cfdevguide.com">
<CreatedDateTime><cfoutput>#now()#</cfoutput></CreatedDateTime>
<ExpiresInterval>6000</ExpiresInterval>
</ThisResponseHeader>
</cfsavecontent>
<cfset xml_obj = xmlparse(response_xml)>
<!--- Add the response header --->
<cfscript>
addSOAPResponseHeader("http://www.cfdevguide.com/", "testresponseheader", "#xml_obj#");
ret = "Invoked as a web service. Use GetSOAPRequest and GetSOAPResponse to view headers.";
</cfscript>
<cfelse>
<cfset ret = "Not invoked as a web service">
</cfif>
<cfreturn ret>
</cffunction>
</cfcomponent>
Handling complex data types
When dealing with web services, handling complex types falls into the following categories:
Mapping the data types of a web service to consume to ColdFusion data types
Understanding how clients will reference your ColdFusion data types when you publish a web service
This section describes both categories.
Consuming web services that use complex data types
The following table shows how WSDL data types are converted to ColdFusion data types:
ColdFusion data type WSDL data type
numeric SOAP-ENC:double
boolean SOAP-ENC:boolean
string SOAP-ENC:string
array SOAP-ENC:Array
numeric SOAP-ENC:float
binary xsd:base64Binary
ADOBE COLDFUSION 8
ColdFusion Developer’s Guide
921
This table shows that complex data types map to ColdFusion structures. ColdFusion structures offer a flexible way
to represent data. You can create structures that contain single-dimension arrays, multi-dimensional arrays, and
other structures.
The ColdFusion mapping of complex types to structures is not automatic. You have to perform some processing on
the data in order to access it as a structure. The next sections describe how to pass complex types to web services,
and how to handle complex types returned from web services.
Passing input parameters to web services as complex types
A web service can take a complex data type as input. In this situation, you can construct a ColdFusion structure that
models the complex data type, then pass the structure to the web service.
For example, the following excerpt from a WSDL file shows the definition of a complex type named Employee:
<s:complexType name="Employee">
<s:sequence>
<s:element minOccurs="1" maxOccurs="1" name="fname" type="s:string" />
<s:element minOccurs="1" maxOccurs="1" name="lname" type="s:string" />
<s:element minOccurs="1" maxOccurs="1" name="active" type="s:boolean" />
<s:element minOccurs="1" maxOccurs="1" name="age" type="s:int" />
<s:element minOccurs="1" maxOccurs="1" name="hiredate" type="s:dateTime" />
<s:element minOccurs="1" maxOccurs="1" name="number" type="s:double" />
</s:sequence>
</s:complexType>
The Employee data type definition includes six elements, the data type of each element, and the name of each
element.
Another excerpt from the WSDL file shows a message definition using the Employee data type. This message defines
an input parameter, as the following code shows:
<message name="updateEmployeeInfoSoapIn">
<part name="thestruct" type="s0:Employee" />
</message>
A third excerpt from the WSDL file shows the definition of an operation, named updateEmployeeInfo, possibly one
that updates the employee database with the employee information. This operation takes as input a parameter of type
Employee, as the following code shows:
<operation name="updateEmployeeInfo">
<input message="s0:updateEmployeeInfoSoapIn" />
</operation>
To call the updateEmployeeInfo operation, create a ColdFusion structure, initialize six fields of the structure that
correspond to the six elements of Employee, and then call the operation, as the following code shows:
<!--- Create a structure using CFScript, then call the web service. --->
<cfscript>
stUser = structNew();
stUser.active = TRUE;
stUser.fname = "John";
stUser.lname = "Smith";
date xsd:dateTime
void (operation returns nothing)
structure complex type
ColdFusion data type WSDL data type
ADOBE COLDFUSION 8
ColdFusion Developer’s Guide
922
stUser.age = 23;
stUser.hiredate = createDate(2002,02,22);
stUser.number = 123.321;
ws = createObject("webservice", "http://somehost/EmployeeInfo.asmx?wsdl");
ws.updateEmployeeInfo(stUser);
</cfscript>
You can use structures for passing input parameters as complex types in many situations. However, to build a
structure to model a complex type, you have to inspect the WSDL file for the web service to determine the layout of
the complex type. This can take some practice.
Handling return values as complex types
When a web service returns a complex type, you can write that returned value directly to a ColdFusion variable.
The previous section used a complex data type named Employee to define an input parameter to an operation. A
WSDL file can also define a return value using the Employee type, as the following code shows:
<message name="updateEmployeeInfoSoapOut">
<part name="updateEmployeeInfoResult" type="s0:Employee" />
</message>
<operation name="updateEmployeeInfo">
<input message="s0:updateEmployeeInfoSoapIn" />
<output message="s0:updateEmployeeInfoSoapOut" />
</operation>
In this example, the operation updateEmployeeInfo takes a complex type as input and returns a complex type as
output. To handle the input parameter, you create a structure. To handle the returned value, you write it to a
ColdFusion variable, as the following example shows:
<!--- Create a structure using CFScript, then call the web service. --->
<!--- Write the returned value to a ColdFusion variable. --->
<cfscript>
stUser = structNew();
stUser.active = TRUE;
stUser.fname = "John";
stUser.lname = "Smith";
stUser.age = 23;
stUser.hiredate = createDate(2002,02,22);
stUser.number = 123.321;
ws = createObject("webservice", "http://somehost/echosimple.asmx?wsdl");
myReturnVar = ws.echoStruct(stUser);
</cfscript>
<!--- Output the returned values. --->
<cfoutput>
<br>
<br>Name of employee is: #myReturnVar.fname##myReturnVar.lname#
<br>Active status: #myReturnVar.active#
<br>Age:#myReturnVar.age#
<br>Hire Date: #myReturnVar.hiredate#
<br>Favorite Number: #myReturnVar.number#
</cfoutput>
You access elements of the variable myReturnVar using dot notation in the same way that you access structure fields.
If a complex type has nested elements, in the way a structure can have multiple levels of nested fields, you use dot
notation to access the nested elements, as in a.b.c.d, to whatever nesting level is necessary.
ADOBE COLDFUSION 8
ColdFusion Developer’s Guide
923
However, the variable myReturnVar is not a ColdFusion structure. It is a container for the complex type, but has none
of the attributes of a ColdFusion structure. Calling the ColdFusion function isStruct on the variable returns False.
You can copy the contents of the variable to a ColdFusion structure, as the following example shows:
<cfscript>
...
ws = createObject("webservice", "http://somehost/echosimple.asmx?wsdl");
myReturnVar = ws.echoStruct(stUser);
realStruct = structNew();
realStruct.active = #myReturnVar.active#;
realStruct.fname = "#myReturnVar.fname#";
realStruct.lname = "#myReturnVar.lname#";
realStruct.age = #myReturnVar.age#;
realStruct.hiredate = #myReturnVar.hiredate#;
realStruct.number = #myReturnVar.number#;
</cfscript>
Calling IsStruct on realStruct returns True and you can use all ColdFusion structure functions to process it.
This example shows that ColdFusion variables and structures are useful for handling complex types returned from
web services. To understand how to access the elements of a complex type written to a ColdFusion variable, you have
to inspect the WSDL file for the web service. The WSDL file defines the API to the web service and will provide you
with the information necessary to handle data returned from it.
Publishing web services that use complex data types
The two ColdFusion data types that do not map exactly to WSDL data types are struct and query. When you publish
a ColdFusion web service that uses parameters of type struct or query, the consuming application needs to be able
to handle the data.
Note: If the consumer of a ColdFusion web service is another ColdFusion application, you do not have to perform any
special processing. ColdFusion correctly maps struct and query data types in the web service publisher with the
consumer. For more information, see “Consuming ColdFusion web services” on page 910.
Publishing structures
A ColdFusion structure can hold an unlimited number of key-value pairs where the values can be of any ColdFusion
data type. While it is a very useful and powerful way to represent data, it cannot be directly mapped to any XML data
types defined in the SOAP 1.1 encoding and XML Schema specification. Therefore, ColdFusion structures are
treated as a custom type and the complex type XML schema in WSDL looks like the following:
<complexType name="mapItem">
<sequence>
<element name="key" nillable="true" type="xsd:anyType"/>
<element name="value" nillable="true" type="xsd:anyType"/>
</sequence>
</complexType>
<complexType name="Map">
<sequence>
<element maxOccurs="unbounded" minOccurs="0" name="item" type="apachesoap:mapItem"/>
</sequence>
</complexType>
This complex type defines a representation of a structure, where the structure keys and values can be any type.
ADOBE COLDFUSION 8
ColdFusion Developer’s Guide
924
In the WSDL mapping of a ColdFusion structure, each key-value pair in the structure points to the next element in
the structure except for the final field, which contains a value. Use dot notation to access the key-value pairs.
Publishing queries
ColdFusion publishes query data types as the WSDL type QueryBean. The QueryBean data type contains two
elements, as the following excerpt from a WSDL file shows:
<complexType name="QueryBean">
<all>
<element name="data" nillable="true" type="intf:ArrayOf_SOAP-ENC_Array" />
<element name="ColumnList" nillable="true"
type="intf:ArrayOf_SOAP-ENC_string" />
</all>
</complexType>
The following table describes the elements of QueryBean:
The WSDL file for a QueryBean defines these elements as follows:
<complexType name="ArrayOf_SOAP-ENC_Array">
<complexContent>
<restriction base="SOAP-ENC:Array">
<attribute ref="SOAP-ENC:arrayType" wsdl:arrayType="SOAP-ENC:Array[]" />
</restriction>
</complexContent>
</complexType>
<complexType name="ArrayOf_SOAP-ENC_string">
<complexContent>
<restriction base="SOAP-ENC:Array">
<attribute ref="SOAP-ENC:arrayType" wsdl:arrayType="xsd:string[]" />
</restriction>
</complexContent>
</complexType>
Troubleshooting SOAP requests and responses
ColdFusion provides the following facilities for troubleshooting SOAP requests and responses:
The getSOAPRequest and getSOAPResponse functions.
The TCP monitor.
Viewing SOAP requests and responses
You can use the getSOAPRequest and getSOAPResponse functions to retrieve and display the XML passed to and
from a web service. Although advanced users may use this information for custom functionality, you typically use
these functions for debugging.
Use these functions in the following places:
Element name Description
ColumnList String array that contains column names
data Two-dimensional array that contains query data
ADOBE COLDFUSION 8
ColdFusion Developer’s Guide
925
GetSOAPRequest Clients call this function after the web service request; web service CFCs call this function
in the web service CFC method.
GetSOAPResponse Clients call this function after the web service request completes; web service CFCs cannot
use this method.
The following example uses the GetSOAPRequest and GetSOAPResponse functions in a web service client:
<cfscript>
ws = CreateObject("webservice", "http://localhost:8500/soapexamples/tester.cfc?WSDL");
addSOAPRequestHeader(ws, "http://mynamespace/", "username", "randy");
ret = ws.echo_me("value");
</cfscript>
<cfset soapreq = GetSOAPRequest(ws)>
<h2>SOAP Request</h2>
<cfdump var="#soapreq#">
<cfset soapresp = GetSOAPResponse(ws)>
<h2>SOAP Response</h2>
<cfdump var="#soapresp#">
...
The following example uses the GetSOAPRequest function in a web service CFC method:
<cfcomponent displayName="testerdebug" hint="Test for underscores">
<cffunction access="remote" name="echo_me" output="false" returntype="string"
displayname="Echo Test" hint="Header test">
<cfargument name="in_here" required="true" type="string">
<cfset var soapreq = ““>
<cfif IsSOAPRequest()>
<cfset soapreq = GetSOAPRequest()>
<cflog text="#soapreq#"
log="APPLICATION"
type="Information">
...
Using the TCP monitor
TCPMonitor is a swing-based application that lets you watch the request and response flow of HTTP traffic. You can
also watch the request and response flow of SOAP traffic. TCPMonitor replaces the Sniffer service formerly used in
Macromedia JRun.
Run TCPMonitor
On Windows and Unix platforms, you can execute the TCPMonitor by launching the sniffer utility in the
jrun_root/bin directory.
The TCP Monitor main window appears.
TCPMonitor is a swing-based application that lets you watch the request and response flow of HTTP traffic.
However, you can also use it to watch the request and response flow of SOAP traffic.
To run TCPMonitor:
1On Windows and Unix platforms, you can execute the TCPMonitor by launching the sniffer utility in the
cf_root/bin (server configuration) or jrun_root/bin (multiserver configuration) directory.
The TCP Monitor main window appears.
ADOBE COLDFUSION 8
ColdFusion Developer’s Guide
926
Note: In the J2EE configuration, run the utility directly out of the JAR file by using the following command:
java -cp cf_webapp_root/WEB-INF/cfusion/lib/axis.jar java org.apache.axis.utils.tcpmon
[listening_port] [target_host] [target_port]
2Enter the values in the main window as described in the following table:
You can optionally specify the Listen Port#, Target Hostname and Target Port# values when invoking
TCPMonitor on the command line. The following is the syntax for TCPMonitor:
java org.apache.axis.utils.tcpmon [listening_port] [target_host] [target_port]
3To add this profile to your TCPMonitor session, click Add.
A tab appears for your new tunneled connection.
4Select the new tab. If there are port conflicts, TCPMonitor alerts you in the Request panel.
5Request a page using the Listen Port defined in this TCPMonitor session. For example, if you entered 8123 for
the Listen Port, enter the following URL in your browser:
http://localhost:8123/
TCPMonitor displays the current request and response information:
For each connection, the request appears in the Request panel and the response appears in the Response panel.
TCPMonitor keeps a log of all request-response pairs and lets you view any particular pair by selecting an entry
in the top panel.
6To save results to a file for later viewing, click Save. To clear the top panel of older requests that you do not want
to save, click Remove Selected and Remove All.
7To resend the request that you are currently viewing and view a new response, click Resend. You can edit the
request in the Request panel before resending, and test the effects of different requests.
8To change the ports, click Stop, change the port numbers, and click Start.
9To add another listener, click the Admin tab and enter the values as described previously.
10 To end this TCPMonitor session, click Close.
Field Description
Listen Port# Enter a local port number, such as 8123, to monitor for incoming connections. Instead of requesting the usual
port on which your server runs, you request this port. TCPMonitor intercepts the request and forwards it to
the Target Port.
Listener Select Listener to use TCPMonitor as a sniffer service in JRun.
Proxy Select Proxy to enable proxy support for TCPMonitor.
Target Hostname Enter the target host to which incoming connections are forwarded.
For example, if you are monitoring a service running on a local server, the hostname is localhost.
Target Port# Enter the port number on the target machine to which TCPMonitor connects. For example, if you are moni-
toring a service running on your local ColdFusion server in the server configuration, the default port number
is 8500.
HTTP Proxy Support Select this check box only to configure proxy support for TCPMonitor.
927
Chapter 49: Integrating J2EE and Java
Elements in CFML Applications
You can integrate J2EE elements, including JSP pages and servlets; JSP tags; and Java objects, including Enterprise
JavaBeans (EJBs); into your ColdFusion application.
Contents
About ColdFusion, Java, and J2EE . . . . . . . . . . . . . . . . . . . . . . . . . . . . . . . . . . . . . . . . . . . . . . . . . . . . . . . . . . . . . . . . . . 927
Using JSP tags and tag libraries. . . . . . . . . . . . . . . . . . . . . . . . . . . . . . . . . . . . . . . . . . . . . . . . . . . . . . . . . . . . . . . . . . . . . 930
Interoperating with JSP pages and servlets . . . . . . . . . . . . . . . . . . . . . . . . . . . . . . . . . . . . . . . . . . . . . . . . . . . . . . . . . . . 931
Using Java objects . . . . . . . . . . . . . . . . . . . . . . . . . . . . . . . . . . . . . . . . . . . . . . . . . . . . . . . . . . . . . . . . . . . . . . . . . . . . . . . . 936
About ColdFusion, Java, and J2EE
ColdFusion is built on a J2EE-compliant Java technology platform. This lets ColdFusion applications take advantage
of, and integrate with, J2EE elements. ColdFusion pages can do any of the following:
Include JavaScript and client-side Java applets on the page.
Use JSP tags.
Interoperate with JSP pages.
Use Java servlets.
Use Java objects, including JavaBeans and Enterprise JavaBeans.
About ColdFusion and client-side JavaScript and applets
ColdFusion pages, like HTML pages, can incorporate client-side JavaScript and Java applets. To use JavaScript, you
write the JavaScript code just as you do on any HTML page. ColdFusion ignores the JavaScript and sends it to the
client.
The cfapplet tag simplifies using Java client-side applets.
Use an applet on a ColdFusion page
1Register the applet .class file in ColdFusion Administrator Java Applets Extensions page. (For information on
registering applets, see the ColdFusion Administrator online Help.)
2Use the cfapplet tag to call the applet. The appletSource attribute must be the Applet name assigned in the
ColdFusion Administrator.
For example, ColdFusion includes a Copytext sample applet that copies text from one text box to another. The
ColdFusion Setup automatically registers the applet in the Administrator. To use this applet, incorporate it on your
page. For example:
<cfform action = "copytext.cfm">
<cfapplet appletsource = "copytext" name = "copytext">
</cfform>
ADOBE COLDFUSION 8
ColdFusion Developer’s Guide
928
About ColdFusion and JSP
ColdFusion supports JSP tags and pages in the following ways:
Interoperates with JSP pages: ColdFusion pages can include or forward to JSP pages, JSP pages can include or
forward to ColdFusion pages, and both types of pages can share data in persistent scopes.
Imports and uses JSP tag libraries: the cfimport tag imports JSP tag libraries and lets you use its tags.
ColdFusion pages are not JSP pages, however, and you cannot use most JSP syntax on ColdFusion pages. In
particular you cannot use the following features on ColdFusion pages:
Include, Taglib, and Page directives: Instead, you use CFML import tag to import tag libraries, and the include
(or forward) method of the page context object returned by the ColdFusion GetPageContext function to include
pages. For more information, see “Using JSP tags and tag libraries” on page 930 and “Interoperating with JSP pages
and servlets” on page 931.
Expression, Declaration, and Scriptlet JSP scripting elements: Instead, you use CFML elements and expressions.
JSP comments: Instead, you use CFML comments. (ColdFusion ignores JSP comments and passes them to the
browser.)
Standard JSP tags: Such as jsp:plugin, unless your J2EE server provides access to these tags in a JAR file. Instead,
you use ColdFusion tags and the PageContext object.
About ColdFusion and servlets
Some Java servlets are not exposed as JSP pages; instead they are Java programs. You can incorporate JSP servlets in
your ColdFusion application. For example, your enterprise might have an existing servlet that performs some
business logic. To use a servlet, the ColdFusion page specifies the servlet by using the ColdFusion GetPageContext
function.
When you access the servlet with the GetPageContext function, the ColdFusion page shares the Request, Appli-
cation, and Session scopes with the servlet, so you can use these scopes for shared data.
ColdFusion pages can also access servlets by using the cfservlet tag, use the servlet URL in a form tag, or access
an SHTML page that uses a servlet tag.
Note: The cfservlet tag, which provides access to servlets on JRun servers, is deprecated since ColdFusion MX.
About ColdFusion and Java objects
Java objects include the following:
Standard Java classes and methods that make up the J2EE API
Custom-written Java objects, including the following:
Custom classes, including JavaBeans
Enterprise JavaBeans
ColdFusion pages use the cfobject tag to access Java objects.
ColdFusion searches for the objects in the following order:
1The ColdFusion Java Dynamic Class Load directories:
Java archive (.jar) files in web_root/WEB-INF/lib
Class (.class) files in web_root/WEB-INF/classes
ADOBE COLDFUSION 8
ColdFusion Developer’s Guide
929
ColdFusion reloads classes from these directories, as described in the next section, “About class loading.
2The classpath specified on the JVM and Java Settings page in the ColdFusion Administrator.
3The default JVM classpath.
About class loading
ColdFusion dynamically loads classes that are either .class files in the web_root/WEB-INF/classes directory or in JAR
files in the web_root/WEB-INF/lib directory. ColdFusion checks the time stamp on the file when it creates an object
that is defined in either directory, even when the class is already in memory. If the file that contains the class is newer
than the class in memory, ColdFusion loads the class from that directory.
To use this feature, make sure that the Java implementation classes that you modify are not in the general JVM
classpath.
To disable automatic class loading of your classes, put the classes in the JVM classpath. Classes located on the JVM
classpath are loaded once per server lifetime. To reload these classes, stop and restart ColdFusion.
Note: Because you put tag libraries in the web_root/WEB-INF/lib directory, ColdFusion automatically reloads these
libraries if necessary when you import the library.
About GetPageContext and the PageContext object
Because ColdFusion pages are J2EE servlet pages, all ColdFusion pages have an underlying Java PageContext object.
CFML includes the GetPageContext function that you can then use in your ColdFusion page.
The PageContext object exposes a number of fields and methods that can be useful in J2EE integration. In particular,
it includes the include and forward methods that provide the equivalent of the corresponding standard JSP tags.
This chapter describes how to use the include and forward PageContext methods for calling JSP pages and
servlets. It does not discuss the PageContext object in general. For more information on the object, see Java
documentation. You can find the Javadoc description of this class at
http://java.sun.com/j2ee/1.4/docs/api/javax/servlet/jsp/PageContext.html.
About CFML variables and Java variables
Because ColdFusion variables are case-independent and Java variables are case-dependent, you must be careful
about variable names. Use the following rules and guidelines when sharing data between ColdFusion and Java code,
including JSP pages and servlets.
Rules
If you use mixed case variables, all variable names must be unique, independent of case. For example, you must
not have two Java variables, MyVariable and MYVARIABLE. ColdFusion cannot distinguish between the two.
If you share Request scope variables between a CFML page and a JSP page or servlet, all shared Request scope
variable names must be all-lowercase in the JSP page or servlet. Mixed case or all-uppercase variables will cause null
pointer exceptions if CFML refers to these variables.
If you share Application or Session scope variables between a CFML page and a JSP page or servlet and use a
named ColdFusion application (the common usage), the variables on the JSP page or servlet are case-independent.
If you share the Application or Session scope variables between a CFML page and a JSP page or servlet, and use
an unnamed ColdFusion application, the variable names in the JSP page or servlet must be all lowercase.
When you specify a class name in the cfobject tag or CreateObject function, the name must be case-correct.
ADOBE COLDFUSION 8
ColdFusion Developer’s Guide
930
Guidelines
You can prevent problems by consistently using all-lowercase variable names.
In your CFML, use the same case as you do in your Java or JSP. Doing so does not change how the application
works, but does help prevent confusion.
Using JSP tags and tag libraries
You can use JSP tags from any JSP tag library. For example, you can use any of the custom tags in the open-source
Apache Jakarta Project Taglibs project tag libraries, located at http://jakarta.apache.org/taglibs/index.html. This
project consists of a number of individual JSP custom tag libraries for purposes ranging from JNDI access to gener-
ating random text strings.
Using a JSP tag in a ColdFusion page
JSP pages use a standard set of tags, such as jsp:forward and jsp:include. You can also import custom JSP tag
libraries into a JSP application. You can use both the standard JSP tags and custom JSP tags in ColdFusion pages, as
the following sections describe.
Standard JSP tags and ColdFusion
ColdFusion tags provide equivalent features to most standard JSP tags. For example, the cfapplet tag provides the
same service as the jsp:plugin tag, and cfobject tag lets you use JavaBeans, as does the jsp:usebean tag.
Similarly, you do not use the jsp:getproperty tag because ColdFusion automatically gets properties when you
reference them. Therefore, ColdFusion does not support the use of standard JSP tags directly.
However, two standard JSP tags provide functionality that is useful in ColdFusion pages: the forward and include
tags invoke JSP pages and Java servlets. The PageContext object described in About GetPageContext and the
PageContext object” on page 929 has forward and include methods that provide the same operations. For more
information about using these methods see Accessing a JSP page or servlet from a ColdFusion page” on page 931.
Using custom JSP tags in a ColdFusion page
Follow these steps to use a custom JSP tag on a ColdFusion page:
Use a custom tag
1Put the tag library, consisting of the taglibname.jar file, and the taglibname.tld file, if one is supplied, in the
web_root/WEB-INF/lib directory. The JSP custom tag library must be in this directory for you to use the cfimport
tag.
2Restart ColdFusion.
3In the ColdFusion page that uses a JSP tag from the tag library, specify the tag library name in a cfimport tag;
for example:
<cfimport taglib="/WEB-INF/lib/random.jar" prefix="random">
If the TLD file is not included in the JAR file, use the .tld extension in place of the .jar extension.
Note: The cfimport tag must be on the page that uses the imported tag. You cannot put the cfimport tag in Appli-
cation.cfm.
4Use the custom tag using the form prefix:tagName; for example:
<random:number id="myNum" range="000000-999999" />
ADOBE COLDFUSION 8
ColdFusion Developer’s Guide
931
Note: You cannot u se the cfsavecontent tag to suppress output of a custom JSP tag.
Example: using the random tag library
The following example uses the random tag library from the Apache Jakarta Taglibs project and calls the library’s
number tag, which initializes a random number generator that uses a secure algorithm to generate a six-digit random
number. You get a new random number each time you reference the variable randPass.random.
<cfimport taglib="/WEB-INF/lib/taglibs-random.jar" prefix="myrand">
<myrand:number id="randPass" range="000000-999999" algorithm="SHA1PRNG" provider="SUN" />
<cfset myPassword = randPass.random>
<cfoutput>
Your password is #myPassword#<br>
</cfoutput>
For more information on the Jakarta random tag library and how to use its tags, see the documentation at the Apache
Jakarta Taglibs project website, http://jakarta.apache.org/taglibs/index.html. The Taglibs project includes many open
source custom tag libraries.
Interoperating with JSP pages and servlets
ColdFusion pages and JSP pages can interoperate in several ways:
ColdFusion pages can invoke JSP pages and servlets.
JSP pages can invoke ColdFusion pages.
ColdFusion pages, JSP pages, and servlets can share data in three scopes.
Integrating JSP and servlets in a ColdFusion application
You can integrate JSP pages and servlets in your ColdFusion application. For example, you can write some appli-
cation pages in JSP and write others in CFML. ColdFusion pages can access JSP pages by using the JSP include and
forward methods to call the page. As with any web application, you can use href links in ColdFusion pages to open
JSP pages.
The ability to use JSP lets you incorporate legacy JSP pages in your ColdFusion application, or conversely, use CFML
to expand an existing JSP application using ColdFusion pages.
If you have a JSP page that must call a ColdFusion page, you also use a jsp:forward or jsp:include tag to call the
ColdFusion page. For an example of calling a ColdFusion page from a JSP page, see “Calling a JSP page from a
ColdFusion page” on page 933.
Accessing a JSP page or servlet from a ColdFusion page
To access a JSP page or servlet from a ColdFusion page, you use the GetPageContext function with the forward or
the include method. For example, to include a JSP “Hello World" page in your ColdFusion application, use the
following line:
GetPageContext().include("hello.jsp");
To pass parameters to the JSP page, include the parameters in the page URL.
ADOBE COLDFUSION 8
ColdFusion Developer’s Guide
932
For example, you might want to integrate an existing JSP customer response component into a new ColdFusion
order processing application. The order processing application provides the order number, total cost, and expected
shipping date, and the customer response component sends the response to the e-mail address on file for the
particular customer number. The ColdFusion application might use the following CFScript code to call the response
JSP page:
urlParams =
"UID=#order.uid#&cost=#order.total#&orderNo=#order.orderNo#&shipDate=#order.shipDateNo#"
getPageContext().forward(URLEncodedFormat("/responsegen/responsegen.jsp?#urlParams#"));
To access a servlet that exposes the same functionality, you use the same code, although the URL would change. For
example, to run a servlet called HelloWorldServlet, you put the servlet .java or .class file in the serverroot/WEB-
INF/classes directory and refer to the servlet with the URL /servlet/HelloWorldServlet.
Sharing data between ColdFusion pages and JSP pages or servlets
If an application includes ColdFusion pages and JSP pages or servlets, they can share data in the Request, Session
and Application scopes. The following table lists the ways that you can access JSP pages with which you want to share
the scope data:
Note: When you share data between ColdFusion pages and JSP pages, you must be careful about data type conversion
issues. For more information, see “Java and ColdFusion data type conversions” on page 940.
To share session variables, you must specify J2EE session management in the ColdFusion Administrator. For more
information on configuring and using J2EE Session scope management, see ColdFusion and J2EE session
management” on page 283.
For example, you could put the customer order structure used in the previous example in the Session scope. Then,
you would not have to pass the order values as a set of parameters. Instead, the JSP pages could access the Session
scope variables directly, and the ColdFusion page would only require a line like the following to call the JSP page:
getPageContext().forward(URLEncodedFormat("/responsegen/responsegen.jsp"));
For examples of using the Request, Session, and Application scopes to share data between ColdFusion pages and JSP
pages, including samples of the appropriate JSP code, see the following section, “Examples: using JSP with CFML
on page 933.
Note: When running in the server configuration, ColdFusion also shares the Form scope when calling a JSP or servlet.
In the J2EE configuration, however, sharing the Form scope is dependant on the J2EE application server. For example,
JRun shares the Form scope, IBM WebSphere does not. ColdFusion always shares the Request, Session, and Application
scopes.
Accessing ColdFusion application and session variables in JSP pages
ColdFusion runs as a J2EE application on the J2EE application server. The J2EE application ServletContext is a data
structure that stores objects as attributes. A ColdFusion Application scope is represented as an attribute named by
the Application scope name. The attribute contains the scope values as a hash table. Therefore, you access
ColdFusion Application scope variable in a JSP page or servlet using the following format:
Scope Can share data using
Request forward, include
Note: Shared Request scope variable names in the JSP page or servlet must be all-lowercase.
Session href, cfhttp, forward, include
Application href, cfhttp, forward, include
ADOBE COLDFUSION 8
ColdFusion Developer’s Guide
933
((Map)application.getAttribute("CFApplicationName"))).get("appVarName")
Similarly, the ColdFusion Session scope is a structure within the J2EE session. Because ColdFusion identifies
sessions by the application name. the session structure is contained in an attribute of the J2EE session that is
identified by the application name. Therefore, you access ColdFusion session variables as follows:
((Map)(session.getAttribute("CFApplicationName"))).get("sessionVarName")
Unnamed ColdFusion Application and Session scopes
If you do not specify an application name in the This.name variable in the Application.cfc initialization code or by
using the ColdFusion cfapplication tag, the application is unnamed, and the Application scope corresponds to
the ColdFusion J2EE servlet context. ColdFusion, therefore, supports only a single unnamed application. If multiple
cfapplication tags and Application.cfc files do not specify an application name, all pages in these applications
share the servlet context as their Application scope.
All sessions of unnamed applications correspond directly to the J2EE application server’s session object. (If you do
not use J2EE session variables, ColdFusion ensures that the J2EE session lasts at least as long as the session time-out.)
You access an Application scope variable from a ColdFusion unnamed application in a JSP page using the following
format:
application.getAttribute("applicationVariableName")
You access Session scope variables in a ColdFusion unnamed application as follows:
session.getAttribute("sessionVariableName")
Note: When you use application and session variables for the unnamed ColdFusion application in JSP pages and
servlets, the variable names must be case-correct. That is, the characters in the variable name must have the same case
as you used when you created the variable in ColdFusion. You do not have to use case-correct application and session
variable names for named ColdFusion applications.
Examples: using JSP with CFML
The following simple examples show how you can integrate JSP pages, servlets, and ColdFusion pages. They also
show how you can use the Request, Application, and Session scopes to share data between ColdFusion pages, JSP
pages, and servlets.
Calling a JSP page from a ColdFusion page
The following page sets Request, Session, and application variables and calls a JSP page, passing it a name parameter:
<cfapplication name="myApp" sessionmanagement="yes">
<cfscript>
Request.myVariable = "This";
Session.myVariable = "is a";
Application.myVariable = "test.";
GetPageContext().include("hello.jsp?name=Bobby");
</cfscript>
Reviewing the code
The following table describes the CFML code and its function:
ADOBE COLDFUSION 8
ColdFusion Developer’s Guide
934
The hello.jsp page is called by the ColdFusion page. It displays the name parameter in a header and the three variables
in the remainder of the body.
<%@page import="java.util.*" %>
<h2>Hello <%= request.getParameter("name")%>!</h2>
<br>Request.myVariable: <%= request.getAttribute("myVariable")%>
<br>session.myVariable: <%= ((Map)(session.getAttribute("myApp"))).get("myVariable")%>
<br>Application.myVariable: <%=
((Map)(application.getAttribute("myApp"))).get("myVariable")%>
Reviewing the code
The following table describes the JSP code and its function (line breaks added for clarity):
Code Description
<cfapplication name="myApp"
sessionmanagement="yes">
Specifies the application name as myApp and enables session management. In
most applications, this tag is in the Application.cfm page.
<cfscript>
Request.myVariable = "This";
Session.myVariable = "is a";
Application.myVariable = "test.";
Sets ColdFusion Request, Session, and Application, scope variables. Uses the same
name, myVariable, for each variable.
GetPageContext().include
("hello.jsp?name=Bobby");
</cfscript>
Uses the GetPageContext function to get the current servlet page context for the
ColdFusion page. Uses the include method of the page context object to call the
hello.jsp page. Passes the name parameter in the URL.
Code Description
<%@page import="java.util.*" %> Imports the java.util package. This contains methods required in the JSP page.
<h2>Hello <%= request.getParameter
("name")%>!</h2>
Displays the name passed as a URL parameter from the ColdFusion page. The param-
eter name is case-sensitive,
Note: The getParameter request method cannot get all ColdFusion page request
parameter values on some application servers. For example, on IBM WebSphere, you
cannot use getParameter to get form fields.
<br>request.myVariable: <%= request.
getAttribute("myvariable")%>
Uses the getAttribute method of the JSP request object to displays the value of the
Request scope variable myVariable.
The JSP page must use all lowercase characters to refer to all request scope variables
that it shares with CFML pages. You can use any case on the CFML page, but if you use
mixed case to all uppercase on the JSP page, the variable will not get its value ColdFu-
sion page.
<br>session.myVariable: <%=
((Map)(session.getAttribute("myApp"))
).get("myVariable")%>
Uses the getAttribute method of the JSP session object to get the myApp object
(the Application scope). Casts this to a Java Map object and uses the get method to
obtain the myVariable value for display.
CFML pages and JSP pages share Session variables independent of the variable name
case. The variable on the JSP page can have any case mixture and still receive the value
from the ColdFusion page. For example, instead of myVariable, you could use MYVARI-
ABLE or myvariable on this line.
<br>Application.myVariable:
<%=((Map)(application.getAttribute("m
yApp"))).get("myVariable")%>
Uses the getAttribute method of the JSP myApp application object to obtain the
value of myVariable in the Application scope.
CFML pages and JSP pages share Application variables independent of the variable
name case. The variable on the JSP page can have any case mixture and still receive the
value from the ColdFusion page. For example, instead of myVariable, you could use
MYVARIABLE or myvariable on this line.
ADOBE COLDFUSION 8
ColdFusion Developer’s Guide
935
Calling a ColdFusion page from a JSP page
The following JSP page sets Request, Session, and application variables and calls a ColdFusion page, passing it a
name parameter:
<%@page import="java.util.*" %>
<% request.setAttribute("myvariable", "This");%>
<% ((Map)session.getAttribute("myApp")).put("myVariable", "is a");%>
<% ((Map)application.getAttribute("myApp")).put("myVariable", "test.");%>
<jsp:include page="hello.cfm">
<jsp:param name="name" value="Robert" />
</jsp:include>
Reviewing the code
The following table describes the JSP code and its function:
The following hello.cfm page is called by the JSP page. It displays the Name parameter in a heading and the three
variables in the remainder of the body.
<cfapplication name="myApp" sessionmanagement="yes">
<cfoutput>
<h2>Hello #URL.name#!</h2>
Request.myVariable: #Request.myVariable#<br>
Session.myVariable: #Session.myVariable#<br>
Application.myVariable: #Application.myVariable#<br>
</cfoutput>
Code Description
<%@page import="java.util.*" %> Imports the java.util package. This contains methods required in the JSP page.
<% request.setAttribute("myvariable",
"This");%>
Uses the setAttribute method of the JSP request object to set the value of the
Request scope variable myVariable.
The JSP page must use all lowercase characters to refer to all request scope vari-
ables that it shares with CFML pages. You can use any case on the CFML page, but
if you use mixed case to all uppercase on the JSP page, the JSP page will not share
it with the ColdFusion page.
<%
((Map)session.getAttribute("myApp")).put(
"myVariable", "is a");%>
Uses the getAttribute method of the JSP session object to get the myApp
object (the Application scope). Casts this to a Java Map object and uses the set
method to set the myVariable value.
CFML pages and JSP pages share Session variables independent of the variable
name case. The variable on the JSP page can have any case mixture and still share
the value with the ColdFusion page. For example, instead of myVariable, you
could use MYVARIABLE or myvariable on this line.
<%
((Map)application.getAttribute("myApp")).
put("myVariable","test.");%>
Uses the getAttribute method of the JSP application object to get myApp
object (the Application scope) and casts it to a Map object. It then sets the value
of myVariable in the myApp application scope object.
CFML pages and JSP pages share Application variables independent of the vari-
able name case. The variable on the JSP page can have any case mixture and still
share the value with the ColdFusion page. For example, instead of myVariable,
you could use MYVARIABLE or myvariable on this line.
<jsp:include page="hello.cfm">
<jsp:param name="name" value="Robert"
/>
</jsp:include>
Sets the name parameter to Robert and calls the ColdFusion page hello.cfm.
ADOBE COLDFUSION 8
ColdFusion Developer’s Guide
936
Reviewing the code
The following table describes the CFML code and its function:
Using Java objects
You use the cfobject tag to create an instance of a Java object. You use other ColdFusion tags, such as cfset and
cfoutput, or CFScript to invoke properties (attributes), and methods (operations) on the object.
Method arguments and return values can be any valid Java type; for example, simple arrays and objects. ColdFusion
does the appropriate conversions when strings are passed as arguments, but not when they are received as return
values. For more information on type conversion issues, see “Java and ColdFusion data type conversions” on
page 940.
The examples in the following sections assume that the name attribute in the cfobject tag specified the value obj,
and that the object has a property called Property, and methods called Method1, Method2, and Method3.
Note: The cfdump tag displays an object’s public methods and data.
Using basic object techniques
The following sections describe how to invoke Java objects.
Invoking objects
The cfobject tag makes Java objects available in ColdFusion. It can access any Java class that is available on the JVM
classpath or in either of the following locations:
In a Java archive (.jar) file in web_root/WEB-INF/lib
In a class (.class) file in web_root/WEB-INF/classes
For example:
<cfobject type="Java" class="MyClass" name="myObj">
Although the cfobject tag loads the class, it does not create an instance object. Only static methods and fields are
accessible immediately after the call to cfobject.
If you call a public non-static method on the object without first calling the init method, there ColdFusion makes
an implicit call to the default constructor.
To call an object constructor explicitly, use the special ColdFusion init method with the appropriate arguments
after you use the cfobject tag; for example:
Code Description
<cfapplication name="myApp"
sessionmanagement="yes">
Specifies the application name as myApp and enables session management. In
most applications, this tag is in the Application.cfm page.
<cfoutput>
<h2>Hello #URL.name#!</h2>
Displays the name passed using the jsp:param tag on the JSP page. The param-
eter name is not case-sensitive.
Request.myVariable:
#Request.myVariable#<br>
Session.myVariable:
#Session.myVariable#<br>
Application.myVariable:
#Application.myVariable#<br>
</cfoutput>
Displays the Request.myVariable, Session. myVariable, and Application.myVari-
able values. Note that all variable names on CFML pages are case independent.
ADOBE COLDFUSION 8
ColdFusion Developer’s Guide
937
<cfobject type="Java" class="MyClass" name="myObj">
<cfset ret=myObj.init(arg1, arg2)>
Note: The init method is not a method of the object, but a ColdFusion identifier that calls the new function on the class
constructor. So, if a Java object has an init method, a name conflict exists and you cannot call the object’s init method.
To have persistent access to an object, you must use the init function, because it returns a reference to an instance
of the object, and cfobject does not.
An object created using cfobject or returned by other objects is implicitly released at the end of the ColdFusion
page execution.
Using properties
Use the following coding syntax to access properties if the object does either of the following actions:
Exposes the properties as public properties.
Does not make the properties public, but is a JavaBean that provides public getter and setter methods of the form
getPropertyName() and setPropertyName(value). For more information, see the following section, “Calling JavaBean
get and set methods” on page 937.
To set a property: <cfset obj.property = "somevalue">
To get a property: <cfset value = obj.property>
Note: ColdFusion does not require that property and method names be consistently capitalized. However, you should
use the same case in ColdFusion as you do in Java to ensure consistency.
Calling methods
Object methods usually take zero or more arguments. Some methods return values, while others might not. Use the
following techniques to call methods:
1If the method has no arguments, follow the method name with empty parentheses, as in the following cfset tag:
<cfset retVal = obj.Method1()>
2If the method has one or more arguments, put the arguments in parentheses, separated by commas, as in the
following example, which has one integer argument and one string argument:
<cfset x = 23>
<cfset retVal = obj.Method1(x, "a string literal")>
Note: When you invoke a Java method, the type of the data being used is important. For more information see “Java and
ColdFusion data type conversions” on page 940.
Calling JavaBean get and set methods
ColdFusion can automatically invoke getPropertyName() and setPropertyName(value) methods if a Java class
conforms to the JavaBeans pattern. As a result, you can set or get the property by referencing it directly, without
having to explicitly invoke a method.
For example, if the myFishTank class is a JavaBean, the following code returns the results of calling the getTotalFish()
method on the myFish object:
<cfoutput>
There are currently #myFish.TotalFish# fish in the tank.
</cfoutput>
The following example adds one guppy to a myFish object by implicitly calling the setGuppyCount(int number)
method:
ADOBE COLDFUSION 8
ColdFusion Developer’s Guide
938
<cfset myFish.GuppyCount = myFish.GuppyCount + 1>
Note: You can use the direct reference method to get or set values in some classes that have getProperty and setProperty
methods but do not conform fully to the JavaBean pattern. However, you cannot use this technique for all classes that
have getProperty and setProperty methods. For example, you cannot directly reference any of the following standard
Java classes, or classes derived from them: Date, Boolean, Short, Integer, Long, Float, Double, Char, Byte, String, List,
Array.
Calling nested objects
ColdFusion supports nested (scoped) object calls. For example, if an object method returns another object and you
must invoke a property or method on that object, you can use the following syntax:
<cfset prop = myObj.X.Property>.
Similarly, you can use code such as the following CFScript line:
GetPageContext().include("hello.jsp?name=Bobby");
In this code, the ColdFusion GetPageContext function returns a Java PageContext object, and the line invokes the
PageContext object’s include method.
Creating and using a simple Java class
Java is a strongly typed language, unlike ColdFusion, which does not enforce data types. As a result, there are some
subtle considerations when calling Java methods. The following sections create and use a Java class to show how to
use Java effectively in ColdFusion pages.
The Employee class
The Employee class has four data members: FirstName and LastName are public, and Salary and JobGrade are
private. The Employee class has three overloaded constructors and a overloaded SetJobGrade method.
Save the following Java source code in the file Employee.java, compile it, and place the resulting Employee.class file
in a directory that is specified in the classpath:
public class Employee {
public String FirstName;
public String LastName;
private float Salary;
private int JobGrade;
public Employee() {
FirstName ="";
LastName ="";
Salary = 0.0f;
JobGrade = 0;
}
public Employee(String First, String Last) {
FirstName = First;
LastName = Last;
Salary = 0.0f;
JobGrade = 0;
}
public Employee(String First, String Last, float salary, int grade) {
FirstName = First;
LastName = Last;
ADOBE COLDFUSION 8
ColdFusion Developer’s Guide
939
Salary = salary;
JobGrade = grade;
}
public void SetSalary(float Dollars) {
Salary = Dollars;
}
public float GetSalary() {
return Salary;
}
public void SetJobGrade(int grade) {
JobGrade = grade;
}
public void SetJobGrade(String Grade) {
if (Grade.equals("CEO")) {
JobGrade = 3;
}
else if (Grade.equals("MANAGER")) {
JobGrade = 2;
}
else if (Grade.equals("DEVELOPER")) {
JobGrade = 1;
}
}
public int GetJobGrade() {
return JobGrade;
}
}
A CFML page that uses the Employee class
Save the following text as JEmployee.cfm:
<html>
<body>
<cfobject action="create" type="java" class="Employee" name="emp">
<!--- <cfset emp.init()> --->
<cfset emp.firstname="john">
<cfset emp.lastname="doe">
<cfset firstname=emp.firstname>
<cfset lastname=emp.lastname>
</body>
<cfoutput>
Employee name is #firstname# #lastname#
</cfoutput>
</html>
When you view the page in your browser, you get the following output:
Employee name is john doe
Reviewing the code
The following table describes the CFML code and its function:
ADOBE COLDFUSION 8
ColdFusion Developer’s Guide
940
Java considerations
Keep the following points in mind when you write a ColdFusion page that uses a Java class object:
The Java class name is case-sensitive. You must ensure that the Java code and the CFML code use Employee as
the class name.
Although Java method and field names are case-sensitive, ColdFusion variables are not case-sensitive, and
ColdFusion does any necessary case conversions. As a result, the sample code works even though the CFML uses
emp.firstname and emp.lastname; the Java source code uses FirstName and LastName for these fields.
If you do not call the constructor (or, as in this example, comment it out), ColdFusion automatically invokes the
default constructor when it first uses the class.
Using an alternate constructor
The following ColdFusion page explicitly calls one of the alternate constructors for the Employee object:
<html>
<body>
<cfobject action="create" type="java" class="Employee" name="emp">
<cfset emp.init("John", "Doe", 100000.00, 10)>
<cfset firstname=emp.firstname>
<cfset lastname=emp.lastname>
<cfset salary=emp.GetSalary()>
<cfset grade=emp.GetJobGrade()>
<cfoutput>
Employee name is #firstname# #lastname#<br>
Employee salary #DollarFormat(Salary)#<br>
Employee Job Grade #grade#
</cfoutput>
</body>
</html>
In this example, the constructor takes four arguments: the first two are strings, the third is a float, and the fourth is
an integer.
Java and ColdFusion data type conversions
ColdFusion does not use explicit types for variables, while Java is strongly typed. However, ColdFusion data does use
a number of underlying types to represent data.
Code Description
<cfobject action=create type=java
class=Employee name=emp>
Loads the Employee Java class and gives it an object name of emp.
<!--- <cfset emp.init()> ---> Does not call a constructor. ColdFusion invokes the default constructor when it first uses the
class; in this case, when it processes the next line.
<cfset emp.firstname="john">
<cfset emp.lastname="doe">
Sets the public fields in the emp object to your values.
<cfset firstname=emp.firstname>
<cfset lastname=emp.lastname>
Gets the field values back from emp object.
<cfoutput>
Employee name is #firstname#
#lastname#
</cfoutput>
Displays the retrieved values.
ADOBE COLDFUSION 8
ColdFusion Developer’s Guide
941
Under most situations, when the method names are not ambiguous, ColdFusion can determine the data types that
are required by a Java object, and often it can convert ColdFusion data to the required types. For example,
ColdFusion text strings are implicitly converted to the Java String type. Similarly, if a Java object contains a doIt
method that expects a parameter of type int, and CFML is issuing a doIt call with a CFML variable x that contains
an integer value, ColdFusion converts the variable x to Java int type. However, ambiguous situations can result from
Java method overloading, where a class has multiple implementations of the same method that differ only in their
parameter types.
The following sections describe how ColdFusion handles the unambiguous situations, and how it provides you with
the tools to handle ambiguous ones.
Default data type conversion
Whenever possible, ColdFusion automatically matches Java types to ColdFusion types.
The following table lists how ColdFusion converts ColdFusion data values to Java data types when passing
arguments. The left column represents the underlying ColdFusion representation of its data. The right column
indicates the Java data types into which ColdFusion can automatically convert the data:
The following table lists how ColdFusion converts data returned by Java methods to ColdFusion data types:
CFML Java
Integer short, int, long (short and int might result in a loss of precision).
Real number float double (float might result in a loss of precision.
Boolean boolean
Date-time java.util.Date
String, including lists String
short, int, long, float, double, java.util.Date, when a CFML string represents a number or date.
boolean, for strings with the value Yes, No, True, and False (case-insensitive).
Array java.util.Vector (ColdFusion Arrays are internally represented using an instance of a java.util.Vector
object.)
ColdFusion can also map a CFML array to any of the following when the CFML array contains consistent
data of a type that can be converted to the Java array’s data type: byte[], char[], boolean[], int[], long[],
float[], double[], String[], or Object[]. When a CFML array contains data of different of types, the conver-
sion to a simple array type might fail.
Structure java.util.Map
Query object java.util.Map
XML document object Not supported.
ColdFusion component Not applicable.
Java CFML
boolean/Boolean Boolean
byte/Byte String
char/Char String
short/Short Integer
ADOBE COLDFUSION 8
ColdFusion Developer’s Guide
942
Resolving ambiguous data types with the JavaCast function
You can overload Java methods so a class can have several identically named methods. At runtime, the JVM resolves
the specific method to use based on the parameters passed in the call and their types.
In the section The Employee class” on page 938, the Employee class has two implementations for the SetJobGrade
method. One method takes a string variable, the other an integer. If you write code such as the following, which
implementation to use is ambiguous:
<cfset emp.SetJobGrade(“1”)>
The “1” could be interpreted as a string or as a number, so there is no way to know which method implementation
to use. When ColdFusion encounters such an ambiguity, it throws a user exception.
The ColdFusion JavaCast function helps you resolve such issues by specifying the Java type of a variable, as in the
following line:
<cfset emp.SetJobGrade(JavaCast(“int”, “1”))>
The JavaCast function takes two parameters: a string representing the Java data type, and the variable whose type
you are setting. You can specify the following Java data types: boolean, int, long, float, double, and String.
For more information about the JavaCast function, see the CFML Reference.
Handling Java exceptions
You handle Java exceptions just as you handle standard ColdFusion exceptions, with the cftry and cfcatch tags.
You specify the name of the exception class in the cfcatch tag that handles the exception. For example, if a Java
object throws an exception named myException, you specify myException in the cfcatch tag.
Note: To catch any exception generated by a Java object, specify java.lang.Exception for the cfcatch type attribute. To
catch any Throwable errors, specify java.lang.Throwable in the cfcatch tag type attribute.
The following sections show an example of throwing and handling a Java exception.
int/Integer Integer
long/Long Integer
float/Float Real Number
double/Double Real Number
String String
java.util.Date Date-time
java.util.List Comma-delimited list
byte[] Array
char[] Array
boolean[] Array
String[] Array
java.util.Vector Array
java.util.Map Structure
Java CFML
ADOBE COLDFUSION 8
ColdFusion Developer’s Guide
943
For more information on exception handling in ColdFusion, see “Handling Errors” on page 246.
Example: exception-throwing class
The following Java code defines the testException class that throws a sample exception. It also defines a myException
class that extends the Java built-in Exception class and includes a method for getting an error message.
The myException class has the following code. It throws an exception with a message that is passed to it, or if no
argument is passed, it throws a canned exception.
//class myException
public class myException extends Exception
{
public myException(String msg) {
super(msg);
}
public myException() {
super("Error Message from myException");
}
}
The testException class contains one method, doException, which throws a myException error with an error
message, as follows:
public class testException {
public testException ()
{
}
public void doException() throws myException {
throw new myException("Throwing an exception from testException class");
}
}
Example: CFML Java exception handling code
The following CFML code calls the testException class doException method. The cfcatch block handles the
resulting exception.
<cfobject action=create type=java class=testException name=Obj>
<cftry>
<cfset Obj.doException() >
<cfcatch type="myException">
<cfoutput>
<br>The exception message is: #cfcatch.Message#<br>
</cfoutput>
</cfcatch>
</cftry>
Examples: using Java with CFML
The following sections show several examples of using Java objects in CFML. They include examples of using a
custom Java class, a standard Java API class in a user-defined function, a JavaBean, and an Enterprise JavaBean (EJB).
Using a Java API in a UDF
The following example of a user-defined function (UDF) is functionally identical to the GetHostAddress function
from the NetLib library of UDFs from the Common Function Library Project, www.cflib.org. It uses the
InetAddress class from the standard Java 2 java.net package to get the Internet address of a specified host:
<cfscript>
function GetHostAddress(host) {
// Define the function local variables.
ADOBE COLDFUSION 8
ColdFusion Developer’s Guide
944
var iaddrClass="";
var address="";
// Initialize the Java class.
iaddrClass=CreateObject("java", "java.net.InetAddress");
// Get the address object.
address=iaddrClass.getByName(host);
// Return the address
return address.getHostAddress();
}
</cfscript>
<cfoutput>#gethostaddress("adobe.com")#</cfoutput>
Using an EJB
ColdFusion can use EJBs that are served by JRun 4.0 servers. The JRun server jrun.jar file must have the same version
as the jrun.jar file in ColdFusion.
To call an EJB, you use cfobject type="Java" to create and call the appropriate objects. Before you can use an EJB
you must do the following:
1Have a properly deployed EJB running on a J2EE server. The bean must be registered with the JNDI server.
2Have the following information:
Name of the EJB server
Port number of the JNDI naming service on the EJB server
Name of the EJB, as registered with the naming service
3Install the EJB home and component interface compiled classes on your ColdFusion web server, either as class
files in the web_root/WEB-INF/classes directory or packaged in a JAR file the web_root/WEB-INF/lib directory.
Note: To use an EJB served by a JRUN server, your ColdFusion installation and the JRun server that hosts the EJB must
have the same version of the jrun.jar file (located in cf_root\runtime\lib directory in ColdFusion).
Although the specific steps for using an EJB depend on the EJB server and on the EJB itself, they generally corre-
spond to the following order.
Use an EJB
1Use the cfobject tag to create an object of the JNDI naming context class (javax.naming.Context). You will use
fields from this class to define the information that you use to locate the EJB. Because you only use fields, you do not
initialize the object.
2Use the cfobject tag to create a java.util.Properties class object that will contain the context object properties.
3Call the init method to initialize the Properties object.
4Set the Properties object to contain the properties that are required to create an initial JNDI naming context.
These include the INITIAL_CONTEXT_FACTORY and PROVIDER_URL properties. You might also need to
provide SECURITY_PRINCIPAL and SECURITY_CREDENTIALS values required for secure access to the naming
context. For more information on these properties, see the JNDI documentation.
5Use the cfobject tag to create the JNDI InitialContext (javax.naming. InitialContext) object.
6Call the init method for the InitialContext object with the Properties object values to initialize the object.
7Call the InitialContextext object’s lookup method to get a reference to the home interface for the bean that you
want. Specify the JNDI name of the bean as the lookup argument.
8Call the create method of the beans home object to create a new instance of the bean. If you are using Entity
beans, you typically use a finder method instead. A finder method locates one or more existing entity beans.
ADOBE COLDFUSION 8
ColdFusion Developer’s Guide
945
9Now you can use the beans methods as required by your application.
10 When finished, call the context objects close method to close the object.
The following code shows this process using a simple Java Entity bean on a JRun 4.0 server. It calls the beans
getMessage method to obtain a message.
<html>
<head>
<title>cfobject Test</title>
</head>
<body>
<H1>cfobject Test</H1>
<!--- Create the Context object to get at the static fields. --->
<CFOBJECT
action=create
name=ctx
type="JAVA"
class="javax.naming.Context">
<!--- Create the Properties object and call an explicit constructor--->
<CFOBJECT
action=create
name=prop
type="JAVA"
class="java.util.Properties">
<!--- Call the init method (provided by cfobject)
to invoke the Properties object constructor. --->
<cfset prop.init()>
<!--- Specify the properties These are required for a remote server only --->
<cfset prop.put(ctx.INITIAL_CONTEXT_FACTORY, "jrun.naming.JRunContextFactory")>
<cfset prop.put(ctx.PROVIDER_URL, "localhost:2908")>
<!--- <cfset prop.put(ctx.SECURITY_PRINCIPAL, "admin")>
<cfset prop.put(ctx.SECURITY_CREDENTIALS, "admin")>
--->
<!--- Create the InitialContext --->
<CFOBJECT
action=create
name=initContext
type="JAVA"
class="javax.naming.InitialContext">
<!--- Call the init method (provided through cfobject)
to pass the properties to the InitialContext constructor. --->
<cfset initContext.init(prop)>
<!--- Get reference to home object. --->
<cfset home = initContext.lookup("SimpleBean")>
<!--- Create new instance of entity bean.
(hard-wired account number). Alternatively,
you would use a find method to locate an existing entity bean. --->
<cfset mySimple = home.create()>
<!--- Call a method in the entity bean. --->
<cfset myMessage = mySimple.getMessage()>
<cfoutput>
ADOBE COLDFUSION 8
ColdFusion Developer’s Guide
946
#myMessage#<br>
</cfoutput>
<!--- Close the context. --->
<cfset initContext.close()>
</body>
</html>
Using a custom Java class
The following code provides a more complex custom class than in the example Creating and using a simple Java
class” on page 938. The Example class manipulates integer, float, array, Boolean, and Example object types.
The Example class
The following Java code defines the Example class. The Java class Example has one public integer member,
mPublicInt. Its constructor initializes mPublicInt to 0 or an integer argument. The class has the following public
methods:
public class Example {
public int mPublicInt;
public Example() {
mPublicInt = 0;
}
public Example(int IntVal) {
mPublicInt = IntVal;
}
public String ReverseString(String s) {
StringBuffer buffer = new StringBuffer(s);
return new String(buffer.reverse());
}
public String[] ReverseStringArray(String [] arr) {
String[] ret = new String[arr.length];
for (int i=0; i < arr.length; i++) {
ret[arr.length-i-1]=arr[i];
}
return ret;
}
Method Description
ReverseString Reverses the order of a string.
ReverseStringArray Reverses the order of elements in an array of strings.
Add Overloaded: Adds and returns two integers or floats or adds the mPublicInt
members of two Example class objects and returns an Example class object.
SumArray Returns the sum of the elements in an integer array.
SumObjArray Adds the values of the mPublicInt members of an array of Example class
objects and returns an Example class object.
ReverseArray Reverses the order of an array of integers.
Flip Switches a Boolean value.
ADOBE COLDFUSION 8
ColdFusion Developer’s Guide
947
public int Add(int a, int b) {
return (a+b);
}
public float Add(float a, float b) {
return (a+b);
}
public Example Add(Example a, Example b) {
return new Example(a.mPublicInt + b.mPublicInt);
}
static public int SumArray(int[] arr) {
int sum=0;
for (int i=0; i < arr.length; i++) {
sum += arr[i];
}
return sum;
}
static public Example SumObjArray(Example[] arr) {
Example sum= new Example();
for (int i=0; i < arr.length; i++) {
sum.mPublicInt += arr[i].mPublicInt;
}
return sum;
}
static public int[] ReverseArray(int[] arr) {
int[] ret = new int[arr.length];
for (int i=0; i < arr.length; i++) {
ret[arr.length-i-1]=arr[i];
}
return ret;
}
static public boolean Flip(boolean val) {
System.out.println("calling flipboolean");
return val?false:true;
}
}
The useExample ColdFusion page
The following useExample.cfm page uses the Example class to manipulate numbers, strings, Booleans, and Example
objects. The CFML JavaCast function ensures that CFML variables convert into the appropriate Java data types.
<html>
<head>
<title>CFOBJECT and Java Example</title>
</head>
<body>
<!--- Create a reference to an Example object --->
<cfobject action=create type=java class=Example name=obj>
<!--- Create the object and initialize its public member to 5 --->
<cfset x=obj.init(JavaCast("int",5))>
<!--- Create an array and populate it with string values,
then use the Java object to reverse them. --->
<cfset myarray=ArrayNew(1)>
<cfset myarray[1]="First">
ADOBE COLDFUSION 8
ColdFusion Developer’s Guide
948
<cfset myarray[2]="Second">
<cfset myarray[3]="Third">
<cfset ra=obj.ReverseStringArray(myarray)>
<!--- Display the results --->
<cfoutput>
<br>
original array element 1: #myarray[1]#<br>
original array element 2: #myarray[2]#<br>
original array element 3: #myarray[3]#<br>
after reverseelement 1: #ra[1]#<br>
after reverseelement 2: #ra[2]#<br>
after reverseelement 3: #ra[3]#<br>
<br>
</cfoutput>
<!--- Use the Java object to flip a Boolean value, reverse a string,
add two integers, and add two float numbers --->
<cfset c=obj.Flip(true)>
<cfset StringVal=obj.ReverseString("This is a test")>
<cfset IntVal=obj.Add(JavaCast("int",20),JavaCast("int",30))>
<cfset FloatVal=obj.Add(JavaCast("float",2.56),JavaCast("float",3.51))>
<!--- Display the results --->
<cfoutput>
<br>
StringVal: #StringVal#<br>
IntVal: #IntVal#<br>
FloatVal: #FloatVal#<br>
<br>
</cfoutput>
<!--- Create a two-element array, sum its values,
and reverse its elements --->
<cfset intarray=ArrayNew(1)>
<cfset intarray[1]=1>
<cfset intarray[2]=2>
<cfset IntVal=obj.sumarray(intarray)>
<cfset reversedarray=obj.ReverseArray(intarray)>
<!--- Display the results --->
<cfoutput>
<br>
IntVal1 :#IntVal#<br>
array1: #reversedarray[1]#<br>
array2: #reversedarray[2]#<br>
<br>
</cfoutput><br>
<!--- Create a ColdFusion array containing two Example objects.
Use the SumObjArray method to add the objects in the array
Get the public member of the resulting object--->
<cfset oa=ArrayNew(1)>
<cfobject action=create type=java class=Example name=obj1>
<cfset VOID=obj1.init(JavaCast("int",5))>
<cfobject action=create type=java class=Example name=obj2>
<cfset VOID=obj2.init(JavaCast("int",10))>
<cfset oa[1] = obj1>
<cfset oa[2] = obj2>
<cfset result = obj.SumObjArray(oa)>
ADOBE COLDFUSION 8
ColdFusion Developer’s Guide
949
<cfset intval = result.mPublicInt>
<!--- Display the results --->
<cfoutput>
<br>
intval1: #intval#<br>
<br>
</cfoutput><br>
</body>
</html>
950
Chapter 50: Using Microsoft .NET
Assemblies
You can use ColdFusion to call local or remote Microsoft .NET assembly class methods and access assembly fields.
This topic describes how to configure and run the ColdFusion .NET extension software and how to access and use
.NET classes in your ColdFusion code. For information about .NET technology or how to develop .NET applica-
tions, see Microsoft .NET documentation.
Contents
About ColdFusion and .NET. . . . . . . . . . . . . . . . . . . . . . . . . . . . . . . . . . . . . . . . . . . . . . . . . . . . . . . . . . . . . . . . . . . . . . . 950
Accessing .NET assemblies . . . . . . . . . . . . . . . . . . . . . . . . . . . . . . . . . . . . . . . . . . . . . . . . . . . . . . . . . . . . . . . . . . . . . . . . 953
Using .NET classes . . . . . . . . . . . . . . . . . . . . . . . . . . . . . . . . . . . . . . . . . . . . . . . . . . . . . . . . . . . . . . . . . . . . . . . . . . . . . . . 957
.NET Interoperability Limitations . . . . . . . . . . . . . . . . . . . . . . . . . . . . . . . . . . . . . . . . . . . . . . . . . . . . . . . . . . . . . . . . . . 965
Example: Using a custom class to access Microsoft Word . . . . . . . . . . . . . . . . . . . . . . . . . . . . . . . . . . . . . . . . . . . . . . 966
Advanced tools . . . . . . . . . . . . . . . . . . . . . . . . . . . . . . . . . . . . . . . . . . . . . . . . . . . . . . . . . . . . . . . . . . . . . . . . . . . . . . . . . . 968
About ColdFusion and .NET
ColdFusion lets you access and use Microsoft .NET assembly classes as CFML objects. CFML applications can use
.NET assemblies in the following ways:
Directly access and control Microsoft products, such as Word, Excel, or PowerPoint.
Use existing .NET components.
Use .NET assemblies that you create to leverage features that are difficult to use or not available in ColdFusion
or Java. (Because ColdFusion is a J2EE application, if you cannot code a feature in CFML, it is more efficient to create
it in Java than to use .NET.)
The .NET classes that your application uses do not have to be local; your ColdFusion application can access .NET
components that are located on remote systems, even systems that are located outside your firewall. Also, the
ColdFusion system does not require .NET run-time software installed to use remote .NET components, so
ColdFusion running on a UNIX, Linux, Solaris, or OS-X system can access and use .NET assemblies.
You can use the cfobject tag or CreateObject function to create a reference to a .NET class object, by specifying
either .NET or dotnet as the object type. You use the reference to access the .NET class fields and call the .NET class
methods. This technique provides a tightly coupled, stateful, efficient method for accessing .NET classes from
ColdFusion. As an alternative, your .NET application can make the class methods available as web services; however,
using a web service is less reliable, has lower performance, and is less scalable than using ColdFusion objects for the
.NET classes.
Note: .NET applications cannot access ColdFusion component functions directly. You can make the functions available
as web services by specifying remote access. For more information on creating ColdFusion web services, see “Using Web
Services” on page 900.
ADOBE COLDFUSION 8
ColdFusion Developer’s Guide
951
Because you use the .NET assembly classes the same way that you use any other ColdFusion object, you do not have
to understand the details of .NET technology; you only have to understand how to use the specific .NET class that
you are accessing. Code that uses a .NET method can be as simple as the following lines:
<cfobject type = ".NET" name = "mathInstance" class = "mathClass"
assembly = "C:/Net/Assemblies/math.dll">
<cfset myVar = mathInstance.multiply(1,2)>
ColdFusion .NET access has the following additional features:
If you make a change in the .NET assembly, ColdFusion automatically recognizes the change and uses that
version for the next invocation.
Your application can access .NET assemblies running on multiple machines.
You can secure the communication between ColdFusion and .NET by using SSL.
Primitive data types are automatically mapped between ColdFusion and .NET data types.
How .NET access works
For ColdFusion to access .NET assemblies, ColdFusion .NET extension software must run on the system that hosts
the assemblies. A ColdFusion system that accesses only remote assemblies does not require the .NET extension. The
.NET extension software provides the .NET-side connectivity features that enable access to .NET assemblies,
including a .NET-side agent (which normally runs as the ColdFusion 8 .NET service) that listens for and handles
requests from the ColdFusion system.
On the ColdFusion system, the ColdFusion objects use Java proxies that act as local representatives of the .NET
classes. These proxies use binary TCP or SOAP-based HTTP communication to access a .NET-side agent. The agent
then uses a DLL to invoke the .NET assembly classes. This communication is required in all cases, even if ColdFusion
and the .NET assemblies are on the same system.
The following image shows how CFML-to-.NET access works:
ADOBE COLDFUSION 8
ColdFusion Developer’s Guide
952
If your .NET assemblies are on the local system, ColdFusion automatically creates and manages all required proxies
and configuration information. You must ensure only that the .NET extension is installed on your system and that
the ColdFusion 8 .NET Service is running; you can use the cfobject tag or CreateObject function to access the
assemblies without any additional steps.
If the assemblies are on a remote system, you install and use the ColdFusion 8 .NET extension software on the .NET
system to create Java proxies for the .NET classes, and then move or copy them to the ColdFusion system. You must
also edit the JNBDotNetSide.exe.config file on the remote system to specify the .NET classes you use. The .NET
system requires the following .NET extension software:
JNBDotNetSide.exe, the .NET-side agent that communicates with the ColdFusion system (normally run as the
ColdFusion 8 .NET service).
JNBDotNetSide.exe.config, a configuration file that identifies the .NET assemblies that can be accessed by
ColdFusion.
jnbproxy.exe and jnbproxyGui.exe, command-line and GUI-based programs that generate the Java proxies that
represent the .NET assemblies.
Additional support files, including JNBShare.dll, which invoke the .NET assembly classes.
For information on installing the ColdFusion .NET extension, see Installing and Using ColdFusion.
Note: When you install a new .NET version, you must reinstall the ColdFusion .NET extension.
CFML Page
Invokes
Java Proxy
Uses
JNBCore.jar
(installed on all
ColdFuson
systems)
TCP/Binary or
HTTP/SOAP
communications
JNBDotNetSide.exe
(runs as a Windows
service)
JNBShare.dll
Uses
Invokes
.NET Assembly
.NET Side
ColdFusion Side both sides can be
on a single system
JNBDotNetSide.
exe.config
Specifies
assembly classes
Application view
ADOBE COLDFUSION 8
ColdFusion Developer’s Guide
953
Accessing .NET assemblies
ColdFusion provides two methods for accessing .NET assemblies:
A local access method for .NET objects that are installed on the ColdFusion system
A remote access method for .NET objects located on other systems.
For both methods, you must install the ColdFusion .NET extension and run the ColdFusion 8 .NET service on the
system that hosts the assemblies. You do not need to install the extension or run the service on a ColdFusion system
that accesses only remote assemblies. For information on installing the ColdFusion .NET extension, see Installing
and Using ColdFusion.
Accessing local assemblies
For local access, ColdFusion automatically generates and uses proxies for the required .NET assemblies when you
first use the cfobject tag or CreateObject function. ColdFusion caches the proxies for future use, so it does not
generate assembly proxies each time.
Usually when you are accessing local .NET assemblies, you do not have to override the default communication
configuration settings. Sometimes you might have to specify these settings, however. If other software on your
system uses the default 6086 port, for example, you must change the port number specification in the
jnbridge\DotNetSide.exe.config file, and you must specify the changed port number in your cfobject tag or
CreateObject tag. For information on changing the port number specification, see “Configuring the .NET-side
system” on page 956,
To use the local access method, you need only to use the cfobject tag or CreateObject function to create and
access the proxy. You can use the resulting ColdFusion object to construct the .NET object, call the .NET objects
methods, and access its fields. For detailed information on using .NET classes, see “Using .NET classes” on page 957.
Accessing remote assemblies
The remote access technique accesses .NET assemblies by using TCP or HTTP to communicate with a .NET-side
agent on a remote system. You create proxy instances and call assembly methods as you do in the Local access
method, but you must first configure the remote .NET-side agent and, in most cases, the proxy classes that represent
the remote .NET classes.
Configure remote .NET access
1On the remote system, install the ColdFusion 8 .NET integration software and run the .NET-side agent (see
Installing and Using ColdFusion).
2If the .NET assemblies reside only on the remote system, generate proxy JAR files on that system that represent
the assemblies (see Generating the Java proxy classes” on page 954). Then copy or move the proxy files to the local
system. If identical .NET assemblies also reside on the local system, you can skip this step.
3Configure the .NET-side system for remote access (see Configuring the .NET-side system” on page 956).
ADOBE COLDFUSION 8
ColdFusion Developer’s Guide
954
Generating the Java proxy classes
The Java proxy generation code requires direct access to the .NET assemblies to generate the proxy classes.
Therefore, if the system that runs your ColdFusion application does not have the assemblies installed, you must run
a tool on the .NET-side system to create the Java proxies. ColdFusion installs two proxy generation programs,
jnbproxyGui.exe and jnbproxy.exe in the jnbridge directory when you install the .NET services. The
jnbproxyGui.exe program is a Windows UI application, and the jnbproxy.exe program is a command line appli-
cation. Both programs have identical capabilities.
Note: If the system running the ColdFusion application has the assemblies installed, but must access remote versions of
the assemblies (for example, because of configuration differences), you do not need to manually generate the proxy
classes, and you can skip this step. Instead, specify the paths to the local .exe or .dll files in the assembly attribute of the
cfobject tag (or CreateObject function) and specify the remote server in the server attribute. You must configure
the remote system for access, however.
On a ColdFusion system, the jnbproxyGui and jnbproxy programs are located in the cfroot\jnbridge directory. When
you use the stand-alone installer, the programs are located in the installDir\jnbridge directory.
This topic provides the basic information necessary to generate a proxy JAR file using the jnbproxyGui tool.
Additional information is available in the following locations:
The jnbridge directory includes a jnbproxy.chm Windows Help file with more complete documentation on the
JNBridge technology that powers the ColdFusion .NET feature, including detailed information on both the
jnbproxyGui and jnbproxy programs.
The jnbridge\docs subdirectory includes additional documentation, including users guide.pdf, a PDF version of
the information in the Help file.
Note: The JNBridge documentation includes information on features that are not supported in ColdFusion. ColdFusion,
for example, does not support access from .NET assemblies to ColdFusion or memory-only communication.
Using the jnbproxyGui tool
You use the jnbproxyGui program to generate a proxy JAR file.
Generate and install a proxy JAR
1Start JNBProxyGui.exe.
2The first time you run the program, it displays the Enter Java Options dialog box. Configure the options, and
click OK.
You can change the configuration settings at a later time by selecting Project > Java Options.
On a system with ColdFusion: If ColdFusion is currently running on this system, ensure that the Start Java
Automatically option, located on the right side of the JNBProxy Enter Java Options (Project > Java Options)
dialog box is cleared. Leave the default values for the other settings.
When you open an existing project, you might get a Restart Java Side pop-up warning with the message "You
must stop and restart the Java side before these changes to the classpath can take effect." You can ignore this
message and click OK to proceed.
When you start the program, the Java Options dialog box might appear. You do not have to make any changes;
click OK or Cancel to open the Launch JNBProxy dialog box.
In some cases, JNBProxyGui might behave as follows when the Start Java Automatically option is not selected.
On a system without ColdFusion: If ColdFusion is not currently running on the system, ensure the following
options, which are located on the right side of the interface, are set. Leave the default values for the other settings.
ADOBE COLDFUSION 8
ColdFusion Developer’s Guide
955
Ensure that the Start Java Automatically option is selected.
Specify the java.exe file to use to compile the JAR file. You can use a Java 1.4 or 1.5 (J2SE 5.0) version of this
file.
Specify the jnbcore.jar file. The ColdFusion server installer puts this file in the cfroot\lib directory. The J2EE
installer puts the file in the cf_webapp_root\WEB-INF\cfusion\lib directory.
Specify the bcel.jar file. The ColdFusion server installer puts this file in the cfroot\lib directory. The J2EE
installer puts the file in the cf_webapp_root\WEB-INF\cfusion\lib directory.
3In the Launch JNBProxy dialog box, select Create New Java > .NET Project, and click OK.
4In the main Java proxy generation interface, set up and build a project:
aIf you have not already done so, you must add the directory that contains your assemblies to the JNBProxy
your project. Select Project >Edit Assembly List. In the Assembly List dialog box, click the Add button. In the
New Assembly List Element dialog box, navigate to the directory that contains your assemblies. Select the
directory (or directories) in the tree, and click OK. Then click OK in the Edit Assembly List dialog box.
bOpen the Locate Assembly File dialog box (Project > Add Classes From Assembly File) and navigate to the
directory that you added to the assembly list in step a. Select the assembly file or files that contain classes that
require proxies and click OK.
cThe classes in the selected file, and other .NET core classes on which they depend, appear in the
Environment pane. Select all classes for which you want proxies in your JAR file, and click the Add+ button to
add the selected classes and all supporting classes.
dIn the Exposed Proxies list, select the classes to include in the JAR file. Normally, you should select all the
listed classes, which ensures that all required classes are included.
eSelect Project > Build from the main menu. In the Save Generated Proxies dialog box, specify the location
and JAR file in which to save the generated proxies, and click Save.
fAfter the project is built, select File > Save Project and specify the file in which to save your project.
The next time you run the jnbproxyGui program, you can select your project and reuse your previous
settings, including the Assembly List.
5Copy the JAR file to a directory on your ColdFusion system. You specify this path in the cfobject tag assembly
attribute.
Supporting classes
JNBProxy can generate proxies not only for the .NET classes that are explicitly listed, but also for supporting classes.
A supporting class for a given .NET class is any class that might be needed as a direct or indirect result of using that
.NET class. For a given .NET class, supporting classes include all of the following:
The class.
The class’s superclass or superinterface (if it exists) and all of its supporting classes.
The classs implemented interfaces (if any) and all of their supporting classes.
For each field in the class:
The field’s class and all of its supporting classes.
For each of the fields index parameters, the parameters class and all of its supporting classes.
For each method in the class:
The method’s return values class (if any) and all of its supporting classes.
ADOBE COLDFUSION 8
ColdFusion Developer’s Guide
956
For each of the method’s parameters, the parameter’s class and all of its supporting classes.
For each constructor in the class, for each of the constructors parameters, the parameter’s class and all of its
supporting classes.
Unlike Java, where supporting classes include exceptions declared to be thrown by methods, .NET supporting classes
dont include thrown exceptions, because they are not declared in advance.
The number of supporting classes depends on the classes explicitly listed, but there are often 200-250 classes. Usually
you generate all supporting classes. However, there are situations where, to save time or space, you can generate only
those classes explicitly specified, without supporting classes.
If a proxy for a supporting class has not been generated, and a proxy for such a class is later needed when the proxies
are used, the proxy for the nearest superclass to the required class is used instead. If that proxy hasnt been generated,
the proxy for that superclasss superclass will be used if it has been generated, and so forth, until the proxy for
System.Object (which is always generated) is encountered. Thus, even with an incomplete set of proxies, code will
execute, although functionality and other information may be lost.
In the jnbproxyGui tool, when you click the Add button, the list includes only the explicitly listed classes. When you
click the Add+ button. the list also includes the supporting classes. In the jnbproxy command line program, the
default command generates proxies for the supporting classes; use the /ns option to override this default.
Configuring the .NET-side system
To configure the .NET-side system, you edit the jnbridge\JNBDotNetSide.exe.config configuration file in the
following ways:
For local assemblies, you must edit this file only if you do not use the default port, or if you use SSL security.
For a .NET assembly on a remote machine, you must register the assemblies in this file to make it accessible to
ColdFusion.
Edit the configuration file
1Ensure the following lines are in the <configSections> subsection of the <configuration> section:
<jnbridge>
<javaToDotNetConfig scheme="Protocol" port="local port number"
useSSL="true|false" certificateLocation="server certificate path"/>
</jnbridge>
The scheme attribute specifies the communications protocol, and must be jtcp or http.
The port number is the port of the .NET-side agent, normally 6086.
The useSSL attribute specifies whether to use SSL for secure communications. The attribute is optional; the
default is to not use SSL.
The certificateLocation attribute specifies the location of the server SSL certificate. It is required only
if the useSSL attribute is true.
These settings must be the same as the corresponding attributes in your cfobject tag.
2If the .NET assemblies are on a remote system, specify the assemblies that ColdFusion will access by adding the
following elements inside the <jnbridge> section.
<assemblyList>
<assembly file=”path to assembly or fully qualified name”/>
...
</assemblyList>
ADOBE COLDFUSION 8
ColdFusion Developer’s Guide
957
3Stop and restart the .NET-side agent, if it is running. For example, on a ColdFusion system, restart the
ColdFusion 8 8 .NET Service. Your ColdFusion application can now access the .NET classes that you configured.
The following example is a bare-bones JNBDotNetSide.exe.config file that specifies a .NET-side TCP server config-
uration. The server communicates by using TCP binary mode and listens on port 6086. Java clients can access classes
from the C:\F\x.dll assembly and from System.Windows.Forms, which is in the GAC:
<?xml version="1.0" encoding="utf-8"?>
<configuration>
<sectionGroup name="jnbridge">
<section name="dotNetToJavaConfig"
type="System.Configuration.SingleTagSectionHandler"/>
<section name="javaToDotNetConfig"
type="System.Configuration.SingleTagSectionHandler"/>
<section name="tcpNoDelay"
type="System.Configuration.SingleTagSectionHandler"/>
<section name="javaSideDeclarations"
type="System.Configuration.NameValueSectionHandler"/>
<section name="assemblyList"
type="com.jnbridge.jnbcore.AssemblyListHandler, JNBShare"/> <<Hal: I added
the closing " after JNBShare, OK? there wasn’t a closing " LA 3.6.07>>
</sectionGroup>
<jnbridge>
<javaToDotNetConfig scheme="jtcp" port="6086"/>
<assemblyList>
<assembly file="C:\F\x.dll"/>
<assembly file="System.Windows.Forms, Version=1.0.5000.0,
Culture=neutral, PublicKeyToken=b77a5c561934e089"/>
</assemblyList>
</jnbridge>
</configuration>
Using .NET classes
You use .NET assembly classes the same way you use Java and other objects that you create using the cfobject tag
or CreateObject function. In the simplest case, your application code only has to use the following format to
include a local .NET class method:
<cfobject type = ".NET" name = "mathInstance" class = "mathClass"
assembly = "C:/Net/Assemblies/math.dll">
<cfset myVar = mathInstance.multiply(1,2)>
Using CFScript and the CreateObject function, you can do the following:
<cfscript>
mathInstance = CreateObject(".NET", "mathClass",
"C:/Net/Assemblies/math.dll");
myVar = mathInstance.multiply(1,2);
</cfscript>
Note: You cannot load two DLLs with same fully qualified name. ColdFusion always uses the first DLL that it accesses
until the server is restarted. For example, if page1.cfm uses c:\dev\a.dll and page2.cfm uses c:\dev2\a.dll, and both DLLs
have the same fully qualified name, the first DLL file to be loaded remains loaded, and both CFML pages use it.
When you create objects and access class methods and fields, and convert data types between ColdFusion and .NET,
you must be aware of the considerations and limitations described in the following sections:
ADOBE COLDFUSION 8
ColdFusion Developer’s Guide
958
Data type conversion considerations described in “Converting between .NET and ColdFusion data types” on
page 958
Limitations described in the “Limitations” section of cfobject: .NET object in the CFML Reference.
Instantiating objects and calling class constructors
When you use the cfobject tag to create a .NET object, ColdFusion does not create an instance of the object.
ColdFusion creates the object instance in either of the following cases:
If the class has a default constructor, ColdFusion automatically calls the constructor when you first invoke a non-
static method of the object.
If the class does not have a default constructor, or if the class has multiple constructors and you do not want to
use the default, call the special init method of the ColdFusion object. The cfobject tag automatically creates init
methods for all class constructors. Using the init method causes ColdFusion to call the class constructor with the
corresponding number and types of parameters. For example, the following tags cause ColdFusion to call the
MyClass constructor that takes two integer parameters:
<cfobject type=".NET" name="myObj" class="com.myCo.MyClass"
assembly="c:\assemblies\myLib.dll">
<cfset myObj.init(10, 5)>
Note: ColdFusion does not create instances of objects if you use only their static methods.
Calling methods
You call .NET methods in the same way that you use any other ColdFusion object methods. For example, if the
MyClass class has a getName method that takes a numeric ID and returns a name, you would call the method as
follows:
<cfset theID="2343">
<cfset userName=mObj.getName(theID)>
Getting and setting fields
You can access and change public fields of any .NET class by calling the following methods:
Get_fieldName()
Set_fieldName(value)
For example, if the .NET class has a public field named accountID, you can access and change its value by using the
Get_accountID() and Set_accountID() methods, as follows:
<cfobject type=".NET" class="com.myCo.MyClass"
assembly="c:\assemblies\myLib.dll" name="myObj">
<cfset theAccount=myObj.Get_accountID()>
<cfset myObj.Set_accountID(theAccount + 1)>
You can access, but not modify final fields, so you can only call Get_fieldName() for these fields.
Converting between .NET and ColdFusion data types
Accessing .NET classes requires a Java proxy on the ColdFusion system and .NET code on the target system, so data
must be converted among ColdFusion, Java, and .NET (to be exact, Microsoft Intermediate Language, or MSIL) data
types. ColdFusion converts data types automatically. Usually, you do not have to take any special steps to ensure
correct conversion. There are some conversion limitations, and in some cases you must explicitly specify a data type
when you call a method in a .NET proxy object.
ADOBE COLDFUSION 8
ColdFusion Developer’s Guide
959
The following paragraphs describe some the data conversion issues and how to handle them. For a detailed specifi-
cation of how ColdFusion converts among ColdFusion data, Java data types, and .NET data types, see cfobject:
.NET object in the CFML Reference.
Data type conversion rules and techniques
ColdFusion converts data automatically among ColdFusion, Java, and CLR data types. The following table indicates
how ColdFusion converts among .NET Common Language Runtime (CLR) primitive and standard data types, the
Java data types used in the proxies to represent CLR data types, and ColdFusion data types in your CFML appli-
cation.
.NET type Java type ColdFusion type
sbyte byte Integer
byte short Integer
short short Integer
ushort int Integer
int int Integer
uint long Number
char char Integer or string
long long Number
ulong float Number
float float Number
double double Number
The returned number retains greater precision than is normally displayed in ColdFusion. Use the
PrecisionEvaluate function to access and display the full precision of a returned double
value. You can also pass a value with full double precision to a .NET method.
bool boolean Boolean
enum Not converted, but enumerator elements can be accessed directly by using the format
Enumerator_variable.enumerator, as in MyColor.Red
array array Array
string String String
System.Collec-
tions.ArrayList
java.util.ArrayList Array
Note: ColdFusion converts from .NET type to ColdFusion type only, it does not convert ColdFu-
sion Arrays to .NET ArrayLists.
System.Collec-
tions.Hashtable
java.util.Hash-
table
Structure
Note: ColdFusion converts from .NET type to ColdFusion type only, it does not convert ColdFu-
sion Structures to .NET Hashtables
System.Data.DataT-
able
Query
Note: ColdFusion converts from .NET type to ColdFusion type only, it does not convert ColdFu-
sion Queries to .NET DataTables
ADOBE COLDFUSION 8
ColdFusion Developer’s Guide
960
Using decimal numbers
You mu st u s e t h e JavaCast function to convert ColdFusion data into BigDecimal format before you pass the value
to a .NET function, as in the following example:
<cfset netObj.netFunc(javacast("bigdecimal","439732984732048"))>
ColdFusion automatically converts returned decimal and System.Decimal values to ColdFusion string representa-
tions.
Ensuring decimal and date/time conversions
ColdFusion converts .NET decimal or System.Decimal types only if the proxy for System.Decimal is a value type
proxy. Similarly, it converts .NET System.DateTime values to ColdFusion Date-time values only if the proxy for
System.DateTime is a value type proxy. The ColdFusion server always uses value proxies when it generates these
proxies. If you use the JNBProxyGUI.exe tool to generate the proxy, however, you must make sure to generate the
proxy for System.Decimal as value type.
Converting data to System.Object type
When a .NET method specifies System.Object (as opposed to a specific Object subclass, such as System.Boolean)
as the argument type, and you want to pass primitive values as arguments to that method, you must use the
javacast function to identify the data conversion. Once ColdFusion knows the data type, it automatically converts
to the appropriate .NET type. Here is the table that describes the conversion rule from ColdFusion type to .NET type.
System.DateTime java.util.Date Date/time
decimal
System.Decimal
java.math.BigDe
cimal
String representation of the decimal number.
For details on using decimal numbers, see “Using decimal numbers” on page 960.
System.Object If a .NET argument is of type System.Object, ColdFusion Strings are converted directly. Other
types require using the JavaCast function.
ColdFusion cannot convert System.object instances returned by .NET methods to ColdFusion
types, but you can access them using the Object methods.
For detailed information, see “Converting data to System.Object type” on page 960.
.NET Type Type used in javacast
bool / System.Boolean boolean
bool[] / System.Boolean[] boolean[]
char / System.Char char
char[] / System.Char[] char[]
double / System.Double double
double[] / System.Double[] double[]
float / System.Single float
float[] / System.Single[] float[]
int / System.Int32 int
int[] / System.Int32[] int[]
long / System.Int64 long
long[] / System.Int64[] long[]
.NET type Java type ColdFusion type
ADOBE COLDFUSION 8
ColdFusion Developer’s Guide
961
Note: You do not need to use a JavaCast function to convert ColdFusion string variables. They are automatically be
converted to .NET System.String.
You must create special objects for .NET primitive unsigned data types, such as byte (unsigned byte), ushort
(unsigned short), uint (unsigned int) and ulong (unsigned long), for which there are no corresponding java types.
The following table lists the .NET primitive types and the corresponding class you must use.
You must use the createObject function or cfobject tag to create these special objects, in the same manner as you
create other .NET classes, before you use them in your assignment statement. For example, the following line creates
a ushort representation of the value 100:
<cfset boxedUShort = createObject(".NET". "System.BoxedUShort").init(100)>
The following example creates a System.Hashtable object and populates it with examples of all types of primitives.
<!--- create a .NET Hashtable --->
<cfset table = createObject(".NET", "System.Collections.Hashtable")>
<!--- call HashTable.add(Object, Object) method for all primitives --->
<cfset table.add("shortVar", javacast("short", 10))>
<cfset table.add("sbyteVar", javacast("byte", 20))>
<cfset table.add("intVar", javacast("int", 123))>
<cfset table.add("longVar", javacast("long", 1234))>
<cfset table.add("floatVar", javacast("float", 123.4))>
<cfset table.add("doubleVar", javacast("double", 123.4))>
<cfset table.add("charVar", javacast("char", 'c'))>
<cfset table.add("booleanVar", javacast("boolean", "yes"))>
<cfset table.add("StringVar", "Hello World")>
<cfset table.add("decimalVar", javacast("bigdecimal", 123234234.505))>
<!--- call HashTable.add(Object, Object) for unsigned primitive types. --->
<cfset boxedByte = createObject(".NET", "System.BoxedByte").init(10)>
<cfset table.add("byteVar", boxedByte)>
<cfset boxedUShort = createObject(".NET", "System.BoxedUShort").init(100)>
<cfset table.add("ushortVar", boxedUShort)>
<cfset boxedUInt = createObject(".NET", "System.BoxedUInt").init(123)>
<cfset table.add("uintVar", boxedUInt)>
<cfset boxedULong = createObject(".NET", "System.BoxedULong").init(123123)>
<cfset table.add("ulongVar", boxedULong)>
sbyte / System.Sbyte byte
sbyte []/ System.Sbyte[] byte []
short / System.Int16 short
short[] / System.Int16[] short[]
System.Decimal bigdecimal
System.String String
.NET type Class used in cfobject/createObject
byte / System.Byte System.BoxedByte
ushort / System.UInt16 System.BoxedUShort
uint / System.UInt32 System.BoxedUInt
ulong / System.UInt64 System.BoxedULong
ADOBE COLDFUSION 8
ColdFusion Developer’s Guide
962
<cfdump var="#DotNetToCFType(table)#">
Any other .NET objects can be passed as it is.
Handling ambiguous type conversions
ColdFusion cannot determine the correct data type conversion if a method has multiple signatures with the same
number of parameters that differ only in the parameter data types. In this case, use the JavaCast method to convert
the ColdFusion data to the Java type that corresponds to the .NET type.
For example, if a .NET class has methods myFunc(ulong) and myFunc(int), use the JavaCast method to convert
your ColdFusion variable to the Java float or int data type, as the following line shows:
myFunc(JavaCast(int, MyVar));
Similarly, if a .NET class has methods myFunc(int) and myFunc(String), use the JavaCast method to convert your
ColdFusion variable to the Java int or String data type, as shown in the following line:
myFunc(JavaCast(String, "123");
In some cases, the JavaCast function cannot eliminate ambiguity because a single Java type corresponds to multiple
.NET types. In these cases, ColdFusion creates a proxy with only one method, which uses the .NET data type that
corresponds directly to a Java type.
For example, if the .NET class has methods myFunc(ulong) and myFunc(float), the generated proxy has only one
method. This method calls myFunc(float), because the Java float type used to handle ColdFusion floating point
numbers corresponds directly to the .NET float type. In this case, you can never call the .NET myFunc(ulong)
method.
Working with complex .NET data types
When you use complex .NET data such as Hashtable, ArrayList and DataTable, ColdFusion normally automatically
converts the data to the corresponding ColdFusion datatype: structure, array and query, respectively . When you
work with this data you take specific actions to enable the proper access and conversion of the data, as follows:
You must use associative array notation to properly access .NET Hashtable data from ColdFusion
You cannot use ColdFusion variables directly in parameters that take Hashtable, ArrayList or DataTable input.
You can disable automatic conversion of complex .NET data to ColdFusion types.
You can manually convert complex .NET data to ColdFusion types.
Using Hashtable data in ColdFusion
.NET Hashtables are case sensitive, but most methods of ColdFusion structure access are case insensitive. Only
associative array notation of the form structName["keyName"] is case sensitive. When .NET Hashtables are
converted to CF structure, the entire data set is converted, even if the element keys differ only in case. Therefore, to
get the values of the keys that differ only in case, you must use associative array notation.
The following example shows this issue. It creates a Hashtable object with three entries whose key values vary only
in case. In the example, output using dot-delimited structure notation always returns the same value, corresponding
to the all-uppercase key, but associative array notation returns the correct result.
<!--- Create a Hashtable and convert it to a ColdFusion structure. --->
<cfset table = createObject(".NET", "System.Collections.Hashtable")>
<cfset table.add("Key", "Value1")>
<cfset table.add("KEY", "Value2")>
<cfset table.add("key", "Value3")>
ADOBE COLDFUSION 8
ColdFusion Developer’s Guide
963
<cfset cftable = DotNetToCFType(table)>
<cfdump var="#cftable#">
<h3>Using dot notation</h3>
Key : <cfoutput>#cftable.Key#</cfoutput><br>
KEY : <cfoutput>#cftable.KEY#</cfoutput><br>
key : <cfoutput>#cftable.key#</cfoutput><br>
<p>
<h3>Using associative array notation</h3>
Key : <cfoutput>#cftable["Key"]#</cfoutput><br>
KEY : <cfoutput>#cftable["KEY"]#</cfoutput><br>
key : <cfoutput>#cftable["key"]#</cfoutput><br>
Using .Net ArrayList in ColdFusion
ColdFusion converts System.Collections.ArrayList objects to ColdFusion arrays, and you can perform all standard
ColdFusion array operations on them. The following example shows this usage:
.Net Code:
public ArrayList getList(){
ArrayList myAL = new ArrayList();
myAL.Add("Hello");
myAL.Add(1);
myAL.add(true);
Return AL;
}
ColdFusion Code:
<cfset cflist = netObject.getList()>
<cfloop array="#cflist#" index="item">
<cfoutput>#item#</cfoutput><br>
</cfloop>
<cfif cflist[3]>
<cfoutput>3rd element in the list is true</cfoutput>
</cfif>
Using ADO.Net DataTable in ColdFusion
ColdFusion converts System.Data.DataTable objects to ColdFusion query objects, and you can perform all standard
ColdFusion query operations on them. The following example shows this usage:
.Net code:
public DataTable datasetMethod()
{
//conn string
string connectionString = "...";
//connection
using (SqlConnection connection = new SqlConnection(connectionString))
{
SqlCommand cmd = new SqlCommand(@"SELECT * FROM [tblEmployees]", connection);
connection.Open();
SqlDataReader reader = cmd.ExecuteReader();
DataTable dt = new DataTable();
dt.Load(reader);
return dt;
}
ADOBE COLDFUSION 8
ColdFusion Developer’s Guide
964
}
ColdFusion code:
<cfset query1 = netObject.datasetMethod()>
<cfoutput query="query1">
Query1.CurrentRow = #query1.CurrentRow#<br>
</cfoutput>
Using ColdFusion complex types in .NET input parameters
When a .NET method returns an ArrayList, Hashtable or DataTable, ColdFusion automatically converts it to a
ColdFusion array, structure or query, respectively. However ColdFusion does not automatically convert from
ColdFusion data types to these .NET types. (ColdFusion does automatically convert ColdFusion arrays to .Net array
types.) Therefore, you cannot use ColdFusion variables directly as input parameters to .NET object instance methods
that require .NET System.Collection.ArrayList, System.Collection.Hashtable, or System.Data.DataTable types.
Instead you must create instances of these .NET types and populate them with the required data before you pass
them to the .NET method. For an example of creating and populating a System.Collection.Hashtable object, see the
example at the end of the “Converting data to System.Object type” section.
Disabling automatic conversion of complex .NET data
You can disable automatic conversion of .NET System.Collections.Hashtable,
System.Collections.ArrayList or System.Data.DataTable objects to the corresponding ColdFusion
structure, array or query objects. You might want to do this under the following circumstances:
If a collection or DataTable returned by a .NET method is very large and you only want a small subset of the data.
If auto conversion is enabled, ColdFusion creates a data structure with all the objects fields. This might take signif-
icant time and resources, because ColdFusion must invoke .NET methods internally to get each of the fields. You can
disable the automatic conversion and retrieve the fields or data from .NET objects like any other objects.
If you invoke a .NET method that returns a complex variable, and then pass the variable to another .NET method
as argument. If automatic conversion is enabled, you cannot pass the Hashtable object from the first method directly
to the second method.
To disable automatic conversion, set the JVM coldfusion.dotnet.disableautoconversion system property to true. For
example, in a ColdFusion stand-alone server, or if you use JRun as your J2EE server, include the following setting in
the JVM.config file:
-Dcoldfusion.dotnet.disableautoconversion=true
Manually converting complex .NET objects
Use the DotNetToCFType function to convert a System.Collections.Hashtable,
System.Collections.ArrayList or System.Data.DataTable object to a ColdFusion structure, array or query
respectively when either of the following circumstances are true:
You have set the coldfusion.dotnet.disableautoconversion system property to true.
Automatic conversion is enabled, you created the complex .NET object by using the createObject function or
cfobject tag, and you want to convert this object into the corresponding ColdFusion representation.
For an example of using the function, see DotNetToCFType in the CFML Reference.
Using .NET objects
.NET fields and return values with class types are available in ColdFusion as .NET objects. You can use the objects
methods to access object data and make it available to ColdFusion using supported data types.
ADOBE COLDFUSION 8
ColdFusion Developer’s Guide
965
The following example gets information about a systems drives. It calls the System.IO.DriveInfo.GetDrives() method
to get an array of System.IO.DriveInfo objects, one per drive. It then calls the object methods to get specific infor-
mation about the drives, and displays the information. The example uses a cfdump tag to simplify the code.
Note: The System.IO.DriveInfo is not included in the .NET 1.x framework. It is included in .NET 2.0 and later frame-
works. For information on determining the .NET framework, see “Determining and changing the .NET version on
page 971.
<!--- Create a query for the drive information results. --->
<cfset result=QueryNew("name,type,isready,format,label,totalsize,freespace"
,"varchar,varchar,bit,varchar,varchar,double,double")>
<!--- Create a .NET System.IO.DriveInfo object. --->
<cfobject type=".NET" name="sidiClass" class="System.IO.DriveInfo">
<!--- Get the drives. --->
<cfset drives=sidiClass.GetDrives()>
<!--- Loop through drives. --->
<cfloop from="1" to="#ArrayLen(drives)#" index="i">
<!--- Add a row to the query.--->
<cfset QueryAddRow(result)>
<!--- Get the drive name, type, and ready flag. --->
<cfset QuerySetCell(result, "name", drives[i].Get_Name())>
<cfset QuerySetCell(result, "type",
drives[i].Get_DriveType().ToString())>
<cfset QuerySetCell(result, "isready", drives[i].Get_IsReady())>
<!--- Get extra details ONLY if the drive is ready. --->
<cfif drives[i].Get_IsReady()>
<cfset QuerySetCell(result, "format", drives[i].Get_DriveFormat())>
<cfset QuerySetCell(result, "label", drives[i].Get_VolumeLabel())>
<cfset QuerySetCell(result, "totalsize", drives[i].Get_TotalSize())>
<cfset QuerySetCell(result, "freespace",
drives[i].Get_AvailableFreeSpace())>
</cfif>
</cfloop>
<cfdump var="#result#">
.NET Interoperability Limitations
ColdFusion .NET interoperability has the following limitations
You cannot invoke methods with pointers as arguments or the return type.
You cannot invoke methods that take Out parameters.
ColdFusion can only convert from System.Data.DataTable, System.Collection.Hashtable and
System.Collection.ArrayList to ColdFusion data types. ColdFusion cannot convert from ColdFusion queries, struc-
tures, and arrays to these System data types; however, it can convert from ColdFusion arrays to the CLR array type.
Therefore, you cannot pass structures or queries directly to .NET methods.
You cannot access .NET UI components.
You cannot use callbacks (events and Delegates) from .NET side.
ColdFusion cannot determine the correct data type conversion if a method has multiple signatures that have the
same number of parameters and differ only in the parameter data types. In this case, use the JavaCast method to
convert the ColdFusion data to the Java type that corresponds to the .NET type.
ADOBE COLDFUSION 8
ColdFusion Developer’s Guide
966
If the JavaCast function cannot eliminate ambiguity between functions with the same number of parameters
because a single Java type corresponds to multiple .NET types, ColdFusion creates a single proxy that uses the .NET
data type that corresponds directly to a Java type.
For more information on how to ambiguous handle type conversions, see “Converting between .NET and
ColdFusion data types” on page 958.
Assemblies registered in the DotNetSide.exe.config file must have unique class names. If two or more assemblies
have the same class name, method invocation can result in an error or can give the wrong result. For example, you
should not have two DLLs, a.dll and b.dll, that contain the same class name, nam1.name2.MyClass. If you use one
dll and later want to use another dll that contains a class that clashes with first, you must restart the ColdFusion .NET
Service if ColdFusion and .NET both are on the same machine. If they are on the different machines, you must
remove the first DLL's entry from the DotNetSide.exe.config file and restart the ColdFusion .NET Service on the
Windows machine hosting the .NET service.
Example applications
The first application example uses a Microsoft .NET system class method directly. The second application example
uses a custom C# class to access Microsoft Word.
Example: Using a .NET class directly
The following example uses the Microsoft .NET System.Net.NetworkInformation.Ping class method directly to ping
servers. This class is supported in .NET version 2.0 and later.
<!--- This function pings the specified host. --->
<cffunction name="Ping" returntype="string" output="false">
<cfargument name="host" type="string" required="yes">
<!--- Local vars --->
<cfset var pingClass="">
<cfset var pingReply="">
<!--- Get Ping class --->
<cfobject type=".NET" name="pingClass"
class="System.Net.NetworkInformation.Ping">
<!--- Perform synchronous ping (using defaults) --->
<cfset pingReply=pingClass.Send(Arguments.host)>
<!--- Return result --->
<cfreturn pingReply.Get_Status().ToString()>
</cffunction>
<h3>Ping Test</h3>
<cfoutput>
127.0.0.1: #Ping("127.0.0.1")#<br>
www.adobe.com: #Ping("www.adobe.com")#<br>
</cfoutput>
Example: Using a custom class to access Microsoft Word
The following ColdFusion application uses a custom C# WordCreator class, and supporting classes in Microsoft
Office and Word DLLs, to create a Word document. The application opens Microsoft Word, writes five copies of the
text specified by the someText variable, and saves the document in the file specified by the filename variable. The
application leaves the instance of Word open.
ADOBE COLDFUSION 8
ColdFusion Developer’s Guide
967
Note: For an example that uses a .NET System class directly and does not require any cousin .NET code, see the “Limita-
tions” section of cfobject: .NET object in the CFML Reference.
The second listing shows the WordCreator C# source code. To run this application locally, you must compile this
class and the Microsoft Interop.Word.dll file, and place them in the C:\dotnet directory. (Alternatively, you can put
them elsewhere and change the paths in the cfobject assembly attribute.) You might need additional or different
Microsoft DLL files, depending on the version of Microsoft Office that you have installed.
The ColdFusion application contains the following code:
<cfset filename="C:\dotNet\demo.doc">
<cfif fileexists(filename)>
<cffile action="delete" file="#filename#">
</cfif>
<cfobject type=".NET" assembly="C:\dotNetApp\WordApp.dll,C:\dotNet\Interop.Office.dll"
name="wordCreator" class="WordApp.WordCreator">
<cfset wordCreator.init("#filename#")>
<cfdump label="WordCreator Class Dump" var="#wordCreator#">
<cfset someText = "ColdFusion created this sample document using Windows .NET class methods.
The text is long enough to appear in the Word file on multiple lines.">
<cfloop from=1 to=5 index =i>
<cfset wordCreator.addText(someText)>
<cfset wordCreator.newParagraph()>
<cfset wordCreator.newParagraph()>
<cfset wordCreator.addText("Starting a new paragraph. It should start a
a new line.")>
<cfset wordCreator.newParagraph()>
<cfset wordCreator.newParagraph()>
</cfloop>
<cfset wordCreator.save()>
The C# source for the WordCreator class is as follows:
using System;
using System.IO;
using System.Collections.Generic;
using System.Text;
// The commented-out lines may be needed on some systems in place of,
// or in addition to, the line that follows them.
// using Microsoft.Office.Core;
// using Word;
// using Microsoft.Office;
// using Microsoft.Office.Interop;
using Microsoft.Office.Interop.Word;
namespace WordApp {
public class WordCreator {
object readOnly = false;
object isVisible = true;
object missing = System.Reflection.Missing.Value;
object docType = 0;
object newTemplate = false;
object template = "normal.dot";
object format = WdSaveFormat.wdFormatDocument;
ApplicationClass app = new ApplicationClass();
private object fileName;
private Document doc;
private bool isNewDoc = false;
ADOBE COLDFUSION 8
ColdFusion Developer’s Guide
968
public WordCreator(String fileName) {
this.fileName = fileName;
app.Visible = true;
if (File.Exists(fileName))
doc = app.Documents.Open(ref this.fileName, ref missing, ref
readOnly, ref missing, ref missing, ref missing, ref missing,
ref missing, ref missing, ref missing, ref missing, ref
isVisible, ref missing, ref missing, ref missing, ref missing);
else {
doc = app.Documents.Add(ref template, ref newTemplate,
ref docType, ref isVisible);
isNewDoc = true;
}
doc.Activate();
}
public void addText(String text) {
app.Selection.TypeText(text);
}
public void newParagraph() {
app.Selection.TypeParagraph();
}
public void save() {
if(!isNewDoc)
doc.Save();
else doc.SaveAs(ref fileName, ref format, ref missing, ref missing,
ref missing, ref missing, ref missing, ref missing, ref missing,
ref missing, ref missing, ref missing, ref missing, ref missing,
ref missing, ref missing);
}
}
}
Advanced tools
Occasionally, the use of additional tools for generating proxies and running the .NET extension software can be
helpful in some workflows.
Using the jnbproxy command
You c an u s e t he jnbproxy command-line tool as an alternative to the jnbproxyGui program, to generate Java
proxies. For moresinformation, see “Generating the Java proxy classes” on page 954.
For example, you can use this command in a batch file to generate multiple proxy JAR files in a single operation.
The jnbproxy command has the following format:
jnbproxy options... classes...
For example:
jnbproxy /al C:\dotNet\netdll\PrimitiveTypes.dll /d C:\dotNet\MyJavajars
/host localhost /n PrimitiveTypes /nj /pd j2n /port 6085 /pro b
/pp C:\ColdFusion8\lib CSharpDatatypes.PrimitiveTypes
ADOBE COLDFUSION 8
ColdFusion Developer’s Guide
969
Options
The following table lists the options that you can use. To create proxies on a system that is running ColdFusion, use
the /nj option and do not specify the /bp, /java, or /jp options.
Option Req/Opt Default Description
/al assemblylist Required Specifies a semicolon-separated series of file paths of .NET assemblies
(DLL and EXE files) that contain the required .NET classes.
/bp bcelpath Optional Use the CLASSPATH envi-
ronment variable to locate
the file.
Specifies the path to the folder that contains the bcel.jar file.
Ignored if you use the /nj option.
/cf Required Use the ColdFusion software license. If you do not include this option,
your proxies are limited to a 30-day trial period.
/d directory Optional The current execution direc-
tory.
Specifies the directory in which to write a JAR file with the generated
proxies.
/f classfile Optional Reads the classes from the specified text file, not the command line.
For more information, see the JNBridge documentation.
/h Optional Lists the options and usage information. Typing the command jnbproxy
with no options or arguments results in the same information.
/host hostname Required Specifies the host on which the .NET code is located. This option can be a
host name or an IP address. Normally, you specify localhost.
/java javapath Optional Use the first java.exe file
found using the system
PATH environment variable.
Specifies the path of the directory that contains the java.exe program to
use when automatically starting Java.
Ignored if you use the /nj option.
/jp jnbcorepath Optional Use, the CLASSPATH envi-
ronment variable.
Specifies the path of the folder containing the file jnbcore.jar.
Ignored if you use the /nj option.
/ls Optional Generate and list the
proxies.
Lists all classes to be generated in support of the specified classes (see
“Supporting classes” on page 955), but don't generate the proxies.
/n name Optional Create a file named
jnbproxies.jar.
Specifies the name of the JAR file in which to put the proxies. Do not
specify the .jar extension; the tool automatically adds it.
/nj Optional Start Java automatically. Does not start Java automatically. If you use this option, Java must be
running, and the /bp, /java, /jp, and /wd options, if present, are
ignored.
/ns Optional Generate proxies for all
supporting classes.
Generates proxies for the classes specified on the command line (or class
file) only, not for any supporting classes.
/pd Required Specifies the direction in which the proxies operate. Must be j2n.
/port portNum Required Specifies the port on which the .NET side listens when generating the
proxies. Must be an integer. Normally this value is 6085.
/pro protocol Required Specifies the communication mechanism between the .NET and Java
sides. The valid values are:
bTCP/binary
h(HTTP/SOAP
/wd dir optional The system’s default
working directory.
Specifies the working directory for the JVM.
Ignored if the /nj option is present.
ADOBE COLDFUSION 8
ColdFusion Developer’s Guide
970
Classes
A space-separated sequence of fully qualified .NET class names (for example,
CSharpDatatypes.PrimitiveTypes) for which proxies should be generated. The proxies for System.Object and
System.Type are always generated, even if they are not listed in the class list.
Passing data by reference and value
The proxy generators let you specify whether to pass parameters and return values by reference or by value.
About passing by reference and value
When you pass data by reference, the information transferred between the Java Proxy and the .NET side is a logical
pointer to the underlying .NET object, which continues to reside on the .NET side. When you pass data by value, the
transferred information contains a copy of the contents of the .NET object, which might or might not continue to
reside on the .NET side after a function call. Passing by reference and value have different advantages.
When you pass data by reference, only changed values are passed between the Java proxy and the .NET object
directly. All other information is passed as reference to its representation in the corresponding objects. Because the
reference is typically much smaller than the actual object, passing by reference is typically very fast. Also, because
the reference points to a .NET object that continues to exist on the .NET side, if that .NET object is updated, the
updates are immediately accessible to the proxy object on the Java side. The disadvantage of reference proxies is that
any access to data in the underlying object (e.g., field or method accesses) requires a round trip from the Java side to
the .NET side (where the information resides) and back to the Java side.
When you pass data by value, a copy of the data is passed between .NET and Java. Because the data object itself is
typically bigger than a reference, passing an object by value takes longer than passing it by reference. Also, the value
that is passed is a snapshot of the object taken at the time that it was passed. The passed object maintains no
connection to the underlying .NET object, therefore, the passed value does not reflect any updates to the underlying
.NET object that are made after the object is passed. The advantage of passing data by value proxies is that all data
in the object is local to the Java side, and field accesses are very fast, because they do not require a round trip to the
.NET side and back to get the data.
The choice of whether to use reference or value proxies depends on the desired semantics of the generated proxies,
and on performance.
In general, you should use reference proxies (the default), because they maintain the normal parameter-passing
semantics of Java and C#.
In general, you should use value proxies in any of the following cases:
The class functions always must pass parameter values and return values back and forth.
The class object contains little data.
There will be frequent modification of the object data, and the object is either relatively small or the
frequency of accesses to data outweighs the time taken to transfer the object.
Specifying the data passing method
When you use the JNBProxy.gui tool to generate proxies, you can designate which proxies should be reference and
which should be value. The default proxy type is reference.
To set the data passing method for a class, right-click on the class in the Exposed Proxies pane. Select the desired
passing method from the list that appears. After you select the passing method, the color of the proxy class changes,
to indicate its type: black for reference, or blue for value (public fields/properties style).
ADOBE COLDFUSION 8
ColdFusion Developer’s Guide
971
Set the passing method for multiple proxy classes simultaneously
1Select Project > Pass By Reference / Value from the menu bar.
2The Pass by Reference / Value dialog box lists all proxy classes in the Exposed Proxies pane. Select the classes
whose passing value you want to set.
3Click the Reference or Value (Public fields/properties) button to associate the selected classes to the desired type.
4Repeat steps 2 and 3 to select multiple groups of classes and set their passing methods.
5Click OK.
Determining and changing the .NET version
If you get errors when using a .NET object in your application, you may have version issues. For example, many
Microsoft system classes were added in .NET Version 2.0, including System.IO.DriveInfo and
System.Net.NetworkInformation.Ping. For examples of these classes in applications, see “Using .NET objects” on
page 964 and “Example: Using a .NET class directly” on page 966, respectively.
Use the following function to get the current .NET version:
<cffunction name="GetDotNetVersion" returntype="string">
<cfset var seClass="">
<cfobject type=".NET" name="seClass" class="System.Environment">
<cfreturn seClass.Get_Version().ToString()>
</cffunction>
If the function reports that the active version is not the one you require, install or reinstall the correct version of the
.NET framework redistributable package on the system that runs ColdFusion. Then reinstall the ColdFusion .NET
extension so that it uses the correct .NET version.
Running the .NET extension agent as an application
The ColdFusion 8 .NET extension installer configures the .NET-side extension agent to run automatically as the
ColdFusion 8 .NET service. You can also run the .NET extension agent as an application.
Run the .NET extension agent as an application
1Ensure you stopped the ColdFusion 8 .NET service, if it was running.
2Open a command prompt window and navigate to the jnbridge directory. On a stand-alone ColdFusion server
configuration, this directory is installDir\jnbridge. On a system with a stand-alone .NET extension installation, or a
J2EE or multiserver configuration, it is in the .NETInstallDir\jnbridge directory, and the default installation
directory is C:\ColdFusonDotNetExtension.
3Enter the following command:
JNBDotNetSide
972
Chapter 51: Integrating COM and
CORBA Objects in CFML Applications
You can invoke COM (Component Object Model) or DCOM (Distributed Component Object Model) and CORBA
(Common Object Request Broker) objects.
Contents
About COM and CORBA . . . . . . . . . . . . . . . . . . . . . . . . . . . . . . . . . . . . . . . . . . . . . . . . . . . . . . . . . . . . . . . . . . . . . . . . . 972
Creating and using objects. . . . . . . . . . . . . . . . . . . . . . . . . . . . . . . . . . . . . . . . . . . . . . . . . . . . . . . . . . . . . . . . . . . . . . . . . 973
Getting started with COM and DCOM. . . . . . . . . . . . . . . . . . . . . . . . . . . . . . . . . . . . . . . . . . . . . . . . . . . . . . . . . . . . . . 974
Creating and using COM objects . . . . . . . . . . . . . . . . . . . . . . . . . . . . . . . . . . . . . . . . . . . . . . . . . . . . . . . . . . . . . . . . . . . 977
Getting started with CORBA. . . . . . . . . . . . . . . . . . . . . . . . . . . . . . . . . . . . . . . . . . . . . . . . . . . . . . . . . . . . . . . . . . . . . . . 985
Creating and using CORBA objects . . . . . . . . . . . . . . . . . . . . . . . . . . . . . . . . . . . . . . . . . . . . . . . . . . . . . . . . . . . . . . . . . 985
CORBA example . . . . . . . . . . . . . . . . . . . . . . . . . . . . . . . . . . . . . . . . . . . . . . . . . . . . . . . . . . . . . . . . . . . . . . . . . . . . . . . . . 991
About COM and CORBA
This section provides some basic information on COM and CORBA objects supported in ColdFusion and provides
resources for further inquiry.
About objects
COM and CORBA are two of the object technologies supported by ColdFusion. Other object technologies include
Java and ColdFusion components. For more information on ColdFusion components see “Building and Using
ColdFusion Components” on page 158.
An object is a self-contained module of data and its associated processing. An object is a building block that you can
put together with other objects and integrate into ColdFusion code to create an application.
An object is represented by a handle, or name. Objects have properties that represent information. Objects also
provide methods for manipulating the object and getting data from it. The exact terms and rules for using objects
vary with the object technology.
You create instances of objects using the cfobject tag or the CreateObject function. You then use the object and
its methods in ColdFusion tags, functions, and expressions. For more information on the ColdFusion syntax for
using objects, see “Creating and using objects” on page 973.
About COM and DCOM
COM (Component Object Model) is a specification and a set of services defined by Microsoft to enable component
portability, reusability, and versioning. DCOM (Distributed Component Object Model) is an implementation of
COM for distributed services, which allows access to components residing on a network.
COM objects can reside locally or on any network node. COM is supported on Microsoft Windows platforms.
For more information on COM, go to the Microsoft COM website, www.microsoft.com/com.
ADOBE COLDFUSION 8
ColdFusion Developer’s Guide
973
About CORBA
CORBA (Common Object Request Broker Architecture) is a distributed computing model for object-oriented appli-
cations defined by the Object Management Group (OMG). In this model, an object is an encapsulated entity whose
services are accessed only through well-defined interfaces. The location and implementation of each object is hidden
from the client requesting the services. ColdFusion supports CORBA 2.3 on both Windows and UNIX.
CORBA uses an Object Request Broker (ORB) to send requests from applications on one system to objects executing
on another system. The ORB allows applications to interact in a distributed environment, independent of the
computer platforms on which they run and the languages in which they are implemented. For example, a ColdFusion
application running on one system can communicate with an object that is implemented in C++ on another system.
CORBA follows a client-server model. The client invokes operations on objects that are managed by the server, and
the server replies to requests. The ORB manages the communications between the client and the server using the
Internet Inter-ORB Protocol (IIOP).
Each CORBA object has an interface that is defined in the CORBA Interface Definition Language (IDL). The
CORBA IDL describes the operations that can be performed on the object, and the parameters of those operations.
Clients do not have to know anything about how the interface is implemented to make requests.
To request a service from the server, the client application gets a handle to the object from the ORB. It uses the handle
to call the methods specified by the IDL interface definition. The ORB passes the requests to the server, which
processes the requests and returns the results to the client.
For information about CORBA, see the following OMG website, which is the main web repository for CORBA infor-
mation: www.omg.com.
Creating and using objects
You use the cfobject tag or the CreateObject function to create a named instance of an object. You use other
ColdFusion tags, such as cfset and cfoutput, to invoke the object’s properties and methods.
The following sections provide information about creating and using objects that applies to both COM and CORBA
objects. The examples assume a sample object named “obj, and that the object has a property called “Property”, and
methods called “Method1, “Method2, and “Method3.
Creating objects
You c re at e, or instantiate (create a named instance of) an object in ColdFusion with the cfobject tag or
CreateObject function. The specific attributes or parameters that you use depend on the type of object you use,
and are described in detail in Creating and using COM objects” on page 977 and “Creating CORBA objects” on
page 986. The following examples use a cfobject tag to create a COM object and a CreateObject function to
create a CORBA object:
<cfobject type="COM" action="Create" name="obj" class="sample.MyObject">
obj = CreateObject("CORBA", "d:\temp\tester.ior", "IOR", "Visibroker")
ColdFusion releases any object created by cfobject or CreateObject, or returned by other objects, at the end of
the ColdFusion page execution.
Using properties
Use standard ColdFusion statements to access properties as follows:
ADOBE COLDFUSION 8
ColdFusion Developer’s Guide
974
1To set a property, use a statement or cfset tag, such as the following:
<cfset obj.property = "somevalue">
2To get a property, use a statement or cfset tag, such as the following:
<cfset value = obj.property>
As shown in this example, you do not use parentheses on the right side of the equation to get a property value.
Calling methods
Object methods usually take zero or more arguments. You send In arguments, whose values are not returned to the
caller by value. You send Out and In,Out arguments, whose values are returned to the caller, by reference. Arguments
sent by reference usually have their value changed by the object. Some methods have return values, while others
might not.
Use the following techniques to call methods:
If the method has no arguments, follow the method name with empty parentheses, as in the following cfset tag:
<cfset retVal = obj.Method1()>
If the method has one or more arguments, put the arguments in parentheses, separated by commas, as in the
following example, which has one integer argument and one string argument:
<cfset x = 23>
<cfset retVal = obj.Method1(x, "a string literal")>
If the method has reference (Out or In,Out) arguments, use double quotation marks (") around the name of the
variable you are using for these arguments, as shown for the variable x in the following example:
<cfset x = 23>
<cfset retVal = obj.Method2("x","a string literal")>
<cfoutput> #x#</cfoutput>
In this example, if the object changes the value of x, it now contains a value other than 23.
Calling nested objects
ColdFusion supports nested (scoped) object calls. For example, if an object method returns another object, and you
must invoke a property or method on that object, you can use the syntax in either of the following examples:
<cfset prop = myObj.X.Property>
or
<cfset objX = myObj.X>
<cfset prop = objX.Property>
Getting started with COM and DCOM
ColdFusion is an automation (late-binding) COM client. As a result, the COM object must support the IDispatch
interface, and arguments for methods and properties must be standard automation types. Because ColdFusion is a
typeless language, it uses the object's type information to correctly set up the arguments on call invocations. Any
ambiguity in the object's data types can lead to unexpected behavior.
ADOBE COLDFUSION 8
ColdFusion Developer’s Guide
975
In ColdFusion, you should only use server-side COM objects, which do not have a graphical user interface. If your
ColdFusion application invokes an object with a graphical interface in a window, the component might appear on
the web server desktop, not on the user's desktop. This can take up ColdFusion server threads and prevent further
web server requests from being serviced.
ColdFusion can call Inproc, Local, or Remote COM objects. The attributes specified in the cfobject tag determine
which type of object is called.
COM requirements
To use COM components in your ColdFusion application, you need at least the following items:
The COM objects (typically DLL or EXE files) that you want to use in your ColdFusion application pages. These
components should allow late binding; that is, they should implement the IDispatch interface.
Microsoft OLE/COM Object Viewer, available from Microsoft at
www.microsoft.com/com/resources/oleview.asp. This tool lets you view registered COM objects.
Object Viewer lets you view an object's class information so that you can properly define the class attribute for
the cfobject tag. It also displays the object’s supported interfaces, so you can discover the properties and
methods (for the IDispatch interface) of the object.
Registering the object
After you acquire an object, you must register it with Windows for ColdFusion (or any other program) to find it.
Some objects have setup programs that register objects automatically, while others require manual registration.
You can register Inproc object servers (.dll or .ocx files) manually by running the regsvr32.exe utility using the
following form:
regsvr32 c:\path\servername.dll
You typically register Local servers (.exe files) either by starting them or by specifying a command line parameters,
such as the following:
C:\pathname\servername.exe -register
Finding the component ProgID and methods
Your COM object supplier should provide documentation that explains each of the component's methods and the
ProgID. If you do not have documentation, use either the ColdFusion cfdump tag or the OLE/COM Object Viewer
to view the component’s interface.
Using the cfdump tag to view COM object interfaces
Effective with ColdFusion, the ColdFusion cfdump tag displays the following information about a COM object:
Public methods
Put properties
Get properties
The method and property information includes the parameter or property types and whether they are in, out,
optional, or retval values. The cfdump tag output does not include the object’s ProgID.
Note: The dump header indicates the ColdFusion object class, which is coldfusion.runtime.com.ComProxy, and the
COM object CLSID.
ADOBE COLDFUSION 8
ColdFusion Developer’s Guide
976
Using the OLE/COM Object Viewer
The OLE/COM Object Viewer installation installs the executable, by default, as \mstools\bin\oleview.exe. You use
the Object Viewer to retrieve a COM objects ProgID, as well as its methods and properties.
To find an object in the Object Viewer, it must be registered, as described in “Registering the object” on page 975.
The Object Viewer retrieves all COM objects and controls from the Registry, and presents the information in a
simple format, sorted into groups for easy viewing.
By selecting the category and then the component, you can see the ProgID of a COM object. The Object Viewer also
provides access to options for the operation of the object.
To view an object's properties:
1Open the Object Viewer and scroll to the object that you want to examine.
2Select and expand the object in the left pane of the Object Viewer.
3Right-click the object to view it, including the TypeInfo.
If you view the TypeInfo, you see the object's methods and properties, as shown in the following figure. Some
objects do not have access to the TypeInfo area, which is determined when an object is built and by the language
used.
ADOBE COLDFUSION 8
ColdFusion Developer’s Guide
977
Creating and using COM objects
You mu st use th e cfobject tag or the CreateObject function to create an instance of the COM object (component)
in ColdFusion before your application pages can invoke any methods or assign any properties in the component.
For example, the following code uses the cfobject tag to create the Windows CDO (Collaborative Data Objects)
for NTS NewMail object to send mail:
<cfobject type="COM"
action="Create"
name="Mailer"
class="CDONTS.NewMail">
The following line shows how to use the corresponding CreateObject function in CFScript:
Mailer = CreateObject("COM", "CDONTS.NewMail");
The examples in later sections in this chapter use this object.
Note: CDO is installed by default on all Windows NT and 2000 operating systems that have installed the Microsoft
SMTP server. In Windows NT Server environments, the SMTP server is part of the Option Pack 4 setup. In Windows
2000 Server and Workstation environments, it is bundled with the operating system. For more information on CDO for
NTS, see http://msdn.microsoft.com/library/default.asp?URL=/library/psdk/cdo/_olemsg_overview_of_cdo.htm.
The CDO for NTS NewMail component includes a number of methods and properties to perform a wide range of
mail-handling tasks. (In the OLE/COM Object Viewer, methods and properties might be grouped together, so you
could find it difficult to distinguish between them at first.)
The CDO for NTS NewMail object includes the following properties:
Body [ String ]
Cc[ String ]
From[ String ]
Importance[ Long ]
Subject[ String ]
To[ String ]
You use these properties to define elements of your mail message. The CDO for NTS NewMail object also includes
a send method which has a number of optional arguments to send messages.
Connecting to COM objects
The action attribute of the cfobject tag provides the following two ways to connect to COM objects:
Create method: (cfobject action="Create") Takes a COM object, typically a DLL, and instantiates it prior to
invoking methods and assigning properties.
Connect method: (cfobject action="Connect") Links to an object, typically an executable, that is already
running on the server.
You can use the optional cfobject context attribute to specify the object context. If you do not specify a context,
ColdFusion uses the setting in the Registry. The following table describes the context attribute values:
ADOBE COLDFUSION 8
ColdFusion Developer’s Guide
978
Setting properties and invoking methods
The following example, which uses the sample Mailer COM object, shows how to assign properties to your mail
message and how to execute component methods to handle mail messages.
In the example, form variables contain the method parameters and properties, such as the name of the recipient, the
desired e-mail address, and so on:
<!--- First, create the object --->
<cfobject type="COM"
action="Create"
name="Mailer"
class="CDONTS.NewMail">
<!--- Second, use the form variables from the user entry form to populate a number
of properties necessary to create and send the message. --->
<cfset Mailer.From = "#Form.fromName#">
<cfset Mailer.To = "#Form.to#">
<cfset Mailer.Subject = "#Form.subject#">
<cfset Mailer.Importance = 2>
<cfset Mailer.Body = "#Form.body#">
<cfset Mailer.Cc = "#Form.cc#">
<!--- Last, use the Send() method to send the message.
Invoking the Send() method destroys the object.--->
<cfset Mailer.Send()>
Note: Use the cftry and cfcatch tags to handle exceptions thrown by COM objects. For more information on
exception handling, see Handling runtime exceptions with ColdFusion tags” on page 258.
Releasing COM objects
By default, COM object resources are released when the Java garbage collector cleans them. You can use the
ReleaseCOMObject function to immediately release resources if an object is no longer needed.
Use the ReleaseCOMObject function to release COM objects that are launched as an external process, such as
Microsoft Excel. The garbage collector might not clean these processes in a short time, resulting in multiple external
processes running, which drains system resources.
If the COM object has an end method, such as a quit method that terminates the program, call this method before
you call the ReleaseComObject function. If you use the ReleaseComObject function on an object that is in use, the
object is prematurely released and your application will get exceptions.
Example
The following example creates a Microsoft Excel application object, uses it, then releases the object when it is no
longer needed:
<h3>ReleaseComObject Example</h3>
Attribute value Description
InProc An in-process server object (typically a DLL) that is running in the same process space as the calling process,
such as ColdFusion.
local An out-of-process server object (typically an EXE file) that is running outside the ColdFusion process space but
running locally on the same server.
remote An out-of-process server object (typically an EXE file) that is running remotely on the network. If you specify
remote, you must also use the server attribute to identify where the object resides.
ADOBE COLDFUSION 8
ColdFusion Developer’s Guide
979
<cfscript>
obj = CreateObject("Com", "excel.application.9");
//code that uses the object goes here
obj.quit();
ReleaseComObject(obj);
</cfscript>
General COM object considerations
When you use COM objects, consider the following to prevent and resolve errors:
Ensuring correct threading
Using input and output arguments
Understanding common COM-related error messages
Ensuring correct threading
Improper threading can cause serious problems when using a COM object in ColdFusion. Make sure that the object
is thread-safe. An object is thread-safe if it can be called from many programming threads simultaneously, without
causing errors.
Visual Basic ActiveX DLLs are typically not thread-safe. If you use such a DLL in ColdFusion, you can make it
thread-safe by using the OLE/COM Object Viewer to change the objects threading model to the Apartment model.
If you are planning to store a reference to the COM object in the Application, Session, or Server scope, do not use
the Apartment threading model. This threading model is intended to service only a single request. If your application
requires you to store the object in any of these scopes, keep the object in the Both threading model, and lock all code
that accesses the object, as described in Locking code with cflock” on page 289.
Change the threading model of a COM Object
1Open the OLE/COM Object Viewer.
2Select All Objects under Object Classes in the left pane.
3Locate your COM object. The left pane lists these by name.
4Select your object.
5Select the Implementation tab in the right pane.
6Select the Inproc Server tab, below the App ID field.
7Select the Threading Model drop down menu and select Apartment or Both, as appropriate.
Using input and output arguments
COM object method in arguments are passed by value. The COM object gets a copy of the variable value, so you can
specify a ColdFusion variable without surrounding it with quotation marks.
COM object out method arguments are passed by reference. The COM object modifies the contents of the variable
on the calling page, so the calling page can use the resulting value. To pass a variable by reference, surround the name
of an existing ColdFusion variable with quotation marks. If the argument is a numeric type, assign the variable a valid
number before you make the call. For example:
<cfset inStringArg="Hello Object">
<cfset outNumericArg=0>
<cfset result=myCOMObject.calculate(inStringArg, "outNumericArg")>
ADOBE COLDFUSION 8
ColdFusion Developer’s Guide
980
The string "Hello Object" is passed to the object's calculate method as an input argument. The value of outNu-
mericArg is set by the method to a numeric value.
Understanding common COM-related error messages
The following table described some error messages you might encounter when using COM objects:
Accessing Complex COM Objects using Java proxies
ColdFusion supports Java proxies to access COM objects. If you do not create Java proxies in advance, ColdFusion
must dynamically discover the COM interface. This technique can have two disadvantages:
Dynamic discovery takes time and can reduce server performance with frequently used complex COM objects.
Dynamic discovery uses the IDispatcher interface to determine the COM object features, and might not handle
some complex COM interfaces.
To overcome these problems, ColdFusion includes a utility, com2java.exe, that creates static Java stub proxy classes
for COM objects. ColdFusion can use these Java stubs to access COM objects more efficiently than when it creates
the proxies dynamically. Additionally, the com2java.exe utility can create stubs for features that the dynamic proxy
generator might miss.
ColdFusion ships with pregenerated stubs for the Windows XP, Windows 2000, and Windows 97 editions of
Microsoft Excel, Microsoft Word, and Microsoft Access. ColdFusion is configured to automatically use these stubs.
If you create Java stub files for a COM object, you continue to use the cfobject tag with a type attribute value of
COM, or the CreateObject function with a first argument of COM, and you access the object properties and methods
as you normally do for COM objects in ColdFusion.
Use the following steps to use the com2java.exe utility. This procedure uses Microsoft Outlook as an example.
To create Java stub files for COM objects:
1Configure your system as follows:
aEnsure that a JDK (Java Development Kit) is correctly installed, including proper configuration of the
CLASSPATH and the command prompt PATH variable.
bAdd CF_root\lib\jintegra.jar to your CLASSPATH.
2Make a new directory for the Java stub files; for example:
mkdir C:\src\outlookXP
Error Cause
Error Diagnostic Information
Error trying to create object specified in the tag.
COM error 0x800401F3. Invalid class string.
The COM object is not registered or does not exist.
Error Diagnostic Information
Error trying to create object specified in the tag.
COM error 0x80040154. Class not registered.
The COM object is not registered or does not exist. This error usually occurs when
an object existed previously, but was uninstalled.
Error Diagnostic Information
Failed attempting to find "SOMEMETHOD" prop-
erty/method on the object COM error 0x80020006.
Unknown name.
The COM object was instantiated correctly, but the method you specified does
not exist.
ADOBE COLDFUSION 8
ColdFusion Developer’s Guide
981
This directory can be temporary. You add files from the directory to a ColdFusion JAR file.
3Run the CF_root\Jintegra\bin\com2java.exe program from a command line or the Windows Start Menu. A
window appears.
aIf a COM class implements multiple interfaces that define methods with the same names, click the Options
button and clear the Implement interfaces that may conflict option. The generated Java stub classes do not
implement the additional, conflicting, interfaces. You can still access the interfaces using the getAsXXX method
that is generated. See the generated comments in the Java files.
bClick on the Select button.
cSelect your COM objects Type Library or DLL. For Microsoft Outlook in Windows XP, it is normally
Program Files\Microsoft Office\Office10\MSOUTL.OLB.
dEnter a package name (for example, outlookXP) in the Java package field in the com2java dialog box. This
package will contain all the classes for the Java stubs for the COM object.
Note: Adobe uses a package name that starts with coldfusion.runtime.com.com2java for the packages that contain
the preinstalled Java stubs for Microsoft Excel, Microsoft Word, and Microsoft Access. For example, the name for the
package containing the Microsoft Word XP Java stub classes is coldfusion.runtime.com.com2java.wordXP. This
package name hierarchy results in the wordXP classes having a path inside the msapps.jar file of
coldfusion\runtime\com\com2java\wordXP\className.class. Although this naming convention is not necessary,
consider using a similar package naming convention for clarity, if you use many COM objects.
eClick the Generate Proxies button to display the File browser. Select the directory you created in step 2., and
click the file browser OK button to generate the stub files.
fClick Close to close the com2java.exe utility.
The files generated in your directory include the following:
A Java interface and proxy class for each COM interface
A Java class for each COM class
A Java interface for each ENUM (a set of constant definitions)
4Compile your Java code. In a command prompt, do the following:
aMake the directory that contains the Java stubs (in this example, C:\src\outlookXP) your working directory.
bEnter the following line:
javac -J-mx100m -J-ms100m *.java
The compiler switches ensure that you have enough memory to compile all the necessary files.
Note: If you did not put jintegra.jar on your CLASSPATH in step 1b, add the switch -
classpath:/cf_root/lib/jintegra.jar, where cf_root is the directory where ColdFusion is installed, to the
command.
5Ensure that the ColdFusion server is not running. To stop the ColdFusion server, open the Services control
panel, select ColdFusion application server, and click Stop.
6Add your .class files to the ColdFusion Microsoft application Java stubs file by doing the following:
aIn the Windows Command prompt, make the parent directory of the directory that contains your class files
your working directory. In this example, make c:\src your working director by entering cd .. in the Command
prompt from step 4.
bEnter the following command:
ADOBE COLDFUSION 8
ColdFusion Developer’s Guide
982
jar -uvf cf_root\lib\msapps.jar directoryName\*.class
Where cf_root is the directory where ColdFusion is installed and directoryName is the name of the directory
that contains the class files. For the OutlookXP example, enter the following line:
jar -uvf C:\CFusion\lib\msapps.jar outlookXP\*.class
7Update the cf_root /lib/neo-comobjmap.xml file by appending your object definition to the list. The object
definition consists of the following lines:
<var name="progID">
<string>PackageName.mainClass</string>
</var>
Use the following values in these lines:
ProgID: The COM object’s ProgID, as displayed in the OLE/COM object viewer.
PackageName: The package name you specified in step 3c.
mainClass: The main class of the COM object. The main class contains the methods you invoke. For many
Microsoft applications, this class is Application. In general, the largest class file created in step 4. is the main class.
For example, to add outlookXP to neo-comobjmap.xml, add the lines in bold text above the </struct> end tag:
<var name="access.application.9">
<string>coldfusion.runtime.com.com2java.access2k.Application</string>
</var>
<var name="outlook.application.10">
<string>outlookXP.Application</string>
</var>
</struct>
In this example, outlook.application.10 is the ProgID of the Outlook COM object, outlookXP is the package
name you specified in step 3c, and Application is the COM objects main class.
8Restart the ColdFusion server: Open the Services control panel, select ColdFusion application server, and click
the Start button.
9After you have installed the stubs, you can delete the directory you created in step 2., including all its contents.
Using the Application Scope to improve COM performance
The Java call to create a new COM object instance can take substantial time. As a result, creating COM objects in
ColdFusion can be substantially slower than in ColdFusion 5. For example, on some systems, creating a Microsoft
Word application object could take over one second using ColdFusion, while on the same system, the overhead of
creating the Word object might be about 200 milliseconds.
Therefore, in ColdFusion, you can improve COM performance substantially if you can share a single COM object in
the Application scope among all pages.
Use this technique only if the following are true:
The COM object does not need to be created for every request or session. (For session-specific objects, consider
using the technique described in this section with the Session scope in place of the Application scope.)
The COM object is designed for sharing.
Because the object can be accessed from multiple pages and sessions simultaneously, you must also consider the
following threading and locking issues:
ADOBE COLDFUSION 8
ColdFusion Developer’s Guide
983
For best performance, the object should be multithreaded. Otherwise, only one request can access the object at
a time.
Lock the code that accesses and modifies common data. In general, you do not have to lock code that modifies
a shared object’s data, including writable properties or file contents, if the data (as opposed to the object) is not shared
by multiple requests. However, specific locking needs depend on the COM objects semantics, interface, and imple-
mentation.
All cflock tags in the application that use an Application scope lock share one lock. Therefore, code that
accesses a frequently used COM object inside an Application scope lock can become a bottleneck and reduce
throughput if many users request pages that use the object. You might be able to avoid some contention by putting
code that uses the COM object in named locks; you must put the code that creates the object in an Application scope
lock.
Note: You can also improve the performance of some COM objects by creating Java stubs, as described in “A c c e s s i n g
Complex COM Objects using Java proxies” on page 980. Using a Java stub does not improve performance as much as
sharing the COM object, but the technique works with all COM objects. Also, you must generate Java stubs to correctly
access complex COM objects that do not properly make all their features available through the COM IDispatcher
interface. Therefore, to get the greatest performance increase and prevent possible problems, use both techniques.
Example 1: Using the FileSystem object
The following example uses the Microsoft FileSystem Scripting object in the Application scope. This code creates a
user-defined function that returns a structure that consists of the drive letters and free disk space for all hard drives
on the system.
<cfapplication name="comtest" clientmanagement="No" Sessionmanagement="yes">
<!--- Uncomment the following line if you must delete the object from the
Application scope during debugging. Then restore the comments.
This technique is faster than stopping and starting the ColdFusion server. --->
<!--- <cfset structdelete(Application, "fso")> --->
<!--- The getFixedDriveSpace user-defined function returns a structure with
the drive letters as keys and the drive's free space as data for all fixed
drives on a system. The function does not take any arguments --->
<cffunction name="getFixedDriveSpace" returnType="struct" output=True>
<!--- If the FileSystemObject does not exist in the Application scope,
create it. --->
<!--- For information on the use of initialization variables and locking in
this code, see “Locking application variables efficiently” in Chapter 15,
“Using Persistent Data and Locking” --->
<cfset fso_is_initialized = False>
<cflock scope="application" type="readonly" timeout="120">
<cfset fso_is_initialized = StructKeyExists(Application, "fso")>
</cflock>
<cfif not fso_is_initialized >
<cflock scope="Application" type="EXCLUSIVE" timeout="120">
<cfif NOT StructKeyExists(Application, "fso")>
<cfobject type="COM" action="create" class="Scripting.FileSystemObject"
name="Application.fso" server="\\localhost">
</cfif>
</cflock>
</cfif>
<!--- Get the drives collection and loop through it to populate the
structure. --->
<cfset drives=Application.fso.drives()>
ADOBE COLDFUSION 8
ColdFusion Developer’s Guide
984
<cfset driveSpace=StructNew()>
<cfloop collection="#drives#" item="curDrive">
<!--- A DriveType of 2 indicates a fixed disk --->
<cfif curDrive.DriveType IS 2>
<!--- Use dynamic array notation with the drive letter for the struct key
--->
<cfset driveSpace["#curDrive.DriveLetter#"]=curDrive.availablespace>
</cfif>
</cfloop>
<cfreturn driveSpace>
</cffunction>
<!--- Test the function. Get the execution time for running the function --->
<cfset start = getTickCount()>
<cfset DriveInfo=getFixedDriveSpace()>
<h3>Getting fixed drive available space</h3>
<cfoutput>Execution Time: #int(getTickCount()-start)# milliseconds</cfoutput><br><br>
<cfdump label="Drive Free Space" var="#driveInfo#">
Example 2: Using the Microsoft Word application object
The following example uses the Microsoft Word application COM object in the Application scope to convert a Word
document to HTML. This example works with Word 2000 as written. To work with Word 97, change “Val(8)” to
“Val(10)”.
This example uses an Application scope lock to ensure that no other page interrupts creating the object. Once the
Word object exists, the example uses a named lock to prevent simultaneous access to the file that is being converted.
<cfapplication name="comtest" clientmanagement="No" Sessionmanagement="yes">
<!--- Uncomment the following line if you need to delete the object from the
Application scope --->
<!--- <cfset structdelete(Application, "MyWordObj")> --->
<!--- use the GetTickCount function to get a current time indicator, used for
displaying the total processing time. --->
<cfset start = GetTickCount()>
<!--- If necessary, create the Word.application object and put it in the
Application scope --->
<cfset WordObj_is_initialized = False>
<cflock scope="application" type="readonly" timeout=120>
<cfset WordObj_is_initialized = StructKeyExists(application, "MyWordObj")>
</cflock>
<cfif not WordObj_is_initialized >
<cflock scope="Application" type="exclusive" timeout="120">
<cfif not StructKeyExists(application, "MyWordObj")>
<!--- First try to connect to an existing Word object --->
<cftry>
<cfobject type="com"
action="connect"
class="Word.application"
name="Application.MyWordobj"
context="local">
<cfcatch>
<!--- There is no existing object, create one --->
<cfobject type="com"
action="Create"
class="Word.application"
name="Application.MyWordobj"
context="local">
</cfcatch>
ADOBE COLDFUSION 8
ColdFusion Developer’s Guide
985
</cftry>
<cfset Application.mywordobj.visible = False>
</cfif>
</cflock>
</cfif>
<!--- Convert a Word document in temp.doc to an HTML file in temp.htm. --->
<!--- Because this example uses a fixed filename, multiple pages might try
to use the file simultaneously. The lock ensures that all actions from
reading the input file through closing the output file are a single "atomic"
operation, and the next page cannot access the file until the current page
completes all processing.
Use a named lock instead of the Application scope lock to reduce lock contention. --->
<cflock name="WordObjLock" type="exclusive" timeout="120">
<cfset docs = application.mywordobj.documents()>
<cfset docs.open("c:\CFusion\wwwroot\temp.doc")>
<cfset converteddoc = application.mywordobj.activedocument>
<!--- Val(8) works with Word 2000. Use Val(10) for Word 97 --->
<cfset converteddoc.saveas("c:\CFusion\wwwroot\temp.htm",val(8))>
<cfset converteddoc.close()>
</cflock>
<cfoutput>
Conversion of temp.htm Complete<br>
Execution Time: #int(getTickCount()-start)# milliseconds<br>
</cfoutput>
Getting started with CORBA
The ColdFusion cfobject tag and CreateObject function support CORBA through the Dynamic Invocation
Interface (DII). As with COM, the object's type information must be available to ColdFusion. Therefore, an IIOP-
compliant Interface Repository (IR) must be running on the network, and the object's Interface Definition Language
(IDL) specification must be registered in the IR. If your application uses a naming service to get references to
CORBA objects, a naming service must also be running on the network.
ColdFusion loads ORB runtime libraries at startup using a connector, which does not tie ColdFusion customers to
a specific ORB vendor. ColdFusion currently includes connectors for the Borland Visibroker 4.5 ORB. The source
necessary to write connectors for other ORBs is available under NDA to select third-party candidates and ORB
vendors
You must take several steps to configure and enable CORBA access in ColdFusion. For detailed instructions, see
Installing and Using ColdFusion.
Note: When you enable CORBA access in ColdFusion, one step requires you to start the Interface Repository using an
IDL file. This file must contain the IDL for all the CORBA objects that you invoke in ColdFusion applications on the
server.
Creating and using CORBA objects
The following sections describe how to create, or instantiate, a CORBA object and how to use it in your ColdFusion
application.
ADOBE COLDFUSION 8
ColdFusion Developer’s Guide
986
Creating CORBA objects
In ColdFusion, the cfobject tag and CreateObject function create a stub, or proxy object, for the CORBA object
on the remote server. You use this stub object to invoke the remote object.
The following table describes the attributes you use in the cfobject tag to create a CORBA object:
For example, use the following CFML to invoke a CORBA object specified by the tester.ior file if you configured your
ORB name as Visibroker:
<cfobject action = "create" type = "CORBA" context = "IOR"
class = "d:\temp\tester.ior" name = "handle" locale = "Visibroker">
When you use the CreateObject function to invoke this CORBA object, specify the name as the function return
variable, and specify the type, class, context, and locale as arguments. For example, the following line creates the
same object as the preceding cfobject tag:
handle = CreateObject("CORBA", "d:\temp\tester.ior", "IOR", "Visibroker")
Using a naming service
Currently, ColdFusion can only resolve objects registered in a CORBA 2.3-compliant naming service.
If you use a naming service, make sure that its naming context is identical to the naming context specified in the
property file of the Connector configuration in use, as specified in the ColdFusion Administrator CORBA
Connectors page. The property file must contain the line "SVCnameroot=name" where name is the naming context
to be used. The server implementing the object must bind to this context, and register the appropriate name.
Using CORBA objects in ColdFusion
After you create the object, you can invoke attributes and operations on the object using the syntax described in
Creating and using objects” on page 973. The following sections describe the rules for using CORBA objects in
ColdFusion pages. They include information on using methods in ColdFusion, which IDL types you can access from
ColdFusion, and the ColdFusion data types that correspond to the supported IDL data types.
Attribute Description
type Must be CORBA. COM is the default.
context Specifies the CORBA binding method, that is, how the object is obtained, as follows:
IOR Uses a file containing the object's unique Interoperable Object Reference.
NameService Uses a naming service.
class Specifies the information required for the binding method to access the object.
If you set the context attribute to IOR, The class attribute must be to the full pathname of a file containing the
string version of the IOR. ColdFusion must be able to read this IOR file at all times, so make it local to the server or put
it on the network in an accessible location.
If you set the context attribute to NameService, The class attribute must be a name delimited by forward
slashes (/), such as MyCompany/Department/Dev. You can use period-delimited “kind” identifiers as part of the class
attribute; for example, adobe.current/Eng.current/CF"
name Specifies the name (handle) that your application uses to call the object's interface.
locale (Optional) Identifies the connector configuration. You can omit this option if ColdFusion Administrator has only one
connector configuration, or if it has multiple connector configurations and you want to use the one that is currently
selected in the Administrator. If you specify this attribute, it must be an ORB name you specified in the CORBA
Connector ORB Name field when you configured a CORBA connector in ColdFusion Administrator; for example, Visi-
broker.
ADOBE COLDFUSION 8
ColdFusion Developer’s Guide
987
Using CORBA interface methods in ColdFusion
When you use the cfobject tag or the CreateObject function to create a CORBA object, ColdFusion creates a
handle to a CORBA interface, which is identified by the cfobject name attribute or the CreateObject function
return variable. For example, the following CFML creates a handle named myHandle:
<cfobject action = "create" type = "CORBA" context = "IOR"
class = "d:\temp\tester.ior" name = "myHandle" locale="visibroker">
<cfset myHandle = CreateObject("CORBA", "d:\temp\tester.ior", "IOR", "visibroker")
You use the handle name to invoke all of the interface methods, as in the following CFML:
<cfset ret=myHandle.method(foo)>
The following sections describe how to call CORBA methods correctly in ColdFusion.
Method name case considerations
Method names in IDL are case-sensitive. However, ColdFusion is case-insensitive. Therefore, do not use methods
that differ only in case in IDL.
For example, the following IDL method declarations correspond to two different methods:
testCall(in string a); // method #1
TestCall(in string a); // method #2
However, ColdFusion cannot differentiate between the two methods. If you call either method, you cannot be sure
which of the two will be invoked.
Passing parameters by value (in parameters)
CORBA in parameters are always passed by value. When calling a CORBA method with a variable in ColdFusion,
specify the variable name without quotation marks, as shown in the following example:
Passing variables by reference (out and inout parameters)
CORBA out and inout parameters are always passed by reference. As a result, if the CORBA object modifies the value
of the variable that you pass when you invoke the method, your ColdFusion page gets the modified value.
To pass a parameter by reference in ColdFusion, specify the variable name in double-quotation marks in the CORBA
method. The following example shows an IDL line that defines a method with a string variable, b, that is passed in
and out of the method by reference. It also shows CFML that calls this method.
In this case, the ColdFusion variable foo corresponds to the inout parameter b. When the CFML executes, the
following happens:
1ColdFusion calls the method, passing it the variable by reference.
IDL void method(in string a);
CFML <cfset foo="my string">
<cfset ret=handle.method(foo)>
IDL void method(in string a, inout string b);
CFML <cfset foo = "My Initial String">
<cfset ret=handle.method(bar, "foo")>
<cfoutput>#foo#</cfoutput>
ADOBE COLDFUSION 8
ColdFusion Developer’s Guide
988
2The CORBA method replaces the value passed in, "My Initial String", with some other value. Because the
variable was passed by reference, this modifies the value of the ColdFusion variable.
3The cfoutput tag prints the new value of the foo variable.
Using methods with return values
Use CORBA methods that return values as you would any ColdFusion function; for example:
Using IDL types with ColdFusion variables
The following sections describe how ColdFusion supports CORBA data types. They include a table of supported IDL
types and information about how ColdFusion converts between CORBA types and ColdFusion data.
IDL support
The following table shows which CORBA IDL types ColdFusion supports, and whether they can be used as param-
eters or return variables. (NA means not applicable.)
IDL double method(out double a);
CFML <cfset foo=3.1415>
<cfset ret=handle.method("foo")>
<cfoutput>#ret#</cfoutput>
CORBA IDL type General support As parameters As return value
constants No No No
attributes Yes (for properties) NA NA
enum Yes (as an integer) Yes Yes
unionNoNoNo
sequence Yes Yes Yes
array Yes Yes Yes
interface Yes Yes Yes
typedef Yes NA NA
struct Yes Yes Yes
module Yes NA NA
exception Yes NA NA
anyNoNoNo
boolean Yes Yes Yes
char Yes Yes Yes
wchar Yes Yes Yes
string Yes Yes Yes
wstring Yes Yes Yes
octet Yes Yes Yes
short Yes Yes Yes
ADOBE COLDFUSION 8
ColdFusion Developer’s Guide
989
Data type conversion
The following table lists IDL data types and the corresponding ColdFusion data types:
long Yes Yes Yes
float Yes Yes Yes
double Yes Yes Yes
unsigned short Yes Yes Yes
unsigned long Yes Yes Yes
longlong No No No
unsigned longlong No No No
void Yes NA Yes
IDL type ColdFusion type
boolean Boolean
char One-character string
wchar One-character string
string String
wstring String
octet One-character string
short Integer
long Integer
float Real number
double Real number
unsigned short Integer
unsigned long Integer
void Not applicable (returned as an empty string)
struct Structure
enum Integer, where 0 corresponds to the first enumerator in the enum type
array Array (must match the array size specified in the IDL)
sequence Array
interface An object reference
module Not supported (cannot dereference by module name)
exception ColdFusion throws an exception of type coldfusion.runtime.corba.CorbaUserException
attribute Object reference using dot notation
CORBA IDL type General support As parameters As return value
ADOBE COLDFUSION 8
ColdFusion Developer’s Guide
990
Boolean data considerations
ColdFusion treats any of the following as Boolean values:
You can use any of these values with CORBA methods that take Boolean parameters, as the following code shows:
Struct data type considerations
For IDL struct types, use ColdFusion structures. You can prevent errors by using the same case for structure key
names in ColdFusion as you do for the corresponding IDL struct field names.
Enum type considersations
ColdFusion treats the enum IDL type as an integer with the index starting at 0. As a result, the first enumerator corre-
sponds to 0, the second to 1, and so on. In the following example, the IDL enumerator a corresponds to 0, b to 1 and
c to 2:
In this example, the CORBA object gets called with the second (not first) entry in the enumerator.
True "yes", "true", or 1
False "no", "false", or 0
IDL module Tester
{
interface TManager
{
void testBoolean(in boolean a);
void testOutBoolean(out boolean a);
void testInoutBoolean(inout boolean a);
boolean returnBoolean();
}
}
CFML <CFSET handle = CreateObject("CORBA", "d:\temp\tester.ior", "IOR", "") >
<cfset ret = handle.testboolean("yes")>
<cfset mybool = True>
<cfset ret = handle.testoutboolean("mybool")>
<cfoutput>#mybool#</cfoutput>
<cfset mybool = 0>
<cfset ret = handle.testinoutboolean("mybool")>
<cfoutput>#mybool#</cfoutput>
<cfset ret = handle.returnboolean()>
<cfoutput>#ret#</cfoutput>
IDL module Tester
{
enum EnumType {a, b, c};
interface TManager
{
void testEnum(in EnumType a);
void testOutEnum(out EnumType a);
void testInoutEnum(inout EnumType a);
EnumType returnEnum();
}
}
CFML <CFSET handle = CreateObject("CORBA", "d:\temp\tester.ior", "IOR", "") >
<cfset ret = handle.testEnum(1)>
ADOBE COLDFUSION 8
ColdFusion Developer’s Guide
991
Double-byte character considerations
If you are using an ORB that supports CORBA later than version 2.0, you do not have to do anything to support
double-byte characters. Strings and characters in ColdFusion will appropriately convert to wstring and wchar when
they are used. However, the CORBA 2.0 IDL specification does not support the wchar and wstring types, and uses
the 8-bit Latin-1 character set to represent string data. In this case, you cannot pass parameters containing those
characters, however, you can call parameters with char and string types using ColdFusion string data.
Handling exceptions
Use the cftry and cfcatch tags to catch CORBA object method exceptions thrown by the remote server, as follows:
1Specify type="coldfusion.runtime.corba.CorbaUserException" in the cfcatch tag to catch CORBA
exceptions.
2Use the cfcatch.getContents method to get the contents of the exception object.
The cfcatch.getContents method returns a ColdFusion structure containing the data specified by the IDL for the
exception.
The following code example shows the IDL for a CORBA object that raises an exception defined by the Primitive-
Exception exception type definition, and the CFML that catches the exception and displays the contents of the object.
CORBA example
The following code shows an example of using a LoanAnalyzer CORBA object. This simplified object determines
whether an applicant is approved for a loan based on the information that is supplied.
The LoanAnalyzer CORBA interface has one method, which takes the following two in arguments:
An Account struct that identifies the applicants account. It includes a Person struct that represents the account
holder, and the applicants age and income.
A CreditCards sequence, which corresponds to the set of credit cards the user currently has. The credit card type
is represented by a member of the CardType enumerator. (This example assumes the applicant has no more than one
of any type of card.)
The object returns a Boolean value indicating whether the application is accepted or rejected.
The CFML does the following:
IDL interface myInterface
{
exception PrimitiveException
{
long l;
string s;
float f;
};
void testPrimitiveException() raises (PrimitiveException);
}
CFML <cftry>
<cfset ret0 = handle.testPrimitiveException()>
<cfcatch type=coldfusion.runtime.corba.CorbaUserException>
<cfset exceptStruct= cfcatch.getContents()>
<cfdump var ="#exceptStruct#">
</cfcatch>
</cftry>
ADOBE COLDFUSION 8
ColdFusion Developer’s Guide
992
1Initializes the values of the ColdFusion variables that are used in the object method. In a more complete example,
the information would come from a form, query, or both.
The code for the Person and Account structs is straightforward. The cards variable, which represents the
applicants credit cards, is more complex. The interface IDL uses a sequence of enumerators to represent the
cards. ColdFusion represents an IDL sequence as an array, and an enumerator as 0-indexed number indicating
the position of the selected item among the items in the enumerator type definition.
In this case, the applicant has a Master Card, a Visa card, and a Diners card. Because Master Card (MC) is the
first entry in the enumerator type definition, it is represented in ColdFusion by the number 0. Visa is the third
entry, so it is represented by 2. Diners is the fifth entry, so it is represented by 4. These numbers must be put in
an array to represent the sequence, resulting in a three-element, one-dimensional array containing 0, 2, and 4.
2Instantiates the CORBA object.
3Calls the approve method of the CORBA object and gets the result in the return variable, ret.
4Displays the value of the ret variable, Yes or No.
ADOBE COLDFUSION 8
ColdFusion Developer’s Guide
993
IDL struct Person
{
long pid;
string name;
string middle;
string last_name;
}
struct Account
{
Person person;
short age;
double income;
}
double loanAmountl
enum cardType {AMEX, VISA, MC, DISCOVER, DINERS};
typedef sequence<cardType> CreditCards;
interface LoanAnalyzer
{
boolean approve( in Account, in CreditCards);
}
CFML <!--- Declare a "person" struct ---->
<cfset p = StructNew()>
<cfif IsStruct(p)>
<cfset p.pid = 1003232>
<cfset p.name = "Eduardo">
<cfset p.middle = "R">
<cfset p.last_name = "Doe">
</cfif>
<!---- Declare an "Account" struct --->
<cfset a = StructNew()>
<cfif IsStruct(a)>
<cfset a.person = p>
<cfset a.age = 34>
<cfset a.income = 150120.50>
</cfif>
<!----- Declare a "CreditCards" sequence --->
<cfset cards = ArrayNew(1)>
<cfset cards[1] = 0> <!--- corresponds to Amex --->
<cfset cards[2] = 2> <!--- corresponds to MC --->
<cfset cards[3] = 4> <!--- corresponds to Diners --->
<!---- Creating a CORBA handle using the Naming Service---->
<cfset handle = CreateObject("CORBA", "FirstBostonBank/MA/Loans",
"NameService") >
<cfset ret=handle.approve(a, cards)>
<cfoutput>Account approval: #ret#</cfoutput>
994
Part 8: Using External Resources
This part contains the following topics:
Sending and Receiving E-Mail. . . . . . . . . . . . . . . . . . . . . . . . . . . . . . . . . . . . . . . . . . . . . . . . . . . . . . . . . . . 996
Interacting with Microsoft Exchange Servers. . . . . . . . . . . . . . . . . . . . . . . . . . . . . . . . . . . . . . . . . . . . . . 1011
Interacting with Remote Servers . . . . . . . . . . . . . . . . . . . . . . . . . . . . . . . . . . . . . . . . . . . . . . . . . . . . . . . . 1036
Managing Files on the Server. . . . . . . . . . . . . . . . . . . . . . . . . . . . . . . . . . . . . . . . . . . . . . . . . . . . . . . . . . . 1047
Using Event Gateways . . . . . . . . . . . . . . . . . . . . . . . . . . . . . . . . . . . . . . . . . . . . . . . . . . . . . . . . . . . . . . . . . 1060
Using the Instant Messaging Event Gateways . . . . . . . . . . . . . . . . . . . . . . . . . . . . . . . . . . . . . . . . . . . . 1083
Using the SMS Event Gateway . . . . . . . . . . . . . . . . . . . . . . . . . . . . . . . . . . . . . . . . . . . . . . . . . . . . . . . . . 1099
Using the FMS event gateway . . . . . . . . . . . . . . . . . . . . . . . . . . . . . . . . . . . . . . . . . . . . . . . . . . . . . . . . . . . 1115
Using the Data Services Messaging Event Gateway . . . . . . . . . . . . . . . . . . . . . . . . . . . . . . . . . . . . . . . 1119
Using the Data Management Event Gateway. . . . . . . . . . . . . . . . . . . . . . . . . . . . . . . . . . . . . . . . . . . . . .1124
Creating Custom Event Gateways. . . . . . . . . . . . . . . . . . . . . . . . . . . . . . . . . . . . . . . . . . . . . . . . . . . . . . . . 1128
Using the ColdFusion Extensions for Eclipse . . . . . . . . . . . . . . . . . . . . . . . . . . . . . . . . . . . . . . . . . . . . . . 1142
996
Chapter 52: Sending and Receiving E-
Mail
You can add interactive e-mail features to your ColdFusion applications by using the cfmail and cfpop tags. This
complete two-way interface to mail servers makes the ColdFusion e-mail capability a vital link to your users.
Contents
Using ColdFusion with mail servers . . . . . . . . . . . . . . . . . . . . . . . . . . . . . . . . . . . . . . . . . . . . . . . . . . . . . . . . . . . . . . . . 996
Sending e-mail messages . . . . . . . . . . . . . . . . . . . . . . . . . . . . . . . . . . . . . . . . . . . . . . . . . . . . . . . . . . . . . . . . . . . . . . . . . . 997
Sample uses of the cfmail tag. . . . . . . . . . . . . . . . . . . . . . . . . . . . . . . . . . . . . . . . . . . . . . . . . . . . . . . . . . . . . . . . . . . . . . . 999
Using the cfmailparam tag. . . . . . . . . . . . . . . . . . . . . . . . . . . . . . . . . . . . . . . . . . . . . . . . . . . . . . . . . . . . . . . . . . . . . . . . 1002
Receiving e-mail messages. . . . . . . . . . . . . . . . . . . . . . . . . . . . . . . . . . . . . . . . . . . . . . . . . . . . . . . . . . . . . . . . . . . . . . . . 1004
Handling POP mail. . . . . . . . . . . . . . . . . . . . . . . . . . . . . . . . . . . . . . . . . . . . . . . . . . . . . . . . . . . . . . . . . . . . . . . . . . . . . . 1005
Using ColdFusion with mail servers
Adding e-mail to your ColdFusion applications lets you respond automatically to user requests. You can use e-mail
in your ColdFusion applications in many different ways, including the following:
Trigger e-mail messages based on users’ requests or orders.
Allow users to request and receive additional information or documents through e-mail.
Confirm customer information based on order entries or updates.
Send invoices or reminders, using information pulled from database queries.
ColdFusion offers several ways to integrate e-mail into your applications. To send e-mail, you generally use the
Simple Mail Transfer Protocol (SMTP). To receive e-mail, you use the Post Office Protocol (POP) to retrieve e-mail
from the mail server. To use e-mail messaging in your ColdFusion applications, you must have access to an SMTP
server and/or a valid POP account.
In your ColdFusion application pages, you use the cfmail and cfpop tags to send and receive e-mail, respectively.
The following sections describe how to use the ColdFusion e-mail features and show examples of these tags.
How ColdFusion sends mail
The ColdFusion implementation of SMTP mail uses a spooled architecture. If you select to spool mail on the Mail
page in the ColdFusion Administrator, when an application page processes a cfmail tag, the messages that are
generated are not sent immediately. Instead, they are spooled to disk and processed in the background. This archi-
tecture has two advantages:
End users of your application are not required to wait for SMTP processing to complete before a page returns to
them. This design is especially useful when a user action causes more than a handful of messages to be sent.
Messages sent using cfmail are delivered reliably, even in the presence of unanticipated events like power
outages or server crashes.
ADOBE COLDFUSION 8
ColdFusion Developer’s Guide
997
You can set how frequently ColdFusion checks for spooled mail messages on the Mail page in the ColdFusion
Administrator. If ColdFusion is extremely busy or has a large existing queue of messages, however, delivery can occur
after the spool interval.
Some ColdFusion editions have advanced spooling options that let you fine tune how ColdFusion sends mail. For
more information, see Configuring and Administering ColdFusion.
Error logging and undelivered messages
ColdFusion logs all errors that occur during SMTP message processing to the file mail.log in the ColdFusion log
directory. The log entries contain the date and time of the error as well as diagnostic information about why the error
occurred.
If a message is not delivered because of an error, ColdFusion writes it to this directory:
In Windows: \CFusion\Mail\Undelivr
On UNIX: /opt/coldfusion/mail/undelivr
The error log entry that corresponds to the undelivered message contains the name of the file written to the UnDelivr
(or undelivr) directory.
Note: To have ColdFusion try to resend a message that it could not deliver, move the message file from the Undelivr
directory to the Spool directory.
For more information about the mail logging settings in the ColdFusion Administrator, see Configuring and Admin-
istering ColdFusion.
Sending e-mail messages
Before you configure ColdFusion to send e-mail messages, you must have access to an SMTP e-mail server. Also,
before you run application pages that refer to the e-mail server, you can configure the ColdFusion Administrator to
use the SMTP server. If you need to override the ColdFusion Administrator SMTP server setting for any messages,
you can specify a new mail server in the server attribute of the cfmail tag.
Configure ColdFusion for e-mail
1In the ColdFusion Administrator, select Server Settings > Mail.
2In the Mail Server box, enter the name or IP address of your SMTP mail server.
3(Optional) Change the Server Port and Connection Timeout default settings.
4Select the Verify Mail Server Connection check box to make sure ColdFusion can access your mail server.
5If your mail server does not use port 25, the default, SMTP port, change the Server Port default settings.
6Depending on your ColdFusion edition, the Mail page in the Administrator has additional options that you can
use to configure and optimize ColdFusion mail behavior. Select these as appropriate.
7Click Submit Changes.
ColdFusion saves the settings. The page displays a message indicating success or failure for connecting to the
server.
ADOBE COLDFUSION 8
ColdFusion Developer’s Guide
998
ColdFusion Enterprise edition includes additional mail spooling and delivery features. For more information on
these features, and for information on the Administrator’s mail settings, see Configuring and Administering
ColdFusion.
Sending SMTP e-mail with the cfmail tag
The cfmail tag provides support for sending SMTP e-mail from within ColdFusion applications. The cfmail tag is
similar to the cfoutput tag, except that cfmail outputs the generated text as an SMTP mail message rather than to
a page. The cfmail tag supports all the attributes and commands that you use with cfoutput, including query. The
following table describes basic cfmail tag attributes that you might use to send a simple email message. For a
complete list of attributes, see the cfmail description in the CFML Reference.
Send a simple e-mail message
1Create a ColdFusion page with the following content:
<html>
<head>
<title>Sending a simple e-mail</title>
</head>
<body>
<h1>Sample e-mail</h1>
<cfmail
from="Sender@Company.com"
to="#URL.email#"
subject="Sample e-mail from ColdFusion">
This is a sample e-mail message to show basic e-mail capability.
</cfmail>
The e-mail was sent.
</body>
</html>
2Save the file as send_mail.cfm in the myapps directory under your web_root directory.
3Open your browser and enter the following URL:
http://localhost:8500/myapps/send_mail.cfm?email=myname@mycompany.com
(Replace myname@mycompany.com with your e-mail address.)
The page sends the e-mail message to you, through your SMTP server.
Note: If you do not receive an e-mail message, check whether you have configured ColdFusion to work with your SMTP
server; for more information, see “Sending e-mail messages” on page 997.
Attribute Description
subject The subject of the message.
from The e-mail address of the sender.
to The e-mail address of the recipient. Use a comma-delimited list to specify multiple recipients.
cc (Optional) The e-mail address of a carbon copy recipient. The recipient’s address is visible to other recipients. Use a
comma-delimited list to specify multiple cc recipients.
bcc (Optional) The e-mail address of a blind carbon copy recipient. The recipient’s address is not visible to other recipi-
ents. Use a comma-delimited list to specify multiple bcc recipients.
ADOBE COLDFUSION 8
ColdFusion Developer’s Guide
999
The cfmail tag has many options that let you customize your mail or control how it is sent. For a description of all
attributes, including options to wrap mail text at a specified column, specify the mail character encoding, and specify
the mail server, user name, and password, see the cfmail description in the CFML Reference.
Sending HTML format e-mail
If you know all the mail recipients use mail applications that are capable of reading and interpreting HTML code in
a mail message, you can use the cfmail tag to send an HTML message. The cfmail tag type="HTML" attribute
informs the receiving e-mail client that the message contains embedded HTML tags that must be processed. For an
example that sends HTML mail, see Including images in a message” on page 1003.
Sending multipart mail messages
The cfmailpart tag lets you create multipart mail messages, with each part having a different MIME type or
character set. For example, if you do not know that all recipients can interpret HTML mail messages, you can send
your message as a multipart mail with a text part and an HTML part. To do so use two cfmailpart tags, one with
the HTML version of the message and one with the plain text message, as shown in the following example. To test
this example, replace the To attribute value with a valid email address, save and run the page, and check the incoming
email at the address you entered.
<cfmail from = "peter@domain.com" To = "paul@domain.com"
Subject = "Which version do you see?">
<cfmailpart
type="text"
wraptext="74">
You are reading this message as plain text, because your mail reader
does not handle HTML text.
</cfmailpart>>
<cfmailpart
type="html">
<h3>HTML Mail Message</h3>
<p>You are reading this message as <strong>HTML</strong>.</p>
<p>Your mail reader handles HTML text.</p>
</cfmailpart>
</cfmail>
Note: In the HTML version of the message, you must escape any number signs, such as those used to specify colors, by
using two # characters; for example, bgcolor="##C5D9E5".
Sample uses of the cfmail tag
An application page containing the cfmail tag dynamically generates e-mail messages based on the tag’s settings.
The following sections show some of the tasks that you can accomplish with cfmail:
Sending a mail message in which the data the user enters in an HTML form determine the recipient and contents
Using a query to send a mail message to a database-driven list of recipients
Using a query to send a customized mail message, such as a billing statement, to a list of recipients that is dynam-
ically populated from a database
ADOBE COLDFUSION 8
ColdFusion Developer’s Guide
100
Sending form-based e-mail
In the following example, the contents of a customer inquiry form submittal are forwarded to the marketing
department. You could also use the same application page to insert the customer inquiry into the database. You
include the following code on your form so that it executes when users enter their information and submit the form:
<cfmail
from="#Form.EMailAddress#"
to="marketing@MyCompany.com,sales@MyCompany.com"
subject="Customer Inquiry">
A customer inquiry was posted to our website:
Name: #Form.FirstName# #Form.LastName#
Subject: #Form.Subject#
#Form.InquiryText#
</cfmail>
Sending query-based e-mail
In the following example, a query (ProductRequests) retrieves a list of the customers who inquired about a product
during the previous seven days. ColdFusion sends the list, with an appropriate header and footer, to the marketing
department:
<cfmail
query="ProductRequests"
from="webmaster@MyCompany.com"
to="marketing@MyCompany.com"
subject="Widget status report">
Here is a list of people who have inquired about
MyCompany Widgets during the previous seven days:
<cfoutput>
#ProductRequests.FirstName# #ProductRequests.LastName# (#ProductRequests.Company#) -
#ProductRequests.EMailAddress#&##013;
</cfoutput>
Regards,
The WebMaster
webmaster@MyCompany.com
</cfmail>
Reviewing the code
The following table describes the code:
Code Description
<cfoutput>
#ProductRequests.FirstName#
ProductRequests.LastName#
#ProductRequests.Company#) -
ProductRequests.EMailAddress#&##013;
</cfoutput>
Presents a dynamic list embedded within a normal message, repeating for each
row in the ProductRequests query. Because the cfmail tag specifies a query, the
cfoutput tag does not use a query attribute. The &##013; forces a carriage
return between output records.
ADOBE COLDFUSION 8
ColdFusion Developer’s Guide
100
Sending e-mail to multiple recipients
In addition to simply using a comma-delimited list in the to attribute of the cfmail tag, you can send e-mail to
multiple recipients by using the query attribute of the cfmail tag. The following examples show how you can send
the same message to multiple recipients and how you can a customize each message for the recipient.
Sending a simple message to multiple recipients
In the following example, a query (BetaTesters) retrieves a list of people who are beta testing ColdFusion. This query
then notifies each beta tester that a new release is available. The contents of the cfmail tag body are not dynamic.
What is dynamic is the list of e-mail addresses to which the message is sent. Using the variable #TesterEMail#,
which refers to the TesterEmail column in the Betas table, in the to attribute, enables the dynamic list:
<cfquery name="BetaTesters" datasource="myDSN">
SELECT * FROM BETAS
</cfquery>
<cfmail query="BetaTesters"
from="beta@MyCompany.com"
to="#BetaTesters.TesterEMail#"
subject="Widget Beta Four Available">
To all Widget beta testers:
Widget Beta Four is now available
for downloading from the MyCompany site.
The URL for the download is:
http://beta.mycompany.com
Regards,
Widget Technical Support
beta@MyCompany.com
</cfmail>
Customizing e-mail for multiple recipients
In the following example, a query (GetCustomers) retrieves the contact information for a list of customers. The
query then sends an e-mail to each customer to verify that the contact information is still valid:
<cfquery name="GetCustomers" datasource="myDSN">
SELECT * FROM Customers
</cfquery>
<cfmail query="GetCustomers"
from="service@MyCompany.com"
to="#GetCustomers.EMail#"
subject="Contact Info Verification">
Dear #GetCustomers.FirstName# -
We'd like to verify that our customer
database has the most up-to-date contact
information for your firm. Our current
information is as follows:
Company Name: #GetCustomers.Company#
Contact: #GetCustomers.FirstName# #GetCustomers.LastName#
Address:
ADOBE COLDFUSION 8
ColdFusion Developer’s Guide
100
#GetCustomers.Address1#
#GetCustomers.Address2#
#GetCustomers.City#, #GetCustomers.State# #GetCustomers.Zip#
Phone: #GetCustomers.Phone#
Fax: #GetCustomers.Fax#
Home Page: #GetCustomers.HomePageURL#
Please let us know if any of the above
information has changed, or if we need to
get in touch with someone else in your
organization regarding this request.
Thanks,
Customer Service
service@MyCompany.com
</cfmail>
Reviewing the code
The following table describes the code and its function:
Using the cfmailparam tag
You use the cfmailparam tag to include files in your message or add a custom header to an e-mail message. You can
send files as attachments or display them inline in the message. You nest the cfmailparam tag within the cfmail tag.
Attaching files to a message
You c an u s e on e cfmailparam tag for each attachment, as the following example shows:
<cfmail from="daniel@MyCompany.com"
Code Description
<cfquery name="GetCustomers"
atasource="myDSN">
SELECT * FROM Customers
</cfquery>
Retrieves all data from the Customers table into a query named GetCustomers.
<cfmail query="GetCustomers"
from="service@MyCompany.com"
to="#GetCustomers.EMail#"
subject="Contact Info Verification">
Uses the to attribute of cfmail, the #GetCustomers.Email# query column
causes one message to be sent to the address listed in each row of the query.
Therefore, the mail body does not use a cfoutput tag.
Dear #GetCustomers.FirstName#
...
Company Name: #GetCustomers.Company#
Contact: #GetCustomers.FirstName#
#GetCustomers.LastName#
Address:
#GetCustomers.Address1#
#GetCustomers.Address2#
#GetCustomers.City#,
#GetCustomers.State#
#GetCustomers.Zip#
Phone: #GetCustomers.Phone#
Fax: #GetCustomers.Fax#
Home Page: #GetCustomers.HomePageURL#
Uses other query columns (#GetCustomers.FirstName#,
#GetCustomers.LastName#, and so on) within the cfmail section to
customize the contents of the message for each recipient.
ADOBE COLDFUSION 8
ColdFusion Developer’s Guide
100
to="jacob@YourCompany.com"
subject="Requested Files">
Jake,
Here are the files you requested.
Regards,
Dan
<cfmailparam file="c:\widget_launch\photo_01.jpg">
<cfmailparam file="c:\widget_launch\press_release.doc">
</cfmail>
You must use a fully qualified system path for the file attribute of cfmailparam. The file must be located on a drive
on the ColdFusion server machine (or a location on the local network), not the browser machine.
Including images in a message
You c an u s e t he cfmailparam to include images from other files in an HTML message, as follows:
1Put a cfmailparam tag for each image following the cfmail start tag.
2In each cfmailparam tag, do the following
Set the file attribute to the location of the image.
Specify disposition="inline"
Set the contentID attribute to a unique identifier; for example, myImage1.
3In the location in your HTML where you want the message included, use an img tag such as the following:
<img src="cid:myImage1">
The following example shows a simple mail message with an inline image. In this case, the image is located between
paragraphs, but you could include it directly inline with the text. To test this example, replace the cfmail to
parameter with a valid email address and change the file parameter to the path to a valid image.
<cfmail type="HTML"
to = "Peter@myCo.com"
from = "Paul@AnotherCo.com"
subject = "Sample inline image">
<cfmailparam file="C:\Inetpub\wwwroot\web.gif"
disposition="inline"
contentID="image1">
<P>There should be an image here</p>
<img src="cid:image1">
<p> This text follows the picture</p>
</cfmail>
Adding a custom header to a message
When the recipient of an e-mail message replies to the message, the reply is sent, by default, to the address specified
in the From field of the original message. You can use the cfmailparam tag to provide a Reply-To e-mail address
that tells the mail client to override the value in the From field. Using cfmailparam, the reply to the following
example is addressed to widget_master@YourCompany.com:
<cfmail from="jacob@YourCompany.com"
to="daniel@MyCompany.com"
subject="Requested Files">
ADOBE COLDFUSION 8
ColdFusion Developer’s Guide
100
<cfmailparam name="Reply-To" value="widget_master@YourCompany.com">
Dan,
Thanks very much for the sending the widget press release and graphic.
I’m now the company’s Widget Master and am accepting e-mail at
widget_master@YourCompany.com.
See you at Widget World 2002!
Jake
</cfmail>
Note: You can combine the two uses of cfmailparam within the same ColdFusion page. Write a separate cfmailparam
tag for each header and for each attached file.
Receiving e-mail messages
You create ColdFusion pages to access a Post Office Protocol (POP) server to retrieve e-mail message information.
ColdFusion can then display the messages (or just header information), write information to a database, or perform
other actions.
The cfpop tag lets you add Internet mail client features and e-mail consolidation to applications. Although a conven-
tional mail client provides an adequate interface for personal mail, there are many cases in which an alternative
interface to some mailboxes is advantageous. You use cfpop to develop targeted mail clients to suit the specific needs
of a wide range of applications. The cfpop tag does not work with the other major e-mail protocol, Internet Mail
Access Protocol (IMAP).
Here are three instances in which implementing POP mail makes sense:
If your site has generic mailboxes that are read by more than one person (sales@yourcompany.com), it can be
more efficient to construct a ColdFusion mail front end to supplement individual user mail clients.
In many applications, you can automate mail processing when the mail is formatted to serve a particular
purpose; for example, when subscribing to a list server.
If you want to save e-mail messages to a database.
Using cfpop with your POP server is like running a query on your mailbox contents. You set its action attribute to
retrieve either headers (using the GetHeaderOnly value) or entire messages (using the GetAll value) and assign it
a name value. You use the name to refer to the record set that cfpop returns, for example, when using the cfoutput
tag. To access a POP server, you also must define the server, username, and password attributes.
Note: If the cfpop tag encounters an error, such as an improperly formatted email message, when retrieving messages,
it tries to ignore the error; it returns empty fields in the result structure and retrieves any available messages.
For more information on the cfpop tags syntax and variables, see the CFML Reference.
Using the cfpop tag
Use the following steps to add POP mail to your application.
Implement the cfpop tag in your application
1Choose the mailboxes to access within your ColdFusion application.
ADOBE COLDFUSION 8
ColdFusion Developer’s Guide
100
2Determine which mail message components you must process: message header, message body, attachments, and
so on.
3Decide whether you must store the retrieved messages in a database.
4Decide whether you must delete messages from the POP server after you retrieve them.
5Incorporate the cfpop tag in your application and create a user interface for accessing a mailbox.
6Build an application page to handle the output. Retrieved messages can include characters that do not display
properly in the browser.
You use the cfoutput tag with the HTMLCodeFormat and HTMLEditFormat functions to control output to the
browser. These functions convert characters with special meanings in HTML, such as the less than (<), greater than
(>), and ampersand (&) symbols, into HTML-escaped characters, such as &lt;, &gt;, and &amp;. The
HTMLCodeFormat tag also surrounds the text in a pre tag block.
The cfpop query variables
Like any ColdFusion query, each cfpop query returns variables that provide information about the record:
RecordCount: The total number of records returned by the query.
ColumnList: A list of the headings of the columns that are returned by the query
CurrentRow: The current row of the query being processed by cfoutput or cfloop in a query-driven loop.
The query includes one variable that is not returned by the cfquery tag: the UID variable contains the unique
identifier of the e-mail message file.
You can reference these properties in a cfoutput tag by prefixing the query variable with the query name in the name
attribute of cfpop:
<cfoutput>
This operation returned #Sample.RecordCount# messages.
</cfoutput>
Handling POP mail
This section describes how to specify the message or messages that you want to get (or get information about) and
provides an example of each of the following uses of POP mail:
Retrieving message headers
Retrieving messages
Retrieving messages and attachments
Deleting messages
Specifying the message or messages
For all cfpop actions, you can tel the tag to perform the action on all messages, or to do it on selected messages. To
operate on all messages, for example to get all message headers, do not specify a messageNumber or UID attribute.
To operate on specific messages, for example, to delete three selected messages, specify a messageNumber or UID
attribute with a comma-delimited list of messages to act on.
ADOBE COLDFUSION 8
ColdFusion Developer’s Guide
100
Retrieving message headers
To retrieve message headers without getting the messages, specify action="GetHeaderOnly" in the cfpop tag.
Whether you use cfpop to retrieve the header or the entire message, ColdFusion returns a query object that contains
one row for each message in the specified mailbox. you specify the query object name in the cfpop tag name
attribute. The query has the following fields:
date
from
header (A string with all the mail header fields, including those that have separate fields in the query object)
messageNumber (The sequential number of the message in the POP server; identical to the row number of the
entry in the query object)
messageID (The mail header Message-ID field)
replyTo
subject
cc
to
UID (The mail header X-UID field)
The cfpop tag with the getHeaderOnly attribute retrieves any file attachments if you specify an attachmentPath
attribute; otherwise, it does not get the attachments, and the attachmentfiles column contains empty strings.
Retrieve only the message header
1Create a ColdFusion page with the following content:
<html>
<head>
<title>POP Mail Message Header Example</title>
</head>
<body>
<h2>This example retrieves message header information:</h2>
<cfpop server="mail.company.com"
username=#myusername#
password=#mypassword#
action="GetHeaderOnly"
name="Sample">
<cfoutput query="Sample">
MessageNumber: #HTMLEditFormat(Sample.messageNumber)# <br>
To: #HTMLEditFormat(Sample.to)# <br>
From: #HTMLEditFormat(Sample.from)# <br>
Subject: #HTMLEditFormat(Sample.subject)# <br>
Date: #HTMLEditFormat(Sample.date)#<br>
Cc: #HTMLEditFormat(Sample.cc)# <br>
ReplyTo: #HTMLEditFormat(Sample.replyTo)# <br><br>
</cfoutput>
</body>
</html>
2Edit the following lines so that they refer to valid values for your POP mail server, user name, and password:
ADOBE COLDFUSION 8
ColdFusion Developer’s Guide
100
<cfpop server="mail.company.com"
username=#myusername#
password=#mypassword#
3Save the file as header_only.cfm in the myapps directory under your web_root and view it in your web browser:
This code retrieves the message headers and stores them in a cfpop record set called Sample. For more infor-
mation about working with record set data, see “Using Query of Queries” on page 413.
The HTMLCodeFormat function replaces characters that have meaning in HTML, such as the less than (<) and greater
than (>) signs that can surround detailed e-mail address information, with escaped characters such as &lt; and
&gt;.
In addition, you can process the date returned by cfpop with the ParseDateTime function, which accepts an
argument for converting POP date/time objects into a CFML date-time object.
You can reference any of these columns in a cfoutput tag, as the following example shows:
<cfoutput>
#ParseDateTime(queryname.date, "POP")#
#HTMLCodeFormat(queryname.from)#
#HTMLCodeFormat(queryname.messageNumber)#
</cfoutput>
Retrieving messages
When you use the cfpop tag with action="GetAll", ColdFusion returns the same columns as with
getheaderonly, plus the following additional columns:
attachments (A tab-delimited list of attachment filenames)
attachmentfiles (A tab-delimited list of paths to the attachment files retrieved to the local server, if any. You get
the files only if you specify an attachmentpath attribute.)
body
htmlbody
textbody
If the message is multipart, the htmlbody and textbody fields contain the contents of the HTML and plain text parts,
and the body field has the first part in the message. If the message has only one part, the body contains the message,
and either the htmlbody or textbody field, depending on the message type, also has a copy of the message.
Retrieve entire messages
1Create a ColdFusion page with the following content:
<html>
<head><title>POP Mail Message Body Example</title></head>
<body>
<h2>This example adds retrieval of the message body:</h2>
<cfpop server="mail.company.com"
username=#myusername#
password=#mypassword#
action="GetAll"
name="Sample">
<cfoutput query="Sample">
MessageNumber: #HTMLEditFormat(Sample.messageNumber)# <br>
To: #Sample.to# <br>
ADOBE COLDFUSION 8
ColdFusion Developer’s Guide
100
From: #HTMLEditFormat(Sample.from)# <br>
Subject: #HTMLEditFormat(Sample.subject)# <br>
Date: #HTMLEditFormat(Sample.date)#<br>
Cc: #HTMLEditFormat(Sample.cc)# <br>
ReplyTo: #HTMLEditFormat(Sample.replyTo)# <br>
<br>
Body:<br>
#Sample.body#<br>
<br>
Header:<br>
#HTMLCodeFormat(Sample.header)#<br>
<hr>
</cfoutput>
</body>
</html>
2Edit the following lines so that they refer to valid values for your POP mail server, user name, and password:
<cfpop server="mail.company.com"
username=#myusername#
password=#mypassword#
3Save the file as header_body.cfm in the myapps directory under your web_root and view it in your web browser:
This example does not use a CFML function to encode the body contents. As a result, the browser displays the
formatted message as you would normally see it in a mail program that supports HTML messages.
Retrieving messages and attachments
When you use the cfpop tag with an attachmentpath attribute to specify the directory in which to store attach-
ments, ColdFusion retrieves any attachment files from the POP server and saves them in the specified directory. The
cfpop tag fills the attachmentfiles field with a tab-separated list of the locations of the attachment files. Use the
cffile tag to delete these temporary files when they are no longer needed. ColdFusion creates the directory if it
does not exist. (ColdFusion must have the appropriate rights on the system to create the directory.)
If a message has no attachments, the attachments and attachmentfiles columns contain empty strings.
Note: CFML does not provide a way to change the name of a mail attachment returned by cfpop before it tries to save
the file. If the attachment name is invalid for the file system on which ColdFusion is running, the attachment cannot be
saved.
Retrieve all parts of a message, including attachments
1Create a ColdFusion page with the following content:
<html>
<head>
<title>POP Mail Message Attachment Example</title>
</head>
<body>
<h2>This example retrieves message header,
body, and all attachments:</h2>
<cfpop server="mail.company.com"
username=#myusername#
password=#mypassword#
action="GetAll"
attachmentpath="c:\temp\attachments"
ADOBE COLDFUSION 8
ColdFusion Developer’s Guide
100
name="Sample">
<cfoutput query="Sample">
MessageNumber: #HTMLEditFormat(Sample.MessageNumber)# <br>
To: #HTMLEditFormat(Sample.to)# <br>
From: #HTMLEditFormat(Sample.from)# <br>
Subject: #HTMLEditFormat(Sample.subject)# <br>
Date: #HTMLEditFormat(Sample.date)# <br>
Cc: #HTMLEditFormat(Sample.cc)# <br>
ReplyTo: #HTMLEditFormat(Sample.ReplyTo)# <br>
Attachments: #HTMLEditFormat(Sample.Attachments)# <br>
Attachment Files: #HTMLEditFormat(Sample.AttachmentFiles)# <br>
<br>
Body:<br>
#Sample.body# <br>
<br>
Header:<br>
HTMLCodeFormat(Sample.header)# <br>
<hr>
</cfoutput>
</body>
</html>
2Edit the following lines so that they refer to valid values for your POP mail server, user name, and password:
<cfpop server="mail.company.com"
username=#myusername#
password=#mypassword#
3Save the file as header_body_att.cfm in the myapps directory under your web_root and view it in your web
browser:
Note: To avoid duplicate filenames when saving attachments, set the generateUniqueFilenames attribute of cfpop
to Yes.
Deleting messages
Using the cfpop tag to delete a message permanently removes it from the server. By default, retrieved messages
remain on the POP mail server. To delete the messages, set the action attribute of the cfpop tag to Delete. Use the
messagenumber attribute to specify the messages to delete; omit the attribute to delete all the user’s messages from
the server.
Note: Message numbers are reassigned at the end of every POP mail server communication that contains a delete action.
For example, if you retrieve four messages from a POP mail server, the server returns the message numbers 1,2,3,4. If
you delete messages 1 and 2 with a single cfpop tag, messages 3 and 4 are assigned message numbers 1 and 2, respec-
tively.
Delete messages
1Create a ColdFusion page with the following content:
<html>
<head>
<title>POP Mail Message Delete Example</title>
</head>
<body>
<h2>This example deletes messages:</h2>
ADOBE COLDFUSION 8
ColdFusion Developer’s Guide
101
<cfpop server="mail.company.com"
username=#username#
password=#password#
action="Delete"
messagenumber="1,2,3">
</body>
</html>
2Edit the following lines so that they refer to valid values for your POP mail server, user name, and password:
<cfpop server="mail.company.com"
username=#username#
password=#password#
3Save the file as message_delete.cfm in the myapps directory under your web_root and view the file in your web
browser.
4Run the header_only.cfm page that you created to confirm that the messages have been deleted.
Important: When you view this page in your web browser, ColdFusion immediately deletes the messages from the POP
server.
101
Chapter 53: Interacting with Microsoft
Exchange Servers
You can use Adobe ColdFusion to interact with Microsoft Exchange servers to send, get, and manage mail; and to
create, get, and manage calendar events, connections, and tasks.
Contents
Using ColdFusion with Microsoft Exchange servers . . . . . . . . . . . . . . . . . . . . . . . . . . . . . . . . . . . . . . . . . . . . . . . . . . 1011
Managing connections to the Exchange server . . . . . . . . . . . . . . . . . . . . . . . . . . . . . . . . . . . . . . . . . . . . . . . . . . . . . . 1012
Creating Exchange items . . . . . . . . . . . . . . . . . . . . . . . . . . . . . . . . . . . . . . . . . . . . . . . . . . . . . . . . . . . . . . . . . . . . . . . . . 1015
Getting Exchange items and attachments . . . . . . . . . . . . . . . . . . . . . . . . . . . . . . . . . . . . . . . . . . . . . . . . . . . . . . . . . . . 1017
Modifying Exchange items . . . . . . . . . . . . . . . . . . . . . . . . . . . . . . . . . . . . . . . . . . . . . . . . . . . . . . . . . . . . . . . . . . . . . . . 1024
Deleting Exchange items and attachments . . . . . . . . . . . . . . . . . . . . . . . . . . . . . . . . . . . . . . . . . . . . . . . . . . . . . . . . . . 1027
Working with meetings and appointments . . . . . . . . . . . . . . . . . . . . . . . . . . . . . . . . . . . . . . . . . . . . . . . . . . . . . . . . . . 1028
Using ColdFusion with Microsoft Exchange servers
ColdFusion can interact with the Microsoft Exchange server to perform the following actions:
To perform these actions, you use the following ColdFusion tags:
The following list describes a few of the activities you can do using ColdFusion with the Exchange server:
Item Actions
Mail messages get, get attachments, get meeting information, move to a different folder, delete, delete attachments, set properties
Calendar events create, get, get attachments, delete, delete attachments, modify, respond
Contacts create, get, get attachments, delete, delete attachments, modify
Tasks create, get, get attachments, delete, delete attachments, modify
Tag Purpose
cfexchangeconnection Opens and closes persistent connections between an application and the Exchange server.
Gets information about subfolders of the Inbox.
cfexchangecalendar Creates, gets, and manages calendar events.
cfexchangecontact Creates, gets, and manages contacts.
cfexchangemail Gets and manages mail messages. Does not send mail.
cfmail Sends mail to the exchange server.
cfexchangetask Creates, gets, and manages tasks.
cfexchangefilter Specifies the criteria to get specific items. Used only as a child of the cfexchangecalendar,
cfexchangecontact, cfexchangemail, and cfexchangetask tags that specify the get action.
ADOBE COLDFUSION 8
ColdFusion Developer’s Guide
101
Build a customized Exchange web client interface.
View information about upcoming tasks.
Create mailing lists based on contact entries.
Automatically add tasks to users’ task lists based on new bugs or customer contacts.
Schedule meetings and appointments.
Show and manage meeting attendee availability.
Managing connections to the Exchange server
To communicate with an Exchange server, you must establish a connection with the server. The connection can use
the HTTP protocol or the HTTPS protocol. By default, ColdFusion connects to the mailbox that belongs to the login
user name, but you can also connect to any mailbox whose owner has delegated access rights to the login user name.
You can also access the server by using a proxy host.
Note: To establish any connection, the Exchange server must grant the login user Outlook web access. For information
on how to enable this access, see Enabling Outlook web access.
Connections to the server can be persistent or transient:
A persistent connection lasts until you explicitly close it. Persistent connections let you use a single connection
for multiple tasks, which saves the processing overhead of opening and closing a separate connection for each inter-
action with the Exchange server.
A transient connection lasts for the duration of the tag that interacts with the Exchange server. Transient connec-
tions are a useful technique on ColdFusion pages where you only have to access the Exchange server for a single tag;
for example, where you only get a set of contacts.
Enabling access to the Exchange server
To enable access to the Exchange server, you must ensure the following:
The Exchange server, Exchange access, and WebDav access are configured in IIS.
The Exchange server enables Outlook web access to all login users.
If you are using HTTPS to log into the exchange server, you have a valid client certificate in the JRE certificate
store.
Ensure that IIS is configured for access to the Exchange server
1Open the IIS manager from the Administrative Tools control panel on the machine where the Exchange server
is installed.
2Expand the Web Sites node in the tree on the left pane. If you see Exchange there, the web application is
configured for Exchange. If you do not see it, follow the Microsoft instructions for configuring Exchange in the Web
site
3Click the Web Service Extension node in the tree on the left pane. The right pane will show Web Service Exten-
sions and their status. Make sure that Microsoft Exchange Server and WebDav entries are both allowed. If either
entry is prohibited, select it and click the Allow button.
ADOBE COLDFUSION 8
ColdFusion Developer’s Guide
101
Enabling Outlook web access
To establish any connection, the Exchange server must grant the login user Outlook web access.
Check and grant web access
1In the Exchange administrator, open Administrative Tools > Active Directory Users and Computers > your
domain name > users.
2Right-click the user whose ID you use to establish connections.
3Select the Exchange Features tab.
4In the Protocols section, enable the Outlook Web Access entry if it is disabled.
Enabling HTTPS access to the Exchange server
To enable HTTPS access from ColdFusion to the Exchange server you must
Enable SSL on the Exchange server side
Ensure that the JRE certificate store has a valid client certificate
Enabling SSL on the Exchange server side
Use the following steps to enable SSL on the Exchange server side
1On the system where the Exchange server is installed, open the IIS manager from the Administrative Tools
control panel.
2In the tree on the left pane, expand the Web Sites node,
3Right-click Exchange and ExchWeb in the expanded list and open the Web Site Properties dialog, then click the
Directory Security tab.
4In the Secure Communications section, click Edit to open the Secure Communications dialog. Select the Require
secure channel (SSL) check box, click OK, and click Apply.
As an alternative to steps 3 and 4, you could do the following: Right-click Default Web Site. In Secure Communica-
tions->Edit, check the Require secure channel (SSL) check box, click OK, and Click Apply. Select the nodes (for
example Exchange) for which SSL should be enabled.
Enabling HTTPS access on the ColdFusion server
To use HTTPS to access the exchange server, you must have a valid client certificate in the JRE certificate store. You
will need to install a certificate if the certificate on the Exchange server is not issued by a well known authority; The
Java certificate store already contains certificates from some authorities.
You can ask your system administrator to give you a certificate that you can install on the ColdFusion server, or you
can do the following:
1Open Outlook Web Access in Internet Explorer and go to File->Properties.
2Click the certificates button.
3Click the Details tab and the 'Copy To File' button on the tab. Then follow the wizard options to save the certif-
icate.
To install the certificate, run the following command using keytool.exe, which is in the jre\bin folder:
keytool.exe -importcert -file <path_to_certificate_file> -keystore ..\lib\security\cacerts
Note: The keytool.exe program requires you to enter a password. The default password is changeit.
ADOBE COLDFUSION 8
ColdFusion Developer’s Guide
101
Using persistent connections
To open a persistent connection, you use the cfexchangeconnection tag and specify the open action, the server IP
address or URL, the user name, and the name of the connection (which you use in subsequent tags to specify the
connection). You typically also specify a password, and can specify several other attributes, including a proxy host
or a delegate mailbox ID. For details, see cfexchangeconnection in the CFML Reference.
Persistent connections use HTTP or HTTPS protocol with the keepAlive property set to true. As a result, the
connections do not automatically close at the end of an HTTP request or ColdFusion page. You should close the
connection when you are done using it; if you do not, ColdFusion retains the connection until an inactivity time-out
period elapses, after which, ColdFusion recovers the connection resources.
Note: You can store a connection in a persistent scope, such as the Application scope, and reuse it on multiple pages.
However, there is no advantage to doing so, because the connections are lightweight and there is no substantial perfor-
mance gain if you use a persistent scope.
The following example opens a connection, gets all mail sent from spamsource.com and deletes the messages from
the Exchange server:
<cfexchangeConnection
action = "open"
username = "#user1#"
password = "#password1#"
server = "#exchangeServerIP#"
connection = "conn1">
<cfexchangemail action = "get" name = "spamMail" connection = "conn1">
<cfexchangefilter name = "fromID" value = "spamsource.com">
</cfexchangemail>
<cfloop query="spamMail">
<cfexchangemail action = "delete" connection = "conn1"
uid = "#spamMail.uid#">
</cfloop>
<cfexchangeConnection
action = "close"
connection = "conn1">
Using transient connections
Transient connections last only as long as the tag that uses them takes to complete processing. To create a transient
connection, you specify the connection directly in your action tag (such as cfexchangetask) by using the same
attributes as you do in the cfexchangeconnection tag (with the exception of the connection name).
The following example uses a transient connection to create a single task:
<!--- Create a structure with the task fields. --->
<cfscript>
stask = StructNew();
stask.Priority = "high";
stask.Status = "Not_Started";
stask.DueDate = "3:00 PM 09/14/2007";
stask.Subject = "My New Task";
stask.PercentCompleted = 0;
Message = "Do this NOW!";
</cfscript>
<!--- Create the task by using a transient connection. --->
ADOBE COLDFUSION 8
ColdFusion Developer’s Guide
101
<cfexchangetask action = "create"
username = "#user1#"
password = "#password1#"
server = "#exchangeServerIP#"
task = "#stask#"
result = "theUID">
<!--- Display the UID to confirm that the action completed. --->
<cfdump var = "#theUID#">
Accessing delegated accounts
In Exchange, one user can grant, or delegate, another user access rights to their account. Users can delegate reviewer
(read-only), author (read-write), or editor (read-write-delete) rights to any combination of the calendar, contacts,
Inbox, or task list.
Note: You cannot use ColdFusion to delegate access rights.
To access the delegators account as a delegated user, specify the following information:
Specify the delegated user’s user name and password in the username and password attributes.
Specify the mailbox name of the account that you are accessing in the mailboxName attribute.
You c an d o t h is i n a cfexchangeconnection tag that opens a persistent connection, or in a ColdFusion Exchange
tag that uses a transient connection.
For example, if access rights to docuser3’s account are delegated to docuser4, you can use the
cfexchangeconnection tag as in the following example to open a connection to docuser3’s account by using
docuser4’s credentials:
<cfexchangeconnection action="open"
connection="theConnection"
server="myexchangeserver.mycompany.com"
username="docuser4"
password="secret"
mailboxName="docuser3">
You can use this connection for any activities that docuser3 has delegated to docuser4. If docuser3, for example, has
only delegated reviewer rights to the calendar, you can use this connection only with the cfexchangecalendar tag
with get and getAttachments attributes.
Creating Exchange items
You can create Exchange events, contacts, and tasks by using the cfexchangecalendar, cfexchangecontact, or
cfexchangetask tag, respectively, and specifying an action attribute value of create. You create mail messages by
using the cfmail tag to send the message. For information on sending mail, see “Sending and Receiving E-Mail” on
page 996.
When you create a calendar event, contact, or task, you specify the action, the connection information (persistent
connection name or transient connection attributes) and an attribute that specifies a structure with the information
you are adding. You can also specify a result variable that contains the value of the Exchange UID for the entry that
you create. You can use this UID to identify the entry in tags that modify or delete the entry.
The name of the attribute that you use to specify the entry information varies with the tag you are using, as follows:
ADOBE COLDFUSION 8
ColdFusion Developer’s Guide
101
You must enclose in number signs (#) the variable that contains the details of the event, contact, or task data, as in
the following example:
<cfexchangecalendar action="create" connection="myConn" event="#theEvent#"
result="resultUID">
The contents of the entry information structure depend on the tag. For details of the structure contents, see
cfexchangecalendar, cfexchangecontact, and cfexchangetask in the CFML Reference.
Note: To create an Exchange calendar appointment, create a calendar event and do not specify any required or optional
attendees.
The following example lets a user enter information in a form and creates a contact on the Exchange server with the
information:
<!--- Create a structure to hold the contact information. --->
<cfset sContact="#StructNew()#">
<!--- A self-submitting form for the contact information --->
<cfform format="flash" width="550" height="460">
<cfformitem type="html"><b>Name</b></cfformitem>
<cfformgroup type="horizontal" label="">
<cfinput type="text" label="First" name="firstName" width="200">
<cfinput type="text" label="Last" name="lastName" width="200">
</cfformgroup>
<cfformgroup type="VBox">
<cfformitem type="html"><b>Address</b></cfformitem>
<cfinput type="text" label="Company" name="Company" width="435">
<cfinput type="text" label="Street" name="street" width="435">
<cfinput type="text" label="City" name="city" width="200">
<cfselect name="state" label="State" width="100">
<option value="CA">CA</option>
<option value="MA">MA</option>
<option value="WA">WA</option>
</cfselect>
<cfinput type="text" label="Country" name="Country" width="200"
Value="U.S.A.">
<cfformitem type="html"><b>Phone</b></cfformitem>
<cfinput type="text" validate="telephone" label="Business"
name="businessPhone" width="200">
<cfinput type="text" validate="telephone" label="Mobile"
name="cellPhone" width="200">
<cfinput type="text" validate="telephone" label="Fax" name="fax"
width="200">
<cfformitem type="html"><b>Email</b></cfformitem>
<cfinput type="text" validate="email" name="email" width="200">
</cfformgroup>
<cfinput type="Submit" name="submit" value="Submit" >
</cfform>
<!--- If the form was submitted, fill the contact structure from it. --->
Tag Attribute
cfexchangecalendar event
cfexchangecontact contact
cfexchangetask task
ADOBE COLDFUSION 8
ColdFusion Developer’s Guide
101
<cfif isDefined("Form.Submit")>
<cfscript>
sContact.FirstName=Form.firstName;
sContact.Company=Form.company;
sContact.LastName=Form.lastName;
sContact.BusinessAddress.Street=Form.street;
sContact.BusinessAddress.City=Form.city;
sContact.BusinessAddress.State=Form.state;
sContact.BusinessAddress.Country=Form.country;
sContact.BusinessPhoneNumber=Form.businessPhone;
sContact.MobilePhoneNumber=Form.cellPhone;
sContact.BusinessFax=Form.fax;
sContact.Email1=Form.email;
</cfscript>
<!--- Create the contact in Exchange --->
<cfexchangecontact action="create"
username ="#user1#"
password="#password1#"
server="#exchangeServerIP#"
contact="#sContact#"
result="theUID">
<!--- Display a confirmation that the contact was added. --->
<cfif isDefined("theUID")>
<cfoutput>Contact Added. UID is#theUID#</cfoutput>
</cfif>
</cfif>
For another example of creating items, which creates a task, see “Using transient connections” on page 1014.
Getting Exchange items and attachments
You can get calendar events, contacts, mail messages, and tasks from the Exchange server. You can also get attach-
ments to these items.
Getting an exchange item and its attachments can require multiple operations.
To get mail that is not directly in the Inbox, you must specify the path from the root of the mailbox to the mail
folder, and you can get items from only a single mail folder at a time. You can use the cfexchangeconnection tag
to get the names, paths, and sizes of all folders in a mailbox, and can use the results to iterate over the folders.
To get an attachment to an item, you must first get the item, and then use the item UID to get its attachments.
If an Exchange item contains a message with inline images, the images are available as attachments. You can get
the attachments, use the attachment CID to locate the image in the message, and display the image inline.
Getting and using folder names
To get the names of folders in the mailbox, or the subfolders of a particular folder, use the cfexchangeconnection
tag with the getSubfolders action. This action returns a query with a row for each subfolder. The query has three
columns:
folder name
full path from the mailbox to the folder, including the Inbox
folder size, in bytes
ADOBE COLDFUSION 8
ColdFusion Developer’s Guide
101
You can specify the folder whose subfolders you are getting and whether to recursively get all levels of subfolders.
You can use a folder path from the getSubfolders action in the cfexchangemail tag folder attribute to specify
the folder that contains the mail message that requires action. If you do not specify a folder, the cfexchangemail
tag searches only the top level of the Inbox for the message to be acted on.
To perform operations on mail from multiple folders, including getting mail items or attachments, you can loop over
the entries in the query returned by the getSubfolders action, as the following example shows. This example
generates a report of all declined meeting messages in the Inbox and all its subfolders.
<!--- Create a connection. --->
<cfexchangeConnection
action="open"
username ="#user2#"
password="#password2#"
server="#exchangeServerIP#"
connection="conn1">
<!--- Get the names and paths to all subfolders. --->
<cfexchangeconnection action="getSubfolders" connection="conn1"
name="folderInfo" folder="Inbox" recurse="yes">
<!--- Get the information from the Inbox top level.
The getSubfolders results do not include an Inbox row. --->
<cfexchangemail action="get" connection="conn1"
name="theResponses">
<cfexchangefilter name="MessageType" value="Meeting_Response">
</cfexchangemail>
<!--- Use a query of queries to select only the declined meetings. --->
<!--- You cannot use cfexchangefilter to filter for the meeting response type. --->
<cfquery dbtype="query" name="theResponses">
SELECT * FROM theResponses
WHERE MEETINGRESPONSE = 'Decline'
</cfquery>
<!--- Loop through the subfolders and get the meeting responses from each
folder. --->
<cfloop query="folderInfo">
<cfexchangemail action="get" connection="conn1"
name="#folderinfo.foldername#">
<cfexchangefilter name="folder" value="#folderinfo.folderpath#">
<cfexchangefilter name="MessageType" value="Meeting_Response">
</cfexchangemail>
<!--- Use the evaluate function to get the name of the folder. --->
<cfset meetingData=evaluate(folderinfo.foldername)>
<!--- Use a query of queries with a UNION clause to add this folder's
results to the theResponses query. --->
<cfquery dbtype="query" name="theResponses">
SELECT * FROM meetingData
WHERE MEETINGRESPONSE = 'Decline'
UNION
SELECT * FROM theResponses
</cfquery>
</cfloop>
<!--- Close the connection. --->
<cfexchangeConnection
action="close"
ADOBE COLDFUSION 8
ColdFusion Developer’s Guide
101
connection="conn1">
<!--- Display the results. --->
<h3>The Declined Responses:</h3>
<cftable query="theResponses" colheaders="yes" border="yes">
<cfcol header="From" text="#FROMID#">
<cfcol header="Subject" text="#SUBJECT#">
<cfcol header="Message" text="#MESSAGE#">
</cftable>
Getting items
You get one or more events, contacts, mail messages, or tasks from the Exchange server by using a
cfexchangecalendar, cfexchangecontact, cfexchangemail, or cfexchangetask tag, respectively, and speci-
fying an action attribute value of get. ColdFusion returns the items in a query object that you specify in the tag’s
name attribute. You determine the items to get by specifying selection conditions in cfexchangefilter child tags. The
code to get items from the Exchange server has the following pattern:
<cfexchange***
action="get"
name="results query object name"
connection information>
<cfexchangefilter
name="filter type"
value"filter value>
<cfexchangefilter
name="data/time filter type"
from="start date/time"
to="end date/time">
.
.
.
</cfexchange>
The following rules determine how you get items:
You c an h ave z e ro or m o re cfexchangefilter tags.
If you do not specify a maxrows field in the structure specified by the name attribute, ColdFusion gets a
maximum of 100 items. To get more items, specify a maxrows field value greater than 100.
If you specify multiple cfexchangefilter tags with different name attributes, ColdFusion gets all items that
match all of the specified conditions.
If you specify multiple cfexchangefilter tags with identical name attributes ColdFusion gets the items that
match only the last tag with the duplicate name attribute.
The name attributes correspond to field names in the Exchange item records. The valid values for the name
attributes depend on the type of item you are getting. For detailed lists of the valid values, see the corresponding tag
references in the CFML Reference.
If the name attribute specifies a field that takes text or numerical information, you use the value attribute to
specify the condition.
If the name attribute specifies a field that takes a date, time, or date and time, you use the from and to attributes
to specify the range. You can omit one of these attributes to specify an open-ended range, such as all dates up to and
including December 1, 2007.
Date ranges are inclusive. The selected items include those with the specified to or from dates.
ADOBE COLDFUSION 8
ColdFusion Developer’s Guide
102
You cannot use the empty string as a value attribute to search for an empty value. To find entries where a
particular field has an empty value, get all entries and use a query of queries to filter the results to include only entries
where the field is empty.
In fields that take text strings such as Message and or Subject, ColdFusion returns items that contain the exact
phrase that you specify in the value attribute.
When you use the cfexchangemail tag, ColdFusion gets only items a single folder. If you include a filter for a
folder, ColdFusion gets items that are directly in the Inbox only and does not search any subfolders. For an example
of getting information from multiple folders, see Getting and using folder names” on page 1017.
When ColdFusion gets the results, it creates the query object specified in the name attribute, if it does not exist, and
populates each row with a single item such as a mail message. The query columns depend on the type of item. For
example, a mail message has FromID and ToID fields, and a contact has FirstName and LastName fields. For detailed
information on the returned structures, see the corresponding tag in the CFML Reference.
The query results for all types of items have two columns:
A UID column with the unique ID of the item. You use this value to specify the item when you delete, modify, or
(for calendar entries) respond to it. You also use the UID value to get the items attachments.
A HasAttachments column with a Boolean value specifying whether the item has any attachments. If this field
is true, you can use the getAttachments action to get the attachments.
The following example gets the mail messages that were sent during the last week to the docuser1 user from any e-
mail address that includes adobe.com. To keep this code short, the example uses the cfdump tag to show the results.
<cfset rightNow = Now()>
<cfset lastWeek = DateAdd("d","-7", rightNow)>
<cfexchangemail action="get" name="weeksMail"
username ="#user1#" password="#password1#"
server="#exchangeServerIP#">
<cfexchangefilter name="FromID" value="adobe.com">
<cfexchangefilter name="TimeSent" from="#lastWeek#" to="#rightNow#">
</cfexchangemail>
<cfdump var="#weeksMail#">
Getting item attachments
To get the attachments to an Exchange contact, event, message, or task, use a ColdFusion Exchange tag with a
getAttachments action. You must also specify the following information in the tag:
The UID of the message that contains the attachment or attachments.
The name of the query that will contains information about the returned attachments. When the tag completes
processing, the query object contains one record for each retrieved attachment. The query has six columns that
contain the filename, complete path to the saved attachment file, MIME type, file size, CID value (or an empty string)
and an indicator that shows whether the attachment is a message.
The path where the attachment is saved. (If you omit the path, ColdFusion does not get the attachments, but
does get the information about the attachments.)
Optionally, whether to create unique filenames by appending numbers to the names when two or more attach-
ments have the same names. (The default is to not create unique filenames.)
ADOBE COLDFUSION 8
ColdFusion Developer’s Guide
102
The following ColdFusion Exchange tag gets all attachments to the message identified by the theUID variable, saves
them in the C:/temp/cf_files/attachments directory, and stores information about the attachments in the
attachInfo structure:
<cfexchangemail action="getattachments"
connection="myconn1"
uid="#theUID#"
name="#attachInfo#"
attachmentPath="C:/temp/cf_files/attachments"
generateUniqueFilenames="true">
To get a messages attachments, you must have the UID of the message and know that the message has attachments.
Use a ColdFusion Exchange tag, such as cfexchangemail, with the get action to determine this information. When
the tag completes processing, the query specified by the name attribute includes the following columns:
The HasAttachments field is true if a message has one or more attachments
The UID field contains the Exchange UID of the item. The exact UID format depends on the type of item; event,
contact, message, or task.
You can use these fields in your decision logic that determines whether to get attachments for a message and deter-
mines the message UID.
The following example gets the attachments to all mail messages from docuser2 in the last week. It puts each
messages attachments in a directory whose name is the hexadecimal part of the message UID. For each message with
attachments, the application reports subject and date of the message, followed by a table listing the messages attach-
ments. The table includes the attachment name, MIME type, and size.
Notice that if a message has multiple attachments with the same name, the attachment information query always lists
the attachments with their original, duplicate names, even if you specify generateUniqueFilenames="true". The
generateUniqueFilenames attribute only affects the names of the files on disk. The attachment information
structures attachmentFilePath column does have the unique filenames, however.
<cfset rightNow = Now()>
<cfset lastWeek = DateAdd("d","-7", rightNow)>
<cfexchangeconnection
action="open"
username ="#user1#"
password="#password1#"
server="#exchangeServerIP#"
connection="conn1">
<cfexchangemail action="get" folder="Inbox/MailTest" name="weeksMail"
connection="conn1">
<cfexchangefilter name="FromID" value="docuser2">
<cfexchangefilter name="TimeSent" from="#lastWeek#" to="#rightNow#">
</cfexchangemail>
<cfloop query="weeksMail">
<cfif weeksmail.HasAttachment>
<!--- The UID is surrounded in <> characters and has an @ character.
Extract the hexadecimal number part for use as a directory name. --->
<cfset atpos=Find('@', weeksMail.UID)>
<cfset shortUID=Mid(weeksMail.UID, 2, atpos-2)>
<cfexchangemail action="getAttachments"
connection="conn1"
folder="Inbox/MailTest"
ADOBE COLDFUSION 8
ColdFusion Developer’s Guide
102
uid="#weeksMail.uid#"
name="attachData"
attachmentPath="C:/temp/cf_files/attachments/#shortUID#"
generateUniqueFilenames="true">
<cfoutput>
Directory #shortUID# contains these attachments to the
following message:<br />
Subject: #weeksMail.Subject#<br />
Sent: #dateFormat(weeksmail.TimeSent)#<br />
<cftable query="attachData" colheaders="true">
<cfcol header="Filename" text="#attachmentFilename#">
<cfcol header="Size" text="#size#">
<cfcol header="MIME type" text="#mimeType#">
</cftable>
</cfoutput>
</cfif>
</cfloop>
<cfexchangeconnection
action="close"
connection="conn1">
Displaying images inline
If an HTML message includes inline images, the Exchange server saves the images as attachments. You must take the
following steps to display the images in the retrieved message:
1Use cfexchangemail tag get action to get the mail message.
2Use cfexchangemail tag getattachments action to get the message attachments. Specify the UID of the mail
message you got in the previous step. Also specify an attachmentPath attribute value that is under your web root, so
that you can access the saved files by using a URL.
3Search through the HTMLMessage field text that you got in step 1 and find the image items. Get the CID (content
ID) value for each image.
4Search the attachments query that you got in step 1. For each row with a CID column value that you got in step
3, get the corresponding attachmentFilePath column value.
5Replace every img tag src attribute value with the attachmentFilePath field value that corresponds to the cid
value.
6Display the resulting HTML.
The following example shows how to display a message with an inline image by retrieving the image from the attach-
ments.
<!--- Open the connection to the Exchange server. --->
<cfexchangeconnection
action="open"
username = "#user1#"
password = "#password1#"
server = "#exchangeServerIP#"
connection = "testconn">
<!--- Get the mail message. --->
<cfexchangeMail action="get" connection ="testconn" name="getMail">
<cfexchangeFilter name="Subject" value="sample inline image">
</cfexchangeMail>
ADOBE COLDFUSION 8
ColdFusion Developer’s Guide
102
<cfdump var="#getMail#">
<!--- The following code assumes we found only one matching message. --->
<cfoutput query="getMail">
<cfset theUID = #getMail.UID#>
<cfset htmlmessage = getMail.htmlmessage>
</cfoutput>
<!--- Get the message's attachments. --->
<CFExchangeMail action="getAttachments" UID ="#theUID#" connection="testconn"
name="attachments"
attachmentPath="C:\ColdFusion8\wwwroot\My_Stuff\cfexchange\Book\attachments"
generateuniquefilenames="no">
<!--- Extract the image names from the mail message --->
<!--- Initialize the index into the message used in finding --->
<cfset findstart = 1>
<!--- Use an index loop to find all image source entries in the message --->
<!--- This example supports up to 25 inline images --->
<cfloop index="i" from="1" to="25">
<!--- find a cid: entry --->
<cfset stringStart[i] = Find('"cid:', htmlmessage, findstart)>
<!--- Exit the loop if no match was found --->
<cfif (stringstart[i] EQ 0)>
<cfbreak>
</cfif>
<!--- Increment the string index used in finding images. --->
<cfset findstart = stringstart[i] +5 >
<!--- Get text to the right of ‘cid:.’
Using a string length of 30 should get more than the image name. --->
<cfset rightpart[i]=Mid(htmlmessage, findstart, 30)>
<!--- use the ListFirst function to remove all the text starting
at the quotation mark. --->
<cfset imagename[i]=ListFirst(rightpart[i], '"')>
<!--- Loop over the attachments query and find the CID. --->
<cfloop query="attachments">
<!--- Replace the image name with the contents of the attachment --->
<cfif attachments.CID EQ imagename[i]>
<cfset htmlmessage = Replace(htmlmessage,"cid:#imagename[i]#",
"attachments/#attachments.ATTACHMENTFILENAME#")>
</cfif>
</cfloop>
</cfloop>
<h3>The full mail message</h3>
<cfoutput>#htmlmessage#</cfoutput>
<cfexchangeconnection
action="close"
connection = "testconn">
ADOBE COLDFUSION 8
ColdFusion Developer’s Guide
102
Modifying Exchange items
You can modify any elements of calendar, contact, and task items that you can set in ColdFusion. For mail message,
you can change the Importance, Sensitivity, and IsRead flags, and you can move the mail messages between
folders.
Note: If an item has attachments and you specify attachments when you modify the item, the new attachments are added
to the previous attachments; they do not replace them. You must use the deleteAttachments action to remove any
obsolete or changed attachments.
Modifying calendar, contact, and task items
You can modify calendar, contact, and task items by using the cfexchangecalendar, cfexchangecontact, or
cfexchangetask tag with an action attribute value of modify. You specify a contact, event, or task attribute
with a structure that contains the item properties that you want to change, and their new values. You do not have to
specify the values for properties that you are not changing. To change the end time of a calendar task, for example,
you specify only an EndTime field in the event attribute structure.
The following example lets you create, and then modify a calendar event. When you first submit the form,
ColdFusion creates the calendar event and redisplays the form with the data you entered. You should accept the event
before you modify the form and resubmit it. When you submit the form a second time, ColdFusion sends the modifi-
cation information. For information about accepting events, see “Working with meetings and appointments” on
page 1028.
The following example resends all the event data (to limit the example length), but you could change the example so
that it only sends modified data. This example also omits recurrence information to keep the code relatively simple:
<!--- Initialize the form.eventID to 0, to indicate a new event. --->
<!--- The EventID field is a hidden field managed by this application. --->
<cfparam name="form.eventID" default="0">
<!--- If the form was submitted, populate an event structure from it. --->
<cfif isDefined("Form.Submit")>
<cfscript>
sEvent=StructNew();
sEvent.AllDayEvent="false";
sEvent.Subject=Form.subject;
if (IsDefined("Form.allDay")) {
sEvent.AllDayEvent="true";
sEvent.StartTime=createDateTime(Year(Form.date), Month(Form.date),
Day(Form.date), 8, 0, 0);
}
else {
sEvent.StartTime=createDateTime(Year(Form.date), Month(Form.date),
Day(Form.date), Hour(Form.startTime), Minute(Form.startTime), 0);
sEvent.EndTime=createDateTime(Year(Form.date), Month(Form.date),
Day(Form.date), Hour(Form.endTime), Minute(Form.endTime), 0);
}
sEvent.Location=Form.location;
sEvent.RequiredAttendees=Form.requiredAttendees;
sEvent.OptionalAttendees=Form.optionalAttendees;
//sEvent.Resources=Form.resources;
if (Form.reminder NEQ "") {
sEvent.Reminder=Form.reminder;
}
else {
sEvent.Reminder=0;
ADOBE COLDFUSION 8
ColdFusion Developer’s Guide
102
}
sEvent.Importance=Form.importance;
sEvent.Sensitivity=Form.sensitivity;
sEvent.message=Form.Message;
</cfscript>
<!--- If this is the first time the form is being submitted,
create a new event. --->
<cfif form.eventID EQ 0>
<!--- Create the event in Exchange --->
<cfexchangecalendar action="create"
username ="#user1#"
password="#password1#"
server="#exchangeServerIP#"
event="#sEvent#"
result="theUID">
<!--- Display the new event UID and set form.eventID to it. --->
<cfif isDefined("theUID")>
<cfoutput>Event Added. UID is #theUID#</cfoutput>
<cfset Form.eventID = theUID >
</cfif>
<cfelse>
<!--- The form is being resubmitted with new data; update the event. --->
<cfexchangecalendar action="modify"
username ="#user1#"
password="#password1#"
server="#exchangeServerIP#"
event="#sEvent#"
uid="#Form.eventID#">
<cfoutput>Event ID #Form.eventID# Updated.</cfoutput>
</cfif>
</cfif>
<!--- A self-submitting form for the event information --->
<cfform format="xml" preservedata="true" style="width:500" height="600">
<cfinput type="text" label="Subject" name="subject" style="width:435">
<br />
<cfinput type="checkbox" label="All Day Event" name="allDay">
<cfinput type="datefield" label="Date" name="date" validate="date"
style="width:100">
<cfinput type="text" label="Start Time" name="startTime" validate="time"
style="width:100">
<cfinput type="text" label="End Time" name="endTime" validate="time"
style="width:100"><br />
<cfinput type="text" label="Location" name="location"
style="width:435"><br />
<cfinput type="text" label="Required Attendees" name="requiredAttendees"
style="width:435"><br />
<cfinput type="text" label="Optional Attendees" name="optionalAttendees"
style="width:435"><br />
<cfinput type="text" label="Resources" name="resources"
style="width:435"><br />
<cfinput type="text" label="Reminder (minutes)" validate="integer"
name="reminder" style="width:200">
<cfselect name="importance" label="Importance" style="width:100">
<option value="normal">Normal</option>
<option value="high">High</option>
<option value="low">Low</option>
</cfselect>
ADOBE COLDFUSION 8
ColdFusion Developer’s Guide
102
<cfselect name="sensitivity" label="Sensitivity" style="width:100">
<option value="normal">Normal</option>
<option value="company-confidential">Confidential</option>
<option value="personal">Personal</option>
<option value="private">Private</option>
</cfselect>
<cfinput type="textarea" label="Message" name="message" style="width:435;
height:100">
<cfinput type="hidden" name="eventID" value="#Form.EventID#">
<cfinput type="Submit" name="submit" value="Submit" >
</cfform>
Setting mail attributes
To set a mail messages Importance, Sensitivity, or IsRead flag, use the cfexchangemail tag with an action
attribute value of set. Specify only the flags that you are changing in the message attribute.
The following example snippet implements a catch-up operation by changing the IsRead flag to true on all mail
messages that are directly in the Inbox and are more than 2 weeks old. The example does not change the flags on any
messages in folders in the Inbox; to do this you must use a separate cfexchangemail tag for each folder. For infor-
mation on accessing and using multiple folders, see “Getting and using folder names” on page 1017.
<!--- Create a structure with a true IsRead field --->
<cfset changeValues.IsRead="true">
<!--- Open the connection. --->
<cfexchangeConnection
action="open"
username ="#user1#"
password="#password1#"
server="#exchangeServerIP#"
connection="conn1">
<!--- Get the mail in the Inbox that is at least two weeks old. --->
<cfexchangemail action="get" name="oldMail" connection="conn1">
<cfexchangefilter name="timeSent" from="01/01/2000"
to="#DateAdd("d","-14", Now())#">
</cfexchangemail>
<!--- Loop through the resulting oldMail query and set the IsRead indicator
to true. --->
<cfloop query="oldMail">
<cfexchangemail action="set"
connection="conn1"
message="#changeValues#"
uid="#oldMail.uid#">
</cfloop>
<!--- Close the connection. --->
<cfexchangeConnection
action="close"
connection="conn1">
Moving mail between folders
To move a one or more mail messages from one folder to another, use the cfexchangemail tag move action, as
shown in the following code snippet, which moves all messages with the subject “Rams and Ewes” from the Unread
folder in the Inbox to the Sheep folder in the inbox.
ADOBE COLDFUSION 8
ColdFusion Developer’s Guide
102
<cfexchangemail action="move" connection="con1" folder="Inbox/Unread"
destinationfolder="Inbox/Sheep">
<cfexchangefilter name="subject" value="Rams and Ewes">
</cfexchangemail>
Deleting Exchange items and attachments
To delete an exchange item, use the ColdFusion Exchange tag with the action attribute of delete and specify the
item UID. Deleting the exchange item deletes all attachements
To delete only the attachments to an exchange item, use the ColdFusion Exchange tag with the action attribute of
deleteAttachments and specify the item UID,
This example deletes all meeting requests in the Inbox for meetings that have passed, but does not delete any requests
in folders in the Inbox. To delete requests in the Inbox, you must use a separate cfexchangemail tag for each folder.
For information on accessing and using multiple folders, see Getting and using folder names” on page 1017.
<cfexchangeconnection
action="open"
username ="#user#"
password="#password#"
server="#exchangeServerIP#"
connection="conn1">
<!--- Get all meeting notifications from the Inbox. --->
<cfexchangemail action="get" name="requests" connection="conn1">
<cfexchangefilter name="MessageType" value="Meeting">
</cfexchangemail>
<!--- Get the meeting request data and put it in an array. --->
<cfset i=1>
<cfset meetingData=ArrayNew(1)>
<cfloop query="requests">
<cfexchangemail action="getmeetinginfo" connection="conn1"
name="meeting" meetinguid="#MeetingUID#" mailUID="#UID#">
<cfset meetingData[i]=meeting>
<cfset i=i+1>
</cfloop>
<!--- Loop through the request data array and delete any outdated
meeting messages from the Inbox. --->
<cfloop index="i" from="1" to="#ArrayLen(meetingData)#" >
<cfif meetingData[i].StartTime LTE now()>
<cfexchangemail action="delete" connection="conn1"
UID="#meetingData[i].UID#">
</cfif>
</cfloop>
<cfexchangeconnection
action="close"
connection="conn1">
For another example that deletes all mail from a known spam address, see “Using persistent connections” on
page 1014.
ADOBE COLDFUSION 8
ColdFusion Developer’s Guide
102
Working with meetings and appointments
The following techniques apply specifically to calendar events and the notices about meetings that you get in your
mail Inbox:
How to get detailed information about meeting requests, cancellation notices, and responses to invitations
How to specify event recurrence
Working with meeting notices and requests
Your mailbox gets a meeting notice when someone takes any of the following actions:
Sends you a meeting request
Cancels a meeting in your calendar
Responds to a meeting request that you sent and tells Exchange to notify you
The information provided by the cfexchangemail tag with the get action does not provide detailed information
about meeting. It only includes the following meeting-related information:
The event UID
The type of message type: a meeting request, response, or cancellation
If the message is a response to a meeting request, an indication whether the meeting was accepted, declined, or
tentatively accepted
Also, a meeting request does not appear in your calendar (so you cannot get detailed information about it using the
cfexchangecalendar tag) until you accept it.
To get detailed information about a meeting message, you must use the cfexchangemail tag with the
getMeetingInfo action. After getting the information, you can take the necessary action, such as using an
cfexchangecalendar tag with the response action to accept or decline a meeting request.
Get meeting message details and respond to meeting requests
1Get the mail messages that contain the meeting notifications by using a cfexchangemail tag with an action
attribute value of get and a cfexchangefilter child tag with the following attributes:
A name attribute with a value MessageType
A value attribute with a value of Meeting, Meeting_Request, Meeting_Response, or Meeting_Cancel.
A value of Meeting gets all meeting notifications.
You c an u s e ad d i t io nal cfexchangefilter tags to further limit the messages you get.
When the cfexchangemail tag completes processing, the MeetingUID column of the structure specified by the
cfexchangemail tag name attribute contains the UIDs of the meetings.
2For each meeting, get the information about the meeting by using a cfexchangemail tag with the following
attributes:
An action attribute value of getMeetingInfo.
A meetingUID attribute value with the value from the MeetingUID column of the structure specified by the
cfexchangemail tag name attribute.
(Optional) A uid attribute with the UID of the message that contained the meeting notification. Use this
attribute to identify a specific message if the Inbox contains multiple messages about a single meeting.
ADOBE COLDFUSION 8
ColdFusion Developer’s Guide
102
3Use the information returned in step 2 in application-specific logic to determine the required messages and
actions. For example, you could display all meeting requests in a form that lets a user submit a response to each
message.
4To respond to a meeting request, use the cfexchangecalendar tag with an action value of respond and set
the following the attributes:
Set the uid attribute to the Meeting UID you received in step 2. Do not use the Message UID.
Specify a responseType value of accept, decline, or tentative.
(Optional) Specify a notify value of true (the default value) or false to control whether the event owner
receives a meeting response message.
If the owner receives a notification, you can also specify a message attribute with a text message that is
included in the response.
The following example shows how you can use this process. It displays all meeting invitations in the Inbox and lets
the user respond to each request and send a message with the response:
<cfexchangeconnection
action="open"
username ="#user2#"
password="#password2#"
server="#exchangeServerIP#"
connection="conn1">
<cfif isDefined("Form.Submit")>
<!--- When the form has been submitted, send the responses. --->
<cfloop index="k" from="1" to="#Form.responses#">
<cfset resp = Form["response" & k] >
<cfset msg = Form["respMessage" & k] >
<cfset msguid = Form["UID" & k] >
<cfexchangecalendar action="respond" connection="conn1"
uid="#msguid#" responseType="#resp#" message="#msg#">
<cfoutput><h4>Response #k# sent!</h4></cfoutput>
</cfloop>
<cfelse>
<!--- Get all messages with meeting Requests. --->
<cfexchangemail action="get" name="requests" connection="conn1">
<cfexchangefilter name="MessageType" value="Meeting_Request">
</cfexchangemail>
<!--- Get the meeting request data. --->
<cfloop query="requests">
<cfexchangemail action="getmeetinginfo" connection="conn1"
name="meeting" meetinguid="#MeetingUID#">
<cfset meetingData[requests.currentrow]=meeting>
</cfloop>
<!--- Display the invitation data in a form. --->
<cfform name="bar">
<cfloop index="j" from="1" to="#ArrayLen(meetingData)#">
<cfoutput>
<h3>Meeting Request #j#</h3>
Subject: #meetingData[j].Subject# <br />
Sensitivity: #meetingData[j].Sensitivity# <br />
Organizer: #meetingData[j].Organizer# <br />
All Day?: #meetingData[j].AllDayEvent# <br />
ADOBE COLDFUSION 8
ColdFusion Developer’s Guide
103
Day: #DateFormat(meetingData[j].StartTime)#&nbsp;&nbsp;
Starts: #TimeFormat(meetingData[j].StartTime)#&nbsp;&nbsp;
Ends: #TimeFormat(meetingData[j].EndTime)# <br />
Duration: #meetingData[j].Duration# <br />
Location: #meetingData[j].Location# <br />
Message: #meetingData[j].Message# <br />
</cfoutput>
<!--- Specify the response to this invitation. --->
<h4>response:</h4>
<cfinput type="radio" checked name="response#j#" value="accept">
Accept
<cfinput type="radio" name="response#j#" value="decline">Decline
<cfinput type="radio" name="response#j#" value="tentative">Tentative
<br />
<cftextarea name="respMessage#j#" label="Message (optional)"
width="300" height="200" />
<cfinput type="hidden" name="UID#j#"
value="#meetingData[j].MeetingUID#">
<hr />
</cfloop>
<cfinput type="hidden" name="responses"
value="#ArrayLen(meetingData)#">
<cfinput type="Submit" name="submit" value="Submit">
</cfform>
</cfif>
<cfexchangeconnection
action="close"
connection="conn1">
For an example that gets information about all declined meeting messages in the Inbox and all its subfolders, see the
example in Getting and using folder names” on page 1017.
Specifying Calendar recurrence
To create an event that recurs multiple times, you specify the following fields in the event attribute structure:
Set the IsRecurring field to true.
Specify a RecurrenceType field value of DAILY, WEELY, MONTHLY, or YEARLY.
(Optional) Specify one of the following mutually exclusive fields: RecurrenceCount, RecurrenceEndDate, or
RecurrenceNoEndDate.
Note: If you omit all three of these fields, the event is created with no end date, and if you specify a count or end date,
the RecurrenceNoEndDate value is automatically false; therefore, you must specify a RecurrenceNoEndDate field
only if you are changing an existing event with a recurrence count or end date to one with no end date.
1Specify the recurrence details in additional fields that depend on the recurrence type.
To change an event recurrence, including to change whether the event recurs, you specify only the fields whose
values change. To stop an event from recurring, set the IsRecurring field to false. To convert an event from nonre-
curring to recurring, set the IsRecurring field to true and set all the necessary recurrence fields.
The following sections describe how to specify each type of recurrence. For detailed descriptions of the fields that
you use, see cfexchangecalendar in the CFML Reference.
ADOBE COLDFUSION 8
ColdFusion Developer’s Guide
103
Note: If you specify a recurrence rule that conflicts with the start date that you specify, the first occurrence of the event
is on first day following the start date that conforms to the rule, not on the start date. For example, if you schedule an
event for the second Tuesday of the month, and specify a start date of June 2, 2007, the first occurrence of the event is on
June 12, 2007.
Specifying daily recurrence
To set a recurrence that is based on days, you do one of the following:
Define a RecurrenceFrequency field to specify the frequency of the event, in days. To schedule a meeting for
every third day, for example, specify RecurrenceFrequency="3".
Specify RecurEveryWeekDay="true" to specify a meeting that is held 5 days a week.
You cannot use daily recurrence to schedule a single event that occurs a multiple number of times, but only on week
days. To schedule such an event, specify a weekly recurrence with multiple recurrence days.
The following CFScript code sample sets daily recurrence for every 3 days and sets the event to occur 20 times:
IsRecurring="true";
RecurrenceType="DAILY";
RecurrenceCount="20";
RecurrenceFrequency="3";
Specifying weekly recurrence
You can create an event that always occurs on the same day or days of the week, and occurs every week or every
several weeks by specifying RecurrenceType="WEEKLY". You use the following fields to control the frequency:
Define a RecurrenceFrequency field to specify the frequency of the event, in weeks. If you omit this field, the
event occurs every week. To schedule a meeting for every fourth week, for example, specify
RecurrenceFrequency="4".
Specify a RecurrenceDays field with a comma-delimited list of one of more of the following strings: MON, TUE,
WED, THUR, FRI, SAT, SUN. If you omit this attribute, the event recurs on the day of the week determined by the
startTime field value.
The following CFScript code sample sets an event that occurs on Tuesday and Thursday of every other week until
December 3, 2007.
IsRecurring="true";
RecurrenceType="WEEKLY";
RecurrenceEndDate="12/13/2007";
RecurrenceFrequency="2";
RecurrenceDays="TUE,THU;
Specifying monthly recurrence
You can create an event that always occurs on a monthly basis, or occurs every several months by specifying
RecurrenceType="MONTHLY". You can schedule two types of events:
Events that occur on the same date of each scheduled month, for example, on the tenth day of every 3 months.
Events that occur on the same week of the month and the same day of the week, for example, on the second
thursday of every month, or on the last Friday of every 6 months.
To specify a date-based monthly event, you only specify the recurrence type, and, if the recurrence is not every
month, the frequency. ColdFusion schedules the event to occur on the day of the week determined by the startTime
field value. To schedule a meeting that occurs on the start date every 4 months, specify the following recurrence
fields:
IsRecurring="true";
ADOBE COLDFUSION 8
ColdFusion Developer’s Guide
103
RecurrenceType="MONTHLY";
RecurrenceFrequency="4";
To specify an event that occurs on the same day of the week, specify the following fields in addition to
RecurrenceType:
The following CFScript code sample sets an event that occurs on the third Thursday of every three months:
IsRecurring="true";
RecurrenceType="Monthly";
RecurrenceFrequency="3";
RecurrenceWeek="third";
RecurrenceDay="THU";
Specifying yearly recurrence
You can create an event that always occurs on a yearly basis by specifying RecurrenceType="YEARLY". You can
schedule two types of events:
Events that occur on the same date of each year, for example, on every August 10.
Events that occur on a specific day week and month, for example, on the second Thursday of August.
To specify a date-based yearly event, you only specify the recurrence type. ColdFusion schedules the event to occur
each year on the date determined by the startTime field value. To schedule a meeting that occurs on the start date
every year, specify the following recurrence fields:
IsRecurring="true";
RecurrenceType="YEARLY";
To specify an event that occurs on the same day of the week and month each year, specify the following fields in
addition to RecurrenceType:
The following CFScript code sample sets an event that occurs on the third Thursday of August three months:
IsRecurring="true";
RecurrenceType="YEARLY";
RecurrenceMonth="AUG";
RecurrenceWeek="third";
RecurrenceDay="THU";
Field Description
RecurrenceFrequency The frequency of the event, in months. If you omit this field, the event occurs every month.
RecurrenceWeek The week of the month on which the event occurs. Valid values are first, second, third, fourth, and
last.
RecurrenceDay The day of the week on which the event occurs. Valid values are SUN, MON, TUE, WED, THU, FRI, and SAT.
Field Description
RecurrenceMonth The month of the year which the event occurs. Valid values are JAN, FEB, MAR, APR, MAY, JUN, JUL, AUG, SEP,
OCT, NOV, and DEC.
RecurrenceWeek The week of the month during which the event occurs. Valid values are first, second, third, fourth,
and last.
RecurrenceDay The day of the week on which the event occurs. Valid values are SUN, MON, TUE, WED, THU, FRI, and SAT.
ADOBE COLDFUSION 8
ColdFusion Developer’s Guide
103
Example: Setting calendar recurrence
The following example lets you create events with all types of recurrence. To limit the code length, it does not prevent
you from attempting to create events with invalid field combinations. When you submit the form, if an event is
created, the form redisplays, preceded by a dump that shows the field values that were used to create the event, and
the event UID. You cannot resubmit the form to modify the event, but you can change some values in the form and
create an event.
<!--- Create a structure to hold the event information. --->
<cfparam name="form.eventID" default="0">
<!--- If the form was submitted, populate the event structure from it. --->
<cfif isDefined("Form.Submit")>
<cfscript>
sEvent.AllDayEvent="false";
sEvent=StructNew();
sEvent.Subject=Form.subject;
if (IsDefined("Form.allDay")) {
sEvent.AllDayEvent="true";
sEvent.StartTime=createDateTime(Year(Form.date), Month(Form.date),
Day(Form.date), 8, 0, 0);
}
else {
sEvent.StartTime=createDateTime(Year(Form.date), Month(Form.date),
Day(Form.date), Hour(Form.startTime), Minute(Form.startTime), 0);
sEvent.EndTime=createDateTime(Year(Form.date), Month(Form.date),
Day(Form.date), Hour(Form.endTime), Minute(Form.endTime), 0);
}
sEvent.Location=Form.location;
sEvent.RequiredAttendees=Form.requiredAttendees;
sEvent.OptionalAttendees=Form.optionalAttendees;
//sEvent.Resources=Form.resources;
if (Form.reminder NEQ "") {
sEvent.Reminder=Form.reminder;
}
else {
sEvent.Reminder=0;
}
sEvent.Importance=Form.importance;
sEvent.Sensitivity=Form.sensitivity;
//Recurrence Fields
if (IsDefined("Form.isRecurring")) {
sEvent.IsRecurring="true";}
if (IsDefined("Form.recurrenceNoEndDate")) {
sEvent.RecurrenceNoEndDate="true";}
if (Form.recurrenceCount NEQ "") {
sEvent.RecurrenceCount=Form.recurrenceCount;}
if (Form.recurrenceEndDate NEQ "") {
sEvent.RecurrenceEndDate=createDateTime(Year(Form.recurrenceEndDate),
Month(Form.recurrenceEndDate), Day(Form.recurrenceEndDate), 0, 0,
0);}
sEvent.RecurrenceType=Form.recurrenceType;
if (Form.recurrenceFrequency NEQ "") {
sEvent.recurrenceFrequency=Form.recurrenceFrequency;}
if (IsDefined("Form.recurEveryWeekDay")) {
sEvent.RecurEveryWeekDay="true";}
if (Form.recurrenceDays NEQ "") {
sEvent.RecurrenceDays=Form.recurrenceDays;}
if (Form.recurrenceDay NEQ "") {
sEvent.RecurrenceDay=Form.recurrenceDay;}
if (Form.recurrenceWeek NEQ "") {
ADOBE COLDFUSION 8
ColdFusion Developer’s Guide
103
sEvent.RecurrenceWeek=Form.recurrenceWeek;}
if (Form.recurrenceMonth NEQ "") {
sEvent.RecurrenceMonth=Form.recurrenceMonth;}
sEvent.message=Form.Message;
</cfscript>
<cfdump var="#sEvent#">
<!--- Create the event in Exchange. --->
<cfexchangecalendar action="create"
username ="#user1#"
password="#password1#"
server="#exchangeServerIP#"
event="#sEvent#"
result="theUID">
<!--- Output the UID of the new event --->
<cfif isDefined("theUID")>
<cfoutput>Event Added. UID is#theUID#</cfoutput>
<cfset Form.eventID = theUID >
</cfif>
</cfif>
<cfform format="xml" preservedata="true" style="width:500" height="700">
<cfinput type="text" label="Subject" name="subject" style="width:435">
<br />
<cfinput type="checkbox" label="All Day Event" name="allDay">
<cfinput type="datefield" label="Date" name="date" validate="date"
style="width:100">
<cfinput type="text" label="Start Time" name="startTime" validate="time"
style="width:100">
<cfinput type="text" label="End Time" name="endTime" validate="time"
style="width:100"><br />
<cfinput type="text" label="Location" name="location"
style="width:435"><br />
<cfinput type="text" label="Required Attendees" name="requiredAttendees"
style="width:435"><br />
<cfinput type="text" label="Optional Attendees" name="optionalAttendees"
style="width:435"><br />
<cfinput type="text" label="Resources" name="resources"
style="width:435"><br />
<cfinput type="text" label="Reminder (minutes)" validate="integer"
name="reminder" style="width:200">
<cfselect name="importance" label="Importance" style="width:100">
<option value="normal">Normal</option>
<option value="high">High</option>
<option value="low">Low</option>
</cfselect>
<cfselect name="sensitivity" label="Sensitivity" style="width:100">
<option value="normal">Normal</option>
<option value="company-confidential">Confidential</option>
<option value="personal">Personal</option>
<option value="private">Private</option>
</cfselect>
<hr />
<!--- Recurrence Information --->
<cfinput type="checkbox" label="IsRecurring" name="isRecurring">
<cfinput type="checkbox" label="RecurrenceNoEndDate" name="noEndDate">
<cfinput type="text" label="RecurrenceCount" validate="integer"
required="false" name="recurrenceCount">
<cfinput type="text" label="RecurrenceEndDate" validate="date"
ADOBE COLDFUSION 8
ColdFusion Developer’s Guide
103
required="false" name="recurrenceEndDate">
<cfselect name="RecurrenceType" label="Recurrence Type"
style="width:100">
<option value="DAILY">Daily</option>
<option value="WEEKLY">Weekly</option>
<option value="MONTHLY">Monthly</option>
<option value="YEARLY">Yearly</option>
</cfselect>
<cfinput type="text" label="RecurrenceFrequency" validate="integer"
name="recurrenceFrequency">
<cfinput type="checkbox" label="RecurEveryWeekDay"
name="recurEveryWeekDay">
<cfinput type="text" label="RecurrenceDays" name="recurrenceDays">
<cfinput type="text" label="RecurrenceDay" name="recurrenceDay">
<cfselect name="RecurrenceWeek" label="RecurrenceWeek" style="width:100">
<option value=""></option>
<option value="first">First</option>
<option value="second">Second</option>
<option value="third">Third</option>
<option value="fourth">Fourth</option>
<option value="last">Last</option>
<cfinput type="text" label="RecurrenceMonth" name="recurrenceMonth">
</cfselect>
<hr />
<cfinput type="textarea" label="Message" name="message" style="width:300;
height:100">
<cfinput type="Submit" name="submit" value="Submit" >
</cfform>
103
Chapter 54: Interacting with Remote
Servers
ColdFusion wraps the complexity of Hypertext Transfer Protocol (HTTP) and File Transfer Protocol (FTP) commu-
nications in a simplified tag syntax that lets you extend your sites offerings across the web.
Contents
About interacting with remote servers. . . . . . . . . . . . . . . . . . . . . . . . . . . . . . . . . . . . . . . . . . . . . . . . . . . . . . . . . . . . . . 1036
Using cfhttp to interact with the web . . . . . . . . . . . . . . . . . . . . . . . . . . . . . . . . . . . . . . . . . . . . . . . . . . . . . . . . . . . . . . . 1036
Creating a query object from a text file . . . . . . . . . . . . . . . . . . . . . . . . . . . . . . . . . . . . . . . . . . . . . . . . . . . . . . . . . . . . . 1039
Using the cfhttp Post method . . . . . . . . . . . . . . . . . . . . . . . . . . . . . . . . . . . . . . . . . . . . . . . . . . . . . . . . . . . . . . . . . . . . . 1040
Performing file operations with cfftp. . . . . . . . . . . . . . . . . . . . . . . . . . . . . . . . . . . . . . . . . . . . . . . . . . . . . . . . . . . . . . . 1042
About interacting with remote servers
Transfer protocols are mechanisms for moving files and information from a source to one or more destinations. Two
of the more popular protocols are the Hypertext Transfer Protocol (HTTP) and the File Transfer Protocol (FTP).
ColdFusion has the cfhttp and cfftp tags that let you use these protocols to interact with remote servers.
The cfhttp tag lets you receive a web page or web-based file, just as a web browser uses HTTP to transport web
pages. When you type a URL into a web browser, you make an HTTP request to a web server. With the cfhttp tag,
you can display a web page, send variables to a ColdFusion or CGI application, retrieve specialized content from a
web page, and create a ColdFusion query from a text file. You can use the Get or Post methods to interact with remote
servers.
The cfftp tag takes advantage of FTPs main purpose—transporting files. Unlike HTTP, FTP was not designed to
interact with other servers for processing and interacting with data. After you establish an FTP connection with the
cfhttp tag, you can use it to upload, download, and manage files and directories.
Using cfhttp to interact with the web
The cfhttp tag, which lets you retrieve information from a remote server, is one of the more powerful tags in the
CFML tag set. You can use one of two methods—Get or Post—to interact with a remote server using the cfhttp tag:
Using the Get method, you can only send information to the remote server in the URL. This method is often
used for a one-way transaction in which cfhttp retrieves an object.
Using the Post method, you can pass variables to a ColdFusion page or CGI program, which processes them and
returns data to the calling page. The calling page then appears or further processes the data that was received. For
example, when you use cfhttp to Post to another ColdFusion page, that page does not appear. It processes the
request and returns the results to the original ColdFusion page, which then uses the information as appropriate.
ADOBE COLDFUSION 8
ColdFusion Developer’s Guide
103
Using the cfhttp Get method
You use Get to retrieve files, including text and binary files, from a specified server. The retrieved information is
stored in a special variable, cfhttp.fileContent. The following examples show several common Get operations.
Retrieve a file and store it in a variable
1Create a ColdFusion page with the following content:
<html>
<head>
<title>Use Get Method</title>
</head>
<body>
<cfhttp
method="Get"
url="http://www.adobe.com"
resolveurl="Yes">
<cfoutput>
#cfhttp.FileContent# <br>
</cfoutput>
</body>
</html>
2(Optional) Replace the value of the url attribute with another URL.
3Save the file as get_webpage.cfm in the myapps directory under your web_root and view it in the web browser.
The browser loads the web page specified in the url attribute.
Reviewing the code
The following table describes the code and its function:
Get a web page and save it in a file
1Create a ColdFusion page with the following content:
<html>
<head>
<title>Use Get Method</title>
</head>
<body>
<cfhttp
method = "Get"
url="http://www.adobe.com/software"
path="c:\temp"
file="adobe_software.htm">
</body>
</html>
2(Optional) Replace the value of the url attribute with another URL and change the filename.
Code Description
<cfhttp method="Get"
url="http://www.adobe.com"
resolveurl="Yes">
Get the page specified in the URL and make the links absolute instead of relative
so that they appear properly.
<cfoutput>
#cfhttp.FileContent# <br>
</cfoutput>
Display the page, which is stored in the variable cfhttp.fileContent, in the
browser.
ADOBE COLDFUSION 8
ColdFusion Developer’s Guide
103
3(Optional) Change the path from C:\temp to a path on your hard drive.
4Save the page as save_webpage.cfm in the myapps directory under your web_root directory.
5Go to the specified path and view the file that you specified in a text editor (using the values specified in step 1,
this is C:\temp\macr_software.htm).
The saved file does not appear properly in your browser because the Get operation saves only the specified web
page HTML. It does not save the frame, image, or other files that the page might include.
Reviewing the code
The following table describes the code and its function:
Get a binary file and save it
1Create a ColdFusion page with the following content:
<cfhttp
method="Get"
url="http://www.adobe.com/adobe/accessibility/images/spotlight.jpg"
path="c:\temp"
file="My_SavedBinary.jpg">
<cfoutput>
#cfhttp.MimeType#
</cfoutput>
2(Optional) Replace the value of the url attribute with the URL of a binary file that you want to download.
3(Optional) Change the path from C:\temp to a path on your hard drive.
4Save the file as save_binary.cfm in the myapps directory under your web_root and open it in the web browser to
view the MIME type.
5(Optional) Verify that the binary file now exists at the location you specified in the path attribute.
Reviewing the code
The following table describes the code and its function:
Code Description
<cfhttp
method = "Get"
url="http://www.adobe.com/software"
path="c:\temp"
file="macr_software.htm">
Get the page specified in the URL and save it in the file specified by the path and
file attributes.
When you use the path and file attributes, ColdFusion ignores any
resolveurl attribute. As a result, frames and other included files cannot appear
when you view the saved page.
Code Description
<cfhttp
method="Get"
url="http://www.adobe.com/adobe/accessibility
/images/spotlight.jpg"
path="c:\temp"
file="My_SavedBinary.jpg">
Get a binary file and save it in the path and file specified.
<cfoutput>
#cfhttp.MimeType#
</cfoutput>
Display the MIME type of the file.
ADOBE COLDFUSION 8
ColdFusion Developer’s Guide
103
Creating a query object from a text file
You can create a query object from a delimited text file by using the cfhttp tag and specifying method="Get" and
the name attribute. This is a powerful method for processing and handling text files. After you create the query object,
you can easily reference columns in the query and perform other ColdFusion operations on the data.
ColdFusion processes text files in the following manner:
You can specify a field delimiter with the delimiter attribute. The default is a comma.
If data in a field might include the delimiter character, you must surround the entire field with the text qualifier
character, which you can specify with the textqualifier attribute. The default text qualifier is the double-
quotation mark (").
The textqualifier="" specifies that there is no text qualifier. If you use textqualifier="""" (four " marks
in a row), it explicitly specifies the double-quotation mark as the text qualifier.
If there is a text qualifier, you must surround all field values with the text qualifier character.
To include the text qualifier character in a field, use a double character. For example, if the text qualifier is ", use
"" to include a quotation mark in the field.
The first row of text is always interpreted as column headings, so that row is skipped. You can override the files
column heading names by specifying a different set of names in the columns attribute. You must specify a name for
each column. You then use these new names in your CFML code. However, ColdFusion never treats the first row of
the file as data.
When duplicate column heading names are encountered, ColdFusion adds an underscore character to the
duplicate column name to make it unique. For example, if two CustomerID columns are found, the second is
renamed "CustomerID_".
Create a query from a text file
1Create a text file with the following content:
OrderID,OrderNum,OrderDate,ShipDate,ShipName,ShipAddress
001,001,01/01/01,01/11/01,Mr. Shipper,123 Main Street
002,002,01/01/01,01/28/01,Shipper Skipper,128 Maine Street
2Save the file as text.txt in the myapps directory under your web_root.
3Create a ColdFusion page with the following content:
<cfhttp method="Get"
url="http://127.0.0.1/myapps/text.txt"
name="juneorders"
textqualifier="">
<cfoutput query="juneorders">
OrderID: #OrderID#<br>
Order Number: #OrderNum#<br>
Order Date: #OrderDate#<br>
</cfoutput>
<!--- Now substitute different column names --->
<!--- by using the columns attribute --->
<hr>
Now using replacement column names<br>
<cfhttp method="Get"
url="http://127.0.0.1/myapps/text.txt"
name="juneorders"
ADOBE COLDFUSION 8
ColdFusion Developer’s Guide
104
columns="ID,Number,ODate,SDate,Name,Address"
textqualifier="">
<cfoutput query="juneorders">
Order ID: #ID#<br>
Order Number: #Number#<br>
Order Date: #SDate#<br>
</cfoutput>
4Save the file as query_textfile.cfm in the myapps directory under your web_root and view it in the web browser.
Using the cfhttp Post method
Use the Post method to send cookie, form field, CGI, URL, and file variables to a specified ColdFusion page or CGI
program for processing. For Post operations, you must use the cfhttpparam tag for each variable you want to post.
The Post method passes data to a specified ColdFusion page or an executable that interprets the variables being sent
and returns data.
For example, when you build an HTML form using the Post method, you specify the name of the page to which form
data is passed. You use the Post method in cfhttp in a similar way. However, with the cfhttp tag, the page that
receives the Post does not, itself, display anything.
Pass variables to a ColdFusion page
1Create a ColdFusion page with the following content:
<html>
<head>
<title>HTTP Post Test</title>
</head>
<body>
<h1>HTTP Post Test</h1>
<cfhttp method="Post"
url="http://127.0.0.1:8500/myapps/post_test_server.cfm">
<cfhttpparam type="Cookie"
value="cookiemonster"
name="mycookie6">
<cfhttpparam type="CGI"
value="cgivar "
name="mycgi">
<cfhttpparam type="URL"
value="theurl"
name="myurl">
<cfhttpparam type="Formfield"
value="twriter@adobe.com"
name="emailaddress">
<cfhttpparam type="File"
name="myfile"
file="c:\pix\trees.gif">
</cfhttp>
<cfoutput>
File Content:<br>
#cfhttp.filecontent#<br>
Mime Type:#cfhttp.MimeType#<br>
</cfoutput>
</body>
</html>
ADOBE COLDFUSION 8
ColdFusion Developer’s Guide
104
2Replace the path to the GIF file to a path on your server (just before the closing cfhttp tag).
3Save the file as post_test.cfm in the myapps directory under your web_root.
Note: You must write a page to view the variables. This is the next procedure.
Reviewing the code
The following table describes the code and its function:
View the variables
1Create a ColdFusion page with the following content:
<html>
<head><title>HTTP Post Test</title> </head>
<body>
<h1>HTTP Post Test</h1>
<cffile destination="C:\temp\"
nameconflict="Overwrite"
filefield="Form.myfile"
action="Upload"
attributes="Normal">
<cfoutput>
The URL variable is: #URL.myurl# <br>
The Cookie variable is: #Cookie.mycookie6# <br>
The CGI variable is: #CGI.mycgi#. <br>
The Formfield variable is: #Form.emailaddress#. <br>
The file was uploaded to #File.ServerDirectory#\#File.ServerFile#.
</cfoutput>
</body>
</html>
Code Description
<cfhttp method="Post"
url="http://127.0.0.1:8500/myapps/post_te
st_ server.cfm">
Post an HTTP request to the specified page.
<cfhttpparam type="Cookie"
value="cookiemonster"
name="mycookie6">
Send a cookie in the request.
<cfhttpparam type="CGI"
value="cgivar "
name="mycgi">
Send a CGI variable in the request.
<cfhttpparam type="URL"
value="theurl"
name="myurl">
Send a URL in the request.
<cfhttpparam type="Formfield"
value="twriter@adobe.com"
name="emailaddress">
Send a Form field in the request.
<cfhttpparam type="File"
name="myfile"
file="c"\pix\trees.gif">
Send a file in the request.
The </> tag ends the http request.
<cfoutput>
File Content:<br>
#cfhttp.filecontent#<br>
Display the contents of the file that the page that is posted to creates by
processing the request. In this example, this is the output from the cfoutput tag
in server.cfm.
Mime Type: #cfhttp.MimeType#<br>
</cfoutput>
Display the MIME type of the created file.
ADOBE COLDFUSION 8
ColdFusion Developer’s Guide
104
2Replace C:\temp\ with an appropriate directory path on your hard drive.
3Save the file as post_test_server.cfm in the myapps directory under your web_root.
4View post_test.cfm in your browser and look for the file in C:\temp\ (or your replacement path).
Reviewing the code
The following table describes the code and its function:
Return results of a CGI program
The following code runs a CGI program search.exe on a website and displays the results, including both the MIME
type and length of the response. The search.exe program must expect a “search” parameter.
<cfhttp method="Post"
url="http://www.my_favorite_site.com/search.exe"
resolveurl="Yes">
<cfhttpparam type="Formfield"
name="search"
value="ColdFusion">
</cfhttp>
<cfoutput>
Response Mime Type: #cfhttp.MimeType#<br>
Response Length: #len(cfhttp.filecontent)# <br>
Response Content: <br>
#htmlcodeformat(cfhttp.filecontent)#<br>
</cfoutput>
Performing file operations with cfftp
The cfftp tag lets you perform tasks on remote servers using File Transfer Protocol (FTP). You can use cfftp to
cache connections for batch file transfers when uploading or downloading files.
Note: To use cfftp, you must select the Enable ColdFusion Security option on the Sandbox Security page in the Security
area in the ColdFusion Administrator. (In the Standard Edition, select Security > Basic Security.)
Code Description
<cffile destination="C:\temp\"
nameconflict="Overwrite"
filefield="Form.myfile"
action="Upload"
attributes="Normal">
Write the transferred document to a file on the server. You send the file using the
type="File" attribute, but the receiving page gets it as a Form variable, not a
File variable. This cffile tag creates File variables, as follows.
<cfoutput> Output information. The results are not displayed by this page. They are passed
back to the posting page in its cfhttp.filecontent variable.
The URL variable is: #URL.myurl# <br> Output the value of the URL variable sent in the HTTP request.
The Cookie variable is: #Cookie.mycookie#
<br>
Output the value of the Cookie variable sent in the HTTP request.
The CGI variable is: #CGI.mycgi# <br> Output the value of the CGI variable sent in the HTTP request.
The Form variable is: #Form.emailaddress#.
<br>
Output the Form variable sent in the HTTP request. You send the variable using
the type="formField" attribute but the receiving page gets it as a Form vari-
able.
The file was uploaded to
#File.ServerDirectory#\#File.ServerFile#.
</cfoutput>
Output the results of the cffile tag on this page. This time, the variables really
are File variables.
ADOBE COLDFUSION 8
ColdFusion Developer’s Guide
104
For server/browser operations, use the cffile, cfcontent, and cfdirectory tags.
Using cfftp involves two major types of operations: connecting, and transferring files. The FTP protocol also
provides commands for listing directories and performing other operations. For a complete list of attributes that
support FTP operations and additional details on using the cfftp tag, see the CFML Reference.
Open an FTP connection and retrieve a file listing
1Create a ColdFusion page with the following content:
<html>
<head>
<title>FTP Test</title>
</head>
<body>
<h1>FTP Test</h1>
<!--- Open ftp connection --->
<cfftp connection="Myftp"
server="MyServer"
username="MyUserName"
password="MyPassword"
action="Open"
stoponerror="Yes">
<!--- Get the current directory name. --->
<cfftp connection=Myftp
action="GetCurrentDir"
stoponerror="Yes">
<!--- output directory name --->
<cfoutput>
The current directory is:#cfftp.returnvalue#<p>
</cfoutput>
<!--- Get a listing of the directory. --->
<cfftp connection=Myftp
action="listdir"
directory="#cfftp.returnvalue#"
name="dirlist"
stoponerror="Yes">
<!--- Close the connection.--->
<cfftp action="close" connection="Myftp">
<p>Did the connection close successfully?
<cfoutput>#cfftp.succeeded#</cfoutput></p>
<!--- output dirlist results --->
<hr>
<p>FTP Directory Listing:</p>
<cftable query="dirlist" colheaders="yes" htmltable>
<cfcol header="<B>Name</b>" TEXT="#name#">
<cfcol header="<B>Path</b>" TEXT="#path#">
<cfcol header="<B>URL</b>" TEXT="#url#">
<cfcol header="<B>Length</b>" TEXT="#length#">
<cfcol header="<B>LastModified</b>"
TEXT="#DateFormat(lastmodified)#">
<cfcol header="<B>IsDirectory</b>"
TEXT="#isdirectory#">
</cftable>
ADOBE COLDFUSION 8
ColdFusion Developer’s Guide
104
2Change MyServer to the name of a server for which you have FTP permission.
3Change MyUserName and MyPassword to a valid user name and password.
To establish an anonymous connection, enter “anonymous” as the user name and an e-mail address (by
convention) for the password.
4Save the file as ftp_connect.cfm in the myapps directory under your web_root and view it in the web browser.
Reviewing the code
The following table describes the code and its function:
After you establish a connection with cfftp, you can reuse the connection to perform additional FTP operations
until either you or the server closes the connection. When you access an already-active FTP connection, you do not
need to re-specify the user name, password, or server. In this case, make sure that when you use frames, only one
frame uses the connection object.
Note: For a single simple FTP operation, such as GetFile or PutFile, you do not need to establish a connection. Specify
all the necessary login information, including the server and any login and password, in the single cfftp request.
Code Description
<cfftp connection="Myftp"
server="MyServer"
username="MyUserName"
password="MyPassword"
action="Open"
stoponerror="Yes">
Open an FTP connection to the MyServer server and log on as MyUserName. If an
error occurs, stop processing and display an error. You can use this connection in
other cfftp tags by specifying the Myftp connection.
<cfftp connection=Myftp
action="GetCurrentDir"
stoponerror="Yes">
<cfoutput>
The current directory is:
#cfftp.returnvalue#<p>
</cfoutput>
Use the Myftp connection to get the name of the current directory; stop
processing if an error occurs.
Display the current directory.
<cfftp connection=Myftp
action="ListDir"
directory="#cfftp.returnvalue#"
name="dirlist"
stoponerror="Yes">
Use the Myftp connection to get a directory listing. Use the value returned by the
last cfftp call (the current directory of the connection) to specify the directory
to list. Save the results in a variable named dirlist (a query object). Stop
processing if there is an error.
<cfftp action="close" connection="Myftp">
<p>Did the connection close successfully?
<cfoutput>#cfftp.succeeded#</cfoutput></p
>
Close the connection, and do not stop processing if the operation fails (because
you can still use the results). Instead, display the value of the cfftp.succeeded
variable, which is Yes if the connection is closed, and No if the operation failed.
<cftable query="dirlist"
colheaders="yes" htmltable>
<cfcol header="<B>Name</b>"
TEXT="#name#">
<cfcol header="<B>Path</b>"
TEXT="#path#">
<cfcol header="<B>URL</b>"
TEXT="#url#">
<cfcol header="<B>Length</b>"
TEXT="#length#">
<cfcol header="<B>LastModified</b>"
TEXT="#DateFormat(lastmodified)#">
<cfcol header="<B>IsDirectory</b>"
TEXT="#isdirectory#">
</cftable>
Display a table with the results of the ListDir FTP command.
ADOBE COLDFUSION 8
ColdFusion Developer’s Guide
104
Caching connections across multiple pages
The FTP connection established by the cfftp tag is maintained only in the current page unless you explicitly assign
the connection to a variable with Application or Session scope.
Assigning a cfftp connection to an application variable could cause problems, since multiple users could access the
same connection object at the same time. Creating a session variable for a cfftp connection makes more sense,
because the connection is available to only one client and does not last past the end of the session.
Example: caching a connection
<cflock scope="Session" timeout=10>
<cfftp action="Open"
username="anonymous"
password="me@home.com"
server="ftp.eclipse.com"
connection="Session.myconnection">
</cflock>
In this example, the connection cache remains available to other pages within the current session. You must enable
session variables in your application for this approach to work, and you must lock code that uses session variables.
For more information on locking, see “Using Persistent Data and Locking” on page 272.
Note: Changing a connections characteristics, such the retrycount or timeout values, might require you to re-
establish the connection.
Connection actions and attributes
The following table shows the available cfftp actions and the attributes they require when you use a named (that is,
cached) connection. If you do not specify an existing connection name, you must specify the username, password,
and server attributes.
.
Action Attributes Action Attributes
Open none Rename existing
new
Close none Remove server
item
ChangeDir directory GetCurrentDir none
CreateDir directory GetCurrentURL none
ListDir name
directory
ExistsDir directory
RemoveDir directory ExistsFile remotefile
GetFile localfile
remotefile
Exists item
PutFile localfile
remotefile
ADOBE COLDFUSION 8
ColdFusion Developer’s Guide
104
104
Chapter 55: Managing Files on the Server
The cffile, cfdirectory, and cfcontent tags handle browser and server file management tasks, such as
uploading files from a client to the web server, viewing directory information, and changing the content type that is
sent to the web browser. To perform server-to-server operations, use the cfftp tag, described in “Performing file
operations with cfftp” on page 1042.
Contents
About file management . . . . . . . . . . . . . . . . . . . . . . . . . . . . . . . . . . . . . . . . . . . . . . . . . . . . . . . . . . . . . . . . . . . . . . . . . . 1047
Using cffile . . . . . . . . . . . . . . . . . . . . . . . . . . . . . . . . . . . . . . . . . . . . . . . . . . . . . . . . . . . . . . . . . . . . . . . . . . . . . . . . . . . . . 1047
Using cfdirectory. . . . . . . . . . . . . . . . . . . . . . . . . . . . . . . . . . . . . . . . . . . . . . . . . . . . . . . . . . . . . . . . . . . . . . . . . . . . . . . . 1054
Using cfcontent . . . . . . . . . . . . . . . . . . . . . . . . . . . . . . . . . . . . . . . . . . . . . . . . . . . . . . . . . . . . . . . . . . . . . . . . . . . . . . . . . 1056
About file management
ColdFusion lets you access and manage the files and directories on your ColdFusion server. The cffile tag has
several attributes for moving, copying, deleting, and renaming files. You use the cfdirectory tag to list, create,
delete, and rename directories. The cfcontent tag lets you define the MIME (Multipurpose Internet Mail Exten-
sions) content type that returns to the web browser.
Using cffile
You c an u s e t he cffile tag to work with files on the server in several ways:
Upload files from a client to the web server using an HTML form
Move, rename, copy, or delete files on the server
Read, write, or append to text files on the server
You us e t h e action attribute to specify any of the following file actions: upload, move, rename, copy, delete, read,
readBinary, write, and append. The required attributes depend on the action specified. For example, if
action="write", ColdFusion expects the attributes associated with writing a text file.
Note: Consider the security and logical structure of directories on the server before allowing users access to them. You
can disable the cffile tag in the ColdFusion Administrator. Also, to access files that are not located on the local
ColdFusion system, ColdFusion services must run using an account with permission to access the remote files and direc-
tories.
Uploading files
File uploading requires that you create two files:
An HTML form to specify file upload information
An action page containing the file upload code
The following procedures describe how to create these files.
ADOBE COLDFUSION 8
ColdFusion Developer’s Guide
104
Create an HTML file to specify file upload information
1Create a ColdFusion page with the following content:
<head><title>Specify File to Upload</title></head>
<body>
<h2>Specify File to Upload</h2>
<!--- the action attribute is the name of the action page --->
<form action="uploadfileaction.cfm"
enctype="multipart/form-data"
method="post">
<p>Enter the complete path and filename of the file to upload:
<input type="file"
name="FiletoUpload"
size="45">
</p>
<input type="submit"
value="Upload">
</form>
</body>
2Save the file as uploadfileform.cfm in the myapps directory under your web_root and view it in the browser.
Note: The form will not work until you write an action page for it (see the next procedure).
Reviewing the code
The following table describes the code and its function:
The user can enter a file path or browse the system and select a file to send.
1Create a ColdFusion page with the following content:
<html>
<head> <title>Upload File</title> </head>
<body>
<h2>Upload File</h2>
<cffile action="upload"
destination="c:\temp\"
nameConflict="overwrite"
fileField="Form.FiletoUpload">
<cfoutput>
You uploaded #cffile.ClientFileName#.#cffile.ClientFileExt#
successfully to #cffile.ServerDirectory#.
</cfoutput>
</body>
</html>
Code Description
<form action="uploadfileaction.cfm"
enctype="multipart/form-data"
method="post">
Create a form that contains file selection fields for upload by the user. The
action attribute value specifies the ColdFusion template that will process the
submitted form. The enctype attribute value tells the server that the form
submission contains an uploaded file. The method attribute is set to post to
submit a ColdFusion form.
<input type="file"
name="FiletoUpload"
size="45">
Allow the user to specify the file to upload. The file type instructs the browser
to prepare to read and transmit a file from the user's system to your server. It
automatically includes a Browse button to let the user look for the file instead of
manually entering the entire path and filename.
ADOBE COLDFUSION 8
ColdFusion Developer’s Guide
104
2Change the following line to point to an appropriate location on your server:
destination="c:\temp\"
Note: This directory must exist on the server.
3Save the file as uploadfileaction.cfm in the myapps directory under your web_root.
4View uploadfileform.cfm in the browser, enter a file to upload, and submit the form.
The file you specified uploads.
Reviewing the code
The following table describes the code and its function:
Note: This example performs no error checking and does not incorporate any security measures. Before deploying an
application that performs file uploads, ensure that you incorporate both error handling and security. For more infor-
mation, see “Securing Applications on page 311 and “Handling Errors” on page 246.
Resolving conflicting filenames
When you save a file to the server, there is a risk that a file with the same name might already exist. To resolve this
problem, assign one of these values to the nameConflict attribute of the cffile tag:
Error: (default) ColdFusion stops processing the page and returns an error. The file is not saved.
Skip: Allows custom behavior based on file properties. Neither saves the file nor returns an error.
Overwrite: Overwrites a file that has the same name as the uploaded file.
MakeUnique: Generates a unique filename for the uploaded file. The name is stored in the file object variables
serverFile and serverFileName. You can use this variable to record the name used when the file was saved. The
unique name might not resemble the attempted name. For more information on file upload status variables, see
“Evaluating the results of a file upload” on page 1051.
Controlling the type of file uploaded
For some applications, you might want to restrict the type of file that is uploaded. For example, you might not want
to accept graphic files in a document library.
You use the accept attribute to restrict the type of file that you allow in an upload. When an accept qualifier is
present, the uploaded files MIME content type must match the criteria specified or an error occurs. The accept
attribute takes a comma-separated list of MIME data names, optionally with wildcards.
Code Description
<cffile action="upload" Output the name and location of the uploaded file on the client machine.
destination="c:\temp\" Specify the destination of the file.
nameConflict="overwrite" If the file already exists, overwrite it.
fileField="Form.FiletoUpload"> Specify the name of the file to upload. Do not enclose the variable in number
signs.
You uploaded
#cffile.ClientFileName#.#cffile.
ClientFileExt# successfully to
#cffile.ServerDirectory#.
Inform the user of the file that was uploaded and its destination. For information
on scope variables, see “Evaluating the results of a file upload” on page 1051.
ADOBE COLDFUSION 8
ColdFusion Developer’s Guide
105
A files MIME type is determined by the browser. Common types, such as image/gif and text/plain, are registered in
the browser.
Note: Current versions of Microsoft Internet Explorer and Netscape support MIME type associations. Other browsers
and earlier versions might ignore these associations.
ColdFusion saves any uploaded file if you omit the accept attribute or specify "*/*". You can restrict the file types,
as demonstrated in the following examples.
The following cffile tag saves an image file only if it is in the GIF format:
<cffile action="Upload"
fileField="Form.FiletoUpload"
destination="c:\uploads\"
nameConflict="Overwrite"
accept="image/gif">
The following cffile tag saves an image file only if it is in GIF or JPEG format:
<cffile action="Upload"
fileField="Form.FiletoUpload"
destination="c:\uploads\"
nameConflict="Overwrite"
accept="image/gif, image/jpeg">
Note: If you receive an error similar to "The MIME type of the uploaded file (image/jpeg) was not accepted by the server",
enter accept="image/jpeg" to accept JPEG files.
This cffile tag saves any image file, regardless of the format:
<cffile action="Upload"
fileField="Form.FiletoUpload"
destination="c:\uploads\"
nameConflict="Overwrite"
accept="image/*">
Setting file and directory attributes
In Windows, you specify file attributes using attributes attribute of the cffile tag. In UNIX, you specify file or
directory permissions using the mode attribute of the cffile or cfdirectory tag.
Windows
In Windows, you can set the following file attributes:
Hidden
Normal
ReadOnly
To specify several attributes in CFML, use a comma-separated list for the attributes attribute; for example,
attributes="ReadOnly,Hidden". If you do not use the attributes attribute, the files existing attributes are
maintained. If you specify any other attributes in addition to Normal, the additional attribute overrides the Normal
setting.
UNIX
In UNIX, you can individually set permissions on files and directories for each of three types of users—owner, group,
and other. You use a number for each user type. This number is the sum of the numbers for the individual permis-
sions allowed. Values for the mode attribute correspond to octal values for the UNIX chmod command:
4 = read
ADOBE COLDFUSION 8
ColdFusion Developer’s Guide
105
2 = write
1 = execute
You enter permissions values in the mode attribute for each type of user: owner, group, and other in that order. For
example, use the following code to assign read permissions for everyone:
mode=444
To give a file or directory owner read/write/execute permissions and read only permissions for everyone else:
mode=744
Evaluating the results of a file upload
After a file upload is completed, you can retrieve status information using file upload status variables. This status
information includes data about the file, such as its name and the directory where it was saved.
You can access file upload status variables using dot notation, using either file.varname or cffile.varname. Although
you can use either the File or cffile prefix for file upload status variables, cffile is preferred; for example, cffile.Client-
Directory. The File prefix is retained for backward compatibility.
Note: File status variables are read-only. They are set to the results of the most recent cffile operation. If two cffile
tags execute, the results of the first are overwritten by the subsequent cffile operation.
The following table describes the file upload status variables that are available after an upload:
Variable Description
attemptedServerFile Initial name that ColdFusion uses when attempting to save a file; for example, myfile.txt. (see “Resolving
conflicting filenames” on page 1049).
clientDirectory Directory on the client’s system from which the file was uploaded.
clientFile Full name of the source file on the client’s system with the file extension; for example, myfile.txt.
clientFileExt Extension of the source file on the client’s system without a period; for example, txt (not .txt).
clientFileName Name of the source file on the clients system without an extension; for example, myfile.
contentType MIME content type of the saved file; for example, image for image/gif.
contentSubType MIME content subtype of the saved file; for example, gif for image/gif.
dateLastAccessed Date that the uploaded file was last accessed.
fileExisted Indicates (Yes or No) whether the file already existed with the same path.
fileSize Size of the uploaded file.
fileWasAppended Indicates (Yes or No) whether ColdFusion appended the uploaded file to an existing file.
fileWasOverwritten Indicates (Yes or No) whether ColdFusion overwrote a file.
fileWasRenamed Indicates (Yes or No) whether the uploaded file was renamed to avoid a name conflict.
fileWasSaved Indicates (Yes or No) whether ColdFusion saved the uploaded file.
oldFileSize Size of the file that was overwritten in the file upload operation. Empty if no file was overwritten.
serverDirectory Directory where the file was saved on the server.
serverFile Full name of the file saved on the server with the file extension; for example, myfile.txt.
serverFileExt Extension of the file saved on the server without a period; for example, txt (not .txt).
ADOBE COLDFUSION 8
ColdFusion Developer’s Guide
105
Moving, renaming, copying, and deleting server files
With the cffile tag, you can create application pages to manage files on your web server. You can use the tag to
move files from one directory to another, rename files, copy a file, or delete a file.
The examples in the following table show static values for many of the attributes. However, the value of all or part of
any attribute in a cffile tag can be a dynamic parameter.
This example sets the ReadOnly flag bit for the uploaded file:
<cffile action="Copy"
source="c:\files\upload\keymemo.doc"
destination="c:\files\backup\"
attributes="ReadOnly">
Note: Ensure you include the trailing slash (\) when you specify the destination directory. Otherwise, ColdFusion treats
the last element in the pathname as a filename. This only applies to copy actions.
Reading, writing, and appending to a text file
In addition to managing files on the server, you can use the cffile tag to read, create, and modify text files. As a
result, you can do the following things:
Create log files. (You can also use cflog to create and write to log files.)
Generate static HTML documents.
Use text files to store information that can be incorporated into web pages.
Reading a text file
You can use the cffile tag to read an existing text file. The file is read into a local variable that you can use anywhere
in the application page. For example, you could read a text file and then insert its contents into a database, or you
could read a text file and then use one of the string replacement functions to modify the contents.
serverFileName Name of the file saved on the server without an extension; for example, myfile.
timeCreated Date and time the uploaded file was created.
timeLastModified Date and time of the last modification to the uploaded file.
Action Example code
Move a file <cffile action="move"
source="c:\files\upload\KeyMemo.doc"
destination="c:\files\memo\">
Rename a file <cffile action="rename"
source="c:\files\memo\KeyMemo.doc"
destination="c:\files\memo\OldMemo.doc">
Copy a file <cffile action="copy"
source="c:\files\upload\KeyMemo.doc"
destination="c:\files\backup\">
Delete a file <cffile action="delete"
file="c:\files\upload\oldfile.txt">
Variable Description
ADOBE COLDFUSION 8
ColdFusion Developer’s Guide
105
Read a text file
1Create a ColdFusion page with the following content:
<html>
<head>
<title>Read a Text File</title>
</head>
<body>
Ready to read the file:<br>
<cffile action="read"
file="C:\inetpub\wwwroot\mine\message.txt"
variable="Message">
<cfoutput>
#Message#
</cfoutput>
</body>
</html>
2Replace C:\inetpub\wwwroot\mine\message.txt with the location and name of a text file on the server.
3Save the file as readtext.cfm in the myapps directory under your web_root and view it in the browser.
Writing a text file on the server
You can use the cffile tag to write a text file based on dynamic content. For example, you could create static HTML
files or log actions in a text file.
Create a form in to capture data for a text file
1Create a ColdFusion page with the following content:
<html>
<head>
<title>Put Information into a Text File</title>
</head>
<body>
<h2>Put Information into a Text File</h2>
<form action="writetextfileaction.cfm" method="Post">
<p>Enter your name: <input type="text" name="Name" size="25"></p>
<p>Enter the name of the file: <input type="text" name="FileName" size="25">.txt</p>
<p>Enter your message:
<textarea name="message"cols=45 rows=6></textarea>
</p>
<input type="submit" name="submit" value="Submit">
</form>
</body>
</html>
2Save the file as writetextfileform.cfm in the myapps directory under your web_root.
Note: The form will not work until you write an action page for it (see the next procedure).
Write a text file
1Create a ColdFusion page with the following content:
<html>
<head>
<title>Write a Text File</title>
ADOBE COLDFUSION 8
ColdFusion Developer’s Guide
105
</head>
<body>
<cffile action="write"
file="C:\inetpub\wwwroot\mine\#Form.FileName#.txt"
output="Created By: #Form.Name#
#Form.Message# ">
</body>
</html>
2Modify the path C:\inetpub\wwwroot\mine\ to point to a path on your server.
3Save the file as writetextfileaction.cfm in the myapps directory under your web_root.
4View the file writetextfileform.cfm in the browser, enter values, and submit the form.
The text file is written to the location you specified. If the file already exists, it is replaced.
Appending a text file
You can use the cffile tag to append additional text to the end of a text file; for example, when you create log files.
Append a text file
1Open the writetextfileaction.cfm file.
2Change the value for the action attribute from write to append so that the file appears as follows:
<html>
<head>
<title>Append a Text File</title>
</head>
<body>
<cffile action="append"
file="C:\inetpub\wwwroot\mine\message.txt"
output="Appended By: #Form.Name#">
</body>
</html>
3Save the file as writetextfileaction.cfm in the myapps directory under your web_root.
4View the file in the browser, enter values, and submit the form.
The appended information displays at the end of the text file.
Using cfdirectory
Use the cfdirectory tag to return file information from a specified directory and to create, delete, and rename
directories. When listing directory contents or deleting a directory, you can optionally use the recurse attribute to
access or delete all subdirectories.
As with the cffile tag, you can disable cfdirectory processing in the ColdFusion Administrator. For details on
the syntax of this tag, see the CFML Reference.
Returning file information
When you use the action="list" attribute setting, the cfdirectory returns a query object as specified in the name
attribute. The name attribute is required when you use the action="list" attribute setting. This query object
contains result columns that you can reference in a cfoutput tag, using the value specified in the name attribute:
name: Directory entry name.
ADOBE COLDFUSION 8
ColdFusion Developer’s Guide
105
directory: Directory containing the entry.
size: Directory entry size.
type: File type: File or Dir.
dateLastModified: Date an entry was last modified.
attributes: (Windows only) File attributes, if applicable.
mode: (UNIX only) The octal value representing the permissions setting for the specified directory.
Note: ColdFusion supports the ReadOnly and Hidden values for the attributes attribute for cfdirectory sorting.
Depending on whether your server is on a UNIX system or a Windows system, either the Attributes column or the
Mode column is empty. Also, you can specify a filename in the filter attribute to get information on a single file.
The following procedure describes how to create a ColdFusion page in which to view directory information.
View directory information
1Create a ColdFusion page with the following content:
<html>
<head>
<title>List Directory Information</title>
</head>
<body>
<h3>List Directory Information</h3>
<cfdirectory
directory="c:\inetpub\wwwroot\mine"
name="mydirectory"
sort="size ASC, name DESC, datelastmodified">
<table cellspacing=1 cellpadding=10>
<tr>
<th>Name</th>
<th>Size</th>
<th>Type</th>
<th>Modified</th>
<th>Attributes</th>
<th>Mode</th>
</tr>
<cfoutput query="mydirectory">
<tr>
<td>#mydirectory.name#</td>
<td>#mydirectory.size#</td>
<td>#mydirectory.type#</td>
<td>#mydirectory.dateLastModified#</td>
<td>#mydirectory.attributes#</td>
<td>#mydirectory.mode#</td>
</tr>
</cfoutput>
</table>
</body>
</html>
2Modify the path C:\inetpub\wwwroot\mine so that it points to a directory on your server.
3Save the file as directoryinfo.cfm in the myapps directory under your web_root and view it in the browser:
ADOBE COLDFUSION 8
ColdFusion Developer’s Guide
105
Using cfcontent
The cfcontent tag downloads files from the server to the client. You can use this tag to set the MIME type of the
content returned by a ColdFusion page and, optionally, define the filename of a file to be downloaded by the current
page. By default, ColdFusion returns a MIME content type of text/html so that a web browser renders your template
text as a web page.
As with the cffile and cfdirectory tags, you can disable processing in the ColdFusion Administrator.
About MIME types
A MIME type is a label that identifies the contents of a file. the browser uses the MIME type specification to
determine how to interact with the file. For example, the browser could open a spreadsheet program when it
encounters a file identified by its MIME content type as a spreadsheet file.
A MIME content type consists of "type/subtype" format. The following are common MIME content types:
text/html
image/gif
application/pdf
Changing the MIME content type with cfcontent
You use the cfcontent tag to change the MIME content type that returns to the browser along with the content
generated from your ColdFusion page.
The cfcontent tag has one required attribute, type, which defines the MIME content type returned by the current
page.
Change the MIME content type with cfcontent
1Create an HTML page with the following content:
<h1>cfcontent_message.htm</h1>
ADOBE COLDFUSION 8
ColdFusion Developer’s Guide
105
<p>This is a <em>test message</em> written in HTML.</p>
<p>This is the <em>second paragraph</em> of the test message.
As you might expect, it is also written in HTML.</p>
2Save the file as cfcontent_message.htm in the myapps directory under your web_root.
This HTML file will be called by the ColdFusion file that you write in steps 3 through 7.
3Create a ColdFusion page with the following content:
<html>
<head>
<title>cfcontent Example</title>
</head>
<body>
<h3>cfcontent Example</h3>
<cfcontent
type = "text/html"
file = "C:\CFusion\wwwroot\myapps\cfcontent_message.htm"
deleteFile = "No">
</body>
</html>
4If necessary, edit the file = line to point to your myapps directory.
5Save the file as cfcontent.cfm in the myapps directory under your web_root and view it in the browser.
The text of the called file (cfcontent_message.htm) displays as normal HTML, as shown in the following image:
6In cfcontent.cfm, change type = "text/html" to type = "text/plain".
7Save the file and view it in the browser (refresh it if necessary).
The text displays as unformatted text, in which HTML tags are treated as text:
ADOBE COLDFUSION 8
ColdFusion Developer’s Guide
105
The following example shows how the cfcontent tag can create an Excel spreadsheet that contains your data.
Create an Excel spreadsheet with cfcontent
1Create a ColdFusion page with the following content:
<!--- Use cfsetting to block output of HTML
outside of cfoutput tags. --->
<cfsetting enablecfoutputonly="Yes">
<!--- Get employee info. --->
<cfquery name="GetEmps" datasource="cfdocexamples">
SELECT * FROM Employee
</cfquery>
<!--- Set content type. --->
<cfcontent type="application/msexcel">
<!--- Suggest default name for XLS file. --->
<!--- "Content-Disposition" in cfheader also ensures
relatively correct Internet Explorer behavior. --->
<cfheader name="Content-Disposition" value="filename=Employees.xls">
<!--- Format data using cfoutput and a table.
Excel converts the table to a spreadsheet.
The cfoutput tags around the table tags force output of the HTML when
using cfsetting enablecfoutputonly="Yes" --->
<cfoutput>
<table cols="4">
<cfloop query="GetEmps">
<tr>
<td>#Emp_ID#</td>
<td>#FirstName#</td>
<td>#LastName#</td>
</tr>
</cfloop>
</table>
</cfoutput>
2Save the file as employees_to_excel.cfm in the myapps directory under your web_root and view it in the browser.
The data appears in an Excel spreadsheet, as in the following image:
ADOBE COLDFUSION 8
ColdFusion Developer’s Guide
105
106
Chapter 56: Using Event Gateways
Adobe ColdFusion provides event gateways, which you can use when writing applications. You configure an event
gateway for an application and deploy the application.
To use event gateways, you should have a thorough knowledge of ColdFusion development concepts and practices,
including ColdFusion components (CFCs). To write applications for custom gateways that are not provided in
ColdFusion, you must also know the details of the event gateway you are using, including its requirements.
Contents
About event gateways . . . . . . . . . . . . . . . . . . . . . . . . . . . . . . . . . . . . . . . . . . . . . . . . . . . . . . . . . . . . . . . . . . . . . . . . . . . . 1060
Event gateway facilities and tools . . . . . . . . . . . . . . . . . . . . . . . . . . . . . . . . . . . . . . . . . . . . . . . . . . . . . . . . . . . . . . . . . . 1064
Structure of an event gateway application . . . . . . . . . . . . . . . . . . . . . . . . . . . . . . . . . . . . . . . . . . . . . . . . . . . . . . . . . . . 1066
Configuring an event gateway instance . . . . . . . . . . . . . . . . . . . . . . . . . . . . . . . . . . . . . . . . . . . . . . . . . . . . . . . . . . . . . 1067
Developing an event gateway application . . . . . . . . . . . . . . . . . . . . . . . . . . . . . . . . . . . . . . . . . . . . . . . . . . . . . . . . . . . 1068
Deploying event gateways and applications . . . . . . . . . . . . . . . . . . . . . . . . . . . . . . . . . . . . . . . . . . . . . . . . . . . . . . . . . 1075
Using the CFML event gateway for asynchronous CFCs . . . . . . . . . . . . . . . . . . . . . . . . . . . . . . . . . . . . . . . . . . . . . . 1075
Using the example event gateways and gateway applications . . . . . . . . . . . . . . . . . . . . . . . . . . . . . . . . . . . . . . . . . . . 1077
About event gateways
ColdFusion event gateways are ColdFusion elements that let ColdFusion react to or generate external events or
messages in an asynchronous manner. Event gateways let a ColdFusion application handle information that does not
come through an HTTP request. For example, you can use event gateways to handle instant messages, short
messages from mobile devices, or messages sent to a TCP/IP port.
The event gateway mechanism has the following major features:
ColdFusion event gateways do not require HTTP requests. ColdFusion developers can write ColdFusion
gateway applications without using any CFM pages (just CFCs).
ColdFusion CFCs can use event gateways to listen for and respond directly to external events.
Event gateways operate asynchronously. A gateway typically gets a message and dispatches it for processing,
without requiring or waiting for a response.
ColdFusion developers can create event gateways to handle any kind of event that a Java application can receive.
ColdFusion includes several product-level event gateways, such as a gateway for the XMPP (Extensible Messaging
and Presence Protocol) instant messaging protocol. Adobe also provides the source for several example gateways,
such as a generalized socket gateway, that you can extend to handle your specific needs. You can also write your own
gateways in Java to handle other event or messaging technologies supported by the Java runtime or by third-party
providers, such as gateways for additional instant messaging protocols, gateways for specific ERP systems, or other
protocols, such as NNTP.
ADOBE COLDFUSION 8
ColdFusion Developer’s Guide
106
Using event gateways
Because event gateways provide a generalized asynchronous messaging mechanism, you can use them with many
kinds of event or messaging resources. For example, ColdFusion includes gateways (either product quality, or lighter
weight example gateways) for communicating between ColdFusion applications and the following types of
resources:
Mobile phones and other devices that support short messaging services (SMS)
XMPP or IBM Sametime Instant message clients
Java Sockets (which let your ColdFusion application communicate with TCP/IP-based devices and programs,
such as Telnet terminal clients).
Java Messaging Service (JMS) resources, such as storefront sales order handling systems.
Event gateways are not limited to sending or receiving information using communications protocols. For example,
ColdFusion includes an example event gateway that monitors changes to a directory and invokes a CFC method
whenever the directory changes. ColdFusion also includes an event gateway that lets a CFML application “call” a
CFC asynchronously and continue processing without getting a response from the CFC.
Just as you can create event gateways that serve many different event or messaging based technologies, you can write
many kinds of applications that use them. Just a few examples of possible gateway uses include the following.
Server to client push examples
An application that sends an instant message (IM) or SMS text message to a person who can approve a purchase
order, get a response, and mark the purchase order as approved or denied.
A bot that notifies users through their preferred messaging method (cell phone, instant messaging, or even e-
mail) when watch list stock goes up, and offers to buy or sell the stock immediately.
An application that authenticates web users by sending them an SMS message that includes code that they must
to enter into the browser in order to proceed.
Client to server examples
A menu-based SMS application that lets users get information from any of several web service data providers.
ColdFusion includes a SMS menuing example int the gateways/cfc directory.
A instant messaging application that takes messages from users to technical support and assigns and directs the
messages to the most available support staff member. The application could also log the user ID and session, and you
could use ColdFusion to generate usage reports.
A directory lookup robot IM "buddy" that responds to messages chat contain an employees name with the
employees phone number or buddy ID.
Server to serve examples
A JMS subsystem that publishes status updates that are consumed by business intelligence systems.
A system that monitors and publishes download events from a website.
Event gateway terms and concepts
This document uses the following terms when referring to event gateways:
Event: A trigger that ColdFusion can receive from an external source. ColdFusion event gateways receive events.
Message: The information provided by an event. In ColdFusion, a message is the data structure that the event
gateway receives when an event is triggered.
ADOBE COLDFUSION 8
ColdFusion Developer’s Guide
106
Event gateway: Java code that receives events and sends them to and from ColdFusion application code. This
document uses the term event gateway, without the word type or instance, to refer to the general concept of a
ColdFusion event gateway. Where the context makes the meaning obvious, the term can also refer to event gateway
type or event gateway instance.
Event gateway type: A specific event gateway implementation, represented by a Java class. Each event gateway type
handles messages belonging to a particular a communications method or protocol, such as short message service
(SMS), an instant messaging protocol, or Sockets. You generally have one event gateway type per communication
protocol. You configure each event gateway type on the Gateway Types page in the Event Gateways area in the
ColdFusion Administrator.
Event gateway instance: A specific instance of an event gateway type class. You configure each event gateway
instance on the ColdFusion Gateways page by specifying the event gateway type, an ID, the path to the event gateway
application CFC that uses this instance, and a configuration file (if needed for the selected event gateway type). You
can have multiple event gateway instances per event gateway type, for example, for different event gateway applica-
tions.
Event gateway application: One or more CFCs and any supporting CFM pages that handle events from an event
gateway instance and send messages using the event gateway instance. The event gateway application is not part of
an event gateway instance, but the code that is responsible for processing event messages to and from the instance.
Event gateway listener: Code in an event gateway that receives events from an event source and passes them to the
ColdFusion gateway service for delivery to a CFML listener CFC.
Listener CFC: A CFC that contains one or more methods that respond to incoming messages from one or more
event gateway instances. Part of an event gateway application.
ColdFusion gateway service: The part of ColdFusion that provides underlying support for event gateways, including
a path between an event gateway instance and listener CFCs.
How event gateway applications work
The following diagram shows the architecture of ColdFusion event gateway applications:
How event gateways interact
Typically, a ColdFusion event gateway instance, a Java object, listens for events coming from an external provider.
For example, a general socket event gateway listens for messages on an IP socket, and an SMS event gateway receives
messages from an SMSC server.
Event Gateway
Instance
SMSC server
(for SMS messages)
Instant
messaging
provider
Other message
generator/receiver
Event Gateway
Instance
Event Gateway
Instance
ColdFusion
Event
Gateway
Service
Java
Event
Event
Event
Event
Event
Event
CFEvent
CFEvent
CFEvent
CFEvent
CFEvent
CFEvent
ColdFusion
Event Gateway
Application
Event Gateway
Application
CFML
Listener CFC
CFEvent
Message
Event Gateway
Application
Listener CFC
CFEvent
Message
CFEvent
Message
Listener CFC
CFM Page
.
.
.
.
.
.
.
.
.
ADOBE COLDFUSION 8
ColdFusion Developer’s Guide
106
Each event gateway instance communicates with one or more listener CFCs through the ColdFusion event gateway
service. The listener CFCs receive CFEvent object instances that contain the messages, process them, and can send
responses back to the event gateway, which can send the messages to the external resources.
Alternatively, a ColdFusion application can initiate a message by calling a ColdFusion function that sends the
message to the event gateway. The event gateway then forwards the message to an external resource, such as an
instant messaging server. A CFC in the application listens for any responses to the sent message.
Some event gateways can be one-way: they listen for a specific event and send it to a CFC, or they get messages from
a ColdFusion function and dispatch it, but they do not do both. The example DirectoryWatcherGateway listens for
events only, and the asynchronous CFML event gateway receives messages from CFML only. (You could even say
that the directory watcher gateway doesnt listen for events; it creates its own events internally by periodically
checking the directory state.) For information on the asynchronous CFML event gateway, see “Using the CFML
event gateway for asynchronous CFCs” on page 1075.
Event gateway structure
Java programmers develop ColdFusion event gateways by writing Java classes that implement the coldfusion.event-
gateway.Gateway interface. ColdFusion event gateways normally consist of one or more threads that listen for events
from an event provider, such as a Socket, an SMSC server, or some other source. The event gateway sends event
messages to the ColdFusion event gateway service message queue, and provides a method that gets called when an
event gateway application CFC or CFM page sends an outgoing message.
The event gateway class can also do the following:
Provide the ColdFusion application with access to a helper class that provides event gateway-specific services,
such as buddy-list management or connection management.
Use a file that specifies configuration information, such as IP addresses and ports, passwords, and other ID infor-
mation, internal time-out values, and so on.
About developing event gateway applications
ColdFusion application developers write applications that use event gateways. The person or company that provides
the event gateway supplies gateway-specific information to the ColdFusion developer. This information must
include the structure and contents of the messages that the ColdFusion application receives and sends to the event
gateway, plus any information about configuration files or helper methods that the ColdFusion application might
use.
The ColdFusion developer writes a CFC that listens for messages. Many event gateway types send messages to a
listener CFC method named onIncomingMessage. A minimal event gateway application might implement only this
single method. More complex event gateway types can require multiple CFC listener methods. For example, the
ColdFusion XMPP IM event gateway sends user messages to the onIncomingMessage CFC method, but sends
requests to add buddies to the onAddBuddyRequest CFC method.
Depending on the event gateway and application types, the event gateway application might include CFM pages or
CFC methods to initiate outgoing messages. The application also might use an event gateway-specific Gateway-
Helper object to do tasks such as getting buddy lists in IM applications or getting a messaging server’s status.
The ColdFusion application developer also configures an event gateway instance in the ColdFusion Administrator,
and possibly in a configuration file. The ColdFusion Administrator configuration information specifies the listener
CFC that handles the messages from the event gateway and other standard event gateway configuration details. The
configuration file, if required, contains event gateway type-specific configuration information.
ADOBE COLDFUSION 8
ColdFusion Developer’s Guide
106
Event gateway facilities and tools
ColdFusion provides a number of features and tools for developing and deploying event-handling applications, these
including the following:
Standard event gateways.
Development tools and example code.
A gateway directory structure configured for use by custom event gateways and event gateway applications. This
directory also contains the example code.
An event gateway-specific log file
Three pages in the ColdFusion Administrator for managing event gateways.
Standard event gateways
Adobe provides several event gateways as part of ColdFusion. These event gateways support the following messaging
protocols:
SMS (Short Message Service): A system designed for exchanging short, often text, messages with wireless
devices, such as mobile phones or pagers. For detailed information on using the SMS event gateway, see “Using the
SMS Event Gateway” on page 1099.
XMPP (Extensible Messaging and Presence Protocol): An open, XML-based protocol for instant messaging.
For detailed information on using the XMPP event gateway, see “Using the Instant Messaging Event Gateways” on
page 1083.
IBM Lotus Instant Messaging: (commonly referred to as Lotus Sametime) The IBM product for real-time
collaboration. For detailed information on using the Lotus Sametime event gateway, see “Using the Instant
Messaging Event Gateways” on page 1083.
ColdFusion also provides an event gateway, the CFML asynchronous event gateway, that lets a CFML application
invoke a CFC method asynchronously. This event gateway does not follow the model of providing a mechanism for
exchanging messages with resources outside of ColdFusion. Instead, it provides a one-way path for invoking CFCs
when an application does not require (indeed, cannot receive) a return value from the CFC. For detailed information
on using the CFML asynchronous event gateway, see “Using the CFML event gateway for asynchronous CFCs” on
page 1075.
Development tools and example code
ColdFusion provides the following tools and example code for developing your own event gateways and event
gateway applications:
An SMS client (phone simulator) and a short message service center (SMSC) server simulator, for developing
SMS applications without requiring an external SMS provider.
Four sample event gateways with source code:
A template for an empty event gateway that contains a skeleton on which you can build your own event
gateways
A TCP/IP socket event gateway that listens on a TCP/IP port
A directory watcher event gateway that monitors changes to the contents of a directory
A Java Messaging Service (JMS) gateway that acts as a JMS consumer or producer.
ADOBE COLDFUSION 8
ColdFusion Developer’s Guide
106
Several sample applications, including the following:
A menu application that uses an inquiry-response drill-down menu to provide services such as weather
reports and stock quotes.
A simple echo application that sends back the messages that it receives.
A temperature converter, an asynchronous logging application.
An application that returns employee phone number and other information.
The chapters in this manual use these example applications.
Javadoc documentation for the Java interfaces and classes that you use to create gateways.
For more information on these examples, see “Using the example event gateways and gateway applications” on
page 1077.
The ColdFusion gateway directory
The ColdFusion installation includes a cf_root\WEB-INF\cfusion\gateway directory on J2EE configurations, or
cf_root\gateway directory on server configurations. This directory contains all the code for ColdFusion example
event gateways and example event gateway applications, and example configuration files for use by standard
ColdFusion event gateways. You do not have to put your event gateways, event gateway application CFCs, or event
gateway configuration files in this directory, but ColdFusion is configured to find event gateways and CFCs that you
put there.
The following table lists the event gateway directory subdirectories, their purpose, and their initial contents. For
more information on using the example event gateways and applications, see “Using the example event gateways and
gateway applications” on page 1077.
Directory Purpose
cfc Event gateway application CFCs. ColdFusion is installed with an Administrator Mapping between /gateway and this
cfc directory.
cfc/examples Code for the ColdFusion sample applications.
config Configuration files for all ColdFusion event gateways, including standard ColdFusion event gateways, such as SMS,
and example event gateways, such as the directory watcher event gateway.
doc/api Javadoc for the Gateway, and GatewayHelper interfaces, and the CFEvent, GatewayServices, and GenericGateway
classes that gateway developer use when writing gateways. This documentation is a subset of the information in
“Gateway development interfaces and classes” on page 1325 in the CFML Reference.
lib Executable code for example and user-developed event gateway classes. The ColdFusion class loader includes this
directory on its classpath and includes any JAR files that are in that directory on the class path. The examples.jar file
in this directory contains the class files for the DirectoryWatcherGateway, EmptyGateway, and SocketGateway
classes.
src/examples Source code for the example event gateway classes that Adobe provides. Includes the EmptyGateway.java file and
the following subdirectories:
socket: Socket gateway source files
watcher: directory watcher gateway source files
JMS: JMS gateway source files
ADOBE COLDFUSION 8
ColdFusion Developer’s Guide
106
The eventgateway.log file
Event gateways provided with ColdFusion log event gateway errors and events to the cf_root\WEB-
INF\cfusion\logs\eventgateway.log file on J2EE configurations, or the cf_root\logs\eventgateway.log file on server
configurations. ColdFusion includes methods that let any event gateway use this file. This log file can be very useful
in debugging event gateways and event gateway applications.
ColdFusion Administrator event gateway pages
The ColdFusion Administrator includes a Gateways section with three pages for managing event gateways:
Settings
Gateway types
Gateways
The Settings page lets you enable and disable support for event gateways, specify the number of threads that
ColdFusion can devote to processing events, specify the maximum number events that ColdFusion can hold in its
event queue (which holds events that are waiting to be processed) and start the SMS test server.
The Gateway Types page lets you add, remove, and configure event gateway types by specifying a name, a Java class,
and startup time-out behavior.
Note: The gateway type name in the ColdFusion Administrator does not have to be the same as the gateway type that is
used in the gateway Java code and the CFEvent data structure; however, you should use the same name in both places
for consistency.
The Gateways page lets you add, remove, configure, start, and stop individual event gateway instances. You configure
an event gateway instance by specifying a unique ID, the gateway type, one or more listener CFC paths, a configu-
ration file (not required for all gateway types), and a startup mode (manual, automatic, or disabled).
Structure of an event gateway application
To develop an event gateway application, you create and use some or all of the following elements:
One or more listener CFCs that handle any incoming messages and send any necessary responses.
In some applications, ColdFusion pages that generate outgoing messages directly.
An event gateway instance configuration in the ColdFusion Administrator. This configuration might require a
separate event gateway configuration file.
In some applications, a GatewayHelper object to provide access to additional features of the protocol or
technology; for example, to manage instant messaging buddy lists.
The role of the listener CFC
All incoming event messages must be handled by one or more listener CFCs. You specify the listener CFCs when you
configure an event gateway in the ColdFusion Administrator. You must specify at least one CFC in the administrator.
Some gateway types can use more than one CFC. By default, the ColdFusion event gateway service delivers events
by calling the CFC’s onIncomingMessage method.
ADOBE COLDFUSION 8
ColdFusion Developer’s Guide
106
The event gateway developer must inform the event gateway application developer of methods that the listener CFC
must implement (may be only the onIncomingMessage method) and of the structure and contents of the event
message data, contained in the CFEvent instance, that the listener CFC must handle. Outgoing messages have the
same event message data structure as incoming messages.
Many gateways let the listener CFCs send a response by calling the cfreturn function, but ColdFusion does not
require a return value. Listener CFCs can also use the SendGatewayMessage function, which provides more flexi-
bility than the cfreturn tag.
The role of ColdFusion pages
ColdFusion CFM pages cannot receive event messages. However, they can send messages using an event gateway.
Therefore, an event gateway application that initiates outgoing messages might use one or more
SendGatewayMessage functions to send the messages. An application that sends an SMS message to notify users
when a package ships, for example, could use the SendGatewayMessage function to send the notification.
The role of the ColdFusion Administrator
The Gateways page in the ColdFusion Administrator associates a specific event gateway instance with one or more
listener CFCs that processes messages from the event gateway. It tells the ColdFusion event gateway service to send
messages received by the event gateway to the listener CFC. It also lets you specify a configuration file for the event
gateway instance and whether to start the event gateway instance (and therefore any responder application) when
ColdFusion starts. For more information on using the Administrator, see the ColdFusion Administrator
online Help.
The role of the GatewayHelper object
A ColdFusion event gateway provides an information conduit: at its most basic, it receives and dispatches event
messages. In some cases, however, an event gateway must provide additional functionality. An instant messaging
event gateway, for example, needs to provide such services as managing buddies and providing status information.
To support such use, an event gateway can enable access to a GatewayHelper object. The event gateway developer
writes a Java class that provides the necessary utility routines as Java methods, and ColdFusion application devel-
opers can get an instance of the class by calling the CFML GetGatewayHelper method. The application calls the
GatewayHelper object’s methods using normal ColdFusion object access techniques. The ColdFusion instant
messaging event gateways and the example socket event gateway provide GatewayHelper objects.
Configuring an event gateway instance
Before you develop or deploy an event gateway application, you must use the ColdFusion Administrator to configure
an event gateway instance that will handle the event messages. You specify the following information:
An event gateway ID to identify the specific event gateway instance. You use this value in the CFML
GetGatewayHelper and SendGatewayMessage functions.
The event gateway type, which you select from the available event gateway types, such as SMS or Socket.
The absolute path to the listener CFC or CFCs that will handle incoming messages. If you have multiple listener
CFCs, enter the paths separated by commas. You must specify absolute file paths, even if you put the CFCs in the
ColdFusion gateway\cfc directory.
A configuration file, if required for this event gateway type or instance.
ADOBE COLDFUSION 8
ColdFusion Developer’s Guide
106
The event gateway start-up status; one of the following:
Automatic: Start the event gateway when ColdFusion starts.
Manual: Do not start the event gateway with ColdFusion, but allow starting it from the ColdFusion Adminis-
trator Event Gateways list.
Disabled: Do not allow the event gateway to start.
Developing an event gateway application
All event gateway applications handle information. They exchange event messages, and possibly other types of infor-
mation, with other resources. Event gateway applications require a listener CFC to handle events that are sent to the
event gateway. Event gateway applications can also use the following code elements:
SendGatewayMessage CFML functions to send messages from outside the listener CFC (or, optionally, from the
CFC)
GatewayHelper objects
The eventgateway log file
Event gateway application models
Event gateway applications follow one or both of the following models:
Responder applications: Where event messages from external sources initiate a response from a ColdFusion
listener CFC
Initiator applications: Where a ColdFusion application generates event messages to send out using the event
gateway
Unlike other ColdFusion applications, responder applications are request-free. They do not have CFM pages, just
CFCs, and they do not respond to HTTP requests. Instead, ColdFusion the event gateway service deliver the event
messages directly to the listener CFC, and the CFC listener method returns any response directly to the event
gateway service. Applications that allow mobile phone owners to get a news feed, check for text messages, or request
other forms of information follow this model.
Initiator applications are similar to most ColdFusion applications. At some point, ColdFusion executes a CFM page
in response to a request. (The request could be initiated by the ColdFusion Administrator Scheduled Tasks page.)
ColdFusion sends a message to the event gateway when the application calls a CFML SendGatewayMessage
function. An application that uses SMS to notify customers when orders have been shipped follows this model.
Sending information to the event gateway
A ColdFusion application can send an outgoing message to the event gateway in either of the following ways:
In a cfreturn tag in the listener CFC’s listener method
By calling the ColdFusion SendGatewayMessage function
The first method is useful to automatically respond to incoming messages. Some complex applications that respond
to incoming messages might use the SendGatewayMessage function either in place or in addition to the return
value.
ADOBE COLDFUSION 8
ColdFusion Developer’s Guide
106
Some event gateway types also use a GatewayHelper object to send information to external resources. For example,
the ColdFusion XMPP and Lotus Sametime instant messaging event gateways provide a GatewayHelper object that
can manage buddy lists, and set configuration and status information on the instant messaging server. For more
information on the GatewayHelper object, see “Using the GatewayHelper object” on page 1074. For more infor-
mation on the instant messaging GatewayHelper object, see Sample IM message handling application” on
page 1088.
The example code in “Example event gateway CFC” on page 1072 shows the use of a listener return value, and
indicates how event gateways can require different data in the return structure to send equivalent messages.
Developing event gateway listener CFCs
The listener CFC responds to event gateway messages. The listener CFC uses, at a minimum, the following basic
software elements:
One or more listener methods
CFEvent structures that contain the messages
Listener CFCs can use ColdFusion persistent scopes to store data that needs to be preserved over multiple CFC
invocations or shared with other CFML elements.
Listener methods
The ColdFusion event gateway service calls one or more listener methods in the CFC to process incoming messages.
The number of listener methods that you must write and their names depends on the event gateway. For example,
the ColdFusion SMS event gateway requires a single listener method, which is typically named
onIncomingMessage. (You can change the SMS event gateway listener method name in the event gateway configu-
ration file.) The ColdFusion XMPP IM event gateway expects the listener CFC to have five methods:
onIncomingMessage, onAddBuddyRequest, onAddBuddyResponse, onBuddyStatus, and onIMServerMessage.
By default, if the event gateway does not specify the method name, ColdFusion calls the listener CFC’s
onIncomingMessage method. For the sake of consistency, Adobe recommends that any event gateway with a single
listener method use the onIncomingMessage method.
The listener method does the following:
1Takes a single parameter, a CFEvent structure, described in the following section.
2Processes the contents of the instance as required by the application.
3Optionally, returns an outgoing message to the event gateway in a cfreturn tag. It can also send a message back
to the event gateway by calling the ColdFusion SendGatewayMessage function.
The following code shows a listener CFC with an onIncomingMessage method that echoes a message back to the
Socket event gateway that sent it. It contains the minimum code required to process an incoming message and
respond to the sender using the socket gateway.
<cfcomponent displayname="echo" hint="echo messages from the event gateway">
<cffunction name="onIncomingMessage" output="no">
<cfargument name="CFEvent" type="struct" required="yes">
<!--- Create a return structure that contains the message. --->
<cfset retValue = structNew()>
<cfset retValue.DestinationID = arguments.CFEvent.OriginatorID>
<cfset retValue.MESSAGE = "Echo: " & arguments.CFEvent.Data.MESSAGE>
<!--- Send the return message back. --->
<cfreturn retValue>
</cffunction>
</cfcomponent>
ADOBE COLDFUSION 8
ColdFusion Developer’s Guide
107
Other event gateways require different fields in the return structure. For example, to echo a message using the SMS
event gateway, you use the following lines to specify the return value:
<cfset retValue.command = "submit">
<cfset retValue.sourceAddress = arguments.CFEVENT.gatewayid>
<cfset retValue.destAddress = arguments.CFEVENT.originatorid>
<cfset retValue.ShortMessage = "Echo: " & arguments.CFEvent.Data.MESSAGE>
The CFEvent structure
The ColdFusion event gateway service passes a CFEvent structure with information about the message event to the
listener method. The following table describes the structures fields:
When a ColdFusion application responds to an event gateway message, or sends a message independently, it does
not use a CFEvent structure. However, the ColdFusion event gateway service creates a Java CFEvent instance with
the message data before calling the event gateway’s outgoingMessage method.
Using persistent scopes in listener CFCs
ColdFusion listener CFCs can use the Application, Client, and Session persistent scopes.
Because incoming event gateway messages are not associated with HTTP requests, ColdFusion uses different session
and client IDs for interactions initiated by these events than for CFM Page requests, as follows:
.
The gatewayID value is the event gateway ID that you set in the ColdFusion Administrator, and gatewayType and
originatorID are the values that the event gateway sets in the CFEvent instance for an incoming message.
Field Description
GatewayID The event gateway that sent the event; the value is the ID of an event gateway instance configured on the ColdFusion
Administrator Gateways page. If the application calls the SendGatewayMessage function to respond to the event
gateway, it uses this ID as the functions first parameter.
Data A structure containing the event data, including the message. The Data structure contents depend on the event
gateway type.
OriginatorID The originator of the message. The value depends on the protocol or event gateway type. Many event gateways
require this value in response messages to identify the destination of the response. Identifies the sender of the
message.
GatewayType The type of event gateway, such as SMS. An application that can process messages from multiple event gateway
types can use this field. This value is the gateway type name that is specified by the event Gateway class. It is not
necessarily the same as the gateway type name in the ColdFusion Administrator.
CFCPath The location of the listener CFC. The listener CFC does not need to use this field.
CFCMethod The listener method that ColdFusion invokes to process the event. The listener CFC does not need to use this field.
CFCTimeout The time-out, in seconds, for the listener CFC to process the event request. The listener CFC does not need to use this
field.
Identifier Structure
Session ID gatewayType_gatewayID_originatorID
cfid originatorID
cftoken gatewayType_gatewayID
ADOBE COLDFUSION 8
ColdFusion Developer’s Guide
107
Application scope
The Application scope lets the CFC share data with any ColdFusion page or CFC that uses the same application
name. This way, a listener CFC can use the same Application scope as CFML pages that might be used to send
messages. Also, you can put multiple listener CFCs in a single directory and have them share an Application.cfc or
Application.cfm file and application name.
As with all ColdFusion code, use the Application.cfc This.name variable or the cfapplication tag to set the appli-
cation name. The listener CFC can use an Application.cfc or Application.cfm file if the CFC is in a directory that is
in or under one of the following places:
the ColdFusion web root
a directory that is in the ColdFusion Administrator Mappings list.
The ColdFusion installer creates a mapping in the ColdFusion Administrator for the gateway\cfc directory.
Client scope
The Client scope can store long-term information associated with a message sender’s ID. For example, it can store
information about an IM buddy.
To use Client variables across multiple connections, your gateway type must use the same client ID for all interac-
tions with a particular client. For many technologies and gateways, such as the IM and SMS gateways, this is not an
issue.
Note: To use Client scope variables with gateways, you must store the Client scope variables in a data source or the
registry. You cannot store the variables in cookies, because gateways do not use cookies.
Session scope
The Session scope can store information required across multiple interactions. For example, an interactive IM or
SMS application that uses a drill-down menu to select a service can store the information about the menu selections
in the Session scope.
Event gateway sessions terminate when they time out. Because the identifiers for event sessions and clients differ
from those used for request-driven sessions and clients, you cannot use the same Session or Client scope on a
standard CFM page that sends an outgoing message and in a listener CFC that might handle an incoming response
to that message.
For an example of using the Session scope, see the example Menu application in the gateway\cfc\examples\menu
directory.
Note: ColdFusion cannot create a session if an initiator application uses a SendGatewayMessage method to start an
interaction with a client, such as an SMS user. In this case, the sending code must keep track (for example, in a database)
of the messages it sends and their destinations. When a response event arrives, it can look up the origniatorID to
determine whether it was in response to an outgoing message.
Debugging event gateway CFCs
When an event gateway CFC responds to an event, it cannot display debugging information in the response page, as
CFM pages do. As a result, many of the normal ColdFusion debugging techniques, including the cfdump tag, are not
available. When you develop event gateway CFCs, you should consider the following debugging techniques:
Put trace variables in the Application scope. These variables persist, and you can specify an application name for
your CFC (see Application scope” on page 1071). You can inspect the Application scope contents, including your
trace variables, in any CFML page that has the same application name as your CFC.
ADOBE COLDFUSION 8
ColdFusion Developer’s Guide
107
Use cflog tags to help you trace any errors by logging significant events to a file. Also, carefully inspect the
eventgateway.log and exceptions.log files that ColdFusion maintains. For more information on using the event-
gateway.log file, see “The eventgateway.log file” on page 1066.
You can simulate responses from CFCs to the event gateway by using the SendGatewayMessage function in a
CFM page. The functions message parameter should contain the information that the CFC would put in its return
variable.
If you run ColdFusion from the command line, you can use the Java System.out.println method to write
messages to the console window, as the following code shows:
<cfscript>
sys = createObject("java", "java.lang.System");
sys.out.println("Debugging message goes here");
</cfscript>
Note: You do not have to restart the event gateway instance when you make changes to a CFC. ColdFusion automatically
uses the updated CFC when the next event occurs.
Example event gateway CFC
The following code shows a temperature scale converter tool that can work with any of several event gateways: SMS,
XMPP, Lotus Sametime, or the example Socket event gateway. Users enter a string that consists of the temperature
scale (F, Fahrenheit, C, or Celsius), a comma, and a temperature on their device. The CFC converts Celsius to
Fahrenheit or Fahrenheit to Celsius, and returns the result.
This example shows how a responder event gateway application can work, and illustrates how different event gateway
types require different outgoing message formats:
<cfcomponent displayname="tempconverter" hint="Convert temperatures between
Celsius and Fahrenheit">
<cffunction name="onIncomingMessage" output="no">
<cfargument name="CFEvent" type="struct" required="yes">
<!--- Standard error message giving the correct input format. --->
<cfset var errormsg = "Please enter scale, integer where scale is F or C,
for example:F, 32">
<!--- Get the message. --->
<cfset data=cfevent.DATA>
<cfset message="#data.message#">
<!--- Where did it come from? --->
<cfset orig="#CFEvent.originatorID#">
<!--- Process the input, generate a message with the new temperature. --->
<!--- Input format is: degrees, temperature. --->
<cfif listlen(message) eq 2>
<cfif (listgetat(message,1) IS "F") OR
(listgetat(message,1) IS "Fahrenheit") OR
(listgetat(message,1) IS "C") OR
(listgetat(message,1) IS "Celsius")>
<cfset scale=listgetat(message,1)>
<cfif isNumeric(listgetat(message,2))>
<cfset temperature=listgetat(message,2)>
<cfswitch expression="#scale#">
<cfcase value="F, Fahrenheit">
<cfset retmsg = temperature & " degrees Fahrenheit is "
& (temperature-32.0) * (5.0/9.0) & " degrees Celsius">
</cfcase>
<cfcase value="C, Celsius">
ADOBE COLDFUSION 8
ColdFusion Developer’s Guide
107
<cfset retmsg = temperature & " degrees Celsius is "
&(temperature * 9.0/5.0) + 32 & " degrees Fahrenheit">
</cfcase>
</cfswitch>
<cfelse>
<cfset retmsg=errormsg>
</cfif>
<cfelse>
<cfset retmsg=errormsg>
</cfif>
<cfelse>
<cfset retmsg=errormsg>
</cfif>
<!--- Fill the return value as required for the event gateway type. --->
<cfif arguments.CFEVENT.GatewayType is "Socket">
<cfset retValue = structNew()>
<cfset retValue.MESSAGE = retmsg>
<cfset retValue.originatorID = orig>
<cfelseif (arguments.CFEVENT.GatewayType is "Sametime") OR
(arguments.CFEVENT.GatewayType is "XMPP")>
<cfset retValue = structNew()>
<cfset retValue.MESSAGE = retmsg>
<cfset retValue.BuddyID = arguments.CFEVENT.DATA.SENDER>
<cfset retValue.originatorID = orig>
<cfelseif arguments.CFEVENT.GatewayType is "SMS">
<cfset retValue = structNew()>
<cfset retValue.command = "submit">
<cfset retValue.sourceAddress = arguments.CFEVENT.gatewayid>
<cfset retValue.destAddress = arguments.CFEVENT.originatorid>
<cfset retValue.shortMessage = retmsg>
</cfif>
<!--- Send the return message back. --->
<cfreturn retValue>
</cffunction>
</cfcomponent>
Sending a message using the SendGatewayMessage function
The SendGatewayMessage function has the following format:
SendGatewayMessage(gatewayID, messageStruct)
The gatewayID parameter must be the gateway ID specified in the ColdFusion Administrator for the event
gateway instance that will send the message.
The messageStruct parameter is a structure whose contents depends on the requirements of the event gateway’s
outgoingMessage method, and possibly the recipient application. For example, in addition to any message, the
structure might include a destination identifier.
The CFEvent instance passed to the event gateway contains these two parameters in the GatewayID and Data fields;
the remaining fields are empty.
The following example sends a message to a logging CFC, which logs information to a file. If the
SendGatewayMessage function returns “OK”, the example code displays a message. The code uses an instance of the
asynchronous CFML event gateway named Asynch Logger. The props variable used in the messageStruct parameter
has two entries, the destination file and the message to log.
ADOBE COLDFUSION 8
ColdFusion Developer’s Guide
107
<cfscript>
status = "No";
props = structNew();
props.Message = "Replace me with a variable with data to log";
status = SendGatewayMessage("Asynch Logger", props);
if (status IS "OK") WriteOutput("Event Message ""#props.Message#"" has been sent.");
</cfscript>
Note: To see the code for the CFC that logs the information, see “Using the CFML event gateway for asynchronous CFCs
on page 1075.
Using the GatewayHelper object
The ColdFusion GetGatewayHelper function tells ColdFusion to create and initialize a Java GatewayHelper object
that provides event gateway-specific helper methods and properties. To use this function, the event gateway must
implement a GatewayHelper class. For example, an instant messaging event gateway might make buddy list
management methods available in a GatewayHelper object.
The ColdFusion GetGatewayHelper function takes a single parameter, the ID of the event gateway instance that
provides the helper, and returns a GatewayHelper Java object. The parameter value must be the gateway ID for the
instance that is specified in the ColdFusion Administrator. If you do not want to hard-code an ID value in the appli-
cation (for example, if your listener CFC can respond to multiple event gateway instances), get the gateway ID from
the CFEvent structure of the first incoming message.
The CFML code accesses the GatewayHelper object’s methods and properties using standard ColdFusion Java object
access techniques (see “Integrating J2EE and Java Elements in CFML Applications” on page 927). For example, if an
event gateway’s GatewayHelper class includes an addBuddy method that takes a single String parameter, you could
use the following code to get the ColdFusion XMPP or Sametime gateway GatewayHelper object and add a buddy
to the buddies list:
<cfscript>
myHelper = GetGatewayHelper(myGatewayID);
status = myHelper.addBuddy("jsmith23", "Jim Smith", "support");
</cfscript>
Using the event gateway error log file
When a standard ColdFusion event gateway encounters an error that does not prevent the event gateway from
continuing to process, it logs it to the eventgateway.log file in the ColdFusion logs directory. Other event gateways
can also to log information in this file, or to other application-specific files in the logs directory.
The standard ColdFusion event gateways log errors in interaction with any messaging server, errors in messages sent
by the ColdFusion application, and recoverable errors in event gateway operation. The event gateways also log infor-
mational status messages for significant normal events, including event gateway initialization and restarts.
ColdFusion event gateway messages in the eventgateway.log file normally have the following format:
gatewayType (gatewayID) message body
When you are developing an event gateway application, you can use the ColdFusion Log viewer to inspect the event-
gateway.log file and filter the display by using the gateway type and possibly the gateway ID as keywords. By selecting
different severity levels, you can get a good understanding of errors and possible inefficiencies in your application
and event gateway operation.
ADOBE COLDFUSION 8
ColdFusion Developer’s Guide
107
Deploying event gateways and applications
To deploy an event gateway application in a ColdFusion server, you must install your listener CFC and configure an
gateway instance that uses the CFC.
Deploy an event gateway application
1Ensure that the ColdFusion Administrator is configured with the required event gateway type. If it is not, deploy
the event gateway type (see “Deploying an event gateway” on page 1140).
2If the event gateway type requires a configuration file, ensure that there is a valid file in the gateway\config
directory. Some event gateways might be designed to let multiple event gateway instances share a configuration file.
Others might require a separate file for each event gateway instance.
3Install the event gateway application listener CFC and any other application components. ColdFusion provides
a cf_root\gateways\cfc directory as a convenient location for these CFCs, and includes a mapping in the ColdFusion
Administrator page for that directory. However, ColdFusion does not require you to install the listener CFC in this
directory.
4Configure an event gateway instance on the Gateways page of the Event Gateways section in the ColdFusion
Administrator (see “Configuring an event gateway instance” on page 1067)
Using the CFML event gateway for asynchronous CFCs
The ColdFusion CFML event gateway lets CFML code send a message to CFC methods asynchronously. This event
gateway lets you initiate processing by a CFC method without waiting for it to complete or return a value. Possible
uses for asynchronous CFCs that you access using this event gateway include the following:
Reindexing a Verity collection with new information without delaying an application, for example, when a user
uploads a new file
Logging information, particularly if there is significant amount of data to log
Running batch processes that might take a substantial amount of time to complete
Because asynchronous CFCs run independently of a request, they do not provide feedback to the user. You must save
any results or error information to a file, data source, or other external resource.
By default, ColdFusion delivers the message to a CFC method named onIncomingMessage. You can specify any
method name, however, in the SendGatewayMessage method’s data parameter.
CFML event gateway data structure
The structure that you use in the CFML SendGatewayMessage function can include two types of fields:
The structure can include any number of fields with arbitrary contents for use in by the CFC.
Several optional fields can configure how the gateway delivers the information to the CFC.
The CFML gateway looks for the following optional fields, and, if they exist, uses them to determine how it delivers
the message. Do not use these field names for data that you send to your CFC method.
ADOBE COLDFUSION 8
ColdFusion Developer’s Guide
107
Using the CFML gateway
The following procedure describes how to use an asynchronous CFC that has a single, onIncomingMessage method.
Use an asynchronous CFC
1Create a CFC with an onIncomingMessage method. Put the CFC in an appropriate directory for your appli-
cation. For example, you can put it in the cf_root\WEB-INF\cfusion\gateway\cfc directory on J2EE configurations,
in the cf_root\gateway\cfc directory on server configurations, or in a subdirectory of these directories. ColdFusion
is installed with mappings to these cfc gateway directories.
The onIncomingMessage method must take a CFEvent structure that contains input information in its Data
field, and processes the contents of the Data field as needed.
2Use the Gateways page in the ColdFusion Administrator to add an instance of the CFML event gateway type.
Specify the following:
A unique Gateway ID.
The path to the CFC that you created in step 1.
The startup mode. Select Automatic startup mode to start the event gateway when ColdFusion starts up.
Do not specify a configuration file.
3Start the event gateway instance.
4Write CFML code that uses SendGatewayMessage functions to send messages in structures to the event gateway
instance ID that you specified in step 2. The SendGatewayMessage function returns true if the gateway successfully
queues the message in the ColdFusion Gateway Service; false, otherwise. It does not ensure that the CFC receives or
processes the message.
5Run your CFML application.
Example: logging messages
The following asynchronous CFML event gateway CFC uses the cflog tag to log a message to a file in the
ColdFusion logs directory. The CFC takes a message with the following fields:
file The name of the file in which to put the message. The default value is defaultEventLog.
type The cflog type attribute to use. The default value is info.
message The message text.
<cfcomponent>
Field Use
cfcpath Overrides the CFC path specified in the ColdFusion Administrator. This field lets you use a single gateway configura-
tion in the ColdFusion Administrator multiple CFCs.
method Sets the name of the method to invoke in the CFC. The default method is onIncomingMessage. This field lets you
use a single gateway configuration in the ColdFusion Administrator for a CFC that has several methods.
originatorID Sets the originatorID field of the CFEvent object that ColdFusion delivers to the CFC. The default value is CFML-
Gateway.
timeout Sets the time-out, in seconds, during which the listener CFC must process the event request and return before Cold-
Fusion gateway services terminates the request. The default value is the Timeout Request value set on the Server
Settings page in the ColdFusion Administrator. Set this value if a request might validly take longer to process than
the default timeout; for example, if the request involves a very long processing time.
ADOBE COLDFUSION 8
ColdFusion Developer’s Guide
107
<cffunction name="onIncomingMessage" output="no">
<cfargument name="CFEvent" type="struct" required="yes">
<cfscript>
if (NOT IsDefined("CFEvent.Data.file")) {
CFEvent.Data.file="defaultEventLog"; }
if (NOT IsDefined("CFEvent.Data.type")) {
CFEvent.Data.type="info"; }
</cfscript>
<cflog text="#CFEvent.Data.message#"
file="#CFEvent.Data.file#"
type="#CFEvent.Data.type#"
thread="yes"
date="yes"
time="yes"
application="yes">
</cffunction>
</cfcomponent>
The following minimal CFML page tests the event gateway:
Sending an event to the CFML event gateway that is registered in the
ColdFusion Administrator as Asynch Logger.<br>
<cfscript>
status = false;
props = structNew();
props.Message = "Replace me with a variable with data to log";
status = SendGatewayMessage("Asynch Logger", props);
if (status IS True) WriteOutput(’Event Message "#props.Message#" has been sent.’);
</cfscript>
Using the example event gateways and gateway
applications
ColdFusion provides several example event gateways and applications in the cf_root\WEB-INF\cfusion\gateway
directory on J2EE configurations or the cf_root\gateway directory on server configurations. These gateways provide
example code that you can examine or use in developing your gateways. They are intended as examples only, and are
not complete, product-quality, implementations.
Example event gateways
The gateway\src\examples directory and its subdirectories include the sources for the example event gateways.
Compiled versions are located in the gateway\lib\examples.jar file. The following sections briefly describe the event
gateways and their functions. For more detailed information, see the code and comments in the files.
EmptyGateway
The EmptyGateway.java file contains an event gateway template that you can use as a skeleton for creating your own
event gateway. For more information on this class, and on creating new event gateways, see “Creating Custom Event
Gateways” on page 1128
ADOBE COLDFUSION 8
ColdFusion Developer’s Guide
107
SocketGateway
The SocketGateway event gateway listens on a TCP/IP port. Therefore, you can use this gateway for applications that
send and respond to messages using TCP/IP-based protocols such as Telnet, or for applications that send messages
between sockets. For example, a simple gateway application that might respond to messages from a Telnet terminal
client without supporting the full Telnet protocol.
Note: The ColdFusion Administrator uses Socket as the gateway type name for the SocketGateway class.
The SocketGateway.java file defines two classes: SocketGateway, the event gateway, and SocketHelper, a Gateway-
Helper class. The Source file is located in the gateway\src\examples\socket directory.
SocketGateway: Listens on a TCP/IP port. This event gateway is multithreaded and can handle multiple clients
simultaneously. It can send outgoing messages to existing clients, but cannot establish a link itself.
By default, the SocketGateway class listens on port 4445, but you can specify the port number in a configuration file.
The file should contain a single line in the following format:
port=portNumber
SocketHelper: A GatewayHelper class with the following methods:
getSocketIDs() returns an array containing the socket IDs of all Java sockets that are open. The event
gateway opens a socket for each remote client.
killSocket(String socketid)Removes the specified socket. Returns a Boolean success indicator.
DirectoryWatcherGateway
The DirectoryWatcherGateway event gateway sends events to the listener CFC when a file is created, deleted, or
modified in a directory. The watcher runs in a thread that sleeps for an interval specified in the configuration file,
and when the interval has passed, checks for changes since the last time it was awake. If it finds added, deleted, or
changed files, it sends a message to a listener CFC. You can configure separate CFCs for add, delete, and change
events, or use a single CFC for all events. The source for this event gateway is located in the
gateway/src/examples/watcher directory.
Note: The ColdFusion Administrator uses DirectoryWatcher as the gateway type name for the DirectoryWatcher-
Gateway class.
Configuration file
This event gateway requires a configuration file, consisting of lines in the following format:
directory=C:/temp
Note: If you use backward slash characters (\) as directory separators in Windows the file paths, you must escape them
by using double slashes, as in C:\\temp. You can use forward slashes (/) as the directory separator on all operating
systems, including Windows.
The configuration file can have comment lines, preceded by a number sign (#). If you omit a property or comment
it out, ColdFusion uses the default value. If you specify a property with no value, ColdFusion sets an empty property.
The configuration file can define the following values:
Property Req/Opt Description
directory Required Path to the directory to watch.
recurse Optional Whether to check subdirectories. The default value is no.
extensions Optional Comma-delimited list of extensions to watch. The event gateway logs only changed files with these
extensions. An asterisk (*) indicates all files. The default value is all files.
ADOBE COLDFUSION 8
ColdFusion Developer’s Guide
107
An example configuration file is located in the gateway\config\directory-watcher.cfg file.
CFC methods
When the directory contents change, the event gateway calls one of the following CFC listener methods, unless you
change the names in the configuration file:
onAdd
onChange
onDelete
The CFEvent.Data field sent to the listener methods includes the following fields:
The event gateway supports multiple listener CFCs and sends the event messages to all listeners. The event gateway
is one-way; it watches for events and dispatches event information to a CFC, but it does not accept return values from
the CFC or input from SendGatewayMessage functions.
The directory watcher logs errors to the watcher.log file in the ColdFusion logs directory.
Example DirectoryWatcher application
The following code shows a simple directory watcher application. It enters a line in a log file each time a file is added,
deleted, or changed in the directory specified in the configuration file. ColdFusion includes the date and time that a
log entry is made. However, if the directory watcher monitors changes infrequently, for example once every minute
or more, the time in the log entry might differ from the time a file was added or changed, so the information includes
the time (but not date) for these actions.
<cfcomponent>
<cffunction name="onAdd" output="no">
<cfargument name="CFEvent" type="struct" required="yes">
<cfset data=CFEvent.data>
<cflog file="MydirWatcher" application="No"
text="ACTION: #data.type#;FILE: #data.filename#;
TIME: #timeFormat(data.lastmodified)#">
</cffunction>
<cffunction name="onDelete" output="no">
<cfargument name="CFEvent" type="struct" required="yes">
<cfset data=CFEvent.data>
<cflog file="MydirWatcher" application="No"
text=" ACTION: #data.type#;FILE: #data.filename#">
interval Optional Number of milliseconds between the times that the event gateway checks the directory. The default
value is 60 seconds.
addFunction Optional Name of the function to call when a file is added. The default value is onAdd.
changeFunction Optional Name of the function to call when a file is changed. The default value is onChange.
deleteFunction Optional Name of the function to call when a file is deleted. The default value is onDelete.
Field Description
TYPE Event type, one of ADD, CHANGE, DELETE.
FILENAME Name of the file that was added, deleted, or changed.
LASTMODIFIED The date and time that the file was created or modified. This field is not included if the file was deleted.
Property Req/Opt Description
ADOBE COLDFUSION 8
ColdFusion Developer’s Guide
108
</cffunction>
<cffunction name="onChange" output="no">
<cfargument name="CFEvent" type="struct" required="yes">
<cfset data=CFEvent.data>
<cflog file="MydirWatcher" application="No"
text=" ACTION: #data.type#;FILE: #data.filename#;
TIME: #timeFormat(data.lastmodified)#">
</cffunction>
</cfcomponent>
JMSGateway
The JMSGateway class acts as a Java Messaging Service consumer or producer. The source for this event gateway is
located in gateway/src/examples/JMS. The gateway requires a configuration file, which is in
gateway/config/jmsgateway.cfg. For full documentation of the configuration options, See the configuration file. The
ColdFusion Administrator lists the compiled gateway (which is included in the gateway\lib\examples.jar file) on the
Gateway Types page.
Note: The ColdFusion Administrator uses JMS as the gateway type name for the JMSGateway class.
Using the JMS Gateway as a consumer
The JMSGateway class creates a subscriber to the topic specified in the configuration file. The gateway consumes the
following types of messages:
TextMessage
BytesMessage containing raw UTF-8 text
The gateway passes the contents of the message to the configured CFC in the event structure, as follows:
The listener CFC method must be named onIncomingMessage. If the CFC method does not send a message in
response, it should return a structure containing a status field with a value of OK or EXCEPTION. (In this case, The
gateway checks the return status field, but does not process these return values further.) To send a message, the CFC
method must return a structure as documented in the following section.
Using the JMS Gateway as a producer
To send a JMS message, the return value of your CFC method or the second, messageStruct, parameter to the
SendGatewayMessage function must be a structure with the following fields:
Field Contents
data.id Message correlation ID
data.msg Text of the message
gatewayType Gateway type: JMS
originatorID Topic name from which the message was consumed
Field Contents
status Must be SEND.
topic Name of the topic to publish the message to.
ADOBE COLDFUSION 8
ColdFusion Developer’s Guide
108
If you send the message in a SendGatewayMessage function, the function returns OK if the gateway sends the
message, or EXCEPTION if it fails to send the message.
ActiveMQ JMS event gateway
Apache ActiveMQ is a message broker that implements JMS. The source for this event gateway is located in
gateway/src/examples/ActiveMQ. For information about using the ActiveMQ JMS event gateway, see the
gateway\docs\ActiveMQDeveloperGuide.pdf file.
Menu example application
ColdFusion is installed with a menu-based responder application. The menu application is written to work with any
of the standard ColdFusion event gateways (SMS, XMPP, and Sametime) and with the Socket example event gateway,
and ColdFusion is preconfigured with an instance of the application that uses SMS, as follows:
The Gateways page in the ColdFusion Administrator includes a gateway instance for this application that uses
the SMS gateway type.
The gateway/cfc/examples/menu directory and its subdirectories include the CFML for the application
The gateway/config/sms-test.cfg file is configured to use this application with the SMS client (phone simulator),
and short message service center (SMSC) server simulator that are provided with ColdFusion.
The application presents users with a drill-down menu of tools that they can use, including a weather report, stock
information, status and configuration information, and language tools such as a dictionary.
The code for this application is relatively complex and is distributed among 13 files. The following brief description
provides an overview of how it works. To get a full understanding of how the application works, see the source code.
The top level, menu, directory contains two files: Application.cfm and main.cfc.
The Application.cfm file consists of a single cfapplication tag that enables session management and names
the application. Session variables maintain the current state information of the session, such as the active menu, and
so on.
The main.cfc file contains the master CFC; the event gateway configuration in ColdFusion Administrator uses
it as the listener CFC. The main CFC file processes CFEvent structures from the event gateway. It does the following:
aInspects the gatewayType field to determine the rest of the structure contents. This is necessary because
different event gateways put the message in fields with different names.
bIf a Session.menu variable does not exist, initializes the menu system. To do so, it calls methods in two other
CFCs: menu and menunode. These two CFCs contain the menu system code.
cCalls the session.menu.process method to process the user’s input. This method can dispatch a message to
an individual application for processing, if appropriate.
The apps directory contains several CFCs. Each file contains the code for a single application, such as the weather
report or dictionary lookup (definition.cfc).
id (Optional) The JMS correlation ID to associate with the message. The default is null.
message Text of the message to publish.
asBytes (Optional) How to publish the message:
If omitted, no, or false, send the message as text.
If any other value, send the message as byte-encoded UTF-8.
Field Contents
ADOBE COLDFUSION 8
ColdFusion Developer’s Guide
108
Use the menu application with the Socket event gateway
1On the Gateway Settings page in the ColdFusion Administrator, click the Start SMS Test Server button.
2On the Gateways page in the ColdFusion Administrator, start the SMS Menu App - 5551212 event gateway by
clicking the green play button (third button from the left in the Actions column). If the Status does not say Running
after a few seconds, click Refresh to check that the server started.
3In the cf_root\WEB-INF\cfusion\bin directory on J2EE configurations or the cf_root\bin directory on server
configurations, run the SMSClient.bat file (on Windows) or SMSClient.sh file (on UNIX or Linux) to start the SMS
phone simulator. The simulator is preconfigured by default to “call” the default SMS event gateway configuration.
4Enter any character by typing or by using the mouse to click the simulator keypad, and press Enter on your
keyboard or click Send on the simulator.
5The menu application responds with the top-level menu. Enter L for language tools such as a dictionary and
thesaurus, S to get stock quotes or weather forecasts, or C to get information about the server. Press Enter on your
keyboard or click Send on the simulator.
6The application displays a submenu. For example, if you select S in step 5, the options are Q for a stock quote, W
for weather, or B to go back to the previous menu. Enter your selection.
7The application requests information such as a Zip code for the weather, stock symbol for a price, word for the
dictionary, and so on. Enter and send the required information (or enter B to go back to the menu).
8The application gets and displays the requested information. Depending on the application, you might also be
prompted to enter M to get more. Enter M (if there is more information available), another term, or B to return to
the previous menu.
9Continue by entering menu items and detailed information requests.
10 To exit, select File > Exit from the menu bar.
108
Chapter 57: Using the Instant Messaging
Event Gateways
You can develop an application that uses either of two instant message (IM) event gateway types provided with
ColdFusion: an IBM Lotus Sametime gateway, and an Extensible Messaging and Presence Protocol (XMPP) gateway.
You should be familiar with ColdFusion event gateway principles and programming techniques (see “Using Event
Gateways” on page 1060).
Contents
About ColdFusion and instant messages. . . . . . . . . . . . . . . . . . . . . . . . . . . . . . . . . . . . . . . . . . . . . . . . . . . . . . . . . . . . 1083
Configuring an IM event gateway . . . . . . . . . . . . . . . . . . . . . . . . . . . . . . . . . . . . . . . . . . . . . . . . . . . . . . . . . . . . . . . . . 1085
Handling incoming messages . . . . . . . . . . . . . . . . . . . . . . . . . . . . . . . . . . . . . . . . . . . . . . . . . . . . . . . . . . . . . . . . . . . . . 1087
Sending outgoing messages . . . . . . . . . . . . . . . . . . . . . . . . . . . . . . . . . . . . . . . . . . . . . . . . . . . . . . . . . . . . . . . . . . . . . . . 1087
Sample IM message handling application . . . . . . . . . . . . . . . . . . . . . . . . . . . . . . . . . . . . . . . . . . . . . . . . . . . . . . . . . . . 1088
Using the GatewayHelper object. . . . . . . . . . . . . . . . . . . . . . . . . . . . . . . . . . . . . . . . . . . . . . . . . . . . . . . . . . . . . . . . . . . 1093
About ColdFusion and instant messages
ColdFusion includes two instant messaging gateway types: one for messaging using the XMPP protocol, and one for
IBM Lotus Instant Messaging (Sametime). These gateway types use identical interfaces for sending and receiving
messages and for managing the IM presence information and infrastructure. This chapter, therefore, refers to IM
gateways, and only describes the two types where there are differences.
The ColdFusion IM gateways act as IM clients and let you do the following:
Send and receive instant messages.
Send and respond to buddy or friend requests and manage buddy/friend information.
Set and get status and other information.
Receive and handle messages from the IM server.
About XMPP
XMPP (Extensible Messaging and Presence Protocol) is an open, XML-based protocol for instant messaging. It is the
core protocol of the Jabber Instant Messaging and Presence technology that is developed by the Jabber Software
Foundation. As of November 2004, XMPP was defined by four Internet Engineering Task Force (IETF) specifica-
tions (RFCs), numbers 3920-3922. RFC 3920 covers the XMPP core, and 3921, covers instant messaging and
presence. Numerous XMPP servers and clients are available. ColdFusion supports the IETF XMPP protocol.
The following websites provide additional information about the XMPP protocol:
Jabber Software Foundation: www.jabber.org/. This site includes information on available XMPP servers and
clients.
IETF has copies of the internet standards for XMPP: www.ietf.org/rfc/.
ADOBE COLDFUSION 8
ColdFusion Developer’s Guide
108
The xmpp.org website was under development as of December 2004; at that time it included several useful links,
including links to relevant specifications: www.xmpp.org/.
About IBM Lotus Instant Messaging (Sametime)
IBM Lotus Instant Messaging, commonly referred to as Lotus Sametime, is the IBM product for real-time collabo-
ration. For more information about this product, see www.lotus.com/sametime.
Note: In the Enterprise Edition, to use the Lotus Sametime event gateway, you must disable FIPS-140 Compliant Strong
Cryptography by adding the following to the JVM arguments in the ColdFusion Administrator:
-Dcoldfusion.disablejsafe=false
About IM application development and deployment
The following sections introduce the ColdFusion IM application development tools and process, and discuss IM
messaging providers.
ColdFusion IM gateway classes
ColdFusion provides the following instant messaging gateway classes:
XMPPGateway: The class for the XMPP event gateway type
SAMETIMEGateway: The class for the IBM Lotus Instant Messaging event gateway
You implement your IM application by configuring a gateway instance in ColdFusion Administrator that uses one
of these gateway classes and creating a ColdFusion application that uses the gateway instance to communicate with
an instant messaging server.
Application development and deployment process
The following is a typical process for developing and deploying an IM application:
1Design your application.
2Configure an IM event gateway instance to use an available XMPP or Lotus Sametime server.
3Write your CFCs, CFM pages, and any other application elements.
4Test your application using your XMPP or Lotus Sametime server and an appropriate client application.
5Deploy the application (see “Deploying event gateways and applications” on page 1075).
How the IM event gateway and provider interact
Each IM event gateway instance has a single instant messaging ID. You must establish the ID and its related password
on the IM server using server-specific tools, such as a standard instant messaging client. In ColdFusion, you set the
ID, password, and other gateway-specific information in a gateway configuration file, and you create a gateway
instance that uses this file.
When you start the gateway, it logs onto the IM server with the ID and password, and receives and sends the
messages for the ID. The gateway sends incoming messages to a CFC, which you specify when you configure the
gateway instance in the ColdFusion Administrator. The gateway passes outgoing messages from this CFC and from
other CFML code to the IM server.
The IM event gateway also provides a number of helper methods for managing the gateway and its configuration
information.
ADOBE COLDFUSION 8
ColdFusion Developer’s Guide
108
Incoming message handling
You write the following ColdFusion CFC methods to handle incoming messages and requests from the IM event
gateway. These CFCs receive messages from the IM server and can respond to them by setting a return value.
For more information on these methods, see “Handling incoming messages” on page 1087.
Outgoing message handling
Applications send outgoing instant messages using the CFML SendGatewayMessage method. Incoming message-
handling CFC methods can also send messages, including responses to requests from others to add the ColdFusion
gateway’s ID to their buddy list. For more information on sending messages, see “Sending outgoing messages” on
page 1087.
IMGatewayHelper methods
The ColdFusion IM gateway provides the IMGatewayHelper class, a gateway helper that you can access by calling
the CFML GetGatewayHelper function. The IMGatewayHelper class has methods that let you do the following:
Get and set gateway configuration information and get gateway statistics
Get and set the gateway online presence status
Manage the gateway’s buddy list
Manage permissions for others to get information about the gateway status.
For more information on using GatewayHelper methods, including lists of all the methods, see “Using the Gateway-
Helper object” on page 1093.
Configuring an IM event gateway
You provide IM-specific configuration information to the IM event gateway in a configuration file. You specify the
configuration file location when you configure the IM event gateway instance in the ColdFusion Administrator.
ColdFusion provides sample XMPP and Lotus Sametime event gateway configuration files in the cf_root\WEB-
INF\cfusion\gateway\config directory on J2EE configurations, and cf_root\gateway\config directory on server
configurations. The configuration file can have the following information.
Note: The default value in the table is the value the gateway uses if the configuration file omits the property, not the value
in the default configuration files.
CFC method Message type
onIncomingMessage Standard message from IM users.
onAddBuddyRequest Requests from others to add the gateway ID to their buddy list.
onAddBuddyResponse Responses from others to requests from your gateway to add them to your buddy lists. Also used by buddies
to ask to be removed from your list.
onBuddyStatus Presence status messages from other users.
onIMServerMessage Error and status messages from the IM server.
ADOBE COLDFUSION 8
ColdFusion Developer’s Guide
108
Note: If you do not have a CFC method to handle any of the event types, you must specify the corresponding property
without a value. Use the following entry in the configuration file, for example, if you do not have a method to handle
IMServerMessage events: onIMServerMessageFunction=
Property Default value Description
userID none (Required) The IM user ID to use to connect to the IM server.
password none (Required) Password for the user.
secureprotocol none XMPP only.
Required if you set securerequirement to true.
The protocol to use for secure communications. The following values are valid:
TSL
SSL
securerequirement false XMPP only.
Specifies whether the gateway must use secure communications. The following values
are valid:
true
false
If this value is true, you must specify a secureprotocol value, and connections
succeed only if a secure connection is established.
serverip XMPP: jabber.org
Sametime:
stdemo3.dfw.ibm.com
Address of XMPP or Lotus Sametime server to which to send messages. Can be a server
name or IP address.
serverport XMPP: 5222
Sametime:1533
Port on the server to which to send the messages.
If the XMPP secureprotocol parameter is set to SSL, speechify 5223.
retries -1 Integer number of times to retry connecting to the IM server on gateway startup or if
the Gateway gets disconnected.
0 = do not to retry
-1 = try forever
retryinterval 5 Real number of seconds to wait between connection attempts. The minimum is 1
second.
onIncomingMessage-
Function
onIncomingMessage Name of CFC method to call to handle an incoming message. If you specify the prop-
erty without a value, such as “onIncomingMessageFunction=”, the gateway does not
send this event to a CFC.
onAddBuddyRequest-
Function
onAddBuddyRequest Name of CFC method to call to handle an incoming buddy request. If you specify the
property without a value, the gateway does not send this event to a CFC.
onAddBuddyResponse-
Function
onAddBuddyResponse Name of CFC method to call to handle an incoming response to a buddy request sent
by ColdFusion. If you specify the property without a value, the gateway does not send
this event to a CFC.
onBuddyStatusFunction onBuddyStatus Name of CFC method to call to handle an incoming buddy status message, such as If
you specify the property without a value, the gateway does not send this event to a
CFC.
onIMServerMessage-
Function
onIMServerMessage Name of CFC method to call to handle an incoming message method. If you specify the
property without a value, the gateway does not send this event to a CFC.
ADOBE COLDFUSION 8
ColdFusion Developer’s Guide
108
Handling incoming messages
The IM event gateway handles five types of messages, and your CFC must implement a listener method for each
message type. The following table describes the message-handling CFC methods and the messages they handle. It
lists the default CFC method names; however, you can change the names in the gateway configuration file.
For detailed information on each method, including examples of their use, see “IM Gateway CFC incoming message
methods” on page 1368 in the CFML Reference. For an example that uses these functions, see “Sample IM message
handling application” on page 1088.
Sending outgoing messages
You use the SendGatewayMessage CFML function or the return value of a CFC listener method to send outgoing
messages. The ColdFusion IM gateway accepts the following outgoing message commands:
CFC method Description
onIncomingMessage Standard message from an IM user. The application processes the message body appropriately; for
example, it could display the message in an interface window.
This method can return a response message to the sender.
onAddBuddyRequest Request from another IM user to add your application’s IM ID to their buddy list. The CFC must determine
whether to accept or reject the request, or to take no action. No action might be appropriate in cases
where the request must be reviewed offline for approval and responses are sent at a later time.
The CFC returns a message with the decision as a command value and optionally a text message speci-
fying the reason. If you accept the request, the requestor automatically gets added to the list of IDs that
can get status information for the gateway. If you specify no action, ColdFusion does not respond.
onAddBuddyResponse Response from another IM user to a request from the gateway to be added to their buddy list. The
response message is accept or decline.
Your application can handle this response as appropriate; for example, to add or remove the ID from a list
of message recipients.
This method does not return a value.
onBuddyStatus Message indicating a gateway buddys status. Received when a buddys status changes; for example,
from OFFLINE to ONLINE.
This method does not return a value.
onIMServerMessage Status messages from the IM server, such as warning or error messages. The messages you might receive
depend on the IM server that sends them. For information on the server messages, see the documenta-
tion for the IM server that your gateway instance uses.
This method does not return a value.
Command Description
submit (Default) Sends a normal message to another IM user.
ADOBE COLDFUSION 8
ColdFusion Developer’s Guide
108
The message structure that you return in the gateway listener CFC function or use as the second parameter in the
CFML SendGatewayMessage function can have the following fields. The table lists the fields and the commands in
which they are used, and describes each fields use.
In typical use, a ColdFusion application uses the accept, decline, and noact commands in the return value of the
onAddBuddyRequest method, and uses the submit command (or no command, because submit is the default
command) in SendGatewayMessage CFML functions and the return value of the onIncomingMessage CFC
method.
The SendGatewayMessage CFML function can send any command, and might be used to send an accept or decline
message. One possible use is in an application where someone must review all buddy requests before they are added.
In this case, the onAddBuddyRequest CFC method could initially send a noact command in its return value, and
save the request information in a database. Administrators could use a separate ColdFusion application to review the
request information. This application could use the SendGatewayMessage function with an accept or decline
command to act on the request and inform the requestor.
The following example onIncomingMessage method of a listener CFC echoes incoming IM messages to the
message originator:
<cffunction name="onIncomingMessage" output="no">
<cfargument name="CFEvent" type="struct" required="yes">
<cfset retValue.MESSAGE = "echoing: " & CFEvent.DATA.message>
<cfset retValue.BuddyID = arguments.CFEVENT.DATA.SENDER>
<cfreturn retValue>
</cffunction>
Sample IM message handling application
The application described in this section consists of two CFCs: an employee phone directory lookup CFC that
responds to an onIncomingMessage event, and a Gateway management CFC that responds to all other events. This
example shows how an application can respond to events and send outgoing messages.
You can configure a gateway to use both CFCs by entering the paths to the two CFCs, separated by a comma, in the
CFC Path field of the Add/Edit ColdFusion Event Gateways form on the Gateways page in the ColdFusion Admin-
istrator.
accept Accepts an add buddy request. Adds the buddy to the list of IDs that get your presence information and sends an accep-
tance message to the buddy ID.
decline Declines an add buddy request and sends a rejection message to the buddy ID.
noact Tells the gateway to take no action. The gateway logs a message that indicates that it took no action, and contains the
gateway type, gateway ID, and buddy ID.
Field Commands Description
buddyID All The destination user ID.
command All The command; if omitted, ColdFusion treats the message as a submit command.
message submit A text message to send to the destination user.
reason accept, decline A text description of the reason for the action or other message to send to the add buddy requestor.
Command Description
ADOBE COLDFUSION 8
ColdFusion Developer’s Guide
108
Phone directory lookup CFC
The following CFC implements a simple employee phone directory lookup application. The user sends an instant
message containing some part of the name to be looked up (a space requests all names). The onIncomingMessage
response depends on the number matches.
If there is no match, the onIncomingMessage function returns a message indicating that there are no matches.
If there is one match, the function returns the name, department, and phone number.
If there are up to ten matches, the function returns a list of the names preceded by a number that the user can
enter to get the detailed information.
If there are over ten matches, the function returns a list of only the first ten names. A more complex application
might let the user get multiple lists of messages to provide access to all names.
If the user enters a number, and previously got a multiple-match list, the application returns the information for
the name that corresponds to the number.
The following listing shows the CFC code:
<cfcomponent>
<cffunction name="onIncomingMessage">
<cfargument name="CFEvent" type="struct" required="YES">
<!--- Remove any extra white space from the message. --->
<cfset message =Trim(arguments.CFEvent.data.MESSAGE)>
<!--- If the message is numeric, a previous search probably returned a
list of names. Get the name to search for from the name list stored in
the Session scope. --->
<cfif isNumeric(message)>
<cfscript>
if (structKeyExists(session.users, val(message))) {
message = session.users[val(message)];
}
</cfscript>
</cfif>
<!--- Search the database for the requested name. --->
<cfquery name="employees" datasource="cfdocexamples">
select FirstName, LastName, Department, Phone
from Employees
where 0 = 0
<!--- A space indicates the user entered a first and last name. --->
<cfif listlen(message, " ") eq 2>
and FirstName like '#listFirst(message, " ")#%'
and LastName like '#listlast(message, " ")#%'
<!--- No space: the user entered a first or a last name. --->
<cfelse>
and (FirstName like '#listFirst(message, " ")#%'
or LastName like '#listFirst(message, " ")#%')
</cfif>
</cfquery>
<!--- Generate andreturn the message.--->
<cfscript>
retrunVal = structNew();
retrunVal.command = "submit";
retrunVal.buddyID = arguments.CFEvent.data.SENDER;
//No records were found.
if (employees.recordCount eq 0) {
retrunVal.message = "No records found for '#message#'";
ADOBE COLDFUSION 8
ColdFusion Developer’s Guide
109
}
//One record was found.
else if (employees.recordCount eq 1) {
// Whitespace in the message text results in bad formatting,
// so the source cannot be indented.
retrunVal.message = "Requested information:
#employees.firstName# #employees.lastName#
#employees.Department#
#employees.Phone#";
}
//Multiple possibilities were found.
else if (employees.recordCount gt 1) {
//If more than ten were found, return only the first ten.
if (employees.recordCount gt 10)
{
retrunVal.message = "First 10 of #employees.recordCount# records";
}else{
retrunVal.message = "Records found: #employees.recordCount#";
}
// The session.users structure contains the found names.
// The record key is a number that is also returned in front of the
// name in the message.
session.users = structNew();
for(i=1; i lte min(10, employees.recordCount); i=i+1)
{
// These two lines are formatted to prevent extra white space.
retrunVal.message = retrunVal.message & "
#i# - #employees.firstName[i]# #employees.lastName[i]#";
// The following two lines must be a single line in the source
session.users[i]="#employees.firstName[i]#
#employees.lastName[i]#";
}
}
return retrunVal;
</cfscript>
</cffunction>
</cfcomponent>
Status and request-handling CFC
The following CFC handles all IM events, except onIncomingMessage. It maintains an Application scope buddyS-
tatus structure that contains information on the gateway buddies. This structure limits the interactions that are
needed with the IM server to get buddy and status information. The application also logs significant events, such as
requests to add buddies and error messages from the IM server. In particular, it does the following:
The onBuddyStatus function updates the Application scope buddy status structure when the gateway gets an
event message indicating that a buddy’s status has changed.
The onAddBuddyRequest function searches for the requested buddy’s name in a data source. If it finds a single
instance of the name, it adds the buddy and updates the status in the Application scope buddyStatus structure. If it
doesn’t find name, it declines the buddy request. If it finds multiple instances of the name, it tells the gateway to take
no action. It also logs all actions.
The onAddBuddyResponse function adds the buddy to the Application scope buddy status structure if the buddy
request is accepted, and sets the current status. It logs all responses.
The onIMServerMessage function logs all messages that it receives.
ADOBE COLDFUSION 8
ColdFusion Developer’s Guide
109
This example uses the IM_ID column of the Employees database of the cfdocexamples database that is included with
ColdFusion. The entries in this column assume that you use an XMPP server “company.” To run this example you
must configure an XMPP server with this name and with clients with names in this database, or you must change
the database entries to match IM server clients. You must also configure a gateway instance in the ColdFusion
Administrator that uses this server.
The following listing shows the CFC code:
<cfcomponent>
<cffunction name="onBuddyStatus">
<cfargument name="CFEvent" type="struct" required="YES">
<cflock scope="APPLICATION" timeout="10" type="EXCLUSIVE">
<cfscript>
// Create the status structures if they don’t exist.
if (NOT StructKeyExists(Application, "buddyStatus")) {
Application.buddyStatus=StructNew();
}
if (NOT StructKeyExists(Application.buddyStatus, CFEvent.Data.BUDDYNAME)) {
Application.buddyStatus[#CFEvent.Data.BUDDYNAME#]=StructNew();
}
// Save the buddy status and timestamp.
Application.buddyStatus[#CFEvent.Data.BUDDYNAME#].status=CFEvent.Data.BUDDYSTATUS;
Application.buddyStatus[#CFEvent.Data.BUDDYNAME#].timeStamp=CFEvent.Data.TIMESTAMP;
</cfscript>
</cflock>
</cffunction>
<cffunction name="onAddBuddyRequest">
<cfargument name="CFEvent" type="struct" required="YES">
<cfquery name="buddysearch" datasource="cfdocexamples">
select IM_ID
from Employees
where IM_ID = '#CFEvent.Data.SENDER#'
</cfquery>
<cflock scope="APPLICATION" timeout="10" type="EXCLUSIVE">
<cfscript>
// If the name is in the DB once, accept; if it is missing, decline.
// If it is in the DB multiple times, take no action.
if (buddysearch.RecordCount IS 0) {
action="decline";
reason="Invalid ID";
}
else if (buddysearch.RecordCount IS 1) {
action="accept";
reason="Valid ID";
//Add the buddy to the buddy status structure only if accepted.
if (NOT StructKeyExists(Application,
"buddyStatus")) {
Application.buddyStatus=StructNew();
}
if (NOT StructKeyExists(Application.buddyStatus,
CFEvent.Data.SENDER)) {
Application.buddyStatus[#CFEvent.Data.SENDER#]=StructNew();
}
Application.buddyStatus[#CFEvent.Data.SENDER#].status=
"Accepted Buddy Request";
Application.buddyStatus[#CFEvent.Data.SENDER#].timeStamp=
ADOBE COLDFUSION 8
ColdFusion Developer’s Guide
109
CFEvent.Data.TIMESTAMP;
Application.buddyStatus[#CFEvent.Data.SENDER#].message=
CFEvent.Data.MESSAGE;
}
else {
action="noact";
reason="Duplicate ID";
}
</cfscript>
</cflock>
<!--- Log the request and decision information. --->
<cflog file="#CFEvent.GatewayID#Status"
text="onAddBuddyRequest; SENDER: #CFEvent.Data.SENDER# MESSAGE:
#CFEvent.Data.MESSAGE# TIMESTAMP: #CFEvent.Data.TIMESTAMP# ACTION: #action#">
<!--- Return the action decision. --->
<cfset retValue = structNew()>
<cfset retValue.command = action>
<cfset retValue.BuddyID = CFEvent.DATA.SENDER>
<cfset retValue.Reason = reason>
<cfreturn retValue>
</cffunction>
<cffunction name="onAddBuddyResponse">
<cfargument name="CFEvent" type="struct" required="YES">
<cflock scope="APPLICATION" timeout="10" type="EXCLUSIVE">
<cfscript>
//Do the following only if the buddy accepted the request.
if (NOT StructKeyExists(Application, "buddyStatus")) {
Application.buddyStatus=StructNew();
}
if (#CFEVENT.Data.MESSAGE# IS "accept") {
//Create a new entry in the buddyStatus record for the buddy.
if (NOT StructKeyExists(Application.buddyStatus,
CFEvent.Data.SENDER)) {
Application.buddyStatus[#CFEvent.Data.SENDER#]=StructNew();
}
//Set the buddy status information to indicate buddy was added.
Application.buddyStatus[#CFEvent.Data.SENDER#].status=
"Buddy accepted us";
Application.buddyStatus[#CFEvent.Data.SENDER#].timeStamp=
CFEvent.Data.TIMESTAMP;
Application.buddyStatus[#CFEvent.Data.SENDER#].message=
CFEvent.Data.MESSAGE;
}
</cfscript>
</cflock>
<!--- Log the information for all responses. --->
<cflog file="#CFEvent.GatewayID#Status"
text="onAddBuddyResponse; BUDDY: #CFEvent.Data.SENDER# RESPONSE:
#CFEvent.Data.MESSAGE# TIMESTAMP: #CFEvent.Data.TIMESTAMP#">
</cffunction>
<cffunction name="onIMServerMessage">
<!--- This function just logs the message. --->
<cfargument name="CFEvent" type="struct" required="YES">
<cflog file="#CFEvent.GatewayID#Status"
text="onIMServerMEssage; SENDER: #CFEvent.OriginatorID# MESSAGE:
#CFEvent.Data.MESSAGE# TIMESTAMP: #CFEvent.Data.TIMESTAMP#">
</cffunction>
ADOBE COLDFUSION 8
ColdFusion Developer’s Guide
109
</cfcomponent>
Using the GatewayHelper object
The CFML GetGatewayHelper function returns a GatewayHelper object with several methods that manage your
gateway and buddy list. The GatewayHelper methods let you do the following:
Get and set gateway configuration information and get gateway statistics.
Get and set the gateway online status.
Manage the gateway’s buddy list
Manage permissions for others to get information about the gateway status.
The following sections briefly describe the class methods. For detailed information about each method, see “IM
Gateway GatewayHelper class methods” on page 1378 in the CFML Reference.
Gateway configuration information and statistics methods
The following table describes the methods that you can use to get and set configuration information and get gateway
statistics:
Gateway online status methods
The following table describes the methods that you can use to get and set the gateway’s online availability status
(presence information):
Gateway buddy management methods
The following table describes the methods that you can use to manage the gateways buddy list:
Method Description
getName Returns the gateways user name.
getNickName Returns the gateway’s display name (nickname).
getProtocolName Returns the name of the instant messaging protocol (JABBER for XMPP, or SAMETIME).
numberOfMessagesReceived Returns the number of messages received by the gateway since it was started.
numberOfMessagesSent Returns the number of messages sent by the gateway since it was started.
setNickName Sets the gateway’s display name (nickname).
Method Description
getCustomAwayMessage Returns the gateway’s custom away message if it has been set by the setStatus method.
getStatusAsString Returns the online status of the gateway.
getStatusTimeStamp Returns the date/time that the gateway changed its online status.
isOnline Returns True if the gateway is connected to the IM server; otherwise, returns false.
setStatus Changes the gateway’s online status; for example, to away or idle.
ADOBE COLDFUSION 8
ColdFusion Developer’s Guide
109
Gateway permission management methods
The IM gateways can manage the information that other users can get about the gateway’s online status.
Note: XMPP permission management is included in the XMPP 1.0 specification, but several XMPP servers that were
available at the time of the ColdFusion release do not support permission management.
The following table describes the gateway permission management methods:
GatewayHelper example
This example lets you use the XMPP or SameTime GatewayHelper class to get and set status and other information,
including managing buddy lists and view permissions lists.
<cfapplication name="gateway_tool" sessionmanagement="yes">
<!--- Set the gateway buddy name to default values.--->
<cfparam name="session.gwid" default="XMPP Buddy Manager">
<cfparam name="session.buddyid" default="hlichtin2@mousemail">
<!--- Reset gateway and buddy ID if form was submitted. --->
<cfif isdefined("form.submitbuddy")>
<cfset session.buddyid=form.buddyid>
<cfset session.gwid=form.gwid>
</cfif>
<!--- Display the current gateway and buddy ID. --->
<h3>Using the GatewayHelper</h3>
Method Description
addBuddy Adds a buddy to the gateway’s buddy list and tells the IM server to send the gateway messages with the
buddy’s online state.
getBuddyInfo Gets information about the specified user from the buddy list, deny list, and permit list.
getBuddyList Returns the gateway’s buddy list.
removeBuddy Removes the specified user name from the gateways buddy list and tells the IM server to stop sending the
gateway messages with the users online state.
Method Description
addDeny Tells the IM server to add the specified user to the gateways deny list. If the permitMode is DENY_SOME,
these users cannot receive messages on the gateways state.
addPermit Tells the IM server to add the specified user to the servers permit list. If the permitMode is PERMIT_SOME,
these users receive messages on the gateway’s state.
getDenyList Returns the list of users that the server has been told not to send state information to.
getPermitList Returns the list of users that the server has been told to send state information to.
getPermitMode Gets the gateways permit mode from the IM server. The permit mode determines whether all users can
get the gateways online state information, or whether the server uses a permit list or a deny list to control
which users get state information.
removeDeny Removes the user from the gateways deny list.
removePermit Removes the user from the gateway’s permit list.
setPermitMode Sets the gateways permit mode on the IM server.
ADOBE COLDFUSION 8
ColdFusion Developer’s Guide
109
<!--- Form to display and reset gateway and Buddy ID. --->
<cfform action="#cgi.script_name#" method="post" name="changeIDs">
Current buddy ID: <cfinput type="text" name="buddyid" value="#session.buddyid#"><br>
Current gateway ID: <cfinput type="text" name="gwid" value="#session.gwid#"><br>
<cfinput name="submitbuddy" value="Change gateway/buddy" type="submit">
</cfform>
<!--- When a buddy is set, display the links and forms to get and set
information etc. Where form input is required, the form uses a GET method
so all selections are represented by a url.cmd variable. --->
<cfoutput>
<h3>Select one of the following to get or set.</h3>
<ul>
<li><a href="#cgi.script_name#?cmd=buddyinfo">buddyinfo</a>
<li>LIST: <a href="#cgi.script_name#?cmd=buddylist">buddylist</a> |
<a href="#cgi.script_name#?cmd=permitlist">permitlist</a> |
<a href="#cgi.script_name#?cmd=denylist">denylist</a>
<li>ADD: <a href="#cgi.script_name#?cmd=addbuddy">addbuddy</a> |
<a href="#cgi.script_name#?cmd=addpermit">addpermit</a> |
<a href="#cgi.script_name#?cmd=adddeny">adddeny</a>
<li>REMOVE: <a href="#cgi.script_name#?cmd=removebuddy">removebuddy</a> |
<a href="#cgi.script_name#?cmd=removepermit">removepermit</a> |
<a href="#cgi.script_name#?cmd=removedeny">removedeny</a>
<!--- NOTE: This list does not include OFFLINE because the gateway resets itself to
online. --->
<li>setStatus (XMPP):
<cfloop list="ONLINE,AWAY,DND,NA,FREE_TO_CHAT" index="e">
<a href="#cgi.script_name#?cmd=setstatus&status=#e#">#e#</a> |
</cfloop>
<li>setStatus (Sametime):
<cfloop list="ONLINE,AWAY,DND,IDLE" index="e">
<a href="#cgi.script_name#?cmd=setstatus&status=#e#">#e#</a> |
</cfloop>
<li>
<form action="#cgi.script_name#" method="get">
setStatus with CustomAwayMessage:
<input type="hidden" name="cmd" value="setstatus2">
<select name="status">
<cfloop
list="ONLINE,OFFLINE,AWAY,DND,IDLE,INVISIBLE,NA,OCCUPIED,FREE_TO_CHAT,ONPHONE,ATLUNCH,BUSY
,NOT_AT_HOME,NOT_AT_DESK,NOT_IN_OFFICE,ON_VACATION,STEPPED_OUT,CUSTOM_AWAY" index="e">
<option value="#e#">#e#</option>
</cfloop>
</select>
<input type="text" name="custommsg" value="(custom away massage)" size="30"/>
<input type="submit"/>
</form>
<li>
<form action="#cgi.script_name#" method="get">
setNickName:
<input type="hidden" name="cmd" value="setnickname">
<input type="text" name="nickname" value="(enter nickname)">
<input type="submit">
</form>
--->
<li>INFO: <a href="#cgi.script_name#?cmd=getname">getname</a> |
<a href="#cgi.script_name#?cmd=getnickname">getnickname</a> |
<a href="#cgi.script_name#?cmd=getcustomawaymessage">getcustomawaymessage</a> |
<a href="#cgi.script_name#?cmd=getprotocolname">getprotocolname</a> |
<a href="#cgi.script_name#?cmd=getstatusasstring">getstatusasstring</a> |
ADOBE COLDFUSION 8
ColdFusion Developer’s Guide
109
<a href="#cgi.script_name#?cmd=isonline">isonline</a>
<li>MESSAGE COUNT:
<a
href="#cgi.script_name#?cmd=numberofmessagesreceived">numberofmessagesreceived</a> |
<a href="#cgi.script_name#?cmd=numberofmessagessent">numberofmessagessent</a>
<li>RUNNING TIME: <a
href="#cgi.script_name#?cmd=getsignontimestamp">getsignontimestamp</a> |
<a href="#cgi.script_name#?cmd=getstatustimestamp">getstatustimestamp</a>
<li>setPermitMode:
<cfloop
list="PERMIT_ALL,DENY_ALL,PERMIT_SOME,DENY_SOME,IGNORE_IN_LIST,IGNORE_NOT_IN_LIST"
index="e"><a href="#cgi.script_name#?cmd=setpermitmode&mode=#e#">#e#</a> |
</cfloop> <span class="note">doesn't work for XMPP</span>
<li><a href="#cgi.script_name#?cmd=getpermitmode">getpermitmode</a>
<li>setPlainTextMode:
<cfloop list="PLAIN_TEXT,RICH_TEXT" index="e">
<a href="#cgi.script_name#?cmd=setplaintextmode&mode=#e#">#e#</a> |
</cfloop>
<li><a href="#cgi.script_name#?cmd=getplaintextmode">getplaintextmode</a>
</ul>
</cfoutput>
<!--- The url.cmd value exists if one of the previous links or forms has been submitted, and
identifies the type of request. --->
<cfoutput>
<cfif isdefined("url.cmd")>
<!--- Get the GatewayHelper for the gateway. --->
<cfset helper = getGatewayHelper(session.gwid)>
<!--- Need to get the buddy list if requested the list or full buddy information. --->
<cfswitch expression="#LCase(url.cmd)#">
<cfcase value="buddylist,buddyinfo">
<cfset ret=helper.getBuddyList()>
</cfcase>
<cfcase value="denylist">
<cfset ret=helper.getDenyList()>
</cfcase>
<cfcase value="permitlist">
<cfset ret=helper.getPermitList()>
</cfcase>
<cfcase value="addbuddy">
<cfset ret=helper.addBuddy("#session.buddyid#",
"#session.buddyid#", "")>
</cfcase>
<cfcase value="addpermit">
<cfset ret=helper.addPermit("#session.buddyid#",
"#session.buddyid#", "")>
</cfcase>
<cfcase value="adddeny">
<cfset ret=helper.addDeny("#session.buddyid#",
"#session.buddyid#", "")>
</cfcase>
<cfcase value="removebuddy">
<cfset ret=helper.removeBuddy("#session.buddyid#", "")>
</cfcase>
<cfcase value="removepermit">
<cfset ret=helper.removePermit("#session.buddyid#", "")>
</cfcase>
<cfcase value="removedeny">
<cfset ret=helper.removeDeny("#session.buddyid#", "")>
</cfcase>
<cfcase value="setstatus">
ADOBE COLDFUSION 8
ColdFusion Developer’s Guide
109
<cfset ret=helper.setStatus(url.status, "")>
</cfcase>
<cfcase value="setstatus2">
<cfset ret=helper.setStatus(url.status, url.custommsg)>
</cfcase>
<cfcase value="getcustomawaymessage">
<cfset ret=helper.getCustomAwayMessage()>
</cfcase>
<cfcase value="getname">
<cfset ret=helper.getName()>
</cfcase>
<cfcase value="getnickname">
<cfset ret=helper.getNickname()>
</cfcase>
<cfcase value="getprotocolname">
<cfset ret=helper.getProtocolName()>
</cfcase>
<cfcase value="getsignontimestamp">
<cfset ret=helper.getSignOnTimeStamp()>
</cfcase>
<cfcase value="getstatusasstring">
<cfset ret=helper.getStatusAsString()>
</cfcase>
<cfcase value="getstatustimestamp">
<cfset ret=helper.getStatusTimeStamp()>
</cfcase>
<cfcase value="isonline">
<cfset ret=helper.isOnline()>
</cfcase>
<cfcase value="numberofmessagesreceived">
<cfset ret=helper.numberOfMessagesReceived()>
</cfcase>
<cfcase value="numberofmessagessent">
<cfset ret=helper.numberOfMessagesSent()>
</cfcase>
<cfcase value="setnickname">
<cfset ret=helper.setNickName(url.nickname)>
</cfcase>
<cfcase value="setpermitmode">
<cfset ret=helper.setPermitMode(url.mode)>
</cfcase>
<cfcase value="getpermitmode">
<cfset ret=helper.getPermitMode()>
</cfcase>
<cfcase value="setplaintextmode">
<cfset ret=helper.setPlainTextMode(url.mode)>
</cfcase>
<cfcase value="getplaintextmode">
<cfset ret=helper.getPlainTextMode()>
</cfcase>
<cfdefaultcase>
<cfset ret[1]="Error; Invalid command. You shouldn't get this.">
</cfdefaultcase>
</cfswitch>
<br>
<!--- Display the results returned by the called GatewayHelper method. --->
<strong>#url.cmd#</strong><br>
<cfdump var="#ret#">
<br>
<!--- If buddy information was requested, loop through buddy list to get
information for each buddy and display it. --->
ADOBE COLDFUSION 8
ColdFusion Developer’s Guide
109
<cfif comparenocase(url.cmd, "buddyinfo") is 0 and arraylen(ret) gt 0>
<b>Buddy info for all buddies</b><br>
<cfloop index="i" from="1" to="#arraylen(ret)#">
<cfdump var="#helper.getBuddyInfo(ret[i])#" label="#ret[i]#"></cfloop>
</cfif>
</cfif>
</cfoutput>
109
Chapter 58: Using the SMS Event Gateway
You can develop an application that uses the short message service (SMS) event gateway type provided with Adobe
ColdFusion. ColdFusion provides tools for developing SMS applications.
You should be familiar with ColdFusion event gateway principals and programming techniques (see “Using Event
Gateways” on page 1060). Although not required, a basic knowledge of SMS is helpful.
Contents
About SMS and ColdFusion . . . . . . . . . . . . . . . . . . . . . . . . . . . . . . . . . . . . . . . . . . . . . . . . . . . . . . . . . . . . . . . . . . . . . . 1099
Configuring an SMS event gateway . . . . . . . . . . . . . . . . . . . . . . . . . . . . . . . . . . . . . . . . . . . . . . . . . . . . . . . . . . . . . . . . 1103
Handling incoming messages . . . . . . . . . . . . . . . . . . . . . . . . . . . . . . . . . . . . . . . . . . . . . . . . . . . . . . . . . . . . . . . . . . . . . 1105
Sending outgoing messages . . . . . . . . . . . . . . . . . . . . . . . . . . . . . . . . . . . . . . . . . . . . . . . . . . . . . . . . . . . . . . . . . . . . . . . 1107
ColdFusion SMS development tools . . . . . . . . . . . . . . . . . . . . . . . . . . . . . . . . . . . . . . . . . . . . . . . . . . . . . . . . . . . . . . . 1111
Sample SMS application. . . . . . . . . . . . . . . . . . . . . . . . . . . . . . . . . . . . . . . . . . . . . . . . . . . . . . . . . . . . . . . . . . . . . . . . . . 1113
About SMS and ColdFusion
Short Message Service (SMS) is a system designed for sending short, often text, messages to and from wireless
devices, such as mobile phones or pagers. SMS is widely used in Europe and Asia and is becoming increasingly
popular in the United States and elsewhere. Some uses for SMS include the following:
Performing banking transactions
Sending authentication codes, for example, to be used to access web resources
Voting, such as popularity voting for reality television shows
Initiating an action (such as a server reboot) and getting a response
Notifying users of events such as package shipments or restaurant table availability, or providing stock or weather
alerts
Sending person-to-person text messages
Presenting interactive text-based menus on a cell phone
Providing cellular phone updates, such as direct download of logos
Providing telematics and mobile or remote wireless device applications, such as soda machines, vehicle tracking,
smart gas pumps, and so on
SMS protocol features include, but are not limited to, the following:
Authentication verification is built in.
Communications can be secure.
Store and forward communication is performed in near real time.
Communications can be two-way and session-aware.
Mobile devices such as cell phones already include support; there is nothing to install on the client.
ADOBE COLDFUSION 8
ColdFusion Developer’s Guide
110
About SMS
The following discussion simplifies SMS technology and describes only a typical use with a ColdFusion application.
For a more complete discussion of SMS, see the publicly available literature, including the several books that discuss
SMS.
In a ColdFusion SMS application, a mobile device such as a mobile phone communicates (via intermediate steps)
with a message center, such as a short message service center (SMSC). For example, a mobile phone user calls a
telephone number that the SMS provider has associated with your account; the SMSC gets the messages that are sent
to this number. The SMSC can store and forward messages. A ColdFusion application can initiate messages to
wireless devices, or it can respond to incoming messages from the devices.
The SMSC communicates with a ColdFusion SMS event gateway using short message peer-to-peer protocol (SMPP)
over TCP/IP. Information is transferred by exchanging Protocol Data Units (PDUs) with structures that depend on
the type of transaction, such as a normal message submission, a binary data submission, or a message intended for
multiple recipients.
Because the SMSC is a store-and-forward server, it can hold messages that cannot be immediately delivered and try
to deliver them when the receiving device is available. The time that a message is held on the server for delivery is
configured by the SMSC provider. For example, AT&T Wireless saves messages for 72 hours; after that time, any
undelivered messages are deleted. Your messages can request a different time-out (by specifying a ValidityPeriod
field). The message can also use a registeredDelivery field to tell the SMSC to inform the you about whether and
when the message is delivered.
SMS communication can be secure. Voice and data communications, including SMS message traffic between the
SMSC and the mobile device is encrypted as part of the GSM standard. The mobile user's identity is also authenti-
cated by the SMSC before the encrypted communication session begins. You must secure the communications
between ColdFusion and the SMSC. Typically, you do this by using a secure hardware or software VPN connection
around the SMPP connection.
The following image shows the SMS path between mobile devices and ColdFusion gateways:
Wireless Network
SMS Gateway
Instance
SMS Gateway
Instance
SMS Gateway
Instance
ColdFusion
Carrrier SMSC
Carrrier SMSC
Cell Phone
PDA
Telephone
ADOBE COLDFUSION 8
ColdFusion Developer’s Guide
110
Using the SMS event gateway, ColdFusion establishes a two-way (transceiver) connection to the SMSC of the
telecommunications carrier or other SMPP account provider. The SMPP provider assigns an address for your
account, and you associate an event gateway instance with the address. Addresses are normally telephone numbers,
but carriers often support “short code” addresses that do not require a full 10-digit number. You also configure the
gateway instance to communicate with the provider’s specified TCP/IP address using a system ID and a password.
Note: The ColdFusion SMS event gateway conforms to the SMPP 3.4 specification, which you can download from the
SMS Forum at www.smsforum.net/.
A ColdFusion application can initiate and send messages to SMS-enabled devices by specifying the destination
mobile device telephone number, or mobile devices can send messages to a ColdFusion listener CFC by using the
gateway instances telephone number. Incoming messages include the sender’s number, so listener CFCs can respond
to messages sent by mobile devices.
About SMS application development and deployment
The following sections introduce the ColdFusion SMS application development tools and process, and discuss SMS
messaging providers:
ColdFusion SMS application tools
Application development and deployment process
About SMS providers
ColdFusion SMS application tools
ColdFusion provides the following tools for developing SMS applications:
SMSGateway: The class for the SMS event gateway type
SMS test server: A lightweight SMSC simulator
SMS client simulator: A graphical interface for sending and receiving SMS messages with the SMS test server
You implement your SMS application by creating a ColdFusion application that uses an instance of the SMSGateway
class to communicate with one or more SMSCs. You can use the SMS testing server and client simulator to test your
application without requiring an outside SMS service provider.
Application development and deployment process
The following is a typical process for developing and deploying an SMS application:
1Design your application.
2Configure an SMS event gateway instance to use the ColdFusion SMS test server.
3Write your ColdFusion CFCs, CFM pages, and any other application elements.
4Test your application using the test server and client simulator.
5Establish an SMPP account with a telecommunications provider.
6Reconfigure your event gateway, or create a new event gateway instance, to use your telecommunications
provider’s SMSC. Configure the gateway using the information supplied by your provider.
7Test your application using the telecommunications provider’s SMSC and target mobile devices.
8Make the application publicly available.
ADOBE COLDFUSION 8
ColdFusion Developer’s Guide
110
About SMS providers
Before you can deploy an SMS application, you must establish an account with a provider that supports SMPP 3.4
over TCP/IP. There are generally two kinds of providers:
Telecommunications carriers such as nation-wide cellular phone providers
Third-party SMPP aggregators
The type of provider and specific provider you use should depend on your needs and provider capabilities and price
structures. Less expensive providers may have slower response times. Telecommunications carriers might be more
expensive but might provide more throughput and faster SMPP response times.
How the SMS event gateway and provider SMSC interact
This section provides a brief overview of the interactions between the ColdFusion SMS event gateway and the SMPP
provider’s SMSC. It is designed to help you to understand the basics of SMPP interactions, and defines the terms
necessary to for you to understand gateway configuration and message handling. For more details, see the SMPP
specification, which is available at www.smsforum.net/.
A typical interaction between an SMSC and a ColdFusion SMS event gateway instance consists of messages, or PDUs
sent between the two entities, such as a mobile device and a ColdFusion event gateway instance (and therefore, and
event gateway application). The following sections describe these interactions and how you handle them in
ColdFusion.
Gateway binding
The event gateway must bind to the SMSC before they can communicate. The SMS event gateway instance initiates
a binding by sending a bind_transceiver PDU to the SMSC, which includes the gateway’s ID and password. If the
initial bind request fails, the gateway retries the bind at the rate specified by the gateway configuration file retry-
interval value until either the bind is successful or the gateway reaches the maximum number of retries, specified by
the retries configuration value. If the bind operation fails, ColdFusion logs an error to the eventgateway.log file, and
you must restart the gateway instance in the ColdFusion Administrator to establish the connection.
Note: Some SMSCs can send a prohibited status in response to a bind request. If the gateway receives such a status
response, it sets the retry interval to one minute and the maximum number of retries to 15. The SMS gateway detects
SMPP 5.0-compliant and AT&T prohibited status responses.
When the SMSC accepts the bind request, it returns a bind_transceiver_resp PDU. The binding remains in effect
until the gateway instance shuts down and sends an unbind PDU to the SMSC. Because the gateway binds as a trans-
ceiver, it can initiate messages to the SMSC, and the SMSC can send messages to it.
Incoming PDU handling
If the ColdFusion SMS event gateway gets an Unbind PDU from the SMSC, it sends an unbind_resp PDU to the
SMSC, does a restart, and attempts to rebind to the SMSC.
When the event gateway receives an EnquireLink or any other request PDU from the SMSC, it sends a default
response to the SMSC.
The gateway receives incoming messages from the SMSC in deliver _sm PDUs; it does not handle data_sm PDUs.
Deliver_sm PDUs can contain user- or application-generated messages, or disposition responses for messages that
the gateway has sent. The gateway extracts the short message field and source and destination addresses from the
PDU, puts them in a CFEvent object, and sends the object to ColdFusion event gateway services for delivery to the
listener CFC. For information on how the CFML application must handle these incoming messages, see “Handling
incoming messages” on page 1105.
ADOBE COLDFUSION 8
ColdFusion Developer’s Guide
110
Outgoing message handling
The gateway supports three types of outgoing messages from ColdFusion applications. The CFML
sendGatewayMessage function or a listener CFC method cfreturn tag can specify the following commands:
submit: Sends a submit_sm PDU with the message contents to the SMSC. This PDU sends a message to a single
destination.
submitMulti: Sends a submit_multi PDU with the message contents to the SMSC. This PDU sends a message to
multiple destinations.
data: Sends a data_sm PDU with the message contents to the SMSC. This is an alternative to the submit command,
and is typically used by interactive applications such as those provided via a wireless application protocol (WAP)
framework.
The SMS gateway lets you control the contents of all of the fields of these PDUs. For more information on the
individual commands, see Sending outgoing messages” on page 1107.
When you send a message, if the SMSC responds with a status that indicates that the message was rejected or not
sent, ColdFusion logs information about the failure in the eventgateway.log file. If the SMSC indicates that the
service type is not available (SMPP v5 ESME_RSERTYPUNAVAIL status or AT&T Serviced denied status), and the
gateway configuration file transient-retry value is set to yes, the gateway also tries to resend the message.
Outgoing message synchronization and notification
The gateway and SMSC communicate asynchronously: the gateway does not wait for a response from the SMSC for
one message before it sends another message. However, you can configure your gateway instance so that the CFML
sendGatewayMessage function behaves asynchronously or synchronously.
In asynchronous mode, the function returns when the message is queued in ColdFusion gateway services.
In synchronous mode, the function waits until the SMSC receives the message and returns a message ID, or an
error occurs.
For more information on configuring message synchronization and sending messages synchronously, see
Controlling SMS message sending and response” on page 1110.
Configuring an SMS event gateway
You provide SMS-specific configuration information to the SMS event gateway in a configuration file. You specify
the configuration file location when you configure the SMS event gateway instance in the ColdFusion Administrator.
ColdFusion provides a sample SMS event gateway configuration file in cf_root\WEB-
INF\cfusion\gateway\config\sms-test.cfg on J2EE configurations, and cf_root\gateway\config\sms-test.cfg on server
configurations. The configuration file contents is describe in the following table.
Note: The following configuration information describes the configuration fields, but does not include detailed explana-
tions of SMPP-specific terminology, listings of all valid values of properties that are defined in the SMPP specification,
or explanations of how to select appropriate SMPP-specific values for your application. For further information, see
documentation on the SMPP 3.4 protocol at www.smsforum.net/ and other publicly available documentation. Your SMS
service provider might specify requirements for several of these configuration values. Consult the provider documen-
tation.
ADOBE COLDFUSION 8
ColdFusion Developer’s Guide
110
Property Default Description
ip-address IP address of the SMSC, as specified by the SMPP provider. For the ColdFusion SMS test
server, you normally use 127.0.0.1.
port 0 Port number to bind to on the SMSC. The ColdFusion SMS test server uses port 7901.
system-id Name that identifies the event gateway to the SMSC, as established with the SMPP
provider. To connect to the ColdFusion SMS test server, the system-id must be cf.
password Password for authenticating the event gateway to the SMSC. To connect to the ColdFusion
SMS test server, the password must be cf.
source-ton 1 Type of Number (TON) of the source address, that is, of the address that the event gateway
uses for outgoing messages, as specified in the SMPP specification. Values include 0,
unknown; 1, international number; 2, national number.
source-npi 1 Numeric Plan Indicator (NPI) of the source address as specified in the SMPP specification.
Values include 0, unknown; 1, ISDN.
source-address empty string Address (normally, a phone number) of the event gateway. Identifies the sender of
outgoing messages to the SMSC.
addr-ton 1 TON for the incoming addresses that this event gateway serves.
addr-npi 1 NPI for the incoming addresses that this event gateway serves.
address-range The range of incoming addresses (phone numbers) that remote devices can use to send
messages to the event gateway instance; often, the same as the source-address.
message-rate 100 Integer or decimal value that specifies the number of messages the gateway is allowed to
send to your service provider per second. 0 is unlimited.
mode synchronous Message transmission mode:
synchronous The gateway waits for the response from the server when sending a
message. In this mode, the SendGatewayMessage CFML function returns the SMS
messageID of the message, or an empty string if there is an error.
asynchronous The gateway does not wait for a response. In this mode, the
SendGatewayMessage CFML function always returns an empty string.
network-retry no Gateway behavior when a network error occurs while trying to deliver a message:
yes The gateway queues the message for delivery when the gateway is able to
rebind to the SMSC. Retrying is useful if the gateway is in asynchronous mode, where
the CFML SendGatewayMessage function does not return an error.
no The gateway does not retry sending the message.
transient-retry no Gateway behavior when the SMSC returns an error that indicates a transient error, where
it may be able to accept the message in the future:
yes The gateway attempts to resend the message. Retrying is useful if the gateway
is in asynchronous mode, where the CFML SendGatewayMessage function does not
return an error.
no The gateway does not retry sending the message.
cfc-method onIncomingMessage Listener CFC method for ColdFusion to invoke when the gateway gets incoming
messages.
destination-ton 1 Default TON of addresses for outgoing messages.
destination-npi 1 Default NPI of addresses for outgoing messages.
service-type empty string Type of messaging service; can be empty or one of the following values: CMT, CPT, VMN,
VMA, WAP, or USSD.
ADOBE COLDFUSION 8
ColdFusion Developer’s Guide
110
You can also set the following values in each outgoing message: source-ton, source-npi, source-address, destination-
ton, destination-npi, and service-type. The message field names differ from the configuration file property names.
Handling incoming messages
The SMS event gateway handles messages that are contained in deliver_sm PDUs. These PDUs request the gateway
to deliver one of the following types of message:
A user- or application-generated text message
A message disposition response
Note: The SMS event gateway does not handle messages that are contained in data_sm PDUs.
The event gateway sends the object to event gateway services, which delivers it to the listener CFC. The CFEvent
object that the listener CFC receives contains the following fields:
Note: SMS messages and any other data that enters through an Event Gateway handler should be considered potentially
hostile. For example, if SMS data is archived in a SQL database, an attacker could construct a message that modifies or
deletes data, or even takes over the SQL Server. Because of this, you should be sure to perform Event Gateway input
validation, just as you would validate web form input.
system-type empty string Type of system (ESME, External Short Message Entity ); used when binding to the SMSC.
Some SMSCs might be able to send responses that are specific to a given type of ESME.
Normally, should be set to SMPP.
receive-timeout -1 (do not time out) The time-out, in seconds, for trying to receive a message from the SMSC after it establishes
a connection. To wait indefinitely until a message is received, set the receive-timeout
to -1.
ping-interval 60 Number of seconds between EnquireLink messages that the event gateway sends to the
server to verify the health of the connection.
retries -1 (try forever) Number of times to retry connecting to the SMSC to send a message before the gateway
goes into a failed state. If the gateway is in a failed state, the getStatus method returns
FAILED, and theColdFusion Administrator shows the gateway status as Failed. The
gateway must be restarted before it can be used.
retry-interval 10 Number of seconds between connection retries.
Field Value
CfcMethod Listener CFC method name
Data.dataCoding Character set or the noncharacter data type of the message contents
Data.destAddress Address to which the message was sent
Data.esmClass Message type
Data.MESSAGE Message contents
Data.messageLength Length of the MESSAGE field
Data.priority Message priority level, in the range 0-3
Data.protocol GSM protocol; not used for other networks
Data.registeredDelivery Requested type of delivery receipt or acknowledgement, if any
Property Default Description
ADOBE COLDFUSION 8
ColdFusion Developer’s Guide
110
For a detailed description of each field, see “SMS Gateway incoming message CFEvent structure” on page 1404 in
the CFML Reference.
The CFC’s listener method extracts the message from the Arguments.CFEvent.Data.MESSAGE field and acts on it
as appropriate for the application. If necessary, the listener can use two fields to determine the required action:
CFEvent.Data.esmClass indicates the type of information in the MESSAGE field.
CFEvent.Data.registeredDelivery indicates whether the sender requested any type of delivery receipt or
acknowledgement.
CFEvent.Data.esmClass field
The CFEvent.Data.esmClass field identifies whether the CFEvent.Data.Message field contains a message, or any of
the following types of message disposition responses. For these responses, the CFEvent object Data.MESSAGE field
contains the acknowledgment or receipt information.
SMSC Delivery Receipt: An indication of the messages final status, sent by the SMSC. The short message text
includes the message ID of the original message, the number of messages sent and delivered (for messages sent to a
distribution list), the date and time that the message was sent and delivered or otherwise disposed of, the message
disposition, a network-specific error code (if available), and the first 20 bytes of the message. For details of the SMSC
delivery receipt message structure, see Appendix B of the SMS 3.4 specification.
SME Delivery Acknowledgement: An indication from the recipient device that the user has read the short message.
Supported by TDMA and CDMA wireless networks only.
SME Manual/User Acknowledgement: An application-generated reply message sent in response to an application
request message. Supported by TDMA and CDMA wireless networks only.
Intermediate Delivery Notification: A provider-specific notification on the status of a message that has not yet been
delivered, sent during the SMSC retry lifetime for the message. Intermediate Notification support depends on the
SMSC implementation and SMSC service provider. For more information, see your provider documentation.
When you send a message, you can request any combination of message disposition responses in the outgoing
messages registered_delivery parameter. If your application requests responses, the listener CFC must be
prepared to handle these messages, as appropriate.
CFEvent.Data.registeredDelivery field
The CFEvent.Data.registeredDelivery field indicates whether the message sender has requested a receipt or acknowl-
edgment. Your application can respond to a request for an SME Delivery Acknowledgement or an SME Manual/User
Acknowledgement. (The other notification types are sent by the SMSC only.) For more information on these notifi-
cation types, see the SMS 3.4 specification. Appendix B contains detailed information on the information that you
must put in the shortMessage field of the returned acknowledgment message.
Data.sourceAddress Address of the device that sent this message
GatewayType Always SMS
OriginatorID Address of the device that sent the message
Field Value
ADOBE COLDFUSION 8
ColdFusion Developer’s Guide
110
Incoming message handling example
The following example code is an SMS-only version of the echo.cfc example that is included in the ColdFusion
gateway/cfc/examples directory. This example shows the minimal code needed to receive and respond to an SMS
message.
<cfcomponent displayname="echo" hint="Process events from the test gateway and return echo">
<cffunction name="onIncomingMessage" output="no">
<cfargument name="CFEvent" type="struct" required="yes">
<!--- Get the message --->
<cfset data=cfevent.DATA>
<cfset message="#data.message#">
<!--- where did it come from? --->
<cfset orig="#CFEvent.originatorID#">
<cfset retValue = structNew()>
<cfset retValue.command = "submit">
<cfset retValue.sourceAddress = arguments.CFEVENT.gatewayid>
<cfset retValue.destAddress = arguments.CFEVENT.originatorid>
<cfset retValue.shortMessage = "echo: " & message>
<!--- send the return message back --->
<cfreturn retValue>
</cffunction>
</cfcomponent>
Sending outgoing messages
Your ColdFusion application can send submit, submitMulti, and data commands to the event gateway in an
outgoing message. The following sections describe these commands in detail, followed by information on some of
the more common options for sending messages.
The submit command
To send a message to a single destination address in an SMPP SUBMIT_SM PDU, the structure used in the Data
parameter of a SendGatewayMessage function or the return variable of the CFC listener method normally has the
following fields:
You can also set optional fields in the structure, such as a field that requests a delivery receipt. For a complete list of
fields, see submit command” on page 1407 in the CFML Reference. For detailed descriptions of these fields, see the
documentation for the SUBMIT_MULTI PDU in the SMPP3.4 specification, which you can download from the
SMS Forum at www.smsforum.net/.
Note: To send long messages, you can separate the message into multiple chunks and use a submit command to send
each chunk separately. In this case, a CFC would use multiple SendGatewayMessage functions, instead of the
cfreturn function.
Field Contents
command If present, the value must be "submit". If you omit this field, the event gateway sends a submit message.
shortMessage
or
messagePayload
The Message contents. You must specify one of these fields, but not both. The SMPP specification imposes a
maximum size of 254 bytes on the shortMessage field, and some carriers might limit its size further. The
messagePayload field can contain up to 64K bytes; it must start with 0x0424, followed by 2 bytes specifying the
payload length, followed by the message contents.
destAddress The address to which to send the message (required).
sourceAddress The address of this application. You can omit this field if it is specified in the configuration file.
ADOBE COLDFUSION 8
ColdFusion Developer’s Guide
110
Example: Using the submit command in sendGatewayMessage function
The following example from a CFM page uses a sendGatewyMessage CFML function with a submit command to
send an SMS messages that you enter in the form. This example uses the SMS gateway that is configured in the
ColdFusion installation, and will send the message to the SMS client simulator.
<h3>Sending SMS From a Web Page Example</h3>
<cfif IsDefined("form.oncethrough") is "Yes">
<cfif IsDefined("form.SMSMessage") is True AND form.SMSMessage is not "">
<h3>Sending Text Message: </h3>
<cfoutput>#form.SMSMessage#</cfoutput><br>
<cfscript>
/* Create a structure that contains the message. */
msg = structNew();
msg.command = "submit";
msg.destAddress = "5551234";
msg.shortMessage = form.SMSMessage;
ret = sendGatewayMessage("SMS Menu App - 5551212", msg);
</cfscript>
</cfif>
<hr noshade>
</cfif>
<!--- begin by calling the cfform tag --->
<cfform action="command.cfm" method="POST">
SMS Text Message: <cfinput type="Text" name="SMSMessage" value="Sample text Message"
required="No" maxlength="160">
<p><input type = "submit" name = "submit" value = "Submit">
<input type = "hidden" name = "oncethrough" value = "Yes">
</cfform>
</body>
</html>
For a simple example of a listener CFC uses the submit command to echo incoming SMS messages to the message
originator, see “Incoming message handling example” on page 1107.
The submitMulti command
To send a single text message to multiple recipients using an SMPP SUBMIT_MULTI PDU, the Data parameter of
a SendGatewayMessage function or the return variable of the CFC listener method normally has the following
fields:
You can also set optional fields in the structure, such as a field that requests delivery receipts. For a complete list of
fields, see “submitMulti command” on page 1409 in the CFML Reference. For detailed descriptions of these fields,
see the documentation for the SUBMIT_MULTI PDU in the SMPP 3.4 specification, which you can download from
the SMS Forum at www.smsforum.net/.
Field Contents
command Must be "submitMulti".
shortMessage
or
messagePayload
The message contents. You must specify one of these fields, but not both. The SMPP specification imposes a
maximum size of 254 bytes on the shortMessage field, and some carriers might limit its size further. The
messagePayload field can contain up to 64K bytes; it must start with 0x0424, followed by 2 bytes specifying the
payload length, followed by the message contents.
destAddress A ColdFusion array of destination addresses (required).
You cannot specify individual TON and NPI values for these addresses; all must conform to a single setting.
sourceAddress The address of this application; you can omit this field if it is specified in the configuration file.
ADOBE COLDFUSION 8
ColdFusion Developer’s Guide
110
Example: Using the submitMulti command in an onIncomingMessage method
The following example onIncomingMessage method sends a response that echoes an incoming message to the
originator address, and sends a copy of the response to a second address. To test the example, run two instances of
the ColdFusion SMS client application. Use the default phone number of 5551212 for the first, and set the second
one to have a phone number of 555-1235. (Notice that the second phone number requires a hyphen (-).) Send a
message from the first simulator, and the response will appear in both windows.
<cffunction name="onIncomingMessage" output="no">
<cfargument name="CFEvent" type="struct" required="yes">
<!--- Get the message. --->
<cfset data=CFEvent.DATA>
<cfset message="#data.message#">
<!--- Create the return structure. --->
<cfset retValue = structNew()>
<cfset retValue.command = "submitmulti">
<cfset retValue.sourceAddress = arguments.CFEVENT.gatewayid>
<cfset retValue.destAddresses=arraynew(1)>
<!--- One destination is incoming message originator;
get the address from CFEvent originator ID. --->
<cfset retValue.destAddresses[1] = arguments.CFEvent.originatorid>
<cfset retValue.destAddresses[2] = "555-1235">
<cfset retValue.shortMessage = "echo: " & message>
<cfreturn retValue>
</cffunction>
</cffunction>
The data command
To send binary data to a single destination address in an SMPP DATA_SM PDU, the Data parameter of a
SendGatewayMessage function or the return variable of the CFC listener method must have the following fields:
You can also set optional fields in the structure, such as a field that requests a delivery receipt. For a complete list of
fields, see “data command” on page 1411 in the CFML Reference. For detailed descriptions of these fields, see the
documentation for the SUBMIT_MULTI PDU in the SMPP3.4 specification, which you can download from the
SMS Forum at www.smsforum.net/.
Example: Using the data command
The following example onIncomingMessage method converts an incoming message to binary data, and sends the
binary version of the message back to the originator address:
<cffunction name="onIncomingMessage" output="no">
<cfargument name="CFEvent" type="struct" required="yes">
<!--- Get the message. --->
<cfset data=CFEvent.DATA>
<cfset message="#data.message#">
<!--- Create the return structure. --->
<cfset retValue = structNew()>
<cfset retValue.command = "data">
<!--- Sending to incoming message originator; get value from CFEvent. --->
Field Contents
command Must be “data”.
messagePayload Message data. To convert data to binary format, use the ColdFusion toBinary function.
destAddress Address to which to send the message.
sourceAddress Address of this application; can be omitted if specified in the configuration file.
ADOBE COLDFUSION 8
ColdFusion Developer’s Guide
111
<cfset retValue.destAddress = arguments.CFEvent.originatorid>
<cfset retValue.messagePayload = tobinary(tobase64("echo: " & message))>
<cfreturn retValue>
</cffunction>
Controlling SMS message sending and response
This section describes some of the more common options for sending messages, and how they affect your appli-
cation. For information on other ways to configure outgoing message, see the SMPP specification.
Synchronization mode
You can specify asynchronous or synchronous message mode in the gateway configuration file.
If you specify asynchronous mode, the sendGatewayMessage function returns an empty string when the
message is submitted by the gateway to service code for sending to the SMSC. ColdFusion logs errors that might
occur after this point, such as if a message sent by the gateway to the SMSC times out or if the gateway gets an error
response; the application does not get notified of any errors.
If you specify synchronous mode (the default), the sendGatewayMessage function does not return until the
gateway gets a response from the SMSC or the attempt to communicate times out. If the message is sent successfully,
the function returns the SMPP message ID string. If an error occurs, the function returns an error string.
Use synchronous mode if your application must determine whether its messages reach the SMSC. Also use
synchronous mode if the application requests return receipts.
Note: If you use synchronous mode and the SMSC returns the messgeID as a hexadecimal string, ColdFusion converts
it automatically to its decimal value.
The following example is an expansion of “Example: Using the submit command in sendGatewayMessage function
on page 1108. It checks for a nonempty return value and displays the message number returned by the SMS. This
example uses the SMS gateway that is configured when ColdFusion is installed. If you change the gateway specified
in the SendGatewayMessage function, make sure that you gateway’s configuration file specifies synchronous mode.
<h3>Sending SMS From a Web Page Example</h3>
<cfif IsDefined("form.oncethrough") is "Yes">
<cfif IsDefined("form.SMSMessage") is True AND form.SMSMessage is not "">
<h3>Sending a Text Message: </h3>
<cfoutput>#form.SMSMessage#</cfoutput><br><br>
<cfscript>
/* Create a structure that contains the message. */
msg = structNew();
msg.command = "submit";
msg.destAddress = "5551234";
msg.shortMessage = form.SMSMessage;
ret = sendGatewayMessage("SMS Menu App - 5551212", msg);
</cfscript>
</cfif>
<cfif isDefined("ret") AND ret NEQ "">
<h3>Text message sent</h3>
<cfoutput>The Message Id is: #ret#</cfoutput>
<br><br>
</cfif>
<hr noshade>
</cfif>
<!--- begin by calling the cfform tag --->
ADOBE COLDFUSION 8
ColdFusion Developer’s Guide
111
<cfform>
SMS Text Message: <cfinput type="Text" name="SMSMessage"
value="Sample text Message" required="No" maxlength="160">
<p><input type = "submit" name = "submit" value = "Submit">
<input type = "hidden" name = "oncethrough" value = "Yes">
</cfform>
Message disposition notification
You can request the SMSC to return a message disposition response to indicate the fate of your message. To request
a delivery receipt, include a RegisteredDelivery field in the Data parameter of a SendGatewayMessage function or
the return variable of the CFC listener method. This field can have the following values:
Some providers also support intermediate delivery notifications. For more information, see your providers
documentation.
To use delivery notification, you must send your message using synchronous mode, so you get a message ID. Your
incoming message routine must be able to handle the receipts (see “Handling incoming messages” on page 1105).
Validity period
You can change the length of time that the SMSC keeps a message and tries to deliver it. (Often the default value is
72 hours.) For a message sent to an emergency worker, for example, you might want to specify a very short validity
period (such as 15 minutes). To change this value, include a validityPeriod field in the Data parameter of a
SendGatewayMessage function or the return variable of the CFC listener method. To specify a time period, use the
following pattern: YYMMDDhhmmsst00R. In this pattern, t indicates tenths of seconds, and 00R specifies that this
is a relative time period, not a date-time value. The time format 00001063000000R, for example, specifies a validity
period of 0 years, 0 months, 1 day, 6 hours, 30 minutes.
ColdFusion SMS development tools
ColdFusion provides the following tools for developing SMS applications:
SMS test server
SMS client simulator
SMS test server
The ColdFusion SMS test server is a lightweight SMSC simulator that listens on TCP/IP port 7901 for SMPP
connection requests from other SMS resources, such as ColdFusion SMS gateways or the SMS client simulator. The
resource supplies a user name, password, and telephone number (address). The user name and password must corre-
spond to a name and password in the simulator’s configuration file (described later in this section).
After the SMS test server establishes a connection, it listens for incoming messages and forwards them to the
specified destination address, if the destination address also corresponds to an existing SMPP connection.
Value Meaning
0 (Default) Do not return delivery information.
1 Return a receipt if the message is not delivered before the time-out.
2 Return a receipt if the message is delivered or fails.
ADOBE COLDFUSION 8
ColdFusion Developer’s Guide
111
The SMS test server lets you develop SMS applications without having to use an external SMSC supplier such as a
telecommunications provider. The server supports the ColdFusion SMS gateway submit and submitMulti
commands. It also accepts, but does not deliver messages sent using the SMS gateway data command. It does not
include any store and forward capabilities.
Start the SMS test server by clicking the Start SMS Test Server button on the Settings page in the Event Gateways area
in the ColdFusion Administrator.
Note: The SMS test server does not automatically restart when you restart ColdFusion. You must manually restart the
server if you restart ColdFusion.
The SMS test server reads the cf_root\WEB-INF\cfusion\lib\sms-test-users.txt file on J2EE configurations or
cf_root\lib\sms-test-users.txt file on server configurations to get valid user names and passwords. ColdFusion
includes a version of this file configured with several names and passwords. One valid combination is user name cf
and password cf. You can edit this file to add or delete entries. The file must include a name and password entry for
each user that will connect to the test server, and user entries must be separated by blank lines, as the following
example shows:
name=cf
password=cf
name=user1
password=user1
SMS client simulator
The ColdFusion SMS client simulator is a simple External Short Message Entity (ESME) that simulates a (limited-
function) mobile phone. It can connect to the SMS test server and exchange messages with it.
Note: On UNIX and Linux systems, the client simulator requires X-Windows.
Use the following procedure to use the simulator.
Use the SMS simulator
1Ensure that you have started the SMS test server and configured and started an SMS event gateway instance in
ColdFusion Administrator.
2Run SMSClient.bat in Windows or SMSClient.sh on UNIX or Linux. These files are located in the cf_root\WEB-
INF\cfusion\bin directory on J2EE configurations and the cf_root\bin directory on server configurations.
If you installed a pure Java version of ColdFusion, for example, on Apple OS X systems, enter the following
command to start the simulator:
java -jar cf_root/WEB-INF/cfusion/lib/smpp.jar
3A dialog box appears, requesting the server, port, user name, password, and the phone number to use for this
device. The simulator sends this phone number as the source address, and accepts SMS messages sent by the SMSC
server to it using this number as the destination address.
To connect to the SMS test server, accept the default values and specify an arbitrary phone number; you can also
specify any user name-password pair that is configured in the cf_root\WEB-INF\cfusion\lib\sms-test-users.cfg
file or cf_root\lib\sms-test-users.cfg or file.
4Click Connect.
5The SMS device simulator client appears. In the Send SMS To field, enter a phone number in the address-range
property specified in the configuration file of the SMS event gateway that you want to send messages to.
ADOBE COLDFUSION 8
ColdFusion Developer’s Guide
111
6Type a message directly into the message field (to the left of the Send button), or use the simulator keypad to
enter the message.
7Click the Send button.
The client simulator has a Connection menu with options to connect and disconnect from the SMSC server, and to
check the connection. The connection information appears in a status line at the bottom of the client.
Sample SMS application
The following CFC implements a simple employee phone directory lookup application. The user sends an message
containing some part of the name to be looked up (a space requests all names). The onIncomingMessage response
depends on the number matches.
If there is no match, the onIncomingMessage function returns a message indicating that there are no matches.
If there is one match, the function returns the name, department, and phone number.
If there are up to ten matches, the function returns a list of the names preceded by a number that the user can
enter to get the detailed information.
If there are over ten matches, the function returns a list of only the first ten names. A more complex application
might let the user get multiple lists of messages to provide access to all names.
If the user enters a number, and previously got a multiple-match list, the application returns the information for
the name that corresponds to the number.
The following listing shows the CFC code:
<cfcomponent>
<cffunction name="onIncomingMessage">
<cfargument name="CFEvent" type="struct" required="YES">
<!--- Remove any extra white space from the message. --->
<cfset message =Trim(arguments.CFEvent.data.MESSAGE)>
<!--- If the message is numeric, a previous search probably returned a
list of names. Get the name to search for from the name list stored in
the Session scope. --->
<cfif isNumeric(message)>
<cfscript>
if (structKeyExists(session.users, val(message))) {
message = session.users[val(message)];
}
</cfscript>
</cfif>
<!--- Search the database for the requested name. --->
<cfquery name="employees" datasource="cfdocexamples">
select FirstName, LastName, Department, Phone
from Employees
where 0 = 0
<!--- A space indicates the user entered a first and last name. --->
<cfif listlen(message, " ") eq 2>
and FirstName like '#listFirst(message, " ")#%'
and LastName like '#listlast(message, " ")#%'
<!--- No space: the user entered a first or a last name. --->
<cfelse>
and (FirstName like '#listFirst(message, " ")#%'
or LastName like '#listFirst(message, " ")#%')
</cfif>
ADOBE COLDFUSION 8
ColdFusion Developer’s Guide
111
</cfquery>
<!--- Generate andreturn the message.--->
<cfscript>
returnVal = structNew();
returnVal.command = "submit";
returnVal.sourceAddress = arguments.CFEVENT.gatewayid;
returnVal.destAddress = arguments.CFEVENT.originatorid;
//No records were found.
if (employees.recordCount eq 0) {
returnVal.shortMessage = "No records found for '#message#'";
}
//One record was found.
else if (employees.recordCount eq 1) {
// Whitespace in the message text results in bad formatting,
// so the source cannot be indented.
returnVal.shortMessage = "Requested information:
#employees.firstName# #employees.lastName#
#employees.Department#
#employees.Phone#";
}
//Multiple possibilities were found.
else if (employees.recordCount gt 1) {
//If more than ten were found, return only the first ten.
if (employees.recordCount gt 10)
{
returnVal.shortMessage = "First 10 of #employees.recordCount# records";
}else{
returnVal.shortMessage = "Records found: #employees.recordCount#";
}
// The session.users structure contains the found names.
// The record key is a number that is also returned in front of the
// name in the message.
session.users = structNew();
for(i=1; i lte min(10, employees.recordCount); i=i+1)
{
// These two lines are formatted to prevent extra white space.
returnVal.shortMessage = returnVal.shortMessage & "
#i# - #employees.firstName[i]# #employees.lastName[i]#";
// The following two lines must be a single line in the source
session.users[i]="#employees.firstName[i]# #employees.lastName[i]#";
}
}
return returnVal;
</cfscript>
</cffunction>
</cfcomponent>
111
Chapter 59: Using the FMS event gateway
The FMS event gateway provides interfaces between the Flash Media Server 2 and the Adobe ColdFusion server so
that ColdFusion applications and Adobe Flash clients can share data.
You should be familiar with ColdFusion event gateway principles and programming techniques (see “Using Event
Gateways” on page 1060). A basic knowledge of Flash Media Server is also helpful.
Contents
About Flash Media Server . . . . . . . . . . . . . . . . . . . . . . . . . . . . . . . . . . . . . . . . . . . . . . . . . . . . . . . . . . . . . . . . . . . . . . . . 1115
How ColdFusion and Flash Media Server interact through the FMS gateway . . . . . . . . . . . . . . . . . . . . . . . . . . . . 1115
Application development and deployment process . . . . . . . . . . . . . . . . . . . . . . . . . . . . . . . . . . . . . . . . . . . . . . . . . . . 1117
About Flash Media Server
Flash Media Server 2 is the newest version of Flash Communication Server. Flash Media Server 2 offers traditional
streaming media capabilities and a flexible development environment for creating and delivering innovative, inter-
active media applications. You can use Flash Media Server to create and deliver the following media experiences:
Video on Demand
Live web-event broadcasts
MP3 streaming
Video blogging
Video messaging
Multimedia chat environments
To learn more about and to download the Flash Media Server, go to the Adobe website. at
http://www.adobe.com/products/flashmediaserver/.
How ColdFusion and Flash Media Server interact
through the FMS gateway
The FMS event gateway lets you modify data through the ColdFusion application or the Flash client, and reflect the
change in the Flash Media Server shared object. The FMS event gateway listens to the shared object, and notifies
ColdFusion when other clients modify shared objects. The FMS event gateway also lets ColdFusion modify shared
objects.
ColdFusion provides the following tools for developing FMS applications:
FCSj.jar: The JAR file that implements the Java API to communicate with Flash Media Server.
FMSGateway: The class for the FMS event gateway type. You implement your FMS application by creating a
ColdFusion application that uses an instance of the FMSGateway class to communicate with one or more Flash
Media Server.
ADOBE COLDFUSION 8
ColdFusion Developer’s Guide
111
Modifying data in the Flash client
The FMS event gateway listens to Flash Media Server shared objects, and notifies ColdFusion when a shared object
is modified by a Flash client. The following steps occur when a Flash client modifies a Flash Media Server shared
object:
1A user modifies data in the Flash client.
2Flash Media Server updates the appropriate shared object.
3Flash Media Server notifies the FMS event gateway.
4The FMS event gateway calls the appropriate methods in CFCs in your ColdFusion application, which perform
all actions required, including notifying the FMS Gateway Helper to update the shared object.
5The FMS Gateway Helper sends a message to the FMS event gateway to update the shared object.
6The FMS event gateway updates the shared object.
7Flash Media Server notifies all the Flash clients that it modified the shared object. As a result, the Flash clients
reflect the change.
The following image shows the interaction between Flash Media Server, the FMS event gateway, and the ColdFusion
application:
Modifying data in a ColdFusion application
The FMS event gateway lets ColdFusion applications modify Flash Media Server shared objects. The following steps
occur when data that affects a shared object is modified in a ColdFusion application:
1The user submits a form that contains data to modify using a ColdFusion page.
2The ColdFusion page calls the appropriate CFC, which contains a method to update the database.
3The method in the CFC updates the database and calls a method in the FMS Gateway Helper.
4The FMS Gateway Helper calls the FMS event gateway to update the appropriate shared object.
5Flash Media Server updates the shared object.
6Flash Media Server notifies the Flash client that a shared object has changed.
7The Flash client makes the changes in its content as appropriate.
The following image shows the interaction between the ColdFusion application and Flash Media Server through the
FMS event gateway:
ADOBE COLDFUSION 8
ColdFusion Developer’s Guide
111
Application development and deployment process
The following is a typical process for developing and deploying an application that uses the FMS event gateway:
1Design your application.
2Configure an FMS event gateway instance to use the Flash Media Server.
3Write your ColdFusion CFCs, CFM pages, and any other application elements.
4Create or identify a Flash client that manipulates a Flash Media Server shared object to test your ColdFusion
application.
5Test your application using Flash Media Server and the Flash client.
6Make the application publicly available.
Configuring an FMS event gateway
You provide FMS event gateway-specific configuration information to the FMS event gateway in a configuration file.
You specify the configuration file location when you configure the FMS event gateway instance in the ColdFusion
Administrator.The configuration file should contain the URL of the Flash Media Server application and the name of
the Flash Media Server shared object. The following example is a sample configuration file:
#
# FMS event gateway configuration
#
# This is the URL to the Flash Media Server application.
rtmpurl=rtmp://localhost/SalesDataApp
# This is the shared object you would like this gateway to connect and listen to.
sharedobject=SalesDataSO
FMS event gateway GatewayHelper class methods
The following table lists the FMS event gateway GatewayHelper class methods:
ADOBE COLDFUSION 8
ColdFusion Developer’s Guide
111
Data translation
ColdFusion and Flash Media Server use different data types; therefore, data translation is required to pass data from
one to the other. In addition to basic data types such as numeric, String, and Boolean, you can pass ColdFusion
queries, structures, and arrays to Flash Media Server. You pass a ColdFusion query object to Flash Media Server as
an array of java.util.HashMap. Each HashMap object in the array contains a key-value pair for column names and
values for each row in the query. When you pass a ColdFusion array to Flash Media Server, the FMS event gateway
converts it to a Java array of objects. When you pass a ColdFusion structure, no conversion is required.
The FMS event gateway does not support passing CFCs in shared objects.
Method Description
setProperty Sets the property of the Flash Media Server shared object. The following parameters are valid:
name: The string that contains the name of the shared object.
value: The shared object.
getProperty Gets the property of the Flash Media Server shared object. The following parameters are valid:
name: The string that contains the name of the shared object.
111
Chapter 60: Using the Data Services
Messaging Event Gateway
Using the Data Services Messaging gateway type provided with ColdFusion, you can create applications that send
messages to and receive messages from LiveCycle Data Services ES. You configure the Data Services Messaging
gateway and write and test an application that uses the event gateway.
You should be familiar with ColdFusion event gateway principles and programming techniques (see “Using Event
Gateways” on page 1060). You should also be familiar with Adobe LiveCycle Data Services ES.
Contents
About Flex and ColdFusion. . . . . . . . . . . . . . . . . . . . . . . . . . . . . . . . . . . . . . . . . . . . . . . . . . . . . . . . . . . . . . . . . . . . . . . 1119
Configuring a Data Services Messaging event gateway. . . . . . . . . . . . . . . . . . . . . . . . . . . . . . . . . . . . . . . . . . . . . . . . 1120
Sending outgoing messages . . . . . . . . . . . . . . . . . . . . . . . . . . . . . . . . . . . . . . . . . . . . . . . . . . . . . . . . . . . . . . . . . . . . . . . 1121
Handling incoming messages . . . . . . . . . . . . . . . . . . . . . . . . . . . . . . . . . . . . . . . . . . . . . . . . . . . . . . . . . . . . . . . . . . . . . 1122
Data translation. . . . . . . . . . . . . . . . . . . . . . . . . . . . . . . . . . . . . . . . . . . . . . . . . . . . . . . . . . . . . . . . . . . . . . . . . . . . . . . . . 1123
About Flex and ColdFusion
ColdFusion includes the Data Services Messaging event gateway, which uses the ColdFusion event Gateway Adapter
to send messages to and receive messages from the LiveCycle Data Services ES. This means that ColdFusion appli-
cations and Flex applications can publish to and consume events from the same event queue.
Note: To use the Data Services Messaging event gateway to interact with a Flex application, the Flex application must
be running on LiveCycle Data Services ES.
How ColdFusion and Flex interact
You can send messages from a ColdFusion application to a Flex application, through the Data Services Messaging
event gateway. Conversely, you can send messages from a Flex application to a ColdFusion application.
Either the ColdFusion application or the Flex application can initiate sending a message. The following image shows
the message handling process in which a message is sent from the Flex application to the ColdFusion application,
and then from the ColdFusion application to the Flex application.
1The Flex application generates a message.
2The Flex Message Service passes the message to the ColdFusion Event Gateway Adapter.
ADOBE COLDFUSION 8
ColdFusion Developer’s Guide
112
3The ColdFusion Event Gateway Adapter sends the message to the Data Services Messaging event gateway, by
using Java Remote Method Invocation (Java RMI).
4The Data Services Messaging event gateway and the ActionScript translator convert ActionScript 3.0 data types
to the appropriate ColdFusion values and add the message to the event gateway queue.
5The ColdFusion server invokes the onIncomingMessage method of the Data Services Messaging event gateway
listener CFC.
6The ColdFusion application generates a message, which it sends to the ColdFusion server.
7The ColdFusion server sends the message to the Data Services Messaging event gateway.
8The Data Services Messaging event gateway and the ActionScript translator convert ColdFusion values to the
appropriate ActionScript 3.0 data types and then the gateway sends the message to the ColdFusion Event Gateway
Adapter.
9The ColdFusion Event Gateway Adapter sends the message to the Flex Message Service.
10 The Flex Message Service passes the message to the Flex application.
Note: The RMI registry, which facilitates communication between the ColdFusion Event Gateway Adapter and the Data
Services Messaging event gateway uses port 1099, which is the default port for Java RMI. You cannot change this port
number. To ensure that the RMI registry provides registry service for both Flex Enterprise Services 2 and ColdFusion,
start Flex Enterprise Services 2 first, and then start ColdFusion. If you stop Flex, you must restart Flex Enterprise
Services 2, and then restart the gateway.
Application development and deployment process
The following is a typical process for developing and deploying a ColdFusion application that communicates with a
Flex application through the Data Services Messaging event gateway:
1Design your application.
2Configure a Data Services Messaging event gateway instance.
3Write your ColdFusion CFCs, CFM pages, and any other application elements.
4Test your application using Flex Enterprise Services 2.
5Make the application publicly available.
Configuring a Data Services Messaging event gateway
Although you can configure an instance of a Data Services Messaging event gateway by creating a configuration file
and specifying that file as the configuration file when you create an instance of the event gateway, you can also
provide the configuration information in the message sent from the Flex application. You provide configuration
information to the Data Services Messaging event gateway in a configuration file to do either of the following:
Have the Data Services Messaging event gateway send messages to Flex Enterprise Services 2 on a different
computer
Use the Data Services Messaging event gateway with a specific Flex destination, and ignore any destination
specified in the message
The Data Services Messaging event gateway configuration file is a simple Java properties file that contains the
following properties:
ADOBE COLDFUSION 8
ColdFusion Developer’s Guide
112
The following example is a configuration file:
#
# Flex event gateway configuration
#
# This is the destination of the messages.
destination=Gateway1
# Hostname or IP address of the Flex Enterprise Server
host=127.0.0.1
If you create a configuration file, save it in the cf_root/gateway/config/ directory, with the extension .cfg.
Sending outgoing messages
Your ColdFusion application sends a message to a Flex application by doing the following actions:
1The ColdFusion application sends an outgoing message, in a cfreturn tag in the listener CFC’s listener method,
or by calling the ColdFusion SendGatewayMessage function.
2A method provided by the Data Services Messaging gateway gets called when you send an outgoing message.
In outgoing messages sent from CFML, the following structure members are translated to the Flex message:
In addition, the Data Services Messaging event gateway automatically provides values for the following Flex message
fields:
Property Description
destination A hard-coded destination. If you specify this value, any destination information in the message is ignored.
host The host name or IP address of the Flex Enterprise Services 2 server.
Name Contents
body Body of the message. This is required.
CorrelationID Correlation identifier of the message.
Destination Flex destination of the message. This is required if it is not specified in the configuration file.
Headers If the message contains any headers, the CFML structure that contains the header names as keys and values.
LowercaseKeys If the value is set to yes, the structure keys are converted to lowercase during creation of ActionScript types.
TimeToLive Number of milliseconds during which this message is valid.
Name Contents
MessageID A UUID that identifies the message.
Timestamp Time the message is sent.
ClientID ID of the Data Services Messaging event gateway instance.
ADOBE COLDFUSION 8
ColdFusion Developer’s Guide
112
Note: A single instance of the Data Services Messaging event gateway can send messages to any destination that is regis-
tered with the ColdFusion Event Gateway Adapter. However, if the destination is configured in the Data Services
Messaging gateway configuration file, the destination in the message is ignored.
Sending outgoing message example
The following example from a CFM page creates a structure that contains the message. The destination is the desti-
nation ID specified in the flex-services.xml file for the instance of the Data Services Messaging event gateway to send
the message to. The body is the body of the message. The sendGatewyMessage CFML function sends the message
to the instance of the gateway.
<cfset success = StructNew()>
<cfset success.msg = "Email was sent at " & Now()>
<cfset success.Destination = "gateway1">
<cfset ret = SendGatewayMessage("Flex2CF2", success)>
To ensure that properties maintain the correct case, you should define Flex-related information as follows:
myStruct['mySensitiveProp']['myOtherSensitiveProp']
The following is an example of using headers to send to a specific subtopic of the destination:
<cfset var msg = structnew()>
<cfset msg.destiNation = 'ColdFusionGateway'>
<cfset msg.body = 'somebody'>
<cfset msg['headers']['DSSubtopic'] = 'somesubtopic'>
<cfset sendgatewaymessage('CF2FLEX2' , msg)>
Handling incoming messages
When a Flex application sends a message to a ColdFusion application, the Data Services Messaging event gateway
sends a CFEvent structure to the onIncomingMessage function of the configured CFC, with the following infor-
mation mapped to the data of the event:
The incoming message data structure also includes the values of messageID and timeToLive from the Flex message.
Incoming message handling example
The following example puts data that is contained in the body of the message from the Flex application into a
structure. It then uses the contents of the structure to generate an e-mail message.
<cfcomponent displayname="SendEmail" hint="Handles incoming message from Flex">
<cffunction name="onIncomingMessage" returntype="any">
<cfargument name="event" type="struct" required="true">
Name Contents
body Body of the message.
ClientID ID of the client that sent the message.
CorrelationID Correlation identifier of the message.
Destination Flex destination of the message.
Headers If the message contains any headers, the CFML structure that contains the header names as keys and values.
Timestamp Timestamp of the message.
ADOBE COLDFUSION 8
ColdFusion Developer’s Guide
112
<!--- Create a structure to hold the message object sent from Flex--->
<cfset messagebody = event.data.body>
<!--- Populate the structure. --->
<cfset mailfrom="#messagebody.emailfrom#">
<cfset mailto="#messagebody.emailto#">
<cfset mailsubject="#messagebody.emailsubject#">
<cfset mailmessage ="#messagebody.emailmessage#">
<!--- Send email with values from the structure. --->
<cfmail from="#mailfrom#"
to="#mailto#"
subject="#mailsubject#">
<cfoutput>#mailmessage#</cfoutput>
</cfmail>
</cffunction>
</cfcomponent>
If the Flex application sends the message in the header instead of in the body, you create and populate the structure,
as the following example shows:
<cfset messageheader = StructNew()>
<cfset messageheader.sendto = event.data.headers.emailto>
<cfset messageheader.sentfrom = event.data.headers.emailfrom>
<cfset messageheader.subject = event.data.headers.emailsubject>
<cfset messageheader.mailmsg = event.data.headers.emailmessage>
<cfset mailfrom="#messageheader.sentfrom#">
<cfset mailto="#messageheader.sendto#">
<cfset mailsubject="#messageheader.subject#">
<cfset mailmessage ="#messageheader.mailmsg#">
Data translation
The following table lists the ColdFusion data types and the corresponding Flash or ActionScript data type:
ColdFusion data type Flash data type
String String
Array [] = Array
Struct {} = untyped Object
Query ArrayCollection
CFC Class = typed Object (if a matching ActionScript class exists, otherwise the CFC becomes a generic
untyped Object (map) in ActionScript)
CFC Date ActionScript Date
CFC String ActionScript String
CFC Numeric ActionScript Numeric
ColdFusion XML Object ActionScript XML Object
112
Chapter 61: Using the Data Management
Event Gateway
Using the Data Management event gateway type provided with Adobe ColdFusion, you can have ColdFusion appli-
cations notify Adobe Flex applications when data managed by a destination has changed. You configure the Data
Management event gateway and write an application that uses the event gateway.
You should be familiar with ColdFusion event gateway principles and programming techniques, (see “Using Event
Gateways” on page 1060). You should also be familiar with LiveCycle Data Services ES.
Contents
About ColdFusion and Flex. . . . . . . . . . . . . . . . . . . . . . . . . . . . . . . . . . . . . . . . . . . . . . . . . . . . . . . . . . . . . . . . . . . . . . . 1124
Configuring a Data Management event gateway . . . . . . . . . . . . . . . . . . . . . . . . . . . . . . . . . . . . . . . . . . . . . . . . . . . . . 1125
Sending messages . . . . . . . . . . . . . . . . . . . . . . . . . . . . . . . . . . . . . . . . . . . . . . . . . . . . . . . . . . . . . . . . . . . . . . . . . . . . . . . 1126
Data translation. . . . . . . . . . . . . . . . . . . . . . . . . . . . . . . . . . . . . . . . . . . . . . . . . . . . . . . . . . . . . . . . . . . . . . . . . . . . . . . . . 1127
About ColdFusion and Flex
ColdFusion includes the Data Management event gateway, which uses the ColdFusion Data Service Adapter to send
messages to LiveCycle Data Services ES. This means that ColdFusion applications can notify a Flex application about
changes in the data that is managed by the destination.
Note: To use the Data Management event gateway to send messages to a Flex application, the Flex application must be
running on LiveCycle Data Services ES.
How ColdFusion and Flex interact
You can send messages from a ColdFusion application to a Flex application through the Data Management event
gateway. This gateway type only lets you send messages from a ColdFusion application to a Flex application.
The following image shows the process in which a message is sent from the ColdFusion application to the Flex appli-
cation:
1The ColdFusion application generates a message, which it sends to the ColdFusion server.
2The ColdFusion server sends the message to the Data Management event gateway.
3The Data Management event gateway and the ActionScript translator convert ColdFusion values to the appro-
priate ActionScript 3.0 data types, and then the gateway sends the message to the ColdFusion Data Service Adapter.
ADOBE COLDFUSION 8
ColdFusion Developer’s Guide
112
4The ColdFusion Data Service Adapter sends the message to the LiveCycle Data Services Message Service.
5The Message Service passes the message to the Flex application.
If you are running LiveCycle Data Services ES on the ColdFusion server, communication between LiveCycle Data
Services ES and ColdFusion does not use RMI.
If you are running LiveCycle Data Services ES remotely, to ensure that the RMI registry provides registry service for
both LiveCycle Data Services ES and ColdFusion, start LiveCycle Data Services ES first, and then start ColdFusion.
If you stop LiveCycle Data Services ES, you must restart LiveCycle Data Services ES, and then restart the gateway.
If you are running LiveCycle Data Services ES remotely, the RMI registry, which facilitates communication between
the ColdFusion Data Service Adapter and the Data Management event gateway uses port 1099. This is the default
port for Java RMI. You can change the port number by adding -Dcoldfusion.rmiport=1234, replacing 1234 with
the appropriate port number, to the Java JVM arguments on both the ColdFusion server and the Flex server.
Application development and deployment process
The following is a typical process for developing and deploying a ColdFusion application that communicates with a
Flex application through the Data Management event gateway:
1Design your application.
2Configure a Data Management event gateway instance.
3Write your ColdFusion CFCs, CFM pages, and any other application elements.
4Test your application using LiveCycle Data Services ES.
5Make the application publicly available.
Configuring a Data Management event gateway
Although you can configure an instance of a Data Management event gateway by creating a configuration file and
specifying that file as the configuration file when you create an instance of the event gateway, you can also provide
the configuration information in the message. You provide configuration information to the Data Management
event gateway in a configuration file to do either of the following:
Have the Data Management event gateway send messages to LiveCycle Data Services ES on a different computer.
Use the Data Management event gateway with a specific Flex destination, and ignore any destination specified
in the message.
The Data Management event gateway configuration file is a simple Java properties file that contains the following
properties:
The following example is a configuration file:
#
# Data Management event gateway configuration
Property Description
destination A hard-coded destination. If you specify this value, any destination information in the message is ignored.
host The host name or IP address of the LiveCycle Data Services ES server. Omit the host name if you are running LiveCycle
Data Services ES as part of ColdFusion.
ADOBE COLDFUSION 8
ColdFusion Developer’s Guide
112
#
# This is the destination where messages are sent.
destination=myDestination
# Hostname or IP address of the LiveCycle Data Services ES Server
host=127.0.0.1
If you create a configuration file, save it in the cf_root/gateway/config/ directory, with the extension .cfg.
Note: A single instance of the Data Management event gateway can send messages to any destination that is registered
with the ColdFusion Data Service Adapter. However, if the destination is configured in the Data Management event
gateway configuration file, the destination in the message is ignored.
Sending messages
Your ColdFusion application sends a message to a Flex application by calling the ColdFusion SendGatewayMessage
function. In messages sent from CFML, the following structure members are translated to the Flex message:
Example
The following example creates a structure for each event type. It then creates a structure that contains the message.
The message structure contains an array of event structures to send to Flex. The destination is the destination ID
specified in the flex-services.xml file for the instance of the Data Management event gateway to send the message to.
The body is the body of the message. The sendGatewyMessage CFML function sends the message to the instance
of the gateway.
<cfscript>
// Create event
createEvent = StructNew();
createEvent.action = "create";
createEvent.item = newContact;
Name Contents
destination Destination of the message. This is required if it is not specified in the configuration file.
action Required. The notification action that is being performed: create, delete, deleteID, refreshfill, or
update.
item Required when action="create" or action="delete". The record that was added or deleted.
identity Required when action="deleteID". A structure that contains the identity properties (primary key) of the record
that was deleted.
fillparameters Optional. An array that contains the fills parameters that specify which fill operations to refresh.
newversion Required when action="update". The record that was updated.
previousversion Optional. The previous record, before the update. This is used for conflict resolution.
changes Optional when action="update". A comma-delimited list or array of property names that were updated in the
record. If you omit this, ColdFusion assumes that all properties changed. When you change a large number of
records, you may find that specifying the property names improves performance.
Required when action="batch". An array of structures that contain the changes. You can batch multiple
changes and send them in a single notification. The changes can be of different types, for example 5 updates, 1
delete, and 2 creates. Each event structure must contain an action.
ADOBE COLDFUSION 8
ColdFusion Developer’s Guide
112
// Create update notification
updateEvent = StructNew();
updateEvent.action="update";
updateEvent.previousversion = oldContact;
updateEvent.newversion = updatedContact;
// Create delete notification
identity = StructNew();
identity["contactId"] = newId;
deleteEvent = StructNew();
deleteEvent.action = "deleteID";
deleteEvent.identity = identity;
// Send a batch notification
all = StructNew();
all.destination="cfcontact";
all.action="batch";
all.changes = ArrayNew(1);
all.changes[1] = createEvent;
all.changes[2] = updateEvent;
all.changes[3] = deleteEvent;
r = sendGatewayMessage("LCDS", all);
</cfscript>
Data translation
The following table lists the ColdFusion data types and the corresponding Adobe Flash or ActionScript data type:
ColdFusion data type Flash data type
String String
Array [] = Array
Struct {} = untyped Object
Query ArrayCollection
CFC Class = typed Object (if a matching ActionScript class exists, otherwise the CFC becomes a generic
untyped Object (map) in ActionScript)
CFC Date ActionScript Date
CFC String ActionScript String
CFC Numeric ActionScript Numeric
ColdFusion XML Object ActionScript XML Object
112
Chapter 62: Creating Custom Event
Gateways
ColdFusion lets you create event gateways. To do so, you should have a thorough knowledge of Java programming,
including Java event-handling and thread-handling concepts, and of the technology to which you are providing the
gateway, including the types of messages that you will handle. It also assumes that you have a thorough knowledge
of ColdFusion development concepts and practices, including ColdFusion components (CFCs).
Contents
Event gateway architecture . . . . . . . . . . . . . . . . . . . . . . . . . . . . . . . . . . . . . . . . . . . . . . . . . . . . . . . . . . . . . . . . . . . . . . . 1128
Event gateway elements . . . . . . . . . . . . . . . . . . . . . . . . . . . . . . . . . . . . . . . . . . . . . . . . . . . . . . . . . . . . . . . . . . . . . . . . . . 1129
Building an event gateway . . . . . . . . . . . . . . . . . . . . . . . . . . . . . . . . . . . . . . . . . . . . . . . . . . . . . . . . . . . . . . . . . . . . . . . . 1133
Deploying an event gateway . . . . . . . . . . . . . . . . . . . . . . . . . . . . . . . . . . . . . . . . . . . . . . . . . . . . . . . . . . . . . . . . . . . . . . 1140
Event gateway architecture
A ColdFusion event gateway listens for events and passes them to ColdFusion for handling by the applications
listener CFC or CFCs. It must implement the coldfusion.eventgateway.Gateway interface, and use the ColdFusion
GatewayServices class. The following image expands on the basic event handling architecture diagram to show how
a ColdFusion event gateway works:
Receiving messages: The event gateway listener thread receives events from an external event source such as a socket
or SMSC server, and calls the GatewayServices addEvent method to send a CFEvent instance to ColdFusion.
Sending messages: The ColdFusion event gateway service calls the event gateway’s outgoingMessage method and
passes it a CFEvent instance with the destination and message information. The event gateway forwards the message
as appropriate to the external receiver.
The event gateway architecture is not limited to handling messages from external sources, such as SMS devices or
IM clients. It can also be used to handle events that are internal to the local system or even the ColdFusion appli-
cation. Also, a gateway does not have to implement two-way communications.
The sample directory watcher gateway provided with ColdFusion is an example of an internal, one way, gateway. It
has a single thread that periodically checks a local directory and sends a message to a CFC when the directory
contents change. This gateway does not support outgoing messages. (The code for this gateway is in the
gateway/src/examples/watcher directory.)
Listener thread
addEvent
method
External event
generator/receiver
External event
generator/receiver
outgoingMessage
method
Event Gateway
ColdFusion
Event
Gateway
Services
Event Gateway
Event
Event
Event
Event
CFEvent
CFEvent
CFEvent
CFEvent
Application
Listener CFC
CFEvent
Message
Listener CFC
CFEvent
Message
CFEvent
Message
CFC
CFML Page
.
.
.
.
.
.
.
.
.
ADOBE COLDFUSION 8
ColdFusion Developer’s Guide
112
Another internal gateway, the asynchronous CFML gateway, is provided as part of the ColdFusion product. Unlike
most gateways, it does not have a listener thread. Its outgoingMessage method gets messages from CFML
SendGatewayMessage functions, and dispatches them to a CFC onIncomingMessage method for handling. This
gateway lets ColdFusion support request-free asynchronous processing. For more information on using this gateway,
see “Using the CFML event gateway for asynchronous CFCs” on page 1075.
Event gateway elements
You use the following the elements to create and configure a gateway:
Gateway interface
GatewayServices class
CFEvent class
GatewayHelper class
Gateway configuration file
Gateway development classes
Note: The gateway interfaces and classes, with the exception of the GenericGateway class are fully documented in
“Gateway development interfaces and classes on page 1325 in the CFML Reference. All interfaces and classes in this list,
including the GenericGateway class, are documented in less detail in the Javadocs located in the ColdFusion
gateways\docs directory. The Javadocs documentation lacks examples and does not have the detailed usage information
that you find in the CFML Reference.
Gateway interface
The ColdFusion event gateway must implement the coldfusion.eventservice.Gateway interface. The following table
lists the interface method signatures:
Note: For detailed information on implementing each method, see Building an event gateway” on page 1133. For
reference pages for these methods, see “Gateway interface” on page 1326 in the CFML Reference.
Signature Description
void setGatewayID(String id)Sets the gateway ID that uniquely identifies the gateway instance. ColdFusion calls this
method before it starts the event gateway, even if the gateway class constructor also sets
the ID.
void setCFCListeners(String[]
listeners)
Identifies the CFCs that listen for incoming messages from the event gateway. The array
contains one or more paths to the listener CFCs. ColdFusion calls this method before it
starts the event gateway, and if the configuration for a running event gateway changes.
GatewayHelper getHelper() Returns a coldfusion.eventgateway.GatewayHelper class instance, or null. The Gateway-
Helper class provides event gateway-specific utility methods to CFML applications. Cold-
Fusion calls this method when a ColdFusion application calls the GetGatewayHelper
function.
String getGatewayID() Returns the gateway ID.
int getStatus() Gets the event gateway status. The interface defines the following status constants:
STARTING, RUNNING, STOPPING, STOPPED, FAILED.
void start() Starts the event gateway. Starts at least one thread for processing incoming messages.
ColdFusion calls this method when it starts an event gateway.
ADOBE COLDFUSION 8
ColdFusion Developer’s Guide
113
GatewayServices class
The Gateway class uses the coldfusion.eventgateway.GatewayServices class to interact with the ColdFusion event
gateway services. This class has the following methods:
CFEvent class
The Gateway class sends and receives CFEvent instances to communicate with the ColdFusion listener CFC or appli-
cation. The Gateway notifies ColdFusion of a message by sending a CFEvent instance in a
GatewayServices.addEvent method. Similarly, the Gateway receives a CFEvent instance when ColdFusion calls
the gateway’s outgoingMessage method.
The CFEvent class extends the java.util.Hashtable class and has the following methods to construct the instance and
set and get its fields. (In CFML, you treat CFEvent instances as structures.)
void stop() Stops the event gateway. Stops the threads and destroys any resources. ColdFusion calls
this method when it stops an event gateway.
void restart() Restarts a running event gateway. ColdFusion calls this method when the ColdFusion
Administrator restarts a running event gateway.
String outgoingMessage (coldfusion.
eventgateway.CFEvent cfmessage)
Handles a message sent by ColdFusion and processes it as needed by the gateway type
to send a message. ColdFusion calls this method when a listener CFC’s listener method
returns a CFEvent or when a ColdFusion application calls the SendGatewayMessage
function. The CFML SendGatewayMessage function gets the returned String as its
return value.
Signature Description
GatewayServices
getGatewayServices()
Static method that returns the GatewayServices object. Gateway code can call this
method at any time, if required.
boolean addEvent(CFEvent msg)Sends a CFEvent instance to ColdFusion for dispatching to a listener CFC. The event
gateway uses this method to send all incoming messages to the application for
processing. Returns False if the event is not added to the queue.
int getQueueSize() Returns the current size of the ColdFusion event queue. This queue handles all messages
for all gateways.
int getMaxQueueSize() Returns the maximum size of the ColdFusion event queue, as set in the ColdFusion
Administrator.
Logger getLogger()
Logger getLogger(String logfile)
Returns a ColdFusion Logger object that the event gateway can use to log information in
the eventgateway.log log file (the default) or the specified log file.
The logfile attribute must be a filename without a file extension, such as mylogifile. Cold-
Fusion puts the file in the ColdFusion logs directory and appends .log to the specified file-
name.
For information on using the logger object, see “Logging events and using log files” on
page 1140.
Signature Description
ADOBE COLDFUSION 8
ColdFusion Developer’s Guide
113
GatewayHelper class
ColdFusion includes a coldfusion.eventgateway.GatewayHelper Java marker interface. You implement this interface
to define a class that provides gateway-specific utility methods to the ColdFusion application or listener CFC. For
example, an instant messaging event gateway might use a helper class to provide buddy list management methods to
the application.
The Gateway class must implement a getHelper method that returns the helper class or null (if the gateway does
not need such a class).
ColdFusion applications call the GetGatewayHelper CFML function, which invokes gateway’s the getHelper
method to get an instance of the helper class. The application can then call helper class methods using ColdFusion
object dot notation.
The following code defines the SocketHelper class, the gateway helper for the SocketGateway class. It has an empty
constructor and two public methods: one returns the socket IDs; the other closes a specified socket. These classes let
an application monitor and end session connections.
public class SocketHelper implements GatewayHelper {
public SocketHelper() {
}
public coldfusion.runtime.Array getSocketIDs () {
coldfusion.runtime.Array a = new coldfusion.runtime.Array();
Methods Description
CFEvent(String gatewayID)CFEvent constructor. The gatewayID parameter must be the value that is passed in the
gateway constructor or set using the Gateway setGatewayID method.
void setGatewayType(String type)
String getGatewayType()
Identifies the type of event gateway, such as SMS. For the sake of consistency, use this
name in the Type Name field when you add an event gateway type on the Gateway Types
page in the ColdFusion Administrator.
void setData(Map data)
Map getData()
The event data; includes the message being passed to or from ColdFusion. The content
of the field depends on the event gateway type. The Map keys must be strings.
Because ColdFusion is not case-sensitive, it converts the Map passed in the setData
method to a case-insensitive Map. As a result, do not create entries in the data with
names that differ only in case.
void setOriginatorID(String id)
String getOriginatorID()
Identifies the originator of an incoming message or the destination of an outgoing
message. The value depends on the protocol or event gateway type.
void setCFCPath(String path)
String getCFCPath()
An absolute path to the application listener CFC that will process the event. By default,
ColdFusion uses the first path configured for the event gateway instance on the Event
Gateways page in the ColdFusion Administrator.
void setCFCMethod(String method)
String getCFCMethod()
The method in the listener CFC that ColdFusion calls to process this event. By default,
ColdFusion invokes the onIncomingMessage method. For the sake of consistency,
Adobe recommends that any event gateway with a single listener not override this
default. A gateway, such as the ColdFusion XMPP gateway, that uses different listener
methods for different message types, uses this method to identify the destination
method..
void setCFCTimeout(String seconds)
String getCFCTimeout()
The time-out, in seconds, for the listener CFC to process the event request. When ColdFu-
sion calls the listener CFC to process the event, and the CFC does not process the event
in the specified time-out period, ColdFusion terminates the request and logs an error in
the application.log file. By default, ColdFusion uses the Timeout Request value set on the
Server Settings page in the ColdFusion Administrator.
String getGatewayID() The event gateway instance that processes the event. Returns the gateway ID that was set
in the CFEvent constructor.
ADOBE COLDFUSION 8
ColdFusion Developer’s Guide
113
Enumeration e = socketRegistry.elements();
while (e.hasMoreElements()) {
a.add(((SocketServerThread)e.nextElement()).getName());
}
return a;
}
public boolean killSocket (String socketid) {
try
{
((SocketServerThread)socketRegistry.get(socketid)).socket.close();
((SocketServerThread)socketRegistry.get(socketid)).socket = null;
socketRegistry.remove(socketid);
return true;
}
catch (IOException e) {
return false;
}
}
}
Gateway configuration file
Gateways can use a configuration file to specify information that does not change frequently. For example, the
ColdFusion SMS event gateway configuration file contains values that include an IP address, port number, system
ID, password, and so on.
You can specify a configuration file path for each event gateway instance in the ColdFusion Administrator.
ColdFusion passes the file path in the gateway constructor when it instantiates the event gateway. The configuration
file format and content handling is up to you. It is the responsibility of the gateway class to parse the file contents and
use it meaningfully.
One good way to access and get configuration data is to use the java.util.Properties class. This class takes an ISO8859-
1 formatted input stream with one property setting per line. Each property name must be separated from the value
by an equal sign (=) or a colon (:), as the following example shows:
ip-address=127.0.0.1
port=4445
The example SocketGateway event gateway uses this technique to get an optional port number from a configuration
file. For an example of reading a properties file and using its data, see the code in “Class constructor” on page 1133.
Gateway development classes
ColdFusion provides two classes that you can use as building blocks to develop your event gateway classes. Each
corresponds to a different development methodology:
The coldfusion.eventgateway.GenericGateway class is an abstract class from which you can derive your gateway
class.
The EmptyGateway class in the gateway\src\examples directory is a template gateway that you can complete to
create your gateway class.
The GenericGateway class
ColdFusion includes a coldfusion.eventgateway.GenericGateway abstract class that implements many of the
methods of ColdFusion Gateway interface and provides some convenience methods for use in your gateway class.
ADOBE COLDFUSION 8
ColdFusion Developer’s Guide
113
You can derive your gateway class from this class, which handles the basic mechanics of implementing a gateway,
such as the getGatewayID and SetCFCListeners methods. Your derived class must implement at least the
following methods:
startGateway (not start)
stopGateway (not stop)
outgoingMessage
Your derived gateway class also must implement the following:
If you support a configuration file, a constructor that takes a configuration file, and configuration loading
routines.
If you use a gatewayHelper class, the getHelper method.
If the event source status can change asynchronously from the gateway, the getStatus method.
The example JMS gateway is derived from the generic gateway class. The gateway class JavaDocs in the gateway\docs
directory provide documentation for this class. (The CFML Reference does not document this class.)
The EmptyGateway class
The gateway\src\examples\EmptyGateway.java file contains an event gateway template that you can use as a skeleton
for creating your own event gateway. (The gateway directory is in the cf_root directory in the server configuration
and the cf_root\WEB-INF-cfusion directory on J2EE configurations.) This file contains minimal versions of all
methods in the coldfusion.eventgateway.Gateway interface. It defines a skeleton listener thread and initializes
commonly used Gateway properties. The EmptyGateway source code includes comments that describe the
additional information that you must provide to complete an event gateway class.
Building an event gateway
This section describes how to build an event gateway. To build a Gateway class, you can start with the EmptyGa-
teway.java file as a template. (In the server configuration, this file is located in the cf_root/gateway/src/examples/
directory; in the J2EE configuration, the file is in the cf_root/WEB-INF/cfusion/gateway/src/examples/ directory.)
This file defines a nonfunctional event gateway, but has the basic skeleton code for all Gateway class methods.
Wherever possible, the following sections use code based on the sample Socket event gateway to show how to
implement event gateway features. (In the server configuration, this file is
cf_root/gateway/src/examples/socket/SocketGateway.java; in the J2EE configuration, the file is cf_root/WEB-
INF/cfusion/gateway/src/examples/socket/SocketGateway.java.)
Class constructor
An event gateway can implement any of the following constructors:
MyGateway(String gatewayID, String configurationFile)
MyGateway(String gatewayID)
MyGateway()
When ColdFusion starts, it calls the constructor for each event gateway instance that you configure in ColdFusion.
(ColdFusion also calls the gateway Start method after the event gateway is instantiated.). ColdFusion first attempts
to use the two-parameter constructor.
ADOBE COLDFUSION 8
ColdFusion Developer’s Guide
113
Because each event gateway instance must have a unique ID, ColdFusion provides redundant support for providing
the ID. If the event gateway implements only the default constructor, ColdFusion provides the ID by calling the event
gateway’s setGatewayID method.
If the event gateway does not implement the two-parameter constructor, it does not get configuration file infor-
mation from ColdFusion.
The constructor normally calls the static GatewayServices.getGatewayServices method to access ColdFusion
event gateway services. Although you need not do this, it is a good coding practice.
A minimal constructor that takes only a gateway ID might look like the following:
public MyGateway(String gatewayID) {
this.gatewayID = gatewayID;
this.gatewayService = GatewayServices.getGatewayServices();
}
The gateway constructor must throw a coldfusion.server.ServiceRuntimeException exception if there is an error that
otherwise cannot be handled. For example, you should throw this exception if the event gateway requires a config-
uration file and cannot read the file contents.
If your gateway uses a configuration file, the constructor should load the file, even if the Start method also loads
the file. You should do this because the constructor does not run in an independent thread, and ColdFusion can
display an error in the ColdFusion Administrator of the file fails to load. If the Start method, which does run in a
separate thread, fails to load the file, ColdFusion logs the error, but it cannot provide immediate feedback in the
administrator.
The sample Socket event gateway has a single constructor that takes two parameters. It tries to load a configuration
file. If you specify a configuration file in the ColdFusion Administrator, or the file path is invalid, it gets an IO
exception. It then uses the default port and logs a message indicating what it did. The following example shows the
Gateway constructor code and the loadProperties method it uses:
public SocketGateway(String id, String configpath)
{
gatewayID = id;
gatewayService = GatewayServices.getGatewayServices();
// log things to socket-gateway.log in the CF log directory
log = gatewayService.getLogger("socket-gateway");
propsFilePath=configpath;
try
{
FileInputStream propsFile = new FileInputStream(propsFilePath);
properties.load(propsFile);
propsFile.close();
this.loadProperties();
}
catch (IOException e)
{
// Use default value for port and log the status.
log.warn("SocketGateway(" + gatewayID + ") Unable to read configuration
file '" + propsFilePath + "': " + e.toString() + ".Using default port
" + port + ".", e);
}
}
private void loadProperties() {
String tmp = properties.getProperty("port");
port = Integer.parseInt(tmp);
}
ADOBE COLDFUSION 8
ColdFusion Developer’s Guide
113
Providing Gateway class service and information routines
Several gateway methods perform event gateway configuration services and provide event gateway information. The
ColdFusion event gateway services call many of these methods to configure the event gateway by using information
stored by the ColdFusion Administrator, and to get access to resources and information that are needed by event
gateway services and applications. Some of these methods can also be useful in event gateway code. The following
methods provide these services and information:
setCFCListeners
setGatewayID
getHelper
getGatewayID
getStatus
ColdFusion calls the setCFCListeners method with the CFC or CFCs that are specified in the ColdFusion Admin-
istrator when it starts a gateway. ColdFusion also calls the method in a running event gateway when the configu-
ration information changes, so the method must be written to handle such changes. The setCFCListeners method
must save the listener information so that the gateway code that dispatches incoming messages to gateway services
can use the listener CFCs in setCFCPath methods.
ColdFusion calls the setGatewayID method when it starts a gateway. The getGatewayID method must return the
value set by this method.
ColdFusion calls the getHelper method when an application calls the CFML GetGatewayHelper function.
The following code shows how the SocketGateway class defines these methods. To create a new gateway, modify the
getHelper definition to return the correct class, or to return null if there is no gateway helper class. Most gateways
do not need to change the other method definitions.
public void setCFCListeners(String[] listeners) {
this.listeners = listeners;
}
public GatewayHelper getHelper() {
// SocketHelper class implements the GatewayHelper interface.
return new SocketHelper();
}
public void setGatewayID(String id) {
gatewayID = id;
}
public String getGatewayID() {
return gatewayID;
}
public int getStatus() {
return status;
}
Starting, stopping, and restarting the event gateway
Because an event gateway uses at least one listener thread, it must have start, stop, and restart methods to
control the threads. These methods must also maintain the status variable that the Gateway class getStatus method
checks, and change its value among STARTING, RUNNING, STOPPING, STOPPED, and FAILED, as appropriate.
The start method
The start method initializes the event gateway. It starts one or more listener threads that monitor the gateway’s
event source and respond to any messages it receives from the source.
ADOBE COLDFUSION 8
ColdFusion Developer’s Guide
113
The start method should return within a time-out period that you can configure for each event gateway type in the
ColdFusion Administrator. If it does not, the ColdFusion Administrator has a Kill on Startup Timeout option for
each gateway type. If you select the option, and a time-out occurs, the ColdFusion starter thread calls an interrupt
on the gateway thread to try to kill it, and then exits.
Note: If the start method is the listener (for example, in a single-threaded gateway), the method does not return until
the gateway stops. Do not set the Kill on Startup Timeout option in the ColdFusion Administrator for such gateways.
If the gateway uses a configuration file, the start method should load the configuration from the file. Doing so lets
users change the configuration file and restart the gateway without restarting ColdFusion. Applications should also
load the configuration file in the constructor; for more information, see “Class constructor” on page 1133.
In the SocketGateway class, the start method starts an initial thread. (In a single-threaded Gateway, this would be
the only thread.) When the thread starts, it calls a socketServer method, which uses the Java ServerSocket class to
implement a multithreaded socket listener and message dispatcher. For more information on the listener, see
“Responding to incoming messages” on page 1137.
public void start()
{
status = STARTING;
listening=true;
// Start up event generator thread
Runnable r = new Runnable()
{
public void run()
{
socketServer();
}
};
Thread t = new Thread(r);
t.start();
status = RUNNING;
}
The stop method
The stop method performs the event gateway shutdown tasks, including shutting down the listener thread or
threads and releasing any resources. The following example shows the SocketGateway stop method:
public void stop()
{
// Set the status variable to indicate that the server is stopping.
status = STOPPING;
// The listening variable is used as a switch to stop listener activity.
listening=false;
// Close the listener thread sockets.
Enumeration e = socketRegistry.elements();
while (e.hasMoreElements()) {
try
{
((SocketServerThread)e.nextElement()).socket.close();
}
catch (IOException e1)
{
// We don't care if a close failed.
//log.error(e1);
}
}
// Close and release the serverSocket instance that gets requests from the
// network.
ADOBE COLDFUSION 8
ColdFusion Developer’s Guide
113
if (serverSocket != null) {
try
{
serverSocket.close();
}
catch (IOException e1)
{
}
//Release the serverSocket.
serverSocket = null;
}
// Shutdown succeeded; set the status variable.
status = STOPPED;
}
The restart method
In most cases, you implement the restart method by calling the stop method and the start method consecu-
tively, but you might be able to optimize this process for some services. The following code shows the SocketGateway
class restart method:
public void restart() {
stop();
start();
}
Responding to incoming messages
One or more listener threads respond to incoming messages (events). The threads must include code to dispatch the
messages to ColdFusion event gateway services, as follows:
1Create a CFEvent instance.
2Create a Map instance that contains the message and any other event gateway-specific information, and pass it
to the CFEvent setData method.
3Call the CFEvent setOriginator method to specify the source of the message. (This is required if the
ColdFusion application will send a response.)
4Call the CFEvent setGateWayType method to specify the event gateway type.
5Set any other CFEvent fields where the default behavior is not appropriate; for example, call the setCFCPath
method to replace the default listener CFC. (For information on default CFEvent fields, see “CFEvent class” on
page 1130.)
6Call the gatewayService.addEvent method to dispatch the CFEvent instance to ColdFusion.
7Handle cases where the event is not added to the event gateway service queue (the addEvent method returns
False).
If your application sends any messages to multiple listener CFCs, the gateway must create and configure a CFEvent
instance and call the gatewayService.addEvent method to send the message to each separate listener CFC. The
gateway’s setCFCListeners method must make the CFC paths available to the gateway for configuring the CFEvent
instances.
If your ColdFusion server carries a heavy event gateway message load, the ColdFusion event gateway services event
queue might reach the maximum value set in the ColdFusion Administrator. When this happens, the
gatewayService.addEvent method returns False and fails. Your code can do any of the following:
Return a message to the sender to indicate that their message was not received.
ADOBE COLDFUSION 8
ColdFusion Developer’s Guide
113
Wait until the queue is available by periodically comparing the values returned by the GatewayService
getQueueSize and getMaxQueueSize methods, and retry the addEvent method when the queue size is less than
the maximum.
Log the occurrence using the logger returned by the GatewayService getLogger method. (For more infor-
mation, see “Logging events and using log files” on page 1140.)
The SocketGateway class implements the listener using a java.net.ServerSocket class object and SocketServerThread
listener threads. (See the SocketGateway source for the SocketServerThread code.) When the listener thread gets a
message from the TCP/IP socket, it calls the following processInput method to dispatch the message to
ColdFusion. This method explicitly sets all required and optional CFEvent fields and sends the event to ColdFusion.
If the addEvent call fails, it logs the error.
Note: Much of the processInput method code supports multiple listener CFCs. A gateway that uses only a single
listener cfc, would require only the code in the latter part of this method.
private void processInput(String theInput, String theKey)
{
// Convert listeners list to a local array
// Protect ourselves if the list changes while we are running
String[] listeners;
int size = cfcListeners.size();
if (size > 0)
{
// Capture the listeners list
synchronized (cfcListeners)
{
listeners = new String[size];
cfcListeners.toArray(listeners);
}
}
else
{
// Create a dummy list
listeners = new String[1];
listeners[0] = null;
}
// Broadcast to all the CFC listeners
// Send one message at a time with different CFC address on them
for (int i = 0; i < listeners.length; i++)
{
String path = listeners[i];
CFEvent event = new CFEvent(gatewayID);
Hashtable mydata = new Hashtable();
mydata.put("MESSAGE", theInput);
event.setData(mydata);
event.setGatewayType("SocketGateway");
event.setOriginatorID(theKey);
event.setCfcMethod(cfcEntryPoint);
event.setCfcTimeOut(10);
if (path != null)
event.setCfcPath(path);
boolean sent = gatewayService.addEvent(event);
if (!sent)
log.error("SocketGateway(" + gatewayID + ") Unable to put message on
vent queue. Message not sent from " + gatewayID + ", thread " + theKey
+ ".Message was " + theInput);
}
}
ADOBE COLDFUSION 8
ColdFusion Developer’s Guide
113
Responding to a ColdFusion function or listener CFC
The ColdFusion event gateway services call the event gateway’s outgoingMessage method to handle messages
generated when an event gateway application listener CFC’s listener method returns a message or any CFML code
calls a SendGatewayMessage function. This method must send the message to the appropriate external resource.
The outgoingMessage method’s parameter is a CFEvent instance, containing the information about the message to
send out. The CFEvent getData method returns a Map object that contains event gateway-specific information
about the message, including any message text. All CFEvent instances received by the outgoingMessage contain
information in the Data and GatewayID fields.
CFEvent instances returned from listener CFC onIncomingMessage methods include the incoming messages origi-
nator ID and other information. However, a gateway that might handle messages from the ColdFusion
SendGatewayMessage function cannot rely on this information being available, so it is good practice to require that
all outgoing messages include the destination ID in the data Map.
The outgoingMessage method returns a String value. The CFML sendGatewayMessage function returns this
value to the ColdFusion application. The returned string should indicate the status of the message. By convention,
ColdFusion event gateway outgoingMessage methods return “OK if they do not encounter errors and do not have
additional information (such as a message ID) to return.
Because event messages are asynchronous, a positive return normally does not indicate that the message was
successful delivered, only that the outgoingMessage method successfully handled the message. In some cases,
however, it is possible to make the outgoingMessage method at least partially synchronous. The SMS gateway, for
example, provides two outgoingMessage modes:
Asynchronous mode: The outgoingMessage method returns when the message is queued internally for delivery
to the messaging provider’s short message service center (SMSC)
Synchronous mode: The method does not return until the message is delivered to the SMSC, or an error occurs.
This way, an SMS application can get a message ID for later use, such as to compare with a message receipt.
Example outgoingMessage method
The following outgoingMessage method is similar to the version in the SocketGateway class. It does the following:
1Gets the contents of a MESSAGE field of the Data Map returned by the CFEvent class getData method.
2Gets the destination from an outDestID field in the data Map.
3Uses the destinations socket server thread to write the message.
public String outgoingMessage(coldfusion.eventgateway.CFEvent cfmsg) {
String retcode="ok";
// Get the table of data returned from the event handler
Map data = cfmsg.getData();
String message = (String) data.get("MESSAGE");
// Find the right socket to write to from the socketRegistry hashtable
// and call the socket thread’s writeoutput method.
// (Get the destination ID from the data map.)
if (data.get("outDestID") != null)
((SocketServerThread)socketRegistry.get(data.get("outDestID"))).
writeOutput(message);
else {
System.out.println("cannot send outgoing message. OriginatorID is not
available.");
retcode="failed";
}
return retcode;
ADOBE COLDFUSION 8
ColdFusion Developer’s Guide
114
}
Logging events and using log files
The GatewayServices.getLogger method returns an instance of the coldfusion.eventgateway.Logger class that
you can use to log messages to a file in the ColdFusion logs directory. (You set this directory on the ColdFusion
Administrator Logging Settings page.) The method can take no parameter, or one parameter:
The default GatewayServices.getLogger method uses the eventgateway.log file.
Optionally, you can specify a log filename, without the .log extension or directory path.
The following example tells ColdFusion to log messages from the gateway to the mygateway.log file in the
ColdFusion logs directory:
coldfusion.eventgateway.Logger log =getGatewayServices().getLogger(“mygateway“);
The Logger class has the following methods, all of which take a message string. The method you use determines
severity level that is set in the log message.
info
warn
error
fatal
You can also pass these methods an exception instance as a second parameter. When you do this, ColdFusion puts
the exception information in the exception.log file in the ColdFusion logs directory.
You can use these methods to log any messages that you find appropriate. If you use the default eventgateway.log file,
however, remember that it is used by all ColdFusion standard gateways, and might be used by other gateways. As a
result, you should limit the messages that you normally log to this file to infrequent normal occurrences (such as
gateway startup and shutdown) or errors for which you want to retain data.
ColdFusion uses the following format for the message text, and your application should follow this pattern:
GatewayType (Gateway ID) Message
The SMS event gateway, for example, includes the following exception catching code, which logs a general exception
messages and the exception name in the eventgateway.log file, and also (automatically) logs the exception in the
exceptions.log file:
catch(Exception e)
{
logger.error("SMSGateway (" + gatewayID + ") Exception while processing
incoming event: " + e, e);
}
Note: When you are developing an event gateway application, you can use the ColdFusion Log viewer to inspect your
log files and the standard ColdFusion log files, including the eventgateway.log file and exception.log file. You can use the
viewer to filter the display, for example, by selecting different severity levels, or searching for keywords.
Deploying an event gateway
To deploy an event gateway, you deploy and event gateway type and configure one or more event gateway instances.
ADOBE COLDFUSION 8
ColdFusion Developer’s Guide
114
Deploy a event gateway type in ColdFusion
1Compile your Gateway class and put it in a JAR file along with any other required classes.
Note: The ColdFusion class loader includes the gateway \lib directory on its classpath and includes any JAR files that
are in that directory on the class path.
2Put the JAR file in the cf_root\WEB-INF\cfusion\gateway\lib directory on J2EE configurations or the
cf_root\gateway\lib directory on server configurations. This directory is on the ColdFusion classpath.
3Ensure that ColdFusion event gateway services are enabled on the ColdFusion Administrator Data & Services >
Event Gateway > Settings page.
4On the ColdFusion Administrator Data & Services > Event Gateways page, click the Manage Gateway Types
button to display the Gateway Types page.
5On the Add/Edit ColdFusion Event Gateway Types form, enter a type name (for example, SMS for the SMS event
gateway), a description, and the full Java class name (for example, coldfusion.eventgateway.sms.SMSGateway for the
SMS event gateway). If appropriate, change the Startup Timeout settings from the default values.
6Click the Add Type button to deploy the event gateway type in ColdFusion.
The following procedure describes how to configure an event gateway instance that uses the gateway type.
Configure an event gateway instance
1If you have just finished deploying the event gateway type, click the Manage Gateway Instances button;
otherwise, select Event Gateways > Gateway Instances in the ColdFusion Administrator.
2On the Add/Edit ColdFusion Event Gateways Instances form do the following:
Enter the instance name in the Gateway ID field
Select the event gateway type that you added from the Gateway Type drop-down list
Specify the paths to the listener CFC or CFCs that will handle the messages.
If the event gateway requires a configuration file, enter the path to the file in Gateway Configuration File
field.
If you do not want the gateway to start up automatically when ColdFusion starts, change the Startup Mode
selection to Manual or Disabled
3Click the Add Gateway Instance button.
4In the list of configured instances, click the start button (green triangle) on the gateway instances entry to start
the instance.
114
Chapter 63: Using the ColdFusion
Extensions for Eclipse
The ColdFusion Extensions for Eclipse include wizards that help generate code for common tasks and an extension
that lets you connect to remote servers from Adobe Flex Builder and Eclipse.
To use the ColdFusion Extensions for Eclipse, you should be familiar with ColdFusion components, as well as
accessing and using data in ColdFusion applications. You should also be familiar with Eclipse or Adobe Flex Builder.
Contents
About the ColdFusion Extensions for Eclipse. . . . . . . . . . . . . . . . . . . . . . . . . . . . . . . . . . . . . . . . . . . . . . . . . . . . . . . . 1142
Eclipse RDS Support. . . . . . . . . . . . . . . . . . . . . . . . . . . . . . . . . . . . . . . . . . . . . . . . . . . . . . . . . . . . . . . . . . . . . . . . . . . . . 1143
ColdFusion/Flex Application wizard . . . . . . . . . . . . . . . . . . . . . . . . . . . . . . . . . . . . . . . . . . . . . . . . . . . . . . . . . . . . . . . 1146
ColdFusion/Ajax Application wizard. . . . . . . . . . . . . . . . . . . . . . . . . . . . . . . . . . . . . . . . . . . . . . . . . . . . . . . . . . . . . . . 1149
ActionScript to CFC wizard . . . . . . . . . . . . . . . . . . . . . . . . . . . . . . . . . . . . . . . . . . . . . . . . . . . . . . . . . . . . . . . . . . . . . . 1149
CFC to ActionScript wizard . . . . . . . . . . . . . . . . . . . . . . . . . . . . . . . . . . . . . . . . . . . . . . . . . . . . . . . . . . . . . . . . . . . . . . 1150
RDS CRUD wizard . . . . . . . . . . . . . . . . . . . . . . . . . . . . . . . . . . . . . . . . . . . . . . . . . . . . . . . . . . . . . . . . . . . . . . . . . . . . . . 1150
Services Browser . . . . . . . . . . . . . . . . . . . . . . . . . . . . . . . . . . . . . . . . . . . . . . . . . . . . . . . . . . . . . . . . . . . . . . . . . . . . . . . . 1152
About the ColdFusion Extensions for Eclipse
To make some common coding tasks easier, the ColdFusion Extensions for Eclipse include the following:
Eclipse RDS Support plug-in, which lets you access files and data sources on a ColdFusion server.
ColdFusion/Flex Application wizard, which lets you create master and detail pages in an application to create,
read, update, and delete records in a database.
ColdFusion/Ajax Application wizard, which lets you create master and detail pages that use Ajax elements in an
application to create, read, update, and delete records in a database.
RDS CRUD wizard, which lets you dynamically create a ColdFusion component (CFC) based on a table that is
registered in the ColdFusion Administrator on a ColdFusion server
ActionScript to CFC wizard, which lets you create a CFC based on an ActionScript class file.
CFC to ActionScript wizard, which lets you create an ActionScript file based on a CFC Value Object
Services Browser, which lets you browse CFCs, manage a list of web services, and generate the CFML code to
invoke a web service.
For information about installing the ColdFusion Extensions for Eclipse, see Installing and Using ColdFusion.
ADOBE COLDFUSION 8
ColdFusion Developer’s Guide
114
Eclipse RDS Support
Remote Development Services (RDS) lets you access files and data sources registered in the ColdFusion Adminis-
trator on a ColdFusion server. To use Eclipse RDS Support, you must enable RDS when you install ColdFusion. With
Eclipse RDS Support, you can use Flex Builder or CFEclipse as your IDE and access ColdFusion files remotely.
Eclipse RDS Support is supported on all ColdFusion server platforms.
Before you install Eclipse RDS Support, you must have the following installed:
Eclipse 3.1 or later, or Flex Builder 2 or later
ColdFusion MX 7.0.1 or later
Configuring RDS
Before using RDS, you must configure ColdFusion servers.
Configure any ColdFusion servers that you want to connect to using RDS
1In Flex Builder or Eclipse, select Window > Preferences > ColdFusion > RDS Configuration.
2To configure the default localhost server, select localhost and specify the following:
Description
Host name (127.0.0.1)
Port number (8500 if you are using the built-in web server)
Context root, if necessary (For more information about the context root, see Installing and Using
ColdFusion.)
Password, which is the RDS password
3To specify additional servers, click New, and specify the following:
Description, which can be any name you want
Host name (IP address or machine name)
Port number (8500 if you are using the built-in web server)
Context root, if necessary
For more information about the context root, see Installing and Using ColdFusion.
Password, which is the RDS password
4To remove a server definition, select the server and click Remove.
5To test a connection, select the server and click Test Connection.
Note: If you are using ColdFusion MX 7 or earlier, the message “The RDS server was successfully contacted, but your
security credentials were invalid,” appears. The message indicates that the password was not validated, even if it is
correct. Click OK to close the message.
Once you have configured the RDS connection to your CF servers, you can view the files, folders and data sources
on RDS servers. Each RDS server appears as a node in the RDS Fileview and Dataview, with the name you specified
when you configured the RDS server.
ADOBE COLDFUSION 8
ColdFusion Developer’s Guide
114
View files and folders or data sources do the following
1In Flex Builder, select Window > Other Views. In Eclipse, select Window > Show View > Other.
2Select RDS.
3To access the file system on the RDS server, select RDS Fileview.
4To access data sources on the RDS server, select RDS Dataview.
Using the RDS Fileview
The RDS Fileview lists all the folders and files on the RDS server. You use the navigation buttons as indicated in the
following table:
Note: RDS Eclipse Support does not support file operations such as copy and paste, drag and drop, and changing file
attributes. However, delete, save, save as, and rename are supported. Also, on ColdFusion servers after ColdFusion 5,
the date last modified field does not appear.
To rename a folder or file, right-click the folder or filename.
Using the RDS Dataview
The RDS Dataview lists all the data sources on the RDS server. You use the buttons as indicated in the following table:
You can build queries using either the RDS Query Viewer or the Visual Query Builder. The RDS Visual Query
Builder is similar to the ColdFusion Report Builder Query Builder and the HomeSite Query Builder.
Build and execute a query using the RDS Query Viewer
1Click the RDS Query Viewer icon on the RDS Dataview tab.
Button Action
Refresh the active RDS server.
Create a file in the currently selected folder.
Delete the currently selected file.
Create a folder in the currently selected folder.
Delete the currently selected folder.
Button Name Description
Refresh Refresh the currently selected item.
Query Viewer Opens the RDS Query Viewer.
ADOBE COLDFUSION 8
ColdFusion Developer’s Guide
114
The RDS Query Viewer opens in its own tab, which means that if you have other documents open, the RDS
Query Viewer has focus.
2Do one of the following:
Enter the SQL, and double-click the field names and table names as appropriate.
Click the Visual Query Builder button.
For more information about using the Visual Query Builder, see “Using Visual Query Builder” on page 1145.
3To try the query, click Execute query.
The first 50 records of the result set appear.
Using Visual Query Builder
You use the Query Builder to define a SQL statement. The following image shows the Query Builder user interface:
Build a SQL statement using the Table pane and the Properties panel
1Expand a data source.
2Double-click the columns to be named in the SELECT statement.
As you select columns, the Query Builder creates the SELECT statement in the area at the lower edge of the pane.
3If you select columns from more than one table, you must specify the column or columns used to join them by
dragging a column from one table to the related column in the second table.
4(Optional) Specify sort order by doing the following:
aLocate the column in the Properties panel.
bClick in the Sort Type cell of the column you want to sort by.
ADOBE COLDFUSION 8
ColdFusion Developer’s Guide
114
cSpecify Ascending or Descending.
d(Optional) If you specify multiple sort columns, you specify precedence using the Sort Order cell.
5(Optional) Specify selection criteria by doing the following:
aLocate the column in the Properties panel.
bClick in the Condition cell.
cSelect WHERE.
dSpecify WHERE clause criteria in the Criteria cell.
Note: If you specify selection criteria, the Query Builder creates a WHERE clause. To use an INNER JOIN or
other advanced selection criteria instead, you must code the SQL manually.
6(Optional) To specify an aggregate function, GROUP BY, or an expression:
aLocate the column in the Properties panel.
bClick in the Condition cell.
cSelect Group By or the aggregate function (such as COUNT).
7(Optional) To specify SQL manually, type the SQL statement in the SQL pane.
Note: You code SQL manually to use an INNER JOIN instead of a WHERE clause, use an OUTER JOIN, or use a
database stored procedure.
8(Optional) To specify the data type of a query parameter:
aClick the + button under Parameters.
bEnter the name of the parameter.
cSelect the data type.
9Review the SELECT statement that displays in the SQL pane, and use the Table and Properties panes to make
adjustments, if necessary.
10 (Optional) Click Test Query.
11 Click Save.
ColdFusion/Flex Application wizard
The ColdFusion/Flex Application wizard creates ColdFusion and Flex files for a create, read, update, delete (CRUD)
application. You specify the master, detail, and master/detail pages to include in the application, and the relationship
between the applications pages. The wizard lets you use Visual Query Builder to generate the SQL statements. For
more information about using Visual Query Builder, see “Using Visual Query Builder” on page 1145.
Designing your application
Before starting the ColdFusion/Flex Application wizard, you should determine which pages to include in your appli-
cation, including the following:
Whether each page is a master, detail, or master/detail page
The fields to display in each page
The fields that connect one page to another
ADOBE COLDFUSION 8
ColdFusion Developer’s Guide
114
In the following example, you create an application for an art gallery. The first page lists all the artists that your gallery
represents. When a user selects an artist, a page that lists all the works by that artist appears. When the user then
selects a work of art, a page that contains details about that piece of art appears. In this example, your application
contains the following pages:
A master page that lists the artists
A master/detail page in which the master page lists the works of art by the artist selected on the List of Artists
master page, and a detail page that contains details about the artwork selected on the Artwork master page.
You may find it helpful to draw a diagram of the tables and fields that you want to include in your application,
including which ones to display in your application, as the following image shows:
Start the ColdFusion/Flex Application wizard
1Configure your RDS servers. For more information, see Configuring RDS” on page 1143.
2In Eclipse or Flex Builder, select File > New > Other.
3Under ColdFusion Wizards, select ColdFusion/Flex Application wizard, and then click Next.
4After reading the introductory text, click Next.
5To load the settings from an application you previously created using the ColdFusion/Flex Application wizard,
select the configuration file, and then click Load ColdFusion/Flex Application Wizard Settings.
6Click Next.
7Select the RDS server on which you want the application to reside.
8Specify the data source to use. The data source is configured in the ColdFusion Administrator.
Although you specify one default data source at this point, you can access data from other data sources in your
application.
9Click Next.
Specifying form layout
The Form Layout dialog box lets you specify the pages to use in your application. You can create master, detail, or
master/detail pages. In your application, you can link master, detail, and master/detail pages as follows:
ADOBE COLDFUSION 8
ColdFusion Developer’s Guide
114
Create a page
1Click the plus sign (+).
2In the Name text box, enter the name for the page.
3Select the page type (master, detail, or master/detail).
4Click Edit Master Page, Edit Detail page, or Edit Master Section, depending on the type of form you are creating.
The Visual Query Builder starts.
5Use Visual Query Builder to specify the data source, tables, and fields to include in the form, and then click Save
to save the query. For more information about using Visual Query Builder, see “Using Visual Query Builder” on
page 1145.
6Repeat steps 1 through 5 for each form in your application.
7Use the right and left arrows to specify the relationship of the forms in your application. For example, detail
forms should appear indented, directly under the related master form in the Navigation Tree panel. You drag and
drop items to move them in the tree structure.
8Click Next.
The Project information page appears.
9Specify the following:
The context root, if applicable
Whether to include a login page in the application
The location of the services-config.xml configuration file that the project should use
The web root URL
Whether to use an existing or new Flex Builder or Eclipse project
The project name and the location of the project if it is new
10 Click Finish.
The ColdFusion/Flex Application wizard creates the ColdFusion and Flex files that comprise your application. You
can test the application by clicking the Run Main button in Flex Builder or Eclipse, or by browsing to the main appli-
cation page, which is located at http://<server_name>:<port_number>/<project_name>/bin/main.html. You can also
manually modify the application files as appropriate for your needs.
Page type Can link to
master master
master/detail
detail
master and detail
master and master/detail
master/detail master
master/detail
ADOBE COLDFUSION 8
ColdFusion Developer’s Guide
114
Tips for creating applications with the ColdFusion/Flex Application wizard
Although the ColdFusion/Flex Application wizard greatly simplifies creating CRUD applications, you should keep
the following in mind to ensure that you create the application that you designed.
To adjust UI elements, open the MXML file in Flex Builder or Eclipse design mode.
When you create a project that has the same name as a project you previously created, the wizard creates a backup
folder that contains the files from the project you previously created.
If you create a master page and a detail page for a table in which there is no primary key defined, the wizard
selects the first field in the database as the key value to represent the row.
In master pages, link a field to the Parameters box to add type validation to the query by using the cfqueryparam
tag. Doing this is optional.
You must select a primary key column in the master form; the wizard chooses the key by default. If you create a
master page and do not link it to the id property, you cannot add it to the site tree under another master page.
Deselect the Display column for fields that your application uses that you do not want to appear in your appli-
cation.
Specify the sort order for the field by which to sort data in the page, and specify any other conditions as appro-
priate.
Change the labels for fields by clicking the field name in the Label column, and then entering a new field name.
In a detail page, create a combo box that is populated by dynamic data. To do this, change the value in the Input
Control column for the field to use to populate the combo box to be ComboBox, click the Input Lookup Query (sub-
select) column in that field, and then use the Visual Query Builder to specify the data to use.
When you create a detail page, display of the primary key is disabled automatically.
When you create a detail page, input controls are assigned by default. You can change them from the default
values, which appear as follows:
Boolean and bit values appears as a check box.
Memo and CLOB values appear as a text area.
Everything else appears as a text input control.
ColdFusion/Ajax Application wizard
The ColdFusion/Ajax Application wizard creates a ColdFusion create, read, update, and delete (CRUD) application
that contains Ajax elements. For information about using the wizard, see ColdFusion/Flex Application wizard” on
page 1146.
You start the wizard just as you start the ColdFusion/Flex Application wizard, except that you select the
ColdFusion/Ajax Application wizard. Unlike the ColdFusion/Flex Application wizard, the ColdFusion/Ajax Appli-
cation wizard does not generate login screens.
ActionScript to CFC wizard
The ActionScript to CFC wizard lets you create a ColdFusion component (CFC) based on an ActionScript class file.
ADOBE COLDFUSION 8
ColdFusion Developer’s Guide
115
Use the ActionScript to CFC wizard
1In Flex Builder or Eclipse, go to the Project Navigator.
2Right-click an ActionScript class file.
3Select ColdFusion Wizards > Create CFC.
4Enter the location of the CFC file in the Save to Project Folder text box, or click Browse and select the location.
5Enter the filename of the CFC in the CFC Filename text box.
6To replace an existing file, select Overwrite file.
7To create get and set methods in the CFC, in addition to property definitions, select Generate Get/Set Methods.
8To specify the property scope, select public or private.
9Click Finish.
CFC to ActionScript wizard
The CFC to ActionScript wizard lets you create an ActionScript file based on a ColdFusion component (CFC) Value
Object.
Use the CFC to ActionScript wizard
1In Flex Builder or Eclipse, go to the Project Navigator.
2Right-click a CFC Value Object file.
3Select ColdFusion Wizards > Create AS Class.
4Enter the location of the ActionScript file in the Save to Project Folder text box, or click Browse and select the
location.
5Enter the class package in the AS Class Package text box.
6Enter the filename of the ActionScript class file in the AS Class Name text box.
7To replace an existing file, select Overwrite file.
8Enter the path to the CFC in the Path to CFC text box.
9To create get and set methods in the ActionScript Class file, select Generate Get/Set Methods.
10 Click Finish.
RDS CRUD wizard
The Remote Development Services (RDS) CRUD Wizard lets you dynamically create a ColdFusion component
(CFC) based on a table that is registered in the ColdFusion Administrator on a ColdFusion server. To use the RDS
CRUD wizard, you must have the Eclipse RDS Support plug-in installed. (The Eclipse RDS Support plug-in is
installed when you install the ColdFusion wizards.)
The RDS CRUD Wizard lets you create the following types of CFCs:
ActiveRecord style CRUD CFC, which includes all of the properties, get and set methods, and SQL methods in
one CFC. The CFC includes the following methods:
ADOBE COLDFUSION 8
ColdFusion Developer’s Guide
115
init() or init(primary key value)
load(primary key value)
save()
delete()
Bean/DAO style CRUD CFCs, which creates two related CFCs:
A Bean CFC, also called a Value Object, which contains the property definitions and get and set methods.
The DAO CFC, which contains the following methods:
read(primary key value)
create(cfc instance)
update(cfc instance)
delete(cfc instance)
Data Service assembler CFC, which includes a Bean (also referred to as a Value Object), a DAO CFC, and an
assembler CFC. The assembler CFC is required to take advantage of the Flex Data Services feature
Use the RDS CRUD wizard
1In Flex Builder or Eclipse, go to the RDS Dataview by doing the following:
aSelect Window > Show View > Other.
bSelect RDS.
cSelect RDS Dataview.
2Right click a table name.
3Select ColdFusion Wizards > Create CFC.
4Enter the project folder where you want to save the CFC in the CFC Folder text box.
5Enter the CFC package in the CFC Package Name text box.
6(Optional) Select the Primary Key column if a primary key is not defined in the database.
7(Optional) To specify the primary key column in addition to the other values specified in the CFC, select the
Primary Key is Controlled by the User option. If the primary key is automatically generated by the database (the
identity field), do not select this option.
8To replace existing files, select the Overwrite Files If They Already Exist option.
9Select one of the following CFC Types:
Active Record CFC
Bean CFC & DAO CFC
Flex Data Service Assembler CFCs
10 Enter the names of the CFCs in the appropriate text boxes.
11 To cre ate an Ac tionScript Value Object:
aSelect the Create an ActionScript Value Object in Addition to the CFCs option.
bEnter the location for the ActionScript Value Object in the AS Folder text box, or click Browse to browse to
the location.
ADOBE COLDFUSION 8
ColdFusion Developer’s Guide
115
cTo create get and set methods in the ActionScript Class file, select Generate Get/Set Methods.
12 Click Finish.
Services Browser
The ColdFusion Services Browser lets you view all of the CFCs and web services on your computer.
Use the Services Browser
1In Flex Builder or Eclipse, select Window > Show View > Other.
2Select ColdFusion > Services Browser.
The Services Browser can do the following:
Browse components
Manage web services
Browsing components
The Service Browser lists the following components:
Components that the ColdFusion component browser lists
The ColdFusion component browser is located at cf_root/wwwroot/CFIDE/componentutils/compo-
nentdoc.cfm.
Components that are located in any directories specified in the ColdFusion Administrator Mappings page
Components that are located in any directories specified in the ColdFusion Administrator Custom Tag paths
page
You can restrict the list of CFCs according to whether the functions in a CFC are remote, public, or private.
A sample element of the list appears as follows:
The first line of the listing contains the path. The second line includes the name of the CFC. The next two lines
contain the names of the functions in the CFC. The function name is followed by any argument, a colon, then the
type of the return value. The listing echo(echoString):STRING indicates that the echo function has an argument
named echoString, and that it returns a string. The myCFC CFC appears as follows:
<cfcomponent>
<cffunction name="echo" output="No" returntype="string">
<cfargument name="echoString" required="Yes">
<cfreturn "echo: #arguments[1]#">
</cffunction>
<cffunction name="getArtists" returntype="query" hint="query the database and return the
results.">
<cfquery name="artists" datasource="cfcodeexplorer">
select *
ADOBE COLDFUSION 8
ColdFusion Developer’s Guide
115
from artists
</cfquery>
<cfreturn artists>
</cffunction>
</cfcomponent>
Managing web services
The Services Browser lets you manage a list of web services by adding or deleting WSDL URLs from a list. In
addition, when you are editing a ColdFusion file, you can use the Services Browser to generate CFML code to invoke
a web service or to create a web service object. Similarly, when you are editing an ActionScript file, you can use the
Services Browser to generate ActionScript.
To view the list of web services, click the Show Web Services button in the top right corner of the Services Browser
view.
Add a web service to the list
1Right-click in the Services Browser view.
2Select Add WSDL.
3Enter a valid WSDL URL.
4Click OK.
Delete a web service from the list
1Right-click in the Services Browser view.
2Select Delete WSDL.
Invoke a web service in ColdFusion
1Place your mouse pointer where you want to insert the code.
2View the list of web services.
3Highlight a web service or a method in a web service and right-click.
4Select Insert CFInvoke.
The code that the Service Browser generates appears in the ColdFusion file. The following is an example of the code
that the Service Browser generates:
<cfinvoke
webservice="http://arcweb.esri.com/services/v2/MapImage.wsdl"
method="convertMapCoordToPixelCoord"
returnVariable="convertMapCoordToPixelCoord" >
<cfinvokeargument name="mapCoord" type="" />
<cfinvokeargument name="viewExtent" type="" />
<cfinvokeargument name="mapImageSize" type="" />
</cfinvoke>
Create a web service object in ColdFusion
1Place your mouse pointer where you want to insert the code.
2View the list of web services.
3Highlight a web service or a method in a web service and right-click.
4Select Insert CFInvoke.
ADOBE COLDFUSION 8
ColdFusion Developer’s Guide
115
The code that the Service Browser generates appears in the ColdFusion file. The following is an example of the code
that the Service Browser generates:
createObject("webservice",
"http://arcweb.esri.com/services/v2/MapImage.wsdl").convertMapCoordToPixelCoord(mapCoord,
viewExtent, mapImageSize);
1155
Index
Symbols
.NET
and ColdFusion 950
example applications 966
how access works 950
.NET assemblies
local 953
remote 953
.NET classes 957
.NET system
configuring 956
A
access
client variables 280, 286
generated content 199
access security, component 185
accordion, Flash form cfformgroup
element 581
action pages 514
ActionScript to CFC wizard 1149
ActionScript, in Flash forms 590
Active Server Pages 891
addBuddy IM GatewayHelper
method 1094
addDeny IM GatewayHelper
method 1094
addEvent GatewayServices method
responding to messages 1137
signature and description 1130
adding
data elements to structures 82
elements to an array 73
addPermit IM GatewayHelper
method 1094
AddSOAPRequestHeader CFML
function 919
AddSOAPResponseHeader CFML
function 919
administrator, event gateway
pages 1066
Adobe Dreamweaver. See
Dreamweaver
Ajax
application wizard 1149
applications, debugging 669
autosuggest text input fields 644
binding data to form fields 649
CFC functions 667
CFC proxies 656
client-side support files 666
ColdFusion data and development
features, and 613
ColdFusion functions 648
ColdFusion tags 648
ColdFusion tags and attributes 614
ColdFusion user interface
features 615
ColdFusion user interface features,
and 613, 614
controlling UI layout 615
data interchange formats 667
datefield input control 643
debugging applications 669
errors, preventing 671
HTML controls 648
HTML format grids 630
HTML format trees 635
HTML pop-up windows 619
JSON format 668
layout tags 615
logging information 670
logging window 648
managing client-server
interaction 656
menus and toolbars 623
pods 618
programming rules 671
programming techniques 673
rich text editor 640
security 672
widget, FCKeditor 640
alignment palette, Report Builder 821
ancestor tags
data access 203
defined 201
AND operator, SQL, defined 383
application events
about 220
example 232
handler for 227
onError example 231
order of processing 227
application framework
about 274
approaches to 224
custom error pages 254
mapping 222
application pages
errors 254
variables 16
Application scope 16, 42, 220, 273
for COM objects 982
in event gateway listener
CFCs 1071
sharing with JSP pages,
servlets 932
application security. See security,
application; authentication
application servers, data exchange
across 891
application variables
configuring 287
description 220, 273
listing 288
usage tips 288
using 287
Application.cfc file
about 220
defining an application with 218
defining applications with 224
generated by Dreamweaver Login
Wizard 325
handling errors 231
how ColdFusion locates 222
managing applications with 228
migrating from
Application.cfm 235
request management 229
session management 229
Application.cfm file
application-level settings 235
creating 235
example 236
how ColdFusion locates 222
migrating to Application.cfc 235
user-defined functions in 153
INDEX 1156
application-defined exception 249
application-level settings 221
applications
authentication 316
caching 239
ColdFusion and J2EE 218
default variables 228
defaults 236
defined 218
defining utility functions 228
defining with Application.cfc 224
definition pages 222
directory structure 222, 223
elements of 219
ending 218
error handling 231, 236
framework 219
globalization 336
in ColdFusion 218
internationalization 337
JSP tags 931
localization 337
login 230, 236
managing with Application.cfc 228
migrating to application.cfc 235
naming 225, 235
OnRequestEnd.cfm 223
optimizing 238
optimizing database access 242
page settings 226, 236
persistent scope variables 273
reusable elements 219
security 222, 311
servlets in 931
shared variables 220
specifying client variable
storage 279
stored procedures in 242
storing variables in 287
unnamed 933
user security 324, 328
variable options, setting 235
See also application events
events
See also application events
applicationToken 319
area chart, example 802
arguments
optional 136, 145
passing 140
user-defined functions 140
using function names 155
arguments. See parameters
Arguments scope
as array 143
as structure 144
in components 181
user-defined functions and 142
variables 16, 42
arithmetic operators 51
ArrayAppend CFML function 74
ArrayDeleteAt CFML function 74
ArrayInsertAt CFML function 74
ArrayNew CFML function 72
ArrayPrepend CFML function 74
arrays
2-dimensional 69
3-dimensional 69
adding data to 71
adding elements to 71, 73
as variables 31
copying 75
creating 71
description 68
elements 68
elements, adding 73
elements, deleting 74
functions 78
in dynamic expressions 60
index 68
multidimensional 72
passing to functions 141
populating 75
referencing elements in 70
resizing 74
user-defined functions and 141
validating 558
variables 31
ArraySet CFML function 76
ArraySort CFML function 84
ASCII 339
assignment, CFScript statements 97
associative array notation 79
asynchronous CFC proxy,
example 658
Asynchronous JavaScript and XML.
SeeAjax
asynchronous mode
defined 1103
sending SMS messages using 1110
attachments
getting 1020
attachments, e-mail 1008
attributecollection reserved
attribute 196
attributeName value 651
attributes
for custom tags 194
passed from forms to XML 610
passing values 193, 194
Attributes scope 16, 42
authenticating, users 230
authentication
application-based example 328,
329
application-based scenario 322
cookies and 317
defined 313
digest 315
HTTP, basic 315
LDAP example 333
logout 321
Microsoft NTLM 315
persistence of 317
persistence of information 321
Session scope and 317
storing login information 317
types 315
user 315
using a database 326
web server 315
web server scenario 322
web server-based example 326
web servers and 315
authorization
defined 313
described 314
web servers and 315
autosuggest, Ajax 644
AVG SQL function 791
B
backreferences
about 115
case conversions with 116
in regular expressions 564
in replacement strings 116
INDEX 1157
omitting from 117
banded reports
defined 818
sample 818
base tags 201
Base64 variables 31
basic authentication
HTTP 315
web services and 917
basic exception types 249
best practices, Flash forms 592
BETWEEN SQL operator 383
BigDecimal numbers 27
binary data
validating 558
binary data type 26
binary files, saving 1038
binary variables 31
bind expression function 652
bind expressions, for Ajax 650
binding
data, in Flash forms 586
SMS gateway 1102
binding, in control attributes 653
BOM 342
Boolean
operators 51
values, validating 557
variables 29
break, CFScript statement 103
breakpoints
setting 374
browser, ColdFusion component 187
browsers
cfform considerations 532
displaying e-mail in 1005
requesting component pages
with 187
transferring data to a server 896
browsing
web services 1152
buddies
adding instant messaging 1088
IM GatewayHelper management
methods 1093
management example 1090
methods for managing 1087
build
components 161
drop-down list boxes 539
queries 394
search interfaces 520
slider bar controls 540
tree controls 532
built-in variables
client 280
custom tags 198
server 288
session 284
Byte Order Mark (BOM) 342
C
C++ CFX tags
implementing 214
LD_LIBRARY_PATH 214
registering 215
SHLIB_PATH 214
C++ development environment 213
cacerts file 458
caching
applications 239
attributes 239
Flash data 593
flushing pages 239
locations of 239
page areas 240
pages 239
to variables 240
caching connections 1045
calculated field
calculation options 826
defining 826
Report Builder 825
calendar 1030
Caller scope 16, 42
calling
CFX tags 207
COM objects 974
CORBA objects 986
Java objects 936
nested objects 938, 974
object methods 937, 974
user-defined functions 137
cascading style sheets. See CSS
case sensitivity
assigning XML document object
data 873
referencing XML document object
data 872
specifying XML document
object 876
case sensitivity, of CFML 21
cellular phone, simulator for
SMS 1112
cfabort tag
about 20
OnRequestEnd.cfm 223
cfajaximport tag 648
cfajaxproxy tag 648
cfapplet tag
description 531
using 551
cfapplication tag 276
defining an application with 218
relation to application definition
pages 223
cfargument tag
and validation 555
handling invalid data 561
validation considerations 556
cfassociate tag 202
cfbreak tag 19
CFC functions in bind
expressions 652
CFC functions, Ajax 667
CFC proxies, Ajax 656
cfcache tag
about 239
cfcache tag, location of tag 239
cfcalendar tag, masking input of 562
cfcase tag 18
cfcatch tag 258
example 262
using 259
variables 260
cfchart tag
charting queries 788
introduced 785
cfchartdata tag 788
cfcollection tag 466
cfcompile utility 197
cfcomponent tag
attributes for document-literal web
services 912
basic usage 161
web services, publishing 911
cfcontent tag
INDEX 1158
about 343
Excel spreadsheet 1058
using 1043, 1056
CFCs
calling asynchronuously 1075
cfdefaultcase tag 18
cfdirectory tag
about 1054
for file operations 1043
queries and 413
cfdiv tag, Ajax 616
cfdocument tag
about 811
cfdocument scope 813
unsupported tags 811
with cfhttp 814
cfdocumentitem tag 812
cfdocumentsection tag 812
cfdump tag
for COM objects 975
for debugging 362
for multidimensional array 72
with query of queries 418
cfelse tag 18
cfelseif tag 18
cferror page 254
cferror tag 254
CFEvent class 1130
about 1130
constructor 1131
responding to incoming
messages 1137
responding to outgoing
messages 1139
CFEvent object
for SMS gateway messages 1105
CFEvent structure 1070
cfexit tag
about 20
behavior of 200
OnRequestEnd.cfm and 223
cffile tag 1047
cfflush tag
HTML headers and 523
SetLocale and 341
using 245, 523
cffont.properties file 823
cfform controls, described 531
cfform tag
and XML skinnable forms 595
usage notes 532
XML generated by, example 608
cfformgroup
accordion and tabnavigator
attributes 584
in Flash forms 581
repeater attribute 583
cfformgroup tag
example 581
extending in XML forms 612
in XML skinnable forms 597
XML structure for 608
cfformitem tag
extending in XML forms 612
in Flash forms 578
in XML skinnable forms 597
XML structure for 608
cfftp tag
attributes 1045
connection actions 1045
using 1042
cffunction tag
attributes 137
creating user-defined
functions 137
security and 318
web services, publishing 911
cfgrid tag
controlling cell contents 544
editing data in 545
handling failed validation 571
returning user edits 544
using 541
validating with JavaScript 569
XML structure for 605
cfhttp tag
creating queries 1039
Get method 717, 1036, 1037
Post method 719, 1040
queries and 413
use in Report Builder advanced
query mode 835
using 1036
with cfdocument tag 814
cfhttpparam tag 1040
CFID
cookie 275
server-side variable 278
cfif tag 18
cfimport tag
about 192
calling custom tags 192
cfinclude tag
about 127
recommendations for 128
using 127
cfindex tag
queries and 413
cfinput control, Ajax 643
cfinput tag
bind attribute 586
handling failed validation 571
validating with JavaScript 569
XML structure for 604
cfinsert tag
creating action pages 403
form considerations 403
inserting data 401
cfinvoke tag
example 906
invoking component methods 172
passing parameters with 177
web services, consuming 904, 906
within a component definition 173
cfinvokeargument tag
basic usage 178
omit attribute 906
web services invocation 906
cflayout tags, Ajax 616
cfldap tag
about 438
indexing queries 480, 481
output 453
queries and 413, 453
Verity and 453
cflocation tag 282
cflock tag
controlling time-outs 293
examples 296
for file access 298
name attribute 293
nesting 294
scope attribute 292
throwOnTimeout attribute 293
time-out attribute 293
using 289, 291
cflog tag 256
cflogin tag
INDEX 1159
structure 319
using 318
cfloginuser tag 318
cflogout tag
about 318
and user sessions 321
cfloop tag
about 19
emulating in custom tags 200
nested 76
cfmail tag
attributes 998
sample uses 999
sending mail as HTML 999
cfmailparam tag 1002
cfmailpart tag, multipart e-mail 999
CFML
case sensitivity 21
CFScript 22
Code Compatibility Analyzer 367
code validation 367
comments 10
components 15
constants 15
converting data to JavaScript 895
data types 17
debugging 361
description 5
development tools 6
elements 10
expressions 17, 50
extending 205
extensions 6
flow control 18
functions 6, 14
in Report Builder 834
reserved words 21
special characters 21
syntax errors 368
tags 6, 11
variables 15
CFML event gateway 1075
CFML functions
ArrayAppend 74
ArrayDeleteAt 74
ArrayInsertAt 74
ArrayNew 72
ArrayPrepend 74
ArraySet 76
ArraySort 84
CreateObject 904
CreateTimeSpan 244, 284, 415
DateFormat 569
DeleteClientVariablesList 281
DollarFormat 569
dynamic evaluation 60
evaluating 61
Expression Builder 837
for arrays 78
for globalization 344
for queries 413
for security 318
for structures 90
formatting data 518
GetAuthUser 318
GetClientVariablesList 281
GetLocale 341
GetLocaleDisplayName 341
HTMLEditFormat 898, 1007
IIF 63
IsCustomFunction 156
IsDefined 47, 83, 517, 567
IsStruct 83
IsUserInRole 318
IsWDDX 871
IsXML 871
IsXmlAttribute 871
IsXmlDoc 871
IsXmlElem 871
IsXmlNode 871
IsXmlRoot 871
JavaCast 942
ListQualify 528, 529
ListSort 84
MonthAsString 76
Rand 524
RandRange 524
REFind 117, 118
REFindNoCase
117, 118
Report Builder 837
Report Builder report
functions 835
SetEncoding 348
SetLocale 341
SetVariable 63
StructClear 86
StructCount 83
StructDelete 86
StructIsEmpty 83
StructKeyArray 84
StructKeyExists 83
StructKeyList 83
StructNew 81
syntax 54
ToString 871
URLEncodedFormat 369
XmlChildPos 871
XmlElemNew 870
XmlFormat 871
XmlGetNodeType 871
XmlNew 870, 875
XMLParse 870
XmlParse 876
XmlSearch 871
XmlTransform 870
XmlValidate 871
See also individual function names
CFML syntax, Code Compatibility
Analyzer 367
CFML tags, for globalization 344
cfmodule tag, calling custom tags 191
cfNTauthenticate tag 318
cfobject tag
instantiating components 171
invoking component methods 174
cfoutput tag
data-type conversions 38
populating list boxes 524
using with component objects 936,
973
cfparam tag
about 47, 280
and validation 555
handling invalid data 561
testing and setting variables 47
using for validation 572
validation considerations 556
cfpop tag
deleting e-mail 1009
queries and 413
query results 486
query variables 1005
retrieving attachments 1008
retrieving headers 1006
retrieving messages 1007
using 1004
INDEX 1160
using cfindex with 480, 481
cfprocessingdirective tag 343
cfquery tag
cachedWithin attribute 244
creating action pages 404, 410
debugging with 361
populating list boxes 524
syntax 393
using 393
using cfindex with 480, 481
CFR file
displaying in a browser 833
displaying using cfreport 833
cfreport tag
saving to a file 834
cfreportparam tag
input parameters 822
using 834
cfrethrow tag
nesting 267
syntax 267
using 260, 267
cfsavecontent tag 240
CFScript
comments 95
conditional processing 97
creating user-defined
functions 135
description 6
differences from JavaScript 96
example 93, 104
exception handling 103
expressions 94
introduction 22
language 93
looping 99
reserved words 95
return statement 136
statements 94
syntax, for user-defined
functions 135
using 92
var statement 136
variables 94
web services, consuming 906
cfsearch tag
about 460
properties 471
cfselect tag
handling failed validation 571
populating list boxes 539
XML structure for 604
cfset tag
component objects and 936, 973
description 6
tag syntax 11
cfsetting tag, debugging with 361
cfslider tag
description 531
handling failed validation 571
validating with JavaScript 569
cfsprydataset tag 648
cfstat utility
enabling 352
Windows NT and 352
cfstoredproc tag 242
cfswitch tag 18
cftextarea tag, bind attribute 586
cftextinput tag
handling failed validation 571
validating with JavaScript 569
cfthrow tag
nesting 267
using 266
cftimer tag 366
CFToken
cookie 276
server-side variable 278
cftrace tag
attributes 365
using 362
cftree tag
description 531
form variables 535
handling failed validation 571
image names 537
in cfform tag 531
URLs in 538
validating with JavaScript 569
XML structure for 607
cftry tag 258
example 262
nesting 267
cfupdate tag
creating action pages 408
using 408
CFX tags
calling 132, 207
compiling 214
creating in Java 207
debugging in C++ 214
debugging in Java 211
description 205
developing in C++ 213
Java 206
LD_LIBRARY_PATH 214
locking access to 289, 293, 298
recommendations for 132
registering 215
sample C++ 213
sample Java 206
scopes and 46
SHLIB_PATH 214
testing Java 208
using 131
cfxml tag 870
CGI
cfhttp Post method and 717, 1036
returning results to 1042
scope 16, 42
character classes 114
character encodings
about 338
conversion issues 340
defined 337
determining page 342
files 348
forms and 347, 348
processing data from various
sources 349, 350
searching and indexing 350
Unicode 339
character sets
defined 337
See also character encodings
Chart Wizard, Report Builder 837
charting
about 788
individual data points 788
Report Builder 837
charts
3D 797
administering 804
area 802
background color 795
border 795
caching 804
INDEX 1161
curve chart considerations 804
data markers 798
dimensions 795
drill-down 806
embedding URLs 806
example 800
file type 795
foreground 795
labels 795, 796
linking from 806
markers 796
multiple series 797
paint 797
referencing JavaScript 806
threads 804
tips 797
check boxes
errors 516
lists of values 526
multiple 526
child tags 201
class loading, mechanism 929
classes
.NET 957
constructors 958
classes, debugging 212
classpath
configuring 206
Java objects and 929
client cookies 275
Client scope 220
about 16, 42, 273
in event gateway listener
CFCs 1071
client state management
clustering 277
described 274
client variable storage, specifying 279
client variables
built-in 280
caching 282
cflocation tag and 282
characteristics of 220, 273
configuring 278
creating 280
deleting 281
description 275
exporting from Registry 282
listing 281
periods, using 37
setting options for 278
storage method 278
using 280, 286
client-server interaction, managing
with Ajax tags 656
client-side support files 665
clustering
and persistent variables 274
client state management 277
code
locking 289
reusing 126
structuring components 182
Code Compatibility Analyzer,
using 367
ColdFusion
action pages, extension for 514
applications 218
CFML 5
CFScript 92
component browser 187
CORBA type support 988
development tools 6
dynamic evaluation 60
EJBs and 944
error handling 250
error types 247
functions 6
integrating e-mail with 996
J2EE and 7
Java objects and 928
JSP and 928
logout 321
scripting environment 5
searching 459
security 311
servlets and 928
standard event gateways 1064
support for globalization 337
support for LDAP 437
tags 6
using for instant messages 1083
using for SMS 1099
variables 24
Verity Search Server 7
XML and 865
ColdFusion Administrator
creating collections 465
debugging settings 351
event gateway pages 1066
options 7
web services, consuming 908
ColdFusion Ajax UI features 615
ColdFusion pages
browsing 5
described 4
saving 5
ColdFusion server
HTTPS access 1013
ColdFusion/Ajax Application
wizard 1149
ColdFusion/Flex Application
wizard 1146
collections
creating 465
creating with cfcollection tag 466
defined 459
indexing 465, 469, 470
populating 465
searching 460
color format, Flash styles 588
column aliases, SQL 386
columns 378
COM
arguments 979
calling objects 974
character encodings 350
component ProgID and
methods 975
connecting to objects 977
creating objects 977
description 972
displaying object with cfdump 975
error messages 980
getting started 974
requirements 975
setting properties 978
threading 979
using properties and methods 978
viewing objects 976
WDDX and 891
COM objects
Application scope, using 982
calling 974
connecting to 977
creating 977
displaying with cfdump 975
INDEX 1162
improving performance of 980,
982
Java proxies for 980
releasing 978
viewing 976
commas, in search expressions 496
comments
CFScript 95
in CFML 10
commits 381
Common Object Request Broker
Architecture. See CORBA
compiler exceptions
about 248
errors 250
compiling, C++ CFX tags 214
complex data types
about 26
returning 922
web services and 920
complex variables 31
Component Object Model. See COM
component objects
about 972
cfset tag and 973
invoking 973
components
accessing remotely 176
building 161
building secure 185
defining methods 161
displaying output 168
documenting 168
elements of 160
finding ProgID and methods 975
for application utility
functions 228
for web services 911, 915
function local variables 181
getting information about 186
in persistent scopes 185
inheritance 182
initializing instance data 163
instantiating 171
introductions 15
introspecting 186
invocation techniques 171
invoking directly 174
invoking methods
dynamically 173
invoking methods transiently 173
invoking with forms 175
invoking with URLs 175
metadata 187
method parameters 164
naming 170
packages 184
programmatic security 186
recommendations for 129
requesting from the browser 187
requirements for web services 911
returning method results 168
reusing code 182
saving 170
specifying location of 176
tags and functions for 160
using multiple files for 162
variables 179
web services and 911
when to use 159
concatenation operators
& 17, 53
string (QofQ) 430
configurations 7
configuring
.NET system 956
event gateway instances 1141
event gateways 1132
IM gateways 1085
SMS gateways 1103
configuring Debugger 370
connections, caching FTP 1045
constants 15
constants, for applications 228
constructors
CFC 163
using alternate 940
containers
controlling contents 622
continue, CFScript statement 103
control attributes, binding 653
controlName value 651
Cookie scope 16
about 42
catching errors 523
variables 37
cookies
authentication and 317
client 275
client state management 274
for storing client variables 278
security without using 317
sending with cfhttp 719, 1040
copying, server files 1052
CORBA
calling objects 988
case considerations 987
character encodings 350
description 973
double-byte characters 991
example 991
exception handling 991
getting started 985
interface 973
interface methods 987
naming services 986
parameter passing 987
CreateObject CFML function
about 906
example 907
web services, consuming 904, 907
CreateTimeSpan CFML
function 244, 284, 415
creating
action pages 515
action pages to insert data 403
action pages to update data 408
Application.cfm 235
arrays 70, 71
basic charts 786
client variables 280
collections 465, 466
data grids 541
dynamic form elements 526
error application pages 255
Exchange items 1016
forms with cfform 530
HTML insert forms 401
insert action pages 403, 404
Java CFX tags 207
multidimensional arrays 72
queries from text files 1039
queries of queries 413
slide presentations 855
structures 81
update action pages 408, 410
update forms 406
updateable grids 543
INDEX 1163
credit card numbers, validating 557
criteria, multiple search 520
cross-site scripting, protecting
from 557
Crystal Reports 816
CSS location, specifying 666
CSS, styling XML forms using
currency, globalization functions 344
currentpagenumber, cfdocument
scope 813
currentsectionpagenumber,
cfdocument scope 813
curve charts 804
custom exception types 249
custom functions. See user-defined
functions
custom tags
ancestor 201
attributes 194
base 201
built-in variables 198
calling 130, 191, 197
calling with cfimport 192
calling with cfmodule 191
CFX 205
children 201
compiling 197
data access example 203
data accessibility 201
data exchange 202
descendants 201
downloading 193
encoding 197
example 195
execution modes 199
filename conflicts 193, 197
instance data 198
location of 191
managing 197
naming 191
nesting 201
parent 201
passing attributes 193, 194
passing data 201
path settings 191
recommendations for 131
restricting access to 193, 197
terminating execution 200
types 13
using 130, 193
D
data
accessibility with custom tags 201
binding in Flash forms 586
caching in Flash forms 593
component instance 163
converting to JavaScript object 895
exchanging across application
servers 891
exchanging with WDDX 892
graphing 787
passing between nested tags 201
transferring from browser to
server 896
data binding error, Report
Builder 835
data binding, with Ajax 648
data command, SMS 1109
data interchange formats 667
data model, XML skinnable
forms 600
data sharing, JSP pages 932
data sources
configuration problems 369
storing client variables in 278
troubleshooting 369
types of 392, 712
data types
.NET 959
about 15
binary 17, 26
complex 17, 26
complex .NET 962
considerations 26
conversions 37
default conversion 941
in CFML 17
Java 959
object 17, 26
resolving ambiguous 942
simple 17, 26
validating 48, 558
variables 26
See also complex data types
data validation
about 553
considerations for forms 559
handling invalid data 560
security considerations 556
selecting techniques 555
techniques 554
with cfparam tag 572
with IsValid function 572
data, charting data from query 787
database
exceptions 261
failures 249
Database Management System. See
DBMS
databases
authenticating users with 326
building queries 394
character encodings 349
columns 378
commits 381
controlling access to 289
debug output 357
deleting data 411
deleting records 411, 412
deleting rows 388
elements of 378
fields 378
forms for updating 401
insert form 403
inserting data 387, 403
inserting records 401
introduction 378
locking 289
modifying 387
multiple tables 379
optimizing access 242
permissions 381
reading 384
record delete 411
record sets 385
records 378
retrieving data from 392
rollbacks 381
rows 378
SQL 382
stored procedures 242
stored procedures, debugging 358
tables 378
transactions 381
update form 406
updating 387, 401, 405
data-type conversions
ambiguous types 40
case sensitivity 38
INDEX 1164
cfoutput tag and 38
considerations 38
date-time values 40
date-time variables 38
default Java 941
example 41
issues in 39
Java and 41
JavaCast and 41
numeric values 39
process 37
Query of Queries CAST
function 426
quotation marks 41
types 37
web services and 909
date fields, masking input in
Flash 562
DateFormat CFML function 569
dates
globalization functions 344
masking input 562
Query of Queries 432
validating 557
date-time format 29
date-time values, conversions 40
date-time variables
about 29
conversions 38
format 29
locale specific 30
representation of 30
DBCS 338
DBMS 382
DCOM
description 972
getting started 974
See also COM
deadlocks 294
debug information
for a query 361
outputting 211
debug pane 360
Debug perspective 372
Debugger
configuring 370
installing 370
debugging
browser output 353
C++ CFX tags 214
cftimer tag 366
ColdFusion Administrator
and 351
configuring 351
custom pages and tags 254
Dreamweaver 351
enabling 351
event gateway listener CFCs 1071
Java CFX tags 211
Java classes for 212
output 352
output format 352
programmatic control of 361
SQL queries 357
stepping through 375
stored procedures 358
variables 375
debugging Ajax applications 669
debugging output
cfquery tag 361
cfsetting tag 361
cftimer 366
classic 352
database activity 357
dockable 352, 360
exceptions 358
execution time 355
format 352
general 354
in browsers 353
IP address for 353
IsDebugMode function 361
programmatic control 361
queries 357
sample 352
scopes 359
SQL queries 357
trace 359, 362
debugging output, dockable
about 352
application page 360
debug pane 360
format 360
decision, or comparison,
operators 52
declaring
arrays 71
structures and sequences 986
default values
of application variables 228
of variables 48
delegated accounts 1015
DELETE SQL statement 383, 388,
411
DeleteClientVariablesList CFML
function 281
deleting
client variables 281
data 411
database records 411, 412
e-mail 1009
Exchange items 1027
server files 1052
structures 86
delimiters
search expression 497
text file 1039
deploying
event gateway applications 1075
event gateways 1140
descendant tags 201
destinations
configuring 694
development environment
C++ 213
Java 206
digest authentication 315
directories
indexing 459
information about 1055
securing access to 313
watching changes to 1078
directory operations 1054, 1056
directory structure, application 222,
223
DirectoryWatcher example
gateway 1078
displaying
COM objects with cfdump 975
query results 395
query results, in tables 518
displaying, component output 168
distinguished name 437
Distributed Component Object
Model. See DCOM
distributing CFX tags 215
do while loop, CFScript 101
INDEX 1165
document type definitions, validating
XML with 876
document-literal web services
consuming 907
publishing 916
DollarFormat function 569
DOM node structure
XmlName 869
XmlType 869
XmlValue 869
DOM node view
node types 867
XML 867
dot notation
accessing structures in web
services 924
calling helper class methods 1131
case-sensitive XML restriction 871
CFCs 163
evaluating file upload status 1051
Query of Queries 420
restriction with structures 79
structures 79
using CFScript to invoke web
services 906
double-byte character set 338
Dreamweaver
BOM 343
debugging and 351
web services and 903
WSDL files and 903
Dreamweaver Login Wizard
about 324
generated code 324
modifying 325
Dreamweaver MX
getting component
information 187
SQL editor 389
drop-down list boxes. See list boxes
DTD. See document type definitions
duration, Flash time style format 588
dynamic evaluation
about 58
example 64
functions 60, 61
steps to 58
dynamic expressions
about 58
string expressions 58
dynamic variable names
about 58
arrays and 60
example 64
limitations 59
number signs in 59
selecting 58
structures and 60
using 60
E
Eclipse
Debug perspective 372
Eclipse RDS support 1143
editing, data in cfgrid 545
EJB
calling 944
requirements for 944
using 944
elements
of CFML 10
of components 160
e-mail
adding custom header 1003
attachments 1002
character encodings 349
ColdFusion and 996
customizing 1001
deleting 1009
displaying images in 1022
error logging 997
form-based 1000
including images in 1003
indexing 460, 486
moving 1026
multiple recipients 1001
query-based 1000
receiving 1004
retrieving attachments 1008
retrieving headers 1006
searching 486
sending 996, 997
sending as HTML 999
sending multipart 999
setting attributes 1026
undelivered 997
using POP 1005
e-mail addresses, validating 557
e-mail messages, retrieving 1007
embedding
fonts 823
Java applets 551
URLs in a cftree tag 538
Empty example gateway 1077
enabling, session variables 284
encoding
custom tags 197
See also character encodings
encodingStyle, consuming web
services 907
encryption, PDF 815
Enterprise Java Beans. See EJB
error handling
about ColdFusion 246
custom 222
in user-defined functions 147
strategies 252
error messages
Administrator settings 251
COM 980
for validation 560
generating with cferror 254
error pages
custom 254
example 255
rules for 255
specifying 254
variables 255
errors
application events 220, 227
categories 247
causes 247
ColdFusion types 247
creating application pages 255
custom pages 254
form field validation 248
handling in Application.cfc 231
input validation 256
logging 256
logging event gateway 1074
missing template 248
recovery 247
See also exception
sending email 997
web services and 908
EUC-KR 339
euro, supporting 347
Evaluate CFML function 61
INDEX 1166
evaluating
CFML functions 61
file upload results 1051
strings in functions 156
event gateway
Gateway interface 1129
event gateway application,
defined 1062
event gateway applications
configuring in administrator 1067
debugging 1071, 1074
deploying 1075
developing 1063
example 1072
listener CFCs 1066
Menu example 1081
models for 1068
sending information 1068
structure of 1066
using example 1077
See also listener CFCs
event gateway instances
configuring 1067
defined 1062
event gateway listener, defined 1062
event gateway type, defined 1062
event gateways
about 1060, 1130
architecture of 1128
building 1133
CFEvent structure 1070
CFML 1075
configuration file 1132
configuring 1066
configuring for IM 1085
configuring for SMS 1103
defined 1062
deploying 1140
development classes 1132
development tools 1064
DirectoryWatcher example 1078
Empty example 1077
error log file 1074
Flex Data Services 1124
Flex Messaging 1119
GatewayHelper class 1131
GatewayServices class 1130
JMS example 1080
log file 1066
sample gateways and
applications 1064
SocketGateway example 1078
standard 1064
structure of 1063
synchronizing messages 1139
use examples 1061
using example 1077
See also Gateway classes
event value 652
event, defined 1061
EventGateway, event gateway
development class 1133
eventgateway.log file 1066
events, application 220
examples
ancestor data access 203
Application.cfc 232
Application.cfm 236
Application.cfm file 236
application-based security 328
caching a connection 1045
CFML Java exception
handling 943
CFScript 104
cftry/cfcatch 262
declaring CORBA structures 991
exception-throwing class 943
Java objects 938
JSP pages 933
JSP tags 930
LDAP security 333
locking CFX tags 298
onError method 231
regular expressions 564
request error page 255
setting default values 48
synchronizing file system
access 298
testing for variables 48
user-defined functions 152
using cftry, cfthrow, and
cfrethrow 267
using Java objects 938, 939
using StructInsert 87
using structures 89
validating an e-mail address 570
validation error page 256
variable locking 296
web server-based
authentication 326
web services, consuming 906
web services, publishing 914
Excel spreadsheet, from cfcontent
tag 1058
exception handling
cfcatch tag 258
cftry tag 258
CORBA objects 991
error handler page 254
example 262, 267
in CFScript 103
Java and 942
nesting cftry tags 267
rules 259
tags 258
exception types 248
advanced 250
basic 249
custom 249
Java 250
missing include file 249
exceptions
about 248
application events 220, 227
ColdFusion error type 248
compiler 248
database 261
debugging output 358
expressions 261
handling 252
handling in Application.cfc 231
in user-defined functions 150
information returned 260
Java 942
locking 261
missing files 261
naming custom 266
runtime 248
types 248
Exchange
meetings 1028
recurrence in calendar 1030
Exchange items
calendar 1030
creating 1016
deleting 1027
getting 1017
INDEX 1167
meetings 1030
modifying 1024
Exchange server
configuring IIS 1012
enabling SSL 1013
HTTPS access 1013
managing connections to 1012
persistent connections 1014
transient connections 1014
exclusive locks
about 292
avoiding deadlocks 294
execution time 355
format 355
of ColdFusion pages 355
tree format 356
using 356
explicit queries 490, 491, 492
exporting client variable database 282
Expression Builder, in Report
Builder 837
expression exceptions 249, 261
expressions 17
CFScript 94
dynamic 58
number signs in 57
operands 17
operator types 50
operators 17, 50
extending CFML 205
Extensible Messaging and Presence
Protocol. See XMPP
F
FCKeditor 640
fields
database 378
searches 506
Fields and parameters panel, Report
Builder 821
file operations
cfftp actions 1045
using cffile 1047
using cfftp 1042
file scope 198
file types, supported for
searching 460
files 1078
appending 1054
character encodings 348
controlling type uploaded 1049
copying 1052
deleting 1052
downloading 1056
locking access to 293, 298
moving 1052
name conflicts 1049
on server 1047
reading 1052
renaming 1052
securing access to 313
updating 289
uploading 1047
writing 1053, 1054
Find CFML function 107
finding
a structure key 83
component ProgID and
methods 975
with regular expressions 107
Flash client
modifying data 1116
Flash forms
about 576
accordions and tabbed navigators
in 584
ActionScript 590
best practices for 592
controlling appearance 587
data binding 586
example 589
grouping elements of 581
img tag 579
setting field values 586
sizing 582
style syntax 588
using HTML in text 579
using query data in 583
See also skins 587
See also styles 587
Flash Media Server 1115
Flash Remoting
ColdFusion Java objects 685
web services and 908
Flash Remoting service
arrays and structures 680
components 684
data types 679
Flash variable scope 679
handling errors 686
returning records in
increments 682
separating display code from
business logic 675
using with ColdFusion 674
Flash Remoting Update 688
Flash Remoting, logging users in
with 321
Flash scope 16, 42
FlashPaper
cfdocument tag 811
displaying external web pages 814
Flex
application wizard 1146
Flex applications 1119
Flex Data Services 1124
Flex Messaging event gateway 1119
flow control, tags 18
FMS Gateway 1115
font management 822
fonts, embedding 823
fontSize style 588
for loop, CFScript 99
for-in loop, CFScript 102
form controls, cfform 531
form fields
required 567
validation errors 248, 250
Form scope
about 16, 42
not shared using getPageContext
method 932
form variables
considerations 517
in queries 515
naming 514
processing 514
referring to 514
scope of 517
formatting
data items 519
query results 519
forms
accordions and tabbed navigators
in 584
action pages 514
caching Flash data 593
character encodings 348
check boxes 526
INDEX 1168
considerations for 514
creating with cfform 530
creating XSLT skins 610
data encoding 347
deleting data 411
designing 511
drop-down list boxes 539
dynamically populating 524
hidden field validation 565
inserting data 401
invoking components with 175
Java applets in 551
limiting data length 558
login 319
mapping CFML tags to XML 603
preserving data 531
preventing blank input 558
preventing multiple
submissions 558
requiring entries 517
slider bars 540
tree controls 532
updating data 406
using ActionScript 590
validating field contents 558
XML skinnable, 594
See also XML skinnable forms
See also Flash forms
FROM SQL clause, description 383
FTP 1036
actions and attributes 1045
caching connections 1045
using cfftp 1043
function local scope 16
function local variables, in
components 181
function variable, defined 136
function-only variables 146
functions
ActionScript 591
application utility 228
built in 14
calling 137
example custom 152
for arrays 78
for components 160
for XML 870
GetMetaData 187
introduction 14
IsValid 555, 560
isvalid 556
JavaScript, for validation 569
securing access to 313
SendGatewayMessage 1073
structures 90
syntax 54
user-defined 14
See also ColdFusion functions,
user-defined functions
G
gateway applications
DirectoryWatcher example 1079
sending messages 1073
Gateway classes
constructor 1133
logging events 1140
responding to incoming
messages 1137
responding to messages from
ColdFusion 1139
service and information
routines 1135
start, stop, and restart
methods 1135
gateway directory 1065
Gateway interface 1129
gateway services, defined 1062
GatewayHelper
example using IM 1094
methods. See individual method
names
using IM 1093
GatewayHelper class 1131
GatewayHelper objects
role of 1067
sending information 1069
using 1074
GatewayHelpers
SocketHelper example 1078
gateways. See event gateways
GatewayServices class 1130
generated content 199
GenericGateway, event gateway
development class 1132
Get method, cfhttp 717, 1036
GetAuthUser CFML function 318
getBuddyInfo IM GatewayHelper
method 1094
getBuddyList IM GatewayHelper
method 1094
getCFCMethod, CFEvent class
method 1131
getCFCPath, CFEvent class
method 1131
getCFCTimeout. CFEvent class
method 1131
GetClientVariablesList CFML
function 281
getCustomAwayMessage IM
GatewayHelper method 1093
getData, CFEvent class method 1131
getDenyList IM GatewayHelper
method 1094
getGatewayID CFEvent class
method 1131
getGatewayID Gateway interface
method
implementing 1135
signature and description 1129
getGatewayServices,
GatewayServices class
method 1130
getHelper Gateway interface method
implementing 1135
signature and description 1129
GetLocale CFML function 341
GetLocaleDisplayName CFML
function 341
getLogger GatewayServices method
signature and description 1130
using 1140
getMaxQueueSize, GatewayServices
class method 1130
GetMetaData function 187
getName IM GatewayHelper
method 1093
getNickName IM GatewayHelper
method 1093
getOriginatorID, CFEvent class
method 1131
GetPageContext 929
getPermitList IM GatewayHelper
method 1094
getPermitMode IM GatewayHelper
method 1094
getProtocolName IM GatewayHelper
method 1093
getQueueSize, GatewayServices class
method 1130
getSOAPRequest CFML function 924
GetSOAPRequestHeader CFML
function 919
INDEX 1169
getSOAPResponse CFML
function 924
GetSOAPResponseHeader CFML
function 919
getStatus Gateway interface method
implementing in a Gateway
class 1135
signature and description 1129
getStatusAsString IM GatewayHelper
method 1093
getStatusTimeStamp IM
GatewayHelper method 1093
getting
attachments 1020
Exchange items 1017
globalization 336
applications 336
character encodings 338, 340
character sets 337
euro currency 347
input data 347
Java and 337
locales 337
multi-locale content 347
request processing 342
tags and functions 344
See also character encodings
See also locales
graphing
queries 788
See also charts
grids
navigating 541
See also cfgrid tag
GROUP BY, SQL clause 383
grouping, Report Builder 824
GSM, and SMS 1100
GUIDs, validating 557
H
handling
applet form variables 552
exceptions 258
failed validation 571
hbox, Flash form cfformgroup
element 581
hdividedbox, Flash form
cfformgroup element 581
headers, customizing e-mail 1003
headers, retrieving e-mail 1006
hidden field validation
described 554
hidden fields, for validation 565
hidden form fields
specifying error messages 560
validation, considerations 556
HomeSite+, SQL editor 390
horizontal, Flash form cfformgroup
element 581
HTML
using in Flash forms 579
using tables 518
HTML format grids, Ajax 630
HTML format trees, Ajax 635
HTML pop-up windows, Ajax 619
HTMLEditFormat CFML
function 898, 1007
HTTP
about 1036
authentication 315
character encodings 349
headers, viewing 925
requests, viewing headers 925
responses, viewing 925
http
//ns.adobe.com/DDX/DocText/1.
0 756
HTTP/URL problems 369
HTTPS access
ColdFusion server 1013
HttpServletResponse, viewing
headers 925
hyperlinks, Report Builder 831
I
IBM Lotus Instant Messaging. See
Sametime
if-else, CFScript statements 97
IIF CFML function 63
IIS
configuring for Exchange
server 1012
IM. See instant messages
images
adding to Flash forms 578
displaying in e-mail 1022
including in e-mail 1003
Report Builder 827
using in Flash form text 579
img tag, in Flash forms 579
implementing
C++ CFX tags 214
Java CFX tags 208
IN SQL operator 383
including ColdFusion pages 127
index.cfm or mm_wizard_index.cfm
file 325
indexing
cfldap query results 485
database query results 480
directories 459
e-mail 460, 486
LDAP query results 485
query results 460
updating 466
websites 459
indexing collections
about 465
defined 459
with Administrator 470
with cfindex tag 469
infix notation, search string 496
inheritance
of components 182
initiator applications, event
gateway 1068
inout parameters 908
input parameters
defining 826
passing at runtime 834
Report Builder 825
input validation
cftree tag 536
with JavaScript 569
INSERT SQL statement 383, 387
inserting data
description 401
with cfinsert 403
with cfquery 404
installing
proxy JAR 954
instance data, custom tag 198
instance data, of components 163
instance, invoking methods of a
component 172
instant messages
buddy and permission
management methods 1093
configuration and status helper
methods 1093
INDEX 1170
configuring the event
gateway 1085
development and deployment
process 1084
example application 1088
example using
GatewayHelper 1094
GatewayHelper object 1093
handling incoming 1085, 1087
handling status and request
messages 1090
sending 1085, 1087
using ColdFusion for 1083
instantiating, components 171
integer variables 27
Intermediate Deliver Notification,
described 1106
international languages, search
support 463
internationalization
about 337
See also globalization
Internet
applications 3
ColdFusion and 3
domain and security 319
dynamic applications 3
HTML and 3
introspection, of components 186
invalid data, handling 560
invoking
COM methods 978
component methods 172
component objects 973
components directly 174
methods in cfobject 978
methods using dynamic
names 173
objects 936
web services 906
IP address, debugging and 353
IsCustomFunction CFML
function 156
IsDebugMode CFML function,
debugging with 361
IsDefined CFML function 47, 83,
517, 567
isOnline IM GatewayHelper
method 1093
IsSOAPRequest CFML function 919
IsStruct CFML function 83
IsUserInRole CFML function 318
IsValid function
described 555
handling invalid data 560
using 572
validation considerations 556
IsWDDX CFML function 871
IsXML CFML function 871
IsXmlAttribute CFML function 871
IsXmlDoc CFML function 871
IsXmlElem CFML function 871
IsXmlNode CFML function 871
IsXmlRoot CFML function 871
J
J2EE application server
benefits 7
ColdFusion and 7
GetPageContext 929
infrastructure 7
introduction 7
PageContext 929
Session management, Sessions
J2EE 283
J2EE configuration 7
J2EE session management
about 283
J2EE, applications and
ColdFusion 218
Jabber. See XMPP
Java
alternate constructor 940
class loading mechanism 929
ColdFusion data and 940
considerations 940
custom class 946
customizing and configuring 207
data-type conversions with 41
development environment 206
EJB 944
exception classes 250
exceptions 942
getting started 938
globalization and 337
JavaCast function 942
objects 928
proxies for COM objects 980
user-defined functions 943
variables and CFML 929
WDDX and 891
Java applets
embedding 551
form variables 552
overriding default values 552
registering 551
Java CFX tags
debugging 211, 212
example 210
life cycle of 209
registering 207
writing 207
Java classes
custom 946
loading 929
Java exceptions 250
handling 943
tags for 942
Java logical fonts, in printable
output 823
Java Messaging Service, event
gateway for 1080
Java objects 928
calling 935
considerations 940
example 938
exception handling 942
invoking 936
methods, calling 937
properties 937
using 936
JavaCast CFML function 41, 942
JavaScript
considerations for validation 556
differences from CFScript 96
for validation 554
in charts 809
validating with 569
JavaScript Object Notation (JSON),
Ajax controls and 668
JavaScript, bindable attribute values
in 656
JMS example gateway 1080
joins, queries of queries 421
JSP pages
accessing 931
calling from ColdFusion 935
example 933
sharing data with 932
sharing scopes with 932
INDEX 1171
JSP tags
ColdFusion and 928
example 930, 931
in ColdFusion applications 931
standard 930
tag libraries 930
using 930
JSP, variables and CFML 929
JVM locale 341
K
keys, listing structure 83
keystore 458
keytool utility 458
keywords
Super, components and 182
Var, in functions 181
L
language, and locales 340
Latin-1 339
layered controls, Report Builder 831
LD_LIBRARY_PATH
about 214
C++ CFX tags 214
LDAP
adding attributes 451
asymmetric directory
structure 435
attribute values 452
attributes 436, 452
character encodings 349
deleting attributes 451
deleting entries 449
description of 434
directory attributes 451
directory DN 452
distinguished name 437
DN 452
entry 436
for authentication 333
object classes 437
querying directories 439
referrals 457
schema 437
schema attribute type 438
scope 439
search filters 439
symmetrical directory
structure 434
updating directories 444, 450
LDAP query results
indexing 485
searching 485
length format, Flash styles 588
LIKE SQL operator 383
linking from charts 806
links, Report Builder 831
list boxes
populating 539
populating dynamically 524
list variables 28
listener CFCs
debugging 1071
defined 1062
example 1072
listener methods 1069
role of 1066
using persistent scopes in 1070
listing
Application variables 288
client variables 281
ListQualify CFML function 528, 529
ListSort CFML function 84
LiveCycle Data Services ES 1119
locales
about 340
and JVM 341
defined 337
functions for 344
generating multi-locale
content 347
SetLocale function 341
specifying names 340
supported 340
localization
applications 337
dates 30
See also globalization
lock management 294
locking
about 274
Application scope 229
avoiding deadlocks 294
CFX tags 298
exceptions 261
file access 298
granularity 294
scopes 292
with cflock 289
write-once variables 291
locking exceptions 249
locks
controlling time-outs 293
exclusive 292
naming 293
read-only 292
scopes and names 292
types 292
log files
example 256
using 256
viewing 375
Logger class, using 1140
logging
e-mail errors 997
errors 256
gateway events 1066
in event gateway applications 1074
using the CFML gateway 1076
logging window, for Ajax
information 648
logical fonts, mapping to physical 823
login
applicationToken 319
browser support for 320
getting User ID and password 319
Internet domains 319
logging out users 321
persistence of information 321
scope of 319
using Flash remoting 321
using forms for 319
logout, performing 321
looping through structures 86
Lotus Instant Messaging. See
Sametime
M
mail servers, and ColdFusion 996
managing
custom tags 197
mapping, application framework 222
mask validation
considerations 556
described 554
INDEX 1172
masking, text input 561
matched subexpressions
len array 118
minimal matching 120
pos array 118
result arrays 118
matches, pattern 564
MBCS 338
meetings
responding to requests 1028
Menu example gateway
application 1081
message channels
configuring 694
message disposition, SMS 1106
message, defined 1061
messages
handling in Gateway classes 1137,
1139
logging 1076
retrieving e-mail 1007
See also SMS
messges
See also instant messages
metadata, component 187
metadata, Query of Queries 425
method attribute, cfhttp tag 719,
1037, 1040
methods
defining in components 161
invoking using dynamic
names 173
parameters of in components 164
returning, component results 168
using multiple files for 162
migrating
to Application.cfc 235
migration, Code Compatibility
Analyzer 367
MIME type 1056
minoccurs, web services 906
missing files, exceptions 261
missing template errors 248, 250
mm_wizard_application_include.cf
m file 325
mm_wizard_authenticate.cfc file 325
mm_wizard_login.cfm file 325
mobile phone, simulator for
SMS 1112
modifiers
explicit queries 490
searching 504
modifying
Exchange items 1024
MonthAsString CFML function 76
moving, data across the web 891
multicharacter regular expressions
for searching 110
for validation 563
multipart e-mail 999
multiple selection lists 528
multiple-byte character set 338
multiserver configuration 7
N
naming
applications 225, 235
components 170
conventions, for custom
exceptions 266
methods dynamically 173
variables 194
navigating grids 541
nested number signs in
expressions 57
nested objects, calling 974
nesting
cflock tags 294
cfloops for arrays 76
custom tags 201
object calls 938
tags, using Request scope 202
nillable argument, web services 906
NOT SQL operator 383
notification, of SMS message
disposition 1111
NT authentication 318
NTLM authentication 315
number signs
in cfoutput tags 56
in general expressions 57
inside strings 56
inside tag attributes 55
nested 57
using 55
numberOf MessagesReceived IM
GatewayHelper method 1093
numberOfMessagesSent IM
GatewayHelper method 1093
numbers
globalization functions 344
large decimal 27
validating 557
numeric variables
about 27
converting 39
O
object data type 26
object exceptions 249
object-oriented programming, and
components 158
objects
calling methods 937, 974
calling nested 938, 974
COM 972
CORBA 973
DCOM 972
invoking 936
Java 928, 936
Java case considerations 929
nesting object calls 974
query 209
Request 208
Response 208
using properties 937, 973
OLE/COM Object Viewer 976
onAddBuddyRequest method
described 1087
example 1090
onAddBuddyResponse method,
example 1090
onApplicationEnd event handler 227
onapplicationEnd method, using 229
onApplicationStart event
handler 227
onBlur validation
considerations 556
described 554
onBuddyStatus method
described 1087
example 1090
onError event handler 227
onError method
using 231
onIMServerMessage method
described 1087
example 1090
onIncomingMessage method, for
instant messages 1087
INDEX 1173
onIncomingMessage method, of
listener CFCs 1069
onRequest event handler 227
onRequest method, using 230
onRequestEnd event handler 227
onRequestEnd method, using 230
onRequestStart event
handlerrequests
application events 227
onRequestStart method, using 230
onServer validation
considerations 556
described 554
onSessionEnd method
using 229
onSessionStart method
locking Session scope 229
using 229
onSubmit validation
considerations 556
described 554
opening, SQL Builder 390
operands 17
operators 17
arithmetic 51
Boolean 51
comparison 52
concatenation 53
concept 498
decision, or comparison 52
evidence 501
explicit queries 490
precedence 53
proximity 502
relational 499
score 503
search 497
SQL 383
string operators 53
types 50
optimizing
applications 238
caching 238
database access 242
optional arguments
about 136, 145
in functions 54
OR SQL operator 383
ORDER BY SQL clause 383, 385
out parameters 908
outgoingMessage Gateway interface
method
example 1139
signature and description 1130
outgoingMessage method,
implementing gateways
with 1139
output, displaying in
components 168
outputting
debug information 211
query data 395
overriding default Java applet
values 552
P
packages, component 184
page character encoding,
determining 343
page execution time
about 355
tree format 356
page numbers, Report Builder 830
page processing settings 226
page settings 236
page, Flash form cfformgroup
element 581
PageContext 929
pages
cache flushing 239
caching 239
panel, Flash form cfformgroup
element 581
parameters
of component methods 164
passing in direct method
invocations 178
passing using cfinvoke 177
parent tags 201
passing
arguments 140
arrays to user-defined
functions 141
custom tag attributes 193, 194
custom tag data 201
parameters to a report 834
queries to user-defined
functions 155
password
getting 319
PDF 815
paths, custom tags 191
PDF
advanced security options 815
cfdocument tag 811
cfreport tag 833
displaying external web pages 814
PDU
defined 1100
SMS gateway handling of 1102
perform a query on a query 415
performance, improving COM
object 980, 982
Perl
regular expression compliance 122
WDDX and 891
permissions, IM GatewayManager
management methods 1094
persistent connections
Exchange server 1014
persistent scope variables 272
persistent scopes
components in 185
in event gateway listener
CFCs 1070
persistent variables
in clustered system 274
issues 273
scopes 273
using 273
phone directory lookup, example
CFC 1089
physical fonts, mapping from
logical 823
pods, Ajax 618
POP, getting e-mail with 1005
populating
arrays from queries 77
arrays with ArraySet 76
arrays with cfloop 76
arrays with nested loops 76
ports
securing access to 313
Post method, cfhttp 717, 719, 1036,
1040
pound signs. See number signs
precedence rules, search 497
precedence, operator 53
prefix notation, search strings 496
preservedata cfform attribute 531
INDEX 1174
preview, Report Builder 830
printable output
about 810
cfdocument tag 811
cfreport tag 818
font management 822
saving to a file 816
PrintWhen expression, Report
Builder 831
problems, troubleshooting 368
processing
form variables on action pages 514
Java CFX requests 208
profiling, cftimer tag 366
programming techniques
Ajax 671
protecting data 289
proxies, for COM objects 980
proximity operators 502
proxy JAR
installing 954
punctuation, searching 492
Python, WDDX and 891
Q
queries
about 788
as function parameters 155
as objects 413
as variables 33
building 382, 394
charting 788
converting to XML 884
creating from text files 1039
defining query fields in Report
Builder 825
graphing 788
grouping output 534
guidelines for outputting 396
outputting 395
referencing 33
scopes 34
syntax 393
troubleshooting 369
using form variables 515
validating 558
web services, consuming 910
web services, publishing 923, 924
XML and 884
queries of queries
aggregate functions 427
aliases 422
benefits 415
case sensitivity 425
cfdump tag and 418
combining record sets 419
displaying record sets 417
escaping wildcards 425
evaluation order 422
example 415
joins 421
non-SQL record sets and 418
performing 415
unions 421
user guide 420
using 413
Query Builder
advanced query mode 835
Query CFX object 209
query columns 34
query fields, defining in Report
Builder 825
query functions 413
Query object 209
query objects 33, 413
Query of Queries
column comparison 433
data types for columns 425
dates 432
performance 432
string concatenation operators 430
query properties, guidelines for 398
query results
about 397
cfpop 486
columns in 397
displaying 395
indexing 460
LDAP 485
no records 521
records returned 397
returning 521
returning incrementally 523
variables 397
query variables 33
QueryAddColumn() CFML
function 426
querying, LDAP directories 439
queryNew() CFML function 414, 426
quotation marks
for IsDefined CFML function 47
using 47, 393
R
Rand CFML function 524
RandRange CFML function 524
RDN (Relative Distinguished
Names) 437
RDS
configuring for Report Builder 820
NTLM security 316
Report Builder installation 820
RDS CRUD wizard 1150
RDS support
Eclipse 1143
Flex Builder 1143
reading, a text file 1052
read-only locks 292
real number variables 27
receiving e-mail 1004
record sets 385
combining 419
creating 413
displaying 417
example 414
queries of queries 413
searching 480
with functions 414
records 378
recoverable expressions 248
recurrence of appointments 1030
recursion, with user-defined
functions 157
referencing array elements 70
referrals, LDAP 457
REFind CFML function 117, 118
REFindNoCase CFML function 117,
118
registering
CFX tags 215
COM objects 975
CORBA objects 986
Java applets 551
regular expressions
backreferences 115, 564
basic syntax 108
case sensitivity 110
character classes 114
INDEX 1175
character sets 109
common uses 122
escape sequences 113
examples 121, 122, 564
for form validation 562
for searching and replacing
text 107
for validating 557
hyphens in 113
minimal matching 120
partial matches 564
Perl compliance 122
repeating characters 110
replacing with 107
returning matched
subexpressions 117
single-character 109, 563
special characters 109
technologies 122
validating data with 562
relational operators 499
release, COM objects 978
ReleaseCOMObject function 978
remote component access 176
remote servers 1036
removeBuddy IM GatewayHelper
method 1094
removeDeny IM GatewayHelper
method 1094
removePermit IM GatewayHelper
method 1094
renaming server files 1052
Replace CFML function 107
replacing using regular
expressions 107
report bands
adding fields 827
placing toolbox elements 827
Report Builder
advanced query mode 835
alignment 828
calculated fields 825
CFML 834
charting 837
common tasks 823
configuration 820
definition guidelines 822
displaying CFRs in a browser 833
displaying reports 833
expressions 837
fields 825
grouping 824
hyperlinks 831
input parameters 825
layered controls 831
page numbers 830
passing variables to a report 834
preview 830
Properties sheet 832
RDS configuration 820
Setup Wizard 820
styles 829
subreports 838
text styles 821
user interface 821
Report Function Editor 835
report functions, Report Builder 835
report styles, Report Builder 821
reporting
cfdocument 811
cfreport 818
request headers, web services 919
Request object
about 208
Java CFX 208
viewing headers for web
services 925
Request scope
about 16, 43, 202
Java case considerations 929
sharing with JSP pages,
servlets 932
user-defined functions and 154
request, error handler page 254
requests
application events 220
managing with Application.cfc 229
requests, globalization and 342
requiring form entries 517
reserved words
CFScript 95
in CFML 21
list of 21
reset buttons 513
resolving
ambiguous data types 942
custom tag file conflicts 193, 197
filename conflicts 1049
resource security
about 312
resources 312
sandbox security and 312
resources, regular expressions 565
resources, securing access to 312
responder applications, event
gateway 1068
response headers, web services 919
Response object 208, 209
restart
Gateway interface method
signature and
description 1130
restart Gateway interface method
implementing 1137
results
providing from components 167
returning from components 168
returning incrementally 523
retrieving
binary files 1037
files 1043
query data 392
text 1037
retrieving, e-mail messages 1007
return CFScript statement 136
returning
file information 1054
query results 521
results incrementally 523
subexpressions 117
reusing code
cfinclude 190
custom tags 190
method comparison 132
methods 126
options 126
techniques 126
with components 182
rich text editor, Ajax 640
role-based security, in
components 186
roles
about 314
checking 323
described 314
obtaining 314
setting 323
rollbacks 381
rows in tables 378
INDEX 1176
rpc web services, consuming 907
runtime exceptions 248
S
Sametime, about 1084
SAMETIMEGateway class
defined 1084
sample CFX tags
C++ 213
Java 206
sandbox security
about 312
applications and 313
resources 312
using 313
saving
binary files 1038
components 170
web pages 1037
SBCS 338
schema, LDAP directory 453
schemas, validating XML with 876
scope precendence 305
scopes
about 42
Application 42, 220, 273, 287
Arguments 42
as structures 46
Attributes 42
Caller 42
CFX tags 46
CGI 42
Client 42, 220, 273, 275, 278
Cookie 42
debug output 359
evaluating 45
File 198
Flash 42
Form 42
function local 42, 43
LDAP 439
locking 292
managing locking of 294
of Form variables 517
persistent components 185
persistent variables 272
Request 43, 202
Server 43, 220, 273, 288
Session 43, 220, 273, 275, 282
This 43
This, in components 179
ThisTag 43
types 42
URL 43
user-defined functions and 146
using 45
variables 34, 43
Variables, in components 179
score search operators 503
scriptprotect, cfapplication
attributes. 557
search criteria, multiple 520
search expressions
case sensitivity 496
commas in 496, 497
composing 496
delimiters 497
operators 497
with wildcards 491
searching
case sensitivity 496
cfsearch tag 471
character encodings 350
collections 460
collections, creating 465
database records 480
fields 505
file types 460
for special characters 492
full-text 459
index summaries, creating 473
international languages 463
LDAP query results 485
modifiers 504
numeric values 526, 528
operators 497
performing 471
prefix and infix notation 496
punctuation 492
query results 485
record sets 480
refining 505
results of 471
search expressions 496
special characters 492
string values 527, 528
wildcards for 491
zones 505
searching e-mail 486
Secure Sockets Layer (SSL)
keytool utility 458
LDAP server security 458
web server authentication 316
securing, custom tags 193, 197
security
and components 185
and data validation 556
application 222
authentication 315
authentication storage and
persistence 317
ColdFusion features 311
ColdFusion features for 311
cross site-scripting 557
Flash form data 593
flow of control 314
functions 318
implementing application-
based 328
implementing web server-
based 324
LDAP and 333
logout 321
of sessions 283
of validation techniques 555
resource and sandbox 312
resources 312
role-based, in components 186
roles 314
scenarios 322
scope of login 319
specifying resources 312
tags 318
types of 311
user security 313
web servers and 315, 917
web services 917, 918
without cookies 317
See also authentication
See also login
See also resource security
See also sandbox security
See also user security
security exceptions 249
security, Ajax 672
SELECT SQL statement 383, 384
selection lists, multiple 528
SendGatewayMessage function
INDEX 1177
about 1073
for sending instant messages 1088
sending
e-mail 996, 998, 1001
form-based e-mail 1000
mail as HTML
HTML
sending e-mail
as 999
multipart e-mail 999
query-based e-mail 1000
server configuration 7
Server scope 16, 43, 220, 273
server variables
about 220, 273
built-in 288
using 288
servers
remote 1036, 1042
retrieving files from 1037
securing access to 313
uploading files 1047
Services Browser 1152
servlets
ColdFusion and 928
in ColdFusion applications 931
variables and CFML 929
Session scope
about 16, 43, 220, 273
for authentication information 317
in event gateway listener
CFCs 1071
sharing with JSP pages,
servlets 932
Session variables
about 16, 43, 220, 273, 275, 284
built-in 284
enabling 284
using 282
sessions
and applications 218
application events 220, 227
defined 282
Java case considerations for
unnamed 929
managing with Application.cfc 229
SessionStart event handler 227
setCFCListeners Gateway interface
method
implementing in a gateway
class 1135
signature and description 1129
setCFCMethod, CFEvent class
method 1131
setCFCPath, CFEvent class
method 1131
setCFCTimeout, CFEvent class
method 1131
setData, CFEvent class method 1131
SetEncoding CFML function 348
setGateway Gateway interface
method
signature and description 1129
setGatewayID Gateway interface
method
implementing in a gateway
class 1135
SetLocale CFML function 341
setNickName IM GatewayHelper
method 1093
setOriginatorID, CFEvent class
method 1131
setPermitMode IM GatewayHelper
method 1094
setStatus IM GatewayHelper
method 1093
setting
application defaults 228, 236
file and directory attributes 1050
setting breakpoints 374
setting up
C++ development
environment 213
Java development
environment 206
Report Builder setup wizard 820
settings, application-level 221
Setup Wizard, Report Builder 820
SetVariable CFML functions 63
Shift-JIS 339
SHLIB_PATH
about 214
C++ CFX tags 214
shopping cart, example 64
Short Message Service. See SMS
simple queries 489
simple variables 26
simultaneous actions 300
single-byte character set 338
single-character regular
expressions 109, 563
single-quotation marks, in SQL 393
size, setting Flash form 582
skins
extending ColdFusion 611
Flash attributes 587
role of XSLT 594
setting in Flash forms 587
XSLT types 595
slide presentations
adding presenters 856
adding slides 857
creating 855
slider bar controls 540
SME Delivery Acknowledgment,
described 1106
SME Manual/User
Acknowledgment,
described 1106
SMPP, defined 1100
asynchronous mode
SMS
about 1100
client simulator 1112
ColdFusion application tools 1101
configuring the event
gateway 1103
determining message type 1106
development and deployment
process 1101, 1120, 1125
handling incoming messages 1105
interaction between gateway and
SMSC 1102
message disposition
notification 1111
message validity period 1111
providers 1102
purpose of synchronous
mode 1110
requesting message disposition
information 1106
sample application 1113
See also synchronous mode
sending messages 1103, 1107
test SMSC server 1111
uses of 1099
using ColdFusion for 1099
SMSC
ColdFusion simulator 1111
defined 1100
interaction with SMS event
gateway 1102
INDEX 1178
SMSC Delivery Receipt,
described 1106
SMTP 997
SOAP
about 901
defined 902
headers 919
troubleshooting 924
web services and 902
Social Security Numbers,
validating 557
SocketGateway class
listener code 1138
SocketGateway example
gateway 1078
SocketHelper GatewayHelper
example class 1078
special characters 492, 562
entering 21
explicit queries 492
in regular expressions 562
list 21
specifying, tree items in URLs 539
Spry
about 661
data set 661
SQL
AVG function 791
column aliases 386
debugging output 357
DELETE statement 388, 411
Dreamweaver MX for 389
example 382
filtering 385
generating dynamically 515
guidelines 384
INSERT statement 387, 404
introduction 378, 382
nonstandard 384
operators 383
ORDER BY clause 385
ordering results 385
query editors 389
Query of Queries 420
record sets 385
results 385
SELECT statement 384
single quotation marks in 393
sorting 385
statement clauses 383
statements 383
SUM function 802
syntax 383
text literals in 393
UPDATE statement 387, 406
use in cfquery 393
WHERE clause 385, 515
writing 382
SSL
Exchange server 1013
standard variables. See built-in
variables
start Gateway interface method
implementing 1135
signature and description 1129
startGateway, GenericGateway class
method 1133
statement clauses, SQL 383
statements
CFScript 94
SQL 383
status output, with user-defined
functions 148
stemming
preventing 490
simple queries 489
stepping through code 375
stop Gateway interface method
implementing 1136
signature and description 1130
stopGateway, GenericGateway class
method 1133
stored procedures 242
string concatenation operators,
Query of Queries 430
string operators 53
string variables 27
strings
empty 27
escaping 27
evaluating in functions 156
quoting 27
storing complex data in 898
validating 558
variables 27
StructClear CFML function 86
StructCount CFML function 83
StructDelete CFML function 86
StructIsEmpty CFML function 83
StructKeyArray CFML function 84
StructKeyExists CFML function 83
StructKeyList CFML function 83
StructNew CFML function 81
structures
about 78
adding data to 82
as variables 32
associative array notation 79
copying 84
creating 81
custom tag 194
declaring 986
deleting 86
dot notation 79
example 87
finding keys 83
functions 90
getting information on 83
in dynamic expressions 60
listing keys in 83
looping through 86
notation for 79
passing tag arguments 196
referencing 33
scopes and 34, 46
sorting keys 84
updating 82
validating 558
web services, consuming 921
web services, publishing 923
structuring, component code 182
styles
Flash syntax for 588
inheritance in Flash 589
setting in Flash forms 587
value formats in Flash 588
sub tags, defined 201
submit buttons 513
submit command, SMS 1107
submitMulti command, SMS 1108
subreports
about 838
adding new 839
defining 838
modifying 839
parameters, with input
parameters 834
using existing 838
SUM SQL function 802
INDEX 1179
summaries, search 473
switch-case, CFScript 98
synchronization, SMS message
sending 1110
synchronous mode
defined 1103
example 1110
purpose of 1110
sending SMS messages using 1110
syntax
errors in CFML 368
for Flash styles 588
T
tables
about 378
displaying queries 518
using HTML 518
tabnavigator
example 584
Flash form cfformgroup
element 581
tag libraries 930
tags
built in 12
cfargument 555, 556, 561
cfformgroup in Flash forms 581
cffunction 318
cflogin 318
cfloginuser 318
cflogout 318
cfNTauthenticate 318
cfparam 555, 556, 561
custom 13
for components 160
for security 318
securing access to 313
syntax 11
TCP network directory services 438
TCPMonitor 925
telephone numbers, validating 557
TemperatureService web service 905
template errors 249
testing, a variable’s existence 517
text box, Report Builder 827
text control 513
text files
column headings 1039
creating queries from 1039
delimiters 1039
text styles, Report Builder 829
text, adding to Flash forms 578
textformat tag, in Flash forms 579
The 616, 643
This scope
about 16, 43
in components 179
ThisTag scope 16, 43
threads
database actions 308
definition 300
ending 302
errors in 308
in loops 307
joining 303
locking 306
managing 300
multiple 300
number 309
scopes 303
starting 301
suspending 301
viewing 303, 309
throwOnTimeout, cflock
attribute 293
tile, Flash form cfformgroup
element 581
time
globalization functions 344
validating 557
time zone processing, WDDX 894
time-out attribute, cflock 293
timing, cftimer tag 366
toolbox, Report Builder 821
tools
for developing event
gateways 1064
SMS application
development 1101
ToString CFML function 871
totalpagecount, cfdocument scope
variable 813
totalsectionpagecount, cfdocument
scope 813
tracing
cftrace tag 362, 375
considerations for 364
enabling 352
format 363
messages 363
options 362
output 359, 362
transactions 381
transferring data, from browser to
server 896
transient connections
Exchange server 1014
tree controls, structuring 536
troubleshooting
CFML syntax 368
character encoding issues 340
common problems 368
data sources 369
HTTP 369
SOAP headers 924
U
UCS-2 339
UDDI
about 901
defined 902
UDF. See user-defined functions
UIDs, validating 557
Unicode
character encoding 339
ColdFusion and 339
unions, queries of queries 421
Universal Description, Discovery and
Integration 902
UNIX
permissions 1050
UPDATE SQL statement 387
updating
data using forms 405
database with cfgridupdate 547
database with cfquery 548
files 289
values in structures 82
uploading files
about 1047
controlling file type 1049
URL scope 16, 43
URLEncodedFormat CFML
function 369
URLs
character sets 347
encoding 347
invoking components with 175
validating 557
INDEX 1180
user authentication, login forms 319
user edits, returning 544
user ID, getting 319, 323
user roles 314
user security
about 313
application-based authentication
example 328
authenticating users 315
defined 312
Dreamweaver login wizard 324
LDAP authentication example 333
RDS and NTLM 316
web server authentication
example 326
See also authentication
See also security
user-defined functions
argument naming 140
arguments 140, 155
Arguments scope and 142, 143
array arguments 141
calling 128, 137, 139
CFML tags in 139
CFScript syntax 135
creating 135, 137
creation rules 139
defining 135
description 134
effective use of 153
error handling 147
evaluating strings 156
example 137, 152
exception handling 150
function-only variables 145
generating exceptions 151
identifying 156
in Application.cfm 153
Java and 943
passing arrays 141
queries as arguments 155
recommendations for 128
recursion 157
report functions in Report
Builder 835
Request scope and 154
status output 148
using with queries 153
variables 146
users
authenticating 230
keeping track of 274
UTF-8 339
utility functions, for applications. 228
V
validating
data types 48
form field data types 565
form input 536
JavaScript functions 569
using regular expressions 562
XML text 876
validation
about 553
error handler page 254
security considerations 556
techniques 554
validation, error handling 571
validity period, of SMS
messages 1111
var keyword 180, 181
var, CFScript statement 136
variable names, periods in 35, 36
variable naming 25
variable scopes
about 15
Application 16
Arguments 16
Attributes 16
Caller 16
CGI 16
Client 16
Cookie 16
Flash 16
Form 16
function local scope 16
Request 16
Server 16
Sessions 16
This 16
ThisTag 16
URL 16
Variables 16
variables
Application 287
Application scope 220, 273, 287
array 31
Base64 31
binary 26, 31
Boolean 29
caching 282
CFScript 94
client 37
Client scope 220, 273, 275
complex 31
complex data type 26
component 179
configuring client 278
cookie 37
creating 24
data types 15, 17
date-time 29
debugging 375
default 47, 48, 236
dynamic naming 58
ensuring existence of 46
evaluating 37
formatting 519
forms 514
function local in components 181
getting 35
in user-defined functions 146
integer 27
kinds of 16
lists 28
locking example 296
naming 194
naming rules 25
numeric 27
objects 26
passing 717, 1036
persistent 272
queries 33
real numbers 27
Request scope 202
scopes 15, 34, 43
scopes for custom pages 202
sending 719, 1040
Server 288
Server scope 220, 273
Session scope 220, 273, 275, 282,
284
setting 36
setting default values 48
shared 220
simple 26
string 27
INDEX 1181
structures 32
testing for existence 47, 48, 517
using CFML with Java and JSP 929
validating names 558
See also built-in variables
Variables scope
about 16, 43
and onRequestStart 230
in components 179
vbox, Flash form cfformgroup
element 581
vdividedbox, Flash form
cfformgroup element 581
verbs, SQL 383
Verity
case sensitivity 496
explicit queries 490
query types 488
refining search 505
searching with 460
simple queries 489
zone filter 505
Verity Search engine exception 249
vertical, Flash form cfformgroup
element 581
Visual Query Builder 1145
W
watching changes to 1078
WDDX
character encodings 350
components 891
converting CFML to
JavaScript 895
exchanging data 891
operation of 892
purpose of 891
storing data in strings 898
time zone processing 894
transferring data 896
web
accessing with cfhttp 891, 1036
application framework 274
web application servers
request handling 4
tasks 4
web servers and 4
web applications, and ColdFusion
applications 219
web pages
dynamic 392
saving 1037
static 392
web server-based authentication
example 326
scenario 322
web servers
about 3
Apache 3
basic authorization 315
IIS 3
security 315
user authentication 315
web services
accessing 900
basic authentication and 917
browsing 1152
CFScript and 906
ColdFusion Administrator 908
complex data types 920
components for 911
concepts 901
consuming 900, 904
document-literal, consuming 907
document-literal, publishing 916
Dreamweaver and 903
error handling 908
Flash Remoting and 908
introduction 900
omitting an attribute 906
parameter passing 905
publishing 900, 911
request headers 919
response headers 919
return values 905
rpc-encoded, consuming 907
securing 917
SOAP and 901
TemperatureService 905
type conversions 909
UDDI and 901
WSDL file
Web Services Description Language
file
about 900
See also WSDL
web services, consuming
about 900
cfinvoke tag 904, 906
CFScript for 906
ColdFusion 910
ColdFusion Administrator 908
complex data types 920
CreateObject function 906, 907
error handling 908
example 906
inout parameters 908
methods for 904
not ColdFusion 907
out parameters 908
parameter passing 905
queries 910
return values 905
structures 910, 921
type conversions 909
web services, publishing
about 900, 911
best practices for 918
complex data types 923
components and 911
components as data types 915
data types for 911
example 914
queries 923
requirements 911
securing 917
structures 923
WSDL files 912
web services, security
about 917
example 918
in ColdFusion 918
programmatic 186
using web servers 917
websites, indexing 459
WHERE SQL clause
about 385
comparing with 515
description 383
while loop, CFScript 101
wildcards, in searches 491
Windows file attributes 1050
Windows NT, debugging C++ CFX
tags 214
wizards
ActionScript to CFC 1149
ColdFusion/Ajax
Application 1149
INDEX 1182
ColdFusion/Flex Application 1146
RDS CRUD 1150
Services Browser 1152
writing SQL statements 391
WSDL files
components 904
creating 902
defined
described 902
reading 903
viewing in Dreamweaver 903
web services, publishing 912
X
XForms, and ColdFusion forms 594
XML
basic document view 866
bind elements for skinnable
forms 601
converting to query 884
data model for skinnable
forms 600
DOM node view 867
elements, locating 879
example 886
example from CFML form 608
form control element structure 604
format for skinnable forms 599
functions 870
mapping CFML tags to 603
queries and 884
structure for cfform, example 608
using 865
validating 876
xf:submission element for
forms 600
XML document object 866
See also XML skinnable forms
XML document object
assigning data to 873
basic view 866
changing 879
converting to query 884
creating 875, 876
defined 866
deleting 878
DOM node view 867
example 886
exporting 876
extracting data with XPath 886
modifying 876
reference syntax 873
referencing case-sensitive
objects 872
referencing summary 878
saving 875
structure 867, 868
syntax for referencing 872
transforming, XSLT 885
using 871
XmlComment 868
XmlDocType 868
XmlRoot 868
XSLT 885
XML elements
accessing using an array 878
adding 880
attributes 883
child elements 879
copying 882
counting 879
deleting 882
finding 879
properties, modifying 883
replacing 883
XmlAttributes 869
XmlChildren 869
XmlComment 869
XmlName 868
XmlNodes 869
XmlNsPrefix 868
XmlNsURI 868
XmlParent 869
XmlText 869
XML instance element for skinnable
forms 600
XML schemas, validating with 876
XML skinnable forms
about 594
attribute passthrough to XML 610
building 596
creating skins 610
example 598
extending ColdFusion skins 611
generated XML example 608
styling with CSS files
validating data 559
XML format 599
XML structure for CFML tags 604
See also XML
XmlAttributes 869
XmlChildPos CFML function 871
XmlChildren 869
XmlComment 868, 869
XmlDocType 868
XmlElemNew CFML function 870
XmlFormat CFML function 871
XmlGetNodeType CFML
function 871
XmlName 868
XmlNew CFML function 870
XmlNew function 875
XmlNodes 869
XmlNsPrefix 868
XmlNsURI 868
XmlParent 869
XmlParse CFML function 870
XmlParse function 876
XmlRoot 868
XmlSearch CFML function 871
XmlText 869
XmlTransform CFML function 870
XmlType 869
XmlValidate CFML function 871
XmlValue 869
XMPP, about 1083
XMPPGateway class, defined 1084
XPath
extracting XML data 886
XSL transformation with 886
XSLT
and ColdFusion forms 594
example 885
transforming XML documents 885
XSLT skins, creating 610
Z
ZIP codes, validating 557
zone searches 505

Navigation menu