Adobe FDK Programmer's Guide Frame Maker 11.0 Programmer’s Framemaker11 Pg En
User Manual: adobe FrameMaker - 11.0 - FDK Programmer’s Guide Free User Guide for Adobe FrameMaker Software, Manual
Open the PDF directly: View PDF
.
Page Count: 559 [warning: Documents this large are best viewed by clicking the View PDF Link!]
- FDK Programmer’s Guide
- Contents
- Using Frame Developer Tools
- Getting Started with FDK 11
- Downloading and installing the FDK
- System requirements
- Reviewing the sample programs in the samples/hello folder
- Getting familiar with how the FDK works on Windows
- Writing FDK clients for Windows
- Compiling, Registering, and Running FDK Clients
- Writing an Asynchronous FDK Client
- End user installations
- Registering asychronous clients
- Types of asynchronous clients
- Registering multiple FrameMaker processes as servers
- Registering a name for a FrameMaker process
- Running asynchronous clients on remote hosts
- Connecting to the default process on a local host
- Connecting to a named process on a local host
- Connecting to a remote host
- How to write an asynchronous FDK client
- Writing a Main routine in Windows.
- Compiling and registering the sample client
- Summary of supporting functionality
- Example: adding menus and commands
- Next Steps
- Frame Session Architecture
- Frame Document Architecture
- Documents
- Global document information
- Pages
- Graphic objects
- Flows
- Paragraph Catalog formats
- Paragraphs
- Character Catalog formats
- Condition Formats
- Text
- Markers
- Cross-reference formats
- Cross-references
- Variable formats
- Variables
- Footnotes
- Ruling Formats
- Table Catalog formats
- Tables
- Colors
- Structural element definitions
- Format rules and format rule clauses
- Format change lists
- Structural elements
- Frame Book Architecture
- Introduction to the Frame API
- API Client Initialization
- Creating Your Client’s User Interface
- Using API dialog boxes to prompt the user for input
- Using commands, menu items, and menus in your client
- Replacing FrameMaker product menus and commands
- Allowing users to configure your client’s interface
- Using hypertext commands in your client’s user interface
- Responding to user-initiated events or FrameMaker product operations
- Implementing quick keys
- Freeing system resources by bailing out
- Executing Commands with API Functions
- Handling errors
- Handling messages and warnings
- Opening documents and books
- Creating documents
- Printing documents and books
- Saving documents and books
- Closing documents and books
- Quitting a Frame session
- Comparing documents and books
- Updating and generating documents and books
- Simulating user input
- Straddling table cells
- Executing FrameMaker commands
- Getting and Setting Properties
- What you can do with object properties
- Getting the IDs of the objects you want to change
- Manipulating properties
- Getting and setting session properties
- Making a document or book active
- Disabling redisplaying to avoid screen flicker
- While FP_Displaying is set to False, the FrameMaker product doesn’t update the display at all. In some cases, you may want the FrameMaker product to update the display but to delay reformatting documents while you change them. To do this, set the F...
- Getting and setting document properties
- Getting and setting graphic object properties
- Getting and setting paragraph properties
- Getting and setting book properties
- Getting and setting FrameMaker properties
- Traversing elements
- Manipulating format change list properties
- Setting format rule clause properties
- Setting element definition properties
- Determining the formatting that applies to an element
- Determining which element contains an object
- Specifying client data for an element
- Improving performance in FrameMaker clients
- Manipulating Text
- Manipulating Asian Text
- Creating and Deleting API Objects
- Manipulating Commands and Menus with the API
- Creating Custom Dialog Boxes for Your Client
- Overview
- How to create a dialog box
- Creating a DRE file
- Designing the layout of the dialog box
- Setting the properties of the dialog box
- Setting the properties of a dialog item
- Saving a DRE file
- Modeless Dialog Boxes
- Testing a dialog box
- A simple example
- General tips for dialog editing
- Summary of keyboard shortcuts
- Handling Custom Dialog Box Events
- Using Imported Files and Insets
- Working with Unicode
- Introduction to Unicode Support
- Unicode Mode
- UTF Encoding for Unicode Support
- Enabling Unicode Mode in the FDK
- Enabling Unicode Mode for the FDE
- Behavior of FDK APIs in Unicode Mode
- F_ApiGetEncodingForFont, F_ApiGetEncodingForFamily
- FP_DialogEncodingName
- Behavior of FDE functions in Unicode Mode
- Debugging
- Files, directories, and filepaths
- I/O
- Maker Interchange Format (MIF)
- String handling functions in FDE
- Compatibility mode
- Enable Compatibility Mode in the FDK
- Behavior of FDK APIs in Compatibility Mode
- APIs that expect strings in the encoding of the font applied
- Behavior of F_ApiSave in Compatibility Mode
- Internal representation of strings in FrameMaker
- When APIs are used to obtain strings that aren’t representable in the Dialog Encoding of FrameMaker
- Passing a string not in the Dialog Encoding of FrameMaker
- Example of an API in Compatibility Mode
- Behavior of FDE functions in Compatibility Mode
- Structured Import/Export APIs
- International Components for Unicode (ICU)
- Mixed Mode operations
- Handling for special characters
- Introduction to FDE
- Making I/O and Memory Calls Portable
- FDE Utility Libraries
- Glossary

VERSION 11
Frame Developer’s Kit,
October 2012
Adobe Systems Incorporated
Corporate Headquarters
345 Park Avenue
San Jose, CA 95110-2704
(408) 536-6000
FDK Programmer’s Guide

© 2012 Adobe Systems Incorporated and its licensors. All rights reserved.
Adobe® FrameMaker® 11 for Windows® Frame Developer’s Kit for Windows
This manual is protected under copyright law, furnished for informational use only, is subject to change without notice, and should not be construed as a
commitment by Adobe Systems Incorporated. Adobe Systems Incorporated assumes no responsibility or liability for any errors or inaccuracies that may
appear in the informational content contained in this manual.
This manual is licensed for use under the terms of the Creative Commons Attribution Non-Commercial 3.0 License. This License allows users to copy,
distribute, and transmit the manual for noncommercial purposes only so long as (1) proper attribution to Adobe is given as the owner of the manual; and (2)
any reuse or distribution of the manual contains a notice that use of the manual is governed by these terms. The best way to provide notice is to include the
following link. To view a copy of this license, visit http://creativecommons.org/licenses/by-nc/3.0/us/
Adobe, the Adobe logo, Adobe AIR, Adobe Captivate, Adobe Type Manager, Acrobat, AIR, Creative Suite, Distiller, Flash, FrameMaker, Illustrator,
PageMaker, Photoshop, PostScript, Reader, RoboHelp, and RoboScreenCapture are trademarks of Adobe Systems Incorporated in the United States and/or
other countries.
Microsoft, Windows, and Windows Vista are either registered trademarks or trademarks of Microsoft Corporation in the United States and/or other
countries. Solaris is a trademark or registered trademark of Oracle and/or its affiliate. SVG is a trademark of the World Wide Web Consortium; marks
of the W3C are registered and held by its host institutions MIT, INRIA, and Keio.
Updated Information/Additional Third Party Code Information available at http://www.adobe.com/go/thirdparty.
Portions include software under the following terms:
This product includes software developed by the Apache Software Foundation (http://www.apache.org/).
This Program was written with MacApp®: ©1985-1988 Apple Computer, Inc. APPLE COMPUTER, INC. MAKES NO WARRANTIES WHATSOEVER,
EITHER EXPRESS OR IMPLIED, REGARDING THIS PRODUCT, INCLUDING WARRANTIES WITH RESPECT TO ITS MERCHANTABILITY OR ITS
FITNESS FOR ANY PARTICULAR PURPOSE. The MacApp software is proprietary to Apple Computer, Inc. and is licensed to Adobe for distribution only
fors use in combination with Adobe FrameMaker.
Portions copyright 1984-1998 Faircom Corporation. "FairCom" and "c-tree Plus" are trademarks of Faircom Corporation and are registered in the United States
and other countries. All Rights Reserved.
MPEG Layer-3 audio compression technology licensed by Fraunhofer IIS and THOMSON multimedia (http://www.iis.fhg.de/amm).
ImageStream Graphics Filters and ImageStream are registered trademarks of Inso Corporation.
Portions utilize code licensed from Nellymoser (www.nellymoser.com)
Adobe Flash Player 10 video compression and decompression is powered by On2 TrueMotion video technology. © 1992-2005 On2 Technologies, Inc. All Rights
Reserved. http://www.on2.com.
Certain trademarks are owned by The Proximity Division of Franklin Electronic Publishers, Inc., and are used by permission. Merriam-Webster is a
trademark of Merriam-Webster, Inc.
This product contains either BSAFE and/or TIPEM software by RSA Data Security, Inc.
Sorenson Spark™ video compression and decompression technology licensed from Sorenson Media, Inc.
Adobe Systems Incorporated, 345 Park Avenue, San Jose, California 95110, USA.
Notice to U.S. government end users. The software and documentation are “Commercial Items,” as that term is defined at 48 C.F.R. §2.101, consisting of
“Commercial Computer Software” and “Commercial Computer Software Documentation,” as such terms are used in 48 C.F.R. §12.212 or 48 C.F.R.
§227.7202, as applicable. Consistent with 48 C.F.R. §12.212 or 48 C.F.R. §§227.7202-1 through 227.7202-4, as applicable, the Commercial Computer Software
and Commercial Computer Software Documentation are being licensed to U.S. Government end users (a) only as Commercial items and (b) with only those
rights as are granted to all other end users pursuant to the terms and conditions herein. Unpublished-rights reserved under the copyright laws of the United
States. For U.S. Government End Users, Adobe agrees to comply with all applicable equal opportunity laws including, if appropriate, the provisions of
Executive Order 11246, as amended, Section 402 of the Vietnam Era Veterans Readjustment Assistance Act of 1974 (38 USC 4212), and Section 503 of the
Rehabilitation Act of 1973, as amended, and the regulations at 41 CFR Parts 60-1 through 60-60, 60-250, and 60-741. The affirmative action clause and
regulations contained in the preceding sentence shall be incorporated by reference.

FDK Programmer’s Guide 3
. . . . . . . . . . . . . . . . . . . . . . . . . . . . . . . . . .
. . . . .
Contents
PART I: Getting Started
Using Frame Developer Tools .........................................11
The Frame Developer’s Kit .......................................................................................... 11
Choosing the right Frame tools ..................................................................................... 13
FDK documentation ...................................................................................................... 14
Naming conventions ..................................................................................................... 14
Style conventions .......................................................................................................... 15
Getting Started with FDK 11 ..........................................17
Downloading and installing the FDK ........................................................................... 18
System requirements ..................................................................................................... 18
Reviewing the sample programs in the samples/hello folder ....................................... 19
Getting familiar with how the FDK works on Windows .............................................. 20
Writing FDK clients for Windows ................................................................................ 21
Compiling, Registering, and Running FDK Clients ..................................................... 28
Writing an Asynchronous FDK Client ......................................................................... 39
Example: adding menus and commands ....................................................................... 55
Next Steps .....................................................................................................................57
PART II: Frame Product Architecture
1 Frame Session Architecture ....................................................................................... 61
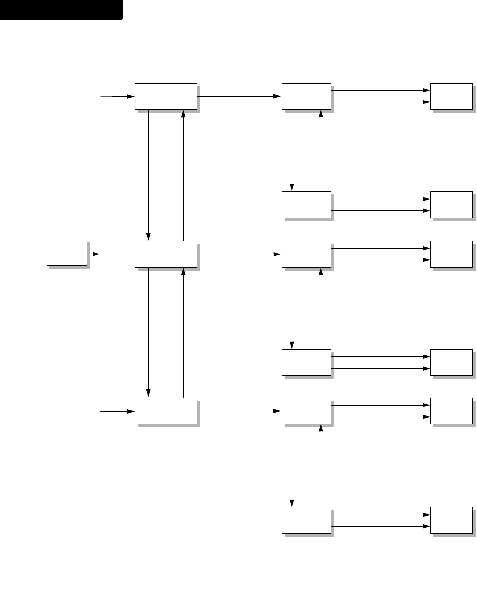
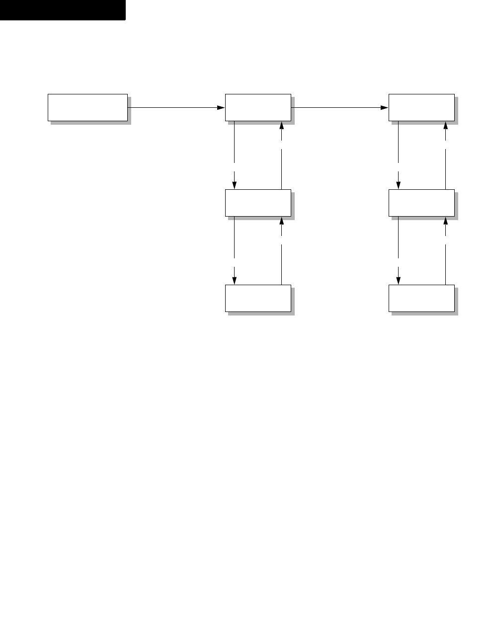
Identifying objects ........................................................................................................ 61
Representing object characteristics with properties ...................................................... 63
FrameMaker product sessions ...................................................................................... 67
2 Frame Document Architecture .................................................................................. 73
Documents .................................................................................................................... 73
Global document information ....................................................................................... 79
Pages ............................................................................................................................. 85
Graphic objects ............................................................................................................. 90
Flows ............................................................................................................................. 95
Paragraph Catalog formats .......................................................................................... 100
Paragraphs ................................................................................................................... 101
Character Catalog formats .......................................................................................... 106
Condition Formats ...................................................................................................... 110

Contents
4FDK Programmer’s Guide
Text ............................................................................................................................. 112
Markers ....................................................................................................................... 122
Cross-reference formats .............................................................................................. 125
Cross-references .......................................................................................................... 127
Variable formats .......................................................................................................... 129
Variables ...................................................................................................................... 131
Footnotes ..................................................................................................................... 132
Ruling Formats ........................................................................................................... 134
Table Catalog formats ................................................................................................. 136
Tables .......................................................................................................................... 138
Colors .......................................................................................................................... 147
Structural element definitions ..................................................................................... 150
Format rules and format rule clauses .......................................................................... 153
Format change lists ..................................................................................................... 155
Structural elements ..................................................................................................... 157
3 Frame Book Architecture ......................................................................................... 159
What the user sees ....................................................................................................... 159
How the API represents books .................................................................................... 160
Creating new books and components ......................................................................... 164
Updating a book .......................................................................................................... 165
Using the book error log ............................................................................................. 170
PART III: Frame Application Program Interface
4 Introduction to the Frame API ................................................................................175
How the API works ..................................................................................................... 175
Special types of clients ............................................................................................... 177
Running clients with different FrameMaker product interfaces ................................. 179
Creating and running a client ...................................................................................... 179
A simple example ....................................................................................................... 181
Using old clients with FDK 11 ................................................................................... 185
5 API Client Initialization ...........................................................................................187
Responding to the FrameMaker product’s initialization call ...................................... 187
Initialization types ....................................................................................................... 188
Disabling the API ........................................................................................................ 190
FrameMaker Product Activation by Asynchronous Clients ....................................... 190
6 Creating Your Client’s User Interface ....................................................................193
Using API dialog boxes to prompt the user for input ................................................. 193
Using commands, menu items, and menus in your client .......................................... 203
Replacing FrameMaker product menus and commands ............................................. 211
Allowing users to configure your client’s interface .................................................... 211
Using hypertext commands in your client’s user interface ......................................... 213

Contents
FDK Programmer’s Guide 5
. . .
Responding to user-initiated events or FrameMaker product operations ................... 217
Implementing quick keys ............................................................................................ 228
Freeing system resources by bailing out ..................................................................... 230
7 Executing Commands with API Functions ............................................................ 233
Handling errors ........................................................................................................... 233
Handling messages and warnings ............................................................................... 233
Opening documents and books ................................................................................... 235
Creating documents .................................................................................................... 244
Printing documents and books .................................................................................... 249
Saving documents and books ...................................................................................... 251
Closing documents and books .................................................................................... 258
Quitting a Frame session ............................................................................................. 260
Comparing documents and books ............................................................................... 260
Updating and generating documents and books ......................................................... 263
Simulating user input .................................................................................................. 270
Straddling table cells ................................................................................................... 271
Executing FrameMaker commands ............................................................................ 272
8 Getting and Setting Properties ................................................................................277
What you can do with object properties ..................................................................... 277
Getting the IDs of the objects you want to change ..................................................... 278
Manipulating properties .............................................................................................. 288
Getting and setting session properties ........................................................................ 295
Getting and setting document properties .................................................................... 298
Getting and setting graphic object properties ............................................................. 301
Getting and setting paragraph properties .................................................................... 304
Getting and setting book properties ............................................................................ 308
Getting and setting FrameMaker properties ............................................................... 309
9 Manipulating Text ..................................................................................................... 317
Getting text ................................................................................................................. 317
Getting and setting the insertion point or text selection ............................................. 321
Adding and deleting text ............................................................................................. 331
Getting and setting text formatting ............................................................................. 334
Executing Clipboard functions ................................................................................... 339
10 Manipulating Asian Text ..........................................................................................343
Creating a rubi group .................................................................................................. 343
Text encodings ............................................................................................................ 344
Using encoding data .................................................................................................... 346
Inspecting and manipulating encoded text .................................................................. 351
Parsing an encoded string ........................................................................................... 353
Getting the encoding for a text item ........................................................................... 355
Special issues with double byte encodings ................................................................. 355

Contents
6FDK Programmer’s Guide
11 Creating and Deleting API Objects .........................................................................357
Creating objects .......................................................................................................... 357
Deleting objects .......................................................................................................... 377
Implicit property changes ........................................................................................... 379
12 Manipulating Commands and Menus with the API .............................................. 381
How the API represents commands and menus .......................................................... 381
Getting the IDs of commands and menus ................................................................... 385
Determining a session’s menu configuration .............................................................. 387
Arranging menus and menu items .............................................................................. 388
Getting and setting menu item labels .......................................................................... 395
Manipulating expandomatic menu items .................................................................... 397
Using check marks ...................................................................................................... 398
Using context-sensitive commands and menu items .................................................. 398
13 Creating Custom Dialog Boxes for Your Client .....................................................403
Overview ..................................................................................................................... 403
How to create a dialog box ......................................................................................... 408
Creating a DRE file ..................................................................................................... 408
Designing the layout of the dialog box ....................................................................... 411
Setting the properties of the dialog box ...................................................................... 415
Setting the properties of a dialog item ........................................................................ 419
Saving a DRE file .......................................................................................................427
Modeless Dialog Boxes .............................................................................................. 428
Testing a dialog box .................................................................................................... 429
A simple example ....................................................................................................... 431
General tips for dialog editing .................................................................................... 435
Summary of keyboard shortcuts ................................................................................. 435
14 Handling Custom Dialog Box Events ...................................................................... 437
How the API represents dialog boxes ......................................................................... 437
Overview of using a custom dialog box in your client ............................................... 440
Opening dialog resources ............................................................................................ 444
Initializing items in a dialog box ................................................................................ 445
Displaying a dialog box .............................................................................................. 446
Updating items in a dialog box ................................................................................... 447
Handling user actions in dialog boxes ........................................................................ 448
Closing a dialog box ................................................................................................... 457
15 Using Imported Files and Insets .............................................................................. 459
Types of imported files and insets .............................................................................. 459
Importing text and graphics ........................................................................................ 460
Updating text insets .................................................................................................... 467
Client text insets .......................................................................................................... 467
Writing filter clients .................................................................................................... 472
Specifying format IDs and filetype hint strings .......................................................... 476

Contents
FDK Programmer’s Guide 7
. . .
Associating a file format with signature bytes ............................................................ 488
16 Working with Unicode ..............................................................................................501
Introduction to Unicode Support ................................................................................ 501
Unicode Mode ............................................................................................................. 501
Compatibility mode .................................................................................................... 511
International Components for Unicode (ICU) ............................................................ 519
Mixed Mode operations .............................................................................................. 521
Handling for special characters ...................................................................................522
PART IV: Frame Development Environment (FDE)
17 Introduction to FDE ................................................................................................. 527
How the FDE works ................................................................................................... 527
How to make your client portable ............................................................................... 529
A simple FDE filter ..................................................................................................... 534
18 Making I/O and Memory Calls Portable ................................................................539
Initializing the FDE .................................................................................................... 539
Using platform-independent representations of pathnames ........................................ 539
Making I/O portable with channels ............................................................................ 543
Assertion-handler functions ........................................................................................ 543
Making memory allocation portable ........................................................................... 544
Error and progress reporting ....................................................................................... 545
19 FDE Utility Libraries ................................................................................................547
String library ............................................................................................................... 547
The string list library ................................................................................................... 548
Character library ......................................................................................................... 548
The I/O library ............................................................................................................ 549
The hash library .......................................................................................................... 549
Metric library .............................................................................................................. 551
MIF data structures and macros .................................................................................. 551
The MIF library .......................................................................................................... 553
Simple MIF library ..................................................................................................... 554
Glossary .................................................................... 555

Contents
8FDK Programmer’s Guide

. . . . . . . . . . . . . . . . . . . . . . . . . . . . . . . . . . . . . . . . . .
PART I
Getting Started

FDK Programmer’s Guide 11
. . . . . . . . . . . . . . . . . . . . . . . . . . . . . . . . . .
. . . . .
Using Frame Developer Tools
The Frame Developer’s Kit
The Frame Developer’s Kit™ (FDK) provides tools for developers to enhance the
functionality of FrameMaker.
This chapter provides an overview of the FDK and other aspects of FrameMaker that are
useful for developers. It also discusses the FDK documentation.
The principal parts of the FDK are:
-Frame Application Program Interface™ (API)
-Frame Development Environment™ (FDE)
-Frame Structure Import/Export Application Program Interface (Structure
Import/Export API)
The following sections describe these parts and discuss how you can use them.
Frame API
The Frame API allows you to write C language programs, called FDK clients, that can
take control of a FrameMaker product session and communicate interactively with the
user. With the API, a client can do nearly anything an interactive user can do and more.
The API gives a client direct access to the text and graphic objects in documents. The
API includes a set of header files, libraries, and makefiles for each supported platform.
Here are some examples of the types of clients you can create with the API:
-Grammar checkers
-Bibliography utilities

Using Frame Developer Tools
The Frame Developer’s Kit
12 FDK Programmer’s Guide
-Voice control utilities
-Document reporting utilities
-Version control systems for documents
-Table utilities, such as sorting and totaling
-Database publishing packages
-Interfaces to document management systems
-Filters to exchange files between other desktop publishing applications and
FrameMaker products
FDE
The Frame Development Environment (FDE) provides platform-independent
alternatives to platform-specific I/O, string, and memory allocation schemes. It also
provides a variety of utility functions, such as Maker Interchange Format (MIF) writing
functions.
Structure Import/Export API
The Structure Import/Export API allows you to write clients that control the import of
markup documents into FrameMaker, and control the export of FrameMaker documents
to markup.
Other FrameMaker product features for developers
FrameMaker provides other advanced features that are useful for developers. You do
not need the FDK to use these features.
MIF
Maker Interchange Format (MIF) is an easily parsed ASCII format that describes a
document’s text, graphics, formatting, and layout. FrameMaker can save a document or
a book to a MIF file, and convert a MIF file back to a document or book, without losing
any information.
You can write applications or scripts that convert a MIF file to the format of another
desktop publishing package, or convert other formats to MIF.
Here are some examples of things you can use MIF for:
-Sharing files with earlier releases of FrameMaker products
-Converting database files into Frame documents

Using Frame Developer Tools
Choosing the right Frame tools
FDK Programmer’s Guide 13
. . .
-Filtering word processor documents into Frame documents
You can find documentation for MIF in the online manuals folder for your FrameMaker
installation.
Choosing the right Frame tools
There are often several tools or combinations of tools that you can use to solve a given
problem. In particular, you can use the API to perform many of the tasks that MIFand
fmbatch perform. The tool or combination of tools you should use depends on your
needs. Generally, MIF and fmbatch are more useful for one-time solutions to small
problems, whereas the API is more useful for full-scale applications or applications
where interaction with the user is required.
The following table summarizes the advantages and limitations of each Frame tool.
Frame tool
or feature Advantages Limitations
Frame API Fast, interactive, and portable; easy to
provide a user interface for your
applications
Must be compiled
MIF Can be used by text-processing
utilities. It can also be used to provide
“backwards” compatibility allowing
files to be opened in earlier releases of
the product. Third-party MIF creators
do not need to write complete MIF.
FrameMaker will always write out
complete MIF.
Files must be saved as MIF; not
interactive

Using Frame Developer Tools
FDK documentation
14 FDK Programmer’s Guide
FDK documentation
FDK documentation assumes that you have a thorough knowledge of FrameMaker .
For background information on FrameMaker, see your user documentation.
FDK documentation includes the following manuals, which are available in the doc
folder of your FDK installation.
FDK Programmer’s Reference
The FDK Programmer’s Reference provides FDK reference information, such as error
codes and data structure, function, and property descriptions.
FDK Programmer’s Guide
The FDK Programmer’s Guide is the guide you are reading now. It describes how to use
the FDK to create clients for FrameMaker. To get the most from this guide, you should
be familiar with the C programming language and event-driven programming.
The FDK Programmer’s Guide is divided into four parts:
-Part I, "Getting Started," provides step-by-step guidance for getting familiar with the
FDK.
-Part II, “Frame Product Architecture,” provides a conceptual overview of how the
API represents sessions, books, and documents.
-Part III, "Frame Application Program Interface (API),” provides instructions for
creating API clients.
-Part IV, "Frame Development Environment," provides instructions for making filters
and API clients platform-independent.
Naming conventions
To help you identify the structures, constants, and functions defined by the FDK, this
manual and the FDK adhere to the following naming conventions:
Type Naming convention Example
API error codes Begin with FE_ FE_NotPgf
API functions Begin with F_Api F_ApiGetInt()

Using Frame Developer Tools
Style conventions
FDK Programmer’s Guide 15
. . .
This manual uses the term API graphic object to refer to objects (such as FO_Polygon
and FO_TextFrame objects) that the API uses to represent the graphic objects (such
as polygons and text frames) that appear on a page.
Style conventions
FDK manuals distinguish between you, the developer, and the user, the person for
whom you write clients.
FDK manuals may use the term FrameMaker product to refer to the FrameMaker
software, as opposed to the software you write to work with the FrameMaker product.
Structured program interface
FrameMaker 7.0 and later ships with two program interfaces—Structured FrameMaker
and FrameMaker. The structured program interface presents menus, icons, and
commands for working with structured documents. The FDK includes some functions
that only work on structured documents. For example, setting an element range makes
no sense in a document that doesn’t contain any structure elements. Further, you can
specify that an FDK client requires the Structured FrameMaker program interface. For
example, assume you specify Structured FrameMaker when you register your client. If
a user has your client installed, but is running the FrameMaker program interface (not
structured), then his installation of FrameMaker will not initialize your client when it
starts up.
API scriptable function
property names
Begin with FS_ FS_NewDoc
FDE functions Begin with F_ F_StrNew()
Flags used by API functions Begin with FF_ and all
letters are uppercase
FF_UFF_VAR
Initialization constants Begin with FA_Init FA_Init_First
Notification constants Begin with FA_Note FA_Note_PreFileType
Object property names Begin with FP_ FP_Fill
Object types Begin with FO_ FO_Doc
Property value constants Begin with FV_ FV_Doc_Type_MIF
Typedefs End with T MetricT
Type Naming convention Example

Using Frame Developer Tools
Style conventions
16 FDK Programmer’s Guide
The FDK Programmer’s Reference indicates those FDK functions that apply only to
structured FrameMaker documents, as follows:
Structured F_ApiGetAttributeDefs()
In this example the word Structured appears to the left of the function name, indicating
that this function applies only to the content of a structured document. If you register a
client to work with the FrameMaker program interface, you should be sure that your
client doesn’t use any functions identified as Structured, otherwise your client may
exhibit unpredictable behavior.
Typographic conventions
This manual uses different fonts to represent different types of information.
-What you type is shown in
text like this.
-Function names, property names, structure names, returned values, constants, filter
names, program names, pathnames, and filenames are also shown in
text like this.
-Placeholders (such as those representing names of files and directories) are shown in
text like this.
For example, this represents the name of your working directory:
\Mydir
-Omitted code in source code examples is indicated with ellipses.
For example, the ellipsis in the following code indicates that some of the code
necessary to create a complete program is omitted:
. . .
F_ApiAlert((StringT)"Hello world.", FF_ALERT_CONTINUE_NOTE);
. . .

FDK Programmer’s Guide 17
. . . . . . . . . . . . . . . . . . . . . . . . . . . . . . . . . .
. . . . .
Getting Started with FDK 11
This Getting Started section is intended to help you get familiar with the basics of FDK
11. It includes information on creating, compiling, running, and debugging FDK clients.
Sample code snippets are provided as pointers that you can build upon and create your
own FDK clients.
In this section:
-"Downloading and installing the FDK"
-"System requirements"
-"Reviewing the sample programs in the samples/hello folder"
-"Getting familiar with how the FDK works on Windows"
-"Writing FDK clients for Windows"
-"Compiling, Registering, and Running FDK Clients"
-"Writing an Asynchronous FDK Client"
-"Example: adding menus and commands"
-"Next Steps"

Getting Started with FDK 11
Downloading and installing the FDK
18 FDK Programmer’s Guide
5
DownloadingandinstallingtheFDK
Download the FrameMaker FDK from the FrameMaker Developer Center
http://www.adobe.com/devnet/framemaker.html
System requirements
Ensure that your system meets the following requirements:
-Intel Pentium IV
-Microsoft Windows XP, or Windows Vista or Windows 7
-1GB of RAM
-53MB of available hard-disk space
In addition, you should have Microsoft Visual Studio 2010 installed on the system.

Getting Started with FDK 11
Reviewing the sample programs in the samples/hello folder
FDK Programmer’s Guide 19
. . .
Reviewing the sample programs in the samples/hello folder
Thesamplesfoldercontainsseveralprogramsthatwillhelpyougetstarted.Asan
example,hereisacodeextractfromthesamples/hello/hello.cfile:
/*
* Program Name:
* hello
*
* General Description:
* Greets the user at product startup time.
*
* Invocation:
* Once the client is installed, launch FrameMaker.
*
* Install Info (Windows):
* Add the following entry (all on one line) to the
[APIClients]
* section of your maker.ini file:
*
* hello=Standard, Greets user at startup,
* fdk_install_dir\samples\hello\debug\hello.dll, all
*
* Replace fdk_install_dir with the path of the directory
* in which you installed your copy of the FDK files.
* Restart maker.
*
* Exceptions:
* None.
*
****************************************************************
*******/
#include "fapi.h" /* required for all FDK client programs */
#include "fencode.h"
/* Call back invoked at product startup time */

Getting Started with FDK 11
Getting familiar with how the FDK works on Windows
20 FDK Programmer’s Guide
5
VoidT F_ApiInitialize(init)
IntT init;
{
/* Making it unicode enabled. */
F_FdeInit();
F_ApiEnableUnicode(True);
F_FdeInitFontEncs("UTF-8");
Getting familiar with how the FDK works on Windows
FDK clients on Windows are not implemented as true Windows clients. They are
dynamic link libraries (DLLs) that provide entry points or callback functions, which
FrameMaker can invoke.
There are several types of FDK clients:
-A standard FDK client is an FDK client that initializes when FrameMaker starts and
thenwaits to respond to specific user actions, such as menu choices.
-A take-control client is an FDK client that responds to a special initialization and
takes complete control of a FrameMaker session. Many of the effectsyou can get
with this type of client can also be realized by an asynchronous client.
-A filter is an FDK client that converts FrameMaker files to or from other file formats.
FrameMaker calls a filter when the user attempts to open, import, or save a file with
a particular format.
-Adocument report is an FDK client that provides information about a document. The
user can start a document report by choosing Utilities>Document Reports from the
File menu and selecting the report from the Document Reports dialog box.
When FrameMaker starts, it reads the maker.ini file in the FrameMaker installation
directory, and if applicable, the maker.ini file stored in the user’s Documents and
Settings directory. The [APIClients] section of the maker.ini file contains entries
describing the FDK clients to be loaded. FrameMaker then scans the
fminit/Plugins directory and subdirectories and loads the FDK clients that have a
.dll file extension and valid VERSIONINFO resource information. FrameMaker
ignores all other files in the fminit/Plugins directory that do not have a .dll file
extension and valid VERSIONINFO resource information.

Getting Started with FDK 11
Writing FDK clients for Windows
FDK Programmer’s Guide 21
. . .
WritingFDKclientsforWindows
How to write an FDK client for Windows
When you write an FDK client, you should do the following for it to compile and run
correctly on Windows:
-Include the correct FDK header files in the correct order
-Replace platform-specific functions and data types with FDE equivalents
-Include calls to initialize the FDE if your client calls FDE functions
The following sections discuss these tasks in greater detail.
Including FDK header files
The following table lists the header files you must include in your client in the order in
which you must include them.
. . . . . . . . . . . . . . . . . . . . . . . . . . . . . . . . . . . . . . . . . . . . . . . . . . . . . . . . . . . . . . . . . . . . . . . . . . . . . .
IMPORTANT:You must include the fapi.h header file before any other FDK header
files. For example, if your client uses API functions and FDE metric utility functions, it
. . . . . . . . . . . . . . . . . . . . . . . . . . . . . . . . . . . . . . . . . . . . . . . . . . . . . . . . . . . . . . . . . . . . . . . . . . . . . .
must include header files as follows:
#include "fapi.h"
#include "fdetypes.h"
#include "fmetrics.h"
If you need to include any C library header files or your own header files, include them
before the FDK header files.
If you are using Include
Any FDK function or constant fapi.h
Any FDE type fdetypes.h
A specific FDE function Header file for the function’s group (for example,
fhash.h for a hash function). For more
information, see the function’s description in the
FDK Programmer’s Reference.
Any Structure Import/Export API
functions
fm_struct.h
Constants for Frame f-codes fcodes.h

Getting Started with FDK 11
Writing FDK clients for Windows
22 FDK Programmer’s Guide
5
Adding calls to initialize the FDE
If your client calls FDE functions, it must call F_FdeInit() once before it calls the
functions. The syntax for F_FdeInit() is:
ErrorT F_FdeInit(VoidT);
To call F_FdeInit(), your client must include the fdetypes.h header file.
Howtowritefilterclients
You can use filter clients to translate documents from one format to another.
FrameMaker invokes an import filter client when it recognizes a file of a particular
format or when the file has a registered suffix. It invokes an export filter when you
choose a particular format from the Format pop-up menu of the Save As dialog box or
save a file using a registered suffix. For example, if you register a suffix for a text import
filter and then open a file with that suffix, the Unknown File Type dialog box appears
with the appropriate filter preselected.
You must register your filter client before use. For information on registering clients,
see "Compiling, Registering, and Running FDK Clients".
You can also use your filter to import text or graphic files into a document. If you import
a file by reference, FrameMaker stores in the document the registered format and
vendor ID of the filter used in the import operation. If you import the file by copy,
FrameMaker stores the facet name in the document. The information in both these cases
ensures that FrameMaker invokes the correct filter for updating the next time you open
the document.
. . . . . . . . . . . . . . . . . . . . . . . . . . . . . . . . . . . . . . . . . . . . . . . . . . . . . . . . . . . . . . . . . . . . . . . . . . . . . .
IMPORTANT:If you are writing a filter client, FrameMaker will not fully recognize it
unless you include function calls that actually cause the API library to link with your
client. To make sure the client links properly, you can include the following as minimal
. . . . . . . . . . . . . . . . . . . . . . . . . . . . . . . . . . . . . . . . . . . . . . . . . . . . . . . . . . . . . . . . . . . . . . . . . . . . . .
code in your F_ApiNotification() function:
. . .
F_ObjHandleT docId;
docId = F_ApiGetId(0, FV_SessionId, FP_ActiveDoc);
Identifying your filter
To identify your filter to FrameMaker, you need to supply information in the line that
registers the filter. This information identifies the filter on all platforms and identifies
the original import filter when reimporting the file. FrameMaker uses several pieces of
information that you specify for this purpose:
-The vendor ID is a four-character string describing the provider of the filter.

Getting Started with FDK 11
Writing FDK clients for Windows
FDK Programmer’s Guide 23
. . .
-The format ID is a four-character string describing the file format of files on which
the filter operates.
-The facet name is an arbitrary-length string describing the filter.
For example, assume you create a filter for Windows machines that translates
Himyaritic documents to English. You give it the format ID "HIMF" and the vendor ID
"FAPI". If you create a document and create a text inset using that filter, FrameMaker
stores this information with the inset. The next time you open that document,
FrameMaker knows to update the inset with your Himyaritic filter.
FrameMaker reserves the following vendor IDs:
-"FRAM"
-"FFLT"
-"IMAG"
-"XTND"
-"AW4W"
-"ADBE"
-"ADBI"
Your client cannot use these vendor IDs. FrameMaker recognizes FAPI as a valid ID for
anyFDK filter client. However, you do not have to use this ID. You can use any other
four-characterstring as your vendor ID.
FrameMaker reserves format IDs for the indicated file formats. For a complete list of
format Ids, see "Specifying format IDs and filetype hint strings". FrameMaker does not
supply filters for all of these formats. However, to aid in portabilityof your clients, you
should not use one of these format IDs unless it is for the specified file format.
Automatic recognition of a file format
Some graphic file formats have signature bytes. Signature bytes are a set of bytes that
have a unique value and location in a particular file format. FrameMaker can use
signature bytes to identify a graphic file’s format.
The documentation for the file format that your graphics filter converts may contain
information on the signature bytes for that format. If it does, you can register the
signature bytes in the [FormatList] section of the maker.ini file. Each graphic file
format description must be on a separate line and must have the following format:
n=facet_name start_offset signature_size signature
where n is any number, facet_name is the file format’s description (also used in the
client registration), start_offset is how many bytes from the start of the file the
signature begins, signature_size is the size in bytes of the signature, and
signature is the hexadecimal value of the signature. You can enclose any of the

Getting Started with FDK 11
Writing FDK clients for Windows
24 FDK Programmer’s Guide
5
arguments in double quotation marks. For example, you can register the file format for
MIF with the following:
[FormatList]
100="MIF" 0 8 0x3c4d494646696c65
where 0x3c4d494646696c65 is the hexadecimal encoding of the characters
MIFFile.
Using Windows pathnames
The FDK delimits pathnames with backslashes (\). When you specify a pathname in an
FDK function call, follow these rules:
-Follow the drive letter with a colon.
-Don’t terminate a pathname that specifies a file with a backslash.
The following table lists examples of files and directories and the pathname strings that
specify them.
Because the backslash is a special character, you must precede it with another backslash
when you specify it in a string. For example, to open a file named c:\myfile.doc with
F_ApiSimpleOpen(), use the following code:
F_ApiSimpleOpen("c:\\myfile.doc", False);
Using pathnames returned by FDK functions
Pathnames returned by FDK functions don’t end with a backslash, unless they specify
rootdirectories, such as c:\.
Using F_PathNameToFilePath()
To specify an absolute pathname when you call F_PathNameToFilePath(), you
must specify a pathname that includes the drive and begins with the root directory of the
drive. If the pathname does not include the drive and begin with the root directory of the
drive, F_PathNameToFilePath() assumes the pathname is relative.
If you call F_PathNameToFilePath() with anchor set to NULL and you do not
specify an absolute pathname, F_PathNameToFilePath() adds the currently open
File or Directory Absolute Pathname Relative Pathname
File named myfile.doc on the
c: drive
c:\myfile.doc myfile.doc
Directory named mydir on
the c: drive
c:\mydir mydir

Getting Started with FDK 11
Writing FDK clients for Windows
FDK Programmer’s Guide 25
. . .
directory or the currently open directory of the specified drive to the pathname. For
example, if you specify c:myfile.c for pathname, F_PathNameToFilePath()
generates: c:\cwd\myfile.c, where cwd is the currently open directory on drive c:.
If you specify \\myfile.c for pathname, F_PathNameToFilePath() generates:
current_drive:\myfile.c, where current_drive is the current drive.
If you do not set anchor to NULL, F_PathNameToFilePath() constructs the
filepath relative to the path specified by anchor. If the pathname you specify for
pathname and the filepath you specify for anchor are inconsistent,
F_PathNameToFilePath() ignores anchor and constructs the filepath with the
currently open directory
Using F_FilePathGetNext()
The function F_FilePathGetNext() returns the next file in a specified directory. To
do so, this function uses DOS system calls. As a result, since DOS is case-insensitive,
the returned FilePathT structure uses only uppercase letters. This may not match a
FilePathT structure you have created.

Getting Started with FDK 11
Writing FDK clients for Windows
26 FDK Programmer’s Guide
5
For example, assume you want to create a filepath and then at some later time process
all files in the same directory other than the one you created. You might be tempted to
use this code:
/* Bad code! */
. . .
/* Create the new filepath */
newpath = F_PathNameToFilePath ("vpg.doc", NULL, FDosPath);
. . .
DirHandleT handle;
FilePathT *path, *file;
IntT statusp;
pathname = StringT;
handle = F_FilePathOpenDir(newpath, &statusp);
if (handle) {
pathname = F_FilePathToPathName (newpath);
while ((file = F_FilePathGetNext (handle, &Statusp)) != NULL) {
/* WRONG! This attempts to compare current file to the one you
created. */
if ! (F_StrEqual (pathname, F_FilePathToPathName (file)))
ProcessFile (file);
F_FilePathFree (file);
}
}
/* Bad code! */
. . ..
The string returned by F_FilePathToPathName(newpath) contains the lowercase
letters as specified in the earlier call to the function F_PathNameToFilePath(). On
the other hand, the string returned by each call to F_FilePathToPathName() always
contains only uppercase letters. Therefore, the call to F_StrEqual() never succeeds.
Instead of calling F_StrEqual(), you should call F_StrIEqual().
Using menus and commands
The following sections describe how to use menus and commands in your FDK client.

Getting Started with FDK 11
Writing FDK clients for Windows
FDK Programmer’s Guide 27
. . .
FindingFrameMakermenuandcommandnames
The [Files] section of the maker.ini file specifies the location of the menu and
command configuration files that list FrameMaker’s menus and commands. The
following are the default entries in the maker.ini file:
MathCharacterFile = fminit\mathchar.cfg
ConfigCommandsFile = fminit\cmds.cfg
MSWinConfigCommandsFile = fminit\wincmds.cfg
ConfigMathFile = fminit\mathcmds.cfg
ConfigMenuFile = fminit\maker\menus.cfg
ConfigCustomUIFile = fminit\customui.cfg
The following table lists the menus and commands each file contains.
Using FDK functions that write to FrameMaker console
The following functions write output to the FrameMaker console on Windows:
-F_ApiPrintFAErrno()
-F_ApiPrintOpenStatus()
-F_ApiPrintPropVals()
-F_ApiPrintSaveStatus()
-F_Printf() with Channel set to NULL
-F_Warning()
For descriptions of these functions, see the FDK Programmer’s Reference. As with
printf(), the F_Printf() function does not automatically print a line feed ("\n")
after the output. If you don’t end the output with "\n", the next call to one of the
functions listed above begins printing on the last line printed by the F_Printf() call.
Menu or Command File Contents
MathCharacterFile Special math characters
ConfigCommandsFile Basic commands
MSWinConfigCommandsFile Windows-specific commands
ConfigMathFile Math commands
ConfigMenuFile Standard menus
ConfigCustomUIFile Custom menus

Getting Started with FDK 11
Compiling, Registering, and Running FDK Clients
28 FDK Programmer’s Guide
5
Using platform-dependent session properties
Session (FO_Session) objects have the following platform-dependent properties:
Although the values of some of these properties specify directory pathnames, they are
not terminated with a backslash.
Compiling, Registering, and Running FDK Clients
This section describes how to compile, register, and run FDK clients on Windows. It
also briefly explains how to debug your FDK clients.
Compiling FDK Clients
The following sections describe how to compile FDK sample clients and your own
clients.
Supported compilers
To compile FDK clients for Windows, you must use Microsoft Visual Studio 2010.
Property Value
FP_FM_BinDir Pathname of the bin directory in the FrameMaker installation
directory
FP_FM_CurrentDir Pathname of the FrameMaker installation directory
FP_FM_HomeDir Pathname of the FrameMaker installation directory
FP_FM_InitDir Pathname of the fminit directory in the FrameMaker
installation
directory
FP_HostName Host name specified for PCName in the maker.ini file
FP_OpenDir Pathname of the FrameMaker installation directory
FP_Path Path specified by the $PATH environment variable
FP_TmpDir Directory specified by the $TEMP environment variable
FP_UserHomeDir Pathname of the FrameMaker installation directory
FP_UserLogin The user name under which FrameMaker is registered
FP_UserName The user name under which FrameMaker is registered

Getting Started with FDK 11
Compiling, Registering, and Running FDK Clients
FDK Programmer’s Guide 29
. . .
Compiling and registering sample clients in Microsoft Visual Studio 2010
To compile and register a sample FDK client in Microsoft Visual Studio 2010, follow
these steps:
1. Start Microsoft Visual Studio 2010
2. Open the Project and then choose the solution file for one of the sample clients.For
example, to compile the aframes sample client, choose
fdk_install_dir\samples\aframes\aframes.sln, where
fdk_install_dir is the pathname of the directory in which the FDK is installed.
NOTE: The project settings for the sample clients have relative paths to the FDK lib and
include files already specified. If you open a sample project from its location in the FDK
installation, these paths will be valid. If you move the sample client to a different
location, you may need to specify new paths for the include and lib files. For more
information, see "Compiling and registering your own FDK clients".
3. Use the build utility to build the client. Choose Rebuild Solution from the Build
menu. Microsoft Visual Studio 2010 compiles your code into a DLL file named
project.dll in the debug subdirectory of your client directory, where project is
the name of the sample project. For example, the aframes sample client compiles
into debug\aframes.dll.
4. Register the sample client.
Each of the following sample clients includes a VERSIONINFO resource, and you
register each by placing the DLL file in the Plugins folder:
-pickfmts
-elemutils
-dialog
Because the remaining sample clients do not include a VERSIONINFO resource, you
must register them in the maker.ini file. For more information see "Registering clients
in the FrameMaker maker.ini file".
Running the sample FDK clients
It is best to store client DLL files in the FrameMaker Plugins folder
(install_dir\FrameMaker<version>\fminit\Plugins), or in a folder below
it. If you register your clients via the VersionInfo resource, you must store them in
this way. When you register a client in the .ini file, you can specify any location for
the DLL file.
After you have compiled and registered a sample FDK client, start FrameMaker to test
the client. Some of the sample clients add menus and commands to the FrameMaker
menus. For example, if you have compiled and registered the sample client described in

Getting Started with FDK 11
Compiling, Registering, and Running FDK Clients
30 FDK Programmer’s Guide
5
"Introduction to the Frame API", a menu named API appears on the FrameMaker menu
after you start FrameMaker. To test the commands on this menu, open or create a
document, and choose each of the commands.
Compiling and registering your own FDK clients
To compile and register one of your own FDK clients, follow the instructions in this
section.
Compiling and registering the client
To compile and register the FDK client, follow these general steps:
1. Create a project directory for your FDK client project.
2. Start Microsoft Visual Studio 2010 and create a new Win32 Dynamic- Link Library
project.
Choose New and then project from the File menu. The New dialog box appears. Select
Visual C++ Projects and then Win32 from Project Types. Select Win32 Project, type
your client's name in the Name field and then click OK. Win32 application wizard
appears.
Click on Application Settings, select DLL from Application Type and Empty project
from Additional Options.
3. Create or place your source files in the project directory, then add those files to your
project.
4. (Optional) Create a resource for any custom dialog boxes. If your client contains
custom dialog boxes, you need to create a resource for them. For instructions, see
"Handling Custom Dialog Box Events".
5. (Optional) Create a VERSIONINFO resource. Including a VERSIONINFO resource
is one method for registering a client. For more information on registering clients,
see "Registering FDK Clients".
6. Choose Properties from the Project menu to display the Properties Pages dialog box.
In the Properties Pages dialog box, choose General . Set Use of MFC field to Use
Standard Windows Libraries.
. . . . . . . . . . . . . . . . . . . . . . . . . . . . . . . . . . . . . . . . . . . . . . . . . . . . . . . . . . . . . . . . . . . . . . . . . . . . . .
IMPORTANT:If you don’t set the Use of MFC field to "Use Standard Windows
. . . . . . . . . . . . . . . . . . . . . . . . . . . . . . . . . . . . . . . . . . . . . . . . . . . . . . . . . . . . . . . . . . . . . . . . . . . . . .
Libraries", your client will not link correctly.
7. Set your project’s C/C++ Language options.
In the Property Pages dialog box, choose C/C++.

Getting Started with FDK 11
Compiling, Registering, and Running FDK Clients
FDK Programmer’s Guide 31
. . .
Choose Code Generation and choose 8 Byte or default from the Struct Member
Alignment pull down menu. 8 bytes is also the default value for this field.
. . . . . . . . . . . . . . . . . . . . . . . . . . . . . . . . . . . . . . . . . . . . . . . . . . . . . . . . . . . . . . . . . . . . . . . . . . . . . .
IMPORTANT:If you don’t set the Struct Member Alignment to 8 Bytes, your client may
. . . . . . . . . . . . . . . . . . . . . . . . . . . . . . . . . . . . . . . . . . . . . . . . . . . . . . . . . . . . . . . . . . . . . . . . . . . . . .
cause unexpected runtime errors.
With Code Generation still selected, choose Single-Threaded from the Runtime Library
popup list. The FDK ships in a single-threaded version. By default, the project sets this
option to Multi-threaded. Compiling the FDK with a multi-threaded runtime library
produces the following warning:
defaultlib "LIBC" conflicts with use of other libs;
. . . . . . . . . . . . . . . . . . . . . . . . . . . . . . . . . . . . . . . . . . . . . . . . . . . . . . . . . . . . . . . . . . . . . . . . . . . . . .
IMPORTANT:For Version 7.0 and later of the FDK, it is important that you make this
setting. Earlier versions of the FDK did not use symbols that conflicted with the multi-
threaded runtime library. However, for version 7.0 and later the FDK and the Structure
. . . . . . . . . . . . . . . . . . . . . . . . . . . . . . . . . . . . . . . . . . . . . . . . . . . . . . . . . . . . . . . . . . . . . . . . . . . . . .
Import/Export API use conflicting symbols.
In the General page under C/C++ language options, add path to the FDK include files in
Additional Include Directories field. You can specify an absolute path or a relative path.
For example, the Property Pages for the sample clients all use the following relative
path:
..\..\include
8. Set your project’s Linker options:
In the Property Pages dialog box, choose the Linker page.
Choose General and then Input.
Add the FDK libraries fdk.lib, api.lib, and fmdbms32.lib to the additional
dependencies field.
If you are compiling a structure import/export client, be sure to also link the Structure
Import/Export API library. For more information, see "Linking the Structure
Import/Export API library".
. . . . . . . . . . . . . . . . . . . . . . . . . . . . . . . . . . . . . . . . . . . . . . . . . . . . . . . . . . . . . . . . . . . . . . . . . . . . . .
IMPORTANT:If your client includes custom dialog boxes, you must add
/section:.rsrc,w to the Project Options. For more information, see “"Compiling clients
. . . . . . . . . . . . . . . . . . . . . . . . . . . . . . . . . . . . . . . . . . . . . . . . . . . . . . . . . . . . . . . . . . . . . . . . . . . . . .
with custom dialog boxes"”.
In the Category field, choose Input, then add the path to the FDK lib files in the
Additional library path field.

Getting Started with FDK 11
Compiling, Registering, and Running FDK Clients
32 FDK Programmer’s Guide
5
You can specify an absolute path or a relative path. For example, the project settings for
the sample clients all use the following relative path:
..\..\lib
As an alternative, you can specify access to the FDK include and lib directories for the
Development Environment 2003. To do this, choose Tools > Options to display the
Options dialog box. Select Project and then VC++ Directories, and enter the paths to the
FDK include and lib directories for Include files and Library files.
9. Use Microsoft Visual Studio 2010 build utility to build your client.
Choose Rebuild All from the Build menu. Visual Studio compiles your code into a
dynamic link library file with the name you typed in the New dialog box. It puts this
library file into the debug subdirectory of your client directory.
10. Register the client.
You can register the client by using either of these two methods:
-As mentioned in step 5, create and include in your client’s project a VERSIONINFO
resource that contains information about the client, and copy or move the compiled
client into the fminit/Plugins directory.
-Add an entry for your client in the [APIClients] section of the maker.ini file
inthe FrameMaker directory.
For more information on registering clients, see "Registering FDK Clients".
Usingcustomdialogboxes
The FDK samples include a template document for designing custom dialog boxes. You
open this document in FrameMaker and edit it with the FrameMaker graphic tools and
commands.
When you save a custom dialog box in a Windows version of FrameMaker, it generates
two Windows resource definition files, a .dlg file and a .xdi file.
-The .dlg file is a text file containing resource statements. These statements are
standard Windows descriptions of the dialog box and its controls.
- The .xdi file is a text file containing a user-defined resource statement. This
statement contains data used by FrameMaker to manipulate the dialog boxes.
When creating the .dlg and .xdi files, FrameMaker uses the name of the .dre file
(without the extension) to name the files and the actual dialog resource. For example,
when saving the file named mydlg.dre, FrameMaker creates the resource description
files mydlg.dlgand mydlg.xdi. Both files describe the dialog resource named
mydlg.
To compile the .dlgand .xdifiles in your dll you must create a resource for the
project, and provide directives to include these files in the resource. In the process of

Getting Started with FDK 11
Compiling, Registering, and Running FDK Clients
FDK Programmer’s Guide 33
. . .
compiling the client, these resource definition files are compiled into a single resource
file (.rc). This resource file is linked to your client. To set up the resource definition
files to be compiled, follow these general steps:
1. Start Microsoft Visual Studio 2010.
2. If one doesn’t already exist for the project, create a resource script. Choose Add New
Item from the File menu. The Add New Item dialog box appears. Choose Resource
File.
3. Include the resource description files generated by FrameMaker.
Choose Resource Includes from the Edit menu. The Resource Includes dialog box
appears.
In the Compile-Time Directives field, type #include statements to include the resource
description files. For example, suppose you create two custom dialog boxes named
pgftag.dre and chartag.dre. When FrameMaker saves these files it also creates
the files pgftag.dlg, pgftag.xdi, chartag.dlg, and chartag.xdi.
To include these files in the resource script, type the following in the Compile-Time
Directives field:
#include "pgftag.dlg"
#include "pgftag.xdi"
#include "chartag.dlg"
#include "chartag.xdi"
Compiling clients with custom dialog boxes
If your FDK client uses custom dialog boxes, you need to specify a special link option
before compiling it:
1. In Micrsoft Visual Studio, choose Project->Properties. This displays the Project
Properties dialog box.
2. Choose Linker and then Command Line.
3. Add the following option to the Additional Options field:
/section:.rsrc,w
This link option makes the dialog resources writable. If you do not specify it before
compiling, your DK client may exit unexpectedly when it attempts to display a custom
dialog box.
4. Repeat steps 3 for each target in your project.
Making adjustments to custom dialog boxes
Since the .dlg files produced by FrameMaker are text files containing resource
statements, you can open these files as resources. You can use the built-in tools for

Getting Started with FDK 11
Compiling, Registering, and Running FDK Clients
34 FDK Programmer’s Guide
5
dialog editing to view, adjust, and test the dialog box. Because you are modifying the
.dlg file but not the .xdi file, you should not make major changes to the dialog box
(for example, do not add new items to the dialog box). If you do, the description in the
.dlg file will not match the description in the .xdi file.
LinkingtheStructureImport/ExportAPIlibrary
To link the Structure Import/Export API library on Windows follow these steps:
1. In Microsoft Visual Studio 2010, open your client’s project.
2. Choose Properties from the Project menu to display the Properties Pages dialog box.
3. In the Property Pages dialog box, click on Linker and then Input.
4. Add the Structure Import/Export API library struct.lib and the resource
fmstruct.res to the Additional Dependencies field. Add struct.lib before
fdk.lib, and add fmstruct.res to the end of the Object/Library Modules field.
5. Add the following link option to the 'Additional Options' field in 'Command Line'
property page:
/section:.rsrc,w
. . . . . . . . . . . . . . . . . . . . . . . . . . . . . . . . . . . . . . . . . . . . . . . . . . . . . . . . . . . . . . . . . . . . . . . . . . . . . .
IMPORTANT:This link option is required for some of the dialog boxes that are internal
to the structure import/export functionality in FrameMaker. Without this link option,
. . . . . . . . . . . . . . . . . . . . . . . . . . . . . . . . . . . . . . . . . . . . . . . . . . . . . . . . . . . . . . . . . . . . . . . . . . . . . .
your client may crash when it interacts with these dialog boxes.
Registering FDK Clients
For FrameMaker to recognize your client, you must register it on the system on which
you intend to run it. When registering your client, you can name it anything you like,
although the name cannot contain spaces. Also, you should not use a name that is
already used by one of the clients that ships with FrameMaker.
To register your client, you add an entry for your client in the [APIClients] section of
the maker.ini file in the FrameMaker directory. The [APIClients] section of the
maker.ini file lists the FDK clients to load when FrameMaker starts. For more
information on registering your client using the maker.ini file, see "Registering clients
in the FrameMaker maker.ini file".
Registering clients in the FrameMaker maker.ini file
You can register a client is by adding an entry for the client in the FrameMaker
maker.ini file. The [APIClients] section of the maker.ini file lists the FDK clients

Getting Started with FDK 11
Compiling, Registering, and Running FDK Clients
FDK Programmer’s Guide 35
. . .
to load when FrameMaker starts. Each client description must be on a separate line and
cannot contain line breaks. Clients that are not filters use the following format:
client = type, description, DLL_file, mode
where
The fields in this line are separated by a comma and zero or more spaces. For example,
if you have compiled the aframes sample client into
c:\fdk\samples\aframes\debug\aframes.dll, and you want to register it
with FrameMaker, add the following to the maker.ini file in the FrameMaker
installation directory (without any line breaks):
AFrames=DocReport,Anchored Frames Report,c:\fdk\samples\aframes\
debug\aframes.dll, all
If the client is a filter, register it with the following line:
client = type, facet_name, format_id, vendor_id, display_name,
description, DLL_file, mode, suffix
where the variables are:
For this statement Specify
client the client’s name
type the type of client—valid types for clients other than filters
are Standard,TakeControl, and DocReport
DLL_file the pathname of the client’s DLL file—can specify a full
pathname or a relative pathname based on the FrameMaker
installation directory.
mode whether the client can run with FrameMaker in unstructured
or structured mode. This fields can be one of maker,
structured, or all. The mode field is required.

Getting Started with FDK 11
Compiling, Registering, and Running FDK Clients
36 FDK Programmer’s Guide
5
For information on format and vendor IDs, see "How to write filter clients". For
example, assume you have a graphics import filter for the CGM format that uses ACGM
as its facet name, has its executable stored in acgmflt.dll, and should be invoked on files
with the suffix cgm. You can register this filter with this line:
ACGMFILTER=GFXImport,ACGM,CGM,FAPI,ACGMFILTER,acgmflt.dll,all,
cgm
Specifying no description for a client
When you register your client by using the FrameMaker maker.ini file, and you don’t
want to specify a description, enter a space in the description field. For example:
client= Standard, ,c:\clients\myclient\debug\myclient.dll, all
For this statement Specify
type One of:
● TextImport
● GFXImport
● Export
● FileToFileTextImport
● FileToFileTextExport
● FileToFileGFXImport
● FileToFileGFXExport
facet_name the name of the file format supported by the client.
format_id a four-character string that identifies the file format
vendor_id a four-character string that identifies the client’s provider
display_name the filter name to display in in dialog boxes when opening
or saving a file of the given format. This name must match
the client name.
description a description of the client that appears when you choose
About
DLL_file the pathname of the client’s DLL file
mode whether the client can run with FrameMaker in
unstructured or structured mode. This fields can be one of
maker, structured, or all. The mode field is required.
suffix the filename extension of the file type that the client filters

Getting Started with FDK 11
Compiling, Registering, and Running FDK Clients
FDK Programmer’s Guide 37
. . .
The description field must contain at least one character. If no characters appear
between the commas delimiting the description field, your client will not be registered.
Running FDK Clients
When FrameMaker starst, it reads the maker.ini file. The [APIClients] section of
the maker.ini file contains entries describing the FDK clients to be loaded.
FrameMaker then scans the fminit/Plugins directory and subdirectories and loads
the FDK clients that have a .dll file extension and valid VERSIONINFO resource
information.
FrameMaker ignores any files in the fminit/Plugins directory and subdirectories
that do not have a name with the .dll extension, or do not contain valid
VERSIONINFO resource information.
For information on how FrameMaker starts a client, see "API Client Initialization” in
the FDK Programmer’s Guide.
Compatibility between FDK and FrameMaker product releases
To ensure your existing Windows clients are compatible with release 11 of
FrameMaker, you should recompile them. It is possible to run a a client compiled in an
earlier version of the FDK with FrameMaker 11, as long as the client does not use any
functions or properties that have changed. However, it is recommended that you
recompile your clients with the newer version of the FDK as soon as possible.
Disabling FDK clients
To disable all FDK clients, edit the following line in the maker.ini file in the
FrameMaker installation directory, or in the version of the .ini file that is stored in the
user’s Documents and Settings directory:
API=On
Replace On with Off. The next time you start FrameMaker, no FDK clients will be
started.
. . . . . . . . . . . . . . . . . . . . . . . . . . . . . . . . . . . . . . . . . . . . . . . . . . . . . . . . . . . . . . . . . . . . . . . . . . . . . .
IMPORTANT:Some FrameMaker features, such as the Word Count document report,
Save As HTML, or import and export of XML are implemented as FDK clients. If you
. . . . . . . . . . . . . . . . . . . . . . . . . . . . . . . . . . . . . . . . . . . . . . . . . . . . . . . . . . . . . . . . . . . . . . . . . . . . . .
disable all FDK clients, these features will not be available.

Getting Started with FDK 11
Compiling, Registering, and Running FDK Clients
38 FDK Programmer’s Guide
5
Debugging FDK Clients
You debug your client as part of the FrameMaker executable. The FrameMaker
executable is not compiled with debugging information, so you don’t have access to any
symbols within FrameMaker.
To use Microsoft Visual Studio to debug your client as part of the FrameMaker
executable, follow these general steps:
1. Start Microsoft Visual Studio 2010.
2. Open your client’s project and add breakpoints.
3. Select Project->Properties and then Debugging page. Go to Command Field and add
the path to FrameMaker executable.pen the FrameMaker executable.
For example, if FrameMaker is installed in
c:\Program Files\Adobe\FrameMaker10,
then to open its executable, open
c:\Program Files\Adobe\FrameMaker10\FrameMaker.exe.
4. From the Build menu select Configuration Manager. Highlight the Debug Project
Configuration.
5. From the Debug menu, choose Start. Alternately, if you have already started the
debugger for your program, from the Debug menu choose Restart. If FrameMaker
isn’t able to load your client, it displays the following error message in an alert box:
File Error: Cannot find client_name.dll
FrameMaker may not be able to load your client for the following reasons:
-The client is not located in the fminit/Plugins directory or subdirectories, or does not
have a name with the .dll extension.
-The client’s VERSIONINFO resource information is missing or invalid.
-The maker.ini file doesn’t specify the correct full pathname for your client’s DLL.
-The FrameMaker release is incompatible with the FDK release that you used to
compile the client.
To check that your FDK client has control, you can have it display a string in the status
bar of the document or book window. For more information, see the descriptions of
FO_Book and FO_Doc in the FDK Programmer’s Reference.

Getting Started with FDK 11
Writing an Asynchronous FDK Client
FDK Programmer’s Guide 39
. . .
Writing an Asynchronous FDK Client
This section describes how to create asynchronous clients on Windows, and provides
instructions for compiling and running a sample asynchronous client. Before writing an
asynchronous API client you should be familiar with both the FrameMaker FDK
andWindows API programming.
The purpose of many FDK clients is to modify FrameMaker in some way, such as by
changing or adding functionality. In these applications the main goal of the resultant
application is still for the end user to use FrameMaker.
A different kind of application is one that uses FrameMaker to support some aspect of
the application’s functionality, but in which use of FrameMaker is not the goal. For
example, you might create a data base and want to use FrameMaker to print catalogs
from it. In this case, your application runs primarily independently of FrameMaker, but
calls FrameMaker (possibly as a child process) during some part of its operation.
The FDK allow you to create asynchronous applications that control a FrameMaker
process. Even though the main purpose of the application may not be to run
FrameMaker, this chapter refers to such an application as an FDK client, since it calls
FDK functions.
An asynchronous client does not run as part of the FrameMaker process nor as a child
process. Instead, it is its own application in a separate process, communicating with a
FrameMaker process via Microsoft RPC (Remote Procedure Calls). You should be
aware of some consequences of this difference:
-An asynchronous client can be started independently of any FrameMaker product. It
can be an EXE, or a DLL of some EXE other than FrameMaker.
-It must have its own main() function.
-You can use MFC or any other application framework to develop an asynchronous
client.
-An asynchronous client can run on a machine other than that running the associated
FrameMaker process.
End user installations
To run asynchronous clients, the executable applications or the DLL files must be
installed correctly. An EXE can be installed wherever the user wants. A DLL that is a
plugin for another application must be installed correctly for that application. A DLL
that is a plugin for FrameMaker must be installed in the appropriate Plugins directory,
or its path must be specified in the maker.ini file.
The user also must have the following files installed in his or her FrameMaker
installation directory, at the same level as the FrameMaker application:

Getting Started with FDK 11
Writing an Asynchronous FDK Client
40 FDK Programmer’s Guide
5
-afmfdk.dll
-fmrnclnt.exe
In addition, the user must have the following entries in the maker.ini file:
[Files]
MarshallingDLL = afmfdk.dll
RunWrappedPlugin = fmrnclnt.exe
. . .
[Preferences]
ExecutablePlugins = EXE
WrappedPlugins = DLX
PluginExtensions = DLL, DLX, EXE
The [Preferences] entries tell FrameMaker which filename extensions are valid for
different types of clients.
-PluginExtensions must list extensions for all the files you want to be loaded as
clients of any type.
-ExecutablePlugins lists extensions for clients that are built as executables
which run outside of the FrameMaker process.
-WrappedPlugins lists extensions for clients that are built as DLLs, but will run in
an address space that is external to the FrameMaker process. Such a client uses
fmrnclnt.exe to wrap its DLL and runs in the fmrnclnt.exe address space.
Note that you can substitute other extensions for the ones shown in the example above.
For more information, see "Types of asynchronous clients".
Registering asychronous clients
You can register asynchronous clients just as you register other clients; you can store the
registration data in the client’s VersionInfo resource, or you can make an entry in the
maker.ini file for FrameMaker. Additionally, your client can pass an F_PropValsT
structure to F_ApiWinConnectSession() that is a list of registration data.
F_ApiWinConnectSession() is defined as:
F_ApiWinConnectSession(const F_PropValsT *connectProps,
ConStringT hostname, const struct _GUID *service);
You can include the following properties in connectProps:

Getting Started with FDK 11
Writing an Asynchronous FDK Client
FDK Programmer’s Guide 41
. . .
If connectProps is NULL, the FrameMaker process uses the client’s
VersionInfo resource or the entries in the maker.ini file. If the client has no
registration information in any of these sources, the FrameMaker process registers it as
a standard client.
Types of asynchronous clients
Asynchronous clients can be executable applications (EXE), dynamically linked
libraries (DLLs) that are a part of another application, or DLLs that are plugins for
FrameMaker (wrapped plugins).
This property corresponds to this statement in a client’s
VERSIONINFO resource
FI_PLUGIN_NAME the name of the client.
FI_PLUGIN_TYPE the type of client
FI_PLUGIN_PRODUCTS sspecifies structured or unstructured FrameMaker, using the
names of FrameMaker products this client upports—use a
space-delimited string with one or both of Maker and
MakerSGML
FI_PLUGIN_FACET the name of the file format supported by the client (filters,
only)
FI_PLUGIN_FORMATID a four-character string that identifies a file format (filters,
only).
FI_PLUGIN_VENDOR a four-character string that identifies the client’s provider.
FI_PLUGIN_SUFFIX the filename extension of the file type that the client filters
(filters,
only).
FI_PLUGIN_INFORMAT the file format for the file to filter (filters, only)
FI_PLUGIN_OUTFORMAT the file format for the resulting file (filters, only)
FI_PLUGIN_DESCRIPTION a description of the client that appears when you choose
About
FI_PLUGIN_PRODUCTNAME the name by which customers know your client.

Getting Started with FDK 11
Writing an Asynchronous FDK Client
42 FDK Programmer’s Guide
5
Asynchronous EXE applications
An EXE can be either a console application or a Windows application. After connecting
with the FrameMaker process, the EXE application passes calls to FrameMaker through
afmfdk.dll.
. . . . . . . . . . . . . . . . . . . . . . . . . . . . . . . . . . . . . . . . . . . . . . . . . . . . . . . . . . . . . . . . . . . . . . . . . . . . . .
IMPORTANT:Because they don’t have a Windows message processing loop, console
applications cannot handle notifications from the FDK. For example, this means a
console application cannot process commands from menus it adds to FrameMaker. Nor
. . . . . . . . . . . . . . . . . . . . . . . . . . . . . . . . . . . . . . . . . . . . . . . . . . . . . . . . . . . . . . . . . . . . . . . . . . . . . .
can it process notifications such as FA_Note_PreOpenDoc or FA_Note_PreSaveDoc.
Asynchronous DLLs
A DLL that is part of another application can call F_ApiStartUp() to make a
connection with a FrameMaker process. For example, you could write a plugin for
Acrobat Exchange that writes the data from Acrobat Forms to a FrameMaker document.
In that case, the DLL communicates with the FrameMaker process, as a part of its parent
EXE, via afmfdk.dll.
A DLL that runs as a wrapped plugin for FrameMaker runs in its own memory space.
After connecting with the FrameMaker process, the DLL invokes fmrnclnt.exe to
run as a wrapper for the DLL. The wrapped DLL then communicates with FrameMaker
via afmfdk.dll, as though it is an EXE.
Registering multiple FrameMaker processes as servers
When you first run FrameMaker, it registers istelf in the system registry as the default
instance of the FrameMaker instance on that machine. By default, asynchronous clients
connect to this instance.
You can register multiple instances of the FrameMaker process, each with a unique
entry in the system registry. Then you can use these processes as a bank of servers, and
your client can choose among them when making a connection.
You identify a FrameMaker process as a server by its entry in the system registry. The
entry can specify:
-A name to identify the GUID for that specific process.
-Whether the process starts up when called by a client, or whether it must already be
running before the client can connect to it.
To register a process, you start FrameMaker with specific commandline options. This
creates an entry in the system registry for the machine on which you start FrameMaker.
To start FrameMaker with commandline options:
1. Choose Run from the Start menu.

Getting Started with FDK 11
Writing an Asynchronous FDK Client
FDK Programmer’s Guide 43
. . .
The Run Application dialog box appears.
2. In the text box, type the full pathname of the FrameMaker.exe file, followed by the
commandline options. Alternately, you can start FrameMaker from a DOS
Command Prompt window. For example, type
FrameMaker_path\FrameMaker10 /option, where FrameMaker_path is
the install path for the version of FrameMaker you want to run, and /option is one
or more of:
-progid:process_name
where process_name is a name you provide. This option registers a name for the
FrameMaker process.
-auto
This option allows the FrameMaker process to automatically start up if it isn’t running
when another process calls it.
-noauto
This option disallows automatic start-up.
This creates an entry in the system registry for the machine on which you started
FrameMaker.
Registering a name for a FrameMaker process
To specify a name for the process, use the /progid option. For example, type
FrameMaker_path\FrameMaker10 /progid:MyProcess.Api1, where
FrameMaker_path is the install path for the version of FrameMaker you want to run.
This establishes a name, MyProcess.Api1, for the process.
When you start FrameMaker with no /progid option, you create system registry entry
with the default name of FrameMaker.API.1.
Asynchronous clients running locally on the host can refer to processes by their names.
In this way, your client can choose which process to run for a given task.
. . . . . . . . . . . . . . . . . . . . . . . . . . . . . . . . . . . . . . . . . . . . . . . . . . . . . . . . . . . . . . . . . . . . . . . . . . . . . .
IMPORTANT:Clients connecting to a remote host cannot use the process name to
connect to a FrameMaker process. Instead, they must use the GUID for that process, as
. . . . . . . . . . . . . . . . . . . . . . . . . . . . . . . . . . . . . . . . . . . . . . . . . . . . . . . . . . . . . . . . . . . . . . . . . . . . . .
it is specified in the system registry.
Registering automatic start-up for a process
If the FrameMaker process is not running, an asynchronous client can still call it. If the
process is so registered, it will start up when the client calls it. Alternatively, you can
register the process in a way that does not allow automatic start-up.

Getting Started with FDK 11
Writing an Asynchronous FDK Client
44 FDK Programmer’s Guide
5
To register the process for automatic start-up, use the /auto option. To disallow
automatic start-up, use the /noauto option. For example, type
FrameMaker_path\FrameMaker7.2 /progid:MyProcess.Api1 /auto,
where FrameMaker_path is the install path for the version of FrameMaker you want
to run. This establishes a process named MyProcess.Api1, which will start
automatically when an asynchronous client calls it.
Running asynchronous clients on remote hosts
With systems that support DCOM, you can run a client on one machine (the client
machine), connected to a FrameMaker process on another machine (the host machine).
To accomplish this, you make use of the DCOM services provided with your operating
system. Also, both machines must be in the same domain, and the same user must have
the accounts on both machines.
For an asynchronous client to connect to a FrameMaker process on a remote host:
1. Register the FrameMaker process as a server process on the host machine.
This establishes entries on the host machine’s system registry for the FrameMaker
processes you want to run as servers. For more information see “"Registering multiple
FrameMaker processes as servers".
2. Run dcomcnfg on the host machine to configure DCOM accessibility for each
process you want to run as a server.
This enables DCOM connections to the FrameMaker server processes that are
registered on the host machine.
3. Run dcomcnfg on the client machine to configure its DCOM accessibility.
This enables the client machine to connect to the host machine via DCOM.
Enabling DCOM for the server processes on the host
To enable DCOM for a FrameMaker process on the host machine:
1. Choose Run from the Start menu.
The Run dialog box appears.
2. In the Run dialog box, type dcomcnfg
The DCOM Configuration Properties service application appears.
3. Select the Default Properties tab and click Enable Distributed COM on this
Computer.
4. In the Applications list box, double-click the FrameMaker process you want to
enable, then set the appropriate security options.

Getting Started with FDK 11
Writing an Asynchronous FDK Client
FDK Programmer’s Guide 45
. . .
5. Click the Security tab and make sure Use default configuration permissions is turned
on.
6. Apply any other settings to the FrameMaker process or your computer that are
appropriate for your network configuration. You should check with the system
administrator to ensure the options you set are compatible with his administration
procedures.
7. Click OK.
Enabling DCOM for client machine
To enable DCOM on the client machine:
1. Choose Run from the Start menu.
The Run dialog box appears.
2. In the Run dialog box, type dcomcnfg
3. The DCOM services application appears.
4. Select the Default Properties tab and click Enable Distributed COM on this
Computer.
5. Apply any other settings to your computer that are appropriate for your network
configuration.You should check with the system administrator to ensure the options
you set are compatible with the administration procedures.
6. Click OK.
To find more information on DCOM see the Windows Online Help.
Connecting with a FrameMaker process
Asynchronous clients connect with a FrameMaker process by calling
F_ApiStartUp() or F_ApiWinConnectSession(). When connecting to a process
on a local host, FrameMaker does not have to be registered as a server. For a process on
remote host, your client must know the GUID for that process.
A machine may have more than one FrameMaker process running at a time. In that case,
the processes must be registered as servers, and they should be registered with a name
for each process. For information about registering FrameMaker processes as servers,
see "Registering multiple FrameMaker processes as servers".
Asynchronous clients use COM to communicate with FrameMaker processes. If any
FDK call returns FE_Busy, then you probably need to register a message filter. When
using COM, an application should always register a message filter. If your code calls
F_ApiStartUp() or F_ApiWinConnectSession() before initializing COM, these
routines automatically initialize COM and register a message filter. However, if you
initialized COM before calling these routines, they assume your application already

Getting Started with FDK 11
Writing an Asynchronous FDK Client
46 FDK Programmer’s Guide
5
registered a message filter. If your application initializes COM but does not register a
message filter, be sure to call F_ApiWinInstallDefaultMessageFilter().
Connecting to the default process on a local host
You use F_ApiStartUp() when the desired FrameMaker process is running on the
local machine. For example, a DLL that is a FrameMaker plugin calls
F_ApiStartUp(). In that case, the FrameMaker process that invokes the DLL
identifies itself by passing a globally unique identifier (GUID) via the FMGUID
environment variable. Likewise, if you want an EXE to connect locally to the currently
active FrameMaker process, use F_ApiStartUp().
The following call makes this connection:
F_ApiStartUp(NULL);
For more information, see F_ApiStartUp() in the FDK Programmer’s Reference.
Connecting to a named process on a local host
To connect to a named process on a local machine, you need to convert the process
name to a GUID. Then you can pass that GUID to F_ApiWinConnectSession() to
initiate communication between your client and the FrameMaker process.
Note that F_ApiStartUp() makes a reliable connection only when the desired
FrameMaker process is the only FrameMaker process running on the local host. If no
FrameMaker process is running, F_ApiStartUp() will not work. Also, if more than
one process is running,
F_ApiStartUp() cannot determine which process will finally connect with your
client. To choose one of many FrameMaker processes on a local host, you should have
all of the processes registered as servers on that host.
If you have registered the process as a named server, and your client is connecting to it
on a local host, you can use the Win32 API to get the GUID associated with that name.
Then you pass the GUID to F_ApiWinConnectSession().
The following example uses the Win32 API function CLSIDFromProgID() to get the
GUID for a process named MyProcess.Api1. It then calls
F_ApiWinConnectSession() to connect to the process. Note that you need a

Getting Started with FDK 11
Writing an Asynchronous FDK Client
FDK Programmer’s Guide 47
. . .
Unicode string for the process name. The example uses the Win32 API call,
MultiByteToWideChar() to convert a string to Unicode.
#define WBUFLEN 512
OLECHAR progStr;
CLSID serviceId;
StringT myProcess = F_StrCopyString("MyProcess.API.1");
. . .
progStr = (OLECHAR*)malloc( WBUFLEN*sizeof(wchar_t) );
MultiByteToWideChar(CP_ACP, 0, (char *)opt_progid, -1, progStr,
WBUFLEN );
if(CLSIDFromProgID(progStr, &serviceId))
F_ApiConnectWinSession(0, 0, &serviceId);
. . .
Note that F_ApiWinConnectSession() takes three parameters. In the first
parameter you can pass a list of properties that correspond to the entries you provide
when registering a FrameMaker client.
The second parameter is for the address of a remote host, when making a connection to
a remote host. If this parameter is NULL or 0, F_ApiWinConnectSession()
connects to the local host.
The third parameter specifies the desired FrameMaker process on the host machine. If
this parameter is NULL or 0, F_ApiWinConnectSession() uses the value of the
FMGUID environment variable on the specified host.
For more information, see F_ApiWinConnectSession() in the FDK Programmer’s
Reference.
Connecting to a remote host
To connect to a remote machine, you need the address of that machine. Once you have
the address, you can call F_ApiWinConnectSession() to initiate communication
between your client process and the FrameMaker process on the host machine. The
following call makes this connection to the currently running FrameMaker process on
the remote host:
F_ApiWinConnectSession(0, remote, 0);
where remote is the address of the remote host.
The above call only works when the desired FrameMaker process is the only
FrameMaker process running on the remote host. If no FrameMaker process is running,
this will not work. Also, if more than one process is running, you cannot predict which
process will finally connect with your client.

Getting Started with FDK 11
Writing an Asynchronous FDK Client
48 FDK Programmer’s Guide
5
To choose one of many FrameMaker processes on a remote host, you should have all of
the processes registered as servers on that host.
To choose a registered process, you must know the GUID for that process ahead of time;
you pass that GUID to F_ApiWinConnectSession(). Assuming you have specified
a GUID in serviceId, the following call connects to a specific process on the remote
host:
stringT remote;‘
CLSID serviceId;
. . .
F_ApiWinConnectSession(0, remote, &serviceId);
where remote is the address string of the machine that is running the FrameMaker
process.
How to write an asynchronous FDK client
To write an asynchronous client that communicates with FrameMaker, you proceed as
you would for any C application, providing a main() function and adding whatever
functionality you need.
A Windows client can get control of a FrameMaker process by invoking
F_ApiCallClient() to call itself. For the duration of the notification, that is while
the client is processing the resulting callback, the client has exclusive control of
FrameMaker. At some point in its processing, your client needs to communicate with a
FrameMaker process. To do so, it follows these general steps:
1. Connect to the FrameMaker process.
To connect to a local host, use F_ApiStartUp() or F_ApiWinConnectSession().
To connect to a remote host, use F_ApiWinConnectSession(). For information
about connecting to FrameMaker processes, see "Connecting with a FrameMaker
process". For information about the functions to connect to FrameMaker processes, see
F_ApiWinConnectSession() and F_ApiStartUp() in the FDK Programmer’s
Reference.
2. Depending on your client, wait for requests from FrameMaker or perform some
operations using FrameMaker.
Once connected to a running FrameMaker process, your client can use the FDK to
control the FrameMaker process, or receive notifications from it. However, bear in mind
that console programs cannot handle notifications from the FDK. (This is because
console programs do not have a Windows message processing loop; applications
running in console programs must not request notifications.)

Getting Started with FDK 11
Writing an Asynchronous FDK Client
FDK Programmer’s Guide 49
. . .
Note that a client can take exclusive control of the FrameMaker process by requesting
notification for FA_Note_ClientCall and then calling itself via
F_ApiCallClient().
While handling the notification, no other clients can take control of the FrameMaker
process.
3. When done, disconnect from the FrameMaker process.
How your client disconnects depends on the situation. With a client that is a plugin for
FrameMaker, you can call F_ApiBailOut() to terminate the client. After calling
F_ApiBailOut(), the client’s notification points are still registered with the
FrameMaker process. If a notification event occurs, the FrameMaker process restarts
the client by calling F_ApiInitialize() with initialization set to
FA_Init_Subsequent. When it starts up subsequently, the client’s global variable
settings are lost.
If the FrameMaker process still exists when your client is completely done
communicating with it, your client should call the function
F_ApiDisconnectFromSession() to break the RPC connection.
Alternatively, the FrameMaker process may have shut down when your client wants to
break the connection (for example, due to a user request or due to a command from your
client). If so, your client should call the function F_ApiShutDown() to close its side
of the RPC connection.

Getting Started with FDK 11
Writing an Asynchronous FDK Client
50 FDK Programmer’s Guide
5
Writing a Main routine in Windows.
Windows does not provide a default main routine for remote plugins. You must provide
your own main routine. Simply include the following lines in your client:
#define DONT_REDEFINE /* We need to use native types. */
#include ‘fapi.h’
#include <windows.h>
int WINAPI WinMain(HINSTANCE hInstance, HINSTANCE hPrevInstance,
LPSTR
lpCmdLine, int nCmdShow)
{
return F_ApiRun();
}
The routine F_ApiRun() is documented in the FDK manuals and is
implemented as follows:
IntT
F_ApiRun(VoidT)
{
ConStringT s = F_ApiStartUp(NULL);
if (s)
F_ApiErr(s);
else
while (!FA_bailout)
F_ApiService(NULL);
F_ApiShutDown();
return s !=NULL;
}
F_ApiStartup() and F_ApiService() ignore their parameters and should be
passed NULL.
It is not necessary to call F_ApiRun(). You may choose to implement your main
routine using these primitives directly. If your program has a windows message loop
you need only call F_ApiStartup(NULL).
However if your remote plugin does not call F_ApiRun(), it must either periodically
check the FA_bailout flag or arrange to terminate based on the
FA_NotePostQuitSession notification. You must make these checks, otherwise
FrameMaker can terminate leaving your client running.

Getting Started with FDK 11
Writing an Asynchronous FDK Client
FDK Programmer’s Guide 51
. . .
Compiling and running a sample client
The following code sample is a console application that connects to the default
FrameMaker session and gets the name of the active FrameMaker document. Following
the code is a lineby-line description of how it works.
1. #define DONT_REDEFINE // Console app needs native types
2. #define WBUFLEN 512
3.
4. #include "fdetypes.h"
5. #include "futils.h"
6. #include "fapi.h"
7. #include "fstrings.h"
8. #include <windows.h>
9. #include <ddeml.h> //not required
10. #include <stdarg.h> //not required
11.
12. int main(int argc, char **argv)
13. {
14. StringT opt_progid;
15. CLSID pclsid;
16. LPOLESTR progStr;
17. HRESULT res;
18. F_ObjHandleT docId;
19.
20. // Get the process name.
21. if(argc == 2)
22. opt_progid = F_StrCopyString((StringT)argv[1]);
23. else {
24. fprintf(stderr, "You must provide a process name.");
25. return(1);
26. }
27.
28. // Convert the process name into a GUID
29. progStr = (OLECHAR*)malloc( WBUFLEN*sizeof(wchar_t) );
30. if(0 == MultiByteToWideChar(CP_ACP, 0,
(char *)opt_progid, -1, 31. progStr, WBUFLEN )) {
32. fprintf(stderr, "failed to allocate\n");

Getting Started with FDK 11
Writing an Asynchronous FDK Client
52 FDK Programmer’s Guide
5
33. return(1);
34. }
35. if (progStr[0] == '{') // hex-codes within brackets
36. res = CLSIDFromString(progStr, &pclsid);
37. else
38. res = CLSIDFromProgID(progStr, &pclsid);
39.
40. if(res == S_OK)
41. F_ApiWinConnectSession(NULL, NULL, &pclsid);
42. if (!F_ApiAlive()) {
43. fprintf(stderr, "No connection: %s\n", opt_progid);
44. return 1;
45. }
46. // Print the name of the current document.
47. docId = F_ApiGetId(0, FV_SessionId, FP_ActiveDoc);
48. if (docId) {
49. StringT docname = F_ApiGetString(FO_Session, docId,
FP_Name);
50. fprintf(stderr, "Current document: %s\n", docname);
51. F_ApiDeallocateString(&docname);
52. } else
53. fprintf(stderr, "No active document\n");
54.
55. return 0;
56. }
Line 1
To compile this client as a console application, you need to use types that are native to
the C language. This statement keeps the FDE from redefining those types.
Lines 20–26
These lines parse the commandline options you pass to the client when you invoke it.
You invoke the exe with the name of a FrameMaker process as an argument. To run the
default process, use the name FrameMaker.API.1. For example, assuming the exe is
named fmRemote.exe, type the following to invoke it with the default FrameMaker
process: fmRemote.exe FrameMaker.API.1
For more information, see "Registering a name for a FrameMaker process".

Getting Started with FDK 11
Writing an Asynchronous FDK Client
FDK Programmer’s Guide 53
. . .
Lines 28–38
These lines convert the process name into a valid GUID. Note that you need a Unicode
string for the process name. The code uses the Win32 API call,
ultiByteToWideChar() to convert the process name to Unicode. It then uses the
Win32 API functions CLSIDFromProgID() or CLSIDFromString() to get the
GUID for the specified process.
Lines 40–45
If you successfully retrieve a GUID for the process, these lines make the connection to
a FrameMaker session.
Lines 46–56
Now that the client has connected with a session, it can use the FDK to interact with that
session. These lines are standard FDK code to get the name of the active document for
the current session. You can add code to perform other actions such as adding menus to
the application window, manipulating the active document, or anything else you can do
via the FDK.
. . . . . . . . . . . . . . . . . . . . . . . . . . . . . . . . . . . . . . . . . . . . . . . . . . . . . . . . . . . . . . . . . . . . . . . . . . . . . .
IMPORTANT:Because they don’t have a Windows message processing loop, console
applications cannot handle notifications from the FDK, such as menu commands or
. . . . . . . . . . . . . . . . . . . . . . . . . . . . . . . . . . . . . . . . . . . . . . . . . . . . . . . . . . . . . . . . . . . . . . . . . . . . . .
notifications such as FA_Note_PreSaveDoc.
Compiling and registering the sample client
To compile the sample client in Microsoft Visual Studio 2010, follow these steps:
1. Create a project for a console application.
Use the Project Wizard to create a new project for a console application.
2. Set up the project options and settings as described in "Compiling, Registering, and
Running FDK Clients".
. . . . . . . . . . . . . . . . . . . . . . . . . . . . . . . . . . . . . . . . . . . . . . . . . . . . . . . . . . . . . . . . . . . . . . . . . . . . . .
IMPORTANT:Your link settings must include fdk.lib and api.lib. but neither
fmdbms32.lib nor fmdebug.lib. In previous versions of the FDK, fmdbms32.lib and
fmdebug.lib were required to compile. These libraries are now obsolete, but we include
them so you don’t have to change the link settings to compile existing FDK projects. If
a remote client fails to start up and you see these libraries mentioned in the error text,
. . . . . . . . . . . . . . . . . . . . . . . . . . . . . . . . . . . . . . . . . . . . . . . . . . . . . . . . . . . . . . . . . . . . . . . . . . . . . .
then you must remove them from your link settings and recompile.
Compile the client.

Getting Started with FDK 11
Writing an Asynchronous FDK Client
54 FDK Programmer’s Guide
5
4. Register the client
There are three ways to register an asynchronous client. See "Registering asychronous
clients".
You must also be sure the end user has a correct installation to run asynchronous clients.
See "End user installations".
5. Connect the client with a named FrameMaker process.
To connect with a named FrameMaker process:
– On your machine, register the FrameMaker process as a server. See "Registering
multiple FrameMaker processes as servers". Be sure to register it with a name. See
"Registering a name for a FrameMaker process".
– In a command window, type the filename for the client, followed with the name of the
FrameMaker process the argument.
– To connect to the default FrameMaker process, use the process name,
FrameMaker.API.1.
For example, type remote.exe process_name, where process_name is the name
you assigned to a FrameMaker process. Note that unlss you registered the process to
start up automatically, that process must be running when you invoke the sample client.
Summary of supporting functionality
To support communication with a FrameMaker process, the FDK provides the
following functions:
Function Purpose
F_ApiWinConnectSession() Initiates communication between the calling
process and an identified FrameMaker process
F_ApiDisconnectFromSession() Severs communication with a FrameMaker
process
F_ApiSetClientDir() Identifies a directory the FrameMaker process
associates with an unregistered client
F_ApiShutDown() Closes a client’s connection with the API
F_ApiWinInstallDefaultMessag
eFilter()
Registers the default FDK message filter for a
COM session.
F_ApiService() useful if you are providing a replacement for
F_ApiRun().
F_ApiStartup() See the description after the table

Getting Started with FDK 11
Example: adding menus and commands
FDK Programmer’s Guide 55
. . .
Using F_ApiStartup(F_FdFuncT) the F_FdFuncT argument is ignored because
Windows RPC is not based on sockets. F_ApiStartup queries the application’s ersion
information for client configuration data, if present, and connects to FrameMaker.
For information on these functions and properties, see the FDK Programmer’s
Reference.
Example: adding menus and commands
The following code adds a menu named “Database” to the Special menu. The menu has
two commands “Load Database” and “Query Database”.
F_ApiAlive()
F_ApiErr(message) Prints client name and message to console.
F_ApiRun provides the minimum functionality required in
an FDK client’s main() function
Function Purpose

Getting Started with FDK 11
Example: adding menus and commands
56 FDK Programmer’s Guide
5
When the user selects either of the commands, a prompt is displayed.
#include "fapi.h"
#define LOAD 1
#define QUERY 2
VoidT F_ApiInitialize(initialization)
IntT initialization;
{
F_ObjHandleT specialMenuId, databaseMenuId;
/* Get the ID of the special menu. */
specialMenuId = F_ApiGetNamedObject(FV_SessionId, FO_Menu,
"SpecialMenu");
/* Define the menu and add it to the Edit menu. */
databaseMenuId = F_ApiDefineAndAddMenu(specialMenuId,
"DatabaseMenu",
"Database");
/* Define the commands and add them to the Special menu. */
F_ApiDefineAndAddCommand(LOAD, databaseMenuId,
"LoadDatabase", "Load Database","\\!LD");
F_ApiDefineAndAddCommand(QUERY, databaseMenuId,
"QueryDatabase", "Query Database", "\\!QD");
}
VoidT F_ApiCommand(command)
IntT command;
{
switch(command)
{
case LOAD: /* Code to load database goes here. */
F_ApiAlert((ConStringT)"Load Command Executed!!\n" ,

Getting Started with FDK 11
Next Steps
FDK Programmer’s Guide 57
. . .
FF_ALERT_CONTINUE_NOTE);
break;
case QUERY: /* Code to query database goes here. */
F_ApiAlert((ConStringT)"Query Command Executed!!\n" ,
FF_ALERT_CONTINUE_NOTE);
break;
}
}
Next Steps
By now, you would have become familiar with the basic operations of the FDK. Here
are the suggested next steps that will help you use the FDK more effectively:
-Study the Programmer’s Guide to understand the detailed flow and usage model
-Review the samples provided (available in the samples folder of the FDK
installation) and write your own program modeled on them.
-Refer to the FDK Programmer’s Reference for details of syntax and examples

Getting Started with FDK 11
Next Steps
58 FDK Programmer’s Guide
5

. . . . . . . . . . . . . . . . . . . . . . . . . . . . . . . . . . . . . . . . . .
PART II
Frame Product Architecture

FDK Programmer’s Guide 61
. . . . . . . . . . . . . . . . . . . . . . . . . . . . . . . . . .
. . . . .
11Frame Session Architecture
This chapter discusses the general organization of FrameMaker product sessions from a
programmer’s perspective. It provides useful background information for programmers
who want to use the Frame API.
Identifying objects
The API assigns a unique ID to each object. Most API functions that manipulate objects
require you to specify this ID. An object’s ID is valid only as long as the object is
available in the current FrameMaker product session. For example, suppose you have a
document with a rectangle drawn in it. When you open the document, the API assigns
an ID to the FO_Rectangle object that represents the rectangle. As long as the
document is open, the ID of the FO_Rectangle object remains the same. However,
if you exit the document and then reopen it, the API may assign a new ID to the
rectangle.
In addition to IDs, there are two types of identifiers that are persistent between sessions:
-Unique object names
-Unique persistent identifiers (UIDs)
Each object generally has either an FP_Name property specifying a unique object
name or an FP_Unique property specifying a UID.
Unique object names
There are many types of objects that you can assign unique names to in the user
interface. These objects, which are called named objects, include:
-FO_Book
-FO_CharFmt
-FO_Color
-FO_CombinedFontDfn
-FO_Command
-FO_CondFmt

Frame Session Architecture
Identifying objects
62 FDK Programmer’s Guide
1
-FO_ElementDef
-FO_FmtChangeList
-FO_MarkerType
-FO_MasterPage
-FO_Menu
-FO_MenuItemSeparator
-FO_PgfFmt
-FO_RefPage
-FO_RulingFmt
-FO_TiFlow
-FO_TiText
-FO_TblFmt
-FO_UnanchoredFrame (named frames on reference pages only)
-FO_VarFmt
-FO_XRefFmt
The API provides a function named F_ApiGetNamedObject(), which gets the ID of
a named object with a specified name.
. . . . . . . . . . . . . . . . . . . . . . . . . . . . . . . . . . . . . . . . . . . . . . . . . . . . . . . . . . . . . . . . . . . . . . . . . . . . . .
IMPORTANT:A document can contain several flows with the same name. For example,
a document can contain several A flows. To get the ID of a specific flow, first get the ID
of a text frame in that flow, for example, the text frame for the current text location, and
. . . . . . . . . . . . . . . . . . . . . . . . . . . . . . . . . . . . . . . . . . . . . . . . . . . . . . . . . . . . . . . . . . . . . . . . . . . . . .
then query the text frame’s FP_Flow property.
Unique persistent identifiers (UIDs)
The API and MIF identify unnamed objects with UIDs. An unnamed object is an object
that doesn’t have a unique name. For example, FO_Pgf objects are unnamed.
UIDs are unique within documents. An object’s UID remains the same as long as the
object is in the same document. The API provides a function named
F_ApiGetUniqueObject(), which gets an object’s ID from its UID.
. . . . . . . . . . . . . . . . . . . . . . . . . . . . . . . . . . . . . . . . . . . . . . . . . . . . . . . . . . . . . . . . . . . . . . . . . . . . . .
IMPORTANT:If you copy an object and then paste it, the FrameMaker product
considers the pasted object a new object and assigns a new UID to it. This is also true
true for a paragraph that is conditionalized. If the entire paragraph is of a given

Frame Session Architecture
Representing object characteristics with properties
FDK Programmer’s Guide 63
. . .
condition, and that condition is hidden and then shown, the paragraph will have a new
. . . . . . . . . . . . . . . . . . . . . . . . . . . . . . . . . . . . . . . . . . . . . . . . . . . . . . . . . . . . . . . . . . . . . . . . . . . . . .
UID.
Representing object characteristics with properties
Each object has a property list, or set of properties that represent its characteristics. Each
property has a value associated with it. For example, if a paragraph has two tabs, the
value of its FP_NumTabs property is 2. A property value can be more than an integer.
It can also be a string, a pointer to a structure that contains a set of strings, or a variety
of other things. The following table summarizes the different data types property values
can be.
Property data type What the property value represents
IntT An integer, enum, boolean, or ordinal value. For many
IntT properties, the API provides defined constants,
such as True and False.
F_IntsT A set of integers or a set of IDs.
F_UIntsT A set of unsigned integers.
MetricT A measurement value.
F_MetricsT A set of metrics.
StringT A character string.
F_StringsT A set of character strings.
F_ObjHandleT The ID of another object.
F_PointsT A set of x-y coordinate pairs.
F_TabsT A set of tab descriptions.
F_TextLocT A point (location) in text.
F_TextRangeT A range or selection of text.
F_ElementCatalogEntriesT The list of elements in the Element Catalog.
F_AttributeDefsT An set of attribute definitions.
F_AttributesT An set of attributes.
F_ElementRangeT An element selection.

Frame Session Architecture
Representing object characteristics with properties
64 FDK Programmer’s Guide
1
The API uses MetricT data to express measurement values. This manual uses
constants to represent conventional measurement system units as MetricT data. For
example, the constant in represents an inch and the constant pts represents a point
in MetricT units, for example 5 inches (5* 4718592) are represented as 5*in.
For more information on the MetricT type and other data types and data structures
listed in the table above, see Chapter 4, “Data Types and Structures Reference,” of the
FDK Programmer’s Reference.
Many property values are pointers to data structures. For example, FO_Doc objects
have a property named FP_Dictionary that specifies words that the Spelling
Checker will permit in a document. FP_Dictionary is an FT_Strings property.
Its value is a pointer to an F_StringsT structure, which is defined as:
typedef struct {
UIntT len; /* Number of permitted words */
StringT *val; /* Vector of permitted words */
} F_StringsT;
Property lists
At the highest level, the API represents each object’s property list with a
F_PropValsT structure. The F_PropValsT structure is defined as:
typedef struct {
UIntT len; /* Number of properties in list */
F_PropValT *val; /* Property-value pairs */
} F_PropValsT;
The F_PropValT structure, which provides an individual property-value pair, is
defined as:
typedef struct {
F_PropIdentT propIdent; /* The property identifier */
F_TypedValT propVal; /* The property value */
} F_PropValT;
The F_PropIdentT structure, which identifies a property by either its property
number constant (one of the constants beginning with FP_) or a property name, is
defined as:
typedef struct {
IntT num; /* The property number constant */
StringT name; /* The property name */
} F_PropIdentT;
Most properties are identified by property number constants. Only inset facets, a special
type of properties, are identified by names. For information on insets, see Chapter 12,

Frame Session Architecture
Representing object characteristics with properties
FDK Programmer’s Guide 65
. . .
“Using Imported Files and Insets.” If a property is identified by a name,
F_PropIdentT.num is 0.
The F_TypedValT structure is defined as:
typedef struct {
IntT valType; /* The type of value. See table below */
union {
StringT sval; /* String value */
F_StringsT ssval; /* Set of strings */
F_MetricsT msval; /* Set of metrics */
F_PointsT psval; /* Set of points */
F_TabsT tsval; /* Set of tabs */
F_TextLocT tlval; /* Text location */
F_TextRangeT trval; /* Text range */
F_ElementCatalogEntriesT csval; /* Element Catalog */
F_AttributeDefsT adsval; /* Attribute definitions */
F_AttributesT asval; /* Attribute values */
F_ElementRangeT *erng; /* Element range */
F_IntsT isval; /* Set of integers */
F_UIntsT uisval; /* Set of unsigned integers */
IntT ival; /* Integer */
} u;
} F_TypedValT;
The constants used in the valType field are described in the following table.
valType constant Property data type u field
FT_Integer IntT ival
FT_Ints F_IntsT isval
FT_Metric MetricT ival
FT_Metrics F_MetricsT msval
FT_String StringT sval
FT_Strings F_StringsT ssval
FT_Id F_ObjHandleT ival
FT_Points F_PointsT psval
FT_Tabs F_TabsT tsval
FT_TextLoc F_TextLocT tlval
FT_TextRange F_TextRangeT trval

Frame Session Architecture
Representing object characteristics with properties
66 FDK Programmer’s Guide
1
. . . . . . . . . . . . . . . . . . . . . . . . . . . . . . . . . . . . . . . . . . . . . . . . . . . . . . . . . . . . . . . . . . . . . . . . . . . . . .
IMPORTANT:Integer (IntT), metric (MetricT), and ID (F_ObjHandleT) values are
. . . . . . . . . . . . . . . . . . . . . . . . . . . . . . . . . . . . . . . . . . . . . . . . . . . . . . . . . . . . . . . . . . . . . . . . . . . . . .
all put in the ival field of the u union.
Example
Suppose the user creates a paragraph format named Heading, which has a 1-inch left
indent and has Keep With Next Paragraph turned on. The API represents this paragraph
format with an FO_PgfFmt object. The following are some of the object’s properties
and their values.
FT_UInts F_UIntsT uisval
FT_UBytes F_UBytesT No field
FT_ElementCatalog F_ElementCatalogEntriesT csval
FT_AttributeDefs F_AttributeDefsT adsval
FT_Attributes F_AttributesT asval
FT_ElementRange F_ElementRangeT erng
Property Data type Value
FP_Name StringT Heading
FP_KeepWithNext IntT True
FP_LeftIndent MetricT 1*in
valType constant Property data type u field

Frame Session Architecture
FrameMaker product sessions
FDK Programmer’s Guide 67
. . .
The property list for the FO_PgfFmt object and the properties in the previous table are
represented graphically in Figure 1-1. FO_PgfFmt objects have many other properties
that are not shown in the illustration.
Figure 1-1 Some FO_PgfFmt properties
FrameMaker product sessions
The fundamental entity in Frame architecture is a session. Each instance of a
FrameMaker product that the user starts is a session. FrameMaker allows the user to
have many open documents and books in a session.
Of the open documents and books in a session, only one document or book is active at
a time. An open document or book is active if it has the input focus.
len: 3
val:
F_PropValsT
val[0]
propIdent
propVal
u
num: FP_Name
name: NULL
valType: FT_String
sval: Heading
val[1]
propIdent
propVal
u
num: FP_KeepWithNext
name: NULL
valType: FT_Integer
ival: True
val[2]
propIdent
propVal
u
num: FP_LeftIndent
name: NULL
valType: FT_Metric
ival: 1*in

Frame Session Architecture
FrameMaker product sessions
68 FDK Programmer’s Guide
1
How the API represents sessions
The API represents each FrameMaker product session with an FO_Session object,
whose properties provide the following categories of information about the session:
-System information, such as the operating system, the current FrameMaker product
version, and the current directory
-The automatic save settings
-Names of fonts available on the system
-IDs of the objects that represent open and active documents and books
-Whether the FrameMaker product reformats and redisplays documents after changes
have been made
-Whether element reformatting and validation is turned on (for FrameMaker
structured documents)
Suppose you start FrameMaker on a Window System platform and open a document
named mydoc. The API represents this session with an FO_Session object. The
following are some of its properties.
How the API indicates which documents and books are open
The API represents a document with an FO_Doc object. The API maintains a linked
list of the FO_Doc objects that represent a session’s open documents. The
FO_Session property, FP_FirstOpenDoc, specifies
the ID of the first FO_Doc object in the list. The FO_Doc property,
FP_NextOpenDocInSession, specifies the ID of the next FO_Doc object in the list.
The list of FO_Doc objects that represent open documents is not in any particular
order. The FO_Doc object specified by FP_FirstOpenDoc does not necessarily
represent the first document the user opened.
Property Type Value
FP_ProductName FT_String FrameMaker
FP_VersionMajor FT_Integer 5
FP_WindowSystem FT_String Windows
FP_AutoSaveSeconds FT_Integer 300
FP_ActiveDoc FT_Id ID of the object that represents mydoc

Frame Session Architecture
FrameMaker product sessions
FDK Programmer’s Guide 69
. . .
The API represents a book with an FO_Book object. The API also
maintains the FO_Book objects that represent the session’s open books
in a linked list. The FO_Session property, FP_FirstOpenBook, specifies the ID
of the first FO_Book object in the list. The FO_Book property,
FP_NextOpenBookInSession, specifies the next FO_Book object in the list. As
with the list of FO_Doc objects, the linked list of FO_Book objects is not in any
particular order.
How the API indicates which document or book is active
FO_Session has two properties, FP_ActiveDoc and FP_ActiveBook, that
specify the IDs of the objects that represent the active document and the active book.
Only one document or one book can be active at a time. If there is no active document
or book, these properties are set to 0. Invisible documents and books can’t be active.
Example
Suppose you start FrameMaker and open the books and documents shown in Figure 1-2.
The Frame API represents the session with the objects shown in Figure 1-3.
Figure 1-2 A FrameMaker\session with open documents and books

Frame Session Architecture
FrameMaker product sessions
70 FDK Programmer’s Guide
1
Figure 1-3 API representation of a session with open documents and books
Although Manual.book is iconified, the API still considers it open. Although
FP_FirstOpenDoc specifies 2Chapter, it is not necessarily the first document that
was opened.
How the API indicates which fonts are available in a session
The following FO_Session properties specify which fonts are available in the current
session:
-FP_FontFamilyNames specifies the available families, for example, Helvetica
and Times.
-FP_FontVariationNames specifies the available variations, for example,
Narrow and Oblique.
-FP_FontWeightNames specifies the available weights, for example, Bold and
Regular.
-FP_FontAngleNames specifies the available angles, for example, Italic and
Regular.
FO_Session
FO_Book
(Manual.book)
FO_Book
(Manual2.book)
FP_FirstOpenBook
FO_Doc
(2Chapter)
FO_Doc
(1Chapter)
FP_FirstOpenDoc
FP_ActiveDoc
FP_NextOpenDocInSession
FP_NextOpenBookInSession

Frame Session Architecture
FrameMaker product sessions
FDK Programmer’s Guide 71
. . .
The FP_FontFamilyNames, FP_FontVariationNames,
FP_FontWeightNames, and FP_FontAngleNames properties determine which
choices appear in the Family, Weight, Angle, and Variation fields of the Character
Designer and Paragraph Designer, and the pull-right menu items in the Format menu.
Each of the properties specifies an F_StringsT structure, which is defined as:
typedef struct {
UIntT len; /* Number of strings */
StringT *val; /* Font names */
} F_StringsT;
For example, if Courier, Helvetica, and Times are the only font families available in the
current session, the fields of the F_StringsT structure specified by
FP_FontFamilyNames have the following values:
len: 4
val: {"<Reserved>","Courier","Helvetica","Times"}
Properties that specify font families, angles, weights, and variations use the index of the
val array. For example, the FO_CharFmt property, FP_FontFamily, specifies the
font family for a character format. Given the F_StringsT values shown above, if the
font family for a character format is Helvetica, the value of the format’s
FP_FontFamily property is 2.
Although a specific angle, weight, or variation may be in one of the lists described
above, it may not be available for all combinations of font families, angles, weights, and
variations. For example, the Bold weight may be available for Times and Helvetica, but
not for Zapf Chancery. The FDK provides a convenience function named
F_ApiFamilyFonts(), which returns all the permutations of font families, angles,
weights, and variations in a FrameMaker product session. For more information, see
“F_ApiFamilyFonts()” on page 143 of the FDK Programmer’s Reference.


FDK Programmer’s Guide 73
. . . . . . . . . . . . . . . . . . . . . . . . . . . . . . . . . .
. . . . .
21Frame Document Architecture
This chapter describes Frame documents and their components and shows how the
Frame API represents them.
Documents
A document is a set of pages with graphic objects and text that the user creates with a
FrameMaker product and stores in a file.
What the user sees
When you create a new document, you can use a template to create it, or you can create
a custom document. Any document can be a template. Because the FrameMaker
product copies everything from a template to a new document, most users prefer to use
templates containing only layout and formatting information. FrameMaker provides
ready-made templates for a variety of document types.
You can’t create a document completely from scratch—the document must have a
certain set of default objects for the FrameMaker product to work correctly. To ensure
that all documents have this set of objects, the FrameMaker product always uses a
template to create a new document. Even if you choose the Custom document option,
the FrameMaker product creates the new document from a default template. This
custom document template is specified in the maker.ini file.

Frame Document Architecture
Documents
74 FDK Programmer’s Guide
2
When the user attempts to create a new document from an ASCII text file or a MIF file
that doesn’t provide the necessary objects, FrameMaker uses the ASCII template
specified in the maker.ini file.
When you instruct FrameMaker to save a document, it lists the document’s objects and
their properties in a file. By default, FrameMaker writes the information to a Frame
binary format file. You can also choose to save a document as a MIF file.
How the API represents documents
A document actually consists of much more than text and graphic objects. It includes
information specifying a variety of other things, such as formatting, user preferences,
and the FrameMaker product’s default behavior. The API represents the information in
a document with a set of objects. The following table summarizes the information a
document can contain and the objects the API uses to represent it.
Type of information Function Types of objects that
represent it
Global document
information
Specifies the document’s general
characteristics, some aspects of the
FrameMaker product’s behavior when
the document has input focus, and IDs
of other objects that constitute the
document
FO_Doc
Pages Organize text and graphic objects in
the document
FO_BodyPage
FO_MasterPage
FO_RefPage
FO_HiddenPage
Graphic objects Describe graphic objects in the
document
FO_UnanchoredFrame
FO_AFrame
FO_Group
FO_Arc
FO_Rectangle
FO_Ellipse
FO_RoundRect
FO_Polyline
FO_Polygon
FO_Line
FO_TextLine
FO_TextFrame
FO_Inset
FO_Math
Text columns Contain text FO_SubCol
Text frames Contain text FO_TextFrame

Frame Document Architecture
Documents
FDK Programmer’s Guide 75
. . .
Text flows Specify how text frames in the
document are linked
FO_Flow
Paragraph Catalog
formats
Specify tags that the user can apply to
a paragraph to change its formatting
FO_PgfFmt
Paragraphs Contain the document’s text and
provide formatting information for
individual paragraphs
FO_Pgf
Character Catalog
formats
Specify tags that the user can apply to
a selection of characters to change its
formatting
FO_CharFmt
Condition formats Specify tags that the user can apply to
text to indicate that it belongs to a
particular variation of the document
FO_CondFmt
Markers Describe placeholders that contain
hidden text
FO_Marker
Marker types Specifies a named catagory of markers FO_MarkerType
Cross-reference
formats
Specify the wording and typographic
style of cross-references
FO_XRefFmt
Cross-reference
instances
Describe instances of cross-references
in the document
FO_XRef
Variable formats Specify units of text and system-
supplied information that the user can
use multiple times in a document
FO_VarFmt
Variable instances Describe instances of variables in the
document
FO_Var
Footnotes Describe footnotes FO_Fn
Table ruling formats Specify rulings and shadings that the
user can apply to individual table cells
FO_RulingFmt
Table Catalog
formats
Specify table formats that the user can
apply to a table and that provide
default numbers of columns and rows
for new tables
FO_TblFmt
Tables Describe instances of tables in the
document and specify formatting
information, such as alignment,
ruling, and shading
FO_Tbl
FO_Row
FO_Cell
Colors Specify colors that the user can apply
to graphic objects and text
FO_Color
Type of information Function Types of objects that
represent it

Frame Document Architecture
Documents
76 FDK Programmer’s Guide
2
The other sections of this chapter discuss the different types of information in a
document.
Text insets Describe text that is imported by
reference
FO_TiApiClient
FO_TiFlow
FO_TiText
FO_TiTextTable
Structural element
definitions
Specify tags that specify the
organization of parts of a structured
document
FO_ElementDef
Structural element
instances
Describe instances of structural
elements in a structured document
FO_Element
Format rules Specify sets of format rule clauses FO_FmtRule
Format rule clauses Specify which formats to apply to
elements in various contexts
FO_FmtRuleClause
Format change list Specify format changes applied to an
element in a specific context
FO_FmtChangeList
Rubi composites Describe the oyamoji (base word) and
rubi (phonetic spelling) of certain
words in Asian text
FO_Rubi
Combined font
definitions
Describe pairs of Asian and Western
fonts that are treated as a single font
family
FO_CombinedFontDfn
Type of information Function Types of objects that
represent it

Frame Document Architecture
Documents
FDK Programmer’s Guide 77
. . .
How the API organizes the objects that constitute a document
The API uses an FO_Doc object to organize the objects that constitute
a document. FO_Doc objects have a number of properties that specify
the IDs of other objects in the document. Many of these properties
specify the ID of the first object in a linked list of objects. For example,
FP_FirstPgfFmtInDoc specifies the first FO_PgfFmt object (Paragraph Catalog
format) in the list of FO_PgfFmt objects in the document. Each FO_PgfFmt object
has a FP_NextPgfFmtInDoc property that specifies the next FO_PgfFmt object in
the list. If you want to get all the FO_PgfFmt objects in a document, you get the
FO_PgfFmt object specified by FP_FirstPgfFmtInDoc and traverse the links to
the other objects.
Document object property Object that the property specifies
FP_FirstGraphicInDoc The first graphic object (for example,
FO_UnanchoredFrame or FO_Line) in the
list of graphic objects
FP_FirstColorInDoc The first FO_Color in the list of FO_Color
objects
FP_FirstPgfInDoc The first FO_Pgf in the list of FO_Pgf objects
FP_FirstMarkerInDoc The first FO_Marker in the list of
FO_Marker objects
FP_FirstMarkerTypeInDoc The first FO_MarkerType, in the list of marker
types
FP_FirstVarInDoc The first FO_Var in the list of FO_Var objects
FP_FirstVarFmtInDoc The first FO_VarFmt in the list of
FO_VarFmt objects
FP_FirstXRefInDoc The first FO_XRef in the list of FO_XRef
objects
FP_FirstXRefFmtInDoc The first FO_XRefFmt in the list of
FO_XRefFmt objects
FP_FirstFnInDoc The first FO_Fn in the list of FO_Fn objects
FP_FirstTblInDoc The first FO_Tbl in the list of FO_Tbl objects
FP_FirstFlowInDoc The first FO_Flow in the list of FO_Flow
objects
FP_FirstPgfFmtInDoc The first FO_PgfFmt in the list of
FO_PgfFmt objects
FP_FirstCharFmtInDoc The first FO_CharFmt in the list of
FO_CharFmt objects

Frame Document Architecture
Documents
78 FDK Programmer’s Guide
2
FP_FirstBodyPageInDoc, FP_FirstMasterPageInDoc, and
FP_FirstRefPageInDoc point to the lists of pages in a document. These lists are
ordered to reflect the order of the pages. All other lists (including the list of FO_Pgf
objects) are not ordered. The terms first and last indicate only the position of the objects
in an arbitrarily ordered list. There is no guarantee that a more recently added object will
come later in a list, nor is there a guarantee that the order of a list will remain the same
as the document is modified.
FP_FirstCondFmtInDoc The first FO_CondFmt in the list of
FO_CondFmt objects
FP_FirstTblFmtInDoc The first FO_TblFmt in the list of
FO_TblFmt objects
FP_FirstRulingFmtInDoc The first FO_RulingFmt in the list of
FO_RulingFmt objects
FP_FirstSelectedGraphicInDoc The first graphic object in the list of selected
graphic objects
FP_MainFlowInDoc FO_Flow that represents the main flow
FP_FirstElementDefInDoc First structural element definition in the list of
element definitions in a FrameMaker document
FP_FirstFmtChangeListInDoc First format change list in the list of format change
lists in a document
FP_FirstBodyPageInDoc or
FP_LastBodyPageInDoc
The first or last FO_BodyPage in the list of
FO_BodyPage objects
FP_FirstMasterPageInDoc or
FP_LastMasterPageInDoc
The first or last FO_MasterPage in the list of
FO_MasterPage objects
FP_FirstRefPageInDoc or
FP_LastRefPageInDoc
The first or last FO_RefPage in the list of
FO_RefPage objects
FP_HiddenPage The hidden page (FO_HiddenPage)
FP_SelectedTbl The selected table object
FP_FirstTiInDoc The first FO_TiApiClient, FO_TiFlow,
FO_TiText, or FO_TiTextTable in the list
of text insets
FP_FirstRubiInDoc The first FO_Rubi in the list of rubi composites
FP_FirstCombinedFontDfnInDoc The first FO_CombinedFontDfn in the list of
combined font definitions
Document object property Object that the property specifies

Frame Document Architecture
Global document information
FDK Programmer’s Guide 79
. . .
Global document information
FrameMaker products allow you to set global document information, characteristics
that apply generally to an entire document.
What the user sees
Global document information includes the following formatting characteristics:
-Document page properties, which specify the document’s page numbering and
pagination style
-Document condition properties, which specify whether conditional text appears and
whether formatting associated with condition tags overrides other formatting
-Document and table footnote properties, which specify the appearance of the
footnotes, such as the footnote numbering and the default paragraph format
-Change bar properties, which specify the appearance and position of change bars in
the document
-The current text selection or insertion point
There is also global document information that affects how the FrameMaker product
behaves when the document is active. This type of global information includes:
-The document dictionary, which lists words that you want the FrameMaker product
Spelling Checker to ignore
-Type-in properties, which specify whether Smart Spaces or Smart Quotes is enabled
-Equation properties, which specify default symbol sizes and fonts the FrameMaker
product uses when you add equations to the document
-Printing properties, which specify the defaults that appear in the Print dialog box,
such as the printer name and the range of pages to print
-View properties, which specify how FrameMaker displays and scrolls the document
in the window
-Structure properties, which specify whether element boundaries appear and how the
Element Catalog appears for a structured document in a session.
FrameMaker saves most of the global document information with each document. For
example, if you set the zoom for a document to 140 percent and save and exit a
document, the next time you open the document, the zoom will be set to 140 percent.

Frame Document Architecture
Global document information
80 FDK Programmer’s Guide
2
How the API represents global document information
The Frame API represents global document information with FO_Doc object
properties.
How the API represents the selection in a document
The API uses several properties to specify what is selected in a document:
-FP_TextSelection specifies a structure that provides the location of the insertion
point or the beginning and end of a text selection.
-FP_FirstSelectedGraphicInDoc specifies the ID of the first graphic in the list
of selected graphics in a document.
-FP_SelectedTbl specifies the ID of a table that contains the insertion point or
some selected cells.
-FP_ElementSelection specifies the range of elements selected if the document
is a structured document in a session.
The following table summarizes the different types of selection in an unstructured
document and how these properties are set to represent them.
Selection state How selection properties are set
No object is selected.
There is no text selection
or insertion point.
FP_TextSelection specifies an F_TextRangeT
structure for which the objId and offset fields of
F_TextRangeT.beg
and F_TextRangeT.end are set to
0.
FP_FirstSelectedGraphicInDoc is 0.
FP_SelectedTbl is 0.
One or more graphic
objects are selected. FP_TextSelection specifies an F_TextRangeT
structure for which the objId and offset fields of
F_TextRangeT.beg and F_TextRangeT.end are set to
0.
FP_FirstSelectedGraphicInDoc specifies the ID of
the first selected graphic in the document’s list of selected
graphics.
FP_SelectedTbl is 0.
There is an insertion point
or text selection (that isn’t
in a table cell, but may
include table anchors).
FP_TextSelection specifies the location of the text
selection or insertion point
FP_FirstSelectedGraphicInDoc is 0.
FP_SelectedTbl is 0.

Frame Document Architecture
Global document information
FDK Programmer’s Guide 81
. . .
How the API represents the element selection in a structured FrameMaker document
In a structured FrameMaker document, the selection properties described in the
previous section behave as they would in an unstructured document. However,
structured FrameMaker documents have an additional selection property,
FP_ElementSelection, which specifies the selection in terms of the selected
element range or F_ElementRangeT structure.
The F_ElementRangeT structure is defined as:
typedef struct {
F_ElementLocT beg; /* Beginning of the element range. */
F_ElementLocT end; /* End of the element range. */
} F_ElementRangeT;
There is an insertion point
or text selection within a
single table cell.a
FP_TextSelection specifies the location of the text
selection or insertion point within the cell; for example, the ID of
the paragraph containing the insertion point, and the offset within
that paragraph.
FP_FirstSelectedGraphicInDoc is 0.
FP_SelectedTbl specifies the ID of the table containing the
cell.
If the current selection is in a paragraph, the paragraph´s
FP_InTextObj property specifies the ID of the cell that
contains the selection. The cell’s FP_CellColNum property
specifies the column number, and the cell’s FP_CellRow
property specifies the ID of its row.
An entire cell or set of
cells is selected. FP_TextSelection specifies an F_TextRangeT
structure for which the objId and offset fields of
F_TextRangeT.beg
and F_TextRangeT.end are set to
0.
FP_FirstSelectedGraphicInDoc is 0.
FP_SelectedTbl specifies the ID of the table containing the
cell. The table properties FP_TopRowSelection and
FP_BottomRowSelection specify the IDs of the first and
last rows containing selected cells. The FP_LeftColNum and
FP_RightColNum properties of the table specify the index
numbers of the outermost columns in the selection.
a. If an entire cell is selected, there is no text selection.
Selection state How selection properties are set

Frame Document Architecture
Global document information
82 FDK Programmer’s Guide
2
The F_ElementLocT structure specifies a location within an element. It is defined as:
typedef struct {
F_ObjHandleT parentId; /* Parent element ID. */
F_ObjHandleT childId; /* Child element ID. */
IntT offset; /* Offset within child/parent element. */
} F_ElementLocT;
The following table summarizes the different types of selection in a structured
FrameMaker document and how the fields of the F_ElementRangeT structure
specified by the FP_ElementSelection property are set to represent them.
Selection state What the fields of the F_ElementRangeT structure specify
No object is selected.
There is no text selection
or insertion point.
beg.parentId: 0
beg.childId: 0
beg.offset: 0
end.parentId: 0
end.childId: 0
end.offset: 0
One or more graphic
objects are selected.
There is an insertion point
or text selection within an
element that has no
subelements.
beg.parentId: ID of the element containing the insertion
point or selection
beg.childId: ID of the child element immediately following
the insertion point or the beginning of the text selection
beg.offset: offset of the beginning of the selection or
insertion point from the beginning of the element containing it
end.parentId: ID of the element containing the insertion
point or selection
end.childId: ID of the child element immediately following
the insertion point or the end of the text selection
end.offset: offset of the end of the selection or insertion point
from the beginning of the element containing it

Frame Document Architecture
Global document information
FDK Programmer’s Guide 83
. . .
Example
Suppose you create the document shown in Figure 2-1.
Figure 1-1 A document
An entire element or
range of elements
(excluding the highest
level element) is selected.
beg.parentId: ID of the element containing the first selected
element
beg.childId: ID of the first selected element
beg.offset: 0
end.parentId: ID of the element containing the first selected
element
end.childId: ID of the sibling element following the last
selected element, or 0 if there is no sibling element following the
last selected element
end.offset: 0
The highest level element
is selected. beg.parentId: 0
beg.childId: ID of the highest-level element
beg.offset: 0
end.parentId:: 0
end.childId: 0
end.offset: 0
Selection state What the fields of the F_ElementRangeT structure specify

Frame Document Architecture
Global document information
84 FDK Programmer’s Guide
2
The API represents the document with an FO_Doc object. The following table lists
some of its properties.
Property Type Value
FP_Name StringT C:\Sales\Training\1Chapter
FP_ViewBorders IntT True
FP_ViewRulers IntT True
FP_ViewPageScrolling IntT FV_SCROLL_VERTICAL
FP_Zoom MetricT 1 << 16
FP_IsIconified IntT False
FP_ViewTextSymbols IntT True
FP_IsOnScreen IntT True

Frame Document Architecture
Pages
FDK Programmer’s Guide 85
. . .
Pages
Frame documents have three kinds of visible pages: body pages, master pages, and
reference pages.
What the user sees
With FrameMaker, the user can change any of the visible pages.
Body pages
Body pages are what a user normally thinks of as the document’s pages. They organize
the text and graphic objects that appear in the body of a document.
Master pages
Master pages control the layout of body pages. Each body page is associated with one
master page, and each master page can be associated with zero or more body pages. A
master page provides the following for the body page:
-The text frame layout, which defines the number, size, and placement of the page’s
text frames and the column layout within each text frame
-The page background, which includes graphic objects and text frames (such as
headers and footers) with unnamed flows
By default, single-sided documents have at least one master page, which is named
Right. Double-sided documents have two master pages, named Right and Left.
FrameMaker products allow you to add your own custom master pages to both single-
sided and double-sided documents.
When a FrameMaker product adds a body page, it uses a left or right master page object
as a background. It also copies all the text frames with named flows from that master
page to the body page. Once the FrameMaker product copies these text frames to the
body page, they are independent of the text frames on the master page from which they
were copied. If you change the text frames, it does not affect the master page.
A body page’s background appears when you view a body page on the
screen or print it. However, the background is part of the master page
and not the body page. The FrameMaker product superimposes the body page
on the background for displaying and printing. If you go to the master
page and change the graphic objects that constitute the background, the changes appear
when you view or print the body pages associated with the master page.

Frame Document Architecture
Pages
86 FDK Programmer’s Guide
2
Reference pages
Reference pages can contain named graphic frames. Named graphic frames provide
decoration, such as a thick line ruling, for paragraphs in the body pages. The Paragraph
Designer provides two settings, Frame Above and Frame Below, that allow you to
specify the named graphic frames you want to appear above or below a paragraph.
Reference pages can also contain special flows that control the appearance of generated
documents. For example, a Table of Contents document normally has a flow named
TOC on one of its reference pages.
How the API represents pages
FrameMaker represents body pages, master pages, and reference pages with
FO_BodyPage, FO_MasterPage, and FO_RefPage objects, respectively.
In addition to these pages, a document can also have a hidden page, which stores hidden
conditional text. The user cannot see or directly modify hidden pages. FrameMaker
represents each hidden page with an FO_HiddenPage object.
Page objects have a number of common properties. These properties specify the
following characteristics of a page:
-The dimensions of the page
-Its type (body, master, reference, or hidden)
-Its numbering
-IDs of the objects that represent its page frame and its sibling pages
A page object does not actually contain the text and graphic objects
that appear on a page. Instead, it has a property named FP_PageFrame, which
specifies the ID of a page frame. A page frame is an invisible unanchored frame whose
dimensions match those of the page. (For more information on unanchored frames, see
“Graphic objects” on page 90.) The API represents a page frame with an
FO_UnanchoredFrame object. This FO_UnanchoredFrame object has properties
that specify the IDs of the first and last objects in the linked list of API graphic objects
that appear directly on the page.

Frame Document Architecture
Pages
FDK Programmer’s Guide 87
. . .
Suppose you create a body page with a single text frame as shown in Figure 2-2.
Figure 1-2 Single text frame on a body page
The API represents the body page in Figure 2-2 with the objects shown in Figure 2-3.
The FO_BodyPage object does not have a property that specifies the ID of the
FO_TextFrame object. Instead, it has a property, named FP_PageFrame, that
specifies the ID of its page frame (an FO_UnanchoredFrame object). The page
frame properties, FP_FirstGraphicInFrame and FP_LastGraphicInFrame,
both specify the ID of the FO_TextFrame object, since it is the only object that
appears directly on the page.
Figure 1-3 Objects for a body page with a single text frame
A FrameMaker product automatically creates and destroys the page frame when it
creates and destroys the page. The page frame is not accessible to the user. However, as
a developer, you need to use it to get the objects on a page.
FO_UnanchoredFrame
(page frame)
FO_BodyPage
FP_PageFrame
FO_TextFrame
FP_FirstGraphicInFrame
FP_LastGraphicInFrame

Frame Document Architecture
Pages
88 FDK Programmer’s Guide
2
How the API organizes pages
The API maintains the different types of visible pages in a document (body pages,
master pages, and reference pages) in separate linked lists. FO_Doc objects have the
following properties that specify the first and last page object in each list:
-FP_FirstBodyPageInDoc and FP_LastBodyPageInDoc
-FP_FirstMasterPageInDoc and FP_LastMasterPageInDoc
-FP_FirstRefPageInDoc and FP_LastRefPageInDoc
Each page object has two properties, FP_PagePrev and FP_PageNext, that specify
the IDs of the page objects before and after it in the list. When you delete a page, the API
removes the object that represents it and updates the FP_PagePrev and
FP_PageNext properties for all the FO_Page objects before and after it.
FO_Doc objects also have a property named FP_CurrentPage that specifies the ID
of the current page. The current page is the page that appears on the screen. If more than
one page appears on the screen, it is the page that appears with a dark border around it.
Suppose you create a double-sided document that has three body pages, two master
pages (Left and Right), and a single reference page, as shown in Figure 2-4. The current
page is the Right master page.
Figure 1-4 Document with body, master, and reference pages
1Right 1
Reference PageMaster PagesBody Pages

Frame Document Architecture
Pages
FDK Programmer’s Guide 89
. . .
FrameMaker products organize the objects as shown in Figure 2-5.
Figure 1-5 Example document and page objects
FP_PagePrev
FP_LastRefPageInDoc
FO_Doc
FO_MasterPage
(Left master page)
FO_MasterPage
(Right master page)
FO_RefPage
(Reference page)
FO_BodyPage
(Body page 3)
FO_BodyPage
(Body page 2)
FO_BodyPage
(Body page 1)
FP_PageNext
FP_FirstBodyPageInDoc
FP_LastBodyPageInDoc
FP_FirstRefPageInDoc
FP_FirstMasterPageInDoc
FP_CurrentPage
FP_LastMasterPageInDoc
FP_PagePrev
FP_PageNext
FP_PagePrev
FP_PageNext

Frame Document Architecture
Graphic objects
90 FDK Programmer’s Guide
2
How the API represents hidden pages
If the user chooses to hide conditional text in the document, the FrameMaker product
adds a hidden page to the document to store the hidden text. A document can have only
one hidden page. FrameMaker products represent the hidden page with an
FO_HiddenPage object. The FO_Doc property FP_HiddenPage specifies its ID.
The hidden page has only one text flow, named HIDDEN. For more information on how
the API represents hidden conditional text, see page 120.
How the API represents master pages
Both single-sided and double-sided documents have default master pages, named Right
and Left. In single-sided documents, the Left master page is not visible to the user.
However, you can get and set its properties with the API.
Graphic objects
A graphic object is anything the user can draw with the Tools palette, or an imported
graphic.
What the user sees
A graphic object can be:
-An anchored frame, which is a container for graphic objects that is tied to a specific
location in text.
-An unanchored frame, which is a container for graphic objects that is not tied to a
specific location in text.
-A simple geometric shape, which is a line, an arc, a rectangle, a rounded rectangle,
an ellipse, a polyline, or a polygon.
-A group, which is an invisible graphic object that holds together a set of other
graphic objects.
-A text line, which is a single line of text that isn’t in a paragraph or flow (for more
information on text lines, see “Text” on page 112).
-A text frame, which is a container for text in a flow (for more information on text
frames, see “Text” on page 112).
-An imported graphic such as a bitmap or a PostScript file created with another
application.
-An inset or imported graphic.
-A math equation, which describes a formatted equation.

Frame Document Architecture
Graphic objects
FDK Programmer’s Guide 91
. . .
You can draw a graphic object directly on a page in a document. A graphic object drawn
directly on a page doesn’t move as you edit the text around it. You can also draw a
graphic object inside an anchored or unanchored frame. When you move a frame, all the
graphic objects inside it move with it. You can nest frames; that is, you can draw a frame
within a frame within a frame.
Draw order
The graphic objects in a frame have a back-to-front order or draw order that specifies
the order in which the FrameMaker product draws them. By default, the draw order is
the same as the order in which you created the objects. When graphic objects overlap,
the ones in front (at the end of the draw order) obscure those in back. You can change
the draw order by selecting a graphic object and choosing Front or Back from the Tools
palette.
Groups
You can create a group from one or more graphic objects. This allows you to manipulate
them as a single object. When you resize the group, the FrameMaker product
automatically resizes the group’s component objects proportionally.
Anchored frames
You can draw graphic objects in anchored frames, which are tied to text symbols named
anchor symbols (). An anchor symbol (and its anchored frame) moves with the text to
which it is attached. You can specify a variety of parameters that determine where a
frame appears in relation to its anchor symbol. For example, it can be below the line
containing the anchor symbol or at the bottom of the text frame containing the anchor
symbol. Unlike other graphic objects, the anchored frame cannot be drawn directly on a
page or into another frame; it can only be created in text.
How the API represents graphic objects
The API represents each type of graphic object with a different type of API object. For
example, it represents polygons with FO_Polygon objects and text frames with
FO_TextFrame objects.
All types of API graphic objects1 have properties that provide the following
information:
-The graphic object’s format—that is, characteristics such as its fill pattern and border
width
-The graphic object’s location and angle
. . . . . . . . . . . . . . . . . . . . . . . . . . . . . . . . .
1. This manual uses the term API graphic object to refer to objects (such as FO_Polygon and
FO_TextFrame objects) that the API uses to represent the graphic objects (such as polygons and text
frames) that appear on a page.

Frame Document Architecture
Graphic objects
92 FDK Programmer’s Guide
2
-IDs of the graphic object’s parent, sibling, and child objects
Some format properties do not affect some graphic objects. For example, an
FO_Rectangle object, like all other objects, has an FP_ArrowType property. This
property can have a value, but that value will not affect the appearance of the rectangle
that the object represents.
All types of API graphic objects also have several properties that are specific to them.
For example, FO_Arc objects have a property named FP_Theta that specifies an
arc’s theta value.
Suppose you create the arrow shown in Figure 2-6.
Figure 1-6 Arrow in an unanchored frame
The API represents the arrow with an FO_Line object, whose properties include those
shown in the following table.
How the API organizes graphic objects
The API maintains each API graphic object in at least two linked lists:
-The list of all the API graphic objects in the document
For convenience, the API maintains a linked list of all the API graphic objects in a
document. The FO_Doc property FP_FirstGraphicInDoc specifies the ID of
the first object in the list. API graphic objects have a property named
FP_NextGraphicInDoc, which specifies the ID of the next API graphic object in
Property Type Value
FP_FrameParent F_ObjHandleT ID of the frame containing the arrow
FP_Pen IntT FV_FILL_BLACK
FP_LocX MetricT .25*in
FP_LocY MetricT 1.125*in
FP_HeadArrow IntT True
FP_ArrowType IntT FV_ARROW_HOLLOW

Frame Document Architecture
Graphic objects
FDK Programmer’s Guide 93
. . .
the list. If you traverse this list, you will cover every graphic object in a document.
The order of the list is completely random.
-The list of API graphic objects in the graphic object’s parent frame
Each API graphic object (except an anchored frame and a page frame)
has exactly one parent frame object. The parent frame is the frame that contains the
graphic object. The API maintains a linked list of the child objects in each frame.
FO_UnanchoredFrame and FO_AFrame objects have
FP_FirstGraphicInFrame and FP_LastGraphicInFrame properties,
which specify the first and last objects in the list of their child objects. All API
graphic objects have FP_PrevGraphicInFrame and
FP_NextGraphicInFrame properties, which specify the objects before and after
them in the list. The order of the objects in the linked list is the same as the draw
order of the graphic objects in a frame.
Like the frames they represent, API frame objects can be nested: that is, an
FO_UnanchoredFrame or FO_AFrame object can be the parent of another
FO_UnanchoredFrame object. Every API graphic object (except an object that
represents a page frame or an anchored frame) is a descendant of exactly one API page
frame object.
Suppose you create a page that contains:
-An unanchored frame that contains an oval, a rectangle, and a text frame with some
text in it
-A text line that overlaps the unanchored frame, but is drawn directly on the page
FrameMaker products organize the objects as shown in Figure 2-7.

Frame Document Architecture
Graphic objects
94 FDK Programmer’s Guide
2
Figure 1-7 API objects that represent a page and the graphic objects on it
How the API represents groups
The API represents a grouped set of graphic objects with an FO_Group object. It
maintains the objects that constitute a group in a linked list. The FO_Group properties,
FP_FirstGraphicInGroup and FP_LastGraphicInGroup, specify the first and
last objects in the list. Each graphic object has FP_PrevGraphicInGroup and
FP_NextGraphicInGroup properties, which specify the objects before and after it
in the list.
Grouping graphic objects does not affect their position in the linked list of API graphic
objects in a frame. That is, it does not affect their position in the draw order. Group
objects themselves have an arbitrary position in the draw order.
FP_PageFrame
FO_BodyPage
FP_LastGraphicInFrame
FO_Ellipse
FO_Rectangle
FO_TextFrame
FP_NextGraphicInFrame
FP_PrevGraphicInFrame
FP_NextGraphicInFrame
FP_PrevGraphicInFrame
FP_FirstGraphicInFrame
FO_UnanchoredFrame
FO_TextLine
FP_NextGraphicInFrame
FP_PrevGraphicInFrame
FP_LastGraphicInFrame
FP_FirstGraphicInFrame
FO_UnanchoredFrame
(Page frame)
Draw Order

Frame Document Architecture
Flows
FDK Programmer’s Guide 95
. . .
How the API represents selections of graphic objects
The FO_Doc property, FP_FirstSelectedGraphicInDoc, specifies the ID of the
object that represents the first selected graphic object in a document. If more than one
graphic object is selected, the API forms a linked list of the API graphic objects that
represent the selected graphic objects. API graphic objects have an
FP_NextSelectedGraphicInDoc property that specifies the ID of the next
selected graphic object. The order of the list is not necessarily the same as the order in
which the graphic objects were selected.
Although FP_FirstSelectedGraphicInDoc is a document property, you can
only select graphic objects that are within the same frame.
Flows
FrameMaker products use flows to connect text frames in a document.
What the user sees
A flow tells the FrameMaker product where to put additional text when a text frame is
full. In a simple document, there may be only one flow associated with the body pages.
In complex documents such as newsletters, you may create multiple flows that have
connected text frames on different pages.
Figure 1-8 Multiflow document
Flows have an Autoconnect setting that controls whether the FrameMaker product
generates a new page when you fill the last text frame of a flow. If Autoconnect is on,
the FrameMaker product creates a new page and connects a text frame on the new page
with the text frame on the previous page.
VIEWS
123

Frame Document Architecture
Flows
96 FDK Programmer’s Guide
2
Main flows
Each document has a main flow. Normally, the FrameMaker product treats the main
flow like any named flow in the document. However, there are cases when the
FrameMaker product treats the main flow specially:
-When you generate a table of contents or an index, the FrameMaker product puts the
generated text into the main flow of the generated document.
-When you run Compare Documents, the FrameMaker product puts the Summary text
into the main flow.
Usually the main flow is the default flow for the current language. For example, if the
current language is English, the main flow is A.
If there are several Autoconnect flows in the document with the default flow tag, the
main flow is the one in the backmost text frame on the frontmost body page.
How the API represents flows
The API represents a flow with an FO_Flow object, whose properties provide the
following information:
-The flow’s format characteristics, such as the feathering and whether Autoconnect is
enabled
-The IDs of the first and last FO_TextFrame objects in the flow
-The ID of the next FO_Flow object in the document
How the API organizes flows
The API maintains a document’s FO_Flow objects in a linked list.
The FO_Doc property, FP_FirstFlowInDoc, specifies the ID of the first FO_Flow
object in the list. FO_Flow objects have a property named FP_NextFlowInDoc,
which specifies the next FO_Flow object in the list. The order of the list is random; it
does not correspond to the order in which the flows appear in the document.
The API also maintains the objects that represent a flow’s text frames in a linked list.
The FO_Flow properties, FP_FirstTextFrameInFlow and
FP_LastTextFrameInFlow, specify the first and last FO_TextFrame objects in
the list. Each FO_TextFrame object has an FP_PrevTextFrameInFlow property
and a FP_NextTextFrameInFlow property, which specify the previous and next
FO_TextFrame objects in the list. For more information on how flows, text frames,
and paragraphs are organized, see “How the API organizes paragraphs” on page 104.

Frame Document Architecture
Flows
FDK Programmer’s Guide 97
. . .
Suppose you create the document shown in Figure 2-9. The document has two flows: a
main flow, named A, and a second flow that is unnamed. The A flow connects a two-
column text frame on the first page and a two-column text frame on the second page.
The unnamed flow appears only on the first page and has only one text frame.
Figure 1-9 Document with a named and an unnamed flow
Figure 2-10 shows how the API organizes the objects that represent the flows and text
frames shown in Figure 2-9.
Figure 1-10 Objects that represent a document with two flows
AAA
1
Flow A
A
Unnamed flow
2
FP_LastTextFrameInFlow
FO_Flow
(Unnamed flow) FP_LastTextFrameInFlow
FO_TextFrame
FP_FirstTextFrameInFlow
FO_Flow
(Flow A)
FP_MainFlowInDoc
FP_FirstFlowInDoc
FO_TextFrame
FP_NextTextFrameInFlow
FP_PrevTextFrameInFlow
FO_TextFrame
FP_NextFlowInDoc
FP_FirstTextFrameInFlow
FO_Doc

Frame Document Architecture
Flows
98 FDK Programmer’s Guide
2
Although the FP_FirstFlowInDoc property specifies the FO_Flow object for the
unnamed flow in Figure 2-10, it could also specify the FO_Flow object that represents
Flow A. The determination of which flow is first in the list is completely random.
The API uses FO_SubCol objects to represent the column formatting of text as follows:
-Contiguous paragraphs in each column of a text frame are within a single
FO_SubCol object.
-Contiguous paragraphs within sidehead area are within a single FO_SubCol.
-Each contiguous series of paragraphs that spans columns and/or sideheads is
represented by a single FO_SubCol object.
-Following paragraphs that do not span columns and sideheads begin a new group of
FO_SubCol objects. For example, Figure 14.11 shows a page that has seven
FO_SubCol objects.two groups of three, plus one for the heading that spans all
columns..
The FO_TextFrame properties, FP_FirstSubCol and FP_LastSubCol, specify
the first and last FO_SubCol objects in a specific text frame. Each FO_SubCol
object has an FP_PrevSubCol property and a FP_NextSubCol property, which
specify the previous and next FO_SubCol objects in the flow. Each FO_SubCol
object also has a FP_ParentTextFrame property, which specifies the text frame it
is in. If a text frame has only one column, its FP_FirstSubCol and
FP_LastSubCol properties both specify the ID of the FO_SubCol object that
represents it.
Figure 2-11 shows how the API organizes the objects that represent the two-column text
frame on the first page of the document in Figure 2-9.
Figure 1-11 Objects that represent a text frame with two columns
FO_TextFrame
FP_LastSubCol
FO_SubCol
FP_NextSubCol
FP_PrevSubCol
FO_SubCol
FP_FirstSubCol
FP_ParentTextFrame
FP_ParentTextFrame

Frame Document Architecture
Flows
FDK Programmer’s Guide 99
. . .
In structured FrameMaker, flows can be structured. If a flow is structured, the FO_Flow
object that represents it has a FP_HighestLevelElement property that specifies the
ID of the root element.
For information on how the API organizes paragraphs and text in flows, text frames, and
columns, see “How the API organizes paragraphs” on page 104.

Frame Document Architecture
Paragraph Catalog formats
100 FDK Programmer’s Guide
2
Paragraph Catalog formats
Each document has a Paragraph Catalog containing one or more Paragraph Catalog
formats.
What the user sees
Each Paragraph Catalog format specifies aspects of a paragraph’s appearance, such as
its indents, line spacing, and default font. Each format has a name or tag, which usually
corresponds to a type of paragraph, such as title, body, or heading. To make a
paragraph’s appearance conform to a format, you apply the format to the paragraph.
You can apply the same format to multiple paragraphs to ensure consistency in your
document.
You can add formats to the Paragraph Catalog or modify or delete formats that are
already in it.
How the API represents Paragraph Catalog formats
FrameMaker represents each Paragraph Catalog format with an FO_PgfFmt object,
whose properties provide the following information:
-The name of the paragraph format
-Formatting information
-The ID of the next FO_PgfFmt object in the document
Suppose you create the paragraph format described in the Paragraph Designer in
Figure 2-12.
Figure 1-12 Paragraph Designer

Frame Document Architecture
Paragraphs
FDK Programmer’s Guide 101
. . .
The API represents this paragraph format with an FO_PgfFmt object. The following
table lists some of its properties.
The FP_AutoNumChar property specifies the character format to be applied to the
string specified by FP_AutoNumString. When the default font is used,
FP_AutoNumChar is set to a null string ("").
How the API organizes Paragraph Catalog formats
The API organizes the FO_PgfFmt objects in a document in a linked
list. The FO_Doc property, FP_FirstPgfFmtInDoc, specifies the first
FO_PgfFmt object in the list. FO_PgfFmt objects have an FP_NextPgfFmtInDoc
property, which specifies the ID of the next FO_PgfFmt object in the list. The order
of the list does not correspond with the order in which the formats appear in the
Paragraph Catalog.
Paragraphs
A paragraph can be a body of text, a title, or an item in a list.
What the user sees
You can type a paragraph in a text frame, a footnote, or a table cell.
Every paragraph has a paragraph format consisting of:
-A tag, which is the name of a format stored in the Paragraph Catalog
-Formatting information, which is the same information that a Paragraph Catalog
format provides, such as indents and leading
Every paragraph starts with a tag and formatting information that matches a Paragraph
Catalog format. There are several ways you can change a paragraph’s format:
Property Type Value
FP_Name StringT Step
FP_AutoNumString StringT <n+>.\t
FP_AutoNumChar StringT ""
FP_PgfIsAutoNum IntT True
FP_NextPgfFmtInDoc F_ObjHandleT ID of the next Paragraph Catalog format
in the document’s list of Paragraph
Catalog formats

Frame Document Architecture
Paragraphs
102 FDK Programmer’s Guide
2
-Apply a different Paragraph Catalog format to the paragraph.
When you do this, the FrameMaker product changes the paragraph’s formatting
information to match that of the Paragraph Catalog format. This process is known as
tagging.
-Change the paragraph’s formatting information.
This does not affect the Paragraph Catalog format that you tagged the paragraph
with. For example, if you tag a paragraph with a tag named indentbody that specifies
a 1-inch indent and subsequently change the paragraph’s indent to 2 inches, the
indentbody format and other paragraphs tagged as indentbody still have a 1-inch
indent. This change is a format override, and it applies only to that paragraph
instance.
-Change the Paragraph Catalog format’s formatting information.
FrameMaker products allow you to update all the paragraphs that are tagged with the
format you changed. You can choose whether you want to retain format overrides
when FrameMaker updates all paragraphs in the document with the same tag.
How the API represents paragraphs
FrameMaker products represent each paragraph with an FO_Pgf object, whose
properties provide the following information:
-The ID of the text frame and text column containing the paragraph
-The paragraph’s formatting information (the same set of properties that a Paragraph
Catalog format provides)
-The paragraph’s tag
-The IDs of sibling FO_Pgf objects
-A flag indicating whether the paragraph has been successfully spell-checked since
the last change was made to it
Each paragraph object also contains an F_TextItemsT structure, which represents
the text in the paragraph. For more information about text and the F_TextItemsT
structure, see “How the API represents text” on page 112.

Frame Document Architecture
Paragraphs
FDK Programmer’s Guide 103
. . .
Suppose you create the paragraph shown in Figure 2-13.
Figure 1-13 A paragraph
The API represents the paragraph with an FO_Pgf object. The following table lists
some of its properties.
A paragraph’s FP_InTextObj property does not always specify the ID of a
subcolumn. If the paragraph appears in a table cell, it specifies the ID of the FO_Cell
object representing the cell. If the paragraph appears in a footnote, FP_InTextObj
specifies the ID of the FO_Fn object representing the footnote.
How to apply formats to paragraphs
To apply a format from the paragraph format catalog to a specific paragraph object, first
get the ID of the FO_Pgf object in question. Then loop through the document looking
for the FO_PgfFmt object with a name that matches the tag you want to apply to the
paragraph. Then use F_ApiGetProps() to get the list of properties from the
FO_PgfFmt object, and use F_ApiSetProps() to set the property list to the FO_Pgf
in question.
Property Type Value
FP_Name StringT Step
FP_AutoNumString StringT <n+>.\t
FP_PgfIsAutoNum IntT True
FP_PgfNumber StringT 1.
FA_LeftIndent MetricT 0
FP_InTextFrame F_ObjHandleT ID of the text frame the
paragraph starts in
FP_InTextObj F_ObjHandleT ID of the subcolumn
(FO_SubCol object) the
paragraph starts in

Frame Document Architecture
Paragraphs
104 FDK Programmer’s Guide
2
How the API organizes paragraphs
The API maintains FO_Pgf objects in two linked lists:
-The list of all FO_Pgf objects in a document
-The list of FO_Pgf objects in a flow
The list of paragraphs in a document
The FO_Doc property, FP_FirstPgfInDoc, specifies the first FO_Pgf object in
the list of FO_Pgf objects in a document. Each FO_Pgf object has an
FP_NextPgfInDoc property, which specifies the next FO_Pgf object in the list. The
order of the list of FO_Pgf objects in a document does not necessarily correspond to
the actual order of the paragraphs in the document.
The list of paragraphs in a flow
FO_Flow objects do not have a property that specifies the first FO_Pgf object in a
flow. To find the first FO_Pgf object in the flow, you must find the first
FO_TextFrame object in the flow. Then you must get the FO_Pgf object specified
by the FO_TextFrame object’s FP_FirstPgf property. In some cases, the first text
frame in the flow may not contain any paragraphs. You must traverse subsequent text
frames and check them to see if they contain any paragraphs.
Each FO_Pgf object has FP_PrevPgfInFlow and FP_NextPgfInFlow
properties, which specify the IDs of the FO_Pgf objects before and after it in the flow.
To get the paragraphs in a flow in order, you traverse these properties.
It is possible for a paragraph to begin in one text frame and end in another. When this
happens, the ID of the FO_Pgf is specified by the FP_LastPgf property of the text
frame in which it begins and the FP_FirstPgf property of the text frame in which it
ends.
Suppose you create two text frames and connect them with a flow. The first text frame
has two paragraphs in it; the second paragraph continues into the next text frame as
shown in Figure 2-14.
Figure 1-14 Flow with two text frames

Frame Document Architecture
Paragraphs
FDK Programmer’s Guide 105
. . .
The API organizes the objects that represent the flow, text frames, and paragraphs as
shown in Figure 2-15.
Figure 1-15 Objects that represent a flow with text frames and paragraphs
Like text frames, subcolumns (FO_SubCol objects) have FP_FirstPgf and
FP_LastPgf properties, which specify the first and last paragraphs in them. If a
paragraph begins in one text column and ends in another, the paragraph’s ID is specified
by the FP_LastPgf property of the subcolumn in which it begins and the
FP_FirstPgf property of the subcolumn in which it ends.
FP_LastTextFrameInFlow
FP_LastPgf
F_TextItemsT
FP_NextPgfInFlow
FP_PrevPgfInFlow
FP_FirstPgf
FO_Pgf
(Paragraph 2)
F_TextItemsT
FO_Pgf
(Paragraph 3)
F_TextItemsT
FO_Pgf
(Paragraph 1)
FP_NextPgfInFlow
FP_PrevPgfInFlow
FO_TextFrame
(Right text frame)
FP_LastPgf
FP_FirstPgf
FO_TextFrame
(Left text frame)
FP_NextTextFrameInFlow
FP_PrevTextFrameInFlow
FP_FirstTextFrameInFlow
FO_Flow

Frame Document Architecture
Character Catalog formats
106 FDK Programmer’s Guide
2
Character Catalog formats
Each document has a Character Catalog containing one or more character formats.
What the user sees
Each character format has a name (or tag), which usually corresponds to a type of text,
such as Emphasis, Usertype, or Booktitle. It also contains information about how text
should look, such as its font family, weight, and angle. To make the appearance of a set
of characters conform to a Character Catalog format, you apply the format to the set of
characters.
When you apply a character format to a set of characters, it overrides the default font
setting of the paragraph format. If you reapply a Paragraph Catalog format to the
paragraph, it does not affect the format of the characters that you previously tagged with
the character format.
FrameMaker products allow you to create character formats that override only some
properties of the text to which they are applied. To leave one of the current text
properties intact, you set the corresponding character format property to As Is. The
Character Designer indicates the As Is state with the words As Is or a grayed (or
stippled) checkbox.
You can add character formats to the Character Catalog or modify or delete formats that
are already in it.
How the API represents Character Catalog formats
FrameMaker products represent each Character Catalog format with an FO_CharFmt
object, whose properties provide the following information:
-The name of the character format
-Character formatting information, such as the font family, angle, and weight
-Whether the character format’s formatting overrides the default formatting of the text
that the format is applied to
-The ID of the next FO_CharFmt object in the document

Frame Document Architecture
Character Catalog formats
FDK Programmer’s Guide 107
. . .
How the API represents fonts
FO_Session objects have properties (such as FP_FontFamilyNames) that provide
arrays of the names of the font families, variations, angles, and weights available in the
current session. These lists are referenced by F_StringsT structures. F_StringsT
is defined as:
typedef struct {
UIntT len; /* Number of strings */
StringT *val; /* Array of strings */
} F_StringsT;
For example, if Bold and Regular are the only font weights available in the current
session, the fields of the F_StringsT structure specified by the FO_Session
property, FP_FontWeightNames, have the following values:
len: 3
val: {"<None>","Regular","Bold"}
To set a character format’s weight to Bold in this session, you set its FP_FontWeight
property to 2.
For more information on session font properties, see “How the API indicates which
fonts are available in a session” on page 70.
You can also use the following properties to specify a font:
-FP_FontPlatformName specifies a font name that uniquely identifies the font on
the Windows platform.
-FP_FontPostScriptName specifies the name given to a font when it is sent to a
PostScript printer (specifically, the name that is passed to the PostScript FindFont
operator before any font coordination operations).
The PostScript name is unique for all PostScript fonts, but may not be available for
fonts that have no PostScript version.
For the same Asian font, the PostScript name can be different on different platforms.
This is because they might have slightly different extensions to the character
mappings. For example, Ryumin-Light on the Macintosh is Ryumin-Light-
83pv-RKSJ-H, while it is Ryumin-Light-90ms-RKSJ-H on a Windows system.
Since these are the same fonts, FrameMaker products will treat these as the same
PostScript name. To do so, FrameMaker products ignore the following keywords in
PostScript names:
83pv
90pv
90ms
Ext

Frame Document Architecture
Character Catalog formats
108 FDK Programmer’s Guide
2
Add
NWP
The FP_FontPlatformName property specifies a platform-specific ASCII string
that uniquely identifies a font for a particular platform. The string consists of several
fields separated by periods.
On Windows, the string you specify for FP_FontPlatformName has the following
syntax:
W.FaceName.ItalicFlag.Weight.Variation
The following strings are valid representations of the Windows font, Helvetica Narrow
Bold Oblique:
W.Helvetica-Narrow.I.700
W.Helvetica.I.700.Narrow
When reading in a document, a FrameMaker product determines a font name by
checking font properties in the following order:
-FP_FontPlatformName
-Combination of FP_FontFamily, FP_FontVariation, FP_FontWeight, and
FP_FontAngle
-FP_FontPostScriptName
Your clients do not need to use all three methods to change fonts. You should always
specify the PostScript name, if it is available.
How the API represents As Is settings
FO_CharFmt objects use two properties to represent a font characteristic: one to
represent the characteristic’s As Is state and one to represent the characteristic itself.
For example, FP_UseFontWeight specifies whether the character format’s font
weight overrides the default font weight of the text that the format is applied to.
This field Represents
WPlatform designator
FaceName Windows face name (for more information, see your Windows
documentation)
ItalicFlag Whether font is italic; you can use one of the following flags:
I (Italic)
R (Regular)
Weight Weight classification, for example 400 (Regular) or 700 (Bold)

Frame Document Architecture
Character Catalog formats
FDK Programmer’s Guide 109
. . .
FP_FontWeight specifies the character format’s font weight. If
FP_UseFontWeight is True, the font weight specified by FP_FontWeight
overrides the default font weight for the text. If FP_UseFontWeight is False (As
Is), FP_FontWeight does not affect the text’s font weight.
If an FP_UseCharacteristic property is False, the character format’s property
list includes only the FP_UseCharacteristic property. It doesn’t include the
FP_Characteristic property for the characteristic (since this property is not used).
Suppose you create the character format specified in the Character Designer in
Figure 2-16.
Figure 1-16 Character Designer
The API represents the character format with an FO_CharFmt object. The following
table lists some of its properties.
Property Type Value
FP_CharTag StringT booktitle
FP_FontAngle IntT Index of Italic font angle
FP_UseFontAngle IntT True
FP_UseFontFamily IntT False
FP_UseFontVariation IntT False
FP_UseFontWeight IntT False
FP_UseUnderline IntT False
FP_FontSize MetricT 36*pts
FP_UseFontSize IntT True

Frame Document Architecture
Condition Formats
110 FDK Programmer’s Guide
2
This character format overrides the default font angle setting and the size of the text to
which it is applied. It does not override any of the text’s other default characteristics.
How the API organizes Character Catalog formats
The API organizes the formats in a document’s Character Catalog in a linked list.
FO_Doc objects have an FP_FirstCharFmtInDoc property that specifies the first
FO_CharFmt object in the list. FO_CharFmt objects have an
FP_NextCharFmtInDoc property, which specifies the ID of the next FO_CharFmt
object in the list. The order of the list does not correspond to the order in which the
formats appear in the Character Catalog.
Condition Formats
FrameMaker products provide condition formats that allow the user to selectively show
or hide text in a document.
What the user sees
To selectively show and hide text, you create a condition format (or tag) and apply it to
selections of text. For example, you can create a condition tag named Comment and
apply it to all the comments you add to a document. You can then instruct the
FrameMaker product to hide all the text with the Comment tag when you print a final
draft of the document. A document can have multiple condition tags.
FrameMaker products allow you to specify a format override, or a special style and
color for a condition. For example, you can make all text tagged with the Comment
condition underlined and red.
How the API represents condition formats
The API represents each condition format with an FO_CondFmt object, whose
properties provide the following information:
-The condition name
-Whether text tagged with the condition is currently visible
-The format overrides
-The ID of the next condition format in the document
The API represents the condition setting of a location in text as a text property. For more
information on text properties, see “How the API represents text” on page 112.

Frame Document Architecture
Condition Formats
FDK Programmer’s Guide 111
. . .
If you choose to hide a condition tag, the FrameMaker product moves text with that tag
to a hidden page and replaces it with markers. For more information on hidden
conditional text, see “How the API represents hidden conditional text” on page 120.
Suppose you create the condition tag specified in the Edit Condition Tag dialog box
shown in Figure 2-17.
Figure 1-17 Edit Condition Tag dialog box
The API represents the condition with an FO_CondFmt object. The following table
lists some of its properties.
How the API organizes condition formats
The API organizes a document’s FO_CondFmt objects in a linked list. The FO_Doc
property FP_FirstCondFmtInDoc specifies the first FO_CondFmt object in the
list. FO_CondFmt objects have a property named FP_NextCondFmtInDoc, which
specifies the ID of the next FO_CondFmt object in the list. The order of the list does
not correspond to the order in which the formats appear in the Conditional Text
window.
Property Type Value
FP_Name StringT Comment
FP_NextCondFmtInDoc F_ObjHandleT ID of next condition in list of
document’s conditions
FP_CondFmtIsShown IntT True
FP_SepOverride F_ObjHandleT ID of the FO_Color object that
represents red color
FP_StyleOverride IntT FV_CN_SINGLE_UNDERLINE
FP_UseSepOverride IntT True

Frame Document Architecture
Text
112 FDK Programmer’s Guide
2
Text
The user can type text into a text line or a paragraph in a text frame, table cell, or
footnote.
What the user sees
FrameMaker products allow you to insert things, such as anchored frames, footnotes,
tables, and cross-references into text. The point at which you insert these things is called
an anchor. FrameMaker products represent an anchor with an anchor symbol ) on the
screen. This symbol is not visible if the Text Symbols view option is turned off. The
anchor moves with the text to which it is attached.
All text has a set of properties that specify the following information about it:
-A tag, or the name of a character format stored in the Character Catalog
-Formatting information (the same information that a Character Catalog format
provides, such as the font family and size)
-A set of conditional text formats that apply to it
These properties are called text properties.
Just as you can override a Paragraph Catalog tag by changing an individual paragraph’s
format, you can also override a Character Catalog tag by changing the properties of a
selection of text.
You can also apply one or more conditions to a selection of text. This allows you to hide
or display the text for particular versions of a document.
How the API represents text
The API represents the text in each paragraph or graphic text line with an
F_TextItemsT structure, which is defined as:
typedef struct {
UIntT len; /* The number of text items */
F_TextItemT *val; /* Array of text items */
} F_TextItemsT;

Frame Document Architecture
Text
FDK Programmer’s Guide 113
. . .
The API represents an individual text item with an F_TextItemT structure, which is
defined as:
typedef struct
{
IntT offset; /* Characters from the beginning */
IntT dataType; /* The type of text item, e.g. FTI_String */
union {
StringT sdata; /* String if type is FTI_String */
IntT idata; /* An ID if the item specifies an object */
} u;
} F_TextItemT;
The offset value specifies the distance between the start of the text item and the
beginning of the text line or paragraph. This distance is measured in the number of
characters (both regular characters and anchor symbols).
Each of the following constitutes a separate text item:
-A string of characters with common text properties
A text item can contain a string that is as long as a line of text. However, the API uses
a separate text item for each section of the text that has different text properties. If a
single property (such as the font weight, font angle, or condition format) is different,
the API starts a new text item. So a single line of text may require several text items
to represent it.
-The beginning or end of a line, paragraph, flow, column, page, or structural element
The API uses text items to indicate the beginning or end of the various entities that
organize text. Most of these text items specify the ID of an object. Text items that
indicate the end of a line specify whether the line end is a regular, hyphenated, or
hard line end.
-An anchor for a table, footnote, marker, cross-reference, variable, or anchored frame
The API represents tables, footnotes, markers, cross-references, variables, and
anchored frames with separate objects. It uses a text item to represent the anchor for
each of these entities. The text item specifies the ID of the object. For example, the
API represents a table with an FO_Tbl object. It uses a table anchor
(FTI_TblAnchor) text item to indicate where the table occurs in the text.
-A text properties change
This type of text item identifies the point in text at which the text properties change.
It specifies flags that indicate which text properties differ from the properties of the
text immediately preceding the text item.

Frame Document Architecture
Text
114 FDK Programmer’s Guide
2
The following table lists the values the F_TextItemT.dataType field can have and
the types of data the corresponding text item provides.
Text item type (dataType) What the text item represents Text item data
FTI_TextObjId The object to which the offsets
of all the text items are relative
ID of an FO_Pgf,
FO_Cell,
FO_TextLine,
FO_TiApiClient,
FO_TiFlow,
FO_TiText, or
FO_TiTextTable
FTI_String A string of characters with the
same condition and character
format
A character string
FTI_LineBegin The beginning of a line Nothing
FTI_LineEnd The end of a line and the line
end type
If the line end is a normal
line end, 0 ; if it is a forced
line end, the
FTI_HardLineEnd
flag is set; if it is a hyphen
line end, the
FTI_HyphenLineEnd
flag is set
FTI_PgfBegin The beginning of a paragraph ID of an FO_Pgf
FTI_PgfEnd The end of a paragraph ID of an FO_Pgf
FTI_FlowBegin The beginning of a flow ID of an FO_Flow
FTI_FlowEnd The end of a flow ID of an FO_Flow
FTI_PageBegin The beginning of a page ID of an
FO_BodyPage,
FO_HiddenPage,
FO_MasterPage,
FO_RefPage
FTI_PageEnd The end of a page ID of an
FO_BodyPage,
FO_HiddenPage,
FO_MasterPage,
FO_RefPage
FTI_TextFrameBegin The beginning of a text frame ID of an
FO_TextFrame
FTI_TextFrameEnd The end of a text frame ID of an
FO_TextFrame

Frame Document Architecture
Text
FDK Programmer’s Guide 115
. . .
FTI_SubColBegin The beginning of a column ID of an FO_SubCol
FTI_SubColEnd The end of a column ID of an FO_SubCol
FTI_FrameAnchor An anchored frame ID of an FO_AFrame
FTI_FnAnchor A footnote ID of an FO_Fn
FTI_TblAnchor A table ID of an FO_Tbl
FTI_MarkerAnchor A marker ID of an FO_Marker
FTI_XRefBegin The beginning of a cross-
reference instance
ID of an FO_XRef
FTI_XRefEnd The end of a cross-reference
instance
ID of an FO_XRef
FTI_VarBegin The beginning of a variable
instance
ID of an FO_Var
FTI_VarEnd The end of a variable instance ID of an FO_Var
FTI_TextInsetBegin The beginning of a text inset ID of an
FO_TiApiClient,
FO_TiFlow,
FO_TiText, or
FO_TiTextTable
FTI_TextInsetEnd The end of a text inset ID of an
FO_TiApiClient,
FO_TiFlow,
FO_TiText, or
FO_TiTextTable
FTI_ElementBegin The beginning of a container
element
ID of an FO_Element
FTI_ElementEnd The end of a container element ID of an FO_Element
FTI_ElemPrefixBegin The beginning of an element’s
prefix
ID of an FO_Element
FTI_ElemPrefixEnd The end of an element’s prefix ID of an FO_Element
FTI_ElemSuffixBegin The beginning of an element’s
suffix
ID of an FO_Element
FTI_ElemSuffixEnd The end of an element’s suffix ID of an FO_Element
FTI_CharPropsChange A change in the text properties Flags indicating which
properties have changed
(see the table below)
Text item type (dataType) What the text item represents Text item data

Frame Document Architecture
Text
116 FDK Programmer’s Guide
2
The following table lists the bit flags that a client can bitwise AND with the idata
field of an FTI_CharPropsChange text item and the types of text property changes
each flag indicates. For example, to determine if the font family changed, bitwise AND
the FTF_FAMILY flag with the idata field.
FTI_RubiComposite
Begin
The beginning of a rubi
composite (and the beginning of
oyamoji text).
ID of an FO_Rubi
FTI_RubiComposite
End
The end of a rubi composite. ID of an FO_Rubi
FTI_RubiTextBegin The beginning of rubi text (and
the end of oyamoji text).
ID of an FO_Rubi
FTI_RubiTextEnd The end of rubi text. ID of an FO_Rubi
Flag Meaning
FTF_FAMILY The font family has changed.
FTF_VARIATION The font variation has changed.
FTF_WEIGHT The font weight has changed.
FTF_ANGLE The font angle has changed.
FTF_UNDERLINING The underlining has changed.
FTF_STRIKETHROUGH The strikethrough characteristic has changed.
FTF_OVERLINE The overline characteristic has changed.
FTF_CHANGEBAR The change bars have changed.
FTF_OUTLINE The outline characteristic has changed.
FTF_SHADOW The shadow characteristic has changed.
FTF_PAIRKERN The pair kerning has changed.
FTF_SIZE The font size has changed.
FTF_KERNX The kern-x characteristic has changed.
FTF_KERNY The kern-y characteristic has changed.
FTF_SPREAD The font spread has changed.
FTF_COLOR The color has changed.
FTF_CHARTAG The Character Catalog format has changed.
Text item type (dataType) What the text item represents Text item data

Frame Document Architecture
Text
FDK Programmer’s Guide 117
. . .
Figure 2-18 shows a paragraph and the text items the API uses to represent the
paragraph’s text.
Figure 1-18 Paragraph text and the text items that represent it
There are several important things to note about the text items shown in Figure 2-18:
-Because the string "This " and the string "is a marker." have different font
weights, there are separate text items for them.
-The FTI_CharPropsChange text item indicates that the text properties have
changed; the FTF_WEIGHT flag that it specifies indicates that the font weight has
changed.
FTF_CAPITALIZATION The capitalization has changed.
FTF_POSITION The character position has changed.
FTF_CONDITIONTAG The condition tag has changed.
FTF_STRETCH Font stretch value has changed
FTF_LANGUAGE Character language has changed
FTF_TSUME Tsume setting has changed
FTF_IIF An internal flag having to do with asian text. input. If there is a
non-zero value for this flag, a front end processor is controlling
that text; you should not modify the associated text item.
FTF_ENCODING The text encoding has changed.
FTF_ALL OR of all the flags listed above.
Flag Meaning
offset: 0
dataType:
FTI_LineBegin
offset: 5
dataType:
FTI_CharProps-
Change
idata:
FTF_WEIGHT
offset: 17
dataType:
FTI_Marker-Anchor
idata: ID of
FO_Marker
offset: 18
dataType:
FTI_LineEnd
idata: 0
offset: 18
dataType:
FTI_PgfEnd
idata: ID of FO_Pgf
offset: 0
dataType:
FTI_String
sdata: "This "
offset: 0
dataType:
FTI_PgfBegin
idata: ID of
FO_Pgf
offset: 5
dataType:
FTI_String
sdata: "is a marker."

Frame Document Architecture
Text
118 FDK Programmer’s Guide
2
-The marker anchor is counted in the offset.
How the API represents special characters
The API uses the FrameMaker product character set. Some characters are either
reserved by the C language or belong to the higher ASCII range. To represent these
characters in a string, use octal (\) or hexadecimal (\x) sequences.
For a complete list of the characters in the FrameMaker product character set and the
corresponding hexadecimal codes, see your Frame product user’s manual. If you are
using ANSI C, you can use these hexadecimal codes or their octal equivalents. If you
are not using ANSI C, you must use octal (\) sequences.
Suppose you want to represent the following text in the API:
This is an em dash —
If you are not using ANSI C, you must specify the string This is an em dash
\321. If you are using ANSI C, you can also specify the string This is an em dash
\xd1.
How the API represents text properties
The FTI_CharPropsChange text item only indicates that particular text properties
have changed. It does not indicate what they have changed to. The API provides a
function named F_ApiGetTextProps(), which allows you to retrieve the text
properties for individual characters in text. You cannot retrieve the text properties for a
range or selection of text, because they may be different for individual characters within
the selection. You can, however, set the text properties for a range of text. For examples
of how to get and set text properties, see “Getting and setting text formatting” on
page 334.
Character Hexadecimal
representation Octal
representation
> \x3e \76
" (straight double quotation mark) \x22 \42
“ (left curved quotation mark) \xd2 \322
” (right curved quotation mark) \xd3 \323

Frame Document Architecture
Text
120 FDK Programmer’s Guide
2
The following are some of the properties of the text at the insertion point.
If the conditions Comment and MyComment are applied to the text location, the
FP_InCond property specifies an F_IntsT structure with the following values:
len: 2
val: { Comment_ID, MyComment_ID }
where Comment_ID and MyComment_ID are the IDs of the FO_CondFmt objects
that represent the Comment and MyComment condition formats.
How the API represents hidden conditional text
The user can choose to hide all the text with a specified condition format. If a document
has hidden conditional text, the FrameMaker product automatically adds a hidden page
to it. This hidden page is completely invisible to the user. It has a single flow, named
HIDDEN.
When the user chooses to hide text with a condition format, the FrameMaker product
removes each block of text with that condition format and inserts a Conditional Text
marker (type 10) in its place. This marker text consists of a plus sign (+) and a five-digit
integer. The FrameMaker product places the blocks of hidden text in the HIDDEN text
flow on the hidden page. The text begins with a Conditional Text marker containing a
minus sign (?) and the integer. It ends with another Conditional Text marker containing
an equal sign (=) and the integer. If the hidden conditional text doesn’t span paragraphs,
it appears in one paragraph. If the hidden conditional text spans paragraphs, each
paragraph of conditional text constitutes a separate paragraph in the HIDDEN flow.
Property Type Value
FP_CharTag StringT booktitle
FP_FontFamily IntT Index of Times font (for more information on font
name indexes, see “How the API indicates which fonts
are available in a session” on page 70)
FP_FontWeight IntT Index of Bold font weight
FP_FontAngle IntT Index of Regular font angle
FP_InCond F_IntsT NULL

Frame Document Architecture
Text
FDK Programmer’s Guide 121
. . .
Suppose you have a body page with some conditional text and some unconditional text.
The condition tag’s format overrides specify that the text appears underlined, as shown
in Figure 2-20.
Figure 1-20 Body page with conditional and unconditional text
If you hide the text, the body page appears as shown in Figure 2-21.
Figure 1-21 Body page with the conditional text hidden
If you could see the hidden page and the text in the HIDDEN flow, it would appear as
shown in Figure 2-22. The numbers in the markers that represent the hidden conditional
text on the body page correspond to the numbers in the markers on the hidden page.
Figure 1-22 Hidden conditional text on the hidden page
Marker text: +84974
Marker text: +95675 Marker text: +93024
Marker text: -84974
Marker text: -95675
Marker text: -93024
Marker text: =84974
Marker text: =95675
Marker text: =93024

Frame Document Architecture
Markers
122 FDK Programmer’s Guide
2
Markers
Markers are anchored objects that store data and associate that data with specific
locations in the text. Various features in FrameMaker may refer to a marker, or you can
use markers to store data for your FDK clients.
What the user sees
You can use markers to mark entries for a table of contents or an index. A marker’s
position in text is indicated by a marker symbol. A marker contains text, which appears
in the Marker window when you select the marker and choose Marker from the Special
menu.
Any number of marker types can be defined for a document; 11 of them are predefined
by the FrameMaker product as a standard list of marker types, and the others are defined
by the user. The list of defined marker types is saved with the document.
How the API represents markers
The API represents each marker with the following:
-An FTI_MarkerAnchor text item that specifies the ID of an FO_Marker object
-An FO_Marker object
FO_Marker properties provide the following information:
-The marker type; the Id of an FO_MarkerType object
-The text the marker contains
-The ID of the next FO_Marker object in the document
-The location of the marker in text
-The element ID of the marker, if it is a structured marker in a structured document
-If included, the number of a marker type in versions earlier than 5.5; when opening
the document in FrameMaker 5.5, this maps the old numbered marker type to the
new named bmarker type
FO_MarkerType properties provide the following information:
-The ID of the next FO_MarkerType object in the document
-The name of the marker type, as it appears in the user interface
-The internal name of the marker type (usually the same as the name that appears in
the user interface)

Frame Document Architecture
Markers
FDK Programmer’s Guide 123
. . .
-If included, the number of a marker type in versions earlier than 5.5; when opening
the document in FrameMaker 5.5, this maps the old numbered marker type to the
new named marker type
-Whether the marker type appears in the user interface, whether it is saved with the
document, and whether the marker type can be deleted
The FO_Doc property, FP_MarkerTypeNames, specifies an F_StringsT
structure, which provides the list of marker types available in the current document. The
document object also has an FP_FirstMarkerTypeInDoc property as an entry into
the document’s list of marker types.
Given a marker type name, you can use F_ApiGetNamedObject() to get the ID of
the associated FO_MarkerType. The following code returns the ID of the index marker
type:
...
F_ObjHandleT docId, markerId;
/* Get ID of the active document. */
docId = F_ApiGetId(0, FV_SessionId, FP_ActiveDoc);
markerId = F_ApiGetNamedObject(docId, FO_MarkerType, (StringT)
"Index");
...
Figure 2-23 shows an index marker anchor and the text item that represents it.
Figure 1-23 A marker anchor and the text item that represents it
offset: 40
dataType: FTI_MarkerAnchor
idata: FO_Marker ID

Frame Document Architecture
Markers
124 FDK Programmer’s Guide
2
The following table lists some of the properties of the FO_Marker object specified by
FTI_MarkerAnchor in Figure 2-23.
Adding marker types to documents
To add a marker type to a document, use F_ApiNewNamedObject(). Once you have
the new marker type’s ID, you can set any properties that you want to be different from
the default values.
...
F_ObjHandleT docId, myMarkerTypeId;
/* Get ID of the active document. */
docId = F_ApiGetId(0, FV_SessionId, FP_ActiveDoc);
/* Create the marker type. */
myMarkerTypeId = F_ApiNewNamedObject(docId, FO_MarkerType,
(StringT) "MyMarkerType");
...
To delete a marker type from a document, pass the document ID and the marker type ID
to F_ApiDelete().
Mapping old marker types to named marker types
In versions of FrameMaker earlier than 5.5, marker types were identified by number.
Type 1 through Type 10 were reserved for FrameMaker, and given specific names;
Header/Footer $1, Header/Footer $2, etc. Type 11 through Type 25 were for custom
marker types.
FO_MarkerType and FO_Marker objects have an FP_OldTypeNum property that
maps the named marker type to what was a numbered marker type in earlier documents.
In this way, you can ensure that your client handles markers in legacy data the way you
want.
Property Type Value
FP_MarkerTypeId F_ObjHandleT ID of the FO_MarkerType for "Index"
FP_MarkerText StringT presidents:past
FP_NextMarkerInDoc F_ObjHandleT ID of the next FO_Marker object in
the document

Frame Document Architecture
Cross-reference formats
FDK Programmer’s Guide 125
. . .
For example, assume your client adds a marker type named MyMarkerType to a
document, and you set the FP_OldTypeNum property of MyMarkerType to 11. The
user might import or paste text from an older document into the document with
MyMarkerType. If the older text has markers of type 11 in it, they will come into the
new document as MyMarkerType.
The standard list of marker types
Every document includes a set of required marker types; Header/Footer $1,
Header/Footer $2, Index, Comment, Subject, Author, Glossary, Equation, Hypertext
Cross-Ref, and Conditional Text. These are required markers, and cannot be deleted.
You can add an existing public marker type to the standard list by setting the name
string to the FP_AddMarkerTypeToStandardMarkers property of the current
session object. Once you add a marker type to this list, it remains for the entire session;
you must quit the session to remove it.
...
F_ApiSetInt(0, FV_SessionId, FP_OldTypeNum, (IntT) 17);
F_ApiSetString(0, FV_SessionId,
FP_AddMarkerTypeToStandardMarkers, (StringT)
"MyMarkerType");
...
This example first sets a session integer for FP_OldTypeNum to 17. This ensures that
for the rest of the current session, markers of type 17 (from earlier documents) will
come into new documents as markers of type MyMarkerType.
If the the FP_OldTypeNum you specify is taken, your new marker type will not be
added to the list of standard marker types. To confirm that your marker type was added
to the standard list, get the FP_MarkerNames property from the FV_SessionId
object.
It’s possible for the FP_OldTypeNum you specified to be taken; another API client may
have already used that value when assigning a marker type to the standard list. For
example, HTML export in FrameMaker 5.5 is performed by a client that adds the
HTML Macro marker type to the standard list. The value of that marker’s
FP_OldTypeNum is 11. After that client is initialized, no other clients can use the same
value for FP_OldTypeNum when assigning a marker to the standard list.
Cross-reference formats
When you insert a cross-reference in a document, you choose a cross-reference format
that specifies the information provided by the cross-reference.

Frame Document Architecture
Cross-reference formats
126 FDK Programmer’s Guide
2
What the user sees
A cross-reference format consists of a combination of text and cross-reference building
blocks. Cross-reference building blocks are variables that provide information, such as
the current page number or filename.
Each document has a catalog of cross-reference formats. You can add or delete formats
from this catalog.
How the API represents cross-reference formats
FrameMaker products represent each cross-reference format with an FO_XRefFmt
object, whose properties provide the following information:
-The name of the cross-reference format
-A string containing the cross-reference’s text and cross-reference building blocks
-The ID of the next FO_XRefFmt object in the document
Suppose you create a cross-reference format named See Heading & Page as shown in
Figure 2-24.
Figure 1-24 A cross-reference format

Frame Document Architecture
Cross-references
FDK Programmer’s Guide 127
. . .
The following table lists some properties of the FO_XRefFmt object that represents
this cross-reference format.
Cross-references
A cross-reference refers to a specific location, known as a source, within the current
document or another document. The source can be either a cross-reference marker (a
type 9 marker) or a unique string of text.
What the user sees
When you insert a cross-reference, you select a cross-reference format, which specifies
the information provided by the cross-reference. For more information on cross-
reference formats, see “Cross-reference formats” on page 125.
How the API represents cross-reference instances
The API represents each cross-reference instance with the following:
-FTI_XRefBegin and FTI_XRefEnd text items that specify the ID of the
FO_XRef object
-An FTI_String text item, which provides the text that appears where the
cross-reference is inserted
-An FO_XRef object
FO_XRef properties provide the following information:
-The ID of an FO_XRefFmt object
-The ID of the next FO_XRef object in the document
-The name of the file in which the cross-reference source is located
-The element ID of the cross-reference, if it is in a structured flow in a document
Property Type Value
FP_Name StringT See Heading & Page
FP_Fmt StringT See \’<$paratext>\’ on
page\ <$pagenum>.
FP_NextXRefFmtInDoc F_ObjHandleT ID of the next FO_XRefFmt object
in the document

Frame Document Architecture
Cross-references
128 FDK Programmer’s Guide
2
Suppose you insert the cross-reference shown in Figure 2-25, using the See Heading &
Page cross-reference format shown in Figure 2-24.
Figure 1-25 A cross-reference and the text items that represent it
The following are some properties of the FO_XRef object that represents the cross-
reference.
Client-owned cross references
A client can use the following properties of the FO_XRef object for identifying the
cross-references it owns and to handle them specifically, as required:
-FP_XRefClientName
-FP_XRefClientType
-FP_XRefSrcElemNonUniqueId
-FP_XRefAltText.
A client can create its own dialog for cross-references. The notification
FA_Note_DisplayClientXRefDialog is sent to the client to display or update (in
case it is already displayed) this dialog. If the client displays or updates its cross-
reference dialog, then it sets the return value as FR_DisplayedXRefDialog using the
API, F_ApiReturnValue() to indicate this to FrameMaker. If the return value is not
Property Type Value
FP_XRefFmt F_ObjHandleT ID of the FO_XRefFmt object
representing the See Heading & Page cross-
reference format
FP_NextXRefInDoc F_ObjHandleT ID of the next FO_XRef object in
document
FP_XRefFile StringT An empty string ("")
offset: 0
dataType: FTI_XRefBegin
idata: FO_XRef ID
offset: 1
dataType: FTI_String
sdata: "See \xd2This heading is
the x-ref source\ xd3 on
page\x11 1."
offset: 47
dataType: FTI_XRefEnd
idata: FO_XRef ID
offset: 0
dataType:
FTI_MarkerAnchor
idata: FO_Marker
ID

Frame Document Architecture
Variable formats
FDK Programmer’s Guide 129
. . .
set as explained, FrameMaker assumes that the client did not display any dialog.
Consequently, FrameMaker’s standard cross-reference dialog is displayed.
Variable formats
The user can insert variables that represent a variety of information, such as the page
number or the date, into text. The information a variable provides is specified by a
variable format.
What the user sees
Each variable format can specify a combination of text and building blocks. Building
blocks are FrameMaker product-defined variables that you can string together.

Frame Document Architecture
Variable formats
130 FDK Programmer’s Guide
2
There are six principal classes of variable formats:
-Page number
-Date
-Filename
-Table
-Running header or footer
-User
Each of these classes has a unique set of building blocks. You cannot use a building
block from one class in another class. For example, you cannot use a date building block
in a page number variable format.
How the API represents variable formats
FrameMaker products represent each variable format with an FO_VarFmt object,
whose properties provide the following information:
-The name of the variable format
-The list of building blocks and text strings
-The type of variable it is (for example, page count or user variable)
-ID of the next FO_VarFmt object in the document
Suppose you edit the Creation Date (Long) variable format so that its definition is as
shown in Figure 2-26.
Figure 1-26 Creation Date (Long) variable definition

Frame Document Architecture
Variables
FDK Programmer’s Guide 131
. . .
The following are some properties of the FO_VarFmt object that represents the
Creation Date (Long) variable format.
Variables
The user can insert variables in text. There are some restrictions on inserting some
variable formats. For example, you can insert current page number, running header, and
running footer variables only in an untagged flow on a master page.
What the user sees
The information an instance of a variable provides depends on its variable format. For
example, if a variable’s format is Page Count and the current document has 27 pages,
each time the variable occurs in text, it appears
as 27.
How the API represents instances of variables
The API represents each variable instance with the following:
-An FTI_VarBegin text item and an FTI_VarEnd text item that specify the ID
of an FO_Var object
-An FTI_String text item that provides the text that appears where the variable is
inserted
-An FO_Var object
FO_Var properties provide the following information:
-The ID of an FO_VarFmt object
-ID of the next FO_Var object in the document
-The element ID of the variable, if it is a structured variable in a document
Property Type Value
FP_Fmt StringT <$monthname> <$daynum>,
<$year>
FP_SystemVar IntT FV_VAR_CREATION_DATE_LONG
FP_NextVarFmtInDoc F_ObjHandleT ID of next FO_VarFmt object in the
document

Frame Document Architecture
Footnotes
132 FDK Programmer’s Guide
2
Figure 2-27 shows an instance of the Creation Date (Long) variable and the text items
that represent it.
Figure 1-27 A variable instance and the text items that represent it
The following table lists some of the properties of the FO_Var object specified by
FTI_VarBegin and FTI_VarEnd in Figure 2-27.
Footnotes
A footnote is a type of special text column that appears at the bottom of a page.
What the user sees
A footnote reference (or anchor) appears in the main text as a number, letter, or special
character. A footnote is visually separated from the main text by a separator (usually a
horizontal line).
The Footnote Properties dialog box allows you to change characteristics that apply to all
the footnotes in a document, such as the type of numbering or special characters used to
represent the anchor and the height of the footnote column.
How the API represents footnotes
When the user chooses the Footnote command, the FrameMaker product inserts a
footnote anchor. It also creates a text frame with invisible borders at the bottom of the
text frame in which the footnote was inserted. The user types the footnote text into the
footnote text frame.
Property Type Value
FP_VarFmt F_ObjHandleT ID of the FO_VarFmt object that
represents the Creation Date (Long)
variable format
FP_NextVarInDoc F_ObjHandleT ID of the next FO_Var object in the
document
offset: 1
dataType: FTI_String
sdata: "December 10, 1992"
offset: 8
dataType: FTI_VarEnd
idata: FO_Var ID
offset: 0
dataType: FTI_VarBegin
idata: FO_Var ID

Frame Document Architecture
Footnotes
FDK Programmer’s Guide 133
. . .
Characteristics, such as the footnote anchor’s numbering type, are represented as
document properties because they apply to all the footnotes in a document and not just
individual footnote instances. For more information on the document properties that
govern footnote characteristics, see “How the API represents documents” on page 74.
The API represents each footnote anchor with an FTI_FnAnchor text item, which
specifies the ID of the FO_Fn object that represents the footnote. FO_Fn properties
provide the following information:
-The footnote number
-The ID of the text frame in which the footnote text appears
-The ID of the next footnote in the list of footnotes in the document
-The IDs of the first and last paragraphs containing the footnote’s text
-The element ID of the footnote, if it is a structured footnote in a document
Figure 2-28 shows a footnote and the text item that represents it.
Figure 1-28 A footnote and the text item that represents it
offset: 17
dataType: FTI_FnAnchor
idata: FO_Fn ID

Frame Document Architecture
Ruling Formats
134 FDK Programmer’s Guide
2
The following table lists the properties of the FO_Fn object specified by the
FTI_FnAnchor text item in Figure 2-28.
Although FP_FnNum specifies an integer, the number that appears in the document can
be one of several ordinal or special characters. For example, if you set the document’s
FP_FnNumStyle property to FV_FN_NUM_ALPHA_UC, an A would appear instead of
the 1 in the body text and at the beginning of the footnote.
To get all the paragraphs in a footnote, you traverse the FP_NextPgfInFlow and
FP_PrevPgfInFlow properties, just as you would to get the paragraphs in any other
flow.
Ruling Formats
Each document has a Ruling Catalog containing several ruling formats.
What the user sees
Rulings are the lines that border a table cell or an entire table. A ruling format specifies
a line type (such as Thin or Thick) and the gap between the line and the cell contents.
Property Type Value
FP_InTextObj F_ObjHandleT The ID of the subcolumn (FO_SubCol) in
which the footnote appears.
FP_FnNum IntT 0.
FP_PrevFn F_ObjHandleT ID of the previous footnote in the text frame (in
this case, NULL).
FP_NextFn F_ObjHandleT ID of the next footnote in the text frame (in this
case, NULL).
FP_NextFnInDoc F_ObjHandleT ID of the next footnote in the document.
FP_FirstPgf F_ObjHandleT ID of the first paragraph (FO_Pgf) in the
footnote.
FP_LastPgf F_ObjHandleT ID of the last paragraph (FO_Pgf) in the
footnote (in this example, it is the same as the
one specified by FP_FirstPgf).

Frame Document Architecture
Ruling Formats
FDK Programmer’s Guide 135
. . .
You can specify rulings for an entire table in the Table Designer or for individual table
cells in the Custom Ruling and Shading dialog box. FrameMaker products provide
default rulings, such as Thick and Thin. You can change these rulings or create your
own.
How the API represents ruling formats
The API represents a ruling format with an FO_RulingFmt object, whose properties
provide the following information:
-The name of the ruling format
-Its line width
-The gap between lines if the ruling specifies double lines
-The ID of the next FO_RulingFmt object in the document
Suppose you create the Medium ruling format shown in Figure 2-29.
Figure 1-29 Medium ruling format
The API represents this ruling format with an FO_RulingFmt object. The following
table lists some of its properties.
Property Type Value
FP_Name StringT Medium
FP_RulingPenWidth MetricT 2*pts
FP_RulingGap MetricT 0
FP_RulingLines IntT 2

Frame Document Architecture
Table Catalog formats
136 FDK Programmer’s Guide
2
How the API organizes ruling formats
The API organizes the FO_RulingFmt objects in a document in a linked list. The
FO_Doc property, FP_FirstRulingFmtInDoc, specifies the first FO_RulingFmt
object in the list. Each FO_RulingFmt object has an FP_NextRulingFmtInDoc
property, which specifies the ID of the next FO_RulingFmt object in the list. The
order of the list does not correspond to the order in which the formats appear in the
Custom Ruling and Shading dialog box.
Table Catalog formats
Each document has a Table Catalog containing table formats.
What the user sees
When you create a new table, you specify a format from the Table Catalog. The format
provides the following information:
-The Table Catalog format name
-Format characteristics, such as the table position, alignment, and rulings
-The number of columns and rows
If you tag an existing table with a Table Catalog format, the Table Catalog format
provides only the format name and the format characteristics for the table; it does not
affect the number of columns or rows.
After you have created a new table or tagged an existing table, you can change the
number of columns or rows or the format without affecting the Table Catalog tag. You
can also instruct the FrameMaker product to apply the changes to the Table Catalog tag
and other tables tagged with the format. You can modify or delete formats that are
already in the Table Catalog, or you can add new formats.

Frame Document Architecture
Table Catalog formats
FDK Programmer’s Guide 137
. . .
How the API represents Table Catalog formats
FrameMaker products represent each Table Catalog format with an FO_TblFmt
object, whose properties provide the following information:
-The name of the table format
-Format characteristics
-The default number of initial columns and rows
-The ID of the next FO_TblFmt object in the document
Suppose you create the Table Catalog format described in the Table Designer and the
Insert Table dialog box in Figure 2-30.
Figure 1-30 Table Catalog format

Frame Document Architecture
Tables
138 FDK Programmer’s Guide
2
The following table lists some of the properties of the FO_TblFmt object that
represents Format A.
How the API organizes Table Catalog formats
The API organizes the formats in the Table Catalog in a linked list.
The FO_Doc object property, FP_FirstTblFmtInDoc, specifies the ID
of the first FO_TblFmt object in the list. Each FO_TblFmt object has
an FP_NextTblFmtInDoc property, which specifies the ID of the next FO_TblFmt
object in the list. The order of the list does not correspond to
the order in which the formats appear in the Table Designer.
Tables
FrameMaker products allow you to insert tables into text. When you insert a table, a
table anchor symbol () appears on the screen at the point where you inserted it.
What the user sees
Tables are useful for organizing information in cells arranged in rows and columns.
Tables can have titles and heading, body, and footing rows. FrameMaker products
automatically repeat table titles and heading and footing rows on each page of a table.
Each cell in a table is actually a type of text frame. It can contain text and nearly
anything you insert in text, such as an anchored frame or a marker. You cannot insert
another table directly into a table cell.
Like a paragraph, each table has a tag and a format. The tag is the name of a Table
Catalog format. A table format specifies the layout characteristics of a table, such as its
Property Type Value
FP_Name StringT Format A
FP_TblInitNumCols IntT 5
FP_TblInitNumHRows IntT 1
FP_TblColRuling F_ObjHandleT ID of FO_RulingFmt object
that represents the Thin line ruling
FP_TblBodyRowRuling F_ObjHandleT ID of FO_RulingFmt object
that represents the Thin line ruling
FP_TblHFSeparatorRuling F_ObjHandleT ID of FO_RulingFmt object
that represents the Double line
ruling

Frame Document Architecture
Tables
FDK Programmer’s Guide 139
. . .
position in a text frame, its alignment, and the rulings and shadings of its columns and
rows. The table format can specify different rulings for the different types of rows (for
example, the body, heading, and footing rows).
You can override a Table Catalog format by changing an individual table’s format. You
can also override an individual table’s format by specifying a custom ruling, shading, or
color for an individual cell or set of cells in the table. If you retag a table with a Table
Catalog format after you have specified custom ruling for some of its cells, it does not
affect the custom ruling for those cells.
How the API represents tables
The API represents a table anchor with an FTI_TblAnchor text item. For more
information on text items, see “How the API represents text” on page 112. Each
FTI_TblAnchor text item specifies the ID of an FO_Tbl object.
The API represents the table itself with the following objects:
-An FO_Tbl object
-One or more FO_Row objects
-One or more FO_Cell objects
FO_Tbl and table formats
FO_Tbl properties provide the following information:
-The table format tag (name)
-Formatting (such as alignment and rulings)
-The number of columns and rows
-The ID of the paragraph in the table’s title
-IDs of FO_Row objects that represent the first and last rows in the table
-ID of the next FO_Tbl object in the document
-The element IDs of the table, table title, table heading, table body, table footing
elements if the table is a structured table in a document
FO_Tbl formatting properties are the same as FO_TblFmt formatting properties,
except they do not include properties (such as FP_TblInitNumHRows) that specify
the initial numbers of rows or columns.
The table title
If a table has a title, the FO_Tbl properties, FP_FirstPgf and FP_LastPgf,
specify the IDs of the first and last FO_Pgf objects in the title.

Frame Document Architecture
Tables
140 FDK Programmer’s Guide
2
Rows
The API represents each row in a table with an FO_Row object. FO_Row properties
provide the following information about a table row:
-Its type (heading, body, or footing)
-Whether it is kept with the previous row, the next row, or both when a page break
occurs within the table
-Its maximum and minimum allowable height
-The IDs of the FO_Row objects that represent the rows before and after it in the table
-The ID of the FO_Cell object that represents the first (leftmost) cell in the row
-The conditions that apply to the row
-The element ID of the row, if it is a structured row in a document
If a row has conditions applied to it, its FP_InCond property specifies an F_IntsT
structure that includes the IDs of the FO_CondFmt objects that represent the
conditions.
Cells
The API represents each cell in a table with an FO_Cell object, whose properties
provide the following information:
-The ruling and shading that the cell inherits from the table format
-Custom ruling and shading
-Flags that indicate whether the cell’s custom shading and fill override the table’s
shading and fill
-IDs of sibling FO_Cell objects
-IDs of the first and last paragraphs in the cell
-The element ID of the cell, if it is a structured cell in a FrameMaker document
The FO_Cell object properties, FP_FirstPgf and FP_LastPgf, specify
the IDs of the first and last paragraphs in the cell. If there is more than
one paragraph in the cell, each paragraph’s FP_PrevPgfInFlow and
FP_NextPgfInFlow properties specify the IDs of the paragraphs before
and after it.
FO_Cell objects have two properties for each ruling. For example, the properties for
the top ruling are FP_CellDefaultTopRuling and
FP_CellOverrideTopRuling. The default ruling is the ruling that the cell inherits
from the FO_Tbl object that contains it. For example, the
FP_CellDefaultTopRuling property for a cell in a body row inherits the value of
the FP_TblBodyRowRuling property in the FO_Tbl object that contains it. An

Frame Document Architecture
Tables
FDK Programmer’s Guide 141
. . .
override ruling is a ruling that the user specifies in the Custom Ruling and Shading
dialog box for an individual cell. If a value is specified for an override ruling, it
overrides the default ruling.
The FO_Cell properties, FP_CellOverrideShading and
FP_CellOverrideFill, specify the cell’s custom shading and fill. If the cell’s
custom shading and fill override the table’s default shading and fill,
FP_CellUseOverrideFill and FP_CellUseOverrideShading are True.
How the API organizes the objects that represent tables
Figure 2-31 shows a table anchor, a table, and the text item that represents the anchor.
Figure 1-31 A table and the text item that represents its anchor
offset: 0
dataType:
FTI_TblAnchor
sdata: NULL

Frame Document Architecture
Tables
142 FDK Programmer’s Guide
2
The API represents the table with the objects shown in Figure 2-32.
Figure 1-32 Objects that represent a table
FP_NextRowInTbl
FO_Pgf
FO_Pgf
FO_Pgf
FO_Pgf
FO_Tbl
FP_FirstRowInTbl
FP_LastRowInTbl
FO_Row
(Footer Row)
FO_Row
(Body Row)
FO_Row
(Heading Row)
FO_Cell
(R1-C1)
FO_Cell
(R1-C2)
FO_Cell
(R2-C1)
FO_Cell
(R2-C2)
FO_Pgf
FO_Cell
(R3-C1)
FO_Cell
(R3-C2) FO_Pgf
FP_PrevRowInTbl
FP_FirstCellInRow
FP_NextRowInTbl
FP_PrevRowInTbl
FP_FirstPgf
FP_LastPgf
FP_FirstPgf
FP_LastPgf
FP_FirstPgf
FP_LastPgf
FP_FirstPgf
FP_LastPgf
FP_FirstPgf
FP_LastPgf
FP_FirstPgf
FP_LastPgf
FP_FirstCellInRow
FP_FirstCellInRow
FP_NextCellInRow
FP_PrevCellInRow
FP_NextCellInRow
FP_PrevCellInRow
FP_NextCellInRow
FP_PrevCellInRow

Frame Document Architecture
Tables
FDK Programmer’s Guide 143
. . .
The following table lists some of the FO_Tbl object’s properties.
The following are some of the properties of the FO_Row object that represents the
table’s heading row.
Property Type Value
FP_TblTag StringT Format A
FP_TblTopRuling F_ObjHandleT NULL
FP_TblHFSeparatorRuling F_ObjHandleT ID of FO_RulingFmt that
represents Double line
FP_TblBodyRowRuling F_ObjHandleT ID of FO_RulingFmt that
represents Thin line
FP_TblBodyFirstFill IntT 0
FP_FirstRowInTbl F_ObjHandleT ID of FO_Row that represents
the heading row (row 1)
FP_LastRowInTbl F_ObjHandleT ID of FO_Row that represents
the footing row (row 3)
Property Type Value
FP_PrevRowInTbl F_ObjHandleT NULL
FP_NextRowInTbl F_ObjHandleT ID of FO_Row that represents row 2
FP_RowType IntT FV_ROW_HEADING
FP_RowKeepWithNext IntT True
FP_FirstCellInRow F_ObjHandleT ID of FO_Cell that represents the R1-
C1 cell

Frame Document Architecture
Tables
144 FDK Programmer’s Guide
2
The following are some properties of the FO_Cell object that represents the R2-C2
cell. For the cell’s override fill and rulings to override the fill and ruling provided by the
table’s format, the FP_CellUseOverrideCharacteristic properties must be set
to True.
Property Type Value
FP_CellOverrideFill IntT 5
FP_CellUseOverrideFill IntT True
FA_CellDefaultLeftRuling F_ObjHandleT ID of FO_RulingFmt
that represents the Medium
line ruling
FP_CellOverrideLeftRuling F_ObjHandleT ID of FO_RulingFmt
that represents the Thick
line ruling
FP_CellDefaultBottomRuling F_ObjHandleT ID of FO_RulingFmt
that represents the Medium
line ruling
FP_CellOverrideBottomRuling F_ObjHandleT ID of FO_RulingFmt
that represents the Thick
line ruling

Frame Document Architecture
Tables
FDK Programmer’s Guide 145
. . .
How the API represents straddle table cells
When the user straddles a set of table cells, the FrameMaker product links all of the
paragraphs in the cells. It changes the FP_FirstPgf and FP_LastPgf properties
of the first cell (topmost and leftmost) so that it specifies the first and last paragraphs of
the new linked list of paragraphs. All the other cells specify paragraph IDs of zero. It
changes the properties of the first FO_Cell object in the straddle as listed in the
following table.
It also changes the properties of cells other than the first cell in the straddle as listed in
the following table.
The straddle uses the custom rulings and shadings of the first cell. When the user
unstraddles the cells, the FrameMaker product leaves all the paragraphs that were in the
straddle in the first cell. It gives each other cell a new empty paragraph. It leaves the
original custom rulings and shadings of each cell intact.
Suppose you straddle both cells in a table row that has two cells. Each cell contains a
single paragraph before you straddle them. Figure 2-33 shows how the FO_Cell
objects appear before and after they are straddled and unstraddled. The FrameMaker
Property New value
FP_CellIsStraddled False
FP_CellNumRowsStraddled The number of rows in the straddle
FP_CellNumColsStraddled The number of columns in the straddle
Property New value
FP_CellIsStraddled True
FP_CellNumRowsStraddled 1
FP_CellNumColsStraddled 1

Frame Document Architecture
Tables
146 FDK Programmer’s Guide
2
product automatically inserts a new paragraph in the second cell after you unstraddle the
cells.
Figure 1-33 Table cells before and after straddle
FO_Pgf
FO_Pgf
FO_Row
FO_Row
FO_Row FO_Cell
FO_Cell
FO_Pgf
FO_Cell
FO_Cell FO_Pgf
FP_FirstCellInRow
FP_FirstPgf
FP_LastPgf
FP_FirstPgf
FP_LastPgf
FP_FirstPgf
FP_LastPgf
FP_FirstPgf
FP_LastPgf
FP_FirstCellInRow
FP_FirstCellInRow
FP_NextCellInRow
FP_PrevCellInRow
FP_NextCellInRow
FP_PrevCellInRow
Before straddle
After straddle
After unstraddle
FO_Pgf
FP_NextPgfInFlow
FP_PrevPgfInFlow
FO_Pgf
FO_Cell
FO_Cell
FP_FirstPgf
FP_LastPgf
FP_FirstPgf = 0
FP_LastPgf = 0
FP_NextCellInRow
FP_PrevCellInRow
FO_Pgf
FP_NextPgfInFlow
FP_PrevPgfInFlow

Frame Document Architecture
Colors
FDK Programmer’s Guide 147
. . .
Colors
You can assign spot colors to text and objects in a document, and you can print process
color separations. You can also set up color views to specify which colors are visible in
a document.
What the user sees
FrameMaker products provide a set of default colors. You can also define your own
colors and store them in the document’s Color Catalog. The FrameMaker product
provides three color models for creating your own colors: CMYK, RGB, and HLS. It
also provides eight color libraries; Crayon, DIC, FOCOLTONE, Greys, MUNSELL,
PANTONE®, TOYO, and TRUMATCH.
How the API represents colors
The API represents each default color and each user-defined color with an FO_Color
object. Tints are special FO_Color objects because each tint includes a reference to a
base color, which is itself an FO_Color object. For a tint, the FP_TintBaseColor
property returns the object ID of the base FO_Color object.
Paragraph formats, graphic objects, and other objects to which you can apply a color
have properties that specify the ID of an FO_Color object. For example, all graphic
objects have an FP_Color property that specifies the ID of an FO_Color object.
The properties of FO_Color objects provide the following information:
-The name of the color
-The color library and associated pigment used for the color
-The CMYK values of the color
-Tint base color and percentage
-Whether the color overprints or knocks out when printing
Library colors, FP_FamilyName, and FP_InkName
When you specify a color from a library, the FP_Cyan, FP_Magenta, FP_Yellow,
and FP_Black properties are set to represent the library color. If you later set
FP_FamilyName and FP_InkName to NULL, the CMYK settings remain the same, but
the FO_Color object no longer defines a library color.
Both FP_FamilyName and FP_InkName are required to uniquely define a library
color. The order in which you set the values of these properties is important. You must
set a valid value for FP_FamilyName before you set FP_InkName. If you try to set the

Frame Document Architecture
Colors
148 FDK Programmer’s Guide
2
ink name when the family name is set to NULL, F_ApiSetString() returns an error
of FE_NoColorFamily.
When you set a value for FP_FamilyName, two things can happen:
-If the current value for FP_InkName specifies a valid ink for the newly set
FP_FamilyName, then FP_InkName does not change.
-If the current value for FP_InkName does not specify a valid ink for the newly set
FP_FamilyName, then the value for FP_InkName automatically changes to the
first ink name for the new color family.
If you set FP_FamilyName to a color family that is not installed on your system,
F_ApiSetString() returns an error of FE_BadFamilyName. If you set
FP_InkName to a name that is not included in the current family,
F_ApiSetString() returns an error of FE_BadInkName.
If you set one of either FP_FamilyName or FP_InkName to NULL, then the other
property value automatically changes to NULL.
Formal color library names and ink names
Note that you must specify the family name as the as the formal color library name,
including the registered trademark symbol. For example, the following sets the color
library for a color to MUNSELL® Book of Color; note the code (\xa8) for the “®”
character.
F_ApiSetString(docId, baseId, FP_FamilyName,
"MUNSELL\xa8 Book of Color");
When specifying an ink name, you don’t necessarily provide the full ink name as
described in the color library’s reference material. Some ink names have prefixes or
suffixes that are not used by the API.
The following table lists the formal name for each color library that FrameMaker
products support, along with an example of a legal string to specify an ink name via the
FDK:
Color library name Ink name
Crayon Apricot
DIC COLOR GUIDE SPOT 2298p*
FOCOLTONE 1070
Greys 49% Grey.prcs
MUNSELL® High Chrome Colors 2.5R 7:10
MUNSELL® Book of Color 2.5R 9:1

Frame Document Architecture
Colors
FDK Programmer’s Guide 149
. . .
Tinted colors
In FO_Color objects that are tints, the following properties have no meaning:
FP_FamilyName
FP_InkName
FP_Cyan
FP_Magenta
FP_Yellow
FP_Black
Changing these properties in a tinted color will turn the FO_Color object into an
untinted color. If you want to change the hue of a tinted FO_Color object, you must
select a new base color or change the hue of the base color.
Also, you cannot change FP_ColorPrintCtl and FP_ColorViewCtl in a tinted
color; if you try to change them, the FDK returns an error of FE_TintedColor. To
change these properties, you must change them in the tint’s base color.
FP_TintPercent
You can set FP_TintPercent to a metric value from 0.00 to 100.0 (representing
0% to 100%), or to FV_COLOR_NOT_TINTED. If you set it to
FV_COLOR_NOT_TINTED, then FP_TintBaseColor automatically changes to
FV_NO_BASE_COLOR.
When you set a percentage value for FP_TintPercent, if FP_TintBaseColor was
set to FV_NO_BASE_COLOR, then it automatically changes to the object ID for the color
Black.
PANTONE® Coated Yellow 012
PANTONE® ProSim Process Yellow
PANTONE® Uncoated Yellow 012
PANTONE ProSim EURO® Process Yellow
PANTONE® Process CSG 1-1
PANTONE® Process Euro E 1-1
TOYO COLOR FINDER 0001pc*
TRUMATCH 4-Color Selector 1-a
Color library name Ink name

Frame Document Architecture
Structural element definitions
150 FDK Programmer’s Guide
2
FP_TintBaseColor
Every tint has a base color. Note that you cannot use a tint as a base color for some other
tint. If you set the base color to FV_NO_BASE_COLOR, then the FP_TintPercent for
the current FO_Color object is set to FV_COLOR_NOT_TINTED.
When you set a valid color for FP_TintBaseColor, if FP_TintPercent was
initially set to FV_COLOR_NOT_TINTED, then it will auatomatically be set to the metric
value of 100.0 (for 100%). Be sure to change the tint percent if you want less than
100%.
Reserved colors
FrameMaker products have eight reserved colors. FO_Color objects have a read-only
property named FP_ReservedColor to specify whether the object represents a
reserved color or not. Unless the color is one of the eight reserved colors,
FP_ReservedColor will always be FV_COLOR_NOT_RESERVED.
FP_ReservedColor can have one of the following values:
FV_COLOR_NOT_RESERVED
FV_COLOR_CYAN
FV_COLOR_MAGENTA
FV_COLOR_YELLOW
FV_COLOR_BLACK
FV_COLOR_WHITE
FV_COLOR_RED
FV_COLOR_GREEN
FV_COLOR_BLUE
For a reserved color, all the properties are read-only except FP_ColorOverPrint,
FP_ColorPrintCtl,and FP_ColorViewCtl. If you try to change any of the read-
only properties, the FDK returns an error of FE_ReservedColor (except for
properties that normally return FE_ReadOnly for unreserved colors).
Structural element definitions
A structured FrameMaker document has an Element Catalog, which contains structural
element definitions and named format change lists.
There are two ways to test whether a document is structured via the API. To test whether
a document contains structure elements, get the FP_HighestLevelElement property
for the main FO_Flow object in the document. To test whether the document contains

Frame Document Architecture
Structural element definitions
FDK Programmer’s Guide 151
. . .
an element catalog, get the FP_FirstElementDefInDoc property for the FO_Doc
object. If you get legal values for these properties, then the document contains structure
elements or an element catalog.
What the user sees
Each structural element definition has a name (tag), which usually corresponds to a type
of document component or structural element, such as Section, List, Quotation, or
BodyPara. An element definition specifies an element’s relationship to other elements
in a structured document. An element definition can also contain formatting information
about the element.
The parts of an element definition that specify an element’s format are known as the
format rules.
The part of an element definition that specifies a container element’s contents is known
as a content rule. The content rule includes the following:
-A general rule, which specifies what elements are inside the container and in what
order
-A list of inclusions, which specifies other elements that can appear anywhere in a
container or the elements it includes (its descendants)
-A list of exclusions, which specifies elements that cannot appear in a container or in
its descendants
Element definitions also specify attribute definitions, which describe attributes or
separate units of information that the user can store with an element. An attribute
definition can specify that an attribute is required for all elements with the element
definition. It can also provide a list of the values an attribute can have, as well as a
default value.
How the API represents structural element definitions
FrameMaker represents each element definition with an FO_ElementDef object.
FO_ElementDef properties provide the following information about an element
definition:
-Its name
-Its format rules
-Comments which describe its use
-Its attribute definitions
-Its content rule
-The type of element it defines (for example, a container or a system variable)

Frame Document Architecture
Structural element definitions
152 FDK Programmer’s Guide
2
-Flags indicating whether the element definition is defined in the Element Catalog
and whether it can be used as the highest-level element for a flow
-The ID of the next FO_ElementDef object in the document
-Initial structure rules for automatic insertion of child elements
-Initial pattern rules for table components
The API uses an FO_FmtRule object to represent each of an element definition’s
format rules. The FO_ElementDef object has the following properties that specify an
element definition’s format rules:
-FP_FirstPgfRules
-FP_LastPgfRules
-FP_ObjectFmtRules
-FP_PrefixRules
-FP_SuffixRules
-FP_TextFmtRules
Each of these properties specifies an F_IntsT structure, which provides a list of
FO_FmtRule IDs.
For example, suppose you create the element definition shown in Figure 2-34.
Figure 1-34 Element definition for Item element
Optional comment
Text format rules
Element (Container): Item
General rule: <TEXT>
Text format rules
Element paragraph format: item
1. If context is: BulletList
Numbering properties
Autonumber format: \b\t
Else, if context is: NumberList
Numbering properties
Autonumber format: <n+>\t
Comment: For normal body paragraphs.
Element type and name
Content rule

Frame Document Architecture
Format rules and format rule clauses
FDK Programmer’s Guide 153
. . .
The API represents the element definition in Figure 2-34 as an FO_ElementDef
object with the following properties:
Format rules and format rule clauses
An element definition can contain several format rules, each of which can contain
several format rule clauses.
What the user sees
Format rules and format rule clauses allow the template builder to specify the formats
an element has in specific circumstances. A format rule can be either a context rule or a
level rule.
A context rule contains clauses that specify an element’s formatting based on its parent
and sibling elements. For example, one clause of a format rule could specify that a Para
element has the FirstBody paragraph format if it is the first child of a Heading element.
Another clause could specify that a Para element has the Body paragraph format in all
other contexts.
A level rule contains clauses that specify an element’s formatting based on the level to
which it is nested within specific types of ancestor elements. For example, one clause of
Property Type Value
FP_Name StringT Item.
FP_ElementPgfFormat StringT item.
FP_NextElementDefInDoc F_ObjHandleT ID of the next
FO_ElementDef object in
the Element Catalog.
FP_ElementInCatalog IntT True.
FP_GeneralRule StringT <TEXT>.
FP_ObjectType IntT FV_FO_CONTAINER.
FP_Comment StringT For normal body
paragraphs.
FP_TextFmtRules F_IntsT The ID of the element
definition’s text format rule. For
a list of this format rule’s
properties, see “How the API
represents format rules and
format rule clauses” on
page 154.

Frame Document Architecture
Format rules and format rule clauses
154 FDK Programmer’s Guide
2
a level rule could specify that a Para element appears in 12-point type if has only one
Section element among its ancestors. Another clause could specify that a Para element
appears in 10 point type if there are two Section elements among its ancestors.
A format rule clause can use any of the following to specify an element’s formatting in
specific contexts:
-A formatting tag or name, such as a paragraph tag, a character tag, or a marker name
-A subformat rule
-A format change list
-A named format change list
How the API represents format rules and format rule clauses
The API uses an FO_FmtRule object to represent each format rule in an element
definition, and an FO_FmtRuleClause object to represent each format rule clause in
a format rule. Each FO_FmtRule object has an FP_FmtRuleClauses property,
which specifies its format rule clause.
FO_FmtRule properties provide the following information about a format rule:
-A list of its format rule clauses
-An indication of whether it is a context rule or a level rule
-If the format rule is a level rule, the element tags to count among the element’s
ancestors and the tag at which to stop counting
FO_FmtRuleClause properties provide the following information about a format rule
clause:
-A flag indicating how the rule clause specifies formatting, such as a paragraph tag or
a format change list
-The formatting tag or name, subformat rule, or change list the rule clause uses to
specify the element’s formatting
-The circumstances under which the rule clause applies: if it is in a context rule, the
context; if it is in a level rule, the level
-The context label

Frame Document Architecture
Format change lists
FDK Programmer’s Guide 155
. . .
For example, the element definition shown in Figure 2-34 on page 152 includes a single
format rule. The following table lists some of the properties of that format rule.
The F_IntsT structure specified by the FO_FmtRule object’s
FP_FmtRuleClauses property provides an array, which includes the IDs of two
format rule clauses. The following table lists some of the properties of the first format
rule clause.
Format change lists
A format change list describes a set of changes to paragraph format properties.
What the user sees
A format rule clause can use format change lists to specify how a paragraph format
changes when the format rule clause applies. A change list can specify a change to just
a single paragraph property, or it can specify changes to a long list of properties.
Property Type Value
FP_ElementDef F_ObjHandleT ID of the FO_ElementDef object
that contains the format rule.
FP_FmtRuleClauses F_IntsT The IDs of the format rule clauses in the
format rule. For a list of the rule clause’s
properties, see the table below.
FP_FmtRuleType IntT FV_CONTEXT_RULE.
Property Type Value
FP_ContextLabel StringT BulletList.
FP_FmtChangeList F_ObjHandleT The ID of the format change list
(FO_FmtChangeList object) that
is applied to the element when the
specified context is valid. For a list of
the change list’s properties, see “How
the API represents format change lists”
on page 156.
FP_FmtRule F_ObjHandleT ID of the FO_Rule object that
contains the format rule clause.
FP_RuleClauseType IntT FV_RC_CHANGELIST.

Frame Document Architecture
Format change lists
156 FDK Programmer’s Guide
2
A change list can specify absolute values or relative values. For example, it can specify
that the paragraph left indent is one inch, or it can specify that it is one inch greater than
the inherited left indent.
A change list can be named or unnamed. A named change list appears in the Element
Catalog. Format rule clauses that use a named change list specify its name (or tag).
Multiple rule clauses can specify the same named change list. An unnamed change list
appears in a rule clause. It is used only by the rule clause in which it appears.
How the API represents format change lists
The API uses an FO_FmtChangeList object to represent each change list in a
document. FO_FmtChangeList properties provide the following information about a
change list:
-Its name if it is a named change list
-The ID of the next change list in the document’s list of change lists
-A paragraph format tag if the change list specifies one
A change list has one property for each paragraph format property it changes. For
example, if it changes only the first indent, it has the properties described above and just
an FP_FirstIndent property. If it changes the space below and the leading, it has
the properties described above and the FP_SpaceBelow and FP_Leading
properties.
If a change list changes a paragraph property to an absolute value, the property it uses
has the same name as the corresponding paragraph format property (for example,
FP_FirstIndent). If the change list changes a property with a relative value, the
property it uses has the name of the corresponding paragraph format property with the
word Change appended to it (for example, FP_FirstIndentChange).
For example, the format rule clause in the element definition in Figure 2-34 on page 152
includes an unnamed change list. The following table lists the change list’s properties.
Property Type Value
FP_Name StringT NULL
FP_NextFmtChangeListInDoc F_ObjHandleT ID of the next
FO_FmtChangeList
object in the document
FP_PgfCatalogReference StringT NULL
FP_AutoNumString StringT \b\t

Frame Document Architecture
Structural elements
FDK Programmer’s Guide 157
. . .
Structural elements
Structured Framemaker documents contain structural elements, which are instances of
structural element definitions.
What the user sees
Each structural element is a component of a document. A structural element can consist
of one or more paragraphs, a text range, one or more child elements, or anything you can
insert in text (such as variables or tables).
Each structural element has an element definition specifying what its format and
contents should be. Elements in a document can have the same element definition. For
example, a document may have several elements with a Para element definition. For
more information on element definitions, see “Structural element definitions” on
page 150.
The elements in a container element are called its child elements. Child elements can
also be containers; container elements can be nested. The element definition’s general
rule specifies a container’s allowable child elements or text and the order in which they
should occur.
A container element can violate its content rule by omitting required child elements, by
including excluded child elements, or by having the elements in the wrong order. If a
container element obeys its content rule, it is said to be valid.
Elements can also have attributes, which correspond to XML attributes. An attribute can
be a defined attribute, which is defined in the element’s element definition, or an
undefined attribute, which is not defined in the element’s element definition.
How the API represents structural elements
FrameMaker represents a structural element with an FO_Element object, whose
properties provide the following information:
-Its attributes
-The ID of the object that represents its element definition
-The IDs of its parent and immediate sibling elements
-The IDs of the first and last FO_Element objects in the linked list of its child
FO_Element objects
-Whether the element is collapsed
-Whether the element is valid; and if it is invalid, the reasons it is invalid

Frame Document Architecture
Structural elements
158 FDK Programmer’s Guide
2
-The ID of the object associated with the FO_Element object, if the element is a
noncontainer element, such as a marker or a system variable
-The element’s context label
-The format rule clauses that apply to the element
How the API represents a structural element’s validity
An element can be invalid in several ways. For example, its parent’s content rule may
not allow it, or it may contain a child element that is not allowed. FO_Element objects
have validation properties that indicate the extent of an element’s validity. For example,
an element has a property named FP_ElementIsInvalidInParent, which is set to
True if the element is not allowed by its parent element.
Changing an element
When using FrameMaker, an author can select elements and wrap, merge, or change
them. The API provides functions to wrap and merge elements directly; for example,
F_ApiMergeIntoFirst(). However, there is no corresponding function to directly
change an element. Changing an element corresponds to a user selecting an element in
the document, selecting an element name in the Element catalog, and then clicking
Change on the element catalog.
To change an element via the API, you must change the FP_ElementDef property of
the FO_Element object. You can traverse the list of element definitions in the
document by starting with the FP_FirstElementDefInDoc property of the FO_Doc
object, and then using the FP_NextElementDefInDoc property of the resulting
FO_ElementDef object. You can identify the element definition by using its FP_Name
property.

FDK Programmer’s Guide 159
. . . . . . . . . . . . . . . . . . . . . . . . . . . . . . . . . .
. . . . .
31Frame Book Architecture
This chapter describes books and discusses how the Frame API represents them.
What the user sees
A book maintains a collection of documents that are known as components. The book
helps you organize and format these component documents. It also enables you to create
generated files, such as tables of contents and indexes. A book does not contain the
component document files. It contains references to the component document files, in
an ordered list; such a reference is called a book component.
Each component contains its own setup data such as pagination and numbering. For
example, each component contains properties to determine whether its page and
paragraph numbering continues from the previous document or restarts at 1, and
whether the document starts on a left or right page.
The component properties should not differ from the corresponding properties in the
document file. However, by setting the values in one but not both, a client could set up
a component with different numbering properties than the corresponding document file.
Subsequent book updates will make the numbering properties match.
For example, the paragraph numbering for a set of document in files might be set to
restart at 1. When the user adds the documents to the book, then each component will
have the same numbering properties. Your client could loop through a book and set the
numbering for each component to continue from the previous file. In this case, when
your client (or the user) updates the book, the FrameMaker product will change the
numbering for the document files so they match the component numbering. For more
information about how component and document numbering properties interact, see
your Frame product user’s manual.

Frame Book Architecture
How the API represents books
160 FDK Programmer’s Guide
3
. . . . . . . . . . . . . . . . . . . . . . . . . . . . . . . . . . . . . . . . . . . . . . . . . . . . . . . . . . . . . . . . . . . . . . . . . . . . . .
IMPORTANT:A book component can be a document saved in any file format. The FDK
can only modify document objects in documents that were saved in FrameMaker binary
. . . . . . . . . . . . . . . . . . . . . . . . . . . . . . . . . . . . . . . . . . . . . . . . . . . . . . . . . . . . . . . . . . . . . . . . . . . . . .
(FASL) files, but you can use channels to open MIF or text files and modify them.
How the API represents books
The API represents each book with an FO_Book object which can contain one or more
FO_BookComponent objects.
FO_Book objects have properties that provide the following information:
-Whether the book has been modified
-Display properties such as book window size and location, text to show for each
component, and text in the book’s status line
-Whether or not the book is view-only, and view-only display properties
-Selection state; whether the book icon is selected, the first selected component, or the
range of selected structure elements in the book
-Properties that determine how to print the book and save it as PDF
-For structured books, structure properties such as the element catalog for the book
and the ID of the highest level element in the book
An FO_BookComponent object represents an individual book component. It has
properties that provide the following information:
-The name of the document represented by the component
-The IDs of the next and previous component in the book and the next selected
component in the book
-Whether the component is generated, and the type of generated file; in other words,
whether the component is a specific type of list or index
-Whether to include the component in print, update, and import formats operations
-The list of paragraph format tags the product uses to generate a list from this
component
-The ID of the parent book
-Numbering and pagination properties for the component; these properties may differ
from the document’s specific set of numbering properties
-For structured books, the structural element representing the book component

Frame Book Architecture
How the API represents books
FDK Programmer’s Guide 161
. . .
Suppose you create the book in Figure 3-1. The book is named
C:\MyDocs\book1.book, and has three documents; myDoc1.fm, myDoc2.fm, and
myDoc3.fm.
Figure 1-1 A book with three components
The API represents mybook.book with one FO_Book object and three
FO_BookComponent objects. The following table lists some of the FO_Book
object’s properties.
The following code shows how to get properties from the selected book component.
First it gets the active book, and then the first selected component in the active book. For
the book in Figure 3-1, the component would be for myDoc3.fm. For the selected
component, the code prints out the method the component uses to compute footnote
numbering. Then, if the footnote numbering uses custom characters for footnotes
(daggers, etc.), the code prints out the custom numbering string.
Property Type Value
FP_Name StringT C:\MyDocs\book1.book
FP_NextOpenBookInSession F_ObjHandleT 0
FP_FirstComponentInBook F_ObjHandleT ID of FO_BookComponent
object for myDoc1.fm
FP_FirstSelectedComponent
InBook
F_ObjHandleT ID of FO_BookComponent
object for myDoc3.fm
FP_StatusLine StringT Empty string (""); the status
line currently displays no text
FP_TypeOfDisplayText IntT FV_BK_FILENAME

Frame Book Architecture
How the API represents books
162 FDK Programmer’s Guide
3
VoidT F_ApiCommand(command)
IntT command;
{
F_ObjHandleT bookId, compId;
StringT numString;
bookId = F_ApiGetId(0,FV_SessionId, FP_ActiveBook);
compId = F_ApiGetId(FV_SessionId, bookId,
FP_FirstSelectedComponentInBook);
F_Printf(NULL, "\n CompName is: %s",
F_ApiGetString(bookId, compId, FP_Name));
switch(F_ApiGetInt(bookId, compId, FP_FnNumComputeMethod)) {
case FV_NUM_RESTART:
F_Printf(NULL, "\nFn Compute: FV_NUM_RESTART");
break;
case FV_NUM_CONTINUE:
F_Printf(NULL, "\nFn Compute: FV_NUM_CONTINUE");
break;
case FV_NUM_PERPAGE:
F_Printf(NULL, "\nFn Compute: FV_NUM_PERPAGE");
break;
case FV_NUM_READ_FROM_FILE:
F_Printf(NULL,"\nFN Compute: FV_NUM_READ_FROM_FILE");
break;
default:
F_Printf(NULL, "\nFn Num Compute Method: UNKNOWN");
break;
}
if(F_ApiGetInt(bookId, compId, FP_FnNumStyle)
== FV_FN_NUM_CUSTOM) {
F_Printf(NULL, "\nFn Num Style: FV_FN_NUM_CUSTOM");
numString = F_ApiGetString(
bookId, compId, FP_FnCustNumString);
F_Printf(NULL, "\n Cust Str: %s", numString);
F_ApiDeallocateString(&numString);
}
}

Frame Book Architecture
How the API represents books
FDK Programmer’s Guide 163
. . .
How the API organizes book components
The API organizes the FO_BookComponent objects that represent
a book’s components in a linked list. The FO_Book object’s
FP_FirstComponentInBook property specifies the first FO_BookComponent
object in the list. Each FO_BookComponent object has
FP_PrevComponentInBook and FP_NextComponentInBook properties
that specify the IDs of the previous and next FO_BookComponent objects in the list.
The order of the list is the same as the order of the components in the book.
Suppose you create the book shown in Figure 3-1 on page page 161. The API represents
this book with the objects shown in Figure 3-2.
Figure 1-2 Objects that represent a book and its components
How the API represents structured books
If a book is a FrameMaker structured book, it has an FP_HighestLevelElement
property, which specifies the ID of the FO_Element object that represents the root
element. Each component in the book also has an FP_ComponentElement property,
which specifies the FO_Element object ID for that component’s structure element.
FO_Book FO_Book
Component
FP_FirstComponent
InBook
FO_Book
Component
FP_NextComponentInBook
FO_Book
Component
FP_PrevComponentInBook
myDoc1.fm
myDoc2.fm
myDoc3.fm

Frame Book Architecture
Creating new books and components
164 FDK Programmer’s Guide
3
Creating new books and components
To create a new book, use F_ApiNewNamedObject(). If you pass an empty string for
the object name, the FrameMaker product creates an untitled book.
To insert a new book component in a book, use F_ApiNewSeriesObject(). This
creates a new book component, but the component has no document file assigned to it.
If the user tries to to open such a component’s file, the FrameMaker product will alert
the user that no file exists to match the component name. When you insert a new book
component, you should assign a document to it.
For more information on F_ApiNewSeriesObject(), see “Creating series objects”
on page 365.
The following code creates an untitled book with one component that represents a newly
created, custom document file. After the code successfully saves the new document, it
creates a book component and assigns the document name to the new component.
#define in ((MetricT) 65536*72)
. . .
VoidT F_ApiCommand(command)
IntT command;
{
F_ObjHandleT bookId, docId, compId;
StringT s;
F_ApiBailOut();
bookId = F_ApiNewNamedObject(FV_SessionId,
FO_Book, (StringT)"");
/* First create an 8.5 x 11 custom document. */
docId = F_ApiCustomDoc(F_MetricFractMul(in,17,2), 11*in, 1,
F_MetricFractMul(in,1,4), in, in, in, in,
FF_Custom_SingleSided, True);
/* Save the doc, prompting for filename */
F_ApiSimpleSave(docId, (StringT)"", True);
/* If file has name, make a component */
s = F_ApiGetString(FV_SessionId, docId, FP_Name);
if(F_StrLen(s)) {
compId = F_ApiNewSeriesObject(
bookId, FO_BookComponent, 0);
F_ApiSetString(bookId, compId, FP_Name, s);
F_ApiDeallocateString(&s);
}
}

Frame Book Architecture
Updating a book
FDK Programmer’s Guide 165
. . .
Updating a book
After making changes in the documents or components of a book, your client must
update the book to ensure all references are valid. For example, if you change the page
numbering properties, you must update the book to ensure cross-references indicate the
correct numbering. You can update a book via the F_ApiUpdateBook() command or
the F_ApiSimpleGenerate() command.
With F_ApiUpdateBook(), you can specify aspects of the Update operation, such as
whether to update books with view-only documents. You can specify all aspects of the
operation, or you can specify some aspects and allow the user to decide others. For
example, you can instruct the FrameMaker product to post an alert if the book contains
a MIF file.
To use F_ApiUpdateBook(), you should first understand property lists and how to
manipulate them directly. For more information on this subject, see “Representing
object characteristics with properties” on page 63 and “Manipulating property lists
directly” on page 293.
The syntax for F_ApiUpdateBook() is:
ErrorT F_ApiUpdateBook(F_ObjHandleT bookId,
F_PropValsT *updateParamsp,
F_PropValsT **updateReturnParamspp);
. . . . . . . . . . . . . . . . . . . . . . . . . . . . . . . . . . . . . . . . . . . . . . . . . . . . . . . . . . . . . . . . . . . . . . . . . . . . . .
IMPORTANT:Always initialize the pointer to the property list that you specify for
. . . . . . . . . . . . . . . . . . . . . . . . . . . . . . . . . . . . . . . . . . . . . . . . . . . . . . . . . . . . . . . . . . . . . . . . . . . . . .
updateReturnParamspp to NULL before you call F_ApiUpdateBook().
To call F_ApiUpdateBook(), do the following:
1 Initialize the pointer to the updateReturnParamspp property list to NULL.
This argument Means
docId The ID of the document or book to save.
updateParamsp A property list that tells the FrameMaker product how to update
the book and how to respond to errors and other conditions. Use
F_ApiGetUpdateBookDefaultParams() or
F_ApiAllocatePropVals() to create and allocate memory
for this property list. To use the default list, specify NULL.
updateReturn
Paramspp
A property list that returns information about how the
FrameMaker product updated the book.

Frame Book Architecture
Updating a book
166 FDK Programmer’s Guide
3
2 Create an updateParamsp property list.
You can get a default list by calling F_ApiGetUpdateBookDefaultParams(), or
you can create a list from scratch.
3 Call F_ApiUpdateBook().
4 Check the Update status.
Check the returned values in the updateReturnParamspp list for information about
how the FrameMaker product updated the book.
5 Deallocate the updateParamsp and updateReturnParamspp property lists.
Steps 2, 4, and 5 are discussed in the following sections.
Creating an updateParamsp script with
F_ApiGetUpdateBookDefaultParams()
The API provides a function named F_ApiGetUpdateBookDefaultParams()
that creates a default updateParamsp property list. If you are setting a number of
properties, it is easiest to use this function get the default property list and then change
individual properties as needed.
The syntax for F_ApiGetUpdateBookDefaultParams() is:
F_PropValsT F_ApiGetUpdateBookDefaultParams();
The following table lists some of the properties in the property list returned by
F_ApiGetUpdateBookDefaultParams(). The first value listed for each property
is the default value for the property. You can change any property in the list to use its
other legal values.
Property Meaning and possible values
FS_AlertUserAboutFailure Specifies whether to notify the user if something unusual
occurs during the update operation
False: don’t notify user
True: notify user
FS_MakeVisible Make newly generated files (lists and indexes) visible
True: make visible
False: don’t make visible

Frame Book Architecture
Updating a book
FDK Programmer’s Guide 167
. . .
For the complete list returned by F_ApiGetUpdateBookDefaultParams(), see
“F_ApiGetUpdateBookDefaultParams()” on page 248 of the FDK Programmer’s
Reference.
For example, to get a default updateParamsp property list and modify it so that it
instructs F_ApiUpdate() to show the book error log, use the following code:
. . .
F_PropValsT params;
ErrorT err;
. . .
/* Get the default parameter list. */
params = F_ApiGetUpdateBookDefaultParams();
/* Get the index for the error log property, */
/* then set the property to True. */
i = F_ApiGetPropIndex(¶ms, FS_ShowBookErrorLog);
params.val[i].propVal.u.ival = True;
. . .
The API allocates memory for the property list created by
F_ApiGetUpdateBookDefaultParams(). Use
F_ApiDeallocatePropVals() to free the property list when you are done with it.
Creating an updateParamsp script from scratch
If you want to specify only a few properties when you call F_ApiUpdateBook(), it
is most efficient to create a property list from scratch. To create the property list, you
must allocate memory for it, and then set up the individual properties.
Use the API convenience function, F_ApiAllocatePropVals(), to allocate
memory for the property list. For example, the following code creates an
FS_ShowBookErrorLog Specifies whether to use the book error log to display
warnings.
False: don’t display book error log; display warnings in
the console
True: display the book error log
Property Meaning and possible values

Frame Book Architecture
Updating a book
168 FDK Programmer’s Guide
3
updateParamsp property list that will instruct F_ApiUpdateBook() to display the
error log:
#DEFINE ERR_LOG 0
. . .
F_PropValsT params, *returnParamsp = NULL;
. . .
/* Allocate memory for the list. */
params = F_ApiAllocatePropVals(1);
/* Set up FS_ShowBookErrorLog property and set it to True. */
params.val[ERR_LOG].propIdent.num = FS_ShowBookErrorLog;
params.val[ERR_LOG].propVal.valType = FT_Integer;
params.val[ERR_LOG].propVal.u.ival = True;
. . .
/* When you’re finished, free the F_PropValsT */
F_ApiDeallocatePropVals(¶ms)
Checking update status
F_ApiUpdateBook() stores a pointer to a property list in
updateReturnParamspp; the list contains one property which contains flags to
indicate the status. For a list of the possible flags, see “F_ApiUpdateBook()” on
page 443 of the FDK Programmer’s Reference.
To determine if a particular FS_UpdateBookStatus bit is set, use
F_ApiCheckStatus(). For example, the following code determines if an Update
operation was canceled because the current book contains duplicate files (components
that refer to the same file):

Frame Book Architecture
Updating a book
FDK Programmer’s Guide 169
. . .
. . .
F_PropValsT params, *returnParamsp = NULL;
F_ObjHandleT bookId;
/* Get the ID of the active book. */
bookId = F_ApiGetId(0, FV_SessionId, FP_ActiveBook);
params = F_ApiGetUpdateBookDefaultParams();
F_ApiUpdate(bookId, ¶ms, &returnParamsp);
if (F_ApiCheckStatus(returnParamsp, FV_DuplicateFileInBook))
F_ApiAlert("Duplicate files in book.",
FF_ALERT_CONTINUE_NOTE);
/* Deallocate property lists. */
F_ApiDeallocatePropVals(¶ms);
F_ApiDeallocatePropVals(returnParamsp);
. . .
The API provides a utility function named F_ApiPrintUpdateStatus(), which
prints the save error values to the console platforms. For more information, see
“F_ApiPrintUpdateBookStatus()” on page 339 of the FDK Programmer’s Reference.

Frame Book Architecture
Using the book error log
170 FDK Programmer’s Guide
3
Example
The following code updates the currently active book. The update operation will display
the error log for any error conditions, will allow inconsistent numbering properties, and
(since the code allows inconsistent numbering) will not update the numbering in the
book. It then prints out the update status. Finally, the code deallocates the property lists
that it used to update the book.
. . .
#include "futils.h"
IntT i;
UCharT msg[1024];
F_PropValsT params, *returnParamsp = NULL;
F_ObjHandleT bookId;
params = F_ApiGetUpdateBookDefaultParams();
i = F_ApiGetPropIndex(¶ms, FS_ShowBookErrorLog);
params.val[i].propVal.u.ival = True;
i = F_ApiGetPropIndex(¶ms, FS_AllowInconsistentNumProps);
params.val[i].propVal.u.ival = FV_DoOk;
i = F_ApiGetPropIndex(¶ms, FS_UpdateBookNumbering);
params.val[i].propVal.u.ival = False;
err = F_ApiUpdateBook(bookId, ¶ms, &returnp);
F_ApiPrintUpdateBookStatus(returnp);
F_ApiDeallocatePropVals(¶ms);
F_ApiDeallocatePropVals(returnp);
. . .
Using the book error log
When updating a book, the FrameMaker product posts errors to a book error log. The
error log is a FrameMaker document that lists error conditions and includes hypertext
links to offending locations in the book’s document files.
By default, FDK clients post book errors to the console. However, your clients can post
errors to the log, and can include hypertext links in those messages.

Frame Book Architecture
Using the book error log
FDK Programmer’s Guide 171
. . .
Displaying the error log for book updates
By default, the FrameMaker product displays update errors in the console. You direct
the FrameMaker product to display the error log via the property list you pass to
F_ApiUpdateBook(). In that list, set the FS_ShowBookErrorLog flag to True. For
more information about the update book properties, see “Creating an updateParamsp
script with F_ApiGetUpdateBookDefaultParams()” on page 166.
Writing messages to the error log
The FrameMaker product includes an API client that writes messages to the error log.
To write a message to the error log, you must use F_ApiCallClient().
The syntax for the client call is:
F_ApiCallClient("BookErrorLog",
"log -b=[bookId] -d=[docId] -o=[objId] --[text]");
where:
-BookErrorLog is the name of the client to call.
-log identifies this as a log message.
--b is either the book ID or a document ID; typically the active book.
--d is either a document ID or an object ID; typically a document associated with a
book component.
--o is an object in the document represented by the -d argument. If you pass both a
document ID and an object ID, the call adds a hypertext link, from the error message
to the object you specified.
--- is the text of the message to appear in the log. To post a time stamp in the
message, pass the FM_PRINT_DATESTAMP token as the message string.
The call creates a unique log for each book or document ID you pass in the -b
argument; if you pass 0 for a book ID, you will create a log that is not associated with
any book; all calls with the 0 book ID will go to that log file.
When you pass a document ID for the -d argument, the call creates an entry with the
document’s pathname. It then indents all contiguous entries with the same document ID
under that document’s pathname. This continues until you pass a different document ID.
If you pass 0 for the -d argument, the call will not indent the errors.
If you don’t have the document ID, you can specify log entry indenting under a filename
via the text you pass for the log message. To do this, you precede the log message with
a filename, followed by a carriage return. This method creates an indented section each
time you pass a filename and carraige return, even if you pass the same filename in a
series of log entries.

Frame Book Architecture
Using the book error log
172 FDK Programmer’s Guide
3
For example, if you passed the following to the BookErrorLog client in two consecutive
calls:
"filename.fm\012Here is my first Log Message"
"filename.fm\012Here is my second Log Message"
The BookErrorLog client would create the following messages:
filename.fm
Here is my first Log Message
filename.fm
Here is my second Log Message
Example
The following code shows a function that posts messages to a log, with or without a time
stamp; if you pass valid ID’s for all the ID arguments, the log message will include a
hypertext link to the specified object in the specified document:
VoidT ReportError(F_ObjHandleT docId, F_ObjHandleT objId,
ConStringT errmsg, BoolT dateStamp)
{
F_ObjHandleT bookId;
StringT log_msg = F_StrNew((UIntT)256);
bookId = F_ApiGetId(0, FV_SessionId, FP_ActiveBook);
if(dateStamp) {
F_Sprintf(log_msg, "log -b=%d -d=%d -o=%d --%s",
bookId, docId, objId, (StringT)"FM_PRINT_DATESTAMP");
} else {
F_Sprintf(log_msg, "log -b=%d -d=%d -o=%d --%s",
bookId, docId, objId, errmsg);
}
F_ApiCallClient("BookErrorLog", log_msg);
F_ApiDeallocateString(&log_msg);
}

. . . . . . . . . . . . . . . . . . . . . . . . . . . . . . . . . . . . . . . . . .
PART III
Frame Application Program Interface

FDK Programmer’s Guide 175
. . . . . . . . . . . . . . . . . . . . . . . . . . . . . . . . . .
. . . . .
41Introduction to the Frame API
This chapter provides an overview of how the API works and how to create an FDK
client. It also provides a simple example—a client that you can create and run right
away.
The API enables you to create a client that takes control of a FrameMaker product
session. With the API, a client can do almost anything an interactive user can do. It can
create, save, and print documents; add and delete text and graphics; and perform many
other formatting and document-management tasks. It can also interact with the user by
responding to user actions, displaying dialog boxes, and creating menus.
How the API works
The API represents everything in a FrameMaker product session as an object.1 Each
object has a type, a constant that indicates the type of thing it represents. For example,
an object’s type can be FO_Doc (if it represents a document), FO_Rectangle (if it
represents a graphic rectangle), or FO_Pgf (if it represents a paragraph).
FrameMaker products assign an identifier (ID) to each object in a session. You use this
ID to identify an object when you call API functions.
An object’s characteristics are called properties. Each type of object
has a particular set of properties or a property list. For example, an FO_Rectangle
object’s property list includes properties named FP_Width and FP_Height, which
represent its height and width. An FO_Pgf object’s property list includes properties
named FP_LeftIndent and FP_Leading, which represent its left indent and its
leading. Each property has a predetermined data type, such as IntT (integer, Boolean,
or ordinal), StringT (string), or F_ObjHandleT (object ID).
Each of an individual object’s properties has a value. This value describes the property
for that particular object. For example, suppose a document contains a smoothed
. . . . . . . . . . . . . . . . . . . . . . . . . . . . . . . . .
1. Frame API objects should not be confused with the graphic objects that you create with the Tools palette,
object elements in FrameMaker+SGMLstructured documents, or the objects of object-oriented
programming languages.

Introduction to the Frame API
How the API works
176 FDK Programmer’s Guide
4
rectangle that is 20 points wide and 10 points high. The Frame API represents the
rectangle as an FO_Rectangle object with the following properties and values.
FO_Rectangle objects actually have many more properties than are shown in the
table above. For a complete list of Frame API objects and properties, see Chapter 3,
“Object Reference,” of the FDK Programmer’s Reference.
How clients can change FrameMaker product documents, books, and
sessions
A client can change FrameMaker documents, books, and sessions by:
-Creating and destroying objects
The API provides functions to create and destroy objects.
-Changing object properties
The API provides functions to get and set object properties.
-Programmatically executing FrameMaker product commands, such as Open, Print,
Save, and Clear All Change Bars
Property Data Type Value
FP_Width MetricT 20 * 65536a
a. MetricT values are 32-bit integers that represent measurements in points. The 16 most significant bits
represent the digits before the decimal. The 16 least significant bits represent the digits after the decimal.
A point is 65536 (1 << 16) in MetricT units. For more information on MetricT, see “MetricT values”
on page 896 of the FDK Programmer’s Reference.
FP_Height MetricT 10 * 65536
FP_RectangleIsSmoothed IntT True
FP_FrameParent F_ObjHandleT ID of the frame containing the
rectangle

Introduction to the Frame API
Special types of clients
FDK Programmer’s Guide 177
. . .
How clients communicate with the user
A client can communicate with the user by:
-Creating menus and menu items
-Displaying dialog boxes
The API allows a client to respond to user actions by:
-Notifying the client when the user initiates certain events, such as Open, Save, or
Quit
-Passing a message to the client when the user clicks a hypertext marker that contains
a message apiclient hypertext command
How clients work with FrameMaker products
Clients are dynamic link libraries (DLLs), or they can be executable programs that use
COM to communicate with a FrameMaker session.. A client does not need to be aware
of the low-level details of integrating with FrameMaker products, because the API
provides high-level functions that are the same on all platforms.
When the user starts a FrameMaker product, it sends an initialization call to each
registered client. Clients can take control immediately, or they can request FrameMaker
to notify them of specific events and wait for those events to occur.
Special types of clients
In addition to conventional clients that take control of a FrameMaker product session in
response to user actions, the API allows you to create three special types of clients:
document reports, filters, and take-control clients.
Document reports
A document report is a client that provides detailed information
about a document. The user can start a document report by choosing
Utilities>Document Reports from the File menu, and then choosing the report from the
Document Reports dialog box. The FDK includes a sample document report, named
wordcnt, which counts the number of words in a document or book.
Filters
A filter is a client that converts FrameMaker product files to or from other file formats.
An import filter is a filter that the FrameMaker product calls when the user attempts to
open a non-Frame file and chooses a filter in the Unknown File Type dialog box. The

Introduction to the Frame API
Special types of clients
178 FDK Programmer’s Guide
4
import filter reads the file and converts it to a FrameMaker product document or book.
The FDK includes a sample import filter, named mmlimport, that converts MML files
to FrameMaker product documents.
An export filter is a filter that the FrameMaker product calls when the user attempts to
save a FrameMaker product document or book in a particular format by choosing the
format in the Save dialog box or by specifying a filename with a particular extension.
The export filter writes information in the document or book to a file with a different
format.
A file-to-file filter is a filter that the FrameMaker product can call to both import or
export files of different formats. A single file-to-file filter client can actually consist of
more than one filter. For example, the same client could filter CGM to FrameVector and
FrameVector to CGM. The way you register the client’s different filters determines
which filter to invoke for import and export. Another advanage of these filters is they
can filter from an external file to an external file. For example, you could filter from
CGM to TIFF, and the TIFF file can remain an external file that is imported into the
document by reference.
Take-control clients
A take-control client is a client that takes control of a FrameMaker product session
immediately after the FrameMaker product starts. The UNIX implementation of the
FDK allows users to specify a take-control client in the FrameMaker product command
line. Take-control clients are useful for conducting batch operations in which little or no
user interaction is needed.
Portability
The API’s design makes it easy to create portable clients. In most cases, you only need
to recompile your client to run it on a different platform. To ensure that your client is
completely portable, use the FDE with the API. You should replace platform-specific
I/O, string, and memory functions in your client with the alternatives the FDE provides.
For more information on the FDE, see Part III, “Frame Development Environment
(FDE).”
The FDE and the API provide alternatives to the C language’s fundamental data types.
For example, the FDE and the API substitute IntT for a 32-bit int and UCharT
for unsigned char. The API uses other types for specific purposes. For example, it
uses F_ObjHandleT for object IDs. For a list of API data types, see Chapter 4, “Data
Types and Structures Reference,” of the FDK Programmer’s Reference.

Introduction to the Frame API
Running clients with different FrameMaker product interfaces
FDK Programmer’s Guide 179
. . .
Running clients with different FrameMaker product interfaces
FrameMaker ships with two product interfaces, Structured FrameMaker and
FrameMaker. A client can only use functionality that is available in the product
interface that is active for the currently running FrameMaker process. For example, if a
client is running on the unstructured FrameMaker product interface, it can’t create or
manipulate structural elements (FO_Element objects). On the other hand, all
functions in the FDK are available to a client running on the Structured FrameMaker
product interface.
To determine if a function is available in a particular product interface, see Chapter 2,
“FDK Function Reference,” of the FDK Programmer’s Reference. For an example of
how to programmatically determine which product interface is running, see
“F_ApiGetString()” on page 211 of the FDK Programmer’s Reference.
Creating and running a client
To create and run a client, follow these general steps:
1 Write an initialization function.
Most clients need to define an F_ApiInitialize() callback function. When the
FrameMaker product starts, it calls your client’s F_ApiInitialize() function.
Normally, you will want to include code in F_ApiInitialize() to set up your
client’s menus and request notification for particular events.
For more information on creating an F_ApiInitialize() callback, see Chapter 2,
“API Client Initialization.”
2 Set up the client’s user interface.
Your client probably needs to interact with the user. To respond to user actions, you can
define the following callback functions in your client:
-F_ApiNotify() to respond to the user initiating FrameMaker product operations,
such as Open and Save
-F_ApiCommand() to respond to the user choosing menu items created by your
client
-F_ApiMessage() to respond to the user clicking hypertext markers that contain
the message apiclient command
-F_ApiDialogEvent() to respond to the user manipulating items in a dialog box
created by your client
You can also display notices and prompt the user for input by using API dialog box
functions, such as F_ApiAlert() and F_ApiPromptString().

Introduction to the Frame API
Creating and running a client
180 FDK Programmer’s Guide
4
For more information on setting up your client’s user interface, see Chapter 3, “Creating
Your Client’s User Interface.”
3 Add code to programmatically execute FrameMaker product commands.
Your client probably needs to execute some FrameMaker product commands, such as
Open, Print, or Close. To execute these commands programmatically, use API
functions, such as F_ApiSimpleOpen(), F_ApiSilentPrintDoc(), or
F_ApiClose().
For more information on using API functions to execute FrameMaker product
commands, see Chapter 4, “Executing Commands with API Functions.”
4 Add code to get and set object properties.
To get or set an object property, use the F_ApiGetPropertyType() or
F_ApiSetPropertyType() function that corresponds to the type of property you
want to get or set. For example, to get or set an IntT property, use F_ApiGetInt()
or F_ApiSetInt(). To get or set a StringT property, use F_ApiGetString()
or F_ApiSetString().
For more information on changing object properties, see Chapter 5, “Getting and
Setting Properties.”
5 Add code to create objects.
To create objects, use the F_ApiNewObjectType() function that corresponds to the
kind of object that you want to create. For example, to create a new anchored frame, use
F_ApiNewAnchoredObject().
For more information on creating objects, see Chapter 8, “Creating and Deleting API
Objects.”
6 Compile your client.
The API function declarations are contained in the fapi.h header. Be sure to include
this header in your client code. Include C library header files before the fapi.h
header.
The FDK comes with sample makefiles or project files for each supported platform. To
compile your client, use your platform’s make or build utility. For more information on
using FDK makefiles or project files on a specific platform, see the FDK Platform
Guide for that platform.
7 Register your client with the FrameMaker product.
The FrameMaker product needs to know about your client to initialize it. To let the
FrameMaker product know about your client, you must make some changes to the
environment under which the client runs.
-Add the following lines to the [APIClients] section of the maker.ini file:
ClientName=ClientType, description, path, mode
ClientName is the name that the FrameMaker product and other clients use to
reference your client. ClientType specifies your client type: for example,

Introduction to the Frame API
A simple example
FDK Programmer’s Guide 181
. . .
Standard, DocReport, or TextImport. description is a string describing
your client. path is the pathname of your client’s DLL. mode determines what
product interfaces your client supports—can be one of all, maker, or
structured.
You can also register a Windows client by setting values in the DLL’s
VERSIONINFO resource, then copying or moving the DLL in the PrameMaker
product’s Plugins folder..
A simple example
The following client adds a menu with three items to the FrameMaker product menu bar
when the FrameMaker product starts. The first menu item closes the active document;
the second item sets the fill pattern of a selected graphic object; the third item adds a
body page to the active document. Following the code is a line-by-line description of
how it works.
1#include "fapi.h"
2#define CloseDoc 1
3#define SetFill 2
4#define AddPage 3
5
6VoidT F_ApiInitialize(initialization)
7IntT initialization; /* Code for initialization type */
8{
9F_ObjHandleT menuBarId, menuId;
10
11 /* Get ID of the FrameMaker product menu bar. */
12 menuBarId = F_ApiGetNamedObject(FV_SessionId, FO_Menu,
13 "!MakerMainMenu");
14 /* Add menu named "API" to the FrameMaker product menu bar. */
15 menuId = F_ApiDefineAndAddMenu(menuBarId, "APIMenu", "API");
16
17 /* Add items to API menu. */
18 F_ApiDefineAndAddCommand(CloseDoc, menuId,"CloseDocCmd",
19 "Close","\\!CD");
20 F_ApiDefineAndAddCommand(SetFill, menuId,"SetFillCmd",
21 "Set Fill","\\!SF");
22 F_ApiDefineAndAddCommand(AddPage, menuId,"AddPageCmd",
23 "Add Page","\\!AP");
24 }
25
26 VoidT F_ApiCommand(command)
27 IntT command;
28 {
29 F_ObjHandleT pgId, objId, docId;
30

Introduction to the Frame API
A simple example
182 FDK Programmer’s Guide
4
31 /* Get the ID of the active document. */
32 docId = F_ApiGetId(0, FV_SessionId, FP_ActiveDoc);
33 if(!docId) return; /* Return if there is no active document. */
34
35 switch (command)
36 {
37 case CloseDoc: /* Close document even if it’s changed. */
38 F_ApiClose(docId, FF_CLOSE_MODIFIED);
39 break;
40
41 case SetFill: /* Set fill pattern to black. */
42 /* Get ID of selected object. */
43 objId = F_ApiGetId(FV_SessionId, docId,
44 FP_FirstSelectedGraphicInDoc);
45
46 /* If an object is selected, set its fill. */
47 if (!objId) F_ApiAlert("Select an object first.",
48 FF_ALERT_CONTINUE_WARN);
49 else F_ApiSetInt(docId, objId, FP_Fill, FV_FILL_BLACK);
50 break;
51
52 case AddPage: /* Add a new page. */
53 pgId = F_ApiNewSeriesObject(docId, FO_BodyPage, 0);
54 break;
55 }
56 }
Lines 1–5
These lines include header files and define the constants for the client’s menu items. All
clients must include the fapi.h header. To ensure your client is portable, include
fapi.h before any other header files.
Lines 6–25
These lines define the F_ApiInitialize() callback function. When the user starts
the FrameMaker product, it calls F_ApiInitialize().
The call to F_ApiGetNamedObject() gets the ID of the FrameMaker product menu
bar (!MakerMainMenu). The call to F_ApiDefineAndAddMenu() creates a menu
named API on the menu bar. The calls to F_ApiDefineAndAddCommand() add
menu items to the API menu and define keyboard shortcuts for the items.
Lines 26–56
These lines define the F_ApiCommand() callback function. When the user chooses a
menu item, the FrameMaker product calls this callback with command set to the menu
item number (in this example, CloseDoc, SetFill, or AddPage).

Introduction to the Frame API
A simple example
FDK Programmer’s Guide 183
. . .
Lines 31–34
These lines get the ID of the document to change. To use most API functions, you need
to specify an ID. This example gets the ID of the document that has input focus, that is,
the active document.
In each FrameMaker product session there is only one active document at a time. The
session object (FO_Session) has a property named FP_ActiveDoc that specifies its
ID. To retrieve the active document’s ID from the FO_Session object, you use
F_ApiGetId() to query the FO_Session object’s FP_ActiveDoc property. The
syntax for F_ApiGetId() is:
F_ObjHandleT F_ApiGetId(parentId, /* Object’s parent */
objId, /* Object whose property you want to query */
property);/* Constant specifying property to query */
The parentId parameter specifies the ID of the object’s parent—the session, book,
or document that contains the object. No other object contains the FO_Session
object, so parentId is set to 0. The ID of the FO_Session object (there can only
be one) is always FV_SessionId, so objId is set to FV_SessionId.
Lines 37–40
These lines close the active document when the user chooses Close Doc from the API
menu. The FF_CLOSE_MODIFIED flag instructs the API to close the document
without warning the user, even if the document has unsaved changes.
Lines 41–51
These lines set the fill pattern of a selected object to black when the user chooses Set Fill
from the API menu. To set the selected object’s fill pattern, the client needs the object’s
ID. To get the ID, the client uses F_ApiGetId() to query the document property,
FP_FirstSelectedGraphicInDoc. If no object is selected, F_ApiGetId()
returns 0.
The F_ApiAlert() call displays an alert that tells the user to select an object. The
constant, FF_ALERT_CONTINUE_WARN, specifies the type of alert—an alert with a
Continue button.

Introduction to the Frame API
A simple example
184 FDK Programmer’s Guide
4
To set the object’s fill pattern, the client must set its FP_Fill property. FP_Fill is
an IntT property, so the client must use F_ApiSetInt() to set it. The syntax for
F_ApiSetInt() is:
VoidT F_ApiSetInt(parentId,/* Object’s parent */
objId, /* Object whose property you want to set */
property, /* Constant specifying property to set */
value);/* Value to which to set the property */
FP_Fill can have any value between 0 and 15. The API-defined constant,
FV_FILL_BLACK, specifies 0 (black).
Lines 52–54
These lines add a body page to the document when the user chooses
Add a Page from the API menu. A body page object is a series object. To create a series
object, you use F_ApiNewSeriesObject(). The syntax for
F_ApiNewSeriesObject() is:
F_ObjHandleT F_ApiNewSeriesObject(parentId,/* Object’s Parent */
objectType, /* Constant specifying new object type */
prevObjectId); /* Object for new object to follow */
The parentId parameter specifies the ID of the object that is to contain
the new object. The new page should appear in the active document, so parentId is
set to docId. The API uses FO_BodyPage objects to represent body pages, so
objectType is set to FO_BodyPage. Specifying 0 for prevObjectId puts the
new page at the beginning of the document. For more information on creating different
types of objects, see “Creating objects” on page 357.

Introduction to the Frame API
Using old clients with FDK 11
FDK Programmer’s Guide 185
. . .
Compiling and running the example client
The source code for the example client and a makefile or project file are provided in
provided in the samples/myapi directory of your FDK installation.
To compile the client, use your platform’s make or build utility.
To run the example client, you must first register it. Assuming you have compiled
your client into a DLL named myapi.dll and copied or moved it to the FrameMaker
fminit directory, add the following line to the maker.ini file:
myapi = Standard,Ch. 1 Sample,fminit\myapi.dll
After you have registered the example client, start FrameMaker and open a document.
The API menu should appear to the right of the FrameMaker menus.
Using old clients with FDK 11
For legacy clients compiled with FDK 10 to run successfully with FDK 1, they should
be recompiled with Microsoft Visual Studio 2010.

Introduction to the Frame API
Using old clients with FDK 11
186 FDK Programmer’s Guide
4

FDK Programmer’s Guide 187
. . . . . . . . . . . . . . . . . . . . . . . . . . . . . . . . . .
. . . . .
51API Client Initialization
This chapter describes how to start interaction between your client and FrameMaker.
Responding to the FrameMaker product’s initialization call
When the FrameMaker product starts, it attempts to start all the clients registered with
it,1 except document reports and filters. The FrameMaker product attempts to start each
client by calling its F_ApiInitialize() callback function.
Your client should define F_ApiInitialize() as follows:
VoidT F_ApiInitialize(initialization)
IntT initialization;
{
/* Your client code goes here */
}
Usually, you want your client to do something immediately after the user starts the
FrameMaker product. For example, you may want to add menus to the menu bar or
request notification for certain events. To do this, you call API functions from the
F_ApiInitialize() function. For information on creating menus and requesting
notification, see Chapter 3, “Creating Your Client’s User Interface.”
. . . . . . . . . . . . . . . . . . . . . . . . . . . . . . . . .
1. For information on registering your client with a FrameMaker product, see the FDK Platform Guide for
your platform.
This argument Means
initialization A flag that indicates the type of initialization (see “Initialization
types”)

API Client Initialization
Initialization types
188 FDK Programmer’s Guide
5
Suppose you want your client to display a dialog box after the FrameMaker product is
started. To do this, you could use the following F_ApiInitialize() function:
. . .
VoidT F_ApiInitialize(initialization)
IntT initialization;
{
F_ApiAlert("Client has started.", FF_ALERT_CONTINUE_NOTE);
}
. . .
Initialization types
The following table summarizes the different types of initializations and the
initialization constants FrameMaker products can pass to your client’s
F_ApiInitialize() callback.
Type of initialization When F_ApiInitialize
is called Initialization constant Clients that receive
initialization
FrameMaker product
starts with no special
options
After starting FA_Init_First All except document
reports and filters
FrameMaker product
starts with take-control
client
After starting FA_Init_First All except document
reports and filters
After all clients have
finished processing the
FA_Init_First
initialization
FA_Init_TakeControl All clients set up as
take-control clients
Document report chosen
from Document Reports
dialog box
After report is chosen FA_Init_DocReport The chosen document
report
Notification, menu
choice, or hypertext
command for a client
that has bailed out
When the menu item is
chosen, the hypertext
command is clicked, or
the notification should
be issued
FA_Init_Subsequent Clients that have
bailed out and are
waiting for an event,
menu choice, or
hypertext command to
occur

API Client Initialization
Initialization types
FDK Programmer’s Guide 189
. . .
First initialization
When the user starts a FrameMaker product, the FrameMaker product calls the
F_ApiInitialize() function of each registered client (unless it’s a document report
or filter) with initialization set to FA_Init_First.
Take-control initialization
The FDK allows you to set up clients to receive a special initialization called a take-
control or FA_Init_TakeControl initialization. The FrameMaker product issues
the FA_Init_TakeControl initialization after it has issued the FA_Init_First
initialization and all clients have returned control. This initialization is useful if you
want your client to conduct some batch processing after other clients have initialized,
but before the interactive user has control.
The FrameMaker product can issue the FA_Init_TakeControl initialization to
several clients. To set up a client to receive FA_Init_TakeControl initializations,
set the client’s type to TakeControl in the FrameMaker product .ini file.
Document report initialization
When a FrameMaker product is started, it does not attempt to initialize API clients that
are registered as document reports. It initializes a document report only when the user
chooses the document report from the Document Reports dialog box. When this occurs,
the FrameMaker product calls the document report’s F_ApiInitialize() callback
with initialization set to FA_Init_DocReport.
To appear in the Document Reports dialog box, a document report must be registered
with the FrameMaker product as a document report. For information on registering
document reports, see the FDK Platform Guide for your platform.
Filter initialization
If your client is registered as a filter, you should not define an F_ApiInitialize()
function for it. When the user opens or saves a file and selects your filter, the
FrameMaker product notifies your client by calling your client’s F_ApiNotify()
callback. For more information on F_ApiNotify() and notification, see
“Responding to user-initiated events or FrameMaker product operations” on page 217.
To receive notification, your filter must be registered as a filter. For information on
registering filters, see the FDK Platform Guide for your platform.

API Client Initialization
Disabling the API
190 FDK Programmer’s Guide
5
Initialization after a client has bailed out
If your API client is waiting for an event and not performing any
other processing, it can call F_ApiBailOut(). This exits your client’s process and
frees all the system resources that it uses. If an event that
your client is waiting for occurs, the FrameMaker product restarts your client by calling
its F_ApiInitialize() function with initialization set to
FA_Init_Subsequent.
A document report should always bail out after it completes processing, because the
API initializes it each time the user chooses it from the Document Reports dialog box.
A filter should always bail out after it filters a file, because the API initializes it each
time a filterable file is opened, imported, or saved.
For more information on F_ApiBailOut(), see “F_ApiBailOut()” on page 79 of the
FDK Programmer’s Reference.
Disabling the API
The user can disable all API clients before starting theFrameMaker product by changing
the API=On setting in the FrameMaker product .ini file to API=Off.
. . . . . . . . . . . . . . . . . . . . . . . . . . . . . . . . . . . . . . . . . . . . . . . . . . . . . . . . . . . . . . . . . . . . . . . . . . . . . .
IMPORTANT:Many FrameMaker features are implemented via API clients. If you
disable the API then you also disable these features. Such features include XML and
. . . . . . . . . . . . . . . . . . . . . . . . . . . . . . . . . . . . . . . . . . . . . . . . . . . . . . . . . . . . . . . . . . . . . . . . . . . . . .
SGML import and export, Save As HTML, and Word Count.
FrameMaker Product Activation by Asynchronous Clients
Asynchronous clients on Windows that launch a FrameMaker process and wait for it to
become idle (by calling WaitForInputIdle) before attempting to connect using
F_ApiWinConnectSession need to make provision for the connection time required
during activation as explained below.
If FrameMaker has not been activated (relevant only for the FrameMaker Point Product
on Windows XP and Windows Vista®), an activation screen prompts the user for input.
The WaitForInputIdle call returns at this point while FrameMaker isn’t actually
ready for communication. Therefore, the client must give the user enough time to
activate or skip activation before attempting to connect to FrameMaker using
F_ApiWinConnectSession. Otherwise, the client can require the user to activate the
product before using it. Despite activation, WaitForInputIdle returns too early
before FrameMaker is actually ready to establish a connection. The issue can be
resolved by modifying the code and introducing a 5-10 second sleep before attempting
to connect to the FrameMaker session.

API Client Initialization
FrameMaker Product Activation by Asynchronous Clients
FDK Programmer’s Guide 191
. . .
Another solution is to attempt to connect a multiple or indefinite number of times with
short sleeps in between.
Asynchronous clients running the FrameMaker Point Product on Windows 2000 or
running the FrameMaker Server on Windows 2000, XP, or VISTA won’t encounter any
such problems.

API Client Initialization
FrameMaker Product Activation by Asynchronous Clients
192 FDK Programmer’s Guide
5

FDK Programmer’s Guide 193
. . . . . . . . . . . . . . . . . . . . . . . . . . . . . . . . . .
. . . . .
6
1Creating Your Client’s
User Interface
This chapter describes how to use the Frame API to create a user interface for your FDK
client.
Your client can interact with the user in the following ways:
-By displaying its own dialog boxes
-By implementing its own menus, menu items, and keyboard shortcuts
-By responding to the message apiclient hypertext command
-By responding to user-initiated events or FrameMaker product operations
-By implementing quick-key commands
The following sections discuss these ways of interacting with the user in greater detail.
Using API dialog boxes to prompt the user for input
The Frame API provides a variety of premade dialog boxes. All of these dialog boxes
are modal—the user must dismiss them before continuing. The following sections
discuss how to use these dialog boxes.
The API also allows you to create and use custom modal and modeless dialog boxes.
For more information, see Chapter 10, “Creating Custom Dialog Boxes for Your
Client” and Chapter 11, “Handling Custom Dialog Box Events.”

Creating Your Client’s User Interface
Using API dialog boxes to prompt the user for input
194 FDK Programmer’s Guide
7
Using alert boxes
To display a dialog box with a short message, use F_ApiAlert().
The syntax for F_ApiAlert() is:
IntT F_ApiAlert(StringT message,
IntT type);
Specify one of the following values for the type argument.
F_ApiAlert() returns 0 if the user clicks OK, Continue, or Yes; otherwise, it
returns a nonzero value.
This argument Means
message The message that appears in the alert box
type The type of alert box
type constant Type of dialog box displayed
FF_ALERT_OK_DEFAULT Displays OK and Cancel buttons; OK is the default
FF_ALERT_CANCEL_DEFAULT Displays OK and Cancel buttons; Cancel is the default
FF_ALERT_CONTINUE_NOTE Displays Continue button
FF_ALERT_CONTINUE_WARN Displays Continue button with a warning indication
FF_ALERT_YES_DEFAULT Displays Yes and No buttons; Yes is the default
FF_ALERT_NO_DEFAULT Displays Yes and No buttons; No is the default

Creating Your Client’s User Interface
Using API dialog boxes to prompt the user for input
FDK Programmer’s Guide 195
. . .
Example
The following code displays the alert box shown in Figure 3-1:
. . .
IntT err;
err = F_ApiAlert((StringT)"This alert is an OK_DEFAULT.",
FF_ALERT_OK_DEFAULT);
. . .
Figure 1-1 FF_ALERT_OK_DEFAULT alert box
Using string, integer, and metric input dialog boxes
To prompt the user for a single string, integer, or metric value, use
F_ApiPromptString(), F_ApiPromptInt(), or F_ApiPromptMetric().
These functions all allow you to provide a default value for the entry field.
Their syntax is:
IntT F_ApiPromptString(StringT *stringp,
StringT message,
StringT stuffVal);
IntT F_ApiPromptInt(IntT *intp,
StringT message,
StringT stuffVal);
IntT F_ApiPromptMetric(MetricT *metricp,
StringT message,
StringT stuffVal,
MetricT defaultunit);
This argument Means
stringp, intp,
or metricp
A pointer to the user variable that gets the return value from the input field
when the user clicks OK.
message The message that appears in the dialog box.

Creating Your Client’s User Interface
Using API dialog boxes to prompt the user for input
196 FDK Programmer’s Guide
7
These functions all return 0 if the user clicks OK. Otherwise, they return a nonzero
error value. If the user clicks Cancel, the API does not assign a value to *stringp,
*intp, or *metricp.
If the user types alphabetic text after a number in an F_ApiPromptInt() dialog box,
the API ignores the text and just returns the number. For example, if the user types 10
cookies, the returned value is 10.
F_ApiPromptMetric() dialog boxes behave like metric dialog boxes in the user
interface. If the user types a number followed by a string that represents a unit, the API
converts the value into the equivalent number of metric units. For example, if the user
types 5in or 5", the API returns 5*(4718592). If the user doesn’t specify a unit,
the API uses the unit specified by defaultunit.
. . . . . . . . . . . . . . . . . . . . . . . . . . . . . . . . . . . . . . . . . . . . . . . . . . . . . . . . . . . . . . . . . . . . . . . . . . . . . .
IMPORTANT:F_ApiPromptString() allocates memory for the string referenced
by *stringp. Use the FDK function F_ApiDeallocateString() to free the string when
. . . . . . . . . . . . . . . . . . . . . . . . . . . . . . . . . . . . . . . . . . . . . . . . . . . . . . . . . . . . . . . . . . . . . . . . . . . . . .
you are done with it.
stuffVal The default value that appears in the input field when the dialog box is
first displayed. It must be a string for integer and metric prompts, as well
as string prompts.
defaultunit The metric unit to use if the user doesn’t specify one. For example, to use
inches as the default unit, specify 4718592. For more information on
metric values, see “MetricT values” on page 896 of the FDK
Programmer’s Reference.
This argument Means

Creating Your Client’s User Interface
Using API dialog boxes to prompt the user for input
FDK Programmer’s Guide 197
. . .
Examples
The following code displays the dialog box shown in Figure 3-2:
. . .
#include "fmemory.h"
IntT err;
StringT sres;
err = F_ApiPromptString(&sres, (StringT)"String?",
(StringT)"Default text");
if (err) return;
/* Some code to use the string goes here. */
F_ApiDeallocateString(&sres);
. . .
Figure 1-2 String prompt dialog box
The following code displays the dialog box shown in Figure 3-3:
. . .
#include "futils.h" /* Provides declaration for F_Sprintf(). */
IntT err, ires;
UCharT msg[256];
err = F_ApiPromptInt(&ires, (StringT)"Integer?", "1234");
if (err) F_Sprintf(msg,(StringT)"Cancelled, ires has no value");
else F_Sprintf(msg,(StringT)"The value of ires is %d.",ires);
F_ApiAlert(msg, FF_ALERT_CONTINUE_NOTE);
. . .
Figure 1-3 Integer prompt dialog box

Creating Your Client’s User Interface
Using API dialog boxes to prompt the user for input
198 FDK Programmer’s Guide
7
The following code displays the dialog box shown in Figure 3-4:
. . .
#define IN (MetricT) 65536*72 /* Default unit (inches) */
IntT err;
MetricT mres;
err = F_ApiPromptMetric(&mres, (StringT)"Metric?",
"12.34in", IN);
. . .
Figure 1-4 Metric prompt dialog box
Using file selection dialog boxes
To display dialog boxes similar to theFrameMaker product’s Open and Save dialog
boxes, use F_ApiChooseFile(). F_ApiChooseFile() displays files and
directories in a scrolling list and allows the user to choose a file or directory.
The syntax for F_ApiChooseFile() is:
IntT F_ApiChooseFile(StringT *choice,
StringT title,
StringT directory,
StringT stuffVal,
IntT mode,
StringT helpLink);

Creating Your Client’s User Interface
Using API dialog boxes to prompt the user for input
FDK Programmer’s Guide 199
. . .
. . . . . . . . . . . . . . . . . . . . . . . . . . . . . . . . . . . . . . . . . . . . . . . . . . . . . . . . . . . . . . . . . . . . . . . . . . . . . .
IMPORTANT:F_ApiChooseFile() allocates memory for the string referenced by
*choice. Use F_ApiDeallocateString() to free the string when you are done
. . . . . . . . . . . . . . . . . . . . . . . . . . . . . . . . . . . . . . . . . . . . . . . . . . . . . . . . . . . . . . . . . . . . . . . . . . . . . .
with it.
This argument Means
choice The selected pathname when the user clicks OK.
title The message that appears in the dialog box.
directory The default directory when the dialog box is first displayed. If you specify
an empty string, the last directory used by your client is used. If your client
hasn’t used any directories, the directory specified by the session property,
FP_OpenDir, is used.
stuffVal The default value that appears in the input field when the dialog box first
appears. If the dialog box type specified by mode doesn’t have an input
field, this string is ignored.
mode A constant specifying the type of dialog box. For a list of dialog box types,
see “F_ApiChooseFile()” on page 84 of the FDK Programmer’s Reference.
helpLink Obsolete in versions 6.0 and later; pass an empty string. The name of a
document containing help information for the dialog box and an optional
hypertext link.

Creating Your Client’s User Interface
Using API dialog boxes to prompt the user for input
200 FDK Programmer’s Guide
7
Example
To create the dialog box shown in Figure 3-5, add the following code to your client:
. . .
#include "futils.h"
#include "fmemory.h"
IntT err;
StringT sres;
UCharT msg[256];
err = F_ApiChooseFile(&sres, (StringT)"Choose a file",
(StringT)"/tmp", (StringT)"",
FV_ChooseSelect, (StringT)"");
if (err)
F_Sprintf(msg,(StringT)"Cancelled, sres is not defined.");
else
F_Sprintf(msg,(StringT)"The value of sres is %s.",sres);
F_ApiAlert(msg, FF_ALERT_CONTINUE_NOTE);
if (!err) F_ApiDeallocateString(&sres);
. . .
Figure 1-5 File selection dialog box

Creating Your Client’s User Interface
Using API dialog boxes to prompt the user for input
FDK Programmer’s Guide 201
. . .
Using scroll list dialog boxes
To display a scroll list dialog box, use F_ApiScrollBox(). F_ApiScrollBox()
displays an array of items that you provide and allows the user to choose one.
The syntax for F_ApiScrollBox() is:
IntT F_ApiScrollBox(IntT *selected_item,
StringT title,
F_StringsT *stringslist,
IntT default);
F_StringsT is defined as:
typedef struct {
UIntT len; /* Number of strings */
StringT *val; /* Array of strings */
} F_StringsT;
The F_ApiScrollBox() function returns a nonzero value if the user clicks Cancel
or an error occurs, or 0 if the user clicks OK.
This argument Means
selected_item The index of the selected item when the user clicks OK (or double-clicks
an item). The index of the first item is 0.
title The title that appears on the dialog box.
stringslist The list of items that appears in the scroll list.
default The index of the item that is selected when the dialog box first appears.
For no default, specify -1.

Creating Your Client’s User Interface
Using API dialog boxes to prompt the user for input
202 FDK Programmer’s Guide
7
Example
To create the dialog box shown in Figure 3-6, add the following code to your client:
. . .
#include "futils.h"
IntT err, choice, listLen = 3;
UCharT msg[256];
F_StringsT colors;
colors.val = (StringT *) F_Alloc(listLen*sizeof(StringT),
NO_DSE);
if (colors.val) {
colors.len = (UIntT)listLen;
colors.val[0] = F_StrCopyString("red");
colors.val[1] = F_StrCopyString("green");
colors.val[2] = F_StrCopyString("blue");
err = F_ApiScrollBox(&choice, "Choose a color.", &colors,
0);
if (!err)
F_Sprintf(msg, "The choice is %s.", colors.val[choice]);
else
F_Sprintf(msg, "Cancel was pressed");
F_ApiAlert(msg, FF_ALERT_CONTINUE_NOTE);
F_ApiDeallocateStrings(&colors);
}
. . .
Figure 1-6 Scroll list dialog box

Creating Your Client’s User Interface
Using commands, menu items, and menus in your client
FDK Programmer’s Guide 203
. . .
Using commands, menu items, and menus in your client
The API allows you to use commands, menu items, and menus in your client’s user
interface. A command is a part of FrameMaker product or FDK client functionality that
a user can invoke by typing a shortcut. A menu item is an instance of a command that
appears on a menu. There can be several menu items for each command.
A menu is a list of menu items or other menus. A menu bar is a list of menus that appears
at the top of the FrameMaker window on Windows platforms.
To use commands and menus in your client’s user interface, follow these general steps:
1. Get the IDs of the FrameMaker product menu bars and menus that you want to add
your client’s menus and commands to.
2. Define your client’s commands and add them to menus.
3. Define your client’s menus and add them to FrameMaker product menus or
menu bars.
4. Write an F_ApiCommand() callback to respond to the user invoking your client’s
commands.
These steps are discussed in greater detail in the following sections.
Getting the IDs of FrameMaker product menus and menu bars
To get the IDs of commands, menus, or menu bars, use F_ApiGetNamedObject().
The syntax for F_ApiGetNamedObject() is:
F_ObjHandleT F_ApiGetNamedObject(F_ObjHandleT parentId,
IntT objType,
StringT objName);
The menu and command names you can specify for objName depend
on how the user has customized the menus. The [Files] section of the maker.ini file
This argument Means
parentId The ID of the document, book, or session containing the object for which
you want to get an ID. For commands and menus, it is always
FV_SessionId.
objType The object type. To get the ID of a command, specify FO_Command. To get
the ID of a menu or menu bar, specify FO_Menu.
objName The name of the command, menu, or menu bar. This name may not be the
same as the label or title that appears on a menu.

Creating Your Client’s User Interface
Using commands, menu items, and menus in your client
204 FDK Programmer’s Guide
7
specifies the location of the menu and command configuration files that list
FrameMaker’s menus and commands.
The following table lists some FrameMaker product menus and the names you use to
specify them:
The following table lists the names of some FrameMaker product menu bars. Menu bar
names starting with an exclamation point (!) can’t be removed by the user.
Menu title Name
Edit EditMenu
Element ElementMenu
File FileMenu
Format FormatMenu
Graphics GraphicsMenu
Special SpecialMenu
Table TableMenu
View ViewMenu
Help !HelpMenu
FrameMaker product menu bar Name
Menu bar for documents (complete menus) !MakerMainMenu
Menu bar for documents (quick menus) !QuickMakerMainMenu
Menu bar for books (complete menus) !BookMainMenu
Menu bar for books (quick menus) !QuickBookMainMenu
View-only menu bar !ViewOnlyMainMenu

Creating Your Client’s User Interface
Using commands, menu items, and menus in your client
FDK Programmer’s Guide 205
. . .
Example
The following code gets the ID of the Edit menu and the view-only menu bar:
. . .
F_ObjHandleT editMenuId, viewOnlyMenuBarId;
editMenuId = F_ApiGetNamedObject(FV_SessionId, FO_Menu,
"EditMenu");
viewOnlyMenuBarId = F_ApiGetNamedObject(FV_SessionId, FO_Menu,
"!ViewOnlyMainMenu");
. . .
Defining commands and adding them to menus
To define a command and add it to a menu, use F_ApiDefineAndAddCommand().
The syntax for F_ApiDefineAndAddCommand() is:
F_ObjHandleT F_ApiDefineAndAddCommand(IntT cmd,
F_ObjHandleT toMenuId,
StringT name,
StringT label,
StringT shortcut);
F_ApiDefineAndAddCommand() returns the ID of the command it creates.
This argument Means
cmd The integer that the FrameMaker product passes to your client’s
F_ApiCommand() function when the user chooses the menu item or types
the keyboard shortcut for the command.
toMenuId The ID of the menu to which to add the command.
name A unique name to identify the command.
label The title of the command as it appears on the menu.
shortcut The keyboard shortcut sequence. Many FrameMaker product commands
use shortcuts beginning with Esc (\!). To specify Esc when you create a
command, use \\! in the string you pass to shortcut.

Creating Your Client’s User Interface
Using commands, menu items, and menus in your client
206 FDK Programmer’s Guide
7
Example
The following code defines a command with the shortcut Esc N L and adds it to the
Utilities menu:
. . .
#define NUMBER_LINES 1
F_ObjHandleT utilsMenuId, cmdId;
utilsMenuId = F_ApiGetNamedObject(FV_SessionId, FO_Menu,
"UtilitiesMenu");
cmdId = F_ApiDefineAndAddCommand(NUMBER_LINES, utilsMenuId,
"NumberLines","Number lines", "\\!NL");
. . .
Figure 1-7 Utilities menu with client-defined menu item
Defining and adding menus
To define a menu and add it to a menu bar or another menu, use
F_ApiDefineAndAddMenu(). The syntax for F_ApiDefineAndAddMenu() is:
F_ObjHandleT F_ApiDefineAndAddMenu(F_ObjHandleT toMenuId,
StringT name,
StringT label);
F_ApiDefineAndAddMenu() returns the ID of the menu it creates.
If you specify a menu bar ID for toMenuId, the FrameMaker product implements the
new menu as a pull-down menu. If you specify a pull-down or a pop-up menu ID for
toMenuId, the FrameMaker product implements the new menu as a pull-right menu.
This argument Means
toMenuId The ID of the menu or menu bar to which to add the new menu
name A unique name that identifies the new menu
label The title of the new menu as it appears on the menu or menu bar

Creating Your Client’s User Interface
Using commands, menu items, and menus in your client
FDK Programmer’s Guide 207
. . .
. . . . . . . . . . . . . . . . . . . . . . . . . . . . . . . . . . . . . . . . . . . . . . . . . . . . . . . . . . . . . . . . . . . . . . . . . . . . . .
IMPORTANT:Your menu appears only on the menu bar you specify. For example, if you
add a menu only to the !MakerMainMenu menu bar, the menu will not appear if the
user switches to quick menus. For your menu to appear after the user has switched to
. . . . . . . . . . . . . . . . . . . . . . . . . . . . . . . . . . . . . . . . . . . . . . . . . . . . . . . . . . . . . . . . . . . . . . . . . . . . . .
quick menus, you must also add it to the !QuickMakerMainMenu menu bar.
Adding commands to a menu that you have created
To add a command to a menu that you have created, call
F_ApiDefineAndAddCommand() with toMenuId set to the ID returned by the
F_ApiDefineAndAddMenu() call that created the menu. For example, the following
code defines a menu and adds it to the FrameMaker document menu bar. Then it adds
some commands to the menu.
. . .
#define CHECK 1
#define PRINT 2
F_ObjHandleT menubarId, menuId, cmd1Id, cmd2Id;
/* Get the ID of the FrameMaker main menu bar. */
menubarId = F_ApiGetNamedObject(FV_SessionId, FO_Menu,
"!MakerMainMenu");
/* Define and add the menu to the main menu. */
menuId = F_ApiDefineAndAddMenu(menubarId, "GrammarMenu",
"Grammar");
/* Define some commands and add them to the menu. */
cmd1Id = F_ApiDefineAndAddCommand(CHECK, menuId,
"CheckGrammar","Check Grammar", "\\!CG");
cmd2Id = F_ApiDefineAndAddCommand(PRINT, menuId,
"PrintErrors","Print Errors", "\\!PE");
. . .
Figure 1-8 FrameMaker main menu bar and a client-defined menu

Creating Your Client’s User Interface
Using commands, menu items, and menus in your client
208 FDK Programmer’s Guide
7
Example
The following code defines a menu and adds it to the Edit menu:
. . .
#define CHECK 1
#define PRINT 2
F_ObjHandleT editMenuId, menuId, cmd1Id, cmd2Id;
/* Get the ID of the edit menu. */
editMenuId = F_ApiGetNamedObject(FV_SessionId, FO_Menu,
"EditMenu");
/* Define the menu and add it to the Edit menu. */
menuId = F_ApiDefineAndAddMenu(editMenuId, "GrammarMenu",
"Grammar");
/* Define some commands and add them to the menu. */
cmd1Id = F_ApiDefineAndAddCommand(CHECK, menuId,
"CheckGrammar","Check Grammar", "\\!CG");
cmd2Id = F_ApiDefineAndAddCommand(PRINT, menuId,
"PrintErrors","Print Errors", "\\!PE");
. . .
Figure 1-9 Edit menu with a client-defined pull-right menu

Creating Your Client’s User Interface
Using commands, menu items, and menus in your client
FDK Programmer’s Guide 209
. . .
Responding to the user choosing a command
Whenever the user chooses a menu item or types a keyboard shortcut for a command
created by your client, the FrameMaker product attempts to call your client’s
F_ApiCommand() function. Your client should define this function as follows:
VoidT F_ApiCommand(command)
IntT command;
{
/* Code to respond to command choices goes here. */
}
This argument Means
command The value of the cmd parameter in the F_ApiDefineAndAddCommand()
call that created the command that the user chose

Creating Your Client’s User Interface
Using commands, menu items, and menus in your client
210 FDK Programmer’s Guide
7
Example
The following client defines some commands and adds them to the Special menu. It
provides an F_ApiCommand() function to respond to the user choosing the
commands.
#include "fapi.h"
#define LOAD 1
#define QUERY 2
VoidT F_ApiInitialize(initialization)
IntT initialization;
{
F_ObjHandleT specialMenuId;
/* Get the ID of the special menu. */
specialMenuId = F_ApiGetNamedObject(FV_SessionId, FO_Menu,
"SpecialMenu");
/* Define the commands and add them to the Special menu. */
F_ApiDefineAndAddCommand(LOAD, specialMenuId,
"LoadDatabase", "Load Database","");
F_ApiDefineAndAddCommand(QUERY, specialMenuId,
"QueryDatabase", "Query Database", "");
}
VoidT F_ApiCommand(command)
IntT command;
{
switch(command)
{
case LOAD: /* Code to load database goes here. */
break;
case QUERY: /* Code to query database goes here. */
break;
}
}

Creating Your Client’s User Interface
Replacing FrameMaker product menus and commands
FDK Programmer’s Guide 211
. . .
Replacing FrameMaker product menus and commands
You can replace FrameMaker product menus and commands with your own menus and
commands by calling F_ApiDefineAndAddCommand() and
F_ApiDefineAndAddMenu() with the name parameter set to the name of a
FrameMaker product menu or command.
For example, the following code replaces the FrameMaker product Print command:
. . .
#define PRINT_CMD 223
F_ObjHandleT fileMenuId, printCmdId;
fileMenuId = F_ApiGetNamedObject(FV_SessionId, FO_Menu,
"FileMenu");
printCmdId = F_ApiDefineAndAddCommand(PRINT_CMD, fileMenuId,
"Print", "Print...", "\\!fp");
. . .
If you use this code, the Print command appears on the File menu exactly as it normally
would. However, when the user chooses it, the FrameMaker product never executes the
Print operation. Instead, it calls your client’s F_ApiCommand() callback with
command set to PRINT_CMD. The F_ApiCommand() callback can execute your own
version of the Print operation. For example, it can set the default number of copies to 1
and then call F_ApiSilentPrintDoc() to print the document. This prevents the
user from printing more than one copy of a document at a time.
Allowing users to configure your client’s interface
When you call F_ApiDefineAndAddCommand() and specify the name of a
command that is already defined in the user’s menu configuration files, the FrameMaker
product gives precedence to the definition in the configuration files. If the configuration
files assign a label or a shortcut to the command, the FrameMaker product uses it
instead of the one you specify. If the command is already a menu item, the FrameMaker
product ignores the menu that you specify and leaves the menu item where it is.

Creating Your Client’s User Interface
Allowing users to configure your client’s interface
212 FDK Programmer’s Guide
7
For example, if the Print command is already defined and appears on the File menu, the
following code has the same effect as the sample code in the previous section:
. . .
#define PRINT_CMD 223
F_ObjHandleT printCmdId, bogusMenuId = 12345;
printCmdId = F_ApiDefineAndAddCommand(PRINT_CMD, bogusMenuId,
"Print", "This is ignored", "This too");
. . .
If you use this code, the Print command appears on the File menu exactly as it normally
does.
Because FrameMaker products give precedence to the labels, shortcuts, and menu item
locations specified by the menu configuration files, users can configure your client’s
interface. If users know the names of your client’s commands, they can assign labels
and shortcuts to the commands and specify where the commands appear on the menus
by editing their menu configuration files.
For example, if your client defines a command with the following code:
. . .
F_ObjHandleT editMenuId;
editMenuId = F_ApiGetNamedObject(FV_SessionId, FO_Menu,
"EditMenu");
F_ApiDefineAndAddCommand(1, editMenuId,
"NumberLines","Number Lines", "\\!NL");
. . .
users can make the command appear on the Special menu instead of the Edit menu by
adding the following line to their menu configuration files:
<Command NumberLines>
<Add NumberLines <Menu SpecialMenu>>
If users add this line to their menu configuration files and your client does not define the
NumberLines command or is not running, the NumberLines menu item appears
dimmed.
. . . . . . . . . . . . . . . . . . . . . . . . . . . . . . . . . . . . . . . . . . . . . . . . . . . . . . . . . . . . . . . . . . . . . . . . . . . . . .
IMPORTANT:Adobe Systems recommends that you document the names of your client’s
. . . . . . . . . . . . . . . . . . . . . . . . . . . . . . . . . . . . . . . . . . . . . . . . . . . . . . . . . . . . . . . . . . . . . . . . . . . . . .
menus and commands so that users can customize them.

Creating Your Client’s User Interface
Using hypertext commands in your client’s user interface
FDK Programmer’s Guide 213
. . .
For more information on using menu configuration files, see the online manual,
Customizing FrameMaker Products. For more information on changing commands,
menu items, and menus, see Chapter 9, “Manipulating Commands and Menus with the
API.”
Using hypertext commands in your client’s user interface
You can embed hypertext commands in markers within FrameMaker product
documents. A FrameMaker product’s basic set of hypertext commands allows you to
establish links within and between documents and to jump from link to link.
You can lock a FrameMaker product document that contains hypertext commands so
that it behaves like a command palette. For information on locking documents, see your
FrameMaker product user documentation. Documents have a set of properties that
specify their characteristics when they are locked. By setting these properties, you can
change how a locked document window appears. For example, you can hide the scroll
bars and the window control buttons. For a list of locked document properties, see
“Document View Only properties” on page 781 of the FDK Programmer’s Reference.
FrameMaker products provide a special hypertext command, message apiclient,
that can send messages to your client. With this command, you can create an extremely
flexible user interface. Your client only needs to define responses for the hypertext
messages that are sent to it. Users and hypertext document designers can set up the
interface that sends the messages. The message apiclient hypertext command is
especially useful for setting up command palettes for your client.
To use the message apiclient hypertext command in your client’s interface,
follow the general steps below:
1 Set up the hypertext commands.
2 Create a function named F_ApiMessage() in your client to respond to the user
clicking a hypertext marker that contains a message apiclient command.
These steps are discussed in greater detail in the following sections.

Creating Your Client’s User Interface
Using hypertext commands in your client’s user interface
214 FDK Programmer’s Guide
7
Setting up hypertext commands
The syntax for message apiclient is:
message apiclient yourmessage
When the user clicks a hypertext command, the FrameMaker product calls the
F_ApiMessage() function of the client specified by apiclient and passes the
string specified by yourmessage to the client.
Responding to message apiclient commands
To respond to the message apiclient hypertext command, your client must define
F_ApiMessage() as follows:
VoidT F_ApiMessage(message, docId, objId)
StringT message;
F_ObjHandleT docId;
F_ObjHandleT objId;
{
/* Code to respond to hypertext message goes here. */
}
This argument Means
apiclient The name under which the client is registered with the FrameMaker product.
It is the ClientName specified in the [APIClients] section of the
maker.ini file.
yourmessage The string that the FrameMaker product passes to the API client.
This argument Means
message The string from the hypertext command message
docId The ID of the document containing the hypertext marker
objId The ID of the hypertext marker the user clicked

Creating Your Client’s User Interface
Using hypertext commands in your client’s user interface
FDK Programmer’s Guide 215
. . .
Example
Suppose you want to create a command palette with two arrows in it. When the user
clicks an arrow, it changes the fill pattern of a selected graphic object in the active
document. To make this command palette, create a document with the graphics shown
in Figure 3-10.
Figure 1-10 Example hypertext markers
Assuming your client is registered with the FrameMaker product as myapi, insert the
following hypertext markers into the document:
-In the text column around the up arrow: message myapi 1
-In the text column around the down arrow: message myapi 2
Save the document in View Only format.

Creating Your Client’s User Interface
Using hypertext commands in your client’s user interface
216 FDK Programmer’s Guide
7
To respond to the user clicking one of the arrows, add the following code to your client:
. . .
#define UPARROW 1
#define DOWNARROW 2
VoidT F_ApiMessage(message, docId, objId)
StringT message;
F_ObjHandleT docId;
F_ObjHandleT objId;
{
F_ObjHandleT targetDocId, targetGraphicId;
IntT fillpatt;
/* Get ID of active document. Note that View Only documents
* are not considered active.
*/
targetDocId = F_ApiGetId(0, FV_SessionId, FP_ActiveDoc);
/* Get ID of selected object in active document. */
targetGraphicId = F_ApiGetId(targetDocId, targetDocId,
FP_FirstSelectedGraphicInDoc);
if(!targetGraphicId) return;
/* Get selected object’s current fill pattern. */
fillpatt = F_ApiGetInt(targetDocId, targetGraphicId, FP_Fill);
switch(atoi(message))
{
case UPARROW:
/* Only 16 patterns available, so reset at 16. */
if (++fillpatt == 16) fillpatt = 0; break;
case DOWNARROW:
if (--fillpatt == 0) fillpatt = 15; break;
}
/* Set the fill pattern of the selected graphic. */
F_ApiSetInt(targetDocId, targetGraphicId, FP_Fill, fillpatt);
}
. . .
For this example client to work, you should have the View Only document and one
normal document open. Select a graphic in the normal document, then click one of the
hypertext markers in the View Only document.

Creating Your Client’s User Interface
Responding to user-initiated events or FrameMaker product operations
FDK Programmer’s Guide 217
. . .
Responding to user-initiated events or FrameMaker product operations
Your client can respond when the user initiates certain events or FrameMaker product
operations. For example, you may want your client to archive an extra copy of a
document each time the user saves it, or to display a special dialog box when the user
exits a document.
To make your client respond to events, follow these general steps:
1 Request notification for the events.
2 Create a callback function named F_ApiNotify() to respond to the events.
These steps are discussed in greater detail in the following sections.
Requesting notification for events
To receive notification for a particular event, your client must request it by calling
F_ApiNotification().
The syntax for F_ApiNotification() is:
IntT F_ApiNotification(IntT notification,
IntT state);
This argument Means
notification A constant that specifies the notification point. See the table below for a
list of the constants.
state Specifies whether to turn notification for the notification point on or off.
Specify True to request notification or False to turn notification off.

Creating Your Client’s User Interface
Responding to user-initiated events or FrameMaker product operations
218 FDK Programmer’s Guide
7
For most events, there are several notification points, or stages in the event when the
FrameMaker product can notify your client. For example, when the FrameMaker
product saves a file, there are two notification points: one immediately before and one
immediately after it saves the file. The following table lists the notification points and
constants the FrameMaker product passes to F_ApiNotify() for some events.
For a complete list of events and notification points, see “F_ApiNotification()” on
page 305 of the FDK Programmer’s Reference.
You can request notification in your client’s F_ApiInitialize() callback or
anywhere you want in your client.
Event or operation Notification points Notification constants
Frame binary
document opened
Before checking the type of
the file to be opened
FA_Note_PreFileType
After checking the type of
the file to be opened
FA_Note_PostFileType
Before opening the file FA_Note_PreOpenDoc
After opening the file FA_Note_PostOpenDoc
Filterable document
opened
Before checking the type of
the file to be opened
FA_Note_FilterIn
Document saved in
Frame binary format
Before saving the document FA_Note_PreSaveDoc
After saving the document FA_Note_PostSaveDoc
Document saved as
filterable type
Before saving the document FA_Note_FilterOut
Document exited Before exiting the document FA_Note_PreQuitDoc
After exiting the document FA_Note_PostQuitDoc

Creating Your Client’s User Interface
Responding to user-initiated events or FrameMaker product operations
FDK Programmer’s Guide 219
. . .
Example
Suppose you want a FrameMaker product to notify your client whenever the user exits
a document. To request this notification when your client is first started, write the
F_ApiInitialize() callback as follows:
. . .
VoidT F_ApiInitialize(initialization)
IntT initialization;
{
/* Request notification for exit. */
if (initialization == FA_Init_First)
F_ApiNotification(FA_Note_PreQuitDoc, True);
}
. . .
Requesting notification for API filters
API client filters do not need to request notification. To receive filter notifications,
filters only need to be registered with the FrameMaker product. If they are correctly
registered, filters receive the following notifications:
For more information on writing client filters, see “Writing filter clients” on page 472
of the FDK Programmer’s Guide. For more information on registering filters, see the
FDK Platform Guide for your platform.
This type of filter Receives this notification
Import FA_Note_FilterIn
Export FA_Note_FilterOut

Creating Your Client’s User Interface
Responding to user-initiated events or FrameMaker product operations
220 FDK Programmer’s Guide
7
Adding the F_ApiNotify() callback
The FrameMaker product notifies your client of events for which it has requested
notification by calling its F_ApiNotify() function. Your client should define
F_ApiNotify() as follows:
VoidT F_ApiNotify(notification, docId, sparm, iparm)
IntT notification;
F_ObjHandleT docId;
StringT sparm;
IntT iparm;
{
/* Code that responds to notifications goes here. */
}
F_ApiNotify() can call API functions to get or set object properties or to initiate
FrameMaker product operations. The FrameMaker product calls F_ApiNotify()
only at the notification points for which your client has requested notification.
This argument Means
notification A constant that indicates the event and the notification point (see the table
on page 218 for a list of the constants).
docId The ID of the active document when the event occurs. For filters, the
document into which the filter should import its data; if this is zero, the
filter must create a new document.
sparm The string, if any, associated with the notification. For example, if the
notification is for an Open or Save, sparm specifies the pathname of the
affected file.
If the notification is for text entry, sparm specifies the text the user
typed. Depending on how fast the user is typing, sparm may specify one
or several characters at a time.
iparm The integer associated with the notification. For example, if
notification is FA_NotePreFunction or
FA_NotePostFunction, iparm specifies the f-code for the
command.

Creating Your Client’s User Interface
Responding to user-initiated events or FrameMaker product operations
FDK Programmer’s Guide 221
. . .
For example, the following code prints the name of each document the user opens to the
console:
. . .
VoidT F_ApiInitialize(initialization)
IntT initialization;
{
if (initialization == FA_InitFirst)
F_ApiNotification(FA_Note_PostOpenDoc, True);
}
VoidT F_ApiNotify(notification, docId, sparm, iparm)
IntT notification;
F_ObjHandleT docId;
StringT sparm;
IntT iparm;
{
if (notification == FA_Note_PostOpenDoc)
F_Printf(NULL, "The user opened: %s\n", sparm);
}
. . .
Canceling commands
Your client can cancel any command or action for which it receives a
FA_Note_PreNotificationPoint notification. For example, if it receives the
FA_Note_PreQuitDoc notification, it can cancel the Close command and prevent the
user from closing a document.

Creating Your Client’s User Interface
Responding to user-initiated events or FrameMaker product operations
222 FDK Programmer’s Guide
7
To abort a command, call F_ApiReturnValue(), with the parameter set to
FR_CancelOperation, when your client receives notification for the command. For
example, the following code cancels the Exit command, preventing the user from
closing any documents:
. . .
F_ApiNotification(FA_Note_PreQuitDoc, True);
. . .
VoidT F_ApiNotify(notification, docId, sparm, iparm)
IntT notification;
F_ObjHandleT docId;
StringT sparm;
IntT iparm;
{
/* If user is trying to close document, cancel command. */
if (notification == FA_Note_PreQuitDoc)
F_ApiReturnValue(FR_CancelOperation);
}
. . .
Responding to text entry and actions that have no specific notifications
The API doesn’t provide specific notifications for most user actions. Instead, it provides
the following general notifications, which it issues for nearly every user action.
Event or operation Notification points Notification constants
Any user action that the
FrameMaker product
processes
After the FrameMaker
product finishes processing
the action
FA_Note_BackToUser
FrameMaker product
command invoked or
text entered in a
document
Before the FrameMaker
product executes the
command or adds text to the
document
FA_Note_PreFunction
After the FrameMaker
product executes the
command or adds text to the
document
FA_Note_PostFunction

Creating Your Client’s User Interface
Responding to user-initiated events or FrameMaker product operations
FDK Programmer’s Guide 223
. . .
The API issues the FA_NoteBackToUser notification after any user action the
FrameMaker product processes, including insertion point changes, selection changes,
and text entry. This notification is useful if you need to update a modeless dialog box
containing settings that are dependent on the insertion point.
When the API issues the FA_NoteBackToUser notification, it indicates only that an
action occurred; it does not specify which action. If you want to respond to specific
actions, use the FA_Note_PreFunction or the FA_Note_PostFunction
notification instead of FA_NoteBackToUser.
. . . . . . . . . . . . . . . . . . . . . . . . . . . . . . . . . . . . . . . . . . . . . . . . . . . . . . . . . . . . . . . . . . . . . . . . . . . . . .
IMPORTANT: When the FrameMaker product performs a book-wide command (a
command that process all documents in a book), it posts an FA_NotePreFunction and
FA_NotePostFinction notification for the book file, and for each document in the book.
When trapping book-wide frunctions, you should check the value of docId to
determine whether it indicates a document or the active book.
For example, if you search a book with two documents in it, the FrameMaker product
posts the following funtion notifications:
FA_Note_PreFunction (start searching book)
FA_Note_PreFunction (start searching first document)
FA_Note_PostFunction (stop searching first document)
FA_Note_PreFunction (start searching second document)
FA_Note_PostFunction (stop searching second document)
. . . . . . . . . . . . . . . . . . . . . . . . . . . . . . . . . . . . . . . . . . . . . . . . . . . . . . . . . . . . . . . . . . . . . . . . . . . . . .
FA_Note_PostFunction (stop searching book)
When the API issues an FA_Note_PreFunction or FA_Note_PostFunction
notification, it specifies the user action by setting iparm to a function code (f-code).
An f-code is a hexadecimal code that specifies a command or other user action. The
following table shows some common f-codes and the commands or user actions they
specify.
F-code Command or user action
PGF_APPLY_TAG The user applied a paragraph format
CHAR_APPLY_TAG The user applied a character format
TXT_10 The user set the text size to 10 points
KBD_OPEN The user chose Open
KBD_INPUT The user typed some text
KBD_ALIGN The user chose Align

Creating Your Client’s User Interface
Responding to user-initiated events or FrameMaker product operations
224 FDK Programmer’s Guide
7
For a complete list of f-codes, see the fcodes.h file shipped with the FDK.
If a user action is associated with a text string, the API passes the string
to the sparm parameter of your client’s F_ApiNotify() function. For example,
when the user types text, the API sets sparm to the text the user typed.

Creating Your Client’s User Interface
Responding to user-initiated events or FrameMaker product operations
FDK Programmer’s Guide 225
. . .
The following table lists some f-codes and the strings that are associated with them.
Your client can cancel any action for which it receives the FA_Note_PreFunction
notification by calling F_ApiReturnValue() with retVal set to
FR_CancelOperation. Your client can even cancel text entry.
For example, the following code intercepts any text the user attempts to type in a
document and prints it to the console:
. . .
#include "fcodes.h"
/* Turn on notification. */
F_ApiNotification(FA_Note_PreFunction, True);
. . .
VoidT F_ApiNotify(notification, docId, sparm, iparm)
IntT notification;
F_ObjHandleT docId;
StringT sparm;
IntT iparm;
{
if (notification == FA_Note_PreFunction
&& iparm == KBD_INPUT)
{
F_Printf(NULL,"The user typed: %s\n", sparm);
/* Prevent text from being added to document. */
F_ApiReturnValue(FR_CancelOperation);
}
}
. . .
Responding to events initiated by API clients
A FrameMaker product notifies your client of any event that it has requested
notification for. The event can be initiated directly by the user or by another client.
F-code Associated string that the API passes to sparm
PGF_APPLY_TAG The name of the paragraph format the user applied.
CHAR_APPLY_TAG The name of the character format the user applied.
KBD_INPUT The text the user typed. It can be one or more characters depending on
how fast the user types.
TXT_FAMILY_AND
_VARIATION
The name of the font family the user chose.

Creating Your Client’s User Interface
Responding to user-initiated events or FrameMaker product operations
226 FDK Programmer’s Guide
7
The Frame API provides a set of functions that allow API clients to programmatically
execute Open, Save, and several other FrameMaker product operations. For more
information on these functions, see Chapter 4, “Executing Commands with API
Functions.” When a client executes an operation with one of these functions, the
FrameMaker product notifies all the other API clients that have requested notification
for that event1. It does not, however, notify the client that executed the operation. For
example, to have your client automatically make an additional copy of a document
when the user saves it, use the following code:
. . .
/* Turn on notification. */
F_ApiNotification(FA_Note_PostSaveDoc, True);
. . .
VoidT F_ApiNotify(notification, docId, sparm, iparm)
IntT notification;
F_ObjHandleT docId;
StringT sparm;
IntT iparm;
{
/* After the document has been saved, save another copy. */
if (notification == FA_Note_PostSaveDoc)
F_ApiSimpleSave(docId, "mybackup.doc", False);
}
. . .
In the example above, F_ApiNotify(), which responds to a Save notification, uses
F_ApiSimpleSave() to execute a Save operation itself. This does not result in
infinite recursion because the FrameMaker product does not notify the client of the Save
operation that it executes itself.
. . . . . . . . . . . . . . . . . . . . . . . . . . . . . . . . .
1. An API client can explicitly instruct a FrameMaker product to suppress notifications to other API clients
when it opens or saves a file by setting the FS_DontNotifyAPIClients property of the Open or Save
script to True. For more information on properties in the Open and Save scripts, see
“F_ApiGetOpenDefaultParams()” on page 190 and “F_ApiGetSaveDefaultParams()” on page 205 of the
FDK Programmer’s Reference.

Creating Your Client’s User Interface
Responding to user-initiated events or FrameMaker product operations
FDK Programmer’s Guide 227
. . .
Handling notification for Open operations
The Open operation is more complex than most other operations. A FrameMaker
product does the following when it opens a file:
1 Determines whether the file is filterable.
If the file is filterable, the FrameMaker product issues the FA_Note_FilterIn
notification to the appropriate filter and abandons the Open operation. It is up to the
filter to finish opening the file. No other client receives any notification.
If the file is not filterable, the FrameMaker product continues with the Open operation.
2 Issues an FA_Note_PreFileType notification to all clients that have requested it.
This allows clients to uncompress a file if it is compressed, check it out if it is under
version control, or perform other operations that may change its type.
3 Checks the file’s type.
If the file is a type that the FrameMaker product can’t open, the FrameMaker product
displays a warning and cancels the Open operation. If the file is from a previous version
of a FrameMaker product, it prompts the user to convert the file or cancel the Open
operation.
4 Issues an FA_Note_PostFileType notification to all clients that have requested it.
5 Determines whether the file is a document or a book, and whether its format is Frame
binary or MIF.
6 Issues an FA_Note_PreOpenDoc, FA_Note_PreOpenBook,
FA_Note_PreOpenMIF, or FA_Note_PreOpenBookMIF notification.
7 Opens the document or book.
If the document or book is MIF, the FrameMaker product converts it.
8 Issues an FA_Note_PostOpenDoc, FA_Note_PostOpenMIF,
FA_Note_PostOpenBook, or FA_Note_PostOpenBookMIF notification.
Normally, you don’t request the FA_Note_PreFileType and
FA_Note_PostFileType notifications, because you don’t want to do anything with
a file before the FrameMaker product has checked its type. However, if you want to
change a file’s contents after the user has selected it but before the FrameMaker product
has checked its type, you should request notification for the FA_Note_PreFileType
notification point.

Creating Your Client’s User Interface
Implementing quick keys
228 FDK Programmer’s Guide
7
For example, suppose you want to uncompress a compressed document file when the
user opens it. Normally, when a user attempts to open a compressed file, the
FrameMaker product displays an “Unrecognized type” alert and cancels the Open
operation when it checks the file’s type. You must uncompress the file after the user has
chosen it, but before the FrameMaker product checks its type. To do this, you could use
the following code:
. . .
F_ApiNotification(FA_Note_PreFileType, True);
. . .
VoidT F_ApiNotify(notification, docId, sparm, iparm)
IntT notification;
F_ObjHandleT docId;
StringT sparm;
IntT iparm
{
if (notification == FA_Note_PreFileType)
{
/* Code to test if file is compressed goes here. */
F_ApiAlert("Uncompressing file.", FF_ALERT_CONTINUE_NOTE);
/* Code to uncompress file goes here. */
}
}
. . .
Implementing quick keys
FrameMaker products provide a quick-key interface, which allows the user to choose
commands in the document Tag area. In FrameMaker, for example, the user can apply
a character format by pressing Esc q c. FrameMaker displays an f: prompt in the Tag
area. The user can then choose a character format by typing the first few letters of the
format’s name and pressing Return when the format appears in the Tag area.

Creating Your Client’s User Interface
Implementing quick keys
FDK Programmer’s Guide 229
. . .
Your client can implement its own quick-key interface by calling
F_ApiQuickSelect(). The syntax for F_ApiQuickSelect() is:
IntT F_ApiQuickSelect(F_ObjHandleT docId,
StringT prompt,
F_StringsT *stringlist);
F_ApiQuickSelect() returns the index of the string the user chose or -1 if the user
canceled the command.
For example, the following code implements the quick-key interface shown in
Figure 3-11:
. . .
F_StringsT fruits;
StringT strings[3];
IntT choice;
F_ObjHandleT docId;
docId = F_ApiGetId(0, FV_SessionId, FP_ActiveDoc);
strings[0] = (StringT)"Kumquat";
strings[1] = (StringT)"Durian";
strings[2] = (StringT)"Rambutan";
fruits.len = 3;
fruits.val = strings;
choice = F_ApiQuickSelect(docId, (StringT)"Fruit:", &fruits);
if (choice != -1)
F_Printf(NULL, (StringT)"The user chose: %s.\n",
strings[choice]);
. . .
Figure 1-11 Tag area with client-defined quick key
This argument Means
docId The ID of the document containing the Tag area in which to display the
prompt
prompt The prompt that appears in the Tag area
stringlist The list of strings from which the user can choose

Creating Your Client’s User Interface
Freeing system resources by bailing out
230 FDK Programmer’s Guide
7
Freeing system resources by bailing out
Instead of leaving your client idle when it’s not executing, you may
want to free the system resources it uses. The API provides a function
named F_ApiBailOut(), which allows you to do this. When you call
F_ApiBailOut(), the FrameMaker product waits until your client returns from the
current callback, then exits your client, freeing the system resources it uses.
. . . . . . . . . . . . . . . . . . . . . . . . . . . . . . . . . . . . . . . . . . . . . . . . . . . . . . . . . . . . . . . . . . . . . . . . . . . . . .
IMPORTANT:Never call exit(), F_Exit(), or abort() from an API client. If
you call one of these functions, the function exits the FrameMaker product and
. . . . . . . . . . . . . . . . . . . . . . . . . . . . . . . . . . . . . . . . . . . . . . . . . . . . . . . . . . . . . . . . . . . . . . . . . . . . . .
unpredictable results, including data loss, may occur.
After it exits your client, the FrameMaker product continues processing events that
affect it. Your client’s menus remain on the menu bar and are still valid. If your client
has requested notification for particular events, the FrameMaker product continues to
monitor those events. The FrameMaker product also monitors message apiclient
hypertext commands that specify your client.
If the user chooses one of your client’s menu items or hypertext commands, or initiates
an event for which your client requested notification, the FrameMaker product restarts
your client, calling its F_ApiInitialize() function with initialization set
to FA_Init_Subsequent. After F_ApiInitialize() has returned control, the
FrameMaker product also calls the appropriate callback function for the menu choice,
hypertext command, or event.
. . . . . . . . . . . . . . . . . . . . . . . . . . . . . . . . . . . . . . . . . . . . . . . . . . . . . . . . . . . . . . . . . . . . . . . . . . . . . .
. . . . . . . . . . . . . . . . . . . . . . . . . . . . . . . . . . . . . . . . . . . . . . . . . . . . . . . . . . . . . . . . . . . . . . . . . . . . . .
IMPORTANT:If your client bails out, it loses all its global variable settings.

Creating Your Client’s User Interface
Freeing system resources by bailing out
FDK Programmer’s Guide 231
. . .
The following code requests notification for the FA_Note_PreQuitDoc notification
point and then bails out after the user starts the FrameMaker product. If the user
subsequently closes a document, it displays dialog boxes indicating when the
FrameMaker product reinitializes the client and when it issues the
FA_Note_PreQuitDoc notification.
. . .
VoidT F_ApiInitialize(initialization)
IntT initialization;
{
switch (initialization){
case FA_Init_First:
/* Request notification. */
F_ApiNotification(FA_Note_PreQuitDoc, True);
/* Bail out and wait for the event. */
F_ApiBailOut();
break;
case FA_Init_Subsequent:
F_ApiAlert((StringT)"Client is reinitializing",
FF_ALERT_CONTINUE_NOTE);
break;
}
}
VoidT F_ApiNotify(notification, docId, filename)
IntT notification;
F_ObjHandleT docId;
StringT filename;
{
if (notification == FA_Note_PreQuitDoc)
F_ApiAlert((StringT)"Client has reinitialized.",
FF_ALERT_CONTINUE_NOTE);
}


FDK Programmer’s Guide 233
. . . . . . . . . . . . . . . . . . . . . . . . . . . . . . . . . .
. . . . .
7
1Executing Commands with API
Functions
This chapter discusses how to use Frame API functions to execute FrameMaker product
commands programmatically.
The API doesn’t provide a function to directly execute each of the commands available
in the FrameMaker product user interface. This is because you can achieve the effect of
some commands by setting object properties. For example, to set a graphic’s fill pattern,
you set the object’s FP_Fill property. For more information on setting object
properties, see Chapter 5, “Getting and Setting Properties.”
Handling errors
When an API function fails, it stores an error code in the global variable, FA_errno.
FA_errno retains the error code until another function fails and sets it or until your
code explicitly sets it. To determine whether a set of API function calls has failed,
initialize FA_errno to FE_Success once before all the calls and check it once after
all the calls.
To find the error codes a function can generate, look up the function in Chapter 2, “FDK
Function Reference,” in the FDK Programmer’s Reference. For a list of all API error
codes and their meanings, see the fapidefs.h header file included with FDK or
Chapter 5, “Error Codes,” in the FDK Programmer’s Reference. In the interest of
brevity, the examples in this chapter do not include error-handling code. However, you
should check FA_errno after calling functions that set it.
Handling messages and warnings
In the user interface, some commands such as Open and Save sometimes need to prompt
the user with warnings or messages. The API provides two types of functions to execute
these commands:
-Simple functions allow you to either suppress the messages and warnings entirely or
to prompt the user with them.
-Scriptable functions allow you to specify a response for each possible message or
warning.

Executing Commands with API Functions
Handling messages and warnings
234 FDK Programmer’s Guide
7
Using simple functions
Simple functions enable you to execute commands such as Save and Open without
specifying numerous parameters. They execute these commands in either an interactive
or a noninteractive mode. If you call a simple function and specify the interactive mode,
the FrameMaker product behaves exactly as it would if the user had initiated the
command. If a message or warning condition occurs, the FrameMaker product prompts
the user. For example, if you call F_ApiSimpleOpen() in the interactive mode, the
FrameMaker product displays the Open dialog box and prompts the user to choose a file
to open. If the user chooses a text file, the FrameMaker product displays a Reading Text
File dialog box.
If you are sure that executing a command won’t do something undesirable, and you
don’t want the FrameMaker product to display error and warning messages, call a
simple function in noninteractive mode. Be careful when you do this, because you may
inadvertently destroy data. For example, suppose you attempt to save a file by calling
F_ApiSimpleSave() in the noninteractive mode. If the file already exists, the
FrameMaker product overwrites it without warning your client or the user.
Noninteractive mode is useful for clients that need to carry out tasks without a user
present.
Using scriptable functions
To specify a response for each possible message or warning that the FrameMaker
product may issue while executing a command, use a scriptable function to execute the
command. When you call a scriptable function, you pass it a script or property list that
contains properties corresponding to possible messages or warnings. For most messages
and warnings, you either specify a Yes, No, or Cancel response, or you can instruct the
FrameMaker product to prompt the user for the response. Scriptable functions return
detailed information on how the FrameMaker product executes a command. For
example, the scriptable Open function F_ApiOpen() returns information, such as
whether the file was filtered and whether an Autosave file was used.
The API provides a function named F_ApiAllocatePropVals(), which allocates a
property list that you can use with scriptable functions. The API also provides functions
that create default scripts for the different scriptable functions. You can use these
functions to get a default script and then customize the script by changing individual
properties.

Executing Commands with API Functions
Opening documents and books
FDK Programmer’s Guide 235
. . .
Opening documents and books
The API provides two functions to open a document or book:
-F_ApiSimpleOpen() is an easy-to-use function for opening a document or book.
-F_ApiOpen() allows you to script the process of opening a document or book.
Opening a document or book with F_ApiSimpleOpen()
The syntax for F_ApiSimpleOpen() is:
F_ObjHandleT F_ApiSimpleOpen(StringT fileName,
BoolT interactive);
If F_ApiSimpleOpen() is successful, it returns the ID of the FO_Doc or FO_Book
object that represents the document or book that it opened. If a condition (such as a
nonexistent file) makes it impossible to open a file, F_ApiSimpleOpen() aborts the
operation and returns 0.
If you set interactive to True, the FrameMaker product displays the Open dialog
box. It uses the path specified by the session property FP_OpenDir as the default
path. The FrameMaker product also displays all the other messages and warnings it
would normally display if the user chose the Open command. For example, if a
document contains fonts that are not available in the current session, the FrameMaker
product displays a “Fonts Unavailable. Open Anyway?” dialog box. If the user clicks
Cancel, F_ApiSimpleOpen() aborts the operation and returns 0.
If you set interactive to False, the FrameMaker product does not display the
Open dialog box or other messages and warnings. If it is necessary to modify a file to
continue opening it, F_ApiSimpleOpen() aborts the operation without notifying the
user, and returns 0. For example, if a document contains fonts that are not available,
F_ApiSimpleOpen() aborts the Open operation instead of converting the fonts.
This argument Means
fileName The absolute pathname of the file to open. For information on how
filenames and paths on different platforms are expressed, see the FDK
Platform Guide for your platform.
interactive Specifies whether the FrameMaker product displays messages and warnings
to the user.

Executing Commands with API Functions
Opening documents and books
236 FDK Programmer’s Guide
7
Example
The following code opens a document named /tmp/my.doc and displays its ID:
. . .
#include "futils.h"
F_ObjHandleT docId;
UCharT msg[256];
docId = F_ApiSimpleOpen((StringT)"/tmp/my.doc", False);
if (!docId)
F_ApiAlert((StringT)"Couldn’t open.",FF_ALERT_CONTINUE_NOTE);
else
{
F_Sprintf(msg, (StringT)"my.doc’s ID is 0x%x.", docId);
F_ApiAlert(msg, FF_ALERT_CONTINUE_NOTE);
}
. . .
Opening a document or book with F_ApiOpen()
To open a document or book and programmatically specify responses to warnings and
messages that the FrameMaker product issues, use F_ApiOpen(). With
F_ApiOpen(), you can specify aspects of the Open operation, such as whether to make
a document visible and whether to use an Autosave file. You can specify all aspects of
the operation, or you can specify some aspects and allow the user to decide others. For
example, you can instruct the FrameMaker product to only open a MIF file but allow the
user to choose the file.
To use F_ApiOpen(), you should first understand property lists and how to
manipulate them directly. For more information on this subject, see “Representing
object characteristics with properties” on page 63 and “Manipulating property lists
directly” on page 293.

Executing Commands with API Functions
Opening documents and books
FDK Programmer’s Guide 237
. . .
The syntax for F_ApiOpen() is:
F_ObjHandleT F_ApiOpen(StringT fileName,
F_PropValsT *openParamsp,
F_PropValsT **openReturnParamspp);
. . . . . . . . . . . . . . . . . . . . . . . . . . . . . . . . . . . . . . . . . . . . . . . . . . . . . . . . . . . . . . . . . . . . . . . . . . . . . .
IMPORTANT: Always initialize the pointer to the property list that you specify for
. . . . . . . . . . . . . . . . . . . . . . . . . . . . . . . . . . . . . . . . . . . . . . . . . . . . . . . . . . . . . . . . . . . . . . . . . . . . . .
openReturnParamspp to NULL before you call F_ApiOpen().
If F_ApiOpen() is successful, it returns the ID of the opened document or book.
Otherwise, it returns 0.
To call F_ApiOpen(), do the following:
1 Initialize the pointer to the openReturnParamspp property list to NULL.
2 Create an openParamsp property list.
You can get a default list by calling F_ApiGetOpenDefaultParams(), or you can
create a list from scratch.
3 Call F_ApiOpen().
4 Check the Open status.
Check the returned values in the openReturnParamspp list for the name of the
opened file and other information about how the FrameMaker product opened the file.
This argument Means
fileName The absolute pathname of the file to open. If you are using
F_ApiOpen() to create a document, specify the template name.
openParamsp A property list (script) that tells the FrameMaker product how to
open the file and how to respond to errors and other conditions
that arise. Use F_ApiGetOpenDefaultParams() or
F_ApiAllocatePropVals() to create and allocate memory
for this property list. To use the default list, specify NULL.
openReturnParamspp A property list that returns the pathname and provides
information on how the FrameMaker product opened the file.

Executing Commands with API Functions
Opening documents and books
238 FDK Programmer’s Guide
7
5 Deallocate memory for the openParamsp and openReturnParamspp property
lists.
Use F_ApiDeallocatePropVals() to deallocate memory for the lists.
Steps 2, 4, and 5 are discussed in the following sections.
Creating an openParamsp script with F_ApiGetOpenDefaultParams()
If you need to specify a number of properties in the openParamsp property list, it is
easiest to get a default list with F_ApiGetOpenDefaultParams() and then modify
individual properties in the list.
The syntax for F_ApiGetOpenDefaultParams() is:
F_PropValsT F_ApiGetOpenDefaultParams();
The following table lists some of the properties in the property list returned by
F_ApiGetOpenDefaultParams(). The first value listed for each property is the
default value used in the list. You can change the list to use the other listed values. For
the complete list of properties in the property list, see “F_ApiGetOpenDefaultParams()”
on page 190 in the FDK Programmer’s Reference.
Property Instruction or situation and possible values
FS_ShowBrowser Display Open dialog box.
False: don’t display it.
True: display it.
FS_OpenDocViewOnly Open document as View Only.
False: don’t open as View Only.
True: open as View Only.
FS_NameStripe String specifying the name that appears on the document title bar.
NULL.
FS_NewDoc Create a new document.
False: open an existing document.
True: create a new document.

Executing Commands with API Functions
Opening documents and books
FDK Programmer’s Guide 239
. . .
For example, to get a default openParamsp property list and modify it so that it
instructs F_ApiOpen() to show the Open dialog box, use the following code:
. . .
F_ObjHandleT docId;
F_PropValsT params, *returnParamsp = NULL;
IntT i;
/* Get a default property list. */
params = F_ApiGetOpenDefaultParams();
/* If F_ApiGetOpenDefaultParams() fails, len will be 0. */
if(params.len == 0) return;
/* Get index of FS_ShowBrowser property, then set it to True. */
i = F_ApiGetPropIndex(¶ms, FS_ShowBrowser);
params.val[i].propVal.u.ival = True;
/* Change default to /tmp when Open dialog box appears. */
F_ApiSetString(0, FV_SessionId, FP_OpenDir, "/tmp");
docId = F_ApiOpen("", ¶ms, &returnParamsp);
F_ApiDeallocatePropVals(¶ms);
F_ApiDeallocatePropVals(returnParamsp);
. . .
The API allocates memory for the property list created by
F_ApiGetOpenDefaultParams(). Use F_ApiDeallocatePropVals() to free
the property list when you are done with it.
For another example of how to call F_ApiOpen() using a default
property list created by F_ApiGetOpenDefaultParams(), see
“F_ApiGetOpenDefaultParams()” on page 190 in the FDK Programmer’s Reference.
Creating an openParamsp script from scratch
If you only need to specify a few properties when you call F_ApiOpen(), it is most
efficient to create a property list from scratch. To create the property list, you must
allocate memory for it and then set up the individual properties.

Executing Commands with API Functions
Opening documents and books
240 FDK Programmer’s Guide
7
To allocate memory for the property list, use the API convenience function,
F_ApiAllocatePropVals(). The syntax for F_ApiAllocatePropVals() is:
F_PropValsT F_ApiAllocatePropVals(IntT numProps);
For example, the following code creates an openParamsp property list that instructs
F_ApiOpen() to show the Open dialog box:
. . .
F_ObjHandleT docId;
F_PropValsT params, *returnParamsp = NULL;
/* Allocate memory for the list. */
params = F_ApiAllocatePropVals(1);
/* Set up the FS_ShowBrowser property and set it to True. */
params.val[0].propIdent.num = FS_ShowBrowser;
params.val[0].propVal.valType = FT_Integer;
params.val[0].propVal.u.ival = True;
docId = F_ApiOpen("", ¶ms, &returnParamsp);
F_ApiDeallocatePropVals(¶ms);
F_ApiDeallocatePropVals(returnParamsp);
. . .
The API allocates memory for the property list created by
F_ApiAllocatePropVals(). Use F_ApiDeallocatePropVals() to free
the property list when you are done with it.
This argument Means
numProps The number of properties for which to allocate memory

Executing Commands with API Functions
Opening documents and books
FDK Programmer’s Guide 241
. . .
Checking the Open status
F_ApiOpen() stores a pointer to a property list (F_PropValsT structure) in
openReturnParamspp. To get the name of the file that F_ApiOpen() opened and
other information about how F_ApiOpen() opened the file, check this property list.
It includes the properties shown in the following table.
The FS_OpenNativeError property and the FA_errno global variable indicate
the result of a call to F_ApiOpen(). The FS_OpenStatus flags indicate how or
why this result occurred. For example, if you attempt to open a file with F_ApiOpen()
and the Open operation is canceled, FS_OpenNativeError and FA_errno are set
to FE_Canceled. If the operation was canceled because the user canceled it, the
FV_UserCanceled bit of the FS_OpenStatus property list is set.
The API provides a function named F_ApiCheckStatus(), which allows you to
determine if a particular FS_OpenStatus bit is set. The syntax for
F_ApiCheckStatus() is:
IntT F_ApiCheckStatus(F_PropValsT *p,
IntT statusBit);
Property Meaning and possible values
FS_OpenedFileName A string that specifies the opened file’s pathname. If you scripted
FS_ShowBrowser, or the file was filtered, or you didn’t specify
the pathname, this pathname can be different from the one you
specified in the Open script.
FS_OpenNativeError The error condition. If the file is opened successfully, it is set to
FE_Success. For a complete list of the other values it can be set
to, see “F_ApiOpen()” on page 319 in the FDK Programmer’s
Reference.
FS_OpenStatus A bit field indicating what happened when the file was opened.
For a complete list of the possible status flags, see
“F_ApiOpen()” on page 319 in the FDK Programmer’s
Reference.
This argument Means
pThe openReturnParamspp property list returned by F_ApiOpen()
statusBit The status bit you want to test

Executing Commands with API Functions
Opening documents and books
242 FDK Programmer’s Guide
7
If the specified bit is set, F_ApiCheckStatus() returns True. For example, the
following code determines if an Open operation was canceled because a document used
unavailable fonts:
. . .
F_ObjHandleT docId;
F_PropValsT params, *returnParamsp = NULL;
/* Get default property list. */
params = F_ApiGetOpenDefaultParams();
docId = F_ApiOpen("/tmp/my.doc", ¶ms, &returnParamsp);
if (F_ApiCheckStatus(returnParamsp, FV_CancelFontsMapped))
F_ApiAlert("Canceled because my.doc has unavailable fonts.",
FF_ALERT_CONTINUE_NOTE);
/* Deallocate property lists. */
F_ApiDeallocatePropVals(¶ms);
F_ApiDeallocatePropVals(returnParamsp);
. . .
The API also provides a convenience function named F_ApiPrintOpenStatus(),
which prints the Open status values to the Frame console.
F_ApiPrintOpenStatus() is useful for debugging clients that use F_ApiOpen().
For more information, see “F_ApiPrintOpenStatus()” on page 334 in the FDK
Programmer’s Reference.
Deallocating Open script property lists
After you are done with the Open script property lists, call the API convenience
function, F_ApiDeallocatePropVals(), to free the memory they use.
The syntax for F_ApiDeallocatePropVals() is:
VoidT F_ApiDeallocatePropVals(F_PropValsT *pvp);
This argument Means
pvp The property list

Executing Commands with API Functions
Opening documents and books
FDK Programmer’s Guide 243
. . .
Example
The following code opens a document named /tmp/my.doc. It creates a property list
that instructs F_ApiOpen() to open the document as View Only and to display the
title, Doc, in the title bar.
. . .
#include "fstrings.h"
F_PropValsT params, *returnParamsp = NULL;
F_ObjHandleT docId;
/* Allocate memory for Open script with two properties. */
params = F_ApiAllocatePropVals(2);
if(params.len == 0) return;
/* Force title displayed on title bar to be "Doc". */
params.val[0].propIdent.num = FS_NameStripe;
params.val[0].propVal.valType = FT_String;
params.val[0].propVal.u.sval = (StringT)F_StrCopyString("Doc");
/* Open the file as View Only. */
params.val[1].propIdent.num = FS_OpenDocViewOnly;
params.val[1].propVal.valType = FT_Integer;
params.val[1].propVal.u.ival = True;
/* Open /tmp/my.doc. */
docId = F_ApiOpen("/tmp/my.doc", ¶ms, &returnParamsp);
/* Free memory used by the Open scripts. */
F_ApiDeallocatePropVals(¶ms);
F_ApiDeallocatePropVals(returnParamsp);
. . .

Executing Commands with API Functions
Creating documents
244 FDK Programmer’s Guide
7
Creating documents
To create a new document, you can use the following functions:
-F_ApiSimpleNewDoc() is an easy-to-use function that allows you to specify a
template and interactive or noninteractive modes.
-F_ApiCustomDoc() uses the FrameMaker product’s default new document
template and some parameters that you specify to create the new document.
-F_ApiOpen() allows you to script the New operation.
For information on creating books, see “Creating a book” on page 361. The following
sections describe how to create a new document in greater detail.
Creating a document with F_ApiSimpleNewDoc()
To create a new document from a specific template, use F_ApiSimpleNewDoc().
The syntax for F_ApiSimpleNewDoc() is:
F_ObjHandleT F_ApiSimpleNewDoc(StringT templateName,
IntT interactive);
If you set interactive to True, the FrameMaker product creates a document from
the specified template and displays messages and warnings to the user. If you set
interactive to False, the FrameMaker product does not display messages and
warnings; if the FrameMaker product encounters a condition for which it normally
displays a dialog box, F_ApiSimpleNewDoc() attempts to do what’s necessary to
continue creating the file.
If F_ApiSimpleNewDoc() is successful, it returns the ID of the document it created;
otherwise, it returns 0. You don’t provide the name for the new document until you
save it.
. . . . . . . . . . . . . . . . . . . . . . . . . . . . . . . . . . . . . . . . . . . . . . . . . . . . . . . . . . . . . . . . . . . . . . . . . . . . . .
IMPORTANT: If you call F_ApiSimpleNewDoc() with interactive set to
True and the user clicks Portrait, Custom, or Landscape in the New dialog box,
F_ApiSimpleNewDoc() does not create a document. It returns 0 and sets
This argument Means
templateName The absolute pathname of the template to use. For information on how
filenames and paths on different platforms are expressed, see the FDK
Platform Guide for that platform.
interactive Specifies whether the FrameMaker product displays messages and
warnings to the user.

Executing Commands with API Functions
Creating documents
FDK Programmer’s Guide 245
. . .
FA_errno to FE_WantsPortrait, FE_WantsCustom, or
FE_WantsLandscape. It is up to your client to create a portrait, custom, or landscape
document by calling F_ApiCustomDoc(). For more information on creating custom
. . . . . . . . . . . . . . . . . . . . . . . . . . . . . . . . . . . . . . . . . . . . . . . . . . . . . . . . . . . . . . . . . . . . . . . . . . . . . .
documents, see “Creating a custom document,” next.
Example
The following code creates a document from the /templates/Reports/Report1
template and saves it as /tmp/mynew.doc. It then uses F_ApiSimpleSave() to
save the the document. For more information on F_ApiSimpleSave(), see “Saving
documents and books” on page 251
. . .
F_ObjHandleT docId;
docId = F_ApiSimpleNewDoc("/templates/Reports/Report1", False);
if (!docId)
F_ApiAlert("Can’t create document.", FF_ALERT_CONTINUE_NOTE);
else
F_ApiSimpleSave(docId, "/tmp/mynew.doc", False);
. . .
Creating a custom document
To create a custom new document, use F_ApiCustomDoc(). This function uses the
FrameMaker product’s default new-document template to create the custom document.
For more information on the default new-document template, see “Documents” on
page 73.
The syntax for F_ApiCustomDoc() is:
F_ObjHandleT F_ApiCustomDoc(MetricT width,
MetricT height,
IntT numCols,
MetricT columnGap,
MetricT topMargin,
MetricT botMargin,
MetricT leftinsideMargin,
MetricT rightoutsideMargin,
IntT sidedness,
BoolT makeVisible);

Executing Commands with API Functions
Creating documents
246 FDK Programmer’s Guide
7
The sidedness argument can have any of the values shown in the following table.
If successful, F_ApiCustomDoc() returns the ID of the document it created.
Otherwise, it returns 0.
This argument Means
width Page width. The Frame API expresses linear measurements with
MetricT values. For more information on MetricT values, see
Chapter 4, “Data Types and Structures Reference,” in the FDK
Programmer’s Reference.
height Page height.
numCols Default number of columns.
columnGap Default column spacing.
topMargin Page top margin.
botMargin Page bottom margin.
leftinsideMargin Left margin (for single-sided documents) or the inside margin
(for double-sided documents).
rightoutsideMargin Right margin (for single-sided documents) or the outside margin
(for double-sided documents).
sidedness Constant that specifies whether the document is single-sided or
double-sided and on which side the document starts. See the
following table for the list of constants.
makeVisible Specifies whether to make the document visible. True makes it
visible.
sidedness constant New document page characteristics
FF_Custom_SingleSided Single-sided
FF_Custom_FirstPageRight Double-sided, starting with a right page
FF_Custom_FirstPageLeft Double-sided, starting with a left page

Executing Commands with API Functions
Creating documents
FDK Programmer’s Guide 247
. . .
Example
The following code creates a custom document with the characteristics specified in the
dialog box in Figure 4-1:
. . .
#include "fmetrics.h"
#define in (MetricT)(65536*72) /* A Frame metric inch */
F_ObjHandleT docId;
docId = F_ApiCustomDoc(F_MetricFractMul(in,17,2), 11*in, 1,
F_MetricFractMul(in,1,4), in, in, in, in,
FF_Custom_SingleSided, True);
. . .
Figure 1-1 Specifications for custom document
Creating a document with F_ApiOpen()
To create a document with F_ApiOpen(), set the FS_NewDoc property in the
openParamsp script to True. For the syntax of F_ApiOpen(), see “Opening a
document or book with F_ApiOpen()” on page 236.
When you use F_ApiOpen() to create a document, set fileName to the name of
the template that you want to use. You don’t provide the name for the new document
until you save it.

Executing Commands with API Functions
Creating documents
248 FDK Programmer’s Guide
7
For example, the following code creates a document from a template named
/tmp/template and saves it as /tmp/mynew.doc.
. . .
F_ObjHandleT docId;
F_PropValsT params, *returnParamsp = NULL;
params = F_ApiAllocatePropVals(1);
if(params.len == 0) return;
/* Set up the FS_NewDoc property and set it to True. */
params.val[0].propIdent.num = FS_NewDoc;
params.val[0].propVal.valType = FT_Integer;
params.val[0].propVal.u.ival = True;
docId = F_ApiOpen("/tmp/template", ¶ms, &returnParamsp);
/* See “Saving documents and books” on page 251 for syntax. */
F_ApiSimpleSave(docId, "/tmp/mynew.doc", False);
/* Deallocate property lists. */
F_ApiDeallocatePropVals(¶ms);
F_ApiDeallocatePropVals(returnParamsp);
. . .
. . . . . . . . . . . . . . . . . . . . . . . . . . . . . . . . . . . . . . . . . . . . . . . . . . . . . . . . . . . . . . . . . . . . . . . . . . . . . .
IMPORTANT: If you are creating a document with F_ApiOpen() and you display
the New dialog box (by setting FS_ShowBrowser to True), the user may click
Portrait, Custom, or Landscape. If this occurs, F_ApiOpen() does not create a new
document. It returns 0 and sets FA_errno to FE_WantsPortrait,
FE_WantsCustom, or FE_WantsLandscape. It is up to your client to create a
. . . . . . . . . . . . . . . . . . . . . . . . . . . . . . . . . . . . . . . . . . . . . . . . . . . . . . . . . . . . . . . . . . . . . . . . . . . . . .
portrait, custom, or landscape document by calling F_ApiCustomDoc().

Executing Commands with API Functions
Printing documents and books
FDK Programmer’s Guide 249
. . .
Printing documents and books
To print a document or book, use F_ApiSilentPrintDoc().
F_ApiSilentPrintDoc() uses the default print settings for a document. The default
print settings are the settings that appear in the Print dialog box when the user attempts
to print the document in the user interface.
The syntax for F_ApiSilentPrintDoc() is:
IntT F_ApiSilentPrintDoc(F_ObjHandleT docId);
When you call F_ApiSilentPrintDoc(), the FrameMaker product doesn’t notify
the user about error or warning conditions that occur when it attempts to print. To
determine whether an error occurred, check FA_errno.
Changing the print settings for a document
When you print a document in the user interface, you can change the
print settings in the Print dialog box. FrameMaker products save most print settings with
a document. For example, if you set the scale to 90 percent and print the document in
the same session or save the document, the default setting for the scale will be
90 percent. Similarly, if an API client calls F_ApiSilentPrintDoc() to print the
document, the scale will be 90 percent, if the client doesn’t change it.
The API represents a document’s print settings with a set of document properties. For
example, a document’s FP_PrintNumCopies property specifies the number of
copies of the document to print. To change a print setting programmatically, you change
the property that represents it. For more information on changing properties, see
Chapter 5, “Getting and Setting Properties.” For a list of document print properties, see
“Document print properties” on page 766 in the FDK Programmer’s Reference.
Examples
The following code opens a document named /tmp/my.doc and prints it using the
default print settings:
. . .
F_ObjHandleT docId;
docId = F_ApiSimpleOpen("/tmp/my.doc", False);
F_ApiSilentPrintDoc(docId);
. . .
This argument Means
docId The ID of the document or book to print

Executing Commands with API Functions
Printing documents and books
250 FDK Programmer’s Guide
7
The following code opens /tmp/my.doc and modifies its default print settings so that
the FrameMaker product will print two copies of the document to a printer named ps2.
It does this by setting the document properties that specify the number of copies
(FP_PrintNumCopies) and the printer (FP_PrinterName) to 2 and ps2,
respectively:
. . .
F_ObjHandleT docId;
/* Open the document. */
docId = F_ApiSimpleOpen("/tmp/my.doc", False);
/* Change my.doc’s print properties. */
F_ApiSetInt(FV_SessionId, docId, FP_PrintNumCopies, 2);
F_ApiSetString(FV_SessionId, docId, FP_PrinterName, "ps2");
F_ApiSilentPrintDoc(docId);
. . .
If you save /tmp/my.doc or attempt to print it within the same session, the default
printer will be ps2 and the default number of copies will be 2 unless your client or the
user changes the values of FP_PrinterName and FP_PrintNumCopies.

Executing Commands with API Functions
Saving documents and books
FDK Programmer’s Guide 251
. . .
Saving documents and books
To save a document or book, use one of the following functions:
-F_ApiSimpleSave() is an easy-to-use function for saving a document or book.
-F_ApiSave() allows you to script the process for saving a document or book.
Saving a document or book with F_ApiSimpleSave()
The syntax for F_ApiSimpleSave() is:
F_ObjHandleT F_ApiSimpleSave(F_ObjHandleT docId,
StringT saveAsName,
IntT interactive);
If you set interactive to False and you specify the document or book’s current
name, the FrameMaker product saves the document or book under its current name. If
you specify another filename for saveAsName, the FrameMaker product saves the
document or book to that filename.
If you set interactive to True, the FrameMaker product displays the Save dialog
box and allows the user to choose a filename. The document or book’s current name
appears as the default name.
If F_ApiSimpleSave() is successful, it returns the ID of the document it saved. If
you save the document under its current name, the returned ID is the same ID you
specified in the docId parameter. If you specify another filename for saveAsName,
the returned ID is the ID of the new document. If F_ApiSimpleSave() can’t save
the file, it returns 0.
This argument Means
docId ID of the document or book to save.
saveAsName Name of the pathname to save the document or book to. For information on
how filenames and paths on different platforms are represented, see the
FDK Platform Guide for that platform.
interactive Specifies whether the FrameMaker product displays messages and
warnings to the user (True to display messages and warnings).

Executing Commands with API Functions
Saving documents and books
252 FDK Programmer’s Guide
7
Example
The following code opens and then saves a document named /tmp/my.doc. After it
has saved the document as /tmp/my.doc, it saves a copy of it as mynew.doc:
. . .
#include "futils.h"
F_ObjHandleT mydocId, mynewdocId;
UCharT msg[256];
mydocId = F_ApiSimpleOpen("/tmp/my.doc", False);
/* Save my.doc as itself. */
F_ApiSimpleSave(mydocId, "/tmp/my.doc", False);
/* Save my.doc as mynew.doc. */
mynewdocId = F_ApiSimpleSave(mydocId, "/tmp/mynew.doc", False);
/* If the Save As was successful, display ID of mynew.doc. */
if (!mynewdocId)
F_ApiAlert("Couldn’t save as mynew.doc.",
FF_ALERT_CONTINUE_NOTE);
else {
F_Sprintf(msg, "The ID of mynew.doc is 0x%x.", mynewdocId);
F_ApiAlert(msg, FF_ALERT_CONTINUE_NOTE);
}
. . .
Saving a document or book with F_ApiSave()
To save a document or book and specify responses to warnings and messages that the
FrameMaker product issues, use the scriptable save function, F_ApiSave(). With
F_ApiSave(), you can specify aspects of the Save operation, such as the file format
(for example, MIF or Text Only). You can specify all aspects, or you can specify some
and allow the user to decide others. For example, you can specify that the FrameMaker
product should save a document as Text Only, but allow the user to decide how to
convert the document’s tables to text.

Executing Commands with API Functions
Saving documents and books
FDK Programmer’s Guide 253
. . .
The syntax for F_ApiSave() is:
F_ObjHandleT F_ApiSave(F_ObjHandleT docId,
StringT saveAsName,
F_PropValsT *saveParamsp,
F_PropValsT **saveReturnParamspp);
. . . . . . . . . . . . . . . . . . . . . . . . . . . . . . . . . . . . . . . . . . . . . . . . . . . . . . . . . . . . . . . . . . . . . . . . . . . . . .
IMPORTANT: Always initialize the pointer to the property list that you specify for
. . . . . . . . . . . . . . . . . . . . . . . . . . . . . . . . . . . . . . . . . . . . . . . . . . . . . . . . . . . . . . . . . . . . . . . . . . . . . .
saveReturnParamspp to NULL before you call F_ApiSave().
If F_ApiSave() is successful, it returns the ID of the document or book it saved. If
F_ApiSave() performs a Save operation, it returns the ID that you specified in the
docId parameter. If F_ApiSave() performs a Save As operation, it returns the ID
of the new document or book. If F_ApiSave() can’t save a file, it returns 0.
To call F_ApiSave(), do the following:
1 Initialize the pointer to the saveReturnParamspp property list to NULL.
2 Create a saveParamsp property list.
You can get a default list by calling F_ApiGetSaveDefaultParams(), or you can
create a list from scratch.
3 Call F_ApiSave().
4 Check the Save status.
Check the returned values in the saveReturnParamspp list for the name of the
saved file and other information about how the FrameMaker product saved the file.
5 Deallocate the saveParamsp and saveReturnParamspp property lists.
Steps 2, 4, and 5 are discussed in the following sections.
This argument Means
docId The ID of the document or book to save.
saveAsName The pathname to save the document or book to.
saveParamsp A property list that tells the FrameMaker product how to save the
file and how to respond to errors and other conditions. Use
F_ApiGetSaveDefaultParams() or
F_ApiAllocatePropVals() to create and allocate memory
for this property list. To use the default list, specify NULL.
saveReturnParamspp A property list that returns information about how the
FrameMaker product saved the file.

Executing Commands with API Functions
Saving documents and books
254 FDK Programmer’s Guide
7
Creating a saveParamsp script with F_ApiGetSaveDefaultParams()
The API provides a function named F_ApiGetSaveDefaultParams() that creates
a default saveParamsp property list. If you are setting a number of properties, it is
easiest to use F_ApiGetSaveDefaultParams() to get a default property list and
then change individual properties as needed.
The syntax for F_ApiGetSaveDefaultParams() is:
F_PropValsT F_ApiGetSaveDefaultParams();
The following table lists some of the properties in the property list returned by
F_ApiGetSaveDefaultParams(). The first value listed for each property is the
default value returned by F_ApiGetSaveDefaultParams(). You can change the
list to use the other listed values.
For the complete property list returned by F_ApiGetSaveDefaultParams(), see
“F_ApiGetSaveDefaultParams()” on page 205 in the FDK Programmer’s Reference.
Property Meaning and possible values
FS_FileType Specifies the type of file to save to
FV_SaveFmtBinary: save in Frame binary format
FV_SaveFmtInterchange: save as MIF
FV_SaveFmtStationery: save in Stationery format
FV_SaveFmtViewOnly: save as View Only
FV_SaveFmtText: save as Text Only
FV_SaveFmtSgml: save as SGML
FV_SaveFmtPdf: save as PDF
FS_AlertUserAboutFailure Specifies whether to notify the user if something unusual
occurs while the file is being saved
False: don’t notify user
True: notify user
FS_SaveMode Specifies whether to use Save or Save As mode
FV_ModeSaveAs: use Save As mode
FV_ModeSave: use Save mode

Executing Commands with API Functions
Saving documents and books
FDK Programmer’s Guide 255
. . .
For example, to get a default saveParamsp property list and modify it so that it
instructs F_ApiSave() to save the active document as Text Only, use the following
code:
. . .
F_PropValsT params, *returnParamsp = NULL;
F_ObjHandleT mydocId;
IntT i;
/* Get the ID of the active document. */
mydocId = F_ApiGetId(0, FV_SessionId, FP_ActiveDoc);
/* Get default property list. */
params = F_ApiGetSaveDefaultParams();
/* Get index of FS_FileType property and set it to Text Only. */
i = F_ApiGetPropIndex(¶ms, FS_FileType);
params.val[i].propVal.u.ival = FV_SaveFmtText;
/* Save to text only file named my.txt. */
F_ApiSave(mydocId, "/tmp/my.txt", ¶ms, &returnParamsp);
/* Deallocate property lists. */
F_ApiDeallocatePropVals(¶ms);
F_ApiDeallocatePropVals(returnParamsp);
. . .
The API allocates memory for the property list created by
F_ApiGetSaveDefaultParams(). Use F_ApiDeallocatePropVals() to free
the property list when you are done with it.
Creating a saveParamsp script from scratch
If you want to specify only a few properties when you call F_ApiSave(), it is most
efficient to create a property list from scratch. To create the property list, you must
allocate memory for it, and then set up the individual properties.

Executing Commands with API Functions
Saving documents and books
256 FDK Programmer’s Guide
7
Use the API convenience function, F_ApiAllocatePropVals(), to allocate
memory for the property list. For example, the following code creates a saveParamsp
property list that instructs F_ApiSave() to save a file as text only:
. . .
F_PropValsT params, *returnParamsp = NULL;
F_ObjHandleT mydocId;
/* Get the ID of the active document. */
mydocId = F_ApiGetId(0, FV_SessionId, FP_ActiveDoc);
/* Allocate memory for the list. */
params = F_ApiAllocatePropVals(1);
/* Set up the FS_FileType property and set it to True. */
params.val[0].propIdent.num = FS_FileType;
params.val[0].propVal.valType = FT_Integer;
params.val[0].propVal.u.ival = FV_SaveFmtText;
F_ApiSave(mydocId, "/tmp/my.txt", ¶ms, &returnParamsp);
. . .
Checking Save status
F_ApiSave() stores a pointer to a property list in saveReturnParamspp. This
property list provides information on how the FrameMaker product saved the file. It
includes the properties shown in the following table.
The FS_SaveNativeError property and the FA_errno value indicate the result
of the call to F_ApiSave(). The FS_SaveStatus flags indicate how or why this
result occurred.
To determine if a particular FS_SaveStatus bit is set, use F_ApiCheckStatus().
Property Meaning and Possible Values
FS_SavedFileName A string that specifies the saved file’s pathname.
FS_SaveNativeError The error condition. If the file is saved successfully, it is set to
FE_Success. For a complete list of the other values it can be set
to, see “F_ApiSave()” on page 363 in the FDK Programmer’s
Reference.
FS_SaveStatus A bit field indicating what happened when the file was saved. For
a complete list of the possible status flags, see “F_ApiSave()” on
page 363 in the FDK Programmer’s Reference.

Executing Commands with API Functions
Saving documents and books
FDK Programmer’s Guide 257
. . .
Example
The following code opens /tmp/my.doc and saves it as a View Only document
named /tmp/viewonly.doc. It gets the name of the saved file from the returned
property list and displays it.
. . .
#include "futils.h"
IntT i;
UCharT msg[1024];
F_PropValsT params, *returnParamsp = NULL;
F_ObjHandleT mydocId, viewonlydocId;
params = F_ApiAllocatePropVals(1);
mydocId = F_ApiSimpleOpen("/tmp/my.doc", False);
if(!mydocId) return;
/* Set file type to View Only. */
params.val[0].propIdent.num = FS_FileType;
params.val[0].propVal.valType = FT_Integer;
params.val[0].propVal.u.ival = FV_SaveFmtViewOnly;
/* Save document as viewonly.doc. */
viewonlydocId = F_ApiSave(mydocId, "/tmp/viewonly.doc",
¶ms, &returnParamsp);
/* Get index of property specifying filename and display it. */
i = F_ApiGetPropIndex(returnParamsp, FS_SavedFileName);
F_Sprintf(msg, "Saved: %s",
returnParamsp->val[i].propVal.u.sval);
F_ApiAlert(msg, FF_ALERT_CONTINUE_NOTE);
/* Deallocate Save scripts. */
F_ApiDeallocatePropVals(¶ms);
F_ApiDeallocatePropVals(returnParamsp);
. . .

Executing Commands with API Functions
Closing documents and books
258 FDK Programmer’s Guide
7
Closing documents and books
To close a document or book, use F_ApiClose().
The syntax for F_ApiClose() is:
IntT F_ApiClose(F_ObjHandleT Id,
IntT flags);
F_ApiClose() behaves somewhat differently than the Close command in the user
interface. If there are unsaved changes in a file and you set FF_CLOSE_MODIFIED for
the flags argument, F_ApiClose() abandons the changes and closes the file
anyway. If you set flags to 0, F_ApiClose() aborts the Close operation and
returns FE_DocModified.
. . . . . . . . . . . . . . . . . . . . . . . . . . . . . . . . . . . . . . . . . . . . . . . . . . . . . . . . . . . . . . . . . . . . . . . . . . . . . .
IMPORTANT: If you are closing an individual document, make sure Id specifies a
valid document ID and not 0. If Id is set to 0, F_ApiClose() quits the Frame
. . . . . . . . . . . . . . . . . . . . . . . . . . . . . . . . . . . . . . . . . . . . . . . . . . . . . . . . . . . . . . . . . . . . . . . . . . . . . .
session (because FV_SessionId is defined as 0).
This argument Means
Id The ID of the document, book, or session to close. To close the session,
specify FV_SessionId.
flags Specifies whether to abort or to close open documents or books if they have
unsaved changes. Set the FF_CLOSE_MODIFIED flag to close open
documents and books regardless of their state.

Executing Commands with API Functions
Closing documents and books
FDK Programmer’s Guide 259
. . .
Examples
The following code closes the active document. If the document has unsaved changes,
the client prompts the user.
. . .
F_ObjHandleT docId;
IntT resp = 0;
/* Get the ID of active document. Return if there isn’t one. */
docId = F_ApiGetId(0, FV_SessionId, FP_ActiveDoc);
if(!docId) return;
/* See if document has been modified. */
if (F_ApiGetInt(FV_SessionId, docId, FP_DocIsModified))
resp = F_ApiAlert("Document was changed, close it anyway?",
FF_ALERT_OK_DEFAULT);
if (!resp) F_ApiClose(docId, FF_CLOSE_MODIFIED);
. . .
The following code closes the active document unless it has unsaved changes:
. . .
F_ObjHandleT docId;
docId = F_ApiGetId(0, FV_SessionId, FP_ActiveDoc);
if(!docId) return;
if (F_ApiClose(docId, 0))
F_ApiAlert("Unsaved changes. Can’t close.",
FF_ALERT_CONTINUE_WARN);
. . .

Executing Commands with API Functions
Quitting a Frame session
260 FDK Programmer’s Guide
7
Quitting a Frame session
To quit a Frame session, call F_ApiClose(), with Id set to FV_SessionId. For
the syntax of F_ApiClose(), see “Closing documents and books” on page 258.
For example, to close all the open documents and books in the current Frame session,
and quit the session, use the following code:
. . .
F_ApiClose(FV_SessionId, FF_CLOSE_MODIFIED);
. . .
Becaus of the flag set to FF_CLOSE_MODIFIED, if any books or documents have been
changed, the FrameMaker product abandons the changes.
Comparing documents and books
To compare two versions of a document or book using a FrameMaker product’s built-in
comparison feature, use F_ApiCompare().
The syntax for F_ApiCompare() is:
F_CompareRetT F_ApiCompare(F_ObjHandleT olderId,
F_ObjHandleT newerId,
IntT flags,
StringT insertCondTag,
StringT deleteCondTag,
StringT replaceText,
IntT compareThreshold);
This argument Means
olderId The ID of the older version of the document or book.
newerId The ID of the newer version of the document or book.
flags Bit flags that specify how to generate the summary and composite
documents.
insertCondTag The condition tag to apply to insertions shown in the composite
document. For no insert condition tag, specify NULL.
deleteCondTag The condition tag to apply to deletions shown in the composite
document. For no delete condition tag, specify NULL.

Executing Commands with API Functions
Comparing documents and books
FDK Programmer’s Guide 261
. . .
The F_CompareRetT structure is defined as:
typedef struct {
F_ObjHandleT sumId; /* ID of the summary document */
F_ObjHandleT compId; /* ID of the composite document */
} F_CompareRetT;
The following values can be ORed into the flags argument.
If you specify the FF_CMP_SUMKIT or FF_CMP_COMPKIT flags,
F_ApiCompare() opens the summary and comparison documents and returns their
IDs in the F_CompareRetT structure. It does not make these documents visible to the
user. If you want them to be visible, you must set each of the document’s
FP_DocIsOnScreen properties to True.
replaceText Text to appear in place of the deleted text. For no replacement text,
specify NULL.
compareThreshold Percentage of words that can change before paragraphs are
considered not equal. If two paragraphs are equal, word differences
between them are shown within a paragraph in the composite
document. If a paragraph is not equal to another, it is marked
inserted or deleted. To specify an 85% threshold, set
compareThreshold to 85. The default value is 75.
This value Means
FF_CMP_SUMMARY_ONLY Generate summary document, but not composite document
FF_CMP_CHANGE_BARS Turn on change bars in the composite document
FF_CMP_HYPERLINKS Put hypertext links in the summary document
FF_CMP_SUMKIT Open the summary document
FF_CMP_COMPKIT Open the composite document
This argument Means

Executing Commands with API Functions
Comparing documents and books
262 FDK Programmer’s Guide
7
Example
The following code opens two documents and compares them as specified in the dialog
boxes shown in Figure 4-2. It makes the summary document visible.
. . .
F_ObjHandleT oldId, newId;
IntT flags;
F_CompareRetT cmp;
oldId = F_ApiSimpleOpen("/tmp/1Chapter", False);
newId = F_ApiSimpleOpen("/tmp/1Chapter.new", False);
flags = FF_CMP_CHANGE_BARS | FF_CMP_COMPKIT | FF_CMP_SUMKIT;
cmp = F_ApiCompare(oldId, newId, flags, "Comment",
"", "Replaced Text", 75);
if (FA_errno != FE_Success)
F_ApiAlert("Couldn’t compare", FF_ALERT_CONTINUE_NOTE);
. . .
Figure 1-2 Specifications for Compare Documents

Executing Commands with API Functions
Updating and generating documents and books
FDK Programmer’s Guide 263
. . .
Updating and generating documents and books
The API provides a variety of functions that allow you to generate, update, and reformat
documents and books. The following sections discuss these functions.
Updating the files in a book
To update the numbering, text insets, cross-references, etc. in all the files in a book, and
to programmatically specify responses to warnings and messages that the FrameMaker
product issues, use F_ApiUpdateBook(). You can specify all aspects of the
operation, or you can specify some aspects and allow the user to decide others. For
example, you can instruct the FrameMaker product to update view-only files, or to abort
the update when it encounters a view-only file.
To use F_ApiUpdateBook(), you should first understand property lists and how to
manipulate them directly. For more information on this subject, see “Representing
object characteristics with properties” on page 63 and “Manipulating property lists
directly” on page 293.
The syntax for F_ApiUpdateBook() is:
ErrorT F_ApiOpen(F_ObjHandleT bookId,
F_PropValsT *updateParamsp,
F_PropValsT **updateReturnParamspp);
. . . . . . . . . . . . . . . . . . . . . . . . . . . . . . . . . . . . . . . . . . . . . . . . . . . . . . . . . . . . . . . . . . . . . . . . . . . . . .
IMPORTANT: Always initialize the pointer to the property list that you specify for
. . . . . . . . . . . . . . . . . . . . . . . . . . . . . . . . . . . . . . . . . . . . . . . . . . . . . . . . . . . . . . . . . . . . . . . . . . . . . .
openReturnParamspp to NULL before you call F_ApiUpdateBook().
If F_ApiUpdateBook() is successful, it returns FE_Success. Otherwise, it returns
an error which has the same value as FA_errno.
This argument Means
bookId The ID of the book you will update.
updateParamsp A property list (script) that tells the FrameMaker product how
to update the book and how to respond to errors and other
conditions that arise. Use
F_ApiGetUpdateBookDefaultParams() or
F_ApiAllocatePropVals() to create and allocate
memory for this property list. To use the default list, specify
NULL.
updateReturnParamspp A property list that provides information on how the
FrameMaker product updated the book.

Executing Commands with API Functions
Updating and generating documents and books
264 FDK Programmer’s Guide
7
To call F_ApiUpdateBook(), do the following:
1 Initialize the pointer to the updateReturnParamspp property list to NULL.
2 Create an updateParamsp property list.
You can get a default list by calling F_ApiGetUpdateBookDefaultParams(), or
you can create a list from scratch.
3 Call F_ApiUpdateBook().
4 Check the Update status.
Check the returned values in the updateReturnParamspp list for the name of the
opened file and other information about how the FrameMaker product opened the file.
5 Deallocate memory for the updateParamsp and updateReturnParamspp
property lists.
Use F_ApiDeallocatePropVals() to deallocate memory for the lists.
Generating files for a book
To generate and update files for a book, use F_ApiSimpleGenerate().
The book and its generated files must be set up before you call
F_ApiSimpleGenerate().
The syntax for F_ApiSimpleGenerate() is:
IntT F_ApiSimpleGenerate(F_ObjHandleT bookId,
IntT interactive,
IntT makeVisible);
Importing formats
To import formats from a document to all the documents in a book or from one
document to another document, use F_ApiSimpleImportFormats().
This argument Means
bookId The ID of the book for which to generate files
interactive Specifies whether to display warnings and messages to the user (True
displays messages and warnings)
makeVisible Specifies whether to display generated files (True displays the files)

Executing Commands with API Functions
Updating and generating documents and books
FDK Programmer’s Guide 265
. . .
The syntax for F_ApiSimpleImportFormats() is:
IntT F_ApiSimpleImportFormats(F_ObjHandleT bookId,
F_ObjHandleT fromDocId,
IntT formatFlags);
You can OR the values in the following table into the formatFlags parameter to
specify which formats to import.
Executing other updating and formatting commands
The API provides several functions that allow you to execute FrameMaker product
commands that update and reformat entire documents.
This argument Means
bookId The ID of the book or document to which to import formats
fromDocId The ID of the document from which to import formats
formatFlags Bit field that specifies the formats to import
This value Means
FF_UFF_COLOR Import colors
FF_UFF_COMBINED_FONTS Import combined font definitions
FF_UFF_COND Import conditional text settings
FF_UFF_DOCUMENT_PROPS Import document properties
FF_UFF_FONT Import Character Catalog formats
FF_UFF_MATH Import equation settings
FF_UFF_PAGE Import page layouts
FF_UFF_PGF Import Paragraph Catalog formats
FF_UFF_REFPAGE Import reference pages
FF_UFF_TABLE Import Table Catalog formats
FF_UFF_VAR Import variable formats
FF_UFF_XREF Import cross-reference formats
FF_UFF_REMOVE_EXCEPTIONS Remove exception formats from target documents
FF_UFF_REMOVE_PAGE_BREAKS Remove all forced page breaks from target documents

Executing Commands with API Functions
Updating and generating documents and books
266 FDK Programmer’s Guide
7
The syntax for the functions is:
IntT F_ApiClearAllChangebars(F_ObjHandleT docId);
IntT F_ApiRehyphenate(F_ObjHandleT docId);
IntT F_ApiResetReferenceFrames(F_ObjHandleT docId);
IntT F_ApiResetEqnSettings(F_ObjHandleT docId);
IntT F_ApiRestartPgfNumbering(F_ObjHandleT docId);
IntT F_ApiUpdateVariables(F_ObjHandleT docId);
IntT F_ApiUpdateXRefs(F_ObjHandleT docId,
IntT updateXRefFlags);
These functions behave like the corresponding commands in the user interface. They are
useful for clients that need to update and reformat multiple files. For more information
on a particular function, look it up in Chapter 2, “FDK Function Reference,” in the FDK
Programmer’s Reference.
This argument Means
docId ID of the document to update or reformat

Executing Commands with API Functions
Updating and generating documents and books
FDK Programmer’s Guide 267
. . .
Example
The following code opens a book and resets the change bars in each of its component
documents:
. . .
#include "fmemory.h"
F_ObjHandleT bookId, compId, docId;
StringT compName;
bookId = F_ApiSimpleOpen("/tmp/my.book", False);
compId = F_ApiGetId(FV_SessionId, bookId,
FP_FirstComponentInBook);
/* Traverse book’s components, opening each one
* and clearing its change bars.
*/
while(compId)
{
compName = F_ApiGetString(bookId, compId, FP_Name);
docId = F_ApiSimpleOpen(compName, False);
F_Free(compName);
F_ApiClearAllChangebars(docId);
compId = F_ApiGetId(bookId, compId, FP_NextComponentInBook);
}
. . .
Controlling Undo/Redo in the FDK API
Undo/Redo in FrameMaker is controlled by the following:
-Initialization Flag
-Session Properties
-API Functions
Initialization Flag to explicitly enable or disable undo/redo
The EnableUndoInFDK flag in the initialization file (maker.ini) allows you to explicitly
enable or disable undo/redo functionality for API commands, and its associated
overhead. It is false (off) by default, which means that the undo behavior is the same as
in previous releases; that is, calls to API commands clear the undo and redo stacks in the
selected document, and API commands cannot be undone. To enable the new undo
behavior for API commands, set the flag to true. (This flag does not affect the
FrameMaker user interface or interactive behavior.)

Executing Commands with API Functions
Updating and generating documents and books
268 FDK Programmer’s Guide
7
When EnableUndoInFDK is true, all API commands that modify document contents
can be undone (see “Undoable API Commands” on page 268). Commands that do not
modify content, such as saving a document, copying text, or manipulating windows,
cannot be undone and are not recorded in the command history (undo stack).
Session Properties to Control Undo/Redo
FP_UndoFDKRecording - This property, can override the default value specified in
the initialization flag EnableUndoInFDK. Use F_ApiSetInt to set this property value,
and F_ApiGetInt to retrieve it. Set the property to zero to disable FDK Undo recording
for a session, or to a non-zero value to enable Undo recording.
FP_StackWarningLevel - This property determines how warnings are displayed
when history-clearing operations occur. It corresponds to an option set in the
Preferences dialog, and to the preference-file flag hpWarning. Use F_ApiSetInt to set
this property value, and F_ApiGetInt to retrieve it. Allowed values are:
-FvWarnNever: Disables warnings for history-clearing operations for the session.
-FvWarnOnce: Displays a warning when a particular history-clearing command is
issued,but does not warn on subsequent uses of that command.
-FvWarnAlways: Displays warnings every time a history-clearing command is
issued.
API Functions to Control Undo/Redo
The F_ApiUndoCancel command explicitly clears both the undo and redo stacks in a
specified document. The other individual API commands do not clear the undo stack
Many API commands call two or more other API functions. By default, each API call is
recorded as a separate undo action in the undo stack of the selected document. To treat
a series of API calls as one command, call F_ApiUndoStartCheckpoint before the
first call and F_ApiUndoEndCheckpoint after the last call in the group.
Undoable API Commands
The following API commands are undoable
F_ApiAddCols F_ApiAddRows
F_ApiAddText F_ApiApplyPageLayout
F_ApiClear ApiClearAllChangebars
F_ApiCut F_ApiDelete
F_ApiDeleteCols F_ApiDeletePropByName
F_ApiDeleteRows F_ApiDeleteText

Executing Commands with API Functions
Updating and generating documents and books
FDK Programmer’s Guide 269
. . .
F_ApiDeleteTextInsetContents F_ApiDeleteUndefinedAttributes
F_ApiDemoteElement F_ApiImport
F_ApiMergeIntoFirst F_ApiMergeIntoLast
F_ApiNewAnchoredFormattedObject F_ApiNewAnchoredObject
F_ApiNewBookComponentInHierarchy F_ApiNewElement
F_ApiNewElementInHierarchy F_ApiNewGraphicObject
F_ApiNewNamedObject F_ApiNewSeriesObject
F_ApiNewSubObject F_ApiNewTable
F_ApiPaste F_ApiPromoteElement
F_ApiReformat F_ApiUnStraddleCells
F_ApiResetEqnSettings F_ApiResetReferenceFrames
F_ApiRestartPgfNumbering F_ApiSetAttributeDefs
F_ApiSetAttributes F_ApiSetElementRange
F_ApiSetId F_ApiSetInt
F_ApiSetIntByName F_ApiSetInts
F_ApiSetMetric F_ApiSetMetricByName
F_ApiSetMetrics F_ApiSetPoints
F_ApiSetProps F_ApiSetPropVal
F_ApiSetString F_ApiSetStrings
F_ApiSetTabs F_ApiSetTextLoc
F_ApiSetTextProps F_ApiSetTextPropVal
F_ApiSetTextRange F_ApiSetTextVal
F_ApiSetUBytesByName F_ApiUnWrapElement
F_ApiSimpleImportElementDefs F_ApiSimpleImportFormats
F_ApiSplitElement F_ApiStraddleCells
F_ApiUnWrapElement F_ApiUpdateTextInset
F_ApiSave F_ApiSimpleSave

Executing Commands with API Functions
Simulating user input
270 FDK Programmer’s Guide
7
Simulating user input
To simulate user input, call the API function F_ApiFcodes().
F_ApiFcodes() sends an array of function codes (f-codes) to the FrameMaker
product. F-codes are hexadecimal codes that specify individual user actions, such as
cursor movement and text entry. They are especially useful for manipulating windows.
For example, the f-code KBD_EXPOSEWIN brings the active document or book
window to the front. When you use F_ApiFcodes() to send an array of f-codes to a
FrameMaker product, it executes each f-code as if the user performed the action.
. . . . . . . . . . . . . . . . . . . . . . . . . . . . . . . . . . . . . . . . . . . . . . . . . . . . . . . . . . . . . . . . . . . . . . . . . . . . . .
. . . . . . . . . . . . . . . . . . . . . . . . . . . . . . . . . . . . . . . . . . . . . . . . . . . . . . . . . . . . . . . . . . . . . . . . . . . . . .
IMPORTANT: F_ApiFcodes() does not work with dialog boxes on Windows.
The syntax for F_ApiFcodes() is:
IntT F_ApiFcodes(IntT len,
IntT *vec);
The following table lists some user actions and the f-codes that emulate them.
For a complete list of f-codes, see the fcodes.h file shipped with the FDK.
F_ApiFcodes() uses the current focus in a dialog box or a visible document. If you
want to execute a set of f-codes in a particular dialog box or document, make sure that
the dialog box or document is active. To make a dialog box active, use f-codes such as
This argument Means
len The length of the array of f-codes in bytes
vec The array of f-codes to send to the FrameMaker product
User action F-code
Move insertion point to first flow on the current page CSR_TOP
Move insertion point to the start of the next word CSR_NEXT_BOW
Move insertion point to the beginning of the next paragraph CSR_NEXT_BOP
Center the current paragraph PGF_CENTER
Left justify the current paragraph PGF_LEFT
Make selected text bold TXT_BOLD

Executing Commands with API Functions
Straddling table cells
FDK Programmer’s Guide 271
. . .
FOCUS_INPUT_SEARCH and FOCUS_INPUT_PGFFMT. To make a document active,
set the session property FP_ActiveDoc to the document’s ID.
Many f-codes perform tasks that API functions also perform. Whenever possible, try to
use the other API functions instead of F_ApiFcodes() to perform these tasks.
F_ApiFcodes() does not provide error or status feedback for individual f-codes,
whereas each API function stores an error code to FA_errno when it fails. It is also
difficult to debug lengthy f-code sequences.
The following code uses f-codes to enter the string HI!, select the text, and then make
it bold:
. . .
static IntT fcodes[] = {CSR_TOP,'H','I','!',HIGH_WORD_PREV,
TXT_BOLD};
F_ApiFcodes(sizeof(fcodes)/sizeof(IntT), fcodes);
. . .
Straddling table cells
To straddle and unstraddle table cells, use F_ApiStraddleCells() and
F_ApiUnStraddleCells().
The syntax for these functions is:
IntT F_ApiStraddleCells(F_ObjHandleT docId,
F_ObjHandleT cellId,
IntT heightInRows,
IntT widthInCols);
IntT F_ApiUnStraddleCells(F_ObjHandleT docId,
F_ObjHandleT cellId,
IntT heightInRows,
IntT widthInCols);
Both heightInRows and widthInCols must be greater than 0. At least one of
them must be greater than 1. The cells you straddle must all be from the same type of
row. You can’t, for example, straddle a set of cells that are in both heading and body
This argument Means
docId The ID of the document containing the table
cellId The ID of the first (leftmost and uppermost) cell to straddle or unstraddle
heightInRows The number of cells to straddle or unstraddle vertically
widthInCols The number of cells to straddle or unstraddle horizontally

Executing Commands with API Functions
Executing FrameMaker commands
272 FDK Programmer’s Guide
7
rows. You also can’t straddle cells that are already straddled. If the cells you specify
include cells that are already straddled, F_ApiStraddleCells() returns
FE_BadOperation.
When you or the user straddle table cells, the FrameMaker product does not delete any
of the FO_Cell objects that represent the cells. It links the paragraphs from the
straddled cells into a single list. The FP_FirstPgf and FP_LastPgf properties of
each cell in the straddle specify the first and last paragraphs in this list.
Example
The following code straddles the first two cells in the first column of a table:
. . .
F_ObjHandleT docId, tableId, firstrowId, cellId;
/* Get IDs of document, table, first row, and first cell. */
docId = F_ApiGetId(0, FV_SessionId, FP_ActiveDoc);
tableId = F_ApiGetId(FV_SessionId, docId, FP_FirstTblInDoc);
firstrowId = F_ApiGetId(docId, tableId, FP_FirstRowInTbl);
cellId = F_ApiGetId(docId, firstrowId, FP_FirstCellInRow);
/* If there are two cells in the row, straddle them. */
if (F_ApiGetInt(docId, tableId, FP_TblNumCols) < 2)
F_ApiAlert("Not enough columns!", FF_ALERT_CONTINUE_NOTE);
else F_ApiStraddleCells(docId, cellId, 1, 2);
. . .
Executing FrameMaker commands
The following sections describe how to programmatically execute FrameMaker
commands.
Manipulating elements
The API provides several functions that allow you to execute basic commands that
manipulate elements.

Executing Commands with API Functions
Executing FrameMaker commands
FDK Programmer’s Guide 273
. . .
The syntax for these functions is:
VoidT F_ApiDemoteElement(F_ObjHandleT docId);
VoidT F_ApiMergeIntoFirst(F_ObjHandleT docId);
VoidT F_ApiMergeIntoLast(F_ObjHandleT docId);
VoidT F_ApiPromoteElement(F_ObjHandleT docId);
VoidT F_ApiSplitElement(F_ObjHandleT docId);
VoidT F_ApiUnWrapElement(F_ObjHandleT docId);
VoidT F_ApiWrapElement(F_ObjHandleT docId,
F_ObjHandleT edefId);
These functions behave like the corresponding commands in the user interface. They all
use the current text or element selection in the specified document to determine which
text and elements to manipulate. You can allow the user to set the text or element
selection, or you can do it programmatically. For information on setting the text
selection programmatically, see “Getting and setting the insertion point or text
selection” on page 321. For more information on setting the element selection
programmatically, see “Getting and setting the structural element selection” on
page 329
Importing element definitions into FrameMaker documents and books
To import element definitions from a FrameMaker document or book to a FrameMaker
document or book, use F_ApiSimpleImportElementDefs().
This argument Means
docId ID of the document containing selected text and/or structure elements
edefId ID of element definition for the new element

Executing Commands with API Functions
Executing FrameMaker commands
274 FDK Programmer’s Guide
7
The syntax for F_ApiSimpleImportElementDefs() is:
IntT F_ApiSimpleImportElementDefs(
F_ObjHandleT docOrBookId,
F_ObjHandleT fromDocOrBookId,
IntT importFlags);
The following table lists flags that you can OR into the importFlags parameter:
If you import element definitions to a book, F_ApiSimpleImportElementDefs()
imports element definitions to each book component for which the
FP_ImportFmtInclude property is set to True.
Calling FrameMaker clients programmatically
Much of the structured document functionality FrameMaker provides is implemented in
FDK clients. To call this functionality programmatically, you must use
F_ApiCallClient().
This argument Means
docOrBookId The ID of the document or book to import element definitions to.
fromDocOrBookId The ID of the document or book from which to import element
definitions.
importFlags See the following table for the flags that you can OR into this
parameter.
Flag Meaning
FF_IED_REMOVE_OVERRIDES Clear format overrides.
FF_IED_REMOVE_BOOK_INFO If docOrBookId specifies a document, clear
formatting inherited from the parent book.
FF_IED_DO_NOT_IMPORT_EDD If the document specified by fromDocOrBookId is
an EDD, don’t treat it as an EDD; just import its
element catalog.
FF_IED_NO_NOTIFY Do not issue the FA_Note_PreImportElemDefs
or FA_Note_PostImportElemDefs
notifications.

Executing Commands with API Functions
Executing FrameMaker commands
FDK Programmer’s Guide 275
. . .
F_ApiCallClient() requires you to specify a client’s registered name and a string,
which it passes to the client. The following table lists FrameMaker functionality and the
registered names of the clients you can call to invoke it programmatically.
The following table lists the strings you pass to the structure generator client to
programmatically generate structure in a document or book.
Functionality Registered client name
Element catalog manager Element Catalog Manager
Structure generator Structure Generator
Reading and writing Structured documents
and reading, writing, and updating DTD
and EDD documents
FmDispatcher
String Meaning
INPUTDOCID objectID The ID of the input document or book.
RULEDOCID objectID The ID of the rule table document.
OUTPUTDOCNAME filename The full pathname of the output document or book. This
string is optional. If you do not specify a pathname, the
structure generator leaves the document unsaved and open.
LOGNAME filename The full pathname of a log file. This string is optional. If
you do not specify a pathname, the structure generator
leaves the log file unsaved and open.
StructureDoc Instructs the structure generator to generate structure,
using the strings listed above.

Executing Commands with API Functions
Executing FrameMaker commands
276 FDK Programmer’s Guide
7
To programmatically generate structure for a document or a book, you call
F_ApiCallClient() multiple times, each time passing it one of the strings listed in
the table above. For example, the following code generates structure for a document:
. . .
F_ObjHandleT inputDocId, ruleTblDocId;
UCharT buf[64];
. . .
F_Sprintf(buf, "INPUTDOCID %d", inputDocId);
F_ApiCallClient("StructGen", buf);
F_Sprintf(buf, "RULEDOCID %d", ruleTblDocId);
F_ApiCallClient("StructGen", buf);
F_ApiCallClient("StructGen", "OUTPUTDOCNAME /tmp/mystruct.doc");
F_ApiCallClient("StructGen", "LOGNAME /tmp/logfile.doc");
F_ApiCallClient("StructGen", "StructureDoc");
. . .
Note that all of the documents you specify must be open before you call the structure
generator. If you are generating structure for a large number of documents, you can
greatly speed processing by opening the documents invisibly. To open a document
invisibly, set the FS_MakeVisible property of the Open script to False.
For a complete list of the strings you can pass to the structure generator and other
FrameMaker clients, see “F_ApiCallClient()” on page 80 in the FDK Programmer’s
Reference.

FDK Programmer’s Guide 277
. . . . . . . . . . . . . . . . . . . . . . . . . . . . . . . . . .
. . . . .
81Getting and Setting Properties
This chapter describes how to make changes in a FrameMaker product session, book, or
document by getting and setting property values. It discusses how to get and set
individual properties and entire property lists. It also provides some tips for getting and
setting the properties of specific types of objects.
What you can do with object properties
In the FrameMaker product user interface, the user can change an object in a variety of
ways. For example, the user can change the size and fill pattern of a graphic object or
the starting page number of a book component.
Each API object has a property list, a set of properties describing its attributes. Your
API client can do anything a user can do to an object by getting and setting the
properties in the object’s property list. For example, your client can set properties to:
-Change a graphic object’s size, fill pattern, or position in the back-to-front order
-Make a document or book active
-Change a book component’s position in a book
-Change a paragraph’s format
Your client can also change properties that the user doesn’t have access to. For example,
your client can set properties to:
-Make a document or book visible or invisible
-Keep the FrameMaker product from reformatting a document every time a change is
made
The API ensures that your client doesn’t corrupt a document by setting properties to
illegal values. When you change a property, the API also automatically changes other
properties as needed to preserve the integrity of the document or book.
There are a number of read-only properties that you can get but not set. For a complete
list of object properties and their possible values, see Chapter 3, “Object Reference,” in
the FDK Programmer’s Reference.

Getting and Setting Properties
Getting the IDs of the objects you want to change
278 FDK Programmer’s Guide
9
To change a session, document, or book by setting object properties, follow these
general steps:
1 Find out which objects represent the things you want to change.
To change something in a session, book, or document, you need to know which objects
the API uses to represent it. For a description of how the API uses objects to represent
things in FrameMaker products, see Part II, “Frame Product Architecture.”
2 Get the IDs of the objects you want to change.
To set an object’s properties, you must specify its ID. The API provides functions for
retrieving object IDs.
3 Manipulate the objects’ properties.
The API provides functions for getting and setting individual properties and entire
property lists.
For example, the API represents a FrameMaker product session with an FO_Session
object. You don’t need to get a session’s ID, because there is only one session and its ID
is always FV_SessionId. To find all the session characteristics you can change, look
up “Session” on page 846 in Chapter 3, “Object Reference,” in the FDK Programmer’s
Reference.
You can, for example, change the session’s automatic save time. The API represents the
automatic save time with an integer (IntT) property named FP_AutoSaveSeconds.
To set it to 60 seconds, use the following code:
F_ApiSetInt(0, /* Sessions have no parent */
FV_SessionId, /* The session’s ID */
FP_AutoSaveSeconds, /* The property to set */
60); /* The value to set it to */
The following sections describe steps 2 and 3 in greater detail.
Getting the IDs of the objects you want to change
Every object in a session has an ID. To get or set the properties of a particular object,
you must specify its ID. In Frame book and document architecture, objects are
organized in linked lists: an object has properties that specify the IDs of other objects,
which have properties that specify the IDs of other objects, and so on. To get the IDs of
specific objects, you traverse the linked lists by querying these properties. For diagrams
and descriptions of the linked lists in Frame architecture, see Part II, “Frame Product
Architecture.”

Getting and Setting Properties
Getting the IDs of the objects you want to change
FDK Programmer’s Guide 279
. . .
To query a property that specifies an object ID, use F_ApiGetId(), which is defined
as:
F_ObjHandleT F_ApiGetId(F_ObjHandleT docId,
F_ObjHandleT objId,
IntT propNum);
F_ApiGetId() returns the ID specified by the property. If the property doesn’t
specify an ID or an error occurs, F_ApiGetId() returns 0.
To get an object’s ID, you start traversing at the object that represents the session (the
FO_Session object), because it is the only object whose ID (FV_SessionId) you
know from the start.
From the FO_Session object, you can get the IDs of the active and open documents
and books in the session. FO_Session objects have properties, named
FP_ActiveDoc and FP_ActiveBook, that specify the IDs of the active document or
book. A document or a book is active if it has input focus.
FO_Session objects also have properties, named FP_FirstOpenDoc and
FP_FirstOpenBook, that specify the first document and the first book in the linked
lists of open documents and books in a session. FO_Doc objects have a property named
FP_NextOpenDocInSession that specifies the ID of the next FO_Doc object in the
list of open documents. FO_Book objects have a property named
FP_NextOpenBookInSession that specifies the ID of the next FO_Book object in
the list of open books. If an FO_Doc or an FO_Book object is the last object in the
list, its FP_NextOpenDocInSession or FP_NextOpenBookInSession
property is set to 0. For a diagram of how the API represents the documents and books
in a session, see Figure 1-2 on page 69.
This argument Means
docId The ID of the document, book, or session containing the object whose
property you want to query.
objId The ID of the object whose property you want to query.
propNum The property to query. Specify one of the API-defined constants, such as
FP_ActiveDoc.

Getting and Setting Properties
Getting the IDs of the objects you want to change
280 FDK Programmer’s Guide
9
Suppose you want to display the IDs of the active document and all the open documents
in a session. You can use the following code to do this:
. . .
#include "futils.h"
F_ObjHandleT docId;
UCharT msg[256];
/* Get the ID of the active document and display it. */
docId = F_ApiGetId(0, FV_SessionId, FP_ActiveDoc);
if (docId)
{
F_Sprintf(msg, "The active document’s ID is 0x%x.", docId);
F_ApiAlert(msg, FF_ALERT_CONTINUE_NOTE);
}
/* Get ID of the first document in list of open documents. */
docId = F_ApiGetId(0, FV_SessionId, FP_FirstOpenDoc);
/* Traverse list of open documents and display their IDs. */
while (docId)
{
F_Sprintf(msg, "The document’s ID is 0x%x.", docId);
F_ApiAlert(msg, FF_ALERT_CONTINUE_NOTE);
docId = F_ApiGetId(FV_SessionId, docId,
FP_NextOpenDocInSession);
}
. . .
This code displays the ID of the active document twice, because the active document is
included in the list of open documents.
The linked list of open documents in a session isn’t in any particular order. The first
document in the list is not necessarily the active document or the first document that was
opened.
Another way to get a document ID is to use F_ApiSimpleOpen(), F_ApiOpen(),
or F_ApiSimpleNewDoc() to open or create the document. These functions all
return the IDs of the document they open or create.

Getting and Setting Properties
Getting the IDs of the objects you want to change
FDK Programmer’s Guide 281
. . .
Traversing lists of objects in a document
Once you have the ID of a document, you can query its properties to get to the lists of
objects that it contains. The document has a number of properties that point to these
lists. For example, the document’s FP_FirstGraphicInDoc property specifies the
ID of the first graphic object in the list of its graphic objects and its
FP_FirstBodyPageInDoc property specifies the first body page in the list of its
body pages. Except for the lists of pages, the lists are completely unordered. For
example, the first graphic object in the list of graphic objects is not necessarily the first
graphic that appears in the document.
Suppose you want to traverse the list of all the paragraphs in the active document. To do
this, you can use the following code:
. . .
#include "futils.h"
F_ObjHandleT docId, pgfId;
UCharT msg[256];
/* Get the ID of the active document. */
docId = F_ApiGetId(0, FV_SessionId, FP_ActiveDoc);
/* Get ID of the first paragraph in the list of paragraphs. */
pgfId = F_ApiGetId(FV_SessionId, docId, FP_FirstPgfInDoc);
/* Traverse the list of paragraphs and display their IDs.
** Even empty documents have several paragraphs, because text
** columns on master pages contain paragraphs.
*/
while (pgfId)
{
F_Sprintf(msg, "The paragraph’s ID is 0x%x.", pgfId);
F_ApiAlert(msg, FF_ALERT_CONTINUE_NOTE);
pgfId = F_ApiGetId(docId, pgfId, FP_NextPgfInDoc);
}
. . .
The paragraphs in the list are not ordered.

Getting and Setting Properties
Getting the IDs of the objects you want to change
282 FDK Programmer’s Guide
9
Traversing lists of graphic objects
The API does not maintain separate lists of the different types of graphic objects in a
document. For example, a document’s text columns (FO_TextFrame objects),
rectangles (FO_Rectangle objects), and anchored frames (FO_AFrame objects) are
all in the same list. To determine objects’ types as you traverse them, use
F_ApiGetObjectType().
The syntax for F_ApiGetObjectType() is:
UIntT F_ApiGetObjectType(F_ObjHandleT docId,
F_ObjHandleT objId);
For example, the following code counts the number of anchored frames in the active
document:
. . .
#include "futils.h"
IntT numFrames = 0;
F_ObjHandleT docId, objId;
UCharT msg[256];
docId = F_ApiGetId(0, FV_SessionId, FP_ActiveDoc);
/* Get ID of first graphic in the list of graphics. */
objId = F_ApiGetId(FV_SessionId, docId, FP_FirstGraphicInDoc);
/* Traverse list of graphics, counting anchored frames. */
while (objId)
{
if (F_ApiGetObjectType(docId,objId) == FO_AFrame) numFrames++;
objId = F_ApiGetId(docId, objId, FP_NextGraphicInDoc);
}
F_Sprintf(msg, "The document has %d anchored frames.",
numFrames);
F_ApiAlert(msg, FF_ALERT_CONTINUE_NOTE);
. . .
This argument Means
docId The ID of the document, book, or session containing the object
objId The ID of the object whose type you want to get

Getting and Setting Properties
Getting the IDs of the objects you want to change
FDK Programmer’s Guide 283
. . .
Traversing ordered lists of objects
Traversing the list of all the objects of a certain type in a document is useful if you want
to get every object of that type and the order doesn’t matter to you. However, it isn’t
very useful if you want the objects in some kind of order, such as the order in which they
appear on a document’s pages. To get objects in order, you must traverse the ordered
lists that the API maintains. There are ordered lists of the graphic objects in a frame, the
text columns within a flow, and many other objects. These lists can be deeply nested, for
example, when a frame contains a frame that contains some graphic objects.
There are a variety of object properties you can query to get to ordered lists. For
example, to get to the list of graphic objects in a frame, you can query the frame’s
FP_FirstGraphicInFrame or FP_LastGraphicInFrame properties. If you
already have one of the graphic object’s IDs, you can query its
FP_PrevGraphicInFrame and FP_NextGraphicInFrame properties to get to
the objects behind it and in front of it in the list. The order of the list corresponds to the
back-to-front order of the graphics in the frame. For information on the linked lists that
a particular object is included in, see the section that discusses that object in Chapter 2,
“Frame Document Architecture.”
Although there are ordered lists of the paragraphs within each of a document’s flows,
there is no ordered list of flows. You can get the paragraphs only in the order in which
they occur within an individual flow.

Getting and Setting Properties
Getting the IDs of the objects you want to change
284 FDK Programmer’s Guide
9
To get the paragraphs within an individual flow in order, you navigate from the flow to
the first text frame in the flow, to the first paragraph in that text frame. For example, to
get the paragraphs in a document’s main flow in order, you can use the following code:
. . .
#include "futils.h"
F_ObjHandleT docId, pgfId, flowId, textFrameId;
UCharT msg[256];
docId = F_ApiGetId(0, FV_SessionId, FP_ActiveDoc);
/* Get ID of main flow, then the first text column in the
* flow, then the first paragraph in that text column.
*/
flowId = F_ApiGetId(FV_SessionId, docId, FP_MainFlowInDoc);
textFrameId = F_ApiGetId(docId, flowId,
FP_FirstTextFrameInFlow);
pgfId = F_ApiGetId(docId, textFrameId, FP_FirstPgf);
/* Traverse ordered list of paragraphs in the flow. */
while (pgfId)
{
F_Sprintf(msg, "The paragraph’s ID is 0x%x.", pgfId);
F_ApiAlert(msg, FF_ALERT_CONTINUE_NOTE);
pgfId = F_ApiGetId(docId, pgfId, FP_NextPgfInFlow);
}
. . .
For a diagram of the links between flows, text frames, and paragraphs, see “The list of
paragraphs in a flow” on page 104.
Getting the IDs of selected objects
Document objects have properties that allow you to get the IDs of the following types
of selected objects:
-Graphic objects
-Tables and table rows
To get the IDs of selected structural elements in FrameMaker documents, you must call
a special function, F_ApiGetElementRange().

Getting and Setting Properties
Getting the IDs of the objects you want to change
FDK Programmer’s Guide 285
. . .
For background information on selection in Frame documents, see “How the API
represents the selection in a document” on page 80. For information on getting selected
text, see “Getting and setting the insertion point or text selection” on page 321.
Getting the IDs of selected graphic objects
The API maintains an unordered list of all the selected graphic objects in a document.
To manipulate graphic objects the user has selected, you traverse this list. For example,
the following code sets the fill pattern of all the selected graphic objects in the active
document to black:
. . .
F_ObjHandleT docId, objId;
docId = F_ApiGetId(0, FV_SessionId, FP_ActiveDoc);
objId = F_ApiGetId(FV_SessionId, docId,
FP_FirstSelectedGraphicInDoc);
while (objId)
{
F_ApiSetInt(docId, objId, FP_Fill, FV_FILL_BLACK);
objId = F_ApiGetId(docId, objId,
FP_NextSelectedGraphicInDoc);
}
. . .
Getting the IDs of selected tables and table rows
If a table is selected, you can get its ID by querying the document property,
FP_SelectedTbl. A table is considered selected if any of its cells are selected or the
insertion point is in any of its cells.
To get the IDs of the rows selected within a table, query the FO_Tbl object’s
FP_TopRowSelection and FP_BottomRowSelection properties.
FP_TopRowSelection specifies the ID of the row at the top of the selection;
FP_BottomRowSelection specifies the ID of the row at the bottom of the selection.
To determine which cells in a row are selected, query a table’s FP_LeftColNum and
FP_RightColNum properties. FP_LeftColNum specifies the number (starting from
0) of the leftmost selected column; FP_RightColNum specifies the number of the
rightmost selected column.
If a range of text that includes several tables is selected, and you want to get the tables’
IDs, you must get the text selection and traverse all the table anchor text items in it. For
more information on getting the text selection, see “Getting and setting the insertion
point or text selection” on page 321.

Getting and Setting Properties
Getting the IDs of the objects you want to change
286 FDK Programmer’s Guide
9
Getting the IDs of selected structural elements
For information on getting the IDs of selected structural elements, see “Getting and
setting the structural element selection” on page 329.
Getting the IDs of formats and other named objects
The following are some of the types of objects that are named (identified by a unique
name).
-FO_CharFmt
-FO_Color
-FO_CombinedFontDfn
-FO_Command
-FO_CondFmt
-FO_ElementDef
-FO_Flow
-FO_FmtChangeList
-FO_MarkerType
-FO_MasterPage
-FO_Menu
-FO_PgfFmt
-FO_TblFmt
-FO_UnanchoredFrame (named frames on reference pages)
-FO_VarFmt
-FO_XRefFmt
The API maintains all the named objects of a particular type in a linked list. To get the
objects, you can query FO_Doc properties and traverse the list. For example, to get all
the variable formats in a document, query the FO_Doc object’s
FP_FirstVarFmtInDoc property, and then traverse the FP_NextVarFmtInDoc
properties from one FO_VarFmt object to the next.

Getting and Setting Properties
Getting the IDs of the objects you want to change
FDK Programmer’s Guide 287
. . .
If you only want the ID for a single named object, it is usually easier to use
F_ApiGetNamedObject(). The syntax for F_ApiGetNamedObject() is:
F_ObjHandleT F_ApiGetNamedObject(F_ObjHandleT docId,
IntT objType,
StringT name);
For example, the following code gets the ID of the Paragraph Catalog format named
Body in the active document:
. . .
F_ObjHandleT docId, pgfFmtId;
docId = F_ApiGetId(0, FV_SessionId, FP_ActiveDoc);
pgfFmtId = F_ApiGetNamedObject(docId, FO_PgfFmt, "Body");
. . .
Getting IDs for objects that have persistent identifiers
FrameMaker products assign a persistent unique identifier (UID) to each object in a
document that isn’t identified by a name. The UID, unlike the object’s ID, does not
change from one session to another. No matter how many times you open and exit a
document, an object’s UID remains the same.
It is important to note that cut and paste functions will assign new UID’s to the text. For
example conditionalizing text will change a paragraph’s UID.
To get an object’s UID, you query its FP_Unique property with F_ApiGetInt().
If you already know an object’s UID, you can find
its ID in the current session by calling F_ApiGetUniqueObject().
This argument Means
docId The ID of the document or book containing the object
objType The type of object (for example, FO_VarFmt)
name The name of the object for which to get the ID

Getting and Setting Properties
Manipulating properties
288 FDK Programmer’s Guide
9
The syntax for F_ApiGetUniqueObject() is:
F_ObjHandleT F_ApiGetUniqueObject(F_ObjHandleT docId,
IntT objType
IntT unique);
For an example of how you can use UIDs, see “F_ApiGetUniqueObject()” on page 245
of the FDK Programmer’s Reference.
Manipulating properties
The API allows you to get and set either an individual property or a property list for an
object. It is generally easier to get and set properties individually. However, some tasks,
such as applying a Paragraph Catalog format to a paragraph, are easier to perform by
getting and setting property lists.
This argument Means
docId The ID of the document containing the object
objType The object type (for example FO_Pgf)
unique The object’s UID

Getting and Setting Properties
Manipulating properties
FDK Programmer’s Guide 289
. . .
Getting and setting individual properties
To get or set an individual property, use the F_ApiGetPropertyType() or
F_ApiSetPropertyType() function that corresponds to the property’s data type.
For example, to get an integer, enum, or boolean (IntT data type) property, use
F_ApiGetInt(). To set a property that represents a set of strings (F_StringsT data
type), use F_ApiSetStrings(). The data types of API properties are listed in
Chapter 3, “Object Reference,” in the FDK Programmer’s Reference. The following
table lists the functions you use to set different types of properties.
The API also provides special functions to get and set properties that are identified by
names. These functions are used for getting and setting inset properties only. They are
discussed in Chapter 12, “Using Imported Files and Insets.”
Property’s data type Functions to get and set property
F_AttributesT F_ApiGetAttributes()
F_ApiSetAttributes()
F_AttributeDefsT F_ApiGetAttributeDefs()
F_ApiSetAttributeDefs()
F_ElementCatalogEntriesT F_ApiGetElementCatalog()
F_ElementFmtsT F_ApiGetElementFormats()
F_ApiSetElementFormats()
F_ElementRangeT F_ApiGetElementRange()
F_ApiSetElementRange()
F_ObjHandleT F_ApiGetId()
F_ApiSetId()
IntT (including boolean, enum, and ordinal) F_ApiGetInt()
F_ApiSetInt()
F_IntsT F_ApiGetInts()
F_ApiSetInts()
MetricT F_ApiGetMetric()
F_ApiSetMetric()
F_MetricsT F_ApiGetMetrics()
F_ApiSetMetrics()
F_PointsT F_ApiGetPoints()
F_ApiSetPoints()
StringT F_ApiGetString()
F_ApiSetString()

Getting and Setting Properties
Manipulating properties
290 FDK Programmer’s Guide
9
The syntax for most F_ApiGetPropertyType() and
F_ApiSetPropertyType() functions is similar. For example, the syntax
for F_ApiGetInt() is:
IntT F_ApiGetInt(F_ObjHandleT docId,
F_ObjHandleT objId,
IntT propNum);
The syntax for F_ApiSetString() is:
VoidT F_ApiSetString(F_ObjHandleT docId,
F_ObjHandleT objId,
IntT propNum,
StringT setVal);
F_StringsT F_ApiGetStrings()
F_ApiSetStrings()
F_TabsT F_ApiGetTabs()
F_ApiSetTabs()
F_TextLocT F_ApiGetTextLoc()
F_ApiSetTextLoc()
F_TextRangeT F_ApiGetTextRange()
F_ApiSetTextRange()
This argument Means
docId The ID of the document, book, or session containing the object. If the object
is a session, specify 0.
objId The ID of the object whose property you want to query.
propNum The property to query (for example, FP_FnNum).
This argument Means
docId The ID of the document, book, or session containing the object
objId The ID of the object whose property you want to set
propNum The property to set, for example, FP_PrintFileName
setVal The string to which to set the property
Property’s data type Functions to get and set property

Getting and Setting Properties
Manipulating properties
FDK Programmer’s Guide 291
. . .
You can look up the exact syntax of an F_ApiGetPropertyType() or
F_ApiSetPropertyType() function in Chapter 2, “FDK Function Reference,” in
the FDK Programmer’s Reference.
Suppose you want your client to change some characteristics of the Heading1 paragraph
format. To find out how the API represents paragraph formats, look up paragraph
formats in Part II, “Frame Product Architecture.” For a complete list of paragraph
format properties, see Chapter 3, “Object Reference,” in the FDK Programmer’s
Reference.
The following code demonstrates how to change different types of paragraph format
properties:
. . .
#define in (MetricT) (72 * 65536) /* A Frame metric inch */
F_ObjHandleT docId, pgfFmtId;
/* Get the ID of Heading1 format in active document. */
docId = F_ApiGetId(0, FV_SessionId, FP_ActiveDoc);
pgfFmtId = F_ApiGetNamedObject(docId, FO_PgfFmt, "Heading1");
/* Set Next Pgf Tag to Heading2. */
F_ApiSetString(docId, pgfFmtId, FP_NextTag, "Heading2");
/* Turn on Keep With Next. */
F_ApiSetInt(docId, pgfFmtId, FP_KeepWithNext, True);
/* Set the left indent to 1 inch. */
F_ApiSetMetric(docId, pgfFmtId, FP_LeftIndent, in);
. . .
This code changes only the Heading1 Paragraph Catalog format. It does not change the
formats of paragraphs that have already been tagged with Heading1.
Getting and setting property lists
Because most objects have relatively long property lists, it is often easier to get and set
individual properties. However, to perform the following types of tasks, you may need
to get and set entire property lists:
-Getting and setting text properties
-Applying table, paragraph, and character formats
-Copying graphic object properties

Getting and Setting Properties
Manipulating properties
292 FDK Programmer’s Guide
9
To get and set property lists, you need to understand how the API represents them. For
more information, see “Property lists” on page 64.
F_ApiGetProps() and F_ApiSetProps() make it easy to get and set property
lists.
The syntax for these functions is:
F_PropValsT F_ApiGetProps(F_ObjHandleT docId,
F_ObjHandleT objId);
VoidT F_ApiSetProps(F_ObjHandleT docId,
F_ObjHandleT objId,
F_PropValsT *setVal);
The F_PropValsT structure returned by F_ApiGetProps() references memory
that is allocated by the API. Use F_ApiDeallocatePropVals() to free this
memory when you are done with it. If F_ApiGetProps() fails, the API sets the len
field of the returned structure to 0.
This argument Means
docId The ID of the session, book, or document containing the object
objId The ID of the object to get or set the property list for
setVal The property list to apply to the object

Getting and Setting Properties
Manipulating properties
FDK Programmer’s Guide 293
. . .
Example
The following code copies the properties from one selected graphic object to another:
. . .
F_PropValsT props;
F_ObjHandleT obj1Id, obj2Id, docId;
/* Get ID of active document and the two selected objects. */
docId = F_ApiGetId(0, FV_SessionId, FP_ActiveDoc);
obj1Id = F_ApiGetId(FV_SessionId, docId,
FP_FirstSelectedGraphicInDoc);
obj2Id = F_ApiGetId(docId, obj1Id, FP_NextSelectedGraphicInDoc);
/* Make sure two objects are selected, then copy properties. */
if (!(obj1Id && obj2Id)) F_ApiAlert("First select two objects.",
FF_ALERT_CONTINUE_WARN);
else
{
props = F_ApiGetProps(docId, obj1Id);
if(props.len == 0) return; /* Get props failed. */
F_ApiSetProps(docId, obj2Id, &props);
}
. . .
Because a graphic object’s x and y coordinates are included in its property list, this code
moves the two graphic objects to the same location, with one object overlaying the
other.
After you have copied a property list to an object, you can customize the list by
changing individual properties.
Manipulating property lists directly
If you are setting individual text properties or using scriptable functions, such as
F_ApiOpen(), you need to manipulate property lists directly.
The order of the properties in property lists is not guaranteed to remain the same in
future versions of FrameMaker products and the Frame API. So, to get a particular
property in a list, you must traverse the entire property list and check each property’s
identifier until you find it. The API provides a convenience routine named
F_ApiGetPropIndex() that does this for you.

Getting and Setting Properties
Manipulating properties
294 FDK Programmer’s Guide
9
The syntax for F_ApiGetPropIndex() is:
IntT F_ApiGetPropIndex(F_PropValsT *pvp,
IntT propNum);
F_ApiGetPropIndex() returns the index of the F_PropValT structure that
represents the property’s property-value pair. If you specify an invalid property for
propNum, F_ApiGetPropIndex() returns FE_BadPropNum.
Suppose you want to display the session property that provides the name of the current
FrameMaker product. The easy way to do this would be to use the following code:
. . .
StringT productName;
productName = F_ApiGetString(0, FV_SessionId, FP_ProductName);
F_ApiAlert(productName, FF_ALERT_CONTINUE_NOTE);
. . .
To do the same thing by getting the property list for the session and accessing the
property directly, use the following code:
. . .
IntT i;
F_PropValsT props;
props = F_ApiGetProps(0, FV_SessionId);
i = F_ApiGetPropIndex(&props, FP_ProductName);
F_ApiAlert(props.val[i].propVal.u.sval,
FF_ALERT_CONTINUE_NOTE);
. . .
Allocating and deallocating memory for properties
The F_ApiGetPropertyType() functions that return pointers to arrays make
copies of the arrays, allocating memory for them. For example, F_ApiGetString()
does not return a pointer to the actual string used by the FrameMaker product. Instead,
it creates a copy of the string and returns a pointer to the copy. The API does not
This argument Means
pvp The property list
propNum The property whose index you want to get

Getting and Setting Properties
Getting and setting session properties
FDK Programmer’s Guide 295
. . .
deallocate memory used by the copy of the string. When you are done with it, you must
deallocate it.
Similarly, when you call a F_ApiSetPropertyType() function such as
F_ApiSetString(), the function does not set a pointer to the string you pass to it.
Instead it copies the string. The API does not deallocate the string you pass. When you
are done with it, you must deallocate it.
For example, the following code queries and displays the FP_OpenDir property. It
uses the FDE function, F_Free(), to free the returned string.
. . .
#include "fstrings.h"
#include "fmemory.h"
StringT openDir;
openDir = F_ApiGetString(0, FV_SessionId, FP_OpenDir);
F_ApiAlert(openDir, FF_ALERT_CONTINUE_NOTE);
F_Free(openDir);
. . .
For more information on FDE functions, see Part III, “Frame Development
Environment (FDE).”
Some API functions return structures containing pointers to arrays. The API allocates
memory for these arrays. When you are done with this memory, you must deallocate it.
The API provides convenience functions, such as F_ApiDeallocatePropVals(),
F_ApiDeallocateStrings(), and F_ApiDeallocateMetrics(), which
you can use for this.
For example, to get the property list for an object and then deallocate it, use code similar
to the following:
. . .
F_PropValsT props;
F_ObjHandleT objId, docId;
props = F_ApiGetProps(docId, objId);
. . .
F_ApiDeallocatePropVals(&props);
. . .
Getting and setting session properties
The following sections describe useful tasks you can perform by getting and setting
session properties.

Getting and Setting Properties
Getting and setting session properties
296 FDK Programmer’s Guide
9
Making a document or book active
In addition to finding out which document is active by getting the session’s
FP_ActiveDoc property, you can make a document active by setting this property.
For example, the following code makes the document specified by docId active:
. . .
F_ObjHandleT docId;
F_ApiSetId(0, FV_SessionId, FP_ActiveDoc, docId);
. . .
When you make a visible document active, its window gets input focus. On some
platforms, the windowing system highlights a window’s title bar or brings it to the front.
. . .
Disabling redisplaying to avoid screen flicker
If you change numerous properties at once, it may cause screen flicker, an effect that
occurs when a FrameMaker product executes a long series of changes that aren’t user-
initiated. By default, FrameMaker products reformat after each change.
You can avoid screen flicker by batching changes. To batch changes,
set the FO_Session property FP_Displaying to False. As long as
FP_Displaying is set to False, the FrameMaker product does not refresh the
documents in the current session when you or the user changes them.
To refresh the documents, you must call F_ApiRedisplay() for each changed
document.
The syntax for F_ApiRedisplay() is:
IntT F_ApiRedisplay(F_ObjHandleT docId);
For example, to change a number of properties at once, use code similar to the
following:
. . .
F_ObjHandleT docId;
F_ApiSetInt(0, FV_SessionId, FP_Displaying, False);
/* Change multiple properties here. */
F_ApiSetInt(0, FV_SessionId, FP_Displaying, True);
F_ApiRedisplay(docId); /* Must be called for each document */
. . .

Getting and Setting Properties
Getting and setting session properties
FDK Programmer’s Guide 297
. . .
While FP_Displaying is set to False, the FrameMaker product doesn’t update the
display at all. In some cases, you may want the FrameMaker product to update the
display but to delay reformatting documents while you change them. To do this, set the
FO_Session property FP_Reformatting to False. After you have reset
FP_Reformatting to True, refresh the documents that you have changed by calling
F_ApiReformat() for each document.

Getting and Setting Properties
Getting and setting document properties
298 FDK Programmer’s Guide
9
Getting and setting document properties
The following sections describe useful tasks you can perform by getting and setting
document properties.
Getting a document’s pathname
A document’s absolute pathname is specified by its FP_Name property. The following
code displays the active document’s absolute pathname:
. . .
F_ObjHandleT docId;
StringT docName;
/* Get the document ID and name. */
docId = F_ApiGetId(0, FV_SessionId, FP_ActiveDoc);
docName = F_ApiGetString(FV_SessionId, docId, FP_Name);
F_ApiAlert(docName, FF_ALERT_CONTINUE_NOTE);
F_Free(docName);
. . .
Manipulating document windows
The API provides several properties that allow you to manipulate document and book
windows. To change a document window’s size and screen location, set the document’s
FP_ScreenX, FP_ScreenY, FP_ScreenWidth, and FP_ScreenHeight
properties. To bring the window to the front, set the document’s FP_IsInFront
property.
Setting a document or book title bar
The API allows you to set the title bars of both documents and books. By default, a
document or book’s title bar displays its name. However, you can make it display
another string by setting the document or book’s FP_Label property to the string. For
example, the following code displays the string MyTitle in the title bar of the active
document:
. . .
F_ObjHandleT docId;
docId = F_ApiGetId(0, FV_SessionId, FP_ActiveDoc);
F_ApiSetString(FV_SessionId, docId, FP_Label, "MyTitle");
. . .

Getting and Setting Properties
Getting and setting document properties
FDK Programmer’s Guide 299
. . .
After you set a document’s title bar, it doesn’t change until you reset it or the user closes
the document.
Setting the title bar of a document or book doesn’t change the name of the document or
book file itself. If you set the document or book title bar and the user closes and reopens
the document or book, the document or book name appears in the title bar again.
Setting a document or book status bar
The API allows you to set the status bars of both documents and books. If your client
conducts extensive processing, it can display status messages in the status bar to inform
users of its progress. To set the status bar of a document or a book, set its
FP_StatusLine property.
The string you set FP_StatusLine to remains in the status bar only until a client or
the FrameMaker product overwrites it. FrameMaker products overwrite the status bar
frequently. For example, every time the user moves the insertion point to a different
paragraph in a document, the FrameMaker product redisplays the paragraph format in
the status bar.
Enhancing performance by making documents invisible
The API allows you to make a document invisible. Your client can still make changes
to an invisible document. If your client needs to batch process multiple documents,
using invisible documents can increase its performance considerably.
To make a document invisible, you can use the following code:
. . .
F_ObjHandleT docId;
F_ApiSetInt(FV_SessionId, docId, FP_IsOnScreen, False);
. . .
You can also open documents invisibly by setting the FP_MakeVisible property of
the Open script to False.
. . . . . . . . . . . . . . . . . . . . . . . . . . . . . . . . . . . . . . . . . . . . . . . . . . . . . . . . . . . . . . . . . . . . . . . . . . . . . .
IMPORTANT:Because an invisible document can’t get input focus, it can’t be the active
document specified by the session property FP_ActiveDoc. You can’t send f-codes to
. . . . . . . . . . . . . . . . . . . . . . . . . . . . . . . . . . . . . . . . . . . . . . . . . . . . . . . . . . . . . . . . . . . . . . . . . . . . . .
an invisible document.

Getting and Setting Properties
Getting and setting document properties
300 FDK Programmer’s Guide
9
Displaying a particular page
Document objects (FO_Doc) have a property named FP_CurrentPage that specifies
the ID of the current page. The current page is the page that appears on the screen. If
more than one page appears on the screen, it is the page that appears with a dark border
around it. You can make a page current by making the document that contains it the
active document and then setting the document’s FP_CurrentPage property to the
page’s ID.
For example, the following code displays the second body page and then the first
reference page of the active document:
. . .
F_ObjHandleT docId, bPg1Id, bPg2Id, rPg1Id;
docId = F_ApiGetId(0, FV_SessionId, FP_ActiveDoc);
/* Get second body page ID. */
bPg1Id = F_ApiGetId(FV_SessionId, docId, FP_FirstBodyPageInDoc);
bPg2Id = F_ApiGetId(docId, bPg1Id, FP_PageNext);
if (bPg2Id)
{
F_ApiSetId(FV_SessionId, docId, FP_CurrentPage, bPg2Id);
F_ApiAlert("Now at 2nd body page.", FF_ALERT_CONTINUE_NOTE);
}
/* Go to first reference page. */
rPg1Id = F_ApiGetId(FV_SessionId, docId, FP_FirstRefPageInDoc);
if (rPg1Id)
F_ApiSetId(FV_SessionId, docId, FP_CurrentPage, rPg1Id);
. . .

Getting and Setting Properties
Getting and setting graphic object properties
FDK Programmer’s Guide 301
. . .
Getting and setting graphic object properties
The following sections describe useful tasks you can perform by getting and setting
graphic object properties.
Changing an object’s size and location within a frame
Each graphic object has FP_Height and FP_Width properties, which specify its
height (the distance between its highest and lowest points) and its width (the distance
between its leftmost and rightmost points). To change an object’s size, use
F_ApiSetMetric() to set these properties. For example, the following code
increases a selected object’s width by 10 points:
. . .
#define pts (MetricT) 65536 /* Frame metric point */
F_ObjHandleT docId, objId;
docId = F_ApiGetId(0, FV_SessionId, FP_ActiveDoc);
/* Get ID of selected object. */
objId = F_ApiGetId(FV_SessionId, docId,
FP_FirstSelectedGraphicInDoc);
/* Get object’s current width and add 10 points to it. */
if (objId)
F_ApiSetMetric(docId, objId, FP_Width,
F_ApiGetMetric(docId, objId, FP_Width) + 10*pts);
. . .
If you set the FP_Height and FP_Width properties of a polyline or
polygon, the API changes all the object’s vertices proportionally. If you
want to change a polygon or polyline’s vertices independently, use
F_ApiSetPoints() to set its FP_Points property. For an example of how to set
the FP_Points property, see “F_ApiSetPoints()” on page 392 of the FDK
Programmer’s Reference.
All graphic objects have an FP_LocX property, which specifies the distance of the
object’s leftmost point from the left side of the parent frame, and an FP_LocY property,
which specifies the distance of the object’s uppermost point from the top of its parent
frame. To change an object’s location within a frame, use F_ApiSetMetric() to set
these properties.

Getting and Setting Properties
Getting and setting graphic object properties
302 FDK Programmer’s Guide
9
Moving graphics forward or back in the draw order
FrameMaker products maintain the graphic objects in each frame in a linked list. Each
graphic object has FP_PrevGraphicInFrame and FP_NextGraphicInFrame
properties that specify the graphic objects before and after it in the list. The order of this
list corresponds to the back-to-front draw order. The first object in the list is the first
object the FrameMaker product draws, and therefore appears in back of objects later in
the list. To move a graphic object forward or back in the draw order, you change its
FP_PrevGraphicInFrame or FP_NextGraphicInFrame property so that it
specifies a different object. You need to change only one of these properties. The
FrameMaker product automatically changes the other one for you.
It also automatically changes the FP_PrevGraphicInFrame or
FP_NextGraphicInFrame properties of the object’s siblings.
To move an object all the way to the back of the objects in a frame, set its
FP_PrevGraphicInFrame property to 0. To move an object all the way to the front,
set its FP_NextGraphicInFrame property to 0.
For example, the following code moves a selected graphic object forward one level:
. . .
F_ObjHandleT docId, objId, sibId;
docId = F_ApiGetId(0, FV_SessionId, FP_ActiveDoc);
/* Get ID of one (and only one) selected object. */
objId = F_ApiGetId(FV_SessionId, docId,
FP_FirstSelectedGraphicInDoc);
if (!objId || F_ApiGetId(docId, objId,
FP_NextSelectedGraphicInDoc))
F_ApiAlert("Select a single object", FF_ALERT_CONTINUE_NOTE);
else
{
/* Try to get ID of object in front of selected object. */
sibId = F_ApiGetId(docId, objId, FP_NextGraphicInFrame);
/* If there is an object in front, put it behind. */
if(sibId)
F_ApiSetId(docId, objId, FP_PrevGraphicInFrame, sibId);
}
. . .

Getting and Setting Properties
Getting and setting graphic object properties
FDK Programmer’s Guide 303
. . .
Moving graphic objects to different frames or pages
To move a graphic object to a different frame, set its FP_FrameParent property to
the ID of that frame. The API automatically changes all the properties that need to be
changed to maintain the lists of objects in the object’s old and new parent frames.
To move a graphic object to a different page, set its FP_FrameParent property to the
ID of a frame on that page. All pages have an invisible frame, called a page frame. To
put a graphic object directly on a page, set its FP_FrameParent property to the ID of
the page’s page frame. For more information on page frames, see “How the API
represents pages” on page 86.
For an example of how to move objects from a frame to a page frame, see
“F_ApiSetId()” on page 378 of the FDK Programmer’s Reference.
Grouping objects
To group a set of objects, you first use F_ApiNewGraphicObject() to create a
group (FO_Group) object. Then you add the objects to the group object by setting their
FP_GroupParent properties to the ID of the group object. The objects must be in the
same frame as the group object. For information on how to use
F_ApiNewGraphicObject(), see “Creating graphic objects” on page 361.
To remove an object from a group, set the object’s FP_GroupParent property to 0.
Copying properties from one graphic object to another
Each type of graphic object has a number of properties, such as FP_Fill and
FP_BorderWidth, which are common to all graphic objects. Some of these properties
don’t manifest themselves for all graphic objects. For example, rectangles have an
FP_ArrowType property, although they don’t have arrowheads. For a list of properties
common to all graphic objects, see “Common graphics properties” on page 799 of the
FDK Programmer’s Reference.
You can use F_ApiGetProps() and F_ApiSetProps() to copy common
properties from one graphic object to another, as shown in the example in “Getting and
setting property lists” on page 291. When you copy properties from one graphic object
to another, the objects do not have to be the same type. For example, you can copy the
properties from a line to a rectangle. The API copies only the common properties,
leaving properties that are specific to the rectangle, such as
FP_RectangleIsSmoothed, intact.

Getting and Setting Properties
Getting and setting paragraph properties
304 FDK Programmer’s Guide
9
Getting and setting paragraph properties
The following sections describe useful tasks you can perform by getting and setting
paragraph properties.
Applying paragraph and Paragraph Catalog formats
Paragraph (FO_Pgf) objects and Paragraph Catalog format (FO_PgfFmt) objects have
the same formatting properties. To apply the properties
from a paragraph to a Paragraph Catalog format or from a Paragraph Catalog format to
a paragraph, you can use F_ApiGetProps() and F_ApiSetProps().
For example, the following code applies the Paragraph Catalog format named Body to
the paragraph containing the insertion point:
. . .
F_PropValsT props;
F_TextRangeT tr;
F_ObjHandleT docId, pgfId, bodyFmtId;
StringT pgfName;
docId = F_ApiGetId(0, FV_SessionId, FP_ActiveDoc);
/* Get ID of the Body Paragraph Catalog format. */
bodyFmtId = F_ApiGetNamedObject(docId, FO_PgfFmt, "Body");
if (!bodyFmtId) return;
/* Get text selection. For more information, see page 321. */
tr = F_ApiGetTextRange(FV_SessionId,docId, FP_TextSelection);
if(tr.beg.objId == 0) return;
/* Get properties from the Body Paragraph Catalog format. */
props = F_ApiGetProps(docId, bodyFmtId);
if(props.len == 0) return;
/* Apply Body properties to paragraph containing insertion
* point (or the beginning of the text selection).
*/
F_ApiSetProps(docId, tr.beg.objId, &props);
. . .

Getting and Setting Properties
Getting and setting paragraph properties
FDK Programmer’s Guide 305
. . .
If you have changed the Body format, you may want to reapply it to all paragraphs that
are tagged Body. To change these paragraphs, you must traverse every paragraph in the
document, determine if it’s tagged Body, and set its properties if it is. You can do this
by adding the following code to the code shown above:1
. . .
pgfId = F_ApiGetId(FV_SessionId, docId, FP_FirstPgfInDoc);
while (pgfId)
{
/* Get each paragraph’s tag and see if it’s Body. */
pgfName = F_ApiGetString(docId, pgfId, FP_Name);
if (F_StrEqual((StringT)"Body", pgfName))
F_ApiSetProps(docId, pgfId, &props);
F_Free(pgfName);
pgfId = F_ApiGetId(docId, pgfId, FP_NextPgfInDoc);
}
. . .
Adding tabs
To get and set the tabs for a paragraph or Paragraph Catalog format, use
F_ApiGetTabs() and F_ApiSetTabs().
The syntax for F_ApiGetTabs() and F_ApiSetTabs() is:
F_TabsT F_ApiGetTabs(F_ObjHandleT docId,
F_ObjHandleT objId,
IntT propNum);
VoidT F_ApiSetTabs(F_ObjHandleT docId,
F_ObjHandleT objId,
IntT propNum,
F_TabsT *setVal);
. . . . . . . . . . . . . . . . . . . . . . . . . . . . . . . . .
1. Some examples in this chapter use FDE functions, such as F_StrEqual(), F_Alloc(), and
F_Realloc(). For more information on using the FDE and these functions, see Part III, “Frame
Development Environment (FDE).”

Getting and Setting Properties
Getting and setting paragraph properties
306 FDK Programmer’s Guide
9
The F_TabsT structure is defined as:
typedef struct {
UIntT len; /* The number of tabs in val */
F_TabT *val; /* Structures that describe the tabs */
} F_TabsT;
The F_TabT structure is defined as:
typedef struct {
MetricT x; /* Offset from paragraph’s left margin */
UCharT type; /* Constant for tab type, e.g. FV_TAB_RIGHT */
StringT leader; /* Characters before tab, e.g. "." */
UCharT decimal; /* Character for decimal tab, e.g. "." */
} F_TabT;
When you get the tabs for a paragraph or paragraph format, the API returns them in
left-to-right order in the val array. However, when you insert a tab, you don’t have to
insert it in this order. You just add it to the end of the val array. When you call
This argument Means
docId The ID of the document containing the paragraph or paragraph format whose
tabs you want to query or set.
objId The ID of the paragraph or paragraph format whose tabs you want to query
or set.
propNum The property to query. Specify FP_Tabs.
setVal The F_TabsT structure to which to set the property.

Getting and Setting Properties
Getting and setting paragraph properties
FDK Programmer’s Guide 307
. . .
F_ApiSetTabs(), the API sorts the tabs for you. For example, the following code
adds a 4-inch decimal tab to the Body paragraph format:
. . .
#include "fmemory.h"
#define in (MetricT) (65536 * 72)
F_ObjHandleT docId, pgfFmtId;
F_TabsT tabs;
/* Get the ID for the Body paragraph format. */
docId = F_ApiGetId(0, FV_SessionId, FP_ActiveDoc);
pgfFmtId = F_ApiGetNamedObject(docId, FO_PgfFmt, "Body");
if (!pgfFmtId) return;
/* Get the tabs and allocate space for new tab. */
tabs = F_ApiGetTabs(docId, pgfFmtId, FP_Tabs);
if (tabs.len++)
tabs.val=(F_TabT*)F_Realloc(tabs.val,
tabs.len*sizeof(F_TabT), NO_DSE);
else
tabs.val = (F_TabT*) F_Alloc(sizeof(F_TabT),NO_DSE);
/* Add the tab. */
tabs.val[tabs.len-1].type = FV_TAB_DECIMAL;
tabs.val[tabs.len-1].x = 4*in;
tabs.val[tabs.len-1].decimal = ’,’;
tabs.val[tabs.len-1].leader = F_StrCopyString(" ");
/* Set paragraph format’s tabs property to the array of tabs. */
F_ApiSetTabs(docId, pgfFmtId, FP_Tabs, &tabs);
F_ApiDeallocateTabs(&tabs);
. . .

Getting and Setting Properties
Getting and setting book properties
308 FDK Programmer’s Guide
9
Getting and setting book properties
To rearrange book components, you change their FP_PrevComponentInBook and
FP_NextComponentInBook properties.
For example, to move the first component in a book down one position,
you can use the following code:
. . .
F_ObjHandleT bookId, firstC, nextC;
bookId = F_ApiGetId(0, FV_SessionId, FP_ActiveBook);
firstC = F_ApiGetId(FV_SessionId, bookId,
FP_FirstComponentInBook);
nextC = F_ApiGetId(bookId, firstC, FP_NextComponentInBook);
if (nextC)
F_ApiSetId(bookId, firstC, FP_PrevComponentInBook, nextC);
else
F_ApiAlert("Only one component.", FF_ALERT_CONTINUE_NOTE);
. . .

Getting and Setting Properties
Getting and setting FrameMaker properties
FDK Programmer’s Guide 309
. . .
Getting and setting FrameMaker properties
There are some special issues involved in getting and setting properties in structured
FrameMaker documents. The following sections discuss some of these issues.
Traversing elements
To traverse the elements in a structured document, you use slightly different code than
you would use to traverse other objects, such as paragraphs. If you want to traverse all
the elements in a document, you can’t query only FP_NextSiblingElement
properties. You must also recursively traverse each element’s child elements. For
example, the following function prints the IDs of all the elements in a specified element:
. . .
VoidT traverseElement(F_ObjHandleT docId,
F_ObjHandleT elementId)
{
StringT name;
if (elementId)
{
elementId = F_ApiGetId(docId, elementId,
FP_FirstChildElement);
while(elementId)
{
F_Printf(NULL, (StringT) "Element ID is 0x%x.\n",
elementId);
traverseElement(docId, elementId);
elementId = F_ApiGetId(docId, elementId,
FP_NextSiblingElement);
}
}
}
. . .
Manipulating format change list properties
Most object types in the FDK have a single list of properties that applies to all objects
of that type. For example, if you call F_ApiGetProps() for any FO_Pgf object in
a document, it will always return the same list of properties. The values of the properties
may be different for each paragraph, but the list of properties will always be the same.
This is not the case with FO_FmtChangeList objects.
All FO_FmtChangeList objects have the following common properties:

Getting and Setting Properties
Getting and setting FrameMaker properties
310 FDK Programmer’s Guide
9
-FP_Name
-FP_NextFmtChangeListInDoc
-FP_PgfCatalogReference
However, individual FO_FmtChangeList objects can have different sets of
additional properties, depending on what formatting characteristics they set. An
FO_FmtChangeList object can have all the properties listed under “Format change
lists” on page 785 of the FDK Programmer’s Reference, or it may have just a small
subset of these properties.
For example, the format change list in Figure 5-1 has only the common properties listed
above and the FP_FontFamily property. If you call F_ApiGetProps() for this
format change list, the function returns only four properties: the three common
properties listed above and the FP_FontFamily property.
Figure 1-1 Format change list
If you attempt to use an F_ApiGetPropertyType() function to get a property that
a format change list doesn’t have, the function fails, setting FA_errno to
FE_PropNotSet.
Format change list: Code
Default font properties
Family: Courier

Getting and Setting Properties
Getting and setting FrameMaker properties
FDK Programmer’s Guide 311
. . .
Adding properties to a format change list
To add a property to a format change list, you just set the property on
the FO_FmtChangeList object. You can do this by calling an
F_ApiSetPropertyType() function or by creating a property list containing the
property and calling F_ApiSetProps() to set the list on the object. For example, the
following code uses these two methods to add properties to the Code format change list:
. . .
#define pts (MetricT) 65536
F_PropValsT props;
F_ObjHandleT docId, changeListId;
docId = F_ApiGetId(0, FV_SessionId, FP_ActiveDoc);
/* Create the Code change list. */
changeListId = F_ApiNewNamedObject(docId, FO_FmtChangeList,
"Code");
/* Add the FP_PairKern property to turn pair kerning off. */
F_ApiSetInt(docId, changeListId, FP_PairKern, False);
/* Set up list with FP_FontSize property to set size to 10. */
props = F_ApiAllocatePropVals(1);
props.val[0].propIdent.num = FP_FontSize;
props.val[0].propVal.valType = FT_Metric;
props.val[0].propVal.u.ival = 10*pts;
F_ApiSetProps(docId, changeListId, &props);
. . .
Note that the F_ApiSetProps() call in the code above only adds the
FP_FontSize property. It does not affect the other properties of the format change
list.

Getting and Setting Properties
Getting and setting FrameMaker properties
312 FDK Programmer’s Guide
9
Removing properties from a format change list
To remove a property from a format change list, call F_ApiDeletePropByName().
For example, the following code removes the FP_PairKern property from the Code
format change list:
. . .
F_ObjHandleT docId, changeListId;
docId = F_ApiGetId(0, FV_SessionId, FP_ActiveDoc);
changeListId = F_ApiGetNamedObject(docId, FO_FmtChangeList,
"Code");
if (!changeListId) return;
F_ApiDeletePropByName(docId, changeListId, "FP_PairKern");
. . .
Setting format rule clause properties
Format rule clauses (FO_FmtRuleClause objects) have several properties that are
only indirectly settable. For example, you can’t set the FP_RuleClauseType
property directly. You can only set it indirectly by setting one of the following
properties:
-FP_FormatName
-FP_FmtChangeListTag
-FP_FmtChangeList
-FP_SubFmtRule
For example, if you set FP_FmtChangeListTag to Code, FrameMaker
automatically sets FP_RuleClauseType to FV_RC_CHANGELIST_TAG.
You can also set FP_FmtChangeList and FP_SubFmtRule only indirectly—by
calling F_ApiSubObject() to add a change list or subformat rule to the format rule
clause or by calling F_ApiDelete() to delete a change list or subformat rule. For an
example of how to use F_ApiSubObject(), see “Creating format rules, format rule
clauses, and format change lists” on page 369.
Setting element definition properties
Element definitions have the following properties that are only indirectly settable:
-FP_TextFmtRules
-FP_ObjectFmtRules
-FP_PrefixRules

Getting and Setting Properties
Getting and setting FrameMaker properties
FDK Programmer’s Guide 313
. . .
-FP_SuffixRules
-FP_FirstPgfRules
-FP_LastPgfRules
Each of these properties specifies a list of format rules. You can’t directly add a format
rule to one of these lists. Instead, you must call F_ApiSubObject().
F_ApiSubObject() creates an FO_FmtRule object and adds it to the end of the
specified list.
You also can’t directly remove a format rule from a list. Instead, you must call
F_ApiDelete() to delete the format rule. For example, the following code adds and
deletes a text format rule:
. . .
F_ObjHandleT docId, paraEdefId, fmtRuleId;
paraEdefId = F_ApiGetNamedObject(docId, FO_ElementDef, "Para");
/* Add a text format rule to the element definition. */
fmtRuleId = F_ApiSubObject(docId, paraEdefId,
FP_TextFmtRules);
/* Delete the text format rule. */
F_ApiDelete(docId, fmtRuleId);
. . .
Determining the formatting that applies to an element
To determine the formatting that applies to an element, you first get the following
properties:
-FP_MatchingTextClauses
-FP_MatchingObjectClauses
-FP_MatchingPrefixClauses
-FP_MatchingSuffixClauses
-FP_MatchingFirstPgfClauses
-FP_MatchingLastPgfClauses
Each of these properties specifies a list of format rule clauses that applies to the element.
Getting these properties only for the element itself is not sufficient to determine the
element’s formatting. These properties specify only the format rule clauses that are in
the element definition’s format rules (that is, the format rules specified by the element
definition’s FP_TextFmtRules, FP_ObjectFmtRules, FP_PrefixRules,

Getting and Setting Properties
Getting and setting FrameMaker properties
314 FDK Programmer’s Guide
9
FP_SuffixRules, FP_FirstPgfRules, and FP_LastPgfRules properties). In
order to fully determine the element’s formatting, you must find any applicable format
rule clauses that the element inherits from its ancestor elements. To determine whether
an element inherits format rule clauses from ancestor elements, you must traverse up the
structure tree and check the FP_MatchingClauses properties for each ancestor
element.
Determining which element contains an object
Frequently, it is useful to determine which element contains an object, such as a cross-
reference, a marker, or a table. The following table lists the properties you query to get
the ID of an object’s containing element.
To determine the ID of the object an element contains, you query the element’s
FP_Object property.
Object Property that returns ID of containing element
FO_Marker FP_Element
FO_Fn
FO_XRef
FO_Var
FO_AFrame
FO_Row
FO_Cell
FO_Tbla
a. If a table has a title or different types of rows, it can comprise several elements.
FP_TblElement
FP_TblTitleElement
FP_TblHeaderElement
FP_TblBodyElement
FP_TblFooterElement

Getting and Setting Properties
Getting and setting FrameMaker properties
FDK Programmer’s Guide 315
. . .
Specifying client data for an element
The FO_Element property FP_UserString allows your client to store its own data
with individual structural elements. The FP_UserString property is persistent
between sessions; after a client sets it, it remains the same until a client resets it. If an
element is cut and pasted, it retains its FP_UserString property. If an element is
copied and pasted, both the original element and the pasted element retain the
FP_UserString property.
Improving performance in FrameMaker clients
If you are using the API to create structured documents, you may need to add a large
number of elements or element definitions at a time. By default, FrameMaker validates
elements and applies format rules each time you add an element or element definition.
This can decrease performance considerably. To keep FrameMaker from validating
elements and applying format rules, set the FO_Session properties
FP_Validating and FP_ApplyFmtRules to False.

Getting and Setting Properties
Getting and setting FrameMaker properties
316 FDK Programmer’s Guide
9

FDK Programmer’s Guide 317
. . . . . . . . . . . . . . . . . . . . . . . . . . . . . . . . . .
. . . . .
91Manipulating Text
This chapter describes how to use the API to manipulate text in Frame documents.
Specifically, it discusses how to:
-Retrieve text from a document
-Get and set the location of the insertion point or current text selection
-Add and delete text
-Get and set text formatting
-Programmatically execute Clipboard operations
To better understand the material in this chapter, you may want to learn more about how
the API represents text. For information on this subject, see “Text” on page 112.
Getting text
Text in Frame documents is contained in objects, such as FO_Cell, FO_Element,
FO_Fn, FO_Pgf, FO_TextLine, FO_Var, FO_SubCol, FO_TextFrame, and
FO_Flow objects. To get text, you must get the ID of the object that contains it. For
information on getting object IDs, see “Getting the IDs of the objects you want to
change” on page 278.
Once you have the ID of an object that contains text, you use F_ApiGetText() to
retrieve the text.
The syntax for F_ApiGetText() is:
F_TextItemsT F_ApiGetText(F_ObjHandleT docId,
F_ObjHandleT objId,
IntT flags);
This argument Means
docId The ID of the document containing the object for which you want to get text.

Manipulating Text
Getting text
318 FDK Programmer’s Guide
10
The F_TextItemsT structure contains an array of text items. Each string of characters
with common character and condition properties, each anchor, and each line or column
break in the text constitutes a separate text item.
F_TextItemsT is defined as:
typedef struct {
UIntT len; /* The number of text items */
F_TextItemT *val; /* Array of text items */
} F_TextItemsT;
The API represents each text item with an F_TextItemT structure. F_TextItemT
is defined as:
typedef struct {
IntT offset; /* Characters from beginning */
IntT dataType; /* Text item type, e.g. FTI_String */
union {
StringT sdata; /* String if the type is FTI_String */
F_ObjHandleT idata; /* ID if item is an anchor */
} u;
} F_TextItemT;
objId The ID of the object (FO_Flow, FO_Element, FO_Fn, FO_Pgf,
FO_Cell, FO_SubCol, FO_TextFrame, FO_TextLine, or FO_Var)
containing the text.
flags Bit flags that specify the type of text items to retrieve. To get specific types
of text items, OR the constants that represent them (for example,
FTI_FlowBegin and FTI_String) into flags. To get all types of text
items, specify -1. For a complete list of the constants that represent text item
types, see “F_ApiGetText()” on page 219 in the FDK Programmer’s
Reference.
This argument Means

Manipulating Text
Getting text
FDK Programmer’s Guide 319
. . .
If a text item represents a string of characters, F_TextItemT.dataType
is set to FTI_String and F_TextItemT.u.sdata contains the string. If the text
item represents an anchor, F_TextItemT.dataType is set to a constant indicating
the anchor type (for example, FTI_TblAnchor) and F_TextItemT.u.idata
contains the ID of the anchored object (for example, an FO_Tbl object).
For more information on the F_TextItemsT structure, see “How the API represents
text” on page 112.
After you are finished with an F_TextItemsT structure, free the memory that it uses
with F_ApiDeallocateTextItems(). The syntax for
F_ApiDeallocateTextItems() is:
VoidT F_ApiDeallocateTextItems(F_TextItemsT *itemsp);
where itemsp is the F_TextItemsT structure that you want to free.
If you call F_ApiGetText() for a structural element (FO_Element object), the
returned information depends on the type of element, as shown in the following table:
Element’s FP_ElementType value Information returned by F_ApiGetText()
FV_FO_CONTAINER All the text items from the beginning to the end of the
element.
FV_FO_SYS_VAR All the text items from the beginning to the end of the
variable.
FV_FO_XREF All the text items from the beginning to the end of the
cross-reference.
FV_FO_FOOTNOTE All the text items from the beginning to the end of the
footnote.
FV_FO_TBL_TITLE All the text items from the beginning to the end of the
table title.
FV_FO_TBL_CELL All the text items from the beginning to the end of the
cell.

Manipulating Text
Getting text
320 FDK Programmer’s Guide
10
Example
The following code retrieves and prints the text in the active document’s main flow to
the console. It retrieves and prints only strings and line ends.
. . .
#include "futils.h"
F_ObjHandleT docId, flowId;
IntT i;
F_TextItemsT tis;
F_TextItemT *ip;
/* Get IDs for active document and main flow. */
docId = F_ApiGetId(0, FV_SessionId, FP_ActiveDoc);
flowId = F_ApiGetId(FV_SessionId, docId, FP_MainFlowInDoc);
tis = F_ApiGetText(docId, flowId, FTI_String | FTI_LineEnd);
/* Traverse text items and print strings and line ends. */
for (i=0; i<tis.len; i++)
{
ip = &tis.val[i];
if (ip->dataType == FTI_String)
F_Printf(NULL,"%s", ip->u.sdata);
else F_Printf(NULL,"\n");
}
F_ApiDeallocateTextItems(&tis);
. . .
FV_FO_TBL_HEADING Nothing. F_ApiGetText() fails.
FV_FO_TBL_BODY
FV_FO_TBL_FOOTING
FV_FO_MARKER
FV_FO_TBL
FV_FO_GRAPHIC
FV_FO_EQN
FV_FO_TBL_ROW
Element’s FP_ElementType value Information returned by F_ApiGetText()

Manipulating Text
Getting and setting the insertion point or text selection
FDK Programmer’s Guide 321
. . .
Getting and setting the insertion point or text selection
The Frame API uses the document property FP_TextSelection to specify the
insertion point or text selection in a document. This property specifies a text range, or
F_TextRangeT structure, which is defined as:
typedef struct {
F_TextLocT beg; /* Beginning of the text range */
F_TextLocT end; /* End of the text range */
} F_TextRangeT;
The F_TextLocT structure, which specifies a text location (a particular point in text),
is defined as:
typedef struct{
F_ObjHandleT objId; /* Object that contains the text */
IntT offset; /* Characters from beginning */
} F_TextLocT;
If a range of text is selected, FP_TextSelection specifies a selection;
F_TextRangeT.beg and F_TextRangeT.end specify the beginning and end of
the selection. If there is an insertion point, FP_TextSelection specifies an insertion
point; F_TextRangeT.beg and F_TextRangeT.end are the same—both specify
the location of the insertion point. If there is no text selection or insertion point, the
objId and offset fields of both F_TextRangeT.beg and F_TextRangeT.end
are set to 0.
For example, suppose the first five characters of the first paragraph on the page shown
in Figure 6-1 are selected.
Figure 1-1 Page with text frame containing two subcolumns
Subcolumns
Text frame

Manipulating Text
Getting and setting the insertion point or text selection
322 FDK Programmer’s Guide
10
The fields of the F_TextRangeT structure specified by the document’s
FP_TextSelection property have the following values:
If no text is selected and the insertion point is at the very beginning of the paragraph, the
fields of the F_TextRangeT structure have the following values:
. . . . . . . . . . . . . . . . . . . . . . . . . . . . . . . . . . . . . . . . . . . . . . . . . . . . . . . . . . . . . . . . . . . . . . . . . . . . . .
IMPORTANT:A valid text range can span multiple paragraphs, subcolumns, or text
. . . . . . . . . . . . . . . . . . . . . . . . . . . . . . . . . . . . . . . . . . . . . . . . . . . . . . . . . . . . . . . . . . . . . . . . . . . . . .
frames. It can’t span multiple flows, footnotes, table cells, or text lines.
It is possible for a document to have no text selection or insertion point at all. This can
occur in the following circumstances:
-One or more graphic objects in the document are selected
-One or more entire table cells in the document are selected
-There is no selection of any type in the document
If a document has no text selection or insertion point at all, the fields of the
F_TextRangeT structure have the following values:
Field Value
beg.objId ID of the first paragraph
beg.offset 0
end.objId ID of the first paragraph
end.offset 5
Field Value
beg.objId ID of the first paragraph
beg.offset 0
end.objId ID of the first paragraph
end.offset 0
Field Value
beg.objId 0
beg.offset 0

Manipulating Text
Getting and setting the insertion point or text selection
FDK Programmer’s Guide 323
. . .
For more information on the different types of selection and the properties that represent
it, see “How the API represents the selection in a document” on page 80.
To get and set a document’s insertion point (or text selection), use
F_ApiGetTextRange() and F_ApiSetTextRange() to get and set its
FP_TextSelection property.
The syntax for these functions is:
F_TextRangeT F_ApiGetTextRange(F_ObjHandleT parentId,
F_ObjHandleT objId,
IntT propNum);
VoidT F_ApiSetTextRange(F_ObjHandleT parentId,
F_ObjHandleT objId,
IntT propNum,
F_TextRangeT *setVal);
The beg.objId and end.objId fields of the F_TextRangeT structure returned
by F_ApiGetTextRange() always specify paragraph or text line IDs. The
beg.objId and end.objId fields of the F_TextRangeT structure that you pass
to F_ApiSetTextRange() can specify paragraph or text line IDs, but they can also
specify flow, footnote, subcolumn, table cell, or text frame IDs.
end.objId 0
end.offset 0
This argument Means
parentId The ID of the object containing objId. If objId specifies a document ID,
parentId should specify FV_SessionId. If objId specifies a flow,
text frame, or table cell ID, parentId should specify the ID of the
document that contains it.
objId The ID of the object whose property you want to get or set. To get or set the
insertion point or text selection in a document, specify the document’s ID.
propNum The property to get or set. To get or set the insertion point or text selection in
a document, set propNum to FP_TextSelection.
setVal The text range to which to set the property.
Field Value

Manipulating Text
Getting and setting the insertion point or text selection
324 FDK Programmer’s Guide
10
For example, to set the insertion point at the beginning of the first paragraph on the page
shown in Figure 6-1, you can use the following code:
. . .
F_ObjHandleT docId, pgfId;
F_TextRangeT tr;
. . .
/* Get document and paragraph IDs here. */
. . .
/* Create text range that specifies an insertion point. */
tr.beg.objId = tr.end.objId = pgfId;
tr.beg.offset = tr.end.offset = 0;
/* Set document’s insertion point. */
F_ApiSetTextRange(FV_SessionId, docId, FP_TextSelection, &tr);
. . .
Instead of setting tr.beg.objId and tr.end.objId to the ID of the first
paragraph, you can set them to the ID of the A flow, the text frame, or the left
subcolumn. For example, the following code also sets the insertion point at the
beginning of the first paragraph on the page shown in Figure 6-1:
. . .
F_ObjHandleT docId, flowId;
F_TextRangeT tr;
. . .
/* Get document and flow IDs here. */
. . .
tr.beg.objId = tr.end.objId = flowId;
tr.beg.offset = tr.end.offset = 0;
/* Set document’s insertion point. */
F_ApiSetTextRange(FV_SessionId, docId, FP_TextSelection, &tr);
. . .

Manipulating Text
Getting and setting the insertion point or text selection
FDK Programmer’s Guide 325
. . .
The beg.offset and end.offset fields of the F_TextRangeT structure
returned by F_ApiGetTextRange() always specify offsets relative to the beginning
of a paragraph or text line object. The beg.offset and end.offset fields of the
F_TextRangeT structure that you pass to F_ApiSetTextRange() can specify
offsets relative to the beginning of an object, but they can also use the special value
FV_OBJ_END_OFFSET. FV_OBJ_END_OFFSET specifies the offset of the last
character in the object containing the text range. To specify offsets near the end of an
object, you can add or subtract integers from FV_OBJ_END_OFFSET. For example, the
following code selects the last five characters in a paragraph and the end of paragraph
symbol:
. . .
F_ObjHandleT docId, pgfId;
F_TextRangeT tr;
. . .
/* Get document and paragraph IDs here. */
. . .
tr.beg.objId = tr.end.objId = pgfId;
tr.beg.offset = FV_OBJ_END_OFFSET - 6;
tr.end.offset = FV_OBJ_END_OFFSET;
F_ApiSetTextRange(FV_SessionId, docId, FP_TextSelection, &tr);
. . .
The following code selects all the text in a cell:
. . .
F_ObjHandleT docId, cellId;
F_TextRangeT tr;
. . .
/* Get document and cell IDs here. */
. . .
tr.beg.objId = tr.end.objId = cellId;
tr.beg.offset = 0;
tr.end.offset = FV_OBJ_END_OFFSET;
F_ApiSetTextRange(FV_SessionId, docId, FP_TextSelection, &tr);
. . .

Manipulating Text
Getting and setting the insertion point or text selection
326 FDK Programmer’s Guide
10
Getting the text in a text range
To get the text in a specific text range, use F_ApiGetTextForRange(). The syntax
for F_ApiGetTextForRange() is:
F_TextItemsT F_ApiGetTextForRange(F_ObjHandleT docId,
F_TextRangeT *tr,
IntT flags);
For example, the following code gets the selected text in the active document:
. . .
F_ObjHandleT docId;
F_TextRangeT tr;
F_TextItemsT tis;
docId = F_ApiGetId(0, FV_SessionId, FP_ActiveDoc);
tr = F_ApiGetTextRange(FV_SessionId, docId, FP_TextSelection);
/* If there’s just an insertion point, no text is selected. */
if(tr.beg.objId == tr.end.objId
&& tr.beg.offset == tr.end.offset) return;
tis = F_ApiGetTextForRange(docId, &tr, FTI_String);
. . .
This argument Means
docId The ID of the document containing the text range.
tr The text range containing the text you want to get.
flags Bit flags that specify the type of text items to retrieve. For a complete list of
the constants that represent text item types, see “F_ApiGetText()” on page
219 in the FDK Programmer’s Reference.

Manipulating Text
Getting and setting the insertion point or text selection
FDK Programmer’s Guide 327
. . .
Getting and setting table selections
If a table contains cells that are selected, you can get the table’s ID by querying the
document property, FP_SelectedTbl. For more information, see “Getting the IDs of
selected tables and table rows” on page 285.
If a range of text that includes several tables is selected, you can get the tables’ IDs by
calling F_ApiGetText() and retrieving the FTI_TblAnchor text items for the
selection. Each FTI_TblAnchor text item specifies the ID of a table.
To make the selection in a document include several tables, set the text selection so that
it includes the text that contains the tables’ anchors. To make the selection include
specific rows and columns within a single table, call F_ApiMakeTblSelection().
For more information, see “F_ApiMakeTblSelection()” on page 267 in the FDK
Programmer’s Reference.
Element ranges in structured tables
If the current element range is within a cell, or if it indicates a selected table part, you
can get the table's ID by querying the document property, FP_SelectedTbl. However,
it's possible for a client to set the current element range to a point between table part
elements. In this case, the document property, FP_SelectedTbl is NULL. For this
reason, you cannot always use FP_SelectedTbl to determine whether the current
element range is in a table.

Manipulating Text
Getting and setting the insertion point or text selection
328 FDK Programmer’s Guide
10
If FP_SelectedTbl returns NULL, the following code determines whether the current
element location is within a table, as well as the type of the parent element:
. . .
F_ObjHandleT docId;
F_PropValT propVal;
F_ElementRangeT er;
. . .
/* Get the ID of the active document. */
docId = F_ApiGetId(0, FV_SessionId, FP_ActiveDoc);
if(!docId) return;
er = F_ApiGetElementRange(FV_SessionId, docId,
FP_ElementSelection);
/* First check to see if there is a selected table. */
propVal = F_ApiGetPropVal(FV_SessionId, docId, FP_SelectedTbl);
if (!propVal.propVal.u.ival) {
/* Now determine whether the current element range is within a
table. */
propVal = F_ApiGetPropVal(docId, er.beg.parentId,
FP_ElementType);
if(propVal.propVal.u.ival == FV_FO_TBL) {
F_Printf(NULL,(StringT)"You are in a table\n");
} else if(propVal.propVal.u.ival == FV_FO_TBL_TITLE) {
F_Printf(NULL,(StringT)"You are in a table title\n");
} else if(propVal.propVal.u.ival == FV_FO_TBL_HEADING) {
F_Printf(NULL,(StringT)"You are in a table heading\n");
} else if(propVal.propVal.u.ival == FV_FO_TBL_BODY) {
F_Printf(NULL,(StringT)"You are in a table body\n");
} else if(propVal.propVal.u.ival == FV_FO_TBL_FOOTING) {
F_Printf(NULL,(StringT)"You are in a table footing\n");
} else if(propVal.propVal.u.ival == FV_FO_TBL_ROW) {
F_Printf(NULL,(StringT)"You are in a table row\n");
} else {

Manipulating Text
Getting and setting the insertion point or text selection
FDK Programmer’s Guide 329
. . .
F_Printf(NULL,(StringT)"You are not in a table at
all\n");
}
}
/* Be sure to deallocate memory for the property value. */
F_ApiDeallocatePropVal(&propVal);
Getting and setting the structural element selection
Although you can get and set selected structural elements in a FrameMaker document
by getting and setting the text selection, it is usually easier to use the following
functions:
-F_ApiGetElementRange() gets the structural element selection in a document
or book.
-F_ApiSetElementRange() sets the structural element selection in a document or
book.
The syntax for these functions is:
F_ElementRangeT F_ApiGetElementRange(
F_ObjHandleT docId,
F_ObjHandleT objId,
IntT propNum);
VoidT F_ApiSetElementRange(
F_ObjHandleT docId,
F_ObjHandleT objId,
IntT propNum,
F_ElementRangeT *setVal);
This argument Means
docId The object containing objId. To get or set the element selection in a
document, specify FV_SessionId.
objId The ID of the document or book in which you want to get or set the element
selection.
propNum The property to get or set. To get or set the element selection, specify
FP_ElementSelection.
setVal The element range to set the property to.

Manipulating Text
Getting and setting the insertion point or text selection
330 FDK Programmer’s Guide
10
The F_ElementRangeT structure is defined as:
typedef struct {
F_ElementLocT beg; /* Beginning of the element range. */
F_ElementLocT end; /* End of the element range. */
} F_ElementRangeT;
The F_ElementLocT structure specifies a location within an element. It is defined as:
typedef struct {
F_ObjHandleT parentId; /* Parent element ID. */
F_ObjHandleT childId; /* Child element ID. */
IntT offset; /* Offset within child/parent element. */
} F_ElementLocT;
For information on how FrameMaker sets the fields of the F_ElementRangeT
structure specified by FP_ElementSelection to represent different types of
selection, see “How the API represents the element selection in a structured
FrameMaker document” on page 81. For examples of how to get and set element
selections, see “F_ApiGetElementRange()” on page 160 and
“F_ApiSetElementRange()” on page 375 in the FDK Programmer’s Reference.
To traverse the selection returned by F_ApiGetElementRange(), traverse the child
elements of the element specified by beg.childId. Then traverse its sibling elements
and all of their child elements until you reach the element specified by end.childId.
To traverse an element’s child elements, you query its FP_FirstChildElement
property and then query each child element’s FP_NextSiblingElement property.
To traverse an element’s siblings, you query its FP_NextSiblingElement property
and then query each sibling element’s FP_NextSiblingElement property.

Manipulating Text
Adding and deleting text
FDK Programmer’s Guide 331
. . .
Adding and deleting text
To add and delete text, use F_ApiAddText() and F_ApiDeleteText().
The syntax for these functions is:
F_TextLocT F_ApiAddText(F_ObjHandleT docId,
F_TextLocT *textLocp,
StringT text);
IntT F_ApiDeleteText(F_ObjHandleT docId,
F_TextRangeT *textRangep);
F_ApiAddText() returns the text location at the end of the text that was added.
F_ApiDeleteText() deletes any objects, such as tables and markers, anchored in
the text it deletes.
To add text to, or delete text from, a text inset, you must first unlock it by setting its
FP_TiLocked property to False. After you are done adding or deleting text, relock
the inset by setting its FP_TiLocked property to True.
To specify special characters, line breaks, or paragraph breaks when you add text, use
octal codes within the text string. For example, to specify an em dash, use \321. For
more information on special characters, see “How the API represents special
characters” on page 118. For a list of the characters in the FrameMaker product
character set and the corresponding codes, see “Character Sets” in your FrameMaker
product user documentation.
This argument Means
docId The ID of the document to which you’ll add text
textLocp The point in text (text location) at which you’ll add text
text The text to add
This argument Means
docId The ID of the document to delete text from
textRangep The text range to delete

Manipulating Text
Adding and deleting text
332 FDK Programmer’s Guide
10
Example
The following code adds some text at the insertion point (or the beginning of the current
text selection) and then deletes it. The text has a dagger (†) at the end of it.
. . .
F_TextLocT trm;
F_TextRangeT tr;
F_ObjHandleT docId;
/* Get current text selection. */
docId = F_ApiGetId(0, FV_SessionId, FP_ActiveDoc);
tr = F_ApiGetTextRange(FV_SessionId, docId,
FP_TextSelection);
/* Return if there is no selection or IP. */
if(!tr.beg.objId) return;
/* Insert text at insertion point or beginning of selection.
* Use the octal code 240 to display the dagger.
*/
trm = F_ApiAddText(docId, &tr.beg, "Here’s some text.\240");
F_ApiAlert("Now we’ll delete it.", FF_ALERT_CONTINUE_NOTE);
/* Set tr to end at end of the added text. Then delete it. */
tr.end.offset = trm.offset;
F_ApiDeleteText(docId, &tr);
. . .

Manipulating Text
Adding and deleting text
FDK Programmer’s Guide 333
. . .
Adding text to table cells
To add text to a table cell, you must first get the ID of the cell. To do this, you traverse
from the table to the row containing the cell, and then to the cell. Once you have the ID
of the cell that you want to add text to, you add text to it by calling F_ApiAddText().
The following code adds some text to the first cell in the first row of the selected table
in the active document:
. . .
F_TextLocT ip;
F_ObjHandleT docId, tblId, rowId, cellId;
/* Get the document and selected table IDs. */
docId = F_ApiGetId(0, FV_SessionId, FP_ActiveDoc);
tblId = F_ApiGetId(FV_SessionId, docId, FP_SelectedTbl);
/* Get the ID of the first row and cell. */
rowId = F_ApiGetId(docId, tblId, FP_FirstRowInTbl);
cellId = F_ApiGetId(docId, rowId, FP_FirstCellInRow);
/* Set up text location at beginning of cell. */
ip.objId = cellId;
ip.offset = 0;
F_ApiAddText(docId, &ip, "This text appears in the cell.");
. . .
For an example of how to create a table and add text to its title, see “Creating tables” on
page 372.

Manipulating Text
Getting and setting text formatting
334 FDK Programmer’s Guide
10
Getting and setting text formatting
Although the API doesn’t represent text as objects, the characters in text have
properties. Each character has a property list describing its font, color, condition tags,
and other character formatting attributes. The API provides special functions to get and
set the properties in this list.
You can also get and set text formatting by getting and setting paragraph, paragraph
format, and character format properties. For more information, see “Getting and setting
paragraph properties” on page 304.
Getting text properties
To get an individual property for a character, use F_ApiGetTextPropVal(). To get
the entire list of text properties for a character, use F_ApiGetTextProps().
The syntax for these functions is:
F_PropValT F_ApiGetTextPropVal(F_ObjHandleT docId,
F_TextLocT *textLocp,
IntT propNum);
F_PropValsT F_ApiGetTextProps(F_ObjHandleT docId,
F_TextLocT *textLocp);
The API allocates the returned properties. Use F_ApiDeallocatePropVal() or
F_ApiDeallocatePropVals() to free the properties when you’re done with them.
You can get the text properties for only one character at a time, because they can be
different for each character. For more information on how the API represents characters
and text properties, see “How the API represents text” on page 112.
This argument Means
docId The ID of the document containing the character.
textLocp The text location of the character that you want to get text properties for. The
returned properties are the properties that apply to the character to the right
of the specified location.
propNum The text property, such as FP_FontFamily or FP_FontSize, that you
want to get.

Manipulating Text
Getting and setting text formatting
FDK Programmer’s Guide 335
. . .
Example
The following code gets the name of the character tag for the character to the right of the
insertion point:
. . .
F_TextRangeT tr;
F_PropValT prop;
F_ObjHandleT docId;
/* Get the current insertion point. */
docId = F_ApiGetId(0, FV_SessionId, FP_ActiveDoc);
tr = F_ApiGetTextRange(FV_SessionId, docId, FP_TextSelection);
if(!tr.beg.objId) return;
prop = F_ApiGetTextPropVal(docId, &tr.end, FP_CharTag);
F_Printf(NULL,"The character tag is %s.\n",
prop.propVal.u.sval);
. . .
Setting text properties
To set the text properties for a text range, use F_ApiSetTextPropVal() or
F_ApiSetTextProps().
The syntax for these functions is:
VoidT F_ApiSetTextPropVal(F_ObjHandleT docId,
F_TextRangeT *textRangep,
F_PropValT *setVal);
VoidT F_ApiSetTextProps(F_ObjHandleT docId,
F_TextRangeT *textRangep,
F_PropValsT *setVal);
This argument Means
docId The ID of the document containing the text
textRangep The text range
setVal The property or property list to apply to the text range

Manipulating Text
Getting and setting text formatting
336 FDK Programmer’s Guide
10
Applying a character format to text
To apply a character format to a text range, copy the property list of the FO_CharFmt
object that represents the character format to the text range. For example, to apply the
character format named Emphasis to the current text selection, use the following code:
. . .
F_TextRangeT tr;
F_PropValsT props;
F_ObjHandleT docId, charFmtId;
IntT i;
docId = F_ApiGetId(0, FV_SessionId, FP_ActiveDoc);
if (!docId) return;
/* Get current text selection. Return if there isn’t one.*/
tr = F_ApiGetTextRange(FV_SessionId, docId,FP_ TextSelection);
if (!tr.beg.objId) return;
/* Get Emphasis properties. */
charFmtId = F_ApiGetNamedObject(docId, FO_CharFmt, "Emphasis");
props = F_ApiGetProps(docId, charFmtId);
/* Apply properties to selection. */
F_ApiSetTextProps(docId, &tr, &props);
. . .
This code has the same effect as choosing Emphasis in the Character Catalog. If no text
is selected, the code has no effect.

Manipulating Text
Getting and setting text formatting
FDK Programmer’s Guide 337
. . .
Changing individual text properties
If you need to apply only an individual property to a text range, use
F_ApiSetTextProp(). For example, the following code changes the font family of
the selected text to AvantGarde:
. . .
#include "fstrings.h"
F_TextRangeT tr;
F_PropValT prop;
F_ObjHandleT docId;
UIntT i = 0;
F_StringsT strings;
docId = F_ApiGetId(0, FV_SessionId, FP_ActiveDoc);
tr = F_ApiGetTextRange(FV_SessionId, docId,FP_ TextSelection);
if (!tr.beg.objId) return;
/* Get list of font families available in current session. */
strings = F_ApiGetStrings(0, FV_SessionId, FP_FontFamilyNames);
/* Find index of AvantGarde in list of families in session. */
for (i=0; i<strings.len &&
!F_StrEqual("AvantGarde",strings.val[i]); i++);
if (i == strings.len) return; /* Font not found. */
/* Free the returned strings. */
F_ApiDeallocateStrings(&strings);
/* Set up property. Set it to the index for AvantGarde. */
prop.propIdent.num = FP_FontFamily;
prop.propVal.valType = FT_Integer;
prop.propVal.u.ival = i;
/* Apply the property to the text selection. */
F_ApiSetTextPropVal(docId, &tr, &prop);
. . .

Manipulating Text
Getting and setting text formatting
338 FDK Programmer’s Guide
10
Applying conditions to text
The API uses the text property FP_InCond to specify the conditions applied to a text
location. FP_InCond specifies an array that includes the IDs of conditions that apply
to the text location.
To apply conditions to a text range, set the FP_InCond property for the text range. For
example, the following code applies the Comment condition to the selected text:
. . .
F_TextRangeT tr;
F_PropValT prop;
F_ObjHandleT docId, commentId;
F_IntsT condIds;
docId = F_ApiGetId(0, FV_SessionId, FP_ActiveDoc);
tr = F_ApiGetTextRange(FV_SessionId, docId,FP_ TextSelection);
if (!tr.beg.objId) return;
/* Get the ID of the Comment condition. */
commentId = F_ApiGetNamedObject(docId, FO_CondFmt, "Comment");
/* Set up array of conditions (just one, in this case). */
condIds.val = (IntT*) &commentId;
condIds.len = 1;
/* Set up property. */
prop.propIdent.num = FP_InCond;
prop.propVal.valType = FT_Ints;
prop.propVal.u.isval = condIds;
/* Apply the property to the text selection. */
F_ApiSetTextPropVal(docId, &tr, &prop);
. . .

Manipulating Text
Executing Clipboard functions
FDK Programmer’s Guide 339
. . .
Setting type-in properties
A Frame document has a set of properties called type-in properties, which specify the
text characteristics of the insertion point in the document. Type-in properties do not
apply to text that is already in a document; they apply only to text as the user types it in
the document.
Whenever the user changes the insertion point in a document, the FrameMaker product
sets the document’s type-in properties to match the text properties of the character to the
left of the insertion point. However, a document’s type-in properties do not have to
match the text properties of the character to the left of the insertion point. You can
change them with the F_ApiSetPropertyType() and F_ApiSetProps()
functions. For example, the following code sets the active document’s type-in properties
so that text the user types appears in uppercase and is underlined:
. . .
F_ObjHandleT docId;
docId = F_ApiGetId(0, FV_SessionId, FP_ActiveDoc);
F_ApiSetInt(FV_SessionId, docId,
FP_Capitalization, FV_CAPITAL_CASE_UPPER);
F_ApiSetInt(FV_SessionId, docId,
FP_Underlining, FV_CB_SINGLE_UNDERLINE);
. . .
Executing Clipboard functions
The API provides functions that programmatically execute Frame Clipboard functions.
It also provides a Clipboard stack, which allows you to save the Clipboard contents.
Executing Frame Clipboard functions
The API provides the following functions to programmatically execute Frame
Clipboard functions:
-F_ApiCut() cuts the current selection to the Clipboard.
-F_ApiCopy() copies the current selection to the Clipboard.
-F_ApiPaste() pastes Clipboard contents to the insertion point or current
selection.
-F_ApiClear() clears the current selection.

Manipulating Text
Executing Clipboard functions
340 FDK Programmer’s Guide
10
All these functions work only on the active document. They use the Frame Clipboard
and the current selection (or insertion point) in a document. They work with text, table
cells, and graphic objects. You can allow the user to set the selection or insertion point,
or you can do it programmatically.
The syntax for the functions is:
IntT F_ApiCut(F_ObjHandleT docId,
IntT flags);
IntT F_ApiCopy(F_ObjHandleT docId,
IntT flags);
IntT F_ApiPaste(F_ObjHandleT docId,
IntT flags);
IntT F_ApiClear(F_ObjHandleT docId,
IntT flags);
Specifying 0 for flags instructs these functions to behave in the following ways:
-F_ApiCut() and F_ApiClear() leave selected table cells empty and delete
hidden text.
-F_ApiPaste() inserts table columns to the left of the current columns and rows
above the current row.
-All functions suppress any Frame dialog boxes or alert boxes that arise.
To specify the behavior of the functions, you can OR the following values into the
flags argument.
This argument Means
docId The ID of the document in which you want to cut, copy, paste, or clear the
selection.
flags Bit flags that specify how to cut, copy, paste, or clear the selection. See the
table below. Specify 0 for the default behavior.
This value Means Applies to
FF_INTERACTIVE Prompt user with dialog
boxes or alert boxes that
arise.
All Clipboard
functions
FF_CUT_TBL_CELLS Remove cut or cleared table
cells.
F_ApiClear()
and F_ApiCut()

Manipulating Text
Executing Clipboard functions
FDK Programmer’s Guide 341
. . .
The FF_INTERACTIVE flag takes precedence over other flags. So, if you specify
FF_INTERACTIVE | FF_DONT_DELETE_HIDDEN_TEXT and the selection contains
hidden text, the FrameMaker product prompts the user and allows the user to choose
whether to delete the hidden text.
Saving the Clipboard contents
In some cases, you may want to use the Clipboard and then restore its original contents
when you are done. The API provides a Clipboard stack, which allows you to do this.
To manipulate the Clipboard stack, use F_ApiPushClipboard() and
F_ApiPopClipboard(). The syntax for these functions is:
IntT F_ApiPushClipboard(VoidT);
IntT F_ApiPopClipboard(VoidT);
F_ApiPushClipboard() pushes the current Clipboard contents onto the Clipboard
stack. F_ApiPopClipboard() pops the set of Clipboard contents on the top of the
Clipboard stack to the Clipboard.
FF_DONT_DELETE_HIDDEN_TEXT Don’t delete hidden text. F_ApiClear(),
F_ApiCut(), and
F_ApiPaste()
FF_INSERT_BELOW_RIGHT Add columns to the right of
the current column or
below the current row.
F_ApiPaste()
FF_VISIBLE_ONLY Cut, copy, paste, or clear
only the visible portion of
the selection.
All Clipboard
functions
FF_REPLACE_CELLS Replace selected cells with
cells on the Clipboard.
F_ApiPaste()
FF_DONT_APPLY_ALL_ROWS Don’t apply condition
setting on the Clipboard to
all rows. If whole table is
selected and Clipboard
contains condition setting,
cancel the paste.
F_ApiPaste()
This value Means Applies to

Manipulating Text
Executing Clipboard functions
342 FDK Programmer’s Guide
10
For example, the following code executes Copy and Paste operations and then restores
the original Clipboard contents:
. . .
F_ObjHandleT docId;
docId = F_ApiGetId(0, FV_SessionId, FP_ActiveDoc);
F_ApiPushClipboard();
F_ApiCopy(docId, 0);
F_ApiPaste(docId, 0);
F_ApiPopClipboard();
. . .

FDK Programmer’s Guide 343
. . . . . . . . . . . . . . . . . . . . . . . . . . . . . . . . . .
. . . . .
101Manipulating Asian Text
This chapter describes how to use the API to manipulate Asian text in Frame
documents. Specifically, it discusses:
-Creating a rubi group
-The text encodings supported by FrameMaker products
-How to use encoding data in an API client
-Inspecting and manipulating encoded text
-Parsing encoded strings
-Getting the encoding for a text item
-Special issues such as decimal tabs, character offsets, and internal strings
To better understand the material in this chapter, you may want to learn more about how
the API represents text. For information on this subject, see “Text” on page 112.
Creating a rubi group
Users create rubi groups by selecting the oyamoji text and choosing Rubi from the
Special menu. Internally, a rubi group is stored as an anchored object. To greate a rubi
group via the API, use F_ApiNewAnchoredObject().
Note that F_ApiNewAnchoredObject() accepts a text location, but not a selection
as an argument. This changes the process for creating a group slightly:
-Identify the location for the rubi group
-Get the oyamoji location
-Insert the oyamoji text
-Get the rubi location
-Insert the rubi text

Manipulating Asian Text
Text encodings
344 FDK Programmer’s Guide
11
Once you have a rubi group, you can get the text range for the oyamoji and rubi text. In
this way, you can edit the rubigroup contents. The following example shows how to
create a new rubi group:
. . .
F_TextRangeT tr, oyamojiTr, rubiTr;
F_ObjHandle docId, rubiGrpId;
StringT s1, s2;
/* Assuming known contents in s1 and Hiragana chars in s2... */
docId = F_ApiGetID(0, FV_SessionId, FP_ActiveDoc);
tr = F_ApiGetTextRange(FV_SessionId, docId, FP_TextSelection);
if (tr.beg.objId == 0) return;
/* Insert the Rubi Group */
rubiGrpId = F_ApiNewAnchoredObject(docId, FO_Rubi, &tr.beg);
/* Get the location of the oyamoji and add the text. */
oyamojiTr = F_ApiGetTextRange(docId, rubiGrpId,
FP_OyamojiTextRange);
F_ApiAddText(docId, &oyamogiTr.beg, s1);
/* Get the location of the rubi and add the text. */
rubiTr = F_ApiGetTextRange(docId, rubiGrpId, FP_RubiTextRange);
F_ApiAddText(docId, &rubiTr.beg, s2);
. . .
Text encodings
Asian character sets include thousands of characters, and so the single byte range used
for Roman character sets is insufficient. Asian character sets use single and double byte
codes to identify each character. They also reserve the same single byte encodings for
nearly every character in the 7-bit ASCII range. Any differences among characters in
the ASCII range are relatively insignificant.
For example, Shift-JIS (an encoding for Japanese characters) replaces the ASCII
characters "|", "~", and "\" with a solid vertical bar, and overbar, and the Yen symbol,
respectively. Pathnames using the "\" character in a Roman encoding would appear with

Manipulating Asian Text
Text encodings
FDK Programmer’s Guide 345
. . .
the Yen symbol in Shift-JIS. However, the pathname would still parse correctly because
the character codes are the same.
For text that must be shared across platforms and encodings, it is best to stay within the
7-bit ASCII range. Filenames are a good example of text that should follow this rule.
Also, keeping within 7-bit ASCII for tag names (paragraph format tags, character
format tags, etc.) is a good way to ensure a document will be usable on systems that
support different languages.
Encoding schemes
There are a number of encoding schemes that map the codes to individual characters.
Not only are there different encodings for each language, but within a language there
might be a number of encodings. FrameMaker products can save and import text in a
number of encodings:
Of these encodings, FrameMaker products use the following to represent characters
internally. The following strings are the names Framemaker products use to identify
these internal encodings:
FrameMaker Roman encoding
8-bit Roman character sets all share the same 7-bit ASCII characters. FrameMaker
products also use the characters in the x80 - xFF range for special characters such as
Language Encodings
Roman FrameRoman
ISOLatin-1
ASCII
ANSI (Windows)
Macintosh ASCII
Japanese Shift-JIS
JIS
EUC
Traditional Chinese Big5
EUC-CNS
Simplified Chinese GB
HZ
Korean KSC8
Language FrameMaker internal encoding names
Roman FrameRoman
Japanese JISX0208.ShiftJIS
Traditional Chinese Big5
Simplified Chinese GB2312-80.EUC
Korean KSC5601-1992

Manipulating Asian Text
Using encoding data
346 FDK Programmer’s Guide
11
non-breaking hyphens or em spaces. Asian fonts cannot be expected to support the same
special characters. As a result, if the FP_DialogEncodingName is set to an Asian
encoding, the user cannot type these special characters in text boxes or other parts of the
user interface that are controlled by this setting. However, the user can type these
characters in document text whenever the current font is a Roman font that supports
them.
Using encoding data
The FDE provides functions to operate on strings and characters of a specified internal
encoding. To use font encoding information, you must first initialize the font encoding
data. Then you can get the internal encoding for a given character or string, set the
encoding, or convert from the FrameMaker internal encoding to a different one; from
Shift-JIS to EUC, for example.
Initializing encoding data and setting the U/I encoding
The API uses F_FdeInitFontEncs() to:
-initialize the font encoding data
-set the encoding for your client’s user interface.
Initializing the encoding data sets up structures to represent each internal encoding
supported by the current release of the FrameMaker product. This is true even if the
current session doesn’t support the languages those encodings represent. For example,
you could process a string of Korean text with the FDE, even if the current session of
FrameMaker would not be able to display it correctly.
The typical way to use this function is to initialize the FDE and then get the encoding
name used for the current FrameMaker session. Then you pass that encoding name to
F_FdeInitFontEncs() so your client will use the same encoding for its dialog
boxes.
The syntax for F_FdeInitFontEncs() is:
FontEncIdT F_FdeInitFontEncs(ConStringT fontEncName);
Possible values for fontEncName are:
This argument Means
fontEncName The name of the font encoding to use for your client’s dialog boxes.

Manipulating Asian Text
Using encoding data
FDK Programmer’s Guide 347
. . .
The returned FontEncIdT is the ID of the font encoding you specified for your dialog
boxes.
Example
The following code initializes the FDE and ensures the dialog box encoding is one the
client can support. If the dialog box encoding for the current session is Japanese or
Simplified Chinese, it passes that encoding the F_FdeInitFontEncs(). Otherwise,
it passes Roman to F_FdeInitFontEncs():
. . .
FontEncIdT feId;
StringT encName;
F_FdeInit();
encName = F_ApiGetString(0, FV_SessionId,
FP_DialogEncodingName);
if (F_StrIEqual(encName, "JISX0208.ShiftJIS") ||
F_StrIEqual(encName, "GB2312-80.EUC")
feId = F_FdeInitFontEncs((ConStringT) encName);
else
feId = F_FdeInitFontEncs((ConStringT) "FrameRoman");
. . .
Getting the encoding for fonts
Font families and individual fonts have associated encodings. The possible encodings
are:
Value Means
FrameRoman Roman text
JISX0208.ShiftJIS Japanese text
BIG5 Traditional Chinese text
GB2312-80.EUC Simplified Chinese text
KSC5601-1992 Korean text

Manipulating Asian Text
Using encoding data
348 FDK Programmer’s Guide
11
If the returned encoding is Multiple, the font family has different encodings for its
different variations. In that case, you must get the encoding for each variation. Non-text
fonts may return FrameRoman, or they may return the family name of the font. For
example, on some platforms the encoding for the Symbol font family is indicated by the
string Symbol.
Getting the encoding for a font family
To get the encoding for a font family, first get a list of font families, then loop through
that list to get the index of the family you want. Then you pass the index to
F_ApiGetEncodingForFamily().
The syntax for F_ApiGetEncodingForFamily() is:
StringT F_ApiGetEncodingForFamily(IntT family);
Value Means
FrameRoman Roman text
JISX0208.ShiftJIS Japanese text
BIG5 Traditional Chinese text
GB2312-80.EUC Simplified Chinese text
KSC5601-1992 Korean text
Multiple More than one encoding for the font family
This argument Means
family The font family for which you want to know the encoding.

Manipulating Asian Text
Using encoding data
FDK Programmer’s Guide 349
. . .
Example
The following code gets the index for the Minchu font family from the session list of
font families. It then gets the encoding for that font family:
. . .
#include "futils.h"
#include "fstrings.h"
#include "fencode.h"
. . .
F_StringsT families;
StringT encoding;
UIntT i;
/* First get the list of font families for the session */
families = F_ApiGetStrings(0, FV_SessionId, FP_FontFamilyNames);
/* Now get the index of the Minchu family */
for (i=0; i < families.len; i++)
if (F_StrIEqual(families.val, (StringT) "minchu")) break;
if (i == families.len) return; /* Minchu not found */
/* Now use the index to get the encoding for Minchu */
encoding = F_ApiGetEncodingForFamily(i);
. . .
/* Free the strings */
F_ApiDeallocateStrings(&families);
F_ApiDeallocateString(&encoding);
Getting the encoding for a font variation
If the font family returns an encoding of Multiple, you should use
F_ApiFamilyFonts() to get a list of the variations for the family. Then you can use
F_ApiGetEncodingForFont() to get the encoding for a specific variation.
The syntax for F_ApiGetEncodingForFont() is:
StringT F_ApiGetEncodingForFont(F_FontT *font);
This argument Means
font Pointer to a structure listing the font’s name, weight, angle, and variation

Manipulating Asian Text
Using encoding data
350 FDK Programmer’s Guide
11
Example
The following code loops through the session fonts, then loops through the permutations
of each and prints the encoding for each permutation to the console:
. . .
F_FontsT fam;
F_StringsT families, weights, variations, angles;
StringT encoding;
UIntT i, j;
/* Get lists of families, variations, weights, and angles. */
families = F_ApiGetStrings(0, FV_SessionId, FP_FontFamilyNames);
weights = F_ApiGetStrings(0, FV_SessionId, FP_FontWeightNames);
variations = F_ApiGetStrings(0, FV_SessionId,
FP_FontVariationNames);
angles = F_ApiGetStrings(0, FV_SessionId,FP_FontAngleNames);
/* Loop through each session font */
for (i=0; i < families.len; i++) {
/* Now print the encoding for each variation to the console */
fam = F_ApiFamilyFonts(i);
for (j = 0; j < fam.len; j++) {
encoding = F_ApiGetEncodingForFont(fam.val[j]);
F_Printf(NULL, "The encoding for %s-%s-%s-%s is %s\n"
families.val[fam.val[j].family],
weights.val[fam.val[j].weight],
variations.val[fam.val[j].variation],
angles.val[fam.val[j].angle],
encoding);
F_ApiDeallocateString(&encoding);
}
}
/* Be sure to free the structures and strings */
. . .

Manipulating Asian Text
Inspecting and manipulating encoded text
FDK Programmer’s Guide 351
. . .
Determining which encodings are currently supported
The API has two functions to determine which encodings are supported for the current
session. F_ApiIsEncodingSupported() returns True if the passed encoding is
currently supported. F_ApiGetSupportedEncodings() returns a F_StringsT list
of all the encodings supported for the current session.
The syntax for F_ApiIsEncodingSupported() is:
BoolT F_ApiGetEncodingForFamily(ConStringT encodingName);
The syntax for F_ApiGetSupportedEncodings() is:
F_StringsT F_ApiGetSupportedEncodings();
Inspecting and manipulating encoded text
For text of a given encoding, you can perform actions such as string comparison, search
for the occurance of a character in a string, character count, truncation, concatenation,
and others. The functions to perform these actions are much like the corresponding
string functions for Roman text. However, they must be passed an encoding ID so they
can check a character code against the encoding.
For example, a single byte code might be a single byte character in one encoding, while
in another encoding it might be the first or last byte of a double byte character. The API
provides functions to determine exactly that.
Getting encoding IDs
When you initialize the encoding data, the FDE assigns an ID to each encoding data
structure. String functions that use this encoding data generally require the ID to
identify the encoding.
The FDE includes functions to get the encoding ID assigned to an encoding name, and
to get the encoding name that is associated with a given encoding ID.
This argument Means
encodingName The encoding of interest. Possible values are:
FrameRoman
JISX0208.ShiftJIS
BIG5
GB2312-80.EUC
KSC5601-1992

Manipulating Asian Text
Inspecting and manipulating encoded text
352 FDK Programmer’s Guide
11
F_FontEncId() returns the FontEncIdT for the encoding data associated with the
specified encoding name. If the encoding name is not supported for the current session,
this function returns the ID for the FrameRoman encoding.
The syntax for F_FontEncId() is:
FontEncIdT F_FontEncId(ConStringT fontEncName);
F_FontEncName() returns the encoding name associated with the specified
FontEncIdT. If the specified FontEncIdT is not valid, this function returns a NULL
string.
The syntax for F_FontEncName() is:
ConStringT F_FontEncName(FontEncIdT fontEncId);
This argument Means
fontEncName The encoding of interest. Possible values are:
FrameRoman
JISX0208.ShiftJIS
BIG5
GB2312-80.EUC.
KSC5601-1992
Multiple
This argument Means
fontEncId The encoding ID of interest

Manipulating Asian Text
Parsing an encoded string
FDK Programmer’s Guide 353
. . .
Functions for encoded strings
The FDE includes the following functions for handling strings of a given encoding. For
more information, see these functions in the FDK Programmers Reference..
F_StrChrEnc()
F_StrRChrEnc()
F_StrStrEnc()
F_StrIEqualEnc()
F_StrIEqualNEnc()
F_StrICmpEnc()
F_StrCmpNEnc()
F_StrICmpNEnc()
F_StrTruncEnc()
F_StrLenEnc()
F_StrCatDblCharNEnc()
F_StrIPrefixEnc()
F_StrISuffixEnc()
F_StrCatNEnc()
F_StrNCatNEnc()
F_StrCpyNEnc()
Parsing an encoded string
For the characters in a given string, you might need to know whether a character is
single byte, whether a single byte is the first or last byte of a double byte character, or
whether two consecutive bytes comprise a valid double byte character. The API has the
following functions that map the given byte or bytes to the specified encoding:
BoolT F_CharIsDoubleByteFirst(UCharT char, FoneEncIdT feId);
BoolT F_CharIsDoubleByteSecond(UCharT char, FoneEncIdT feId);
BoolT F_CharIsDoubleByte(UCharT firstChar,
UCharT secondChar, FoneEncIdT feId);
Example
The following code checks each character in a string to see whether it is one byte or two
and increments by the correct amount:

Manipulating Asian Text
Parsing an encoded string
354 FDK Programmer’s Guide
11
. . .
StringT dbEncString;
UCharT currChar;
IntT i = 0;
FontEncIdT feId;
feId = F_FontEncId((ConStringT) "JISX0208.ShiftJIS");
. . .
/* Assume there is a Japanese string in dbEncString...
* We do not need to also check if the second byte is null,
* as all of the supported encodings do not have '\0' in their
* valid range.
*/
while (dbEncString[i] != ‘\0’) {
if (F_CharIsDoubleByte(dbEncString[i], dbEncString[i+1],
feId))
{
/* This is a double byte character... */
i = i + 2;
}
else {
/* This is either a true single byte char,
* or the second byte was not a double-byte second,
* so treat as a single char for proper scanning.
*/
i++;
}
}

Manipulating Asian Text
Getting the encoding for a text item
FDK Programmer’s Guide 355
. . .
Getting the encoding for a text item
The function F_ApiGetText() returns a F_TextItemsT structure, which is a list of
text items that makes up a range of document text. Note that among other things, a
single text item can represent a string of characters with common text properties. For a
change in character encoding to occur, there must be a corresponding change in some
text property such as a new font family or font variation. This means that any text item
that is a string must be a string of a given encoding. For more information about text
items, see “Text” on page 112.
For a given text item, you can use the offset to determine a text location corresponding
to that text item. You can then use F_ApiGetTextPropVal() to get the font at that
location. Given the font, you can use F_ApiGetEncodingForFont() to determine
the encoding at that location. You now know the encoding for a given text item.
As you scan the items in a F_TextItemsT structure, you can flag changes to the text
encoding. Until you see a change in text encoding, you can assume any string text items
are of the current encoding.
Keep in mind that a change of text encoding necessarily occurs at a change in character
properties. This is indicated in the F_TextItemT as a data type of
FTI_CharPropsChange. The data for an FTI_CharPropsChange is a flag to
indicate the type of change. If the flag indicates FTF_ENCODING, you know the
encoding has changed, and you must get the encoding for the next string text item. For
more information, see “FTI_CharPropsChange” on page 115 and “FTF_ENCODING”
on page 117.
Special issues with double byte encodings
Following are some special issues to keep in mind when working with double byte text.
Decimal tabs
The F_TabT data structure describes an individual tab stop. It includes a field for a
character (such as a period or a comma) for decimal-aligned tab stops. FrameMaker
products only support single byte characters to align tab stops.
Offsets into strings
Unless otherwise noted in the FDK Programmers Reference, string functions that return
an offset into the string express the offset in terms of characters, and not bytes. This
should keep your existing code viable. For example, code to set text locations and text
ranges should still work, even for text that contains double byte text.

Manipulating Asian Text
Special issues with double byte encodings
356 FDK Programmer’s Guide
11
To get the count of characters in an encoded string, use F_StrLenEnc(). This function
returns the number of characters in the string, even though some characters might be
single byte and others might be double byte. (Remember that double byte encodings
reserve single byte space for certain characters.) The syntax for F_StrLenEnc() is:
IntT F_StrLenEnc(ConStringT s, FontEncIdT feid);
Internal strings in FrameMaker products
Internal strings such as encoding names, marker text, or FrameMaker product client
names all use text in the 7-bit ASCII range. Tags (paragraph format tags, for example)
can use double byte text. However, for FrameMaker documents the tag names of
elements cannot use double byte text.
Text in an unsupported encoding
A document can include text in an encoding that is not supported by the current system
configuration. In this case, FrameMaker retains the encoding identification with the text
even though it can’t display the text correctly. This is referred to as a ghost encoding.
For example, suppose a document contains Japanese text, but the system can only
display Western text. The Japanese text appears as a series of arbitrary characters, each
character corresponding to a single byte of what might be a double-byte or single-byte
Japanese character. If you get the encoding for that text, the FDE will return
JISX0208.ShiftJIS.
Note that ghost encoded text is displayed as though it is FrameRoman text. This is
important because it is likely that line breaks will split up double-byte characters.
Furthermore, functions like F_CharIsDoubleByteFirst() and
F_CharIsDoubleByteSecond() return unreliable results. For this reason, you have
no way to ensure ghost encoded text items are valid, and we suggest you specifically do
not process any text that uses ghost encodings.
This argument Means
sThe string whose characters you want to count
feId The ID of the encoding for s

FDK Programmer’s Guide 357
. . . . . . . . . . . . . . . . . . . . . . . . . . . . . . . . . .
. . . . .
111Creating and Deleting API Objects
To create or destroy anything in a FrameMaker product document, you must create or
destroy the object the API uses to represent it. This chapter discusses how to create and
destroy objects.
Before you use API functions to create and delete objects, you need an understanding of
how the Frame API organizes objects. For background information on this subject, see
Part II, “Frame Product Architecture.”
Creating objects
The API provides different functions for creating different types of
objects. For example, you use F_ApiNewTable() to create tables and
F_ApiNewSeriesObject() to create objects that occur in ordered series. The
following table lists the API object types and the functions you use to create them.
To create objects of this type Use
FO_Book
FO_CharFmt
FO_Color
FO_CondFmt
FO_ElementDef
FO_FmtChangeList (named)
FO_MasterPage
FO_MenuItemSeparator
FO_PgfFmt
FO_RefPage
FO_RulingFmt
FO_TblFmt
FO_VarFmt
FO_XRefFmt
F_ApiNewNamedObject()

Creating and Deleting API Objects
Creating objects
358 FDK Programmer’s Guide
12
FO_Arc
FO_Ellipse
FO_Flowa
FO_Group
FO_Inset
FO_Line
FO_Math
FO_Polyline
FO_Polygon
FO_Rectangle
FO_RoundRect
FO_TextFrame
FO_TextLine
FO_UnanchoredFrame
F_ApiNewGraphicObject()
FO_AFrame
FO_Fn
FO_Marker
FO_Rubi
FO_Tbl
FO_TiApiClient
F_ApiNewAnchoredObject()
FO_BodyPage
FO_BookComponent
FO_Pgf
F_ApiNewSeriesObject()
FO_BookComponent F_ApiNewBookComponentInHierarchy()
FO_Element F_ApiNewElement()b
F_ApiNewElementInHierarchy()
FO_FmtRule
FO_FmtRuleClause
FO_FmtChangeList (unnamed)
F_ApiNewSubObject()
FO_Tbl F_ApiNewTable()
FO_Tbl
FO_Var
FO_XRef
F_ApiNewAnchoredFormattedObject()
To create objects of this type Use

Creating and Deleting API Objects
Creating objects
FDK Programmer’s Guide 359
. . .
If they succeed, these functions return the ID of the object they create. If they fail, they
return 0 and assign an error code to FA_errno.
Creating named objects
A named object is an object, such as a master page or a Paragraph Catalog format, that
is identified by a unique name. To create named objects, use
F_ApiNewNamedObject().
The syntax for F_ApiNewNamedObject() is:
F_ObjHandleT F_ApiNewNamedObject(F_ObjHandleT docId,
IntT objType,
StringT name);
FO_Cell F_ApiAddCols()
F_ApiAddRows()
FO_Row F_ApiAddRows()
FO_Inset
FO_TiFlow
FO_TiText
FO_TiTextTable
F_ApiImport()
FO_Command F_ApiDefineCommand()
F_ApiDefineAndAddCommand()
FO_Menu F_ApiDefineMenu()
F_ApiDefineAndAddMenu()
FO_DoccF_ApiOpen()
F_ApiSimpleNewDoc()
F_ApiCustomDoc()
a. To create a flow, you must create a text frame. See “Creating flows” on page 366.
b. You can also create new elements with F_ApiWrap() and F_ApiSplitElement().
c. For information on creating documents and books, see Chapter 4, “Executing Commands with API
Functions.”
This argument Means
docId The ID of the document to which to add the object. To create a book, specify
FV_SessionId.
To create objects of this type Use

Creating and Deleting API Objects
Creating objects
360 FDK Programmer’s Guide
12
F_ApiNewNamedObject() uses a set of default properties when it creates a new
named object. Because the property lists for most named objects are quite long, it is
often easier to copy the properties from a similar object and then change individual
properties.
Creating a paragraph format
The following code creates a paragraph format named MyHead, which looks like
Heading1 except that it’s indented two inches:
. . .
#define in (MetricT)(65536*72)
F_PropValsT proplist;
F_ObjHandleT docId, Heading1Id, myHeadId;
docId = F_ApiGetId(0, FV_SessionId, FP_ActiveDoc);
/* Create MyHead paragraph format. */
myHeadId = F_ApiNewNamedObject(docId, FO_PgfFmt, "MyHead");
/* Get ID for Heading1. */
Heading1Id = F_ApiGetNamedObject(docId, FO_PgfFmt, "Heading1");
if (!Heading1Id) return;
/* Get properties for Heading1 and copy them to MyHead. */
proplist = F_ApiGetProps(docId, Heading1Id);
F_ApiSetProps(docId, myHeadId, &proplist);
F_ApiSetMetric(docId, myHeadId, FP_LeftIndent, 2*in);
F_ApiDeallocatePropVals(&proplist);
. . .
objType The type of object to create (for example, FO_MasterPage, FO_PgfFmt,
or FO_Book).
name The name to give to the object. If the object is an FO_Book object, specify
the pathname of the book file to create.
This argument Means

Creating and Deleting API Objects
Creating objects
FDK Programmer’s Guide 361
. . .
Creating a book
The following code creates a book named mybook in the tmp directory. It uses
F_ApiNewSeriesObject() to add book components. For more information on
F_ApiNewSeriesObject(), see “Creating series objects” on page 365. For more
information on creating books and book components, see “Creating new books and
components” on page 164.
. . .
F_ObjHandleT bkId, componentId;
bkId = F_ApiNewNamedObject(FV_SessionId, FO_Book,
"/tmp/mybook");
/* Create component and then change its name. */
componentId = F_ApiNewSeriesObject(bkId,
FO_BookComponent, 0);
F_ApiSetString(bkId, componentId, FP_Name, "doc1");
/* Add another component after the first one. */
componentId = F_ApiNewSeriesObject(bkId,
FO_BookComponent,componentId);
F_ApiSetString(bkId, componentId, FP_Name, "doc2");
. . .
Creating graphic objects
To create any graphic object except an anchored frame, use
F_ApiNewGraphicObject().
The syntax for F_ApiNewGraphicObject() is:
F_ObjHandleT F_ApiNewGraphicObject(F_ObjHandleT docId,
IntT objType,
F_ObjHandleT parentFrameId);
This argument Means
docId The ID of the document in which to create the new object
objType The type of graphic object to create (for example, FO_Rectangle or
FO_Line)
parentFrameId The ID of the parent frame in which to create the object

Creating and Deleting API Objects
Creating objects
362 FDK Programmer’s Guide
12
You can create a graphic object only in a frame. To create a graphic object directly on a
page (not in an anchored or unanchored frame), you create it in the page frame. A page
frame is an invisible frame that every page has. For more information on page frames
and how FrameMaker products organize graphics, see “How the API represents graphic
objects” on page 91.
The API maintains a frame’s child objects in a linked list. The order of this list
corresponds to the back-to-front draw order. If the frame you specify for
parentFrameId already has child objects, F_ApiNewGraphicObject() adds the
new object to the end of the linked list; that is, it puts it in front of the other objects in
the frame. The API automatically updates the properties of the parent frame and the last
object in the list to reflect the addition of the new object. For instructions on moving
objects forward or back in the draw order, see “Moving graphics forward or back in the
draw order” on page 302.
F_ApiNewGraphicObject() uses a set of arbitrary default values for the properties
of the graphic objects that it creates. Usually, you will need to change most of these
default properties.

Creating and Deleting API Objects
Creating objects
FDK Programmer’s Guide 363
. . .
Example
To draw a circle with a one-inch diameter directly on the current page of a document,
use the following code:
. . .
#define in (MetricT)(65536*72)
F_ObjHandleT docId, pageId, pFrameId, circleId;
/* Get the document, current page, and page frame IDs.
** The F_ApiGet[property_type]() and F_ApiSet[property_type]()
** functions are explained in Chapter 5.
*/
docId = F_ApiGetId(0, FV_SessionId, FP_ActiveDoc);
pageId = F_ApiGetId(FV_SessionId, docId, FP_CurrentPage);
pFrameId = F_ApiGetId(docId, pageId, FP_PageFrame);
/* Create the circle on the page frame. */
circleId = F_ApiNewGraphicObject(docId, FO_Ellipse, pFrameId);
/* Change the size of the circle to 1 inch. */
F_ApiSetMetric(docId, circleId, FP_Height, in);
F_ApiSetMetric(docId, circleId, FP_Width, in);
/* Move the circle toward the center of the page. */
F_ApiSetMetric(docId, circleId, FP_LocX, 2*in);
F_ApiSetMetric(docId, circleId, FP_LocY, 3*in);
. . .

Creating and Deleting API Objects
Creating objects
364 FDK Programmer’s Guide
12
Creating anchored objects
An anchored object is an object, such as a cross-reference, table, or anchored frame, that
the user can insert in text. The API provides the following functions to create anchored
objects:
-To create tables, use F_ApiNewTable().
-To create variables and cross-references, use
F_ApiNewAnchoredFormattedObject().
-To create other anchored objects, use F_ApiNewAnchoredObject().
F_ApiNewTable() is discussed in “Creating tables” on page 372.
The syntax for F_ApiNewAnchoredFormattedObject() and
F_ApiNewAnchoredObject() is:
F_ObjHandleT F_ApiNewAnchoredFormattedObject(F_ObjHandleT docId,
IntT objType,
StringT format,
F_TextLocT *textLocp);
F_ObjHandleT F_ApiNewAnchoredObject(F_ObjHandleT docId,
IntT objType,
F_TextLocT *textLocp);
F_ApiNewAnchoredObject() and F_ApiNewAnchoredFormattedObject()
use a set of arbitrary default properties to create new objects. For example, the default
width and height of a new anchored frame is 0.25 inches.
This argument Means
docId The ID of the document to which to add the object
objType The type of object to create (for example, FO_Marker or FO_XRef)
format The string that specifies the object’s format (for example,
Heading & Page or Current Date (Long))
textLocp The text location at which to insert the anchored object

Creating and Deleting API Objects
Creating objects
FDK Programmer’s Guide 365
. . .
Example
The following code adds a Filename (Long) variable at the insertion point (or the
beginning of the text selection) of the active document:
. . .
F_TextRangeT tr;
F_ObjHandleT docId, variableId;
/* Get the insertion point. */
docId = F_ApiGetId(0, FV_SessionId, FP_ActiveDoc);
tr = F_ApiGetTextRange(FV_SessionId, docId, FP_TextSelection);
/* Return if there is no selection or IP. */
if(!tr.beg.objId) return;
/* Insert the variable. */
variableId = F_ApiNewAnchoredFormattedObject(docId, FO_Var,
"Filename (Long)", &tr.beg);
. . .
Creating series objects
A series object is any object, other than a graphic object, that occurs in an ordered
series. Paragraphs and body pages are examples of series objects. To create a series
object, use F_ApiNewSeriesObject().
The syntax for F_ApiNewSeriesObject() is:
F_ObjHandleT F_ApiNewSeriesObject(F_ObjHandleT docId,
IntT objType,
F_ObjHandleT prevId);
This argument Means
docId The ID of the document or book to which to add the object.
objType The type of object to create (for example, FO_BodyPage or FO_Pgf).
prevId The ID of the object that you want to add the new object after.
To add a paragraph at the beginning of a flow, specify the flow’s ID. To add
other objects at the beginning of a series, specify 0.

Creating and Deleting API Objects
Creating objects
366 FDK Programmer’s Guide
12
Example
The following code inserts a paragraph after the paragraph containing the insertion
point:
. . .
F_ObjHandleT docId, pgfId;
F_TextRangeT tr;
F_TextLocT textLoc;
/* Get the insertion point. */
docId = F_ApiGetId(0, FV_SessionId, FP_ActiveDoc);
tr = F_ApiGetTextRange(FV_SessionId, docId, FP_TextSelection);
if (!tr.beg.objId) return;
/* Add the paragraph. */
pgfId = F_ApiNewSeriesObject(docId, FO_Pgf, tr.beg.objId);
/* Put some text in the paragraph. */
textLoc.objId = pgfId;
textLoc.offset = 0;
F_ApiAddText(docId, &textLoc, "Here’s some text");
. . .
Creating flows
You can’t create a flow directly with API functions. However, you can create one
indirectly by creating a text frame with F_ApiNewGraphicObject(). Each time you
create a text frame, the API automatically creates a flow to contain it. For example, to
create a flow on the first body page of the active document, you can use the following
code:
. . .
F_ObjHandleT docId, tFrameId, flowId, pageId, pFrameId;
/* Get ID of first body page’s page frame. */
docId = F_ApiGetId(0, FV_SessionId, FP_ActiveDoc);
pageId = F_ApiGetId(FV_SessionId, docId, FP_FirstBodyPageInDoc);
tFrameId = F_ApiGetId(docId, pageId, FP_PageFrame);
/* Create the text frame and get the flow’s ID from it. */
tFrameId = F_ApiNewGraphicObject(docId, FO_TextFrame, pFrameId);
flowId = F_ApiGetId(docId, tFrameId, FP_Flow);
. . .

Creating and Deleting API Objects
Creating objects
FDK Programmer’s Guide 367
. . .
To connect a text frame in a flow, set its FP_NextTextFrameInFlow
or FP_PrevTextFrameInFlow property to the ID of a text frame that is already in
the flow. To disconnect a text frame from a flow, set its FP_NextTextFrameInFlow
or FP_PrevTextFrameInFlow property to 0.
Creating structural elements
The API provides the following functions for creating structural elements in
FrameMaker documents and books:
-F_ApiNewElement() inserts a new element at a specified text location in a
document.
-F_ApiNewElementInHierarchy() inserts a new element at a specified position
in the element hierarchy of a document or book.
The syntax for F_ApiNewElement() is:
F_ObjHandleT F_ApiNewElement(F_ObjHandleT docId,
F_ObjHandleT elemDefId,
F_TextLocT *textLocp);
The syntax for F_ApiNewElementInHierarchy() is:
F_ObjHandleT F_ApiNewElementInHierarchy(F_ObjHandleT docId,
F_ObjHandleT elemDefId,
F_ElementLocT *elemLocp);
You can’t use F_ApiNewElementInHierarchy() to add elements to an
unstructured document. You must structure the document first by adding a root element
with F_ApiNewElement().
This argument Means
docId The ID of the document to which to add the element
elemDefId The ID of the element definition for the new element
textLocp The text location at which to insert the new element
This argument Means
docId The ID of the document or book to which to add the element
elemDefId The ID of the element definition for the new element
elemLocp The location at which the element is inserted

Creating and Deleting API Objects
Creating objects
368 FDK Programmer’s Guide
12
Examples
The following code adds a Para element at the insertion point:
. . .
F_ElementRangeT elemSelect;
F_ObjHandleT docId, elemId, paraEdefId;
/* Get ID of active document and the Para element definition. */
docId = F_ApiGetId(0, FV_SessionId, FP_ActiveDoc);
paraEdefId = F_ApiGetNamedObject(docId, FO_ElementDef, "Para");
/* Get current element selection in active document. */
elemSelect = F_ApiGetElementRange(FV_SessionId, docId,
FP_ElementSelection);
if (elemSelect.beg.parentId == 0 || paraEdefId == 0) return;
/* Insert the new element. */
elemId = F_ApiNewElementInHierarchy(docId, paraEdefId,
&elemSelect.beg);
. . .
The following code adds a highest-level element, named Appendix, to the main flow of
the active document:
. . .
F_ObjHandleT docId, elemId, chapEdefId;
F_TextLocT tl;
/* Get IDs of document, main flow, and element definition. */
docId = F_ApiGetId(0, FV_SessionId, FP_ActiveDoc);
chapEdefId = F_ApiGetNamedObject(docId, FO_ElementDef,
"Appendix");
/* Set up text location for beginning of main flow. */
tl.objId = F_ApiGetId(FV_SessionId, docId, FP_MainFlowInDoc);
tl.offset = 0;
/* Insert the new element. */
elemId = F_ApiNewElement(docId, chapEdefId, &tl);
. . .

Creating and Deleting API Objects
Creating objects
FDK Programmer’s Guide 369
. . .
Creating format rules, format rule clauses, and format change lists
To create format rules, format rule clauses, and unnamed format change lists in
FrameMaker documents and books, use F_ApiNewSubObject().
The syntax for F_ApiNewSubObject() is:
F_ObjHandleT F_ApiNewSubObject(F_ObjHandleT docOrBookId,
F_ObjHandleT parentId,
IntT property);
F_ApiNewSubObject() allows you to associate the new object with a specified
property of its parent object. For example, you can create an FO_FmtRule object as
the suffix format rule of an element definition or as a subformat rule of a format rule
clause. For a complete list of the properties with which you can associate new format
rule objects, see “F_ApiNewSubObject()” on page 298 in the FDK Programmer’s
Reference.
This argument Means
docOrBookId The ID of the document in which to create the new object
parentId The ID of the object’s parent object
property The property of the parent object to associate with the new object

Creating and Deleting API Objects
Creating objects
370 FDK Programmer’s Guide
12
The following code creates a prefix rule and adds it to the Quotation element definition
so that the element definition appears as shown in Figure 8-1:
. . .
F_ObjHandleT docId, quoteEdefId, prefixRuleId, clauseId;
/* Get ID of Para element definition. */
docId = F_ApiGetId(0, FV_SessionId, FP_ActiveDoc);
quoteEdefId = F_ApiGetNamedObject(docId, FO_ElementDef,
"Quotation");
/* Add the prefix format rule. */
prefixRuleId = F_ApiNewSubObject(docId, quoteEdefId,
FP_PrefixRules);
/* Set the rule type. */
F_ApiSetInt(docId, prefixRuleId, FP_FmtRuleType,
FV_CONTEXT_RULE);
/* Add rule clause to suffix rule. 322 is left quote. */
clauseId = F_ApiNewSubObject(docId, prefixRuleId,
FP_FmtRuleClauses);
F_ApiSetInt(docId, clauseId, FP_IsTextRange, True);
F_ApiSetString(docId, clauseId, FP_ElemPrefixSuffix, "\322");
. . .
Figure 1-1 Quotation element definition
To create a named format change list, use F_ApiNewNamedObject(). To add the
format change list to a format rule clause, set the format rule clause object’s
FP_FmtChangeListTag property to the name of the change list. For example, the
Element (Container): Quotation
General rule: <Text>.
Text format rules
1. In all contexts.
Text range.
No additional formatting.
Prefix rules
1. In all contexts
Prefix: “
Text range.

Creating and Deleting API Objects
Creating objects
FDK Programmer’s Guide 371
. . .
following code creates the Code format change list shown in Figure 8-2 and adds it to
the first format rule clause of the Para element definition’s first text format rule:
. . .
F_ObjHandleT docId, changeListId;
F_ObjHandleT edefId;
UIntT i;
F_StringsT fonts;
F_IntsT rules, clauses;
docId = F_ApiGetId(0, FV_SessionId, FP_ActiveDoc);
changeListId = F_ApiNewNamedObject(docId, FO_FmtChangeList,
"Code");
/*
** Get the index of the Courier font family in the list of
** fonts available in the current session.
*/
fonts = F_ApiGetStrings(0, FV_SessionId, FP_FontFamilyNames);
for (i=0; i<fonts.len &&
!F_StrEqual("Courier",fonts.val[i]); i++);
if (i == fonts.len) return; /* Courier font not found. */
/* Add the FP_FontFamily property; set it to Courier. */
F_ApiSetInt(docId, changeListId, FP_FontFamily, i);
/* Add the FP_PairKern property. */
F_ApiSetInt(docId, changeListId, FP_PairKern, False);
/* Get ID of the first clause of the first text format rule. */
edefId = F_ApiGetNamedObject(docId, FO_ElementDef,
"Para");
rules = F_ApiGetInts(docId, edefId, FP_TextFmtRules);
clauses = F_ApiGetInts(docId, rules.val[0], FP_FmtRuleClauses);
/* Add the Code format change list to the format rule clause. */
F_ApiSetString(docId, clauses.val[0],
FP_FmtChangeListTag, "Code");
. . .
Figure 1-2 Code format change list
Format change list: Code
Default font properties
Family: Courier
Pair kerning: No

Creating and Deleting API Objects
Creating objects
372 FDK Programmer’s Guide
12
Creating tables
The API provides the following functions for creating tables:
-F_ApiNewTable() is usually easier to use because it allows you to specify a
format and the number of rows and columns.
-F_ApiNewAnchoredObject() creates a table with a single column and a single
body row.
For instructions on using F_ApiNewAnchoredObject(), see “Creating anchored
objects” on page 364.
The syntax for F_ApiNewTable() is:
F_ObjHandleT F_ApiNewTable(F_ObjHandleT docId,
StringT format,
IntT numCols,
IntT numBodyRows,
IntT numHeaderRows,
IntT numFooterRows,
TextLocT *textLocp);
If successful, F_ApiNewTable() returns the ID of the new FO_Tbl object.
Otherwise, it returns 0 and sets FA_errno to an error code.
This argument Means
docId The ID of the document.
format The table format tag (for example, FormatA or Wide Table). To use
the default format, specify NULL. The default format is the format of the
last table the user inserted.
numCols The number of columns in the table. To use the default number of
columns from the Table Catalog format, specify -1.
numBodyRows The number of rows in the table. To use the default number of body rows
from the Table Catalog format, specify -1.
numHeaderRows The number of header rows in the table. To use the default number of
header rows from the Table Catalog format, specify -1.
numFooterRows The number of footer rows in the table. To use the default number of
footer rows from the Table Catalog format, specify -1.
textLocp The location at which to insert the new table. The location can’t be within
a footnote or a table.

Creating and Deleting API Objects
Creating objects
FDK Programmer’s Guide 373
. . .
Example
The following code inserts the table shown in Figure 8-3:
. . .
F_ObjHandleT docId, pgfId, tblId, titlePgfId;
F_TextRangeT tr;
F_TextLocT textLoc;
/* Get the insertion point. */
docId = F_ApiGetId(0, FV_SessionId, FP_ActiveDoc);
tr = F_ApiGetTextRange(FV_SessionId, docId, FP_TextSelection);
if (!tr.beg.objId) return;
/* Insert the table at the insertion point. */
tblId = F_ApiNewTable(docId, NULL, 3, 3, 0, 0, &tr.beg);
/* Return if IP in FO_Tbl or FO_Fn, and table wasn’t created.*/
if (!tblId) return;
/* Get ID of paragraph in table’s title. */
titlePgfId = F_ApiGetId(docId, tblId, FP_FirstPgf);
/* Put some text in the table’s title. */
textLoc.objId = titlePgfId;
textLoc.offset = 0;
F_ApiAddText(docId, &textLoc, "My Table");
. . .
Figure 1-3 Table created with F_ApiNewTable()
For an example of how to add text to table cells, see “Adding text to table cells” on
page 333.
Adding table rows and columns
To add table rows or columns to an existing table, use these functions:
-F_ApiAddCols() to add table columns
-F_ApiAddRows() to add table rows

Creating and Deleting API Objects
Creating objects
374 FDK Programmer’s Guide
12
You can’t add rows by changing the FO_Tbl object’s FP_TblNumCols and
FP_TblNumRows properties. These properties are read-only.
The syntax for F_ApiAddCols() is:
IntT F_ApiAddCols(F_ObjHandleT docId,
F_ObjHandleT tableId,
IntT refColNum,
IntT direction,
IntT numNewCols);
If successful, F_ApiAddCols() returns FE_Success. Otherwise, it returns an error
code.
This argument Means
docId The ID of the document containing the table.
tableId The ID of the table to which to add columns.
refColNum The column at which to start adding columns. The columns are numbered
from left to right starting with column 0.
direction The direction in which to add columns. To add columns to the left of the
reference column specify FV_Left. To add columns to the right, specify
FV_Right.
numNewCols The number of columns to add.

Creating and Deleting API Objects
Creating objects
FDK Programmer’s Guide 375
. . .
The syntax for F_ApiAddRows() is:
IntT F_ApiAddRows(F_ObjHandleT docId,
F_ObjHandleT refRowId,
IntT direction,
IntT numNewRows);
If successful, F_ApiAddRows() returns FE_Success.
F_ApiAddCols() requires you to specify the number of the reference column,
whereas F_ApiAddRows() requires you to specify the ID of the reference row. This
is because, in Frame document architecture, rows are objects. Columns are just a way of
referring to a set of cells. When you create a row, the API actually creates an FO_Row
object to represent the row and an FO_Cell object to represent each cell in the row.
When you create a column, the API just creates FO_Cell objects and adds them to
existing FO_Row objects. For more information on how tables and cells are organized,
see “How the API represents tables” on page 139.
This argument Means
docId The ID of the document containing the table.
refRowId The ID of the row at which to start adding rows. The added rows will be the
same type as this row. For example, if refRowId specifies a heading row,
the added rows will also be heading rows.
direction The direction in which to add rows. To add rows above the reference row,
specify FV_Above. To add them below, specify FV_Below. For a list of the
other constants you can specify for this parameter, see “F_ApiAddRows()”
on page 65 in the FDK Programmer’s Reference
numNewRows The number of rows to add.

Creating and Deleting API Objects
Creating objects
376 FDK Programmer’s Guide
12
Example
The following code adds a column to the right of the first column and two rows below
the second row in a table:
. . .
F_ObjHandleT docId, tblId, row1Id, row2Id;
/* Get the document and table IDs. */
docId = F_ApiGetId(0, FV_SessionId, FP_ActiveDoc);
tblId = F_ApiGetId(FV_SessionId, docId, FP_SelectedTbl);
/* Add the column. */
F_ApiAddCols(docId, tblId, 0, FV_Right, 1);
/* Get the ID for row 1, then traverse to the ID for row 2. */
row1Id = F_ApiGetId(docId, tblId, FP_FirstRowInTbl);
row2Id = F_ApiGetId(docId, row1Id, FP_NextRowInTbl);
/* Add the rows. */
if (row2Id) F_ApiAddRows(docId, row2Id, FV_Below, 2);
. . .
Creating commands, menus, and menu item separators
For information on creating and deleting commands, menus, and menu
item separators, see Chapter 9, “Manipulating Commands and Menus with the API.”

Creating and Deleting API Objects
Deleting objects
FDK Programmer’s Guide 377
. . .
Deleting objects
To delete objects, use F_ApiDelete().
The syntax for F_ApiDelete() is:
IntT F_ApiDelete(F_ObjHandleT docId,
F_ObjHandleT objId);
If F_ApiDelete() is successful, it returns FE_Success. Otherwise, it returns an
error code. There are a number of objects that you can’t delete. For example, you can’t
delete an FO_Doc object or an FO_VarFmt object that represents a system variable
format. For the list of these objects, see “F_ApiDelete()” on page 123 in the FDK
Programmer’s Reference.
When you delete an object, the API automatically deletes all of that object’s child
objects. For example, if you delete a frame, the API deletes all the objects in the frame.
If you delete an FO_Tbl object, the API deletes all the FO_Row objects and
FO_Cell objects in the table. Similarly, if you delete an element in a FrameMaker
document, the API deletes all the descendants of that element.
Deleting flows and text frames
When you delete a flow, the API also deletes all the text frames in it (and all the
paragraphs in the text frames). If you don’t want to delete a text frame when you delete
a flow, you must disconnect the text frame from the flow before you delete it. To
disconnect a text frame from a flow, set the text frame’s FP_PrevTextFrameInFlow
and FP_NextTextFrameInFlow properties to 0.
If you delete a text frame that is not connected to another text frame, the API deletes the
flow that contains it.
This argument Means
docId The ID of the document from which to delete the object
objId The ID of the object to delete

Creating and Deleting API Objects
Deleting objects
378 FDK Programmer’s Guide
12
Deleting table columns and rows
To delete table columns and rows use these functions:
-F_ApiDeleteCols() to delete table columns
-F_ApiDeleteRows() to delete table rows
The syntax for F_ApiDeleteCols() is:
IntT F_ApiDeleteCols(F_ObjHandleT docId,
F_ObjHandleT tblId,
IntT refColNum,
IntT numDelCols);
F_ApiDeleteCols() deletes the column specified by refColNum and
(numDelCols - 1) columns to the right of it. If F_ApiDeleteCols() is
successful, it returns FE_Success. Otherwise, it returns an error code. When you
delete a table column, the API automatically deletes all the FO_Cell objects in the
column.
The syntax for F_ApiDeleteRows() is:
IntT F_ApiDeleteRows(F_ObjHandleT docId,
F_ObjHandleT tblId,
IntT refRowId,
IntT numDelRows);
This argument Means
docId The ID of the document containing the table.
tblId The ID of the table containing the columns.
refColNum The first column to delete. Columns are numbered from left to right,
starting with column 0.
numDelCols The number of columns to delete.
This argument Means
docId The ID of the document containing the table
tblId The ID of the table containing the rows
refRowId The ID of the first row to delete
numDelRows The number of rows to delete

Creating and Deleting API Objects
Implicit property changes
FDK Programmer’s Guide 379
. . .
F_ApiDeleteRows() deletes the row specified by refRowId and
(numDelRows-1) rows below it. If F_ApiDeleteRows() is successful,
it returns FE_Success. Otherwise, it returns an error code. F_ApiDeleteRows()
deletes only one type of row at a time. If you attempt to delete a range of rows that
includes body rows and header or footer rows, F_ApiDeleteRows() returns an error.
When you delete a table row, the API automatically deletes the FO_Row object and all
the FO_Cell objects in the row.
Implicit property changes
When you create or delete an object, the API automatically updates other objects and
properties that are affected. For example, if you delete a paragraph (FO_Pgf), the API
automatically updates the FP_NextPgfInFlow property of the previous paragraph
and the FP_PrevPgfInFlow property of the next paragraph. Figure 8-4 shows the
paragraph objects in a flow before and after an FO_Pgf object is deleted.
Figure 1-4 FO_Pgf objects in a flow before and after deleting an FO_Pgf object
Before deleting FO_Pgf
(Paragraph 1)
FP_NextPgfInFlow
FP_PrevPgfInFlow
FO_Pgf
(Paragraph 2)
FO_Pgf
(Paragraph 3)
FP_NextPgfInFlow
FP_PrevPgfInFlow
FO_Pgf
(Paragraph 1)
FO_Pgf
(Paragraph 3)
FP_NextPgfInFlow
FP_PrevPgfInFlow
After deleting

Creating and Deleting API Objects
Implicit property changes
380 FDK Programmer’s Guide
12

FDK Programmer’s Guide 381
. . . . . . . . . . . . . . . . . . . . . . . . . . . . . . . . . .
. . . . .
12
1Manipulating Commands and Menus
with the API
This chapter describes Frame API command and menu functionality in detail. For an
introduction to using commands and menus in your client’s interface, see “Using
commands, menu items, and menus in your client” on page 203.
How the API represents commands and menus
The API uses an FO_Command object to represent each command, an FO_Menu object
to represent each menu, and an FO_MenuItemSeparator object to represent each
menu item separator in a FrameMaker product session.
Suppose a FrameMaker session has the view-only menu bar shown in Figure 9-1.
Figure 1-1 FrameMaker view-only menu bar
File Edit Navigation
New...
Open...
Quit
!fn
!fo
!fq

Manipulating Commands and Menus with the API
How the API represents commands and menus
382 FDK Programmer’s Guide
13
Figure 9-2 shows the objects that represent a FrameMaker product view-only menu bar,
the menus it contains, and the items the File menu contains.
Figure 1-2 Objects that represent menus and menu items
. . . . . . . . . . . . . . . . . . . . . . . . . . . . . . . . . . . . . . . . . . . . . . . . . . . . . . . . . . . . . . . . . . . . . . . . . . . . . .
IMPORTANT:FP_FirstMenuItemInMenu, FP_PrevMenuItemInMenu, and
FP_NextMenuItemInMenu properties can specify menu, menu item, or menu item
. . . . . . . . . . . . . . . . . . . . . . . . . . . . . . . . . . . . . . . . . . . . . . . . . . . . . . . . . . . . . . . . . . . . . . . . . . . . . .
separator IDs.
FO_Menu
(!ViewOnlyMainMenu)
FO_Menu
(ViewOnlyFileMenu)
FP_FirstMenuItemInMenu FO_Command
(New)
FP_FirstMenuItemInMenu
FO_Menu
(ViewOnlyEditMenu)
FO_Command
(Open)
FO_Menu
(ViewOnlyNavMenu)
FO_Command
(Quit)
FP_PrevMenuItemInMenu
FP_NextMenuItemInMenu
FP_PrevMenuItemInMenu
FP_NextMenuItemInMenu
FP_PrevMenuItemInMenu
FP_NextMenuItemInMenu
FP_PrevMenuItemInMenu
FP_NextMenuItemInMenu

Manipulating Commands and Menus with the API
How the API represents commands and menus
FDK Programmer’s Guide 383
. . .
The following table lists some of the properties of the FO_Command object that
represent the Open menu item in Figure 9-1.
You can get and set FO_Command, FO_Menu, and FO_MenuItemSeparator
properties the same way you get and set the properties of other API objects. For more
information on getting and setting object properties, see Chapter 5, “Getting and Setting
Properties.”
Lists of menus, menu items, and commands in a session
The API maintains a linked list of all the menus and menu items in a session. The
FO_Session property, FP_FirstMenuItemInSession, specifies the ID of the
first object in the list. The menu or menu item property,
FP_NextMenuItemInSession, specifies the next object in the list. The list is not in
any particular order.
The API also maintains a linked list of all the commands in a session.
The FO_Session property, FP_FirstCommandInSession, specifies
the ID of the first command in the list. The FO_Command property,
FP_NextCommandInSession, specifies the next command in the list. Like the list of
menus and menu items, this list is not in any particular order.
For a complete listing of all the available menus in the FrameMaker product see,
“Getting the IDs of FrameMaker product menus and menu bars” on page 203.
Getting and setting menu and menu item properties
A single menu or command can have multiple instances in a FrameMaker product
session; each FrameMaker product menu can contain an instance. . The API uses only
one object to represent all instances of a menu, command, or menu item separator.
Property Type Value
FP_CanHaveCheckMark IntT False
FP_Fcodes F_IntsT {0x310}
FP_KeyboardShortcuts F_StringsT {"\\!fo"}
FP_KeyboardShortcutLabel StringT "!fo"
FP_Labels F_StringsT {"Open..."}
FP_MenuItemIsEnabled IntT True
FP_Name StringT "Open"

Manipulating Commands and Menus with the API
How the API represents commands and menus
384 FDK Programmer’s Guide
13
Most properties of an FO_Menu, FO_Command, or FO_MenuItemSeparator
object apply to all instances of the object. For example, if you use the following call to
set the label of the Cut command:
. . .
F_ObjHandleT cutCmdId;
cutCmdId = F_ApiGetNamedObject(FV_SessionId, FO_Command, "Cut");
F_ApiSetString(FV_SessionId, cutCmdId, FP_Label, "Excise");
. . .
the API changes the label of all instances of the Cut command to Excise.
The following properties apply only to individual instances of an FO_Menu,
FO_Command, or FO_MenuItemSeparator object:
-FP_PrevMenuItemInMenu
-FP_NextMenuItemInMenu
When you get or set these properties, you must indicate which instance of the object you
want to get or set them for. To do this, set the first parameter of the F_ApiGetId()
or F_ApiSetId() function to the ID of the menu containing the instance.
For example, the following code gets the ID of the menu item above Cut on the Edit
menu. Then it gets the ID of the menu item above Cut on the document window pop-up
menu.
. . .
F_ObjHandleT editMenuId, cutCmdId, docPopupMenuId,
prevItemOnEditMenuId, prevItemOnDocMenuId;
editMenuId = F_ApiGetNamedObject(FV_SessionId, FO_Menu,
"EditMenu");
docPopupMenuId = F_ApiGetNamedObject(FV_SessionId, FO_Menu,
"!MakerPopup");
cutCmdId = F_ApiGetNamedObject(FV_SessionId, FO_Command, "Cut");
prevItemOnEditMenuId = F_ApiGetId(editMenuId, cutCmdId,
FP_PrevMenuItemInMenu);
prevItemOnDocMenuId = F_ApiGetId(docPopupMenuId, cutCmdId,
FP_PrevMenuItemInMenu);
. . .

Manipulating Commands and Menus with the API
Getting the IDs of commands and menus
FDK Programmer’s Guide 385
. . .
Getting the IDs of commands and menus
To manipulate a command or menu, you need its ID. If you know its name, the simplest
way to get its ID is to call F_ApiGetNamedObject(). For example, the following
code gets the IDs of the FrameMaker main menu bar and the File menu:
. . .
F_ObjHandleT fileMenuId, mainMenuBarId;
mainMenuBarId = F_ApiGetNamedObject(FV_SessionId, FO_Menu,
"!MakerMainMenu");
fileMenuId = F_ApiGetNamedObject(FV_SessionId, FO_Menu,
"FileMenu");
. . .
If a menu or command with the specified name doesn’t exist,
F_ApiGetNamedObject() returns 0.

Manipulating Commands and Menus with the API
Getting the IDs of commands and menus
386 FDK Programmer’s Guide
13
If you don’t know a command’s name, there are several lists of objects you can traverse
to get its ID:
-If you know the command is on a particular menu, traverse the list of menu items on
the menu.
-If you know the command is on a menu but you don’t know which menu, traverse the
list of menu items in the session.
-If the command isn’t on any menu, traverse the list of commands in the FrameMaker
product session.
Because there are so many FrameMaker product commands, traversing all of them can
be slow. If a command is a menu item, get its ID by traversing the list of menu items on
a menu or in a session instead of traversing the list of commands in the session.
For example, if you don’t know a menu item’s name, but you know that its label is
Database, you can use the following code to get its ID:
. . .
F_ObjHandleT itemId;
StringT itemName;
itemId = F_ApiGetId(0, FV_SessionId, FP_FirstMenuItemInSession);
while(itemId)
{
itemName = F_ApiGetString(FV_SessionId, itemId, FP_Label);
if(F_StrEqual(itemName, "Database")) break;
itemId = F_ApiGetId(FV_SessionId, itemId,
FP_NextMenuItemInSession);
F_Free(itemName);
}
. . .

Manipulating Commands and Menus with the API
Determining a session’s menu configuration
FDK Programmer’s Guide 387
. . .
Determining a session’s menu configuration
The F_ApiGetNamedObject() function indicates only whether a command or
menu exists. It does not indicate whether it appears on a menu. To determine whether a
command or menu appears on a specific menu, call F_ApiMenuItemInMenu().
The syntax for F_ApiMenuItemInMenu() is:
F_ObjHandleT F_ApiMenuItemInMenu (F_ObjHandleT menuId,
F_ObjHandleT menuitemId,
BoolT recursive);
F_ApiMenuItemInMenu() returns the ID of the menu on which it finds the specified
menu or menu item. If it finds the menu or menu item on a submenu of the menu
specified by menuId, it returns the ID of the submenu.
For example, the following code determines whether the Copy menu item is on the Edit
menu or any of its submenus:
. . .
F_ObjHandleT copyCmdId, editMenuId, copyMenuId;
editMenuId = F_ApiGetNamedObject(FV_SessionId, FO_Menu,
"EditMenu");
copyCmdId = F_ApiGetNamedObject(FV_SessionId, FO_Command,
"Copy");
copyMenuId = F_ApiMenuItemInMenu(editMenuId, copyCmdId, True);
if(copyMenuId == editMenuId)
F_Printf(NULL, "Copy is on the Edit menu.");
else if (copyMenuId)
F_Printf(NULL, "Copy is on a submenu of the Edit Menu.");
else
F_Printf(NULL, "Copy is not on the Edit menu.");
. . .
This argument Means
menuId The menu or menu bar to search.
menuitemId The ID of the menu item or menu to search for.
recursive Flag specifying whether to search the submenus on the menu specified by
menuId. Specify True to search them.

Manipulating Commands and Menus with the API
Arranging menus and menu items
388 FDK Programmer’s Guide
13
If you want to enumerate the items at all hierarchical levels of a menu,
keep in mind that a menu item’s FP_PrevMenuItemInMenu and
FP_NextMenuItemInMenu properties specify menu items or menus only at the same
hierarchical level. To list all the menu items on a menu, you must recursively traverse
each of its submenus. For example, the following function prints the IDs of all the items
on a specified menu and its submenus:
. . .
VoidT printMenuItemIds(menuId)
F_ObjHandleT menuId;
{
F_ObjHandleT itemId;
itemId = F_ApiGetId(FV_SessionId, menuId,
FP_FirstMenuItemInMenu);
while(itemId)
{
F_Printf(NULL, "Item ID: 0x%x\n", itemId);
if(F_ApiGetObjectType(menuId, itemId) == FO_Menu)
printMenuItemIds(itemId); /* Recursive call */
itemId = F_ApiGetId(menuId, itemId,
FP_NextMenuItemInMenu);
}
}
. . .
Arranging menus and menu items
The API allows you to add a command to multiple menus and to reorder and delete
menus and menu items. The following sections describe this functionality in detail.
Adding a command to multiple menus
You can’t use the F_ApiDefineAndAddCommand() function discussed
in “Defining commands and adding them to menus” on page 205 to
add a command to multiple menus. Instead, you must use F_ApiDefineCommand()
to create the command and F_ApiAddCommandToMenu() to add it to the menus.

Manipulating Commands and Menus with the API
Arranging menus and menu items
FDK Programmer’s Guide 389
. . .
The syntax for F_ApiDefineCommand() is:
F_ObjHandleT F_ApiDefineCommand(IntT cmd,
StringT tag,
StringT label,
StringT shortcut);
The syntax for F_ApiAddCommandToMenu() is:
IntT F_ApiAddCommandToMenu(F_ObjHandleT toMenuId,
F_ObjHandleT cmdId);
For example, the following code creates a command named Grammar and adds it to the
Edit and Utilities menus:
. . .
#define GRAMMAR_CMD 1
F_ObjHandleT editMenuId, utilsMenuId, grammarCmdId;
editMenuId = F_ApiGetNamedObject(FV_SessionId, FO_Menu,
"EditMenu");
utilsMenuId = F_ApiGetNamedObject(FV_SessionId, FO_Menu,
"UtilitiesMenu");
grammarCmdId = F_ApiDefineCommand(GRAMMAR_CMD, "Grammar",
"Grammar...","\\!GG");
F_ApiAddCommandToMenu(editMenuId, grammarCmdId);
F_ApiAddCommandToMenu(utilsMenuId, grammarCmdId);
. . .
This argument Means
cmd The integer that the FrameMaker product passes to your client’s
F_ApiCommand() function when the user chooses the menu item or types
the keyboard shortcut for the command.
tag A unique name to identify the command.
label The title of the command as it appears on the menu.
shortcut The keyboard shortcut sequence.
This argument Means
toMenuId The menu to which to add the command
cmdId The ID of the command

Manipulating Commands and Menus with the API
Arranging menus and menu items
390 FDK Programmer’s Guide
13
You can also use F_ApiAddCommandToMenu() to add FrameMaker-defined
commands to multiple menus. For example, the following code adds the Compare
Documents command to the Edit and Utilities menus:
. . .
F_ObjHandleT editMenuId, compareCmdId, UtilsMenuId;
compareCmdId = F_ApiGetNamedObject(FV_SessionId, FO_Command,
"DocCompare");
editMenuId = F_ApiGetNamedObject(FV_SessionId, FO_Menu,
"EditMenu");
UtilsMenuId = F_ApiGetNamedObject(FV_SessionId, FO_Menu,
"UtilitiesMenu");
F_ApiAddCommandToMenu(editMenuId, compareCmdId);
F_ApiAddCommandToMenu(UtilsMenuId, compareCmdId);
. . .
A user’s menu configuration file can also add a FrameMaker or a client command to
several menus. For example, the following lines of a menu configuration file add a
client-defined command named Grammar to the Edit and Utilities menus.
<Command Grammar>
<Add Grammar <Menu EditMenu>>
<Add Grammar <Menu UtilitiesMenu>>
Removing menus and menu items
To remove a menu or menu item, call F_ApiDelete() with the first parameter set to
the ID of the menu that contains the menu or menu item and the second parameter set to
the ID of the menu or menu item. F_ApiDelete() deletes a menu or menu item from
only the menu you specify. If a menu or menu item is on several menus, you must make
a separate F_ApiDelete() call to remove it from each menu.
For example, the following code removes the Copy command from the Edit menu:
. . .
F_ObjHandleT copyCmdId, editMenuId;
editMenuId = F_ApiGetNamedObject(FV_SessionId, FO_Menu,
"EditMenu");
copyCmdId = F_ApiGetNamedObject(FV_SessionId, FO_Command,
"Copy");
F_ApiDelete(editMenuId, copyCmdId);
. . .

Manipulating Commands and Menus with the API
Arranging menus and menu items
FDK Programmer’s Guide 391
. . .
Reordering menus and menu items
To change a menu or menu item’s position on a menu, set its
FP_NextMenuItemInMenu or FP_PrevMenuItemInMenu properties to specify
the IDs of other menus or menu items on the menu. You need to set only one of these
properties. FrameMaker automatically sets the other one for you.
For example, if the Cut and Copy commands are on the Edit menu, you can use the
following code to make Copy appear above Cut:
. . .
F_ObjHandleT cutCmdId, copyCmdId, editMenuId;
editMenuId = F_ApiGetNamedObject(FV_SessionId, FO_Menu,
"EditMenu");
cutCmdId = F_ApiGetNamedObject(FV_SessionId, FO_Command,
"Cut");
copyCmdId = F_ApiGetNamedObject(FV_SessionId, FO_Command,
"Copy");
F_ApiSetId(editMenuId, copyCmdId, FP_NextMenuItemInMenu,
cutCmdId);
. . .
The following F_ApiSetId() call has the same effect as the call in the code above:
F_ApiSetId(editMenuId, cutCmdId, FP_PrevMenuItemInMenu,
copyCmdId);
To move a menu or menu item to the top of a menu, set its
FP_PrevMenuItemInMenu property to 0. To move it to the bottom of a
menu, set its FP_NextMenuItemInMenu property to 0. For example, the following
code moves the Copy menu item to the top of the Edit menu:
. . .
F_ObjHandleT copyCmdId, editMenuId;
editMenuId = F_ApiGetNamedObject(FV_SessionId, FO_Menu,
"EditMenu");
copyCmdId = F_ApiGetNamedObject(FV_SessionId, FO_Command,
"Copy");
F_ApiSetId(editMenuId, copyCmdId, FP_PrevMenuItemInMenu, 0);
. . .

Manipulating Commands and Menus with the API
Arranging menus and menu items
392 FDK Programmer’s Guide
13
If a menu is on a menu bar, setting its FP_PrevMenuItemInMenu property to 0
moves it to the leftmost position on the menu bar; setting its
FP_NextMenuItemInMenu property to 0 moves it to the rightmost position.
You can’t move a menu or menu item to another menu by setting its
FP_NextMenuItemInMenu or FP_PrevMenuItemInMenu properties. Instead,
you must delete it and then add it to the menu on which you want it to appear. For
example, the following code moves the Font menu from the Format menu to the main
menu bar:
. . .
F_ObjHandleT formatMenuId, fontMenuId, mainMenuBarId;
. . .
/* Delete instance of Font menu on the Format menu. */
F_ApiDelete(formatMenuId, fontMenuId);
F_ApiAddMenuToMenu(mainMenuBarId, fontMenuId);
. . .
Changing the menu set
The user can switch to a menu set by choosing the menu set from View>Menus. Your
client can switch menu sets programmatically by setting the session’s
FP_CurrentMenuSet property. For example, the following code switches to quick
menus:
. . .
F_ApiSetInt(0, FV_SessionId, FP_CurrentMenuSet, FV_MENU_QUICK);
. . .
You can’t switch to custom menus unless you have already loaded
a custom menu file. To load a custom menu file, call
F_ApiLoadMenuCustomizationFile().

Manipulating Commands and Menus with the API
Arranging menus and menu items
FDK Programmer’s Guide 393
. . .
Manipulating menu item separators
You can manipulate menu item separators (FO_MenuItemSeparator objects) the
same way you manipulate menus and menu items, with the following limitations:
-If there is more than one separator on a menu, each separator must have a different
name.
-A separator can’t be the first or the last item on a menu.
-Separators can’t appear next to each other.
FrameMaker provides six predefined separators: !Separator, Separator1,
Separator2, Separator3, Separator4, and Separator5. To get the ID of one
of these separators, use F_ApiGetNamedObject() as follows:
. . .
F_ObjHandleT separatorId;
separatorId = F_ApiGetNamedObject(FV_SessionId,
FO_MenuItemSeparator, "Separator1");
. . .
You can use any predefined separator name when you add a separator to a menu. For
example, you could use the predefined separator name Separator5 for the first
separator you add to a menu. However, you should try to use the predefined separator
name that corresponds to a separator’s position among the separators on a menu. For
example, the first separator on a menu should use the predefined separator name
Separator1 and the second separator should use the predefined separator name
Separator2. This makes it easier for other clients and users who modify menu
configuration files to manipulate the separators.
You can use the same separator on different menus. For example, if you create two
menus that contain two separators, you can use Separator1 and Separator2 on
each menu.

Manipulating Commands and Menus with the API
Arranging menus and menu items
394 FDK Programmer’s Guide
13
Adding, moving, and deleting separators
You can add, move, and delete separators the same way you add, move, and delete
commands and menu items. For example, the following code removes the separator that
appears after the Conditional Text menu item on the Special menu. It then adds a
separator and moves it above the Conditional Text menu item.
. . .
F_ObjHandleT specialMenuId, separatorId, conditionCmdId;
specialMenuId = F_ApiGetNamedObject(FV_SessionId,
FO_Menu, "SpecialMenu");
separatorId = F_ApiGetNamedObject(FV_SessionId,
FO_MenuItemSeparator, "Separator1");
conditionCmdId = F_ApiGetNamedObject(FV_SessionId,
FO_Command, "ConditionalText");
/* Delete the separator. */
F_ApiDelete(specialMenuId, separatorId);
/* Add it back and move it below the Conditional Text item. */
F_ApiAddCommandToMenu(specialMenuId, separatorId);
F_ApiSetId(specialMenuId, separatorId,
FP_NextMenuItemInMenu, conditionCmdId);
. . .
Creating separator objects
Because separators appear the same and you can use the same separator
on multiple menus, you will normally need only the predefined separators. If you need
additional separators, you can create them with F_ApiNewNamedObject() as
follows:
. . .
F_ObjHandleT separatorId;
separatorId = F_ApiNewNamedObject(FV_SessionId,
FO_MenuItemSeparator, "MySeparator");
. . .

Manipulating Commands and Menus with the API
Getting and setting menu item labels
FDK Programmer’s Guide 395
. . .
Getting and setting menu item labels
Most FrameMaker product menu items have only one label. For example, the label of
the Cut command is always Cut. However, some menu items have different labels for
different contexts. For example, the label of the TableConvert command is Convert
to Table when paragraph text is selected, but Convert to Paragraphs when
the insertion point is in a table or table cells are selected.
The FP_Labels property specifies the labels a menu item can have in different
contexts. If a menu item has one label for all contexts, its FP_Labels property
specifies only that label. Otherwise, its FP_Labels property specifies pairs of strings
with the following format:
context, label,
where context specifies a context and label specifies the menu item label that
appears when that context is applicable. The following table lists some of the values
context can have.
For example, the strings specified by the FP_Labels property of the
TableConvert command are:
{"ToTable", "Convert to Table...",
"ToText", "Convert to Paragraphs..."}
Context value When the label is displayed
Book When a book is active
Document When a document is active
Long When a menu item is on a pull-down menu or the document pop-up
menu
ToTable When text that is not a table or text line is selected
ToText When the insertion point is in a table cell or one or more table cells are
selected
Short When a menu item is on a pull-right menu or one of the formatting bar
menus

Manipulating Commands and Menus with the API
Getting and setting menu item labels
396 FDK Programmer’s Guide
13
Setting the labels of FrameMaker product menu items
You can change the labels of FrameMaker product menu items. If a FrameMaker
product menu item has labels for different contexts, you can change only the strings that
specify the labels. You can’t change the strings that specify the contexts in which the
labels appear. For example, the following code changes the labels for the TableConvert
command:
. . .
#include "fstrings.h"
F_ObjHandleT cmdId;
StringT labels[4];
F_StringsT myLabels;
. . .
labels[0] = (StringT) F_StrCopyString("ToTable");
labels[1] = (StringT) F_StrCopyString("Make table out of this");
labels[2] = (StringT) F_StrCopyString("ToText");
labels[3] = (StringT) F_StrCopyString("Convert to paragraphs");
myLabels.len = 4;
myLabels.val = (StringT *)labels;
F_ApiSetStrings(FV_SessionId, cmdId, FP_Labels, &myLabels);
. . .
Setting the labels of client-defined menu items
A client-defined menu item can have only one label for all contexts. Its FP_Labels
property should specify only one string. For example, the following code sets the label
of a client-defined menu item to My Item:
. . .
F_StringsT myLabels;
F_ObjHandleT cmdId;
StringT labels[1];
labels[0] = (StringT)"My Item";
myLabels.len = 1;
myLabels.val = (StringT *)labels;
F_ApiSetStrings(FV_SessionId, cmdId, FP_Labels, &myLabels);
. . .

Manipulating Commands and Menus with the API
Manipulating expandomatic menu items
FDK Programmer’s Guide 397
. . .
Manipulating expandomatic menu items
An expandomatic menu item is a dynamically determined set of menu items that
FrameMaker products treat as a single menu item. For example, the list of paragraph
formats that appears on the lower part of the Format>Paragraphs menu is an
expandomatic menu item named !ShowParagraphTags. FrameMaker products
currently use the following expandomatic menu items:
A FrameMaker product can change the contents of an expandomatic menu item during
a session. For example, when the user sets the insertion point in a document, the
FrameMaker product changes the !ShowParagraphTags menu item to list the
paragraph formats available in the document. If the user adds or deletes a paragraph
format, the FrameMaker product updates the list to reflect the change.
You can manipulate an expandomatic menu item just as you manipulate any other menu
item. However, you can’t manipulate the individual items that constitute the
expandomatic item. For example, you can move or remove the entire
!ShowParagraphTags item, but you can’t move or remove an individual item, such
as Body, that appears on it.
You can get the ID of an expandomatic item with the code similar to the following:
. . .
F_ObjHandleT itemId;
itemId = F_ApiGetNamedObject(FV_SessionId, FO_Command,
"!ShowParagraphTags");
. . .
Individual items in an expandomatic item don’t have IDs. You can determine which
items an expandomatic menu item contains by getting object properties. For example,
Expandomatic menu item name Description
!ShowCharacterTags The list of character formats available in the current
document
!ShowDocumentWindows The list of document windows in the current session
!ShowFilesRecentlyVisited The list of the last five files opened
!ShowFontChoices The list of font families available in the session
!ShowImportFiles The list of open files that a user can import into the
current document
!ShowParagraphTags The list of paragraph formats available in the current
document

Manipulating Commands and Menus with the API
Using check marks
398 FDK Programmer’s Guide
13
you can determine which items !ShowFontChoices contains by getting the session
property FP_FontFamilyNames.
Using check marks
FrameMaker products display check marks next to some menu items to indicate the
state of a setting or option. For example, when borders are visible in a document, a
FrameMaker product displays a check mark next to the Borders menu item. Your client
can also display check marks next to its menu items. Menu items have two properties
that control check marks:
-FP_CanHaveCheckMark, which specifies whether an item can have a check mark
-FP_CheckMarkIsOn, which specifies whether a check mark appears next to an
item
To use a check mark with a menu item, set FP_CanHaveCheckMark to True. Then
make the check mark visible by setting FP_CheckMarkIsOn to True, or invisible
by setting it to False.
. . . . . . . . . . . . . . . . . . . . . . . . . . . . . . . . . . . . . . . . . . . . . . . . . . . . . . . . . . . . . . . . . . . . . . . . . . . . . .
IMPORTANT:Once you set FP_CanHaveCheckMark to True, resetting it to
False has no effect. Setting FP_CheckMarkIsOn has an effect only when
. . . . . . . . . . . . . . . . . . . . . . . . . . . . . . . . . . . . . . . . . . . . . . . . . . . . . . . . . . . . . . . . . . . . . . . . . . . . . .
FP_CanHaveCheckMark is set to True.
Using context-sensitive commands and menu items
Many FrameMaker product commands and menu items change depending on the
context. For example, the Group command is disabled when there are no objects
selected. The API provides properties that allow you to make your client’s commands
and menu items context sensitive like FrameMaker product commands. The following
sections describe how to use these properties.

Manipulating Commands and Menus with the API
Using context-sensitive commands and menu items
FDK Programmer’s Guide 399
. . .
Enabling commands for specific contexts
The FP_EnabledWhen property specifies the contexts in which a command is
enabled. The following table lists some of the values FP_EnabledWhen can have.
For a complete list of the values FP_EnabledWhen can have, see “FO_Command” on
page 719 of the FDK Programmer’s Reference.
When you create a command, FP_EnabledWhen has the default value,
FV_ENABLE_ALWAYS_ENABLE. To completely disable a command, set its
FP_EnabledWhen property to FV_ENABLE_ALWAYS_DISABLE. To reenable a
command, reset FP_EnabledWhen to FV_ENABLE_ALWAYS_ENABLE. To enable a
command only in a specific context, set its FP_EnabledWhen property to one of the
other listed values.
For example, the following code creates a command that is enabled only when text is
selected:
. . .
F_ObjHandleT cmdId;
cmdId = F_ApiDefineCommand(1,"Transpose","Transpose Words", "");
F_ApiSetInt(FV_SessionId, cmdId, FP_EnabledWhen,
FV_ENABLE_IS_TEXT_SEL);
. . .
If a command is a menu item, it appears dimmed when it is disabled.
You can determine whether a menu item is disabled by getting its
FP_MenuItemIsEnabled property. This is easier than getting its
FP_EnabledWhen property and determining whether the specified context currently
applies. You can’t set the FP_MenuItemIsEnabled property.
FP_EnabledWhen value Context in which a menu item is active
FV_ENABLE_ALWAYS_ENABLE All contexts. This is the default value.
FV_ENABLE_ALWAYS_DISABLE No context. Setting FP_EnabledWhen to this value
completely disables the menu item.
FV_ENABLE_IS_TEXT_SEL Text is selected in a paragraph or a graphic text line.
FV_ENABLE_IN_TEXT_LINE The insertion point or selection is in a graphic text line.

Manipulating Commands and Menus with the API
Using context-sensitive commands and menu items
400 FDK Programmer’s Guide
13
Using shift menu items
FrameMaker products provide several shift menu items, menu items that change when
the user holds down the Shift key. For example, when the user holds down the Shift key
and displays the File menu, the label of the Close menu is Close All Open Files
instead of Close. If the user chooses the menu item, the FrameMaker product closes
all open files.

Manipulating Commands and Menus with the API
Using context-sensitive commands and menu items
FDK Programmer’s Guide 401
. . .
Shift menu items actually represent two separate commands,
which are linked by their FP_HasShiftOrUnshiftCommand and
FP_ShiftOrUnshiftCommand properties. For example, the Close menu
item represents the commands Close and CloseAll. The following
table shows the values of their FP_HasShiftOrUnshiftCommand and
FP_ShiftOrUnshiftCommand properties:
The API allows clients to create and use shift menu items. To combine two commands
into a shift menu item, you have to set the FP_HasShiftOrUnshiftCommand and
FP_ShiftOrUnshiftCommand properties for only one of the commands. The API
automatically sets the properties of the other command for you.
For example, the following code creates a shift menu item representing the client-
defined commands, Checkin and CheckinAll. If the user displays the Edit menu
normally, the label Check in File appears on it. If the user holds down the Shift
key and displays the Edit menu, the label Check in All Open Files appears on it.
. . .
#define CHECKIN_CMD 1
#define CHECKIN_ALL_CMD 2
F_ObjHandleT editMenuId, checkinCmdId, checkinAllCmdId;
editMenuId = F_ApiGetNamedObject(FV_SessionId, FO_Menu,
"EditMenu");
checkinCmdId = F_ApiDefineAndAddCommand(CHECKIN_CMD, editMenuId,
"Checkin","Check in File", "");
checkinAllCmdId = F_ApiDefineCommand(CHECKIN_ALL_CMD,
"CheckinAll","Check in All Open Files","");
F_ApiSetInt(editMenuId, checkinCmdId,
FP_HasShiftOrUnshiftCommand, FV_ITEM_HAS_SHIFT_COMMAND);
F_ApiSetId(editMenuId, checkinCmdId, FP_ShiftOrUnshiftCommand,
checkinAllCmdId);
. . .
Command Property Value
Close FP_HasShiftOrUnshiftCommand FV_ITEM_HAS_SHIFT_COMMAND
FP_ShiftOrUnshiftCommand ID of CloseAll command
CloseAll FP_HasShiftOrUnshiftCommand FV_ITEM_HAS_UNSHIFT_COMMAND
FP_ShiftOrUnshiftCommand ID of Close command

Manipulating Commands and Menus with the API
Using context-sensitive commands and menu items
402 FDK Programmer’s Guide
13

FDK Programmer’s Guide 403
. . . . . . . . . . . . . . . . . . . . . . . . . . . . . . . . . .
. . . . .
13
1Creating Custom Dialog Boxes for Your
Client
This chapter describes how to use FrameMaker products to create and modify custom
dialog boxes that you can use in your client’s user interface. You can create a dialog box
that contains the following items:
-Boxes
-Buttons
-Checkboxes
-Pop-up menus (with a standard appearance or drawn from bitmap images)
-Radio buttons
-Scroll bars
-Scroll lists
-Text boxes (with one or more lines)
If your client’s user interface requires only simple modal dialog boxes, you may not
need to create custom dialog boxes. The API provides several simple, ready-made
modal dialog boxes. For information on using these dialog boxes, see “Using API
dialog boxes to prompt the user for input” on page 193.
Overview
The process of including a custom dialog box in your client involves the following
general steps:
1 Create the custom dialog box.
Creating a dialog box involves designing its layout and items and saving this
information in a file format that can be used to build your FDK client. Instructions for
this step are presented in this chapter.
2 Write the code in your client to manipulate the dialog box.
After you create a custom dialog box for your client, you need to add code to your client
to manipulate it. For more information, see Chapter 11, “Handling Custom Dialog Box
Events.”

Creating Custom Dialog Boxes for Your Client
Overview
404 FDK Programmer’s Guide
14
3 Compile the dialog box with your client in the build process.
After you write the code for your client, you can compile the code with the files
containing dialog box information.
This overview section describes the fundamentals behind the first step of this process,
creating dialog boxes for clients. The later sections of this chapter describe the specific
procedures in this step of the process.
The end of this chapter lists some helpful tips to keep in mind when editing dialog
boxes.
Designing a dialog box in a FrameMaker product
You can use a FrameMaker product as a dialog editing application. FrameMaker
products can represent dialog box information as special Frame graphic objects. You
can then modify the dialog box and its items just as you would modify standard Frame
graphic objects.
Figure 10-1 shows a dialog box edited within a FrameMaker product.
Figure 1-1 Using a FrameMaker product to design a dialog box
To edit dialog box information through a FrameMaker product, you open a special type
of file called a Frame dialog resource (DRE) file. As Figure 10-2 shows, when you
open a DRE file in a FrameMaker product, the FrameMaker product translates the
dialog box information into a graphic representation of the dialog box.

Creating Custom Dialog Boxes for Your Client
Overview
FDK Programmer’s Guide 405
. . .
This is similar to opening a Frame binary document in a FrameMaker product. When
you open a Frame binary document, the FrameMaker product translates the document
information into a graphic representation of the document.
Figure 1-2 Comparison between opening a Frame binary file and a DRE file
The rest of this section describes Frame DRE files and how FrameMaker products
interpret these files.
Frame DRE files
A DRE file is a text file that uses special syntax to describe a dialog box and its items.
The following lines from a DRE file illustrate how the DRE file syntax describes the
OK button in a dialog box:
<Button
<MBaseLine 10 327 92>
<WBaseLine 59 231 53>
<XBaseLine 63 368 64>
<Label OK>
<Active No>
<HypertextHelp clnthelp:button>
> # 29
FrameMaker Product
Open Save
Open Save
Representation of the
document
Representation of the
dialog box
VIEWS
1
DRE file
Frame binary
document
DRE file
Frame binary
document

Creating Custom Dialog Boxes for Your Client
Overview
406 FDK Programmer’s Guide
14
FrameMaker products recognize this syntax and interpret the descriptions of the dialog
box and its items as special Frame graphic objects. Figure 10-3 shows the object
properties for the OK button described in the previous example.
Figure 1-3 Object properties for a button in a dialog box
By moving and resizing these special objects and changing their properties within a
FrameMaker product, you modify the dialog description in the DRE file. When you
save a DRE file, the changes that you make are saved back to the file in the special DRE
syntax.
Saving dialog box information
When you save a Frame DRE file, all the dialog box information is saved in text format
in the special DRE syntax. FrameMaker writes out a Windows dialog resource file
(.dlg) and an extra dialog information file (.xdi). The files use the same base name
as the DRE file (for example, if your DRE file is named mydialog.dre, the
FrameMaker product writes out the additional files mydialog.dlg and
mydialog.xdi). These files are resource description files recognized by Windows
and are used to compile the dialog box resources with your FDK client.
The rest of this section briefly describes how dialog boxes are included in your FDK
client.

Creating Custom Dialog Boxes for Your Client
Overview
FDK Programmer’s Guide 407
. . .
Dialog box information
In the Windows build process, dialog box information needs to be provided in a
Windows dialog resource file (a .dlg file). Additional information specific to Frame
dialog boxes needs to be provided in a separate file (an .xdi file).
For this reason, when you save a DRE file in a FrameMaker product, the FrameMaker
product also writes out the same dialog box information in a .dlg file and an .xdi
file.
Figure 10-4 shows the process of creating a dialog box for a client.
Figure 1-4 Creating a dialog box for a client
DRE file
Extra dialog
information file (.xdi)
Save
Representation of the
dialog box
Designing the dialog box Writing the code to
operate the dialog
box
Compiling the dialog
resources with your
FDK client
FrameMaker
Open
Save
Save
DRE file (.dre)
Windows dialog
resource file (.dlg)
FDK client
Other source files
for client

Creating Custom Dialog Boxes for Your Client
How to create a dialog box
408 FDK Programmer’s Guide
14
Invoking the dialog box by name
When you write the code to invoke the dialog box, use the name of the resource as an
argument for opening the dialog resource. The dialog resource is named after the DRE
file. For example, if your DRE file is named mydialog.dre, the build process creates
a dialog resource named mydialog.
For more details on displaying dialog boxes, see “Opening dialog resources” on
page 444.
How to create a dialog box
The process of creating a dialog box involves the following general steps. Each step is
described in more detail in subsequent sections of this chapter.
1 Using a FrameMaker product, create a new DRE file from an existing DRE file.
For details, see the next section.
2 Design the layout of the dialog box.
For more information, see the section “Designing the layout of the dialog box” on
page 411.
3 Specify the properties of the dialog box.
For more information, see the section “Setting the properties of the dialog box” on
page 415.
4 Specify the properties of the dialog items.
For details, see the section “Setting the properties of a dialog item” on page 419.
5 Save the new DRE file.
On some platforms, this creates platform-specific resource files. For details, see the
section “Saving a DRE file” on page 427.
6 Test the dialog box.
For more information, see the section “Testing a dialog box” on page 429.
Creating a DRE file
The first step in creating a dialog box is to create a DRE file. This file stores all the
information about a dialog box and its items.
Since dialog boxes and dialog items are different objects than standard Frame graphic
objects, you cannot create a new file (such as a blank portrait document, for example)
and draw the dialog box and its items. You must start from an existing DRE file that
already contains these objects.

Creating Custom Dialog Boxes for Your Client
Creating a DRE file
FDK Programmer’s Guide 409
. . .
Also, although you may find that you are able to copy and paste dialog items from a
DRE file into a regular Frame document, you should not use a Frame document to create
a dialog box. A saved Frame document cannot be converted to the dialog resources
necessary to create a dialog box.
To create a new DRE file, start a FrameMaker product and use the DRE file as a
template, as follows:
1 Choose New from the File menu in the FrameMaker product.
Using the New command ensures that you don’t overwrite the template.
2 Select an existing DRE file.
You can use the DRE template file provided with the FDK. You can find the template
file in the following locations:
-fdk_install_dir\samples\dre\template.dre
where fdk_install_dir is the directory in which you installed the FDK.
If you have already created your own DRE files, you can select one of them.
3 Click Create.
The FrameMaker product displays the DRE file in a standard Frame document window.
The dialog box and its items appear on a single page. The dialog box is displayed as a
rectangle, defining the boundaries of the dialog box.
Each item in the dialog box is displayed as a special Frame graphic object. Although
these objects appear to be composed of standard Frame graphic objects (for example, a
checkbox is displayed as a rectangle and a text line), you cannot ungroup a dialog item
into separate objects.
A DRE file can describe a number of different types of dialog items, including:
-Boxes
-Buttons
-Checkboxes
-Radio buttons
-Text boxes
-Multiline text boxes
-Pop-up menus
-Image pop-up menus (pop-up menus that appear as bitmap images)
-Labels
-Scroll bars
-Scroll lists

Creating Custom Dialog Boxes for Your Client
Creating a DRE file
410 FDK Programmer’s Guide
14
When you select an item, the document window status bar displays information about
the selected item in the following format:
view: item_number.item_type (related_item_number)
where
-view is a letter specifying the platform view of the dialog box, which is W for
Windows
-item_number is the number of the selected item.
In DRE files, the items in a dialog box are identified by unique numbers. Item
numbers start from 0 and increase sequentially. You use these numbers in your client
code to identify items in the dialog box.
-item_type is the item’s type.
-related_item_number specifies the number of a related item.
Some types of items (such as text boxes, image pop-up menus, and radio buttons) can
be related to other items. If there is no related item, the status bar displays an empty
pair of parentheses.
If the item type does not support related items (such as buttons or labels), the status
bar does not display parentheses.
For information about related items, see “Relating items in a dialog box” on
page 426.
If you select more than one item, the status bar displays information on the item with the
lowest number.
Figure 10-5 shows the status bar when an item is selected.
Figure 1-5 Item information in the status bar
Information about the
selected item

Creating Custom Dialog Boxes for Your Client
Designing the layout of the dialog box
FDK Programmer’s Guide 411
. . .
Designing the layout of the dialog box
FrameMaker products display the dialog box information graphically in a standard
Frame document window. Within a FrameMaker product, you can:
-Manipulate the dialog box and its items as graphic objects
-Add new items
-Delete existing items
The rest of this section describes the specific steps for each of these tasks.
Manipulating the dialog box and its items
When designing the layout of the dialog box, you can manipulate the dialog box and its
items in the same way that you manipulate standard Frame graphic objects.
Moving and resizing the dialog box and its items
To move the dialog box, select it and drag it to its new position. To resize the dialog box,
select it and drag one of its object handles.
Do not manually resize the height of a multiline text box or a scroll list. Multiline text
boxes and scroll lists have special properties that define height in terms of the number
of lines of text displayed. To resize a multiline text box or scroll list, set the height of the
item in the Object Properties dialog box for the item. For details, see “Setting basic
dialog item properties” on page 420.
Also, the length of a label, check box, or radio button is defined by the length of the text
associated with the item. To change the length of any of these items, specify a shorter or
longer string of text for the item.

Creating Custom Dialog Boxes for Your Client
Designing the layout of the dialog box
412 FDK Programmer’s Guide
14
Using commands to modify the dialog box and its items
You can use the following commands from the Graphics menu when working with a
dialog box and its items:
-Group
-Ungroup (only on items you’ve manually grouped)
-Bring to Front
-Send to Back
-Align
-Distribute
-Scale (see the previous caveats about resizing)
-Object Properties
-Snap
Note that you cannot ungroup a single dialog item into smaller components. For
example, you cannot ungroup a checkbox into a box and a label.
For example, you can use the Align command to align dialog box items. When aligning
the bottoms of dialog items, note that the bottom of any item containing text is defined
by the baseline of its text line.
Some commands affect the display of graphic objects in a DRE file but have no effect
on the actual dialog box that you create from the file.
-You can use the Group command to group dialog items for convenience while laying
out the dialog box. Although the grouping works when
you are modifying the file, the grouping information is not saved in
the DRE file. In other words, grouping has no effect on the appearance
or functionality in the actual dialog box. For example, if you group checkboxes
together, the grouping does not affect the way the checkboxes work.
-Although you can change the line, fill, and color properties of graphic objects in the
DRE file, this does not change the appearance of items in the actual dialog box.
-The Bring to Front and Send to Back commands do not change the appearance of
items in the actual dialog box. Although you can use them while editing the DRE file,
you should not allow dialog items to overlap.
The following commands from the Graphics menu have no effect on a dialog box and
its items:
-Reshape
-Smooth

Creating Custom Dialog Boxes for Your Client
Designing the layout of the dialog box
FDK Programmer’s Guide 413
. . .
-Unsmooth
-Flip Up/Down
-Flip Left/Right
-Rotate
-Set Number of Sides
. . . . . . . . . . . . . . . . . . . . . . . . . . . . . . . . . . . . . . . . . . . . . . . . . . . . . . . . . . . . . . . . . . . . . . . . . . . . . .
IMPORTANT:The Undo command discards only changes in size and position. The
. . . . . . . . . . . . . . . . . . . . . . . . . . . . . . . . . . . . . . . . . . . . . . . . . . . . . . . . . . . . . . . . . . . . . . . . . . . . . .
Undo command does not discard any other changes.
Redisplaying the dialog box
Measurements in DRE files must use whole number values. If you group items, align
items, or work in a zoomed DRE file, the FrameMaker product might not use whole
numbers for measurements. As a result, the display of the dialog box might differ from
the actual measurements of the dialog box by up to 0.5 pixels.
To see the correct view of the dialog box, use the shortcut Esc d x, Esc d w, or Esc d m.
This redisplays the DRE file with the correct measurements.
Adding dialog items
Because dialog items are special Frame graphic objects, you cannot create them by
using the Tools palette. To create a dialog item, you need to select an existing item in a
DRE file and copy and paste the item.
When you add an item to a dialog box, the FrameMaker product assigns the next highest
item number to the item.
Some dialog items, such as buttons, checkboxes, and radio buttons, already contain
labels. You can add a label to dialog items that don’t have labels, such as text boxes,
pop-up menus, and scroll lists. Figure 10-6 shows that the label for a text box is a
separate dialog item.
Figure 1-6 Dialog item with a separate label
Some items, such as
checkboxes, already have
labels.
Since text boxes do not have
labels, you need to add a
separate label.

Creating Custom Dialog Boxes for Your Client
Designing the layout of the dialog box
414 FDK Programmer’s Guide
14
A label is considered to be a separate dialog item if it is not part of a button, checkbox,
or radio button. To add a label, select a separate label, then copy and paste it.
Deleting items from a dialog box
To delete an item from a dialog box, select the item and press the Delete key.
Note that by deleting an item, you break the sequence of item numbers. For example, if
you delete item 3, the sequence of item numbers skips from 2 to 4. You need to
renumber the items so that the sequence is unbroken.
To renumber the items in a dialog box, follow these steps:
1 Select the dialog box.
2 From the Graphics menu, choose Object Properties.
The FrameMaker product automatically renumbers the items.
3 Click OK to dismiss the Dialog Box Properties dialog box.

Creating Custom Dialog Boxes for Your Client
Setting the properties of the dialog box
FDK Programmer’s Guide 415
. . .
Setting the properties of the dialog box
The graphic object that represents a dialog box has special properties that you must set
when you create a new DRE file.
To set the properties for a DRE file, follow these steps:
1 In the DRE file, select the rectangle representing the dialog box.
2 From the Graphics menu, choose Object Properties.
The Dialog Box Properties dialog box appears, displaying the properties of the dialog
box. You can specify the following properties for a dialog box:
-The order of the items in the dialog box
-The title of the dialog box
-The item initially highlighted or selected by the cursor (called the first focus of the
dialog box)
-The button activated by pressing the Return key (called the default button)
-The items that act as the OK, Cancel, and Help buttons
-The size and position of the dialog box (note that modal dialog boxes are always
positioned in the center of the screen)
The Item Order list in the Dialog Box Properties dialog box displays a list of all the
dialog items in the DRE file. Each dialog item is associated with an item number.

Creating Custom Dialog Boxes for Your Client
Setting the properties of the dialog box
416 FDK Programmer’s Guide
14
Note the item number of each dialog item. You use these item numbers to identify
dialog items in your client code.
Figure 1-7 Properties of a dialog box
Specifying the focus order
When the user selects an item in a dialog box (except a label or a box), the item becomes
the focus of the dialog box. For example, if the user clicks in a text box, the text box is
the focus.
When the user presses the Tab key, the focus moves from one item to the next in a
specific order (for example, if the cursor is in a text box and the user presses the Tab
key, the focus might move to a button or pop-up menu). This order is called the focus
order of a dialog box.
The focus order of a dialog box is specified by the order of items in the dialog box. For
example, suppose item 4 is a text box and item 5 is a radio button. If the text box has the
focus, pressing the Tab key moves the focus to the radio button.
The focus order defines the order in which items are selected when the user presses the
Tab key. You can change the focus order by changing the order of items in the dialog
box.
To change the focus order, follow these steps:

Creating Custom Dialog Boxes for Your Client
Setting the properties of the dialog box
FDK Programmer’s Guide 417
. . .
1 Select an item in the scroll list.
2 Click Up or Down to move the selected item up or down in the list.
To move the selected item up or down by 5 items at a time, press the Shift key while
clicking Up or Down.
When you select an item in the Item Order scroll list, the corresponding graphic object
in the DRE file also appears selected. This helps you to identify the item in the DRE file.
Figure 1-8 Item selected in the Item Order scroll list and the DRE file
If you assign a keyboard shortcut to an item, make sure that the label containing the
shortcut and the item are in sequential order. Move the label item so that it precedes the
item in the Item Order scroll list.
If you do not assign keyboard shortcuts, the label and the item do not need to be in
sequential order.
An item selected in the scroll
list is also selected in the
DRE file.

Creating Custom Dialog Boxes for Your Client
Setting the properties of the dialog box
418 FDK Programmer’s Guide
14
If you use a box item to group other items, make sure the items it contains appear
immediately after it in the Item Order scroll list. Note that this order is important only if
the box contains other items; if the box does not contain any items or if the box is used
as a separator (see “Boxes” on page 421), the item order is not important.
Figure 1-9 Order of items in the Item Order scroll list
Identifying basic items
Each dialog box requires some basic items. You need to specify these items as part of
the properties of the dialog box. These items include:
-Title label
The title label is a label that appears in the title bar of the dialog box.
-First focus
The first focus of a dialog box is the item selected when the user first opens the dialog
box.
-Default button
The default button is a button the user can activate by pressing the Return key.
-OK button
The OK button is the button that performs an action and dismisses the dialog box.
-Cancel button
If you are creating a modal dialog box, identify a Cancel button. If the user closes the
dialog box by pressing Control-w, the dialog box activates the Cancel button.
Items contained in a box appear
right after the box in the Item
Order scroll list.

Creating Custom Dialog Boxes for Your Client
Setting the properties of a dialog item
FDK Programmer’s Guide 419
. . .
Figure 1-10 Specifying the basic items in a dialog box
To specify any of these items, type the item number in the appropriate text box. For
example, to specify the Cancel button as item 4, type 4 in the Cancel Button text box.
If a dialog box doesn’t use one of these items, type -1 in the text box for the item. For
example, to create a dialog box with no Help button, type -1 in the Help Button text
box.
Specifying the size and position of a dialog box
You can change the properties of a dialog box that specify its initial size and position.
You can also adjust the size of the dialog box manually by selecting its rectangle and
dragging the handles.
Figure 1-11 Specifying the size and position of a dialog box
The size and position values do not affect the initial position of modal dialog boxes.
Modal dialog boxes always appear in the center of the screen.
Setting the properties of a dialog item
Like standard Frame graphic objects, dialog items have properties. These properties
define the size and position of the item and relationships with other items.
You can set the following properties for a dialog item:
-Basic properties
-Properties specific to different types of dialog items
-Keyboard shortcuts

Creating Custom Dialog Boxes for Your Client
Setting the properties of a dialog item
420 FDK Programmer’s Guide
14
-Relationships with other dialog items
The rest of this section describes the different types of dialog items and explains how to
set the properties for these items.
Setting basic dialog item properties
To set or modify an item’s basic properties, follow these steps:
1 Select the item.
2 From the Graphics menu, choose Object Properties.
3 In the Dialog Item Properties dialog box, specify the properties of the item.
Figure 10-12 shows an example of the Dialog Item Properties dialog box.
Figure 1-12 Dialog Item Properties dialog box for a text box
As is the case with standard Frame graphic objects, different dialog items have different
properties. Each type of dialog item has a different Dialog Item Properties dialog box.
For most types of dialog items, you can set the following properties in the Dialog Item
Properties dialog box:
-Position relative to the dialog box
In the Left text box, type the offset of the item from the left side of the dialog box.
In the Top or Baseline text box, type the offset of the item from the top of the dialog
box.

Creating Custom Dialog Boxes for Your Client
Setting the properties of a dialog item
FDK Programmer’s Guide 421
. . .
-Width
In the Width text box, type the width of the item.
-Height
In the Height text box, type the height of the item.
Note that height is set to a fixed value for some items, such as text boxes, labels, and
buttons. You cannot specify the height of any of these items. For these items, height is
determined by the height of the text that appears in the item.
Similarly, you cannot specify the width of certain items, such as radio buttons, check
boxes, and labels. For these items, width is determined by the length of the text that
appears in the item.
For most types of items, the Dialog Item Properties dialog box also contains the Other
Properties text box and the Stuff Item text box. The Stuff Item text box displays the
number of a dialog item that is related to the current item. For instructions on relating
dialog items, see “Relating items in a dialog box” on page 426.
Some item types have additional properties. Instructions on setting these properties are
covered in the next section.
Working with specific types of items
The following sections describe each type of item and item properties not covered in the
previous section. You set these properties in one of the following ways:
-Enter values in the Dialog Item Properties dialog box (for example, to specify the
initial state of a checkbox)
-Select and edit the item in the DRE file (for example, to specify the text
in a label, select the text and type over it)
-Write client code (for example, to specify the menu choices in a pop-up menu)
Boxes
A box appears as a rectangle drawn with a single black line. You can use a box to
organize the items in a dialog box. The items contained within a box must have numbers
that follow the item number of the box. For details, see “Specifying the focus order” on
page 416.
You can also use a box as a line separator by setting its width or height to 0.
. . . . . . . . . . . . . . . . . . . . . . . . . . . . . . . . . . . . . . . . . . . . . . . . . . . . . . . . . . . . . . . . . . . . . . . . . . . . . .
IMPORTANT:Do not put a box within another box, except in cases where the inside box
. . . . . . . . . . . . . . . . . . . . . . . . . . . . . . . . . . . . . . . . . . . . . . . . . . . . . . . . . . . . . . . . . . . . . . . . . . . . . .
is a separator (a box with a height or width of 0).

Creating Custom Dialog Boxes for Your Client
Setting the properties of a dialog item
422 FDK Programmer’s Guide
14
For information on setting the basic properties for this dialog item, see the section
“Setting basic dialog item properties” on page 420.
Buttons
A button allows the user to execute a command or invoke an action from a dialog box.
The button item includes a label. To change the text in the label, select the text on the
button face and type over it.
For information on setting the basic properties for this dialog item, see the section
“Setting basic dialog item properties” on page 420.
Checkboxes
A checkbox allows the user to choose from two or three options. A checkbox can have
two states (on or off) or three states (on, as is, or off). For example, checkboxes in the
FrameMaker product Find/Change dialog box have two states; the checkboxes in the
Character Designer have three states.
Three-state checkboxes are also called triboxes. Triboxes and two-state checkboxes are
handled as different objects internally by FrameMaker products. For more information,
see “How the API represents dialog boxes” on page 437.
In addition to the basic properties of the dialog item (see “Setting basic dialog item
properties” on page 420), checkboxes have the following properties:
-Initial state of the checkbox
In the Initial State text box, type 0 if the checkbox is initially off or 1 if it is
initially on.
-Number of states for the checkbox
In the States text box, type 2 if the checkbox has two states or 3 if the checkbox
has three states.
The checkbox item includes a label. To change the text in the label, select the text next
to the checkbox and type over it.
Radio buttons
A radio button allows the user to select one choice out of several choices. Each radio
button belongs to a set. Only one radio button in a set can be selected at a time.
In addition to the basic properties of the dialog item (see “Setting basic dialog item
properties” on page 420), radio buttons have the following properties:
-Initial state of the radio button (on or off)
In the Initial State text box, type 0 if the radio button is initially off or 1 if it is
initially on.

Creating Custom Dialog Boxes for Your Client
Setting the properties of a dialog item
FDK Programmer’s Guide 423
. . .
-Number of the group to which the radio button belongs
In the Group text box, type the number that identifies the radio button’s group. When
you assign group numbers, start with 1.
The radio button item includes a label. To change the text in the label, select the text
next to the radio button and type over it. If the text is longer than one line, add another
label for each additional line of text.
You can set the label of the radio button in your client code. For details, see “Labels” on
page 424.
Text boxes
A text box allows the user to enter text. The text box item does not include a label. For
instructions on adding a label for a text box, see the section “Adding dialog items” on
page 413.
For information on setting the basic properties for this dialog item, see the section
“Setting basic dialog item properties” on page 420.
Multiline text boxes
A multiline text box is a text box that displays more than one line of text. The multiline
text box item does not include a label. For instructions on adding a label for a multiline
text box, see the section “Adding dialog items” on page 413.
For information on setting the basic properties for this dialog item, see the section
“Setting basic dialog item properties” on page 420.
Pop-up menus
A pop-up menu allows the user to select a setting from a list of settings. You can’t
specify the list of settings in the DRE file. Instead, you must include code in your client
to provide it. For more information, see “Initializing items in a dialog box” on page 445.
The pop-up menu dialog item does not include a label. For instructions on adding a label
for a pop-up menu, see the section “Adding dialog items” on page 413.
For information on setting the basic properties for this dialog item, see the section
“Setting basic dialog item properties” on page 420.
Image pop-up menus
An image pop-up menu is a pop-up menu that appears as a bitmap image of an arrow
pointing downward. For an example of this bitmap image, look at the left side of the
Paragraph Designer window.
In the Dialog Item Properties dialog box for this item, the name of the bitmap used is
specified in the File Name text box. The name can be either arrowdown or
tallarrowdn:

Creating Custom Dialog Boxes for Your Client
Setting the properties of a dialog item
424 FDK Programmer’s Guide
14
-These two bitmaps are identical. Do not change these names.
You can’t specify the list of settings for an image pop-up menu in the DRE file. Instead,
you must include code in your client to provide it. For more information, see
“Initializing items in a dialog box” on page 445.
The image pop-up menu item does not include a label. For instructions on adding a label
for an image pop-up menu, see the section “Adding dialog items” on page 413.
For information on setting the basic properties for this dialog item, see the section
“Setting basic dialog item properties” on page 420.
Labels
A label is a single line of text that you can use to identify other items in a dialog box.
Some types of dialog items, such as radio buttons, checkboxes, and buttons, already
include labels. For these items, the label is part of the dialog item. Other items, such as
text boxes and pop-up menus, do not include labels. For these items, the label is a
separate dialog item.
To change the text in a label, select the label’s text in the DRE file and type over it. You
can also include code in your client to change a label dynamically. To do this, set the
label property on the API object representing the label. For details on the properties of
the API object, see “Dialog boxes” on page 728 of the FDK Programmer’s Reference.
For instructions on getting and setting properties, see Chapter 5, “Getting and Setting
Properties.”
If you set the text of a label in your client code, you must make sure that the DRE file
defines an adequate space for the text. Otherwise, the text set by your client may appear
truncated. For example, suppose you add a label to a DRE file and specify String as the
text in the label. In your client code, if you set this label to String of text, the actual label
in the dialog box only displays the word String and truncates the rest of the label (of
text).
To prevent this, select the label and type the longest string of text set by your client
code. If you do not want this string of text to appear when the dialog box is displayed,
you can initialize the value of the label in your client code so that the long string is not
displayed by default. For examples of initializing the values of dialog items, see
“Initializing items in a dialog box” on page 445.
For information on setting the basic properties for this dialog item, see the section
“Setting basic dialog item properties” on page 420.

Creating Custom Dialog Boxes for Your Client
Setting the properties of a dialog item
FDK Programmer’s Guide 425
. . .
Scroll bars
A scroll bar allows the user to choose a value within a specified range. Each end of the
scroll bar represents one end of the range. You specify a scroll bar’s range in your client
code. To do this, set the minimum and maximum value properties on the API object
representing the scroll bar. For details on the properties of the API object, see “Dialog
boxes” on page 728 of the FDK Programmer’s Reference. For instructions on getting
and setting properties, see Chapter 5, “Getting and Setting Properties.”
To display the currently selected value of a scroll bar in the dialog box, add a text box
or a label. The dialog box does not automatically stuff the scroll bar value into the text
box or label. To do this, you must add code to your client that gets the scroll bar value
and programmatically stuffs it into the text box or label.
If you resize a scroll bar by dragging on its object handles, it may appear distorted. To
eliminate the distortion, use the keyboard shortcut for viewing the dialog box on the
current platform. For instructions on using this shortcut, see “Set the properties of the
dialog box” on page 433.
To change the length of a scroll bar, type over the value in the Width or the Height text
box:
-If the scroll bar is horizontal, type the length of the scroll bar in the Width text box.
-If the scroll bar is vertical, type the length of the scroll bar in the Height text box.
Note that you cannot change the width of a vertical scroll bar. Similarly, you cannot
change the height of a horizontal scroll bar.
To change the orientation of a scroll bar from horizontal to vertical, drag the object
handles of the scroll bar so that the height of the scroll bar is greater than the width. The
scroll bar appears distorted until you use the keyboard shortcut for viewing the dialog
box on the current platform. You can use a similar process to change the orientation
from vertical to horizontal.
For information on setting the basic properties for this dialog item, see the section
“Setting basic dialog item properties” on page 420.
Scroll lists
A scroll list is a list of items from which the user can select an item. You can’t specify
the list of items in the DRE file. Instead, you must include code in your client to provide
it. For more information, see “Initializing items in a dialog box” on page 445.
The scroll list item does not include a label. For instructions on adding a label for a
scroll list, see the section “Adding dialog items” on page 413.
For information on setting the basic properties for this dialog item, see the section
“Setting basic dialog item properties” on page 420.

Creating Custom Dialog Boxes for Your Client
Setting the properties of a dialog item
426 FDK Programmer’s Guide
14
Specifying keyboard shortcuts for Windows versions
In Windows, the user can activate or select certain dialog items by pressing a keyboard
shortcut. The shortcut is identified by the first underlined letter in the item’s label. When
the user presses the Alt key and this letter, the dialog item is activated.
Figure 10-13 illustrates how a shortcut is identified in the label of a text box.
Figure 1-13 Keyboard shortcut for an item in Windows
To specify a keyboard shortcut for the Windows version of a dialog box, follow these
steps:
1 In the DRE file, select the letter of the label to be used for the keyboard shortcut.
2 From the Format menu, choose Style>Underline.
If the item has a separate label item, make sure that its item number follows the label’s
item number. For example if the item is a text box, make sure its item number follows
the item number of its label. For more information, see “Specifying the focus order” on
page 416.
Relating items in a dialog box
You can relate certain types of dialog items to other items. If two items are related,
manipulating one changes the other.
For example, in the FrameMaker product Paragraph Designer, the Paragraph Tag
pop-up menu consists of two dialog items: a text box and an image pop-up menu. The
image pop-up menu is the bitmap image of an arrow pointing downward. If the user
chooses a setting from the image pop-up menu, the setting is displayed, or stuffed, in the
text box. The image pop-up menu’s stuff item is the text box.
Underlined character used to
identify the keyboard shortcut
for the text box label

Creating Custom Dialog Boxes for Your Client
Saving a DRE file
FDK Programmer’s Guide 427
. . .
Figure 10-14 shows a text box and an image pop-up menu. The text box is the stuff item
of the image pop-up menu.
Figure 1-14 Related dialog items
A text box can also be related to a radio button. If a radio button’s stuff item is a text
box, turning on the radio button moves focus to the text box. If the stuff item for a text
box is a radio button, typing in the text box automatically turns on the radio button.
To specify the stuff item for a dialog item, follow these steps:
1 In the DRE file, select the item.
For example, if you want a text box to be the stuff item for an image pop-up menu, select
the image pop-up menu first. The order in which you select the items is important.
2 Select the item which will be the stuff item of the first item.
3 To identify the second item you selected as the stuff item for the first item you selected,
press Esc d f.
The FrameMaker product automatically deselects the second item. The first item
remains selected, and the status bar displays information about this item. The item
number of the second item is displayed in parentheses, indicating that the second item
is the stuff item for the first item.
For example, suppose you select an image pop-up menu (item 18) first, then you select
a text box (item 17). Then you use the keyboard shortcut Esc d c. The text box becomes
the stuff item of the image pop-up menu. The FrameMaker product deselects the text
box. The image pop-up menu remains selected, and the status bar displays the following
information:
X:18.ImagePopup(17)
The number in parentheses indicates that item 17 is the stuff item of item 18.
You can also specify the stuff item by choosing Object Properties from the Graphics
menu and typing the number of the related item in the Stuff Item text box.
Saving a DRE file
. . . . . . . . . . . . . . . . . . . . . . . . . . . . . . . . . . . . . . . . . . . . . . . . . . . . . . . . . . . . . . . . . . . . . . . . . . . . . .
IMPORTANT:To save the DRE file, choose the Save command from the File menu. To
. . . . . . . . . . . . . . . . . . . . . . . . . . . . . . . . . . . . . . . . . . . . . . . . . . . . . . . . . . . . . . . . . . . . . . . . . . . . . .
save it under a different name, choose the Save As command from the File menu.
Body
The text box gets
“stuffed” with the value
selected from the pop-up
menu.
The selected item from
the pop-up menu is
“stuffed” into the text
box.

Creating Custom Dialog Boxes for Your Client
Modeless Dialog Boxes
428 FDK Programmer’s Guide
14
The Save As dialog box appears with the option to save the files as a Frame dialog
resource. This option is only available when you open a DRE file in a FrameMaker
product. If you open a Frame binary file, this option does not appear.
Saving a DRE file creates additional files—Windows dialog resource files (.dlg) and
extra dialog information files (.xdi files). You compile these files with FDK client.
When a FrameMaker product creates these additional files, it names these files after the
DRE file. For example, saving the file named mydlg.dre creates additional files
named mydlg.dlg and mydlg.xdi.
The dialog resource is named after the base name of the DRE file (the filename without
the .dre extension).
When you open the dialog resource using the F_ApiOpenResource() function, use
the name for the resource as an argument to the function. The name of the resource is
usually the base name of the DRE file.
For details on opening dialog resources and displaying dialog boxes, see “Opening
dialog resources” on page 444.
Modeless Dialog Boxes
FrameMaker FDK provides various ways to create and manage modeless dialog boxes.
Modeless dialog boxes in Workspaces
Because FrameMaker provides support for workspaces, the client’s modeless dialogs
can become a part of a workspace. To make this work, the client has to handle the
notification FA_Note_Dialog_Create, which is sent to the client when the
workspace has to launch the modeless dialog for a particular client.
When the user closes a client’s modeless dialog, the dialog event FV_DlgClose is
issued. Note that this dialog can also be closed due to workspace-related operations,
such as switching workspaces. In such cases, instead of the dialog event
FV_DlgClose, the notification FA_Note_QuitModelessDialog is sent to the
client. Therefore, the client must handle both of these events appropriately to achieve
the desired result.
Within a workspace, if the dialog gets visible from a minimized/iconic state, then a
dialog event FV_DlgNeedsUpdate is issued. This event indicates that the client’s
modeless dialog has become visible and should be updated, so that it does not display
stale information.

Creating Custom Dialog Boxes for Your Client
Testing a dialog box
FDK Programmer’s Guide 429
. . .
Capturing behavior of a modeless dialog box and controlling its position
A client can capture behavior of modeless dialog and control its position. For modeless
dialogs, client can handle the dialog's show-hide behavior using the events
FV_DlgHide and FV_DlgShow. It can also handle its close behavior by capturing
event FV_DlgClose and control its hide behavior on close. Position of the modeless
dialog can be controlled by DLG(.dlg file) and its docking can be controlled too.
The following table details the FDK support for modeless dialog:
Testing a dialog box
You can test a dialog box while you are modifying it to verify its appearance and its item
focus order. You can test it as a modal dialog box or as a modeless dialog box.
-A modal dialog box prevents the user from performing any other action in a
FrameMaker product while the dialog box is visible. For example, the Print dialog
box is a modal dialog box. Until the user clicks Print or Cancel to close the dialog
box, the user can’t perform any other action.
-A modeless dialog box allows the user to perform other actions in a FrameMaker
product while the dialog box is displayed. For example, the Marker dialog box is a
modeless dialog box. While the Marker dialog box is displayed, the user can do other
work in a Frame document.
Functionality FDK support
Open a modeless dialog as
docked or undocked
F_ApiSetInt(session_id,dialog_id,
FP_DockDialog, Dock_value);
Dock_value can be one of the following:
FV_DIALOG_DOCK_NONE
FV_DIALOG_DOCK_BOTTOM
FV_DIALOG_DOCK_RIGHT
FV_DIALOG_DOCK_LEFT
Determine if a dialog is docked
or undocked
F_ApiGetInt(session_id,
dialog_id,FP_IsDialogDocked);
Determine if a dialog is
displayed
F_ApiGetInt(session_id, dialog_id,
FP_IsDialogVisible);
Control dialog on hide/close
behavior
Client can capture the FV_DlgClose event. To hide a
dialog on close, use the following returnvalue:
F_ApiReturnValue(FR_HideDialogOnClose);
Control the position of the dialog The position of the dialog can be controlled using .dlg
file.
Control the position of the dialog Events FV_DlgHide & FV_DlgShow

Creating Custom Dialog Boxes for Your Client
A simple example
FDK Programmer’s Guide 431
. . .
To test a dialog box, use one of the following keyboard shortcuts:
-To test the dialog box as modal, press Esc d t.
In this mode, clicking any button dismisses the dialog box.
-To test the dialog box as modeless, press Esc d T.
In this mode, clicking any button does not dismiss the dialog box. To close the dialog
box, use the native window manager functionality.
Figure 10-15 shows a DRE file and the dialog box displayed when it is tested.
Figure 1-15 Dialog box being tested
A simple example
This section provides an example of how to create a simple dialog box named pgftag.
For instructions on writing the client code to implement this dialog box, see “A simple
example” on page 441.
The dialog box is shown in Figure 10-16.
Figure 1-16 The pgftag dialog box

Creating Custom Dialog Boxes for Your Client
A simple example
432 FDK Programmer’s Guide
14
To create the sample dialog box, follow these general steps:
1 Create a new DRE file.
For more information, see “Creating a DRE file” on page 408.
2 Design the layout of the dialog box.
3 Set the properties of the dialog box.
4 Save and test the DRE file.
Note that this example does not involve setting properties for specific dialog items,
since the example is relatively simple.
The steps for creating the sample dialog box are described in the following sections.

Creating Custom Dialog Boxes for Your Client
A simple example
FDK Programmer’s Guide 433
. . .
Designing the layout of the dialog box
To design the layout of the sample dialog box, follow these steps:
1 Delete all extraneous items from the DRE file, except two labels, a text box, and a
button.
2 Drag the object handles of the dialog box rectangle to resize it.
3 Select the text in one of the label items and type Apply Paragraph Tag.
4 Select the text in the other label item and type Paragraph Tag.
5 Select the text in the button’s label and type Apply.
6 Drag the object handles of the text box and the button to resize them.
7 Position the items within the dialog box.
Figure 10-17 shows the DRE file with the layout of the dialog box completed.
Figure 1-17 Completed layout of the dialog items
8 If you intend to create the dialog box for more than one platform, change the platform
view to check the layout on the other platforms.
You may need to make minor adjustments to the layout. If you do, you need to apply the
changes to the other platform views. Press Esc d r to reset the other platform views.
Set the properties of the dialog box
To set the properties of the sample dialog box, follow these steps:
1 Select the dialog box in the new DRE file.
2 From the Graphics menu, choose Object Properties.
The Item Order scroll box lists the three items remaining in this DRE file.

Creating Custom Dialog Boxes for Your Client
A simple example
434 FDK Programmer’s Guide
14
3 Using the Up and Down buttons, change the order of items in the dialog box so that the
“Apply Paragraph Tag” label is item 0, the button is item 1, the text box is item 2, and
the “Paragraph Tag” label is item 3.
These numbers are used to identify the dialog items in the code. For details on the code
used to run this example, see “A simple example” on page 441.
Note that the label for the text box follows the text box in consecutive order. Since no
keyboard shortcuts are defined in this example, the label of the text box does not need
to precede the text box. The label and the text box can be in any order and do not need
to be consecutive in the Item Order scroll box.
4 In the Useful Items group box, verify that the following items are specified:
-First Focus is set to 2.
-Title Label is set to 0.
-Default Button is set to 1.
-OK Button is set to 1.
Since the dialog box has only one button, you do not need to specify the Cancel button.
5 Click OK to dismiss the Dialog Box Properties dialog box.

Creating Custom Dialog Boxes for Your Client
General tips for dialog editing
FDK Programmer’s Guide 435
. . .
Saving and testing the DRE file
When you finish designing the sample dialog box, you need to test and save it:
1 To save the file as a DRE file, choose Save As from the File menu.
2 Type the name:
pgftag.dre
Two additional files are created: pgftag.dlg and pgftag.xdi.
You can use these files with the client code for this dialog box (see “A simple example”
on page 441) to build an FDK client.
3 Press Esc d t to test the dialog box.
General tips for dialog editing
When editing dialog boxes, keep the following in mind:
-A DRE file can contain only one dialog box. If the DRE file already contains a dialog
box, do not paste another dialog box into the DRE file.
-In the Dialog Item Properties dialog box, FrameMaker products display size and
position information in units of points. You cannot switch the units used for display,
even by specifying a change in the View Options dialog box. You can, however, use
any units to enter data.
Summary of keyboard shortcuts
The following table lists the keyboard shortcuts for editing dialog boxes.
To do this: Use this shortcut:
Relate the selected items to each other Esc d f
Select the first item in the draw order (usually, this is the dialog box in the
DRE file)
Esc o F
Select the next item in the draw order Esc o n
Display the properties of the selected dialog box or item Esc g o
Test the dialog box as modal Esc d t
Test the dialog box as modeless Esc d T

Creating Custom Dialog Boxes for Your Client
Summary of keyboard shortcuts
436 FDK Programmer’s Guide
14
View the dialog box Esc d w
Clear the geometry information from local memory Esc d r
To do this: Use this shortcut:

FDK Programmer’s Guide 437
. . . . . . . . . . . . . . . . . . . . . . . . . . . . . . . . . .
. . . . .
14
1Handling Custom Dialog Box Events
This chapter describes how to use custom dialog boxes in your client’s user interface.
For instructions on creating custom dialog boxes, see Chapter 10, “Creating Custom
Dialog Boxes for Your Client.”
If your client’s user interface requires only simple modal dialog boxes, you may not
need to create or use custom dialog boxes. The API provides several simple, ready-
made modal dialog boxes. For information on using these dialog boxes, see “Using API
dialog boxes to prompt the user for input” on page 193.
How the API represents dialog boxes
The API uses an FO_DialogResource object to represent each dialog resource in a
FrameMaker product session. It also uses an object to represent each item in a dialog
resource. The following table lists the types of dialog items and the types of objects the
API uses to represent them.
Dialog item API object type
Box FO_DlgBox
Button FO_DlgButton
Checkbox FO_DlgCheckBox
Image pop-up menu FO_DlgImage
Label FO_DlgLabel
Pop-up menu FO_DlgPopUp
Radio button FO_DlgRadioButton
Scroll list FO_DlgScrollBox
Text box or multiline text box FO_DlgEditBox
Three-state checkbox (tribox) FO_DlgTriBox

Handling Custom Dialog Box Events
How the API represents dialog boxes
438 FDK Programmer’s Guide
15
The following table lists some dialog item properties.
Not all types of dialog items have all of these properties. For a complete list of
properties for each type of dialog item, see “Dialog boxes” on page 728 of the FDK
Programmer’s Reference.
Dialog resource and dialog item IDs
When you open a dialog resource, the API returns its ID. The API also assigns a unique
ID to each item in a dialog box. To get a dialog item’s ID, call
F_ApiDialogItemId().
The syntax for F_ApiDialogItemId() is:
F_ObjHandleT F_ApiDialogItemId(F_ObjHandleT dialogId,
IntT itemNum);
Property Type Meaning
FP_Label StringT The label that appears adjacent to the item.
FP_Labels F_StringsT If the item is a scroll list, pop-up menu, or image
pop-up menu, the list of strings it contains.
FP_Sensitivity IntT Specifies whether the item is enabled. If
FP_Sensitivity is False, the item is disabled
and appears dimmed.
FP_State IntT The state of the item. If the item is a pop-up menu,
image pop-up menu, or scroll list, FP_State
specifies the index (in the list specified by the
FP_Labels property) of the chosen string. If no
string is chosen, FP_State is -1.
If the item is a button, a checkbox, or a radio
button, FP_State specifies
FV_DlgOptNotActive when the item is off and
FV_DlgOptActive when the item is on. If the
item is a tribox, FP_State can also specify
FV_DlgOptDontCare when the item is set to As
Is.
This argument Means
dialogId The ID of the dialog box containing the item
itemNum The item number of the item

Handling Custom Dialog Box Events
How the API represents dialog boxes
FDK Programmer’s Guide 439
. . .
F_ApiDialogItemId() returns the dialog item’s ID or 0 if the item doesn’t exist.
A dialog item’s item number appears in the Dialog Object Properties window for the
item when you create the dialog box. It also appears in the Frame dialog resource file
following the description of the item. For example, the following portion of a Frame
dialog resource file describes a text box item with the item number 2:
<EditBox
<BaseLine 23 74 80>
<Label ImATextBox>
<StuffObject -1>
<HypertextHelp dbre.hlp:edit box>
> # 2
If the name of the dialog resource containing this text box is mydlg.x, you can use the
following code to get its ID:
. . .
#define EDITBOX_ITEM_NUM 2
F_ObjHandleT dlgId, editboxId;
dlgId = F_ApiOpenResource(FO_DialogResource, "mydlg");
editboxId = F_ApiDialogItemId(dlgId, EDITBOX_ITEM_NUM);
. . .
Getting and setting dialog item properties
You can get and set the dialog item properties with F_ApiGetPropertyType() and
F_ApiSetPropertyType() functions. When you call one of these functions, set its
first parameter to the
dialog resource ID and its second parameter to the ID of the item for
which you want to get or set a property. For more information on using
F_ApiGetPropertyType() and F_ApiSetPropertyType() functions, see
Chapter 5, “Getting and Setting Properties.”
For example, if you create a dialog resource named mydlg, which contains a checkbox
with the item number 3, the following code opens the resource and turns the checkbox
on:
. . .
#define CHECKBOX_ITEM_NUM 3
F_ObjHandleT dlgId;
dlgId = F_ApiOpenResource(FO_DialogResource, "mydlg");
F_ApiSetInt(dlgId, F_ApiDialogItemId(dlgId, CHECKBOX_ITEM_NUM),
FP_State, FV_DlgOptActive);
. . .

Handling Custom Dialog Box Events
Overview of using a custom dialog box in your client
440 FDK Programmer’s Guide
15
Manipulating related items
When you change a dialog box programmatically, the dialog box behaves as if you are
changing it interactively. For example, if you programmatically turn on one radio button
in a set, the radio button in the set that was previously turned on automatically turns off.
If a text box is the stuff item for a pop-up menu, when you choose a setting in the pop-
up menu, the item is automatically stuffed in the text box.
Overview of using a custom dialog box in your client
To use a custom dialog box in your client, follow these general steps:
1 Call F_ApiOpenResource() to open the dialog resource.
Set the first parameter of F_ApiOpenResource() to FO_DialogResource and
the second parameter to the name of the dialog box. F_ApiOpenResource() returns
the dialog resource’s ID.
2 Add code to initialize items in the dialog box.
A dialog resource does not provide default settings or values for many types of dialog
items. For example, scroll lists, pop-up menus, and image pop-up menus are empty
when you first open the dialog resource. If you want any items to have default settings,
call F_ApiSetPropertyType() functions to provide them after you call
F_ApiOpenResource() but before you display the dialog box.
3 Add code to display the dialog box.
To display a modal dialog box, call F_ApiModalDialog(). To display a modeless
dialog box, call F_ApiModelessDialog().
4 Add code to update the dialog box.
If the dialog box is modeless, you may want to update it when the user changes things
in the FrameMaker product session. For example, if the dialog box displays a scroll list
of all the open documents in a FrameMaker product session, you may want to update the
list whenever the user opens or closes a document.
To update a dialog box, turn on notifications, such as FA_Note_BackToUser and
FA_Note_PostFunction. Then add code to your client’s F_ApiNotify()
callback to set item properties when it receives these notifications.

Handling Custom Dialog Box Events
Overview of using a custom dialog box in your client
FDK Programmer’s Guide 441
. . .
5 Add code to respond to user actions in the dialog box.
How you handle user actions in a dialog box depends on how you display the dialog
box. If you display it as a modeless dialog box, you should add a callback function
named F_ApiDialogEvent() to your client. The FrameMaker product attempts to
call this function whenever the user manipulates the dialog box. Your client’s
F_ApiDialogEvent() function can call API functions to get or set the properties of
items in the dialog box. It can also get and set the properties of other objects in the
session and call functions to execute operations, such as opening and closing
documents.
If you display a dialog box as a modal dialog box, you can instruct the API to call
F_ApiDialogEvent() for each dialog event just as it would for a modeless dialog
box, or you can wait until the dialog box is closed and then check the properties of the
dialog’s items to determine what the user changed.
6 Add code to respond to the user closing the dialog box.
The user can close a dialog box by pressing Control-w . When the user closes the dialog
box, the FrameMaker product calls your client’s F_ApiDialogEvent() function.
Your client may need to conduct some special processing in response to this call. For
example, it may need to turn off notifications that it uses for updating the dialog box.
The following sections discuss these steps in greater detail.
A simple example
The following client implements a custom dialog box named pgftag as a modeless
dialog box. For instructions on creating this dialog box, see “A simple example” on
page 431.
The pgftag dialog box contains a text box that displays the paragraph tag of the
paragraph containing the insertion point. The user can change the paragraph tag by
typing a different tag in the text box and clicking the Apply button.

Handling Custom Dialog Box Events
Overview of using a custom dialog box in your client
442 FDK Programmer’s Guide
15
Following the code is a line-by-line description of how it works.
1#include "fapi.h"
2#define APPLY_BUTTON 1
3#define TAG_FIELD 2
4#define DLG_NUM 1
5F_ObjHandleT dlgId = 0;
6
7VoidT F_ApiInitialize(init)
8IntT init;
9{
10 dlgId = F_ApiOpenResource(FO_DialogResource, "pgftag");
11 F_ApiModelessDialog(DLG_NUM, dlgId);
12 F_ApiNotification(FA_Note_BackToUser, True);
13 }
14
15 VoidT F_ApiNotify(notification, docId, filename, iparm)
16 IntT notification;
17 F_ObjHandleT docId;
18 StringT filename;
19 IntT iparm;
20 {
21 F_TextRangeT tr;
22 StringT tag;
23
24 /* Get tag of first paragraph in selection. */
25 docId = F_ApiGetId(0, FV_SessionId, FP_ActiveDoc);
26 tr = F_ApiGetTextRange(FV_SessionId,docId, FP_TextSelection);
27 if(!tr.beg.objId) return; /* No text selected in document. */
28 tag = F_ApiGetString(docId, tr.beg.objId, FP_Name);
29
30 F_ApiSetString(dlgId, F_ApiDialogItemId(dlgId, TAG_FIELD),
31 FP_Text, tag); /* Stuff tag in text box. */
32 F_Free(tag);
33 }
34
35 VoidT F_ApiDialogEvent(dlgNum, itemNum, modifiers)
36 IntT dlgNum;
37 IntT itemNum;
38 IntT modifiers;
39 {
40 F_TextRangeT tr;
41 F_ObjHandleT docId;
42 StringT tag;
43
44 if (itemNum == FV_DlgClose) /* User closed dialog box. */
45 F_ApiNotification(FA_Note_BackToUser, False);
46
47 if(itemNum != APPLY_BUTTON) return; /* Apply not pressed. */

Handling Custom Dialog Box Events
Overview of using a custom dialog box in your client
FDK Programmer’s Guide 443
. . .
48
49 tag = F_ApiGetString(dlgId, F_ApiDialogItemId(dlgId,
50 TAG_FIELD), FP_Text);
51 if(!tag || F_StrLen(tag) < 1) return; /* Text box empty */
52
53 /* Get current selection and apply tag to first pgf in it. */
54 docId = F_ApiGetId(0, FV_SessionId, FP_ActiveDoc);
55 tr = F_ApiGetTextRange(FV_SessionId,docId, FP_TextSelection);
56 if(!tr.beg.objId) return;
57 F_ApiSetString(docId, tr.beg.objId, FP_Name, tag);
58 F_Free(tag);
59 }
Line 5
This line declares the ID of the dialog resource. It is declared as a global variable
because the FrameMaker product does not pass dialog IDs to the
F_ApiDialogEvent() callback. You need the ID to get and set properties of the
items in the dialog box.
Lines 10 to 11
These lines open and display the dialog box when the FrameMaker product starts. The
call to F_ApiOpenResource() opens the dialog resource. The call to
F_ApiModelessDialog displays the dialog box as a modeless dialog box. DLG_NUM
is a unique number used to identify the dialog box. It is passed to the
F_ApiDialogEvent() callback when the user does something in the dialog box. If
your client uses multiple modeless dialog boxes, you can use the dialog number passed
to F_ApiDialogEvent() to determine which dialog box an event has occurred in.
Line 12
This line turns on the FA_Note_BackToUser notification. The FrameMaker product
sends this notification to the client each time it finishes processing some user input. For
example, each time the user changes the insertion point or applies a paragraph format,
the FrameMaker product sends this notification to the client.
Lines 26 to 28
These lines handle the FA_Note_BackToUser notification. When the client receives
this notification, it is possible the user has changed the insertion point or applied a new
tag to the paragraph containing the insertion point. To make sure the dialog box is
displaying the correct tag, the client gets the tag of the paragraph containing the
insertion point each time it receives the notification.

Handling Custom Dialog Box Events
Opening dialog resources
444 FDK Programmer’s Guide
15
Line 30
This line uses F_ApiSetString() to stuff the paragraph tag into the text box. When
you get or set dialog item properties, you must specify a dialog box ID and a dialog item
ID. The call to F_ApiDialogItemId() gets the ID of the text box.
Lines 35 to 59
These lines define the F_ApiDialogEvent() callback. When a user changes an item
in a client-defined dialog box, the FrameMaker product calls this function with
dlgNum set to the dialog box’s number, itemNum set to the number of the item, and
modifiers set to bit flags specifying the modifier keys the user was holding down.
Lines 44 to 45
These lines check itemNum to determine whether the user closed the dialog box.
When the user closes the dialog box, the FrameMaker product sets itemNum to
FV_DlgClose. If the dialog box was closed, the client no longer needs the
FA_Note_BackToUser notification and can turn it off.
Line 47
This line checks itemNum to determine whether the user clicked Apply. If the user did
anything but click Apply, the client ignores it and returns.
Lines 49 to 58
These lines get the string in the text box and change the tag (FP_Name property) of the
current paragraph to it. Note that programmatically changing a paragraph tag does not
change other properties of the paragraph.
Opening dialog resources
To open a dialog resource, call F_ApiOpenResource().
The syntax for F_ApiOpenResource() is:
F_ObjHandleT F_ApiOpenResource(IntT resourceType,
StringT resourceName);
This argument Means
resourceType The type of resource to open. To open a dialog resource, specify
FO_DialogResource.
resourceName The name of the resource to open.
Specify the resource name.

Handling Custom Dialog Box Events
Initializing items in a dialog box
FDK Programmer’s Guide 445
. . .
F_ApiOpenResource() looks for the specified dialog resource first in the client
resources, that is the DLL.
. . . . . . . . . . . . . . . . . . . . . . . . . . . . . . . . . . . . . . . . . . . . . . . . . . . . . . . . . . . . . . . . . . . . . . . . . . . . . .
IMPORTANT:Your client’s dialog resources must be correctly set up for the API to open
. . . . . . . . . . . . . . . . . . . . . . . . . . . . . . . . . . . . . . . . . . . . . . . . . . . . . . . . . . . . . . . . . . . . . . . . . . . . . .
them.
If F_ApiOpenResource() doesn’t find the dialog resource in your client’s
resources, it looks in the FrameMaker product’s resources. If it can’t find the dialog
resource in either the client or the FrameMaker product resources, it returns 0 . If it finds
and successfully opens the dialog resource, it returns the dialog resource’s ID.
. . . . . . . . . . . . . . . . . . . . . . . . . . . . . . . . . . . . . . . . . . . . . . . . . . . . . . . . . . . . . . . . . . . . . . . . . . . . . .
IMPORTANT:To manipulate a dialog box outside of the function in which you opened
. . . . . . . . . . . . . . . . . . . . . . . . . . . . . . . . . . . . . . . . . . . . . . . . . . . . . . . . . . . . . . . . . . . . . . . . . . . . . .
it, you must save its ID to a global variable.
For example, the following code opens a dialog box named mydlg:
. . .
F_ObjHandleT dlgId; /* Global declaration */
. . .
dlgId = F_ApiOpenResource(FO_DialogResource, "mydlg");
. . .
Initializing items in a dialog box
Before you display a dialog box, you can initialize the state or value of the items it
contains. The dialog resource provides defaults for most items. However, it does not
provide defaults for FO_DlgPopup, FO_DlgScrollBox, and FO_DlgImage
items. Be sure to include code to initialize these items.
When you set the FP_Labels property of an FO_DlgPopup item, set the first string
in the F_StringsT structure to the title of the pop-up menu.
When you first open a dialog box containing an FO_DlgPopup item, the default state
of the item is 0, so the title appears as the current choice. Because the title is not a valid
choice, you should initialize the FP_State property of FO_DlgPopup items to
another number.

Handling Custom Dialog Box Events
Displaying a dialog box
446 FDK Programmer’s Guide
15
For example, the following code initializes a pop-up menu:
. . .
F_ObjHandleT dlgId, popupMenuId;
F_StringsT strings;
strings.val = (StringT *) F_Alloc(3*sizeof(StringT), NO_DSE);
strings.len = 3;
strings.val[0] = F_StrCopyString("Popup title");
strings.val[1] = F_StrCopyString("PopupItem1");
strings.val[2] = F_StrCopyString("PopupItem2");
F_ApiSetStrings(dlgId, popupMenuId, FP_Labels, &strings);
/* Make the first item the default. */
F_ApiSetInt(dlgId, popupMenuId, FP_State, 1);
. . .
When you initialize a dialog box, you may also want to disable some of its items,
making them unavailable to the user. A disabled item appears dimmed and can’t receive
input focus. To disable an item, set its FP_Sensitivity property to False. For
example, the following code disables a dialog item:
. . .
F_ObjHandleT dlgId, itemId;
F_ApiSetInt(dlgId, itemId, FP_Sensitivity, False);
. . .
Displaying a dialog box
After you have opened a dialog resource, you can display it as a modal
or a modeless dialog box. To display it as a modal dialog box, call
F_ApiModalDialog(). To display it as a modeless dialog box, call
F_ApiModelessDialog().

Handling Custom Dialog Box Events
Updating items in a dialog box
FDK Programmer’s Guide 447
. . .
The syntax for F_ApiModalDialog() and F_ApiModelessDialog() is:
IntT F_ApiModalDialog(IntT dlgNum,
F_ObjHandleT dlgId);
IntT F_ApiModelessDialog(IntT dlgNum,
F_ObjHandleT dlgId);
F_ApiModelessDialog() returns immediately. If it can’t display the dialog box, it
returns an error code. Otherwise, it returns FE_Success.
If you call F_ApiModalDialog() with dlgNum set to 0, it does not return until
the user closes the dialog box. If the user clicks Help in the dialog box,
F_ApiModalDialog() returns a nonzero value; otherwise, it returns FE_Success.
If you set dlgNum to a nonzero value, when the user manipulates the dialog box, the
API calls your client’s F_ApiDialogEvent() callback, just as it does for a modeless
dialog box.
Updating items in a dialog box
If you display a modeless dialog box, you may need to request and monitor notifications
to update it when the user changes things in the FrameMaker product session. For
example, if the dialog box displays information that is dependent on the insertion point,
you should request and monitor the FA_Note_BackToUser or
FA_Note_PostFunction notifications so that you can update the dialog box
whenever the user changes the insertion point.
Avoid requesting more notifications than you need to update a dialog box. Also, be sure
to turn off notifications after the dialog box is closed. If your client requests
notifications that are issued very frequently, it can decrease FrameMaker product
performance.
For example, if your dialog box includes a scroll list that displays a list of open
documents in the session, you could update the list by requesting and monitoring the
FA_Note_BackToUser notification. However, this would be inefficient because the
FrameMaker product would issue notifications for many events that don’t affect the
This argument Means
dlgNum A unique number to identify the dialog box. The API passes this number to
your client’s F_ApiDialogEvent() callback when there is a user action
in the dialog box. If you don’t want the API to call your client’s
F_ApiDialogEvent() callback when there is a user action, set dlgNum
to 0.
dlgId The ID of the dialog resource to display.

Handling Custom Dialog Box Events
Handling user actions in dialog boxes
448 FDK Programmer’s Guide
15
dialog box. It is much more efficient to request and monitor only the
FA_Note_PostOpenDoc and FA_Note_QuitDoc notifications.
If you need to monitor notifications that are issued very frequently, such as
FA_Note_BackToUser or FA_Note_PostFunction, avoid conducting extensive
processing each time they are issued. If you don’t, you may decrease FrameMaker
product performance.
For example, suppose you request the FA_Note_PostFunction notification so that
you can update a dialog box when the insertion point changes. The API issues the
FA_Note_PostFunction notification for nearly every event in a FrameMaker
product session. If you update the entire dialog box every time you receive the
notification, it slows the FrameMaker product. It is more efficient to first determine
whether the insertion point changed, and then to update the dialog box only if it
changed.
Handling user actions in dialog boxes
How you handle user actions in a dialog box depends on whether the dialog is modal or
modeless. The following sections discuss how to handle user actions in each type of
dialog box.
Handling user actions in a modeless dialog box
After you display a modeless dialog box, the API attempts to call a function named
F_ApiDialogEvent() from your client whenever the user does something, such as
click the mouse or press a key, in the dialog box.

Handling Custom Dialog Box Events
Handling user actions in dialog boxes
FDK Programmer’s Guide 449
. . .
Your client should define F_ApiDialogEvent() as follows:
VoidT F_ApiDialogEvent(IntT dlgNum,
IntT itemNum,
IntT modifiers);
Normally, you will want to include code in the F_ApiDialogEvent() function to
check the properties of the item specified by itemNum. If the dialog box includes any
items that the user can double-click, you may also want to check the
FO_DialogResource property, FP_DoubleClick, to determine whether the user
double-clicked in the dialog box.
Your F_ApiDialogEvent() function can include calls to any API function. It can
get and set properties of objects in the dialog box and in the FrameMaker product
session. It can also call functions, such as F_ApiOpen() or
F_ApiUpdateXrefs(), to execute FrameMaker product operations.
This argument Means
dlgNum The number of the dialog box in which the user action occurred (that is, the
number you specified when you displayed the dialog box with
F_ApiModelessDialog() or F_ApiModalDialog()).
itemNum If the user manipulated a specific dialog item, itemNum is a nonnegative
number specifying the dialog item.
If the user didn’t manipulate a specific dialog item, itemNum is a
negative number constant specifying what the user did. For example, if the
user closed the dialog box, itemNum is set to FV_DlgClose. For a list
of the constants, see “Handling special events in a modeless dialog box”
on page 456.
modifiers Bit flags specifying which modifier keys the user was holding down when
the event occurred. For a list of possible flags, see “F_ApiDialogEvent()”
on page 134 of the FDK Programmer’s Reference.

Handling Custom Dialog Box Events
Handling user actions in dialog boxes
450 FDK Programmer’s Guide
15
For example, the following code handles events for a dialog box that contains one of
each type of dialog item:
. . .
F_ObjHandleT dlgId;
. . .
#define BUTTON_1 1
#define CHECKBOX_1 2
#define TRIBOX_1 3
#define POPUP_1 4
#define SCROLLBOX_1 5
#define IMAGE_1 6
#define EDITBOX_1 7
#define RADIOBUTTON_1 8
VoidT F_ApiDialogEvent(dlgNum, itemNum, modifiers)
IntT dlgNum;
IntT itemNum;
IntT modifiers;
{
IntT state;
F_ObjHandleT itemId;
StringT text;
F_StringsT labels;
if (F_ApiGetInt(0, dlgId, FP_DoubleClick) == True)
F_Printf(NULL, "The user double-clicked.\n");
itemId = F_ApiDialogItemId(dlgId, itemNum);
switch(itemNum)
{
case BUTTON_1:
case CHECKBOX_1:
case TRIBOX_1:
case RADIOBUTTON_1:
state = F_ApiGetInt(dlgId, itemId, FP_State);
switch(state)
{
case FV_DlgOptActive:
F_Printf(NULL, "#%d set to on.\n", itemNum);
break;
case FV_DlgOptNotActive:

Handling Custom Dialog Box Events
Handling user actions in dialog boxes
FDK Programmer’s Guide 451
. . .
F_Printf(NULL, "#%d set to off.\n", itemNum);
break;
case FV_DlgOptDontCare:
F_Printf(NULL, "#%d set to As Is.\n", itemNum);
break;
}
break;
case IMAGE_1:
case POPUP_1:
case SCROLLBOX_1:
state = F_ApiGetInt(dlgId, itemId, FP_State);
labels = F_ApiGetStrings(dlgId, itemId, FP_Labels);
F_Printf(NULL, "%s was chosen from item #%d.\n",
labels.val[state], itemNum);
break;
case EDITBOX_1:
text = F_ApiGetString(dlgId, itemId, FP_Text);
F_Printf(NULL, "Text box contains text: %s.\n", text);
break;
case FV_DlgClose:
F_Printf(NULL, "The user closed the dialog box.\n");
break;
default:
break;
}
}
. . .
Handling user actions in a modal dialog box
The API allows you to implement two different types of modal dialog boxes:
-Single-interaction dialog boxes, which close as soon as the user clicks an item
-Multiple-interaction dialog boxes, which allow the user to manipulate one or more
items without closing
For example, alert boxes are single-interaction modal dialog boxes. The API dialog
boxes displayed by F_ApiPromptInt(), F_ApiPromptMetric(), and
F_ApiPromptString() are multiple-interaction modal dialog boxes.
The following sections describe how to handle user actions in each type of modal dialog
box.

Handling Custom Dialog Box Events
Handling user actions in dialog boxes
452 FDK Programmer’s Guide
15
Handling user actions in single-interaction dialog boxes
To implement a dialog box as a single-interaction modal dialog box, follow these steps:
1 Display the dialog box by calling F_ApiModalDialog() with dlgNum
set to 0.
F_ApiModalDialog() does not return until the user clicks a dialog item or uses
another command, such as Esc or Control-c, to close the dialog box.
2 After F_ApiModalDialog() returns, determine what the user did by getting the
properties of items in the dialog box.
For example, the following code handles user actions in a modal dialog box that
contains Cancel, Apply, and Help buttons:
. . .
#define APPLY_BUTTON 1
#define CANCEL_BUTTON 2
F_ObjHandleT dlgId;
/* Open the resource and display the dialog box. */
dlgId = F_ApiOpenResource(FO_DialogResource, "singleInteract");
/* Determine what the user action was and respond to it. */
if(!F_ApiModalDialog(0, dlgId))
{
if(F_ApiGetInt(dlgId, F_ApiDialogItemId(dlgId, APPLY_BUTTON),
FP_State) == True)
F_Printf(NULL, "Apply was clicked.\n");
else if(F_ApiGetInt(dlgId, F_ApiDialogItemId(dlgId,
CANCEL_BUTTON),FP_State) == True)
F_Printf(NULL, "Cancel was clicked.\n");
else
F_Printf(NULL, "Dialog closed; nothing clicked.\n");
}
else
{
/* User requested help; code to provide help goes here. */
}
. . .

Handling Custom Dialog Box Events
Handling user actions in dialog boxes
FDK Programmer’s Guide 453
. . .
Handling user actions in multiple-interaction dialog boxes
To implement a dialog box as a multiple-interaction modal dialog box, follow these
steps:
1 Display the dialog box by calling F_ApiModalDialog() with dlgNum set to a
nonzero value.
When there is a user action in the dialog box, the API calls your client’s
F_ApiDialogEvent() function, passing it the number you specified for dlgNum.
Your client’s F_ApiDialogEvent() function can handle user actions in the modal
dialog box the same way it handles user actions in a modeless dialog box.
2 Call F_ApiReturnValue(FR_ModalStayUp) in your client’s
F_ApiDialogEvent() callback.
If you want to allow the user to click a button without closing the dialog box, call
F_ApiReturnValue(FR_ModalStayUp) each time the user clicks the button.
The syntax for F_ApiReturnValue() is:
VoidT F_ApiReturnValue(IntT val);
3 To close the dialog box for an event that is not a button, call F_ApiClose().
For more information about F_ApiClose(), see “Closing a dialog box” on page 457.
This argument Means
val Specifies a return value for the current callback. To prevent a modeless
dialog box from closing, set it to FR_ModalStayUp. For a list of the
other values you can specify, see “F_ApiReturnValue()” on page 357 of
the FDK Programmer’s Reference.

Handling Custom Dialog Box Events
Handling user actions in dialog boxes
454 FDK Programmer’s Guide
15
The following code opens and displays a modal dialog box containing a checkbox.
When the user clicks the checkbox, the dialog box remains on the screen. If the user
clicks any other button, the dialog box closes.
. . .
#define DLG_NUM 1
#define CHECKBOX_NUM 14
F_ObjHandleT dlgId; /* Global variable */
. . .
/* Open resource and display dialog box. */
dlgId = F_ApiOpenResource(FO_DialogResource, "multiInteract");
F_ApiModalDialog(DLG_NUM, dlgId);
. . .
VoidT F_ApiDialogEvent(dlgNum, itemNum, modifiers)
IntT dlgNum;
IntT itemNum;
IntT modifiers;
{
/* Keeps dialog box on screen if checkbox is clicked. */
if(itemNum == CHECKBOX_NUM)
{
F_Printf(NULL, "User toggled checkbox.\n");
F_ApiReturnValue(FR_ModalStayUp);
}
}
. . .
Handling user actions in multiple modeless dialog boxes
The API allows you to have multiple modeless dialog boxes open at the same time. To
handle user actions in multiple dialog boxes, you must keep track of each dialog
resource’s number and ID. The API does not pass a dialog resource’s ID to
F_ApiDialogEvent(), so you must store each dialog resource’s ID to a global
variable that you associate with the dialog resource’s number.

Handling Custom Dialog Box Events
Handling user actions in dialog boxes
FDK Programmer’s Guide 455
. . .
For example, the following code opens two dialog boxes and handles user actions in
them:
. . .
#define DLG1_NUM 1
#define DLG2_NUM 2
F_ObjHandleT dlg1Id, dlg2Id; /* Global variables */
. . .
dlg1Id = F_ApiOpenResource(FO_DialogResource, "dialog1");
dlg2Id = F_ApiOpenResource(FO_DialogResource, "dialog2");
F_ApiModelessDialog(DLG1_NUM, dlg1Id);
F_ApiModelessDialog(DLG2_NUM, dlg2Id);
. . .
VoidT F_ApiDialogEvent(dlgNum, itemNum, modifiers)
IntT dlgNum;
IntT itemNum;
IntT modifiers;
{
F_ObjHandleT itemId;
if (itemNum == FV_DlgClose) return;
switch(dlgNum)
{
case DLG1_NUM:
itemId = F_ApiDialogItemId(dlg1Id, itemNum);
/* Code to get item properties goes here. */
break;
case DLG2_NUM:
itemId = F_ApiDialogItemId(dlg2Id, itemNum);
/* Code to get item properties goes here. */
break;
}
}
. . .

Handling Custom Dialog Box Events
Handling user actions in dialog boxes
456 FDK Programmer’s Guide
15
Handling special events in a modeless dialog box
There are several special dialog box events that don’t apply to specific dialog items. If
one of these events occurs, the API sets the itemNum parameter of the
F_ApiDialogEvent() function to one of the following negative integer constants:
Some FrameMaker product dialog boxes, such as the Paragraph Designer and
the Character Designer, support the FV_DlgNoChange and FV_DlgReset events.
If your client uses dialog boxes similar to these dialog boxes, it should include code to
handle these events. For example, to make your client support the FV_DlgNoChange
event, add code to do the following to a dialog box:
Constant Event
FV_DlgClose The dialog box closed. A dialog box closes when the user makes a
dialog close gesture (such as pressing Control-c), when the user
exits the FrameMaker product. It also closes the dialog box when
your client specifies the dialog box ID in a call to F_ApiClose(),
and your code does not call F_ApiReturnValue() to set a
return value of FR_ModalStayUp.
The API does not specify how a dialog box is closed; it sets
itemNum to FV_DlgClose regardless of how the dialog box
was closed.
Note:A dialog can also be closed due to workspace-related
operations, such as switching workspaces. In such cases, instead of
the dialog event FV_DlgClose, the notification
FA_Note_QuitModelessDialog is sent to the client.
FV_DlgEnter The user moved input focus to the dialog box.
FV_DlgNeedsUpdate
This dialog event should be issued if, within a workspace, the
dialog gets visible from a minimized/iconic state. This event
indicates that the client’s modeless dialog has become visible and
should be updated, so that it does not display stale information.
FV_DlgNoChange The user pressed Shift-F8 to set all the items in a dialog box to
their As Is states.
FV_DlgReset The user pressed Shift-F9 to reset the items in the dialog box to the
values they had the last time the user clicked Apply.
FV_DlgUndo The user chose Undo (Control-z).

Handling Custom Dialog Box Events
Closing a dialog box
FDK Programmer’s Guide 457
. . .
-Set the state of every tribox to FV_DlgOptDontCare.
-Set the text of every text box to an empty string.
-Set the state of any pop-up menus that contain an As Is item to the index of that item.
Closing a dialog box
To close a dialog box, call F_ApiClose(). The syntax for F_ApiClose() is:
F_ObjHandleT F_ApiClose(F_ObjHandleT objId,
IntT flags);
You can close a dialog box anywhere in your client code, including the
F_ApiDialogEvent() callback. For example, you can call F_ApiClose() to close
the dialog box after a dialog event for clicking a radio button.
However, you can call F_ApiReturnValue() to set FR_ModalStayUp in the
callback for a given dialog box event. In that case, the FR_ModalStayUp overrides any
call to F_ApiClose() for the same event.
. . . . . . . . . . . . . . . . . . . . . . . . . . . . . . . . . . . . . . . . . . . . . . . . . . . . . . . . . . . . . . . . . . . . . . . . . . . . . .
IMPORTANT:Check the ID you pass to F_ApiClose() to make sure it is not 0. If
you call F_ApiClose() with objId set to 0, it quits the Frame session,
. . . . . . . . . . . . . . . . . . . . . . . . . . . . . . . . . . . . . . . . . . . . . . . . . . . . . . . . . . . . . . . . . . . . . . . . . . . . . .
abandoning any unsaved changes.
For example, the following code closes a dialog box:
. . .
F_ObjHandleT dlgId;
. . .
if(dlgId != 0) F_ApiClose(dlgId, 0);
. . .
This argument Means
objId The ID of the dialog box to close.
flags Currently an unused parameter. Set it to 0.


FDK Programmer’s Guide 459
. . . . . . . . . . . . . . . . . . . . . . . . . . . . . . . . . .
. . . . .
151Using Imported Files and Insets
This chapter provides instructions for using imported files and insets in your client. It
discusses the types of imported files and insets and describes how to import files. It
describes how to write a filter client, a client that translates Frame files to or from other
file formats. It also discusses graphic inset editors, clients that save graphics in a format
that FrameMaker can import.
Types of imported files and insets
FrameMaker products and the Frame API allow you to import graphic and text files by
copy and by reference. The following sections briefly describe the types of imported
files and insets.
Imported text files
When the user imports a text file by copy, the FrameMaker product copies the file’s text
into the FrameMaker product document. The FrameMaker product no longer needs the
original file to display the text.
When the user imports a text file by reference, the FrameMaker product creates an
object called a text inset. A text inset contains a locked copy of the imported text. It also
references the imported text file and specifies how the text is displayed in the
FrameMaker product document. The FrameMaker product uses the information in a text
inset to display the inset’s text. Each time it updates a text inset, the FrameMaker
product uses the text in the referenced file to replace the text in the inset.

Using Imported Files and Insets
Importing text and graphics
460 FDK Programmer’s Guide
16
There are several types of text insets, which correspond to the types of text files you can
import. The following table lists the text inset file types and the corresponding API text
inset objects.
Client text insets
The API allows you to create a special type of text inset called a client text inset. The
text for a client text inset is not directly provided by an external file. Instead, it is
provided and maintained by an FDK client. The API represents each client text inset in
a document with an FO_TiApiClient object. For more information on client text
insets, see “Client text insets” on page 467.
Imported graphics files
When the user imports a graphics file, the FrameMaker product creates an object called
a graphic inset. The API uses an FO_Inset object to represent each graphic inset in
a document. An FO_Inset object has properties that specify aspects of how an
imported graphic appears, such as its size and scaling.
If the user imports a graphics file by copy, the resulting graphic inset is called an
internal graphic inset. An internal graphic inset contains all of an imported graphic’s
data. If the user imports a graphics file by reference, the resulting inset is called an
external graphic inset. An external graphic inset does not contain all the data for an
imported graphic. Instead, its FP_InsetFile property specifies an external file,
which contains the data the FrameMaker product uses to display the graphic.
For a more detailed description of graphic insets and how to manipulate them, see
“Graphic inset properties” on page 489.
Importing text and graphics
To import text or graphics into a FrameMaker product document, use
F_ApiImport(). With F_ApiImport(), you can specify aspects of the Import
operation, such as whether to import a file by reference or by copy.
File type API inset object that represents it
Text FO_TiText
FO_TiTextTable
Frame binary document FO_TiFlow
MIF FO_TiFlow

Using Imported Files and Insets
Importing text and graphics
FDK Programmer’s Guide 461
. . .
The syntax for F_ApiImport() is:
F_ObjHandleT F_ApiImport(F_ObjHandleT enclosingDocId,
F_TextLocT *textLocP
StringT filename,
F_PropValsT *importParamsp,
F_PropValsT **importReturnParamspp);
. . . . . . . . . . . . . . . . . . . . . . . . . . . . . . . . . . . . . . . . . . . . . . . . . . . . . . . . . . . . . . . . . . . . . . . . . . . . . .
IMPORTANT:Always initialize the pointer to the property list that you specify for
. . . . . . . . . . . . . . . . . . . . . . . . . . . . . . . . . . . . . . . . . . . . . . . . . . . . . . . . . . . . . . . . . . . . . . . . . . . . . .
importReturnParamspp to NULL before you call F_ApiImport().
If you import a text file by reference, F_ApiImport() creates a text inset and returns
its ID. Otherwise, it returns 0.
The steps for using F_ApiImport() are similar to the steps for calling
F_ApiOpen() and F_ApiSave(). To call F_ApiImport(), do the following:
1 Initialize the pointer to the importReturnParamspp property list to NULL.
2 Create an importParamsp property list.
You can get a default list by calling F_ApiGetImportDefaultParams(), or you
can create a list from scratch. For a description of the default list returned by
F_ApiGetImportDefaultParams(), see “F_ApiGetImportDefaultParams()” on
page 169 of the FDK Programmer’s Reference. For information on creating a property
list from scratch, see “Creating an openParamsp script from scratch” on page 239 in this
manual.
3 Call F_ApiImport().
This argument Means
enclosingDocId The ID of the document into which to import the file.
textLocP The text location at which to import the file.
filename The full pathname of the file to import. For information on
how to specify pathnames on different platforms, see the FDK
Platform Guide for your platform.
importParamsp A property list telling the FrameMaker product how to import
the file and how to respond to errors and other conditions. To
use the default list, specify NULL.
importReturnParamspp A property list that provides information about how the
FrameMaker product imported the file. It must be initialized
before you call F_ApiImport(). For a list of properties in
this property list, see “F_ApiImport()” on page 256 of the
FDK Programmer’s Reference.

Using Imported Files and Insets
Importing text and graphics
462 FDK Programmer’s Guide
16
4 Check the Import status.
Use F_ApiCheckStatus() to check the returned values in the
importReturnParamspp list for information about how the FrameMaker product
imported the file.
5 Deallocate memory for the importParamsp and importReturnParamspp
property lists.
Use F_ApiDeallocatePropVals() to deallocate memory for the lists.
The following sections provide examples of how to import several specific types of
files.

Using Imported Files and Insets
Importing text and graphics
FDK Programmer’s Guide 463
. . .
Importing the main flow of a Frame document file
The following code imports the main flow of a Frame document file by reference. It
uses the formatting from the source document for the imported text. If the imported file
isn’t a FrameMaker product document file, it displays an alert.
. . .
F_PropValsT params, *returnParamsp = NULL;
F_ObjHandleT docId;
F_TextRangeT tr;
IntT i;
/* Get default import list. Return if it can’t be allocated. */
params = F_ApiGetImportDefaultParams();
if(params.len == 0) return;
/* Get current selection. Return if there isn’t one. */
docId = F_ApiGetId(0, FV_SessionId, FP_ActiveDoc);
tr = F_ApiGetTextRange(FV_SessionId, docId, FP_TextSelection);
if(tr.beg.objId == 0) return;
/* Change property to use formatting from source document. */
i = F_ApiGetPropIndex(¶ms, FS_FormatImportedText);
params.val[i].propVal.u.ival = FV_SourceDoc;
F_ApiImport(docId, &tr.beg, "/tmp/frame.doc",
¶ms, &returnParamsp);
if (!F_ApiCheckStatus(returnParamsp, FV_ImportedMakerDoc))
F_ApiAlert("File wasn’t a Frame document.",
FF_ALERT_CONTINUE_NOTE);
/* Deallocate property lists. */
F_ApiDeallocatePropVals(¶ms);
F_ApiDeallocatePropVals(returnParamsp);
. . .

Using Imported Files and Insets
Importing text and graphics
464 FDK Programmer’s Guide
16
Importing a graphic
The following code imports a graphic file by copy. It prevents the API from importing
the file if it is not a graphic.
. . .
F_PropValsT params, *returnParamsp = NULL;
F_ObjHandleT docId;
F_TextRangeT tr;
IntT i;
/* Get default import list. Return if it can’t be allocated. */
params = F_ApiGetImportDefaultParams();
if(params.len == 0) return;
/* Get current insertion point. Return if there isn’t one. */
docId = F_ApiGetId(0, FV_SessionId, FP_ActiveDoc);
tr = F_ApiGetTextRange(FV_SessionId, docId, FP_TextSelection);
if(tr.beg.objId == 0) return;
/* Change property to import by copy. */
i = F_ApiGetPropIndex(¶ms, FS_HowToImport);
params.val[i].propVal.u.ival = FV_DoByCopy;
/* Change properties to disallow nongraphic files. */
i = F_ApiGetPropIndex(¶ms, FS_DisallowDoc);
params.val[i].propVal.u.ival = True;
i = F_ApiGetPropIndex(¶ms, FS_DisallowMIF);
params.val[i].propVal.u.ival = True;
i = F_ApiGetPropIndex(¶ms, FS_DisallowPlainText);
params.val[i].propVal.u.ival = True;
F_ApiImport(docId, &tr.beg, "/tmp/agraphic.xwd",
¶ms, &returnParamsp);
if (F_ApiCheckStatus(returnParamsp, FV_BadImportFileType))
F_ApiAlert("File isn’t importable.", FF_ALERT_CONTINUE_NOTE);
/* Deallocate property lists. */
F_ApiDeallocatePropVals(¶ms);
F_ApiDeallocatePropVals(returnParamsp);
. . .

Using Imported Files and Insets
Importing text and graphics
FDK Programmer’s Guide 465
. . .
Importing a text file
The following code imports a text file by reference into a table. It parses each paragraph
in the text file into a row of cells, interpreting each tab in the paragraph as a cell
separator. Notice how the code uses the FS_FileTypeHint parameter to specify the
encoding for the text file.
. . .
F_PropValsT params, *returnParamsp = NULL;
F_ObjHandleT docId;
F_TextRangeT tr;
IntT i;
/* Get default import list. Return if it can’t be allocated. */
params = F_ApiGetImportDefaultParams();
if(params.len == 0) return;
/* Get current insertion point. Return if there isn’t one. */
docId = F_ApiGetId(0, FV_SessionId, FP_ActiveDoc);
tr = F_ApiGetTextRange(FV_SessionId, docId, FP_TextSelection);
if(tr.beg.objId == 0) return;
/* Change properties to import text into a table. */
i = F_ApiGetPropIndex(¶ms, FS_FileIsText);
params.val[i].propVal.u.ival = FV_DoImportAsTable;
/* The following specifies the file format as ISO encoded text.
*/
i = F_ApiGetPropIndex(¶ms, FS_FileTypeHint);
params.val[i].propVal.u.sval =
F_ApiCopyString((ConStringT)"0001PGRFTXIS");
i = F_ApiGetPropIndex(¶ms, FS_DisallowMIF);
params.val[i].propVal.u.ival = True;
i = F_ApiGetPropIndex(¶ms, FS_DisallowDoc);
params.val[i].propVal.u.ival = True;
i = F_ApiGetPropIndex(¶ms, FS_DisallowGraphicTypes);
params.val[i].propVal.u.ival = True;
i = F_ApiGetPropIndex(¶ms, FS_ImportTblTag);
params.val[i].propVal.u.sval =
(StringT) F_StrCopyString("Format A");
i = F_ApiGetPropIndex(¶ms, FS_CellSeparator);
params.val[i].propVal.u.sval = (StringT) F_StrCopyString("\t");
F_ApiImport(docId, &tr.beg, "/tmp/mydata.txt",
¶ms, &returnParamsp);

Using Imported Files and Insets
Importing text and graphics
466 FDK Programmer’s Guide
16
if (F_ApiCheckStatus(returnParamsp, FV_BadImportFileType))
F_ApiAlert("File isn’t importable.", FF_ALERT_CONTINUE_NOTE);
/* Deallocate property lists. */
F_ApiDeallocatePropVals(¶ms);
F_ApiDeallocatePropVals(returnParamsp);
. . .
Importing a page of a PDF file
An FDK client can use the API scriptable property FS_PDFPageNum to import a
particular page of a PDF document. The following example illustrates the use of this
property.
IntT index;
IntT pageNum;
F_PropValsTparams;
/* Get the default params list for import */
params = F_ApiGetImportDefaultParams();
/* Get the index of the FS_PDFPageNum property in this list */
index = F_ApiGetPropIndex(¶ms, FS_PDFPageNum);
/* Specify the page number to be imported, here page 3 of the
PDF doc*/
pageNum = 3;
params.val[index].propVal.u.ival = pageNum;
/* call F_ApiImport : See F_ApiImport documentation for
details*/
...
F_ApiImport(...);

Using Imported Files and Insets
Updating text insets
FDK Programmer’s Guide 467
. . .
Updating text insets
To update text insets, call F_ApiUpdateTextInset(). The syntax for
F_ApiUpdateTextInset() is:
IntT F_ApiUpdateTextInset(F_ObjHandleT docId,
F_ObjHandleT textInsetId);
F_ApiUpdateTextInset() updates a text inset only if it is stale. The FrameMaker
product determines whether a text inset is stale by comparing the modification date of
the inset’s source file with the inset’s FP_TiLastUpdate property. To force
F_ApiUpdateTextInset() to update an inset, set the inset’s FP_TiLastUpdate
property to 0 before calling it. You do not need to unlock any insets when you call
F_ApiUpdateTextInset().
Client text insets
Client text insets allow your client to display and dynamically update segments of
locked text in a Frame document. The following sections describe how to create and
update client text insets.
This argument Means
docId The ID of the document containing the inset.
textInsetId The ID of the text inset to update. To update all the insets in the specified
document, specify 0.

Using Imported Files and Insets
Client text insets
468 FDK Programmer’s Guide
16
Creating a client text inset
To create a client text inset, use F_ApiNewAnchoredObject(). To add text to it, use
F_ApiAddText(). After you create an inset, you may also want to set the properties
listed in the following table to provide information about the inset to the user and the
FrameMaker product.
You can also use a client text inset’s FP_TiClientData property to store data, such
as an SQL query string, which your client can use to update the inset.
Property Type Meaning
FP_TiClientName StringT The registered name of your client.
FP_TiClientSource StringT The name that appears as the source in the
Text Inset Properties dialog box.
FP_TiClientType StringT The name that appears as the source type in
the Text Inset Properties dialog box.
FP_Name StringT The inset name. It is not automatically
assigned by the FrameMaker product.

Using Imported Files and Insets
Client text insets
FDK Programmer’s Guide 469
. . .
For example, the following code creates a client text inset containing the text Inset
text:
. . .
F_ObjHandleT docId, insetId;
F_TextRangeT tr;
/* Add the inset at the current insertion point. */
docId = F_ApiGetId(0, FV_SessionId, FP_ActiveDoc);
tr = F_ApiGetTextRange(0, docId, FP_TextSelection);
if(tr.beg.objId == 0) return;
insetId = F_ApiNewAnchoredObject(docId, FO_TiApiClient,
&tr.beg);
tr.beg.offset++; /* Increment textLoc so it’s in the inset. */
/* Unlock the inset, add text to it, and then relock it. */
F_ApiSetInt(docId, insetId, FP_TiLocked, False);
F_ApiAddText(docId, &tr.beg, "Inset text");
F_ApiSetInt(docId, insetId, FP_TiLocked, True);
/* Set some other inset info.*/
F_ApiSetString(docId, insetId, FP_TiClientData,
"Select..Where...");
F_ApiSetString(docId, insetId, FP_TiClientSource,
"Larry’s SQL Client");
F_ApiSetString(docId, insetId, FP_TiClientType,
"SQL Query");
. . .
Updating a client text inset
The API issues the following notifications when client text insets need to be updated:
-FA_Note_UpdateAllClientTi, when the user or an FDK client has instructed
the FrameMaker product to update all the insets in the document
-FA_Note_UpdateClientTi, when the user or an FDK client has instructed the
FrameMaker product to update one of your client’s insets
When it issues these notifications, the API sets the docId parameter of your client’s
F_ApiNotify() callback to the ID of the enclosing document.
For the FA_Note_UpdateClientTi notification, it also sets the iparm parameter
of your client’s F_ApiNotify() callback to the ID of the inset. Your client can use
the FP_TiLastUpdate property of an inset to determine whether it is stale.

Using Imported Files and Insets
Client text insets
470 FDK Programmer’s Guide
16
To keep your client’s text insets updated, you should request these notifications and
include code in your client’s F_ApiNotify() callback to handle them.
To modify a client text inset’s contents, you must first unlock it by setting its
FP_TiLocked property to False. When you are finished modifying its contents, you
should set its FP_TiLocked property back to True.
To update a client text inset, you may want to delete its current contents. The API
provides a function, F_ApiDeleteTextInsetContents(), which makes this
easier. The syntax for F_ApiDeleteTextInsetContents() is:
IntT F_ApiDeleteTextInsetContents (F_ObjHandleT docId,
F_ObjHandleT insetId);
If your client is unable to update one of its client text insets, it should set the inset’s
FP_TiIsUnresolved property to True.
This argument Means
docId The ID of the document containing the text inset
insetId The text inset containing the text to be deleted

Using Imported Files and Insets
Client text insets
FDK Programmer’s Guide 471
. . .
For example, the following code handles the FA_Note_UpdateClientTi
notification:
. . .
/* Request notification. */
F_ApiNotification(FA_Note_UpdateClientTi, True);
/* F_ApiNotify() function to handle notifications. */
VoidT F_ApiNotify(notification, docId, sparm, iparm)
IntT notification;
F_ObjHandleT docId;
StringT sparm;
IntT iparm;
{
F_TextRangeT tr;
if(notification == FA_Note_UpdateClientTi)
{
FA_errno = FE_Success; /* Initialize and check later. */
tr = F_ApiGetTextRange(docId, iparm, FP_TextRange);
/* Unlock inset so it can be modified.*/
F_ApiSetInt(docId, iparm, FP_TiLocked, False);
/* Delete existing contents and add some new stuff.*/
F_ApiDeleteTextInsetContents(docId, iparm);
F_ApiAddText(docId, &tr.beg, "New text");
/* If there were errors, the inset is unresolved. */
if(FA_errno != FE_Success)
F_ApiSetInt(docId, iparm, FP_TiIsUnresolved, True);
/* Relock inset.*/
F_ApiSetInt(docId, iparm, FP_TiLocked, True);
}
}
. . .
Displaying a Text Inset Properties dialog box
When a user double-clicks a text inset that isn’t a client text inset, the FrameMaker
product displays the Text Inset Properties dialog box. This dialog box provides
information about the text inset, such as the last modification date of the inset’s source
file and the date the inset was last updated. It also provides buttons for the user to
execute some operations, such as convert the inset to text.

Using Imported Files and Insets
Writing filter clients
472 FDK Programmer’s Guide
16
When a user double-clicks one of your client’s text insets, the Frame
product does not display a Text Inset Properties dialog box. To display
a Text Inset Properties dialog box, your client must request the
FA_Note_DisplayClientTiDialog notification. If your client has requested this
notification, when the user double-clicks one of its insets,
the FrameMaker product calls the client’s F_ApiNotify() callback with
notification set to FA_Note_DisplayClientTiDialog and iparm set to
the inset ID. When your client receives the notification, it can display its own Text Inset
Properties dialog box. This dialog box does not need to appear the same as the
FrameMaker product Text Inset Properties dialog box. For example, if your client
updates client text insets by executing database queries, its Text Inset Properties dialog
box could provide a text field for the user to enter a new query.
After your client displays its Text Inset Properties, it should call
F_ApiReturnValue() with retVal set to FR_DisplayedTiDialog. This
notifies the FrameMaker product that the dialog box has been displayed.
For more information on requesting and responding to notifications, see “Responding to
user-initiated events or FrameMaker product operations” on page 217. For more
information on using custom dialog boxes in your client, see Chapter 11, “Handling
Custom Dialog Box Events.”
Writing filter clients
You can use the FDK to create filter clients that translate Frame files to or from other
file formats. The FrameMaker product calls an import filter client when the user or
another client attempts to open or import a file with a specified format. It calls an export
filter client when the user chooses a particular format from the Format pop-up menu of
the Save As dialog box or the user or another client saves a file with a specified suffix.
Filter clients that filter text file formats are called text filter clients. Filter clients that
filter graphic file formats are called graphic filter clients. The following sections
describe how to write each type of filter client and how to register filter clients.
Writing text import filters
The FrameMaker product invokes a text import filter in the following situations:
-The user attempts to open a file with a format that the client filters.
-The user attempts to import a file with a format that the client filters.
-Another client attempts to import or open a file with a format that the client filters.
-The FrameMaker product attempts to update a text inset that references a file with a
format that the client filters.

Using Imported Files and Insets
Writing filter clients
FDK Programmer’s Guide 473
. . .
The FrameMaker product invokes the client the same way in each of these situations. It
calls the client’s F_ApiNotify() callback with notification set to
FA_Note_FilterIn, docId set to the ID of the active document (if there is one),
and sparm set to the pathname of the file to filter.
The client’s F_ApiNotify() callback should do the following to respond to the
FrameMaker product’s call:
1 Create a new, invisible FrameMaker product document.
The client can create the document with F_ApiOpen() or F_ApiCustomDoc().
For more information on using these functions,
see “Creating documents” on page 244. If the new document is not
invisible, it will cause an error.
2 Filter the contents of the specified file into the new document.
The client can use Frame API calls, such as F_ApiAddText() and
F_ApiNewTable(), to add content to the document. For more information on adding
text and objects to a document, see Chapter 6, “Manipulating Text” and Chapter 8,
“Creating and Deleting API Objects.”
The FrameMaker product allows users and clients that call F_ApiImport() to
specify into which flow of a document to import. The user or client can specify any flow
in the document. A filter client should generally filter a file into the main flow of the
document it creates. However, it can filter the file into any flow in the document. For
more information on main flows, see “Main flows” on page 96.
3 Call F_ApiReturnValue() to indicate whether the file was successfully filtered.
If the client successfully filters the file, it should call F_ApiReturnValue(docId),
where docId is the ID of the Frame document the filter created. If the client fails, it
should call F_ApiReturnValue(0).
When the client’s F_ApiNotify() callback returns, the FrameMaker product checks
the value set by the F_ApiReturnValue() call. If the value set by the
F_ApiReturnValue() call is 0, the FrameMaker product displays an alert notifying
the user that the file could not be opened or imported.
If the value set by the F_ApiReturnValue() call is the ID of the new document the
client created, what the FrameMaker product does depends on how the filter call was

Using Imported Files and Insets
Writing filter clients
474 FDK Programmer’s Guide
16
initiated. The following table summarizes the situations in which a filter call can be
initiated and what the FrameMaker product does in each situation.
For a simple example of a text import filter, see “A simple FDE filter” on page 534.
How the filter call was initiated What the FrameMaker product does
The user attempted to open the
filterable file.
Makes the document created by the filter client visible.
Another client attempted to open
the filterable file (with
F_ApiOpen()).
Returns the ID of the document created by the filter client
to the other client’s F_ApiOpen() call. If the filter fails
to open the filterable file, the FrameMaker product
returns 0 to the other client’s F_ApiOpen() call.
If the F_ApiOpen() call specified a property list with
FS_MakeVisible set to True, the FrameMaker
product makes the document visible.
The user attempted to import the
filterable file by copy into an
existing document.
Copies the specified flow of the document the filter client
created into the existing document.
Closes the document the filter client created.
Another client attempted to import
the filterable file by copy (with
F_ApiImport()) into an existing
document.
The user attempted to import the
filterable file by reference into an
existing document.
Creates a text inset in the existing document and then
copies the specified flow of the document the filter client
created into the text inset.
Closes the document the filter client created.
Sets the FP_TiFile property of the inset to the
pathname of the filterable file.
Returns the ID of the inset created by the filter client to
the other client’s F_ApiImport() call.
Sets the FP_ImportHint property of the text inset to
a string specifying the filter client. This string is based on
the format ID you specified when you registered your
client. For more information on format IDs, see
“Specifying format IDs and filetype hint strings” on
page 476. For the complete syntax of import hint strings,
see “Syntax of FP_ImportHint strings” on page 808 of
the FDK Programmer’s Reference.
Another client attempted to import
the filterable file by reference (with
F_ApiImport()) into an existing
document.
The FrameMaker product
attempted to update a text inset that
references the filterable file.
Replaces the contents of the inset with the specified flow
of the document the filter client created.
Closes the document the filter client created.

Using Imported Files and Insets
Writing filter clients
FDK Programmer’s Guide 475
. . .
Writing graphic import filters
The FrameMaker product invokes a graphic import filter in the following situations:
-When the user attempts to open a graphic file with a format that the client filters
-When the user attempts to import a graphic file with a format that the client filters
-When another client attempts to import or open a graphic file with a format that the
client filters
The FrameMaker product invokes the client the same way in each of these situations. It
calls the client’s F_ApiNotify() callback with notification set to
FA_Note_FilterIn, docId set to the ID of the active document (if there is one),
and sparm set to the pathname of the file to filter.
The client’s F_ApiNotify() callback should do the following to respond to the
FrameMaker product’s call:
1 Determine whether to open or import the graphic file.
If the user or another client is attempting to open the graphic file, the FrameMaker
product sets the docId parameter to 0 when it calls the client’s F_ApiNotify()
callback. If the user or client is attempting to import the graphic file into an existing
document, the FrameMaker product sets the docId parameter to a document ID.
2 To open the graphic file, create a new FrameMaker product document.
The client can create the document with F_ApiOpen() or F_ApiCustomDoc().
The client can filter the imported graphic directly onto a page of the document or it can
create an anchored frame for the graphic.
3 To import the graphic file into an existing document, determine where to import the
graphic.
The client should check the document specified by the docId parameter of the
F_ApiNotify() call. If the document has an insertion point, the client should create
an anchored frame at the insertion point to filter the graphic into. If there is a selected
frame in the document, the client should filter the graphic into the frame.
4 Filter the graphic file into the FrameMaker product document.
The client can translate the graphic file into FrameMaker product graphic objects such
as ellipses, lines, and rectangles (FO_Ellipse, FO_Line, and FO_Rectangle
objects). For more information on creating FrameMaker product graphic objects, see
“Creating graphic objects” on page 361.
If the graphic file contains a complex graphic, the client can create a graphic inset.
Graphic insets provide graphic data in standard formats, such as TIFF or FrameVector,
which the FrameMaker product can use to display and print a graphic. For more
information on creating graphic insets, see “Graphic inset properties” on page 489.
Note that a client does not need to be a graphic inset editor to create a graphic inset. A
filter client can also create a graphic inset.

Using Imported Files and Insets
Specifying format IDs and filetype hint strings
476 FDK Programmer’s Guide
16
Writing export filters
The FrameMaker product invokes an export filter when the user chooses a particular
format from the Format pop-up menu of the Save As dialog box or when the user or
another client saves a file with a specified suffix. The FrameMaker product calls the
client’s F_ApiNotify() callback with notification set to
FA_Note_FilterOut, docId set to the ID of the document to filter, and sparm set
to the pathname of the file to filter the document into. The client’s F_ApiNotify()
callback should create the specified file if it does not already exist and filter the contents
of the FrameMaker product document into it.
Registering filters
For the FrameMaker product to call your client to filter files, you must register the client
and the formats it filters. For this, you specify the filename extensions of the formats
your client filters in the client’s entry in the registration file.
To identify your filter to the FrameMaker product, you specify a vendor ID and format
ID when you register it. The format ID is a four-character string you choose to identify
the format on all platforms. The vendor ID is a four-character string that identifies the
filter vendor. The FrameMaker product uses these IDs to identify your filter when it
reimports a file imported by reference.
.
Specifying format IDs and filetype hint strings
When you register a filter, the FrameMaker product uses the information you supply to
associate that filter with a specific file format. The product also uses that information to
associate a filter with an imported graphic or a text inset. Internally, this information is
stored in a filetype hint. The filetype hint includes the filter version, the vendor, and the
file format this filter handles.
Assume you create a filter client that translates Himyaritic documents to English, and
you assign it the format ID ’HIM ’. When you import a Himyaritic file by reference
into a FrameMaker product document, the FrameMaker product creates a text inset and
saves the format ID in the inset’s import hint (FP_ImportHint) property. The next
time you open the document, the FrameMaker product uses the import hint to update the
text inset. It looks for a client with the format ID ‘HIM ’. If it finds a client with this
ID, it uses that client to update the inset. Note that this mechanism works across
platforms. If you move the document and text file to another platform, the hint string
will still indicate the correct filter, assuming the filter is installed on the new platform.

Using Imported Files and Insets
Specifying format IDs and filetype hint strings
FDK Programmer’s Guide 477
. . .
Specifying format IDs
You can make up format IDs for specific file formats. However, FrameMaker products
reserve the following format IDs for the specified file formats.
Value Description
‘CDR ’ Corel Draw
‘CGM ’ Computer Graphics Metafile
‘CVBN’ Corel Ventura compound document
‘DIB ’ Device-independent bitmap
‘DRW ’ Micrografx CAD
‘DXF ’ Autodesk CAD
‘DWG’ Autodesk “Drawing” format
‘EMF ’ Enhanced Metafile
‘EPS’ Encapsulated PostScript
‘EPSB’ Encapsulated PostScript Binary
‘EPSD’ Encapsulated PostScript (DCS)
‘EPSF’ Encapsulated PostScript
‘EPSI’ Encapsulated PostScript Interchange
‘FRMV’ FrameVector
‘G4IM’ CCITT Group 4 to Image
‘GEM ’ GEM (Windows)
‘GIF ’ Graphic Image File Format (CompuServe)
‘HTML’ Hyper Text Markup Language
‘HPGL’ Hewlett-Packard Graphics Language
‘IAF ’ Interleaf compound document
‘IGES’ CAD format
‘JAW’ ICHI5
‘JBW’ ICHI6
‘J2C’ JPEG 2000 with extension J2C
‘J2K’ JPEG 2000 with extension J2K

Using Imported Files and Insets
Specifying format IDs and filetype hint strings
478 FDK Programmer’s Guide
16
‘JP2’ JPEG 2000 with extension JP2
‘JPC’ JPEG 2000 with extension JPC
‘JPF’ JPEG 2000 with extension JPF
‘JPX’ JPEG 2000 with extension JPX
‘JPEG’ JPEG
‘MOOV’ QuickTime Movie
‘MIAF’ MIF to IAF export
‘MIF’ Adobe Maker Interchange Format
‘MML ’ Maker Markup Language (MML)
‘MRTF’ MIF to RTF export
‘MWPB’ MIF to WordPerfect export
‘OLE ’ Object Linking and Embedding Client (Microsoft)
‘P65’ Pagemaker 7.0 document
‘PCX ’ PC Paintbrush
‘PMD’ Pagemaker 7.0 document
‘PMT’ Pagemaker 7.0 template
‘PNG’ Portable Network Graphics
‘PDF’ Portable Document Format
‘PICT’ QuickDraw PICT
‘PNTG’ MacPaint
‘PSD’ Adobe Photoshop
‘QXD’ Quark
‘RGB’ RGB
‘RTF ’ Microsoft’s RTF compound document
‘SGML’ Standard Generalized Markup Language
‘SNRF’ Sun Raster File
‘SVG’ Scalable Vector Graphics
‘SVPD’ SVG to PDF
Value Description

Using Imported Files and Insets
Specifying format IDs and filetype hint strings
FDK Programmer’s Guide 479
. . .
‘SWF’ Adobe Flash File
‘T65’ Pagemaker 7.0 document
‘TANS’ ANSI Text Encoding
‘TBG5’ Big5 format
‘TEUH’ UCCNS format
‘TEXT’ Text
‘TIFF’ Tag Image File Format
‘TJIS’ JIS (Japanese Insudtrial Standards) text encoding
‘TSJS’ Shift JIS text encoding
‘TKOR’ Korean text encoding format
‘TMAC’ Max Text Format
‘TRFA’ TRFA
‘TRFE’ TRFE
‘TRFS’ TRFS
‘TU1B’ Unicode UTF-16BE
‘TU1L’ Unicode UTF-16LE
‘TU3B’ Unicode UTF-32BE
‘TU3L’ Unicode UTF-32LE
‘TUT8’ Unicode UTF-8
‘TXHZ’ THZ format
‘TXIS’ ISO text encoding
‘TXGB’ Chinese National Standard format
Value Description

Using Imported Files and Insets
Specifying format IDs and filetype hint strings
480 FDK Programmer’s Guide
16
FrameMaker products do not supply filters for all of these formats on all platforms.
However, you should not use one of these format IDs unless your client filters the
corresponding file format.
For the complete syntax of import hint strings, see “Syntax of FP_ImportHint strings”
on page 808 of the FDK Programmer’s Reference.
Filetype hint string syntax
The FrameMaker product uses filetype hint strings for both graphic and document or
text files. The hint strings are stored with imported graphics and with text insets. You
also use hint strings to invoke specific filters from within your API clients. For example,
to save a FrameMaker document as HTML, use the following code to specify the
HTML hint string:
‘TXRM’ TXRM
‘WORD’ Microsoft Word 2000
‘WDBN’ MS Word compound document
‘WPBN’ WordPerfect compound document
‘WPG ’ WordPerfect Graphics
‘XBM’ X Windows bitmap
‘XLS’ Microsoft Excel 2000
‘XML’ eXensible Markup Language
‘XSLF’ ADBI_XSLFO_HINT
‘XWD ’ X Windows bitmap
Value Description

Using Imported Files and Insets
Specifying format IDs and filetype hint strings
FDK Programmer’s Guide 481
. . .
IntT i;
F_PropValsT params;
. . .
docId = F_ApiGetId(0, FV_SessionId, FP_ActiveDoc);
params = F_ApiGetSaveDefaultParams();
i = F_ApiGetPropIndex(¶ms, FS_FileType)
params.val[i].propVal.u.ival = FV_SaveFmtFilter;
i = F_ApiGetPropIndex(¶ms, FS_SaveFileTypeHint)
params.val[i].propVal.u.sval =
F_StrCopyString((StringT)"0001ADBEHTML");
. . .
The syntax of a hint string is:
record_vers vendor format_id filter_vers filter_name
Of these, record_vers vendor format_id are the minimum required to specify
a filter. Each field must specify a four-byte code, except for filter_name which can
be up to 31 characters long. If necessary, you must pad out each field so that it has
exactly 4 Alphanumeric characters. For example, the hint for version 1 of the XML
filter must be specified as follows; 0001ADBEXML 00001. Note the space padding
after the three-character code for XML. However, the last field in a hint string does not
need padding. In the above example, if you did not specify the version number of the
XML filter, XML would have been the last field, and it would not have required padding.
record_vers specifies the version of the record, currently 0001.
vendor is a code specifying the filter’s vendor. The code is a string of four characters.
The following table lists the possible codes.
Code Meaning
ADBE Adobe external filter
ADBI Adobe internal filter
AIDE Aide filter
APSL Adobe
AW4W Master soft filter
FRAM FrameMaker internal filter
IDNT Ident filter

Using Imported Files and Insets
Specifying format IDs and filetype hint strings
482 FDK Programmer’s Guide
16
This is not a comprehensive list of codes. Codes may be added to this list by Frame or
by developers at your site.
format_id is a code specifying the format that the filter translates. The code is a
string of four characters. See “Specifying format IDs” on page 477 for information
about format codes and a table that lists some of the possible codes.
filter_vers is a string of four characters identifying the version of the filter on that
platform. For example, version 1.0 of a filter is represented by the string 1.0.
filter_name is a text string (up to 31 characters long) that describes the filter.
Hint strings for the standard installation of filters
The following tables list the minimal hint strings for all the import and export filters that
ship with FrameMaker, and for importing and exporting text files. Your installation may
not include all of these filters, and you may have other filters installed. For this reason,
a code example that generates these lists follows the tables.
Hint strings
The following tables list hint strings for Windows filters:
Hint strings for import filters:
IMAG Imagemark filter
IVY Ivy Filter
PGRF Built-in Frame filters
FAPI External Frame FDK client filter
FFLT External Frame filters
IMAG External ImageMark filters
XTND External XTND filters
To use this import filter: Use this hint string:
Corel Draw 0001IMAGCDR
DIB 0001FRAMDIB
Micrografx Drawing 0001IMAGDRW
AutoCAD (DWG) 0001IMAGDWG
Code Meaning

Using Imported Files and Insets
Specifying format IDs and filetype hint strings
FDK Programmer’s Guide 483
. . .
AutoCAD (dxf) 0001IMAGDXF
Windows Enhanced Metafile 0001FRAMEMF
EPS/EPSF 0001FRAMEPSF
PDF 0001FRAMPDF
Frame Image 0001FRAMFRMI
FrameVector 0001FRAMFRMV
CCITTG4 0001IMAGG4IM
GEM 0001IMAGGEM
GIF 0001AIDEGIF WIN3
HPGL 0001IMAGHPGL
IGES 0001IMAGIGES
JPEG 0001AIDEJPEGWIN3
PCX 0001FRAMPCX
QuickDraw PICT 0001IMAGPICT
Portable Network Graphics 0001IMAGPNG
MacPaint 0001FRAMPNTG
Sun Raster File 0001FRAMSNRF
TIFF 0001FRAMTIFF
Windows Metafile 0001FRAMWMF
Windows Metafile to FrameVector 0001IMAGWMF
WordPerfect Graphics 0001IMAGWPG
XWD 0001FRAMXWD
MIF 0001FRAMMIF
MML 0001FRAMMML
Text 0001FRAMTEXT
Ventura Publisher 0001FFLTCVBN
Microsoft Word for Windows 6.0/7.0 0001AW4W0490
Microsoft Word for Windows 2.0 0001AW4W0441
Microsoft Word for Windows 1.0 0001AW4W0440
To use this import filter: Use this hint string:

Using Imported Files and Insets
Specifying format IDs and filetype hint strings
484 FDK Programmer’s Guide
16
Microsoft Word Macintosh 6.0 0001AW4W049m
Microsoft Word DOS 5.0/6.0 0001AW4W0052
Microsoft Word DOS 4.0 0001AW4W0051
Microsoft Word DOS 3.0, 3.1 0001AW4W0050
Microsoft Word Mac 5.x 0001AW4W0542
Microsoft Word Mac 4.x 0001AW4W0541
Microsoft Word Mac 3.x 0001AW4W0540
Microsoft RTF 0001AW4W0191
WordPerfect DOS/Win 7.0 0001AW4W0482
WordPerfect DOS/Win 6.1 0001AW4W0481
WordPerfect DOS/Win 6.0 0001AW4W0480
WordPerfect DOS/Win 5.1 0001AW4W0071
WordPerfect DOS/Win 5.0 0001AW4W0070
WordPerfect Mac 3.0-3.5 0001AW4W0601
WordPerfect Mac 2.0-2.1 0001AW4W0600
WordPerfect Mac 1.0 0001AW4W0590
InterLeaf ASCII Format 0001AW4W0460
DCA Revisable Form Text 0001AW4W0150
DCA RFT (DisplayWrite 5) 0001AW4W0151
Ami Professional 2-3.1 0001AW4W0331
Ami Professional 1 0001AW4W0330
Lotus 1-2-3 5.0 0001AW4W0204
Lotus 1-2-3 4.0 0001AW4W0203
Microsoft Excel 5.0 0001AW4W0214
Microsoft Word97 0001AW4W3490
ICHITARO5 0001IVY JAW
ICHITARO6 0001IVY JBW
RTF Japanese 0001IVY RTF
PNG 0001AIDEPNG WIN3
To use this import filter: Use this hint string:

Using Imported Files and Insets
Specifying format IDs and filetype hint strings
FDK Programmer’s Guide 485
. . .
Hint strings for export filters:
PSD 0001APSLPSD WIN3
CGM Import IsoDraw 0001ISO CGM
U3D 0001ADBIU3D
SWF 0001ADBISWF
Unicode Text Files:
UTF-8 0001PGRFTUT8
UTF-16LE 0001PGRFTU1L
UTF-16BE 0001PGRFTU1B
UTF-32LE 0001PGRFTU3L
UTF-32BE 0001PGRFTU3B
GIF 0001AIDEGIF WIN3
JPEG 0001AIDEJPEGWIN3
JPEG 2000 with extension
JP2 "0001ADBIJP2 "
JPX "0001ADBIJPX "
J2C "0001ADBIJ2C "
J2K "0001ADBIJ2K "
JPC "0001ADBIJPC "
JPF "0001ADBIJPF "
PNG 0001AIDEPNG WIN3
PSD 0001APSLPSD WIN3
Quark "0001ADBIQXD "
PageMaker:
7.0 Document "0001ADBIPM D "
7.0 template "0001ADBIPM T "
7.0 document "0001ADBIP65 "
7.0 document "0001ADBIT65 "
To use this import filter: Use this hint string:

Using Imported Files and Insets
Specifying format IDs and filetype hint strings
486 FDK Programmer’s Guide
16
Text import and export hint strings
The following table lists hint strings for importing and exporting text files:
To use this import filter: Use this hint string:
FrameVector 0001FRAMFRMV
FrameImage 0001FRAMFRMI
IGES 0001IMAGIGES
QuickDraw PICT 0001IMAGPICT
EPS 0001IMAGEPS
TIFF 0001IMAGTIFF
DIB 0001IMAGDIB
GIF 0001IMAGGIF
CCITTG4 0001IMAGG4IM
JPEG 0001IMAGJPEG
Portable Network Graphics 0001IMAGPNG
Windows Metafile 0001IMAGWMF
Microsoft RTF 0001AW4W0192
Microsoft Word Win 6.0/7.0 0001AW4W0490
Microsoft Word Mac 6.0 0001AW4W049m
Microsoft Word Mac 5.x 0001AW4W0542
Microsoft Word Mac 4.x 0001AW4W0541
WordPerfect DOS/Win 5.1 0001AW4W0071
WordPerfect Mac 3.5 0001AW4W0602
RTF (Japanese) 0001IVY RTFJ
CGM Export IsoDraw 0001ISO CGM
HTML 0001ADBEHTML
XML 0001ADBEXML

Using Imported Files and Insets
Specifying format IDs and filetype hint strings
FDK Programmer’s Guide 487
. . .
To generate a list of filters for a given session, you print out the list of registered import
filters and the list of registered export filters. The following example gets those lists and
prints their contents out to the console:
To import or export this text: Use this hint string:
Plain text 0001PGRFTEXT
Text ISO Latin 1 0001PGRFTXIS
Text Roman 8 (HEWLETT PACKARD UNIX)0001PGRFTXRM
Text ANSI (Windows) 0001PGRFTANS
Text (Macintosh) 0001PGRFTMAC
Text ASCII 0001PGRFTASC
Japanese JIS 0001PGRFTJIS
Japanese Shift-JIS 0001PGRFTSJS
Japanese EUC 0001PGRFTEUJ
Traditional Chinese BIG 5 0001PGRFTBG5
Traditional Chinese EUC-CNS 0001PGRFTEUH
Simplified Chinese HZ 0001PGRFTXHZ
Simplified Chinese GB 0001PGRFTXGB
Korean 0001PGRFTKOR

Using Imported Files and Insets
Associating a file format with signature bytes
488 FDK Programmer’s Guide
16
. . .
F_StringsT importFilters, exportFilters;
IntT i;
F_Printf(NULL, (StringT)"\n\n ###IMPORT FILTERS###\n\n");
importFilters = F_ApiGetStrings(0, FV_SessionId,
FP_ImportFilters);
for (i=0; i < importFilters.len; i++)
F_Printf(NULL, (StringT)"%s\n", importFilters.val[i]);
F_Printf(NULL, (StringT)"\n\n ###EXPORT FILTERS###\n\n");
exportFilters = F_ApiGetStrings(0, FV_SessionId,
FP_ExportFilters);
for (i=0; i < exportFilters.len; i++)
F_Printf(NULL, (StringT)"%s\n", exportFilters.val[i]);
F_ApiDeallocateStrings(&importFilters);
F_ApiDeallocateStrings(&exportFilters);
Associating a file format with signature bytes
Some file formats have signature bytes. Signature bytes are a set of bytes with a unique
value and location in a particular file format. FrameMaker products can use signature
bytes to automatically identify a file’s format. The documentation for the file format
your client converts may contain information on the signature bytes for that format.
FrameMaker products allow you to associate a set of signature bytes with a specific file
format. When the FrameMaker product opens a file containing the signature bytes, it
assumes the file has the specified file format and calls the appropriate filter for that
format. For more information on registering signature bytes, see the FDK Platform
Guide for your platform.

Using Imported Files and Insets
Associating a file format with signature bytes
FDK Programmer’s Guide 489
. . .
Graphic inset properties
The API represents each graphic inset with an FO_Inset object. An FO_Inset
object has the properties common to all graphic objects. It also has some properties that
are specific to graphic insets. The following table lists some of these properties.
In addition to the properties listed in the table above, each FO_Inset object has
special properties called facets, which contain data describing the imported graphic.
Each FO_Inset object must have at least one of the standard graphic inset facets
listed in the following table.
Property Type Meaning
FP_InsetDpi IntT Dots per inch (DPI). Indicates scale
factor. It only applies to autosizing
raster images.
FP_InsetFile StringT Platform-specific pathname if the inset
is an external inset, or a null string
("") if it is internal. The pathname can
be document-relative.
FP_InsetIsFixedSize IntT True if FP_Width and
FP_Height are used for the graphic’s
size. False if autosize is used.
FP_InsetIsFlippedSideways IntT True if inset is flipped sideways.
Facet format
DCS Black
DCS Cyan
DCS Magenta
DCS Yellow
CGM
EPSI (Encapsulated PostScript)
FrameImage
FrameVector
GIF
MacPaint

Using Imported Files and Insets
Associating a file format with signature bytes
490 FDK Programmer’s Guide
16
FrameImage facets follow Sun raster image format. FrameVector facets follow a TIFF
format. For a complete description of these formats, see the online MIF Reference
manual.
If an inset doesn’t have one of the facet formats listed above, a FrameMaker product can
use a filter to convert another format into FrameImage or FrameVector formats. For
example, if the inset has an HPGL facet, the FrameMaker product can convert it into
FrameVector format.
A FrameMaker product uses an inset’s facets to display and print it. A FrameMaker
product may use different facets to display and print a graphic. For example, the
When displaying an imported graphic, FrameMaker products use one of the following
facet formats (in order of preference):
-Native platform format (WMF)
-FrameVector
-FrameImage and other bitmap formats
-TIFF
-Other bitmap formats
When printing an imported graphic, FrameMaker products use one of the following
facet formats (in order of preference):
-EPSI (Encapsulated PostScript)
-Native platform format (WMF)
-FrameVector
-TIFF
-FrameImage and other bitmap formats
PCX
TIFF
XWD
DIB
EMF
OLE
WMF (Windows Metafile)
Facet format

Using Imported Files and Insets
Associating a file format with signature bytes
FDK Programmer’s Guide 491
. . .
Unlike other properties, which are identified by numbers, facets are identified by names.
Instead of using propIdent.num to identify a facet, the API sets propIdent.num
to 0 and sets propIdent.name to the facet name. For more information on how the
API represents property and property lists, see “Representing object characteristics with
properties” on page 63.
In addition to the facets listed above, each FO_Inset object can have several client-
specific facets. Client-specific facets contain information that your client uses. A client-
specific facet can contain a complete set of data, or just a pathname to an external data
file or database. You must register the names of client-specific facets with the
FrameMaker product. A graphic inset can have as many client-specific facets as you
want.
Facets can specify integer (IntT), metric (MetricT), or unsigned bytes (F_UBytesT)
data. Facets, such as EPSI and FrameImage, that specify multiple characters or binary
data are F_UBytesT facets. F_UBytesT is defined as:
typedef struct {
UIntT len; /* The number of unsigned bytes */
UByteT *val; /* The facet data */
} F_UBytesT;
Internal and external graphic insets
There are two types of graphic insets: internal and external. You choose which type
your client supports. Both types require a display and print facet and can have one or
more client-specific facets.
Internal graphic insets
Internal graphic insets are wholly contained within a FrameMaker product document. If
a graphic inset is internal, the FO_Inset object’s FP_InsetFile property is set to
a null string (""). Internal graphic insets are generally more portable than external
graphic insets.
To update an internal graphic inset, the user starts the FrameMaker product and initiates
an event that the graphic inset editor monitors. For example, if the user double-clicks the
inset, the graphic inset editor updates the inset by setting its facets.

Using Imported Files and Insets
Associating a file format with signature bytes
492 FDK Programmer’s Guide
16
The following EPSI facet data describes the rectangle in Figure 12-1.
Figure 1-1 A graphic inset
UbyteT *epsFacet = "\
%!PS-Adobe-2.0 EPSF-2.0\n\
%%Pages:0\n\
%%BoundingBox: 0 0 18 18\n\
%%Creator: kurt\n\
%%CreationDate: Fri Oct 16 10:40:20 1992\n\
%%EndComments\n\
%%BeginPreview: 18 18 1 18\n\
%FFFFC0\n\
%000040\n\
%000040\n\
%000040\n\
%000040\n\
%000040\n\
%000040\n\
%000040\n\
%000040\n\
%000040\n\
%000040\n\
%000040\n\
%000040\n\
%000040\n\
%000040\n\
%000040\n\
%000040\n\
%FFFFC0\n\
%%EndPreview\n\
%%EndProlog\n\
%%Page: \"one\" 1 0 0 moveto 18 0 rlineto 0 18 rlineto -18 0\
rlineto closepath 0 setgray\
1 setlinewidth stroke\
%%Trailer\n\
";

Using Imported Files and Insets
Associating a file format with signature bytes
FDK Programmer’s Guide 493
. . .
External graphic insets
External graphic insets are stored in an external file. The FP_InsetFile property of
an external graphic inset is set to a platform-specific filename that specifies the file. For
information on converting platform-specific pathnames to platform-independent
(device-independent) pathnames, see Chapter 15, “Making I/O and Memory Calls
Portable.”
Users can update external graphic insets the same way they edit internal graphic insets.
Because external graphic inset data is not contained within the FrameMaker product
document, users can also edit the inset with other applications besides a graphic inset
editor.
To edit an external graphic inset from a FrameMaker product, the user opens the
document and double-clicks the inset. The FrameMaker product launches the graphic
inset editor, which updates the inset by editing the inset file.
Example
Suppose the user creates a bitmap inset with a graphic inset editor named myeditor.
The resulting FO_Inset object’s property list and some of its properties are shown in
Figure 12-2.
Figure 1-2 The property list for a bitmap FO_Inset object
len: 12
val:
F_PropValsT
val[0]
propIdent
propVal
u
num: FP_InsetEditor
name: NULL
valType: FT_String
sval: myeditor
val[1]
propIdent
propVal
u
num: FP_FrameParent
name: NULL
valType: FT_Id
ival: ID of frame
containing the inset
val[2]
propIdent
propVal
u
num: 0
name: FrameImage
valType: FT_UBytes
NULL

Using Imported Files and Insets
Associating a file format with signature bytes
494 FDK Programmer’s Guide
16
The u union for the FrameImage facet is NULL. The F_PropValT structure for
F_UBytesT facets does not provide the facet data. It only serves as a placeholder,
indicating that a facet exists. To get and set the data for F_UBytesT facets, you must
follow special procedures, which are described in “Getting and setting facets” on
page 497.
Setting up your client to create and modify graphic insets
To set up your client to create and modify graphic insets, do the following:
1 Register your client as an API client.
You must register your client and all the facets it uses. For information on registering
API clients, see the FDK Platform Guide for your platform.
2 Add an F_ApiMessage() callback to your client.
When the user clicks your client in the Inset Editors scroll list or double-clicks a graphic
inset, the FrameMaker product calls F_ApiMessage() from your client. Define
F_ApiMessage() as follows:
VoidT F_ApiMessage(StringT message, /* Not used for insets */
F_ObjHandleT docId, /* ID of document containing the inset */
F_ObjHandleT objId); /* The ID of the inset or 0 */
Responding to the user launching your inset editor
When the user launches your graphic inset editor by choosing it
from the Inset Editors scroll list, the FrameMaker product calls the editor’s
F_ApiMessage() callback with objId set to 0. You can include code in
F_ApiMessage() that allows the user to create a graphic inset and add it
to the Frame document when your editor is launched.
To insert a graphic inset, you add an FO_AFrame object and resize it to accommodate
the inset. Then you add an FO_Inset object to the frame and set its properties as
needed.

Using Imported Files and Insets
Associating a file format with signature bytes
FDK Programmer’s Guide 495
. . .
The following code adds an external graphic inset (described in the file myinset.fi)
when the user chooses the editor (myeditor) from the Inset Editors scroll list:
. . .
VoidT F_ApiMessage(message, docId, objId)
StringT message;
F_ObjHandleT docId;
F_ObjHandleT objId; /* 0 if launched from scroll list. */
{
F_ObjHandleT afrmId, insetId;
F_TextRangeT tr;
if (!objId) {
/* Code that allows user to create a graphic goes here. */
/* Get the text selection and add frame at the beginning. */
tr = F_ApiGetTextRange(FV_SessionId, docId,
FP_TextSelection);
afrmId = F_ApiNewAnchoredObject(docId, FO_AFrame, &tr.beg);
/* Code to resize and position frame goes here. */
/* Add the inset to the frame and set its properties. */
insetId = F_ApiNewGraphicObject(docId, FO_Inset, afrmId);
F_ApiSetString(docId,insetId,FP_InsetFile,"/tmp/myinset.fi");
F_ApiSetString(docId,insetId,FP_InsetEditor,"myeditor");
}
}
. . .
Responding to the user double-clicking a graphic inset
When the user double-clicks a graphic inset for which the FP_InsetEditor property
specifies your graphic inset editor, the FrameMaker product calls the editor’s
F_ApiMessage() callback with objId set to the inset’s ID. Include code in
F_ApiMessage() that allows the user to update the inset. If the inset is an internal
inset, you update it by setting its facets.
Although your API graphic inset editor should respond when the user selects it from the
Inset Editors scroll list or when the user clicks a graphic inset, it can create or update
insets at any time. For example, you may want to update a document’s insets whenever
the user opens the document or chooses a particular menu item.
If a graphic inset is an external graphic inset, you update it by editing the file specified
by FP_InsetFile. The FrameMaker product periodically refreshes external insets
against the files that describe them. If you want to ensure that the inset is refreshed

Using Imported Files and Insets
Associating a file format with signature bytes
496 FDK Programmer’s Guide
16
immediately, you must reset the FO_Inset object’s FP_InsetFile, FP_Height,
or FP_Width property.
A FrameMaker product doesn’t call F_ApiMessage() only when the user
double-clicks a graphic inset. It also calls F_ApiMessage() when the
user clicks a hypertext marker. Therefore, make sure that the object specified by objId
is a graphic inset and not a hypertext marker.
For example, the following code updates a graphic inset when the user clicks it:
. . .
VoidT F_ApiMessage(message, docId, objId)
StringT message;
F_ObjHandleT docId;
F_ObjHandleT objId;
{
if (!objId) {
/* Code to create a new inset goes here. */
}
else{
/* Make sure clicked object is a graphic inset. */
if (F_ApiGetObjectType(docId,objId) == FO_Inset){
/* Code to edit or update facets with
* F_ApiGet[PropertyType]ByName() and
* F_ApiSet[PropertyType]ByName() goes here.
*/
}
}
}
. . .
Getting and setting graphic inset properties
To get and set individual graphic inset properties identified by
property numbers, you use F_ApiGetPropertyType() and
F_ApiSetPropertyType() functions just as you would with any
other object properties. For example, to get and set FP_InsetDpi, you
use F_ApiGetInt() and F_ApiSetInt().
To get and set facets and FO_Inset property lists, follow the procedures discussed in
the following sections.

Using Imported Files and Insets
Associating a file format with signature bytes
FDK Programmer’s Guide 497
. . .
Getting and setting facets
To get and set facets, use the following functions.
The syntax for these functions is similar to other F_ApiGetPropertyType() and
F_ApiSetPropertyType() functions, except that you must identify the property
with a character string instead of an integer. For example, the syntax for
F_ApiGetUBytesByName() is:
F_UBytes *F_ApiGetUBytesByName(F_ObjHandleT docId,
F_ObjHandleT objId,
StringT *propName);
For the exact syntax of the functions that get and set facets, look up the functions in
Chapter 2, “FDK Function Reference,” of the FDK Programmer’s Reference.
Getting and setting facets takes an additional step not needed with other properties—
committing the transaction. After executing a series of gets or sets for a graphic inset’s
facets, commit the transaction by getting or setting a facet named "".
To Use
Query an integer facet F_ApiGetIntByName()
Query a metric facet F_ApiGetMetricByName()
Query an F_UBytes facet F_ApiGetUBytesByName()
Set an integer facet F_ApiSetIntByName()
Set a metric facet F_ApiSetMetricByName()
Set an F_UBytes facet F_ApiSetUBytesByName()
This argument Means
docId The ID of the document containing the inset
objId The ID of the inset whose facet you want to query
propName The name of the facet to query

Using Imported Files and Insets
Associating a file format with signature bytes
498 FDK Programmer’s Guide
16
For example, the following code gets two facets and commits the transaction:
. . .
IntT myInt, err;
MetricT myMetric;
F_ObjHandleT docId, insetId;
myInt = F_ApiGetIntByName(docId, insetId, "myinteger.facet");
myMetric = F_ApiGetMetricByName(docId, insetId,
"mymetric.facet");
err = F_ApiGetIntByName(docId, insetId, "");
. . .
If you are setting facets, you commit the transaction by setting a facet named "". For
example:
. . .
#define in (MetricT) (72 * 65536)
F_ObjHandleT docId, insetId;
F_ApiSetMetricByName(docId, insetId, "mymetric.facet", 2*in);
F_ApiSetIntByName(docId, insetId, "", 0); /* Commit */
. . .
To get and set F_UBytesT facets, follow the special procedures described in the
following sections.

Using Imported Files and Insets
Associating a file format with signature bytes
FDK Programmer’s Guide 499
. . .
Getting an F_UBytesT facet
Because an F_UBytesT facet can contain large amounts of data, it
is not feasible to return all the data in a single array. Calling
F_ApiGetUBytesByName() returns only the next chunk of a facet’s
data. To get all the data for an F_UBytesT facet, you must call
F_ApiGetUBytesByName() repeatedly until F_UBytesT.len is 0. For example,
the following code gets all the bytes in a facet named my.facet:
. . .
F_ObjHandleT docId, insetId;
F_UBytesT aUBytes;
do {
aUBytes = F_ApiGetUBytesByName(docId,insetId,"my.facet");
/* Code to do something with aUBytes goes here. */
} while (aUBytes.len)
F_ApiGetUBytesByName(docId,insetId,""); /* Commit transaction.*/
. . .
Setting an F_UBytesT facet
To set an F_UBytesT facet that contains a relatively small chunk of data, you call
F_ApiSetUBytesByName() once. To set an F_UBytesT facet that contains a large
chunk of data, you must call F_ApiSetUBytesByName() multiple times, passing a
small chunk of data each time. The size of the data chunk you pass depends on the
platform you are using. In general, if you use a larger size chunk, you can set the facet
more quickly. However, if you use too large a size, you risk exceeding the
interapplication communication mechanism’s capacity.

Using Imported Files and Insets
Associating a file format with signature bytes
500 FDK Programmer’s Guide
16
For example, to set the EPSI facet of a graphic inset to the contents of a file named
mydata, use the following code:
. . .
#include "fchannel.h"
#include "futils.h"
F_ObjHandleT docId, insetId, pageId, pFrameId;
F_UBytesT aUBytes;
UByteT buf[10 * 1024];
ChannelT channel;
FilePathT *path;
/* Create inset on page frame of current page. */
docId = F_ApiGetId(0, FV_SessionId, FP_ActiveDoc);
pageId = F_ApiGetId(FV_SessionId, docId, FP_CurrentPage);
pFrameId = F_ApiGetId(docId, pageId, FP_PageFrame);
insetId = F_ApiNewGraphicObject(docId, FO_Inset, pFrameId);
path = F_PathNameToFilePath((StringT)"/tmp/mydata",
NULL, FDefaultPath);
channel = F_ChannelOpen(path, "r");
do{
aUBytes.len = F_ChannelRead(buf, 1, sizeof(buf), channel);
aUBytes.val = buf;
F_ApiSetUBytesByName(docId, insetId, "EPSI", &aUBytes);
} while (aUBytes.len);
/* Commit transaction. */
F_ApiSetIntByName(docId, insetId, "", 0);
. . .
Getting and setting an entire FO_Inset property list
To get and set the property list for an FO_Inset object, you can use
F_ApiGetProps() and F_ApiSetProps() as you would with any other object.
However, these functions don’t handle facets that contain UBytesT data. In the
property list that F_ApiGetProps() returns, these facets are always NULL. If you
construct a property list that contains F_UBytesT data and pass it to
F_ApiSetProps(), F_ApiSetProps() sets FA_errno to FE_BadPropType.
You must get and set facets that contain UBytesT data with
F_ApiGetUBytesByName() and F_ApiSetUBytesByName().

FDK Programmer’s Guide 501
. . . . . . . . . . . . . . . . . . . . . . . . . . . . . . . . . .
. . . . .
16
1Working with Unicode
This chapter describes the support for the Unicode format.
In this chapter:
-Introduction to Unicode Support
-Unicode Mode
-Compatibility mode
-International Components for Unicode (ICU)
-Mixed Mode operations
-Handling for special characters
Introduction to Unicode Support
FrameMaker provide full support for the Unicode format starting version 8. The FDK
too provides a Unicode Mode for suporting the Unicode format—the FDK APIs and the
FDK functions support Unicode when running in this mode.
When FDK APIs and the FDE aren’t running in Unicode Mode, they running in
Compatibility Mode. The Compatibility Mode is the default mode. default mode of
operation and provides backward compatibility for legacy clients.
Unicode Mode
In the Unicode Mode, all FDK APIs and FDE functions require string data in all input
arguments to be in Unicode. All return values from (and parameters set by) FDK APIs
and FDE functions in this mode will also be in Unicode. FDE string utility functions that
explicitly require string encoding as a parameter or have been made for a specific
encoding are an exception to these rules.
UTF Encoding for Unicode Support
Except where specifically mentioned, all APIs expect Unicode data to be in UTF-8
encoding, rather than UTF-16 or UTF-32. Providing invalid Unicode input to APIs in

Working with Unicode
Unicode Mode
502 FDK Programmer’s Guide
17
Unicode Mode will cause unpredictable behavior. The API, F_IsValidUTF8,
ascertains whether a string is valid in the UTF-8 encoding. The client must ensure that
all input to an API is in the valid encoding.
Enabling Unicode Mode in the FDK
Unicode Mode must be enabled separately for the two principal parts of the FDK: APIs
and the FDE.
Enabling Unicode Mode for APIs
To enable Unicode Mode for APIs, call the new API F_ApiEnableUnicode as follows:
F_ApiEnableUnicode(True);
Make this call before calling any other API except the APIs required for setting up
communication for asynchronous clients. Any API call made before this one won’t
work in Unicode Mode. Calling this multiple times is safe, but only once is necessary
for clients that do not unload. For clients that do unload, this must be called every time
the client is reloaded.
For this reason, you should make this the first call in F_ApiInitialize of the client.
The callback F_ApiInitialize is called for all API clients including filters and
document reports. Filters can enable Unicode Mode in F_ApiInitialize before
receiving a call to the callback F_ApiNotify and thus receive sparm in Unicode.
Disabling Unicode Mode for APIs
You can subsequently disable Unicode Mode by making the following call:
F_ApiEnableUnicode(False);
Enabling Unicode Mode for the FDE
Unicode Mode for FDE functions is enabled if the encoding of the FDE has been set to
UTF-8 using the function F_FdeInitFontEncs. The encoding, "UTF-8" is available as a
possible input value for F_FdeInitFontEncs. This can be called as follows:
FontEncIdT feId;
feId = F_FdeInitFontEncs((ConStringT) "UTF-8");
Or, simply as:
F_FdeInitFontEncs((ConStringT) "UTF-8");
Make this call before calling any other FDE function. Any FDE function called before
this won’t work in Unicode Mode. It is safe to call this function more than once. Calling

Working with Unicode
Unicode Mode
FDK Programmer’s Guide 503
. . .
F_FdeInitFontEncs with an encoding other than "UTF-8" disables Unicode Mode
for the FDE.
Behavior of FDK APIs in Unicode Mode
In Unicode Mode, all APIs require all strings in input parameters to be valid UTF-8
strings.Strings in all return values or parameters set by APIs in this mode will be in
UTF-8. For example, F_ApiAlert accepts UTF-8 input in Unicode Mode:
F_ApiEnableUnicode(True);
F_ApiAlert("This is Unicode: \xC3\xA4 \xEB\xAE\xA4 \xD8\xB4",
FF_ALERT_CONTINUE_NOTE);
where 0xC3 0xA4 is the UTF-8 representation of ä (Latin), 0xEB 0xAE 0xA4 of
뮤(Hangul), and 0xD8 0xB4 of ش(Arabic). Putting a \x followed by the hex code C3
puts a byte 0xC3 in the string. This is a feature provided by C/C++ compilers and isn’t
specific to FrameMaker. This behavior might not work for some compilers. The alert
produced by this call is shown below:
F_ApiGetSupportedEncodings
In Unicode Mode, the API F_ApiGetSupportedEncodings returns a list containing
only "UTF-8" because this is the only supported encoding in this mode.
F_ApiIsEncodingSupported
In Unicode Mode, F_ApiIsEncodingSupported returns True only for "UTF-8"
because this is the only supported encoding in this mode.
F_ApiSave
In the Unicode Mode, FV_SaveFmtBinary and FV_SaveFmtInterchange are
equivalent to FV_SaveFmtBinary100 and FV_SaveFmtInterchange100
respectively when calling F_ApiSave. Therefore, the default mode of saving in
Unicode Mode is 10 format (FM10, MIF10, FM Book 10, MIF Book 10)

Working with Unicode
Unicode Mode
504 FDK Programmer’s Guide
17
F_ApiAddText F_ApiGetText, F_ApiGetText2, F_ApiGetTextForRange,
F_ApiGetTextForRange2
These APIs have a peculiar behavior with respect to Symbol, Dingbats, and Webdings
fonts in Unicode Mode. The internal representation of a character ' ' in Symbol ('a' with
Symbol font applied) is 0x61, which is the same as the representation of 'a'. This symbol
isn’t stored as the Greek Unicode letter ' ', which has the Unicode code point 0x03B1.
Therefore, if Symbol font is applied to 'a', it turns into ' '. If a font like Times New
Roman is subsequently applied, it turns back into 'a'. The same is true for other
characters in Symbol, Dingbats, and Webdings fonts. Hence, if the text " " (which is
actually the text "abc" with the Symbol font applied) is obtained using
F_ApiGetText, the string "abc" is returned.
The symbol , which has the symbol representation of 0xD1 (see the FrameMaker
Character Sets document) will be represented by the byte sequence 0xC3 0x91. This
byte sequence is the UTF-8 representation of the Unicode code point 0xD1, which
represents the character Ñ in Unicode. Therefore, applying Symbol font to Ñ results in
.
Because of this representation, Symbol/Dingbats/Webdings characters that are obtained
by applying the respective fonts to non-ASCII characters are returned as two-byte
sequences by these APIs. For example, using F_ApiGetText to get the text " "
returns the byte sequence 0xC3 0x91 (or the UTF-8 character Ñ). To convert this to a
single byte symbol representation (necessary in FrameMaker 7.2 and earlier), the client
must explicitly convert the UTF-8 byte sequence 0xC3 0x91 to the UTF-32 code point
0x00D1 and then store it in a single byte.
The F_StrConvertEnc function(s), which can also be used to convert from
Symbol/Dingbats/Webdings to UTF-8, expect the input to be in
Symbol/Dingbats/Webdings encodings. Therefore, the client must convert the UTF-8
byte sequence to a single byte before sending it to these functions for conversion.
The above behavior is true for other variants of F_ApiGetText as well. For example, to
add the text in the document, the UTF-8 byte sequence 0xC3 0x91 must be sent to
F_ApiAddText. Applying the Symbol font to this added text displays the desired
character.
F_ApiGetEncodingForFont, F_ApiGetEncodingForFamily
The APIs F_ApiGetEncodingForFont and F_ApiGetEncodingForFamily have
the same behavior in both Compatibility Mode and Unicode Mode. That is, these do not
return "UTF-8" as the encoding for any font in either mode.

Working with Unicode
Unicode Mode
FDK Programmer’s Guide 505
. . .
FP_DialogEncodingName
The possible values and the behavior of FrameMaker Dialog Encoding is the same in
both Compatibility Mode and Unicode Mode. Obtaining the value of
FP_DialogEncodingName by making the call F_ApiGetString(0,
FV_SessionId,FP_DialogEncodingName) won’t return "UTF-8" even when
running FrameMaker on a UTF-8 locale. Therefore, clients that initialize the FDE using
the Dialog Encoding must explicitly set the FDE encoding to UTF-8.
Behavior of FDE functions in Unicode Mode
In the FDE, functions found under the following headings in the FDK Programmer’s
Reference do not depend on the FDE encoding and, therefore, have the same behavior in
Unicode Mode and Compatibility Mode:
-Characters
-F-Codes
-Fonts
-Hash Tables
-Memory: manipulating with handles
-Memory: manipulating with pointers
-Metrics
-String lists
-Strings: allocating, copying, and deallocating
-Strings: comparing and parsing
-Strings: concatenating
-Strings: miscellaneous
-Strings: encoded
These include functions that either do not deal with strings (for example
F_MetricSqrt),expect strings/characters to be in FrameRoman encoding (for
example, F_StrReverse), can work for any encoding other than UTF-16 or UTF-32
(for example, F_StrCopyString), or explicitly ask for the encoding of the strings (for
example, F_StrLenEnc).
FDE functions found under the following headings in FDK Programmer’s Reference
depend on the FDE encoding and have different behaviors in Unicode Mode and
Compatibility Mode. When Unicode Mode is enabled for the FDE, these expect all
strings in input parameters to be valid UTF-8 strings. Strings in all return values or
parameters set by these functions in this mode will be in UTF-8.

Working with Unicode
Unicode Mode
506 FDK Programmer’s Guide
17
F_FdeInitFontEncs
This call accepts "UTF-8" as an input. Calling this with "UTF-8" as a parameter enables
Unicode Mode for the FDE. Calling this function with any other encoding disables
Unicode Mode and enables Compatibility Mode for the FDE.
F_Printf
This function accepts the %C escape sequence. In Compatibility Mode, this ignores the
corresponding parameter. In Unicode Mode, the first UTF-8 character in the
corresponding parameter (which must be ConStringT or UCharT *) is printed. The
following code prints ४ + २ = 6
...
StringT devanagiri_four="\xE0\xA5\xAA";
StringT devanagiri_two ="\xE0\xA5\xA8";
IntT res;
F_FdeInitFontEncs((ConStringT)"UTF-8");
res = F_DigitValue(devanagiri_four)
+F_DigitValue(devanagiri_two);
F_Printf(NULL,"%c + %c=%d", devanagiri_four, devanagiri_two,
res);
...
F_FontEncName, F_FontEncId
These functions can handle UTF-8. For example, the following code prints UTF-8
...
FontEncIdT feId;
F_FdeInitFontEncs((ConStringT) "UTF-8");
feId = F_TextEncToFontEnc(F_EncUTF8);
if (feId == F_FontEncId("UTF-8"))
F_Printf(NULL, F_FontEncName(feId));
...
NOTE: These functions behave the same in Unicode Mode and Compatibility Mode.
Debugging
The following API functions found in the FDK Programmer’s Reference under the
heading Debugging are a notable exception to conventions. These behave as a part of
the FDE, rather than as a part of the APIs, and thus depend upon the FDE encoding.
Their behavior is similar to the behavior of F_Printf (see under the I/O section).

Working with Unicode
Unicode Mode
FDK Programmer’s Guide 507
. . .
-F_ApiPrintTextItem
-F_ApiPrintTextItems
-F_ApiPrintPropVal
-F_ApiPrintPropVals
Files, directories, and filepaths
These functions can deal with Unicode paths when Unicode Mode is enabled. Like
everywhere else, all inputs are expected to be in UTF-8 and all outputs are in UTF-8.
I/O
The calls F_ChannelOpen and F_ChannelMakeTmp can accept UTF-8 filenames
when in Unicode Mode. They handle filepaths in the same manner as FilePath functions
discussed above. The calls F_Printf and F_Warning also require UTF-8 input in
Unicode Mode.
In Unicode Mode, all data written to the NULL channel (the console) using F_Printf,
F_Warning, or F_ChannelWrite must be in UTF-8. Because the console window in
the Windows platform can display Unicode irrespective of the locale, the UTF-8 input
is displayed identically across all locales.
Maker Interchange Format (MIF)
These calls can accept UTF-8 input when in Unicode Mode. In Unicode Mode,
F_MifString writes all FM_Tab, FM_NonBrkHyphen, FM_DiscHyphen, and
FM_HardSpace in a string by starting a separate character tag. So a string
"space-time" with a nonbreaking hyphen between "space" and "time" will be
written as follows by F_MifString:
<String `space'>
<Char HardHyphen>
<String `time'>
String handling functions in FDE
This section explains how string handling functions in FDE work in the Unicode Mode.

Working with Unicode
Unicode Mode
508 FDK Programmer’s Guide
17
Handling of Unicode Characters
Many calls such as F_StrChrUTF8 and F_CharIsLowerUTF8 accept a Unicode
character in UTF-8 encoding. The character can be passed to these functions in the form
of a UCharT pointer, a StringT, or a ConStringT. In the following example, the
function F_CharUTF8ToUTF32 treats the sequence 0xE2 0x80 0x93 as a single
character EM DASH '—' in UTF-8:
#include "fencode.h"
...
UChar32T emDash_UTF32;
UCharT emDash[3];
emDash[0]=0xE2;
emDash[1]=0x80;
emDash[2]=0x93;
emDash_UTF32 = F_CharUTF8ToUTF32((ConStringT) emDash);
The functions expecting Unicode characters in this manner only parse the UCharT
sequence enough to pick up one character. Therefore, the UCharT sequence need not be
terminated by a null byte when being passed as a character. If a UCharT sequence
contains more than one UTF-8 character, only the first character is considered. You
must provide valid sequences containing at least one Unicode character to these
functions.
Truncation of Unicode Strings
All FDE functions, unless stated otherwise, expect and return lengths of UTF-8 strings
in terms of bytes, rather than the number of Unicode characters. Some FDE string
handling functions either restrict a string to a certain number of bytes, or consider the
strings only up to a certain number of bytes for performing comparisons or other
operations. An example of this is the StrCpyN function, which copies at most N bytes
(including the terminating null byte) from one string into another.
Some of these functions might truncate a UTF-8 string at an invalid boundary. In the
following example, F_StrTrunc truncates the UTF-8 string "A—B" at an invalid
boundary, rendering it invalid. The effect of this call is to truncate the string to
"\x41\xE2\x80" (midway between the EM DASH character '—').
StringT s = F_StrCopyString((ConStringT)
"\x41\xE2\x80\x93\x42");
F_StrTrunc(s, 3);

Working with Unicode
Unicode Mode
FDK Programmer’s Guide 509
. . .
Such functions aren’t safe for UTF-8 input. Certain functions of this type that have been
labeled UTF-8 safe do not truncate strings at an invalid boundary. For example,
F_StrTruncEnc is UTF-8 safe when called with UTF-8 as the encoding.
StringT s = F_StrCopyString((ConStringT)
"\x41\xE2\x80\x93\x42");
FontEncIdT feId = F_FontEncId((ConStringT) "UTF-8");
F_StrTruncEnc(s, 3, feId);
The above call truncates the string to "\x41" (or "A"), which is the last complete UTF-8
character in the invalid string "\x41\xE2\x80". In a similar manner, in the following call,
F_StrCmpNEnc returns True, while F_StrCmpN doesn’t for the same strings "ÆÐ" and
"ÆØ", and the same length 3.
StringT s1 = F_StrCopyString((ConStringT) "\xE2\x80\x93");
StringT s2 = F_StrCopyString((ConStringT) "\xE2\x80\x93");
FontEncIdT feId = F_FontEncId((ConStringT) "UTF-8");
if (F_StrCmpNEnc(s1,s2,3,feId)==0)
F_Printf(NULL,(ConStringT) "\nF_StrCmpNEnc:%s and %s are equal
on %d bytes", s1, s2, 3);
else
F_Printf(NULL,(ConStringT) "\nF_StrCmpNEnc:%s and %s are not
equal
on %d bytes", s1, s2, 3);
if (F_StrCmpN(s1,s2,3)==0)
F_Printf(NULL,(ConStringT) "\nF_StrCmpN:%s and %s are equal on
%d bytes", s1, s2, 3);
else
F_Printf(NULL,(ConStringT) "\nF_StrCmpN:%s and %s are not equal
on %d bytes", s1, s2, 3);
The code produces the following output on the console window:
F_StrCmpNEnc:ÆÐ and ÆØ are equal on 3 bytes
F_StrCmpN:ÆÐ and ÆØ are not equal on 3 bytes
Special remarks on UTF-16 and UTF-32
No FDK API can handle UTF-16 or UTF-32 input. FDE functions that can handle UTF-
16 and UTF-32 input expect the input to be in the endianness of the Operating System
unless explicitly stated otherwise. Therefore, on Windows, these functions expect the
input to be in UTF-16LE and UTF-32LE, while on Solaris, UTF-16BE and UTF-32BE
are expected.

Working with Unicode
Unicode Mode
510 FDK Programmer’s Guide
17
Because a code unit in UTF-16 and UTF-32 encodings is 2 and 4 bytes respectively, a
string in these encodings needs the sequence 0x00 0x00 and 0x00 0x00 0x00 0x00
respectively to indicate string termination. Single 0x00 bytes might occur multiple
times in a string without being interpreted as a terminating character. For example, the
string "AB" is represented as 0x41 0x00 0x42 0x00 in UTF-16LE. Therefore, many
functions like F_StrLen that treat a single occurrence of 0x00 as an indication of string
termination won’t work correctly on UTF-16 and UTF-32 strings. Therefore, a function
that has been explicitly indicated as UTF-16 or UTF-32 safe should not be passed
strings in these encodings.
UTF-8 string support in FDE functions
The following FDE functions should not be used for UTF-8 strings as they can truncate
a UTF-8 string midway through a character, rendering it invalid:
F_StrCpyN, F_StrCmpN, F_StrEqualN, F_StrICmpN, F_StrIEqualN,
F_StrPrefixN, F_StrCatN, F_StrCatIntN, F_StrCatCharN,
F_StrTrunc
The following functions also do not handle Unicode properly because they work on a
bytewise basis and are UTF-8 unsafe:
F_StrTok, F_StrBrk, F_StrChr, F_StrRChr, F_StrReverse,
F_StrStrip
The following functions also work on a byte-wise basis but are UTF-8 safe. They do not
render UTF-8 strings invalid and can work for UTF-8 input to some extent. Because of
the nature of UTF-8 encoding, F_StrCmp and F_StrEqual can be used to check Unicode
code point-based equality. The functions F_StrPrefix, F_StrSubString, and
F_StrSuffixalso work correctly if given valid UTF-8 input. The case-insensitive
versions of these functions are safe as well but can only take the case of the English
alphabet (A-Z) into consideration.
F_StrCmp, F_StrEqual, F_StrICmp, F_StrIEqual, F_StrPrefix,
F_StrIPrefix, F_StrSubString, F_StrSuffix
The following functions can be used for Unicode without any problems:
F_StrStripLeadingSpaces, F_StrStripTrailingSpaces, F_StrNew,
F_StrCopyString, F_StrCpy, F_Free, F_ApiDeallocateString,
F_StrCat, F_StrLen
The following functions can also be used for Unicode but won’t deal with numbers
written in different scripts (like Hindi and Arabic) properly:
F_StrAlphaToInt, F_StrAlphaToReal
UTF-8 handling by "Enc" functions
FDE string handling functions that have an Enc suffix can handle double-byte
encodings as well as UTF-8 encoding. The exceptions are:
F_StrChrEnc, F_StrRChrEnc, F_StrCatDblCharNEnc

Working with Unicode
Compatibility mode
FDK Programmer’s Guide 511
. . .
The Enc functions that can accept UTF-8 never cut a Unicode string midway of a
character's bytes and ensure that the string is valid if the input was valid. So, a function
like F_StrCpyNEnc that copies at most N-1 bytes might copy fewer if cutting the string
at the N-1 character makes it invalid. These functions cut strings at (or consider the
string until) the first valid boundary before the point specified. These include:
F_StrTruncEnc, F_StrCatNEnc, F_StrNCatNEnc, F_StrCpyNEnc and
F_StrCmpNEnc, F_StrICmpNEnc, F_StrIEqualNEnc
The "Enc" functions compare Unicode characters by the code points (character-by-
character, not byte-by-byte). Case-insensitive comparison is done by conversion to
lower case followed by comparison on code points. Because of the UTF-8 encoding
design, byte-by-byte comparison is equivalent to code-point-by-code-point comparison.
The functions that perform comparisons are:
F_StrIEqualEnc, F_StrIEqualNEnc, F_StrICmpEnc, F_StrMCmpEnc,
F_StrCmpNEnc, F_StrICmpNEnc, F_StrQsortCmpEnc,
F_StrIPrefixEnc, F_StrISuffixEnc, F_StrStrEnc
The function F_StrLenEnc returns the number of Unicode characters in the string.
Use F_StrLen to get the number of bytes.
Compatibility mode
The APIs and FDE functions provide backward compatibility to a large extent in
Compatibility Mode, but there are certain limitations as mentioned in the following
sections.
FDK 8 is slower in Compatibility Mode than in Unicode Mode. The slowness and
limitations of Compatibility Mode make Unicode Mode the recommended mode of
operation.
When running in the Compatibility Mode, FDK APIs and FDE functions do not accept
UTF-8 input and mimic the behavior of FDK 7.2 as closely as possible. APIs and FDE
functions that existed in FDK 7.2 exhibit such behavior for any new properties as well.
However, new APIs and functions added in FDK 8 and above exhibit no special
behavior in Compatibility Mode.
. . . . . . . . . . . . . . . . . . . . . . . . . . . . . . . . . . . . . . . . . . . . . . . . . . . . . . . . . . . . . . . . . . . . . . . . . . . . . .
IMPORTANT:Compatibility Mode should be used, as far as possible, only to support
. . . . . . . . . . . . . . . . . . . . . . . . . . . . . . . . . . . . . . . . . . . . . . . . . . . . . . . . . . . . . . . . . . . . . . . . . . . . . .
clients that have not been modified to handle Unicode data.

Working with Unicode
Compatibility mode
512 FDK Programmer’s Guide
17
Enable Compatibility Mode in the FDK
Compatibility Mode is the default mode of operation for both the FDE and APIs and
doesn’t need to be enabled. If Unicode Mode has not been enabled for the FDE or APIs,
they are running in Compatibility Mode.
This allows clients written for releases compiled with FDK 7.2 or earlier to function
correctly with FrameMaker 8 and above without being recompiled. This also minimizes
the changes that clients need if they are recompiled with FDK 8 and above.
The APIs and FDE functions provide backward compatibility to a large extent in
Compatibility Mode, but there are certain limitations as mentioned in the following
sections.
You can explicitly set the APIs to work in Compatibility Mode if they were running in
Unicode Mode by making the following call:
F_ApiEnableUnicode(False);
You can explicitly set the FDE to work in Compatibility Mode if it was running in
Unicode Mode by setting the FDE encoding to any encoding other than "UTF-8" by
calling F_FdeInitFontEncs. For example, the following code sets the FDE encoding to
"FrameRoman", enabling Compatibility Mode for the FDE:
F_FdeInitFontEncs((ConStringT) "FrameRoman");
Another example of setting Compatibility Mode for the FDE is as follows:
StringT encName = F_ApiGetString(0,
FV_SessionId, FP_DialogEncodingName);
F_FdeInitFontEncs((ConStringT) encName);
The above code sets the encoding of the FDE to the Dialog Encoding of FrameMaker,
which is dependent on the Operating System locale and has only five possible values
that do not include "UTF-8" (for more details, refer to the Dialog Encoding section later
in this document and the FDK Programmer’s Reference).
NOTE: Running FDE functions or APIs in different modes of operations at different
times is called Mixed Mode operation and is not recommended. For more details on the
Mixed Mode, see “The same call produces the following alert on an English locale
(where Dialog Encoding is FrameRoman). This is because the byte sequence 0x82
0xA0 0x82 0xD4 0x82 0xA2 stands for the string "džǑǢ" in FrameRoman
encoding.” on page 515.
Behavior of FDK APIs in Compatibility Mode
In Compatibility Mode, FDK APIs expect all strings to be in the Dialog Encoding of
FrameMaker. (See the next section APIs that expect strings in the encoding of the font
applied for exceptions to this rule).

Working with Unicode
Compatibility mode
FDK Programmer’s Guide 513
. . .
The Dialog Encoding of FrameMaker is dependent upon the OS locale settings and has
five possible values: FrameRoman, JISX0208.ShiftJIS, BIG5, GB2312-80.EUC,
and KSC5601-1992. To find the Dialog Encoding of FrameMaker, make the following
call:
StringT dialogEnc = F_ApiGetString(0, FV_SessionId,
FP_DialogEncodingName);
For locales like en_US and en_US.UTF-8 on Solaris, the Dialog Encoding is
FrameRoman. Therefore, when running in Compatibility Mode in these locales, FDK
APIs expect all input arguments to have strings valid in the FrameRoman encoding and
all return values to have strings in FrameRoman encoding. On a Japanese locale like ja,
the same APIs transact in Shift-JIS encoding.
APIs that expect strings in the encoding of the font applied
The following APIs do not expect/return strings in the Dialog Encoding of
FrameMaker. Instead, they expect/return strings in the encoding of the font applied on
the text.
-F_ApiAddText
-F_ApiGetText
-F_ApiGetText2
-F_ApiGetTextForRange
-F_ApiGetTextForRange2
Behavior of F_ApiSave in Compatibility Mode
For clients running FDK APIs in Compatibility Mode, F_ApiSave saves
documents/books in MIF 7.0 if provided FV_SaveFmtInterchange . To make these
clients save documents/books in current MIF format, you must recompile and either
enable Unicode Mode or provide the new parameter value
FV_SaveFmtInterchange100 while calling F_ApiSave.
Internal representation of strings in FrameMaker
In FrameMaker 7.2 and earlier releases, string inputs to APIs were considered as a
sequence of bytes without any validation of encoding. You could, for example, set the
name of a paragraph format in Shift-JIS encoding while running FrameMaker in an
English locale (Dialog Encoding in an English locale is FrameRoman). The name of
such a paragraph format, however, showed as garbled text in the English locale. The
same document when opened in a Japanese locale (with Shift-JIS as the Dialog

Working with Unicode
Compatibility mode
514 FDK Programmer’s Guide
17
Encoding), showed the paragraph format name correctly, because the sequence of bytes
set as the paragraph format name were interpreted as Shift-JIS.
The internal representation of all strings in FrameMaker is in UTF-8. Hence, the name
of a paragraph format, once set in a FrameMaker document (FM/MIF), is displayed in
the same manner across all locales.
When APIs are used to obtain strings that aren’t representable in the
Dialog Encoding of FrameMaker
FrameMaker can have characters from scripts like Arabic, Devanagiri, and others.
When queried using an API in Compatibility Mode, strings containing such characters
always contain question marks '?' instead of the characters because these aren’t valid in
any of the five Dialog Encodings.
Japanese strings are also stored internally as UTF-8 but have valid representations in
Shift-JIS. Therefore, on a Japanese locale, when queried using an API in Compatibility
Mode, the Shift-JIS equivalent of such strings are returned correctly. However, on an
English locale, when queried in the same manner, the strings contain question marks '?'
in place of any character that isn’t representable in FrameRoman. No Japanese
character, for example, is representable in FrameRoman. However, because Shift-JIS
also contains the basic ASCII range, which is representable in FrameRoman, characters
are converted correctly.
Passing a string not in the Dialog Encoding of FrameMaker
If FDK APIs are running in Compatibility Mode on an English locale and you provide
the input to an API in Shift-JIS encoding, this is incorrect because the API interprets the
input as FrameRoman encoding. Even if the string is valid in the current Dialog
Encoding, its interpretation in terms of glyphs is incorrect. For example, the Shift-JIS
string " あぶい " has the byte representation 0x82 0xA0 0x82 0xD4 0x82 0xA2, which
is a valid byte sequence in FrameRoman encoding, but is actually interpreted as the
string "džǑǢ" in FrameRoman encoding. When this input is passed to an FDK API
in Compatibility Mode on an English locale, the API internally converts it to UTF-8
assuming it to be FrameRoman. If the API is used to set the paragraph format name and
the file generated is subsequently stored as a FrameMaker an 8 document (FM/MIF) and
then opened on ANY locale, the paragraph format name displays as "džǑǢ" (and not
as " あぶい " even on a Japanese locale).
If an API is provided a string in Compatibility Mode, a part or whole of which is invalid
in the Dialog Encoding of FrameMaker, it is converted to a series of question marks '?'.

Working with Unicode
Compatibility mode
FDK Programmer’s Guide 515
. . .
Example of an API in Compatibility Mode
F_ApiAlert accepts Shift-JIS input in Compatibility Mode if Dialog Encoding is
Shift-JIS.
F_ApiAlert("This is Shift-JIS: \x82\xA0\x82\xD4\x82\xA2",
FF_ALERT_CONTINUE_NOTE);
This call produces the following alert on a Japanese locale (where Dialog Encoding is
Shift- JIS):
The same call produces the following alert on an English locale (where Dialog
Encoding is FrameRoman). This is because the byte sequence 0x82 0xA0 0x82 0xD4
0x82 0xA2 stands for the string "džǑǢ" in FrameRoman encoding.
F_ApiNotify
In Compatibility Mode, the string parameter sparm is in the Dialog Encoding. For more
information on filepath handling in Compatibility Mode, see the section on FDE
FilePath functions.
F_ApiGetSupportedEncodings
In Compatibility Mode, the list returned by the API F_ApiGetSupportedEncodings
doesn’t contain "UTF-8" because this encoding isn’t supported in the Compatibility
Mode in any locale. The behavior of this API in Compatibility Mode is the same as in
FDK 7.2.
F_ApiIsEncodingSupported
In Compatibility Mode, F_ApiIsEncodingSupported returns False for "UTF-8".
The behavior of this API in Compatibility Mode is the same as in FDK 7.2.
F_ApiSave, F_ApiOpen, F_ApiImport
In Compatibility Mode, these APIs behave differently on Windows than they do on
Solaris. On Windows, the filename is expected to be in the Dialog Encoding. However

Working with Unicode
Compatibility mode
516 FDK Programmer’s Guide
17
on Solaris, filepaths must be in the Locale encoding. For more information on filepath
handling in Compatibility Mode, see the section on FDE FilePath functions.
In the Compatibility Mode, FV_SaveFmtBinary and FV_SaveFmtInterchange
are equivalent to FV_SaveFmtBinary80 and FV_SaveFmtInterchange70
respectively when calling F_ApiSave. Therefore, the default mode of saving MIF in
Compatibility Mode is legacy format (MIF7 and MIF Book 7). The default mode for
saving FM files is FrameMaker 11 format (FM 118 and FM Book 118).
F_ApiAddText F_ApiGetText, F_ApiGetText2, F_ApiGetTextForRange,
F_ApiGetTextForRange2
In Compatibility Mode, these APIs do not expect/return strings in the Dialog Encoding
of FrameMaker. Instead, they expect/return strings in the encoding of the font applied
on the text. Therefore if the font MS PMincho (encoding of Shift-JIS) is applied to the
text " あぶい ", F_ApiGetText returns the byte sequence 0x82 0xA0 0x82 0xD4
0x82 0xA2, which is the representation of "あぶい" in Shift-JIS. The same document
can have the text "ÆÐ" with the font Times New Roman (encoding of FrameRoman)
applied. For this text, F_ApiGetText returns 0xAE 0xC3, which is the FrameRoman
encoding of "ÆÐ". Characters that are not representable in the encoding of the applied
fonts are converted to question marks. This behavior is common to all variants of
F_ApiGetText.
F_ApiAddText has a similar behavior. It expects the input to be in the encoding of the
font applied at the insertion point. Thus, if MS PMincho is applied at the insertion point,
F_ApiAddText expects the input to be in Shift-JIS encoding. The font must be applied
to a location before the addition of text so that F_ApiAddText can ascertain the
encoding. If all the document fonts are in the same encoding as the text (including the
default paragraph font), this will pose no problems. However if a document is likely to
have mixed contents, for example if it has some Japanese content " あぶい " in MS
PMincho (byte representation 0x82 0xA0 0x82 0xD4 0x82 0xA2) right after some
English content in Times New Roman, the font MS PMincho must be applied to the
insertion location before adding the text. Otherwise, it is interpreted as being in
FrameRoman encoding and is added to the document as the text " あぶい ".
The conversion from UTF-8 to single byte and vice-versa that must be performed for
Symbol/Dingbats/Webdings in Unicode Mode is already handled by the API in
Compatibility Mode (see the information for these same APIs in the Unicode Mode
section). Therefore, getting the text ∇(the Ñ with Symbol font applied) returns 0xD1,
and not 0xC3 0x91, in Compatibility Mode. Similarly, for adding this character (when
the font is Symbol), F_ApiAddText expects 0xD1, and not 0xC3 0x91.
F_ApiGetEncodingForFont, F_ApiGetEncodingForFamily
The APIs F_ApiGetEncodingForFont and F_ApiGetEncodingForFamily have
the same behavior as in FDK 7.2 in both Compatibility Mode and Unicode Mode. That
is, these do not return "UTF-8" as the encoding for any font in either mode.

Working with Unicode
Compatibility mode
FDK Programmer’s Guide 517
. . .
Behavior of FDE functions in Compatibility Mode
In the FDE, functions found under the following headings in the FDK Programmer’s
Reference do not depend on the FDE encoding and, therefore, have the same behavior
in Unicode Mode and Compatibility Mode:
-Characters
-F-Codes
-Fonts
-Hash Tables
-Memory: manipulating with handles
-Memory: manipulating with pointers
-Metrics
-String lists
-Strings: allocating, copying, and deallocating
-Strings: comparing and parsing
-Strings: concatenating
-Strings: miscellaneous
-Strings: encoded
These include functions that either do not deal with strings (for example
F_MetricSqrt), expect strings/characters to be in FrameRoman encoding (for
example, F_StrReverse), can work for any encoding other than UTF-16 or UTF-32
(for example, F_StrCopyString), or explicitly ask for the encoding of the strings (for
example, F_StrLenEnc).
FDE functions found under the following headings in FDK Programmer’s Reference
depend on the FDE encoding and have different behaviors in Unicode Mode and
Compatibility Mode. When Compatibility Mode is enabled for the FDE, these expect all
strings in input parameters to be valid in the FDE encoding set by
F_FdeInitFontEncs. Strings in all return values or parameters set by these functions
in this mode will be in the FDE encoding.
-Debugging
-Files, directories, and filepaths
-I/O
-Maker Interchange Format (MIF)

Working with Unicode
Compatibility mode
518 FDK Programmer’s Guide
17
Debugging
The following API functions found in the FDK Programmer’s Reference under the
heading Debugging are a notable exception to conventions. These behave as a part of
the FDE, rather than as a part of the APIs, and thus depend upon the FDE encoding.
Their behavior is similar to the behavior of F_Printf (see under the I/O section).
-F_ApiPrintTextItem
-F_ApiPrintTextItems
-F_ApiPrintPropVal
-F_ApiPrintPropVals
Files, directories, and filepaths
In Compatibility Mode, all inputs are expected to be in FDE encoding and all outputs are
also in this encoding. The system locale must also be compatible with the FDE
encoding. For example, if the FDE encoding is "JISX0208.ShiftJIS", then the
locale must be Japanese on Windows and ja on Solaris for Japanese filenames to be used
correctly.
In Windows, fFilepaths that contain invalid characters in the FDE encoding are
inaccessible.
The behavior of these functions on Solaris is slightly different from that on Windows.
Solaris stores filenames in a byte-based manner, rather than in a specific encoding. For
some filepath functions in Compatibility Mode, you might be able to deal with filepaths
irrespective of their encodings. However, for full filepath function support, use only
filepaths in the FDE encoding.
I/O
The calls F_ChannelOpen and F_ChannelMakeTmp handle filepaths in the same
manner as filepath functions discussed above. All data written to the NULL channel
using F_Printf, F_Warning or F_ChannelWrite goes to the console. The behavior
of these in Compatibility Mode is different in Windows and Solaris. On Windows,
bBecause the console window in the Window operating system expects Unicode
irrespective of the locale, data sent to the console is converted from the FDE encoding
to UTF-8 before being displayed.
Hence, these calls expect the data to be in the FDE encoding when writing to the
console.
On Solaris, because the console window expects byte sequences and can only display
byte sequences valid on the current locale, the data sent for printing on the console must
be in the locale encoding.

Working with Unicode
International Components for Unicode (ICU)
FDK Programmer’s Guide 519
. . .
Maker Interchange Format (MIF)
In Compatibility Mode, these functions behave as they did in FDK 7.2. Note that only
F_MifText is capable of dealing with double-byte strings, and the rest expect
FrameRoman strings. None of these functions depend on the FDE encoding in
Compatibility Mode.
Structured Import/Export APIs
The FDK 8, Structured APIs do not provide a Compatibility Mode of operation. The
behavior of these APIs is dependent on two aspects: the statically linked code that
resides in struct.lib shipped with the FDK, and the FDK APIs that this code internally
calls.
The FDK APIs provide a Compatibility Mode, which is the default mode of operation
until Unicode Mode is enabled by making the F_ApiEnableUnicode(True).
However, the static code in struct.lib in FDK 8 doesn’t have a Compatibility Mode,
and these APIs might fail or produce unpredictable results with non-Unicode data.
If you want legacy behavior (Compatibility Mode) in structured clients, you must use
the struct.lib shipped with FDK 7.2 or earlier. In addition, you must run FDK APIs
in Compatibility Mode. Legacy clients that have not been recompiled with FDK 11 run
in Compatibility Mode without a problem. For Unicode Mode, you must link the client
against struct.lib shipped with FDK 811 and run FDK APIs in Unicode Mode.
International Components for Unicode (ICU)
The FDE functions rely extensively on International Components for Unicode (ICU).
This has some important consequences for both legacy and current FDK clients.
Set the ICU data directory
For correct functionality, ICU requires convertor data. Any process that uses ICU must
initialize ICU by setting its data directory. FrameMaker also uses ICU internally and
initializes it by setting the data directory to fminit/icu_data where all ICU convertor data
shipped with FrameMaker is stored. Because the FDE uses ICU extensively, all clients
(including asynchronous clients) compiled with FDK 11 must also set the ICU data
directory correctly by making the following call (where icu_data_dir is the
directory that stores the ICU convertor data). The ICU data directory must be in ASCII
only. A network pathname (UNC) can be used as the data directory.
F_SetICUDataDir(icu_data_dir);
Setting the ICU data directory has a process-wide effect. For example, because
synchronous DLL clients on Windows reside in the same process as FrameMaker,

Working with Unicode
International Components for Unicode (ICU)
520 FDK Programmer’s Guide
17
which also initializes ICU for internal usage, such clients do not need to set the ICU data
directory explicitly. Setting the ICU data directory incorrectly can adversely affect
FrameMaker if the client is in the same process space. Use the call F_GetICUDataDir
to query the current ICU data directory being used within a process.
Clients that do not reside in the same process space as FrameMaker must set the ICU
data directory for correct functionality. Wherever possible, F_FdeInit attempts to set
the ICU data directory if it has not already been set. Because F_FdeInit attempts to
pick up the ICU data directory path information from the instance of FrameMaker that
the client is connected to, it can set ICU data directory properly only when the client is
connected to a FrameMaker session running on (and from) the same machine at the time
of the call.
Clients should attempt to set the ICU data directory themselves. This is particularly
important for remote clients and asynchronous clients that sometimes make FDE calls
without being attached to a FrameMaker session.
F_FdeInit as the first FDE call
Using FDK 7.2, you could sometimes write clients that did not call F_FdeInit or that
called other FDE functions first.
However, from FDK 8 onwards, the dependence on internal FDE structures being
initialized is greater, and F_FdeInit attempts to initialize the ICU data directory for
the client if it has not already been set. Therefore, you must make the F_Fdelnit call
before making any other FDE call.
Exceptions are F_SetICUDataDir and F_GetICUDataDir, which you can call
before calling F_Fdelnit.Dependency on ICU .so files at compile time and
run time (Solaris only)
On Solaris, all clients compiled with FDK 8 also need to link to ICU .so files, and these
files must be in the system search path at run time. You can download the .so files from
the ICU website, or find them in the FMHome/bin/sunxm.s5.sparc folder. FrameMaker
8 uses the 2.8 version of ICU. The following libraries must be linked against:
-libicudata.so
-libicuuc.so
-libicuio.so
-libicui18n.so
-libicutoolutil.so
-libicule.so

Working with Unicode
Mixed Mode operations
FDK Programmer’s Guide 521
. . .
Modify the link flags to include the following (where LICUDIR is the location of .so
files):
-L$(LICUDIR) -licudata -licuuc -licuio -licui18n -licutoolutil -
licule
NOTE: You must also modify the environment variable LD_LIBRARY_PATH to
include the directory containing the ICU .so files.
Dependency on ICU DLL files at run time
All FDK clients need ICU DLLs at run time. For synchronous clients, FrameMaker
takes care of loading these DLLs. Asynchronous clients must make sure that the
required ICU DLLs are present in any of the following locations:
-A directory which is in the system search path
-The directory where the client’s executable resides
-The directory from which the client is executed
ICU DLL files are shipped with FrameMaker and can be found in the FMHome folder.
These are also available for download from ICU website.
Mixed Mode operations
Using the calls mentioned in the previous sections, you can run APIs in Unicode Mode
while running the FDE in Compatibility Mode, and vice versa. The resulting mode is
called a Mixed Mode. You can also keep switching between Unicode Mode and
Compatibility Mode. This mode is also called a Mixed Mode because the client runs in
different modes at different points in time.
Such Mixed Mode operations are potentially hazardous because they may result in
inconsistently encoded strings. For example, a filepath enumeration code created using
the FDE function F_FilePathGetNext returns the filenames in UTF-8 if the FDE is
running in Unicode Mode. However, if FDK APIs are running in Compatibility Mode,
F_ApiOpen can’t open the filename provided by F_FilePathGetNext because it
can’t handle Unicode in Compatibility Mode.
. . . . . . . . . . . . . . . . . . . . . . . . . . . . . . . . . . . . . . . . . . . . . . . . . . . . . . . . . . . . . . . . . . . . . . . . . . . . . .
IMPORTANT:Mixed Mode operations aren’t recommended and can result in
unpredictable behavior. FDK API and FDE modes must be changed together and before
making calls to any other APIs or FDE functions (with the exception of
. . . . . . . . . . . . . . . . . . . . . . . . . . . . . . . . . . . . . . . . . . . . . . . . . . . . . . . . . . . . . . . . . . . . . . . . . . . . . .
F_SetICUDataDir and F_GetICUDataDir).

Working with Unicode
Handling for special characters
522 FDK Programmer’s Guide
17
Handling for special characters
This section describes how special characters are handled in FrameMaker, especially in
context of UTF encoding.
Special handling for lower 32 characters
The lower 32 characters of any encoding 0x00-0x1F are used by FrameMaker as
special control characters. These are different from ASCII at places. For example,
FC_EOL or 0x09 is the hard-return character in FrameMaker, which is different from
the usual 0x0A used for the end-of-line character. The lower 32 characters are used
uniformly across all encodings. Therefore, EM SPACE, which has the standard
Unicode representation of 0x2003, is represented by 0x14 even in UTF-8 in the
context of FDK APIs. These character mappings can be seen in fcharmap.h in the
FDK include folder.
As a result, some strings returned from APIs aren’t strictly in UTF-8 format. In order to
convert entirely to UTF-8, any character below 32 would have to be appropriately
mapped to a UTF-8 character (for example 0x14 would be mapped to the Unicode code
point 0x2003). Similarly, the APIs do not accept strings truly in UTF-8 format. The
character 0x2003 won’t behave as EM SPACE in FrameMaker unless it is first
converted to 0x14 before being passed to an API. The deviation from Unicode is only
for the lower 32 characters.
Sensitivity of certain calls towards special characters
Certain calls, especially FilePath and I/O functions in the FDE and F_ApiOpen,
F_ApiSave, and F_ApiImport, that deal with filepaths are more sensitive towards
the presence of certain special characters (below 32 characters).
For example, APIs like F_ApiOpen no longer work if characters such as '\r' (CR) and
'\n' (LF) characters are present in the filename. The client should ensure that such
special characters are stripped before APIs and FDE functions are called.
Unicode equivalents of special characters
The header file fcharmap.h defines characters like FC_DAGGER that are in
FrameRoman encoding. Equivalent Unicode characters (in UTF-16 format) are also
available in the header file. These have been suffixed with a _U to indicate that they are
the Unicode equivalents of previously defined characters.

Working with Unicode
Handling for special characters
FDK Programmer’s Guide 523
. . .
Character Code Point Description
FC_UTILITY_U 0x01 used by search and index
FC_DBREAK_U 0x02 discretionary break
FC_NBREAK_U 0x03 suppress this break
FC_DHYPHEN_U 0x04 discretionary hyphen
FC_NHYPHEN_U 0x05 suppress this h-point
FC_HYPHEN_U 0x06 temporary hyphen
FC_TAB_U 0x08
FC_EOL_U 0x09 hard return
FC_EOP_U 0x0A end of para
FC_EOD_U 0x0B end of flow
FC_SPACE_NUMBER_U 0x10 number space
FC_SPACE_HARD_U 0x11 hard space
FC_SPACE_THIN_U 0x12 thin == 1/12 em
FC_SPACE_EN_U 0x13 en == 1/2 em
FC_SPACE_EM_U 0x14 em == 1 em
FC_HYPHEN_HARD_U 0x15 unbreakable explicit hyphen
FC_ESC_U 0x1B sentinel code for cblocks
FC_SCH_U 0x1C sentinel code for sblocks
FC_SPACE_U 0x20 ' ' regular space
FC_QUOTEDBL_U 0x22 '"'straight double quote
FC_QUOTESINGLE_U 0x27 '\'' straight single quote
FC_BACKSLASH_U 0x5c '\\' backslash
FC_GUILLEMOTLEFT_U 0x00AB guillemotleft
FC_GUILLEMOTRIGHT_U 0x00BB guillemotright
FC_QUOTELEFT_U 0x2018 curly single-left quote
FC_QUOTERIGHT_U 0x2019 curly single-right quote
FC_QUOTEDBLLEFT_U 0x201C curly double-left quote

Working with Unicode
Handling for special characters
524 FDK Programmer’s Guide
17
FC_QUOTEDBLRIGHT_U 0x201D curly double-right quote
FC_GUILSINGLLEFT_U 0x2039 guillemotleft
FC_GUILSINGLRIGHT_U 0x203A guillemotright
FC_QUOTESINGLBASE_U 0x201A quotesinglbase
FC_QUOTEDBLBASE_U 0x201E quotedblbase
FC_CENT_U 0x00A2
FC_POUND_U 0x00A3
FC_YEN_U 0x00A5
FC_ENDASH_U 0x2013
FC_DAGGER_U 0x2020
FC_DAGGERDBL_U 0x2021
FC_BULLET_U 0x2022
FC_EMDASH_U 0x2014
FC_META_U 0x80
Character Code Point Description

. . . . . . . . . . . . . . . . . . . . . . . . . . . . . . . . . . . . . . . . . .
PART IV
Frame Development Environment (FDE)

FDK Programmer’s Guide 527
. . . . . . . . . . . . . . . . . . . . . . . . . . . . . . . . . .
. . . . .
171Introduction to FDE
This chapter provides an overview of how the FDE works and how to use it to write
portable FDK clients. It also provides a simple example: a portable filter that you can
run right away.
The FDE helps make your clients portable by providing platform-independent
alternatives to platform-specific input/output (I/O), string, and memory schemes. With
the FDE, you can run your client on all FrameMaker products with minimal effort.
The FDE also provides libraries of utility functions that are useful for filter
development.
How the FDE works
The FDE consists of the following:
-A virtual environment
-Utility libraries

Introduction to FDE
How the FDE works
528 FDK Programmer’s Guide
18
Figure 14-1 shows the components of the FDE and their relationship to a client. All of
the platform-specific code is contained within the virtual environment.
Figure 1-1 Relationship of the FDE to a client
The virtual environment
The FDE’s virtual environment abstracts the functionality of platform-dependent
compilers, operating systems, and C language libraries. It provides the following
facilities to replace platform-dependent schemes:
-I/O channels
Channels are an abstraction of I/O streams. Instead of directly using the input,
output, and temporary files of a particular environment, you use the virtual
environment’s channels.
-Memory handling
The virtual environment provides platform-independent memory allocation and
deallocation functions for pointers and handles.
String Library
Real Machine
Virtual Environment
Parsing Library
Metric Library
List Library
Hash Library
MIF Library
I/O Library
Platform-specific code (FDE)
Platform-independent code (clients and libraries)
Client

Introduction to FDE
How to make your client portable
FDK Programmer’s Guide 529
. . .
Utility libraries
The FDE utility libraries provide the following types of functions:
-Platform-independent replacements for C language library functions, such as
strcpy() or strlen()
-MetricT type functions for converting and manipulating FrameMaker product
MetricT values
The MetricT data type is used in the API to express measurements, such as font
sizes and line widths. It is also used in MIF <MathFullForm> statements. For
more information on the MetricT data type, see “MetricT values” on page 896 of
the FDK Programmer’s Reference.
-MIF writing functions for directing output to a MIF output channel, setting indent
levels for the channel, and writing a variety of simple MIF statements
-I/O functions for writing and reading from input channels when byte swapping is
necessary
How to make your client portable
To use the FDE to make your client portable, follow these general steps:
1 Add a call to F_FdeInit() to initialize the FDE environment.
To initialize the FDE environment, call F_FdeInit() as follows:
F_FdeInit();
2 Replace C primitive data types with FDE types.
Replace any C primitive data types, such as char or int, with FDE types, such as
UCharT or IntT.
3 Replace I/O and memory calls in your client with calls to the FDE’s virtual
environment.
Use the FDE virtual environment’s channel I/O and memory functions to make your I/O
and memory calls platform independent. For a description of the virtual environment
and its I/O and memory facilities, see Chapter 15, “Making I/O and Memory Calls
Portable.”
4 Replace string, character, and other platform-specific C library function calls with
corresponding calls to FDE utility library functions.
For information on the utility library functions, see Chapter 2, “FDK Function
Reference,” of the FDK Programmer’s Reference.

Introduction to FDE
How to make your client portable
530 FDK Programmer’s Guide
18
5 Include the appropriate FDE header files.
All FDE clients must include the fdetypes.h header file. If you are using functions
from the FDE utility libraries, you must also include the header files for these functions
after fdetypes.h. For example, you must include fstrlist.h if you use any of
the string list functions. If you need to include other C library header files, they must
precede all FDE header files.
6 Compile your client and link the FDK library with it.
The following sections describe Steps 2, 3, and 4 in greater detail.
Replacing C primitive data types with FDE types
To ensure portability across different platforms and compilers, the FDE uses substitutes
for C language primitive data types. These types are defined in the f_types.h header
file. The following table lists the FDE data types and their equivalents.
FDE data type Equivalent type Size
AddrT char*, void* Unsigned 4 bytes
BoolT long Signed 4 bytes
ByteT char Signed 1 byte
CharT char Signed 1 byte
ConStringT const unsigned
char*
Pointer
ErrorT long Signed 4 bytes
FunctionT Function pointer
(returns IntT)
Unsigned 4 bytes
GenericT char*, void* Signed 4 bytes
IntT long Signed 4 bytes
MetricT long Signed 4 bytes
NativeDoubleT double Signed 4 bytes (platform dependent)
NativeIntT int Signed 4 bytes (platform dependent)
NativeCharT char Signed 1 byte (platform dependent)
NativeULongT unsigned long Unsigned 4 bytes (platform dependent)
NativeLongT long Signed 4 bytes (platform dependent)
ProcedureT Procedure pointer Unsigned 4 bytes

Introduction to FDE
How to make your client portable
FDK Programmer’s Guide 531
. . .
PByteTaint,
char
Signed 4 bytes
PCharT int,
char
Signed 4 bytes
PRealT double Signed 4 bytes
PShortT int,
short
Signed 4 bytes
PtrT char*, void* Unsigned 4 bytes
PUByteT unsigned int
unsigned char
Unsigned 4 bytes
PUCharT unsigned int
unsigned char
Unsigned 4 bytes
PUShortT unsigned int,
unsigned short
Unsigned 4 bytes
RealT float Signed 4 bytes
ShortT short Signed 2 bytes
StrBuffT char
[STRBUFFSIZE+1]
256 bytes
StringT unsigned char* Pointer
UByteT unsigned char Unsigned 1 byte
UCharT unsigned char Unsigned 1 byte
UChar16T unsigned char Unsigned 2 bytes
UChar32T unsigned char Unsigned 4 bytes
UIntT unsigned long Unsigned 4 bytes
UShortT unsigned short Unsigned 2 bytes
VoidT void None
a. PByteT, PCharT, PRealT, PShortT, PUByteT, PUCharT, and PUShortT are used to suppress
compiler errors if a function is not declared in ANSI format. They are used only for function arguments.
FDE data type Equivalent type Size

Introduction to FDE
How to make your client portable
532 FDK Programmer’s Guide
18
To ensure that your client does not use platform-specific data types or functions, the
FDE redefines them. If a client that includes the fdetypes.h header file uses a
platform-specific type or function, the compiler issues an error message when you
attempt to compile it. For example, if your client declares the following variable:
char ch;
the compiler issues an error message similar to the following:
#error ! Non_FDE_token "char" ! ch;
To avoid these error messages, you can:
-Use the FDE substitute for the platform-dependent data type or function.
For example, use UCharT instead of char.
-Add the following code above the #include "fdetypes.h" statement:
#define DONT_REDEFINE
This prevents the FDE from redefining any data types or functions.
-Use #undef to undefine the specific types or functions that you want to use.
For example, add the following line after the #include "fdetypes.h"
statement:
#undef char
This allows the FDE to generate errors if your client uses any other platform-specific
types.

Introduction to FDE
How to make your client portable
FDK Programmer’s Guide 533
. . .
Replacing I/O and memory calls
The following table lists some commonly used I/O and memory calls and the FDE
functions you can replace them with:
Some FDE functions have slightly different parameters or return values than the
corresponding platform-specific I/O and memory functions. For example, F_Alloc()
has a parameter that alloc() doesn’t have. Before using an FDE I/O or memory
function, look it up in Chapter 2, “FDK Function Reference,” of the FDK
Programmer’s Reference.
Replacing C library calls
The following table lists some commonly used C library functions and the FDE
functions you can replace them with:
Some FDE functions have slightly different parameters or return values than the
corresponding C library functions. For example, F_StrCpy() returns VoidT, while
strcpy() returns a pointer. Before using an FDE library function, look it up in
Chapter 2, “FDK Function Reference,” of the FDK Programmer’s Reference.
Function FDE substitute
fclose() F_ChannelClose()
fopen() F_ChannelOpen()
fwrite() F_ChannelWrite()
alloc() F_Alloc()
free() F_Free()
printf() F_Printf()
sprintf() F_Sprintf()
Function FDE substitute
strcmp() F_StrEqual() or F_StrCmp()
strlen() F_StrLen()
strcpy() F_StrCpy()
strcat() F_StrCat()

Introduction to FDE
A simple FDE filter
534 FDK Programmer’s Guide
18
A simple FDE filter
The following client filters a text file into a Frame document. Following the code is a
line-by-line description of how it works.
1#include "fdetypes.h"
2#include "fapi.h"
3#include "fchannel.h"
4#include "fmemory.h"
5#include "fmetrics.h"
6#include "futils.h"
7#include "fioutils.h"
8
9#define BUFFERSIZE 1025
10 #define in (MetricT)(72*65536)
11
12 VoidT F_ApiNotify(notification, docId, sparm, iparm)
13 IntT notification;
14 F_ObjHandleT docId;
15 StringT sparm;
16 IntT iparm;
17 {
18 FilePathT *path;
19 ChannelT chan;
20 F_TextLocT tl;
21 StringT buf;
22 IntT count;
23
24 F_FdeInit();
25 buf = F_Alloc(BUFFERSIZE, NO_DSE);
26 if (buf == NULL)
27 {
28 F_ApiBailOut();
29 F_ApiReturnValue(0);
30 return;
31 }
32
33 path = F_PathNameToFilePath(sparm, NULL, FDefaultPath);
34 if (path == NULL) return;
35 if((chan = F_ChannelOpen(path,"r")) == NULL) return;
36
37 docId = F_ApiCustomDoc(F_MetricFractMul(in, 17, 2),
38 11*in, 1, F_MetricFractMul(in, 1, 4), in,
39 in, in, in, FF_Custom_SingleSided, False);
40
41 tl.objId = F_ApiGetId(FV_SessionId, docId, FP_MainFlowInDoc);
42 tl.offset = 0;
43

Introduction to FDE
A simple FDE filter
FDK Programmer’s Guide 535
. . .
44 while(!F_ChannelEof(chan))
45 {
46 count = F_ReadBytes(buf, BUFFERSIZE-1, chan);
47 buf[count] = '\0';
48 tl = F_ApiAddText(docId, &tl, buf);
49 }
50
51 F_ApiReturnValue(docId);
52 F_FilePathFree(path);
53 F_Free(buf);
54 F_ChannelClose(chan);
55 F_ApiBailOut();
56 }
Lines 1 to 11
These lines include header files and define constants for the client.
Lines 12 to 56
These lines define the F_ApiNotify() callback, which the FrameMaker product
calls when the user attempts to open or import a filterable file. You specify which file
types are filterable when you register the filter. For more information on registering the
filter, see “Compiling and running the example FDE filter” on page 537.
When the user or a client attempts to open or import a filterable file, the FrameMaker
product calls the F_ApiNotify() callback with notification set to
FA_Note_FilterIn and filename set to the name of the file the user is attempting
to open or import.
For more information on F_ApiNotify() and other Frame API functions, see the
FDK Programmer’s Reference.
Line 24
F_FdeInit() initializes the FDE. You must initialize the FDE before calling any
FDE functions.

Introduction to FDE
A simple FDE filter
536 FDK Programmer’s Guide
18
Lines 25 to 32
The FDE memory allocation function, F_Alloc(), allocates a buffer for reading text
from the file. The NO_DSE flag instructs the function to return NULL if it is unable to
allocate memory for the buffer.
The F_ApiReturnValue(0) call notifies the FrameMaker product that the filter was
unable to filter the specified file. After the filter returns, the FrameMaker product
displays an alert informing the user that the filter could not filter the file.
Lines 33 to 34
F_PathNameToFilePath() converts the platform-specific pathname specified by
filename to a platform-independent filepath. The FDefaultPath flag instructs
F_PathNameToFilePath() to use the filenaming conventions of the current
platform to interpret the platform-specific pathname. Because the pathname specified
by filename is absolute, F_PathNameToFilePath() ignores the second
parameter (the anchor).
Lines 35 to 36
F_ChannelOpen() opens the file specified by the platform-independent filepath. The
"r" instructs F_ChannelOpen() to open the file for reading only.
Lines 37 to 40
The filter needs to create a new FrameMaker product document for the filterable file’s
contents. To do this, it calls F_ApiCustomDoc().
The parameters of F_ApiCustomDoc() specify the dimensions and layout
of the new document. For example, the first parameter specifies the
page width, the MetricT equivalent of 8.5 inches. To get the MetricT equivalent
of fractions such as 8.5 inches, you can’t use simple multiplication and division. You
must use an FDE metric function, such
as F_MetricMul(). For example, to get the MetricT equivalent of 8.5 inches, you
can’t use the expression 17/2*in. You must use F_MetricFractMul(in, 17,
2).
The last parameter of the F_ApiCustomDoc() call specifies that the new document
is not visible. If another FDK client initiates the open operation, it may keep the
document invisible after the filter has added the filterable file’s contents to it. If the user
initiates the open operation, the FrameMaker product automatically makes the
document visible when the filter returns.

Introduction to FDE
A simple FDE filter
FDK Programmer’s Guide 537
. . .
Note that you could alternately open an existing document to use as a template for the
filtered data. In that case, you should still be sure to open it silintly using
F_ApiOpen(), do not use F_ApiSimpleOpen().
Lines 44 to 50
These lines read text from the input channel and add it to the FrameMaker product
document.
F_ReadBytes() reads text from the input channel into the buffer until it reaches the
end of the file. F_ApiAddText() adds the text in the buffer to the Frame document,
starting at the current insertion point.
Line 51
This line sets the filter’s return value to the ID of the document the filter created. This
notifies the FrameMaker product that the filter opened the file successfully.
Lines 52 to 56
These lines clean up and free resources used by the filter. The calls to
F_FilePathFree() and F_Free() free resources used by the filepath and the text
buffer; F_ChannelClose() closes the input channel; and F_ApiBailOut() exits
the filter.
Compiling and running the example FDE filter
The source code for the example filter and a makefile or project file are provided online
with the FDK. To compile the sample filter, use your platform’s make or build utility.
For the location of example files and instructions on compiling and linking them, see the
FDK Platform Guide for your platform.
To run the example filter, follow these general steps:
1 Register the filter:
-Assuming have compiled your client into a DLL named filter.dll and copied
or moved it to the FrameMaker product filters directory, add the following line
to the [APIClients] section of your product.ini file:
KurtWrite=TextImport,kurt,"KURT",Kurt,filters\filter.dll,krt
This instructs the FrameMaker product to call the filter when the user attempts to
open or import a file with a .krt extension.

Introduction to FDE
A simple FDE filter
538 FDK Programmer’s Guide
18
2 Create a sample Text Only file.
Give the file a filename with an .krt extension.
3 Start the FrameMaker product.
4 Open the file you created.
The FrameMaker product calls the filter, which creates a new document and adds the
text from the file to it.

FDK Programmer’s Guide 539
. . . . . . . . . . . . . . . . . . . . . . . . . . . . . . . . . .
. . . . .
18
1Making I/O and Memory Calls Portable
This chapter discusses the FDE virtual environment functions you can use to replace the
platform-specific I/O, assertion handler, and memory calls in your client.
For lists of the FDE virtual environment functions, see Chapter 1, “Function Summary,”
of the FDK Programmer’s Reference. For the complete description of a function, look it
up in Chapter 2, “FDK Function Reference,” of the FDK Programmer’s Reference.
Initializing the FDE
Before you call any FDE functions, you should initialize the FDE. To initialize the FDE,
call F_FdeInit() as follows:
. . .
F_FdeInit();
. . .
. . . . . . . . . . . . . . . . . . . . . . . . . . . . . . . . . . . . . . . . . . . . . . . . . . . . . . . . . . . . . . . . . . . . . . . . . . . . . .
Important: Each time your client bails out and reinitializes, it should reinitialize the
. . . . . . . . . . . . . . . . . . . . . . . . . . . . . . . . . . . . . . . . . . . . . . . . . . . . . . . . . . . . . . . . . . . . . . . . . . . . . .
FDE by calling F_FdeInit().
Using platform-independent representations of pathnames
The FDE allows you to specify pathnames with a platform-independent representation
called a filepath. The FDE uses the data type FilePathT to specify a filepath.

Making I/O and Memory Calls Portable
Using platform-independent representations of pathnames
540 FDK Programmer’s Guide
19
Converting pathnames to filepaths
The FDE provides functions that allow you to convert platform-specific pathname
strings to filepaths and filepaths back to platform-specific pathname strings. For
example, the following code converts the Windows pathname \tmp\myfile to a
filepath:
. . .
FilePathT *path;
path = F_PathNameToFilePath("/tmp/myfile", NULL, FDosPath);
. . .
F_FilePathFree(path1);
. . .
. . . . . . . . . . . . . . . . . . . . . . . . . . . . . . . . . . . . . . . . . . . . . . . . . . . . . . . . . . . . . . . . . . . . . . . . . . . . . .
IMPORTANT: If you call a function typed FilePathT*, you must use
. . . . . . . . . . . . . . . . . . . . . . . . . . . . . . . . . . . . . . . . . . . . . . . . . . . . . . . . . . . . . . . . . . . . . . . . . . . . . .
F_FilePathFree() to free the returned pointer when you are done with it.
The following code converts the filepath created above back to a Windows pathname:
. . .
FilePathT *path;
StringT pathname;
. . .
pathname = F_FilePathToPathName(path, FDosPath);
. . .
. . .

Making I/O and Memory Calls Portable
Using platform-independent representations of pathnames
FDK Programmer’s Guide 541
. . .
To make a F_FilePathToPathName() and F_PathNameToFilePath() call
platform-independent, set the second parameter to FDefaultPath. This instructs the
function to use the pathname conventions of the platform the client is currently running
on. For example, the following code converts a filepath to a pathname for the current
platform:
. . .
FilePathT *path;
StringT pathname;
. . .
pathname = F_FilePathToPathName(path, FDefaultPath);
. . .
FDE filepath functions, such as F_PathNameToFilePath() and
F_FilePathToPathName(), have arguments that specify a path type.
These arguments are typed PathEnumT. PathEnumT is defined as:
typedef enum{
FDefaultPath /* Platform the client is running on */
FDosPath /* Windows */
FDIPath /* Device-independent */
} PathEnumT
The following table provides examples of the path types.
Path type Example
FDosPath c:\\mydirect\\mysubdir\\myfile
FDIPath <r><c>MyDirectory<c>MySubdirectory<c>MyFile

Making I/O and Memory Calls Portable
Using platform-independent representations of pathnames
542 FDK Programmer’s Guide
19
Device-independent pathnames have the following format:
<code>name<code>name<code>name...
where code identifies the role of the component in the pathname and name is the
name of a component in the pathname. The following table lists codes and their
meanings.
For example, you can express the following pathname:
\MyDirectory\MySubdirectory\MyFile
as the following device-independent, absolute pathname:
<r><c>MyDirectory<c>MySubdirectory<c>MyFile
or as the following device-independent, relative pathname:
\<c>MyFile
For more information on how a FrameMaker product specifies device-independent
pathnames, see the online MIF Reference.
Manipulating filepaths
The FDE provides functions that allow you to manipulate filepaths.
For example, F_DeleteFile() deletes a file or directory,
F_FilePathProperty() checks file permissions, and F_FilePathGetNext()
allows you to traverse all the files in a
directory. These functions are platform-independent substitutes for functions such as
remove(), _access(), and _fstat().
Code Meaning
rRoot of the file tree
cComponent
uUp one level in the file tree

Making I/O and Memory Calls Portable
Making I/O portable with channels
FDK Programmer’s Guide 543
. . .
Making I/O portable with channels
To make your client’s I/O portable, you use channels. Channels are an abstraction of
platform-specific files or file systems. The FDE provides functions to manipulate
channels. For example, F_ChannelOpen() opens a channel, F_ChannelRead()
reads from a channel, F_ChannelWrite() writes to a channel, and
F_ChannelClose() closes a channel. These functions are substitutes for platform-
specific functions, such as fopen(), fread(), fwrite(), and fclose(). All I/O
channels in the FDE are buffered internally.
To manipulate a file with FDE channel functions, you must first convert the file’s
pathname to a filepath and then open the filepath with F_ChannelOpen(). For
example, the following code opens the file \myfile for reading.
. . .
ChannelT chan;
FilePathT *path;
path = F_PathNameToFilePath((StringT)"\myfile",
NULL, FDosPath);
if((chan = F_ChannelOpen(path,"r")) == NULL)
{
F_Printf(NULL, "Couldn't open file.\n");
return;
}
. . .
Assertion-handler functions
Your client can register an assertion handler and perform its own error handling with the
FDE function F_SetAssert(). When the client’s assertion handler returns, the
FDE’s assertion handler is called to clean up the system and exit the client properly.
To use the FDE assertion-handler functions, you must include fdetypes.h and
fassert.h in your client.

Making I/O and Memory Calls Portable
Making memory allocation portable
544 FDK Programmer’s Guide
19
Making memory allocation portable
The FDE provides a set of functions you can substitute for your client’s platform-
specific memory allocation and deallocation function calls.
Sometimes you may need to use a pointer directly into absolute memory. To create this
pointer, you must first lock the memory to tell the operating system that it should not
relocate it. You can then safely use any absolute pointer into the block without fear of
the memory being relocated. After you are done with the pointer, you unlock the
memory, allowing the operating system to relocate it. To develop portable clients that
use large memory blocks, you should use handle-based memory management. There are
some trade-offs between using pointers and handles. Handles may slow down the access
to memory. Pointers may fragment the heap space. . In general, you should use pointers
for small memory allocations and handles for large allocations.
Many FDE memory allocation functions, such as F_Alloc(), provide a flags
argument that specifies what to do if memory can’t be allocated. If you set this argument
to DSE and memory can’t be allocated, the FDE calls a function that you register by
calling F_SetDSExit(). If you set flags to NO_DSE and memory allocation is
unsuccessful, the memory allocation function returns NULL. For more information, see
“F_SetDSExit()” in the FDK Programmer’s Reference.
Allocating memory with handles
The FDE provides functions that allow you to allocate and deallocate memory with
handles. For example, F_AllocHandle() allocates a handle, F_ClearHandle()
initializes a handle’s block of data, and F_FreeHandle() frees memory allocated to
a handle.
Handle memory functions that are typed ErrorT return FdeSuccess if they are
successful. Other handle memory functions return NULL if they are unable to comply
with a request.
To use the FDE memory functions, you must include fdetypes.h and fmemory.h
in your program.
Allocating memory with pointers
The FDE provides functions that allow you to allocate and deallocate memory with
pointers. For example, F_Alloc() allocates memory, F_ClearPtr() initializes a
pointer’s block of data, and F_Free() frees memory allocated to a pointer.
Pointer memory functions that are not typed ErrorT return NULL if they are unable
to comply with a request. Functions that are typed ErrorT return FdeSuccess if
they are successful.

Making I/O and Memory Calls Portable
Error and progress reporting
FDK Programmer’s Guide 545
. . .
To use the FDE memory functions, you must include fdetypes.h and fmemory.h
in your program.
Error and progress reporting
The virtual environment provides functions that allow you to report error and progress
status. For example, F_Warning() prints a warning message to the Frame console
on Windows.
To use the FDE progress reporting functions, you must include fdetypes.h and
fprogs.h in your program.


FDK Programmer’s Guide 547
. . . . . . . . . . . . . . . . . . . . . . . . . . . . . . . . . .
. . . . .
191FDE Utility Libraries
This chapter describes FDE utility libraries:
-The string library provides platform-independent equivalents for many of the
functions in <string.h>.
-The string list library provides routines for creating a list of strings and manipulating
the strings.
-The character library provides platform-independent equivalents for some of the
functions in <ctype.h> that can be used on Frame characters.
-The I/O library provides functions to read data from or write data to channels and
performs byte swapping when it is necessary
-The hash library provides functions to create a hash table and manipulate the cells in
it.
-The metric library provides functions for manipulating and converting MetricT
values (values using Frame’s internal representation of measurements).
-The MIF data structures and macros provide data structures and macros to represent
and manipulate the statements described in the online MIF Reference.
-The MIF library provides functions that help you write nicely formatted MIF to a
channel.
-The simple MIF library provides functions to write individual MIF statements to a
channel.
For lists of FDE utility library functions, see Chapter 1, “Function Summary,” of the
FDK Programmer’s Reference. For the complete description of a function, look it up in
Chapter 2, “FDK Function Reference,” of the FDK Programmer’s Reference.
String library
The string library provides functions for allocating and manipulating strings. For
example, F_StrNew() allocates a string, F_StrCmp() compares two strings, and
F_StrAlphaToInt() converts an alphanumeric string to an integer.

FDE Utility Libraries
The string list library
548 FDK Programmer’s Guide
20
The FDE uses the StringT type for strings. StringT is an array of UCharT. When
you specify a string size in an FDE string function, you must include the terminating 0
in the size. The string library provides functions for allocating, manipulating, and
freeing strings.
. . . . . . . . . . . . . . . . . . . . . . . . . . . . . . . . . . . . . . . . . . . . . . . . . . . . . . . . . . . . . . . . . . . . . . . . . . . . . .
IMPORTANT:Use F_Free() to free StringT strings. For more information on
. . . . . . . . . . . . . . . . . . . . . . . . . . . . . . . . . . . . . . . . . . . . . . . . . . . . . . . . . . . . . . . . . . . . . . . . . . . . . .
F_Free(), see “F_Free()” on page 517 of the FDK Programmer’s Reference.
Most FDE string functions have the prefix F_Str. To use FDE string functions, you
must include fdetypes.h and fstrings.h in your program and call
F_FdeInit().
The string list library
The string list library provides routines for creating a string list and manipulating the
strings in it. For example, F_StrListNew() allocates
a string list, F_StrListInsert() inserts a string into a list, and
F_StrListSort() sorts a string list.
String lists are typed StringListT. All the functions in the string list library are
prefixed with F_StrList. To use the FDE string list functions, you must include
fdetypes.h and fstrlist.h in your program.
Character library
The character library provides routines that convert and manipulate
Frame characters. For example, F_CharIsAlphabetic() determines whether a
character is alphabetic, F_CharToLower() converts a character to lowercase, and
F_CharToUpper() converts a character to uppercase. The FDE implements all
character library functions as macros.
The character library functions are all prefixed with F_Char. To use the FDE character
functions, you must include fdetypes.h and fcharmap.h in your client.
. . . . . . . . . . . . . . . . . . . . . . . . . . . . . . . . . . . . . . . . . . . . . . . . . . . . . . . . . . . . . . . . . . . . . . . . . . . . . .
IMPORTANT:Before you use the character library functions, you must call
. . . . . . . . . . . . . . . . . . . . . . . . . . . . . . . . . . . . . . . . . . . . . . . . . . . . . . . . . . . . . . . . . . . . . . . . . . . . . .
F_FdeInit() to initialize the character library.

FDE Utility Libraries
The I/O library
FDK Programmer’s Guide 549
. . .
The I/O library
The I/O library provides functions that allow your client to read data from and write data
to channels. These functions can swap bytes when reading or writing on a channel. For
example, it may be necessary to swap bytes in either of the following cases:
-The platform your client is running on is little-endian and the channel you are
reading from, or writing to, isn’t.
-The channel is little-endian but the platform isn’t.
When you use the I/O library functions, you can specify whether an input or output
channel’s byte ordering is little-endian or big-endian by calling F_SetByteOrder()
or F_ResetByteOrder(). The I/O functions use this information to determine
whether byte swapping is necessary. By default, the FDE assumes the channel and the
platform are consistent. If you do not specify whether the input or output channel order
is little-endian, the functions do not swap bytes.
When you use the FDE I/O functions, you should take care of alignment issues yourself.
FDE I/O functions return 0 if they reach the end of a file or an error occurs.
To use the FDE channel utility functions, you must include fdetypes.h and
fioutils.h in your program.
The hash library
The hash library provides functions to create a hash table and manipulate the cells in it.
For example, F_HashCreate() creates a hash table, F_HashSet() adds an entry
to a hash table, and F_HashGet() fetches an entry from a hash table. All the functions
in the library are prefixed by F_Hash. To use any FDE hash functions, you must include
fdetypes.h and fhash.h in your program.
The hash table is stored in a data structure of type HashTableT. This data structure is
opaque to you; you must use the F_Hash routines to manipulate a hash table.

FDE Utility Libraries
The hash library
550 FDK Programmer’s Guide
20
Creating hash tables
You create a hash table via F_HashCreate(), which is defined as follows:
HashT F_HashCreate(StringT name, /* Name of the table */
IntT minSize, /* Minimum size of the table */
PShortT keyLen, /* Size of keys */
GenericT notFound, /* Returned if searched key not found */
/* Determine if cell can be reused */
BoolT (*deadQuery)(GenericT),
/* Called when cell is deleted */
VoidT (*removeNotify)(GenericT),
/* Converts key to string*/
Void(*T stringifyMe)(PtrT, UCharT *));
-Use minSize to suggest the amount of space the FDE should allocate for the hash
table. You can pass a value of 0 which notifies the FDE to use its own calculations
for memory allocation.
-For non-string keys, you specify a value for the size of key. For keys that are strings,
you specify KEY_IS_STRING; in that case each key is a nul-terminated string.
-F_HashGet() is a routine that searches for a key and returns the associated data. If
it can’t find the specified key, it still must return a value; the notFound argument
specifies what value to return when F_HashGet() doesn’t find the key.
-deadQuery specifies a callback to give you the opportunity to determine the
validity of a cell. You should only specify a function for this argument if your code
can make this determination; if the function returns True, the cell will be marked for
deletion. As the FDE hash routines maintain the table, they will call this function to
determine whether they can delete the cell’s contents. Normally, it is best to specify
0 for this arument, letting the FDE manage the hash table on its own.
-removeNotify specifies a callback to invoke whenever an F_Hash function or the
FDE removes a cell. A typical use for this is to deallocate structures that were
allocated for the cell’s data. If you don’t need to clean up memory for any cells, pass
0.
-stringifyMe specifies a procedure that turns non-string keys into strings. This is
most useful for debugging.
Structures and pointers in keys
The routines F_HashSet(), F_HashGet(), and F_HashRemove() each receive a
key as an argument. These routines work best with flat keys such as integers or strings.
It is safest to use flat keys instead of structures for keys; if necessary you can always use
F_Sprintf() to put structure fields into a string.

FDE Utility Libraries
Metric library
FDK Programmer’s Guide 551
. . .
The internal hash routine used by these functions examines the bytes in the key. If the
key is a structure containing pointers, it only checks the pointers, not the pointed-to
data. Further, it examines every byte in the key. If you use structures for keys, you
should be sure to to clear the memory first, then assign values to the structure members,
then set the item in your hash table. For example, use F_ClearPtr(&myStructKey,
sizeof(myStructKey)); when myStructKey will be a key for a teble cell.
When you pass a key to F_HashSet(), the function actually creates a copy of the key.
However, it only copies the string, or the number of bytes specified in
F_HashCreate() as the key length. If your key is a structure that contains pointers,
F_HashSet() will create copies of the pointers, but not copies of the pointed-to data.
Metric library
The Frame API uses the MetricT type to specify measurements, such as tab offsets
and font sizes. MIF also uses it in <MathFullForm> statements. MetricT values
should not be confused with the metric system. For more information on metric values,
see “MetricT values” on page 896 of the FDK Programmer’s Reference.
The metric library provides a set of operations that allow you to manipulate metric
values without converting them to other units of measurement. For example,
F_MetricFloat() converts a real number to a metric number,
F_MetricFractMul() multiplies a metric number by a fraction, and
F_MetricToFloat() converts a metric number to a real number.
All the functions in the metric library are prefixed with F_Metric. To use the FDE
metric functions, you must include fdetypes.h and fmetrics.h in your program.
MIF data structures and macros
The FDE provides data structures that represent the statements described in the online
manual MIF Reference. It also provides convenience macros that help you get and set
fields in these structures. This saves you the effort of developing your own data
structures and macros.
MIF data structures adhere to the following naming conventions:
-Structure names contain the prefix Mif, the statement name, and the suffix
Struct. For example, the FDE represents the <TextFlow> statement with the
MifTextFlowStruct structure.
-Structure type names use the suffix StructT. For example, the structure type name
for MifTextFlowStruct is MifTextFlowStructT.

FDE Utility Libraries
MIF data structures and macros
552 FDK Programmer’s Guide
20
-Each of the substatements in a MIF statement is represented as a field, whose name
corresponds to the name of the substatement. For example, the FDE represents the
statement <Marker <MType N> <MText string>> with the structure:
typedef struct MifMarkerStruct {
IntT MType;
StringT MText;
} MifMarkerStructT;
-If a substatement is a structure, a pointer in the structure points to the structure that
represents the substatement. For example, the FDE represents the statement <Para
<Pgf>...> with:
typedef struct MifParaStruct {
MifPgfStructT *Pgf;
. . .
} MifParaStructT;
-If a substatement is a list of structures, it is represented as a link structure. The link
structure’s name contains a Mif prefix, the substatement name, and a StructL
suffix. The link structure type includes the suffix StructLT. A pointer in the
structure points to the link structure of the substatement. For example, the FDE
represents the statement <AFrames <Frame>...> with:
typedef struct MifAFrameStruct {
struct MifFrameStructL *Frame;
} MifAFrameStructT;
where the field Frame contains a list of all the frames associated with AFrame.
To get or set a field in a MIF data structure, use MIF macros. MIF macro names contain
the Mif prefix, the structure name, the access type (Get or Set), and the structure
field name. For example, to get the MType field of a <Marker...> statement, use
the macro named MifMarkerGetMType(mif_marker_ptr). When you call MIF
macros, you must specify pointers to MIF data structures.
The names of MIF macros for list structures comprise the Mif prefix, the substatement
name, the string List, the access type (Get or Set), and the structure field name. For
example, to get <Polygon... <Point>...>, you use MifPointListGetNext,
MifPointListGetPrev, and MifPointListGetPoint.
Because most MIF data structures contain pointers to other structures, you should
dynamically allocate memory space for all data structures to minimize errors.

FDE Utility Libraries
The MIF library
FDK Programmer’s Guide 553
. . .
The MIF library
The MIF library functions help write formatted MIF statements to a channel. For
information on functions that write individual MIF statements, see “Simple MIF
library” on page 554.
The MIF library maintains its own output channel and indent information. Before you
call any MIF library function, you must:
1 Call F_ChannelOpen() to open a channel.
2 Call F_MifSetOutputChannel() to set the channel as the MIF output channel.
3 Call F_MifSetIndent() to set the channel’s indent level.
After you finish writing to the channel, be sure to call F_ChannelClose() to close
it.
For example, to create a MIF file, use code similar to the following:
. . .
#include "fdetypes.h"
#include "fapi.h"
#include "fchannel.h"
#include "futils.h"
#include "fioutils.h"
#include "fmifstmt.h"
. . .
FilePathT *path;
ChannelT chan;
path = F_PathNameToFilePath((StringT)"my.mif",
NULL, FDefaultPath);
if((chan = F_ChannelOpen(path,"w")) == NULL) return;
F_MifSetOutputChannel(chan);
F_MifSetIndent(0);
F_MifMIFFile(5.0);
F_MifComment((StringT) "Generated by KurtWrite");
F_MifNewLine();
F_ChannelClose(chan);
. . .
This code creates a MIF file named my.mif in the default directory (the FrameMaker
product directory) with the following contents:
<MIFFile 5.00 > # Generated by KurtWrite

Some MIF library functions use the type MifUnitT, which is an enumerated type
specifying measurement units. It can have the following values.
The FDE uses MifUnitT to generate MIF statements that include decimal values. If
MIFUnitDef is specified, no unit symbol is generated.
All the MIF library functions are prefixed with F_Mif. To use the FDE MIF functions,
you must include fdetypes.h and fmifstmt.h in your program.
Simple MIF library
The simple MIF library functions are useful for writing individual MIF statements. Each
function’s name corresponds to the MIF statement that it writes.
If a MIF statement uses an enumerated value string, such as Left, Right, or
Center, you construct a constant from that string by prefixing it with MIF. For
example, the enumerated value strings for the <DParity> MIF statement are
FirstLeft and FirstRight. When you call the corresponding MIF library
function, F_MifDParity(), you can specify either MIFFirstLeft or
MIFFirstRight for the DParity argument. If you aren’t sure if a certain constant
exists, you can check for it in the fmiftype.h header file.
For the syntax and description of MIF statements, see the online MIF Reference.
All simple MIF library functions have the prefix F_Mif. To use them, you must include
fdetypes.h and fmifstmt.h in your program.
MifUnitT value Measurement unit
MIFUnitIn Inches
MIFUnitCm Centimeters
MIFUnitMm Millimeters
MIFUnitPica Picas
MIFUnitPt Points
MIFUnitDd Didots
MIFUnitCc Ciceros
MIFUnitDef Default unit

FDK Programmer’s Guide 555
. . . . . . . . . . . . . . . . . . . . . . . . . . . . . . . . . .
. . . . .
Glossary
This glossary contains words used in the FDK Programmer’s Guide. For other
references providing more information about a term, see the index.
anchored frame A container that is tied to a specific location in the text. An anchored frame moves with
the text as the anchor symbol ( ) moves. See also unanchored frame.
bail out The process by which an API application can exit and free system resources.
body page A printable page in a document. See also master page.
building blocks Text strings that define a cross-reference format, variable definition, index entry, or
other item. For example, in a running header (Running H/F) variable, the building
block <$curpagenum> is a building block that specifies the current page number.
callback An application-defined function that responds to a call, such as an initialization call,
from a FrameMaker product.
channel A platform-independent abstraction of an input or output stream.
child graphic object A graphic object that belongs to a particular group or frame.
draw order The order in which a FrameMaker product draws graphic objects (that is, the back-to-
front order). By default, the draw order is the same as the order in which you draw the
graphic objects. When graphic objects overlap, the ones in the front (at the end of the
draw order) obscure those in back.
f-codes Hexadecimal function codes that specify individual user actions, such as cursor
movement or text entry.
flow An abstract notion of where text in a document can flow. Flows connect text frames. If
text in an autoconnected frame reaches the end of a text frame, the FrameMaker
product automatically creates a new text frame and connects it. In Structured
FrameMaker documents, a structured flow contains structural elements.
footnote reference An anchor that appears in the main text as a number, letter, or special character.
getting properties Using API functions to determine and get one or more characteristics of an object.

Glossary
556 FDK Programmer’s Guide
global document
information
Characteristics that apply to an entire document.
graphic object Anything that the user can create with the Tools palette. Specifically, a graphic object
can be an anchored frame, an unanchored frame, a geometric shape (a line, arc,
rectangle, rounded rectangle, oval, polyline, or polygon), a group of other graphic
objects in a frame together, a text line, a text frame, an imported graphic, an equation,
or an inset.
hidden page The page where a FrameMaker product stores hidden conditional text. A document can
have only one hidden page. The API represents each hidden page with an
FO_HiddenPage object.
ID Identifier for an API object. IDs are typed as F_ObjHandleT (32-bit integers).
inset An imported image created with an inset editor (a specially modified external
application that can be launched from a FrameMaker product).
MIF Maker Interchange Format, a set of ASCII statements that describes a FrameMaker
product document or book.
named graphic
frames
Frames on reference pages that contain a graphic decoration, such as a line ruling for
paragraphs in the body pages or a graphic that appears at the top of the page. The
Paragraph Designer provides two settings, Frame Above and Frame Below, to specify
the named frames that appear above or below a paragraph.
named objects API objects identified by a unique name, for example, FO_PgfFmt and
FO_CharFmt objects.
object The API representation of basic entities in a FrameMaker product. For example, an
FO_Pgf object represents a paragraph and an FO_Rectangle object represents a
rectangle.
page frame An invisible unanchored frame whose dimensions match those of a page. The API
represents a page frame with an FO_UnanchoredFrame object.
parent frame The frame containing a graphic object. See also page frame.
properties The characteristics of API objects. Different types of objects have different properties.
For example, FO_Rectangle objects have properties to represent a rectangle’s
height and width. These properties are named FP_Height and FP_Width
respectively.
property value Each property has a value associated with it. For example, if a paragraph has two tabs,
the value of its FP_NumTabs property is 2.

Glossary
FDK Programmer’s Guide 557
. . .
reference page A nonprinting page containing named frames that can be used above and below
paragraphs, or above footnote text. A reference page can also contain special flows that
control the appearance of generated files such as indexes and lists. See also master
page, body page, and named frames.
series object Objects that the API keeps in ordered series. Series objects include FO_Pgf,
FO_BodyPage, and FO_BookComponent objects.
session Each time you start a FrameMaker product you are starting a session.
type-in properties Font characteristics and conditional text properties that apply to new text typed at the
insertion point.
unique persistent
identifier (UID)
An integer that uniquely identifies an object within a document. An object’s UID
remains the same from one FrameMaker product session to the next.
virtual environment FDE functionality that abstracts the functionality of platform-dependent compilers,
operating systems, and C libraries.



