Grizzly G0755 User Manual F41ace44 7207 4401 B7e0 6c0ce0188749
User Manual: grizzly g0755 Grizzly Drill G0755 User Guide |
Open the PDF directly: View PDF
.
Page Count: 60

MODEL G0755
HEAVY-DUTY MILL/DRILL
w/STAND & POWER FEED
OWNER'S MANUAL
(For models manufactured since 1/13)
COPYRIGHT © APRIL, 2013 BY GRIZZLY INDUSTRIAL, INC., REVISED JANUARY, 2014 (TS)
WARNING: NO PORTION OF THIS MANUAL MAY BE REPRODUCED IN ANY SHAPE
OR FORM WITHOUT THE WRITTEN APPROVAL OF GRIZZLY INDUSTRIAL, INC.
#TS15627 PRINTED IN CHINA V1.01.14

This manual provides critical safety instructions on the proper setup,
operation, maintenance, and service of this machine/tool. Save this
document, refer to it often, and use it to instruct other operators.
Failure to read, understand and follow the instructions in this manual
may result in fire or serious personal injury—including amputation,
electrocution, or death.
The owner of this machine/tool is solely responsible for its safe use.
This responsibility includes but is not limited to proper installation in
a safe environment, personnel training and usage authorization,
proper inspection and maintenance, manual availability and compre-
hension, application of safety devices, cutting/sanding/grinding tool
integrity, and the usage of personal protective equipment.
The manufacturer will not be held liable for injury or property damage
from negligence, improper training, machine modifications or misuse.
Some dust created by power sanding, sawing, grinding, drilling, and
other construction activities contains chemicals known to the State
of California to cause cancer, birth defects or other reproductive
harm. Some examples of these chemicals are:
• Lead from lead-based paints.
• Crystalline silica from bricks, cement and other masonry products.
• Arsenic and chromium from chemically-treated lumber.
Your risk from these exposures varies, depending on how often you
do this type of work. To reduce your exposure to these chemicals:
Work in a well ventilated area, and work with approved safety equip-
ment, such as those dust masks that are specially designed to filter
out microscopic particles.
Table of Contents
INTRODUCTION ............................................... 2
Machine Description ...................................... 2
Contact Info.................................................... 2
Manual Accuracy ........................................... 2
Identification ................................................... 3
Machine Data Sheet ...................................... 4
SECTION 1: SAFETY ....................................... 6
Safety Instructions for Machinery .................. 6
Additional Safety for Mill/Drills ....................... 8
SECTION 2: POWER SUPPLY ........................ 9
Availability ........................................................... 9
Full-Load Current Rating ....................................9
Circuit Requirements for 220V ............................9
Grounding Instructions ...................................... 10
Extension Cords ................................................ 10
SECTION 3: SETUP ....................................... 11
Unpacking .................................................... 11
Needed for Setup ......................................... 11
Inventory ...................................................... 11
Cleanup ........................................................ 12
Site Considerations ...................................... 13
Lifting & Placing ........................................... 14
Anchoring to Floor ....................................... 15
Anchoring to Concrete Floors ........................... 15
Assembly ..................................................... 15
Joining Drill Chuck & Arbor .......................... 16
Lubricating Mill/Drill ...................................... 16
Test Run ...................................................... 17
Spindle Break-In .......................................... 18
Inspections & Adjustments .......................... 18
SECTION 4: OPERATIONS ........................... 19
Operation Overview ..................................... 19
Control Panel ............................................... 20
Downfeed Controls ...................................... 20
Identification ...................................................... 20
Using Coarse Downfeed ................................... 20
Using Fine Downfeed .......................................20
Depth Stop ................................................... 21
Headstock Movement .................................. 21
Raising/Lowering Headstock ............................ 21
Tilting Headstock .............................................. 22
Table Travel ................................................. 22
Graduated Dials ................................................ 22
X- & Y-Axis Handwheels ................................... 23
X-Axis Power Feed ........................................... 23
Installing/Removing Tooling ......................... 24
Installing Tool Holder ........................................ 24
Removing Tool Holder ...................................... 25
Spindle Speed.............................................. 25
Determining Spindle Speed .............................. 25
Setting Spindle Speed ...................................... 26
SECTION 5: ACCESSORIES ......................... 27
SECTION 6: MAINTENANCE ......................... 30
Schedule ...................................................... 30
Cleaning and Protecting .............................. 30
Lubrication ................................................... 30
Headstock Reservoir ......................................... 31
Ball Oilers .......................................................... 32
Table/Column Ways & Quill .............................. 32
Table Leadscrews ............................................. 33
Quill Rack & Pinion ........................................... 33
Z-Axis Leadscrew ............................................. 34
SECTION 7: SERVICE ................................... 35
Troubleshooting ........................................... 35
Adjusting Gibs .............................................. 37
Adjusting Leadscrew Backlash .................... 37
Tramming Spindle ........................................ 38
Replacing Power Feed Carbon Brushes ..... 39
Tightening Return Spring Tension ............... 40
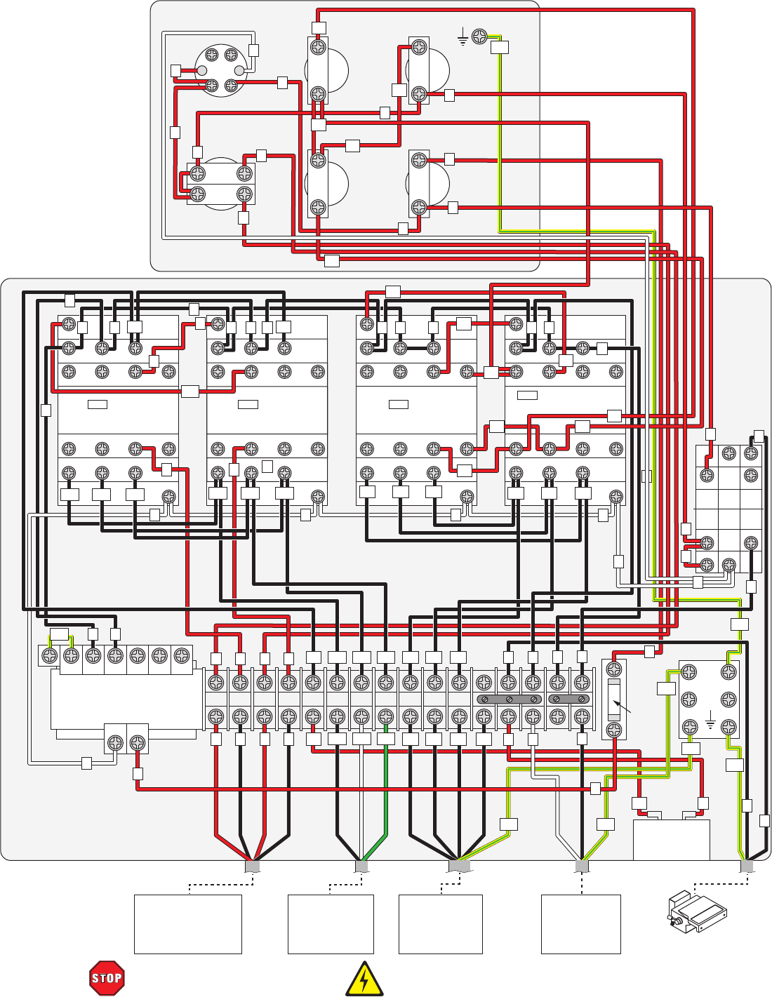
SECTION 8: WIRING ...................................... 41
Wiring Safety Instructions ............................ 41
Electrical Box Wiring .................................... 42
Motors & Other Electrical Wiring ................. 43
SECTION 9: PARTS ....................................... 46
Head ............................................................ 46
Table & Column ........................................... 49
Electrical Components ................................. 51
Power Feed.................................................. 52
Accessories .................................................. 53
Machine Labels & Cosmetics ...................... 54
WARRANTY & RETURNS ............................. 57

-2- Model G0755 (Mfg. Since 1/13)
INTRODUCTION
Machine Description
We are proud to provide a high-quality owner’s
manual with your new machine!
We
made every effort to be exact with the
instruc-
tions, specifications, drawings, and photographs
contained inside. Sometimes we make mistakes,
but
our policy of continuous improvement
also
means that
sometimes the machine
you receive
will be slightly different than what is shown in
the manual
.
If you find this to be the case, and the difference
between the manual and machine leaves you
confused about a procedure
, check our website
for an updated version. W
e post current
manuals
and
manual updates for free on our website at
www.grizzly.com
.
Alternatively, you can call our Technical Support
for help. Before calling, please write down the
Manufacture Date
and Serial Number
stamped
into the machine ID label (see below). This infor-
mation helps us determine if updated documenta-
tion is available for your machine.
Manufacture Date
Serial Number
Manual Accuracy
We stand behind our machines. If you have
any questions or need help, use the information
below to contact us. Before contacting, please get
the serial number and manufacture date of your
machine. This will help us help you faster.
Grizzly Technical Support
1203 Lycoming Mall Circle
Muncy, PA 17756
Phone: (570) 546-9663
Email: techsupport@grizzly.com
We want your feedback on this manual. What did
you like about it? Where could it be improved?
Please take a few minutes to give us feedback.
Grizzly Documentation Manager
P.O. Box 2069
Bellingham, WA 98227-2069
Email: manuals@grizzly.com
Contact Info
The Model G0755 is a free-standing mill/drill that
strikes a great balance between being heavy-duty
and high-precision.
The spindle is equipped with precision P5 spindle
bearings and is driven by an oil-bath-lubricated
and gear-driven headstock. The spindle is fully
reversible and features both coarse and fine
downfeed controls. The six spindle speeds range
from 90–1970 RPM and are controlled by conve-
nient gear-change levers.
The headstock tilts 90° left/right and moves in the
Z-axis along precision dovetailed ways—with both
manual and powered elevation control. The table
also features both manual and powered X-axis
control, but with a manually-controlled Y-axis. All
table movement is along scraped dovetail ways.

Model G0755 (Mfg. Since 1/13) -3-
Identification
To reduce your risk of
serious injury, read this
entire manual BEFORE
using machine.
Spindle
Motor
Spindle Speed
Levers
Coarse Downfeed
Levers
Fine Downfeed
Handwheel
Quill &
Spindle
X-Axis
Handwheel
Work
Table
Y-Axis
Handwheel
X-Axis
Power Feed
Z-Axis
Crank
Control
Panel
Stand
w/Splash Pan
Mounting
Location
Z-Axis
Motor

-4- Model G0755 (Mfg. Since 1/13)
The information contained herein is deemed accurate as of 1/26/2014 and represents our most recent product specifications.
Due to our ongoing improvement efforts, this information may not accurately describe items previously purchased. PAGE 1 OF 3Model G0755
MACHINE DATA
SHEET
Customer Service #: (570) 546-9663 · To Order Call: (800) 523-4777 · Fax #: (800) 438-5901
MODEL G0755 HEAVY-DUTY MILL/DRILL WITH STAND AND
POWER FEED
Product Dimensions:
Weight.............................................................................................................................................................. 992 lbs.
Width (side-to-side) x Depth (front-to-back) x Height........................................................ 49-1/2 x 34-1/2 x 75-1/4 in.
Footprint (Length x Width)............................................................................................................................ 29 x 21 in.
Space Required for Full Range of Movement (Width x Depth).................................................................... 68 x 34 in.
Shipping Dimensions:
Type.......................................................................................................................................................... Wood Crate
Content........................................................................................................................................................... Machine
Weight............................................................................................................................................................ 1102 lbs.
Length x Width x Height........................................................................................................... 49 x 36-3/4 x 80-3/4 in.
Must Ship Upright................................................................................................................................................... Yes
Electrical:
Power Requirement........................................................................................................... 220V, Single-Phase, 60 Hz
Prewired Voltage.................................................................................................................................................. 220V
Full-Load Current Rating....................................................................................................................................... 8.6A
Minimum Circuit Size.............................................................................................................................................. 15A
Connection Type....................................................................................................................................... Cord & Plug
Power Cord Included.............................................................................................................................................. Yes
Power Cord Length................................................................................................................................................. 6 ft.
Power Cord Gauge......................................................................................................................................... 14 AWG
Plug Included........................................................................................................................................................... No
Recommended Plug Type..................................................................................................................................... 6-15
Switch Type.................................................................................................... Magnetic Switch w/Overload Protection
Motors:
Main
Type................................................................................................................. TEFC Capacitor-Start Induction
Horsepower................................................................................................................................................ 2 HP
Phase............................................................................................................................................ Single-Phase
Amps........................................................................................................................................................... 8.6A
Speed................................................................................................................................................ 1725 RPM
Power Transfer ................................................................................................................................. Gear Drive
Bearings..................................................................................................... Shielded & Permanently Lubricated
Elevation
Type................................................................................................................. TEFC Capacitor-Start Induction
Horsepower............................................................................................................................................. 1/8 HP
Phase............................................................................................................................................ Single-Phase
Amps......................................................................................................................................................... 0.75A
Speed................................................................................................................................................ 1725 RPM
Power Transfer ................................................................................................................................. Gear Drive
Bearings..................................................................................................... Shielded & Permanently Lubricated
Machine Data Sheet

Model G0755 (Mfg. Since 1/13) -5-
The information contained herein is deemed accurate as of 1/26/2014 and represents our most recent product specifications.
Due to our ongoing improvement efforts, this information may not accurately describe items previously purchased. PAGE 2 OF 3Model G0755
Main Specifications:
Operation Info
Spindle Travel.............................................................................................................................................. 5 in.
Max Distance Spindle to Column............................................................................................................... 10 in.
Max Distance Spindle to Table.................................................................................................................. 18 in.
Longitudinal Table Travel (X-Axis)............................................................................................................. 17 in.
Cross Table Travel (Y-Axis).................................................................................................................. 7-7/8 in.
Vertical Head Travel (Z-Axis).............................................................................................................. 13-3/4 in.
Head Tilt (Left/Right)....................................................................................................................... 90 / 45 deg.
Drilling Capacity for Cast Iron................................................................................................................ 1-3/4 in.
Drilling Capacity for Steel...................................................................................................................... 1-1/4 in.
End Milling Capacity.............................................................................................................................. 1-1/4 in.
Face Milling Capacity............................................................................................................................ 3-1/8 in.
Table Info
Table Length........................................................................................................................................ 31-1/2 in.
Table Width........................................................................................................................................... 9-1/2 in.
Table Thickness.................................................................................................................................... 1-5/8 in.
Number of T-Slots............................................................................................................................................ 3
T-Slot Size................................................................................................................................................ 1/2 in.
T-Slots Centers...................................................................................................................................... 3-1/8 in.
Spindle Info
Spindle Taper............................................................................................................................................... R-8
Number of Vertical Spindle Speeds.................................................................................................................. 6
Range of Vertical Spindle Speeds............................................................................................. 90 – 1970 RPM
Quill Diameter.............................................................................................................................................. 3 in.
Drawbar Thread Size............................................................................................................................. 7/16-20
Drawbar Length................................................................................................................................... 17-3/4 in.
Spindle Bearings.................................................................................................... P5 Tapered Roller Bearings
Construction
Spindle Housing/Quill........................................................................................................................... Cast Iron
Table....................................................................................................................... Precision-Ground Cast Iron
Head.................................................................................................................................................... Cast Iron
Column/Base....................................................................................................................................... Cast Iron
Base..................................................................................................................................................... Cast Iron
Stand.................................................................................................................................................... Cast Iron
Paint....................................................................................................................................................... Enamel
Other Specifications:
Country Of Origin ............................................................................................................................................... China
Warranty ........................................................................................................................................................... 1 Year
Approximate Assembly & Setup Time .............................................................................................................. 1 Hour
Serial Number Location ........................................................................................................... ID Label on Headstock
ISO 9001 Factory .................................................................................................................................................. Yes
CSA Certified .......................................................................................................................................................... No
Features:
Motorized Head Elevation
Spindle Speeds Controlled w/Gearhead Levers
Longitudinal Variable-Speed Power Feed
Fine Downfeed Control
Adjustable Spindle Depth Stop
Reversible Spindle Rotation for Tapping Operations
High-Precision P5 (ABEC-5 Equivalent) Spindle Bearings
Dovetail Column
Scraped Dovetail Ways
Made in ISO 9001 Factory

-6- Model G0755 (Mfg. Since 1/13)
ELECTRICAL EQUIPMENT INJURY RISKS. You
can be shocked, burned, or killed by touching live
electrical components or improperly grounded
machinery. To reduce this risk, only allow qualified
service personnel to do electrical installation or
repair work, and always disconnect power before
accessing or exposing electrical equipment.
DISCONNECT POWER FIRST.
Always discon-
nect machine from power supply BEFORE making
adjustments, changing tooling, or servicing machine.
This prevents an injury risk from unintended startup
or contact with live electrical components.
EYE PROTECTION. Always wear ANSI-approved
safety glasses or a face shield when operating or
observing machinery to reduce the risk of eye
injury or blindness from flying particles. Everyday
eyeglasses are NOT approved safety glasses.
OWNER’S MANUAL. Read and understand this
owner’s manual BEFORE using machine.
TRAINED OPERATORS ONLY. Untrained oper-
ators have a higher risk of being hurt or killed.
Only allow trained/supervised people to use this
machine. When machine is not being used, dis-
connect power, remove switch keys, or lock-out
machine to prevent unauthorized use—especially
around children. Make workshop kid proof!
DANGEROUS ENVIRONMENTS. Do not use
machinery in areas that are wet, cluttered, or have
poor lighting. Operating machinery in these areas
greatly increases the risk of accidents and injury.
MENTAL ALERTNESS REQUIRED. Full mental
alertness is required for safe operation of machin-
ery. Never operate under the influence of drugs or
alcohol, when tired, or when distracted.
For Your Own Safety, Read Instruction
Manual Before Operating This Machine
The purpose of safety symbols is to attract your attention to possible hazardous conditions.
This manual uses a series of symbols and signal words intended to convey the level of impor-
tance of the safety messages. The progression of symbols is described below. Remember that
safety messages by themselves do not eliminate danger and are not a substitute for proper
accident prevention measures. Always use common sense and good judgment.
Indicates a potentially hazardous situation which, if not avoided,
MAY result in minor or moderate injury. It may also be used to alert
against unsafe practices.
Indicates a potentially hazardous situation which, if not avoided,
COULD result in death or serious injury.
Indicates an imminently hazardous situation which, if not avoided,
WILL result in death or serious injury.
This symbol is used to alert the user to useful information about
proper operation of the machine.
NOTICE
Safety Instructions for Machinery
SECTION 1: SAFETY

Model G0755 (Mfg. Since 1/13) -7-
WEARING PROPER APPAREL. Do not wear
clothing, apparel or jewelry that can become
entangled in moving parts. Always tie back or
cover long hair. Wear non-slip footwear to avoid
accidental slips, which could cause loss of work-
piece control.
HAZARDOUS DUST. Dust created while using
machinery may cause cancer, birth defects, or
long-term respiratory damage. Be aware of dust
hazards associated with each workpiece material,
and always wear a NIOSH-approved respirator to
reduce your risk.
HEARING PROTECTION. Always wear hear-
ing protection when operating or observing loud
machinery. Extended exposure to this noise
without hearing protection can cause permanent
hearing loss.
REMOVE ADJUSTING TOOLS. Tools left on
machinery can become dangerous projectiles
upon startup. Never leave chuck keys, wrenches,
or any other tools on machine. Always verify
removal before starting!
USE CORRECT TOOL FOR THE JOB. Only use
this tool for its intended purpose—do not force
it or an attachment to do a job for which it was
not designed. Never make unapproved modifica-
tions—modifying tool or using it differently than
intended may result in malfunction or mechanical
failure that can lead to personal injury or death!
AWKWARD POSITIONS. Keep proper footing
and balance at all times when operating machine.
Do not overreach! Avoid awkward hand positions
that make workpiece control difficult or increase
the risk of accidental injury.
CHILDREN & BYSTANDERS. Keep children and
bystanders at a safe distance from the work area.
Stop using machine if they become a distraction.
GUARDS & COVERS. Guards and covers reduce
accidental contact with moving parts or flying
debris. Make sure they are properly installed,
undamaged, and working correctly.
FORCING MACHINERY. Do not force machine.
It will do the job safer and better at the rate for
which it was designed.
NEVER STAND ON MACHINE. Serious injury
may occur if machine is tipped or if the cutting
tool is unintentionally contacted.
STABLE MACHINE. Unexpected movement dur-
ing operation greatly increases risk of injury or
loss of control. Before starting, verify machine is
stable and mobile base (if used) is locked.
USE RECOMMENDED ACCESSORIES. Consult
this owner’s manual or the manufacturer for rec-
ommended accessories. Using improper acces-
sories will increase the risk of serious injury.
UNATTENDED OPERATION. To reduce the
risk of accidental injury, turn machine OFF and
ensure all moving parts completely stop before
walking away. Never leave machine running
while unattended.
MAINTAIN WITH CARE. Follow all maintenance
instructions and lubrication schedules to keep
machine in good working condition. A machine
that is improperly maintained could malfunction,
leading to serious personal injury or death.
CHECK DAMAGED PARTS. Regularly inspect
machine for any condition that may affect safe
operation. Immediately repair or replace damaged
or mis-adjusted parts before operating machine.
MAINTAIN POWER CORDS. When disconnect-
ing cord-connected machines from power, grab
and pull the plug—NOT the cord. Pulling the cord
may damage the wires inside. Do not handle
cord/plug with wet hands. Avoid cord damage by
keeping it away from heated surfaces, high traffic
areas, harsh chemicals, and wet/damp locations.
EXPERIENCING DIFFICULTIES. If at any time
you experience difficulties performing the intend-
ed operation, stop using the machine! Contact our
Technical Support at (570) 546-9663.

-8- Model G0755 (Mfg. Since 1/13)
Additional Safety for Mill/Drills
UNDERSTANDING CONTROLS. Make sure you
understand the use and operation of all controls
before starting the mill/drill.
SAFETY ACCESSORIES. To reduce the risk of
injury from flying chips, always use a face shield in
addition to safety glasses when using the mill/drill.
CLE A N - UP. Metal chips can cut your hands. DO
NOT clear chips by hand or compressed air that
can force the chips farther into the machine. Use a
brush or vacuum, and never clear chips while the
spindle is turning.
SECURING TOOLING. Objects that are thrown
by the spinning action of the mill/drill can be
deadly missiles. Always firmly secure the cutting
tool before starting the machine. Always remove
the chuck key, drawbar wrench, and any tools
immediately after use.
CUTTING TOOL INSPECTION. Inspect cutting
tools for sharpness, chips, or cracks before each
use. Replace dull, chipped, or cracked cutting
tools immediately. Handle cutting tools with care.
Leading edges are very sharp and can cause
lacerations.
STOPPING SPINDLE. Serious injury may occur
if you try to stop the moving spindle by hand. DO
NOT stop the spindle using your hand or any other
object. Allow the spindle to stop on its own.
WORK HOLDING. A workpiece that moves unex-
pectedly during operation can be ejected from
the machine, causing personal injury or property
damage. Before starting the machine, be certain
the workpiece is properly clamped to the table.
NEVER hold the workpiece by hand during opera-
tion.
MACHINE CARE AND MAINTENANCE. Never
operate the mill/drill with damaged or worn parts
that can break apart during operation. Maintain
your mill/drill in proper working condition. Perform
routine inspections and maintenance promptly.
Put tools away after use.
MAINTENANCE/ADJUSTMENTS. To avoid pos-
sible electrocution or physical injury, make sure
the mill is turned OFF, disconnected from power,
and all moving parts have come to a complete
stop before changing cutting tools or starting any
inspection, adjustment or maintenance procedure.
SPINDLE SPEEDS. For safe and good results,
select the spindle speed that is correct for the type
of work and material. Allow the spindle to reach
full speed before beginning a cut.
POWER DISRUPTION. In the event of a local
power outage during operation, turn spindle switch
OFF to avoid a possible sudden start up once
power is restored.
Like all machinery there is potential danger
when operating this machine. Accidents
are frequently caused by lack of familiarity
or failure to pay attention. Use this machine
with respect and caution to decrease the
risk of operator injury. If normal safety pre-
cautions are overlooked or ignored, seri-
ous personal injury may occur.
No list of safety guidelines can be com-
plete. Every shop environment is different.
Always consider safety first, as it applies
to your individual working conditions. Use
this and other machinery with caution and
respect. Failure to do so could result in
serious personal injury, damage to equip-
ment, or poor work results.

Model G0755 (Mfg. Since 1/13) -9-
SECTION 2: POWER SUPPLY
Availability
Before installing the machine, consider the avail-
ability and proximity of the required power supply
circuit. If an existing circuit does not meet the
requirements for this machine, a new circuit must
be installed. To minimize the risk of electrocution,
fire, or equipment damage, installation work and
electrical wiring must be done by an electrican or
qualified service personnel in accordance with all
applicable codes and standards.
Electrocution, fire, or
equipment damage may
occur if machine is not
correctly grounded and
connected to the power
supply.
Full-Load Current Rating
The full-load current rating is the amperage a
machine draws at 100% of the rated output power.
On machines with multiple motors, this is the
amperage drawn by the largest motor or sum of all
motors and electrical devices that might operate
at one time during normal operations.
Full-Load Current Rating at 220V .... 9.4 Amps
The full-load current is not the maximum amount
of amps that the machine will draw. If the machine
is overloaded, it will draw additional amps beyond
the full-load rating.
If the machine is overloaded for a sufficient length
of time, damage, overheating, or fire may result—
especially if connected to an undersized circuit.
To reduce the risk of these hazards, avoid over-
loading the machine during operation and make
sure it is connected to a power supply circuit that
meets the requirements in the following section.
Circuit Requirements for 220V
This machine is prewired to operate on a 220V
power supply circuit that has a verified ground and
meets the following requirements:
Nominal Voltage ........................................220V
Cycle ..........................................................60 Hz
Phase .................................................... 1-Phase
Power Supply Circuit ......................... 15 Amps
Plug/Receptacle ............................. NEMA 6-15
For your own safety and protection of
property, consult an electrician if you are
unsure about wiring practices or electrical
codes in your area.
Note: The circuit requirements listed in this man-
ual apply to a dedicated circuit—where only one
machine will be running at a time. If this machine
will be connected to a shared circuit where mul-
tiple machines will be running at the same time,
consult a qualified electrician to ensure that the
circuit is properly sized for safe operation.
A power supply circuit includes all electrical
equipment between the breaker box or fuse panel
in the building and the machine. The power sup-
ply circuit used for this machine must be sized to
safely handle the full-load current drawn from the
machine for an extended period of time. (If this
machine is connected to a circuit protected by
fuses, use a time delay fuse marked D.)

-10- Model G0755 (Mfg. Since 1/13)
Extension Cords
We do not recommend using an extension cord
with this machine.
If you must use an extension
cord, only use it if absolutely necessary and only
on a temporary basis.
Extension cords cause voltage drop, which may
damage electrical components and shorten motor
life. Voltage drop increases as the extension cord
size gets longer and the gauge size gets smaller
(higher gauge numbers indicate smaller sizes).
Any extension cord used with this machine must
contain a ground wire, match the required plug
and receptacle, and meet the following require-
ments:
Minimum Gauge Size ...........................14 AWG
Maximum Length (Shorter is Better).......50 ft.
Grounding Instructions
This machine MUST be grounded. In the event
of certain malfunctions or breakdowns, grounding
reduces the risk of electric shock by providing a
path of least resistance for electric current.
Figure 1. Typical 6-15 plug and receptacle.
Grounding Prong
Current Carrying Prongs
6-15 PLUG
GROUNDED
6-15 RECEPTACLE
Improper connection of the equipment-grounding
wire can result in a risk of electric shock. The
wire with green insulation (with or without yellow
stripes) is the equipment-grounding wire. If repair
or replacement of the power cord or plug is nec-
essary, do not connect the equipment-grounding
wire to a live (current carrying) terminal.
Check with a qualified electrician or service per-
sonnel if you do not understand these grounding
requirements, or if you are in doubt about whether
the tool is properly grounded. If you ever notice
that a cord or plug is damaged or worn, discon-
nect it from power, and immediately replace it with
a new one.
Serious injury could occur if you connect
the machine to power before completing the
setup process. DO NOT connect to power
until instructed later in this manual.
The power cord and plug specified under “Circuit
Requirements for 220V”
on the previous page
has an equipment-grounding wire and a ground-
ing prong. The plug must only be inserted into
a matching receptacle (outlet) that is properly
installed and grounded in accordance with all
local codes and ordinances (see figure below).
No adapter should be used with the
required plug. If the plug does not fit the
available receptacle, or the machine must
be reconnected for use on a different type
of circuit, the reconnection must be made
by a qualified electrician and comply with all
local codes and ordinances.
Serious injury could occur if you connect
the machine to power before completing the
setup process. DO NOT connect to power
until instructed later in this manual.

Model G0755 (Mfg. Since 1/13) -11-
SECTION 3: SETUP
Your machine was carefully packaged for safe
transportation. Remove the packaging materials
from around your machine and inspect it. If you
discover any damage, please call us immediately
at (570) 546-9663
for advice.
Save the containers and all packing materials for
possible inspection by the carrier or its agent.
Otherwise, filing a freight claim can be difficult.
When you are completely satisfied with the condi-
tion of your shipment, inventory the contents.
Unpacking
SUFFOCATION HAZARD!
Keep children and pets away
from plastic bags or packing
materials shipped with this
machine. Discard immediately.
Inventory
The following is a list of items shipped with your
machine. Before beginning setup, lay these items
out and inventory them.
If any non-proprietary parts are missing (e.g. a
nut or a washer), we will gladly replace them; or
for the sake of expediency, replacements can be
obtained at your local hardware store.
The following are needed to complete the setup
process, but are not included with your machine.
Description Qty
• Additional People ....................................... 2
• Safety Glasses ........................ 1 Per Person
• Cleaner/Degreaser (Page 12) .... As Needed
• Disposable Shop Rags ............... As Needed
• Forklift (rated for at least 1500 lbs.) ............ 1
• Solid Steel Rod 1" Dia. x 42" L .................. 2
• Slotted Screwdriver #2 ............................... 1
Needed for Setup
If you cannot find an item on the inventory list, carefully check around/inside the machine and
packaging materials. Often, these items get lost in packaging materials while unpacking or they
are pre-installed at the factory.
Figure 2. Small item inventory.
A
B
C
G
D
E
F
J
K
H
I
Small Item Inventory (Figure 2): Qty
A. Handwheel Handles w/Screws ................... 2
B. T-Bolts M12-1.75 x 55 w/Washers & Nuts .. 2
C. Bottle for Oil ............................................... 1
D. Toolbox ....................................................... 1
E. Open-End Wrenches 17/19, 22/24mm ..1 Ea
F. Hex Wrench Set 2.5, 3, 4, 5, 10mm ......1 Ea
G. Drift Key ...................................................... 1
H. Drill Chuck B16, 1–13mm w/Chuck Key ..... 1
I. Spindle Sleeve R-8–MT#3 ......................... 1
J. Drill Chuck Arbor R-8–B16 ......................... 1
K. Spindle Sleeve MT#3–MT#2 ...................... 1

-12- Model G0755 (Mfg. Since 1/13)
The unpainted surfaces of your machine are
coated with a heavy-duty rust preventative that
prevents corrosion during shipment and storage.
This rust preventative works extremely well, but it
will take a little time to clean.
Be patient and do a thorough job cleaning your
machine. The time you spend doing this now will
give you a better appreciation for the proper care
of your machine's unpainted surfaces.
There are many ways to remove this rust preven-
tative, but the following steps work well in a wide
variety of situations. Always follow the manufac-
turer’s instructions with any cleaning product you
use and make sure you work in a well-ventilated
area to minimize exposure to toxic fumes.
Before cleaning, gather the following:
• Disposable rags
• Cleaner/degreaser (WD•40 works well)
• Safety glasses & disposable gloves
• Plastic paint scraper (optional)
Basic steps for removing rust preventative:
1.
Put on safety glasses.
2.
Coat the rust preventative with a liberal
amount of cleaner/degreaser, then let it soak
for 5–10 minutes.
3.
Wipe off the surfaces. If your cleaner/degreas-
er is effective, the rust preventative will wipe
off easily. If you have a plastic paint scraper,
scrape off as much as you can first, then wipe
off the rest with the rag.
4.
Repeat Steps 2–3 as necessary until clean,
then coat all unpainted surfaces with a quality
metal protectant to prevent rust.
Gasoline and petroleum
products have low flash
points and can explode
or cause fire if used to
clean machinery. Avoid
using these products
to clean machinery.
Many cleaning solvents
are toxic if inhaled. Only
work in a well-ventilated
area.
NOTICE
Avoid chlorine-based solvents, such as
acetone or brake parts cleaner, that may
damage painted surfaces.
T23692—Orange Power Degreaser
A great product for removing the waxy shipping
grease from your machine during clean up.
Figure 3. T23692 Orange Power Degreaser.
Cleanup

Model G0755 (Mfg. Since 1/13) -13-
Site Considerations
Figure 4. Minimum working clearances.
68"
34"
Weight Load
Refer to the
Machine Data Sheet for the weight
of your machine. Make sure that the surface upon
which the machine is placed will bear the weight
of the machine, additional equipment that may be
installed on the machine, and the heaviest work-
piece that will be used. Additionally, consider the
weight of the operator and any dynamic loading
that may occur when operating the machine.
Space Allocation
Consider the largest size of workpiece that will
be processed through this machine and provide
enough space around the machine for adequate
operator material handling or the installation of
auxiliary equipment. With permanent installations,
leave enough space around the machine to open
or remove doors/covers as required by the main-
tenance and service described in this manual.
See below for required space allocation.
Physical Environment
The physical environment where the machine is
operated is important for safe operation and lon-
gevity of machine components. For best results,
operate this machine in a dry environment that is
free from excessive moisture, hazardous chemi-
cals, airborne abrasives, or extreme conditions.
Extreme conditions for this type of machinery are
generally those where the ambient temperature
range exceeds 41°–104°F; the relative humidity
range exceeds 20–95% (non-condensing); or the
environment is subject to vibration, shocks, or
bumps.
Electrical Installation
Place this machine near an existing power source.
Make sure all power cords are protected from
traffic, material handling, moisture, chemicals, or
other hazards. Make sure to leave enough space
around machine to disconnect power supply or
apply a lockout/tagout device, if required.
Lighting
Lighting around the machine must be adequate
enough that operations can be performed safely.
Shadows, glare, or strobe effects that may distract
or impede the operator must be eliminated.
Children or untrained people
may be seriously injured by
this machine. Only install in an
access restricted location.

-14- Model G0755 (Mfg. Since 1/13)
Lifting & Placing
HEAVY LIFT!
Straining or crushing injury
may occur from improperly
lifting machine or some of
its parts. To reduce this risk,
get help from other people
and use a fork lift (or other
lifting equipment) rated for
weight of this machine.
Power lifting equipment, steel rods (refer to
Page 11), and at least two other people are
required to lift and place the mill.
To move your machine into position:
1. Remove outside crating material from ship-
ping crate, but leave machine bolted to pallet
(for now).
2. Move machine next to its intended installation
location, then unbolt it from pallet.
3. To help balance machine during moving,
position table as close to column as possible,
and adjust headstock to its lowest position.
5. Evenly position forklift forks under steel rods
on each side of cabinet.
Note: Before next step, make sure all locks
are tight to avoid sudden shifts which could
unbalance machine.
6. With help of additional people to steady load,
slowly lift machine, remove pallet, then lower
machine into position.
Figure 5. LIfting setup.
Steel Rods
4. Insert steel rods into holes in stand, as shown
in Figure 5.

Model G0755 (Mfg. Since 1/13) -15-
Assembly
Except for the handwheel handles, the mill/drill
was fully assembled at the factory.
Use a slotted screwdriver to attach the handwheel
handles, as shown in Figure 7.
Figure 7. Handwheel handles attached.
Handwheel
Handles
Anchoring machinery to the floor prevents tipping
or shifting and reduces vibration that may occur
during operation, resulting in a machine that runs
slightly quieter and feels more solid.
If the machine will be installed in a commercial or
workplace setting, or if it is permanently connect-
ed (hardwired) to the power supply, local codes
may require that it be anchored to the floor.
If not required by any local codes, fastening the
machine to the floor is an optional step. If you
choose not to do this with your machine, we rec-
ommend placing it on machine mounts, as these
provide an easy method for leveling and they have
vibration-absorbing pads.
Anchoring to Floor
Lag shield anchors with lag screws (see below)
are a popular way to anchor machinery to a con-
crete floor, because the anchors sit flush with the
floor surface, making it easy to unbolt and move
the machine later, if needed. However, anytime
local codes apply, you MUST follow the anchoring
methodology specified by the code.
Machine Base
Concrete
Lag Screw
Lag Shield Anchor
Flat Washer
Drilled Hole
Figure 6. Popular method for anchoring
machinery to a concrete floor.
Anchoring to Concrete Floors

-16- Model G0755 (Mfg. Since 1/13)
An arbor is included for the drill chuck that
comes with this machine. The following procedure
describes how to install the arbor in the chuck.
After the arbor is installed in the drill chuck, it
is very difficult to separate the assembly. If you
would like to use a different chuck in the future,
we recommend obtaining a new arbor.
Important: DO NOT install the drill chuck and
arbor assembly into the spindle until AFTER the
test run.
To join the drill chuck and arbor:
1. Use acetone or lacquer thinner to clean drill
chuck and arbor mating surfaces, especially
the bore.
2. Retract chuck jaws completely into chuck.
3. Insert small end of arbor into chuck.
4. Hold assembly by the arbor and tap chuck
onto a block of wood with medium force, as
illustrated in Figure 8.
Joining Drill Chuck
& Arbor
Figure 8. Tapping drill chuck/arbor on block of
wood.
5. Attempt to separate drill chuck and arbor by
hand —if they separate, repeat Steps 3–4.
GEARBOX MUST
BE FILLED WITH OIL!
OIL MAY NOT BE
SHIPPED WITH MACHINE!
Refer to Lubrication Section
for Correct Oil Type.
The headstock oil reservoir must be properly filled
with oil before the mill/drill can be operated for the
first time.
Damage caused by running the mill/drill without
the proper amount of oil in the reservoir will not be
covered under warranty. Refer to the Lubrication
section, beginning on Page 30, for details on how
to check and add oil.
Lubricating Mill/Drill

Model G0755 (Mfg. Since 1/13) -17-
Test Run
The purpose of the test run is to verify that the
machine functions properly and is ready for regu-
lar operation.
Before beginning this procedure, make sure: (1)
you understand the safety instructions at the
beginning of this manual, (2) the machine is set
up properly, and (3) all tools and objects used dur-
ing setup are cleared away from the machine.
IMPORTANT: If the machine or its components
do not function as described, or if the machine
has unusual noises or vibrations, immediately turn
it OFF and disconnect power.
For your convenience, a Troubleshooting table
is provided on Page 35. If you cannot find a rem-
edy, contact our Tech Support at (570) 546-9663
for assistance.
To test run the machine:
1. Push Emergency Stop button (see Figure 9).
5. Push the Power Lamp/ON button to enable
power to the motor—the lamp should light.
6. Push Spindle Forward button to start machine.
A correctly operating machine runs smoothly
with little or no vibration or rubbing noises.
7. Press Emergency Stop button to stop
machine.
8. WITHOUT resetting Emergency Stop button,
press Spindle Forward button—the machine
should not start.
—If the machine does start (with the
Emergency Stop button pushed in), imme-
diately disconnect machine from power.
The Emergency Stop button safety feature
is not working correctly. This safety feature
must work properly before proceeding with
regular operations. Call Tech Support for
help.
9. Reset Emergency Stop button and use
Elevation Power Feed switch to raise and
lower headstock.
The Test Run is complete. Before beginning any
regular operations, perform the Spindle Break-In
procedure on the next page.
Figure 10. Resetting the switch.
2. Rotate Elevation Power Feed switch to OFF.
3. Connect machine to power source by insert-
ing power cord plug into matching receptacle.
4. Twist Emergency Stop button clockwise until
it pops out—this resets the switch so the
machine can be started (see Figure 10).
Figure 9. Control panel.
Spindle
Forward Spindle
Reverse
Emergency Stop
Spindle
Stop
Elevation
Power
Feed
Power/ON
Lamp

-18- Model G0755 (Mfg. Since 1/13)
Spindle Break-In
Before placing operationql loads on the spindle,
complete this break-in procedure to fully distribute
lubrication throughout the bearings and ensure
trouble-free performance.
2. Run machine for a minimum of 10 minutes.
3. Repeat Step 2 for each spindle speed, work-
ing to progressively higher speeds.
Note: If the machine is new, we recommend
changing the headstock oil while it is still warm
and any particles from the manufacturing process
are still in suspension (refer to Page 31 in the
Lubrication subsection for detailed instructions).
The spindle break-in is now complete!
Do not leave the mill/drill unattended during
the Spindle Break-In procedure. If your
attention is needed elsewhere during this
procedure, stop the mill/drill and restart the
procedure later from the beginning.
Inspections &
Adjustments
The following list of adjustments were performed
at the factory before the machine was shipped:
• Gib Adjustments ..............................Page 37
• Leadscrew Backlash
Adjustments .....................................Page 37
• Return Spring Tension .................... Page 40
Be aware that machine components can shift
during the shipping process. Pay careful atten-
tion to these adjustments during operation of the
machine. If you find that the adjustments are not
set according to the procedures in this manual or
your personal preferences, re-adjust them.
To perform the spindle break-in procedure:
1. Make sure the spindle is completely stopped,
then set spindle speed to 90 RPM (refer to
Page 26 for detailed instructions).
Failure to complete the spindle break-in
process may lead to premature failure of the
bearings—this will not be covered under
warranty.

Model G0755 (Mfg. Since 1/13) -19-
SECTION 4: OPERATIONS
Operation Overview
The purpose of this overview is to provide the nov-
ice machine operator with a basic understanding
of how the machine is used during operation, so
the
machine controls/components
discussed later
in this manual
are easier to understand.
Due to the generic nature of this overview, it is
not intended to be an instructional guide. To learn
more about specific operations, read this entire
manual and
seek additional training from expe
-
rienced
machine operators, and do additional
research outside of this manual by reading "how-
to" books, trade magazines, or websites.
To reduce your risk of
serious injury, read this
entire manual BEFORE
using machine.
If you are not experienced with this type
of machine, WE STRONGLY RECOMMEND
that you seek additional training outside of
this manual. Read books/magazines or get
formal training before beginning any proj-
ects. Regardless of the content in this sec-
tion, Grizzly Industrial will not be held liable
for accidents caused by lack of training.
To reduce risk of eye or face injury from
flying chips, always wear approved safety
glasses and a face shield when operating
this machine.
To complete a typical operation, the operator
does the following:
1. Examines workpiece to make sure it is suit-
able for cutting.
2. Puts on protective gear.
3. Securely clamps workpiece to table.
4. With machine disconnected from power,
installs correct cutting tool.
5. Adjusts headstock height above table.
6. Without the machine running, checks range
of table or spindle movement to make sure
setup is safe and correct for operation.
7. Selects correct spindle speed.
8. Connects machine to power and turns it ON.
9. Uses downfeed controls or table controls to
perform cutting operation.
10. Turns machine OFF and waits for spindle to
completely stop before removing workpiece.

-20- Model G0755 (Mfg. Since 1/13)
Control Panel
Figure 11. Control panel components.
AB
C
D
E
F
Refer to Figure 11 and the following descriptions
to become familiar with the control panel func-
tions.
A. Power/ON Lamp Button: Lights when
machine is connected to power. Push this
button to enable power to the motor.
B. Elevation (Z-Axis) Power Feed Switch:
Controls headstock elevation.
C. Spindle Reverse Button: Starts counter-
clockwise spindle rotation.
D. Emergency Stop Button: Cuts power to
spindle and Z-axis motors. This button does
NOT disconnect machine from power.
E. Spindle Stop Button: Stops spindle motor.
F. Spindle Forward Button: Starts clockwise
spindle rotation.
Downfeed Controls
Identification
A. Fine Downfeed Handwheel
B. Depth Pointer and Scale
C. Quill Lock Lever
D. Depth Pointer Adjustment Knob
E. Downfeed Selector Knob
F. Coarse Downfeed Lever
Using Coarse Downfeed
1. Loosen downfeed selector knob to engage
coarse downfeed levers.
2. Use adjustment knob to adjust depth pointer.
3. Use coarse downfeed levers to lower spindle.
Using Fine Downfeed
1. Tighten downfeed selector knob to engage
fine downfeed handwheel.
2. Use adjustment knob to adjust depth pointer.
3. Rotate fine downfeed handwheel to raise and
lower spindle.
Figure 12. Downfeed controls.
B
C
D
A
F
E

Model G0755 (Mfg. Since 1/13) -21-
Headstock
Movement
The headstock travels up and down the column,
and tilts 90° left and right relative to the table.
Raising/Lowering Headstock
Loosen the lock handles shown in Figure 13, then
use the Elevation (Z-Axis) Switch (see Figure 14)
on the control panel to raise/lower the headstock.
Depth Stop
The depth stop limits the downward movement of
the cutting tool. With the use of the depth pointer
adjustment knob (see D in Figure 12), it can be
adjusted anywhere within 0"–5". This is useful
when performing repeat operations.
The limit stops shown in Figure 15 stop head-
stock travel when contacted by the limit block.
The headstock can also be raised/lowered by
hand using the crank shown in Figure 16.
Note: Lock the headstock in place by re-tighten-
ing the lock handles before beginning operation to
avoid unexpected headstock movement.
The Z-axis crank will rotate rapidly and may
cause impact injuries if left attached during
powered Z-axis operation. Always remove
Z-axis crank before using the switch on the
control panel.
Figure 13. Lock handles for headstock elevation.
Lock
Handles
Figure 15. Z-axis limit controls.
Limit
Stops
Limit
Block
Figure 14. Elevation switch that controls
motorized head travel.
Elevation
Switch
Figure 16. Z-axis crank.
Crank

-22- Model G0755 (Mfg. Since 1/13)
Table Travel
The table travels in two directions, as illustrated
in Figure 19. These movements are controlled
by handwheels and the X-axis power feed. When
using the power feed, travel is limited by the posi-
tion of the limit stops along the front of the table.
X-Axis or Longitudinal Travel
(Left & Right)
Y-Axis or
Cross Travel
(In & Out)
Figure 19. The directions of table movement.
Graduated Dials
The handwheels have graduated scales that
are used to determine table movement in 0.001"
increments. One full revolution of the handwheel
equals 0.100" of table movement.
Loosen the locking thumb screw shown in
Figure 20, adjust the graduated dial to “zero” it
for a relative starting point, then re-tighten the
thumb screw.
Tilting Headstock
1. Use a 22mm wrench to loosen the three lock-
ing hex nuts (see Figures 17–18), then tilt
headstock to desired angle on tilt scale.
2. Lock headstock in place by re-tightening the
three hex nuts.
When tilting the head back to 90°, you will
need to tram the spindle with the table to
ensure a that it is set perfectly. Refer to the
Tramming Spindle section on Page 38 for
detailed instructions.
Figure 18. Hex nut underneath head.
Hex Nut
Figure 20. Graduated dial and locking thumb
screw.
Thumb Screw
Graduated Dial
Figure 17. Tilt locking hex nut
(one on each side of head).
Hex Nut
Tilt
Scale

Model G0755 (Mfg. Since 1/13) -23-
A. ON/OFF Light: Lights when unit is turned
ON.
B. Direction Lever: Controls direction of pow-
ered table travel.
C. Rapid Switch: When held down, moves
table rapidly in chosen direction.
D. Power Light: Lights when unit is connected
to power.
E. Speed Dial: Controls rate of power feed.
F. ON/OFF Switch
G. X-Axis Limit Stops: Adjustable along front
of table to restrict X-axis table movement,
particularly when using the power feed.
H. Limit Switch: Stops power feed when con-
tacted by a limit stop.
Figure 22. X-axis power feed controls.
ABC
D
E
F
X- & Y-Axis Handwheels
Use Figure 21 and the following descriptions to
become familiar with the X- and Y-axis manual
table movement.
A. Y-Axis Handwheel: Moves table back and
forth.
B. X-Axis Table Locks: Increase rigidity of
table when X-axis movement is not required
for operation.
C. Y-Axis Table Lock: Increase rigidity of table
when Y -axis movement is not required for
operation.
D. X-Axis Handwheel: Moves table side to
side.
X-Axis Power Feed
Use Figures 22–23 and the following descriptions
to become familiar with the power feed controls.
Figure 21. Table locks and limit stops.
A
B
C
D
Figure 23. Limit switch and limit stops.
G
H

-24- Model G0755 (Mfg. Since 1/13)
Installing/Removing
Tooling
Installing Tool Holder
Tool Needed Qty
Wrench 19mm ................................................... 1
To install tool holder:
1. DISCONNECT MACHINE FROM POWER!
2. Remove drawbar cap as shown in Figure 25.
3. Align tool holder alignment slot (see Figure
24) with pin inside spindle, then insert tool
holder into spindle until it contacts drawbar.
Note: Drawbar height inside spindle can be
changed by rotating the adjustment nut (see
Figure 25).
4. Working from the top, hand-thread drawbar
into tool holder until snug, then use a 19mm
wrench to tighten it.
Note: DO NOT overtighten drawbar.
Overtightening makes tool holder removal
difficult and could damage arbor and drawbar
threads.
5. Re-install drawbar cap.
Cutting tools are sharp and
can easily cause laceration
injuries. Always protect
your hands with leather
gloves or shop rags when
handling cutting tools.
The Model G0755 includes the following spindle
tools (see Figure 24):
A. B16 Drill Chuck w/R-8 Arbor: Use with drill
bits.
B. R-8–MT#3 Spindle Sleeve: Use with MT#3
tooling with or without a tang. Has a drift key
slot for tool removal.
C. MT#3–MT#2 Spindle Sleeve: Use with the
R-8–MT#3 spindle sleeve for MT#2 tooling.
Has a drift key slot for tool removal.
Figure 24. Drill chuck and arbors included with
Model G0755.
A
B
C
Drift Key Slot
Alignment Slot
Figure 25. Drawbar components.
Drawbar Cap
Adjustment
Nut
Drawbar

Model G0755 (Mfg. Since 1/13) -25-
Removing Tool Holder
Tools Needed Qty
Wrench 19mm ................................................... 1
Brass or Dead Blow Hammer ............................ 1
To remove tool holder:
1. DISCONNECT MACHINE FROM POWER!
2. Remove drawbar cap, and only unthread
drawbar from tool holder one full rotation.
Note: Do not fully unthread tool holder from
drawbar, or drawbar and tool holder threads
could be damaged during the next step.
3. Tap top of drawbar with hammer to unseat
taper.
4. Hold onto tool holder with one hand and fully
unthread drawbar with the other hand.
Using the correct spindle speed is important for
safe and satisfactory results, as well as maximiz-
ing tool life.
To set the spindle speed for your operation, you
will need to: 1) Determine the best spindle speed
for the cutting task, and 2) configure the spindle
speed levers to produce the required spindle
speed.
Determining Spindle Speed
Many variables affect the optimum spindle speed
to use for any given operation, but the two most
important are the recommended cutting speed
for the workpiece material and the diameter of
the cutting tool, as noted in the formula shown in
Figure 26.
Cutting speed, typically defined in feet per minute
(FPM), is the speed at which the edge of a tool
moves across the material surface.
A recommended cutting speed is an ideal speed
for cutting a type of material in order to produce
the desired finish and optimize tool life.
The books Machinery’s Handbook or Machine
Shop Practice, and some internet sites, pro-
vide excellent recommendations for which cutting
speeds to use when calculating the spindle speed.
These sources also provide a wealth of additional
information about the variables that affect cutting
speed and they are a good educational resource.
Also, there are a large number of easy-to-use
spindle speed calculators that can be found on
the internet. These sources will help you take into
account the applicable variables in order to deter-
mine the best spindle speed for the operation.
Cutting Speed (FPM) x 12
*Recommended
Tool Dia. (in inches) x 3.14
=
Spindle
Speed
(RPM)
*Double if using carbide cutting tool
Figure 26. Spindle speed formula for mill/drills.
Spindle Speed

-26- Model G0755 (Mfg. Since 1/13)
Setting Spindle Speed
The chart below explains how to position the
spindle range and speed levers to set the desired
spindle speed.
Spindle Speed Range Lever Speed Lever
90 RPM L 1
210 RPM L 2
345 RPM L 3
670 RPM H 1
1180 RPM H 2
1970 RPM H 3
Change spindle speed ONLY when the
spindle is completely stopped. Otherwise,
machine damage could occur.
With the spindle completely stopped, position the
spindle range and speed levers (see Figure 27)
to set the spindle speed.
Note: If the levers will not move to the desired
position, rotate the spindle by hand while applying
pressure on the lever. When the gear teeth align,
the lever will move into place.
Figure 27. Spindle speed controls.
Speed
Lever
Spindle Speed Chart
Range
Lever

Model G0755 (Mfg. Since 1/13) -27-
SECTION 5: ACCESSORIES
ACCESSORIES
Installing unapproved accessories may
cause machine to malfunction, resulting in
serious personal injury or machine damage.
To reduce this risk, only install accessories
recommended for this machine by Grizzly.
NOTICE
Refer to our website or latest catalog for
additional recommended accessories.
order online at www.grizzly.com or call 1-800-523-4777
T23962—ISO 68 Moly-D Way Oil, 5 gal.
T23963—ISO 32 Moly-D Machine Oil, 5 gal.
Moly-D oils are some of the best we've found for
maintaining the critical components of machinery
because they tend to resist run-off and maintain
their lubricity under a variety of conditions—as
well as reduce chatter or slip. Buy in bulk and
save with 5-gallon quantities.
Figure 30. ISO 68 and ISO 32 machine oil.
T23962 T23963
High Pressure Oil Cans
H7616—Plastic Nozzle
H7617—Flexible Plastic Nozzle
Whether you are lubricating cutting tools or main-
taining machinery in top operating condition, you
will appreciate these High Pressure Oil Cans.
Each can holds 5 ounces of oil and has a trigger-
activated, high-pressure pump.
Figure 31. High Pressure Oil Cans.
H7616
H7617
G1075—52-PC. Clamping Kit for 1⁄2" T-Slots
This clamping kit includes 24 studs, 6 step block
pairs, 6 T-nuts, 6 flange nuts, 4 coupling nuts, and
6 end hold-downs. The rack is slotted so it can be
mounted close to the machine for easy access.
Figure 28. G1075 52-PC. Clamping Kit.
G7066—5" Tilting/Swiveling Milling Vise
H7576—Precision Self-Centering Vise
Figure 29. Specialty milling vises.
G7066
H7576

-28- Model G0755 (Mfg. Since 1/13)
H7527—6" Rotary Table Set
Use this 6" Rotary Table in either the horizontal
or vertical position for a variety of milling appli-
cations and with the set of dividing plates and
adjustable tailstock, your milling applications are
nearly unlimited. With 4° table movement per han-
dle rotation and 20 second vernier scale, control
is very accurate and precise. Also includes a 3⁄8"
clamping set for the 4-slot table. Everything you
need in one great set!
Figure 32. H7527 6" Rotary Table Set.
H9599—Machine Shop Trade Secrets
G5053—The Home Machinist’s Handbook
Excellent reference pages for novices and profes-
sionals alike. Each book is filled with drawings
charts and tables for getting the most of your mill-
ing machine. Model H9599 has 320 pages. Model
G5053 has 275 pages.
Figure 33. Great texts for mill/drills.
H9599 G5053
SB1348—South Bend® 8-Pc. R-8 Collet Set
SB1349—South Bend® 16-Pc. R-8 Collet Set
Get true South Bend® quality and precision with
one of these Quick-Change Collet Sets. Each set
includes hardened and precision-ground spring
collets for maximum holding power, collet chuck,
spanner wrench, and protective moulded case.
Figure 34. Model SB1349 South Bend 16-Pc.
R-8 Collet Set.
G7156—4" (3
5⁄8") Precision Milling Vise
G7154—5" (4
1⁄2") Precision Milling Vise
G7155—6" (5
5⁄8") Precision Milling Vise
Swiveling Milling Vises feature perfectly aligned,
precision ground jaws, large Acme® screws and
easy to read 0°–360° scales.
Figure 35. G7154 Precision Milling Vise.
order online at www.grizzly.com or call 1-800-523-4777

Model G0755 (Mfg. Since 1/13) -29-
order online at www.grizzly.com or call 1-800-523-4777
G9760—20-PC. 2 & 4 Flute TiN End Mill Set.
Includes these sizes and styles in two and four
flute styles: 3/16", 1/4", 5/16", 3/8", 7/16", 1/2", 9/16", 5/8", 3/8",
11/16", and 3/4".
Figure 36. G9760 20-PC End Mill Set.
G5774—R-8 End Mill Holder Set
Hold various sized end mills in your R-8 spindle
with this End Mill Holder Set. Includes holders for
3⁄16", 3⁄8", 1⁄2", 5⁄8" and 3⁄4" end mills.
Figure 37. G5774 R-8 End Mill Holder Set.
G9612—Test Indicator
This Test Indicator has a 0.03" range in gradu-
ations of 0.0005", an easy-to-read dial, and a
pivoting stylus that moves at right angles to the
dial face.
Figure 38. G9612 Test Indicator. Figure 41. G3658 Titanium Drill Bits.
G5641—1-2-3 Blocks
G9815—Parallel Set
Blocks are square to within .0003". Measure 1" x
2" x 3". Parallel set measures 6" long by 1⁄2", 5⁄8",
3⁄4", 7⁄8", 1", 11 ⁄8", 11 ⁄4", 11 ⁄8", 13 ⁄8", 11 ⁄2", and 15⁄8".
Figure 39. G5641 1-2-3 Blocks and G9815
Parallel Set.
H5930—4-Pc Center Drill Set 60°
H5931—4-Pc Center Drill Set 82°
Double ended HSS Center Drills are precision
ground. Includes sizes 1-4.
Figure 40. H5930 4-pc Center Drill Set 60°.
G3658—Titanium Drill Bits
Titanium nitride-coated bits last up to six times as
long as uncoated bits. This 115-piece set features
29 fractional bits, from 1⁄6" to 1⁄2" in increments
of 1⁄64", letter bits from A–Z, and 60 number bits.
Housed in rugged steel case.

-30- Model G0755 (Mfg. Since 1/13)
SECTION 6: MAINTENANCE
Schedule
To reduce risk of shock or
accidental startup, always
disconnect machine from
power before adjustments,
maintenance, or service.
For optimum performance from your machine,
follow this maintenance schedule and refer to any
specific instructions given in this section.
Daily Check:
• Loose mounting bolts.
• Damaged tooling.
• Worn or damaged wires.
• Clean debris and built up grime off of machine.
• Any other unsafe condition.
Every 8 Hours of Operation:
• Check/add headstock oil (Page 31).
• Lubricate ball oilers (Page 32).
• Lubricate table/column ways and quill (Page
32).
Every 40 Hours of Operation:
• Lubricate table leadscrews (Page 33).
Every 90 Days of Operation:
• Lubricate quill rack and pinion (Page 33).
• Lubricate Z-axis leadscrew (Page 34).
Annually:
• Change headstock oil (Page 31).
Metal chips left on the machine will invite oxida-
tion and a gummy residue build-up around the
moving parts. Use a brush and shop vacuum to
remove chips and debris from the working sur-
faces of the mill/drill. Never blow off the mill/drill
with compressed air, as this will force metal chips
deep into the mechanisms and may cause injury
to yourself or bystanders.
Remove any rust build-up from unpainted cast
iron surfaces of your mill/drill and treat with a non-
staining lubricant after cleaning.
Keep unpainted cast iron surfaces rust-free with
regular applications of ISO 68 way oil (see
Page 27 for offerings from Grizzly).
Cleaning and
Protecting
Lubrication
An essential part of lubrication is cleaning the
components before lubricating them.
This step is critical because grime and chips build
up on lubricated components, which makes them
hard to move. Simply adding more lubricant will
not result in smooth moving parts.
Clean all exterior components in this section with
mineral spirits, shop rags, and brushes before
lubricating.
DISCONNECT MACHINE FROM POWER
BEFORE PERFORMING LUBRICATION.
NOTICE
Follow reasonable lubrication practices as
outlined in this manual. Failure to do so
could lead to premature failure of your
machine and will void the warranty.

Model G0755 (Mfg. Since 1/13) -31-
Figure 44. Headstock drain plug
(headstock tilted 90° for clarity).
Drain
Plug
Headstock Reservoir
Oil Type ......Model T23962 or ISO 68 Equivalent
Oil Amount ................................................ 3
1⁄4 Qt.
Check/Add Frequency ...........8 Hrs. of Operation
Change Frequency ................................ Annually
The headstock has the proper amount of oil when
the sight glass is halfway full (see Figure 42).
Tool Needed Qty
Hex Wrench 8mm .............................................. 1
To change the headstock oil:
1. Run the spindle at 670 RPM for approximate-
ly 10 minutes to warm the oil.
2. DISCONNECT MACHINE FROM POWER!
3. Remove the fill plug (see Figure 43).
Figure 43. Headstock oil fill plug.
4. Place a 1-gallon or larger drain pan on the
table under the headstock.
5. Remove the drain plug (see Figure 44) from
underneath the headstock. Allow the oil to
completely drain into the pan.
Follow federal, state, and local require-
ments for proper disposal of used oil.
6. Replace the drain plug.
7. Add oil until the sight glass is halfway full,
then replace the fill plug.
8. Clean up any spilled oil to prevent slipping
hazards.
Figure 42. Headstock sight glass.
Sight
Glass
Fill
Plug

-32- Model G0755 (Mfg. Since 1/13)
Ball Oilers
Oil Type ......Model T23963 or ISO 32 Equivalent
Oil Amount ......................................... 1–2 Pumps
Lubrication Frequency ...........8 Hrs. of Operation
Proper lubrication of ball oilers (shown in
Figures 45–46) is done with a pump-type oil
can that has a plastic or rubberized cone tip (see
Page 27 for offerings from Grizzly). We do not
recommend using metal needle or lance tips, as
they can push the ball too far into the oiler, break
the spring seat, and lodge the ball in the oil galley.
Push the tip of the oil can nozzle against the ball
oiler to create a hydraulic seal, then pump the oil
can once or twice. If you see sludge and contami-
nants coming out of the lubrication area, continue
pumping the oil can until the oil runs clear. When
finished, wipe away the excess oil.
Table/Column Ways & Quill
Oil Type ......Model T23962 or ISO 68 Equivalent
Oil Amount ............................................Thin Coat
Lubrication Frequency ...........8 Hrs. of Operation
Refer to Figures 45–48 to identify each compo-
nent to lubricate.
Figure 48. Outside surface of the quill.
Quill
Use the component controls to access the entire
length of the surfaces, then clean them with min-
eral spirits and shop rags.
When dry, apply a thin coat of oil to the surfaces.
Move each component through the entire path of
travel several times to distribute the lubricant.
Figure 45. Y-axis ball oiler and ways.
Y-Axis
Ball Oiler
Y-Axis Table Ways
Figure 46. X-axis ball oiler and ways.
X-Axis
Ball Oiler
X-Axis
Table Ways
Figure 47. Column ways.
Column
Ways

Model G0755 (Mfg. Since 1/13) -33-
Quill Rack & Pinion
Oil Type ................ NLGI#2 Grease or Equivalent
Oil Amount ............................................Thin Coat
Lubrication Frequency ....... 90 Days of Operation
Move the quill up and down to gain full access to
the rack and pinion (see Figure 51), then clean
the teeth with mineral spirits, shop rags, and a
brush.
Table Leadscrews
Oil Type ......Model T23962 or ISO 68 Equivalent
Oil Amount ............................................Thin Coat
Lubrication Frequency .........40 Hrs. of Operation
Move the table as necessary to access the entire
length of the X- and Y-axis leadscrews (see
Figures 49–50), then use mineral spirits, shop
rags, and a brush to clean them.
Note: Use a 4mm hex wrench to remove the way
cover from the column and access the Y-axis
leadscrew.
Use a brush to apply a thin coat of grease to the
teeth, then raise/lower the quill several times to
distribute the grease.
Note: Re-apply oil to the smooth outside surface
of the quill that was removed during the cleaning
process.
Use a clean brush to apply a thin coat of oil to the
leadscrew threads, then move the table through
the X- and Y-axis paths to distribute the oil.
Replace the way cover before connecting the
machine to power.
Figure 49. X-axis leadscrew.
X-Axis Leadscrew
Figure 50. Y-axis leadscrew.
Y-Axis Leadscrew
Figure 51. Quill rack and pinion.
Pinion
Rack

-34- Model G0755 (Mfg. Since 1/13)
Z-Axis Leadscrew
Oil Type ................ NLGI#2 Grease or Equivalent
Oil Amount ............................................Thin Coat
Lubrication Frequency ....... 90 Days of Operation
Using a 5mm hex wrench, remove the rear col-
umn cover to access the Z-axis leadscrew and
worm gear (see Figure 52).
Use mineral spirits, shop rags, and a brush to
clean away the old grease from the leadscrew
threads and the worm gear teeth.
Use a brush to apply a thin coat of grease to the
threads and teeth, then raise/lower the headstock
several times to distribute the grease.
Note: Replace the rear column cover before re-
connecting the machine to power.
Figure 52. Z-axis leadscrew and worm gear
exposed.
Z-Axis
Leadscrew
Worm
Gear

Model G0755 (Mfg. Since 1/13) -35-
Review the troubleshooting and procedures in this section if a problem develops with your machine. If you
need replacement parts or additional help with a procedure, call our Technical Support at (570) 546-9663.
Note: Please gather the serial number and manufacture date of your machine before calling.
SECTION 7: SERVICE
Troubleshooting
Symptom Possible Cause Possible Solution
Machine does not
start.
1. Emergency stop button depressed.
2. Plug at fault or wired incorrectly.
3. Incorrect power supply voltage.
4. Wall fuse/circuit breaker is blown/tripped.
5. Wiring is open/has high resistance.
6. Motor wired incorrectly.
7. Control panel buttons at fault.
8. Motor or motor components are at fault.
1. Twist emergency stop button clockwise until it pops
out to reset it.
2. Ensure plug is not damaged and is wired correctly.
3. Ensure power supply voltage matches circuit
requirements (Page 11).
4. Ensure circuit size is correct and a short does not
exist. Reset breaker or replace fuse.
5. Check for broken wires or disconnected/corroded
connections; repair/replace as necessary.
6. Ensure motor wiring is correct (Page 43).
7. Ensure each button is wired correctly; replace if at
fault (Page 42).
8. Test/repair/replace.
Machine stalls or is
overloaded.
1. Feed rate/cutting speed too fast.
2. Wrong cutter type.
3. Machine is undersized for the task or
tooling is incorrect for the task.
4. Motor has overheated.
5. Motor wired incorrectly.
6. Motor bearings are at fault.
7. Motor or motor components are at fault.
1. Decrease feed rate/cutting speed.
2. Use the correct cutter for the task.
3. Use smaller or sharper tooling; reduce feed rate or
spindle speed; use cutting fluid if possible.
4. Clean off motor, let cool, and reduce workload.
5. Ensure motor wiring is correct (Page 43).
6. Test by rotating shaft; rotational grinding/loose shaft
requires bearing replacement.
7. Test/repair/replace motor.
Machine has
vibration or noisy
operation.
1. Motor or machine component is loose.
2. Workpiece not secure.
3. Excessive depth of cut.
4. Cutter/tooling is loose.
5. Cutter is dull or at fault.
6. Bit is chattering.
7. Machine is incorrectly anchored to floor or
sits unevenly.
8. Motor fan is rubbing on fan cover.
9. Motor bearings are at fault.
1. Inspect/replace stripped or damaged bolts/nuts, and
re-tighten with thread locking fluid.
2. Properly clamp workpiece on table or in vise.
3. Decrease depth of cut.
4. Make sure tooling is properly secured.
5. Replace/resharpen cutter.
6. Replace/sharpen bit; index bit to workpiece; use
appropriate feed rate and cutting RPM.
7. Tighten/replace anchor bolts; relocate/shim
machine.
8. Replace dented fan cover or damaged fan.
9. Test by rotating shaft; rotational grinding/loose shaft
requires bearing replacement.

-36- Model G0755 (Mfg. Since 1/13)
Symptom Possible Cause Possible Solution
Tool loose in spindle. 1. Tool is not fully drawn up into
spindle taper.
2. Debris on tool or in spindle taper.
3. Taking too big of a cut.
1. Tighten draw bar.
2. Clean collet and spindle taper.
3. Lessen depth of cut and allow chips to clear.
Breaking tools or cutters. 1. Spindle speed/feed rate is too fast.
2. Cutting tool too small.
3. Cutting tool getting too hot.
4. Taking too big of a cut.
5. Spindle extended too far down.
1. Set spindle speed correctly (Page 25) or use slower
feed rate.
2. Use larger cutting tool and slower feed rate.
3. Use coolant fluid or oil for appropriate application.
4. Decrease depth of cut.
5. Fully retract spindle and lower headstock. This
increases rigidity.
Workpiece vibrates or
chatters during operation.
1. Table locks not tight.
2. Workpiece not secure.
3. Spindle speed/feed rate is too fast.
4. Spindle extended too far down.
1. Tighten down table locks.
2. Properly clamp workpiece on table or in vise.
3. Set spindle speed correctly (Page 25) or use a
slower feed rate.
4. Fully retract spindle and lower headstock. This
increases rigidity.
Table is hard to move. 1. Table locks are tightened down.
2. Chips have loaded up on ways.
3. Ways are dry and need lubrication.
4. Table limit stops are interfering.
5. Gibs are too tight.
1. Make sure table locks are fully released.
2. Frequently clean away chips that load up during
operations.
3. Lubricate ways (Page 32).
4. Check to make sure that all table limit stops are not
in the way.
5. Adjust gibs (see Page 37).
Bad surface finish. 1. Spindle speed/feed rate is too fast.
2. Using a dull or incorrect cutting tool.
3. Wrong rotation of cutting tool.
4. Workpiece not secure.
5. Spindle extended too far down.
1. Set spindle speed correctly (Page 25) or use a
slower feed rate.
2. Sharpen cutting tool or select one that better suits
the operation.
3. Check for proper cutting rotation for cutting tool.
4. Properly clamp workpiece on table or in vise.
5. Fully retract spindle and lower headstock. This
increases rigidity.
Cutting results not square. 1. Table and spindle are not at 90° to
each other.
1. Tram the spindle (Page 38).

Model G0755 (Mfg. Since 1/13) -37-
Adjusting Gibs
Gibs are tapered lengths of metal that are sand-
wiched between two moving surfaces. Gibs con-
trol the gap between these surfaces and how they
slide past one another. Correctly adjusting the
gibs is critical to producing good results.
Correctly positioning gibs is a matter of trial and
error and patience. Tight gibs make table move-
ment more accurate but stiff. Loose gibs make
table movement sloppy but easier to do. The goal
of gib adjustment is to remove unnecessary slop-
piness without causing the ways to bind.
Many experienced machinists adjust the gibs just
to the point where they can feel a slight drag in
table movement.
Screws on each end of the gib allow gib adjust-
ment to increase or decrease the friction between
the sliding surfaces.
DISCONNECT MACHINE FROM POWER
BEFORE ADJUSTING THE GIBS!
Make sure all table locks are loose. Then, loosen
one gib adjustment screw (see Figure 53) and
tighten the opposing screw the same amount to
move the gib, while at the same time rotating the
handwheel to move the table until you feel a slight
drag in that path of movement.
Figure 53. Location of table gib screws.
Y-Axis Gib Screw
(1 of 2)
X-Axis Gib Screw
(1 of 2)
Adjusting Leadscrew
Backlash
Leadscrew backlash is the amount of freeplay
movement in the leadscrew (when the leadscrew
moves but the table does not) after changing the
direction of rotation.
Leadscrews must have a certain amount of back-
lash to rotate easily, but over time, it increases
with wear. Generally, 0.003"–0.006" leadscrew
backlash is acceptable to ensure smooth move-
ment and reduce the risk of premature thread
wear.
The X- and Y-axis leadscrew backlash is adjust-
ed using a long 4mm hex wrench to tighten/
loosen the cap screw on the leadscrew nut. This
adjusts the force the leadscrew nut exerts on the
leadscrew threads.
The X-axis leadscrew nut shown in Figure 54
is accessed from underneath the left side of the
table.
The Y-axis leadscrew nut is similar and is
accessed from inside the cabinet underneath the
machine base.
Figure 54. Location of X-axis leadscrew nut for
adjusting backlash.
X-Axis Leadscrew Nut
Cap Screw

-38- Model G0755 (Mfg. Since 1/13)
When your operation requires that the spindle
axis be precisely perpendicular to the table, you
must tram the spindle with the table. Simply
adjusting the headstock tilt to the 90° mark on
the tilt scale will not be precise enough for highly
accurate results.
This procedure involves mounting a dial indicator
to the quill or spindle, rotating it around the table,
and adjusting the head position so that the spindle
axis is 90° to the table X-axis, as illustrated in
Figure 55.
Table
Spindle
X-Axis
Z-Axis
90º
Figure 55. Spindle centerline properly trammed
to the table.
Note: Keep in mind that the top surface of your
workpiece will not likely be exactly parallel with the
table top. Depending on your operation, you may
choose to tram the spindle to the top surface of
the workpiece after it is mounted instead of tram-
ming to the table.
Tramming Spindle Tools Needed Qty
Dial Indicator (with at least 0.0005" resolution) . 1
Indicator Holder (mounted on quill/spindle) ....... 1
Precision Parallel Block (1-2-3 Blocks) .............. 1
Note: A precision-ground plate can be substituted
for the parallel block. The farther the indicator
point can be placed from the spindle axis, the
more accurate the alignment measurements will
be.
To tram the spindle with the table:
1. DISCONNECT MACHINE FROM POWER!
2. Prepare machine by performing the following
tasks:
— Stone table to remove all nicks and burrs,
then clean off all debris. Verify table is
clean by running your hand over the top of
it.
— Position table for the operation you intend
to perform after tramming—preferably cen-
tered with saddle.
— Tighten any table locks that should be tight
during intended milling operation.
3. Place parallel block underneath spindle.
4. Install indicator holder into spindle or onto
quill, then mount indicator onto it so that
the point is as parallel to the block as pos-
sible (see the illustration in Figure 56 for an
example).
Table
Spindle
Dial Indicator
Indicator
Holder
Parallel Block
Figure 56. Dial indicator mounted.

Model G0755 (Mfg. Since 1/13) -39-
5. Place the parallel block directly under spindle
and indicator across length of table, as illus-
trated in Figure 57.
Note: If you must re-position quill to accom-
modate the above step, then review tasks in
Step 2 to make sure mill is properly prepared
for tramming.
Parallel Block
Indicator Spindle
Table (Top View)
Figure 57. Setup for the X-axis adjustment.
Note: Generally, the goal is to get the differ-
ence of the indicator readings between ends
of the parallel bar down to 0.0005". However,
the acceptable variance will depend on the
requirements for your operation.
6. Rotate spindle by hand so that the indicator
point rests on one end of parallel block, as
illustrated in Figure 57, then zero dial.
7. Rotate spindle so that the indicator point
rests in the same manner on other end of
block, then read dial.
— If indicator dial still reads zero or is within
the acceptable variance, continue on with
Step 8.
— If indicator dial has moved from zero
beyond the acceptable variance, you will
need to compensate for that amount by
tilting head left or right. Repeat Steps 6–7
until you are satisfied with spindle axis
alignment along table X-axis.
Tip: Keep one of the tilting hex nuts snug so
that the head does not move loosely while
you adjust it in small amounts.
8. Re-tighten tilting hex nuts.
Replacing Power
Feed Carbon
Brushes
The X-axis power feed motor has a carbon brush-
es that will wear with normal use. There is one on
the top of the power feed (see Figure 58) and one
on the bottom.
If, over time, the power feed starts to seem slug-
gish or will not operate, check the carbon brushes.
If they are less than 3⁄16" in length, replace them
with new ones (Part No. P0755501-6).
Note: For proper performance, replace both car-
bon brushes at the same time.
Use a flat screwdriver to unthread (turn counter-
clockwise) the cap covering the carbon brush,
replace the brush assembly, then secure it with
the cap.
Figure 58. Carbon brush removed from power
feed.
Carbon
Brush
Cap
Brush
Hole

-40- Model G0755 (Mfg. Since 1/13)
Tightening Return
Spring Tension
The return spring moves the spindle back up
when the coarse downfeed handles are released.
The tension of this spring was adjusted at the fac-
tory, but it may need to be tightened during the life
of the mill/drill.
Important: Do not perform this procedure unless
it is absolutely necessary.
During this procedure, you will loosen the spring
cover thumb screw (See Figure 59) just enough
to pull the cover back to clear the roll pin, then
rotate the cover counterclockwise to fit the roll pin
in the next slot.
If the return spring should
come loose from the spring
cap and rapidly unwind,
laceration or impact inju-
ries could occur. Always
wear heavy leather gloves
and safety glasses when
adjusting the return spring
tension.
To adjust the return spring tension:
1. DISCONNECT MACHINE FROM POWER!
2. Wipe off any oil on spring cover so it does not
slip when you hold it during adjustments.
3. Mark slot on cover that engages the roll pin at
the top—this is the factory setting.
4. Put on heavy leather gloves to protect your
hands from lacerations if spring uncoils dur-
ing next step.
Note: Keep a good grip on spring cover dur-
ing next step. Letting go of cover when roll
pin is not engaged will cause spring to rapidly
uncoil.
5. While holding spring cover against side of
headstock so the spring will not unwind,
loosen thumb screw approximately 1⁄4".
6. Pull cover out to disengage it with roll pin,
then rotate it counterclockwise to engage roll
pin in the next slot in cover.
7. Re-tighten thumb screw to secure setting.
Figure 59. Return spring components.
Cover
Roll Pin
Thumb
Screw
Cover
Slots

Model G0755 (Mfg. Since 1/13) - 41-
SHOCK HAZARD. Working on wiring that is con-
nected to a power source is extremely dangerous.
Touching electrified parts will result in personal
injury including but not limited to severe burns,
electrocution, or death. Disconnect the power
from the machine before servicing electrical com-
ponents!
MODIFICATIONS. Modifying the wiring beyond
what is shown in the diagram may lead to unpre-
dictable results, including serious injury or fire.
This includes the installation of unapproved after-
market parts.
WIRE CONNECTIONS. All connections must
be tight to prevent wires from loosening during
machine operation. Double-check all wires dis-
connected or connected during any wiring task to
ensure tight connections.
CIRCUIT REQUIREMENTS. You MUST follow
the requirements at the beginning of this man-
ual when connecting your machine to a power
source.
WIRE/COMPONENT DAMAGE. Damaged wires
or components increase the risk of serious per-
sonal injury, fire, or machine damage. If you notice
that any wires or components are damaged while
performing a wiring task, replace those wires or
components.
MOTOR WIRING. The motor wiring shown in
these diagrams is current at the time of printing
but may not match your machine. If you find this
to be the case, use the wiring diagram inside the
motor junction box.
CAPACITORS/INVERTERS. Some capacitors
and power inverters store an electrical charge for
up to 10 minutes after being disconnected from
the power source. To reduce the risk of being
shocked, wait at least this long before working on
capacitors.
EXPERIENCING DIFFICULTIES. If you are expe-
riencing difficulties understanding the information
included in this section, contact our Technical
Support at (570) 546-9663.
Wiring Safety Instructions
The photos and diagrams
included in this section are
best viewed in color. You
can view these pages in
color at www.grizzly.com.
These pages are current at the time of printing. However, in the spirit of improvement, we may make chang-
es to the electrical systems of future machines. Compare the manufacture date of your machine to the one
stated in this manual, and study this section carefully.
If there are differences between your machine and what is shown in this section, call Technical Support at
(570) 546-9663 for assistance BEFORE making any changes to the wiring on your machine. An updated
wiring diagram may be available. Note: Please gather the serial
number and manufacture date of your
machine before calling. This information can be found on the main machine label.
SECTION 8: WIRING
machine

-42- Model G0755 (Mfg. Since 1/13)
READ ELECTRICAL SAFETY
ON PAGE 41!
Electrical Box Wiring
A1
1L1
13NO 21NC 31NC 43NC
14NO 22NC 32NC 44NO
3L2 5L3
2T1 4T2 6T3
A2
KM2 Capacitor
Siemens 3TB41 29V
A1
1L1
13NO 21NC 31NC 43NC
14NO 22NC 32NC 44NO
3L2 5L3
2T1 4T2 6T3
A2
KM1 Capacitor
Siemens 3TB41 29V
A1
1L1
13NO 21NC 31NC 43NC
14NO 22NC 32NC 44NO
3L2 5L3
2T1 4T2 6T3
A2
KM4 Capacitor
Siemens 3TB41 29V
A1
1L1
13NO 21NC 31NC 43NC
14NO 22NC 32NC 44NO
3L2 5L3
2T1 4T2 6T3
A2
KM3 Capacitor
Siemens 3TB41 29V
2A Fuse
Ceramic
250V 2A
Ø5 x 25
0
24
0
220 230 380 400
Transformer
Aohengda Elec
JBK-63VA 24V–400V
Electrical Box
Ground
Plate
Spindle
Stop ‡
Spindle
Reverse §
Z-Axis
Switch §
Power
Lamp * Spindle
Forward §
Emegency
Stop ‡
21 NC
21 NC
Ground
43 NO
X2
X1
34 NO
3 4NO
43 NO
4
Control Panel
Component Legend:
* = PNC EB2
§ = Minger LA125H-BE101C
‡ = Minger LA125H-BE102C
PE
PE
7
10
L
L
LLL L L
N
N
N
L
N N N
L2
15
15
13
3
3
0
0 0 0 0
0
2
2
PE
PE
N
N
PE
4
4
4
4
8
8
5
5
6
6
9
9
L2
W1
W1 W2
W2 W3
W3 V2
V1 U2
U2 V1
V2
N
L
L
12
12
12
1414
14
11
11
11
11
85 6 9
L2
L2
L2
N
N
Elevation Motor
Capacitor
7MFD 500VAC
PE
V2 U2 V1
V2 U2 U1V1
N
NL
PE
Relay
Omron MY2N-J
1
1
7
W1 W2 W3
W1 W2 W3
PE
PE
14
12
6 5
14
9
13
L
L
L
L
4
4
4
3
3
0
0
0
To Power
Supply
(Page 43)
To Spindle
Motor
(Page 43)
To Z-Axis
Motor
(Page 43)
To Z-Axis
Limit Switches
(Page 43)Power Feed
A1
1L1
13NO 21NC 31NC 43NO
14NO 22NC 32NC 44NO
3L2 5L3
2T1 4T2 6T3
A2
KM2 Capacitor
Siemens 3TB41 29V
A1
1L1
13NO 21NC 31NC 43NO
14NO 22NC 32NC 44NO
3L2 5L3
2T1 4T2 6T3
A2
KM1 Capacitor
Siemens 3TB41 29V
A1
1L1
13NO 21NC 31NC 43NO
14NO 22NC 32NC 44NO
3L2 5L3
2T1 4T2 6T3
A2
KM4 Capacitor
Siemens 3TB41 29V
A1
1L1
13NO
KM3 Capacitor
Siemens 3TB41 29V
21NC 31NC 43NO
14NO 22NC 32NC 44NO
3L2 5L3
2T1 4T2 6T3
A2
2A Fuse
Ceramic
250V 2A
Ø5 x 25
0
24
0
220 230 380 400
Transformer
Aohengda Elec
JBK5-63VA 24V–400V
Control
Panel
Electrical Box
Ground
Plate
Capacitor
50MFD 500WVAC
L L L L L
N N
589
5
11
11
L2
13
N
NNN
W2W1 W3
W1
W1 W2
W2
W3
W3
Spindle
Stop ‡
Spindle
Reverse §
Z-Axis
Switch §
Power
Lamp *
Spindle
Forward §
Emegency
Stop ‡
21 NC
21 NC
Ground
43 NO
X2
X1
34 NO
3 4NO
43 NO
6
6
7
7 4
4
3
3
L2
L2 N
N
L
L
V2V1 U2
N
12
10
9
9
L
12
10
12
10
N
N
1
1
1
1
2
2
2
2
L
L
N
N
Control Panel
Component Legend:
* = Minger AD6222D/S
§ = Minger LA125H-BE101C
‡ = Minger LA125H-BE102C
PE
PE
PE
PE
PE
W1 W2 W3
11 11
7 6 4 3 L2
L2
N
N
N
U1 V2 U2 V1 N L
N
N
9
V1
V1
V2 U2
V2 U2
9
PE
PE

Model G0755 (Mfg. Since 1/13) -43-
READ ELECTRICAL SAFETY
ON PAGE 41!
Motors & Other Electrical Wiring
Hot
Ground
Hot
220V
NEMA 6-15
(As Recommended)
G
U1
V1 U2
V2W1
W2
Ground
Run
Capacitor
20MFD
450VAC
Start
Capacitor
150MFD
250VAC
220V Spindle Motor
V2
V1
U2
U1
PE
220V
Z-Axis Motor
Upper Z-Axis
Limit Switch
Lower Z-Axis
Limit Switch
8
9
5
5
6
6
To Electrical
Box
(Page 42)
To Electrical
Box
(Page 42)
To Electrical
Box
(Page 42)
To Electrical
Box
(Page 42)

-44- Model G0755 (Mfg. Since 1/13)
READ ELECTRICAL SAFETY
ON PAGE 41!
Contactors
Transformer
Capacitor
Electrical Photos
Electrical Box
Z-Axis Motor Z-Axis Limit Switch

Model G0755 (Mfg. Since 1/13) -45-
READ ELECTRICAL SAFETY
ON PAGE 41!
Electrical Photos
Control Panel (Rear View)
Spindle Motor
Power
Lamp
Z-Axis
Switch
Spindle
Stop
Spindle
Reverse
Spindle
Forward
Emergency
Stop

-46- Model G0755 (Mfg. Since 1/13)
1
2
3
34
4
5
6
7
7-1
7-2
7-3
7-4
7-5
7-6
7-7
7-8 7-9
8
9
10
11
12
13
14
18
19
20
20
21
21
22
23
24 25
26
27
28
28
28
29
29
29
30
31
32
33
34
35
36
36
36
36
37
38
39
39
40
40
41
42
43
44
45
46
47
48
49
50
51
53
54
55
56
57
58
59
60
61
62
63
64
65
66
68
67
69
70
71
72
73
74
75
76
77
78
79
80
81
82
83
84
85
86
87
88
90
91
92
93
94
96
97
98
99
100 101
101
103
105
106
107
108
121
122
123
124
24
24
109
110
111
112
112
113
113
114
114
115
115
116
117
118
119
Head
SECTION 9: PARTS
Please Note: We do our best to stock replacement parts whenever possible, but we cannot guarantee that all parts shown here
are available for purchase. Call (800) 523-4777 or visit our online parts store at www.grizzly.com to check for availability.

Model G0755 (Mfg. Since 1/13) -47-
Head Parts List
REF PART # DESCRIPTION REF PART # DESCRIPTION
1 P0754001 HEADSTOCK HOUSING 48 P0754048 GEAR 43T
2 P0754002 HEADSTOCK TOP COVER 49 P0754049 GEAR 16T
3 PR38M INT RETAINING RING 62MM 50 PK36M KEY 5 X 5 X 50
4 PR21M INT RETAINING RING 35MM 51 PK147M KEY 6 X 6 X 18
5 P0754005 FLANGED END CAP 53 P0754053 QUILL
6 P0754006 QUILL SEAL 54 P0754054 SPINDLE R-8
7 P0754007 MOTOR 2HP 220V 1-PH 55 P30207-P5 TAPERED ROLLER BEARING 30207 P5
7-1 P0754007-1 MOTOR FAN COVER 56 P30206-P5 TAPERED ROLLER BEARING 30206 P5
7-2 P0754007-2 MOTOR FAN 57 P0754057 SPLINED SLEEVE
7-3 P0754007-3 MOTOR JUNCTION BOX 58 P0754058 GEAR 53T
7-4 PC150E S CAPACITOR 150M 250V 1-5/8 X 3 59 PR12M EXT RETAINING RING 35MM
7-5 PC20D R CAPACITOR 20M 450V 1-1/2 X 3-1/4 60 P0754060 DEPTH ROD MOUNT
7-6 P0754007-6 CENTRIFUGAL SWITCH 25-1725 61 P0754061 INT THREADED SHOULDER BOLT M16-2 X 10
7-7 P0754007-7 CONTACT PLATE 62 PN48M HEX NUT M16-2 THIN
7-8 P6205ZZ BALL BEARING 6205ZZ 63 P0754063 DEPTH ROD KNURLED THUMB KNOB M16-2
7-9 P6205ZZ BALL BEARING 6205ZZ 64 P0754064 STUD-FT M12-1.75 X 230
8 PB07M HEX BOLT M8-1.25 X 25 65 P0754065 DEPTH ROD DOG
9 PW01M FLAT WASHER 8MM 66 P0754066 DEPTH POINTER
10 P0755010 HEADSTOCK FRONT COVER 67 P0754067 SPANNER NUT LOCK WASHER 30MM
11 P0754011 DRAWBAR CAP 68 P0754068 SPANNER NUT M30-1.5
12 P0754012 DRAWBAR CAP RUBBER SEAL 69 P0754069 QUILL RUBBER SEAL
13 PCAP45M CAP SCREW M8-1.25 X 45 70 PCAP18M CAP SCREW M4-.7 X 8
14 P0755014 TAPER PIN 8 X 40 71 PRP64M ROLL PIN 3 X 18
18 P0754018 OIL FILL PLUG 1/2" NPT 72 PCAP13M CAP SCREW M8-1.25 X 30
19 P0754019 CASTING PLUG 73 P0754073 SPACER
20 P0754020 SHIFT LEVER 74 P0754074 SPINDLE END CAP
21 PRP72M ROLL PIN 3 X 15 75 P0754075 SPINDLE SEAL
22 P0755022 OIL DRAIN PLUG 3/8" NPT 76 PRP02M ROLL PIN 3 X 16
23 PS09M PHLP HD SCR M5-.8 X 10 77 P0754077 WORM GEAR HOUSING
24 PCAP18M CAP SCREW M4-.7 X 8 78 P0754078 WORM SHAFT
25 P0754025 OIL SIGHT GLASS 3/4" NPT 79 P0754079 WORM SHAFT END BRACKET
26 P0754026 DRIVE SHAFT 80 PR02M EXT RETAINING RING 14MM
27 P0754027 GEAR 14T 81 P0754081 SPACER
28 P6003ZZ BALL BEARING 6003ZZ 82 P0754082 WORM GEAR
29 P6007ZZ BALL BEARING 6007ZZ 83 P0754083 PINION SHAFT
30 PK23M KEY 5 X 5 X 25 84 P0754084 LEVER HUB
31 P0754031 IDLER SHAFT 85 P0754085 SPRING BASE
32 P0754032 GEAR 29T 86 P0754086 SPRING COVER
33 P0754033 GEAR 35T 87 P0754087 COILED SPRING
34 P0754034 GEAR 21T 88 P0754088 KNOB BOLT M10-1.5 X 45
35 P0754035 GEAR 41T 90 P0754090 FINE DOWNFEED GRADUATED DIAL
36 P6202ZZ BALL BEARING 6202ZZ 91 P0754091 SHOULDER STUD-UDE M12-1.75 X 145 15,20
37 PK101M KEY 6 X 6 X 14 92 P0754092 TAPERED KNOB M12-1.75
38 PK32M KEY 6 X 6 X 28 93 P0754093 FINE DOWNFEED HANDWHEEL
39 PSTB002M STEEL BALL 8MM 94 P0754094 HANDWHEEL HANDLE
40 P0754040 COMPRESSION SPRING 96 P0754096 KNURLED THUMB SCREW M5-.8 X 12
41 PR07M EXT RETAINING RING 18MM 97 PW03M FLAT WASHER 6MM
42 PK36M KEY 5 X 5 X 50 98 P0754098 KNURLED THUMB SCREW M6-1 X 12
43 PSS107M SET SCREW M6-.75 X 12 99 PS05M PHLP HD SCR M5-.8 X 8
44 P0754044 SPINDLE SHAFT 100 PFH86M FLAT HD CAP SCR M6-1 X 12
45 P0754045 GEAR 25T 101 PCOTS004M STANDARD COTTER PIN 8 X 20
46 P0754046 GEAR 18T 103 PCAP50M CAP SCREW M5-.8 X 10
47 P0754047 GEAR 32T 105 P0754105 LOCK LEVER SHAFT

-48- Model G0755 (Mfg. Since 1/13)
Head Parts List
REF PART # DESCRIPTION REF PART # DESCRIPTION
106 P0754106 INNER LOCK PLUNGER 115 P0754115 SHAFT SEAL
107 P0754107 OUTER LOCK PLUNGER 116 P0754116 SPEED SHIFT SHAFT
108 P0754108 ADJUSTABLE HANDLE 117 P0754117 SPEED SHIFT FORK
109 P0754109 SPEED RANGE SHIFT SHAFT 118 P0754118 SPEED SHIFT ROCKER ARM
110 P0754110 SPEED RANGE SHIFT ROCKER ARM 119 P0754119 COMPRESSION SPRING
111 P0754111 SPEED RANGE SHIFT FORK 121 P0754121 DRAWBAR ASSEMBLY 7/16-20 X 17-3/4
112 PR03M EXT RETAINING RING 12MM 122 P0755122 ELECTRICAL CABINET
113 PCAP27M CAP SCREW M6-1 X 14 123 P0755123 ELECTRICAL CABINET FRONT COVER
114 P0754114 SHIFT ROD 124 P0755124 ELECTRICAL CABINET SIDE COVER

Model G0755 (Mfg. Since 1/13) -49-
Table & Column
201
202
203
204 205
206
207
207
207
207
208
209
209
210
210
211
211
212
212
293
294
295
213
213
214
215
218
244
219
219
220
220
221
221
221
222
222 222
206
206
223
224
225
226
227
228
230
230
231
231
231
218
235
236
237
238
239
240
241
242
245
245
246
248
249
249
252
254
255
256
256
257
257
258
259
260
261
261
262
262
263
264
265
265
266
267
268
269 280
281
282
283
284
285
286
287
288
291
293
294
295
292
313
314
315
315-1
315-2 315-3
315-4
315-5
316
317
318 319
320
321
322
323 324
325
328
329
330
327
326
218

-50- Model G0755 (Mfg. Since 1/13)
Table & Column Parts List
REF PART # DESCRIPTION REF PART # DESCRIPTION
201 P0755201 BASE 260 P0755260 Z-AXIS LEADSCREW
202 P0755202 COLUMN 261 P51104 THRUST BEARING 51104
203 P0754203 Y-AXIS LEADSCREW BRACKET 262 PK07M KEY 6 X 6 X 20
204 P0755204 HEAD MOUNT 263 P0755263 SPANNER NUT LOCK WASHER 20MM
205 P0755205 Z-AXIS GIB 264 P0755264 SPANNER NUT M20-1.5
206 P0754206 GIB ADJUSTMENT SCREW 265 PCAP06M CAP SCREW M6-1 X 25
207 P51103 THRUST BEARING 51103 266 P0755266 DOWEL PIN 6 X 30
208 P0755208 Y-AXIS LEADSCREW 267 P0755267 Z-AXIS CRANK
209 P0754209 DIAL CLUTCH 268 P0755268 SHOULDER SCREW M10-1.5 X 20 90L
210 P0754210 TABLE GRADUATED DIAL 269 P0755269 CRANK HANDLE
211 P0754211 TABLE HANDWHEEL 280 PR15M EXT RETAINING RING 30MM
212 P0754094 HANDWHEEL HANDLE 281 P0755281 SPACER
213 P0754213 SHOULDER SCREW M8-1.25 X 12 72L 282 P0755282 LOWER COUPLER
214 P0755214 Z-AXIS LEADSCREW NUT 283 P0755283 NYLON SHAFT
215 P0755215 LEADSCREW NUT BRACKET 284 P0755282 UPPER COUPLER
218 PCAP14M CAP SCREW M8-1.25 X 20 285 P0755281 SPACER
219 P0754219 DOWEL PIN 5 X 45 286 PR15M EXT RETAINING RING 30MM
220 P0754096 KNURLED THUMB SCREW M5-.8 X 12 287 P0755287 STAND
221 PLUBE002M TAP-IN BALL OILER 8MM 288 P0755288 STAND SIDE COVER
222 P0754222 ADJUSTABLE HANDLE M8-1.25 291 PW06M FLAT WASHER 12MM
223 PLW10M LOCK WASHER 16MM 292 P0755292 CAP SCREW M12-1.75 X 140
224 PW08M FLAT WASHER 16MM 293 P0755293 HANDWHEEL COMPRESSION SPRING
225 PCAP123M CAP SCREW M16-2 X 60 294 P0755294 HANDWHEEL SPRING BUSHING
226 P0755226 HEAD MOUNT FLAT WASHER 12MM 295 PCAP01M CAP SCREW M6-1 X 16
227 PCAP111M CAP SCREW M12-1.75 X 35 313 P0755313 MOTOR MOUNT
228 P0755228 COLUMN REAR COVER 314 PCAP31M CAP SCREW M8-1.25 X 25
230 PCAP26M CAP SCREW M6-1 X 12 315 P0755315 ELEVATION MOTOR 1/8HP 220V 1-PH
231 P0755231 DOWEL PIN 8 X 30 315-1 P0755315-1 MOTOR FAN COVER
235 P0755235 SADDLE 315-2 P0755315-2 MOTOR FAN
236 P0755236 TABLE 315-3 P0755315-3 MOTOR JUNCTION BOX
237 P0754237 X-AXIS LEADSCREW NUT 315-4 P6001ZZ BALL BEARING 6001ZZ
238 P0754238 Y-AXIS LEADSCREW NUT 315-5 P6000ZZ BALL BEARING 6000ZZ
239 P0754239 X-AXIS LEADSCREW RIGHT BRACKET 316 PCAP31M CAP SCREW M8-1.25 X 25
240 P0755240 X-AXIS LEADSCREW LEFT BRACKET 317 P0755317 DOWEL PIN 5 X 25
241 P0755241 X-AXIS LEADSCREW 318 PS09M PHLP HD SCR M5-.8 X 10
242 P0755242 POWER FEED CLUTCH 319 P0755319 LIMIT SWITCH CHINT YBLX-JW2/11H/L
244 PW01M FLAT WASHER 8MM 320 P0755320 Z-AXIS LIMIT BLOCK
245 PCAP38M CAP SCREW M5-.8 X 25 321 PCAP02M CAP SCREW M6-1 X 20
246 PCAP45M CAP SCREW M8-1.25 X 45 322 P0755322 SPACER
248 P0755248 TABLE GIB 323 PCAP201M CAP SCREW M8-1.25 X 6
249 PCAP38M CAP SCREW M5-.8 X 25 324 PW01M FLAT WASHER 8MM
252 P0755252 SADDLE GIB 325 P0754274 POWER FEED LIMIT SWITCH
254 P0755254 Z-AXIS GEAR HOUSING 326 PR39M EXT RETAINING RING 8MM
255 P0755255 Z-AXIS CRANK SHAFT 327 P0754276 T-SLOT NUT M8-1.25
256 P0755256 GEAR 12T 328 P0754277 POWER FEED LIMIT STOP
257 P0755257 BALL BEARING 604ZZ 329 P0754278 COMPRESSION SPRING
258 PR24M INT RETAINING RING 42MM 330 P0754279 LIMIT STOP HOUSING
259 P0755259 FLANGED BEARING CAP

Model G0755 (Mfg. Since 1/13) -51-
Electrical Components
REF PART # DESCRIPTION REF PART # DESCRIPTION
401 P0755401 CAPACITOR 7M 500V 20 X 32 X 48MM 409 P0755409 SPINDLE REV BUTTON MINGER LA125HBE102C
402 P0755402 GROUNDING PLATE 410 P0755410 Z-AXIS SWITCH MINGER LA125HBE102C
403 P0755403 FUSE HOLDER 411 P0755411 E-STOP BUTTON MINGER LA125HBE101C
404 P0755404 FUSE 2A 250V 5 X 25MM 412 P0755412 SPINDLE FWD BUTTON MINGER LA125HBE102C
405 P0755405 TERMINAL BAR 1-PC 413 P0755413 POWER LAMP/ON BUTTON MINGER LA125J-11D
406 P0755406 TRANSFORMER AOHENGDA ELEC JBK63VA 24-400V 414 P0755414 ELECTRICAL MOUNTING PLATE
407 P0755407 CONTACTOR SIEMENS 3TB41 29V 415 P0755415 RELAY OMRON MY2N-J
408 P0755408 SPINDLE STOP BUTTON MINGER LA125HBE101C
401
402 403
404
405
406
407415 407 407 407
408
409 410
411
412 413
414

-52- Model G0755 (Mfg. Since 1/13)
Power Feed
501
501-1
501-2
501-3
501-6
501-4
501-5
REF PART # DESCRIPTION REF PART # DESCRIPTION
501 T24824 POWER FEED ASSY ALIGN AS-235 501-4 PT24824004 ON/OFF SWITCH
501-1 PT24824001A MOUNTING BRACKET 2-PC 501-5 PT24824008 ZYTEL GEAR ASSEMBLY
501-2 PT24824002 CONTROL HANDLE 501-6 P0755501-6 POWER FEED MOTOR CARBON BRUSH
501-3 PT24824003 SPEED CONTROL KNOB

Model G0755 (Mfg. Since 1/13) -53-
Accessories
504
505
506
507
508
509
510
511
512
513
514
515
516
517
520
518
519
REF PART # DESCRIPTION REF PART # DESCRIPTION
504 P0754304 TOOLBOX 513 P0754313 DRIFT KEY
505 P0754305 T-BOLT M12-1.75 X 55 514 PAW10M HEX WRENCH 10MM
506 PW06M FLAT WASHER 12MM 515 PAW05M HEX WRENCH 5MM
507 PN09M HEX NUT M12-1.75 516 PAW04M HEX WRENCH 4MM
508 P0754308 DRILL CHUCK B16 W/CHUCK KEY 517 PAW03M HEX WRENCH 3MM
509 P0754309 SPINDLE SLEEVE MT#3-MT#2 518 PWR1719 WRENCH 17 X 19 OPEN-ENDS
510 P0754310 DRILL CHUCK ARBOR R8-B16 519 PWR2224 WRENCH 22 X 24 OPEN-ENDS
511 P0754311 SPINDLE SLEEVE R8-MT#3 520 PAW02.5M HEX WRENCH 2.5MM
512 P0754312 BOTTLE FOR OIL

-54- Model G0755 (Mfg. Since 1/13)
601
602
603
604
605
606
Machine Labels & Cosmetics
REF PART # DESCRIPTION REF PART # DESCRIPTION
601 P0755601 HEADSTOCK LABEL 604 PPAINT-01 GRIZZLY GREEN TOUCH-UP PAINT
602 P0755602 MODEL NUMBER LABEL 605 P0755605 CONTROL PANEL LABEL
603 P0755603 MACHINE ID LABEL 606 PLABEL-14A ELECTRICITY LABEL
Safety labels help reduce the risk of serious injury caused by machine hazards. If any label comes
off or becomes unreadable, the owner of this machine MUST replace it in the original location
before resuming operations. For replacements, contact (800) 523-4777 or www.grizzly.com.

CUT ALONG DOTTED LINE
Name _____________________________________________________________________________
Street _____________________________________________________________________________
City _______________________ State _________________________ Zip _____________________
Phone # ____________________ Email _________________________________________________
Model # ____________________ Order # _______________________ Serial # __________________
WARRANTY CARD
The following information is given on a voluntary basis. It will be used for marketing purposes to help us develop
better products and services. Of course, all information is strictly confidential.
1. How did you learn about us?
____ Advertisement ____ Friend ____ Catalog
____ Card Deck ____ Website ____ Other:
2. Which of the following magazines do you subscribe to?
3. What is your annual household income?
____ $20,000-$29,000 ____ $30,000-$39,000 ____ $40,000-$49,000
____ $50,000-$59,000 ____ $60,000-$69,000 ____ $70,000+
4. What is your age group?
____ 20-29 ____ 30-39 ____ 40-49
____ 50-59 ____ 60-69 ____ 70+
5. How long have you been a woodworker/metalworker?
____ 0-2 Years ____ 2-8 Years ____ 8-20 Years ____ 20+ Years
6. How many of your machines or tools are Grizzly?
____ 0-2 ____ 3-5 ____ 6-9 ____ 10+
7. Do you think your machine represents a good value? _____Yes _____No
8. Would you recommend Grizzly Industrial to a friend? _____Yes _____No
9. Would you allow us to use your name as a reference for Grizzly customers in your area?
Note: We never use names more than 3 times. _____Yes _____No
10. Comments: _____________________________________________________________________
_________________________________________________________________________________
_________________________________________________________________________________
_________________________________________________________________________________
____ Cabinetmaker & FDM
____ Family Handyman
____ Hand Loader
____ Handy
____ Home Shop Machinist
____ Journal of Light Cont.
____ Live Steam
____ Model Airplane News
____ Old House Journal
____ Popular Mechanics
____ Popular Science
____ Popular Woodworking
____ Precision Shooter
____ Projects in Metal
____ RC Modeler
____ Rie
____ Shop Notes
____ Shotgun News
____ Today’s Homeowner
____ Wood
____ Wooden Boat
____ Woodshop News
____ Woodsmith
____ Woodwork
____ Woodworker West
____ Woodworker’s Journal
____ Other:

TAPE ALONG EDGES--PLEASE DO NOT STAPLE
FOLD ALONG DOTTED LINE
FOLD ALONG DOTTED LINE
GRIZZLY INDUSTRIAL, INC.
P.O. BOX 2069
BELLINGHAM, WA 98227-2069
Place
Stamp
Here
Name_______________________________
Street_______________________________
City______________State______Zip______
Send a Grizzly Catalog to a friend:

WARRANTY & RETURNS
Grizzly Industrial, Inc. warrants every product it sells for a period of 1 year to the original purchaser from
the date of purchase. This warranty does not apply to defects due directly or indirectly to misuse, abuse,
negligence, accidents, repairs or alterations or lack of maintenance. This is Grizzly’s sole written warranty
and any and all warranties that may be implied by law, including any merchantability or fitness, for any par-
ticular purpose, are hereby limited to the duration of this written warranty. We do not warrant or represent
that the merchandise complies with the provisions of any law or acts unless the manufacturer so warrants.
In no event shall Grizzly’s liability under this warranty exceed the purchase price paid for the product and
any legal actions brought against Grizzly shall be tried in the State of Washington, County of Whatcom.
We shall in no event be liable for death, injuries to persons or property or for incidental, contingent, special,
or consequential damages arising from the use of our products.
To take advantage of this warranty, contact us by mail or phone and give us all the details. We will then issue
you a “Return Number,’’ which must be clearly posted on the outside as well as the inside of the carton. We
will not accept any item back without this number. Proof of purchase must accompany the merchandise.
The manufacturers reserve the right to change specifications at any time because they constantly strive to
achieve better quality equipment. We make every effort to ensure that our products meet high quality and
durability standards and we hope you never need to use this warranty.
Please feel free to write or call us if you have any questions about the machine or the manual.
Thank you again for your business and continued support. We hope to serve you again soon.
