Panasonic Dx800 DZSD001613 3_USA User Manual 5d8297bd 4926 4790 B052 Dec1498c1c3e
User Manual: panasonic dx800 Panasonic Fax Machine DX-800 User Guide |
Open the PDF directly: View PDF
.
Page Count: 256 [warning: Documents this large are best viewed by clicking the View PDF Link!]
- Table of Contents
- Getting to Know Your Machine
- Installing Your Machine
- Main Unit and Accessories
- Installing the Accessories
- Toner Cartridge
- Loading the Recording Paper
- Adjusting the Paper Cassette for the Paper Length
- Adjusting the Paper Cassette for the Paper Width
- Connecting the LAN Cable, Telephone Line Cable and Power Cord
- Dialing Method (Tone or Pulse)
- Adjusting the Volume
- User Parameters
- Setting the Internet Parameters
- Programming or Retrieving Parameters
- Using Email to Program or Retrieve Parameters
- Using a PC to Input the Internet Parameters Remotely
- Inputting the Internet Parameters for the First Time
- Retrieving the Internet Parameters for Backup
- Editing the Retrieved or Backup Internet Parameters File
- Using a PC to Update the Auto Dialer Remotely
- Deleting the Entire Auto Dialer
- Programming One-Touch/ABBR. No. for the First Time
- Retrieving One-Touch/ABBR. No. Data for Backup
- Editing the Retrieved or Backup One-Touch/ABBR. No. Data File
- Using Email to Retrieve the Journal
- Programming Your Machine
- Basic Operations
- Loading Documents
- Basic Transmission Settings
- Sending Documents via LAN
- General Description
- Manual Email Addressing
- One-Touch Email Addressing
- Abbreviated Email Addressing
- Directory Search Dialing
- Multi-Station Transmission (Broadcasting)
- Memory Transmission Reservation (Multi-tasking)
- Automatic Redialing
- Manual Redialing
- Selectable Domains
- Internet Fax Delivery Notice (MDN)
- Returned Email
- Using a Mailing List
- Sending Documents via Telephone Line
- Receiving Documents via LAN
- Receiving Documents via Telephone Line
- Making Copies
- Advanced Features
- Network Features
- Network Scanner
- Network Printer
- Relayed Transmission
- Selective Reception
- Password Communications
- Confidential Mailbox
- General Description
- Confidential Mailbox
- Sending a Confidential Document to a Remote Station's Mailbox
- Polling a Confidential Document from a Remote Station's Mailbox
- Receiving a Confidential Document to Your Machine's Mailbox
- Storing a Confidential Document in Your Machine's Mailbox
- Printing Out a Confidential Document from Your Machine's Mailbox
- Deleting a Confidential Document Stored in Your Machine's Mailbox
- Sub-addressing
- Printout Journals and Lists
- Problem Solving
- Appendix

DX-800
Operating Instructions
Facsimile
Model No.
English
Before operating this equipment, please read these instructions completely and keep these operating instructions for future reference.
(For Internet Fax)
Getting to Know
Your Machine
Installing Your
Machine
Programming
Your Machine
Basic OperationsAdvanced
Features
Network FeaturesPrintout Journals
and Lists
Problem Solving Appendix

IMPORTANT INFORMATION
Model No. Serial No.
Date of Purchase
Dealer
Address
Telephone Number ( ) –
Supplies Telephone Number ( ) –
Service Telephone Number ( ) –
When requesting information, supplies or service, always refer to the model and serial number of your
machine. The model and serial number plate (Main Name Plate) is located on the machine as shown
below. For your convenience, space is provided below to record information you may need in the future for
reference or troubleshooting.
For the total system to work properly via LAN, certain information and additional parameters must be set. Please
contact your network administrator for the required information and connection to the LAN.
User Information
Company Name:
Address:
Dept.:
City: State: Zip Code:
Tel. No.: Fax No.:
Internet Parameters (See page 49)
IP Address:
Subnet Mask:
Default Gateway IP Address:
Primary DNS IP Address:
Secondary DNS IP Address:
Email Address:
SMTP Server IP Name: or SMTP Server IP Address:
POP Server Name: or POP Server IP Address:
POP User Name:
POP Possword: (for security, do not write it in - but keep it in a safe place)
LDAP Server Name: or LDAP Server IP Address:
LDAP Log In Name:
LDAP Password:
LDAP Search Base:
Host Name:
Model and Serial Number
Copyright © 2003 by Panasonic Communications Co., Ltd.
All rights reserved. Unauthorized copying and distribution is a violation
of law. Printed in Japan.
The contents of these Operating Instructions are subject to change
without notice.

3
Table of Contents
Safety Information.......................................................................................................... 9
Precaution....................................................................................................................... 11
Function Key................................................................................................................... 12
External View .................................................................................................................. 13
Control Panel .................................................................................................................. 14
Pre Installation Information........................................................................................... 16
■Setup as SMTP Mail Server ........................................................................... 17
■Setup as POP3 Client .................................................................................... 18
Internet Communication Features ................................................................................ 21
■Internet Fax Transmission.............................................................................. 21
■Direct SMTP (Direct IFAX XMT)..................................................................... 22
■Internet Mail Reception .................................................................................. 23
■Inbound Routing ............................................................................................. 24
■Fax Forward ................................................................................................... 25
■Network Scanner............................................................................................ 25
■Network Printer............................................................................................... 26
■Relayed Transmission.................................................................................... 27
■Dynamic Host Configuration Protocol (DHCP)............................................... 28
■SMTP Authentication...................................................................................... 28
■Lightweight Directory Access Protocol (LDAP) .............................................. 29
Important Information .................................................................................................... 30
Main Unit and Accessories............................................................................................ 32
Installing the Accessories ............................................................................................. 33
Installing the Toner Cartridge ....................................................................................... 34
Loading the Recording Paper ....................................................................................... 36
■How to Load the Recording Paper ................................................................. 36
Adjusting the Paper Cassette for the Paper Length ................................................... 38
■How to Adjust the Paper Cassette for the Paper Length................................ 38
Adjusting the Paper Cassette for the Paper Width ..................................................... 39
■How to Adjust the Paper Cassette for the Paper Width ................................. 39
Connecting the LAN Cable, Telephone Line Cable and Power Cord ........................ 40
Setting the Dialing Method (Tone or Pulse)................................................................. 42
Adjusting the Volume .................................................................................................... 43
User Parameters............................................................................................................. 44
■General Description........................................................................................ 44
■Setting the Date and Time.............................................................................. 44
■Setting Your LOGO ........................................................................................ 45
■Setting Your Character ID .............................................................................. 46
■Setting Your ID Number (Fax Telephone Number) ........................................ 47
Setting the Internet Parameters .................................................................................... 48
■Setting the User (Internet) Parameters .......................................................... 48
■Setting the User Parameters for the LAN Interface........................................ 49
Programming or Retrieving Parameters via Email...................................................... 51
■Using Email to Program or Retrieve Parameters ........................................... 51
■Using a PC to Input the Internet Parameters Remotely ................................. 51
■Inputting the Internet Parameters for the First Time....................................... 52
■Retrieving the Internet Parameters for Backup .............................................. 54
■Editing the Retrieved or Backup Internet Parameters File ............................. 57
Getting to Know Your Machine
Installing Your Machine

Table of Contents
4
■Using a PC to Update the Auto Dialer Remotely ........................................... 60
■Deleting the Entire Auto Dialer....................................................................... 61
■Programming One-Touch/ABBR. No. for the First Time................................ 62
■Retrieving One-Touch/ABBR. No. Data for Backup....................................... 64
■Editing the Retrieved or Backup One-Touch/ABBR. No. Data File................ 66
■Using Email to Retrieve the Journal............................................................... 68
Programming Email Address and Telephone Numbers ............................................. 70
■Programming the Auto Dialer......................................................................... 70
■Editing or Erasing the Auto Dialing Number / Email Address ........................ 74
■Printing Out a Directory Sheet ....................................................................... 77
Customizing Your Machine ........................................................................................... 78
■General Description ....................................................................................... 78
■Setting the Fax Parameters .......................................................................... 78
■Fax Parameter Table ..................................................................................... 79
Loading Documents....................................................................................................... 86
■Documents You Can Send ............................................................................ 86
■Documents You Cannot Send ....................................................................... 86
■How to Load Documents................................................................................ 87
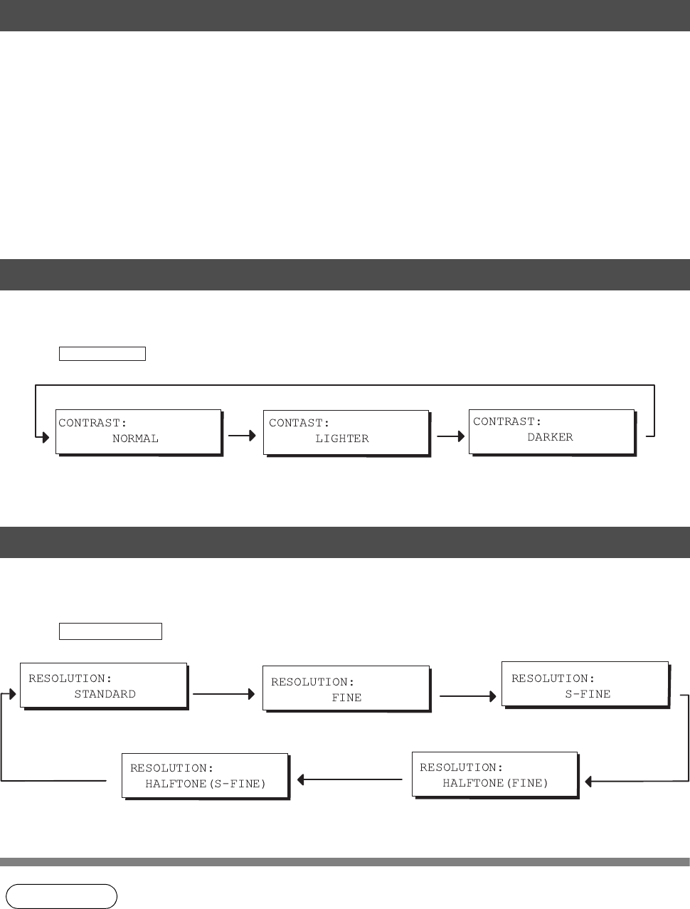
Basic Transmission Settings ........................................................................................ 88
■General Description ....................................................................................... 88
■Contrast ......................................................................................................... 88
■Resolution ...................................................................................................... 88
■Verification Stamp.......................................................................................... 89
■Communication Journal (Comm. Journal) ..................................................... 90
Sending Documents via LAN ........................................................................................ 91
■General Description ....................................................................................... 91
■Manual Email Addressing .............................................................................. 92
■One-Touch Email Addressing ........................................................................ 93
■Abbreviated Email Addressing ....................................................................... 94
■Directory Search Dialing ................................................................................ 95
■Multi-Station Transmission (Broadcasting) .................................................... 97
■Memory Transmission Reservation (Multi-tasking) ........................................ 98
■Automatic Redialing ....................................................................................... 99
■Manual Redialing ........................................................................................... 99
■Selectable Domains ....................................................................................... 100
■Internet Fax Delivery Notice (MDN) ............................................................... 102
■Returned Email .............................................................................................. 103
■Using a Mailing List ........................................................................................ 104
Sending Documents via Telephone Line ..................................................................... 105
■General Description ....................................................................................... 105
■Memory Transmission.................................................................................... 106
■Direct Transmission ....................................................................................... 112
■Voice Mode Transmission.............................................................................. 116
Installing Your Machine
Programming Your Machine
Basic Operations

Table of Contents
5
■Transmission Reservation.............................................................................. 118
■Redialing ........................................................................................................ 121
Receiving Documents via LAN ..................................................................................... 123
■General Description........................................................................................ 123
■Receiving Email from a POP Server .............................................................. 125
Receiving Documents via Telephone Line .................................................................. 128
■Reception Modes ........................................................................................... 128
■Telephone Mode ............................................................................................ 129
■Fax / Tel Auto Switching Mode....................................................................... 130
■Fax Mode ....................................................................................................... 131
■TAM (Telephone Answering Machine) Interface Mode .................................. 131
■Print Reduction............................................................................................... 133
■Receiving Oversize Documents ..................................................................... 134
■Substitute Memory Reception ........................................................................ 135
■Print Collation Mode ....................................................................................... 135
Making Copies ............................................................................................................... 136
Timer Controlled Communications .............................................................................. 137
■General Description........................................................................................ 137
■Deferred Transmission ................................................................................... 137
■Deferred Polling.............................................................................................. 138
Polling ............................................................................................................................. 139
■General Description........................................................................................ 139
■Setting the Polling Password.......................................................................... 139
■Preparing to be Polled.................................................................................... 140
■Polling Documents from Another Station ....................................................... 141
Program Keys ................................................................................................................. 142
■General Description........................................................................................ 142
■Setting for Group Dialing ................................................................................ 142
■Setting for Deferred Transmission.................................................................. 143
■Setting for Deferred Polling ............................................................................ 144
■Setting for Normal Polling............................................................................... 145
■Setting for One-Touch Key............................................................................. 146
■Setting the POP Access Key.......................................................................... 147
■Using the POP Access Key............................................................................ 148
■Changing or Erasing the Program Key Settings............................................. 149
Sender Selection ............................................................................................................ 150
■General Description........................................................................................ 150
■Setting the Sender Selection.......................................................................... 150
■Sending Document with Sender Selection ..................................................... 152
■Printing the Sender Selection List .................................................................. 153
Subject Line Entry.......................................................................................................... 154
■General Description........................................................................................ 154
■Sending Email with Subject Line Entry........................................................... 154
Basic Operations
Advanced Features

Table of Contents
6
Inbound Routing............................................................................................................. 156
■Setting the Routing Parameters ..................................................................... 156
■Entering One-Touch/Abbreviated Dialing Numbers for Inbound Routing ...... 158
Edit File Mode ................................................................................................................. 160
■General Description ....................................................................................... 160
■Printing a File List .......................................................................................... 160
■Viewing the Contents of a File List................................................................. 161
■Changing the Start Time or the Station of a File............................................ 162
■Deleting a File ................................................................................................ 164
■Printing Out a File .......................................................................................... 165
■Adding Documents into a File ........................................................................ 166
■Retry an Incomplete File ................................................................................ 167
Access Code................................................................................................................... 168
■General Description ....................................................................................... 168
■Setting the Access Code................................................................................ 168
■Operating Your Machine with the Access Code
(Restrict all Operations) ................................................................................ 169
■Operating Your Machine with the Access Code
(Restrict Access of Fax Parameters Only) ..................................................... 169
Receive To Memory........................................................................................................ 170
■General Description ....................................................................................... 170
■Setting the RCV To Memory Password ......................................................... 170
■Setting RCV To Memory ................................................................................ 170
■Printing Out Documents ................................................................................. 171
Distinctive Ring Detector (DRD) ................................................................................... 172
■General Description ....................................................................................... 172
Fax Cover Sheet ............................................................................................................. 173
■General Description ....................................................................................... 173
■Using the Fax Cover Sheet............................................................................ 173
PIN Code Access............................................................................................................ 175
■General Description ....................................................................................... 175
■Selecting the Access Method (Prefix or Suffix) .............................................. 175
■Dialing with a PIN Code ................................................................................. 176
Fax Forward .................................................................................................................... 177
■Setting Fax Forward....................................................................................... 177
Ifax Return Receipt......................................................................................................... 178
■General Description ....................................................................................... 178
Network Scanner ............................................................................................................ 179
■General Description ....................................................................................... 179
Network Printer............................................................................................................... 180
■General Description ....................................................................................... 180
Relayed Transmission ................................................................................................... 181
■General Description ....................................................................................... 181
■Relay Network................................................................................................ 182
■Setting Up Your Machine as an Internet Relay Station.................................. 184
■Setting Up Your Machine for Relayed Transmission ..................................... 185
■Sending Documents via Internet Relay.......................................................... 187
Advanced Features
Network Features

Table of Contents
7
■Sending Document(s) from a PC to a G3 Fax Machine ................................. 190
■Printouts and Reports..................................................................................... 192
Selective Reception ....................................................................................................... 194
■General Description........................................................................................ 194
■Setting the Selective Reception ..................................................................... 194
Password Communications .......................................................................................... 195
■General Description........................................................................................ 195
■Compatibility with Other Machines ................................................................. 195
■Setting Password Transmission ..................................................................... 196
■Setting Password Reception .......................................................................... 197
■Using Password Transmission ....................................................................... 198
■Using Password Reception ............................................................................ 199
Confidential Mailbox ...................................................................................................... 200
■General Description........................................................................................ 200
■Confidential Mailbox ....................................................................................... 200
■Sending a Confidential Document to a Remote Station's Mailbox ................. 201
■Polling a Confidential Document from a Remote Station's Mailbox ............... 202
■Receiving a Confidential Document to Your Machine's Mailbox .................... 203
■Storing a Confidential Document in Your Machine's Mailbox......................... 204
■Printing Out a Confidential Document from Your Machine's Mailbox............. 205
■Deleting a Confidential Document Stored in Your Machine's Mailbox ........... 206
Sub-addressing .............................................................................................................. 207
■General Description........................................................................................ 207
■Setting the Sub-address into a One-Touch/ABBR. Dialing Numbers............. 208
■Sending a Document with Sub-address ......................................................... 209
Journals and Lists.......................................................................................................... 210
■General Description........................................................................................ 210
■Transaction Journal........................................................................................ 210
■Individual Transmission Journal (Ind. XMT Journal) ...................................... 211
■Communication Journal (Comm. Journal)...................................................... 214
■One-Touch/Abbreviated and Directory Search List........................................ 216
■Program List ................................................................................................... 219
■FAX Parameter List ........................................................................................ 220
■Toner Cartridge Order Forms......................................................................... 221
Network Features
Printout Journals and Lists

Table of Contents
8
Troubleshooting ............................................................................................................. 222
■Information Codes.......................................................................................... 226
■Email ABBR Programming Errors .................................................................. 229
■Clearing a Recording Paper Jam................................................................... 231
■Clearing a Document Jam ............................................................................. 232
■Cleaning the Document Scanning Area......................................................... 233
■Cleaning the Printer Roller............................................................................. 234
■Adjusting the Automatic Document Feeder (ADF) ......................................... 235
■Verification Stamp.......................................................................................... 236
■Checking the Telephone Line ........................................................................ 237
Specifications ................................................................................................................. 238
Recording Paper Specifications ................................................................................... 241
Options and Supplies .................................................................................................... 242
■Installing the Flash Memory Card .................................................................. 243
FCC Notice for User in USA .......................................................................................... 244
Notice to User in Canada............................................................................................... 246
Glossary .......................................................................................................................... 248
ITU-T Image No. 1........................................................................................................... 253
Index ................................................................................................................................ 254
Problem Solving
Appendix

9
Getting to Know
Your Machine
Getting to Know Your Machine
Safety Information
WARNING
!denotes a potential hazard that could result in serious injury or death.
• TO PREVENT FIRE OR SHOCK, DO NOT EXPOSE THIS PRODUCT TO RAIN OR ANY TYPE OF
MOISTURE.
• TO MINIMIZE THE POSSIBILITY OF SHOCK OR DAMAGE TO THE MACHINE, IT MUST BE PROPERLY
GROUNDED.
• THIS PRODUCT UTILIZES A LASER. ONLY QUALIFIED SERVICE PERSONNEL SHOULD ATTEMPT TO
SERVICE THIS DEVICE DUE TO POSSIBLE EYE INJURY.
CAUTION
- USE OF CONTROLS OR ADJUSTMENTS OR PERFORMANCE OF PROCEDURES OTHER
THAN THOSE SPECIFIED HEREIN MAY RESULT IN HAZARDOUS RADIATION
EXPOSURE.
• THE POWER CORD ON THIS EQUIPMENT MUST BE USED TO DISCONNECT THE MAIN POWER.
PLEASE ENSURE THAT THE SOCKET OUTLET IS NEAR THE EQUIPMENT AND IS EASILY
ACCESSIBLE.
• MAKE SURE THAT THE MACHINE IS INSTALLED IN A SPACIOUS OR WELL VENTILATED ROOM SO
AS NOT TO INCREASE THE AMOUNT OF OZONE IN THE AIR. SINCE OZONE IS HEAVIER THAN AIR,
IT IS RECOMMENDED THAT AIR AT FLOOR LEVEL BE VENTILATED.
Manufacturer's name and address Factory ID
Product complies with DHHS Rules 21
CFR Subchapter J in effect at date
of manufacture.

Safety Information
10
CAUTION
!denotes hazards that could result in minor injury or damage to the machine.
• TO REDUCE THE RISK OF SHOCK OR FIRE, USE ONLY NO. 26 AWG OR LARGER TELEPHONE LINE
CABLE.
• DISCONNECT ALL POWER TO THE MACHINE BEFORE COVER(S) ARE REMOVED. REPLACE THE
COVER(S) BEFORE THE UNIT IS RE-ENERGIZED.
When using your telephone equipment, basic safety precautions should always be followed to reduce the risk
of fire, electric shock and injury to persons, including the following:
• DO NOT USE THIS PRODUCT NEAR WATER, FOR EXAMPLE, NEAR A BATH TUB, WASH BOWL,
KITCHEN SINK OR LAUNDRY TUB, IN A WET BASEMENT OR NEAR A SWIMMING POOL.
• AVOID USING A TELEPHONE (OTHER THAN A CORDLESS TYPE) DURING AN ELECTRICAL STORM.
THERE MAY BE A REMOTE RISK OF ELECTRIC SHOCK FROM LIGHTNING.
• DO NOT USE THE TELEPHONE TO REPORT A GAS LEAK IN THE VICINITY OF THE LEAK.
• USE ONLY THE POWER CORD INDICATED IN THIS MANUAL.
IMPORTANT SAFETY INSTRUCTIONS
!

11
Getting to Know
Your Machine
Precaution
CAUTION
!denotes hazards that could result in minor injury or damage to the machine.
Do not install the machine near heating or an air conditioning unit.
Avoid exposure to direct sunlight.
Install the machine on a flat surface, leave at least 4 inches (10 cm) of space
between the machine and other objects.
Do not block the ventilation openings.
Do not place heavy objects or spill liquids on the machine.

12
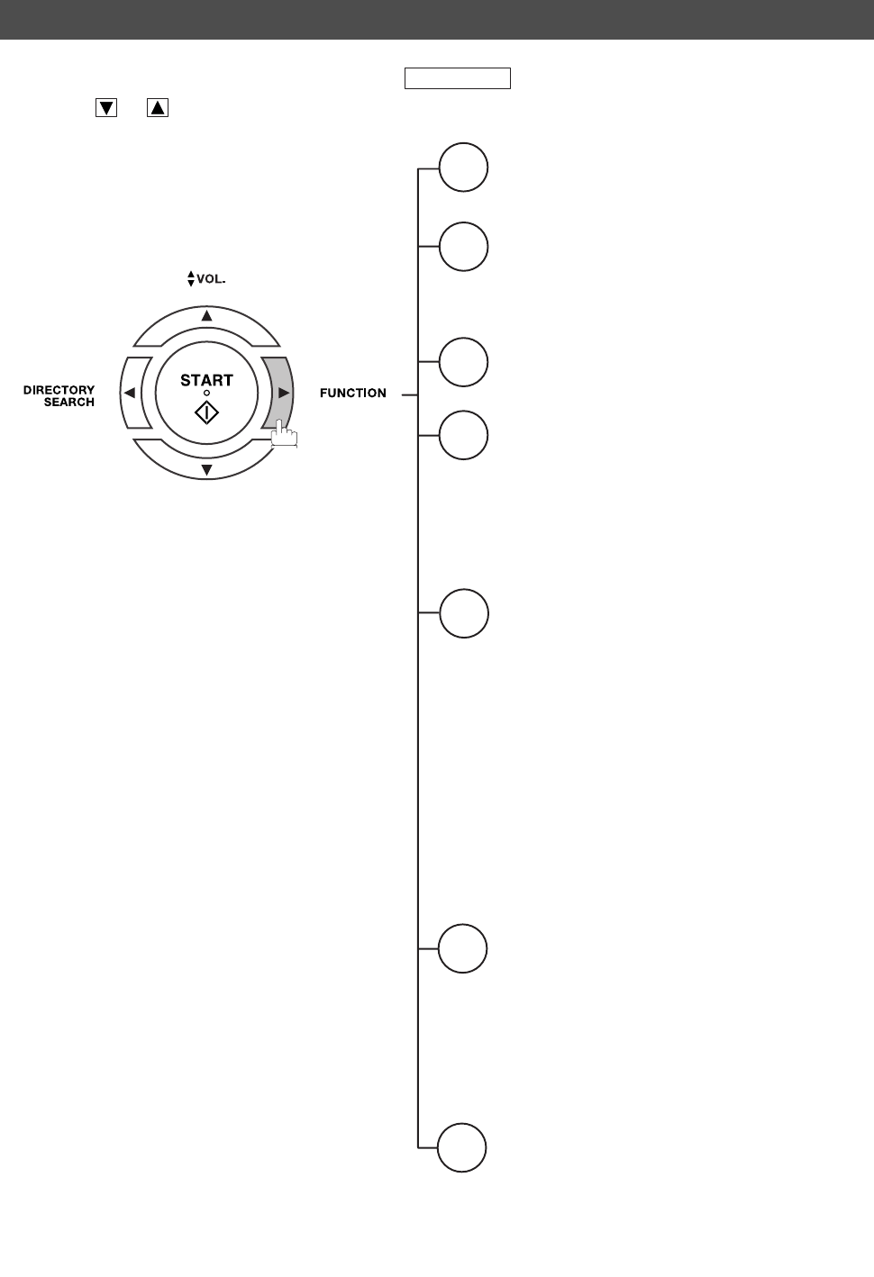
Function Key
Any function can be started by first pressing and then enter the function number, or by
pressing or scroll key repeatedly until the desired function appears on the display.
FUNCTION
1
3
6
7
8
Deferred Communication
1 = XMT
2 = Polling
Polling
1 = Polling
2 = Polled
Print List
1 = Journal (Print/View)
2 = One-Touch/Abbreviated/Directory Search List
3 = Program List
4 = Fax Parameter List
5 = Not Used
6 = Individual XMT Journal
7 = Directory Sheet
Set Mode
1 = User Parameters
• Date & Time
• Time Zone
• Logo
• Character ID
• ID Number (Fax Telephone Number)
• IP Address
(This is a partial list, for additional
Functions, see page 49)
2 = One-Touch/Abbreviated Numbers
3 = Program Keys
4 = Fax Parameters
5 - 7 = Not Used
8 = Maintenance
• Cleaning Printer Roller
• Toner Order Form
Select Mode
1 = Communication Journal = OFF/ON/INC
2 = Delivery Notice = OFF/ON
3 = Cover Sheet = OFF/ON
4 = Password-XMT = OFF/ON
5 = RCV to Memory = OFF/ON
6 = XMT File Format = TIFF/PDF
7 - 8 = Not Used
9 = Memory XMT = OFF/ON
2Advanced Communication
1 = Not Used
2 = Confidential Communication
3 - 4 = Not Used
5 = LAN Relay XMT
9Edit File Mode
1 = File List (Print/View)
2 = Change Time/Station
3 = Delete File
4 = Print File
5 = Add Document
6 = Retry Incomplete File

13
Getting to Know
Your Machine
External View
Recording Paper
Sub Tray
Recording Paper Tray
Document Sub Tray
ADF Door
Control Panel
Document Return Tray
(Set on the upper
Recording Paper
Cassette)
Printer Cover
Handset
(Available as an
option, see page 242)
Recording Paper Cassette
(Standard) 250-sheet Recording Paper Cassette
(Available as an option, see page 242)

14
Control Panel
- Used to enter a pause when recording or
dialing a telephone number, or to redial
the last dialed number.
- Used to start Abbreviated Dialing.
(See pages 94, 109 and 114)
- Used to separate the Sub-Address from
the telephone number when dialing, or to
access some features of your PBX.
- Used to start On-Hook Dialing. (See page 117)
- Used to switch the machine into energy saving mode. (See page 81)
- Used to set Normal, Lighter or Darker. (See page 86)
- Used to set Standard, Fine, Super-Fine, Halftone (Fine) or
Halftone (S-Fine). (See page 88)
- Used to turn the verification stamp On or OFF.
Lights when the verification stamp is set to ON.
- Blinks when the machine is transmitting a document or receiving.
- Lights when trouble occurs.
Keypad
- Used for manual number dialing,
recording phone numbers, and
numerical entries.
Tone Key
- Used to temporarily change the
dialing mode to Tone when Pulse
mode is set. As a convenience it
can also be used to enter a
period "." while entering IP
Address information.
- Used to select Email communication (Internet Fax).
DX-800
DX-800

Control Panel
15
Getting to Know
Your Machine
- Press this button when you want to
stop the communication, registration
operation, or audible tone.
- Used to make copies and set
operations. (See page 136)
- Used to reset all the previously
set functions.
- Used to correct entered numbers
or characters (Backspace).
Used for the following:
- Start or select a function.
- Search for a station name.
(See pages 15, 109 and 115)
- Adjust the monitor and ringer volumes.
(See page 43)
- Move the cursor while entering numbers
and characters.
- Search the station name for Directory
Search Dialing.
- Confirm the entered station for multi-station
communication.
- Confirm the current communication modes
(e.g. Page number, ID, Dialed Telephone
number, File number) when the unit is ON LINE.
One-Touch Keys (01-28)
- Used for One-Touch Dialing. (See pages 93, 110 and 111)
Program Keys (P1-P4)
- Used to record long dialing procedures or Group Dialing Number keys. (See pages 142 to 149)
Character Keys
- The One-Touch Keys and Program Keys serve as character and symbol input keys which are
used to record your LOGO, character ID and station name.
- Used to enter a symbol for the LOGO, character ID, station name and for the email address.
Use or to select the desired symbol(s).
- Used to insert a space while entering LOGO, character ID, station name and email address.
- Used to switch between upper and lower character set.
DX-800
DX-800

16
Pre Installation Information
Before setting up your Panasonic machine on your network, please read this entire section to be familiar
with its functions.
Your machine is able to perform the following when connected to a 10Base-T/100Base-TX Ethernet LAN
(local area network):
• Send paper-based information as an Internet Email.
• Send Internet fax message (Direct IFAX XMT).
• Receive and print an Internet Email automatically.
• Forward received G3 fax message or Email automatically to the preprogrammed Email address or regular
G3 fax machine (see "Fax Forward" on page 177).
• Route received G3 fax message automatically to the sender-specified Email address or G3 fax machine
using ITU-T SUB-Address (see "Inbound Routing" on pages 156 to 159).
• Route received G3 fax messages automatically to the preprogrammed Email address or G3 fax machine
using the sender’s fax ID code (see "Inbound Routing" on pages 156 to 159).
• Relay an Internet Email to a G3 fax machine via regular fax transmission (see "Relayed Transmission" on
pages 181 to 193).
• Network scanning and printing.
To utilize the above functions, your machine needs to be set up properly on your network. Please contact
your network administrator for actual network setup.
Copy the Pre-installation Information form found at the end of this section on page 19, record the MAC
Address on the form and ask your network administrator to complete the remaining information on the form.
The MAC Address of your machine can be found in the Fax Parameter List printout (press
).
Your machine can be set up as either SMTP mail server or POP3 client. Dependent on the type of setup,
different functions are available as follows.
NOTE 1. To function as SMTP mail server, your machine's email address must include its unique Host
name within your company domain. This unique Host name must be registered within your
network’s DNS (Domain Name System) server. Example: Internet_Fax@fax01.panasonic.com
2. Automatically refers to immediate SMTP transfer or immediate POP3 retrieval. Manually
refers to manual retrieval of mail when configured as POP3 client.
3. If you are using DHCP to acquire the network parameters, contact your Network Administrator
to reserve the obtained IP Address printed on the Fax Parameter List.
4. Your machine will receive, print, forward or relay emails in text message format and TIFF-F
image file attachment only.
Function SMTP Server Setup POP3 Client Setup
Sending paper-based information as an Internet Email Yes Yes
Sending and Receiving the Internet fax message with Direct
SMTP protocol.
Yes No
Receive and print an Internet Email automatically Yes Yes
Receive and print an Internet Email manually No Yes
Forward received G3 fax message or Email automatically Yes Yes
Route received G3 fax message automatically Yes Yes
Relay an Internet Email to G3 fax machine Yes No
FUNCTION
64
SET

Pre Installation Information
17
Getting to Know
Your Machine
To install your machine as SMTP mail server, the following network parameters need to be programmed on
your network and on your machine.
• IP Address of the DNS Server (if not available, see Note 2)
• IP Address of your machine
• Subnet Mask of your machine
• Name or IP Address of the Default SMTP mail server
• IP Address of the Default Gateway
• Email Address of your machine (see Note 1)
•Host Name
• SMTP Authentication Name (when authentication with the SMTP server is required)
• SMTP Authentication Password (when authentication with the SMTP server is required)
Email (from your machine to a PC) and Direct IFAX XMT Transmission
Email (from a PC to your machine) and Direct IFAX XMT Reception
NOTE 1. To function as SMTP mail server, your machine's email address must include its unique Host
name within your company domain. This unique Host name must be registered within your
network’s DNS (Domain Name System) server. Example: Internet_Fax@fax01.panasonic.com
2. By default the machine requires the IP Address of the DNS Server and prompts you to enter
the SMTP Server Name. If the DNS Server is not available, change the Fax Parameter No.
161 (DNS SERVER) to "1:Invalid". Then the machine will prompt you to enter the IP Address
of the SMTP Server.
Setup as SMTP Mail Server
ifaxuser@fax01.panasonic.com
SMTP01.panasonic.com
(SMTP Mail Server)
POP02.panasonic.com
(POP Server)
Router(Gateway)
popuser001@panasonic.com
SMTP
POP3
Direct IFAX XMT
ifaxuser@fax02.panasonic.com
ifaxuser@fax01.panasonic.com
SMTP01.panasonic.com
(SMTP Mail Server)
Router(Gateway)
popuser001@panasonic.com
SMTP
Direct IFAX XMT
ifaxuser@fax02.panasonic.com

Pre Installation Information
18
To install your machine as POP3 Client, the following network parameters need to be programmed on your
network.
• IP Address of the DNS Server (if not available, see Note 2)
• IP Address of your machine
• Subnet Mask of your machine
• Name or IP Address of the Default SMTP mail server
• IP Address of the Default Gateway
• POP Server Name or IP Address
• POP User Account Name
•POP Password
• Email Address of your machine (see Note 1)
Email Transmission (from your machine to a PC)
Email reception (from a PC to your machine)
NOTE 1. The email address format can be the same as your regular email address. If your email
address is popuser001@panasonic.com, your machine's email address can be
Internet_Fax@panasonic.com.
2. By default the machine requires the IP Address of the DNS Server and prompts you to enter
the SMTP and POP Server Names. If the DNS Server is not available, change the Fax
Parameter No. 161 (DNS SERVER) to "1:Invalid". Then the machine will prompt you to enter
the IP Address of the SMTP and POP Servers.
Setup as POP3 Client
ifaxuser@fax01.panasonic.com
SMTP01.panasonic.com
(SMTP Mail Server)
POP02.panasonic.com
(POP Server)
Router(Gateway)
popuser001@panasonic.com
SMTP
POP3
ifaxuser@panasonic.com
SMTP01.panasonic.com
(SMTP Mail Server)
POP02.panasonic.com
(POP Server)
Router(Gateway)
popuser001@panasonic.com
SMTP
POP3

Pre Installation Information
19
Getting to Know
Your Machine
For the total system to work properly via LAN, certain information and additional parameters must be set.
Please contact your network administrator for the required information and connection to the LAN.
Important: Make a copy of this page and ask the Network Administrator to complete the required
information. After its returned, transfer the information to the back side of the front cover of this
manual for future reference and troubleshooting.
NOTE 1. Items in Bold, depict information obtained from you Network Administrator.
2. By default the machine requires the IP Address of the DNS Server and prompts you to enter
the SMTP and POP Server Names (items 3 and 7 above). If the DNS Server is not available,
change the Fax Parameter No. 161 (DNS SERVER) to "1:Invalid". Then the machine will
prompt you to enter the IP Address of the SMTP and POP Servers.
3. If required, the MAC Address of your machine can be obtained from the Fax Parameter List
printout, by pressing .
User Information
Company Name
Address
Dept.
City State Zip Code
Tel. No. Fax No.
Internet Parameters (See page 49)
(1) IP Address:
(2) Subnet Mask:
(3) Default Gateway IP Address:
(4) Primary DNS IP Address:
(5) Secondary DNS IP Address:
(6) Email Address:
(7) SMTP Server IP Name : or *SMTP Server IP Address:
(8) POP Server Name: or *POP Server IP Address:
(9) POP User Name:
(10) POP Password:
(11) LDAP Server Name: or LDAP Server IP Address
(12) LDAP Log In Name:
(13) LDAP Password:
(14) LDAP Search Base:
(15) Host Name:
(16) Default Subject:
(17) Default Domain:
(18) Selectable Domains:
1. 6.
2. 7.
3. 8.
4. 9.
5. 10.
(19) Remote Password:
(20) Relay XMT Password:
(21) Manager’s Email Address:
(22) Relay Domains (Domains Authorized for Relay Transmission):
1. 6.
2. 7.
3. 8.
4. 9.
5. 10.
(23) Community Name (1):
(24) Community Name (2):
(25) Device Name:
(26) Device Location:
FUNCTION
64
SET

Pre Installation Information
20
Explanation of Contents
NOTE 1. All IP Addresses consist of 4 parts separated by periods "." (i.e. 165.113.245.2). For your
convenience, you can use the TONE key to enter a period "." while entering the IP Address
information.
MAC Address : MAC Address of your machine can be found in the Fax Parameter
List printout (press ).
(1) IP Address : The Internet Protocol (IP) address assigned to your machine.
(2) Subnet Mask : The Subnet Mask number.
(3) Default Gateway IP Address : The Default Gateway's IP Address.
(4) Primary DNS Server IP Address : The IP address of the Primary DNS Server.
(5) Secondary DNS Server IP Address : The second IP address of the Primary DNS Server.
(6) Email Address : The email address assigned to your machine. (Up to 60 characters)
(7) SMTP Server Name or SMTP Server IP
Address
: The SMTP Server Name (up to 60 characters). The SMTP Server
IP Address.
(8) POP Server Name or POP Server IP
Address
: The POP Server Name. (Up to 60 characters) The POP Server IP
Address.
(9) POP User Name : POP User Name. (Up to 40 characters)
(10) POP Password : POP Password. (Up to 10 characters)
(11) LDAP Server Name : The LDAP Server Name or IP Address. (Up to 60 characters)
(12) LDAP Log In Name : LDAP Login Name. (Up to 40 characters)
(13) LDAP Password : LDAP Password. (Up to 10 characters)
(14) LDAP Search Base : LDAP Search Base. (Up to 60 characters)
(15) Default Subject : The information to be added to the Subject Line for all outgoing
emails. (Up to 40 characters)
(16) Default Domain : Specify the Domain Name (up to 50 characters) to be added to
frequently used or incomplete outgoing email addresses (i.e.
@yourcompany.com).
(17) Host Name : The name assigned to your machine. (Up to 60 characters)
(18) Selectable Domains : Enter up to 10 Domain Names that can be selected during manual
email addressing. (Up to 30 characters)
(19) Remote Password : Enter a security password (up to 10 characters) to allow Remote
Programming of the Internet Parameters and Auto Dialer or the
retrieval of the Journal via email.
(20) Relay XMT Password : Enter a password to provide network security to your Relay Station
(for G3 relay purposes). (Up to 10 characters)
(21) Manager’s Email Address : Enter you Department Manager’s email address for notification of all
Internet relayed transmissions for supervision and cost control
purposes. (Up to 60 characters)
(22) Relay Domain (01 to 10) : Enter up to 10 Domain Names that are authorized to access your
Internet Fax for Relayed Transmission Request. (Up to 30
characters)
(23) Community Name (1) : Community Name used for the Network Device Locator. (Up to 32
characters).
(24) Community Name (2) : Community Name used for the Network Device Locator. (Up to 32
characters).
(25) Device Name : Device Name used for the Network Device Locator. (Up to 32
characters).
(26) Device Location : Device Location for the Network Device Locator. (Up to 32
characters).
FUNCTION
64
SET

21
Getting to Know
Your Machine
Internet Communication Features
Your machine allows you to transmit documents over the Internet to another Internet Fax or a PC. The
document is first scanned and converted into a TIFF-F or PDF* file, and then transmitted to the remote
location as an attachment file to an email using MIME encoding.
Note: PDF file is only available if sending the document(s) to a PC.
The email system at the receiving end must support MIME. Otherwise, the attachment file will be detached
and lost.
When you send an email message to someone, your machine uses Simple Mail Transfer Protocol (SMTP)
to transfer your outgoing mail to your SMTP mail server, which in turn uses SMTP to send your mail to the
Internet.
Internet Fax Delivery Notice (MDN)
If the sender (Internet Fax) desires a processing confirmation, it must request a Message Disposition
Notification when sending the message itself to a device supporting this notification function.
Several email applications such as Eudora and Outlook Express support and are able to respond to the
delivery confirmation notification sent from the Internet Fax. As well as send a request for notification to the
Internet Fax by email applications that support MDN (Message Disposition Notification) function.
For additional details on MDN, consult a suitable reference such as the Help file and the User's Guide of
each respective email application.
Internet Fax Transmission
MDN response
Capability Notification
MDN request
MDN response
MDN request
Internet Fax Internet Fax
PC
Eudora, Outlook Express, etc.
PC
Eudora, Outlook Express, etc.
Internet Fax Transmission
Message Delivery Notification (MDN)
response Capability Notification
Legend :
: MDN Request from the Originator
: MDN Response with Capability Notification from the Recepient
: MDN Response from the Recipient

Internet Communication Features
22
Simple Mail Transfer Protocol (SMTP) is used to transfer mail reliably and efficiently. An important feature of
SMTP is its capability to transport mail across networks, usually referred to as SMTP mail relay by
employing SMTP server.
Direct SMTP allows you to transmit documents to another Internet Fax directly without using an SMTP
server. For this feature to work reliably, the IP Address should remain unchanged (ask your Network
Administrator to reserve the IP Address). The Domain Name of the machines and other record information
must be properly registered in the DNS server.
Further more, in common cases only email and web service from the Internet are permitted into the
corporate intranet, and corporate network administrators are extremely unwilling to open the firewall for
other, incoming services, since each opened path represents additional, potential security threats.
This makes Direct SMTP attractive because it can operate throughout the organization's Intranet.
Capability exchanges and content negotiations are also available to take advantageous communication
between Internet Fax communications.
Direct SMTP (Direct IFAX XMT)
Direct SMTP
LAN
Capability Exchange
Internet Fax Typical SMTP
routing
SMTP Server
Internet Fax
Internet

Internet Communication Features
23
Getting to Know
Your Machine
Your machine allows you to receive and print a PC transmitted email automatically or manually, depending
on its setup configuration. However, if the received email includes a file attachment in a format other than
TIFF-F, such as PDF, Word, Excel, Power Point, your machine prints an error message instead.
Internet Mail Reception
Internet
Internet Fax
Transmission
Internet Mail
Reception
LAN LAN
Internet Fax
Internet Fax
PC
PC

Internet Communication Features
24
Using the Inbound Routing feature, your machine can route documents received from a G3 fax machine to
email address(s) or to Internet Fax machine(s) connected to a LAN as an email, as well as to other G3 fax
machine(s) over the telephone line.
When an incoming Internet Fax, email or a regular fax document is received, your machine, checks for the
following:
1. First, your machine checks whether a sub-address is included. If it is, it will look for a sub-address match
within its auto dialer and will route the documents to the corresponding stations email address(s) and/or
fax telephone number(s).
2. If no sub-address is specified, then your machine tries to match the originating fax machine’s Numeric ID
(TSI) with the TSI routing information within its auto dialer and will route the documents to the
corresponding stations email address(s) and/or fax telephone number(s).
NOTE 1. If the originating fax machine does not support the above sub-address function, sub-address
destination(s) cannot be selected.
2. Your machine will allow you to register the same sub-address number for an email address
and a telephone number. It will also allow you to "tag" multiple email addresses and/or fax
telephone numbers for routing.
Inbound Routing
LAN
PC
Internet Fax
Email
G3 Fax
G3 Fax
Fax Reception
Transfer to
a G3 Fax
Internet Fax

Internet Communication Features
25
Getting to Know
Your Machine
Your machine is capable of transferring all received Internet email or regular G3 fax documents to a pre-
programmed G3 fax or a PC destination.
Your machine can be utilized as a network scanner by simply transmitting an image to a PC as TIFF-F or
PDF attachment to an email.
This feature was enhanced with an addition of a new Fax Parameter No. 164 (IFAX XMT HEADER), giving
you a selection of whether to include the header when sending a document to an address in the same
Domain as specified in the Default Domain parameter. (See Note 1)
NOTE 1. When sending to a Domain other than as specified in the Default Domain parameter, the
header will be included regardless of the selection.
Fax Forward
Network Scanner
LAN
PC
Internet Fax
Email
G3 Fax
G3 Fax
Transfer to a G3 Fax
or
Transfer to a PC
LAN
PC
Internet Fax
PC

Internet Communication Features
26
Your machine can be utilized as a network printer by simply sending the documents created on your PC
using various software applications to your machine via TCP/IP protocol.
There a two parts to setting up your machine as a network printer. Part 1 requires you to download the
software (printer driver and LPR) from the web site listed below or install the software from the CD-ROM
included with the machine.
The second part requires you to install and configure the software on your PC to work with your machine,
(See the web site for details about the printer driver installation and operation.)
You can download the Panasonic’s printer driver and LPR monitor from any of the following URL addresses:
http://panasonic.co.jp/pcc/en/
NOTE 1. The IP Address, Subnet Mask and Default Gateway IP Address (TCP/IP Gateway Address)
must be programmed on your machine to use as a Network Printer.
Network Printer
LAN
Internet Fax
PC
Print

Internet Communication Features
27
Getting to Know
Your Machine
Your machine allows you to transmit an email received from an Internet Fax or PC connected to the LAN to
multiple fax machines via a telephone line. You can attach files with the TIFF-F format to this email.
Using the Sub-address specified by the originating fax machine, your machine can then route the received
documents to the remote machine via an email, which can then relay these documents to final destinations
where the final recipient is a regular G3 fax machine.
Your machine also allows you to convert a data file from various application programs such as spreadsheet
into a TIFF-F format file and then transmit this file attached to an email.
To convert applications into a TIFF-F formatted file, however, requires you to first download the software
(TIFF Converter and MAPI Mail Linking program) from the web site listed below or install the software from
the CD-ROM included with the machine. (Saved under the English\Extra\Tiff Converter folder) The second
part requires you to install the software on your PC.
(See the web site for details about the software installation and operation.)
You can download the Panasonic software from any of the following URL addresses:
http://panasonic.co.jp/pcc/en/
Relayed Transmission
LAN
PC
G3 Fax
G3 Fax
Transfer to a G3 Fax
G3 Fax
Email
Internet Fax
Transfer to a G3 Fax
Transfer to
a G3 Fax
Internet Fax

Internet Communication Features
28
DHCP is a protocol for dynamically assigning IP addresses to Internet Fax and client PCs. With DHCP, an
Internet Fax can automatically acquire a unique IP address each time it connects to a network making IP
address management an easier task for network administrators. When an Internet Fax logs on to the
network, the DHCP server (see Note) selects an IP address from a master list and assigns it to the system.
If you wish to enable the following options on your Internet Fax, a static (reserved by a Network
Administrator) IP address and configurations must be used instead of the DHCP operation.
SMTP Receiving
G3 Gateway
Direct SMTP (Direct IFAX XMT)
Note:
If your machine fails to log onto the DHCP Server, the following message will display on the LCD:
DHCP ERROR
INFO. CODE=722
DHCP NOT RESPONDING
1:RETRY 2:DISABLE
Pressing "1:RETRY":
Will cause the machine to reboot and attempt to reconfigure the TCP/IP.
If your machine still cannot log onto the DHCP Server, you will be required to program the Internet User
Parameters yourself manually, or ask your network administrator to resolve the DHCP Server logon
problem.
Pressing "2:DISABLE":
Changes the DHCP setting (Fax Parameter No. 169 - DHCP CLIENT) to "1:Invalid", requiring you to
program the Internet User Parameters yourself manually.
The Internet's emergence as a worldwide digital infrastructure has dramatically encouraged a market for
communications-oriented appliances. However, the no object security technique has gained widespread
and dominant use over the Internet due to several reasons.
1. Internet mail is a multi-hop store and forward architecture, and use of channel-based security is
generally difficult.
2. No single technique is recommended by the Internet Fax standard.
To improve and robust the system, Authentication through encryption based techniques are provided as a
typical solution. The techniques may be associated with the transmission channel, such as by using Simple
Authentication and Security layer (SASL).
Some Internet Service Providers (ISP) take advantage of Internet mail service by providing an
Authentication feature.
Your Internet Fax provides the following three Authentication options.
1. SMTP Service Extension for Authentication (SMTP AUTH) -- while sending
2. Lightweight challenge-response mechanism POP (APOP) -- while receiving
3. POP before SMTP -- performs POP procedure prior to every SMTP transaction
Dynamic Host Configuration Protocol (DHCP)
SMTP Authentication

Internet Communication Features
29
Getting to Know
Your Machine
For convenience, your Internet Fax has an LDAP client feature to enable the search for recipient's email
addresses from the LDAP server, which assists the entering of long email addresses.
The Lightweight Directory Access Protocol (LDAP) is a protocol for accessing online directory services. An
LDAP client connects to an LDAP server and asks a question. The server responds with an answer.
Your Internet Fax indicates the search result from the LDAP server on the LCD display. This enables you to
easily choose the recipients you wish to send to and saves you time from entering long and intricate email
addresses.
Lightweight Directory Access Protocol (LDAP)

30
Important Information
Your machine uses the same communication protocols as email: the Simple Mail Transfer Protocol (SMTP).
The differences from a standard G3 fax communication using the Public Telephone Network (PSTN) are as
follows.
Differences between Internet Fax and Regular Fax
A regular Fax machine goes off-hook, dials, and the phone network completes a circuit over phone lines to
the receiving fax. You pay for the circuit. The two faxes negotiate a connection, synchronize and exchange
image data.
The Internet Fax works like an email, the image data is broken down into packets and transmitted through
your Local Area Network (LAN) to the Internet or Intranet instead of using a telephone company’s network,
thus saving you long distance costs.
Transmitted Document Confirmation
1. Your machine does not directly connect to the final destination (see Note below), but rather connects to a
Mail Server via LAN. Therefore, if a document cannot be correctly transmitted due to an error, the
erroneous mail may be returned from the Mail Server to your machine.
2. The erroneous mail may take a long time to return (20 to 30 minutes) depending on the destination
location, traffic on the network or LAN system configuration.
3. Depending on the Mail Server, it is also possible that erroneous mail is not returned at all. Therefore,
when transmitting important or time sensitive documents, it is recommended that you follow up with a
telephone call to confirm reception.
4. Documents cannot be transmitted correctly if the destination Mail Server does not conform to the MIME
protocol. Erroneous mail may not be returned depending on the Mail Server.
Note:
1) Fax Parameter 172 (DIRECT IFAX XMT), if set to "Valid," allows you to configure One-Touch/ABBR so
that you can directly send to the destination without going through the Mail (SMTP) Server.
2) Your machine supports the Delivery Notice feature (see page 102).
Your machine Cannot Make a Phone Call via LAN
Your machine can only make a phone call using a regular telephone line (PSTN).
Dual Port Communication
Your machine's dual port capability, allows simultaneous G3 Fax Communication over regular telephone line
(PSTN) and LAN Communication.
Transmission Resolution
In view of PC transmission, the factory default setting for the resolution is set to FINE mode. If required, this
setting can be changed to Normal.
Internet Mail Reception
1. Your machine can receive text email from a PC and print ANSI characters. It will print a "❚" symbol if an
unrecognized character is received.
2. Received email font and character size are fixed and cannot be changed.
3. Text email will be printed at about 72 lines per page. It is recommended that you use A4/Letter size
recording paper.
4. If the received text email includes a file attachment in a format other than TIFF-F, such as PDF, Word,
Excel, Power Point, your machine prints an error message instead.
5. If the received email includes attached TIFF-F formatted image files, the text and TIFF-F formatted image
file will be printed on separate pages.

Important Information
31
Getting to Know
Your Machine
Sending a Document to a PC via LAN
When transmitting a document to an email address, the following instructions are sent as text message in
addition to the TIFF-F formatted image file.
An Image data in TIFF-F format has been attached to this email. You can download the TIFF-F Image
Viewer from the following URL addresses:
http://panasonic.co.jp/pcc/en/
Note: If the document(s) being sent are in the PDF format, the following message is shown instead.
An image data in PDF format has been attached to this email.
Internet Relayed Transmission
To prevent unauthorized stations from accessing your Relay Station for Internet Relayed Transmission, you
must set up your Network security. Enter a Relay Station Name, which is concealed from the final
destinations and a Manager’s Email Address for notification of all Internet Relayed Transmissions.

32
Installing Your Machine
Main Unit and Accessories
Unpack the carton and check that you have all the accessories illustrated.
Machine Toner Cartridge Recording Paper Tray
Telephone Line Cable Power Cord Operating Instructions
CD-ROM

33
Installing Your
Machine
Installing the Accessories
Handset Cord
[Available as an Option
]
Handset
[Available as an Option]
Recording Paper Tray
Hook the projections into the square
holes on the machine.
Final Installed View
Handset Cradle
[Available as an Option]
Hook the projections into the square holes on the machine.
Connect the cable into the HANDSET jack on the machine.

34
Installing the Toner Cartridge
1Unpack the Toner Cartridge and rock it back
and forth as shown 5 or 6 times to even the
toner inside.
2Remove the protective seal.
Note: Pull the seal slowly and straight out.
3Open the Printer Cover.
Toner Cartridge
Printer Cover

Installing the Toner Cartridge
35
Installing Your
Machine
4Align the projections on both sides of the
Toner Cartridge with the grooves in the
machine as shown and insert the Toner
Cartridge into the machine.
Note: Lock the Toner Cartridge into place by
pressing the handle down and then
pushing towards the rear of the
machine.
5Close the Printer Cover.
6If you are replacing the Toner Cartridge, it is
recommended to clean the Printer Roller to
maintain good printing quality. To clean the
Printer Roller, follow the procedure on page
234.
Printer Cover

36
Loading the Recording Paper
Paper Specifications
In general, most bond papers will produce excellent results. Most photocopy papers will also work very well.
There are many "name" and "generic" brands of paper available. We recommend that you test various
papers until you obtain the results you are looking for. For detailed recommended paper specifications,
(See page 241).
How to Load the Recording Paper
How to Load the Recording Paper
1Lift up the Paper Cassette slightly and slide it
out from the machine.
2Remove the Paper Cassette Cover.
31. Remove the Shipping Screw securing
the Pressure Plate.
2. Store the screw by attaching it to the post
provided under the Paper Cassette
Cover for future use.
Paper Cassette
Cassette Cover
Cassette Cover
Shipping Screw

Loading the Recording Paper
37
How to Load the Recording Paper
Installing Your
Machine
41. Load the paper into the Paper Cassette.
Slide the paper width guide to the left
until it lightly touches the stack of paper
without bending the paper. The paper
must fit squarely and firmly between the
Paper Width Guide and the right side of
the tray. If it does not, the paper may
feed into the printer incorrectly resulting
in a paper jam.
Caution:
Make sure that the paper is set
under the metal Paper
Separation Clips and that it
does not exceed the Maximum
Paper Capacity Mark. You can
load about 250 sheets (20 lb
weight). For paper
specification, see page 241.
2. Re-install the Paper Cassette Cover.
3.
Slide the Paper Cassette into the
machine.
Paper
Width Guide
Max. Paper
Capacity Mark

38
Adjusting the Paper Cassette for the Paper Length
The factory default Paper Length setting for the Paper Cassette is on Letter size. To change the paper
length to A4 or Legal size, follow the steps below.
NOTE 1. If you forget to change the Recording Paper Size setting in Fax Parameter No. 23 when
different paper is installed in the cassette, the unit will Stop printing after the 1st page of an
Incoming Fax and display a "PAPER SIZE MISMATCH" error. Then, the Recording Paper
Size setting automatically adjusts to the proper size and the unit resumes printing the Incoming
Fax from the 1st page.
How to Adjust the Paper Cassette for the Paper Length
11. Remove the paper from the Paper
Cassette and place the cassette upside
down on a flat surface.
2. While pushing down on the release latch,
pull out the Paper Length Guide.
3. Turn the Paper Cassette upright.
4. Insert the Paper Length Guide hooks into
the appropriate paper length slots (A4 or
Legal) and slide the guide towards the
back of the cassette until it locks in place.
5. Load the paper into the Paper Cassette.
Slide the paper width guide to the left
until it lightly touches the stack of paper
without bending the paper. The paper
must fit squarely and firmly between the
Paper Width Guide and the right side of
the tray. If it does not, the paper may
feed into the printer incorrectly resulting
in a paper jam.
Caution:
Make sure that the paper is set
under the metal Paper
Separation Clips and that it
does not exceed the Maximum
Paper Capacity Mark. You can
load about 250 sheets (20 lb
weight). For paper
specification, see page 241
.
6. Replace the Paper Cassette Cover to the
appropriate paper position (LTR, A4 or
LGL).
7.
Slide the Paper Cassette into the
machine.
2The Recording Paper Size setting of the Fax
Parameter No. 23 must match the paper
loaded in the cassette. If you change the
Recording Paper Size, please change the
setting accordingly. (See page 80)
Paper Width Guide
Max. Paper
Capacity Mark
LGL
A4
LTR
Paper Length Guide
Release Latch

39
Installing Your
Machine
Adjusting the Paper Cassette for the Paper Width
The factory default Paper Width setting for the Paper Cassette is on Letter/Legal size. To change the paper
width to A4 size, follow the steps below.
NOTE 1. If you forget to change the Recording Paper Size setting in Fax Parameter No. 23 when
different paper is installed in the cassette, the unit will Stop printing after the 1st page of an
Incoming Fax and display a "PAPER SIZE MISMATCH" error. Then, the Recording Paper
Size setting automatically adjusts to the proper size and the unit resumes printing the Incoming
Fax from the 1st page.
How to Adjust the Paper Cassette for the Paper Width
11. Release the left Paper Separation Clip
latch.
2. Pull up the Paper Separation Clip to
remove it.
3. Reposition the Paper Separation Clip
into the A(A4) slot.
4. Swing the Paper Separation Clip
downward to latch it in place.
21. Load the paper into the Paper Cassette.
Slide the paper width guide to the left
until it lightly touches the stack of paper
without bending the paper. The paper
must fit squarely and firmly between the
Paper Width Guide and the right side of
the tray. If it does not, the paper may
feed into the printer incorrectly resulting
in a paper jam.
Caution:
Make sure that the paper is set
under the metal Paper
Separation Clips and that it
does not exceed the Maximum
Paper Capacity Mark. You can
load about 250 sheets (20 lb
weight). For paper
specification, see page 241
.
2. Replace the Paper Cassette Cover to the
appropriate paper position (LTR, A4 or
LGL).
3.
Slide the Paper Cassette into the
machine.
3The Recording Paper Size setting of the Fax
Parameter No. 23 must match the paper
loaded in the cassette. If you change the
Recording Paper Size, please change the
setting accordingly. (See page 80)
Paper Separation Clip
Max. Paper
Capacity Mark
LGL
A4
LTR
Paper
Width Guide

40
Connecting the LAN Cable, Telephone Line Cable and Power Cord
■ Power Cord
Plug one end of the power cord into an ordinary 3 prong AC outlet and the other end into the receptacle on
the rear of the machine.
Note:
1. Make sure that the LAN Cable is plugged into the RJ-45 LAN Jack before applying power to the machine.
2. If the Dynamic Host Configuration Protocol (DHCP) is not available, an Information Code 722 will appear
on the Display. Please refer to the Information Codes table on page 228 for additional information.
Warning: This apparatus must be properly grounded through an ordinary 3 prong AC outlet.
Do not break off the earth (ground) prong to fit a 2 prong outlet.
■ Telephone Line Cable
Plug one end of the telephone line cable into the "RJ-11C" telephone jack supplied by the telephone
company and the other end into the LINE jack on the left side of the machine.
■ Ethernet LAN Cable
NOTE 1. Your machine uses little power and you should keep it ON at all times. If the power is turned
OFF for too long, the clock contents may be lost.
Power Cord (Included)
Telephone Line Cable (Included)
RJ-11C Telephone Jack
Ethernet-Token-Ring Bridge
(Optional Order No. UE-204006)
10Base-T/100Base-TX Ethernet Hub
Ethernet LAN (10Base-T/100Base-TX)
Cable (Not included)

Connecting the LAN Cable, Telephone Line Cable and Power Cord
41
Installing Your
Machine
External Telephone (Optional)
You can connect an additional standard
single line telephone to the machine. To
connect the telephone, break off the
protective tab on the TEL jack.
LAN Cable
(10Base-T/100Base-TX Cable)
Insert the plug until a click is heard.
(LAN Cable is not included with the product.)
Purchase a Category 5 Cable, compliant with
EIA/TIA 568-A-5 standard.
ACTIVITY Lamp
Blinks when there is data traffic on the LAN.
LINK Lamp
Illuminates when connected to the LAN. Lamp
will not turn ON if the LAN Cable is defective
(contains breaks).
RJ-45 LAN Jack
(10Base-T/100Base-TX)

42
Setting the Dialing Method (Tone or Pulse)
Your machine can operate with either of two dialing methods (Tone or Pulse), depending on the type of
telephone line you are connected to. If you need to change the dialing method to Tone or Pulse, follow the
procedure below.
NOTE 1. For some countries, this feature is not available depending on the country’s regulation. The
display may not show this feature.
1
SET MODE (1-8)
ENTER NO. OR ∨∧
2
FAX PARAMETER(1-182)
NO.=
❚
3
06 DIALING METHOD
2:TONE
4
for “PULSE”.
or
for “TONE”.
06 DIALING METHOD
1:PULSE
or
06 DIALING METHOD
2:TONE
5
7
4
0
6
1
2

43
Installing Your
Machine
Adjusting the Volume
You can adjust the monitor and ringer volume on your machine. The built-in speaker enables you to hear the
dial tone, dialing signals, and busy tone. The ringer sounds when your machine receives a call.
NOTE 1. You can also adjust the volume of the key touch tone and the volume of the buzzer in the Fax
Parameter No. 10 (KEY/BUZZER VOLUME). (See page 79)
Setting the Monitor Volume
1
You will hear the dial tone through the speaker.
* MONITOR *
❚
2
repeatedly to raise the volume.
or
repeatedly to lower the volume.
MONITOR VOLUME
LOW [
❚❚❚❚❚❚❚❚
]HIGH
MONITOR VOLUME
LOW [ ]HIGH
3
Setting the Ringer Volume
1Standby MMM-dd-yyyy 15:00
00%
2
repeatedly to raise the volume.
or
repeatedly to lower the volume.
RINGER VOLUME
(((( ☎ ))))
RINGER VOLUME
☎
3

44
User Parameters
Your machine has several basic settings (User Parameters) to help you keep records of the documents you
send or receive. For example, the built-in clock keeps the current date and time, and your LOGO and ID
Number help to identify you when you send or receive documents.
In standby, the display will show the date and time. Once the date and time is set, it will automatically be
updated.
NOTE 1. The clock of your machine is equipped with D.S.T.(Daylight Saving Time) system. So, your
clock will automatically set the time forward from 2:00 AM to 3:00 AM on the first Sunday of
April and set the time back from 2:00 AM to 1:00 AM on the last Sunday of October.
If your state does not use the D.S.T. system, change the Fax Parameter No. 35 (DAYLIGHT
TIME) to "Invalid". (See page 81)
2. The current Date & Time must be set because it is required by the Telephone Consumer Act of
1991. (For details, see FCC NOTICE at the end of these Operating Instructions)
General Description
Setting the Date and Time
1
SET MODE (1-8)
ENTER NO. OR ∨∧
21:USER PARAMETERS?
PRESS SET TO SELECT
3DATE & TIME
❚
1-01-2002 00:00
4Enter the new date and time.
Ex: Month : October
Date : 12th
Year : 2002
Time : 3:00 PM
If you make a mistake, use or to move the cursor
over the incorrect number, then overwrite it with a correct
one.
DATE & TIME
10-12-2002 15:00
5
7
1
1 0
1 2
2 0 0 2
1 5 0 0

User Parameters
45
Installing Your
Machine
When you send a document, your LOGO appears on the top of the copy printed out at the other station.
The LOGO helps to identify you to someone who receives your document.
NOTE 1. Your Company Name or your name must be set as your LOGO because it is required by the
Telephone Consumer Act of 1991. (For details, see FCC NOTICE at the end of these
Operating Instructions)
Setting Your LOGO
1
SET MODE (1-8)
ENTER NO. OR ∨∧
21:USER PARAMETERS?
PRESS SET TO SELECT
3
repeatedly until display shows;
LOGO
❚
4Enter your LOGO (max. 25 characters and digits) by using
the Character keys.
Ex:
If you make a mistake, use or to move the cursor
one space beyond the incorrect character, press
then re-enter the new character.
If more than 19 characters are entered, the left side
characters will scroll off the display.
LOGO
PANASONIC
❚
5
7
1
PA N A S O N I C
CLEAR

User Parameters
46
If the remote machine has a Character ID capabilities, when you are sending or receiving, your Character ID
will appear on the remote machine's display and the remote machine's Character ID will appear on your
display.
NOTE 1. The special characters of Å, Ä, Ö, Ü, Æ, è and é cannot be used for Character ID.
Setting Your Character ID
1
SET MODE (1-8)
ENTER NO. OR ∨∧
21:USER PARAMETERS?
PRESS SET TO SELECT
3
repeatedly until display shows;
CHARACTER ID
❚
4Enter your Character ID (max. 16 characters and digits)
by using the Character keys.
Ex:
If you make a mistake, use or to move the cursor
beyond the incorrect character, press then re-
enter the new character.
CHARACTER ID
HEAD OFFICE
❚
5
7
1
HE A D SPACE O F F I C E
CLEAR

User Parameters
47
Installing Your
Machine
If the remote machine does not have a Character ID but it has an ID Number, when sending or receiving,
your ID Number will appear on the remote machine's display and their ID Number will appear on your
display.
We suggest you use your facsimile telephone number as your ID number (max. 20 digits).
NOTE 1. You may use to enter a "+" character at the beginning of the ID number to indicate the
following digit(s) for your country code.
Ex : +1 201 555 1212 +1 for U.S.A. country code.
+81 3 111 2345 +81 for Japan country code.
2. Your Fax Telephone Number must be set as your ID Number because it is required by the
Telephone Consumer Act of 1991. (For details, see FCC NOTICE at the end of these
Operating Instructions)
Setting Your ID Number (Fax Telephone Number)
1
SET MODE (1-8)
ENTER NO. OR ∨∧
21:USER PARAMETERS?
PRESS SET TO SELECT
3
repeatedly until display shows;
ID NO.
❚
4Enter your ID (max. 20 digits) by using the keypad and
key to enter a space between numbers.
Ex:
If you make a mistake, use or to move the cursor
one space beyond the incorrect number, press
then re-enter the new number.
ID NO.
201 555 1212
❚
5
7
1
SPACE
2 0 1
SPACE
5 5 5
SPACE
1 2 1 2
CLEAR

48
Setting the Internet Parameters
Before starting, you will need a completed copy of page 19 (Pre Installation Information). For your machine
to be able to operate on the Network properly, the following five (5) Basic Parameters must be pre-
programmed into the machine.
• IP Address
• Subnet Mask
• Default Gateway IP Address
• SMTP Server Name or IP Address
• Email Address
Note: If DHCP server is available on your network, the IP Address, Subnet Mask and Default Gateway
IP Address will be acquired automatically.
NOTE 1. To scroll the display to desired User Parameter in Step 3, press or .
2. If the DNS Server is not available, change the setting of the Fax Parameter No. 161 (DNS
SERVER) to "Invalid", then enter the IP Address instead.
3. For convenience, you can use to enter a period "." while programming IP Addresses only.
Otherwise is used to enter an asterisk under other conditions.
Setting the User (Internet) Parameters
1
SET MODE (1-8)
ENTER NO. OR ∨∧
21:USER PARAMETERS?
PRESS SET TO SELECT
3
repeatedly until display shows;
IP ADDRESS
❚
4Enter the IP Address using the keypad. Press or
to enter the period ".". (See Note 3)
Ex:
IP ADDRESS
123.178.240.3
❚
5
To continue setting other parameters, or press
to return to standby.
SUBNET MASK
❚
7
1
1 2 31 7 8 2 4 0 3
STOP

Setting the Internet Parameters
49
Installing Your
Machine
Depending on how your machine will be configured to communicate on the LAN, the appropriate
parameters listed in the table below must be stored first. (See pages 16 to 20)
Setting the User Parameters for the LAN Interface
Parameter Comments
1 DATE & TIME Current Date and Time.
2TIME ZONE The Time Zone is required as part of the Email header information when sending
Internet faxes.
3 LOGO Up to 25 characters & digits.
4 CHARACTER ID Up to 16 characters & digits.
5 ID NO. Your Fax Telephone Number. (Up to 20 digits)
6 (MAC ADDRESS) Hardware Address hard-coded into your machine. (If required, can be obtained from
the Fax Parameter List printout, by pressing [FUNCTION] [6] [4] [SET])
7* IP ADDRESS IP Address assigned to your machine by the Network Administrator or the DHCP
Server.
8* SUBNET MASK Subnet Mask assigned by the Network Administrator or the DHCP Server.
9* DEFAULT GATEWAY IP
ADDR
Default Gateway IP Address assigned by the Network Administrator or the DHCP
Server.
10* PRIMARY DNS SERVER
IP ADDRESS
IP Address of the primary DNS Server. If the DNS Server is not available, change the
setting of the Fax Parameter No. 161 (DNS SERVER) to "Invalid", then enter the IP
Address instead.
11* SECONDARY DNS
SERVER IP ADDRESS IP Address of the secondary DNS Server.
12* EMAIL ADDRESS The Email Address assigned to your machine for sending and receiving. (Up to 60
characters)
13* SMTP SERVER NAME The name of the SMTP Mail Server. (Up to 60 characters)
14 SMTP SERVER IP ADDR IP Address of the SMTP Mail Server.
15* SMTP AUTH NAME User name required to login to the SMTP Server before it allow to send email
messages. (Up to 40 characters).
16* SMTP PASSWORD Password assigned to your machine. (Up to 10 characters)
17* POP SERVER NAME The name of the POP Mail Server. (Up to 60 characters).
18* POP SERVER IP ADDR IP Address of the POP Mail Server.
19* POP USER NAME User Name assigned to your machine. (Up to 40 characters)
20 POP PASSWORD Password assigned to your machine. (Up to 10 characters)
21 LDAP SERVER NAME The name of the LDAP Server. (Up to 60 characters)
22 LDAP LOG IN NAME Login Name assigned to your machine. (Up to 40 characters)
23 LDAP PASSWORD Password assigned to your machine. (Up to 10 characters)
24 LDAP SEARCH BASE ID for starting the search in the directory on the LDAP server. (Up to 60 Characters)
25 HOST NAME The Host Name assigned to your machine. (Up to 60 characters)
26 DEFAULT SUBJECT
The default information to be added to the Subject Line for all outgoing Email (up to 40
characters). To manually input this information before transmission, change the Fax
Parameter No. 159 (SUBJECT LINE ENTRY) to "2:Valid".
Continued on the next page...

Setting the Internet Parameters
50
Setting the User Parameters for the LAN Interface
* Contact your Network Administrator for this Information.
27 DEFAULT DOMAIN
When the outgoing email address is incomplete by SMTP standards, the Frequently
Sent Domain specified here will be automatically added to the email address. This
feature is also useful as a shortcut when manually entering email addresses to a
frequently used Domain. (Up to 50 characters)
28 SELECTABLE DOMAINS
(01) ~ (10)
Enter up to 10 Domain Names that can be selected after the Domain "@" key is
pressed using the "\/ or /\" key during Manual email addressing. (Up to 30 characters)
29 REMOTE PASSWORD
This is a security password that allows Remote Programming of the Internet
Parameters and Auto Dialer or the retrieval of the Journal via an Email. (Up to 10
characters)
30 RELAY XMT PASSWORD A password that provides Network security for your Relay Station (used exclusively for
G3 relay purposes). (Up to 10 characters)
31 MANAGER’S EMAIL
ADDR
Department Manager’s Email Address for notification of all Internet relayed
transmissions for supervision and cost control purposes. (Up to 60 characters)
32 RELAY DOMAIN
(01) ~ (10)
Enter up to 10 Domain Name(s) that have been authorized to access your Internet Fax
for Relayed XMT Request. (Up to 30 characters)
Relay Domain, a.k.a. Domain Name in your machine.
33 COMMUNITY NAME
(01) ~ (02) Community Name used for the Network Device Locator.
34 DEVICE NAME Device Name used for the Network Device Locator.
35 DEVICE LOCATION Device Location for the Network Device Locator.
Parameter Comments

51
Installing Your
Machine
Programming or Retrieving Parameters via Email
This feature is a powerful tool, which provides a convenient and easy way of retrieving or programming
Internet Parameters, One-Touch, ABBR Dialing Numbers, Program keys and Journal retrieval from your PC
by sending a text email message to your machine.
Using your email application’s "Subject:" line as a command-input field, you can request your machine to
perform the following commands:
This feature provides a convenient and an easy way to input the Internet Parameters right from your PC by
sending a text email message to your machine.
The following parameters can be input remotely via a PC. The other parameters must be entered from the
machine in the User Parameters. (See page 48)
• Sender Selection (up to 24 User Names, see page 150)
• Default Domain
• Selectable Domains (up to 10 additional Domain Names)
• Remote Password
• Manager’s Email Address
• Relay XMT Password
• Relay Domain (up to 10 Domain Names authorized for Relay XMT Request)
• LDAP Server Name
• LDAP Login Name
•LDAP Password
• LDAP Search Base
• Community Name (up to 2 Community Names)
• Device Name
• Device Location
Your machine interprets the command that you enter in the "Subject" line of your email message and
performs one of the following functions, it Retrieves or Stores data into the Internet Parameters (User
Parameters).
The two types of commands that can be entered in the "Subject" line of your email:
NOTE 1. To activate this feature, change the Fax Parameter No. 158 (PC REMOTE UPDATE) to "Valid".
(See page 84)
Using Email to Program or Retrieve Parameters
"Subject:" Line Command Function
1 #set parameters(password)# Programs the Internet Parameters
2 #get parameters(password)# Retrieves the Internet Parameters
3 #set abbr(password)# Programs the Auto Dialer
4 #get abbr(password)# Retrieves the Auto Dialer Data
5 #get jnl(password)# Retrieves the current Journal data
Where: "set" is used to program the data
"get" is used to retrieve the data
"parameters" represents Internet Parameters
"abbr" represents Auto Dialer
"jnl" represents Journal
"password" is the Remote Password programmed in your machine's User Parameters
(i.e. 123456789). Must be enclosed within the parenthesis "( )".
The command must be enclosed within the hash (#) signs.
Using a PC to Input the Internet Parameters Remotely
1) To Store
data, type
:#set parameters(password)# : where the "password" is the Remote Password programmed in
your machine's User Parameters (i.e. 123456789).
You can enter the Internet Parameters shown above with this
command the first time. However, if these fields already contain
data, do not use this command as the existing information will
be deleted and overwritten. Use the Retrieve command below
instead, refer to pages 54 to 55.
2) To Retrieve
data, type
:#get parameters(123456789)#

Programming or Retrieving Parameters via Email
52
Create a script in the message body of a plain text email and send it to your machine's email address. The
"Subject" line of the email must be as follows:
The script sample to input the Internet Parameters is shown below.
Inputting the Internet Parameters for the First Time
#set parameters(password)# : where the "password" is the Remote Password programmed in your
machine's User Parameters. For security, always input a Remote
Password in the User Parameters. [If the password was not
programmed, represent it with "( )" and assign a password now.
Ex: #set parameters( )#].
Important : Do not use the above command if these fields already contain data,
the existing information will be deleted and overwritten. Retrieve and
backup the existing data onto your PC first by following the
procedures for Retrieving and Editing the Internet Parameters on
pages 54 to 57.
(1) To : Your machine's email address.
From : This field is normally not visible when creating new email message(s).
It is your default email address (email application), for retrieving the Internet
Parameters and for error message notification.
(Can be programmed with the configuration tool of your email program.)
Subject : To Store data, type: #set parameters(password)#
(1)
(2)
(3)
(4)
(5)
(a) (b)
(c)
(d)
(a) (b)
(c)
(d)
(a)
(b)
(c) (d)
(6)
(7)

Programming or Retrieving Parameters via Email
53
Inputting the Internet Parameters for the First Time
Installing Your
Machine
NOTE 1. The machine cannot be programmed via email while it is communicating or printing.
(2) @sender to @end : Defines the Sender information to be set in section (2) between @sender to @end
block. Register up to 24 User Names and their Email Addresses for the Sender
Selection feature (See page 150).
Separate each data field with a semicolon (;). (If the remaining fields are to remain
blank, insert a semicolon (;) for each blank field)
The data string for each Sender Selection should be defined within a single line.
The syntax is: <Sender Selection Number>;<User Name>;<Email Address>
(a) 01 to 24: Indicates the Sender Selection Numbers
(b) User Name (25-characters maximum)
(c) Email Address (60-characters maximum)
(3) @select-domain to @end : Defines the Selectable Domains to be set in section (3) between @select-domain
to @end block. Register up to 10 Domain Names that can be selected during
manual email addressing. (30-characters maximum)
The syntax is: <Number>;<Domain>
(4) @relay-domain to @end : Defines the Domain Names to be set in section (4) between @relay-domain to
@end block. Register up to 10 Domain Names that have been authorized to
access your Internet Fax for Relayed XMT Request. (30-characters maximum)
(5) @system to @end : Defines the Internet Parameters to be set in section (5) between @system to
@end block. Register the following Internet Parameters.
(a) Default Domain (50-characters maximum).
The syntax is: domain; <Default domain name>
(b) Manager’s Email Address (60-characters maximum).
The syntax is: manager; <Manager’s Email Address>
(c) Relay XMT Password (10-characters maximum).
The syntax is: relay; <Relay XMT Password>. Quotation marks " " enclosing
the password, is required, as shown in the example above.
(d) Remote Password (10-characters maximum).
The syntax is: remote; <Remote Password>. Quotation marks " " enclosing
the password, is required, as shown in the example above.
(6) @ldap to @end : Defines the LDAP Parameters to be set in section (6) between @ldap to @end
block. Register the following Internet Parameters.
(a) LDAP Server Name (60-characters maximum).
The syntax is: server;<LDAP Server Name>
(b) LDAP Login Name (40-characters maximum).
The syntax is: login;<LDAP Login Name>
(c) LDAP Password (10-characters maximum).
The syntax is: password;<LDAP Password>Quotation marks " " enclosing the
password, is required, as shown in the example above.
(d) LDAP Search Base (40-characters maximum).
The syntax is: base;<LDAP Search Base>
(7) @mib to @end : Defines the MIB to be set in section (7) between @mib to @end block. Register
the following Internet Parameters.
(a) Community Name(1) (32-characters maximum).
The syntax is: com_name1;<Community Name(1)>
(b) Community Name(2) (32-characters maximum).
The syntax is: com_name2;<Community Name(2)>
(c) Device Name(32-characters maximum).
The syntax is: device;<Device Name>
(d) Device Location(32-characters maximum).
The syntax is: location;<Device Location>

Programming or Retrieving Parameters via Email
54
To retrieve the existing Internet Parameters, send a plain text email to the your machine's email address
with the following command in the "Subject" line:
Retrieving the Internet Parameters for Backup
#get parameters(password)# : where the "password" is the Remote Password programmed in your
machine's User Parameters (i.e. 123456789). For security, always
input a Remote Password in the User Parameters. If it was not
programmed, signify with "()" (i.e. #get parameters()#).
Make sure that the CC..., Bcc... lines and the body of the email
message is Blank.
(1) To : Your machine's email address.
From : This field is normally not visible when creating new email message(s).
It is your default email address (email application), for retrieving the Internet
Parameters and for error message notification.
(Can be programmed with the configuration tool of your email program.)
Subject : To Retrieve data, type: #get parameters(password)#
(1)

Programming or Retrieving Parameters via Email
55
Retrieving the Internet Parameters for Backup
Installing Your
Machine
After receiving the email message requesting the Internet Parameters, your machine sends back an email
to the address specified in the "From:" line with the Internet Parameters in the body of the email.
Your Machine’s Internet Parameters Email Sample
(1) To : Your email address that was used to retrieve the Internet Parameters.
From : Your machine's email address.
Subject : Your machine’s System Parameter List
(2) @sender to @end : Defines up to 24 User Names and their Email Addresses programmed in your
machine for the Sender Selection in section (2) between @sender to @end block.
(3) @select-domain to @end : Defines up to 10 alternate Domain Names programmed in your machine for the
Selectable Domains in section (3) between @select-domain to @end block.
(4) @relay-domain to @end : Defines up to 10 Domain Names programmed in your machine that have been
authorized to access your Internet Fax for Relayed XMT Request in section (4)
between @relay-domain to @end block.
(1)
(2)
(3)
(4)
(5)
(6)
(7)
Continued on the next page...

Programming or Retrieving Parameters via Email
56
Retrieving the Internet Parameters for Backup
(5) @system to @end : Defines the following Internet Parameters programmed in your machine in section
(5) between @system to @end block.
(a) Default Domain
(b) Manager’s Email Address
(c) Relay XMT Password
(d) Remote Password
(6) @ldap to @end : Defines the following Internet Parameters programmed in your machine in section
(6) between @ldap to @end block.
(a) LDAP Server Name
(b) LDAP Login Name
(c) LDAP Password
(d) LDAP Search Base
(7) @mib to @end : Defines the following Internet Parameters programmed in your machine in section
(7) between @mib to @end block.
(a) Community Name(1)
(b) Community Name(2)
(c) Device Name
(d) Device Location

Programming or Retrieving Parameters via Email
57
Installing Your
Machine
After receiving your machine’s email with the Internet Parameters, store the email file as text (.txt) on your
PC for backup purposes.
To change or update the Internet Parameters, follow the steps below:
1. Create a New Email Message, fill out the "To" and "From" Address line and the Subject line information
for section (1) below:
2. Open the backup, Internet Parameter text file. Copy the body text and paste it on the body of the newly
created email message.
3. Delete any headers that may be present in the body of the email, as unsupported data will be rejected.
The information following the "#" sign is ignored by your machine.
4. Edit a parameter and/or add additional Sender Name(s) or Domain Name(s).
5. When finished, use the "File/Save as..." command and save the updated file with ".txt" extension as a
backup.
6. Send the email message to your machine to update the Internet Parameters.
Editing the Retrieved or Backup Internet Parameters File
To : Your machine's email address.
From : This field is normally not visible when creating new email message(s).
It is your default email address (email application), for retrieving the Internet
Parameters and for error message notification.
Subject : To Store data, type: #set parameters(password)#

Programming or Retrieving Parameters via Email
58
Editing the Retrieved or Backup Internet Parameters File
Your Machine’s Internet Parameters Email Sample
(1) To : Your machine's email address.
From : This field is normally not visible when creating new email message(s).
It is your default email address (email application), for retrieving the Internet
Parameters and for error message notification.
(Can be programmed with the configuration tool of your email program.)
Subject : To Store data, type: #set parameters(password)#
(8)
(1)
(2)
(3)
(4)
(5)
(6)
(7)
[Löschen sie diese kopfzeile, bevor sie eine E-Mail versenden.]
MMM-dd-yyyy

Programming or Retrieving Parameters via Email
59
Editing the Retrieved or Backup Internet Parameters File
Installing Your
Machine
(2) @sender to @end : Defines the Sender information to be set in section (2) between @sender to @end
block. Edit, Delete or Register up to 24 User Names and their Email Addresses for
the Sender Selection feature (See page 150).
Separate each data field with a semicolon (;). (If the remaining fields are to remain
blank, insert a semicolon (;) for each blank field)
The data string for each Sender Selection should be defined within a single line.
The syntax is: <Sender Selection Number>;<User Name>;<Email Address>
(a) 01 to 24: Indicates the Sender Selection Numbers
(b) User Name (25-characters maximum)
(c) Email Address (60-characters maximum)
(3) @select-domain to @end : Defines the Selectable Domains to be set in section (3) between @select-domain
to @end block. Register up to 10 alternate Domain Names that can be selected
during manual email addressing. (30-characters maximum)
The syntax is: <Number>;<Domain>
(4) @relay-domain to @end : Defines the Domain Names to be set in section (4) between @relay-domain to
@end block. Register up to 10 Domain Names that have been authorized to
access your Internet Fax for Relayed XMT Request. (30-characters maximum)
(5) @system to @end : Defines the Internet Parameters to be set in section (5) between @system to
@end block. Register the following Internet Parameters.
(a) Default Domain (50-characters maximum).
The syntax is: domain; <Default domain name>
(b) Manager’s Email Address (60-characters maximum).
The syntax is: manager; <Manager’s Email Address>
(c) Relay XMT Password (10-characters maximum).
The syntax is: relay; <Relay XMT Password>. Quotation marks " " enclosing
the password, is required, as shown in the example above.
(d) Remote Password (10-characters maximum).
The syntax is: remote; <Remote Password>. Quotation marks " " enclosing
the password, is required, as shown in the example above.
(Notice that for the above example, we have changed the Manager’s Email
Address, Relay XMT Password and the Remote Password)
(6) @ldap to @end : Defines the LDAP Parameters to be set in section (6) between @ldap to @end
block. Register the following Internet Parameters.
(a) LDAP Server Name (60-characters maximum).
The syntax is: server;<LDAP Server Name>
(b) LDAP Login Name (40-characters maximum).
The syntax is: login;<LDAP Login Name>
(c) LDAP Password (10-characters maximum).
The syntax is: password;<LDAP Password>Quotation marks " " enclosing the
password, is required, as shown in the example above.
(d) LDAP Search Base (40-characters maximum).
The syntax is: base;<LDAP Search Base>
(7) @mib to @end : Defines the MIB to be set in section (7) between @mib to @end block. Register
the following Internet Parameters.
(a) Community Name(1) (32-characters maximum).
The syntax is: com_name1;<Community Name(1)>
(b) Community Name(2) (32-characters maximum).
The syntax is: com_name2;<Community Name(2)>
(c) Device Name(32-characters maximum).
The syntax is: device;<Device Name>
(d) Device Location(32-characters maximum).
The syntax is: location;<Device Location>
(8) : This header must be deleted before the email is sent to your machine for
reprogramming of Internet Parameters.
The information following the "#" sign is ignored by your machine, therefore, you
can leave it as is, or delete it if you wish.

Programming or Retrieving Parameters via Email
60
This feature provides a convenient and an easy way to Update, Backup or Restore the Phone Book data
right from your PC by sending a text email message to your machine.
Your machine interprets the command that you enter in the "Subject" line of your email message and
performs one of the following functions, it Retrieves or Stores data into the Auto Dialer (Phone Book).
The two types of commands that can be entered in the "Subject" line of your email:
NOTE 1. To activate this feature, change the Fax Parameter No. 158 (PC REMOTE UPDATE) to "Valid".
(See page 84)
Using a PC to Update the Auto Dialer Remotely
1) To Store
data, type
:#set abbr(password)# : where the "password" is the Remote Password programmed in
your machine's User Parameters (i.e. 123456789).
You can program any known unused Auto Dialer location(s)
with this command for the first time, without having to Retrieve
the Phone Book data first. If the desired Auto Dialer location
already contains data, your machine will overwrite the existing
data, therefore, we recommend that you use the Retrieve
command below instead.
To edit existing Auto Dialer locations, refer to pages 66 to 67.
2) To Retrieve
data, type
:#get abbr(123456789)#

Programming or Retrieving Parameters via Email
61
Installing Your
Machine
If you wish to delete the entire Auto Dialer data in your machine, type the following command in the body of
the email message:
@command
delete
@end
This command can also be inserted before the @begin to @end block, to erase the entire Auto Dialer data
first, then reprogram it with new data.
This method will also prevent the "Overwrite Warning Message" that is sent back from your machine, when
the current Auto Dialer station is overwritten.
To erase the entire Auto Dialer data, type the following command in the "Subject" line of your email:
Deleting the Entire Auto Dialer
#set abbr(password)# : where the password is the Remote Password programmed in your
machine's User Parameters.
Retrieve and backup the existing data onto your PC first by following
the procedures for Retrieving and Editing on pages 64 to 67.

Programming or Retrieving Parameters via Email
62
Create a script in the message body of a plain text email and send it to your machine's email address.The
"Subject" line of the email must be as follows:
The script sample to program the One-Touch/ABBR. No. for the first time is shown in the illustration below:
First Time Remote Programming of One-Touch/ABBR. No. Sample
Programming One-Touch/ABBR. No. for the First Time
#set abbr(password)# : where the password is the Remote Password programmed in your
machine's User Parameters.
(1)
(a)
(a)
(d) (e)
(f)
(f)
(g)
(h)
(b) (c)
(b) (c) (d) (e)
(2)
(3)
Headquarters

Programming or Retrieving Parameters via Email
63
Programming One-Touch/ABBR. No. for the First Time
Installing Your
Machine
Explanation of Contents
NOTE 1. If a POP user account is programmed into the P1 to P4 program keys, the data programmed
for this key cannot be deleted, even when the delete command is specified.
2. The email address and the telephone number cannot be programmed via email when:
• One-Touch Number has been used for communication reservation.
• Received documents are stored in the image data memory of the machine.
• While the machine is communicating or printing.
3. When the email address and telephone number are programmed via email, a program result
email is sent back.
4. Some email applications automatically insert a line feed in the middle of a line when the
number of characters in a line exceed a specific number. Turn "Off" the automatic line feed, or
define the number of characters per line to prevent a line feed, or the data will be ignored.
(1) To : Your machine's email address.
From : This field is normally not visible when creating new email message(s).
It is your default email address (email application), for retrieving the Phone Book
data and for error message notification.
(Can be programmed with the configuration tool of your email program.)
Subject : To Store data, type: #set abbr(password)#
To Retrieve data, type: #get abbr(password)#
(2) @begin to @end block : Defines the data to be set into the Phone Book between @begin to @end block.
Separate each data field with a semicolon (;). (If the remaining fields are to remain
blank, insert a semicolon (;) for each blank field)
The data string for each station should be defined within a single line.
(a) Entry-number: One-Touch, ABBR. No. or Program Keys to be programmed
001 to 100: indicates ABBR. No. 001 to 100 (100 stations maximum)
1001 to 1028: indicates One-Touch numbers from 01 to 28
2001 to 2004: indicates Program Keys (P1 to P4 programmed as
One-Touch dialing number)
(b) Station-name: Name of the station being programmed (15 alpha-numeric
characters maximum)
(c) Station-address: email address or telephone number of the station being
programmed
(d) Routing-subaddress: sub-address to be used for routing (20-digit maximum)
(e) Routing-id-number: TSI to be used for routing (20-digit maximum)
(f) The End Receiving Station’s telephone number is entered after the hash sign
(#).
(3) @program to @end : Defines the data to be set into Program Keys as a Group Key or POP Access Key
between @program to @end block.
(a) Program Key: P01 - P04
(b) Station-name as a Group Key: Name of the station being programmed (15
alpha-numeric characters maximum)
(c) GROUP: The syntax used to set the Program Key as a Group Key
(d) Entry-number: One-Touch, ABBR. No. or Program Keys to be programmed
001 to 100: indicates ABBR. No. 001 to 100 (100 stations maximum)
1001 to 1028: indicates One-Touch numbers from 01 to 28
2001 to 2004: indicates Program Keys (P1 to P4 programmed as
One-Touch dialing number)
(e) POP: The syntax used to set the Program Key as a POP Access Key
(f) POP User-name: Name of the station being programmed (40 alpha-numeric
characters maximum)
(g) POP Password: POP Password (10 alpha-numeric characters maximum)
(h) Set whether the emails on the POP Server are deleted after retrieving the
emails.

Programming or Retrieving Parameters via Email
64
To retrieve the existing auto dialer data, send a plain text email to your machine's email address with the
following command in the "Subject" line:
Make sure that the Cc, Bcc lines and the body of the email message is Blank.
Retrieving One-Touch/ABBR. No. Data Sample
Retrieving One-Touch/ABBR. No. Data for Backup
#get abbr(password)# : where the "password" is the Remote Password programmed in your
machine's User Parameters (i.e. 123456789).
(1) To : Your machine's email address.
From : This field is normally not visible when creating new email message(s).
It is your default email address (email application), for retrieving the One-Touch/
ABBR. No. data and for error message notification.
(Can be programmed with the configuration tool of your email program.)
Subject : To Retrieve data, type: #get abbr(password)#
(1)

Programming or Retrieving Parameters via Email
65
Retrieving One-Touch/ABBR. No. Data for Backup
Installing Your
Machine
After receiving the email message requesting the existing auto dialer data, your machine sends back an
email to the address specified in the "From:" line with the auto dialer information in the body of the email.
Your Machine’s Auto Dialer Email Sample
(1) To : Your email address that was used to retrieve the Auto Dialer data.
From : Your machine's email address.
Subject : ONE-TOUCH/ABBR. List
(2) @begin to @end block : Defines One-Touch Keys, Abbreviated Dialing Numbers and Program Keys stored
as a One-Touch Key programmed in your machine in section (2) between @begin
to @end block.
(3) @program to @end : Defines Program Keys stored as a Group Key or POP Access Key programmed in
your machine in section (3) between @program to @end block.
(1)
(2)
(3)
fax@mgcs.co.jp
MMM-dd-yyyy 14:15
Headquarters

Programming or Retrieving Parameters via Email
66
After receiving your machine email with the auto dialer data, store the email file as text (.txt) on your PC for
backup purposes.
To change or update the auto dialer, follow the steps below:
1. Create a New Email Message, fill out the "To" and "From" Address line and the Subject line information
for section (1) below:
2. Open the backup, auto dialer text file. Copy the body text and paste it on the body of the newly created
email message.
3. Delete any headers that may be present in the body of the email, as unsupported data will be rejected.
The information following the "#" sign is ignored by your machine.
4. Edit and/or add additional One-Touch/ABBR. No. stations.
5. When finished, use the "File/Save as..." command and save the updated file with ".txt" extension as a
backup.
6. Send the email message to your machine to update the auto dialer.
Your Machine’s Auto Dialer Email Sample
Editing the Retrieved or Backup One-Touch/ABBR. No. Data File
To : Your machine's email address.
From : This field is normally not visible when creating new email message(s).
It is your default email address (email application), for retrieving the One-Touch/
ABBR. No. data and for error message notification.
Subject : To Store data, type: #set abbr(password)#
(1)
(5)
(a)
(a)
(d)
(e)
(f)
(g)
(h)
(b) (c)
(b) (c) (d) (e)
(f)
(2)
(4)
(3)
[Löschen sie diese kopfzeile, bevor sie eine E-Mail versenden]
fax@mgcs.co.jp
MMM-dd-yyyy
Headquarters

Programming or Retrieving Parameters via Email
67
Editing the Retrieved or Backup One-Touch/ABBR. No. Data File
Installing Your
Machine
(1) To : Your machine's email address.
From : This field is normally not visible when creating new email message(s).
It is your default email address (email application), for retrieving the One-Touch/
ABBR. No. data and for error message notification.
(Can be programmed with the configuration tool of your email program.)
Subject : To Store data, type: #set abbr(password)#
(2) @begin to @end block : Defines the One-Touch Keys, Abbreviated Dialing Numbers and Program Keys
stored as a One-Touch Key to be set in section (2) between @begin to @end
block.
Edit, Delete or Register the information.
Separate each data field with a semicolon (;). (If the remaining fields are to remain
blank, insert a semicolon (;) for each blank field)
The data string for each station should be defined within a single line. The syntax
is:<Entry-number>;<Station-name>;<Station-address>;<Routing-
subaddress>;<Routing-id-number>
(a) Entry-number: One-Touch, ABBR. No. or Program Keys to be programmed
001 to 100: indicates ABBR. No. 001 to 100 (100 stations maximum)
1001 to 1028: indicates One-Touch numbers from 01 to 28
2001 to 2004: indicates Program Keys (P1 to P4 programmed as
One-Touch dialing number)
(b) Station-name: Name of the station being programmed (15 alpha-numeric
characters maximum)
(c) Station-address: email address or telephone number of the station being
programmed
(d) Routing-subaddress: sub-address to be used for routing (20-digit maximum)
(e) Routing-id-number: TSI to be used for routing (20-digit maximum)
(f) The End Receiving Station’s telephone number is entered after the hash sign
(#).
(3) @program to @end : Defines the Program Keys stored as a Group Key or POP Access Key to be set in
section (3) between @program to @end block.
Edit, Delete or Register the information.
(a) Program Key: P01 - P04
(b) Station-name as a Group Key: Name of the station being programmed (15
alpha-numeric characters maximum)
(c) GROUP: The syntax used to set the Program Key as a Group Key
(d) Entry-number: One-Touch, ABBR. No. to be programmed
001 to 100: indicates ABBR. No. 001 to 100 (100 stations maximum)
1001 to 1028: indicates One-Touch numbers from 01 to 28
2001 to 2004: indicates Program Keys (P1 to P4 programmed as
One-Touch dialing number)
(e) POP:The syntax used to set the Program Key as a POP Access Key.
(f) POP User-name: Name of the POP user account (40 alpha-numeric characters
maximum)
(g) POP Password: POP Password (10 alpha-numeric characters maximum)
(h) Set whether the emails on the POP Server are deleted after retrieving the
emails.
(4) These 2 ABBR. No. stations were added to the list.
(5) This header must be deleted before the email is sent to your machine for reprogramming of One-Touch/ABBR. No.
The information following the "#" sign is ignored by your machine, therefore, you can leave it as is or delete it if you
wish.

Programming or Retrieving Parameters via Email
68
To retrieve the existing Journal data, send an email to your machine's email address with the following
command in the "Subject" line:
The Journal will be send back to the originating station’s email address.
After receiving the journal, use a fixed width font (i.e. Courier), in order to align the received journal’s
contents on the PC.
A separate email message is sent by your machine, an "Internet Fax Return Receipt" to the Manager’s
email address programmed in the User Parameters, informing of the Journal transfer.
NOTE 1. To activate this feature, change the Fax Parameter No. 158 (PC REMOTE UPDATE) to "Valid".
(See page 84)
Using Email to Retrieve the Journal
#get jnl(password)# : where the "password" is the Remote Password programmed in your
machine's User Parameters (i.e. 123456789).

69
memo
Installing Your
Machine

70
Programming Your Machine
Programming Email Address and Telephone Numbers
One-Touch and Abbreviated dialing / email addressing are two fast ways of dialing full telephone numbers
or email addresses. To use these dialing or addressing methods, you must first store the telephone
numbers or email addresses into the Auto Dialer.
To program the One-Touch key, follow the steps below
Programming the Auto Dialer
1
SET MODE (1-8)
ENTER NO. OR ∨∧
2
1:ONE-TOUCH
2:ABBR NO.
3ONE-TOUCH< >
PRESS ONE-TOUCH
4Ex:
To change the input mode (between "ENTER EMAIL
ADDRESS" and "ENTER TEL. NO."),
press .
<01>
ENTER EMAIL ADDRESS
or
<01>
ENTER TEL. NO.
5Enter the email address using character keys (up to 60
characters).
Ex:
or
Press the key and enter the full
or part of email address/station name. Then, press or
keys if you wish to use the LDAP Server to acquire
and program the email address and the station names.
(See page 95)
Ex: to search for NEW_YORK@panasonic.co
or
Enter the telephone number
(up to 36 digits including pauses and spaces).
Ex:
<01>
abc@panasonic.com
❚
or
ENTER LETTER(S)
❚
ENTER LETTER(S)
N
❚
(01)Panasonic NT002
NEW_YORK@panasonic.c
or
<01>
9-555 1234
❚
7
2
1
EMAIL
ab c pa n a s o n i c
co m
DIRECTORY SEARCH
n
9
PAUSE
5 5 5
SPACE
1 2 34

Programming Email Address and Telephone Numbers
71
Programming the Auto Dialer
Programming
Your Machine
NOTE 1. If you enter the Station name with the Fax Parameter 172 (DIRECT IFAX XMT) set to "Valid,"
you are allowed to select the usage of Direct IFAX XMT.
6<01>ENTER NAME
abc@panasonic.com
or
<01>Panasonic NY002
NEW_YORK@panasonic.c
or
<01>ENTER NAME
9-555 1234
7Enter the station name using character keys
(up to 15 characters).
Ex:
<01> SALES DEPT
❚
abc@panasonic.com
or
<01> SALES DEPT
❚
NEW_YORK@panasonic.c
or
<01> SALES DEPT
❚
9-555 1234
8
To record another number, repeat Steps 4 to 8.
To return to standby, press .
ONE-TOUCH< >
PRESS ONE-TOUCH
SA L E S SPACE
E P TD
STOP

Programming Email Address and Telephone Numbers
72
Programming the Auto Dialer
To program the ABBR. dialing number or email address
1
SET MODE (1-8)
ENTER NO. OR ∨ ∧
2
1:ONE-TOUCH
2:ABBR NO.
3ABBR[
❚
]
ENTER ABBR NO.
4Ex: (001 to 100, up to 100 stations)
To change the input mode (between "ENTER EMAIL
ADDRESS" and "ENTER TEL. NO."),
press .
[022]
ENTER EMAIL ADDRESS
or
[022]
ENTER TEL. NO.
5Enter the email address using character keys (up to 60
characters).
Ex:
or
Press the key and enter the full
or part of email address/station name. Then, press or
keys if you wish to use the LDAP Server to acquire
and program the email address and the station names.
(See page 95)
Ex: to search for NEW_YORK@panasonic.co
or
Enter the telephone number
(up to 36 digits including pauses and spaces).
Ex:
[022]
abc@panasonic.com
❚
or
ENTER LETTER(S)
❚
ENTER LETTER(S)
N
❚
(01)Panasonic NT002
NEW_YORK@panasonic.c
or
[022]
9-555 2345
❚
7
2
2
0 2 2
EMAIL
ab c pa n a s o n i c
co m
DIRECTORY SEARCH
n
9
PAUSE
5 5 5
SPACE
234 5

Programming Email Address and Telephone Numbers
73
Programming the Auto Dialer
Programming
Your Machine
NOTE 1. If you enter the Station name with the Fax Parameter 172 (DIRECT IFAX XMT) set to "Valid,"
you are allowed to select the usage of Direct IFAX XMT.
6[022]ENTER NAME
abc@panasonic.com
or
[022]Panasonic NY002
NEW_YORK@panasonic.c
or
[022]ENTER NAME
9-555 2345
7Enter the station name using character keys
(up to 15 characters).
Ex:
[022]ACCOUNTING
❚
abc@panasonic.com
or
[022]ACCOUNTING
❚
NEW_YORK@panasonic.c
or
[022]ACCOUNTING
❚
9-555 2345
8
To record another number, repeat Steps 4 to 8.
To return to standby, press .
ABBR[
❚
]
ENTER ABBR NO.
A C C O U N T I N G
STOP

Programming Email Address and Telephone Numbers
74
If you have to change or erase any of the One-Touch/Abbreviated dialing numbers or email addresses,
follow the steps below.
To edit One-Touch/ABBR dialing number or email address
Editing or Erasing the Auto Dialing Number / Email Address
1
1:ONE-TOUCH
2:ABBR NO.
2Select for One-Touch dialing number / email address.
Select for ABBR dialing number / email address.
Ex:
ONE-TOUCH< >
PRESS ONE-TOUCH
3Enter the station you wish to change.
Ex:
<01> SALES DEPT
abc@panasonic.com
or
<01> SALES DEPT
9-555 1234
4<01> SALES DEPT
ENTER EMAIL ADDRESS
or
<01> SALES DEPT
ENTER TEL. NO.
5To change the input mode (between "ENTER EMAIL
ADDRESS" and "ENTER TEL. NO."),
press .
6Enter a new email address. (See Note 1 and 2)
Ex:
or
Enter a new telephone number. (See Note 1 and 2)
Ex:
<01> SALES DEPT
xyz@panasonic.com
❚
or
<01> SALES DEPT
9-555 3456
❚
7<01>SALES DEPT
xyz@panasonic.com
7
2
1
2
1
EMAIL
xyzpa n a s o n i c
co m
9
PAUSE
5 5 5
SPACE
3456

Programming Email Address and Telephone Numbers
75
Editing or Erasing the Auto Dialing Number / Email Address
Programming
Your Machine
NOTE 1. If you make a mistake, use or to move the cursor one space beyond the incorrect
number, press then re-enter the new number.
2. If the One-Touch/Abbreviated dialing number / email address has been used for a
communication reservation, the settings cannot be changed or erased until the communication
has finished.
To change or erase the settings, cancel the communication first by Edit File Mode. (See page
160)
8
Enter a new station name. (See Note 1)
Ex:
<01>ENTER NAME
xyz@panasonic.com
or
<01>ENTER NAME
9-555 3456
<01> PANAFAX
❚
xyz@panasonic.com
or
<01> PANAFAX
❚
9-555 3456
9
To return to standby, press .
ONE-TOUCH< >
PRESS ONE-TOUCH
P A N A F A X
STOP
CLEAR

Programming Email Address and Telephone Numbers
76
Editing or Erasing the Auto Dialing Number / Email Address
To erase the One-Touch/ABBR. dialing number or email address
NOTE 1. If the One-Touch/Abbreviated dialing number / email address has been used for a
communication reservation, the settings cannot be changed or erased until the communication
has finished.
To change or erase the settings, cancel the communication first by Edit File Mode. (See page
160)
1
1:ONE-TOUCH
2:ABBR NO.
2Select for One-Touch dialing number / email address.
Select for ABBR dialing number / email address.
Ex:
ONE-TOUCH< >
PRESS ONE-TOUCH
3Enter the station you wish to erase.
Ex:
<01> SALES DEPT
abc@panasonic.com
or
<01> SALES DEPT
9-555 1234
4<01> SALES DEPT
ENTER EMAIL ADDRESS
or
<01> SALES DEPT
ENTER TEL. NO.
5
To return to standby, press .
ONE-TOUCH< >
PRESS ONE-TOUCH
7
2
1
2
1
STOP

Programming Email Address and Telephone Numbers
77
Programming
Your Machine
After programming the Auto Dialer, you can print out the directory sheet which includes the first 12
characters of each station name. Cut along the dotted line and place it over the One-Touch keys under the
Directory Sheet Cover. To print a directory sheet, follow the steps below.
Printing Out a Directory Sheet
1
PRINT OUT (1-7)
ENTER NO. OR ∨∧
2
Your machine prints out the directory sheet.
* PRINTING *
DIRECTORY SHEET
******************* -DIRECTORY SHEET- ****************** DATE MMM-dd-yyyy ***** TIME 15:00 *****
201 555 1234 EMAIL ADDRESS:fax@mgcs.co.jp
AMERICA AFRICA ........
ASIA CANADA ........
BRAZIL JAPAN ........
- PANASONIC -
********************************************* -HEAD OFFICE - ****** - 201 555 1212- ******
6
7
dotted line

78
Customizing Your Machine
Your machine has a variety of adjustable Fax Parameters. These parameters, listed in the Parameter Table,
are preset for you and do not need to be changed. If you do want to make a change, read the table carefully.
Some parameters, such as the Resolution and Contrast parameters, can be temporarily changed by simple
key operation just before a transmission is made. When the transmission ends, however, these parameters
return to their preset values (Home position). Other parameters can only be changed by the procedure
described below.
NOTE 1. To scroll the Fax Parameters in Steps 2 or 4, press or .
2. To print out a Fax Parameter List, see page 220.
General Description
Setting the Fax Parameters
1
SET MODE (1-8)
ENTER NO. OR ∨∧
2
FAX PARAMETER(1-182)
NO.=
❚
3Enter Fax Parameter number from the Parameter Table.
Ex: for CONTRAST
FAX PARAMETER(1-182)
NO.=001
401 CONTRAST
1:NORMAL
5Enter the new setting value.
Ex: for LIGHTER
01 CONTRAST
2:LIGHTER
6
To set another parameter, press to return to
Step 3 or press to return to standby.
02 RESOLUTION
2:FINE
7
4
0 0 1
2
CLEAR
STOP

Customizing Your Machine
79
Programming
Your Machine
Fax Parameter Table
No. Parameter Setting
Number Setting Comments
001 CONTRAST *1 Normal Setting the home position of the CONTRAST key.
2 Lighter
3Darker
002 RESOLUTION 1 Standard Setting the home position for the RESOLUTION.
*2 Fine
3S-Fine
4 Halftone
(Fine)
5 Halftone
(S-Fine)
004 STAMP *1 Off Setting the home position of the STAMP key.
To select the stamp function when document is stored in
memory, see Fax Parameter No. 28.
2On
005 MEMORY 1 Off Setting the home position for memory transmission/copy
mode. (This setting can be temporarily changed by using
F8-9 (MEMORY XMT))
*2 On
006 DIALING METHOD 1 Pulse Selecting the dialing method.
*2 Tone
007 HEADER PRINT *1 Inside Selecting the printing position of the header.
Inside : Prints inside of TX copy area.
Outside : Prints outside of TX copy area.
No print : Header is not printed.
2Outside
3 No print
008 HEADER FORMAT *1 Logo, ID No. Selecting the header format.
2From To
009 RCV'D TIME PRINT *1 Invalid Selecting whether the machine prints the received date &
time, remote ID, percentage of reduction and page number
on the bottom of each received page.
2Valid
010 KEY/BUZZER
VOLUME
1 Off Selecting the volume of the Key/Buzzer tone.
*2 Soft
3 Loud
012 COMM. JOURNAL 1 Off Selecting the home position of printout mode for COMM.
Journal Off/Always/INC.
Off : Does not print
Always : Always prints
Inc. Only : Prints only when communication has failed.
2Always
*3 Inc. Only
013 AUTO JOURNAL
PRINT
1 Invalid Selecting whether the machine prints the journal
automatically after every 32 transactions.
*2 Valid
Continued on the next page...

Customizing Your Machine
80
Fax Parameter Table
017 RECEIVE MODE 1 TEL Setting the receive mode.
*2 FAX
3 FAX/TEL
SW.
4 TAM/FAX
018 OPERATOR CALL
TIMER
*1 20 sec. Selecting the length of time that your machine signals
(Rings) for an incoming voice call in Fax/Tel Auto
Switching mode. (See page 130)
230 sec.
340 sec.
450 sec.
019 OGM LENGTH
(TAM I/F)
1 1 sec. Setting for the OGM length of your TAM from 1 to 60
seconds. The machine will not start to detect SILENCE
until the time setting has lapsed.
(Default = 20 sec.)
--- ---
60 60 sec.
020 SILENT DETECTION
(TAM I/F)
1 Invalid Selecting the Silent Detection Mode.
*2 Valid
022 SUBSTITUTE RCV 1 Invalid Selecting whether the machine receives to memory when
recording paper runs out, toner runs out or recording paper
is jammed.
*2 Valid
023 RECORDING PAPER
SIZE
1 A4 Setting the recording paper size installed in your machine.
*2 Letter
3 Legal
024 PRINT REDUCTION 1 Fixed Selecting print reduction mode.
Fixed : Reduce received document according to setting of
Parameter No. 25.
Auto : Reduce received document according to the length
of received documents.
*2 Auto
025 REDUCTION RATIO 70 70% Selecting fixed print reduction ratio from 70% to 100%.
This parameter functions only when fixed print reduction is
selected on Fax Parameter No. 24.
---- ----
*100 100%
026 POLLING PASSWORD (----) Setting a 4-digit password for secured polling.
027 POLLED FILE SAVE *1 Invalid Selecting whether the machine retains the polled
document in memory even after the document is polled
once.
2Valid
028 STAMP AT MEM. XMT 1 Invalid Selecting whether the machine stamps the original
documents when storing the documents into memory.
(Depending on the Stamp setting on the Control Panel)
*2 Valid
031 INCOMPLETE FILE
SAVE
*1 Invalid Selecting whether the machine retains the document in
memory if the document is not successfully transmitted.
2Valid
No. Parameter Setting
Number Setting Comments

Customizing Your Machine
81
Fax Parameter Table
Programming
Your Machine
032 COPY REDUCTION 1 Manual Selecting whether the machine performs the copy
reduction ratio automatically or manually.
Manual : The machine will prompt you for the Zoom ratio
(100% to 70%) when making copies.
Auto : The machine will automatically determine the
reduction ratio according to the length of the
original document.
*2 Auto
034 ENERGY SAVER
MODE
1 Off To reduce the power consumption in standby, select either
Energy-Saver or Sleep mode and specify the Delay Time
(1 to 120 minutes) for the machine to enter into the
selected mode.
The Delay Timer setting is only available in the Energy-
Saver or Sleep Modes.
Off : The unit will remain in standby
mode and consume more energy
than when in Energy-Saver or
Sleep modes.
Energy-Saver Mode : Saves energy by consuming less
power than when in standby mode
by turning off the fuser unit after
the specified time.
*2 Energy-
Saver
035 DAYLIGHT TIME 1 Invalid Selecting whether the clock adjusts for Daylight Saving
Time automatically. The built-in clock will advance 1 hour
at 2:00 am on the first Sunday in April and fallback 1 hour
at 2:00 am on the last Sunday in October.
*2 Valid
036 RING PATTERN
DETECT (DRD)
(See Note 2)
*1 Invalid All ring patterns.
2 Valid Select a ring pattern for automatic answering.
1: A Standard ring pattern.
2: B Double ring pattern.
3: C Triple ring pattern (Short-Short-Long).
4: D All other triple ring patterns, except the
type C described above.
037 RCV TO MEMORY (----) Enter a 4-digit password used to print out the received
document in memory by using F8-5 (RCV TO MEMORY).
When F8-5 is set to On, this parameter will not be shown
on the LCD display. (See page 170)
038 ACCESS CODE (----) Enter a 4-digit Access Code to secure the machine from
unauthorized use. (See page 168)
039 PIN CODE ACCESS *1 None Selecting the access method (Prefix or Suffix) to dial a
number with PIN Code. (See page 175)
2 Suffix
3Prefix
042 CONF. POLLED FILE
SAVE
*1 Invalid Selecting whether the machine saves the confidential
polled file even after the file is polled once.
2Valid
043 PASSWORD-XMT *1 Off Setting a 4-digit XMT-Password and selecting whether the
machine performs and checks the XMT-Password of the
receiving station when transmitting. (See page 196)
2On
No. Parameter Setting
Number Setting Comments
Continued on the next page...

Customizing Your Machine
82
Fax Parameter Table
044 PASSWORD-RCV *1 Off Setting a 4-digit RCV-Password and selecting whether the
machine performs and checks the RCV-Password of the
transmitting station when receiving. (See page 197)
2On
046 SELECT RCV *1 Invalid Selecting whether the machine performs selective
reception. (See page 194)
2Valid
047 REMOTE RECEPTION 1 Invalid Selecting whether or not the machine accepts remote
reception command. (See page 129)
*2 Valid
051 REMOTE
DIAGNOSTIC
*1 Invalid Selecting whether or not the machine accepts to update
the firmware or Remote Diagnostics from the remote
station. Please ask your Panasonic Authorized Dealer for
details.
2Valid
052 DIAGNOSTIC
PASSWORD
(----) Setting the password for Remote Diagnostic Mode.
Please ask your Panasonic Authorized Dealer for details.
053 SUB-ADDRESS
PASSWORD
(----) Setting a 20-digit password for secured sub-address
communication.
054 FAX FORWARD *1 Invalid Selecting whether the machine performs Fax Forwarding
to the specified destination. (See page 177)
2Valid
056 COVER SHEET *1 Off Setting the home position of the Cover Sheet parameter in
the Select Mode. (See page 173)
2On
058 LANGUAGE *1 A-English Selecting the language to be shown on the display and
reports.
2 C-French
3Spanish
065 PRINT COLLATION 1 Invalid Selecting whether the machine prints out documents in
sequence. (See page 135)
*2 Valid
082 QUICK MEMORY XMT 1 Invalid Selecting whether the machine performs Quick Memory
Transmission. (See page 108 to 110)
Invalid : Stores all documents into memory first before
dialing the telephone number.
Valid : Starts dialing the telephone number immediately
after storing the first page.
*2 Valid
099 MEMORY SIZE
(Flash Memory)
- - Displays the amount of base and optional memory
installed.
(Base Memory + Optional Memory)
140 LAN RELAY XMT
REQUEST
*1 Invalid Selecting whether the machine performs LAN Relay XMT
Request.
2Valid
142 RELAY XMT
(a.k.a. LAN RELAY
STATION on UF-770i)
1 Invalid Selecting whether the machine accepts and performs G3
relayed transmission. (Relay Station Functions)
*2 Valid
No. Parameter Setting
Number Setting Comments

Customizing Your Machine
83
Fax Parameter Table
Programming
Your Machine
143 RELAY XMT REPORT 1 Off Setting how the COMM. Journal for relayed transmission
is sent to the originator.
Off : Does not send.
Always : Always sends.
Inc. Only : Sends only if communication has failed.
*2 Always
3Inc. Only
144 EMAIL CHARACTER
SET
1 Japanese Selecting the Character Set when receiving or sending
email text.
*2 English
145 SENDER SELECTION *1 Invalid Selecting a pre-programmed sender’s name and email
address before each transmission.
2Valid
146 POP TIMER ---- 0 to 60 min. Setting the time interval for the machine to check for email
on the POP Server.
(0 = Does not check the POP Server for email.)
3
147 AUTO POP RCV 1 Invalid Selecting whether the machine automatically downloads
an email from the POP Server.
*2 Valid
148 DELETE POP RCV
EMAIL
1 Invalid Selecting whether the email will be deleted automatically
after retrieval from the POP Server.
*2 Valid
149 DELETE POP ERR
EMAIL
*1 Invalid Selecting whether to delete the email that includes an
incompatible file attachment from the POP Server.
2Valid
150 IFAX RETURN
RECEIPT
1 Invalid Selecting whether to send a return receipt when receiving
from another Panasonic Internet Fax.
*2 Valid
151 EMAIL HEADER
FORMAT
1 All Selecting the header information to print when an email is
received. (Normally used for Troubleshooting. It shows
the path of the email transmission before arriving at your
machine.)
*2 Subject/
From/To
3Off
152 SUB-ADDRESS
ROUTING
*1 Invalid Selecting whether to automatically route a received fax or
email using ITU-T Sub-address.
2Valid
153 TSI ROUTING *1 Invalid Selecting whether to route a received fax to a telephone
number or an email address preprogrammed in Phone
Book using the originating fax’s Numeric ID (TSI frame
information).
2Valid
154 ROUTING HEADER
FORMAT
*1 Originator Selecting the type of email header to be included in the
"From" field of each routed faxes.
Originator : The originating fax machine’s TSI will
appear in the "From" field of the routed
email.
Relay Station : The routing station’s email address will
appear in the "From" field of the routed
email.
2 Relay
Station
155 PRINT ROUTED
DOCUMENT
*1 Inc. Only Selecting whether a received fax to be routed is always
printed or only when the routing operation fails.
2Always
No. Parameter Setting
Number Setting Comments
Continued on the next page...

Customizing Your Machine
84
Fax Parameter Table
156 PRINT FORWARDED
DOCUMENT
*1 Inc. Only Selecting whether a memory received fax or email to be
forwarded is always printed or only when forwarding is
incomplete.
2Always
157 TRANSACTION
JOURNAL
*1 Invalid Selecting whether the machine sends a transaction journal
to the pre-programmed email address.
2Valid
158 PC REMOTE
UPDATE
*1 Invalid Selecting whether the machine will accept commands from
an email application, to:
(a) Program the Internet Parameters
(b) Program the Auto Dialer
(c) Allow retrieval of the Journal
2Valid
159 SUBJECT LINE
ENTRY
*1 Invalid Selecting whether the "Subject" line can be programmed
during each transmission.
2Valid
160 DEFAULT DOMAIN 1 Invalid Selecting whether the machine accepts to insert the
Default Domain when entering Manual Number Dialing.
*2 Valid
161 DNS SERVER 1 Invalid Selecting whether to use the DNS Server for the Internet
communication.
*2 Valid
162 TIFF VIEWER URL 1 None Selecting whether to include the URL Address in the email
message body.
*2 English
3English+
Japanese
163 ROUTING HEADER *1 Invalid Selecting whether to add the Header Print information of
the Routing Station on the top edge of each routed pages.
2Valid
164 IFAX XMT HEADER
(Email only)
*1 Included Selecting whether to include the header when sending a
document to an addressee in the same Domain as
specified in the Default Domain parameter. (This is useful
when using the machine to scan documents back to your
PC)
Note: When sending to a Domain other than as specified
in the Default Domain parameter, the header will be
included regardless of the selection.
2 Not Included
169 DHCP CLIENT 1 Invalid Select whether the machine would automatically acquire
the Network Parameters from the DHCP Server. (Such as
IP Address, Subnet Mask, Default Gateway IP Address,
etc.)
Note: If you change the setting of this parameter, the
machine will reboot automaticaly.
*2 Valid
170 SMTP
AUTHENTICATION
(See Note 3)
*1 Invalid Selecting whether your SMTP Server (Outgoing Mail
Server) requires authentication with a user name and
password before accepting email. After change the setting
to "Valid", you can enter the user name and password
assigned to your machine by your network administrator.
2Valid
171 POP BEFORE SMTP
(See Note 3)
*1 Invalid Selecting whether your SMTP Server (Outgoing Mail
Server) requires authentication by first retrieving incoming
email from the POP Server before accepting email.
(Please consult with your network administrator).
2Valid
No. Parameter Setting
Number Setting Comments

Customizing Your Machine
85
Fax Parameter Table
Programming
Your Machine
NOTE 1. Setting number marked with an asterisk (*) indicates the factory standard setting.
2. This parameter supports an optional telephone service "Distinctive Ring Service" provided by
your local telephone company. It allows up to 4 different telephone numbers to be assigned on
a single telephone line with a distinctive ring for each telephone number. By selecting the
appropriate ring pattern associated with the telephone number assigned for your fax machine.
It can differentiate and answer the incoming call on the fax number. All other calls on the other
telephone numbers will not be answered. This optional service from your local phone company
is also called Custom Ringing, Distinctive Ringing, Ident-a-call, Ident-a-ring, Personalized
Ringing, RingMaster, RingMate, Selective Ringing, Smart Ring or something similar. Check
with your local telephone company on the availability of this service in your area.
3. "Valid" can be selected when the SMTP server or the POP server support the capabilities.
172 DIRECT IFAX XMT *1 Invalid Selecting whether to be prompted during One-Touch/
ABBR registration if the station you are programming is to
receive Internet Fax directly without going through a Mail
Server.
2Valid
173 DELIVERY NOTICE
(HOME)
*1 Off Setting the home position of requesting a Delivery Notice
(MDN) on the Function Select Mode (F8-2) when sending
an email/Internet Fax.
The delivery notice received will not be printed. It is used
to update the communication status on the Transaction
Journal of the original email sent.
2On
174 APOP
AUTHENTICATION
(See Note 3)
*1 Invalid Selecting whether to use APOP authentication method
when retrieving email/Internet Fax from the POP Server.
(This setting is server dependant; consult with your
network administrator).
2Valid
177 XMT FILE FORMAT *1 TIFF Selecting whether the document(s) are converted into a
TIFF-F or PDF format when sending an Internet Fax. (The
setting can be temporarily changed by using F8-6)
Note: PDF file is only available if sending the
document(s) to a PC.
2 PDF
182 SEND COMM. JNL *1 Print Selecting whether the Communication Jornal is printed,
emailed or both.
Print :Prints
Email : Emailed to the address selected in the Sender
Selection (See page 150).
Both : Prints and Emailed
2Email
3Both
No. Parameter Setting
Number Setting Comments

86
Basic Operations
Loading Documents
In general, your machine will send any document printed on A4, Letter or Legal size paper.
Note: The maximum document width that can be sent through the machine is 10.1 in (257 mm). However,
the effective scanning width is 8.3 in (212 mm).
You must never try to send documents that are:
To transmit these kinds of documents, make a photocopy first and then transmit the copy instead.
Documents You Can Send
Documents You Cannot Send
Wet Covered with wet ink or paste
Too thin (e.g., onionskin, airmail
paper, pages from some
magazines, etc.)
Wrinkled, curled or folded
Coated (e.g., glossy paper, etc.) Chemically processed (e.g.,
pressure-sensitive paper, carbon-
coated paper, etc.) or made of cloth
or metal
Document Size
Single sheet:
0.0024 - 0.0060 in
(0.06 - 0.15 mm)
Multiple sheets:
0.0024 - 0.0039in
(0.06 - 0.10 mm)
Document Thickness
Maximum Size Minimum Size
Direction
Direction
78.7 in (2000 mm)
5.8 in (148 mm)
5.0 in (128 mm)
10.1 in (257 mm)
(See Note)
ABC
abcdefghijklmnopqrstuvwxyzabcdef
abcdefghijklmnopqrstuvwxyzabcdefg
abcdefghijklmnopqrstuvwxyzabcdefg
abcdefghijklmnopqrstuvwxyzabcdefg
abcdefghijklmnopqrstuvwxyzabcdefg
abcdefghijklmnopqrstuvwxyzabcdefg
abcdefghijklmnopqrstuvwxyzabcdefg
abcdefghijklmnopqrstuvwxyzabcdefg
abcdefghijklmnopqrstuvwxyzabcdef
abcdefghijklmnopqrstuvwxyzabcdef
abcdefghi
ab
abcdefghijklmnopqrstuvwxyzabcdefg
abcdefg
abcd

Loading Documents
87
Basic Operations
1. Be sure the document(s) is free of staples, paper clips and is not torn, greasy or covered by foreign objects.
2. Place the document(s) FACE DOWN on the Automatic Document Feeder (ADF) until the leading edge
placed into the machine stops.
If you are sending multiple pages, make sure that the bottom sheet enters first. You can also stack up
to 50 Pages on the ADF at one time by staggering the documents as illustrated below. If you have
more than 50 pages, wait until transmission or storing in memory starts as pages feed through, place any
remaining pages on top of the last page in the feeder.
3. Adjust the Document Guides to center the document(s) on the ADF.
When you set a document on the ADF, the display message will change from date and time (standby) to
the following message. You can now change basic transmission settings, or begin the dialing procedure.
ENTER STATION(S)
THEN PRESS START 00%
NOTE 1. The multiple page sending limitation is as follows.
* Please note that although the size and thickness meets the specifications, you might not be
able to set 50 pages with some types of papers.
2. Transmitting documents longer than 14 in (356 mm) requires user's assistance.
3. When transmitting documents longer than Letter size (8.5 x 11 in), please extend the Sub Tray
as shown below.
How to Load Documents
Document Size Document Thickness
Up to 20 pages Up to 10.1 x 14.3 in (257 x 364 mm) 0.0024 - 0.0048 in
Up to 50 pages* A4 or Letter size 0.0024 - 0.0039 in
CORRECT INCORRECT
Document Guides
Document Sub Tray

88
Basic Transmission Settings
You can temporarily change the transmission settings either before or after you place the document on the
ADF.
These settings are as follows
•Contrast
• Resolution
•Stamp
• Communication Journal
After your document(s) have been sent, your machine will automatically return to the preset settings.
Your machine is preset to Normal contrast. If you wish to send a document with lighter contrast, change the
setting to Lighter. If you wish to send a document with darker contrast, change the setting to Darker.
Press to:
Your machine is preset to Standard resolution, which is suitable for most documents.
If you want to send it with more detail, change the setting to Fine, Super Fine or Halftone.
Press to:
NOTE 1. To change the preset Contrast position, change the setting of Fax Parameter No. 01. (See
page 79)
2. To change the preset Resolution position, change the setting of Fax Parameter No. 02. (See
page 79)
General Description
Contrast
Resolution
CONTRAST
CONTRAST = Normal CONTRAST = Darker
CONTRAST = Lighter
RESOLUTION
RESOLUTION = Standard RESOLUTION = Fine RESOLUTION = Super Fine
RESOLUTION = Halftone (Fine)
RESOLUTION = Halftone (S-Fine)

Basic Transmission Settings
89
Basic Operations
The Verification Stamp helps you to confirm successful transmissions by stamping the bottom of each
successfully transmitted page with a small mark.
Press to:
NOTE 1. When you store a document in memory, the Verification Stamp will stamp on the document if it
is successfully stored in memory. In this case the Verification Stamp is not a confirmation that
the document was successfully transmitted. If you wish to disable the use of the Verification
Stamp when storing document in memory, change the setting of Fax Parameter No. 28. (See
page 80)
2. To change the preset Verification Stamp position, change the setting of Fax Parameter No. 04.
(See page 79)
Verification Stamp
STAMP
STAMP = Off STAMP = On
STAMP:
ON
STAMP:
OFF

Basic Transmission Settings
90
A Communication Journal lets you verify if the transmission was successful. You can select the condition to
print out the Communication Journal as follows.
NOTE 1. To change the preset Comm. Journal condition, change the setting of Fax Parameter No. 12.
(See page 79)
Communication Journal (Comm. Journal)
When you set COMM. JOURNAL = OFF : a Communication Journal does not print.
When you set COMM. JOURNAL = ON : a Communication Journal will print automatically after every
communication.
When you set COMM. JOURNAL = INC : a Communication Journal will print automatically only if the
communication has failed.
1
SELECT MODE (1-9)
ENTER NO. OR ∨∧
2
COMM. JOURNAL=INC
1:OFF 2:ON 3:INC
3
for OFF (Does not print).
or
for “ON” (Always prints).
or
for “INCOMPLETE” (Prints only when
communication has failed).
COMM. JOURNAL=OFF
1:OFF 2:ON 3:INC
or
COMM. JOURNAL=ON
1:OFF 2:ON 3:INC
or
COMM. JOURNAL=INC
1:OFF 2:ON 3:INC
4
8
1
1
2
3

91
Basic Operations
Sending Documents via LAN
Document(s) can be sent via LAN to a single or multiple email addresses. The following Email Addressing
methods can be selected:
• Manual Email Addressing
• One-Touch Email Addressing
• Abbreviated Email Addressing
• Directory Search Email Addressing (Auto Dialer & LDAP)
• Multiple Station Email Addressing
The Memory Transmission mode is automatically selected by your machine if an email address is registered
into the chosen One-Touch key(s), Program key(s), or Abbreviated Number key(s).
The document is always stored into memory first, then the machine starts to send the email message.
Direct Transmission, Voice Mode Transmission, and Redialing features are not available for sending
documents via LAN.
General Description

Sending Documents via LAN
92
NOTE 1. If your machine sounds an alarm (pi-pi-pi) in Step 2 above, this indicates that the Dialer is Full
(more than 70 full email addresses are entered or 70 transmission reservations including G3
communication have been already reserved).
2. If the transmission cannot be completed for any reason, the email may be returned
undelivered; otherwise no reply will be printed.
3. For the machine to perform the email address completion the Fax Parameter No. 160
(DEFAULT DOMAIN) must be set to "Valid" and the DEFAULT DOMAIN must be
preprogrammed in the User (Internet) Parameters. (See page 49)
Manual Email Addressing
1
Set document(s) face down.
ENTER STATION(S)
THEN PRESS START 00%
2 To choose Manual Email Addressing mode.
❚
ENTER EMAIL ADDRESS
3a Enter the full email address using the Character keys (up
to 60 characters).
Ex:
If you make a mistake, press to erase the character
then re-enter the correct character.
abc@panasonic.com
3b Enter the User portion of the email address and press
. The machine will complete the email address
with the Default Domain preprogrammed in the User
(Internet) Parameters. (i.e. will add "panasonic.com" to
the email address)
abc
3c If you want to send to a different Domain, enter the first
part of an email address, press and use the
or key to display domain names in the Selectable
Domains List. Choose the desired domain and press
. (See Note 3 and page 100)
abc@mgcs.com
4
The document(s) is stored into memory with a file number.
Then connects to the LAN and starts sending the email
message.
* STORE * NO.001
PAGES=001 01%
* STORE * COMPLETED
TOTAL PAGE=005 25%
ON LINE * MEM.MXT *
ID:abc@panasonic.com
EMAIL
ab c pa n a s o n i c
co m
CLEAR
SET
START

Sending Documents via LAN
93
Basic Operations
One-Touch dialing / addressing is a fast way of dialing full telephone numbers or email addresses. To use
these dialing or addressing methods, you must first store the telephone numbers or email addresses into
One-Touch keys. (See page 70)
NOTE 1. If your machine sounds an alarm (pi-pi-pi) in Step 2 above, this indicates that the Dialer is Full
(more than 70 full email addresses are entered or 70 transmission reservations including G3
communication have been already reserved).
2. If the transmission cannot be completed for any reason, the email may be returned
undelivered; otherwise no reply will be printed.
One-Touch Email Addressing
1
Set document(s) face down.
ENTER STATION(S)
THEN PRESS START 00%
2Press a One-Touch key (01 - 28).
Ex:
If a telephone number is stored into the One-Touch key,
the display shows:
<01>(Station name)
abc@panasonic.com
❚
<01>(Station name)
5551234
3
The document(s) is stored into memory with a file number.
Then connects to the LAN and starts sending the email
message.
* STORE * NO.001
PAGES=001 01%
* STORE * COMPLETED
TOTAL PAGE=005 25%
ON LINE * MEM.MXT *
ID:(Station name)

Sending Documents via LAN
94
Abbreviated dialing / addressing is a fast way of dialing full telephone numbers or email addresses. To use
these dialing or addressing methods, you must first store the telephone numbers or email addresses into
the Auto Dialer with a 3-digit abbreviated code. (See page 72)
NOTE 1. If your machine sounds an alarm (pi-pi-pi) in Step 2 above, this indicates that the Dialer is Full
(more than 70 full email addresses are entered or 70 transmission reservations including G3
communication have been already reserved).
2. If the transmission cannot be completed for any reason, the email may be returned
undelivered; otherwise no reply will be printed.
Abbreviated Email Addressing
1
Set document(s) face down.
ENTER STATION(S)
THEN PRESS START 00%
2Press and then enter a 3-digit code (001 - 100).
Ex:
If a telephone number is stored into the ABBR station, the
display shows:
[100](Station name)
xyz@panasonic.com
[100](Station name)
5553456
3
The document(s) is stored into memory with a file number.
Then connects to the LAN and starts sending the email
message.
* STORE * NO.001
PAGES=001 01%
* STORE * COMPLETED
TOTAL PAGE=005 25%
ON LINE * MEM.MXT *
ID:(Station name)
ABBR
1
0 0

Sending Documents via LAN
95
Basic Operations
When sending via LAN, the Directory Search function allows you to dial a full email address or telephone
number by searching for the station name or email address entered in the Auto Dialer and the LDAP
(Lightweight Directory Access Protocol) Server.
Directory Search Dialing
1
Set document(s) face down.
ENTER STATION(S)
THEN PRESS START 00%
2a
To search for the station name.
or
ENTER LETTER(S)
❚
2b To search for email address.
❚
ENTER EMAIL ADDRESS
3a Enter the full station name or part of a station name by
using the Character keys. (See page 14)
Ex: to search for PANASONIC
If you make a mistake, press to erase the
character then re-enter the correct character.
or
ENTER LETTER(S)
PANA
❚
3b Enter the full or part of an email address using the
Character keys.
Ex: to search for xyz@panasonic.com
x
xyz@panasonic.com
4
or
repeatedly until the display shows the station name and
telephone number / email address you want to send to.
The search priority is the LDAP Server first (retrieves up
to 50 stations per search), then it searches the Auto
Dialer.
To refine your search, add additional characters to the
searched station name / email address.
(01)Panasonic NY002
NEW_YORK@panasonic.c
or
x
xyz@panasonic.com
5
Use the to change the retrieved station's display
format from Station Name & Email Address to Station
Name only or to Email Address only.
(01)Panasonic NY002
New_York@panasonic.c
(01)Panasonic NY002
(02)New_York@pasonic
EMAIL
PA N A
CLEAR
x
Continued on the next page...

Sending Documents via LAN
96
Directory Search Dialing
NOTE 1. If your machine sounds an alarm (pi-pi-pi) in Step 2 above, this indicates that the Dialer is Full
(more than 70 full email addresses are entered or 70 transmission reservations including G3
communication have been already reserved).
2. If the transmission cannot be completed for any reason, the email may be returned
undelivered; otherwise no reply will be printed.
6
The document(s) is stored into memory with a file number.
Then connects to the LAN and starts sending the email
message.
* STORE * NO.001
PAGES=001 01%
* STORE * COMPLETED
TOTAL PAGE=005 25%
ON LINE * MEM.MXT *
ID:PANASONIC

Sending Documents via LAN
97
Basic Operations
You can store the document(s) into memory and then send to multiple stations (up to 202 addresses) via
LAN.
NOTE 1. If your machine sounds an alarm (pi-pi-pi) in Step 2 above, this indicates that the Dialer is Full
(more than 70 full email addresses are entered or 70 transmission reservations including G3
communication have been already reserved).
2. If the transmission cannot be completed for any reason, the email may be returned
undelivered; otherwise no reply will be printed.
3. The unit will accept a combination of email addresses and PSTN dialing numbers.
4. Generally, LAN transmission to multiple destinations will be completed in a single transmission
to the SMTP server. However, when the “DELIVERY NOTICE=ON” or when using the
DIRECT IFAX XMT modes, separate transmission is required for each destination.
Multi-Station Transmission (Broadcasting)
1
Set document(s) face down.
ENTER STATION(S)
THEN PRESS START 00%
2Enter the email addresses by any combination of the
following methods:
• One-Touch Dialing
• Abbreviated Dialing
• Directory Search Dialing (Auto Dialer and the LDAP),
press after each email address is entered.
• Manual Number Dialing, press after each
station is entered (up to 70 addresses).
Ex:
Ex:
If you want to confirm the number of stations you have
entered, press .
<01>(Station name)
abc@panasonic.com
❚
[100](Station name)
xyz@panasonic.com
❚
2 STN(S) ARE SET
ADD MORE OR START
3
The document(s) is stored into memory with a file number.
Then connects to the LAN and starts sending the email
message.
* STORE * NO.001
PAGES=001 01%
* STORE * COMPLETED
TOTAL PAGE=005 25%
ON LINE * MEM.MXT *
ID:abc@panasonic.com
SET
SET
1
0 0
SET

Sending Documents via LAN
98
If your machine is on-line busy transmitting from memory, receiving or printing received documents, you can
reserve a transmission by the following procedure.
NOTE 1. To cancel the memory transmission reservation, see page 164.
2. While the unit is displaying "WAIT TO DIAL", you can press to initiate the Network
connection immediately.
Memory Transmission Reservation (Multi-tasking)
1Your machine is on-line, the ON LINE lamp is blinking or
printing received documents.
ON LINE * PC MODE *
ON LINE * PRT MODE *
* PRINTING *
PC DATA
ON LINE * MEM.XMT *
ID:(Identification)
ON LINE * RCV *
ID:(Identification)
* PRINTING *
MEMORY RCV’D DOC
2
Set document(s) face down.
ENTER STATION(S)
THEN PRESS START 00%
3Dial by any combination of the following methods:
• One-Touch Dialing
• Abbreviated Dialing
•Manual Number Dialing, press after each
station is entered
(Up to 70 stations)
• Directory Search Dialing (Auto Dialer and the LDAP),
press after each station is entered
(For details, see pages 92 to 96)
Ex:
•If you want to confirm the number of stations you have
entered, press .
<01>(Station name)
abc@panasonic.com
[100](Station name)
xyz@panasonic.com
2 STN(S) ARE SET
ADD MORE OR START
4
5
Your machine will store the document(s) into memory.
* STORE * NO.005
PAGES=001 01%
* STORE * COMPLETED
TOTAL PAGE=005 25%
SET
SET
1
0 0
SET
REDIAL

Sending Documents via LAN
99
Basic Operations
You can also retry connecting manually by pressing key.
NOTE 1. While the unit is displaying "WAIT TO DIAL", you can press to initiate the Network
connection immediately.
Automatic Redialing
If the Network connection is not available or the destination device (IFax)
is busy, the machine will retry connecting up to 5 times at 3 minutes
interval. During that time, a message will appear as shown to the right.
A file number is shown in the upper right hand corner of the display if it is a
memory transmission file.
WAIT TO DIAL NO.001
(Email address)
Manual Redialing
1
Set document(s) face down.
ENTER STATION(S)
THEN PRESS START 00%
2abc@panasonic.com
3
The document is stored into memory with a file number.
Then the machine redials and sends to the last dialed
email address.
* STORE * NO.002
PAGES=001 01%
REDIAL
REDIAL

Sending Documents via LAN
100
Using the Selectable Domains feature speeds the process of completing the email address by attaching
often used Domain Names.
• Advance registration of up to 10 often used, domain names into the "Selectable Domains" list is required.
(See page 49)
Ex: To send an email to the Sales Department of Panasonic "sales@panasonic.com" using the
"panasonic.com" domain that has been pre-registered in the Selectable Domains list, follow the steps
below:
Selectable Domains
1
Set document(s) face down.
ENTER STATION(S)
THEN PRESS START 00%
2 To choose Manual Email Addressing mode.
❚
ENTER EMAIL ADDRESS
3Enter the User portion of the email address using the
Character keys.
Ex:
(Note: The "@" symbol indicates to the machine that a
Domain Name will follow)
sales@
4 or key repeatedly until the desired Selectable
Domain Name is displayed on the LCD.
Ex: panasonic.com
panasonic.com
5Press to add the displayed Domain Name to
the User portion of the email address.
(If you make a mistake selecting the Domain Name,
simply press the or key followed by to
replace the selected Domain Name)
sales@panasonic.com
❚
EMAIL
sa l e s
SET
SET

Sending Documents via LAN
101
Selectable Domains
Basic Operations
NOTE 1. If the desired Domain Name is not found, press to exit the Selectable Domains List.
2. If the Fax Parameter No. 145 (SENDER SELECTION) setting is on "Valid", the Sender
Selection screen appears after pressing in Step 7 above. Select the sender to be
added to the "From:" field on the email and press to start storing the document(s).
The factory default setting for this parameter is on "Invalid".
6Press to specify other destinations.
or
1 STN(S) ARE SET
ADD MORE OR START
7
The document(s) is stored into memory with a file number.
(See Note 2)
Then connects to the LAN and starts sending the email
message.
SET
CLEAR
START
START

Sending Documents via LAN
102
You can request a Message Disposition Notification (MDN) to the receiving side. If the receiving side
supports the MDN feature, a delivery processing confirmation reply indicating that the message (email) was
read is sent to the originator.
The result field in your machine's Journal will indicate "OK" if the Delivery Notice is returned.
NOTE 1. If you transmit to separate stations with Delivery Notice request, your machine will connect to
the LAN for each station and request a Delivery Notice from each station.
2. To change the preset Delivery Notice condition, change the setting of Fax Parameter No.173.
Internet Fax Delivery Notice (MDN)
1
Set document(s) face down.
ENTER STATION(S)
THEN PRESS START 00%
2
SELECT MODE (1-9)
ENTER NO. OR ∨∧
3
DELIVERY NOTICE=OFF
1:OFF 2:ON
4
ENTER STATION(S)
THEN PRESS START 00%
5Dial by any combination of the following methods:
• One-Touch Dialing
• Abbreviated Dialing
• Directory Search Dialing (Auto Dialer and the LDAP),
press after each email address is entered.
• Manual Number Dialing, press after each
station is entered (up to 70 addresses).
Ex:
<01>(Station name)
panasonic.usa@panas
8
2
2
SET
SET

Sending Documents via LAN
103
Basic Operations
When using the Internet communication mode, a failure report will print automatically for each transaction if
the email is returned undelivered by the mail server. The printout will consist of the undelivered message
contents supplied by the mail server and a portion of the first page’s image for that particular transaction.
Failure Report Sample (User unknown)
Returned Email
5
MMM-dd-yyyyy 14:49 DX/800
P.01/01
Received: from localhost (localhost) by ifeifl.rdmg.mgcs.mei.co.jp (8.6.12/3.4W3) with
internal id OAA24381; Sun, MMM-dd-yyyy 14:52:57 +0900
Date: Sun, MMM-dd-yyyy 14:52:57 +0900
From: Mail Delivery Subsystem <MAILER-DAEMON@ifeifl.rdmg.mgcs.mei.co.jp>
Subject: Returned mail: User unknown
Message-Id: <200011120552.OAA243B1@ifeifl.rdmg.mgcs.mei.co.jp>
To: <fax@nwpc31.rdmg.mgcs.mei.co.jp>
The original message was received at Sun, MMM-dd-yyyy 14:52:54 +0900
from nwpc31.rdmg.mgcs.mei.co.jp [172.21.22.51]
----- The following addresses had delivery problems -----
<error@nwr39.rdmg.mgcs.mei.co.jp> (unrecoverable error)
----- Transcript of session follows -----
.... while talking to nwr39.rdmg.mgcs.mei.co.jp.:
>>> RCPT To:<error@nwr39.rdmg.mgcs.mei.co.jp>
<<< 550 <error@nwr39.rdmg.mgcs.mei.co.jp>... User unknown
550 <error@nwr39.rdmg.mgcs.mei.co.jp>... User unknown
----- Original message follows -----
Return-Path: fax@nwpc31.rdmg.mgcs.mei.co.jp
Received: from nwpc31.rdmg.mgcs.mei.co.jp (Internet FAX) (nwpc31.rdmg.mgcs.mei.co.jp [172.21
.22.51]) by ifeifl.rdmg.mgcs.mei.co.jp (8.6.12/3.4W3) with SMTP id OAA24380 for <error@nwr39
.rdmg.mgcs.mei.co.jp>; Sun, MMM-dd-yyyy 14:52:54 +0900
Message-ID: <200011120552.OAA24380@ifeifl.rdmg.mgcs.mei.co.jp>
Mime-Version: 1.0
Content-Type: image/tiff
Content-Transfer-Encoding: base64
Content-Disposition: attachment; filename="image.tif"
Content-Description: image.tif
X-Mailer: Internet FAX, MGCS
Date: Sun, MMM-dd-yyyy 14:49:00 +0900
From: "DP-2000" <fax@nwpc31.rdmg.mgcs.mei.co.jp>
Subject: IMAGE from Internet FAX
To: error@nwr39.rdmg.mgcs.mei.cp.jp
MMM-dd-yyyy

Sending Documents via LAN
104
Using a Mailing List stored in the mail server simplifies the process of entering multiple locations and allows
you to send to an unlimited number of email addresses with one easy operation.
Ask your Network System administrator for information on how to utilize the Mailing List.
Using a Mailing List

105
Basic Operations
Sending Documents via Telephone Line
You can choose either Memory or Direct Transmission.
Use Memory Transmission if:
• You want to send the document to multiple stations.
• You have to retrieve the document immediately.
• You want to take advantage of Dual Operation design.
Use Direct Transmission if:
• The memory is full.
• You want to send the document immediately.
Use Voice Mode Transmit if:
• You want to send the document after talking with the other party.
• You want to send the document after listening to a voice prompting.
General Description

Sending Documents via Telephone Line
106
Your machine quickly stores the document into the machine's memory.
Then, starts to dial the telephone number.
If the transmission fails, your machine will re-transmit the remaining unsuccessful page(s) automatically.
NOTE 1. The File Number of the document being stored is shown at the upper right corner of the display
while storing the document. It is also printed on the Communication Journal (COMM.
JOURNAL), Transaction Journal and File List. The percentage of memory used is shown on
the lower right corner of the display after each page is stored.
* STORE * NO.003
PAGES=002 10%
* STORE * COMPLETED
TOTAL PAGES=005 30%
2. If memory overflow occurs while storing documents, the remaining documents on the ADF will
be ejected. The machine prompts you whether to transmit the successfully stored documents
or to cancel the transmission. Press to cancel or press to transmit.
MEMORY OVERFLOW
INFO. CODE=870
See the Specifications on page 239 for the image memory capacity.
If no action is taken within 10 seconds, the machine will start transmitting the stored
documents.
15 PAGES COMPLETED
DELETE? 1:YES 2:NO
Memory Transmission
Transmit Receive
A
A
Store document
in memory
A
1
Destination A
Destination B
23
1 2

Sending Documents via Telephone Line
107
Memory Transmission
Basic Operations
3. An Information Code will be displayed if the transmission has failed or no answer at the
receiving side after the last automatic redial.
The document stored for this transmission will be erased from the memory automatically and
the information code is printed for the transmission on the Communication Journal (COMM.
JOURNAL).
If you need to retain the incomplete documents even after the last redial, change Fax
Parameter No. 31 (INC. FILE SAVE) to "Valid" in advance. (See page 80) To retry the
incomplete documents, refer to page 167.
INCOMPLETE
INFO. CODE=XXX
4. To stop the transmission, press .
The display shows:
COMMUNICATION STOP ?
1:YES 2:NO
Press to stop the transmission. The document you stored will be erased automatically.
If you do not want to erase the documents, change the setting of Fax Parameter No. 31 (INC.
FILE SAVE) to "Valid" in advance. (See page 80)
Then the following display will appear and you can select whether to save the file as an
incomplete file for editing and retry, or delete the file manually.
SAVE AS INCOMP.FILE?
1:YES 2:NO
5. If you would like to print a Communication Journal (COMM. JOURNAL) after stopping a
transmission, press when the display shows:
PRINT COMM. JOURNAL?
1:YES 2:NO
6. If the file memory capacity reaches 70 files and you try to store another file, the following
display appears and the machine will not accept additional files until a file is completed and
becomes available.
FILE STORAGE IS FULL
PLEASE WAIT!
STOP
1
1

Sending Documents via Telephone Line
108
Memory Transmission
Manual Number Dialing
To dial the telephone number manually, follow the steps below.
NOTE 1. If you need a special access number to get an outside line, dial it first then press to
enter a pause (represented by a "-") before dialing the full number.
Ex: 9 PAUSE 5551234
2. If you are using Pulse dialing and you wish to change to Tone dialing in the middle of dialing,
press (represented by a "/").
The dialing mode will be changed from Pulse to Tone after dialing the digit "/".
Ex: 9 PAUSE * 5551234
3. This feature is called “Quick Memory Transmission”. If you wish to store all the document(s)
into memory first before transmitting, change the Fax Parameter No. 82 (QUICK MEMORY
XMT) to “Invalid”. (See page 82)
1
Set document(s) face down.
ENTER STATION(S)
THEN PRESS START 00%
2Enter a telephone number from the keypad.
(Up to 36 digits)
You can also designate more that one destination.
Ex:
TEL. NO.
5551234
❚
3
The document is stored into memory with a file number.
Then starts dialing the telephone number immediately
after storing the first page. (See Note 3)
The remaining page(s) continue to store into memory.
* STORE * NO.002
PAGES=001 05%
* DIALING * NO.002
5551234
5 5 5 1 2 34
PAUSE

Sending Documents via Telephone Line
109
Memory Transmission
Basic Operations
One-Touch Dialing
One-Touch Dialing allows you to dial a full telephone number by pressing a single key. To set up the One-
Touch keys, see page 70.
Abbreviated Dialing
Abbreviated dialing is a speedy way to dial a frequently dialed telephone number by preprogramming the
telephone number into the built-in auto-dialer with a 3-digit abbreviated code. To program an abbreviated
dialing number, see page 72.
NOTE 1. This feature is called “Quick Memory Transmission”. If you wish to store all the document(s)
into memory first before transmitting, change the Fax Parameter No. 82 (QUICK MEMORY
XMT) to “Invalid”. (See page 82)
1
Set document(s) face down.
ENTER STATION(S)
THEN PRESS START 00%
2Press a One-Touch key.
Ex:
<01>(Station name)
5551234
3
The document is stored into memory with a file number.
Then starts dialing the telephone number immediately
after storing the first page. (See Note 1)
The remaining page(s) continue to store into memory.
* STORE * NO.002
PAGES=001 05%
* DIALING * NO.002
(Station name)
1
Set document(s) face down.
ENTER STATION(S)
THEN PRESS START 00%
2Press then enter a 3-digit code.
Ex:
[010](Station name)
5553456
3
The document is stored into memory with a file number.
Then starts dialing the telephone number immediately
after storing the first page. (See Note 1)
The remaining page(s) continue to store into memory.
* STORE * NO.002
PAGES=001 05%
* DIALING * NO.002
(Station name)
ABBR
0
1
0

Sending Documents via Telephone Line
110
Memory Transmission
Directory Search Dialing
Directory Search dialing allows you to dial a full telephone number by searching the station name entered in
One-Touch keys or Abbreviated dialing numbers.
NOTE 1. This feature is called “Quick Memory Transmission”. If you wish to store all the document(s)
into memory first before transmitting, change the Fax Parameter No. 82 (QUICK MEMORY
XMT) to “Invalid”. (See page 82)
1
Set document(s) face down.
ENTER STATION(S)
THEN PRESS START 00%
2ENTER LETTER(S)
❚
3Enter the full station name or part of a station name by
using the Character keys. (See page 14)
Ex: for searching PANASONIC
ENTER LETTER(S)
PANA
❚
4
or
repeatedly until the display shows the station name you
want to send to.
(01)PANASONIC
5553456
5
The document is stored into memory with a file number.
Then starts dialing the telephone number immediately
after storing the first page. (See Note 1)
The remaining page(s) continue to store into memory.
* STORE * NO.002
PAGES=001 05%
* DIALING * NO.002
PANASONIC
PA N A

Sending Documents via Telephone Line
111
Memory Transmission
Basic Operations
Multi-Station Transmission (Broadcasting)
If you have to send the same document(s) to multiple stations, you can save time in feeding the
document(s) by using memory transmission. That is, you can store the document(s) into memory and then
send it to the station(s) automatically.
NOTE 1. You can review the stations you entered in Step 3 before storing your document into memory
by pressing or . Press to clear an entered station or group shown on the
display if needed.
2. The “Quick Memory Transmission” is disabled if multiple stations are set.
1
Set document(s) face down.
ENTER STATION(S)
THEN PRESS START 00%
2Dial by any combination of the following methods:
• One-Touch Dialing
• Abbreviated Dialing
•Manual Number Dialing, press after each
station is entered
(Up to 70 stations)
• Directory Search Dialing (Auto Dialer and the LDAP),
• press after each station is entered
(For details, see pages 108 to 110.)
Ex:
•If you want to confirm the number of stations you have
entered, press .
<01>(Station name)
5551234
[010](Station name)
5553456
2 STN(S) ARE SET
ADD MORE OR START
3
The document is stored into memory with a file number.
Then starts dialing the telephone numbers in sequence.
* STORE * NO.001
PAGES=001 01%
* STORE * COMPLETED
TOTAL PAGE=005 25%
* DIALING * NO.001
(Station name)
SET
SET
0
1
0
SET
CLEAR

Sending Documents via Telephone Line
112
If your machine's memory is full or you wish to send the document immediately, use Direct Transmission.
Manual Number Dialing (Direct Transmission)
To dial the telephone number manually, follow the steps below.
NOTE 1. If you need a special access number to get an outside line, dial it first then press to
enter a pause (represented by a "-") before dialing the full number.
Ex: 9 PAUSE 5551234
2. If you are using Pulse dialing and you wish to change to Tone dialing in the middle of dialing,
press (represented by a "/").
The dialing mode will be changed from Pulse to Tone after dialing the digit "/".
Ex: 9 PAUSE * 5551234
3. To stop the transmission, press .
The display shows:
COMMUNICATION STOP ?
1:YES 2:NO
Press to stop the transmission. The Communication Journal will not print out regardless of
the printout mode setting of the Communication Journal.
Direct Transmission
1
Set document(s) face down.
ENTER STATION(S)
THEN PRESS START 00%
2
MEMORY XMT=ON
1:OFF 2:ON
3
ENTER STATION
00%
4Enter a telephone number from the keypad.
Ex:
PRESSSTARTTODIAL
5551234
❚
5
Your machine starts to dial the telephone number.
* DIALING *
5551234
8
9
1
5 5 5 1 2 34
PAUSE
STOP
1

Sending Documents via Telephone Line
113
Direct Transmission
Basic Operations
One-Touch Dialing (Direct Transmission)
One-Touch Dialing allows you to dial a full telephone number by pressing a single key. To set up the One-
Touch keys, see page 70.
1
Set document(s) face down.
ENTER STATION(S)
THEN PRESS START 00%
2
MEMORY XMT=ON
1:OFF 2:ON
3
ENTER STATION
00%
4Press a One-Touch key.
Ex:
The display will show the One-Touch number and station
name. The full number (e.g. 5551234) will then be dialed.
<01>(Station name)
5551234
* DIALING *
(Station name)
8
9
1

Sending Documents via Telephone Line
114
Direct Transmission
Abbreviated Dialing (Direct Transmission)
Abbreviated dialing is a speedy way to dial a frequently dialed telephone number by preprogramming the
telephone number into the built-in auto-dialer with a 3-digit abbreviated code. To program an abbreviated
dialing number, see page 72.
1
Set document(s) face down.
ENTER STATION(S)
THEN PRESS START 00%
2
MEMORY XMT=ON
1:OFF 2:ON
3
ENTER STATION
00%
4Press and a 3-digit code.
Ex:
The display will show the ABBR number and station
name.
The full number (e.g. 5553456) will then be dialed.
[010](Station name)
5553456
* DIALING *
(Station name)
8
9
1
ABBR
0
1
0

Sending Documents via Telephone Line
115
Direct Transmission
Basic Operations
Directory Search Dialing (Direct Transmission)
Directory Search dialing allows you to dial a full telephone number by searching the station name entered in
One-Touch keys or Abbreviated dialing numbers.
1
Set document(s) face down.
ENTER STATION(S)
THEN PRESS START 00%
2
MEMORY XMT=ON
1:OFF 2:ON
3
ENTER STATION
00%
4ENTER LETTER(S)
❚
5Enter the full station name or part of a station name by
using the Character keys. (See page 14)
Ex: for searching PANASONIC
ENTER LETTER(S)
PANA
❚
6
or
repeatedly until the display shows the station name you
want to send to.
(01)PANASONIC
5553456
7
The full number (e.g. 5553456) will be dialed.
* DIALING *
PANASONIC
8
9
1
PA N A

Sending Documents via Telephone Line
116
If you wish to send the document after talking with other party, use Voice Mode Transmission. Your machine
requires an optional fax handset or an external telephone.
Off-Hook Dialing
For Off-Hook Dialing, follow the steps below.
NOTE 1. To stop the transmission, press .
The display shows:
COMMUNICATION STOP ?
1:YES 2:NO
Press to stop the transmission. The Communication Journal will not print out regardless of
the printout mode setting of the Communication Journal.
Voice Mode Transmission
1
Set document(s) face down.
ENTER STATION(S)
THEN PRESS START 00%
2Lift the fax handset or the external telephone and dial the
telephone number from the keypad.
Ex:
* PHONE OFF HOOK *
* DIALING *
5551234
❚
3When you hear the voice of the other party, tell the other
party to prepare to receive a document.
Then, when you hear a beep,
and hang up the handset.
ON LINE * XMT *
5 5 5 1 2 34
STOP
1

Sending Documents via Telephone Line
117
Voice Mode Transmission
Basic Operations
On-Hook Dialing
For On-Hook Dialing, follow the steps below.
NOTE 1. If you need a special access number to get an outside line, dial it first then press to
enter a pause (represented by a "-") before dialing the full number.
Ex: 9 PAUSE 5551234
2. If you are using Pulse dialing and you wish to change to Tone dialing in the middle of dialing,
press (represented by a "/").
The dialing mode will be changed from Pulse to Tone after dialing the digit "/".
Ex: 9 PAUSE * 5551234
1
Set document(s) face down.
ENTER STATION(S)
THEN PRESS START 00%
2
You will hear dial tone through the monitor speaker.
* MONITOR *
❚
3Dial the telephone number from the keypad.
Ex:
* DIALING *
5551234
❚
4When you hear a beep, ON LINE * XMT *
5 5 5 1 2 34
PAUSE

Sending Documents via Telephone Line
118
You can do the following while sending a document from memory or receiving a document.
• Reserve the next transmission into memory. (Up to 70 different files)
• Reserve a priority transmission.
Memory Transmission Reservation (Multi-tasking)
If your machine is on-line busy transmitting from memory, receiving or printing received documents, you can
reserve a transmission by the following procedure.
NOTE 1. To cancel the memory transmission reservation, see page 164.
Transmission Reservation
1Your machine is on-line, the ON LINE lamp is blinking or
printing received documents.
ON LINE * PC MODE *
ON LINE * PRT MODE *
* PRINTING *
PC DATA
ON LINE * MEM.XMT *
ID:(Identification)
ON LINE * RCV *
ID:(Identification)
* PRINTING *
MEMORY RCV’D DOC
2
Set document(s) face down.
ENTER STATION(S)
THEN PRESS START 00%
3Dial by any combination of the following methods:
• One-Touch Dialing
• Abbreviated Dialing
•Manual Number Dialing, press after each
station is entered
(Up to 70 stations)
• Directory Search Dialing (Auto Dialer and the LDAP),
press after each station is entered
(For details, see pages 108 to 110.)
Ex:
•If you want to confirm the number of stations you have
entered, press .
<01>(Station name)
5551234
[010](Station name)
5553456
4
Your machine will store the document(s) into memory.
* STORE * NO.005
PAGES=001 01%
* STORE * COMPLETED
TOTAL PAGE=005 25%
SET
SET
0
1
0
SET

Sending Documents via Telephone Line
119
Transmission Reservation
Basic Operations
Direct Transmission Reservation (Priority Transmission Reservation)
If you are in a rush to send an urgent document, however there are many files in the memory, use Direct
Transmission Reservation to send the urgent document. The urgent document will be sent immediately
after the current communication is finished.
Note that you cannot send documents to multiple stations.
To reserve your machine for sending the urgent documents
1Your machine is on-line, the ON LINE lamp is blinking or
printing received documents.
ON LINE * PC MODE *
ON LINE * PRT MODE *
* PRINTING *
PC DATA
ON LINE * MEM.XMT *
ID:(Identification)
ON LINE * RCV *
ID:(Identification)
* PRINTING *
MEMORY RCV’D DOC
2
Set document(s) face down.
ENTER STATION(S)
THEN PRESS START 00%
3
MEMORY XMT=ON
1:OFF 2:ON
4
ENTER STATION
00%
5Dial by using any one of the following methods:
• One-Touch Dialing
• Abbreviated Dialing
• Manual Number Dialing and press
• Directory Search Dialing (Auto Dialer and the LDAP)
and press
(For details, see pages 112 to 115.)
Ex:
You can reserve sending an urgent document to a
single station only.
A message “DIRECT XMT RESERVED” will be
shown on the display.
<01>(Station name)
5551234
8
9
1
START
START

Sending Documents via Telephone Line
120
Transmission Reservation
To cancel the direct transmission reservation
1Make sure the document is on the ADF. DIRECT XMT RESERVED
<01>(Station name)
2CANCEL XMT RESERVE ?
1:YES 2:NO
3 and then remove the document from ADF.
1

Sending Documents via Telephone Line
121
Basic Operations
Automatic Redialing
Manual Redialing
You can also redial the last dialed number manually by pressing key.
Redialing
If a busy line is detected, the machine will redial the number up to 5 times
at 3 minutes interval. However, if a busy line is not detected, the machine
will redial only one time. During that time, a message will appear as
shown to the right.
A file number is shown in the upper right hand corner of the display if it is a
memory transmission file.
WAIT TO DIAL NO.001
<01>(Station name)
To redial the last dialed number through memory
1
Set document(s) face down.
ENTER STATION(S)
THEN PRESS START 00%
2TEL. NO.
5551234
3
The document is stored into memory with a file number.
Then dials the last dialed number.
* STORE * NO.002
PAGES=001 01%
* DIALING * NO.002
5551234
REDIAL

Sending Documents via Telephone Line
122
Redialing
NOTE 1. While the unit is displaying "WAIT TO DIAL", you can press to start redialing
immediately.
To redial the last dialed number through ADF
1
Set document(s) face down.
ENTER STATION(S)
THEN PRESS START 00%
2
MEMORY XMT=ON
1:OFF 2:ON
3
ENTER STATION
00%
4
Your machine starts to dial the last dialed number.
PRESSSTARTTODIAL
5551234
* DIALING *
5551234
8
9
1
REDIAL

123
Basic Operations
Receiving Documents via LAN
Your machine offers you a choice to receive Fax documents unattended (by default) or manually over
regular telephone lines.
Your machine also offers the same choice to receive and print Internet email messages via LAN unattended
or manually when subscribing to a POP mail server. However, when your machine is configured to receive
email using SMTP protocol, the email can only be received and printed unattended.
Internet Fax Received on a PC
Figure 1: Outlook Express Inbox Sample
• The "Subject" column in the above example shows samples of email messages received on a PC from
your machine, and Internet FAX.
• For your reference, the above example is from Outlook Express Inbox running under Microsoft® Windows
95®. If you are using a different email application software, please refer to your application’s User Manual.
General Description
mm/dd/yy 3:15 PM
mm/dd/yy 3:17 PM
mm/dd/yy 3:18 PM
mm/dd/yy 3:19 PM
mm/dd/yy 3:20 PM
mm/dd/yy 3:21 PM
mm/dd/yy 3:21 PM

Receiving Documents via LAN
124
General Description
Figure 2: Internet Fax Received on a PC
• For your reference, the above example is from Windows Messaging running under Microsoft® Windows
95®.
• To run the Viewer, please refer to your application’s User Manual. The attached file is composed of TIFF-
F (Tagged Image File Format with Modified Hoffman coded image). TIFF Viewers come in many flavors, a
majority of TIFF Viewers will open and view this file, however, a handful of Viewers may not support this
format.
• You can download the TIFF-F Image Viewer into your PC from the following URL addresses:
http://panasonic.co.jp/pcc/en/
• License agreement of Panasonic’s TIFF-F Image Viewer application
You must carefully read the license agreement before installing the TIFF-F Image Viewer application on
your PC. If you do not agree to all the terms of this agreement, do not use the software and destroy all of
the copies thereof.
You must assume full responsibility for selection of the software and its operation/non-operation and
results obtained therefrom.
• If you receive an email (Internet Fax) with a PDF file formatted attachment, the following text message is
shown in the Email body.
An image data in PDF format has been attached to this email.
Month, dd, yyyy
http://panasonic.co.jp/pcc/en/

Receiving Documents via LAN
125
Basic Operations
Your machine offers a choice to receive and print Internet email messages via LAN unattended or manually
when subscribing to a POP mail server.
Setting the POP Parameters
Set the parameters pertinent to the POP server (Fax Parameters No. 146 to 149).
No. 146 (POP TIMER): Enter the interval to check and retrieve email from the POP server (0 to 60 minutes).
If "0 minutes" is entered, the POP server is not checked for mail.
No. 147 (AUTO POP RCV): When there is mail to be retrieved from the POP server, your machine will
retrieve it and print the email unattended. If this parameter is set to "1:Invalid", the machine will not retrieve
it, but displays the number of mails on the POP server.
No. 148 (DEL POP RCV MAIL): Select whether the email is deleted from the POP server after it is retrieved
by your machine.
No. 149 (DEL POP ERR MAIL): Select whether to delete the email from the POP server when the file
attachment format is not supported.
To set the above POP parameters, follow the steps below.
Receiving Email from a POP Server
1
SET MODE (1-8)
ENTER NO. OR ∨∧
2
FAX PARAMETER(1-182)
NO.=
❚
3
146 POP TIMER
3 min. (0-60)
4Enter the desired download interval (0 to 60 minutes).
Ex:
If you make a mistake, press to erase the digit
and then re-enter the correct value.
146 POP TIMER
5 min. (0-60)
5147 AUTO POP RCV
2:VALID
6 for “INVALID”
or
for “VALID”
147 AUTO POP RCV
2:VALID
7
4
1
4
6
0 5
CLEAR
1
2
Continued on the next page...

Receiving Documents via LAN
126
Receiving Email from a POP Server
NOTE 1. When an unsupported file attachment is received, an error message is printed to inform you
that the file attachment could not be printed.
2. When Fax Parameter No. 148 (DEL POP RCV MAIL) and/or Fax Parameter No. 149 (DEL
POP ERR MAIL) are set to 1:Invalid, email with errors will not be erased. This will allow you to
retrieve this email from your PC later.
Furthermore, if these Fax Parameters are set to "1:Invalid", you will need to delete mails from
the POP server periodically. POP servers allocate a certain amount of space per account and if
mail is not deleted regularly, your mail box will overflow and new incoming mail will be rejected.
Either retrieve these mails from your PC or set the Fax Parameters to "2:Valid" triggering your
machine to receive, print and delete all the mails from the POP server. This procedure,
however, might cause mail that had been printed before to print again.
7148 DEL POP RCV MAIL
2:VALID
8 for “INVALID”
or
for “VALID”
148 DEL POP RCV MAIL
2:VALID
9149 DEL POP ERR MAIL
1:INVALID
10 for “INVALID”
or
for “VALID”
149 DEL POP ERR MAIL
1:INVALID
11 150 IFAX RET RECEIPT
1:INVALID
12
1
2
1
2

Receiving Documents via LAN
127
Receiving Email from a POP Server
Basic Operations
Unattended Reception from the POP Server
When the Fax Parameter No. 146 (POP TIMER) is set to a value between 1 and 60 minutes, and Fax
Parameter No. 147 (AUTO POP RCV) is set to "2:Valid", the machine will query the POP server at the
specified interval for new mail.
Any mail on the POP server is retrieved and printed unattended.
1 NEW MAIL(S)
When the Fax Parameter No. 146 (POP TIMER) is set to "0", the machine will not query the POP server and
the mail is not retrieved automatically. With this setting, mail must be retrieved manually from the POP
server.
MAR-12-2002 17:15
<NEW MAIL(S)>
When the Fax Parameter No. 147 (AUTO POP RCV) is set to "1:Invalid", the machine will query the POP
server for new mail at the interval specified by Fax Parameter No. 146. If new mail has arrived at POP
server, the machine will not retrieve it, but displays the number of mails on the POP server.
Manual Reception from the POP Server
To receive manually from the POP server, follow the steps below:
NOTE 1. If you program a user name and password in the Program key, you can receive mail from the
POP server using a user name other than the name set as the user parameter.
1MMM-dd-yyyy 17:15
00%
or
MMM-dd-yyyy 17:15
<NEW MAIL(S)>
2If the POP server has not received any new mail, the
following message is displayed.
NO NEW MAIL
3If POP server received new mail, the machine will display
the number of mails on the server, then receive and print
the email.
ON LINE * RCV *
ID:abc@panasonic.com

128
Receiving Documents via Telephone Line
You can select one of the four modes as shown below.
NOTE 1. Depending on the model of the Telephone Answering Machine (TAM) that is connected, some
of the features may not be compatible with your fax machine operating in the TAM Interface
mode.
2. If you are using the "Distinctive Ring Service" provided by your local telephone company,
please note that the ring pattern for your fax number must match with the setting of Fax
Parameter No. 36 (RING PATTERN DETECT). (See page 81)
If the setting does not match with the ring pattern, your machine will not receive a document
automatically and the telephone will continue to ring.
Furthermore, if your TAM does not support the "Distinctive Ring Detector" service, it may not
function properly in TAM Interface.
Reception Modes
Conditions Suggested Reception Mode Settings
You normally receive
only voice calls.
Telephone Mode
You can answer the incoming call via an External
Telephone (Optional). If you receive a fax calling
signal, simply press START to receive manually.
(See page 129)
Fax Parameter No. 17 set to 1:
Te l .
MMM-dd-yyyy 15:00
RCV MODE=TEL 00%
You receive both voice
and fax calls.
Fax / Tel Auto Switching Mode
Unit will answer the incoming call then
distinguishes whether it is voice or fax call. If it is a
fax call, the unit will receive automatically. if it is a
voice call, the unit will signal (Ring) through the
speaker for your attention. (See page 130)
Fax Parameter No. 17 set to 3:
Fax / Tel SW.
MMM-dd-yyyy 15:00
RCV MODE=FAX/TEL 00%
You normally receive
fax calls only.
Fax Mode
Unit will receive the document automatically. All
incoming calls (including a voice call) are
answered by the fax machine. (See page 131)
Fax Parameter No. 17 set to 2:
Fax.
MMM-dd-yyyy 15:00
00%
You receive both voice
and fax calls and a
Telephone Answering
Machine (TAM) is
connected.
TAM Interface Mode
The TAM answers the incoming call. During that
time, the unit also monitors whether it is a voice
call, the TAM continues to operate. If it is a fax
call, the unit will automatically switch the line to
the Fax and begin receiving document.
(See page 131)
Fax Parameter No. 17 set to 4:
TAM / FAX.
MMM-dd-yyyy 15:00
RCV MODE=TAM/FAX 00%

Receiving Documents via Telephone Line
129
Basic Operations
When your machine is set to this mode, your machine will not receive documents automatically. If you
receive a fax call, follow the procedure below to receive documents manually.
Setting the Telephone Mode
Operation of Telephone Mode
NOTE 1. This procedure is called "REMOTE RCV" and will only work on a touch tone phone. If your
extension phone is not a touch tone phone, press on the control panel of your fax
machine.
Telephone Mode
1Change Fax Parameter No. 17 (RECEIVE MODE) to 1: TEL.
(See page 80)
1When your telephone rings, lift the handset of the External
Telephone.
If you hear a beep from the phone, it means someone
wants to send a fax. Or, if the caller answers and says he/
she wants to send a fax, then...
2Remove any document from the ADF.
3a If you answered the call using the External Telephone,
3b If you answered the call on an Extension phone,
or
within 1 second from the telephone key
pad. (See Note 1)
Your machine will be activated remotely.
4Hang up the phone.
START

Receiving Documents via Telephone Line
130
When your machine is set to this mode, your machine will switch to document reception or voice
communication automatically.
Setting the Fax / Tel Auto Switching Mode
Operation of Fax / Tel Auto Switching Mode
NOTE 1. The length of time the machine signals can be changed by Fax Parameter No.18 (OP CALL
TIMER). (See page 80)
2. To adjust the Ringer Volume refer to page 43.
Fax / Tel Auto Switching Mode
1Change Fax Parameter No. 17 (RECEIVE MODE) to 3: FAX/TEL.
(See page 80)
If it is a Fax call,
1Your machine will answer the call when a call is received,
then distinguish whether it is a voice or fax call.
2Your machine begins to receive the documents.
If it is a Voice call,
1Your machine will answer the call when a call is received,
then distinguish whether it is a voice or fax call.
2Your machine begins to signal (Ringing) through the
machine's speaker for your attention. (See Note 1)
3Lift the handset of the External Telephone and press
.
4Begin the conversation.
STOP

Receiving Documents via Telephone Line
131
Basic Operations
When your machine is set to this mode, it will immediately begin to receive documents automatically when a
call is received.
Setting the Fax Mode
Operation of Fax Mode
Your machine will begin receiving automatically when a fax call is received.
Your machine is equipped with a unique feature called TAM Interface which enables it to automatically
switch a single telephone line either to Fax or TAM. You can connect most TAMs in the market to your
machine and use your existing telephone line very efficiently. However, some TAMs may not be compatible
with this machine. Answering Services (Voice Mail) provided by your Local Phone company are not
compatible with this feature. For the operation of your TAM, please refer to the User's Guide of the TAM.
Fax Mode
1Change Fax Parameter No. 17 (RECEIVE MODE) to 2: FAX.
(See page 80)
TAM (Telephone Answering Machine) Interface Mode
Installing your TAM
11. Remove the telephone line cable of your
TAM from the wall jack.
2. Plug the telephone line cable of your
TAM into the TEL jack on the rear of the
fax machine as shown.

Receiving Documents via Telephone Line
132
TAM (Telephone Answering Machine) Interface Mode
Setting the TAM Interface Mode
Operation of TAM Interface Mode
1Change Fax Parameter No. 17 (RECEIVE MODE) to 4: TAM/FAX.
(See page 80)
If it is a Fax call,
1When your TAM and Fax receives an incoming call, the
TAM always answers the call first and then the TAM plays
the OGM (Outgoing Message) recorded in your TAM to
the calling station. During the time the TAM is answering
the call, your fax machine will be monitoring the line to
distinguish whether it is a voice or fax call.
2Your machine will switch the line to the fax and then begin
to receive the documents immediately from the calling
station.
If it is a Voice call,
1When your TAM and Fax receives an incoming call, the
TAM always answers the call first and then the TAM plays
the OGM (Outgoing Message) recorded in your TAM to
the calling station. During the time the TAM is answering
the call, your fax machine will be monitoring the line to
distinguish whether it is a voice or fax call.
2Your TAM continues to record a message (ICM) after
playing the OGM.
Sample of OGM
Hello, this is Smith. Sorry I am unable to take your call. Please leave your message after the beep or if you are
calling to send a fax, press the asterisk button twice on your touch tone phone now and start your machine. Thank
you for calling.
Silent Detection Mode
Enables your Fax machine to switch to the Fax Mode when receiving from units that do not send fax signal (short
beep) and prevents your TAM from recording blank (long silence) incoming message.
To activate this feature,
1. Change Fax Parameter No. 20 (SILENT DET.) to 2 : Valid. (See page 80)
2. Set the time length of the OGM recorded in your TAM with the Fax Parameter No. 19 (OGM LENGTH). (See
page 80)
[We recommend to set the time length 5 or 6 seconds longer than the actual time length of the OGM.]

Receiving Documents via Telephone Line
133
Basic Operations
This machine can use Letter, Legal or A4 size plain paper for recording. Sometimes, oversized documents
sent to you by the other parties cannot be printed within a single page. When this occurs, the document will
be divided into separate pages.
This machine is equipped with a Print Reduction function to solve this problem. You may select the most
appropriate setting from the selections described below.
1. Automatic Reduction
Each page of a received document is first stored in memory. Based on the document length, your
machine will automatically calculate the suitable reduction ratio (70% to 100%) to print the entire
document on a single page. If the received document is extremely long (over 39% longer than the
recording paper), the document will be divided into separate pages and print without reduction.
2. Fixed Reduction
You can pre-determine the reduction ratio from 70% to 100% in 1% steps. The document(s) you receive
will be reduced to the fixed ratio regardless of size.
Selecting the Print Reduction Mode
Set Fax Parameters as shown below. (See page 80)
1. To set Automatic Reduction mode.
1) No. 24 Print Reduction set to “Auto”.
2. To set Fixed Reduction mode.
1) No. 24 Print Reduction set to “Fixed”.
2) No. 25 Reduction Ratio set to any number between 70% through 100%. (See Note 1)
Ex: A4 to A4 - 96%
A4 to Letter - 90%
Letter to Letter - 96%
Legal to Letter - 75%
NOTE 1. If the sending side is set to print the header on the outside of the copy area, more reduction
ratio will be required.
Print Reduction

Receiving Documents via Telephone Line
134
If the received document is extremely long (over 39% longer than the recording paper), the document will be
divided into separate pages. When printing on separate pages, the bottom 0.4 in (10 mm) of first page will
be overlapped on top of the next page.
NOTE 1. If the reduction method is set to the Automatic Reduction mode, the document is printed out
with no reduction when printing out separate pages. If the reduction method is set to Fixed
Reduction mode, the document is printed out by the ratio you set in Fax Parameter No. 25.
(See page 80)
Receiving Oversize Documents
Transmitted Document Received Document
The receiving document is divided
into two sheets with overlap printing.
Overlap print.
0.4 in (10 mm)

Receiving Documents via Telephone Line
135
Basic Operations
If the recording paper runs out or jams or if the toner runs out during reception, the machine automatically
starts receiving documents into its image data memory. Stored documents are printed automatically after
replacing the recording paper or the toner cartridge. (See Note 1 and 2)
The printing mechanism of your machine is a Reverse Order Stacking construction. Your machine has a
Print Collation Mode that stacks received documents in the correct order. When the Print Collation Mode is
enabled, all received documents are stored into memory first, then printed out in Correct Order Stacking.
The requirements for the Print Collation Mode to be active are; 1) Fax Parameter No. 65 PRINT
COLLATION set to “Valid”, and 2) enough remaining memory.
The unit will print in Reverse Order Stacking (Non-Collation Mode) whenever one of the above requirements
is not met.
To use this function, we recommend installing an Optional Flash Memory Card. See page 242 (Options and
Supplies).
NOTE 1. If the memory overflows, the machine will stop receiving and release the communication line.
The document(s) stored in the memory up to that moment will be printed out.
2. If you wish to turn off the substitute reception function, change the setting of Fax Parameter
No. 22 to "Invalid". (See page 80)
Substitute Memory Reception
1When the machine finishes the memory reception and
there is no recording paper or toner, an Information Code
appears on the display.
NO RECORDING PAPER
INFO. CODE=010
OUT OF TONER
INFO. CODE=041
2Install the recording paper (See page 36) or replace the
toner cartridge (See page 34).
The machine will automatically start printing the document
stored in the memory.
* PRINTING *
MEMORY RCV’D DOC
Print Collation Mode
Sending Document Order Stacking Document Order
3
2
1
Correct Order Stacking
(Collation Mode)
3
2
1
Reverse Order Stacking
(Non-Collation Mode)
1
2
3

136
Making Copies
Your machine has a copy function which can make single or multiple copies.
NOTE 1. The copy will be reduced automatically depending on the length of the original document. If
you wish to be prompted for the reduction ratio when making copies, change the setting of Fax
Parameter No. 32 (COPY REDUCTION) to "Manual". (See page 81)
If Copy Reduction is set to Manual, press and to set the zoom ratio in 1% steps. (100%
to 70%)
2. If you make a copy with Super Fine resolution, it will be reduced slightly even if the reduction
ratio is set to 100% in order to fit the data on one page.
3. You can change the Contrast and Resolution without Standard Resolution in Copy Mode.
4. If you experience a memory overflow error while making copies, you may turn “Off” the
Memory XMT feature temporarily by pressing . However,
the printed copies will not be collated.
1
Set document(s) face down.
ENTER STATION(S)
THEN PRESS START 00%
2COPY
NO. OF COPY=1
3Enter the number of copies (max. 99).
Ex:
COPY
NO. OF COPY=10
4
The machine stores the document, then prints the copies.
* STORE * NO.005
PAGES=001 01%
*COPY*
NO. OF COPY=01/10
1 0
FUNCTION 89
SET
1

137
Advanced
Features
Advanced Features
Timer Controlled Communications
You can send a document to one or multiple stations at any preset time within the next 24 hours.
Up to 70 built-in timers can be set for deferred transmission and deferred polling.
NOTE 1. If you enter a wrong number in Step 4, press then re-enter the right number.
2. To change or cancel the Deferred Communication settings, see pages 162 and 164.
3. When you reserve a deferred transmission without storing a document into memory, the
following message will be shown on the display after pressing in the last step.
DEF DIRECT XMT RSV’D
<01>(Station name)
General Description
Deferred Transmission
1
Set document(s) face down.
ENTER STATION(S)
THEN PRESS START 00%
2
DEFERRED COMM. (1-2)
ENTER NO. OR ∨∧
3
DEFERRED XMT
START TIME
❚
:
4Enter the start time from the keypad.
(Use a 4-digit, 24-hour clock)
Ex: (11:30 p.m.) and
ENTER STATION(S)
THEN PRESS START
5Dial by any combination of the following methods:
• One-Touch Dialing
• Abbreviated Dialing
•Manual Number Dialing, press after each
station is entered
(Up to 70 stations)
• Directory Search Dialing, press after each
station is entered
(For details, see pages 108 to 110.)
Ex:
<01>(Station name)
5551234
6
to store documents into the memory.
* STORE * NO.002
PAGES=001 05%
* STORE * COMPLETED
TOTAL PAGES=005 30%
1
1
23 3 0
SET
SET
SET
CLEAR
START

Timer Controlled Communications
138
NOTE 1. If you enter a wrong number in Step 3, press , then re-enter the right number.
2. To change or cancel the Deferred Communication settings, see pages 162 and 164.
Deferred Polling
1
DEFERRED COMM. (1-2)
ENTER NO. OR ∨∧
2
DEFERRED POLLING
START TIME
❚
:
3Enter the start time from the keypad.
(Use a 4-digit, 24-hour clock)
Ex: (3:30 a.m.) and
DEFERRED POLLING
PASSWORD=
❚❚❚❚
4Enter a 4-digit polling password.
Ex: and
ENTER STATION(S)
THEN PRESS START
5Dial by any combination of the following methods:
• One-Touch Dialing
• Abbreviated Dialing
•Manual Number Dialing, press after each
station is entered
(Up to 70 stations)
• Directory Search Dialing, press after each
station is entered
(For details, see pages 108 to 110.)
Ex:
<01>(Station name)
5551234
6* STORE * NO.001
1
2
0330
SET
9 8 7 6
SET
SET
SET
CLEAR

139
Advanced
Features
Polling
Polling means calling other station(s) to retrieve a document. The other station must know in advance that
you will call and must have a document set on the ADF or stored in the memory. You may need to set a
polling password, shared by the other station, to ensure security.
If the polling password does not match with the polled station, your polling request will be refused
automatically.
NOTE 1. Polling might not function with all fax machines. We suggest you attempt a trial polling before
you actually poll important documents.
2. If a password is not set in the polled station, you may poll the other station even though your
machine has a password.
General Description
Setting the Polling Password
To set the polling password, follow the steps below.
1
SET MODE (1-8)
ENTER NO. OR ∨∧
2
FAX PARAMETER(1-182)
NO.=
❚
3
26 POLLING PASSWORD
❚❚❚❚
4Enter a 4-digit polling password.
Ex:
26 POLLING PASSWORD
1234
5
7
4
2
6
1 2 34

Polling
140
In order to let other stations poll your machine, you must prepare your machine with a document stored in
memory. Be sure to set the polling password before storing the document into memory. After being polled,
the documents stored in the memory will be erased automatically. To retain the documents in memory so
that they can be polled repeatedly change Fax Parameter No. 27 (POLLED FILE SAVE) to "Valid".
NOTE 1. You can still send or receive documents even when set to be polled.
2. Only 1 polled file can be stored in memory. If you need to add document(s) into the same
polled file, see page 166.
3. If you have set the polling password in Fax Parameter No. 26, the password will appear on the
display. You can still change the password temporarily by overwriting it with a new one.
Preparing to be Polled
1
Set document(s) face down.
ENTER STATION(S)
THEN PRESS START 00%
2
POLLING NO.=
❚
1:POLLING 2:POLLED
3POLLED
PASSWORD=1234
4Enter a 4-digit polling password. (See Note 3)
Ex:
POLLED
PASSWORD=4321
5
The document(s) will be stored into memory.
* STORE * NO.015
PAGES=001 01%
* STORE * COMPLETED
TOTAL PAGES=005 24%
3
2
432 1

Polling
141
Advanced
Features
The following procedure lets you poll a document from one or multiple stations. Be sure to set the polling
password before polling. (See page 139)
NOTE 1. You can review the entered stations in Step 5 by pressing or key, press to
erase the displayed station or group as needed.
2. If you have set the polling password in Fax Parameter No. 26, the password will appear on the
display. You can still change the password temporarily by overwriting it with a new one.
Polling Documents from Another Station
1
POLLING NO.=
❚
1:POLLING 2:POLLED
2POLLING
PASSWORD=1234
3Enter a 4-digit polling password. (See Note 2)
Ex:
POLLING
PASSWORD=1111
4ENTER STATION(S)
THEN PRESS START
5Dial by any combination of the following methods:
• One-Touch Dialing
• Abbreviated Dialing
•Manual Number Dialing, press after each
station is entered
(Up to 70 stations)
• Directory Search Dialing, press after each
station is entered
(For details, see pages 108 to 110.)
Ex:
<01>(Station name)
5551234
6* STORE * NO.001
3
1
1 1 1 1
SET
SET
CLEAR

142
Program Keys
Your fax machine has special Program Keys. These keys are useful if you frequently need to send or poll
the same group of stations. You can use these keys to store a One-Touch group key, a sequence of stations
to be polled, a deferred transmission or polling sequence or an additional One-Touch key.
General Description
Setting for Group Dialing
To set a Program Key for Group Dialing
1
PROGRAM (1-5)
ENTER NO. OR ∨∧
2
PROGRAM[P ]
PRESS PROGRAM KEY
3Ex: PROGRAM[P1] NAME
ENTER NAME
4Enter the station name (up to 15 characters) by using the
Character keys. (See page 14)
Ex: PROG. A and
ENTER STATION(S)
THEN PRESS START
5Enter the station numbers by using One-Touch Key or
and 3-digit code.
Ex: and
You may use the or keys to review the entered
station(s) before going to next step. If you find an error,
press to erase the displayed station.
<01>(Station name)
5551234
[010](Station name)
5553456
6
You can now set other Program Keys by repeating the
procedures from Step 3, or return to standby by pressing
.
PROGRAM[P ]
PRESS PROGRAM KEY
7
3
1
SET
ABBR
0
1
0
CLEAR
STOP

Program Keys
143
Advanced
Features
Setting for Deferred Transmission
To set a Program Key for deferred transmission
1
PROGRAM (1-5)
ENTER NO. OR ∨∧
2
PROGRAM[P ]
PRESS PROGRAM KEY
3Ex: PROGRAM[P1] NAME
ENTER NAME
4Enter the station name (up to 15 characters) by using the
Character keys. (See page 14)
Ex: PROG. A and
PROGRAM[P1]
PRESS FUNCTION KEY
5
DEFERRED XMT
START TIME
❚
:
6Enter the starting time using 4 digits.
Ex: (11:30 p.m.) and
ENTER STATION(S)
THEN PRESS START
7Enter the station by any combination of the following
methods:
• One-Touch Dialing
• Abbreviated Dialing
• Directory Search Dialing, press after each
station is entered
(For details, see pages 108 to 110.)
Ex:
<01>(Station name)
5551234
8
You can now set other Program Keys by repeating the
procedures from Step 3, or return to standby by pressing
.
PROGRAM[P ]
PRESS PROGRAM KEY
7
3
2
SET
1 1
23 3 0
SET
SET
STOP

Program Keys
144
Setting for Deferred Polling
To set a Program Key for deferred polling
1
PROGRAM (1-5)
ENTER NO. OR ∨∧
2
PROGRAM[P ]
PRESS PROGRAM KEY
3Ex: PROGRAM[P1] NAME
ENTER NAME
4Enter the station name (up to 15 characters) by using the
Character keys. (See page 14)
Ex: PROG.A and
PROGRAM[P1]
PRESS FUNCTION KEY
5
DEFERRED POLLING
START TIME
❚
:
6Enter the starting time.
Ex: (10:00 p.m.) and
DEFERRED POLLING
PASSWORD=
❚❚❚❚
7Enter a 4-digit polling password.
Ex: and
The polling password appears if it has been previously
set.
ENTER STATION(S)
THEN PRESS START
8Enter the station by any combination of the following
methods:
• One-Touch Dialing
• Abbreviated Dialing
• Directory Search Dialing, press after each
station is entered
(For details, see pages 108 to 110.)
Ex:
<01>(Station name)
5551234
9
You can now set other Program Keys by repeating the
procedures from Step 3, or return to standby by pressing
.
PROGRAM[P ]
PRESS PROGRAM KEY
7
3
2
SET
1 2
2 2 0 0
SET
1 1 1 1
SET
SET
STOP

Program Keys
145
Advanced
Features
Setting for Normal Polling
To set a Program Key for normal polling
1
PROGRAM (1-5)
ENTER NO. OR ∨∧
2
PROGRAM[P ]
PRESS PROGRAM KEY
3Ex: PROGRAM[P1] NAME
ENTER NAME
4Enter the station name (up to 15 characters) by using the
Character keys. (See page 14)
Ex: PROG.A and
PROGRAM[P1]
PRESS FUNCTION KEY
5
POLLING
PASSWORD=
❚❚❚❚
6Enter a 4-digit polling password.
Ex: and
The polling password appears if it has been previously
set.
ENTER STATION(S)
THEN PRESS START
7Enter the station by any combination of the following
methods:
• One-Touch Dialing
• Abbreviated Dialing
• Directory Search Dialing, press after each
station is entered
(For details, see pages 108 to 110.)
Ex:
<01>(Station name)
5551234
8
You can now set other Program Keys by repeating the
procedures from Step 3, or return to standby by pressing
.
PROGRAM[P ]
PRESS PROGRAM KEY
7
3
2
SET
3
1 1 1 1
SET
SET
STOP

Program Keys
146
Setting for One-Touch Key
To set a Program Key for One-Touch Key
1
PROGRAM (1-5)
ENTER NO. OR ∨∧
2
PROGRAM[P ]
PRESS PROGRAM KEY
3Ex: PROGRAM[P1] NAME
ENTER NAME
4Enter the station name (up to 15 characters) by using the
Character keys. (See page 14)
Ex: PROG.A and
[P1] PROG.A
ENTER TEL. NO.
5a Enter a telephone number (up to 36 digits including
pauses and spaces).
Ex:
[P1] PROG.A
9-555 1234
❚
5b Enter the email address using character keys (up to 60
characters).
Ex:
[P1]PROG.A
abc@panasonic.com
❚
6
You can now set other Program Keys by repeating the
procedures from Step 3, or return to standby by pressing
.
PROGRAM[P ]
PRESS PROGRAM KEY
7
3
3
SET
9
PAUSE
5 5 5
SPACE
1 2 34
EMAIL
ab c pa n a s o n i c
co m
STOP

Program Keys
147
Advanced
Features
This function allows others to share your machine to retrieve their emails from the POP server by
preprogramming their POP User Names and POP Passwords into the Program Keys (P1 to P4). They will
be able to retrieve their emails by simply pressing the associated Program Key. (See Note 1)
NOTE 1. If security is a concern and to prevent unauthorized personnel from retrieving your email from
the POP server, when programming the Program Key, leave the POP Password field "Blank".
By leaving it "Blank", the machine will prompt you to enter the POP Password when the
Program Key is pressed to retrieve mail.
Setting the POP Access Key
1
PROGRAM (1-5)
ENTER NO. OR ∨∧
2
PROGRAM[P ]
PRESS PROGRAM KEY
3Ex: POP USER NAME
❚
4Enter a POP User Name (up to 40 characters) using the
Character keys and press .
Ex: and
POP USER NAME
kate
❚
POP PASSWORD
❚
5Enter a POP Password (up to 10 characters) using the
Character keys and press .
Ex: and
POP PASSWORD
pana123
❚
6 to leave messages on server after retrieval
or
to delete messages on server after retrieval
You can now set other Program Keys by repeating the
procedures from Step 3, or return to standby by pressing
.
DELETE EMAIL NO.=1
1:NO 2:YES
PROGRAM[P ]
PRESS PROGRAM KEY
7
3
5
SET
ka t e
SET
SET
pa n a 123
SET
1
2
STOP

Program Keys
148
To retrieve your Email from the POP Server by using the Program Key, follow the procedure below.
Using the POP Access Key
1Press the Program key programmed for POP Access Key.
Ex:
If the POP User Name is not entered in the Program Key,
enter the POP User Name (up to 40 characters).
POP RCV USER NAME
kate
2
If the POP Password is not entered in the Program Key,
enter the POP Password (up to 10 characters) and press
.
3If the POP server has not received any new mail, the
following message is displayed.
NO NEW MAIL
4If POP server received new mail, the machine will display
the number of mails on the server, then receive and print
the email.
1 NEW MAIL(S)
ON LINE * RCV *
ID:abc@panasonic.com
START

Program Keys
149
Advanced
Features
To change the settings in a Program Key, follow the procedure on setting a Program Key on pages 142 to
148.
• Start time or station(s) for deferred transmission
• Station(s) for normal polling
• Start time or station(s) for deferred polling
• Station(s) for group dialing
• Telephone number and station name for One-Touch key
To erase the settings in a Program Key
Changing or Erasing the Program Key Settings
1
PROGRAM (1-5)
ENTER NO. OR ∨∧
2
PROGRAM[P ]
PRESS PROGRAM KEY
3Press the Program key you want to erase.
Ex:
PROGRAM[P1]
DELETE? 1:YES 2:NO
4* DELETING *
PROGRAM[P1]
5You can now erase other Program Keys by repeating the
procedures from Step 3, or return to standby by pressing
.
PROGRAM[P ]
PRESS PROGRAM KEY
7
3
4
1
STOP

150
Sender Selection
This operation allows the user to select one of the 25 preset User Names and Email Addresses before a
transmission. The selected User Names is printed on the Header of each page sent and on the COMM.
Journal. When sending email, the selected user name and/or email address appears in the "From:" field of
the email message.
General Description
Setting the Sender Selection
1
SET MODE (1-8)
ENTER NO. OR ∨∧
2
FAX PARAMETER(1-182)
NO.=
❚
3
145 SENDER SELECTION
1:INVALID
4145 SENDER SELECTION
2:VALID
5SENDER SELECTION
ENTER NO. OR ∨∧
6Enter the Sender Selection number.
Ex: (01 to 24)
ENTER USER NAME
12
❚
7Enter your User Name (max. 25 characters and digits) by
using character keys. (See page 14)
Ex:
and (See Note 1)
ENTER USER NAME
12 PANASONIC SALES
❚
8Enter an email address to be printed on the "From" field of
the email message (max. 60 characters).
Ex:
ENTER EMAIL ADDRESS
12
❚
ENTER EMAIL ADDRESS
12 abc@panasonic.com
7
4
1
45
2
1 2
PA N A S O N I C
SPACE
SA L E S
SET
ab c pa n a s o n i c
co m

Sender Selection
151
Setting the Sender Selection
Advanced
Features
NOTE 1. Use to copy the default User Name that was programmed in the User Parameters.
You can add the department name following the default User Name.
9
To record another User Name, repeat Steps 6 to 9.
To return to standby, press .
ENTER USER NAME
13
❚
STOP
COPY

Sender Selection
152
NOTE 1. The Sender Selection function cannot be used in the Voice Dialing Mode for ordinary
transmission.
2. If you do no select a User Name in Step 4, the unit selects the default User Name (00) that was
programmed in the User Parameters for ordinary transmission.
Sending Document with Sender Selection
1
Set document(s) face down.
ENTER STATION(S)
THEN PRESS START 00%
2Enter email address or telephone number.
3SELECT SENDER(00-24)
ENTER NO. OR ∨∧
4Enter a number or use or to select the User Name
that you want to use. (See Note 2)
Ex:
12 PANASONIC SALES
abc@panasonic.com
5
The document is sent as an email message with the
selected user name and/or email address appearing in
the "From" field of the email message.
1 2

Sender Selection
153
Advanced
Features
The Sender Selection List can be printed out following the Fax Parameter List.
To enable the printing of the Sender Selection List, change the setting of Fax Parameter No. 145 (SENDER
SELECTION) to "Valid". (See page 150)
Sample Sender Selection List (Prints following the Fax Parameter List
Explanation of Contents
Printing the Sender Selection List
1
PRINT OUT (1-7)
ENTER NO. OR ∨∧
2
* PRINTING *
FAX PARAMETER LIST
*************** -FAX PARAMETER LIST- ***************** DATE MMM-dd-yyyy ***** TIME 15:00 ***P.02
SENDER SELECTION LIST
(1) (2) (3)
NO. USER NAME EMAIL ADDRESS
01 Panafax Sales sales@panasonic.com
02 Panafax Service service@panasonic.com
03 Panafax Accounting account@panasonic.com
24 Panafax Engineering engneering@panasonic.com
- PANASONIC -
********************************************* -HEAD OFFICE - ****** - 201 555 1212- ******
(1) Sender Selection Number : 01-24
(2) User Name : Up to 25 characters
(3) Email Address : Up to 60 characters
6
4

154
Subject Line Entry
Your machine will automatically add the Default Subject information that was entered during the User
Parameter setup, to the Subject Line of all outgoing emails.
If you would like for the machine to prompt you for the Subject before each email transmission, change the
Fax Parameter No. 159 (SUBJECT LINE ENTRY) to "2:Valid".
General Description
Sending Email with Subject Line Entry
1
Set document(s) face down.
ENTER STATION(S)
THEN PRESS START 00%
2Enter the email addresses by any combination of the
following methods:
• One-Touch Dialing
• Abbreviated Dialing
• Directory Search Dialing, press after each
email address is entered.
• Manual Number Dialing, press after each
station is entered (up to 70 addresses).
Ex:
<01>(Station name)
abc@panasonic.com
❚
3ENTER SUBJECT OR
PRESSSTARTTOSEND
4Enter the Subject (max. 40 characters and digits) by using
the Character keys. (See page 14) To use the Default
Subject pre-programmed in the User Parameter, just
press .
Ex:
SUBJECT
FAX from Mr. Jones
SET
SET
START
rM
P4 SPACE
P4 SPACE
P4 SPACE
22 SHIFT
22 SHIFT
22 SHIFT
22 SHIFT P2 .
o n e s
f r om
22 SHIFT J
F A X

Subject Line Entry
155
Sending Email with Subject Line Entry
Advanced
Features
NOTE 1. If no default subject is programmed, the message is shown as "IMAGE from Internet FAX" for
the subject.
5
The document(s) is stored into memory with a file number.
Then connects to the LAN and starts sending the email
message.
* STORE * NO.001
PAGES=001 01%
* STORE * COMPLETED
PAGES=001 10%
ON LINE * MEM.MXT *
ID:(Station name)

156
Inbound Routing
Your machine can route documents received from a G3 fax machine to email address(s) or to Internet Fax
machine(s) connected to a LAN as an email, as well as to other G3 fax machine(s) over the telephone line.
To use this feature, the Fax Parameter No. 152 "SUB-ADDRESS ROUTING" and/or No. 153 "TSI
ROUTING" must be set to "2:Valid".
No. 152 SUB-ADDRESS ROUTING: Set this parameter to perform an ITU-T sub-address query within its
auto dialer and to route the received document(s) to the corresponding stations email address(s) or
telephone number(s).
No. 153 TSI ROUTING: Set this parameter to perform a Numeric ID (TSI frame information) query within its
auto dialer and to route the received document(s) to the corresponding stations email address(s) or
telephone number(s).
No. 154 ROUTING HEADER FORMAT: Use this parameter to select the type of email header to be included
in the "From" field of each routed faxes. (Default setting is "1:Originator")
Originator : The originating fax machine’s TSI will appear in the "From" field of the routed email.
Relay Station : The routing station’s email address will appear in the "From" field of the routed email.
No. 155 PRINT ROUTED DOCUMENT: Set this parameter to select whether a received fax to be routed is
always printed on your machine or only when the routing operation fails.
To set the above Inbound Routing parameters, follow the steps below.
Setting the Routing Parameters
1
SET MODE (1-8)
ENTER NO. OR ∨∧
2
FAX PARAMETER(1-182)
NO.=
❚
3
152 SUB-ADDR ROUTING
1:INVALID
4 for “INVALID”
or
for “VALID”
152 SUB-ADDR ROUTING
1:INVALID
152 SUB-ADDR ROUTING
2:VALID
5153 TSI ROUTING
1:INVALID
7
4
1
5
2
1
2

Inbound Routing
157
Setting the Routing Parameters
Advanced
Features
6 for “INVALID”
or
for “VALID”
153 TSI ROUTING
1:INVALID
153 TSI ROUTING
2:VALID
7154 ROUTE HEADER FMT
1:ORIGINATOR
8 for “ORIGINATOR”
or
for “RELAY STATION”
154 ROUTE HEADER FMT
1:ORIGINATOR
154 ROUTE HEADER FMT
2:RELAY STATION
9155 PRINT ROUTED DOC
1:INC. ONLY
10 for “INC. ONLY”
or
for “ALWAYS”
155 PRINT ROUTED DOC
1:INC. ONLY
155 PRINT ROUTED DOC
2:ALWAYS
11 156 PRT FORWARD DOC
1:INC. ONLY
12 for “INC. ONLY”
or
for “ALWAYS”
156 PRT FORWARD DOC
1:INC. ONLY
156 PRT FORWARD DOC
2:ALWAYS
13
1
2
1
2
1
2
1
2

Inbound Routing
158
If the Inbound Routing parameters are set, an ITU-T sub-address and/or originator’s Numeric ID (TSI frame
information) can be programmed with each email address in One-Touch, Abbreviated numbers or Program
Keys. (See page 24)
Entering One-Touch/Abbreviated Dialing Numbers for Inbound Routing
1
1:ONE-TOUCH
2:ABBR NO.
2Select for One-Touch dialing number / email address.
Select for ABBR dialing number / email address.
Ex:
ONE-TOUCH< >
PRESS ONE-TOUCH
3Ex:
To change the input mode (between "ENTER EMAIL
ADDRESS" and "ENTER TEL. NO."),
press .
<01>
ENTER EMAIL ADDRESS
or
<01>
ENTER TEL. NO.
4Enter an email address (up to 60 characters) or a
telephone number (up to 36 digits).
<01>
abc@panasonic.com
❚
or
<01>
55512342762
❚
5<01>ENTER NAME
abc@panasonic.com
or
<01>ENTER NAME
55512342762
6Enter the station name using character keys
(up to 15 characters).
Ex:
<01> SALES DEPT
❚
abc@panasonic.com
or
<01> SALES DEPT
❚
55512342762
7
2
1
2
1
EMAIL
SA L E S SPACE
E P TD

Inbound Routing
159
Entering One-Touch/Abbreviated Dialing Numbers for Inbound Routing
Advanced
Features
NOTE 1. "+" and "SPACE" entries in the "ROUTING: TSI" field are ignored by the receiving machine.
7ROUTING: SUB-ADDRESS
❚
8Enter the sub-address (up to 20 characters) and press
.
ROUTING: SUB-ADDRESS
1234567
ROUTING: TSI
❚
9Enter a Numeric ID (TSI) (up to 20 characters) and press
.
To return to standby, press .
ROUTING: TSI
1234567
ONE-TOUCH< >
PRESS ONE-TOUCH
SET
SET
STOP

160
Edit File Mode
Your machine has a document image memory which enables you to reserve memory transmission, memory
deferred transmission, memory polling and so on.
After reserving the communications in memory, you may need to change the settings of the
communication(s) while it is still in memory. This section describes how to use the file editing features.
The contents of the communication settings may have to be modified or deleted. To verify the contents,
follow the steps below to print out a file list.
Sample File List
Explanation of Contents
General Description
Printing a File List
1
EDIT FILE MODE (1-6)
ENTER NO. OR ∨∧
21:FILE LIST?
PRESS SET TO SELECT
3FILE LIST
1:PRINT 2:VIEW
4* PRINTING *
FILE LIST
*************** -FILE LIST- *********************** DATE MMM-dd-yyyy ***** TIME 15:00 *********
(1) (2) (3) (4) (5) (6)
FILE COMM. TYPE CREATED TIME START TIME PAGES DESTINATION(S)
No.
001 DEFERRED XMT MMM-dd 13:20 20:30 [001]
002 MEM. DEF. XMT MMM-dd 13:20 22:30 003 [011] [012] [013] [016] [017]
-PANASONIC -
************************************ -HEAD OFFICE - ***** - 201 555 1212- *********
(1) File number : If the file is now being executed, a "*" is indicated on the left of the file number.
(2) Communication type
(3) Stored date/time : Date/time that these files were stored.
(4) Executing time : If the file is a Timer Controlled Communication, the start time is printed in this
column.
If the file is an incomplete file, "INCOMP" is printed in this column.
(5) Number of stored page(s)
(6) Destination : ABBR. No./One-Touch No./Manual Dialing No.
9
1
1

Edit File Mode
161
Advanced
Features
To view the contents of a file list on the display without printing it, follow the steps below.
Viewing the Contents of a File List
1
EDIT FILE MODE (1-6)
ENTER NO. OR ∨∧
21:FILE LIST?
PRESS SET TO SELECT
3FILE LIST
1:PRINT 2:VIEW
4USE THE ∨∧KEYS TO
SCROLL EACH FILE
5
or repeatedly until the
display shows a file you want to edit.
6
9
1
2
Sample display
Type of File
XMT: Transmission
POLL: Polling
POLLED: Polled
RCV TO MEM: Receive to Memory
JOURNAL: Journal / Report
Status
IN PRG: In progress
REDIAL: Waiting to redial
INCOMP: Incomplete file
File Number Entered station Number of pages
001 XMT 10:00 P010
<01>(Station name)
RLY: Relay Transmission

Edit File Mode
162
To change the start time and/or stations in a communication file, follow the steps below.
Changing the Start Time or the Station of a File
1
EDIT FILE MODE (1-6)
ENTER NO. OR ∨∧
2
ENTER FILE NO.OR ∨∧
FILE NO.=
❚❚❚
3Enter the file number or use or to select the file
that you want to change.
Ex:
ENTER FILE NO.OR ∨∧
FILE NO.=001
4
(See Note 2)
DEFERRED XMT
START TIME 22:30
5Enter a new start time.
Ex: (6:00 a.m.)
(If you do not have to change the time, skip to Step 6.)
DEFERRED XMT
START TIME 06:00
6<01>(Station name)
5551234
7To delete the station(s), press or key until the
station you want to delete appears. Then press .
or
Enter the station(s) you want to add.
ENTER STATION(S)
THEN PRESS START
1 STN(S) ARE SET
ADD MORE OR START
8* STORE * NO.005
9
2
0 0 1
060 0
CLEAR

Edit File Mode
163
Changing the Start Time or the Station of a File
Advanced
Features
NOTE 1. Your machine cannot change the start time and/or stations in the file while it is being sent or
waiting to redial.
2. If the file is not a Deferred Communication File, the following message is shown on the display.
SET DEFERRED COMM.?
1:YES 2:NO
Press to change the type of the file for deferred communication file.
3. If you edit the file that is saved as an incomplete file, after pressing in Step 8, your
machine will prompt you whether to execute the file immediately.
The display shows:
RETRY INCOMP FILE?
1:YES 2:NO
Press to execute the file immediately.
1
START
1

Edit File Mode
164
To delete the file in memory, follow the steps below.
NOTE 1. Your machine cannot delete the file while it is being sent.
2. Enter as the file number and press to delete all files (except when
there is the file in progress).
The following message is shown on the display.
DELETE ALL FILES?
1:YES 2:NO
Press to delete all files.
Deleting a File
1
EDIT FILE MODE (1-6)
ENTER NO. OR ∨∧
2
ENTER FILE NO.OR ∨∧
FILE NO.=
❚❚❚
3Enter the file number or use or to select the file
that you want to delete.
Ex: (See Note 2)
ENTER FILE NO.OR ∨∧
FILE NO.=001
4DELETE FILE NO.001?
1:YES 2:NO
5
Enter the next file number you want to delete or press
to return to standby.
* DELETING *
FILE NO.=001
ENTER FILE NO.OR ∨∧
FILE NO.=
❚❚❚
9
3
0 0 1
1
STOP
SET
1

Edit File Mode
165
Advanced
Features
To print the contents of the communication file, follow the steps bellow.
NOTE 1. Your machine cannot print the file while it is being sent.
Printing Out a File
1
EDIT FILE MODE (1-6)
ENTER NO. OR ∨∧
2
ENTER FILE NO.OR ∨∧
FILE NO.=
❚❚❚
3Enter the file number or use or to select the file
that you want to print.
Ex:
ENTER FILE NO.OR ∨∧
FILE NO.=001
4
Your machine will print the file. The document(s) will
remain in memory even after printing the file.
* PRINTING *
PAGE=001/003
9
4
0 0 1

Edit File Mode
166
To add documents into the file, follow the steps bellow.
NOTE 1. Your machine cannot add the document into a file while it is being sent or waiting to redial.
Adding Documents into a File
1
Set document(s) face down.
ENTER STATION(S)
THEN PRESS START 05%
2
EDIT FILE MODE (1-6)
ENTER NO. OR ∨∧
3
Enter the file number or use or to select the file
that you want to add.
Ex:
ENTER FILE NO.OR ∨∧
FILE NO.=
❚❚❚
ENTER FILE NO.OR ∨∧
FILE NO.=001
4
Your machine will start storing the document(s) into a file.
* STORE * NO.001
PAGES=002 10%
9
5
0 0 1

Edit File Mode
167
Advanced
Features
If a memory communication has been unsuccessful due to a busy line or no answer, the document you
stored is automatically erased from memory after the last redial.
If you need to retain the document even if the communication failed, change the setting of Fax Parameter
No. 31 (INC. FILE SAVE) to Valid in advance. (See page 80)
To retry the incomplete file, print a File List first to verify the file number. (See page 160)
Then, follow the steps below.
NOTE 1. To confirm or change the entered telephone number for the file, see pages 160 and 162.
2. If you set Fax Parameter No. 31 to Valid, all incomplete files will remain in the memory. To
avoid memory overflow, please check the memory content frequently. We recommend that
optional flash memory card is installed when this function is used. (See page 242)
Retry an Incomplete File
1
EDIT FILE MODE (1-6)
ENTER NO. OR ∨∧
2
ENTER FILE NO.OR ∨∧
FILE NO.=
❚❚❚
3Enter the file number or use or to select the file
that you want to retry.
Ex:
ENTER FILE NO.OR ∨∧
FILE NO.=001
4
Your machine will retry the file and start dialing
immediately.
* STORE * NO.001
<01>(Station name)
* DIALING * NO.001
(Station name)
9
6
0 0 1

168
Access Code
The Access Code prevents an unauthorized user from operating the machine. Once a 4-digit Access Code
is registered, no one can operate the machine without entering the correct access code.
Automatic Receiving, however, is always available. After you complete any operation, such as mode setting
or transmission, and the display returns to standby, you have to re-enter the access code in order to use the
machine again. Registering the Access Code does not affect the use of the machine in any other way.
NOTE 1. To erase the Access Code, enter the Access Code and press and follow the
procedure above to Step 3, then press , and .
General Description
Setting the Access Code
1
SET MODE (1-8)
ENTER NO. OR ∨∧
2
FAX PARAMETER(1-182)
NO.=
❚
3
38 ACCESS CODE
❚❚❚❚
4Enter a 4-digit Access Code.
Ex:
38 ACCESS CODE
1234
538 ACCESS CODE
1:ALL 1234
6Select Restriction Level.
for All operations
or
for Setting and Printing the Fax Parameters only.
Ex:
38 ACCESS CODE
2:PARAMETERS 1234
7
7
4
3 8
1 2 34
1
2
2
SET
CLEAR
SET
STOP

Access Code
169
Advanced
Features
The machine can restrict the operation of setting/printing the Fax Parameters only.
EX: When setting the Fax Parameter.
Operating Your Machine with the Access Code
(Restrict all Operations)
1Enter the Access Code.
Ex:
MMM-dd-yyyy 15:00
ACCESS CODE=
❚
MMM-dd-yyyy 15:00
ACCESS CODE=****
2
Now you can operate the machine normally.
MMM-dd-yyyy 15:00
00%
Operating Your Machine with the Access Code
(Restrict Access of Fax Parameters Only
)
1
SET MODE (1-8)
ENTER NO. OR ∨∧
2
ENTER ACCESS CODE
❚
3Enter a 4-digit Access Code.
Ex:
ENTER ACCESS CODE
****
4
Now you can operate the machine normally.
FAX PARAMETER(1-182)
NO.=
❚
1 2 34
7
4
1 2 34

170
Receive To Memory
This feature is used to secure all received documents by storing them into the memory. To print out the
document from memory, the authorized operator must enter the correct password.
NOTE 1. When the memory overflows, the machine will stop receiving and release the line. The
machine will not answer the next incoming call until there is space available in the memory.
2. We recommend that optional flash memory card is installed when this function is used. See
page 239 on Image Memory Capacity.
General Description
Setting the RCV To Memory Password
1
SET MODE (1-8)
ENTER NO. OR ∨∧
2
FAX PARAMETER(1-182)
NO.=
❚
3
37 RCV TO MEMORY
❚❚❚❚
4Enter a 4-digit RCV to Memory Password.
Ex:
37 RCV TO MEMORY
1234
5
Setting RCV To Memory
1
SELECT MODE (1-9)
ENTER NO. OR ∨∧
2
RCV TO MEMORY=OFF
1:OFF 2:ON 3:PRINT
3RCV TO MEMORY=ON
1:OFF 2:ON 3:PRINT
4MMM-dd-yyyy 15:00
< RCV TO MEMORY >
7
4
3
7
1 2 34
8
5
2

Receive To Memory
171
Advanced
Features
After receiving a document with the Receive To Memory feature, the following message will appear on the
display.
MESSAGE IN MEMORY
< RCV TO MEMORY >
To print the document, follow the steps below.
NOTE 1. If the password has not been set, your machine will not prompt you to enter the password.
2. The documents will be printed immediately after pressing in Step 4.
3. Once the RCV TO MEMORY feature is set to "On", the password cannot be changed (Fax
Parameter No. 37 will not be shown on the LCD display). If you wish to change the password,
set RCV TO MEMORY feature to “Off” first. Then change the password. (See page 170)
Printing Out Documents
1
SELECT MODE (1-9)
ENTER NO. OR ∨∧
2
RCV TO MEMORY=ON
1:OFF 2:ON 3:PRINT
3RCV TO MEMORY=PRINT
1:OFF 2:ON 3:PRINT
4INPUT PASSWORD
❚❚❚❚
5Enter the password to print the documents.
(See Note 1)
Ex:
INPUT PASSWORD
1234
6
Machine will start to print the documents.
* PRINTING *
MEMORY RCV’DDOC
8
5
3
1 2 34
SET

172
Distinctive Ring Detector (DRD)
Your machine has a special feature in conjunction with an optional service provided by many local
telephone companies. It can distinguish up to 4 telephone numbers with a corresponding ring pattern
identifying each number. "DRD" lets you provide multiple phone numbers, one for your fax, business or
personal use with only one single phone line.
Please check with your local telephone company on the availability of this service in your area.
Your machine can be programmed to respond to only 1 of the 4 distinctive ring patterns. To select the
corresponding ring pattern for your fax number, refer to the Fax Parameter Table on page 81.
The following table shows a typical example with 4 telephone numbers on a single phone line
The following illustration shows a typical set up, with your machine set to detect Type B (double ring) ring
pattern.
NOTE 1. "Riiing" means a long ringing sound and "Ring" means a short ringing sound.
General Description
Telephone No. Usage Distinctive Ring Sound Ring Pattern
555-1111 Business Riiing...............................Riiing................................ Type A, Standard Ring
555-2222 Fax Ring...Ring.......................Ring...Ring........................ Type B, Double Ring
555-3333 Personal Ring...Ring...Riiing............Ring...Ring...Riiing............. Type C,Triple Ring
(Short-Short-Long)
555-4444 Teenager Ring...Riiing...Ring............Ring...Riiing...Ring............. Type D,Triple Ring
(All other than type C)
At Your Location with
Distinctive Ring Service
Ring..Ring.............Ring..Ring
A person recognizes the call
is for the fax machine by the
double ring pattern sound.
Ring..Ring.............Ring..Ring
The fax machine distinguishes
the call is for the fax by the
double ring pattern and answers
automatically.
Ring..Ring.............Ring..Ring
A person recognizes the call
is for the fax machine by the
double ring pattern sound.
Dialing "555-2222"
Fax No. "555-2222"

173
Advanced
Features
Fax Cover Sheet
A Fax Cover Sheet can be automatically attached to your transmit document(s) that shows the recipient's
name, originator's name and the number of pages attached.
To attach a Fax Cover Sheet to a transmission, follow the procedure below.
NOTE 1. To change the preset Fax Cover Sheet Setting, change the setting of Fax Parameter No. 56,
see page 82.
2. This function is available for memory or direct transmission modes.
3. The Fax Cover Sheet is not counted in the number of pages column of the journals.
General Description
Using the Fax Cover Sheet
1
Set document(s) face down.
ENTER STATION(S)
THEN PRESS START 00%
2
SELECT MODE (1-9)
ENTER NO. OR ∨∧
3
COVER SHEET=OFF
1:OFF 2:ON
4
for “OFF” (Cover Sheet is not attached)
or
for “ON” (Cover Sheet is attached)
COVER SHEET=OFF
1:OFF 2:ON
or
COVER SHEET=ON
1:OFF 2:ON
5
6Dial the station(s) you wish to send the documents to.
Ex: ENTER STATION(S)
THEN PRESS START 00%
Page 1 Page 2 Page 1
Header P.01 Header P.02
Total P.02
Page 2
Fax
Cover
Sheet
Received as:Transmitted as:
8
3
1
2

Fax Cover Sheet
174
Using the Fax Cover Sheet
Fax Cover Sheet Sample
Explanation of Contents
***** FACSIMILE COVER SHEET *****
(1)
MMM-dd-yyyy 15:00
(2)
Message To:
SALES DEPT.
(3)
Message From:
PANASONIC
201 555 1212
(4)
02
Page(s)
Following This Cover Page
(1) Starting time of communication.
(2) Recorded name in the One-Touch, ABBR. No. or dialed telephone number.
(3) Your LOGO (up to 25 characters) and ID Number. (Up to 20 digits)
(4) The number of pages to follow. This information is not shown when transmitting by Direct Transmission Mode.

175
Advanced
Features
PIN Code Access
If your PBX requires a PIN (Personal Identification Number) code to get an outside line, your machine can
be set to prompt the user to enter a PIN code before any dialing.
General Description
Selecting the Access Method (Prefix or Suffix)
1
SET MODE (1-8)
ENTER NO. OR ∨∧
2
FAX PARAMETER(1-182)
NO.=
❚
3
39 PIN CODE ACCESS
1:NONE
4
for suffix code.
or
for prefix code.
39 PIN CODE ACCESS
2:SUFFIX
or
39 PIN CODE ACCESS
3:PREFIX
5
7
4
3
9
2
3

PIN Code Access
176
NOTE 1. The PIN code is shown as " " on the display when dialing the number.
2. This feature is not available when dialing a number by using Off-Hook or On-Hook Direct
Dialing mode.
Dialing with a PIN Code
1
Set document(s) face down.
ENTER STATION(S)
THEN PRESS START 00%
2Dial by any combination of the following methods:
• One-Touch Dialing
• Abbreviated Dialing
• Manual Number Dialing, press after each
station is entered
(Up to 70 stations)
• Directory Search Dialing, press after each
station is entered
(For details, see pages 108 to 110.)
Ex:
•If you want to confirm the number of stations you have
entered, press .
<01>(Station name)
5551234
[010](Station name)
5553456
2 STN(S) ARE SET
ADD MORE OR START
3ENTER PIN CODE
❚
4Ex: (up to 36 digits) ENTER PIN CODE
9876
❚
5
Your machine stores the document and starts dialing the
PIN code and telephone number as you specified.
* STORE * NO.002
PAGES=001 05%
* DIALING * NO.002
(Station name)
SET
SET
0
1
0
SET
9 8 7 6

177
Advanced
Features
Fax Forward
This feature allows all incoming faxes to be forwarded to the station registered in the one-touch or
abbreviated dialing number. Once the faxes are received in the memory, the machine will forward the
received document(s) to the telephone number registered in the one-touch or abbreviated dialing number.
This function is convenient when you would like to receive faxes in another place (i. e. your home) at night
or during a holiday.
NOTE 1. When the Fax Forward feature is set, the one-touch or the abbreviated dialing number is
restricted from editing. Please change this function to “Invalid” when you would like to edit the
telephone number.
2. If the communication to transfer a received document(s) fails, the received document will print
out and then is erased from memory even if the Fax Parameter No. 31 (INC. FILE SAVE) is set
to “Valid”.
If you wish to save the document into memory in case of communication failure, set your
machine to Receive To Memory. (See page 170)
3. It is not possible to receive a document if the memory of your machine overflows or is about
95% used.
Setting Fax Forward
1
SET MODE (1-8)
ENTER NO. OR ∨∧
2
FAX PARAMETER(1-182)
NO.=
❚
3
54 FAX FORWARD
1:INVALID
454 FAX FORWARD
2:VALID
554 FAX FORWARD
ENTER STATION
6Enter the station to forward the received faxes to, by
assigning a one-touch key or an abbreviated dialing
number.
Ex:
<01>(Station name)
5551234
or
[100](Station name)
xyz@panasonic.com
7
7
4
54
2
1
0 0

178
Ifax Return Receipt
Your machine automatically sends an Ifax Return Receipt to the sender confirming email reception from
another Panasonic Internet Fax.
To disable this feature, follow the steps below.
NOTE 1. Your machine sends the Ifax Return Receipt only when receiving from another Panasonic
brand Internet Fax. It will not confirm email sent from a PC. (The default setting for this
parameter is "2:VALID".)
General Description
1
SET MODE (1-8)
ENTER NO. OR ∨∧
2
FAX PARAMETER(1-182)
NO.=
❚
3
150 IFAX RET RECEIPT
2:VALID
4
for “INVALID”
150 IFAX RET RECEIPT
1:INVALID
5
7
4
1
50
1

179
Network Features
Network Features
Network Scanner
You can import Fax images by using your machine transmission function.
Storing a specific email address into a One-Touch Key/Program Key allows you to import picture images by
pressing a single key.
General Description
1
Set document(s) face down.
ENTER STATION(S)
THEN PRESS START 00%
2To improve the scanning quality, you can temporarily
change the Resolution to "S-FINE" and if you are
scanning color photographs or illustrations with gray
tones, change the Halftone setting to "PHOTO".
3Dial by any combination of the following methods:
• One-Touch Dialing
• Abbreviated Dialing
• Directory Search Dialing
• Manual Number Dialing
4
LAN
PC
Internet Fax
DX-800 PC
Images
Images

180
Network Printer
Your machine allows you to print documents created on your PC using various software applications.
To be able to use this function, install the Printer Driver and LPR software downloaded from the web site first
or install the software from the CD-ROM included with the machine. (See page 26)
NOTE 1. The IP Address, Subnet Mask and Default Gateway IP Address (TCP/IP Gateway Address)
must be programmed on your machine to use as a Network Printer.
General Description
1Select your machine as your default printer on the PC.
2From any software application, instruct your PC to print to
your machine.
3Your machine receives and prints the document.
LAN
Internet Fax
PC

181
Network Features
Relayed Transmission
The Internet Relayed Transmission feature can save you time and transmission costs if you need to send
the same documents to multiple G3 fax machines.
This is especially true if the transmissions are long distance.
You can send documents to any G3 fax machine by using the Internet via a LAN from your machine to
another Relay Station.
You can also send an email with attached TIFF-F file(s) to any G3 fax machine from your PC using your
current email application through a Relay Station.
To use the Internet Relayed Transmission, the Relay Station must be set up properly.
Example 1: Internet Relay Transmission
From your PC or your machine you can send documents to a Relay Station with the telephone number of
the End Receiving Station(s).
After the Relay Station completes its transmission to the End Receiving Station, your PC or your machine
receives a COMM. Journal from the Relay Station. This COMM. Journal confirms whether the Internet
Relayed Transmission was successful.
Example 2: Fax Server (Intranet Relay Transmission)
(1) Initiate a Relay Transmission via email to the Mail Server
(2) Mail Server transfers the email to your machine with relay instructions to transmit to a G3 machine
(3) Your machine initiates a telephone call to a G3 machine and transmits the document
General Description
Initial Sending Station
End Receiving
Station
Relay
Station
London
Stockholm
Berlin
Rome
Internet
Local Telephone Call
New York
Internet Fax or PC Internet Fax
G3 Fax
G3 Fax
G3 Fax
E-Mail
COMM.
Journal
P
S
T
N
PC PC
G3
PC PC
DX-800
Mail Server
G3
G3
(1)
(2)
(3)
(3)

Relayed Transmission
182
This Feature saves you time and long distance phone line costs when sending an Internet Fax directly from
your machine to the end receiving station(s).
A Relay Network is basically composed of an Originating Station, which can be an Internet Fax Machine
(your machine) or a PC, a Relaying Internet Fax Machine (another machine), and End-receiving station(s),
which can be regular G3 Fax machines.
By simply sending a Document(s) from your machine or an email message from a PC, to the Relay
Machine, which is then transmitted by your machine to the end receiving station(s) using regular phone lines
as a normal G3 Fax message. (PC can have TIFF-F or text (.txt) file attachment)
The end receiving station(s) are usually local in relation to the Relay Station, which incurs a local telephone
charge for the Fax Transmission.
After the Relay Station completes its transmission to the end receiving station(s), a Communication Journal
is sent back to the originator from the Relaying Internet Fax confirming whether the Internet Relayed
Transmission was successful. Any Relay activity information is sent by email from the Relaying Internet Fax
to its Manager’s Email Address, which is programmed in the Relaying Internet Fax machine’s User
Parameters. (See page 49)
To use the Internet Relayed Transmission, just follow the set up procedure described on pages 184 to 193
and obtain certain information provided by the Relaying machine operator. A sample network is shown in
Figure 1.
Figure 1 shows a sample network as seen from New York (Initiating Station), London and Singapore are
(Relay Stations) connected to New York, and the (End Receiving Stations) are Stockholm, Rome,
Tokyo, Hong Kong, and Sydney.
With this simple network using two Relay Stations, you can send a document with one operation to any
combination of stations in the network via the London Relay Station and/or Singapore Relay Station.
Figure 1 : Sample Network
Relay Network
(3002)
New York
London
Stockholm
Tel. No.: 46 8 111 1234
Rome
Tel. No.: 39 6 111 1234
Singapore
Sydney
Tel. No.: 61 2 111 1234
Wellington
Tel. No.: 64 4 111 1234
Hong Kong
Tel. No.: 852 23123456
Tokyo
Tel. No.: 81 33 111 1234
Berlin
Tel. No.: 46 611 111 1234
New York
Email Address: ifax@newyork.panasonic.com
Host Name: newyork
Relay XMT Password: usa-rly
London
Email Address: ifax@london.panasonic.co.uk
Host Name: london
Relay XMT Password: uk-rly
Singapore
Email Address: ifax@singapore.panasonic.co.sg
Host Name: singapore
Relay XMT Password: sg-rly

Relayed Transmission
183
Relay Network
Network Features
Table 2, 3 and 4 are sample settings for the Sample Network shown in Figure 1.
NOTE 1. The Relay XMT Password must be registered for your machine to work as a Relay Station.
(See page 185)
2. To prevent unauthorized stations from accessing your Relay Station for Internet Relayed
Transmissions, you must setup your network security. Enter acceptable Domain Name(s) and
the Manager’s Email Address for notification of all Internet Relayed Transmissions. (See page
184)
Table 2 : Sample Parameter and Phone Book Dialing Number Table for New York (Originating Station)
Telephone Number : 212 111 1234
Email Address(SMTP) : ifax@newyork.panasonic.com
Host Name : newyork
Relay XMT Password : usa-rly
Station Name Email Address / Telephone Number Relay Station Address
London Ifax@london.panasonic.co.uk ---
Stockholm 46 8 111 1234 [London Relay]
Singapore Ifax@singapore.panasonic.co.sg ---
Tokyo 81 33 111 1234 [Singapore Relay]
London Relay uk-rly@london.panasonic.co.uk ---
Singapore Relay sg-rly@singapore.panasonic.co.sg ---
Rome 39 6 111 1234 [London Relay]
Hong Kong 852 23123456 [Singapore Relay]
Sydney 61 2 111 1234 [Singapore Relay]
Table 3 : Sample Parameter and Phone Book Dialing Number Table for London (Relaying Station)
Telephone Number : 71 111 1234
Email Address(SMTP) : Ifax@london.panasonic.co.uk
Host Name : london
Relay XMT Password : uk-rly
Station Name Email Address / Telephone Number Relay Station Address
New York ifax@newyork.panasonic.com ---
Stockholm 46 8 111 1234 [London Relay]
Singapore Ifax@singapore.panasonic.co.sg ---
Tokyo 81 33 111 1234 [Singapore Relay]
Singapore Relay sg-rly@singapore.panasonic.co.sg ---
Rome 39 6 111 1234 [London Relay]
Hong Kong 852 23123456 [Singapore Relay]
Sydney 61 2 111 1234 [Singapore Relay]
London Relay uk-rly@london.panasonic.co.uk ---
Table 4 : Sample Parameter and Phone Book Dialing Number Table for Singapore (Relaying Station)
Telephone Number : 65 111 1234
Email Address(SMTP) : Ifax@singapore.panasonic.co.sg
Host Name : singapore
Relay XMT Password : sg-rly
Station Name Email Address / Telephone Number Relay Station Address
London Ifax@london.panasonic.co.uk ---
Stockholm 46 8 111 1234 [London Relay]
New York ifax@newyork.panasonic.com ---
Tokyo 81 33 111 1234 [Singapore Relay]
London Relay uk-rly@london.panasonic.co.uk ---
Rome 39 6 111 1234 [London Relay]
Hong Kong 852 23123456 [Singapore Relay]
Sydney 61 2 111 1234 [Singapore Relay]
Singapore Relay sg-rly@singapore.panasonic.co.sg ---

Relayed Transmission
184
To set up your machine as a Relay Station, the following parameters must be set properly.
1. Relay XMT (Fax Parameter No. 142)
Selecting whether the machine will accept and performs G3 relayed transmission. (See page 82)
1) Invalid - Machine will not accept a Relay XMT request.
2) Valid - Machine will accept a Relay XMT request.
2. Relay XMT Report (Fax Parameter No. 143)
Selecting how the COMM. Journal for relayed transmission is sent to the originator.
1) Off - Do not send
2) Always - The COMM. Journal is always sent after a Relay Communication is completed
or has failed.
3) Inc. Only - The COMM. Journal is sent if the Relay Communication to the destination has failed.
3. Relay XMT Password (User’s Parameter) (See Note 1)
Enter a Relay XMT Password (up to 10 characters) to be used for protection against unauthorized
(outside) stations from accessing your machine to relay messages to a G3 fax machine via PSTN. This
password should be given out to authorized people only.
4. Relay Address (Auto Dialer)
Enter a 3-digit Abbreviated Number which will assign the Relay Email Address of the Relay Station your
machine will use.
5. Manager’s Email Address (User’s Parameter)
Register the Department Manager’s Email Address for supervision and cost control purposes. Once
registered, the machine will send an email notification to this email address for each Relayed XMT
Request received from a remote station. The following information is sent.
(From : The email address of the originating station.)
(To : The telephone number of the destination G3 fax machine.)
6. Domain Names (User’s Parameter) (See Note 2)
Register up to 10 Domain Names (up to 30 characters) that your machine will accept Relayed
Transmission Requests to relay a message to another G3 fax machine via PSTN.
Ex: Registered Domain Names
(01): rdnn.mgcs.co.jp
(02): rdmg.mgcs.co.jp
(03): panasonic.com
In the example above, the Relayed XMT Request will be accepted only from the email addresses that
include the Domain Name of rdnn.mgcs.co.jp, rdmg.mgcs.co.jp or panasonic.com.
NOTE 1. This should be different than your machine's Email Address used to receive regular email /
Internet Fax, as your machine's Email Address is always included in the header of all email
messages sent. So, anyone receiving an Internet Fax from the machine will easily know the
Relay XMT Password if it is the same as the Email Address.
2. If all the Domain Names are left blank, the Internet Fax will accept Relayed XMT Requests
from any domain.
Setting Up Your Machine as an Internet Relay Station

Relayed Transmission
185
Network Features
Programming the End Receiving Station into your Auto Dialer
If the Fax Parameter No. 140 (LAN RELAY XMT REQUEST) is set to "Valid", you can enter the Relay
Address (ABBR No.) by the following procedure.
To set a One-Touch/ABBR for Relayed Transmission Request
Setting Up Your Machine for Relayed Transmission
1
1:ONE-TOUCH
2:ABBR NO.
2Ex:
ONE-TOUCH< >
PRESS ONE-TOUCH
3Press a One-Touch key (01 - 28).
Ex:
<01>
ENTER EMAIL ADDRESS
4To change the input mode (between "ENTER EMAIL
ADDRESS" and "ENTER TEL. NO."),
press .
<01>
ENTER TEL. NO.
5Enter the telephone number (up to 36 digits).
If the Relay and the End Receiving Stations are both in
the same area, omit the Country Code and the Area Code
from the End Receiving Station. The End Receiving
Station is a local telephone number as viewed from the
Relay Station.
<01>
3961111234
❚
6<01>ENTER NAME
3961111234
7Enter the station name by using the character keys (up to
15 characters).
Ex:
<01> ROME
❚
3961111234
8<01> RELAY ADDRESS
❚❚❚
7
2
1
EMAIL
RO M E
Continued on the next page...

Relayed Transmission
186
Setting Up Your Machine for Relayed Transmission
9Enter the 3-digit Abbreviated number of the Relay Station
that you want to assign to this End Receiving Station.
The Abbreviated number must contain the Relay XMT
Password of the Relay Station.
Ex:
<01> RELAY ADDRESS
001
10
You can now set an additional One-Touch/Abbreviated
numbers for Relayed Transmission Request by repeating
the procedures from Steps 3 to 8, or return to standby by
pressing .
ONE-TOUCH< >
PRESS ONE-TOUCH
0 0
1
STOP

Relayed Transmission
187
Network Features
Once you have recorded all the necessary parameters in your machine, you can send a document to one or
multiple G3 fax machines automatically through the Internet Relay Station by using the procedure described
below. The Internet Relay Station must have all the necessary parameters setup.
To a Location That Has a Pre-programmed Relay Station
NOTE 1. If the Relay Station requires a special access number to get an outside line, enter that access
number first then press to enter a pause (represented by a "-") before entering the
full number.
Sending Documents via Internet Relay
1
Set document(s) face down.
ENTER STATION(S)
THEN PRESS START 00%
2Enter only the telephone number(s) of the End Receiving
Station(s) using any combination of the following methods:
• One-Touch Dialing
• Abbreviated Dialing
• Manual Number Dialing (up to 70 stations), press
after each station is entered. (see Note)
• Directory Search Dialing, press after each station is
entered
(For details, see pages 108 to 110.)
Ex:
<02> STOCKHOLM
4681111234
3
The document(s) is stored into memory and your machine
starts sending the document(s) to the Relay email address
of the Relay Station with the telephone number for the End
Receiving Station.
Ex: End Receiving Station : 4681111234
(Telephone number)
[see Note 1]
Relay Station : uk-rly@london.panasonic.co.uk
After the Relay Station completes its transmission to the
End Receiving Station(s), your machine receives a COMM.
Journal from the Relay Station.
This Journal confirms whether the Internet Relayed
Transmission was successful.
* STORE * NO.002
PAGES=001 05%
* STORE * COMPLETED
TOTAL PAGES=005 25%
ON LINE *MEM.XMT*
ID:uk-rly#4681111234
SET
PAUSE

Relayed Transmission
188
Sending Documents via Internet Relay
To a Location That Does Not Have a Pre-programmed Relay Station
1
Set document(s) face down.
ENTER STATION(S)
THEN PRESS START 00%
2
RELAY XMT
ENTER RELAY STATION
3Assign a Relay Station by either one of the following
methods.
• Manual Dialing (press the key first, then
enter the email address for the Relay Station)
• One-Touch Dialing
• Abbreviated Dialing
• Directory Search Dialing
(For details, see pages 92 to 95.)
Ex:
[001]LONDON RELAY
uk-rly@london.panas
RELAY XMT
ENTER STATION(S)
4Enter only the telephone number(s) of the End Receiving
Station(s) using any combination of the following methods:
• One-Touch Dialing
• Abbreviated Dialing
• Manual Number Dialing (up to 70 stations), press
after each station is entered. (see Note)
• Directory Search Dialing, press after each station is
entered
(For details, see pages 108 to 110.)
Ex: <02> STOCKHOLM
4681111234
2
5
INTERNET
ABBR
0 0 1
SET

Relayed Transmission
189
Sending Documents via Internet Relay
Network Features
NOTE 1. If the Relay Station requires a special access number to get an outside line, enter that access
number first then press to enter a pause (represented by a "-") before entering the
full number.
2. The "#" character is not available for the email address of the relay station.
5
The document(s) is stored into memory and your machine
starts sending the document(s) to the Relay email address
of the Relay Station with the telephone number for the End
Receiving Station.
Ex: End Receiving Station : 4681111234
(Telephone number)
[see Note 1]
Relay Station : uk-rly@london.panasonic.co.uk
After the Relay Station completes its transmission to the
End Receiving Station(s), your machine receives a COMM.
Journal from the Relay Station.
This Journal confirms whether the Internet Relayed
Transmission was successful.
* STORE * NO.002
PAGES=001 05%
* STORE * COMPLETED
TOTAL PAGES=005 25%
ON LINE *MEM.XMT*
ID:uk-rly#4681111234
PAUSE

Relayed Transmission
190
Using your email application, you can send any document(s) from your PC as a TIFF-F attachment to one or
multiple G3 fax machines automatically through the Internet Relay Station.
The Internet Relay Station (your machine) must be properly setup with all the required parameters.
To send a Relayed Transmission from your PC using your email application, follow the example below.
• Relay XMT Password:sg-rly
• # + End Receiving Station (with Phone Number): #81331111234 (see Note 1)
• # *+ End Receiving Station (with Abbreviated Dialing Number): #*001 - #*100 (see Note 1)
• # *+ End Receiving Station (with One-Touch Number): #*1001 - #*1028 (see Note 1)
• # *+ End Receiving Station (with Program Key as a Group Dialing): #*2001 - #*2004 (see Note 1)
• @ + Relay Station's Domain Name: @singapore.panasonic.co.sg
Your PC sends the text document(s) to the Relay email address of the Relay Station with the telephone
number of the End Receiving Station.
After the Relay Station completes its transmission to the End Receiving Station(s), your PC receives a
COMM. Journal from the Relay Station. This Journal confirms whether the Internet Relayed Transmission
was successful.
NOTE 1. The "#" and "*" symbol must be entered after the Relay XMT Password as it indicates to your
machine that a phone number for the End Receiving Station will follow.
2. If the Relay Station requires a special access number to get an outside line, enter that access
number first then enter a hyphen (represented by a "-") before entering the full number.
Sending Document(s) from a PC to a G3 Fax Machine
Ex: In the "To:" box of your email application, type the following:
sg-rly#81331111234@singapore.panasonic.co.sg
or
sg-rly#*001@singapore.panasonic.co.sg

Relayed Transmission
191
Sending Document(s) from a PC to a G3 Fax Machine
Network Features
A TIFF Converter software is used on your PC to convert document(s) into a "TIFF" file format, which
allows the Internet FAX to receive the document as an attachment to an email. When you are sending a
detailed graphic document(s) to a Panasonic Internet Fax, you can specify 400 dpi resolution for better
clarity.
Ifax Mailer software is an add-in program for the TIFF Converter that links the email client for MAPI to the
TIFF converter for the Internet FAX.
To send a printing image as email from the application to the Internet FAX, you have to convert the file into
the format that the Internet FAX is allowed to receive and print as an email using the TIFF file creation
function. You also have to send that file to the Internet FAX as an attached document.
Ifax Mailer, allows you to automatically create TIFF files by pressing one button form the TIFF Converter for
the Internet FAX.
You can download the Panasonic's TIFF Converter and ifax Mailer software and their respective User's
Guides from any of the following URL addresses.
http://panasonic.co.jp/pcc/en/
To simplify the Relay Transmission operation, Panasonic has an Optional Panafax Fax Gateway software.
Please visit the following URL address for more details:
http://www.panasonic.com/office

Relayed Transmission
192
When you use Relayed Transmission, relay station will send the following two reports to help you check and
keep track of your faxes.
1. Relay XMT Report (COMM. JOURNAL)
When the relay station finishes transmitting to the End Receiving Station, it will send a COMM. Journal to
you when the Fax Parameter No. 143 is set to "Always" or "Inc. Only", this tells you whether the
transmission was successful or not.
2. Transmission Journal
When the Relay Station receives instructions for a relayed transmission, a notification is emailed to the
registered manager (see "Setting up Your machine as an Internet Relay Station" on page 184).
Sample Relay XMT Report (COMM. JOURNAL)
Explanation of Contents
NOTE 1. If you transmit through more than one Relay Station, you will receive a separate Result Report.
Printouts and Reports
************** -COMM. JOURNAL - ***************** DATE MMM-dd-yyyy **** TIME 15:00 ********
(1) (2) (3)
MODE = RELAYED TRANSMISSION START=MMM-dd 15:00 END=MMM-dd 15:00
FILE NO.= 050 (4)
(5) (6) (7) (8) (9)
STN COMM. ONE-TOUCH STATION NAME/EMAIL ADDRESS/TELEPHONE NO. PAGES DURATION
NO. ABBR NO.
001 R-OK STOCKHOLM 001/001 00:00:15
002 R-OK ROMA 001/001 00:00:15
- PANASONIC -
*************************************** - HEAD OFFICE - ****** - 201 555 1212 - *******
(1) Indication of communication mode
(2) Start time of communication
(3) End time of communication
(4) File number : 001 to 999
(5) Sequential number of the stations
(6) Communication result : "R-OK" indicates that the Relayed XMT Request was successful.
3-digit Info Code (see page 226) indicates that the communication has
failed.
(7) Telephone Number, Email Address or
Station Name of the end receiving
station
(8) Number of pages transmitted : 3-digit number represents the number of pages successfully transmitted.
(9) Duration of Communication

Relayed Transmission
193
Printouts and Reports
Network Features
Sample Relayed Transmission Notification Email to a Manager
Explanation of Contents
(1) Email address of the sender's Internet Fax (Your machine) or PC
(2) End Receiving Station's G3 fax telephone number(s)
(2)
(1)
Month, dd, yyyy

194
Selective Reception
Your machine has a special feature, Selective Reception, which can prevent the receiving of unnecessary
documents (i.e. junk fax, direct mail, etc.).
Before receiving the document, the last 4 digits of the ID Number received from the sending machine will be
compared with the last 4 digits of the telephone number programmed in each One-Touch or Abbreviated
station. When a match is found, your machine will start receiving the document. If a match is not found, your
machine will cancel the reception and an Information Code 406 will be recorded on the Journal.
NOTE 1. When the Selective Reception is set, your machine can receive only from those stations which
are programmed in the built-in auto-dialer.
2. If your ID number has not been set, your machine might not be able to receive from some
models. To set your ID number, see page 47.
General Description
Setting the Selective Reception
1
SET MODE (1-8)
ENTER NO. OR ∨∧
2
FAX PARAMETER(1-182)
NO.=
❚
3
46 SELECT RCV
1:INVALID
446 SELECT RCV
2:VALID
5
7
4
4
6
2

195
Network Features
Password Communications
Password Communications, including Password Transmission and Password Reception will prevent your
machine from sending a fax to a wrong station or receiving a fax from an unauthorized stations. You can set
Password Transmission and Password Reception independently, or both together.
To use Password Transmission, you must set a 4-digit transmission password in advance. The password
must be shared with other compatible Panasonic machine(s). If the transmission password in your machine
does not match the transmission password in the other compatible Panasonic machine(s), the transmission
will fail. You can select password transmission by setting Fax Parameter No. 43 (PASSWORD-XMT) to
"ON" when you send a document.
To use Password Reception, you must set a 4-digit receiving password in advance. The password must be
shared with the other compatible Panasonic machine(s). If the password in your machine does not match
the receiving password in the other compatible Panasonic machine(s), the reception will fail. Once you set
password reception and set the parameter to "ON", it stays until you change the setting to "OFF".
You can only use password transmission and reception with another Panasonic compatible machine(s)
listed below.
General Description
Compatibility with Other Machines
• DF-1100 • UF-160 • UF-585 • UF-770
• DF-1810F • UF-160M • UF-590 • UF-788
• DP-2000 • UF-170 • UF-595 • UF-790
• DP-2500 • UF-260 • UF-650 • UF-880
• DP-3000 • UF-270 • UF-733 • UF-885
• DP-3510 • UF-270M • UF-744 • UF-890
• DP-4510 • UF-280M • UF-745 • UF-895
• DP-6010 • UF-300 • UF-750 • UF-990
• DX-600 • UF-312 • UF-750D • UF-M500
• DX-800 • UF-322 • UF-755
• FP-D250F • UF-550 • UF-755e
• FP-D350F • UF-560 • UF-766

Password Communications
196
To set transmission password and parameter,
NOTE 1. You can change the setting temporarily by using FUNCTION 8-4 (PASSWORD-XMT) for each
transmission. See page 198 for details.
2. To change the password, press in Step 4. Then re-enter a new one.
Setting Password Transmission
1
SET MODE (1-8)
ENTER NO. OR ∨∧
2
FAX PARAMETER(1-182)
NO.=
❚
3
43 PASSWORD-XMT
❚❚❚❚
4Enter a 4-digit Transmission Password.
Ex: and press
43 PASSWORD-XMT
1:OFF 1234
5
for “OFF” (password is not checked)
or
for “ON” (password is checked)
43 PASSWORD-XMT
1:OFF 1234
or
43 PASSWORD-XMT
2:ON 1234
6
7
4
4
3
1 2 34
SET
1
2
CLEAR

Password Communications
197
Network Features
To set the receiving password and parameter,
NOTE 1. Once you set the parameter, you cannot select the parameter, “OFF” or “ON”, for each
reception. It is always “OFF” or “ON” until you change the setting.
2. To change the password, press in Step 4. Then re-enter a new one.
Setting Password Reception
1
SET MODE (1-8)
ENTER NO. OR ∨∧
2
FAX PARAMETER(1-182)
NO.=
❚
3
44 PASSWORD-RCV
❚❚❚❚
4Enter a 4-digit Receiving Password.
Ex: and press
44 PASSWORD-RCV
1:OFF 1234
5
for “OFF” (password is not checked)
or
for “ON” (password is checked)
44 PASSWORD-RCV
1:OFF 1234
or
44 PASSWORD-RCV
2:ON 1234
6
7
4
4 4
1234
SET
1
2
CLEAR

Password Communications
198
To use Password Transmission, you can select PASSWORD-XMT “OFF” or “ON” for each Transmission by
following the procedure below.
Using Password Transmission
1
Set document(s) face down.
ENTER STATION(S)
THEN PRESS START 00%
2
SELECT MODE (1-9)
ENTER NO. OR ∨∧
3
PASSWD-XMT=OFF
1:OFF 2:ON
4
for “OFF” (password is not checked)
or
for “ON” (password is checked)
PASSWD-XMT=OFF
1:OFF 2:ON
or
PASSWD-XMT=ON
1:OFF 2:ON
5ENTER STATION(S)
THEN PRESS START 00%
6Dial by any combination of the following methods:
• One-Touch Dialing
• Abbreviated Dialing
•Manual Number Dialing, press after each
station is entered
(Up to 70 stations)
• Directory Search Dialing, press after each
station is entered
(For details, see pages 108 to 110.)
Ex: <01>(Station name)
5551234
8
4
1
2
SET
SET

Password Communications
199
Network Features
There is no additional operation required once you set the parameter by following the procedure on page
197. The parameter, “OFF” or “ON”, cannot be selected for each reception. It is always “OFF” or “ON” until
you change the setting.
7
If your machine's Transmission Password coincides with
the other station's Transmission Password, your machine
starts sending the document.
When transmission is completed, PASSWORD-XMT
returns to standard setting (“OFF” or “ON”).
Using Password Reception

200
Confidential Mailbox
Your machine is equipped with two Confidential Communication features which ensure that the Confidential
information you send is received only by the person with the correct confidential code.
The confidential mailbox feature can be used as a mailbox to communicate with other compatible models
using a 4-digit confidential code. The Confidential Mailbox feature receives document(s) with a confidential
code into memory. These documents can only be printed by the person who has the correct confidential
code.
Compatibility with Other Machines
Table 1 shows a list of compatible Panasonic models which have the Confidential Mailbox feature. It also
shows whether or not special settings are required.
Table 1 : Confidential Mailbox Requirement
NOTE 1. If your machine receives two confidential faxes with same confidential code, both documents
are stored together in the same confidential mailbox.
2. Up to 10 Mailbox files can be stored in memory. So, you can receive the confidential fax using
10 different confidential codes.
3. If the memory overflows, the machine will stop receiving and release the line.
4. We recommend that optional flash memory card be installed when this function is used. See
page 239 on Image Memory Capacity.
5. If confidential faxes were received in the mailbox of UF-733, you cannot poll those documents.
The UF-733 is designed to print out the received confidential document locally only.
General Description
Confidential Mailbox
Compatible Model Special Settings
DF-1100 DP-1810F DP-2000 DP-2500 DP-3000 DP-3510 DP-4510 DP-6010
DX-600 DX-800 UF-280M UF-312 UF-322 UF-332 UF-333 UF-342
UF-344 UF-550 UF-560 UF-585 UF-590 UF-595 UF-733 UF-744
UF-745 UF-755 UF-755e UF-766 UF-770 UF-788 UF-790 UF-880
UF-885 UF-890 UF-895
Not required.
A B
A
B
Panasonic
Compatible
Model
Send
with
Conf.Code
1000
Send
with
Conf.Code
2000
Polling
with
Conf.Code
1000
Print out
with
Conf.Code
2000
(Note 5)
MAILBOX
Document "A" and "B"
are stored into memory.
Panasonic Compatible Model (Note 5)
Panasonic
Compatible
Model
Panasonic
Compatible
Model

Confidential Mailbox
201
Network Features
Sending a Confidential Document to a Remote Station's Mailbox
1
Set document(s) face down.
ENTER STATION(S)
THEN PRESS START 00%
2
CONF. COMM. (1-5)
ENTER NO. OR ∨∧
3
CONFIDENTIAL XMT
CONF. CODE=
❚❚❚❚
4Enter a 4-digit Confidential Code.
Ex:
CONFIDENTIAL XMT
CONF. CODE=2233
5ENTER STATION
THEN PRESS START
6Dial by any one of the following methods:
• One-Touch Dialing
• Abbreviated Dialing
• Manual Number Dialing
• Directory Search Dialing
Ex: <01>(Station name)
5551234
7
If necessary, inform the receiving person and tell them the
Confidential Code.
2 2
1
2 2 3 3

Confidential Mailbox
202
After you have been informed that someone has transmitted a confidential document to a remote station's
mailbox, you can poll the confidential document from the remote station by following the procedure below.
NOTE 1. The confidential file will be erased automatically at the center station after being polled.
Polling a Confidential Document from a Remote Station's Mailbox
1
CONF. COMM. (1-5)
ENTER NO. OR ∨∧
2
CONFIDENTIAL POLL
CONF. CODE=
❚❚❚❚
3Enter a 4-digit Confidential Code.
Ex:
CONFIDENTIAL POLL
CONF. CODE=2233
4ENTER STATION
THEN PRESS START
5Dial by any one of the following methods:
• One-Touch Dialing
• Abbreviated Dialing
• Manual Number Dialing
• Directory Search Dialing
Ex: <01>(Station name)
5551234
6
2 2
2
2 2 3 3

Confidential Mailbox
203
Network Features
No special setting is required, your machine comes with this feature ready to use. Your machine receives a
confidential fax the same way it receives a normal fax message. When receiving the confidential fax, the
display shows the following message (CONF. RCV REPORT) and prints out the Confidential Receive
Report.
MESSAGE IN MAIL BOX
Sample CONF. RCV Report
Explanation of Contents
NOTE 1. If your machine receives two confidential faxes with same confidential code, both documents
are stored together in the same confidential mailbox.
2. Up to 10 Mailbox files can be stored in memory. So, you can receive the confidential fax using
10 different confidential codes.
3. If the memory overflows, the machine will stop receiving and release the line.
4. You can verify whether the unit has received a confidential fax by printing out the File List.
(See page 160)
Receiving a Confidential Document to Your Machine's Mailbox
*************** -CONF. RCV REPORT- **************** DATE MMM-dd-yyyy ***** TIME 15:00 ********
** NOTICE OF CONFIDENTIAL DOCUMENT HELD **
(1) (2) (3) (4)
FILE NO. RECEIVED FROM PAGES TIME RECEIVED
040 PANAFAX 001 MMM-dd 15:00
-PANASONIC -
************************************ -HEAD OFFICE - ***** - 201 555 1212- *********
(1) File number : 001 to 999
(2) Received remote station's ID : Character ID or Numeric ID
(3) Number of pages received
(4) Received date and time

Confidential Mailbox
204
Use the following procedure to store a document in a confidential mailbox in your machine. Once the
confidential document is stored in your machine, it can be polled by another machine.
NOTE 1. The confidential file will be erased automatically after being polled.
If you wish to retain the confidential file even after being polled, change the setting of Fax
Parameter No. 42 (CONF. POLLED FILE SAVE) to "Valid".
Storing a Confidential Document in Your Machine's Mailbox
1
Set document(s) face down.
ENTER STATION(S)
THEN PRESS START 00%
2
CONF. COMM. (1-5)
ENTER NO. OR ∨∧
3
CONFIDENTIAL POLLED
CONF. CODE=
❚❚❚❚
4Enter a 4-digit Confidential Code.
Ex:
CONFIDENTIAL POLLED
CONF. CODE=2233
5
The document(s) will be stored into memory.
If necessary, inform the receiving party of the confidential
document and tell them the confidential code needed to
poll the document.
* STORE * NO.002
PAGES=001 01%
2 2
3
2 2 3 3

Confidential Mailbox
205
Network Features
After you have been notified that someone has transmitted a confidential document to your machine's
mailbox, use the following procedure to print out the confidential document.
NOTE 1. The confidential file will be erased automatically after being printed out even if the setting of
Fax Parameter No. 42 (CONF. POLLED FILE SAVE) is changed to "Valid".
Printing Out a Confidential Document from Your Machine's Mailbox
1
CONF. COMM. (1-5)
ENTER NO. OR ∨∧
2PRINT CONF. FILE
CONF. CODE=
❚❚❚❚
3Enter the Confidential Code of the document you want to
print out.
Ex:
PRINT CONF. FILE
CONF. CODE=2233
4
The machine will print out the confidential documents.
* PRINTING *
PAGE=001/001
2 2
4
2 2 3 3

Confidential Mailbox
206
If your memory becomes full, or you just want to clean out your confidential documents, you may delete one
or more confidential faxes stored in your machine by using the following procedure.
There are two types of confidential file deletions, one is to delete the file individually by its Confidential
Code, and the other is to delete all confidential files in memory.
Deleting a Confidential Document Stored in Your Machine's Mailbox
To delete a file using Confidential Code
1
CONF. COMM. (1-5)
ENTER NO. OR ∨∧
2
DELETE CONF. FILE
CONF. CODE=
❚❚❚❚
3Enter a 4-digit Confidential Code.
Ex:
DELETE CONF. FILE
CONF. CODE=2233
4* DELETING *
CONF. CODE=2233
To delete all confidential files in memory
1
CONF. COMM. (1-5)
ENTER NO. OR ∨∧
2
DELETE CONF. FILE
CONF. CODE=
❚❚❚❚
3DELETE ALL CONF.
FILES? 1:YES 2:NO
4* DELETING *
ALL CONF. FILES
2 2
5
2 2 3 3
2 2
5
1

207
Network Features
Sub-addressing
The Sub-Addressing function allows you further routing, forwarding or relaying of document(s) to the
desired recipient(s) when used in combination with Panasonic Internet Fax capable models and/or the
Networking version of HydraFax/LaserFAX software. This function conforms to the ITU-T recommendation
for T. Routing-Facsimile Routing utilizing the Sub-Address.
Compatibility with Other Machines
Sub-addressing Transmission Methods
Setting of Routing, Forwarding or Relaying
NOTE 1. HydraFax and LaserFAX are trademarks of Wordcraft International Ltd.
2. UF-788 with PC Interface Option or the Option ROM installed.
General Description
• Sub-addressing Transmission: DF-1100/DP-135FP/150FP/150FX/DP-2000/2500/3000/3510/4510/6010/DX-800/1000/
2000/FP-D250F/D350F/UF-332/333/342/344/490/550/560/585/595/770/788/790/880/
885/895 (see Note 2)
• Sub-addressing Reception: DX-800/1000/2000/DP-2000/2500/3000/3510/4510/6010 with I-FAX Option and DF-
1100/UF-342/344/550/560/585/595/770/788/880 with PC Interface using the Networking
version of HydraFax/LaserFAX software.
You can send a document with Sub-address information to the desired recipient by the following methods.
• By registering the Sub-address information into One-Touch/ABBR. Dialing Numbers.
• By specifying the Sub-address information in the Manual Number Dialing Mode.
You can customize the Automatic Routing to any combination of LAN (Local Area Network), PSTN (Public Switched
Telephone Network) or PBX Extension with Panasonic Internet Fax capable models and/or HydraFax/LaserFAX Routing
Table (Please refer to the operating instructions of the applicable Panasonic models and/or the HydraFax/LaserFAX
User Manual).
Sub-address
0001
0002
0003
TSI
--
--
555 6789
Direction
PC1
PC2
Fax1
One-Touch #
<01>
<02>
<03>
PC1 PC2
Fax1
Example of a Network
aaa
aaa
aaa
Dial to: 555 1234
Sub-address: 0001
TSI: 555 9999
bbb
Dial to: 555 1234
Sub-address: None
TSI: 555 6789
Panasonic Internet Fax
capable models
bbb
Automatic Routing Table of Panasonic Internet Fax capable models
(Own Tel. # : 555 1234)

Sub-addressing
208
NOTE 1. separates the Sub-address from the Telephone number and is indicated by an "s"
in the display.
Setting the Sub-address into a One-Touch/ABBR. Dialing Numbers
1
1:ONE-TOUCH
2:ABBR NO.
2
to select “One-Touch”.
or
to select “ABBR.NO.”.
Ex:
ONE-TOUCH< >
PRESS ONE-TOUCH
3Ex: <01>
ENTER TEL. NO.
4Enter the telephone number, press then enter
the Sub-address. (Up to 20 digits)
(Up to 36 digits including telephone number, pauses,
spaces, FLASH and Sub-address)
Ex: Telephone number = 5551234, Sub-address =2762
Enter as:
<01>
5551234s2762
❚
5
Enter the station name.
Ex: SALES DEPT
<01> SALES DEPT
❚
5551234s2762
6
7
2
1
2
1
FLASH
5551234
FLASH
2 7 62
FLASH

Sub-addressing
209
Network Features
Using One-Touch/ABBR. Number Dialing
The operation is the same as for normal dialing
Using Manual Number Dialing
Use to separate the Telephone number and the Sub-address.
NOTE 1. separates the Sub-address from the Telephone number and is indicated by an "s"
in the display.
2. Manual Off-Hook or On-Hook Dialing cannot be used with the Sub-addressing Transmission.
3. The Sub-address is not transmitted during Manual Redial Mode.
Sending a Document with Sub-address
1
Set document(s) face down.
ENTER STATION(S)
THEN PRESS START 00%
2Ex: <01>(Station name)
5551234s2762
3
The document is stored into memory and your machine
starts to dial the number of the station and sends the
document(s) with Sub-addressing information.
* STORE * NO.001
PAGES=001 01%
1
Set document(s) face down.
ENTER STATION(S)
THEN PRESS START 00%
2Enter the telephone number, press then enter
the Sub-address (up to 20 digits).
(Up to 36 digits including telephone number, pauses,
spaces, FLASH and Sub-address)
Ex: Telephone number = 5551234, Sub-address =2762
Enter as:
TEL. NO.
5551234s2762
❚
3
The document is stored into memory and your machine
starts to dial the number of the station and sends the
document(s) with Sub-addressing information.
* STORE * NO.001
PAGES=001 01%
FLASH
FLASH
5 5 5 1234
FLASH
2 7 62
FLASH

210
Printout Journals and Lists
Journals and Lists
To help you maintain records of the documents you sent and received, as well as lists of the numbers you
record, your machine is equipped to print the following journals and lists: Transaction Journal, Individual
Transmission Journal, Communication Journal, One-Touch/Abbreviated/Directory Search No. List, Program
List, Fax Parameter List, Directory Sheet and File List.
The "Journal" is a record of the last 32 transactions (a transaction is recorded each time you send or receive
a document). It is printed out automatically after every 32 transactions (See Note 1) or you can print or view
it manually by using the following procedure:
NOTE 1. If you wish to disable the automatic print out of the Transaction Journal, change the setting of
Fax Parameter No. 13 to "Invalid". (See page 79)
General Description
Transaction Journal
1
PRINT OUT (1-7)
ENTER NO. OR ∨∧
2
JOURNAL
1:PRINT 2:VIEW
3a To print a Journal * PRINTING *
JOURNAL
3b To view a Journal JOURNAL VIEW
1:XMT ONLY 2:ALL
4Select the viewing mode.
to view transmission transactions only
to view all transactions
Ex:
You can view the transactions in the journal by pressing
or . Press to return to standby.
USE THE ∨∧KEYS TO
SCROLL EACH RECORD
6
1
1
2
1
2
2
STOP
Type of Communication
XMT: Transmission
RCV: Reception
POL: Polling
FWD: Fax Forward
Date & Time
Received ID,
recorded name,
dialed telephone number,
or email address
Number of pages successfully transmitted or received.
01/12 10:00 OK P01
XMT
5551234
Scroll Marker
: Latest transaction
: Oldest transaction
: Only 1 transaction
Communication Result
OK: Communication was successful.
BUSY: Line busy
STOP: STOP was pressed.
P-OK: Reserved transmission was successful under
memory full condition.
R-OK: Relayed transmission was successful.
--
: LAN transmission
3-digit Info Code: Communication has failed
(Refer to page 224 for details.)
☎

Journals and Lists
211
Printout Journals
and Lists
An Individual Transmission Journal contains the information on the latest transmission.
Individual Transmission Journal
(Ind. XMT Journal)
1
PRINT OUT (1-7)
ENTER NO. OR ∨∧
26:IND. XMT JOURNAL?
PRESS SET TO PRINT
3* PRINTING *
IND. XMT JOURNAL
6
6

Journals and Lists
212
Individual Transmission Journal (Ind. XMT Journal)
Sample Transaction Journal
Sample Individual Transmission Journal (Ind. XMT Journal)
(1) (2)
***************** -JOURNAL- ************************* DATE MMM-dd-yyyy ***** TIME 15:00 ***** P.01
(3) (4) (5) (6) (7) (8) (9) (10) (11) (12)
NO. COMM. PAGES FILE DURATION X/R IDENTIFICATION DATE TIME DIAGNOSTIC
01 OK 001/001 149 00:00:52 XMT ☎215 MMM-dd 20:04 C8444B0577000
02 -- 001/001 151 00:00:02 XMT TEST MMM-dd 20:07 01 STN(S) LAN
03 -- 003/003 153 00:00:20 XMT fax@nwfax1 MMM-dd 20:09 01 STN(S) LAN
04 OK 003 154 00:00:21 RCV fax@nwfax1.rdmg.mgcs MMM-dd 20:10 LAN
05 OK 001 155 00:00:19 RCV 215 MMM-dd 20:11 C0542B0577000
06 634 000/003 156 00:00:00 XMT ☎216 MMM-dd 20:14 0800420000000
07 408 * 003 00:02:14 XMT ☎217 MMM-dd 21:17 0040440A30080
49 OK 000/001 159 00:00:07 XMT TEL XMT MMM-dd 20:18 CA40462000000
50 OK 001/001 160 00:00:16 XMT TEL XMT MMM-dd 20:19 C8444B0577000
<< CONTINUE >>
(13)
-PANASONIC -
************************************ -HEAD OFFICE - ***** - 201 555 1212- *********
(15) (14)
(1) (2)
************** -IND. XMT JOURNAL- **************** DATE MMM-dd-yyyy ***** TIME 15:00 *********
(10)(11) DATE/TIME = MMM-dd-yyyy 09:00
(3) JOURNAL No. = 21
(4) COMM. RESULT = OK
(5) PAGE(S) = 001/001
(7) DURATION = 00:00:16
(6) FILE No. = 010
(16) MODE = MEMORY TRANSMISSION
(17) DESTINATION = [001] / 555 1234 /ABCDEFG
(18) RECEIVED ID =
(19) RESOLUTION = STD
(13)
-PANASONIC -
******************************-HEAD OFFICE -*******- 201 555 1212- *****************
(15) (14)

Journals and Lists
213
Individual Transmission Journal (Ind. XMT Journal)
Printout Journals
and Lists
Explanation of Contents
NOTE 1. Email transmission sent to multiple locations is recorded as a single transaction on the Journal.
2. The communication result shows "OK" when the sender receives the DELIVERY NOTICE as a
response for mail from the other party. It usually takes time until the DELIVERY NOTICE is
returned; so "--" is shown immediately after the sending. When the DIRECT IFAX XMT is
successfully communicated, the result field also shows "OK".
(1) Printout date
(2) Printout time
(3) Journal number
(4) Communication result : "OK" indicates that the communication was successful.
"BUSY" indicates that the communication has failed because of busy line.
"STOP" indicates that STOP was pressed during communication.
"P-OK" indicates that memory overflow or document misfeeding occurred
while storing the documents into memory for transmission but successfully
stored document(s) was sent.
"R-OK" indicates that the Relayed XMT or Confidential Communication was
successful.
"- -" indicates LAN transmission. (See Note 2)
"3-digit Info Code (See page 226) indicates that the communication has
failed.
(5) Number of pages transmitted or
received
: The 3-digit number is the number of pages successfully transmitted or
received.
When the documents are stored into memory, two 3-digit numbers will
appear.
The first 3-digit number represents the number of pages successfully
transmitted.
The second 3-digit number represents the total number of pages that were
attempted to be transmitted.
Asterisk "*" indicates that the quality of some received copies was poor.
(6) File number : 001 to 999 (If the communication is stored into memory, a file number is
assigned for each communication.)
(7) Duration of communication
(8) Type of communication : "XMT" means Transmission
"RCV" means Reception
"POL" means Polling
"FWD" means Fax Forward
(9) Remote station identification : Name : Recorded name in One-Touch or ABBR. Numbers or remote station's
Character ID.
☎ number : Dialed telephone number.
Number : Remote station's ID number.
Email address
(10) Communication date
(11) Communication Start time
(12) Diagnostic : For service personnel only
The 2-digits number is the number of final destinations.
" STN(S) LAN" indicates LAN transmission.
"(MDN) LAN" indicates LAN transmission with Delivery Notice.
"(Comm. JNL) LAN" indicates LAN transmission for Communication Journal.
(13) Own LOGO : Up to 25 characters
(14) Own ID number : Up to 20 digits
(15) Own Character ID : Up to 16 characters
(16) Type of communication : Transmission or memory transmission
(17) Destination : One-Touch or ABBR. No./Email Address or Telephone Number/Recorded
Name
If not : Email Address or Telephone number
(18) Received remote station's ID : Character ID or ID number
(19) Resolution : "STD" means standard resolution
"FINE" means fine resolution
"S-FINE" means super fine resolution

Journals and Lists
214
The Communication Journal (Comm. Journal) lets you verify whether the transmission or polling was
successful. You may select the printout condition (Off/Always/Inc. only) in Fax Parameter No. 12.
Sample COMM. JOURNAL
Communication Journal (Comm. Journal)
************** - COMM. JOURNAL - ***************** DATE MMM-dd-yyyy **** TIME 15:00 *********
(1) (2) (3)
MODE = MEMORY TRANSMISSION START=MMM-dd 14:50 END=MMM-dd 15:00
FILE NO.= 050 (4)
(5) (6) (7) (8) (9) (10)
STN COMM. ONE-TOUCH/ STATION NAME/EMAIL ADDRESS/TELEPHONE NO. PAGES DURATION
NO. ABBR NO.
001 OK <01> SERVICE DEPT. 001/001 00:01:30
002 OK <02> SALES DEPT. 001/001 00:01:25
003 407 <03> ACCOUNTING DEPT. 000/001 00:01:45
004 BUSY ☎021 111 1234 000/001 00:00:00
- PANASONIC -
************************************* - HEAD OFFICE - ****** - 201 555 1212 - *******

Journals and Lists
215
Communication Journal (Comm. Journal)
Printout Journals
and Lists
Explanation of Contents
(1) Indication of communication mode
(2) Start time of communication
(3) End time of communication
(4) File number : 001 to 999 (When the communication is stored into memory, a file number is
assigned for each communication.)
(5) Station number : Sequential number of the Stations.
(6) Communication result : "OK" indicates that the communication was successful.
"BUSY" indicates that the communication has failed because of busy line.
"STOP" indicates that STOP was pressed during communication.
"P-OK" indicates that memory overflow or document misfeeding occurred
while storing the documents into memory for transmission but successfully
stored document(s) was sent.
"R-OK" indicates that the Relayed XMT or Confidential Communication was
successful.
"- -" indicates LAN transmission.
"3-digit Info Code (See page 226) indicates that the communication has
failed.
In this case, the machine will print out the attached report with first page of
your document as shown on the previous page.
(7) One-Touch/Abbreviated number or
☎ mark
:☎ mark indicates dialed by direct number dial.
(8) Recorded name in the Phone
Book, direct dialing number, or
email address
(9) Number of pages transmitted or
received
: The 3-digit number is the number of pages successfully transmitted or
received.
When the documents are stored into memory, two 3-digit numbers will
appear.
The first 3-digit number represents the number of pages successfully
transmitted.
The second 3-digit number represents the total number of pages that were
attempted to be transmitted.
(10) Duration of communication

Journals and Lists
216
To print a One-Touch/Abbreviated Number and Directory Search List of the telephone numbers you have
stored.
One-Touch/Abbreviated and Directory Search List
1
PRINT OUT (1-7)
ENTER NO. OR ∨∧
22:ONE-TCH/ABBR LIST?
PRESS SET TO PRINT
31:ONE-TOUCH/ABBR NO.
2:DIR. SEARCH
4
for One-Touch/ABBR. Number List
for Directory Search List
* PRINTING *
ONE-TOUCH/ABBR LIST
* PRINTING *
DIR. SEARCH LIST
6
2
1
2

Journals and Lists
217
One-Touch/Abbreviated and Directory Search List
Printout Journals
and Lists
Sample One-Touch List
Sample ABBR. Number List
*************** -ONE-TOUCH LIST- ****************** DATE MMM-dd-yyyy ***** TIME 11:11 *** P.01
(1) (2) (3) (7)
ONE- STATION NAME EMAIL ADDRESS / TELEPHONE NO.
TOUCH ROUTING SUB-ADDR (5) ROUTING TSI (6) RELAY ADDR (ABBR NO.)
<01> John Smith ☎201 555 3456
4452 +1 201 123 4567 [001]
<02> Jane Smith ☎201 555 1212
1212 212 555 1234 [002]
<03> Bob Jones jonesb@abcdefg.com
123456 201 555 1212
<04> Panafax1 panafax1@rdmg.mgcs.mei.co.jp
4827 +81 03 5251 1234
<05> Panafax2 panafax2@rdnn.mgcs.mei.co.jp
1773 +81 0467 5251 1234
NO. OF STATION = 05 (4)
-PANASONIC -
************************************************-HEAD OFFICE - ***** - 201 555 1212- *********
*************** -ABBR NO. LIST- ******************* DATE MMM-dd-yyyy ***** TIME 11:11 *** P.01
(1) (2) (3) (7)
ABBR STATION NAME EMAIL ADDRESS / TELEPHONE NO.
NO. ROUTING SUB-ADDR (5) ROUTING TSI (6) RELAY ADDR (ABBR NO.)
[001] John Smith ☎201 555 3456
4452 +1 201 123 4567 [009]
[002] Jane Smith ☎201 555 1212
1212 212 555 1234 [010]
[003] Bob Jones jonesb@abcdefg.com
123456 201 555 1212
[004] Panafax1 panafax1@rdmg.mgcs.mei.co.jp
4827 +81 03 5251 1234
[005] Panafax2 panafax2@rdnn.mgcs.mei.co.jp
1773 +81 0467 5251 1234
NO. OF STATION = 005 (4)
-PANASONIC -
************************************************-HEAD OFFICE - ***** - 201 555 1212- *********

Journals and Lists
218
One-Touch/Abbreviated and Directory Search List
Sample Directory Search List
*************** -DIR. SEARCH LIST- ******************* DATE MMM-dd-yyyy ***** TIME 11:11 *** P.01
(8) (2) (1) (3) (7)
STATION NAME ONE-TOUCH/ EMAIL ADDRESS / TELEPHONE NO.
ABBR NO. ROUTING SUB-ADDR (5) ROUTING TSI (6) RELAY ADDR (ABBR NO.)
[B] Bob Jones [003] jonesb@abcdefg.com
123456 201 555 1212
[J] John Smith [001] ☎201 555 3456
4452 +1 201 123 4567 [009]
Jane Smith [002] ☎201 555 1212
1212 212 555 1234 [010]
[K] Panafax1 [004] panafax1@rdmg.mgcs.mei.co.jp
4827 +81 03 5251 1234
[M] PAnafax2 [005] panafax2@rdnn.mgcs.mei.co.jp
1773 +81 0467 5251 1234
NO. OF STATIONS = 005 (4)
-PANASONIC -
************************************************-HEAD OFFICE - ***** - 201 555 1212- *********
(1) One-Touch number or Abbreviated number : <nn>= One-Touch number, [nnn] = Abbreviated number
(2) Station name recorded in the machine : Up to 15 characters
(3) Telephone number recorded in the machine : Up to 36 digits (Telephone number)
Email address recorded in the machine : Up to 60 characters (Email address)
☎number : Telephone Number programmed into One-Touch / ABBR NO.
(4) Number of recorded One-Touch and ABBR.
numbers
(5) Routing Sub-address : Up to 20 digits
(6) Routing TSI : Up to 20 digits
(7) Relay Address : 3-digit
(8) The first letter of station name recorded in your
machine

Journals and Lists
219
Printout Journals
and Lists
To print a Program List of the Dialing Patterns that you have previously entered into the Program Keys.
Sample Program List
Explanation of Contents
Program List
1
PRINT OUT (1-7)
ENTER NO. OR ∨∧
23:PROGRAM LIST?
PRESS SET TO PRINT
3* PRINTING *
PROGRAM LIST
*************** -PROGRAM LIST- ******************** DATE MMM-dd-yyyy ***** TIME 15:00 *******
(1) (2) (3) (4) (5)
PROGRAM PROGRAM NAME TYPE TIMER ABBR NOS.
[P1] TIMER XMT XMT 12:00 [001]
[P2] TIMER POLL POLL 19:00 [002]
[P3] PROG. A POLL ----- [001] [002]
-PANASONIC -
************************************ -HEAD OFFICE - ***** - 201 555 1212- *********
(1) Program key
(2) Program name : Up to 15 characters
(3) Type of communication : "XMT" indicates transmission.
"POLL" indicates polling.
"ABBR/GRP" indicates that the Program key is programmed as a group key.
"ONE-TOUCH" indicates that the Program key is programmed as a One-
Touch key.
(4) Timer : Indicates the starting time.
"---- " indicates that the Program key contains "non-deferred" program.
(5) Numbers recorded in the program : One-Touch/ABBR. numbers
6
3

Journals and Lists
220
Sample FAX Parameter List
Explanation of Contents
FAX Parameter List
1
PRINT OUT (1-7)
ENTER NO. OR ∨∧
24:FAX PARAM. LIST?
PRESS SET TO PRINT
3* PRINTING *
FAX PARAMETER LIST
*************** -FAX PARAMETER LIST- ************** DATE MMM-dd-yyyy ***** TIME 15:00 **** P.01
(1) (2) (3) (4) (5)
PARAMETER DESCRIPTION SELECTION CURRENT STANDARD
NUMBER SETTING SETTING
(7)001 CONTRAST (HOME) (1:Normal 2:Lighter 3:Darker) 1 1
* 002 RESOLUTION (HOME) (1:Standard 2:Fine 3:S-Fine
4:Halftone(Fine) 5:Halftone(S-Fine)) 2 1
099 MEMORY SIZE (4MB) (6)
-PANASONIC -
************************************ -HEAD OFFICE - ***** - 201 555 1212- *********
(1) Parameter number
(2) Description : "(HOME)" means home position setting.
(3) Selection
(4) Current setting : "----" indicates code or password is not set. When the code or password is set, it is shown
in parenthesis.
(5) Standard setting : Factory preset standard setting
(6) Memory size
(7) Changed setting : "*" indicates that the Factory preset setting was changed.
6
4

Journals and Lists
221
Printout Journals
and Lists
To print the Toner Cartridge Order Forms
Sample Toner Cartridge Order Form
Toner Cartridge Order Forms
1
1:CLEAN ROLLER?
3:PRINT ORDER FORM?
2* PRINTING *
TONER ORDER FORM
**********************************
> TONER CARTRIDGE ORDER FORM <
**********************************
**** The toner supply in your machine is running low ****
To order a replacement Cartridge from your Authorized Dealer
by Phone:
by Fax:
Thank you for your order.
Customer Name and Address
==========================
Ship to: ______________________________ Bill to: _______________________________
______________________________________ _______________________________________
______________________________________ _______________________________________
Attention: ____________________________ Attention: _____________________________
Phone No.: ____________________________ Phone No.: _____________________________
Customer ID: __________________________ P.O. No.(if required): _________________
Toner Cartridge: UG-5510 Serial No.: ____________________________
//
______________________________________ _______________________________________
Print your name and title Signature & Date
78
3

222
Problem Solving
Troubleshooting
If You Have Any of These Problems
Mode Symptom Cause / Action Page
During Transmission Document doesn't
feed/multiple feed
1. Check that your document is free of staples and paper
clips, and that it is not greasy or torn.
2. Check that your document is the right type to send through
a fax machine by consulting the list on "Documents You
Cannot Send". If your document has the characteristics
listed, make a photocopy of your document and send the
copy instead.
3. Check that the document is loaded properly.
4. Adjust the ADF Pressure.
86
86
235
Document jam The information code 031 will appear on the display if the
document becomes jammed.
232
Does not stamp 1. Check if Stamp LED is lit.
2. Check Fax Parameter No. 04 and No. 28 settings.
89
79
Stamp too light Replace stamp. 236
Transmission Copy
Quality
Vertical lines on the
transmitted document
Check own copy quality. If copy is OK, your machine has no
problem, report to the receiving party that they have a
problem. If copy is NG, clean the Document Scanning Area.
233
Transmitted document
is blank
1. Make sure the document is set face down.
2. Check own copy quality. If copy is OK, your machine has
no problem, report to the receiving party that they have a
problem. If copy is NG, clean the Document Scanning
Area.
233
During Reception No recording paper The information code 010 will appear on the display if the
paper runs out.
36
Recording paper jam The information code 001, 002, 007 or 008 will appear on the
display if the paper gets jammed.
231
Recording paper
doesn't advance into
machine
Make sure that there is paper in the Paper Cassette. Follow
the instructions for loading paper.
36
Recording paper
doesn't eject after
printing
Check to see if the recording paper is jammed inside of the
machine.
231
Recording papers are
not stacked in
sequence. Machine
does not print from the
last page received.
1. Check if Fax Parameter No. 65 is set to valid.
2. If memory becomes full during reception, the machine will
start to print from the 1st page received. We recommend
that optional flash memory card is installed if this symptom
occurs frequently.
82
242
Document auto
reduction doesn't work
Check Print Reduction settings. 133
Out of toner The information code 041 will appear on the display if the
Toner Cartridge runs out of toner.
34

Troubleshooting
223
Problem Solving
Print Copy Quality Vertical lines printing
on the received
document
Print out a Journal report (e.g. FUNCTION, 6, 1 , SET and 1)
and check quality to make sure whether your machine has
trouble.
If Journal report quality is OK, your machine has no problem,
report to the sending party that they have a problem.
If copy is NG, replace the Toner Cartridge.
210
34
Fuzzy print 1. Make sure you are using the correct paper for the best
possible print quality.
2. Try reversing the recording paper to the other side.
241
Missing dots or lines/
inconsistent darkness
within print
1. Make sure you are using the correct paper for the best
possible print quality.
2. Replace the Toner Cartridge.
241
34
Fading print Your Toner Cartridge may be running out of toner. Replace
the Toner Cartridge.
34
Faint print You may need to choose a different paper for the best
possible print quality.
241
Communication No dial tone 1. Check the connection of the telephone line.
2. Check the telephone line.
237
No auto answer 1. Check the connection of the telephone line.
2. Check the Reception mode setting.
3. If the Fax Parameter No. 13 (AUTO JOURNAL PRINT) is
set to "Valid" (default setting) and the machine is printing
the received document from memory, which also happens
to be the 32th transaction, the machine will not auto answer
until the Transaction Journal completes printing.
237
128
Cannot transmit or
receive
An information code will be shown on the display. Refer to the
information code table to find out the trouble.
226
No Unit Operation No unit operation To reset the machine, turn-off the Power Supply for a few
seconds then turn it on again.
40
Mode Symptom Cause / Action Page
Continued on the next page...

Troubleshooting
224
TAM Interface Trouble
in Unattended TAM I/F
Mode (OUT Mode)
Cannot utilize the
remote turn-on feature
of the telephone
answering machine
(TAM). The fax
machine always
answers after the 8th
ring.
This feature is not compatible. The fax machine is designed to
answer after 8 rings if the TAM does not answer.
--
Fax machine will not
start up when the
telephone answering
machine is set to give
only an outgoing
message (OGM).
TAM that gives outgoing announcement only is not
compatible. The fax machine will work with a TAM that will
record Incoming message (ICM).
--
A beep...beep sound is
recorded on the
telephone answering
machine.
Speak a little slower between each word while recording an
outgoing message (OGM).
--
Fax machine starts up
in the middle of the
outgoing message
even though the caller
wants to leave a voice
message.
Make sure the outgoing message (OGM) does not have a
silent pause longer than 5 seconds.
--
Cannot record any
incoming message
(ICM). The fax machine
always starts up at the
end of the OGM and
before the tape
advances to the end of
last ICM. (Your TAM
only uses a single
cassette tape to give
OGM and record ICM.)
Set Fax Parameter No. 20 (Silent Detection) to "Invalid".
And, instruct the calling party to press twice on their
touch-tone phone during the OGM to start up your fax
machine remotely.
80
Cannot receive from a
machine that does not
send CNG signal (a
short beep tone every
3 seconds) after
dialing.
Set Fax Parameter No. 20 (Silent Detection) to "Valid".
Or, instruct the calling party to press twice on their touch-
tone phone during the OGM to start up your fax machine
remotely.
80
Cannot retrieve
message from the
answering machine
remotely, the fax
machine always starts
up after the command
code is entered.
Set Fax Parameter No. 20 (Silent Detection) to "Invalid". 80
Cannot receive a fax
message, but can
record voice message.
Check your outgoing message, if it is too long, the calling fax
machine may have timed out. Try to shorten your outgoing
message to less than 15 seconds, or ask the calling party to
program your telephone number in their fax machine with 3
pauses and a "#" at the end. (ex. 5551212 PAUSE PAUSE
PAUSE #)
--
Mode Symptom Cause / Action Page

Troubleshooting
225
Problem Solving
TAM Interface Trouble
In Unattended Fax
Mode (OUT Mode)
Fax machine will not
start to receive with the
telephone answering
machine in the auto-
answer mode.
Increase the ring count for detection on the telephone
answering machine.
--
Mode Symptom Cause / Action Page

Troubleshooting
226
When something unusual occurs, the display may show one of the Information Codes listed below. These
will help you to identify and correct the problem.
Information Codes
Info.
Code Meaning Action Page
001 Recording paper jammed when feeding from the 1st
cassette.
Remove the jammed paper. 231
002 Recording paper jammed when feeding from the 2nd
cassette.
Remove the jammed paper. 231
007 Recording paper did not completely exit out of
machine.
Remove the Toner Cartridge and remove the
jammed paper.
231
008 Paper cassette is opened while paper is feeding. Remove the jammed paper and close the
cassette.
231
010 No recording paper. Load the recording paper. 36
011 Recording Paper Cassette is not installed properly. Install the Recording Paper Cassette. --
017 Incorrect paper size loaded in the Paper Cassette. Load the Paper Cassette with proper paper
size (A4, LTR or LGL).
38
39
030 Document is misfeeding. 1. Reload the document properly.
2. Remove the document jam.
3. Adjust ADF.
87
232
235
031 Document paper is too long or jammed.
Document length exceeds 78.8 inches (2 meters).
1. Reload the document properly.
2. Remove the document jam.
87
232
041 Out of toner. Replace the Toner Cartridge. 34
043 Toner is getting low.
045 Toner Cartridge is not installed. Install the Toner Cartridge. 34
060 Printer Cover is open. Close the Printer Cover. --
061 ADF Door is open. Close the ADF Door. --
400 During initial handshake, receiving station did not
respond or communication error occurred.
1. Check with the other party.
2. Reload the document and send again.
--
401 Remote station required a Receiving Password to
receive the document.
Remote station does not have Confidential Mailbox.
Remote station requires the sending unit’s ID Number.
(Fax Telephone Number)
Check the remote station.
Program your ID Number (Fax Telephone
Number). (See page 47)
--
402 During initial handshake, communication error
occurred.
Reload the document and send again. --
403 No polling capability at the remote side. Ask remote side to set "POLLED=ON". --
404/405 During initial handshake, communication error
occurred.
Reload the document and send again. --
406 Transmission Password does not match.
Receiving Password does not match.
Received from an unauthorized station in Selective
Reception mode.
Check the password or the telephone number
in One-Touch or Abbreviated station.
194
196
197
407 No confirmation from the receiving station for the
previous page sent.
Wait a few minutes and send again. --
408/409 Remote side confirmation of previous page is illegible. Wait a few minutes and send again. --
410 Communication aborted by the transmitting side. Check with the other party. --
411 Polling password does not match. Check the polling password. 139

Troubleshooting
227
Information Codes
Problem Solving
412 No data from the transmitting side. Check with the other party. --
414 Polling password does not match. Check the polling password. 139
415 Polling transmission error. Check the polling password. 139
416/417
418/419
Received data has too many errors. Check with the other party. --
420/421 Machine goes to receiving mode, but receives no
command from the transmitting side.
1. Remote side misdial.
2. Check with the other party.
--
422/427 Interface is incompatible. Check with the other party. --
430/434 Communication error occurred while receiving. Check with the other party. --
436/490 Received data has too many errors. Check with the other party. --
456 • Unit received a confidential document or was
requested to be polled of a confidential document
under any of following conditions:
1. Not enough space in memory to receive the
confidential document.
2. Confidential Mailbox is full.
3. While printing received document.
• Unit was requested to relay a document.
1. Print a File List and check the contents.
2. Wait until unit finishes printing.
160
492/493/
494
Communication error occurred while receiving. Check with the other party. --
495 Telephone line disconnected. Check with the other party. --
501/502 Communication error occurred using the internal V.34
Modem.
Check with the other party. --
540/541/
542/543/
544
Communication error occurred while transmitting. 1. Reload the document and send again.
2. Check with the other party.
--
550 Telephone line disconnected. Check with the other party. --
552/553/
554/555
Communication error occurred while receiving. Check with the other party. --
580 Sub-address transmission to a unit that has no Sub-
address function.
Check the remote station. 207
581 Sub-address Password transmission to a unit that has
no Password Sub-address function.
Check the remote station. 207
601 ADF Door was opened during ADF transmission. Close the ADF Door and send again. 232
623 No document loaded on the ADF. Reload the document and send again. --
630 Redial was not successful due to a busy line. Reload the document and send again. --
631 During dialing, STOP was pressed. Reload the document and send again. --
634 Redial was not successful due to no response from
the called station or wrong number dialed.
Note: If busy tone was not detected, the machine will
only redial once.
Check the telephone number and send again. --
638 Power failure occurred during the communication. Check the power cord and plug. 40
711 Incorrect LDAP settings. Check the LDAP Server Name, LDAP Log in
Name, LDAP Password, LDAP Search Base.
712 Incorrect email address. Check the registered email address.
Check the IP Address of the SMTP Server
with the Network Administrator.
--
714 Cannot Log on to the LAN. Check the 10Base-T/100Base-TX cable
connection. An unexpected LAN problem
occurred. Contact the Network Administrator.
--
715 TCP/IP connection timed out. Check the Internet Fax Parameter settings.
Verify the IP Address, Default Gateway IP
Address, SMTP Server IP Address.
--
Info.
Code Meaning Action Page
Continued on the next page...

Troubleshooting
228
Information Codes
NOTE 1. After identifying the problem and verifying the recommended action, if the information Codes
keep reoccuring or for help on Information Codes that appear on your machine but are not
listed above, please contact your local Panasonic Authorized Dealer.
716 Cannot logon to the designated SMTP Server. Check the SMTP Server IP Address setting.
Contact the Network Administrator.
--
717 Incomplete SMTP Protocol transmission. SMTP
Server’s hard disk may be full.
SMTP Server is defective.
Contact the Network Administrator.
--
718 Page Memory Overflow occurred while receiving
printing data. The paper size selected within your
application to print is larger than the paper size loaded
in the cassette(s).
Check the document size and resolution.
Ask originator to re-send in a supported size
and resolution.
--
719 Received data via LAN is in a format that is not
supported.
Ask the originator to re-send with a supported
file attachment format:
* In a TIFF-F format.
* Image data conforming to recording paper
size.
--
720 Cannot connect to the POP Server. (Incorrect POP
Server IP Address) POP Server is down.
Check the POP Server IP Address.
Contact the Network Administrator.
--
721 Cannot connect to the POP Server. (User Name or
Password error)
Check the POP User Name and Password or
the APOP settings.
Contact the Network Administrator.
--
722 Failed to obtain the Network Parameters (such as: IP
Address, Subnet Mask, Default Gateway IP Address,
etc.) from the DHCP server.
1. Check the LAN Cable connection.
2. Contact your Network Administrator and
verify whether the DHCP is available on
your network. If it is not, change the Fax
Parameter No. 169 (DHCP CLIENT) to
“Invalid” and set the other Network
Parameters manually (see page 16).
725 DNS Server connection timed out. DNS Server is
down.
Check the DNS Server IP Address.
Contact the Network Administrator.
--
726 Received an error response from the DNS Server. Check the POP Server Name.
Check the SMTP Server Name.
--
728 The document was sent to the Internet Fax in an
incompatible file format (PDF).
Note: PDF file format is only used when sending an
Internet Fax to a PC
Change the XMT File Format (Fax Parameter
#177) to "TIFF".
85
729 Failed to authenticate (SMTP AUTHENTICATION)
when connecting with the SMTP server.
Check the SMTP AUTHENT. User Name and
Password.
Contact the Network Administrator.
730 Cannot retrieve the Journal nor program the Internet
Parameters and the Auto Dialer remotely via email
from a PC.
Check that the Fax Parameter No. 158 (PC
REMOTE UPDATE) is set to "2:Valid".
84
731 The dialer buffer for manual dialing was full (70
stations) when the Relay Transmission Request was
received.
Request the originator to re-send the Relay
Transmission Request after the reserved
communication is finished.
--
800/816/
825
Unit was requested to relay a document or
Confidential Communication but has no capability.
Check with the other party. --
815 Mailbox is full. 200
870 Memory overflow occurred while storing documents
into memory for transmission.
1. Transmit documents without storing into
memory.
2. Install Optional Flash Memory Card.
112
242
Info.
Code Meaning Action Page

Troubleshooting
229
Problem Solving
Error Message Sent to the Sender
Error messages that are emailed from your machine to the original sender during remote programming of
the Auto Dialer via email.
Internet FAX Return Receipt Errors Messages
Error messages that are printed on the Internet Fax Return Receipt when remote programming of the Auto
Dialer via email fails.
Email ABBR Programming Errors
Error Message Possible Cause
1 554 Data transfer error (broken header) The header or sub header decoding is being processed while the
message finished, try again.
2 554 Data transfer error (broken data) Multiple contents are present and being processed while the
message finished, try again.
3 554 Data transfer error (FAX module) Data transfer error occurred in the FAX module while communicating
with the LAN module, try again.
4 554 MIME attachment not supported
(message/file)
MIME attachment is not supported during this operation, re-send
using plain text in the message body only.
5 554 MIME format not supported MIME file type is not supported, re-send using plain text in the
message body only.
6 554 G3 relay permission denied The requested domain for Relayed XMT is not registered.
7 554 Relay address unknown The telephone number of end receiving station for the Relayed XMT
is unknown.
8 554 Memory full (FAX module) FAX Memory is full, try again later.
9 554 Data transfer error Other errors not listed above, try again later.
Error Message Possible Cause
1 Format Error : <@command block, the
"@end" command is missing.>
The block termination command "@end" is missing in the
"@command" block, add the "@end" command and try again.
2 Format Error : <@begin block, the
"@begin" command is missing.>
The block start command "@begin" is missing in the "@begin" block,
add the "@begin" command and try again.
3 Format Error : <@begin block, the "@end"
command is missing.>
The block termination command "@end" is missing in the "@begin"
block, add the "@end" command and try again.
4 Format Error : <@system block, the
"@end" command is missing.>
The block termination command "@end" is missing in the "@system"
block, add the "@end" command and try again.
5 Format Error : <@sender block, the
"@end" command is missing.>
The block termination command "@end" is missing in the "@sender"
block, add the "@end" command and try again.
6 Format Error:<@domain block, the "@end"
command is missing.>
The block termination command "@end" is missing in the "@domain"
block, add the "@end" command and try again.
7 Format Error : <@program block, the
"@end" command is missing.>
The block termination command "@end" is missing in the
"@program" block, add the "@end" command and try again.
8 Format Error : <@system block, the
"@system" command is missing.>
The system block start command "@system" is missing in the
"@system" block, add the "@system" command and try again.
9 Permission denied : <Fax Forward
parameter is set to "Valid".>
Change the Fax Forward parameter to "Invalid" and try again.
10 Permission denied : <Fax machine is busy
performing a task.>
Try again later when the machine is not busy.
Continued on the next page...

Troubleshooting
230
Email ABBR Programming Errors
11 Error : <Programmed ABBR overwrite
prohibited. Use open ABBR only.>
Can not overwrite existing programmed data, use the "Delete"
command to erase the existing data first.
12 Permission denied : <Password is
incorrect.>
Correct the password and try again.
13 Permission denied : <Remote Dialer
Update parameter is set to "Invalid".>
Set the Remote Dialer Update parameter to "Valid".
14 Format Error : <error line> The format of the Entry is incorrect / incomplete or the data string for
each station is not defined within a single line.
15 Warning : <error line> The format of the Entry is incorrect or the number of characters
entered, exceed the maximum allowed in the field. Correct it and try
again.
16 Warning : Field limit exceeded<error line> The maximum number of Station Name, Domain Name, Sender
Name, Program Name, etc were exceeded.
Error Message Possible Cause

Troubleshooting
231
Problem Solving
If the recording paper becomes jammed in the machine, the display will show an Information Code 001,
002, 007 or 008.
NOTE 1. The Recording Paper Jam message display is reset only by opening and closing of the Printer
Cover.
Clearing a Recording Paper Jam
To clear the jam, Info. Code 001, 002 or 008
1(1) Slide out the Paper Cassette and remove
the Paper Cassette Cover.
(2) Remove the jammed or wrinkled paper and
reload the recording paper into the paper
cassette.
To clear the jam, Info. Code 007
1(1) Open the Printer Cover.
(2) Remove the Toner Cartridge.
(3) Remove the jammed paper.
Note: 1 If at all possible, try removing the
jammed paper from inside of the
unit first (as shown in the upper
figure) to prevent toner that has
not been fused on the paper from
rubbing off and dirtying the Fuser
Roller.
2 To remove the jammed paper
from the rear of the unit (as
shown in the lower figure),
remove the Recording Paper
Tray Assembly first and gently
pull the jammed paper straight
out; taking care not to tear it.

Troubleshooting
232
If a document becomes jammed in the machine, the display will show the Information Code 030 or 031.
Clearing a Document Jam
To clear the jam
1(1) Open the ADF Door.
(2) Remove the jammed document.

Troubleshooting
233
Problem Solving
If the receiving party reports that the received documents were black, or contained black lines, try making a
copy on your unit to verify. If the copy is black or has black lines, the document Scanning Area is probably
dirty and must be cleaned.
Cleaning the Document Scanning Area
To clean the Scanning Area
1Open the ADF Door.
2Wipe the Scanning Area gently with a soft
cloth gauze wet with ethyl alcohol. Be sure to
use a clean cloth, the scanning area can be
easily scratched.
ADF Door
Scanning Area

Troubleshooting
234
If you find toner on the back of the recording paper, the printer roller in the fuser unit is probably dirty.
NOTE 1. If you have installed the optional cassette(s), load the Cleaning Charts into the upper cassette.
Cleaning the Printer Roller
To clean the Printer Rollers
1
1:CLEAN ROLLER?
3:PRINT ORDER FORM?
2
The machine will print out 3 Cleaning Charts.
Then, return to standby.
* PRINTING *
CLEANING CHARTS
3Load the Cleaning Charts into the cassette face down.
(See Note 1)
4
1:CLEAN ROLLER?
3:PRINT ORDER FORM?
5
The Machine will feed out the charts and clean the printer roller.
* CLEANING *
PRINTER ROLLER
78
1 1
<PRINTER ROLLER CLEANING CHART>
HOW TO LOAD THE CLEANING CHARTS
1.REMOVE THE PAPER CASSETTE
(If multiple cassette configuration, REMOVE THE UPPER PAPER CASSETTE)
2.SET THESE 3 CLEANING CHARTS IN THE CASSETTE FACE DOWN
3.RE-INSTALL THE PAPER CASSETTE
4.PRESS [FUNCTION][7][8][SET][1][SET][2]
TO START CLEANING
5.DISPOSE OF THE CLEANING CHARTS
*** SET THIS END TOWARDS THE FRONT, FACE DOWN ***
78
12

Troubleshooting
235
Problem Solving
If document misfeeding occurs frequently, we suggest you adjust the ADF.
Adjusting the Automatic Document Feeder (ADF)
To adjust the ADF
1Slide the Pressure Adjusting Lever to the
desired position depending on the condition.
Position Condition
To prevent no feed trouble
Standard position
To prevent multiple feed trouble
1
2
3

Troubleshooting
236
The Verification Stamp contains ink. When the stamp mark appears faded or hard to see, the stamp should
be replaced or refilled with ink.
NOTE 1. Please contact your local Panasonic dealer to purchase a new stamp. See page 242
Verification Stamp for order number.
Verification Stamp
To remove the stamp
1Open the ADF Door.
2(1) Remove by pulling the Stamp Assembly
upward.
(2) Remove the Stamp. Replace the stamp
with a new one.
ADF Door
2

Troubleshooting
237
Problem Solving
When you do not hear a dial tone through the telephone connected to the machine or when the telephone
does not ring (No automatic receive).
Checking the Telephone Line
1Unplug the Telephone Line Cable from the
telephone jack that was supplied by the
telephone company.
2Plug a different regular telephone into the
same telephone jack.
3Check for dial tone through the handset. If
there is still no dial tone, report it to your local
telephone company.
or
Call from another telephone to this number. If
the telephone does not ring, report it to your
local telephone company.

238
Appendix
Specifications
Compatibility (G3 Fax) ITU-T Group 3
Compatibility (LAN) IETF RFC 2305, ITU-T T.37
Standard Compliance (LAN) 10Base-T Ethernet (IEEE 802.3), 100Base-TX Fast Ethernet (IEEE802.3u)
Connector Interfaces (LAN) 10/100 Base-TX port: RJ-45
Communication Protocol (LAN) TCP/IP, SMTP, POP3, MIME
File Format (LAN) TIFF MH [IETF RFC 2301 Profile S], MMR (400 dpi only)
PDF MH, MMR (400 dpi only) [when sending to PCs only]
Email Receiving Width (LAN) Maximum size: LETTER
Coding Scheme MH, MR, MMR (Conforms to ITU-T Recommendations)
Modem Type ITU-T V.34, V.17, V.29, V.27ter and V.21
Modem Speed 33600 - 2400 bps
Document Size Max. : 10.1 x 78.7 in (257 x 2000 mm)
(with operator's assistance)
Min. : 5.8 x 5.0 in (148 x 128 mm)
Document Thickness Single page : 0.0024 - 0.0060 in (0.06 - 0.15 mm)
Multiple pages : 0.0024 - 0.0039 in (0.06 - 0.10 mm)
ADF Capacity
(Automatic Document Feeder)
Built-in, up to 50 Sheets
Note : The document limitation to send multiple pages is as follows
Document Size Document Thickness
Up to 20 pages Up to 10.1 x 14.3 in 0.0024 - 0.0048 in
(257 x 364 mm)
Up to 50 pages A4 or Letter size 0.0024 - 0.0039 in
* Please note that although the size and thickness meets the specifications, you
might not be able to set 50 pages with some types of papers.
Scanning Method Sheet Feeding with CCD type image sensor
Effective Scanning Width 8.3 in (212 mm)
Scanner Resolution Horizontal Vertical
Standard 203 pels/inch x 98 lines/inch
(8 pels/mm) x (3.85 lines/mm)
Fine 203 pels/inch x 196 lines/inch
(8 pels/mm) x (7.7 lines/mm)
Super Fine 406 pels/inch x 391 lines/inch
(16 pels/mm) x (15.4 lines/mm)
(Interpolated)
Recording Method Laser printer
Recording Paper Plain Paper
Recording Paper Size Letter, A4 or Legal
Printer Resolution Fax/Copy Mode : 406 x 391 dpi
Printer Mode : 600 x 600 dpi
300 x 300 dpi
Effective Recording Size Letter : 8.2 x 10.7 in (208 x 271 mm)
A4 : 8.0 x 11.4 in (202 x 289 mm)
Legal : 8.2 x 13.7 in (208 x 348 mm)

Specifications
239
Appendix
NOTE 1. The left and right print margin is 0.22 in (5.5 mm) when printing a Letter or Legal size document
with 600 dpi from a PC.
Print Margin (See Note 1)
Recording Paper Capacity Approx. 250 sheets (using 20 lb paper)
One-Touch/Abbreviated Dialing
Memory Capacity
132 stations
(including 28 One-Touch keys and 4 Program keys)
Each station can register up to 36 digits for each telephone number (including
pauses and spaces) and up to 15 characters for each station name.
Manual Dialer 70 stations
(email address/telephone numbers)
Image Memory Capacity Base Memory (4 MB) 240 pages
with 2 MB Flash Memory Card 400 pages
with 4 MB Flash Memory Card 560 pages
with 8 MB Flash Memory Card 880 pages
(Based on ITU-T Image No.1 using Standard Resolution)
0.16 in
(4 mm)
0.16 in
(4 mm)
0.16 in
(4 mm)
0.16 in
(4 mm)
Continued on the next page...

Specifications
240
Power Supply 108-132 VAC, 47-63 Hz, Single Phase
Power Consumption Standby (Energy-Saver : On) Approx. 8.0 Wh
Standby (Energy-Saver : Off) Approx. 23.0 Wh
[Room temperature : 77°F (25°C)]
Transmission Approx. 19.0 W
Reception Approx. 470 W
Copy Approx. 470 W
Max Approx. 470 W
Dimensions 14.6 (W) x 18.0 (D) x 9.8 (H) in
(370 x 457 x 250 mm)
(excluding Projections and optional Paper Cassette)
Weight Approx. 20 lb (Approx. 9.0 kg)
(excluding consumable supplies and options)
Operating Environment Temperature : 50 to 95°F (10 to 35°C)
Relative Humidity : 15 to 70%
FCC Registration Number US:BTLFA33BMGCS01-01
Ringer Equivalence 3.3B

241
Appendix
Recording Paper Specifications
In general, most photocopy papers will also work very well. There are many "name" and "generic" brands of
paper available. We recommend that you test various papers until you obtain the results you are looking for.
The following table summarizes the major specifications to consider when selecting white or colored paper.
NOTE 1. It is possible that the paper could meet all of the specifications listed above and still not print
well because of the variations in paper manufacturing. Therefore, we recommend that you test
the paper thoroughly before purchasing.
Basic Weight 16 to 24 lb (60 to 90 g/m2)
Cut Edge Conditions Cut with sharp blades, no visible frayed edges
Grain Long grain
Moisture Content 3.7 to 5.3% by weight
Opacity 88% minimum
Packing Polylaminated moisture-proof ream wrap
Sizes Letter : 8.5 x 11 in (216 x 279 mm)
A4 : 8.3 x 11.7 in (210 x 297 mm)
Legal : 8.5 x 14 in (216 x 356 mm)
Type Cut sheet

242
Options and Supplies
Please contact your local Panasonic dealer for availability.
A. Options:
B. Supplies:
Order No. Illustration Description
UE-403176 Handset Kit
UE-409070 250 sheets Letter / Legal / A4 Size Paper Cassette with the
Feeder Unit
UE-410046 Expansion Flash Memory Card, 2 MB
UE-410047 Expansion Flash Memory Card, 4 MB
UE-410048 Expansion Flash Memory Card, 8 MB
Order No. Illustration Description
DZHT000027 Verification Stamp
UG-5510 Toner Cartridge

Options and Supplies
243
Appendix
Before installing, make sure that there is no document file(s) stored in the memory. You may confirm by
printing out a File List (See page 160). When the memory card is installed, the machine will initialize the
document memory, all contents stored in the document memory at that time will be lost.
NOTE 1. The document(s) stored in memory will be lost if the memory card is removed.
Installing the Flash Memory Card
1(1) Unplug the Power Cord.
(2) Open the Printer Cover and remove the
Memory Card Cover.
2(1) Insert the Flash Memory Card gently into
the card slot with the Panasonic logo
facing to the outside of the machine.
Caution: Installing the Memory Card(s) in
the wrong direction may damage
the connecting pins inside the
machine.
(2) Re-install the Memory Card Cover and
close the Printer Cover.
3Plug in the Power Cord. Print out the Fax
Parameter List (See page 220) and confirm
that the memory size on Fax Parameter No.
99. (See page 82)
Memory Card Cover
Printer Cover
Memory Card

244
FCC Notice for User in USA
This equipment has been tested and found to comply with the limits for a Class A digital device, pursuant to
part 15 of the FCC Rules. These limits are designed to provide reasonable protection against harmful
interference when the equipment is operated in a commercial environment. This equipment generates,
uses, and can radiate radio frequency energy and, if not installed and used in accordance with the
Operating Guide, may cause harmful interference to radio communications.
Operation of this equipment in a residential area is likely to cause harmful interference in which case the
user will be required to correct the interference at his/her own expense.
Any unauthorized changes or modifications to this equipment would void the users authority to operate this
device.
This device complies with Part 15 of the FCC Rules. Operation is subject to the following two conditions: (1)
This device may not cause harmful interference, and (2) this device must accept any interference received,
including interference that may cause undesired operation.
Note: For Technical Support, please contact your Authorized Panasonic selling dealer.
Ask your telephone company or installer to install the jack suitable for your device if such is not available.
A FCC Compliant telephone cord and modular plug is provided with this equipment. This equipment is
designed to be connected to the telephone network or premises wiring using a compatible modular jack that
is Part 68 compliant.
The REN is useful to determine the quantity of devices you may connect to your telephone line and still
have all of those devices ring when your telephone number is called. In most, but not all areas, the sum of
the REN 's of all devices connected to one line should not exceed five (5.0). To be certain of the number of
devices you may connect to your line, as determined by the REN, you should contact your local telephone
company to determine the maximum REN for your calling area.
If your telephone equipment causes harm to the telephone network, the Telephone Company may
discontinue your service temporarily. If possible, they will notify you in advance. But if advance notice isn't
practical, you will be notified as soon as possible. You will be informed of your right to file a complaint with
FCC.
Your telephone company may make changes in it's facilities, equipment, operations or procedures that
could affect the proper functioning of your equipment. If they do, you will be notified in advance to give you
an opportunity to maintain uninterrupted telephone service.
If you experience trouble with this telephone equipment, please contact the manufacturer's authorized
service agency for information on obtaining service or repairs. The telephone company may ask that you
disconnect this equipment from the network until the problem has been corrected or until you are sure that
the equipment is not malfunctioning.
The optional Handset Kit is hearing aid compatible.
Responsible Party: Matsushita Electric Corporation of America
One Panasonic Way, Secaucus, NJ 07094
FCC Inquiries Only: Panasonic Document Imaging Company/Technical Support Department
Two Panasonic Way, Secaucus, NJ 07094
1-800-225-5329 (see Note below)
Email: consumerproducts@panasonic.com
WARNING
!

FCC Notice for User in USA
245
Appendix
For protection against the risk of electric shock, always disconnect all cables from the wall outlet before
servicing, modifying or installing the equipment.
This equipment may not be used on coin service provided by the telephone company nor connected to party
lines. Connection to party line service is subject to state tariffs. (Contact the state public utility commission,
public service commission or corporation commission for information.)
The Telephone Consumer Protection Act of 1991 makes it unlawful for any person to use a computer or
other electronic device to send any message via telephone facsimile machine unless such message clearly
contains in a margin at the top or bottom of each transmitted page or on the first page of transmission the
following information:
1. Date and Time of transmission; and,
2. Identification of either business, business entity or individual sending the message: and,
3. Telephone number of either the sending machine, business, business entity or individual.
In order to program this information into your facsimile machine, you should refer to page number 44 and 47
in this Operating Instructions to complete the steps.
Example of Header Format (LOGO, ID Number setting)
NOTE 1. This equipment complies with Part 68 of the FCC Rules. On the rear panel of this equipment is
a label that contains, among other information, the FCC Registration Number and Ringer
Equivalence Number (REN) for this equipment. You must, upon request, provide this
information to your telephone company.
MMM-dd-yyyy 09:00 PANASONIC 201 348 7000 P.01/05
1) Date and Time 2) LOGO 3) ID Number
As an
E
NERGY
S
TA R
®
Partner, Panasonic has determined that this product
meets the
E
NERGY
S
TA R
®
guidelines for energy efficiency.
This voluntary program specifies certain energy consumption and usage
standards. This product will automatically "power down" after a specified
period of non-use. The use of this
E
NERGY
S
TA R
®
compliant product will
reduce energy consumption and ultimately benefit the environment.
The default functions can be adjusted depending on your office requirements.
Please ask your authorized Panasonic dealer for more details.

246
Notice to User in Canada
Before installing this equipment, users should ensure that it is permissible to be connected to the facilities of
the local telecommunications company. The equipment must also be installed using an acceptable method
of connection. The customer should be aware that compliance with the above conditions may not prevent
degradation of service in some situations.
Repairs to this equipment should be made by an authorized Canadian maintenance facility designated by
supplier. Any repairs or alterations made by the user to this equipment, or equipment malfunctions, may
give the telecommunications company cause to request the user to disconnect the equipment.
Users should ensure for their own protection that the electrical ground connections of the power utility,
telephone lines and internal metallic water pipe system, if present, are connected together. This precaution
may be particularly important in rural areas.
Users should not attempt to make such connections themselves, but should contact the appropriate electric
inspection authority, or electrician, as appropriate.
This equipment meets the applicable Industry Canada Terminal Equipment Technical Specifications. This is
confirmed by the registration number. The abbreviation, IC, before the registration number signifies that
registration was performed based on a Declaration of Conformity indicating that Industry Canada technical
specifications were met. It does not imply that Industry Canada approved the equipment.
On the rear panel of this equipment is a label that contains, among other information, the Registration
Number and Ringer Equivalence Number (REN) for thie equipment.
The REN assigned to each terminal equipment provides an indication of the maximum number of terminals
allowed to be connected to a telephone interface. The termination on an interface may consist of any
combination of devices subject only to the requirement that the sum of the Ringer Equivalence Numbers of
all devices does not exceed five.
NOTICE
CAUTION
!
NOTICE

Notice to User in Canada
247
Appendix
Avant d'installer ce matériel, l'utilisateur doit s'assurer qu'il est permis de le raccorder aux installations de
l'entreprise locale de télécommunication. Le matériel doit également être installé en suivant une méthode
acceptée de raccordement. L'abonné ne doit pas oublier qu'il est possible que la conformité aux conditions
énoncées ci-dessus n'empêche pas la dégradation du service dans certaines situations.
Les réparations de matériel homologué doivent être effectuées par un centre d'entretien canadien autorisé
désigné par le fournisseur. La compagnie de télécommunications peut demander à l'utilisateur de
débrancher un appareil à la suite de réparations ou de modifications effectuées par l'utilisateur ou à cause
de mauvais fonctionnement.
Pour sa propre protection, l'utilisateur doit s'assurer que tous les fils de mise à la terre de la source
d'énergie électrique, des lignes téléphoniques et des canalisations d'eau métalliques, s'il y en a, sont
raccordé ensemble. Cette précaution est particulièrement importante dans les régions rurales.
L'utilisateur ne doit pas tenter de faire ces raccordements lui-même; il doit avoir recours à un service
d'inspection des installations électriques, ou à un électricien, selon le cas.
Le présent matériel est conforme aux spécifications techniques d’Industrie Canada applicables au matériel
terminal. Cette conformité est confirmée par le numéro d’enregistrement. Le sigle IC, placé devant le
numéro d’enregistrement, signifie que l’enregistrement s’est effectué conformément à une déclaration de
conformité et indique que les spécifications techniques d’Industrie Canada ont été respectées. Il n’implique
pas qu’Industrie Canada a approuvé le materiel.
Sur le panneau arrière de cet appareil se trouve une étiquette, sur laquelle est indiqué, entre autres, le
numéro d’enregistrement et le Numéro d’Equivalence de Sonnerie (REN) pour cet appareil.
L’IES assigné à chaque dispositif terminal indique le nombre maximal de terminaux qui peuvent être
raccordés à une interface téléphonique. La terminaison d’une interface peut consister en une combinaison
quelconque de dispositifs, à la seule condition que la somme d’indices d’équivalence de la sonnerie de tous
les dispositifs n’excède pas 5.
Avis
Avertissement
!
Avis

248
Glossary
10Base-T/100Base-TX An Ethernet standard for cable.
The 10/100 refers to its 10/100 Mbps bandwidth, the base to single channel baseband, and
the T to the Twisted pair.
The cable uses two pairs of unshielded twisted wires.
ABBR. No. (Abbreviated
Number)
The ability to store a full telephone number or email address into the dialer and then utilizing
a short series of keystrokes to speed dial that number in the future.
Access Code A 4-digit programmable access code that prevents unauthorized operation of your Fax.
ADF (Automatic
Document Feeder)
The mechanism that delivers a stack of document pages to the scanner one page at a time.
Auto Print Reduction The method of automatically reducing a received document so that it can be printed onto a
standard size piece of plain paper. For example, your machine will reduce an incoming legal
size page to 75% of its original size so it could fit on a letter size page.
Automatic Reception The mode that allows you to receive fax documents without user intervention.
BPS (Bits Per Second) The amount of data that is transmitted over the phone line. Your machine can start at each
Max. Modem speed and automatically steps down to suitable speed depending on the phone
line condition and the receiving machines capabilities.
CCITT Consultative Committee on International Telegraph and Telephone. This organization has
presently developed four groups of industry standards that insure facsimile compatibility.
Character ID A programmed proprietary code name that allows up to 16 alphanumeric characters
identifying your machine.
Character Keys The keys that are used to enter letters and symbols for various programming functions.
Client Clients are computers that run software programs used to contact and obtain data from
Server software program on another computer, often across a great distance.
Coding Scheme The data compression method used by machines. Your machine utilizes Modified Huffman
(MH), Modified Read (MR) and Modified Modified Read (MMR) coding schemes.
Comm. Journal Refers to either the Communication Journal, Relay Transmission Report, or the Confidential
XMT Report.
Contrast Signifies the scanning sensitivity in terms of lightness and darkness of your original
transmitting pages.
Cover Sheet A Fax Cover Sheet can be attached to your transmit document(s) that shows the recipient's
name, originator's name and number of pages attached.
DDD (Direct Distance
Dialing)
A telephone service that allows unassisted dialing, no operator assistance is required.
Default Gateway IP
Address
This is your Gateway's Address, it is used by other Networks to determine which route to take
when communicating with your Internet Fax.
Deferred Polling The ability to retrieve documents from other stations at a later time.
Deferred Transmission The ability to send documents to other stations at a later time.
Delivery Notice Delivery Notice is a Message Disposition Notification (MDN) request initiated by the sending
IFax to the destination IFax. The receiving IFax replies with a delivery processing
confirmation after the message (email) was read.
Direct Dialing The method of dialing where you enter the entire telephone numbrer or email address
through the keypad.
Direct SMTP Allows IFax machines to communicate directly with each other within the Firewall (Intranet)
without going through the Mail Server, thus alleviating the burden on the mail server.
Directory Search Dialing Allows you to dial a full telephone number or email address by searching the station's name
entered in the One-Touch keys or Abbreviated dialing numbers.
Directory Sheet The list that contains the station names that are programmed into your unit.
Domain Name A unique name that identifies an Internet site.
Domain Names always have 2 or more parts, separated by dots.
The part on the left is the most specific, and the part on the right is the most general.

Glossary
249
Appendix
DTMF (Dual Tone Multi-
Frequency)
Dialing method that sends a different set of frequencies for each digit of the telephone
keypad. Commonly refers to touch tone dialing.
ECM (Error Correction
Mode)
The ability to correct transmission errors as detected during the transmitting phone call.
Email Address The address for sending and receiving data by email. It consists of User name, Sub-domain
name and Domain name.
End Receiving Station In a relay network, the final station designated to receive the document.
Energy-Saver Mode Saves energy by consuming less power than when in standby mode by turning off the fuser
unit after the specified time.
Ethernet A very common method of networking computers and equipment in a LAN.
Ethernet can handle up to 100 Mbps and can be used with almost any kind of computer.
FCC Federal Communications Commission. The U.S. Government organization that regulates
communications originating or terminating in the United States.
FAX Forward The ability to forward all incoming faxes to the registered station in the specified ABBR No.
FAX Parameter List The list that contains the home FAX parameters settings that you have programmed into your
machine.
FAX/TEL Auto Switching The ability to share a single telephone line for both fax and voice usage.
File A task that has been stored into the memory of your unit. Examples are deferred
transactions.
Fixed Print Reduction The method that allows you to determine one reduction rate, such as 75%, for all incoming
documents.
Function The control panel key that will be utilized to begin an operation or configuration of a feature.
G3 Mode (Group 3) Refers to the standards and transmission capabilities of the current generation of machines.
Group Dialing The ability to program many telephone numbers into a single station so that many locations
can be dialed in sequence utilizing a single keystroke.
Halftone A scanning technique to distinguish levels of gray from black and white. Your machine can
detect up to 64 levels of gray in halftone mode.
Handshaking The exchange of a group of control signals that communicate between the transmitter and
receiver. These signals determine the condition at which communication can occur.
Header A row of information that is transmitted by the sending machine and printed on the top of
each page by the receiving unit. This identifies the transmitting unit and information about
the transmission, such as time and date.
Home Page The page that your Browser displays when it starts up or the main web page for a business,
organization, etc.
Host Any computer on a network that is a repository for services available to other computers on
the network.
A Host must have a unique Host name within a domain.
The host is the first (left most) section of the Fully Qualified Domain Name (FQDN).
The remainder of the FQDN is the domain and often tells you something about where your
machine is located (i.e., at Panasonic).
Example:
Your machine's email address is: Fax@fax01.panasonic.com
In the example above "fax01" is the host and "panasonic.com" is the domain.
ID A programmable address of up to 20 digits identifying your machine.
Image Memory Capacity This signifies the amount of memory available in your unit capable of storing pages of
documents. All page units of measure are based on the ITU-T Image No.1.
Individual Transmission
Journal
A report that is printed by the transmitting unit stating information regarding the last document
transaction.
Industry Canada (DOC) Department of Communications. The Canadian Government organization that regulates
communications originating or terminating in Canada.
Continued on the next page...

Glossary
250
Information Code A code that is internally generated by your Fax stating a specific operational error or machine
failure.
Information Code A code that is internally generated by your Fax stating a specific operational error or machine
failure.
Initial Sending Station In a relay network, the station that is originating the document transmission.
Internet The vast collection of inter-connected networks that all use the TCP/IP protocols. The
Internet connects independent networks into a vast global internet.
Intranet A private network inside a company or organization that uses the same kinds of software that
you would find on the public Internet, but that is only for internal use.
IP Address A unique number used to identify equipment or host computers on the Internet.
ISP (Internet Service
Provider)
An institution that provides access to the Internet in some form, usually for money.
ITU-T International Telecommunication Union - Telecommunication, formerly known as C.C.I.T.T.
ITU-T Image No. 1 An industry standard document that allows comparisons of the transmission speeds and
capabilities of machines.
Journal A report that is printed by your unit listing the last 32 transactions.
Keypad A group of numeric keys located on your control panel.
LAN (Local Area
Network)
A computer network system and printer limited to an immediate area, such as an Office,
Factory, and University used to integrate and exchange data.
LCD Liquid Crystal Display. The display area of your machine.
LDAP Lightweight Directory Acces Protocol (LDAP) is a directory service protocol that runs over
TCP/IP.
LOGO Your programmed company name or identification up to 25 alphanumeric characters.
MAC Address Its the hardware address, often referred to as MAC (Media Access Control) address that is
assigned to the equipment. MAC address is hard-coded and is not configurable.
The MAC address consists of 6 hexadecimal numbers separated by colons.
Example: 00:00:c0:34:f1:50
Mail Gateway IP
Address
The Address of the Mail Server.
The Internet Fax communicates with your existing Mail Server for all communication traffic.
Mailing List A system that allows people to send an email to one address, whereupon their message is
conveyed to multiple subscribers on the Mailing List.
Manual Reception A mode that requires operator intervention to receive an incoming document.
MAPI Acronym for Message Application Programming Interface.
A standard Windows interface for messaging that enables different mail programs and other
mail-aware applications like word processors and spreadsheets to exchange messages and
attachments with each other.
MDN This Message Disposition Notification (MDN) is requested by the sender for a delivery
processing confirmation indicating that the message (email) was read.
Memory Transmission The documents are scanned into memory before actual connection to the phone line for
transmission.
MIME (Multi-purpose
Internet Mail Extension)
A standard used for attaching non-text (image) files to Internet email messages.
Modem A device that converts signals from your fax machine into signals that can be transmitted
over telephone lines.
Multi-Station
Transmission
The ability to broadcast the same set of documents to a programmed number of locations.
Multiple Logo The user can select one of 25 preset LOGOs before a transmission.

Glossary
251
Appendix
Network Any time you connect 2 or more computers together so that they can share resources, you
have a computer network.
Connect 2 or more networks together and you have an internet.
Network Address An individual 4-digit addressing number assigned to a One-Touch/ Abbreviated number that
identifies a particular station in a relay network.
Network Password A 4-digit password assigned to a network address to prevent unauthorized stations from
accessing a relay station.
Off-hook Dialing The direct dialing of a telephone number with the handset out of the cradle or "off the hook."
On-hook Dialing The direct dialing of a telephone number with the handset in the cradle or "on the hook."
One-Touch Dialing The ability to dial an entire telephone number by pressing one key.
Overlap Printing Documents too long to be reduced are automatically printed on two pages with approximately
10 mm overlap.
Panasonic Super
Smoothing
An electronic image enhancement (Panasonic Super Smoothing) that will create a particular
pattern for the improvement of copy quality.
PDF Adobe® Portable Document Format (PDF) is a universal file format that preserves all the
fonts, formatting, graphics, and color of any source document, regardless of the application
and platform used to create it.
Polling The ability to retrieve a document from another machine.
Polling Password A 4-digit programmed code that enables the security of a document being polled.
POP (Post Office
Protocol)
POP refers to the way email software such as Eudora or your machine gets email from a mail
server.
You must always have a POP account that you tell your email software to use to retrieve your
mail.
Power Saver Mode To reduce the power consumption of the machine in standby, select the time period to turn
OFF the high temperature fuser unit when the printer is idle.
Print Collation The ability to stack received documents in the correct order.
Print Reduction Modes The methods used to determine how an incoming document will be reduced to print onto the
paper loaded in your machine.
Program Keys Keys that are defined for storing a sequence of stations to be dialed or polled.
Protocol A protocol is the special set of rules for communicating that the end points in a
telecommunication connection use when they send signals back and forth. Both end points
must recognize and observe the protocol.
PSTN Public Switched Telephone Network. Network of interconnected switching equipment and
transmission facilities.
Receiving Password A 4-digit password that is checked before a document is received.
Relay Address A 3-digit code that identifies your machine is programmed in a relay network.
Relay Network A group of machines that communicate via a relay station.
Relay Station A certain type of machine that can store and forward documents to an end receiving station
and/or a relay station in another relay network.
Your machine can not be used as a relay station.
Relayed Transmission Sending a document to a relay station, which in turn, sends the document to the end
receiving station.
Relayed Transmission
Report
A report that contains information regarding the last document transmission to a relay station.
Resolution Relates to the number of dots scanned or printed per certain square. The quality of the
image increases as the number of dots per certain square increases.
Continued on the next page...

Glossary
252
Router (Gateway) A special purpose computer (or software package) that handles the connection between 2 or
more networks.
Gateways act like traffic cops, they spend their time looking at the destination addresses of
the packets passing through them and deciding which route to send them on.
Selective Reception A function that can be set so that your unit will receive from only those machines
programmed into your dialer.
Sender Selection The user can select one of 24 pre-programmed sender’s name and email address/telephone
number before each transmission.
Server A computer, or a software package, that provides a specific kind of service to client software
running on other computers.
A single server machine could have several different server software packages running on it,
thus providing many different servers to clients on the network.
Sleep Mode The lowest power state that the machine enters after the specified time without actually
turning off.
SMTP (Simple Mail
Transfer Protocol)
This is the main communication protocol used to send and receive email on the Internet.
Station Name Alphanumeric ID which can be programmed for each One-Touch dialing and Abbreviated
dialing number.
Stored Documents Documents that have been scanned and now are stored in your machine's memory.
Sub-address ITU-T recommendation for further routing, forwarding or relaying of incoming faxes.
Sub-address Password ITU-T recommendation for additional security that corresponds to the Sub-address.
Subnet Mask A mask bit used to manage sub-segments of the network which is defined with network IDs.
Substitute Memory
Reception
Your machine's ability to store an incoming document into its memory, when it runs out of
recording paper or toner.
TAM Interface A capability of your unit to be connected and operate with a Telephone Answering Machine
(TAM).
TCP/IP (Transmission
Control Protocol/
Internet Protocol)
TCP/IP is a suite of protocols used to connect to the Internet and wide-area networks.
TIFF Image Viewer An application software to view the contents of TIFF-F File.
Some TIFF Image Viewers may not display the data properly.
TIFF-F (Tagged Image
File Format)
An image file format for attachments of graphic data for smooth transmission between
different units.
The coding method of this format supports the same coding as Modified Huffman (MH) and
multiple-page image data.
Transmission Password A 4-digit password that is checked when a document is transmitted.
Transmission
Reservation
The ability to preset a telephone number so that you may reserve a transmission while your
unit is performing another function.
User Parameter Programmed parameters that provide information to other stations. Examples are logo,
character ID, date and time.
Verification Stamp A user selectable transmission verification stamp can be placed on scanned documents that
are successfully transmitted or stored in memory.
View Mode - File List Allows you to view the brief contents of the memory files through the LCD display without
having to print the Memory File List.
View Mode - Journal Allows you to view the brief contents of the journal through the LCD display without having to
print the journal.

253
Appendix
ITU-T Image No. 1
All specifications are based on the ITU-T Image No. 1 (The sample shown below is not to scale).
Index
254
A
ABBR. Dialing Number ........................................72
ABBR. Number List............................................217
Abbreviated Dialing................................... 109, 114
Abbreviated Email Addressing.............................94
Access Code......................................................168
ADF Capacity.....................................................238
Adjusting the Automatic Document Feeder (ADF) ..
235
APOP Authentication ...........................................85
Auto Dialer ..............................................60, 61, 70
Auto Dialing Number............................................74
Automatic Document Feeder ...............................87
Automatic Reduction..........................................133
B
Backup .......................................................... 54, 64
C
Character ID.........................................................46
Cleaning the Document Scanning Area.............233
Cleaning the Printer Roller.................................234
Communication Journal (Comm. Journal) .. 90, 214
Confidential Mailbox...........................................200
Contrast ...............................................................88
Control Panel .......................................................14
Copy...................................................................136
Cover Sheet .......................................................173
D
Date and Time .....................................................44
Deferred Polling .................................................138
Deferred Transmission.......................................137
Delivery Notice...................................................102
Delivery Notice (Home)........................................85
DHCP Client.........................................................84
Diagnostic Password ...........................................82
Dialing Method (Tone or Pulse) .................... 42, 79
Dimensions ........................................................240
Direct IFax XMT ...................................................85
Direct Transmission ...........................................112
Direct Transmission Reservation .......................119
Directory Search Dialing ..................... 95, 110, 115
Directory Sheet ....................................................77
Distinctive Ring Detector (DRD) ........................172
DNS Server..........................................................84
Document Jam...................................................232
Document Size...................................................238
Document Thickness .........................................238
E
Edit File Mode ....................................................160
Email ABBR Programming Errors......................229
Email Address ..................................................... 74
Email Character Set ............................................ 83
Email Header Format .......................................... 83
F
Fax / Tel Auto Switching Mode.......................... 130
Fax Forward ...................................................... 177
Fax Mode........................................................... 131
Fax Parameter List ............................................ 220
Fax Parameter Table........................................... 79
FCC Registration Number ................................. 240
File List .............................................................. 160
Fixed Reduction................................................. 133
Function Key List ................................................. 12
G
Group Dialing..................................................... 142
H
Header Format .................................................... 79
Header Print ........................................................ 79
I
ID Number ........................................................... 47
Ifax Return Receipt............................................ 178
Image Memory Capacity.................................... 239
Inbound Routing ..........................................24, 156
Incomplete File Save ........................................... 80
Individual Transmission Journal ........................ 211
Information Codes ............................................. 226
Internet Communication ...................................... 21
Internet Parameters.........................................2, 48
Internet Relay Station ........................................ 184
ITU-T Image No. 1 ............................................. 253
J
Journal.........................................................68, 210
K
Key/Buzzer Volume ............................................. 79
L
LAN Interface....................................................... 49
LDAP ................................................................... 20
Loading Documents............................................. 86
Logo..................................................................... 45
M
Mailing List......................................................... 104
Manual Email Addressing.................................... 92
Manual Number Dialing .............................108, 112
Memory Card..................................................... 243
Memory Transmission ....................................... 106
Index
255
Memory Transmission Reservation ............ 98, 118
Monitor Volume....................................................43
Multi-Station Transmission (Broadcasting) . 97, 111
N
Network Printer ....................................................26
Network Scanner ........................................ 25, 179
O
Off-Hook Dialing.................................................116
One-Touch Dialing .................................... 109, 113
One-Touch Email Addressing ..............................93
One-Touch Key....................................................70
One-Touch List ..................................................217
One-Touch/ABBR. No..........................................62
On-Hook Dialing.................................................117
Operating Environment ......................................240
Overlap Printing .................................................134
P
Paper Specifications ..........................................241
Password Reception ..........................................197
Password Transmission.....................................196
Pause...................................................................14
PIN Code ...........................................................175
Polling ................................................................139
Polling Password ...............................................139
POP Access Key....................................... 147, 148
POP Parameters................................................125
POP Server........................................................125
POP3 Client .........................................................18
Power Consumption...........................................240
Pre Installation Information ..................................16
Print Collation.....................................................135
Print Margin........................................................239
Print Reduction ..................................................133
Print Reduction Ratio .........................................133
Priority Transmission Reservation .....................119
Program Keys ....................................................142
Program List.......................................................219
Programming or Retrieving Parameters ..............51
R
Receive To Memory...........................................170
Received Time Print.............................................79
Receiving Documents via LAN ..........................123
Receiving Email from a POP Server..................125
Receiving Password ..........................................197
Reception Modes ...............................................128
Recording Paper Jam ........................................231
Redialing ............................................................121
Reduction Ratio ...................................................80
Relay Network....................................................182
Relay XMT Report (Comm. Journal)..................192
Relayed Transmission ....................................... 181
Resolution............................................................ 88
Retry an Incomplete File.................................... 167
Returned Email.................................................. 103
Ringer Equivalence ........................................... 240
Ringer Volume..................................................... 43
S
Scanner Resolution ........................................... 238
Selectable Domains........................................... 100
Selective Reception........................................... 194
Sender Selection ............................................... 150
Sender Selection List......................................... 153
Sending Documents via LAN............................... 91
SMTP Authentication........................................... 84
SMTP Mail Server ............................................... 17
Sub-Address Password ....................................... 82
Sub-Addressing ................................................. 207
Subject Line Entry ............................................. 154
Substitute Memory Reception ........................... 135
T
TAM Interface Mode .......................................... 131
Telephone Mode................................................ 129
Toner Cartridge ................................................... 34
Toner Cartridge Order Forms ............................ 221
Transaction Journal .....................................84, 210
Transmission Password .................................... 196
Transmission Reservation ................................. 118
U
User Parameters ................................................. 44
V
Verification Stamp .......................................89, 236
Viewing Mode File List....................................... 161
W
Weight ............................................................... 240

Panasonic Digital Document Company
Unit of Matsushita Electric Corporation of America
Two Panasonic Way
Secaucus, New Jersey 07094
Printed in Japan
Panasonic Canada Inc.
5770 Ambler Drive, Mississauga,
Ontario L4W 2T3
March 2003
DZSD001613-3
M030-3033
For Service, Call:
PANASONIC DIGITAL DOCUMENT COMPANY MAKES NO WARRANTIES, GUARANTEES OR
REPRESENTATIONS, EXPRESSED OR IMPLIED, TO THE CUSTOMER WITH RESPECT TO THIS
PANASONIC MACHINE, INCLUDING BUT NOT LIMITED TO, ANY IMPLIED WARRANTY OF
MERCHANTABILITY OR FITNESS FOR A PARTICULAR PURPOSE.
PANASONIC DIGITAL DOCUMENT COMPANY ASSUMES NO RISK AND SHALL NOT BE SUBJECT
TO LIABILITY FOR ANY DAMAGE, INCLUDING, BUT NOT LIMITED TO DIRECT, INDIRECT,
SPECIAL, INCIDENTAL OR CONSEQUENTIAL DAMAGES OR LOSS OF PROFITS SUSTAINED BY
THE CUSTOMER IN CONNECTION WITH THE USE OR APPLICATION OF THIS PANASONIC
MACHINE. SEE YOUR DEALER FOR DETAILS OF DEALER’S WARRANTY.
WARRANTY
U.S.A. Only