Paragon Drive Copy 15 Professional Operation Manual Pro Eng
User Manual: paragon Drive Copy - 15 Professional - Operation Manual Free User Guide for Paragon Drive Copy Software, Manual
Open the PDF directly: View PDF
.
Page Count: 148 [warning: Documents this large are best viewed by clicking the View PDF Link!]

PARAGON Software GmbH
Heinrich-von-Stephan-Str. 5c - 79100 Freiburg, Germany
Tel. +49 (0) 761 59018201 - Fax +49 (0) 761 59018130
Internet www.paragon-software.com - Email sales@paragon-software.com
Copyright© 1994-2014 Paragon Software GmbH. All rights reserved.
Drive Copy™ 15 Professional
User Manual
2
Copyright© 1994-2014 Paragon Software GmbH. All rights reserved.
Contents
Introduction .......................................................................................................................... 6
What’s New in Drive Copy 15 ...................................................................................................................... 6
Product Components ............................................................................................................. 6
Features Overview ................................................................................................................. 7
Features ..................................................................................................................................................... 7
User Friendly Fault Minimizing Interface ................................................................................................................................ 7
Backup Facilities ...................................................................................................................................................................... 7
Restore Facilities ..................................................................................................................................................................... 8
Copy Facilities ......................................................................................................................................................................... 8
Virtualization Facilities ............................................................................................................................................................ 8
Partition/Hard Disk Management Facilities ............................................................................................................................ 8
Automatization Facilities ........................................................................................................................................................ 9
Auxiliary Facilities ................................................................................................................................................................... 9
Supported Technologies .............................................................................................................................. 9
Supported Virtualization Software ............................................................................................................. 10
Supported virtual hard drive types ....................................................................................................................................... 10
Supported virtual machines for P2V scenarios ..................................................................................................................... 10
Supported File Systems .............................................................................................................................. 11
Supported Media ....................................................................................................................................... 11
Getting Started .................................................................................................................... 11
System Requirements ................................................................................................................................ 11
Installation ................................................................................................................................................ 12
First Start ................................................................................................................................................... 13
Building Recovery Media ............................................................................................................................ 14
Booting from the Linux/DOS Recovery Media ............................................................................................. 14
Startup .................................................................................................................................................................................. 14
Boot menu ............................................................................................................................................................................ 15
Booting from the WinPE Recovery Media ................................................................................................... 17
Startup .................................................................................................................................................................................. 17
Basic Concepts ..................................................................................................................... 18
System and Data Protection ....................................................................................................................... 18
Sector Backup ....................................................................................................................................................................... 19
Backup Storage ..................................................................................................................................................................... 19
3
Copyright© 1994-2014 Paragon Software GmbH. All rights reserved.
Adaptive Restore .................................................................................................................................................................. 19
System Virtualization ................................................................................................................................. 21
Dynamic Disks ............................................................................................................................................ 21
pVHD Support ............................................................................................................................................ 22
GPT versus MBR ......................................................................................................................................... 23
uEFI Boot Challenges .................................................................................................................................. 23
Apple Boot Camp ....................................................................................................................................... 23
64-bit Support ............................................................................................................................................ 24
Copy Operations ........................................................................................................................................ 24
Drive Partitioning ....................................................................................................................................... 24
Scheduling ................................................................................................................................................. 25
Windows Components ........................................................................................................ 25
Interface Overview .................................................................................................................................... 25
General Layout ...................................................................................................................................................................... 25
Tool Button ........................................................................................................................................................................... 27
Ribbon Panel ......................................................................................................................................................................... 27
Virtual Operations Bar .......................................................................................................................................................... 27
Express Mode Button ........................................................................................................................................................... 28
Disk Map ............................................................................................................................................................................... 28
Disk and Partitions List .......................................................................................................................................................... 28
Context-sensitive Menu ........................................................................................................................................................ 29
Properties Panel .................................................................................................................................................................... 30
Status Bar .............................................................................................................................................................................. 31
Settings Overview ...................................................................................................................................... 31
General Options .................................................................................................................................................................... 31
Backup Image Options .......................................................................................................................................................... 32
General Copy and Backup Options ....................................................................................................................................... 32
CD/DVD/BD Recording Options ............................................................................................................................................ 33
Hot Processing Options ......................................................................................................................................................... 34
VD container options ............................................................................................................................................................ 35
Partitioning Options .............................................................................................................................................................. 35
E-Mail Options ...................................................................................................................................................................... 36
Virtual Mode Options ........................................................................................................................................................... 37
File System Conversion Options ........................................................................................................................................... 37
Copy/Backup Exclude Options .............................................................................................................................................. 38
4
Copyright© 1994-2014 Paragon Software GmbH. All rights reserved.
Log Files Options ................................................................................................................................................................... 39
Viewing Disk Properties ............................................................................................................................. 40
Viewing Image Properties .......................................................................................................................... 40
Using the Restore Wizard ..................................................................................................................................................... 40
Data Backup and Rescue ............................................................................................................................ 42
Creating Backup Images ........................................................................................................................................................ 42
Restoring System and Data ................................................................................................................................................... 45
Copy Tasks ................................................................................................................................................. 49
Cloning Hard Disks ................................................................................................................................................................ 49
Cloning Partitions .................................................................................................................................................................. 52
Partition Management ............................................................................................................................... 53
Basic Partitioning Operations ............................................................................................................................................... 53
Advanced Partitioning Operations........................................................................................................................................ 62
Changing Partition Attributes ............................................................................................................................................... 63
Hard Disk Management ............................................................................................................................. 65
Converting Dynamic MBR to Basic ....................................................................................................................................... 65
Converting GPT to Basic MBR ............................................................................................................................................... 66
Converting Basic MBR to GPT ............................................................................................................................................... 66
Updating MBR ....................................................................................................................................................................... 67
Changing Primary Slot ........................................................................................................................................................... 67
Task Scheduling ......................................................................................................................................... 69
Setting a Timetable ............................................................................................................................................................... 69
Managing Tasks .................................................................................................................................................................... 70
Creating a Scheduled Task .................................................................................................................................................... 71
Scripting .................................................................................................................................................... 72
Extra Functionality ..................................................................................................................................... 74
View Partition/Hard Disk Properties ..................................................................................................................................... 74
Volume Explorer ................................................................................................................................................................... 75
File Transfer Wizard .............................................................................................................................................................. 76
Mount Partition .................................................................................................................................................................... 78
Check File System Integrity ................................................................................................................................................... 79
Edit/View Sectors .................................................................................................................................................................. 79
Send Log Files ........................................................................................................................................................................ 80
View Logs .............................................................................................................................................................................. 81
Typical Scenarios ................................................................................................................. 82
5
Copyright© 1994-2014 Paragon Software GmbH. All rights reserved.
Backup Scenarios ....................................................................................................................................... 82
Backing up a hard disk or partition to a network drive ........................................................................................................ 82
Backing up a hard disk or partition to external media (CD/DVD) ......................................................................................... 85
Backing up a dual boot Mac to an external USB drive.......................................................................................................... 87
Recovery Scenarios .................................................................................................................................... 89
Correcting EFI parameters .................................................................................................................................................... 89
Correcting BCD (Boot Configuration Data) ........................................................................................................................... 90
Fixing Windows startup ability ............................................................................................................................................. 91
Restoring a system partition from a network drive .............................................................................................................. 94
Restoring a system partition from external media (CD/DVD) .............................................................................................. 98
Restoring a system partition from a local drive .................................................................................................................. 101
Restoring a dual boot Mac from an external USB drive ..................................................................................................... 103
Copying of data from the corrupted system disk to another hard disk ............................................................................. 105
Burning of data from the corrupted system disk to CD/DVD ............................................................................................. 107
Copying of data from a backup to the corrupted system partition .................................................................................... 109
Restoring separate files and folders from a backup ........................................................................................................... 112
System Migration Scenarios ..................................................................................................................... 117
Migrating Windows OS to a solid state drive (Migrate OS to SSD) .................................................................................... 117
Migrating system to a new HDD (up to 2.2TB in size) ........................................................................................................ 120
Making system bootable on different hardware (P2P Adjust OS) ...................................................................................... 122
Virtualizing the current system (P2V Copy) ........................................................................................................................ 129
Creating an empty virtual disk (Create VD) ........................................................................................................................ 132
Making Windows Vista/7 backup bootable on virtual hardware (P2V Adjust OS) ............................................................. 133
Connecting a virtual disk (Connect VD) .............................................................................................................................. 135
Exchanging data between physical and virtual environments ........................................................................................... 137
Copying data from a parent virtual disk to one of its snapshots ........................................................................................ 138
Migrating from one virtual environment to another (V2V) ................................................................................................ 139
Migrating from a virtual environment to physical (V2P) .................................................................................................... 139
Migrating a Windows 7 vhd ................................................................................................................................................ 139
Extra Scenarios for WinPE ........................................................................................................................ 140
Adding specific drivers ........................................................................................................................................................ 140
Configuring network ........................................................................................................................................................... 141
Saving log files ..................................................................................................................................................................... 144
Troubleshooter .................................................................................................................. 145
Glossary ............................................................................................................................. 147

6
Copyright© 1994-2014 Paragon Software GmbH. All rights reserved.
Introduction
Paragon Drive Copy™ 15 Professional includes latest innovations in migration of Windows OS and data to different
environments. With its help you can:
Move your Windows (any version since XP) from a regular hard disk to a fast SSD (Solid State Drive) even of a
smaller capacity, thanks to advanced data exclusion capabilities. Speedy, yet completely indifferent to
mechanical impact SSD enables to get the most out of your system with minimal risk.
Migrate your Windows (any version since XP) to a different hardware platform. When upgrading to newer or
just replacing failed hardware use our unique P2P technology to guarantee startup of your system on a
dissimilar hardware configuration.
Transfer your Windows (any version since XP) to a virtual environment of Microsoft Virtual PC, VMware
Workstation/Fusion, or Oracle VirtualBox (P2V).
Most functionality of the product is offered through handy intuitive wizards, that’s why not only IT pros, but also
inexperienced users can find it easy and efficient.
In this manual you will find the answers to many of the technical questions, which might arise while using the program.
Our company is constantly releasing new versions and updates to its software, that's why
images shown in this manual may be different from what you see on your screen.
What’s New in Drive Copy 15
Embedded Recovery Media Builder (RMB) 3.0. Instead of two utilities downloaded from Paragon's website
(BMB and RMB), the new RMB 3.0 is now embedded into the product. Combining the best of the two utilities, it
can boast more options, usability, and stability:
- Prepares Linux or WinPE-based bootable environment on a USB thumb drive or in an ISO image;
- Doesn’t obligatory require Windows Assessment and Deployment Kit (ADK) or Automated Installation Kit
(WAIK) on Windows 7 and later platforms;
- Can build WinPE-based media on Windows XP, Vista, Server 2003 if there’s WAIK installed in the system;
- Allows injecting additional drivers for storage devices, network controllers, USB controllers, or system
during setup;
- Enables to set up a network connection with a pre-mounted network share during setup;
Prepares hybrid (both, uEFI and BIOS compatible) 64-bit recovery environment on flash or in an ISO image.
Product Components
In order to cope with different tasks, the product contains several components:
Windows based set of utilities is the crucial part of the product. With the help of an easy to use launcher you
may find and run tasks of any complexity in the field of data and system protection, hard disk partitioning and
cloning, etc.

7
Copyright© 1994-2014 Paragon Software GmbH. All rights reserved.
Linux/DOS based recovery environment is a multi-platform bootable media that enables to run utilities under
Linux or PTS DOS, and that way to get access to your hard disk for maintenance or recovery purposes. Both
platforms have their strong sides, for instance Linux can boast support of FireWire (i.e. IEEE1394) or USB
devices. It enables to burn CD/DVD discs. However there can be some difficulties with detecting new hardware.
DOS in its turn has no problems of that kind but is limited in features. The Linux/DOS recovery environment
requires no installation and can be of great help when the system fails to boot. Besides it offers a Windows XP
like environment.
WinPE based recovery environment. Especially for keen followers of Windows, our product offers the option to
prepare a WinPE based bootable media. Unlike the Linux/DOS recovery environment it can boast an excellent
hardware support and the same interface as the Windows version can. However its system requirements are
much tougher.
Features Overview
This chapter dwells upon key benefits and technical highlights of the product.
Features
Let us list some of the features:
User Friendly Fault Minimizing Interface
Graphical representation of the data to gain a better understanding.
A handy Launcher to easily find and run the required tasks.
Comprehensive wizards to simplify even the most complex operations.
A context sensitive hint system for all functions of the program.
Previewing the resulting layout of hard disks before actually executing operations (so-called virtual
operations).
Backup Facilities
Available location for backup images:
- Backup to local mounted partitions.
- Backup to local unmounted (without drive letter assigned) partitions.
- Backup to an external mounted storage to provide for a higher level of data protection and system
independence.
- Backup to external media (CD/DVD) to guarantee a high level of data protection as long as the backup media is
kept secure.
- Backup to a network drive to stand a better chance of success in case of a hard disk failure.
For PBF images:
Back up separate partitions or entire disks.
For pVHD images:
Backup to VD Wizard to protect separate partitions or entire hard disk

8
Copyright© 1994-2014 Paragon Software GmbH. All rights reserved.
Restore Facilities
Restore an entire disk, separate partitions or only files you need from the previously created backup image (for
PBF and pVHD).
Restore with Shrink to restore a backup image to a free block of smaller size taking into account only the
amount of actual data of the image.
Adaptive Restore to successfully migrate a Windows physical system to a different hardware platform (P2P) by
allowing automatic injection of all required drivers and the other actions crucial for a migration of this kind.
This feature is only available for the bootable recovery environment.
Copy Facilities
Migrate OS to SSD to move any Windows OS since XP from a regular hard disk to a fast SSD (Solid State Drive)
even of a smaller capacity, thanks to advanced data exclusion capabilities.
Partition/hard disk copy to successfully transfer all on-disk information including standard bootstrap code and
other system service structures, thus maintaining the operating system’s working capability.
Copy functionality can also be used as an alternative way of data protection.
Virtualization Facilities
Connect VD to connect a virtual disk as if it’s an ordinary physical disk, thus opening up all functionality available
for physical disks to virtual.
P2V Copy to migrate a Windows physical system to a virtual environment in the online mode.
P2V Adjust to recover the startup ability after unsuccessful virtualization with a 3rd party tool.
Create VD to create an empty virtual disk or with specific data of one of the supported virtualization vendors.
Virtualization is the latest trend in the system migration, protection, and evaluation.
Partition/Hard Disk Management Facilities
Basic functions for initializing, partitioning and formatting hard disks (create, format, delete). Instead of the
standard Windows disk tools, the program supports all popular file systems.
Mount a partition (assign a drive letter) of any file system type to make it available for your operating system.
Modify file system parameters (make active/inactive, hide/unhide, etc.).
Undelete Partitions Wizard to recover an accidentally deleted partition.

9
Copyright© 1994-2014 Paragon Software GmbH. All rights reserved.
Automatization Facilities
Task scheduling to automate routine operations. It can be particularly effective when you have to repeat a
sequence of actions on a regular basis.
Scheduling is only available for the Windows installation of the program.
Scripting to make the program create a script of any set of operations you need. Besides support of all
operations available in the interactive mode, the unattended mode provides some additional features, such as
conditional execution, subroutines, repeatable iterations, disk/partition properties analysis, errors
management, etc.
Auxiliary Facilities
Conversion of basic MBR disks to basic GPT to enjoy all benefits of the newest partitioning scheme with
minimal effort.
File Transfer Wizard to make such operations as transferring of files/directories or burning of them to CD/DVD
as easy and convenient as possible. Providing access to Paragon backups as regular folders, it may also help to
replace corrupted data from a previously created image in case of an operating system failure.
Volume Explorer is a handy tool when you have different file systems on the disk, whether they contain an
operating system or just data. Volume Explorer will let you explore a file system of any type and provide access
to the necessary files and directories regardless of their security attributes.
Network Configuration Wizard to establish a network connection on a bootable recovery media either to save a
backup of a partition/hard disk or just several files on a network computer or retrieve a previously made backup
from a network computer for recovery purposes.
Boot Corrector to fix most of the system boot problems that can be a result of a human factor, program error or
a boot virus activity.
Boot Corrector is only available for the bootable recovery environment.
Supported Technologies
Along with using innovative technologies from outside, Paragon has developed a number of its own original
technologies that make its products unique and attractive for customers:
Paragon Hot Backup™ technology to back up locked partitions and hard disks under Windows NT+ family
operating systems providing both high operating efficiency as well as low hardware requirements.
Paragon Hot Copy™ technology to copy locked partitions and hard disks under Windows NT+ family operating
systems providing both high operating efficiency as well as low hardware requirements.
Paragon Power Shield™ technology to provide data consistency in case of a hardware malfunction, power
outages or an operating system failure.
Paragon UFSD™ technology to browse partitions of any file system including hidden and unmounted, modify
and copy files and folders, etc.

10
Copyright© 1994-2014 Paragon Software GmbH. All rights reserved.
Paragon Restore with Shrink™ technology to restore a backup image to a free block of smaller size taking into
account only the amount of actual data of the image.
Paragon BTE™ technology to set tasks for execution during the system restart, thus saving from the need to use
a bootable media when modifying system partitions.
Paragon VIM™ (Virtual Image Management) technology that enables Paragon products work with virtual disks
as though they are physical hard disks.
Microsoft Volume Shadow Copy Service (VSS) to provide the copy/backup infrastructure for the Microsoft
Windows XP/Vista/7/Server 2003/2008 operating systems. It offers a reliable mechanism to create consistent
point-in-time copies of data known as shadow copies. Developed by Microsoft in close cooperation with the
leading copy/backup solution vendors on the market, it is based on a snapshot technology concept.
Microsoft Dynamic Disk (simple, spanned, striped, mirrored, RAID-5) to offer more management flexibility
without the partition limitation of basic disks. Dynamic storage can be particularly beneficial for large-scale
businesses when dealing with many physical hard disks involving complex setup.
GUID Partition Table (GPT). It is the next generation of a hard disk partitioning scheme developed to lift
restrictions of the old MBR. GPT disks are now supported by Windows Vista/7, Server 2008, Mac OS X and Linux.
Supported Virtualization Software
For direct access to virtual hard drives
Microsoft Virtual PC 2007
Microsoft Windows Virtual PC
Oracle Virtual Box 1.0-4.x
VMware Player
VMware Workstation
VMware Fusion
Snapshot disks of Oracle VirtualBox are not supported.
Supported virtual hard drive types
VMware - Virtual Machine Disk Format (VMDK)
Microsoft - Virtual Hard Disk (VHD)
Oracle - Virtual Desktop Image (VDI)
Paragon’s backups (PBF/pVHD)
Supported virtual machines for P2V scenarios
Microsoft Virtual PC
VMware Workstation
VMware Fusion
Oracle VirtualBox 4.0

11
Copyright© 1994-2014 Paragon Software GmbH. All rights reserved.
Supported File Systems
Full read/write access to FAT16/FAT32 partitions.
Full read/write access to NTFS (Basic Disks) under Windows, Linux and PTS DOS. Compressed NTFS files are also
supported.
Full read/write access to Ext2FS/Ext3FS/Ext4FS partitions.
Limited read/write access to Apple HFS+ partitions.
Unfortunately, support of non-Roman characters for the HFS+ file system is unavailable at
the moment. The company is about to implement it in the nearest future.
Supported Media
Support of both MBR and GPT hard disks (2.2TB+ disks included)
IDE, SCSI and SATA hard disks
SSD (Solid State Drive)
AFD (Advanced Format Drive)
Non-512B sector size drives
CD-R, CD-RW, DVD-R, DVD+R, DVD-RW, DVD+RW, DVD-R, DVD+R double layer and also Blu-ray discs
FireWire (i.e. IEEE1394), USB 1.0, USB 2.0, USB 3.0 hard disks
PC card storage devices (MBR and GPT flash memory, etc.)
Getting Started
In this chapter you will find all the information necessary to get the product ready to use.
System Requirements
For the Windows installation package
Windows XP SP3
Windows Vista
Windows 7
Windows 8
Windows 8.1
Additional requirements:
To install and run the product the target OS should have Visual Studio C++ 2010 Runtime Library installed
(comes with the installation package – you will be prompted to install it, if it’s not been found in the system).
During the installation additional free space (up to 1GB) will be required.

12
Copyright© 1994-2014 Paragon Software GmbH. All rights reserved.
For the Linux bootable environment
Intel Pentium CPU or its equivalent, with 300 MHz processor clock speed
256 MB of RAM
SVGA video adapter and monitor
Keyboard
Mouse
For the WinPE bootable environment
Intel Pentium III CPU or its equivalent, with 1000 MHz processor clock speed
At least 1 GB of RAM
SVGA video adapter and monitor
Keyboard
Mouse
Additional requirements
Network card to send/retrieve data to/from a network computer
Recordable CD/DVD drive to burn data to compact discs
External USB hard drive to store data.
Installation
Before the installation, please make sure the systems requirements are met. If everything is OK, please do the following
to install the product:
In case there is some previous version of the program installed on the computer, the
program will offer the user to uninstall it first.
1. Click on the supplied setup file to initiate the installation. First your system will be checked for the presence of
Visual Studio C++ 2010 Runtime Library and if not found, you will be prompted to install it (comes with the
installation package). Click Install to continue.
2. The Welcome page will inform that the application is being installed. Click Next to continue.

13
Copyright© 1994-2014 Paragon Software GmbH. All rights reserved.
3. Please Read Paragon License Agreement carefully and then select the appropriate option to accept. Otherwise
you won’t be able to proceed with the installation. By clicking the Print button, the license agreement may also
be printed out.
4. Provide your product key and serial number.
5. On the Customer Information page you are to provide the standard customer information, i.e. a user name and
an organization. Besides you need to decide whether to make the program available for all users of this
computer (if several) or only for the current one.
6. On the next page, click Change to install the utility to a different location (by default C:\Program Files\Paragon
Software\Paragon Drive Copy 15 Professional Edition\). Otherwise click Next to continue.
Do not install the program on network drives. Do not use Terminal Server sessions to install
and run the program. In both cases, the program functionality will be limited.
7. On the Ready to Install the Program page click Install to start the installation or Back to return to any of the
previous pages and modify the installation settings.
8. The Final page reports the end of the setup process. Click Finish to complete the wizard.
First Start
To start Paragon Drive Copy 15 under Windows, please click the Windows Start button and then select Programs >
Paragon Drive Copy™ 15 > Paragon Drive Copy™.
The program provides wide opportunities in the field of hard disk structure modification, so
just to be on the safe side, please make a backup of your data before carrying out any
operation.
The first component that will be displayed is called the Express Launcher. Thanks to a well thought-out categorization
and hint system, it provides quick and easy access to wizards and utilities that we consider worth using on a regular
basis. With its help you can also start up the traditional launcher, the help system or go to the program’s home page.

14
Copyright© 1994-2014 Paragon Software GmbH. All rights reserved.
To know more on how to handle the product’s interface and accomplish typical operations,
please consult the Windows Components chapter.
Building Recovery Media
WinPE- and/or Linux-based recovery environments should be prepared on-site with Paragon’s Recovery Media Builder.
To know more on the subject, please consult documentation that comes with this utility..
Booting from the Linux/DOS Recovery Media
The Linux/DOS recovery environment can be used to boot your computer into Linux or PTS DOS to get access to your
hard disk for maintenance or recovery purposes. It also has the PTS DOS safe mode, which may help in a number of non-
standard situations such as interfering hardware settings or serious problems on the hardware level. In this case, only
basic files and drivers (such as hard disk drivers, a monitor driver, and a keyboard driver) will be loaded.
Startup
To start working with the Linux/DOS recovery environment, please take the following steps:
1. Start up the computer from our Linux/DOS recovery media.
Please use Recovery Media Builder or Boot Media Builder to prepare Paragon's recovery
environments on CD/DVD, flash, or in an ISO-image.
To automatically boot from the recovery media please make sure the on-board BIOS is set

15
Copyright© 1994-2014 Paragon Software GmbH. All rights reserved.
up to boot from CD/USB first.
2. Launch a boot mode you need (Normal, Safe, Low-Graphics Safe) in the Boot menu.
By default the Normal Mode will be automatically initiated after a 10 second idle period.
3. Click on the required operation to start. Hints on the selected at the moment item will help you make the right
choice.
4. Consult the help system by pressing ALT+F1 to know more on the subject.
Boot menu
32-bit environment
Normal Mode. Boot into the Linux normal mode. This mode uses the full set of drivers (recommended);
Safe Mode. Boot into the PTS DOS mode. This mode can be used as an alternative of the Linux normal mode if it
fails to work properly;
Low-Graphics Safe Mode. Boot into the PTS DOS safe mode. In this case, only the minimal set of drivers will be
included, like hard disk, monitor, and keyboard drivers. This mode has simple graphics and a simple menu;
Floppy Disk. Reboot the computer from a system floppy disk;
Hard Disk 0. Boot from the primary hard disk;
Find OS(s) on your hard disks. The program will scan hard disks of your computer to find any bootable operating
system.
64-bit environment

16
Copyright© 1994-2014 Paragon Software GmbH. All rights reserved.
Normal Mode. Boot into the Linux normal mode. This mode uses the full set of drivers (recommended);
Safe Mode. Boot into the PTS DOS mode. This mode can be used as an alternative of the Linux normal mode if it
fails to work properly;
Reboot. Restart the computer.
Power off. Shut down the computer.
While working with the recovery environment you might experience some inconvenience
caused by possible video artifacts. It is just a result of changing video modes and in no way
will affect the program functionality. If this is the case, please wait a bit and everything will
be OK.
Normal Mode
When the Normal mode is selected, the Linux launch menu appears:
Drive Copy (enables to run wizards and dialogs, to specify program settings, to visualize the operating
environment and the hard disk configuration);
Backup to Virtual Disk Wizard (help to protect an entire hard disk or separate volumes);
Restore from Virtual Disk Wizard (allows restoring hard disks and partitions);
Disk Copy Wizard (helps to clone a hard disk);
Undelete Partition (allows recovery of accidentally deleted partitions);
File Transfer Wizard (allows coping files/folders to another disk or a partition as well as recording them to
CD/DVD);
Boot Corrector (helps to correct the Windows System Registry without Windows being loaded);
Network Configurator (enables to establish a network connection under Linux);

17
Copyright© 1994-2014 Paragon Software GmbH. All rights reserved.
If you are going to use network resources, first launch the Network Configuration Wizard to
establish a network connection.
Log Saver (helps to collect and send the necessary log files to the Technical Support);
Eject CD/DVD;
Reboot the computer;
Power off the computer.
To move within the menu, please use the arrow keys of the computer keyboard.
Safe Mode
When the Safe mode is selected, the PTS DOS launch menu appears. It has nearly the same functionality as for the
Normal mode except for the Network Configurator and Log Saver commands. Besides due to certain limitations of the
PTS DOS environment, there is no possibility to burn CD/DVD discs.
Low Graphics Safe Mode
When the Low Graphics mode is selected, the PTS DOS launch menu appears. It has the same functionality and looks
similar to the Safe mode but graphically simpler.
Booting from the WinPE Recovery Media
The WinPE recovery environment can be a real alternative to the Linux/DOS recovery environment. Providing nearly the
same level of functionality it offers an excellent hardware support and the same interface as the Windows version does.
Startup
To start working with the WinPE recovery environment, please take the following steps:
1. Start up the computer from the WinPE recovery media.
Please use Boot Media Builder to prepare the WinPE recovery.
To automatically boot from the recovery media please make sure the on-board BIOS is set
up to boot from CD/USB first.
2. Once it has been loaded, you will see the Universal Application Launcher. In general it enables to run
components of the product, load drivers for undefined hardware or establish a network connection.

18
Copyright© 1994-2014 Paragon Software GmbH. All rights reserved.
3. Click on the required operation to start. Hints on the selected at the moment item will help you make the right
choice.
4. Consult the help system by pressing ALT+F1 to know more on the subject.
The WinPE based recovery environment offers excellent hardware support. However in
case it doesn’t have a driver for your disk controller, your hard disks will be unavailable.
Please consult the Adding specific drivers scenario to know how to tackle this issue.
Basic Concepts
This chapter explains terms and ideas that show how the program works. To understand these helps to obtain a general
notion of the operation performance and makes it easier for the user to operate the program.
System and Data Protection
The data protection issue is a growing cause of worrying for more and more people today. Indeed, it is hardly to find a
person who will be particularly happy when all precious information on the hard disk is irreversible lost as a result of its
malfunction. So how this tragedy can be prevented?
19
Copyright© 1994-2014 Paragon Software GmbH. All rights reserved.
Sector Backup
A sector-based backup operates with an image (or a snapshot) of the whole disk system or its separate partitions. It not
only includes the contents of all user-made files, but additionally contains the exact structure of directories, information
about file allocation, file attributes and other related data. Thus it enables to successfully process system or encrypted
partitions of any file system type, no matter what kind of information they contain.
Backup Storage
Our program supports several techniques of storing backup images. Let’s take a closer look at them all to understand
what kind of storage is able to provide better security:
You can place a backup image to a local partition. Despite the fact that it is the most convenient way, try not to
use it. You can delete your backup just by accident or lose it as a result of a hardware malfunction, or a virus
attack;
You can place a backup image to an external mounted storage to provide for a higher level of data protection
and system independence;
You can place a backup image to external media (CD/DVD) to guarantee a high level of data protection as long
as the backup media is kept secure;
You can place a backup image to a network drive to stand a better chance of success in case of a hard disk
failure. Moreover, by storing it on a special-purpose server you may be pretty sure nothing will happen to it;
Adaptive Restore
Technology Background
Windows family operating systems are notorious for their excessive sensibility to hardware, especially when it turns to
replacement of such a crucial device as HDD controller or motherboard – actually Windows will most likely fail to boot
as a result of this operation.
In 2008 our company came with an exclusive technology called Paragon Adaptive Restore™. Initially aimed at restore of
Windows Vista or Server 2008 from a backup to a different hardware configuration, its current realization, available in
the P2P Adjust OS Wizard, enables to make any Windows OS since XP bootable on dissimilar hardware by allowing
automatic injection of all required drivers and the other actions crucial for this type of migration.
Technology Concept
Let’s take a closer look at how Paragon Adaptive Restore works.

20
Copyright© 1994-2014 Paragon Software GmbH. All rights reserved.
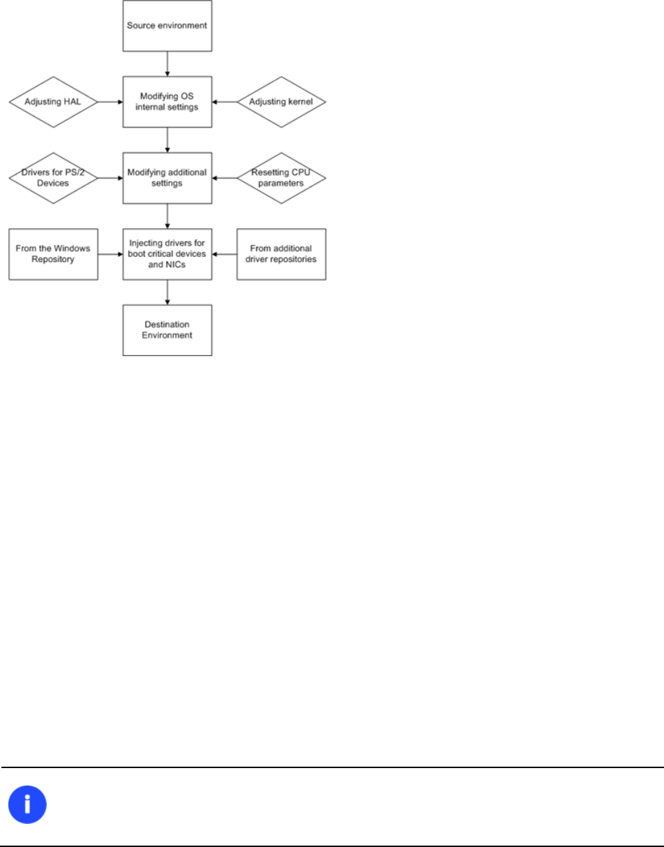
As you see, successful migration of a Windows system to a different hardware platform involves several actions:
1. Change of the Windows kernel settings according to the new configuration. The program detects the given
hardware profile and automatically installs the appropriate Windows HAL and kernel.
2. Installation of drivers for boot critical devices. The program detects those without drivers and automatically
tries to install lacking drivers from the built-in Windows repository. If there’s no driver in the repository, it
prompts the user to set a path to an additional driver repository, strongly recommending not to proceed until all
drivers for the found boot critical devices are installed. In case drivers for these devices are installed, but
disabled, they will be enabled.
3. Installation of drivers for a PS/2 mouse and keyboard. This action will only be accomplished for Windows
XP/Server 2003.
4. Installation of drivers for network cards. The program detects those without drivers and automatically tries to
install lacking drivers from the built-in Windows repository. If there’s no driver in the repository, it prompts the
user to set a path to an additional driver repository.
These actions guarantee a Windows system will start up on dissimilar hardware. After the startup, Windows will initiate
reconfiguration of all Plug'n'Play devices. It’s a standard procedure, so please don’t worry and prepare the latest drivers
at this step to get the most out of the system.
Though all Windows systems have built-in driver repositories, please be prepared to have
additional drivers when dealing with Windows XP/Server 2003, because for these systems
they are very modest.
Technology Application
Let’s consider a number of situations when the Adaptive Restore technology can help you out:
If you need to migrate to a different hardware platform with minimal effort
If you need to upgrade hardware while keeping all programs and settings intact
If you need to replace failed hardware and cannot find an exact match for original system specifications
21
Copyright© 1994-2014 Paragon Software GmbH. All rights reserved.
Known Issues
1. After transferring Microsoft Vista and later versions to different hardware, you will need to re-activate license of
the system. It’s normal behavior as these systems keep tracking any change of hardware. Re-activation is legally
justified in this case, as you transfer your system to another PC.
2. If you’ve installed several operating systems on one partition, we can only add drivers to the latest version of
OS. Microsoft highly recommends that you install an operating system on a separate partition.
3. Please note drivers are not cached during selection. That’s why if you select a driver to add to the system, but
it’s already unavailable during the operation, the program will end the operation with an error.
System Virtualization
With new powerful x86 computers, system virtualization has become extremely popular. It’s a software technology that
enables to run several virtual machines on one physical machine, providing resources of that single computer are shared
across several environments. As a result one and the same physical computer can have multiple OSs and applications
operating simultaneously, thus opening up enormous opportunities for both, business and home users, exactly:
Avoid underutilization of up-to-date powerful computers;
Increase flexibility of a physical infrastructure;
Provide for increased availability of hardware and applications;
Cut expenses on hardware and energy;
Guarantee smooth and cost saving system migration;
Enjoy working with old applications you can’t launch on your current PC;
Take advantage of having multiple operating systems on one Windows PC, including Linux, Mac OS X, etc.;
Forget about hunting for replacement of the failed hardware, and many more…
Known Issues
1. You should install integration services (e.g. VMware Tools) on the virtual system yourself. We only guarantee its
smooth startup.
2. After transferring Microsoft Vista and later versions to a virtual disk, you will need to re-activate license of the
system. It’s normal behavior as these systems keep tracking any change of hardware. Re-activation is legally
justified in this case, as you transfer your system to another PC.
3. If your system hosts several Windows OSes, our program will find them all and automatically patch to run in a
virtual environment. However we cannot guarantee smooth startup of all found Windows systems, but the
guest OS, for its configuration parameters may be incompatible with the others.
Dynamic Disks
As you probably know, MS-DOS, Microsoft Windows 95/98/Me/NT/2000/XP/Vista/Server 2003/2008 support four
primary partitions per physical hard disk, one of which can be extended. Certainly there is the possibility to create
logical drives within the extended partition. Such types of disks are called basic. Windows XP Professional, Windows
2000, Windows Vista and Windows Server 2003/2008 follow the same strategy: You can have a maximum of four
primary partitions, one of which can be an extended partition with logical drives. However, these operating systems also

22
Copyright© 1994-2014 Paragon Software GmbH. All rights reserved.
introduce a new disk configuration type - dynamic disk - which must be understood to effectively configure and manage
hard disks.
Dynamic disk is a physical disk that doesn't use partitions or logical drives. Instead, it contains only dynamic volumes.
Regardless of what format you use for the file system, only Win2K computers can access dynamic volumes directly.
However, computers that aren't running Win2K can access the dynamic volumes remotely when connected to the
shared folders over the network.
Dynamic disks can co-exist on a system with basic disks. The only limitation is that you cannot mix Basic and Dynamic
disks on the same hard drive.
There are five types of dynamic volumes: simple (uses free space from a single disk), spanned (created from free disk
space that is linked together from multiple disks), striped (a volume the data of which is interleaved across two or more
physical disks), mirrored (a fault-tolerant volume the data of which is duplicated on two physical disks, and RAID-5
volumes (a fault-tolerant volume the data of which is striped across an array of three or more disks).
With dynamic storage, you can perform disk and volume management without the need to restart Windows.
Limitations:
Dynamic disks are not supported on portable computers.
Dynamic disks are not supported on Windows XP Home Edition-based computers.
You cannot create mirrored volumes or RAID-5 volumes on Windows XP Home Edition, Windows XP
Professional, or Windows XP 64-Bit Edition-based computers.
Thus, the dynamic disk is a new way of looking at hard disk configuration. Dynamic disks offer you more management
flexibility without the partition limitation of basic disks. Dynamic disks can contain an unlimited number of volumes, but
they cannot contain partitions or logical drives. Dynamic storage can be particularly beneficial for large-scale businesses
when dealing with many physical hard disks involving complex setup.
pVHD Support
Paragon introduces a pVHD (Paragon Virtual Hard Drive) format – a special VHD, optimized for storing backups of virtual
and physical machines. It’s very efficient in handling incremental chains, data de-duplication and synchronization. pVHD
allows obtaining backups that are up to four times smaller than original backup objects.
In the current version of the product backup images can be made either in the old PBF or the new pVHD. Please note
that the pVHD support has a promotional goal. In future releases pVHD will gradually take the primary role.
Below is the list of wizards that allow working with pVHD:
Backup to VD Wizard (Linux, Windows, WinPE);
Restore from VD Wizard (Linux, Windows, WinPE);
What you get by using pVHD:
Incremental imaging works much faster and rock-stable in comparison with the old PBF;
Only pVHD images can be used to do immediate virtualization;
With the new backup technology, available for customers as a new backup image format pVHD, Paragon has
also achieved easy support of any virtual containers (VMDK, VHD, VHDX).

23
Copyright© 1994-2014 Paragon Software GmbH. All rights reserved.
GPT versus MBR
GUID Partition Table (GPT) is the next generation of a hard disk partitioning scheme developed to lift restrictions of the
old MBR. Being a part of the Extensible Firmware Interface (EFI) standard proposed by Intel to replace the outdated PC
BIOS, it offers a number of crucial benefits:
Up to 128 primary partitions for the Windows implementation (only 4 in MBR);
The maximum allowed partition size is 18 exabytes (only 2 terabytes in MBR);
More reliable thanks to replication and cyclic redundancy check (CRC) protection of the partition table;
A well defined and fully self-identifying partition format (data critical to the platform operation is located in
partitions, but not in un-partitioned or hidden sectors as this is the case with MBR)
uEFI Boot Challenges
Introduced back in 2005 by Intel to lift restrictions of the old MBR (Master Boot Record) and PC BIOS (Basic
Input/Output System), uEFI (Unified Extensible Firmware Interface) is now a recommended platform for new 64-bit
Windows 8 computers. And the reason is easy to catch – besides other unique features impossible for the traditional
tandem of BIOS+MBR, only a uEFI-based platform enables to accommodate Windows OS on a partition larger than
2.2TB.
Despite all uEFI advantages however, it has one quite naughty issue: a pretty standard operation with a bootable device
for instance involving its connection to another SATA port results in unbootable Windows. You’ll get the same result if
trying to boot from a cloned system hard disk or from a restored hard disk. All these problems originate from the way
uEFI+GPT bundle is organized.
Microsoft provides how-to guides to tackle this type of problems, but they demand a great deal of experience from the
user, involving the use of the cmd, diskpart and bcdedit tools.
Paragon has a better way! Introducing an elegant technology, realized at the user side as one simple option, you can
define a system GPT volume you’re willing to boot from.
Below is a list of wizards where the uEFI switch boot device option can be found:
Copy Hard Disk Wizard;
Copy Partition Wizard;
Restore Wizard;
Migrate OS to SSD Wizard;
Boot Corrector.
The uEFI switch boot device option is only available through the 64-bit WinPE media at the
moment.
Apple Boot Camp
Boot Camp is a special utility to help you set up a dual boot system (Mac OS X and 32-bit Windows XP/Vista) on Intel-
based Macs. It enables to securely re-partition your hard disk (resize an existing HFS+ partition to create a separate
partition for Windows) and then launch the installation process. With Boot Camp all the necessary drivers will be at your
disposal. Moreover after Windows has been installed it will serve as a boot manager to choose what operating system
to start up.

24
Copyright© 1994-2014 Paragon Software GmbH. All rights reserved.
It is strongly recommended not to modify the hard disk configuration with Windows Disk
Manager. Otherwise it may lead to unexpected consequences, right up to BSOD and
inability to boot in Windows XP/Vista. Please use our program to correctly update both
MBR and GPT.
64-bit Support
The bulk of software today is written for a 32-bit processor. It can meet the requirements of almost any end user.
However that is not the case when dealing with servers processing large amounts of data with complex calculations of
very large numbers. That is where 64-bit architecture comes into play.
It can boast improved scalability for business applications that enables to support more customer databases and more
simultaneous users on each server. Besides a 64-bit kernel can access more system resources, such as memory
allocation per user. A 64-bit processor can handle over 4 billion times more memory addresses than a 32-bit processor.
With these resources, even a very large database can be cached in memory.
Although many business applications run without problems on 32-bit systems, others have grown so complex that they
use up the 4 GB memory limitation of a 32-bit address space. With this large amount of data, fewer memory resources
are available to meet memory needs. On a 64-bit server, most queries are able to perform in the buffers available to the
database.
Some 32-bit applications make the transition to the 64-bit environment seamlessly others do not. For instance, system-
level utilities and programs that provide direct hardware access are likely to fail. Our program offers a full-fledged
support of the 64-bit architecture providing fault-tolerant work for such system dependent modules as Hot Processing.
Copy Operations
Hard drive duplication nowadays is becoming highly popular among PC users. That is due to some definite advantages it
can offer. First of all, many people clone hard disks just to back up data for security reasons. The present day copy
utilities enable to successfully transfer all on-disk information including standard bootstrap code and other system
service structures, thus maintaining the operating system’s working capability. In case of a system malfunction, the user
can get the system back on track in minutes. No additional configuration is required, what is very convenient.
The second possible application is the upgrade of a hard disk to a new one. The capacity of a modern hard drive doubles
every two years, thus opening up new possibilities for software developers. As a result programs become more
complicated and require considerable amount of free space. One day the user realizes that there is no more free space
left on the hard disk and the only way out is to upgrade. Usually that means that besides purchasing a new hard disk,
the user is to face a large re-installation procedure spanning several days of tedious work. But all of this can be avoided
just by copying the contents of the old hard disk to a new one proportionally resizing the partitions.
And the last but not least is the copying of hard disks for cloning purposes. It may be of great use when setting up
similar computers. There is no need for a system administrator to install an operating system from scratch on every one
of them. It is enough just to configure one and then clone it to the others.
Drive Partitioning
As you probably know a hard drive is to be split into one or more partitions, since it cannot hold data until it is carved up
and space is set aside for an operating system. Until recently most PCs used to have just one partition, which filled the
entire hard disk and contained an OS. The situation has changed however, thanks to new cost-effective high capacity
hard drives, thus opening up numerous possibilities for PC users, such as editing video, archiving music, backing up CD
25
Copyright© 1994-2014 Paragon Software GmbH. All rights reserved.
images, etc. Huge increase in space is great, but it poses a number of problems, most important of which are effective
data organization and speed.
Large drives are always going to take longer to search than smaller volumes, and an operating system is going to have its
work cut out both finding and organizing files. It is for this reason that many people decide to invest in multiple hard
drives, but there is an easy solution – drive partitioning. Partitioning lets you divide a single physical drive into a number
of logical drives, each of which servers as a container with its own drive letter and volume label, thus enabling the
operating system to process data more efficiently. Besides partitioning makes it possible to organize data so that it is
easy to find and manage. You can set aside, for instance, 40 GB of a 160 GB hard drive for the OS, 70 GB for storing
video and another 50 GB for your favorite music collections to provide transparent data storage.
It is also worth mentioning to that with a hard drive properly partitioned, such routine operations as files de-
fragmentation or consistency check will not be that annoying and time-consuming any more.
By detaching the OS from the rest of the data you can tackle one more crucial issue – in case of a system malfunction,
you can get the system back on track in minutes by recovering it from a backup image located on the other partition of
the hard drive.
But that is not all drive partitioning may be used for. If you are willing to play games in Windows while browsing the
Internet in Linux, 100-percent sure that no virus will attack your PC, drive partitioning is a necessity. In order to run
several OSs on a single hard drive you are to create a corresponding number of partitions to effectively delineate the
boundaries of each OS.
Scheduling
The automation of operations is particularly effective when you have to repeat a sequence of actions on a regular basis.
For example, developing a specific project on a day-to-day basis and having to make a backup every evening so as not to
lose the valuable data, you will really appreciate, when this kind of routine operations will be carried out automatically
without your participation.
Another aspect of any automation process is that it allows an optimization of your computer’s work-load. This is
especially important when operations require a considerable amount of computer resources – processor time, memory
and more. A number of tasks, which can decrease the performance, can be run during the night or whenever the
computer has the least work-load to perform.
The program has a special tool for scheduling. You can set out a timetable for any operation and it will start at a
specified time without interrupting your current activity.
Windows Components
In the given section you can find all the information necessary to successfully work with the Windows version of the
product.
Interface Overview
This chapter introduces the graphical interface of the program. The design of the interface precludes any mistake being
made on the part of the user. Most operations are performed through the system of wizards. Buttons and menus are
accompanied by easy understandable icons. Nevertheless, any problems that might occur while managing the program
can be tackled by reading this very chapter.
General Layout
When you start the program, the first component that is displayed is called the Launcher. It enables to run wizards and
dialogs, to specify program settings, to visualize the operating environment and the hard disk configuration.

26
Copyright© 1994-2014 Paragon Software GmbH. All rights reserved.
The Launcher’s window can be conditionally subdivided into several sections that differ in their purpose and
functionality:
1. Tool Button
2. Ribbon Panel
3. Virtual Operations Bar
4. Express Mode Button
5. Disk Map
6. Disk and Partitions List
7. Context-sensitive Menu
8. Properties Panel
9. Status Bar
A number of panels offer similar functionality with a synchronized layout. The program enables to conceal some of them
to simplify the interface management.

27
Copyright© 1994-2014 Paragon Software GmbH. All rights reserved.
Tool Button
By clicking on this button the user can:
Launch auxiliary wizards,
Get access to the program settings,
Collect and send a log files package to the Support Team,
Go to Paragon’s website to download a free update, register the product, visit Paragon’s Knowledge Base, etc.
Ribbon Panel
An area across the top of the program’s window is called the Ribbon Panel. It makes almost all the product capabilities
available to the user in a single place. A Ribbon Tab is an area on the panel that contains buttons organized in groups by
functionality. Each button corresponds to a certain program wizard or dialog.
If you’d like to hide all ribbon tabs, click on the arrow button at the right top corner of the
program window.
Virtual Operations Bar
The program supports previewing the resulting layout of hard disks before actually executing operations (so-called
virtual mode of execution). In fact, when the virtual mode is enabled, the program does not accomplish operations
immediately, but places them on the List of Pending Operations for later execution.
The Virtual Operations Bar enables to manage pending operations.
BUTTON
FUNCTIONALITY
Cancel the last virtual operation on the List of Pending Operations
Cancel the last undo virtual operation on the List of Pending Operations
Display the List of Pending Operations
Launch the real execution of virtual operations
Cancel all virtual operations on the List of Pending Operations
Generate a script out of all pending operations
Schedule pending operations
Virtual mode is an effective way of protection from any troubles, since no operations will
be executed until clicking the Apply button for confirmation, thus giving a second chance to
weigh all pros and cons of this or that particular operation. The program politely reminds
the user that there are unsaved changes by showing the following window:

28
Copyright© 1994-2014 Paragon Software GmbH. All rights reserved.
Express Mode Button
By clicking on this button the user can switch to the express mode of operation at any time.
Disk Map
As the name infers, the Disk Map displays the layout of physical and logical disks. Physical disks are represented with
rectangle bars that contain small-sized bars. These small-sized bars represent logical disks. Their color depends on the
file system of the appropriate partition. By looking at the size of the bar’s shaded area it is possible to estimate the used
disk space. For the selected at the moment object there’s the possibility to call a context-sensitive popup menu with
available operations.
Large-sized bars display the following information about physical disks:
Type (basic or dynamic MBR/GPT),
Manufacturer,
Model.
Small-sized bars display the following information about logical disks and blocks of free space:
Volume label (if exists),
Drive letter,
Total size,
File system.
The Disk Map is synchronized with the Context-sensitive Menu and the Properties Panel. Thus by selecting a disk on the
map, the two will automatically display detailed information on it. To know more on the subject, please consult the
Viewing Disk Properties chapter.
Since the Disk Map and the Disk and Partitions List have the same purpose, the user is
allowed to extend only one at the moment by using a corresponding arrow button.
Disk and Partitions List
The Disk and Partitions List is another helpful tool that helps to get a clear-cut picture on the current state of the system
hard disks and partitions. All objects (disks, partitions, or blocks of free space) on the list are sorted according to their
starting position. For every item there is the possibility to call a context-sensitive popup menu with available operations.

29
Copyright© 1994-2014 Paragon Software GmbH. All rights reserved.
The Disk and Partitions List provides detailed information on all hard disks and partitions found in the system including
the following properties:
- Name,
- Volume label (if exists),
- Drive letter,
- File system type,
- Volume size,
- Amount of used and unused (free) space,
- Active/Inactive attribute,
- Hidden/Unhidden attribute.
The Disk and Partitions List is synchronized with the Context-sensitive Menu and the Properties Panel. Thus by selecting
a disk on the list, the two will automatically display detailed information on it. To know more on the subject, please
consult the Viewing Disk Properties chapter.
Since the Disk Map and the Disk and Partitions List have the same purpose, the user is
allowed to extend only one at the moment by using a corresponding arrow button.
Context-sensitive Menu
The Context-sensitive Menu shows a list of operations available for an object (disk, partition, or block of free space)
selected either on the Disk Map or the Disk and Partitions List. If you click a corresponding record the appropriate
wizard or dialog will be started. All default values for the operation parameters will correspond to the object’s settings.
If there too many items on the list, type in the first word of the required command in the Search commands field to
filter the list.

30
Copyright© 1994-2014 Paragon Software GmbH. All rights reserved.
Properties Panel
The Properties Panel provides information on the object (disk, partition, or block of free space) selected either on the
Disk Map or the Disk and Partitions List.
The Properties Panel helps to obtain the following data:
For a hard disk
Model,
Serial number,
Type of hard disk (basic or dynamic MBR/GPT),
Total size (in GB),
Information on geometry of the disk (amount of sectors per track, heads and cylinders).
For a partition
Drive letter assigned to the disk,
Volume label (if exists),
Type of the logical disk,
File system,
Root entries,

31
Copyright© 1994-2014 Paragon Software GmbH. All rights reserved.
Serial number,
NTFS version,
Partition ID,
Total size, used space and free space (in GB), etc.
Besides you can modify practically any partition property by clicking on the required value.
For a block of free space
Total size (in GB).
Status Bar
This is the bottom part of the main window. The Status Bar displays menu hints, for each item the cursor points to.
Settings Overview
To call the Settings dialog, please click Tool Button, then select Settings. All the settings are grouped into several
sections, which functions are described in the following paragraphs. The list of sections is placed on the left side of the
dialog. By selecting a section from the list, you can open a set of options.
To get a detailed description to any setting, control, or field of the program just click the
hint button and then the object you need.
General Options
This section contains a set of general options that will be taken into account during any operation carried out with the
program:
Partition Alignment mode. There are three options you can choose from:
- Legacy. DOS and Windows OSes before Vista required that partitions had to be aligned to the “disk cylinder”
or 63 sectors to address and access sectors correctly. It was OK, until 4K hard drives came into scene. When
partitions are aligned this way on this type of disk, each logical cluster is linked to two physical 4K clusters,
thus resulting in a double read-write operation.
- Vista. Since Windows Vista, operating systems do not use the archaic CHS (cylinder/head/sector) addressing
scheme, but the Logical Block Addressing (LBA), where sectors are addressed continuously over the whole
disk drive. It is optimal for both, 512B and new 4K disk drivers.
- Inheritance. Select the option to disable automatic alignment of partitions.

32
Copyright© 1994-2014 Paragon Software GmbH. All rights reserved.
Backup Image Options
This section contains a set of options that will be taken into account during backup/restore operations:
Control archive integrity. Mark the checkbox to guarantee that all backup images created with the program are
100 percent flawless. If you decided not to control the archive integrity, the backup operation would take about
3-5% less time.
Set image file names automatically. Mark the checkbox to make the program automatically set a file name for
every volume of a complex backup image. Otherwise you will need to do it manually during the backup
operation.
Compression level. From the pull-down list you can select the desired compression level for backup images that
will be used by default.
Enable image splitting. Mark the checkbox to automatically split every backup image to volumes of a particular
size.
Splitting images enables to tackle problems caused by a maximum file size limitation of
some file systems.
Maximum split size. With the spinner control you can specify a maximum size for backup volumes.
General Copy and Backup Options

33
Copyright© 1994-2014 Paragon Software GmbH. All rights reserved.
This section contains a set of options that will be taken into account during copy and backup operations:
HDD raw processing. Mark the checkbox to copy/back up a hard disk in the sector-by-sector mode, thus
ignoring its information structure (e.g. unallocated space or unused sectors of existing partitions will be
processed as well). This can help to avoid problems with hidden data created by certain applications or the
system administrator. However, it will take more time to accomplish the operation.
Partition raw processing. Mark the checkbox to copy a partition in the sector-by-sector mode to successfully
process unknown file systems. However it is not recommended to enable this option when working with
supported file systems as it takes more time to accomplish the operation.
Skip OS auxiliary files. Mark the checkbox to skip OS auxiliary files (like pagefile.sys, hiberfil.sys, etc.), thus
reducing the operation time and the resulted size of the backup image.
Automatic BCD Update. Unmark the checkbox to suppress automatic update of BCD (Boot Configuration Data)
after copy/restore operations.
By clicking the link at the bottom of the window you can jump to the Copy/Backup Exclude
Options.
CD/DVD/BD Recording Options
This section contains a set of options that will be taken into account during CD/DVD/BD burn operations:
Burn every CD/DVD/BD to the end. By default, the program does not create ISO 9660 compliant burning
sessions, as it processes data on-the-fly and can only estimate the resulted session size. That’s why no third
party tool will get access to the recorded data. To tackle the issue, mark the checkbox to make the program
create a standard Disk-at-Once session. It may slow down the burning process, as every CD/DVD/BD will be
recorded up to the end, no matter how much actual information to contain.
Recording speed. The user may define how fast a CD/DVD/BD will be recorded (minimum, normal and
maximum). Besides there is an automatic mode when the program will set the most appropriate speed for
every CD/DVD/BD.

34
Copyright© 1994-2014 Paragon Software GmbH. All rights reserved.
Bootable ISO image. That’s the image to be placed together with the backup data. By default, the program
offers its own bootable ISO image, which contains a Linux/DOS recovery environment. However, the user is free
to use any bootable ISO image.
CD/DVD/BD boot capability. The program enables to choose whether any recorded CD/DVD/BD will be
bootable, or only the first one for a session, or without that function at all.
Folder where the ISO image is to be placed. When the user decides not to physically burn a CD/DVD/BD, but
create an ISO image file, this very folder will be used to contain these images.
Hot Processing Options
In this section you may configure the hot processing mode:
Enable hot processing. Mark the checkbox to enable the so called hot data processing mode that is specially
designed to process data without restarting your operating system.
Hot processing technology. From the pull-down list you can select the required hot processing technology.
Always use hot processing. Select the option to process partitions without making them locked. Thus you will
be able to keep working with them as usual.
Use hot processing only when partition is locked. Select the option to use the hot processing only when
partitions are locked and cannot be processed without restarting the computer. Please keep in mind, that once
you start any operation on a partition in this mode, it will automatically be locked by the program, thus you
won't be able to keep working with it as usual.
Hot processing temporary drive. Here you can select a disk drive that will be used to store the temporary hot
backup data (by default – C:).
Attempts to start VSS. Here you can set how many attempts to start Microsoft VSS the program is to do before
automatically rebooting the system and accomplishing the operation in a special boot-up mode.
Timeout between attempts (in seconds). Here you can set a time period between different attempts to start
Microsoft VSS.

35
Copyright© 1994-2014 Paragon Software GmbH. All rights reserved.
Switch between hot processing technologies. Mark the checkbox to automatically switch between Paragon Hot
Processing and Microsoft VSS if one of them is unavailable at the moment.
VD container options
This section contains options that will be taken into account when creating virtual containers:
Unknown partitions policy. Here you can define behavior for processing unknown or unformatted partitions
(skip from backup, process in the sector-by-sector mode, or ask the user each time this type of partition has
been found).
Virtual container type. By default the program is configured to back up to pVHD (Paragon Virtual Hard Drive).
Use this option to switch the resulted virtual container to VHD, VHDX, or VMDK. Please note that the use of
pVHD enables to get full backup images several times smaller than the original objects, while incremental
updates – dozens of times smaller when comparing to VHD, VHDX or VMDK, which have some fixed size of
blocks, not dynamic. Besides encryption and password protection are only available for pVHD. However, if
you’re having a VMware or Microsoft hypervisor at your disposal and are planning to do instant virtualization,
please make sure the used backup format matches your hypervisor.
Partitioning Options
This section contains a set of options that will be taken into account during partitioning operations:
Request confirmation before partition deletion. Mark the checkbox to activate an additional security
mechanism. Thus when going to delete a partition you will be automatically requested to enter its label.
Request confirmation when converting FAT16 to FAT32. Mark the checkbox to automatically request
confirmation before converting FAT16 to FAT32. There are a number of situations when this kind of conversion
is the only way out to accomplish the operation. For instance, you are going to migrate your system to a larger
hard disk with the proportional resize of existing partitions, what is very convenient. As a result you can get
original FAT16 partitions go beyond the 4GB limit. Thus without conversion to FAT32, this operation will in no
way be possible to accomplish. The same goes for any copy hard disk/partition or restore hard disk/partition
operation involving an extra upsizing.

36
Copyright© 1994-2014 Paragon Software GmbH. All rights reserved.
E-Mail Options
This section contains a set of options that will be taken into account during the Send log files and Send e-mail
notification operations:
Outgoing mail server (SMTP). To send messages by using the built-in mail client, it is necessary to have access to
a computer running an SMTP (Simple Mail Transfer Protocol) server. All outgoing messages are first sent to the
SMTP server, which in its turn delivers them to the required recipients. The address may be represented as a
traditional Internet host name (e.g.: mail.com) or as an IP numeric address (e.g. xxx.xxx.xxx.xx).
User e-mail address. Specify an e-mail address that has been assigned by the Internet Service Provider or
organization's e-mail administrator.
My outgoing server requires authentication. Activate the option to allow the program to make authentication
on the server before sending messages.
- User name. Enter the name that will be used to log in to the e-mail account.
- Password. Enter the password that will be used to access the mail server.
When you’re ready with the settings, click on the Send test e-mail button to check if everything is OK.
Send e-mail notification on apply. Specify an e-mail to send notifications on the carried out operations.
- Send mail in HTML format. Activate the option to create messages in the HTML format instead of plain text.
- Send complete report after applying operations. Activate the option to create an in-depth report on the
carried out operations and send it after performing the last operation.
- Send graphical view of the disk sub-system before and after apply. Activate the option to allow the program
to attach two pictures of the disk layout made before and after the operation is completed.

37
Copyright© 1994-2014 Paragon Software GmbH. All rights reserved.
Virtual Mode Options
In this section you may configure the virtual mode:
Allow virtual mode. Mark the checkbox to enable the virtual mode. It is an effective way of protection from any
troubles, since no operation will be executed until confirmation, thus giving you a second chance to weigh all
pros and cons of this or that particular operation.
We strongly recommend you to enable this mode.
Close progress dialog automatically. Mark the checkbox to automatically close the progress dialog after
accomplishing operations.
File System Conversion Options
This section contains a set of options that will be taken into account when converting FAT and NTFS file systems. By
default, the program takes locale (regional) settings from the system. Problems might occur however because of
different standards for file names and file time stamps (Created, Modified and Last Access Time) of NTFS and FATxx file
systems.
To tackle problems of that kind you can manually set:
Time zone to use during the convert operation. NTFS keeps file timestamps in GMT (Greenwich Mean Time)
while FAT uses a fixed local date and time. The program takes proper account of these differences and enables
to adjust timestamp values.
An incorrectly chosen time zone might lead to inability to launch certain software.

38
Copyright© 1994-2014 Paragon Software GmbH. All rights reserved.
Language for file names to use during the convert operation. NTFS stores file names in Unicode while
FAT/FAT32 uses ANSI to save short file names (also called the DOS aliases). The codepage information is
required for the correct conversion of non-English file names from Unicode to ANSI and vice versa.
An incorrectly chosen codepage will certainly result in corruption of non-English file
names.
Request confirmation of settings before NTFS < - > FAT/FAT32 conversion. Mark the checkbox to automatically
display the local settings dialog to check and modify (if necessary) the default parameters before launching the
convert file system operation.
Copy/Backup Exclude Options
In this section the program enables to specify what data should be automatically ignored during copy and sector-based
backup operations. You can filter certain files or folders either by the manual selection or by creating masks, what is
more preferable. Thus you will be able to effectively manage contents of your backup images or partition/hard disk
copies.
By default, there are no available filters. To create a filter, please click the Add Category… button.

39
Copyright© 1994-2014 Paragon Software GmbH. All rights reserved.
In the opened dialog the program allows the user to define the following parameters:
Name. Give to the filter any name you like, but try to use an informative one;
Filter. Press the Browse button to select files or folders you would like to be excluded or specify a filter mask by
using * or ? wildcards;
Description. Add a short description to the filter not to miss it up later.
Click the OK button and you will get a new item on the list of filters. By marking/unmarking a checkbox opposite its
name you can choose whether to use it or not.
By clicking the link at the bottom of the window you can jump to the General Copy and
Backup Options.
Log Files Options
In this section you can set up the program logging engine:
Logs directory to specify location of program log files. By default, all logs are placed to: C:\Program
Files\Paragon Software\product’s name\program\
Write logs in Bluescreen to enable the program logging in a special boot-up mode
Stubact log file truncation to specify a storage life span for the stubact.log file:
- Infinite not to empty the file ever;

40
Copyright© 1994-2014 Paragon Software GmbH. All rights reserved.
- Minimal to have the file emptied all the time;
- Custom to set a certain storage life span for the file. Please note, once the defined period has been
expired, the file will be emptied.
We strongly recommend you not to choose the Minimal option, as in case of having
problems with the program, our Support Team won’t be able to study operation logs, thus
help you out.
Viewing Disk Properties
The Disk Map and the Disk and Partitions List are the main tools to get information on the properties of hard disks and
partitions available in the system. To know more on the subject, please consult the corresponding chapters of the
Interface Overview chapter.
Viewing Image Properties
General information on backup archives can be obtained with the following tools:
Using the Restore Wizard
Click the Backup & Restore tab on the Ribbon Panel, then select Restore.
There are other ways to start up this function, please consult the Interface Overview
chapter to know more on the subject.
At first, the wizard displays the Welcome page – simply click the Next button at the foot of the dialog window.
The next page refers to Browse for Archive. Here you can find the required image in the browser-like window.

41
Copyright© 1994-2014 Paragon Software GmbH. All rights reserved.
The section below (i.e. Archive File Details) displays a short description of the selected image, including:
Information on a type of the archive contents (whether it is sector-based or file-based),
Whether the archive is compressed or not,
Whether the archive is password protected or not,
The date, when the archive was created.
Moreover, on this page you’ve got the possibility to create new folders, delete existing files/folders or map network
drives by clicking the appropriate buttons.
The next page (i.e. What to restore) displays detailed information about the contents of the archive.

42
Copyright© 1994-2014 Paragon Software GmbH. All rights reserved.
If you want to restore the image contents, click the Next button. In order to cancel, click the Cancel button.
Data Backup and Rescue
In this chapter you will find all the information necessary to establish a reliable data protection system.
Creating Backup Images
Depending on a type of information you need to protect and the way this information should be processed, the program
offers a number of handy backup wizards. To make your job with the program as easy and convenient as possible, all
backup wizards share similar work algorithm. By going through steps of the wizard, you configure all the necessary
settings to launch the backup operation. To minimize the possibility of making any mistake, the wizard provides auxiliary
information on every single option. Moreover you can get an in-depth description to any setting, control, or field of the
wizard just by clicking the hint button and then the object you need.
Backup Wizard Startup
In the Main Menu: select Wizards > Back up a Disk or Partition…
There are other ways to start up this function, please consult the Interface Overview
chapter to know more on the subject.
Backup Wizard Setup
The wizard offers the following steps to accomplish the backup operation:

43
Copyright© 1994-2014 Paragon Software GmbH. All rights reserved.
The object to back up. You can back up either an entire disk or separate partitions of the disk (primary,
extended or logical). In case of backing up an entire disk, you’ve got the possibility to include into the image
such disk elements as the Master Boot Record (MBR) and the first track of the hard disk. This can be very helpful
for serious disk recovery procedures.
Backup destination. The wizard allows saving backup archives to local or network drives, to physical partitions
(without drive letters assigned), or burning them to CD/DVDs. You need to select a destination, taking the
estimated archive size and available space on the backup destination into account.
Name and location of the resulted image. Provide a file name for the new image and its exact location. The
program automatically offers an easy to understand name containing the date and the time of the archive
creation, which can anyway be modified.
The program automatically calculates size of the future archive and informs the user about
space available on the selected destination.

44
Copyright© 1994-2014 Paragon Software GmbH. All rights reserved.
Archive Comment. You can add some additional description to the archive that will later help to distinguish it
from the others.
In addition, there is the possibility to make further detailed settings (although the default values will do in most cases).
To activate the advance mode, you need to mark the appropriate option on the second page of the wizard. When it is
marked, the next page enables to define:
Whether the archive integrity will be controlled.
Checking archive integrity enables to guarantee that all backup images created with the
program are 100 percent flawless. Nevertheless if you decided not to control the archive
integrity, the backup operation would take about 3-5% less time.
Whether image file names will be set automatically in complex archives.
Compression level for the backup image (including the No compression variant).
Whether the archive will be split (if yes, you can set the maximum size for the archive files).
Splitting images enables to tackle issues caused by a file size limitation of some file
systems.
Whether the archive will be protected by password.
Whether the selected disk (or the selected partition) will be copied in the sector-to-sector mode (including
unused sectors as well).
Whether the OS auxiliary files (pagefile.sys, hyberfil.sys) will be included in the backup image.
Recording speed when the user wants to burn the backup image onto CD/DVDs.
ISO image folder where the archive that is to be recorded on a disc, is placed.
Whether the operation will be performed without rebooting the system. The program needs to reboot the
system in order to have exclusive access to processing data. In a Windows environment this is difficult to
achieve because even when all the other applications are closed, the system service programs are still running.
However, there is a way to avoid rebooting. The mode of processing the backup operation without rebooting is
named Hot Processing. You can also define specific parameters for the Hot Processing mode.
Result
After the backup operation is completed you receive an image of the selected object. This image is placed into the
specified destination, its features defined by the wizard.

45
Copyright© 1994-2014 Paragon Software GmbH. All rights reserved.
Available operation scenarios:
Backing up a hard disk or partition to external media (CD/DVD)
Backing up a hard disk or partition to a network drive
Backing up a dual boot Mac to an external USB drive
Restoring System and Data
The program includes a convenient and reliable restore wizard. With its help you can restore all types of backup images
created with the program. It provides easy to understand instructions to configure and perform all the necessary
settings. Moreover you can get an in-depth description to any setting, control, or field of the wizard just by clicking the
hint button and then the object you need.
Startup
Click the Backup & Restore tab on the Ribbon Panel, then select Restore.
There are other ways to start up this function, please consult the Interface Overview
chapter to know more on the subject.
Setup
The wizard offers the following steps to accomplish the restore operation:
A backup image to be restored. The Browse for Archive page enables to find a backup image you need. The
section below (i.e. Archive File Details) will also display a short description of the selected image.
Moreover, on this page you’ve got the possibility to create new folders, delete existing files/folders or map
network drives by clicking the appropriate buttons.

46
Copyright© 1994-2014 Paragon Software GmbH. All rights reserved.
To know more on the subject, please consult the Viewing Image Properties chapter.
File Backup Restore
Data to restore. You’ve got the option to restore not only the entire archive, but separate items of it (the so
called selective restore functionality) by marking checkboxes next to the data items you need.
A place to restore. From the pull-down list you can choose whether to restore contents of the backup image to
its original location or specify some other one.
Besides if you select the Original location option, you can additionally define whether to replace already existing
files during the restore operation (good for recovering presumably corrupted files) or leave them intact (good
for recovering accidentally deleted files).
Sector Backup Restore
Data to restore. You’ve got the option to restore not only the entire archive, but separate items of it (the so
called selective restore functionality) by marking checkboxes next to the data items you need.

47
Copyright© 1994-2014 Paragon Software GmbH. All rights reserved.
If you select separate files or folders to restore, the wizard will continue working as though
you’ve got to do with a file backup.
A place to restore. Selecting the destination, please note - all contents on the disk selected for restoring
purposes will be deleted during the operation.
To help you get a clear-cut picture of the operation outcome, the program allows inspecting the resulted disk
layout.
Restoring Partition:
Size of the restored volume and free space before and after it on the disk.

48
Copyright© 1994-2014 Paragon Software GmbH. All rights reserved.
Drive letter assignment after restore. The pull-down list contains vacant drive letters that can be associated
with the restored partition.
Create new EFI boot entry for destination drive. If you’ve got to do with a 64-bit Windows configured to the
uEFI boot mode, the following option will become available for you to define what instance of Windows OS
you’d like to boot from once the operation is over. Anyway you can specify a bootable device at any time
through Boot Corrector.
The option above will be available to the user only if the target disk becomes Bootable GPT
as a result of the migration process.
Restoring Hard Disk:
All contents on the disk selected for restoring purposes will be deleted during the
operation.
Copy data and resize partitions proportionally. If this option is activated, the program proportionally changes
the size of partitions keeping their relative order intact. The option can be useful when restoring to a larger hard
disk.
Perform surface test. Define whether the surface test will be accomplished during the operation or not.
Create new EFI boot entry for destination drive. If you’ve got to do with a 64-bit Windows configured to the
uEFI boot mode, the following option will become available for you to define what instance of Windows OS
you’d like to boot from once the operation is over. Anyway you can specify a bootable device at any time
through Boot Corrector.

49
Copyright© 1994-2014 Paragon Software GmbH. All rights reserved.
The option above will be available to the user only if the target disk becomes Bootable GPT
as a result of the migration process.
Result
The wizard will restore the archived data, and make it available to use in the operating system.
To make Windows bootable on different hardware, please additionally complete the P2P
Adjust OS Wizard.
Available operation scenarios:
Restoring a system partition from external media (CD/DVD)
Restoring a system partition from a network drive
Restoring a system partition from a local drive
Restoring a dual boot Mac from an external USB drive
Restoring separate files and folders from a backup
Copy Tasks
In this chapter you will find all the information necessary to make a copy of a hard disk or a separate partition.
Cloning Hard Disks
You can clone a hard disk of any file system. During the hard disk copying process, the program moves controlling
records of used partitioning scheme, the bootstrap code and on-disk partitions. That’s why this operation cannot be
substituted by simply copying all on-disk partitions.
Copy Hard Disk Wizard
The Copy Hard Disk Wizard is a traditional-like wizard. By going through its steps, you configure all the necessary
settings to launch the copy operation. To minimize the possibility of making any mistake, the wizard provides auxiliary
information on every single option. Moreover you can get an in-depth description to any setting, control, or field of the
wizard just by clicking the hint button and then the object you need.
You need at least two hard disks to carry out this operation.
Startup
Click the Copy & Migration tab on the Ribbon Panel, then select Copy Hard Disk.

50
Copyright© 1994-2014 Paragon Software GmbH. All rights reserved.
There are other ways to start up this function, please consult the Interface Overview
chapter to know more on the subject.
Setup
The wizard offers the following steps to accomplish the copy hard disk operation:
The hard disk to copy. Select a hard disk you want to copy.
- Use exclude masks. By default the program doesn’t take into account exclude filters set in the Settings
dialog. If you need to use them, please mark the checkbox and see existing/specify additional filters on the
next page of the wizard.
- Don’t estimate size after excludes. You can save time by suppressing calculation of the resulted amount of
data to copy after using excludes. Please note however, if you use this option, drives that smaller in size
than the source disk will be unavailable to use as destination.
The target hard disk. Select a hard disk (if several) where all data of the source disk will be copied to.
Copy parameters. The wizard enables to specify the following options:

51
Copyright© 1994-2014 Paragon Software GmbH. All rights reserved.
Copy options
- HDD raw copy to copy the hard disk in the sector-by-sector mode, thus ignoring its information structure (e.g.
unallocated space or unused sectors of existing partitions will be processed as well). This can help to avoid
problems with hidden data created by certain applications or the system administrator. However, it will take
more time to accomplish the operation.
- Partition raw copy to copy the on-disk partitions in the sector-by-sector mode to successfully process
unknown file systems. However it is not recommended to enable this option when working with supported file
systems as it takes more time to accomplish the operation.
- Create new EFI boot entry for destination drive. If you’ve got to do with a 64-bit Windows configured to the
uEFI boot mode, the following option will become available for you to define what instance of Windows OS
you’d like to boot from once the operation is over. Anyway you can specify a bootable device at any time
through Boot Corrector.
The option above will be available to the user only if the target disk becomes Bootable GPT
as a result of the migration process.
Resize options
- Remove free blocks between partitions not to keep blocks of free space between partitions on the targeted
hard disk.
- Copy data and resize partitions proportionally to make the program proportionally change the size of
partitions keeping their relative order intact. The option can be useful when upgrading the hard disk to a larger
one.
Result
After the operation is completed, you receive a fully functional duplicate of the existing hard disk.
To make Windows bootable on different hardware, please additionally complete the P2P
Adjust OS Wizard.
Available operation scenarios:
Migrating system to a new HDD (up to 2.2TB in size)

52
Copyright© 1994-2014 Paragon Software GmbH. All rights reserved.
Cloning Partitions
You can duplicate partitions to protect oneself from downtime in case of a system malfunction or for cloning sample
partitions. The program enables to duplicate all partition data including files, the exact structure of directories and file
system metadata (location of files, security information, access quotas, etc.).
The Copy Partition Wizard will help you copy a partition of any file system. To minimize the possibility of making any
mistake, the wizard provides auxiliary information on every single option. Moreover you can get an in-depth description
to any setting, control, or field of the wizard just by clicking the hint button and then the object you need.
Startup
Click the Copy & Migration tab on the Ribbon Panel, then select Copy Partition.
There are other ways to start up this function, please consult the Interface Overview
chapter to know more on the subject.
Setup
The wizard offers the following steps to accomplish the copy partition operation:
The partition to copy. Select a partition you want to copy.
Destination disk. Select a hard disk with enough unallocated space to perform the operation.
The program enables to copy a partition to a block of free space, which is smaller than the
partition itself, taking into account only actual amount of data.
Copy parameters. The wizard enables to specify the following options:

53
Copyright© 1994-2014 Paragon Software GmbH. All rights reserved.
- Partition size. Define the size (in Mb) of the copied partition.
- Free space before. Define the position (in Mb) of the copied partition relative to the beginning of the available
range of disk space.
- Free space after. Define the amount of trailing free space (in Mb) at the end of the available range of disk
space.
Partition size and position may also be defined by using the drag-and-drop technique. To do
that, just carry out the required operation on the Disk Map.
- Create new EFI boot entry for destination drive. If you’ve got to do with a 64-bit Windows configured to the
uEFI boot mode, the following option will become available for you to define what instance of Windows OS
you’d like to boot from once the operation is over. Anyway you can specify a bootable device at any time
through Boot Corrector.
The option above will be available to the user only if the target disk becomes Bootable GPT
as a result of the migration process.
Result
After the operation is completed you receive a fully functional duplicate of the existing partition.
To make Windows bootable on different hardware, please additionally complete the P2P
Adjust OS Wizard.
Partition Management
In this chapter you will find all the information necessary to carry out partitioning operations supported by the program.
Basic Partitioning Operations
Here you can learn how to accomplish basic partitioning operations (create, format, delete).
Creating Partitions
The program provides the ability to create a new partition within a block of un-partitioned space.

54
Copyright© 1994-2014 Paragon Software GmbH. All rights reserved.
Restrictions
1. Do not use the Create Partition function in order to undelete the last deleted partition.
2. The program allows creating new partitions only within blocks of un-partitioned space. It cannot convert a free
space on an existing partition to a new partition.
3. The program cannot create new partitions on Dynamic Disks.
Create Partition Wizard Startup
Click the Partitioning tab on the Ribbon Panel, then select Create Partition.
There are other ways to start up this function, please consult the Interface Overview
chapter to know more on the subject.
Dialog Startup
1. Select a block of free space on the Disk Map;
2. Call a context menu for the selected object by the right mouse click, then select Create Partition.
There are other ways to start up this function, please consult the Interface Overview
chapter to know more on the subject.
Create Partition Wizard Setup
The wizard offers the following steps to accomplish the operation:
Partition destination. Select a hard disk (if the computer has several hard disks) and then choose position for
the future partition on the disk: at the end (preferable), at the beginning or somewhere in the middle between
other partitions.

55
Copyright© 1994-2014 Paragon Software GmbH. All rights reserved.
By default, the program allows you to create a new partition only as the last primary or as
the last logical drive within the extended partition. However, by activating the advance
mode on the first page of the wizard you can remove this restriction that in its turn might
result in some boot problems.
Partition size. There is no restriction on size of the future partition, merely depending on space available on the
hard disk.
If there is not enough free space in one block, the wizard enables to redistribute free space, joining all free
space blocks together into one united block and moving partitions when necessary. If the total amount of free
space is still not enough, it is possible to split a fragment of space from one of the existing partitions, thus
resizing it.
If a partition to resize is locked and cannot be processed, the wizard makes the system
reboot to create the partition and then automatically boots the system again. (The
rebooting mechanism is different for different versions of Windows.)
You can also choose whether the future partition will be primary or logical by marking the appropriate
checkbox.
Partition properties. On the next page of the wizard you can set a number of additional parameters:
- Partition type. From the pull-down list select a file system the newly created partition will be formatted to,
otherwise the partition will remain unformatted (so that it will not be ready to use).

56
Copyright© 1994-2014 Paragon Software GmbH. All rights reserved.
- Volume label. Enter a label for the selected partition in this textual field. It is an irrelevant parameter usually
used for drive identification.
- Surface test level. Define the level of the surface check to make the program find bad and unstable sectors and
mark them unusable in the file system metadata.
Dialog Setup
Initially the program suggests some consistent values for all parameters. In most cases, you can just press the Yes
button to confirm the operation.
Define whether the partition will be Primary, Extended or Logical. You can choose the desired partition type
from the pull-down list. As a matter of fact, the available alternatives fundamentally depend on the selected
block of free space - within the Logical free space, only Logical partitions can be created; Within the Primary free
space, both Primary partitions or the Extended Partition can be created.
Partition Size. Define the size (in Mb) of the new partition.
Free space before. Define the position (in Mb) of the new partition relative to the beginning of the block of free
space.
Free space after. Define the amount of trailing free space (in Mb) at the end of the new partition.
Partition size and position may also be defined by using the drag-and-drop technique. To do
that, just carry out the required operation on the Disk Map. The virtual operations are to be
available.
File system for new partition. From the pull-down list select a file system the newly created partition will be
formatted to, otherwise the partition will remain unformatted (so that it will not be ready to use).

57
Copyright© 1994-2014 Paragon Software GmbH. All rights reserved.
Volume label. Enter a label for the selected partition in this textual field. It is an irrelevant parameter usually
used for drive identification.
Drive letter assignment. The pull-down list contains vacant drive letters that can be associated with the newly
formatted partition.
In addition, there is the possibility to make further detailed settings (although the default values will do in most cases).
To activate the advance mode, you need to click the More options button at the foot of the dialog page. Depending on
the chosen file system, the following options become available:
Use OS built-in routine. Mark the option to restrict the available values according to the used OS.
The amount of sectors per cluster. Define the Cluster Size for the formatted partition with this spinner control.
Number of available options depends on the selected file system type.
Result
After the operation is completed you receive a fully functional partition.
Formatting Partitions
Any partition should contain some file system to be used for keeping data. The process of installing a file system is
commonly known as formatting. A huge variety of file systems have been developed these days.
Supported File Systems
The program provides the ability to format partitions of the following file systems:
- FAT12 & FAT16
- FAT32
- HFS+
- NTFS
- Ext2
- Ext3
- Ext4
- Linux Swap v. 2
Wizard Startup
Click the Partitioning tab on the Ribbon Panel, then select Format Partition.

58
Copyright© 1994-2014 Paragon Software GmbH. All rights reserved.
There are other ways to start up this function, please consult the Interface Overview
chapter to know more on the subject.
Dialog Startup
1. Select a partition on the Disk Map;
2. Call a context menu for the selected object by the right mouse click, then select Format Partition.
There are other ways to start up this function, please consult the Interface Overview
chapter to know more on the subject.
Wizard Setup
The wizard offers the following steps to accomplish the operation:
Partition to format. Select a hard disk (if the computer has several hard disks) and then the required partition to
format.
As a result of this operation contents of the selected partition will be lost.
Partition properties. On the next page of the wizard you can set the following partition parameters:
- Partition type. From the pull-down list select the desired file system type. In fact, the program displays only
those file systems that can correctly be placed to the selected partition, taking its capacity into account.

59
Copyright© 1994-2014 Paragon Software GmbH. All rights reserved.
- Volume label. Enter a label for the selected partition in this textual field. It is an irrelevant parameter usually
used for drive identification.
- Drive letter assignment. The pull-down list contains vacant drive letters that can be associated with the newly
formatted partition.
In addition, there is the possibility to make further detailed settings (although the default values will do in most cases).
To activate the advance mode, you need to mark the appropriate option at the foot of the page. When it is marked, the
next page enables to define:
Use OS built-in routine. Mark the checkbox to restrict the available values according to the used OS.
The amount of sectors per cluster. Define the Cluster Size for the formatted partition with this spinner control.
Number of available options depends on the selected file system type.
Dialog Setup
Initially the program suggests some consistent values for all parameters. In most cases, you can just press the Format
button to confirm the operation.
File system. From the pull-down list select the desired file system type. In fact, the program displays only those
file systems that can correctly be placed to the selected partition, taking its capacity into account.
Volume label. Enter a label for the selected partition in this textual field. It is an irrelevant parameter usually
used for drive identification.
In addition, there is the possibility to make further detailed settings (although the default values will do in most cases).
To activate the advance mode, you need to click the More options button at the foot of the dialog page. Depending on
the chosen file system, the following options become available:
Use OS built-in routine. Mark the checkbox to restrict the available values according to the used OS.

60
Copyright© 1994-2014 Paragon Software GmbH. All rights reserved.
The amount of sectors per cluster. Define the Cluster Size for the formatted partition with this spinner control.
Number of available options depends on the selected file system type.
Result
After the operation is completed you receive a fully functional partition formatted to the specified file system.
Deleting Partitions
Wizard Startup
Click the Partitioning tab on the Ribbon Panel, then select Delete Partition.
There are other ways to start up this function, please consult the Interface Overview
chapter to know more on the subject.
Dialog Startup
In order to start the operation you should take the following steps:
1. Select a partition on the Disk Map;
2. Call a context menu for the selected object by the right mouse click, then select Create Delete Partition.
There are other ways to start up this function, please consult the Interface Overview
chapter to know more on the subject.
Wizard Setup
The wizard offers the following steps to accomplish the operation:
Partition to delete. Select a hard disk (if the computer has several hard disks) and then the required partition to
delete.

61
Copyright© 1994-2014 Paragon Software GmbH. All rights reserved.
As a result of this operation contents of the selected partition will be lost.
Merge free blocks. As a result of the operation you may get several blocks of the unallocated space on the hard
disk. So choose whether to merge them all and place at the beginning of the disk or at the end by selecting the
required operation from the pull-down list.
Dialog Setup
Initially the program suggests you just to remove references to the selected partition from the Partition Table.
Enter the volume label to confirm deleting. To confirm deletion of the selected partition, enter its Volume
Label. The current volume label is displayed above.
Do not ask volume label next time. Mark the option to inhibit confirmation next time you start the dialog.
Result
By default, the operation takes only a fraction of a second. However, the program waits until Windows completes the
modification of the disk layout.

62
Copyright© 1994-2014 Paragon Software GmbH. All rights reserved.
Advanced Partitioning Operations
Here you can learn how to accomplish advanced partitioning operations.
Undeleting Partitions
When simply deleting a partition (without additional wiping) disk management software only removes references to it in
the Partition Table, thus leaving the possibility to recover it later.
The program enables to find and recover these partitions. A restored partition will be fully functional, as long as other
partitions were not created, moved or exceeded the disk space occupied by that partition. That is why the program
offers this function only for blocks of free space.
The operation can be accomplished with the Undelete Partition Wizard.
Startup
Click the Partitioning tab on the Ribbon Panel, then select Undelete Partitions.
There are other ways to start up this function, please consult the Interface Overview
chapter to know more on the subject.
Setup
The wizard offers the following steps to accomplish the undelete partition operation:
Free blocks to scan for lost partitions. Choose a free block from a tree-like list of available hard disks.
Search method. By default, the wizard selects the fastest search method for your operating system. In most
cases that will do to find any accidentally deleted partition. However if you're under Windows XP for instance
(the Conventional Search option is selected), but the deleted partition you're looking for has been created with
the Disk Management utility under Vista, the wizard won't be able to find this partition, unless you manually
select the appropriate option (Quick Search for Partitions Created by Vista or Later OS). Moreover if the wizard
still fails to find the partition you need, you can select the Thorough Search option to scan every single sector in
the specified search area to get the most accurate results.

63
Copyright© 1994-2014 Paragon Software GmbH. All rights reserved.
To know more on the available search methods, please use the context sensitive hint
system.
File system filter. By default, the wizard will search for all known file systems. However, by clicking on the
appropriate option on the second page of the wizard, you can specify only those file systems you need.
A partition to undelete (if several). By default, the program searches records of any deleted partition ever
existed on the selected block of free space. So you can get several partitions to choose from.
Most likely the required partition will be found first. If so, you may abort the search operation by pressing the
Stop search button.
Result
After the operation is completed you receive a fully functional partition.
Changing Partition Attributes
This chapter explains how you can change partition attributes (Active flag, Hidden flag, Volume Label, etc.).
Mark Partition Active/Inactive
The program enables to set an active/inactive flag for primary partitions of a hard disk. By default, an operating system
will boot only if its partition is active or bootable.
In order to mark a partition active/inactive you should take the following steps:
1. Select a primary partition on the Disk Map.
2. Call a context menu for the selected object by the right mouse click, then select Mark Partition as
Active/Inactive.

64
Copyright© 1994-2014 Paragon Software GmbH. All rights reserved.
There are other ways to start up this function, please consult the Interface Overview
chapter to know more on the subject.
3. The operation will be performed immediately after confirmation.
There can only be one active partition on a hard disk, otherwise your operating system will
fail to boot.
Hide/Unhide Partition
The program allows you to hide/unhide primary and logical partitions. By default, an operating system does not mount
hidden partitions, thus preventing access to their contents.
In order to hide/unhide a partition you should take the following steps:
1. Select a partition on the Disk Map.
2. Call a context menu for the selected object by the right mouse click, then select Hide/Unhide Partition.
There are other ways to start up this function, please consult the Interface Overview
chapter to know more on the subject.
3. The operation will be performed immediately after confirmation.
It is strongly recommended not to hide the system partition. Otherwise your operating
system will fail to boot.
Set Label of a Partition
The Partition Label is a small textual field (up to 11 characters) that is located in the partition's boot sector. It is
detectable by any partitioning tool and is used for notification purposes only.
In order to change a partition label you should take the following steps:
1. Select a partition on the Disk Map.
2. Call a context menu for the selected object by the right mouse click, then select Change Volume Label.

65
Copyright© 1994-2014 Paragon Software GmbH. All rights reserved.
There are other ways to start up this function, please consult the Interface Overview
chapter to know more on the subject.
3. Enter a label for the selected partition.
4. The operation will be performed immediately after confirmation.
Hard Disk Management
In this chapter you will find all the information necessary to carry hard disk operations supported by the program.
Converting Dynamic MBR to Basic
The program allows you to convert a dynamic MBR disk containing simple volumes into a basic one while keeping its
contents intact.
In order to convert a dynamic MBR disk into basic you should take the following steps:
1. Select a dynamic MBR disk containing simple volumes on the Disk Map.
2. Call a context menu for the selected object by the right mouse click, then select Convert to Basic…
3. Set the required number of primary partitions if necessary. According to the DOS partitioning scheme a hard
disk can have up to four Primary partitions. If there is an Extended partition on the disk, only three primary
partitions are allowed. That is why if a dynamic disk contains several simple volumes the program enables to
choose the number of primary partitions. The rest of them if any will automatically be converted to logical disks
within the Extended partition.
The program can only process dynamic disks containing solid simple volumes (without

66
Copyright© 1994-2014 Paragon Software GmbH. All rights reserved.
extension).
Converting GPT to Basic MBR
The program allows you to convert a basic or a dynamic GPT disk containing simple volumes into a basic MBR disk while
keeping its contents intact.
In order to convert a basic or a dynamic GPT disk into a basic MBR disk you should take the following steps:
1. Select a basic or a dynamic GPT disk containing simple volumes on the Disk Map.
2. Call a context menu for the selected object by the right mouse click, then select Convert to Basic MBR Hard
Disk…
3. Set the required number of primary partitions if necessary. According to the DOS partitioning scheme a hard
disk can have up to four Primary partitions. If there is an Extended partition on the disk, only three primary
partitions are allowed. That is why if a GPT disk contains several volumes the program enables to choose the
number of primary partitions. The rest of them if any will automatically be converted to logical disks within the
Extended partition.
The program can only process dynamic GPT disks containing solid simple volumes (without
extension).
Converting Basic MBR to GPT
The program allows you to easily convert a basic MBR disk into a basic GPT disk while keeping its contents intact. The
operation is quite safe for the on-disk data, but you should know that only 64-bit Windows OSes since Vista are able to
boot from this type of disks. So if you’ve got a 32-bit Windows OS accommodated on a disk you’d like to convert to GPT,
it won’t start up after the operation is over.
In order to convert a basic MBR disk to a basic GPT you should take the following steps:
1. Select a basic MBR hard disk on the Disk Map.
2. Call a context menu for the selected object by the right mouse click, then select Hard Disk > Convert to GPT
hard disk.

67
Copyright© 1994-2014 Paragon Software GmbH. All rights reserved.
3. The operation will be performed immediately after confirmation.
The program can only convert basic MBR disks.
Updating MBR
The program enables to overwrite the current bootable code in the MBR (Master Boot Record) by the standard
bootstrap code. This can help to repair a corrupted bootable code of a hard disk resulted from a boot virus attack or a
malfunction of boot management software.
In order to update MBR of a hard disk you should take the following steps:
1. Select a hard disk on the Disk Map.
2. Call a context menu for the selected object by the right mouse click, then select Update MBR.
There are other ways to start up this function, please consult the Interface Overview
chapter to know more on the subject.
3. The operation will be performed immediately after confirmation.
Changing Primary Slot
Different operating systems apply different approaches to enumeration of the primary partitions.
In Linux:
In Linux, every partition has a special symbolic name that encodes a hard disk containing a partition, and a partition
itself. Partitions are addressed and accessed by using their symbolic names. Symbolic names are automatically
generated by Linux in accordance with the order of hard disks in BIOS and the order of partition records in the Partition
Table. Thus changing enumeration of the primary partitions can lead to changing of paths to some important resources.
In DOS:
The last versions of MS-DOS use a rather sophisticated algorithm for a drive letter assignment. A drive letter, which is
assigned to a partition, depends on the order of records in the Partition Table. Thus changing enumeration of the

68
Copyright© 1994-2014 Paragon Software GmbH. All rights reserved.
primary partitions affects the drive letters assignment. In early versions of MS-DOS, it could even lead to the
unavailability of a partition.
The program provides the ability to change enumeration of the primary partitions. This feature will allow you to fix
problems concerning an inappropriate order of partitions.
In order to modify enumeration of the primary partitions you should take the following steps:
1. Select a hard disk on the Disk Map.
2. Call a context menu for the selected object by the right mouse click, then select Change Primary Slot.
There are other ways to start up this function, please consult the Interface Overview
chapter to know more on the subject.
3. In the opened dialog you can see the current enumeration of the primary partitions of the selected hard disk in
the Partition Table. To help you distinguish partitions from one another, the program provides the following
parameters for every partition:
- Slot
- Volume
- Partition type
- File system
- Partition size
- Volume label
There are two buttons on the right to move the selected partition up and down within the primary part of the
Partition Table.
4. The operation will be performed immediately after confirmation.

69
Copyright© 1994-2014 Paragon Software GmbH. All rights reserved.
Task Scheduling
Automation of operations can really help you out when you’ve got to accomplish certain routine operations on a regular
basis as it enables to execute them without your involvement while optimizing your computer’s work-load.
Setting a Timetable
Thanks to the embedded Scheduler, you can set a timetable for execution of any operation. It has two categories for
time settings (these correspond to appropriate items in the Schedule type menu):
Initiating the operation by an event:
- One time only (i.e. the Once item)
- When the system starts (i.e. the At System Startup item)
- When the user logs on (i.e. the At Logon item).
Initiating the operation periodically (i.e. Daily, Weekly, Monthly).
You need to select one of the variants. Depending on your choice, the scheduler displays a form that enables to set a
timetable.
To run the task in the log-off mode, please specify administering login info by following the
appropriate link in the left lower corner of the page.
The Shutdown System on Complete option enables to automatically switch off the
computer on the successful accomplishment of the operation.

70
Copyright© 1994-2014 Paragon Software GmbH. All rights reserved.
Managing Tasks
All scheduled tasks are placed in a separate list, which can be retrieved by clicking the Schedule tab on the Ribbon Panel:
On every task you can get in-depth information, including:
The task name
The full path to the generated script of the task
Scheduled time of launch
Statistics on the last launch
Scheduled time of the next launch
Used account information
Comments to the task
To easily manage tasks, the program enables to arrange them according to a certain characteristic just by clicking on the
required property.
This feature can be particularly beneficial when the Scheduled Tasks list contains too many
items.
You can also enable/disable, rename, delete, refresh or modify properties of the selected task.
Task Editor
With the Task Editor you can easily modify properties of scheduled tasks. To do that, you should take the following
steps:
1. Select a task on the Scheduled Tasks list.
2. Click the Properties button on the Scheduled Tasks list.
There are other ways to start up this function, please consult the Interface Overview
chapter to know more on the subject.

71
Copyright© 1994-2014 Paragon Software GmbH. All rights reserved.
3. In the opened dialog window you can see two tabs - General and Schedule. Click the General tab to modify:
Full path to the macro-command program-interpreter, which describes the scheduled task;
Command line for starting the interpreter (i.e. the task described in macro-language)
Comments referring to the task
The option of enabling/disabling the task.
By clicking the Schedule tab you can modify the task timetable.
In order to apply the changes, you need to click the Apply button at the foot of the dialog.
Creating a Scheduled Task
You can set a timetable for execution of any operation. For backup and copy operations the program offers handy
wizards, while all the others can be scheduled with the Save to Scheduler dialog.
To create a scheduled task you should take the following steps:
1. Make sure the virtual mode of execution is enabled;
2. Carry out with the program all operations you need to schedule;
3. Call the Save to Scheduler dialog by clicking its icon on the Virtual Operations Bar;

72
Copyright© 1994-2014 Paragon Software GmbH. All rights reserved.
4. In the opened dialog enter the required task name and specify the task timetable;
5. The operation will be performed immediately after confirmation.
This command is unavailable if there are no operations on the List of Pending Operations.
Scripting
The program actions can also be represented in form of a script. The script describes the appropriate operation with
macro-language commands. There is an interpreter utility - SCRIPTS.exe, which is included in the program installation
package. This utility works in the unattended mode, which enables to automate operations.
Startup
You have no need to write a script since the program has a convenient interface for such a task. In order to generate a
script on the base of the entered parameters of the required operation, you should take the following steps:
1. Make sure the virtual mode of execution is enabled;
2. Carry out with the program all operations you need to be scripted;
3. Call the Generate Script dialog by clicking its icon on the Virtual Operations Bar.
Setup
Initially the program suggests some consistent values for all parameters. In most cases, you can just press the Generate
button to confirm the operation.

73
Copyright© 1994-2014 Paragon Software GmbH. All rights reserved.
Script file name and location. By default, the program offers to add the script to the Task List with a name
containing its creation date and time. Unmark the Add to Task List checkbox to define an exact location and a
filename for the script file. The default file extension that is reserved for scripting files is .psl, which however can
be modified.
Add to Task List. By default, the script will be automatically added to corresponding list. If necessary, add a
small comment to it.
In addition, there is the possibility to make further detailed settings (although the default values will do in most cases).
To activate the advance mode, you need to click the More options button at the foot of the dialog page, so you will be
able to define:
Interaction with the user. Mark the option to pause the script interpreter during the execution to prompt the
user’s confirmation or other input. Otherwise the program will not stop using default values for parameters if
needed.
Commit after each operation. Mark the option to commit changes after each operation.
Check for errors after each operation. Mark the option to insert a special code in script, which checks the status
of the last executed operation and stops the script processing if there are errors of any kind.
Discard all operations on close. Mark the option to empty the List of Pending Operations after generating the
script.
Result
After the operation is completed you receive a new script file. It is placed into the specified destination, its features
defined in the dialog.

74
Copyright© 1994-2014 Paragon Software GmbH. All rights reserved.
This command is unavailable if there are no operations on the List of Pending Operations.
To learn more about scripts please consult the Paragon Scripting Language manual.
Extra Functionality
This chapter describes the supplementary functionality available in the program.
View Partition/Hard Disk Properties
The program enables to obtain in-depth information on the properties of hard disks and partitions. Besides the general
information, such as capacity, used space or file system type it provides the possibility to get info on hard disk geometry,
cluster size, exact partition location, etc.
To get properties on a partition/hard disk, please do the following:
1. Choose a partition/hard disk on the Disk Map.
2. Call a context menu for the selected object by the right mouse click, then select Properties…
There are other ways to start up this function, please consult the Interface Overview
chapter to know more on the subject.
In the opened dialog information will be grouped according to its properties, thus by clicking tabs you can get
information you need.

75
Copyright© 1994-2014 Paragon Software GmbH. All rights reserved.
Volume Explorer
Volume Explorer is a special tool to browse and export contents of the local mounted/unmounted volumes formatted to
FAT16, FAT32, NTFS, Ext2FS, Ext3FS, Ext4FS, reFS file systems. Besides it enables to access Paragon backups as regular
folders to explorer their contents or to retrieve certain files.
Click the Volume Explorer tab on the Ribbon Panel to open it:
Call a context menu for the selected file/folder by the right mouse click to export it to some other location (local or
network drive, etc.).

76
Copyright© 1994-2014 Paragon Software GmbH. All rights reserved.
Available operation scenarios:
Restoring separate files and folders from a backup
The current version of the program does not enable to access pVHD images and file
archives with Volume Explorer.
File Transfer Wizard
File Transfer Wizard is designed to make such operations as copying of separate files/directories or burning of them to
CD/DVD as easy and convenient as possible. It may be of particular use in case of a system malfunction, caused either by
a virus attack or files corruption, in order to get the system back on track again. Besides it provides access to Paragon
backups as regular folders to browse through their contents or copy required files.
Startup
Click Tool Button, then select File Transfer Wizard.
There are other ways to start up this function, please consult the Interface Overview
chapter to know more on the subject.

77
Copyright© 1994-2014 Paragon Software GmbH. All rights reserved.
Setup
The wizard offers the following steps to accomplish the transfer operation:
Place to look for files/directories. Select a source disk from the pull-down list in the left pane of the page. The
program enables to process both mounted and unmounted (without drive letter assigned) partitions. Besides it
is possible to map a network drive.
Object(s) of operation. Choose files/directories you want to copy and place them to Clipboard by pressing the
Add button. To delete a file/directory from the Clipboard, select it in the Clipboard pane and press the Remove
button. You can also create a new folder, rename or irreversibly delete existing files/directories of the left pane
by pressing the appropriate buttons.
Files/directories deleted from the Clipboard remain intact on source disks.
Destination to store the object(s). The File Transfer Wizard allows copying data to local or network drives, to
physical partitions (without drive letters assigned), or burning them to CD/DVDs. Choose the way the data will
be stored.
Revision of changes. The Transfer Summary page provides structurally divided information on all the actions
made in the wizard. Check the changes and come back to any step of the wizard (if necessary) by following the
required hyperlink.

78
Copyright© 1994-2014 Paragon Software GmbH. All rights reserved.
Result
After the operation is completed the required data will be placed into the specified destination.
Available operation scenarios:
Copying of data from the corrupted system disk to another hard disk
Burning of data from the corrupted system disk to CD/DVD
Copying of data from a backup to the corrupted system partition
Restoring separate files and folders from a backup
Mount Partition
The program enables to assign or remove drive letters of existing formatted partitions.
Assign Drive Letter
In order to mount a partition you should take the following steps:
1. Select a partition on the Disk Map.
2. Call a context menu for the selected object by the right mouse click, then select Assign Drive Letter…
There are other ways to start up this function, please consult the Interface Overview
chapter to know more on the subject.
3. Specify a drive letter for the selected partition. Initially the program suggests some consistent value for this
parameter. So you may just press the Yes button to confirm the operation.
However you can manually define the required letter by selecting it from the pull-down list of available drive
letters.
4. The operation will be performed immediately after confirmation.
Remove Drive Letter
In order to un-mount a partition you should take the following steps:

79
Copyright© 1994-2014 Paragon Software GmbH. All rights reserved.
1. Select a partition on the Disk Map.
2. Call a context menu for the selected object by the right mouse click, then select Remove Drive Letter.
There are other ways to start up this function, please consult the Interface Overview
chapter to know more on the subject.
3. The operation will be performed immediately after confirmation.
Modifying drive letter of the system partition will result in inability to boot the operating
system.
After having processed partitions with installed software, some programs may not run
properly.
Check File System Integrity
The program allows you to check integrity of a file system. It can be used to detect possible file system errors before
performing any operation on a partition.
To start the system integrity check you should take the following steps:
1. Select a partition on the Disk Map.
2. Call a context menu for the selected object by the right mouse click, then select Check File System Integrity
There are other ways to start up this function, please consult the Interface Overview
chapter to know more on the subject.
3. The operation will be performed immediately after confirmation.
Edit/View Sectors
With the built-in Edit/View Sectors tool the program enables to view/edit sectors on existing partitions/hard disks
providing the possibility to directly access and modify sectors, save and restore sectors from specified files, navigate
through the system metadata, etc.
In order to edit/view sectors of a hard disk/partition you should take the following steps:
1. Select a hard disk/partition on the Disk Map.
2. Call a context menu for the selected object by the right mouse click, then select Edit/View Sectors.

80
Copyright© 1994-2014 Paragon Software GmbH. All rights reserved.
There are other ways to start up this function, please consult the Interface Overview
chapter to know more on the subject.
Careless use of the Edit Sectors function may result in the irreversible data corruption.
Send Log Files
The program enables to simplify the procedure of sending support requests to the Paragon Support Team. In case of
having difficulties with handling the program, you, with the help of this very function, can address the company support
engineers and provide them with all the information they need such as the disk layout, performed operations, etc. in
order to tackle the encountered problem. Information of that kind is stored in Log files.
In order to send log files to the Paragon Support Team you should take the following steps:
1. Click Tool Button, then select Send Log Files;
2. Provide a customer name and a product serial number;
3. Give a detailed description on the encountered problem.

81
Copyright© 1994-2014 Paragon Software GmbH. All rights reserved.
By clicking the Send button the built-in mail client will generate a template request with attached compressed log files
and then send it to the Paragon Support Team.
Log files do not contain any confidential information on the operating system settings or
the user documents.
The Send Log Files function is only available when outgoing mail server (SMTP) and the user
e-mail address are properly set. To learn more about it please consult the Settings
Overview chapter.
View Logs
With a handy dialog you can study logs on any operation carried by the program. To make this job as easy as possible, all
the information is structurally divided, besides there is the possibility to see the disk layout before and after an
operation, what is very convenient.
In order to view logs on carried out operations, click Tool Button, then select View Log Files.

82
Copyright© 1994-2014 Paragon Software GmbH. All rights reserved.
Typical Scenarios
This chapter lists a number of the most frequently used scenarios that may be accomplished with the program. You can
find here useful recommendations and descriptions of operations.
Backup Scenarios
Backing up a hard disk or partition to a network drive
To back up an entire hard disk or a separate partition and then place the resulted image to a network share, please do
the following:
1. Click the Backup & Restore tab on the Ribbon Panel, then select Backup to VD.
There are other ways to start up this function, please consult the Interface Overview
chapter to know more on the subject.
2. On the Wizard's Welcome page, click the Next button.
3. On the next page, mark the appropriate option opposite a hard disk’s name or a partition’s name depending on
the chosen task.

83
Copyright© 1994-2014 Paragon Software GmbH. All rights reserved.
You’ve got the option to modify the default backup settings by marking the appropriate
checkbox on this page.
By default the program will take into account exclude filters set in the Settings dialog.
4. Specify location of the resulted image in the Backup destination section. If you’d like to save it locally, either
enter a full path to the target folder in the corresponding field or use the Browse button to find it.
If you’re going to save the backup image on a network share, or a physical partition (a partition that doesn’t
have a drive letter in the system), click on the Browse button. In the opened dialog you can see several options:
- Select Disk Drives to use a local disk as backup destination;
- Select Partitions to use a physical partition as backup destination;
- Select Network Places to use a network place as backup destination;
- Click on the Map Network Drive icon to map a network share to use it as backup destination (our case).

84
Copyright© 1994-2014 Paragon Software GmbH. All rights reserved.
5. To map a network share, please do the following:
- Click the standard browse button [...] to browse for the required network share or manually enter a path to
it;
- Define a letter from the pull-down list of available drive letters;
- Mark the checkbox to make this connection permanent. Otherwise it will only be available for the current
Windows session;
- Specify a user name and password to access the selected network share if necessary.
Click OK when ready.
6. Edit the default archive name and description in the Image details section if necessary.
By default the wizard is configured to back up to pVHD (Paragon Virtual Hard Drive). If you’d like to switch the
resulted virtual container to VHD, VHDX, or VMDK, additionally mark the Change backup settings option. Click
Next to proceed.
7. Select the required container type from the list and specify other advanced parameters if necessary. Please
consult the Settings Overview section for more information. Click Next to proceed.

85
Copyright© 1994-2014 Paragon Software GmbH. All rights reserved.
8. Choose whether to execute the operation immediately after finishing the wizard and applying the pending
changes (only if the virtual mode is enabled) or generate a script file to execute it later.
9. Click Finish to complete the wizard, then apply the pending changes.
This operation can also be accomplished with our recovery media.
Backing up a hard disk or partition to external media (CD/DVD)
To back up an entire hard disk or a separate partition and then burn the resulted image to CD/DVD, please do the
following:
1. Click the Backup & Restore tab on the Ribbon Panel, then select Back up a Disk or Partition.
There are other ways to start up this function, please consult the Interface Overview
chapter to know more on the subject.
2. On the Wizard's Welcome page, click the Next button.
3. On the next page, mark the appropriate option opposite a hard disk’s name or a partition’s name depending on
the chosen task.

86
Copyright© 1994-2014 Paragon Software GmbH. All rights reserved.
You’ve got the option to modify the default backup settings by marking the appropriate
checkbox on this page.
By default the program will take into account exclude filters set in the Settings dialog.
4. On the Backup Destination page, select the Burn the data to CD or DVD option.
5. Select a recordable device on the list of available CD/DVD devices and edit the archive name, if necessary.

87
Copyright© 1994-2014 Paragon Software GmbH. All rights reserved.
Please take into account the Estimated archive size value. It can give you a hint about the
number of CD/DVD discs required for the operation.
6. Add comments to your backup describing its contents.
7. On the Backup Summary page review all parameters of the operation and modify them if necessary. Click the
Next button to start the backup process.
This operation can also be accomplished with our recovery media.
Backing up a dual boot Mac to an external USB drive
To back up a dual boot Mac (Mac OS X and Windows XP/Vista/7/8) and then place the resulted image to an external
USB drive, please do the following:
1. Start up the computer from our Linux/DOS recovery media.
Please use Recovery Media Builder or Boot Media Builder to prepare Paragon's recovery
environments on CD/DVD, flash, or in an ISO-image.
To automatically boot from the recovery media please make sure the on-board BIOS is set
up to boot from CD/USB first.
2. Connect an external USB drive to the computer.
3. Restart the computer. It will be automatically started up into the Linux recovery environment (Normal Mode),
since it’s the only mode that provides support for Mac computers.
4. In the Linux launch menu select Drive Copy.
5. Launch the Backup Wizard by selecting in the Main Menu of the program: Wizards > Backup Wizard.

88
Copyright© 1994-2014 Paragon Software GmbH. All rights reserved.
6. On the Wizard's Welcome page, click the Next button.
7. On the What to back up page, select your Mac hard disk.
8. On the Backup Destination page, select the Save data to any local drive or a network share option.
9. Select an external USB drive as a backup destination.

89
Copyright© 1994-2014 Paragon Software GmbH. All rights reserved.
10. Edit the archive name if necessary.
Please take into account values of the parameters Estimated archive size and Space
available on backup destination - if the archive size exceeds the available space, another
drive needs to be selected.
11. Add comments to your backup describing its contents.
12. On the Backup Summary page review all parameters of the operation and modify them if necessary. Click the
Next button to start the backup process.
This operation can also be accomplished under Windows.
Recovery Scenarios
Correcting EFI parameters
To specify a bootable device in the EFI boot entry, please do the following:
1. Start up the computer from the WinPE recovery media.

90
Copyright© 1994-2014 Paragon Software GmbH. All rights reserved.
Please use Boot Media Builder to prepare the WinPE recovery environment.
To automatically boot from the recovery media please make sure the on-board BIOS is set
up to boot from CD/USB first.
2. Launch Boot Corrector.
3. On the Wizard's Welcome page, click the Next button.
4. Select Correct EFI parameters to specify the required bootable device in the EFI boot entry.
The option above will be available for the user, only if the operation is accomplished
through the 64-bit WinPE media.
5. The wizard will detect and list all available GPT partitions that accommodate 64-bit Windows OS. Choose the
one you need to boot from, to let the wizard modify the EFI boot entry correspondingly.
6. Confirm the operation.
7. Click the Finish button to close Boot Corrector.
8. Restart the computer.
Correcting BCD (Boot Configuration Data)
To automatically correct Windows BCD, please do the following:

91
Copyright© 1994-2014 Paragon Software GmbH. All rights reserved.
1. Start up the computer from the WinPE recovery media.
Please use Boot Media Builder to prepare the WinPE recovery environment.
To automatically boot from the recovery media please make sure the on-board BIOS is set
up to boot from CD/USB first.
2. Launch Boot Corrector.
3. On the Wizard's Welcome page, click the Next button.
4. Select Correct boot parameters… to let the wizard fix BCD in all found Windows installations.
5. Confirm the operation.
6. Click the Finish button to close Boot Corrector.
7. Restart the computer.
Fixing Windows startup ability
Let’s assume that due to an unknown reason your Windows fails to complete the startup procedure. At first everything
seems quite OK, you can see the standard startup messages on the screen, but at some moment it hangs up.
To fix your Windows startup ability, please do the following:
1. Start up the computer from our Linux/DOS recovery media.
Please use Recovery Media Builder or Boot Media Builder to prepare Paragon's recovery
environments on CD/DVD, flash, or in an ISO-image.
To automatically boot from the recovery media please make sure the on-board BIOS is set
up to boot from CD/USB first.
2. In the boot menu select Normal Mode to use the Linux recovery environment (more preferable) or Safe Mode
to use the PTS DOS recovery environment (in case you’ve got problems with Linux). Moreover you’ve got the
option to boot into the Low-Graphics Safe Mode (PTS DOS safe mode) to cope with a serious hardware
incompatibility. In this case, only the minimal set of drivers will be included, like hard disk, monitor, and
keyboard drivers. This mode has simple graphics and a simple menu.

92
Copyright© 1994-2014 Paragon Software GmbH. All rights reserved.
By default the Normal Mode will be automatically initiated after a 10 second idle period.
3. In the Linux launch menu select Boot Corrector. You can find it in PTS DOS as well.
4. On the Wizard's Welcome page, select the Search for Windows installations to correct option.
5. On the next page choose the required Windows installation from the list of found installations (if several), then
select the Edit the Boot.ini file option. If you’re not sure which installation you need, please use the Properties
button to get more info on the selected item.
6. Examine the file – maybe that’s where the problem is. If it contains a mistake, correct it by using the appropriate
buttons.

93
Copyright© 1994-2014 Paragon Software GmbH. All rights reserved.
7. If the Boot.ini file does not contain any mistake, please return to the Correct Windows Installations page to
correct drive letters in the Windows System Registry.
8. On the next page choose a hard disk from the pull-down list (if several), then the required partition. If you’re not
sure which installation you need, please use the Properties button to get more info on the selected item.
9. Click the Edit Letters button to correct an existing drive letter or assign a new one in the Windows System
Registry.

94
Copyright© 1994-2014 Paragon Software GmbH. All rights reserved.
10. Once you’ve assigned the appropriate drive letter, close the dialog, then click the Apply button.
11. Confirm the operation.
12. After the operation is completed click the Report button to see a well informative summary page. The program
also enables to store the resulted report. To do that, just press the Save button and choose the exact location in
the opened dialog.
13. Click the Finish button to close Boot Corrector.
14. Reboot the computer.
Restoring a system partition from a network drive
Let’s assume that your computer fails to boot because of a virus attack or corruption of some system critical files. But
you’ve got a backup of your hard disk on a remote backup server. That’s just enough to easily get your system back on
track again.
To restore your system partition from a backup image located on a network drive, please do the following:
1. Start up the computer from the WinPE recovery media.

95
Copyright© 1994-2014 Paragon Software GmbH. All rights reserved.
Please use Boot Media Builder to prepare the WinPE recovery environment.
To automatically boot from the recovery media please make sure the on-board BIOS is set
up to boot from CD/USB first.
2. Launch the Restore from VD Wizard.
3. On the Restore Wizard's Welcome page, click the Next button.
4. On the Browse for Archive page you need to specify the required backup image:
Map a network disk where your archives are placed:
- Call the Map Network Drive dialog by clicking the appropriate button;
- Click the standard browse button [...] to browse for the required network share or manually enter a path
to it;
- Define a letter from the pull-down list of available drive letters;
- Click the Connect as user button at the foot of the dialog page to specify a user name and password to
access the selected network share if necessary.
You can also map a network disk with Network Configurator.
Choose the required archive in the browser-like window. The Archive File Details section displays a short
description of the selected image. If you need more information on the selected backup object, please click
the corresponding link at the bottom of the section. Click Next to proceed.

96
Copyright© 1994-2014 Paragon Software GmbH. All rights reserved.
5. Select Restore disk or partition.
6. The What to Restore page displays detailed information about the contents of the archive. Select the required
item to restore.

97
Copyright© 1994-2014 Paragon Software GmbH. All rights reserved.
If you need to restore several backup objects in one operation, please use the Linux-based
recovery media.
7. On the Where to Restore page specify a hard disk, then one of its partitions to restore the image to (if several in
your computer). By default, the program offers to restore the archive exactly where it belongs. That’s what we
actually need.

98
Copyright© 1994-2014 Paragon Software GmbH. All rights reserved.
All contents on the partition selected for restoring purposes will be deleted during the
operation.
8. On the Restore Results page you can see the resulted disk layout. Besides there’s the possibility to change size
of the partition and its location if necessary as well as assign a particular drive letter. If you’ve got to do with a
64-bit Windows configured to the uEFI boot mode, the Switch EFI to boot from destination drive option will
become available for you to define what instance of Windows OS you’d like to boot from once the operation is
over. Anyway you can specify a bootable device at any time through Boot Corrector.
9. Choose whether to execute the operation immediately after finishing the wizard and applying the pending
changes (only if the virtual mode is enabled) or generate a script file to execute it later.
10. Click Finish to complete the wizard, then apply the pending changes.
11. In the Progress window you can see in real-time a detailed report on all actions carried out by the program.
Mark the checkbox at the bottom of the window to automatically switch off the computer on the successful
accomplishment of the restore operation.
12. After completing the operation, please reboot the computer.
To make Windows bootable on different hardware, please additionally complete the P2P
Adjust OS Wizard.
Restoring a system partition from external media (CD/DVD)
Let’s assume that your computer fails to boot because of a virus attack or corruption of some system critical files. But
you’ve got a backup of your system partition on a bootable DVD disc. That’s just enough to easily get your system back
on track again.

99
Copyright© 1994-2014 Paragon Software GmbH. All rights reserved.
To restore your system partition from a backup image located on CD/DVD when the current OS is down, please do the
following:
1. Insert a CD/DVD disc containing the previously prepared backup image into a CD/DVD drive (the BIOS must be
enabled to boot the system from the CD/DVD device).
This scenario implies that you have got a bootable archive on your CD/DVD.
In case the backup image is stored on several CD/DVD disks, please insert the first one.
2. Restart the computer.
3. In the boot menu select Normal Mode to use the Linux recovery environment (more preferable) or Safe Mode
to use the PTS DOS recovery environment (in case you’ve got problems with Linux). Moreover you’ve got the
option to boot into the Low-Graphics Safe Mode (PTS DOS safe mode) to cope with a serious hardware
incompatibility. In this case, only the minimal set of drivers will be included, like hard disk, monitor, and
keyboard drivers. This mode has simple graphics and a simple menu.
By default the Normal Mode will be automatically initiated after a 10 second idle period.
4. In the PTS DOS launch menu select the Simple Restore Wizard. You can find the same wizard in Linux as well.
5. On the Wizard's Welcome page, click the Next button.
6. On the What to Restore page, you can see a list of available images (if several). Most likely the required archive
will be there too. If not, click the standard browse button [...] to find it. When you find your image, double click
on it to proceed.
7. On the Image Properties page, make sure that you select the correct image by viewing the provided information
about the archive.

100
Copyright© 1994-2014 Paragon Software GmbH. All rights reserved.
8. On the next page specify a hard disk, then one of its partitions to restore the image to (if several in your
computer). By default, the program offers to restore the archive exactly where it belongs. That’s what we
actually need.
All contents on the partition selected for restoring purposes will be deleted during the
operation.
9. On the Partition Start and Size page you can change size of the partition and its location if necessary.
10. On the Restore Summary page you can see your hard disk layout before and after the operation. Click the Next
button to initiate the restore process.

101
Copyright© 1994-2014 Paragon Software GmbH. All rights reserved.
11. In the Progress window you can see in real-time a detailed report on all actions carried out by the program.
12. After completing the operation close the wizard, and then reboot the computer.
To make Windows bootable on different hardware, please additionally complete the P2P
Adjust OS Wizard.
Restoring a system partition from a local drive
Let’s assume that your operating system gives trouble after having installed brand new software. But you’ve got a
backup of the system partition on a local disk. That’s just enough to easily roll it back to the point when run smoothly.
To restore your system partition from a backup image located on a local disk, please do the following:
1. Click the Backup & Restore tab on the Ribbon Panel, then select Restore.
There are other ways to start up this function, please consult the Interface Overview
chapter to know more on the subject.
2. On the Restore Wizard's Welcome page, click the Next button.
3. On the Browse for Archive page, specify the required archive. The section below (i.e. Archive File Details) will
also display a short description of the selected image.

102
Copyright© 1994-2014 Paragon Software GmbH. All rights reserved.
To know more on the subject, please consult the Viewing Image Properties chapter.
4. On the Where to Restore page specify a hard disk, then one of its partitions to restore the image to (if several in
your computer). By default, the program offers to restore the archive exactly where it belongs. That’s what we
actually need.
All contents on the partition selected for restoring purposes will be deleted during the
operation.
5. On the Restore Results page you can see the resulted disk layout. Besides there’s the possibility to change size
of the partition and its location if necessary as well as assign a particular drive letter.

103
Copyright© 1994-2014 Paragon Software GmbH. All rights reserved.
6. Complete the wizard and then apply the pending changes.
7. The program will require the system restart to accomplish the operation in a special boot-up mode. Click the
appropriate button to agree.
8. In the Progress window you can see in real-time a detailed report on all actions carried out by the program.
After completing the operation the program will automatically reboot the computer.
This operation can also be accomplished with our recovery media.
To make Windows bootable on different hardware, please additionally complete the P2P
Adjust OS Wizard.
Restoring a dual boot Mac from an external USB drive
Let’s assume that your Mac fails to boot because of a hard disk malfunction. But you’ve got a backup of your hard disk
on an external USB drive. Just replace the failed disk with a new one and carry out a bare metal restore.
To restore a dual boot Mac from a backup image located on an external USB drive, please do the following:
1. Start up the computer from our Linux/DOS recovery media.
Please use Recovery Media Builder or Boot Media Builder to prepare Paragon's recovery
environments on CD/DVD, flash, or in an ISO-image.
To automatically boot from the recovery media please make sure the on-board BIOS is set
up to boot from CD/USB first.
2. Connect an external USB drive to the computer.
3. Restart the computer.
4. In the boot menu select Normal Mode to use the Linux recovery environment, since it’s the only mode that
enables to work with USB devices.
By default the Normal Mode will be automatically initiated after a 10 second idle period.
5. In the Linux launch menu select the Simple Restore Wizard.
6. On the Wizard's Welcome page, click the Next button.

104
Copyright© 1994-2014 Paragon Software GmbH. All rights reserved.
7. On the What to Restore page, click the standard browse button [...] to find the required archive. When done,
double click on it to select.
8. On the Image Properties page, make sure that you select the correct image by viewing the provided information
about the archive.
9. On the next page specify a hard disk to restore the image to.

105
Copyright© 1994-2014 Paragon Software GmbH. All rights reserved.
All contents on disk selected for restoring purposes will be deleted during the operation.
10. On the Restore Summary page you can see your hard disk layout before and after the operation. Click the Next
button to initiate the restore process.
11. In the Progress window you can see in real-time a detailed report on all actions carried out by the program.
12. After completing the operation close the wizard, and then reboot the computer.
Copying of data from the corrupted system disk to another hard disk
To retrieve valuable information from your hard disk and copy it to another hard disk when the system fails to boot,
please do the following:
1. Connect the second hard disk to the computer.
2. Start up the computer from our Linux/DOS recovery media.
Please use Recovery Media Builder or Boot Media Builder to prepare Paragon's recovery
environments on CD/DVD, flash, or in an ISO-image.
To automatically boot from the recovery media please make sure the on-board BIOS is set

106
Copyright© 1994-2014 Paragon Software GmbH. All rights reserved.
up to boot from CD/USB first.
3. In the boot menu select Normal Mode to use the Linux recovery environment (more preferable) or Safe Mode
to use the PTS DOS recovery environment (in case you’ve got problems with Linux). Moreover you’ve got the
option to boot into the Low-Graphics Safe Mode (PTS DOS safe mode) to cope with a serious hardware
incompatibility. In this case, only the minimal set of drivers will be included, like hard disk, monitor, and
keyboard drivers. This mode has simple graphics and a simple menu.
By default the Normal Mode will be automatically initiated after a 10 second idle period.
4. In the Linux launch menu select the File Transfer Wizard. You can find the same wizard in PTS DOS as well.
5. On the Wizard's Welcome page, click the Next button.
6. Select a disk where the files you need are stored from the pull-down list in the right pane of the page.
7. Select files you want to copy and place them to Clipboard by pressing the left arrow-button.
Click the Calc button to estimate the resulted data size.
8. On the Select Destination Type, choose the way the data will be stored. Select the Save data to any local drive
or a network share item.

107
Copyright© 1994-2014 Paragon Software GmbH. All rights reserved.
9. On the Select Destination Path page, select a hard disk to copy the data to by pressing the standard browse
button [...].
10. On the Transfer Summary page check all parameters of the operation. Click the Next button to accomplish the
operation.
11. In the Progress window you can see in real-time a detailed report on all actions carried out by the program.
12. After the operation is completed, close the wizard by pressing the appropriate button.
13. Turn off the computer.
This operation can also be accomplished with our recovery media.
Burning of data from the corrupted system disk to CD/DVD
To retrieve valuable information from your hard disk and burn it to CD/DVD when the system fails to boot, please do the
following:
1. Start up the computer from our Linux/DOS recovery media.

108
Copyright© 1994-2014 Paragon Software GmbH. All rights reserved.
Please use Recovery Media Builder or Boot Media Builder to prepare Paragon's recovery
environments on CD/DVD, flash, or in an ISO-image.
To automatically boot from the recovery media please make sure the on-board BIOS is set
up to boot from CD/USB first.
2. In the boot menu select Normal Mode to use the Linux recovery environment, since it’s the only mode that
enables to burn CD/DVD discs.
By default the Normal Mode will be automatically initiated after a 10 second idle period.
3. In the Linux launch menu select the File Transfer Wizard. You can find the same wizard in PTS DOS as well.
4. On the Wizard's Welcome page, click the Next button.
5. Select a disk where the files you need are stored from the pull-down list in the right pane of the page.
6. Select files you want to copy and place them to Clipboard by pressing the left arrow-button.
Click the Calc button to estimate the resulted data size.
7. On the Select Destination Type, choose the way the data will be stored. Select the Burn data to CD/DVD item.

109
Copyright© 1994-2014 Paragon Software GmbH. All rights reserved.
8. On the Choose a Recorder page, select a recorder from the list of available devices and then set a volume label
by entering it in the appropriate field.
9. On the Transfer Summary page check all parameters of the operation. Click the Next button to accomplish the
operation.
10. In the Progress window you can see in real-time a detailed report on all actions carried out by the program.
11. After the operation is completed, close the wizard by pressing the appropriate button.
12. Turn off the computer.
This operation can also be accomplished with our recovery media.
Copying of data from a backup to the corrupted system partition
The system fails to boot since some files are damaged. If you have a backup of the system partition, you can recopy
these files to make the system be operable again:

110
Copyright© 1994-2014 Paragon Software GmbH. All rights reserved.
1. Start up the computer from our Linux/DOS recovery media.
Please use Recovery Media Builder or Boot Media Builder to prepare Paragon's recovery
environments on CD/DVD, flash, or in an ISO-image.
To automatically boot from the recovery media please make sure the on-board BIOS is set
up to boot from CD/USB first.
2. In the boot menu select Normal Mode to use the Linux recovery environment (more preferable) or Safe Mode
to use the PTS DOS recovery environment (in case you’ve got problems with Linux). Moreover you’ve got the
option to boot into the Low-Graphics Safe Mode (PTS DOS safe mode) to cope with a serious hardware
incompatibility. In this case, only the minimal set of drivers will be included, like hard disk, monitor, and
keyboard drivers. This mode has simple graphics and a simple menu.
By default the Normal Mode will be automatically initiated after a 10 second idle period.
3. In the Linux launch menu select the File Transfer Wizard. You can find the same wizard in PTS DOS as well.
4. On the Wizard's Welcome page, click the Next button.
5. Select a disk where the system backup is stored from the pull-down list in the right pane of the page.
6. Double click on the required backup to open.
7. Select files you want to copy and place them to Clipboard by pressing the left arrow-button.

111
Copyright© 1994-2014 Paragon Software GmbH. All rights reserved.
Click the Calc button to estimate the resulted data size.
8. On the Select Destination Type, choose the way the data will be stored. Select the Save data to any local drive
or a network share item.
9. On the Select Destination Path page, select your system disk to copy the data to by pressing the standard
browse button [...].
10. On the Transfer Summary page check all parameters of the operation. Click the Next button to accomplish the
operation.
11. In the Progress window you can see in real-time a detailed report on all actions carried out by the program.

112
Copyright© 1994-2014 Paragon Software GmbH. All rights reserved.
12. After the operation is completed, close the wizard by pressing the appropriate button.
13. Turn off the computer.
This operation can also be accomplished with our recovery media.
Restoring separate files and folders from a backup
The program provides a very convenient option to access backup archives and restore only data you need (the so called
selective restore functionality).
Restore Wizard
To restore separate files and folders from a backup image with the Restore Wizard, please do the following:
1. Start up the computer from the WinPE recovery media.
Please use Boot Media Builder to prepare the WinPE recovery environment.
To automatically boot from the recovery media please make sure the on-board BIOS is set
up to boot from CD/USB first.
2. Launch the Restore Wizard.
3. On the Restore Wizard's Welcome page, click the Next button.
4. On the Browse for Archive page choose the required archive in the browser-like window. The Archive File
Details section displays a short description of the selected image.

113
Copyright© 1994-2014 Paragon Software GmbH. All rights reserved.
5. On the next page specify what you need to extract from the backup by marking checkboxes next to the required
data items. At the right lower corner of the window you can see the resulted amount of the selected data.
6. On the How to Restore page specify the way the selected data will be restored. In our case we’d rather restore
contents of the backup to its original location with replacing existing files as well.

114
Copyright© 1994-2014 Paragon Software GmbH. All rights reserved.
7. On the Restore Summary page review all parameters of the operation and modify them if necessary.
8. On the next page of the wizard confirm the operation by selecting the appropriate option.
9. In the Progress window you can see in real-time a detailed report on all actions carried out by the program.
10. After completing the operation close the wizard, and then reboot the computer.
This operation can also be accomplished under Windows.
File Transfer Wizard
To restore separate files and folders from a backup image with the File Transfer Wizard, please do the following:
1. Call the popup menu for the required backup image (right click of the mouse button) in the Archive Database
and then select the menu item: Restore File from Archive. Thus you automatically open it with the File Transfer
Wizard.
2. Select files you want to copy and place them to Clipboard by pressing the left arrow-button.

115
Copyright© 1994-2014 Paragon Software GmbH. All rights reserved.
3. On the Select Destination Type, choose the way the data will be stored. Select the Save data to any local drive
or a network share item.
4. On the Select Destination Path page, specify the exact place to copy the data to.
5. On the Transfer Summary page check all parameters of the operation. Click the Next button to accomplish the
operation.
6. After the operation is completed, close the wizard by pressing the appropriate button.
Volume Explorer
To restore separate files and folders from a backup image with Volume Explorer, please do the following:
1. Click the Volume Explorer tab on the Ribbon Panel;

116
Copyright© 1994-2014 Paragon Software GmbH. All rights reserved.
2. Browse for the required archive and then open it by double click of the left mouse button.
3. Call a context menu (right click of the mouse button) for a file/folder you need and then select the Export item.
4. Select a place on the disk where the file/folder will be extracted to.

117
Copyright© 1994-2014 Paragon Software GmbH. All rights reserved.
5. Click the OK button to accomplish the operation.
The current version of the program does not enable to access pVHD images and file
archives with Volume Explorer.
System Migration Scenarios
Migrating Windows OS to a solid state drive (Migrate OS to SSD)
The latest SSDs do not boast high capacity, but rather smaller size and faster processing speeds over regular hard drives.
Plus, they are completely indifferent to mechanical impact, a feature crucial for mobile computers. These benefits are
leading more and more users to consider migrating at least OS to SSDs to get the most out of their systems.
So, how do you migrate a Windows OS and hundreds of gigabytes of data on one huge volume to an SSD drive of 80-
128GB? Our Migrate OS to SSD Wizard can help you do that with minimal effort.
To migrate any Windows OS since XP from a regular hard disk to a fast SSD, please do the following:
1. Connect an SSD drive to the computer.
2. Turn on the computer.
3. Click the Copy & Migration tab on the Ribbon Panel, then select Migrate OS…
4. The first page of the wizard informs the user on the upcoming operation. Please read all notes carefully before
you proceed. To get additional information on the subject, click the Learn more about migrating OS link at the
bottom of the window (highly recommended). Once you’re done with that, click Next to continue.

118
Copyright© 1994-2014 Paragon Software GmbH. All rights reserved.
All data stored on the destination disk will be lost during the operation. Please save it to
another location beforehand.
5. The wizard will scan your computer for system partitions that accommodate any of the supported Windows
OSes. If several are found, it will let you specify which operating system you'd like to migrate.
6. Depending on your choice, it will then automatically pick one or two on-disk partitions (Windows 7 may have
Microsoft System Reserved, a special hidden partition that contains boot critical files, while in the uEFI+GPT
mode there will be another hidden partition, called EFI System Partition) and prompt you to select a destination
disk (if there are more than two drives besides the source).
7. If the selected disk is not enough in capacity to hold your OS (just our case) or you’d like to remove redundant
data from the process, click on the corresponding link to additionally exclude files from the system partition.

119
Copyright© 1994-2014 Paragon Software GmbH. All rights reserved.
8. Unmark checkboxes opposite unnecessary files or folders to try to fit into the destination disk. We do not
recommend you to exclude system files, but those that could take plenty of disk space, like video, music,
photos, etc. Once you’re ready with the exclusion, click OK to let the wizard calculate the resulted size of the
partition.
9. If a success, you’ll see a note that everything’s ready to start the migration.
10. Since we’re going to use our SSD drive exclusively for Windows OS, we additionally mark the appropriate option
to let the wizard expand the resulted partition across all on-disk space.

120
Copyright© 1994-2014 Paragon Software GmbH. All rights reserved.
11. The selected source 64-bit Windows 8 is configured to the uEFI boot mode, so if we want to start up Windows
from the target SSD, we need to additionally mark the appropriate option. Please note however the source disk
will become unbootable after the migration is over. Anyway you can specify a bootable device at any time
through Boot Corrector.
The option above will be available to the user only if the target disk becomes Bootable GPT
as a result of the migration process.
12. Click Copy to initiate the migration process. When the operation is over, first check up Windows OS starts up
from the target SSD. If yes, delete the Windows OS partition from the source disk, then re-partition the disk
according to your needs.
Migrating system to a new HDD (up to 2.2TB in size)
Let’s assume that you’ve bought a new hard disk that is up to 2.2TB in capacity. It’s faster and of much higher capacity
than your current system disk, so it’s quite natural you start thinking about system migration. We can help you do that.
To migrate your system to a hard disk that doesn’t exceed the 2.2TB capacity limit, please do the following:
1. Connect both source and destination disks to the computer.
2. Turn on the computer.
3. Click the Copy & Migration tab on the Ribbon Panel, then select Copy Hard Disk.
There are other ways to start up this function, please consult the Interface Overview
chapter to know more on the subject.
4. On the Wizard's Welcome page, click the Next button.
5. On the Select Hard Disk to Copy page, select a source disk (a hard disk you want to copy).
6. On the Select Target Hard Disk page, select a destination disk (a hard disk to copy contents of the source disk).

121
Copyright© 1994-2014 Paragon Software GmbH. All rights reserved.
During the operation all contents of the destination disk will be deleted.
7. On the next page of the wizard, define the copy options. In our case we’d rather copy data with a proportional
resize to occupy the entire disk. If you’ve got to do with a 64-bit Windows configured to the uEFI boot mode, the
Create new EFI boot entry for destination drive option will become available for you to define what instance of
Windows OS you’d like to boot from once the operation is over. Anyway you can specify a bootable device at
any time through Boot Corrector.
The ‘Create new EFI boot entry for destination drive’ option will be available to the user
only if the target disk becomes Bootable GPT as a result of the migration process.
8. On the Revise Copy Results page review all parameters of the operation.

122
Copyright© 1994-2014 Paragon Software GmbH. All rights reserved.
9. Complete the wizard and then apply the pending changes.
10. When copying is completed, shut down the computer.
11. Disconnect (physically) the source hard disk.
12. Boot the computer from the destination hard disk.
To make Windows bootable on different hardware, please additionally complete the P2P
Adjust OS Wizard.
Making system bootable on different hardware (P2P Adjust OS)
Let’s assume you had to migrate to a new hardware platform. You connected your system hard disk to the brand new
PC and tried to start up the operating system - you do know for sure now that this operation had been doomed to
failure from the very beginning. With our program you can easily tackle this naughty problem.
Before you start, please make sure the following conditions are met:
You’ve got drivers for the new hardware ready to use, not zipped or in .exe files.
Your OS is unrolled on the new computer, not in a backup image.
To make a Windows physical system bootable on different hardware, please do the following:
1. Start up the computer from the WinPE recovery media.
Please use Boot Media Builder to prepare the WinPE recovery environment.
To automatically boot from the recovery media please make sure the on-board BIOS is set
up to boot from CD/USB first.
2. Launch the P2P Adjust OS Wizard.
The WinPE based environment offers excellent hardware support. However in case it
doesn’t have a driver for your disk controller, your hard disks will be unavailable. Please
consult the Adding specific drivers scenario to know how to tackle this issue.

123
Copyright© 1994-2014 Paragon Software GmbH. All rights reserved.
3. On the Wizard's Welcome page, click the Next button.
4. From the list of all found Windows systems (if several) select one you need to adjust to the new hardware. If
you’re willing to adjust them all, just re-launch this wizard for each.
5. There are two execution modes to choose from: fully automatic and advance. Below we will go set-by-step
through the automatic scenario to show the whole process, and then take a closer look at specifics of the
advance scenario.
6. Select Adjust the OS to the new hardware automatically.
7. The wizard will automatically accomplish all the necessary actions.
8. The only action that might be required from your side is to set a path to an additional driver repository in case
the wizard has failed to find drivers for some boot critical devices in the built-in Windows repository. Generally
together with new hardware you get its drivers for different operating systems on removable media (mostly CD
or DVD). By collecting all these drivers in one folder you can let the wizard automatically pick and install only
those required for your OS. Select Search for drivers in a specific folder.

124
Copyright© 1994-2014 Paragon Software GmbH. All rights reserved.
Click on the link at the bottom of the page to see what boot critical devices have no drivers.
The wizard names all devices according to their model description, not some alphanumeric
code, which is very convenient.
9. Though you’ve got the option to continue without injecting missing drivers for boot critical devices (The Ignore
all missing drivers option), we strongly recommend you not to do it. Otherwise we cannot guarantee your
Windows will start up on the new hardware.
10. The wizard can search for drivers on a local disk or a mapped network share. In our case it’s on a network share,
this is why we need to map it first.

125
Copyright© 1994-2014 Paragon Software GmbH. All rights reserved.
11. When done, we can select it as target.
The wizard enables to specify several driver repositories.
12. If the wizard has found all missing drivers, it will ask you to confirm the operation. Apply the changes to
complete.
After the operation is completed the system will be bootable on the new hardware. After the startup, Windows will
initiate reconfiguration of all Plug'n'Play devices. It’s a standard procedure, so please don’t worry and prepare the latest
drivers at this step to get the most out of the system.
Advance scenario specifics
1. To launch the advance mode, select Set parameters for the OS adjustment.
2. When setting additional driver repositories, you can specify how to process drivers for found hardware.

126
Copyright© 1994-2014 Paragon Software GmbH. All rights reserved.
Inject all necessary drivers… Mark the checkbox to force injection of all drivers for your devices from the
given driver repository(s), even if there are already installed drivers for some hardware. Please use this
option if you suspect any of the installed drivers of not matching your hardware.
Keep the latest driver version. Mark the checkbox to keep the latest version of drivers during the forced re-
injection. You can use this option only when the above option is active.
3. Just before the OS adjustment, you can additionally:
View all found hardware devices and their driver status by clicking . The wizard names all devices
according to their model description, not some alphanumeric code, which is very convenient. So you can
compare the listed devices with the given hardware to make sure the wizard has analyzed your system
correctly.
Filter devices without drivers by clicking . Unlike the automatic mode, where only boot critical devices
(storage controllers) without drivers are being reported, here you can view and inject drivers for network
cards as well.

127
Copyright© 1994-2014 Paragon Software GmbH. All rights reserved.
Add a driver for each device that lacks it by clicking on the device, then browsing for the required location.
The wizard will then match the device with drivers inside the given location and pick the right one.
Manually add a driver for a device that has not been found by our wizard by clicking , then specifying
the required .INF file.

128
Copyright© 1994-2014 Paragon Software GmbH. All rights reserved.
When selecting an .INF file that contains several driver records for hardware you both, have
in the system and don’t have, you can filter the list by marking the appropriate checkbox.
Remove a driver for a device, which has not been found in the system.

129
Copyright© 1994-2014 Paragon Software GmbH. All rights reserved.
Virtualizing the current system (P2V Copy)
Let’s assume that you’re about to migrate to a brand-new hardware platform with the latest operating system available
for it. Your current system is quite obsolete, but you still need access to some of its software. You don’t want to waste
time re-installing the old software to the new system, and you do know for sure that the bulk of it won’t work anyway.
The best way out is to virtualize your old system.
But before you start, please make sure the following conditions are met:
Your hard disk has enough free space to store a virtual image of your Windows (depends on the system).
You’ve got one of the supported virtualization software.
To make a virtual disk out of your current system, please do the following:
1. Click the Copy & Migration tab on the Ribbon Panel, then select P2V Copy.
There are other ways to start up this function, please consult the Interface Overview
chapter to know more on the subject.
2. On the Wizard's Welcome page, click the Next button.
3. Select objects you need to virtualize. You’re allowed to select any combination of hard disks and partitions, but
don’t forget to choose your system partition (Local Disk C: in our case) to use it as guest. Otherwise the resulted
virtual machine won’t start up.

130
Copyright© 1994-2014 Paragon Software GmbH. All rights reserved.
4. Specify the guest OS and a virtualization software vendor. If your system hosts several Windows OSes, our
wizard will find them all and automatically patch to run in a virtual environment. However we cannot guarantee
smooth startup of all found Windows systems for their configuration parameters may be incompatible with
each other. This is why we additionally prompt you to specify what operating system you’d like to use as guest
to configure the virtual machine for that particular system.
Not all vendors may be available to choose. If capacity of one of the selected objects
exceeds the maximum virtual disk capacity of any vendor, this vendor will be shadowed.
5. Set properties of the future virtual machine:
Virtual machine version. Please make sure you choose a version which is supported by your virtualization
software, otherwise you won’t be able to work with the newly created machine.
Virtual machine name. By default the wizard picks the name of your guest OS, which can be modified
however.
CPU number. If your computer supports multiprocessing, select how many CPUs you’d like to allocate for
the virtual machine.
Memory amount. Depending on the guest OS the wizard calculates the recommended size of RAM, which
can be modified however.

131
Copyright© 1994-2014 Paragon Software GmbH. All rights reserved.
6. Set properties of the resulted virtual disk(s):
Virtual disk interface. By default the wizard sets the most appropriate interface for each disk. Anyway
you’ve got the option to change it to one of the supported by your guest OS. Just click on a disk, and then
select the required interface from the pull-down list. But be ready to provide drivers for it on the next page.
Our program supports injection of drivers delivered in .iso or .flp images, so you can for
instance download and inject drivers for the BusLogic controller from the VMware website.
Additional properties that depending on the selected virtualization vendor may include:
- Size of the virtual disk. By default the wizard offers to create a virtual disk exactly the size of the selected
object(s), which you can resize however (available for all);
- Resize partitions proportionally. If you upsize the resulted virtual disk, you can make the wizard
proportionally change the size of partitions keeping their relative order intact (available for all);

132
Copyright© 1994-2014 Paragon Software GmbH. All rights reserved.
- Create a split disk. You can choose whether to automatically cut the resulted virtual image to files of 2
GBs or not (available for VMware only);
- Pre-allocate all disk space. You can choose whether to pre-allocate all space of the future virtual disk, or
do it dynamically (not available for VMware ESX and Oracle VirtualBox).
The maximum limit you can downsize the virtual disk is the capacity of its first partition.
7. Specify a file name for the virtual machine and its location. By default the wizard scans all your local disks for
available free space and picks the most appropriate location taking into account the total capacity of all virtual
disks inside the virtual machine.
8. Complete the wizard and then apply the pending changes.
Creating an empty virtual disk (Create VD)
To create an empty virtual disk, please do the following:
1. Click the Copy & Migration tab on the Ribbon Panel, then select Create Virtual Disk.
2. On the Wizard's Welcome page, click the Next button.
3. Select Create an empty virtual disk.

133
Copyright© 1994-2014 Paragon Software GmbH. All rights reserved.
4. Specify a virtualization software vendor and a number of additional parameters, including:
Type of the virtual disk. You can either create an IDE or a SCSI virtual disk (relevant for VMware only);
Create a split disk. You can choose whether to automatically cut the resulted virtual image to files of 2 GBs
or not (available for VMware only);
Pre-allocate all disk space. You can choose whether to pre-allocate all space of the future virtual disk, or do
it dynamically (not available for VMware ESX and Oracle VirtualBox);
5. Specify a file name for the resulted virtual disk and its location.
6. Complete the wizard and then apply the pending changes.
Making Windows Vista/7 backup bootable on virtual hardware (P2V Adjust OS)
As you probably know, Windows Vista and later operating systems from Microsoft include a built-in disaster recovery
tool, which enables to create backup images of Windows OS in a .vhd (Virtual Hard Disk) format, used now by Microsoft
Virtual PC/Server/Hyper-V, and Oracle VirtualBox. Unfortunately you cannot just take this type of backup to run
Windows OS in a virtual environment – it won’t start up. We can help you out with this naughty problem. Our P2V
Adjust OS Wizard can patch Windows OS inside a .vhd backup image according to the specified virtualization vendor to
let you start up and work with your Windows on virtual hardware.
To make a Windows .vhd backup image start up in a virtual environment, please do the following:
1. Click the Copy & Migration tab on the Ribbon Panel, then select P2V Adjust.

134
Copyright© 1994-2014 Paragon Software GmbH. All rights reserved.
There are other ways to start up this function, please consult the Interface Overview
chapter to know more on the subject.
2. On the Wizard's Welcome page, click the Next button.
3. Browse for the required .vhd backup image of your Windows.
4. Our wizard will detect a version of Windows OS inside the image and offer to specify a virtualization software
vendor. At the present moment the .vhd format is supported by Microsoft Virtual PC/Server/Hyper-V, and
Oracle VirtualBox. We choose the last one.
5. Set properties of the future virtual machine:
Virtual machine version. Please make sure you choose a version which is supported by your virtualization
software, otherwise you won’t be able to work with the newly created machine.
Virtual machine name. By default the wizard picks the name of your guest OS, which can be modified
however.
CPU number. If your computer supports multiprocessing, select how many CPUs you’d like to allocate for
the virtual machine.
Memory amount. Depending on the guest OS the wizard calculates the recommended size of RAM, which
can be modified however.

135
Copyright© 1994-2014 Paragon Software GmbH. All rights reserved.
If the selected version does not officially support the guest OS, you will be notified and
prompted to select another one.
6. Complete the wizard and then apply the pending changes.
Connecting a virtual disk (Connect VD)
You’ve got the option to connect a virtual disk of one of the supported types directly to our program as if it’s an ordinary
physical disk, so opening up enormous possibilities:
Exchange data between your physical environment and the virtual one through Volume Explorer (data import
only) or File Transfer Wizard (data import and export). The way we offer is much easier and faster, as you don’t
need a VM shared folder, the network, or the slow-goer drag-and-drop;
Import data from a parent virtual disk to one of its snapshots;
Modify partition attributes (Active flag, Hidden flag, Volume Label, etc.);
Clone a partition or an entire hard disk;
Edit/View sectors, and many more.
Direct connection
1. Click the Copy & Migration tab on the Ribbon Panel, then select Connect a Virtual Disk.
2. In the opened dialog click on the Local VD tab, then browse for the required virtual disk. You can connect a
virtual disk from a local disk, a flash stick, a mapped network share, or CD/DVD/BD. When selecting one of the
supported virtual disks, you will see detailed information on it below.

136
Copyright© 1994-2014 Paragon Software GmbH. All rights reserved.
Although you’re allowed to map a network share for connecting a virtual disk, we do not
recommend it due to modest performance, especially when you need to accomplish drive
partitioning.
Virtual disks connected from CD/DVD/BD will be available for reading only.
All earlier connected virtual disks get on a special list, which can be seen by clicking the
“Recent virtual disks” tab (inactive initially). Just select a disk you’ve already worked with,
and then click “Connect” for the fast connection.
3. By default the selected virtual disk will be connected in the read/write mode until you disconnect it or exit the
program. There are several auxiliary options however that can help in particular situations:
Connect disk at the program start to have the virtual disk connected automatically at every program
start.
Connect disk as read-only to prohibit modification of data on the virtual disk.
Non-destructive connect. It’s a special read/write mode, when all changes on the connected disk are
being saved to a snapshot, thus providing complete safety for the original disk’s contents. If needed, this
snapshot can later be merged with its parental disk by using standard tools of virtualization software
vendor.

137
Copyright© 1994-2014 Paragon Software GmbH. All rights reserved.
If choosing connection in the read-only mode, the non-destructive connection will be
disabled and vice versa.
Since snapshots of Oracle VirtualBox are not supported, the non-destructive connection is
unavailable for .vdi disks.
4. Click Connect to accomplish the operation. The selected virtual disk will be available on the disk map, as if it’s an
ordinary physical disk.
Limitations:
A virtual disk opened for writing with a 3rd party tool (e.g. being used by a virtual machine) won’t be connected,
as asynchronous parallel writing to the disk file will most likely result in data corruption;
A virtual disk opened for reading with a 3rd party tool (e.g. it’s a parent VMware disk, which snapshot is being
used by a virtual machine) will be opened for reading only with the corresponding notification;
A double disk connection is prohibited.
Exchanging data between physical and virtual environments
Let’s assume you need to import a lot of data from one of your virtual disks. The best way out is to use our program, as
it can help you do that without starting up the virtual environment and the other actions typical for this task.
To import data from a virtual environment, please do the following:
1. Connect the required virtual disk to our program.
2. Click Tool Button, then select File Transfer Wizard.
3. On the Wizard's Welcome page, click the Next button.
4. Select a disk where the required data is stored from the pull-down list in the right pane of the window. You can
find it among physical partitions, as a connected virtual disk cannot have an assigned drive letter either.
To easily find the required disk, please use its volume label or sequence number as a check
point.
5. Select files you want to copy and place them to Clipboard by pressing the left arrow-button. Click Next to
continue.

138
Copyright© 1994-2014 Paragon Software GmbH. All rights reserved.
6. Select the Save data to local/network drives item. Click Next to continue.
7. Specify the exact place to copy the data to.
8. Finish the wizard to accomplish the operation.
Copying data from a parent virtual disk to one of its snapshots
Let’s assume you’ve got a virtual machine with several snapshots. You need to copy some data from a parent image to
one of its snapshots. You can’t just roll back to the parent image, as you don’t want to lose the latest data of the
snapshot, so the best way out is to copy the required data from the parent image to the snapshot.
To copy data from a parent image to one of its snapshots, please do the following:
1. Connect the required snapshot disk to our program.
2. Connect its parent disk to our program. It’ll be connected for reading only.
3. Copy the required data from the parent disk to the snapshot.
4. Disconnect the virtual disks or close the program.

139
Copyright© 1994-2014 Paragon Software GmbH. All rights reserved.
Migrating from one virtual environment to another (V2V)
Let’s assume you’re willing to shift to another virtualization software vendor (e.g. from Microsoft Virtual PC to VMware
Workstation). The only thing that holds you back from it is a lot of virtual machines of MS Virtual PC, which are not fully
compatible with VMware Workstation. Don’t worry, we can help you out.
Before you start, please make sure you’ve got enough free space to accomplish the
operation.
To make a virtual machine of one vendor out of an existing virtual machine of another vendor, please do the following:
1. Connect all virtual disks of the required virtual machine to our program.
2. Complete the P2V Copy Wizard. Do not forget to select all virtual disks as objects of virtualization.
As a result you’ll get two virtual machines containing the same virtual environment, but of different vendors. You can
now delete the original to release some free space.
Migrating from a virtual environment to physical (V2P)
Let’s assume your desktop PC was damaged a couple of months ago. Luckily you had had its system virtualized just
before the tragedy. Having a laptop at the disposal, you kept working with the desktop system in a virtual environment
for a while, while scanning the market for a replace. To cut it short, you’ve got a brand-new desktop PC just delivered to
your door – it’s time for a little V2P operation. Our program can help you do that.
Before you start, please make sure the following conditions are met:
You’ve got drivers for the new hardware ready to use, not zipped or in .exe files.
You’ve got access to the virtual disk from your desktop PC. You can have it locally, on external storage, or a
network share.
To migrate from a virtual environment to physical, please do the following:
1. Start up the computer from the WinPE media.
2. Connect the required virtual disk to our program.
3. Copy the connected virtual disk to your physical disk just the way it’s done with physical disks.
4. Right click on the virtual disk, then select Disconnect Virtual Disk.
5. Complete the P2P Adjust OS Wizard.
Migrating a Windows 7 vhd
Let’s assume you need to make your Windows 7 contained in a .vhd file start up on another computer. You’ve copied
the virtual disk, added info on it to the BCD boot menu, then tried to start up the OS, but to no avail - your Windows
goes BSOD with the 0x000007B error code. We can help you out with this naughty problem.
To make a .vhd image of Windows 7 start up on different hardware, please do the following:
1. Start up the computer from the WinPE media.
2. Connect the required virtual disk to our program.
3. Complete the P2P Adjust OS Wizard.

140
Copyright© 1994-2014 Paragon Software GmbH. All rights reserved.
Extra Scenarios for WinPE
Please use Boot Media Builder to prepare the WinPE recovery environment.
Adding specific drivers
The WinPE based recovery environment offers excellent hardware support. Anyway you’ve got the option to add drivers
for specific hardware with a handy dialog.
To add drivers for specific hardware, please do the following:
1. Click Load Drivers.
2. In the opened dialog browse for an .INF file of the required driver package located on a floppy disk, local disk,
CD/DVD or a network share. Then click the Open button to initiate the operation
To know how to map a network share, please consult the Configuring network scenario.
3. You will be notified on the successful accomplishment of the operation. Click Yes to load another driver or No to
close the dialog.

141
Copyright© 1994-2014 Paragon Software GmbH. All rights reserved.
The WinPE recovery environment can either be 32- or 64-bit, so are to be drivers for
injection.
Configuring network
If your local network has a DHCP server, a network connection will be automatically configured once the WinPE
recovery environment has been started up. Otherwise you will need to do it manually with a handy dialog by providing
an IP address, a network mask, default gateway, etc. Besides with its help you can easily map network shares.
To manually set up a network connection and map a network share, please do the following:
1. Click Configure Network.
2. In the opened dialog provide an IP address, a network mask, default gateway, etc. for your network device.
3. Click the Network drivers tab to map a network share.

142
Copyright© 1994-2014 Paragon Software GmbH. All rights reserved.
4. Click Map Network Drive and provide all the necessary information to map a network share in the opened
dialog:
Click the standard browse button [...] to browse for the required network share or manually enter a path to
it;
Define a letter from the pull-down list of available drive letters;
Click the Connect as user button at the foot of the dialog page to specify a user name and password to
access the selected network share if necessary.
By clicking Disconnect Drive… you can delete an existing network share if necessary.
5. Click the Network identification tab to change a network name of your computer (generated automatically) and
a workgroup name.
6. By default, the wizard saves all network settings in the netconf.ini file located on the WinPE RAM drive, thus it
will only be available until you restart the computer. However, you can just once configure your network device
and then save this file to some other destination, for instance a local drive, and this way avoid constant re-
configuration, just by providing a path to it. So Click Save to file to save the netconfig.ini file to the required
destination.
Network troubleshooter
Network Configurator includes a traceroute/ping utility that enables to get detailed information on particular routes and
measure transit delays of packets across an Internet Protocol (IP) network. So with its help you can easily track down
problematic nodes.
1. If you need to ping some network host, please select Ping, then type in the required IP address or its name. Click
Start when ready.

143
Copyright© 1994-2014 Paragon Software GmbH. All rights reserved.
Ping the specified host until stopped. Mark the option to ping the chosen host for indefinite time;
Resolve addresses to hostnames. Mark the option to display hostnames instead of IP addresses.
Number of echo requests to send. By default the utility sends 4 echo requests, which you can modify
however.
2. If you need to trace a route to some network host, please select Trace route, then type in the required IP
address or its name. Click Start when ready.

144
Copyright© 1994-2014 Paragon Software GmbH. All rights reserved.
Do not resolve addresses to hostnames. Mark the option to display IP addresses instead of hostnames.
Maximum number of hops to search for target. By default the utility goes through maximum 30 hops when
searching for the target host, which you can modify however.
Wait timeout milliseconds for each reply. By default the utility waits 4 seconds for each echo reply
message. If not received within the timeout, an asterisk (*) is displayed.
Saving log files
The program enables to simplify the procedure of sending support requests to the Paragon Support Team. In case of
having difficulties with handling the program, you, with the help of this very function, can address the company support
engineers and provide them with all the information they need such as the disk layout, performed operations, etc. in
order to tackle the encountered problem. Information of that kind is stored in log files.
To prepare a log files package, please do the following:
1. Click Log Saver.
2. Provide an e-mail address used for registering the product, then give a detailed description on the encountered
problem in the corresponding text fields. Please don’t worry - we respect your privacy, so none of your
confidential data will be exposed. This utility only collects the program’s operation logs to help our Support
Team find and tackle your problem. Click Next to continue.
Log files do not contain any confidential information on the operating system settings or
the user documents.
3. Browse for the required location of the log files package or manually provide a full path to it. Click Save to
initiate the operation.

145
Copyright© 1994-2014 Paragon Software GmbH. All rights reserved.
This function is also available under Windows.
Troubleshooter
Here you can find answers to the most frequently asked questions that might arise while using the program.
1. I try to run an operation, but the program claims my partition is in use and suggests restarting the computer.
There are a number of operations that cannot be performed while your partition is in use (or locked in other
words). Please agree to reboot your machine to make the program accomplish the operation in a special boot-
up mode.
2. I run an operation and restart the machine as required, but it just boots back into Windows without
accomplishing the operation.
Please run 'chkdsk /f' for the partition in question.
3. I cannot create a new partition on the disk.
There can be a number of reasons for that:
The program cannot create a new partition on a dynamic disk.
The program allows creating new partitions only within blocks of un-partitioned space. It cannot convert
a free space on an existing partition to a new partition.
4. I cannot copy a partition.
There can be a number of reasons for that:
- The source or target disk you select is a dynamic disk;
- 4 primary partitions (or three primary partitions and an extended one) already exist on the target disk.
5. I need to copy a partition. But when selecting a place where to make a copy, I always get a crossed circle sign no
matter which partition is selected.
146
Copyright© 1994-2014 Paragon Software GmbH. All rights reserved.
The program enables to copy a partition only to a block of un-partitioned space. If you don’t have a block of free
space on your hard disk, please delete or reduce an existing partition to accomplish the operation.
6. I cannot do anything with my USB flash drive. I get a crossed circle sign when trying to select any area on it.
Some USB flash drives don't have the MBR (Master Boot Record), that’s the cause of your problem. To fix the
issue please use the Update MBR function of our program or 'fixmbr' of the Windows installation disc to write a
standard code to your flash drive.
7. When trying to back up my system the program asks to restart the computer.
Most likely the Hot Processing mode is disabled. Please make it active in the program settings.
8. When backing up a partition with the VSS (Volume Shadow Copy Service) mode, the program throws "VSS could
not be started for processed volume".
Most likely you try to back up a FAT32 partition, which is not supported by VSS. Please use the Paragon Hot
Processing mode instead.
9. I cannot back up my hard disk to an external hard drive. Once started, the operation is aborted with the
following error: Hard Disk management, Error Code 0x1100a. What is wrong here?
The problem is that the Microsoft VSS service is set as the default Hot Processing mode in the program. But this
service has not been started in your WindowsXP/Windows2003/Vista. Please start this service (right click on My
Computer > Manage > Services > find Microsoft Volume Shadow Copy Service and make it active. Set also to
start it automatically).
10. When running a backup operation with the Paragon Hot Processing mode enabled, I get an error: error code
0x1200e "Internal error during Hot Backup"
Most likely your hard disk contains bad blocks. Please fix the issue with your HDD manufacturer's tool.
You can find a name of the tool you need here: http://kb.paragon-software.com
11. When running a backup operation with the Microsoft VSS mode enabled, I get the following error: error code
0x12016 "VSS: can't read volume data”
Most likely your hard disk contains bad blocks. Please fix the issue with your HDD manufacturer's tool.
You can find a name of the tool you need here: http://kb.paragon-software.com
12. When trying to back up to a network share, I get the following error: "i/o error" or "can't open/create file"
Please check whether you’ve got a permission to write to the selected destination or not.
13. When trying to restore a backup archive, I get the following error: "Can't restore to current selection" or
"Archive does not fit"
Most likely you’re trying to restore a backup of the whole hard disk to a partition or vice versa.
14. I set up a timetable for a task, but it fails to execute.
There can be a number of reasons for that:
- Windows Task Scheduler does not work properly. Check whether it is so or not by scheduling a simple task (call
Notepad through scheduling);
- You don’t have permission to write to the selected backup destination.
147
Copyright© 1994-2014 Paragon Software GmbH. All rights reserved.
Glossary
Active Partition is a partition from which an x86-based computer starts up. The active partition must be a primary
partition on a basic disk. If you use Windows exclusively, the active partition can be the same as the system volume.
In the DOS partitioning scheme, only primary partitions can be active due to limitations of the standard bootstrap.
The term backup originates from the time when the best way to protect valuable information was to store it in form of
archives on external media. It’s become now a general notion to mean making duplications of data for protection
purposes.
Bootable Archive is created by adding a special bootable section when backing up the data to CD/DVDs. Thus you will
be able to restore the data from these archives without having to run the program, but by simply booting from these
CD/DVDs.
Cluster is the smallest amount of disk space that can be allocated to hold a file. All file systems used by Windows
organize hard disks based on clusters, which consist of one or more contiguous sectors. The smaller the cluster size, the
more efficiently a disk stores information. If no cluster size is specified during formatting, Windows picks defaults based
on the size of the volume. These defaults are selected to reduce the amount of space that is lost and the amount of
fragmentation on the volume. A cluster is also called an allocation unit.
Extended Partition is a partition type you create only on a basic MBR (Master Boot Record) disk. Extended partition is
used if you want to create more than four volumes on a disk, since it may contain multiple logical drives.
File System Metadata. The servicing structures of a file system, which contain information about allocating files and
directories, security information etc, are named the file system metadata. It is invisible for users and regular
applications because its accidental modification usually makes a partition unusable.
Hard Disk Geometry. Traditionally, the usable space of a hard disk is logically divided into cylinders, cylinders are
divided into tracks (or heads), and tracks are divided into sectors.
The triad of values {[Sectors-per-Track], [Tracks-per-Cylinder], [Amount-of-Cylinders]} is usually named the Hard Disk
Geometry or C/H/S geometry.
Tracks and cylinders are enumerated from "0", while sectors are enumerated from "1". These disk parameters play an
essential role in the DOS Partitioning scheme.
Modern hardware uses an advanced scheme for the linear addressing of sectors, which assumes that all on-disk sectors
are continuously enumerated from “0”. To allow backward compatibility with older standards, modern hard disks can
additionally emulate the C/H/S geometry.
Hidden Partition. The concept of a "hidden" partition was introduced in the IBM OS/2 Boot Manager. By default, an
operating system does not mount a hidden partition, thus preventing access to its contents.
A method of hiding a partition consists in changing the partition ID value saved in the Partition Table. This is achieved by
XOR-ing the partition ID with a 0x10 hexadecimal value.
Master File Table (MFT) is a relational database that consists of rows of file records and columns of file attributes. It
contains at least one entry for every file on an NTFS volume, including the MFT itself. MFT is similar to a FAT table in a
FAT file system.
MBR & 1st track of the hard disk is the 0th sector of the disk. MBR (Master Boot Record) contains important
information about the disk layout:
- The used partitioning scheme;
- The starting records of the Partition Table;
- The standard bootstrap code (or the initial code of boot managers, disk overlay software or boot viruses).
148
Copyright© 1994-2014 Paragon Software GmbH. All rights reserved.
Generally, the 0th sector is used for similar purposes in all existing partitioning schemes.
The MBR capacity is not sufficient to contain sophisticated boot programs. That’s why the on-boot software is allowed
to use the entire 0th track of the disk. For example, boot managing utilities such as LILO, GRUB and Paragon Boot
Manager are located in the 0th track.
Partition ID (or File system ID) is a file system identifier that is placed in the partition. It is used to quickly detect
partitions of supported types. A number of operating systems completely rely on it to distinguish supported partitions.
Partition ID is saved in appropriate entries of the Partition Table and takes only 1 byte of space.
Partition Label (or Volume Label) is a small textual field (up to 11 characters) that is located in the partition's boot
sector. This value is used for notification purposes only. It is detectable by any partitioning tool including the DOS FDISK
utility.
Modern operating systems save it within a file system, e.g. as a special hidden file. Thus it is able to contain a relatively
large amount of text in multiple languages.
Partitioning Scheme is a set of rules, constraints and format of the on-disk structures to keep information on partitions
located on a hard disk.
There are known several partitioning schemes. The most popular of them is the so-called DOS partitioning scheme. It
was introduced by IBM and Microsoft to use multiple partitions in the disk subsystems on IBM PC compatible
computers.
Another popular partitioning scheme is the so-called Logical Disks Model (LDM) that originates from the UNIX
mainframe systems. Veritas Executive accommodates a simplified version of LDM to the Windows 2000 operating
system.
Windows 2000 and XP support two quite different partitioning schemes: the old DOS partitioning scheme and the new
Dynamic Disk Management (DDM). The problem is that earlier versions of Windows do not support DDM. In addition,
most hard disk utilities do not support it as well.
Recovery Media is a CD/DVD disc, a USB flash card or even a floppy disk from which you can boot for maintenance or
recovery purposes.
Root Directory is the top-level directory of a formatted logical drive to include other files and directories. In modern file
systems (Ext2/Ext3, NTFS and even FAT32) it does not differ from other directories. This is not the case for old FAT12
and FAT16 file systems.
Serial Number. In the DOS partitioning scheme, every hard disk and every partition has a 32-bit serial number
represented by an 8-figure hexadecimal value. It is stored in the MBR and its value is assigned when the MBR sector is
initialized by Microsoft standard disk managing tools, such as Windows Disk Administrator and the FDISK utility.
In fact, a hard disk's serial number is not important for most operating systems and software. It is known that Windows
NT, 2000 and XP store its value in the database of assigned drive letters.
A partition's serial number is stored in its boot sector (in FAT16, FAT32 and NFTS file systems). Its value is assigned when
the partition is formatted. It does not play an important role for most operating systems and software as well.