Parallels Administrator's Guide, Plesk Panel 11 11.0 Guide Admin En
User Manual: parallels Plesk Panel - 11.0 - Administrator's Guide Free User Guide for Parallels Plesk Software, Manual
Open the PDF directly: View PDF
.
Page Count: 733 [warning: Documents this large are best viewed by clicking the View PDF Link!]
- Preface
- After Upgrading to Panel 11
- What's New in Parallels Panel
- How Panel Works
- Panel Configuration
- Installing a Panel License Key
- IP Pool
- Web Hosting
- DNS
- Databases
- Statistics and Miscellaneous Options
- Configuring the Try and Buy Mode for Web Presence Builder
- Extended Panel Configuration
- Business Manager Configuration
- Preparing Panel to Work with Business Manager
- Quick Start After Upgrading from 10.0 - 10.2 Versions
- Changing Company Details
- Setting Up Administrators
- Configuring Payment Methods
- Connecting Hosting Panels
- Setting Up Invoicing
- Configuring Schet-Facturas
- Setting Up Provisioning Policy
- Defining How to Handle Unpaid Subscriptions
- Setting Up Automatic E-mails
- Adding E-mail Templates
- Setting Up Your Locales
- Editing Template Content
- Reloading E-mail Templates
- Getting Your System Ready to Send E-mail Messages
- Customizing E-mail Templates
- E-mail Template Variables
- Subscription Info E-mail
- Invoice E-mail
- Credit Card Payment
- eCheck Payment
- Bank Draft Payment
- Off-site Gateway Payment
- Declined Payment
- Payment Error
- Domain Renewal Notice
- Domain Transfer - Success E-mail
- Domain Transfer - Failure E-mail
- Credit Card Expiration Notification E-mail
- Subscription Suspension E-mails
- Subscription Enable E-mail
- Managing Online Stores
- Setting Up Fraud Protection
- Configuring Taxation
- Achieving EU Business Compliance
- Offering Services to Customers and Resellers
- Hosting Plans and Subscriptions
- Reseller Plans
- Domain Name Plans
- SSL Certificate Plans
- Panel Administration
- Panel Licensing
- Changing Your Password and Contact Information
- Appearance and Branding
- Panel Updates and Upgrades
- Managing Panel Components
- Web Applications
- Database Servers
- System Time and Services
- Session Preferences
- Backup and Restoration
- Configuring Global Backup Settings
- Configuring Panel for Using FTP Repository
- Backing Up the Entire Server
- Backing Up Individual Accounts and Sites
- Scheduling Backups
- Restoring Data from Backup Archives
- Downloading Backup Files from Server
- Uploading Backup Files to Server
- Removing Backup Files from Server
- Backup Logs
- Transferring Data from Another Panel
- Migrating Data from Other Hosting Platforms
- Managing Panel from Mobile Devices
- Panel Inside Parallels Virtuozzo Containers
- Remote Access (Windows)
- Additional Administrator Accounts (Windows)
- Sharing Files and Folders
- Setting Up File Sharing
- Using File Sharing to Share and Access Files
- Mass E-mail Notifications
- Mail Congestion and Message Queue (Linux)
- Statistics and Monitoring
- Event Tracking
- Scheduling Tasks
- Using Panel Extensions (Linux)
- Google AdWords Promotion Extension
- Counter-Strike Game Server Extension
- File Server Extension
- Firewall Extension
- Watchdog (System Monitoring) Extension
- VPN Extension
- Business Manager Administration
- Business Manager Licensing
- Viewing System Information on the Dashboard
- Administering Customers
- Adding New Customers
- Managing Existing Customers
- Managing Billing Accounts and Details
- Managing Customer Invoices
- Managing Customer Details
- Taking Administrative Actions
- Adding Credits to Customer Account
- Viewing FraudGuardian Check Results
- Managing Invoices
- Adding Notes
- Viewing Statistical Information
- Viewing Customer Accounts
- Verifying New Customer Accounts
- Viewing Subscription Details
- Sending Mass E-Mails
- Sending Custom E-mails
- Managing Subscriptions
- Adding New Subscriptions to Customer Accounts
- Viewing Subscriptions Details
- Changing Subscription Status
- Activating or Suspending Subscriptions
- Canceling Hosting Subscriptions
- Running Subscription Tasks
- Editing Subscriptions
- Upgrading and Downgrading Subscriptions
- Adding an Add-on to a Subscription
- Viewing Add-ons with Their Properties
- Viewing Subscription Properties
- Transferring a Subscription
- Performing Manual Payments
- Managing Bank Transfers
- Managing Invoices and Payments
- Generating Invoices Manually
- Viewing Invoices
- Editing Invoices
- Taking Credit Card Payments
- Applying Payments Manually
- Paying by Credits
- Voiding Invoices
- Printing Invoices
- Manually Paying an Invoice Using Saved Credit Card Information
- Viewing Transactions List
- Re-sending Invoices
- Viewing and Downloading Schet-Facturas
- Creating Custom Billing Cycles
- Limiting Discounts and Exempting Subscriptions from Suspension
- Creating Properties and Add-ons
- Promoting Your Plans
- Setting Up Branded Domain Names for Resellers
- Managing Security Settings
- Viewing and Running Scheduled Tasks
- Viewing Accounting Information
- Viewing System Information
- Managing SSO Service
- Troubleshooting
- Web Hosting Management
- Quick Start with Parallels Panel
- Customer Account Administration
- Websites and Domains
- Domains and DNS
- Changing Hosting Settings
- Suspending and Activating Websites
- Managing Website Content
- (Advanced) Restricting Access to Content
- Previewing Websites
- Using Website Applications
- (Advanced) Securing Your Websites
- (Advanced) Extended Website Management
- Working with a Staging Site
- Setting Up Mobile Sites
- Setting Up Custom Error Pages
- Adding a Domain Forwarder
- Using Google Services
- Hosting Personal Web Pages Under Your Domains
- Limiting Bandwidth and Number of Connections to Websites
- Working with Microsoft Frontpage Websites (Windows)
- Using Virtual Directories (Windows)
- Setting Up IIS Application Pool (Windows)
- Web Publishing with Web Deploy (Windows)
- Building Websites with Web Presence Builder
- Getting Familiar With Web Presence Builder
- Creating a Website
- Importing Sites from SiteBuilder 4.5
- Editing Websites
- Saving and Loading Copies of a Website
- Publishing a Website to the Internet
- Publishing a Website Copy to Facebook
- Viewing Site Visits Statistics, Comments, and New Orders on the Dashboard
- Deleting Websites
- FTP Access to Your Websites
- Scheduling Tasks
- Using Databases
- Backing Up and Recovering Websites
- Appendix A: Properties of Hosting Plans and Subscriptions
- Appendix B: Properties of Reseller Plans and Subscriptions
- Appendix C: Event Parameters Passed by Event Handlers
- Administrator information updated
- Service stopped
- Service started
- Service restarted
- IP address created
- IP address updated
- IP address deleted
- Session settings updated
- Customer account created
- Customer account updated
- Customer account deleted
- Customer account status updated
- Customer's interface preferences updated
- Customer GUID updated
- Reseller account created
- Reseller account updated
- Reseller account deleted
- Reseller account status updated
- Reseller's interface preferences updated
- Reseller's IP pool updated
- Disk space limit for reseller account reached
- Traffic limit for reseller account reached
- Disk space limit for subscription reached
- Traffic limit for subscription reached
- Default domain (the first domain added to a subscription/webspace) created
- Default domain (the first domain added to a subscription/webspace) updated
- Default domain (the first domain added to a subscription/webspace) deleted
- Subscription owner changed
- Default domain, status updated
- Default domain, DNS zone updated
- Default domain, GUID updated
- Subdomain created
- Subdomain of a default domain updated
- Subdomain of a default domain deleted
- Default domain, alias created
- Default domain, alias updated
- Default domain, alias deleted
- Default domain, alias DNS zone updated
- Reseller account limits updated
- Subscription limits updated
- Panel user logged in
- Panel user logged out
- Panel user failed to log in
- Panel user failed to log in through API
- Mail account created
- Mail account updated
- Mail account deleted
- Mailing list created
- Mailing list deleted
- Hosting settings created
- Hosting settings updated
- Hosting settings deleted
- Standard or frame forwarding hosting created
- Standard or frame forwarding hosting updated
- Standard or frame forwarding hosting deleted
- Web user account created
- Web user account updated
- Web user account deleted
- Web application installed
- Web application reconfigured
- Web application uninstalled
- Web application upgraded
- License key updated
- License key expired
- Database server created
- Database server updated
- Database server deleted
- Database created
- Database deleted
- Database user account created
- Database user account updated
- Database user account deleted
- Parallels Plesk Panel component updated or added
- Reseller plan created
- Reseller plan updated
- Reseller plan deleted
- Service plan of reseller created
- Service plan of reseller updated
- Service plan of reseller deleted
- Service plan of administrator created
- Service plan of administrator updated
- Service plan of administrator deleted
- FTP account created
- FTP account updated
- FTP account deleted
- Server health status changed
- Update available
- Update installed
- Appendix D: Supported Payment Gateways
- Appendix E: Supported Formats for Bank Transfer Batches
- Appendix F: How Business Manager Syncs with Hosting Panels
- Appendix G: Supported Domain Name Registrars

Parallels® Panel

Copyright Notice
Parallels IP Holdings GmbH
Vordergasse 59
CH-Schaffhausen
Switzerland
Phone: +41 526320 411
Fax: +41 52672 2010
Global Headquarters
500 SW 39th Street, Suite 200
Renton, WA 98057
USA
Phone: +1 (425) 282 6400
Fax: +1 (425) 282 6445
EMEA Sales Headquarters
Willy-Brandt-Platz 3
81829 Munich, DE
Phone: +49 (89) 450 80 86 0
Fax:+49 (89) 450 80 86 0
APAC Sales Headquarters
3 Anson Road, #36-01
Springleaf Tower, 079909
Singapore
Phone: +65 6645 32 90
Copyright © 1999-2012 Parallels IP Holdings GmbH. All rights reserved.
This product is protected by United States and international copyright laws. The product’s
underlying technology, patents, and trademarks are listed at http://www.parallels.com/trademarks.
Microsoft, Windows, Windows Server, Windows NT, Windows Vista, and MS-DOS are registered
trademarks of Microsoft Corporation.
Linux is a registered trademark of Linus Torvalds.
Mac is a registered trademark of Apple, Inc.
All other marks and names mentioned herein may be trademarks of their respective owners.

Contents
Preface 11
Typographical Conventions ......................................................................................................... 11
Feedback ..................................................................................................................................... 12
After Upgrading to Panel 11 13
Upgrade from Earlier Panel Versions .......................................................................................... 14
Upgrade from Small Business Panel........................................................................................... 17
Differences between SBP and Panel 11 ........................................................................... 17
What's New in Parallels Panel 21
Panel 11.0 ................................................................................................................................... 21
Panel 10.4 ................................................................................................................................... 22
Panel 10.3 ................................................................................................................................... 25
Panel 10.2 ................................................................................................................................... 26
How Panel Works 27
About Panel Users....................................................................................................................... 28
The Panel GUI ............................................................................................................................. 29
Interface Views .................................................................................................................. 32
Customizing Power User View .......................................................................................... 33
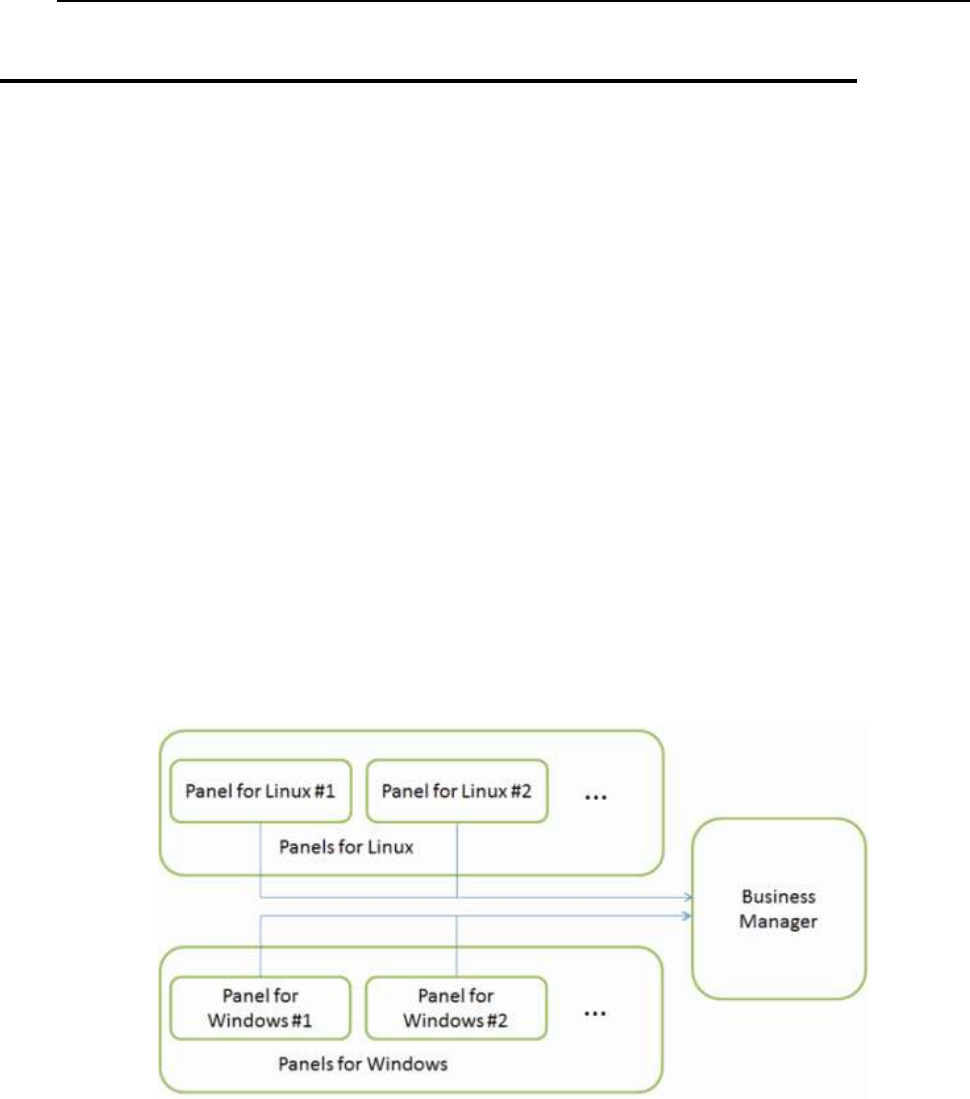
Introducing Business Manager .......................................................................................... 35
How to Use Panel ........................................................................................................................ 39
Panel Configuration 42
Installing a Panel License Key .................................................................................................... 43
IP Pool ......................................................................................................................................... 44
How to Perform Operations on the Server IP Pool ........................................................... 46
Web Hosting ................................................................................................................................ 48
Setting Up Websites Preview ............................................................................................ 49
Presetting Content of Customer Websites ........................................................................ 50
Optimizing Apache Web Server (Linux) ............................................................................ 51
Improving Web Server Performance with nginx (Linux) ................................................... 53
Configuring IIS Application Pool (Windows) ..................................................................... 56
Configuring ASP.NET (Windows) ..................................................................................... 58
Mail .............................................................................................................................................. 60
Configuring Server-Wide Mail Settings ............................................................................. 61
Protecting from Spam ....................................................................................................... 64
Protecting from Outbound Spam....................................................................................... 73
Protecting from Viruses ..................................................................................................... 80
Selecting Webmail Software ............................................................................................. 82
Configuring Mailing Lists (Linux) ....................................................................................... 83
Preventing Mass E-mail Sending (Linux) .......................................................................... 83
DNS ............................................................................................................................................. 84
Databases ................................................................................................................................... 90
Adding Database Servers ................................................................................................. 91
Connecting to External Databases (Windows) ................................................................. 93

Preface 4
Statistics and Miscellaneous Options .......................................................................................... 94
Configuring the Try and Buy Mode for Web Presence Builder ................................................... 95
Configuring the Try and Buy for Existing Customers ........................................................ 98
Configuring the Try and Buy for Potential Customers ...................................................... 99
Customizing Trial Mode Notifications .............................................................................. 101
Offering the Try and Buy with Alternative Billing Solutions ............................................. 104
Extended Panel Configuration ................................................................................................... 106
Securing Panel ................................................................................................................ 106
Configuring Panel in Different Network Environments .................................................... 113
Configuring E-mail Notifications ...................................................................................... 123
Setting Up Help Desk ...................................................................................................... 126
Business Manager Configuration 128
Preparing Panel to Work with Business Manager ..................................................................... 130
Quick Start After Upgrading from 10.0 - 10.2 Versions ............................................................. 132
Changing Company Details ....................................................................................................... 134
Setting Up Administrators .......................................................................................................... 135
Viewing Administrators .................................................................................................... 136
Creating New Administrators .......................................................................................... 136
Setting Up Administrator Groups .................................................................................... 137
Editing Administrator Profiles .......................................................................................... 138
Configuring Administrator Interface ................................................................................ 139
Configuring Payment Methods .................................................................................................. 140
Payment Gateways Configuration Details ...................................................................... 141
Bank Transfer Plugins Configuration Details .................................................................. 145
Testing Gateways Using Virtual Terminals ..................................................................... 147
Setting Up Payment Queue ............................................................................................ 149
Connecting Hosting Panels ....................................................................................................... 151
Balancing Panels Load ................................................................................................... 153
Setting Up IP Pool for Hosting Subscriptions on Dedicated IPs ..................................... 153
Troubleshooting Problems with Hosting Panels ............................................................. 155
Hosting Subscription Does not Appear in Panel ............................................................. 155
Setting Up Invoicing................................................................................................................... 157
Understanding Billing Modes .......................................................................................... 159
Setting Up Invoicing ........................................................................................................ 163
Customizing PDF Invoices .............................................................................................. 164
Achieving Tax Office Compliance ................................................................................... 165
Configuring Schet-Facturas ....................................................................................................... 166
Setting Up Provisioning Policy .................................................................................................. 167
Defining How to Handle Unpaid Subscriptions ......................................................................... 168
Setting Up Automatic E-mails .................................................................................................... 169
Adding E-mail Templates ................................................................................................ 170
Setting Up Your Locales ................................................................................................. 171
Editing Template Content ................................................................................................ 172
Reloading E-mail Templates ........................................................................................... 173
Getting Your System Ready to Send E-mail Messages ................................................. 173
Customizing E-mail Templates ....................................................................................... 174
E-mail Template Variables .............................................................................................. 176
Managing Online Stores ............................................................................................................ 192
Adding an Online Store ................................................................................................... 193
Editing an Online Store ................................................................................................... 193
Changing Online Store Appearance ............................................................................... 193
Using Website Widgets to Embed Stores into Websites ................................................ 194
Querying Customers for Extra Information in Online Stores ........................................... 194
Setting Up Fraud Protection ...................................................................................................... 195
Setting Up FraudGuardian .............................................................................................. 196
Prohibiting Subscriptions from Certain E-mail Addresses .............................................. 200
Configuring Taxation ................................................................................................................. 201

Preface 5
The United States ........................................................................................................... 204
European Union .............................................................................................................. 204
Canada ............................................................................................................................ 205
Achieving EU Business Compliance ......................................................................................... 206
Offering Services to Customers and Resellers 207
Hosting Plans and Subscriptions ............................................................................................... 210
Relationship Between Plans and Subscriptions .............................................................. 211
Setting Up Hosting Plans in Panel .................................................................................. 213
Setting Up Add-on Plans in Panel ................................................................................... 222
Subscribing Customers to Plans in Panel ....................................................................... 223
Managing Customers and Subscriptions in Panel .......................................................... 225
Setting Up Hosting Plans in Business Manager ............................................................. 231
Serving Non-Technical Customers ................................................................................. 239
Reseller Plans ........................................................................................................................... 241
Setting Up Reseller Plans in Panel ................................................................................. 242
Subscribing Resellers to Plans in Panel ......................................................................... 242
Setting Up Reseller Plans in Business Manager ............................................................ 243
Domain Name Plans.................................................................................................................. 244
Setting Up Accounts with Registrars ............................................................................... 245
Managing TLDs ............................................................................................................... 246
Adding ID Protect as an Add-on for Domains ................................................................. 248
SSL Certificate Plans................................................................................................................. 249
Configuring SSL Certificate Providers ............................................................................ 250
Selling SSL Certificates from SSLfactory ........................................................................ 251
Offering Hosting Plans with SSL Certificates .................................................................. 252
Panel Administration 253
Panel Licensing ......................................................................................................................... 254
Installing Additional License Keys for Panel Add-ons ..................................................... 256
Upgrading Your License Key .......................................................................................... 257
Rolling Back to Your Previously Used License Key ........................................................ 257
Changing Your Password and Contact Information .................................................................. 258
If Your Panel Works with Parallels Customer and Business Manager ........................... 259
Appearance and Branding ......................................................................................................... 260
Appearance ..................................................................................................................... 260
Branding and Themes ..................................................................................................... 265
Panel Updates and Upgrades ................................................................................................... 266
Panel Updates ................................................................................................................. 267
Panel Upgrades .............................................................................................................. 267
Changing the Updates/Upgrades Source ....................................................................... 270
Reporting Upgrade Problems .......................................................................................... 271
Managing Panel Components ................................................................................................... 271
Web Applications ....................................................................................................................... 272
How Apps Become Available to Your Customers ........................................................... 275
Managing Apps with the Application Vault ...................................................................... 277
Database Servers ...................................................................................................................... 281
System Time and Services ........................................................................................................ 282
Adjusting System Date and Time .................................................................................... 284
Session Preferences ................................................................................................................. 285
Backup and Restoration ............................................................................................................ 286
Configuring Global Backup Settings ............................................................................... 288
Configuring Panel for Using FTP Repository .................................................................. 288
Backing Up the Entire Server .......................................................................................... 289
Backing Up Individual Accounts and Sites ...................................................................... 289
Scheduling Backups ........................................................................................................ 290

Preface 6
Restoring Data from Backup Archives ............................................................................ 291
Downloading Backup Files from Server .......................................................................... 292
Uploading Backup Files to Server ................................................................................... 292
Removing Backup Files from Server .............................................................................. 292
Backup Logs.................................................................................................................... 293
Transferring Data from Another Panel ...................................................................................... 293
Migrating Data from Other Hosting Platforms ........................................................................... 294
Managing Panel from Mobile Devices ....................................................................................... 294
Panel Inside Parallels Virtuozzo Containers ............................................................................. 298
Remote Access (Windows) ....................................................................................................... 300
Additional Administrator Accounts (Windows) .......................................................................... 301
Creating Additional Administrator Accounts .................................................................... 301
Modifying Additional Administrator Accounts .................................................................. 302
Suspending and Activating Additional Administrator Accounts ...................................... 302
Removing Additional Administrator Accounts ................................................................. 303
Sharing Files and Folders ......................................................................................................... 303
Setting Up File Sharing ................................................................................................... 304
Using File Sharing to Share and Access Files ................................................................ 305
Mass E-mail Notifications .......................................................................................................... 321
Creating, Editing and Removing Message Templates .................................................... 322
Sending E-mail Notices ................................................................................................... 324
Mail Congestion and Message Queue (Linux) .......................................................................... 326
Statistics and Monitoring ........................................................................................................... 327
Logging Actions Performed by Your Customers in the Panel ......................................... 328
Viewing Statistics ............................................................................................................ 331
Tracking Server Health with Health Monitor ................................................................... 339
Monitoring Connections to Panel and FTP Services ...................................................... 342
Event Tracking ........................................................................................................................... 345
Adding Event Handlers (Linux) ....................................................................................... 346
Adding Event Handlers (Windows) ................................................................................. 347
Removing Event Handlers .............................................................................................. 348
Scheduling Tasks ...................................................................................................................... 349
Scheduling Tasks on Linux-based Servers ..................................................................... 350
Scheduling Tasks on Windows-based Servers ............................................................... 352
Using Panel Extensions (Linux) ................................................................................................ 354
Google AdWords Promotion Extension .......................................................................... 355
Counter-Strike Game Server Extension .......................................................................... 357
File Server Extension ...................................................................................................... 368
Firewall Extension ........................................................................................................... 376
Watchdog (System Monitoring) Extension ...................................................................... 383
VPN Extension ................................................................................................................ 395
Business Manager Administration 401
Business Manager Licensing .................................................................................................... 402
Viewing System Information on the Dashboard ........................................................................ 402
Administering Customers .......................................................................................................... 403
Adding New Customers .................................................................................................. 404
Managing Existing Customers ........................................................................................ 404
Managing Subscriptions ............................................................................................................ 417
Adding New Subscriptions to Customer Accounts.......................................................... 418
Viewing Subscriptions Details ......................................................................................... 418
Changing Subscription Status ......................................................................................... 418
Activating or Suspending Subscriptions .......................................................................... 420
Canceling Hosting Subscriptions .................................................................................... 420
Running Subscription Tasks ........................................................................................... 421
Editing Subscriptions ....................................................................................................... 422
Upgrading and Downgrading Subscriptions .................................................................... 422
Adding an Add-on to a Subscription ............................................................................... 423

Preface 7
Viewing Add-ons with Their Properties ........................................................................... 424
Viewing Subscription Properties ..................................................................................... 424
Transferring a Subscription ............................................................................................. 424
Performing Manual Payments ................................................................................................... 425
Using a Credit Card to Pay an Invoice ............................................................................ 426
Capturing Authentication-only Payments ........................................................................ 426
Capturing Uncaptured Payments .................................................................................... 426
Issuing Refunds .............................................................................................................. 427
Generating and Running Payment Queue ...................................................................... 428
Managing Bank Transfers ......................................................................................................... 429
How Bank Transfer Processing Works ........................................................................... 430
Supported Operations ..................................................................................................... 432
Configuring Automatic Processing .................................................................................. 434
Managing Invoices and Payments ............................................................................................ 434
Generating Invoices Manually ......................................................................................... 435
Viewing Invoices ............................................................................................................. 435
Editing Invoices ............................................................................................................... 436
Taking Credit Card Payments ......................................................................................... 436
Applying Payments Manually .......................................................................................... 437
Paying by Credits ............................................................................................................ 438
Voiding Invoices .............................................................................................................. 438
Printing Invoices .............................................................................................................. 439
Manually Paying an Invoice Using Saved Credit Card Information ................................ 439
Viewing Transactions List ............................................................................................... 440
Re-sending Invoices ........................................................................................................ 440
Viewing and Downloading Schet-Facturas ..................................................................... 440
Creating Custom Billing Cycles ................................................................................................. 440
Limiting Discounts and Exempting Subscriptions from Suspension ......................................... 441
Creating Properties and Add-ons .............................................................................................. 442
Setting Up Plan Properties .............................................................................................. 443
Setting Up Customer Account Properties ....................................................................... 445
Creating Generic Plan Add-ons ...................................................................................... 447
Promoting Your Plans ............................................................................................................... 448
Coupons and Discounts .................................................................................................. 449
Affiliate Programs ............................................................................................................ 450
Setting Up Branded Domain Names for Resellers .................................................................... 451
Managing Security Settings ....................................................................................................... 453
Setting Up Encryption ..................................................................................................... 454
Configuring Password Expiration .................................................................................... 455
Configuring Administrator Account Lockout Policy ......................................................... 455
Viewing Audit Log ........................................................................................................... 456
Viewing and Running Scheduled Tasks .................................................................................... 457
Periodic Tasks ................................................................................................................. 458
Viewing Accounting Information ................................................................................................ 461
Generating Accounting Reports ...................................................................................... 461
Generating Daily Journals ............................................................................................... 462
Viewing General Journal ................................................................................................. 462
Generating General Ledgers........................................................................................... 462
Viewing System Information ...................................................................................................... 463
Managing SSO Service ............................................................................................................. 464
Troubleshooting ......................................................................................................................... 466
Turning on Debug Logging .............................................................................................. 466
Web Hosting Management 467
Quick Start with Parallels Panel ................................................................................................ 469
Set Up Your First Website ............................................................................................... 470
Set Up Mail Accounts ...................................................................................................... 475
View Site Visit Statistics .................................................................................................. 490

Preface 8
Customer Account Administration ............................................................................................. 490
Changing Your Password and Contact Information ........................................................ 493
Viewing Subscription Summary ...................................................................................... 494
Managing Account Balance and Invoices ....................................................................... 501
Ordering More Resources ............................................................................................... 504
Viewing Statistics ............................................................................................................ 506
(Advanced) Managing Auxiliary User Accounts .............................................................. 508
Websites and Domains ............................................................................................................. 515
Domains and DNS .......................................................................................................... 516
Changing Hosting Settings .............................................................................................. 533
Suspending and Activating Websites .............................................................................. 541
Managing Website Content ............................................................................................. 543
(Advanced) Restricting Access to Content ..................................................................... 549
Previewing Websites ....................................................................................................... 551
Using Website Applications ............................................................................................. 552
(Advanced) Securing Your Websites .............................................................................. 559
(Advanced) Extended Website Management ................................................................. 565
Building Websites with Web Presence Builder ......................................................................... 599
Getting Familiar With Web Presence Builder .................................................................. 601
Creating a Website .......................................................................................................... 603
Importing Sites from SiteBuilder 4.5................................................................................ 604
Editing Websites ............................................................................................................. 605
Saving and Loading Copies of a Website ....................................................................... 633
Publishing a Website to the Internet ............................................................................... 635
Publishing a Website Copy to Facebook ........................................................................ 635
Viewing Site Visits Statistics, Comments, and New Orders on the Dashboard .............. 637
Deleting Websites ........................................................................................................... 638
FTP Access to Your Websites ................................................................................................... 639
Changing FTP Access Credentials ................................................................................. 639
Adding FTP Accounts ..................................................................................................... 640
Setting Up Anonymous FTP Access ............................................................................... 642
Mail ............................................................................................................................................ 643
Adding Mail Accounts ...................................................................................................... 644
Configuring Mail .............................................................................................................. 645
Using Mailing Lists .......................................................................................................... 653
Scheduling Tasks ...................................................................................................................... 654
Scheduling Tasks (Linux) ................................................................................................ 655
Scheduling Tasks (Windows) .......................................................................................... 658
Using Databases ....................................................................................................................... 660
Managing Databases ...................................................................................................... 660
Accessing External Databases (Windows) ..................................................................... 664
Backing Up and Recovering Websites ...................................................................................... 665
Backing Up Data ............................................................................................................. 666
Managing Backup Files ................................................................................................... 671
Restoring Data ................................................................................................................ 674
Appendix A: Properties of Hosting Plans and Subscriptions 676
Visibility of Hosting Features in the Control Panel .................................................................... 678
Resources ................................................................................................................................. 678
Permissions ............................................................................................................................... 682
Hosting Parameters ................................................................................................................... 686
PHP Settings ................................................................................................................... 688
Mail ............................................................................................................................................ 688
DNS ........................................................................................................................................... 689
Performance .............................................................................................................................. 689
Logs & Statistics ........................................................................................................................ 690
Applications ............................................................................................................................... 690
Additional Services .................................................................................................................... 690

Preface 9
Appendix B: Properties of Reseller Plans and Subscriptions 691
Resources ................................................................................................................................. 692
Permissions ............................................................................................................................... 693
IP Addresses ............................................................................................................................. 693
Appendix C: Event Parameters Passed by Event Handlers 694
Administrator information updated ............................................................................................ 697
Service stopped ......................................................................................................................... 697
Service started ........................................................................................................................... 697
Service restarted ....................................................................................................................... 698
IP address created .................................................................................................................... 698
IP address updated ................................................................................................................... 698
IP address deleted..................................................................................................................... 699
Session settings updated .......................................................................................................... 699
Customer account created ........................................................................................................ 699
Customer account updated ....................................................................................................... 700
Customer account deleted ........................................................................................................ 700
Customer account status updated ............................................................................................. 700
Customer's interface preferences updated ............................................................................... 701
Customer GUID updated ........................................................................................................... 701
Reseller account created ........................................................................................................... 701
Reseller account updated .......................................................................................................... 702
Reseller account deleted ........................................................................................................... 702
Reseller account status updated ............................................................................................... 703
Reseller's interface preferences updated .................................................................................. 703
Reseller's IP pool updated ......................................................................................................... 703
Disk space limit for reseller account reached ............................................................................ 704
Traffic limit for reseller account reached ................................................................................... 704
Disk space limit for subscription reached .................................................................................. 704
Traffic limit for subscription reached .......................................................................................... 704
Default domain (the first domain added to a subscription/webspace) created ......................... 705
Default domain (the first domain added to a subscription/webspace) updated ........................ 705
Default domain (the first domain added to a subscription/webspace) deleted ......................... 705
Subscription owner changed ..................................................................................................... 705
Default domain, status updated ................................................................................................. 706
Default domain, DNS zone updated .......................................................................................... 706
Default domain, GUID updated ................................................................................................. 706
Subdomain created ................................................................................................................... 707
Subdomain of a default domain updated .................................................................................. 707
Subdomain of a default domain deleted .................................................................................... 708
Default domain, alias created .................................................................................................... 709
Default domain, alias updated ................................................................................................... 709
Default domain, alias deleted .................................................................................................... 710
Default domain, alias DNS zone updated ................................................................................. 710
Reseller account limits updated ................................................................................................ 710
Subscription limits updated ....................................................................................................... 711
Panel user logged in .................................................................................................................. 712
Panel user logged out ............................................................................................................... 712
Panel user failed to log in .......................................................................................................... 712
Panel user failed to log in through API ...................................................................................... 712
Mail account created ................................................................................................................. 713
Mail account updated ................................................................................................................ 713
Mail account deleted.................................................................................................................. 713
Mailing list created ..................................................................................................................... 714
Mailing list deleted ..................................................................................................................... 714

Preface 10
Hosting settings created ............................................................................................................ 714
Hosting settings updated ........................................................................................................... 715
Hosting settings deleted ............................................................................................................ 716
Standard or frame forwarding hosting created .......................................................................... 717
Standard or frame forwarding hosting updated ......................................................................... 717
Standard or frame forwarding hosting deleted .......................................................................... 717
Web user account created ........................................................................................................ 718
Web user account updated ....................................................................................................... 718
Web user account deleted ......................................................................................................... 719
Web application installed ........................................................................................................... 719
Web application reconfigured .................................................................................................... 720
Web application uninstalled ....................................................................................................... 720
Web application upgraded ......................................................................................................... 720
License key updated ................................................................................................................. 721
License key expired ................................................................................................................... 721
Database server created ........................................................................................................... 721
Database server updated .......................................................................................................... 722
Database server deleted ........................................................................................................... 722
Database created ...................................................................................................................... 722
Database deleted ...................................................................................................................... 722
Database user account created ................................................................................................ 723
Database user account updated ............................................................................................... 723
Database user account deleted ................................................................................................. 723
Parallels Plesk Panel component updated or added ................................................................ 724
Reseller plan created ................................................................................................................ 724
Reseller plan updated ............................................................................................................... 724
Reseller plan deleted ................................................................................................................. 725
Service plan of reseller created ................................................................................................. 725
Service plan of reseller updated ................................................................................................ 725
Service plan of reseller deleted ................................................................................................. 725
Service plan of administrator created ........................................................................................ 725
Service plan of administrator updated ....................................................................................... 726
Service plan of administrator deleted ........................................................................................ 726
FTP account created ................................................................................................................. 726
FTP account updated ................................................................................................................ 726
FTP account deleted ................................................................................................................. 727
Server health status changed .................................................................................................... 727
Update available ........................................................................................................................ 728
Update installed ......................................................................................................................... 728
Appendix D: Supported Payment Gateways 729
Appendix E: Supported Formats for Bank Transfer Batches 731
Appendix F: How Business Manager Syncs with Hosting Panels 732
Appendix G: Supported Domain Name Registrars 733

Preface 11
In this section:
Typographical Conventions ............................................................................... 11
Feedback .......................................................................................................... 12
Typographical Conventions
Before you start using this guide, it is important to understand the documentation
conventions used in it.
The following kinds of formatting in the text identify special information.
Formatting convention
Type of Information
Example
Special Bold
Items you must select,
such as menu options,
command buttons, or
items in a list.
Go to the System tab.
Titles of chapters,
sections, and subsections.
Read the Basic Administration
chapter.
Italics
Used to emphasize the
importance of a point, to
introduce a term or to
designate a command line
placeholder, which is to be
replaced with a real name
or value.
The system supports the so
called wildcard character search.
Monospace
The names of commands,
files, and directories.
The license file is located in the
http://docs/common/licen
ses directory.
Preface

12 Preface
Formatting convention
Type of Information
Example
Preformatted
On-screen computer
output in your command-
line sessions; source code
in XML, C++, or other
programming languages.
# ls –al /files
total 14470
Preformatted Bold
What you type, contrasted
with on-screen computer
output.
# cd /root/rpms/php
CAPITALS
Names of keys on the
keyboard.
SHIFT, CTRL, ALT
KEY+KEY
Key combinations for
which the user must press
and hold down one key
and then press another.
CTRL+P, ALT+F4
Feedback
If you have found an error in this guide, or if you have suggestions or ideas on how to
improve this guide, please send your feedback using the online form at
http://www.parallels.com/en/support/usersdoc/. Please include in your report the guide's title,
chapter and section titles, and the fragment of text in which you have found an error.
This chapter is intended to the users who switched to Panel 11 either from Plesk Panel
9 and earlier or from Parallels Small Business Panel. The chapter describes the main
changes in the business model of Panel 11 comparing to these products.
In this chapter:
Upgrade from Earlier Panel Versions ................................................................ 14
Upgrade from Small Business Panel ................................................................. 17
CH A P T E R 1
After Upgrading to Panel 11

14 After Upgrading to Panel 11
Upgrade from Earlier Panel Versions
Compared to the previous versions of Plesk software (Plesk 9 and earlier), Parallels
Plesk Panel 10 introduces the following changes:
User accounts. In Panel 11, there are no client accounts and domain administrator
accounts. For users who need to resell hosting services and host their own
websites, you will set up reseller accounts. For users who do not need to resell
hosting services, but only host their own websites, you will set up customer
accounts.
Customers can create user accounts in the Panel if they want to allow other users
to access the Panel for managing websites, installed applications, or use e-mail
services. In 11, customers can create any number of users for access to their
Panel, and set up multiple additional FTP accounts for access to the webspace.
Service plans. In Panel 11, there are no reseller, client, or domain templates.
Instead, there are service plans that you create according to your service offerings:
Reseller plans for signing up resellers, and hosting plans, for signing up customers
who do not need to resell services. After plans are created, you create reseller or
customer accounts and subscribe them to the plans - and the users are provisioned
with the necessary resources and authorized to perform operations in the Panel.
The most important change brought in by service plans is that, unlike old Plesk
templates, they are not applied only once, during the initial resources provisioning,
but remain connected to them, so that modifications of a plan change the
provisioned resources and privileges.
In addition to hosting plans, there are also add-on plans. You can use them to
allocate more resources and services to customers.
Subscriptions. Multi-domain hosting subscriptions replace domains. Instead of
creating domains for your customers, you subscribe them to a hosting plan, or, in
other words, you create a subscription for the customer. Actually, not only
customers can be subscribed to hosting services and host their websites and mail,
the Panel administratorand resellers can have their own subscriptions as well,
which they may use for their own purposes.
Subscriptions can be created based on service plans or configured manually.
When subscribing a new customer to your services in Panel 11, you specify a
domain name at the first step. A customer's subscription is always linked to a
domain, which is identified by such attributes as domain name, IP address and
system user account. All subscriptions are named after the domains to which they
are linked. This link is permanent and cannot be broken in any way, so moving a
domain from one subscription to another is impossible. However, you can still
rename domains.
You can host a number of websites under a single subscription, and you can create
several subscriptions for a single customer account.

After Upgrading to Panel 11 15
Allocation of resources. In previous versions of Plesk, resources were allocated to
reseller accounts, client accounts, and domains. In Panel 11, resources are
allocated to resellers and hosting service subscriptions. Customer accounts in
Panel 11 do not get any resource allocations directly, so they cannot redistribute
them among subscriptions that they purchase. All resources allocated to a single
subscription are shared among all websites hosted in the webspace associated with
the subscription.
Two separate panels: Server Administration Panel and Control Panel. System
administration, and customer and reseller account management tasks are
performed in Server Administration Panel. All operations related to managing
websites, hosting features, and mail accounts are performed in Control Panel.
Server Administration Panel provides links for access to Control Panel: You can
use them to log in to Control Panel and manage websites on behalf of your
resellers and customers.
Changes in organization of subdomain-related directories. Due to safety reasons, Panel
now stores content and configuration of hosted subdomains in separate directories:
/<VHOST>/<subdomain_name>, the directory that contains HTTP/HTTPs
documents (unlike the earlier versions that separated HTTP and HTTPS
documents).
/<VHOST>/<subdomains>/<subdomain_name>, the service directory that
keeps subdomain configuration. We strongly recommend that you do not
change the content of this directory.
What Happens When You Upgrade or Migrate to Panel 11
When you upgrade or migrate to Panel 11, accounts, domains, users, and domain
templates are transformed according to the following schemes:
Reseller accounts are transferred without changes, and resources are allocated to
them by means of custom subscription, which are not bound to plans.
Client accounts become customer accounts, and after upgrade or migration is
finished, you need to perform either of the following operations to make sure that
the accounts fit in the new business model:
Redistribute former clients' resources among the subscriptions belonging to
them.
Convert customers to resellers and assign the existing subscriptions to them.
This can be done if the customer accounts did not belong to a reseller before
upgrade or migration.
Domains are converted to individual subscriptions. The subscriptions are assigned
to the administrator, resellers, or customers, depending on whom the former
domains belonged to.
Domain administrator accounts are converted to user accounts, which are assigned
to the customers who own the corresponding domains.
Domain templates belonging to the server administrator and resellers are converted
to hosting plans.
Reseller templates are converted to reseller plans.
The following table summarizes the conversion of business objects.

16 After Upgrading to Panel 11
Objects in previous versions of Plesk
Objects in Panel 11
Reseller account
Reseller account
Client account
Customer account
Domain
Subscription (Custom)
Domain administrator account
User account
Reseller template
Reseller plan
Domain template
Hosting plan

After Upgrading to Panel 11 17
Upgrade from Small Business Panel
This chapter is intended for users who have migrated from Parallels Small Business Panel
(SBP) to Parallels Plesk Panel and want to know about changes in management operations,
as well as about new product possibilities. If you want to learn more about the migration
procedure, refer to Installation, Upgrade, and Migration Guide, section Migrating from Parallels Small
Business Panel.
Migration to Panel is almost seamless as Panel allows you to perform the majority of tasks
you did in SBP. The main difference you may find is that some functions are now available in
new locations or have a slightly different effect. Moreover, Panel provides you with a number
of features unavailable in SBP, such as enhanced user role permissions, the Web Presence
Builder tool, or access to new web apps. Learn more about product differences in the section
Differences between SBP and Panel 11 (on page 17).
After the migration, you will use Panel in Power User view - a replacement of the SBP
interface. Power User view is almost identical to the SBP user interface. Panel in this view is,
in essence, Control Panel with server management capabilities. For more information on
Power User view, refer to the section The Panel GUI (on page 29).
Differences between SBP and Panel 11
User interfaces of SBP and Panel in Power User view are almost identical. Therefore, here
we will discuss only the most important changes to the way you work with Panel.
In this section:
Extended User Role Permissions ...................................................................... 18
Web Presence Builder Tool ............................................................................... 19
SSL Protection .................................................................................................. 19
Web Apps.......................................................................................................... 20
Extended Mail Management .............................................................................. 20
Other Panel Features ........................................................................................ 20

18 After Upgrading to Panel 11
Extended User Role Permissions
Panel, comparing to SBP, allows more accurate adjustment of user role privileges due to a
larger number of available permissions. For example, Panel allows dividing users on those
who can manage mail accounts and those who can manage company mailing lists. As Panel
has the extended list of permissions, some of SBP permissions can migrate into a number of
related Panel permissions. For better understanding how permissions are migrated, refer to
the table below.
SBP permission
Panel permission
Migration result comments
Manage users
Manage roles
Manage users and roles
The permission is granted, if
one of the SBP permissions is
granted.
Manage websites and
domains
Create and manage sites
Configure log rotation
Configure anonymous FTP service
Create and manage scheduled tasks
Create and manage databases
Configure and perform data backup
and restoration
View statistics
Design sites in Web Presence Builder
Create and manage additional FTP
accounts
Manage DNS settings
Install and manage Java applications
Change server settings
-
The permission is not migrated,
as Panel allows changing
server settings to users with the
Administrator role only.
Manage mail
Create and manage mail accounts
Create and manage mailing lists
Update personal
information
-
The permission is not migrated,
as Panel allows changing
personal information to all
users.
-
Upload and manage files
By default, this permission is
denied after migration.
-
Configure spam filter
By default, this permission is
denied after migration.
-
Configure antivirus
By default, this permission is
denied after migration.
For more information on user role properties, refer to the section User Roles (on page 509).

After Upgrading to Panel 11 19
Web Presence Builder Tool
While using SBP, you could easily create your own websites with the Site Editor tool. For the
same purposes, Panel provides you with the much more powerful tool, Web Presence
Builder. Comparing to Site Editor, Web Presence Builder offers:
New intuitive interface that allows creating websites in less number of steps.
About 100 website templates filled with content that you can use as a basis for your sites.
Additional components that can be easily integrated with your site, such as the online
store or the embedded video.
Integration of your website with Facebook and much more.
For more information on Web Presence Builder, refer to the section Building Websites with Web
Presence Builder (on page 599).
Note that websites created in Site Editor are not compatible with Web Presence Builder.
Nevertheless, if Site Editor is installed in Panel, you can edit such websites with it. In that
case, websites in Websites & Domains list will contain the additional button Edit in SiteBuilder 4 or
Site Editor.
SSL Protection
Panel allows you to secure connections to your websites the same way as you did in SBP.
That means you can obtain SSL certificates in Server > Tools & Settings > SSL Certificates and
assign them to IP addresses in Server > Tools & Settings > IP Addresses. As in SBP, you can
assign only one certificate per IP address. Thus, if your hosting resources include one
shared IP address, you can secure only one website. Panel provides enhanced SSL
protection features that allow you to resolve this problem:
Separate SSL certificates for websites.
If you use Panel on a Linux operating system with the SNI technology support, it is
possible to use authentic SSL certificates for sites hosted on shared IP addresses. In
other words, Panel allows using separate SSL certificate for each website. Learn more
about separate SSL certificates in the section SSL and Shared IP Addresses (Linux) (on page
112).
Shared SSL certificate for a number of websites.
If you use Panel on a Windows operating system, it is possible to use one shared SSL
certificate to secure connections to all sites. In that case, certificate is assigned to a
domain that shares it with others. That domain is called master SSL domain. In other
words, all websites will use common SSL certificate, despite of the fact it is issued to only
one of your websites. Learn more about shared SSL certificates in the section SSL and
Shared IP Addresses (Windows) (on page 112).
The process of assigning an SSL certificate to a website is covered in the section Securing
Connections with SSL Certificates (on page 560).

20 After Upgrading to Panel 11
Web Apps
Comparing to SBP, the app management in Panel has little or no changes. As in SBP, the
list of available web apps is accessed through the Applications tab. For more information on
app management, refer to the section Using Website Applications (on page 552).
Note that the uploading of your own app packages is now performed by means of Application
Vault. Vault is the local Panel repository of web apps. Besides of extending the list of
available apps, it allows you to update apps, configure their server-wide settings, and carry
out some other operations. For more information on Application Vault, refer to the section
Web Applications (on page 272).
Extended Mail Management
Mail management in Panel slightly varies from those in SBP. General mail settings are now
available in Mail > Change Settings, while other settings are located in Server > Settings > Mail.
Comparing to SBP mail functionality, Panel provides a number of additional mail features:
Enhanced spam protection:
Server black and white lists.
Use these lists to always reject or always receive mail from selected servers. Learn
more on black and white mail lists in the section Server-wide Black and White Lists (on
page 70).
Extended SpamAssassin settings.
Panel allows you to configure SpamAssassin more accurately. For example, you have
access to such settings as spam filter sensitivity or SpamAssassin's black and white
lists. Moreover, you can configure spam filter individually for each mail account. Learn
more in the Protecting from Spam (on page 649) section.
Monitoring mail server message queue (on Linux platforms).
This can be helpful when your mail server is overloaded and cannot cope with the amount
of received messages. You can find out the reason that caused the overload using the
mail queue. Learn more about message queue in the section Mail Congestion and Message
Queue (Linux) (on page 326).
Other Panel Features
On top of main changes described above, Panel contains a number of features unavailable
in SBP at all. These are event management, server health monitoring, custom branding
themes and many more. The scope of this chapter does not allow to cover all of them. For
the detailed information on other server management operations, refer to certain sections of
this guide.

Each Panel release introduces new features, and we incorporate some of them, those
that address Panel administration, into this guide. This chapter lists the new features
since Panel 10.2. The features are grouped by release and are accompanied by short
descriptions and links so that you can easily acquaint with them and read more as
needed.
Panel 11.0
Improved web server performance with nginx (Linux hosting)
Administrators can improve the work of the web server which hosts customer websites
by installing nginx, a supplementary high-performance web server specifically designed
for delivering large amounts of static content. The system will configure this server to
work as a reverse proxy - nginx becomes a frontend web server that stands between
the Internet and Apache and processes all incoming requests from site visitors.
Such combination of two servers gives the following advantages:
The maximum number of concurrent connections to a website increases.
The consumption of server CPU and memory resources decreases.
Efficiency of serving visitors with slow connection speed (GPRS, EDGE, 3G, and so
on) improves.
Learn more about the nginx support in the section Improving Web Server Performance with
nginx (Linux) (on page 53).
Improved security: The enhanced security mode
In order to improve Panel security, administrators can turn on the enhanced security
mode. In this mode, Panel employs multiple security mechanisms to protect the data
from unauthorized access. Learn more in the section Turning On the Enhanced Security
Mode (on page 108).
Improved security: Password-protected backups
Administrators can protect backups with a password for additional security. Learn more
in the section Backup and Restoration (on page 286).
Improved security: Forcing users to employ stronger passwords
You can force Panel users to employ only those passwords that meet the minimum
strength requirements. There are five password strength levels which will help you to
get the right balance between required protection and password complexity. Learn
more in the section Setting Up the Minimum Password Strength (on page 107).
CH A P T E R 2
What's New in Parallels Panel

22 What's New in Parallels Panel
Activating Panel by an activation code
Administrators can activate Panel either by uploading an XML key as they did before or
by using the new way - providing an activation key. Learn more in the section Panel
Licensing (on page 254).
Transparent activation of commercial APS apps
It is possible to purchase a Panel license in a bundle with APS app licenses. When
administrators activate Panel using such combined keys and then install the
corresponding commercial apps, the system transparently activates the apps without
any actions from the administrator.
Instant configuration of WebMatrix® (Windows hosting)
If a hosting user decides to use Microsoft WebMatrix® for website development, they
can instantly set up web publishing of code from their local environment directly to their
customer account. For this, they should just download an XML file with settings and
import it to WebMatrix®. Learn more in the section Web Publishing with Web Deploy
(Windows) (see page 598).
Panel 10.4
Simple view for customers
Shared hosting providers can offer customers simpler interface by hiding unnecessary
interface elements of Control Panel. Learn more (on page 239).
Custom view for administrators
VPS and dedicated server providers can offer power users simpler interface by hiding
unnecessary elements in the user interface. Alternatively, Panel administrators
themselves can switch to Custom view voluntarily and choose only tools they would
like to use. The view is activated in Settings > Interface Settings or in the initial
configuration wizard. Learn more (on page 33).
Customers can control user access to subscriptions under their hosting account
Customers can specify that a certain auxiliary user can log in only to a certain
subscription in case the customers have multiple subscriptions on the same hosting
account. This feature also eases migration from earlier Panel versions. After the
migration, administrators have no need to activate former domain administrator
accounts as they are already active and limited to a certain subscription. Learn more in
the section (Advanced) Managing Auxiliary User Accounts (on page 508).

What's New in Parallels Panel 23
Customizable PHP configuration
Since Panel 10.4, PHP settings are exposed to Panel GUI and both administrators and
resellers have the ability to adjust them individually for each hosting plan or
subscription. Moreover, customers (if allowed) can adjust their PHP settings preset
individually for each of their websites and subdomains. Learn more about custom PHP
configuration in the section Customize PHP Configuration (on page 217).
Managing hosting from Server Administration Panel
Panel 10.4 adds new interface option that allows administrators to manage hosting
services right in Server Administration Panel. In earlier Panel versions, administrators
could manage hosting only from Control Panel opened in a new window. Learn more
about Panel GUI options in the section Interface Views (on page 32).
Access to Panel tools and settings from a single page
It is easier for administrators to locate certain Panel tools or settings as all of them are
now available from the single Tools & Settings page. In earlier versions, Panel settings
and tools were located on separate pages (Settings and Tools & Utilities) confusing
administrators in their effort to find a certain Panel option. Read more about carrying
out administrative tasks in Panel Configuration (on page 42) and Panel Administration (on
page 253).
Quick search of Panel tools and objects
Administrators and customers can quickly find any Panel object (say, a subscription,
domain or mail account) or navigate to any Panel page (say, to the service plan or
spam filter settings and so on) by using the search bar. The search bar is located in the
top right corner of Panel. Learn more about the Panel GUI in the section The Panel GUI
(on page 29).
Panel update and upgrade improvements
Panel 10.4 introduces a number of features that make keeping Panel up-to-date even
easier:
Administrators can view the information about current Panel version and available
updates and upgrades on the Home page.
Administrators can set up Panel to notify them when upgrades to the next version
become available.
For convenience, now we add a quality tag to every Panel version: Testing,
release, or stable. For example, administrators can consider upgrading to the
testing Panel version, if they want to try new Panel features before an official
release. On the contrary, to get the safest solution, administrators can wait until
Panel enters its stable phase (it may take a couple of months after the official
release).
Learn more in the section Panel Updates and Upgrades (on page 266).

24 What's New in Parallels Panel
Backup Manager improvements
We added a number of new features to the Backup Manager tool that make it even
handier:
It is easier for administrators to find out the type of user who created a backup
(administrator, customer, or reseller), as it is shown in the separate column at the
backup tasks list (Tools & Settings > Backup Manager).
Panel users can now easily find out the reason of why a certain backup has failed.
Panel shows the detailed error description in a separate field of a backup task.
Panel prevents backup failures due to insufficient disk space in two following ways:
a Administrators have the option to start a backup only if a Panel server has
enough free disk space to store it (the option is available in Tools & Settings >
Backup Settings). Be aware that this option significantly increases the backup
time as Panel additionally has to calculate the size of the future backup. Note
that on Windows platforms, Panel does not directly calculate object sizes but
takes them from the database. As object sizes in Panel database are updated
only once a day, the overall calculated backup size can differ from its real value.
b Another option in Tools & Settings > Backup Settings is to start a backup only if a
Panel server has the specified free disk space. This option is convenient when
you approximately know the size of the future backup and do not want Panel to
waste time and resources on calculating it.
Learn more about saving and restoring Panel data in Backup and Restoration (on page
286).
Migration tools improvements
Panel meets customers' needs and introduces long-awaited features in migration tools:
It is now easier for Linux hosting administrators to keep Migration Agent up to date.
The tool downloads and applies available updates automatically when
administrators open Migration Manager.
Windows hosting administrators have no need to search documentation for the
Migration Agent download link. Now it is available directly in Tools & Settings >
Migration Manager.
It is now easier for administrators to decide what objects should be transferred
during the migration of only selected objects. Before starting the migration, Panel
shows what objects from a source server already exist on a destination server.
Full server migration is more flexible now. Administrators have the option to not
transfer a Panel license during the entire server migration.
Administrators can now easily find out the reason of why a certain object was not
migrated. The full error description is now available in the log field of a migration
task.
Learn more about Panel data migration in Migrating Data from Other Hosting Platforms (on
page 294).

What's New in Parallels Panel 25
Refined overuse settings
We redesigned the settings to make it clear that there are three options: Do not allow
overuse, allow only disk space or traffic overuse, or allow overuse of all resources. For
more information about resources overuse, see Resources (on page 678).
Usability improvements, the Domains page
This release introduces the list of minor yet important improvements to the Domains
page (Server Administration Panel). These improvements address the needs of
administrators and resellers. The list is as follows:
Each domain name now contains a link to an associated subscription which helps
administrators and resellers promptly find a subscription that contains a given
domain name.
The page shows extra information like the hosting type and domain aliases which
gives the complete picture of a subscription organization.
The page provides facilities to find a domain, a subdomain, a domain alias, a
customer account, or a company by name.
Administrators and resellers can instantly view the content of each website from the
list.
Learn more about hosting services management in Managing Customers and Subscriptions
in Panel (on page 225).
DNS templates for subdomains
Administrators can create a template of a DNS record for subdomains. This record will
be added to all subdomains on a domain. The template is created using the
<subdomain>.<domain> wildcard. Learn more about DNS configuration in the section
DNS (on page 84).
Mail improvements
It is easier for customers to control disk space occupied by each mailbox as it is shown
right on the Mail tab.
Adding files to archive in File Manager
Customers can add files and folders to archive using the new Add to Archive button in
the File Manager tool (in Control Panel, the Websites & Domains tab).
Panel 10.3
APS 1.2 support
Some apps support new exciting capabilities of the APS 1.2 engine:
Create or remove app user accounts right from Panel.
Associate app user accounts with Panel user accounts.
Configure server-wide settings of apps right from Application Vault.

26 What's New in Parallels Panel
Install apps that link to external services and do not require hosting accounts to
operate.
For more information on managing APS apps, refer to the section Web Applications (on
page 272).
File sharing
Panel allows you and your webspace users to share files with each other or anyone on
the Internet. Learn more in the section Sharing Files and Folders (on page 303).
View selector
Now you can switch between Service Provider and Power User views at any time
through the Panel GUI. In earlier Panel versions, this operation was accessible only
through the command line. Learn more in The Panel GUI (on page 29).
Panel 10.2
IPv6 Support
Parallels Plesk Panel now supports operation on IPv6 addresses. Administrators and
resellers can offer service plans on IPv4 and IPv6, or create dual-stack subscriptions
(on one IPv4 + one IPv6 address). To learn more, see the section IP Pool (on page 44).
Server name indication extension on Linux-based Panel servers
Parallels Plesk Panel for Linux allows authentic SSL certificates to be used for sites
hosted on shared IP addresses. This was achieved with the added support for the
Server Name Indication (SNI) extension to the Transport Layer Security protocol. To
learn more, see the section SSL and Shared IP Addresses (Linux) (on page 112).
Customer accounts without subscriptions
When creating a new customer account, you can now choose whether to create a
subscription with a website for that customer. Creating accounts without subscriptions
can be useful if you do not need to set up a website for a customer at the moment, and
want to transfer a subscription from another customer account, or set up a subscription
later.
To learn more, see the section Subscribing Customers to Plans in Panel.
My webspaces
Now it is easier for administrators to create their own hosting accounts with the Panels
that also serve hosting customers and resellers. Switching to Power User view that is
intended for creating and managing administrator's own hosting accounts no longer
means you have to give up hosting reselling anymore. Learn more about this view in
the sections Web Hosting Management (on page 467) and The Panel GUI (on page 29).
The Internet significantly evolves every year. Thus, in order to succeed in business
competition, companies use more and more advanced solutions to develop and
improve their web presence. Naturally, this requires a lot of efforts from the companies'
IT staff: They not only have to configure a number of services (web, DNS, mail server,
and so on) but also make them work with each other, maintain them, and promptly
solve emerging issues.
What Is Panel?
Parallels Plesk Panel is a Parallels solution designed to help IT specialists to
orchestrate the work of web, DNS, mail, database and other services through the
comprehensive and user-friendly GUI. Technically speaking, Panel is a hosting control
panel, a middleware between system services and users. For example, when
somebody creates a website through the Panel GUI, Panel, in the background,
propagates this request to a web server, either Apache or IIS, and the latter adds a
new virtual host to the system. This approach of administrating all system services from
a single web interface reduces maintenance costs and gives administrators necessary
flexibility and control.
How Can I Use Panel?
Panel can be used not only to manage a company infrastructure, it is an essential
instrument for hosting service providers (HSPs) - companies which sell shared and
dedicated hosting accounts. Being installed on a server, Panel allows them to organize
server resources into packages and offer these packages to their customers, the
companies that need web presence but do not have a capable IT infrastructure. Learn
more about the Panel target audience in the section About Panel Users (on page 28).
How Can I Customize Panel to Address My Needs?
Each Panel user group gets its own GUI that is customized to fully meet their needs.
Thus, HSPs get tools for offering hosting services and can even employ an integrated
billing solution to completely automate their business. On the contrary, companies
which use Panel for their own purposes do not have hosting selling capabilities in their
GUI but gain full control over a number of server management operations (like system
recovery, web server configuration, and so on). Learn more about the Panel interface
in the section The Panel GUI (on page 29).
Next in this chapter we will cover the basics of how Panel works and how different user
groups should use Panel to gain all its benefits.
In this chapter:
About Panel Users ............................................................................................ 28
The Panel GUI .................................................................................................. 29
How to Use Panel ............................................................................................. 39
CH A P T E R 3
How Panel Works

28 How Panel Works
About Panel Users
Panel is a web hosting panel that targets four user groups:
Power users.
These are companies that buy VPS hosting with preinstalled Panel or deploy it by
themselves on their IT infrastructure. Panel allows such customers not only to
manage various aspects of their web presence but also to have full control over
server management operations, such as server backup, configuration of PHP
settings, and so on. For example, web design studios use Panel as a platform for
web development. Panel allows them to test created websites and present the
results to clients.
Hosting service providers (HSPs).
HSPs use Panel for two main purposes. First, as an easy tool for services
configuration. Thus, providers do not need to separately configure web or FTP
server - everything is done in the Panel GUI. Once services are configured, HSPs
can combine them with server resources (like disk space or traffic) into hosting
packages (service plans). For example, one package can contain a website, mail
accounts, and a number of web applications. These packages are then sold to
HSPs' clients - hosting customers and resellers.
Resellers.
These are companies that resell hosting services provided by HSPs. They use
Panel to buy hosting resources in bulk, and then split the resources into smaller
packages, and sell them to their customers. All server management is performed by
HSPs, allowing resellers to reduce their costs and concentrate on offering services
to end-users.
Customers.
These are the end-users of Panel. By subscribing to one of the hosting plans
offered by an HSP or a reseller, they get access to Panel and manage the services
they have bought. They can create sites, fill them with content, add mail accounts,
and so on.

How Panel Works 29
The Panel GUI
For convenience, Panel tools for performing server and account management tasks are
divided between two web interfaces called panels: Server Administration Panel and Control
Panel. In earlier Panel versions, each panel had its own unique responsibilities:
The Control Panel focused on web hosting operations and had all means to create and
manage websites, mailboxes, and so on.
The Server Administration Panel was in charge of server maintenance and accounts
management.
If administrators needed to perform a web hosting management task, for example, add a
mailbox under a certain customer’s account, they located the account in the Server
Administration Panel and then opened the account in the Control Panel. As Panel evolved
over time, the border between the panels has become subtle. Now, the only significant
difference between the two panels is that tools for serving customers and resellers are
available only in the Server Administration Panel. As for the other functions, the panels are
quite similar: Both of them allow you to maintain a server and manage web hosting. If you do
not use Panel for selling hosting services, you can choose any of these two panels.
The brief description of each panel is provided below, but before we go into details, we would
like to acquaint you with Panel views because views and panels are tightly connected.
Panel Views
Each Panel user group has its own Panel usage scenarios. The GUI can be configured to
better meet the needs of a certain group by rearranging tools between different web
interfaces and hiding odd tools. For example, power users may prefer to use only the Control
Panel with tools for server management, whereas hosting service providers use both panels
with all available tools; shared hosting customers use the Control Panel without server
management facilities. Such a user-targeted combination of available panels and tools is
called view. Learn more about the views in the section Interface Views (on page 32).
Server Administration Panel

30 How Panel Works
The Server Administration Panel is the main instrument of hosting providers that allows them
to serve their customers and maintain a server. Here, for example, the administrator creates
new hosting plans and customer accounts, configures server-wide settings of system
services, and so on. In addition, the administrator can set up Panel to manage web hosting
right from the Server Administration Panel (create websites and mail accounts for their
customers, install web apps, and so on). Learn more in the section Interface Views (on page
32).
Control Panel
The main task of the Control Panel is managing hosting services. Customers use this panel
to add domains and mailboxes, manage website content and so on. The administrator can
use this panel to create their own hosting accounts - webspaces or access customer
accounts. Learn more about webspaces and hosting management in the chapter Web Hosting
Management (on page 467).
Power users also use the Control Panel but in Power User view. In this view, the Control
Panel gets additional capabilities for server administration. Thus, power users can not only
maintain their websites but control various server parameters, for example, switch off unused
Apache modules or perform Panel update. Learn more about interface views in the section
Interface Views (on page 32).
Parallels Plesk Panel Suite Components
In addition to the standard Panel functionality, Parallels Plesk Panel suite offers two optional
components that significantly increase Panel capabilities: Customer & Business Manager
and Web Presence Builder. These components are tightly integrated with Panel and have
their own user interfaces.
Customer & Business Manager.

How Panel Works 31
Customer and Business Manager (hereafter referred to as Business Manager) is an
optional solution that automates all business operations, for example, charging customers
and generating invoices. Note that Customer and Business Manager is an optional
component and you may decide to use another solution or perform business operations
manually. Learn more about Business Manager in Introducing Business Manager (on page
35).
Web Presence Builder.
Web Presence Builder is a site building tool that helps customers create polished,
professional-looking web sites in record time based on more than 100 site templates.
Learn more about the tool in the section Building Websites with Web Presence Builder (on
page 599).
In this section:
Interface Views .................................................................................................. 32
Customizing Power User View .......................................................................... 33
Introducing Business Manager .......................................................................... 35

32 How Panel Works
Interface Views
As mentioned earlier, each Panel user group carries out their own set of tasks through Panel.
To better meet user needs, Panel offers two interface views: Service Provider and Power
User. These views define what panels you use, what tools are present in these panels, and
how the tools are organized.
Service Provider view.
This view is convenient for HSPs as it is intended for selling hosting services. It has all
the features required to create and manage customer accounts, subscriptions, and
service plans. This view includes the Server Administration Panel and the Control Panel.
Power User view.
This view is the best for power users - those who use Panel solely for personal needs,
such as for maintaining a company portal or a mail server. In this view, both server
administration and hosting services management take place in the Control Panel. As this
view does not assume a reselling service to others is needed, it does not provide facilities
for managing hosting plans, subscriptions, resellers, and customers. Also, as the server
administration functions are included in the Control Panel in this view, the Server
Administration Panel becomes unavailable.
This view can be tailored to needs of an administrator if you select Custom view in the
view selector. For details on how to do the customization, read Customizing Power User View
(see page 33).
You can change the Panel view any time from Tools & Settings > Interface Management.
Hosting Operations in Server Administration Panel
By default, when you want to perform an operation in a certain hosting account (for example,
create a mailbox), you open this account with the link on the Domains or Subscriptions pages.
The account is opened in a new window.
Since Panel 10.4, there has been no need to open hosting accounts in separate windows.
This may be convenient when you want to perform a series of hosting operations on a group
of accounts or you are just accustomed to carrying out all hosting tasks from a single GUI as
in previous Panel versions. You can set Panel to perform all hosting operations in the Server
Administration Panel on the Tools & Settings > Interface Management page. Once you activate
the option, Panel will open hosting accounts in the interface that is similar to the Control
Panel but shown on the current page of the Server Administration Panel.

How Panel Works 33
Customizing Power User View
Power User view has a subtype, Custom View (available in Tools & Settings > Interface
Management), which serves two main purposes:
To simplify the user experience of administrators who use managed hosting.
Some administrators carry out only basic administration tasks (monitoring system
services, administering user accounts, and so on) leaving more complex tasks, usually
server and services configuration, to the support service of a service provider. This user
group wants to have only tools they really need and hide the other tools.
Make Panel safer and more comfortable.
Administrators can voluntarily revoke some of their permissions to hide the tools they do
not need in everyday operations and return to the full-featured Power User view only if
they need some system tuning (for example, to turn on server backups).
If you go to the Tools & Settings > Custom View Settings page (the Administrative Tools tab), you
can select the tools the administrator will see in this view. The view settings may be
unavailable if the service provider who gave you access to Panel has decided to lock Custom
view.
Locking Custom View and Hiding Custom View Settings
To lock Custom view means to limit the selection of Panel features available to the
administrator and disallow any changes to the features list. Thus, when Custom view is
locked, it is impossible to switch to any other view from the GUI (or API RPC) or change the
Custom view settings. Generally, if you are a service provider, you can make some tools
unavailable to administrators, and, thus, separate Panel administration into two parts:
Day-by-day operations. These operations are performed by the Panel administrator, the
person who purchased the web hosting.
Complex configuration and maintenance. These operations are accomplished by your
support team. Such operations may include configuration of a network, DNS, web server
and so on.
If a Panel administrator needs a certain feature and is unable to find it, your support team
turns this feature on by unlocking Custom view, modifying the view settings, and locking the
view again.
Custom view is locked only through a command-line call of the poweruser utility:
poweruser --on -simple true -lock true
The lock is removed by calling poweruser --on -lock false.
Custom View and Webspaces
The peculiarity of Custom view is that you can instantly adjust permissions, hosting
parameters, PHP settings, and other webspace parameters of all webspaces you have
created in this view. This is possible because each webspace you create in this view derives
from the artificial Custom service plan that is not visible in the plans list. The settings of this
plan are available in Tools & Settings > Custom View Settings. When you change the settings, the
changes (if possible) are automatically applied to all webspaces under the Custom plan.

34 How Panel Works
Another point that deserves attention is that the Custom plan has a special permission,
Ability to create, remove, and switch among webspaces. If this permission is cleared in the
GUI, it is not possible to create webspaces in Custom view.
If you need to adjust custom view settings through the command-line, use the admin utility.
Learn more about the utility options in Parallels Plesk Panel 11.0 for Linux (Windows): Reference for
Command Line Utilities.

How Panel Works 35
Introducing Business Manager
Business Manager is a billing automation system, used primarily in online business, such as:
Domain registration
Web hosting provisioning
Selling SSL certificates
Other non-hosting online stores
Accept payments from PayPal or other payment gateways, and bank transfers
Business Manager complies with PA-DSS requirements which guarantee that the system is a
secure payment application, and you are free to process customer credit cards after a certain
configuration. In addition, with Business Manager you will easily meet the European Union
requirements, if your business is located there.
This software is an optional Panel component, you may choose either install it or not. Next in
this section we will briefly walk through the Business Manager features. If you are not going
to install this component, skip this section.
In this section:
Domain Registration .......................................................................................... 36
Hosting Services ............................................................................................... 37
SSL Certificates Provisioning ............................................................................ 37
Payment Gateways ........................................................................................... 37
Bank Transfers Processing ............................................................................... 38
Online Stores and Website Widgets .................................................................. 38
Security Settings ............................................................................................... 38
European Union Business Compliance ............................................................. 39
Viewing Information about Russian Certification ................................................ 39

36 How Panel Works
Domain Registration
Business Manager supports integration with several domain registrars and instant domain
availability checking through your online store regardless of whether you're using one of the
above registrars.
However, if you're using one of these registrars, your customers can purchase/transfer a
domain name, pay for it, and Business Manager will issue a call automatically to that
registrar's API to purchase/transfer the domain name and place it under that customer's
account in your Business Manager for management (setting name servers, hosting records,
etc.).
You can configure Business Manager to sell one, some, or all of the TLDs available through
a particular registrar and charge your customers whatever price you want for their domain
registration. Your account with your registrar will be charged whatever your standard reseller
rate is for that given domain TLD. One of the clear benefits of this is that you can (for
example) process “.com” sales through a certain registrar and “.ca” sales through another
registrar, allowing you to use multiple registrars to make sure you're being charged the
lowest possible price per TLD for the domains that you resell.
There are two steps in getting your system configured with one or more of the domain
registrars through which you resell and to tie to appropriate TLDs to each of those registrars:
1. Configure domain registrar modules (on page 245).
2. Assign TLDs (on page 246).

How Panel Works 37
Hosting Services
Business Manager supports selling hosting resources of servers managed by Parallels Plesk
Panels for Linux and for Windows. To start offering hosting accounts to your customers,
connect the panels to Business Manager and configure your hosting plans to set limits and
permissions on the resources offered. For details on how to connect panels to Business
Manager, see the chapter Connecting Hosting Panels (on page 151).
SSL Certificates Provisioning
Business Manager supports integration with eNom - an SSL certificates provider. The
integration supposes that customers purchase certificates in Business Manager, and the
latter acquires the certificate through the eNom API. If a customer purchases a certificate as
an add-on to a hosting plan, the system will install the certificate to the customer's hosting
account.
To acquire an SSL certificate, a customer submits the initial information to Business Manager
that forwards it to eNom. The certificate provider analyzes the information and queries for
additional details if necessary through Business Manager. The interaction is repeated until
eNom has enough information to issue the certificate.
Customers are notified about these additional requests by notifications in the Account tab of
the Panel. Until the certificate is issued, the subscription status is user input required.
To configure the SSL certificates provisioning, add an SSL certificate provider plugin and
associate it with your plan. If some of your plans require custom eNom account or
administrative contact, add another eNom plugin and associate it with these plans. This gives
you the flexibility to meet customers' needs.
For details on how to set up the certificates provisioning, see the following sections:
Configuring SSL Certificate Providers, SSL Certificates.
Payment Gateways
If you wish to accept credit cards payments, set up one or more payment gateways. To set
up a proper payment gateway, consider payment methods you want to offer to your
customers. If you plan to process credit cards, add an on-site payment gateway. If you wish
to rely on payment intermediary service when processing credit cards, add an off-site
payment gateway. You also can allow your customers to choose between paying by credit
card (and run those charges through your on-site payment gateway) or paying by PayPal -
off-site payment gateway. For details on how to set up a payment gateway, see Setting Up
Payment Gateways (on page 141).
To add one of these gateways, you need a merchant account with a corresponding payment
processing service. In addition, if you plan to store credit cards details in your database, you
need to configure encryption in your system. For details on encryption configuration, see
Setting Up Encryption (on page 454).
Business Manager supports integration with several payment gateways. Most of the
gateways allow for charge, pre-auth, finalize, void, and refund abilities through Business
Manager. For the list of supported gateways, see Appendix D. (on page 729)

38 How Panel Works
Bank Transfers Processing
Parallels Customer and Business Manager provides the opportunity to accept bank transfers
- direct debiting of customer's bank accounts.
When a customer places an order at your online store and selects a bank transfer as a
payment method, the details required to perform a payment from their bank account to yours
are placed into a batch. The batches are financial files of a particular format accepted by
certain banks. To complete the money transfer, download and submit the batch to banks by
e-mail, fax or other supported methods. For details on how bank transfers are organized in
Business Manager and how to manage them, see Managing Bank Transfers (on page 429).
Batch format accepted by banks of one country may not be suitable for banks from other
countries. For example, banks in Germany generally accept DTAUS batches, while banks in
Spain accept Norma19 batches. Business Manager provides bank transfer plugins for
different batch formats.
To start accepting bank transfer payments, set up one of the available bank transfer plug-ins
and associate it with your online stores. For details on how to do this, refer to the Setting Up
Bank Transfer Plugin (on page 145) section.
For details on supported batch formats, see Appendix E (on page 730).
Online Stores and Website Widgets
Business Manager, unlike most host-based billing platforms currently available, provides
online stores - automatically created websites. These websites display your plans, and also
have a shopping cart with checkout to let customers subscribe to your plans. Customer
payments are processed by a payment gateway associated with the store. You can have
multiple online stores for different currencies, locales, and product lines.
Business Manager ships with the default online store for the United States locale and USD
currency. It is available at
https://<your-host-name>:8443/store/default.html
Online stores are completely customizable so you can template them to match the rest of
your web site.
In addition to online stores, Business Manager offers website widgets. These are little
snippets of code you simply drop into your company web site that feature any subset of plans
you want in any format you want (listing, drop-down, etc). Because widgets are small
snippets of code, they can be dropped anywhere on your web site where you want to sell
plans and they require no special templating because they are included in your existing web
site. This gives you precise control of the way you like to sell plans.
For instructions on how to manage online stores, see Managing Online Stores (on page 192).

How Panel Works 39
Security Settings
To reduce the risk of compromising sensitive data hosted on your server, you might want to
implement special security measures that comply with the Payment Card Industry Data
Security Standard (PCI DSS). The standard is intended to help organizations protect
customer account data. For detailed information about the standard, refer to
https://www.pcisecuritystandards.org/security_standards/pci_dss.shtml.
To read more about the security settings you can activate in Parallels Customer and
Business Manager, see Managing Security Settings (on page 453).
European Union Business Compliance
One of the tasks of Parallels Customer and Business Manager is to charge customers for
using web hosting services - websites, servers, and applications. In terms of the European
Union (EU) taxonomy, these services are called services supplied electronically and they are
subject to the European Union Value Added Tax (EU VAT) regulations.
EU VAT is a consumption tax that depends on supplier and customer location thereby
determining which EU country collects the VAT and what VAT rate is charged. If your
business is located outside the EU, this tax is not applicable to your plans, and you can skip
related Business Manager modifications. Otherwise, please read Achieving EU Business
Compliance (on page 206) and configure Business Manager to comply with the EU
requirements.
To learn more about EU VAT, refer to
ec.europa.eu/taxation_customs/taxation/vat/how_vat_works/index_en.htm.
Viewing Information about Russian Certification
You can view the information about certification of Business Manager as a billing solution in
the Russian Federation. This information is available only if the Country in your administrator
profile is Russia. To view the information, go to Business Setup > All Settings > License Info.
How to Use Panel
On launching Panel for the first time, you should specify how you will use the product (for
example, for offering hosting services, for corporate use, and so on) and define the interface
view that best suits your usage scenario. Your choice predetermines the operations you will
be able to perform in Panel and also defines the services you should configure to start using
the system. For example, hosting service providers (HSPs) should create service plans in
one of the first steps. Power users, in their turn, typically proceed to creating their websites.
Panel tasks are bucketed into three categories: configuring services and maintaining the
server, serving customers, and managing hosting services. The table below describes the
tasks in more detail and correlates them with the user groups. You can use this table as an
entry point to the guide.

40 How Panel Works
Note: As this guide is intended for Panel administrators, the table covers the tasks for the
HSP and power user groups only. The main tasks performed by resellers and hosting
customers are covered in the Reseller's Guide and Customer's Guide respectively.
Tasks
Power
user
HSP
Configuring Services and Maintaining the Server
Configuring Panel
To allow Panel to work with different services in your infrastructure and
to better suit the needs of end-users, for example, by setting up Help
Desk, you should perform the configuration of Panel. Learn more in the
chapter Panel Configuration (on page 42).
+
+
Adjusting Panel Branding and Appearance
If you are an HSP, we suggest that you customize the Panel
appearance to give it your personal look and feel. This can significantly
improve the perception of your company by customers. If you are a
power user, you may also want to change the default Panel logos to
incorporate your company style into the web interface. Learn more in
the section Appearance and Branding (on page 260).
+
+
Maintaining Panel
Periodically, during the work with Panel, you may need to perform a
number of common administrative tasks such as backing up and
restoring data, monitoring server health, updating Panel, and so on. All
these tasks are required to ensure proper Panel operation. Learn more
about Panel maintenance in the chapter Panel Administration (on page
253).
+
+
Serving Customers
Configuring Business Manager
If you are an HSP and decide to automate hosting provisioning through
the integrated Business Manager, you should carry out appropriate
configuration. Basically, you should sync the Business Manager with
Panel, set up an online store, define various business aspects, for
example, payment methods and taxation, and so on. Learn more in the
chapter Business Manager Configuration.
The details about how to administer the Business Manager component
are provided in the chapter Business Manager Administration (on page
401).
-
+
(Optional)
Offering Hosting Services
If you are an HSP, the next thing to do once the configuration is finished
is to create your service offerings. You should organize available
hosting services into plans and offer customers the opportunity to
subscribe to these plans. Learn more in the chapter Offering Services to
Customers and Resellers (on page 207).
-
+
Managing Hosting Services

How Panel Works 41
You can establish your company's web presence in a few simple steps
and it is easy to create sites and mail accounts, protect sites with SSL
certificates, and install web apps. If you are an HSP, following hosting
management principles will also help you in troubleshooting customers'
issues. Learn more in the chapter Web Hosting Management (on page
467).
+
+
Panel configuration includes a number of operations that may be required either after
the Panel installation (for example, adjusting Panel to make it work in your network
environment) or during Panel operation (registering new IP addresses in the pool,
adjusting spam filter settings, and so on). Panel configuration may be divided into the
configuration of provided services (web, mail, and so on) and the extended Panel
configuration. The latter concerns various aspects of Panel operation, such as securing
connections with SSL certificates, setting up e-mail notifications of various events, and
other matters.
If you have just installed Panel, we recommend that you perform Panel configuration in
the following order:
1. Install a Panel license key.
Panel, after the installation, uses a trial license key which provides limited
functionality and is active only for a short period of time. Learn more in the section
Installing a Panel License Key (on page 43).
2. Configure the server IP pool.
During the Panel initialization, you define an IP address that Panel will use for
delivering shared hosting services. To provide subscriptions with dedicated IP
addresses, or use other IP addresses for shared hosting, you should configure the
server IP pool. Learn more in the section IP Pool (on page 44).
3. Configure Panel to run in your network environment.
This step may be required if you have a custom network configuration. For
example, your Panel server is located behind NAT or your network policy blocks
some ports used by Panel services. Learn more in the section Configuring Panel in
Different Network Environments (on page 113).
4. Protect the connection to Panel with SSL.
Secure connections to Panel using the SSL certificate. Learn more in the section
SSL Protection (on page 108).
5. Configure provided services.
Tailor Panel to meet your needs or the needs of your customers by adjusting the
services that Panel provides. For example, choose appropriate webmail software,
connect external databases required by web applications, and so on. The details on
how to perform such configuration are provided in the corresponding sections of
this chapter.
There are also a number of other operations that you may consider necessary, such as
setting up a help desk service or configuring e-mail notifications. For details of these
and other operations, refer to the section Extended Panel Configuration (on page 106).
CH A P T E R 4
Panel Configuration

Panel Configuration 43
In this chapter:
Installing a Panel License Key ........................................................................... 43
IP Pool .............................................................................................................. 44
Web Hosting...................................................................................................... 48
Mail ................................................................................................................... 60
DNS .................................................................................................................. 84
Databases ......................................................................................................... 90
Statistics and Miscellaneous Options ................................................................ 94
Configuring the Try and Buy Mode for Web Presence Builder ........................... 95
Extended Panel Configuration ........................................................................... 106
Installing a Panel License Key
Right after the installation, Panel uses a trial license key. To get a new license key,
proceed to the Parallels online store (Tools & Settings > License Management > Order New
Key).
Once you purchase the key, you will receive an activation e-mail with your activation
code and a license key file. You can install a Panel license key either by entering the
activation code or by uploading the file from this e-mail.
To install a license key using an activation code:
1. Go to Tools & Settings > License Management > Parallels Panel License Key and
click Install Key.
2. Enter the code you received in the e-mail to the Enter an activation code
field and click OK.
To install a license key using a license key file:
1. Go to Tools & Settings > License Management > Parallels Panel License Key and
click Install Key.
2. Choose Upload a license key file.
3. Specify the path to the key file you received in the e-mail and click OK.

44 Panel Configuration
IP Pool
The IP pool is a set of available IP addresses that you can pass on to customers and
resellers, or utilize them for your own websites. IP addresses may be designated as
either dedicated, meaning that the target subscriber becomes the only owner of this
address, or shared, meaning that this address is shared among many subscribers.
Next in this section we will describe the concepts of IP addresses and how they are
allocated in Panel for web hosting purposes.
About IP Addresses
An IP address is a number that uniquely identifies each device, such as a computer, on
a network. The use of IP addresses makes it possible for computers to find other
computers on a network and communicate with them.
There are two formats of IP addresses:
IP version 4. These 32-bit network addresses look like 192.168.1.1. They are
currently used by most network devices. The number of IPv4 addresses is limited
and the last remaining portions of vacant IP addresses have already been allocated
to Internet service providers.
IP version 6. These 128-bit network addresses look like
2001:0db8:85a3:0000:0000:8a2e:0370:7334. IPv6 is the new standard that
was developed to address the exhaustion of IPv4 network addresses.
When Parallels Plesk Panel is deployed in IPv6-enabled networks, it can operate
simultaneously on IPv4 and IPv6 addresses. Providers can add IPv4 and IPv6
addresses to the server IP pool, allocate them to resellers, and create subscriptions
based on them.
Each hosting subscription can be allocated:
One IPv4 address.
One IPv6 address.
One IPv4 + one IPv6 address (dual-stack subscriptions).
Note: Each subscription that needs to host FTP shares accessible by Internet users
without password authorization (Anonymous FTP) must be assigned at least one
dedicated IPv4 address.
Requirements for Operating on IPv6
The following requirements must be met to ensure the proper operation of Parallels
Plesk Panel in IPv6-enabled networks:
The Panel-managed server must be assigned at least one static IPv4 address. This
is required for connections to the Panel licensing servers and application catalogs.
When running in virtual environments, Parallels Virtuozzo Containers 4.6 or later
must be used.

Panel Configuration 45
To see the list of Linux operating systems that support this feature, refer to the release
notes to Panel, for Linux or for Windows.
Allocation to Resellers and Hosting Customers
The following is an overview of how IP addresses are allocated in Panel:
1. IP addresses are added to the server IP pool.
After installation, Panel reads all assigned IP addresses from the operating system
configuration and adds them to the server IP pool. When you obtain new IP
addresses that you would like to use on the server, you should add them through
Panel to that pool, as Panel might not recognize manual modifications you make to
the network configuration files.
Note: If you are running Panel in a Parallels Virtuozzo Container (PVC), you can
add IP addresses only on the PVC hardware node.
When adding addresses to the server IP pool (in Tools & Settings > IP Addresses >
Add IP Address), you select how they should be allocated - either as dedicated or
shared:
A dedicated IP address can be assigned to a single reseller. Dedicated IP
addresses are required for hosting e-commerce sites with SSL encryption and
sites that host FTP shares that are accessible without password authorization.
Note: The Server Name Indication (SNI) extension for Panel on Linux makes it
possible to enable SSL protection for sites on shared IP addresses;
however, this might not work for all hosting servers and users' browsers. For
more information, see the section SSL and Shared IP Addresses (Linux) (on
page 112). On Windows platforms, it is possible to protect a group of
websites with one certificate. See the section SSL and Shared IP Addresses
(Windows) for more details.
A shared IP address can be literally shared among several reseller accounts
and sites. Sharing of addresses helps to use scarce IPv4 address resources
efficiently, but it should not be needed for IPv6 addresses.
2. When setting up reseller plans (in Service Plans > Reseller Plans > Add New Plan > IP
Addresses tab), you select IP addresses that should be allocated to resellers:
For shared IP addresses, you can manually select which addresses should be
allocated.
For dedicated IP addresses, you can only specify the number of addresses that
should be allocated: When you create a new reseller account, a vacant
dedicated IP address from the server pool is automatically selected by Panel
and allocated to the reseller.
3. When signing up new customers (in Customers > Add New Customer) or creating
subscriptions for your own needs (in Subscriptions > Add New Subscription), you can
select IP addresses that should be allocated. All shared and dedicated addresses
available from the server IP pool are listed in a menu.

46 Panel Configuration
About Using Panel with Dynamic IP Pools
Panel examines its IP pool during the web server start and removes IP addresses that
do not exist in the system. This does not allow administrators to allocate non-existing
IP addresses to services or subscriptions.
How to Perform Operations on the Server IP Pool
To view the IP addresses you have at your disposal:
1. Go to Tools & Settings > IP Addresses (in the Resources group).
Your IP addresses are listed and the following supplementary information is given:
The IP address, Subnet Mask and Interface columns show which IP addresses are
on which network interfaces.
The Resellers column shows the number of user accounts whom you assigned a
given IP address. To view the users by names, click the respective number in
the Resellers column.
The Domains column shows a number of websites hosted on an IP address. To
view the domain names of these websites, click the respective number in the
Domains column.
2. To update the list of IP addresses and their status, click Reread IP.
You might need to do this if you manually added IP addresses to the network
interface in the server operating system, or when operating in Parallels Virtuozzo
Containers.
To add a new IP address to the server:
1. Go to Tools & Settings > IP Addresses (in the Resources group), and click Add
IP Address.
2. Select the network interface for the new IP from the Interface menu. All
network cards installed on your server are shown in this menu.
3. Enter the IP address and subnet mask in the corresponding box. For
example, 123.123.123.123/16 or 2002:7b7b:7b7b::1/64.
4. Select the type of the new IP address, shared or dedicated.
5. From the drop-down box, select the default SSL certificate to use for
the new IP address. You can select the following certificates:
Default certificate - the certificate that comes with the Parallels Plesk Panel
distribution package. However, this certificate is not recognized by web
browsers as it is not signed by a Certificate Authority (a warning message
appears). The default certificate is used to provide access to the Panel via the
https protocol (https://server-name-or-IP-address:8443/).
Other certificates - the certificates (self-signed or signed by a Certificate Authority)
that you added to the repository of SSL certificates. About adding certificates,
see Control Panel User's Guide, section Securing Sites with SSL Encryption.

Panel Configuration 47
6. If your server is running Windows operating system, select the FTP over
SSL checkbox if you want to enable the ability to use secure FTP
connection (FTP over SSL) for the domain on a dedicated IP address.
Note: To enable secure FTP connections, the FTP server installed on your
Parallels Plesk Panel server must support FTP over SSL. For example, Gene6,
Serv-U FTP, IIS FTP 7.x servers support FTP over SSL.
7. Click OK.
To remove an IP address from the server:
1. Go to Tools & Settings > IP Addresses (in the Resources group).
2. Select the respective checkbox and click Remove, confirm removal and
click OK.
To assign an IP address to a reseller:
1. Go to Tools & Settings > IP Addresses (in the Resources group), and click the
corresponding number in the Resellers column, then click Assign.
2. Select the account you need and click OK.
To revoke an IP address from a reseller:
1. Go to Tools & Settings > IP Addresses (in the Resources group), and click the
corresponding number in the Resellers column.
2. Select the respective checkbox and click Remove.
3. Confirm removal and click OK.
Since users can refer to a web resource on your server by typing an IP address and
there can be several websites hosted on that address, Panel needs to know which of
the sites to show in such cases. Panel automatically assigns the first website created
on an IP address as the default website; however, you can select any other website
and make it default.
To assign a default website (default domain) for an IP address:
1. Go to Tools & Settings > IP Addresses (in the Resources group), and click the
IP address you need.
2. In the Default site menu, select the site you need and click OK.
To change an IP address allocation type (shared, dedicated) or assign
another SSL certificate to an IP address:
1. Go to Tools & Settings > IP Addresses (in the Resources group), and click the
IP address you need.

48 Panel Configuration
2. Select the required IP address allocation type and SSL certificate, and
click OK.
Web Hosting
Web hosting configuration implies adjustment of a number of web server settings and
settings of other related services. Thus, on Panel for Linux, you can switch off unused
Apache modules; for IIS server, you can configure its application pool.
Note: This section covers only server-wide web hosting configuration. Most web
hosting settings (such as PHP configuration, support for various scripting languages,
and so on) are individually set for each subscription (webspace) and can be adjusted
by means of service plan and subscription settings. Learn more in the section Hosting
Plans and Subscriptions (on page 210).
In this section:
Setting Up Websites Preview ............................................................................ 49
Presetting Content of Customer Websites ......................................................... 50
Optimizing Apache Web Server (Linux) ............................................................. 51
Improving Web Server Performance with nginx (Linux) ..................................... 53
Configuring IIS Application Pool (Windows)....................................................... 56
Configuring ASP.NET (Windows) ...................................................................... 58

Panel Configuration 49
Setting Up Websites Preview
Your customers can preview their websites during domain name propagation. The two
preview modes are available: Quick Preview and Limited Preview.
Quick Preview, the recommended option, presents customers' sites as subdomains
of one of your domains. For example, customer-site.tld will be available for preview
as customer-site.tld.192-0-2-12.your-domain.tld. Here 192-0-2-12 is the site's IP
where dots are replaced with dashes. Note that if you do not specify a preview
domain, the site preview function will be unavailable to your customers.
(Default) Limited Preview is used in earlier Panel versions; it presents customers'
sites as directories under the Panel server. For example, server-host-
name:8443/sitepreview/http/your-domain.tld/. This mode has two major drawbacks:
Only authorized users can view such websites and some scripts and Flash
animation might not work well on them. We recommend to use this mode only
before the Quick Preview is configured.
The preview selector and the form to configure the preview domain name is located in
Tools & Settings > Website Preview Settings.
Note: Customers also could preview their sites prior to Panel 10.4, but the preview
feature had a number of limitations due to different implementation methods.The major
difference is that since 10.4 customers can share the preview link with anybody,
whereas previously they could only view the domain themselves. In addition, sites in
the earlier preview mode would not work with complex CGI scripts or Flash content.

50 Panel Configuration
Presetting Content of Customer Websites
You can configure the Panel to automatically include specific files and directories into
webspaces created for newly hosted websites. This can be a set of useful scripts, custom
error messages, a placeholder index.html page, or any other files of your choice. These files
can then be replaced, edited or removed on a per-site basis.
To set up the Panel so as to automatically include your Web content into
webspaces:
1. On your local file system, create the required directories: httpdocs, cgi-
bin, anon_ftp, error_docs.
2. Place the files you need into the directories you have created: Place Web
pages into httpdocs directory, scripts to cgi-bin directory, and custom
error messages to error_docs directory.
3. Pack the directories and files into an archive file in tgz, tar, tar.gz, or zip
format.
Make sure that the directories are in the root of the archive file and not in a subdirectory.
4. Log in to your Parallels Plesk Panel.
5. Go to Tools & Utilities > Virtual Host Template.
6. Click the Browse button to locate the archive file on your local computer,
select the file, and click the Send File button.
To revert back to the original structure of Web server directories and files:
1. Go to Tools & Utilities > Virtual Host Template.
2. Click the Default button.

Panel Configuration 51
Optimizing Apache Web Server (Linux)
You can switch off the Apache web server modules that are not critical to hosting services in
Tools & Settings > Apache Modules. This will allow you to reduce server resources consumption
(for example, get the smaller RAM footprint that is critical to VPS) and, as a result, provide
for more hosting customers on a server.
Note that some modules are interdependent and can be switched off (on) only when the
modules they depend on are off (on). For example, the cache module depends on
disk_cache, file_cache, and mem_cache modules. This means that you cannot switch off the
cache until its three dependent modules are off.
Caution: This feature is for advanced users only. Toggle modules only if you completely
understand the consequences of your actions. Note that some modifications may reduce
Apache performance or even lead to it becoming inoperable. In addition, these changes may
affect certain Panel functions. For example, if you turn off mod_perl or mod_php, the Perl
and PHP scripts (including webmail) will stop working on websites. This may cause a
situation in which you offer a feature that does not work in a service plan.
Depending on your operating system, the following Apache modules are always enabled:
Debian or Ubuntu:
env
auth_digest
authn_file
authz_host
authz_user
actions
alias
dav
dav_fs
mime
ssl
Redhat or CentOS:
env
auth_digest
authn_file
authz_host
authz_user
actions
alias
autoindex

52 Panel Configuration
dav
dir
log_config
mime
negotiation
setenvif
ssl
SUSE:
env
auth_digest
authn_file
authz_host
authz_user
actions
alias
dav
dir
log_config

Panel Configuration 53
Improving Web Server Performance with nginx (Linux)
You can improve the work of the web server which hosts customer websites by installing
nginx, a supplementary high-performance web server which is typically used as a reverse
proxy server. This web server was specifically designed for delivering large amounts of static
content (like images, video, css, xml, and so on). As opposed to Apache, nginx is much more
efficient when it comes to a large number of concurrent connections. Another advantage of
this web server comparing with Apache is that nginx has significantly lower memory footprint
per client connection.
To leverage all benefits of nginx, Panel configures it as a reverse proxy server that stands
between the Internet and Apache (see the diagram below). This means that nginx becomes
a frontend web server that processes all incoming requests from site visitors. The requests
are sent to Apache which, in turn, distinguishes requests for static and dynamic content. If a
request is for a static file (like jpg, css, html, and so on), Apache passes the request through
all registered handlers (applies .htaccess directory-level configuration, rewrites a URL, and
so on) and returns to nginx a response which contains only a location of the requested file on
the file system. nginx locates the file and sends it to the client. If the request is for a dynamic
file (like a PHP script), Apache executes the file and sends the response to nginx, which
delivers it to the client.
Such combination of nginx and Apache gives the following advantages:
The maximum number of concurrent connections to a website increases.
The consumption of server CPU and memory resources decreases.
The maximum effect will be achieved for websites with large amount of static content (like
photo galleries, video streaming sites, and so on).
Efficiency of serving visitors with slow connection speed (GPRS, EDGE, 3G, and so on)
improves.
For example, a client with the 10 KB/s connection requests some PHP script, which
generates a 100 KB response. If there is no nginx on the server, the response is
delivered by Apache. During these 10 seconds required to deliver the response, Apache
and PHP continue to consume full system resources for this open connection. If nginx is
installed, Apache forwards the response to nginx (the nginx-to-Apache connection is very
fast as both of them are located on the same server) and releases system resources. As
nginx has lower memory footprint, the overall load on the system decreases. If you have
a large number of such slow connections, using of nginx will significantly improve website
performance.

54 Panel Configuration
The technical details on how Panel processes HTTP requests with the help of nginx are
provided next in this section. For the information on how to turn on the support for nginx in
Panel, refer to the section Installing nginx (on page 56). If you do not want to use nginx, make
Apache your frontend web server following the instructions from the section Making Apache a
Frontend Web Server (on page 56).
How Panel with nginx Processes HTTP Requests
To seamlessly integrate nginx with Apache, Panel uses two additional Apache modules:
mod_aclr2.
This module sets up a handler which runs after handlers of all other Apache modules
(mod_rewrite, .htaccess related modules, mod_php, and so on). Therefore, if the
request is for dynamic content, mod_aclr2 will never get it as the request will be served
by upper-level handlers of certain Apache modules (mod_php, mod_perl, mod_cgi, and
so on). The only exceptions are SSI requests: Once they reach mod_aclr2, it redirects
them to proper handlers. If the request is for a static file, mod_aclr2 searches for the
exact file location on the file system and sends the location to nginx.
mod_rpaf.
From the point of view of Apache, all of its clients have the same IP address - the address
of the nginx server (see the diagram above). This causes problems to websites and web
apps that use client IP addresses for authentication, statistic purposes, and so on.
mod_rpaf solves the problem by replacing the IP address of the nginx server in all
requests with client IP addresses. In more details, the module uses the special X-
Forwarded-For header where nginx puts an IP address of a client.
Let us take a closer look on how Panel processes requests for static and dynamic content
with the help of these modules.
The sequence of processing an HTTP request for a static file is as follows (see the diagram
for the convenience):
1. A client sends a request to a web server.
2. nginx adds the X-Accel-Internal (used by mod_aclr2) and X-Forwarded-For (contains the
IP address of the client) headers to the request and sends the request to Apache.
3. Apache receives the request and starts to process it by registered handlers (applies
.htaccess configuration, rewrites URL, and so on). At this step, mod_rpaf replaces the
IP address of the nginx server in the REMOTE_ADDR Apache variable with the client's
address from the X-Forwarded-For header.
4. After the request is processed by all registered handlers, it reaches mod_aclr2. The
handler checks for the X-Accel-Internal header presence. If the header is present, the
module sends to nginx a response with zero content length and the X-Accel-Redirect
header. This header contains the exact location of the file as it was determined by
mod_aclr2.
5. Once nginx receives the response, it locates the file and delivers it to the client.
The diagram below is the example of how Panel handles the request for the 2 KB GIF file.

Panel Configuration 55
In case of processing requests for dynamic content, the steps from 1 to 3 are the same. Then
the request passes to the handler of the appropriate Apache module (mod_php, mod_perl,
mod_cgi, and so on): The request never reaches mod_aclr2 (excepting SSI requests). The
handler generates a response and sends it to nginx, which, in turn, delivers the response to
the client. The diagram below illustrates how Panel processes a request for some PHP file.

56 Panel Configuration
In this section:
Installing nginx .................................................................................................. 56
Making Apache a Frontend Web Server ............................................................ 56
Installing nginx
If you perform a clean installation of Panel 11, nginx will be turned on by default. If you
upgrade from earlier versions, you can add the nginx component at any time after the
upgrade in Tools & Settings > Updates & Upgrades > Add Components. Once the component is
added, you should run the Reverse Proxy Server (nginx) service in Tools & Settings > Services
Management.
You can view the version of the installed nginx server in Tools & Settings > Server Components.
Making Apache a Frontend Web Server
To return back to the configuration with a single Apache web server, stop the Reverse Proxy
Server (nginx) service in Tools & Settings > Services Management.
Once you run the service, nginx will become a frontend web server again.
Note: The start and stop operations for the Reverse Proxy Server (nginx) service not only start
and stop nginx, they actually switch web server configuration (nginx and Apache combination
or just Apache as a frontend web server). The restart operation works in the same way as for
all other services: The nginx service is restarted.
Configuring IIS Application Pool (Windows)
IIS application pool serves websites and web applications hosted on your server. Dedicated
IIS application pool allows your customers to have a level of isolation between websites.
Since each dedicated application pool runs independently, errors in one application pool
belonging to one user will not affect the applications running in other application pools
dedicated to other users.
By default, Parallels Plesk Panel offers a shared application pool for all users. However,
users can use dedicated application pools if this option is provided by the hosting package.
IIS application pool can work in the following two modes:
Shared pool - one pool is used for all users and websites by default.
Dedicated pool - separate pool for every customer is provided. It is also possible to
allocate per-package pools within the customer's pool, that will isolate running websites
hosted under a particular package from other customer's websites.
To change the IIS application pool working mode:
1. Go to Tools & Settings > IIS Application Pool.
2. Select the Global Settings tab.

Panel Configuration 57
3. Select the required mode and click OK.
To limit the amount of CPU resources that the IIS application pool can use:
1. Go to Tools & Settings > IIS Application Pool.
2. Select the Switch on CPU monitoring checkbox and provide a number (in
percents) in the Maximum CPU use (%) field.
3. Click OK.
To stop all applications running in the server application pool:
1. Go to Tools & Settings > IIS Application Pool.
2. Click Stop.
To start all applications in the application pool:
1. Go to Tools & Settings > IIS Application Pool.
2. Click Start.
To restart all applications running in the application pool:
1. Go to Tools & Settings > IIS Application Pool.
2. Click Recycle. This can be handy if some applications are known to have
memory leaks or become unstable after working for a long time.

58 Panel Configuration
Configuring ASP.NET (Windows)
ASP.NET is a flexible set of tools and web development technologies that allows you to
employ a number of applications based on ASP.NET framework. Parallels Plesk Panel
supports both 1.1.x and 2.0.x versions of the .NET framework and allows configuring most of
its settings. Most ASP.NET configuration settings that commonly need to be customized in
order for ASP.NET applications to function in a desirable way can be edited through Parallels
Plesk Panel.
To configure the server-wide ASP.NET settings:
1. Go to Tools & Settings > ASP.NET Settings (in the Applications group). The settings
for ASP.NET 1.1.x and ASP.NET 2.0.x are located under the corresponding
tabs.
2. Set up the strings that determine database connection data for ASP.NET
applications which use databases. This option is available only for ASP.NET
2.0.x.
When you open the ASP.NET configuration page for the first time, sample connection
parameters with common constructions are displayed. You can delete them and
specify your own strings.
To add a string, enter the required data into the Name and Connection Parameters input
fields and click next to them.
To remove a string, click next to it.
3. Set up custom error messages that will be returned by ASP.NET applications
in the Custom Error Settings field:
To set the custom error messages mode, select an appropriate option from the Custom
error mode menu:
On - custom error messages are enabled.
Off - custom error messages are disabled and detailed errors are to be shown.
RemoteOnly - custom error messages are displayed only to remote clients, and
ASP.NET errors are shown to the local host.
To add a new custom error message (which will be applied unless the Off mode was
selected), enter the values in the Status Code and Redirect URL fields, and click .
Status Code defines the HTTP status code resulting in redirection to the error page.
Redirect URL defines the web address of the error page presenting information
about the error to the client.
Due to possible conflicts, you cannot add a new custom error message with an error
code that already exists, but you can redefine the URL for the existing code.
To remove a custom error message from the list, click next to it.
4. Configure compilation settings in the Compilation and Debugging field:
To determine the programming language to be used as default in dynamic compilation
files, choose an entry from Page default language list.

Panel Configuration 59
To enable compiling retail binaries, leave the Enable debugging checkbox empty.
To enable compiling debug binaries, select the Enable debugging checkbox. In this
case, the source code fragments containing error will be shown in a diagnostic page
message.
Note: When running applications in debug mode, a memory and/or performance
overhead occurs. It is recommended to use debugging when testing an application and to
disable it before deploying the application into production scenario.
5. Configure encoding settings for ASP.NET applications in the Globalization
Settings section:
To set an adopted encoding of all incoming requests, enter an encoding value into the
Request encoding field (default is utf-8).
To set an adopted encoding of all responses, enter an encoding value into the
Response encoding field (default is utf-8).
To set an encoding which must be used by default for parsing of .aspx, .asmx, and
.asax files, enter an encoding value into the File encoding field (default is Windows-
1252).
To set a culture which must be used by default for processing incoming web requests,
select an appropriate item from the Culture list.
To set a culture which must be used by default when processing searches for a
locale-dependent resource, select an appropriate item from the UI Culture list.
6. Set a code access security trust level for ASP.NET applications in the Code
Access Security field.
CAS trust level is a security zone to which applications execution is assigned, defining
what server resources the applications will have access to.
Important: When an assembly is assigned a trust level that is too low, it does not
function correctly. For more information on the permissions levels see
http://msdn.microsoft.com/library/en-
us/dnnetsec/html/THCMCh09.asp?frame=true#c09618429_010.
7. Set client session parameters in the Session Settings field:
To set up the default authentication mode for applications, select an appropriate item
from the Authentication mode list. Windows authentication mode should be selected if
any form of IIS authentication is used.
To set up time that a session can remain idle before it is abandoned, enter the
appropriate number of minutes into the Session timeout field.
8. Click OK to apply all changes.
Note: Parallels Plesk Panel supports separate configurations for different versions of the
.NET framework (1.1.x and 2.0.x).

Mail
In this chapter:
Configuring Server-Wide Mail Settings .............................................................. 61
Protecting from Spam ........................................................................................ 64
Protecting from Outbound Spam ....................................................................... 73
Protecting from Viruses ..................................................................................... 79
Selecting Webmail Software .............................................................................. 82
Configuring Mailing Lists (Linux)........................................................................ 83
Preventing Mass E-mail Sending (Linux) ........................................................... 83
CH A P T E R 5

Panel Configuration 61
Configuring Server-Wide Mail Settings
The Panel works in cooperation with mail server software, which provides e-mail
services for mailboxes and mailing lists. After installation the mail server is configured
automatically and is ready to serve, however, we recommend that you review the
default settings to make sure that they satisfy your needs.
By default, the Postfix mail server is installed on Parallels Plesk Panel for Linux
platforms, and MailEnable mail server, on Parallels Plesk Panel for Windows platforms.
You can install another mail server software, if it is supported by your Panel, and then
set up the Panel for using it.
If you want to use a mail server running on a separate machine, or want to prohibit your
users from operating mail services, you can remove from the Panel all controls related
to managing e-mail services and adding new mail accounts. This option does not
actually switch off the Panel-managed mail server, but only removes the following
items from the Control Panel accessed by hosting service customers and their users:
Mail tab.
Home tab > Mail group.
Users tab > user name > Create an e-mail address under your account option.
To hide the user interface elements related to mail services from the
Control Panel:
1. In the Server Administration Panel, go to Tools & Settings > Mail Server
Settings (in the Mail group).
2. Clear the Enable mail management functions in Panel checkbox.
3. Click OK.
To use another mail server software with your Panel (currently supported
only on Windows hosting):
1. Check the list of supported mail servers in Parallels Plesk Panel
Installation Guide. See if the mail server software you want to use is
supported.
2. Install the software according to instructions provided in Parallels Plesk
Panel Installation Guide, or use the instructions provided by the mail
server manufacturer.
3. Log in to the Panel and go to Tools & Settings > Server Components.
4. Click the Mail Server link.
The mail server you have installed should now be displayed in the list of available
mail servers.
5. Select the mail server you need and click OK.

62 Panel Configuration
The Panel will start using the new mail server without any need for server restart.
Note that you can always select another mail server at any time later.
To view or configure the mail service settings:
1. Go to Tools & Settings > Mail Server Settings (in the Mail group). The server-
wide mail preferences screen will open on the Settings tab.
2. Leave the Enable mail management functions in Panel checkbox selected if
you want to allow your users to create mail accounts through Control
Panel and use the mail services provided by the Panel-managed mail
server. If you are using an external mail server, clear this checkbox.
3. If you want to limit the size of an e-mail message that can be sent
through your server, type the desired value in kilobytes into the Maximum
message size box. Otherwise, leave this field blank.
4. To protect your server against unauthorized mail relaying or injection of
unsolicited bulk mail, select the Enable message submission checkbox to
allow your customers to send e-mail messages through the port 587.
Also notify your customers that they need to specify in their e-mail programs'
settings the port 587 for outgoing SMTP connections, and be sure to allow
connections to this port in your firewall settings.
5. Select the mail relay mode.
With closed relay the mail server will accept only e-mail addressed to the users who
have mailboxes on this server. Your customers will not be able to send any mail
through your outgoing SMTP server, therefore, we do not recommend closing mail
relay.
With relay after authorization, only your customers will be able to receive and send
e-mail through your mail server. We recommend that you leave the authorization is
required option selected, and specify allowed authentication methods:
POP3 lock time. With POP3 authorization, once a user has successfully
authenticated to the POP server, he or she is permitted to receive and send e-
mail through the mail server for the specified period of time.
SMTP. With SMTP authorization, your mail server requires authorization if the e-
mail message must be sent to an external address.
Note for Windows hosting users: If you do not wish to use relay restrictions
for networks that you trust, specify the network IP and mask in the Use no
relay restrictions for the following networks: field (e.g., 123.123.123.123/16) and
click the icon. To remove a network from the list, click the icon
corresponding to the network you wish to remove.
The relay hosts on the networks in the list are considered not to be potentially
operated by spammers, open relays, or open proxies. A trusted host could
conceivably relay spam, but will not originate it, and will not forge header
data. DNS blacklist checks will never query for hosts on these networks.

Panel Configuration 63
There is also an option to allow open relay without authorization, which, by default,
is hidden from the user interface. Opening mail relay without authorization is not
recommended because it allows spammers to send unsolicited mail through your
server. If you want to set the open relay, log in to the server's file system, locate the
file root.controls.lock in your Parallels Plesk Panel installation directory
(PRODUCT_ROOT_D/var/root.controls.lock on Unix and
PRODUCT_DATA_D/var/root.controls.lock on Windows platforms) and
remove the line /server/mail.php3:relay_open from this file. The open relay
option will show in your control panel.
6. Select the antivirus program that should be used on the server.
7. Select the spam protection options that should be used on the server.
Note: If you wish to set up spam protection systems, such as SpamAssassin spam
filter, or protection systems based on DomainKeys, DNS blackhole lists or Sender
Policy Framework (SPF), proceed to the section Protecting from Spam (on page 64).
8. If you are using Qmail mail server, you can also select the mail account
format.
Selecting the Use of short and full names is allowed option will allow users to log in to
their mail accounts by specifying only the left part of e-mail address before the @
sign (for example, username), or by specifying the full e-mail address (for example,
username@your-domain.com).
To avoid possible authorization problems for e-mail users who reside in different
domains but have identical user names and passwords, we highly recommend that
you choose the Only use of full mail account names is allowed option.
Once you have set your mail server to support only full mail account names, you
will not be able to switch back to supporting short account names until you make
sure there are no encrypted passwords for mailboxes and user accounts with
coinciding user names and passwords residing in different domains.
9. Click OK to submit any changes.

64 Panel Configuration
Protecting from Spam
To protect your users from spam, you can use the following tools with your Panel:
SpamAssassin spam filter. It is a powerful spam filter that uses a wide variety of local
and network tests to identify spam signatures.
You can configure the spam filter so as to either delete suspicious messages when
they come to your mail server, or change the subject line and add "X-Spam-Flag:
YES" and "X-Spam-Status: Yes" headers to the messages. The latter can be useful
for users who prefer to filter mail with mail filtering programs installed on their own
computers.
To learn more about SpamAssassin, visit http://spamassassin.apache.org.
To configure and switch on the SpamAssassin filter, proceed to the section
SpamAssassin Spam Filter (on page 66).
DomainKeys (available only for Linux hosting). DomainKeys is a spam protection
system based on sender authentication. When an e-mail claims to originate from a
certain domain, DomainKeys provides a mechanism by which the recipient system
can credibly determine that the e-mail did in fact originate from a person or system
authorized to send e-mail for that domain. If the sender verification fails, the
recipient system discards such e-mail messages. To configure the DomainKeys
system on your server, refer to the section DomainKeys Protection (Linux) (on page
68).
DNS blackhole lists. This spam prevention system is based on DNS queries made by
your mail server to a database, which contains known and documented sources of
spam, as well as an extensive listing of dynamic IP addresses. Any positive
response from this database should result in your mail server returning a '550' error,
or rejection of the requested connection.
To configure your mail server for working with DNSBL databases, proceed to the
section DNS Blackhole Lists (on page 70).
Sender Policy Framework (available only for Linux hosting). This spam prevention
system is also DNS query-based. It is designed to reduce the amount of spam sent
from forged e-mail addresses. With SPF, an Internet domain owner can specify the
addresses of machines that are authorized to send e-mail for users of his or her
domain. Receivers that implement SPF then treat as suspect any e-mail that claims
to come from that domain but fails to come from locations that domain authorizes.
To learn more about SPF, visit http://www.openspf.org/howworks.html.
To enable filtering based on SPF, proceed to the section Sender Policy Framework
System (Linux) (on page 71).
Server-wide black and white lists. Black and white lists are standard mail server
facilities. You can use black and white lists to block or receive mail from specific
servers. Your mail server retrieves domain names and IP addresses of servers
which attempt to establish connection with it. If a domain name is matched against
black list entries, your server refuses the connection. Thus, the potential spam
message will be never received. If an IP address is matched against white list
entries, your server receives a message from the sender without using the spam
protection systems such as sender authentication, greylisting, or DNSBL.
To set up server-wide black and white lists, proceed to the section Server-wide Black
and White Lists (on page 70).

Panel Configuration 65
Greylisting (available only for Linux hosting). Greylisting is a spam protection system
which works as follows: For every e-mail message that comes to the server,
sender's and receiver's e-mail addresses are recorded in a database. When a
message comes for the first time, its sender and receiver addresses are not listed in
the database yet, and the server temporarily rejects the message with an SMTP
error code. If the mail is legitimate and the sending server is properly configured, it
will try sending e-mail again and the message will be accepted. If the message is
sent by a spammer, then mail sending will not be retried: spammers usually send
mail in bulk to thousands of recipients and do not bother with resending.
The greylisting protection system also takes into account the server-wide and per-
user black and white lists of e-mail senders: e-mail from the white-listed senders is
accepted without passing through the greylisting check, and mail from the black-
listed senders is always rejected.
When the greylisting support components are installed on the server, then
greylisting is automatically switched on for all domains. You can switch off and on
greylisting protection for all domains at once (at Tools & Settings > Spam Filter
Settings), or for individual subscriptions (in Control Panel > Mail tab > Change Settings).
In this section:
SpamAssassin Spam Filter ................................................................................66
DomainKeys Protection (Linux) ..........................................................................68
DNS Blackhole Lists ..........................................................................................70
Server-wide Black and White Lists .....................................................................70
Sender Policy Framework System (Linux) .........................................................71
Greylisting (Linux) ..............................................................................................72

66 Panel Configuration
SpamAssassin Spam Filter
To switch on SpamAssassin spam filter:
1. Go to Tools & Settings > Spam Filter Settings (in the Mail group).
2. To allow server wide filtering based on the settings you define, select
the Switch on server-wide SpamAssassin spam filtering checkbox.
3. To let your users set their own spam filtering preferences on a per-
mailbox basis, select the Apply individual settings to spam filtering checkbox.
4. If you wish to adjust the amount of system resources the spam filter
should use (available only for Linux hosting), type the desired value
from 1 to 5 into the Maximum number of worker spamd processes to run (1-5) box
(1 is the lowest load, and 5 is the highest). We recommend that you use
the default value.
5. If you wish to adjust the spam filter's sensitivity, type the desired value
in the The number of points a message must score to be considered spam box.
SpamAssassin performs a number of different tests on contents and subject line of
each message. As a result, each message scores a number of points. The higher
the number, the more likely a message is spam. For example, a message
containing the text string “BUY VIAGRA AT LOW PRICE!!!” in Subject line and
message body scores 8.3 points. By default, the filter sensitivity is set so that all
messages that score 7 or more points are classified as spam.
When your users receive lots of spam messages with the current setting, to
make filter more sensitive, try setting a lesser value in the The score that a
message must receive to qualify as spam box; for example, 6.
When your users are missing e-mails because your spam filter thinks they are
junk, try reducing filter sensitivity by setting a higher value in the The score that a
message must receive to qualify as spam box.
6. To reduce the load on your Windows server, you can select the Do not
filter if mail size exceeds specified size checkbox and specify the maximum
size of the message that the spam filter will test. Recommended mail
size limit is 150 - 250 Kbytes, which is usual for mail messages in
HTML format with images. The size of the mail is considered critical for
filter and server overload when it exceeds 500 Kbytes, which is usual
for mail messages containing attachments.
7. To make sure that the spam filter on your Windows server is not leaving
some e-mail messages unchecked (this can happen if the amount of
incoming mail is very large), limit the number of e-mail messages that
can be checked simultaneously in the Number of threads that spam filter can
create field.
8. Specify how to mark messages recognized as spam.

Panel Configuration 67
At the server level, you cannot set the server-wide spam filter to automatically
delete spam: you can do it only on a per-mailbox basis. So, for the server-wide
policy, you can choose only marking messages as spam: “X-Spam-Flag: YES” and
“X-Spam-Status: Yes” headers are added to the message source by default, and if
you want, the spam filter will additionally include a specific text string to the
beginning of Subject line. To include a desired combination of symbols or words to
the message subject, type it into the Add the following text to the beginning of subject of
each message recognized as spam box. If you do not want the spam filter to modify
message subject, leave this box blank. If you want to include into the subject line
the number of points that messages score, type SCORE in this box.
9. If you use Parallels Plesk Panel for Windows, define the language
characteristics of mail that should always pass the filter by specifying
trusted languages and locales.
Select the required items from the boxes under Trusted languages and Trusted
locales and click Add >>.
Letters written in the specified languages and with the defined character sets
will not be marked as spam.
10. If you do not want your users to receive e-mail from specific domains or
individual senders, click the Black List tab, and then add the respective
entries to the spam filter’s black list:
To add entries to the black list, click Add Addresses. Separate addresses with a
coma, a colon, or a white space. You can use an asterisk (*) as a substitute for
a number of letters, and question mark (?) as a substitute for a single letter. For
example: address@spammers.net, user?@spammers.net, *@spammers.net.
Specifying *@spammers.net will block the entire mail domain spammers.net. If
you use a Windows-based server, also specify what to do with messages
coming from the specified addresses. To save the entries you added, click OK.
To remove entries from the black list, under the Black List tab, select the entries
and click Remove. Confirm removal and click OK.
11. If you want to be sure that you and your users will not miss e-mail from
specific senders, click the White List tab, and then add e-mail addresses
or entire domains to the spam filter’s white list:
To add entries to the white list, click Add Addresses. If you have a list of entries
stored in a file, click Browse to specify it, and then click OK. Otherwise, select the
From List option, and type the e-mail addresses into the E-mail addresses box.
Place each address in one row, or separate addresses with a coma, a colon, or
a white space. You can use an asterisk (*) as a substitute for a number of
letters, and question mark (?) as a substitute for a single letter. For example:
address@mycompany.com, user?@mycompany.com, *@mycompany.com.
Specifying *@mycompany.com will add to the white list all e-mail addresses that
are under the mycompany.com mail domain. To save the entries you added,
click OK, then confirm adding, and click OK again.
To remove entries from the white list, under the White List tab, select the entries
and click Remove. Confirm removal and click OK.
12. Once finished with setting up the spam filter, click OK.

68 Panel Configuration
Now all the incoming mail will be filtered on the server side. By default, spam filter
does not delete spam mail, it only adds the "X-Spam-Flag: YES" and "X-Spam-
Status: Yes" headers to the message, and "*****SPAM*****" text string to the
beginning of Subject line of each message recognized as spam.
If you have enabled the Apply individual settings to spam filtering option, then your
users will be able to set their spam filters so as to automatically delete junk mail.
They will also be able to set up their personal black and white lists of
correspondents that will override the server settings, and teach the spam filter on a
per-mailbox basis.
If you want to adjust spam filtering settings for a specific mailbox, refer to the section
Protecting from Spam (on page 649).
Note: Panel exposes only basic SpamAssassin functionality. If you want to create
complex antispam rules, edit SpamAssassin configuration files. For more information
on advanced SpamAssassin configuration, refer to the Parallels Plesk Panel: Advanced
Administration Guide, Spam Protection for both Linux and Windows and other respective
documentation at http://spamassassin.apache.org/doc/Mail_SpamAssassin_Conf.html.
DomainKeys Protection (Linux)
To switch on spam protection based on DomainKeys:
1. Go to Tools & Settings > Mail Server Settings (in the Mail group).
2. Under the DomainKeys spam protection group, select the following options:
Allow signing outgoing mail. Selecting this option allows you and your customers to
switch on support for DomainKeys e-mail signing on a per-subscription basis
through the Control Panel (Control Panel > Mail tab > Change Settings). It does not
automatically switch on signing of outgoing e-mail messages.
Verify incoming mail. Selecting this option will configure the DomainKeys system
to check all e-mail messages coming to e-mail users under all domains hosted
on the server.
3. Click OK.
Now your mail server will check all incoming e-mail messages to ensure that they come
from the claimed senders. All messages, sent from the domains that use DomainKeys
to sign e-mail, which fail verification will receive the header DomainKey-Status: 'bad'.
All messages, sent from the domains that do not participate in the DomainKeys
program and do not sign e-mail, will be accepted without verifying.
To switch on signing outgoing e-mail messages for all domains in a
subscription:
1. Go to Control Panel > Mail tab > Change Settings.
2. Select the Use DomainKeys spam protection system to sign outgoing e-mail
messages checkbox.
3. Click OK.

Panel Configuration 69
Now, the following will happen for the selected domains:
Private keys are generated and placed in the server's database.
Public keys are generated and placed in the TXT resource records created in the
domains' DNS zones.
The sender's policy advertised in the DNS TXT resource records is set to "all e-mail
messages sent from this domain must be cryptographically signed; if someone
receives an e-mail message claiming to originate from this domain, which is not
signed, then this e-mail must be discarded."
Outgoing e-mail messages are digitally signed: the "DomainKeys-Signature"
header containing a signature based on a private key is added to the message
headers.

70 Panel Configuration
DNS Blackhole Lists
You can use free and paid subscription blackhole lists with your server.
To switch on spam protection based on DNSBL:
1. Go to Tools & Settings > Mail Server Settings (in the Mail group).
2. Select the Switch on spam protection based on DNS blackhole lists checkbox.
3. In the DNS zones for DNSBL service input box, specify the host name that
your mail server should query, for example: sbl.spamhaus.org.
4. Click OK.
Now, e-mail messages from known spammers should be rejected with an error code
550 (connection refused).
Server-wide Black and White Lists
To reject connections from specific mail servers:
1. Go to Tools & Settings > Mail Server Settings (in the Mail group).
2. Click the Black List tab.
3. Click Add Domain.
4. Specify the name of the domain from which you do not want to receive
e-mail. For example, 'evilspammers.net'.
5. Click OK.
6. Repeat steps from 3 to 5 to add as many domains as required.
To assure mail reception from specific servers or networks:
1. Go to Tools & Settings > Mail Server Settings (in the Mail group).
2. Click the White List tab.
3. Click Add Network.
4. Specify an IP address or range of IP addresses from which mail must
always be accepted.
5. Click OK.
6. Repeat steps from 3 to 5 to add as many addresses as required.

Panel Configuration 71
Sender Policy Framework System (Linux)
To set up support for Sender Policy Framework on your Linux-based
server:
1. Go to Tools & Settings > Mail Server Settings (in the Mail group). The server-
wide mail preferences screen will open on the Settings tab.
2. Select the Switch on SPF spam protection checkbox and specify how to deal
with e-mail:
To accept all incoming messages regardless of SPF check results, select the
Create only Received SPF-headers, never block option from the SPF checking mode
drop-down box. This option is recommended.
To accept all incoming messages regardless of SPF check results, even if SPF
check failed due to DNS lookup problems, select the In case of DNS lookup
problems, generate temporary errors option from the SPF checking mode drop-down
box.
To reject messages from senders who are not authorized to use the domain in
question, select the option Reject mail if SPF resolves to fail from the SPF checking
mode drop-down box.
To reject the messages that are most likely from senders who are not authorized
to use the domain in question, select the option Reject mail if SPF resolves to softfail
from the SPF checking mode drop-down box.
To reject the messages from senders who cannot be identified by SPF system
as authorized or not authorized because the domain has no SPF records
published, select the option Reject mail if SPF resolves to neutral from the SPF
checking mode drop-down box.
To reject the messages that do not pass SPF check for any reason (for
example, when sender's domain does not implement SPF and SPF checking
returns the "unknown" status), select the option Reject mail if SPF does not resolve
to pass from the SPF checking mode drop-down box.
3. To specify additional rules that are applied by the spam filter before the
SPF check is actually done by the mail server, type the rules you need
in the SPF local rules box.
We recommend that you add a rule for checking messages against the open
database of trusted senders, for example, 'include:spf.trusted-forwarder.org'. For
more information on SPF rules, visit http://tools.ietf.org/html/rfc4408.
4. To specify the rules that are applied to domains that do not publish SPF
records, type the rules into the SPF guess rules box.
For example: v=spf1 +a/24 +mx/24 +ptr ?all
5. To specify an arbitrary error notice that is returned to the SMTP sender
when a message is rejected, type it into the SPF explanation text box.
If no value is specified, the default text will be used as a notification.
6. To complete the setup, click OK.

72 Panel Configuration
Greylisting (Linux)
When the greylisting support components are installed on the server, greylisting
protection is automatically switched on for all domains. Therefore, no additional actions
are required. If you do not want to use greylisting protection, you can switch it off.
To switch off greylisting protection for all domains:
1. Go to Tools & Settings > Spam Filter Settings (in the Mail group).
2. Clear the Switch on server-wide greylisting spam protection checkbox.
3. Click OK.
To switch on greylisting protection for all domains:
1. Go to Tools & Settings > Spam Filter Settings (in the Mail group).
2. Select the Switch on server-wide greylisting spam protection checkbox.
3. Click OK.
To switch off greylisting protection for all domains in a subscription:
1. Go to Control Panel > Mail tab > Change Settings.
2. Clear the Switch on greylisting spam protection for all mail accounts under this
domain checkbox.
3. Click OK.
To switch on greylisting protection for all domains in a subscription:
1. Go to Control Panel > Mail tab > Change Settings.
2. Select the Switch on greylisting spam protection for all mail accounts under this
domain checkbox.
3. Click OK.

Panel Configuration 73
Protecting from Outbound Spam
If your hosting offerings include mail services, keep in mind that your mail server can
be used for malicious purposes. For example, spammers can use compromised
accounts for sending mass e-mails containing spam or viruses, compromised
computers (also called zombies) could relay spam through your server, and so on. This
may cause an increased load on the server, spam or malware reports from recipients,
or your server’s IP addresses may be added to public black lists.
To prevent sending spam and other malicious messages from your server, we offer
Parallels Premium Outbound Antispam (hereafter referred to as Outbound Antispam).
This is an additional Panel component that analyzes all outgoing mail and blocks
sending of undesired messages. To learn how to install Outbound Antispam, see the
section Installing Parallels Premium Outbound Antispam. (on page 74)
To detect spam and virus messages, the component uses the external Parallels
Premium Outbound Antispam service available over the Internet. Every email-borne
outbreak of spam or malware can be identified by one or more recurrent patterns, even
if messages within the attack differ from each other. The Parallels Premium Outbound
Antispam service detects these patterns as it analyzes data culled from characteristics
of Internet e-mail traffic. All spam and virus patterns are stored in the constantly
updated service repository. When your mail server (qmail or Postfix) is requested to
send a message, the Outbound Antispam component extracts the message patterns
and sends them to the service to identify whether they were seen in global spam or
virus attacks. All messages which patterns were identified as malicious are blocked.
The additional benefit of using Outbound Antispam is that it allows you to identify
spammers who use your server. The component counts mail from each unique sender
notifying you when a sender exceeds a certain message threshold.
To learn how to turn on and configure protection from outbound spam on your server,
see the section Configuring Protection (on page 75).
Mail Classification
Outbound Antispam uses the following mail classification.
Type
Description
Confirmed spam
Spam messages that contain patterns seen in global
spam attacks. Typically, these messages are sent from
compromised computers (zombies).
Bulk spam
Spam messages sent in bulk quantities from sources
that were not yet identified as zombies. The patterns of
such messages were seen in global spam attacks.

74 Panel Configuration
Suspected spam
Messages that are sent in bulk quantities but not yet
confirmed as spam. This can be sending of legitimate
mass e-mails as well as sending spam which patterns
were not yet seen in global spam attacks.
Virus messages
Messages that either contain characteristics of
confirmed malware or with high likelihood pose a
malware threat.
Valid mail
Legitimate messages for which Outbound Antispam
does not have any incriminating information.
Non spam
Messages that are confirmed, without doubt, as coming
from trusted sources. This classification is very rarely
used.
In this section:
Installing Parallels Premium Outbound Antispam .............................................. 74
Configuring Protection ....................................................................................... 75
Installing Parallels Premium Outbound Antispam
To start using Parallels Premium Outbound Antispam, perform the following steps:
6. Install the component. This is done from the Tools & Settings > Updates & Upgrades.
After the installation is completed, you will find the component on the Tools &
Settings > Outbound Spam Protection page.
7. Activate the component. Parallels Premium Outbound Antispam requires a
separate license key. You can purchase such a key from your service provider or
directly from Parallels. Once you have obtained a key, install it to Panel using the
Tool & Settings > License Management > Additional License Keys page.

Panel Configuration 75
Configuring Protection
Setting up outbound spam protection with Parallels Premium Outbound Antispam
includes configuration of the following aspects:
8. Connection settings (on page 75). To let the Parallels Premium Outbound Antispam
component installed on your Panel communicate with the external part of the
antispam system, you should configure the component's connection settings.
9. Sender identification policy (on page 76). To effectively fight sending of spam, the
outbound antispam solution includes a mechanism that identifies actual e-mail
senders even if they send spam from multiple e-mail addresses. You should define
how the system will identify senders.
10. Saving of message samples (on page 77). To track suspicious activities of senders
on your server, you can configure Parallels Premium Outbound Antispam to save
particular messages in a specified directory to let you analyze them later.
11. Protection policy (on page 77). To define how the system will handle spam and
malware messages, configure the protection policy. For example, you can prohibit
sending of spam messages or limit the total number of messages from a single
sender. Additionally, if you are sure that a certain sender is not a spammer, you can
add them to the white list or bulk senders list. The system will send mail from these
senders bypassing antispam checks.
In this section:
Connection Settings .......................................................................................... 75
Sender Identification Policy ............................................................................... 76
Saving Message Samples ................................................................................. 77
Protection Policy ................................................................................................ 77
Connection Settings
To detect malicious messages, Parallels Premium Outbound Antispam uses the
external Parallels Premium Outbound Antispam service that checks patterns of
outgoing mail. As Parallels Premium Outbound Antispam requires a permanent
connection to the service, the default policy prohibits sending any messages when the
service is unavailable. This could happen, for example, if your Parallels Premium
Outbound Antispam license key has expired or due to network connection problems.
To let users send e-mails when the service is unavailable, select the checkbox Skip
scanning when the service is unavailable in Tools & Settings > Outbound Spam Protection >
Server Configuration tab.
Note: The Parallels Premium Outbound Antispam service address is specified in the
corresponding field on the Server Configuration tab of the Parallels Premium Outbound
Antispam page. Normally, you should not change the default value
resolver%d.plesk.ctmail.com. The only exception is when you experience
connectivity problems and want to troubleshoot them.

76 Panel Configuration
Sender Identification Policy
An important aspect of outbound spam protection is identification of mail senders. For
example, if spam sending is a result of an attack on your server, the spammers can
send messages from multiple compromised accounts. If you block one of these
accounts, spammers will continue sending spam from other accounts while the account
owner will not be able to send their e-mails.
To let you effectively recognize unique senders, Parallels Premium Outbound Antispam
offers you the following ways of identification:
SMTP authentication username. If your Panel server uses SMTP authentication,
Parallels Premium Outbound Antispam will identify users by usernames provided
during the SMTP authentication. To switch on the SMTP authentication in Panel, go
to Tools & Settings > Mail Server Settings > Relay options.
IP address from which a sender connects to your server.
SMTP authentication username if available; otherwise, IP address.
Custom mail header. This may be any string of text included in the message
header.
For example, if you choose IP address, the system will identify all users that connect to
your server from this IP address as a single sender even if they use different e-mail
addresses. To choose a way to identify unique senders, select the corresponding
option in the Tools & Settings > Outbound Spam Protection > Unique Sender Identifier tab.

Panel Configuration 77
Saving Message Samples
To keep track of suspicious activities of e-mail senders and identify potential
spammers, you can configure Parallels Premium Outbound Antispam to save certain
malicious messages to a specific directory. To do this, select the corresponding
checkbox in the Tools & Settings > Outbound Spam Protection > Unique Sender Identifier tab,
specify the directory, and enter the thresholds for different message types: spam,
suspected spam, and virus messages (see the classification in Protecting from Outbound
Spam (on page 73)). When a number of messages of a certain type from a sender
reaches the corresponding threshold, the system adds the last of these messages to
the specified directory to let you analyze the message's content later. Then the system
starts counting messages again from zero. For example, if you set the threshold for
suspected messages to 10, the system will save each tenth suspected message.
Note: The thresholds do not limit the number of messages that each sender can send.
Protection Policy
The protection policy settings located on the Tools & Settings > Outbound Spam Protection
> Protection Policy tab define what types of messages according to the Parallels
Premium Outbound Antispam classifications the system will block.
As described in the section Protecting from Outbound Spam (on page 73), protection
works in the following way: When the Panel mail server receives a request to send a
message, the Outbound Antispam component extracts message patterns and sends
them to the external service. The latter, in its turn, identifies a message type (spam,
valid mail, and so on) and sends the result back to the component. If the message type
is selected in Block message sending, a server will refuse the SMTP transaction with the
5xx PERMFAIL reply code. For a sender, this means that a message could not be sent
under any circumstances. If the sender is another mail server, it is discouraged from
retrying to send the message. If the sender is a mail client (like Microsoft Outlook or
Mozilla Thunderbird), the message will bounce back to it.
Additional Protection Settings
Outbound Antispam allows you not only to reject messages of a certain type, but to
identify their senders by means of Thresholds for blocking senders that you can set for
each message type. The system keeps statistics (available at the Dashboard tab) on
unique senders who exceed this thresholds. Outbound Antispam counts all messages
of the selected type within the 5 minute window. If a counter value exceeds a threshold,
your mail server refuses the SMTP transactions for all messages until the counter
value does not become lower than the threshold again (this will mean that a sender
stopped trying to send messages of that type). You can specify how the server should
reject messages:
Delay sending. In this case, the system will refuse SMTP transactions with the 4xx
TEMPFAIL reply code. For the sending server this means that it could try to resend
this message. For the users of mail clients (like Microsoft Outlook or Mozilla
Thunderbird) this means that the message will stay unsent in their outbox.

78 Panel Configuration
Block sending. In this case, the system will refuse SMTP transactions with the 5xx
PERMFAIL reply code. As described above, this means that a message could not
be sent under any circumstances.
Let us take a look at how the blocking thresholds work. For example, we set the
threshold for blocking spam to 10 and some sender tries to send 3 spam messages per
minute through our server. See the timeline below. On the 4th minute, the counter
reaches 10 and Outbound Antispam starts to block all spam messages from the
sender. Note that the 5 minute counting window has a 1 minute shift, thus on the 6-th
minute, the counter's value will be equal to the sum of messages sent from 2-nd to 6-th
minute, and so on. On the 8-th minute, the sender stops trying to send spam, but the
counter's value still exceeds the threshold. Starting from the 10-th minute (when the
counter's value is equal to 9), Outbound Antispam will begin to accept messages from
the sender again.
Such temporary blocking can help you to identify compromised accounts and
spammers who use them. If they are unable to send messages from a certain account,
they will probably stop trying to use this account.
Note that temporary blocking does not override the Block message sending settings but
supplements them. For example, if you choose to block spam in Block message sending
and then set the threshold for blocking spam, all spam messages will be always
blocked regardless of the message counter value. In this case, this threshold will just
help you to identify who is permanently trying to send spam through your server.
Another benefit of using thresholds is that you can limit the overall messages sending
rate (the Total messages parameter).
Allowing Certain Users to Send All Kinds of E-mail
If you are sure that a certain sender is not a spammer, you can make the system send
their mail without scanning. To do this, add the identifiers of these senders to the white
list or bulk senders list. These lists are located in Tools & Settings > Outbound Spam
Protection > White List and Tools & Settings > Outbound Spam Protection > Bulk Senders List
tabs respectively. The difference between the lists is in the following:
Users from the white list can send any number of messages including messages
considered as spam. Parallels Premium Outbound Antispam does not check
messages from the senders in the white list.
Users from the bulk senders list can send any number of suspected spam - mass e-
mails that Parallels Premium Outbound Antispam does not consider spam.

Panel Configuration 79
For example, if you know that your customer sends mass non-spam e-mails such as
newsletters, you should add their identifier to the bulk senders list to protect them from
blocking by the Parallels Premium Outbound Antispam. However, note that if the
system detects these newsletters as spam, it will block sending anyway.

80 Panel Configuration
Protecting from Viruses
To provide your e-mail users with anti-virus protection, you can use either the Parallels
Premium Antivirus or Kaspersky Antivirus solutions. Both solutions can scan server's
mail traffic in real time, however, only Kaspersky Antivirus allows fine tuning and
filtering of specific file types from attachments.
The both programs require an additional license key with annual renewal. Check the
current prices with your provider or visit Parallels site.
To install Parallels Premium Antivirus or Kaspersky Antivirus:
1. Go to Tools & Settings > Updates. Updater will open in a new window or
tab.
2. Click Cancel updating.
3. Click Add Components.
4. In the list of components, expand the Additional mail services group, and
select either Parallels Premium antivirus or Kaspersky antivirus extension.
5. Click Continue.
After the installation is completed, obtain and install a license key for the selected
antivirus program, as described in the following steps.
6. Go to Tools & Settings > License Management.
7. Click Order New Key. The Parallels online store page listing available
add-ons opens in a new browser window.
8. On this page, select the checkbox next to Parallels Premium Antivirus or
Kaspersky Antivirus and click ADD TO MY BASKET.
9. Because Parallels Plesk Panel add-ons are added to the license keys
that already exist, you will need to specify the number of your license
key to which you add this feature and click Submit.
10. In the next steps, indicate the currency, number of keys, provide
contact details, billing address, and payment method, and submit the
form. You will be notified by e-mail when your order is processed.
11. When you receive the e-mail notice, return to the License Management
screen (Tools & Settings > License Management) and click Retrieve
Keys to retrieve the ordered license key. The Panel's License Manager
will retrieve the upgraded license key from the Parallels licensing server
and install it to your control panel.
12. Go to Tools & Settings > Virus Protection Settings (in the Mail group).
13. Under Antivirus preferences, select the antivirus you need and click OK.

Panel Configuration 81
If you installed Parallels Premium Antivirus, you can switch on antivirus protection only
on a per-mailbox basis, and only after you have set up mailboxes. By default, virus
definitions are retrieved every 5 hours, and this setting is not changeable through the
control panel.
If you installed Kaspersky Antivirus, go to Tools & Settings > Kaspersky Antivirus to
configure it.

82 Panel Configuration
Selecting Webmail Software
You can install on the server a number of webmail software packages and select which
of them should be available to your users. Alternately, you can redirect your users to an
external webmail service. To do this, register an external webmail service address with
the Panel by adding a corresponding record.
All installed webmail packages and registered external webmail services are listed in
the mail settings of hosting plans and subscriptions (on the Mail tab). There you can
select which webmail to provision to users.
To register an external webmail service:
1. Go to Tools & Settings > Webmail (in the Mail group).
2. Click Register Webmail.
3. Specify the following:
a. Webmail service name.
b. Webmail service URL. Specify an address that begins with the
http:// or https:// prefix.
c. Leave the Available checkbox selected to make the registered
webmail service available for selection in hosting plan settings.
4. Click OK.
To change the properties of an external webmail record:
1. Go to Tools & Settings > Webmail (in the Mail group).
2. Click the appropriate link in the Name column.
3. Make the required changes and click OK.
To make a webmail service unavailable for inclusion into hosting plans:
1. Go to Tools & Settings > Webmail (in the Mail group).
2. Do either of the following:
To make a service temporarily unavailable without actually removing it, select
the corresponding checkbox and click Disable.
This works for installed webmail software packages and for links to external
webmail services.
To permanently remove a service record, select the corresponding checkbox
and click Remove.
This way you can remove only links to external webmail services. Installed
software packages can be removed only by means of Parallels Products
Installer (Tools & Settings > Updates).

Panel Configuration 83
Configuring Mailing Lists (Linux)
To provide your customers with capabilities to run their own mailing lists or newsletters,
you should install the GNU Mailman package on your server (you could have done so
during installation of Parallels Plesk Panel), and set up the mailing list administrator's
account, otherwise, it will not work.
To set up the mailing list administrator's account from your control panel:
1. Go to Tools & Settings > Set Up Mailing Lists Server (in the Resources group).
2. Specify the username and password that you will use for administration
of mailing lists and their settings.
3. Click OK.
Once you have set up the Mailman administrator's account, you can configure the
mailing list software or change your administrative login and password by visiting the
URL: http://lists.yourservername.tld/mailman/admin/mailman
Note: After you have set up Mailman administrator's account, the Set Up Mailing Lists
Server icon will be no longer be accessible from the Panel.
Preventing Mass E-mail Sending (Linux)
To prevent your users from sending mass e-mail, do the following:
1. Create a file named maxrcpt in the directory
$QMAIL_ROOT_D/qmail/control/
where $QMAIL_ROOT_D is the location defined in the file /etc/psa/psa.conf
file.
2. Type the number of allowed recipients in this file and save it.
Note that this number also affect sending of messages to mailing list or mail group
subscribers. That is, if you set the value to 100, then only 100 subscribers will receive
the message sent to a mailing list or a mail group.
When you no longer need to restrict the number of recipients, delete the maxrcpt file.

84 Panel Configuration
DNS
Your Parallels Plesk Panel works in cooperation with a DNS server, which enables you
to run DNS service on the same machine where you host websites.
Setup of DNS zones for newly added domains is automated: When you add a new
domain name to the Control Panel, a zone file is automatically generated for it in
accordance with the server-wide DNS zone template and registered in the name
server's database, and name server is instructed to act as a primary (master) DNS
server for the zone.
You can:
Add resource records to and remove from the template.
Override the automatic zone configuration with custom settings on a per-domain
basis.
Select another DNS server (for example, on Windows servers, switch to Microsoft
DNS server from BIND DNS server).
Switch off the domain name service on this machine if your provider or another
organization is running DNS service for your sites.
Specify one of your zones under which all customer websites will be available for
preview.
Performing Mass Operations over DNS Zones
From time to time administrators are faced with the necessity to perform mass
operations over existing DNS zones. Such operations include adding, modifying, or
removing DNS records from all or a large amount of websites and subdomains. Before
10.4 these operations were performed manually from the GUI or from the programming
interfaces. In 10.4 administrator could perform the required modifications to the DNS
template, and the modifications were automatically applied to all derived zones. Panel
11 introduces changes to this process to reduce the risk of corrupting zone files that
may happen during the straightforward application of changes.
As before, all DNS zones are built from the DNS template that is available in Tools &
Settings > DNS Template Settings. You should firstly add changes to the template and then
deliver them to existing zones by clicking Apply DNS Template Changes. The following
options become available after clicking this button:
Apply changes to unaltered zones.
Use this option if you desire to obtain more control and apply changes only to direct
template copies leaving user-modified zones for manual review and per-zone
application.
Apply changes to all zones.
Use this option to deliver changes to all zones at once.

Panel Configuration 85
To apply changes to a particular zone, open the related subscription in the Control
Panel, and go to Websites & Domains > DNS Settings and select the zone. You should see
the corresponding button in the toolbar.
Note: If you apply changes to all zones, the zones become unaltered and will remain in
this status until somebody modifies them. The same goes for a user-modified zone if
you apply the changes directly to it.
The template changes are applied using the following rules:
User-modified records always remain intact (are not modified or removed under any
circumstances).
Records added to the template are added to the zone.
Records removed from the template are removed from the zone (if they were not
changed by users before that).
Records modified in the template are modified in the zone (if they were not
changed by users before that).
Note: After restoration, migration, or upgrade, all zones are treated as user-modified by
default, so no changes will be applied if you update something in the DNS template
and forward the changes only to unaltered zones. If you wish to perform DNS zone
changes in bulk after upgrade, apply the changes to all zones at the first time.
DNS Zones for Subdomains
In earlier Panel versions, all subdomain records were included into a parent domain
zone. Panel 10.4 allows each subdomain to have its own DNS zone. These subdomain
zones are useful if you wish to specify a custom name server for a particular
subdomain or shorten the number of domain DNS records by rearranging them to
subordinate zones. Generally speaking, subdomain DNS zones bring all domain DNS
features to the subdomain level.
As this new feature introduces significant changes to DNS zones organization, the
default behavior is not to create subdomain DNS zones. However, if you wish to try out
this feature, use the following command-line call:
server_pref –u –subdomain-dns-zone own
To turn this feature off, use:
server_pref –u –subdomain-dns-zone parent
Learn more about running Panel utilities at
(Linux) http://download1.parallels.com/Plesk/PP11/11.0/Doc/en-US/online/plesk-
unix-cli/37894.htm
(Windows) http://download1.parallels.com/Plesk/PP11/11.0/Doc/en-
US/online/plesk-win-cli/44076.htm
Note: The default behavior in 10.4 versions before MU#9 was to create subdomain
DNS zones. If you apply Update #9 to 10.4, the feature will remain active. Otherwise,
the default behavior will be not to create the separate zones.

86 Panel Configuration
When subdomain zones are off, customers modify the parent domain's DNS zone by
toggling Panel control over a particular subdomain zone. In fact, when they go to
Websites & Domains > DNS Settings > Switch On/Off the DNS Service and clicks Manage next
to a subdomain name, the following situations are possible.
Subdomain DNS Zones
Switch the DNS Service ON
Switch the DNS Service OFF
ON
Has no effect on the DNS zone of a parent domain.
OFF
A new DNS zone is created
for the subdomain, and all
DNS records corresponding
to this subdomain are
removed from the parent
domain's DNS zone.
Only A and AAAA records
corresponding to this
subdomain are added to the
parent domain's DNS zone.
To view the default records in the server-wide DNS template:
Go to Tools & Settings > DNS Template Settings. All resource record templates will be
displayed. The <ip> and <domain> templates are automatically replaced in the
generated zone with real IP addresses and domain names.
To add a new resource record to the server-wide DNS template:
1. Go to Tools & Settings > DNS Template Settings.
2. Click Add DNS Record.
3. Select the resource record type and specify the record properties as
desired.
Note that you can use <ip> and <domain> templates that will be replaced in the
generated zone with real IP addresses and domain names. You can use a wildcard
symbol (*) to specify any part of the domain name, and you can specify the exact
values you need.
4. Click OK.
To remove a resource record from the server-wide DNS template:
1. Go to Tools & Settings > DNS Template Settings.
2. Select a checkbox corresponding to the record template you wish to
remove, and click Remove.
3. Confirm removal and click OK.

Panel Configuration 87
The Panel updates automatically the zone name, host name, administrator’s e-mail
address, and serial number, and writes the default values for the rest of Start of
Authority record parameters to the zone files it maintains. If you are not satisfied with
the default values, you can change them through the control panel.
To change the Start of Authority (SOA) record settings in the server-wide
DNS template:
1. Go to Tools & Settings > DNS Template Settings.
2. Click SOA Records Template.
3. Specify the desired values:
TTL. This is the amount of time that other DNS servers should store the record in
a cache. The Panel sets the default value of one day.
Refresh. This is how often the secondary name servers check with the primary
name server to see if any changes have been made to the domain's zone file.
The Panel sets the default value of three hours.
Retry. This is the time a secondary server waits before retrying a failed zone
transfer. This time is typically less than the refresh interval. The Panel sets the
default value of one hour.
Expire. This is the time before a secondary server stops responding to queries,
after a lapsed refresh interval where the zone was not refreshed or updated.
The Panel sets the default value of one week.
Minimum. This is the time a secondary server should cache a negative response.
The Panel sets the default value of three hours.
4. Click OK. The new SOA record parameters will be set for the newly
created domains.
Usage of serial number format recommended by IETF and RIPE is mandatory for many
domains registered in some high-level DNS zones, mostly European ones. If your
domain is registered in one of these zones and your registrar refuses your SOA serial
number, using serial number format recommended by IETF and RIPE should resolve
this issue.
Parallels Plesk Panel servers use UNIX timestamp syntax for configuring DNS zones.
UNIX timestamp is the number of seconds since January 1, 1970 (Unix Epoch). The
32-bit timestamp will overflow by July 8, 2038.
RIPE recommends using YYYYMMDDNN format, where YYYY is year (four digits), MM
is month (two digits), DD is day of month (two digits) and NN is version per day (two
digits). The YYYYMMDDNN format will not overflow until the year 4294.
To change the Start of Authority (SOA) serial number format to
YYYYMMDDNN for the server-wide DNS template:
1. Go to Tools & Settings > DNS Template Settings.
2. Click SOA Records Template.

88 Panel Configuration
3. Select the Use serial number format recommended by IETF and RIPE checkbox.
Note: See the sample of SOA serial number generated with the selected format. If
the resulting number is less, than the current zone number, the modification may
cause temporary malfunction of DNS for this domain. Zone updates may be
invisible to Internet users for some time.
4. Click OK.
To restore the default Start of Authority (SOA) serial number format (UNIX
timestamp) for the server-wide DNS template:
1. Go to Tools & Settings > DNS Template Settings.
2. Click SOA Records Template.
3. Clear the Use serial number format recommended by IETF and RIPE checkbox.
Note: See the sample of SOA serial number generated with the selected format. If
the resulting number is less, than the current zone number, the modification may
cause temporary malfunction of DNS for this domain. Zone updates may be
invisible to Internet users for some time.
4. Click OK.
By default, transfer of DNS zones is allowed only for name servers designated by NS
records contained within each zone. If your domain name registrar requires that you
allow transfer for all zones you serve:
1. Go to Tools & Settings > DNS Template Settings.
2. Click Transfer Restrictions Template. A screen will show all hosts to which
DNS zone transfers for all zones are allowed.
3. Click Add New Address.
4. Specify the registrar's IP or network address and click OK.
If you are using third-party DNS servers, and are not running your own
DNS server, you should switch off your control panel's DNS server:
1. Go to Tools & Settings > DNS Template Settings.
2. Click Switch Off.
To restore the original configuration of server-wide DNS template:
1. Go to Tools & Settings > DNS Template Settings.
2. Click Restore Defaults.
You can specify whether your DNS server should provide recursive service for queries.

Panel Configuration 89
With recursive service allowed, your DNS server, when queried, performs all the lookup
procedures required to find the destination IP address for the requestor. When
recursive service is not allowed, your DNS server performs minimal number of queries
only to find a server that knows where the requested resource resides and to redirect
the requestor to that server. Therefore, recursive service consumes more server
resources and makes your server susceptible to denial-of-service attacks, especially
when the server is set to serve recursive queries from clients outside your network.
After your install Parallels Plesk Panel, the built-in DNS server defaults to serving
recursive queries only from your own server and from other servers located in your
network. This is the optimal setting. If your upgraded from earlier versions of Parallels
Plesk Panel, your DNS server defaults to serving recursive queries from any host.
If you want to change the settings for recursive domain name service:
1. Go to Tools & Settings > DNS Template Settings > DNS Recursion.
2. Select the option you need:
To allow recursive queries from all hosts, select Allow for all requests.
To allow recursive queries from your own server and hosts from your network,
select Allow for local requests only.
To allow recursive queries only from your own server, select Deny.
3. Click OK.
By default, users can create new subdomains and domain aliases in the DNS zones
belonging to other users. This means that they can set up websites and e-mail
accounts which could be used for spamming, fishing or identity theft.
To prevent users from setting up domains and domain aliases in the DNS
zones belonging to other users:
1. Go to Tools & Settings > Server Settings.
2. Select the Do not let users create DNS subzones in other users' DNS superzones
checkbox.
3. Click OK.
If you need to assign a new host name to your server:
1. Go to Tools & Settings > Server Settings.
2. In the Full host name box, type the new host name and click OK.

90 Panel Configuration
Databases
You can host users' databases either on a single server or on a number of different
servers. Having the user databases on a remote server can be useful in multi-server
installations, where centralized database hosting can be preferable for administration,
backup, and resource utilization. However, if you have a single Parallels Plesk Panel
server, you are advised to keep all databases on it.
To use remote database servers with your hosting server, you need to:
1. Set up a remote database server:
a. Install MySQL, PostgreSQL, or Microsoft SQL software.
b. Set up database administrator's account.
c. Enable network access to the database server.
2. Configure Parallels Plesk Panel for working with your remote database
server.
In this section:
Adding Database Servers .................................................................................. 91
Connecting to External Databases (Windows) ................................................... 93

Panel Configuration 91
Adding Database Servers
After you have set up the required remote database server, you need to register this
database server in the Panel.
To register a database server with the Panel:
1. Log in to Parallels Plesk Panel.
2. Go to Tools & Settings > Database Servers, and click Add Database Server.
3. Specify the properties of the database server:
Specify database server engine in the Database server type menu.
Specify hostname or IP address of the database server.
Specify the port number the database server is listening on. This option is
available only for MySQL. By default, MySQL servers listen on port 3306. You
can leave the Port number box blank, if your MySQL database server is listening
on the default port.
Note: Do not enter the value for MySQL server port equal to 8306, because it is
used by Parallels Plesk Panel for communication with its internal database.
Specify which database type is running on the database server.
To make this database server default for hosting customers’ databases, select
the Use this server as default for MySQL checkbox. If you have a MS SQL database
server, select the checkbox Use this server as default for MS SQL labeled.
Specify the database server administrator's login name and password.
4. Click OK.
To set up database hosting preferences that will affect all databases
created through Parallels Plesk Panel:
1. Go to Tools & Settings > Database Hosting Preferences (in the Databases group).
2. To simplify maintenance of customers' databases, select the Add user's
login name and underscore to beginning of database names checkbox. All names
of newly created databases will look like username_database name.
This will allow you to locate databases related to a particular Parallels
Plesk Panel user. Note that even if you do not select this checkbox, on
creation of a new database, Parallels Plesk Panel will add a username
to the database name input box, and you will be able to edit it or
remove it.

92 Panel Configuration
3. You can also set up the Panel to add usernames to corresponding
database user names, further simplifying the maintenance of customers'
databases. To do so, select the Add user's login name and underscore to the
beginning of database user names checkbox. All names of newly created
database users will look like username_database user name. This will
allow you to locate database users related to a particular Parallels
Plesk Panel user.
4. Specify whether creation of databases is allowed on your Parallels
Plesk Panel server. Some applications do not support remote
databases and can work only with databases hosted on the same
server. We recommend leaving the default option Allow local hosting of
databases for these web applications selected, otherwise, you will not be able
to use such applications.
5. Click OK.
If you want to back up databases hosted on a remote MS SQL Database Server you
set up earlier, you need to configure the backup settings for that MS SQL Database
Server.
To configure backup settings for a remote MS SQL Database Server:
1. Go to Tools & Settings > Database Servers and click the required remote MS
SQL Database Server name.
2. Specify the temporary directory for the remote MS SQL Database
Server in the Temporary network directory field.
This directory can be located anywhere in your network and it is required for
backing up and restoring MS SQL databases. This directory must be accessible
over the network by both the Parallels Plesk Panel server and the MS SQL server:
both the Panel and the user that is running remote MS SQL database server must
have read/write access to this directory.
3. Specify username and password required for accessing the temporary
network directory.
4. Click OK.

Panel Configuration 93
Connecting to External Databases (Windows)
If you want your users to access the data from an external database management
system, you should use Open Database Connectivity (ODBC) drivers. For example,
you can install a Microsoft Access ODBC driver, creating a connection to external
Microsoft Access database, and let web applications use this database for storing their
data.
To install a new ODBC driver, creating a connection to an external
database:
1. Go to Tools & Settings > ODBC Data Sources.
2. Click Add New ODBC DSN.
3. Specify the ODBC connection name and description in the
corresponding fields.
4. Select the required driver in the Driver field.
5. Click OK.
6. Choose the appropriate options on the driver configuration screen.
Typically, you should specify the path to the database, user credentials
and other connection options, depending on the selected driver.
7. Click Test to check whether the connection will function properly with
provided settings. Click Finish to complete the creation.
To change settings of an existing ODBC connection:
1. Go to Tools & Settings > ODBC Data Sources.
2. Click the required connection name in the list.
3. Change the settings as needed.
Click Test to check whether the connection will function properly with new settings.
Click Finish to save changes.
To remove a redundant ODBC connection:
1. Go to Tools & Settings > ODBC Data Sources.
2. Select a checkbox corresponding to the connection you want to remove.
3. Click Remove, confirm the removal and click OK.

94 Panel Configuration
Statistics and Miscellaneous Options
After installation, Parallels Plesk Panel's statistics utility is set up to:
Count the inbound and outbound traffic.
Count the disk space occupied by web content, log files, databases, mailboxes,
web applications, mailing list archives, and backup files.
Keep the web statistics and traffic statistics gathered by Webalizer or AWstats
programs only for the last three months.
You can configure these settings at Tools & Settings > Server Settings.
Miscellaneous Options
In addition to the settings related to statistics, this screen provides the following
options:
Rename your server's host name.
Allow or forbid users to create new subdomains and domain aliases in the DNS
zones belonging to other users.
When a customer creates a domain, they can specify not only the second-level
domain names, say, example.com but also third- and lower levels of domain
names, for example, doc.example.com. When a customer creates
doc.example.com and the original domain name, example.com, was created by
another customer, the system will not allow to create such a subdomain if the
corresponding option is selected. We recommend that you select this checkbox,
otherwise, users will be able to create fake subdomains and set up websites and e-
mail accounts which could be used for spamming or even phishing or identity theft.
(Only for Windows) Include customer password in files which keep WebMatrix®
publishing settings.
Customers have the option to write code of their websites in WebMatrix® (the
development tool) and publish the code directly to their customer accounts through
a special protocol called Web Deploy. To set up a connection to their accounts, the
customers should specify publishing settings in WebMatrix®. Panel helps such
customers by generating the XML file their can provide instead of filling in all the
settings. The customer account password along with any other settings is included
into this XML file. If you wish to improve the security of your system and prevent
stealing the passwords, you can exclude the password from the XML file. The
customers then will have to enter the password directly in WebMatrix®. Read more
about WebMatrix® in Web Publishing with Web Deploy (Windows) (see page 598).
Note: You can change this option programmatically. For details on how to do it, see
http://download1.parallels.com/Plesk/PP11/11.0/Doc/en-US/online/plesk-win-
cli/60982.htm
For instruction on viewing statistics, refer to the chapter Viewing Statistics (on page 331).

Panel Configuration 95
Configuring the Try and Buy Mode for Web
Presence Builder
If you have Parallels Panel with Web Presence Builder and Business Manager, you can tune
your system to offer Web Presence Builder in the Try and Buy (or trial) mode. This mode
lets everyone evaluate the editor and create websites for free. However, to acquire such
websites, a site owner will need to subscribe to your hosting plan or purchase a plan add-on.
Note: If you use some other billing solution instead of Business Manager, you can use the
Try and Buy mode as well. Learn more in the section Offering the Try and Buy with Alternative
Billing Solutions (on page 104).
How the Try and Buy Mode Works
The Try and Buy mode is aimed at customers who wish to create their own sites but have
little or no programming skill. Panel helps such customers by giving them full access to Web
Presence Builder functions to create sites at no charge. To claim the created sites the
customers subscribe to a hosting plan in Panel or upgrade the existing one. The more people
you attract by this promotion, the more hosting subscriptions with Web Presence Builder you
will have.
The Try and Buy mode targets two different groups:
Existing customers who want to have a website but are unable to launch Web Presence
Builder due to various limitations. For example, their hosting plan does not provide this
option, or they have exceeded the number of sites to publish. By using the Try and Buy,
you can upsell Web Presence Builder to these customers. Learn more in the section
Configuring the Try and Buy for Existing Customers (on page 98).
New customers who have created a trial site and now want to claim it with a new hosting
plan. Learn how to configure the Try and Buy mode for such customers in the section
Configuring the Try and Buy for Potential Customers (on page 99).
The scenario for upselling to existing customers works this way:
1. Links to launch Web Presence Builder become available to such customers
on a number of pages in Control Panel. The customers see the links and
click them.

96 Panel Configuration
2. Panel forwards these customers to Web Presence Builder where they create
trial sites.
3. When the site is ready and the customers click Publish, they are prompted to
upgrade their subscription.
4. If the upgrade is successfully completed, the site can be published to the
upgraded hosting account.
The scenario for selling hosting with Web Presence Builder to potential
customers is as follows:
1. You enable public access to the Web Presence Builder trial mode in Panel
by selecting the corresponding checkbox in the Server Administration Panel >
Tools & Settings > Try and Buy Mode Settings. If this mode is activated, everyone
who follows a special promotional link is able to create a trial site.

Panel Configuration 97
2. You obtain the promotional link from the Panel GUI and put this link on your
website so that potential customers can access it.
3. When the customers click the link, they are forwarded to Web Presence
Builder where they create trial sites. The editor interface is identical to the
one that appears in step 2.
4. As soon as the site is ready, the customers click Publish, and Panel requests
them to buy a hosting plan.
5. The customers subscribe to a new plan and are free to publish the site.
Note: All notifications that customers receive while using the Try and Buy mode can be
customized. Learn more in the section Customizing Trial Mode Notifications (on page 101).
In this section:
Configuring the Try and Buy for Existing Customers ......................................... 98
Configuring the Try and Buy for Potential Customers ........................................ 99
Customizing Trial Mode Notifications ................................................................. 101
Offering the Try and Buy with Alternative Billing Solutions ................................. 104

98 Panel Configuration
Configuring the Try and Buy for Existing Customers
Use the Try and Buy mode if you want your existing customers to create trial sites even if
Web Presence Builder is not provided with their license or they have exceeded the number
of sites they can publish.
To configure the mode, update the settings of your hosting plans. To do that, open the
settings and select the item Allow customer to create trial Web Presence Builder websites. After you
update the plan settings, customers are able to launch Web Presence Builder by clicking the
corresponding link in the Control Panel.
This feature is controlled on a per plan basis, so you can offer the Try and Buy mode only for
certain plans. If you deselect this item, your customers will still see the buttons to launch
Web Presence Builder but they will not be able to actually launch it unless their plan includes
Web Presence Builder support.
Note: If the hosting plans you want to change are imported from Business Manager and you
want to keep them synced, go to the properties of corresponding plans in Business Manager,
make sure that the item Allow up-selling Web Presence Builder sites is selected, and send
changes to Panel by clicking Events > Run Events.
For details on how to edit hosting plan properties in Business Manager, see the section
Setting Up Hosting Plans in Business Manager (on page 231).

Panel Configuration 99
Configuring the Try and Buy for Potential Customers
Acquire potential hosting customers with Web Presence Builder by giving them a link to Web
Presence Builder in the Try and Buy mode. After your customers follow this link, create a
site, and try to publish it, Panel forwards them to the default online store of Business
Manager. In the store, customers choose a plan with Web Presence Builder and subscribe to
it. The subscription automatically includes the newly created site. On completing the billing
and subscription setup routines, the customers become owners of the site and can publish it.
You are free to block access to the trial mode URL thus make Web Presence Builder
unavailable.
To offer the Try and Buy mode to potential customers, do the following:
1. Prepare the default online store in Business Manager to display Web
Presence Builder-compatible plans.
This step requires a cosmetic update: Make sure that all plans available to potential
customers include at least one Web Presence Builder site. By default, customers see the
plans from the default online store. For each of these plans, go to plan properties and
check that the value of item Sites published with Web Presence Builder is not 0. If a plan
includes 0 sites, your customers will not be able to publish them after subscribing to such
a plan.
For details on how to edit hosting plan properties in Business Manager, see the section
Setting Up Hosting Plans in Business Manager (on page 231).
2. Enable the Try and Buy in the Server Administration Panel.
This allows customers to launch Web Presence Builder by following the trial mode access
URL. In the Server Administration Panel, go to Tools & Settings > Try and Buy Mode Settings,
and ensure that the Enable public access to trial mode checkbox is selected.
3. Obtain the trial mode access URL and put it on your website to advertise
hosting with Web Presence Builder and attract customers.
The trial mode access URL is also available on the Web Presence Builder settings page.
4. (Optionally) Configure lifetime of trial sites.
On the same page you can optionally specify how often to remove unclaimed sites.
5. (Optionally) Forward customers to a separate online store. This is relevant
when you want to display a separate list of plans to potential customers who
want hosting with Web Presence Builder.
If you wish to have a separate store for the trial offering, extend the trial mode access
URL with a store ID to point to a particular store. The syntax of the new URL is: <existing
URL>&storeId=<custom store ID>. To control the plans list view, independently add a
widget ID to the URL. The syntax of the new URL is: <existing URL>&widgetId=<custom
widget ID>.
Note: The store and widget IDs must exist in Business Manager.
Learn how to create online stores in the section Adding an Online Store (on page 193).
Learn how to create and manage website widgets in the section Using Website Widgets to
Embed Stores into Websites (on page 194).

100 Panel Configuration
Once you complete these steps, your potential customers will be able to create trial sites and
acquire them. To block this feature, deselect access to the Try and Buy mode on the mode
settings page.

Panel Configuration 101
Customizing Trial Mode Notifications
The Web Presence Builder settings (Tools & Settings > Try and Buy Mode Settings) let you either
display the Try and Buy mode notification to customers or hide it. The notification is
displayed in a bar at the top of the editor page. This section explains how to change the
notification text or add some extra information to the notification. By default, Web Presence
Builder in trial mode uses messages from the tbbMessagesDefault.lng file of the used
locale.
To customize notifications displayed to your customers by Web Presence
Builder in trial mode:
1. Go to the /usr/local/sb/resources/locale/<locale_name>
directory on Linux operating systems, or to
C:\Parallels\Plesk\sb\resources\locale\<locale_name>
directory on Windows operating systems.
<locale_name> is the name of the locale for which you change the notifications. For
example, the default English locale name is en_US.
2. Copy the tbbMessagesDefault.lng and rename it to
tbbMessagesCustom.lng.
When the tbbMessagesCustom.lng file exists, Web Presence Builder uses it instead
of tbbMessagesDefault.lng.
3. Edit messages in the tbbMessagesCustom.lng file.
You can edit the following messages:
Message Keyword in Locale
Message Description
startUpsellLimitExceedingTitle
Title of the dialog window shown on Web Presence
Builder start page to a customer who has exceeded the
limit on the websites published with Web Presence
Builder.
startUpsellLimitExceedingBody
Body of the dialog window shown on Web Presence
Builder start page to a customer who has exceeded the
limit on websites published with Web Presence Builder.
startUpsellNoSitesTitle
Title of the dialog window shown on Web Presence
Builder start page to a customer whose subscription does
not include Web Presence Builder.
startUpsellNoSitesBody
Body of the dialog window shown on Web Presence
Builder start page to a customer whose subscription does
not include Web Presence Builder.
editorTopMessageTrialSite
"Call to action" bar message at the top of Web Presence
Builder Editor shown to a new customer who creates a
trial site.

102 Panel Configuration
editorTopMessageUpsellLimit
Exceeding
"Call to action" bar message for a trial site at the top of
Web Presence Builder Editor shown to a customer who
has exceeded the limit on the websites published with
Web Presence Builder.
editorTopMessageUpsellNoSit
es
"Call to action" bar message for a trial site at the top of
Web Presence Builder Editor shown to a customer whose
subscription does not include Web Presence Builder.
defaultPersonalName
Default name of the customer shown on Web Presence
Builder start page to existing customers.
initialMailSubject
Subject of website creation e-mail confirmation sent to a
new customer.
initialMailHtml
Body of website creation e-mail confirmation sent to a new
customer.
limitsExceededTitle
Title of the dialog window shown upon clicking the Publish
button to a customer who has exceeded the limit on the
websites published with Web Presence Builder.
limitsExceededMsg
Body of the dialog window shown upon clicking the
Publish button to a customer who has exceeded the limit
on the websites published with Web Presence Builder.
firstSitePublishTitle
Title of the dialog window shown upon clicking the Publish
button to a customer whose subscription does not include
Web Presence Builder.
firstSitePublishMsg
Body of the dialog window shown upon clicking the
Publish button to a customer whose subscription does not
include Web Presence Builder.
licenseExceededMsg
Error message shown in the Status bar upon clicking the
Publish button to a customer when the number of Web
Presence Builder websites allowed by the Panel license
has been reached.
trialSiteSignUpPublishTitle
Title of the dialog window shown upon clicking the Publish
button to a new customer who creates a trial site.
trialSiteSignUpPublishMsg
Body of the dialog window shown upon clicking the
Publish button to a new customer who creates a trial site.
trialFeatureDisabled
Error message shown in the Status bar when a new
customer tries to verify ownership in the settings of a trial
site.

Panel Configuration 103
You can use the following placeholders in Web Presence Builder trial mode notifications:
ppServerId - unique ID of Parallels Plesk Panel server;
billingSignUpEntryPoint - entry point to Business Manager for new customers;
billingUpSellEntryPoint - entry point to Business Manager for existing customers;
subscriptionId - unique ID of the user subscription;
sbSiteUuid - unique ID of a website in Web Presence Builder;
sbOneTimeBackUrl - link Web Presence Builder that can be used only once;
locale - locale name;
trialSiteLifeTime - time that passes before trial websites that were not purchased by
customers are removed from the server;
trialSiteExpireDate - expiration date of trial websites;
trialSiteUrl - link to trial website;
siteOwnerName - name of the user owning the website;
siteOwnerCompanyName - user's company name;
siteOwnerEmail - user's e-mail;
siteOwnerPhone - user's phone number;
siteOwnerAddress - user's address;
siteOwnerCity - user's city;
siteOwnerCountry - user's country;
queryString - an additional query string passed to trial mode access URL;
helpUrl - link to Web Presence Builder documentation;
sbHttpHost - Web Presence Builder host name.
When using placeholders in messages, use the following placeholder markers:
&placeholder_name& - when you use a placeholder inside a hyperlink;
@placeholder_name@ - when you use a placeholder inside a JavaScript code;
%placeholder_name% - when you use a placeholder in plain text.

104 Panel Configuration
Offering the Try and Buy with Alternative Billing Solutions
If you wish to offer the Try and Buy mode for Panel with Web Presence Builder and a custom
billing solution, you should also carry out the following operations:
1. Forward customers from Web Presence Builder to a custom store and save details about
created sites.
When a customer clicks to purchase a site, Web Presence Builder sends an HTTP POST
request to a billing entry point. This request contains information about the customer and
the created site. Business Manager (billing engine) uses this information to associate the
site with the customer's hosting account. To shift to a custom billing engine, you should
change the billing entry point URL and extend your billing engine logic to save the POST
parameters that come to the URL.
2. Ensure that customers purchase a hosting plan or add-on.
This solely depends on the billing system and is beyond the scope of the CAS integration.
3. (For new customers only) Create a customer account, a subscription, and a site in Panel.
4. Associate the site created in Web Presence Builder with an appropriate site in Panel.
This appendix explains how to complete operations 1, 3, and 4.
How to forward customers to a custom entry point
By default, the store entry point URL points to Business Manager. This URL is stored in two
placeholders (billingSignUpEntryPoint and billingUpSellEntryPoint) in file
tbbMessagesDefault.lng. The location of this file depends on a Panel installation
directory (we assume that you use the default one), server OS and architecture. Find the file
in one of the following directories:
(On Microsoft Windows) C:\Program
Files\Parallels\sb\resources\locale\en_US or C:\Program Files
(x86)\Parallels\sb\resources\locale\en_US depending on the server
architecture.
(On RPM package-based Linux) /usr/local/sb/resources/locale/en_US
(On DEB package-based Linux) /opt/sb/resources/locale/en_US
To customize the entry point URL, you should create a copy of the
tbbMessagesDefault.lng. file, name it tbbMessagesCustom.lng, and modify the
settings in the latter file.
Note: We assume that you change the entry point for a store in the en_US locale. To
change the entry point for other locales, create and modify the tbbMessagesCustom.lng
file in the respective directories that are on the same level with en_US.
To change the entry point URL, substitute all occurrences of the placeholders
billingSignUpEntryPoint and billingUpSellEntryPoint with the URL you need and remove
leading and trailing "@" and "%" symbols in all occurrences of the placeholders in the file.
For example, if the new entry point URL is http://www.example.com, you should change, say,
@billingUpSellEntryPoint@ to http://www.example.com.

Panel Configuration 105
What parameters to save
The billing entry point receives POST requests that contain information about customers and
trial sites they have created. Although the requests contain a number of parameters, you
need to save only one - sbSiteUuid. This is the unique identifier of the created site. To move
the site to the customer's hosting account, you should associate the parameter with an
appropriate site in Panel.
How to create a customer account, a subscription, and a site
To create these three objects, use API RPC - the protocol to create and manage Panel
objects remotely. First, you should create a customer account and save the resulting ID.
Then, create a subscription with the owner-id (in add/gen_setup) set to the customer ID.
Finally, create a site with the webspace-id (in add/gen_setup) set to the subscription ID.
Each of these three operations is presented by a packet you send to Panel.
If you wish to quickly get started with sending API RPC packets, read API RPC Manual. It
contains the chapter Client Code Samples that describes how you can implement your own
packet sender by using samples of client applications (PHP, C#, VB.NET).
Find samples of the packets in API RPC Manual, sections:
Supported Operations > Managing Customer Accounts > Creating Customer Accounts > Request
Samples
Supported Operations > Managing Subscriptions (Webspaces) > Creating a Subscription
(Webspace) > Request Samples
Supported Operations > Managing Sites (Domains) > Creating a Site > Request Samples
How to associate a site created in Web Presence Builder with a Panel site
An association between a Web Presence Builder site and Panel site is also achieved through
API RPC. One of the protocol calls turns a trial site into a regular site and associates it with a
Panel site. This association means that when a customer clicks Edit in Web Presence Builder,
their previously created site is displayed. This operation requires two parameters - the GUID
of a Panel site and sbSiteUuid that you previously received.
The protocol call (or packet) to associate Web Presence Builder and Panel sites is found in
API RPC Manual, section Supported Operations > Managing Integration With Web Presence Builder >
Assigning a Trial Site > Request Samples. This section contains call samples that you can reuse
with your own values. Details on how to find a site GUID are also included in the reference
document, section Supported Operations > Managing Sites (Domains) > Getting Information About
Sites > Request Samples.
What to do next
After you have successfully achieved the basic integration, you can extend your application
to work with existing customers as well. This involves you showing them the options of
upgrading their current subscription with Web Presence Builder support (existing customers
are forwarded to billingUpSellEntryPoint, while new customers go to billingSignUpEntryPoint)
rather than creating new subscriptions.

106 Panel Configuration
You can also personalize the store interface by using parameters received from Web
Presence Builder. For example, you can adjust the store locale based on customers'
personal data, or use the data in messages displayed to customers.
Extended Panel Configuration
In this section:
Securing Panel .................................................................................................. 106
Configuring Panel in Different Network Environments ....................................... 113
Configuring E-mail Notifications ......................................................................... 123
Setting Up Help Desk ........................................................................................ 126
Securing Panel
In this section:
Restricting Administrative Access ...................................................................... 107
Setting Up the Minimum Password Strength ..................................................... 107
Turning On the Enhanced Security Mode .......................................................... 108
SSL Protection .................................................................................................. 108

Panel Configuration 107
Restricting Administrative Access
To alleviate security concerns, you may want to restrict administrative access to your control
panel from specific IP addresses.
To allow administrative access to the Panel only from specific IP addresses or
networks:
1. Go to Tools & Settings > Restrict Administrative Access (in the Security group).
2. Click Add New Network and specify the required IP addresses. Click OK.
To specify subnets, you can use wildcard symbols (*) and subnet masks.
3. Select the Denied from the networks that are not listed option, and click Set. When
prompted to confirm the operation, click OK.
To prohibit administrative access from specific IP addresses or networks:
1. Go to Tools & Settings > Restrict Administrative Access (in the Security group).
2. Click Add New Network and specify an IP address. Click OK.
To specify subnets, you can use wildcard symbols (*) and subnet masks.
3. Select the Allowed, excluding the networks in the list option, and click Set. When
prompted to confirm the operation, click OK.
Setting Up the Minimum Password Strength
In order to improve Panel security, you can set the minimum password strength (in Tools &
Settings > Password Security > Password strength) for all passwords in the system. Password
strength is a measure of how effectively a password is resistant to various types of attacks.
Generally, the strength of a password depends on its complexity and overall length.
When any Panel user (the administrator, a customer, reseller, or auxiliary user) sets a new
password in Panel (for example, creates a new mail account or changes the password of an
FTP user), they are required to adjust the password until it meets the minimum password
strength. Note that if you increase the minimum strength, already existing passwords will not
be affected by new requirements.
We recommend that you force your users to employ stronger passwords, though, note that
such passwords are harder to remember.
Panel distinguishes five levels of the password strength which allow you to get the right
balance between required protection and password complexity: Very weak, Weak, Medium,
Strong, and Very strong.

108 Panel Configuration
Turning On the Enhanced Security Mode
The enhanced security mode introduces advanced protection of sensitive data in Panel. In
this mode, Panel employs multiple security mechanisms to protect the data from
unauthorized access. In order to improve Panel security, we recommend that you turn the
mode on.
This security measure is absolutely transparent to all Panel users: Turning the mode on does
not imply any significant changes in the Panel behavior. The only consequences you should
be warned about are the following:
Remote API compatibility.
Once you turn on the mode, it will be impossible to obtain sensitive data (for example,
user passwords) using the Panel's remote API. This may affect third-party apps or your
custom scripts that use corresponding API RPC functions. Therefore, if you (or your
customers) employ such apps, contact the corresponding vendors to ensure they provide
the full support for Panel 11.
Password reminders behavior.
A password will no longer be sent by e-mail in case a user forgets it. Instead, the e-mail
will contain a link to a page where the user will be able to change the password.
Turning On the Mode
If you have a clean installation of Panel 11, the enhanced security mode is turned on by
default.
If you upgraded to Panel 11 from earlier versions, you can turn on the mode in Tools &
Settings > Security Policy. Note that this is an irrevocable operation.
Note: If you use Parallels Business Automation Standard (PBAs) as an accompanying billing
solution, the enhanced security mode should be turned on.
SSL Protection
In this section:
Getting SSL Certificates .................................................................................... 109
SSL and Shared IP Addresses (Linux) .............................................................. 112
SSL and Shared IP addresses (Windows) ......................................................... 112

Panel Configuration 109
Getting SSL Certificates
For security reasons, you can access your control panel only through a secure connection
provided by Secure Sockets Layer-enabled hypertext transfer protocol. All data you
exchange with the Parallels Plesk Panel-managed server are encrypted, thus preventing
interception of sensitive information. The SSL certificate used in the data encryption process
is automatically generated and installed on the server during installation of the control panel.
This is the so-called self-signed certificate: it is not signed by a recognized certification
authority (CA), therefore, upon attempt to connect to your control panel, you and your
customers will see warning messages in web browsers.
To gain customer confidence, you should purchase an SSL certificate from a reputable
certification authority, and install it to the control panel.
You can either:
use the functions for purchasing SSL certificates from Comodo, GeoTrust, Inc. or
GoDaddy provided by your control panel,
OR
create a certificate signing request (CSR) from the control panel and submit it to the
certification authority of your choice, which will create an SSL certificate for you.
Note: If you are going to use the control panel's facilities for purchasing a certificate
through MyPlesk.com online store, you should not use command line tools for creating
the certificate signing request.
To purchase an SSL certificate from Comodo, GeoTrust, Inc. or GoDaddy
through MyPleskCom online store and secure your control panel:
1. Go to Tools & Settings > SSL Certificates (in the Resources group). A list of SSL
certificates that you have in your repository will be displayed.
2. Click Add SSL Certificate.
3. Specify the certificate properties:
Certificate name. This will help you identify this certificate in the repository.
Encryption level. Choose the encryption level of your SSL certificate. We recommend
that you choose a value more than 1024 bit.
Specify your location and organization name. The values you enter should not exceed
the length of 64 symbols.
Specify the host name for which you wish to purchase an SSL certificate. For
example: your-domain.com
Enter your e-mail address.
4. Make sure that all the provided information is correct and accurate, as it will
be used to generate your private key.
5. Click Buy SSL Certificate.
Your private key and certificate signing request will be generated. Do not delete them.
MyPlesk.com login page will open in a new browser window.

110 Panel Configuration
6. Register or log in to an existing MyPlesk.com account and you will be taken
step by step through the certificate purchase procedure.
7. Choose the type of certificate that you wish to purchase.
8. Click Proceed to Buy and order the certificate. In the Approver E-Mail drop-
down box, please select the correct Approver e-mail.
The approver e-mail is an e-mail address that can confirm that certificate for specific
domain name was requested by an authorized person.
9. Once your certificate request is processed, you will be sent a confirmation e-
mail. After you confirm, the certificate will be sent to your e-mail.
10. When you receive your SSL certificate, save it on your local machine or
network.
11. Return to the SSL Certificates repository (Tools & Settings > SSL Certificates).
12. Click Browse in the middle of the page and navigate to the location of the
saved certificate. Select it, and then click Send File. This will upload the
certificate to the repository.
13. Select the checkbox corresponding to the certificate you just added, and
click Secure the Panel.
To secure your control panel with an SSL certificate from other certificate
authorities:
1. Go to Tools & Settings > SSL Certificates (in the Resources group). A list of SSL
certificates that you have in your repository will be displayed.
2. Click Add SSL Certificate.
3. Specify the certificate properties:
Certificate name. This will help you identify this certificate in the repository.
Encryption level. Choose the encryption level of your SSL certificate. We recommend
that you choose a value more than 1024 bit.
Specify your location and organization name. The values you enter should not exceed
the length of 64 symbols.
Specify the host name for which you wish to purchase an SSL certificate. For
example: your-domain.com
Enter your e-mail address.
4. Make sure that all the provided information is correct and accurate, as it will
be used to generate your private key.
5. Click Request. Your private key and certificate signing request will be
generated and stored in the repository.
6. In the list of certificates, click the name of the certificate you need. A page
showing the certificate properties opens.

Panel Configuration 111
7. Locate the CSR section on the page, and copy the text that starts with the line
-----BEGIN CERTIFICATE REQUEST----- and ends with the line -----END CERTIFICATE
REQUEST----- to the clipboard.
8. Visit the website of the certification authority from which you want to
purchase an SSL certificate, and follow the links on their site to start a
certificate ordering procedure. When you are prompted to specify CSR text,
paste the data from the clipboard into the online form and click Continue. The
certification authority will create an SSL certificate in accordance with the
information you supplied.
9. When you receive your SSL certificate, save it on your local machine or
network.
10. Return to the SSL Certificates repository (Tools & Settings > SSL Certificates).
11. Click Browse in the middle of the page and navigate to the location of the
saved certificate. Select it, and then click Send File. This will upload the
certificate to the repository.
12. Select the checkbox corresponding to the certificate you just added, and
click Secure the Panel.
In case you need to generate a self-signed certificate, follow this procedure:
1. Go to Tools & Settings > SSL Certificates (in the Resources group). A list of SSL
certificates that you have in your repository will be displayed.
2. Click Add SSL Certificate.
3. Specify the certificate properties:
Certificate name. This will help you identify this certificate in the repository.
Encryption level. Choose the encryption level of your SSL certificate. We recommend
that you choose a value more than 1024 bit.
Specify your location and organization name. The values you enter should not exceed
the length of 64 symbols.
Specify the host name for which you wish to purchase an SSL certificate. For
example: your-domain.com
Enter your e-mail address.
4. Click the Self-Signed button. Your certificate will be generated and stored in
the repository.

112 Panel Configuration
SSL and Shared IP Addresses (Linux)
Parallels Plesk Panel for Linux supports the Server Name Indication (SNI) extension to the
Transport Layer Security protocol, which makes it possible to use authentic SSL certificates
for sites hosted on shared IP addresses.
SNI helps to efficiently use IPv4 resources and provides the following benefits:
Providers can run any number of SSL sites with independent certificates on a single IPv4
address.
Hosting customers can install independent SSL certificates on each of their sites;
therefore, there is no need to purchase another subscription. Each customer can install
an SSL certificate even if there only one shared IP address on the whole server.
To see the list operating systems that support SNI, see the release notes.
SSL support with SNI on shared IP addresses requires that users' browsers also support
SNI. Most modern web browsers, such as IE 7, Firefox 2.0, Opera 8.0, and Chrome support
it, unless they are run on Windows XP. To learn more about SNI and client software that
supports it, refer to http://en.wikipedia.org/wiki/Server_Name_Indication.
Note that in cases when SNI is not supported, assigning an SSL certificate to a site hosted
on a shared IP address will associate that certificate with all other sites hosted on the same
IP address.
For instructions on assigning SSL certificates to websites, refer to Control Panel User's Guide,
section Securing Connections to Websites with SSL.
SSL and Shared IP addresses (Windows)
On Windows-based installations, you can secure access to a site with SSL for site owners
without having them purchase their own SSL certificate. Websites that employ shared SSL
are, in fact, using the certificate shared by another domain. The domain that shares its SSL
certificate with others is called master SSL domain.
You can pick any website that belongs to you, switch on SSL support in web hosting settings,
install a valid SSL certificate on that site, and make it act as a master SSL domain for all
other websites hosted on the server. Or you can pick a website that belongs to one of your
users (reseller or customer account), switch on SSL support in web hosting settings, install a
valid SSL certificate on that site, and make it act as a master SSL domain for all websites of
this user.
Once the master SSL domain is assigned, you or your customers need to add shared SSL
links for each website that needs secure access.
To configure the master SSL domain and enable shared SSL on your server:
1. Go to Tools & Settings > Shared SSL (in the Resources group).
2. Select the Switch on shared SSL checkbox.

Panel Configuration 113
3. Select the required website from the Domain name menu. Only websites that
are hosted on your server and have SSL enabled are present in the list.
4. Click OK.
For information about adding shared SSL links for websites, refer to Control Panel User's Guide,
section Using SSL Certificate Shared by Another Website.
To disable shared SSL on your server:
1. Go to Tools & Settings > Shared SSL (in the Resources group).
2. Clear the Switch on shared SSL checkbox.
3. Click OK.
Configuring Panel in Different Network Environments
In this section:
Ports Used by Panel .......................................................................................... 113
Running Panel Behind a Router with NAT ......................................................... 115
Using the Panel Firewall (Windows) .................................................................. 117
Configuring Port Range for Passive FTP Mode (Windows) ............................... 122
Ports Used by Panel
This section provides information about setting up the firewall built into your panel so as to
allow access to the Panel and its services.
The following is a list of ports and protocols used by Parallels Plesk Panel services.
Service name
Ports used by service
Administrative interface of the Panel
TCP 8443, 8880
Samba (file sharing on Windows networks)
UDP 137, UDP 138, TCP 139, TCP
445
VPN service
UDP 1194
Web server
TCP 80, TCP 443
FTP server
TCP 21
SSH (secure shell) server
TCP 22
SMTP (mail sending) server
TCP 25, TCP 465
POP3 (mail retrieval) server
TCP 110, TCP 995
IMAP (mail retrieval) server
TCP 143, TCP 993
Mail password change service
TCP 106
MySQL server
TCP 3306
MS SQL server
TCP 1433

114 Panel Configuration
PostgreSQL server
TCP 5432
Licensing Server connections
TCP 5224
Domain name server
UDP 53, TCP 53
Panel upgrades and updates
TCP 8447

Panel Configuration 115
Running Panel Behind a Router with NAT
Every time you set up a new website in Panel, the domain name used by your website is
associated with the IP address of your Panel-managed server in the DNS zone of this
domain. If you are running the Panel behind a routing device with NAT (network address
translation), this IP address will be an internal network address like 192.168.1.10. As the
192.168.x.x IP addresses are reserved by the Internet Assigned Numbers Authority (IANA)
for use by private networks, this website will not be accessible to the Internet users. To work
around this, you have to associate this domain name with the public IP address of the routing
device in the DNS zone of this domain.
If you are using the Panel as a part of hosting package sold to you by your hosting provider
(as opposed to having your own server), then in most cases, your hosting provider has
already configured the routing device and the DNS zone template used for creation of your
websites. If so, you can make your websites accessible to the Internet users using the
instructions in this section.
To check if proper modifications of the DNS zone template were made by your
hosting provider:
1. Go to Tools & Settings > DNS Template Settings (in the DNS group).
2. Locate all resource records of A type. By default these records look like this:
<domain>. A <ip>
mail.<domain>. A <ip>
ns.<domain>. A <ip>
webmail.<domain>. A <ip>
If you see real IP address instead of <ip> there, it means that your hosting provider has
modified the DNS zone template used for creation of your websites. Write down this IP
address and go to Making Your Website Accessible When the Panel Is Running Behind
Router with NAT for further instructions on how to make your websites accessible to the
Internet users.
However, if you see the records as they are displayed in the example above (with <ip>
instead of real IP address), it means that either the Panel provided to you as a part of your
hosting package is not running behind a router with NAT, or you have to modify the DNS
zone template manually.
To modify the DNS zone template used for creation of your websites:
1. Go to Tools & Settings > DNS Template Settings (in the DNS group).
2. Locate all resource records of A type. These records look like the following:
<domain>. A <ip>
mail.<domain>. A <ip>
ns.<domain>. A <ip>
webmail.<domain>. A <ip>

116 Panel Configuration
3. Edit all of these A type records:
a. Click the corresponding links in the Host column.
b. In the Enter IP address input box, delete the <ip> templates, and type
the public IP address allocated to you by your hosting provider. If
you have forgotten the public IP address allocated to you, contact
your hosting provider for assistance.
4. Click OK.
If you are running your own Parallels Plesk Panel server behind a router with NAT, you need
to manually configure the routing device and modify the DNS zone template used for creation
of your websites.
If you are running your own server with the Panel behind a router with NAT:
1. Configure your routing device so as to ensure the proper address translation.
Refer to the documentation of your routing device for detailed instructions.
2. Log in to the Panel and go to Tools & Settings > DNS Template Settings (in the DNS
group).
3. Locate all resource records of A type. These records look like the following:
<domain>. A <ip>
mail.<domain>. A <ip>
ns.<domain>. A <ip>
webmail.<domain>. A <ip>
4. Edit all of these A type records:
a. Click the corresponding links in the Host column.
b. In the Enter IP address input box, delete the <ip> templates, and type
the public IP address of the routing device.
c. Click OK.
d. Go to Making Your Website Accessible When the Panel Is Running
Behind Router with NAT for further instructions on how to make your
websites accessible to the Internet users.

Panel Configuration 117
Using the Panel Firewall (Windows)
Parallels Plesk Panel comes with a firewall, which you can use to protect your server from
incoming network connections that could be used to compromise the server. The firewall
comes with a set of predefined rules that allow connections to the services required for the
proper functioning of a hosting server, such as web, mail, and FTP. By default, the firewall is
switched off.
Read this section to learn how to:
Switch on the firewall
View the currently allowed inbound connections
Allow and block inbound connections
Allow and block ICMP communications
Restore the default configuration of the firewall
Switch off the firewall
In this section:
Switching the Firewall On and Off ..................................................................... 118
Viewing the Currently Allowed Inbound Connections ......................................... 119
Allowing and Blocking Inbound Connections ..................................................... 120
Allowing and Blocking ICMP Communications .................................................. 121
Restoring the Default Configuration of the Firewall ............................................ 121
Closing Down All Connections to the Server Using the Panic Mode .................. 122

118 Panel Configuration
Switching the Firewall On and Off
To switch on the firewall:
1. Go to Tools & Settings > Firewall (in the Security group).
2. Under Tools, click Switch On.
3. To switch on the firewall for a specific network interface, if you have a
number of network interfaces, in the list of interfaces, click the interface
name you need.
The list of applied filtering policies (rules) opens. The S (status) column shows the icon
if the firewall blocks the packets that match the rule, and the icon if the firewall allows
the packets that match the rule to pass through.
Note: Configuring firewall for specific network interfaces is only available under Microsoft
Windows Server 2003.
To switch off the firewall:
1. Go to Tools & Settings > Firewall (in the Security group).
2. Under Tools, click Switch Off.

Panel Configuration 119
Viewing the Currently Allowed Inbound Connections
By default, all inbound connections that are not explicitly allowed are blocked.
To view the currently applied firewall rules for inbound connections:
1. Go to Tools & Settings > Firewall (in the Security group).
2. Click the network interface you need.
All currently defined rules are listed. The S (status) column shows the icon if the
firewall blocks the packets that match the rule, and the icon if the firewall allows the
packets that match the rule to pass through.
Note: Configuring firewall for specific network interfaces is only available under Microsoft
Windows Server 2003. If you are using Microsoft Windows Server 2008, go to the Firewall
Rules tab.
3. Do any of the following:
To view or change the properties of a rule, click the respective rule’s name. To save
any changes you have made to the rule, click OK. To return to the previous screen
without saving any changes, click Cancel or click Up Level.
To allow connections to a service, click Add Firewall Rule, specify the rule name for
future reference, specify the port and the protocol for which incoming connections
must be allowed. Leave the Switch on rule checkbox selected, if you wish to apply the
rule immediately. Click OK.
To allow connections to a service that you previously made inaccessible, click the
respective icon in the S column.
To temporarily block connections to a service, click the respective icon in the S
column.
To permanently block connections to a service, select the checkbox corresponding to
the rule that allows connections to the respective service, and click Remove. Removing
a rule blocks the connections that were specified in that rule.

120 Panel Configuration
Allowing and Blocking Inbound Connections
By default, all inbound connections that are not explicitly allowed are blocked.
To allow inbound connections to a service:
1. Go to Tools & Settings > Firewall (in the Security group).
2. Click the network interface you need.
Note: Configuring firewall for specific network interfaces is only available under Microsoft
Windows Server 2003. If you are using Microsoft Windows Server 2008, go to the Firewall
Rules tab.
3. Click Add Firewall Rule, and specify the following properties:
The rule name for future reference
The port or port range and the protocol for which inbound connections must be
allowed
4. Leave the Switch on rule checkbox selected, if you wish to apply the rule
immediately.
5. Click OK.
To block the previously allowed inbound connections to a service:
1. Go to Tools & Settings > Firewall (in the Security group).
2. Click the network interface you need.
Note: Configuring firewall for specific network interfaces is only available under Microsoft
Windows Server 2003. If you are using Microsoft Windows Server 2008, go to the Firewall
Rules tab.
3. Select the checkbox corresponding to the rule that allows connections to the
respective service, and click Remove.
Removing a rule blocks the connections that were specified in that rule.

Panel Configuration 121
Allowing and Blocking ICMP Communications
ICMP communications are used for network troubleshooting purposes. By default, all ICMP
communications are allowed. For the detailed description of ICMP messages, please refer to
http://msdn.microsoft.com/en-us/library/ms912869.
If you need to block or to allow ICMP communications, follow these steps:
1. Go to Tools & Settings > Firewall (in the Security group) > ICMP Protocol.
The predefined rules for ICMP communications are listed. The S (status) column shows
the icon if the firewall blocks the packets that match the rule, and the icon if the
firewall allows the packets that match the rule to pass through.
2. Do any of the following:
To allow ICMP requests of a specific type, click the respective icon in the S
column.
To block ICMP requests of a specific type, click the respective icon in the S
column.
To block all ICMP requests, click Panic Mode.
To restore the default settings for ICMP requests, click Default.
Restoring the Default Configuration of the Firewall
To restore the initial configuration:
1. Go to Tools & Settings > Firewall (in the Security group).
2. Click the network interface you need.
Note: Configuring firewall for specific network interfaces is only available under Microsoft
Windows Server 2003. If you are using Microsoft Windows Server 2008, go to the Firewall
Rules tab.
3. Under Tools, click Restore Defaults.

122 Panel Configuration
Closing Down All Connections to the Server Using the Panic Mode
If your server is compromised and websites are defaced, you may want to make the server
unavailable over the Internet and keep it down until all vulnerabilities are patched and
websites are restored from backup files.
To close all connections to the server:
1. Go to Tools & Settings > Firewall (in the Security group).
2. Click Panic Mode.
Note: Configuring firewall for specific network interfaces is only available under Microsoft
Windows Server 2003. If you are using Microsoft Windows Server 2008, go to the Firewall
Rules tab.
Configuring Port Range for Passive FTP Mode (Windows)
To set a specific port or port range for connecting to the server over FTP in
passive mode:
1. Go to Tools & Settings > FTP Settings.
2. Specify the required port or port range in the Port or port range for passive FTP
mode connections field and click OK.

Panel Configuration 123
Configuring E-mail Notifications
The Panel notifies you and your customers of disk space and bandwidth overage by sending
e-mail notifications. In addition to resource overage, the control panel can notify the users
when:
New user accounts are created.
New domains are added.
Hosting accounts are expired (expiration date is defined for user accounts and websites
separately).
To view or modify the notification system settings:
1. Go to Tools & Settings > Notifications (in the Logs & Notifications group).
2. By selecting the checkboxes in the Notifications table, specify the types of
control panel users or external e-mail users who should receive notices on
events.
3. To view or edit the default notice text, click the respective icon in the Text
column.
In notices you can use tags that will be replaced with actual data (see the table below).
4. Specify when to send the user account and website expiration notices. By
default, such notices are sent 10 days in advance. Click OK.
Tags used in notification messages
Event type
Tags that can be used in notices
The data that tags denote
Creation of a
reseller or
customer
account
<reseller_contact_name>
<user_contact_name>
user's first and last name
<reseller_login>
<user_login>
user name for authorization in the
Panel
<password>
user's password for authorization
in the Panel
<reseller_company_name>
<user_company_name>
company name
<reseller_cr_date>
<user_cr_date>
user account creation date

124 Panel Configuration
<reseller_phone>
<user_phone>
phone number
<reseller_fax>
<user_fax>
fax number
<reseller_country>
<user_country>
country
<reseller_state_province>
<user_state_province>
state or province
<reseller_city>
<user_city>
city
<reseller_postal_ZIP_code>
<user_postal_ZIP_code>
postal or ZIP code
<reseller_address>
<user_address>
address
<reseller_id>
<user_id>
unique identifier assigned by the
system
<hostname>
host name for access to the
Panel
Addition of a
new website to
the server
<domain_name>
domain name
<reseller_login>
<user_login>
user name for authorization in the
Panel
<reseller_contact_name>
<user_contact_name>
user's first and last name
<dom_id>
unique identifier assigned by the
system
<ip>
IP address the website is hosted
on

Panel Configuration 125
Subscription
expiration
notices
<domain_name>
subscription name
<reseller_login>
<user_login>
user name for authorization in the
Panel
<reseller_contact_name>
<user_contact_name>
user's first and last name
<dom_id>
unique identifier assigned by the
system
<domain_expiration_date>
subscription expiration date
Resource
overuse notices
<domain_name>
subscription name
<reseller_login>
<user_login>
user name for authorization in the
Panel
<reseller_contact_name>
<user_contact_name>
user's first and last name
<disk_usage>
information about disk space
usage
<disk_space_limit>
information about the amount of
disk space allocated to the
account
<resource_table>
information about all resource
limits that were or will soon be
reached
<traffic>
information about bandwidth
usage
<traffic_limit>
information about the bandwidth
amount allotted to the account

126 Panel Configuration
Note: If you upgraded to Parallels Plesk Panel from an earlier version, then all custom notice
templates you previously used remain in effect. Because of changes in user accounts
hierarchy and addition of resource overuse scheme, now any type of resource can be
overused. Therefore, to show information about all overused resources in notice templates,
we recommend using a single variable <resource_table> instead of the variables
<disk_usage>, <disk_space_limit>, <traffic>, and <traffic_limit>.
Setting Up Help Desk
To allow your customers to submit problem reports through Control Panel, you can do the
following:
1. Set up a subscription for hosting your corporate website.
2. Install on your site the application osTicket 1.6 or later from Application Catalog. Among
available free solutions, osTicket is considered the best for its ease of use and feature
set. For information about osTicket, visit their website at http://osticket.com.
To set up a subscription for hosting your own website:
1. In Server Administration Panel, click the Subscriptions link in the navigation
pane, under the Hosting Services group.
2. Click Add New Subscription.
3. Type the domain name of your corporate site, for example provider-
example.com.
4. Select IP address.
5. Type the username and password that you will use for connecting to the
webspace over FTP and managing files.
6. In the Service plan menu, select Unlimited to allow your site to consume
unlimited amounts of resources.
7. Click OK.
Next time you log in to Server Administration Panel, the Install Help Desk link will appear in the
navigation pane. You can use it to install osTicket on your website.
If you want to start installation immediately, without logging out and then
logging in again:
1. Click the link Control Panel next to your site's domain name. Control Panel will
open in a new browser window or tab.
2. On the Home tab, click the osTicket link in the Applications group.
3. Click Install.
4. Read the terms of license agreement, confirm that you accept them, and
click Next.

Panel Configuration 127
5. To open all application settings, click the link Show All Settings and specify the
following:
Path to the installation directory on the server.
Administrative access to the application. Leave the Grant administrative access to existing
user option selected, and select Admin from the menu if you want to use your site's
FTP account username and password for managing Help Desk.
Administrator's e-mail. Specify the Help Desk administrator's e-mail address.
Website name. For example, Company Name customer service portal.
Default system e-mail. Specify an e-mail address that you will advertise on your site
as a means to contact your support engineers. For example, support@example.com.
Database administrator's password.
6. Click Install.
Once installation is finished, you will be able to use the Help Desk link in the navigation pane
of Server Administration Panel for configuring Help Desk and processing tickets submitted by
your customers and customers of your resellers.
The customers will be able to submit tickets by clicking the link Help Desk in their Control
Panels, in the Custom Buttons group.

If you decide to automate your business with Parallels Customer and Business
Manager, you should perform a set of actions to get your Business Manager and Panel
ready for serving your business together. Particularly, these actions are the following:
1. Perform initial configuration of Business Manager.
2. Configure various aspects of your business in Business Manager, like invoicing,
payment methods, etc.
3. Prepare Panel to work with Business Manager.
Below we will describe these steps in details.
Initial Configuration
When you log in to Business Manager under Administrator's account for the first time,
Business Manager invites you to perform the initial configuration. This includes the
following:
Specifying company details.
Business Manager uses your company details to carry out routine tasks. For
example, the e-mail templates pull your company name and contact information
when creating e-mails. It is important to keep this information up-to-date. These
values are initially filled with information gathered during the installation process.
Specifying IP addresses to use for Business Manager subscriptions.
When someone subscribes for a hosting account, Business Manager assigns this
account an IP from IP pool of the local Panel, the Panel installed on the same
server. This IP can be shared among multiple customers or dedicated for each
account. During the initialization, select IPv4 and IPv6 addresses Business
Manager will allocate to subscriptions.
Configuring Aspects of Your Business in Business Manager
After you complete the initial configuration, the system will redirect you to the Business
Manager Home page. On this page, you will find a tool that helps you quickly get your
business ready to go online - the Quick Setup widget. Particularly, this widget lets you
configure the most important aspects:
Settings
Section
Encryption settings
Setting Up Encryption (on page 454)
Taxation policies
Configuring Taxation (on page 201)
Payment gateways
Setting Up Payment Gateways (on page 141)
Domain registrars
Setting Up Accounts with Registrars (on page 245)
CH A P T E R 6
Business Manager Configuration

Business Manager Configuration 129
Fraud protection
Setting Up Fraud Protection (on page 195)
Once you configure these aspects, proceed to other Business Manager settings
described in corresponding sections of this chapter.
Preparing Panel to Work with Business Manager
Finally, after you complete configuring Business Manager, you should prepare your
Panel work with Business Manager. This includes two steps:
Switching off Panel notifications.
Moving existing accounts, subscriptions, and service plans from Panel to Business
Manager.
For details on how to get Panel ready for working with Business Manager, refer to the
section Preparing Panel to Work with Business Manager (on page 130).
In this chapter:
Preparing Panel to Work with Business Manager .............................................. 130
Quick Start After Upgrading from 10.0 - 10.2 Versions ...................................... 132
Changing Company Details ............................................................................... 134
Setting Up Administrators .................................................................................. 135
Configuring Payment Methods .......................................................................... 140
Connecting Hosting Panels ............................................................................... 151
Setting Up Invoicing .......................................................................................... 157
Configuring Schet-Facturas ............................................................................... 166
Setting Up Provisioning Policy ........................................................................... 167
Defining How to Handle Unpaid Subscriptions .................................................. 168
Setting Up Automatic E-mails ............................................................................ 169
Managing Online Stores .................................................................................... 192
Setting Up Fraud Protection .............................................................................. 195
Configuring Taxation ......................................................................................... 201
Achieving EU Business Compliance .................................................................. 206

130 Business Manager Configuration
Preparing Panel to Work with Business
Manager
Before you start using your Panel with Business Manager, you should prepare Panel
as described in this section. Particularly, preparation steps are the following:
Switching off Panel notifications on creating new accounts.
Adding Panel subscriptions, plans, and customer accounts to Business Manager.
If you used Panel for providing hosting services before and want to start billing
existing subscriptions with Business Manager, you should add these subscriptions
using the built-in tool.
The detailed instructions on preparing Panel to work with Business Manager are
provided below.
Switching Off Panel Notifications
By default, when a new customer or reseller account is created in Panel, the latter
sends an e-mail notification with the account information to its owner. Business
Manager sends notifications on creating new accounts as well. Therefore, if you
suppose that all new subscriptions will be created in Panel by Business Manager, you
should leave only Business Manager notifications. To do this, switch off sending
notifications on creating new accounts in Panel on the Tools & Settings > Notifications
page.
Adding Panel Subscriptions, Plans, and Customer Accounts to Business
Manager
If you used Panel without Business Manager before and then decided to automate your
business operations by installing it, you may want to add existing subscriptions to
Business Manager. This necessity also arises if you have used Panel with an
alternative billing solution and have then decided to switch to Business Manager.
The process of adding subscriptions is complicated by their relations to service plans
and customer accounts, so you should add the related objects as well to ensure proper
operation of the system. First you should add the plans, then the accounts and finally
add the subscriptions. This procedure is flexible, and the system lets you add objects
alone, but you should follow the order - plans, customer accounts, and subscriptions.
Once you add a Panel object to Business Manager, these objects become linked. The
linking means that all changes you make to the Business Manager object properties
will be applied to corresponding Panel objects. Before adding an object, Business
Manager checks if it already exists in Business Manager. If a match is found, the two
objects become linked. If the match is not found, Business Manager creates a new
object and links the pair.
The matching algorithm works this way:
Plans match if they have the same name.
Customer accounts match if they have the same contact name and e-mail.

Business Manager Configuration 131
Subscriptions match if their service plans and subscriber accounts match.
To add Panel objects to Business Manager, use the Add to Business Manager button on
the page with a list of objects you want to add: Service Plans, Customers, or Subscriptions
items of the Hosting Services group.
Before adding objects to Business Manager, please consider the following:
A customer account you add to Business Manager must have the Phone number and
Address fields filled in. Therefore, to successfully add Panel accounts to Business
Manager ensure that these fields are filled in.
If an account you add has auxiliary user accounts with the Accountant role, Panel
will add these users as well. If these users do not have matching accounts in
Business manager, then they will be created with random passwords that users will
receive by e-mail.
When you link customer accounts, a password to the account in Business Manager
will be assigned to the account in Panel as well.
When you add a subscription to Business Manager, the system starts a new billing
cycle for it and issues the first invoice at the start of the next billing cycle. For
example, if you add a subscription with a one-month billing cycle, the subscriber will
get the first invoice from Business Manager one month after the addition.

132 Business Manager Configuration
Quick Start After Upgrading from 10.0 - 10.2
Versions
To make your work with Business Manager easier and faster, we significantly improved the
user interface in 10.3. This section explains how to accomplish routine tasks you typically
carried out in earlier 10.x versions.
Finances & workflow
The tools related to the automation of your business, particularly, invoices and schet-facturas
issuing, setting up taxes for your products, and defining rules of creating and canceling
subscriptions, are now available in the new location, the Finances & Workflow group on the
Business Setup > All Settings page.
Customer permissions management
To set permissions for your customer accounts, use the links in the Customer Management
group of the system menu. Particularly, you can set the following:
Profile fields your customers are able to change.
Billing accounts they can use.
Access to upgrades and downgrades.
Discounts & promotions
The tools for promotion of your plans are located on the Business Setup > Marketing Tools page.
To limit the discounts for certain customers, include them into customer groups. The controls
to create and manage customer groups are located on the Business Setup > All Settings >
Customer Groups page.
Fraud prevention
To protect against fraud, you can prohibit the registration of customer accounts with certain
e-mails and use FraudGuardian - a tool that checks new customers for being fraudulent. The
controls for managing e-mail black list and configuring FraudGuardian are located in the
Fraud Prevention group of the Business Setup > All Settings page.
Custom prices for plans
If you intend to set up custom prices for your plans, create the price groups and price options
you will use for it on the Business Setup > All Settings > Advanced Pricing page.
Hosting panels, payment gateways, domain registrars, SSL certificate providers
The tools for managing different plug-ins as hosting panels, domain name registrars,
payment gateways, and SSL certificate providers are now available in the Hosting Panels &
External Modules group of the Business Setup > All Settings page.

Business Manager Configuration 133
The tools to manage IP pools of connected panels are accessible from the list of connected
panels: Business Setup > All Settings > Hosting Panels.
If you want to test payment gateways with virtual terminals, click the corresponding link in the
Available Operations of a certain gateway on the payment gateways list: Business Setup > All
Settings > Payment Gateways.
Branding & customization
To change the appearance of Business Manager user interface and specify the custom
content, such as your company details, e-mail templates, or printable invoices, use the
controls from the Branding & Customization group on the Business Setup > All Settings page.
System information
To view information about Business Manager license and version, installed gateway,
registrar, and other modules or software, use the controls from the group System Information
on the Business Setup > All Settings page.
Moreover, if you need to troubleshoot Business Manager issues, you can find error reports
and logs in the System Information group.
Payments
To view a list of payment transactions and uncaptured funds, go to the Business Monitoring >
Payments.
The list of bank transfer batch files and bank transfer transactions are now accessible from
the Transactions tab of the Business Monitoring > Payments page with the link Bank transfers.

134 Business Manager Configuration
Changing Company Details
Different system modules extract data from your company details. For example, the e-mail
templates pull your company name and contact information when creating e-mails. It is
important to keep this information up-to-date. These values are initially filled with information
gathered during the installation process.
To change company details:
1. Go to System > System Configuration and click Company Details.
2. Change the following as needed:
Name. Enter the name of your company here, as you would like it to appear to your
customers.
Short Description. Provide a brief description of what your company does.
Description. You may enter a longer description here.
URL. This is the URL to your company's web page.
Customer URL. If you have made any changes to your Business Manager directory
structure, you will want to edit this entry to reflect these changes. This URL
determines where the system tries to take you when you click Login as Primary Contact
on the customer details screen.
Order URL. This is the URL to your main order page. Most customers use a custom
order page, so this may need to be updated.
E-mail. Enter your company's main contact e-mail address.
Address 1. Enter the first address line of your company's physical address.
Address 2. Enter the second address line of your company's physical address, or a PO
box if you use one.
City. Enter the city of your company's address.
State. Enter the state of your company's address.
Country. Enter the country of your company's address.
Phone 1. Enter a primary phone number, so your customers can contact you if they
need to.
Phone 2. Enter a second phone number if you have one.
Fax. If you have a separate fax number, enter it here.
Tax ID Number. If you have a Tax ID Number, enter it here.
3. Click Save Changes.

Business Manager Configuration 135
Setting Up Administrators
Business Manager provides a flexible system for setting up administrators within the system.
Using administrator groups, you can create custom privileges for different kinds of
administrators, such as a billing administrator and server provisioning administrator. By
default, Business Manager creates four administrators: the root user, an online store user, an
API user, and a cron user. The root user is created using the information you entered during
the installation process, and is the main login you use to enter Business Manager. The online
store, API, and cron users enable these parts of the system to have the level of access they
need to function properly. Do not remove or modify these accounts.
In this section:
Viewing Administrators ...................................................................................... 136
Creating New Administrators ............................................................................. 136
Setting Up Administrator Groups ....................................................................... 136
Editing Administrator Profiles............................................................................. 138
Configuring Administrator Interface ................................................................... 139

136 Business Manager Configuration
Viewing Administrators
To view the list of your administrators:
1. Go to Business Setup > All Settings and click Administrators.
You will see a list of all the administrators you have created.
Creating New Administrators
You can add any number of Business Manager administrators to your system according to
your specific business needs.
To add a Business Manager administrator:
1. Go to Business Setup > All Settings and click Administrators
2. Click Add New Administrator.
3. Fill in the necessary information:
First Name. The first name of the administrator.
Last Name. The last name of the administrator.
E-mail. The e-mail address of the administrator.
User name. The user name you would like the administrator to have.
New Password. Enter the password the administrator will use.
Enter Password Again. Enter the password a second time for verification.
Theme. If you have a custom theme, this is where you would select it.
Language. Choose the language you would like Business Manager to appear in for
this administrator. Business Manager will use the language and country choice to
determine which locale best fits this administrator.
Country. Enter the country in which this administrator resides. This helps determine the
locale to use for the administrator. For example, if you choose Portuguese, Business
Manager can either use the Portuguese locale or the Brazilian Portuguese locale,
depending on where your administrator lives.
Active. You can activate and deactivate administrators as you need.
Assigned Admin Groups. Choose a group to which you want to assign this administrator.
You can create additional administrator groups as needed.
4. Click OK.
The newly added administrator will appear on the Administrators page.

Business Manager Configuration 137
Setting Up Administrator Groups
Creating administrator groups allows you to grant specific sets of actions to certain
administrators or groups of administrators. For example, if you have an employee who will be
taking care of billing for you, but who does not need to look at any reports, you can create an
administrator group called billing, add actions to this group related to generating and paying
invoices, and remove any actions related to reporting.
To view the list of existing administrator groups:
1. Go to Business Setup > All Settings > Administrators.
2. Click Manage Administrator Groups.
You will see the list of all administrator groups in the system.
To assign more administrators to a group:
1. Click the Manage Actions control for the group.
2. Add more administrators under Assigned Admins.
3. Here, you can also unassign administrator from a group.
To edit privileges of administrators in a group:
1. Click the Manage Actions control for the group.
2. Configure privileges in the displayed categories as necessary.
3. Click Update Action Assignments.

138 Business Manager Configuration
Editing Administrator Profiles
If you need to change any of the settings for one of your administrators, you will follow a
procedure similar to creating an administrator.
To edit an administrator profile:
1. Go to Business Setup > All Settings > Administrators.
2. Click Edit link in the Available Operations column for an administrator whose
profile you want to edit.
3. Edit the administrator's profile accordingly.
Note: Initially, the admin account is the same as the global account. The difference between
them is that the global account lets you log in to any application within the SSO realm
whereas the local account is your account in a particular application. If SSO is turned off, it is
mandatory to use local accounts. Otherwise, when the service is on, it requires your global
account password to authorize you. If you change the admin password, both the global
account password and your local password to Business Manager are changed.

Business Manager Configuration 139
Configuring Administrator Interface
Business Manager provides an option to change the administrator interface to your liking.
Particularly, it allows to change the interface language and theme. The tools for changing
these settings are located on your profile form. You can open it by clicking your name on the
upper bar of administrator interface, or the Edit button on the Business Setup > All Settings >
Administrators > <your name> page.

140 Business Manager Configuration
Configuring Payment Methods
The default Business Manager installation allows you to manually charge your customers via
checks or bank drafts. To start accepting online payments with credit cards or bank transfers,
you should configure a payment gateway or a bank transfer plugin.
When you set up a payment gateway, your customers are able to pay for your services
online. Depending on your policy, use on-site or off-site gateways for accepting payments.
The difference between them is the following:
If you use on-site gateways, your customers enter their cards information directly in your
online store and the system saves their secure information to your database. To ensure
the security of this information, use on-site gateways only if you have configured the
encryption of customer data as described in the section Setting Up Encryption (on page
454).
Off-site gateways connect Business Manager to payment systems that process
transaction on their own sites, for example, PayPal.
Bank transfer plugins enable your customers to pay for their subscriptions online by
transferring money from their bank accounts.
To add a payment gateway or a bank transfer plugin, go to Business Setup > All Settings >
Payment Gateways, click Add New Payment Gateway, and choose the module you want to add.
When you configure a payment gateway or a bank transfer plugin, remember that these
modules can have limitations or particularities in the configuration. For example, a module
might support only certain currencies or require you to fill in custom fields, or log in to your
merchant account and take extra efforts to successfully set up a gateway. To learn these
module-specific details, refer to the sections Payment Gateways Configuration Details (on page
141) and Bank Transfer Plugins Configuration Details (on page 145).
If you want to to change a gateway or a plugin settings, for example, start using it in another
online store, go to the gateways list Business Setup > All Settings > Payment Gateways, and click
the gateway name in the list.
When you decide to stop accepting payments with a certain payment gateway or a bank
transfer plugin, remove it. To remove a payment gateway or a bank transfer plugin, go to the
gateways list, select the modules that you do not need anymore, and click Remove.
Testing gateways and sending transactions manually
If you want to ensure that that gateway module works properly or manually start a payment
transaction, use virtual terminal to send transaction data directly to the payment system.
Learn more about running transactions using virtual terminals in the section Testing Gateways
Using Virtual Terminals (on page 147).
Setting up payment queue
Business Manager creates invoices and runs payment transactions automatically. To initiate
an invoice payment, the system adds the invoice to the payment queue. To learn how to
define rules that govern the processing of the invoices in payment queue, refer to the section
Setting Up Payment Queue (on page 149).

Business Manager Configuration 141
In this section:
Payment Gateways Configuration Details.......................................................... 141
Bank Transfer Plugins Configuration Details ..................................................... 145
Testing Gateways Using Virtual Terminals ........................................................ 147
Setting Up Payment Queue ............................................................................... 149
Payment Gateways Configuration Details
Since different payment gateways require different configuration parameters, there is no
common instruction on configuring the gateway settings. Instead of it, we provide guidelines
for configuring certain gateways in this section.
In this section:
Authorize.net ..................................................................................................... 141
PayPal ............................................................................................................... 142
BBVA ................................................................................................................ 142
Banca Sella ....................................................................................................... 142
Wirecard ............................................................................................................ 143
ATOS ................................................................................................................ 144
LinkPoint ........................................................................................................... 144
WorldPay........................................................................................................... 144
WorldPay Direct ................................................................................................ 145
eWAY ................................................................................................................ 145
Authorize.net
This page provides clarifications on some fields you need to fill in when configuring
Authorize.net.
Authorize.net Login ID. This is the API Login ID that is available from within your
authorize.net account.
Authorize.net Password. This is the API Transaction Key.
Gateway URL. This is the URL to which the system will send transaction data. Use Live URL
when you want to use your Authorize.net module in a production environment. Make sure
the Gateway Testing checkbox below is unchecked. If you want to test your AuthorizeNet
module then you should create a test account at the
http://developer.authorize.net/testaccount/, choose Testing URL and select the Gateway
Testing checkbox. Use your test account credentials in gateway testing.

142 Business Manager Configuration
PayPal
This page provides clarifications on some fields you need to fill in when configuring PayPal.
ID. yourname@yourdomain.com (Enter your primary PayPal e-mail address).
Item Name. Enter a comment or description about the services you offer. This will appear
on the customer's PayPal receipt.
Display Logo. Enter the url to your display logo. This is the logo that will show up on the
PayPal payment page once they go through the Business Manager shopping cart. This is
a logo you create.
Submit Image. Enter the url to your image.
IPN URL. Enter the url to your IPN. PayPal sends IPN messages only to 80 and 443 ports.
In turn, Business Manager accepts these messages on 8880 and 8443 ports. Learn how
to configure forwarding of IPN messages to these ports here:
http://kb.parallels.com/en/112756.
Subscription Enable. Do you allow PayPal subscriptions (Recurring payments)?
PayPal Accept Addresses. Enter any PayPal addresses at which you would like to receive
payments, separated either by comma or a new line for each address. Example:
billing@yourdomain.com, service@yourdomain.com,
domains@yourdomain.com.
Note: Any address listed here must be an active PayPal account.
Note: After you have tested the connection with PayPal, be sure to change Gateway Testing to
No to accept live payments.
BBVA
This module does not have any particularities except for it accepts only EUR. To set up the
gateway, enter the information you received from your merchant account provider.
Banca Sella
The system lets set up Banca Sella as an on-site or off-site payment gateway. The
configuration steps in these two cases are almost identical.
To set up the gateway, select it from gateways list in the Add New Payment Gateway wizard,
specify the initial information about the gateway and proceed to the configuration. Fill in your
merchant ID, select Basic agreement (only for off-site payment gateways) and click OK to
save the configuration.
When ready, go to your merchant account with Banca Sella and authorize Business Manager
to work with the gateway by following these steps:
1. Specify the IP address of Business Manager at Configuration > Environment > IP Address.
2. Provide the e-mail address that will receive notifications about transactions at
Configuration > Environment > Response.

Business Manager Configuration 143
3. Provide the callback URLs of Business Manager at Configuration > Environment >
Response.
The URLs should be the same as the listed below with wildcards substituted to your
custom values. Namely, substitute <your-host-name> with the actual host name of
Business Manager, and <gateway-type> with the gateway type. Allowed gateway types
are: BancaSella (for the on-site payment gateway) and BancaSellaSSL (for the off-site
payment gateway).
URL for positive response:
Error! Hyperlink reference not valid.
URL for negative response:
https://<your-host-name>/plesk-billing/lib-
mbapi/include/modules/gateway/return/HSPCCallback.php/plugin_id,OP_Banca
SellaSSL/action,notify/server_url,ecomm.sella.it
URL Server to Server:
https://<your-host-name>/plesk-billing/lib-
mbapi/include/modules/gateway/return/HSPCCallback.php/plugin_id,OP_Banca
SellaSSL/action,notify/server_url,ecomm.sella.it
Example: https://example.com/plesk-billing/lib-
mbapi/include/modules/gateway/return/HSPCCallback.php/plugin_id,OP_B
ancaSellaSSL/action,notify/server_url,ecomm.sella.it
Banca Sella uses callback URLs to send transaction statuses to Business Manager.
Unfortunately, the payment processor does not accept port numbers in callback URLs, so
you should take extra steps to modify the default system configuration to automatically
receive transaction statuses. Learn more about this problem and recommended solutions at
http://kb.parallels.com/en/9500.
Wirecard
This page provides clarifications on some fields you need to fill in when configuring the
Wirecard payment gateway.
Business Case Signature. A unique number Wirecard assigns to a merchant account. This
number includes up to 16 hexadecimal digits (0..9,A-F).
Name. The username set up for your account.
Password. The password set up for your account.
Country where the shop is legally registered. The country where your company is legally
registered and where payment transactions take place. In certain cases, this helps to
reduce acquirer fees by up to 1% of the transaction volume. Detailed information about
this functionality can be requested from the Wirecard customer services department.
Enable CVV2/CVC2 verification. This item must be selected to make the gateway work.
Enable address verification (AVS). This item must not be selected to make the gateway work.
Check status period. An interval between attempts to request a transaction status after
committing the transaction. Default value: 60.
Count of transaction checks. The number of attempts to get a transaction status. Default
value: 10. If exceeded, the error status is assigned to transaction.

144 Business Manager Configuration
ATOS
This module is available only if Business Manager runs on Linux. To set up the gateway,
enter the information you received from your merchant account provider.
LinkPoint
This page provides clarifications on some fields you need to fill in when configuring the
LinkPoint payment gateway.
LinkPoint store name. This is a number that LinkPoint assigns to you when creating your
account.
Key file. Obtain this file from your LinkPoint account and upload the file to the following
directory on the Business Manager server:
On Linux systems: /opt/plesk-billing/config/
On Windows systems: C:\Program
Files\Parallels\Plesk\billing\config\
Ensure that the psaadm user (on Linux systems) or the user that runs the IIS web server
(on Windows systems) has permissions to read and execute the file.
WorldPay
This page describes steps necessary for configuring WorldPay module:
1. Configure the gateway settings.
2. Make sure that the Payment Response URL is accessible from the Internet.
3. Log in to your WorldPay account, go to the Installations > Integration Setup page and
configure the account settings the following way:
Select the Payment Response enabled? checkbox.
Enter your Payment Response password and Payment Response URL into the
corresponding fields.
Enter the e-mail address to which the system should send troubleshooting e-mails into
the Payment Response failure e-mail address field.

Business Manager Configuration 145
WorldPay Direct
Unlike the majority of payment gateways, WorldPay Direct requires a customer to provide
secret data (for example, CVV or authorization code) on their bank’s website each time they
perform a payment. This fact implies the following limitations:
This gateway does not support automatic payments. If your system is configured so that
it charges credit cards automatically, it omits the WorldPay Direct payments.
Administrators cannot take credit card payments from customers through WorldPay
Direct using the corresponding button on the invoice details page.
To configure this module, specify the following parameters:
Merchant code that you see in the left navigation pane of the WorldPay merchant interface.
XML Password - the password that WorldPay assigns you to securely transfer XML files.
To see this password, log in to the WorldPay merchant interface and go to the Installations
page. You will find the XML password in the description of the corresponding installation.
If you capture funds manually and want to use the WorldPay Direct, you should switch off
automatic capturing in the WorldPay merchant interface. To do this, log in to your WorldPay
Direct account, go to Profile > Configuration details and set the Capture Delay value to Off.
eWAY
eWAY payment gateway requires a customer to provide their CVV2 code each time they
perform a credit card payment. Therefore, this gateway does not support automatic
payments. If your system is configured so that it charges credit cards automatically, it omits
the eWAY payments.
Bank Transfer Plugins Configuration Details
This section explains how to configure certain bank transfer plugins to start accepting
payments through them.
In this section:
Norma19 Plugin................................................................................................. 146
DTAUS Plugin ................................................................................................... 146

146 Business Manager Configuration
Norma19 Plugin
The Norma19 plugin allows generating batch files of the format widely used in Spain. The
plug-in is implemented in such a way that an issuer (charging party) and submitter (the party
delivering a batch into a bank) requisites are always the same in the batch files profile. Thus,
enter only the issuer requisites into the plug-in configuration form.
Norma19 Fields
Issuer customer code - your bank customer code.
Issuer name - your company name (as registered in your bank account).
Issuer account information - your bank account requisites, namely:
Agency - the bank requisite, 4-digits code identifying the account.
Branch - the number identifying the bank branch where your account is registered.
CD - control digits, 2-digits code validating the Agency, Branch, and Account Number.
Control digits ensure that all the requisites are correct.
Account - your bank account number.
You are also able to enter up to 16 positions of additional information (Optional field #1 - #16)
to be included with batches. When filling the optional fields, use placeholders enlisted below
the optional fields. The placeholders will be replaced with the actual data fetched from
information provided by the customer.
If you want to include a customer's address on a receipt, check the Include customer address
as optional record box. A customer address will be taken from a customer's account profile.
DTAUS Plugin
The DTAUS plug-in allows generating batch files of the format widely used in Germany.
DTAUS Fields
Merchant name - the name you are registered under as a client in your bank.
Bank Code- the code of the financial institution (batch file recipient).
Account number - your bank account number.

Business Manager Configuration 147
Testing Gateways Using Virtual Terminals
If your gateway account supports it, you can use Business Manager virtual terminal to
connect directly to your gateway account. This can be useful for two main things:
1. Testing your connection during the configuration process
2. Charging a customer's card without having to use the Business Manager payment
process.
To use the virtual terminal:
1. Go to Business Setup > All Settings > Payment Gateways.
2. Click Virtual Terminal in the Available Operations of the gateway you want to test.
The first page asks two questions:
Create Income Accounting Entries. If you would like this transaction to create Income
Accounting Entries, check the box. Generally, you will want to have this checked. If
you are testing, however, you may want to uncheck this, as the transactions you are
putting through the terminal are not for accounting, but to verify connectivity.
Currency. Choose the currency which you want to use to test the gateway.
3. Click Next.
4. This page acts as the actual terminal. Enter as much information here as you
have access to.
First Name. Enter the first name of the customer to be charged.
Last Name. Enter the last name of the customer to be charged.
Customer Email. Enter the email address of the customer to be charged.
Customer Address. Enter the customer's billing address.
Suite. Enter the suite, if applicable.
City. Enter the city of the billing address.
State. Enter the state of the billing address.
Zip. Enter the zip code of the billing address.
Customer Country. Enter the country for the billing account.
Phone. Enter the customer's phone number.
Fax. Enter the customer's fax number, if applicable.
Amount Of Payment. Enter the exact amount of the payment to be charged.
Payment Comments. Enter any comments you want to accompany the payment. You
may want to enter your company name here.
Payment Type. Enter the payment type here. The virtual terminal will only work with
payment types that are enabled in your gateway account.
Charge Action. Choose to either authorize this transaction only, or to charge the card.
Credit Card. Fill in the credit card information:

148 Business Manager Configuration
Name on Credit Card. Enter the customer's name as it appears on their credit card.
Credit Card Type. Enter the credit card type.
Credit Card Number. Enter the credit card number, with no spaces.
Expiration Date. Enter the credit card expiration date.
CVV2 Code. Enter the customer's CVV2 code, if this is required by your gateway.
Issue Number. If you are using certain debit cards, you must enter this information (if
you do not know what this is, it's likely you don't need to use this).
Start Date. Like the Issue Number, if you are using certain debit cards, you must enter
this information.
5. Click Charge.

Business Manager Configuration 149
Setting Up Payment Queue
If you are using a top-tier gateway such as Authorize.net or Bluepay to process your credit
card or bank account transactions, the payment queue settings govern how and when
invoices are added to and processed by the task ProcessPaymentQueue.
To set up a payment queue:
1. Go to Business Monitoring > All Settings > Automatic Payments.
2. Change the Common Settings. These settings include the following:
Process New Invoices. Do you want to process new invoices? If set to No, you will need
to collect payments manually. For details on how to generate the list of payments to
be processed, see Generating and Running Payment Queue (on page 428).
Process Declined Transactions. Do you want to process invoices with declined
transactions? If set to Yes, the system will collect payments according to the failure
retry time set in the file lib-billing/include/config/config.php. If set to
No, Business Manager will never automatically retry collecting payments. You will
have to do this manually.
Process Errored Transactions. Do you want to process invoices with errored
transactions? If set to Yes, the system will collect payments according to the failure
retry time set in the file lib-billing/include/config/config.php. If set to No,
Business Manager will never automatically retry errored invoices. You will have to do
this manually.
Charge On Due Date Only. Do you want to charge the invoices only on the date invoices
are due? If this is set to Yes, invoices will only be added to the payment queue on their
due date (the due date for invoices is set in Invoice Settings). If set to No, invoices will
be added to the payment queue after they are created.
Clear The Payment Queue First. This should be set to Yes. If you do not clear the payment
queue before a new one is generated, then invoices may be run multiple times.
Try Lesser Amounts. If set to Yes, the payment queue will start from the oldest invoice
and will run till the first transaction declines. If set to No, the payment queue starts
from the invoice with the least amount.
For example, we have invoice #1 for 20$ and invoice #2 for 10$, and 15$ is available
on the customer's credit card. If you use lesser amounts, the system successfully
charges 10$, and if you do not use them, the system fails to charge for invoice #1 and
stops.
Pay for a subscription from multiple billing accounts. This feature allows you to assign
several different billing accounts to pay a single subscription, and then assign custom
“weights” to each of these. For example, if a customer wants to use three credit cards
to pay for one subscription, and wants to have 75% charged to one card, 20% to
another, and 5% to another, you will need to enable this setting to allow this.
Generate Batch Prior To Due Date (Number of Days). How many days before the due date
do you want to generate the payment queue? A normal value for this is 1.

150 Business Manager Configuration
3. Set the Credit Card Processing. This includes the Payment Queue Action. It
determines whether the items in the payment queue get sent to the gateway
as Charge, also called AUTH_CAPTURE, or Authorization Only, which will
require a payment capture at a later point in time. Generally, this item is set
to Charge. If you wish to have the gateway just authorize transactions and
collect payments later, then set this to Authenticate Only. Please be aware that
if you do this, you will need to manually capture the funds for all recurring
credit card transactions. For details on this operation, see Capturing Uncaptured
Payment (on page 426).
4. Set the Bank Transfers Processing. This includes setting the following
parameters:
Start processing batch files automatically after (in days). How many days after the creating
the batch file you want to start its processing automatically? The default value is 0.
Start processing batch files automatically on reaching this number of transactions. How many
transactions must be in a batch file to start its processing automatically? The default
value is 0.
Responsible Administrator. This parameter shows the administrator who is responsible
for bank transfer processing.
5. Click Save.

Business Manager Configuration 151
Connecting Hosting Panels
If you plan to sell hosting resources of multiple servers, you can connect them to a single
instance of Parallels Customer and Business Manager. These servers should have Parallels
Plesk Panel for Linux and Parallels Plesk Panel for Windows installed on them. However, if
you used other panels with one of the earlier Business Manager versions, you still are able to
work with them after upgrade.
Connected Panels are divided into panel groups. Grouping provides flexibility in allocating
hosting resources. For example, if a hosting plan is associated with a certain panel group
and resources of one panel in this group are exhausted, Business Manager will create a
hosting account on another panel in this group. You can find more information on configuring
panels load in the section Balancing Panels Load (on page 153).
Each panel group contains panels of a single type. For example, Business Manager has two
predefined groups, PleskUnix and PleskWin, for Linux and Windows versions of Parallels
Plesk Panel, correspondingly. If you want to create more groups or add panels to existing
groups, do it at the Business Setup > All Settings > Hosting Panels page.
The following diagram shows relations between Business Manager, hosting panels, and
panel groups.
Business Manager lets you offer shared or dedicated IP hosting. If you want to offer
dedicated IP plans and a certain Panel, configure the Panel IP pool from which Business
Manager will take IP addresses. The number of free IPs left is available if you expand a per-
panel summary block (on the Hosting Panels page, preceding the panel ID). Learn more
about how to work with IP pools in the section Setting Up IP Pool for Hosting Subscriptions on
Dedicated IPs (on page 153).
Once you connect a Panel to Business Manager, you should get this Panel ready to work
with Business Manager as described in the section Preparing Panel to Work with Business
Manager (on page 130).

152 Business Manager Configuration
Sometimes you may have problems with remote panels due to connection errors of some
software problems. Find the information on possible causes of these problems and their
solutions in the chapter Troubleshooting Problems with Hosting Panels (on page 155).
In this section:
Balancing Panels Load ...................................................................................... 153
Setting Up IP Pool for Hosting Subscriptions on Dedicated IPs ......................... 153
Troubleshooting Problems with Hosting Panels ................................................. 155

Business Manager Configuration 153
Balancing Panels Load
When someone subscribes to a hosting plan, Business Manager assigns the subscription to
a certain panels group and creates a hosting account on one of the panels from the group.
You can define how Business Manager makes the panel choice by selecting one of the
group settings:
Add new subscriptions to the least full panel. In this case, Business Manager adds new
accounts to the panel with the smallest number of accounts.
Fill each panel in the group until it is full. In this case, Business Manager fills each panel
with accounts until it is full, and then start filling the second panel, and so on.
To change the fill type for a panel group, click the Edit link for this group and choose a type
from a drop-down menu.
Business Manager defines load of each panel using server weight. The server weight is a
value that you assign to each hosting plan. This value refers to the number of resources a
subscription to this plan is going to use on the panel sever, in terms of disk space,
bandwidth, etc. For each Panel, you should assign a Maximum Server Weight. Configure this
setting appropriate to how you plan to specify weights of your plans so you can be confident
you will not be overselling your equipment - as each time Business Manager creates a
hosting account on a panel, the weight of the corresponding plan subscription is added to the
total weight of accounts already created on the server.
If you want to limit the load of certain panel, you can also restrict creating new hosting
subscriptions on them. To do this, disable these panels. You are still able to perform all
operations (suspend, activate, cancel, etc) with existing subscriptions on disabled panels.
The control for disabling panels is located on the panel options page, to which you can
navigate by clicking the Edit link for the panel.
Setting Up IP Pool for Hosting Subscriptions on Dedicated
IPs
If you plan to sell hosting subscriptions on dedicated IPs, you should first add these IPs to IP
pools of the corresponding panels as described in the section IP Pool (on page 44).
Then, make these IPs available to Business Manager subscriptions. To do this:
1. Go to Business Setup > All Settings > Hosting Panels.
2. Find corresponding panel group and click its ID.
3. Find the panel to which you added IPs at the previous step and click IP Pool.
4. Click Add IP Address.
5. Enter the range of dedicated IPs and click Submit.
After you add the dedicated IPs to Business Manager, make sure that subscriptions on
dedicated IPs are available for certain plans and enable the corresponding option if needed.

154 Business Manager Configuration
To enable the Dedicated IP option for a hosting plan:
1. Go to Business Setup > Plans and choose your hosting plan.
2. Click Change Settings.
3. Go to the Properties tab and select the Dedicated in the IPv4 address or IPv6
address drop-down lists, or both of them.

Business Manager Configuration 155
Troubleshooting Problems with Hosting Panels
In this section you will find a list of problems you may have with hosting panels connected to
Business Manager and proposed solutions for them.
Cannot Connect a Panel
Sometimes you may have problems trying to connect a certain panel to Business Manager.
In this case we recommend to do the following:
Check that you have specified correct panel options. To see the options, go to the
Business Setup > All Settings > Hosting Panels, choose the panel, and click Edit.
Ensure that Business Manager server and the panel server can resolve each other. Fix
DNS settings so that Business Manager and the panel are able to resolve each other host
names to IPs, if needed.
Try to reconnect the panel using the corresponding controls on the Business Setup > All
Settings > Hosting Panels page.
Hosting Subscription Does not Appear in Panel
If the subscription created in Business Manager fails to appear in connected panel, check the
tasks responsible for sending subscriptions data periodically to the Panel. You can view the
tasks from Business Monitoring > Tasks. Such tasks are of type ProcessPanel of subscription
and are supported by a related subscription ID.
If an error occurred during the processing of a subscription data by the Panel, the related
task receives the status Failed. To see the error details, open the task page by clicking the
task's name and see the request triggered by the event in the Task Input field and the Panel
response in the Task log details. The errors are highlighted in pink.
If the processing of a subscription data is not allowed by the system configuration, the related
task receives the status Blocked. For example, this happens when the configuration requires
payment of an invoice before provisioning, and the invoice has not been paid. To change the
configuration, go to Business Setup > All Settings > Provisioning Policy.
When the reason for an error is diagnosed and fixed, re-run the respective task by locating
its options, and clicking Run Now. If the error is resolved and subscription is successfully
created in the Panel, the task receives the status Completed.
Plan, Customer Account, or Subscription Properties in Panel Differ from Business
Manager
Besides the initial interaction between the system and a connected hosting panels, Business
Manager sends updates to a panel if a plan, add-on, subscription, or primary or additional
contact is modified. This action is called syncing and Business Manager runs it automatically
after certain events. To learn what updates cause this one-way sync, refer to the Appendix F.
How Business Manager Syncs with Hosting Panels (on page 732).

156 Business Manager Configuration
If you see that properties of panel objects do not update automatically after updates in
Business Manager, you can run the syncing with certain panel by clicking the Sync All button
for this panel in the Business Setup > All Settings > Hosting Panels page.
Cannot Log In to Panel
You or your customers may have problems with logging in to connected panels using the
Business Manager credentials.
If a certain Business Manager administrator or customer cannot log in to a panel, this may be
caused by outdating of account information on the authorization module. In this case, sync
the panel with Business Manager by clicking the Sync All button for this panel in the Business
Setup > All Settings > Hosting Panels page.
If nobody can log in to a panel, this may be caused by problems with the SSO service. Learn
more about SSO in the section Managing SSO Service (on page 464). In this case, try to fix
these problems by clicking the Fix Problems With Logging in to Panels button on the home page.
If this does not help, repair the integration between Business Manager and connected panels
by running the following command from the Business Manager server shell:
On Linux systems:
/usr/share/plesk-billing/integration --command=repair-all
On Windows systems:
"plesk_bin%\billing-integration.exe" --command=repair-all

Business Manager Configuration 157
Setting Up Invoicing
To notify customers about future payments for services that they use, Business Manager
generates and sends them invoices - financial documents that contain payment information:
who should pay for provided services, when they should do it, and what is a payment
amount. The system generates and sends invoices as PDF files, but you can also view
invoice details from the page Business Operations > Invoices.
Business Manager creates invoices for a subscription in the currency of the online store in
which the subscriber purchased the subscription. For example, if your online store uses the
euro currency for transactions, all invoices for the subscriptions purchased in this store will
charge customers in the euro. You cannot change the currency of an existing subscription.
You can define when the system should issue invoices by selecting an appropriate billing
mode. To learn more about possible billing modes and decide which one suits you best, read
the section Understanding Billing Modes (on page 159).
An addition to the billing mode, you can configure the following aspects of invoicing:
The statuses of customers that will receive invoices.
Printable invoices appearance.
Invoice numbering, and other aspects.
The tools to change these settings are located on the Business Setup > All Settings > Invoicing
page.
Printable Invoices Appearance
Business Manager fills in printable invoices content (names and costs of the provided
services, customer and provider information) according to the administrator's profile settings:
country and language. For example, if the Admin user's country is Russia, the system will
use the comma (“,”) as decimal part delimiter. If the country is the USA, the invoice will use
the period (“.”). To learn how to change the administrator's profile settings, see the section
Configuring Administrator Interface (on page 139).
The language of a PDF invoice form (names of the invoice fields) is the same as the
language of the user who should pay this invoice. For example, invoices for customers from
Germany will be written in German.
You can also change the formatting, style, and predefined content of the invoices to your
liking. This includes, for example, changing invoice title, adding company logo, or changing
font size. To learn how to edit the appearance of printable invoices, refer to the section
Customizing PDF Invoices (on page 164).

158 Business Manager Configuration
Invoice Numbering
Each invoice has a unique identifier - an invoice number. The format of the invoice number is
defined by the invoice number template. The template is a line of text in which you can
include a set of variables such as an invoice ID number (%%ID%%), the current year
(%%CURYEAR%%), month (%%CURMONTH%%), and day (%%CURDAY%%), and so on.
The complete list of the variables is shown on the Business Setup > All Settings > Invoicing
page. For example, if you want to see a creation date as a part of an invoice number, include
the following line into the template: %%CURYEAR%%-%%CURMONTH%%-%%CURDAY%%. When
the system issues an invoice, it replaces the variables with their current values, for example,
2012-03-06.
If you have moved to Business Manager from another billing solution and want to continue
the invoice numbering that you used previously, you can do it with the variable %%SEQ%%
(invoice sequence). This is an integer value that increases by one after issuing an invoice. To
make the system use your previous numbering, assign the value that continues this
numbering to this variable and include it into your invoice template. For example, if you used
integer identifiers starting from 1 in your invoice numbers and you issued one hundred
invoices, set the invoice sequence value to 101.
Invoices and Accounting Entries
Invoicing is one of the many features used by Business Manager to create accounting
entries. The basic accounting entries that the system creates for an invoice are the following:
Income: The amount of money you have coming in from the invoice, excluding taxes.
Taxes Payable: The amount of money that you are going to pay in taxes for the invoice.
Accounts Receivable: The amount of money (income + tax) you will receive from the
customer according to the invoice.
You can define other accounting entries that the system will create after issuing an invoice.
For example, the coupon cost: When someone uses a coupon, Business Manager will keep
track of how much the plan they purchased would have cost without applying a coupon. The
system creates the appropriate expense entries each time an invoice is created. Additionally,
you can define the subscription cost to keep track of how much it costs you to create a
subscription to a certain plan. For example, if a plan provides a dedicated IP address, your
expenses on a subscription creation include the price of a new IP address. Business
Manager will create these entries each time a new subscription to the selected plan is
created.
Achieving Tax Office Compliance
For some organizations, it is obligatory to keep the originally generated invoices unchanged.
However, when you re-send an existing invoice (from the invoice details page), the system
re-generates the PDF invoice that may differ from the original file. The difference can be
caused by changes to the system-wide settings like invoices language, or company details.
If your local tax office requires that you do not change invoice content once it is generated,
save PDF copies of original invoices before modifying one of the following settings:
Company details.
The appearance and language of printable invoices.
Administrator language.

Business Manager Configuration 159
Note: Your customers can change invoice content as well, for example, by modifying their
contact information.
In this section:
Understanding Billing Modes ............................................................................. 159
Setting Up Invoicing .......................................................................................... 163
Customizing PDF Invoices ................................................................................ 164
Achieving Tax Office Compliance ...................................................................... 165
Understanding Billing Modes
Business Manager is, at heart, a billing system. Because of this, it's important to understand
how the billing process works, from beginning to end. There are two main billing modes in
Business Manager: Anniversary Billing Mode and Monthly Billing Mode. We will outline the
aspects of each of these separately, as there are some important differences between these
two choices.
In this section:
Anniversary Billing Mode ................................................................................... 160
Monthly Billing Mode ......................................................................................... 161

160 Business Manager Configuration
Anniversary Billing Mode
As the name implies, anniversary billing mode involves billing customers on the anniversary
of the day they signed up for the subscription. Broadly speaking, this has two major results:
Having invoice due dates spread throughout the month means that you will have a steady
stream of income. It also means that if there is a problem with billing for any reason (your
server goes down, your gateway is having trouble), only a small percentage of your
customers may be affected. This makes recovering from such occurrences less painful.
If you generate invoices every day, customers with multiple subscriptions purchased on
different dates will receive multiple invoices for their purchases. For customers who pay
manually, this may be undesirable. It should not be an issue for customers who pay
automatically.
In addition to the above, it is important to consider scalability. Because anniversary mode
results in a monthly billing workload divided between 28-31 days, you are much less likely to
have problems with race conditions and other server-based limitations as your company
grows. If you intend to have more than 20 customers, we recommend that you choose
anniversary billing mode.
What to Expect in Anniversary Billing
Knowing what to expect from your billing system can help alleviate a lot of potential concern
and confusion. Here we will walk through the life of a hypothetical customer, focusing
specifically on how they will be billed.
Say you have a customer, Alice. Alice would like to order hosting and purchase a domain
name from you. She finds your plan listings on the web, and goes through your order
process. This process will create a customer record in your Business Manager for Alice, and
add two subscriptions to this account. Let's assume that Alice chose to pay for her hosting on
a monthly billing cycle, and her domain on a yearly billing cycle and that she chose a plan
called Personal Hosting. We will also assume that you have Business Manager set to
generate invoices ten days before the subscription is set to renew.
As part of the order process, the first invoice for Alice's subscriptions will be created. No
matter how she chooses to pay, the system will automatically enter the date that each of
these subscriptions renews. Say she signs up on June 15th, 2008. Her hosting subscription,
which is on a monthly billing cycle, will renew again on July 15th, 2008. Her domain, which is
on a yearly cycle, will renew June 15th, 2009. Because she subscribed on the 15th of the
month, these subscriptions will always renew on the 15th.
Now let's say that Alice has decided to open a small business, and she wants a separate
hosting account for this business' website. She goes through your order process again, this
time on the 20th of August. She buys your Business Hosting subscription. An invoice is
automatically generated through the order process for this first month of hosting. Alice would
already have paid for her Personal Hosting on August 15th.
In September, Alice will get two invoices. She will get an invoice for her Personal Hosting
that will renew on September 15th, and a second invoice for her Business Hosting, which will
renew on September 20th. Now let's fast forward to May 2009.

Business Manager Configuration 161
By default, Business Manager is set to generate domain renewal invoices 30 days in
advance, rather than the 5-10 days that other subscription invoices are usually set to be
generated. This is to prevent people from losing their domains. Thirty days provides enough
warning that a customer should have time to pay their bill on time, and allow the renewal to
take place. Because of this, Alice will receive three invoices. On May 5th, Alice will get an
invoice for her Personal Hosting subscription, which renews ten days later, on May 15th. On
May 10th, she will get an invoice for her Business Hosting subscription, which renews May
20th. On May 15th, Alice will get an invoice for her domain subscription, which renews June
15th.
This may sound like a lot of invoices. Keep in mind that if Alice is paying with a credit card
that she keeps on file, or with PayPal subscriptions (the two most common payment
methods), these payments will be made and logged by Business Manager without either you
or Alice having to do any work. If Alice pays manually, she can write a single check for all
three invoices and mail one payment. You can use the Quick Manual Payment feature to
mark each of her invoices as paid.
Monthly Billing Mode
Like anniversary mode, monthly billing mode will invoice your customers on a regular billing
cycle, usually once a month. Unlike anniversary billing, customer subscriptions will all renew
on the first day of the month. Billing your customers once a month has a couple of main
features:
No matter how many subscriptions a customer might have, they will receive a single
invoice listing all subscriptions renewing in any given month.
If you choose to run your billing manually, you can set aside an afternoon to generate
invoices and a second afternoon to run them through the gateway.
Monthly billing often involves proration. If a customer would like to buy a subscription on the
15th, you can either choose to have that subscription start on the first of the next month, or to
prorate that first month. Proration adds another level of complexity to your billing, which can
sometimes cause confusion for your potential customers. Because of this, and the scalability
issues mentioned above, we recommend that companies do not use monthly billing unless
they intend to have a small number of customers.
However, it is possible to use monthly billing mode and set your plans to not prorate. This
causes these plans to behave as if you were in anniversary mode. This is especially useful
for selling items such as SSL certificates and domains. These items have fixed start and
renewal dates determined by outside sources. Proration would result in subscription renewal
dates that did not match the actual item's renewal date, and could cause problems.
What to Expect in Monthly Billing
We have already seen what the typical customer's invoicing will look like in anniversary
mode. Now let's see what this system will look like in monthly mode.
Meet Alice's friend Bob. On June 15th, 2008, Bob decides he wants to buy several
subscriptions from you. He buys the Personal hosting plan on a monthly cycle and a domain
on a yearly cycle. Your Personal hosting plan is set to prorate; your domain plan is not. Let's
assume that you have your proration threshold set to the 15th. This means anyone who signs
up on the 15th or later will pay for the rest of the month they are in, plus the next month.

162 Business Manager Configuration
As part of the order process, Bob paid the first invoices for these subscriptions. Like
anniversary billing, no matter how Bob pays, his subscriptions will automatically be updated
with their next renewal date. Because Bob's Personal Hosting subscription was set to
prorate, his first invoice charged him for the rest of June and the whole month of July. The
domain subscription was not set to prorate, so he was charged for a full year.
At the end of July, Bob will get another invoice for his Personal Hosting subscription, due
August 1st. This will cover the whole month of August. Say that Bob decides, after paying this
bill, that he would like to buy a Business Hosting subscription for his new small business. On
August 5th, Bob goes through your order process again, this time to purchase Business
Hosting. Because the 5th is before your proration threshold of the 15th, Bob will simply pay for
the rest of August in this first invoice. At the end of August, Bob will receive a single invoice.
This invoice will carry charges for both the Personal Hosting and Business Hosting account.
Fast-forward to May of 2009. Bob will again receive an invoice in late April for both the
Personal Hosting and Business Hosting subscriptions. May 15th, Bob will receive a second
invoice, this time for his domain which is set to renew June 15th. Remember, this subscription
was set not to prorate, so it follows the anniversary billing behavior for subscription renewal
dates. At the end of May, Bob will again be billed for his two hosting subscriptions on a single
invoice.
Just like in anniversary mode, Bob's invoices can be set to be paid automatically, with a
credit card kept on file or via third party subscription accounts.

Business Manager Configuration 163
Setting Up Invoicing
You can configure different aspects of invoicing: Who and when should receive invoices, how
invoice numbers should look like, how much items to put into a single invoice, etc. The
system generates invoices as PDF files, but you can also view the invoice details from web.
PDF invoices are formatted to the locale you specified for the admin user profile. For
example, if the admin user country is Russia, the invoice will use “,” for decimal part
delimiter, and if the country is the USA, the invoice will use “.”.
PDF invoice language is dictated by the user for whom the invoice was generated. For
example, invoices generated for customers from Germany will be written in German. Invoices
generated from the administrator interface will use the administrator's profile language
settings.
To change the administrator's country and language, go to Business Setup > All Settings >
Administrators, click an administrator and Edit. To change the language for your profile, click
Profile in the top of the page.
For each subscription, Business Manager creates invoices in the currency of the online store,
in which the subscription was ordered. For example, all invoices for the subscriptions ordered
in a store with euro currency will charge subscribers in euro. You cannot change the
currency of an existing subscription.
As we already mentioned, you can customize the format of invoice numbers (invoice
sequence). For example, you can start with “1” or “1000” or any number specific to your
business needs. The system also allows you to select how you want to number your invoices
such as:
YEAR-ID, example 2006-1234
YEAR-SEQ, example: 2006-1
VATYEAR-SEQ, example 2006-1
Invoicing is one of the many features used by Business Manager to create accounting
entries. The basic accounting entries that get created for an invoice are as follows:
Income: The amount of money you have coming in from the invoice in reference, not
including taxes.
Taxes Payable: The amount of money that you are going to pay in taxes for the invoice in
reference.
Accounts Receivable: The amount of money (income + tax) you will receive from the
customer for the invoice in reference.
There are other accounting entries that can be made during invoice creation, but those are
controlled by you. For example, coupon cost. When someone uses a coupon, Business
Manager will keep track of how much the plan they purchased would have cost without
applying a coupon. The system creates the appropriate expense entries each time an invoice
is created.
In addition to coupon cost, there is subscription cost. You have the ability to associate
generic accounting entries with each plan created. These entries are created each time a
subscription of that plan type is included on an invoice.

164 Business Manager Configuration
To set up invoicing, go to Business Setup > All Settings > Invoicing.
Customizing PDF Invoices
The system provides means for modifying the look and feel of printable invoices. It is
possible to change invoice style and formatting, modify heading labels, or add custom text. In
addition, if you send invoices in windowed envelopes, you have the option to modify the
address block position to fit the window size.
Business Manager also helps you create printable invoices from PDF templates that include
watermarks, images or other information.
To update the appearance of printable invoices:
1. Go to Business Setup > All Settings > PDF Invoice Customization.
2. Update the configuration parameters.
3. Click Save Settings.
If your printable invoice requires more advanced customization, you are able to directly
modify the code responsible for generating invoices in PDF format. To generate PDF
documents, the code uses the TCPDF library. Refer to http://www.tcpdf.org/ to learn how to
modify PDF generation code.
The invoice rendering code is located at <BM_dir>/lib-
billing/include/config/PDFInvoice.example.php directory. Here <BM_dir>
stands for the directory to which Business Manager was installed. Typically, it is
/usr/local/plesk-billing on FreeBSD and RPM-based Linux systems, and /opt/plesk-
billing on deb-based Linux systems.
To add a PDF template:
1. Create a one-page PDF file that the system will further use as a template for
invoices generation.
2. Rename the file to stationery.pdf, and put it into one of these directories
depending on your OS:
For Linux, it is /usr/local/share/plesk-billing/
The system searches for this file and uses it as a PDF template if it is found.
For experienced administrators, Business Manager provides an option to deeply modify
printable invoices appearance by editing the PHP script that generates them -
PDFInvoice.php. To generate PDF invoices, the script uses the TCPDF and FPDI
libraries. For more information on these libraries, refer to the following sites:
http://www.tcpdf.org/doc/ for TCPDF.
http://www.setasign.de/support/manuals/fpdi/ for FDPI.

Business Manager Configuration 165
The PDFInvoice.php is located in the following directory:
On Linux systems: opt/plesk-billing /htdocs/lib-
billing/include/config/
On Windows systems: C:\Program
Files\Parallels\Plesk\billing\htdocs\lib-billing\include\config\
Achieving Tax Office Compliance
For some organizations, it is obligatory to keep the originally generated invoices unchanged.
However, when you re-send an existing invoice (from the invoice details page), the attached
PDF file is re-generated and might be modified. The modification can be caused by changes
to system-wide settings like invoices language, or personal details.
If your local tax office requires that you not change invoice content once generated, save
PDF copies of original invoices before modifying one of the following:
Company details.
Printable invoice appearance and language. For the operation details, see Setting Up
Invoicing (on page 163).
Administrator language. For the operation details, Editing Administrator Profiles (on page
138).
Your customers are also able to cause changes to invoices content by modifying their
contact information.

166 Business Manager Configuration
Configuring Schet-Facturas
Schet-factura is a financial document that certifies that you supplied a taxable service to
another party. If your company is registered in Russia, the system will generate and send
these documents to some of your customers. If you do not need to keep or send these
documents, please skip this section.
How to Start Issuing Schet-Facturas
The system decides whether to generate schet-facturas basing on system configuration
settings (Business Setup > All Settings > Schet-Facturas Issuing). The first option in the settings
list controls the documents generation. If it is selected, schet-facturas are generated basing
on the restrictions set by other options on the page. Otherwise, if the first option is cleared,
schet-facturas are not generated at all, and you are unable to view or upload them. For
Russian companies (company's country is Russia) this option is initially selected. If your
company is not from Russia and you wish to use schet-facturas, select the first option.
When the System Issues Schet-Facturas
The system issues schet-facturas in two cases:
At the first day of each month. These schet-facturas include information about all services
provided during the month. Particularly, it includes payments for the following services:
Subscriptions that were not completed or canceled during the previous month. For
such subscriptions, schet-facturas include payments for the period from the
subscription creation to the end of the month (if the subscription was created in the
previous month) or for the whole month (if the subscription was created earlier).
Hosting resources used over plan limits during the month if you allow pay-as-you-go
hosting.
In case of changes to provided services. These changes - subscriptions upgrade,
downgrade, or add-ons adjustment - can be initiated either by administrators or by
customers. Any of these changes signals the system to issue a new schet-factura. The
rationale for generating the documents is that previous service (the one before changes)
was supplied in full and not used anymore. Say, if a customer has subscribed to the
Bronze hosting plan and then upgraded it to Silver, the new schet-factura will be issued
for Bronze since this service is fully supplied and the customer does not use it anymore.
Who Can View and Download Schet-Facturas
Schet-facturas are available for viewing and downloading only to administrators. Other users
receive them only by e-mail and only if you allowed them to do it in schet-factura settings.
For details on how administrators can view and download schet-facturas, see Viewing and
Downloading Schet-Facturas (on page 440).

Business Manager Configuration 167
How to Customize Schet-Facturas Content
If you issue schet-facturas, you are able to configure Business Manager to fill in some of
schet-factura fields automatically. For example, you can define company head and chief
accountant names. To view the full list of customizable schet-factura fields and set values for
them, go to the Business Setup > All Settings > Schet-Facturas Customization.
Additionally, you can customize the number of schet-facturas you issue. To do this, use the
schet-factura number template - a line of characters and variables that defines schet-facturas
numbers. The rules of the schet-facturas numbering are the same as for invoices numbering.
To learn more about invoices numbering, refer to the section Setting Up Invoicing (on page
157).
Setting Up Provisioning Policy
Provisioning policy is a set of rules that define when customers get access to resources that
they order (a hosting subscription, a domain name, or an SSL certificate). By setting up the
appropriate provisioning policy, you can eliminate the risk of serving customers that will
never pay even the first invoice: Just configure the provisioning policy so that new customers
get access to Panel only after they pay their invoices. On the other hand, if you want to make
your business more customer-friendly, you can let them use ordered resources immediately
after placing the order.
You can change the Business Manager provisioning policy at the Business Setup > All Settings
> Provisioning Policy page.
Note: When provisioning a customer account to a Panel, the system attempts to create the
account with the username that the customer has specified in an online store. If this is
impossible (for example, this username is already taken in Panel), the system generates a
random username. In addition, the system always generates random usernames for
customers' access to the server over FTP, SSH, and RDP. So, if your customers experience
problems with logging in to Panel using their credentials, check the credentials of their
accounts in Panel.
Returning Money for the Days Before Provisioning
When a customer subscribes to your services through an online store, Business Manager
starts the billing cycle of the corresponding subscription beginning from the order placement
day. For example, if a customer subscribes to a plan with the 1 month billing cycle on the 1st
of June, the first invoice will include the payment for the period from the 1st of June to the 1st
of July. Regardless of when the subscriber pays the invoice, the first billing cycle will end on
the 1st of July. Thus, if the customer pays on the 6th of June, they will use the subscription for
25 days for the price of the whole month.
If you want to return money paid for the days when customers did not have access to their
subscriptions, switch on the option Return unused money to credits on the Business Setup > All
Settings > Provisioning Policy page. In this case, once a subscriber pays the invoice, the
system adds the amount of money paid for the period between placing the order and
receiving the payment to the subscriber's credits. Thus, in the example above, the system
will return money paid for the period from the 1st of June to the 5th of June.

168 Business Manager Configuration
Defining How to Handle Unpaid
Subscriptions
You have the option to automatically handle situations when customers have overdue
invoices: In a certain time, Business Manager starts sending such customers notifications
that remind about overdue invoices. If the customers do not close the invoices, the system
suspends their unpaid subscriptions. However, you can restrict suspending subscriptions of
certain customers as described in the section Limiting Discounts and Exempting Subscriptions
from Suspension (on page 440).
Also, Business Manager checks automatically suspended subscriptions with a periodic task
to see if the associated invoice has been paid. If it has been paid, the system will activate the
subscription.
The settings that define how to handle unpaid subscriptions are available at the Business
Setup > All Settings > Cancelation of Unpaid Subscriptions page.

Business Manager Configuration 169
Setting Up Automatic E-mails
This chapter focuses on setting up automatic e-mails sent to users upon particular events.
Sending e-mails to customers 'manually' is discussed in the Sending Mass E-mails (on page
414).
E-mails are an integral part of the Business Manager system. They are a large part of what
makes it possible to automate: when a customer needs information, the system will generate
and send an e-mail automatically, letting customers know if there is something they need to
do or know. Without e-mails, managers would need to do a lot more work to keep their
system up and running.
Business Manager provides an extensive e-mail system that allows you to send e-mails
based on locale. There is a set of e-mail actions which are specific to each type of e-mail
group you will use in your system.
Note: E-mail actions are pre-defined and cannot be modified.
In this section:
Adding E-mail Templates .................................................................................. 170
Setting Up Your Locales .................................................................................... 171
Editing Template Content .................................................................................. 172
Reloading E-mail Templates.............................................................................. 173
Getting Your System Ready to Send E-mail Messages ..................................... 173
Customizing E-mail Templates .......................................................................... 174
E-mail Template Variables ................................................................................ 176

170 Business Manager Configuration
Adding E-mail Templates
To add an e-mail template group:
1. Go to Business Setup > All Settings > E-mail Templates.
2. Find the e-mail action you want to add an e-mail template to and click Add
Template.
3. Fill in the necessary information.
4. Click Save.
5. Click Add Locale button in the middle of the page. Set up the following:
Choose the language to associate with the template.
Choose how broadly you would like the template to apply. If you are making a
Spanish template, for example, do you want it to be used by Spanish speaking people
world-wide? Or just in Spain?
If this is going to be the default locale, check the box. The default locale will be
applied if no other locale can be found that applies to the customer.
Enter a subject for the email template. This is the subject line that each e-mail will
use.
E-mail Template HTML Body. Enter the body of your e-mail template in html format.
E-mail Template Text Body. Enter the body of your e-mail template in text format.
Note: All contacts are set to receive HTML by default when they come through the online
store. If you do not want a specific customer to receive HTML e-mails, go to the
customer's account details page and click on the edit primary button. Uncheck HTML for
the E-mail Format. Click edit contact.
6. Reload Options: If you need to reload the original email templates, perform the
following steps:
1. Select the template you want to reload.
2. Reload HTML. Select Yes.
3. Reload Text. Select Yes.
Caution: This will replace this existing template. Make a backup of your existing template
if you do not wish to lose it.
7. Scroll to the bottom of the page, and click Save.

Business Manager Configuration 171
Setting Up Your Locales
Business Manager has the ability to send e-mails in various different languages. Each of
these locales must be set up during the configuration process. By default, the system sets up
templates of a single locale (usually English).
To set up additional locales:
1. Go to Business Setup > All Settings > E-mail Templates.
2. Choose the template you would like to add a locale to. Click on the green
pencil icon to view the edit screen for this template.
3. Click Add Locale button in the middle of the page. Fill in the following:
Choose the language to associate with the template.
Choose how broadly you would like the template to apply. If you are making a
Spanish template, for example, do you want it to be used by Spanish speaking people
world-wide? Or just in Spain?
If this is going to be the default locale, check the box. The default locale will be
applied if no other locale can be found that applies to the customer.
Enter a subject for the e-mail template. This is the subject line that each e-mail will
use.
E-mail Template HTML Body. Enter the body of your e-mail template in html format.
E-mail Template Text Body. Enter the body of your e-mail template in text format.
Note: All contacts are set to receive HTML by default when they come through the online
store. If you do not want a specific customer to receive HTML e-mails, go to the
customer's account details page and click on the edit primary button. Uncheck HTML for
the E-mail Format. Click edit contact.
4. Reload Options: If you need to reload the original e-mail templates, perform the
following steps:
1. Select the template you want to reload.
2. Reload HTML. Select Yes.
3. Reload Text. Select Yes.
Caution: This will replace this existing template. Please make a backup of your existing
template if you do not wish to lose it.
5. Scroll to the bottom of the page, and click Save.

172 Business Manager Configuration
Editing Template Content
Whether you have just created a new locale or want to edit the defaults, you will follow the
same general instructions. In addition to basic html and text content, you can use a number
of predefined variables to populate the e-mails with information from the database.
To edit content of a template:
1. Go to Business Setup > All Settings > E-mail Templates.
2. Choose the template you would like to edit. Click on the green pencil icon to
view the edit screen for this template.
3. Click the green pencil icon for an existing locale or edit the content while
adding a new locale.
4. Here you have a couple of options: you can develop the content on your
own, or load our default template and then edit it. If you are looking at using
our default templates, we recommend that you reload them before editing to
be sure you have the latest version.
If you choose to use your own content, you would enter it in the fields E-mail Template
HTML Body and E-mail Template Text Body. As you edit, you can click preview on most
templates and it will allow you to see how your work will be parsed by the system.
If you prefer to save time by editing our template, you can scroll to the bottom of the
page, choose the template you would like to use, click Test for both the HTML and
text e-mail, and then click reload. You can now edit the template as above.
Note: All contacts are set to receive HTML by default when they come through the online
store. If you do not want a specific customer to receive HTML e-mails, go to the
customer's account details page and click Edit primary. Uncheck HTML for the E-mail
Format. Click Edit contact.
5. Reload Options: If you need to reload the original e-mail templates, perform the
following steps:
1. Select the template you want to reload.
2. Reload HTML: Select Yes.
3. Reload Text: Select Yes.
Caution: This will replace this existing template. Please make a backup of your
existing template if you do not wish to lose it.
6. Click Save.
7. You will see your new template added with the locale you want to use for the
e-mail template group you selected. You can add as many e-mail templates
to this group or any other group as you need based on your specific needs.

Business Manager Configuration 173
Reloading E-mail Templates
To reload e-mail templates:
1. Go to Business Setup > All Settings > E-mail Templates.
2. Click the pencil icon next to each email template you want to reload.
3. E-mail templates for each locale you have setup will display at the bottom of
the page. Click the pencil icon in the Available Operations column.
4. At the bottom of the Edit E-mail Template page are the Reload Options. Select the
template you want to reload from the drop-down box.
5. Select Yes for both Reload HTML and Reload Text.
6. Click reload. The template has now been reloaded.
7. Repeat steps 2-6 for each email template you wish to reload.
Tip: If you are reloading all 25 email templates, save time by opening each email template in
step 2 in a new window or tab, and go through the remaining steps one screen at a time.
Getting Your System Ready to Send E-mail Messages
Some users have reported instances where the e-mail templates, particularly the lost
password e-mails, are being sent with the content missing. Below are some points to
consider to ensure that your system is set up properly to send e-mail messages.
Are e-mail templates set?
First, check to make sure you have an email template set for each template group and
locale.
To do so, perform the following steps:
1. Go to Business Setup > All Settings > E-mail Templates.
2. Click the pencil icon next to each e-mail template you want to view.
3. An e-mail template for each locale you have set up will display at the bottom
of the page. Click the pencil icon in the Available Operations column.
4. You will see an HTML e-mail template and plain text email template. If these
fields are blank, you will need to reload your e-mail templates as described
in Reloading E-mail Templates (on page 173).
5. Test to see if the e-mail was sent out successfully. If it is still blank, see
below.

174 Business Manager Configuration
Is the temp directory set properly in your smarty.php file?
To check, perform the following steps:
1. Open up the file lib-billing/include/config/smarty.php.
2. Find the line $CONF[”smarty”][”compileDirectory”] =
3. Make sure the path to your temp directory is set correctly after the = sign.
Examples are provided below:
On Linux, this is typically $CONF[”smarty”][”compileDirectory”] =
“/tmp”;
On Windows, this is typically $CONF[”smarty”][”compileDirectory”] =
“C:\Temp”;
4. Find the line $CONF[”smarty”][”cacheDirectory”] =
5. Make sure the path to your temp directory is set correctly after the = sign.
Examples are provided below:
On Linux, this is typically $CONF[”smarty”][”cacheDirectory”] = “/tmp”;
On Windows, this is typically $CONF[”smarty”][”cacheDirectory”] =
“C:\Temp”;
6. Save the file and test it to see if your e-mails are being sent out successfully.
Customizing E-mail Templates
All email templates in the system have special variables that are parsed at run-time. This
means that the variables are replaced with the data they represent prior to being sent to the
customer. Some general customer variables may be shared and made available in all
templates, however many specific variables are unique to a particular template set (invoice
data, subscription data, etc). It is important to understand that not all variables can be used in
all templates. To view a list of available variables and their meanings, refer to the E-mail
Template Variables section (on page 176).
The template files are found in the lib-themes/default/lib-
billing/templates/emails/widgets/ directory.
In this section:
Updating the E-mail Header .............................................................................. 175
Updating the E-mail Layout ............................................................................... 176

Business Manager Configuration 175
Updating the E-mail Header
To update the e-mail header:
1. Login to your server via SSH.
2. Open the following file in your Business Manager file set: lib-
themes/default/lib-
billing/templates/emails/widgets/header.tpl
3. The code below controls the header of the email. Modify it to fit your needs:
{$smarty.const[$headerTitle]|default:$headerTitle}
4. Save the file.

176 Business Manager Configuration
Updating the E-mail Layout
The e-mail templates are made up of several template files which control the display and
layout of all 25 default email templates. To see which template files are used by each e-mail
template, click the pencil icon to edit an individual e-mail template and view the source of the
Email Template HTML Body, and find the corresponding fragments in files within the lib-
themes/default/lib-billing/templates/emails/ directory.
Each component of the HTML email templates has its own header and footer file to make it
easy to update each instance of that component throughout the email template set. For
example, if you would like to edit the display of the information boxes that appear in any
subscription Info e-mail template, simply edit the boxHeader.tpl and boxFooter.tpl
files and the change will take effect across the entire e-mail template system. Likewise,
tables that use IF statements to display or hide information such as in the New subscription
order can be customized by editing the codeBoxHeader.tpl and codeBoxFooter.tpl
files, and so on. The default e-mail templates we provide are designed to serve as examples
that can be used by any business. You are encouraged to edit the colors, font styles, and
layout to match your specific needs.
E-mail Template Variables
Below is a list of e-mail variables organized by the templates in which you can use them.
Please note that these variables are hard coded in the system, and cannot be changed.
In this section:
Subscription Info E-mail ..................................................................................... 176
Invoice E-mail .................................................................................................... 178
Credit Card Payment ......................................................................................... 179
eCheck Payment ............................................................................................... 180
Bank Draft Payment .......................................................................................... 181
Off-site Gateway Payment ................................................................................. 182
Declined Payment ............................................................................................. 183
Payment Error ................................................................................................... 184
Domain Renewal Notice .................................................................................... 186
Domain Transfer - Success E-mail .................................................................... 187
Domain Transfer - Failure E-mail ....................................................................... 187
Credit Card Expiration Notification E-mail .......................................................... 188
Subscription Suspension E-mails ...................................................................... 189
Subscription Enable E-mail ............................................................................... 190
Subscription Info E-mail
Name
Variable
Your Company Name
{$companyName}
Your Company URL
{$companyURL}

Business Manager Configuration 177
Your Company Address
1
{$companyAddress1}
Your Company Address
2
{$companyAddress2}
Your Company City
{$companyCity}
Your Company State
{$companyState}
Your Company Zip
{$companyZip}
Contact First Name
{$contactFirstName}
Contact Last Name
{$contactLastName}
Contact Name
{$clientCompany}
Contact Address 1
{$contactAddress1}
Contact Address 2
{$contactAddress2}
Contact City
{$contactCity}
Contact State
{$contactState}
Contact Zip
{$contactZip}
Subscription Name
{$packageName}
Subscription Price
{$packagePrice}
Subscription IP
{$packageIP}
Subscriber's username
{$packageUsername}
Subscriber's password
{$packagePassword}
Domain Name
{$domainSLD}
Domain TLD
{$domainTLD}
Nameserver 1
{$nameserver1}
Nameserver 1 IP
{$nameserver1IP}
Nameserver 2
{$nameserver2}
Nameserver 2 IP
{$nameserver2IP}
Nameserver 3
{$nameserver3}
Nameserver 3 IP
{$nameserver3IP}
Nameserver 4
{$nameserver4}
Nameserver 4 IP
{$nameserver4IP}
Contact customer URL
{$companyClientURL}

178 Business Manager Configuration
Contact User Name
{$contactUsername}
Date
{$currentDateTime}
Invoice E-mail
Name
Variable
Your Company Name
{$companyName}
Your Company URL
{$companyURL}
Your Company Address
1
{$companyAddress1}
Your Company Address
2
{$companyAddress2}
Your Company City
{$companyCity}
Your Company State
{$companyState}
Your Company Zip
{$companyZip}
Contact First Name
{$contactFirstName}
Contact Last Name
{$contactLastName}
Contact Name
{$clientCompany}
Contact Address 1
{$contactAddress1}
Contact Address 2
{$contactAddress2}
Contact City
{$contactCity}
Contact State
{$contactState}
Contact Zip
{$contactZip}
Invoice Number
{$invoiceNumber}
Invoice Date Entered
{$invoiceDateEntered}
Loop Line Items
BEGINNING
{loop=lineItems}
Line Item Comments
{$lineItem.packageComments}
Line Item Quantity
{$lineItemQuantity}
Line Item Description
{$lineItemDescription}

Business Manager Configuration 179
Line Item Price Amount
{$lineItemPriceAmount}
Line Item Discount
Amount
{$lineItemDiscountAmount}
Line Item Tax Amount
{$lineItemTaxAmount}
Line Item Total Amount
{$lineItemTotalAmount}
Loop Line Items END
{/loop}
Invoice Amount
{$invoiceAmount}
Invoice Date Due
{$invoiceDateDue}
Invoice Comments
{$invoiceComments}
Date
{$currentDateTime}
Credit Card Payment
Name
Variable
Your Company Name
{$companyName}
Your Company URL
{$companyURL}
Your Company Address
1
{$companyAddress1}
Your Company Address
2
{$companyAddress2}
Your Company City
{$companyCity}
Your Company State
{$companyState}
Your Company Zip
{$companyZip}
Contact First Name
{$contactFirstName}
Contact Last Name
{$contactLastName}
Contact Name
{$clientCompany}
Contact Address 1
{$contactAddress1}
Contact Address 2
{$contactAddress2}
Contact City
{$contactCity}
Contact State
{$contactState}
Contact Zip
{$contactZip}

180 Business Manager Configuration
Invoice Number
{$invoiceNumber}
Invoice Amount
{$invoiceAmount}
Credit Card Type
{$billingCardType}
Credit Card Number
{$billingAccountNumLastFour}
Transaction Date/Time
{$transactionDateCreated}
Transaction ID
{$transactionCode}
Auth Return
{$authReturn}
Auth Code
{$authCode}
AVS Code
{$avsCode}
Transaction Amount
{$transactionAmount}
Notes
{$transactionNotes}
Date
{$currentDateTime}
eCheck Payment
Name
Variable
Your Company Name
{$companyName}
Your Company URL
{$companyURL}
Your Company Address
1
{$companyAddress1}
Your Company Address
2
{$companyAddress2}
Your Company City
{$companyCity}
Your Company State
{$companyState}
Your Company Zip
{$companyZip}
Contact First Name
{$contactFirstName}
Contact Last Name
{$contactLastName}
Contact Name
{$clientCompany}
Contact Address 1
{$contactAddress1}
Contact Address 2
{$contactAddress2}

Business Manager Configuration 181
Contact City
{$contactCity}
Contact State
{$contactState}
Contact Zip
{$contactZip}
Invoice Number
{$invoiceNumber}
Invoice Amount
{$invoiceAmount}
Bank Name
{$billingBankName}
Bank ABA Code
{$billingBankAbaCode}
Bank Account Number
{$billingAccountNumLastFour}
Transaction Date/Time
{$transactionDateCreated}
Transaction ID
{$transactionCode}
Auth Return
{$authReturn}
Auth Code
{$authCode}
AVS Code
{$avsCode}
Transaction Amount
{$transactionAmount}
Notes
{$transactionNotes}
Date
{$currentDateTime}
Bank Draft Payment
Name
Variable
Your Company Name
{$companyName}
Your Company URL
{$companyURL}
Your Company Address
1
{$companyAddress1}
Your Company Address
2
{$companyAddress2}
Your Company City
{$companyCity}
Your Company State
{$companyState}
Your Company Zip
{$companyZip}
Contact First Name
{$contactFirstName}

182 Business Manager Configuration
Contact Last Name
{$contactLastName}
Contact Name
{$clientCompany}
Contact Address 1
{$contactAddress1}
Contact Address 2
{$contactAddress2}
Contact City
{$contactCity}
Contact State
{$contactState}
Contact Zip
{$contactZip}
Invoice Number
{$invoiceNumber}
Invoice Amount
{$invoiceAmount}
Bank Name
{$billingBankName}
Bank ABA Code
{$billingBankAbaCode}
Bank Account Number
{$billingAccountNumLastFour}
Transaction Date/Time
{$transactionDateCreated}
Transaction ID
{$transactionCode}
Auth Return
{$authReturn}
Auth Code
{$authCode}
AVS Code
{$avsCode}
Transaction Amount
{$transactionAmount}
Notes
{$transactionNotes}
Date
{$currentDateTime}
Off-site Gateway Payment
Name
Variable
Your Company Name
{$companyName}
Your Company URL
{$companyURL}
Your Company Address
1
{$companyAddress1}
Your Company Address
2
{$companyAddress2}

Business Manager Configuration 183
Your Company City
{$companyCity}
Your Company State
{$companyState}
Your Company Zip
{$companyZip}
Contact First Name
{$contactFirstName}
Contact Last Name
{$contactLastName}
Contact Name
{$clientCompany}
Contact Address 1
{$contactAddress1}
Contact Address 2
{$contactAddress2}
Contact City
{$contactCity}
Contact State
{$contactState}
Contact Zip
{$contactZip}
Gateway Name
{$gatewayName}
Transaction Date/Time
{$transactionDateCreated}
Transaction ID
{$transactionCode}
Auth Return
{$authReturn}
Auth Code
{$authCode}
AVS Code
{$avsCode}
Transaction Amount
{$transactionAmount}
Notes
{$transactionNotes}
Date
{$currentDateTime}
Declined Payment
Name
Variable
Your Company Name
{$companyName}
Your Company URL
{$companyURL}
Your Company Address
1
$companyAddress1}
Your Company Address
2
{$companyAddress2}

184 Business Manager Configuration
Your Company City
{$companyCity}
Your Company State
{$companyState}
Your Company Zip
{$companyZip}
Contact First Name
{$contactFirstName}
Contact Last Name
{$contactLastName}
Contact Name
{$clientCompany}
Contact Address 1
{$contactAddress1}
Contact Address 2
{$contactAddress2}
Contact City
{$contactCity}
Contact State
{$contactState}
Contact Zip
{$contactZip}
Invoice Number
{$invoiceNumber}
Invoice Amount
{$invoiceAmount}
Credit Card Type
{$billingCardType}
Credit Card Number
{$billingAccountNumLastFour}
Transaction Date/Time
{$transactionDateCreated}
Transaction ID
{$transactionCode}
Auth Return
{$authReturn}
Auth Code
{$authCode}
AVS Code
{$avsCode}
Transaction Amount
{$transactionAmount}
Notes
{$transactionNotes}
Date
{$currentDateTime}
Payment Error
Name
Variable
Your Company Name
{$companyName}

Business Manager Configuration 185
Your Company URL
{$companyURL}
Your Company Address
1
{$companyAddress1}
Your Company Address
2
{$companyAddress2}
Your Company City
{$companyCity}
Your Company State
{$companyState}
Your Company Zip
{$companyZip}
Contact First Name
{$contactFirstName}
Contact Last Name
{$contactLastName}
Contact Name
{$clientCompany}
Contact Address 1
{$contactAddress1}
Contact Address 2
{$contactAddress2}
Contact City
{$contactCity}
Contact State
{$contactState}
Contact Zip
{$contactZip}
Invoice Number
{$invoiceNumber}
Invoice Amount
{$invoiceAmount}
Credit Card Type
{$billingCardType}
Credit Card Number
{$billingAccountNumLastFour}
Transaction Date/Time
{$transactionDateCreated}
Transaction ID
{$transactionCode}
Auth Return
{$authReturn}
Auth Code
{$authCode}
AVS Code
{$avsCode}
Transaction Amount
{$transactionAmount}
Notes
{$transactionNotes}
Date
{$currentDateTime}

186 Business Manager Configuration
Domain Renewal Notice
Name
Variable
Your Company Name
{$companyName}
Your Company URL
{$companyURL}
Your Company Address
1
{$companyAddress1}
Your Company Address
2
{$companyAddress2}
Your Company City
{$companyCity}
Your Company State
{$companyState}
Your Company Zip
{$companyZip}
Contact First Name
{$contactFirstName}
Contact Last Name
{$contactLastName}
Contact Name
{$clientCompany}
Contact Address 1
{$contactAddress1}
Contact Address 2
{$contactAddress2}
Contact City
{$contactCity}
Contact State
{$contactState}
Contact Zip
{$contactZip}
Domain Name
{$domainSLD}
Domain TLD
{$domainTLD}
Invoice Number
{$invoiceNumber}
Invoice Amount
{$invoiceAmount}
Invoice Date Entered
{$invoiceDateEntered}
Domain Expiry Date
{$domainDateExpires}
Date
{$currentDateTime}

Business Manager Configuration 187
Domain Transfer - Success E-mail
Name
Variable
Your Company Name
{$companyName}
Your Company URL
{$companyURL}
Your Company Address
1
{$companyAddress1}
Your Company Address
2
{$companyAddress2}
Your Company City
{$companyCity}
Your Company State
{$companyState}
Your Company Zip
{$companyZip}
Contact First Name
{$contactFirstName}
Contact Last Name
{$contactLastName}
Contact Name
{$clientCompany}
Contact Address 1
{$contactAddress1}
Contact Address 2
{$contactAddress2}
Contact City
{$contactCity}
Contact State
{$contactState}
Contact Zip
{$contactZip}
Domain Name
{$domainSLD}
Domain TLD
{$domainTLD}
Date
{$currentDateTime}
Domain Transfer - Failure E-mail
Name
Variable
Your Company Name
{$companyName}
Your Company URL
{$companyURL}

188 Business Manager Configuration
Your Company Address
1
{$companyAddress1}
Your Company Address
2
{$companyAddress2}
Your Company City
{$companyCity}
Your Company State
{$companyState}
Your Company Zip
{$companyZip}
Contact First Name
{$contactFirstName}
Contact Last Name
{$contactLastName}
Contact Name
{$clientCompany}
Contact Address 1
{$contactAddress1}
Contact Address 2
{$contactAddress2}
Contact City
{$contactCity}
Contact State
{$contactState}
Contact Zip
{$contactZip}
Domain Name
{$domainSLD}
Domain TLD
{$domainTLD}
Date
{$currentDateTime}
Credit Card Expiration Notification E-mail
Name
Variable
Your Company Name
{$companyName}
Your Company URL
{$companyURL}
Your Company Address
1
{$companyAddress1}
Your Company Address
2
{$companyAddress2}
Your Company City
{$companyCity}
Your Company State
{$companyState}
Your Company Zip
{$companyZip}

Business Manager Configuration 189
Contact First Name
{$contactFirstName}
Contact Last Name
{$contactLastName}
Contact Name
{$clientCompany}
Contact Address 1
{$contactAddress1}
Contact Address 2
{$contactAddress2}
Contact City
{$contactCity}
Contact State
{$contactState}
Contact Zip
{$contactZip}
Credit Card Type
{$billingCardType}
Credit Card Number
{$billingAccountNumLastFour}
Expire Month
{$billingCardExpMonth}
Expire Year
{$billingCardExpYear}
Date
{$currentDateTime}
Subscription Suspension E-mails
Name
Variable
Your Company Name
{$companyName}
Your Company URL
{$companyURL}
Your Company Address
1
{$companyAddress1}
Your Company Address
2
{$companyAddress2}
Your Company City
{$companyCity}
Your Company State
{$companyState}
Your Company Zip
{$companyZip}
Contact First Name
{$contactFirstName}
Contact Last Name
{$contactLastName}
Contact Name
{$clientCompany}

190 Business Manager Configuration
Contact Address 1
{$contactAddress1}
Contact Address 2
{$contactAddress2}
Contact City
{$contactCity}
Contact State
{$contactState}
Contact Zip
{$contactZip}
Invoice Number
{$invoiceNumber}
Contact Customer URL
{$companyClientURL}
Contact User Name
{$contactUsername}
Date
{$currentDateTime}
Subscription Enable E-mail
Name
Variable
Your Company Name
{$companyName}
Your Company URL
{$companyURL}
Your Company Address
1
{$companyAddress1}
Your Company Address
2
{$companyAddress2}
Your Company City
{$companyCity}
Your Company State
{$companyState}
Your Company Zip
{$companyZip}
Contact First Name
{$contactFirstName}
Contact Last Name
{$contactLastName}
Contact Name
{$clientCompany}
Contact Address 1
{$contactAddress1}
Contact Address 2
{$contactAddress2}
Contact City
{$contactCity}
Contact State
{$contactState}

Business Manager Configuration 191
Contact Zip
{$contactZip}
Invoice Number
{$invoiceNumber}
Invoice Amount Paid
{$invoiceAmountPaid}
Invoice Date Paid
{$invoiceDatePaid}
Subscription Name
{$packageName}
Date
{$currentDateTime}

192 Business Manager Configuration
Managing Online Stores
Business Manager, unlike most host-based billing platforms currently available, provides
online stores - automatically created websites. These websites display your plans, and also
have a shopping cart with checkout to let customers subscribe to your plans. Customer
payments are processed by a payment gateway associated with the store. You can have
multiple online stores for different currencies, locales, and product lines.
Business Manager ships with the default online store for the United States locale and USD
currency. It is available at
https://<your-host-name>:8443/store/default.html
Online stores are completely customizable so you can template them to match the rest of
your web site.
In addition to online stores, Business Manager offers website widgets. These are little
snippets of code you simply drop into your company web site that feature any subset of plans
you want in any format you want (listing, drop-down, etc). Because widgets are small
snippets of code, they can be dropped anywhere on your web site where you want to sell
plans. This gives you precise control of the way you like to sell plans. Read more about the
widgets in Using Website Widgets to Embed Stores into Websites (on page 194).
This section explains how to add or edit an online store, how to customize its look and feel,
and how to manage website widgets.
We do not provide store configuration instructions in this section, as the configurable options
are self-explanatory, and you can easily find what you need by reading about these options
when adding or editing online stores.
In this section:
Adding an Online Store ..................................................................................... 193
Editing an Online Store...................................................................................... 193
Changing Online Store Appearance .................................................................. 193
Using Website Widgets to Embed Stores into Websites .................................... 194
Querying Customers for Extra Information in Online Stores .............................. 194

Business Manager Configuration 193
Adding an Online Store
If you are going to be charging your customers in more than one currency, then you need to
have one online store for each currency.
To add a new online store:
1. Go to Business Setup > Online Stores.
2. This page lists your current online stores. From here, click Add New Store.
3. Fill in the necessary information using the tips from the interface.
4. Click Save.
Editing an Online Store
Use the instructions below to edit an online store.
Tip: Assuming that you work with a single currency, you only need one online store to
distribute your service plans. For these purposes, edit a default online store settings to match
your needs instead of creating new stores.
To edit an online store:
1. Go to Business Setup > Online Stores and click the store you want to edit.
2. Fill in the necessary information. Use tips next to each of the fields and to
understand what a field configures.
Changing Online Store Appearance
You can perform the following changes of the Business Manager online store appearance
through the GUI:
Set the custom header and footer for the store pages. To do it, click the Header and footer
> [edit header and footer] link on the store’s page.
Choose the color theme of the store from built-in themes or create your own. To do it,
click the Color theme > [change] link on the store’s page.
Change the store home page layout using landing page templates. Business Manager
provides two templates:column and row. To change the layout, click Change Settings on
the store’s page, choose the template from the Landing page template dropbox, and click
Save.

194 Business Manager Configuration
Using Website Widgets to Embed Stores into Websites
A website widget is a piece of code that shows a part of an online store on your website.
Widgets either list your plans (catalog widget) or let your customers check a domain name
availability (domain widget) to further add this domain to their subscription. When customers
select a plan or submit a domain name, they are forwarded to a particular online store where
they can complete the order.
To create a widget within an online store, go to the store page (Business Setup > Online Stores
> store name) and click the Add Website Widget button. Then fill in the required fields and save
the widget.
To add a widget to your website, get the widget code by clicking Get Code in Available
Operations list on the store page. A widget code may be server-side (written in PHP) or
customer-side (written in JavaScript). After you get the code, add it to your website pages on
which you want to show the widget.
Querying Customers for Extra Information in Online Stores
If you need additional information on your customers, for example, social security number or
other information that is not stored in customer details by default, you can get it using the
questions mechanism.
Questions are groups of controls displayed to a customer in an online store during the
ordering process. Customers enter the answer into certain field or choose one of proposed
answers. Their answers are stored on the server linked to their accounts. Therefore,
questions allow to create additional fields for customer details.
For instructions on adding questions to online stores, see the section Setting Up Customer
Account Properties (on page 445).

Business Manager Configuration 195
Setting Up Fraud Protection
To prevent your business from frauds, Parallels Customer and Business Manager offers you
tools that prevent people that you do not trust from logging into the system or placing their
orders in online stores. These tools are the following:
Subscription approval policy.
E-mail black list.
Subscription approval policy defines when new subscribers will get the access to the system:
immediately after placing their orders, after your approval, or as determined by the
FraudGuardian - a tool that detects fraudulent orders automatically. Learn more about using
FraudGuardian in Business Manager in the section Setting Up FraudGuardian (on page 196).
Note: Only US residents can have FraudGuardian accounts.
The controls for managing the subscription approval policy are located on the Business Setup
> All Settings > Fraud Protection Settings page.
If you want to prohibit subscriptions from certain e-mail addresses, for example, free
mailboxes or an address previously used for fraud, add these addresses to your e-mail black
list. This will make the system automatically reject the subscription, if such e-mail is provided
in the subscriber's personal information. For details about using the e-mail black list, refer to
the section Prohibiting Subscriptions from Certain E-mail Addresses (on page 200).
In this section:
Setting Up FraudGuardian ................................................................................. 196
Prohibiting Subscriptions from Certain E-mail Addresses .................................. 200

196 Business Manager Configuration
Setting Up FraudGuardian
FraudGuardian is a tool we developed to help you screen incoming orders to help reduce the
costs of fraud. FraudGuardian looks for orders that are probably not fraud and automatically
approves them, helping to automate your business one step further.
Below are step-by-step instructions on how to set up FraudGuardian through Business
Manager.
First you need to sign up for a FraudGuardian account. Once you have done that, you need
to enable the module, then configure it. There are two main parts to configuring
FraudGuardian: Fraud Sets and Thresholds.
In this section:
Step 1. Sign Up for a FraudGuardian Account ................................................... 196
Step 2. Submit Your FraudGuardian Account Data ........................................... 196
Step 3. Create a Fraud Set ................................................................................ 197
Step 4. Create a Country Threshold .................................................................. 198
Step 5. Tie Fraud Sets with Online Stores and Thresholds ................................ 200
Step 1. Sign Up for a FraudGuardian Account
You can sign up for a FraudGuardian account at
http://www.pleskbilling.com/products/fraudguardian/. Once you have done that, you need to
enable the module, then configure it.
Step 2. Submit Your FraudGuardian Account Data
To submit your account data:
1. Go to Business Setup > All Settings > Fraud Protection Settings and choose Automatic
fraud detection using FraudGuardian (for US only).
2. Submit your FraudGuardian account user name and password.

Business Manager Configuration 197
Step 3. Create a Fraud Set
A fraud set is a group of thresholds. The fraud set allows you to tie various thresholds with
online stores, and specify the e-mail you wish to have notices sent to. If you are selling in
one currency, you will need just one fraud set, as you will be using a single online store. If
you are using multiple online stores, you may want to create a unique fraud set for each
online store. It is also possible to have a single threshold apply to several online stores
through the fraud set.
To create a Fraud Set:
1. Go to Business Setup > All Settings > FraudGuardian Thresholds.
2. Fill in the required fields:
Fraud Set Name. Enter the name of the new fraud set you want to create.
Fraud Set Email. Enter the e-mail you want to use to e-mail your FraudGuardian reports.
3. Click Define New Fraud Set.
Note: you can also modify an existing default fraud set according to your needs.
4. Click Manage to tie the fraud set with online stores and/or thresholds.
5. Click Save all.

198 Business Manager Configuration
Step 4. Create a Country Threshold
Thresholds are your way of telling the system what variables you do and do not want, and
how badly you do and do not want them. For example, you may decide that free e-mail is
something you do not mind, and assign it zero points. But it may be that you do not want
anyone coming through a proxy, and so assign these ten points. You also set how many
points a customer can have, and what behavior the system will take depending on the total
points assigned to each incoming customer.
You can have a single threshold, where all new customers have the same standards applied
to them, or create various different thresholds depending on countries or regions.
To define a new country threshold:
1. On the FraudGuardian Thresholds page that you entered in the previous step:
1. Enter Threshold Name.
2. Threshold Type: Select one of the following:
Apply to ALL countries.
Apply to ONE country. This will apply to only one country. Select from the drop down
menu.
Apply to REGION of countries. You select a parent country such as North America or
child countries such as the Caribbean, Central America, or Northern America.
2. Click Configure for the newly created threshold.
3. Configure Fraud Score Threshold Actions. This section allows you to set the
system behavior based on a customer's final score:
Score 1. Normally, you will want to set an action for approving customers with very low
scores. Low scores indicate that it is unlikely the customer is fraudulent. The action
Active With Auth Capture means that as soon as this customer has paid their signup
invoice, they will be set to active. Set the highest score you would want to allow for
customers to be approved as long as they pay.
Score 2. Customers who score too high to safely qualify as not fraudulent, but who are
not high enough to necessarily be fraud, can be set to pending so that you can
approve them manually. We recommend setting Score 2 to Pending With Auth Capture.
Then choose the highest score you're willing to accept into the billing system.
Score 3. The next level of score is usually set to Soft Reject. Customers meeting the
Soft Reject score will not be able to proceed through to the final checkout page, and
instead will have a message displayed. The message they see is something that you
enter yourself. It usually includes something letting the customer know there is a
potential problem with their account information, and asking them to contact sales or
support, depending on how you want to handle this. Set this number to the maximum
score you are willing to even consider for a customer.

Business Manager Configuration 199
Score 4. Score 4 is usually set to Hard Reject. Customers with a score that meets or
exceeds the number you enter for this level, if set to Hard Reject, will see your Hard
Reject message. This is usually set to something letting the customer know that you
have identified them as fraud and are not interested in their business. Like the soft
reject message, the content of the message can be set to whatever you would like it
to be.
4. Configure Amount Override Threshold Actions.
One of the common tactics employed by fraudsters is to charge as much as possible
once they find a card that is live. It might be possible that the customer's billing account
and address information matches well enough to not stand out as being fraud, but the
amount they are purchasing does. For example, if a fraudster steals a card from
someone in the same town, the system may not be able to tell that this is not who they
say they are. But if the fraudster is trying to charge $500 worth of hosting, that might tip
you off that something is amiss (depending on how much you charge for hosting). Like
the section above, you can set three different sets of actions based on the amount being
charged. For example:
Amount 1. Say you sell hosting for $20 a month, and your average customer buys two
subscriptions and a couple of domains. The total sale will then usually be less than
$100. If you set this amount to $100 and the action to Pending with Auth Capture,
then any customer who is buying more than $100 of services will be set to pending in
your system. This will give you a chance to look the order over before approving it.
Amount 2 and Amount 3. Like the Amount 1 setting, you can choose to set thresholds for
these as well. For example, you may decide that anyone trying to buy $1000 worth of
hosting from you is obviously not on legitimate, and want to set this to hard reject. You
may also decide that any order over $200 might be legitimate, but that such a
customer probably needs special attention. If you set this to soft reject, these
customers will be encouraged to contact you directly for their sale.
5. Adjust Fraud Score Triggers.
Business Manager uses what it calls Fraud Score Triggers to assign points to incoming
customer accounts in order to determine whether or not the order is likely to be
legitimate. The system has these triggers set to default values upon installation, but you
are free to adjust them as you like. For example, you may decide that you don't care if the
customer's IP matches their country for billing purposes. In that case you can set this
value to 0 instead of the default: 2.5.
6. Write rejections messages.
Soft Rejection Message. This is the message that will be displayed to people who trigger
your soft rejection notice for this threshold.
Hard Rejection Message. This is the message that will be displayed to people who trigger
your hard rejection notice for this threshold.
7. Click the button at the foot of the page to save settings.

200 Business Manager Configuration
Step 5. Tie Fraud Sets with Online Stores and Thresholds
To tie a fraud set with online stores and thresholds:
1. On the FraudGuardian Thresholds page click Manage for the fraud set you wish to
configure.
2. Assign an online store and a threshold by selecting them and adding them to
the boxes.
3. Click Save all.
Prohibiting Subscriptions from Certain E-mail Addresses
When customers subscribe to your service plans, they provide e-mail address as a part of
their personal information. If a fragment of a subscriber's e-mail is in the Business Manager
e-mail black list, and if an online store is configured to reject subscriptions from e-mails in
black list, the system will not let such customers subscribe.
You can find and edit your black list at the Business Setup > All Settings > E-mail Black List page.
To enable the rejection of subscriptions from e-mails in the black list for an online store, go to
the Security tab of store settings page.

Business Manager Configuration 201
Configuring Taxation
As you run a hosting business in a particular country, you should set taxes to conform to
legal standards of your country. Parallels Customer and Business Manager lets you achieve
this through tax rules and taxation policies. The diagram below shows the relations between
these entities and plans.
Tax Rules
A tax rule defines a tax for a particular country or sub-national unit where you offer your
plans. For example, if you serve the American customers from states with different sales tax
rates, create a separate tax rule for each state and specify their rates in these rules. The
rates can be either fixed ($10) or progressive (15%). Business Manager calculates fixed
rates in the currency of the online store where you sell the plan.
There are two types of tax rules: stackable and non-stackable. Stackable rules are applied to
a subscription price, while non-stackable rules are applied to a total of the price and
stackable tax rules values. To see an example of stackable and non-stackable rules
application, refer to the Applying Taxation Policies section.
A state or a province where the rule applies can be a two character state abbreviation or a
combination of a two character state abbreviation and city. You can also add a county name.
In this case, separate location parts by dashes (-). For example, use state-city to specify a
particular city in a certain state. The other accepted locations are: state-county, state-city-
county, state. Set the state to asterisk (*) or leave the corresponding field blank to apply the
rule to the whole country.

202 Business Manager Configuration
Taxation Policies
A taxation policy links together tax rules and plans to which you want to apply them. For
example, to serve the American customers, create a taxation policy that contains all US tax
rules and apply it to the plans you intend to sell in the US. If you offer the same plans to all
customers, simply modify the default taxation policy and apply it to all plans.
Note: Each plan can have only one taxation policy applied. If you apply a new taxation policy
to a plan, the existing one will be replaced.
To add new taxation policy or manage existing ones, go to the Business Setup > All Settings >
Taxation Policies screen.
Applying Taxation Policies
If a plan is associated with a taxation policy, the system searches for matches between
subscriber location and tax rules included in the policy. If the system finds the matches, it will
calculate the total tax due from rates of matching tax rules.
To calculate the total taxes due for a subscription to a plan, the system uses the following
algorithm:
1. Form a list of tax rules matching customer country and the selected plans.
2. Sequentially apply each stackable tax rule to a subscription price. Add up all of the
calculated tax values.
3. Sequentially apply each non-stackable tax rule to the total of the price and the step two
result. Add up all of the calculated tax values.
4. Add up all of the tax amounts calculated at step two and step three.
For example, a subscription price is $100, and the matching tax rules are as follows:
Rule 1: Apply 10% stackable
Rule 2: Apply 20% stackable
Rule 3: Apply 5% non-stackable
Rule 4: Apply 10% non-stackable
Then the total taxes due is calculated in the following way:
$100 * 0.10 = $10 (for Rule 1)
($100 * 0.20 = $20 (for Rule 2)
$10 + $20 = $30 (subtotal for stackable rules)
($100 + $30) * 0.05 = $6.5 (for Rule 3)

Business Manager Configuration 203
($100 + $30) * 0.10 = $13 (for Rule 4)
$6.5 + $13 = $19.5 (subtotal for non-stackable rules)
$30 + $19.5 = $49.5 (total taxes due)
To learn how to set up taxation for particular countries, see the examples below.
In this section:
The United States .............................................................................................. 204
European Union ................................................................................................ 204
Canada ............................................................................................................. 205

204 Business Manager Configuration
The United States
If you sell your plans to the US market, apply the sales tax. The sales tax is non-stackable,
and its rate differs depending on the state where you sell plans.
To serve customers from the New York, Pennsylvania, and New Jersey states, create a
taxation policy (for example, “USA Taxation”), apply it to the plans you are going to sell in the
USA, and create a separate non-stackable tax rule for each state.
To set up a sales tax:
1. Add a taxation policy and apply it to the plans you intend to sell in the USA.
2. Add a non-stackable tax rule for the New York sales rate with Country set to
United States and State - to NY, and set the Rate to 4% .
3. Add a non-stackable tax rule for the Pennsylvania sales rate with Country set
to United States and State - to PA, and set the Rate to 6%.
4. Add a non-stackable tax rule for the New Jersey sales rate with Country set to
United States and State - to NJ, and set the Rate to 7% .
5. Save the policy.
Important: The rates in the example may differ from actual rates. To get the relevant
information on taxation in the United States, consult your local authorities.
European Union
If your business is located in Germany and you serve customers from the European Union,
apply the value added tax (VAT). The VAT is non-stackable, and its rate differs depending on
the seller location.
To set up the VAT:
1. Create a taxation policy (for example, “EU Taxation”) and apply it to the
plans you intend to sell in the EU.
2. Create a non-stackable tax rule with Country set to European Union and the
asterisk (*) in the State field. Set the Rate to 19%.
3. Save the policy.
After you add the VAT, configure the Business Manager to comply with EU business
standards as described in the section Achieving EU Business Compliance (on page 206).
Important: The rate in the example may differ from actual rate. To get the relevant information
on taxation in the European Union, consult your local authorities.

Business Manager Configuration 205
Canada
If you run your business in the Quebec province, Canada, apply two taxes:
goods and services tax (GST) - the Canadian analog to VAT.
Quebec sales tax (QST) - a separate stackable tax applied in Quebec.
To set up the Quebec taxes:
1. Create a taxation policy (for example, “Canadian Taxation”) and apply it to
the plans you intend to sell in the Quebec.
2. Create a non-stackable tax rule for the GST with Country set to Canada and
the asterisk (*) in the State field. Set the Rate to 5%.
3. Create a stackable tax rule for the QST with Country set to Canada and the
State - to QC, and set the Rate to 8.5%.
4. Save the policy.
Important: The rates in the example may differ from actual rates. To get the relevant
information on taxation in your province, consult your local authorities.

206 Business Manager Configuration
Achieving EU Business Compliance
If your Business is located in the European Union, it is subject to the European Union Value
Added Tax (EU VAT) regulations. To learn more about the regulations, see the section
European Union Business Compliance (on page 39).
To achieve EU business compliance, configure Parallels Customer and Business Manager to
meet the following requirements:
Specify your VAT number in Business Setup > All Settings > Company Details. Business
Manager will include it into all invoices.
Set up the VAT charging for your customers from EU countries. For detailed instructions,
see the section European Union (on page 204).
Require VAT number from commercial companies.
In your online stores, customers select whether they are individuals or commercial
companies. In the latter case, they are required to provide a valid VAT number to define
an applicable VAT rate. You should adjust your online stores to require this number from
commercial companies and verify it. The respective option is available in the Business
Setup > Online Stores > <store name> > Change settings > Taxes tab. The <online store> here is
the store which you use to sell plans to EU customers.
Note: If your company address is in the EU, these settings will be automatically applied to
all new online stores.
Display either gross or net prices in your online stores.
Each EU country follows one of two different rules for the way prices are displayed in
your online stores. Depending on the location of your business, your online stores must
display prices either with VAT included (gross) or before VAT is added (net). You can
update your online stores to display prices accordingly on the Business Setup > Online
Stores > <store name> > Change settings > Payment Options tab. The <online store> here is the
store which you use to sell plans to EU customers.
When you start your hosting business, you should define how you will offer hosting
resources and services to customers. Parallels Plesk Panel lets you organize your
business by means of service plans and subscriptions.
Serving Customers
A service plan is a combination of resources and services that you sell to your
customers. For example, a hosting account with 1 GB of disk space and 50 GB of
traffic is a hosting service plan. If you use Panel with the Business Manager solution,
you can offer your customers service plans of other types, such as domain name plans
and SSL certificate plans. For example, a 1024 bits SSL certificate for a year.
When customers want to host a website on a Panel server, they subscribe to a plan
that offers hosting resources. In other words, a subscription is a set of resources and
services defined by a plan that is available to a certain customer for a limited period of
time.
The typical workflow to start serving hosting customers in Panel is as follows:
1. You create a hosting service plan in Panel (on page 213).
2. When a customer is ready to subscribe to the plan, you create the account and
subscription for the customer (on page 223).
3. Panel grants the customer permissions to log in and use services provided with the
subscription.
Using add-on plans, you can offer resources and services to customers in addition to
those provided by their main service plan, for example, an additional gigabyte of disk
space.
Learn more about hosting service plans and their relationship with subscriptions in the
section Hosting Plans and Subscriptions (on page 210).
Serving Resellers
Reseller plans allow you to sell your services to a special category of customers -
resellers. Resellers are people who sell hosting accounts on your servers to others.
From a business perspective, resellers are similar to hosting providers: they have
accounts in hosting panels, and their own online stores and customer management
tools. The difference is that resellers do not have their own hosting servers. Learn how
to start serving resellers in the section Reseller Plans (on page 241).
CH A P T E R 7
Offering Services to Customers and
Resellers

208 Offering Services to Customers and Resellers
Business Automation with Business Manager
Organizing your offerings into plans is only one stage in getting your business ready to
run. Before you can start serving customers, you should also think about how potential
customers will find your offerings, how you will subscribe new customers and take
payments, and other aspects of your business. To make it easier to start your
business, we recommend that you use an integrated automation solution - Business
Manager. This will allow you to completely automate all aspects of your business.
Though you can decide to use another third-party automation tool, Business Manager
provides the most complete integration with all Panel features.
Business Manager has its own hosting plans, subscriptions, and customer accounts
that are linked to the corresponding objects in Panel. This makes it possible to divide
financial and technical information between Panel and Business Manager. For
example, when you need financial details about a certain subscription, you refer to it in
Business Manager. When you wish to manage hosting resources, you refer to the
subscription in Panel. Subscriptions in Panel and in Business Manager are different
objects. The same approach applies to plans and customer (reseller) accounts.
Business Manager keeps its plans, subscriptions, and accounts up-to-date by syncing
them with respective Panel objects. The component makes periodic requests to create,
modify, or remove objects owned by Panel. There is only one-way sync between
Business Manager and Panel. This means that when you, for example, create a
subscription in Business Manager, it is created in Panel. Alternatively, when you do the
same in Panel, the object is not created in Business Manager.
The typical workflow when using Business Manager is as follows:
1. You create a service plan in Business Manager (on page 231). The plan is
automatically propagated to Panel.
2. A customer subscribes to the plan through a Business Manager online store. At this
stage, Business Manager creates a new customer account and subscription.
3. Business Manager propagates the customer account and subscription to Panel.
4. Panel receives this information and sets up the subscription.

Offering Services to Customers and Resellers 209
5. When the customer pays for the subscription, Business Manager notifies Panel.
6. Panel grants the customer permissions to log in and use the services provided with
the subscription.
Note that to start serving your customers with Business Manager, you should perform
its initial configuration - set up invoicing, payment methods, and so on. Learn how to do
this in the chapter Configuration of Customer and Business Manager.
Note: You can choose not to use any automation solution at all. In this case, you
should control the money flow by yourself as well as perform a number of tasks
manually in the Server Administration Panel, for example, create customer accounts
and subscribe them to your offerings.
This chapter contains instructions on how to set up your hosting offer in both Business
Manager and in Panel without using an automated solution.
In this chapter:
Hosting Plans and Subscriptions ....................................................................... 210
Reseller Plans ................................................................................................... 241
Domain Name Plans ......................................................................................... 244
SSL Certificate Plans ........................................................................................ 249

210 Offering Services to Customers and Resellers
Hosting Plans and Subscriptions
The hosting plan is a set of hosting resources and services you offer to your
customers. For example, the properties of a hosting plan define server resources
available in a plan subscription, such as disk space, traffic, number of mailboxes and
so on. To learn more about how plan resources are allocated in the subscription, refer
to the section Relationship Between Plans and Subscriptions (on page 211).
This section will guide you through the process of creating a hosting plan and starting
services for your customers. The section contains instructions on how to perform these
operations in both Business Manager (on page 231) and in Panel (on page 213) (in
case you do not use the Business Manager automation). Note that plan creation in
Business Manager requires a number of additional steps such as setting up
subscription prices and taxes, choosing an online store for the plan, and specifying
plan upgrade and downgrade options.
The amount of resources and services provided with a subscription can be extended by
associating the subscription with add-on plans. To learn how to create add-on plans,
refer to the section Setting Up Add-on Plans in Panel (on page 222). Note that Business
Manager has its own mechanism of providing add-on plans, which is described in the
section Setting Up Hosting Plans in Business Manager (on page 231).
In this section:
Relationship Between Plans and Subscriptions ................................................. 211
Setting Up Hosting Plans in Panel ..................................................................... 213
Setting Up Add-on Plans in Panel ..................................................................... 222
Subscribing Customers to Plans in Panel .......................................................... 223
Managing Customers and Subscriptions in Panel ............................................. 225
Setting Up Hosting Plans in Business Manager ................................................. 231
Serving Non-Technical Customers .................................................................... 239

Offering Services to Customers and Resellers 211
Relationship Between Plans and Subscriptions
Normally, a subscription is associated with a service plan, and this association is
reflected in a list of subscriptions: each subscription name contains the service plan
name in brackets at the end. The amount of resources and services provided with a
subscription can be extended by associating the subscription with add-on plans. A
subscription can be associated with several add-ons, but each add-on can be added to
the subscription only once.
It is also possible that a subscription may not be associated with a service plan, and so
it cannot be associated with any add-on plans: add-ons are only added to a "main"
service plan. We call such subscriptions custom subscriptions, and their names are
extended with "(Custom)" in the list of subscriptions. Having a custom subscription may
be useful if you want to provide services on specific terms that are different from the
usual offerings in your business model.
You can change the association between a subscription and plans at any time as
follows:
Associate the subscription with another service plan.
Add and remove add-on plans.
Remove the subscription association with the service plan and add-ons.
States of Subscription
Subscriptions associated with a particular plan are synchronized, or synced, with it: any
changes made to the plan are automatically applied to all its subscriptions. This is true
for all kinds of plans: service plans, their add-ons, and reseller plans.
The Panel allows the following deviations from the default subscription state of being
synced with its plans:
Locked state, which means locked for syncing, indicates that a subscription is
excluded from syncing with the associated plans.
A subscription gets locked if you change the parameters of the subscription, without
changing the associated service plan. Such locking secures your customizations so
that they are not overwritten the next time you change the plan and all its
subscriptions are synced.
Unsynced state indicates that some services or resources offered with the
associated plans cannot actually be provided with the subscription.
Note: If a plan offers a privilege that makes it possible for a subscriber to change a
particular resource or service, this resource/service allocation is ignored during a sync.
For example, if the plan provides the privilege of PHP settings management and a
customer changes some PHP setting, its subscription remains synced with the plan
(even if a value of the PHP setting in the subscription differs from the corresponding
one in the plan).

212 Offering Services to Customers and Resellers
Unsynced subscriptions
Panel does not check whether a service or a resource that a service plan should
provide is actually available in the system. For example, when creating a plan, you can
select to provide ColdFusion when ColdFusion is not installed on the server, and Panel
will let you do it and will show no error or warning messages.
A subscription is automatically marked as Unsynced if Panel cannot provision the
resources and/or services defined by the plan. This may happen in the following cases:
When the subscription is created.
When the properties of the associated plan are changed.
When an add-on plan is added to or removed from the subscription.
To know which of the subscription's resources or services are not synced
with the plan:
1. Go to Subscriptions, and click the unsynced subscription name.
2. Click Sync.
The Panel will retry syncing the subscription with associated plans, and will display
the conflicting properties if syncing fails.
Be sure to take the note of the conflict report: which properties are affected, and
what the Plan value and the Available value are.
Clicking OK at this page will initiate setting the subscription values according to the
available values, Cancel will leave everything unchanged.
Once you have identified the problem, you can resolve it. There are two possible ways:
1. Fine-tune the plan to conform to the system actual state.
2. Fine-tune the system to provide resources and services offered with the plan.
To change the plan properties to conform to the system:
1. Go to Service plans > <plan name>.
2. Adjust values of the problem properties so that they correspond to the
Available values (see above).
3. Click Update & Sync.
The subscriptions will be synced automatically.
To adjust the system and re-sync a subscription:
1. Adjust your system: install missing components, add hard disks -
whatever is indicated by the conflict report.
2. Go to Subscriptions, and click the unsynced subscription name.
3. Click Sync.
The Panel will retry syncing the subscription with associated plans.

Offering Services to Customers and Resellers 213
Setting Up Hosting Plans in Panel
To create a hosting service plan in Panel, run the Service Plans > Add New Plan wizard in
the Server Administration Panel.
During the plan creation process, you will be prompted to specify various plan
parameters. Learn more next in this section.
Once the plan has been created, you are ready to start serving your customers. In
other words, you can create customer accounts and subscriptions. Learn more in the
section Subscribing Customers to Plans in Panel (on page 223).
In this section:
(1) Specify Plan Properties ................................................................................ 214
(2) Specify PHP Configuration ........................................................................... 215
(3) Offer Additional Services .............................................................................. 221

214 Offering Services to Customers and Resellers
(1) Specify Plan Properties
When creating a plan, you are prompted to specify a number of service plan
parameters. These parameters are grouped with a number of tabs:
Properties of a hosting plan and subscription are grouped as follows:
Resources
These are hosting resources provided with a plan. Includes validity period, policy on
overusing resources, system resources like disk space and traffic, and service
resources like websites, subdomains, mailboxes, databases and so on. For
example, the Domains resources sets the number of domains that a customer can
register and manage in Panel.
Permissions
Includes provided services and privileges.
Note: Some permissions prevent settings of the corresponding services from
syncing (on page 211).
Hosting Parameters
Includes parameters of the provided hosting service.
PHP Settings
Includes the customizable PHP settings. The PHP settings have a great importance
as they affect the work of the major part of web applications. Learn more about how
to adjust PHP settings for service plans in the section 2) Specify PHP Configuration (on
page 215).
Mail
Includes parameters of the provided mail service.
DNS
Specifies if the DNS zones of the subscription's domains should be master or slave.
Note: In case the DNS zone management privilege is provided, this parameter is not
synced, and subscribers can set up this parameter on a per-domain basis.
Performance
Includes parameters that affect performance of all services provided with the plan.
Logs & Statistics
Includes settings of how statistics and logs of the plan's subscriptions should be
stored
Applications
Lets you select which applications should be available to subscribers.
Learn more about hosting plan properties in the Appendix A: Properties of Plans and
Subscriptions (on page 676).

Offering Services to Customers and Resellers 215
(2) Specify PHP Configuration
PHP is one of the most popular scripting languages for creating dynamic web pages.
The majority of today's websites and web applications are based on PHP scripts. Thus,
site administrators should clearly understand how they can control the execution of
PHP scripts.
There are two main factors that define how PHP scripts will be executed for a certain
website:
1. PHP handler.
When a visitor accesses a site based on PHP scripts, a web server interprets site
scripts to generate a page that will be shown to the visitor. The PHP handler calls
PHP libraries needed for this interpretation. You can choose from a number of PHP
handlers: ISAPI (Windows), Apache module (Linux), FastCGI, or CGI application.
The corresponding drop-down list is located on the Hosting Parameters tab of a
service plan page: Scripting > Run PHP as. The decision on what PHP handler to
choose depends on a number of factors such as security considerations, script
execution speed, and memory consumption. Learn about PHP handler features in
the section Select PHP Handler (on page 216).
2. PHP settings.
PHP behavior is defined by a number of configuration settings. These settings
specify various aspects of script execution, such as performance (for example, the
amount of memory a script can use), security (for example, access to the file
system and services), and so on. Administrators may adjust these settings for a
number of reasons:
To prevent a memory leak or server hang-up caused by poorly written scripts.
To protect data from malicious scripts.
To meet the requirements of a certain web app.
To test their own or other scripts.
Learn about the PHP settings hierarchy and about how to adjust the settings in the
section Customize PHP Configuration (on page 217).
In this section:
Select PHP Handler ...........................................................................................216
Customize PHP Configuration ...........................................................................217

216 Offering Services to Customers and Resellers
Select PHP Handler
Choose one of the following PHP handlers at Hosting Parameters > Scripting > Run PHP as
taking into consideration the resources consumption and security aspects of each
option:
Performance
Memory
Usage
Security
Apache
module (Linux
only)
High.
Runs as a part of the
Apache web server.
Low
This handler (also known as mod_php) is the least
secure option as all PHP scripts are executed on
behalf of the apache user. This means that all files
created by PHP scripts of any plan subscriber have
the same owner (apache) and the same permission
set. Thus, it is theoretically possible for a user to
affect the files of another user or some important
system files.
Note: You can avoid some security issues by
turning the PHP safe_mode option on. This
disables a number of PHP functions that have
potential security risks. Note that this may lead
to inoperability of some web apps. The
safe_mode option is considered to be obsolete
and has been removed since PHP 5.3.
ISAPI
extension
(Windows
only, not
supported
since PHP
5.3)
High.
Runs as a part of the
IIS web server.
Low
The ISAPI extension can provide site isolation if a
dedicated IIS application pool is switched on for
subscriptions. Site isolation means that the sites of
different customers run their scripts independently.
Thus, an error in one PHP script does not affect the
work of other scripts. In addition, PHP scripts run on
behalf of a system user associated with a hosting
account. Learn how to configure the IIS application
pool in the section Configuring IIS Application Pool
(Windows) (on page 56).
Note: The ISAPI extension handler is not
supported starting with PHP 5.3.
CGI
application
Low.
Creates a new
process for each
request and closes it
once the request is
processed.
Low
The CGI handler provides PHP script execution on
behalf of a system user associated with a hosting
account. On Linux, this behavior is possible only
when the suEXEC module of the Apache web
server is on (default option). In other cases, all PHP
scripts are executed on behalf of the apache user.
We recommend that you use the CGI application
handler only as a fallback.

Offering Services to Customers and Resellers 217
FastCGI
application
High (close to
Apache module and
ISAPI extension).
Keeps the
processes running to
handle further
incoming requests.
High
The FastCGI handler runs PHP scripts on behalf of
a system user associated with a hosting account.
Note: Switching PHP from Apache module to FastCGI application may impair the
functionality of existing PHP scripts.
Additionally, on Windows systems, you can specify a certain PHP version for a service
plan:
Version 4.x is outdated, you should use it only if you need to host old PHP
application versions.
Version 5.x is current and its use is recommended.
You can adjust the PHP configuration individually for each hosting plan or subscription.
For this purpose, Panel gives a number of PHP configuration settings on the PHP
Settings tab. To learn more about custom per-subscription PHP configuration, refer to
the section Customize PHP Configuration (on page 217).
Customize PHP Configuration
Custom PHP Settings in Panel
Generally, PHP settings are defined by the server-wide configuration file. For Linux it
is, typically, /etc/php.ini and for Windows -
%plesk_dir%\Additional\PleskPHP5\php.ini. This file defines the PHP
configuration for all websites hosted on your server. Since Panel 10.4, PHP settings
are visible in the Panel GUI and you can adjust them individually for each hosting plan
or subscription. Moreover, your customers (if allowed) can adjust your PHP settings
and preset them individually for each of their websites and subdomains. See the PHP
settings hierarchy on the diagram below.

218 Offering Services to Customers and Resellers
You can set the custom PHP configuration on the PHP Settings tab of a certain service
plan, add-on plan, or subscription. Custom PHP settings for a website or subdomain
can be set in the Control Panel, Websites & Domains > select a website or subdomain >
PHP Settings. PHP settings from a higher level act as a preset for a lower level, thus
each lower level overrides them. For example, you can consciously apply some PHP
limitations to a service plan and then offer your customers the add-on plan that
removes the limitations. PHP settings of the add-on plan will override the settings
defined in the main service plan.
If customers have the corresponding permissions, they can specify the PHP
configuration that is unique for each website (or subdomain) in their subscription.
Groups of PHP Settings
For convenience, all PHP settings in Panel are categorized into three groups:
Performance settings.
These settings define how scripts work with system resources. For example: Use
the memory_limit parameter to limit the amount of memory for a script and, as a
consequence, to prevent memory leaks; or prevent scripts from tying up the server
by limiting the maximum time scripts are allowed to run in max_execution_time.
Common settings.
This group contains other commonly used PHP settings. Generally, these are:
Security settings (say, the PHP safe mode toggle or the permission to register
global variables), error reporting settings (e.g., the directive to log errors), and so
on.

Offering Services to Customers and Resellers 219
Additional directives.
If you cannot find particular parameters among performance or common settings,
add them in the PHP Settings > Additional configuration directives field. All directives
from that field will be included in the final PHP configuration. For example, if you
want PHP to log errors to your own file, add the line:
error_log=/tmp/my_file.log. The entire list of PHP directives is available at
http://php.net/manual/en/ini.list.php. As additional directives, you can add directives
that have the PHP_INI_USER and PHP_INI_ALL modes.
Note that additional directives are available only to the Panel administrator. Your
customers do not have a corresponding field in Control Panel.
Important: If you use Panel for Windows or Panel for Linux where PHP does not run
as an Apache module, your customers can override some PHP settings regardless of
any permissions in force. They can use the ini_set() function in their scripts to
change the values of the following parameters: memory_limit,
max_execution_time, and those of your additional directives that PHP allows to set
anywhere (PHP_INI_ALL directives; learn more at http://php.net/manual/en/ini.list.php).
The Default Values of PHP Parameters
You can set the value of each parameter in PHP Settings either by selecting a value from
a preset, typing a custom value, or leaving the Default value. In the latter case, Panel
takes the parameter value from the server-wide PHP configuration. The only
exceptions are add-on plans: the value set to Default on the add-on's PHP Settings tab
will keep the parameter's value from the main service plan.
It is possible to use three placeholders in parameter values:
{DOCROOT} for the document root directory of a domain that gets custom PHP
configuration.
{WEBSPACEROOT} for the root directory of a subscription (webspace).
{TMP} for the directory which stores temporary files.
Allowing Customers to Change PHP Settings
You can allow your customers to override subscription PHP settings with their own per-
website and per-subdomain PHP configuration. For this purpose, you should use the
following permissions on the Permissions tab of a certain service plan or subscription:
Hosting performance settings management.
Along with management of some other settings, this permission grants customers
access to PHP settings from the performance settings group.
Common PHP settings management.
If granted, allows customers to adjust PHP settings from the common settings
group.
Note that you can toggle these permissions for a plan (subscription) only if it has the
granted Hosting settings management permission.

220 Offering Services to Customers and Resellers
Even if your customers do not have permissions to adjust PHP settings, you (as the
administrator) can always perform such per-website (subdomain) PHP configuration.
To do this, open a hosting account from the Server Administration Panel and apply
changes on the PHP Settings tab of the particular website (subdomain) you wish to
change. The Additional configuration directives field will also be available to you.
Location of Website-Level PHP Settings in Panel for Windows
After you apply all the necessary modifications, you can view the modified php.ini for
a certain website. The paths to the ini files are kept in the Windows registry, under
HKEY_LOCAL_MACHINE\SOFTWARE\PHP\Per Directory Values. For example:
HKEY_LOCAL_MACHINE\SOFTWARE\PHP\Per Directory
Values\C\Inetpub\vhosts\<DOMAIN NAME>\httpdocs
where <DOMAIN NAME> stands for a certain domain name.
Learn more about PHP settings in Windows registry at
http://php.net/manual/en/configuration.changes.php.

Offering Services to Customers and Resellers 221
(3) Offer Additional Services
In addition to the hosting services and features provided by your plan, you can expand
the offering by using the following means:
Install third-party applications packaged as Panel extensions and include the
services they provide into your hosting plans.
When such an extension is installed, the service provided by it is registered in
Panel and is made available for inclusion into hosting plans by the server
administrator and resellers: The option corresponding to the new service is listed in
hosting plan properties, on the Additional Services tab.
Add custom options to plans.
If you, for example, run an online support service at http://premium-
support.example.com, and want to include the support option into a service
plan, you should set up a custom plan option:
1. Go to Service Plans > Additional Services > Add Service.
2. Specify service name (Premium support), service description, and select the
option to place a button to Control Panel with the link to the online service
(http://premium-support.example.com).
After this is done, a new tab called Additional Services appears in hosting plan
settings. It shows your Premium support option which you or your resellers can select
for provisioning to customers.
To add a service provided by an application packaged as an extension:
Install the extension according to the instructions provided in the Installation, Upgrade,
and Migration Guide, chapter Installing Panel Extensions, or use the instructions provided by
the extension packager.
To add a service as a custom plan option:
1. Go to Service Plans > Additional Services tab.
2. Click Add Service.
3. Specify the following:
Service name.
Service description.
Use custom button for the service. Select this checkbox to place a hyperlink to your
online service or a web application to subscriber's Control Panel.
URL attached to the button. Specify the Internet address where the user should be
directed after clicking the button. For example: http://premium-
support.example.com.
Background image for the button. If you do not select an image, the Panel will use
the default image .
Open URL in the Panel. Leave this checkbox cleared if you want the external web
resource to open in a new browser window or tab.

222 Offering Services to Customers and Resellers
If you want the Panel to send the customer and subscription information with the
HTTP request, specify what information should be included:
Subscription ID.
Primary domain name associated with a subscription.
FTP account username and password.
Customer's account ID, name, e-mail, and company name.
4. Click OK.
If you do not want to let your resellers use an additional service and
provision it to their customers:
1. Go to Service Plans > Additional Services tab.
2. Select a checkbox corresponding to the service and click Make
Unavailable.
To let resellers use an additional service and provision it to their
customers:
1. Go to Service Plans > Additional Services tab.
2. Select a checkbox corresponding to the service and click Make Available.
To remove a custom plan option from service plan properties:
1. Go to Service Plans > Additional Services tab.
2. Select a checkbox corresponding to the service and click Remove Service.
To remove an additional service provided by an extension:
Remove the extension from the Panel.
Setting Up Add-on Plans in Panel
Add-on plans extend the amount of resources and services provided with a
subscription (for example, additional gigabytes of disk space or Perl scripting language
support). A subscription can be associated with several add-ons, but each add-on can
be added to the subscription only once.
To create an add-on plan, start the wizard Service Plans > Add New Add-on and specify
the plan properties (on page 676).

Offering Services to Customers and Resellers 223
Subscribing Customers to Plans in Panel
If you do not use billing automation, then to start serving a customer in Panel, you
should create a customer account and subscribe the customer to a service plan. Any
user can be subscribed to several service plans simultaneously, meaning that they will
have several service subscriptions, some of which may be custom, and some of which
may be associated with different add-on and service plans.
Subscribing a new customer generally means creating the customer account together
with their first subscription. However, starting from Parallels Plesk Panel 10.2, you can
also create customer accounts without subscriptions. This can be useful if you do not
need to set up a website for a customer at the moment, and want to transfer a
subscription from another customer account, or set up a subscription later. Note that
customers without subscriptions cannot log in to the Control Panel.
To create a new customer account without a subscription:
1. Go to Customers, and click Add New Customer.
2. Specify the customer's contact and billing information, Control Panel
account user name and password.
3. Clear the Create subscription for the customer checkbox.
4. Click OK.
To subscribe a new customer to a service plan and, optionally, add-ons:
1. Go to Customers, and click Add New Customer.
2. Specify the customer contact/billing information, user name and
password, attributes of the domain linked with the subscription.
3. Select a service plan with which the subscription should be associated.
4. Select add-on plans if you wish to add any.
5. Leave the Proceed to customizing the subscription... checkbox cleared.
6. Click OK.
To subscribe a new customer to a service plan and add-ons on specific
terms (customize subscription associated with plans):
1. Go to Customers, and click Add New Customer.
2. Specify the customer contact/billing information, user name and
password, attributes of the domain linked with the subscription.
3. Select a service plan and add-ons.
4. Select the Proceed to customizing the subscription... checkbox.
5. Click OK.

224 Offering Services to Customers and Resellers
The customer account and the subscription will be created, and the Panel will offer
to customize such subscription properties (on page 676) as resources and
permissions. Customizing hosting, mail, DNS service parameters is not available in
the Server Administration Panel.
6. Customize the subscription properties.
7. Click Update & Lock.
The customized subscription will get locked for syncing, it will not be synced with
the service plan or add-ons in case they change. For details, refer to the section
Relationship Between Plans and Subscriptions (on page 211).
To subscribe a new customer to your services on specific terms (create
custom subscription):
1. Go to Customers, and click Add New Customer.
2. Specify the customer contact/billing information, user name and
password, attributes of the domain linked with the subscription.
3. Select None next to the Service plan.
The subscription properties will be set according to the Panel default service plan.
4. Leave the Proceed to customizing the subscription... checkbox selected.
5. Click OK.
The customer account and their custom subscription will be created. For details on
custom subscriptions, refer to the section Relationship Between Plans and Subscriptions
(on page 211).
The Panel will offer to customize such subscription properties (on page 676) as
resources and permissions. Customizing hosting, mail, DNS service parameters is
not available in the Server Administration Panel.
6. Customize the subscription properties.
7. Click OK.
To add a subscription to host your own websites and mail:
1. Go to Subscriptions, and click Add New Subscription.
2. Specify attributes of the domain provisioned with the subscription,
service plan and add-ons.
3. Optionally, select the Proceed to customizing the subscription... checkbox.
4. Click OK.

Offering Services to Customers and Resellers 225
Managing Customers and Subscriptions in Panel
Managing Customer Accounts
Once you create a customer account, you can perform the following operations with it:
Change contact information.
Change password and username a customer uses to access Control Panel.
Note: The Panel does not notify customers upon the login information change
automatically. What is more important is that a customer must provide their
username and e-mail address to retrieve their password. So be sure to update your
customers on login information changes, especially if you change their username.
Otherwise, they will not be able to use the Panel.
Suspend accounts.
Access to the Panel is blocked for suspended customers and Control Panel users
that they created. The customer's subscriptions are suspended, too, meaning that
their websites, FTP and mail services will no longer be accessible to the internet
users.
Activate accounts.
Once an account is activated, all its subscriptions are activated, too, and all the
services start working properly.
Remove accounts.
Once a customer account is removed, all customer's subscriptions and websites
are removed as well.
If you installed the Customer and Business Manager component and configured it to
work with your Panel, then the following additional links are available in Panel:
Business Manager.
Billing Details.
Invoices.
Payment History.
Generate Outstanding Invoices (in the More Business Operations menu).
Create Invoice (in the More Business Operations menu).
Credits (in the More Business Operations menu).
Billing Accounts (in the More Business Operations menu).
Use these links for managing customer accounts in Business Manager. Learn how to
manage customer accounts in Business Manager in the section Administering
Customers in Business Manager.
To change a customer's contact information:
1. Go to Customers, and click the <Customer Name> in the list.
2. Click Edit Contact Info.
3. Update the information, and click OK.

226 Offering Services to Customers and Resellers
To change password and username a customer uses to access Control
Panel:
1. Go to Customers, and click the <Customer Name> in the list.
2. Click Change Login Info.
3. Update password and username, and click OK.
To suspend a customer account:
1. Go to Customers, and click the <Customer Name> in the list.
2. Click Suspend.
To suspend several accounts at once:
1. Go to Customers.
2. (Optional) Filter out active accounts:
a. Click the button next to the search field above the list.
This will open the list filter.
b. Under the Status filter, select Active.
3. Select target accounts in the list.
4. Click More Actions > Suspend.
To activate a customer account:
1. Go to Customers, and click the <Customer Name> in the list.
2. Click Activate.
To activate several accounts at once:
1. Go to Customers.
2. (Optional) Filter out suspended accounts:
a. Click the button next to the search field above the list.
This will open the list filter.
b. Under the Status filter, select Suspended.
3. Select target accounts in the list.
4. Click More Actions > Activate.

Offering Services to Customers and Resellers 227
To remove customer accounts:
1. Go to Customers, and select the accounts you want to remove.
2. Click Remove.
3. Click Yes at the confirmation box.
Managing Subscriptions
Once a customer is subscribed to a service plan, you can perform the following
operations with the subscription:
Change hosting settings of a subscription.
That is, the IP address on which the subscription's websites are hosted, and
credentials of system user account linked with the subscription (used to manage
files and folders of websites within the subscription, and to access the server via
SSH or Remote Desktop).
Transfer one or several subscriptions to another user.
This means that you change owner of subscriptions, or, in other words, reassign
subscriptions to another user: another customer, reseller, or yourself. In this case,
the subscriptions are automatically unbound from their plans and become custom.
Note: Since Panel 10.4, customers can restrict auxiliary users to accessing only a
specified subscription within their hosting account. For this purpose, user roles have
the corresponding permission. When you transfer the subscription that has such an
attached user role, the role with all its users is also transferred to the new
subscriber.
Suspend subscriptions.
Websites, FTP and mail services of suspended subscriptions are no longer
accessible to the Internet users. Suspending a subscription manually may be useful
in cases a website hosted within the subscription gets attacked.
Activate subscriptions that were suspended manually.
Once a subscription is activated, all the services provided with it start working
properly.
Renew an expired subscription.
The Panel does not renew subscriptions automatically, so it suspends a
subscription when the subscription expiration date comes.
Remove subscriptions.
If you installed the Customer and Business Manager component and configured it to
work with your Panel, then the following additional links are available in the Panel:
Business Manager.
Billing Details.
Upgrade.
Downgrade.
Add-ons

228 Offering Services to Customers and Resellers
Use these links for managing subscriptions in Business Manager. Learn how to
manage subscriptions in Business Manager in the section Managing Subscriptions in
Business Manager.
In order to perform operations on a subscription, you should first find it among other
subscriptions. Naturally the information you have about a subscription in question is not
full, say, it may be only the domain name hosted on your server. Even in this situation,
it is easy to find the required subscription using the Domains page in Server
Administration Panel. The page provides facilities to find a domain, a subdomain, a
domain alias, a customer account, or a company by name. On this page, you can find
relations between domain names and subscriptions and also get the following valuable
information:
The hosting type associated with a domain name.
The indication if a domain name is an alias.
Moreover, you can instantly view the content of each website from the list.
To change a subscription's hosting settings:
1. Go to Subscriptions, and click the <Subscription> in the list.
2. Click Change Hosting Settings.
3. Update the information, and click OK.
To transfer a subscription to another user:
1. Go to Subscriptions, and click the <Subscription> in the list.
2. Click Change Subscriber.
3. Select a new subscriber and click Next >>.
4. Review the information about the changes to be made to the
subscription settings and click OK.
To transfer several subscriptions to another user:
1. Go to Subscriptions.
2. Select the subscriptions you want to reassign.
3. Click Change Subscriber.
4. Select a new subscriber and click Next >>.
5. Review the information about the changes to be made to the
subscription settings and click OK.
To suspend a subscription:
1. Go to Subscriptions, and click the <Subscription Name> in the list.
2. Click Suspend.

Offering Services to Customers and Resellers 229
To suspend several subscriptions at once:
1. Go to Subscriptions.
2. (Optional) Filter out active subscriptions:
a. Click the button next to the search field above the list.
This will open the list filter.
b. Under the Status filter, select Active.
3. Select target subscriptions in the list.
4. Click Suspend.
To activate a subscription:
1. Go to Subscriptions, and click the <Subscription Name> in the list.
2. Click Activate.
Note: Activating a subscription in this way is good only for the subscriptions that were
suspended manually. If you activate in such a way an expired subscription, it will be
automatically suspended on the next day. In such cases, renew subscriptions as
described below.
To activate several subscriptions at once:
1. Go to Subscriptions.
2. (Optional) Filter out suspended subscriptions:
a. Click the button next to the search field above the list.
This will open the list filter.
b. Under the Status filter, select Suspended.
3. Select target subscriptions in the list.
4. Click Activate.
Note: Activating subscriptions in this way is good only for the subscriptions that were
suspended manually. If you activate in such a way expired subscriptions, they will be
automatically suspended on the next day. In such cases, renew subscriptions as
described below.
To renew an expired subscription:
1. Go to Subscriptions, and click the <Subscription Name> in the list.
2. Click Activate.
3. Click Customize.

230 Offering Services to Customers and Resellers
4. On the Resources tab, set up a new expiration date, or select Unlimited.
5. Click Update & Lock.
Note: After this step, the system will not apply further changes of the plan settings
to this subscription. If you try to sync this subscription with the plan, the subscription
will expire again unless you set the Unlimited validity period for this plan.
To remove subscriptions:
1. Go to Subscriptions, and select the ones you want to remove.
2. Click Remove.
3. Click Yes at the confirmation box.

Offering Services to Customers and Resellers 231
Setting Up Hosting Plans in Business Manager
If you have installed the Business Manager component and configured it to work with
your Panel, then it is mandatory to create and manage hosting plans through Business
Manager; otherwise, your customers will not be billed.
Note that before you can create your first service plan in Business Manager, you must
perform a number of preliminary operations:
1. Connect hosting panels.
You can sell hosting accounts on multiple servers with Parallels Plesk Panel
installed. Before you create hosting plans, connect the panels installed on the
servers that you will use to provide hosting services, and organize the panels into
groups. To learn how to do this, refer to the section Connecting Hosting Panels (on
page 151).
2. Define how to process new hosting subscriptions.
Just before creating the subscription, Business Manager checks that the subscriber
meets certain requirements (for example, does not have due invoices) and creates
the subscription only if all requirements are met. The list of these requirements is
called the provisioning policy. Before you start selling hosting services, check that
this policy meets your needs on the Business Setup > All Settings > Provisioning Policy
page.
3. Create online stores where you will offer hosting plans. Find instructions on
configuring online stores in the section Managing Online Stores (on page 192).
To start plan creation, run the Business Setup > Plans > Add Service Plan > Hosting Plan
wizard in the Server Administration Panel or directly in Business Manager.
You must complete a number of steps in order to create a hosting service plan:
Specify general plan information, for example, a plan name or in which online
stores the plan is shown.
Specify plan properties (on page 233), such as disk space, traffic, and so on.
Set prices for the plan (on page 233).
Offer additional services (on page 236). In addition to the plan you create, you can
offer add-on plans that provide additional services and resources (for example,
extra disk space).
Offer upgrade and downgrade options (on page 237). You can offer your customers
the option to switch from their current plan to another one that provides more
(upgrade) or fewer (downgrade) services and resources.
Later in this section we will provide more details about these operations.
All further workflow is automated. When a new customer subscribes to a plan in your
online store, Business Manager creates an invoice. After the customer pays the
invoice, Business Manager automatically creates a Panel account and subscription for
the customer.

232 Offering Services to Customers and Resellers
Learn how to manage customer accounts and subscriptions in the sections
Administering Customers (on page 403) and Managing Subscriptions (on page 417).
Offering Pay-as-You-Go Hosting in Business Manager
To make your hosting offerings more flexible and convenient for customers, you can
allow subscribers to consume resources beyond plan limits. For example, if a plan
includes 1 GB of disk space, subscribers of this plan can use 2 GB and more and then
pay for extra-consumed resources. This way of selling web hosting resources is called
pay-as-you-go (or PAYG) web hosting. If a plan allows PAYG hosting, it does not
strictly limit the resources, so we call such plans burstable. The prices for extra
resources are called burstable plan prices; they are configured in plan settings. Learn
more about the PAYG web hosting configuration in Setting Up Custom Prices for a Plan.
Every day, Business Manager calculates usage charges - amounts of money that
subscribers of burstable plans should pay for additional resources. To learn about the
calculation algorithm, see Calculating Usage Charges (on page 235). Customers can see
their current usage charges on the Home page of the Control Panel. At the first day of
each month, Business Manager issues invoices for usage charges of the previous
month and resets the charge value to zero.
If you wish your customers to pay only for consumed resources, set all plan resources
to minimal values, set the plan subscription price to 0, allow the PAYG web hosting,
and define burstable plan prices.
Remember that subscribers can try to consume more resources than your Panels can
provide if the PAYG is allowed. To avoid such situations, we recommend that you
monitor the resource usage of your customers and advise them to upgrade their
subscriptions if they regularly go over the plan limits.
In this section:
Plan Properties .................................................................................................. 233
Pricing and Price Options .................................................................................. 233
Offering Additional Services .............................................................................. 236
Upgrading and Downgrading Plans ................................................................... 237

Offering Services to Customers and Resellers 233
Plan Properties
After you specify a plan's general properties, such as name and type, define services
and resources that will be provided by the plan on the Properties tab. To learn more
about a certain plan setting, refer to Appendix A: Properties of Plans and Subscriptions (on
page 676). Compared to plans in Panel, plans in Business Manager have a shorter list
of hosting settings. For example, plans in Business Manager do not allow you to set
custom per-plan PHP configuration. You will be able to define all missed settings later
in the Server Administration Panel, once the plan is propagated to Panel.
Pricing and Price Options
A plan price in Business Manager is a combination of the following values:
Subscription price. This is a price you charge for using services during a billing
cycle - a period between two billings. You are free to set multiple billing cycles with
different prices for a single plan. For example, set the price to $10 for 6-month
subscription and $15 for 1-year subscription.
Besides, you are able to define one-time charge - setup fee - for your plans. If you
customers upgrade or downgrade their subscriptions to other plans, you can also
set upgrade and downgrade fees.
Tax. If your country legal standards imply levying taxes on customers, you can
include these taxes in the plan price. Learn how to set up taxes for your services in
Business Manager from the section Configuring Taxation (on page 201).
After you create certain taxation policies and apply them to the plans, do not forget
to configure online stores where you sell these plans to display prices properly:
including taxes (gross prices) or excluding them (net prices). You can do this on the
Business Setup > Online Stores > <store name> > Change Settings > Payment Options tab.
Burstable plan prices (for hosting plans). If you allow subscribers to use Panel
resources beyond plan limits (or allow pay-as-you-go web hosting), the subscribers
will pay these prices for each unit of a resource that they consumed over the limits
during a month. To learn how Business Manager defines calculates the monthly
costs of resources overage (usage charges), see the section Calculating Usage
Charges (on page 235). To allow resources overage, choose the appropriate option
for the Web Limits > Pay-as-you-go web hosting on the Properties tab of the plan settings
page.
Note: If you do not define burstable plan price for a resource that can be used over
the plan limit, extra amounts of this resource will be available to subscribers for
free.
Set all these prices on the Prices & Taxation tab of the plan settings page.
You can reduce plan prices for promotional purposes by using discounts, coupons, and
customer groups. Find more information on using these mechanisms in the section
Coupons and Discounts (on page 449) and the section Limiting Discounts and Exempting
Subscriptions from Suspension (on page 440).

234 Offering Services to Customers and Resellers
Some plans require more flexible pricing. For example, you might want to sell the same
hosting services on fast and standard servers and you wish to charge a higher price for
accounts on fast servers. Business Manager allows setting custom pricing for different
variations of the same plan through price options. Learn how to add custom price
options in the section Setting Up Custom Prices for a Plan (on page 234).
The prices that you set on the plan settings page apply to all new subscriptions to this
plan. However, you can also set custom subscription and overuse prices and apply a
discount or a coupon to each subscription separately. For more information about
custom subscription prices, refer to the section Editing Subscriptions (on page 422).
If you use accounting facilities included in Business Manager, you can define what
information to add to the ledger after each invoice generation and payment. Learn how
to define this format in the section Creating General Ledger Entries for a Plan.
In this section:
Setting Up Custom Prices for a Plan ................................................................. 234
Calculating Usage Charges ............................................................................... 235
Creating General Ledger Entries for a Plan ....................................................... 235
Setting Up Custom Prices for a Plan
Use price options if you want to vary a plan price depending on outer factors. For
example, you have US and Europe servers that are associated with your Gold plan, and
you want the plan subscribers to pay more for European hosting than for US hosting.
To set up custom prices:
1. Create a price group, for example, Location in Business Setup > All Settings
> Advanced Pricing, tab Price Groups.
2. Create price options within the price group, for example, US and
Europe on the tab Price Options. Customers will see these names in
online stores during the subscription process.
3. Go to the settings page of a plan you want to edit, open the Price Options
tab, and select the price group and the price options that will be
available for the plan. For example, for the Gold Hosting plan you can
choose US and Europe.

Offering Services to Customers and Resellers 235
Calculating Usage Charges
If the pay-as-you-go web hosting is allowed for a plan, Business Manager calculates
usage charges - total costs of hosting resources overage - for the plan's subscribers
basing on resource usage statistics that Business Manager collects from the connected
Panels on a daily basis. No matter what billing mode and billing cycles you use, this
happen on the first day of each month: The system finds the average daily overage of
each resource except traffic and multiplies it by the month length and the monthly
usage price of this resource.
Traffic
The traffic usage charge is calculated in the following way: Business Manager counts
the total traffic overage for a month and multiplies it by the monthly traffic usage price.
Say, if subscribers download 10 GB of files during a month while the plan limit is 5 GB,
then the traffic overage is 5 GB. Assuming that the traffic usage price is $1 for a 1 GB,
such subscribers will pay (10 GB - 5 GB) * $1 = $5 traffic usage fee.
Other Resources
For calculation usage charges for other resources, Business Manager uses the
average daily usage values. For example, if a customer uses 500 MB of disk space
over the subscription quota for 15 days and then uses extra 700 MB for other 15 days,
the average overage will be (500 * 15 + 700 * 15)/30 = 600 MB. If the disk space usage
price is $1 for 1 GB, then the customer will pay $0.6 for disk space overage this month.
Calculating Usage with Add-ons
If a customer purchases additional resources in the middle of a month, then the system
subtracts the resource amount provided by the add-on from the daily resource usage of
each day starting from the add-on purchasing day.
For example, if a customer uses 500 MB of disk space over the plan limit for a whole
month and purchases the add-on that provides an additional 1 GB of disk space on the
7th day of the month, then the usage charge will include the payment for only 7 days of
500 MB of disk space overage.
Creating General Ledger Entries for a Plan
If you use Business Manager for accounting of your business, configure your plans to
write information on performed business operations to the general ledger.
For example, if you want to track the price of domain registration that you pay to the
registrar, define the ledger entries for this plan as described below.
To create ledger entries:
1. Go to Business Setup > Plans, and select a plan.
2. Click Ledger Entries.

236 Offering Services to Customers and Resellers
3. Click the button Add Ledger Entry Group.
4. Set the following:
Ledger Group Name. Enter the name of the ledger group you are creating for this
plan. For example, if this group covers the cost of this plan, you may want to
name it Domain Registration Cost.
Filter Currencies. The ledger entries are created when the plan is ordered through
your online store. If you have multiple currencies set up, such as USD and GBP,
move the currencies from the Selectable list to the Selected list by double-clicking
on each one or using the arrow buttons.
Filter Cycles. Similarly to Filter Currencies, you can select cycles for which you will
create ledger entries. Move the cycles from the Selectable list to the Selected list
by double-clicking on each one or using the arrow buttons.
Currency of Ledger Entries. The currency you select will most likely be your native
currency or the currency you use to set up your plans. You can still create
ledger entries for any currency, but you will see the entries such as Domain
Registration Cost in the currency you select from the menu.
Ledger Entries:
a. Create two ledger entries for the GL Account (General Ledger)
account by clicking the + Add Ledger Entry button.
b. Select a ledger account to use such as 10000 - Cash 1 from the
GL Account menu.
c. Enter a description.
d. Enter the cost of the plan in the Credits text box.
e. Click the + Add Ledger Entry button again.
f. Select a ledger account to use such as 50000 - Cost of Goods
from the GL Account menu.
g. Enter a description.
h. Enter the cost of the plan in the Debits text box.
5. Click Save.
Offering Additional Services
In Parallels Customer and Business Manager you can offer additional resources and
services not included in service plans as add-on plans (or add-ons). Add-ons are listed
together with plans on the Business Setup > Plans page. If a plan has add-ons, online
stores show them on a separate store page, so customers are welcome to include add-
ons into their order. The controls to attach add-ons to plans are available on the Add-
ons tab of the plan settings page.
Typically, an add-on provides a single resource: disk space, traffic, or other resource
defined for the panel group you select for the add-on. You are also free to offer multiple
resources and services as a single add-on.

Offering Services to Customers and Resellers 237
To let your customers choose an add-on from a list of similar add-ons, say, different
amounts of additional disk space, add-ons are organized into groups. Moreover, it is
mandatory for an add-on to have a related group. When buyers subscribes to a plan,
they see the names of add-on groups you attached to this plan and lists of groups
items - add-ons - you selected for the plan.
For example, this can look like the following:
Would you like additional disk space? (add-on group)
1 Additional Gigabyte (add-on)
2 Additional Gigabytes (add-on)
5 Additional Gigabytes (add-on)
To see a list of plans with which you offer an add-on, go to the Plans tab of the add-on
settings page.
Important: A service plan and attached add-on must have same billing cycles and
currencies. Otherwise, customers will not be able to purchase this add-on.
In addition to offering hosting add-ons, you can sell SSL certificates using add-ons. For
instructions on how to set up the SSL certificates selling through an add-on, see the
section Offering Hosting Plans with SSL Certificates (on page 252).
Upgrading and Downgrading Plans
Your customers may want to change plans to which they are subscribed, for example,
if they need more resources that their current plans provide, or otherwise, if they do not
want to pay extra money for resources that they do not use. For these cases, define
available upgrades and downgrades for each plan.
You can use plans upgrades and downgrades to create a hierarchy of plans. The table
below shows an example of plans set with available upgrades and downgrades:
Plan
Description
Available upgrades
Available downgrades
Bronze Hosting
An affordable hosting for
individuals.
Silver Hosting
Gold Hosting
No
Silver Hosting
Hosting for small business.
Gold Hosting
Bronze Hosting
Gold Hosting
An ultimate hosting for
business needs.
No
Bronze Hosting
Silver Hosting

238 Offering Services to Customers and Resellers
If you offer plan upgrading and downgrading, define how to process upgrade and
downgrade requests for all plans, for example, when to perform requested upgrades:
immediately after requests or and the end of current billing cycle. The section
Configuring Upgrade and Downgrade Requests Processing provides a list of system-wide
properties related to upgrades and downgrades and description of these properties.
Besides, Business Manager provides an option to charge customers for upgrading or
downgrading their subscriptions. Define upgrade and downgrade fees for each plan on
the Prices tab of the plan settings page.
Upgrade and Downgrade Requests Processing
The Business Manager allows you to define what actions the system takes when
upgrading or downgrading plans. This includes the following:
Who can initiate upgrades and downgrades.
How to perform upgrades and downgrades.
How to bill upgrades and downgrades.
The controls to configure upgrade and downgrade requests processing are located at
the Business Setup > All Settings > Upgrade/Downgrade Requests.
Customer-Initiated Upgrades and Downgrades
If you allow your customers to initiate upgrades and downgrades, define when to
change their plans: immediately after request or at the end of current billing cycle.
If you decide to perform upgrades and downgrades immediately, define what to do with
unused money on customer's billing account:
Return the unused money to customers as credits. Choose this option, for example,
for hosting plans.
Do not return the money, Do it, for example, for domain registration plans, when the
registrar does not return the money if you stop using a domain name.
Troubleshooting Delayed Upgrades and Downgrades
If you configure your Business Manager to perform subscription upgrades and
downgrades at the end of billing cycles (or perform delayed upgrades and
downgrades), then upgrade and downgrade requests receives advanced handling. To
help you troubleshoot potential issues with delayed upgrades and downgrades, below
we will describe handling of such requests in details.
For example, a customer has a Bronze hosting subscription and orders an upgrade to
the Silver hosting plan. In this case, Business Manager will do the following:
1. Immediately after triggering the upgrade request, the system creates a new
subscription to Silver hosting with the Pending status. The Bronze hosting
subscription remains Active.
2. In a few days before the end of the current billing cycle, Business Manager issues
an invoice for the Silver hosting subscription renewal.

Offering Services to Customers and Resellers 239
3. At the first day of the next billing cycle, the system upgrades the subscription on
Panel and removes the Bronze hosting subscription. If the upgrade was successful,
Business Manager changes the Silver hosting subscription's status to
Active.Otherwise, the Silver hosting subscription receives the Error status.
Before the system issues an invoice for the upgraded subscription, either you or the
subscriber can cancel the upgrade by clicking Cancel subscription upgrade or downgrade
on the Bronze hosting subscription's page. If you do this, Business Manager cancels
the Silver hosting subscription and issues the next invoice for the Bronze hosting as
usual.
After issuing the invoice for the upgraded subscription, neither you nor the subscriber
can cancel the upgrade request.
Serving Non-Technical Customers
Some of your customers may lack technical background in system administration, so it
is natural for them to feel uncomfortable when they see the full set of tools that Control
Panel offers. Even worse, they may corrupt configuration files and complicate
troubleshooting if they attempt to use the tools. To avoid these situations and present
your customers with a simple and lightweight Control Panel, we recommend that you
subscribe them to the Default Simple hosting plan available in Service Plans > the
Hosting Plans tab.
This plan allows customers to self service only simple routine operations leaving more
complex tasks to your support service. Though it already contains only the most
frequently used and popular tools, you are free to fine-grain the plan settings.
If you do not intend to create special plans for such audience, it is possible to limit the
number of tools and settings on the per-subscription basis using the instructions we
provide in this section. The instructions below explain how to achieve the successful
user interface simplification: Practically, you should hide resources and tools your
customers are not going to use.
Hiding Redundant Resources
The idea of this modification is straightforward: In hosting plan or subscription settings,
the Resources tab, set all unused limits to 0. According to Visibility of Hosting Features in
the Control Panel (on page 678), this will hide such resources in Control Panel.
For example, if you set the mailboxes limit to 0, the Mail tab will not be shown in Control
Panel. Read more about the resources in the Resources section.
Hiding Redundant Tools
The set of tools available to customers in Control Panel is defined by the subscription
or plan settings, the Permissions tab. For example, if you clear the DNS zone management
option, the tools to manage DNS will not be shown in Control Panel. Read more about
the permissions in the Permissions section.

240 Offering Services to Customers and Resellers
Resources and Tools of Default Simple
Initially, the Default Simple hosting plan includes the following tools:
Web Hosting Access
Web Presence Builder
File Manager
Website Statistics
Secure Your Site with SSL
Applications
Databases

Offering Services to Customers and Resellers 241
Reseller Plans
Resellers in Panel
If your business model employs resellers, plans and subscriptions work in almost the
same way as for hosting service customers (on page 211). The differences are as
follows:
In this case, we use the terms reseller plans and reseller subscriptions.
Reseller add-on plans are not implemented.
A reseller subscription is not linked to a domain; a reseller subscription provides a
set of resources and services that the subscribed resellers redistribute by means of
service subscriptions belonging to their customers or to themselves.
Note that the Panel business model has some limitations. It is not possible to:
Convert customer accounts into reseller accounts.
Move customer accounts from one reseller to another. You can perform this
operation indirectly by moving the customer subscription from one account to
another. For more details on how to change a subscription owner, refer to the
section Managing Customers and Subscriptions in Panel (on page 225).
Resellers in Business Manager
In Business Manager, resellers combine features of customers and administrators. On
one hand, they subscribe to plans in online stores, pay invoices for their subscriptions,
and do other things that usual customers do. On the other hand, they offer the
resources that they rent from you to other people using the administrator's workflow:
resellers configure the plans that they will offer to their customers, configure online
stores to sell these plans, configure payment gateways to accept online payments, etc.
The diagram below shows the resellers' place in a hosting business that is run with
Business Manager:

242 Offering Services to Customers and Resellers
This section will guide you through the process of creating a reseller plan and starting
to serve resellers. The section contains instructions on how to perform these
operations in both Business Manager (on page 243) and in Panel (on page 242) (if you
do not use the Business Manager automation).
In this section:
Setting Up Reseller Plans in Panel .................................................................... 242
Subscribing Resellers to Plans in Panel ............................................................ 242
Setting Up Reseller Plans in Business Manager ................................................ 243
Setting Up Reseller Plans in Panel
Serving resellers is quite similar to serving hosting customers.
If you use Panel without any automation solution, then to start serving resellers, you
should:
1. Create a reseller plan by running the Service Plans > Reseller Plans > Add New Plan
wizard in the Server Administration Panel.
2. Define plan properties. Learn more about reseller plan properties in Appendix B:
Properties of Reseller Plans and Subscriptions (on page 691).
3. When a reseller is ready to subscribe to the plan, create the reseller account and
subscription. Learn more in the section Subscribing Resellers to Plans in Panel (on
page 242).
Subscribing Resellers to Plans in Panel
If you do not use billing automation, then to start serving a reseller in Panel, you should
create a reseller account and subscribe them to a reseller plan.
To subscribe a new reseller to a reseller plan:
1. Go to Resellers, and click Add New Reseller.
2. Specify the reseller contact/billing information, user name and
password.
3. Select a reseller plan with which the subscription should be associated.
4. Leave the Proceed to customizing the subscription... checkbox cleared.
5. Click OK.

Offering Services to Customers and Resellers 243
Setting Up Reseller Plans in Business Manager
The process of setting up a reseller plan in Business Manager is just the same as the
one for a hosting plan. Thus, to get detailed instructions on how to create a reseller
plan, you can use the section Setting Up Hosting Plans in Business Manager (on page 231).
There are just a few differences, which are described below.
Note: Before you can create your first reseller plan in Business Manager, you should
create online stores where you will offer reseller plans (reseller stores). Find
instructions on configuring online stores in the section Managing Online Stores (on page
192).
To start plan creation, run the Business Setup > Plans > Reseller Plans > Add Reseller Plan
wizard in the Server Administration Panel or directly in Business Manager.
You must complete a number of steps in order to create a hosting service plan:
1. Specify plan properties, such as disk space, traffic, and so on. Find detailed
descriptions of plan properties in Appendix B: Properties of Reseller Plans and
Subscriptions (on page 691).
2. Define the subscriber's administrative permissions.
Choose what tools are available to the plan subscribers when they go to Business
Setup > All Settings. For example, you can make the subscribers use your invoicing
settings by turning off the corresponding tool. You can do the same with other
features. On the one hand, this simplifies the subscriber's interface; on the other
hand, it reduces Business Manager functionality. The list of available system menu
items is located on the Permissions tab of the plan page. If you do not select an
action, Business Manager will hide the corresponding tool on the Business Setup > All
Settings page in the reseller's user interface.
3. Set prices for the plan.
4. Offer upgrade and downgrade options. You can offer your resellers the option to
switch from their current plan to another one that provides more (upgrade) or fewer
(downgrade) services and resources.
All further workflow is automated. When a new reseller subscribes to a plan in your
online store, Business Manager creates an invoice. After the reseller pays the invoice,
Business Manager automatically creates a Panel account and subscription for the
reseller. The corresponding reseller account appears on the Business Operations >
Resellers page. The subscription is added to the subscriptions list on the Business
Operations > Subscriptions page.
Managing Reseller Accounts
To manage reseller accounts and subscriptions, use the same mechanisms as for
customers: issue invoices, take payments, upgrade and downgrade subscriptions, and
so on. To find detailed instructions on managing accounts and subscriptions in
Business Manager, refer to the sections Administering Customers (on page 403) and
Managing Subscriptions (on page 417).

244 Offering Services to Customers and Resellers
Branding Resellers' Domain Names
Since your resellers run their own hosting businesses, they want to have branded
domain names to use when their customers access Business Manager and panels that
serve their subscriptions. This disguises the fact that the resellers are offering
somebody else's resources and profiting from this. Learn how to configure resellers'
access to the system with their own domain names in the section Setting Up Branded
Domain Names for Resellers (on page 451).
Domain Name Plans
Business Manager supports integration with a variety of domain registration services.
We assume that you have a merchant account with one of the registrars supported by
Business Manager. To start selling domain names from this registrar in your online
stores, take the following steps:
1. Set up a registrar module and define which domain names you will register with this
registrar.
For each registrar, you should define which top level domains (or TLDs - domain
name extensions such as .net or .com) your customers will buy from this
registrar. Learn how to configure domain name registrar modules in the section
Setting Up Accounts with Registrars (on page 245). If a TLD that you want to offer is not
present in Business Manager, you can add it manually. To find out how to add new
TLDs or change the properties of existing ones, refer to the section Managing TLDs
(on page 246).
2. Add a domain registration plan and define which of the supported TLDs you will
offer within it.
To sell domain names, create domain name registration plans on the Plans page.
For each plan of this type, select TLDs that you will offer within this plan on the TLDs
tab of the plan settings page.
3. Define domain registration options for online stores.
During the domain name ordering process, potential customers are prompted to
choose from the three options: purchase a new domain name, transfer an existing
one to another registrar, or use an existing domain name. You are able to change
the list of available options at the Business Setup > Online Stores > <store name> >
Change Settings > Domain Registration/Transfer tab.
Important: Not all domain registrars support domain transfer. To find out if a
particular registrar supports the transfer, contact the registrar's customer support.
Offering Domain Name Registration in the Control Panel
If you offer domain name registration services, Business Manager can help you
promote them to your hosting customers. Particularly, Panel shows customers links
that let them register their domain names through your online stores. These links are
displayed in the domain names list on the Websites & Domains tab. When a customer
follows a link, Panel takes them to the online store where they purchased their hosting
subscription and automatically adds a domain name registration subscription to their
cart.

Offering Services to Customers and Resellers 245
Note: If you have several online stores, the links will lead a customer to the online
store where they purchased their hosting subscription.
Panel offers customers to register only those domain names that were not purchased
in your online store, particularly:
Domain names that customers specify as existing ones when purchasing hosting
subscriptions.
Additional domain names that customers create in the Control Panel.
If you have at least one domain name registration plan, Panel will automatically add
corresponding links to the Control Panel. If you offer several domain name registration
plans in a store, put the plan you want to promote above other plans of this type in the
store's plans list. You can find the list on the Offered Plans tab of the store settings page.
In this section:
Setting Up Accounts with Registrars ................................................................. 245
Managing TLDs ................................................................................................. 246
Adding ID Protect as an Add-on for Domains .................................................... 248
Setting Up Accounts with Registrars
If you wish to resell domain names with a certain registrar, you should add information
about your merchant account to Business Manager. The system will resell domain
names on behalf of this account.
Some domain name registrars require you to do additional actions to start reselling.
These particularities are described in corresponding subsections of this section.
To add information about your account with a registrar:
1. Go to Business Setup > All Settings > Domain Registrars and click Add New
Registrar.
2. Select the registrar at which you have a merchant account and click
Select.
3. Specify your account credentials, TLDs that you will register at this
registrar, and other settings.
4. Click OK.

246 Offering Services to Customers and Resellers
Wild West Domains (GoDaddy)
Only certified accounts are able to resell domain names with the Wild West Domains
registrar, so you should pass the certification to start reselling.
The certification procedure verifies that your software is capable of using the registrar's
API. You can proceed to the certification as soon as you add the registrar's module and
specify your reseller account details. When this data is provided, the system will display
the link Learn how to complete the certification here with detailed instructions on how to get
certified.
Openprovider
When you configure this registrar, set Remote host to
http://www.openprovider.nl/incoming_custxml.php.
Managing TLDs
The system ships with a predefined set of TLDs that you can sell to your customers. If
this set does not contain a TLD that you want to offer, add this TLD by clicking Add TLD
on the Business Setup > All Settings > Supported TLDs page.
In your domain name registration plans, you can sell only active TLDs. Initially, all TLDs
are inactive. To make a TLD active, configure a module of a domain name registrar
and select this TLD on the registrar module settings page. Otherwise, you can make a
TLD active by editing its settings on the Business Setup > All Settings > Supported TLDs
page.
Checking Domain Names Availability
When a customer tries to register a new domain name through your online store,
Business Manager first checks whether this name is available. By default, the system
can check the availability of domain names only in TLDs that are included in the
Supported TLDs list shipped with Business Manager. When you add a new TLD to the
system, you should configure its checking parameters as described below.
For each TLD, there is a server on the Internet that provides information about domain
names in this TLD. To check the availability of a domain name, Business Manager
sends a request to the corresponding server and defines the availability depending on
the server's response. For most TLDs, such servers use the whois protocol that defines
the format of a request you send to this server.
If the server that checks domain names availability in your TLD uses this protocol,
specify the server's domain name and, optionally, port (if it differs from the standard 43
port) in the Whois server field. If the server uses the HTTP protocol, you should explicitly
specify the format of requests that you will send to the server. In this request, you can
use the following variables:
%%domain%% - a domain name that you want to check. For example, domain-
sld.tld.

Offering Services to Customers and Resellers 247
%%domainSLD%% - a part that precedes the period in the domain name - second
level domain name (SLD). domain-sld in the example above.
%%domainTLD%% - a TLD. tld in the example above.
Then, for both protocols, specify the values that indicate the domain name availability
in the Whois response fragment indicating that domain name is available and Whois match rule
fields.
The examples below show how to configure checking domain names in a TLD with the
whois and HTTP protocols:
Whois protocol:
Whois server: whois.centralnic.net
Whois response fragment indicating that domain name is available: DOMAIN NOT
FOUND
Whois match rule: Should contain fragment.
HTTP: This example show the settings for the tj TLD:
Whois server:
http://www.nic.tj/cgi/lookup3?domain=%%domainSLD%%
Whois response fragment indicating that domain name is available: available for
registration
Whois match rule: Should contain fragment.

248 Offering Services to Customers and Resellers
Adding ID Protect as an Add-on for Domains
ID Protect secures the information your customers specify during a domain name
registration. This feature is offered by eNom and some other registrars. You can offer it
as an add-on plan for domains. Please note that provisioning this add-on will only work
if you use a registrar that supports this feature.
To add the ID Protect as add-on to domain name registration plans:
1. Go to Business Setup > Plans and click Add Add-on.
2. Choose the Non-Hosting Plan add-on type.
3. Set the add-on Name to ID Protect.
4. Set the Add-on group to New add-on group and enter its name, for example,
Domain Options or Domain Features.
5. Go to the Properties tab and add new custom property with the name
idProtect and value Yes.
6. Go to the Prices & Taxation tab and set prices for billing cycles of your
domain name registration plans. Typically, these cycles are 1 Year and
2 Years.
7. Go to the Plans tab and move domain name registration plans that will
offer the ID Protect to the Selected list.
8. Save the add-on.

Offering Services to Customers and Resellers 249
SSL Certificate Plans
Business Manager supports integration with SSL certificate providers. The integration
supposes that customers purchase certificates in Business Manager, and the latter
acquires the certificate through the provider API.
To acquire an SSL certificate, a customer submits the initial information to Business
Manager, which forwards it to a provider. The certificate provider analyzes the
information and queries for additional details if necessary through Business Manager.
The interaction is repeated until the provider has enough information to issue the
certificate.
Customers are notified about these additional requests by notifications in the Account
tab of the Panel. Until the certificate is issued, the subscription status is user input
required.
To sell SSL certificates to your customers, use SSL certificate plans. Configuring SSL
certificate selling includes the following steps:
1. Configure an SSL certificate provider plugin.
This will allow you to sell certificates from this provider. Learn how to do it in the
chapter Configuring SSL Certificate Providers (on page 250).
2. Add an SSL Certificate plan and set up the certificate types you will sell.
Do this from the Properties tab of the plan settings page.
You can also configure the system to automatically offer SSL certificates to hosting
plan subscribers in online stores. This way is natural and convenient: when customers
subscribe to a hosting plan, the online store offers them the chance to purchase an
SSL certificate to protect their websites. To learn how to set up the SSL certificates
offering, see the section Offering Hosting Plans with SSL Certificates (on page 252).
In this section:
Configuring SSL Certificate Providers ............................................................... 250
Selling SSL Certificates from SSLfactory ........................................................... 251
Offering Hosting Plans with SSL Certificates ..................................................... 252

250 Offering Services to Customers and Resellers
Configuring SSL Certificate Providers
If you want to sell SSL certificates, first add and configure a plugin that will interact
between Business Manager and one of the certificate providers (authorities). After you
add a plugin, it is possible to edit the plugin properties, enable or disable it. If a plugin is
enabled, you can associate it with SSL certificate plans.
Note: Disabling a plugin associated with existing plans leads to malfunctioning of the
system.
To create a plugin:
1. Go to Business Setup > All Settings > SSL Certificate Providers and сlick Add
New Plugin.
2. Fill in the necessary parameters in the opened wizard and click OK.
This will open the list of plugins containing the newly created one.
To edit a plugin:
1. Go to Business Setup > All Settings > SSL Certificate Providers and click the
plugin you wish to edit.
2. Update the necessary parameters and click OK.
This will open the list of plugins.
To enable or disable a plugin:
1. Go to Business Setup > All Settings > SSL Certificate Providers and select the
plugins you wish to enable or disable.
2. Click the Enable or Disable item below the search bar.
This will open the updated list of plugins.
Note: Disabling a plugin associated with existing plans leads to malfunctioning of
the system.

Offering Services to Customers and Resellers 251
Selling SSL Certificates from SSLfactory
If you have offered SSL certificates from SSLfactory to your customers before, you can
continue doing it using a separate plan type - SSLfactory plans. For more information on
SSLfactory, refer to www.sslcenter.com.
To get the system ready to sell SSL certificates from SSLfatory, go to Business Setup > All
Settings > SSL Factory and submit your SSLfactory account user name and access code.
Each SSLfactory plan offers one SSL certificate type:
Quick SSL
Rapid SSL
True Biz SSL
Quick SSL Premium
To set the certificate type for certain SSLfactory plan, add the custom property with name
certProductType to this plan and assign a value from the table below to it:
Certificate type
Property value
Quick SSL
QuickSSL
Rapid SSL
RapidSSL
True Biz ID
TrueBizID
Quick SSL Premium
QuickSSLPremium

252 Offering Services to Customers and Resellers
Note: The minimum billing cycle for these plans is 1 year, and you can have only a year-to-
year term. You should request only keys that are 2048 bits long or longer.
Offering Hosting Plans with SSL Certificates
If you resell SSL certificates through your online stores, you can configure the system to
automatically offer SSL certificates to customers who subscribe to hosting plans. This is
more convenient for subscribers since this allows them to purchase hosting resources and
protection for their websites in bundle: online stores prompt them to secure their websites
with SSL certificates and then, if they agree, they automatically order an SSL certificate of
the selected type.
To set up a secure hosting offering:
1. Create SSL certificates plans that will offer SSL certificates of the needed
types.
2. Select a hosting plan with which you will offer SSL certificates or add a new
one.
3. Go to the tab SSL Certificates of the hosting plan settings page and add the
SSL certificate plans to the Available list.
If a customer purchases a hosting package with an SSL certificate that you order from the
eNom, the system automatically install the certificate to the customer's website. Otherwise,
subscribers should configure the website protection with their certificate in the Control Panel
manually.
In this chapter:
Panel Licensing ................................................................................................. 254
Changing Your Password and Contact Information ........................................... 258
Appearance and Branding ................................................................................. 260
Panel Updates and Upgrades ........................................................................... 266
Managing Panel Components ........................................................................... 271
Web Applications .............................................................................................. 272
Database Servers ............................................................................................. 281
System Time and Services ................................................................................ 282
Session Preferences ......................................................................................... 285
Backup and Restoration .................................................................................... 286
Transferring Data from Another Panel ............................................................... 293
Migrating Data from Other Hosting Platforms .................................................... 294
Managing Panel from Mobile Devices ............................................................... 294
Panel Inside Parallels Virtuozzo Containers ...................................................... 298
Remote Access (Windows) ............................................................................... 300
Additional Administrator Accounts (Windows) ................................................... 301
Sharing Files and Folders.................................................................................. 303
Mass E-mail Notifications .................................................................................. 321
Mail Congestion and Message Queue (Linux) ................................................... 326
Statistics and Monitoring ................................................................................... 327
Event Tracking .................................................................................................. 345
Scheduling Tasks .............................................................................................. 349
Using Panel Extensions (Linux) ......................................................................... 354
CH A P T E R 8
Panel Administration

254 Panel Administration
Panel Licensing
Panel comes with a trial license key, which is already installed in the system. This
license key provides limited functionality and is active only for a short period of time.
Therefore, after installing Panel, you should obtain a proper license key from Parallels
or its partners and install it.
Panel License Keys
You can install a Panel license key either by entering an activation code or by
uploading a license key file to Panel. Learn how to do this in the section Installing a Panel
License Key (on page 43).
Panel license keys have a built-in expiration date. This has been implemented to help
prevent fraud and theft. It requires the Panel software to check with Parallels licensing
server during a 10 day period before the expiration date to verify that the key has not
been reported stolen and is being used in accordance with the End User License
Agreement (that is, installed on only one server). Once this is verified, the expiration
date is prolonged. The verification runs automatically and you do not need to do
anything unless there is a problem. If the key is expired, go to Tools & Settings > License
Management and click Retrieve Keys. If the key cannot be updated, contact your reseller
or Parallels (if you purchased the license key directly from Parallels).
Note: Panel uses the TCP port 5224 for connections to the licensing server. Please
make sure that the port is not blocked by a firewall. To test the connection to the
licensing server anytime, click Retrieve Keys in Tools & Settings > License Management.
Additional License Keys
Additional license keys are used to activate third-party software in Panel:
Additional Panel components.
Typically, these components are commercial Panel extensions like anti-virus
software, webmail software, and so on. Additional keys are associated with the
Panel license key and can be found in Tools & Settings > License Management >
Additional License Keys. Learn how to order add-ons and install additional license
keys in the section Installing Additional License Keys for Panel Add-ons (on page 256).
APS web apps.
Since Panel 11.0, it is possible to purchase a Panel license key that comes in a
bundle with APS app licenses. For example, you can purchase a bundle that
contains a Panel license key and a key for a commercial online store app.
Technically, this means that once a user install the app to their site, it will be
automatically activated without the need to purchase the app license from the
vendor.

Panel Administration 255
Note: If you are a hosting provider, you can allow your customers and resellers to
use bundled app license keys. To do this, grant them the Allow activating APS apps
using license keys from the Panel license pool permission on the Permissions tab of a
certain service plan or subscription. Note that you are unable to limit the number of
app installations a customer is allowed to perform. Thus, a customer can install a
commercial app twice and more times on their websites without being charged for
additional installations.
Licenses for APS apps are provided as additional license keys to Panel and can be
found in Tools & Settings > License Management > Additional License Keys.
In this section:
Installing Additional License Keys for Panel Add-ons ........................................ 256
Upgrading Your License Key ............................................................................. 257
Rolling Back to Your Previously Used License Key ........................................... 257

256 Panel Administration
Installing Additional License Keys for Panel Add-ons
Typically, Panel add-ons (like Panel extensions, web apps, and so on) are associated
with a Panel license key. That is why, when you purchase Panel add-ons at the
Parallels online store, you are prompted to enter the number of your license key. Once
you purchase a key, you will receive an activation e-mail.
To install an add-on license key:
1. Go to Tools & Settings > License Management > Additional License Keys and click
Retrieve Keys.
2. The Panel's License Manager will retrieve the upgraded license key
from the Parallels licensing server and automatically install it to your
Panel.
If your activation e-mail contains an activation code or a license key file, you should
install the key manually.
To install an add-on license key using an activation code:
1. Go to Tools & Settings > License Management > Additional License Keys and click
Install Key.
2. Enter the code you received in the e-mail to the Enter an activation code
field and click OK.
To install an add-on license key using a license key file:
1. Go to Tools & Settings > License Management > Additional License Keys and click
Install Key.
2. Choose Upload a license key file.
3. Specify the path to the key file you received in the e-mail and click OK.

Panel Administration 257
Upgrading Your License Key
If you are planning to expand your customer base and host more sites on the server
than your current license allows, you need to upgrade your license key. All upgrades
are applied to your main Panel license key. Once you purchase upgrades at the
Parallels online store, you will receive an activation e-mail.
To upgrade the license key:
1. Go to Tools & Settings > License Management > Parallels Panel License Key and
click Order Panel Upgrades.
2. Order desired upgrade options. Once your order is processed, you will
receive a notification e-mail.
3. Go to Tools & Settings > License Management > Parallels Panel License Key and
click Retrieve Keys.
4. The Panel's License Manager will retrieve the upgraded license key
from the Parallels licensing server and automatically install it to your
Panel.
Rolling Back to Your Previously Used License Key
To roll back to the license key you previously used:
1. Go to Tools & Settings > License Management > Parallels Panel License Key.
2. Click Roll Back Key. The previously installed license key will be restored.

258 Panel Administration
Changing Your Password and Contact
Information
To change your password:
1. Click the Change Password link in the navigation pane.
2. Enter your old and new passwords.
3. Click OK.
To update your contact information:
1. Click the Profile & Preferences link in the navigation pane.
2. Update your information as required, and click OK.
If you forgot your password:
1. In your web browser’s address bar, type the URL where your Parallels Plesk
Panel is located.
For example, https://your-server.com:8443.
2. Press ENTER. Parallels Plesk Panel login screen will open.
3. Click the Forgot your password? link.
4. You will be prompted to specify your login name and e-mail address
registered in the system. Type your login name into the Login box, type your
e-mail address registered in the system into the E-mail box, and click OK.
5. If your password cannot be sent by e-mail because it was stored by the
system in encrypted form, you will be prompted to set up a new password
using a secret code that will be generated for that purpose and sent to your
e-mail.
6. Once you received the e-mail from the password reminder, click the link in
the message body. A new browser window will open.
7. At this step, specify your login name and a new password.
The Secret Code field of the form should be automatically filled by the system, and if it is
not, copy the secret code from the message you received to the clipboard and paste to
the form.
8. Click OK to submit.
The instructions on how to restore your password will be sent to your e-mail address.

Panel Administration 259
If Your Panel Works with Parallels Customer and Business
Manager
For the Panel to work fine with Parallels Customer and Business Manager, you will have to
actually change two passwords. The first is that you and Business Manager use to work with
the Panel, and the second is a global password you use to log in to both Business Manager
and the Panel.
To change your password if you employ Business Manager:
1. Change your password in the Panel by following instructions from section
Changing Your Password and Contact Information (on page 258).
2. Update this password in connection settings of Business Manager.
a. Click Business Setup > All Settings.
b. Click Hosting Panels.
c. Select the ID of the group where the Panel resides (PleskUnix or
PleskWin).
d. Click Edit.
e. Change the password to the one you specified at step 1.
3. Set this password as global account password.
a. Make sure you are in Business Manager and click the Profile link in
the upper-right corner of the page.
b. Repeat the password you specified at step 1.

260 Panel Administration
Appearance and Branding
In this section:
Appearance ....................................................................................................... 260
Branding and Themes ....................................................................................... 265
Appearance
In this section:
Interface Preferences ........................................................................................ 261
Administrator's Interface Language ................................................................... 261
Setting Up Supported Languages ...................................................................... 263
Adding and Removing Custom Buttons ............................................................. 264

Panel Administration 261
Interface Preferences
Changing Panel View
Depending on your goals, Panel provides two different views you can choose from when
working with Panel:
Select Service Provider if you use Panel for selling web hosting.
Select Power User if you use Panel for own needs.
Read more about the views in Interface Views (on page 32).
To quickly change your view, go to Tools & Settings > Interface Management.
Hiding and Unhiding Sets of Buttons
You can easily hide predefined groups of buttons from the Panel. In this case, users do not
see the controls they are not allowed to operate or the features that are not supported
(services not installed).
To hide groups of buttons:
1. Go to Tools & Settings > Interface Management (in the Control Panel Appearance
group) > Interface Controls Visibility tab.
2. Select the checkboxes to hide the following sets of buttons:
Buttons related to services provided by MyPlesk.com online store. If you are reselling
domain registration services and SSL certificates, select the checkboxes Hide buttons
for domain registration, Hide buttons for certificate purchasing, and Hide buttons for extra
services. All buttons related to MyPlesk.com will be removed from the control panel at
all user levels.
Mail bounce controls. If you wish to prohibit your users from using their own mail
bounce policies for e-mail addressed to non-existent e-mail recipients within their
domains, select the Hide controls for rejection of messages for non-existent mail addresses
checkbox.
News feeds shown on default website pages.
Parallels Virtuozzo Containers promotional links in the Panel.
3. Click OK.
To make groups of hidden buttons visible in the interface:
1. Go to Tools & Settings > Interface Management (in the Control Panel Appearance
group) > Interface Controls Visibility tab.
Clear the corresponding checkboxes to make the hidden groups of buttons again visible in
the interface, then click OK.

262 Panel Administration
Administrator's Interface Language
To change the interface language and other settings for your Panel:
1. Click the Profile & Preferences link in the navigation pane.
2. Specify the following:
a Administrator's interface language. Select the language for your Panel.
b Button label length. To prevent lengthy button captions in languages other than English
from overlapping in the Panel, you may want to specify a limit here. Any button
caption longer than the defined limit will be shortened and ended with ellipsis (...).
c Allow multiple sessions under administrator's login. By default Parallels Plesk Panel allows
multiple simultaneous sessions for several users logged in to the Panel using the
same login and password combination. This can be useful when delegating
management functions to other users or in case if you accidentally close your browser
without logging out, thus becoming unable to log in again until your session expires.
You may want to switch off this capability, if you do not need it.
To select the default interface language for your customers:
1. Go to Tools & Settings > Languages (in the Panel Appearance group).
2. Select a checkbox corresponding to the language that will be set as default
for new Panel users and click Make Default.

Panel Administration 263
Setting Up Supported Languages
Panel includes language packs, the translations of user interface into different languages. If
you would like to see the list of supported languages, refer to the product release notes
available at http://www.parallels.com/products/plesk/docs/. All the supported languages are
installed during the Panel installation (either clean installation or upgrade), and do not require
any additional actions from you to start using them. The number of languages you can use
depends on the Panel license you purchased. The Panel will alert you when you attempt to
use more languages than allowed.
To view the interface languages installed in the Panel:
1. Go to Tools & Settings > Languages (in the Panel Appearance group). The following
information is displayed:
Language status icon shows the current status of the language pack: language
pack is accessible to users, not accessible, the language pack is not available
to users because the limit on the number of language packs supported by your current
license is exceeded.
Note: you can make a language unavailable to control panel users. To do this, click
an icon . To make a language available to users, click an icon .
Language pack contains the four-letter language code;
Language shows the name of the language;
Country displays the countries where this language is native;
Used displays the number of control panel users at all levels that use this language in
their interface.
To select a new default language for the Panel:
1. Go to Tools & Settings > Languages (in the Panel Appearance group).
2. Select the checkbox corresponding to the language you wish to set as
default and click Make Default.

264 Panel Administration
Adding and Removing Custom Buttons
You can add custom hyperlink buttons to the Panel and make them visible for your resellers
and customers. The links may lead to web resources, such as your corporate site, or to a
web application that can process online requests and accept additional information about the
users who click these links.
You can specify what information about users should be passed:
Subscription ID.
Primary domain name associated with a subscription.
FTP account username and password.
Customer's account ID, name, e-mail, and company name.
You can place the buttons in the following locations of the Server Administration Panel and
Control Panel, and decide who should be able to see them:
On the Home page in the Server Administration Panel, visible only to you and to the users
logged in under additional administrator accounts. This is achieved by selecting the
Administrator's Home page option in the button properties.
On the Home page in the Server Administration Panel, visible only to your resellers. This
is achieved by selecting the Reseller's Home page option in the button properties.
On the Home tab in the Control Panel, visible to the hosting service customers and their
users who are allowed to log in to the Control Panel. This is achieved by selecting the
Customer's Home page option in the button properties.
On the Websites & Domains tab in the Control Panel, visible to the hosting service
customers and their users who are allowed to log in to the Control Panel. This is achieved
by selecting the Websites & Domains page of Subscription option in the button properties.
On the Home page in the Server Administration Panel and Control Panel, visible to you,
all resellers and customers. This is achieved by selecting the Common access option in the
button properties.
To add a custom hyperlink button to the Server Administration Panel or Control
Panel:
1. Go to Tools & Settings > Custom Buttons (in the Control Panel Appearance group),
and click Add Link to Service.
2. Specify the following properties of the button:
Type the text that will show on your button in the Button label box.
Choose the location for your button.
Specify the priority of the button. Your custom buttons will be arranged in the Panel in
accordance with the priority you define: the lower the number, the higher the priority.
Buttons are placed in the left-to-right order.
To use an image for a button background, type the path to its location or click Browse
to browse for the desired file. It is recommended that you use a 16x16 pixels GIF or
JPEG image for a button to be placed in the navigation pane, and 32x32 pixels GIF or
JPEG image for buttons placed in the main frame or desktop.
Type the hyperlink of your choice to be attached to the button into the URL box.

Panel Administration 265
Using the checkboxes, specify whether you want the customer information and other
data to be transferred within the URL. These data can be used for processing by
external web applications.
In the Tooltip text input field, type in the help tip that will be displayed when you hover
the mouse pointer over the button.
Select the Open URL in Parallels Panel checkbox if you want the destination URL to be
opened right on the Panel page, otherwise, leave this checkbox cleared to open the
URL in a separate browser window or tab.
If the URL leads to a Panel extension or web app, you can use the Do not use frames
option to specify how the extension/app should be displayed on the Panel page: in a
frame or as a part of the Panel GUI. The latter is recommended as the extension/app
is seamlessly integrated into the Panel GUI. Note that the Do not use frames option is
relevant only for the extensions/apps that support this feature. If an extension/app
does not support the integration with the Panel GUI, it will be displayed in a frame
regardless of the Do not use frames option.
If you want to make this button visible only to you, select the Show to me only checkbox.
3. Click Finish to complete creation.
To remove a hyperlink button from the Panel:
1. Go to Tools & Settings > Custom Buttons (in the Control Panel Appearance group).
2. Select a checkbox corresponding to the button that you want to remove and
click Remove.
Branding and Themes
Configure your own branding for Parallels Plesk Panel by modifying page titles, logo, or
applying custom Panel themes (former skins). The branding tools are available in Tools &
Settings > Panel Branding (in the Panel Appearance group).
Here we provide details about each of the options:
Title of Panel pages is the title your customers see at the top of the browser window
when they log in to Panel. By default, it is Parallels Plesk Panel 11.0.0.
Logo is a banner in the top frame visible to your customers when they log in to their
Panels. You can also make your logo a clickable hyperlink.You should use a GIF, JPEG,
or PNG format file for your logo, preferably not larger than 100 kilobytes to minimize the
download time. It is recommended that you use an image of 50 pixels in height.
In addition to these two options, you are able to change the visual appearance and branding
of the Panel by applying custom themes. Two themes are available by default: Panel 11 and
Panel 10. You can try the new look or continue using the appearance of the previous Panel
version. For information about using custom themes, refer to the document Creating Custom
Themes.

266 Panel Administration
Panel Updates and Upgrades
Panel is constantly evolving in terms of functionality, and new security enhancements are
introduced with each update. To ensure that your Panel software is up-to-date, we
recommend that you switch on automatic updates.
There is also the option to upgrade Panel to the latest versions. While updates include some
minor fixes for Panel, upgrades introduce more complex changes in product functionality.
The information about current Panel version and available updates and upgrades is always
displayed in the System Overview group of the Home page.
Panel Versioning
The full Panel version identifier consists of a number of fields. For example, the identifier
Panel 10.3.0 Update #12 General release appears as follows.
Version number
Update
Release tier
Major
Major
Minor
10
3
0
12
General
release
Information about how updates (on page 267) and upgrades (on page 267) affect these fields
is provided next in this section.
Note: By default, Panel updates and upgrades are downloaded from the official update
server. Learn how to install updates and upgrades from other locations in the section
Changing the Updates/Upgrades Source (on page 270).
In this section:
Panel Updates ................................................................................................... 267
Panel Upgrades................................................................................................. 267
Changing the Updates/Upgrades Source .......................................................... 270
Reporting Upgrade Problems ............................................................................ 271

Panel Administration 267
Panel Updates
Updates are fixes that enhance Panel security and stability. There are four types of updates:
Security updates.
These updates address security vulnerabilities. Such vulnerabilities may be exploited by
hackers attempting to get access to your server. We strongly recommend that you apply
security updates as soon as possible. Panel always warns you about missed security
updates on the Home page.
Note: Some security updates that Parallels considers to be mandatory are applied
automatically regardless of your update policy.
Important updates.
These are updates that significantly improve Panel reliability. We strongly recommend
that you apply such updates once they become available.
Recommended updates.
Recommended updates improve the overall stability or introduce enhancements
developed after the Panel release.
Optional updates.
These are minor fixes and enhancements, which do not have any serious impact on your
work in Panel and do not require immediate installation.
Updates are distinguished by types only for your convenience: Update type just indicates the
urgency of applying an update. For example, a security update should be applied as soon as
possible, while an optional update can be installed at any convenient time.
Applying Panel Updates
Updates can be applied only to a current Panel version. Thus, Panel does not change its
version after an update: Information about the applied update is just added to the product
version name, e.g. Panel 10.3.0 Update #12. Updates are free of charge and available to all
Panel installations regardless of their license key.
You can update Panel in two ways:
Manually from the System Overview group of the Home page. This page contains the
information about the latest available update including its type and a link for applying the
update.
Automatically (recommended). If you activate automatic updates at Tools & Settings >
Update and Upgrade Settings, Panel will check for updates once a week. If updates are
available, Panel automatically downloads and installs them.
Note: Panel updates are applied sequentially. Therefore, you cannot install only a specific
update or skip one of the updates.
Panel Upgrades
Upgrades always bring a significant number of Panel enhancements or even introduce new
Panel features and behavior. After an upgrade, Panel increases its major or minor version:

268 Panel Administration
Typically, if an upgrade only improves the existing functionality, then Panel increments its
minor version number (e.g. from 10.3.0 to 10.3.1).
If an upgrade includes more complex changes in Panel, then the major version number is
incremented (e.g. from 10.3.1 to 10.4.0).
Panel Upgrades and Release Tiers
During its lifecycle, each major Panel version passes through a number of development
stages (see the diagram below). It is natural that on earlier stages, some of newly
implemented features may not be in their final state and may require some further
modification. The functionality of such features in subsequent Panel versions is improved as
they receive more customer feedback over time. To indicate the stage of the current Panel
version, we assign one of the following release tiers to it: Testing release, Early Adopter
release, General release, and Late Adopter release.
Notes:
1. By default, testing builds are not shown as available for installation. You can install the
testing Panel version only by running Parallels Installer with one of the special options. Learn
more in the Installation, Upgrade, Migration, and Transfer Guide, chapter Installing Panel.
2. Upgrade to the next testing release is available only to the owners of a testing build.
Subsequent Panel builds do not have the corresponding option in the GUI.
The decision on what tier to use is absolutely up to you. For example, consider upgrading to
the early adopter release if you want to try new features before the general availability of
Panel. On the other hand, if you want to get the solution that received all major updates and
is successfully used by a number of service providers, wait until Panel gets the late adopter
release status (it may be a couple of months after the general release).
Once you have decided what version you need, set up Panel to notify you when upgrades to
the chosen version become available. After you select the version type in Tools & Settings >
Update and Upgrade Settings, Panel will check for upgrades once a day. When an upgrade with
the selected release tier becomes available, Panel will notify you on the Home > System
Overview. Note that Panel always notifies you when a version with a "higher" release tier
becomes available. For example, if you set Panel to notify you about early adopter releases,
you will still receive all upgrade notifications about general and late adopter releases.
However, if you decide to use only late adopter releases, notifications for all early adopter
and general release upgrades will be skipped.
The diagram below shows the rough Panel lifecycle (the version numbers are given just for
example and do not have any correlation with the real ones).

Panel Administration 269
Applying Panel Upgrades
As upgrades imply multiple changes in the product and may require significant downtime,
Panel does not apply them automatically. Instead, it displays upgrade notifications on the
Home page. Once you receive such a notification, you can initiate the upgrade either from the
Home > System Overview or Tools & Settings > Updates and Upgrades at any time that suits you.
The scenario described above is called in-place upgrade as Panel components are updated
within one server. However, there is another way to upgrade Panel - upgrade by transfer.
This way implies transferring Panel data to another server with a later version of Panel.
Upgrade by transfer is suitable, for example, when you want not only to upgrade Panel but
also to move it to a more productive server or another operating system. To learn more about
differences between upgrade ways and get detailed instructions on upgrading Panel, read
the Installation, Upgrade, Migration, and Transfer Guide.
Panel Upgrades and License Keys
Note that some Panel licenses do not grant the permission to perform complex upgrades
(upgrades that change the major version number: e.g. from 10.3.1 to 10.4.0). If you attempt
to perform such an upgrade, Panel will warn you about license limitations. Nevertheless, you
will still be able to perform the upgrade. When it is finished, you will need to obtain and install
the license key for the new Panel version. For more information about installing a license key
after an upgrade, refer to the section Upgrading Your License Key (on page 257).
Notes on the In-Place Upgrading Procedure
After upgrading to a new Panel version, you will receive the report of the upgrade
procedure. The notification message will include the event log and a list of installed
packages, if the upgrade is successful. However, you may not receive any error notice if
your mail server fails. In this case you can check for errors in the autoinstaller3.log
file located in the /tmp directory on the server hard drive.
All Panel operations are suspended during installation of the so-called base packages
that affect the Panel’s core functionality.
Starting from 10.3, Panel provides the ability to install alternative component versions
(PHP 5.3, MySQL 5.5, etc.) right from the Updates and Upgrades page.

270 Panel Administration
Changing the Updates/Upgrades Source
By default, updates and upgrades for Parallels Plesk Panel and your operating system are
downloaded from the official updates server at http://autoinstall.plesk.com.
If you want to receive Parallels Plesk Panel updates from another location on
the network:
1. Go to Tools & Settings > Updates. Updater will open in a new browser window or
tab.
2. If Updater starts downloading updates and you would only like to change
settings at the moment, click Cancel.
3. Click Updates source and installation settings, and specify the source of update
packages:
By default, the Official Parallels Updates server is selected. Specify the location where the
installation files will be stored. By default, the installation files are stored in the
/root/parallels directory.
If you select Mirror server, specify the .inf3 file location in the URL to the directory with
.inf3 file field. Specify the location where the installation files will be stored. By default,
the installation files are stored in the /root/parallels directory.
If you select Local media, specify the .inf3 file location in the Absolute path to the .inf3
file field.
4. If you use a proxy server, select the Connect using a proxy checkbox and
specify the following settings:
Specify proxy host name and port number in the Proxy address and port fields.
If this proxy server requires authentication, select the Require authentication checkbox
and specify username and password.
5. Click Save to save the settings.

Panel Administration 271
Reporting Upgrade Problems
During Panel installation or in-place upgrade, Parallels Installer captures all the problems it
encounters and sends them to Parallels. These reports do not contain any personal or
sensible information. Our technical experts analyze and resolve these problems making
future installations and upgrades more reliable.
It is up to you whether to let Parallels Installer submit problem reports to Parallels. The
Installer asks your decision during the first installation or in-place upgrade and remembers it
for the Panel lifetime. If you decide to stop sending the reports to Parallels, run the Installer
with the following option:
<full path to Parallels Installer> --disable-feedback
Alternatively, to start submitting the reports, use:
<full path to Parallels Installer> --enable-feedback
Managing Panel Components
Panel orchestrates the work of a number of services like web, mail, DNS, and other.
Technically, Panel does not provide the services by itself, it just gains control over a number
of third-party components. For example, when a customer creates a website through the
Panel GUI, Panel propagates this request to a web server (Apache or IIS) and the latter adds
a new virtual host to the system. The list of components is defined during Panel installation
(see the Installation, Upgrade, Migration, and Transfer Guide for details). Panel allows you to view
the list of installed components, add new ones, switch between interchangeable
components, and remove them (only on Windows).
Viewing Panel Components
You can view the list of installed components and their versions in Tools & Settings > Server
Components. Panel for Windows has an additional indication of a component state (the
appearance of icons depends on a Panel theme):
means that Panel is using this component, and the component is working.
means that Panel is not using this component (usually because a license key has
expired or missing), but the component is working.
means that Panel is not using this component, because the component is stopped.
means that Panel is not using this component, but the component is installed in the
system and available.
Installing Panel Components
If you did not include a component in your Panel installation, you can add it later in Tools &
Settings > Updates and Upgrades > Add Components.

272 Panel Administration
Switching Between Interchangeable Components
Some Panel components are interchangeable: For example, on Windows you can use either
MS DNS Server or BIND as your DNS server, on Linux you can choose between Postfix and
Qmail for mail delivery, and so on.
On Panel for Linux, you can switch between interchangeable components in two ways:
Using service settings. Some Panel components with similar purpose can be installed
side-by-side on the same Panel server. For example, if you have two installed antivirus
components, you can specify the one that will process your mail in Tools & Settings > Mail
Server Settings.
Using Parallels Installer. Some Panel components with similar purpose do not allow side-
by-side installation. For example, there may be only one mail server in Panel: Either
Postfix or Qmail. In this case, you should choose one of the components in Tools &
Settings > Updates and Upgrades > Add Components.
On Panel for Windows, you can switch between interchangeable components in Tools &
Settings > Server Components. To perform the switch, click on the component name (for
example, Mail Server) and select the required component from the list.
Removing Panel Components (Windows)
If you no longer need a certain Panel component, you can remove it from Panel in Tools &
Settings > Updates and Upgrades > Add/Remove Components or by clicking the Add or Remove
Components link on the Home page.
Web Applications
The majority of customers purchase web hosting accounts to run different web applications:
Webmail, CRM, e-commerce systems, blogs, image galleries and so on. Typically, such
users are unable to install the apps by themselves because they lack the necessary technical
skills and experience, so they ask their service providers to do it. Hence, the provider's staff
becomes overloaded with routine operations related to the apps. To ease the installation
(and maintenance) of web apps and reduce the staff's workload, Parallels offers a number of
free and commercial apps available to Panel users directly from their Control Panel.
There are various factors that regulate what apps are available to your customers. For
example, the app list is restricted by service plan or subscription properties, local repository
settings and so on. To see how the apps list is formed, refer to the How Apps Become Available
to Your Customers section.
App Types
Parallels offers two types of apps:
Apps that are installed directly on a website (say, the WordPress blogging platform or the
Joomla! content management system).
Apps that do not require a website for their installation. These are usually external apps
located somewhere on the web that only provide a link to their services (say, the iMind
videoconference service or OfficeDrive - an online office suite).

Panel Administration 273
Apps can be either free or commercial. Commercial apps require providing a license key to
start working with them. You or your customers can buy licenses for commercial apps right
from the Control Panel: In the Applications tab such apps are accompanied by the Buy Now
button instead of Install Now. If your Panel license comes in a bundle with licenses for certain
commercial apps, you do not need to additionally obtain app licenses.
App Installation and Maintenance
The process of installation does not require any specific skills from customers. They fill in
app settings (say, administrator credentials), and Panel installs the app for them. Subsequent
app management is also facilitated as apps are updated or removed directly in Panel.
Moreover, customers can access some functions that apps make available in the Control
Panel (without the need to log in to an app). For example, customers can upload a new
WordPress theme or add a SugarCRM user account directly from their Control Panel. Such
app functionality is a service the app provides to customers.
Apps Backup and Restoration
Apps are backed up by standard Panel means (the backup utility). Since the backup unit is
a subscription, all apps in a subscription must be backed up at once. The apps from a
backup are restored along with other subscription data.
Application Vault and Application Catalog
If there are no restrictions on app availability, the list of available apps in the Control Panel
includes all apps from the following two sources:
1. Application Catalog - the remote repository held by Parallels, the main source of apps.
2. Application Vault - a local repository in Panel. Every Panel has own Application Vault that
is available through the Server Administration Panel (Server Management > Tools & Settings >
Application Vault).
The main purposes of the Application Vault are to:
Extend the list of available apps by uploading your own APS packages.
This is relevant if you want to offer some apps to your customers but these apps are not
listed in the Application Catalog.
Apply updates to apps installed from the Application Catalog.
Gain control over apps from the Application Catalog.
Download an app from the Catalog to the Vault to control some of its options. For
example, you can toggle its visibility to customers or configure its server-wide settings.
For more information on managing apps through the Application Vault, refer to the Managing
Apps with the Application Vault (on page 277) section.
Summing up, the Application Vault is not only a local repository of apps but a tool to control
versioning, visibility, and server-wide settings of apps from the Application Catalog. For
better understanding of the Application Vault, refer to the scheme shown in the How Apps
Become Available to Your Customers section.

274 Panel Administration
Sharing Apps among Panel Servers
Adding an APS package to the Application Vault will make it available only to your
customers. If you wish to share your app with users of other Panel servers, add an app to the
Application Catalog. The Catalog accepts only apps packaged according to Application
Packaging Standard (APS) - the set of rules that allows easy app installation and
management. After you have packaged your app, it must pass the certification procedure.
For details on how to do this, see http://www.apsstandard.org/why-aps/isv/.
Storefront
Since Panel 10, Parallels Partner Storefront program offers you the possibility to earn by
selling commercial apps to customers in a revenue-share model. Within this program, you
select the apps you want to sell and Parallels adds them to the list of apps available in
Control Panel. Once customers choose one of the paid apps selected for the program, they
are forwarded to a store with your own branding to complete the order. This branded store is
called the Storefront.
All ordering, licensing, and billing aspects are handled by the Storefront. You just track the
sales and receive a profit from each app sold.
Note: Storefront may contain some commercial apps that are available in Application
Catalog as well. In this case, Storefront apps have a priority and customers always see them
first in the list of available apps.
Note that you should have the appropriate Panel license to participate in the program. For
more information on Parallels Partner Storefront, refer to the
http://www.parallels.com/products/plesk/storefront/.
For the details about how you can manage the availability of Storefront apps to your
customers, refer to the section How Apps Become Available to Your Customers (on page 275).
Next in this section, we will provide details on how to manage apps using the Application
Vault as well as the information on how apps become available in the customer's Control
Panel.
In this section:
How Apps Become Available to Your Customers .............................................. 275
Managing Apps with the Application Vault ......................................................... 277

Panel Administration 275
How Apps Become Available to Your Customers
The list of apps available to a customer depends on various factors, such as the service plan
settings, the Application Vault configuration, and so on. Moreover, service providers are able
to forbid accessing apps for all Panel users. If you do not adjust the app availability, your
customers will see all apps from Application Catalog, Storefront (either yours or Parallels's),
and all apps you uploaded to the Vault.
To view the list of apps available to a certain customer, go to the Applications tab > All Available
Applications.
This diagram explains how the list of available apps is formed.

276 Panel Administration
Before an app becomes available in the app list of a certain customer, it passes through a
series of filters. The app is filtered on the following levels:
1. Panel configuration (Storefront apps only).
Since Panel 10.4, you can specify whether you want to offer premium commercial apps
to your customers in Tools & Settings > Interface Management > the Interface Controls Visibility
tab. Turning this option on implies the following:
If you participate in the Storefront program, customers will proceed to your own
branded store to buy premium commercial apps. You will receive the commission for
each app.
If your license does not have the Storefront feature, customers will be able to buy
premium apps as well but the purchase will be performed in Parallels Storefront
(Parallels online store). In this case, you do not get any sales revenue.
If you decide not to offer premium commercial apps, they will not be shown to your
customers in Control Panel regardless of your participation in the Storefront program.
2. Application Vault.
Panel lets you toggle the availability of APS packages you have uploaded to the Vault.
Note that this works only for your own packages: There is no way to control the
availability of apps downloaded from the Catalog. Learn more about apps management in
the Managing Apps with the Application Vault (on page 277) section.
3. Service plan.
Panel allows you to specify what apps to include in a certain service plan. The filter
affects all customers with this service plan.
4. Subscription.
If you want to select the apps available to a particular customer, update the apps list in
the respective subscription.
The resulting app list is available to your customers.

Panel Administration 277
Managing Apps with the Application Vault
Application Vault performs the functions of a local repository and an apps management tool.
The repository functionality allows you to add, update, and remove app packages. Using the
management capabilities, you can view what apps were installed in Panel, configure apps, or
make them unavailable for installation. In addition, you can delete temporary installation files
by clearing the Vault cache. Next in this section, you will find detailed instructions on
performing these operations with apps.
Application Vault is available in the Server Administration Panel: Server Management > Tools &
Settings > Application Vault.
In this section:
Adding Your Apps to Panel ............................................................................... 278
Configuring Server-Wide Settings of Apps......................................................... 278
Managing Apps Availability to Customers .......................................................... 279
Removing App Packages .................................................................................. 279
Tracking App Installations ................................................................................. 279
Updating Installed Apps ..................................................................................... 279
Clearing the Application Vault Cache ................................................................ 279
Troubleshooting App Installations ...................................................................... 279

278 Panel Administration
Adding Your Apps to Panel
If you have a web app that you want to offer to your customers in addition to Catalog apps,
you should add it to the Application Vault. Note that you can only upload apps packaged in
the APS format.
To upload your app, use Tools & Settings > Application Vault > My Apps > Add App. After you
upload the app, it will appear in the Control Panel of all customers.
Configuring Server-Wide Settings of Apps
In some cases, apps from the Catalog require server-wide configuration before customers
can install them. For example, if an app installation affects some Panel services, it may
require an administrator password. When your customers attempt to install such an app, they
are asked to contact their provider (you) to perform the configuration. After you configure the
settings, customers can install the app on their websites.
Generally, server-wide settings of an app are the settings that apply to all app installations
and they cannot be changed by customers. For example, customers cannot install the
ePages e-commerce app until you define how customers should access the app, either by
HTTP or HTTPS.
To configure server-wide settings, complete these two steps:
1. Add the Catalog app by using Tools & Settings > Application Vault > My Apps > Add App.
2. Select the app from the list in the My Apps tab and submit the settings.

Panel Administration 279
Managing Apps Availability to Customers
After an APS package is uploaded to the Vault, you can manage its availability to customers.
This can be useful when you want to temporarily hide your app from all customers. In that
case make the app unavailable in the Tools & Settings > Application Vault > My Apps tab. The app
will disappear from the list of available apps of all customers. To return the app to the list,
make it available in the My Apps tab. Note that you cannot perform these operations on apps
you downloaded from the Catalog.
Removing App Packages
You can only remove packages stored in the Vault. If you remove an app from the Tools &
Settings > Application Vault > My Apps tab, the Vault will delete the app package.
This operation does not affect app installations. Installed apps can be removed only by
particular customers (installation owners) from their Control Panel.
Tracking App Installations
In general, customers install apps directly from the Application Catalog, bypassing the local
repository. The only exceptions are apps that you have added to the Vault. Nevertheless, all
app installations are registered in the Vault. You can view the details on the installations in
the Tools & Settings > Application Vault > Installed Apps tab. A zero number of app installations in
the list means that the app package is stored in the Vault but is has not been installed by any
customers.
Updating Installed Apps
The Application Vault allows updating of any app installed in Panel to the latest version
available in the Catalog. There are two main scenarios of updating apps in Panel: A certain
app installation is updated by you or by your customer (installation owner). In both cases,
you should check for available updates in the Tools & Settings > Application Vault > Installed Apps
tab. If the updates are available, you or your customers can apply them to an app installation.
Clearing the Application Vault Cache
After customers install an app from Application Catalog, the app package is stored in a
temporary directory on the server, the Vault cache. The files in the cache can speed up
further app installations, but you can delete these files to free disk space on your server.
To delete temporary files from the Application Vault cache, use the Tools & Settings >
Application Vault > Installed Apps tab > Clear Cache.
Troubleshooting App Installations
When an app cannot be installed to a customer's website due to some reason, a customer
gets an error message with the recommendation to contact their hosting provider (you). The
error message also contains the brief error description that should help you find the reason of
a problem.

280 Panel Administration
The most common problem that may occur during an app installation is when PHP does not
meet app requirements:
PHP version is not supported.
To resolve the problem, install the latest available PHP version in Tools & Settings >
Updates and Upgrades.
Required PHP extension is turned off.
To resolve the problem, turn on the required extension.You can do this by adding a
certain PHP directive to the server-wide php.ini file or to the custom PHP configuration
of the subscription (in case you want the extension to be available to a certain user only).
Learn how to do this in the section Customize PHP Configuration (on page 217).
After you add the directive, restart a web server. Learn how to do this on Linux and on
Windows.

Panel Administration 281
Database Servers
To manage a database server:
1. Go to Tools & Settings > Database Servers.
2. Click the icon corresponding to the database server you need. A web
interface of a database management tool will open in a separate browser
window.
To change the database server administrator's password:
1. Go to Tools & Settings > Database Servers.
2. Click the host name of a database server.
3. Click Change Password.
4. Type the new password and click OK.
To unregister a database server from the Panel:
1. Go to Tools & Settings > Database Servers.
2. Select the checkbox to the right of the database server’s host name.
3. Click Remove.
4. Confirm the operation and click OK.
To unregister a database server that has databases or is assigned as default
for hosting customers' databases from the Panel:
1. Delete databases from the database server:
a. Go to Tools & Settings > Database Servers.
b. Click the host name of a database server that you wish to unregister
from the Panel.
c. Select the checkbox in the upper left corner of the list to select all
databases.
d. Click Remove.
e. Confirm removal and click OK.
2. Make another database server default:
a. Click the Database servers shortcut in the path bar at the top of the
screen.

282 Panel Administration
b. Click the host name of a database server that you wish to make
default. This should be the same database server type (MySQL or
MS SQL) as the one you are going to delete.
c. Click Preferences and Select the Use this server as default for MySQL
checkbox. If you have a MS SQL database server, select the Use this
server as default for MS SQL checkbox.
d. Click OK.
3. Return to the list of database servers (Tools & Settings > Database Servers).
4. Select a checkbox corresponding to the database server that you no longer
need.
5. Click Remove.
6. Confirm the operation and click OK.
Important: You cannot remove web applications’ databases this way. To remove them, you
should first remove the respective web applications from the sites that use them.
For instructions on managing databases, refer to the Control Panel User's Guide, section
Deploying Databases.
System Time and Services
You can monitor, start, stop, restart and disable various services, and also change their
startup type from the Panel (on Windows-based servers).
To see the status of a system service:
1. Go to Tools & Settings > Services Management.
2. Click Show All to show all services from the service groups. To hide all
services, click Hide All. The current state of a service or a group of services is
marked by an icon:
means that the service or all services in a group are running,
means that the service or all services in a group are stopped,
means that several services in a group are running and some are stopped,
means that the service is not installed or its management capabilities are not
supported by the license key.
In the Startup Type field you can see whether the service is started automatically or
should be started manually.
To start a service:
1. Go to Tools & Settings > Services Management.

Panel Administration 283
2. Click the icon corresponding to the service you wish to start.
To restart a service:
1. Go to Tools & Settings > Services Management.
2. Click the icon corresponding to the service you wish to restart.
To stop a service:
1. Go to Tools & Settings > Services Management.
2. Click the icon corresponding to the service you wish to stop.
To set service startup type (on Windows-based servers):
1. Go to Tools & Settings > Services Management.
2. Select the checkbox corresponding to the required service in the list.
3. Select the required startup type:
Click Manual to start selected services manually upon the Panel startup.
Click Auto to start selected services automatically upon the Panel startup.
To disable a service:
1. Go to Tools & Settings > Services Management.
2. Select the checkbox corresponding to the required service in the list.
3. Click Disable.
To make changes to a group of services:
1. Go to Tools & Settings > Services Management.
2. Select the checkboxes corresponding to the required services in the list.
3. Click the button corresponding to the action you want to perform on the
selected services:
Click Start to start selected services.
Click Stop to stop selected services.
Click Restart to restart selected services.
Click Disable to disable selected services.
Click Manual to start selected services manually upon the Panel startup.
Click Auto to start selected services automatically upon the Panel startup.

284 Panel Administration
In this section:
Adjusting System Date and Time ....................................................................... 284
Adjusting System Date and Time
You can manually set the server date and time through the interface and enable server time
synchronization with a Network Time Protocol (NTP) server.
To adjust the system date and time settings:
1. Go to Tools & Settings > System Time.
2. Change the time and date settings as desired, and select your time zone.
You will need to restart your Parallels Plesk Panel-managed server for the time zone
change to take effect.
Note for users of Parallels Panel for Windows: Clear the Automatically adjust clock for
daylight saving changes checkbox, if you do not want Parallels Plesk Panel to automatically
adjust the server clock.
3. To synchronize your server time with that of a server running the Network
Time Protocol, select the Synchronize system time checkbox, and specify a valid
IP address or a domain name. For a list of available NTP servers, visit
http://support.ntp.org/bin/view/Servers/WebSearch
4. Click OK.
Note: Enabling the Synchronize system time function will override any time and date you
manually enter in the System date and time fields. Also, make sure that the domain name or IP
address you enter for synchronization is a valid NTP server. Otherwise, this function will not
work and your server will continue running with its current time settings.

Panel Administration 285
Session Preferences
You can adjust the allowed idle time for all sessions in Parallels Plesk Panel as required.
To adjust session security parameters:
1. Go to Tools & Settings > Session Idle Time (in the Security group).
2. Specify the required Session idle time in minutes in the appropriate field.
Should a user session remain idle for the time period exceeding the one
specified as the Session idle time, the control panel terminates this session.
3. Click OK.
To allow IP changes during one client session (available only on Windows
hosting):
1. Go to Tools & Settings > Session Idle Time (in the Security group).
2. Select the Allow IP changes during one session checkbox. This option will allow
customers with dynamic IP addresses and unstable Internet connection to
work with Parallels Plesk Panel at the cost of increasing the security risks.
3. Click OK.
To reset all parameters back to their default values:
1. Go to Tools & Settings > Session Idle Time (in the Security group) and click Default.
The default session idle time will be set to 30 minutes.
2. Click OK.

286 Panel Administration
Backup and Restoration
With the data backup and restore functions provided by your Parallels Plesk Panel, you can
perform the following operations:
Back up the entire server. The backup archive will include your Panel license key,
settings and configuration of system services, accounts, sites, and mailboxes.
Back up individual user accounts with websites. The backup archive will include all
settings and data related to user account and user's sites.
Back up individual websites. The backup archive will include all data and settings related
to a website.
Schedule backups.
Restore data from backup archives.
Storing Backups
Backups can be stored either in:
The internal Panel repository - a backup storage located on your Panel server.
An external FTP repository - a backup storage located on some external server in the
Web or your local network. In this case, you should provide Panel with a server's
hostname and FTP user credentials.
Backups Created by Your Customers
Your customers granted with the permission to use the backup and restore facilities can back
up and restore their own account settings and websites through the Control Panel. Your
customers, resellers and your resellers' customers will find shortcuts to their backup
repositories in their Control Panel (Websites & Domains tab > Backup Manager).
The backup and restore functions are provided by optional Panel components that are not
included in typical installations. You can install these components by using the web-based
installation and update wizard: in Server Administration Panel, go to Tools & Settings > Updates
> Add Components, and select Plesk Backup Manager in the Server backup solutions group.
Panel users are able see the role of a user who created a backup (administrator, customer,
or reseller) in the the backup tasks list (Tools & Settings > Backup Manager). This lets customers
differentiate between the backups they created by themselves and technical backups of their
subscription. The technical backups happen when administrators or resellers back up
customer subscriptions as a part of a larger backup. For example, when the Panel
administrator creates a server-level backup, all customer subscriptions are backed up as
well, and they are displayed to the customers as subscription backups created by the
administrator.
If a certain backup task fails, Panel shows the detailed error description in a separate field of
a backup task.

Panel Administration 287
Creating Password-protected Backups
Since Panel 11.0, you are able to secure sensitive data in your backups by using password
protection. This makes impossible for an attacker to reveal backup data if the security of your
external backup storage is compromised.
You can specify a backup password in the following circumstances:
In your FTP repository settings (Websites & Domains > Backup Manager > Personal FTP
Repository Settings).
When downloading a backup file from the Panel internal repository to some external
location.
When uploading these backups back to Panel and restoring them, you will be prompted to
provide the password you used for protection.
In this section:
Configuring Global Backup Settings .................................................................. 288
Configuring Panel for Using FTP Repository ..................................................... 288
Backing Up the Entire Server ............................................................................ 289
Backing Up Individual Accounts and Sites ......................................................... 289
Scheduling Backups .......................................................................................... 290
Restoring Data from Backup Archives ............................................................... 291
Downloading Backup Files from Server ............................................................. 292
Uploading Backup Files to Server ..................................................................... 292
Removing Backup Files from Server ................................................................. 292
Backup Logs ..................................................................................................... 293

288 Panel Administration
Configuring Global Backup Settings
If you serve numerous websites, you may want to configure the backing up process so that it
does not consume much server resources.
To reduce the server load and set the disk space usage policy:
1. Go to Tools & Settings > Backup Settings.
2. Specify the number of simultaneous backup processes in the Maximum number
of simultaneously running scheduled backup processes box. The default value is 10.
Type a lesser value.
3. Select the Run scheduled backup processes with low priority checkbox.
4. Select the Do not compress backup files checkbox to disable compression.
5. Click OK.
6. To prevent the backing up processes from consuming all available disk
space on the server, choose one of the following:
Set Panel to to start a backup only if your server has enough free disk space to store
it. Be aware that this option significantly increases the backup time as Panel
additionally has to calculate the size of the future backup.
Note: Panel for Windows does not directly calculate object sizes but takes them from
the database. As object sizes in Panel database are updated only once a day, the
overall calculated backup size can differ from its real value.
Set Panel to start a backup only if your server has the specified free disk space. This
option is convenient when you approximately know the size of the future backup and
do not want Panel to waste time and resources on calculating it.
Configuring Panel for Using FTP Repository
If you are going to use an FTP server for storing backup files, you should specify its settings
in Tools & Settings > Backup Manager > Personal FTP Repository Settings:
FTP server's IP address or host name.
Directory on the server where you want to store backup files.
User name and password for access to the FTP account.
Password that Panel will use for backup protection.

Panel Administration 289
Backing Up the Entire Server
To back up the server configuration settings and all user data you have on your
hosting machine:
1. Go to Tools & Settings > Backup Manager.
2. Click Back Up.
3. Specify the following:
Backup file name prefix and description. You cannot specify an arbitrary file name,
however, you can set the control panel to add a prefix to backup file names. Note that
the control panel automatically adds the date and time of backup file creation (in
Universal Time) to backup file names.
Splitting of the backup file. To create a multi-volume backup, select the respective
checkbox and specify volume size in megabytes.
Location where to store the backup file. Select the repository where you would like to
store the backup file.
E-mail notification on backup completion. If you want to be notified of the backup
completion, type your e-mail address.
What data to back up. You can back up only the server settings, or server settings
and all user data.
4. Click Back Up. The backup process will start and the progress will be shown
under the Current Back Up Tasks tab. You can use the Refresh button to update
the information on the screen.
5. When backing up is finished, the backup file will be saved to the repository
you selected.
Note: Custom view settings (that are stored as the Simple plan) are included into server-level
backups. However, the restoration of these settings is only possible if Panel has not been yet
initially configured (either by the init_conf utility or from GUI). Learn more about Custom
view (on page 33).
Backing Up Individual Accounts and Sites
To back up a user account with or without sites:
1. Click Customers.
2. Locate the customer whose account you want to back up, and click the
corresponding Control Panel link.
3. Click the Account tab.
4. Do any of the following:
To back up a user account with sites, click Back Up My Account and Websites.

290 Panel Administration
To back up only websites with content, click Back Up Websites.
5. Click Back Up.
6. Specify the following:
Backup file name prefix and description. You cannot specify an arbitrary file name,
however, you can set the control panel to add a prefix to backup file names. Note that
the control panel automatically adds the date and time of backup file creation (in
Universal Time) to backup file names.
Splitting of the backup file. To create a multivolume backup, select the respective
checkbox and specify volume size in megabytes.
Location where to store the backup file. Select the repository where you would like to
store the backup file.
E-mail notification on backup completion. If you want to send an e-mail notice on the
backup completion, type the required e-mail address.
What data to back up. You can back up only the settings, or settings and all data.
7. Click Back Up. The backup process will start and the progress will be shown
under the Current Back Up Tasks tab. You can use the Refresh button to update
the information on the screen.
When backing up is finished, the backup file will be saved to the repository you selected.
Scheduling Backups
To schedule backing up of data:
1. Go to Tools & Settings > Backup Manager.
2. Click Scheduled Backup Settings.
3. Select the Activate this backup task checkbox and specify the following:
When and how often to run the backup.
Backup file name.
Splitting of the backup file. To create a multivolume backup, select the respective
checkbox and specify volume size in megabytes. Note that volume size cannot
exceed 4095 megabytes.
Location where to store the backup file. Select the repository where you would like to
store the backup file.
Maximum number of backup files stored in the repository. Type a number if you want
to recycle backup files: When this limit is reached, the oldest backup files are
removed.
E-mail notification on backing up errors. If you want to send an e-mail notice when
something goes wrong during backing up, type the e-mail address you need.
What data to back up. You can back up only settings, or settings and user data.
4. Click OK.

Panel Administration 291
Restoring Data from Backup Archives
You can restore data from backup files kept in:
The Panel internal repository.
To restore backup files from Panel repository, choose the backup file name you want to
restore on the Tools & Settings > Backup Manager > Server Repository tab.
An external FTP repository (on page 288).
To restore backup files from Panel repository, choose the backup file name you want to
restore on the Tools & Settings > Backup Manager > Personal FTP Repository tab.
After you choose the backup file, Panel will start the restoration wizard. You will be prompted
to specify the following restoration parameters:
Types of data to be restored.
Suspend website until restoration task is completed. Select this if you want to avoid possible
conflicts that may occur when users modify site content or settings while they are being
restored.
Send an e-mail notice when restoration task is completed. Type your e-mail address if you want
the control panel to notify you when restoring is completed.
Conflicts resolution policy. Specify what to do if any conflicts occur during restoration.
Backup security settings. If the backup was protected with a password, enter the password
into the Password field.
If you have forgotten your password, clear the Provide the password option. Note that in this
case, some sensitive data will not be restored properly. For example, user passwords will
be replaced with random ones, the information about already installed APS apps will be
lost, and so on.
Troubleshooting Restoration Errors
In case if any errors or conflicts occur during restoration of data, the wizard will prompt you to
select an appropriate resolution. Follow the instructions provided on the screen to complete
the wizard.
Note: The Overwrite data restoring mode means that all objects will be restored from the
backup files regardless of their current presence in the system. The Overwrite mode works
as follows:
If an object or settings from the backup file are not present in Parallels Plesk Panel, then
they are created or set in Parallels Plesk Panel.
If an object or settings from the backup file are present in Parallels Plesk Panel, then the
object or settings from the backup file replace the corresponding object or settings that
are present in Parallels Plesk Panel.
If an object or settings are present in Parallels Plesk Panel, but are missing from the
backup file, then the object or settings currently present in Parallels Plesk Panel are not
changed.

292 Panel Administration
Downloading Backup Files from Server
To download a backup file from the Panel repository, choose the corresponding backup file
name in Tools & Settings > Backup Manager and specify the location for the file.
In order to improve backup security, we recommend that you protect the backup with a
password. This makes impossible for an attacker to obtain sensitive data in case the security
of your backup storage is compromised.
Note: If you forget your password, it cannot be recovered. Therefore, it is strongly
recommended to keep a list of your passwords and corresponding backup file names in a
safe place.
Uploading Backup Files to Server
You can upload a backup file to the Panel repository, by running the Tools & Settings > Backup
Manager > Upload Files to Server Repository wizard. Before starting the upload, Panel will prompt
you to enter the following backup parameters:
Backup file location.
The password you used for protection.
This is the password that you used for protecting the backup data.
Note: If you provide an incorrect password, Panel will warn you but upload the backup to
the server anyway. During the backup restoration, you will be prompted to enter the
password again.
Removing Backup Files from Server
To remove a backup file from the backup repository in the Panel:
1. Go to Tools & Settings > Backup Manager.
2. Select a checkbox corresponding to the backup file you want to remove.
3. Click Remove.
4. Confirm removal and click OK.

Panel Administration 293
Backup Logs
When Panel starts performing a backup, it reports the progress to a log. Backup logs contain
only general errors such as syntax errors (no or wrong command specified, invalid input
parameters), runtime errors and unhandled exceptions, low disk space for backup, and so
on.
Backup logs are stored in /usr/local/psa/admin/PMM/sessions on Unix/Linux
systems and %plesk_dir%\admin\PMM\sessions on Windows systems, where
%plesk_dir% is an environment variable for the Panel installation directory on Windows
systems. Each backup log is located in a separate folder that contains date and time of the
backup in its name.
You can change the level of details included into logs. This feature is available only for
scheduled backups and for backups made through command line. For more information on
how to change level of details, see the Advanced Administration Guide for Linux and Windows.
Transferring Data from Another Panel
If you want to relocate your Panel to another server, the easiest way to do this is to transfer
Panel data to this server. In terms of Panel, transfer is a process of moving hosting data from
one Panel server (source) to another server with Panel of the same version (destination
server). There are two ways to transfer data from one Panel to another:
Transfer with the Migration & Transfer Manager utility (recommended).
We recommend that you transfer hosting data using the Migration & Transfer Manager
utility. This utility runs on a destination server and automatically copies hosting data from
your source Panel.
Transfer through backup files.
You can also transfer data from the source to destination server using backup files. To
perform the data transfer, you should back up data on the source server, transfer the
resulting archive file to the destination server manually, and restore the data on this
server.
For the detailed instructions on transferring data between two Panels, refer to the chapter
Transferring Panel Data of the Installation, Upgrade, Migration, and Transfer Guide.

294 Panel Administration
Migrating Data from Other Hosting Platforms
If you have a server with a different hosting platform (for example, cPanel, Confixx, or other
supported solution) and want to switch from this platform to Panel, you should migrate all
hosting data from this server (source) to your Panel server (destination server).
Panel 11.0 supports migration from the following platforms:
cPanel for Unix, versions 9, 10, 11
Confixx 3.3.7 for Linux
Parallels Pro Control Panel for Linux version 10.3.4 (formerly known as Ensim Pro)
Parallels Helm 3.2
Parallels Small Business Panel 10.x
To migrate data from another hosting solution, we recommend that you use the Migration &
Transfer Manager utility. Before running the utility, you should perform a number of
preparation steps which may vary depending on your source platform. For the detailed
instructions on how to perform migration, refer to the chapter Migrating to Panel of the
Installation, Upgrade, Migration, and Transfer Guide.
Managing Panel from Mobile Devices
If you need a mobile app to keep pulse on Panel <PP_short_v> server indicators, use the
Parallels Plesk Mobile Server Monitor. If you also need to take immediate actions on Panel
servers right from your mobile device, take advantage of the other application, Parallels
Plesk Mobile Server Manager. This section discusses the features of these apps, their
installation and usage instructions.
Application Features
With Mobile Server Monitor, administrators can:
View the list of services on a particular server.
View information about a server: OS, CPU, Panel version and so on.
View vital indicators of a server health: CPU load average, memory consumption, swap
usage, etc.
Receive information about certain Panel events.
Mobile Server Manager incorporates the features of Mobile Server Monitor and additionally
gives administrators control over core Panel administration functions.
With Mobile Server Manager, administrators can:
View the list of services on a particular server.
View information about a server: OS, CPU, Panel version and so on.

Panel Administration 295
View vital indicators of a server health: CPU load average, memory consumption, swap
usage, etc.
Receive information about certain Panel events.
Authenticate themselves by a secret key.
View health monitor events.
Roll back and retrieve a Panel license key.
Restart a server.
Stop and start services on a particular server.
Note: Mobile Server Manager works only with servers which license includes Parallels Plesk
Panel Power Pack. This is the license add-on that can be acquired when purchasing a Panel
license or added to the license later on. Along with mobile server management, Power Pack
offers premium commercial antivirus protection, web hosting of Tomcat applications and
many other features. Learn more about Power Pack at
http://www.parallels.com/products/plesk/power-pack/. You are welcome to try Mobile Server
Monitor for free; if you feel you need control over your servers, add Power Pack to your
Panel servers and enjoy Mobile Server Manager.
Supported Operating Systems and Devices
Currently, Monitor and Manager apps are supported on Android, Blackberry, and iPhone.
Use the following links to download the apps from the respective app stores.
Operating System and Devices
Server Monitor
Server Manager
Android 2.2+ compatible devices.
https://play.google.com/sto
re/apps/details?id=com.par
allels.panel.monitor
https://play.google.com/sto
re/apps/details?id=com.par
allels.panel.manager
BlackBerry OS 5.0+ compatible
devices:
Bold 9000, 9650, 9700,
9780, 9788, 9790, 990, 9930
Curve 9330, 8350i, 8520,
8530, 8900, 8910, 8980
Curve 3G 9300, 9330, 9350,
9360, 9370, 9380
Pearl 3G 9100, 9105
Storm 9500, 9530
Torch 9800, 9810, 9850,
9860
Tour 9630
http://appworld.blackberry.
com/webstore/content/629
01?lang=en
http://appworld.blackberry.
com/webstore/content/629
00/?lang=en
iOS 4.0+ compatible devices.
http://itunes.apple.com/us/
app/parallels-panel-server-
monitor/id477441966?mt=
8
http://itunes.apple.com/us/
app/plesk-
manager/id477441273?mt
=8

296 Panel Administration
Installation and Usage Instructions
If you have a Panel installation, find guidelines on how to install and use the mobile apps at
the following URLs:
Mobile Server Monitor - https://Server_URL:8443/admin/promotion/mobile-monitor/
Mobile Server Manager - https://Server_URL:8443/admin/promotion/mobile-manager/ Here
Server_URL stands for the IP address or host name of your server.
Configuring Panel to Work with Mobile Apps
To interact with Mobile Server Manager or Mobile Server Monitor 1.1 and earlier, Panel uses
the built-in mechanism and does not need any additional configuration.
Starting with Mobile Server Manager and Mobile Server Monitor 1.2, Panel uses the Mobile
Center extension for interaction with the apps. Panel installs this extension automatically
after you try to connect the apps to your Panel server.
The Mobile Center extension accepts requests from the mobile apps to the Panel server,
processes them, and sends responses back to mobile apps.
The extension writes information about its activities and problems to its own log file. The log
file location on the Panel server is the following:
On Linux: /usr/local/psa/var/modules/plesk-
mobile/MobileConnector.log
On Windows: %plesk_dir%/var/modules/plesk-
mobile/MobileConnector.log, where %plesk_dir% is the path to the Panel
installation directory.
There are three types of log entries:
Notices - general information that may be useful for troubleshooting, for example,
updating the extension database.
Warnings - information about events that may cause problems but the system solves
them automatically. For example, if the extension's configuration file is unavailable, the
system will create a new file automatically and add the corresponding warning message
to the log.
Errors - information about failing certain operations, for example, when the extension fails
to deliver a response to the mobile app because the mobile device is unavailable.
On the Mobile Center page (Extensions > Mobile Center), you can define the following settings:
The verbosity of the extension log (the Log level parameter). Once you choose a certain
level, the extension will write entries of the selected type and entries with higher severity
as well. For example, if you choose the Warning log level, the log will contain warnings
and errors. The Off level turns off logging.

Panel Administration 297
iOS push notification service. If you use Mobile Manager or Mobile Monitor on iOS, you
may configure Panel to send push notifications to your device. Such notifications enable
your device to inform you about important events on Panel server by showing alert
messages when the apps are not running in foreground. Note that to accept push
notifications, you should switch on the corresponding option in your mobile apps as well.

298 Panel Administration
Panel Inside Parallels Virtuozzo Containers
The following operations are not available from the Panel when it is operating inside Parallels
Containers:
Adding to and removing IP addresses from the server's network cards.
Changing host name.
Setting system date and time.
After adding IP addresses to the Parallels Virtuozzo Containers hardware node, you need to
use the Reread IP function in Server Administration Panel (in Tools & Settings > IP Addresses) to
update the Panel's IP pool.
When installing the Panel inside a Parallels Container, you need to configure the Offline
Service parameter for the Container to ensure that the both Parallels Plesk Panel web
interface and the Parallels Power Panel, used for managing Containers, are accessible.
By default, the Container is configured so that the following parameters are enabled for the
Offline Management service: VZPP-plesk (redirection of connections on the port 8443) and
VZPP (redirection of connections on the port 4643). You need to disable the VZPP-plesk
service. You can do this on Parallels Virtuozzo Containers for Linux and Windows by using
the Parallels Management Console utility.
To configure the container using the Parallels Management Console:
1. Open the Parallels Management Console.
2. Connect to the Parallels Containers hardware node.
3. Click Virtuozzo Containers.
4. Select the Container, right-click it, and select Properties from the context
menu.
5. Go to Network > Offline Management, and disable the VZPP-plesk service.
To configure the container using the command line tools on a Linux-based
hardware node:
1. Connect to the hardware node over SSH.
2. Issue the following command:
vzctl set CT_ID --offline_management yes --offline_service vzpp --save
To configure the container using the command line tools on a Windows-based
hardware node:
1. Connect to the hardware node over Remote Desktop.
2. Issue the following commands:
vzctl set CT_ID --offline_management yes --save

Panel Administration 299
vzcfgt set CT_ID offlineservices vzpp
After configuring the Container, you will be able to access the Container management
functions from the Panel (at Tools > Manage Your Container [in the Server Management group]).

300 Panel Administration
Remote Access (Windows)
The remote desktop (RDP) access feature allows you to remotely log in to the Parallels Plesk
Panel server and interact with it using standard Microsoft Windows desktop interface.
To access the server via Remote Desktop interface:
1. Go to Tools & Settings > Remote Desktop.
2. Set up screen resolution for the session in the Screen resolution for terminal
session menu.
Note: Higher resolutions are more taxing for your connection, decreasing the interaction
speed and spending more bandwidth.
3. Select the connection method according to your browser:
Microsoft RDP ActiveX - recommended to use with Internet Explorer browser, since it
may not work with other browsers. When you use this method for the first time, your
browser will automatically install the required ActiveX component, if Internet Explorer
security settings permit this. If your browser shows security alerts, try to temporarily
lower security measures in the browser options.
properoJavaRDP - recommended to use with Netscape, Mozilla, or Firefox browsers,
since it may not work with Internet Explorer. Only 8.0 and higher versions of Opera
are supported. This component requires Java Runtime Environment (JRE) to be
installed on your system. If you do not have JRE, you can download it from
http://www.java.com/en/download/manual.jsp (version 1.4 and higher) and install it
before using the remote desktop feature.
Note: You don't need to install JDK (Java Development Kit) in order for the RDP
feature to work.
If you use Internet Explorer or Mozilla, you should open the Terminal Services
Configuration console in Microsoft Windows (Start > Administrative Tasks), and set the
Licensing option to Per user on the Server Settings screen.
4. Click OK. A new window will open with an area where your interaction with
the server's desktop will take place.
5. Log in to the system. By default, the Panel uses the subscription's
FTP/Microsoft FrontPage username. You can supply any valid username and
password.
6. After logging in to the system you can start working with it as with a regular
Windows desktop.
To finish your Remote Desktop session:
Close the browser window with the remote desktop session. This way, the session you
had will be detached from your desktop, but it will keep running on the server, so when
you log in there next time, you will see the remote desktop in the state you left it,
or

Panel Administration 301
Select Start > Log off if you want to quit the session permanently (all running sessions
consume the server's resources).
Additional Administrator Accounts
(Windows)
You can create additional Administrator level accounts for your technical support engineers,
enabling them to perform a virtually limitless variety of administrative tasks. All actions
performed by additional Parallels Plesk Panel administrator accounts are logged, which gives
the actual Parallels Plesk Panel administrator an unprecedented level of control over
additional administrator accounts' activities. Additional administrator accounts have virtually
all the privileges that the actual server administrator has, except the following:
View and manage additional administrator accounts belonging to other users.
View and manage administrator account settings.
Clear Action Log.
In this section:
Creating Additional Administrator Accounts ...................................................... 301
Modifying Additional Administrator Accounts ..................................................... 302
Suspending and Activating Additional Administrator Accounts .......................... 302
Removing Additional Administrator Accounts .................................................... 303
Creating Additional Administrator Accounts
To create additional administrator account:
1. Go to Tools & Settings > Additional Administrator Accounts.
2. Click Create Account.
3. Specify administrator account properties:
Specify account login, password and e-mail address in the corresponding fields.
Specify the name of additional administrator account user in the Contact name field.
Use Comments field to add your own comments about this particular additional
administrator account and its user. This can be useful to differentiate between the
accounts: for example, you can create one account for a technical support engineer
who manages user accounts, and another account for a technical support engineer
who works with all mail-related issues. By adding appropriate comments in the
Comments field, you can always tell who's doing what, and avoid confusion.
4. Click OK to finish the creation of additional administrator account.
Now you can tell account login and password to its owner.

302 Panel Administration
Modifying Additional Administrator Accounts
To modify settings of additional Administrator account:
1. Go to Tools & Settings > Additional Administrator Accounts.
2. Click the required additional administrator account login in the list.
3. Specify new administrator account properties:
Specify new account login, password and e-mail address in the corresponding fields.
Specify the new name of additional Administrator account user in the Contact name
field.
Use Comments field to add your own comments about this particular additional
Administrator account and its user. This can be useful to differentiate between the
accounts: for example, you can create one account for a technical support engineer
who manages customer accounts, and another account for a technical support
engineer who works with all mail-related issues. By adding appropriate comments in
the Comments field, you can always tell who's doing what, and avoid confusion.
4. Click OK to update the information of additional administrator account.
Suspending and Activating Additional Administrator
Accounts
To suspend additional administrator account:
1. Go to Tools & Settings > Additional Administrator Accounts.
2. Click the required additional administrator account login in the list.
3. Clear the Allow access to control panel checkbox and click OK.
To activate additional administrator account:
1. Go to Tools & Settings > Additional Administrator Accounts.
2. Click the required additional administrator account login in the list.
3. Select the Allow access to control panel checkbox and click OK.

Panel Administration 303
Removing Additional Administrator Accounts
To remove additional administrator account:
1. Go to Tools & Settings > Additional Administrator Accounts.
2. Select the checkbox corresponding to the account you want to remove and
click Remove.
3. Confirm removal and click OK.
Sharing Files and Folders
If you use Panel to run your own websites within a webspace, you can set up file and folder
sharing. Use sharing to achieve the following goals:
Allow users within the organization to collaborate on the same documents or other files.
Allow privileged customers or partners, after authorization in the system, to access
documents such as product roadmaps, price lists with discounts, marketing
presentations.
In this section:
Setting Up File Sharing...................................................................................... 304
Using File Sharing to Share and Access Files ................................................... 305

304 Panel Administration
Setting Up File Sharing
You can access file sharing settings in both Service Provider (Server Management > Tools &
Settings > File Sharing Settings) and Power User view (Settings tab > File Sharing Settings).
To set up file sharing in your information system:
1. Open the file sharing settings page.
2. Web Folder root URL defines the URL for accessing the root Web Folder used
by file sharing services. If you want to change the root location of the Web
Folder used for file sharing, select the host name, domain name or IP
address and specify a folder name.
All other file sharing Web Folders are created inside the folder specified above. The
resulting URL will be used for mounting the root Web Folder used by file sharing.
3. If you want the Panel to generate secure links to protect file transfers with
SSL encryption, select the Generate secure links to files and folders check box.
4. If you want to grant Panel users the ability to publish uploaded files and
make these files accessible to all website visitors, select the Enable public files
check box.
If you want to change the folder for storing the public files, specify a new folder name
in the Folder for public files storage field.
If you want to change the URL for read-only visitor access, specify a new folder name
in the URL for visitor access to public files field.
5. If you want to allow uploading of files into a password-protected folder, that
can be accessed by privileged partners or customers, select the Enable
password-protection of public files, and provide the username and password for
accessing the folder.
If you want to change the folder for storing the password-protected files, specify a new
folder name in the Folder for password-protected files storage field.
6. Click OK.

Panel Administration 305
Using File Sharing to Share and Access Files
When file and folder sharing is set up on the server, you can accomplish the following tasks:
Share files with other users within your organization for collaboration purposes.
Share files with privileged customers and partners. Files can be placed in a password-
protected directory, and authorized users outside your organization will be able to access
them.
Place files in a private secured directory on the server for backup purposes, or to enable
access them over the Internet.
Transfer files that are too large to be sent by e-mail. You upload files to the server,
generate a secret link, and send the link to the intended recipients so they can download
the files.
Access shared files and work with them:
Through a web browser, using File Manager built into your information system, or
By connecting the folder on the server to your computer's operating system as a Web
Folder, and working as if the files are located on your computer.
Note that all operations described below are accessible only in Power User view.
In this section:
Sharing Files with Other Users Within the Organization .................................... 306
Publishing Files for Partners .............................................................................. 307
Publishing Files for Your Customers .................................................................. 309
Uploading Your Files to a Private Directory on the Server ................................. 310
Transferring Large Files that Cannot Be Sent by E-mail .................................... 311
Accessing and Working with Files ..................................................................... 312

306 Panel Administration
Sharing Files with Other Users Within the Organization
To share files with other users within the organization, in Power User view:
1. Go to the File Sharing tab and select the files that you want to share:
a. If you have to upload new files to the Panel:Go to Shared Files in the
left navigation area and click Upload Files.
b. Click Browse and select the files you need.
c. Select the location inside the Shared Files folder where you want to
upload files.
If you want to share the files from your Personal Files folder:
d. Under the Files tab go to Personal Files in the left navigation area and
browse to the directory where required files are located.
e. Select the required files and click Share.
f. Select the location inside the Shared Files folder where you want to
upload files.
2. If you want to send an e-mail notice with links to shared files, select the
check box Send e-mail with links to uploaded files upon completion, and click Next.
Otherwise, click Upload without selecting this check box.
If you chose to send an e-mail notice, you will have to do the following on the next
screen:
a. Select whether authorization in the Panel should be required for
accessing the files and whether those who have the links to files
should be able to modify them.
b. If you selected the linked files to be accessible for everyone, select
the link expiration period. After this period has elapsed, the links will
be no longer valid.
c. Select the Panel user accounts who should receive the notice and
type e-mail addresses of other notice recipients.
d. Specify e-mail subject and body. Note that links to files will be
inserted automatically in place of <- [LINKS WILL BE INSERTED
HERE - DO NOT REMOVE] -> text.
3. Click OK.
Now the files are uploaded to the directory called shared, and all users registered in your
information system will be able to view, modify, and delete them.

Panel Administration 307
Publishing Files for Partners
If publishing to the password-protected directory called protected is allowed by the server
policy, then authorized users of your information system will be able to upload files to this
directory. After that, your partners or privileged customers will be able to download files from
this directory after specifying the password that was sent to them.
To publish files for your partners and privileged customers, in Power User
view:
1. Go to the File Sharing tab and select the files that you want to publish:
a. If you have to upload new files to the Panel:Under Public Files in the
left navigation area go to Password-protected files.
b. To view the credentials currently used for accessing password-
protected files, click Show Access Info in the lower right corner of the
screen. You will need to send these credentials to your partners who
should have the access to files in the protected directory.
c. Click Upload Files and select the location inside the Password-protected
files folder where you want to upload files.
d. Click Browse and select the files you need.
If you want to publish the files from Personal Files or Shared Files folder:
e. To view the credentials currently used for accessing password-
protected files, go to Password-protected files and click Show Access Info
in the lower right corner of the screen. You will need to send these
credentials your partners who should have the access to files in the
partners directory.
f. Browse to the directory where required files are located, select the
required files and click Publish.
g. Select the Protect access to files with a password check box.
h. Select the location inside the Password-protected files folder where you
want to publish the files.
2. If you want to send an e-mail notice with links to published files, select the
check box Send e-mail with links to published files upon completion, and click Next.
Otherwise, click Upload without selecting this check box.
If you chose to send an e-mail notice, you will have to do the following on the next
screen:
a. Select whether authorization in the Panel should be required for
accessing the files and whether those who have the links to files
should be able to modify them.
b. If you selected the linked files to be accessible for everyone, select
the link expiration period. After this period has elapsed, the links will
be no longer valid.

308 Panel Administration
c. Select the user accounts in the Panel who should receive the notice
and type e-mail addresses of other notice recipients.
d. Specify e-mail subject and body. Note that links to files will be
inserted automatically in place of <- [LINKS WILL BE INSERTED
HERE - DO NOT REMOVE] -> text.
3. Click OK.
Now the files are published in the directory called protected, and only authorized users
who know the password will be able to download and view these files.

Panel Administration 309
Publishing Files for Your Customers
If publishing to the public directory is allowed by the server policy, then authorized users of
the information system will be able to upload files to this directory, thus making them
accessible to your customers who visit your website, and any Internet user who knows where
these files are located.
To publish files on the Web for your customers, in Power User view:
1. Go to the File Sharing tab and select the files that you want to publish:
a. If you have to upload new files to the Panel:Go to Public Files in the
left navigation area.
b. Click Upload Files and select the location inside the Public Files folder
where you want to upload files.
c. Click Browse and select the files you need.
If you want to publish the files from Personal Files or Shared Files folder:
d. Browse to the directory where required files are located, select the
required files and click Publish.
e. Do not select the Protect access to files with a password check box.
f. Select the location inside the Public Files folder where you want to
publish the files.
2. If you want to send an e-mail notice with links to published files, select the
check box Send e-mail with links to uploaded files upon completion, and click Next.
Otherwise, click Upload without selecting this check box.
If you chose to send an e-mail notice, you will have to do the following on the next
screen:
a. Select whether authorization in the Panel should be required for
accessing the files and whether those who have the links to files
should be able to modify them.
b. If you selected the linked files to be accessible for everyone, select
the link expiration period. After this period has elapsed, the links will
be no longer valid.
c. Select user accounts in the Panel who should receive the notice and
type e-mail addresses of other notice recipients.
d. Specify e-mail subject and body. Note that links to files will be
inserted automatically in place of <- [LINKS WILL BE INSERTED
HERE - DO NOT REMOVE] -> text.
3. Click OK.
Now the files are uploaded to the directory called public, and your customers, including any
Internet users who know where the files are located, will be able to download and view these
files.

310 Panel Administration
Uploading Your Files to a Private Directory on the Server
All authorized users of your information system can use private folders on the server to:
Store backup copies of their files.
Access files in their private directories over the Internet.
To upload your files to the private directory through File Manager, in Power
User view:
1. Go to the File Sharing tab and click Personal Files in the left navigation area.
2. Click Upload Files.
3. Click Browse to select the files you need.
4. Select the folder where you want to upload files.
5. If you want to send an e-mail notice with links to the uploaded files, select
the check box Send e-mail with links to uploaded files upon completion, and click Next.
Otherwise, click Upload without selecting this check box.
If you chose to send an e-mail notice, you will have to do the following on the next
screen:
a. Select the link expiration period. After this period has elapsed, the
links will be no longer valid. If you want to make the link permanent,
so that it will not expire, select the option never.
b. Select user accounts in the Panel who should receive the notice and
type e-mail addresses of other notice recipients.
c. Specify e-mail subject and body. Note that links to files will be
inserted automatically in place of <- [LINKS WILL BE INSERTED
HERE - DO NOT REMOVE] -> text.
6. Click OK.
Now the files are uploaded to the directory called private/username, and only the owner
of this directory will be able to view, download, modify, and delete these files.

Panel Administration 311
Transferring Large Files that Cannot Be Sent by E-mail
If you need to send someone a file that is too large to be sent by e-mail, in
Power User view:
1. Upload the file to the server, or select the file, if it has already been
uploaded to the server:
a. If you have to upload new files to the Panel:Click the Home tab, and
click the Upload Files link (in the File Sharing tab).
b. Select the folder where you want to upload files, for example, Personal
Files > admin.
c. Click Browse and select the files you want to send.
d. Select the check box Send e-mail with links to published files upon completion
and click Next.
If files are already uploaded to the Panel:
e. Go to Files tab and browse to the directory where required files are
located.
f. Select the required files and click E-Mail Link.
2. If you have chosen to send a file from locations other than a user's private
directory (Personal Folder), then also select whether authorization in the Panel
should be required for accessing the files and whether those who have the
links to files should be able to modify them.
3. Select the link expiration period. After this period has elapsed, the links will
no longer be valid.
4. Select user accounts in the Panel who should receive the notice and type e-
mail addresses of other notice recipients.
5. Specify e-mail subject and body. Note that links to files will be inserted
automatically in place of <- [LINKS WILL BE INSERTED HERE - DO
NOT REMOVE] -> text.
6. Click OK.
The links to files will be sent to the intended recipients, and they will be able to download the
files.

312 Panel Administration
Accessing and Working with Files
There are two ways to work with shared files:
If you need to work with the files frequently, connect a Web Folder on the server to your
computer.
If you occasionally need to access the files, use the Panel interface (Files tab).
To use the File Manager built into your information system for working with
files:
1. In the Panel, click the Files tab. The file manager opens.
2. Use the following icons and links to work with files and directories.
In the left area:
Upload Files. This starts a wizard that allows you to upload files and directories to the
server.
Personal Files. This takes you to the private directory where you can place files that
only you can access. If you need to use the storage space on the server for backup
purposes, or if you need to access files over the Internet, place your files into this
directory. For more information, refer to the section Uploading Your Files to a Private
Directory on the Server.
Shared Files. This takes you to the shared (or common) directory where you should
place files that must be available to other users within your organization. When you
need to collaborate with other employees, place files into this directory. For more
information, refer to the section Sharing Files with Other Users Within the
Organization.
The right area shows a list of files and directories located in the currently selected
directory, and a toolbar with the following items:
Share. Select files in any directory and click this to move the files to the Shared Folder.
This will make them accessible to all users authorized in your information system.
E-mail Link. Select files in any directory and click this to send an e-mail message
notifying users of files location, so that the users could download them.
Delete. Select files and click this to permanently remove them.
More. This menu provides access to the following operations: Create new folder, copy
or move files and folders.
The icon (Link to this Folder). Click this to view or copy to clipboard the Internet
address of the current folder.
In this section:
Connecting to Web Folders on Microsoft Windows Systems ............................. 313
Connecting to Web Folders on Linux Systems .................................................. 319
Connecting to Web Folders on Mac OS ............................................................ 320

Panel Administration 313
Connecting to Web Folders on Microsoft Windows Systems
To connect a Web Folder to your computer running Microsoft Windows XP:
1. Right-click the Start menu button, and select Explore.
2. In the Tools menu, select Map Network Drive.
3. Select the drive letter that will be assigned to the network drive and click Sign
up for online storage or connect to a network server.
4. Click Next.
5. Make sure that the Choose another network location option is selected and click
Next.

314 Panel Administration
6. Go to Panel and find out the address of the required Web Folder. Log in to
the Panel, go to File Sharing, find and enter the required folder and click the
icon in the upper right corner of File Manager. The link to the current Web
Folder will be shown in the opened window. Click the Copy Link to Clipboard
button.

Panel Administration 315
7. Return to the Add Network Place Wizard, specify the full URL to the required
Web Folder and click Next.
8. In the window that opens, specify the username and password that you use
for logging in to the Panel. Select the Remember my password check box and
click OK.

316 Panel Administration
9. Specify a name that you want to designate for this Web Folder in your
operating system and click Next.
10. Click Finish.
Now, every time you start your computer, this Web Folder will show in your Windows
Explorer, under My Network Places.
Note for users of Microsoft Windows operating systems: If you experience problems with
connecting to a Web Folder, make sure you have installed all available operating system
updates and service packs. If you are using a 32-bit version of Windows XP, Windows Vista,
or Windows 2003 Server, then also install the hotfix available at
http://www.microsoft.com/downloads/details.aspx?familyid=17C36612-632E-4C04-9382-
987622ED1D64.
To connect a Web Folder to your computer running Microsoft Windows Vista or
Microsoft Windows 7:
1. Click the Start menu button, and select Computer.
2. Click Map Network Drive.

Panel Administration 317
3. Select the drive letter that will be assigned to the network drive and click
Connect to a Web site that you can use to store your documents and pictures.
4. Go to the Panel and find out the address of the required Web Folder. Log in
to the Panel, go to File Sharing, find and enter the required folder and click the
icon in the upper right corner of File Manager. The link to the current Web
Folder will be shown in the opened window. Click the Copy Link to Clipboard
button.

318 Panel Administration
5. Return to the Map Network Drive Wizard, specify the full URL to the required
Web Folder and click Finish.
6. In the window that opens, specify the username and password that you use
for logging in to the Panel. Select the Remember my password check box and
click OK.
Now, every time you start your computer, this Web Folder will show in your Windows
Explorer, under Network Locations.

Panel Administration 319
Connecting to Web Folders on Linux Systems
To connect a Web Folder as a network drive to your Linux-based computer
using GNOME Nautilus file manager:
1. Open the file browser.
2. In the File menu, select Connect to Server.
3. From the Service type menu, select either WebDAV (HTTP) or Secure WebDAV
(HTTPS).
To find out which option you need, ask your systems administrator.
4. In the Server field, type the host name or IP address of your server.
5. In the Folder field, type the path to your shared folder.
To learn the location of your Web Folder, log in to the Panel, go to File Sharing, find and
enter the required folder and click the icon in the upper right corner of File Manager.
The link to current Web Folder will be shown in the opened window.
6. Click Connect.
7. The shortcut to the file share will be added to the Places pane. Click this
shortcut.
8. Specify the username and password that you use for logging in to the Panel.
9. Select the option Remember password forever so that you would not have to type
it every time you connect to the server.
10. Click Connect.
To connect to a Web Folder using KDE Konqueror file manager:
1. Open Konqueror, and type the address of the shared folder in the address
bar. Use webdav or webdavs as the protocol, instead of http or https.
To learn the location of your Web Folder, log in to the Panel, go to File Sharing, find and
enter the required folder and click the icon in the upper right corner of File Manager.
The link to the current Web Folder will be shown in the opened window.
2. Specify the username and password that you use for logging in to the Panel.

320 Panel Administration
Connecting to Web Folders on Mac OS
To connect a Web Folder as a network drive to your Mac OS X-based computer:
1. Open Finder.
2. Click Go, and select the option Connect to Server.
3. Specify the location of your shared folder.
To learn the location of your Web Folder, log in to the Panel, go to File Sharing, find and
enter the required folder and click the icon in the upper right corner of File Manager.
The link to the current Web Folder will be shown in the opened window.
4. Click Connect.
5. Specify the username and password that you use for logging in to the Panel.
6. Select the option Remember this password in my keychain so that you would not
have to type it every time you connect to the server.
7. Click OK.
If you use SSL, you might receive an alert that the SSL certificate on the server is invalid.
In such a case, just click through the SSL warning.
After the network drive is mounted, a shortcut to it will be placed on your desktop.
8. Open System Preferences, and select Accounts.
9. Select your user account and then click the Login Items tab.
10. Select the network drive shortcut on your desktop and drag it to the Login
Items window (in System Preferences > Accounts).
11. If you do not want the mounted drive to automatically open in Finder every
time you start your Mac, select the corresponding Hide check box.
12. Click OK.

Panel Administration 321
Mass E-mail Notifications
When you need to inform your customers of scheduled server maintenance, or to introduce
new service offerings, you can use the mass e-mail function (Tools & Settings > Mass E-mail
Messages) to send notices to all of your customers at once.
You may want to create message templates and use them when needed, or you can send
messages without using any templates.
Read this section to learn how to:
Create message templates for further use.
Send e-mail to multiple customers.
In this section:
Creating, Editing and Removing Message Templates ....................................... 322
Sending E-mail Notices ..................................................................................... 324

322 Panel Administration
Creating, Editing and Removing Message Templates
To create a new message template:
1. Go to Tools & Settings > Mass E-mail Messages (in the Tools group), and click Add
Mass E-Mail Template.
2. Specify template name in the Template name field.
3. Specify sender's name and e-mail address in the From field.
You can specify name, e-mail address or both. To specify both name and e-mail address,
use the following format: Name <your@e-mail.address>. For example: John Doe
<admin@server.com>.
4. Select the recipients for your e-mail message:
If you want to send a message to resellers, select the Resellers checkbox and select
the required group of recipients: All to send message to all resellers, Selected only to
send message only to the resellers you select manually, All except selected to send
message to all resellers except the ones you select manually.
To select several resellers, click Select Addresses to the right of the Resellers checkbox
(note that this button is not available if All mode is selected), select the required
resellers in the Available resellers field and click Add >>. To remove resellers from the
list of selected resellers, select the required resellers in the Selected resellers field and
click << Remove.
If you want to send a message to customers, select the Customers checkbox and
select the required group of recipients: All to send message to all customers, Selected
only to send message only to the customers you select manually, All except selected to
send message to all customers except the ones you select manually.
To select several customers, click Select Addresses to the right of the Customers
checkbox (note that this button is not available if All mode is selected), select the
required customers in the Available customers field and click Add >>. To remove
customers from the list of selected customers, select them in the Selected customers
field and click << Remove.
You can see your choice of selected recipients at any time by clicking the respective
Show/Hide Selected button.
If you want a copy of the message to be sent to your mailbox, select the Parallels Panel
administrator checkbox.
5. Specify the subject of your message in the Subject field.
6. Enter your message in the Message text field in plain text format. If you want
the Panel to automatically insert the recipient names into your message, use
<name> variable. The names will be taken from the information specified in
the Contact name field.
7. Click OK to save the template.

Panel Administration 323
To edit a message template:
1. Go to Tools & Settings > Mass E-mail Messages (in the Tools group), and click the
required template in the list.
2. Make the required changes and click OK.
To remove a message template:
1. Go to Tools & Settings > Mass E-mail Messages (in the Tools group).
2. Select the checkbox corresponding to the message template you want to
remove and click Remove.
3. Confirm the removal and click OK.

324 Panel Administration
Sending E-mail Notices
To send an e-mail message to multiple customers at once:
1. Go to Tools & Settings > Mass E-mail Messages (in the Tools group).
2. If you want to use a message template that you previously created (as
described in Creating, Editing and Removing Message Templates (on page
322)), click the corresponding icon in the Send column. If you want to send a
custom message, click Send Mass E-Mail.
3. To insert text from a template, select the template you need and click Insert.
4. Specify sender's name and e-mail address in the From field.
You can specify name, e-mail address or both. To specify both name and e-mail address,
use the following format: Name <your@e-mail.address>. For example: John Doe
<admin@server.com>.
5. Select the recipients for your e-mail message:
If you want to send a message to resellers, select the Resellers checkbox and select
the required group of recipients: All to send message to all resellers, Selected only to
send message only to the resellers you select manually, All except selected to send
message to all resellers except the ones you select manually.
To select several resellers, click Select Addresses to the right of the Resellers checkbox
(note that this button is not available if All mode is selected), select the required
resellers in the Available resellers field and click Add >>. To remove resellers from the
list of selected resellers, select the required resellers in the Selected resellers field and
click << Remove.
If you want to send a message to customers, select the Customers checkbox and
select the required group of recipients: All to send message to all customers, Selected
only to send message only to the customers you select manually, All except selected to
send message to all customers except the ones you select manually.
To select several customers, click Select Addresses to the right of the Customers
checkbox (note that this button is not available if All mode is selected), select the
required customers in the Available customers field and click Add >>. To remove
customers from the list of selected customers, select them in the Selected customers
field and click << Remove.
You can see your choice of selected recipients at any time by clicking the respective
Show/Hide Selected button.
If you want a copy of the message to be sent to your mailbox, select the Parallels Panel
administrator checkbox.
6. Specify the subject of your message in the Subject field.
7. Enter your message in the Message text field in plain text format. If you want
Parallels Plesk Panel to automatically insert the recipient names into your
message, use the <name> variable. The names will be taken from the
information specified in the Contact name field.

Panel Administration 325
8. If you want to save this message (both the text itself and information about
its recipients) as a template for further use, select the checkbox to the left of
Save text to a new template named field and specify the template name in this
field.
9. Click OK to send the message. If you have chosen to save the message
contents as a template, a template will be created and placed in the list of
available templates.

326 Panel Administration
Mail Congestion and Message Queue (Linux)
If your customers complain that they cannot send e-mail through your mail server, this can
mean that your mail server is overloaded and cannot cope with the amount of received
messages. This can happen when somebody is sending spam through your mail server, or
the qmail-send daemon responsible for sending mail is down.
To return your mail server to an operable state, delete the unwanted messages from the mail
server’s message queue.
To see the messages in the message queue and to delete them:
1. Go to Tools & Settings > Mail Server Settings (in the Mail group) > Mail Queue tab.
The following information will be presented:
Total number of undelivered messages. When messages come to your mail server,
they are first added to the main queue. Then, the mail server preprocesses them in
order to find out whether they should be delivered to a local e-mail account on the
same server or sent further to a remote recipient’s e-mail address. After
preprocessing, the messages directed at local mail recipients are put to a local queue,
and the messages directed at remote recipients are put to a remote queue. Once
delivered, the messages are removed from the queues.
Message properties: subject, sender, recipient, queue type (local, remote, not
preprocessed), date the message was sent from user’s computer, the time lapsed
since the moment when message was put to queue (age), and message size.
2. To find a message with specific subject, select the queue in the Queues drop-
down box, type the desired combination of symbols into the Subject box, and
click Search. The messages matching your search criteria will be listed at the
bottom of the screen. To reset the filter, click Show All.
3. To find a message from a specific sender, click the Show Advanced link, type
the sender’s e-mail address into the Envelope Sender box, and click Search. The
messages matching your search criteria will be listed at the bottom of the
screen. To reset the filter, click Show All.
4. To find a message addressed to a specific recipient, click the Show Advanced
link, type the recipient's e-mail address into the Recipients box, and click
Search. The messages matching your search criteria will be listed at the
bottom of the screen. To reset the filter, click Show All.
5. To find a message by date, age, or size, click the Show Advanced link, type the
required values into the Date, Age, or Size boxes, respectively, and click
Search. The messages matching your search criteria will be listed at the
bottom of the screen. To reset the filter, click Show All.
6. To delete a message from the queue, select the corresponding checkbox
and click Remove. To delete all messages from the queue, select the
checkbox in the upper-right corner of the messages list, and click Remove.

Panel Administration 327
Statistics and Monitoring
In this section:
Logging Actions Performed by Your Customers in the Panel ............................ 328
Viewing Statistics .............................................................................................. 331
Tracking Server Health with Health Monitor ....................................................... 339
Monitoring Connections to Panel and FTP Services .......................................... 342

328 Panel Administration
Logging Actions Performed by Your Customers in the
Panel
You may wish to keep track of actions performed by various users in the system. All actions
will be recorded in a log file that you will be able to download for viewing. The following
system events (actions) can be logged:
Administrator information changed
System service restarted, started, or stopped
IP address added, removed, changed
Login settings (allowed period of inactivity for all user sessions in the control panel)
changed
Customer account created, deleted, personal or system information changed
The status of customer account changed (suspended/activated)
Customer's interface preferences changed
Customer's IP pool changed
Web applications were added to or removed from a customer's pool
The limit on disk space is reached for a customer account
The limit on traffic usage is reached for a customer account
The limit on disk space is reached for a website
The limit on traffic usage is reached for a website
Website created, deleted, settings changed
Website owner changed
Website status changed (suspended/activated)
DNS zone updated for a website
Subdomain created, deleted, settings changed
Domain alias created, deleted, settings changed
DNS zone of the domain alias changed
Resource allotments were changed for a customer account
Customer's permissions for operations were changed
Resource allotments were changed for a website
Users logged in and out of the Panel
Mail accounts created, deleted, changed
Mailing lists created, deleted, settings changed
Website hosting set up, deleted, changed
Web forwarding hosting accounts were created, deleted, reconfigured
Web application installed, reconfigured, uninstalled
Web application package installed, uninstalled, updated
License key expired or updated
Database server created, deleted, updated
Database created or deleted

Panel Administration 329
Database user account created, deleted, updated
Customer's GUID updated
Domain's GUID updated
Parallels Plesk Panel component was updated or added
In this section:
Setting Up Action Logging ................................................................................. 329
Downloading the Action Log ............................................................................. 329
Clearing the Action Log ..................................................................................... 330
Setting Up Action Logging
To set up action logging:
1. Go to Tools & Settings > Action Log (in the Logs & Notifications group).
2. In the Logged actions group, select the actions to be logged using the
checkboxes.
3. In the Store records in the database field, specify the action log cleaning options:
on a daily, weekly or monthly basis, or in accordance with the specified
number of records stored in the database.
4. To retain all action log records, select the Do not remove records option.
5. To apply all the changes made, click OK.
Downloading the Action Log
To download the action log to your machine:
1. Go to Tools & Settings > Action Log (in the Logs & Notifications group).
2. In the Log files section, select the time period using the drop-down boxes, and
click Download.
The dialog window will open, prompting you to select the location for the downloaded log
file to be saved to.
3. Select the location, and click Save.

330 Panel Administration
Clearing the Action Log
To clear the action log:
1. Go to Tools & Settings > Action Log (in the Logs & Notifications group).
2. In the Log files section, click Clear Log.

Panel Administration 331
Viewing Statistics
To view the information on usage of server resources:
1. Go to Tools & Settings > Server Information.
The following information will be presented:
Processor information.
Parallels Plesk Panel version and build number.
Operating system and its kernel version.
Parallels Plesk Panel license key number.
Server uptime.
Processor load averages for the last 1 minute, 5 minutes and 15 minutes.
The amount of RAM installed and used.
The amount of swap space used.
Hard disk usage by partitions and directories.
The connected (mounted) storage and network storage devices.
The number of hosted domains: active shows the domains that are online; problem
shows the domains that have exceeded the disk space and bandwidth allotments but
still online; passive shows the domains that are offline because they were suspended
by you or your resellers.
2. Click Refresh to update the server statistics with the latest data.
To view a report on resource usage by your resellers, customers, and websites:
1. Go to Tools & Settings > Summary Report.
2. To view a summary on bandwidth usage by months, click View Traffic History.
Operations on reports:
To get more details, select the Full Report option from the drop-down menu.
To adjust the amount of information presented in a report, edit an existing report
template or create a new one. To edit a template, click Properties, and then modify the
report template.
To create a new template, go to Report Layouts > Create Report Layout, and specify how
much information you want in each section of the report: select None if you do not
want any information, select Summary if you want a concise overview, or select Full, if
you need a detailed report. Select the Use as default report checkbox and click OK.
To delete a custom report layout, select the checkbox corresponding to the report
layout name and click Remove.
To print the report, click Print. A report will open in a separate browser window. Select
the File > Print option from the browser's menu to print the report.

332 Panel Administration
To send the report by e-mail, type the recipient's e-mail address into the input box
located to the right of the Report group and click Send by E-Mail. If you are the recipient,
then you do not need to specify an e-mail address: the system assumes by default
that you are the report recipient and specifies your e-mail address registered with your
Panel account.
To have the reports automatically generated and delivered by e-mail on a daily,
weekly, or monthly basis, click Delivery Schedule and follow the instructions supplied in
the section Automating Report Generation and Delivery by E-mail (on page 332).
To view a report on traffic usage by users and sites:
1. Click Tools & Settings.
2. Do any of the following:
To view reports on the amount of traffic used by resellers, click Traffic Usage By
Resellers (in the Resources group).
To view reports on the amount of traffic used by all resellers and customers, click
Traffic Usage By Users (in the Resources group).
To view reports on the amount of traffic used by domains (websites), click Traffic Usage
By Domains (in the Resources group).
In this section:
Automating Report Generation and Delivery by E-mail ...................................... 332
Viewing Virus and Spam Protection Statistics (Windows) .................................. 333
About Disk Space Usage Calculation ................................................................ 334
Automating Report Generation and Delivery by E-mail
To schedule a report delivery on a regular basis:
1. Go to Tools & Settings > Summary Report > Delivery Schedule.
2. Click Add Report Delivery Schedule.
3. To send reports to your e-mail address registered with the system, select the
the server administrator value from the Deliver to menu. To send reports to
another e-mail address, select the the e-mail address I specify option and type
the e-mail address.
4. In the Delivery frequency menu, select how often the report should be sent:
daily, weekly, or monthly.
5. Click OK.

Panel Administration 333
Viewing Virus and Spam Protection Statistics (Windows)
To view the information about viruses detected and removed by Kaspersky
Antivirus:
1. Go to Tools & Settings > Mail Server Settings (in the Mail group) > Statistics tab, and
click Virus Statistics.
2. Select the period for which you want to view virus statistics.
If you want to view more detailed information about viruses, or e-mail addresses of e-mail
senders or recipients, click the respective tab.
To view the information about spam messages detected and filtered by
SpamAssassin:
1. Go to Tools & Settings > Mail Server Settings (in the Mail group) > Statistics tab, and
click Spam Statistics.
2. Select the period for which you want to view spam statistics.
If you want to view more detailed information about spam message recipients, click the
Recipients tab.

334 Panel Administration
About Disk Space Usage Calculation
When a Panel user creates a subscription or a webspace, Panel starts calculating disk space
usage for this entity. The disk space that can potentially be consumed is categorized into the
following types:
(Always included) Website, FTP, and web users' content.
Log files and statistic reports.
Databases.
Mailboxes.
Java applications.
Mailing lists.
Subscription backup files.
Subscription backups that are a part of server-level backups.
This section explains how Panel calculates disk space usage for each of these categories on
Linux and on Windows. If you would like to include or exclude options from disk space
calculation, you can do it on the Tools & Settings > Server Settings page.
The total disk space usage is available in Tools & Settings > Summary Report. The summary
report shows the sum of disk space consumption of all subscriptions and webspaces. If you
would like to view the disk space usage per subscription, go to Subscriptions and click a
subscription name.
Variables
Next in this section we use the following variables to simplify the description:
HTTPD_VHOSTS_D. This is the absolute path to the directory with virtual hosts.
CATALINA_HOME is the absolute path to the Tomcat installation directory.
PRODUCT_ROOT_D is the absolute path to the Panel installation directory.
PLESK_MAILNAMES_D is the absolute path to the directory with mailboxes.
PGSQL_DATA_D and MYSQL_VAR_D is the absolute path to the directory with MySQL
and PostgreSQL databases correspondingly.
The variable values depend on the operating system. On Linux, you can find the values in
/etc/psa/psa.conf.
Website Content, Anonymous FTP Content, Web Users' Content
This category of content is always included in the calculation of disk space usage.
On Windows, the size of website content is the total size of the
"%plesk_vhosts%\<domain_name>" directory excluding these directories:
"%plesk_vhosts%\<domain_name>\anon_ftp"
"%plesk_vhosts%\<domain_name>\subdomains\*\anon_ftp"
"%plesk_vhosts%\<domain_name>\bin"

Panel Administration 335
"%plesk_vhosts%\<domain_name>\subdomains\*\bin"
"%plesk_vhosts%\<domain_name>\conf"
"%plesk_vhosts%\<domain_name>\subdomains\*\conf"
"%plesk_vhosts%\<domain_name>\pd"
"%plesk_vhosts%\<domain_name>\subdomains\*\pd"
"%plesk_vhosts%\<domain_name>\statistics"
"%plesk_vhosts%\<domain_name>\subdomains\*\statistics"
"%plesk_vhosts%\<domain_name>\web_users"
"%plesk_vhosts%\<domain_name>\subdomains\*\web_users"
On Linux, the size of website content is the total size of the following directories:
HTTPD_VHOSTS_D/<domain_name>/cgi-bin
HTTPD_VHOSTS_D/<domain_name>/error_docs
HTTPD_VHOSTS_D/<domain_name>/httpdocs
HTTPD_VHOSTS_D/<domain_name>/httpsdocs
HTTPD_VHOSTS_D/<domain_name>/pd
HTTPD_VHOSTS_D/<domain_name>/private
HTTPD_VHOSTS_D/<domain_name>/subdomains
On Windows, the size of anonymous FTP content is the total size of the following directories:
"%plesk_vhosts%\<domain_name>\anon_ftp"
"%plesk_vhosts%\<domain_name>\subdomains\*\anon_ftp"
"%plesk_vhosts%\<domain_name>\bin"
"%plesk_vhosts%\<domain_name>\subdomains\*\bin"
On Linux, the size of anonymous FTP content is the total size of the following directories:
HTTPD_VHOSTS_D/<domain_name>/anon_ftp
On Windows, the size of web users' content is the total size of the following directories:
"%plesk_vhosts%\<domain_name>\web_users"
"%plesk_vhosts%\<domain_name>\subdomains\*\web_users"
On Linux, the size of web users' content is the total size of the following directories:
HTTPD_VHOSTS_D/<domain_name>/web_users
We will refer to the total of website, FTP, and web users' content as WEB_CONTENT in the
formula for calculation the total disk space usage.
Log Files and Statistic Reports
On Windows, the size of logs and reports is the total size of the following directories:
"%plesk_vhosts%\<domain_name>\conf"

336 Panel Administration
"%plesk_vhosts%\<domain_name>\subdomains\*\conf"
"%plesk_vhosts%\<domain_name>\pd"
"%plesk_vhosts%\<domain_name>\subdomains\*\pd"
"%plesk_vhosts%\<domain_name>\statistics"
"%plesk_vhosts%\<domain_name>\subdomains\*\statistics"
On Linux, the size of logs and reports is the total size of the following directories:
HTTPD_VHOSTS_D/<domain_name>/statistics
We will refer to the total logs and reports size as LOG_AND_STAT in the formula for
calculation the total disk space usage.
Databases
The size of databases is calculated per website and then summed to obtain the total size.
On Windows, the size of MySQL databases is the sum of data length and index length in the
following query: SHOW TABLE STATUS FROM <db_name>.
To get the size of MS SQL databases, the system runs the query exec sp_databases for
each database under a particular website. The results are summed and multiplied by 1024.
On Linux, the size of PostgreSQL databases is the total size of directories
PGSQL_DATA_D/base/db_oid. Here db_oid stands for OID of a database under a certain
website.
On Linux, the size of MySQL databases is the size of the directory MYSQL_VAR_D/db_name.
Here db_name stands for a database name under a certain website.
We will refer to the total databases size as DATABASES in the formula for calculation the
total disk space usage.
Mailboxes
The size of mailboxes per website is the total size of directories corresponding to mailboxes.
The path to a mailbox depends on a message transfer agent (for example, MailEnable).
(Windows, MailEnable) mailbox_dir\<domain_name>\MAILROOT\mailbox_name. The
mailbox_dir is stored in the Windows registry
HKEY_LOCAL_MACHINE\SOFTWARE\Wow6432Node\Mail Enable\Mail
Enable\Connectors\SF.
(Windows, SmarterMail) mailbox_dir\Users\mailbox_name. The mailbox_dir is obtained
by calling the GetDomainSettings method of the svcDomainAdmin web service.
(Linux) PLESK_MAILNAMES_D/<domain_name>.
We will refer to the total mailboxes size as MAILBOXES in the formula for calculation the
total disk space usage.

Panel Administration 337
Java Applications
On Windows, the total size of Java applications is the size of the directory
CATALINA_HOME\psa-wars\domain_name. Here CATALINA_HOME is the value of the
InstallPath parameter in the Windows registry, in HKLM\SOFTWARE\Apache Software
Foundation\Tomcat\<Tomcat_version>.
On Linux, the directory with Java content is CATALINA_HOME/psa-wars/<domain_name>.
We will refer to this total as JAVA_APPS in the formula for calculation the total disk space
usage.
Backup Files
On Linux, the size of backups is obtained from the following utility call:
PRODUCT_ROOT_D/admin/bin/pmm-ras --get-domain-dumps-disc-usage
--domain-guid <domain_guid> --session-path
PRODUCT_ROOT_D/PMM/logs
If the administrator specifies to exclude website backups nested in server-level backups from
user quota, the utility is run with an extra option, --skip-server-dumps.
On Windows, the size of backups is cached and is the sum of numbers that follow size_ in
file names size_xxxxxx. These size_ files are stored in
"%plesk_dir%\Backup\backups_dir\<domain_name>\.discovered\*\".
The backups_dir is:
/domains – if the backups are owned by the administrator.
/resellers/<reseller_username>/domains - if a website is owned by a reseller.
/resellers/<reseller_username>/clients/<customer_username>/domains - if a
website is owned by a customer of some reseller.
/clients/<customer_username>/domains – if a website is owned by a customer directly
under the administrator.
If the file
"%plesk_dir%\Backup\dumps_dir\<domain_name>\.discovered\*\ownertype_
server" exists then the size of website backups nested in server-level backups is not
added to the disk space usage.
We will refer to the backups size as BACKUPS in the formula for calculation the total disk
space usage.
Calculating the Total Disk Space Usage
The formula for calculating the total disk space usage is as follows:
TOTAL = WEB_CONTENT
+ LOG_AND_STAT (if the log files and statistic reports option is selected in Tools & Settings >
Server Settings)

338 Panel Administration
+ DATABASES (depends on the databases option on Linux and MySQL databases and
Microsoft SQL databases)
+ MAILBOXES (if the mailboxes option is selected)
+ JAVA_APPS (if the Java applications option is selected)
+ BACKUPS (if the domain backup files option is selected; the value depends on backup
files created by the administrator)
Here placeholders (for example, WEB_CONTENT) stand for the totals of respective
categories.

Panel Administration 339
Tracking Server Health with Health Monitor
Generally, as time goes by, Panel server resources become more and more utilized: The
number of Panel users grows; customers create new sites that use different system services,
and so on. This means that at some point you can experience the lack of system resources,
such as RAM, CPU performance, or disk space. To keep you notified about the server
resources usage, we offer the component - Health Monitor. Based on its statistics, you can
promptly decide what services should be adjusted to lower the system resources usage or
what hardware components require an upgrade.
Health Monitor is an additional Panel component that tracks all main server health
parameters, such as: Memory and CPU usage by different services, hard disk utilization,
number of running processes, and so on. Besides, Health Monitor can be configured to make
visual and e-mail notifications when a certain health parameter exceeds some threshold.
This section provides the detailed information on how to install and configure Health Monitor
as well as to get statistics on a resources usage.
In this section:
Installing Health Monitor .................................................................................... 339
Tracking Server Health ...................................................................................... 339
Accuracy of Health Monitor Values .................................................................... 341
Configuring Alarms, Trends, and E-mail Notifications ........................................ 341
Updating Health Parameters After Hardware Change ....................................... 341
Installing Health Monitor
Health Monitor is an additional component that is provided with Panel by default. You can
install it during the Panel custom installation or add it later using the Server Management > Tools
& Settings > Updates.
Tracking Server Health
Health Monitor displays the information on server resources usage in two ways:
A summary report on all main health parameters.
A detailed report with graph of changes for each health parameter.

340 Panel Administration
Summary Report
The summary report contains the information on all main server health parameters that are
grouped for the sake of convenience. The report displays the status of each group, the
instantaneous parameter values and their trends. To get the Health Monitor summary report,
go to the Server Administration Panel > Home > Server Health.
Note that the summary report shows you instantaneous parameters values that are relevant
only for the moment when the Home page was refreshed.
The example of summary report (random values) is shown below.
Yellow and Red Alarms
As you can see, one of the parameters exceeded some threshold and Health Monitor
alarmed about it with the yellow highlighting. There are two types of alarms for each
parameter:
Yellow alarm - a parameter is close to its critical value.
Red alarm - a parameter exceeds its critical value.
The threshold of these alarms can be set using the configuration file.
Trends
Health Monitor can also warn you if one of the parameters grows too fast. This is done with
the help of trends. Trend is a way to show how a parameter value changes over time. In this
example, the parameter, which was the source of the alarm increased ( ) for the last hour by
1.87 times comparing to the hour before (the default trend interval is one hour). If a
parameter value is insignificant, its trend is not shown.
Detailed Report
Detailed report can help you find out the time periods when the resources usage is maximal
(minimal). To view the report, go to the Server Management > Health Monitoring. To see how
server health parameters have been changing over time, select the corresponding
checkboxes. You can select a period for which the graph is generated: From the past 3 hours
to a week.
Note that the parameters values behind the graph are also instantaneous and are relevant
only for the moment when the page was refreshed.

Panel Administration 341
Accuracy of Health Monitor Values
Note that Health Monitor shows instantaneous parameter values. These values are relevant
only for the moment when the web page, which contains them, was refreshed. This means
that if your server is permanently loaded, you will never see the conformity between Health
Monitor and a system resource usage monitor (for example, top in Linux or Task Manager in
Windows).
Configuring Alarms, Trends, and E-mail Notifications
After the installation, Health Monitor works with all parameters by default. If you want to
adjust some of its options, such as alarm thresholds and e-mail notifications, you should
perform the component configuration. Such configuration is available using the XML file.
To configure Health Monitor:
1. Download the current configuration file by clicking the Download Configuration
File button in Server Management > Health Monitoring.
2. Change the configuration file in any text editor. With the help of this file you
can define:
Alarm threshold for each parameter.
Type of the alarm for each parameter: Exceeding of an absolute value, a relative value,
or a trend value.
Trend calculation parameters.
E-mail notification parameters.
The detailed file structure and description for each of the file parameters is provided in the
top of the configuration file.
3. Upload the file with changes to Panel by clicking the Upload Configuration File
button in Server Management > Health Monitoring.
Updating Health Parameters After Hardware Change
Note that the hardware configuration of your Panel server is specified in Health Monitor just
once - during component installation. Further changes in hardware parameters are not
propagated to Health Monitor. For example, if you increase the amount of RAM from 1 GB to
2 GB, Health Monitor will continue to show that the total RAM is 1 GB. To update Health
Monitor data on server configuration, use Server Management > Health Monitoring > Detect
Hardware Changes.

342 Panel Administration
Monitoring Connections to Panel and FTP Services
In this section:
Monitoring Connections to Panel ....................................................................... 342
Monitoring Connections to FTP Service ............................................................ 343
Monitoring Terminal Session Connections to Your Server (Windows) ............... 344
Monitoring Connections to Panel
To find out who of your customers is logged in to Panel at the moment:
1. Go to Tools & Settings > Active Sessions. All sessions including yours will be
presented and the following details will be displayed:
Type. A type of Panel user who established the session:
for server administrator.
for reseller or customer.
for mailbox owner.
Login. The login name the user is logged in as.
IP address. The IP address from which the Panel is accessed.
Logon time. The date and time when the user logged in to the Panel.
Idle time. The time that user was not doing anything in the Panel while being logged in.
2. To refresh the list of user sessions, click Refresh.
3. To end a user session, select the corresponding checkbox and click Remove,
then confirm removal and click OK.

Panel Administration 343
Monitoring Connections to FTP Service
Your Parallels Plesk Panel can show active FTP sessions only when any of the following
FTP server programs is installed on the hosting server:
Microsoft FTP 7.0 (Windows hosting)
Gene6 FTP Server (Windows hosting)
Serv-U FTP Server (Windows hosting)
ProFTPd (Linux/UNIX hosting)
To find out who is connected to your server via FTP, in what directories they
currently are and what files they are uploading to or downloading from the
server:
1. Go to Tools & Settings > Active Sessions.
2. Click the FTP Sessions tab. All sessions including yours will be presented and
the following details will be displayed:
Type. The type of user who established the session:
for users not registered with the Panel.
for anonymous FTP users.
for website administrators.
for web users (owners of personal web pages without individual domain names).
Status. The current status of FTP connection.
FTP user login. The login name used for access to FTP account.
Domain name. The domain the FTP user is currently connected to.
Current location. The directory the FTP user is currently at.
File name. The file name being operated on.
Speed. Transfer speed in kilobytes.
Progress, %. The file transfer operation progress in percentage.
IP address. The IP address from which the FTP account is accessed.
Logon time. The time lapsed since the moment user logged in.
Idle time. The time that user was not doing anything while being connected to the
server through FTP.
3. To refresh the list of FTP sessions, click Refresh.
4. To end a session, select the respective checkbox and click Remove.

344 Panel Administration
Monitoring Terminal Session Connections to Your Server (Windows)
To find out who of your customers is logged in to the server via Terminal
Server session at the moment:
1. Go to Tools & Settings > Active Sessions.
2. Click the TS Sessions tab. All sessions including yours will be presented and
the following details will be displayed:
S. The status of the terminal session:
- for server administrator.
- client is connected and logged in, using valid login and password.
- client is connected, but not logged in.
- client is disconnected.
Name. The name of this terminal session.
User. The name of the terminal session user.
You can see the session details by clicking the session name in the list.
3. To refresh the list of terminal sessions, click Refresh.
4. To disconnect a terminal session, select the respective checkbox and click
Disconnect, then confirm disconnection and click OK.
5. To close a terminal session, select the respective checkbox and click Log
Out, then confirm disconnection and click OK.

Panel Administration 345
Event Tracking
The Event Manager is designed to help you organize data interchange between Parallels
Plesk Panel and external systems. It works the following way:
1. Create a script to be executed upon a certain control panel event: Shell script file for
Linux or batch file for Windows.
2. Create an event handler that triggers the event processing. You can process a single
event by a number of different handlers.
3. Assign your script to the event handler.
For the full list of event parameters passed by event handlers, refer to Appendix C: Event
Parameters Passed by Event Handlers (on page 694).
Note for users of Linux: The server administrator can create the event handlers that will be
run on the server on behalf of user root. If you wish to restrict usage of the root account,
create an empty file with name root.event_handler.lock in the location
/parallels_panel_installation_directory/var/.
In this section:
Adding Event Handlers (Linux) .......................................................................... 346
Adding Event Handlers (Windows) .................................................................... 347
Removing Event Handlers ................................................................................. 348

346 Panel Administration
Adding Event Handlers (Linux)
Let's, for example, create an event handler for the 'customer account creation' event. The
handler will accept a customer's name and username in the Panel from environment
variables. For simplicity, we will use a shell-script called test-handler.sh that looks as
follows:
#!/bin/bash
echo "--------------" >> /tmp/event_handler.log
/bin/date >> /tmp/event_handler.log # information on the
event date and time
/usr/bin/id >> /tmp/event_handler.log # information on the
user, on behalf of which the script was executed (to ensure control)
echo "customer created" >> /tmp/event_handler.log # information on
the created customer account
echo "name: ${NEW_CONTACT_NAME}" >> /tmp/event_handler.log #
customer's name
echo "login: ${NEW_LOGIN_NAME}" >> /tmp/event_handler.log #
customer's username in the Panel
echo "--------------" >> /tmp/event_handler.log
This script prints some information to a file so that we could control its execution (we cannot
output information to stdout/stderr, as the script is executed in the background mode).
Note: We strongly recommend that you use shell script files to handle events. Although you
can assign direct system commands, they might not work. Say, commands with output
redirection operators < or > will not work.
Suppose that our script is located in the directory
/parallels_panel_installation_directory/bin (for instance). Let's register it by
creating an event handler via the Administrative Panel:
1. Go to Tools & Settings > Event Manager.
2. Click Add New Event Handler.
3. Select the event, you wish to assign a handler to in the Event menu.
4. Select the priority for handler execution, or specify a custom value. To do
this, select custom in the Priority menu and type in the value.
When assigning several handlers to a single event you can specify the handler execution
sequence, setting different priorities (higher value corresponds to a higher priority).
5. Select the system user, on behalf of which the handler will be executed
("root" user, for example).

Panel Administration 347
6. In the Command input field, specify a command to be executed upon the
selected event. In our example it is /usr/local/psa/bin/test-
handler.sh.
7. Click OK.
Note: In the script, we have specified the variables $NEW_CONTACT_NAME and
$NEW_LOGIN_NAME. During execution of the handler, they will be replaced with name and
username of the created user account respectively. The entire list of available variables is
provided in Appendix C: Event Parameters Passed by Event Handlers (on page 694).
Now if you log in to your Parallels Plesk Panel and create a new customer account,
specifying the value 'Some Customer' in the Contact name field, and 'some_customer' in the
field Login, the handler will be invoked, and the following records will be added to the
/tmp/event_handler.log:
Fri Mar 16 15:57:25 NOVT 2007
uid=0(root) gid=0(root) groups=0(root)
customer created
name: Some Customer
login: some_customer
If you want to specify one or few handlers more, repeat the actions above for another
handler.
Adding Event Handlers (Windows)
To add an Event Handler:
For instance, let's create an event handler for the 'customer account creation' event. The
handler will accept a customer's name as the first parameter, and the customer's
username as the second. For simplicity, we will use a batch file called test-handler.bat
that looks as follows:
echo "--------------" >> c:\windows\temp\event_handler.log
rem information on the event date and time
date /T >> c:\windows\temp\event_handler.log
rem information on the created customer account
echo "customer created" >> c:\windows\temp\event_handler.log
rem customer's name
echo "name: %1" >> c:\windows\temp\event_handler.log
rem customer's username in the Panel
echo "login: %2" >> c:\windows\temp\event_handler.log
echo "--------------" >> c:\windows\temp\event_handler.log
This script prints some information to a file so that we could control its execution.
Suppose that our script is located in the directory c:\program
files\parallels\parallels panel\scripts\. Let's register it by creating an
event handler via the Administrative Panel:

348 Panel Administration
1. Go to Tools & Settings > Event Manager.
2. Click Add New Event Handler.
3. Select the event you wish to assign a handler to in the Event drop-down box.
4. Select the priority for handler execution, or specify a custom value. To do
this, select custom in the Priority drop-down list and type in the value.
When assigning several handlers to a single event you can specify the handler execution
sequence, setting different priorities (higher value corresponds to a higher priority).
5. Select the system user, on behalf of which the handler will be executed.
6. In the Command input field, specify a command to be executed upon the
selected event. In our example, it is c:\program
files\parallels\parallels panel\scripts\test-handler.bat"
<new_contact_name> <new_login_name>.
Note that if directory names or the file name contains spaces, the path should be quoted.
7. Click OK.
Note: In the command, we have specified the parameters in the angle brackets
<new_contact_name> and <new_login_name>. Before executing the handler, they will
be replaced with name and username of the created customer. The entire list of available
parameters is provided in the section Event Parameters Passed by Event Handlers (on page
694).
Now if you login to your Parallels Plesk Panel and create a new customer account, specifying
the value 'Some Customer' in the Contact name field, and 'some_customer' in the field Login,
the handler will be invoked, and the following records will be added to the
c:\windows\temp\event_handler.log:
Mon March 15 21:46:34 NOVT 2010
customer created
name: Some Customer
username: some_customer
If you want to specify one or few handlers more, repeat the actions above for another
handler.
Removing Event Handlers
To remove an event handler:
1. Go to Tools & Settings > Event Manager.
2. Select the corresponding checkboxes in the list of handlers and click Remove.

Panel Administration 349
Scheduling Tasks
If you need to run scripts on your server at specific time, use the task scheduler facility on
your server to make the system automatically run the scripts for you.
In this section:
Scheduling Tasks on Linux-based Servers ........................................................ 350
Scheduling Tasks on Windows-based Servers .................................................. 352

350 Panel Administration
Scheduling Tasks on Linux-based Servers
If you need to run scripts on your server at specific time, use the task scheduling facility on
your server to make the system automatically run the scripts for you.
Important: To prohibit control panel users from scheduling tasks on behalf of user "root",
create on the server's file system an empty file with name root.crontab.lock in the
location /parallels_panel_installation_directory/var/.
During installation of Parallels Plesk Panel, the following tasks are automatically created:
autoreport.php - delivers daily, weekly and monthly reports on clients and domains (three
separate tasks)
backupmng - initiates scheduled backing up of domains once every 30 minutes
statistics - generates statistics on the limits imposed on domains, such as traffic, disk
usage, and so on
mysqldump.sh - creates a backup copy of three MySQL databases: psadump, MySQL,
and Horde databases
Because all these tasks are related to domain statistics, databases and reports, it is strongly
recommended that you neither change nor remove them.
To schedule a task:
1. Go to Tools & Settings > Scheduled Tasks.
2. Select the system user account on whose behalf the task will be executed.
3. Click Schedule New Task.
4. Specify when to run your command:
Minute - enter the value from 0 to 59
Hour - enter the value from 0 to 23
Day of the Month - enter the value from 1 to 31
Month - enter the value from 1 to 12, or select the month from a drop-down box
Day of the Week - enter the value from 0 to 6 (0 for Sunday), or select the day of the
week from a drop-down box
You can schedule the time using the UNIX crontab entry format. In this format, you can
enter several values separated by commas. Two numbers separated by a hyphen
mean an inclusive range. For example, to run a task on the 4th, 5th, 6th, and 20th of a
month, type 4-6,20.
insert an asterisk to specify all values allowed for this field. For example, to run a task
daily, type * in the Day of the Month text box.
To schedule the task to run every Nth period, enter the combination */N, where N is the
legal value for this field (minute, hour, day, month). For example, */15 in the Minute field
schedules the task to start every 15 minutes.

Panel Administration 351
You can type the contracted names of months and days of the week, which are the first
three letters: Aug, Jul, Mon, Sat, etc. However, the contracted names cannot be
separated with commas or used together with numbers.
5. Specify which command to run. Type it into the Command input box.
For example, if you want to run the backup creation task at the specified time and have
the backup file sent to your e-mail, you need to specify the following command in the
Command input box:
/usr/local/psa/admin/sbin/backupmng
6. Click OK.
To temporarily suspend execution of a scheduled task:
1. Go to Tools & Settings > Scheduled Tasks.
2. Select the system user account on whose behalf the task is executed.
3. Locate the task that you want to suspend and click on the command name.
4. Clear the Switched on checkbox and click OK.
To resume execution of a scheduled task:
1. Go to Tools & Settings > Scheduled Tasks.
2. Select the system user account on whose behalf the task is executed.
3. Locate the task whose execution you want to resume and click the command
name.
4. Select the Switched on checkbox and click OK.
To cancel a task:
1. Go to Tools & Settings > Scheduled Tasks.
2. Select the system user account on whose behalf the task is executed.
3. Select a checkbox to the left of the task that you want to cancel.
4. Click Remove.
5. Confirm removal and click OK.

352 Panel Administration
Scheduling Tasks on Windows-based Servers
If you need to run scripts on your server at specific time, use the task scheduler facility on
your server to make the system automatically run the scripts for you.
During installation of Parallels Plesk Panel, the following tasks are automatically created:
Update Parallels Premium Antivirus database - updates antivirus database.
Statistics calculation - generates statistics on resource usage, such as traffic and disk
space.
Because these tasks are related to operation of system services, it is strongly recommended
that you neither change nor remove them.
To schedule a task:
1. Go to Tools & Settings > Scheduled Tasks.
2. Click Schedule New Task.
3. Leave the Switched on checkbox selected if you want your scheduled task to
be active immediately after the creation.
4. Type a name for your task in the Description field.
5. In Scheduler notification, specify whether the scheduler should notify you when
it runs this task. The following options are available:
Switched off - do not notify you.
Send to the default e-mail - send the notification to your default e-mail address.
Send to the e-mail I specify - send the notification to the e-mail specified in the
corresponding field. After selecting this option, you need to input the required e-mail in
the field on the right.
Click Set to save scheduler notifications settings.
6. Specify which command to run. Type it into the Path to executable file input box.
If you need to run the command with certain options, type them in the
Arguments field.
For example, if you want to run the statistics calculation task to count disc space and
see more detailed information for the example.com and example.net domains, you
need to specify the following path in the Path to executable file input box:
C:\Program Files\Parallels\Parallels
Panel\admin\bin\statistics.exe
and the following options in the Arguments field:
--disk-usage --process-domains=example.com, example.net -verbose
If you want to run your own PHP script using the task scheduler, you need to specify
the following path in the Path to executable file input box:
C:\Program Files (x86)\Parallels\Parallels
Panel\Additional\PleskPHP5\php.exe

Panel Administration 353
and specify the script location in the Arguments field:
C:\Inetpub\vhosts\mydomain.tld\httpdocs\myscript.php
7. Select the appropriate priority in the Task priority field. Task priority can be set
to Low, Normal or High.
8. Specify when to run your command by selecting the appropriate checkboxes
in the Hours, Days of Month, Months or Days of Week fields.
9. Click OK to schedule the task or click Run Now to schedule the task and
immediately run it.
To temporarily suspend execution of a scheduled task:
1. Go to Tools & Settings > Scheduled Tasks.
2. Choose a task that you wish to suspend and click on the command name.
3. Clear the Switched on checkbox.
To resume execution of scheduled task:
1. Go to Tools & Settings > Scheduled Tasks.
2. Choose a task whose execution you wish to resume and click on the
command name.
3. Select the Switched on checkbox.
To cancel a task:
1. Go to Tools & Settings > Scheduled Tasks.
2. Select a checkbox to the left of the task that you want to cancel.
3. Click Remove.
4. Confirm removal and click OK.

354 Panel Administration
Using Panel Extensions (Linux)
Using additional extensions is another way of extending the functionality of your Panel for
Linux. Extensions are functional components (like file server, firewall, or system monitor)
developed by Parallels or third parties.
To get add-ons developed by Parallels partners, visit our online store at
http://www.parallels.com/store/plesk/partners/.
The extensions can be easily installed, removed, and configured directly from Panel
(Extensions > Manage Extensions). Learn more about installing Panel extensions in the
Installation, Upgrade, Migration, and Transfer Guide, chapter Installing Panel Extensions.
This section contains information on how to configure extensions developed by Parallels:
Counter-Strike game server extension. Used to deploy Counter Strike game servers.
File Server extension. Used to share directories on a network directly from Panel.
Firewall extension. Used to protect Panel server and private network from unauthorized
access.
Watchdog extension. Used for system monitoring.
VPN extension. Used for establishing communications between geographically
distributed LAN segments over public networks.
For the information about how to configure extensions developed by third parties, refer to the
respective documentation.
In this section:
Google AdWords Promotion Extension ............................................................. 355
Counter-Strike Game Server Extension ............................................................. 357
File Server Extension ........................................................................................ 368
Firewall Extension ............................................................................................. 376
Watchdog (System Monitoring) Extension ......................................................... 383
VPN Extension .................................................................................................. 395

Panel Administration 355
Google AdWords Promotion Extension
Disclaimer: The content of this section is valid only for Panel customers located in Russia.
The Google AdWords Promotion Extension is not distributed in other countries.
Данное расширение (доступно в Расширения > Google AdWords Promotion Extension)
позволяет вам бесплатно предоставлять сертификаты Google AdWords своим
клиентам. Ваши клиенты, в свою очередь, могут использовать эти сертификаты для
оплаты услуг по размещению рекламы в Google AdWords. Для того, чтобы
использовать данное расширение, вы должны являться участником программы
продвижения сертификатов Google AdWords. Подробнее о программе на
http://www.parallels.com/ru/partners/plesk11specialoffer.
Данная глава поможет вам установить и настроить Google AdWords Promotion
Extension.
Установка Расширения
Расширение распространяется в виде ZIP архивов (отдельно для Linux и Windows
версий Panel) предоставляемых каждому участнику программы. Как и любое Panel
расширение, вы можете установить Google AdWords Promotion Extension через панель
управления сервером: Расширения > Добавить Расширение.
Если вы обслуживаете большой парк серверов с Panel, предпочтительнее установить
расширение через вызовы API RPC. API RPC вызовы позволяют выполнять команды
Panel удаленно с любого сервера в сети. Для установки расширения, скопируйте ZIP
файл на один из веб-серверов и выполните API RPC запрос следующего типа (показан
пример для Linux) для каждого из серверов, на который вы хотите установить
расширение:
<packet version="1.6.3.5">
<server>
<install-module>
<url>http://example.com/plesk-adwords-1.0-1-release-
unix.zip</url>
</install-module>
</server>
</packet>
Подробности работы с API RPC описаны в API RPC Manual.
Базовая Настройка Расширения
Всем участникам программы продвижения сертификатов Google AdWords
присваивается уникальный идентификатор, который необходимо ввести в поле
Идентификатор партнера после установки расширения.
Примечание: Для того, чтобы проверить действует ли программа в данный момент
для вашего идентификатора, используйте кнопку Проверить на закладке Общие.

356 Panel Administration
Настройка Предоставления Сертификатов
Вы можете предоставлять промо-сертификаты Google AdWords своим клиентам одним
из двух способов: либо через Дополнительные услуги сервис-планов, либо сопоставив
каждому сервис-плану соответствующий сертификат непосредственно в настройках
расширения. Более подробно:
Назначение сертификатов через дополнительные услуги сервис-планов.
Для назначения сертификатов через дополнительные услуги сервис-планов:
1. На закладке Общие, выберите режим назначения сертификатов через
Дополнительные услуги сервис-планов. Panel сгенерирует набор из трех
дополнительных услуг, по одной на каждый из трех типов промо-сертификатов
(1000, 1500 и 2000 рублей).
2. В настройках дополнительных услуг сервис-плана (Сервис-планы > выберите
сервис-план > Дополнительные услуги), укажите какая из услуг будет
предоставляться с этим планом.
Все подписчики соответствующих планов, увидят на своей Домашней Странце
приглашение воспользоваться сертификатом соответствующего номинала для
оплаты услуг Google AdWords.
Назначение сертификатов сервис-планам в настройках расширения.
Данный способ настройки предоставления сертификатов быстрее, так как
позволяет сопоставить каждому из существующих сервис-планов свой номинал
сертификата непосредственно на странице расширения. Тем не менее, обратите
внимание, что данный способ предоставления сертификатов не позволяет увидеть
в настройках конкретного сервис-плана (Сервис-планы > выберите сервис-план >
Дополнительные услуги) какой из сертификатов ему назначен. Данная информация
будет доступна только на странице расширения.
Для назначения сертификатов сервис-планам на странице расширения:
1. На закладке Общие, выберите режим назначения сертификатов через Настройки
расширения.
2. На закладке Сервис-Планы и Сертификаты, сопоставьте один из трех типов
сертификатов доступных в рамках программы (1000, 1500 или 2000 рублей) с
предоставляемыми сервис-планами. Для планов с которыми вы не хотите
предоставлять сертификаты, выберите значение Нет.
Все подписчики выбранных планов, увидят на своей Домашней Странце приглашение
воспользоваться сертификатом соответствующего номинала для оплаты услуг
Google AdWords.
Для того чтобы приостановить распространение сертификатов среди своих клиентов,
отключите опцию Предоставлять клиентам промо-сертификаты на закладке Общие. После
этого, приглашение перестанет отображаться на Домашней Странице клиентов.

Panel Administration 357
Counter-Strike Game Server Extension
With this extension you can:
Deploy, configure, and uninstall Counter-Strike game servers.
Specify which maps each game server should use.
Start, stop, and restart game servers.
Add and update game mods with the Steam utility provided by Valve.
Delegate permissions for managing game servers to other users.
In this section:
Deploying Game Servers .................................................................................. 358
Starting, Stopping, Restarting Game Servers .................................................... 366
Updating Game Servers .................................................................................... 367
Removing Game Servers .................................................................................. 368

358 Panel Administration
Deploying Game Servers
Once you install the Counter-Strike Game Server extension on your Parallels Plesk Panel,
you will need to take a few steps to install the game server program files and other required
components. These files will be shared among all game servers that you will set up.
To obtain and install the core components of game servers:
1. Click the Extensions shortcut in the navigation pane and, in the Extensions
group, click the Counter-Strike game server icon.
2. The installation program starts searching for an installed game server
engine. If it does not detect it, the installer will offer you the two options:
Install the game server automatically - download the game server files from the official
directory servers on the Internet and install them automatically. This procedure might
take much time and hundreds megabytes of data transfer, depending on the number
of components you wish to install. During automatic installation, you will be asked to
choose the game version (Counter-Strike, Counter-Strike Source, and Counter-Strike
Condition Zero) to install.
Use an existing installation - if you already have the game server engine installed, use
this option to specify the path to the directory where it is installed.
3. Click OK.
4. Install the Steam software. Steam is an online content delivery system
designed by Valve Corporation. To be able to download, install and update
games from the Valve website through the Internet, you need to install the
Steam client.
Important: By downloading and installing the Steam client, you assume responsibility for
the consequences of using this software. Use it at your own risk!
If you do not have the Steam client program or Counter-Strike game server installed,
leave the Download from the official Valve site and install option selected and click OK. The
Steam software will be downloaded from the official download site
(http://www.steampowered.com/download/hldsupdatetool.bin). Then, the License
Agreement with Valve Corporation will appear. Click Accept to accept the license
agreement to download and install the Steam client.
If you have already downloaded this file (hldsupdatetool.bin) and have it on your local
machine, select the Install from the local machine option to upload it. Click OK. Then,
specify the path to the hldsupdatetool.bin file and click OK. Click Accept to accept the
license agreement.
To specify the path to an existing Steam installation, select the Use an existing Steam
client installation on your Plesk server option and click OK. Locate the Steam distribution
package and click OK.
5. All game modifications (also commonly referred to as mods) that are
available for downloading are shown in a list. Each mod title is accompanied
with the following icon indicating whether the mod is already installed: -
the game mod is already installed and - game mod is not installed.

Panel Administration 359
If you have a steam account that you would like to use for retrieving installation files or
updates from Valve, click the Switch Steam Account icon, specify your username and
password, and click OK.
Select the checkboxes corresponding to the game mods you wish to install and click OK.
6. When the selected game components are installed, click OK to quit the
wizard.
Now the core components of the selected game servers are installed, and you can proceed
to setting up your game servers.
In this section:
Setting Up a Game Server ................................................................................ 360
Choosing Maps for the Game ............................................................................ 364
Delegating Permissions for Managing Game Servers to a Panel User .............. 365

360 Panel Administration
Setting Up a Game Server
To set up a new game server:
1. Click the Extensions shortcut in the navigation pane and, in the Extensions
group, click the Counter-Strike game server icon.
2. Click the Add CS Game Server icon in the Tools group.
3. Select a game modification you want to run on your server. Click Next >>.
4. Choose the operation mode. If your server is going to be restricted to LAN
clients only, select the Server is running in LAN-Only mode option. If you are
serving both LAN and Internet clients, select the Server is running in LAN &
Internet mode option.
5. To prevent the players connected through the Internet from cheating on your
server, select the Use Valve anti-cheat extension option.
6. Click Next >>.
7. Specify the maximum number of players who can connect simultaneously to
your server. Click Next >>.
8. Enter the name for this game server. Click Next >>.
9. Select how you want to configure your game server:
If you wish to customize the default configuration prior to running the game server,
select the Customize the default configuration prior to running the game server option.
If you wish to create the game server with default configuration and run it upon
completion, select the Run the game server with the default configuration option.
10. Click Finish.
The game server with optimal configuration will be set up.
If you selected the Run the game server with the default configuration option, the game server will
run.
If you chose the Customize the default configuration prior to running the game server, you will be
taken to the game server configuration screen on which you can adjust the following settings
for your game server.
Setting
Description
Game server name
The name that you would like to call your server.
Configuration file
Select the configuration file that will be used for this
game server. This drop-down list contains all
configuration files available for this game mod. To edit
the selected configuration file, click the Edit button on
the right.

Panel Administration 361
Operation mode
If your server is going to be restricted to LAN clients
only, select the Server is running in LAN-Only mode option.
If you are serving both LAN and Internet clients, select
the Server is running in LAN & Internet mode option.
IP address
Specify the IP addresses at which the game server will
be accessible.
Game server port
The port number the game server will work on.
Default is 27015.
Maximum number of players
The maximum number of players who can
simultaneously connect to your game server.
Game server auto update
Use this to automatically update the game server
through the Internet upon each start.
Use WON authorization server
If you set up a game server in LAN without Internet
access, and do not want your game server to connect to
WON authorization server, leave this checkbox cleared.
Use Valve anti-cheat module
Valve Anti-cheat is the program that bans cheaters from
game. The ban issued to the cheater depends on the
severity of the cheat, and the number of offenses.
RCON password
Remote Console password is required if you wish to
manage the game server remotely. The RCON
password is also used by Parallels Plesk Panel for
restarting the game server.
Game server entry password
If you wish to restrict access to your game server,
specify the password that the authorized users will use
for entering this game server.

362 Panel Administration
Subsequently, when you need to modify these settings, you will access this screen by
clicking Extensions > Counter-Strike > game server name > Configuration tab.
To fine tune your game server by modifying configuration files:
1. Go to Extensions > Counter-Strike > game server name > Configuration tab.
2. In the Configuration file group, select the configuration file you need and click
the Edit button.
3. In the Commands text input area, enter a list of commands. To generate the
list of commands, we recommend that you use the Configuration Editor Tool
available at http://server.counter-strike.net. To use the Configuration Editor,
open http://server.counter-strike.net/server.php?cmd=tools# in a new
browser window and click the config editor link in the left navigation pane. A
pop-up window will open. Specify required settings and click Configure! at the
bottom of the page. A list of commands will be generated and displayed in
the Generated Server.cfg section of the page. Copy the generated commands to
the clipboard, then return to your Parallels Plesk Panel and paste them into
the Commands text input area.
Note: Changes made to the configuration file will affect all game servers that run on a
given configuration.
4. Click OK to submit the changes.
To create a new configuration file:
1. Go to Extensions > Counter-Strike.
2. Click the Configuration Files icon.
3. Click the New Configuration icon.
4. Enter the mod name, configuration name (not the file name!) in the Name
field, and a description of this configuration file that will be displayed in the
list of game servers.
5. In the Commands text input area, enter a list of commands. To generate the
list of commands, we recommend that you use the Configuration Editor Tool
available at http://server.counter-strike.net. To use the Configuration Editor,
open http://server.counter-strike.net/server.php?cmd=tools# in a new
browser window and click the config editor link in the left navigation pane. A
pop-up window will open. Specify required settings and click Configure! at
the bottom of the page. A list of commands will be generated and displayed
in the Generated Server.cfg section of the page. Copy the generated
commands to the clipboard, then return to your Parallels Plesk Panel and
paste them into the Commands text input area.
6. Click OK to submit your configuration.

Panel Administration 363
7. If you wish to apply this configuration to a game server at this time, go to
Extensions > Counter-Strike > game server name > Configuration tab, select the
configuration file you need in the Configuration file group, and then click OK.
To modify a configuration file you created:
1. Go to Extensions > Counter-Strike.
2. Click the Configuration Files icon.
3. Click the configuration name you need.
4. Modify the settings as desired and click OK.
To remove a configuration file:
1. Go to Extensions > Counter-Strike.
2. Click the Configuration Files icon.
3. Select the corresponding checkbox and click Remove Selected.
4. On the next page, confirm the removal and click OK.
Note: You cannot delete the default configuration file. You can only edit it.

364 Panel Administration
Choosing Maps for the Game
To select maps that will be available for users playing a specific type of game:
1. Click the Extensions shortcut in the navigation pane and, in the Extensions
group, click the Counter-Strike game server icon.
2. Click the game server's name.
3. Click the Maps tab. The tab has two lists: the left-hand list displays all
available maps and the list on the right contains all maps available for users
playing on this game server.
4. To add a map to the game, move maps from the list of available maps to the
list of selected maps by using the Add >> and << Remove buttons.
5. Click OK.
To simplify map selection, you can sort all maps by mission types, such as saving hostages,
assassination of VIP persons, planting a bomb, knife arena, team deathmatch, escape from
the area, or Arctic Warfare Police. To view all maps related to the category of interest, select
the category in the Map categories menu.
The maps for a game will be played consequently as they go in the list, starting from the
default map selected in the Default map menu. To move a map downward or upward in the
list, use the Move Up or Move Down buttons, respectively.
Note: Each game mod has a standard set of maps. If you remove such a standard map from
the list of maps (do not confuse the standard map with the default map!), they will be
automatically installed during updating of your game server.
In this section:
Adding and Removing Maps ............................................................................. 365

Panel Administration 365
Adding and Removing Maps
To add or remove maps that your game servers can use:
1. Click the Extensions shortcut in the navigation pane and, in the Extensions
group, click the Counter-Strike game server icon.
2. Click the Maps Management icon. The list of all maps for all game mods will
show.
3. To view only the maps related to a specific game mod, select the respective
option in the Select the game modification group.
4. To upload a new map, click the Browse button, select the map file you need
(in zip or bsp file format), and then click Upload.
5. To remove the map you do not need, select the corresponding checkbox and
click Remove Selected.
Delegating Permissions for Managing Game Servers to a Panel User
To delegate permissions for managing game servers to one of your customers
registered with your Parallels Plesk Panel:
1. Click the Extensions shortcut in the navigation pane and, in the Extensions
group, click the Counter-Strike game server icon.
2. Click the Game Server Operator button.
3. On the page that opens, enter the username of a Parallels Plesk Panel user
in the Login field.
To revoke permissions to manage game servers from a user:
1. Click the Extensions shortcut in the navigation pane and, in the Extensions
group, click the Counter-Strike game server icon.
2. Click the Game Server Operator button.
3. On the page that opens, delete the username from the Login field and leave
this field blank.

366 Panel Administration
Starting, Stopping, Restarting Game Servers
To start, stop or restart a game server:
1. Click the Extensions shortcut in the navigation pane and, in the Extensions
group, click the Counter-Strike game server icon.
2. Click the icon to stop a running game server, to start a stopped game
server and the icon to restart it.
Alternatively, you can click a game server name. Then click the button to run a game
server, the button to start it, and to restart it.

Panel Administration 367
Updating Game Servers
To update the game server files and components:
1. Click the Extensions shortcut in the navigation pane and, in the Extensions
group, click the Counter-Strike game server icon.
2. Click the Update Game Servers icon.
3. A page displaying all game modifications available for updating will appear.
Each mod title is accompanied with the following icon indicating whether the
mod is already installed: - the game mod is already installed and -
game mod is not installed.
4. If you want to use another Steam account for updating, click Switch Steam
Account.
5. Select the checkboxes corresponding to the game mods you want to update
and click OK.
6. In the next step, the selected game components will be updated. When
finished, click OK to quit the wizard.
In case of updating failure you can view the log file for details. To do this, click the link next to
the operation result icon.

368 Panel Administration
Removing Game Servers
To remove a game server:
1. Click the Extensions shortcut in the navigation pane and, in the Extensions
group, click the Counter-Strike game server icon.
2. Select the checkboxes corresponding to the game servers you want to
remove, and click Remove. On the next page, confirm removal and click OK.
File Server Extension
The File Server extension enables Parallels Plesk Panel administrators to share directories
on a network directly from the Parallels Plesk Panel. Using the Parallels Plesk Panel File
Server, you can share access to a directory on your server, grant access to this directory to
specific users or hosts, and assign read-only or write permissions for this directory. File
Server uses the Microsoft SMB (Server Message Block) protocol to share resources on a
Samba server for network users.
For the Parallels Plesk Panel File Server, the Samba server (version 2.2.x or 3.x) must be
installed and properly configured.
In this section:
How to Access File Server ................................................................................ 369
Configuring File Server ...................................................................................... 370
Managing Shares .............................................................................................. 372
Managing Users ................................................................................................ 373
Managing Broadcast Interfaces ......................................................................... 374
Limiting Access to the File Server ..................................................................... 375

Panel Administration 369
How to Access File Server
To access the File Server:
Click the Extensions shortcut in the navigation pane > Samba File Server Configuration.
The page that opens is the File Server management page from where you can perform all
File Server operations. This page has five tabs: Status, Shares, Users, Interfaces, and Access.
Each of these tabs contains tools for managing shared resources, file server properties,
network interfaces, and users and computers who will have access to the shared directories.

370 Panel Administration
Configuring File Server
This section describes how to perform the following operations:
Configure the file server.
View the current usage of shared resources.
Refresh server statistics.
Disable your file server.
To view the current status of your file server:
1. Go to Extensions > File Server > Status.
2. In the Current statistics section, view whether your file server is started or
stopped. The statistics on the current connections to shared directories is
provided in the table with the following columns:
Share, name of the shared resource.
Host, name of the remote host currently connected to the shared directory.
User, user name who is currently connected to the shared directory.
To configure the file server:
1. Go to Extensions > File Server > Status > Preferences.
2. To change the workgroup for your server on the Microsoft network, click in
the Workgroup field and enter the name of a workgroup. If needed, edit the
description in the Description field containing an optional description of your
file server.
3. You can also configure the following security parameters for your Samba
server:
Authentication mode. Select one of the following security modes:
Share - in this security mode, the user authenticates themselves separately for
each share. The user sends a password along with each tree connection (share
mount). Passwords are meant to be associated with each share, independent of
the user.
User - this security mode is based on verifying the username and password. The
server can either accept or reject the username and password combination. At this
stage the server has no idea what share the client will eventually try to connect to,
so it bases the accept/reject decision only on the username and password and the
name of the client machine.
Server - in Server Security Mode, the Samba server receives the username and
password from the client and sends a session setup request to the machine
designated as the password server. If the password server is in user-level security
and accepts the password, Samba accepts the client's connection. The client
sends all passwords in encrypted form. This security mode requires the use of a
password server (see Authentication server).

Panel Administration 371
Domain - in Domain Security Mode, the Samba server has a domain security trust
account (a machine account) and causes all authentication requests to be passed
through to the domain controllers. In other words, domain security has basically
the same concept as server security mode, with the exception that the Samba
server becomes a member of a Windows NT domain. This means that the Samba
server can participate in things such as trust relationships.
ADS - in this mode, the authentication procedure is performed through an Active
Directory domain. Samba in this security mode can accept Kerberos tickets.
Authentication server. If you set the security mode to either Server, Domain, or ADS,
you will need to specify the password server (or the authentication server). For user
and share modes, the password server is not required.
In this field, enter the NetBIOS name of the SMB server used as a password server,
on which the Samba server will check the entered passwords. You can list multiple
NetBIOS names separated with a space. This allows Samba to attempt a session
setup request to each machine in the list in order until a server is contacted. This
means that the next machine on the list is contacted only if the previous machine was
unavailable.
You must use only the NetBIOS name of the password server (not the IP address),
and Samba must have a way of resolving the name to an IP address in order to
attempt the connection.
To create a local account for all users that access the Samba server and disable the
password field, set this field to the asterisk character (*).
Encrypt password. Select Yes if you want to store passwords used to authenticate users
in encrypted form or No if password encryption is not required.
Guest account. In this menu, select the system user whose rights will be granted to
users logged on under the guest account. If you have no guest account on your
server, select the no guest account option. If you need a guest account for anonymous
users, it is advised that you select the nobody option.
For details on the Samba security configuration options, please refer to the relevant
Samba documentation.
To refresh data on the current connections to your file server:
1. Go to Extensions > File Server > Status.
2. Click the Refresh button. The list of current connections and file server status
will be refreshed.
To disable your file server:
1. Go to Extensions > File Server > Status.
2. Click the Disable button.

372 Panel Administration
Managing Shares
To view the list of existing shared resources:
1. Go to Extensions > File Server > Shares.
2. View the following information about each share:
Name, displays the name of the shared resource.
Real path, shows the path to the shared resource.
Description, contains the description of the shared directory as specified during its
creation.
W, write permissions show whether users can add new files to this directory. The
icon means that write permissions are set for this directory. The icon means that
the directory is read-only.
To add a new shared resource:
1. Go to Extensions > File Server > Shares > Add New Share.
2. In the Preferences group, enter the name of the shared directory, full path to
the directory you want to share and its description. If you want to give write
permissions for this directory to network users, select the Writable checkbox.
3. To select the users that will have access to the shared directory:
Select the Any user option if you want to grant access to the shared directory to all
network users.
Select the Selected only option to grant access to the shared directory only to specified
users. Select the users that will have access to this directory from the Available users
list by using the Add and Remove buttons. If access is allowed for some users, they
should specify their login and password to access this folder.
Note: If you want to add other users to the Available users list, you must first add them
using the Add New User button on the Users tab. See Managing Users (on page 373) on
how to add new users.
4. Click OK.
To edit the properties of a share:
1. Go to Extensions > File Server > Shares.
2. Click the name of the shared directory you want to edit.
3. Change the necessary parameters.
4. Click OK.

Panel Administration 373
Managing Users
To view users who can have access to the shares:
1. Go to Extensions > File Server > Users.
2. View users listed in a table with the following columns:
Name, displays the username.
System user, shows the system user account this File Server user belongs to.
To add a new user to the list of available users:
1. Go to Extensions > File Server > Users > Add New User.
2. Specify the following parameters:
System user - select the corresponding system user from the menu.
Name - username that will be used to access a share.
Password - password used to access a share.
Password confirmation - confirm the password.
All these fields are mandatory.
Note: You can add only one File Server user for each Unix system user.
To edit the user data:
1. Go to Extensions > File Server > Users.
2. Click the user name you want to edit.
3. Change the parameters as needed and click OK.

374 Panel Administration
Managing Broadcast Interfaces
By default, broadcast mode is disabled for all network interfaces mainly for security reasons.
Broadcast mode enables sending data packets to the broadcast address. However, you can
manually prevent your File Server from sending broadcast packets to specified network
interfaces.
To view the list of network interfaces:
1. Go to Extensions > File Server > Interfaces.
2. The list is organized as a table with the following columns:
S - an icon indicating the status of the network interface. The icon shows that the
broadcast mode for the interface is enabled, the icon shows that the broadcast
mode is disabled for this interface, and the icon means that broadcast mode for
this interface was enabled but now the interface is physically unavailable (was
removed or corrupted).
Interface name - the name of the interface, for example, eth0, eth1, and so on.
IP Addresses - all IP addresses and subnet addresses that work on this interface.
To enable broadcast mode for an interface:
1. Go to Extensions > File Server > Interfaces.
2. Click the icon in the Status column of the table listing interfaces. The
selected interface will be set to work in broadcast mode.
To disable broadcast mode for an interface:
1. Go to Extensions > File Server > Interfaces.
2. Click the or icons in the Status column of the table. Broadcast mode will
be switched off for the selected interface.

Panel Administration 375
Limiting Access to the File Server
If you want to enhance the security of your file server, you can regulate what hosts or
networks will have access to your shared resources. Connections from other hosts will be
refused by your file server.
To view all hosts and networks that have access to your file server:
1. Go to Extensions > File Server > Access.
2. View the table. If the list is empty, all hosts can access your file server. Th is
is the default option.
To allow access to your server only from a specific range of hosts:
1. Go to Extensions > File Server > Access > Add New Host/Network.
2. Enter the IP address of the host you want to allow access (for example,
123.123.123.1) or the range of hosts (for example, network address/subnet
mask written as 123.123.123.0/255.255.255.0).
3. Click OK.
This will allow only the specified hosts to connect to the shared resources on your file server.
All connections from other hosts will be refused by the file server.
To edit the list of hosts that have access to your server:
1. Go to Extensions > File Server > Access.
2. Click the address of the host in the list of allowed hosts.
3. Edit the host IP address or subnet mask (for multiple hosts) in the
Network/Host address field.
4. Click OK.
To remove an address from the list:
1. Go to Extensions > File Server > Access.
2. Select the checkbox corresponding to the host address you want to remove
and click Remove.
3. Select the Confirm removal checkbox and click OK.

376 Panel Administration
Firewall Extension
Parallels Plesk Panel Firewall is an extension that protects your Parallels Plesk Panel-
enabled server and private network from unauthorized access. With this extension, you can
easily set firewall rules and fine tune them through a user-friendly interface.
In this section:
Setting Up Firewall ............................................................................................ 377
Predefined Firewall Rules Specifications ........................................................... 382

Panel Administration 377
Setting Up Firewall
After you installed the extension, you can do the following:
View and change the predefined rules that control connections to the following system
services: Administrative control panel; Web server; FTP server; SSH server; SMTP
server; POP3 server; IMAP server; mail password change service; MySQL server;
PostgreSQL server; Samba file sharing server for Windows clients; VPN; domain name
server; ICMP echo requests. By default, these rules allow all incoming connections to
these services.
View and change the predefined system policies that define what to do with all incoming,
outgoing, and transit communications that do not match the explicitly defined rules.
Add, change, and remove custom rules. For example, you may want to add a rule that
will allow access to FTP accounts on the server in passive mode.
In this section:
Managing Access to System Services ............................................................... 377
Managing System Policies ................................................................................ 378
Managing Custom Rules ................................................................................... 379
Managing Access to System Services
For each system service, you can choose whether to allow or deny all incoming
communications, or allow only communications coming from specific IP and network
addresses.
To allow or restrict access to a service on your Parallels Plesk Panel server:
1. Go to Extensions > Firewall > Edit Firewall Configuration.
2. Click the service name.
3. Do any of the following:
To allow all incoming connections, select the Allow option and click OK.
To deny all incoming connections, select the Deny option and click OK.
To deny access to a service from specific IP and network addresses, select the Allow
from selected sources, deny from others option, specify the IP address or network address
from which access to the selected service is allowed, and click Add. After you specify
the required addresses, click OK.
4. To apply all changes to the firewall configuration, click Activate, and then click
Activate again.

378 Panel Administration
Managing System Policies
System policies define what to do with all incoming, outgoing, and transit communications
that do not match the explicitly defined rules. The system policies are usually displayed at the
bottom of the list of rules.
To allow or deny communications of specific type:
1. Go to Extensions > Firewall > Edit Firewall Configuration.
2. Click the icon to the left of the policy name you want to change. If the policy
currently allows all connections, clicking this icon will prohibit all connections
and vice versa.
3. To apply the changes, click Activate, and then click Activate again.

Panel Administration 379
Managing Custom Rules
This section describes how to add, modify, remove custom rules, and change the order in
which the rules are applied. This section also covers the steps required for enabling passive
mode for FTP connections.
To add a custom rule:
1. Go to Extensions > Firewall > Edit Firewall Configuration.
2. Click Add Custom Rule.
3. Enter the name of the new rule in the Name of the rule field.
4. Select one of the following communication directions: Incoming for the
communications inbound to the server, Outgoing for communications
outbound from this server, or Forwarding for communications transiting
through your server in any direction.
For incoming communications you can specify the destination ports on your server, the
protocol used for this communication, and the IP address the communications come
from.
For outgoing communications you can specify the destination ports, destination IP
address, and the protocol used for the communication.
For transit communications going through the server, you can specify the destination
ports and source / destination IP addresses.
5. To specify the port number, type it into the Add port input box, and click Add.
To remove a port number from an existing rule, select it from the list and
click Remove. If the list of ports is empty, this rule will be applied to all TCP
and UDP ports.
6. To specify the IP address or network address, type it into the Add IP address or
network input box, and click Add. To remove an IP address or network from
the list, select it in the list and click Remove. If the list of IP addresses is
empty, this rule will be valid for all IP addresses.
7. Specify the action that will be applied to the communications that match the
defined criteria: allow or deny.
8. Click OK to submit the rule.
9. After you have defined the required rules, click Activate to apply them to your
system. A confirmation screen will open, in which you can preview the shell
script generated to apply your rules (this might be of interest only to
advanced users). Click Activate to apply the new configuration.
When the new configuration is being applied, the extension will check for connection with the
Parallels Plesk Panel. If there are some connection problems, the Firewall extension will
automatically revert to the previous active configuration in 60 seconds. Thus, if you
misconfigure your firewall in such a way that access to your Parallels Plesk Panel is
prohibited even for you, this wrong configuration will be automatically discarded and you will
be able to access your server in any case.

380 Panel Administration
Note: Unless your configuration is activated, you have a chance to discard all the rules you
configured. To do this, click the Revert to Active Configuration button.
Under FreeBSD, all currently established TCP connections will drop when the new
configuration is activated!
To edit a custom rule:
1. Go to Extensions > Firewall > Edit Firewall Configuration.
2. Click the rule name in the list of existing rules. Make necessary changes (the
options are the same as when creating a new rule).
To remove a custom rule:
1. Go to Extensions > Firewall > Edit Firewall Configuration.
2. Select the checkbox corresponding to the rule you want to remove and click
Remove Selected.
To change the order in which your custom rules are applied:
1. Go to Extensions > Firewall > Edit Firewall Configuration.
2. Click the icons Up or Down in the Order column. This will move the rule
relatively to other rules covering the same direction (incoming
communications, outgoing communications, or data forwarding).
To enable passive mode for FTP connections on your server:
1. Log in as "root" to the server shell over SSH.
2. Edit your ProFTPD configuration file.
a. Issue the command vi /etc/proftpd.conf.
b. Add the following line anywhere within the <Global> section:
PassivePorts 49152 65534
c. Save the file.
3. Log in to Parallels Plesk Panel as "admin", go to Extensions > Firewall, and click
Edit Firewall Configuration.
4. Click Add Custom Rule.
5. Specify the following:
a. Rule name.
b. Direction: select Incoming.
c. Action: select Allow.

Panel Administration 381
d. Ports: in the Add port input box, enter the value 49152-65534. Leave
the TCP option selected, and click Add.
6. Click OK.
7. Click Activate, and then click Activate again.

382 Panel Administration
Predefined Firewall Rules Specifications
The following table lists the system services to which you can restrict access using the
Firewall's predefined rules.
Service name
Ports used by service
Parallels Plesk Panel administrative interface
TCP 8443
Samba (file sharing on Windows networks)
UDP 137, UDP 138, TCP 139, TCP
445
Parallels Plesk Panel VPN service
UDP 1194
WWW server
TCP 80, TCP 443
FTP server
TCP 21
SSH (secure shell) server
TCP 22
SMTP (mail sending) server
TCP 25, TCP 465
POP3 (mail retrieval) server
TCP 110, TCP 995
IMAP (mail retrieval) server
TCP 143, TCP 993
Mail password change service
TCP 106
MySQL server
TCP 3306
PostgreSQL server
TCP 5432
Tomcat administrative interface
TCP 9008, TCP 9080
Domain name server
UDP 53, TCP 53
ICMP requests
<ICMP echo request>

Panel Administration 383
Watchdog (System Monitoring) Extension
The Watchdog extension is a solution that ensures that your server is clean from malware, all
services are up and running and there is enough free disk space on the server.
Watchdog can monitor the following services:
Web server providing the control panel interface
Web server providing WWW service to users’ sites
SMTP Server (QMail)
IMAP/POP3 Server (Courier-IMAP)
DNS Server (BIND)
Tomcat
ColdFusion
MySQL
PostgreSQL
SpamAssassin
Parallels Premium antivirus
It can start, stop, and restart the services it monitors, and it can be configured to take actions
depending on the stability of a service over some time period.
It can run other utilities and notify you when disk space usage has reached the specified
amount.
For the purpose of monitoring services and disk space usage, Watchdog uses the monit
utility. For information on the monit utility, visit the monit developers' website at
http://www.tildeslash.com/monit/.
The Watchdog can scan the server file system for rootkits, backdoors, exploits, trojan horses
and other malicious software on demand or on schedule. It can notify you by e-mail of
scanning results and show reports through the control panel. It updates its security
knowledge base through the Internet before each scan.
For the purpose of scanning the server for malware, Watchdog uses the Rootkit Hunter
utility. For information on Rootkit Hunter, visit the Rootkit Hunter developer's Web site at
http://www.rootkit.nl.
In this section:
Setting Up and Starting Watchdog Services ...................................................... 384
Viewing Status of System Services ................................................................... 392
Viewing Status of Hard Disk Drives and Connected Storage Devices ............... 393
Viewing CPU and RAM Usage Statistics ........................................................... 394
Viewing Server Scanning Reports ..................................................................... 394
Troubleshooting................................................................................................. 395

384 Panel Administration
Setting Up and Starting Watchdog Services
After you install the Watchdog extension, you should configure the settings common for all
Watchdog services, and then switch on each specific type of service you need.
To configure Watchdog settings common for all services:
1. Click the Extensions shortcut in the navigation pane > Watchdog. A list of
Parallels Plesk Panel services will be displayed.
2. Click the Preferences icon in the Tools group.
3. Specify the following settings:
Interface language. Select the language in which Watchdog should show and send e-
mail notices and alerts. By default, the language set for your Parallels Plesk Panel
administrator's account is selected.
Automatically refresh pages. Leave this option selected, if you wish to have the
information presented on the screens automatically updated on each poll.
Monitor all services started by administrator. Leave this option selected if you wish the
extension to monitor all the Parallels Plesk Panel services that you start. If you install
a new system service later on, the extension will automatically start looking after it.
Clear this checkbox, if you are going to shut down some of the Parallels Plesk Panel
services and you do not want the extension to bring them up automatically or bother
you with any alert messages.
Polling interval. Specify the interval between service status queries in seconds.
Store resource usage statistics. Leave this option selected if you wish the system to keep
reports on CPU and RAM usage for the amount of time you specify.
Repeat security scanning. Specify how often Watchdog should scan the server for
malicious code.
Send reports. Specify how often Watchdog should send you consolidated reports on
CPU and RAM load, monitored services, disk space partitions and security scanning
results.
Send e-mail to. Specify the e-mail address where Watchdog should deliver alerts and
reports. By default, the Parallels Plesk Panel administrator’s e-mail address is used.
Send e-mail from. E-mail address on behalf of which the reports and alerts should be
sent. By default, this e-mail address is watchdog@your-host-name.
SMTP server for sending alerts. Specify local or remote SMTP servers that should be
used for sending alert messages. You can specify several host names or IP
addresses separated by commas. Leave the localhost entry to use your server's SMTP
service. If your Parallels Plesk Panel server is not running SMTP service, be sure to
specify another remote mail server, otherwise, Watchdog will not be able to send you
alerts.
4. Click Apply to submit the settings.

Panel Administration 385
You have specified the general settings, and now you can further customize and run the
Watchdog services you need: Monitoring of system services and monitoring of disk space
usage require fine tuning before you can start them, however, regular security scanning
requires no additional setup and therefore will start immediately after you have specified the
general settings. By default, security scanning is started at 2 a.m. local time at the beginning
of the specified time period.
In this section:
Setting Up and Starting Monitoring of System Services ..................................... 386
Setting Up and Starting Monitoring of Disk Space Usage .................................. 389
Setting Up and Starting Security Scanning ........................................................ 391

386 Panel Administration
Setting Up and Starting Monitoring of System Services
To specify what services should be monitored and to start monitoring:
1. Go to Extensions > Watchdog.
All services controlled by Parallels Plesk Panel will be listed on the Services tab.
An icon in the S (status) column shows whether a service is currently monitored by
Watchdog and it indicates the status of a service returned by the last poll:
- the service is not currently monitored.
- you started monitoring but the service has not yet been polled for its status.
- the service is monitored and Watchdog reports that the service is running.
- the service is monitored and Watchdog reports that the service is down.
- the service is no longer monitored by Watchdog because this service was unstable.
An icon in the M (Monitoring) column shows whether you set Watchdog to monitor the
service and it also indicates whether the service was installed on the server and properly
configured:
- the service is not installed or is not configured.
- you did not set Watchdog to monitor the service.
- you set Watchdog to monitor the service.
2. Specify the services that should be monitored and specify monitoring
preferences:
a. Click a service name.
b. Select the Monitor the service checkbox to set the Watchdog to monitor
the service.
c. Select the Save service statistics checkbox if you wish Watchdog to
keep the information on CPU and RAM resources used by the
service, and present it in graphical reports (Extensions > Watchdog >
Statistics).
d. Select the Stop monitoring the service if it frequently restarts option, if you
wish Watchdog to stop monitoring the service if it fails the specified
number of times, and specify the failure ratio. Otherwise the
Watchdog will bother you with alert messages each time it attempts
to restart a non-responsive service. The default value of five failed
attempts should be enough.

Panel Administration 387
e. Specify the time during which Watchdog will be waiting for response
from the polled service in the Connection timeout box. Watchdog polls
the service and then is waiting for response during the specified
amount of time. If Watchdog receives no response, it restarts the
service. If you host a great number of sites and e-mail accounts on
your machine, you are recommended to set the Connection timeout for
Qmail mail server to 120 seconds, and Apache Web server to 15
seconds, otherwise Watchdog will consider the busy services to be
malfunctioning and will restart them.
f. Review the commands that Watchdog uses to start and stop the
service. It is recommended that you leave the prefilled values
unchanged. You can write custom scripts that, for example, will clean
up log files or send an SMS to your cell phone before actually
starting the service, and specify the commands to run your scripts in
the To start the service, run the command field.
g. If you are using the default commands for running the services, leave
the predefined value of 60 seconds in the Service startup time box. If
you are running custom scripts, and they take more than 60 seconds
to execute, specify the required time in the Service startup time box.
When a script is executed but does not complete its work within the
specified time frame, Watchdog terminates execution of that script.
h. Click OK to submit the settings.
i. Repeat this procedure to configure monitoring for all services you
need. If you are satisfied with the default monitoring settings we
have predefined for each service, you can set Watchdog to monitor
the required services by simply clicking the respective icons in the
list of services.
3. Once you have specified all services you would like Watchdog to monitor,
click the Enable icon in the Tools group.
Now the services will be monitored in accordance with the settings you specified. If you
decided to use the default settings, the following actions will be taken:
All services will be automatically restarted in case of failure.
Watchdog will stop monitoring all services failing 5 times out of 5 polls.
Alert messages will be sent to the e-mail address specified in the Parallels Plesk
Panel administrator’s account on any event.
To stop monitoring a specific service:
1. Go to Extensions > Watchdog.
2. Click a icon corresponding to the service you would like Watchdog to stop
monitoring.
To stop monitoring all services:
1. Go to Extensions > Watchdog.

Panel Administration 389
Setting Up and Starting Monitoring of Disk Space Usage
To configure and start monitoring disk space usage:
1. Go to Extensions > Watchdog > the Disks tab.
All connected (mounted) devices will be listed.
An icon in the S (status) column shows whether a hard disk partition or storage device is
currently monitored by Watchdog and it indicates the current disk space usage rate:
- the disk drive or partition is not currently monitored.
- you started monitoring but the disk or partition has not yet been checked.
- the disk drive or partition is monitored and Watchdog reports that disk space
usage has not reached the threshold you defined.
- the disk drive or partition is monitored and Watchdog reports that disk space
usage has reached the threshold you defined and soon there will be no free space left
on that disk or partition.
An icon in the M (monitoring) column shows whether you set Watchdog to monitor disk
space usage on a storage device or disk partition:
- you did not set Watchdog to monitor the disk space or partition.
- you set Watchdog to monitor the disk space or partition.
The Device and Mount point columns show information on storage device and the partition
mount point. The Mount point column shows hyphen (-) if a partition is no longer
connected to the file system: when the partition is reconnected to the system, Watchdog
will resume monitoring it.
The Disk space usage rate column shows the amount of disk space that can be used
without drawing your attention. You can specify the amount of disk space either in
percentage from total amount or in measurement units: gigabytes, megabytes or
kilobytes. When the specified amount is reached, Watchdog will notify you and run the
command you defined. A hyphen (-) in this column shows that the partition or device is
not monitored.
The Files number rate column shows the amount of files or directories that can be stored on
the file system without drawing your attention. The number of files or directories is limited
not only by disk space, but also by the file system capacity. You can specify either the
exact number of files and directories (if you know it) or a percent from the total amount.
Watchdog will notify you when the specified amount is reached. A hyphen (-) in this
column shows that the partition or device is not monitored.
The Command column shows the command that Watchdog will run when the disk space
threshold is reached.
2. Specify the hard drive partitions that should be monitored and specify
monitoring preferences:
a. Click a partition or device name.

390 Panel Administration
b. Specify the amount of disk space that can be used without drawing
your attention. When this threshold is reached, Watchdog will send
you an alert and run the command you specified. We would
recommend leaving the 80 % value selected.
c. Specify the number of files and directories that can be created on the
server without drawing your attention. When this threshold is
reached, Watchdog will send you an alert. We would recommend
leaving the 80 % value selected. You can specify the exact number
of files, if you know the total capacity of your file system: to find it
out, log in as root to the server and run the command dumpe2fs
<device name> from shell.
d. Specify the command that Watchdog will run when the specified disk
space threshold is reached. This can be a command to run a disk
space cleaning utility like a tmpwatch on RedHat Linux systems.
e. Click OK.
f. Repeat the procedure to configure monitoring for all the partitions
you need.
3. Once you have specified all partitions you would like Watchdog to monitor,
click the Enable icon in the Tools group.
To stop monitoring a specific partition:
1. Go to Extensions > Watchdog > the Disks tab.
2. Click an icon corresponding to the partition you would like Watchdog to
stop monitoring.
To stop monitoring all partitions:
1. Go to Extensions > Watchdog > the Disks tab.
2. Click the Disable icon in the Tools group.
Important: Performing this action affects the whole monitoring service, meaning that not only
all disk partitions, but all system services (see page 386) will stop being monitored.

Panel Administration 391
Setting Up and Starting Security Scanning
To set up and start regular security scanning:
1. Go to Extensions > Watchdog > the Preferences tab.
2. Specify how often Watchdog should scan the server for malicious code in the
Repeat security scanning menu.
3. Click Apply.
Security scanning will start immediately and will repeat in accordance with the settings
you defined. By default, security scanning is started at 2 a.m. local time.
To run on demand scanning:
1. Go to Extensions > Watchdog > the Security tab.
2. Click the Start icon in the Tools group.
Watchdog will update its knowledge base and start scanning. Upon completion, a
detailed report will be presented on the screen.
To switch off regular security scanning:
1. Go to Extensions > Watchdog > the Preferences tab.
2. Select the disabled value from the Repeat security scanning menu.
3. Click Apply.

392 Panel Administration
Viewing Status of System Services
To view the status of Parallels Plesk Panel-managed services:
Click Tools & Utilities > Services Management. A list of Parallels Plesk Panel services will
show. From that screen you can manage services and view their status.
Or
Click Extensions > Watchdog. A list of Parallels Plesk Panel services will show. From that
screen you can view service statuses and manage monitoring preferences.
The following information is displayed:
An icon in the S (status) column shows whether a service is currently monitored by
Watchdog and it indicates the status of a service returned by the last poll:
- the service is not currently monitored.
- you started monitoring but the service has not yet been polled for its status.
- the service is monitored and Watchdog reports that the service is running.
- the service is monitored and Watchdog reports that the service is down.
- the service is no longer monitored by Watchdog because this service was unstable.
An icon in the M (Monitoring) column shows whether you set Watchdog to monitor the
service and it also indicates whether the service was installed on the server and properly
configured:
- the service is not installed or is not configured.
- you did not set Watchdog to monitor the service.
- you set Watchdog to monitor the service.

Panel Administration 393
Viewing Status of Hard Disk Drives and Connected Storage Devices
To view the status of hard disk drives and other connected storage devices:
1. Go to Extensions > Watchdog > the Disks tab.
2. View all connected (mounted) devices listed.
Note: Watchdog might not detect properly some mounted devices.
An icon in the S (status) column shows whether a hard disk partition or storage device is
currently monitored by Watchdog and it indicates the current disk space usage rate:
- the disk drive or partition is not currently monitored.
- you started monitoring but the disk or partition has not yet been checked.
- the disk drive or partition is monitored and Watchdog reports that disk space
usage has not reached the threshold you defined.
- the disk drive or partition is monitored and Watchdog reports that disk space
usage has reached the threshold you defined and soon there will be no free space left
on that disk or partition.
An icon in the M (monitoring) column shows whether you set Watchdog to monitor disk
space usage on a storage device or disk partition:
- you did not set Watchdog to monitor the disk space or partition.
- you set Watchdog to monitor the disk space or partition.
The Device and Mount point columns show information on storage device and the partition
mount point. The Mount point column shows hyphen (-) if a partition is no longer
connected to the file system: when the partition is reconnected to the system, Watchdog
will resume monitoring it.
The Disk space usage rate column shows the amount of disk space that can be used
without drawing your attention. You can specify the amount of disk space either in
percentage from total amount or in measurement units: gigabytes, megabytes or
kilobytes. When the specified amount is reached, Watchdog will notify you and run the
command you defined. A hyphen (-) in this column shows that the partition or device is
not monitored.
The Files number rate column shows the amount of files or directories that can be stored on
the file system without drawing your attention. The number of files or directories is limited
not only by disk space, but also by the file system capacity. You can specify either the
exact number of files and directories (if you know it) or a percent from the total amount.
Watchdog will notify you when the specified amount is reached. A hyphen (-) in this
column shows that the partition or device is not monitored.
The Command column shows the command that Watchdog will run when the disk space
threshold is reached.

394 Panel Administration
Viewing CPU and RAM Usage Statistics
To view the statistics on CPU and RAM usage by system services:
1. Go to Extensions > Watchdog > the Statistics tab.
2. In the Statistics presentation preferences group, select the period and system
services for which you would like to view statistics.
3. Click Apply.
CPU and RAM usage diagrams will be presented on the screen. The CPU Usage
diagram will show the total load for all CPUs your server may have.
Viewing Server Scanning Reports
To view the report for the last system scan:
1. Go to Extensions > Watchdog > the Security tab.
2. View the detailed report will be presented on the screen. If you wish to run a
new scan, click the Start icon in the Tools group.

Panel Administration 395
Troubleshooting
Issue: When I stop a Parallels Plesk Panel service, it starts automatically, and the extension
does not seem to work properly.
Resolution: Make sure you did not remove the Parallels Plesk Panel event handlers that are
required for the proper work of the extension:
Service started lowest (0) psaadm /usr/local/psa/admin/bin/php
/usr/local/psa/admin/bin/modules/watchdog/wd --monit-service=<new_service>
--plesk-name
Service stopped lowest (0) psaadm /usr/local/psa/admin/bin/php
/usr/local/psa/admin/bin/modules/watchdog/wd --unmonit-
service=<new_service>
--plesk-name
Note: If you use Debian Linux or Ubuntu Linux, the path to Watchdog's system files is
/opt/psa/admin/modules/watchdog/.
Issue: No alerts are delivered.
Resolution: Please check if the outgoing SMTP server settings you specified are correct.
VPN Extension
Virtual Private Networking technologies allow communications between geographically
distributed LAN segments over public networks. VPN message traffic passes through public
networking infrastructures, such as the Internet, via secure tunnel protocols.
One of the most useful implementations of VPN is allowing access to a local network for a
single remote host. For example, if a user needs to get access to a remote network from his
home computer, they must establish a VPN connection.
The Parallels Plesk Panel VPN extension extends Parallels Plesk Panel with the ability to
support peer-to-peer communication between two Parallels Plesk Panel hosts or between
your Parallels Plesk Panel host and any other computer. At present, the Parallels Plesk
Panel VPN extension supports connection to the server only from a single remote host and
does not support connections from multiple hosts. The extension is based on the OpenVPN
solution which uses OpenSSL for encryption and the virtual TUN/TAP driver for tunneling.
In this section:
Software Requirements ..................................................................................... 396
Accessing the VPN Extension ........................................................................... 396
Setting up VPN Preferences .............................................................................. 397
Managing Keys ................................................................................................. 398
Using Client Packages ...................................................................................... 399
Starting and Stopping a VPN Connection .......................................................... 400

396 Panel Administration
Software Requirements
You should have one of the following operating systems to use the OpenVPN solution: Linux,
Windows 2000/XP and higher, OpenBSD, FreeBSD, NetBSD, Mac OS X, or Solaris.
Accessing the VPN Extension
To access the Parallels Plesk Panel VPN extension:
Click the Extensions shortcut in the navigation pane > Virtual Private Networking.
If you access the extension for the first time, the first page that opens is the VPN Preferences
page (on page 397). You cannot get access to other VPN extension options unless you
specify the preferences for your VPN connection.

Panel Administration 397
Setting up VPN Preferences
To set up a VPN connection:
1. Go to Extensions > Virtual Private Networking.
2. On the Preferences page that opens, specify the following parameters:
Remote Address, enter the host name or the IP address of the host you want to
communicate to. Leave this field blank if you wish the other party to be able to
connect to your server from different addresses or if the remote IP address is not
known in advance. Note, however, that one server cannot be involved in simultaneous
communication with two or more remote hosts.
Remote UDP port, specify the port on the remote host to which UDP packets from this
server will be sent. The default port is 1194. Note that though VPN uses only UDP for
the encrypted traffic flow, all IP protocols, including TCP, are supported over the
virtual private network. You can leave this field blank if you have not specified the
remote address above.
Local UDP port, your server will listen for incoming VPN traffic on this local UDP port.
The default port is 1194. You can leave this field blank if you do not want to allocate a
specific port, but in that case you must specify the remote address and port fields
above to allow the local host to be the initiating party.
Local peer address and Remote peer address, two hosts connected by a VPN channel
need to have a pair of virtual network interfaces to route the traffic through. You need
to assign two IP addresses to them, one for each side of the VPN circuit. These IP
addresses should be chosen from some private address spaces and it is important
that they should not overlap with any of the IP addresses present within the local
networks on either side of the tunnel. These two addresses must differ only in the two
least significant bits. You can pick .1 and .2 for the last octets, for example. Note that
the default values are only an illustration! Always check the real configuration of your
network so that you do not run into IP collision problems.
3. Click OK.
Note: The Parallels Plesk Panel VPN extension is initially disabled. To use the VPN
functionality, enable the extension by clicking the Enable button.

398 Panel Administration
Managing Keys
To establish a VPN connection between your Parallels Plesk Panel server and a remote
host, both sides must have the same cryptographic key. This key is required for
authentication and encryption of your traffic, ensuring that your communications cannot be
eavesdropped or interfered by a third party. Do not forget to share the same key between
both communicating parties each time you generate or upload a new key.
A cryptographic key is generated automatically and saved to a special directory during
extension installation. However, you might want to replace the initial key with the new one.
To generate a new VPN key:
1. Go to Extensions > Virtual Private Networking.
2. Click Generate Key. The new key will automatically replace the existing key.
Note: After the new key is generated, your old key will become invalid. In order to continue
communication, you must share the new key with the other communicating party.
To save the generated key to your local machine:
1. Go to Extensions > Virtual Private Networking > Download Key.
2. Save the key to a specified location on your disk.
You can then transmit this key file to another host on removable media or through another
secure way.
To upload a cryptographic key that you received from another machine:
1. Go to Extensions > Virtual Private Networking > Upload Key.
2. Specify the location of the key file and click OK.
This way of key management is especially useful if you are establishing a VPN connection
between two Parallels Plesk Panel-enabled servers. If the remote host does not have
Parallels Plesk Panel, it is more convenient to use client packages (on page 399).

Panel Administration 399
Using Client Packages
To simplify the task of connecting a non-Plesk host to your Parallels Plesk Panel server,
Parallels Plesk Panel supplies preconfigured client packages containing configuration files
and the cryptographic key for the other party. The contents of the archives are specifically
tailored to the preferences you have specified earlier.
If your user is running Windows, click For a Windows Client to download and save the client
package on your local machine.
The client package is a ZIP archive that contains the following files:
Install TAP device.bat - installs the TAP driver on your computer.
Uninstall TAP device.bat - removes the TAP driver from your computer.
Connect to VPN.bat - establishes a VPN connection.
System folder - contains the cryptographic key and your VPN preferences.
To install and uninstall the TAP drivers, you must have Windows administrator rights on
your computer.
To install the TAP driver, run the install TAP device.bat file. After the driver is
installed, you can establish a VPN connection to the Parallels Plesk Panel-enabled server
by running the connect to VPN.bat file. The OpenVPN software itself is contained
within the client package and does not require any installation or removal procedures.
If your user is running Unix, click For a Unix client to download and save the client package
on your local machine.
The package contains the openvpn.conf file with your current VPN preferences and the
vpn-key file that is a cryptographic key for your VPN connection. If you are using this
package, OpenVPN (version 2.0) must be already installed on the client machine. For
smooth operation, we advise that you use OpenVPN 2.0 beta 11 as the extension was
tested on this beta version.
If the preferences on the Parallels Plesk Panel server change or a new key is generated or
uploaded to the Parallels Plesk Panel server, the client packages must be downloaded again
because they include your current key and existing VPN preferences.

400 Panel Administration
Starting and Stopping a VPN Connection
To enable a VPN connection from Parallels Plesk Panel:
1. Go to Extensions > Virtual Private Networking.
2. Click Enable.
To disable a VPN connection from Parallels Plesk Panel:
1. Go to Extensions > Virtual Private Networking.
2. Click Disable.
If you want to disable a VPN connection on a Windows client, close the Connect to VPN dialog
box that appeared when you established your connection. When the Windows user logs out,
the VPN connection shuts down as well.
In this chapter:
Business Manager Licensing ............................................................................. 402
Viewing System Information on the Dashboard ................................................. 402
Administering Customers .................................................................................. 403
Managing Subscriptions .................................................................................... 417
Performing Manual Payments ........................................................................... 425
Managing Bank Transfers ................................................................................. 429
Managing Invoices and Payments ..................................................................... 434
Creating Custom Billing Cycles ......................................................................... 440
Limiting Discounts and Exempting Subscriptions from Suspension ................... 440
Creating Properties and Add-ons ...................................................................... 442
Promoting Your Plans ....................................................................................... 448
Setting Up Branded Domain Names for Resellers ............................................. 451
Managing Security Settings ............................................................................... 453
Viewing and Running Scheduled Tasks ............................................................ 457
Viewing Accounting Information ........................................................................ 461
Viewing System Information .............................................................................. 463
Managing SSO Service ..................................................................................... 464
Troubleshooting ................................................................................................ 466
CH A P T E R 9
Business Manager Administration

402 Business Manager Administration
Business Manager Licensing
Business Manager is the Panel component, and you should change the Panel license to
switch to full-featured Business Manager. The license management facilities are found in the
Panel, at Server Management > Tools & Utilities > License Management.
To view information related to the license for your Business Manager, go to Business Setup >
All Settings > License Info. Here you will find the following:
Business Manager. This will tell you the version number you are running. The build number
is not included here.
License. This will tell you what kind of license you have.
Max Customers. Each license has a particular customer capacity. This will tell you the
maximum number of non-archived customers you can have in your system before you
need to upgrade to a larger capacity license.
Renews on. Each month, your system calls out to our licensing server to verify that your
license is still valid. The date listed here lets you know when the next call is due to occur.
If you have questions on the licensing, contact Parallels sales.
Viewing System Information on the
Dashboard
To keep you notified about important events in the system, Business Manager displays facts
require your attention on the Home page. Particularly, on this page, you see the following:
New subscribers (Pending Customers).
After new customers complete the ordering process, they appear in the list of Pending
Customers and the system wait for your approval. You can review the accounts and have
options to activate each account, cancel it, or mark it as fraud. Only customers with
activated accounts will be able to log in to the system. If you suspect than an account is
fraudulent or you do not want to activate it for another reason, you can cancel the
subscription or mark it as fraud for future reference. Whatever option you choose,
customer accounts will remain in Business Manager.
If you want to completely automate new orders processing, enable the FraudGuardian.
System statistics (System Overview).
This widget shows statistical information such as number of customers, subscriptions,
and invoices.
Information on syncing objects with connected Panels (Sync Statistics).
Each time a new plan, new customer, or new subscription appears in Business Manager,
it adds them to a connected Panel. To keep the related objects in actual state, Business
Manager syncs them each 5 minutes, or, in other words, updates Panel objects to match
the current state of Business Manager objects. If you see that there errors occurred
during the syncing, you can run it manually from the Business Monitoring > Tasks page or
find other instructions in the section Troubleshooting.

Business Manager Administration 403
Items that may require your personal attention or actions (To-do Items).
For example, a hosting subscription may not have been provisioned correctly, or there
may be some trouble with a customer's domain registration. When this happens,
Business Manager sends you a note by creating a to-do item and showing it on the Home
page.
Administering Customers
Here you will find a one-stop shop for customer management. You can approve new
customers, view your archived and non-archived customers, or add new customers. You can
also view statistics about your customers and access customer details.
In this section:
Adding New Customers ..................................................................................... 404
Managing Existing Customers ........................................................................... 404

404 Business Manager Administration
Adding New Customers
There are two main methods for new customer records to be added to your Business
Manager system: through the administrator interface (available for Business Manager
administrators) and through the order process.
Adding customers through the administrative interface is a one-step procedure that involves
adding customer details, contact details, and billing account. Each customer account can
have several contacts tied to it. In this step you will specify the first of these contacts.
To add a customer account:
1. Go to Business Operations > Customers and click Add New Customer.
2. Enter General Settings, and Primary Contact Information.
3. Set up a Billing Account for the customer.
4. Click Add Customer.
You have completed the process of adding a customer account. You can now view the
details of this account and begin to add subscriptions and generate invoices by clicking the
Customer ID.
Managing Existing Customers
Business Manager allows managing your customers through the Customer Summary page
which you can access at Customers > select specific customer. The Customer Summary page
lists contact details, various billing information, subscriptions details, and notifications sent to
customers.
To manage the details of a customer account, go to Business Operations > Customers, find the
customer you want to view, and click Full Name corresponding to an account.
In this section:
Managing Billing Accounts and Details .............................................................. 405
Managing Customer Invoices ............................................................................ 407
Managing Customer Details .............................................................................. 409
Taking Administrative Actions............................................................................ 410
Adding Credits to Customer Account ................................................................. 411
Viewing FraudGuardian Check Results ............................................................. 411
Managing Invoices ............................................................................................ 411
Adding Notes ..................................................................................................... 412
Viewing Statistical Information ........................................................................... 413
Viewing Customer Accounts .............................................................................. 413
Verifying New Customer Accounts .................................................................... 413
Viewing Subscription Details ............................................................................. 414
Sending Mass E-Mails ....................................................................................... 414
Sending Custom E-mails ................................................................................... 416

Business Manager Administration 405
Managing Billing Accounts and Details
In this section:
Adding Billing Accounts ..................................................................................... 405
Editing Billing Accounts ..................................................................................... 406
Viewing Accounting Totals ................................................................................ 406
Viewing Billing Account Summary ..................................................................... 407
Adding Billing Accounts
To add a billing account to a customer account:
1. Go to Business Operations > Customers > click a specific account.
2. Click Show All Billing Accounts in the Billing Account Summary section
3. Find the contact you want to add a new billing account for and click Add Billing
Account to Primary Contact.
4. Select the type of billing account you want to add for this customer.
5. Fill out the details section according to the type of billing account you chose
in Step 4 above.
6. Click Save Billing Account.

406 Business Manager Administration
Editing Billing Accounts
You can edit any billing accounts associated with a customer's account.
To edit a billing account:
1. Go to Business Operations > Customers > click a specific account.
2. Click Show All Billing Accounts in the Billing Account Summary section.
3. You will see a list of all billing accounts (if available) and their associated
contacts.
4. Find the billing account you want to modify in the list and click its name.
5. Edit the account details.
6. If encryption is turned on, enter your Encryption Passphrase.
7. Click Update Billing Account.
Note: To remove the billing account, click Remove in the Available Operations list.
Viewing Accounting Totals
This section outlines the following account and balance information available at a customer
summary page (accessed from Business Operations > Customers > click a customer name).
Accounts Receivable - money owed to you by the customer. Here you can also view the
detailed Customer Payment History if you click the Accounts Receivable link.
Credit. This option allows you to credit your customers.
Accounts payable. This is the money to be paid by you to the customer.
Refunds. This field shows you the total refunds.
Expenses. This shows the expenses.

Business Manager Administration 407
Viewing Billing Account Summary
The Billing Account Summary counts the number of billing accounts by type. In this section you
can also Add Billing Account to Primary Contact. See the Adding Billing Accounts (on page 405).
It is also possible to see all billing accounts of this customer. For this, click the Show All Billing
Accounts link. You will see the list of all billing accounts for this customer account.
You can also view a callback log by clicking the Show Callback History link.
Managing Customer Invoices
In this section:
Viewing Invoice History ..................................................................................... 407
Generating Invoices .......................................................................................... 407
Adding Custom One-Time Invoice ..................................................................... 408
Taking Customer Payment ................................................................................ 408
Viewing Invoice History
The invoices history displays invoices due and invoices paid. This page also allows you to
view all invoices for this customer, to generate invoices, to take customer payment, and to
add single invoice.
To view all invoices:
1. Go to Business Operations > Customers > click a certain account.
2. Click the Show All Invoices link in the Invoice Summary section.
You will see a list of invoices (assuming invoices have been generated).
Generating Invoices
To generate an invoice:
1. Go to Business Operations > Customers > click a certain account.
2. Click the Generate Invoice link in the Invoice Summary section.
3. Specify the generation settings and click on the continue button.
4. If you selected to preview invoices, review them and click the Proceed with
invoice generation button.

408 Business Manager Administration
Adding Custom One-Time Invoice
Business Manager allows you to create and generate a single (one-off) invoice for one-time
charges.
To generate a single invoice:
1. Go to Business Operations > Customers > click a certain account.
2. Click the Add Custom Invoice link in the Invoice Summary section.
3. On the form that appears, enter appropriate information:
1. Enter a short description for the invoice.
2. You can also add a Long Description.
3. Set the Invoice Date.
4. Enter the Invoice Amount.
5. Tick the box, if you would like to send your customer an e-mail with invoice.
6. Set the period to defer revenue.
4. Tick the box next to the Apply a payment as well, if you would like to take manual
payment for the service provided. Enter all necessary information.
5. Click Process Invoice.
Taking Customer Payment
To take customer payment:
1. Go to Business Operations > Customers > click a certain account.
2. Click the Take Customer Payment link in the Invoice Summary section.
3. Choose the invoice to be charged.
4. If the encryption is on, enter your LEK PIN.
5. Click Charge account.

Business Manager Administration 409
Managing Customer Details
From the Customer Summary page you can edit customer details, manage customer account
properties, add new primary/additional contact, or edit existing contacts.
In this section:
Editing Customer Details, Status and Billing Account ........................................ 409
Managing Contacts ........................................................................................... 409
Editing Customer Account Properties ................................................................ 410
Editing Customer Details, Status and Billing Account
To Edit Customer Details:
1. Go to Business Operations > Customers > Click a customer's full name.
2. Click Edit Details in the Customer Details section and update the details.
3. Click Save.
Managing Contacts
One customer in Business Manager can have several contacts. One of the contacts will be
set as a primary contact, all the other will be additional contacts. The Customer Summary page
allows adding new contacts, editing existing contacts, logging in as primary contact, and
resetting and resending password.
To add a new contact:
1. Go to Business Operations > Customers and click a customer's full name.
2. Click Add New Contact in the Customer Primary Contact section.
3. Specify the contact information and click Save.
To edit a contact:
1. Go to Business Operations > Customers and click a customer's full name.
2. Click Edit Contact Info link.
3. Edit all necessary information and click Save.

410 Business Manager Administration
Editing Customer Account Properties
The Customer Summary page lists the customer-related properties. The system uses them to
apply a special logic to customers who have these properties. For example, it is possible to
apply discounts using properties. You are also able to edit the properties for a customer.
To edit the properties:
1. Go to Business Operations > Customers and click a customer's full name.
2. Scroll down to the Properties section.
3. Click the Edit Customer Account Properties link.
4. Specify if the attribute is active or not.
5. Set the internal value.
6. Click Save All.
Taking Administrative Actions
Administrative Actions are a collection of actions that help you quickly manage a customer’s
account. The current administrative actions include:
Suspend Customer Account. Select this option if you would like to suspend a customer’s
account. Such customers will be unable to log into the customer area.
Cancel Customer Account. You can use this for customers who let you know they would like
to terminate their service. They are also unable to log into the customer area.
Archive Customer Account. Archiving a customer essentially makes the customer non-
functional. Archived customers do not count against your license limit. The records
associated with the customer will be present, but you will not be able to perform any
functions on the customer, such as collecting payment for outstanding balances.

Business Manager Administration 411
Adding Credits to Customer Account
You can deposit funds (credits) into a customer account. The credits are utilized first to pay
for subscriptions. When a credit balance is exhausted, the customer’s default payment
method is used to pay for the services.
To add a credit:
1. Go to Customers and click a customer’s full name.
2. Click the Add Credit link in the Accounting Totals section.
3. Fill in the form and click Add Credit.
After you update a customer credit balance, you are able to see the customer’s credit
balance changes history by locating the customer summary page and clicking Credits.
Viewing FraudGuardian Check Results
Business Manager allows you to check your incoming orders for fraud. You can view the
results of this check per each customer per order at the Customer Summary page.
To view FraudGuardian results:
1. Go to the Customer Summary page accessed at Business Operations > Customers >
click a certain account.
2. Click the Display/Hide Additional Data link next to the subscription you want to
edit in the Fraud Results section.
The page section will show you the total Fraud Score for each order, and the other information
such as IP, customer bank, e-mail, proxy, etc.
Managing Invoices
The customer summary page allows you to view invoices for a particular customer. The
system lists the Recent Invoices and gives you the option to show all invoices by clicking a
respective link. From this section you can view basic details on the invoice, such as the
Invoice Number, the Amount of money, the dates Entered and Due, and the Status. The Available
Operations column gives you the option to manage and print the invoice.
To manage the invoice:
1. Go to the Customer Summary page accessed at Business Operations > Customers >
Click a customer’s full name.
2. Click the Details link next to the invoice you want to edit in the Recent invoices
section.
Note: You will be taken to invoices management (on page 434), which can also be accessed from
the Finances > Invoices of the particular invoice.

412 Business Manager Administration
Adding Notes
The Recent Notes section of the Customer Summary page shows you the recent notes you
added for this particular customer. These notes are strictly internal, and provide only the
administrator with additional information.
To add a new note:
1. Go to the Customer Summary page accessed at Business Operations > Customers
and click a customer's full name.
2. Click the Read/Add Notes link of the Recent Notes section.
3. Add any information in the Note text box.
4. Add Note.

Business Manager Administration 413
Viewing Statistical Information
Quick Stats has two main sections: Customers by Status and Trend Reports. The top section lists
the possible status that a customer may have, and below each status, the number of
customers in each category. This number is a link; clicking on it will take you to a screen
listing all customers of that type. For example, if you would like to see a list of all your
pending customers, you can click on the number underneath the title Pending. Below the
actual count is the percentage each category comprises of the total number of customers.
Trend Reports actually lists just one report. This report will show all new signups over the last
year.
To view the customer statistics, go to Business Operations > Customers > Quick Stats.
The page also shows a pie chart and a key representing each of the numbers and their
specific categories.
Viewing Customer Accounts
There are two types of customer accounts in Business Manager - non-archived and archived.
You can filter the customer accounts by this status.
Customers is where you will find information about the vast majority of the customers entered
in your Business Manager system. All customers count against your license limit. Initially, the
page displays a list of all customers with the status of Pending, Active, Canceled, Fraudulent,
Suspended, Inactive, and Declined, from newest to oldest. Clicking on one of the column
headers will sort your customer data by the relevant heading.
To view customer accounts:
Go to the Business Operations > Customers. This will open a list of accounts.
You can access the customer details screen for each customer listed by either clicking the
Customer ID or the Details link.
Clicking the e-mail address in the Customers list will enable you to send an e-mail directly to
this customer. You can format these e-mails using various rich text tools.
Verifying New Customer Accounts
To prevent your business from frauds, you can confirm or cancel each registration of a
customer account by hand. If you choose Manual approval of all incoming orders in as fraud
protection policy, you will see a list of all new customer accounts pending approval in the New
Customers group on the Home page.
Click the Review link to see more information about a particular order. Once you have verified
the order, check the Activate or Cancel check box and click Submit.
Note: If you choose the Cancel option, remember to select the appropriate cancelation
function in the Define policy on canceling subscriptions for this customer drop down menu at
the bottom of the list prior to clicking the Submit button.

414 Business Manager Administration
If you do not want to verify new accounts manually, change the fraud protection policy on the
page All Settings > Fraud Protection Settings.
Viewing Subscription Details
Business Manager allows you to manage customer subscriptions from two sections at
Customer Summary page: from Subscription Details and Recent Subscriptions sections. The first of
them shows the number of subscriptions the customer owns and allows the administrator to
add a subscription to a customer. The Recent Subscriptions section provides details on each
particular subscription and allows the administrator to manage the subscription. For more
details on subscription management, see Managing Subscriptions (on page 417).
Sending Mass E-Mails
Along with the automatic e-mails (on page 169) sent by Business Manager when particular
events happen, you can also manually send e-mails to selected customers. This is useful
when, for example, you need to send an announcement to all, or to selected customers.
If required, you can always re-send an e-mail to all its recipients, be it an automatic e-mail or
the one sent manually.
In this section:
Sending E-Mail .................................................................................................. 415
Resending E-Mails Sent Previously ................................................................... 415
Viewing Latest Correspondence ........................................................................ 416

Business Manager Administration 415
Sending E-Mail
To send an e-mail:
1. Go to the Sending E-mail Wizard: Business Monitoring > Emails > Send Emails.
2. Specify recipients of the e-mail:
a. Define the target customers by using Customers Filter: enter the
customers IDs separated with commas and/or filter them by Status,
Customer Group, Server, Panel Group and Plan if required.
b. Select the customer's contacts to which the e-mail should be sent,
either all or only the primary one.
3. Under Email Template, select a template.
Note that the templates list contains only templates from the group User Defined Emails.
4. Click Next.
A list of e-mail accounts filtered according to the specified parameters (customer filter and
contact) is displayed.
5. Verify that the list of contacts is correct and click Next.
Alternatively, click Back to go to the previous step and change customer filter or contact
settings.
6. On the final screen showing all of the information on the e-mail you are
about to send, check the e-mail properties (recipients, e-mail properties, e-
mail message body) and click Send.
The e-mail will be sent, and will appear in the Show Emails list.
Resending E-Mails Sent Previously
To resend e-mails:
1. Go to Business Monitoring > E-mails.
2. Find the e-mail you want to send again and click Resend.

416 Business Manager Administration
Viewing Latest Correspondence
The Recent E-mails section of the Customer Summary page shows a list of the last five e-mails
sent to the client. Each of the entries shows the following information:
Subject: Click the name and id to view, edit or resend the e-mail.
Timestamp: Includes date and time the e-mail was sent to the client.
The system also allows you to Resend and Edit Email the e-mails on the page that
appears when you click the e-mail subject.
Sending Custom E-mails
To send a custom e-mail:
1. Go to the customer's details page for the customer you want to send an e -
mail to.
2. Click the e-mail address of a customer in the customers list available from
Business Operations > Customers.
3. By default, the customer's e-mail address will already be in the Contacts list. If
this is not correct, make the necessary changes accordingly.
4. Next, if this e-mail requires a copy e-mail, enter it in the CC addresses field.
5. If this e-mail requires an additional copy e-mail (unseen by the recipient),
enter it in the BCC addresses field.
6. Enter a subject in the Message subject field.
7. Enter your e-mail message in the Message body field.
8. Click Send.

Business Manager Administration 417
Managing Subscriptions
The services or resources you sell to your customers are organized into plans. A subscription
is basically a permission to use the services or resources for a particular period of time.
Subscriptions also serve as a connection point in Business Manager. Invoices are tied to
subscriptions. So are add-ons. A customer may stay the same, but they may have different
subscriptions, and thus different add-ons and invoices, at various times in their life cycle.
Subscription to a plan is a prerequisite for billing a customer. You cannot bill a customer
unless they have at least one subscription tied to their account.
Business Manager handles subscriptions in two broad categories: domain subscriptions and
all others. Domains subscriptions are created when a customer either purchases or transfers
a domain through Business Manager.
In this section:
Adding New Subscriptions to Customer Accounts ............................................. 418
Viewing Subscriptions Details ............................................................................ 418
Changing Subscription Status ........................................................................... 418
Activating or Suspending Subscriptions ............................................................. 420
Canceling Hosting Subscriptions ....................................................................... 420
Running Subscription Tasks .............................................................................. 421
Editing Subscriptions ......................................................................................... 422
Upgrading and Downgrading Subscriptions ....................................................... 422
Adding an Add-on to a Subscription .................................................................. 423
Viewing Add-ons with Their Properties .............................................................. 424
Viewing Subscription Properties ........................................................................ 424
Transferring a Subscription ............................................................................... 424

418 Business Manager Administration
Adding New Subscriptions to Customer Accounts
Usually, customers subscribe to your plans in online stores and Business Manager creates
these subscriptions automatically. However, you may need to add a customer's subscription
by yourself, for example, if you want to move an existing subscription from one Business
Manager server to another.
To add a subscription to a customer account, go to Business Operations > Customers >
<customer_name> and click Add New Subscription. The system will ask you to choose a service
plan and a billing cycle and then to provide the subscription's details depending on the
selected plan.
Viewing Subscriptions Details
To view subscription details:
1. Go to Business Operations > Subscriptions.
2. Click the name of a subscription you wish to view.
The page that shows will show you Subscription Details, including general information,
subscription status, pricing information, policy on canceling subscriptions, subscription dates,
and payment information. Here you can also view the Comments for the plan, the information
on Last Invoice, and Subscription Add-ons and Properties and change the server associated with
the subscription. Note that reassigning will tie this subscription to a different panel. It will not
move the actual hosting account.
Changing Subscription Status
Business Manager allows for a number of different kinds of subscription statuses. These
statuses can be divided into groups based on their behavior:
Active. By far the most common status for a subscription. Active subscriptions are those
that, as the name implies, are being actively used by a customer. This might be a current
hosting subscription, software license, or service subscription. Subscriptions marked
Active will be invoiced.
Pending. The first status after a subscription is purchased. Pending subscriptions will be
invoiced only once.
Canceled. If a subscription is canceled, it is removed or suspended on the server which
stores this subscription. These subscriptions are not invoiced.
Important: If you manually change the subscription status to Canceled, it will not be
canceled. To cancel the subscription, use the policy on canceling subscriptions.
Suspended. If a subscription is suspended, the subscriber is not able to access service
plan resources. These subscriptions are invoiced if it is defined in the server-wide settings
(on page 163).

Business Manager Administration 419
Pending Renewal. Applies only to subscriptions which include domain registration. When a
domain is approaching its renewal date, and an invoice is sent to the customer, the
subscription status is set to this value. Once the customer pays, the invoice and the
domain are actually renewed with the registrar, the subscription status again changes to
Active. Subscriptions marked as Pending Renewal will not be invoiced.
Completed. This status is assigned when a subscription is available only for a limited
number of billing cycles, and this number is reached.
Transferred. If you transfer a subscription from one customer to another, this subscription
will be marked as Transferred. These subscriptions are not invoiced.
Failed. Generally, this status is set when provisioning of a subscription fails.
Fraudulent. The FraudGuardian module assigns this status to a subscription if it considers
that customer details are fraudulent.
Expired. Subscriptions marked Expired will not be invoiced.
Submitted. Subscriptions marked Submitted will not be invoiced.
You can create an invoice for a subscription with a status other than active or suspended by
manually generating an invoice through the customer summary page.
The system also includes the following statuses that are not set automatically:
Stopped. Subscriptions marked Stopped will not be invoiced.
Started. Subscriptions marked Started will not be invoiced.
Collections. Assign this status to suspended subscriptions that were not debited for a long
period of time. This will simplify the search for problem subscribers and the work of
collection departments.
In Progress. Subscriptions marked In Progress will not be invoiced.
Why have many different kinds of status, when they all behave about the same? For
example, if you are using Business Manager to sell web design in addition to hosting, you
may want to set the web design subscription as something other than just Active or Completed.
You may want to Start the subscription, it may be In Progress, you may have to Stop the project
for some reason, and the project may become Inactive, without ever being completed. These
extra status designations allow you to keep track of general information in Business
Manager. You can change the status of a subscription at any time.
To change the status of a subscription:
1. Go to Business Operations > Subscriptions. The page displays all subscriptions in
the system.
2. Find the subscription you want to edit and click its name.
3. Click Edit in the Available Operations row.
4. Find the Subscription Status Options section. Fill in the corresponding fields with
the new status and change reason.
5. Click Save.
Note: You can also navigate to a subscription page from Customer Summary Page of the
customer to whom this subscription belongs. Click Show All Subscriptions in the Subscription
Details box and find the subscription you wish to edit.

420 Business Manager Administration
Activating or Suspending Subscriptions
Note: The customer subscription should be tied to a control panel in order to
suspend/activate the subscription, otherwise the function to perform this action will not
appear in the interface.
To suspend or activate a subscription:
1. Go to Business Operations > Subscriptions.
2. Click the name of a subscription you want to suspend or activate.
3. Click Suspend or Activate depending on the current subscription status.
4. When the events queue runs, the subscription will be set to Suspended or
Activated on a corresponding server.
Canceling Hosting Subscriptions
If a subscription is tied to a panel group, meaning the hosting account is created, follow the
instructions in Method 1 below. If the subscription is not tied to a panel group, skip down to
the second method.
To cancel a subscription tied to a panel group:
1. Go to Business Operations > Subscriptions.
2. Click the name of a subscription you want to cancel.
3. When the Available Operations items appear, click the Edit link.
4. Find a Servers section, and click the pencil icon in the Available Operations
column.
5. When a window appears, select Canceled from the drop down menu and click
the Edit button.
A system event will be created. The event will be run automatically if you have your system
set up for automation. Otherwise, run the event.
To cancel a subscription tied to a panel group:
1. Go to Business Operations > Subscriptions.
2. Click the name of a subscription you want to cancel.
3. When the Available Operations items appear, click the Edit link.
4. Select Canceled from the Status drop down menu.
5. Click the Save button.

Business Manager Administration 421
Running Subscription Tasks
There are two ways you can run subscription tasks:
All at once.
One by one.
To run subscription tasks all at once, click the Run All link on the Business Monitoring > Tasks
page.
Note: Running all tasks at the same time will process everything, not just subscription related
tasks.
To run a single subscription task, find this it in the list on the One-time Tasks tab of Business Monitoring >
Tasks and click the Run Now link in the Available Operations menu for this task.

422 Business Manager Administration
Editing Subscriptions
Normally Business Manager creates subscriptions automatically basing on plan settings and
the information provided by a subscriber, but you can change certain settings of each
subscription manually. For example, you can specify a custom name for a subscription or
change its status.
To make your business more flexible, Business Manager allows overwriting some plan
settings by customer values for each subscription separately. This is useful, for example, to
set up more strict rules in the cancelation policy or change the billing cycle. To see the full list
of subscription settings and change them, click the Change Settings link of the subscription
page.
Editing Subscription Prices
A price of a new subscription is equal to the plan price with applied discounts and coupons.
However, in some situations it is necessary to specify a custom price or apply a custom tax,
coupon, or discount to a subscription. You can achieve this by editing prices of a subscription
available on the Subscription Prices page (from the subscription overview page, click Edit Prices
in the Available Operations).
Additionally, if a hosting plan settings allow scalable web hosting (using resources over plan
limits), you can set custom resources usage prices on this page as well.
To prevent overwriting custom subscription prices when changing plan settings, lock prices
of this subscription by selecting the appropriate checkbox on the Subscription Prices page.
Note: You still have the option to overwrite prices of both locked and unlocked subscriptions
if you specify this option when changing plan settings.
Upgrading and Downgrading Subscriptions
Before you upgrade or downgrade a subscription, make sure you have your plans configured
to upgrade. Refer to the section Upgrading and Downgrading Plans (on page 237) for details.
To upgrade a subscription:
1. Go Business Operations > Customers and click a customer's full name.
2. Click the name of a subscription you want to upgrade to.
3. Click the Upgrade link in the Available Operations form that appears.
To downgrade a subscription:
1. Go to Business Operations > Customers > Click a customer's full name.
2. Click the name of a subscription you want to downgrade to.
3. Click Show/Hide Operations Menu, and click the Downgrade link in the Available
Operations form that appears.

Business Manager Administration 423
When you upgrade or downgrade a subscription, you can choose between the three options
described below.
Upgrade/Downgrade now and apply proration credits. If this is selected, the system performs
the following:
Adds money for the remaining number of days till the end of the current billing cycle
as credits to the customer account.
Creates a subscription of type Upgrade Fee or Downgrade Fee. The subscription
price is the price of a plan the customer upgrades or downgrades to respectively for
the remaining number of days till the end of the billing cycle.
If Generate invoice immediately is selected, the system creates an invoice for this
subscription for the current billing cycle. The next invoice (for the new plan) will be
generated as usual before the next billing cycle. If Generate invoice immediately is not
selected, the invoice will be generated in the next run of “ProcessInvoices” event.
Typically, this event runs daily.
Applies the credits to the new invoice.
Creates the event to provision the upgraded or downgraded subscription to the Panel.
Upgrade/Downgrade now and DO NOT apply proration credits. If it is selected, the system
performs the following:
Creates the event to provision the upgraded or downgraded subscription to the Panel.
The next invoice (for the new plan) will be generated as usual before the next billing
cycle. Option Generate invoice immediately is not taken into account in this case.
Note: It is not possible to upgrade or downgrade this subscription again till the end of
the current billing cycle.
End of current cycle. If it is selected, the system performs the following:
Upgrades or downgrades the subscription in Business Manager, but sets it to be
provisioned only in the next billing cycle. The next invoice (for the new plan) will be
generated as usual before the next billing cycle. Option Generate invoice immediately is
not taken into account in this case.
Adding an Add-on to a Subscription
To add an add-on to a subscription:
1. Go to Business Operations > Subscriptions.
2. Click the name of a subscription to which you want to add an add-on.
3. Click Add-ons in the Available Operations column.
4. Click Add New Add-on.
5. Select an add-on you want to attach to the customer account from the plans
list.
6. Update the pricing if necessary.
7. Click the Add button.

424 Business Manager Administration
Viewing Add-ons with Their Properties
To view the subscription add-ons:
1. Go to Business Operations > Subscriptions and click a subscription name.
2. Click Add-ons in the Available Operations form that appears.
On the page that loads, you will see the add-ons for the given subscription and their details.
Here you can also Edit the add-ons and see the add-on Properties by clicking the respective
icons next to each add-on.
Here you can also add or change Subscription add-ons (on page 423).
Viewing Subscription Properties
To view the subscription properties:
1. Go to Business Operations > Subscriptions and click a subscription name.
2. Click the Properties link in the Available Operations form that appears.
The page that lists subscription properties opens.
On this page, you can do the following:
View details of a property.
Edit a property or its value by clicking the Edit icon next to the given value.
Transferring a Subscription
Business Manager allows administrators to transfer a subscription from one customer to
another.
To transfer a subscription:
1. Go to Business Operations > Subscriptions and click the name of a subscription
you want to transfer.
2. Click the Transfer Subscription link in the Available Operations form that appears.
3. In the form that appears, enter the ID of the customer you want to transfer a
subscription to.
4. Specify the billing account to pay for this subscription and confirm the
transfer.

Business Manager Administration 425
Performing Manual Payments
In this section:
Using a Credit Card to Pay an Invoice ............................................................... 426
Capturing Authentication-only Payments ........................................................... 426
Capturing Uncaptured Payments ....................................................................... 426
Issuing Refunds................................................................................................. 427
Generating and Running Payment Queue ......................................................... 428

426 Business Manager Administration
Using a Credit Card to Pay an Invoice
To pay an invoice using a credit card:
1. Select the invoice from the list available at Business Operations > Invoices.
2. When the invoice page is displayed, click the Take Credit Card Payment link in
the Quick Links section at the top of the page.
3. Select the gateway you want to use to pay this invoice and click Next.
4. Enter all the payment information accordingly.
5. Click Charge.
Note: Payments of this kind are performed using the virtual terminals feature. Find more
information about it in the section Testing Gateways Using Virtual Terminals (on page 147).
Capturing Authentication-only Payments
To capture Authentication-only payments:
1. Select the invoice from the list available at Business Operations > Invoices.
2. When the invoice page is displayed, click the Take Credit Card Payment link in
the Tools section at the top of the page.
3. Select the gateway you want to use for an authenticate-only charge and click
Next.
4. Enter all the payment information accordingly.
5. Select Authenticate Only in the Charge Action drop down menu.
6. Click the Charge button.
This transaction will just validate the card and will not take the money.
Capturing Uncaptured Payments
To capture uncaptured payments:
1. Go to Business Monitoring > Payments > Uncaptured Funds tab.
2. Click each check box next to the records you want to capture funds from.
The checked records are highlighted in red.
3. Click Capture funds.

Business Manager Administration 427
Note: There is no confirmation screen after clicking the Capture funds button. The funds will
be captured automatically.
Issuing Refunds
To issue refunds:
1. Go to the invoice (on page 435) you want to issue a refund for.
2. Click on the Refund button in the Status column located in the Transactions
section.
3. Verify that the refund details are correct. If passphrase encryption is used,
enter it in the corresponding field.
4. Click the Yes, process this refund button. Otherwise, click Cancel.

428 Business Manager Administration
Generating and Running Payment Queue
If you want to confirm all payments from credit cards and bank accounts, generate and run
the payment queue. When you click to generate the queue, the system analyses the list of
existing invoices and creates tasks to pay them. Next, depending on the configuration, the
system runs the tasks or not.
To generate and run payment queue:
1. Go to Business Monitoring > Payments > Payment Queue tab and click Generate
Payment Queue.
2. Set the following:
Invoice Options:
Clear all items currently in Payment Queue. Check the box to avoid replicating the
same items.
Generate. Select from one of the following: New, Declined, or Errored.
Generate Due Date Only. Select Yes if you want to generate payments based on
invoice due dates only. Select No if you want to generate payments regardless of
invoice due dates.
Due on or before. Select from the drop down menu the date you want to generate
payments on or before or click the ... button to set the date using the built-in
calendar.
Number of invoices to generate payments for. Enter the number or leave it as 0 to
generate payments for all invoices.
Run Options:
Try charging lesser amounts on failed accounts. Check the box if you want the system to
automatically charge less amounts for invoices IF they fail on the initial payment
processing.
Run Payment Queue. Select one of the following: Don't Run or Run at a later date/time.
Date to run Payment Queue. Set the date to run the payment queue in the drop down
menu or click on the ... button to select the date using the built-in calendar.
Transaction Type. Select one of the following: Charge or Authenticate Only.
Enter your Credit Card Encryption Key. Enter the key you generated when you set up your
encryption settings.
3. Click Continue.

Business Manager Administration 429
Managing Bank Transfers
This section explains how bank transfers processing is organized in Parallels Customer and
Business Manager, lists the bank transfers management operations, and addresses the
processing automation. For details on these topics, refer to the corresponding subsections of
this section.
To read the introduction to bank transfers processing, refer to the section Bank Transfers
Processing (on page 38).
In this section:
How Bank Transfer Processing Works .............................................................. 430
Supported Operations ....................................................................................... 432
Configuring Automatic Processing ..................................................................... 434

430 Business Manager Administration
How Bank Transfer Processing Works
This section discusses bank transfers processing and explains what operations Business
Manager provides to manage bank transfers.
Bank transfers processing works as follows:
1. Customer submits an order at one of your online stores using the bank transfer payment
method.
2. Business Manager creates a new transaction that keeps the payment details.
3. The transaction is appended to an open batch. Batches are specifically formatted files
that comprise orders to transfer funds from one bank account to another. The batch
format is dictated by a transfer plugin (on page 145) associated with the online store.
Each plugin has a single open batch which status is always Open. If the batch does not
exist, the system creates it and opens.
4. After an open batch reaches a certain number of transactions, or after a certain period of
time, the system starts processing this batch file. This includes closing the batch, giving it
a unique name, setting the transaction statuses within the batch to pending, and opening
a new batch.
You can manually request the system to start processing a batch.
For details on how to configure automatic processing, see Configuring Automatic Processing
(on page 434).
Note: The financial information of the receiving party is extracted from the profile of an
administrator responsible for batch processing. You can change the administrator in the
bank transfers manager settings.
5. If the batch is in the processing status, it is possible to download and submit it to a bank
to perform transfers.
6. When you receive the bank response, either approve or decline the transactions included
in the batch to activate paid subscriptions. If there is at least one approved transaction,
the batch status is set to completed. This does not affect the statuses of included
transactions.
After a transaction is either approved or declined, the only way to modify this is to remove a
batch that includes the transaction. The removal is possible only if the batch contains at least
one pending transaction. If you remove a batch, the transactions within the batch are
included in a corresponding new batch.
You are able to exclude transactions from new batches or include transactions in new
batches. This is useful when you balance the amount of funds included in a batch or wish to
reorganize transactions.
Business Manager imposes the following constrains on manipulations with transactions:
It is only possible to adjust the number of transactions in new batches (the batches under
processing, completed, or declined are not modified).
You can include only transactions that are not bound to any batch. To unbound
transactions, remove the new batch that contains them.
It is not possible to move transactions between new batches corresponding to different
plugins.

432 Business Manager Administration
Supported Operations
This section lists the operations on batches and transactions available in Business Manager.
For details on routine bank transfer processing and operation descriptions, see How Bank
Transfer Processing Works (on page 430).
To view the list of batches:
1. Go to Business Monitoring > Payments > Bank Transfers on the Transactions tab.
2. Select tab Batch Files.
This will open the batch files list.
View included transactions to approve or decline them.
To view the transactions included in a batch:
1. Go to Business Monitoring > Payments > Bank Transfers on the Transactions tab.
2. Select tab Batch Files.
3. Click the batch file.
This will open the list of transactions included in the batch.
Start processing a batch file to be able to download it.
To start processing a New batch file:
1. Go to Business Monitoring > Payments > Bank Transfers on the Transactions tab.
2. Select tab Batch Files.
3. Click Start Processing next to the batch file (column Available Operations).
This will change the batch file status to Processing.
Download a batch file to send it to a bank.
To download a batch file:
1. Go to Business Monitoring > Payments > Bank Transfers on the Transactions tab.
2. Select tab Batch Files.
3. Click Download next to the batch file (column Available Operations).
This will start the downloading process.
To remove a batch file:
1. Go to Business Monitoring > Payments > Bank Transfers on the Transactions tab.
2. Select tab Batch Files, and click the batch you wish to remove.

Business Manager Administration 433
3. Click Remove Batch File and Unbound Transactions, and confirm the operation.
This will remove the batch from the batches list.
View total amounts of transactions by statuses for statistical, auditing, or other purposes.
To view the total amount of transactions by status:
1. Go to Business Monitoring > Payments > Bank Transfers on the Transactions tab.
2. Select tab Transactions.
This will open the statistics followed by the transactions list.
Include or exclude transactions to balance the amount of funds included in a batch,
reorganize transactions or for other purposes.
To include or exclude a transaction:
1. Go to Business Monitoring > Payments > Bank Transfers on the Transactions tab.
2. Select tab Transactions.
3. Click the particular action next to the transaction (column Available Operations)
and confirm the operation.
This will change the action name to the opposite (for example, display Include instead of
Exclude).
Approve or decline the transaction to update the associated subscription status.
To approve or decline a transaction in a batch:
1. Go to Business Monitoring > Payments > Bank Transfers on the Transactions tab.
2. Select tab Batch Files.
3. Click the batch containing the transaction.
4. Click either Approve or Decline.
This will change the transaction status.
Note: You can change the transaction status directly from the transactions list.
To change a responsible administrator:
1. Go to Business Setup > All Settings > Automatic Payments > Bank Transfers on the
Transactions tab.
2. Set the appropriate administrator in the Responsible Administrator field and click
Save.
This will change the responsible administrator.

434 Business Manager Administration
Configuring Automatic Processing
The bank transfer processing settings are available at Finances > Manage Billing > Bank
Transfers Manager, tab Settings. You can adjust the following settings:
Process After XX days. This instructs the system to start batch processing in a certain
number of days after a batch file is created. Use 0 to turn the feature off.
Process After XX transactions included. This instructs the system to start batch processing
after reaching a certain number of transactions. Use 0 to turn the feature off.
For details on routine bank transfer processing and operation descriptions, see How Bank
Transfer Processing Works (on page 430).
Managing Invoices and Payments
In this section:
Generating Invoices Manually ........................................................................... 435
Viewing Invoices................................................................................................ 435
Editing Invoices ................................................................................................. 436
Taking Credit Card Payments............................................................................ 436
Applying Payments Manually ............................................................................ 437
Paying by Credits .............................................................................................. 438
Voiding Invoices ................................................................................................ 438
Printing Invoices ................................................................................................ 439
Manually Paying an Invoice Using Saved Credit Card Information .................... 439
Viewing Transactions List .................................................................................. 440
Re-sending Invoices .......................................................................................... 440
Viewing and Downloading Schet-Facturas ........................................................ 440

Business Manager Administration 435
Generating Invoices Manually
You are able to generate invoices that include payments for previous or next billing cycles
depending on the parameters you specify before starting the generation. For a single
customer, the system generates only a unified invoice per currency. For example, if your
customer ordered a monthly subscription in EUR and USD online stores, and requires an
invoice for the next four months, the system will generate two invoices - one for the EUR and
one for the USD subscription. Each of the invoices aggregates amounts for the four months.
Prior to generating invoices in your system, you should set up invoicing (on page 163).
To generate invoices manually:
1. Make sure there are Active or Suspended subscriptions in the system.
2. Go to Business Operations > Invoices > Generate Invoices.
3. Specify the invoice generation parameters and click Continue.
4. Click Business Monitoring > Tasks.
5. You will see a list of events specific to the invoices that will be generated.
At this point you have two options:
Process all the events at one time by clicking Run All.
Run invoice entities one by one by clicking Run Now for each task.
Make your selection and proceed forward with generating your invoices.
Viewing Invoices
To view invoices for your customer accounts:
1. Go to Business Operations > Invoices.
The list of all invoices issued by the system will be opened.
2. Click the invoice ID in the Invoice No. column for the invoice you wish to view.
(You can also access an invoice by clicking the magnifying glass icon in the
Available Operations column.) The invoice details will appear.

436 Business Manager Administration
Editing Invoices
There are several ways to get to the edit screen for any invoice in your system. The easiest
way to edit invoices for your customer accounts is to follow the instructions below.
To edit an invoice:
1. Go to Business Operations > Invoices.
2. You will be presented with a list of all invoices issued by the system. Click
the invoice id in the Invoice No. column for the invoice you wish to view.
(You can also access an invoice by clicking the magnifying glass icon in the
Available Operations column.)
3. Click Edit.
4. Update the invoice information according to your needs and click Save.
Note: Some organizations require you not to modify the existing invoices. For details, see
Achieving Tax Office Compliance (on page 165).
Taking Credit Card Payments
Business Manager allows administrators to take credit card payments from their customers
for unpaid invoices.
To take a credit card payment:
1. Go to Business Operations > Invoices.
2. Locate the invoice with Due status to which you want to apply payment
manually and click its ID.
3. The invoice details will appear below the record of the invoice you are
viewing. The other option is to click on the magnifying glass icon in the
Available Operations column to view the invoice details.
4. Click the Take Credit Card Payment link in the Tools section of the page.
5. Choose the Gateway and click Next to proceed.
6. Enter the billing account details.
7. Click the Charge button

Business Manager Administration 437
Applying Payments Manually
To apply payments to any invoice manually:
1. Go to Business Operations > Invoices.
2. Locate the invoice with Due status to which you want to apply payment
manually and click its ID.
3. The invoice details will appear below the record of the invoice you are
viewing. The other option is to click on the magnifying glass icon in the
Available Operations column to view the invoice details.
4. Click the Quick Manual Payment link in the Tools section of the page.
5. Set the following:
Choose Billing Account. Select the billing account you want to use for this payment in
the drop down menu.
Payment Method. Select the payment method you want to use for this payment in the
drop down menu.
Check Number. If payment is being made by check, enter the check number.
Apply Payment To. Select Entire Invoice or Selected Line Items. If you choose the Selected
Line Items option, it will list the line items available for this invoice. Choose accordingly.
Amount of Payment. Enter the payment amount that you are applying to this invoice.
Payment Comments. Enter comments according to your specific needs.
6. Click Apply Payment.

438 Business Manager Administration
Paying by Credits
You can utilize customer credits to pay for subscriptions. When a credit balance is
exhausted, the customer's default payment method is used to pay for the services.
To apply credits to any invoice manually:
1. Go to Business Operations > Invoices.
2. Locate the invoice to which you want to apply credit and click its ID.
3. The invoice details will appear below the record of the invoice you are
viewing. The other option is to click on the magnifying glass icon in the
Available Operations column to view the invoice details.
4. Click Apply Credit in the Tools section of the page.
5. Set the following:
Apply Credit To. Select Entire Invoice or Selected Line Items. If you choose the
Selected Line Items option, it will list the line items available for this invoice. Choose
accordingly.
Amount of Payment. Enter the payment amount that you are applying to this invoice.
Credit Comments. Enter comments according to your specific needs.
6. Click Apply Credit.
Voiding Invoices
To void any invoice manually:
1. Go to Business Operations > Invoices.
2. Locate the invoice that you want to void and click its ID.
3. The invoice details will appear below the record of the invoice you are
viewing. The other option is to click on the magnifying glass icon in the
Available Operations column to view the invoice details.
4. Click Create an Invoice Reversal in the Tools section of the page.
5. Click Yes, create a credit note and void this invoice.
6. Go to Finances > Invoices again. You will see two entries for each invoice.

Business Manager Administration 439
Printing Invoices
To print an invoice:
1. Go to Business Operations > Invoices, and find the invoice you want to print.
2. Click Print next to the invoice.
A new window with the invoice in PDF format opens. You can print the invoice from this
new window using your browser's print function or save it to your computer.
Manually Paying an Invoice Using Saved Credit Card
Information
Business Manager gives you the flexibility to manually pay an invoice using saved credit card
information. This document explains how to decrypt saved credit card information to
manually pay an invoice.
To decrypt credit card information:
1. Go to Business Operations > Customers.
2. Locate the customer whose invoice you want to pay by clicking the customer
ID.
3. Click the link Show All Billing Accounts in the Billing Account Summary panel in the
center of the screen.
4. All billing accounts associated with this customer will now be displayed. Click
the blue arrow icon for the credit card account you would like to use, which
will expand with several options.
5. Click the magnifying glass icon next to the Account Last Four digits. A box will
pop up prompting you to enter the encryption key you chose when
configuring your Business Manager (for more information on encryption, view
the Encryption Settings section).
6. Enter your encryption key and click the Submit button. The decrypted credit
card number will be displayed.
7. Copy the credit card number.
8. Go back to the customer summary page and locate the invoice you wish to
pay.
9. Make a credit card payment according to the instructions in the Using a Credit
Card to Pay an Invoice (on page 426) section.

440 Business Manager Administration
Viewing Transactions List
The transactions list displays the operations performed from customer billing accounts. The
list excludes bank transfer transactions that are available at bank transfers manager.
To view the transactions list, go to Business Monitoring > Payments.
Re-sending Invoices
In Business Manager, PDF versions of invoices are attached to each invoice e-mail. If you
need to re-send an invoice, you can either re-generate PDF invoice or take the existing PDF
attachment.
To re-send an invoice with a renewed PDF attachment, go to Business Operations > Invoices >
choose the invoice you need and click Resend. To re-send an invoice with a former PDF
attachment, see Re-sending E-Mails Sent Previously (on page 415).
Viewing and Downloading Schet-Facturas
If your company is located in Russia and sells services to companies or individual
entrepreneurs, the accounting policy requires you to send schet-facturas to them each time
you supplied a taxable service. Although the system sends these documents automatically,
there can be cases when you might need to re-send a schet-factura or to view it. To carry out
these operations, go to Business Operations > Invoices > tab Schet-Facturas and follow on-
screen instructions.
If you do not see the Schet-Facturas tab, the documents issuing is not configured. For details
on how to configure it, see Configuring Schet-Facturas (on page 166).
Creating Custom Billing Cycles
Business Manager has a number of predefined billing cycles. When creating a plan, you can
select one or several of them depending on how frequently you want to charge customers for
that plan. If you wish to create a custom billing cycle, go to All Settings > Billing Cycles.
Note: To delete a cycle, click on the icon with the red X in the actions column for the cycle
you want to remove. You will be asked to verify that you would like to proceed, as removing a
cycle can have repercussions for other parts of the system. You will want to make sure that
no plans are using the cycle you remove. Click “yes, really remove” to confirm the action.

Business Manager Administration 441
Limiting Discounts and Exempting
Subscriptions from Suspension
Business Manager allows you to limit discounts for certain customers or exempt their
subscriptions from suspension. To do it, create a customer group (or modify the default one)
and add the certain customer accounts to it. Customer groups set the following properties for
their members:
Maximum discount defines the maximum discount that group members can get when
they subscribe to a plan. For example, if you provide a 20% discount on a plan, the
member of a group with maximum discount 10% will get a 10% discount on this plan.
Guaranteed discount defines the discount that group members will get in addition to other
discounts when they subscribe to any plan. For example, if you provide a 5% discount on
a plan, the member of a group with guaranteed discount 10% will get a 15% discount on
this plan. If you do not provide discounts on a plan, a member of this group will still get a
10% discount.
Exempt from suspension. If this option is enabled, Business Manager does not
automatically suspend the subscriptions of the group members if they do not pay in time.
If you change these properties for a group, Business Manager automatically applies them to
existing members. Besides, you can override the group properties by custom values for each
member. Changing properties of a group does not affect member with custom values of
these properties.
To add new or manage existing customer groups, go to the Business Setup > All Settings >
Customer Groups screen.
To add a customer account to a group or override group properties for a customer, go to the
customer Business Operations > Customers > <customer name> > Edit Customer Account Properties.

442 Business Manager Administration
Creating Properties and Add-ons
During the ordering process in online stores, the system can ask customers for additional
information that affect the resulting subscription or customer profile. Here you are able to
write questions that the system will ask, set up available answers to these questions, and
define the answer-dependent properties that will be added either as subscription properties
(if you add a plan property), a customer account property (for customer properties), or an
add-on property (if you add a generic property and configure a plan add-on to use it).
As mentioned, Business Manager supports three distinct types of properties:
1. Plan properties
2. Customer account properties
3. Generic properties
Depending upon your business rules, you may need to set up one or more of these
properties.
Add-ons are basically what their name suggests - items that can be added on to a
subscription. Add-ons can be created from two types of things: properties and other plans.
Plan add-ons are typically presented with a question/answer setup. You can create any type
of add-on such as web design, bandwidth, database support, extended support, hardware,
software, or anything that meets your specific business needs. Creating add-ons from
properties is described in the Creating Generic Plan Add-ons (on page 447) section.
In this section:
Setting Up Plan Properties ................................................................................ 443
Setting Up Customer Account Properties .......................................................... 445
Creating Generic Plan Add-ons ......................................................................... 447

Business Manager Administration 443
Setting Up Plan Properties
When subscribing to a plan in online stores, you can ask customers to specify the plan-
specific information that is included in subscription properties. For example, for hosting plans
this can be a choice between equal web servers or mail servers. This information does not
affect pricing and it helps initially configure the subscription in the way that best fits
customers.
To ask customers about the configuration preferences, write custom questions that will be
displayed when choosing a certain plan, and connect the answers to these questions with
the sets of properties and values to be included in the subscription. To properly handle this
information, the receiving module (hosting panel, domain name registrar, etc.), should be
able to recognize and process them.
Custom questions are displayed in the shopping cart in a section called Additional Plan
Information on the page where the customer enters their contact and payment information.
Note: Custom questions do not use pricing. Typically questions are general and are not
associated with a particular plan.
To set up a plan property:
1. Go to Business Setup > All Settings > Plan, Customer, and Generic Properties. From
here you will see three buttons:
New Generic Properties. This field is used internally only. Customers will not see these
questions and the values need to be entered by the administrator.
Manage Questions. This is similar to the above
New Plan or Customer Property. This is used to collect information through the online
store from a customer to be tied to either the customer or the customer's subscription
2. Click New Plan or Customer Property. A pop-up window will appear. Enter a
descriptive name for the property you are going to enter. This is something
that only the administrator will see. Then click Edit.
3. You should now see a new line item, containing the name you just assigned.
Click the green pencil next to Null. Choose Plan Property. Click Edit.
4. Next is the Association field. This will decide which plan this property is tied to.
If you want to have the same property tied to several different plans, you will
need to create a property for each of them. You can use the same custom
question over and over (this will be created in the next step), but each plan
must have its own property.
5. Create the question to be tied to this property. Click Manage Questions. From
this new screen, click Add Custom Question. There are several fields here:
Name. Choose a descriptive title for this question. This is an internal value, and your
customers will not see it.
Display Order. This can be set at whatever the default value is.
Question. This is the question you will ask your customers.

444 Business Manager Administration
Important: Do not put a question mark at the end, as this will not parse correctly!
Description. Write a brief description to clarify the question. It will be displayed with the
question.
Type. Set the format the answer will take. Choices include Hidden, Text, Password, Text
Area, Select, and Radio.
Input Restrictions. These should include anything to restrict the input a customer will
send you. In this case, the only restriction your customer probably needs is Required,
which will require them to choose a control panel when purchasing the plan. When
you are done filling these out, click Next.
6. Answers. Some question types require that you set predetermined answers. If
these are required, you must enter the values in a list, one item per line, with
no commas or other separators. Click Next.
7. Here you will set the display values the customer sees for all of the possible
answers you set in the previous step.
Values. Set a display value for each of the answers.
Selected. Choose the value to display first in the drop down menu. Click next.
8. This stage lets you review the answers you have entered. If they are correct,
click add wizard question to finalize your choices. This should take you back to
the questions screen, where you will see the question you created, as it will
appear on the online store.
9. Now we need to tie this question to your property. Go to System > System
Configuration and click Plan, Customer, and Generic Properties again. Find the
property you were working on before. Click on the green pencil in the column
Custom Question. From the drop down menu, select the question you just
created, and click edit.
10. To view your work, go through the order process. Choose the plan you have
tied the property to, and proceed to the cart. You should see this question as
part of the section Additional Plan Information.

Business Manager Administration 445
Setting Up Customer Account Properties
Customer account properties also do not affect pricing. They create questions that will
appear during the order process. Answers to these questions will be added to customer
account properties.
To set up a customer account property:
1. Go to Business Setup > All Settings > Plan, Customer, and Generic Properties.
2. Click New Plan or Customer Property. A pop-up window will appear. Enter a
descriptive name for the property you are going to enter. This is something
that only the administrator will see. Then click Edit.
3. You should now see a new line item, containing the name you just assigned.
Click the green pencil next to Null. Choose Customer property. Click Edit.
4. Next is the Association field. This will decide which plan this property is tied to.
If you want to have the same property tied to several different plans, you will
need to create a property for each of them. You can use the same custom
question over and over (this will be created in the next step), but each plan
must have its own property.
5. Create the question to be tied to this property. Click Manage Questions. From
this new screen, click Add Custom Question. There are several fields here:
Name. Choose a descriptive title for this question. This is an internal value, and your
customers will not see it.
Display Order. This can be set at whatever the default value is.
Question. This is the question you will ask your customers.
Important: Do not put a question mark at the end, as this will not parse correctly!
Description. Write a brief description to clarify the question. It will be displayed with the
question.
Type. Set the format the answer will take. Choices include Hidden, Text, Password, Text
Area, Select, and Radio.
Input Restrictions. These include anything to restrict the input a customer will send you.
In this case, the only restriction your customer probably needs is Required, which will
require them to choose a control panel when purchasing the plan. When you are done
filling these out, click next.
6. Answers. Some question types require that you set predetermined answers. If
these are required, you must enter the values in a list, one item per line, with
no commas or other separators. Click next.
7. Here you will set the display values the customer sees for all of the possible
answers you set in the previous step.
Values. Set a display value for each of the answers.
Selected. Choose the value to display first in the drop down menu. Click next.

446 Business Manager Administration
8. This stage lets you review the answers you have entered. If they are correct,
click add wizard question to finalize your choices. This should take you back to
the questions screen, where you will see the question you created, as it will
appear on the online store.
9. Now we need to tie this question to your property. Go to System > System
Configuration and click Plan, Customer, and Generic Properties again. Find the
property you were working on before. Click on the green pencil in the column
Custom Question. From the drop down menu, select the question you just
created, and click edit.
10. To view your work, go through the order process. Choose the order you have
tied the property to, and proceed to the cart. You should see this question as
part of the section Additional Customer Information.

Business Manager Administration 447
Creating Generic Plan Add-ons
Generic properties can affect pricing. They create questions that will appear during the order
process. Answers to these questions will create subscription properties. If the subscription
property modifies an already existing property, Business Manager should be able to pass this
value to the panel module to be automatically provisioned.
Generic properties are used for creating add-ons. Add-ons were designed to replace panel
properties associated with a plan. However, if you have a plan that is not associated with a
panel, but want to create add-ons for it anyway, you need to setup the generic properties
first.
Notes:
1. Generic properties by themselves do not affect pricing.
2. Generic properties used for creating add-ons can affect pricing.
To create an add-on:
1. Go to Business Setup > All Settings > Plan, Customer, and Generic Properties.
2. Click New Generic Property. There are several fields here that must be filled in:
Generic property key. This is the internal property name, something only you will see.
Choose a descriptive name.
Generic question name. This is an internal value for the question. Enter something
meaningful, like a brief version of the question.
Default question. This value will appear in the plan property screen.
Default answer value. This is the default answer you would like for the Default Question.
You may leave this blank.
Question description. This is a description that will appear with the question on the
online store page.
3. Click Save.
4. Go to the plan you want to create an add-on for. Click Properties. You should
see the property that you just created displayed here. Next, you will want to
create an add-on, which is what will create the options and process for this
property.
5. Click Add-ons and Attach New Add-on Group. Walk through the add-on wizard and
click Finish on completion.
6. You should now see the add-on group you have created, along with each of
the options you created for it. To view the result of your work, go through the
order process, choosing the plan you tied the add-on to. When you get to the
cart, you should see the add-on options you created.

448 Business Manager Administration
Promoting Your Plans
Promotion is an important aspect of every business nowadays. Effective promotion can make
your business more successful in different ways, for example, improve the recognition of
your brand, attract new customers, and increase the loyalty of existing customers.
Business Manager contains a set of strategies that will help you promote your business.
Particularly, you can use the following options:
Discounts - reduce prices of certain plans in you online stores for everybody.
Coupons - reduce order price for their owners.
Affiliate programs - let your subscribers earn money by bringing new customers.
The controls to configure these marketing tools are available to you on the Business Setup >
Marketing Tools page. To learn when and how to apply these tools, read the corresponding
subsections of this section.
In this section:
Coupons and Discounts .................................................................................... 449
Affiliate Programs .............................................................................................. 450

Business Manager Administration 449
Coupons and Discounts
Business Manager contains two mechanisms to reduce prices of your offerings - coupons
and discounts.
Use discounts if you want to promote a subscription for a certain billing cycle, say, 1-year
subscription. A discount targets all online stores but only particular billing cycles of plans.
Use coupons to organize promotional actions among your customers. With coupons, your
customers are able to reduce subscription price by entering in a coupon code during the
ordering process. Coupons are best for promoting specific plans in a certain store. Say, if
you sell a plan in two stores, US Store and EU Store, you have the option to lower the
subscription price only in EU Store.
To create limited offerings, for example, discounts for the first 100 subscriptions to a new
plan, create a coupon and set it to be automatically applied. In this case, online stores show
new prices of the plans as if the coupon was already applied to the plans.
The table below describes the differences between discounts and coupons:
Discounts
Coupons
Availability to
customers
Lower prices for all customers
Lower prices for those who have
coupon codes (unless the coupons
are applied automatically)
Apply to a specific
store
No
Yes
Reduce price for a
certain billing cycle
Yes
No
Cut-off amount
Percentage of subscription
price
Percentage of subscription
price
Fixed amount
Period of action
Unlimited
A number of billing cycles
Unlimited
Validity period:
Unlimited
Limited
Unlimited

450 Business Manager Administration
To create and manage discounts and coupons, use the controls on the Business Setup >
Marketing Tools page.
Affiliate Programs
Business Manager enables you to involve your customers in promoting your plans: Affiliate
programs let customers earn money by bringing new customers to you. Customers
participating in your affiliate programs (your affiliates) distribute links to your websites and
earn a commission for each sign-up under these links. Later, you pay out this money to
affiliates as credits so they can use it to pay for existing subscriptions or order new services
in your online stores.
Affiliate programs have a great advantage over traditional advertising: they allow you to pay
for promotion only when it brings the result you want. In this section, we will explain how to
promote your business with affiliate programs in Business Manager.
Setting Up Affiliate Programs
Each affiliate program promotes a single online store. Affiliate links point to the store, and
affiliates receive commissions in the store’s currency. If you decide to promote two stores,
use multiple affiliate programs. The tools to create and manage affiliate programs are
available on the tab Affiliate Programs of the Business Setup > Marketing Tools page.
Affiliate programs in Business Manager use the pay-per-sale principle. This means that an
affiliate's commission for each sing-up is a certain percentage of the order price (the
commission rate).
To define how much a program participant should earn to receive their commissions to
credits, specify the program's payment threshold. This threshold shows the affiliate when to
expect the payout; However, you can still pay out affiliate earnings whenever you want.
Viewing Affiliates List
After you set up your affiliate programs, customers can join them by clicking the
corresponding links on the Account tab of the Control Panel. You can view the list of your
affiliates on the Affiliates tab of the Business Operations > Customers page.
The system accumulates an affiliate's commissions on their affiliate balance. You can see
the balances of your affiliates in the corresponding column of the affiliates list. Additionally,
the System Overview widget on your Home page contains the Total affiliates commission - the sum
of your affiliates' current balances.
Affiliates cannot use the credits on their affiliate balances for any purposes. To let them use
the credits, you should pay out the commissions.
Paying Out Commissions
When an affiliate's balance exceeds the payment threshold of an affiliate program, the
system adds this balance to the Above threshold value on your Home page. From time to time
(usually, upon reaching payment thresholds), you should perform payouts to transform
affiliates' commissions to their credits. For this, select them in the affiliates list and click Pay
Out: The system will pay out the entire affiliate balance to credits and reset it to zero.

Business Manager Administration 451
Affiliate Program Example
For example, you have an affiliate program that allows participants to earn the 10%
commission for each sign up in the Default store and receive credits when the affiliate
balance exceeds $20.
Meet Jerry, he is an affiliate. He invited 3 friends and each of them placed an order for $50 in
the Default store. Jerry earns the commission of $15, but he cannot receive the payout
because his affiliate balance is less than $20. Jerry invites more people so that the balance
exceeds $20. Now you can pay out his commission.
After the commission is paid out, Jerry receives $20 of credits, his affiliate balance is reset to
$0, and he continues inviting people to your stores to earn more money.
Setting Up Branded Domain Names for
Resellers
Resellers naturally want to hide the fact that their business is selling resources of their
hosting providers. If the customers know this fact, they may refuse the resellers' offerings
and subscribe directly to the hosting provider. To avoid this, Business Manager allows
resellers to use their own domains names as access points to the system.
When a reseller asks you to configure the access with a branded domain name, perform the
following steps:
1. Define what Panel serves the reseller's subscription. This will help you define how much
domain names (one or two) you will need to hide your domain names from the reseller's
customers.
2. Adjust DNS settings. Update the settings so that the branded domain names point to
Panel and Business Manager IP addresses.
3. Adjust the domain name branding on the Panel server.
4. Change the reseller's URLs.
Below we discuss these steps in more details.
Define what Panel serves the reseller's subscription
To see the host name of Panel that serves the reseller's subscription, go to the Business
Operations > Subscriptions page and open the subscription page.
If the subscription is created on a remote Panel (a Panel installed on a different host), ask
the resellers to provide you with two domain names: you will need the to replace both Panel
host name and Business Manager host name to which customers are redirected for
authorization purposes. If the Panel that serves the reseller's subscription is local (installed
on a single host with Business Manager), one domain name is enough.

452 Business Manager Administration
Adjust DNS settings
This step requires your cooperation with the reseller. You can make the domain names point
to your IP addresses the following ways:
You add DNS record mapping the reseller's domain names to the IP addresses of the
Business Manager and Panel hosts and tell the reseller to set your nameservers in the
domain settings. Learn how to add DNS records in the section DNS (on page 84).
If the reseller has purchased the DNS service together with the domain names, the
reseller should add the corresponding records to the domain name registrar's
nameservers.
Adjust the domain name branding on the Panel server.
If the Panel that serves reseller's subscription, skip this step. Otherwise, configure the Panel
host to redirect visitors of the <remote_reseller_host> to Business Manager SSO page. To
perform this configuration, run the following command on the remote Panel server:
On Linux systems: /usr/local/psa/bin/sso --set-branded-idp -domain
<remoteresellerhost> -url https://<mainresellerhost>:8443
On Windows systems: %plesk_dir%\bin\sso.exe --set-branded-idp -domain
<remoteresellerhost> -url https://<mainresellerhost>:8443, where %plesk_dir% is a
directory in which the Panel is installed.
Change the reseller's URLs
Update the reseller's Business Manager URL for customers and Online store URL to the new
domain name. To do this, log in as the reseller and go to the Business Setup > All Settings >
Branding.
After performing these steps, the reseller's customers access Business Manager and panel
with URLs like the these:
Panel: https://<reseller_host_1>:8443
Business Manager: https://<reseller_host_2>:8443/plesk-billing/client
Note: if the subscription is served by the local Panel, then the <reseller_host_1> and
<reseller_host_2> are equal.

Business Manager Administration 453
Managing Security Settings
To reinforce Parallels Customer and Business Manager security, configure password
expiration and lockout policy for administrator accounts. To protect data in your database, set
up encryption of the sensitive data. To track user activity within the system, use the audit log.
For details on how to perform these tasks, see the corresponding subsections of this section.
In this section:
Setting Up Encryption ........................................................................................ 454
Configuring Password Expiration ....................................................................... 455
Configuring Administrator Account Lockout Policy ............................................. 455
Viewing Audit Log .............................................................................................. 456

454 Business Manager Administration
Setting Up Encryption
If you process credit card or bank accounts payments directly (through on-site payment
gateways or bank transfers), customer credit card and bank account numbers are stored in
Parallels Customer and Business Manager database. To protect customer account data, set
up encryption. You can use either passphrase or local encryption key (LEK) encryption. If the
encryption is turned off, the system neither saves information about new accounts nor stores
the existing accounts details.
Use the LEK encryption if you intend to automatically charge customer accounts. However,
you are required to enter a LEK PIN - a special 4-digit code - to view sensitive information
like customers' credit card or bank account numbers and to void and refund transactions.
Use the passphrase encryption if you require confirmation of each transaction. The system
asks for a passphrase to perform all operations related to customer billing accounts and
payments. When a customer changes billing account details, you receive a corresponding to-
do item to re-encrypt the new data with your passphrase. The re-encryption of the new data
is mandatory. For details on how to perform payments with passphrase encryption turned on,
see Generating and Running Payment Queue (on page 428).
As the system uses LEK to encrypt and decrypt billing accounts, all operations related to
payments processing are halted when the key becomes damaged, corrupted, or lost. To
avoid these situations, back up your LEK in advance and restore it if necessary.
When you back up an LEK, it is divided between two administrators you assign. You can be
one of these administrators. These administrators are able to back up their key part or
restore it. After both administrators restore their key parts, the system restores the LEK and
displays a notification about it.
To configure encryption settings:
1. Go to the Business Setup > All Settings > Encryption Settings page.
2. Enter agree in the Encryption Agree field.
3. Set a secret passphrase or PIN. It may remain empty if you wish
Note: To change from passphrase to previously specified PIN, leave the PIN fields
empty.
4. Click the Submit Changes button.
Important! To prevent irreversible database corruption during re-encryption by a new
passphrase, we highly recommend that you back up the Business Manager database
before submitting changes. You are also required to forbid access to adding and editing
billing account information during re-encryption process.
To assign a key part owner:
1. Go to the Business Setup > All Settings > Encryption Settings page.
It is assumed that LEK encryption is turned on.

Business Manager Administration 455
2. Select two administrator accounts.
3. Click the Submit Changes button.
To back up your LEK:
1. Go to the Business Setup > All Settings > Encryption Settings page.
It is assumed that LEK encryption is turned on.
2. Click Backup.
To restore your LEK:
1. Go to the Business Setup > All Settings > Encryption Settings page.
it is assumed that LEK encryption is turned on.
2. Fill in the current LEK PIN and specify the backup file.
3. Click Restore.
Note: You should turn on LEK encryption.
Configuring Password Expiration
To prevent unauthorized access to Business Manager with stolen passwords, configure
Business Manager to ask administrators to change their passwords periodically.
To update the password expiration period:
1. Go to the Business Setup > All Settings > Authentication and Password Management (in
the Security Settings group).
Update the password expiration period and click OK.
Note: If your password is expired and you log in to Business Manager, the system blocks all
pages except for Edit My Account and forwards you to this page from other pages until you
change your password.
Configuring Administrator Account Lockout Policy
You are capable of improving the system security level by setting the maximum number of
failed login attempts for administrator accounts. If the number is exceeded, an account is
locked out for an adjustable period of time. Additionally, depending on the system
configuration, the primary administrator (admin user), the account owner, or both receive e-
mail notifications about the account lockout.

456 Business Manager Administration
To update the administrator account lockout policy:
1. Go to the Business Setup > All Settings > Authentication and Password Management (in
the Security Settings group).
2. Update the lockout policy settings and click OK.
Note: To view the lockout e-mails in Business Manager, go to Business Monitoring > Tasks.
Viewing Audit Log
The audit log captures operations performed by administrators and customers. The audited
operations either change the user session state (log in or out), display personal information,
or change it. A user who requested such an operation is listed in the log as a requester. A
user to whom such operation applies is a target user.
Origination of an operation request is also captured. It can be either the Business Manager
GUI, internal API, or MBAPI (remote calls protocol).
Some operations provide supporting details that simplify changes tracking. For example, if a
username is changed, the old and new names are written to the log.
Important: The audit is always turned on, and there is no way to stop it.
At first, when an audit log record is created, it is added to the database. Then, periodically,
the system exports the records from the database to a regular file and removes them from
the database. You can adjust the exports frequency in the audit log settings.
Audit records are exported in CSV format. The resulting files reside in /var/lib/plesk-
billing.
To view the audit log, go to the Business Setup > All Settings > Audit Log.
To access the audit log settings, open the audit log and click Settings.

Business Manager Administration 457
Viewing and Running Scheduled Tasks
In Business Manager, you can automate a number of business routines such as issuing
invoices, processing payments, creating customer accounts and subscriptions on connected
Panels, and many others. However, the system does not do these routines instantly;
Instead, it adds them to a queue and then runs them by schedule. To do this, Business
Manager employs the task manager - a scheduler that defines when to perform each routine.
For each business routine that Business Manager can automate there is a task that performs
the required actions: For example, to generate invoices automatically, Business Manager
periodically runs a task that searches a list of active subscriptions and creates invoices for
subscriptions that will require payments in a short time.
Business Manager tasks can have the following types:
One-time tasks. These tasks carry out actions that require a single execution, such as
creating subscriptions in Panels, registering and renewing domain names, or manual
invoice generating and payments accepting. Each of these tasks has a timestamp that
shows when the task manager will execute the task. If the system cannot run a task at the
time due to the provisioning policy, it will retry to run this task in a period specified in the
provisioning policy. To learn more about the provisioning policy, see the section Setting Up
Provisioning Policy (on page 167).
Periodic tasks. Right after the installation, Business Manager schedules a set of tasks
that perform some of the repetitive routines like generating invoices, suspending
customers who do not pay their bills, and charging credit cards. To tune the system to
your needs, you can change the execution period and next execution time of each
periodic task. The descriptions of Business Manager periodic tasks are provided in the
section Periodic Tasks (on page 458).
The lists of scheduled and recently executed one-time and periodic tasks are available at the
corresponding tabs of the Business Monitoring > Tasks page. From this page, you can also run
each task manually.
In this section:
Periodic Tasks ................................................................................................... 458

458 Business Manager Administration
Periodic Tasks
This section lists and describes tasks that Business Manager runs on a periodic basis.
In this section:
ProcessInvoices ................................................................................................ 458
ProcessPaymentQueue ..................................................................................... 458
ProcessSuspensions ......................................................................................... 459
ProcessUnsuspensions ..................................................................................... 459
ProcessUsage ................................................................................................... 459
ProcessCancellation .......................................................................................... 459
ProcessExpiredCreditCards .............................................................................. 459
ProcessDomainSynchronization ........................................................................ 459
ProcessBatchFiles ............................................................................................. 459
ProcessActionLog ............................................................................................. 460
ProcessSync ..................................................................................................... 460
ProcessSchetFacturas ...................................................................................... 460
ProcessInvoices
Part of the configuration process involves telling Business Manager how soon before a
subscription renews you would like the invoice for that subscription to be generated. This
task searches through your list of active subscriptions. It finds any that are due to be
invoiced, and generates the invoices. It also sends by e-mail a copy to your customers,
reminding them that another payment is due.
For more information about invoicing in Business Manager, see the section Setting Up
Invoicing (on page 157).
ProcessPaymentQueue
Once Business Manager has generated invoices, it searches the system for invoices that are
both due and set to be paid by a credit card or a bank account. It will collect payment on
these invoices, if they meet the criteria you set in your payment queue settings. For detailed
information on payment queue settings, refer to the section Setting Up Payment Queue (on page
149).
Note: Payment automation is not possible if you encrypt customer account information with a
passphrase. For details on encryption, see Setting Up Encryption (on page 454).

Business Manager Administration 459
ProcessSuspensions
If you are using the auto-suspend rules, this task runs periodically and sends notices to
customers with past due bills. It will also create one-time tasks to suspend accounts that
reach your final threshold.
For more information on configuring automatic suspension of subscriptions, see the section
Defining How to Handle Unpaid Subscriptions (on page 168).
ProcessUnsuspensions
When a subscription has been suspended, customers still have access to their account and
can log in and pay their bill. This task looks for past due invoices that have been paid. Like
ProcessSuspensions, this task creates one-time events to activate paid subscriptions.
ProcessUsage
If you allow overusing resources for some of your plans, this task runs periodically and
searches your system for any subscriptions that require overuse billing. Then it contacts the
server to pull this information over to Business Manager for local storage.
For more information on charging your customers for overuse of resources, refer to the
section Pricing and Price Options (on page 233).
ProcessCancellation
When a subscription is canceled it is marked as such. Subscriptions can either be cancelled
immediately, or at the end of the billing cycle. ProcessCancellation runs periodically,
searching for subscriptions that need to be canceled and then carrying out that action.
ProcessExpiredCreditCards
This task searches through the database for credit cards that will be expiring soon. If it finds
any, it will e-mail the card holder reminding them the card is going to expire soon and asking
them to update the card information to avoid missing a payment.
ProcessDomainSynchronization
If you use the eNom registrar, this task requests eNom to update renewal dates for all
domains that are listed in your system as being registered in eNom.
Note: This task does not change the subscription renewal dates, only the renewal date listed
for the domain in the domain details screen.

460 Business Manager Administration
ProcessBatchFiles
To receive payments from customers who pay with bank transfers, you should provide your
bank with information about these payments. The system stores this information in special
files called batch files. Before you can send such file a bank, you should prepare it (or
process it, in terms of Business Manager). Business Manager offers the automation facilities
by periodically checking batches and processing them if they contain a certain number of
payments or exist for certain number of days, depending on automatic payments settings.
The task that performs this processing runs once a day and it is called ProcessBatchFiles.
Learn more about bank transfers in the section Bank Transfer Processing (on page 38).
ProcessActionLog
When administrators or customers perform actions in Business Manager, it writes the
information about these actions to the audit log. The audit log is stored in the Business
Manager database. In order to free up the database, the system periodically moves the log
from the database to a file. To do this, Business Manager uses the ProcessActionLog task.
By default, it runs every three months, but you can change the frequency of executions.
For more information on logging users' actions, see the section Viewing Audit Log (on page
456).
ProcessSync
Every 5 minutes, Business Manager executes an task that looks for changes in Business
Manager its objects (customer and administrator accounts, plans, and subscriptions) and
applies these changes to corresponding objects on connected panels. You can view the sync
state on the Home page.
ProcessSchetFacturas
If you use schet-facturas in your business, Business Manager runs an task that check all
subscriptions and generates schet-facturas for them as needed once a day. In addition, this
task sends schet-facturas to your customers by e-mail according to configuration on the
Business Setup > All Settings > Schet-Facturas Issuing page. Find more information about setting
up issuing and sending of schet-facturas in the chapter Configuring Schet-Facturas (on page
166).

Business Manager Administration 461
Viewing Accounting Information
In this section:
Generating Accounting Reports ......................................................................... 461
Generating Daily Journals ................................................................................. 462
Viewing General Journal ................................................................................... 462
Generating General Ledgers ............................................................................. 462
Generating Accounting Reports
Business Manager allows you to generate the following types of accounting reports:
The Balance Sheet Report is a summary of your assets, liabilities, and equity account
balance.
The Profit and Loss Report is a summary of your revenue, cogs, and expense account
balance.
The Accounts Receivable Aging Report shows what is owed to you and how long it has
been owed.
The Ranged Cash Flow Report shows you the change (and gives you small explanations
of what they mean to your business) for a few important accounts.
The Ranged Plan Revenue Report shows us the amount of revenue generated on a per
plan basis for a given date range.
The Daily Invoice Sheet is the list of invoices and their respective amounts and
customers for a given day.
The Ranged Daily Signup Report is a list of the customers that signed up in a particular
date range, grouped by day, and totaled daily, and for the range. The revenue from their
signup invoices is also included.
To generate a report:
1. Go to Business Monitoring > Accounting > Reports.
2. Click the type of report you need.
3. Choose a date range.
4. Click Generate.

462 Business Manager Administration
Generating Daily Journals
With Business Manager you can keep two types of daily journals:
Sales & Receipts Journal includes all daily sales and payments received.
Purchases Journal includes all daily cash disbursements.
Note: The Purchases Journal is currently not being used.
To generate a daily journal:
1. Go to Business Monitoring > Accounting > Daily Journals.
2. Click the type of report you need.
3. Choose a date range.
4. Click Generate.
Viewing General Journal
The General Journal report includes a list of all debits and credits in the system.
To view the General Journal, go to Business Monitoring > Accounting > General Journal.
Generating General Ledgers
Business Manager supports the following types of general ledgers:
The General Ledger is a permanent summary of all supporting daily journals. Financial
statements are generated from this ledger.
The Accounts Receivable Ledger is a special general ledger used only for posting
accounts receivable journal entries. Monthly customer statements are generated from this
ledger.
The Accounts Payable Ledger is a special general ledger used only for posting accounts
payable journal entries. Monthly statements for companies you owe are generated from
this ledger.
The Tax Payable Ledger is a special general ledger used only for posting tax payable
journal entries. Annual statements for the taxes you owe are generated from this ledger.
To generate a ledger:
1. Go to Business Monitoring > Accounting > General Ledgers.
2. Click the type of ledger you need.
3. Choose a date range.
4. Click Generate.

Business Manager Administration 463
Viewing System Information
Server Information
Clicking Business Setup > All Settings > Server Info will provide you with a brief rundown of your
server information:
Server Information. Here you should see the type of OS and web server you are running,
including version number.
PHP Information. A brief display of the PHP version you are running. The PHPinfo script
displays detailed information about your PHP settings here. We include access to this
script inside Business Manager to enable you to see clearly which PHP Business
Manager is using, and what the settings are. Having access to the PHPinfo script can
also be extremely useful for Business Manager support technicians, as system
incompatibilities can be easily identified and suggestions for corrections made. Switching
off the phpinfo function in PHP will disable this view in Business Manager as well.
Database Information. This is the version of the database you are using.
cURL Information. The version of cURL you are using, including SSL information.
This information is cursory, and is not meant to be exhaustive. It functions mainly to provide
our technicians basic information in the event they need to investigate a problem in your
Business Manager.
Business Manager Version
To view your Business Manager version, go to Business Setup > All Settings > License Info.
Note: The versions feature is specific to Business Manager developers only. This will be
relocated and hidden in a future release.
Module Information
To list all of the available modules, go to Business Setup > All Settings > Server Info. Here you
will find the modules organized by type. You will also see displayed the status of the module
(whether stable or testing), the latest version number, the author, and DRM information.

464 Business Manager Administration
Managing SSO Service
Business Manager offers the global account feature that allows you to authorize only once
and then switch between Parallels Plesk Panel and Business Manager without being
prompted to log in again. The global accounts are managed by the Single Sign-On (SSO)
service.
The software that provides the SSO service is called SSO server. This server is
automatically installed together with Panel. By default, the SSO is automatically set up to
share global accounts between Business Manager and Panel installed on the same server
(the local Panel). In this case, the SSO does not need to know the IP addresses of the
Business Manager and Panel, so it uses the localhost IP address (127.0.0.1) for referring to
them. This SSO mode is called single-panel mode. The single-panel mode best suits for
beginner hosting providers that use a single Panel (which is local). This mode works out of
the box and does not require any additional host name configuration steps.
If you want to expand you business and sell hosting accounts on two or more Panel servers,
make sure that all these servers are able to connect to Business Manager and reconfigure
the SSO to work with multiple Panels. To check if the Panel servers resolve the Business
Manager host name, run the nslookup system utility on these servers:
nslookup <bm_host_name>
If your Business Manager host name is not registered, register it or purchase a new host
name and configure Business Manager to use it by running the following command:
/usr/share/plesk-billing/integration --command=update --
hostname=<new_host_name>
After you make sure that Panel servers are able to connect to Business Manager server,
switch the SSO to the multiple-panels mode. In this mode, the SSO uses the servers host
names instead of the localhost and this allows Business Manager to interact with multiple
remote panels. After switching the SSO mode, connect the remote Panels. You can find the
instructions on changing the SSO mode below.
The interaction between the SSO service and Business Manager is regulated by the SSO
utility. To learn more what you can do with this utility, refer to the Parallels Plesk Panel Command
Line Reference for Linux or Windows, section Single Sign-On Configuration.
Switching SSO Modes
Note: Before you switch SSO to multiple-panels mode, ensure that connected Panels
servers resolve the Business Manager domain name.
To switch the SSO to multiple-panels mode, run the following command on the Business
Manager server:
/usr/share/plesk-billing/integration --command=switch-sso-mode --sso-
mode=multiple-panels
To switch the SSO back to single-panel mode, run the integration utility the following
way:
/usr/share/plesk-billing/integration --command=switch-sso-mode --sso-
mode=single-panel

Business Manager Administration 465
Important: If you switch SSO to the single-panel mode while the remote Panels are still
connected to Business Manager, your customers whose subscriptions are served by remote
Panels will experience problems with transparent switching to these Panels.

466 Business Manager Administration
Troubleshooting
This section lists common problems you may encounter when operating with Parallels
Customer and Business Manager and provides recommended solutions.
In this section:
Turning on Debug Logging ................................................................................ 466
Turning on Debug Logging
If an error occurs, the debug logging helps you collect the information necessary for our
support engineers to diagnose and fix it. You should turn this service on, reproduce the error,
and attach the newly added log records to the error description.
To turn on the debug logging, do the following:
1. In file config.php, set true for parameter ALLOW_DEBUG_LOGGING.
If you run Linux, the file resides in /opt/plesk-billing/lib-
billing/include/config/.
2. Go to the Business Setup > All Settings > Debug Log and click Enable Logging .
Note: The value of ALLOW_DEBUG_LOGGING also affects the information provided in error
reports. If you only wish to output extended details in error reports, skip step 2. Be aware that
these reports may contain sensitive information. The error reports list is available at Help &
Support > Show error reports.
As described in the chapter How Panel Works, one of the Panel's main functions is
simplified administration of hosted websites, mailboxes, and other network resources.
You can use hosting resources on your server for your own needs as well as for selling
these resources to customers: For example, you can set up your corporate website or
mailbox on the Panel server.
Setting Up Your Own Subscriptions (Webspaces)
To set up your own hosting account, create a webspace in the Server Administration
Panel, Home > My Webspaces group. A webspace is a subscription to the Unlimited
service plan (a plan with unlimited resources). During webspace creation, you will be
prompted to specify a domain name for the webspace and access credentials. The
webspace will appear in the list on the Subscription page together with your customers'
subscriptions. To start creating your website or editing the subscription settings, click
the Open in Control Panel link next to the subscription name. A list of operations available
to you in the Control Panel is provided in the table below.
Each webspace opens in the Power User view. This view combines management of
own hosting accounts and server administration capabilities. In turn, actions related to
hosting plans, resellers, and customers are still performed in the Server Administration
Panel.
To switch back to serving hosting customers and resellers, click Go back to Server
Administration Panel at the top of Control Panel pages.
For more information about Power User view, see the section The Panel GUI (on page
29).
Helping Customers Manage Their Subscriptions
Your customers have different levels of technical expertise and, therefore, may have
problems with managing certain settings of their subscriptions. To assist your
customers, you can log in to the Control Panel under a customer's account and edit
their websites and subscription properties as your own ones. To start managing a
customer's subscription in the Control Panel, find this subscription in the list on the
Subscriptions page and click Open in Control Panel.
Operating in Control Panel
Operations related to managing hosting accounts, such as managing websites content,
adding and removing mailboxes, changing hosting settings, and so on, are available to
you in a separate interface called the Control Panel.
CH A P T E R 10
Web Hosting Management

468 Web Hosting Management
The sections of this chapter explain how to perform hosting operations in the Control
Panel. The instructions are applicable to your own subscriptions and subscriptions of
your customers. This means that when we say your website, your subscription, and so
on, we imply both your own and your customers' websites or subscriptions. The table
below lists the sections of this chapter and briefly describes what you can learn from
them.
Section
Description
Quick Start with Parallels Panel
Explains the workflow of setting up a website and a mail
account in the Control Panel.
Customer Account Administration
Explains how to view and manage account settings,
subscriptions, invoices, and resources in the Control Panel.
Websites and Domains
Explains how to create websites, fill them with content, add
applications, and configure subscriptions' properties related
to websites and domain names.
Building Websites with Web Presence
Builder
Provides instructions on creating websites using Web
Presence Builder - a visual website editor coming in a bundle
with Panel.
FTP Access to Your Websites
Explains how to set up access to websites over the FTP for
subscribers and auxiliary users.
Mail
Describes how to set up mail accounts and configure mail
settings under subscriptions.
Scheduling Tasks
Provides instructions on configuring Panel to automatically
run scripts at specific time.
Using Databases
Explains how to use databases under subscriptions: create
new databases, import existing ones, or access external
databases.
Backing Up and Recovering Websites
Provides instructions on backing up and restoring data of
certain customer subscriptions on behalf of subscribers.
In this chapter:
Quick Start with Parallels Panel......................................................................... 469
Customer Account Administration ..................................................................... 490
Websites and Domains ..................................................................................... 515
Building Websites with Web Presence Builder .................................................. 599
FTP Access to Your Websites ........................................................................... 639
Mail ................................................................................................................... 643
Scheduling Tasks .............................................................................................. 654
Using Databases ............................................................................................... 660
Backing Up and Recovering Websites............................................................... 665

Web Hosting Management 469
Quick Start with Parallels Panel
According to the latest studies, the Internet has become the most popular source of
information in the world, leaving far behind all traditional media such as TV or
newspapers. Nowadays, the first thing people do when trying to find services is to
searching for them on the web. Thus, a proper web presence is vital for every
business. There are a number of ways you can present your company on the Web. A
web presence may be as simple as a contacts page, or as complex as a large
company website with access to an ERP system. In both cases, you should perform
the same steps to get your business online.
Before proceeding any further, you will need to take the following two essential steps:
Purchase a customer account from a hosting provider.
Your customer account provides access to the services that are vital for a web
presence - Internet connectivity, disk space to store your website content, and so
on. For more information about customer accounts in Panel, refer to the chapter
Customer Account Administration.
Register a domain name.
This is the name people will use to access your site from their browsers. For
example, www.example.com.
These two elements - an account for web hosting management and a domain name
make up your website.
In this chapter, we will explain how to create your first website, fill it with content, create
mailboxes for users of the site, and, finally, view the site visits statistics.
Advanced Hosting Features
Once you are comfortable with basic Panel capabilities, try out some advanced hosting
features: Expand website functionality by installing web applications (on page 552),
secure your sites with SSL certificates (on page 560), employ databases, and much
more. Note that hosting providers can turn off some of the advanced features to make
your Control Panel look simple and user friendly. We have used the (Advanced) prefix to
designate the sections about features that may be turned off. If you require one of the
advanced options, contact your hosting provider.
In this section:
Set Up Your First Website ................................................................................. 470
Set Up Mail Accounts ........................................................................................ 475
View Site Visit Statistics .................................................................................... 490

470 Web Hosting Management
Set Up Your First Website
Now that you have a customer account and a domain name, the first thing you will want to do
is create a website. The information about the possible ways to do it is provided in the
section 1. Create Your Site (on page 470)
When your site is ready, you may want to take a look at the result in your browser. Learn
how to do it in the section 2. Preview your Site (on page 473).
Even a perfectly designed site will not be effective if no one knows about it. When all the
design work is done, you need to submit your site to popular search engines. The
corresponding instruction is located in the section 3. Submit Your Sites to Search Engines (on
page 474).
In this section:
1. Create Your Site ............................................................................................ 470
2. Preview Your Site .......................................................................................... 473
3. Submit Your Sites to Search Engines ............................................................ 474
1. Create Your Site
There are three general ways to create a website:
Employ a web design studio to create a site for you, and then you will just maintain its
content.
Create a site by yourself using Web Presence Builder - the powerful tool that allows you
to create professional-looking websites in a few mouse clicks. Learn more in the section
Web Presence Builder (on page 471).
Create your website in a third-party Content Management System - an editor that allows
you to easily create and edit website content such as pages, scripts, applications, and so
on. To learn more about creating sites in third-party content management systems, see
the section Content Management Systems (on page 471).
If you have purchased a ready-made site or created it by yourself, you should upload the site
content to your account to make the site visible on the web. There are two ways to upload
content:
Using FTP. Learn more in the section Uploading Content Using FTP (on page 473).
Using an integrated <filemng>. Learn more in the section Uploading Content with <filemng>
(on page 473).
In this section:
Web Presence Builder ...................................................................................... 471
Content Management Systems ......................................................................... 471
Uploading Content ............................................................................................ 472

Web Hosting Management 471
Web Presence Builder
Web Presence Builder is a tool that enables users with no knowledge of HTML markup or
graphic design skills to create professional-looking sites. This tool provides a simple visual
editor and a huge set of templates for different websites. The editor allows you to create web
pages, add content of different types (text, images, video, scripts), and edit website settings
such as website name, keywords, icons, and so on.
To create websites in Web Presence Builder, ensure that your hosting subscription includes
this option. If it does not, choose another way or upgrade your subscription.
To create a website with Web Presence Builder:
1. Go to either the Home tab or the Websites & Domains tab, and click the link
Launch Web Presence Builder.
2. Select a topic that best suits your website.
3. Edit the website:
a. Structure: add more pages, remove the predefined pages that you do
not need.
b. Content: change the predefined content to your own, add text,
images, videos, scripts, and other required elements.
c. Design: change the layout and color scheme.
4. Publish the website.
Find more information about creating websites with Web Presence Builder in the section
Building Websites with Web Presence Builder (on page 599).
Content Management Systems
Content Management Systems (or CMS) are applications that provide a graphical user
interface for adding and editing website content: pages, scripts, files, multimedia content, and
so on.
Before you can create a website in a third-party CMS, you should install the CMS on your
hosting account. Note that you can install the CMS only if your hosting subscription allows it.
To create a website using a CMS:
1. Go to the Applications tab.
2. Find the CMS you need in the list of available applications, and install it as
described in the section Using Website Applications (on page 552).
3. Create your website in the CMS. For information about creating websites
with your CMS, refer to the relevant documentation.

472 Web Hosting Management
Uploading Content
If you already have a website created by yourself or a web design studio, just upload the
website files and folders to your provider's server. You can do this in one of the following
ways:
Using FTP. This way is better when several people manage a website's content because
it does not require access to your customer account. You can just create FTP users for
them. Learn more about this method in the section Uploading Content Using FTP (on page
473).
Using Control Panel File Manager. This way is more convenient since it uses the Control
Panel GUI and provides a set of useful features, for example, a visual HTML editor and a
file permissions manager. Find more information on the features of content manager in
the section Uploading Content with File Manager (on page 473).
In this section:
Uploading Content Using FTP........................................................................... 473
Uploading Content with File Manager ............................................................... 473

Web Hosting Management 473
Uploading Content Using FTP
To publish a website using FTP:
1. Connect to your webspace on the server with an FTP client program, using
your FTP account username and password.
You can change your username and password in the Panel at the Websites & Domains tab
> Web Hosting Settings.
The FTP address should be ftp://your-domain-name.com, where your-domain-name.com
is your site's Internet address.
Enable the passive mode if you are behind a firewall.
2. Upload the files and directories of your site to the httpdocs directory. If you
use CGI scripts, place them in the cgi-bin directory.
3. Close your FTP session.
You can also set up additional FTP accounts if you need to collaborate on website content
with other users. For more information, see the section Adding FTP Accounts (on page 640).
Uploading Content with File Manager
To upload a website from your computer to Panel server with File Manager, open the Files
tab of Control Panel and drag the website folder to the central area of this tab. You can also
upload your website as a compressed ZIP file and then extract the contents using the
archiver integrated in File Manager.
With File Manager, you can also do the following:
Edit HTML files in the visual editor.
Preview website pages.
Edit files in the text editor.
Manage the files' access permissions.
Learn more about uploading and editing website files and folders with File Manager in the
section Managing Website Content (on page 543).
2. Preview Your Site
After you uploaded website files to the webspace, you can check how your site will look in a
web browser, even before the information about the new site has spread in the Domain
Name System.
To preview a site:
1. If you are subscribed to several hosting packages and have access to
several webspaces associated with your account, select the required
webspace in the Subscription menu at the top of the screen.

474 Web Hosting Management
2. Click the Websites & Domains tab.
3. In the list of domain names at the bottom of the screen, locate the website
that you want to preview and click the corresponding icon .
You site will open in a new browser window.
Note: For sites created with Web Presence Builder, protected access to site pages can work
incorrectly in Preview mode.
Sometimes, you may need to show your site to someone when your domain name is not
registered yet. There are several ways to do it without giving a person access to your
customer account. Learn more in the section Previewing Websites (on page 551).
3. Submit Your Sites to Search Engines
To gain more visitors and drive traffic to your site after you publish it on the Internet, you
need to submit it to search engines. Before the site submission, you can improve the site
ranking in search results by the following content optimizations:
Include in the text contained in your web pages the frequently searched keyword
phrases, which are relevant to the topic of your site. For example, mention your product
or a topic of your interest several times in the text on a web page.
Add relevant keywords to the <title> and <meta> tags. Some search engines look for
keywords and descriptions in meta tags placed within web pages, and present these
keywords in search results.
For example, if you are selling hosting automation software, then you can include the
following tags in HTML pages of your website:
<HEAD>
<TITLE>Ordering hosting automation software
</TITLE>
<META name="keywords" content="order,hosting,software">
<META name="description" content="Ordering Hosting Automation Software">
</HEAD>
Separate the keywords with a comma without white spaces.
After you optimize the website and publish it to your customer account, submit it to search
engines, such as Google, Yahoo, Bing, and other engines that you know to be popular in
your country.
To submit a site to Google, visit http://www.google.com/addurl/.
To submit a site to Yahoo, visit https://siteexplorer.search.yahoo.com/submit.
To submit a site to Bing, visit https://ssl.bing.com/webmaster/SubmitSitePage.aspx.

Web Hosting Management 475
Set Up Mail Accounts
Once your website is ready, you can start creating mail accounts. You can choose, for
example, to create mail accounts for all users within your organization. Note that the number
and size of mailboxes is limited by your hosting plan.
In this section:
1. Create Mail Account ...................................................................................... 475
2. Access Your Mailbox ..................................................................................... 476
1. Create Mail Account
To create an e-mail address:
1. If you are subscribed to several hosting packages and have access to
several webspaces associated with your account, in the Subscription menu at
the top of the screen, select the required webspace.
2. Click the Mail tab.
3. Click Create E-mail Address.
4. Type the left part of the e-mail address before the @ sign, and, if you have
several domain names on your account, select the domain name under
which the e-mail address will be created.
5. Leave the Mailbox checkbox selected.
Clearing this checkbox makes sense only if you want to use this address as a mail
forwarder, which will forward all incoming mail to another address.
6. Specify the mailbox size or use the default size defined by the provider's
policy or your service plan.
7. Specify a password consisting of five or more Latin characters.
8. Click OK.

476 Web Hosting Management
2. Access Your Mailbox
There are two ways to access a mailbox for sending and receiving e-mail messages:
Set up and use an e-mail client program on your computer. Typically, in such programs
you should specify the following settings:
Username. In this field, specify your full e-mail address. for example,
johndoe@example.com.
Password. Most likely, the password to your e-mail account.
Mail server protocol. This property defines whether you want to keep copies of
messages on the server or not. To keep the copies on the server, select the IMAP
option. If you do not want to keep them on the server, select POP3. Selecting IMAP will
also allow you to train the SpamAssassin spam filter on e-mail messages you receive,
if SpamAssassin is enabled on the server.
Incoming mail server (POP3/IMAP). Type your domain name. For example,
example.com. The POP3 port is 110. The IMAP port is 143.
Outgoing mail server (SMTP). Type your domain name. For example, example.com.
The SMTP port is 25. This server requires authentication.
To get detailed instructions on configuring popular e-mail clients to work with your
mailbox, see subsections of this section.
Use a web browser to connect to the webmail interface. Webmail interface is provided by
Horde IMP Webmail software, which is installed by default. You can either use the default
Horde IMP Webmail, or install Atmail Webmail Lite software.
In this section:
Access from Webmail ........................................................................................ 476
Access from Microsoft Office Outlook ................................................................ 477
Access from Microsoft Outlook Express ............................................................ 480
Access from Mozilla Thunderbird ...................................................................... 484
Access from Apple Mail ..................................................................................... 486
Access from Webmail
To access your mailbox through webmail, do any of the following:
In a Web browser, visit the URL webmail.example.com, where example.com is the
Internet address of your website. When prompted, specify your full e-mail address as the
username (for example, mail@example.com), and specify the password that you use
for logging in to the Panel.
When logged in to the Panel, click the Mail tab, and in the list of e-mail addresses, click
an icon corresponding to the e-mail address you need.

Web Hosting Management 477
Access from Microsoft Office Outlook
To set up Microsoft Office Outlook 2010:
1. Open Microsoft Office Outlook.
2. Go to File > Info > Add Account.
3. Select the checkbox Manually configure server settings or additional server types.
Click Next.
4. Select the Internet E-mail option and click Next.

478 Web Hosting Management
5. Specify the following:
Your name.
Your e-mail address.
Account type. If you want to keep copies of messages on the server, select the IMAP
option. If you do not want to keep any messages on the server, select the POP3
option. Selecting IMAP will also allow you to train the SpamAssassin spam filter on e-
mail messages you receive, if SpamAssassin is enabled on the server.
Incoming mail server. Type your domain name. For example, example.com.
Outgoing mail server (SMTP). Type your domain name. For example, example.com.
User Name. Specify your full e-mail address. Example: johndoe@example.com.
Password. Most likely, this password coincides with the password you use for logging
in to Panel.
Require logon using Secure Password Authentication (SPA). Leave this option cleared.

Web Hosting Management 479
6. Click More Settings, open the Outgoing Server tab and check My outgoing server
(SMTP) requires authentication.
7. Click Next.
8. Click Finish.

480 Web Hosting Management
Access from Microsoft Outlook Express
The instructions provided in this section were verified against Microsoft Outlook Express 6.
They might not work with earlier or later versions of Microsoft Outlook Express.
To set up Microsoft Outlook Express:
1. Open Microsoft Outlook Express.
2. Go to Tools > Accounts.
3. Click the Add button and select the Mail item.
4. Enter your name as you want it to appear in any messages you send, and
click Next.
5. Type your e-mail address, and click Next.

Web Hosting Management 481
6. Specify the following settings:
Protocol of your incoming mail server.
If you want to keep copies of messages on the server, select the IMAP option. If you
do not want to keep any messages on the server, select the POP3 option. Selecting
IMAP will also allow you to train the SpamAssassin spam filter on e-mail messages
you receive, if SpamAssassin is enabled on the server.
Incoming mail server. Specify your website's Internet address.
Outgoing mail server. Specify your website's Internet address.

482 Web Hosting Management
7. Click Next.
8. Specify the following:
Your account name. Type your e-mail address in the Account name box.
Your password. Most likely, this password coincides with the password you use for
logging in to the Panel.
Remember password checkbox. Leave it selected if you do not want to be prompted to
enter password each time your e-mail program connects to the mail server to check
for new mail, and click Next.

Web Hosting Management 483
9. To complete setting up your e-mail program, click Finish.

484 Web Hosting Management
Access from Mozilla Thunderbird
The instructions provided in this section were verified against Mozilla Thunderbird 12. They
might not work with earlier or later versions of Mozilla Thunderbird.
To set up Mozilla Thunderbird:
1. Open Mozilla Thunderbird.
2. Go to Tools > Account Settings > Account Actions > Add Mail Account.
3. Specify the following:
Your name, as you want it to appear in any messages you send.
Your e-mail address and password.
4. Click Continue.
5. If Thunderbird fails to find the settings automatically, specify the following:
Account type. If you want to keep copies of messages on the server, select the IMAP
option. If you do not want to keep any messages on the server, select the POP3
option. Selecting IMAP will also allow you to train the SpamAssassin spam filter on e-
mail messages you receive, if SpamAssassin is enabled on the server.

Web Hosting Management 485
6. Click Create Account.
If you set up a mail account manually, please use the following typical combinations of
connection security and authentication method settings. If the settings do not work for you,
ask your hosting provider about the correct combination.
On Linux:
Connection security: STARTTLS
Authentication method: Encrypted password
On Windows, IMAP:
Connection security: None
Authentication method: Encrypted password
On Windows, POP3:
Connection security: None
Authentication method: Password, transmitted insecurely Other parameters that you may need
when configuring your account manually:
POP3 port: 110
IMAP port: 143
SMTP port: 25
Username. Your full e-mail address. For example: johndoe@example.com.
Incoming server address (POP3/IMAP). Specify your website's Internet address. Example:
example.com
Outgoing server address. Specify your website's Internet address. Example: example.com

486 Web Hosting Management
Access from Apple Mail
The instructions provided in this section were verified against Apple Mail 3.6 (Leopard). They
might not work with earlier or later versions of Apple Mail.
To set up Apple Mail:
1. Run Apple Mail.
If you run it for the first time and do not have any mail accounts configured in it, skip the
next step: Apple Mail will take you directly to creating one.
2. Open the Adding Mail Account wizard:
a. Click Mail > Preferences....
b. Select the Accounts tab.
c. Click the + button at the bottom left corner.
3. Enter the account information:
Your full name
Your full e-mail address
The password you use to log in to the Panel.
4. Click Continue.
5. Fill in the following incoming mail server information:
Account Type: select whether you want to use IMAP or POP protocol.

Web Hosting Management 487
We recommend selecting IMAP if you use SpamAssassin as a spam filtering solution:
IMAP account is a requirement for SpamAssassin learning which messages are spam
and which are not.
Incoming Mail Server: type in the name of domain which serves your mail (which follows
the @ sign in your e-mail address).
User Name: enter your full e-mail address.
Password: leave it auto-completed (Apple Mail takes it from the previous step).
6. Click Continue.
7. (Optional) Specify the incoming mail security options:
a. Select the Use Secure Sockets Layer (SSL) checkbox.
b. Select the authentication method.
Keep the default method if you are not sure which to select.
Apple Mail displays this setup screen only if a mail server bundled with Parallels Small
Business Panel supports SSL for the selected account type (POP or IMAP).

488 Web Hosting Management
8. Click Continue.
9. Fill in the following outgoing mail server information:
Outgoing Mail Server: type in the name of domain which serves your mail (which follows
the @ sign in your e-mail address).
Use only this server: selected.
Use Authentication: selected.
User Name: enter your full e-mail address.
Password: leave it auto-completed (Apple Mail takes it from the previous step).

Web Hosting Management 489
10. Click Continue.
Apple Mail displays overall description of the mail account that is going to be created.
11. Select the Take account online checkbox and click Create.

490 Web Hosting Management
View Site Visit Statistics
Finally, when your site works fine and search engines return it in search results, it is the best
time to evaluate site efficiency by viewing the visits statistics.
To find out how many people visited a site, from what countries, and what
pages of the site they viewed:
1. If you are subscribed to several hosting packages and have access to
several webspaces associated with your account, in the Subscription menu at
the top of the screen, select the required webspace.
2. Go to the Websites & Domains tab > Web Statistics.
The site visitor statistics will show in a new browser window.
3. To view statistics for web pages viewed from the SSL-secured area of your
site, select SSL Web Statistics in the menu.
4. To view statistics for files downloaded over the file transfer protocol (FTP),
select FTP Statistics in the menu.
Alternately, you can view the visits statistics for a site by visiting the following URL:
https://your-domain.com/plesk-stat/webstat. When prompted for username and password,
specify your FTP account username and password.
You have successfully completed the quick start part of the guide. Feel free to read about
other features that are available to you in the Control Panel.
Customer Account Administration
As described in the section Quick Start with Parallels Panel, the first step in establishing your
company's web presence is signing up to the services provided by a hosting company
(hosting provider). After you subscribe to a hosting plan, a customer account in Panel is
created to enable you to log in to Panel and use the hosting services and resources like
mailboxes, disk space, and bandwidth.
Customer Account and Multiple Subscriptions
Panel allows you to subscribe to as many hosting plans as you need. For example, if you do
not want your main site to share hosting resources with a company's branch site you can
subscribe to another hosting plan under the same customer account. In other words, a
customer account is a personalized access to all your subscriptions (see the picture below).

Web Hosting Management 491
Another reason for using multiple subscriptions is that subscription is limited to only one IPv4
and one IPv6 address. Thus, all domains within a subscription share the same IP address
(v4 or v6). If you need to host sites on different IP addresses, you should additionally order
the same plan for as many IP addresses as you need. This can be useful, for example, if you
want to secure connections to each of your sites with a separate SSL certificate. For
information on how to purchase an additional subscription, refer to the section Ordering More
Resources (on page 504).
If you have multiple subscriptions under a single customer account, you can easily switch
among them from the Account tab. To be more specific, the Account tab provides access to
operations that apply to all your subscriptions. All other tabs (like Mail, Users, or Domains &
Websites) are, on the contrary, subscription-wide. This means that to change mail settings on
a particular subscription, you should first switch to it before clicking Mail.
Adding Resources to a Subscription
Purchasing a new subscription for extending hosting resources is not always necessary. You
can always improve just one of your subscriptions. For example, add extra disk space or SSL
support. This can be done by switching to another hosting plan or by purchasing hosting plan
add-ons. Learn more in the section Ordering More Resources (on page 504).
Managing Customer Account
In Panel, you can perform a number of administrative operations on your customer account:
Change an account password and personal information. Learn more in the section
Changing Your Password and Contact Information (on page 493).
View the list of services and resources provided by subscription on the Account tab. For
detailed information about all subscription features, refer to the section Viewing
Subscription Summary (on page 494).
Make payments to renew your subscription. Learn more in the section Managing Account
Balance and Invoices (on page 501).
View statistics on your account: For example, disk space or traffic usage. Learn more in
the section Viewing Statistics (on page 506).

492 Web Hosting Management
Allow Other Users to Access Your Account
If the number of hosting maintenance operations is too large to be handled by one person,
you can delegate some of them to other people. For this purpose, you can create auxiliary
user accounts grouped by means of user roles. For example, you can create a group that is
allowed to only upload content to websites. Users in this group will not be able to perform
any operations except for managing website content. For more information about auxiliary
users, refer to the section (Advanced) Managing Auxiliary User Accounts (on page 508).
In this section:
Changing Your Password and Contact Information ........................................... 493
Viewing Subscription Summary ......................................................................... 494
Managing Account Balance and Invoices .......................................................... 501
Ordering More Resources ................................................................................. 504
Viewing Statistics .............................................................................................. 506
(Advanced) Managing Auxiliary User Accounts ................................................. 508

Web Hosting Management 493
Changing Your Password and Contact Information
To change your password for access to Control Panel:
1. Click a link with your name at the top of the screen.
2. Type a new password, and click OK.
To change a username or password that you use for connecting to your
webspace:
1. If you are subscribed to several hosting packages and have access to
several webspaces associated with your account, select the required
webspace in the Subscription menu at the top of the screen.
2. Click the Websites & Domains tab.
3. Click Web Hosting Settings.
4. Type the new username or password, and click OK.
To change your contact information:
1. Click a link with your name at the top of the screen.
2. Click the Contact Details tab.
3. Update your contact information and click OK.

494 Web Hosting Management
Viewing Subscription Summary
When you subscribe to hosting services, a user account is created in the Panel to allow you
to manage your websites and mailboxes on your own.
You can view the following information about your account:
Current subscriptions to service plans.
You can be subscribed to a number of service plans at once, and, therefore, can have
several subscriptions associated with your account. If a billing system is connected to the
Panel, then you can also purchase additional subscriptions, upgrade or downgrade them,
and pay your invoices.
Allocated and consumed resources.
Hosting features available for your websites.
Operations you can perform in your Panel.
Account balance, unpaid invoices, and monthly fee for your hosting package.
To view the information about your account and your current subscriptions:
1. Click the Account tab.
A list of your current subscriptions is shown.
2. If the billing system is integrated with the Panel, then the following
information is shown:
Account credit balance. This is how much money is available in your billing account.
Due invoices balance. This is how much money you owe to your provider. Here, you can
pay all invoices at once by clicking Pay All Outstanding Invoices, or pay one of invoices
by clicking a Pay Now link in the list titled Latest Outstanding Invoices. You can also view
all invoices by clicking the link Show all invoices, or print an invoice by clicking an
invoice number and then clicking Print.
Latest to-do items. This shows reminders from the system about the actions you need to
take.
List of all your subscriptions. You can use links in the list to perform the following
operations:
View subscription properties by clicking a link with subscription name.
Select a subscription that you want to manage through the Control Panel by
clicking the corresponding link Switch to Subscription.
Order an SSL certificate for a site by clicking Request SSL Certificate. This operation
is described in the section Ordering SSL Certificates.
View properties of already ordered SSL certificates by clicking Show Certificate Info.
View or change domain information, contact information, and DNS settings
specified at a registrar's site, by clicking Show Domain Info. These operations are
described in the section Registrar's DNS Settings in Panel (on page 530).
3. To view detailed information about resource allotments, available hosting
options, and permissions for operations, click a subscription's name.

Web Hosting Management 495
4. Do any of the following:
To view a list of allocated and consumed resources, click the Resources tab.
To view a list of hosting features available for your account, click the Hosting Options
tab.
To view a list of operations that you can perform in your Hosting Panel, click the
Permissions tab.
In this section:
Allocated and Consumed Resources ................................................................. 496
Hosting Features Available for Your Websites ................................................... 498

496 Web Hosting Management
Allocated and Consumed Resources
If you are subscribed to a number of service plans at once, then you have several
subscriptions. For each subscription, the following types of allocated resources are listed in
the Panel at the Account tab > subscription name > Resources tab:
Disk space. This is the total amount of disk space allocated to your account with
subscription. This amount includes all data related to your websites, e-mail accounts,
applications, backups, and log files.
Traffic. This is the total amount of data in megabytes that can be transferred monthly from
all your websites.
Domains. This is the number of websites that can have separate second-level domain
names, such as, for example, example.com.
For information about setting up websites, refer to the sections Set Up Your First Website
(on page 470) and Adding Domains (on page 517).
Subdomains. This is the number of additional websites that can have third-level domain
names, such as, for example, news.example.com.
For information about setting up subdomains, refer to the section Adding Subdomains (on
page 519).
Domain aliases. This is the number of additional domain names that can be set up to point
to one of your sites. For example, example.fr and example.de can both point to
example.com.
For information about setting up domain aliases, refer to the section Adding Domain Aliases
(on page 521).
Mailboxes. This is the number of mailboxes that can be created under all your websites.
For information about creating mailboxes, refer to the chapter Mail.
Mailbox size. This is the amount of disk space that can be occupied by a mailbox.
Total mailboxes quota. This is the total amount of disk space that can be used by all
mailboxes under all your domains. This option is available only on Windows-based
customer accounts.
Mailing lists. This is the total number of mailing lists that can be set up under all your
websites. Note that there are mailing lists and mail groups, which serve the same
purpose, but are slightly different in functionality. Mailing lists support archiving and pre-
moderation of messages, while mail groups can only be used for sending one message to
a number of recipients at once.
For information about setting up and using mailing lists, refer to the section Using Mailing
Lists (on page 653).
Additional FTP accounts. This is the number of FTP accounts that can be set up for
accessing the webspace, in addition to the main FTP account that was created when your
subscription was activated.
For information about setting up FTP accounts, refer to the sections Changing FTP Access
Credentials (on page 639) and Adding FTP Accounts (on page 640).
Databases (Linux). This is the number of databases that can be hosted for all your
websites. Databases are a standard means of organizing data storage that allows
dynamic websites, web applications, and their users to store, search, and retrieve
information.
For information about working with databases, refer to the chapter (Advanced) Using
Databases.

Web Hosting Management 497
MySQL databases and Microsoft SQL Server databases (Windows). This is the maximum
number of MySQL and Microsoft SQL Server databases respectively that can be created
on the Panel database servers and used by the subscription's websites.
MySQL databases quota and Microsoft SQL databases quota (Windows). This is the maximum
amount of disk space (in megabytes) that the subscription's MySQL and Microsoft SQL
Server databases respectively can occupy.
Java applications. This is the number of Java applications packaged in WAR format that
you can install on your sites.
Sites published with Web Presence Builder. This is the number of sites that you can create
and publish using Web Presence Builder, if Web Presence Builder option is included in
your hosting package.
Mobile sites.This is the total number of websites that you can host with the UNITY Mobile
online service, which optimizes sites for viewing on mobile devices.
Web users. This is the number of user accounts that you can create for hosting web pages
for other users under your domains.
FrontPage accounts. This is the number of Microsoft FrontPage user accounts that you can
create for collaboration on site content using FrontPage. This option is available only for
Windows-based customer accounts.
Shared SSL links. This is the number of websites that you can secure with an SSL
certificate shared by your provider. This option is available only for Windows-based
customer accounts.
ODBC DSN connections. This is the number of connections to external databases that you
can create for web applications running on your customer account. This option is
available only for Windows-based customer accounts.
ColdFusion DSN connections. This is the number of connections to external databases that
you can create for web applications written in Adobe ColdFusion, which are running on
your customer account. This option is available only for Windows-based customer
accounts.

498 Web Hosting Management
Hosting Features Available for Your Websites
Depending on your service plan, the following hosting features may be available for your
websites (listed at the Account tab > subscription name > Hosting Options tab):
SSL support. This allows you to secure connections to websites with SSL encryption.
For information about securing sites with SSL, refer to the section Securing Connections
with SSL Certificates (on page 560).
Web statistics. This allows you to view website visits statistics presented in diagrams and
charts.
For information about viewing website visits statistics, refer to the section Viewing Statistics
(on page 506).
Custom error documents. This allows you to create custom HTML pages and configure web
server to show them instead of typical error messages, such as 404 Not Found.
For information about setting up custom error documents, refer to the section Setting Up
Custom Error Pages (on page 569).
Support for programming and scripting languages, such as PHP, CGI, Perl, Python, Microsoft
ASP, ASP.NET, Adobe ColdFusion, SSI.
Microsoft FrontPage support and Microsoft FrontPage over SSL support. These allow you to use
Microsoft FrontPage to create and edit website content. These options are available only
for Windows-based customer accounts.
Remote Microsoft FrontPage authoring (Windows). This allows you to use Microsoft
FrontPage to create and edit website content directly on the server. This option is
available only for Windows-based customer accounts.
Dedicated IIS application pool (Windows). This provides isolation and improved stability for
web applications working on sites.
Additional write/modify permissions (Windows). This option allows the web applications to
use a file-based database (like Jet) located in the root of httpdocs folder.
Allow web users to use scripts. This allows scripting at web pages available at URLs like
http://example.com/~<username>/<webpage>, where <username> refers to a web user.
Web users are individuals who do not need their own domain names. This service is
popular with educational institutions that host non-commercial personal pages of their
students and staff.
The following is a list of permissions for operations that you can perform in your Panel
(shown at the Account tab > subscription name > Permissions tab):
DNS zone management. Manage resource records in the DNS zones of websites. DNS
stands for Domain Name System. It is a service that enables web browsers to locate
websites by domain names.
For information about configuring DNS settings for your websites, refer to the section
(Advanced) Configuring DNS for a Domain (on page 524).
Hosting settings management. Manage web hosting settings, such as support for scripting
languages.

Web Hosting Management 499
PHP safe mode management. This option is available only for Linux-based customer
accounts. It allows you to switch PHP safe mode on or off for websites. Safe mode is a
security restriction that does not allow scripts written in PHP to perform potentially
dangerous operations on the server. You might need to switch off the safe mode for PHP
if you use some web applications written in PHP and if they do not function properly.
Management of access to the server over SSH and Management of access to the server over Remote
Desktop. Securely upload web content to the server through Secure Shell (Linux) or a
Remote Desktop connection (Windows).
Anonymous FTP management. Set up a folder on the server which should be accessible to
the Internet users over FTP protocol. This folder can have an address like, for example,
ftp://downloads.example.com. This feature is called anonymous FTP because the users
will not need to specify a username and password to browse, download, or upload files.
For information about setting up FTP folder with unrestricted access, refer to the section
Setting Up Anonymous FTP Access (on page 642).
Scheduler management. Schedule execution of programs or scripts in the server's operating
system.
For information about scheduling tasks, refer to the chapter Scheduling Tasks.
Spam filter management. Set custom settings for protection from unsolicited commercial e-
mail, also known as spam.
For information about setting up spam filtering, refer to the section Protecting Mailboxes
from Spam.
Antivirus management. Set custom settings for protection from viruses and other malicious
software that spreads itself through e-mail.
For information about setting up virus protection, refer to the section Protecting Mailboxes
from Viruses.
Data backup and restoration using the server repository. Use the backup and restore functions
of the Panel to back up and restore websites, mail accounts, settings, and keep your
backup files on the server.
For information about backing up and restoring data, refer to the chapter (Advanced) Back
Up and Restore Data.
Data backup and restoration using a personal FTP repository. Use the backup and restore
functions of the Panel to back up and restore websites, mail accounts, settings, and save
your backup files to an FTP folder on another server.
For information about backing up and restoring data, refer to the chapter (Advanced) Back
Up and Restore Data.
Web statistics management. Set custom preferences for visitor statistics reports.
For information about configuring and viewing website visitor statistics, refer to the
section Viewing Statistics (on page 506).
Log rotation management. Set custom preferences for recycling (rotation) of web server
logs. Web server records information about connections to your sites and errors occurred
on attempts to retrieve missing files. You can use these log files for website debugging
purposes.
For information about working with web server access logs, refer to the section Log Files
(on page 506).
Access to Application Catalog. View and install applications on websites. For information
about applications, refer to the section Employing Website Applications (on page 552).
Setup of potentially insecure web scripting options that override provider's policy. This allows you
to override the hosting security policy, if it is applied by the provider.

500 Web Hosting Management
Domain creation. Set up and manage new websites.
For information about setting up websites, refer to the sections Set Up Your First Website
(on page 470) and Adding Domains (on page 517).
Subdomains management. Set up and manage new websites with addresses like
forum.example.com.
For information about setting up subdomains, refer to the section Adding Subdomains (on
page 519).
Domain aliases management. Set up and manage additional domain names for a site.
For information about setting up domain aliases, refer to the chapter Adding Domain Aliases
(on page 521).
Additional FTP accounts management. Set up and manage additional FTP accounts. To
enable collaboration on website content, you can set up FTP accounts for other users
and specify which directories of the site should be accessible to them.
For information about setting up FTP accounts, refer to the section Adding FTP Accounts
(on page 640).
Java applications management. Install and manage Java applications distributed in WAR
archives and obtained separately from third-party vendors or application developers.
For information about installing Java applications, refer to the section Installing Java
Applications.
Mailing lists management. Set up and manage mailing lists.
For information about setting up and using mailing lists, refer to the section Using Mailing
Lists (on page 653).
Hosting performance settings management. Limit the bandwidth and number of connections to
websites.
For information about restricting bandwidth usage for sites, refer to the section Limiting
Bandwidth and Number of Connections to Websites (on page 578).
IIS application pool management. Set custom preferences for IIS application pool (available
only on Windows-based customer accounts).
For information about setting up IIS application pool, refer to the section Setting Up IIS
Application Pool (Windows) (on page 596).
Additional write/modify permissions management. Set additional write/modify permissions for
websites that use file-based databases (available only on Windows-based customer
accounts).
Shared SSL management. Secure connections to your sites with SSL protection by using an
SSL certificate shared by your provider.
For more information, refer to the section Using Shared SSL Certificates (Windows) (on page
564).
Hard disk quota assignment. Adjust hard quotas on disk space if that is supported by your
customer account.
Database server selection. Select a database server for creating databases, if multiple
database servers are available.

Web Hosting Management 501
Managing Account Balance and Invoices
The operations described below are available if your Control Panel is integrated with a billing
system.
To view your account balance and pay for hosting services:
1. Click the Account tab.
2. The following information is shown:
Account credit balance. This is how much money is available in your account.
(Optional) Usage charge. If your subscription allows consuming hosting resources
over the plan limit, this number shows how much money you should pay for these
resources in addition to your subscription price. To view the detailed information about
how much resources you used over limits, click the link See details below the charge
amount. To learn how the system calculates usage charges, see the section
Calculating Usage Charges (on page 235).
Due invoices balance. This is how much money you owe to your provider. Here, you
can pay all invoices at once by clicking Pay All Outstanding Invoices, or pay one of
invoices by clicking a Pay Now link in the list titled Latest Outstanding Invoices.
Latest to-do items. This shows reminders from the system about actions you need to
take.
(Optional) Affiliate programs. Your provider may let you earn money for promoting
their plans. To start earning, you should join their affiliate programs. Here you can find
the link to join affiliate programs or the info about your money you earn if you already
joined the programs. To learn how to get profit from affiliate programs, see the section
Earning Credits for Promoting Provider's Plans (on page 503).
List of all your subscriptions. You can use links in the list to perform the following
operations:
To view subscription properties, click a link with subscription name.
To select a subscription that you want to manage through the Control Panel, click
the corresponding link Switch to Subscription.
To order an SSL certificate for a site, click Order a Certificate. For more information
about this operation, see the section Ordering SSL Certificates.
To view properties of already ordered SSL certificates, click Show Certificate Info.
To view or change domain information, contact information, and DNS settings
specified at a registrar's site, click Show Domain Info. For more information about
these operations, see the section Registrar's DNS Settings in Panel (on page 530).
To choose a payment method that you would like to use for paying for
services:
1. Go to the Account tab > Billing Accounts.
A record about the payment method that you used for purchasing the services for the first
time is shown.

502 Web Hosting Management
2. Do any of the following:
To view or change settings for a billing account, click the corresponding link in the
Billing account name column, specify the information about your bank card or account,
and select the subscriptions that should be paid by it. Click OK.
To add a new billing account, click Add New Billing Account, select the payment method,
click Next, specify the required information about your bank card or account, and
select the subscriptions that should be paid by it. Click OK.
To remove a billing account, click the corresponding Remove link.
In this section:
Calculating Usage Charges ............................................................................... 503
Earning Credits for Promoting Provider's Plans ................................................. 503

Web Hosting Management 503
Calculating Usage Charges
If the pay-as-you-go web hosting is allowed for a plan, Business Manager calculates usage
charges - total costs of hosting resources overage - for the plan's subscribers basing on
resource usage statistics that Business Manager collects from the connected Panels on a
daily basis. No matter what billing mode and billing cycles you use, this happen on the first
day of each month: The system finds the average daily overage of each resource except
traffic and multiplies it by the month length and the monthly usage price of this resource.
Traffic
The traffic usage charge is calculated in the following way: Business Manager counts the
total traffic overage for a month and multiplies it by the monthly traffic usage price. Say, if
subscribers download 10 GB of files during a month while the plan limit is 5 GB, then the
traffic overage is 5 GB. Assuming that the traffic usage price is $1 for a 1 GB, such
subscribers will pay (10 GB - 5 GB) * $1 = $5 traffic usage fee.
Other Resources
For calculation usage charges for other resources, Business Manager uses the average daily
usage values. For example, if a customer uses 500 MB of disk space over the subscription
quota for 15 days and then uses extra 700 MB for other 15 days, the average overage will be
(500 * 15 + 700 * 15)/30 = 600 MB. If the disk space usage price is $1 for 1 GB, then the
customer will pay $0.6 for disk space overage this month.
Calculating Usage with Add-ons
If a customer purchases additional resources in the middle of a month, then the system
subtracts the resource amount provided by the add-on from the daily resource usage of each
day starting from the add-on purchasing day.
For example, if a customer uses 500 MB of disk space over the plan limit for a whole month
and purchases the add-on that provides an additional 1 GB of disk space on the 7th day of
the month, then the usage charge will include the payment for only 7 days of 500 MB of disk
space overage.
Earning Credits for Promoting Provider's Plans
Panel lets you earn money for promoting your provider's service plans. Particularly, you can
get a certain commission for each order placed in the provider's online stores by people who
signed up using your referral link.
Participants of affiliate programs (affiliates) distribute links to their provider's online stores.
Each link is unique, so the system defines who brought a new customer and adds the
commission to the link owner's affiliate balance. This commission is defined by the terms of
the affiliate program and may vary depending on an online store. Affiliates can use money
they earn only after the provider pays these money to their account credit balance. Normally,
the provider pays out affiliates' commissions when they exceed the affiliate program's
payment threshold. However, affiliates can ask the provider to pay out their commission
before their balances exceed the threshold or, alternatively, delay payments and generate
more credits.

504 Web Hosting Management
Becoming an Affiliate
To start earning money, click the link Become an Affiliate on the Account tab. Once became an
affiliate, you will get the access to the list of the provider's affiliate programs and your affiliate
links. To see the programs list and your links, click the Affiliate Programs list on the Account
tab.
Tracking Your Earnings
To see your current affiliate balance, go to the Account tab and find the balance in the Affiliate
Programs group. If you want to see detailed information about your earnings, click the link
Revenue from Referrals.
Example
For example, your provider offers you an affiliate program with 10% commission rate and
$20 payment threshold. You share your affiliate link with your friends, and three of them
subscribe to a web hosting plan which costs $50. The total commission that you get to your
affiliate balance is $50 * 3 * 10% = $15. This amount is less than the program's payment
threshold, so to receive credits, you should bring more customers to the online store with
your link. When you do this and your balance exceeds the payment threshold which is $20,
the provider will add this balance to your credits. When you receive them, you can use them
to pay for your subscriptions or subscribe to new services in the provider's online stores.
Participating in Multiple Programs
Your hosting provider may have multiple online stores with different currencies. If the
provider offers affiliate programs for stores with different currencies, you will receive separate
commissions in the corresponding currencies. For example, if you distribute links to stores
with USD and EUR currencies, your affiliate balance contains two separate affiliate balances,
one for each currency. Your provider pays out the commissions separately as well. For
example, your affiliate balance is USD 50 and EUR 40 and the payment thresholds of the
corresponding programs are USD 40 and EUR 45, your provider will pay out USD 50 to your
credits and your affiliate balances will be USD 0 and EUR 40.
Ordering More Resources
The operations described below are available if your Control Panel is integrated with a billing
system.
To add more resources to your subscription or upgrade to another service
plan:
1. Click the Account tab.
2. In the list of subscriptions, locate the subscription that you want to upgrade
to another service plan, and click a link with the currently used plan's name.
3. Click Upgrade.
If there is no Upgrade link, then it means that you cannot upgrade to another hosting plan
from your Control Panel, and you need to contact your provider.

Web Hosting Management 505
4. Do any of the following:
To add resources to your subscription without upgrading to another plan, select the
options you would like to add and click Adjust Add-ons.
To upgrade to another service plan, click Order Upgrade.
To reduce the amounts of resources or downgrade to another service plan:
1. Click the Account tab.
2. In the list of subscriptions, locate the subscription that you want to
downgrade to another service plan, and click a link with the currently used
plan's name.
3. Click Downgrade.
If there is no Downgrade link, then it means that you cannot downgrade to another hosting
plan from your Control Panel, and you need to contact your provider.
4. Do any of the following:
To reduce the amounts of allocated resources without downgrading to another plan,
select the options you would like to reduce and click Adjust Add-ons.
To downgrade to another service plan, click Order Downgrade.
To subscribe to a hosting plan in addition to your main plan:
1. Go to the Account tab and click the Add Subscription link.
2. Select the hosting plan to which you want to subscribe, and click Buy Now.
Follow the instructions on the screen to complete the order.

506 Web Hosting Management
Viewing Statistics
To view the reports on disk space and traffic usage by your account:
1. If you have several subscriptions associated with your account, in the
Subscription menu at the top of the screen, select the required subscription.
2. Click the Statistics tab.
The following information is presented in charts:
Disk space used by websites, mail accounts, databases, and other files located in
your webspace.
Traffic used by FTP, web, and mail services during the current month.
FTP field shows the information about the total size of files transferred to and from the
webspace over the file transfer protocol.
HTTP field shows the information about the total amount of data transferred from all of
your websites over HTTP protocol, that is, retrieved by web browsers.
POP3/IMAP field shows the total amount of data received by all mail accounts under
your domains.
SMTP field shows the total amount of data sent by all mail accounts under your
domains.
3. Do any of the following:
To view a report on the amount of data transferred to and from your sites over FTP,
click FTP Statistics.
To view a report on the amount of data transferred to and from your FTP directory,
which is accessed without authorization, click Anonymous FTP statistics.
To view a report on the amount of traffic used by services during a certain month, click
Data Transfer Statistics, and select the required month from the menu.
Log Files
All connections to the web server and requests for files that were not found on the server are
registered in log files. These log files are analyzed by the statistics programs running on the
server, which then present graphical reports on demand. You may want to download these
log files to your computer for processing by third-party statistics programs, or view their
contents for web server debugging purposes.
To prevent these log files from growing too large, you should enable automatic
cleanup and recycling of log files:
1. If you are subscribed to several hosting packages and have access to
several webspaces associated with your account, in the Subscription menu at
the top of the screen, select the required webspace.

Web Hosting Management 507
2. Go to the Websites & Domains tab > Logs (in the Advanced Operations group) > Log
Rotation.
3. Click Switch On. If you see only the Switch Off button there, this means that log
recycling is already switched on.
4. Specify when to recycle log files and how many copies of each log file to
store on the server. Also specify whether they should be compressed and
sent to an e-mail address after processing.
5. Click OK.
To view the contents of a log file or download it to your computer:
1. If you are subscribed to several hosting packages and have access to
several webspaces associated with your account, in the Subscription menu at
the top of the screen, select the required webspace.
2. Go to the Websites & Domains tab > Logs (in the Advanced Operations group). A list
of log files opens.
3. Do any of the following:
To view all entries in a log file, click the log file name. If you want to view only a few
last lines from the log file, type the number of lines into the input box under the Settings
group, and then click the log file name.
To download a file to your computer, click the corresponding icon .
To remove a processed log file from the server, select the corresponding checkbox
and click Remove. Confirm removal and click OK.
To download log files to your computer via FTP:
1. Connect to the Panel server via FTP and log in using access credentials of
the subscription logs of which you want to download.
2. Go to the /statistics/logs directory and copy the log files to you
computer.

508 Web Hosting Management
(Advanced) Managing Auxiliary User Accounts
If you want to allow other users to access the Panel for managing websites and installed
applications, or to use e-mail services under your domains, then you need to create user
accounts for them.
Auxiliary Users and User Roles
Auxiliary user accounts are created based on user roles. The roles include privileges to
access certain areas of the Panel and perform operations in the Panel. There are several
predefined user roles, namely: Accountant, Application User, Owner, and Webmaster. You
can review and modify the Accountant, Application User, and Webmaster roles to suit your
needs, or you can create your own custom roles. For more information on user roles and
user account creation, refer to the sections User Roles (on page 509) and Auxiliary User
Accounts (on page 511) correspondingly.
After auxiliary user accounts are created, the users will be able to log in to their accounts in
Panel and use shortcuts in their Panels to access their mailboxes and work with applications.
In addition, you can extend the list of links available to your auxiliary users with your custom
links. These can be links to corporate resources, sites on the web, and so on. Learn more in
Custom Links (on page 513).
Auxiliary Users and Multiple Subscriptions
Since Panel 10.4, if your customer account includes more than one subscription, you can
allow auxiliary users to access only a specified subscription. If the Access to subscriptions
property of a user account is set to a certain subscription, the user will always log in to this
subscription and will not be able to switch to other subscriptions.
In this section:
User Roles ........................................................................................................ 509
Auxiliary User Accounts ..................................................................................... 511
Custom Links .................................................................................................... 513

Web Hosting Management 509
User Roles
To create a user role:
1. Go to the Users tab > User Roles tab > Create User Role.
2. Specify the following:
User role name.
Access to Panel services. Grant the required permissions for operations to the user:
Manage users and roles. Add, modify, and remove user accounts and roles. Note that
even if this permission is not granted to a user, the user will be able to browse
contact information of other users after logging in to the Panel.
Create and manage sites. Set up, modify, remove domain names and subdomains,
host websites and change web hosting settings.
Configure log rotation. Manage settings for recycling of web server access and error
log files. View, download, and remove log files.
Configure anonymous FTP service. Set up a directory accessible to all Internet users
over FTP without authorization.
Create and manage scheduled tasks. Schedule execution of scripts or programs on
your customer account.
Configure spam filter. Set up spam protection for mailboxes.
Configure antivirus. Set up virus protection for mailboxes.
Create and manage databases. Add, modify, and remove databases stored on your
customer account.
Configure and perform data backup and restoration. Back up and restore data related to
your customer account, websites, and mailboxes under your domains.
View statistics. View reports on disk space and traffic usage by your websites, and
website visits.
Install and manage applications. Install applications on websites and manage them.
Design sites in Web Presence Builder. Create websites using Web Presence Builder.
Upload and manage files. Manage files and directories located in the webspace by
using the Panel's file manager.
Create and manage additional FTP accounts. Set up additional FTP accounts for other
users.
Manage DNS settings. Manage DNS settings for domains.
Install and manage Java applications. Install on websites third-party Java applications.
Create and manage mail accounts. Create, modify, and remove e-mail accounts.
Create and manage mailing lists. Create, modify, and remove mailing lists.
Access to apps. Select the applications that the user should be able to access and use.
All web applications installed on the server are listed in this area.
For more information about installing applications and providing access to users, refer
to the section Granting Auxiliary Users Access to Apps (on page 554).

510 Web Hosting Management
3. Click OK.
To modify user role properties:
1. Go to the Users tab > User Roles tab.
2. Click a link with the role name that you want to change.
3. Change the role properties as required and click OK.
To remove a user role:
1. Go to the Users tab > User Roles tab.
2. Select a checkbox corresponding to the role you want to remove and click
Remove. Note that it is impossible to remove the Owner role and other roles
that are assigned to one or more users.
3. Click Yes to confirm the removal.

Web Hosting Management 511
Auxiliary User Accounts
To create a user account:
1. Go to the Users tab > Create User Account.
2. Specify the following:
Contact name.
E-mail address. The e-mail address will be used as a username for logging in to the
Panel.
To create a new e-mail address for the user, select the option Create an e-mail
address under your account,
type the desired left part of the address which goes before the @ sign, and, if you
have a number of domains on your account, select the domain name under which
the e-mail address should be created.
To associate with this user account an external e-mail address, select the option
Use an external e-mail address, and specify an existing external e-mail address.
User role. Select the required user role from the menu.
Access to subscriptions. Allow a user to access only a specified subscription. The All
value grants them access to all subscriptions within your customer account.
Password. Type the password for access to the Panel.
3. Leave the User is active checkbox selected. Otherwise, the user will not be
able to access the Panel and use applications on your customer account.
4. Click OK.
5. Now, if you want to add contact information for the user, click a link with the
user's name, and then click the Contact Details tab, and specify the user's
contact information.
6. Click OK.
Now you can notify the user about creation of his or her account and ability to access the
Panel. Provide the user with the address to open in his or her browser, the username (which
is the user's e-mail address), and the password that you specified in the account settings.
To change user account properties:
1. Click the Users tab.
2. Click a link with the user's name.
3. Make the required changes and click OK.
To suspend or activate a user account:
1. Click the Users tab.
2. Click a link with the user's name.

512 Web Hosting Management
3. Do any of the following:
To suspend a user account, clear the User is active checkbox. The user will no longer
be able to log in to the Panel and access applications.
To activate a user account, select the User is active checkbox.
4. Click OK.
To remove a user account:
1. Click the Users tab.
2. Select a checkbox corresponding to the user account you want to remove,
and click Remove. Note that you cannot remove your own account.
3. Click Yes to confirm the removal.

Web Hosting Management 513
Custom Links
You can add custom hyperlinks to the Panel and make them visible for your users. The links
may lead to web resources, such as your corporate site, or to a web application that can
process online requests and accept additional information about the users who click these
links.
You can specify what information about users should be passed:
Subscription ID.
Primary domain name associated with a subscription.
FTP account username and password.
Customer's account ID, name, e-mail, and company name.
You can place the links in the following locations of the Control Panel, and decide who
should be able to see them:
On the Home page in the Control Panel, visible only to you. This is achieved by selecting
the Customer's Home page option in the link properties.
On the Home page in the Control Panel, visible to you and your users who are allowed to
log in to the Control Panel. This is achieved by selecting the Common access option in the
link properties.
On the Websites & Domains tab in the Control Panel, visible to you and your users who are
allowed to log in to the Control Panel. This is achieved by selecting the Websites & Domains
page of Subscription option in the link properties.
To add a custom hyperlink to the Control Panel:
1. Go to the Account tab > Additional Services, and click Add Link to Service.
2. Specify the following settings:
Type the text that will show on your button in the Button label box.
Choose the location for your button.
Specify the priority of the button. Your custom buttons will be arranged in the Panel in
accordance with the priority you define: the lower the number, the higher the priority.
Buttons are placed in the left-to-right order.
To use an image for a button background, type the path to its location or click Browse
to browse for the desired file. It is recommended that you use a 16x16 pixels GIF or
JPEG image for a button to be placed in the navigation pane, and 32x32 pixels GIF or
JPEG image for buttons placed in the main frame or desktop.
Type the hyperlink of your choice to be attached to the button into the URL box.
Using the checkboxes, specify whether you want the customer information and other
data to be transferred within the URL. These data can be used for processing by
external web applications.
In the Tooltip text input field, type in the help tip that will be displayed when the users
place the mouse pointer over the button.

514 Web Hosting Management
Select the Open URL in Parallels Panel checkbox if you want the destination URL to be
opened in the main frame of the Panel, otherwise, leave this checkbox cleared to
open the URL in a separate browser window or tab.
If you want to make this button visible only to you, select the Show to me only checkbox.
3. Click Finish to complete creation.
To remove a hyperlink button from the Panel:
1. Go to the Account tab > Additional Services.
2. Select a checkbox corresponding to the link that you want to remove and
click Remove.

Web Hosting Management 515
Websites and Domains
As described in the chapter Quick Start with Parallels Panel, creating your web presence always
starts with purchasing a domain name. The domain name (or simply, domain) is the name
people use to access your site from their browsers, for example, www.example.com. The
domain registration is carried out by authorized companies - domain name registrars.
Hosting providers often carry out this function. For detailed information about how to manage
domains in Panel, refer to the section Domains and DNS (on page 516).
However, a domain is not a website. To make it accessible from the web and fill it with
content, you should subscribe to hosting services (obtain a customer account). That is to
supplement your domain with Internet connectivity, some disk space to store your content,
mail services, and so on. Thus, a website is a domain with provided hosting services.
Panel provides a full range of operations in regard to domains and websites:
Adding and removing domains, subdomains, and aliases.
Managing the content of your websites.
Installing various web apps.
Securing connections to your websites and much more.
This chapter provides detailed information on all the possible operations on websites and
domains in Panel. Note that some of these operations may be unavailable according to your
hosting plan.
In this section:
Domains and DNS ............................................................................................. 516
Changing Hosting Settings ................................................................................ 533
Suspending and Activating Websites ................................................................. 541
Managing Website Content ............................................................................... 543
(Advanced) Restricting Access to Content......................................................... 549
Previewing Websites ......................................................................................... 551
Using Website Applications ............................................................................... 552
(Advanced) Securing Your Websites ................................................................. 559
(Advanced) Extended Website Management ..................................................... 565

516 Web Hosting Management
Domains and DNS
As described above, a domain name is the name that people type in their browsers to access
your website.
A domain name is hierarchical and may consist of a number of parts called labels:
The label furthest to the right is called the top-level domain. For example, com is the top-
level domain of www.example.com. The number of top-level domains is limited and all of
them are managed by separate international authorities.
The second-level domain is the label that we mainly use to imply the purpose of our
website. In www.example.com it is the example part. The combination of the second-
level and top-level domain names specifies the exact location of your website.
Each label to the left is a subdomain of the domain to the right. For example, www is the
subdomain of example.com. Subdomains can be convenient when you want to isolate
some content from the main site, e.g. you can organize your personal blog on
myblog.example.com. For information on how to add subdomains in Panel, refer to the
section Adding Subdomains (on page 519).
If you want to host more than one website under your subscription, you can register more
domains and add them to your subscription. Registering new domains may be available to
you in the Control Panel if your hosting provider allows this. For information on how to
purchase and add domains in Panel, refer to the section Adding Domains (on page 517).
In fact, domain names exist only for convenience; the real communication between browser
and web servers uses IP addresses - the numerical host identifiers. For example, the real
address of www.example.com may be 192.0.2.12 (IPv4). To resolve domain names into IP
addresses, web hosts use DNS technology. For more details about how DNS is implemented
in Panel, refer to the section (Advanced) Configuring DNS for a Domain (on page 524).
DNS allows several domains to be resolved into one IP address. Such additional names are
called domain aliases. This is convenient when you have purchased several domains that
you want to point to the same website. For information on how to add aliases to existing
domains, refer to the section Adding Domain Aliases (on page 521).
In this section:
Adding Domains ................................................................................................ 517
Adding Subdomains .......................................................................................... 519
Adding Domain Aliases ..................................................................................... 521
Adding Wildcard Subdomains (Linux) ................................................................ 523
(Advanced) Configuring DNS for a Domain ....................................................... 524

Web Hosting Management 517
Adding Domains
If your hosting package includes more than one domain name (website), then you can easily
add new domains to the server. Before you start adding a new domain that will use a
second-level domain name, like example.com, be sure to register this domain name. If your
hosting provider provides the domain name registration service, you can do this from the
Control Panel as described below. Otherwise, you should register your domain name with
another domain name registration authority.
You can set up the following types of site configurations through Panel:
Website addressed by a second-level domain name. The following services are available for
websites:
A unique Internet address (domain name), like example.com.
Additional domain names (domain aliases).
Subdomains - divisions of a site accessible by easy-to-remember addresses that are
added to the main site, like mail.example.com.
Separate FTP accounts for collaboration on the site content. For every FTP account,
you can specify which directories can be accessed.
Creating content using Web Presence Builder.
Simplified deployment of applications, such as content management systems, photo
galleries, shopping carts, blogging platforms, and many more.
Secure data exchange implemented by SSL protocol. This requires that a site be
hosted on a dedicated IP address, which is not shared among other users and sites.
Mailboxes and mailing lists.
Viewing statistics on site visits.
Website or a division of a website addressed by a third-level domain name (subdomain). This is
usually a division of an existing site. It has an Internet address comprising of three parts
separated by dots. The following services are available for subdomains:
Separate document root from the main site. Document root is a directory on the server
where web pages of a site are stored.
Access over FTP for content management.
Creating content using Web Presence Builder.
Simplified deployment of applications.
Secure data exchange implemented by SSL protocol.
Viewing statistics on site visits.
Adding More Domains
To host a new website with a second-level domain name:
1. If you are subscribed to several hosting packages and have access to
several webspaces associated with your account, select the required
webspace in the Subscription menu at the top of the screen.

518 Web Hosting Management
2. Click the Websites & Domains tab, click Add New Domain and follow on-screen
instructions.
Note: If you select the recommended option, you should connect the DNS settings
related and your domain name with the domain name at the registrar's side. To achieve
this, enter the Panel name server IP address into the respective NS record of the
registrar. The instruction on how to obtain the IP is as follows: go to Websites & Domains >
DNS Settings, find the NS record, and then find the A record corresponding to the NS
record value.
For example, if your NS record is
example.com. NS ns.example.com,
find the A record with ns.example.com, say,
ns.example.com. A 192.0.2.12
The resulting value, 192.0.2.12, is the Panel name server IP you need.
3. Click OK.
The new domain name is now shown in the list at the bottom of the screen.
4. If the operation of changing hosting settings is available for your account,
then you can click the domain name of the new website to view or change
the hosting settings, as described in the section Changing Hosting Settings (on
page 533).
You can now start creating your website with Web Presence Builder or upload your web
content to the webspace of the new website, as described in the section Managing Website
Content (on page 543).
Registering Domains
If your service provider offers the domain name registration service as well as web hosting,
you can initiate a domain registration directly from Panel. To register a domain name, add it
as described above and then click the link register it now beside the new domain name in the
domains list on the Websites & Domains tab. This will redirect you to the provider's online store
where you can complete the registration.
After you register a domain name, it appears in the Registered domain names list on the
Websites & Domains tab. To get information about a domain name registration, for example,
the registration price and next renewal date, click the domain name in this list.
Removing Domains
When you delete a domain from Panel, all data related to the corresponding site are deleted
from the server. The first domain name (default domain) that was created for your account
cannot be deleted; however, it can be renamed.
To remove a domain:
1. If you are subscribed to several hosting packages and have access to
several webspaces associated with your account, select the required
webspace in the Subscription menu at the top of the screen.
2. Click the Websites & Domains tab.

Web Hosting Management 519
3. In the list of domain names, select the domains or subdomains that you want
to remove and click Remove.
4. Confirm removal and click OK.
Note: Removing domain names from the Control Panel does not cancel the registration of
these names. If you registered these domains name, you still can use them for your
websites.
Adding Subdomains
If your hosting package includes subdomains, which are additional third-level domain names,
then you can use them to:
Organize logically the structure of your site.
Host additional websites or parts of a website on the same server without the need to pay
for registration of additional domain names.
An example of using subdomains:
You have a website your-product.com dedicated to promoting and selling your product. For
publishing information related to customer service and online order tracking, you can
organize the subdomain "orders" so that your users will be able to access this information
directly by visiting the Internet address "orders.your-product.com".
As subdomains have the same status with the additional domains, you can use the same set
of tools and services for working with subdomains. For example, SSL protection, Web
Presence Builder, web statistics, and so on.
To set up a subdomain for a site division or a separate site:
1. If you are subscribed to several hosting packages and have access to
several webspaces associated with your account, select the required
webspace in the Subscription menu at the top of the screen.
2. Click the Websites & Domains tab.
3. Click Add New Subdomain.
4. Specify the following:
a. In the Subdomain name box, type the portion of address that will be
added to the domain name of your main site.
b. In the Document root box, type the desired location of the directory
where all files and subdirectories of this site will be kept. You can
use the default directory of the main site, called httpdocs, or specify
another directory.
5. Click OK.
The new subdomain name is now shown in the list at the bottom of the screen.
You can now upload your web content to the subdomains webspace (directory on the
server), as described in the section Uploading Content over FTP (on page 545).

520 Web Hosting Management
Wildcard Subdomains
If you enter the asterisk (*) symbol as a subdomain name, Panel will create a so-called
wildcard subdomain.When site visitors enter any subdomain name that is not registered in
Panel, they will be redirected to this wildcard subdomain. You can create wildcard
subdomains on any domain name level. For example, you can create the
*.mystore.example.com subdomain. Learn more about wildcard subdomains in the section
Adding Wildcard Subdomains (Linux) (on page 523).

Web Hosting Management 521
Adding Domain Aliases
If you have registered with a domain name registrar several domain names that you would
like to point to the same website that you host on this server, you should set up domain
aliases.
To set up a domain alias:
1. If you are subscribed to several hosting packages and have access to
several webspaces associated with your account, in the Subscription menu at
the top of the screen, select the required webspace.
2. Go to the Websites & Domains tab.
3. Click Add New Domain Alias above the list of domain names.
4. Type the desired domain alias name, for example alias.com.
Domain aliases can comprise letters, digits and hyphens. Each part of the domain alias
between dots should not be longer than 63 symbols.
5. Select the Synchronize DNS zone with the primary domain checkbox if you want the
domain alias to use the same DNS zone resource records as in primary
domain. With this setting, any subsequent changes in resource records of
the primary domain's zone will be applied to the DNS zone of this domain
alias.
6. Select the Mail service checkbox, if you want e-mail directed at the e-mail
addresses under the domain alias to be redirected to the e-mail addresses
under your original domain name.
Example: You have an e-mail address mail@yourdomain.com. You have set up an alias
for your domain name, for example, alias.com. If you want to receive mail to your mailbox
mail@yourdomain.com when it is sent to mail@alias.com, select the Mail service
checkbox.
7. Select the Web service checkbox. Otherwise, the web server will not serve the
web content to users coming to your site by typing the domain alias in their
browsers.
8. If you use hosting services based on a Linux platform, and you have Java
applications installed on your site that you want to make accessible through
the domain alias, select the Java web applications checkbox.
9. Click OK.
To change the properties of an alias:
1. Go to the Websites & Domains tab.
2. In the list of domain names, click the alias name you need.
3. Click Settings in the Tools group.
4. Modify the domain alias properties as required and click OK.

522 Web Hosting Management
To modify resource records in the DNS zone of a domain alias:
1. Go to the Websites & Domains tab.
2. In the list of domain names, click the alias name you need.
3. Click DNS.
4. Add, edit or remove the resource records as required:
To add a resource record to the zone, click Add New Record. Specify the required
values and click OK to write the values to the zone.
To modify a resource record, under the Host column, click a hyperlink corresponding
to the record you need.
To remove a record, select a checkbox corresponding to the record you wish to
remove and click Remove.
To remove an alias from a domain:
1. Go to the Websites & Domains tab.
2. Select a checkbox corresponding to the domain alias that you want to
remove.
3. Click Remove.
4. Confirm removal and click OK.

Web Hosting Management 523
Adding Wildcard Subdomains (Linux)
Use wildcard subdomains to redirect visitors from non-existent subdomains to one of your
websites, commonly, to your main website. The typical use cases of this feature are:
Improve website organization and run marketing campaigns.
For example, you do not have the vps-limited-offer subdomain but wish to forward users
from limited-vps-offer.example.com to example.com.
Help users reach your website even if they mistyped a subdomain name.
It is a widespread mistake to mistype a website name if it has the leading www prefix (for
example, typing ww.example.com).
Finally, some website applications (WordPress) use wildcard subdomains to create
dynamic subdomains for convenience and better user experience.
Note: Traffic to existent subdomains will not be affected in any way if you add a wildcard
subdomain.
How to Add Wildcard Subdomains
You can add one wildcard subdomain per each of domain names under a subscription. For
this, go to the Websites & Domains tab and add a new subdomain which name is "*" to one of
your domain names. Example: *.example.com. If you wish this subdomain to have a custom
set of scripts or website content, specify a custom document root for this subdomain.
Limitations of Wildcard Subdomains
Wildcard subdomains act like typical subdomains with the following exceptions:
Linux-only feature. Currently, wildcard subdomains are supported only on Panel for
Linux.
Renaming is not available. It is not possible to rename such subdomains.
No DNS zone. This type of subdomains does not have own zone record in the Panel's
DNS server. Instead, they have the A record that points to the IP address associated with
a corresponding domain name.
Installation of APS apps is not allowed. Panel users are unable to install APS apps to
wildcard subdomains.
No Web Presence Builder sites. Panel users are unable to edit and publish sites to these
subdomains.

524 Web Hosting Management
(Advanced) Configuring DNS for a Domain
The Domain Name System (DNS) is a hierarchical naming system that translates
understandable domain names into the numerical identifiers (IP addresses) associated with
web hosts. Such translation is called resolving. When you add a domain name (using
Websites & Domains > Add New Domain), you should choose the role of Panel in resolving your
resources: It can directly process all translation requests, be a backup server, or pass the
translation requests to a remote server. This role can be changed for existing domain names
(Websites & Domains > click a domain name> DNS Settings). We discuss details about each of
the roles and provide instructions how to assign them next in this section.
DNS Name Resolving
DNS is based on a hierarchical tree structure called the domain namespace. This global
namespace contains all possible domain names and is divided into logical parts - domain
zones (see the picture below). A domain zone is a part of the namespace that contains the
addresses of particular domains. Addresses are stored in a file on a separate name server
with authority for that zone. For example, when a browser tries to access
www.example.com, it gets the site's IP address from a server with authority for the
example.com zone. For more information about how DNS works, refer to the respective
documentation. You can find it in numerous sources on the Internet, for example, Microsoft
TechNet.
When you purchase a domain, a registrar gives you access to the settings for the DNS zone
responsible for your domain and its subdomains. You can either allow the registrar to
manage the zone, or delegate the zone to Panel. The latter option gives you the ability to
manage a zone directly from your customer account. For information about how to delegate
your zone to the Panel, refer to the section Panel as a Master DNS Server (on page 526).
If you are an advanced user and already have a DNS server that you want to give authority
for your zone, you can set up Panel to be a slave (also called secondary) DNS server. In this
case, Panel just stores a copy of your zone and you do not have the option to manage it from
the Control Panel. The Panel DNS server will be used only if your primary name server
becomes inaccessible or inoperable. For information about how to make Panel act as a
secondary DNS server, refer to the section Panel as a Slave DNS Server (on page 530).

Web Hosting Management 525
If you decide not to use Panel as a DNS server, all zone management should be performed
on a domain registrar's site. Some registrars provide support for remote DNS zone
management. If your hosting provider uses this feature, you will still be able to modify the
DNS zone from the Control Panel regardless of where your authoritative name server is
located. For information about how to switch off the Panel's DNS server and manage your
zone remotely, refer to the section Registrar's DNS Settings in Panel (on page 530).
In this section:
Panel as a Master DNS Server .......................................................................... 526
Panel as a Slave DNS Server............................................................................ 530
Registrar's DNS Settings in Panel ..................................................................... 530

526 Web Hosting Management
Panel as a Master DNS Server
For each new domain name, the Panel automatically creates a DNS zone in accordance with
the settings configured by your service provider. The domain names should work fine with
the automatic configuration, however, if you need to perform custom modifications in the
domain name zone, you can do that through your Panel.
To view the resource records in a DNS zone of a domain:
1. Go to the Websites & Domains tab > DNS Settings.
2. If you have several domain names, select the domain name whose DNS
settings you want to view.
A screen will show all resource records for a given domain.
To add a new resource record to the zone:
1. Go to the Websites & Domains tab > DNS Settings.
2. If you have several domain names, select the domain name whose DNS
settings you want to manage.
3. Click Add Record.
4. Select a resource record type, and specify the appropriate data:
For an NS record, which specifies the domain name of a name server that is
responsible for a DNS zone of a domain, you need to specify the domain name (or a
subdomain), and then the corresponding name server's domain name. If you are
defining an NS record for your main domain, then you should leave the domain name
field empty. If you are defining a name server for a subdomain, then type the
subdomain into the domain name field. After that, type the appropriate name server's
domain name into the name server field. For example: ns1.mynameserver.com.
For A and AAAA records, which associate IP addresses with domain names, you
need to specify the domain name and IP address. If you are simply defining a record
for your main domain, then you should leave the domain name field empty. If you are
defining a record for a name server, then type ns1 or ns2 into the domain name field.
Then specify the appropriate IP address with which to associate the domain name.
For a CNAME record, which specifies which subdomains (or domain aliases that look
like subdomains, for example, www) should be associated in the Domain Name
System with the main domain address, you need to type the subdomain name or www
alias, and then, the main domain name.
For an MX record, which specifies the host name of the preferred mail server for the
given domain, you need to specify the mail domain (or subdomain), the domain name
of the mail exchange server responsible for receiving e-mail, and the server's priority.
For the main domain, you would simply leave the available field blank. Then type the
domain name of your mail server. If you are running a remote mail server named
'mail.myhostname.com', then simply type 'mail.myhostname.com' into the Mail
exchange server field. After that, specify its priority: 0 is the highest and 50 is the lowest.

Web Hosting Management 527
For a PTR record, which is required for reverse DNS lookup (an IP address is
translated to domain name), you need to enter the IP address/mask, and then type
the appropriate domain name for this IP address to be translated to.
For a TXT record, which is used for specifying arbitrary human-readable text, you can
type an arbitrary text string, or an SPF record.
For an SRV record, which is used for specifying location of services other than mail,
you will need to enter the service name, protocol name, port number, and target host.
Service and protocol names should start with the underscore symbol. You can also
specify the priority of the target host, and relative weight (for records with the same
priority) in the appropriate fields.
4. Click OK, and then click Update.
To modify the properties of a resource record:
1. Go to the Websites & Domains tab > DNS Settings.
2. If you have several domain names, select the domain name whose DNS
settings you want to manage.
3. Click the hyperlink in the Host column corresponding to the resource record
you want to modify.
4. Modify the record as required, click OK, and then click Update.
In addition to the resource records described above, there is also a Start of Authority record.
This record indicates that this DNS name server is responsible for the domain's DNS zone. It
also contains settings that affect propagation of information about the DNS zone in the
Domain Name System.
To modify the entries in the Start of Authority (SOA) record for a domain:
1. Go to the Websites & Domains tab > DNS Settings.
2. If you have several domain names, select the domain name whose DNS
settings you want to manage.
3. Click SOA Record.
4. Specify the required values:
Refresh interval. This is how often the secondary name servers check with the master
name server to see if any changes have been made to the domain's zone file. The
Panel sets the default value of three hours.
Retry interval. This is the time a secondary server waits before retrying a failed zone
transfer. This time is typically less than the refresh interval. The Panel sets the default
value of one hour.
Expire interval. This is the time before a secondary server stops responding to queries,
after a lapsed refresh interval where the zone was not refreshed or updated. The
Panel sets the default value of one week.
Minimum TTL. This is the time a secondary server should cache a negative response.
The Panel sets the default value of three hours.

528 Web Hosting Management
Default TTL. This is the amount of time that other DNS servers should store the record
in a cache. The Panel sets the default value of one day.
5. Click OK, and then click Update.
Usage of serial number format recommended by IETF and RIPE is mandatory for many
domains registered in some high-level DNS zones, mostly European ones. If your domain is
registered in one of these zones and your registrar refuses your SOA serial number, using
serial number format recommended by IETF and RIPE should resolve this issue.
The Panel-managed servers use UNIX timestamp syntax for configuring DNS zones. UNIX
timestamp is the number of seconds since January 1, 1970 (Unix Epoch). The 32-bit
timestamp will overflow by July 8, 2038.
RIPE recommends using YYYYMMDDNN format, where YYYY is year (four digits), MM is
month (two digits), DD is day of month (two digits) and NN is version per day (two digits).
The YYYYMMDDNN format will not overflow until the year 4294.
To change the Start of Authority (SOA) serial number format to YYYYMMDDNN
for a domain:
1. Go to the Websites & Domains tab > DNS Settings.
2. If you have several domain names, select the domain name whose DNS
settings you want to manage.
3. Click SOA Record.
4. Select the Use serial number format recommended by IETF and RIPE checkbox.
Note: See the sample of SOA serial number generated with the selected format. If the
resulting number is less than the current zone number, the modification may cause
temporary malfunction of DNS for this domain. Zone updates may be invisible to the
Internet users for some time.
5. Click OK, and then click Update.
To remove a resource record from the zone:
1. Go to the Websites & Domains tab > DNS Settings.
2. If you have several domain names, select the domain name whose DNS
settings you want to manage.
3. Select a checkbox corresponding to the record you want to remove.
4. Click Remove.
5. Confirm removal, click OK, and then click Update.
To restore the original zone configuration in accordance with the default DNS
template settings used on the server:
1. Go to the Websites & Domains tab > DNS Settings.

Web Hosting Management 529
2. If you have several domain names, select the domain name whose DNS
settings you want to manage.
3. Click Restore Defaults.
4. In the IP address menu, select the IP address to be used for restoring the
zone.
5. Specify whether a www alias is required for the domain.
6. Select the Confirm the restoration of the DNS zone checkbox, and click OK.
To restore the default Start of Authority (SOA) serial number format (UNIX
timestamp) for a domain:
1. Go to the Websites & Domains tab > DNS Settings.
2. If you have several domain names, select the domain name whose DNS
settings you want to manage.
3. Click SOA Record.
4. Clear the Use serial number format recommended by IETF and RIPE
checkbox.
Note: See the sample of SOA serial number generated with the selected format. If the
resulting number is less than the current zone number, the modification may cause
temporary malfunction of DNS for this domain. Zone updates may be invisible to the
Internet users for some time.
5. Click OK, and then click Update.
By default, transfer of DNS zones is allowed only for the name servers designated by NS
records contained within each zone. If you are using a Windows-based account, then you
can change zone transfer settings.
If your domain name registrar requires that you allow transfer for all zones you
serve:
1. Go to the Websites & Domains tab > DNS Settings.
2. If you have several domain names, select the domain name whose DNS
settings you want to manage.
3. Click Zone Transfers. A screen will show all hosts to which DNS zone transfers
for all zones are allowed.
4. Specify the registrar's IP or network address and click Add Network.

530 Web Hosting Management
Panel as a Slave DNS Server
If you host websites on your account and have a standalone DNS server acting as a primary
(master) name server for your sites, you may want to set up the Panel's DNS server to
function as a secondary (slave) name server.
To make the Panel's DNS server act as a secondary name server:
1. Go to the Websites & Domains tab > DNS Settings.
2. If you have several domain names, select the domain name whose DNS
settings you want to manage.
3. Click Switch DNS Service Mode.
4. Click Add Record.
5. Specify the IP address of the primary (master) DNS server.
6. Click OK, and then click Update.
7. Repeat steps from 2 to 6 for each website that needs to have a secondary
name server on your server.
To make the Panel's DNS server act as a primary back:
1. Go to the Websites & Domains tab > DNS Settings.
2. If you have several domain names, select the domain name whose DNS
settings you want to manage.
3. Click Switch DNS Service Mode.
The original resource records for the zone will be restored.
Registrar's DNS Settings in Panel
If you have external primary and secondary name servers that are authoritative for some of
your websites, switch off the Panel's DNS service for each of these sites.
To switch off the Panel's DNS service for a site served by external name
servers:
1. Go to the Websites & Domains tab > DNS Settings.
2. If you have several domain names, select the domain name whose DNS
settings you want to manage.
3. Click Switch Off the DNS Service.

Web Hosting Management 531
Turning the DNS service off for the zone will refresh the screen, so that only a list of
name servers remains. Note that the listed name server records have no effect on the
system. They are only presented on the screen as clickable links to give you a chance to
validate the configuration of the zone maintained on the external authoritative name
servers.
4. If you want to validate the configuration of a zone maintained on
authoritative name servers, do the following:
a. Add to the list the entries pointing to the appropriate name servers
that are authoritative for the zone: Click Add Record, specify a name
server, click OK, and then click Update.
b. Repeat the step a for each name server you would like to test. The
records will appear in the list.
c. Click the records that you have just created.
The Panel will retrieve the zone file from remote name servers and will check the resource
records to make sure that domain's resources are properly resolved. The results will be
interpreted and displayed on the screen.
If your Control Panel is integrated with a billing system, then the following operations on
domains might be available from the Panel:
Setting a password for access to domain management panel at a registrar's site.
Locking and unlocking domain name for transferring to another provider.
Changing domain registrant and other contact information.
Changing DNS settings for domain zones served by a domain registrar.
Configure automatic renewal of the domain account at the domain name registration
company.
To set a new password for access to your domain management control panel at
a registrar's site:
1. Go to the Account tab.
2. Locate the domain name for which you want to change settings, and click the
link Show Domain Info next to it.
3. Click Change Domain Password.
4. Type a new password and click OK.
To lock or unlock domain name for transferring to another provider:
1. Go to the Account tab.
2. Locate the domain name for which you want to change settings, and click the
link Show Domain Info next to it.
3. Click Change Registrar Lock Setting.
4. To allow domain name transfer, clear the Lock checkbox and click OK.

532 Web Hosting Management
To change domain owner's contact, technical, administrative, or billing
information:
1. Go to the Account tab.
2. Locate the domain name for which you want to change settings, and click the
link Show Domain Info next to it.
3. Click Edit Contact Info.
4. Make the necessary changes and click OK.
To change DNS settings for a domain:
1. Go to the Account tab.
2. Locate the domain name for which you want to change settings, and click the
link Show Domain Info next to it.
3. Click Edit DNS Settings.
4. Specify the domain name servers that serve the DNS zone for your website
and IP address of the server where the website is hosted.
5. If the DNS zone of your website is served by your domain name registrar,
then you can also specify other resource records that affect how your
website's services are accessible over the Internet.
6. To save your changes, click OK.
To configure automatic renewal of the domain name:
1. Go to the Account tab.
2. Locate the domain name for which you want to change settings, and click the
link Show Domain Info next to it.
3. Click Automatic Domain Renewal.
4. To allow auto renewal of the domain registration, select the Turn on auto
renewal checkbox and click OK.

Web Hosting Management 533
Changing Hosting Settings
Panel allows you to manage a number of various hosting settings:
Basic settings, like a domain name or hosting type.
Security settings. To secure connections to your site with SSL certificates, you should
activate the SSL support first.
Scripting settings. You can specify what scripting languages your site will support. Learn
more in the section Web Scripting Settings (on page 535). Moreover, Panel supports custom
per-site (per-subdomain) configuration for the PHP and ASP.NET languages. To learn
more about the adjustable settings, see the sections PHP Settings and ASP.NET Settings
(Windows) (on page 539).
If you want to review the hosting settings or select the hosting features and
scripting languages that should be supported on your site:
1. If you are subscribed to several hosting packages and have access to
several webspaces associated with your account, in the Subscription menu at
the top of the screen, select the webspace where the website is hosted.
2. Click the Websites & Domains tab.
3. In the list of websites at the bottom of the screen, click the website address.
4. Review or change the following hosting settings and options:
Hosting type. The type of hosting configuration selected by default is website hosting,
which means that the website is hosted on this server. You can also choose to
redirect visitors to another website (this setup is also known as web forwarding);
switch off web hosting service if you need to host only mailboxes and mailing lists
under that domain; or suspend the website and all mailboxes and mailing lists hosted
under the website's domain name.
If you want to redirect visitors to another site, click the Change link, select the
Forwarding option, type the destination site address, select the forwarding scheme,
and click OK.
If you want to switch off web service and use only e-mail services under that
domain, click the Change link, select the No web hosting option, and click OK.
If you want to suspend the website and all services associated with it, including
mail, click the Suspend link. When you need to bring that domain or website back
online, return to the Websites & Domains tab > domain name, and click the Activate
link.
Document root. The location of the directory where all files and subdirectories of the site
will be kept. You can use the default directory called httpdocs or specify another
directory.

534 Web Hosting Management
Enable SSL support. Secure Sockets Layer encryption is generally used for protecting
transfer of sensitive data during online transactions on e-commerce websites that run
on dedicated IP addresses. SSL certificates that participate in the encryption process
are usually applied to a single domain name on a single IP address, therefore, each
site that needs SSL protection must be hosted on a dedicated IP address. An
exception to this is subdomains, which you can protect with a wildcard certificate.
Installing an SSL certificate on a web server that hosts several websites with different
domain names on a single IP address is technically possible, however, it is not
recommended: the encryption will be provided, but users will get warning messages
on attempt to connect to the secure site. To allow SSL encryption for the website,
select the Enable SSL support checkbox.
Scripting languages. Specify which of the following programming and scripting
languages should be supported by the web server: Active Server Pages (ASP),
Microsoft ASP.NET, Server Side Includes (SSI), PHP hypertext preprocessor (PHP),
Common Gateway Interface (CGI), Fast Common Gateway Interface (FastCGI), Perl
and Python. By default, PHP is configured to operate in safe mode, with functional
restrictions that strengthen hosting security. To learn more about PHP safe mode,
refer to http://php.net/features.safe-mode.
Microsoft FrontPage settings. Microsoft FrontPage is a popular website authoring tool. To
enable content creation and publishing through Microsoft FrontPage, select the
options Microsoft FrontPage support, Microsoft FrontPage over SSL support, and Remote
FrontPage authoring allowed.
Web statistics. Select the web statistics software that you want to use for viewing
graphical reports and charts on website visitors. Also, select the corresponding
checkbox if you want to be able to access the statistical reports by visiting the
password-protected directory http://your-website/plesk-stat/webstat.
Custom error documents. When visitors coming to a site request pages that the web
server cannot find, the web server generates and displays a standard HTML page
with an error message. If you want to create your own error pages and use them on
the web server, select the Custom error documents checkbox.
Additional write and modify permissions (available only for Windows hosting). This option
is required if web applications on the site will be using a file-based database (like Jet)
located in the root of httpdocs directory. Note that selecting this option will seriously
compromise the website security.
5. When finished with viewing or changing hosting settings, click OK.
The Location of the cgi-bin Directory
When creating a domain, you may see different possible locations of your cgi-bin directory
(the CGI support checkbox). Let us discuss them on samples.
A typical domain files organization in Panel 11 is as follows:
/var/www/vhosts/webspace1.com/example1.com/
/var/www/vhosts/webspace1.com/example2.com/
/var/www/vhosts/webspace1.com/example3.com/
Here example domains are created under the webspace1.com webspace.

Web Hosting Management 535
If you specify that the cgi-bin directory for a domain example3.com is the root directory of
webspace, its absolute path will be
/var/www/vhosts/webspace1.com/cgi-bin/
If you specify that the directory is the document root of this domain, its absolute path will be
/var/www/vhosts/webspace1.com/example3.com/cgi-bin/
If you specify old-style root of this domain (this option is available only after upgrading Panel
from previous versions), the absolute path will be
/var/www/vhosts/domain3.com/cgi-bin
This option provides the compatibility with the obsoleted organization of domain files on the
file system.
In this section:
Web Scripting Settings ...................................................................................... 535
Web Scripting Settings
For each website in your subscription you can specify which of the following programming
and scripting languages should be supported by the web server: Active Server Pages (ASP),
Microsoft ASP.NET, Server Side Includes (SSI), PHP hypertext preprocessor (PHP),
Common Gateway Interface (CGI), Fast Common Gateway Interface (FastCGI), Perl and
Python. Since Panel 10.4, you are able to configure PHP settings individually for each
website (or subdomain) in your subscription. This is possible only if your subscription have
the corresponding permissions. To get the details about custom PHP configuration, refer to
the section PHP Settings.
In this section:
PHP Settings ..................................................................................................... 536
ASP.NET Settings (Windows) ........................................................................... 539

536 Web Hosting Management
PHP Settings
PHP is one of the most popular scripting languages for creating dynamic web pages. The
majority of today's websites and web applications are based on PHP scripts. Thus, site
administrators should clearly understand how they can control the execution of PHP scripts.
There are two main aspects that completely define how PHP scripts will be executed for a
certain website: The PHP handler type and values of PHP settings for the site. You can set
up these parameters for a certain website by selecting the site from the list in Websites &
Domains.
PHP Handler
When a visitor accesses a site based on PHP scripts, a web server interprets site scripts to
generate a page that will be shown to the visitor. PHP handler calls PHP libraries needed for
this interpretation. You can choose from a number of PHP handlers: ISAPI (Windows),
Apache module (Linux), FastCGI, or CGI application. The decision on what PHP handler to
choose should depend on a number of factors like security considerations, script execution
speed, and memory consumption.
Choose one of the following PHP handlers at the Websites & Domains > select a website >
General tab > PHP support:
Performance
Memory
Usage
Security
Apache
module (Linux
only)
High.
Runs as a part of the
Apache web server.
Low
This handler (also known as mod_php)
is the least secure option as all PHP
scripts are executed on behalf of the
apache user. This means that all files
created by PHP scripts of any plan
subscriber have the same owner
(apache) and the same permission
set. Thus, a user has a theoretical
possibility to affect files of another user
or some important system files.
Note: You can evade some
security issues by turning the PHP
safe_mode option on. It disables a
number of PHP functions that bring
potential security risk. Note that this
may lead to inoperability of some
web apps. The safe_mode option is
considered to be obsolete and is
deprecated in PHP 5.3.

Web Hosting Management 537
ISAPI
extension
(Windows
only, not
supported
since PHP
5.3)
High.
Runs as a part of the
IIS web server.
Low
The ISAPI extension can provide site
isolation in case a dedicated IIS
application pool is switched on for
subscriptions. Site isolation means that
sites of different customers run their
scripts independently. Thus, an error in
one PHP script does not affect the
work of other scripts. In addition, PHP
scripts run on behalf of a system user
associated with a hosting account.
Note: The ISAPI extension handler
is not supported since PHP 5.3.
CGI
application
Low.
Creates a new
process for each
request and closes it
once the request is
processed.
Low
The CGI handler provides PHP script
execution on behalf of a system user
associated with a hosting account. On
Linux, this behavior is possible only
when the suEXEC module of the
Apache web server is on (default
option). In other case, all PHP scripts
are executed on behalf of the apache
user.
We recommend that you use the CGI
application handler only as a fall-back.
FastCGI
application
High (close to
Apache module and
ISAPI extension).
Keeps the
processes running to
handle further
incoming requests.
High
The FastCGI handler runs PHP scripts
on behalf of a system user associated
with a hosting account.
Note: Switching PHP from Apache module to FastCGI application may break functionality of
existing PHP scripts.
If you use Windows hosting, you can additionally choose a PHP version. Always use PHP
5.x except the cases when you need PHP 4.x to host some old PHP apps.
PHP Settings
PHP behavior is defined by a number of configuration settings. These settings specify
various script execution aspects, like performance (for example, the amount of memory a
script can use), security (for example, access to file system and services), and so on. You
may adjust these settings for a number of reasons:
Preventing a memory leak or server hang-up by poorly written scripts.
Protecting data from malicious scripts.
Meeting the requirements of a certain web app.
Testing own scripts and other.

538 Web Hosting Management
All customizable PHP settings are located in the Control Panel, Websites & Domains > select a
website > PHP Settings tab. For convenience, all PHP settings are divided into three groups:
Performance settings.
These settings define how scripts work with system resources. For example: Use the
memory_limit parameter to limit the amount of memory for a script to prevent a
memory leak. In addition, you can prevent scripts from tying up the server by limiting the
maximum time scripts are allowed to run in max_execution_time.
Common settings.
This group contains other commonly used PHP settings. Generally, these are: Security
settings (for example, the PHP safe mode toggle or the permission to register global
variables), error reporting settings (for example, the directive to log errors), and others.
You can set the value of each parameter in PHP Settings either by selecting a value from a
preset, typing a custom value, or leaving the Default value. In the latter case, Panel uses the
values defined by the server-wide php.ini file. For information about certain PHP settings,
refer to the respective documentation. For example, http://php.net/manual/en/ini.list.php.
It is possible to use three placeholders in parameter values:
{DOCROOT} for the document root directory of a domain that gets custom PHP
configuration.
{WEBSPACEROOT} for the root directory of a subscription (webspace).
{TMP} for the directory which stores temporary files.
Note: Custom PHP configuration of a website acts as a preset for all subdomains of this site.
You can perform further per-subdomain PHP configuration in the same way as for the
websites.

Web Hosting Management 539
ASP.NET Settings (Windows)
To configure ASP.NET Settings for a site:
1. If you are subscribed to several hosting packages and have access to
several webspaces associated with your account, in the Subscription menu at
the top of the screen, select the required webspace.
2. Go to the Websites & Domains tab > ASP.NET Settings (in the Advanced Operations
group).
3. Set up the strings that determine database connection data for ASP.NET
applications that use databases. This option is available only for ASP.NET
2.0.x.
When you open the ASP.NET configuration screen for the first time, sample
connection parameters with common constructions are displayed. You can delete
them and specify your own strings.
To add a string, enter the required data into the Name and Connection Parameters input
fields and click next to them.
To remove a string, click next to it.
4. Set up custom error messages that will be returned by ASP.NET applications
in the Custom Error Settings field:
To set the custom error messages mode, select an appropriate option from the Custom
error mode menu:
On - custom error messages are enabled.
Off - custom error messages are disabled and detailed errors are to be shown.
RemoteOnly - custom error messages are displayed only to remote clients, and
ASP.NET errors are shown to the local host users.
To add a new custom error message (which will be applied unless the Off mode was
selected), enter the values in the Status Code and Redirect URL fields, and click .
Status Code defines the HTTP status code resulting in redirection to the error page.
Redirect URL defines the web address of the error page presenting information
about the error to the client.
Due to possible conflicts, you cannot add a new custom error message with an error
code that already exists, but you can redefine the URL for the existing code.
To remove a custom error message from the list, click next to it.
5. Configure compilation settings in the Compilation and Debugging field:
To determine the programming language to be used as default in dynamic compilation
files, choose an entry from Default web page language list.
To enable compiling retail binaries, leave the Switch on debugging checkbox empty.

540 Web Hosting Management
To enable compiling debug binaries, select the Switch on debugging checkbox. In this
case, the source code fragments containing error will be shown in a diagnostic page
message.
Note. When running applications in debug mode, a memory and/or performance
overhead occurs. It is recommended to use debugging when testing an application and to
disable it before deploying the application into production scenario.
6. Configure encoding settings for ASP.NET applications in the Globalization
Settings section:
To set an adopted encoding of all incoming requests, enter an encoding value into the
Request encoding field (default is utf-8).
To set an adopted encoding of all responses, enter an encoding value into the
Response encoding field (default is utf-8).
To set an encoding which must be used by default for parsing of .aspx, .asmx, and
.asax files, enter an encoding value into the File encoding field (default is Windows-
1252).
To set a culture which must be used by default for processing incoming web requests,
select an appropriate item from the Culture list.
To set a culture which must be used by default when processing searches for a
locale-dependent resource, select an appropriate item from the UI Culture list.
7. Set a code access security trust level for ASP.NET applications in the Code
Access Security field.
CAS trust level is a security zone to which applications execution is assigned, defining
what server resources the applications will have access to.
Important: When an assembly is assigned a trust level that is too low, it does not
function correctly. For more information on the permissions levels see
http://msdn.microsoft.com/library/en-
us/dnnetsec/html/THCMCh09.asp?frame=true#c09618429_010.
8. Enable the usage of the auxiliary scripts in the Script Library Settings field.
Specifying the script library settings is necessary if the validation web
controls are used on your web site. This option is available only for ASP.NET
1.1.x.
If you need to use auxiliary scripts (specifically, scripts implementing objects for
validating input data), provide the settings for .NET framework script library. To do so,
enter the path beginning with the domain root directory preceded by the forward slash
into the Path to Microsoft script library field, or click the folder icon next to the Path to
Microsoft script library field and browse for the required location.
To initiate the auto-installation of files containing the scripts to the specified location,
select the Install checkbox. If the files already exist there, they will be rewritten.
9. Set client session parameters in the Session Settings field:
To set up the default authentication mode for applications, select an appropriate item
from the Authentication mode list. Windows authentication mode should be selected if
any form of IIS authentication is used.
To set up time that a session can remain idle, type the number of minutes into the
Session timeout box.

Web Hosting Management 541
10. Click OK to apply all changes.
Suspending and Activating Websites
When a website is suspended, it becomes inaccessible over the Internet, and e-mail
addresses under the site's domain name stop working.
To suspend a website:
1. If you are subscribed to several hosting packages and have access to
several webspaces associated with your account, select the required
webspace in the Subscription menu at the top of the screen.
2. Click the Websites & Domains tab.
3. Click the domain name of the site that you want to suspend.
4. Click the Suspend link next to the Hosting type field.
To activate a website:
1. If you are subscribed to several hosting packages and have access to
several webspaces associated with your account, select the required
webspace in the Subscription menu at the top of the screen.
2. Click the Websites & Domains tab.
3. Click the domain name of the site that you want to activate.
4. Click the Activate link next to the Hosting type field.
In this section:
Suspending Websites for Maintenance ............................................................. 542

542 Web Hosting Management
Suspending Websites for Maintenance
If you want to shut down a site for maintenance and let your visitors know that it is
temporarily unavailable and will be back online later, switch on the site maintenance mode.
When a site is in the maintenance mode, the "503 Service Unavailable" error document is
shown to website visitors instead of the actual site pages.
If your hosting plan provides the option to customize web server error documents (the
"Custom error pages" option), then you can use File Manager to open and customize the
error page: Instead of the "Service Temporarily Unavailable" message, you can write your
own message like "The site is temporarily down for maintenance, it will be up soon."
When maintenance work is finished, switch the maintenance mode off for the site to make it
available to the visitors.
To switch on the maintenance mode for a website:
1. Go to the Websites & Domains tab.
2. Click Website Maintenance Mode (in the Advanced Operations group).
3. If you have several websites, locate the site you want to temporarily
suspend, and click the corresponding Manage link.
4. Select the Switch on the maintenance mode for website checkbox.
5. Click OK.
If the custom error documents option is switched on for the site, then you can edit the "503
Service Temporarily Unavailable" document to include your own text. For information about
customizing error pages, refer to the section Setting Up Custom Error Pages (on page 569).
To switch off the maintenance mode and put a site back online:
1. Go to the Websites & Domains tab.
2. In the list of your websites, locate the website you want to put back online. It
should be accompanied by the Switched off for maintenance status indicator.
3. Click the corresponding Change link.
4. Clear the Switch on the maintenance mode for website checkbox.
5. Click OK.

Web Hosting Management 543
Managing Website Content
To create your website and fill it with the content you need (text, images, videos, and so on),
use one of the methods provided by the Panel:
Using website creation and management tools. If you do not have a website yet, consider
setting one up by yourself with a tool for creating, editing, and publishing websites. You
can do this even if you do not possess the necessary web programming and design skills.
The best tools of this sort are the following:
Web Presence Builder - a website editor integrated with the Control Panel.
Third-party Content Management Systems (CMS) - web applications for creating and
editing websites.
Uploading existing websites to your hosting account using one the following methods:
FTP client program. You can obtain a free FTP client from the Internet, or, if you are
using Windows, use Windows Explorer. This enables you to access your directory on
the hosting server and manage your files. If you collaborate with other people when
managing your website (say, programmers or designers), you can provide them with
access to your directory using FTP to let them edit the website by themselves.
File Manager. A tool for uploading and managing website files and directories through
the Panel web interface.
Note: if you have a website created in Microsoft FrontPage editor, refer to the section Working
with Microsoft Frontpage Websites (Windows) (on page 579) for details on managing this site in
Panel.
Below you will find detailed descriptions of the ways to manage your content.
Web Presence Builder
Web Presence Builder is a great tool that enables users with no knowledge of HTML markup
or graphic design skills to create professional-looking sites. Just pick a suitable page design
and content template, add your text to the pages, and publish the site.
You can create and publish websites using Web Presence Builder if your hosting
subscription provides this option. If it does not, or if you have already created and published
the allowed number of sites, you still can create a new website with Web Presence Builder
and edit it. However, to publish this website, you will need to upgrade your hosting plan.
To start creating a website using Web Presence Builder or edit an existing Web Presence
Builder site, go to either the Home tab or the Websites & Domains tab, and click Launch Web
Presence Builder. If you have several domain names or subdomains, click the corresponding
link Edit in Web Presence Builder. Find more information on creating and editing websites in
Web Presence Builder in the chapter Building Websites with Web Presence Builder.
Third-Party Content Management Systems
To create and maintain a website, you can use third-party Content Management Systems
(CMS) - web applications that let you easily edit a website's structure and content with a
graphical user interface. Examples of such systems are Drupal and Joomla.

544 Web Hosting Management
CMS are usually server applications, so to start using one of them you should install it on
your hosting account. Hence, if you plan to use a CMS, ensure that your hosting subscription
allows such applications to be installed.
To create a website using a CMS:
1. Go to the Applications tab.
2. Find the CMS you need in the list of available applications, and install it as
described in the section Employing Website Applications (on page 552).
3. Create and edit your website in the CMS. For information on how to create
websites with your CMS, refer to the relevant documentation.
Uploading Using FTP
If you already have all your website files and directories, consider uploading them to your
hosting account using FTP. This is the quickest way for simple uploading of files when you
do not need to edit or manage them on the server.
To upload files using FTP:
1. Connect to your site's domain name with an FTP client program using your
FTP access credentials. Learn how to configure these credentials in the
section Adding FTP Accounts (on page 640).
2. Copy the website files and directories to your directory on the server.
File Manager
Another way to publish a website created outside the Panel is File Manager - a tool that
provides a set of file management functions through the web interface. File Manager is
available from the Websites & Domains tab of the Control Panel.
To upload a website from your computer to Panel server with File Manager, go to the Website
& Domains > File Manager page, click Add New Directory, and upload the directory containing your
website to Panel. If your website is compressed to a ZIP file, you can upload this file by
clicking Add New File and then extract it by clicking Extract Files.
If you want to edit pages of your website, you can do it in File Manager. It provides an HTML
editor that allows visual editing of HTML pages (without needing to manually type HTML
tags). To edit a file in the HTML editor, click the button in the Tools column next to the
file's name.
You can also edit files in File Manager's text editor if you like. To open a file in the text editor,
click the corresponding button in the Tools column.

Web Hosting Management 545
If you have files or web pages that you want to make inaccessible on the Internet, change
these files' access permissions in File Manager. To edit access permissions for a file or a
directory, click the corresponding link in the Permissions column. To learn how to review and
edit the permissions, refer to the sections Setting File and Directory Access Permissions.
In this section:
Creating Websites with Web Presence Builder .................................................. 545
Uploading Content over FTP ............................................................................. 545
Using Content Manager ..................................................................................... 546
Creating Websites with Web Presence Builder
To start creating a website using Web Presence Builder:
1. Go to either the Home tab or the Websites & Domains tab, and click Launch Web
Presence Builder.
If you have only one domain name configured, Web Presence Builder will open in a new
browser window or tab.
2. If you have several domain names or subdomains, click the corresponding
link Edit in Web Presence Builder. The Web Presence Builder wizard will open in
a new browser window or tab.
Uploading Content over FTP
To publish website through FTP:
1. Connect to your webspace on the server with an FTP client program, using
your FTP account username and password.
You can change your username and password in the Panel at the Websites & Domains tab
> Web Hosting Settings.
The FTP address should be ftp://your-domain-name.com, where your-domain-name.com
is your site's Internet address.
Enable the passive mode if you are behind a firewall.
2. Upload the files and directories of your site to the httpdocs directory. If you
use CGI scripts, place them into the cgi-bin directory.
3. Close your FTP session.
You can also set up additional FTP accounts if you need to collaborate on website content
with other users. For information, see the section Adding FTP Accounts.

546 Web Hosting Management
Using Content Manager
To upload files through the Panel's file manager:
1. If you are subscribed to several hosting packages and have access to
several webspaces associated with your account, select the required
webspace in the Subscription menu at the top of the screen.
2. Click the Websites & Domains tab.
3. Click File Manager.
4. Create or upload files and directories.
Place the files and directories of your site to the httpdocs directory. If you use CGI
scripts, place them into the cgi-bin directory.
To upload a file from your computer, click Add New File, click the Browse button to
locate the file, or specify the path to its location in the Path to file box, and then click
OK.
To upload a ZIP archive to the server and then extract its contents, click Add New File,
click the Browse button to locate the archive file, and click OK. After the file is
uploaded, select the corresponding checkbox on the left, and click Extract Files.
To create a new directory within your current location, click Add New Directory.
To create new files in the required directory, click Add New File, select the Create a file
option, specify the file name, select the Use html template checkbox, if you want file
manager to insert some basic HTML tags into the new file, and click OK. A page will
open allowing you to enter the content or HTML-formatted source of a new file. After
you finished, click OK.
To add files to a ZIP archive, select the files you want to pack, click Add to Archive, and
specify the name of your archive file.
When you upload web content through File Manager or FTP, the Panel automatically sets
the appropriate access permissions for files and directories. On Linux-based servers, the
permissions are represented as three sets of symbols, for example, 'rwx rwx r--'. The first set
tells what the owner of the file or directory can do with it; the second tells what the user
group, the file or directory belongs to, can do with the file or directory; the third set indicates
what other users (the rest of the world, that is, Internet users visiting a site) can do with the
file or directory. R means the permission to read the file or directory, W means the
permission to write to the file or directory, and X means the permission to execute the file or
look inside the directory.
To modify permissions for a file or directory on a Linux-based account, click a hyperlink
representing the set of permissions in the Permissions column. If you use a Windows-based
account, click the icon . Modify the permissions as desired and click OK.
To edit the source code of a file, click .
To edit the Web page in the built-in visual editor (available only to users of Microsoft Internet
Explorer), click . When editing an HTML file, the Panel opens internal WYSIWYG editor by
default. If you want to edit the source code of the HTML file, click HTML. To return back to
WYSIWYG mode, click Design.

Web Hosting Management 547
To view the file, click .
To rename a file or directory, click . Type in a new name and click OK.
To copy or move a file or directory to another location, select the required file or directory
using the appropriate checkbox, and click Copy/Move. Specify the destination for the file or
directory to be copied or renamed to, then click Copy to copy, or Move to move it.
To update the file or directory creation date, click Change Timestamp. The time stamp will be
updated with the current local time.
To download a file, click the corresponding icon .
To remove a file or directory, select the corresponding checkbox, and click Remove. Confirm
removal and click OK.
Setting File and Directory Access Permissions (Linux Hosting)
To review or change the permissions set for files and directories:
1. If you are subscribed to several hosting packages and have access to
several webspaces associated with your account, select the required
webspace in the Subscription menu at the top of the screen.
2. Click the Websites & Domains tab.
3. Click File Manager.
The permissions set for files and directories are shown in the Permissions column. They
are represented as three sets of symbols, for example, 'rwx rwx r--'. The first set tells
what the owner of the file or directory can do with it; the second tells what the user group,
the file or directory belongs to, can do with the file or directory; the third set indicates what
other users (the rest of the world, that is, Internet users visiting a site) can do with the file
or directory. R means the permission to read the file or directory, W means the
permission to write to the file or directory, and X means the permission to execute the file
or look inside the directory.
4. Locate the file or directory for which you want to modify permissions and
click a hyperlink in the Permissions column.
5. Modify the permissions as desired and click OK.
Setting File and Directory Access Permissions (Windows Hosting)
To set access permissions for a file or directory:
1. If you are subscribed to several hosting packages and have access to
several webspaces associated with your account, in the Subscription menu at
the top of the screen, select the required webspace.
2. Go to the Websites & Domains tab > File Manager.

548 Web Hosting Management
3. Locate the file or directory for which you want to set access permissions, and
click the corresponding icon .
4. Do the following:
To make the file or folder inherit permissions from a parent folder (if it does not),
select the checkbox Allow inheritable permissions from the parent to propagate to this object
and all child objects. Include these with entries explicitly defined here.
To make the files and folders, which are contained in this folder, inherit the folder
permissions you define, select the checkbox Replace permission entries on all child objects
with entries shown here that apply to child objects.
To change or remove permissions from a group or a user, click the required name in
the Group or user names list. If the group or user is not listed in the Group or user names
list, select the required user or group name from the menu located above the list and
click : the user/group appears in the list. Select it.
To allow or deny permissions to a selected group/user, select the Allow or Deny
checkboxes corresponding to permissions listed under Permissions for <user/group
name>. If the checkboxes in the Allow or Deny columns are shown in grey, it means that
the corresponding permissions are inherited from a parent folder.
To deny the permissions, which are inherited from a parent object as allowed, select
the required checkboxes under Deny. This will override inherited permissions for this
file/folder.
To allow the permissions, which are inherited from a parent object as denied, clear the
Allow inheritable permissions from the parent to propagate to this object and all child objects.
Include these with entries explicitly defined here checkbox: this removes the inherited
permissions. Then select the required checkboxes under Allow and Deny.
To remove access permissions from a group or user, select the required name in the
Group or user names list and click the icon next to it.
5. If you need advanced fine-tuning of permissions, click the Advanced button,
and do the following:
To create a permission entry for a group or user, select the required name from the
Group or user names list and click .
To set or change file/folder permissions for a group or user, select the required name
from the Group or user names list, select the required Allow and Deny checkboxes
corresponding to permissions listed under Permissions for <user/group name>.
To remove a permission entry for a group or user, select the required name from the
Group or user names list and click .
To make child objects of a folder inherit its permissions defined under Permissions for
<user/group name>, select the Replace permission entries on all child objects with entries
shown here that apply to child objects checkbox, and select checkboxes in the Apply to list
which correspond to the objects that must inherit the permissions.
6. Click OK.

Web Hosting Management 549
(Advanced) Restricting Access to Content
If you have directories in a site that only authorized users should see, restrict access to these
directories with password protection.
To protect a directory in your site with a password and to specify authorized
users:
1. If you are subscribed to several hosting packages and have access to
several webspaces associated with your account, in the Subscription menu at
the top of the screen, select the required webspace.
2. Go to the Websites & Domains tab > Password-protected Directories (in the Advanced
Operations group).
3. Click Add Protected Directory.
4. In the Directory name box, specify the path to the directory that you want to
protect with a password.
This can be any directory existing in the site, for example: /private. If the directory that
you would like to protect has not yet been created, specify the path and the directory
name – the Panel will create it for you.
5. If you are using a Linux-based account, you can also protect your CGI
scripts stored in the cgi-bin directory. To do this, leave '/' in the Directory
name box and select the cgi-bin checkbox.
6. In the Title of the protected area box, type a resource description or a welcoming
message that your users will see when they visit the protected area.
7. Click OK. The directory you specified will be protected.
8. To add authorized users, click Add New User.
9. Specify the username and password that will be used for accessing the
protected area. The password should be from 5 to 14 symbols in length.
Click OK.
To add an authorized user of a protected directory:
1. If you are subscribed to several hosting packages and have access to
several webspaces associated with your account, in the Subscription menu at
the top of the screen, select the required webspace.
2. Go to the Websites & Domains tab > Password-protected Directories (in the Advanced
Operations group).
3. Click on the name of the directory you need.
4. Click the Add New User icon.
5. Specify the username and password that will be used for accessing the
protected area. The password should be from 5 to 14 symbols in length.

550 Web Hosting Management
6. Click OK.
To change password for an authorized user of a protected directory:
1. If you are subscribed to several hosting packages and have access to
several webspaces associated with your account, in the Subscription menu at
the top of the screen, select the required webspace.
2. Go to the Websites & Domains tab > Password-protected Directories (in the Advanced
Operations group).
3. Click on the name of the directory you need. A list of authorized users will
open.
4. Click on the user’s name.
5. Specify the new password and re-type it for confirmation.
6. Click OK.
To revoke a permission to access the protected directory from a user:
1. If you are subscribed to several hosting packages and have access to
several webspaces associated with your account, in the Subscription menu at
the top of the screen, select the required webspace.
2. Go to the Websites & Domains tab > Password-protected Directories (in the Advanced
Operations group).
3. Click on the name of the directory you need. A list of authorized users will
open.
4. Select a checkbox corresponding to the user’s name.
5. Click Remove. Confirm the operation and click OK.
To remove password protection and make the resource available to the public:
1. If you are subscribed to several hosting packages and have access to
several webspaces associated with your account, in the Subscription menu at
the top of the screen, select the required webspace.
2. Go to the Websites & Domains tab > Password-protected Directories (in the Advanced
Operations group).
3. Select a checkbox corresponding to the name of the directory, from which
you want to remove protection.
4. Click Remove Protection. The protection will be removed and the contents of
the directory will be accessible to the public without restrictions.

Web Hosting Management 551
Previewing Websites
After you purchase a domain, its registration can require some time. The reason for the delay
is that name servers update their zone information periodically. Thus, until all name servers
have received information about your zone, you will not be able to access your site by its
domain name. Nevertheless, you can always access your site during domain name
propagation using the button on the Websites & Domains tab.
During domain name propagation other people can access your site too. For this purpose,
Panel registers your website as a subdomain of one of the provider's sites. For example, if
your website is my-domain.tld and a provider has configured the preview service on provider-
domain.tld, you can access your site on my-domain.tld.192-0-2-12.provider-domain.tld. Here
192-0-2-12 is the site's IP address where dots are replaced with dashes.
Note: If you do not have the site preview button on the Websites & Domains page, contact your
hosting provider.

552 Web Hosting Management
Using Website Applications
You can significantly increase your website functionality by using different web apps. Apps
being installed on a website can perform a number of tasks. If you are an individual, you can,
for example, present yourself with a blog or organize online storage of your media files.
Companies can move part of their business online by using the e-commerce or CRM web
apps. All these apps are available for installation right from your Control Panel, the
Applications tab.
The list of available apps is governed by your hosting plan. For example, it might include only
free apps or no apps at all. For more information on available apps, refer to your hosting
provider.
App Types
There are two types of web apps:
Apps that are installed directly on a website (say, the WordPress blogging platform or the
Joomla! content management system).
Apps installed on external servers and provided by third-parties.
Regardless of the installation type, apps can be either free or commercial. Commercial apps
require you to provide a license key to start working with them, and in the Applications tab
they are accompanied by the Buy Now button instead of Install Now. If you decide to use
commercial apps, read the Managing Commercial Apps Licenses section to familiarize yourself
with acquiring and managing app licenses.
App Installation and Maintenance
The process of installation does not require any specific skills. You just fill in app settings
(such as, administrator credentials), and Panel installs the app for you. Further app
management is also facilitated as you can update or remove apps directly in Panel.
Moreover, you can access some functions that apps reveal to the Control Panel (without the
need to log in to an app). For example, you can add SugarCRM user account right from your
Control Panel. Such app functionality is a service provided by the app.
After you install an app, grant other auxiliary user accounts access to it if you want them to
be able to use the app. To get started with managing apps, see the section Managing Apps.
Access to Apps
Make your apps available to certain auxiliary users by adjusting their permissions. Once you
allow a user to access an app, a link to the app appears on their Home page. Note that you
can control app access only for user groups, so you should either modify the permissions of
an existing group or create a new one, and then assign users to it. For details on access to
apps, refer to the section Granting Auxiliary Users Access to Apps (on page 554).
By default, the app administrator in Panel is a user with the Owner role. As well as accessing
apps from the Home page, this user can also install and manage apps within a subscription.
These administrative tools are found in the Applications tab which is available only to app
administrators. You can grant access to these tools to other subscription users. For details
on this operation, refer to the section Granting Auxiliary Users Access to Apps (on page 554).

Web Hosting Management 553
Apps and Auxiliary User Accounts
Some apps let you create and manage user accounts directly in Panel. For example, the
SugarCRM app allows you to add SugarCRM users without logging in to the app. All apps
with such "account services" can associate their accounts with users of a Panel subscription
(auxiliary users). To perform such an association, you should grant the auxiliary users
access to that account service (in the same way as you grant access to apps). For details on
account association, refer to the section Linking Apps and Auxiliary (on page 554)User Accounts.
You can install, configure, update, and remove apps right from the Control Panel.
In this section:
Configuring Apps ............................................................................................... 553
Granting Auxiliary Users Access to Apps .......................................................... 554
Linking Apps and Auxiliary User Accounts......................................................... 554
Updating Installed Apps ..................................................................................... 555
Managing Commercial App Licenses ................................................................ 555
Configuring Apps
Generally, all apps allow the configuration of their main parameters directly in the Control
Panel. You can access app settings by selecting the app from the list in Applications > Manage
Installed Applications. After you select an app, you can configure the following:
General settings.
These are basic app settings (say, administrator password) that can be changed with
Change Settings.
Service settings.
If an app provides a part of its functionality to Panel by means of services, you have the
option to configure them. For example, the SugarCRM app allows the creation of user
accounts and provides this ability as a service in the Control Panel. After you select this
service in Provided services, you can view all app user accounts and create new ones.
For some apps, you can associate the app accounts with auxiliary user accounts. Learn
more about account association in the section Linking App and Auxiliary (on page 554)User
Accounts.

554 Web Hosting Management
Granting Auxiliary Users Access to Apps
By default, after you install an app, only users with the Owner role can access it. To allow
other subscription users to access the app:
Grant permission to access the app to a certain user group in Users > User Roles.
Be sure to add users of your choice to the group.
Once you allow users to access the app, a link to the app appears on their Home page.
By default, the app administrator is a subscription user with the Owner role. As well as
accessing the apps from the Home page, this user can also install and manage apps within a
subscription. For these purposes, their interface has the additional Applications tab. You can
provide the same administrative privileges to other subscription users by granting the Install
and manage applications permission to their role in Users > User Roles. This gives users full
administrative access to all apps within a subscription. As well as the administrator, the users
with this permission can install, configure, update, and remove apps through the Applications
tab in their Control Panel.
Linking Apps and Auxiliary User Accounts
Some apps let you create and manage user accounts without logging in to the app. If an app
provides such an account service, you can link users of a Panel subscription with accounts in
the app. To perform such an association:
1. Organize the users into a certain group (Users > User Roles).
2. Grant one of these group permissions:
Public access.
If granted, all users in the group will have access to the app through the link on the
Home page.
Personal access.
If granted, the app will automatically create accounts for all users in the group. After
that, the users' Home page will contain an additional link that allows logging in to a
personal account in the app. Note that if you deny the Personal access permission, the
app will automatically remove all accounts associated with this group.

Web Hosting Management 555
Updating Installed Apps
Basically, your service provider is in charge of app updates. If the update is available, your
provider can get it for you, or you can do it, yourself. The last case is relevant if you want to
review the changes available in the new version and decide whether to update the app or
continue with the current version. The update link appears in Applications > Manage Installed
Applications.
Managing Commercial App Licenses
If you decide to buy an application license in the Control Panel and click the corresponding
button on the Applications tab, you will be forwarded to Storefront, the online store where you
complete your order. Actually it is not only a store, it also includes its own web interface to
help you perform various operations with the licenses you own. For example, from this web
interface you can renew a license, cancel it, change your payment methods and so on. This
section explains how to carry out these operations.
Storefront Basics
When you order a first license in Storefront, it creates an account for you. This account
contains your personal and financial information; if you log in to Storefront under this
account, you will be able to do various operations with your licenses.
Each time you successfully check out in Storefront, a purchase order is generated. It is a
document that lists the cart items you ordered. Storefront assigns different statuses to
orders. These statuses explain the current state of your purchase - whether it is unpaid,
canceled, or successfully delivered.
Storefront and Panel share the service plans business model. In Storefront, each application
is presented by a separate service plan, and when you order an application license you
subscribe to one of the service plans. In other words, each license you purchase is shown as
a subscription in the web interface. For instance, if you would like to view a license price,
terms, or an expiration date, you should open the corresponding subscription.
Note: If your Panel license comes in a bundle with licenses for certain commercial apps, you
will be able to install such apps without proceeding to Storefront. These apps will be
accompanied by the Install Now button instead of Buy Now as they are considered purchased.
The pool of used and unused app license keys is available in Tools & Settings > License
Management > Additional License Keys.
How to Get a License File or Key
After you order a license and pay for it, Storefront sends you an e-mail with your license file
or key. We recommend that you keep the information in a safe place because there is no
way to request it again or view it from the web interface. If you did not receive the e-mail with
a license file or key, contact us at https://support.parallels.com/.

556 Web Hosting Management
Available Operations
The operations you can carry out in Storefront fall into three groups:
Operations with your user account. These operations include viewing and modifying your
personal information and preferences and changing the password to your user account.
Operations with payments and payment methods. This group comprises operations with
your credit cards, payments, and orders.
Operations with subscriptions. Use them to acquire new licenses, obtain information
about your existing licenses, and check the subscription renewal method for a particular
subscription.
Learn more about these operations in the subsections of this section.
In this section:
User Account ..................................................................................................... 557
Payments and Payment Methods ...................................................................... 558
Subscriptions ..................................................................................................... 559

Web Hosting Management 557
User Account
You can do the following operations with your user account.
View and Change Your Account Information
The system uses your account information to add your personal and financial details into
invoices. If you see that you need to update your details, open the My Contact Info submenu
on the Navigation menu and select Account Info.
View and Change Your Personal Information
Your personal information mostly duplicates the account information. It does not appear in
financial documents, but some services use this information as technical contact details. For
example, it is possible to order a domain name through Storefront, and if you do so,
Storefront will send your personal information (as the technical contact) to a domain name
registrar.
To view user personal information, open the My Contact Info > Personal Info menu on the left
panel. Here you can also edit your personal information and change password to your
Storefront account.
Configure e-mail notifications
E-mail notifications are sent on different events to your account contact e-mail address. They
fall into a number of categories. For example, subscription renewal and expiration, your
credit card(s) expiration, etc. You can select messages format for every group of messages
and decide whether to send certain messages or not. To configure messages types to
receive, open My Contact Info > Notification Methods.

558 Web Hosting Management
Payments and Payment Methods
This section describes operations with payments and credit cards available to you in
Storefront.
Registering a Credit Card
Before a credit card becomes available for making online payments, it is necessary to
register it in Storefront. To register a credit card, open Billing Manager > My Financial Info >
Payment Methods and click the appropriate button.
Configuring Automatic Payments
You can assign one of the registered credit cards to be used for paying orders automatically.
In this case, you will not need to pay each order manually. If you assign a payment method
to be used for automatic payments, the previous default one is unselected automatically.
Thus, only one payment method can be used for automated payments.
To turn on automatic payments from a card, go to Billing Manager > My Financial Info > Payment
Methods, select the card by clicking on its ID or Type, and, finally, enable automatic payments
on the card properties screen.
Making a Payment
To add new payment, open the Billing Manager > New Payment link on the dashboard. The
adding new payment wizard starts. The list of pending documents appears on the screen. If
there are no pending documents, click Cancel to finish the wizard. Otherwise, walk through
the wizard by providing the payment settings.
Viewing Open Orders
Your open orders are available in the Billing Manager > My Financial Info > Open Orders
submenu.

Web Hosting Management 559
Subscriptions
Storefront offers you a powerful and comprehensive mechanism of subscriptions (licenses)
management, allowing you to perform the following operations.
Buying a Subscription
If you want to purchase one more app license or another service offered by Storefront, there
is no need for you to go to the Control Panel. The Storefront web interface provides all
facilities for making the purchase. To start the subscription ordering wizard, open Billing
Manager > Subscription Management and click Buy New Subscription.
Renewing a Subscription Manually
If you did not configure the auto renewal feature, your subscription will expire unless you do
not renew it manually. The auto renewal setup instructions are given later in this section. To
renew a subscription manually, open Billing Manager > Subscription Management > Renew
Subscription and follow the wizard steps.
Renewing Subscriptions Automatically
Configuring a subscription for auto renewal helps renewing your subscriptions in time. To
allow the auto renewal, open Billing Manager > Subscription Management > Renew Subscription,
click a subscription for which you want to turn the option on, and click Turn On AutoRenew
Option. Clear the option to cancel the auto renewal.
Canceling a Subscription
A subscription cancelation results in termination of the subscription services and money
refund. To cancel a subscription, open Billing Manager > Subscription Management > Renew
Subscription, click a subscription you want to cancel, and start the cancelation wizard by
clicking Cancel Subscription.
(Advanced) Securing Your Websites
In this section:
Securing Connections with SSL Certificates ...................................................... 560
Protecting Sites from Hotlinking (Windows) ....................................................... 565

560 Web Hosting Management
Securing Connections with SSL Certificates
If your website transfers private data, for example, visitors' credit card numbers, we
recommend that you use the SSL secure channel for this website. To set up such a channel,
you should purchase an SSL certificate for your website.
SSL certificates are used not only for establishing secure communication channels on the
Internet but also for verifying a website's identity as well. When users visit your secure online
store, they are notified that your website is really what it claims to be and that all sensitive
data, such as credit card numbers, will be transferred over a secure channel.
SSL certificates are issued by specific organizations - SSL certificate providers. However,
some hosting providers allow customers to purchase SSL certificates directly from Panel.
Purchasing SSL Certificates
Depending on your hosting provider, you can have the following ways of purchasing SSL
certificates:
Order an SSL certificate from Panel. This way is available to you if your provider
configures the corresponding Panel settings. The links for purchasing SSL certificates
from Panel may let your purchase certificates either from your provider in their online
store or from Parallels in the MyPlesk outlet. To learn how to order an SSL certificate
through Panel, see the section Purchasing SSL Certificates through Panel (on page 561).
Order an SSL certificate from the SSL certificate provider you like. In this case, you
should create a certificate signing request (CSR) for your website in Panel and submit it
to an SSL certificate provider. To learn how to create such request and purchase a
certificate with it, refer to the section Generating Certificate Signing Requests (on page 562).
Securing Websites
After you obtain a certificate for your website, you should secure the connection to the
website with the certificate. The section Securing Websites (on page 563) explains how to do
this.
Securing Websites with Shared SSL Certificates
On Windows systems, you may be able to secure your websites without purchasing your
own SSL certificates. This feature is available to you if your hosting provider offers shared
SSL certificates. The section Using Shared SSL Certificates (Windows) (on page 564) explains
how to secure a website with a shared SSL certificate.
In this section:
Purchasing SSL Certificates Through Panel ...................................................... 561
Generating Certificate Signing Requests ........................................................... 562
Securing Websites ............................................................................................ 563
Using Shared SSL Certificates (Windows)......................................................... 564

Web Hosting Management 561
Purchasing SSL Certificates Through Panel
The links for purchasing SSL certificates in Panel let you purchase either certificates from
your provider if they offer their own certificates, or certificates from Parallels in the MyPlesk
outlet. These links may also be unavailable to you if your provider decides so.
To purchase an SSL certificate through Panel:
1. Open the corresponding subscription in the Control Panel
2. Go to the Websites & Domains > Secure Your Sites page.
3. Click Add SSL Certificate.
4. Specify the following certificate parameters:
Certificate name. This will help you identify this certificate in the repository.
Encryption level. Choose the encryption level of your SSL certificate. We recommend
that you choose a value more than 1024 bit.
Your location and organization name. The values you enter should not exceed the
length of 64 symbols.
The domain name for which you want to purchase an SSL certificate. This should be a
fully qualified domain name. Example: your-domain.com.
The website administrator's e-mail address.
5. Make sure that all the provided information is correct and accurate, as it will
be used to generate your private key.
6. Click Buy SSL Certificate.
7. Complete all steps of an SSL certificate purchase in the online store and you
will receive your SSL certificate by e-mail.

562 Web Hosting Management
Generating Certificate Signing Requests
If your hosting provider does not allow purchasing SSL certificates through Panel, you can
create a certificate signing request and submit it to an SSL certificate provider. The provider
will generate an SSL certificate for your website basing on this request.
To generate a certificate signing request:
1. Open the corresponding subscription on the Control Panel
2. Go to the Websites & Domains > Secure Your Sites page.
3. Click Add SSL Certificate.
4. Specify the following certificate parameters:
Certificate name. This will help you identify this certificate in the repository.
Encryption level. Choose the encryption level of your SSL certificate. We recommend
that you choose a value more than 1024 bit.
Your location and organization name. The values you enter should not exceed the
length of 64 symbols.
The domain name for which you want to purchase an SSL certificate. This should be a
fully qualified domain name. Example: your-domain.com.
The website administrator's e-mail address.
5. Make sure that all the provided information is correct and accurate, as it will
be used to generate your private key.
6. Click Request. Panel will generate your private key and certificate signing
request and add them to your certificates repository (Websites & Domains >
Secure Your Sites).
7. In the list of certificates, click the name of the certificate you need.
8. Locate the CSR section on the page, and copy the text that starts with the line
-----BEGIN CERTIFICATE REQUEST----- and ends with the line -----END CERTIFICATE
REQUEST----- to the clipboard.
9. Visit the website of the certification authority from which you want to
purchase an SSL certificate, and follow the links on their site to start a
certificate ordering procedure. When you are prompted to specify CSR text,
paste the data from the clipboard into the online form and click Continue. The
certification authority will create an SSL certificate in accordance with the
information you supplied.

Web Hosting Management 563
Securing Websites
After you receive an SSL certificate for your website, secure the website with this certificate.
To secure a website with an SSL certificate:
1. Log in to the Control Panel and select the subscription that contains the
website you want to secure in the Subscriptions menu at the top of the screen.
2. Go to the SSL certificates repository of the selected subscription (Websites &
Domains tab > Secure Your Sites).
3. Upload the SSL certificate: Click Browse in the middle of the screen and
navigate to the location of the saved certificate. Select it, and then click Send
File.
This will upload and install the certificate against the corresponding private key.
4. To install the certificate on a site, return to the Websites & Domains tab, and
click the domain name of the website that you want to secure.
5. To switch on SSL protection, select the Enable SSL support checkbox.
6. From the SSL certificate menu, select your SSL certificate and click OK.

564 Web Hosting Management
Using Shared SSL Certificates (Windows)
If your hosting service provider offers shared SSL for securing access to sites, then you can
switch on SSL encryption without purchasing your own SSL certificate.
To secure connections to a site by using an SSL certificate shared by your
provider:
1. If you are subscribed to several hosting packages and have access to
several webspaces associated with your account, in the Subscription menu at
the top of the screen, select the required webspace.
2. Go to the Websites & Domains tab > Shared SSL (in the Advanced Operations group).
3. Select the domain name of the site that you want to secure.
4. Select the Switch on shared SSL checkbox.
5. Specify the virtual directory name in the corresponding input field. The virtual
directory with the supplied name will be created under the domain whose
SSL certificate is shared (called master SSL domain). This directory will be
used for accessing your site through SSL.
For example, let us suppose that you have a domain named mydomain.com, the master
SSL domain is defined as master_ssl_domain.com, and the virtual directory name you
supplied is my_virtual_dir. In this case, to access your site through SSL, you need to
use the following address: https://master_ssl_domain.com/my_virtual_dir.
Note: You cannot use your domain name (for example, mydomain.com) to access your
site via SSL if you are using shared SSL.
6. Select the directory where protected content is located under your website.
The documents within the specified directory will be accessible only through
SSL.
7. To make your domain accessible via SSL only, select the checkbox Make this
website accessible only through secure connections.
8. Click OK.

Web Hosting Management 565
Protecting Sites from Hotlinking (Windows)
Hotlinking (also called file leeching, remote linking, direct linking, bandwidth stealing or
bandwidth banditism) is a term used for describing a situation when a web page of one
domain owner is directly linking to images (or other multimedia files) on the web pages of
another domain owner, usually using an <IMG> tag. If your domains are hotlinked, you may
face the problem of excessive bandwidth usage.
To protect a website from hotlinking:
1. If you are subscribed to several hosting packages and have access to
several webspaces associated with your account, in the Subscription menu at
the top of the screen, select the required webspace.
2. Go to the Websites & Domains tab > Hotlink Protection (in the Advanced Operations
group).
3. Click Switch On to enable the protection from hotlinking.
4. Specify the extensions of files that you want to protect from hotlinking (for
example, jpg, bmp, and so on) in the Protected files extensions field. When
listing several file extensions, separate them with white spaces.
5. If you want to allow direct linking to your files from certain sites, type the
website addresses into the Addresses of friendly websites field, and click Add.
6. Click OK.
(Advanced) Extended Website Management
Panel provides a number of operations on websites and domains for advanced users:
Working with third-party applications and services, fine tuning of some system services, and
much more. This section contains the detailed instructions on all these operations.
In this section:
Working with a Staging Site ............................................................................... 566
Setting Up Mobile Sites ..................................................................................... 568
Setting Up Custom Error Pages ........................................................................ 569
Adding a Domain Forwarder .............................................................................. 571
Using Google Services ...................................................................................... 574
Hosting Personal Web Pages Under Your Domains .......................................... 576
Limiting Bandwidth and Number of Connections to Websites ............................ 578
Working with Microsoft Frontpage Websites (Windows) .................................... 579
Using Virtual Directories (Windows) .................................................................. 584
Setting Up IIS Application Pool (Windows) ........................................................ 596
Web Publishing with Web Deploy (Windows) .................................................... 598

566 Web Hosting Management
Working with a Staging Site
If you have a production website and are planning major site changes, consider setting up a
staging site — a separate location on the server where you can conveniently update and test
a copy of the site before putting it into production.
We recommend that you work with a staging site in the following way:
1. Decide where you want to host the development copy and prepare the development
environment. You can choose to host it in the same webspace, in a separate webspace
on the same server, or upload it to an FTP account on another server.
If you choose the same webspace, then you first need to set up a new website by adding
a domain or a subdomain.
2. (Optional step.) If you set up your development environment under your account in the
Panel and your production site has APS applications installed via the Panel (at the
Applications tab), install the desired site applications in your development environment in
the same subdirectory as you have on your production site. This step is optional;
however, it will help you avoid changing manually database connection settings in the
application scripts.
3. Make a copy of the website and place it in the staging environment.
4. Make copies of the databases used by the site and deploy them in the staging
environment.
5. Change database connection settings in the scripts to point at the databases in the
staging environment.
6. (Optional step.) Complete APS applications setup. Go to the Applications tab for your
development site, locate the application in the list of installed applications, open its
Settings screen and re-save the parameters. With this operation, the APS scripts should
stop pointing at the production database and reconnect the application to the database
copy. This step is needed if your production site has APS apps installed via the Panel
and you performed Step 2 of the current instruction.
7. Make the required changes to the site copy in the staging environment, and test them to
make sure everything works as intended.
8. Publish the updated site. This is done by pointing the document root of the production
site to the staging site location.
To set up a site for staging purposes:
1. Go to the Websites & Domains tab.
2. Click either Add New Domain or Add New Subdomain.
We recommend that you use a subdomain for staging purposes.
3. Proceed as described in Adding Domains (on page 517) or Adding Subdomains
(on page 519).
If you do not want your staging site to be accessible to the Internet users, do not register the
newly added domain or subdomain name with a domain name registrar, or use an
.htaccess file (on Linux hosting) to restrict access to it.

Web Hosting Management 567
To make a copy of website files:
1. Go to the Websites & Domains tab.
2. Click Website Copying (in the Advanced Operations group).
3. If you have several websites, select the one you need and click Manage.
4. To copy website files to the document root of an existing site:
a. Select the option Website in the Panel.
b. Select the destination site from the Site name menu.
c. Specify what to do with the files that might already be present in the
destination directory.
5. To copy website files to an FTP account on this or another server:
a. Select the option FTP storage.
b. Specify the server's host name and credentials for connecting to the
FTP account.
c. In the FTP connection method field, leave the Active mode option selected.
If the Panel fails to connect to the external FTP account, select the
Passive mode option here.
6. Click OK.
If the site uses scripts that work with a database, copy the database to the staging
environment:
If the database is hosted on the same server managed by Panel 10, use the procedure
below to copy it.
If the database is hosted on a server which is not managed by Panel 10, use the
mysqldump utility to export the database, move the resulting data dump file to the
staging environment and deploy it there. Modify the site's scripts in the staging
environment so that they connect to the copied database.
To make a copy of a database from the Panel-managed server:
1. Go to the Websites & Domains tab > Databases > database name.
2. Click Make a Copy.
3. Specify the following:
Destination database server. You can select the same Panel-managed database server,
or a database server located elsewhere. For an external database server, specify the
host name or IP address, and access credentials: the username and password of a
database management system user authorized to create new databases and
database tables.
Destination database. You can choose to create a new database or copy the data to an
existing database.
Create a full copy. Leave this option selected to copy the database structure and all
data.

568 Web Hosting Management
4. Click OK.
The copy of the database will be deployed on the destination server.
5. Modify the site's scripts in the staging environment so that they connect to
the copied database.
When the site copy in the staging environment is updated and ready to go live, publish it as
described in the following steps.
To publish the updated site to the production environment:
1. Go to the Websites & Domains tab.
2. In the list of domain names, locate the address of your production site and
click it.
3. In the Document root box, specify the document root directory of the staging
site.
4. Click OK.
This will make the updated site copy in the staging site location accessible to visitors of your
production site address.
Setting Up Mobile Sites
Your service plan may include the option to create website copies optimized for viewing on
mobile devices. The copies are hosted with external UNITY Mobile online service.
Important: In Panel 10.4, if a customer ordered the Unity Express offering from the
Applications tab, the system could confuse the offering with Unity One. If you faced this
problem, we recommend that you remove the site created with Unity One and create the
new one in order to get Unity Express.
To create a copy of your website optimized for viewing on mobile devices, or
set up a new mobile website:
1. Go to Websites & Domains tab > Mobile Websites.
2. Click the corresponding Create Mobile Site link.
3. Specify an address for the mobile site.
If your site is accessible, for example, by domain name example.com, you can type a
prefix like mobile, and then the optimized copy of your website will be accessible by the
address mobile.example.com.
4. Click OK.
5. Click Edit Site Content. A UNITY Mobile site opens in a new browser window or
tab, and you are logged on under your account.

Web Hosting Management 569
6. In the Import from the web section showing your main website’s domain name,
click the button .
7. Complete the website import wizard by following instructions presented on
the screen.
After the mobile site is created, you can add a link to it to your main site.
You can now perform the following operations on the mobile site using links in Control Panel:
Open site editor.
Remove mobile site.
Setting Up Custom Error Pages
When visitors coming to a site request pages that the web server cannot find, the web server
generates and displays a standard HTML page with an error message. You may want to
create your own error pages and use them for your sites or individual virtual directories. The
following error messages are the ones customized most often:
400 Bad File Request. Usually means the syntax used in the URL is incorrect (for
example, uppercase letter should be lowercase letter; wrong punctuation marks).
401 Unauthorized. Server is looking for some encryption key from the client and is not
getting it. Also, wrong password may have been entered.
403 Forbidden/Access denied. Similar to 401; a special permission is needed to access
the site – a password or username, if it is a registration issue.
404 Not Found. Server cannot find the requested file. File has either been moved or
deleted, or the wrong URL or document name was entered. This is the most common
error.
500 Internal Server Error. Could not retrieve the HTML document because of server
configuration problems.
503 Service Temporarily Unavailable. The site is temporarily unavailable due to
maintenance.
In this section:
Setting Up Custom Error Pages on Windows Servers ....................................... 570
Setting Up Custom Error Pages on Linux Servers ............................................. 571

570 Web Hosting Management
Setting Up Custom Error Pages on Windows Servers
To configure the web server to show custom error pages for a site or a
directory within a site:
1. If you are subscribed to several hosting packages and have access to
several webspaces associated with your account, in the Subscription menu at
the top of the screen, select the required webspace.
2. Switch on support for custom error documents.
a. Go to the Websites & Domains tab and in the list of domains, click the
domain name you need.
b. Select the Custom error documents checkbox.
c. Click OK.
3. Go to the Websites & Domains tab > Virtual Directories to see the list of error
documents for the root web directory. Error documents located here are
used for all web pages of the selected site. If you want to customize error
pages for a specific virtual directory, navigate to that directory.
4. Click Error Documents tab and click the required error document in the list.
To use the default document provided by IIS for this error page, select Default in the
Type menu.
To use a custom HTML document already located in the error_docs directory in the
virtual host directory of the domain, select File in the Type menu and specify the file
name in the Location field.
To use a custom HTML document located in a directory other than error_docs on
a domain, select URL in the Type menu and enter the path to your document in the
Location field. The path should be relative to the virtual host root (that is,
<vhosts>\<domain>\httpdocs).
For example, you have created a file forbidden_403_1.html and saved it in the
my_errors directory located in the httpdocs. To use this file as an error document,
you need to type the following path into the Location field:
/my_errors/forbidden_403_1.html.
Note: You can use a connection over FTP or File Manager in the Panel to upload your
custom error document to the server. By default, all error documents are stored in the
/vhosts/your-domain.com/error_docs/ directory (located in C:\InetPub by
default).
5. Once the web server is restarted, it will start using your error documents.

Web Hosting Management 571
Setting Up Custom Error Pages on Linux Servers
To configure the web server to show custom error pages for a site:
1. If you are subscribed to several hosting packages and have access to
several webspaces associated with your account, in the Subscription menu at
the top of the screen, select the required webspace.
2. Switch on support for custom error documents.
a. Go to the Websites & Domains tab and in the list of domains, click the
domain name you need.
b. Select the Custom error documents checkbox.
c. Click OK.
3. Connect to your FTP account, and go to the error_docs directory.
4. Edit or replace the respective files. Be sure to preserve the correct file
names:
400 Bad File Request - bad_request.html
401 Unauthorized - unauthorized.html
403 Forbidden/Access denied - forbidden.html
404 Not Found - not_found.html
405 Method Not Allowed - method_not_allowed.html
406 Not Acceptable - not_acceptable.html
407 Proxy Authentication Required - proxy_authentication_required.html
412 Precondition Failed - precondition_failed.html
414 Request-URI Too Long - request-uri_too_long.html
415 Unsupported Media Type - unsupported_media_type.html
500 Internal Server Error - internal_server_error.html
501 Not Implemented - not_implemented.html
502 Bad Gateway - bad_gateway.html
503 Service Temporarily Unavailable - maintenance.html
The web server will start using your error documents in a few hours, after it is restarted.

572 Web Hosting Management
Adding a Domain Forwarder
You can set up a new domain name or reconfigure an existing domain name so that it will
redirect visitors to another website.
To add a new domain forwarder:
1. If you are subscribed to several hosting packages and have access to
several webspaces associated with your account, select the required
webspace in the Subscription menu at the top of the screen.
2. Click the Websites & Domains tab.
3. Click Add New Domain.
4. Specify the following:
a. In the Domain name box, type the domain name that you have
registered with your service provider or a domain name registration
company.
b. Under DNS server configuration, select the option Keep master DNS zone on
this server.
c. Under Hosting type, select the Forwarding option.
d. In the Destination address box, type the Internet address to which you
want to redirect visitors.
e. Under Forwarding type, select the preferred type of forwarding. With
standard forwarding, a user is redirected to the site and the actual site's
address is shown in the user's browser, so the user always knows
that he or she is redirected to another address. With frame forwarding,
a user is redirected to the site without knowing that the site actually
resides at another location, therefore, frame forwarding should be
preferred.
5. Click OK.
To reconfigure an existing domain and make it a domain forwarder:
1. Go to Websites & Domains tab > domain name.
2. Click the Change link next to the Hosting type field.
3. Specify the following:
a. Under Hosting type, select the Forwarding option.
b. In the Destination address box, type the Internet address to which you
want to redirect visitors.

Web Hosting Management 573
c. Under Forwarding type, select the preferred type of forwarding. With
standard forwarding, a user is redirected to the site and the actual site's
address is shown in the user's browser, so the user always knows
that he or she is redirected to another address. With frame forwarding,
a user is redirected to the site without knowing that the site actually
resides at another location, therefore, frame forwarding should be
preferred.
4. Click OK.

574 Web Hosting Management
Using Google Services
Using links in the Panel, you can generate code for inserting a custom Google search engine
into your site, submit your website to Google through Webmaster Tools area, enroll in the
AdSense program, embed YouTube videos, Google Translate service, or other Google
products into your site.
Google Custom Search is a search engine provided by Google. It adds search functions to
your site and allows you to apply your website's look and feel to the search results page. It
can be used for free on websites of individuals and non-profit organizations. Websites related
to for-profit businesses can either use a Custom Search Engine that will show
advertisements from Google, or purchase a subscription to Google Site Search service,
which starts from $100 per year. To learn more about Google Site Search and current prices,
visit http://www.google.com/sitesearch.
Google Webmaster Tools allow webmasters to submit a website to Google and view search
statistics. To learn more about Webmaster Tools, visit
http://www.google.com/support/webmasters/?hl=en.
Google AdSense allows webmasters to earn money for displaying targeted Google ads on
their websites. To learn more about AdSense, visit
https://www.google.com/adsense/login/en/.
Google Web Elements allows webmasters to easily add their favorite Google products to
websites. Embed content, such as news, maps, YouTube videos, and social conversations
from Google Friend Connect to Web pages with simple cut-n-paste. To learn more about
Google Web Elements, visit http://www.google.com/webelements/.
Before you start using Google services, you need to confirm acceptance of Google Terms of
Services, and then confirm ownership for your sites.
To confirm acceptance of Google terms of service and then confirm ownership
of your sites:
1. Go to either the Home tab or the Websites & Domains tab, and click the Google
Services for Websites link.
2. Click the appropriate links in the Panel to open and read the Terms of
Service documents.
3. To confirm that you accept the Terms of Service, select the checkbox and
click Confirm.
Now you can do the following:
Submit your site to Google and improve site visibility in search results by clicking Google
Webmaster Tools.
Add search functions to a site by clicking Add New Custom Search Engine.
Enroll in the AdSense program by clicking Google AdSense.
Embed Google products into your site by clicking Google Web Elements.

Web Hosting Management 575
To submit a site to Google:
1. Go to either the Home tab or the Websites & Domains tab, and click the Google
Services for Websites link.
2. Click Google Webmaster Tools.
The Google Webmaster Tools area opens in a new browser window or tab.
3. Create a Sitemap and submit it to Google by following instructions at
http://www.google.com/support/webmasters/bin/answer.py?hl=en&answer=1
56184.
To add a custom search engine to a site:
1. Go to either the Home tab or the Websites & Domains tab, and click the Google
Services for Websites link.
2. Click Custom Site Search.
3. Click Add New Custom Search Engine.
4. Type a search engine name and select the website you need.
5. Select the checkbox to confirm your acceptance of Terms of Service, and
click OK.
The record corresponding to the new search engine is added to the Panel.
6. Click the corresponding Get Code link, copy the generated code to the
clipboard and paste it into the source code of your website pages.
The other links in the list of Custom Search Engines will help you perform the following
operations:
Make Money. Connect your Custom Search Engine to a Google AdSense account. You
make money when users click on an ad they see in your search results. If you have more
than one Custom Search engine, all of your search engines will automatically be
associated with the same AdSense account.
Manage. Manage your Custom Search Engines.
Look and Feel. Adjust the appearance of search box and search results page.
Upgrade. Upgrade a Custom Search Engine to ads-free Google Site Search.
Statistics. Review site search reports.
Delete. Delete a Custom Search Engine.
To participate in the Google AdSense program:
1. Go to either the Home tab or the Websites & Domains tab, and click the Google
Services for Websites link.
2. Click Google AdSense.
3. Click Google AdSense account.

576 Web Hosting Management
4. Fill in all the required fields to create a new AdSense account, or select an
existing account, and click OK.
A confirmation e-mail with further instructions will be sent to your e-mail address.
Hosting Personal Web Pages Under Your Domains
You can host on your web server personal web pages for users who do not need their own
domain names. These pages usually have web addresses like http://your-
domain.com/~username.
To accommodate a personal web page under your domain and set up an FTP
account for publishing:
1. If you are subscribed to several hosting packages and have access to
several webspaces associated with your account, in the Subscription menu at
the top of the screen, select the required webspace.
2. Go to the Websites & Domains tab > Web Users (in the Advanced Operations group).
3. Click Settings.
4. If you want to allow execution of scripts embedded in personal web pages,
select the Allow web users to use scripts checkbox.
5. Click OK.
The settings you have defined at the step 4 are common for all personal web pages you
might host on your account. Therefore, you will not need to perform the steps from 3 to 5
next time you set up a new web user account.
6. Click Add New Web User.
7. Specify a username and a password that will be used for accessing the
webspace through FTP and publishing the web pages.
You can use only lower-case alphanumeric, hyphen and underscore symbols in the
username. The username should begin with an alphabet character. It cannot contain
white spaces. The password cannot contain quotation marks, white space, username,
and should be between 5 and 14 characters in length.
8. If you want to limit the amount of disk space that can be occupied by the web
page content, type the desired value in megabytes into the Hard disk quota
box.
When the specified limit is exceeded, the web page owner will not be able to add files to
his or her webspace.
9. Specify the programming languages that should be supported for the web
page.
For example, if the web page is written in PHP, select the PHP support checkbox.
10. If you use a Windows-based hosting account and this personal web page's
applications need to use a file-based database (like Jet) located in the root
of httpdocs directory, select the Additional write/modify permissions option. Note
that selecting this option might seriously compromise the website security.

Web Hosting Management 577
11. Click OK.
Now you can tell your user the FTP account credentials, so that he or she can publish their
web page.
To change FTP password for a web page owner:
1. Go to the Websites & Domains tab > Web Users.
2. Click the user name you need.
3. Type the new password into the New password and Confirm password boxes.
4. Click OK.
To allocate more disk space to the web page owner:
1. Go to the Websites & Domains tab > Web Users.
2. Click the user name you need.
3. Type the amount of disk space in megabytes into the Hard disk quota box.
4. Click OK.
To remove a web page owner’s account together with their web page:
1. Go to the Websites & Domains tab > Web Users.
2. Select a checkbox corresponding to the user account you want to remove
and click Remove.
3. Confirm removal and click OK.

578 Web Hosting Management
Limiting Bandwidth and Number of Connections to Websites
To avoid excessive usage of bandwidth, and protect your site from Denial Of Service attacks,
you can limit bandwidth usage for a site and number of simultaneous connections.
To limit bandwidth usage and number of connections to a site:
1. If you are subscribed to several hosting packages and have access to
several webspaces associated with your account, in the Subscription menu at
the top of the screen, select the required webspace.
2. Go to the Websites & Domains tab > Bandwidth Limiting (in the Advanced Operations
group).
3. Select the Switch on bandwidth limiting checkbox.
4. In the Maximum bandwidth usage (KB/S) box, specify the maximum speed,
measured in kilobytes per second, that a website can share among all its
connections.
5. Select the Switch on connections limiting checkbox.
6. In the Connections limited to box, specify the maximum number of simultaneous
connections to the site.
7. Click OK.

Web Hosting Management 579
Working with Microsoft Frontpage Websites (Windows)
Microsoft FrontPage deals with two kinds of websites: disk-based and server-based. In short,
a disk-based site is a FrontPage website you create on your local hard disk and then later
publish to the server. A server-based site is one you create and work with directly on the
server, without the extra step of publishing. This section provides you with instructions on
publishing only disk-based websites.
You can publish disk-based websites either through FTP or HTTP. If your hosting server is
running FrontPage Server Extensions, you would publish your site over HTTP. For example:
http://your-domain.com/MyWebSite. If your hosting server supports FTP, you would publish
to an FTP location. For example: ftp://ftp.your-domain.com/myFolder.
After publishing, you can manage your site through FrontPage Server Extensions.
To access FrontPage Server Extensions management interface:
1. If you are subscribed to several hosting packages and have access to
several webspaces associated with your account, in the Subscription menu at
the top of the screen, select the required webspace.
2. Click the Websites & Domains tab.
3. In the Advanced Operations group, click FrontPage.
4. Do either of the following:
To manage a site over HTTP connection, click Frontpage Webadmin.
To manage a site over a secure SSL connection, if SSL support is enabled for the
site, click Frontpage SSL Webadmin.
5. Type your FrontPage administrator’s username and password, and click OK.
For instructions on using FrontPage server extensions, see online help (Frontpage Webadmin >
Help) or visit Microsoft website.
The following FrontPage settings are changeable through the Panel:
The use of Microsoft FrontPage IIS Index Server for building the full-text index of your
website.
SMTP mail server and sender's e-mail address. These options are applicable if you
use FrontPage forms that submit information from your site by e-mail. By default,
SMTP server specified in the domain's DNS zone is used for sending mail. If no
SMTP server is specified in the zone, then FrontPage uses the mail service running
on the server where the domain (site) is hosted.
To change any of these settings:
1. Go to the Websites & Domains tab > FrontPage > Settings.
2. Make the required changes and click OK.

Web Hosting Management 581
Publishing FrontPage Websites
To publish files through FTP:
1. Open your FrontPage program.
2. Open a FrontPage website: open File menu and select the Open Site item.
3. Go to Remote Web site view: click the Web Site tab, and then the Remote Web Site
button at the bottom of the window.
4. Set up your Remote Web Site Properties:
Click the Remote Web Site Properties button in the upper-right corner of the window.
Select FTP as the remote Web server.
In the Remote Web site location box, type your host name (for example, ftp://ftp.your-
domain.com)
In the FTP directory box, type your FTP directory if your hosting company provided one.
Leave it blank if they did not specify one.
Select the Use Passive FTP check box if your computer or network is protected by a
firewall.
5. Click OK to connect to the remote site.
The Remote Web site view will show files that you have in your local and remote sites.
6. Click the Publish Web site button in the lower-right corner of the window.
To publish files through HTTP on a server that supports FrontPage Server
Extensions:
1. Open your FrontPage program.
2. Open a FrontPage website: open File menu and select the Open Site item.
3. Go to Remote Web site view: click the Web Site tab, and then the Remote Web Site
button at the bottom of the window.
4. Click the Remote Web Site Properties button in the upper-right corner of the
window.
5. On the Remote Web Site tab, under Remote Web server type, click FrontPage or
SharePoint Services.
6. In the Remote Web site location box, type the Internet address, including the
protocol, of the remote website that you want to publish folders and files to,
for example, http://www.your-domain.com, or click Browse to locate the site.
7. Do any of the following:

582 Web Hosting Management
To use Secure Sockets Layer (SSL) for establishing a secure communications
channel to prevent the interception of critical information, click Encryption connection
required (SSL). To use SSL connections on your web server, the server must be
configured with a security certificate from a recognized certificate authority. If the
server does not support SSL, clear this check box. Otherwise, you will not be able to
publish folders and files to the remote website.
To remove specific types of code from web pages as they are being published, on the
Optimize HTML tab, select the options you want.
To change the default options for publishing, on the Publishing tab, select the options
you want.
8. Click OK to connect to the remote site.
The Remote Web site view will show files that you have in your local and remote sites.
9. Click the Publish Web site button in the lower-right corner of the window.

Web Hosting Management 583
Adding FrontPage Accounts
If you are using Microsoft FrontPage for collaborating on website content with other users,
then you need to create additional Microsoft FrontPage accounts.
To create an additional Microsoft FrontPage account:
1. If you are subscribed to several hosting packages and have access to
several webspaces associated with your account, in the Subscription menu at
the top of the screen, select the required webspace.
2. Click the Websites & Domains tab.
3. In the Advanced Operations group, click FrontPage.
4. Click Add New FrontPage Account.
5. Specify the following:
Username and password for the account.
Limit on disk space. If you wish to limit the amount of disk space that can be used by
this account, clear the Unlimited check box and type the desired value in megabytes
into the Hard disk quota box.
When the specified limit is exceeded, the user will not be able to upload more files to
the webspace.
6. Click OK.
To change settings for an additional Microsoft FrontPage account:
1. Go to the Websites & Domains tab > FrontPage.
2. Click the required account name in the list.
3. Adjust the settings as necessary and click OK to save changes.
To remove an additional Microsoft FrontPage account:
1. Go to the Websites & Domains tab > FrontPage.
2. Select the checkbox corresponding to the account you want to remove.
3. Click Remove.
4. Confirm the removal and click OK.

584 Web Hosting Management
Using Virtual Directories (Windows)
A virtual directory is a link to an existing physical directory that is present on the server's hard
disk. Virtual directories can have a number of specific settings like custom ASP.NET
configuration, access permissions, and protection with a password.
Because any virtual directory can have its own settings, including customized ASP.NET
configuration, virtual directories are very useful in setting up your web applications, especially
those written in ASP.NET. For example, if you have three web applications that use
ASP.NET version 1.1, and you need to install one web application that uses ASP.NET
version 2.0, you can create a virtual directory for the ASP.NET 2.0 application, configure
ASP.NET settings for this directory so as to enable support for version 2.0, and then
successfully install the required application.
Virtual directories can also be used as aliases. For example, you have a web application
installed on your domain "example.com" in the physical directory
"/my_data/web_apps/forum". To access this web application, users need to type
"example.com/my_data/web_apps/forum", which is hard to remember and too long to
type. You can create virtual directory called forum in the root of your virtual host, and link
this virtual directory to "/my_data/web_apps/forum", so the users who want to access
the web application will need to type "example.com/forum", which is much shorter and
easier to remember.
In this section:
Creating Virtual Directories ................................................................................ 585
Configuring ASP.NET for Virtual Directories ...................................................... 587
Configuring PHP for Virtual Directories .............................................................. 589
Setting Up Access to Virtual Directories ............................................................ 590
Changing Virtual Directory Settings ................................................................... 592
Adding and Removing MIME Types .................................................................. 594

Web Hosting Management 585
Creating Virtual Directories
To create a virtual directory:
1. If you are subscribed to several hosting packages and have access to
several webspaces associated with your account, in the Subscription menu at
the top of the screen, select the required webspace.
2. Go to the Websites & Domains tab > Virtual Directories (in the Advanced Operations
group). You are in your web site root now.
3. Navigate to the directory in which you want to create a new virtual directory.
4. Click Create Virtual Directory.
Note: To create a physical directory instead of virtual directory, click Create Directory,
specify the name of the directory and click OK.
5. Specify the required parameters:
Name - specify the virtual directory name.
Path - specify the virtual directory path:
Select the Create physical directory with the same name as virtual directory checkbox to
automatically create a physical directory with the same name as the virtual
directory you are creating.
Clear the Create physical directory with the same name as virtual directory checkbox and
specify the path in the field to select a physical directory that already exists.
Script source access - select this checkbox to allow users to access source code if
either Read or Write permissions are set. Source code includes scripts in ASP
applications.
Read permission - select this checkbox to allow users to read files or directories and
their associated properties.
Write permission - select this checkbox to allow users to upload files and their
associated properties to the virtual directory or to change content in a write-enabled
file. Write access is allowed only if browser supports the PUT feature of the HTTP 1.1
protocol.
Directory browsing - select this checkbox to allow users to see a hypertext listing of the
files and subdirectories in the virtual directory.
Log visits - select this checkbox if you want to store the information about visits of the
virtual directory.
Create application - select this checkbox to make the directory an IIS application. The
directory becomes logically independent from the rest of the website.
Execute permissions - select the appropriate program execution level allowed for the
virtual directory.
None - allow access only to static files such as HTML or image files.
Scripts only - allow running scripts only, not executables.

586 Web Hosting Management
Scripts and Executables - remove all restrictions so that all file types can be
executed.
ASP Settings - set specific settings for ASP-based web applications.
If you are using ASP-based applications that cannot operate correctly under data
transfer restrictions currently set by IIS, clear the Defined by parent directory
checkbox corresponding to the field you want to change and type in the required
number.
If you want to enable debugging of ASP applications on the server side, clear the
corresponding Defined by parent directory checkbox and select the Enable ASP server-
side script debugging checkbox.
If you want to enable debugging of ASP applications on the client side, clear the
corresponding Defined by parent directory checkbox and select the Enable ASP client-
side script debugging checkbox.
Note that if you are trying to change ASP Settings for the root virtual directory, the
default checkbox names will be Defined by IIS instead of Defined by parent directory.
6. Click OK.
To remove a virtual directory:
1. If you are subscribed to several hosting packages and have access to
several webspaces associated with your account, in the Subscription menu at
the top of the screen, select the required webspace.
2. Go to the Websites & Domains tab > Virtual Directories (in the Advanced Operations
group).
3. Select the checkbox corresponding to the directory you want to remove.
4. Click Remove.
5. Confirm the removal and click OK.

Web Hosting Management 587
Configuring ASP.NET for Virtual Directories
To configure ASP.NET settings for a virtual directory:
1. If you are subscribed to several hosting packages and have access to
several webspaces associated with your account, in the Subscription menu at
the top of the screen, select the required webspace.
2. Go to the Websites & Domains tab > Virtual Directories (in the Advanced Operations
group).
3. Browse to the required directory and click a link with its name.
4. Click ASP.NET Settings.
5. Set up the strings that determine database connection data for ASP.NET
applications that use databases. This option is available only for ASP.NET
2.0.x.
When you open the ASP.NET configuration page for the first time, sample connection
parameters with common constructions are displayed. You can delete them and
specify your own strings.
To add a string, enter the required data into the Name and Connection Parameters input
fields and click next to them.
To remove a string, click next to it.
6. Set up custom error messages that will be returned by ASP.NET
applications:
To set the custom error messages mode, select an appropriate option from the Custom
error mode menu:
On - custom error messages are enabled.
Off - custom error messages are disabled and detailed errors are to be shown.
RemoteOnly - custom error messages are displayed only to remote clients, and
ASP.NET errors are shown to the local host.
To add a new custom error message (which will be applied unless the Off mode was
selected), enter the values in the Status Code and Redirect URL fields, and click .
Status Code defines the HTTP status code resulting in redirection to the error page.
Redirect URL defines the web address of the error page presenting information
about the error to the client.
Due to possible conflicts, you cannot add a new custom error message with an error
code that already exists, but you can redefine the URL for the existing code.
To remove a custom error message from the list, click next to it.
7. Configure compilation settings in the Compilation and Debugging field:
To determine the programming language to be used as default in dynamic compilation
files, choose an entry from the Default web page language menu.

588 Web Hosting Management
To enable compiling of retail binaries, leave the Switch on debugging checkbox empty.
To enable compiling of debug binaries, select the Switch on debugging checkbox. In this
case, the source code fragments containing error will be shown in a diagnostic
message.
Note: When running applications in debug mode, a memory and performance overhead
occurs. We recommended that you use debugging when testing an application, and
disable it before deploying the application into production scenario.
8. Configure encoding settings for ASP.NET applications in the Globalization
Settings section:
To set an adopted encoding of all incoming requests, enter an encoding value into the
Request encoding field (default is utf-8).
To set an adopted encoding of all responses, enter an encoding value into the
Response encoding field (default is utf-8).
To set an encoding which must be used by default for parsing of .aspx, .asmx, and
.asax files, enter an encoding value into the File encoding field (default is Windows-
1252).
To set a culture which must be used by default for processing incoming web requests,
select an appropriate item from the Culture list.
To set a culture which must be used by default when processing searches for a
locale-dependent resource, select an appropriate item from the UI Culture list.
9. Set a code access security trust level for ASP.NET applications in the Code
Access Security field.
CAS trust level is a security zone to which applications execution is assigned, defining
what server resources the applications will have access to.
Important: When an assembly is assigned a trust level that is too low, it does not
function correctly. For more information on the permission levels, see
http://msdn.microsoft.com/library/en-
us/dnnetsec/html/THCMCh09.asp?frame=true#c09618429_010.
10. If you are using ASP.NET 1.1.x, then you can enable the usage of the
auxiliary scripts in the Script Library Settings field. Specifying the script library
settings is necessary if the validation web controls are used on your web
site.
If you need to use auxiliary scripts (specifically, scripts implementing objects for
validating input data), provide the settings for .NET framework script library. To do so,
enter the path beginning with the domain root directory preceded by the forward slash
into the Path to Microsoft script library field, or click the folder icon next to the Path to
Microsoft script library field and browse for the required location.
To initiate installation of files containing the scripts to the specified location, select the
Install checkbox. If the files already exist there, they will be rewritten.
11. Set client session parameters in the Session Settings field:
To set up the default authentication mode for applications, select an appropriate item
from the Authentication mode list. Windows authentication mode should be selected if
any form of IIS authentication is used.

Web Hosting Management 589
To set up the allowed session idle time, enter appropriate number minutes into the
Session timeout field.
12. Click OK to apply all changes.
Configuring PHP for Virtual Directories
To be able to use web applications that require PHP4 or PHP5, you can select the required
PHP version for individual virtual directories.
To select PHP version for a virtual directory:
1. If you are subscribed to several hosting packages and have access to
several webspaces associated with your account, in the Subscription menu at
the top of the screen, select the required webspace.
2. Go to the Websites & Domains tab > Virtual Directories (in the Advanced Operations
group).
3. Browse to the required directory and click a link with its name.
4. In the Tools group, click PHP Settings.
5. Select the required version of PHP and click OK.

590 Web Hosting Management
Setting Up Access to Virtual Directories
To set access permissions for a virtual directory:
1. If you are subscribed to several hosting packages and have access to
several webspaces associated with your account, in the Subscription menu at
the top of the screen, select the required webspace.
2. Go to the Websites & Domains tab > Virtual Directories (in the Advanced Operations
group).
3. To set access permissions for the current virtual directory, in the Tools group,
click Directory Access Permissions. If you want to set permissions for a
subdirectory located within the current directory, click the corresponding icon
.
4. Do the following:
To make the file/folder inherit permissions from a parent folder (if it does not), select
the checkbox Allow inheritable permissions from the parent to propagate to this object and all
child objects. Include these with entries explicitly defined here.
To make the files and folders, which are contained in this folder, inherit the folder
permissions you define, select the checkbox Replace permission entries on all child objects
with entries shown here that apply to child objects.
To change or remove permissions from a group or a user, click the required name in
the Group or user names list. If the group or user is not listed in the Group or user names
list, select the required user or group name from the menu located above the list and
click : the user/group appears in the list. Select it.
To allow or deny permissions to a selected group/user, select the Allow or Deny
checkboxes corresponding to permissions listed under Permissions for <user/group
name>. If the checkboxes in Allow or Deny columns are shown in grey, it means that the
corresponding permissions are inherited from a parent folder.
To deny the permissions, which are inherited from a parent object as allowed, select
the required checkboxes under Deny. This will override inherited permissions for this
file/folder.
To allow the permissions, which are inherited from a parent object as denied, clear the
Allow inheritable permissions from the parent to propagate to this object and all child objects.
Include these with entries explicitly defined here checkbox: this removes the inherited
permissions. Then select the required checkboxes under Allow and Deny.
To remove access permissions from a group or user, select the required name in the
Group or user names list and click the icon next to it.
5. If you need advanced fine-tuning of permissions, click the Advanced button,
and do the following:
To create a permission entry for a group or user, select the required name from the
Group or user names list and click .

Web Hosting Management 591
To set or change file/folder permissions for a group or user, select the required name
from the Group or user names list, select the required Allow and Deny checkboxes
corresponding to permissions listed under Permissions for <user/group name>.
To remove a permission entry for a group or user, select the required name from the
Group or user names list and click .
To make child objects of a folder inherit its permissions defined under Permissions for
<user/group name>, select the Replace permission entries on all child objects with entries
shown here that apply to child objects checkbox, and select checkboxes in the Apply to list
which correspond to the objects that must inherit the permissions.
6. Click OK.
To restrict access to files and directories located within a virtual directory:
1. If you are subscribed to several hosting packages and have access to
several webspaces associated with your account, in the Subscription menu at
the top of the screen, select the required webspace.
2. Go to the Websites & Domains tab > Virtual Directories.
3. Navigate to the directory you want to protect and click the Protection tab.
4. Click Protect.
5. To specify users who will be able to access the directory, click Add User,
specify username and password, and click OK.
6. If you want to specify a title for the protected area that will be shown to users
when they attempt to access the directory, click Settings, specify a title, and
click OK.
To revoke a permission to access a directory from a user:
1. Go to the Websites & Domains tab > Virtual Directories > the Protection tab.
2. Select the checkbox corresponding to the user's name and click Remove.
To remove protection from a directory and allow the general public to see the
directory contents without restrictions:
1. Go to the Websites & Domains tab > Virtual Directories > the Protection tab.
2. Click Remove Protection.
3. Click OK to confirm removal.

592 Web Hosting Management
Changing Virtual Directory Settings
To change settings of a virtual directory:
1. If you are subscribed to several hosting packages and have access to
several webspaces associated with your account, in the Subscription menu at
the top of the screen, select the required webspace.
2. Go to the Websites & Domains tab > Virtual Directories (in the Advanced Operations
group).
3. Browse to the directory whose preferences you want to change, and click the
corresponding icon , or click Directory Properties when inside the required
directory.
4. Change the settings as required:
Name - specify virtual directory name.
Path - specify the path to the physical directory to which the virtual directory is linked.
Script source access - select this checkbox to allow users to access source code if
either Read or Write permissions are set. Source code includes scripts in ASP
applications.
Read permission - select this checkbox to allow users to read files or directories and
their associated properties.
Write permission - select this checkbox to allow users to upload files and their
associated properties to the virtual directory or to change content in a write-enabled
file. Write access is allowed only if browser supports the PUT feature of the HTTP 1.1
protocol.
Directory browsing - select this checkbox to allow users to see a hypertext listing of the
files and subdirectories in the virtual directory.
Log visits - select this checkbox if you want to store the information about visits to the
virtual directory.
Create application - select this checkbox to make the web directory an IIS application.
The directory becomes logically independent from the rest of the website.
Execute permissions - select the appropriate program execution level allowed for the
virtual directory.
None - allow access only to static files such as HTML or image files.
Scripts only - allow running scripts only, not executables.
Scripts and Executables - remove all restrictions so that all file types can be
executed.
Allow to use parent paths - select this checkbox to allow using double period in the path
name when referring to a folder above the current directory. This enables users to
move up the folder tree without knowing the folder name or the whereabouts in the
hierarchy. If the option is selected, parent path directories should not have the Execute
permission checkbox selected in their properties, so that applications do not have the
ability of unauthorized running of programs in the parent paths.

Web Hosting Management 593
Allow application execution in MTA (multi-threaded apartment) mode - select this checkbox to
allow the application execution in multi-threaded apartment (MTA) mode. Otherwise,
the application will run in a single-threaded apartment (STA) mode. Using STA, each
application pool is executed in a dedicated process. With MTA, several concurrent
application pools are executed in one thread which can increase performance in some
cases.
Use default documents - select this checkbox to allow the use of default documents for
the current directory. The default document is sent when users access the directory
on the web without a specific file name (for example, using http://www.example.com
as opposed to http://www.example.com/index.html). If this checkbox is cleared and
the Directory browsing checkbox is selected, the web server returns a folder listing. If
this checkbox is cleared and the Directory browsing checkbox is cleared as well, the
web server returns an "Access Forbidden" error message.
Default documents search order - specifies the order in which IIS searches for the default
document, sending user the first available file it finds. If no match is found, IIS
behaves as in the cases when the default content page is disabled.
Allow anonymous access - select this checkbox if you want to make the directory public
so that the Internet users could access it without authentication.
Require SSL - select this checkbox to enable access to the folder only via SSL-
encrypted connections.
ASP Settings - set specific settings for ASP-based web applications.
If you are using ASP-based applications that cannot operate correctly under data
transfer restrictions set by IIS, clear the Defined by parent directory checkbox
corresponding to the field you want to change and type in the required number.
If you want to enable debugging of ASP applications on the server side, clear the
corresponding Defined by parent directory checkbox and select the Enable ASP server-
side script debugging checkbox.
If you want to enable debugging of ASP applications on the client side, clear the
corresponding Defined by parent directory checkbox and select the Enable ASP client-
side script debugging checkbox.
Note that if you are trying to change ASP Settings for the root directory, the default
checkbox names will be Defined by IIS instead of Defined by parent directory.
5. Click OK to save changes.

594 Web Hosting Management
Adding and Removing MIME Types
Multipurpose Internet Mail Exchange (MIME) types instruct a web browser or mail application
how to handle files received from a server. For example, when a web browser requests an
item on a server, it also requests the MIME type of the object. Some MIME types, like
graphics, can be displayed inside the browser. Others, such as word processing documents,
require an external application to be displayed.
When a web server delivers a web page to a client web browser, it also sends the MIME type
of the data it is sending. If there is an attached or embedded file in a specific format, IIS also
tells the client application the MIME type of the embedded or attached file. The client
application then knows how to process or display the data being received from IIS.
IIS can only operate files of registered MIME types. These types could be defined both on
the global IIS level and on the website or virtual directory level. Globally-defined MIME types
are inherited by all websites and virtual directories while ones defined on the website main or
virtual directory level are used only for the area where they are defined. Otherwise, if the web
server receives request for a file with unregistered MIME type, it returns the 404.3 (Not
Found) error.
To add a new MIME type for a virtual directory:
1. If you are subscribed to several hosting packages and have access to
several webspaces associated with your account, in the Subscription menu at
the top of the screen, select the required webspace.
2. Go to the Websites & Domains tab > Virtual Directories (in the Advanced Operations
group).
3. Navigate to the required virtual directory and click the corresponding link
with its name.
4. Click the MIME Types tab.
5. Click Add MIME Type.
6. Specify the following:
Type the file name extension in the Extension field. File name extension should begin
with a dot (.), or a wildcard (*) to serve all files regardless of file name extension.
Specify the file content type in the Content field.
You can either select the appropriate value from the list or define a new content type.
To do this, select Custom and enter the content type in the input box provided.
7. Click OK to finish the creation.
To edit a MIME type for a virtual directory:
1. If you are subscribed to several hosting packages and have access to
several webspaces associated with your account, in the Subscription menu at
the top of the screen, select the required webspace.

Web Hosting Management 595
2. Go to the Websites & Domains tab > Virtual Directories (in the Advanced Operations
group).
3. Navigate to the required virtual directory and click the corresponding link
with its name.
4. Select the MIME Types tab.
5. Select the required MIME type in the list.
Type the file name extension in the Extension field. File name extension should begin
with a dot (.), or a wildcard (*) to serve all files regardless of file name extension.
Specify the file content type in the Content field.
You can either select the appropriate value from the list or define a new content type.
To do this, select Custom and enter the content type in the input box provided.
6. Click OK to save changes.
To remove a MIME type for a virtual directory:
1. If you are subscribed to several hosting packages and have access to
several webspaces associated with your account, in the Subscription menu at
the top of the screen, select the required webspace.
2. Go to the Websites & Domains tab > Virtual Directories (in the Advanced Operations
group).
3. Navigate to the required virtual directory and click the corresponding link
with its name.
4. Select the MIME Types tab.
5. Select the checkbox corresponding to the MIME type you want to remove.
6. Click Remove.
7. Confirm removal and click OK.

596 Web Hosting Management
Setting Up IIS Application Pool (Windows)
IIS Application Pool contains all web applications installed on your sites. If your service
provider allocated a dedicated IIS application pool for your sites, then you can have a level of
isolation between web applications used by your sites and web applications used by other
hosting users who host their websites on the same server. Because each application pool
runs independently, errors in one application pool will not affect the applications running in
other application pools.
Once you switch on the application pool, all web applications on your websites will be using
it.
To switch on dedicated IIS application pool for your websites:
1. If you are subscribed to several hosting packages and have access to
several webspaces associated with your account, in the Subscription menu at
the top of the screen, select the required webspace.
2. Go to the Websites & Domains tab > Dedicated IIS Application Pool for Your Websites
(in the Advanced Operations group).
3. Click Switch On.
4. To limit the amount of CPU resources that this application pool can use,
select the Switch on CPU monitoring checkbox and type a number in percents
into the Maximum CPU use (%) box.
5. Click OK.
To stop all applications running in the application pool:
1. Go to the Websites & Domains tab > Dedicated IIS Application Pool for Your Websites
(in the Advanced Operations group).
2. Click Stop.
To start all applications in the application pool:
1. Go to the Websites & Domains tab > Dedicated IIS Application Pool for Your Websites
(in the Advanced Operations group).
2. Click Start.
If you run applications that are known to have memory leaks or become unstable after
working for a long time, then you might need to restart them from time to time.
To restart all applications running in the application pool:
1. Go to the Websites & Domains tab > Dedicated IIS Application Pool for Your Websites
(in the Advanced Operations group).
2. Click Recycle.

Web Hosting Management 597
To switch off the dedicated IIS application pool for your websites:
1. Go to the Websites & Domains tab > Dedicated IIS Application Pool for Your Websites
(in the Advanced Operations group).
2. Click Switch Off.

598 Web Hosting Management
Web Publishing with Web Deploy (Windows)
Web Deploy (Web Deployment Tool) is a Microsoft tool that significantly simplifies the
migration, management, and deployment of your websites and web applications. More
precisely, you can write a code in your local environment, for example, in Visual Studio®
(IDE) or WebMatrix® (development tool), and then periodically publish the updates to your
production server by means of Web Deploy.
Differences Between Visual Studio® and WebMatrix®
If you are looking for an environment that lets you seamlessly publish code updates to your
account, it is likely you will choose between Visual Studio® and WebMatrix®.
Visual Studio® is a classic integrated development environment (IDE) for writing .NET
applications and sites of any scale. It has a variety of plugins that extend its basic
functionality. However, to run and debug your applications in Visual Studio®, you should
perform extra configuration (such as preparing a database and environment settings).
Thus, this tool is more suitable for advanced users.
With WebMatrix® you have a built-in set of application templates and even working
applications (WordPress, Joomla) right out of the box. If you wish to instantly add an app
to your customer account or run it, you just need to select the app from the list and
WebMatrix® will transparently configure it for you. Moreover, you can promptly find and
subscribe to a hosting plan for your project without leaving WebMatrix®. Summing up,
this tool is suitable even for novice users and encourages fast development by using
ready-to-run applications and templates. The details on how to install and use
WebMatrix® are available at http://www.microsoft.com/web/webmatrix/.
It is up to you to decide which is better for your project.
How to Configure Web Publishing in Visual Studio® and WebMatrix®
Generally, to set up web publishing in your environment, you should open the publishing
settings and specify the IP address of your customer account and the username and
password you use to log in to the Control Panel.
In WebMatrix®, the publishing settings are found in Home > Publish. You can provide these
settings either manually or as an XML file; Panel automatically generates it. To download the
file for a certain website, click on a corresponding Download link in Websites & Domains >
Advanced Operations > Web Deploy Publishing Settings. The settings are only available if Web
Deploy is installed on the Panel server and is running. If you do not see these settings,
contact your hosting provider.
For a step-by-step instruction on how to set up web publishing in WebMatrix®, see
http://www.microsoft.com/web/post/how-to-publish-a-web-application-using-webmatrix.
To learn more about publication settings in Visual Studio®, see
http://msdn.microsoft.com/en-us/library/7z83t16a.aspx.
Note: You can decide whether to transfer updates securely to your customer account by
selecting the corresponding option in the publication settings. If your hosting provider does
not have a valid SSL certificate, you will receive an error message on attempting publication.
To resolve the problem, contact your hosting provider for assistance or avoid using the
secure connection.

Web Hosting Management 599
Securing WebMatrix® Publishing Settings
An XML file which keeps WebMatrix® publishing settings may include the password to a
customer's account. Administrators have the option to configure Panel so that it excludes
these passwords from the XML files. If the administrators wish to improve the security of the
system and prevent stealing the passwords, they can specify to exclude the password from
the XML file. The customers then will have to enter the password directly in WebMatrix®.
The option is available on the Tools & Settings > Server Settings page.
Building Websites with Web Presence
Builder
Parallels Web Presence Builder (also referred to as editor) is a visual editor that lets small
business owners and individuals create their websites quickly and easily. With Web
Presence Builder, you do not have to write code or configure servers to start a blog, open an
online store, or set up any other form of website. You just add the content blocks that
comprise your site (text, image gallery, online store) by dragging them to pages, fill these
blocks with your content, and publish the result. That’s it!
Start Creating a Website
When you start working on your website, you do not have to write text, search for the
images, and adjust the site look. Just choose a topic that best suits your website, and Web
Presence Builder will generate a site template that already contains a set of pages, pictures,
and text relevant to the selected topic. Each time Web Presence Builder generates a
website, it uses a random set of element designs, so you can be sure that your website
design is never repeated.
Once you have selected the topic, you will be prompted to enter some additional information
that Web Presence Builder will add to the website's pages, for example, your phone number,
which will appear on the Contact Us page.
For more details on how to start creating your website, see the section Creating a Website (on
page 603).
Import Websites Created in SiteBuilder 4.5
If you already have a website created with SiteBuilder 4.5 and hosted elsewhere, you can
import your website to your new customer account. Learn how to move your SiteBuilder 4.5
website to Web Presence Builder in the section Importing Sites from SiteBuilder 4.5 (on page
604).
Fill the Site with Content
As soon as Web Presence Builder creates your website, you can fill it with your content. Your
main editing tool is the Web Presence Builder's main menu. You can do the following by
using the menu:
Change the structure of your site: Add or remove pages.
Edit the website design: Change colors and layout.

600 Web Hosting Management
Fill the site with your content: Remove unused predefined content and add your own
elements:
Text
Images and image galleries
Videos
Scripts
Blogs
Search boxes
Other elements
Let your visitors share the information in your website in social media such as Facebook
or Twitter: Add the corresponding buttons to the pages of your site.
To learn more about actions available to you in the editor, refer to the section Getting Familiar
With the Web Presence Builder Editor (on page 601).
Find instructions on managing website look and content in the section Editing a Website (on
page 605).
Make the Site Available on the Internet
After you finish editing the website, make it available on the Internet. To let people see your
site at your domain name, publish the website by clicking the corresponding button in the
main menu. When you click this link, Web Presence Builder generates the static pages and
scripts that comprise your website and places them in the appropriate locations on the server
so that people see them when they enter your domain name in their browsers. Learn more
about publishing websites in the section Publishing a Website to the Internet (on page 635).
You can also attract more visitors to your sites by placing a site copy on Facebook - a
popular social network. Refer to the section Publishing a Website Copy to Facebook (on page
635) for detailed instructions on how to do this.
In this section:
Getting Familiar With Web Presence Builder ..................................................... 601
Creating a Website ............................................................................................ 603
Importing Sites from SiteBuilder 4.5 .................................................................. 604
Editing Websites................................................................................................ 605
Saving and Loading Copies of a Website .......................................................... 633
Publishing a Website to the Internet .................................................................. 635
Publishing a Website Copy to Facebook ........................................................... 635
Viewing Site Visits Statistics, Comments, and New Orders on the Dashboard .. 637
Deleting Websites ............................................................................................. 638

Web Hosting Management 601
Getting Familiar With Web Presence Builder
The interface of the Web Presence Builder editor has two main parts: your website and the
main menu.
A website consists of a number of elements, or modules. Each module can be edited
separately. Here we will familiarize you with the basic principles of website module editing.
These are similar for all modules.
When adding a module to a page, you can choose whether it should be shown only on the
current page (page-specific module) or on all pages of the site (site-wide module). The only
exceptions are the Search, Advertisement, Site Logo, Navigation, and Breadcrumbs modules:
when you add them, they are placed on all pages of the website.
To place a module only on the current page, select the module under the Modules tab, and
drag it to any of the areas marked with the text PAGE-SPECIFIC AREA. Such areas are located
within the main content block and near the top of each sidebar.
To place a module on all pages of the website, select the module under the Modules tab, and
drag it to any of the areas marked with the text SITE-WIDE AREA. Such areas are located
above and below the main content block, in sidebars, header, and footer.
To locate or edit a website module, hover the mouse pointer over the part of the website you
want to change. A dotted frame will appear around the module. A control panel prompting
you to move, edit, or remove the module will appear next to the dotted frame.
The dotted frame around page-specific modules is green, but around site-wide modules it is
blue.
The editor's main menu offers website editing options grouped under five tabs:
Modules. Here you can choose necessary modules and drag them to any place on the
page to fill your website with content.
Design. Here you can select the layout and general color scheme for your website,
change colors of different elements, and select fonts and border style.
Pages. Here you can add and delete pages, rename them, edit page meta information
such as descriptions and keywords for use by search engines, or mark a page as hidden
so that your visitors cannot access it from the site menu.
Documents. Here you can upload documents, images, and other files in various formats to
your hosting account. You can then easily insert links to these documents into your
website pages. Or, you can just keep the files on the hosting account for your own needs.
Settings. Here you can edit your website name, description and keywords for search
engines, upload a site icon (favicon), optimize the ranking of your website in search
engine results, connect your site to Google Analytics, and add a copy of your site to a
Facebook page.
From the main menu, you can also do the following:
Access the Dashboard to perform the following operations:
View statistics on website visits. The statistics are provided by Google Analytics.

602 Web Hosting Management
View new comments left by site visitors on your website pages. The commenting
functionality is provided by Disqus.
View new orders from customers visiting your online stores. The online store
functionality is provided by Ecwid.
Save and load copies of your website by using the Save and Revert options.
Access Web Presence Builder Getting Started video tutorial, view User’s Guide, or send us your
feedback. To do this, select the corresponding option from the Help menu.
Publish your website by using the Publish button.
Discard any changes made to a site and start creating the site anew by selecting More >
Start Over. This does not delete your already published site copy.
Delete a current website draft from the editor by selecting More > Remove Site. This does
not delete your already published site copy.
You can drag the main menu to any place on the page for your convenience, or minimize it.
You can also access all options of the main menu in the context menu at any place on the
page. To open the context menu, click the right mouse button.

Web Hosting Management 603
Creating a Website
To minimize your efforts when creating a website, Web Presence Builder offers you a set of
predefined website topics. When you start creating a website, choose a topic that is most
appropriate for you, and Web Presence Builder will generate a website with the content
relevant to this topic. For example, it will include a price list template for a retail store or an
image gallery for an artist's site. If you cannot find a suitable topic, you can contact your
service provider to ask them to create the corresponding template and add it to the list of
available topics.
When you start creating a website, Web Presence Builder also prompts you to provide
information about yourself or your company. Web Presence Builder will automatically add
this information to certain pages as appropriate, for example, to the About Us and Contact
Us pages.
Note: Web Presence Builder will not store or use the information you provide anywhere
except for your website pages. You can change or remove this information later.
To start creating a website in Web Presence Builder:
1. Launch Web Presence Builder by clicking the corresponding link:
If you have only one domain name in the subscription, click Launch Web Presence
Builder on the Home tab or the Websites & Domains tab.
If you have several domain names, click the corresponding link Edit in Web Presence
Builder in the list of available domain names.
2. Select a website topic.
3. Type the website name and select website language.
4. Provide the information to pre-fill your website.
5. Click Submit and Create Site.

604 Web Hosting Management
Importing Sites from SiteBuilder 4.5
If you have a site created with SiteBuilder 4.5, you can import it to Web Presence Builder.
Note: The import of sites from earlier versions of SiteBuilder or other content management
systems is not supported.
If your site was created with an earlier version of SiteBuilder (4.4 or earlier), and you would
like to transfer your site, you can do the following:
Contact your hosting provider and ask them to upgrade your account to the latest version
of Web Presence Builder.
Transfer your site manually by copying and pasting the content.
During site import, most parts of the site structure and content can be transferred
successfully. However, we cannot guarantee that all content will be transferred.
In most cases, the following elements are imported successfully:
Site map.
Static pages, including links and images in text modules. Note that text blocks exceeding
30 kilobytes may be cut; therefore, some parts of the text may be missing.
Banner (if it is not a custom image).
Slogan, site title.
Logo (if it is not a custom image).
Footer text.
Meta info (keywords, description).
The other modules can be imported only as text widgets with static content, links and
images. Buttons will not work. The image gallery structure can be imported without images.
To import a site from SiteBuilder 4.5:
1. Open the Web Presence Builder editor, and on the topic selection screen,
click Import Site from SiteBuilder 4.5.
2. Type the Internet address (domain name) of the site that you want to import.
For example: http://example.com.
3. Select the checkbox to confirm that you are aware of possible import issues,
and click Import Site.
4. After the site is imported, review and edit it as required (on page 605). You
can compare the imported site version with your original site and add the
missing information manually.
5. When finished with editing, publish the site to your customer account (on
page 635).
If you are publishing your new site to the same webspace on which your site created with
SiteBuilder 4.5 was hosted, the old site will be overwritten.

Web Hosting Management 605
Editing Websites
In Web Presence Builder, you can change almost any element of your website. Most of the
elements are changed in place - you open a page where the element is used, edit it and see
the result right away. Site-wide elements, such as Search block and Advertisement block are
changed in one place but the changes are applied to each page of your website.
Note: If you are using Internet Explorer, we strongly recommend that you avoid using
browser zoom to change the size of text displayed in your browser window. Please note that
websites in Web Presence Builder will perform and look best at normal zoom (100%).
In this section:
Structure: Pages and Navigation ....................................................................... 605
Design: Layout, Styles, Color Scheme, and Header .......................................... 608
Content: Text, Tables, Images, Video, Forms, and Scripts ................................ 615
Settings and Tools for Webmasters ................................................................... 630
Structure: Pages and Navigation
This section describes how to add pages to a site, set their location in the site structure, and
add navigation links.
In this section:
Adding and Removing Pages ............................................................................ 606
Adding and Removing Navigation Links ............................................................ 607

606 Web Hosting Management
Adding and Removing Pages
Your site can have two levels of nested pages.
To add a new page to your website:
1. Go to the Pages tab.
2. Click Add page. The new page appears highlighted in green.
3. Position the new page by dragging it to the right place or by clicking the
arrows.
4. Specify the page title.
5. Give a concise description of the page content that will be displayed on
search engine results pages and the keywords by which the page will be
found by search engines.
Note: Page name and Page link name are required fields. Description and Keywords are
optional fields. If you specify keywords for a page, they should be separated by commas
without white spaces.
6. If you want to make the page invisible to your website visitors, select the
Hidden page checkbox.
7. If you want to restrict access to the page with password authentication,
select the Protected page checkbox and specify a username and a password.
8. Click OK to save changes.
To change the location or properties of a page:
1. Go to the Pages tab.
2. Select the page you want to edit.
3. Change the page position by dragging it to the right place or by clicking the
arrows.
4. Edit the page title.
5. Edit or remove the concise description of the page content that will be
displayed on search engine results pages and the keywords by which the
page will be found by search engines.
Note: Page name and Page link name are required fields. Description and Keywords are
optional fields. If you specify keywords for a page, they should be separated by commas
without white spaces.
6. If you want to make the page invisible to your website visitors, select the
Hidden page checkbox.

Web Hosting Management 607
7. If you want to restrict access to the page with password authentication,
select the Protected page checkbox and specify a username and a password.
8. Click OK to save changes.
To delete a page from your website:
1. Go to the Pages tab.
2. Select the page you want to delete.
3. Click Delete page.
4. Click OK to save changes.
Adding and Removing Navigation Links
By default, a horizontal navigation bar with links to site pages is inserted below or above the
header of your site. It is automatically updated every time you add, change, move, or remove
pages from the site.
If you use sidebars on the site, then the horizontal bar under the header includes only links to
the first level pages, and the sidebars show the links of the second and third levels.
You can move navigation blocks by dragging them to other areas of the site.
For each navigation block, you can specify what levels of pages should be included in the
menu, change menu alignment (for example, show it in the middle of the page instead of the
default alignment to the left), and change the color, style, and size of the font used for the
links. To change any of these settings, place the mouse pointer over a navigation block and
click Edit.
If you occasionally remove a navigation block, you can re-insert it. To do this, go to the
Modules tab, select Navigation, and drag the block to the area on the page where you want to
add it. The navigation block will be inserted into all pages of the website.
For the convenience of your site visitors, you might also want to add breadcrumb navigation
blocks. Breadcrumb navigation is a chain of links that represents the user's path from the
site's main page to a current page. To add a breadcrumb navigation block, go to the Modules
tab, select Breadcrumbs, and drag the module to the area on the page where you want to add
it. The navigation block will be inserted into all pages of the website.

608 Web Hosting Management
Design: Layout, Styles, Color Scheme, and Header
This section describes how to change the layout, color scheme, and header elements of the
site.
In this section:
Changing Your Website Layout ......................................................................... 609
Selecting Website Colors, Fonts, and Styles for Borders and Corners .............. 611
Changing the Website Header Elements ........................................................... 613

Web Hosting Management 609
Changing Your Website Layout
The layout of your site can consist of the following elements:
Header. This is the topmost area where a banner image and a company logo are usually
placed. You can do the following to the header:
Move the banner image and logo from the header area to any place on the page.
Reduce the header height to 25 pixels by removing all elements from it.
Change the header width from the default size to 100 percent, so that it is expanded
to fit the page width.
Content area. This is the main part of a webpage where most of the content is placed. You
can do the following to the content area:
Adjust the height of the content area.
Divide the content area into several columns. You can do this by dragging new
modules to the left or right edge of the content area and inserting them.
Change location of the columns in the content area by moving the content to the left
or to the right.
Sidebars. These are vertical columns that can be used for placing all kinds of modules,
site-wide and page-specific. You can do the following to sidebars:
Add one sidebar and place it to the left or to the right of the content area.
Add two sidebars. They will be placed to the left and to the right of the content area.
Adjust the height and width of the sidebars.
Move the sidebars to the top of the page and place them to the left or to the right of
the header area.
Switch places of the sidebars.
Footer. This is the lowest area where the company name, contact information, or a
copyright notice are usually placed. You can do the following to the footer:
Reduce the footer height to 25 pixels by removing all elements from it.
Change the footer width from the default size to 100 percent, so that it is expanded to
fit the page width.
To change the layout of your site:
1. Go to the Design tab > Layout tab.
2. Select the number of sidebars: Under Sidebars, select No, One, or Two.
3. Select the locations of sidebars:
To move a sidebar to another side of your website, or to switch places of sidebars (if
you have two sidebars on your site), click Switch sidebars.
To move the sidebars to the top of the page, click them in the layout model.

610 Web Hosting Management
4. Set the size of page elements:
To set the total width of the website pages, under Website width, select either of the
following:
Fixed layout: your website will be of a specific size regardless of the size of the
browser window viewing the page. In this case, specify your website width in
pixels.
Liquid layout: based on percentages of the current browser window's size. In this
case, specify your website width as a percentage of the browser window's size.
To change the width of the header and footer areas to fit the page width, click the
corresponding elements in the layout model.
Under Minimal column height in pixels, specify the height of the main content area and
each sidebar, if you have chosen to use them.
This value shows the height of your website elements without content. When you add
content to the main content area and to the sidebars, they will stretch in height to fit
the content.
To ensure that the sidebars and the content area are vertically aligned, select the
checkbox Stretch the sidebars and the content area down to the footer.
If you use one or two sidebars, under Sidebar width in pixels, specify the width of each
sidebar. The size of the main content area will be determined automatically.
Under Margin sizes in pixels, specify the size of vertical and horizontal margins. A
margin is the space between the edges of neighboring elements.
5. Click OK to save changes.

Web Hosting Management 611
Selecting Website Colors, Fonts, and Styles for Borders and Corners
The general color scheme, or styleset, of your website comprises four colors. Each color is
used for several website elements at once. You can adjust colors of individual elements on
the Design tab > Colors tab.
To select the general color scheme for your website:
1. Go to the Design tab > Scheme tab.
2. Select the color scheme, or styleset, of your website in the menu.
You will see the four colors used in the color scheme of your website.
3. To adjust one of the colors of your website color scheme, click the respective
color field and change the hexadecimal color code value or select a color
with the color picker.
Note: These changes will override any previous changes of individual elements' colors
made on the Colors tab.
4. Click OK to save changes.
To select colors of individual website elements:
1. Go to the Design tab > Colors tab.
2. Select the website element in the menu.
3. Adjust the element's background color by clicking the background color field
and editing the hexadecimal color code value or by selecting a color with the
color picker.
4. If you want to use gradient filling, select the Gradient option, and then select
the pattern from the menu.
5. For an element with text, adjust font colors by clicking the respective color
field and editing the hexadecimal color code value or by selecting a color
with the color picker.
Note: Modifying the styleset on the Scheme tab will override the changes made on the
Color tab.
6. Click OK to save changes.
To select fonts for headings and body text of your website:
1. Go to the Design tab > Fonts tab.
2. For each font type, select the font face and size in the menus.
3. For headings, select the font decoration. You can use bold (the B icon) and
italics (the I icon).

612 Web Hosting Management
Note: The settings made here define only general rules for your website fonts. You can
always adjust fonts of individual elements in place.
4. Click OK to save changes.
To select the shape of corners (square or rounded) for website elements:
1. Go to the Design tab > Corners tab.
2. In the Page area menu, select the element whose corners you want to change.
3. Do any of the following:
To make rounded corners, select the corresponding checkboxes.
To make square corners, clear the corresponding checkboxes.
4. Click OK to save changes.
To select borders for website elements:
1. Go to the Design tab > Borders tab.
2. Select the border type for elements inside your website from the Internal
containers border menu.
3. Select the elements that will have the border.
Note: You can select only one internal border type for all elements on your website, but
you can select whether this border will be used for certain elements.
4. Select the external border for your website from the External site border menu.
5. Click OK to save changes.

Web Hosting Management 613
Changing the Website Header Elements
The site header consists of the following elements:
Banner. You can do the following to the banner:
Upload your own banner image.
Select and apply a banner from the Web Presence Builder library.
Remove the banner and use a background filled with a color or images.
Remove the banner and all other elements from the header area to reduce its height
to 25 pixels.
Move the banner to the content area and insert it into a specific page or into all pages
of the website.
Note: You can use only one banner per site. If you choose to insert it into a specific
page, you will not be able to add it to other pages of the website. For this reason,
we recommend that you place it into the site-wide areas.
Logo image. You can do the following to the logo:
Upload your own logo image.
Move the logo from the header area to other parts of webpages, such as sidebars and
content area.
Insert any number of logo images into the site-wide areas.
Remove the logo.
Site name. This usually contains a company name or a brief site description like, for
example, "John Doe's Recipes".
Site slogan. This usually includes a description of your site or a company slogan.
To change the banner image or other elements of the header (logo, site name,
or slogan):
1. Click the banner image.
2. Do any of the following:
To use an image from the Web Presence Builder's library, select the option Selection
from our library, and then select an image from the Image list menu. To help you find an
appropriate image, select the Recommended option or type a keyword in the input box.
To use your own image, select the option Selection from own file, click Browse, and
select the image you want to use. You should use only images in the GIF, JPEG, and
PNG formats, preferably not wider than 900 pixels.
To remove an image, select the option no image and specify the height of the header
block in pixels.
3. If you want to scale a banner to fit the header area, select the Fit image size
checkbox.
4. Under Show banner elements, select the checkboxes corresponding to the
elements that you want to show in the header.

614 Web Hosting Management
5. If you want to remove a logo image or upload your own logo, click the logo
image.
6. If you want to change the site name or slogan, click the corresponding fields
on the header and change them as you want.
To make it easier to see the site name or slogan, select the Outline checkbox. This adds a
black or white outline around text, one pixel in width. If the font color in site title or slogan
is black, then the outline is white, and vice versa.
Note that you can freely move the blocks with website name, description, and logo within
the header area.
If you occasionally remove the banner, you can re-insert it.
To insert a banner:
Go to the Modules tab, select Banner, and drag the module to any of the site-wide areas on the
page where you want to add it.
To insert a logo image:
Go to the Modules tab, select Site Logo, and drag the module to any of the site-wide areas on
the page where you want to add it. You can upload a new logo image and align it to the left,
center, or right.

Web Hosting Management 615
Content: Text, Tables, Images, Video, Forms, and Scripts
This section describes how to fill your site with content and enhance it with useful functions
provided by the editor's modules.
When adding a module to a page, you can choose whether it should be shown only on the
current page (page-specific module) or on all pages of the site (site-wide module). The only
exceptions are the Search, Advertisement, Site Logo, Navigation, and Breadcrumbs modules:
when you add them, they are placed on all pages of the website.
To place a module only on the current page, select the module under the Modules tab,
and drag it to any of the areas marked with the text PAGE-SPECIFIC AREA. Such areas are
located within the main content block and near the top of each sidebar.
To divide the content area into columns and insert a module into one of them, drag the
module to the left or right edge of the content area and then insert it. Note that sidebar
areas cannot be divided into columns.
To place a module on all pages of the website, select the module under the Modules tab,
and drag it to any of the areas marked with the text SITE-WIDE AREA. Such areas are
located above and below the main content block, in sidebars, header, and footer.
In this section:
Text, Tables, Hyperlinks, and Images ................................................................ 616
Embedded Video ............................................................................................... 620
Contact Form .................................................................................................... 620
Blog ................................................................................................................... 620
Commenting ...................................................................................................... 623
Documents and Other Downloadable Files ........................................................ 625
Buttons for Sharing on Social Networks ............................................................ 626
Site Search ........................................................................................................ 626
Online Store ...................................................................................................... 627
Custom Scripts .................................................................................................. 628
Advertisements ................................................................................................. 629

616 Web Hosting Management
Text, Tables, Hyperlinks, and Images
Before you start working on website content, we suggest that you select the appropriate
website language in Settings tab > Languages > Website language menu.
The website language is a site-wide setting that defines the language in which you will be
adding content to your website. It affects the following:
The language in which certain website elements (in particular those provided by third-
party services), such as Google Search and navigation buttons in image galleries, will be
shown. Note that not all third-party services and modules provided by the editor support
all available languages.
The direction in which you will type text in the editor (from left to right or from right to left).
If you select a right-to-left language, your website content and design will be RTL-
enabled.
Note: Changing a website language does not reload the currently selected website topic in a
different language. The topic language will remain unchanged, however, the text orientation
will change.
To add text, lists, tables, or images to a page:
1. Go to the Modules tab, select Text & Images, and drag the module to the page:
To add a block with text and images to the current page, drag the module to any of
the areas marked with the text PAGE-SPECIFIC AREA. Such areas are located within the
main content block and near the top of each sidebar.
To divide the content area into columns and insert a block into one of them, drag the
module to the left or right edge of the content area and then insert it. Note that sidebar
areas cannot be divided into columns.
To add a block with text and images to all pages of the site, drag the module to any of
the areas marked with the text SITE-WIDE AREA. Such areas are located above and
below the main content block, in sidebars, header, and footer.
2. Type the text on the screen and use the icons on the module's toolbar to
format the text, add tables, hyperlinks, and images.
The toolbar of the Text & Images module provides access to the following tools and functions.

Web Hosting Management 617
1. Move the text and image block within the webpage.
2. Remove the block with its contents.
3. Save changes.
4. Cancel the changes made.
5. Move the toolbar.
6. Select the paragraph style and font face.
7. Select the font size.
8. Select the font style: bold, italics, underlined, and strikethrough.
9. Select the text and background colors.
10. Select text alignment: left, center, right, or justified (aligned to both the left and right
margins with added extra spaces between words).
11. Increase and decrease the indent level of the paragraph.
12. Start a numbered or bulleted list.
13. Insert a table and specify the number of rows and columns.
After you insert a table, a number of additional icons become accessible from the toolbar.
Use them to change the properties of the table rows and cells, to insert and remove rows
and columns, or to split and merge table cells.
14. Insert symbols that are not on your keyboard, such as copyright and trade mark signs,
and other Unicode symbols.
15. Insert a horizontal line.
16. Edit the HTML source code of the page.
17. Undo and redo changes.
18. Add and remove hyperlinks to the pages of your website or external resources. Insert
HTML anchors into particular sections of webpages so that you can link to them from
other pages of your site.
19. Insert an image, adjust its size, specify an alternative text, and text wrapping. In browsers
that do not support or are configured to not show images, the alternative text is shown
instead of images.
If you want to insert many pictures into a single page, consider using the Image Gallery module
instead of the Text & Images module. With Image Gallery, you can upload pictures from your
local computer or use pictures published to the Picasa Web Albums photo sharing service.
To add an image gallery to your site and upload pictures:
1. Go to the Modules tab, select Image Gallery, and drag the module to the page.
2. In module settings, on the Image Storage tab, select where you want to keep
pictures:
If you do not have a Picasa Web Albums account that you would like to use, leave the
Web Presence Builder option selected. All images you use on your site will be kept on
your customer account.

618 Web Hosting Management
If you have an account in Picasa Web Albums and want to use pictures that you store
there on your site, do the following:
a. Select the Picasa option, click the link on the Image Storage tab to sign
in to Google, and grant access to your albums from Web Presence
Builder.
b. Select the album whose pictures you want to use or click Create Album
to create a new album.
c. If you want Web Presence Builder to remove images from Picasa
Web Albums when you remove them from the gallery, select the
checkbox Delete images when I remove them from gallery.
When you upload images to an image gallery through the Web Presence Builder
editor, they are automatically copied to your Picasa Web Albums account. When you
remove images from the gallery, they are removed from Picasa Web Albums only if
you have selected the option Delete images when I remove them from gallery.
3. (Optional step.) If you want to select the size of image thumbnails to be
shown in the image gallery, click the Gallery Properties tab and select the size
of thumbnails:
Small (95 x 75 pixels).
Normal (140 x 130 pixels). This is the default setting.
Large (170 x 170 pixels).
4. To add images to the gallery, click the text Click here to upload your images,
select the images that you want to upload, and click OK.
You can select and upload multiple images at once. Only images in GIF, JPEG, and PNG
formats are supported.
We recommend that you use resized images that do not exceed 1024 x 768 pixels.
5. To change image title and description, click the corresponding thumbnail,
click the title or description, and edit the text.
If you delete the default text entirely, it will not be shown on your published site; however,
it will still be shown when you edit the site in the Web Presence Builder editor.
To remove an image from the gallery:
Place the mouse pointer over the image thumbnail and click the icon [x].
To remove an image gallery with all pictures:
Place the mouse pointer over the image gallery block and click Remove.
To insert a hyperlink or a link to an e-mail address into text:
1. Select the text that you want to make a link.
2. On the toolbar of the Text & Images module, click the icon .
3. Do any of the following:

Web Hosting Management 619
To add a link to another webpage on your site, select the option A page of this site. In
the Select page menu, select the target webpage.
To add a link to a webpage or a file located on another site, select the option A
webpage or file on the Internet, and type the address. For example,
http://example.com.
To add a link to a document or another downloadable file that you have previously
uploaded through the Document Manager (as described in Documents and Other
Downloadable Files (on page 625)), select the option A document on this site, and select
the target file.
To add a link that will open a new e-mail message with a pre-filled destination e-mail
address, select the option A webpage or file on the Internet, and type
mailto:<address>. For example, mailto:postmaster@example.com.
You can also:
Predefine the message subject line. For example:
mailto:postmaster@example.com?subject=My%20Subject.
Add recipients to CC and BCC lists. For example:
mailto:postmaster@example.com?subject=My%20Subject&cc=addres
s1@example.com&bcc=address2@example.com.
Predefine text to put in the message body. For example:
mailto:postmaster@example.com?subject=My%20Subject&body=This
%20is%20sent%20from%20your%20site!
Note: You should replace white spaces with %20.
4. In the Open link in menu, select where you want to open the target page. You
can choose to open it in the same or in a new browser window or tab.
5. In the Title box, type the description that should appear when users place the
mouse pointer over the link.
6. Click OK.

620 Web Hosting Management
Embedded Video
You can embed into website pages video clips located on popular video sharing sites, such
as YouTube (youtube.com), Vimeo (vimeo.com), MySpace (myspace.com), and Dailymotion
(dailymotion.com).
To insert a video into a webpage:
1. Go to the Modules tab, select Embedded Video, and drag the module to the
page.
2. Insert a link to the video or select the option Embed code if you have obtained
a code from a file sharing site, and then paste the code.
3. Click OK.
To remove a video:
Place the mouse pointer over the video and click Remove.
Contact Form
If you want your site visitors to be able to send you messages from your site, you can add a
contact form.
To add a contact form:
1. Go to the Modules tab, select Contact Form, and drag the module to the page.
2. On the Settings tab, specify the following:
Recipient's e-mail address. You can specify only one e-mail address.
Message subject.
Text to be shown on the button that sends the message.
3. If you want to add, move, or remove input fields from the form, or change
their labels, click the Fields tab, and make the required changes.
4. If you want to change the default message "Your message was sent. Thank
you." which is shown when a message is sent, click the Reply tab and type
the new text.
5. Click OK.
To remove a contact form:
Place the mouse pointer over the form and click Remove.

Web Hosting Management 621
Blog
If you want to maintain an online diary on your site, or regularly publish articles on a subject
and automatically present them in a chronological order, then you need a blog.
A blog module can be added only to the first-level pages that do not have subpages. Within
blog posts, you can use text, images, embedded videos and scripts. Each blog post can
have its distinctive page description and meta information to be used by search engines.
Note that blog posts are not listed on the Pages tab (on page 606).
To let your visitors comment on your blog posts, you need to register with Disqus, a free
third-party service that provides commenting functions for your sites and keeps all
comments.
To add a blog to your webpage:
1. Go to the Modules tab, select Blog, and drag the module to the page.
2. In the module properties, specify the following:
Number of blog posts to show on the page.
Specify whether the site visitors will be able to leave their comments.
3. Click OK.
4. To enable commenting, click the link Click here to add a new blog post.
5. Click within the gray information box at the bottom of the blank blog post.
6. To register with Disqus, click the Register button. A registration form will open
in a new browser window or tab.
7. Specify the following:
Your site's URL, desired name and shortname (unique ID). You will need to specify
this site ID (shortname) later in the Blog module settings to enable commenting.
Comment moderator's username, password, and e-mail address. A confirmation
message will be sent to this e-mail address, so be sure that it is valid.
8. Click Continue.
9. Specify your language and other settings, and click Continue.
10. On the last step of the registration form, no further action is required. Just
log out of the Disqus site.
11. Check your e-mail inbox for the confirmation message from Disqus. In this
message, click the link to verify your address.
12. Return to the browser window where you have the Web Presence Builder
editor with the Blog module properties opened.
13. In the box titled Apply here the website ID (shortname) received during registration, type
or paste the site ID that you specified during registration with Disqus in step
7.

622 Web Hosting Management
14. Click Apply.
15. Click OK.
Now your blog can accept comments from visitors, and you can make the first post.
To add a blog post:
1. Go to the website page containing a blog module.
2. Click the link Click here to add a new blog post (might also appear as New Post
Title).
3. Type the post title and content.
If you want to change the date of posting, click within the field Posted dd.mm.yy and then
select a date from the calendar.
If your post is lengthy and contains numerous text blocks, images, and embedded videos,
you might want to show only a portion (beginning of the post) to site visitors in your blog's
main page. To do this, while editing a blog post, move the divider element (containing the
line -------- Drag this above modules that should not appear in the list of posts --------) to the desired
area.
4. Click OK.
5. If you want to view, edit, or remove a concise description of the page that will
be displayed on search engines results pages and the keywords by which
the page will be found by search engines, click in a blank area to the right of
the post title, and then click the SEO Settings tab.
Note: Post link name is a required field. Meta description and Meta keywords are optional
fields. If you specify keywords for a page, they should be separated by commas without
white spaces.
6. To return to the blog's main page, click the Back link below the post you have
just created.
To remove a blog post:
1. Go to the website page containing a blog module.
2. Place the mouse pointer over the post title and click Remove.
3. Click Yes to confirm removal.
To edit a blog post:
1. Go to the website page containing a blog module.
2. Click the post title.
3. Make the required changes and click OK.

Web Hosting Management 623
To remove a blog with all posted content:
1. Go to the website page containing a blog module.
2. Place the mouse pointer over the link Click here to add a new blog post and click
Remove.
3. Click Yes to confirm removal.
Commenting
If you want to let your site visitors leave comments on webpages, you need to insert the
Commenting module into those webpages.
The commenting functionality is powered by Disqus, a third-party service that stores and
processes all comments. Before your visitors can leave comments, you need to register an
account with Disqus and then specify a site ID in the Commenting module settings.
You can insert several Commenting modules into a single website. Because all Commenting
modules on the site will use the same site ID, you will only need to specify the site ID once in
the module settings, when inserting the first Commenting module.
To add commenting functions to a webpage:
1. Go to the Modules tab, select Commenting, and drag the module to the page.
2. If you have not registered an account with Disqus yet, click the Register
button. A registration form will open in a new browser window or tab.
3. Specify the following:
Your site's URL, desired name and shortname (unique ID). You will need to specify
this site ID (shortname) later in the Commenting module settings to enable
commenting.
Comment moderator's username, password, and e-mail address. A confirmation
message will be sent to this e-mail address, so be sure that it is valid.
4. Click Continue.
5. Specify your language and other settings, and click Continue.
6. On the last step of the registration form, no further action is required. Just
log out of the Disqus site.
7. Check your e-mail inbox for the confirmation message from Disqus. In this
message, click the link to verify your address.
8. Return to the browser window where you have the Web Presence Builder
editor with the Commenting module properties opened.
9. In the box titled Apply here the website ID (shortname) received during registration, type
or paste the site ID that you specified during registration with Disqus in step
3.

624 Web Hosting Management
10. Click Apply.
11. Click OK.
Now you can publish your website to the customer account and start receiving comments
from your visitors.
In addition to adding and viewing comments, you can do the following:
Edit comments.
Delete comments.
Mark comments as spam.
Ban users (by e-mail or IP address) from posting comments on your site.
Change the settings, such as appearance of comments, and remove the trackback URL.
You can do this by logging in to your account at www.disqus.com, and going to the
Settings tab.
To moderate comments:
1. Log in to Disqus as the site administrator. You can do this in either of the
following ways:
Visit the Disqus site at www.disqus.com and log in there.
In the Web Presence Builder editor, go to the page where you have the Commenting
module and click inside the Add New Comment field. Click the Post as button, click the
Disqus link in the left navigation pane, type your username and password, and click
Login.
2. After you are logged in to Disqus, you can moderate comments in either of
the following ways:
On the Disqus site, use the items in the Dashboard and Admin areas.
In the Web Presence Builder editor or on the published site, go to the page where you
have the Commenting module, place the mouse pointer over the comment you want
to moderate, and use the Moderate link that will appear next to the comment.
Alternately, you can moderate comments by using links in the notification messages that
Disqus sends you when someone leaves a comment on your site.
To remove commenting functions from a webpage:
1. In the Web Presence Builder editor, go to the website page containing the
Commenting module.
2. Place the mouse pointer over the Add New Comment field and click Remove.
3. Click Yes to confirm removal.

Web Hosting Management 625
Documents and Other Downloadable Files
The editor now provides a convenient control panel for working with files in your customer
account. You can upload your documents, images, and other files in various formats to the
editor (on the Documents tab), and then insert links to them in your website pages.
Alternatively, you can just keep them in your customer account for your own needs.
To upload a file to the customer account:
1. Go to the Documents tab.
2. Click Upload.
3. Select the file and click Open.
Now, to let your site visitors download this file, you can insert a link to it in a webpage.
To insert a link to file:
1. Select the text that you want to make into a link.
2. On the Text & Images module's toolbar, click the icon .
3. Select the option A document on this site.
4. Select your file and click OK.
To remove a file from the customer account:
1. Go to the Documents tab.
2. Select the file and click Remove.
3. Confirm removal and click OK.

626 Web Hosting Management
Buttons for Sharing on Social Networks
If you want to let your visitors easily share your content on social networks or online
bookmarking services, you can insert a toolbar with buttons for sharing on Facebook, Twitter,
Myspace, and other popular services.
To add the Share on Social Media toolbar to a webpage:
1. Go to the Modules tab, select Social Sharing, and drag the module to the page.
2. Select the appearance of the toolbar.
3. If you want to modify the list of social networks and sharing services shown
on the toolbar, place the mouse pointer over the icon [+] and click the Settings
link.
The changes you make to the list of services will be visible after you publish the site.
4. Click OK.
Note: When someone shares your content on Twitter by using the Tweet button, the counter
of tweets is not increased immediately. It can take several hours for the counter to update.
To remove the Social Media toolbar:
Place the mouse pointer over the toolbar and click Remove.
Site Search
If you want to let your visitors search for information on your website, you can add a search
bar to the site. After inserting the search bar into a webpage, it is automatically added to all
pages of the site.
By default, the search bar is configured to use the Google search engine. If you want to use
another search engine, you can obtain the search script code and insert it into the Search
module.
To add a search bar to the site:
1. Go to the Modules tab, select Search, and drag the module to the page.
2. Do any of the following:
If you want to use the search service provided by Google, leave the Google option
selected.
If you want to use another search engine, select Other and paste the code that you
have obtained from that service.
Make sure that the code you insert is correct, as Web Presence Builder does not
validate it.

Web Hosting Management 627
3. Click OK.
The search bar will appear on your site after publishing.
To remove a search bar:
Place the mouse pointer over the search bar and click Remove.
Online Store
If you want to sell products or services through your site, you can use the Online Store and
Shopping Cart modules to add a fully functional online store to the site. You can add only one
store per site.
The store functionality is provided by Ecwid - a third-party SaaS solutions provider that
securely stores and processes all your data, including product catalogs, images, orders, and
customers' payments.
To add an online store to your site:
1. Go to the Modules tab, select Online Store, and drag the module to the page.
2. Create an account with Ecwid if you do not have one yet, or specify the ID of
an existing store if you have previously created a store at Ecwid through
Web Presence Builder and want to show it on your site.
If you do not have an account with Ecwid yet, do the following:
a. In module settings, on the General tab, select the option Register with
Ecwid.
b. Type your name, e-mail address, and password. You will use the e-
mail address and password to sign in to Ecwid and manage your
store.
c. Click Send. A confirmation message from Ecwid will be sent to your e-
mail address. You will need to confirm that you own this e-mail
address within three days, otherwise the online store will be
deactivated.
If you already have an account with Ecwid, select the option Enter an ID of an existing shop,
specify the store ID and e-mail address that you specified during account registration,
and click Apply.
Note: If the online store was created directly at the Ecwid website without using Web
Presence Builder, you can do the following: Create a new Ecwid account through WPB,
log in to the previously existing Ecwid account, export all the goods to a CSV file. After
that, log in to the new account and import the file.
3. (Optional step.) If you want to let your customers add items to the cart by
dragging them to a shopping bag icon, go to the Modules tab, select the
Shopping Cart module, and drag it to the page.

628 Web Hosting Management
Note that the shopping bag icon will be inserted into all pages of your site. If you do not
want that, do not use the Shopping Cart module. Your customers will still be able to add
items to the cart and proceed to checkout by using the Shopping Bag link that appears at
the top of the product catalog area.
4. (Optional step.) If you want to change the appearance of the product catalog,
in module settings, go to the View tab.
5. To set up your store, fill the product catalog with items, and remove the
default fruit and vegetable items added by Ecwid, click the Manage link on the
module's toolbar.
The Ecwid control panel will open in a new browser window or tab.
6. After you have finished setting up the store in the Ecwid control panel, return
to the Web Presence Builder editor and click the Reload link on the Online Store
module's toolbar.
You must use the Reload link to synchronize the content of your online store with online
store at Ecwid.
7. Click OK to finish setting up the store.
To manage a store:
Place the mouse pointer over the product catalog and click Manage. The Ecwid control panel
will open in a new browser window or tab.
Note: After publishing your site, you can also view information about new orders on the
Dashboard (on page 637).
To remove a store:
Place the mouse pointer over the product catalog and click Remove.
Custom Scripts
You can insert custom scripts written in PHP, JavaScript, or VBScript in any page of your
website.
To insert a script in a webpage:
1. Go to the Modules tab, select Script, and drag the module to the page.
2. Paste the code into the input field.
For PHP, use the opening tag <?php. Make sure the code you insert into this field is
correct, as Web Presence Builder does not validate it.
3. Click OK.
Your code will be active only on the published website.

Web Hosting Management 629
To remove a script:
Place the mouse pointer over the script block and click Remove.
Advertisements
If you are participating in a banner exchange or other online advertising programs, you might
want to add an advertisement block to your site. After inserting the block in a webpage, it will
be automatically added to all pages of your site.
To add an advertisement block:
1. Go to the Modules tab, select Advertisement, and drag the module to the page.
2. Paste the code provided by your advertising vendor into the input field.
Make sure that the code you insert into this field is correct, as Web Presence Builder
does not validate it. With some advertising vendors, you will need to validate your
account first.
3. Click OK.
Advertisements will appear on your website after publishing.
To remove an advertising block:
Place the mouse pointer over the block and click Remove.

630 Web Hosting Management
Settings and Tools for Webmasters
This section describes how to do the following:
Change website name, description, and keywords.
Upload a site icon (favicon) for your website.
Make your website more visible in search results, and embed various search engine
services.
Prevent certain pages or areas of your website from being indexed by search engines
and shown in search results.
To edit your website name, description, and keywords:
1. Go to the Settings tab > Basic tab.
2. Specify the website name that your visitors will see as the title of their
browser window when they visit your website.
3. To show both your website name and the current page name in the browser
title window and to increase your website recognition in search engine
results, select the Add website name to page titles checkbox.
4. Add short description (up to 255 symbols) of your website.
This will be used as the default description for new pages. It will be shown by search
engines when people see your website in search results.
5. Provide a list of keywords that describe your website (10-15 keywords are
recommended).
These keywords will be used as default keywords for new pages. Keywords are analyzed
by search engines and are used for displaying your website when people search for
these keywords.
6. Click OK to save changes.
A favicon is a small icon displayed in the browser’s address bar when you visit a website,
and also appears next to the website name in the list of favorite bookmarks. You can create
a favicon using a variety of online tools and then upload your favicon through the Web
Presence Builder editor. All your website visitors will see this favicon.
To upload a favicon for your website:
1. Go to the Settings tab > Basic tab.
2. Click Browse and select the location of the favicon to upload. The favicon will
be uploaded.
3. Click OK to save changes.
To remove a favicon from your website:
1. Go to the Settings tab > Basic tab.

Web Hosting Management 631
2. Click Remove in the Favicon section. The favicon will be removed.
3. Click OK to save changes.
Most search engines require you to verify website ownership when you register your website
or sign up for webmaster assistance services. Verification is typically done by uploading or
creating a file with a specific file name.
To verify website ownership:
1. Go to the Settings tab > Advanced tab.
2. Provide the verification file:
If you know the name of the verification file requested by a search engine, provide the
verification file name in the Create verification file field and click OK. Web Presence
Builder will create it in the correct place.
If you have already downloaded your verification file from a search engine, upload the
verification file to the Upload verification file field and click OK.
3. After the verification file is created or uploaded and your website is
published, confirm your ownership on the search engine website.
4. Click OK to save changes.
To edit the HTML <head> section of your website (for example, to add
ownership verification meta code):
1. Go to the Settings tab of the Web Presence Builder's main menu, then go to
the Advanced subtab.
2. Click Edit Metadata.
3. Insert the code into the provided field and click Add.
Note: Only valid HTML tags permitted for <head> section by HTML standards are
supported. Metadata changes will be available only after you publish your website.
4. Click OK to save changes.
Google Analytics is a tool that allows you to obtain information about your visitors. After you
register with Google Analytics and acquire the required code, you can embed Google
Analytics on your website.
To embed Google Analytics:
1. Register with the Google Analytics service and acquire the code.
2. Go to the Settings tab > Advanced tab.
3. Click Embed Google Analytics.
4. Insert the code you have received from Google Analytics into the provided
field and click Add.

632 Web Hosting Management
Note: Google Analytics will start working only after you publish your website.
5. Click OK to save changes.
Some search engines will ask you to provide your sitemap for analysis and optimization
purposes. You can download your sitemap from the Web Presence Builder editor.
To download your website sitemap:
1. Go to the Settings tab > Advanced tab.
2. Click Download Sitemap.
3. Click OK to start downloading the sitemap.xml file.
To prevent search engines from indexing certain pages of your website, you can add the
appropriate directives into the robots.txt file. This file is stored on the customer account
to which your site is published.
To prevent search engines from indexing certain areas of your website:
1. Go to the Settings tab > Advanced tab.
2. Click the link Edit robots.txt.
3. Type your directives into the input field. Place each directive on a new line.
For example, to prevent all search engine robots and crawlers from indexing the contents
of the directory /private and the file /my_secret.html on your customer account,
add the following lines:
User-agent: *
Disallow: /private/
Disallow: /my_secret.html
For more information about the robots.txt file and directives you can use, refer to
http://www.robotstxt.org/robotstxt.html.

Web Hosting Management 633
Saving and Loading Copies of a Website
While working on the content and design of a website, you can save several copies of each
site to the server and restore sites from the saved copies (also referred to as snapshots).
Saving site copies can be useful in the following cases:
You want to prepare several versions of the same website, so that you can later load
them for review, choose the best designed or the most appropriate version, and publish it
to the Internet.
You want to make significant changes or experiment on the site design or content, but be
sure that you can safely undo the changes should anything go wrong.
Note: Pictures from the Image Gallery modules are not saved in snapshots. Images are stored
on your customer account or Picasa Web Albums (if you use that option).
To save the current design and content of a site:
1. In the Web Presence Builder editor's main menu, click the icon next to the
Save option.
Note: If you click Save, a quick-save site copy will be saved under the name auto-saved
snapshot. You will be able to restore a site from this copy later, by clicking Revert in the
main menu.
2. In the list that opens, select a free saving slot, type a name for the backup
copy, and click Save.
To restore a site from a saved copy:
1. In the Web Presence Builder editor's main menu, click the icon next to the
Revert option.
Note: If you click Revert, a site will be restored from the quick-save copy that was made
the last time you clicked Save.
2. In the list that opens, select a site copy and click Load.
3. Click Yes to confirm you want to restore.
To download a site copy:
1. In the Web Presence Builder editor's main menu, click the icon next to the
Save option.
2. Locate the copy that you want to download and click the (Download) icon.
3. Select the directory on your computer where you want to save the file and
click OK.

634 Web Hosting Management
To upload a site copy:
1. In the Web Presence Builder editor's main menu, click the icon next to the
Revert option.
2. Click the (Upload) icon next to the slot to which you want to upload the
copy.
3. Browse to the site snapshot file in the SSB format and select it.
4. If you want to restore a site from the uploaded snapshot, select it and click
Load.
To remove a site copy:
1. In the Web Presence Builder editor's main menu, click the icon next to the
Save option.
2. Locate the site copy that you want to remove and click the corresponding
(Remove) icon.

Web Hosting Management 635
Publishing a Website to the Internet
When your website design and content are ready to be published to the Internet, click Publish
in the top right corner of the main menu. Web Presence Builder will publish your website
automatically to the location specified by your hosting provider.
Publishing a Website Copy to Facebook
After publishing a site on the Internet, you can drive more visitors to it by publishing a site
copy to the popular social network site - Facebook (www.facebook.com).
A site copy on Facebook will show most of the content from your site; however, the following
changes will be applied to its design and layout:
Headers, sidebars, and footers will not be shown.
The navigation menu will be shown only at the top of the site pages.
Page width will be limited to 520 pixels. For pages wider than 520 pixels, a horizontal
scrollbar will be shown.
The font face, size, and color will be changed to comply with the Facebook design,
unless these font properties were specifically selected by the site owner in the Web
Presence Builder editor.
Image galleries, online store, and links for sharing on social media sites will not be
shown.
If you want to add a site copy to Facebook, do the following:
1. In the main menu, click the Settings tab > Social Media tab.
2. Leave the checkbox Show a copy of my site on Facebook selected.
3. Click the link Add your site copy to Facebook. The Facebook home page opens in
a new browser window or tab.
4. To log in to your Facebook account, type your e-mail address and password,
and click Log In.
5. If you do not have a Facebook page where you want to show a site copy,
create one. To do this, click Create It Now, and follow the onscreen guidelines.
After your page is created, return to the Parallels Web Presence Builder at Facebook
page, which is shown in another browser window or tab.
6. Click Add Parallels Web Presence Builder Application. This application provides
synchronization between the website on your hosting account and its copy
on Facebook.
7. To confirm that you want to add the application to your page, click Add
Parallels Web Presence Builder.

636 Web Hosting Management
Now your site copy is added. To see it, click the Website link in the Facebook navigation pane
on your left.
Whenever you make changes to your site and republish it through the Web Presence Builder
editor, your site copy on Facebook will be updated accordingly.
To remove a site copy from Facebook, do the following:
1. In the Web Presence Builder editor's main menu, click the Settings tab > Social
Media tab.
2. Clear the checkbox Show a copy of my site on Facebook.
3. Click Yes to confirm.
4. Go to your Facebook page and remove the Web Presence Builder
application from there.

Web Hosting Management 637
Viewing Site Visits Statistics, Comments, and New Orders
on the Dashboard
After publishing a site, you can access the Dashboard from the Web Presence Builder's main
menu to perform the following tasks:
View statistics on website visits. The statistics are provided by Google Analytics and are
available after you specify the code for Google Analytics in website settings, as described
in the section Settings and Tools for Webmasters (on page 630).
View new comments left by site visitors on your website pages. The comments are visible
on the Dashboard after you set up the commenting functionality, as described in the
sections Blog (on page 620) and Commenting (on page 623).
View new orders from customers visiting your online stores. The new orders are visible
on the Dashboard after you set up an online store, as described in the section Online
Store (on page 627).
To view website visits statistics:
1. On the main menu, click Dashboard.
2. If you access the dashboard for the first time, confirm association of your site
with your Google Account:
a. Click Log In to Google Analytics.
b. Log in to your Google Account.
c. Confirm that you want to allow access to your account.
3. Under the Website Visits Statistics chart, click the link See more charts, or click the
icon.
The Overview section shows the following statistics for the past 30 days:
A detailed chart for the metric currently selected under Profile report.
The total number of visits during the past 30 days.
The number of new visits.
Average time spent on a site by users.
The total number of page views.
The number of page views per each visit.
The percentage of new visits.
The Traffic sources overview section shows the addresses of websites from which your
visitors were coming during the past 30 days. The (direct) item shows the percentage of
visitors who accessed your site by typing its address directly in their browsers.
The Visitors' locations section shows the geographic locations of the visitors for the past 30
days.

638 Web Hosting Management
To view comments from your site visitors:
1. On the main menu, click Dashboard.
2. Under Comments, click the link See them, or click the icon.
3. To go to the webpage where the comment was left, click Link to the comment.
4. To go to the Disqus site for moderating the comments, click Manage Comments.
To view orders submitted by the customers visiting your online stores:
1. On the main menu, click Dashboard.
2. Under Orders, click the link See them, or click the icon, and then click the
Orders tab.
3. To go to the Ecwid site for processing the orders, click Manage Orders.
Deleting Websites
When you delete a site from the Web Presence Builder editor, only the current site draft
opened in the editor and saved site copies (snapshots) are removed. The site copy published
to your hosting account is not removed.
To delete a current site copy from the editor:
In the Web Presence Builder editor's main menu, select More > Remove Site.

FTP Access to Your Websites
One of the most convenient ways to update your website content is to upload it through
FTP. FTP (File Transfer Protocol) is a standard network protocol that allows
transferring files between two hosts (say, your computer and a Panel server). Panel
acts as an FTP server, while users should use some FTP client to access the
directories on the server. Panel provides all main FTP features:
Authorized access to the server. Learn more in the section Changing FTP Access
Credentials (on page 639).
Multiple user accounts for collaborative work. Learn more in the section Adding FTP
Accounts (on page 640).
Anonymous FTP access: The access without authorization that may be used, for
example, to share software updates. Learn more in the section Setting Up Anonymous
FTP Access (on page 642).
In this chapter:
Changing FTP Access Credentials ....................................................................639
Adding FTP Accounts ........................................................................................640
Setting Up Anonymous FTP Access ..................................................................642
Changing FTP Access Credentials
To change FTP account username or password:
1. If you are subscribed to several hosting packages and have access to
several webspaces associated with your account, in the Subscription
menu at the top of the screen, select the webspace where the website
is hosted.
2. Click the Websites & Domains tab.
3. Click Web Hosting Settings.
4. Type a new username or password.
5. Click OK.
CH A P T E R 11

640 Web Hosting Management
Adding FTP Accounts
If you are working on your website together with someone else or host subdomains for
other users, you might want to create separate FTP accounts for them.
To create an additional FTP account:
1. If you are subscribed to several hosting packages and have access to
several webspaces associated with your account, in the Subscription
menu at the top of the screen, select the required webspace.
2. Click the Websites & Domains tab.
3. Click FTP Access.
4. On the Additional FTP Accounts tab, click Create Additional FTP Account.
5. Specify the following:
FTP account name. Type an arbitrary name.
Home directory. Select the directory to which the user will be taken when he or
she connects to the FTP account.
FTP password.
Hard disk quota (on Windows hosting). To limit the amount of disk space on the
server that the FTP user can occupy, clear the Unlimited checkbox next to the
Hard disk quota box, and type the amount of disk space in megabytes.
Read permission (on Windows hosting). To allow the FTP user to view the
contents of the home directory and download files from it, select the Read
permission checkbox.
Write permission (on Windows hosting). To allow the FTP user to create, view,
rename and delete directories in the home directory, select the Write permission
checkbox.
On Window hosting, if you do not grant any permissions, a connection to the
FTP account will be made, but the contents of the home directory will not be
shown to the user.
6. Click OK.
To change the properties of an additional FTP account:
1. If you are subscribed to several hosting packages and have access to
several webspaces associated with your account, in the Subscription
menu at the top of the screen, select the required webspace.
2. Click the Websites & Domains tab.
3. Click FTP Access.
4. On the Additional FTP Accounts tab, click the required FTP account name
in the list.

Web Hosting Management 641
5. Make the required changes and click OK.
To remove an additional FTP account:
1. If you are subscribed to several hosting packages and have access to
several webspaces associated with your account, in the Subscription
menu at the top of the screen, select the required webspace.
2. Click the Websites & Domains tab.
3. Click FTP Access.
4. On the Additional FTP Accounts tab, select the checkbox corresponding to
the FTP account you want to remove and click Remove.
5. Confirm removal and click OK.

642 Web Hosting Management
Setting Up Anonymous FTP Access
If your site is hosted on a dedicated IP address (not shared by other users or sites),
you can set up a directory within the site, where other users will be able to
anonymously download or upload files through FTP. Once anonymous FTP is switched
on, the users will be able to log in to the directory at an address like ftp://ftp.your-
domain.com with the "anonymous" username and any password.
To allow anonymous FTP access:
1. If you are subscribed to several hosting packages and have access to
several webspaces associated with your account, in the Subscription
menu at the top of the screen, select the required webspace.
2. Click the Websites & Domains tab.
3. Click FTP Access.
4. Click the Anonymous FTP tab.
5. Do the following:
a. To activate anonymous FTP service, click Switch On.
b. To set up a welcoming message to be displayed when users log
in to FTP site, select the Display login message checkbox and type
the message text in the input field as desired.
Note that not all FTP clients display welcoming messages.
c. To allow visitors to upload files to the /incoming directory,
select the Allow uploading to incoming directory checkbox.
d. To allow users to create subdirectories in the /incoming
directory, select the Allow creation of directories in the incoming
directory checkbox.
e. To allow downloading files from the /incoming directory,
select the Allow downloading from the incoming directory checkbox.
f. To limit the amount of disk space that can be occupied by
uploaded files, clear the Unlimited checkbox corresponding to the
Limit disk space in the incoming directory option, and specify the
amount in kilobytes.
This is the hard quota: The users will not be able to add more files to the
directory when the limit is reached.
g. To limit the number of simultaneous connections to the
anonymous FTP server, clear the Unlimited checkbox
corresponding to the Limit number of simultaneous connections option
and specify the number of allowed connections.

Web Hosting Management 643
h. To limit the bandwidth for anonymous FTP connections, clear
the Unlimited checkbox corresponding to the Limit download
bandwidth for this virtual FTP domain option and enter the maximum
bandwidth in kilobytes per second.
6. Click OK.
To change settings for anonymous FTP service or switch it off:
1. If you are subscribed to several hosting packages and have access to
several webspaces associated with your account, in the Subscription
menu at the top of the screen, select the required webspace.
2. Click the Websites & Domains tab.
3. Click FTP Access.
4. Click the Anonymous FTP tab.
5. Perform the operation you need:
Adjust the settings as required and click OK.
To switch off the anonymous FTP service, click Switch Off.
Mail
You can create and remove mail accounts right from the Control Panel, set up mail
forwarding, protection from spam and viruses, and so on. For details on mail service
configuration, refer to the section Configuring Mail (on page 645).
If you want to use some of your e-mail addresses to distribute news and promotions, or
set up group discussions, consider setting up mailing lists. These are e-mail addresses
to which a number of users are subscribed. Learn more in the section Using Mailing Lists
(on page 653).
In this section:
Adding Mail Accounts ........................................................................................ 644
Configuring Mail ................................................................................................ 645
Using Mailing Lists ............................................................................................ 653

644 Web Hosting Management
Adding Mail Accounts
To create an e-mail address:
1. If you are subscribed to several hosting packages and have access to
several webspaces associated with your account, in the Subscription
menu at the top of the screen, select the required webspace.
2. Click the Mail tab.
3. Click Create E-mail Address.
4. Type the left part of the e-mail address before the @ sign, and, if you
have several domain names on your account, select the domain name
under which the e-mail address will be created.
5. Leave the Mailbox checkbox selected.
Clearing this checkbox makes sense only if you want to use this address as a mail
forwarder, which will forward all incoming mail to another address.
6. Specify the mailbox size or use the default size defined by the
provider's policy or your service plan.
7. Specify a password consisting of five or more Latin characters.
8. Click OK.
To remove an e-mail address:
1. If you are subscribed to several hosting packages and have access to
several webspaces associated with your account, in the Subscription
menu at the top of the screen, select the required webspace.
2. Click the Mail tab.
3. Select a checkbox corresponding to the e-mail address you want to
remove and click Remove.
4. To confirm removal, click Yes.

Web Hosting Management 645
Configuring Mail
Panel allows you to configure mail services on two levels:
Configuring mail account settings. These settings affect mail account only. Say,
where to forward received messages or what to do with potential spam. Learn more
about possible operations on mail accounts in the section Configuring Mail Account
(on page 646).
Configuring global mail settings. These are subscription-wide settings that affect all
mailboxes within a subscription. Say, what webmail system Panel should use, or
what to do with mail sent to nonexistent users. These settings may be unavailable
in your hosting plan. To get the details on how to change global mail settings, refer
to the section (Advanced) Configuring Global Mail Settings (on page 652).
In this section:
Configuring Mail Account ...................................................................................646
(Advanced) Configuring Global Mail Settings .....................................................652

646 Web Hosting Management
Configuring Mail Account
If the provider's policy allows setting up mail accounts and services through the Control
Panel, then you can set up and use the following types of e-mail services:
Mailboxes associated with your domain names.
E-mail aliases: additional e-mail addresses that are associated with a user's primary (or
main) e-mail address. E-mail aliases can be used as temporary disposable addresses
that can be published on the Internet. When spam starts coming to an address that was
set up as an e-mail alias, you can remove that alias and create another one.
E-mail forwarding: for each e-mail account, you can set up e-mail forwarding service that
will send copies of all incoming messages to another e-mail address.
Automatic response: for each e-mail account, you can switch on automatic response
service, which will send a predefined e-mail message in reply to any incoming e-mail
message. This is useful for sending "out of office" or "on vacation" notices when you are
away.
Protection from spam: for each e-mail account, you can set up checking of all incoming
messages by antispam filter. In addition, you can specify what to do with messages
identified as spam: Remove them, move to a special folder, or just add some text to the
message subject.
Protection from viruses: Panel can check all incoming and outgoing mail for viruses.
In this section:
Setting Up Mail Forwarding ............................................................................... 647
Creating Mail Aliases ........................................................................................ 647
Setting Up Auto-Reply ...................................................................................... 648
Protecting from Spam ....................................................................................... 649
Protecting from Viruses ..................................................................................... 651

Web Hosting Management 647
Setting Up Mail Forwarding
To set up e-mail forwarding for an e-mail address:
1. If you are subscribed to several hosting packages and have access to
several webspaces associated with your account, in the Subscription menu at
the top of the screen, select the required webspace.
2. Go to the Mail tab > e-mail address > Forwarding tab.
3. Select the Switch on mail forwarding checkbox.
4. Specify one or several e-mail addresses to which e-mail must be forwarded.
When specifying e-mail addresses, separate them with white spaces,
commas, semicolons, or type each of them on a new line.
5. Click OK.
6. If you do not want to keep copies of forwarded messages in the mailbox, go
to the Mail tab > e-mail address, clear the Mailbox checkbox, and click OK.
To switch off mail forwarding:
1. If you are subscribed to several hosting packages and have access to
several webspaces associated with your account, in the Subscription menu at
the top of the screen, select the required webspace.
2. Go to the Mail tab > e-mail address > Forwarding tab.
3. Clear the Switch on mail forwarding checkbox, and click OK.
Creating Mail Aliases
To add or remove additional e-mail addresses (e-mail aliases) for a mail
account:
1. If you are subscribed to several hosting packages and have access to
several webspaces associated with your account, in the Subscription menu at
the top of the screen, select the required webspace.
2. Go to the Mail tab > e-mail address > E-mail Aliases tab.
3. Do any of the following:
To add an address, type it into the E-mail alias box, and click OK.
To remove an address, click the Remove link to the right of the address you want to
remove.

648 Web Hosting Management
Setting Up Auto-Reply
To set up automatic reply for an e-mail address:
1. If you are subscribed to several hosting packages and have access to
several webspaces associated with your account, in the Subscription menu at
the top of the screen, select the required webspace.
2. Go to the Mail tab > e-mail address > Auto-Reply tab.
3. Select the Switch on auto-reply checkbox, and specify the following settings:
Auto-reply message subject.
Message format. We recommend that you leave the option Plain text selected because
some of your recipients might be unable to see the text formatted with HTML.
Encoding. We recommend that you leave the UTF-8 encoding selected to ensure that
the letters in your message are displayed properly.
Message text.
Forwarding address. If you want to forward incoming messages to another e-mail
address, type an e-mail address in this box.
Attached files. If you want to attach a file to your message, click Browse and select a
file.
4. Click OK.
To switch off automatic reply for an e-mail address:
1. If you are subscribed to several hosting packages and have access to
several webspaces associated with your account, in the Subscription menu at
the top of the screen, select the required webspace.
2. Go to the Mail tab > e-mail address > Auto-Reply tab.
3. To switch off automatic reply, clear the Switch on auto-reply checkbox, and click
OK.

Web Hosting Management 649
Protecting from Spam
To switch on spam filtering for a mailbox:
1. If you are subscribed to several hosting packages and have access to
several webspaces associated with your account, in the Subscription menu at
the top of the screen, select the required webspace.
2. Go to the Mail tab > e-mail address > Spam Filter tab.
3. Select the checkbox Switch on spam filtering for this e-mail address.
4. Specify what to do with messages classified as spam.
If you want to filter mail with the software on your local computer, select the option
Mark spam messages by adding the following text to message subject, and then specify how
spam filter should mark the messages recognized as spam. "X-Spam-Flag: YES" and
"X-Spam-Status: Yes" headers are added to the message source by default, and if
you want, the spam filter will also add a specific text string to the beginning of the
subject line and to the message body.
If you are sure that your spam filter is accurate, you may want to set the filter to
automatically delete all incoming messages recognized as spam. To do this, select
the option Delete all spam messages.
If you are accessing your mailbox over IMAP protocol and want the spam filter to
move all messages considered spam to the IMAP folder called Spam, select the
option Move spam to the Spam folder.
Because all messages are automatically removed from the Spam folder after 30 days,
you will need to review the contents of the Spam folder on a regular basis to make
sure you do not miss any important messages, and move all non-spam messages
back to the Inbox folder.
When the option Move spam to the Spam folder is selected, you can train the spam filter
and improve its accuracy by moving spam messages from Inbox to Spam, and non-
spam messages from Spam to Inbox.
5. If you want to adjust spam filter sensitivity, click Show Advanced Settings, and
type a number of points that a message must score to be considered spam.
SpamAssassin performs a number of different tests on contents and subject line of each
message. As a result, each message scores a number of points. The higher the number,
the more likely a message is spam. For example, a message containing the text string
"BUY VIAGRA AT LOW PRICE!!!" in subject line and message body scores 8.3 points.
By default, the filter sensitivity is set so that all messages that score 7 or more points are
classified as spam.
If you receive lots of spam messages with the current setting, to make filter more
sensitive, try setting a lesser value in the Spam filter sensitivity box; for example, 6.
If you are missing your e-mails because your spam filter thinks they are junk, try
reducing filter sensitivity by setting a higher value in the Spam filter sensitivity box.
Note: To further improve spam filter accuracy, you may want to train your spam filter on
e-mail messages you receive, as described further in this section.

650 Web Hosting Management
6. If you want to be sure that you will not miss e-mail from specific senders,
type e-mail addresses or domain names into the White list field.
Place each address in one row, or separate addresses with a coma, a colon, or a white
space. You can use an asterisk (*) as a substitute for a number of letters, and question
mark (?) as a substitute for a single letter. For example: address@mycompany.com,
user?@mycompany.com, *@mycompany.com. Specifying *@mycompany.com will add
to the white list all e-mail addresses that are under the mycompany.com mail domain.
7. If you do not want to receive e-mail from specific domains or individual
senders, type e-mail addresses or domain names into the Black list field.
Place each address in one row, or separate addresses with a coma, a colon, or a white
space. You can use an asterisk (*) as a substitute for a number of letters, and question
mark (?) as a substitute for a single letter. For example: address@spammers.net,
user?@spammers.net, *@spammers.net. Specifying *@spammers.net will block the
entire mail domain spammers.net.
8. If you use a Windows-based customer account, then you can also specify
trusted languages and character sets. E-mail messages written in the
specified languages and with the defined character sets will pass the spam
filter and will not be marked as spam.
9. On Windows-based customer accounts, you can also specify IP addresses of
computers or networks from which e-mail must always be accepted. When
specifying network addresses, type an address and add a network mask
after a slash. For example, 192.168.10.10/24.
10. Click OK.
You can improve accuracy of spam detection if SpamAssassin spam filter on the server is
switched on for your account and you are accessing your mailbox over IMAP protocol.
To improve accuracy of spam detection:
1. Access your mailbox with webmail or a mail client program on your
computer.
2. Review the messages in your Inbox folder. Move all spam messages to the
Spam folder. This will make the SpamAssassin spam filter recognize spam
more efficiently.

Web Hosting Management 651
Protecting from Viruses
To defend your system from viruses, do not open suspicious e-mail attachments, enable
antivirus protection on the server side, if this service is provided by your hosting company,
and be sure to have a firewall and antivirus software installed on your personal computer.
Also keep your operating system up-to-date and timely install security hot fixes and patches.
To switch on antivirus protection for a mailbox:
1. If you are subscribed to several hosting packages and have access to
several webspaces associated with your account, in the Subscription menu at
the top of the screen, select the required webspace.
2. Go to the Mail tab > e-mail address > Antivirus tab.
3. Select the checkbox Switch on antivirus protection for this e-mail address.
4. Choose the desired mail scanning mode. You can switch on scanning for
incoming mail, outgoing mail, or both.
5. Click OK.
When an infected message comes, you will be notified by e-mail. If Kaspersky Antivirus is
used by your provider, then you might be able to configure it at the Mail tab > e-mail address >
Antivirus tab.
To switch off antivirus protection for a mailbox:
1. If you are subscribed to several hosting packages and have access to
several webspaces associated with your account, in the Subscription menu at
the top of the screen, select the required webspace.
2. Go to the Mail tab > e-mail address > Antivirus tab.
3. Clear the checkbox Switch on antivirus protection for this e-mail address.
4. Click OK.

652 Web Hosting Management
(Advanced) Configuring Global Mail Settings
You can configure the following mail service settings that apply to all domains created under
a subscription:
Mail service status. You can switch the mail service on or off. If the mail service is
switched off, then e-mail messages cannot be sent or received.
Mail bounce settings. When somebody sends an e-mail message to an e-mail address
that does not exist under your domain, the mail server, by default, accepts mail,
processes it, and when it finds out that there is no such a recipient under the domain, it
returns the mail back to sender with an error message. You can choose to:
Continue returning all such mail back to senders (Bounce with message option),
Forward all such mail to the specified e-mail address (Forward to address option),
Forward all such mail to another mail server with the specified IP address using the
option Redirect to external mail server with IP address (available only for Windows hosting),
Reject such mail without accepting it and without notifying senders (Reject option).
Webmail. If your service plan provides the option to choose which webmail program to
use for your account, then you can select it in the global mail settings.
To configure the mail service settings:
1. If you are subscribed to several hosting packages and have access to
several webspaces associated with your account, in the Subscription menu at
the top of the screen, select the required webspace.
2. Go to the Mail tab, and then click Change Settings.
3. Select the required options, and click OK.

Web Hosting Management 653
Using Mailing Lists
Mailing list is a group e-mail address to which a number of users are subscribed. Mailing lists
are used for sending e-mail messages to multiple recipients at once. E-mail messages sent
to mailing list subscribers can include anything from plain text to colorful newsletters and
promotions with embedded images and links, and attached multimedia and presentation
materials.
How it all works: you create a mailing list e-mail address in the Panel, and subscribe users to
it. Then you send your message to the mailing list address, and all subscribers receive it.
To set up a mailing list and subscribe users to it:
1. If you are subscribed to several hosting packages and have access to
several webspaces associated with your account, in the Subscription menu at
the top of the screen, select the required webspace.
2. Go to the Mail tab > Mailing Lists tab.
3. Click Create Mailing List.
4. Type the mailing list address and, if you have several websites, select the
website under which the mailing list will be created.
5. To subscribe users to the mailing list, type their e-mail addresses, one
address per line.
6. To notify the mailing list administrator about mailing list creation, select the
checkbox Notify administrator on the mailing list creation.
7. Click OK.
To subscribe or unsubscribe users:
1. If you are subscribed to several hosting packages and have access to
several webspaces associated with your account, in the Subscription menu at
the top of the screen, select the required webspace.
2. Go to the Mail tab > Mailing Lists tab.
3. Click the mailing list address.
4. Do any of the following:
To subscribe users to the mailing list, type their e-mail addresses into the Subscribers
field, one address per line.
To unsubscribe users, remove their addresses from the Subscribers field.
5. Click OK.

654 Web Hosting Management
To remove a mailing list:
1. If you are subscribed to several hosting packages and have access to
several webspaces associated with your account, in the Subscription menu at
the top of the screen, select the required webspace.
2. Go to the Mail tab > Mailing Lists tab.
3. Select a checkbox corresponding to the mailing list you want to remove and
click Remove.
4. To confirm removal, click Yes.
To switch off the mailing lists service and all mailing lists created under the
currently selected subscription:
1. Go to the Mail tab > Mailing Lists tab.
2. Click Switch Off the Service.
To switch on the mailing lists service for the currently selected subscription:
1. Go to the Mail tab > Mailing Lists tab.
2. Click Switch On the Service.
Scheduling Tasks
If you need to run scripts on your hosting account at specific time, use the task scheduler in
the Panel to make the system automatically run the scripts for you.
In this section:
Scheduling Tasks (Linux) .................................................................................. 655
Scheduling Tasks (Windows) ............................................................................ 658

Web Hosting Management 655
Scheduling Tasks (Linux)
If you need to run scripts on your hosting account at specific time, use the task scheduler in
the Panel to make the system automatically run the scripts for you.
During installation of the Panel, the following tasks are automatically created:
autoreport.php – delivers daily, weekly and monthly reports on domains (three
separate tasks)
backupmng – initiates scheduled backing up of domains once every 30 minutes
statistics – generates statistics on resource usage by domains
mysqldump.sh - creates a backup copy of three MySQL databases: psadump, MySQL,
and Horde databases
As all these tasks are related to statistics, databases, and reports, it is strongly
recommended that you neither change nor remove them.
To schedule a task:
1. If you are subscribed to several hosting packages and have access to
several webspaces associated with your account, in the Subscription menu at
the top of the screen, select the required webspace.
2. Go to the Websites & Domains tab > Scheduled Tasks (in the Advanced Operations
group).
3. Click Schedule New Task.
4. Leave the Switched on checkbox selected.
5. Specify when to run your command:
Minute - enter the value from 0 to 59
Hour - enter the value from 0 to 23
Day of the month - enter the value from 1 to 31
Month - enter the value from 1 to 12, or select the month from a drop-down box
Day of the week - enter the value from 0 to 6 (0 for Sunday), or select the day of the
week from a menu.
You can schedule the time using the UNIX crontab entry format. In this format, you can:
Enter several values separated by commas. Two numbers separated by a hyphen
mean an inclusive range. For example, to run a task on the 4th, 5th, 6th, and 20th of a
month, type 4-6,20.
Insert an asterisk to specify all values allowed for this field. For example, to run a task
daily, type * in the Day of the month text box.
To schedule the task to run every Nth period, enter the combination */N, where N is a
value for this field (minute, hour, day, month). For example, */15 in the Minute field
schedules the task to start every 15 minutes.

656 Web Hosting Management
You can type the contracted names of months and days of the week, which are the first
three letters: Aug, Jul, Mon, Sat, and so on. However, the contracted names cannot be
separated with commas or used together with numbers.
6. Specify which command to run. Type it into the Command input box.
For example, if you want to run the backup creation task at the specified time and have
the backup file sent to your e-mail, you need to specify the following command in the
Command input box:
/usr/local/psa/admin/sbin/backupmng
7. Click OK.
To receive notifications when the tacts are started:
1. Go to the Websites & Domains tab > Scheduled Tasks (in the Advanced Operations
group).
2. Click Settings and specify the notification policy.
To temporarily suspend execution of a scheduled task:
1. If you are subscribed to several hosting packages and have access to
several webspaces associated with your account, in the Subscription menu at
the top of the screen, select the required webspace.
2. Go to the Websites & Domains tab > Scheduled Tasks (in the Advanced Operations
group).
3. Locate the task that you want to suspend and click the corresponding link in
the Command column.
4. Clear the Switched on checkbox and click OK.
To resume execution of a scheduled task:
1. If you are subscribed to several hosting packages and have access to
several webspaces associated with your account, in the Subscription menu at
the top of the screen, select the required webspace.
2. Go to the Websites & Domains tab > Scheduled Tasks (in the Advanced Operations
group).
3. Locate the task whose execution you want to resume and click the
corresponding link in the Command column.
4. Select the Switched on checkbox and click OK.
To cancel a task:
1. If you are subscribed to several hosting packages and have access to
several webspaces associated with your account, in the Subscription menu at
the top of the screen, select the required webspace.

Web Hosting Management 657
2. Go to the Websites & Domains tab > Scheduled Tasks (in the Advanced Operations
group).
3. Select a checkbox to the left of the task that you want to cancel and click
Remove.
4. Confirm removal and click OK.

658 Web Hosting Management
Scheduling Tasks (Windows)
If you need to run scripts on your hosting account at specific time, use the task scheduler in
the Panel to make the system automatically run the scripts for you.
During installation of the Panel, the following tasks are automatically created:
Update antivirus database – updates Parallels Premium Antivirus database.
Statistics calculation - generates statistics on resource usage, such as traffic and disk
space.
As all these tasks are related to site statistics, databases and reports, it is strongly
recommended that you neither change nor remove them.
To schedule a task:
1. If you are subscribed to several hosting packages and have access to
several webspaces associated with your account, in the Subscription menu at
the top of the screen, select the required webspace.
2. Go to the Websites & Domains tab > Scheduled Tasks (in the Advanced Operations
group).
3. Click Schedule New Task.
4. Leave the Switched on checkbox selected if you want your scheduled task to
be active immediately after the creation.
5. Type a name for your task in the Description field.
6. In Scheduler notification, specify whether the scheduler should notify you when
it runs this task. The following options are available:
Switched off - do not notify you.
Send to the default e-mail - send the notification to your default e-mail address.
Send to the e-mail I specify - send the notification to the e-mail specified in the
corresponding field. After selecting this option, you need to type the required e-mail
address in the field on the right.
7. Specify which command or executable file to run. Type it into the Path to
executable file input box. If you need to run the command with certain options,
type them in the Arguments field.
For example, if you want to run the statistics calculation task to count disc space and
see more detailed information for the example.com and example.net domains, you
need to specify the following path in the Path to executable file input box:
C:\Program Files\Parallels\Parallels
Panel\admin\bin\statistics.exe
and the following options in the Arguments field:
--disk-usage --process-domains=example.com, example.net –
verbose

Web Hosting Management 659
If you want to run your own PHP script using the task scheduler, you need to specify
the following path in the Path to executable file input box:
C:\Program Files (x86)\Parallels\Parallels
Panel\Additional\PleskPHP5\php.exe
and specify the script location in the Arguments field:
C:\Inetpub\vhosts\mydomain.tld\httpdocs\myscript.php
8. Select the appropriate priority in the Task priority field. Task priority can be set
to Low, Normal or High.
9. Specify when to run your command by selecting the appropriate checkboxes
in the Hours, Days of month, Months or Days of week fields.
10. Click OK to schedule the task or click Run Now to schedule the task and
immediately run it.
To temporarily suspend execution of a scheduled task:
1. If you are subscribed to several hosting packages and have access to
several webspaces associated with your account, in the Subscription menu at
the top of the screen, select the required webspace.
2. Go to the Websites & Domains tab > Scheduled Tasks (in the Advanced Operations
group).
3. Choose a task that you want to suspend and click the corresponding link in
the Description column.
4. Clear the Switched on checkbox.
5. Click OK.
To resume execution of scheduled task:
1. If you are subscribed to several hosting packages and have access to
several webspaces associated with your account, in the Subscription menu at
the top of the screen, select the required webspace.
2. Go to the Websites & Domains tab > Scheduled Tasks (in the Advanced Operations
group).
3. Choose a task whose execution you want to resume and click the
corresponding link in the Description column.
4. Select the Switched on checkbox.
5. Click OK.
To cancel a task:
1. If you are subscribed to several hosting packages and have access to
several webspaces associated with your account, in the Subscription menu at
the top of the screen, select the required webspace.

660 Web Hosting Management
2. Go to the Websites & Domains tab > Scheduled Tasks (in the Advanced Operations
group).
3. Select a checkbox to the left of the task that you want to cancel and click
Remove.
4. Confirm removal and click OK.
Using Databases
If your website incorporates custom data processing applications or is designed to generate
web pages dynamically, you will likely need a database for storing and retrieving data. You
can either create a new database for your site or import the data from your previously backed
up MySQL, PostgreSQL, or Microsoft SQL database. Note that when you install an
application from the Applications Catalog, all required databases and database user
accounts are created automatically.
In this section:
Managing Databases ........................................................................................ 660
Accessing External Databases (Windows) ........................................................ 664
Managing Databases
Panel allows you to perform a number of database management operations:
Create and remove databases.
Import existing databases.
Create additional database user accounts for collaborative work.
For the details on these operations, refer to the particular sections of this chapter.
In this section:
Creating Databases ........................................................................................... 661
Importing Databases ......................................................................................... 662
Creating Database User Accounts .................................................................... 662

Web Hosting Management 661
Creating Databases
To create a new database on a customer account:
1. If you are subscribed to several hosting packages and have access to
several webspaces associated with your account, in the Subscription menu at
the top of the screen, select the required webspace.
2. Click the Websites & Domains tab.
3. Click Databases (in the Advanced Operations group).
4. Click Add New Database.
5. Enter a name for the database.
We recommend that you choose a name that starts with a Latin alphabet symbol and
comprises only alphanumeric and underscore symbols (up to 64 symbols).
6. Select the database type that you are going to use: MySQL, PostgreSQL or
Microsoft SQL Server. Click OK.
7. To set up database administrator’s credentials, click Add New Database User.
8. Type a user name and a password that will be used for accessing the
contents of the database.
9. Click OK.
To remove a database with its contents:
1. If you are subscribed to several hosting packages and have access to
several webspaces associated with your account, in the Subscription menu at
the top of the screen, select the required webspace.
2. Go to the Websites & Domains tab > Databases.
3. Select a checkbox corresponding to the database that you want to remove.
If the required checkbox appears grayed out, this means that this database is used by a
web application and you can remove it only by removing the respective application.
4. Click Remove.
5. Confirm removal and click OK.

662 Web Hosting Management
Importing Databases
To import an existing database:
1. If you are subscribed to several hosting packages and have access to
several webspaces associated with your account, in the Subscription menu at
the top of the screen, select the required webspace.
2. Go to the Websites & Domains tab > Databases (in the Advanced Operations group) >
Add New Database.
3. Enter a name for the database. We recommend that you choose a name that
starts with a Latin alphabet symbol and comprises only alphanumeric and
underscore symbols (up to 64 symbols).
4. Select the database type that you are going to use: MySQL, PostgreSQL, or
Microsoft SQL Server. Click OK.
5. To set up database administrator’s credentials, click Add New Database User.
6. Type a user name and a password that will be used for accessing the
contents of the database. Click OK.
7. Click the Webadmin icon in the Tools group. An interface to phpMyAdmin,
phpPgAdmin, or ASPEnterpriseManager database management tool will
open in a separate browser window. The database management tools allow
to operate database user accounts and execute SQL queries through the
web browser.
If you have a MySQL database:
a. Click Query window in the left frame, click the Import files tab,
b. Select the text file that contains the data and click Go.
c. Click the Insert data from a text file link.
If you have a MS SQL database:
a. Click the name of your database in the left frame
b. Click Query (the magnifying glass button)
c. Copy the text of your script into the text area and click Run Query.
To manage your databases and their contents, use your favorite MySQL, PostgreSQL, or
Microsoft SQL Server client or the web-based database management tool accessible from
the Panel (the Websites & Domains tab > Databases > database name > Webadmin).
Creating Database User Accounts
If you collaborate with other people on managing a website and wish to give them access to
the database, you should create separate user accounts for them.

Web Hosting Management 663
To create a database user account:
1. If you are subscribed to several hosting packages and have access to
several webspaces associated with your account, in the Subscription menu at
the top of the screen, select the required webspace.
2. Go to the Websites & Domains tab > Databases > database name, and click Add New
Database User.
3. Type a user name and a password that will be used for accessing the
contents of the database. Click OK.
To change a password for a database user:
1. If you are subscribed to several hosting packages and have access to
several webspaces associated with your account, in the Subscription menu at
the top of the screen, select the required webspace.
2. Go to the Websites & Domains tab > Databases > database name > database user
name.
3. Type a new password and click OK.
To specify whose user account credentials should be used by default for
managing a database through the Webadmin tool:
1. If you are subscribed to several hosting packages and have access to
several webspaces associated with your account, in the Subscription menu at
the top of the screen, select the required webspace.
2. Go to the Websites & Domains tab > Databases > database name.
3. Select a checkbox corresponding to the user account you need.
4. Click Default for DB Webadmin.
To remove a database user account:
1. If you are subscribed to several hosting packages and have access to
several webspaces associated with your account, in the Subscription menu at
the top of the screen, select the required webspace.
2. Go to the Websites & Domains tab > Databases > database name.
3. Select a checkbox corresponding to the user account that you want to
remove.
4. Click Remove, then confirm removing and click OK.

664 Web Hosting Management
Accessing External Databases (Windows)
If your applications need to access external databases for storing data, then you need to
create ODBC connections through the Panel.
To create an ODBC connection to an external database:
1. If you are subscribed to several hosting packages and have access to
several webspaces associated with your account, in the Subscription menu at
the top of the screen, select the required webspace.
2. Go to the Websites & Domains tab > ODBC Data Sources (in the Advanced Operations
group).
3. Click Add New ODBC DSN.
4. Specify the ODBC connection name and description in the corresponding
fields.
5. Select the required driver in the Driver field.
6. Click OK.
7. Choose the appropriate options on the driver configuration screen. Typically,
you should specify the path to the database, user credentials and other
connection options, depending on the selected driver.
8. Click Test Connection to check whether the connection will function properly
with provided settings. Click Finish to complete the creation.
To change settings of an ODBC connection:
1. Go to the Websites & Domains tab > ODBC Data Sources (in the Advanced Operations
group).
2. Click the required connection name in the list.
3. Change the settings as needed.
4. Click Test Connection to check whether the connection will function properly
with new settings. Click Finish to save changes.
To remove an ODBC connection:
1. Go to the Websites & Domains tab > ODBC Data Sources (in the Advanced Operations
group).
2. Select the checkbox corresponding to a connection you want to remove.
3. Click Remove, confirm the removal and click OK.

Web Hosting Management 665
Backing Up and Recovering Websites
Unfortunately, data loss events are quite common problem today. The reasons of these
events may vary: Hardware failures, hacking attacks, and so on. To minimize the
consequences of data loss, Panel provides the back up / restore feature. During the backup
Panel saves your account configuration along with all websites content into a number of files.
You can restore the backup at any time later to recover corrupted data, or just to return Panel
to stable state.
This chapter describes how to perform the following operations in your Panel:
Back up all data related to your account and sites. Learn more in the section Backing Up
Account and Websites (on page 668).
Back up databases (Windows). Learn more in the section Backing Up Databases (Windows)
(on page 670).
Schedule backups. Learn more in the section Scheduling Backups (on page 671).
Restore data from backup archives. Learn more in the section Restoring Data (on page
674).
In this section:
Backing Up Data ............................................................................................... 666
Managing Backup Files ..................................................................................... 671
Restoring Data .................................................................................................. 674

666 Web Hosting Management
Backing Up Data
Depending on your needs, Panel can perform two types of backup:
Customer account configuration. Such backups have small size and are convenient for
restoring account settings in case of configuration problems.
Customer account configuration and websites content. This type of backup requires more
disk space and system resources because the Panel also saves the content of all
websites. Such full backups are the best way to prevent data loss.
You can perform backup manually at any time, or schedule it for a specific time. For
example, make the full backup once a day at night time when the number of site visits is
minimal. To get the details on scheduling backups, refer to the section Scheduling Backups (on
page 671).
Storing Backups
There are two ways of storing backups in Panel:
On the Panel-managed hosting server. All backup files are stored on your Panel server
along with other account content. Note that in this case backup files occupy the disk
space provided by your subscription.
On a remote FTP server. All backup files are stored on a remote FTP repository. In this
case, backup files do not occupy the disk space provided by your subscription. The
instructions on how to configure Panel to save backups to an FTP account are provided
below in this section.
Creating Password-protected Backups
Since Panel 11.0, you are able to secure sensitive data in your backups by protecting them
with a password. Protection makes it impossible for an attacker to reveal backup data if the
security of your external backup storage is compromised.
You can specify a backup password in the following circumstances:
In your FTP repository settings (Websites & Domains > Backup Manager > Personal FTP
Repository Settings).
When downloading a backup file from the Panel internal repository to some external
location.
When uploading these backups back to Panel and restoring them, you will be prompted to
provide the password you used for protection.
Important:
If you forget the password you used for backup protection, it cannot be recovered.
Therefore, it is strongly recommended to keep a list of your passwords and corresponding
backup file names in a safe place.

Web Hosting Management 667
Configuring Panel for Working with an FTP Repository
If you are going to use an FTP server for storing backup files, you should specify its settings
in Account tab > Back Up My Account and Websites > Personal FTP Repository Settings:
FTP server's IP address or host name.
Directory on the server where you want to store backup files.
User name and password for access to the FTP account.
Password that Panel will use for protecting backup files.
In this section:
Backing Up Account and Websites ................................................................... 668
Backing Up and Restoring Databases (Windows) ............................................. 670
Scheduling Backups ......................................................................................... 671

668 Web Hosting Management
Backing Up Account and Websites
To back up all data related to your account and all your subscriptions:
1. Go to the Account tab > Back Up My Account and Websites > Back Up.
2. Specify the following:
Backup file name prefix and description. You cannot specify an arbitrary file name,
however, you can set the Panel to add a prefix to backup file names. Note that the
Panel automatically adds the date and time of backup file creation (in Universal Time)
to backup file names.
Splitting of the backup file. To create a multivolume backup, select the corresponding
checkbox and specify volume size in megabytes.
Location where to store the backup file. Select the repository where you would like to
store the backup file.
E-mail notification on backup completion. If you want to be notified of the backup
completion, type your e-mail address.
What data to back up. You can back up only the account settings or account settings
and all data.
Suspend domains until backup task is completed. Select this option to prohibit users from
making changes to content or settings of websites while they are being backed up.
Note: If you select this option, then, after restoring the data from this backup file, you
will need to manually switch on every domain alias for every site that needs to
have domain aliases. This can be done at Websites & Domains tab > domain alias
name > Switch On.
3. Click Back Up.
When backing up is finished, the backup file will be saved to the repository you selected.
To back up all websites related to a subscription:
1. If you are subscribed to several hosting packages and have access to
several webspaces associated with your account, in the Subscription menu at
the top of the screen, select the required webspace.
2. Go to the Account tab > Back Up Websites > Back Up.
3. Specify the following:
Backup file name prefix and description. You cannot specify an arbitrary file name,
however, you can set the Panel to add a prefix to backup file names. Note that the
Panel automatically adds the date and time of backup file creation (in Universal Time)
to backup file names.
Splitting of the backup file. To create a multivolume backup, select the corresponding
checkbox and specify volume size in megabytes.
Location where to store the backup file. Select the repository where you would like to
store the backup file.

Web Hosting Management 669
E-mail notification on backup completion. If you want to be notified of the backup
completion, type your e-mail address.
What data to back up. You can choose to back up:
Only settings of websites.
All settings and data with or without mail accounts and messages in mailboxes.
Only mail accounts with messages.
Suspend domains until backup task is completed. Select this option to prohibit users from
making changes to content or settings of websites while they are being backed up.
Note: If you select this option, then, after restoring the data from this backup file, you
will need to manually switch on every domain alias for every site that needs to
have domain aliases. This can be done at Websites & Domains tab > domain alias
name > Switch On.
4. Click Back Up.
When backing up is finished, the backup file will be saved to the repository you selected.

670 Web Hosting Management
Backing Up and Restoring Databases (Windows)
If you are using a Windows-based customer account, then you can back up and
subsequently restore databases, database user accounts, and data used by your websites.
You can:
Back up your domain databases with all data and user accounts.
Restore databases from backup files.
Download, upload and remove database backup files.
Recover users who became orphaned after the restoration.
Important: Panel does not back up stored procedures, views, and triggers. The backup
utility ignores them and, therefore, they cannot be restored.
To back up databases:
1. Go to the Websites & Domains tab > Backup Manager > Database Backup Repository.
2. Using the Database menu, select the databases you want to back up.
3. Click Back Up.
4. Specify the name of the backup file and click OK.
5. If you want to download the resulting backup file, click the file name on the
next page after the backup process was finished. Specify the location where
you want to save the file and click Save.
6. Click OK.
To restore a database:
1. Log in to Control Panel.
2. Go to Websites & Domains tab > Backup Manager > Database Backup Repository,
select the checkbox corresponding to the backup file you want to restore and
click Restore.
If you do not have the backup file on your server, you can upload the backup file to the
server repository from your local machine.
3. Confirm the restoration by selecting the corresponding checkbox and click
OK.
To upload a backup file to a backup repository:
1. Go to Control Panel > Websites & Domains tab > Backup Manager > Database Backup
Repository, and click Upload Backup File.
2. In the Database name menu, select the database in whose repository you want
to upload the backup file.

Web Hosting Management 671
3. Click Browse... and select the required backup file.
4. Leave the Restore database backup immediately upon uploading check box selected
if you want the database contents to be restored immediately after the
backup file is uploaded.
5. Click OK.
The database backup file will be uploaded to the backup repository of the specified
database.
Scheduling Backups
To schedule backing up of data:
1. Go to the Account tab > Back Up My Account and Websites > Scheduled Backup
Settings.
2. Select the Activate this backup task checkbox and specify the following:
When and how often to run the backup.
A prefix that should be added to the backup file name.
Splitting of the backup file. To create a multivolume backup, select the respective
checkbox and specify volume size in megabytes. Note that volume size cannot
exceed 4095 megabytes.
Location where to store the backup file. Select the repository where you would like to
store the backup file.
Maximum number of backup files stored in the repository. Type a number if you want
to recycle backup files: When this limit is reached, the oldest backup files are
removed.
E-mail notification on backing up errors. If you want to send an e-mail notice when
something goes wrong during backing up, type the e-mail address you need.
What data to back up. You can back up only account settings, or account settings and
all related data.
Suspend domains until backup task is completed. Select this option to prohibit users from
making changes to content or settings of websites while they are being backed up.
3. Click OK.
Managing Backup Files
In this section:
Uploading and Downloading Backup Files......................................................... 672
Uploading and Downloading Database Backup Files (Windows) ....................... 673

672 Web Hosting Management
Uploading and Downloading Backup Files
Downloading Backup Files from Panel
To download a backup file from the Panel repository, choose the corresponding backup file
name in Account tab > Back Up My Account and Websites and specify the location for the file.
Before starting the download, Panel will prompt you to enter the backup password.
Uploading Backup Files to Panel
To upload a backup file to the Panel repository, use the Account tab > Back Up My Account and
Websites > Upload Files to Server Repository wizard. Before starting the upload, Panel will prompt
you to enter the following backup parameters:
Backup file location.
Password.
This is the password that you used for protecting the backup data. If you did not use
password-protection, leave the corresponding field blank.
Note: If the password you provide is incorrect, Panel will warn you, but will upload the
backup to the server anyway. During the backup restoration, you will be prompted to
enter the password again.
Removing Backup Files
To remove a backup file from the Panel repository, select a checkbox corresponding to the
backup file you want to remove in Account tab > Back Up My Account and Websites and сlick
Remove.

Web Hosting Management 673
Uploading and Downloading Database Backup Files (Windows)
To upload a backup file to backup repository:
1. Go to the Websites & Domains tab > Backup Manager > Database Backup Repository
and click Upload Backup File.
2. Select the database in whose repository you want to upload the backup file
to in the Database name menu.
3. Click Browse... and select the required backup file.
4. Leave the Restore database backup immediately upon uploading checkbox selected if
you want the database contents to be restored immediately after the backup
file is uploaded.
5. Click OK.
The database backup file will be uploaded to the backup repository of the specified
database.
To download a backup file from backup repository:
1. Go to the Websites & Domains tab > Backup Manager > Database Backup Repository.
2. In the Database menu, select the database whose backup files you want to
browse. Leave All domain databases selected if you want to browse backup files
of all databases on a domain.
3. Click the icon corresponding to the database backup file you want to
download.
4. Select the location where you want to save the backup file and click Save.
The backup file will be downloaded from the backup repository.
To remove a backup file from backup repository:
1. Go to the Websites & Domains tab > Backup Manager > Database Backup Repository.
2. In the Database menu, select the database whose backup files you want to
remove. Leave All domain databases selected if you want to browse backup files
of all databases on a domain.
3. Select a checkbox corresponding to the database backup file you want to
remove. Click Remove, confirm removal and click OK.

674 Web Hosting Management
Restoring Data
In this section:
Restoring Backups ............................................................................................ 674
Restoring Databases (Windows) ....................................................................... 675
Restoring Backups
You can restore data from backup files kept in:
The Panel internal repository.
To restore backup files from Panel repository, choose the backup file name you want to
restore on the Account tab > Back Up My Account and Websites > Server Repository tab.
An external FTP repository.
To restore backup files from Panel repository, choose the backup file name you want to
restore on the Account tab > Back Up My Account and Websites > Personal FTP Repository tab.
After you choose the backup file, Panel will start the restoration wizard. You will be prompted
to specify the following restoration parameters:
Types of data to be restored.
Suspend website until restoration task is completed. Select this if you want to avoid possible
conflicts that may occur when users modify site content or settings while they are being
restored.
Send an e-mail notice when restoration task is completed. Type your e-mail address if you want
the control panel to notify you when restoring is completed.
Conflicts resolution policy. Specify what to do if any conflicts occur during restoration.
Backup security settings. If the backup was protected with a password, enter the password
into the Password field. Note that Panel is unable to check whether the password you
enter is wrong: The backup will be successfully restored but the data will be corrupted.
If you wish to reset user passwords, clear the Provide the passwords option.
If any errors or conflicts occur during restoration of data, the wizard will prompt you to select
an appropriate resolution. Follow the instructions provided on the screen to complete the
wizard.

Web Hosting Management 675
Restoring Databases (Windows)
If the database already exists and you only need to restore its contents:
1. Go to the Websites & Domains tab > Backup Manager > Database Backup Repository.
2. Select the required backup file from the list and click Restore Selected.
If you do not have the backup file on the server, you can upload the backup file to the
server repository from your local machine. For more information, refer to the section
Uploading, Downloading, and Removing Database Backup Files.
3. Confirm the restoration by selecting the corresponding checkbox and click
OK.
If you are restoring an MS SQL database, there is a possibility that some database users
will be orphaned. In order to provide the ability to access and use the database for these
users, you need to repair them. For more information, refer to the section Recovering
Orphaned Database Users.
Post-Restoration Database Repair
If you are restoring an MS SQL database, there is a possibility that some database users will
be orphaned. In order to provide the ability to access and use the database for these users,
you need to repair them.
To check if a database has orphaned users and to repair them:
1. Go to Websites & Domains tab > Databases (in the Advanced Operations group) >
database name.
2. If you see a warning saying that there are several orphaned users that
should be repaired in order to function properly, you have orphaned users
who need to be repaired.
3. To repair orphaned users, click the Repair now button corresponding to the
users you want to repair.
4. Provide password for the users and click Repair.
If a user is supposed to be a system user without a password, run repair with empty
password field.

676 Appendix A: Properties of Hosting Plans and Subscriptions
Properties of a hosting plan and subscription are grouped as follows:
Resources
These are hosting resources provided with a plan. Includes validity period, policy on
overusing resources, system resources like disk space and traffic, and service resources
like websites, subdomains, mailboxes, databases and so on. For example, the Domains
resources sets the number of domains that a customer can register and manage in
Panel.
Permissions
Includes provided services and privileges.
Note: Some permissions prevent settings of the following services from syncing (on page
211). See the details in the Permissions section.
Hosting Parameters (service plan only)
Includes parameters of the provided hosting service. .
PHP Settings
Includes the customizable PHP settings.
Mail (service plan only)
Includes parameters of the provided mail service.
DNS (service plan only)
Specifies if the DNS zones of the subscription's domains should be master or slave.
Note: In case the DNS zone management privilege is provided, this parameter is not synced,
and subscribers can set up this parameter on a per-domain basis.
Performance (service plan only)
Includes parameters that affect performance of all services provided with the plan.
Logs & Statistics (service plan only)
Includes settings of how statistics and logs of the plan's subscriptions should be stored
Note: Hosting, Mail, DNS, Performance, Logs & Statistics parameters are fully visible and
editable in the Server Administration Panel only for service plans. For subscriptions,
these parameters are available only in the Control Panel. To view or modify the
parameters of a particular subscription, go to Subscriptions and click Control Panel to the
right of the subscription name. Also note that the availability of these parameters to a
subscriber depends on the permissions.
Applications
Lets you select which applications should be available to subscribers.
Appendix A: Properties of Hosting Plans
and Subscriptions

Appendix A: Properties of Hosting Plans and Subscriptions 677
In this section:
Visibility of Hosting Features in the Control Panel ............................................. 678
Resources ......................................................................................................... 678
Permissions ....................................................................................................... 682
Hosting Parameters ........................................................................................... 686
Mail ................................................................................................................... 688
DNS .................................................................................................................. 689
Performance ...................................................................................................... 689
Logs & Statistics ................................................................................................ 690
Applications ....................................................................................................... 690
Additional Services ............................................................................................ 690

678 Appendix A: Properties of Hosting Plans and Subscriptions
Visibility of Hosting Features in the Control
Panel
Since version 10.4, Panel hides from customers those hosting features that are not provided
in their subscription. The visibility of GUI elements responsible for a certain feature is
determined by permissions and resource limits of a subscription. Note that when you (as the
administrator) log in to the customer's Control Panel, you see GUI elements regardless of
customer's permissions. The table below explains GUI visibility logic.
Visible to a
Customer
Visible to the
Administrator
Resource Limit > 0
Permission = True
Yes
Yes
Resource Limit > 0
Permission = False
No
Yes
Resource Limit = 0
Permission = True
No
No
Resource Limit = 0
Permission = False
No
No
For example, when the number of Domains in a subscription is 10 and the Domains management
permission is off, a customer does not see the Add New Domain button in the Control Panel.
Nevertheless, this button is available to the administrator that logs in to the customer's
Control Panel.
Resources Without Numerical Limits
If the resource type is logical or in other words, it can be just switched on or off (say, a
scripting language support), its visibility is controlled by a certain permission only. For
example, if the Hosting settings management permission is granted, a customer is able to toggle
the support of various scripting languages for their site. If the permission is not granted, the
customer sees the list of languages that are switched on for their site in the read only mode.
The disabled languages are not shown in the list.
Resources
Resources (located at Service Plans > select a plan > Resources tab) define what system
resources are provided with the subscription.

Appendix A: Properties of Hosting Plans and Subscriptions 679
Overuse policy
Defines what happens if the subscription's usage of disk space and traffic reaches limit
values:
Overuse is not allowed will suspend the subscription only if you select the checkbox Suspend
subscription when its disk space or traffic usage goes beyond the limit. If you do not select it,
websites will not be suspended; only a notice will be sent to the subscribers.
You can set up sending of notifications as soon as usage of disk space or traffic reaches
a particular value (the Notify upon reaching options), in order to prevent subscriptions from
suspension. The notifications will be sent according to the server notifications policy.
Overuse is allowed will let the subscription operate properly.
The option When limit on usage of a resource is reached, send e-mail according to the server
notification settings triggers sending notifications according to the server notifications
policy.
Note: The overuse policy does not apply to the limits set on size of mailboxes. Therefore,
even if you enable overuse, be sure to allocate enough disk space to mailboxes.
Disk space
The total amount of disk space allocated to the subscription. It includes disk space occupied
by all files related to the subscription: content of websites, databases, applications,
mailboxes, log files, and backup files.
Traffic
The amount of data that can be transferred from the subscription's websites and FTP/Samba
shares during a month.
Notify upon reaching
Available only if overuse is not allowed. This sets the soft quota for disk space or traffic
usage in order to prevent subscriptions from suspension. When the quota is reached, the
Panel sends notifications to users' e-mail addresses specified in Settings > Notifications:
Resource usage limits exceeded by subscription.
Sites published with Web Presence Builder
The number of websites that can be published with Web Presence Builder.
Domains
The total number of domain names that the subscriber will be able to host within the
subscription. This includes websites, web forwarding configurations that point to websites
hosted on other servers, and domain names on which a website or web forwarding is not yet
set up (domains with no hosting).
Mobile sites
The total number of websites that can be hosted with the UNITY Mobile online service, which
optimizes sites for viewing on mobile devices. UNITY Mobile hosts the optimized site copies
on their own servers.

680 Appendix A: Properties of Hosting Plans and Subscriptions
How it works:
1. A user creates a website with the domain name example.com and clicks the link Create
Mobile Site in the Control Panel.
2. The user is prompted to specify a domain name for access to the mobile site copy. The
user specifies mobile.example.com.
3. The Panel connects to the UNITY Mobile hosting servers, sets up an account with UNITY
Mobile for the domain name mobile.example.com.
4. The user’s browser opens the UNITY Mobile website, where the user is automatically
logged in to their account and prompted to import their website from the Panel-managed
server.
5. After the site is imported and optimized for mobile viewing, it becomes accessible by the
address mobile.example.com. The Panel’s DNS server keeps a CNAME record pointing
to the site on a UNITY Mobile server.
The user can now perform the following operations on mobile site using links in the
Control Panel:
Open site editor.
Change mobile site name.
Remove mobile site.
For more information about UNITY Mobile services, visit their website at
http://www.unitymobile.com.
For instructions on managing mobile sites through the Control Panel, refer to the Customer's
Guide, section Setting Up Mobile Sites.
Subdomains
The total number of subdomains that the subscriber will be able to host within the
subscription.
Domain aliases
The total number of additional alternative domain names that the subscriber will be able to
use for their websites.
Mailboxes
The total number of mailboxes that the subscriber can host within the subscription.
Mailbox size
The amount of disk space that is allocated to each mailbox in a subscription for storing e-mail
messages and auto-reply attachment files.
Total mailboxes quota (available only for Windows hosting)
The total amount of disk space in megabytes available for all mailboxes within the
subscription.

Appendix A: Properties of Hosting Plans and Subscriptions 681
Mailing lists
The total number of mailing lists that the subscriber can host within the subscription.
Additional FTP accounts
The maximum number of FTP accounts used to access the files and folders created within a
subscription. This number does not include an account that is always created during the
subscription creation.
Databases (Unix hosting)
The total number of databases that can be created on the Panel database servers and used
by the subscription's websites.
MySQL databases and Microsoft SQL Server databases (Windows hosting)
The maximum number of MySQL and Microsoft SQL Server databases respectively that can
be created on the Panel database servers and used by the subscription's websites.
MySQL databases quota and Microsoft SQL databases quota (Windows hosting)
The maximum amount of disk space (in megabytes) that the subscription's MySQL or
Microsoft SQL Server databases can occupy respectively.
Validity period/Expiration Date
The term for a subscription.
In service plan properties, it is Validity period: it is used only when a subscription is created:
the Panel derives the subscription expiration date from it.
In subscription properties, it is Expiration date: At this date, the subscription will be suspended,
meaning that all sites within the subscription will be suspended, their Web, FTP and mail
services will no longer be accessible to the Internet users, and the subscriber and their users
will not be able to log in to the Control Panel.
Subscriptions are not renewed automatically, so to bring a subscription's services back to
operation, you will need to manually activate the subscription.
Java applications
The total number of Java applications that can be hosted on the subscription's websites.
Web users
The total number of personal Web pages that the subscriber can host for other users under
their websites. This service is mostly used in educational institutions that host non-
commercial personal pages of their students and staff. These pages usually have addresses
like http://example.com/~webuser.

682 Appendix A: Properties of Hosting Plans and Subscriptions
FrontPage accounts (Windows hosting)
The maximum number of Microsoft FrontPage accounts that the subscriber can create within
the subscription.
Shared SSL links (Windows hosting)
The total number of shared SSL links that the subscriber can use within the subscription.
ODBC connections (Windows hosting)
The total number of ODBC connections that the subscriber can use within the subscription.
ColdFusion DSN connections (Windows hosting)
The total number of ColdFusion DSN connections that the subscriber can use within the
subscription.
Permissions
Permissions (located at Service Plans > select a plan > Permissions tab) define what privileges
and services are provided with the subscription.
DNS zone management
Allows the subscriber to manage the DNS zones of their domains.
Note: If this permission is granted, then the DNS service settings are not synced.
Hosting settings management
Allows modifying parameters of hosting service provided with the subscription: changing
hosting account features and switching on or off support for programming and scripting
languages, custom error documents, SSL support, and (Windows only) Microsoft FrontPage
support. In addition, it allows you to toggle the following permissions: Hosting performance
settings management and Common PHP settings management.
Note: If this permission is granted, then the mentioned hosting parameters are not synced.
Common PHP settings management
Allows the subscriber to adjust common PHP settings individually for each website
(subdomain) in their subscription.
Note: If this permission is granted, then the common PHP settings are not synced.
Setup of potentially insecure web scripting options that override provider's policy. Allows the
subscriber to override the hosting security policy, if it is applied by the provider.

Appendix A: Properties of Hosting Plans and Subscriptions 683
Management of access to server over SSH (Linux\Unix hosting)
Allows the subscriber to access the server shell over SSH under their system user account.
Also, lets the subscriber set up such hosting parameter as SSH access to server shell under the
subscription's system user.
Note: If this permission is granted, then the mentioned hosting parameter is not synced.
Management of access to server over Remote Desktop (Windows hosting)
Lets the subscriber access the server via Remote Desktop protocol.
Anonymous FTP management
Provides the anonymous FTP service, which lets the subscriber set up a directory shared
over FTP protocol and available to anonymous users. A subscription should reside on a
dedicated IP address in order to provide this service.
Scheduler management
Allows the subscriber to schedule running of scripts or utilities.
Spam filter management
Lets the subscriber customize filtering settings of the SpamAssassin spam filter.
Antivirus management
Lets the subscriber change settings of the server-side protection of incoming and outgoing
mail from viruses.
Data backup and restoration using the server repository
Lets the subscriber back up and restore their websites, and use the storage on the server for
keeping backups.
Data backup and restoration using a personal FTP repository
Lets the subscriber back up and restore their websites, and use external FTP servers for
storing their backups.
Web statistics management
Lets the subscriber select which Web statistics engine should be used, and whether reports
should be accessible via a specific password-protected directory.
Note: If this permission is granted, then the mentioned hosting parameter is not synced.
Log rotation management
Lets the subscriber adjust the cleanup of processed log files for his or her sites. Also, lets the
subscriber remove log files.

684 Appendix A: Properties of Hosting Plans and Subscriptions
Note: If this permission is granted, then the Logs & Statistics parameters (on page 690) are
not synced.
Access to Application Catalog
Provides the subscriber with access to prepackaged applications that can be installed on
websites. If you select this option, be sure to select the PHP support checkbox on the Hosting
Parameters tab.
You can view a list of applications available from your provider by doing the following:
1. Set up your own website by using a plan or a custom subscription that grants access to
the Application Catalog.
2. Go to the Server Administration Panel > Subscriptions, and click the Control Panel link
corresponding to your domain name. The Control Panel will open in a new browser
window or tab.
3. In the Control Panel, go to the Applications tab > All Available Applications.
There is also a page in the Server Administration Panel, where you can view and update
installed applications, and purchase license keys for commercial applications at Parallels
Online Store: Tools & Utilities > Application Vault.
For instructions on installing applications and license keys, refer to the Customer's Guide,
section Installing Applications.
Domains management
Lets the subscriber add domains, create websites and set up web forwarding.
Subdomains management
Lets the subscriber set up additional websites accessible by <subdomain>.<domain>
addresses.
Domain aliases management
Lets the subscriber set up additional alternative domain names for their websites.
Additional FTP accounts management
Lets the subscriber manage FTP accounts for accessing the subscription's files and folders.
Java applications management
Lets the subscriber install Java applications on their websites.
Mailing lists management
Lets the subscriber use mailing lists provided by the GNU Mailman software.
Note: If this permission is granted, then the Enable mailing lists parameter (on page 688) is not
synced.

Appendix A: Properties of Hosting Plans and Subscriptions 685
Hosting performance settings management
Allows the subscriber to adjust performance PHP settings individually for each website
(subdomain) in their subscription. In addition, lets the subscriber set up the limits on
bandwidth usage and number of connections to their websites.
Note: If this permission is granted, then the following settings are not synced: PHP
performance settings, performance settings (on page 689) for bandwidth usage and the
number of connections.
IIS application pool management (Windows hosting)
Provides the subscriber with a dedicated IIS application pool and the means to manage it:
enable or disable it, and set up the maximum amount of CPU power that the pool may use.
Note: If this permission is granted, then the Logs & Statistics parameter (on page 690) called
Use dedicated pool is not synced.
Additional write/modify permissions management (Windows hosting)
Lets the subscriber toggle such a hosting parameter as Additional write/modify permissions.
These permissions are required if a subscriber's web applications use a file-based database
(like Jet) located in the root of httpdocs folder. Please note that selecting this option might
seriously compromise the websites' security.
Note: If this permission is granted, then the mentioned hosting parameter is not synced.
Shared SSL management (Windows hosting)
Provides the shared SSL service, and lets the subscriber set up shared SSL links for their
websites within the subscription.
Hard disk quota assignment
Lets the subscriber set up such hosting parameter as Hard disk quota.
Note: If this permission is granted, then the mentioned hosting parameter is not synced.
Database server selection
Lets the subscriber select a database server of each type for creating their databases, as
opposed to always using the default database server.
Access to advanced operations: Website Copying and Website Maintenance Mode
Specifies whether the website copying and maintenance mode are available to the
subscriber in the Control Panel > Websites & Domains > Show Advanced Operations. If denied, the
Website Copying and Website Maintenance Mode links are not available to the subscriber.

686 Appendix A: Properties of Hosting Plans and Subscriptions
Password-protected directories management
Specifies whether the protected directories feature is available to the subscriber in the Control
Panel > Websites & Domains > Show Advanced Operations. If denied, the Password-protected
directories link is not available to the subscriber.
Ability to manage auxiliary user accounts
Specifies whether the subscriber can manage auxiliary user accounts on the Control Panel >
Users tab. If denied, the Users tab is not available to the subscriber.
Allow activating APS apps using license keys from the Panel license pool
If granted, users will be able to install certain APS apps without the need to purchase app
licenses from vendors. In this case, app license keys will be taken from the Panel license
pool. Note that you cannot limit the number of app installations a user is allowed to perform.
This permission is relevant only if your Panel license comes in a bundle with APS app
licenses. Learn more about license bundles (on page 254).
Hosting Parameters
These parameters define the hosting service provided with the plan. The parameters can be
found in Service Plans > select a plan > Hosting Parameters tab.
Note: Unless specifically noted, the parameters are not synced if the Hosting management
permission is selected.
Enable hosting
Defines if the hosting service is actually provided with the plan.
Clear this option to make up a service plan that provides only mail service. Subscribers of
such a plan will be able to have 'domains without hosting' which will serve mailboxes.
Hard disk quota
Hard quota imposed on disk space in addition to the soft quota (set with the option Notify upon
reaching (on page 678)). Hard disk quota will not allow writing more files to the web space
when the limit is reached: users will get an "Out of disk space" error at an attempt to write
files.
Note: (Linux/Unix hosting) Confirm that your operating system supports hard disk quota
before you set any value other than Unlimited. In case you define a hard quota when it is not
supported, you will get a synchronization conflict on all the plan's subscriptions.
SSL support
Allows setting up SSL encryption on websites hosted within the subscription.

Appendix A: Properties of Hosting Plans and Subscriptions 687
Web statistics
Selects a statistics engine that will create reports on how the subscription's websites are
visited: how many people visited a site, and which web pages they viewed.
The accessible via password protected directory /plesk-stat/webstat option allows a subscriber view
website statistics at URLs like https://example.com/plesk-stat/webstat using their system
user account login and password.
Note: This parameter is not synced if the Web statistics management permission is selected.
Custom error documents
Allows subscribers to design and use their own error pages that the web server returns with
HTTP error codes.
SSH access to server shell under the subscription's system user (Linux/Unix hosting)
Allows subscribers to upload securely web content to the server through SSH.
Note: This parameter is not synced if the Management of access to server over SSH permission is
selected.
Scripting
Support for programming and scripting languages that should be interpreted, executed or
otherwise processed by a web server: Microsoft ASP.NET framework, PHP hypertext
preprocessor (PHP), Common Gateway Interface (CGI), Perl, Python, Fast Common
Gateway Interface (FastCGI), Microsoft or Apache Active Server Pages (ASP), Server Side
Includes (SSI), ColdFusion, and Miva scripting required for running Miva e-commerce
solutions.
To learn more about adjustable PHP settings, see the section PHP Settings (on page 688).
Additional write/modify permissions (Windows hosting)
This option is required if subscriber's web applications use a file-based database (like Jet)
located in the root of httpdocs folder. Please note that selecting this option might seriously
compromise the Web site security.
Allow web users to use scripts
Allows scripting at web pages available at URLs like
http://example.com/~<username>/<webpage>, where <username> refers to a web user.
Web users are individuals who do not need their own domain names. This service is popular
with educational institutions that host non-commercial personal pages of their students and
staff.
FrontPage support (Windows hosting). The options in the FrontPage support group allow
subscribers to connect to the server and create websites with Microsoft Frontpage.

688 Appendix A: Properties of Hosting Plans and Subscriptions
PHP Settings
You can adjust the following PHP settings on the Service Plans > select a plan > Hosting
Parameters tab:
PHP handler type.
Learn how to choose the PHP handler that suits you best in the section Select PHP Handler
(on page 216).
PHP version (only on Windows).
Since Panel 10.4, you have the ability to adjust PHP configuration individually for each
hosting plan or subscription. For this purpose, Panel exposes a number of PHP configuration
settings on the PHP Settings tab. To learn more about custom per-subscription PHP
configuration, refer to the section Customize PHP Configuration (on page 217).
Mail
These parameters (located at Service Plans > select a plan > Mail tab) define the mail service
provided with the plan.
Webmail
Provides the webmail service, which allows users of mailboxes within the subscription to
work with their mail using a web-based mail application.
Enable mailing lists
Turns on the mailing lists service provided by the GNU Mailman software on the
subscription's websites.
Note: This parameter is not synced if the permission Mailing lists management is selected.
Policy on mail for non-existent users
Defines how mail server should treat e-mail messages sent to e-mail addresses that are
supposed to be registered under the subscription's domains but actually do not exist. The
following options are available:
Bounce with message returns the mail back to sender with a notice.
Forward to address forwards the mail to another e-mail address.
Reject silently rejects the mail without accepting it. This setting can decrease mail server
load caused by a large amount of spam, which is often directed at randomly generated
user names. However, this might be useful to spammers because scanning your mail
server for valid e-mail addresses will speed up in such a case.
Redirect to external mail server with IP address (on Windows hosting), forwards the mail to the
specified mail server.

Appendix A: Properties of Hosting Plans and Subscriptions 689
DNS
These parameters (located at Service Plans > select a plan > DNS tab) define how the DNS
service running on the Panel-managed server will serve DNS zones for websites hosted on
the plan.
Master
A master or primary name server stores locally the zone file it serves, while a secondary
server only retrieves a copy of this file from the primary.
Slave
A slave or secondary server retrieves a copy of the zone file from the primary name server.
Performance
These system parameters (located at Service Plans > select a plan > Performance tab) define
performance of all services provided with the plan.
Use dedicated IIS application pool (Windows hosting)
Enables the use of dedicated IIS application pool for web applications within the subscription.
Using dedicated IIS application pool dramatically improves the stability of web applications
due to worker process isolation mode. This mode gives each site hosted on the server a
possibility to allocate a separate process pool for execution of its web applications. This way,
malfunction in one application will not cause stopping of all the others. This is especially
useful when you are using shared hosting package. The Maximum CPU use (%) option limits the
amount of the server CPU that the pool can use.
Maximum bandwidth usage
Defines the maximum speed (measured in KB per second) that a domain can share between
all its connections.
Connections limited to
Defines the maximum number of simultaneous connections to web server for all websites
within the subscription. This setting is intended for preventing the websites from Denial of
Service (DOS) attacks and excessive usage of bandwidth.

690 Appendix A: Properties of Hosting Plans and Subscriptions
Logs & Statistics
These parameters (located at Service Plans > select a plan > Logs & Statistics tab) define how
statistics and logs of the subscription should be stored.
Retain web and traffic statistics
Sets a period (in months) for which reports on the subscription's web statistics (generated by
selected web statistics component) and traffic statistics (generated by the Panel) should be
available.
Log rotation
Enables automatic cleanup and recycling of web server log files. You can also switch on
compression of processed log files and sending them to a specific e-mail address.
Applications
Depending on your service plan, a number of prepackaged applications may be available to
you from the Panel. You can install them on your own sites and provision them to your
customers.
When setting up a hosting plan, you can select which of the apps should be provisioned to
the customers:
To provide all available applications, on the Permissions tab, select the option Access to
Application Catalog.
To provide only selected applications, on the Permissions tab, select the option Access to
Application Catalog, and then go to the Applications tab and select the option Provide only
applications that I select. Use the button >> to add the selected applications to the plan.
Additional Services
If your provider configured the Panel to provide custom additional services, then the
Additional Services tab is shown in hosting plan properties. On this tab, you can select the
services that you want to provide to subscribers.

Appendix B: Properties of Reseller Plans and Subscriptions 691
Properties of a reseller plan are grouped as follows:
Resources
Includes policy on overusing and overselling of resources, the number of customer
accounts a reseller can create, system resources like disk space and traffic, and service
resources like websites, subdomains, mailboxes, databases, and so on.
Permissions
Reseller permissions either denote the operations available to a reseller in the Panel, or
define which services and privileges can be enabled in the service subscriptions of the
reseller's customers. If a particular permission in a reseller subscription is Off, then a
service subscription will not provide the corresponding service or a privilege. A disabled
permission also means that a reseller is prohibited to perform the designated action in
Control Panel. For example, if a reseller subscription does not provide a privilege to use
Scheduler (Scheduler management is Off), then none of the reseller's subscribers will be
able to use it, and neither will the reseller themselves when they go to the Control Panel.
IP addresses
Defines IP addresses that will be allocated to resellers. It is important that a reseller has
at least one IP address allocated to them, otherwise, they will not be able to create a
single service subscription.
In this section:
Resources ......................................................................................................... 692
Permissions ....................................................................................................... 693
IP Addresses ..................................................................................................... 693
Appendix B: Properties of Reseller Plans
and Subscriptions

692 Appendix B: Properties of Reseller Plans and Subscriptions
Resources
Overuse policy
Defines what happens to the reseller subscription if the total disk space and traffic usage by
the reseller's service subscriptions (own reseller's service subscriptions and those belonging
to the reseller's customers) reaches the limit values defined by the reseller plan.
Overuse is not allowed will suspend the reseller subscription and all their customers only if
you select the checkbox Suspend reseller when their disk space or traffic usage goes beyond the
limit. If you do not select it, reseller subscriptions and their customers will not be
suspended; only a notice will be sent to recipients specified in Settings > Notifications:
Resource usage limits exceeded by reseller account option.
You can also set up sending notifications as soon as usage of disk space or traffic
reaches a particular value (the Notify upon reaching options), in order to prevent
subscriptions from suspension. The notifications will be sent to users and/or e-mail
addresses specified at Settings > Notifications: Resource usage limits exceeded by reseller
account option.
Overuse is allowed will let the subscription operate properly.
The option When limit on usage of a resource is reached, send email according to server
notification settings triggers sending notifications to users and/or e-mail addresses
specified at Settings > Notifications: Resource usage limits exceeded by reseller account option.
Note: The overuse policy does not apply to the limits set on size of mailboxes. Therefore,
even if you enable overuse, be sure to allocate enough disk space to mailboxes.
Overselling policy
Defines whether a reseller can sell more resources than allocated to them with the plan.
If overselling is allowed, a reseller is governed by actual resource usage instead of initial
resource allocation. Overselling is a marketing strategy based on the following scheme: a
reseller, who was allotted, for example, ten gigabytes of disk space, allocates five gigabytes
of disk space for each of their customers, assuming that none of them will actually use all of
their allocated disk space.
Customers
Defines the total number of customer accounts that a reseller can create.
Other Resources
Note: Other resources have the same meaning as the ones defined in the hosting plans and
subscriptions. The only difference is that a reseller does not use the provided resources
directly, but redistributes them by means of service subscriptions they create for their
customers or for hosting their own websites.

Appendix B: Properties of Reseller Plans and Subscriptions 693
Permissions
Reseller-specific privileges (the ones that do not affect service subscriptions they create for
their customers) are as follows:
Ability to use remote API
Defines if a reseller can remotely manage websites through custom applications. The remote
API is an interface that can be used for developing custom applications integrated with
websites, which could be used, for instance, for automating setup of hosting accounts and
provisioning of services for customers purchasing hosting services from your site. To learn
more, refer to the Parallels Plesk Panel API documentation available at the PTN portal
(http://www.parallels.com/ptn/documentation/ppp/).
Access to the Panel
Defines if a reseller can use the Panel graphical user interface.
Customer account creation
Defines if a reseller can create user accounts and subscriptions for their customers in the
Panel.
Allow overselling
Defines if a reseller can set up overselling policy, meaning that a reseller can themselves
define if overselling is allowed to them or not.
Other Permissions
Note: Meanings of the other permissions are the same as in the service subscriptions.
IP Addresses
These parameters define IP resources provided with the plan.
Allocate shared IP addresses
Defines shared IP addresses that will be available to a reseller.
Allocate dedicated IPv4 addresses and Allocate dedicated IPv6 addresses
Defines that a specified number of dedicated IP addresses of the corresponding type should
be allocated to a reseller. The IPs are provisioned automatically: the required amount is
taken from the number of free dedicated IP addresses in your IP pool.

694 Appendix C: Event Parameters Passed by Event Handlers
This section describes the parameters that can be used with handlers that you set up for
specific Panel events.
Important: All variables used for passing the parameters on Linux systems must be typed in
upper case (for example, NEW_USERNAME), and on Windows systems, in lower case (for
example, new_username).
In this section:
Administrator information updated ..................................................................... 697
Service stopped................................................................................................. 697
Service started .................................................................................................. 697
Service restarted ............................................................................................... 698
IP address created ............................................................................................ 698
IP address updated ........................................................................................... 698
IP address deleted ............................................................................................ 699
Session settings updated .................................................................................. 699
Customer account created ................................................................................ 699
Customer account updated ............................................................................... 700
Customer account deleted ................................................................................. 700
Customer account status updated ..................................................................... 700
Customer's interface preferences updated ........................................................ 701
Customer GUID updated ................................................................................... 701
Reseller account created ................................................................................... 701
Reseller account updated .................................................................................. 702
Reseller account deleted ................................................................................... 702
Reseller account status updated ....................................................................... 703
Reseller's interface preferences updated ........................................................... 703
Reseller's IP pool updated ................................................................................. 703
Disk space limit for reseller account reached ..................................................... 704
Traffic limit for reseller account reached ............................................................ 704
Disk space limit for subscription reached ........................................................... 704
Traffic limit for subscription reached .................................................................. 704
Default domain (the first domain added to a subscription/webspace) created .... 705
Default domain (the first domain added to a subscription/webspace) updated ... 705
Default domain (the first domain added to a subscription/webspace) deleted .... 705
Subscription owner changed ............................................................................. 705
Default domain, status updated ......................................................................... 706
Default domain, DNS zone updated .................................................................. 706
Default domain, GUID updated .......................................................................... 706
Subdomain of created ...................................................................................... 707
Subdomain of a default domain updated ........................................................... 707
Subdomain of a default domain deleted ............................................................ 708
Appendix C: Event Parameters Passed
by Event Handlers

Appendix C: Event Parameters Passed by Event Handlers 695

696 Appendix C: Event Parameters Passed by Event Handlers
Default domain, alias created ............................................................................ 709
Default domain, alias updated ........................................................................... 709
Default domain, alias deleted ............................................................................ 710
Default domain, alias DNS zone updated .......................................................... 710
Reseller account limits updated ......................................................................... 710
Subscription limits updated ................................................................................ 711
Panel user logged in .......................................................................................... 712
Panel user logged out ........................................................................................ 712
Panel user failed to log in .................................................................................. 712
Panel user failed to log in through API ............................................................... 712
Mail account created ......................................................................................... 713
Mail account updated ........................................................................................ 713
Mail account deleted.......................................................................................... 713
Mailing list created ............................................................................................. 714
Mailing list deleted ............................................................................................. 714
Hosting settings created .................................................................................... 714
Hosting settings updated ................................................................................... 715
Hosting settings deleted .................................................................................... 716
Standard or frame forwarding hosting created ................................................... 717
Standard or frame forwarding hosting updated .................................................. 717
Standard or frame forwarding hosting deleted ................................................... 717
Web user account created ................................................................................. 718
Web user account updated ................................................................................ 718
Web user account deleted ................................................................................. 719
Web application installed ................................................................................... 719
Web application reconfigured ............................................................................ 720
Web application uninstalled ............................................................................... 720
Web application upgraded ................................................................................. 720
License key updated.......................................................................................... 721
License key expired ........................................................................................... 721
Database server created ................................................................................... 721
Database server updated .................................................................................. 722
Database server deleted ................................................................................... 722
Database created .............................................................................................. 722
Database deleted .............................................................................................. 722
Database user account created ......................................................................... 723
Database user account updated ........................................................................ 723
Database user account deleted ......................................................................... 723
Parallels Plesk Panel component updated or added .......................................... 724
Reseller plan created ......................................................................................... 724
Reseller plan updated ........................................................................................ 724
Reseller plan deleted ......................................................................................... 725
Service plan of reseller created ......................................................................... 725
Service plan of reseller updated ........................................................................ 725
Service plan of reseller deleted ......................................................................... 725
Service plan of administrator created ................................................................ 725
Service plan of administrator updated ............................................................... 726
Service plan of administrator deleted ................................................................. 726
FTP account created ......................................................................................... 726
FTP account updated ........................................................................................ 726
FTP account deleted ......................................................................................... 727
Server health status changed ............................................................................ 727
Update available ................................................................................................ 728
Update installed ................................................................................................. 728

Appendix C: Event Parameters Passed by Event Handlers 697
Administrator information updated
Parameter name and
description
Environment variable name
Notes
Previously used value
New value
Login name
OLD_LOGIN_NAME
NEW_LOGIN_NAME
Required
Contact name
OLD_CONTACT_NAME
NEW_CONTACT_NAME
Required
Company name
OLD_COMPANY_NAME
NEW_COMPANY_NAME
Phone number
OLD_PHONE
NEW_PHONE
Fax
OLD_FAX
NEW_FAX
E- mail
OLD_EMAIL
NEW_EMAIL
Address
OLD_ADDRESS
NEW_ADDRESS
CIty
OLD_CITY
NEW_CITY
State/Province
OLD_STATE_PROVINCE
NEW_STATE_PROVINCE
Postal/Zip code
OLD_POSTAL_ZIP_COD
E
NEW_POSTAL_ZIP_COD
E
Country
OLD_COUNTRY
NEW_COUNTRY
Service stopped
Parameter name and
description
Environment variable name
Notes
Previously used value
New value
Service name
OLD_SERVICE
NEW_SERVICE
Required
Service started
Parameter name and
description
Environment variable name
Notes
Previously used value
New value
Service name
OLD_SERVICE
NEW_SERVICE
Required

698 Appendix C: Event Parameters Passed by Event Handlers
Service restarted
Parameter name and
description
Environment variable name
Notes
Previously used value
New value
Service name
OLD_SERVICE
NEW_SERVICE
Required
IP address created
Parameter name and
description
Environment variable name
Notes
Previously used value
New value
IP address
OLD_IP_ADDRESS
NEW_IP_ADDRESS
Required
IP mask
OLD_IP_MASK
NEW_IP_MASK
Interface
OLD_INTERFACE
NEW_INTERFACE
IP type (shared or
dedicated)
OLD_IP_TYPE
NEW_IP_TYPE
IP address updated
Parameter name and
description
Environment variable name
Notes
Previously used value
New value
IP address
OLD_IP_ADDRESS
NEW_IP_ADDRESS
Required
IP mask
OLD_IP_MASK
NEW_IP_MASK
Interface
OLD_INTERFACE
NEW_INTERFACE
IP type (shared or
dedicated)
OLD_IP_TYPE
NEW_IP_TYPE

Appendix C: Event Parameters Passed by Event Handlers 699
IP address deleted
Parameter name and
description
Environment variable name
Notes
IP address
OLD_IP_ADDRESS
Require
d
Session settings updated
Parameter name and
description
Environment variable name
Notes
Previously used value
New value
Allowed period of
inactivity for all
Parallels Plesk
Panel users
OLD_SESSION_IDLE_T
IME
NEW_SESSION_IDLE_T
IME
Customer account created
Parameter name and
description
Environment variable name
Notes
Login name
NEW_LOGIN_NAME
Required
Password
NEW_PASSWORD
Contact name
NEW_CONTACT_NAME
Required
Company name
NEW_COMPANY_NAME
Phone
NEW_PHONE
Fax
NEW_FAX
E- mail
NEW_EMAIL
Address
NEW_ADDRESS
City
NEW_CITY
State/province
NEW_STATE_PROVINCE
Postal/zip code
NEW_POSTAL_ZIP_CODE
Country
NEW_COUNTRY

700 Appendix C: Event Parameters Passed by Event Handlers
Customer account updated
Parameter name
and description
Environment variable name
Notes
Previously used value
New value
Login name
OLD_LOGIN_NAME
NEW_LOGIN_NAME
Required
Password
OLD_PASSWORD
NEW_PASSWORD
Contact name
OLD_CONTACT_NAME
NEW_CONTACT_NAME
Required
Company name
OLD_COMPANY_NAME
NEW_COMPANY_NAME
Phone
OLD_PHONE
NEW_PHONE
Fax
OLD_FAX
NEW_FAX
E- mail
OLD_EMAIL
NEW_EMAIL
Address
OLD_ADDRESS
NEW_ADDRESS
City
OLD_CITY
NEW_CITY
State/province
OLD_STATE_PROVINCE
NEW_STATE_PROVINCE
Postal/zip code
OLD_POSTAL_ZIP_COD
E
NEW_POSTAL_ZIP_COD
E
Country
OLD_COUNTRY
NEW_COUNTRY
Customer account deleted
Parameter name and
description
Environment variable name
Notes
Login name
OLD_LOGIN_NAME
Required
Customer account status updated
Parameter name and
description
Environment variable name
Notes
Previously used value
New value
Contact name
OLD_CONTACT_NAME
NEW_CONTACT_NAME
Required

Appendix C: Event Parameters Passed by Event Handlers 701
Login name
OLD_LOGIN_NAME
NEW_LOGIN_NAME
Required
Status
OLD_STATUS
NEW_STATUS
Customer's interface preferences updated
Parameter name and
description
Environment variable name
Notes
Previously used value
New value
Contact name
OLD_CONTACT_NAME
NEW_CONTACT_NAME
Required
Login name
OLD_LOGIN_NAME
NEW_LOGIN_NAME
Required
Page size
OLD_LINES_PER_PAG
E
NEW_LINES_PER_PAGE
Interface skin
OLD_INTERFACE_SKI
N
NEW_INTERFACE_SKIN
Customer GUID updated
Parameter name and
description
Environment variable name
Notes
Previously used value
New value
Customer type
OLD_CLIENT_TYPE
NEW_CLIENT_TYPE
Login name
OLD_LOGIN_NAME
NEW_LOGIN_NAME
Required
GUID
OLD_GUID
NEW_GUID
Reseller account created
Parameter name and
description
Environment variable name
Notes
Login name
NEW_LOGIN_NAME
Required
Contact name
NEW_CONTACT_NAME
Required
Password
NEW_PASSWORD
Company name
NEW_COMPANY_NAME
Phone
NEW_PHONE

702 Appendix C: Event Parameters Passed by Event Handlers
Fax
NEW_FAX
E- mail
NEW_EMAIL
Address
NEW_ADDRESS
City
NEW_CITY
State/province
NEW_STATE_PROVINCE
Postal/zip code
NEW_POSTAL_ZIP_CODE
Country
NEW_COUNTRY
Reseller account updated
Parameter name and
description
Environment variable name
Notes
Previously used value
New value
Login name
OLD_LOGIN_NAME
NEW_LOGIN_NAME
Required
Contact name
OLD_CONTACT_NAME
NEW_CONTACT_NAME
Password
OLD_PASSWORD
NEW_PASSWORD
Company name
OLD_COMPANY_NAME
NEW_COMPANY_NAME
Phone
OLD_PHONE
NEW_PHONE
Fax
OLD_FAX
NEW_FAX
E- mail
OLD_EMAIL
NEW_EMAIL
Address
OLD_ADDRESS
NEW_ADDRESS
City
OLD_CITY
NEW_CITY
State/province
OLD_STATE_PROVIN
CE
NEW_STATE_PROVINCE
Postal/zip code
OLD_POSTAL_ZIP_C
ODE
NEW_POSTAL_ZIP_CODE
Country
OLD_COUNTRY
NEW_COUNTRY
Reseller account deleted
Parameter name
and description
Environment variable name
Notes
Login name
OLD_LOGIN_NAME
Required

Appendix C: Event Parameters Passed by Event Handlers 703
Reseller account status updated
Parameter name
and description
Environment variable name
Notes
Previously used value
New value
Contact name
OLD_CONTACT_NAME
NEW_CONTACT_NAME
Required
Login name
OLD_LOGIN_NAME
NEW_LOGIN_NAME
Required
Status
OLD_STATUS
NEW_STATUS
Reseller's interface preferences updated
Parameter name and
description
Environment variable name
Notes
Previously used value
New value
Contact name
OLD_CONTACT_NAM
E
NEW_CONTACT_NAME
Required
Login name
OLD_LOGIN_NAME
NEW_LOGIN_NAME
Required
Ability to log in to
the account from
multiple computers
(or browsers) at
once.
OLD_ALLOW_MULTI
PLE_SESSIONS
NEW_ALLOW_MULTIPLE_S
ESSIONS
Interface language
OLD_INTERFACE_L
ANGUAGE
NEW_INTERFACE_LANGUA
GE
Interface skin
OLD_INTERFACE_S
KIN
NEW_INTERFACE_SKIN
Reseller's IP pool updated
Parameter name and
description
Environment variable name
Notes
Previously used value
New value
Login name
OLD_LOGIN_NAME
NEW_LOGIN_NAME
Required
IP address
OLD_IP_ADDRESS
NEW_IP_ADDRESS
Required
Status
OLD_STATUS
NEW_STATUS

704 Appendix C: Event Parameters Passed by Event Handlers
Disk space limit for reseller account reached
Parameter name and
description
Environment variable name
Notes
Contact name
OLD_CONTACT_NAME
Required
Disk space limit
OLD_MAXIMUM_DISK_SPACE
Traffic limit for reseller account reached
Parameter name and
description
Environment variable name
Notes
Contact name
OLD_CONTACT_NAME
Required
Traffic usage limit
OLD_MAXIMUM_TRAFFIC
Disk space limit for subscription reached
Parameter name and
description
Environment variable name
Notes
Subscription's domain
name
OLD_DOMAIN_NAME
Required
Disk space limit
OLD_MAXIMUM_DISK_SPACE
Traffic limit for subscription reached
Parameter name and
description
Environment variable name
Notes
Subscription's domain
name
OLD_DOMAIN_NAME
Required
Traffic usage limit
OLD_MAXIMUM_TRAFFIC

Appendix C: Event Parameters Passed by Event Handlers 705
Default domain (the first domain added to a
subscription/webspace) created
Parameter name
and description
Environment variable name
Notes
Domain name
NEW_DOMAIN_NAME
Required
Default domain (the first domain added to a
subscription/webspace) updated
Parameter name and
description
Environment variable name
Notes
Previously used value
New value
Domain name
OLD_DOMAIN_NAME
NEW_DOMAIN_NAME
Required
Default domain (the first domain added to a
subscription/webspace) deleted
Parameter name
and description
Environment variable name
Notes
Domain name
NEW_DOMAIN_NAME
Required
Subscription owner changed
Parameter name
and description
Environment variable name
Notes
Previously used value
New value

706 Appendix C: Event Parameters Passed by Event Handlers
Subscription's
domain name
OLD_DOMAIN_NAME
NEW_DOMAIN_NAME
Owner's login
name
OLD_LOGIN_NAME
NEW_LOGIN_NAME
Default domain, status updated
This event cannot be tracked for the main site of a subscription. It can only be tracked for
additional websites.
Parameter
name and
description
Environment variable name
Notes
Previously used value
New value
Website's
domain
name
OLD_DOMAIN_NAME
NEW_DOMAIN_NAME
Required
Website
status
OLD_STATUS
NEW_STATUS
Default domain, DNS zone updated
Parameter name
and description
Environment variable name
Notes
Previously used value
New value
Domain name
OLD_DOMAIN_NAME
NEW_DOMAIN_NAME
Required
Default domain, GUID updated
Parameter name and
description
Environment variable name
Notes
Previously used value
New value
Domain name
OLD_DOMAIN_NAME
NEW_DOMAIN_NAME
Required
Globally unique
identifier (GUID)
OLD_GUID
NEW_GUID
Required

Appendix C: Event Parameters Passed by Event Handlers 707
Subdomain created
Parameter name and
description
Environment variable name
Notes
Subdomain name
NEW_SUBDOMAIN_NAME
Required
Parent domain name
NEW_DOMAIN_NAME
Required
FTP account login
NEW_SYSTEM_USER_TYPE
Subdomain owner's
login name
NEW_SYSTEM_USER
Hard disk quota
NEW_HARD_DISK_QUOTA
SSI support
NEW_SSI_SUPPORT
PHP support
NEW_PHP_SUPPORT
CGI support
NEW_CGI_SUPPORT
Perl support
NEW_MOD_PERL_SUPPORT
Python support
NEW_MOD_PYTHON_SUPPORT
ColdFusion support
NEW_COLDFUSION_SUPPORT
Apache ASP support
NEW_APACHE_ASP_SUPPORT
Only on Linux
platforms.
ASP support
NEW_ASP_SUPPORT
Only on Windows
platforms.
Hard quota on disk
space
NEW_HARD_DISK_QUOTA
Miva scripting support
NEW_MIVA_SUPPORT
FastCGI support
NEW_MOD_FASTCGI_SUPPORT
SSL support
NEW_SSL_SUPPORT
Subdomain of a default domain updated
Parameter name
and description
Environment variable name
Notes
Previously used value
New value
Subdomain name
OLD_SUBDOMAIN_NAME
NEW_SUBDOMAIN_NAME
Required
Parent domain
name
OLD_DOMAIN_NAME
NEW_DOMAIN_NAME
Required

708 Appendix C: Event Parameters Passed by Event Handlers
FTP account login
OLD_SYSTEM_USER_TY
PE
NEW_SYSTEM_USER_TY
PE
Subdomain
owner's login
name
OLD_SYSTEM_USER
NEW_SYSTEM_USER
Hard disk quota
OLD_HARD_DISK_QUOT
A
NEW_HARD_DISK_QUOT
A
SSI support
OLD_SSI_SUPPORT
NEW_SSI_SUPPORT
PHP support
OLD_PHP_SUPPORT
NEW_PHP_SUPPORT
CGI support
OLD_CGI_SUPPORT
NEW_CGI_SUPPORT
Perl support
OLD_MOD_PERL_SUPPO
RT
NEW_MOD_PERL_SUPPO
RT
Python support
OLD_MOD_PYTHON_SUP
PORT
NEW_MOD_PYTHON_SUP
PORT
ColdFusion
support
OLD_COLDFUSION_SUP
PORT
NEW_COLDFUSION_SUP
PORT
Apache ASP
support
OLD_APACHE_ASP_SUP
PORT
NEW_APACHE_ASP_SUP
PORT
Only on
Linux
platforms
.
ASP support
OLD_ASP_SUPPORT
NEW_ASP_SUPPORT
Only on
Windows
platforms
.
Hard quota on
disk space
OLD_HARD_DISK_QUOT
A
NEW_HARD_DISK_QUOT
A
Miva scripting
support
OLD_MIVA_SUPPORT
NEW_MIVA_SUPPORT
FastCGI support
OLD_MOD_FASTCGI_SU
PPORT
NEW_MOD_FASTCGI_SU
PPORT
SSL support
OLD_SSL_SUPPORT
NEW_SSL_SUPPORT
Subdomain of a default domain deleted
Parameter name and
description
Environment variable name
Notes
Parent domain
name
OLD_DOMAIN_NAME
Required
Subdomain
name
OLD_SUBDOMAIN_NAME
Required

Appendix C: Event Parameters Passed by Event Handlers 709
Default domain, alias created
Parameter name and
description
Environment variable name
Notes
Domain alias name
NEW_DOMAIN_ALIAS_NAME
Required
Synchronization of DNS
zone with a primary
domain
NEW_DNS
Domain alias switched
on or off
NEW_STATUS
Web service for domain
alias is on or off
NEW_DOMAIN_ALIAS_WEB
Mail service for domain
alias is on or off
NEW_DOMAIN_ALIAS_MAIL
Support for accessing
web applications in Java
for domain alias visitors
(on or off)
NEW_DOMAIN_ALIAS_TOMCAT
Default domain, alias updated
Parameter name and
description
Environment variable name
Notes
Previously used value
New value
Domain alias name
OLD_DOMAIN_ALIA
S_NAME
NEW_DOMAIN_ALIAS_NAM
E
Required
Synchronization of
DNS zone with a
primary domain
OLD_DNS
NEW_DNS
Domain alias
switched on or off
OLD_STATUS
NEW_STATUS
Web service for
domain alias is on
or off
OLD_DOMAIN_ALIA
S_WEB
NEW_DOMAIN_ALIAS_WEB
Mail service for
domain alias is on
or off
OLD_DOMAIN_ALIA
S_MAIL
NEW_DOMAIN_ALIAS_MAI
L

710 Appendix C: Event Parameters Passed by Event Handlers
Support for
accessing web
applications in
Java for domain
alias visitors (on or
off)
OLD_DOMAIN_ALIA
S_TOMCAT
NEW_DOMAIN_ALIAS_TOM
CAT
Default domain, alias deleted
Parameter name and
description
Environment variable name
Notes
Domain alias name
OLD_DOMAIN_ALIAS_NAME
Required
Domain ID number
OLD_DOMAIN_ID
Default domain, alias DNS zone updated
Parameter name
and description
Environment variable name
Notes
Previously used value
New value
Domain alias
name
OLD_DOMAIN_ALIAS_N
AME
NEW_DOMAIN_ALIAS_N
AME
Required
Reseller account limits updated
Parameter name and
description
Environment variable name
Notes
Previously used value
New value
Contact name
OLD_CONTACT_NAME
NEW_CONTACT_NAME
Login name
OLD_LOGIN_NAME
NEW_LOGIN_NAME
Required
Maximum number
of domains
OLD_MAXIMUM_DOMA
INS
NEW_MAXIMUM_DOMAINS
Maximum amount
of disk space
OLD_MAXIMUM_DISK
_SPACE
NEW_MAXIMUM_DISK_SP
ACE
Maximum amount
of traffic
OLD_MAXIMUM_TRAF
FIC
NEW_MAXIMUM_TRAFFIC

Appendix C: Event Parameters Passed by Event Handlers 711
Maximum number
of Web users
OLD_MAXIMUM_WEBU
SERS
NEW_MAXIMUM_WEBUSER
S
Maximum number
of databases
OLD_MAXIMUM_DATA
BASES
NEW_MAXIMUM_DATABAS
ES
Maximum number
of mailboxes
OLD_MAXIMUM_MAIL
BOXES
NEW_MAXIMUM_MAILBOX
ES
Mailbox quota
OLD_MAXIMUM_MAIL
BOX_QUOTA
NEW_MAXIMUM_MAILBOX
_QUOTA
Maximum number
of mailing lists
OLD_MAXIMUM_MAIL
_LISTS
NEW_MAXIMUM_MAIL_LI
STS
Maximum number
of Java
applications
OLD_MAXIMUM_TOMC
AT_WEB_APPLICATI
ONS
NEW_MAXIMUM_TOMCAT_
WEB_APPLICATIONS
Account expiration
date
OLD_EXPIRATION_D
ATE
NEW_EXPIRATION_DATE
Subscription limits updated
Parameter name and
description
Environment variable name
Notes
Previously used value
New value
Domain name
OLD_DOMAIN_NAME
NEW_DOMAIN_NAME
Required
Maximum amount
of disk space
OLD_MAXIMUM_DISK_
SPACE
NEW_MAXIMUM_DISK_S
PACE
Maximum amount
of traffic
OLD_MAXIMUM_TRAFF
IC
NEW_MAXIMUM_TRAFFI
C
Maximum number
of web users
OLD_MAXIMUM_WEBUS
ERS
NEW_MAXIMUM_WEBUSE
RS
Maximum number
of databases
OLD_MAXIMUM_DATAB
ASES
NEW_MAXIMUM_DATABA
SES
Maximum number
of mailboxes
OLD_MAXIMUM_MAILB
OXES
NEW_MAXIMUM_MAILBO
XES
Mailbox quota
OLD_MAXIMUM_MAILB
OX_QUOTA
NEW_MAXIMUM_MAILBO
X_QUOTA
Maximum number
of mailing lists
OLD_MAXIMUM_MAIL_
LISTS
NEW_MAXIMUM_MAIL_L
ISTS
Maximum number
of java applications
OLD_MAXIMUM_TOMCA
T_WEB_APPLICATION
S
NEW_MAXIMUM_TOMCAT
_WEB_APPLICATIONS
Expiration date
OLD_EXPIRATION_DA
TE
NEW_EXPIRATION_DAT
E

712 Appendix C: Event Parameters Passed by Event Handlers
Panel user logged in
Parameter name
and description
Environment variable name
Notes
Previously used value
New value
Contact name
OLD_CONTACT_NAME
NEW_CONTACT_NAME
Panel user logged out
Parameter name
and description
Environment variable name
Notes
Previously used value
New value
Contact name
OLD_CONTACT_NAME
NEW_CONTACT_NAME
Panel user failed to log in
Parameter name and
description
Environment variable name
Notes
User name
COMP_LOGIN_NAME
Panel user failed to log in through API
Parameter name and
description
Environment variable name
Notes
User name
COMP_LOGIN_NAME

Appendix C: Event Parameters Passed by Event Handlers 713
Mail account created
Parameter name and
description
Environment variable name
Notes
E-mail address
NEW_MAILNAME
Required (in the
format
address@example
.com)
Mail account updated
Parameter name
and description
Environment variable name
Notes
Previously used value
New value
E-mail address
OLD_MAILNAME
NEW_MAILNAME
Required (in
the format
address@exa
mple.com)
Mailbox
OLD_MAILBOX
NEW_MAILBOX
Password
OLD_PASSWORD
NEW_PASSWORD
Mailbox quota
OLD_MAILBOX_QUO
TA
NEW_MAILBOX_QUOTA
Autoresponders
OLD_AUTORESPOND
ERS
NEW_AUTORESPONDERS
Mail account deleted
Parameter name and
description
Environment variable name
Notes
E-mail address
OLD_MAILNAME
Required (in the
format
address@example
.com)

714 Appendix C: Event Parameters Passed by Event Handlers
Mailing list created
Parameter name and
description
Environment variable name
Notes
Domain name
NEW_DOMAIN_NAME
Required
Mailing list e-mail
address
NEW_MAIL_LIST_NAME
Required
Mailing list switched on
NEW_MAIL_LIST_ENABLED
Mailing list deleted
Parameter name and
description
Environment variable name
Notes
Domain name
OLD_DOMAIN_NAME
Required
Mailing list e-mail
address
OLD_MAIL_LIST_NAME
Required
Mailing list switched on
OLD_MAIL_LIST_ENABLED
Hosting settings created
Parameter name and
description
Environment variable name
Notes
Domain name
NEW_DOMAIN_NAME
Required
IPv4 address
NEW_IP_ADDRESS
IPv6 address
NEW_IPV6_ADDRESS
IP type
NEW_IP_TYPE
System user's login
name
NEW_SYSTEM_USER
System user's
password
NEW_SYSTEM_USER_PASSWORD
Access to the server
over SSH (on Linux
systems) or Remote
Desktop (on Windows
systems)
NEW_SYSTEM_SHELL

Appendix C: Event Parameters Passed by Event Handlers 715
MS FrontPage support
NEW_FP_SUPPORT
MS FrontPage over
SSL support
NEW_FPSSL_SUPPORT
MS FrontPage
authoring
NEW_FP_AUTHORING
MS FrontPage admin
login
NEW_FP_ADMIN_LOGIN
MS FrontPage admin
password
NEW_FP_ADMIN_PASSWORD
SSI support
NEW_SSI_SUPPORT
PHP support
NEW_PHP_SUPPORT
CGI support
NEW_CGI_SUPPORT
Perl support
NEW_MOD_PERL_SUPPORT
Apache ASP support
NEW_APACHE_ASP_SUPPORT
Only on
Linux
systems
ASP support
NEW_ASP_SUPPORT
Only on
Windows
systems
SSL support
NEW_SSL_SUPPORT
Web statistics program
NEW_WEB_STATISTICS
Custom error
documents
NEW_CUSTOM_ERROR_DOCUMENTS
Hard quota on disk
space
NEW_HARD_DISK_QUOTA
Hosting settings updated
Parameter name
and description
Environment variable name
Notes
Previously used value
New value
Domain name
OLD_DOMAIN_NAME
NEW_DOMAIN_NAME
Required
IPv4 address
OLD_IP_ADDRESS
NEW_IP_ADDRESS
IPv6 address
OLD_IPV6_ADDRES
S
NEW_IPV6_ADDRESS
IP type
OLD_IP_TYPE
NEW_IP_TYPE
System user
OLD_SYSTEM_USER
NEW_SYSTEM_USER
System user's
password
OLD_SYSTEM_USER
_PASSWORD
NEW_SYSTEM_USER_PASSW
ORD

716 Appendix C: Event Parameters Passed by Event Handlers
Access to the
server over SSH
(on Linux
systems) or
Remote Desktop
(on Windows
systems)
OLD_SYSTEM_SHEL
L
NEW_SYSTEM_SHELL
FP support
OLD_FP_SUPPORT
NEW_FP_SUPPORT
FP- SSL support
OLD_FPSSL_SUPPO
RT
NEW_FPSSL_SUPPORT
FP authoring
OLD_FP_AUTHORIN
G
NEW_FP_AUTHORING
FP admin login
OLD_FP_ADMIN_LO
GIN
NEW_FP_ADMIN_LOGIN
FP admin
password
OLD_FP_ADMIN_PA
SSWORD
NEW_FP_ADMIN_PASSWORD
SSI support
OLD_SSI_SUPPORT
NEW_SSI_SUPPORT
PHP support
OLD_PHP_SUPPORT
NEW_PHP_SUPPORT
CGI support
OLD_CGI_SUPPORT
NEW_CGI_SUPPORT
Perl support
OLD_MOD_PERL_SU
PPORT
NEW_MOD_PERL_SUPPORT
Apache ASP
support
OLD_APACHE_ASP_
SUPPORT
NEW_APACHE_ASP_SUPPOR
T
Only on
Linux
systems
ASP support
OLD_ASP_SUPPORT
NEW_ASP_SUPPORT
Only on
Windows
systems
SSL support
OLD_SSL_SUPPORT
NEW_SSL_SUPPORT
Web statistics
OLD_WEB_STATIST
ICS
NEW_WEB_STATISTICS
Custom error
documents
OLD_CUSTOM_ERRO
R_DOCUMENTS
NEW_CUSTOM_ERROR_DOCU
MENTS
Hard disk quota
OLD_HARD_DISK_Q
UOTA
NEW_HARD_DISK_QUOTA
Hosting settings deleted
Parameter name and
description
Environment variable name
Notes
Domain name
OLD_DOMAIN_NAME
Required

Appendix C: Event Parameters Passed by Event Handlers 717
Standard or frame forwarding hosting
created
Parameter name and
description
Environment variable name
Notes
Domain name
NEW_DOMAIN_NAME
Required
IPv4 address
NEW_IP_ADDRESS
IPv6 address
NEW_IPV6_ADDRESS
Forwarding type
NEW_FORWARDING_TYPE
URL
NEW_URL
Standard or frame forwarding hosting
updated
Parameter name and
description
Environment variable name
Notes
Previously used value
New value
Domain name
OLD_DOMAIN_NAME
NEW_DOMAIN_NAME
Required
IPv4 address
OLD_IP_ADDRESS
NEW_IP_ADDRESS
IPv6 address
OLD_IPV6_ADDRES
S
NEW_IPV6_ADDRESS
Forwarding type
OLD_FORWARDING_
TYPE
NEW_FORWARDING_TYPE
URL
OLD_URL
NEW_URL
Standard or frame forwarding hosting
deleted
Parameter name
and description
Environment variable name
Notes
Domain name
OLD_DOMAIN_NAME
Required

718 Appendix C: Event Parameters Passed by Event Handlers
Forwarding type
OLD_FORWARDING_TYPE
Web user account created
Parameter name and
description
Environment variable name
Notes
Domain name
NEW_DOMAIN_NAME
Required
Web user name
NEW_WEBUSER_NAME
Required
SSI support
NEW_SSI_SUPPORT
PHP support
NEW_PHP_SUPPORT
CGI support
NEW_CGI_SUPPORT
Perl support
NEW_MOD_PERL_SUPPORT
Python support
NEW_MOD_PYTHON_SUPPORT
Apache ASP support
NEW_APACHE_ASP_SUPPORT
Only on
Linux
systems
ASP support
NEW_ASP_SUPPORT
Only on
Windows
systems
Hard disk quota
NEW_HARD_DISK_QUOTA
Web user account updated
Parameter name
and description
Environment variable name
Notes
Previously used value
New value
Domain name
OLD_DOMAIN_NAME
NEW_DOMAIN_NAME
Required
Web user name
OLD_WEBUSER_NAM
E
NEW_WEBUSER_NAME
Required
SSI support
OLD_SSI_SUPPORT
NEW_SSI_SUPPORT
PHP support
OLD_PHP_SUPPORT
NEW_PHP_SUPPORT
CGI support
OLD_CGI_SUPPORT
NEW_CGI_SUPPORT
Perl support
OLD_MOD_PERL_SU
PPORT
NEW_MOD_PERL_SUPPORT

Appendix C: Event Parameters Passed by Event Handlers 719
Python support
OLD_MOD_PYTHON_
SUPPORT
NEW_MOD_PYTHON_SUPPOR
T
Apache ASP
support
OLD_APACHE_ASP_
SUPPORT
NEW_APACHE_ASP_SUPPOR
T
Only on
Linux
systems
ASP support
OLD_ASP_SUPPORT
NEW_ASP_SUPPORT
Only on
Windows
systems
Hard disk quota
OLD_HARD_DISK_Q
UOTA
NEW_HARD_DISK_QUOTA
Web user account deleted
Parameter name and
description
Environment variable name
Notes
Domain name
OLD_DOMAIN_NAME
Required
Web user name
OLD_WEBUSER_NAME
Required
Web application installed
Parameter name and
description
Environment variable
Notes
Health monitor parameter
(the same value for new
and old)
NEW_SITEAPP_NAME
Required
Domain or subdomain
NEW_SITEAPP_DOMAIN_TYPE
Required
URL relative to the
domain/subdomain, by
which the application is
accessible on the Web
NEW_SITEAPP_INSTALL_PREFIX
Required

720 Appendix C: Event Parameters Passed by Event Handlers
Web application reconfigured
Parameter name and
description
Environment variable
Notes
Previously used value
New value
Health monitor parameter
(the same value for new
and old)
OLD_SITEAPP_NAME
NEW_SITEAPP_NAME
Required
Domain or subdomain
OLD_SITEAPP_DOMAIN_T
YPE
NEW_SITEAPP_DOMAIN_T
YPE
Required
URL relative to the
domain/subdomain, by
which the application is
accessible on the Web
OLD_SITEAPP_INSTALL_
PREFIX
NEW_SITEAPP_INSTALL_
PERFIX
Required
Web application uninstalled
Parameter name and
description
Environment variable
Notes
Health monitor parameter
(the same value for new
and old)
OLD_SITEAPP_NAME
Required
Domain or subdomain
OLD_SITEAPP_DOMAIN_TYPE
Required
URL relative to the
domain/subdomain, by
which the application is
accessible on the Web
OLD_SITEAPP_INSTALL_PREFIX
Required
Web application upgraded
Parameter name and
description
Environment variable
Notes
Previously used value
New value

Appendix C: Event Parameters Passed by Event Handlers 721
Health monitor parameter
(the same value for new
and old)
OLD_SITEAPP_NAME
NEW_SITEAPP_NAME
Required
Domain or subdomain
OLD_SITEAPP_DOMAIN_T
YPE
NEW_SITEAPP_DOMAIN_T
YPE
Required
URL relative to the
domain/subdomain, by
which the application is
accessible on the Web
OLD_SITEAPP_INSTALL_
PREFIX
NEW_SITEAPP_INSTALL_
PERFIX
Required
License key updated
Parameter name and
description
Environment variable name
Notes
Previously used value
New value
License key
number
OLD_LICENSE
NEW_LICENSE
Required
License key type
(Parallels Plesk
Panel, additional)
OLD_LICENSE_TYPE
NEW_LICENSE_TYPE
License key name
(for additional
keys)
OLD_LICENSE_NAME
NEW_LICENSE_NAME
License key expired
Parameter name and
description
Environment variable name
Notes
License key
number
OLD_LICENSE
Required
Database server created
Parameter name and
description
Environment variable name
Notes
Database server's IP
address
NEW_DATABASE_SERVER
Required

722 Appendix C: Event Parameters Passed by Event Handlers
Database server updated
Parameter name and
description
Environment variable name
Notes
Previously used value
New value
Database server's
IP address
OLD_DATABASE_SER
VER
NEW_DATABASE_SERVE
R
Required
Database server deleted
Parameter name and
description
Environment variable name
Notes
Database server's IP
address
OLD_DATABASE_SERVER
Required
Database created
Parameter name and description
Environment variable name
Notes
Database server's IP address
NEW_DATABASE_SERVER
Required
Database name
NEW_DATABASE_NAME
Required
Database deleted
Parameter name and description
Environment variable name
Notes
Database server's IP address
OLD_DATABASE_SERVER
Required
Database name
OLD_DATABASE_NAME
Required

Appendix C: Event Parameters Passed by Event Handlers 723
Database user account created
Parameter name and
description
Environment variable name
Notes
Database server's IP
address
NEW_DATABASE_SERVER
Required
Database
identification number
NEW_DATABASE_ID
Required
Database user name
NEW_DATABASE_USER_NAME
Required
Database user
password
NEW_DATABASE_USER_PASSWORD
Database user account updated
Parameter name
and description
Environment variable name
Notes
Previously used value
New value
Database server's
IP address
OLD_DATABASE_SER
VER
NEW_DATABASE_SERVER
Required
Database
identification
number
OLD_DATABASE_ID
NEW_DATABASE_ID
Required
Database user
name
OLD_DATABASE_USE
R_NAME
NEW_DATABASE_USER_NA
ME
Required
Database user
password
OLD_DATABASE_USE
R_PASSWORD
NEW_DATABASE_USER_PA
SSWORD
Database user account deleted
Parameter name and
description
Environment variable name
Notes
Database server's IP
address
OLD_DATABASE_SERVER
Required
Database
identification number
OLD_DATABASE_ID
Required

724 Appendix C: Event Parameters Passed by Event Handlers
Database user name
OLD_DATABASE_USER_NAME
Required
Database user
password
OLD_DATABASE_USER_PASSWORD
Parallels Plesk Panel component updated or
added
Parameter name
and description
Environment variable name
Notes
Previously used value
New value
Parallels Plesk
Panel
component
name
OLD_PLESK_COMPONE
NT_NAME
NEW_PLESK_COMPONENT_N
AME
Required
Reseller plan created
Parameter name and
description
Environment variable name
Notes
Reseller plan ID
NEW_TEMPLATE_ID
Required
Reseller plan updated
Parameter name
and description
Environment variable name
Notes
Previously used value
New value
Reseller plan
ID
OLD_TEMPLATE_ID
NEW_TEMPLATE_ID
Required

Appendix C: Event Parameters Passed by Event Handlers 725
Reseller plan deleted
Parameter name and
description
Environment variable name
Notes
Reseller plan ID
OLD_TEMPLATE_ID
Required
Service plan of reseller created
Parameter name and
description
Environment variable name
Notes
Plan ID
NEW_DOMAIN_TEMPLATE
Required
Service plan of reseller updated
Parameter name and
description
Environment variable name
Notes
Plan ID
OLD_DOMAIN_TEMPLATE
Required
Service plan of reseller deleted
Parameter name and
description
Environment variable name
Notes
Plan ID
OLD_DOMAIN_TEMPLATE
Required
Service plan of administrator created
Parameter name and
description
Environment variable name
Notes
Plan ID
NEW_ADMIN_TEMPLATE
Required

726 Appendix C: Event Parameters Passed by Event Handlers
Service plan of administrator updated
Parameter name and
description
Environment variable name
Notes
Plan ID
OLD_ADMIN_TEMPLATE
Required
Service plan of administrator deleted
Parameter name and
description
Environment variable name
Notes
Plan ID
OLD_ADMIN_TEMPLATE
Required
FTP account created
Parameter name and
description
Environment variable name
Notes
Domain name
NEW_DOMAIN_NAME
Required
Home directory
NEW_HOME_DIRECTORY
Required
System user name
NEW_SYSTEM_USER
System user password
NEW_SYSTEM_USER_PASSWORD
FTP account updated
Parameter
name and
description
Environment variable name
Notes
Previously used value
New value
Domain
name
OLD_DOMAIN_NAME
NEW_DOMAIN_NAME
Required
Home
directory
OLD_HOME_DIRECTORY
NEW_HOME_DIRECTORY
Required

Appendix C: Event Parameters Passed by Event Handlers 727
System user
name
OLD_SYSTEM_USER
NEW_SYSTEM_USER
Required
System user
password
OLD_SYSTEM_USER_PAS
SWORD
NEW_SYSTEM_USER_PASSW
ORD
FTP account deleted
Parameter name and
description
Environment variable name
Notes
Domain name
OLD_DOMAIN_NAME
Required
Home directory
OLD_HOME_DIRECTORY
Required
System user name
OLD_SYSTEM_USER
System user password
OLD_SYSTEM_USER_PASSWORD
Server health status changed
Parameter name and
description
Environment variable
Notes
Previously used value
New value
Health monitor parameter
(the same value for new
and old)
OLD_HEALTH_PARAMETER
NEW_HEALTH_PARAMETER
Required
Parameter status
OLD_STATUS
NEW_STATUS
Required

728 Appendix C: Event Parameters Passed by Event Handlers
Update available
Parameter name and
description
Environment variable name
Notes
Update version
COMP_PATCH_VERSION
Update installed
Parameter name and
description
Environment variable name
Notes
Update version
COMP_PATCH_VERSION

Appendix D: Supported Payment Gateways 729
Business Manager supports the following payment gateways:
On-site payment gateways
Authorize.Net
BluePay
ECHO
eWAY
InternetSecure
First Data Global Gateway (former LinkPoint)
Moneris
Payflow Pro
Sage Pay
PSiGate
QuantumGateway
Velocity Pay
Banca Sella Direct
Wirecard
BBVA
Off-site payment gateways
PayPal
WorldPay
ASSIST
ATOS
Nordea Also, the following payment gateways are supported but unstable:
On-site payment gateways
CyoGate
EchoInc
eProgressingNetwork
Merchant Commerce and Payment Services (MCPS)
Appendix D: Supported Payment
Gateways

730 Appendix D: Supported Payment Gateways
Merchant Partners
PagoPorInternet
Planet Payment
QuickCommerce
RTware
SagePayments
SecurePay AU
SecurePay US
USA ePay
Off-site payment gateways
2CO (credit cards)
2CO (recurring)
MultiBanco

Appendix E: Supported Formats for Bank Transfer Batches 731
Business Manager supports the following batch file formats:
DTAUS. This format is supported by German banks.
Norma19. This format is supported by Spahish banks.
Clieop3. This format is supported by Netherlandic banks.
Appendix E: Supported Formats for Bank
Transfer Batches

732 Appendix F: How Business Manager Syncs with Hosting Panels
The following table lists operations that cause Business Manager to send updates to a
corresponding hosting panel.
Service Plan
Service Plan Add-on
Subscription
Primary or Additional
Contact
Update
name or
properties
v
v
Personal
information
v
Upgrade
v
Downgrade
v
Add/remov
e add-on
v
Delete
v
v
Appendix F: How Business Manager
Syncs with Hosting Panels

Appendix G: Supported Domain Name Registrars 733
Business Manager supports integration with the following domain name registrars:
eNom
Register.com
OpenSRS
DistributeIT
Nominet
Namecheap
EuroDNS
Dotster
RRPproxy
ResellOne
Openprovider
Wild West Domains / GoDaddy
Appendix G: Supported Domain Name
Registrars


