Sony Vegas Pro 10.0 User Manual Operation Vegaspro100d Enu
User Manual: sony Vegas Pro - 10.0 - Operation Manual Free User Guide for Sony Vegas Software, Manual
Open the PDF directly: View PDF
.
Page Count: 546 [warning: Documents this large are best viewed by clicking the View PDF Link!]
- Introduction
- Getting Started
- Using the Media Manager
- Creating a new media library
- Opening a media library
- Adding media files to a library
- Removing media files from a library
- Tagging media files
- Backing up your media libraries
- Opening a reference library
- Searching for media files
- Previewing media
- Media relationships
- Adding media to your project
- Resolving offline media files
- Customizing the Media Manager window
- Setting Media Manager options
- Using the Media Manager with multiple computers
- Basic Editing Techniques
- Advanced Editing Techniques
- Snapping events
- Pitch shifting audio events
- Time compressing/stretching events
- Working with takes
- Using the Trimmer window
- Opening a file in the Trimmer
- Choosing Trimmer preview options
- Choosing multichannel/multistream options
- Moving frame by frame in the Trimmer window
- Making selections in the Trimmer
- Adding selections to the timeline
- Using the Trimmer History list
- Adding and saving regions and markers to a media file
- Opening a file in an external audio editor from the Trimmer
- Creating a subclip
- Selecting a subclip in its parent media
- Opening files in the Trimmer by default
- Removing red eye from still images
- Using the Edit Details window
- Working with Multicamera Video
- Stereoscopic 3D Editing
- Working with XDCAM Video
- Working with Tracks
- Managing tracks
- Organizing tracks
- Using the track list
- Using the volume fader (audio only)
- Using the pan slider (audio only)
- Using the multipurpose slider (audio only)
- Assigning audio tracks to assignable effects chains
- Assigning audio tracks to busses
- Adjusting bus send levels
- Adjusting the composite level (video only)
- Selecting the compositing mode
- Bypassing motion blur envelopes (video only)
- Using track motion (video only)
- Phase inverting a track (audio only)
- Muting a track
- Soloing a track
- Setting default track properties
- Track automation envelopes
- Using audio bus tracks
- Using video bus tracks
- Rendering to a new track
- Using Automation
- Showing or hiding automation controls
- Track automation
- Mute automation (audio and video)
- Volume or pan automation (audio only)
- Assignable effects automation (audio only)
- Bus automation (audio only)
- Adding or removing track effect automation
- Composite level automation (video only)
- Fade-to-color automation (video only)
- Adding a motion blur envelope
- Adding a video supersampling envelope
- Working with track envelopes
- Automating 5.1 surround projects
- Automation recording modes
- Working with Events
- Using the Mixer
- Using the Mixing Console
- Understanding the Mixing Console window
- Adding track, assignable FX, and bus channels
- Using audio track channel strips
- Renaming audio tracks
- Adding or editing track (insert) effects
- Adjusting bus or assignable effects send levels
- Change a track’s input or output device
- Monitoring track levels with VU/PPM meters
- Monitoring track levels with peak meters
- Changing a track’s automation mode
- Muting or soloing a track
- Inverting a track’s phase
- Arming a track for recording or toggle input monitoring
- Adjusting track panning or volume
- Using bus channel strips
- Using input bus channel strips
- Using FX send (assignable effects) channel strips
- Renaming an assignable effect chain
- Adding or editing effects
- Adjusting assignable effects input levels
- Changing an effects chain’s output device
- Monitoring assignable effects levels with VU/PPM meters
- Monitoring output levels with peak meters
- Muting or soloing an assignable effects chain
- Adjusting assignable effects panning or volume
- Using input busses with hardware-based effects
- Monitoring an external source without mixing it with your project
- Creating a Cue (Headphone) Mix with the Mixing Console
- Adding Audio Effects
- Recording Audio
- Working with 5.1 Surround
- Using Advanced Video Features
- Closed Captioning
- Adding closed captioning to video files
- Importing or rendering closed captions in an MXF or MPEG-2 file
- Importing or rendering Line 21 closed captions
- Importing or printing captions when using HD SDI
- Importing closed captions from a closed captioning file
- Synchronizing captions with video
- Adding or editing closed caption markers on the timeline
- Captioning markup reference and examples
- Displaying closed captions in the Video Preview or Trimmer window
- Exporting closed captions
- Editing multiple captions with the Edit Details window
- Adding captions to Windows Media Video (WMV) files
- Adding closed captioning to video files
- Using Video Effects, Compositing, and Masks
- Adding Video Transitions and Motion
- Understanding basic transitions
- Using transition effects
- Adding a transition
- Adding a transition to the end of an event
- Adding a transition to all selected events
- Adding a transition progress envelope
- Understanding track layers
- Converting a cut to a transition
- Converting a crossfade or transition to a cut
- Previewing a transition
- Modifying a transition
- Saving custom settings as a preset
- Using keyframe animation
- Sample uses for keyframe animation
- Adding track motion
- Previewing and Analyzing Video
- Saving, Rendering, and Printing Projects
- Saving a project
- Rendering a project
- Rendering still-image sequences
- Rendering multichannel audio files
- Rendering surround projects
- Rendering MPEG format
- Rendering projects for use in DVD Architect Pro
- Rendering projects for Blu-ray Disc
- Customizing the rendering process
- Rendering in real time
- Exporting a movie to a PSP™
- Printing video to tape
- Burning Discs
- Understanding track-at-once and disc-at-once CD burning
- Understanding tracks and indices
- Setting up to burn audio CDs
- Importing CD Architect files
- Creating audio CD layout projects
- Working with tracks and indices
- Burning audio CDs
- Burning video CDs
- Burning a multimedia CD
- Burning a Blu-ray Disc
- Burning a DVD from the timeline
- Using Scripting
- Customizing Vegas Pro Software
- Using Hardware Controllers
- Troubleshooting
- Glossary
- Keyboard Shortcuts
- Index

Revised May 6, 2011
What’s new in version 10.0
Video
• Stereoscopic 3D editing and 3D Blu-ray Disc burning. For more information, see Stereoscopic 3D Editing on page 143 and Burning
a Blu-ray Disc on page 422.
• Improved support for closed captions:
• You can now preview captions using overlays in the Video Preview window and Trimmer window.
• Added support for import, rendering, and print to tape of Line 21 CEA608 closed captions.
• Added support for reading ATSC and SCTE closed captions in MPEG-2 video. When you render to MPEG-2 format,
captioning markers are encoded in ATSC format.
• When rendering to XDCAM HD/HD422, CEA608 data is uplifted to CEA708 format so that CEA608 and CEA708 captions
are available when playing via HD SDI.
• You can now export closed captioning for DVD Architect, YouTube, RealPlayer, QuickTime, and Windows Media Player.
• You can now import closed captioning from the following file types: Scenarist Closed Caption (.scc), RealPlayer (.rt),
SubRip Subtitles (.srt), Windows Media Player (.smi), Transcript or QuickTime (.txt), CPC MacCaption Files (.mcc), and DVD
Architect Subtitles (.sub).
For more information, see Closed Captioning on page 309.
• New video plug-in SDK.
• Image stabilization for video clips. For more information, see Stabilizing video clips on page 203.
• Genlock controls for synchronizing AJA video device output to a reference signal when previewing or printing to tape.
For more information about previewing video from an AJA video device, see Configuring an AJA Io Express, XENA 2K, LH, LHe, LHi, LS,
or LSe SDI card on page 445.
For more information about printing video from an AJA video device to tape, see Printing to a tape deck connected to an SDI card on
page 405.
• Added support for 50p and 60p projects, capture, and print to tape.
Project templates:
• HD 720-50p (1280x720, 50 fps)
• HD 720-60p (1280x720, 59.94 fps)
AVI rendering templates:
• HD 720-50p YUV
• HD 720-60p YUV
Audio
• Input busses allow you to record from external devices with effects, mix external audio sources with your project, use external
effects processors with your tracks and busses, and provide input monitoring. For more information, see Using input bus channel
strips on page 238.
• Real-time rendering. For more information, see Rendering in real time on page 401.
• Audio event effects. For more information, see Using audio effects on page 253.
• Record Broadcast Wave Format (.bwf) metadata when recording audio. For more information, see Audio tab on page 451.
• Updated audio track headers with output meters. For more information, see Audio track header on page 66.
• VU meters in the Mixing Console window.
Workflow
• You can now group tracks in the track list. For more information, see Grouping tracks on page 168.
• New multicamera editing features:
• Preview the full frame on an external monitor.
• Choose takes for time selections.
• Expand a multicamera track to multiple tracks.
For more information, see Working with Multicamera Video on page 137.
• Improved usability of the Trimmer and Video Preview windows with the addition of transport controls. For more information,
see Using the Trimmer window on page 128 and Understanding the Video Preview window on page 369.
• Press Alt+Down Arrow during playback to move the edit cursor to the playback cursor location for editing or recording.
• Device Explorer improvements:
• You can now right-click a clip in the Device Explorer window and choose Open in Trimmer or Import and Add to Project
to choose how you want to import clips.
• You can now drag clips from the Device Explorer to the Project Media or Trimmer window.
For more information, see Using the Device Explorer on page 60.
• You can now change the location for creating prerendered files from the Print to Tape Wizard. For more information, see Printing
video to tape on page 402.
• New Microsoft Image Mastering API (IMAPI) disc drivers for DVD and Blu-ray Disc burning. For more information, see CD Settings
tab on page 458.
Formats
• Improved support for GPU-accelerated AVC rendering using the Sony AVC plug-in.
NVIDIA GPUs
GPU-accelerated AVC rendering requires a CUDA-enabled GPU and NVIDIA drive 185.xx or later with a GeForce GT 2xx
Series or newer GPU.
For more information about CUDA-enabled GPUs, please see http://www.nvidia.com/object/cuda_learn_products.html.
ATI GPUs
OpenCL GPU-accelerated rendering requires an OpenCL-enabled GPU and AMD Radeon Catalyst driver 11.2. If using an
ATI FirePro GPU, FirePro unified driver 8.773 or later is required.
For more information about OpenCL-enabled GPUs, please see http://www.amd.com/us/products/desktop/graphics/Pages/
desktop-graphics.aspx.
GPU-accelerated rendering performance will vary depending on your specific hardware configuration. If you have an older
CPU and a newer GPU, rendering using the GPU may improve render times.
• Support for reading timecode in AVCHD and SD MPEG-2 files written by cameras that support timecode, such as Sony NXCAM
cameras.
• Improved performance when reading MXF, QuickTime AVC, and QuickTime AVC/H.264 video.
• Support for reading and rendering CineForm AVI and QuickTime files (including Neo3D) when you have a CineForm product
installed (version 5.1 or later).
• Added support for reading MVC video.
• Added support for rendering MVC video with the Sony AVC/MVC plug-in.
• Added support for reading MPO (multiple picture object) 3D still images and sweep panorama images.
• Support for reading 3D AVC video created by the 3D Bloggie HD camera.

Welcome
After Vegas® Pro software is installed and you start it for the first time, the registration wizard appears. This wizard offers easy steps
that allow you to register the software online with Sony Creative Software Inc. Alternatively, you can register online at https://
www.sonycreativesoftware.com/reg/software at any time.
Registration assistance
Registration assistance is available online at http://www.sonycreativesoftware.com/reg/faq or by fax at (608) 250-1745.
Customer service/sales
For a detailed list of customer service options, we encourage you to visit http://www.sonycreativesoftware.com/support/custserv.asp.
Use the following numbers for telephone support during normal weekday business hours:
Telephone/Fax Country
(800) 577-6642 (toll-free) US, Canada, and Virgin Islands
(608) 203-7620 for all other countries
(608) 250-1745 (Fax) All countries
Technical support
For a detailed list of technical support options, we encourage you to visit http://www.sonycreativesoftware.com/support/default.asp.
To listen to your support options by telephone, please call (608) 256-5555.
About your rights in Vegas Pro software
Vegas Pro software is licensed to you under the terms of the End User License Agreement you entered into with Sony Creative
Software Inc.
About your privacy
Sony Creative Software Inc. respects your privacy and is committed to protecting personal information. Your use of the software is
governed by the Software Privacy Policy. Please review its contents carefully as its terms and conditions affect your rights with
respect to the information that is collected by the software. For your reference, a copy of the Software Privacy Policy is located at
http://www.sonycreativesoftware.com/corporate/privacy.asp.
Proper use of software
Vegas Pro software is not intended and should not be used for illegal or infringing purposes, such as the illegal copying or sharing
of copyrighted materials. Using Vegas Pro software for such purposes is, among other things, against United States and
international copyright laws and contrary to the terms and conditions of the End User License Agreement. Such activity may be
punishable by law and may also subject you to the breach remedies set forth in the End User License Agreement.
Legal notices
ACID, ACIDized, ACIDplanet.com, ACIDplanet, the ACIDplanet logo, ACID XMC, Artist Integrated, the Artist Integrated logo, Beatmapper, Cinescore,
CD Architect, DVD Architect, Jam Trax, Perfect Clarity Audio, Photo Go, Sound Forge, Super Duper Music Looper, Transparent Technology, Vegas,
Vision Series, and Visual Creation Studio are the trademarks or registered trademarks of Sony Creative Software Inc. in the United States and other
countries.
PlayStation is a registered trademark and PSP is a trademark of Sony Computer Entertainment Inc.
HDV and HDV logo are trademarks of Sony Corporation and Victor Company of Japan, Limited (JVC).
All other trademarks or registered trademarks are the property of their respective owners in the United States and other countries.
Sony Creative Software Inc. may have patents, patent applications, trademarks, copyrights, or other intellectual property rights covering subject
matter in this document. Except as expressly provided in any written license agreement from Sony Creative Software Inc., the furnishing of this
document does not give you any license to these patents, trademarks, copyrights, or other intellectual property.
Apple Macintosh Audio Interchange File Format (AIFF) file format
Apple® Macintosh® Audio Interchange™ File Format (AIFF) is a trademark of Apple, Inc. in the United States and other countries.
Apple QuickTime
Apple® QuickTime® application is a trademark of Apple, Inc. in the United States and other countries.
ATR AC
“ATRAC,” “ATRAC3,” “ATRAC3plus,” “ATRAC Advanced Lossless,” and the ATRAC logo are trademarks of Sony Corporation.
http://www.sony.net/Products/ATRAC3/
AVCHD
AVCHD and AVCHD logo are trademarks of Matsushita Electric Industrial Co., Ltd and Sony Corporation.
Boost Software
Boost Software License - Version 1.0 - August 17th, 2003
Permission is hereby granted, free of charge, to any person or organization obtaining a copy of the software and accompanying documentation
covered by this license (the “Software”) to use, reproduce, display, distribute, execute, and transmit the Software, and to prepare derivative works of
the Software, and to permit third-parties to whom the Software is furnished to do so, all subject to the following:
The copyright notices in the Software and this entire statement, including the above license grant, this restriction and the following disclaimer, must
be included in all copies of the Software, in whole or in part, and all derivative works of the Software, unless such copies or derivative works are
solely in the form of machine-executable object code generated by a source language processor.
THE SOFTWARE IS PROVIDED “AS IS”, WITHOUT WARRANTY OF ANY KIND, EXPRESS OR IMPLIED, INCLUDING BUT NOT LIMITED TO THE WARRANTIES
OF MERCHANTABILITY, FITNESS FOR A PARTICULAR PURPOSE, TITLE AND NON-INFRINGEMENT. IN NO EVENT SHALL THE COPYRIGHT HOLDERS OR
ANYONE DISTRIBUTING THE SOFTWARE BE LIABLE FOR ANY DAMAGES OR OTHER LIABILITY, WHETHER IN CONTRACT, TORT OR OTHERWISE, ARISING
FROM, OUT OF OR IN CONNECTION WITH THE SOFTWARE OR THE USE OR OTHER DEALINGS IN THE SOFTWARE.
DeckLink
DeckLink™ is a trademark of Blackmagic-Design Pty. Ltd.
Dolby, Dolby Digital AC-3, and AAC encoding
This product contains one or more programs protected under international and U.S. copyright laws as unpublished works. They are confidential and
proprietary to Dolby Laboratories. Their reproduction or disclosure, in whole or in part, or the production of derivative works therefrom without the
express permission of Dolby Laboratories is prohibited. Copyright 1992 - 2008 Dolby Laboratories. All rights reserved.
Dolby®, the double-D symbol, AC-3®, and Dolby Digital® are registered trademarks of Dolby Laboratories. AAC™ is a trademark of Dolby
Laboratories.
élastique Pro
Portions of this product use zplane élastique Pro V2 audio time-stretching technology.
FLAC/Ogg File Formats
©2008, Xiph.org Foundation
Neither the name of the Xiph.org Foundation nor the names of its contributors may be used to endorse or promote products derived from this
software without specific prior written permission.
This software is provided by the copyright holders and contributors “as is” and any express or implied warranties, including, but not limited to, the
implied warranties of merchantability and fitness for a particular purpose are disclaimed. In no event shall the foundation or contributors be liable
for any direct, indirect, incidental, special, exemplary, or consequential damages (including, but not limited to, procurement of substitute goods or
services; loss of use, data, or profits; or business interruption) however caused and on any theory of liability, whether in contract, strict liability, or
tort (including negligence or otherwise) arising in any way out of the use of this software, even if advised of the possibility of such damage.
Gracenote
CD and music-related data from Gracenote, Inc., copyright © 2000-2008 Gracenote. Gracenote Software, copyright 2000-2008 Gracenote. This
product and service may practice one or more of the following U.S. Patents: #5,987,525; #6,061,680; #6,154,773, #6,161,132, #6,230,192, #6,230,207,
#6,240,459, #6,330,593, and other patents issued or pending. Services supplied and/or device manufactured under license for following Open
Globe, Inc. United States Patent 6,304,523.
Gracenote and CDDB are registered trademarks of Gracenote. The Gracenote logo and logotype, MusicID, and the “Powered by Gracenote” logo are
trademarks of Gracenote.
i.Link
i.LINK® is a registered trademark of Sony Electronics, used only to designate that a product contains an IEEE 1394 connector. All products with an
IEEE 1394 connector may not communicate with each other.
JPEG
This software is based in part on the work of the Independent JPEG Group.
Macromedia Flash
Macromedia and Flash are trademarks or registered trademarks of Macromedia, Inc. in the United States and/or other countries.
Main Concept encoder
Main Concept® plug-in is a trademark of registered trademark of Main Concept, Inc. in the United States or other countries. All rights reserved.
Microsoft DirectX programming interface
Portions utilize the Microsoft® DirectX® programming interface. Copyright © 1999 – 2004 Microsoft Corporation. All rights reserved.
Microsoft Windows Media
Portions utilize Microsoft Windows Media® Technologies. Copyright © 1999 – 2007 Microsoft Corporation. All rights reserved.
MPEGLA and MPEG 2
USE OF THIS PRODUCT IN ANY MANNER THAT COMPLIES WITH THE MPEG-2 STANDARD IS EXPRESSLY PROHIBITED WITHOUT A LICENSE UNDER
APPLICABLE PATENTS IN THE MPEG-2 PATENT PORTFOLIO, WHICH LICENSE IS AVAILABLE FROM MPEG-LA, LLC, 250 STEELE STREET, SUITE 300,
DENVER, COLORADO 80206.
Manufactured under license from MPEG-LA.
OpenEXR
Copyright © 2006, Industrial Light & Magic, a division of Lucasfilm Entertainment Company Ltd. Portions contributed and copyright held by others
as indicated. All rights reserved.
Redistribution and use in source and binary forms, with or without modification, are permitted provided that the following conditions are met:
• Redistributions of source code must retain the above copyright notice, this list of conditions and the following disclaimer.
• Redistributions in binary form must reproduce the above copyright notice, this list of conditions and the following disclaimer in the
documentation and/or other materials provided with the distribution.
• Neither the name of Industrial Light & Magic nor the names of any other contributors to this software may be used to endorse or promote
products derived from this software without specific prior written permission.
THIS SOFTWARE IS PROVIDED BY THE COPYRIGHT HOLDERS AND CONTRIBUTORS “AS IS” AND ANY EXPRESS OR IMPLIED WARRANTIES, INCLUDING,
BUT NOT LIMITED TO, THE IMPLIED WARRANTIES OF MERCHANTABILITY AND FITNESS FOR A PARTICULAR PURPOSE ARE DISCLAIMED. IN NO EVENT
SHALL THE COPYRIGHT OWNER OR CONTRIBUTORS BE LIABLE FOR ANY DIRECT, INDIRECT, INCIDENTAL, SPECIAL, EXEMPLARY, OR CONSEQUENTIAL
DAMAGES (INCLUDING, BUT NOT LIMITED TO, PROCUREMENT OF SUBSTITUTE GOODS OR SERVICES; LOSS OF USE, DATA, OR PROFITS; OR BUSINESS
INTERRUPTION) HOWEVER CAUSED AND ON ANY THEORY OF LIABILITY, WHETHER IN CONTRACT, STRICT LIABILITY, OR TORT (INCLUDING
NEGLIGENCE OR OTHERWISE) ARISING IN ANY WAY OUT OF THE USE OF THIS SOFTWARE, EVEN IF ADVISED OF THE POSSIBILITY OF SUCH DAMAGE.
PNG file format
Copyright © 2004. World Wide Web Consortium (Massachusetts Institute of Technology, European Research Consortium for Informatics and
Mathematics, Keio University). All rights reserved. This work is distributed under the W3C Software License in the hope that it will be useful, but
WITHOUT ANY WARRANTY; without even the implied warranty of MERCHANTIBILITY or FITNESS FOR A PARTICULAR PURPOSE.
http://www.w3.org/Consortium/Legal/2002/copyright-software-20021231.
Real, RealMedia, RealAudio, and RealVideo applications
2009 RealNetworks, Inc. Patents Pending. All rights reserved. Real®, Real Media®, RealAudio®, RealVideo®, and the Real logo are trademarks or
registered trademarks of RealNetworks, Inc. in the United States and other countries.
Sony AVC
THIS PRODUCT IS LICENSED UNDER THE AVC PATENT PORTFOLIO LICENSE FOR THE PERSONAL AND NON-COMMERCIAL USE OF A CONSUMER TO
(i)ENCODE VIDEO IN COMPLIANCE WITH THE AVC STANDARD (“AVC VIDEO”) AND/OR (ii)DECODE AVC VIDEO THAT WAS ENCODED BY A CONSUMER
ENGAGED IN A PERSONAL AND NON-COMMERCIAL ACTIVITY AND/OR WAS OBTAINED FROM A VIDEO PROVIDER LICENSED TO PROVIDE AVC VIDEO.
NO LICENSE IS GRANTED OR SHALL BE IMPLIED FOR ANY OTHER USE. ADDITIONAL INFORMATION MAY BE OBTAINED FROM MPEG LA, L.L.C. SEE
HTTP://MPEGLA.COM
Steinberg Media Technologies
VST® is a registered trademarks of Steinberg Media Technologies GmbH.
ASIO™ is a trademark of Steinberg Media Technologies GmbH.

Tagged Image File Format (TIFF)
Adobe Tagged Image™ File Format is a registered trademark of Adobe Systems Incorporated in the United States and other countries. All rights
reserved.
Targa file format
The Targa™ file format is a trademark of Pinnacle Systems, Inc.
Thomson Fraunhofer MP3
MPEG Layer-3 audio coding technology licensed from Fraunhofer IIS and Thomson.
Supply of this product does not convey a license nor imply any right to distribute content created with this product in revenue generating
broadcast systems (terrestrial, satellite, cable and/or other distribution channels), streaming applications (via internet, intranets and/or other
networks), other content distribution systems (pay-audio or audio on demand applications and the like) or on physical media (compact discs, digital
versatile discs, semiconductor chips, hard drives, memory cards and the like). An independent license for such use is required. For details, please
visit: http://mp3licensing.com.
Sony Creative Software Inc.
8215 Greenway Blvd.
Suite 400
Middleton, WI 53562
USA
The information contained in this manual is subject to change without notice and does not represent a guarantee or commitment
on behalf of Sony Creative Software Inc. in any way. All updates or additional information relating to the contents of this manual will
be posted on the Sony Creative Software Inc. Web site, located at http://www.sonycreativesoftware.com. The software is provided to
you under the terms of the End User License Agreement and Software Privacy Policy, and must be used and/or copied in
accordance therewith. Copying or distributing the software except as expressly described in the End User License Agreement is
strictly prohibited. No part of this manual may be reproduced or transmitted in any form or for any purpose without the express
written consent of Sony Creative Software Inc.
Copyright © 2011. Sony Creative Software Inc.
Program Copyright © 2011. Sony Creative Software Inc. All rights reserved.

Table of Contents
Introduction . . . . . . . . . . . . . . . . . . . . . . . . . . . . . . . . . . . . . . . . . . . . . . . . . . . . . . . . . . . . . . . . . . . . . . .19
Welcome. . . . . . . . . . . . . . . . . . . . . . . . . . . . . . . . . . . . . . . . . . . . . . . . . . . . . . . . . . . . . . . . . . . . . . . . . . . . . 19
System requirements. . . . . . . . . . . . . . . . . . . . . . . . . . . . . . . . . . . . . . . . . . . . . . . . . . . . . . . . . . . . . . . . .19
Technical support . . . . . . . . . . . . . . . . . . . . . . . . . . . . . . . . . . . . . . . . . . . . . . . . . . . . . . . . . . . . . . . . . . . . 19
Installing Vegas Pro software . . . . . . . . . . . . . . . . . . . . . . . . . . . . . . . . . . . . . . . . . . . . . . . . . . . . . . . . . 19
Getting help . . . . . . . . . . . . . . . . . . . . . . . . . . . . . . . . . . . . . . . . . . . . . . . . . . . . . . . . . . . . . . . . . . . . . . . . .20
Online help . . . . . . . . . . . . . . . . . . . . . . . . . . . . . . . . . . . . . . . . . . . . . . . . . . . . . . . . . . . . . . . . . . . . . . . . . . . . . . . . 20
Interactive tutorials . . . . . . . . . . . . . . . . . . . . . . . . . . . . . . . . . . . . . . . . . . . . . . . . . . . . . . . . . . . . . . . . . . . . . . . . 20
Help on the Web . . . . . . . . . . . . . . . . . . . . . . . . . . . . . . . . . . . . . . . . . . . . . . . . . . . . . . . . . . . . . . . . . . . . . . . . . . . 20
Overview . . . . . . . . . . . . . . . . . . . . . . . . . . . . . . . . . . . . . . . . . . . . . . . . . . . . . . . . . . . . . . . . . . . . . . . . . . . .21
Main window . . . . . . . . . . . . . . . . . . . . . . . . . . . . . . . . . . . . . . . . . . . . . . . . . . . . . . . . . . . . . . . . . . . . . . . . . . . . . . 21
Toolbar . . . . . . . . . . . . . . . . . . . . . . . . . . . . . . . . . . . . . . . . . . . . . . . . . . . . . . . . . . . . . . . . . . . . . . . . . . . . . . . . . . . . 22
Time Display . . . . . . . . . . . . . . . . . . . . . . . . . . . . . . . . . . . . . . . . . . . . . . . . . . . . . . . . . . . . . . . . . . . . . . . . . . . . . . . 22
Ruler . . . . . . . . . . . . . . . . . . . . . . . . . . . . . . . . . . . . . . . . . . . . . . . . . . . . . . . . . . . . . . . . . . . . . . . . . . . . . . . . . . . . . . 22
Marker bar . . . . . . . . . . . . . . . . . . . . . . . . . . . . . . . . . . . . . . . . . . . . . . . . . . . . . . . . . . . . . . . . . . . . . . . . . . . . . . . . . 22
Command bar . . . . . . . . . . . . . . . . . . . . . . . . . . . . . . . . . . . . . . . . . . . . . . . . . . . . . . . . . . . . . . . . . . . . . . . . . . . . . 23
CD layout bar . . . . . . . . . . . . . . . . . . . . . . . . . . . . . . . . . . . . . . . . . . . . . . . . . . . . . . . . . . . . . . . . . . . . . . . . . . . . . . 23
Track list . . . . . . . . . . . . . . . . . . . . . . . . . . . . . . . . . . . . . . . . . . . . . . . . . . . . . . . . . . . . . . . . . . . . . . . . . . . . . . . . . . . 23
Timeline . . . . . . . . . . . . . . . . . . . . . . . . . . . . . . . . . . . . . . . . . . . . . . . . . . . . . . . . . . . . . . . . . . . . . . . . . . . . . . . . . . . 23
Transport bar controls . . . . . . . . . . . . . . . . . . . . . . . . . . . . . . . . . . . . . . . . . . . . . . . . . . . . . . . . . . . . . . . . . . . . . 24
Status bar . . . . . . . . . . . . . . . . . . . . . . . . . . . . . . . . . . . . . . . . . . . . . . . . . . . . . . . . . . . . . . . . . . . . . . . . . . . . . . . . . 24
Scrub control . . . . . . . . . . . . . . . . . . . . . . . . . . . . . . . . . . . . . . . . . . . . . . . . . . . . . . . . . . . . . . . . . . . . . . . . . . . . . . 24
Window docking area and floating window docks . . . . . . . . . . . . . . . . . . . . . . . . . . . . . . . . . . . . . . . . . . 25
Saving and recalling window layouts - Ctrl+Alt+D or Alt+D . . . . . . . . . . . . . . . . . . . . . . . . . . . . . . . . . 33
Cursor indications . . . . . . . . . . . . . . . . . . . . . . . . . . . . . . . . . . . . . . . . . . . . . . . . . . . . . . . . . . . . . . . . . . . . . . . . . 33
Using a control surface . . . . . . . . . . . . . . . . . . . . . . . . . . . . . . . . . . . . . . . . . . . . . . . . . . . . . . . . . . . . . . . . . . . . . 33
Audio signal flow. . . . . . . . . . . . . . . . . . . . . . . . . . . . . . . . . . . . . . . . . . . . . . . . . . . . . . . . . . . . . . . . . . . . . 34
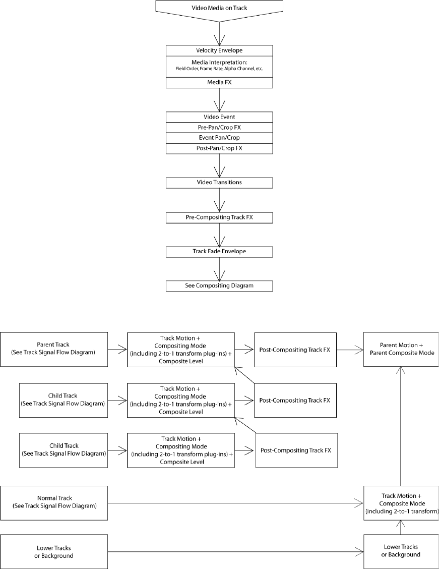
Video signal flow . . . . . . . . . . . . . . . . . . . . . . . . . . . . . . . . . . . . . . . . . . . . . . . . . . . . . . . . . . . . . . . . . . . . .35
Getting Started . . . . . . . . . . . . . . . . . . . . . . . . . . . . . . . . . . . . . . . . . . . . . . . . . . . . . . . . . . . . . . . . . . . .37
Creating projects . . . . . . . . . . . . . . . . . . . . . . . . . . . . . . . . . . . . . . . . . . . . . . . . . . . . . . . . . . . . . . . . . . . . .37
Starting a new project . . . . . . . . . . . . . . . . . . . . . . . . . . . . . . . . . . . . . . . . . . . . . . . . . . . . . . . . . . . . . . . . . . . . . 37
Setting video properties based on a media file . . . . . . . . . . . . . . . . . . . . . . . . . . . . . . . . . . . . . . . . . . . . . . 38
Working with rotated projects . . . . . . . . . . . . . . . . . . . . . . . . . . . . . . . . . . . . . . . . . . . . . . . . . . . . . . . . . . . . . 39
Saving a project . . . . . . . . . . . . . . . . . . . . . . . . . . . . . . . . . . . . . . . . . . . . . . . . . . . . . . . . . . . . . . . . . . . . . . . . . . . 40
Renaming a project (using Save As) . . . . . . . . . . . . . . . . . . . . . . . . . . . . . . . . . . . . . . . . . . . . . . . . . . . . . . . . 40
Getting media files . . . . . . . . . . . . . . . . . . . . . . . . . . . . . . . . . . . . . . . . . . . . . . . . . . . . . . . . . . . . . . . . . . . 41
Previewing a media file . . . . . . . . . . . . . . . . . . . . . . . . . . . . . . . . . . . . . . . . . . . . . . . . . . . . . . . . . . . . . . . . . . . . 41
Using the Project Media window . . . . . . . . . . . . . . . . . . . . . . . . . . . . . . . . . . . . . . . . . . . . . . . . . . . . . . . . . . 42
Importing media . . . . . . . . . . . . . . . . . . . . . . . . . . . . . . . . . . . . . . . . . . . . . . . . . . . . . . . . . . . . . . . . . . . . . . . . . . 46
TABLE OF CONTENTS | 1
Working with AVCHD video . . . . . . . . . . . . . . . . . . . . . . . . . . . . . . . . . . . . . . . . . . . . . . . . . . . . . . . . . . . . . . . . 50
Adding media to the timeline . . . . . . . . . . . . . . . . . . . . . . . . . . . . . . . . . . . . . . . . . . . . . . . . . . . . . . . . . . . . . . 51
Project references in rendered media files . . . . . . . . . . . . . . . . . . . . . . . . . . . . . . . . . . . . . . . . . . . . . . . . . . 53
Capturing video . . . . . . . . . . . . . . . . . . . . . . . . . . . . . . . . . . . . . . . . . . . . . . . . . . . . . . . . . . . . . . . . . . . . . 54
Capturing from an SDI card . . . . . . . . . . . . . . . . . . . . . . . . . . . . . . . . . . . . . . . . . . . . . . . . . . . . . . . . . . . . . . . . 55
Capture Preferences . . . . . . . . . . . . . . . . . . . . . . . . . . . . . . . . . . . . . . . . . . . . . . . . . . . . . . . . . . . . . . . . . . . . . . . 57
Using the Device Explorer . . . . . . . . . . . . . . . . . . . . . . . . . . . . . . . . . . . . . . . . . . . . . . . . . . . . . . . . . . . . 60
Previewing clips . . . . . . . . . . . . . . . . . . . . . . . . . . . . . . . . . . . . . . . . . . . . . . . . . . . . . . . . . . . . . . . . . . . . . . . . . . . 60
Choosing the folder where you want to import clips . . . . . . . . . . . . . . . . . . . . . . . . . . . . . . . . . . . . . . . . 60
Importing clips . . . . . . . . . . . . . . . . . . . . . . . . . . . . . . . . . . . . . . . . . . . . . . . . . . . . . . . . . . . . . . . . . . . . . . . . . . . . 61
Working with events . . . . . . . . . . . . . . . . . . . . . . . . . . . . . . . . . . . . . . . . . . . . . . . . . . . . . . . . . . . . . . . . . 61
Understanding files and events . . . . . . . . . . . . . . . . . . . . . . . . . . . . . . . . . . . . . . . . . . . . . . . . . . . . . . . . . . . . 61
Moving events along the timeline . . . . . . . . . . . . . . . . . . . . . . . . . . . . . . . . . . . . . . . . . . . . . . . . . . . . . . . . . 62
Working with tracks. . . . . . . . . . . . . . . . . . . . . . . . . . . . . . . . . . . . . . . . . . . . . . . . . . . . . . . . . . . . . . . . . . 64
Using the timeline . . . . . . . . . . . . . . . . . . . . . . . . . . . . . . . . . . . . . . . . . . . . . . . . . . . . . . . . . . . . . . . . . . . . . . . . . 64
Using the track list . . . . . . . . . . . . . . . . . . . . . . . . . . . . . . . . . . . . . . . . . . . . . . . . . . . . . . . . . . . . . . . . . . . . . . . . . 65
Nesting projects . . . . . . . . . . . . . . . . . . . . . . . . . . . . . . . . . . . . . . . . . . . . . . . . . . . . . . . . . . . . . . . . . . . . . 67
Playing back and previewing . . . . . . . . . . . . . . . . . . . . . . . . . . . . . . . . . . . . . . . . . . . . . . . . . . . . . . . . . 68
Playing your project . . . . . . . . . . . . . . . . . . . . . . . . . . . . . . . . . . . . . . . . . . . . . . . . . . . . . . . . . . . . . . . . . . . . . . . 68
Scrubbing . . . . . . . . . . . . . . . . . . . . . . . . . . . . . . . . . . . . . . . . . . . . . . . . . . . . . . . . . . . . . . . . . . . . . . . . . . . . . . . . . 69
Previewing in media player . . . . . . . . . . . . . . . . . . . . . . . . . . . . . . . . . . . . . . . . . . . . . . . . . . . . . . . . . . . . . . . . 71
Prerendering video previews . . . . . . . . . . . . . . . . . . . . . . . . . . . . . . . . . . . . . . . . . . . . . . . . . . . . . . . . . . . . . . 71
Rendering a project . . . . . . . . . . . . . . . . . . . . . . . . . . . . . . . . . . . . . . . . . . . . . . . . . . . . . . . . . . . . . . . . . . 71
Publishing a project. . . . . . . . . . . . . . . . . . . . . . . . . . . . . . . . . . . . . . . . . . . . . . . . . . . . . . . . . . . . . . . . . . 71
Using the Media Manager. . . . . . . . . . . . . . . . . . . . . . . . . . . . . . . . . . . . . . . . . . . . . . . . . . . . . . . . . .73
Creating a new media library . . . . . . . . . . . . . . . . . . . . . . . . . . . . . . . . . . . . . . . . . . . . . . . . . . . . . . . . . 73
Opening a media library. . . . . . . . . . . . . . . . . . . . . . . . . . . . . . . . . . . . . . . . . . . . . . . . . . . . . . . . . . . . . . 73
Adding media files to a library. . . . . . . . . . . . . . . . . . . . . . . . . . . . . . . . . . . . . . . . . . . . . . . . . . . . . . . . 74
Removing media files from a library . . . . . . . . . . . . . . . . . . . . . . . . . . . . . . . . . . . . . . . . . . . . . . . . . . 75
Tagging media files . . . . . . . . . . . . . . . . . . . . . . . . . . . . . . . . . . . . . . . . . . . . . . . . . . . . . . . . . . . . . . . . . . 75
Creating a tag . . . . . . . . . . . . . . . . . . . . . . . . . . . . . . . . . . . . . . . . . . . . . . . . . . . . . . . . . . . . . . . . . . . . . . . . . . . . . 75
Applying a tag to a media file . . . . . . . . . . . . . . . . . . . . . . . . . . . . . . . . . . . . . . . . . . . . . . . . . . . . . . . . . . . . . . 76
Removing a tag from a media file . . . . . . . . . . . . . . . . . . . . . . . . . . . . . . . . . . . . . . . . . . . . . . . . . . . . . . . . . . 77
Deleting a tag from a library . . . . . . . . . . . . . . . . . . . . . . . . . . . . . . . . . . . . . . . . . . . . . . . . . . . . . . . . . . . . . . . 77
Merging subtags . . . . . . . . . . . . . . . . . . . . . . . . . . . . . . . . . . . . . . . . . . . . . . . . . . . . . . . . . . . . . . . . . . . . . . . . . . 77
Arranging tags in the tag tree . . . . . . . . . . . . . . . . . . . . . . . . . . . . . . . . . . . . . . . . . . . . . . . . . . . . . . . . . . . . . . 77
Editing tag names or images . . . . . . . . . . . . . . . . . . . . . . . . . . . . . . . . . . . . . . . . . . . . . . . . . . . . . . . . . . . . . . . 77
Viewing or creating palettes . . . . . . . . . . . . . . . . . . . . . . . . . . . . . . . . . . . . . . . . . . . . . . . . . . . . . . . . . . . . . . . 78
Saving tags and properties to media files . . . . . . . . . . . . . . . . . . . . . . . . . . . . . . . . . . . . . . . . . . . . . . . . . . 79
Tagging for loop developers . . . . . . . . . . . . . . . . . . . . . . . . . . . . . . . . . . . . . . . . . . . . . . . . . . . . . . . . . . . . . . . 79
Backing up your media libraries . . . . . . . . . . . . . . . . . . . . . . . . . . . . . . . . . . . . . . . . . . . . . . . . . . . . . . 80
Opening a reference library . . . . . . . . . . . . . . . . . . . . . . . . . . . . . . . . . . . . . . . . . . . . . . . . . . . . . . . . . . 80
2 | TABLE OF CONTENTS
Searching for media files . . . . . . . . . . . . . . . . . . . . . . . . . . . . . . . . . . . . . . . . . . . . . . . . . . . . . . . . . . . . . 81
Searching using a keyword . . . . . . . . . . . . . . . . . . . . . . . . . . . . . . . . . . . . . . . . . . . . . . . . . . . . . . . . . . . . . . . . . 81
Searching using tags . . . . . . . . . . . . . . . . . . . . . . . . . . . . . . . . . . . . . . . . . . . . . . . . . . . . . . . . . . . . . . . . . . . . . . . 82
Sorting search results . . . . . . . . . . . . . . . . . . . . . . . . . . . . . . . . . . . . . . . . . . . . . . . . . . . . . . . . . . . . . . . . . . . . . . 82
Viewing previous searches . . . . . . . . . . . . . . . . . . . . . . . . . . . . . . . . . . . . . . . . . . . . . . . . . . . . . . . . . . . . . . . . . 82
Using advanced search options . . . . . . . . . . . . . . . . . . . . . . . . . . . . . . . . . . . . . . . . . . . . . . . . . . . . . . . . . . . . 83
Previewing media . . . . . . . . . . . . . . . . . . . . . . . . . . . . . . . . . . . . . . . . . . . . . . . . . . . . . . . . . . . . . . . . . . . . 84
Media relationships . . . . . . . . . . . . . . . . . . . . . . . . . . . . . . . . . . . . . . . . . . . . . . . . . . . . . . . . . . . . . . . . . .84
Adding media to your project. . . . . . . . . . . . . . . . . . . . . . . . . . . . . . . . . . . . . . . . . . . . . . . . . . . . . . . . . 85
Resolving offline media files . . . . . . . . . . . . . . . . . . . . . . . . . . . . . . . . . . . . . . . . . . . . . . . . . . . . . . . . . . 85
Customizing the Media Manager window . . . . . . . . . . . . . . . . . . . . . . . . . . . . . . . . . . . . . . . . . . . . .86
Resizing columns . . . . . . . . . . . . . . . . . . . . . . . . . . . . . . . . . . . . . . . . . . . . . . . . . . . . . . . . . . . . . . . . . . . . . . . . . . 86
Moving columns . . . . . . . . . . . . . . . . . . . . . . . . . . . . . . . . . . . . . . . . . . . . . . . . . . . . . . . . . . . . . . . . . . . . . . . . . . . 86
Showing or hiding columns . . . . . . . . . . . . . . . . . . . . . . . . . . . . . . . . . . . . . . . . . . . . . . . . . . . . . . . . . . . . . . . . 86
Adding custom columns . . . . . . . . . . . . . . . . . . . . . . . . . . . . . . . . . . . . . . . . . . . . . . . . . . . . . . . . . . . . . . . . . . . 86
Editing a column’s contents . . . . . . . . . . . . . . . . . . . . . . . . . . . . . . . . . . . . . . . . . . . . . . . . . . . . . . . . . . . . . . . . 86
Showing thumbnails . . . . . . . . . . . . . . . . . . . . . . . . . . . . . . . . . . . . . . . . . . . . . . . . . . . . . . . . . . . . . . . . . . . . . . . 87
Using the Properties pane . . . . . . . . . . . . . . . . . . . . . . . . . . . . . . . . . . . . . . . . . . . . . . . . . . . . . . . . . . . . . . . . . 87
Setting Media Manager options. . . . . . . . . . . . . . . . . . . . . . . . . . . . . . . . . . . . . . . . . . . . . . . . . . . . . . . 88
General tab . . . . . . . . . . . . . . . . . . . . . . . . . . . . . . . . . . . . . . . . . . . . . . . . . . . . . . . . . . . . . . . . . . . . . . . . . . . . . . . . 88
Media Library tab . . . . . . . . . . . . . . . . . . . . . . . . . . . . . . . . . . . . . . . . . . . . . . . . . . . . . . . . . . . . . . . . . . . . . . . . . . 88
Thumbnails tab . . . . . . . . . . . . . . . . . . . . . . . . . . . . . . . . . . . . . . . . . . . . . . . . . . . . . . . . . . . . . . . . . . . . . . . . . . . . 89
About tab . . . . . . . . . . . . . . . . . . . . . . . . . . . . . . . . . . . . . . . . . . . . . . . . . . . . . . . . . . . . . . . . . . . . . . . . . . . . . . . . . 89
Using the Media Manager with multiple computers . . . . . . . . . . . . . . . . . . . . . . . . . . . . . . . . . . .89
Basic Editing Techniques. . . . . . . . . . . . . . . . . . . . . . . . . . . . . . . . . . . . . . . . . . . . . . . . . . . . . . . . . . .91
Getting around. . . . . . . . . . . . . . . . . . . . . . . . . . . . . . . . . . . . . . . . . . . . . . . . . . . . . . . . . . . . . . . . . . . . . . . 91
Moving the cursor . . . . . . . . . . . . . . . . . . . . . . . . . . . . . . . . . . . . . . . . . . . . . . . . . . . . . . . . . . . . . . . . . . . . . . . . . 91
Changing focus . . . . . . . . . . . . . . . . . . . . . . . . . . . . . . . . . . . . . . . . . . . . . . . . . . . . . . . . . . . . . . . . . . . . . . . . . . . . 91
Making selections . . . . . . . . . . . . . . . . . . . . . . . . . . . . . . . . . . . . . . . . . . . . . . . . . . . . . . . . . . . . . . . . . . . . 92
Selecting multiple events . . . . . . . . . . . . . . . . . . . . . . . . . . . . . . . . . . . . . . . . . . . . . . . . . . . . . . . . . . . . . . . . . . 92
Selecting a time range . . . . . . . . . . . . . . . . . . . . . . . . . . . . . . . . . . . . . . . . . . . . . . . . . . . . . . . . . . . . . . . . . . . . . 93
Looping playback . . . . . . . . . . . . . . . . . . . . . . . . . . . . . . . . . . . . . . . . . . . . . . . . . . . . . . . . . . . . . . . . . . . . . . . . . . 94
Selecting events and a time range . . . . . . . . . . . . . . . . . . . . . . . . . . . . . . . . . . . . . . . . . . . . . . . . . . . . . . . . . . 95
Selecting tracks . . . . . . . . . . . . . . . . . . . . . . . . . . . . . . . . . . . . . . . . . . . . . . . . . . . . . . . . . . . . . . . . . . . . . . . . . . . . 95
Selecting groups of composited tracks . . . . . . . . . . . . . . . . . . . . . . . . . . . . . . . . . . . . . . . . . . . . . . . . . . . . . 95
Editing events. . . . . . . . . . . . . . . . . . . . . . . . . . . . . . . . . . . . . . . . . . . . . . . . . . . . . . . . . . . . . . . . . . . . . . . . 96
Copying events . . . . . . . . . . . . . . . . . . . . . . . . . . . . . . . . . . . . . . . . . . . . . . . . . . . . . . . . . . . . . . . . . . . . . . . . . . . . 96
Cutting events . . . . . . . . . . . . . . . . . . . . . . . . . . . . . . . . . . . . . . . . . . . . . . . . . . . . . . . . . . . . . . . . . . . . . . . . . . . . . 97
Pasting events . . . . . . . . . . . . . . . . . . . . . . . . . . . . . . . . . . . . . . . . . . . . . . . . . . . . . . . . . . . . . . . . . . . . . . . . . . . . . 98
Duplicating events . . . . . . . . . . . . . . . . . . . . . . . . . . . . . . . . . . . . . . . . . . . . . . . . . . . . . . . . . . . . . . . . . . . . . . . .100
Inserting empty events and time . . . . . . . . . . . . . . . . . . . . . . . . . . . . . . . . . . . . . . . . . . . . . . . . . . . . . . . . . .100
Trimming events . . . . . . . . . . . . . . . . . . . . . . . . . . . . . . . . . . . . . . . . . . . . . . . . . . . . . . . . . . . . . . . . . . . . . . . . .101
TABLE OF CONTENTS | 3
Splitting events . . . . . . . . . . . . . . . . . . . . . . . . . . . . . . . . . . . . . . . . . . . . . . . . . . . . . . . . . . . . . . . . . . . . . . . . . . 103
Slipping and sliding events . . . . . . . . . . . . . . . . . . . . . . . . . . . . . . . . . . . . . . . . . . . . . . . . . . . . . . . . . . . . . . . 105
Detecting and repairing audio and video synchronization problems . . . . . . . . . . . . . . . . . . . . . . . 106
Deleting events . . . . . . . . . . . . . . . . . . . . . . . . . . . . . . . . . . . . . . . . . . . . . . . . . . . . . . . . . . . . . . . . . . . . . . . . . . 107
Applying post-edit ripples. . . . . . . . . . . . . . . . . . . . . . . . . . . . . . . . . . . . . . . . . . . . . . . . . . . . . . . . . . . 107
Applying a post-edit ripple manually . . . . . . . . . . . . . . . . . . . . . . . . . . . . . . . . . . . . . . . . . . . . . . . . . . . . . . 107
Applying a post-edit ripple automatically . . . . . . . . . . . . . . . . . . . . . . . . . . . . . . . . . . . . . . . . . . . . . . . . . 108
Shuffling events . . . . . . . . . . . . . . . . . . . . . . . . . . . . . . . . . . . . . . . . . . . . . . . . . . . . . . . . . . . . . . . . . . . . . . . . . . 108
Crossfading events. . . . . . . . . . . . . . . . . . . . . . . . . . . . . . . . . . . . . . . . . . . . . . . . . . . . . . . . . . . . . . . . . . 109
Using automatic crossfades . . . . . . . . . . . . . . . . . . . . . . . . . . . . . . . . . . . . . . . . . . . . . . . . . . . . . . . . . . . . . . . 109
Manually setting a crossfade . . . . . . . . . . . . . . . . . . . . . . . . . . . . . . . . . . . . . . . . . . . . . . . . . . . . . . . . . . . . . . 109
Changing crossfade curves . . . . . . . . . . . . . . . . . . . . . . . . . . . . . . . . . . . . . . . . . . . . . . . . . . . . . . . . . . . . . . . 110
Sliding a crossfade . . . . . . . . . . . . . . . . . . . . . . . . . . . . . . . . . . . . . . . . . . . . . . . . . . . . . . . . . . . . . . . . . . . . . . . 110
Using undo and redo . . . . . . . . . . . . . . . . . . . . . . . . . . . . . . . . . . . . . . . . . . . . . . . . . . . . . . . . . . . . . . . 110
Using undo . . . . . . . . . . . . . . . . . . . . . . . . . . . . . . . . . . . . . . . . . . . . . . . . . . . . . . . . . . . . . . . . . . . . . . . . . . . . . . 110
Using redo . . . . . . . . . . . . . . . . . . . . . . . . . . . . . . . . . . . . . . . . . . . . . . . . . . . . . . . . . . . . . . . . . . . . . . . . . . . . . . . 111
Clearing the edit history . . . . . . . . . . . . . . . . . . . . . . . . . . . . . . . . . . . . . . . . . . . . . . . . . . . . . . . . . . . . . . . . . . 111
Adding project markers and regions. . . . . . . . . . . . . . . . . . . . . . . . . . . . . . . . . . . . . . . . . . . . . . . . . 112
Working with markers . . . . . . . . . . . . . . . . . . . . . . . . . . . . . . . . . . . . . . . . . . . . . . . . . . . . . . . . . . . . . . . . . . . . 112
Working with regions . . . . . . . . . . . . . . . . . . . . . . . . . . . . . . . . . . . . . . . . . . . . . . . . . . . . . . . . . . . . . . . . . . . . 113
Working with command markers . . . . . . . . . . . . . . . . . . . . . . . . . . . . . . . . . . . . . . . . . . . . . . . . . . . . . . . . . 115
Working with CD layout markers . . . . . . . . . . . . . . . . . . . . . . . . . . . . . . . . . . . . . . . . . . . . . . . . . . . . . . . . . . 118
Working with the marker tool . . . . . . . . . . . . . . . . . . . . . . . . . . . . . . . . . . . . . . . . . . . . . . . . . . . . . . . . . . . . . 118
Using an external audio editing program . . . . . . . . . . . . . . . . . . . . . . . . . . . . . . . . . . . . . . . . . . . . 119
Setting up an audio editing program . . . . . . . . . . . . . . . . . . . . . . . . . . . . . . . . . . . . . . . . . . . . . . . . . . . . . 119
Opening an audio editor from Vegas Pro software . . . . . . . . . . . . . . . . . . . . . . . . . . . . . . . . . . . . . . . . . 119
Advanced Editing Techniques. . . . . . . . . . . . . . . . . . . . . . . . . . . . . . . . . . . . . . . . . . . . . . . . . . . . 121
Snapping events. . . . . . . . . . . . . . . . . . . . . . . . . . . . . . . . . . . . . . . . . . . . . . . . . . . . . . . . . . . . . . . . . . . . 121
Turning snapping on and off . . . . . . . . . . . . . . . . . . . . . . . . . . . . . . . . . . . . . . . . . . . . . . . . . . . . . . . . . . . . . 121
Snapping to the grid . . . . . . . . . . . . . . . . . . . . . . . . . . . . . . . . . . . . . . . . . . . . . . . . . . . . . . . . . . . . . . . . . . . . . 122
Snapping to markers . . . . . . . . . . . . . . . . . . . . . . . . . . . . . . . . . . . . . . . . . . . . . . . . . . . . . . . . . . . . . . . . . . . . . 122
Snapping to events on other tracks . . . . . . . . . . . . . . . . . . . . . . . . . . . . . . . . . . . . . . . . . . . . . . . . . . . . . . . 122
Quantizing to frames . . . . . . . . . . . . . . . . . . . . . . . . . . . . . . . . . . . . . . . . . . . . . . . . . . . . . . . . . . . . . . . . . . . . . 122
Using the event snap offset . . . . . . . . . . . . . . . . . . . . . . . . . . . . . . . . . . . . . . . . . . . . . . . . . . . . . . . . . . . . . . . 123
Pitch shifting audio events . . . . . . . . . . . . . . . . . . . . . . . . . . . . . . . . . . . . . . . . . . . . . . . . . . . . . . . . . . 123
Editing from the timeline . . . . . . . . . . . . . . . . . . . . . . . . . . . . . . . . . . . . . . . . . . . . . . . . . . . . . . . . . . . . . . . . . 123
Editing in the Event Properties dialog . . . . . . . . . . . . . . . . . . . . . . . . . . . . . . . . . . . . . . . . . . . . . . . . . . . . . 124
Time compressing/stretching events . . . . . . . . . . . . . . . . . . . . . . . . . . . . . . . . . . . . . . . . . . . . . . . . 124
Working with takes . . . . . . . . . . . . . . . . . . . . . . . . . . . . . . . . . . . . . . . . . . . . . . . . . . . . . . . . . . . . . . . . . 125
Adding takes . . . . . . . . . . . . . . . . . . . . . . . . . . . . . . . . . . . . . . . . . . . . . . . . . . . . . . . . . . . . . . . . . . . . . . . . . . . . . 125
Selecting takes . . . . . . . . . . . . . . . . . . . . . . . . . . . . . . . . . . . . . . . . . . . . . . . . . . . . . . . . . . . . . . . . . . . . . . . . . . . 126
Previewing and selecting takes . . . . . . . . . . . . . . . . . . . . . . . . . . . . . . . . . . . . . . . . . . . . . . . . . . . . . . . . . . . 126
Deleting takes . . . . . . . . . . . . . . . . . . . . . . . . . . . . . . . . . . . . . . . . . . . . . . . . . . . . . . . . . . . . . . . . . . . . . . . . . . . . 126
4 | TABLE OF CONTENTS
Displaying take information in events . . . . . . . . . . . . . . . . . . . . . . . . . . . . . . . . . . . . . . . . . . . . . . . . . . . . .126
Working with take names . . . . . . . . . . . . . . . . . . . . . . . . . . . . . . . . . . . . . . . . . . . . . . . . . . . . . . . . . . . . . . . . .127
Using the Trimmer window. . . . . . . . . . . . . . . . . . . . . . . . . . . . . . . . . . . . . . . . . . . . . . . . . . . . . . . . . .128
Opening a file in the Trimmer . . . . . . . . . . . . . . . . . . . . . . . . . . . . . . . . . . . . . . . . . . . . . . . . . . . . . . . . . . . . .129
Choosing Trimmer preview options . . . . . . . . . . . . . . . . . . . . . . . . . . . . . . . . . . . . . . . . . . . . . . . . . . . . . . .129
Choosing multichannel/multistream options . . . . . . . . . . . . . . . . . . . . . . . . . . . . . . . . . . . . . . . . . . . . . .130
Moving frame by frame in the Trimmer window . . . . . . . . . . . . . . . . . . . . . . . . . . . . . . . . . . . . . . . . . . .130
Making selections in the Trimmer . . . . . . . . . . . . . . . . . . . . . . . . . . . . . . . . . . . . . . . . . . . . . . . . . . . . . . . . .130
Adding selections to the timeline . . . . . . . . . . . . . . . . . . . . . . . . . . . . . . . . . . . . . . . . . . . . . . . . . . . . . . . . .130
Using the Trimmer History list . . . . . . . . . . . . . . . . . . . . . . . . . . . . . . . . . . . . . . . . . . . . . . . . . . . . . . . . . . . . .131
Adding and saving regions and markers to a media file . . . . . . . . . . . . . . . . . . . . . . . . . . . . . . . . . . . .132
Opening a file in an external audio editor from the Trimmer . . . . . . . . . . . . . . . . . . . . . . . . . . . . . . . .133
Creating a subclip . . . . . . . . . . . . . . . . . . . . . . . . . . . . . . . . . . . . . . . . . . . . . . . . . . . . . . . . . . . . . . . . . . . . . . . .133
Selecting a subclip in its parent media . . . . . . . . . . . . . . . . . . . . . . . . . . . . . . . . . . . . . . . . . . . . . . . . . . . . .134
Opening files in the Trimmer by default . . . . . . . . . . . . . . . . . . . . . . . . . . . . . . . . . . . . . . . . . . . . . . . . . . .134
Removing red eye from still images . . . . . . . . . . . . . . . . . . . . . . . . . . . . . . . . . . . . . . . . . . . . . . . . . .134
Using the Edit Details window . . . . . . . . . . . . . . . . . . . . . . . . . . . . . . . . . . . . . . . . . . . . . . . . . . . . . . .134
Viewing the Edit Details window . . . . . . . . . . . . . . . . . . . . . . . . . . . . . . . . . . . . . . . . . . . . . . . . . . . . . . . . . .135
Customizing the Edit Details window . . . . . . . . . . . . . . . . . . . . . . . . . . . . . . . . . . . . . . . . . . . . . . . . . . . . . .136
Working with Multicamera Video. . . . . . . . . . . . . . . . . . . . . . . . . . . . . . . . . . . . . . . . . . . . . . . . . 137
Shooting multicamera video. . . . . . . . . . . . . . . . . . . . . . . . . . . . . . . . . . . . . . . . . . . . . . . . . . . . . . . . .137
Capturing multicamera video. . . . . . . . . . . . . . . . . . . . . . . . . . . . . . . . . . . . . . . . . . . . . . . . . . . . . . . .137
Synchronizing multicamera video clips . . . . . . . . . . . . . . . . . . . . . . . . . . . . . . . . . . . . . . . . . . . . . .138
Adjusting alignment using audio waveforms . . . . . . . . . . . . . . . . . . . . . . . . . . . . . . . . . . . . . . . . . . . . . .138
Adjusting alignment using video . . . . . . . . . . . . . . . . . . . . . . . . . . . . . . . . . . . . . . . . . . . . . . . . . . . . . . . . . .138
Creating multicamera events . . . . . . . . . . . . . . . . . . . . . . . . . . . . . . . . . . . . . . . . . . . . . . . . . . . . . . . .139
Editing multicamera video. . . . . . . . . . . . . . . . . . . . . . . . . . . . . . . . . . . . . . . . . . . . . . . . . . . . . . . . . . .139
Enabling multicamera editing mode . . . . . . . . . . . . . . . . . . . . . . . . . . . . . . . . . . . . . . . . . . . . . . . . . . . . . .139
Previewing multiple takes . . . . . . . . . . . . . . . . . . . . . . . . . . . . . . . . . . . . . . . . . . . . . . . . . . . . . . . . . . . . . . . . .139
Choosing takes . . . . . . . . . . . . . . . . . . . . . . . . . . . . . . . . . . . . . . . . . . . . . . . . . . . . . . . . . . . . . . . . . . . . . . . . . . .140
Expanding a multicamera track to multiple tracks . . . . . . . . . . . . . . . . . . . . . . . . . . . . . . . . . . . . . . . . . .141
Turning off multicamera editing mode . . . . . . . . . . . . . . . . . . . . . . . . . . . . . . . . . . . . . . . . . . . . . . . . . . . .141
Stereoscopic 3D Editing. . . . . . . . . . . . . . . . . . . . . . . . . . . . . . . . . . . . . . . . . . . . . . . . . . . . . . . . . . 143
Setting up your stereoscopic 3D project. . . . . . . . . . . . . . . . . . . . . . . . . . . . . . . . . . . . . . . . . . . . . .143
Setting up stereoscopic 3D previews. . . . . . . . . . . . . . . . . . . . . . . . . . . . . . . . . . . . . . . . . . . . . . . . .146
Synchronizing stereoscopic 3D events on the timeline. . . . . . . . . . . . . . . . . . . . . . . . . . . . . . . .146
Aligning left- and right-eye views and adjusting depth . . . . . . . . . . . . . . . . . . . . . . . . . . . . . . .148
Rendering a stereoscopic 3D project . . . . . . . . . . . . . . . . . . . . . . . . . . . . . . . . . . . . . . . . . . . . . . . . .149
Working with XDCAM Video. . . . . . . . . . . . . . . . . . . . . . . . . . . . . . . . . . . . . . . . . . . . . . . . . . . . . . 153
XDCAM EX workflow . . . . . . . . . . . . . . . . . . . . . . . . . . . . . . . . . . . . . . . . . . . . . . . . . . . . . . . . . . . . . . . .153
TABLE OF CONTENTS | 5
XDCAM and XDCAM HD workflow. . . . . . . . . . . . . . . . . . . . . . . . . . . . . . . . . . . . . . . . . . . . . . . . . . . 155
Setting up an XDCAM device . . . . . . . . . . . . . . . . . . . . . . . . . . . . . . . . . . . . . . . . . . . . . . . . . . . . . . . . . . . . . 156
Using the XDCAM Explorer window . . . . . . . . . . . . . . . . . . . . . . . . . . . . . . . . . . . . . . . . . . . . . . . . . . . . . . . 157
Importing XDCAM discs . . . . . . . . . . . . . . . . . . . . . . . . . . . . . . . . . . . . . . . . . . . . . . . . . . . . . . . . . . . . . 159
Editing XDCAM clips on the timeline. . . . . . . . . . . . . . . . . . . . . . . . . . . . . . . . . . . . . . . . . . . . . . . . . 161
Creating and editing a project . . . . . . . . . . . . . . . . . . . . . . . . . . . . . . . . . . . . . . . . . . . . . . . . . . . . . . . . . . . . 161
Setting up your project for multichannel audio . . . . . . . . . . . . . . . . . . . . . . . . . . . . . . . . . . . . . . . . . . . . 162
Replacing proxy-resolution clips with full-resolution media (conforming media) . . . . . . . . . . . 163
Exporting video to an XDCAM disc . . . . . . . . . . . . . . . . . . . . . . . . . . . . . . . . . . . . . . . . . . . . . . . . . . 164
Exporting video from the timeline . . . . . . . . . . . . . . . . . . . . . . . . . . . . . . . . . . . . . . . . . . . . . . . . . . . . . . . . 164
Exporting a rendered file . . . . . . . . . . . . . . . . . . . . . . . . . . . . . . . . . . . . . . . . . . . . . . . . . . . . . . . . . . . . . . . . . 166
Working with Tracks . . . . . . . . . . . . . . . . . . . . . . . . . . . . . . . . . . . . . . . . . . . . . . . . . . . . . . . . . . . . . 167
Managing tracks . . . . . . . . . . . . . . . . . . . . . . . . . . . . . . . . . . . . . . . . . . . . . . . . . . . . . . . . . . . . . . . . . . . . 167
Inserting an empty track . . . . . . . . . . . . . . . . . . . . . . . . . . . . . . . . . . . . . . . . . . . . . . . . . . . . . . . . . . . . . . . . . . 167
Duplicating a track . . . . . . . . . . . . . . . . . . . . . . . . . . . . . . . . . . . . . . . . . . . . . . . . . . . . . . . . . . . . . . . . . . . . . . . 167
Deleting a track . . . . . . . . . . . . . . . . . . . . . . . . . . . . . . . . . . . . . . . . . . . . . . . . . . . . . . . . . . . . . . . . . . . . . . . . . . 167
Naming or renaming a track . . . . . . . . . . . . . . . . . . . . . . . . . . . . . . . . . . . . . . . . . . . . . . . . . . . . . . . . . . . . . . 167
Organizing tracks . . . . . . . . . . . . . . . . . . . . . . . . . . . . . . . . . . . . . . . . . . . . . . . . . . . . . . . . . . . . . . . . . . . 168
Reordering tracks . . . . . . . . . . . . . . . . . . . . . . . . . . . . . . . . . . . . . . . . . . . . . . . . . . . . . . . . . . . . . . . . . . . . . . . . 168
Grouping tracks . . . . . . . . . . . . . . . . . . . . . . . . . . . . . . . . . . . . . . . . . . . . . . . . . . . . . . . . . . . . . . . . . . . . . . . . . . 168
Changing track color . . . . . . . . . . . . . . . . . . . . . . . . . . . . . . . . . . . . . . . . . . . . . . . . . . . . . . . . . . . . . . . . . . . . . 169
Changing track height . . . . . . . . . . . . . . . . . . . . . . . . . . . . . . . . . . . . . . . . . . . . . . . . . . . . . . . . . . . . . . . . . . . . 170
Using the track list . . . . . . . . . . . . . . . . . . . . . . . . . . . . . . . . . . . . . . . . . . . . . . . . . . . . . . . . . . . . . . . . . . 171
Using the volume fader (audio only) . . . . . . . . . . . . . . . . . . . . . . . . . . . . . . . . . . . . . . . . . . . . . . . . . . . . . . 171
Using the pan slider (audio only) . . . . . . . . . . . . . . . . . . . . . . . . . . . . . . . . . . . . . . . . . . . . . . . . . . . . . . . . . . 171
Using the multipurpose slider (audio only) . . . . . . . . . . . . . . . . . . . . . . . . . . . . . . . . . . . . . . . . . . . . . . . . 174
Assigning audio tracks to assignable effects chains . . . . . . . . . . . . . . . . . . . . . . . . . . . . . . . . . . . . . . . . 174
Assigning audio tracks to busses . . . . . . . . . . . . . . . . . . . . . . . . . . . . . . . . . . . . . . . . . . . . . . . . . . . . . . . . . . 175
Adjusting bus send levels . . . . . . . . . . . . . . . . . . . . . . . . . . . . . . . . . . . . . . . . . . . . . . . . . . . . . . . . . . . . . . . . . 175
Adjusting the composite level (video only) . . . . . . . . . . . . . . . . . . . . . . . . . . . . . . . . . . . . . . . . . . . . . . . . 176
Selecting the compositing mode . . . . . . . . . . . . . . . . . . . . . . . . . . . . . . . . . . . . . . . . . . . . . . . . . . . . . . . . . 176
Bypassing motion blur envelopes (video only) . . . . . . . . . . . . . . . . . . . . . . . . . . . . . . . . . . . . . . . . . . . . 176
Using track motion (video only) . . . . . . . . . . . . . . . . . . . . . . . . . . . . . . . . . . . . . . . . . . . . . . . . . . . . . . . . . . . 176
Phase inverting a track (audio only) . . . . . . . . . . . . . . . . . . . . . . . . . . . . . . . . . . . . . . . . . . . . . . . . . . . . . . . 176
Muting a track . . . . . . . . . . . . . . . . . . . . . . . . . . . . . . . . . . . . . . . . . . . . . . . . . . . . . . . . . . . . . . . . . . . . . . . . . . . 177
Soloing a track . . . . . . . . . . . . . . . . . . . . . . . . . . . . . . . . . . . . . . . . . . . . . . . . . . . . . . . . . . . . . . . . . . . . . . . . . . . 178
Setting default track properties. . . . . . . . . . . . . . . . . . . . . . . . . . . . . . . . . . . . . . . . . . . . . . . . . . . . . . 179
Track automation envelopes . . . . . . . . . . . . . . . . . . . . . . . . . . . . . . . . . . . . . . . . . . . . . . . . . . . . . . . . 179
Using audio bus tracks . . . . . . . . . . . . . . . . . . . . . . . . . . . . . . . . . . . . . . . . . . . . . . . . . . . . . . . . . . . . . . 179
Adding envelopes to an audio bus track . . . . . . . . . . . . . . . . . . . . . . . . . . . . . . . . . . . . . . . . . . . . . . . . . . 179
Adding effects to audio bus tracks . . . . . . . . . . . . . . . . . . . . . . . . . . . . . . . . . . . . . . . . . . . . . . . . . . . . . . . . 179
Muting or soloing an audio bus track . . . . . . . . . . . . . . . . . . . . . . . . . . . . . . . . . . . . . . . . . . . . . . . . . . . . . 179
Resizing audio bus tracks . . . . . . . . . . . . . . . . . . . . . . . . . . . . . . . . . . . . . . . . . . . . . . . . . . . . . . . . . . . . . . . . . 180
6 | TABLE OF CONTENTS
Using video bus tracks. . . . . . . . . . . . . . . . . . . . . . . . . . . . . . . . . . . . . . . . . . . . . . . . . . . . . . . . . . . . . . .180
Adding keyframes to the video bus track . . . . . . . . . . . . . . . . . . . . . . . . . . . . . . . . . . . . . . . . . . . . . . . . . .180
Adding envelopes to the video bus track . . . . . . . . . . . . . . . . . . . . . . . . . . . . . . . . . . . . . . . . . . . . . . . . . .180
Adding effects to video bus tracks . . . . . . . . . . . . . . . . . . . . . . . . . . . . . . . . . . . . . . . . . . . . . . . . . . . . . . . . .180
Muting the video output . . . . . . . . . . . . . . . . . . . . . . . . . . . . . . . . . . . . . . . . . . . . . . . . . . . . . . . . . . . . . . . . . .180
Bypassing video effects and envelopes . . . . . . . . . . . . . . . . . . . . . . . . . . . . . . . . . . . . . . . . . . . . . . . . . . . .180
Resizing video bus tracks . . . . . . . . . . . . . . . . . . . . . . . . . . . . . . . . . . . . . . . . . . . . . . . . . . . . . . . . . . . . . . . . .180
Rendering to a new track . . . . . . . . . . . . . . . . . . . . . . . . . . . . . . . . . . . . . . . . . . . . . . . . . . . . . . . . . . . .181
Using Automation . . . . . . . . . . . . . . . . . . . . . . . . . . . . . . . . . . . . . . . . . . . . . . . . . . . . . . . . . . . . . . . 183
Showing or hiding automation controls. . . . . . . . . . . . . . . . . . . . . . . . . . . . . . . . . . . . . . . . . . . . . .183
Track automation . . . . . . . . . . . . . . . . . . . . . . . . . . . . . . . . . . . . . . . . . . . . . . . . . . . . . . . . . . . . . . . . . . .183
Mute automation (audio and video) . . . . . . . . . . . . . . . . . . . . . . . . . . . . . . . . . . . . . . . . . . . . . . . . . . . . . . .183
Volume or pan automation (audio only) . . . . . . . . . . . . . . . . . . . . . . . . . . . . . . . . . . . . . . . . . . . . . . . . . . .184
Assignable effects automation (audio only) . . . . . . . . . . . . . . . . . . . . . . . . . . . . . . . . . . . . . . . . . . . . . . . .185
Bus automation (audio only) . . . . . . . . . . . . . . . . . . . . . . . . . . . . . . . . . . . . . . . . . . . . . . . . . . . . . . . . . . . . . .186
Adding or removing track effect automation . . . . . . . . . . . . . . . . . . . . . . . . . . . . . . . . . . . . . . . . . . . . . .187
Composite level automation (video only) . . . . . . . . . . . . . . . . . . . . . . . . . . . . . . . . . . . . . . . . . . . . . . . . . .188
Fade-to-color automation (video only) . . . . . . . . . . . . . . . . . . . . . . . . . . . . . . . . . . . . . . . . . . . . . . . . . . . .188
Adding a motion blur envelope . . . . . . . . . . . . . . . . . . . . . . . . . . . . . . . . . . . . . . . . . . . . . . . . . . . . . . . . . . .189
Adding a video supersampling envelope . . . . . . . . . . . . . . . . . . . . . . . . . . . . . . . . . . . . . . . . . . . . . . . . . .190
Working with track envelopes . . . . . . . . . . . . . . . . . . . . . . . . . . . . . . . . . . . . . . . . . . . . . . . . . . . . . . .190
Hiding track envelopes . . . . . . . . . . . . . . . . . . . . . . . . . . . . . . . . . . . . . . . . . . . . . . . . . . . . . . . . . . . . . . . . . . .193
Removing track envelopes . . . . . . . . . . . . . . . . . . . . . . . . . . . . . . . . . . . . . . . . . . . . . . . . . . . . . . . . . . . . . . . .193
Using the Envelope Edit tool . . . . . . . . . . . . . . . . . . . . . . . . . . . . . . . . . . . . . . . . . . . . . . . . . . . . . . . . . . . . . .193
Locking envelopes to events . . . . . . . . . . . . . . . . . . . . . . . . . . . . . . . . . . . . . . . . . . . . . . . . . . . . . . . . . . . . . .195
Automating 5.1 surround projects . . . . . . . . . . . . . . . . . . . . . . . . . . . . . . . . . . . . . . . . . . . . . . . . . . .195
Automation recording modes . . . . . . . . . . . . . . . . . . . . . . . . . . . . . . . . . . . . . . . . . . . . . . . . . . . . . . .195
Recording automation settings . . . . . . . . . . . . . . . . . . . . . . . . . . . . . . . . . . . . . . . . . . . . . . . . . . . . . . . . . . .195
Editing sections of your recorded settings in Touch mode . . . . . . . . . . . . . . . . . . . . . . . . . . . . . . . . . .196
Overwriting recorded settings in Latch mode . . . . . . . . . . . . . . . . . . . . . . . . . . . . . . . . . . . . . . . . . . . . . .196
Editing individual envelope points or keyframes . . . . . . . . . . . . . . . . . . . . . . . . . . . . . . . . . . . . . . . . . . .196
Setting the automation recording mode for a track . . . . . . . . . . . . . . . . . . . . . . . . . . . . . . . . . . . . . . . .197
Working with Events . . . . . . . . . . . . . . . . . . . . . . . . . . . . . . . . . . . . . . . . . . . . . . . . . . . . . . . . . . . . . 199
Setting event switches . . . . . . . . . . . . . . . . . . . . . . . . . . . . . . . . . . . . . . . . . . . . . . . . . . . . . . . . . . . . . .199
Mute . . . . . . . . . . . . . . . . . . . . . . . . . . . . . . . . . . . . . . . . . . . . . . . . . . . . . . . . . . . . . . . . . . . . . . . . . . . . . . . . . . . . .199
Lock . . . . . . . . . . . . . . . . . . . . . . . . . . . . . . . . . . . . . . . . . . . . . . . . . . . . . . . . . . . . . . . . . . . . . . . . . . . . . . . . . . . . . .199
Loop . . . . . . . . . . . . . . . . . . . . . . . . . . . . . . . . . . . . . . . . . . . . . . . . . . . . . . . . . . . . . . . . . . . . . . . . . . . . . . . . . . . . .199
Invert phase (audio only) . . . . . . . . . . . . . . . . . . . . . . . . . . . . . . . . . . . . . . . . . . . . . . . . . . . . . . . . . . . . . . . . . .200
Normalize (audio only) . . . . . . . . . . . . . . . . . . . . . . . . . . . . . . . . . . . . . . . . . . . . . . . . . . . . . . . . . . . . . . . . . . . .200
Maintain aspect ratio (video only) . . . . . . . . . . . . . . . . . . . . . . . . . . . . . . . . . . . . . . . . . . . . . . . . . . . . . . . . .201
Reduce interlace flicker (video only) . . . . . . . . . . . . . . . . . . . . . . . . . . . . . . . . . . . . . . . . . . . . . . . . . . . . . . .201
Resample (video only) . . . . . . . . . . . . . . . . . . . . . . . . . . . . . . . . . . . . . . . . . . . . . . . . . . . . . . . . . . . . . . . . . . . .201
TABLE OF CONTENTS | 7
Accessing event properties. . . . . . . . . . . . . . . . . . . . . . . . . . . . . . . . . . . . . . . . . . . . . . . . . . . . . . . . . . 201
Adjusting audio channels . . . . . . . . . . . . . . . . . . . . . . . . . . . . . . . . . . . . . . . . . . . . . . . . . . . . . . . . . . . 202
Setting audio streams . . . . . . . . . . . . . . . . . . . . . . . . . . . . . . . . . . . . . . . . . . . . . . . . . . . . . . . . . . . . . . . 202
Copying and pasting event attributes . . . . . . . . . . . . . . . . . . . . . . . . . . . . . . . . . . . . . . . . . . . . . . . 202
Stabilizing video clips . . . . . . . . . . . . . . . . . . . . . . . . . . . . . . . . . . . . . . . . . . . . . . . . . . . . . . . . . . . . . . . 203
Using audio event envelopes (ASR) . . . . . . . . . . . . . . . . . . . . . . . . . . . . . . . . . . . . . . . . . . . . . . . . . . 204
Setting an audio event’s volume . . . . . . . . . . . . . . . . . . . . . . . . . . . . . . . . . . . . . . . . . . . . . . . . . . . . . . . . . . 204
Setting an event’s fade in and out . . . . . . . . . . . . . . . . . . . . . . . . . . . . . . . . . . . . . . . . . . . . . . . . . . . . . . . . . 205
Using video event envelopes. . . . . . . . . . . . . . . . . . . . . . . . . . . . . . . . . . . . . . . . . . . . . . . . . . . . . . . . 206
Using opacity envelopes . . . . . . . . . . . . . . . . . . . . . . . . . . . . . . . . . . . . . . . . . . . . . . . . . . . . . . . . . . . . . . . . . 206
Using velocity envelopes . . . . . . . . . . . . . . . . . . . . . . . . . . . . . . . . . . . . . . . . . . . . . . . . . . . . . . . . . . . . . . . . . 207
Grouping events . . . . . . . . . . . . . . . . . . . . . . . . . . . . . . . . . . . . . . . . . . . . . . . . . . . . . . . . . . . . . . . . . . . . 208
Creating a new group . . . . . . . . . . . . . . . . . . . . . . . . . . . . . . . . . . . . . . . . . . . . . . . . . . . . . . . . . . . . . . . . . . . . 208
Adding an event to an existing group . . . . . . . . . . . . . . . . . . . . . . . . . . . . . . . . . . . . . . . . . . . . . . . . . . . . . 208
Removing events from a group . . . . . . . . . . . . . . . . . . . . . . . . . . . . . . . . . . . . . . . . . . . . . . . . . . . . . . . . . . . 208
Clearing a group . . . . . . . . . . . . . . . . . . . . . . . . . . . . . . . . . . . . . . . . . . . . . . . . . . . . . . . . . . . . . . . . . . . . . . . . . 209
Selecting all members of a group . . . . . . . . . . . . . . . . . . . . . . . . . . . . . . . . . . . . . . . . . . . . . . . . . . . . . . . . . 209
Suspending grouping temporarily . . . . . . . . . . . . . . . . . . . . . . . . . . . . . . . . . . . . . . . . . . . . . . . . . . . . . . . . 209
Cutting, copying, or deleting grouped events . . . . . . . . . . . . . . . . . . . . . . . . . . . . . . . . . . . . . . . . . . . . . 209
Using the Mixer. . . . . . . . . . . . . . . . . . . . . . . . . . . . . . . . . . . . . . . . . . . . . . . . . . . . . . . . . . . . . . . . . . 211
Using the Mixer window . . . . . . . . . . . . . . . . . . . . . . . . . . . . . . . . . . . . . . . . . . . . . . . . . . . . . . . . . . . . 211
Viewing the Mixer window . . . . . . . . . . . . . . . . . . . . . . . . . . . . . . . . . . . . . . . . . . . . . . . . . . . . . . . . . . . . . . . 211
Using the Mixer toolbar . . . . . . . . . . . . . . . . . . . . . . . . . . . . . . . . . . . . . . . . . . . . . . . . . . . . . . . . . . . . . . . . . . 211
Using the Mixer Preview fader . . . . . . . . . . . . . . . . . . . . . . . . . . . . . . . . . . . . . . . . . . . . . . . . . . . . . . . . . . . . 212
Using busses. . . . . . . . . . . . . . . . . . . . . . . . . . . . . . . . . . . . . . . . . . . . . . . . . . . . . . . . . . . . . . . . . . . . . . . . 213
Adding busses to a project . . . . . . . . . . . . . . . . . . . . . . . . . . . . . . . . . . . . . . . . . . . . . . . . . . . . . . . . . . . . . . . 214
Deleting busses from a project . . . . . . . . . . . . . . . . . . . . . . . . . . . . . . . . . . . . . . . . . . . . . . . . . . . . . . . . . . . . 214
Routing a bus to another bus . . . . . . . . . . . . . . . . . . . . . . . . . . . . . . . . . . . . . . . . . . . . . . . . . . . . . . . . . . . . . 214
Routing busses to hardware . . . . . . . . . . . . . . . . . . . . . . . . . . . . . . . . . . . . . . . . . . . . . . . . . . . . . . . . . . . . . . 215
Working with busses . . . . . . . . . . . . . . . . . . . . . . . . . . . . . . . . . . . . . . . . . . . . . . . . . . . . . . . . . . . . . . . . . . . . . 215
Assigning audio tracks to busses . . . . . . . . . . . . . . . . . . . . . . . . . . . . . . . . . . . . . . . . . . . . . . . . . . . . . . . . . . 216
Using assignable effects chains. . . . . . . . . . . . . . . . . . . . . . . . . . . . . . . . . . . . . . . . . . . . . . . . . . . . . . 217
Assigning audio tracks to assignable effects chains . . . . . . . . . . . . . . . . . . . . . . . . . . . . . . . . . . . . . . . . 218
Routing assignable effects chains to busses . . . . . . . . . . . . . . . . . . . . . . . . . . . . . . . . . . . . . . . . . . . . . . . 218
Automating busses and assignable effects. . . . . . . . . . . . . . . . . . . . . . . . . . . . . . . . . . . . . . . . . . . 218
Viewing bus tracks . . . . . . . . . . . . . . . . . . . . . . . . . . . . . . . . . . . . . . . . . . . . . . . . . . . . . . . . . . . . . . . . . . . . . . . 218
Adding track envelopes . . . . . . . . . . . . . . . . . . . . . . . . . . . . . . . . . . . . . . . . . . . . . . . . . . . . . . . . . . . . . . . . . . 218
Modifying track envelopes . . . . . . . . . . . . . . . . . . . . . . . . . . . . . . . . . . . . . . . . . . . . . . . . . . . . . . . . . . . . . . . 218
8 | TABLE OF CONTENTS
Using the Mixing Console . . . . . . . . . . . . . . . . . . . . . . . . . . . . . . . . . . . . . . . . . . . . . . . . . . . . . . . . 219
Understanding the Mixing Console window. . . . . . . . . . . . . . . . . . . . . . . . . . . . . . . . . . . . . . . . . .219
The Mixing Console toolbar . . . . . . . . . . . . . . . . . . . . . . . . . . . . . . . . . . . . . . . . . . . . . . . . . . . . . . . . . . . . . . .220
The Channel List pane . . . . . . . . . . . . . . . . . . . . . . . . . . . . . . . . . . . . . . . . . . . . . . . . . . . . . . . . . . . . . . . . . . . .221
The View pane . . . . . . . . . . . . . . . . . . . . . . . . . . . . . . . . . . . . . . . . . . . . . . . . . . . . . . . . . . . . . . . . . . . . . . . . . . . .221
Channel strips . . . . . . . . . . . . . . . . . . . . . . . . . . . . . . . . . . . . . . . . . . . . . . . . . . . . . . . . . . . . . . . . . . . . . . . . . . . .222
Adding track, assignable FX, and bus channels . . . . . . . . . . . . . . . . . . . . . . . . . . . . . . . . . . . . . . .225
Using audio track channel strips . . . . . . . . . . . . . . . . . . . . . . . . . . . . . . . . . . . . . . . . . . . . . . . . . . . . .225
Renaming audio tracks . . . . . . . . . . . . . . . . . . . . . . . . . . . . . . . . . . . . . . . . . . . . . . . . . . . . . . . . . . . . . . . . . . . .225
Adding or editing track (insert) effects . . . . . . . . . . . . . . . . . . . . . . . . . . . . . . . . . . . . . . . . . . . . . . . . . . . . .225
Adjusting bus or assignable effects send levels . . . . . . . . . . . . . . . . . . . . . . . . . . . . . . . . . . . . . . . . . . . .226
Change a track’s input or output device . . . . . . . . . . . . . . . . . . . . . . . . . . . . . . . . . . . . . . . . . . . . . . . . . . .227
Monitoring track levels with VU/PPM meters . . . . . . . . . . . . . . . . . . . . . . . . . . . . . . . . . . . . . . . . . . . . . . .227
Monitoring track levels with peak meters . . . . . . . . . . . . . . . . . . . . . . . . . . . . . . . . . . . . . . . . . . . . . . . . . .228
Changing a track’s automation mode . . . . . . . . . . . . . . . . . . . . . . . . . . . . . . . . . . . . . . . . . . . . . . . . . . . . .228
Muting or soloing a track . . . . . . . . . . . . . . . . . . . . . . . . . . . . . . . . . . . . . . . . . . . . . . . . . . . . . . . . . . . . . . . . .229
Inverting a track’s phase . . . . . . . . . . . . . . . . . . . . . . . . . . . . . . . . . . . . . . . . . . . . . . . . . . . . . . . . . . . . . . . . . .229
Arming a track for recording or toggle input monitoring . . . . . . . . . . . . . . . . . . . . . . . . . . . . . . . . . . .230
Adjusting track panning or volume . . . . . . . . . . . . . . . . . . . . . . . . . . . . . . . . . . . . . . . . . . . . . . . . . . . . . . . .230
Using bus channel strips. . . . . . . . . . . . . . . . . . . . . . . . . . . . . . . . . . . . . . . . . . . . . . . . . . . . . . . . . . . . .232
Renaming a bus . . . . . . . . . . . . . . . . . . . . . . . . . . . . . . . . . . . . . . . . . . . . . . . . . . . . . . . . . . . . . . . . . . . . . . . . . .232
Adding or editing bus (insert) effects . . . . . . . . . . . . . . . . . . . . . . . . . . . . . . . . . . . . . . . . . . . . . . . . . . . . . .232
Adjusting bus send levels . . . . . . . . . . . . . . . . . . . . . . . . . . . . . . . . . . . . . . . . . . . . . . . . . . . . . . . . . . . . . . . . .233
Changing a bus’s output device . . . . . . . . . . . . . . . . . . . . . . . . . . . . . . . . . . . . . . . . . . . . . . . . . . . . . . . . . . .233
Monitoring bus levels with VU/PPM meters . . . . . . . . . . . . . . . . . . . . . . . . . . . . . . . . . . . . . . . . . . . . . . . .234
Monitoring bus levels with peak meters . . . . . . . . . . . . . . . . . . . . . . . . . . . . . . . . . . . . . . . . . . . . . . . . . . .235
Muting or soloing a bus . . . . . . . . . . . . . . . . . . . . . . . . . . . . . . . . . . . . . . . . . . . . . . . . . . . . . . . . . . . . . . . . . . .235
Adjusting bus panning or volume . . . . . . . . . . . . . . . . . . . . . . . . . . . . . . . . . . . . . . . . . . . . . . . . . . . . . . . . .236
Changing pre/post routing . . . . . . . . . . . . . . . . . . . . . . . . . . . . . . . . . . . . . . . . . . . . . . . . . . . . . . . . . . . . . . . .237
Using input bus channel strips . . . . . . . . . . . . . . . . . . . . . . . . . . . . . . . . . . . . . . . . . . . . . . . . . . . . . . .238
Adding or deleting input busses . . . . . . . . . . . . . . . . . . . . . . . . . . . . . . . . . . . . . . . . . . . . . . . . . . . . . . . . . .238
Configuring input bus channel strips . . . . . . . . . . . . . . . . . . . . . . . . . . . . . . . . . . . . . . . . . . . . . . . . . . . . . .239
Using FX send (assignable effects) channel strips . . . . . . . . . . . . . . . . . . . . . . . . . . . . . . . . . . . . .244
Renaming an assignable effect chain . . . . . . . . . . . . . . . . . . . . . . . . . . . . . . . . . . . . . . . . . . . . . . . . . . . . . .244
Adding or editing effects . . . . . . . . . . . . . . . . . . . . . . . . . . . . . . . . . . . . . . . . . . . . . . . . . . . . . . . . . . . . . . . . . .244
Adjusting assignable effects input levels . . . . . . . . . . . . . . . . . . . . . . . . . . . . . . . . . . . . . . . . . . . . . . . . . .245
Changing an effects chain’s output device . . . . . . . . . . . . . . . . . . . . . . . . . . . . . . . . . . . . . . . . . . . . . . . . .245
Monitoring assignable effects levels with VU/PPM meters . . . . . . . . . . . . . . . . . . . . . . . . . . . . . . . . . .245
Monitoring output levels with peak meters . . . . . . . . . . . . . . . . . . . . . . . . . . . . . . . . . . . . . . . . . . . . . . . .246
Muting or soloing an assignable effects chain . . . . . . . . . . . . . . . . . . . . . . . . . . . . . . . . . . . . . . . . . . . . . .247
Adjusting assignable effects panning or volume . . . . . . . . . . . . . . . . . . . . . . . . . . . . . . . . . . . . . . . . . . .247
Using input busses with hardware-based effects . . . . . . . . . . . . . . . . . . . . . . . . . . . . . . . . . . . . .248
Monitoring an external source without mixing it with your project . . . . . . . . . . . . . . . . . . . .249
TABLE OF CONTENTS | 9
Creating a Cue (Headphone) Mix with the Mixing Console. . . . . . . . . . . . . . . . . . . . . . . . . . . . 250
Adding Audio Effects . . . . . . . . . . . . . . . . . . . . . . . . . . . . . . . . . . . . . . . . . . . . . . . . . . . . . . . . . . . . 253
Using audio effects . . . . . . . . . . . . . . . . . . . . . . . . . . . . . . . . . . . . . . . . . . . . . . . . . . . . . . . . . . . . . . . . . 253
Using plug-in chains . . . . . . . . . . . . . . . . . . . . . . . . . . . . . . . . . . . . . . . . . . . . . . . . . . . . . . . . . . . . . . . . 253
Creating a plug-in chain . . . . . . . . . . . . . . . . . . . . . . . . . . . . . . . . . . . . . . . . . . . . . . . . . . . . . . . . . . . . . . . . . . 254
Adding plug-ins to a plug-in chain . . . . . . . . . . . . . . . . . . . . . . . . . . . . . . . . . . . . . . . . . . . . . . . . . . . . . . . . 254
Saving customized plug-in presets . . . . . . . . . . . . . . . . . . . . . . . . . . . . . . . . . . . . . . . . . . . . . . . . . . . . . . . . 256
Arranging the order of plug-ins . . . . . . . . . . . . . . . . . . . . . . . . . . . . . . . . . . . . . . . . . . . . . . . . . . . . . . . . . . . 256
Bypassing plug-ins on the chain . . . . . . . . . . . . . . . . . . . . . . . . . . . . . . . . . . . . . . . . . . . . . . . . . . . . . . . . . . 257
Removing plug-ins from a chain . . . . . . . . . . . . . . . . . . . . . . . . . . . . . . . . . . . . . . . . . . . . . . . . . . . . . . . . . . 257
Saving plug-in chains . . . . . . . . . . . . . . . . . . . . . . . . . . . . . . . . . . . . . . . . . . . . . . . . . . . . . . . . . . . . . . . . . . . . . 257
Editing saved plug-in chains . . . . . . . . . . . . . . . . . . . . . . . . . . . . . . . . . . . . . . . . . . . . . . . . . . . . . . . . . . . . . . 258
Organizing your plug-ins . . . . . . . . . . . . . . . . . . . . . . . . . . . . . . . . . . . . . . . . . . . . . . . . . . . . . . . . . . . . . . . . . 259
Automating effects parameters. . . . . . . . . . . . . . . . . . . . . . . . . . . . . . . . . . . . . . . . . . . . . . . . . . . . . . 259
Applying non-real-time event effects . . . . . . . . . . . . . . . . . . . . . . . . . . . . . . . . . . . . . . . . . . . . . . . . 259
Bypassing all audio effects . . . . . . . . . . . . . . . . . . . . . . . . . . . . . . . . . . . . . . . . . . . . . . . . . . . . . . . . . . 260
Recording Audio. . . . . . . . . . . . . . . . . . . . . . . . . . . . . . . . . . . . . . . . . . . . . . . . . . . . . . . . . . . . . . . . . 261
Setting up your equipment. . . . . . . . . . . . . . . . . . . . . . . . . . . . . . . . . . . . . . . . . . . . . . . . . . . . . . . . . . 261
Basic setup . . . . . . . . . . . . . . . . . . . . . . . . . . . . . . . . . . . . . . . . . . . . . . . . . . . . . . . . . . . . . . . . . . . . . . . . . . . . . . . 261
Setup with mixer . . . . . . . . . . . . . . . . . . . . . . . . . . . . . . . . . . . . . . . . . . . . . . . . . . . . . . . . . . . . . . . . . . . . . . . . . 261
Setup with digital multitrack . . . . . . . . . . . . . . . . . . . . . . . . . . . . . . . . . . . . . . . . . . . . . . . . . . . . . . . . . . . . . . 262
Preparing to record . . . . . . . . . . . . . . . . . . . . . . . . . . . . . . . . . . . . . . . . . . . . . . . . . . . . . . . . . . . . . . . . . 262
Arming the track for recording . . . . . . . . . . . . . . . . . . . . . . . . . . . . . . . . . . . . . . . . . . . . . . . . . . . . . . . . . . . . 263
Using the metronome . . . . . . . . . . . . . . . . . . . . . . . . . . . . . . . . . . . . . . . . . . . . . . . . . . . . . . . . . . . . . . . . . . . . 263
Recording . . . . . . . . . . . . . . . . . . . . . . . . . . . . . . . . . . . . . . . . . . . . . . . . . . . . . . . . . . . . . . . . . . . . . . . . . . 263
Recording into an empty track . . . . . . . . . . . . . . . . . . . . . . . . . . . . . . . . . . . . . . . . . . . . . . . . . . . . . . . . . . . . 263
Recording into a time selection . . . . . . . . . . . . . . . . . . . . . . . . . . . . . . . . . . . . . . . . . . . . . . . . . . . . . . . . . . . 264
Recording into an event . . . . . . . . . . . . . . . . . . . . . . . . . . . . . . . . . . . . . . . . . . . . . . . . . . . . . . . . . . . . . . . . . . 264
Recording into an event with a time selection . . . . . . . . . . . . . . . . . . . . . . . . . . . . . . . . . . . . . . . . . . . . . 265
Triggering from MIDI timecode . . . . . . . . . . . . . . . . . . . . . . . . . . . . . . . . . . . . . . . . . . . . . . . . . . . . . . . . . . . 265
Recording using an input bus . . . . . . . . . . . . . . . . . . . . . . . . . . . . . . . . . . . . . . . . . . . . . . . . . . . . . . . . . . . . . 266
Working with multiple recorded takes . . . . . . . . . . . . . . . . . . . . . . . . . . . . . . . . . . . . . . . . . . . . . . . 268
Specifying where recordings are stored. . . . . . . . . . . . . . . . . . . . . . . . . . . . . . . . . . . . . . . . . . . . . . 268
Changing where recorded files are stored when arming a track . . . . . . . . . . . . . . . . . . . . . . . . . . . . 268
Changing where recorded files are stored when starting to record . . . . . . . . . . . . . . . . . . . . . . . . . 268
Changing where recorded files are stored in the Project Properties dialog . . . . . . . . . . . . . . . . . . 268
Monitoring audio levels . . . . . . . . . . . . . . . . . . . . . . . . . . . . . . . . . . . . . . . . . . . . . . . . . . . . . . . . . . . . . 268
Using record input monitoring . . . . . . . . . . . . . . . . . . . . . . . . . . . . . . . . . . . . . . . . . . . . . . . . . . . . . . 269
Working with 5.1 Surround. . . . . . . . . . . . . . . . . . . . . . . . . . . . . . . . . . . . . . . . . . . . . . . . . . . . . . . 271
What is 5.1 surround? . . . . . . . . . . . . . . . . . . . . . . . . . . . . . . . . . . . . . . . . . . . . . . . . . . . . . . . . . . . . . . . 271
Setting up surround hardware. . . . . . . . . . . . . . . . . . . . . . . . . . . . . . . . . . . . . . . . . . . . . . . . . . . . . . . 271
10 | TABLE OF CONTENTS
Setting up surround projects . . . . . . . . . . . . . . . . . . . . . . . . . . . . . . . . . . . . . . . . . . . . . . . . . . . . . . . .272
Routing to hardware in the mixer . . . . . . . . . . . . . . . . . . . . . . . . . . . . . . . . . . . . . . . . . . . . . . . . . . . . . . . . .273
Assigning audio to the LFE channel . . . . . . . . . . . . . . . . . . . . . . . . . . . . . . . . . . . . . . . . . . . . . . . . . .274
Adjusting volume . . . . . . . . . . . . . . . . . . . . . . . . . . . . . . . . . . . . . . . . . . . . . . . . . . . . . . . . . . . . . . . . . . .274
Adjusting track volume . . . . . . . . . . . . . . . . . . . . . . . . . . . . . . . . . . . . . . . . . . . . . . . . . . . . . . . . . . . . . . . . . . .274
Adjusting assignable effects send or bus send levels . . . . . . . . . . . . . . . . . . . . . . . . . . . . . . . . . . . . . . .275
Adjusting channel levels . . . . . . . . . . . . . . . . . . . . . . . . . . . . . . . . . . . . . . . . . . . . . . . . . . . . . . . . . . . . . . . . . .275
Panning audio . . . . . . . . . . . . . . . . . . . . . . . . . . . . . . . . . . . . . . . . . . . . . . . . . . . . . . . . . . . . . . . . . . . . . .276
Panning tracks . . . . . . . . . . . . . . . . . . . . . . . . . . . . . . . . . . . . . . . . . . . . . . . . . . . . . . . . . . . . . . . . . . . . . . . . . . . .276
Panning mixer controls . . . . . . . . . . . . . . . . . . . . . . . . . . . . . . . . . . . . . . . . . . . . . . . . . . . . . . . . . . . . . . . . . . .276
Using the Surround Panner window . . . . . . . . . . . . . . . . . . . . . . . . . . . . . . . . . . . . . . . . . . . . . . . . . . . . . . .277
Automating panning . . . . . . . . . . . . . . . . . . . . . . . . . . . . . . . . . . . . . . . . . . . . . . . . . . . . . . . . . . . . . . . .280
Turning on panning keyframes . . . . . . . . . . . . . . . . . . . . . . . . . . . . . . . . . . . . . . . . . . . . . . . . . . . . . . . . . . . .280
Adding panning keyframes . . . . . . . . . . . . . . . . . . . . . . . . . . . . . . . . . . . . . . . . . . . . . . . . . . . . . . . . . . . . . . .281
Working with keyframes . . . . . . . . . . . . . . . . . . . . . . . . . . . . . . . . . . . . . . . . . . . . . . . . . . . . . . . . . . . . . . . . . .282
Rendering surround projects . . . . . . . . . . . . . . . . . . . . . . . . . . . . . . . . . . . . . . . . . . . . . . . . . . . . . . . .283
Creating a DVD or Blu-ray Disc with DVD Architect Pro software . . . . . . . . . . . . . . . . . . . . . .285
Using Advanced Video Features . . . . . . . . . . . . . . . . . . . . . . . . . . . . . . . . . . . . . . . . . . . . . . . . . . 287
Cropping video . . . . . . . . . . . . . . . . . . . . . . . . . . . . . . . . . . . . . . . . . . . . . . . . . . . . . . . . . . . . . . . . . . . . .287
Cropping . . . . . . . . . . . . . . . . . . . . . . . . . . . . . . . . . . . . . . . . . . . . . . . . . . . . . . . . . . . . . . . . . . . . . . . . . . . . . . . . .289
Bézier masks . . . . . . . . . . . . . . . . . . . . . . . . . . . . . . . . . . . . . . . . . . . . . . . . . . . . . . . . . . . . . . . . . . . . . . . . . . . . . .289
Rotating . . . . . . . . . . . . . . . . . . . . . . . . . . . . . . . . . . . . . . . . . . . . . . . . . . . . . . . . . . . . . . . . . . . . . . . . . . . . . . . . . .290
Adding animation . . . . . . . . . . . . . . . . . . . . . . . . . . . . . . . . . . . . . . . . . . . . . . . . . . . . . . . . . . . . . . . . . . . . . . . .290
Working with still images . . . . . . . . . . . . . . . . . . . . . . . . . . . . . . . . . . . . . . . . . . . . . . . . . . . . . . . . . . . .291
Creating still images for use in Vegas Pro software . . . . . . . . . . . . . . . . . . . . . . . . . . . . . . . . . . . . . . . . .291
Capturing a timeline snapshot . . . . . . . . . . . . . . . . . . . . . . . . . . . . . . . . . . . . . . . . . . . . . . . . . . . . . . . . . . . .292
Creating a slide show . . . . . . . . . . . . . . . . . . . . . . . . . . . . . . . . . . . . . . . . . . . . . . . . . . . . . . . . . . . . . . . . . . . . .292
Creating text and titles . . . . . . . . . . . . . . . . . . . . . . . . . . . . . . . . . . . . . . . . . . . . . . . . . . . . . . . . . . . . . .293
Adding text and titles with the ProType Titler . . . . . . . . . . . . . . . . . . . . . . . . . . . . . . . . . . . . . . . . . . . . . .293
Inserting text with the Text plug-in . . . . . . . . . . . . . . . . . . . . . . . . . . . . . . . . . . . . . . . . . . . . . . . . . . . . . . . .293
Creating titles from images . . . . . . . . . . . . . . . . . . . . . . . . . . . . . . . . . . . . . . . . . . . . . . . . . . . . . . . . . . . . . . .293
Fading titles . . . . . . . . . . . . . . . . . . . . . . . . . . . . . . . . . . . . . . . . . . . . . . . . . . . . . . . . . . . . . . . . . . . . . . . . . . . . . .294
Resampling video . . . . . . . . . . . . . . . . . . . . . . . . . . . . . . . . . . . . . . . . . . . . . . . . . . . . . . . . . . . . . . . . . . .295
Using Edit Decision Lists (EDL) . . . . . . . . . . . . . . . . . . . . . . . . . . . . . . . . . . . . . . . . . . . . . . . . . . . . . . .296
Creating an EDL . . . . . . . . . . . . . . . . . . . . . . . . . . . . . . . . . . . . . . . . . . . . . . . . . . . . . . . . . . . . . . . . . . . . . . . . . .296
Opening an EDL . . . . . . . . . . . . . . . . . . . . . . . . . . . . . . . . . . . . . . . . . . . . . . . . . . . . . . . . . . . . . . . . . . . . . . . . . .296
Working in DV format . . . . . . . . . . . . . . . . . . . . . . . . . . . . . . . . . . . . . . . . . . . . . . . . . . . . . . . . . . . . . . .297
Selecting source media . . . . . . . . . . . . . . . . . . . . . . . . . . . . . . . . . . . . . . . . . . . . . . . . . . . . . . . . . . . . . . . . . . .297
Setting project properties . . . . . . . . . . . . . . . . . . . . . . . . . . . . . . . . . . . . . . . . . . . . . . . . . . . . . . . . . . . . . . . . .297
Selecting templates . . . . . . . . . . . . . . . . . . . . . . . . . . . . . . . . . . . . . . . . . . . . . . . . . . . . . . . . . . . . . . . . . . . . . . .297
Eliminating out-of-range colors . . . . . . . . . . . . . . . . . . . . . . . . . . . . . . . . . . . . . . . . . . . . . . . . . . . . . . . . . . .298
TABLE OF CONTENTS | 11
Working in HDV format . . . . . . . . . . . . . . . . . . . . . . . . . . . . . . . . . . . . . . . . . . . . . . . . . . . . . . . . . . . . . 299
Capturing HDV clips . . . . . . . . . . . . . . . . . . . . . . . . . . . . . . . . . . . . . . . . . . . . . . . . . . . . . . . . . . . . . . . . . . . . . . 299
Creating Proxy Files for High-Definition Editing . . . . . . . . . . . . . . . . . . . . . . . . . . . . . . . . . . . . . . . . . . . 299
Editing HDV video on the timeline . . . . . . . . . . . . . . . . . . . . . . . . . . . . . . . . . . . . . . . . . . . . . . . . . . . . . . . . 300
Working with RED ONE camera files . . . . . . . . . . . . . . . . . . . . . . . . . . . . . . . . . . . . . . . . . . . . . . . . . 301
Modifying R3D decode properties . . . . . . . . . . . . . . . . . . . . . . . . . . . . . . . . . . . . . . . . . . . . . . . . . . . . . . . . 302
Modifying project video properties . . . . . . . . . . . . . . . . . . . . . . . . . . . . . . . . . . . . . . . . . . . . . . . . . . 303
Modifying media file properties . . . . . . . . . . . . . . . . . . . . . . . . . . . . . . . . . . . . . . . . . . . . . . . . . . . . . 305
Editing properties for an audio file . . . . . . . . . . . . . . . . . . . . . . . . . . . . . . . . . . . . . . . . . . . . . . . . . . . . . . . . 306
Editing properties for a video file . . . . . . . . . . . . . . . . . . . . . . . . . . . . . . . . . . . . . . . . . . . . . . . . . . . . . . . . . 306
Setting timecode media properties . . . . . . . . . . . . . . . . . . . . . . . . . . . . . . . . . . . . . . . . . . . . . . . . . . . . . . . 308
Setting custom stream properties . . . . . . . . . . . . . . . . . . . . . . . . . . . . . . . . . . . . . . . . . . . . . . . . . . . . . . . . . 308
Closed Captioning . . . . . . . . . . . . . . . . . . . . . . . . . . . . . . . . . . . . . . . . . . . . . . . . . . . . . . . . . . . . . . . 309
Adding closed captioning to video files. . . . . . . . . . . . . . . . . . . . . . . . . . . . . . . . . . . . . . . . . . . . . . 309
Importing or rendering closed captions in an MXF or MPEG-2 file . . . . . . . . . . . . . . . . . . . . . . . . . . 309
Importing or rendering Line 21 closed captions . . . . . . . . . . . . . . . . . . . . . . . . . . . . . . . . . . . . . . . . . . . 310
Importing or printing captions when using HD SDI . . . . . . . . . . . . . . . . . . . . . . . . . . . . . . . . . . . . . . . . 311
Importing closed captions from a closed captioning file . . . . . . . . . . . . . . . . . . . . . . . . . . . . . . . . . . . 311
Synchronizing captions with video . . . . . . . . . . . . . . . . . . . . . . . . . . . . . . . . . . . . . . . . . . . . . . . . . . . . . . . . 312
Adding or editing closed caption markers on the timeline . . . . . . . . . . . . . . . . . . . . . . . . . . . . . . . . . 312
Captioning markup reference and examples . . . . . . . . . . . . . . . . . . . . . . . . . . . . . . . . . . . . . . . . . . . . . . 313
Displaying closed captions in the Video Preview or Trimmer window . . . . . . . . . . . . . . . . . . . . . . 316
Exporting closed captions . . . . . . . . . . . . . . . . . . . . . . . . . . . . . . . . . . . . . . . . . . . . . . . . . . . . . . . . . . . . . . . . 316
Editing multiple captions with the Edit Details window . . . . . . . . . . . . . . . . . . . . . . . . . . . . . . . . . . . . 317
Adding captions to Windows Media Video (WMV) files . . . . . . . . . . . . . . . . . . . . . . . . . . . . . . . 318
Adding captions line-by-line . . . . . . . . . . . . . . . . . . . . . . . . . . . . . . . . . . . . . . . . . . . . . . . . . . . . . . . . . . . . . . 318
Adding captions from a script . . . . . . . . . . . . . . . . . . . . . . . . . . . . . . . . . . . . . . . . . . . . . . . . . . . . . . . . . . . . 318
Displaying captions . . . . . . . . . . . . . . . . . . . . . . . . . . . . . . . . . . . . . . . . . . . . . . . . . . . . . . . . . . . . . . . . . . . . . . 320
Using Video Effects, Compositing, and Masks . . . . . . . . . . . . . . . . . . . . . . . . . . . . . . . . . . . . . 321
Using video effects. . . . . . . . . . . . . . . . . . . . . . . . . . . . . . . . . . . . . . . . . . . . . . . . . . . . . . . . . . . . . . . . . . 321
Adding a video effects plug-in . . . . . . . . . . . . . . . . . . . . . . . . . . . . . . . . . . . . . . . . . . . . . . . . . . . . . . . . . . . . 322
Working with video effects plug-in chains . . . . . . . . . . . . . . . . . . . . . . . . . . . . . . . . . . . . . . . . . . . . . . . . . 324
Modifying a video effects plug-in . . . . . . . . . . . . . . . . . . . . . . . . . . . . . . . . . . . . . . . . . . . . . . . . . . . . . . . . . 326
Saving custom plug-in settings as a preset . . . . . . . . . . . . . . . . . . . . . . . . . . . . . . . . . . . . . . . . . . . . . . . . 326
Using keyframe animation with plug-ins . . . . . . . . . . . . . . . . . . . . . . . . . . . . . . . . . . . . . . . . . . . . . . . . . . 326
Using generated media . . . . . . . . . . . . . . . . . . . . . . . . . . . . . . . . . . . . . . . . . . . . . . . . . . . . . . . . . . . . . 327
Adding a generated media event . . . . . . . . . . . . . . . . . . . . . . . . . . . . . . . . . . . . . . . . . . . . . . . . . . . . . . . . . 328
Editing a generated media event . . . . . . . . . . . . . . . . . . . . . . . . . . . . . . . . . . . . . . . . . . . . . . . . . . . . . . . . . 328
Duplicating a generated media event . . . . . . . . . . . . . . . . . . . . . . . . . . . . . . . . . . . . . . . . . . . . . . . . . . . . . 328
Compositing. . . . . . . . . . . . . . . . . . . . . . . . . . . . . . . . . . . . . . . . . . . . . . . . . . . . . . . . . . . . . . . . . . . . . . . . 329
Understanding the parent/child track relationship . . . . . . . . . . . . . . . . . . . . . . . . . . . . . . . . . . . . . . . . 329
Selecting compositing modes . . . . . . . . . . . . . . . . . . . . . . . . . . . . . . . . . . . . . . . . . . . . . . . . . . . . . . . . . . . . 330
Using a 2-to-1 transform plug-in to customize compositing . . . . . . . . . . . . . . . . . . . . . . . . . . . . . . . . 333
12 | TABLE OF CONTENTS
3D compositing . . . . . . . . . . . . . . . . . . . . . . . . . . . . . . . . . . . . . . . . . . . . . . . . . . . . . . . . . . . . . . . . . . . . .333
Single-track 3D motion . . . . . . . . . . . . . . . . . . . . . . . . . . . . . . . . . . . . . . . . . . . . . . . . . . . . . . . . . . . . . . . . . . .334
Composited group 3D motion . . . . . . . . . . . . . . . . . . . . . . . . . . . . . . . . . . . . . . . . . . . . . . . . . . . . . . . . . . . .335
Applying a stereoscopic 3D camera . . . . . . . . . . . . . . . . . . . . . . . . . . . . . . . . . . . . . . . . . . . . . . . . . . . . . . .336
Changing editing options . . . . . . . . . . . . . . . . . . . . . . . . . . . . . . . . . . . . . . . . . . . . . . . . . . . . . . . . . . . . . . . . .336
Examples of various 3D compositing scenarios . . . . . . . . . . . . . . . . . . . . . . . . . . . . . . . . . . . . . . . . . . . .337
Creating masks. . . . . . . . . . . . . . . . . . . . . . . . . . . . . . . . . . . . . . . . . . . . . . . . . . . . . . . . . . . . . . . . . . . . . .339
Creating image masks . . . . . . . . . . . . . . . . . . . . . . . . . . . . . . . . . . . . . . . . . . . . . . . . . . . . . . . . . . . . . . . . . . . .339
Creating video masks . . . . . . . . . . . . . . . . . . . . . . . . . . . . . . . . . . . . . . . . . . . . . . . . . . . . . . . . . . . . . . . . . . . . .340
Bézier masks . . . . . . . . . . . . . . . . . . . . . . . . . . . . . . . . . . . . . . . . . . . . . . . . . . . . . . . . . . . . . . . . . . . . . . . . . . . . . .341
Fine-tuning masks . . . . . . . . . . . . . . . . . . . . . . . . . . . . . . . . . . . . . . . . . . . . . . . . . . . . . . . . . . . . . . . . . . . . . . . .343
Using the Mask Generator . . . . . . . . . . . . . . . . . . . . . . . . . . . . . . . . . . . . . . . . . . . . . . . . . . . . . . . . . . . . . . . . .344
Chroma keying . . . . . . . . . . . . . . . . . . . . . . . . . . . . . . . . . . . . . . . . . . . . . . . . . . . . . . . . . . . . . . . . . . . . . . . . . . .345
Adding Video Transitions and Motion . . . . . . . . . . . . . . . . . . . . . . . . . . . . . . . . . . . . . . . . . . . . 347
Understanding basic transitions . . . . . . . . . . . . . . . . . . . . . . . . . . . . . . . . . . . . . . . . . . . . . . . . . . . . .347
Cuts . . . . . . . . . . . . . . . . . . . . . . . . . . . . . . . . . . . . . . . . . . . . . . . . . . . . . . . . . . . . . . . . . . . . . . . . . . . . . . . . . . . . . .347
Crossfades . . . . . . . . . . . . . . . . . . . . . . . . . . . . . . . . . . . . . . . . . . . . . . . . . . . . . . . . . . . . . . . . . . . . . . . . . . . . . . . .347
Using transition effects . . . . . . . . . . . . . . . . . . . . . . . . . . . . . . . . . . . . . . . . . . . . . . . . . . . . . . . . . . . . . .348
Adding a transition . . . . . . . . . . . . . . . . . . . . . . . . . . . . . . . . . . . . . . . . . . . . . . . . . . . . . . . . . . . . . . . . . . . . . . .348
Adding a transition to the end of an event . . . . . . . . . . . . . . . . . . . . . . . . . . . . . . . . . . . . . . . . . . . . . . . . .348
Adding a transition to all selected events . . . . . . . . . . . . . . . . . . . . . . . . . . . . . . . . . . . . . . . . . . . . . . . . . .349
Adding a transition progress envelope . . . . . . . . . . . . . . . . . . . . . . . . . . . . . . . . . . . . . . . . . . . . . . . . . . . .350
Understanding track layers . . . . . . . . . . . . . . . . . . . . . . . . . . . . . . . . . . . . . . . . . . . . . . . . . . . . . . . . . . . . . . . .350
Converting a cut to a transition . . . . . . . . . . . . . . . . . . . . . . . . . . . . . . . . . . . . . . . . . . . . . . . . . . . . . . . . . . .351
Converting a crossfade or transition to a cut . . . . . . . . . . . . . . . . . . . . . . . . . . . . . . . . . . . . . . . . . . . . . . .351
Previewing a transition . . . . . . . . . . . . . . . . . . . . . . . . . . . . . . . . . . . . . . . . . . . . . . . . . . . . . . . . . . . . . . . . . . .352
Modifying a transition . . . . . . . . . . . . . . . . . . . . . . . . . . . . . . . . . . . . . . . . . . . . . . . . . . . . . . . . . . . . . . . . . . . .352
Saving custom settings as a preset . . . . . . . . . . . . . . . . . . . . . . . . . . . . . . . . . . . . . . . . . . . . . . . . . . . . . . . .353
Using keyframe animation. . . . . . . . . . . . . . . . . . . . . . . . . . . . . . . . . . . . . . . . . . . . . . . . . . . . . . . . . . .354
Understanding the keyframe controller . . . . . . . . . . . . . . . . . . . . . . . . . . . . . . . . . . . . . . . . . . . . . . . . . . . .355
Adding keyframes . . . . . . . . . . . . . . . . . . . . . . . . . . . . . . . . . . . . . . . . . . . . . . . . . . . . . . . . . . . . . . . . . . . . . . . .355
Deleting keyframes . . . . . . . . . . . . . . . . . . . . . . . . . . . . . . . . . . . . . . . . . . . . . . . . . . . . . . . . . . . . . . . . . . . . . . .356
Navigating in the keyframe controller . . . . . . . . . . . . . . . . . . . . . . . . . . . . . . . . . . . . . . . . . . . . . . . . . . . . .356
Modifying keyframes . . . . . . . . . . . . . . . . . . . . . . . . . . . . . . . . . . . . . . . . . . . . . . . . . . . . . . . . . . . . . . . . . . . . .356
Creating keyframe presets . . . . . . . . . . . . . . . . . . . . . . . . . . . . . . . . . . . . . . . . . . . . . . . . . . . . . . . . . . . . . . . .358
Working with keyframes in the timeline . . . . . . . . . . . . . . . . . . . . . . . . . . . . . . . . . . . . . . . . . . . . . . . . . . .358
Sample uses for keyframe animation. . . . . . . . . . . . . . . . . . . . . . . . . . . . . . . . . . . . . . . . . . . . . . . . .360
Animating event panning and cropping . . . . . . . . . . . . . . . . . . . . . . . . . . . . . . . . . . . . . . . . . . . . . . . . . . .360
Animating video effects plug-ins . . . . . . . . . . . . . . . . . . . . . . . . . . . . . . . . . . . . . . . . . . . . . . . . . . . . . . . . . .361
Animating generated text . . . . . . . . . . . . . . . . . . . . . . . . . . . . . . . . . . . . . . . . . . . . . . . . . . . . . . . . . . . . . . . . .362
Adding track motion . . . . . . . . . . . . . . . . . . . . . . . . . . . . . . . . . . . . . . . . . . . . . . . . . . . . . . . . . . . . . . . .363
Controlling track motion . . . . . . . . . . . . . . . . . . . . . . . . . . . . . . . . . . . . . . . . . . . . . . . . . . . . . . . . . . . . . . . . . .363
Using the track motion shortcut menu . . . . . . . . . . . . . . . . . . . . . . . . . . . . . . . . . . . . . . . . . . . . . . . . . . . .364
TABLE OF CONTENTS | 13
Changing editing options . . . . . . . . . . . . . . . . . . . . . . . . . . . . . . . . . . . . . . . . . . . . . . . . . . . . . . . . . . . . . . . . 364
Using keyframes in track motion . . . . . . . . . . . . . . . . . . . . . . . . . . . . . . . . . . . . . . . . . . . . . . . . . . . . . . . . . . 365
Creating a picture-in-picture effect . . . . . . . . . . . . . . . . . . . . . . . . . . . . . . . . . . . . . . . . . . . . . . . . . . . . . . . 367
Animating the overlay . . . . . . . . . . . . . . . . . . . . . . . . . . . . . . . . . . . . . . . . . . . . . . . . . . . . . . . . . . . . . . . . . . . . 368
Previewing and Analyzing Video . . . . . . . . . . . . . . . . . . . . . . . . . . . . . . . . . . . . . . . . . . . . . . . . . 369
Understanding the Video Preview window . . . . . . . . . . . . . . . . . . . . . . . . . . . . . . . . . . . . . . . . . . 369
Using the Video Preview window shortcut menu . . . . . . . . . . . . . . . . . . . . . . . . . . . . . . . . . . . . . . . . . . 370
Optimizing the Video Preview window . . . . . . . . . . . . . . . . . . . . . . . . . . . . . . . . . . . . . . . . . . . . . . 370
Adjusting preview quality and resolution . . . . . . . . . . . . . . . . . . . . . . . . . . . . . . . . . . . . . . . . . . . . . . . . . 370
Prerendering video . . . . . . . . . . . . . . . . . . . . . . . . . . . . . . . . . . . . . . . . . . . . . . . . . . . . . . . . . . . . . . . . . . . . . . . 371
Building dynamic RAM previews . . . . . . . . . . . . . . . . . . . . . . . . . . . . . . . . . . . . . . . . . . . . . . . . . . . . . . . . . . 372
Using split-screen previewing . . . . . . . . . . . . . . . . . . . . . . . . . . . . . . . . . . . . . . . . . . . . . . . . . . . . . . . 372
Previewing affected and unprocessed video . . . . . . . . . . . . . . . . . . . . . . . . . . . . . . . . . . . . . . . . . . . . . . 373
Showing the video at the cursor position and the contents of the clipboard . . . . . . . . . . . . . . . . 373
Changing the selection for displaying split-screen views . . . . . . . . . . . . . . . . . . . . . . . . . . . . . . . . . . . 373
Identifying safe areas . . . . . . . . . . . . . . . . . . . . . . . . . . . . . . . . . . . . . . . . . . . . . . . . . . . . . . . . . . . . . . . 374
Viewing the grid . . . . . . . . . . . . . . . . . . . . . . . . . . . . . . . . . . . . . . . . . . . . . . . . . . . . . . . . . . . . . . . . . . . . 374
Viewing closed captions . . . . . . . . . . . . . . . . . . . . . . . . . . . . . . . . . . . . . . . . . . . . . . . . . . . . . . . . . . . . 374
Isolating color channels . . . . . . . . . . . . . . . . . . . . . . . . . . . . . . . . . . . . . . . . . . . . . . . . . . . . . . . . . . . . . 374
Monitoring video with scopes . . . . . . . . . . . . . . . . . . . . . . . . . . . . . . . . . . . . . . . . . . . . . . . . . . . . . . . 375
Displaying chrominance using the vectorscope monitor . . . . . . . . . . . . . . . . . . . . . . . . . . . . . . . . . . . 375
Displaying luminance using the waveform monitor . . . . . . . . . . . . . . . . . . . . . . . . . . . . . . . . . . . . . . . 376
Displaying color levels and contrast using the histogram monitor . . . . . . . . . . . . . . . . . . . . . . . . . . 377
Displaying RGB components with RGB parade monitor . . . . . . . . . . . . . . . . . . . . . . . . . . . . . . . . . . . . 378
Adjusting video scope settings . . . . . . . . . . . . . . . . . . . . . . . . . . . . . . . . . . . . . . . . . . . . . . . . . . . . . . . . . . . 379
Previewing in a player. . . . . . . . . . . . . . . . . . . . . . . . . . . . . . . . . . . . . . . . . . . . . . . . . . . . . . . . . . . . . . . 380
Using an external monitor. . . . . . . . . . . . . . . . . . . . . . . . . . . . . . . . . . . . . . . . . . . . . . . . . . . . . . . . . . . 380
Configuring an external monitor . . . . . . . . . . . . . . . . . . . . . . . . . . . . . . . . . . . . . . . . . . . . . . . . . . . . . . . . . . 380
Previewing video on a secondary Windows display . . . . . . . . . . . . . . . . . . . . . . . . . . . . . . . . . . . . . . . . 381
Viewing on an external monitor via IEEE-1394 . . . . . . . . . . . . . . . . . . . . . . . . . . . . . . . . . . . . . . . . . . . . . 381
Viewing on an external monitor via SDI . . . . . . . . . . . . . . . . . . . . . . . . . . . . . . . . . . . . . . . . . . . . . . . . . . . 383
Saving, Rendering, and Printing Projects. . . . . . . . . . . . . . . . . . . . . . . . . . . . . . . . . . . . . . . . . . 385
Saving a project. . . . . . . . . . . . . . . . . . . . . . . . . . . . . . . . . . . . . . . . . . . . . . . . . . . . . . . . . . . . . . . . . . . . . 385
Renaming or creating a copy of a project (using Save As) . . . . . . . . . . . . . . . . . . . . . . . . . . . . . . . . . . 385
Autosaving a project . . . . . . . . . . . . . . . . . . . . . . . . . . . . . . . . . . . . . . . . . . . . . . . . . . . . . . . . . . . . . . . . . . . . . 386
Rendering a project . . . . . . . . . . . . . . . . . . . . . . . . . . . . . . . . . . . . . . . . . . . . . . . . . . . . . . . . . . . . . . . . . 387
Rendering still-image sequences . . . . . . . . . . . . . . . . . . . . . . . . . . . . . . . . . . . . . . . . . . . . . . . . . . . . 390
Rendering multichannel audio files. . . . . . . . . . . . . . . . . . . . . . . . . . . . . . . . . . . . . . . . . . . . . . . . . . 390
Rendering surround projects . . . . . . . . . . . . . . . . . . . . . . . . . . . . . . . . . . . . . . . . . . . . . . . . . . . . . . . . 392
Rendering MPEG format . . . . . . . . . . . . . . . . . . . . . . . . . . . . . . . . . . . . . . . . . . . . . . . . . . . . . . . . . . . . 392
Using default MPEG templates . . . . . . . . . . . . . . . . . . . . . . . . . . . . . . . . . . . . . . . . . . . . . . . . . . . . . . . . . . . . 393
14 | TABLE OF CONTENTS
Creating custom MPEG templates . . . . . . . . . . . . . . . . . . . . . . . . . . . . . . . . . . . . . . . . . . . . . . . . . . . . . . . . .394
Viewing MPEG-2 files on a computer . . . . . . . . . . . . . . . . . . . . . . . . . . . . . . . . . . . . . . . . . . . . . . . . . . . . . .394
Rendering projects for use in DVD Architect Pro . . . . . . . . . . . . . . . . . . . . . . . . . . . . . . . . . . . . . .395
AC-3 audio (.ac3) . . . . . . . . . . . . . . . . . . . . . . . . . . . . . . . . . . . . . . . . . . . . . . . . . . . . . . . . . . . . . . . . . . . . . . . . .395
PCM audio (.wav or .w64) . . . . . . . . . . . . . . . . . . . . . . . . . . . . . . . . . . . . . . . . . . . . . . . . . . . . . . . . . . . . . . . . .395
NTSC MPEG video (.m2p, .mp2, .mpg, .mpeg, .mpv) . . . . . . . . . . . . . . . . . . . . . . . . . . . . . . . . . . . . . . . .395
PAL MPEG video (.m2p, .mp2, .mpg, .mpeg, .mpv) . . . . . . . . . . . . . . . . . . . . . . . . . . . . . . . . . . . . . . . . .395
Rendering projects for Blu-ray Disc. . . . . . . . . . . . . . . . . . . . . . . . . . . . . . . . . . . . . . . . . . . . . . . . . . .396
AC-3 audio (.ac3) . . . . . . . . . . . . . . . . . . . . . . . . . . . . . . . . . . . . . . . . . . . . . . . . . . . . . . . . . . . . . . . . . . . . . . . . .397
PCM audio (.wav or .w64) . . . . . . . . . . . . . . . . . . . . . . . . . . . . . . . . . . . . . . . . . . . . . . . . . . . . . . . . . . . . . . . . .397
AVC video . . . . . . . . . . . . . . . . . . . . . . . . . . . . . . . . . . . . . . . . . . . . . . . . . . . . . . . . . . . . . . . . . . . . . . . . . . . . . . . .397
MPEG-2 video . . . . . . . . . . . . . . . . . . . . . . . . . . . . . . . . . . . . . . . . . . . . . . . . . . . . . . . . . . . . . . . . . . . . . . . . . . . .397
Customizing the rendering process . . . . . . . . . . . . . . . . . . . . . . . . . . . . . . . . . . . . . . . . . . . . . . . . . .399
Customizing the Render As settings . . . . . . . . . . . . . . . . . . . . . . . . . . . . . . . . . . . . . . . . . . . . . . . . . . . . . . .399
Saving custom settings as a template . . . . . . . . . . . . . . . . . . . . . . . . . . . . . . . . . . . . . . . . . . . . . . . . . . . . .400
Deleting a template . . . . . . . . . . . . . . . . . . . . . . . . . . . . . . . . . . . . . . . . . . . . . . . . . . . . . . . . . . . . . . . . . . . . . .400
Copying rendering templates between computers or user accounts . . . . . . . . . . . . . . . . . . . . . . . .400
Rendering in real time . . . . . . . . . . . . . . . . . . . . . . . . . . . . . . . . . . . . . . . . . . . . . . . . . . . . . . . . . . . . . . .401
Exporting a movie to a PSP™. . . . . . . . . . . . . . . . . . . . . . . . . . . . . . . . . . . . . . . . . . . . . . . . . . . . . . . . .401
Printing video to tape . . . . . . . . . . . . . . . . . . . . . . . . . . . . . . . . . . . . . . . . . . . . . . . . . . . . . . . . . . . . . . .402
Printing video to tape from the timeline . . . . . . . . . . . . . . . . . . . . . . . . . . . . . . . . . . . . . . . . . . . . . . . . . . .402
Printing HDV video to tape . . . . . . . . . . . . . . . . . . . . . . . . . . . . . . . . . . . . . . . . . . . . . . . . . . . . . . . . . . . . . . . .407
Printing to tape using Video Capture . . . . . . . . . . . . . . . . . . . . . . . . . . . . . . . . . . . . . . . . . . . . . . . . . . . . . .409
Burning Discs . . . . . . . . . . . . . . . . . . . . . . . . . . . . . . . . . . . . . . . . . . . . . . . . . . . . . . . . . . . . . . . . . . . . 411
Understanding track-at-once and disc-at-once CD burning . . . . . . . . . . . . . . . . . . . . . . . . . . .411
Track-at-once . . . . . . . . . . . . . . . . . . . . . . . . . . . . . . . . . . . . . . . . . . . . . . . . . . . . . . . . . . . . . . . . . . . . . . . . . . . . .411
Disc-at-once (Single Session or Red Book) . . . . . . . . . . . . . . . . . . . . . . . . . . . . . . . . . . . . . . . . . . . . . . . . .411
Understanding tracks and indices. . . . . . . . . . . . . . . . . . . . . . . . . . . . . . . . . . . . . . . . . . . . . . . . . . . .411
Setting up to burn audio CDs . . . . . . . . . . . . . . . . . . . . . . . . . . . . . . . . . . . . . . . . . . . . . . . . . . . . . . . .412
Viewing the ruler and time display . . . . . . . . . . . . . . . . . . . . . . . . . . . . . . . . . . . . . . . . . . . . . . . . . . . . . . . .412
Setting project properties . . . . . . . . . . . . . . . . . . . . . . . . . . . . . . . . . . . . . . . . . . . . . . . . . . . . . . . . . . . . . . . . .412
Setting preferences . . . . . . . . . . . . . . . . . . . . . . . . . . . . . . . . . . . . . . . . . . . . . . . . . . . . . . . . . . . . . . . . . . . . . . .412
Importing CD Architect files . . . . . . . . . . . . . . . . . . . . . . . . . . . . . . . . . . . . . . . . . . . . . . . . . . . . . . . . .412
Creating audio CD layout projects . . . . . . . . . . . . . . . . . . . . . . . . . . . . . . . . . . . . . . . . . . . . . . . . . . .412
Adding media as CD tracks to a new project . . . . . . . . . . . . . . . . . . . . . . . . . . . . . . . . . . . . . . . . . . . . . . .413
Marking tracks in an existing project . . . . . . . . . . . . . . . . . . . . . . . . . . . . . . . . . . . . . . . . . . . . . . . . . . . . . .413
Working with tracks and indices . . . . . . . . . . . . . . . . . . . . . . . . . . . . . . . . . . . . . . . . . . . . . . . . . . . . .415
Navigating to and selecting tracks and indices . . . . . . . . . . . . . . . . . . . . . . . . . . . . . . . . . . . . . . . . . . . . .415
Moving track and index markers . . . . . . . . . . . . . . . . . . . . . . . . . . . . . . . . . . . . . . . . . . . . . . . . . . . . . . . . . .415
Renaming track and index markers . . . . . . . . . . . . . . . . . . . . . . . . . . . . . . . . . . . . . . . . . . . . . . . . . . . . . . . .415
Deleting track and index markers . . . . . . . . . . . . . . . . . . . . . . . . . . . . . . . . . . . . . . . . . . . . . . . . . . . . . . . . .415
Editing markers using the Edit Details window . . . . . . . . . . . . . . . . . . . . . . . . . . . . . . . . . . . . . . . . . . . . .416
TABLE OF CONTENTS | 15
Copying a track list from the Edit Details window . . . . . . . . . . . . . . . . . . . . . . . . . . . . . . . . . . . . . . . . . . 416
Burning audio CDs . . . . . . . . . . . . . . . . . . . . . . . . . . . . . . . . . . . . . . . . . . . . . . . . . . . . . . . . . . . . . . . . . . 417
Burning single tracks (track-at-once) . . . . . . . . . . . . . . . . . . . . . . . . . . . . . . . . . . . . . . . . . . . . . . . . . . . . . . 417
Burning a disc (disc-at-once) . . . . . . . . . . . . . . . . . . . . . . . . . . . . . . . . . . . . . . . . . . . . . . . . . . . . . . . . . . . . . . 418
Burning video CDs . . . . . . . . . . . . . . . . . . . . . . . . . . . . . . . . . . . . . . . . . . . . . . . . . . . . . . . . . . . . . . . . . . 419
Burning a multimedia CD . . . . . . . . . . . . . . . . . . . . . . . . . . . . . . . . . . . . . . . . . . . . . . . . . . . . . . . . . . . 420
Burning a Blu-ray Disc. . . . . . . . . . . . . . . . . . . . . . . . . . . . . . . . . . . . . . . . . . . . . . . . . . . . . . . . . . . . . . . 422
Burning a DVD from the timeline . . . . . . . . . . . . . . . . . . . . . . . . . . . . . . . . . . . . . . . . . . . . . . . . . . . . 423
Using Scripting . . . . . . . . . . . . . . . . . . . . . . . . . . . . . . . . . . . . . . . . . . . . . . . . . . . . . . . . . . . . . . . . . . 425
Running a script . . . . . . . . . . . . . . . . . . . . . . . . . . . . . . . . . . . . . . . . . . . . . . . . . . . . . . . . . . . . . . . . . . . . 425
Adding scripts to the Scripting menu . . . . . . . . . . . . . . . . . . . . . . . . . . . . . . . . . . . . . . . . . . . . . . . . 426
Using Vegas Pro extensions . . . . . . . . . . . . . . . . . . . . . . . . . . . . . . . . . . . . . . . . . . . . . . . . . . . . . . . . . 426
Creating a script . . . . . . . . . . . . . . . . . . . . . . . . . . . . . . . . . . . . . . . . . . . . . . . . . . . . . . . . . . . . . . . . . . . . 426
Editing an existing script . . . . . . . . . . . . . . . . . . . . . . . . . . . . . . . . . . . . . . . . . . . . . . . . . . . . . . . . . . . . 426
Create custom button images for scripts. . . . . . . . . . . . . . . . . . . . . . . . . . . . . . . . . . . . . . . . . . . . . 427
Vegas Pro command-line options . . . . . . . . . . . . . . . . . . . . . . . . . . . . . . . . . . . . . . . . . . . . . . . . . . . 427
Customizing Vegas Pro Software . . . . . . . . . . . . . . . . . . . . . . . . . . . . . . . . . . . . . . . . . . . . . . . . . 429
Changing the Vegas Pro color scheme . . . . . . . . . . . . . . . . . . . . . . . . . . . . . . . . . . . . . . . . . . . . . . . 429
Displaying frame numbers . . . . . . . . . . . . . . . . . . . . . . . . . . . . . . . . . . . . . . . . . . . . . . . . . . . . . . . . . . 430
Changing the ruler format. . . . . . . . . . . . . . . . . . . . . . . . . . . . . . . . . . . . . . . . . . . . . . . . . . . . . . . . . . . 430
Creating a ruler offset . . . . . . . . . . . . . . . . . . . . . . . . . . . . . . . . . . . . . . . . . . . . . . . . . . . . . . . . . . . . . . . . . . . . 431
Changing grid spacing . . . . . . . . . . . . . . . . . . . . . . . . . . . . . . . . . . . . . . . . . . . . . . . . . . . . . . . . . . . . . . 432
Using the Time Display window . . . . . . . . . . . . . . . . . . . . . . . . . . . . . . . . . . . . . . . . . . . . . . . . . . . . . 432
Changing the time display settings . . . . . . . . . . . . . . . . . . . . . . . . . . . . . . . . . . . . . . . . . . . . . . . . . . . . . . . 432
Changing the time display colors . . . . . . . . . . . . . . . . . . . . . . . . . . . . . . . . . . . . . . . . . . . . . . . . . . . . . . . . . 432
Setting the time display to monitor MIDI timecode . . . . . . . . . . . . . . . . . . . . . . . . . . . . . . . . . . . . . . . . 433
Working with project properties. . . . . . . . . . . . . . . . . . . . . . . . . . . . . . . . . . . . . . . . . . . . . . . . . . . . . 434
Video tab . . . . . . . . . . . . . . . . . . . . . . . . . . . . . . . . . . . . . . . . . . . . . . . . . . . . . . . . . . . . . . . . . . . . . . . . . . . . . . . . 434
Audio tab . . . . . . . . . . . . . . . . . . . . . . . . . . . . . . . . . . . . . . . . . . . . . . . . . . . . . . . . . . . . . . . . . . . . . . . . . . . . . . . . 434
Ruler tab . . . . . . . . . . . . . . . . . . . . . . . . . . . . . . . . . . . . . . . . . . . . . . . . . . . . . . . . . . . . . . . . . . . . . . . . . . . . . . . . . 435
Summary tab . . . . . . . . . . . . . . . . . . . . . . . . . . . . . . . . . . . . . . . . . . . . . . . . . . . . . . . . . . . . . . . . . . . . . . . . . . . . 436
Audio CD tab . . . . . . . . . . . . . . . . . . . . . . . . . . . . . . . . . . . . . . . . . . . . . . . . . . . . . . . . . . . . . . . . . . . . . . . . . . . . . 436
Using the toolbar . . . . . . . . . . . . . . . . . . . . . . . . . . . . . . . . . . . . . . . . . . . . . . . . . . . . . . . . . . . . . . . . . . . 437
Hiding and displaying the toolbar . . . . . . . . . . . . . . . . . . . . . . . . . . . . . . . . . . . . . . . . . . . . . . . . . . . . . . . . 437
Reordering toolbar buttons . . . . . . . . . . . . . . . . . . . . . . . . . . . . . . . . . . . . . . . . . . . . . . . . . . . . . . . . . . . . . . . 437
Adding buttons to the toolbar . . . . . . . . . . . . . . . . . . . . . . . . . . . . . . . . . . . . . . . . . . . . . . . . . . . . . . . . . . . . 437
Removing buttons from the toolbar . . . . . . . . . . . . . . . . . . . . . . . . . . . . . . . . . . . . . . . . . . . . . . . . . . . . . . 437
Saving and recalling window layouts . . . . . . . . . . . . . . . . . . . . . . . . . . . . . . . . . . . . . . . . . . . . . . . . 438
Loading default window layouts . . . . . . . . . . . . . . . . . . . . . . . . . . . . . . . . . . . . . . . . . . . . . . . . . . . . . . . . . . 438
Saving a window layout . . . . . . . . . . . . . . . . . . . . . . . . . . . . . . . . . . . . . . . . . . . . . . . . . . . . . . . . . . . . . . . . . . 438
16 | TABLE OF CONTENTS
Loading a saved layout . . . . . . . . . . . . . . . . . . . . . . . . . . . . . . . . . . . . . . . . . . . . . . . . . . . . . . . . . . . . . . . . . . .439
Adding a layout to the View > Window Layouts submenu . . . . . . . . . . . . . . . . . . . . . . . . . . . . . . . . . .439
Removing a layout from the View > Window Layouts submenu . . . . . . . . . . . . . . . . . . . . . . . . . . . .439
Deleting a layout from your computer . . . . . . . . . . . . . . . . . . . . . . . . . . . . . . . . . . . . . . . . . . . . . . . . . . . . .439
Customizing keyboard shortcuts. . . . . . . . . . . . . . . . . . . . . . . . . . . . . . . . . . . . . . . . . . . . . . . . . . . . .440
Editing or creating new shortcuts . . . . . . . . . . . . . . . . . . . . . . . . . . . . . . . . . . . . . . . . . . . . . . . . . . . . . . . . .440
Saving a keyboard mapping . . . . . . . . . . . . . . . . . . . . . . . . . . . . . . . . . . . . . . . . . . . . . . . . . . . . . . . . . . . . . .440
Deleting a keyboard mapping . . . . . . . . . . . . . . . . . . . . . . . . . . . . . . . . . . . . . . . . . . . . . . . . . . . . . . . . . . . . .440
Importing or renaming a keyboard mapping . . . . . . . . . . . . . . . . . . . . . . . . . . . . . . . . . . . . . . . . . . . . . .440
Resetting the default keyboard mapping . . . . . . . . . . . . . . . . . . . . . . . . . . . . . . . . . . . . . . . . . . . . . . . . . .441
Setting preferences . . . . . . . . . . . . . . . . . . . . . . . . . . . . . . . . . . . . . . . . . . . . . . . . . . . . . . . . . . . . . . . . .441
General tab . . . . . . . . . . . . . . . . . . . . . . . . . . . . . . . . . . . . . . . . . . . . . . . . . . . . . . . . . . . . . . . . . . . . . . . . . . . . . . .441
Video tab . . . . . . . . . . . . . . . . . . . . . . . . . . . . . . . . . . . . . . . . . . . . . . . . . . . . . . . . . . . . . . . . . . . . . . . . . . . . . . . . .444
Preview Device tab . . . . . . . . . . . . . . . . . . . . . . . . . . . . . . . . . . . . . . . . . . . . . . . . . . . . . . . . . . . . . . . . . . . . . . .445
Audio tab . . . . . . . . . . . . . . . . . . . . . . . . . . . . . . . . . . . . . . . . . . . . . . . . . . . . . . . . . . . . . . . . . . . . . . . . . . . . . . . .451
Audio Device tab . . . . . . . . . . . . . . . . . . . . . . . . . . . . . . . . . . . . . . . . . . . . . . . . . . . . . . . . . . . . . . . . . . . . . . . . .453
MIDI tab . . . . . . . . . . . . . . . . . . . . . . . . . . . . . . . . . . . . . . . . . . . . . . . . . . . . . . . . . . . . . . . . . . . . . . . . . . . . . . . . . .455
VST Effects tab . . . . . . . . . . . . . . . . . . . . . . . . . . . . . . . . . . . . . . . . . . . . . . . . . . . . . . . . . . . . . . . . . . . . . . . . . . . .455
Editing tab . . . . . . . . . . . . . . . . . . . . . . . . . . . . . . . . . . . . . . . . . . . . . . . . . . . . . . . . . . . . . . . . . . . . . . . . . . . . . . .455
Display tab . . . . . . . . . . . . . . . . . . . . . . . . . . . . . . . . . . . . . . . . . . . . . . . . . . . . . . . . . . . . . . . . . . . . . . . . . . . . . . .457
CD Settings tab . . . . . . . . . . . . . . . . . . . . . . . . . . . . . . . . . . . . . . . . . . . . . . . . . . . . . . . . . . . . . . . . . . . . . . . . . . .458
Sync tab . . . . . . . . . . . . . . . . . . . . . . . . . . . . . . . . . . . . . . . . . . . . . . . . . . . . . . . . . . . . . . . . . . . . . . . . . . . . . . . . . .458
External Control & Automation tab . . . . . . . . . . . . . . . . . . . . . . . . . . . . . . . . . . . . . . . . . . . . . . . . . . . . . . . .459
Using Hardware Controllers . . . . . . . . . . . . . . . . . . . . . . . . . . . . . . . . . . . . . . . . . . . . . . . . . . . . . . 463
Using a control surface . . . . . . . . . . . . . . . . . . . . . . . . . . . . . . . . . . . . . . . . . . . . . . . . . . . . . . . . . . . . . .463
Connecting your control surface . . . . . . . . . . . . . . . . . . . . . . . . . . . . . . . . . . . . . . . . . . . . . . . . . . . . . . . . . .463
Configuring Vegas Pro software to use your control surface . . . . . . . . . . . . . . . . . . . . . . . . . . . . . . . .464
Configuring or customizing your control surface . . . . . . . . . . . . . . . . . . . . . . . . . . . . . . . . . . . . . . . . . . .464
Using your control surface . . . . . . . . . . . . . . . . . . . . . . . . . . . . . . . . . . . . . . . . . . . . . . . . . . . . . . . . . . . . . . . .464
Using a Mackie Control Universal with Vegas Pro . . . . . . . . . . . . . . . . . . . . . . . . . . . . . . . . . . . . .465
Hardware setup . . . . . . . . . . . . . . . . . . . . . . . . . . . . . . . . . . . . . . . . . . . . . . . . . . . . . . . . . . . . . . . . . . . . . . . . . .465
Using the Mackie Control Universal . . . . . . . . . . . . . . . . . . . . . . . . . . . . . . . . . . . . . . . . . . . . . . . . . . . . . . . .469
Using a Frontier TranzPort . . . . . . . . . . . . . . . . . . . . . . . . . . . . . . . . . . . . . . . . . . . . . . . . . . . . . . . . . . .481
Viewing the control mappings . . . . . . . . . . . . . . . . . . . . . . . . . . . . . . . . . . . . . . . . . . . . . . . . . . . . . . . . . . . .481
Adjusting track or bus volume . . . . . . . . . . . . . . . . . . . . . . . . . . . . . . . . . . . . . . . . . . . . . . . . . . . . . . . . . . . .481
Adjusting track or bus panning . . . . . . . . . . . . . . . . . . . . . . . . . . . . . . . . . . . . . . . . . . . . . . . . . . . . . . . . . . . .482
Editing a track’s input device . . . . . . . . . . . . . . . . . . . . . . . . . . . . . . . . . . . . . . . . . . . . . . . . . . . . . . . . . . . . . .482
Editing a track or mixer control’s output device . . . . . . . . . . . . . . . . . . . . . . . . . . . . . . . . . . . . . . . . . . . .482
Using a PreSonus FaderPort . . . . . . . . . . . . . . . . . . . . . . . . . . . . . . . . . . . . . . . . . . . . . . . . . . . . . . . . .482
Viewing the control mappings . . . . . . . . . . . . . . . . . . . . . . . . . . . . . . . . . . . . . . . . . . . . . . . . . . . . . . . . . . . .482
Adjusting track or bus volume . . . . . . . . . . . . . . . . . . . . . . . . . . . . . . . . . . . . . . . . . . . . . . . . . . . . . . . . . . . .483
Adjusting track or bus panning . . . . . . . . . . . . . . . . . . . . . . . . . . . . . . . . . . . . . . . . . . . . . . . . . . . . . . . . . . . .483
Starting recording . . . . . . . . . . . . . . . . . . . . . . . . . . . . . . . . . . . . . . . . . . . . . . . . . . . . . . . . . . . . . . . . . . . . . . . .483
TABLE OF CONTENTS | 17
Using a generic control surface . . . . . . . . . . . . . . . . . . . . . . . . . . . . . . . . . . . . . . . . . . . . . . . . . . . . . . 484
Customizing your control mappings . . . . . . . . . . . . . . . . . . . . . . . . . . . . . . . . . . . . . . . . . . . . . . . . . . . . . . 484
Loading a control mapping file . . . . . . . . . . . . . . . . . . . . . . . . . . . . . . . . . . . . . . . . . . . . . . . . . . . . . . . . . . . 484
Configuring a generic control surface. . . . . . . . . . . . . . . . . . . . . . . . . . . . . . . . . . . . . . . . . . . . . . . . 485
Using a joystick . . . . . . . . . . . . . . . . . . . . . . . . . . . . . . . . . . . . . . . . . . . . . . . . . . . . . . . . . . . . . . . . . . . . . 486
Using the Microsoft SideWinder Force Feedback 2 joystick . . . . . . . . . . . . . . . . . . . . . . . . . . . . . . . . . 486
Using the Logitech Wingman joystick . . . . . . . . . . . . . . . . . . . . . . . . . . . . . . . . . . . . . . . . . . . . . . . . . . . . . 487
Using the Gravis Eliminator Precision Pro joystick . . . . . . . . . . . . . . . . . . . . . . . . . . . . . . . . . . . . . . . . . . 487
Using a Multimedia Controller. . . . . . . . . . . . . . . . . . . . . . . . . . . . . . . . . . . . . . . . . . . . . . . . . . . . . . . 488
Contour ShuttlePro default settings . . . . . . . . . . . . . . . . . . . . . . . . . . . . . . . . . . . . . . . . . . . . . . . . . . . . . . . 488
Contour ShuttleXpress default settings . . . . . . . . . . . . . . . . . . . . . . . . . . . . . . . . . . . . . . . . . . . . . . . . . . . 489
Navigating the timeline with a ShuttlePro or ShuttleXpress . . . . . . . . . . . . . . . . . . . . . . . . . . . . . . . . 489
Navigating the timeline with a PowerMate or other controller . . . . . . . . . . . . . . . . . . . . . . . . . . . . . 489
Editing events with a ShuttlePro or ShuttleXpress . . . . . . . . . . . . . . . . . . . . . . . . . . . . . . . . . . . . . . . . . 490
Troubleshooting. . . . . . . . . . . . . . . . . . . . . . . . . . . . . . . . . . . . . . . . . . . . . . . . . . . . . . . . . . . . . . . . . 491
Troubleshooting resources . . . . . . . . . . . . . . . . . . . . . . . . . . . . . . . . . . . . . . . . . . . . . . . . . . . . . . . . . . 491
Common questions . . . . . . . . . . . . . . . . . . . . . . . . . . . . . . . . . . . . . . . . . . . . . . . . . . . . . . . . . . . . . . . . . 491
Why are some of my DirectX plug-ins not working correctly? . . . . . . . . . . . . . . . . . . . . . . . . . . . . . . 491
Why do I hear gaps in my audio playback? . . . . . . . . . . . . . . . . . . . . . . . . . . . . . . . . . . . . . . . . . . . . . . . . 491
Why do mono events increase 6 dB when panning a track hard? . . . . . . . . . . . . . . . . . . . . . . . . . . . 492
Why do buffer underruns occur during a test or real write to a CD? . . . . . . . . . . . . . . . . . . . . . . . . . 492
Why can’t I work with footage captured using an MJPEG card? . . . . . . . . . . . . . . . . . . . . . . . . . . . . . 492
Trouble-free video: software solutions . . . . . . . . . . . . . . . . . . . . . . . . . . . . . . . . . . . . . . . . . . . . . . . 493
Trouble-free video: hardware solutions . . . . . . . . . . . . . . . . . . . . . . . . . . . . . . . . . . . . . . . . . . . . . . 493
Video subsystem . . . . . . . . . . . . . . . . . . . . . . . . . . . . . . . . . . . . . . . . . . . . . . . . . . . . . . . . . . . . . . . . . . . . . . . . . 493
Hard disk . . . . . . . . . . . . . . . . . . . . . . . . . . . . . . . . . . . . . . . . . . . . . . . . . . . . . . . . . . . . . . . . . . . . . . . . . . . . . . . . 493
CPU and RAM (memory) . . . . . . . . . . . . . . . . . . . . . . . . . . . . . . . . . . . . . . . . . . . . . . . . . . . . . . . . . . . . . . . . . . 494
Audio proxy files (.sfap0) . . . . . . . . . . . . . . . . . . . . . . . . . . . . . . . . . . . . . . . . . . . . . . . . . . . . . . . . . . . . 494
Timecode. . . . . . . . . . . . . . . . . . . . . . . . . . . . . . . . . . . . . . . . . . . . . . . . . . . . . . . . . . . . . . . . . . . . . . . . . . . 495
SMPTE timecode types . . . . . . . . . . . . . . . . . . . . . . . . . . . . . . . . . . . . . . . . . . . . . . . . . . . . . . . . . . . . . . . . . . . 495
Timecode in Vegas Pro software . . . . . . . . . . . . . . . . . . . . . . . . . . . . . . . . . . . . . . . . . . . . . . . . . . . . . . . . . . 496
Troubleshooting DV hardware issues . . . . . . . . . . . . . . . . . . . . . . . . . . . . . . . . . . . . . . . . . . . . . . . . 496
Glossary . . . . . . . . . . . . . . . . . . . . . . . . . . . . . . . . . . . . . . . . . . . . . . . . . . . . . . . . . . . . . . . . . . . . . . . . . 497
Keyboard Shortcuts. . . . . . . . . . . . . . . . . . . . . . . . . . . . . . . . . . . . . . . . . . . . . . . . . . . . . . . . . . . . . . 511
Index . . . . . . . . . . . . . . . . . . . . . . . . . . . . . . . . . . . . . . . . . . . . . . . . . . . . . . . . . . . . . . . . . . . . . . . . . . . . . . . .i
18 | TABLE OF CONTENTS

Chapter 1
Introduction
Welcome
Vegas® Pro software is an innovative and advanced multitrack media-editing system. Vegas Pro software was designed to create an
efficient audio/video production environment without sacrificing the quality and processing power that you expect from Sony
Creative Software Inc. Whether it’s the standard and familiar Microsoft® Windows® navigation commands or the clean and
uncluttered interface, you’ll find Vegas Pro software to be a tool that will be mastered in minutes. Beneath the unique and
customizable interface, you’ll find a product that is both powerful and flexible.
System requirements
In order to use Vegas Pro software, your computer must satisfy the following minimum specifications:
• Microsoft® Windows® XP 32-bit SP3, Windows Vista® 32-bit or 64-bit SP2, or Windows 7 32-bit or 64-bit
• 2 GHz processor (multicore or multiprocessor CPU recommended for HD or stereoscopic 3D)
• 400 MB hard-disk space for program installation
• 1 GB RAM (2 GB recommended)
• OHCI compatible i.LINK® connector*/IEEE-1394DV card (for DV and HDV capture and print-to-tape)
• USB 2.0 connection (for importing from AVCHD, XDCAM EX, NXCAM, or DVD camcorders)
• Windows-compatible sound card
• DVD-ROM drive (for installation from a DVD only)
• Supported CD-recordable drive (for CD burning only)
• Supported DVD-R/-RW/+R/+RW (for DVD burning only)
• Supported BD-R/-RE drive (for Blu-ray Disc™ burning only)
• Microsoft .NET Framework 3.0 (included on application disc)**
• Apple® QuickTime 7.1.6 or later
You must provide your registration information to Sony Creative Software Inc., a US company, in order to activate the software.
Product requires online registration within 30 days.
*i.LINK is a registered trademark of Sony Electronics, used only to designate that a product contains an IEEE 1394 connector. All
products with an IEEE 1394 connector may not communicate with each other.
**.NET 3.0 adds functionality to .NET 2.0. After installing the .NET Framework 3.0, versions 2.0 and 3.0 will be displayed in the
Windows Add or Remove Programs listing. Do not attempt to uninstall version 2.0; it is required by version 3.0.
Technical support
The Web site at http://www.sonycreativesoftware.com/support/default.asp has technical support, reference information, program
updates, tips and tricks, user forums, and a knowledge base.
Installing Vegas Pro software
1.
Place the Vegas Pro application disc in the drive. The setup screen appears if AutoPlay is enabled for your DVD drive.
If DVD AutoPlay is not enabled, click the Start button and choose Run. In the Run dialog that appears, type the DVD drive’s
letter and add :\setup.exe. Click OK to start the installation.
2.
Click Install, and follow the on-screen prompts to install the appropriate version of Vegas Pro for your computer.
INTRODUCTION | 19

Getting help
You can access two varieties of help within Vegas Pro:
• Online help
• Interactive tutorials
Online help
To access online help, choose Contents and Index from the Help menu or press F1.
The online help window has four tabs that you can use to find the information that you need.
Toolbar
Information
pane
Tabs
Tab Description
Contents Provides a list of available help topics. Click a closed book to open the pages, and
then click on a topic page .
Index Provides a complete listing of the help topics available. Scroll through the list of
available topics or type a word in the Type in the keyword to find box to quickly
locate topics related to that word. Select the topic and click the Display button.
Search Allows you to type a keyword and display all of the topics in the online help that
contain the keyword you have entered. Type a keyword in the Type in the word(s) to
search for box and click the List Topics button. Select the topic from the list and click
the Display button.
Favorites Allows you to keep topics that you revisit often in a separate folder. To add a topic to
your favorites, click the Add button on the Favorites tab.
Interactive tutorials
You can learn more about many of the features in Vegas Pro by using the interactive tutorials installed with the software.
By default, the tutorials display upon startup of the application. However, you can access them at any time from the Help menu by
choosing Interactive Tutorials.
Tip:
To turn off automatic display of the tutorials, clear the Show at Startup check box at the bottom of the tutorial window.
Help on the Web
Additional help and information is available on the Sony Creative Software Inc. Web site. From the Help menu, choose Sony on the
Web to view a listing of Web pages pertaining to Vegas Pro software and Sony Creative Software Inc. The software starts your
system’s Web browser and attempts to connect to the appropriate page on the Sony Creative Software Inc. site.
20 | CHAPTER 1

Overview
Vegas Pro software is designed to be an easy-to-use program with many tools that provide power and flexibility when creating and
working with multimedia files. Many operations, menu items, and shortcut keys are consistent with other popular Microsoft
Windows software applications.
The following sections provide a graphical tour of the Vegas Pro workspace.
Main window
This is the window that appears when the software is opened. The work area is subdivided into three primary areas: the track list,
the timeline (track view), and the window docking area. You can resize the track list, timeline, and window docking area by
dragging the dividers between them.
Menu bar Toolbar
Window
docking area
Marker bar
Time display Ruler
Timeline (track view)
Track list
Scrub control Status bar
Transport bar
Tip:
If you prefer to work with the timeline at the top of the window and the docking area at the bottom of the window, clear the
Display timeline at bottom of main window check box on the Display tab of the Preferences dialog.
INTRODUCTION | 21

Toolbar
The toolbar allows you to quickly access the most commonly used functions and features. From the Options menu, choose
Customize Toolbar to specify which buttons are displayed.
Create new project Enable snapping
Open existing project Enable automatic crossfades
Save project Enable automatic ripple editing
Save project with different settings Lock envelopes to events
Render project Ignore event grouping
Open project properties Normal edit tool
Cut selected events or time range Envelope edit tool
Copy selected events or time range Selection edit tool
Paste items from clipboard into project Zoom edit tool
Undo Interactive tutorials
Redo Context-sensitive help
Time Display
The Time Display window reflects the cursor’s position on the timeline, MTC input, MTC output, or MIDI clock output time. You can
customize time display settings, including what time the window displays and which colors are used in the display. For more
information, see Using the Time Display window on page 432.
You can move the Time Display window from its docked position above the track list to float on the workspace or dock in the
window docking area.
Docked position Floating window Docked in window docking area
Ruler
The ruler is the timeline for your project. You can specify how the ruler measures time: seconds, measures and beats, frames, etc. For
more information, see Changing the ruler format on page 430.
Marker bar
The marker bar is the area where you can place, name, and position markers and regions along the project’s timeline. These
informational tags can serve as cues or reminders highlighting important events in your project. For more information, see Adding
project markers and regions on page 112.
22 | CHAPTER 1

Command bar
The command bar displays when you add a command to your project. Commands add metadata to media files to create effects
such as closed captioning. For more information, see Adding project markers and regions on page 112.
CD layout bar
The CD layout bar displays tracks and indices in an audio CD layout project for disc-at-once (DAO) CD burning. For more information,
see Creating audio CD layout projects on page 412.
Track list
This area identifies the track order in your project and contains controls used to determine track compositing and mixing. For more
information, see Using the track list on page 65.
Selected track
Track minimize and
maximize
Parent/child Video tracks
compositing controls
Track number
Audio track
Timeline
All arranging and editing is done in the timeline (track view). This area contains all of a project’s events. For more information, see
Using the timeline on page 64.
INTRODUCTION | 23

Transport bar controls
The transport bar contains the playback and cursor positioning buttons frequently used while working on and previewing your
project.
Record into track
Loop playback
Play from beginning of project
Play project from cursor position
Pause project playback
Stop playback
Move cursor to start of project
Move cursor to end of project
Move cursor to previous frame
Move cursor to next frame
Tip:
Click and hold the Previous Frame and Next Frame buttons to move the cursor multiple frames.
Status bar
The status bar is located at the bottom of the main program window and displays information about roughly how much space is
left on your computer to record audio (Record Time). During the rendering processes, the left side of the status bar also contains
information about the progress of the render.
The Video Preview window also has its own status bar that displays project specific information. For more information, see
Understanding the Video Preview window on page 369.
Scrub control
The scrub control is used to play your project forward or backward for editing purposes. You can adjust the playback speed by
setting the speed control marker located beneath the scrub control. For more information, see Scrubbing on page 69.
Drag either forward or
backward for playback
Set playback speed
24 | CHAPTER 1

Window docking area and floating window docks
By default, the window docking area is located in the upper half of the Vegas Pro workspace. This area allows you to keep frequently
used windows available but out of the way while you are working with a project. Windows can be docked next to each other,
subdividing the docking area, or they can be docked in a stack in the window docking area or in a separate floating docking
window. When stacked, each window has a tab at the bottom with its name on it. Click the window’s tab to bring it to the top.
Close window
Expand window
Drag the handle away from the
docking area to float the window.
• To dock a window, drag it to the docking area.
• Drag the handle on the left side of a docked window to remove a window from the docking area and float it.
• To prevent a window from docking when you drag it, hold the Ctrl key.
• To expand a docked window so it fills the docking area, click the Maximize button ( ). Click again to restore the window to its
previous size.
• To remove a window from the docking area or a floating dock, click the Close button ( ).
Display tips:
• To display the window docking area in the bottom half of the Vegas Pro workspace, clear the Display timeline at bottom of main
window check box on the Display tab of the Preferences window.
• To display the tabs at the top of the window docking area rather than the bottom, select the Position tabs at top of docked
windows check box on the Display tab of the Preferences window.
• To hide the window docking area, select the Automatically hide docking area check box on the Display tab of the Preferences
window.
• For more information, see Display tab on page 457.
INTRODUCTION | 25

Explorer window - Alt+1
The Explorer window is similar to the Microsoft Windows Explorer. Use the Explorer window to select media files to drag to the
project timeline or add to the Project Media window. You can also use the Explorer to perform common file management tasks such
as creating folders, renaming files and folders, and deleting files and folders. Use the Start Preview (
) and Auto Preview ( )
buttons to preview files before adding them to the project.
Preview selected media files before
placing them in the project.
Select media to place in the project
by dragging and dropping or
double-clicking.
Add media to the Project Media
window by right-clicking a file and
choosing Add to Project Media list
from the shortcut menu.
Select drive
or folder
Move up the folder list to the next Stop preview
highest folder
Refresh the current view Enable automatic preview
Create a new folder Use Gracenote MusicID service to
locate matching CD information
Delete selected file(s) Edit and submit CD information to
Gracenote
Add selected file to My Favorites list Get media from the Web for use in
in address bar project
Start preview Change the display view
Trimmer window - Alt+2
The Trimmer window is a good place to edit any media file. When a media file is placed in the Trimmer window, you can place
portions of the file on separate tracks by dragging and dropping. For more information, see Using the Trimmer window on page 128.
26 | CHAPTER 1

Mixer window - Alt+3
The Mixer window gives you access to your project’s audio properties, bus assignments, output levels, and plug-in chains. For more
information, see Using the Mixer window on page 211.
Video Preview window - Alt+4
This window displays a project’s video during project editing and playback. For more information, see Previewing and Analyzing Video
on page 369.
Video appears during
project playback or as
the cursor is moved
during editing.
Right-click to change
Video Preview settings.
INTRODUCTION | 27

Project Media window - Alt+5
The Project Media window helps you organize the media files you’re using in a project. The information about these files is
displayed in a highly flexible database that can be instantly sorted. You can also use the Project Media window to apply effects and
plug-ins to media files and set the specific properties of these files. For more information, see Using the Project Media window on page
42.
Edit Details window - Alt+6
This window serves as a highly detailed and customizable database of all of the events in a project. The database can be organized
and sorted according to a large number of attributes. For more information, see Using the Edit Details window on page 134.
Transitions window - Alt+7
The Transitions window contains all of the transitions available. The thumbnails display animated examples of each transition. Yo u
can drag transitions from this window to replace the crossfade between two video events or to replace the fade-in or fade-out
region of a video event. For more information, see Understanding basic transitions on page 347.
28 | CHAPTER 1

Video FX window - Alt+8
The Video FX window contains the video effects available. The thumbnails display animated examples of each plug-in preset. You
can drag plug-ins from this window to an event, track, or to the Video Preview window (video output effects). For more information,
see Using video effects on page 321.
Media Generators window - Alt+9
The Media Generators window contains the different media generators provided. Media generators make it easy to create events
containing text, credit rolls, test patterns, color gradients, and solid color backgrounds. You can drag a media generator to the
timeline to create a new generated media event. For more information, see Using generated media on page 327.
Plug-In Manager window - Ctrl+Alt+1
This window organizes all of the plug-ins available, including video and audio effects, media generators, and transitions. The plug-
ins, which are organized in a folder structure, can be dragged into the project. For more information, see Using audio effects on page
253 or Using video effects on page 321.
INTRODUCTION | 29

Video Scopes window - Ctrl+Alt+2
This window allows you to monitor your broadcast video for image problems.
Use the scopes to analyze the your video and adjust accordingly with the Brightness and Contrast, Broadcast Colors, Color
Corrector, Color Corrector (Secondary), and Levels plug-ins before rendering.
For more information, see Monitoring video with scopes on page 375.
Surround Panner window - Ctrl+Alt+3
This window allows you to control panning in a 5.1 surround project. You can also display the Surround Panner window by double-
clicking the surround panner on a track or mixer control. For more information, see Working with 5.1 Surround on page 271.
30 | CHAPTER 1

Media Manager window - Ctrl+Alt+4
This window displays the Media Manager™, which you can use to search for, manage, and tag your media files. For more information,
see Using the Media Manager on page 73.
XDCAM Explorer window - Ctrl+Alt+5
This window displays the XDCAM Explorer window, which you can use to locate, import, and export XDCAM clips. For more
information, see Working with XDCAM Video on page 153.
INTRODUCTION | 31

Mixing Console window - Ctrl+Alt+6
This window displays the Mixing Console, which provides an integrated view of all tracks and busses in your project using the
appearance of a traditional hardware-based mixer. For more information, see Using the Mixing Console on page 219.
Device Explorer window - Ctrl+Alt+7
The Device Explorer window allows you to browse and import clips from AVCHD, XDCAM EX, NXCAM, and RED ONE devices;
CompactFlash-based memory recording units such as the HVR-MRC1; and hard-disk-based recording units such as the HVR-DR60.
For more information, see Using the Device Explorer on page 60.
32 | CHAPTER 1

Saving and recalling window layouts - Ctrl+Alt+D or Alt+D
A window layout stores the sizes and positions of all windows and floating window docks in the Vegas Pro workspace. You can store
up to ten window layouts so you can quickly recall customized layouts for specific editing tasks. For more information, see Saving and
recalling window layouts on page 438.
Cursor indications
The cursor changes depending on which functions are available.
Cursor Indicates Modifier Description
Standard none This is the standard arrow cursor that means events can be
dragged.
Trim none Position the cursor over the edge of an event and drag to trim the
event shorter or longer.
Slip Trim Alt Position the cursor over the edge of an event, press Alt, and drag
to trim. The media within the event moves with the edge. This is
useful to preserve the beginning or end of an event while
trimming.
Stretch Ctrl Position the cursor over the edge of an event, press Ctrl, and drag
the edge to stretch or compress it. This makes the media in the
event play slower or faster.
Slip Alt Press Alt and drag on the middle of a clip to move the media
within the event without moving the event itself.
Trim
Adjacent
Ctrl+Alt Position the cursor over the boundary between two adjacent
events, press Ctrl+Alt, and drag. Both events are edge trimmed
simultaneously.
Slide Ctrl+Alt Position the cursor over the middle of an event, press Ctrl+Alt, and
drag to simultaneously trim both ends.
Slide
Crossfade
Ctrl+Alt Position cursor over a crossfade, press Ctrl+Alt, and drag on a
crossfade to move it.
Using a control surface
A control surface is a hardware device that uses knobs, faders, and buttons to control user interface elements that are normally
controlled with a mouse. Using a control surface lends a tactile feel to your editing sessions.
Unlike keyboard shortcuts—which determine the shortcut’s behavior based on the portion of the Vegas Pro window that has
focus—a control surface’s mapped functions work no matter what part of the application has focus.
You can use one Mackie® Control Universal or up to five generic control surfaces with Vegas Pro software. For more information
about setting up a control surface, see External Control & Automation tab on page 459.
INTRODUCTION | 33

Audio signal flow
Volume
Audio Media
+
+
Bit-Depth Conversion
Track FX
Track Volume & Mute
Track Pan
Post Pre
From FX
Bus Master
Master To Bus Hardware
Output
Bus
FX Chain
Volume
FX Chain
FX Chain
Master Bus
Gain
Gain
FX Chain
FX Volume
FX Chain
Post Pre
Mute
Mute
Hardware Output
Time Stretch/Pitch Shift
Channel Conversion
Resampling
Input Monitor
On or Auto:
Recording Into an Event
Input Monitor
On or Auto:
Recording Into an Event
Event Gain/ASR Processing
(Normalize, Event Invert, Track Invert, Event ASR)
Record Monitor
+
+
Assignable FX
Bus
Track Pan Track Pan
From Bus
Pan/Mute
Pan/Mute
Link to Main Track Pan Link to Main Track Pan
To FX
Send Volume
Prevolume
Send
Post-Volume
Send
Prefader FX Post-Fader FX
+
Send Volume
Send Volume
Preview
Event FX
Input Bus
Hardware Input
Insert FX
Bus Pan
Bus Volume
Master
Bus
Hardware
Output
Pre-Fader
Send
Post-Fader
Send
Off
Assignable FX
34 | CHAPTER 1

Video signal flow
Track signal flow
Composited track signal flow
INTRODUCTION | 35
36 | CHAPTER 1

Chapter 2
Getting Started
Vegas® Pro software is a new way of creating multimedia productions. Whether you are an experienced multimedia author or a
budding novice, the powerful features and capabilities of Vegas Pro software are organized to increase your creativity and
productivity. The following chapter summarizes the software’s basic functions and operations.
Creating projects
The process of creating a multimedia production can be a complicated undertaking, involving hundreds of shots, takes, voiceovers,
music beds, audio tracks, and special effects. Organization is a critical issue in this process. In the software, organization is handled
by a small project file (.veg) that saves information about source file locations, edits, cuts, insertion points, transitions, and special
effects. This project file is not a multimedia file, but is instead used to create (render) the final file when editing is finished.
Because Vegas Pro software edits a project file and not the original source files, you can edit without worrying about corrupting
your source files. This not only gives you a strong sense of security, but it also gives you the freedom to experiment.
Starting a new project
1.
From the File menu, choose New. The New Project dialog appears.
Note:
The first time you run the software, a new project will automatically be started for you.
GETTING STARTED | 37

2.
Enter your project settings on the various tabs.
For more information, see Working with project properties on page 434.
• The Video tab allows you to select the video format and other video parameters.
• The Audio tab allows you to set up the basic audio settings.
• The Ruler tab allows you to choose the way the ruler is delineated (beats, seconds, etc.).
• The Summary tab allows you to enter any relevant information and reminders about your project.
• The Audio CD tab allows you to enter information for burning audio CDs.
Tip:
The easiest way to set the often-complex properties on the Video tab is to select a template that matches your media (for
example, NTSC DV (720x480, 29.970 fps)).
3.
Click OK.
4.
From the File menu, choose Save. Type a name, browse for a location, and click Save to save your project (.veg file).
You can change project settings at any time while working on a project. From the File menu, choose Properties to change any of
these settings.
Setting video properties based on a media file
You can automatically set your project video properties to match an existing video file.
1.
From the File menu, choose Properties.
2.
On the Video tab of the Project Properties dialog, click the Match Media Settings button (
3.
Browse for a media file that has the settings you wish you use for the project.
4.
Click Open.
The frame size, frame rate, pixel aspect ratio, and field order of this file are automatically detected and the project properties
are set to match.
Tip:
To save this information for future use, type a name in the Template box and click the Save Template button ( ). If your
projects typically use these settings, select the Start all new projects with these settings check box.
5.
Click OK to save the new project properties.
).
38 | CHAPTER 2

Working with rotated projects
The use of rotated displays—monitors that display vertical media—has become increasingly popular: you can see them in kiosks,
presentations, and even on the nightly news. If you have a project that you’d like to display in a rotated format, Vegas Pro makes it
easy.
1.
Create a new project. For more information, see Starting a new project on page 37.
2.
Set your project properties as needed, and then choose a setting from the Output rotation drop-down list to indicate the
orientation of your destination display device. If you want to display your project in portrait (tall) mode, choose 90° clockwise
or 90° counterclockwise.
In the example to the left, the video was shot with the
camera tripod rotated 90 degrees. However, because
neither the project or the media has been rotated, the video
is displayed sideways within the standard landscape frame.
After choosing 90° clockwise from the Output rotation
drop-down list, the Video Preview window is rotated (see
example to the left). Because the media hasn’t been rotated
yet, it doesn’t match the project orientation and is
letterboxed within the frame.
3.
Add your media files to your project. For more information, see Getting media files on page 41.
4.
Edit the properties for each of your media files to set its rotation as needed:
a.
Right-click a media file in the Project Media window and choose Properties from the shortcut menu. The Media
Properties dialog is displayed.
b.
Choose a setting from the Rotation drop-down list to indicate the direction you want to rotate your media.
After choosing 90° clockwise from the Rotation drop-down
list, the media is rotated, and the video fills the frame.
c.
Click OK to close the Media Properties dialog and save your changes.
Tip:
To rotate multiple files quickly, select them in the Project Media window, right-click a selected file, and then choose Rotate
90° Clockwise or Rotate 90° Counterclockwise from the shortcut menu.
5.
Drag your clips from the Project Media window to the timeline to create events.
6.
Edit your project as needed.
GETTING STARTED | 39

7.
Render your project to any supported rendering format. For more information, see Rendering a project on page 387.
In the Render As dialog, select the Use project output rotation setting check box if you want to use the Output rotation
setting from the Project Properties dialog for your rendered file. When the check box is cleared, the media is rotated according
to its Media Properties setting, but the project itself is unrotated—you can use this setting to proof your project on an
unrotated display.
Tip:
To render a portrait-oriented file for viewing on a computer, you can create a rendering template that matches the proportions
of your project:
a.
Right-click the Video Preview window and ensure Simulate Device Aspect Ratio is selected.
b.
Next, adjust the size of the Video Preview window to a comfortable preview frame size and note the Display dimensions in the
lower-right corner of the Video Preview window.
c.
From the File menu, choose Render As, choose the desired rendering format from the Save as type drop-down list, and then
choose a rendering template that's close to the frame size you noted in step b.
d.
Click the Custom button, and then use the Video tab in the Custom Template dialog to adjust the frame size to match the
dimensions you noted in step b.
e.
Save your template for later use.
f.
Clear the Use project output rotation setting check box and render your file.
Saving a project
When you save your work, it is saved in a project file. Project files are not rendered media files.
1.
From the File menu, choose Save.
The first time you save a project, the Save As dialog appears. In subsequent saves, the dialog is bypassed, your existing file
name is retained, and your project is updated to include any implemented changes.
2.
Select the drive and folder where you want to store the project.
3.
Type the project name in the File Name box.
4.
Click Save.
Tip:
Select the Copy and trim media with project check box to save the project file and copies of the media files to a common
location. For more information, see Renaming or creating a copy of a project (using Save As) on page 385.
Renaming a project (using Save As)
After you have been working with your project, you can use the Save As command in the File menu to save a copy of a project with
a new name. This is useful for backing up different versions of a project.
For more information, see Renaming or creating a copy of a project (using Save As) on page 385.
40 | CHAPTER 2

Getting media files
You can add media from a variety of sources to your project. You can add audio and video files, record audio into a track, capture
video from a video camera, or extract music from your own CD. You can also create media such as text overlays, backgrounds, and
credit rolls from within the software. For more information, see Using generated media on page 327.
Vegas Pro software supports a wide range of media file types. There are multiple ways to locate and add files to your Vegas Pro
project, as discussed in the following sections.
Notes:
• To have pulldown fields automatically removed when opening 24 fps progressive-scan DV video files, select the Allow pulldown
removal when opening 24p DV check box on the General tab of the Preferences dialog. To open your 24p DV video files as 29.97
fps interlaced video (60i), clear this check box.
• When you add an ACID loop to the timeline, it is automatically stretched to match the project tempo as specified on the Ruler tab of
the Project Properties dialog. If you want to ignore tempo information, clear the Import audio at project tempo check box on the
Audio tab of the Preferences dialog. For more information on project properties, see Working with project properties on page 434. For
more information on preferences, see Setting preferences on page 441.
• When you add a multichannel audio file (.wav/.wav64, .avi, .mxf, ATRAC, and BWF) to your project, the audio is added across tracks.
For example, if you import a four-channel WAV file, the audio will be added to four adjacent tracks. For control over which channels
are used by each event, right-click a multichannel audio event, choose Channels from the shortcut menu, and choose a command
from the submenu. For more information, see Adjusting audio channels on page 202.
• When you add a multistream audio file to your project, you can choose which stream you want to use by right-clicking the event,
choosing Stream from the shortcut menu, and then choosing a stream from the submenu.
• 5.1-channel audio from DVD camcorders will be downmixed to stereo when importing into a stereo project. When importing into a
5.1 surround project, audio will be added to separate tracks for the center, front, rear, and LFE channels.
• If Vegas Pro cannot read frames in a video event, they will be displayed in red in the timeline. Those frames will be black in the Video
Preview window and the rendered output.
Previewing a media file
You can preview files before placing them in your project. The Explorer window has a mini-transport bar with Play ( ), Stop ( ),
and Auto Preview ( ) buttons. When you preview a file, its stream is sent to the Mixer window’s preview bus (for audio files) or to
the Video Preview window (for video files).
Tip:
You can use the same mini-transport bar buttons in the Project Media window to preview files in the Project Media list.
1.
Select a file in the Explorer window.
2.
Click the Play button ( ) to listen to the file.
3.
Click the Stop button ( ) or select a different file to stop previewing the file.
Tip:
To automatically preview selected files, click the Auto Preview button ( ) on the Explorer window’s transport bar.
Note:
Video is previewed in the Trimmer window. If you want to preview video in the Video Preview window, right-click the Trimmer
window and clear the Show Video Monitor command.
GETTING STARTED | 41

Using the Project Media window
Media files, both video and audio, tend to be the largest files on your hard drive. It is therefore not always easy to move them
around and impractical to store multiple copies of these files. You can add media files to the Project Media window to organize
them before any editing begins. Once you begin working on a project, all files you add to the timeline are automatically included in
the Project Media list. From the View menu, choose Project Media to open this window if it is not already visible.
Using Project Media views
You can control the information that is displayed in the Project Media window by clicking the Views button ( ) and selecting a
view. The purpose of each view is explained below.
View Description
List Displays a simple listing of the file name of each file in the Project Media window.
Detailed Displays all the properties for each file. The information is presented in a table format.
You can customize the information displayed:
• Reorder columns (fields) by dragging the column label to a new position.
• Hide a column by dragging the column label off of the Project Media window. To
display a hidden column, right-click the Project Media window, choose View from
the shortcut menu, and choose the column name from the submenu.
• Sort the files in the Project Media list according to a category by clicking the
column label for that category.
•Use the Comments field to add your own annotations to a file’s entry in the Project
Media list. Double-click the field to enter text. This information is saved with the
project and is not saved with the media file itself.
Thumbnail Displays the first frame of a video file.
Adding media to the Project Media list
You can add media to the Project Media list without adding it to the timeline by importing the file.
For more information, see Importing media on page 46.
Adding media to the Project Media list from the Explorer window
1.
Navigate to and select a file to add to the Project Media list. You can use Ctrl or Shift to select multiple media files.
2.
Right-click the file and choose Add to Project Media list from the shortcut menu. The selected file is added to the Project
Media window.
42 | CHAPTER 2

Replacing media in the Project Media window
You can replace a file in the Project Media window with a different file. When changing the media file that an event contains, every
occurrence of the event on the timeline is updated with the new media file contents.
1.
Right-click a file in the Project Media window.
2.
Choose Replace from the shortcut menu.
3.
In the Replace Media File dialog, browse for and select the file that you want to replace the current file.
4.
Click Open. The selected file replaces the old file in the Project Media list, and any events in the timeline containing the old file
are updated to contain the new media file.
Getting images
You can bring images directly into the software from your scanner. The images are added to the Project Media list as JPEG image
files.
Note:
In order to get pictures from a scanner, you might need to install a driver for your device. Refer to the software that was
included with your device or the manufacturer’s Web site.
1.
Make sure your device is on and connected to your computer.
2.
In the Project Media window, click the Get Photo button ( ). The software is started for the device.
3.
Use the device software to get an image and send it to Vegas Pro software. Once the image has been sent, the Scanned Files
dialog appears.
• Click Rename to give the new image a more meaningful name.
• Click Delete to cancel the process of adding the image.
4.
Click Done. The new JPEG file is added to the Project Media window.
Extracting audio from a CD
You can extract tracks from a CD and add them to the Project Media window as .wav files.
Important:
Vegas Pro software is not intended for, and should not be used for, illegal or infringing purposes, such as the illegal
copying or sharing of copyrighted materials. Using Vegas Pro software for such purposes is, among other things, against United
States and international copyright laws and contrary to the terms and conditions of the End User License Agreement. Such activity
may be punishable by law and may also subject you to the breach remedies set forth in the End User License Agreement.
1.
Insert the audio CD.
2.
In the Project Media window, click the Extract Audio from CD button ( ). The Extract Audio from CD dialog appears.
GETTING STARTED | 43

3.
From the Action drop-down list, choose the method you want to use for extracting the CD audio:
• Read by track Use this option to choose the tracks you want to extract from the CD.
• Read entire disc Use this option to automatically extract all tracks on the disc. The entire CD is extracted into one new file
in the Project Media window.
• Read by range Use this option to extract audio from a specified range of time.
4.
If you chose either the Read by track or Read by range option, specify the tracks or range to extract:
• For Read by track, click the tracks you want to extract in the Tracks to read list. Use the Ctrl or Shift keys to select more
than one track. Each track is extracted into a separate file in the Project Media window.
• For Read by range, enter a time in the Range start field and either the Range end or Range length fields. The range of
audio is extracted into one new file in the Project Media window.
Note:
If you want to extract multiple tracks to a single file, choose Read by track from the Action drop-down list to select your
tracks, and then choose Read by range from the Action drop-down list. The appropriate time range for the tracks you selected
will automatically be inserted and the time range will be extracted to a single file.
5.
From the Drive drop-down list, choose the drive containing the audio CD from which you want to extract.
6.
Click the MusicID button if you want to obtain CD information using Gracenote® MusicID.
If CD information is not available, you can click the CD Info button to display a dialog box where you can edit the CD
information and submit it for inclusion in the Gracenote Media Database.
7.
From the Speed drop-down list, choose the speed at which you want to extract the audio. If you experience any problems
extracting audio, you can try decreasing the selected speed, or you can click Configure to adjust the Audio extract
optimization setting.
Note:
To eject the CD at any time prior to beginning the extraction process, click the Eject button.
8.
Click OK. The Save As dialog appears.
9.
Select a name and location for the new .wav file.
10.
Click Save to begin extracting the audio.
The track is extracted and a progress meter is displayed to indicate the percent complete. When extraction is complete, the
new .wav file appears in the Project Media window.
Adding a still-image sequence
If you’ve exported a video clip as a still-image sequence using another application (a 3D-rendering application, for example), the
sequence can be added to the Project Media window and treated as a single media file. Each image in the sequence will be
displayed for one frame in the event.
1.
Click the Import Media button ( ) in the Project Media window. The Import Media dialog appears.
2.
Choose the folder where the sequence you want to open is stored.
3.
Select the first image in the sequence (or the image you want to start the event).
4.
Select the Open still-image sequence check box.
5.
In the Range field, enter the number of the last image you want to open. For example, if you’d selected
AnimationOne_00001.tga in step 3, you could enter 120 in this box to create a new image sequence using
AnimationOne_00001.tga to AnimationOne_00120.tga.
6.
Click Open. The still-image sequence is added to the Project Media window.
Sorting media with bins
The detailed view of the Project Media window helps you sort your media files using their attributes, but for more control, you can
create bins. Bins are folders within projects that you can use to organize your media files.
Media bins are virtual folders that are saved with your project. They do not affect the way media is saved on your computer.
44 | CHAPTER 2

Creating bins
Right-click the parent bin where you want to create a new bin and choose Create New Bin from the shortcut menu.
Adding media to a bin
1.
Browse your existing bins to find the media file you want to move. The All Media Folder contains all media files in your project.
2.
Drag a file from the right-hand pane to a bin.
Searching media bins
1.
Right-click in the Project Media window and choose Search Media Bins from the shortcut menu. The Search Media Bins dialog
is displayed.
2.
Use the drop-down lists in the Search Media Bins dialog to set your search conditions and click the Search button. The selected
bin and all sub-bins will be searched.
3.
Click the Search Results icon to view the matching files.
Tip:
Right-click the Search Results icon and choose Save as Bin from the shortcut menu to save the results of your search as a new
media bin.
Automatically adding recorded files to a media bin
Select a media bin if you want to automatically add your recorded audio to a media bin.
Deleting media from a bin
1.
Select a media file.
2.
Press Delete on your keyboard.
3.
If the All Media Folder is selected, the file will be removed from your project.
4.
If a media bin is selected, the file is removed from the bin, but remains part of your project. The file is still available in the All
Media Folder.
Configuring 24p pulldown removal
Right-click a DV AVI file in the Project Media window and choose File Format Properties from the shortcut menu to edit file settings
from the file format plug-in associated with the media file type.
For 24p NTSC DV AVI files with 2-3 pulldown, you can use this dialog to configure removal of pulldown fields.
In most cases, you will not need to edit pulldown removal settings. However, if the settings were not properly set in the DV header
when your video was captured, you can fine-tune pulldown removal without recapturing your video.
1.
Right-click an AVI file in the Project Media window and choose File Format Properties from the shortcut menu. The AVI/DV
Media Properties dialog appears.
This command is not available for non-24p NTSC video or for 24p NTSC video using 2-3-3-2 pulldown.
2.
Select the Enable 2-3 pulldown removal check box.
Note:
You can clear this check box if you want to override pulldown removal for individual files when the Enable pulldown
removal when opening 24p DV check box is selected on the General tab of the Preferences dialog.
3.
Choose a setting from the Starting frame timecode offset drop-down list to indicate what timecode numbers represent which
frame in the video sequence.
For example, if you have an NTSC DV file with 2-3 pulldown created on a Sony JH3 HDCAM deck, the default settings for
timecode offset use 0 for the Starting frame timecode offset.
If you have changed the timecode offsets on the deck (or if you have material with pulldown from another source) you will
have to experiment with the settings to determine the correct offset.
GETTING STARTED | 45

4.
Check for interlacing:
a.
In the Project Properties dialog, choose a NTSC DV 24p template from the Template drop-down list.
b.
Choose the Best (Full) setting in the Video Preview window to show full frames.
c.
Step though the clip and look for interlace lines in moving objects or backgrounds.
d.
If you see interlace lines, repeat from step 3 and choose a different offset value.
e.
When no interlace lines appear, the offset is set correctly.
Pairing two media files as a stereoscopic 3D subclip
If you have two files that have synchronized timecode — such as video shot on a 3D camera that creates separate left- and right-eye
clips — you don’t need to align the audio and video. Just select the clips in the Project Media window and choose Pair as
Stereoscopic 3D Subclip from the shortcut menu.
If you view the clip properties for the new subclip, you’ll see that the Stereoscopic 3D Mode is set to Pair with next stream.
For more information, see Stereoscopic 3D Editing on page 143.
Importing media
Importing media allows you to add media to the Project Media list for use in your project without adding it to the timeline. Vegas
Pro supports the importing of a wide variety of file formats, including AAF and broadcast wave, which are discussed separately
below.
1.
From the File menu, choose Import, and then choose Media from the submenu. The Import dialog appears.
Tip:
You can also click the Import Media button ( ) in the Project Media window.
2.
Navigate to and select a media file to add to the Project Media list. You can use Ctrl or Shift to select multiple files.
Tips:
• To limit the files displayed in the dialog, choose a file type from the Files of Type drop-down list or enter *. and an extension in the
File name box. For example, enter *.wav to display all wave files in the current folder, or enter *guitar*.wav to display all wave files
that have the word guitar in the file name.
• If you select an image from a still-image sequence, you can select the Open still-image sequence check box to import all images in
the sequence as a single entry in the Project Media window. In the Range box, enter the number of the last image you want to open.
For example, if you'd selected AnimationOne_00001.tga in step 2, you could enter 120 in this box to create a new Project Media entry
using AnimationOne_00001.tga to AnimationOne_00120.tga.
3.
Click Open. The media file is added to the Project Media list.
Importing and exporting AAF files
You can use AAF (Advanced Authoring Format) files to exchange projects between applications. For example, if your
postproduction facility uses a tool other than Vegas Pro software, you could provide your project as an AAF file.
Creating an AAF file
If you intend to export your project as an AAF file, note the following usage guidelines and plan your project accordingly:
• Audio and video cuts are preserved.
• Track-based audio gain and panning are preserved when saving or importing AAF files.
Select the AAF Export - Use clip-based audio envelope check box on the General tab of the Preferences dialog if you want to
combine track and event gain envelopes and save them as clip-based gain envelopes in the AAF file. When the check box is
cleared, track envelopes are saved as track envelopes, and event envelopes are saved as clip envelopes.
When exchanging AAF with another application, refer to its documentation to determine whether audio gain and panning
changes are supported.
46 | CHAPTER 2

• Muted audio tracks are not included in the AAF file.
• When you import an AAF file, the track- and clip-based gain envelopes are combined and imported as track envelopes.
• Audio and video effects are ignored.
• All video transitions are exported as AAF Video Dissolve transitions.
• All audio crossfades are exported as AAF Mono Audio Dissolve transitions.
• Time-stretched video is exported using the AAF “Video Speed Control” effect.
• Time-stretched audio is not supported: audio events that are time stretched will play at their original speed, and time is added
to the track to represent the stretched duration; audio events that are time compressed will play at the original speed, but the
event is trimmed to match the compressed event length.
• Any track that has mono and stereo audio will be ignored; the AAF format does not allow mono and stereo audio on a single
track.
• Still images will be exported as 1,080,000 frames (the AAF specification does not allow media with a length and frame rate of
0).
• Track order in your exported AAF will not match your Vegas Pro project: in the Vegas Pro track model, the first track represents
the foreground; in the AAF specification, the first track represents the background.
• Audio is exported using frame units when the AAF Export - Use frame unit for audio check box is selected on the General tab
of the Preferences dialog. Clear the check box if you want to use sample units for exported audio (use this setting only if your
project contains audio only or if you know the application that will import your AAF supports frame units for video and sample
units for audio).
1.
From the File menu, choose Save As. The Save As dialog appears.
2.
Select the drive and folder where you want to store the project.
3.
Type a name in the File Name box.
4.
From the Save as type drop-down list, choose Edit Protocol Compliant AAF File (*.aaf) or Avid Legacy AAF File (*.aaf).
5.
Select the Embed WAVE/AIFC Media check box if you want to embed audio that uses the wave or AIFC codec with your AAF
file.
This check box is available only if Edit Protocol Compliant AAF File is selected from the Save as Type drop-down list.
Note:
Only individual audio files that use the wave or AIFC codec will be embedded. Audio streams from video files of audio that
does not use the wave or AIFC codec will not be embedded.
6.
Type a name for the file and browse for a destination.
7.
Click Save.
Importing an AAF file into the current project
If you intend to import an AAF file into your current Vegas Pro project, note the following usage guidelines and plan your project
accordingly:
• Audio and video cuts are preserved.
• Track-based audio gain and panning are preserved when saving or importing AAF files.
When you import an AAF file, the track- and clip-based gain envelopes are combined and imported as track envelopes.
When exchanging AAF with another application, refer to its documentation to determine whether audio gain and panning
changes are supported.
• All video transitions are imported as crossfades.
• Audio and video effects are ignored.
• The AAF Video Speed Control effect is preserved and mapped to the Playback rate setting in the imported event’s properties.
For more information, see Editing in the Event Properties dialog on page 124.
• If you import an AAF file that has embedded wave or AIFC audio, the files will be extracted to the same folder as the AAF file
when you import the project.
GETTING STARTED | 47

1.
From the File menu, choose Import, and then choose AAF from the submenu. The Import dialog is displayed.
2.
Choose the folder where the project you want to open is stored:
Choose a drive and folder from the Look in drop-down list.
—or—
Choose a folder from the Recent drop-down list to quickly select a folder from which you have previously opened files.
3.
Select a file in the browse window or type a name in the File name box.
4.
Click Open. The AAF file is imported into the current project.
Importing an AAF file into a new Vegas Pro project
If you intend to import an AAF file into a Vegas Pro project, note the following usage guidelines and plan your project accordingly:
• Audio and video cuts are preserved.
• Track-based audio gain and panning are preserved when saving or importing AAF files.
When you import an AAF file, the track- and clip-based gain envelopes are combined and imported as track envelopes.
When exchanging AAF with another application, refer to its documentation to determine whether audio gain and panning
changes are supported.
• All video transitions are imported as crossfades.
• Audio and video effects are ignored.
• The AAF Video Speed Control effect is preserved and mapped to the Playback rate setting in the imported event's properties.
• If you import an AAF file that has embedded wave or AIFC audio, the files will be extracted to the same folder as the AAF file
when you import the project.
1.
From the File menu, choose Open. The Open dialog is displayed.
2.
Choose the folder where the project you want to open is stored:
• Choose a drive and folder from the Look in drop-down list.
—or—
• Choose a folder from the Recent drop-down list to quickly select a folder from which you have previously opened files.
3.
Select a file in the browse window or type a name in the File name box.
4.
Click Open. If you have not saved the current project, you will be prompted to save your changes.
Importing Broadcast Wave Format files
You can use Broadcast Wave Format (.bwf) files to exchange audio between audio editors or broadcasting platforms.
Broadcast Wave Format files are similar to standard .wav files, but they contain additional metadata including timestamps that tell
the software where to add audio on the Vegas Pro timeline.
Tip:
You can also add Broadcast Wave Format files to your project by dragging them from the Explorer window to the timeline.
However, if you drag a .bwf file to the timeline, events are created where you drop the file. Using the Import Broadcast Wave dialog
ensures that events are arranged according to the timestamps in the file.
1.
From the File menu, choose Import, and then choose Broadcast Wave from the submenu. The Import Broadcast Wave dialog
is displayed.
2.
Choose the folder where the project you want to open is stored:
• Choose a drive and folder from the Look in drop-down list.
—or—
• Choose a folder from the Recent drop-down list to quickly select a folder from which you have previously opened files.
3.
Select the files you want to open in the browse window.
Information about the selected files is displayed at the bottom of the Import Broadcast Wave dialog.
48 | CHAPTER 2

4.
From the Arrange drop-down list, choose a setting to indicate how you want to arrange audio events on the timeline:
Setting Description
Add across tracks A separate track is created for each .bwf file you import.
Add across time All selected .bwf files are added to a single track.
Note:
Audio from multichannel .bwf files is always added across tracks, regardless of the Arrange setting. For example, if you
import a four-channel .bwf file, the audio will be added to four adjacent tracks. For control over which channels are used by each
event, right-click a multichannel audio event, choose Channels from the shortcut menu, and choose a command from the
submenu. For more information, see Adjusting audio channels on page 202.
5.
If you chose Add across tracks in step 4, choose a setting from the Order tracks drop-down list to indicate how you want to
arrange the tracks in the track list:
Setting Description
By timestamp Sorts tracks chronologically using the timestamp in each file.
You can display a file’s timestamp at the bottom of the Import Broadcast Wave dialog
by selecting a file.
Alphabetically by filename Sorts tracks alphabetically using the names of the files you import.
6.
Choose a setting from the Positioning drop-down list to indicate where imported audio will be added to the timeline.
Setting Description
Use ruler time Adds each imported file to the Vegas Pro timeline at the exact position indicated by its
timestamp. For example, if you import a .bwf file with a timestamp of 00:00:30;00, the
media would be added to the timeline at the thirty-second mark on the ruler.
Relative to cursor Adds each imported file to the Vegas Pro timeline and offsets the timestamp value by
the cursor position. For example, if you position the cursor at 00:00:10;00 before
importing a .bwf file with a timestamp of 00:00:30;00, the media would be added to
the timeline at the forty-second mark on the ruler.
7.
Click Open. The selected files are imported and added to the timeline of the current project.
Importing video from a DVD camcorder
You can use Vegas Pro software to import video from a finalized Sony® DVD Handycam® camcorder disc.
Important:
• Before importing video, you’ll need to finalize the disc. For information about finalizing a disc, refer to your camcorder’s
documentation.
• 5.1-channel audio will be downmixed to stereo when importing into a stereo project. When importing into a 5.1 surround project,
audio will be added to separate tracks for the center, front, rear, and LFE channels.
1.
Place the DVD you want to import in your computer’s DVD drive or connect your camcorder to your computer via USB.
Important:
The Sony Handycam USB driver that is included with DVD-based camcorders can prevent Vegas Pro from
recognizing a USB-connected camera. If you use the Add/Remove Programs Control Panel to uninstall the “Sony DVD Handycam
USB driver” component, Vegas Pro will be able to connect to the camera and import video.
2.
From the File menu, choose Import, and then choose DVD Camcorder Disc from the submenu. The Import DVD Camcorder
Disc dialog is displayed.
3.
From the Source drop-down list, choose the disc that contains the video you want to import.
4.
The Destination box displays the folder where the video will be imported. Click the Browse button if you want to choose a
different folder.
5.
Click the OK button to start importing video.
GETTING STARTED | 49

After importing is complete, the video from the disc is added to the Project Media window. Each chapter is imported as a separate
file. You can then add the imported video to your project just like any other media file.
Working with AVCHD video
You can edit files recorded with AVCHD camcorders just like any other supported media type on the timeline.
This section will guide you through the process of using AVCHD video in your Vegas Pro project.
Note:
5.1-channel audio will be downmixed to stereo when importing into a stereo project. When importing into a 5.1 surround
project, audio will be added to separate tracks for the center, front, rear, and LFE channels.
1.
Shoot your video with a Sony AVCHD camcorder.
2.
Use the Device Explorer to browse and import clips (.m2ts files) from your camera to your local hard drive. For more
information, see Using the Device Explorer on page 60.
3.
Start a new Vegas Pro project, and set your project properties to the format that most closely matches your desired output
format. For more information, see Modifying project video properties on page 303.
For example, if you intend to burn the video to an NTSC DVD, choose NTSC DV (720x480, 29.970 fps) from the Template drop-
down list on the Video tab of the Project Properties dialog. If you want to create a 4.8 Mbps high-definition Windows Media
Video file, choose HDV 720-24p (1280x720, 23.976 fps).
4.
Add the AVCHD files that you copied in step 2 to your project. For more information, see Getting media files on page 41.
5.
Drag your clips from the Project Media window to the timeline to create events.
6.
Edit your project as needed. For more information, see Editing events on page 96.
7.
Render your project to any supported rendering format. For more information, see Rendering a project on page 387.
Note:
If you want to render to AVCHD format and export the rendered file to an AVCHD camera, use the following steps:
a.
Verify that your Vegas Pro project is set to 5.1 surround mode.
b.
In the Render As dialog, choose Sony AVC from the Save as type drop-down list.
c.
Use the AVCHD NTSC 5.1 Surround or AVCHD PAL 5.1 Surround rendering template.
d.
If you choose to use the Custom Template dialog to customize your rendering template, leave all settings at their default values
except for the Bit rate control. The default Bit rate setting should work for most applications.
e.
To save the rendered file to your camera, you’ll need to use the software that was supplied with your camera.
Tip:
If you have a supported video card, Vegas Pro can use your GPU to improve AVC rendering performance. You can turn
GPU-accelerated encoding on or off by adjusting the Encode mode setting on the Video tab of the Custom Settings dialog for a Sony
AVC rendering template. Choose Automatic or Render using GPU if available to render using the GPU, or choose Render using
CPU only to turn off GPU-accelerated encoding.
NVIDIA GPUs
GPU-accelerated AVC rendering requires a CUDA-enabled GPU and NVIDIA drive 185.xx or later. We recommend using a GeForce GT
2xx Series or newer GPU.
For more information about CUDA-enabled GPUs, please see http://www.nvidia.com/object/cuda_learn_products.html.
ATI GPUs
GPU-accelerated AVC rendering requires an OpenCL-enabled GPU and Catalyst driver 11.2 or later. We recommend using an ATI
Radeon HD 57xx or newer GPU.
For more information about OpenCL-enabled GPUs, please see http://www.amd.com/us/products/desktop/graphics/Pages/
desktop-graphics.aspx.
50 | CHAPTER 2

Adding media to the timeline
Media files can be added to your project from the Explorer or Project Media windows by double-clicking them or by dragging them.
Either method places the media file in an event in its entirety in the timeline.
Dragging a media file to the timeline
You can create a new track by dragging a media file to a blank area on the timeline and dropping it in place. Tracks can contain
multiple events, so you can place different events next to each other on a track.
Note:
Video and audio events cannot be placed on the same track.
1.
Locate a media file in the Explorer or Project Media window.
2.
Drag the media file to the timeline.
An event for the media file appears where you released the mouse.
Dragging multiple media files to the timeline
1.
Select multiple media files in the Explorer or Project Media window. Select a range of adjacent media files by pressing Shift and
clicking the first and last files in the range or select files that are not adjacent by pressing Ctrl and clicking individual files.
2.
Right-click and drag the files to the timeline.
3.
When you release the mouse, a shortcut menu appears. Select a placement option from the menu.
• Add Across Time
• Add Across Tracks
• Add As Takes
You will see one event on the track. The other events are listed as takes “beneath” the topmost event.
For more information, see Working with takes on page 125.
• Video Only and Audio Only allow you to isolate either the video or audio, and add that stream from a multimedia file
either across tracks, across time, or as takes.
Tip:
A left-click drag-and-drop automatically inserts files across time. However, you can cycle through placement modes by right-
clicking (without releasing the left mouse button) while performing the drag-and-drop operation.
Double-clicking a media file
This method places the event at the cursor’s position in the selected track. If the selected track is a video track, and you double-click
an audio event (or vice versa), a new track is created for the event. Once an event is placed, you can move it from one track to
another or change its position on the timeline.
GETTING STARTED | 51

Inserting a video file with associated audio
Media files with video frequently include associated audio. When you insert a media file into the timeline, the associated audio is
automatically inserted into a separate audio track below the video track. The two associated events are grouped together and
behave as a single unit when moved or otherwise edited. You can ungroup the events to move them independently.
For more information, see Clearing a group on page 209.
Two events that contain the video (top)
and audio (bottom) streams from a
single multimedia video file. Each event
is inserted on a separate track.
Inserting layered PSD files
You can add layered PSD files to the Vegas Pro timeline, so each layer of the file is created as an event on its own track. These events
are just like other events in Vegas Pro software. For example, you could use track motion to move layers individually, use parent
tracks to group and move layers together, use track effects to animate just one layer of the graphic, or you could replace a layer with
a video.
Notes:
• Photoshop layer styles and layer masks are not supported. In Photoshop, add an empty layer above these layers, make only those
layers visible, and choose Merge Visible. The new layer will be visible when added to the Vegas Pro timeline.
• Photoshop layer groups and adjustment layers are not supported.
• Photoshop layer blending modes, opacity, and names are not transferred to Vegas Pro compositing modes, track opacity, and track
names.
1.
Select a layered PSD file in the Explorer or Project Media window.
2.
Right-click and drag the file to the timeline.
3.
When you release the mouse button, a shortcut menu is displayed. Choose Add Across Tracks to import the PSD layers across
tracks in the timeline.
The PSD layers, including the composite layer, are now available as streams. You can change an event’s stream by right-clicking an
event, choosing Stream from the shortcut menu, and then choosing the stream you want to use for the event.
Tip:
You can also add layered PSD files to the timeline from the Trimmer. Right-click the media file and make sure Use All Streams
and Channels is selected. Right-click and drag a time selection to the timeline. When you release the mouse button, choose
Add
Across Tracks
from the submenu.
Automatically crossfading inserted events
When inserting multiple events across time, the events (both video and audio) can be set to automatically crossfade. Two options
must be enabled in order to create crossfades automatically when adding multiple events. First, verify that a check mark appears
next to Automatic Crossfades in the Options menu. Second, from the Options menu, choose Preferences, and on the Editing tab,
select Automatically overlap multiple selected media when added. For more information, see Using automatic crossfades on page
109.
52 | CHAPTER 2

Project references in rendered media files
When your project uses media that was rendered with an embedded project path reference, you can easily open the source project
in the associated application if you need to edit the media later. Recent versions of ACID, Sound Forge, and Vegas Pro software allow
you to save the project path reference when you render files.
For example, imagine that you have an audio file on the Vegas Pro timeline that was rendered from an ACID project. In previewing
your Vegas Pro project, you discover that you’d accidentally rendered your ACID project with a critical track muted. You could
simply right-click the event on the Vegas Pro timeline and choose Edit Source Project from the shortcut menu to reopen your ACID
project, unmute the track, and then rerender it.
The project information in the rendered file is a reference to a project file only. If you modify the project file after rendering, the
project data will no longer match the rendered file. To edit a project using a path reference, the project file and all media must be
available on your computer.
Tip:
For more information on saving project path references in rendered files, see Rendering a project on page 387.
Editing a referenced project
1.
Perform one of the following actions:
• Right-click a media file in the Explorer window.
• Right-click a media file in the Project Media window.
• Right-click an event on the timeline.
2.
From the shortcut menu, choose Edit Source Project. An ACID, Vegas Pro, or Sound Forge window will open with the source
project.
To edit a source project using a computer other than the computer where the project was created, the editing computer must
meet the following requirements:
• The software that was used to create the project must be installed and the project file extension (.acd, .acd-zip, .veg, or
.frg) must be registered on the editing computer.
• The editing computer must have the same version (or later) of the software that was used to create the project.
• The project file must exist on the editing computer using the same file path as on the computer where the project was
created.
• The project’s source media must exist on the editing computer. If the media files do not use the same file path as on the
computer where the project was created, you will be prompted to choose a new folder or replacement files.
3.
Edit the project as necessary.
4.
Render the edited project using the same name as the original media file and close the editing application.
If you’re editing an existing track, your project will automatically be updated to use the latest rendered media file.
GETTING STARTED | 53

Capturing video
You can use the Video Capture application installed with Vegas Pro software to capture video clips from your DV or HDV video
camera or via your SDI card and add them to the Project Media window. You can also specify a different third-party capture
application for video capture.
Tip:
Capturing video can be demanding on your computer’s resources. To avoid potential problems, we offer the following
suggestions:
• Defragment your hard drive. Click the Start button in the task bar and choose Programs. From the Programs submenu, choose
Accessories, followed by System Tools and then Disk Defragmenter.
• Don’t use other software applications or screen savers while capturing video.
Notes:
• If you are using a DVD-based video camera, you can use the Import DVD Camcorder Disc dialog to import your video into your Vegas
Pro project. For more information, see Importing video from a DVD camcorder on page 49.
• If you are using an XDCAM camera, you can use the XDCAM Explorer window to import XDCAM clips from a camera or deck. For more
information, see Working with XDCAM Video on page 153.
1.
From the File menu, choose Capture Video or click the Capture Video button ( ) in the Project Media window. The Capture
Video window appears.
2.
Choose the option you want to use for capturing video:
• Select the DV radio button if you want to capture DV or Video for Windows clips using the video capture application
specified on the Video tab of the Preferences window.
• Select the HDV or SDI radio button if you want to capture SDI/HDV clips using the internal Vegas Pro video capture
application.
Tip:
If you always capture from the same device, select the Always use the selected method check box, and you won’t be
prompted to choose a capture method again. You can change the method later using the Video tab of the Preferences window.
3.
Click OK. The specified video capture application starts.
4.
Capture your video.
• For more information on capturing DV clips with the Video Capture application, see the Vegas Pro online help. To access help,
choose Contents and Index from the Help menu.
• For more information on capturing HDV clips, see Capturing HDV clips on page 299.
• For more information on capturing clips from a tape deck via an SDI (Serial Digital Interface) card, see Capturing from an SDI
card on page 55.
After you have captured your video, Video Capture adds the files to the Project Media window. If any captured clips go offline,
you can recapture the clips using your video capture application. Right-click an offline file in the Project Media window and
choose Recapture from the shortcut menu.
54 | CHAPTER 2

Capturing from an SDI card
If you have a supported SDI card, you can use the card to capture video and print to tape from the timeline.
The following procedure will guide you through the process of capturing clips from an SDI card.
Before you begin capturing video, use the Capture Preferences dialog to configure your SDI card. For more information, see Capture
Preferences on page 57.
Important:
• Blackmagic Design DeckLink HD Extreme/Intensity Pro/HD Extreme 3D and AJA Io Express, XENA 2K, LH, LHe, LHi, LS, and LSe cards
are supported.
• HDMI capture is supported on the Blackmagic Design DeckLink HD Extreme/Intensity Pro/HD Extreme 3D, AJA Io Express, and AJA
XENA LHi cards.
• Vegas Pro does not support analog video inputs for SDI cards. However, Vegas Pro does support component video output for external
preview.
• For the latest information about supported hardware, please see our Web site at http://www.sonycreativesoftware.com/vegaspro/
io#sdi.
Capturing a single clip or entire tape
Tip:
Connect your deck and power it on before starting Vegas Pro software.
1.
Use the transport controls below the Video Preview window to cue your video.
2.
If you want to encode your video during capture, you can choose a setting from the Encoding drop-down list. Depending on
your input format, the available encoding formats are as follows:
Input Encoding
HDV MPEG-2 Transport Stream
SD SDI 8-bit YUV AVI
IMX MXF
HD SDI 8-bit YUV AVI
HD 422 MXF
10-bit SDI 10-bit YUV AVI
3.
The Capture folder box displays the path to the folder where your video will be saved. You can click the Browse button to
choose a different folder.
4.
Click the Start Capture button ( ) to start capturing.
5.
Click the Stop button ( ) or press Esc to end the capture procedure.
Your clip is saved to the folder specified in the Capture folder box and is also added to the Project Media list, from which you
can add it to the timeline.
If you’ve configured your capture device to capture multiple channels of audio, the audio will be added across tracks when you
add the clip to the timeline. You can open the clips in the Trimmer window to choose which channels you want to use.
GETTING STARTED | 55

Logging multiple clips and performing a batch capture
Tip:
Connect your deck and power it on before starting Vegas Pro software.
1.
Use the transport controls below the Video Preview window to cue your tape.
2.
Click the Clip Edit tab on the right side of Video Capture window and log your clips:
a.
In the Clip Name box, type the file name you want to use to save the clip.
b.
In the Tape Name box, type the name of the tape that contains the clip.
c.
In the Timecode In box, type the timecode value that corresponds to the beginning of the clip, or click the Mark
Timecode In button ( ) to use the current frame if you’re cueing with the controls on your deck.
d.
In the Timecode Out box, type the timecode value that corresponds to the end of the clip, or click the Mark Timecode
Out button ( ) to use the current frame.
Tip:
Select the Calculate Length button ( ) next to the Timecode in, Timecode out, or Length box to prevent editing of
that setting and calculate its value based on the other two timecode values.
e.
Click the Add Clip to Log button ( ) to add the clip to the Clip Log.
f.
Repeat steps 2a through 2e for each clip you want to capture.
3.
If you want to encode your video during capture, you can choose a setting from the Encoding drop-down list. Depending on
your input format, the available encoding formats are as follows:
Input Encoding
HDV MPEG-2 Transport Stream
SD SDI 8-bit YUV AVI
IMX MXF
HD SDI 8-bit YUV AVI
HD 422 MXF
10-bit SDI 10-bit YUV AVI
4.
The Capture folder box displays the path to the folder where your video will be saved. You can click the Browse button to
choose a different folder.
5.
Click the Clip Log tab on the right side of Video Capture window.
6.
Click the Capture Clips button ( ) and choose a command from the drop-down list to start capturing clips to the folder
specified on the Disk Management tab of the Capture Preferences dialog.
Command Description
Capture all clips Captures all clips in the log. If a clip has already been captured, it
will be recaptured.
Capture selected clips Captures all selected clips in the log. Hold Shift or Ctrl to select
multiple clips.
Capture offline clips Captures all clips with a status of Offline in the log.
The captured clips are also added to the Project Media list, and you can add them to the timeline.
If you’ve configured your capture device to capture multiple channels of audio, the audio will be added across tracks when you
add the clip to the timeline. You can open the clips in the Trimmer window to choose which channels you want to use.
Tips:
• Click the Save Clip Log button ( ) to save the current clip log as an XML file if you want to save your clip log for capture or recapture
at a later time.
• Click the Open Clip Log button ( ) and browse to a saved clip log to load a previously saved clip log.
56 | CHAPTER 2

Capture Preferences
You can use the Capture Preferences window to set options for capturing video from an SDI or HDV device.
1.
From the File menu, choose Capture Video, or click the Capture Video button ( ) in the Project Media window. The Capture
Video dialog is displayed.
2.
Select the HDV or SDI radio button and click OK. The Capture window is displayed.
3.
Click the Capture Preferences button ( ) in the Capture window to open the Capture Preferences dialog.
General tab
Item Description
Stop device on loss of focus Stops the selected capture device when focus is switched away from the capture
application.
Show video when device is Displays the current frame when the selected capture device is stopped.
stopped
Show video when device is Displays video in the capture preview window when you fast-forward or rewind the
fast-forwarding and device.
rewinding
Add new clips to project Select this check box if you want to add captured clips to the Project Media window
media when capturing is complete.
Simulate device pixel aspect Displays square pixels in the Video Preview window even if the Pixel aspect ratio
ratio setting in the Project Properties dialog is using nonsquare pixels.
Fail on dropped frames Select this check box if you want to stop capturing if a dropped frame is detected.
When capture fails, stop batch Select this check box if you want to stop an SDI batch capture if a dropped frame is
capture detected.
Enable HDV scene detection Select this check box if you want to create multiple files if scene changes are detected.
When the check box is cleared, HDV clips will be captured to a single file.
Preroll Type a value in the box to specify the number of seconds of preroll Video Capture
should use for SDI batch capture.
When you click the Capture Clips button ( ) on the Clip Log tab, Video Capture will
seek to a point prior to your Timecode in setting determined by the number of
seconds you enter in the Preroll box. Video Capture will begin playback at the preroll
location, and switch to capture when it reaches the timecode you specified in the
Timecode in box.
Maximum RAM buffer size Drag the slider to allocate a portion of your system memory as a buffer. During
capture, this buffer is used to prevent dropped frames if your hard disk is unable to
write a frame.
MPEG video quality When capturing to compressed formats, you can drag the slider to adjust
performance. When you drag the slider to the left, you can increase performance by
decreasing video quality. When you drag the slider to the right, higher-quality video is
captured, and more processing power is required.
Note:
Quality settings affect various types of material differently. With some
experimentation, you may find that certain types of scenes can be captured at lower
quality settings with little or no apparent loss of quality. Other material may need
the highest possible setting to achieve the desired quality level.
GETTING STARTED | 57

Device tab (for IEEE 1394 HDV devices)
Item Description
Device type Choose IEEE 1394/MPEG2-TS Device.
Device Choose your HDV camera.
Video Choose a setting from the drop-down list to specify the desired video format.
Details Displays information regarding the capture device specified in the Device drop-down
list.
Device tab (for AJA Io Express, XENA 2K, LH, LHe, LHi, LS, or LSe SDI cards)
Item Description
Device type Choose AJA Video Device.
Device Choose your device.
Input Choose SDI or HDMI.
Video format Choose a setting from the drop-down list to specify the desired video format.
Audio format Choose a setting from the drop-down list to specify the desired number of channels
for capturing SDI-embedded audio.
Important:
Multichannel audio capture is available only if supported by your
camera or deck.
Use progressive segmented Select this check box if your project properties are set to a progressive-scan format
frame (psf) video formats and you want to capture from a device that stores and transfers progressive-scan
frames by dividing fields.
Use 10-bit encoding Select this check box if you want to capture 10-bit source material for increased color
resolution. Source material with gradients in the background can benefit from 10-bit
encoding.
When you use 10-bit video in your project, choose 32-bit floating point (video levels)
from the Pixel format setting on the Video tab of the Project Properties tab.
When the check box is not selected, the captured video will use 8-bit encoding.
Timecode source Choose a setting from the drop-down list to specify the desired timecode source.
• 9-Pin Remote Estimates timecode using the 9-pin RS422 cable from the deck. This
format is more prone to errors and requires more preroll than RP-188.
• RP-188 Uses SMPTE RP 188 timecode embedded in the video.
Important:
RP-188 is recommended when capturing HD video.
Timecode offset (frames) If video capture is not frame accurate, drag the slider to adjust timecode.
58 | CHAPTER 2

Device tab (for Blackmagic Design DeckLink HD Extreme, Intensity Pro, or HD Extreme 3D SDI cards)
Item Description
Device type Choose Blackmagic Design DeckLink.
Device Choose your device.
Video Choose a setting from the drop-down list to specify the desired video format.
Audio Choose a setting from the drop-down list to specify the desired number of channels
for capturing SDI-embedded audio.
Important:
Multichannel audio capture is available only if supported by your
camera or deck.
Use 10-bit encoding Select this check box if you want to capture 10-bit source material for increased color
resolution. Source material with gradients in the background can benefit from 10-bit
encoding.
When you use 10-bit video in your project, choose 32-bit floating point (video levels)
from the Pixel format setting on the Video tab of the Project Properties window.
When the check box is not selected, the captured video will use 8-bit encoding.
Timecode source Choose a setting from the drop-down list to specify the desired timecode source.
• 9-Pin Remote Estimates timecode using the 9-pin RS422 cable from the deck. This
format is more prone to errors than VITC or HANC.
• VITC Uses SMPTE 12M timecode embedded in the video.
• HANC Uses SMPTE RP 188 timecode embedded in the video.
Timecode offset (frames) If video capture is not frame accurate, type a value in the box or use the spin control to
adjust timecode.
GETTING STARTED | 59

Using the Device Explorer
The Device Explorer allows you to browse and import clips from AVCHD, XDCAM EX, NXCAM, and RED ONE devices; CompactFlash-
based memory recording units such as the HVR-MRC1; and hard-disk-based recording units such as the HVR-DR60.
1.
From the View menu, choose Device Explorer to display the Device Explorer window.
2.
Connect your camera to a USB 2.0 port on your computer. The camera is displayed on the left side of the Device Explorer
window.
Tip:
If you want to use clips from a folder on your computer, right-click the left pane of the Device Explorer window and choose
Browse from the shortcut menu.
Previewing clips
Select your camera on the left side of the Device Explorer window. The camera’s clips are displayed on the right side of the window,
and clips that have not yet been imported are indicated with a new clip icon ( ).
If the Auto Preview button ( ) is selected, you can click a clip in the Device Explorer to audition it in the Video Preview window.
You can stop the preview by clicking the Stop Preview button ( ), or you can turn off the preview feature by deselecting the Auto
Preview button.
Note:
Video is previewed in the Trimmer window. If you want to preview video in the Video Preview window, right-click the Trimmer
window and clear the Show Video Monitor command.
When the Auto Preview button is not selected, click the Start Preview button ( ) to start preview.
Choosing the folder where you want to import clips
1.
Select your camera on the left side of the Device Explorer window and click the Device Properties button (
The Device Properties dialog is displayed, and the Capture Folder box shows the path to the folder where imported clips will
be saved.
2.
Click the Browse button to display the Capture Folders dialog. This dialog displays the available folders for saving your
imported video:
• Select a folder’s check box to save your imported video in that folder.
• Click the Add Folder button ( ) and browse to a folder to add a new folder.
• Select a folder in the list and click the Delete button ( ) to remove it from the list.
).
60 | CHAPTER 2

Importing clips
1.
Select your camera on the left side of the Device Explorer window. The camera’s clips are displayed on the right side of the
window, and clips that have not yet been imported are indicated with a new clip icon ( ).
2.
Click the Import button ( ) to import clips to the Project Media window:
• If clips are selected in the Device Explorer window, only the selected clips are imported (you can hold Ctrl while clicking to
select multiple clips).
• If no clips are selected in the Device Explorer window, all new clips are imported.
Tip:
Right-click a clip in the Device Explorer window and choose Open in Trimmer or Import and Add to Project to choose how
you want to import clips.
3.
You can then use the Project Media window to organize your clips and add the imported video to your project just like any
other media file.
For more information, see Using the Project Media window on page 42.
For more information about AVCHD and XDCAM EX workflows, see Working with AVCHD video on page 50 and XDCAM EX workflow
on page 153.
For more information about RED ONE workflows, see Working with RED ONE camera files on page 301.
Note:
5.1-channel audio will be downmixed to stereo when importing into a stereo project. When importing into a 5.1 surround
project, audio will be added to separate tracks for the center, front, rear, and LFE channels.
Tip:
You can also drag a clip from the Device Explorer directly to the Project Media window, Trimmer, or timeline. Vegas Pro begins
importing the clip when you release the mouse, and an event is created on the timeline when importing is finished.
Working with events
Events are the most basic objects in a project. An event is something that happens in time, has a specific duration, and can be video
or audio.
Understanding files and events
The objects you work with are referred to as media files and events.
• Files are objects that are stored on your hard disk. In Vegas Pro software, you will work with media files, such as music and
video files. These files are neither operated on nor changed. You can access files from the Vegas Pro Explorer window.
• Events are periods of time on the timeline that act as windows into media files, either whole or in part. When you drag a media
file onto the timeline, you automatically create an event that contains that file’s contents. An event can contain video, audio,
still images, or generated media. The event window can contain only a small portion of a much larger media file. A single
media file can be used repeatedly to create any number of different events, since each event can be trimmed independently.
GETTING STARTED | 61

The original media file.
An event trimmed from the original media file.
The event as it appears in the Vegas Pro timeline.
Audio events are created from audio files on your computer (for example, .wav and .mp3) or can be a part of a video file (for
example, .avi). You can change many characteristics of an audio event, such as speed, volume, and equalization. Audio events
can be mixed with other audio events.
Video events are created from video files captured to your computer (typically AVI, MOV, QT) or images (BMP, JPEG, PNG, or
TGA). You can change many characteristics of a video event, such as speed, color, and size. Video events can overlay other
video events and are visual elements that appear on top of a background video, image, or color.
Moving events along the timeline
You can move events along the timeline individually or as a group. Events can overlap each other or be placed on top of each other.
You can crossfade overlapping events automatically or with envelopes.
Moving an event
You can move an event along the timeline within a track or move it to a different track.
1.
Drag the event along the timeline.
If you move the event along the original track’s timeline, the event’s appearance (color) remains the same.
However, you can move the event to a different track. When you do, the event appears as a simple outline and you will see its
original track and position on the timeline. Once you release the mouse, the event assumes the new timeline position and
track color.
Original track position
New track and position
2.
Release the mouse to place the event.
Moving multiple events
You can move multiple events along the timeline within a track or move them to a different track. Selected events do not need to
be within the same track. Use the Ctrl key, the Shift key, or the Selection Edit Tool ( ) to select multiple events and drag them. To
select all events on the track after a given event, right-click the event and choose Select Events to End. For more information, see
Selecting multiple events on page 92.
62 | CHAPTER 2
Moving events by small increments
To move an event more precisely, click the event and press 4 or 6 on the numeric keypad to nudge it by small increments. The
amount of movement caused by each nudge is determined by how far the timeline is zoomed in or out. You can also click the event
and press 1 or 3 on the numeric keypad to nudge the event by frames.
Moving grouped events
Groups allow you to move multiple events within their tracks as a single unit. While you can create your own groups as needed,
groups are automatically created for you when video files with associated audio (for example, .avi) are added to a project. When you
add these video files, the audio portion of the video file is inserted into the timeline as a separate audio event. The video and audio
events are grouped and can be moved as a single unit within their respective tracks.
To move grouped events, drag any event in the group to a new position. For more information, see Grouping events on page 208.
GETTING STARTED | 63

Working with tracks
A project consists of multiple audio and video tracks. The timeline is the view in which all events appear. The track list provides
information about the track and contains controls that affect all events in the track.
Using the timeline
Numerous options are provided for viewing and navigating in the timeline.
Scrolling and zooming
There are several ways to scroll and zoom in the timeline.
Zoom tools
Scroll box
• Click the scroll bar arrows or drag the scroll bars to move up and down the tracks or to move forward and back along the
timeline.
• Click the Zoom buttons ( ) to reveal more or less of the timeline.
• Drag the edge of the scroll box, found on the scroll bar, to zoom.
• Press the Up Arrow and Down Arrow keys to zoom in and out along the timeline.
• Click the Zoom Edit Tool ( ) button or, from the Edit menu, choose Editing Tool and then choose Zoom. In this mode, drag
on the timeline to draw a rectangle that defines the zoom region.
Tip:
You can also access the Zoom Edit Tool from the lower-right corner of the timeline ( ).
Mouse wheel control is also supported. The default behavior of the wheel is to zoom horizontally.
• Shift+wheel scrolls horizontally (through time).
• Ctrl+wheel scrolls vertically.
• Ctrl+Shift+wheel moves the cursor in small increments.
• Ctrl+Shift+Alt+wheel moves the cursor in one-frame increments.
• Clicking the mouse wheel turns auto-panning on and off.
Zooming directly controls the accuracy of your editing. Each video event has thumbnail representations of the frames within the
event. Depending on how far you have zoomed in on a video event, a thumbnail can represent the entire event or a single frame in
the event.
Tip:
You can choose to display frame numbers, time, or timecode on video event thumbnails. For more information, see Displaying
frame numbers on page 430.
64 | CHAPTER 2

Changing track height
You can change the height of individual tracks by dragging their borders in the track list. In the example below, the main video track
is fairly large to show the details of the scene while the two tracks above it, which are overlays, have been resized to a shorter
height. For more information, see Changing track height on page 170.
Using the track list
This section describes the different controls in the track header of each track. Some controls are specific to either video or audio
tracks.
Video track header
Button or Control Name
Make compositing
child
Description
Creates a parent/child compositing relationship with the track above. Used when
creating masks. For more information, see Understanding the parent/child track
relationship on page 329.
Track number and color Track numbers and colors help organize a multitrack project. For more information, see
Managing tracks on page 167.
Minimize track height Minimizes track height. For more information, see Changing track height on page 170.
Maximize track height Maximizes track height. For more information, see Changing track height on page 170.
Expand track keyframes Displays track keyframes on the timeline. For more information, see Working with
keyframes in the timeline on page 358.
Bypass motion blur
Track motion
Track FX
Bypasses motion blur envelope for a track. For more information, see Using video bus
tracks on page 180.
Track motion is used to move a video track across a background. Picture-in-picture
effects and scrolling title sequences are two simple cases where this tool is important.
For more information, see Adding track motion on page 363.
Adds track effects plug-ins. For more information, see Using video effects on page 321.
Automation Settings
Mute
Toggles automation on or off. When this button is selected, trim controls are displayed
for composite level automation and fade-to-color automation. For more information,
see Using Automation on page 183.
Temporarily suspends playback of the track so that you can focus on other tracks. For
more information, see Muting a track on page 177.
Solo
Track name (scribble
strip)
Isolates a track for playback by muting the other tracks. For more information, see
Soloing a track on page 178.
Allows you name a track. To name a track, double-click the scribble strip and type the
track’s name. For more information, see Naming or renaming a track on page 167.
Composite level slider
Compositing mode
Determines the opacity/transparency of the video track. Drag the slider to control the
transparency or blending of the track. Left is 100% transparent and right is 100%
opaque. You can also double-click the label to enter a specific numeric percentage.
Determines how the transparency in a video track is generated. For more information,
see Selecting compositing modes on page 330.
GETTING STARTED | 65

Audio track header
Button or Control Name
Track number and color
Description
Track numbers and colors help organize a multitrack project. For more information, see
Managing tracks on page 167.
Minimize track height Minimizes track height. For more information, see Changing track height on page 170.
Maximize track height Maximizes track height. For more information, see Changing track height on page 170.
Track name (scribble
strip)
Arm for Record
Allows you name a track. To name a track, double-click the scribble strip and type the
track’s name. For more information, see Naming or renaming a track on page 167.
Prepares a track for recording. You can record directly into audio tracks. A track is ready
when you see the recording meter appear on it. For more information, see Preparing to
record on page 262.
Invert Track Phase
Track FX
Inverts the audio track at its baseline, in effect reversing its polarity. For more
information, see Phase inverting a track (audio only) on page 176.
Adds track effects plug-ins. For more information, see Using audio effects on page 253.
Mute
Solo
Temporarily mutes playback of the track so that you can focus on other tracks. For more
information, see Muting a track on page 177.
Isolates a track for playback by muting the other tracks. For more information, see
Soloing a track on page 178.
Record Input
Bus Assignment
Toggles input monitoring and allows you to choose a recording device. For more
information, see Preparing to record on page 262.
Assigns an audio track to a specific output bus. This option is available for projects
being mixed for multiple stereo busses. For more information, see Assigning audio tracks
to busses on page 216.
Volume fader
Automation Settings
Pan slider
Controls the audio track volume relative to the other tracks. Drag the fader left or right
to adjust the volume. For more information, see Using the volume fader (audio only) on
page 171.
Toggles automation on or off. When this button is selected, trim controls are displayed
for track volume, panning, assignable effects send levels, and bus send levels. For more
information, see Using Automation on page 183.
Controls the overall panning of the track. Drag the slider left or right to adjust panning.
For more information, see Using the pan slider (audio only) on page 171.
Multipurpose slider
Pre/Post Volum
Controls several features, including bus send levels, and assignable effects send levels.
Select what the slider controls by clicking the label. Each item’s slider position is
independent from the others. For more information, see Using the multipurpose slider
(audio only) on page 174.
e Send Click to toggle pre- and post-volume send mode for bus sends and assignable effects
sends. For more information, see Assigning audio tracks to assignable effects chains on
page 174 and Assigning audio tracks to busses on page 175.
66 | CHAPTER 2

Nesting projects
With Vegas Pro software, you can simplify and organize complex projects by adding multiple projects to the timeline of a single
Vegas Pro project. Using project nesting, you can:
• Create a single element that can be used in multiple locations or projects. If you update the project, it is updated everywhere.
• Create a complex composited element that can be used as a single media event in multiple locations or projects.
• Create a transition across multiple events by placing the events in a nested project and applying the transition to the nested
events project.
• Create a musical composition with its own tempo and bus structure that can be used in another project.
• Create an individual project for each scene in a video and place those projects in a master project. You can apply color
correction to each project individually, and then apply color correction to the master project as well.
• Use master projects to deliver a single project in multiple formats without time- and disk-consuming intermediate renders: for
example, you could add your 24p, 16:9 HD (high-definition) project to a master project to reformat the project as widescreen
SD (standard definition) for DVD, letterboxed SD for VHS, 4:3 pan-and-scan SD, or 25p.
Use one of the following methods to nest an existing project in your current timeline:
• From the Windows® Explorer or the Explorer window, drag a Vegas Pro project file (.veg) to the timeline. The project is added to
the timeline where you drop it.
• From the File menu, choose Import and then choose Media to browse to the .veg file you want to nest.
Using any of the methods above, the Vegas Pro project file is also added to the Project Media window. After a nested project is in
the timeline, you can edit its events just as you would any other event in your project.
Notes:
• The output from the nested project’s master bus is used to create the audio event. If you nest a 5.1 surround project, the audio event
will be a stereo downmix of the surround master bus.
• Audio events from nested projects cannot be edited in a sound editor.
• The audio from a nested project will requir e that a proxy file be built. To avoid building proxy files, delete audio from nested projects
and use the master project to create your audio.
• Markers and regions in the nested project are displayed in the timeline as media markers in the event.
• Prerendered video from a project will be used when that project is nested in another project’s timeline.
• You can edit a nested project by right-clicking the event in the timeline and choosing Edit Source Project from the shortcut menu. A
new Vegas Pro window will open to allow you to edit the project.
GETTING STARTED | 67

Playing back and previewing
You can play back your project in two ways: directly from the timeline from within the software or by mixing the entire project to a
preview file.
Playing your project
The transport bar allows you to play back your entire project or portions of your project based on a time selection or the current
cursor position. For more information, see Transport bar controls on page 24.
If your project includes video, make sure the Video Preview window is displayed for playback: from the View menu, choose Video
Preview or press Alt+6.
Playing an entire project
1.
Click the Play From Start button ( ) to begin playback at the beginning of the project.
2.
Click the Stop button ( ) to stop playback.
Most of the time, you will only want to preview a small portion of the project to perfect a section. You can do this by creating a time
selection.
Playing a time selection
1.
Place the mouse pointer above the ruler on the marker bar. The mouse pointer changes to include a left/right arrow cursor
2.
Drag to select the time region. To increase or decrease the time selection, drag its start and end points. The time selection is
highlighted and the loop bar appears above the ruler on the timeline.
Loop bar
( ).
3.
Click the Play button ( ) to begin playback. Only the non-muted tracks and events within the time selection play back.
4.
Click the Loop Playback button ( ) to continually play back the events within the time selection. Click the button again to
toggle this feature off.
5.
Click the Stop button ( ) to stop playback.
By looping the playback, you can repeatedly watch the same section of the project over and over as you make changes to filters and
effects in real time. You can define selection areas automatically, depending on what you would like to preview.
For more information, see Selecting a time range on page 93 and Cursor placement, loop region, and time selection commands on page
513.
68 | CHAPTER 2

Playback reference
The following table describes all the transport bar buttons and their keyboard equivalents. You can use these playback functions at
any time while working in your project.
Note:
The use of many multimedia keyboards is also supported for controlling playback.
Button Keyboard Function
Ctrl+R Begin recording into record-enabled tracks
Q Turn on/off loop playback during time selection playback
Shift+Space Begin playback from the start of the project
Space Begin playback from cursor position
Enter Pause playback, cursor stops and holds at pause position
Space or Esc Stop playback, cursor stops and returns to prior cursor position
Ctrl+Home Place cursor at the beginning of project
Ctrl+End Place cursor at the end of the project
Tip:
You can use the Spacebar key to stop or pause playback, depending on your preference. From the Options menu, choose
Preferences, and on the General tab, select Make spacebar and F12 Play/Pause instead of Play/Stop to change the setting.
Scrubbing
Scrubbing is a type of timeline playback that gives you precise control over the speed and direction of playback. Both linear and
logarithmic scale scrubbing are allowed by selecting or clearing the Use linear scrub range check box on the General tab of the
Preferences dialog. For more information, see General tab on page 441.
The use of multimedia controllers is supported for scrubbing.
For more information on using the software with multimedia controllers, see Using Hardware Controllers on page 463.
Tip:
Choose a setting from the JKL / shuttle speed drop-down list on the Editing tab of the Preferences dialog to control the scrub
speed and range when using the keyboard or multimedia controllers. For more information, see Editing tab on page 455.
Four methods of scrubbing are provided.
GETTING STARTED | 69

Scrubbing with the playhead
The playhead ( ) above the timeline can be dragged back and forth to shuttle forward or backward from the cursor position to
locate an edit point.
Drag playhead to scrub
Tips:
• Set in and out points while dragging the playhead by pressing the I and O keys.
• The playhead is also available in the Trimmer window.
Scrubbing with the scrub control slider
The scrub control slider can be dragged back and forth. The farther from the center that the slider is dragged, the faster the
playback, both forward and in reverse. Below the slider is a small yellow marker that can be used to set the normal rate playback
speed. This is the speed at which the project plays when you click the Play button on the transport bar.
Scrubbing on the timeline
A project can be scrubbed by positioning the mouse pointer over the timeline cursor at a location that is not over any events and
pressing Ctrl. The cursor changes to a speaker icon. Now, when you left-click, the cursor icon changes again to a pan/scrub icon.
Drag the mouse left or right to scrub the timeline.
Press Ctrl over Left-click and
timeline cursor drag to scrub
Tip:
You can also choose to enable timeline scrubbing when the mouse is positioned over events. From the Options menu, choose
Preferences, and select Allow Ctrl+drag cursor style scrub over events on the General tab.
Scrubbing with the keyboard
Three letters (JKL) are used as a keyboard scrub control.
Keyboard scrub letters
J K L
Reverse Pause Forward
Note:
Choose a setting from the JKL / shuttle speed drop-down list on the Editing tab of the Preferences dialog to control the
scrub speed and range.
Press J for reverse and L for forward playback. Press K to pause playback.
70 | CHAPTER 2

There are several ways to adjust playback speed:
• Adjust the JKL / shuttle speed selection on the Editing tab of the Preferences dialog.
• Hold K while pressing J or L to emulate a shuttle knob mode. Press K+J to turn the knob to the left or K+L to turn the knob to
the right. Press K again or Space to return to normal mode.
Previewing in media player
A project can be previewed in a media player by mixing and rendering the project according to the project’s properties and playing
back using the media player associated with the file type you select.
1.
From the Tools menu, choose Preview in Player. The Preview dialog appears.
2.
Select the file type from the drop-down list.
3.
Click OK to begin the mixing and rendering process. A progress dialog appears indicating the percent complete of the new file.
Note:
You can cancel the preview by clicking the Cancel button on the status bar.
When mixing is completed, the associated media player opens and begins playback.
Prerendering video previews
Playing a project using the transport controls can instantly show how a project is progressing, but it does not actually render your
project in its final form. The preview you see in the Video Preview window might be different from your final project in a number of
ways: frame size, frame rate, and quality. In most cases, the Video Preview window is all you need for checking the timing of events
in your project. Eventually, however, you might need to output a full-quality preview of a section of your project. To do this, from
the Tools menu, choose Selectively Prerender Video.
For more information, see Prerendering video on page 371.
Rendering a project
Rendering refers to the process of creating a new media file from a Vegas Pro project. The project file is not affected (overwritten,
deleted, or altered) during the rendering process. You can return to the original project to make edits or adjustments and render it
again.
More detailed instructions for rendering to a specific format appear later in this manual.
For more information, see Saving, Rendering, and Printing Projects on page 385.
Publishing a project
From the File menu, choose Publish and then follow the on-screen instructions to choose a publishing provider and save your the
current project to the Web so you can share it with others.
GETTING STARTED | 71
72 | CHAPTER 2

Chapter 3
Using the Media Manager
This chapter covers the management and tagging of your media files in Vegas® Pro software using the Media Manager™ feature.
Creating a new media library
You can create multiple media libraries as necessary to organize your media. Each media library is maintained by the Media
Manager software as a separate database that stores information about the media contained within it. You might want to use
separate libraries, for example, to distinguish media from different computers or to create separate libraries for multiple users of a
single computer.
Tip:
For very large media collections, using multiple media libraries can improve performance.
1.
If the Media Manager window isn’t already visible, choose Media Manager from the View menu.
2.
In the Media Manager window, click the Media Library Actions button ( ) and choose New Media Library from the menu.
The New Media Library dialog appears.
3.
In the Name box, type the name you want to use to identify the library.
4.
The Folder box displays the path to the folder where the library will be created. Click Browse to choose a different location.
5.
Click the Create button to create the new library.
Opening a media library
The Media Manager window displays the contents of the current media library. You can open a different library at any time.
Important:
When you open a media library, the Media Manager tool creates a transaction log file. This file is created in the same
folder as the .medialib file and uses the same base name as the .medialib file. For example, the transaction log file for
default.medialib would be default_log.ldf.
Do not delete these log files. Doing so will prevent you from opening the associated library. When the Media Manager tool closes, it
automatically removes the log file. If the application terminates inappropriately, close all running Vegas Pro windows, restart the
Vegas Pro software, and close the application to clear the log file.
1.
In the Media Manager window, click the Media Library Actions button ( ) and choose Open Media Library from the menu.
The Open Media Library dialog appears.
2.
Choose the folder where the library you want to open is stored:
• Choose a drive and folder from the Look in drop-down list.
• Use the bar on the left side of the window to browse to a folder.
3.
Select a library from the list.
4.
Click the Open button to open the selected library. The name of the current library is displayed in the upper-right corner of the
Search Results pane:
Current library name
USING THE MEDIA MANAGER | 73

Adding media files to a library
Before you can search or organize your media files, you’ll need to add them to a media library.
If you have the Sound Series Loops & Samples™ reference library loaded when you search your computer for media, media from
existing Sony Loops and Samples or Loops for ACID™ collections will inherit tags and custom properties from the reference library.
Use the Reference Library drop-down list in the Media Manager Options dialog to determine which library is opened when you
click the Switch to Reference Library button ( ). For more information on Media Manager options, see Setting Media Manager
options on page 88.
Notes:
• The Sound Series Loops & Samples reference library is not installed by default, but you can install it from the Vegas Pro application
disc or download it from the Sony Creative Software Inc. Web site (http://www.sonycreativesoftware.com/utilities).
• If the Save media-usage relationships in active media library check box is selected on the General tab of the Vegas Pro
Preferences dialog, you can add individual files to a library by previewing the files in the Vegas Pro Explorer window.
1.
Click the Add Files to Media Library button ( ). The Add Files to Media Library dialog appears.
2.
Choose the folders that will be searched for media:
a.
If it isn’t displayed automatically, click the Add Folder button ( ) to display the Browse for Folder dialog.
b.
Select the folder you want to search.
c.
Click OK.
Tips:
• If you want to change an item in the folder list, select it and click the Browse button ( ) in the Folders column.
• If you want to remove a folder from the list, select it and click the Remove Folder button ( ).
3.
Repeat step 2 for each folder you want to search.
4.
Select the Include subfolders check box if you want to search folders within the selected folders.
5.
Select the Audio, Video, Images, or MIDI check boxes to indicate the types of media you want to add. Clear a check box to
exclude that type of media file.
Files that contain audio and video streams will be added if either or both of the Audio or Video check boxes are selected.
6.
Specify whether you want to search for new files or all files:
• Select the New files only radio button if you want to search only for new media files. Files that already exist in the media
library will be skipped.
• Select the All files radio button if you want to search for all media files in the specified folder. New media files will be
added, and files that already exist in the media library will be searched to determine whether their properties have
changed.
7.
Select the Add tags and custom properties from files check box if you want to add tags and custom columns saved in the
media files to your library. For more information about tagging media, see Tagging media files on page 75. For information about
adding custom columns to the Search Results pane, see Adding custom columns on page 86.
8.
Select the Use file and folder names to apply tags automatically check box if you want to automatically tag files based on the
file path.
For example, when this check box is selected, a loop saved in the d:\loops\drums\hi-hats\ folder would have the tags Drums
and Hi-Hats applied when it is added to the library. Some synonyms (and variant spellings) will be resolved using a tag
thesaurus. If you need to modify the thesaurus, you can edit the TagThesaurus.xml file, which is created in your My
Documents\Sony Media Libraries folder the first time the application starts.
Note:
Changing the selection of the Add tags and custom properties from files and Use file and folder names to apply tags
automatically check boxes also changes the settings in the Media Manager Options dialog.
9.
Click the Search button to start adding files to the library.
74 | CHAPTER 3

10.
Click the Close button when you’re finished.
A tag is automatically added to the Tag tree when you search. The tag name will include the date and time of the search, and all
files that were added or updated in the library are marked with this tag.
Removing media files from a library
You can remove a reference to a media file from a library without affecting the media file itself.
1.
Select files in the Search Results pane to choose the files you want to delete:
• To select a single file, click the file.
• To select multiple consecutive files, click the first file, hold the Shift key, and then click the last item.
• To select multiple files that are not consecutive, hold the Ctrl key and click each file.
2.
Right-click a selected file and choose Remove from Library from the shortcut menu (or press the Delete key on your
keyboard). A confirmation dialog is displayed.
3.
Click OK to remove the selected files from the library.
Tagging media files
Tagging helps you classify your media files. For example, if you wanted to keep track of loops played by a specific instrument, you
could create a tag with the name of the instrument and apply it to the appropriate loops. Similarly, you could create tags for genres,
moods, seasons, client names, locations, scenes, performer names, and so on.
When you create a new library, a default tag tree is displayed in the Tags pane. You can create your own tags to customize the tags
for your needs. Tags are the fastest way to search a media library, and they require very little disk space.
Tags are saved in your media library. If a media file exists in multiple libraries, tagging the media file in one library has no effect on
the other libraries unless you save the tags to the files and use the Add Files to Media Library dialog to update tags and custom
properties for all files.
Tip:
If you want to see which tags are associated with a file as you’re adding or removing tags, drag the Tags column in the Search
Results pane to the left so you can see the Name and Tags columns at the same time.
Creating a tag
Adding tags creates new tags in the current library only.
1.
Click the New Tag button ( ) to add a new tag to the tree.
If a tag is selected, the new tag will be added below the selected tag. If no tag is selected, the new tag will be added to the
bottom of the tag tree.
2.
Type a name for the tag.
3.
Press Enter.
4.
If you want to change the icon used to display the tag, right-click it and choose Edit from the shortcut menu to display the Tag
Editor dialog.
5.
If you want to change the tag’s location, drag it to a new location in the tag tree.
USING THE MEDIA MANAGER | 75

Applying a tag to a media file
You tag media by dragging a tag from the tag tree to a media file in the Search Results pane (or by dragging a media file to a tag)
when the Apply Tag Mode button ( ) is selected.
Notes:
• If you want to see which tags are associated with a file as you’re adding or removing tags, use the Properties pane in the Search
Results pane (or drag the Tags column in the Search Results pane to the left so you can see the Name and Tags columns at the same
time). For more information, see Using the Properties pane on page 87.
• Tags are saved in your media library. If a media file exists in multiple libraries, tagging the media file in one library has no effect on the
other libraries unless you save the tags to the files and use the Add Files to Media Library dialog to update tags and custom properties
for all files.
1.
Select media files to tag in the Search Results pane:
• To select a single file, click the file.
• To select multiple consecutive files, click the first file, hold the Shift key, and then click the last item.
• To select multiple files that are not consecutive, hold the Ctrl key and click each file.
2.
Click the Apply Tag Mode button ( ) in the Search pane.
3.
Drag a tag from the tag tree to the selected file(s).
Tip:
You can also right-click a selection in the Search Results pane and choose Apply Tag from the shortcut menu to add a tag to all
selected media. The Tag Chooser dialog will be displayed. Select the tag you want to add, and then click the OK button.
When you add a subtag to a media file, the tag’s hierarchical position in the tag tree is applied implicitly.
In this example, adding the “Snare” tag to a media file would mean that a search for “Audio,” “Drum One-Shots,” or “Snare” would
find your tagged media. If the user rearranged the tag tree so that the “Snare” tag did not appear below the “Audio” and “Drum
One-Shots” tags, searching for “Audio” or “Drum One-Shots” would not find your tagged media.
If you add all three tags to your media file, a search for “Audio,” “Drum One-Shots,” or “Snare” would find your tagged media even if
the tag tree had been rearranged, though this behavior is not always desirable.
76 | CHAPTER 3

Removing a tag from a media file
You remove tags from media by dragging a tag from the tag list to a media file in the Search Results pane (or by dragging a media
file to a tag) when the Remove Tag Mode button ( ) is selected.
Tip:
If you want to see which tags are associated with a file as you're adding or removing tags, use the Properties pane in the Search
Results pane (or drag the Tags column in the Search Results pane to the left so you can see the Name and Tags columns at the same
time).
1.
Select media files in the Search Results pane:
• To select a single file, click the file.
• To select multiple consecutive files, click the first file, hold the Shift key, and then click the last item.
• To select multiple files that are not consecutive, hold the Ctrl key and click each file.
2.
Click the Remove Tag Mode button ( ) in the Search pane.
3.
Drag a tag from the tag tree to the selected file(s). The tag is removed from the file(s).
Deleting a tag from a library
Deleting the selected tag(s) affects the current library only.
1.
In the Search pane, select the tag(s) to be removed:
• To select a single tag, click the tag.
• To select multiple consecutive tags, click the first tag, hold the Shift key, and then click the last tag.
• To select multiple tags that are not consecutive, hold the Ctrl key and click each tag.
2.
Click the Delete Selected Tag button ( ) to delete the tag from the current library. A confirmation dialog is displayed.
3.
Click OK to remove the selected tags from the library.
The tag is removed from the library and from all media files in the library. However, if the tag had been saved to the media file,
it will be added to the library again the next time the file is added to the library if the Add tags and custom properties from
files check box is selected in the Add Files to Media Library dialog.
Merging subtags
Merging tags combines a selected tag with its subtags and removes the subtags from your library permanently.
To merge a tag with its subtags, right-click the tag and choose Merge Subtags into Selected Tag from the shortcut menu.
All subtags are combined with the main tag, and the subtags are removed from the library. All media formerly associated with the
subtags is associated with the main tag.
Arranging tags in the tag tree
Tags are displayed in a tree view in the Media Manager window. You can organize tags hierarchically: click the Expand button ( ) in
the Search pane to expand a list, or click the Collapse button ( ) in the Search pane to hide an expanded list.
You can drag, copy, and paste tags within the list to arrange them and create parent and child tags.
You can also display tags in a palette view by clicking the Change Tags View button (
Editing tag names or images
1.
Double-click a tag (or right-click a tag and choose Edit from the shortcut menu) to display the Tag Editor dialog.
2.
In the Tag name box, type the name you want to display for the tag.
3.
Select a thumbnail image to choose the icon that will be displayed for the tag in the Search pane and in the Search Results
pane when the tag is added to a media file.
4.
Click the OK button to apply your changes and close the Tag Editor dialog.
).
USING THE MEDIA MANAGER | 77

Viewing or creating palettes
The palette view provides another way of working with tags that can be useful for more focused searching. You can use a palette to
concentrate on a portion of the current tag tree.
In the palette view, tags are displayed as a grid of buttons instead of the standard hierarchical tag tree.
1.
Click the Change Tags View button ( ) to toggle the display of the tag tree and palette view.
2.
Click the down arrow next to the button to choose a saved palette or create a new palette.
Creating a palette
1.
Click the down arrow next to the Change Tags View button ( ) and choose New Palette from the menu. The New Palette
dialog is displayed.
2.
In the Name box, type the name you want to use to identify the palette.
3.
In the Rows box, specify the number of rows of buttons you want to display in the palette.
4.
In the Columns box, specify the number of columns of buttons you want to display in the palette.
5.
Click OK to create the palette. The palette is displayed as a grid with empty buttons.
Assigning palette buttons
1.
Perform either of the following actions to display the Tag Chooser dialog:
• Click an empty palette button.
• Click an existing button and choose Choose Tag from the shortcut menu.
2.
Select the tag you want to assign to the button.
3.
Click the OK button.
Clearing a button
Right-click a palette button and choose Clear from the shortcut menu.
Deleting a saved palette
1.
Right-click a palette button and choose Delete Current Palette from the shortcut menu.
2.
Click the OK button when prompted to delete the palette from your library.
78 | CHAPTER 3

Saving tags and properties to media files
Saving tags and properties to files makes all your tagging work portable: if tags are saved to files, those tags will be preserved in the
files and can be added to the library by selecting the Add tags and custom properties from files check box in the Add Files to
Media Library dialog.
Saving tags to files affects only the current media library and libraries that you create after saving the tags. If you have multiple
libraries, you can add embedded tags and custom columns to existing libraries by opening the desired library and rescanning your
media folders with the Add tags and custom properties from files check box selected in the Add Files to Media Library dialog.
Embedded file properties are also updated when you preview or add media to a project.
Follow these steps to save tag information in your media file(s):
1.
Perform a search to find the files you want to tag.
2.
In the Search Results pane, select media files for which you want to save tags and properties:
• To select a single file, click the file.
• To select multiple consecutive files, click the first file, hold the Shift key, and then click the last item.
• To select multiple files that are not consecutive, hold the Ctrl key and click each file.
3.
Click the Save Tags and Properties to File(s) button ( ) in the top right corner of the Search Results pane. Information about
tags associated with the file or information that you edited in the Search Results pane is saved to the selected files.
Tagging for loop developers
If you develop collections of loops and samples, you want to make sure you tag your media so users can find your loops easily and
so your tagging is consistent with other existing collections.
1.
Make a copy of the media library named Sony Tag Tree for Library Development.medialib. This file is saved in your My
Documents\Sony Media Libraries folder by default.
2.
Open the copy of the library.
3.
Add the loop collection you want to tag to the library.
4.
Apply the appropriate tags from the tag tree to your media files.
• Use existing tags whenever possible to ensure your collection is consistent with other collections in the Sound Series
Loops & Samples family.
• When adding new tags, try to add them within the existing tag tree. For example, if you wanted to create a tag for a
bowed upright bass, consider adding it below the existing Basses tag:
• When adding tags, consider how the user will search for media. In the previous example, adding the tag Bowed to a
media file means that the user will find that file whether searching for Basses or Bowed. If a user’s tag tree is rearranged so
that Bowed is not a subtag of Basses, a search for the Basses tag will not find the file.
• If you add both tags, a search for Basses or Bowed will find the file regardless of whether Bowed is a subtag of Basses. This
could result in inaccurate search results.
• Each tag contains a globally unique identifier (GUID) that preserves information about the tag and its location within the
tag tree. For example, if you saved the Bowed tag to a media file, the file Bowed tag would be added to a user’s media
library when the file is added. If the Basses tag did not exist in the user’s library, it would also be created.
• Because tags have unique identifiers, tag information and location is preserved. In the previous example, the Bowed tag
would be added to the correct location in the user’s media library even if the user had translated all the tag names to a
different language or otherwise renamed the Basses tag. In this case, the new tag would be added, but higher-level tags
that were renamed by the user would be unaffected.
USING THE MEDIA MANAGER | 79

5.
Save the tags to your media files:
a.
Delete the Scan [date / time] tags from the tag tree.
b.
If you’ve searched the collection, click Clear to remove all search criteria and ensure all media files are displayed in the
Search Results pane.
c.
Select all files in the Search Results pane.
d.
Click the Save Tags and Properties to Files button ( ).
Tip:
You can also right-click a selected file and choose Save Tags and Properties to Files from the shortcut menu.
6.
Distribute your media files. You can optionally include the .medialib file.
Backing up your media libraries
Media Manager software automatically saves your library as you make changes, so you don’t need to tell the application explicitly
to save your library as you’re working.
However, you can create a backup of the current library as a restore point or as a template to create new libraries.
Note:
When you back up your library, the Media Manager automatically performs database management that can reclaim free
space and improve performance.
1.
Click the Media Library Actions button ( ) and choose Back Up Media Library from the menu. The Back Up Media Library
dialog is displayed.
2.
Choose a drive and folder from the Save in drop-down list, or use the browse window to locate the folder where you want to
save your backup.
3.
In the File name box, type the name you want to use to identify the library.
4.
Click the Save button.
To restore the backup at a later time, open the backup file.
Opening a reference library
A reference library contains information about media from a vendor.
When the Sony Sound Series Loops & Samples reference library is installed and set as the active reference library in the Media
Manager Options dialog, tags and custom properties from the reference library will be applied to media from existing Sony Sound
Series Loops & Samples or Loops for ACID collections when you add media to your library.
Note:
The Sony Sound Series Loops & Samples reference library is not installed by default, but you can install it from the application
CD or download it from the Sony Creative Software Inc. Web site (http://www.sonycreativesoftware.com/utilities). After installing the
library, go to the Media Manager Options dialog and choose the reference library from the Reference library drop-down list.
You can also use a reference library to search media files that aren’t part of your collection. For example, if you’re unable to find the
perfect loop for an ACID or Vegas project in your own collection, you could use the Sony Sound Series Loops & Samples reference
library to search the entire Sony Sound Series Loops & Samples catalog and purchase a new loop library.
Tip:
You can use the Media Reference Library drop-down list in the Media Manager Options dialog to determine which library is
opened when you click the Switch to Media Reference Library button (
1.
Click the Switch to Media Reference Library button ( ). The reference library specified in the Media Manager Options dialog
is opened. For more information, see Setting Media Manager options on page 88.
).
Note:
Media in a reference library is displayed in gray text to indicate that the files are not available on your computer.
80 | CHAPTER 3

2.
Find the media you’re looking for with a standard or advanced search. For more information, see Searching for media files on
page 81.
3.
Tag media from the reference library as needed. For more information, see Tagging media files on page 75.
4.
When you select a file in a reference library, the Product Information pane displays information about the selected file and a
link you can use to purchase the media.
Searching for media files
You can use the Media Manager tool to search the current media library for media files using keywords or tags.
Tips:
• You can use the Search results limit box in the Media Manager Options dialog to determine the maximum number of media files
you’d like to have returned in the results of your searches. Increasing the Search results limit setting increases the amount of time
required to search a library and can significantly decrease performance if set excessively high.
• When performing complex searches, consider creating temporary tags to classify the results. If you apply a tag to the files found by a
complex search, you can return to those files easily by searching on the tag. The Media Manager tool can search for tags more quickly
than it can perform keyword or advanced searches.
Searching using a keyword
1.
Select the Quick text search check box in the Search pane and type a keyword (or keywords) in the edit box.
Tip:
You can separate search terms using quotation marks and other operators. If quotes or wildcard characters are not applied, an
asterisk (*) is automatically added before and after each search term.
2.
Press Enter.
The Media Manager tool searches your media files and displays the results in the Search Results pane on the right side of the
window. Any file that contains your keywords in the file name or attributes is displayed (tags are not searched as keywords).
Your search terms are displayed in the yellow bar below the Search Results toolbar.
Keyword Search terms
Search results
USING THE MEDIA MANAGER | 81

3.
You can refine the search results using any of the following methods:
• Select tag check boxes.
• Use the Advanced search controls. For more information, see Using advanced search options on page 83.
• Choose Match Any from the Match Any/Match All drop-down list to display all media that matches any of your keyword,
tag, or advanced search criteria. Using this option in the search displayed in step 2, the Search Results pane would display
all files that contain the keyword “EBow” OR the “Guitar” tag.
• Choose Match All from the Match Any/Match All drop-down list to display only media that matches all of your keyword,
tag, and advanced search criteria. Using this option in the search displayed in step 2, the Search Results pane would
display all files that contain the keyword “EBow” AND the “Guitar” tag.
• Click the View items not matching search criteria button ( ) to display only items that do not match your keyword, tag,
and advanced search criteria.
Searching using tags
In the Search pane, select the check box for each tag you want to find. The Media Library searches your media files and displays the
results in the Search Results pane on the right side of the window.
Choose Match Any from the Match Any/Match All drop-down list if you want to display all media that contains any keyword, tag, or
advanced search criteria. In the example above, the Search Results pane would display all files that contain the tag “High Tom” OR
the tag “Floor Tom.”
Choose Match All from the Match Any/Match All drop-down list if you want to display only media that includes all keyword, tag,
and advanced search criteria. In the preceding example, the Search Results pane would display only files with tags “High Tom” AND
“Floor Tom.”
Note:
If you have check boxes selected for parent and child tags, those tags will be treated as an OR relationship regardless of
whether Match Any or Match All is selected.
Click the View items not matching search criteria button ( ) to display only items that do not match your keyword, tag, and
advanced search criteria.
Sorting search results
Click a column heading to sort the results in ascending or descending order based on that column.
Viewing previous searches
Click the Previous Search button ( ) in the top left corner of the Search Results pane to navigate through your recent searches
and update the contents of the Search Results pane.
After viewing previous searches, click the Next Search button ( ) in the top left corner of the Search Results pane to navigate back
to your current search.
82 | CHAPTER 3

Using advanced search options
If your media library contains many files and you’re searching for a very specific media file, the Advanced section of the Search pane
can help you zero in on exactly the file you want.
If you want to perform an advanced search to refine the results of a previous search, start by creating a quick search or tag-based
search and then perform the following steps.
Tips:
• You can use the Search Results Limit box in the Media Manager Options dialog to determine the maximum number of media files
you’d like to have returned in the results of your searches. Increasing the Search Results Limit setting increases the amount of time
required to search a library and can significantly decrease performance if set excessively high.
• When performing complex searches, consider creating temporary tags to classify the results. If you apply a tag to the files found by a
complex search, you can return to those files easily by searching on the tag. The Media Manager tool can search for tags more quickly
than it can perform keyword or advanced searches.
1.
Add your search criteria:
a.
Click the Add New Search Criteria button ( ) in the Search pane. The Search Criteria Chooser is displayed.
b.
Double-click an item in the Search Criteria Chooser or drag it to the Advanced section of the Search pane.
Tips:
• If an item in the Search Results pane displays an arrow button ( ), you can click it to find related media. For example, clicking the
button in the following example adds an item to the Advanced section to help you find other media with a beat count of 16.
• You can also drag a column heading from the Search Results pane to the Advanced section of the Search pane.
2.
Set parameters for each of your search criteria. If the item displays an edit box, type the parameter you want to search for. If the
item is displayed as a hyperlink, click the value to display a control you can use to set the value.
3.
Choose whether you want to display files that match any or all of your search criteria:
• Choose Match Any from the Match Any/Match All drop-down list if you want to display all media that matches any of
your keyword, tag, or advanced search criteria.
• Choose Match All from the Match Any/Match All drop-down list if you want to display only media that matches all of
your search criteria.
4.
Select the check boxes for the advanced search criteria you want to include in your search, or clear a check box to exclude that
item.
USING THE MEDIA MANAGER | 83

Previewing media
You can use the transport controls in the Media Manager window to preview media files.
1.
Select files in the Search Results pane to choose the files you want to preview:
• To select a single file, click the file.
• To select multiple consecutive files, click the first file, hold the Shift key, and then click the last item.
• To select multiple files that are not consecutive, hold the Ctrl key and click each file.
2.
Start playback:
• If the Auto Preview button ( ) is selected, playback will begin automatically.
• If the Auto Preview button is not selected, click the Start Preview button ( ) to begin playback.
If you have multiple files selected, they will be played back sequentially. Each file’s icon will change to a play icon ( ) during
playback.
3.
Click the Stop Preview button ( ) to stop the preview, or turn off the preview feature by deselecting the Auto Preview
button.
If the file is offline, you’ll be prompted to locate the file or choose a replacement.
Tip:
To preview a media file in its associated media player, right-click the file and choose Open with <Application Name> from the
shortcut menu.
Media relationships
When you’re searching or browsing the contents of your media library, you might be overwhelmed by the amount of media you’ve
amassed. How can you possibly remember how and where you’ve used your media? No problem. The Media Manager tool takes
care of the details.
Media relationships are maintained only when the Save media-usage relationships in active media library check box is selected
on the General tab of the Vegas Pro Preferences dialog.
1.
Right-click a media file in the Search Results pane.
2.
Choose Find Related Items from the shortcut menu, and then choose a command from the submenu:
Command Description
Used with Displays all media files that use the selected media.
Previewed with Displays all media that has been previewed in a project containing the selected
media.
Rendered to Displays all media files that were created from the selected media file using the
Render As command.
Rendered from Displays the original media files that were used to create the selected media file if the
file was created using the Render As command.
Chopped to Displays all media files that were created from the selected file using the Chop to New
Track command in ACID software.
Chopped from Displays the original media file that was used to create the selected media file if the
file was created using the Chop to New Track command in ACID software.
Rendered track to Displays all media files that were created from the selected file using the Render to
New Track command.
Rendered track from Displays the original media files that were used to create the selected media file if the
file was created using the Render to New Track command.
Media files matching the selected command are displayed in the Search Results pane.
3.
Click the Previous Search button ( ) to return to the previous contents of the Search Results pane.
84 | CHAPTER 3

Adding media to your project
After you’ve added media to your library, tagged it, and searched for specific files or related media, you’ve probably found just the
right piece of media for your current project.
You can add media to your project from the Search Results pane by performing any of the following actions:
• Dragging a file from the Search Results pane to the project timeline. The file is added wherever you drop it.
Tip:
You can also drag files from the Search Results pane to the Windows desktop, a folder, or to another application that is an OLE
(object linking and embedding) drop target.
• Double-clicking a media file in the Search Results pane (if the Double-click in Search Results pane adds media to project
check box is selected in the Media Manager Options dialog). The file is added to the track list.
• Right-clicking a media file in the Search Results pane and choose Add to Project from the shortcut menu. The file is added to
the track list.
If the file is offline, you’ll be prompted to locate the file or choose a replacement. For more information, see Resolving offline media
files on page 85.
Resolving offline media files
An offline media file is a file that is no longer available to the Media Manager. Media can be classified as offline if you eject
removable storage after adding a file to your library or change a file’s name or location.
1.
Add media to your project or preview media files. If any of the files are not accessible, the Resolve Offline Media dialog appears
with a listing of offline files and their status:
Icon Status Description
Offline The file listed in the Offline File column cannot be found. The status will be Offline if you did
not search or browse for a replacement file.
Probable
Match
The file listed in the Offline File column will be replaced by the file listed in the Replacement
File column. A status of Probable Match indicates that the Media Manager tool found a
likely replacement file when you clicked Smart Search.
Found The file listed in the Offline File column will be replaced by the file listed in the Replacement
File column. A status of Found indicates that you chose the file you want to use after
clicking the Browse button.
2.
Select the files you want to resolve:
• To select a single file, click the file.
• To select multiple consecutive files, click the first file, hold the Shift key, and then click the last item.
• To select multiple files that are not consecutive, hold the Ctrl key and click each file.
3.
Specify how you want to resolve the selected files:
• Click the Smart Search button to search quickly and allow the Media Manager tool to suggest the replacement file.
• Click the Browse button to choose a specific replacement file.
• Click the Leave Offline button to leave the file offline. The file will not be added to your project.
• Click the Remove button to remove the file from the media library. The file will not be added to your project. The original
media file is not deleted.
4.
Repeat step 3 for each file in the list.
5.
Click the OK button to preview the files or add the files to your project and update the media library with the replacement files.
USING THE MEDIA MANAGER | 85

Customizing the Media Manager window
Much of what you see in the Media Manager window can be customized to suit your preferences.
Resizing columns
You can resize the columns in the Search Results pane by dragging the splitter between columns to the desired size. To resize a
column automatically, double-click a splitter.
Moving columns
To move a column in the Search Results pane to a different location, drag the column header to the desired location. A red indicator
shows where the column will be dropped.
Showing or hiding columns
1.
Right-click the column headings and choose Column Chooser from the shortcut menu.
2.
Drag the columns you want to see from the Column Chooser dialog to the Search Results pane.
3.
To hide a column, right-click a column heading and choose Remove this Column from the shortcut menu.
Adding custom columns
You can add custom columns to the Search Results pane to store additional information about media files. When you add custom
columns, they are added to the current library only.
For example, if you wanted to keep track of which removable hard drive contained a media file, you could create a custom Drive
Number column to assign any numeric rating to a media file. You could then use the Advanced section of the Search pane to search
using the Drive Number value.
When adding media to a library, you can choose to add this information by selecting the Add tags and custom columns from files
check box in the Add Files to Media Library dialog.
1.
Right-click the column headings and choose Custom Columns from the shortcut menu. The Custom Columns dialog appears.
2.
Click the Add New Column button ( ) to add a custom column. A new entry is added to the list.
3.
In the Name box, type the name you’d like to display as a column heading.
4.
Select the Type box and choose Tex t or Integer from the drop-down list to indicate whether you’ll store text or numeric data in
the column.
5.
If you want to remove a custom column, select an entry in the list and click the Delete Selected Columns button ( ). The
column and all data stored in the column is removed from the library.
6.
Click the OK button. The column is added to the media library, and the Search Results pane is scrolled to the right to display
your new column.
Editing a column’s contents
Some columns in the Search Results pane can be edited. When an entry in the Search Results pane is selected, click a box to make it
editable. You can then type new information in the box.
Changing a column’s contents affects only the entry in the current media library. Click the Save Tags and Properties to Files button
) to save the properties with the media file.
(
86 | CHAPTER 3

Showing thumbnails
If you’re working with videos or still-images, the thumbnail view helps you see the files that match your search criteria.
To switch to thumbnail view, click the down arrow next to the Change Search Results View button ( ) and choose Thumbnail.
You can drag the slider at the bottom of the Search Results pane to adjust the size of the thumbnails.
When you select a file, the thumbnail is magnified. You can change the zooming behavior on the Thumbnail tab of the Media
Manager Options dialog.
You can choose which frame you want to use as a thumbnail for video files:
1.
Right-click a thumbnail in the Search Results pane and choose Choose Thumbnail from the shortcut menu. The Thumbnail
Chooser dialog is displayed.
2.
Drag the slider in the Thumbnail Chooser dialog to set the frame you want to use.
3.
Click the OK button.
Using the Properties pane
The Properties pane displays extended information about the selected file in the Search Results pane. You can view and edit file
attributes and view a listing of all tags that have been applied to the file.
Note:
Properties that are editable are displayed in black.
Right-click a file in the Search Results pane and choose Show Properties Pane from the shortcut menu to toggle the display of the
window.
USING THE MEDIA MANAGER | 87

Setting Media Manager options
Use the Media Manager Options dialog to set options for working with the Media Manager tool.
To display the Media Manager Options dialog, click the Media Library Actions button ( ) and choose Options from the menu.
General tab
Preference Description
Reference library Choose the library you want to load when you click the Switch to Reference Library
button ( ) in the upper right corner of the Search Results pane. For more information
about using reference libraries, see Opening a reference library on page 80.
Search results limit Type the maximum number of media files you’d like to have returned in the results of
your searches.
Note:
Increasing the Search results limit setting increases the amount of time
required to search a library and can significantly decrease performance if set
excessively high.
Double-click in Search Results Select this check box if you want to add files to the current project by double-clicking
pane adds media to project a file in the Search Results pane.
Shut down database service Select this check box if you want to stop the database service when you close Vegas
on exit Pro software.
Note:
Stopping the service can conserve system resources when you aren’t using
any applications that use the Media Manager tool. However, the application will
take longer to start when the check box is selected.
Add tags and custom Select this check box if you want to add tags and custom columns saved in the media
properties from files files to your library. For more information about tagging media, see Tagging media files
on page 75. For information about adding custom columns to the Search Results pane, see
Adding custom columns on page 86.
Use file and folder names to
apply tags automatically
Media Library tab
Select this check box if you want to automatically tag files based on the file path.
For example, when this check box is selected, a loop saved in the d:\loops\drums\hi-
hats\ folder would have the tags Drums and Hi-Hats applied when it is added to the
library. Some synonyms (and variant spellings) will be resolved automatically. If you
need to modify the pattern-matching, you can edit the AutoTagPatterns.xml file,
which is created in your My Documents\Sony Media Libraries folder the first time the
application starts.
Preference Description
Delete Click this button to remove information about media relationships from your
database.
Media relationships are maintained only when the Save media-usage relationships
in active media library check box is selected on the General tab of the Vegas Pro
Preferences dialog.
Update Click this button to scan the media files in your library and compare them to the files
on disk to look for updated media properties.
If the values stored in the media library and the files on disk do not match, the Media
Manager will prompt you to choose the values you want to keep.
Select the Ignore file dates when checking for changes check box if you want to scan
all files. When the check box is cleared, only files that have been modified since the
last update will be scanned.
You can also use the Update button to check your media library for offline files.
88 | CHAPTER 3

Thumbnails tab
Thumbnail (*.sftb) files are used to represent image and video files in the Media Manager. Use the Thumbnails tab to edit settings
for saving and using thumbnails.
Preference Description
Thumbnail Caching Choose a setting from the drop-down list to indicate how you want to store
thumbnails for image and video files.
• Store thumbnails in common folder Choose this setting if you want to store all
thumbnails in a single folder. When you store thumbnails in a common location,
you can view media thumbnails even if the media is not available (if you store
media on a removable drive or network folder, for example).
• Store thumbnails with media files Choose this setting if you want to store
thumbnails each media file’s thumbnails in the same folder as the media. When you
store thumbnails with media files, adding media files from a removable drive or
network folder can be much faster because the Media Manager does not need to
generate thumbnail files for each media file.
• Store thumbnails in common folder and with media files Choose this setting if
you want to duplicate thumbnail files in a common folder and with the media.
When you add media files, the Media Manager will not need to generate
thumbnails for media files that already have thumbnails in the media folder;
existing thumbnail files are copied to the common folder.
• Do not store thumbnails Choose this setting if your disk space is limited and you
do not want to store thumbnails. Thumbnails will be generated as needed.
Common Thumbnail Folder Displays the path to the common thumbnail folder. Click Browse to choose a different
folder.
Limit Common Folder Size Select this check box and type a value in the box if you want to limit the amount of
storage used for thumbnail files.
Click the Empty button to clear all thumbnails from the common location.
Enable Thumbnail Zoom Select this check box if you want to zoom thumbnails when you select them in the
Search Results pane.
Delay before zooming Type a value in the box to set the delay before a thumbnail image is zoomed when
thumbnails you select it.
Smooth thumbnail zooming Select this check box if you want to animate thumbnail zooming.
About tab
Use the About tab to view information on the version of the Media Manager that is currently installed. This information can be
useful when troubleshooting issues with the Media Manager.
Using the Media Manager with multiple computers
If you have multiple computers in your production environment, you can easily share media libraries.
The following guidelines will help you make the most of your media libraries in a multicomputer setup:
• Save your media in shared folders where all necessary users have access.
• Use common drive letters or UNC (universal naming convention) paths for the folders where your media files and libraries are
stored on all computers.
For example, your media files could be in a shared folder called \\studio_a\media (“studio_a” is the computer name, and
“media” is the name of the shared folder), or you could map the shared folder “media” to drive letter M for all computers.
• After tagging your media or otherwise changing properties, save the metadata to the media files by clicking the Save Tags and
Properties to Files button ( ). Saving this information in the files makes the information more portable across computers.
USING THE MEDIA MANAGER | 89
90 | CHAPTER 3

Chapter 4
Basic Editing Techniques
Vegas® Pro projects are multitrack compilations of events that occur over time. The events in your project are references (pointers)
to source media files. Vegas Pro software is a nondestructive editor, so editing events in your project does not alter the source
media files in any way.
Getting around
When editing and playing back the project, the cursor identifies where you are along the project’s timeline.
Moving the cursor
Use the following keyboard commands to move the cursor in the timeline.
Description Keys Description Keys
Go to beginning of project Ctrl+Home Move left/right to marker(s) Ctrl+Left/Right Arrow
or W
Go to end of project Ctrl+End Move to marker # 0-9 keys (not numeric
or E keypad)
Go to beginning of selection Home Move left/right to event edit points Ctrl+Alt+Left/Right Arrow
or view (if no selection) including fade edges (see figure below)
Go to end of selection or view End Nudge cursor on timeline Left or Right Arrow
(if no selection)
Move right by grid marks Page Down Move left/right one frame Alt+Left/Right Arrow
Move left by grid marks Page Up Move left/right one frame Ctrl+Alt+Shift+Mouse
wheel
Go to Ctrl+G Center in view \
Event edit points
Changing focus
Focus is used to describe which objects have the attention of a program. For example, when you click a file in the Project Media
window, that window has focus. To instantly switch the program’s focus to the timeline (track view), press Alt+0 or, from the View
menu, choose Focus to Timeline.
In Vegas Pro software, it matters which track has focus when you perform a task. For example, when you double-click a media file in
the Explorer, it is inserted into the track that has focus. You can click a track on its track number to make it the focus track. A blinking
white line under the track number and shading in the track list indicates a track has focus.
BASIC EDITING TECHNIQUES | 91

Making selections
You have the flexibility to select one or more events, a time range, or events and a time range. All selection options can apply to a
single track or to multiple tracks.
To select an event, click it.
Selecting multiple events
You can select multiple events in your project using several methods.
Tips:
• Once you have selected multiple events, you can group them together. For more information, see Grouping events on page 208.
• You can select multiple video events, multiple audio events, or a combination of both video and audio events. However, you can only
use commands and operations that apply to both types of events for selections composed of both audio and video events.
Selecting nonadjacent events
1.
Hold the Ctrl key.
2.
Select the events by clicking them.
To deselect an event, simply click it again to toggle the event selection on or off.
Selected events
Selected events
Selecting a range of events
1.
Hold the Shift key.
2.
Click the first event that you want to select.
3.
Click the last event that you want to select.
All events between the first and last selected events are highlighted and selected.
Tip:
Click the right mouse button while holding the left mouse button switch from rectangular selection, time selection, and track
selection.
92 | CHAPTER 4

).
Selecting a block of events
1.
Click the Selection Edit Tool button (
2.
Position the cursor in a corner of the area that you want to select.
3.
Click and hold the left mouse button.
4.
Drag the cursor to the opposite corner of the area you want to select. A rectangle is drawn on the workspace. All events within
this rectangle are selected.
Hold the left mouse button and right-click to toggle through the three types of selection boxes: free, vertical, or horizontal.
Tip:
You can include or exclude events from a selection area by pressing Ctrl and clicking an event. To deselect all events, click
anywhere in the workspace outside of the selected events.
Selecting all events to the end of the track
1.
Right-click an event. A shortcut menu appears.
2.
From the shortcut menu, choose Select Events to End. All events on the track after the selected event are selected.
Tip:
To move large blocks of events, you can use Select Events to End with events selected on different tracks. Press Ctrl and click to
select events on different tracks, and then right-click to access the shortcut menu.
Selecting all events that refer to a specific media file
Right-click a file in the Project Media window and choose Select Timeline Events from the shortcut menu. All events that use the
selected media file in the active take are selected.
Hold Ctrl or Shift while choosing Select Timeline Events from the shortcut menu to add the events to the current selection.
Selecting a time range
Time selections are indicated by a shaded box and a bar that appears on the top of the timeline. You can use the time selection bar
for playing back a smaller portion of your project or to apply cross-track edits.
Time selection
Only the events within the time
selection are affected by edits or
played back.
Note:
Unless an event is locked, a selected time range affects all events, or portions of events, that occur within the range.
BASIC EDITING TECHNIQUES | 93

Dragging to select a time range
1.
Position the mouse pointer above the ruler (on the marker bar). The mouse pointer changes to a left/right arrow cursor (
2.
Drag to select a region. All events, or portions of events within the region are highlighted.
3.
Drag the yellow handles on either end of the time selection to increase or decrease your time range selection.
).
Tip:
You can move the entire selection range by dragging the time selection bar.
Selecting a time range during playback
1.
Click the Play ( ) or the Play From Start ( ) button to begin playback.
2.
Press I where you want the time selection to begin.
3.
Press O where you want the time selection to end.
4.
Click the Stop button ( ) to stop playback.
Using shortcuts for time selections
These shortcuts can speed up the process of making precise time selections.
Description Shortcut
Set time selection duration equal to an Double-click the event
event’s duration
Extend selection to the end of the currently Ctrl+Shift+Alt+Right Arrow
selected event edge
Extend selection to the beginning of the Ctrl+Shift+Alt+Left Arrow
currently selected event edge
Drag a time selection on an event without Ctrl+Shift+drag on the event
selecting/deselecting the event
Tip:
Press Backspace to recall the last five time selection areas.
Looping playback
If you want to play back the time range, click Play ( ) to play only the events within the time range. Click the Loop Playback
button ( ) or press Q to toggle loop playback on and off. Vegas Pro software continually plays back the portion of the timeline
within the time selection when loop playback is toggled on.
94 | CHAPTER 4

).
Selecting events and a time range
Selecting a time range does not automatically select events. Excluding locked events, all items within the time range play back and
are affected by Edit menu commands. However, you can select specific events to edit, and then select a time range.
1.
Select the events you wish to edit. For more information, see Selecting multiple events on page 92.
2.
Place the mouse pointer above the ruler (on the marker bar). The mouse pointer changes to a left/right arrow cursor (
3.
Drag to select the region. Notice that events that were not initially selected in step 1 remain unselected (not highlighted).
Time selection
Selected event Unselected event
Unselected event Selected event
Selected event Unselected event
Selecting tracks
Click a track header to select it. Hold Ctrl or Shift to select multiple tracks.
Selecting groups of composited tracks
Click the vertical bar below a parent track to select a group of composited tracks. For example, clicking the area marked A in the
following track list selects tracks 1 through 6. Clicking the area marked B selects tracks 4 through 6.
A
B
BASIC EDITING TECHNIQUES | 95

Editing events
Copying events
You can copy events, or portions of events, to the clipboard and paste them into your project. You can copy a single event or
multiple events. Copying preserves the original event information, edits, and other modifications.
Tip:
When the Cut, copy, and delete grouped events check box on the Editing tab of the Preferences dialog is selected, cutting,
copying, or deleting an event will affect all events in the same group. If you need to delete a single event, you can choose Ignore
Event Grouping from the Options menu to temporarily ignore grouping.
1.
Select the events to be copied. For more information, see Selecting multiple events on page 92.
2.
Select a time range, if applicable.
3.
Click the Copy button (
Copying selected events
When copied, selected events are reproduced and placed on the clipboard. Time information is also placed on the clipboard.
).
Events before copy Clipboard contents Events after copy
The original events are not
affected and do not
change.
Copying a time selection
Events within the time selection and across all tracks are reproduced and placed on the clipboard. Time information is also placed
on the clipboard.
Events before copy Clipboard contents Events after copy
The original events are not
affected and do not
change.
Copying a time selection and events
Events and portions of selected events within the time selection are reproduced and placed on the clipboard. Time information is
also placed on the clipboard.
Events before copy Clipboard contents Events after copy
The original events are not
affected and do not
change.
96 | CHAPTER 4

Cutting events
Cutting events removes them from their respective tracks, but places the cut information (events and time) on the clipboard. Once
on the clipboard, you can paste the information into your project.
Tips:
• When the Cut, copy, and delete grouped events check box on the Editing tab of the Preferences dialog is selected, cutting,
copying, or deleting an event will affect all events in the same group. If you need to delete a single event, you can choose Ignore
Event Grouping from the Options menu to temporarily ignore grouping.
• You can apply a ripple edit after cutting. For more information, see Applying post-edit ripples on page 107.
1.
Select events or a time range. For more information, see Making selections on page 92.
2.
Click the Cut button (
Cutting selected events
When cut, selected events are removed from the timeline and placed on the clipboard. Time information is also placed on the
clipboard.
).
Events before cut Clipboard contents Events after cut Events after cut in post-
edit ripple mode
Cutting a time selection
Events within the time selection are reproduced and placed on the clipboard. Time information is also placed on the clipboard.
When cutting a time selection, auto ripple mode affects the position of material on all tracks or affected tracks after the cut.
Events before cut Clipboard contents Events after cut Events after cut in post-
edit ripple mode
BASIC EDITING TECHNIQUES | 97

Cutting a time selection and events
Events and portions of selected events within the time selection are reproduced and placed on the clipboard. Time information is
also placed on the clipboard. When cutting a combination of time selection and event selection, post-edit ripple mode affects the
position of material on all tracks or the tracks of selected events after the cut.
Events before cut Clipboard contents Events after cut Events after cut in post-
edit ripple mode
Pasting events
Once information is copied to the clipboard, you can choose a variety of ways to paste the clipboard items. Items are always pasted
from the cursor’s position along the timeline.
Tip:
When the Cut, copy, and delete grouped events check box on the Editing tab of the Preferences dialog is selected, cutting,
copying, or deleting an event will affect all events in the same group. If you need to delete a single event, you can choose Ignore
Event Grouping from the Options menu to temporarily ignore grouping.
When post-edit ripple mode is enabled, material is pushed down the track to make room for pasted material. The exact behavior of
the ripple depends on what is being pasted, and the type of ripple edit you chose to perform. If one or more events are pasted, only
those tracks where pasted material appears are ripple edited.
Tip:
You can apply a ripple edit after pasting. For more information, see Applying post-edit ripples on page 107.
1.
Move the cursor to the desired location on the timeline.
2.
Click either the track number or within the track where you want to paste the event. This track is the focus track; there can be
only one focus track at a time.
Note:
If you are pasting multiple events from different tracks, new tracks are automatically created as needed.
3.
Click the Paste button ( ).
Clipboard events are pasted at the cursor position on the track. Existing track events can be overlapped with newly pasted
information.
98 | CHAPTER 4

Using paste repeat
Use paste repeat to specify how many times clipboard events are pasted at the cursor position on the selected track and to specify
the space between pasted events.
1.
Copy a selection to the clipboard.
2.
From the Edit menu, choose Paste Repeat. The Paste Repeat dialog is displayed.
3.
Specify the number of times to paste the clipboard contents and the space between successive copies.
4.
Click OK.
Using paste insert
When using paste insert, clipboard events are placed at the cursor position on the selected track and existing events on all tracks
are moved further down the timeline by the total length of pasted information. This action differs from post-edit ripple mode
because pasting in post-edit ripple mode affects only the tracks in which material is pasted, while paste insert affects all tracks in
the project.
1.
Copy a selection to the clipboard.
2.
From the Edit menu, choose Paste Insert.
Clipboard contents Events before paste insert Events after paste insert
Events on all tracks (not just tracks with pasted material) are
pushed down the timeline.
BASIC EDITING TECHNIQUES | 99

Punching-in and crossfading events
You can insert events into the middle of (on top of) existing events without altering the timing of the project. When the inserted
event ends, the original event continues playing as if it had never stopped.
You can choose the duration of crossfades for punched-in audio events.
1.
From the Options menu, choose Preferences. The Preferences dialog is displayed.
2.
Click the Editing tab.
3.
Select Quick fade length of audio events. Specify a duration for each transition.
Events that have previously been inserted or punched-in are not affected by this change. The concept of punching in and out only
applies when you are inserting an event that is shorter than the event that it is being inserted into. In the following illustration,
every frame is numbered so that you can see how the original event continues after the inserted event ends, as if it continued to
play underneath the original.
Punched-in event
Duplicating events
Duplicating is a combination of copying and pasting in one action. The process is like moving the event to a new position while
leaving a copy behind.
1.
Press Ctrl.
2.
Drag the event you want to duplicate to the place where you want the new event to be positioned.
Inserting empty events and time
You can insert events into the timeline that do not have any contents and are not references to any media files. Empty events are
useful as placeholders in the timeline that can be filled with media or recorded into at a later time. In either case, the new media is
added to the empty event as a take. To add an empty event to a track, choose Empty Event from the Insert menu.
You can also make space in a project by inserting a length of time across all tracks. To insert a period of time into the timeline,
choose Time from the Insert menu.
100 | CHAPTER 4

Trimming events
This section describes simple ways to trim events.
Tip:
You can apply a ripple edit after trimming an event. For more information, see Applying post-edit ripples on page 107.
Trimming an event
During the trimming process for a video event, both the last thumbnail image on the event and the Video Preview window show
the last frame in the event, allowing you to edit events very accurately.
1.
Move the cursor over the edge of the event. The cursor changes when properly positioned (
2.
Drag the edge of the event to trim it.
Because a multimedia file often has both a video and an audio component, both events are trimmed (or extended) as a group
).
unless you ungroup them or temporarily suspend grouping by clicking the Ignore Event Grouping button ( ). For more
information, see Grouping events on page 208.
Trimming grouped events
at the same time
Trimming an event beyond its end
You can trim an event beyond its end, extending it as a result. Once extended, the event loops as a default. A notch indicates where
the looped event repeats.
Alternately, you can turn looping off and make the last frame of an event’s media repeat for the duration of the event (a freeze
frame). A notch appears at the point in the event where the video ends and the freeze frame begins. For more information, see Loop
on page 199.
Trimming adjacent events
You can trim adjacent events simultaneously. Press Ctrl+Alt while dragging the common edge between two adjacent events. The
trim adjacent cursor appears (
Press Ctrl+Alt over the boundary
between two events... ...and drag left... ...or right to trim both events at once.
).
BASIC EDITING TECHNIQUES | 101

Trimming a time selection
Trimming events removes all media outside the time selection. The removed information is not placed on the clipboard. Trimming is
different from cutting in that the events within the time selection are preserved.
1.
Select a time range. For more information, see Selecting a time range on page 93.
2.
Press Ctrl+T or, from the Edit menu, choose Trim.
The material outside the time selection (across all tracks) is removed from the project. However, the time information (space)
between events is not removed.
Events before trim Clipboard contents Events after trim
Trimmed information is not
placed on the clipboard.
Trimming a time and event selection
1.
Select the events to be trimmed.
2.
Select a time range. For more information, see Selecting events and a time range on page 95.
3.
Press Ctrl+T or, from the Edit menu, choose Trim.
Only the portion of selected events outside the time selection is trimmed. Unselected events remain. The time information (space)
between events is not removed.
Events before trim Clipboard contents Events after trim
Trimmed information is not
placed on the clipboard.
Edge trimming events using the keyboard
With this method, you can quickly jump through your project and adjust cuts until they’re perfectly synchronized. If you have an
external multimedia controller, it’s even easier.
1.
If you want downstream events to ripple as you trim, click the Auto Ripple button ( ) to turn on Auto Ripple mode.
2.
Select the event you want to trim.
3.
Press 7 or 9 on the numeric keypad to move the cursor to the event edge you want to trim. 7 selects the beginning of an event
or moves to the previous event edge. 9 selects the end of the event or moves to the next event edge. A red bracket is displayed
to indicate which event edge will be trimmed.
Note:
You can also perform this step using the bracket ([ or ]) keys.
102 | CHAPTER 4

4.
Use the 1, 3, 4, and 6 keys on the numeric keypad to trim the current event edge:
• Press 1 to trim one video frame left, or press 3 to trim one video frame right (or hold Ctrl+Shift+Alt while rolling the mouse
wheel).
• Press 4 to trim one pixel left, or press 6 to trim one pixel right (or hold Ctrl+ Shift while rolling the mouse wheel).
Depending on the current zoom level, the trim duration will vary.
Note:
Pressing 5 on the numeric keypad exits edge-trimming mode. If you are not in edge-trimming mode, 1, 3, 4, and 6 on the
numeric keypad to nudge events on the timeline by frame (1 and 3) or by pixel (4 and 6).
5.
Repeat steps 3 and 4 as necessary.
Splitting events
You can create multiple, independently functioning events from a single event by splitting it. Splitting creates a new ending point
for the original event and creates a starting point for the newly created event.
Splitting an event does not alter the original media. The original media file’s information is there, but is omitted for playback based
on where the event’s starting or ending point occurs on the timeline.
When split, the two new events are flush against one another. The two events can be moved independently.
One event
Split position
Two events after split
The two new events
can be moved
independently.
Splitting an event
1.
Select the events to be split. For more information, see Making selections on page 92.
2.
Place the cursor at the timeline position where the split will occur.
3.
From the Edit menu, choose Split, or press S.
The selected events are split at the cursor position.
Splitting all events at the cursor
All events are split at the cursor’s position (unless an event is locked). The split occurs across all tracks (if no events are selected).
Events before splitting Events after splitting
BASIC EDITING TECHNIQUES | 103

Splitting selected events
Only the selected events are split at the cursor’s position.
Events before splitting Events after splitting
Splitting a time selection
Unless locked, all events within the time selection are split at the starting and ending points of the time range, meaning that two
splits are made. The split occurs across all tracks.
Events before splitting Events after splitting
Splitting a time selection across selected events
Only selected events within the time selection are split at the starting and ending points of the time range.
Events before splitting Events after splitting
104 | CHAPTER 4

Splitting and trimming events
Hold Ctrl+Alt+Shift and click an event to split the event. Hold Ctrl+Alt+Shift and drag an event to split it at the point you click and
trim the event in the direction you drag. The cursor changes to the split-trim cursor ( ).
Tip:
Holding the Shift key temporarily overrides snapping if it is enabled. Release the Shift key while dragging to snap the event to
available snap points.
Slipping and sliding events
To help you picture what happens when you slip and slide events, think of an event as a window to a media file. The window can
display the entire media file or a small section. When the window displays only a portion of the media file, you can move either the
window or the underlying media to adjust the media that is played by an event:
• When you slip an event, your event maintains its place on the timeline, but the media file moves in the direction you drag.
• When you slide an event, the media file maintains its place on the timeline, but the event moves in the direction you drag.
Tip:
You can also slip or slide grouped events (at the same time) or slide a crossfade between two events. For more information, see
Grouping events on page 208 or Sliding a crossfade on page 110.
Shifting the contents of (slipping) an event
Press Alt while dragging an event. The slip cursor appears (
As you drag the event, the contents of the event shift, but the event does not move. You can use this technique when you want to
maintain an event’s length and position, but have the event play a different section of the source media file.
Slip-trimming an event
Press Alt while dragging the right or left edge of an event. The slip-trim cursor appears (
As you drag the event edge, the media moves with the event edge.
).
).
Tips:
• Press Alt+Shift while dragging any portion of an event to slip-trim the right edge. The left edge of the event remains fixed on the
timeline, and the media is slipped past the left edge of the event. This slip mode is useful when you want to slip an event without
changing its last frame.
• Press Ctrl+Alt+Shift and drag an event to split it at the point you click and trim the event in the direction you drag.
• To slip all of an event’s takes when slipping media, make sure Slip All Takes is selected in the Options menu.
Sliding an event
Press Ctrl+Alt while dragging an event. The slide cursor appears (
As you drag, the relative position of the media remains fixed on the track, and the event position changes. You can use this
technique when you want to maintain an event’s length, but have the event play a different section of the source media file at a
different point in your project.
For more information, see Applying post-edit ripples on page 107.
).
Tip:
You can apply a ripple edit after slip-trimming or sliding an event.
BASIC EDITING TECHNIQUES | 105

The original media file.
The event on the timeline
with original frames.
Slipping the event two
frames to the right.
Slip-trimming the event
two frames to the right.
Sliding the event two
frames to the right.
Detecting and repairing audio and video synchronization problems
When audio and video events are not aligned, Vegas Pro software will highlight the events in the timeline so you can see
synchronization problems at a glance.
The software determines whether events are synchronized by comparing grouped and overlapping events:
• An event in a group is compared to other events in the same group (of the opposite media type) that were created from the
same media, and the events with the most overlap are used to calculate synchronization. If no events overlap, the closest
events are used to calculate synchronization.
• An event that is not in a group is compared to events (of the opposite media type) that were created from the same media, and
the events with the most overlap are used to calculate synchronization. If no events overlap, no synchronization offset is
displayed.
Note:
The amount of offset is displayed when the Active Take Information option is selected on the View menu. Very small offsets
that are below the resolution of the timeline might be displayed as 0.00. Set the project time format to samples to see the offset
amount.
To restore synchronization, right-click the audio or video event you want to synchronize, choose Synchronize from the shortcut
menu, and then choose a command from the submenu:
Command Description
By Moving Moves the event you clicked so it is synchronized to its corresponding audio or video
event.
By Slipping Slips the contents of the event you clicked so the audio and video are synchronized.
The events do not move, but the contents of the event you right-click are shifted
forward or backward to restore synchronization.
106 | CHAPTER 4

Deleting events
Deleting an event removes it from its track. Multiple events can be deleted and time selections can be used to modify the process.
Ripple editing also applies to delete actions. Deleting operates exactly like a cutting operation, but the removed information is not
placed on the clipboard. For more information, see Cutting events on page 97.
1.
Select the events to be deleted.
2.
Press Delete.
Applying post-edit ripples
You can apply a post-edit ripple that affects either the edited track(s), the track(s) and certain project elements, or everything in the
timeline. The power lies in the fact that you can apply this post-edit ripple to a wide variety of editing tasks, such as trimming,
crossfading, cutting, pasting, and deleting events. You can also choose to apply your ripple edits manually or automatically.
You can ripple the contents of the timeline following an edit after performing these tasks:
• Trimming, slip-trimming, and sliding events
• Time compressing/stretching events
• Cutting events
• Pasting events
• Deleting events
Ripple editing also affects how material is added from the Trimmer window. For more information, see Using the Trimmer window on
page 128.
The original four events
Trimming the second event
After applying a post-edit ripple, the third and fourth events close the gap
A quick and easy method is also provided for shuffling a sequence of events on a track. Decide that the third event in a series should
really be the second instead? You can drag the event to a new position and instruct the software to shuffle the events into their new
order.
Applying a post-edit ripple manually
1.
Perform one of edits discussed above. Above the timeline, an arrow indicates where the post-edit ripple will occur and the
direction the affected events will move.
BASIC EDITING TECHNIQUES | 107

2.
From the Edit menu, choose Post-Edit Ripple, and choose a command from the submenu:
• Affected Tracks ripples only the tracks where you performed the edit.
• Affected Tracks, Bus Tracks, Markers, and Regions ripples the tracks where you performed the edit and ripples any
keyframes or envelopes on those tracks. This command also ripples any markers, regions, CD layout markers, and
command markers in the project.
• All Tracks, Markers, and Regions ripples all tracks and all keyframes and envelopes on those tracks. This command also
ripples any markers, regions, CD layout markers, and command markers in the project.
The timeline is rippled after the edit according to the option you choose.
Tip:
You can press F after an edit to ripple the affected tracks, or you can press Ctrl+F to ripple markers, keyframes, and envelopes,
too. To ripple everything after an edit, press Ctrl+Shift+F.
Applying a post-edit ripple automatically
1.
Click the arrow button next to the Auto Ripple button ( ) and choose a ripple type:
• Affected Tracks ripples only the tracks where you performed the edit.
• Affected Tracks, Bus Tracks, Markers, and Regions ripples the tracks where you performed the edit and ripples any
keyframes or envelopes on those tracks. This command also ripples any markers, regions, CD layout markers, and
command markers in the project.
• All Tracks, Markers, and Regions ripples all tracks and all keyframes and envelopes on those tracks. This command also
ripples any markers, regions, CD layout markers, and command markers in the project.
2.
Perform one of edits discussed above. Above the timeline, an arrow indicates where the post-edit ripple will occur, the
direction the affected events will move, and the distance the events will move.
3.
The timeline is rippled after the edit according to the ripple type you choose.
Shuffling events
A quick way to change the order of a sequence of events in a track is provided. Right-click and drag an event to a new location in the
track and choose Shuffle Events from the shortcut menu that appears. The events are shuffled into the new order.
The original four events
Right-click and drag event 3 between events 1 and 2
The four events after the shuffle
108 | CHAPTER 4

Crossfading events
You are allowed to crossfade between two events on the same track. For audio events, crossfading fades out one audio event’s
volume while another event’s volume fades in. For video events, crossfading creates a transition between two events, one fading
out while the other fades in. Lines appear indicating how and when the event’s volume or transparency is being affected.
Fade in
volume line
Fade out
volume line
Using automatic crossfades
The automatic crossfade feature turns the overlapping portions of two events into a smooth crossfade. This feature is turned on as
a default. Click the Automatic Crossfades button ( ) or press Ctrl+Shift+X to turn automatic crossfades on and off.
Events before crossfade Events after crossfade
Drag one event to
overlap the other
An option is provided for creating automatic crossfades when you add multiple media files to a track. For more information, see
Automatically crossfading inserted events on page 52.
Manually setting a crossfade
An automatic crossfade is not inserted if a shorter event is placed on top of and within the same time frame of a longer event. In this
case, the longer event begins playing, then the shorter event plays, and then the longer event resumes playing at the timeline
position. You can manually create a crossfade to fade in and out of the shorter event.
1.
Place the mouse pointer on one of the shorter event’s handles. The envelope cursor appears (
2.
Drag the handle to the desired position.
).
Events without crossfade Events with manual crossfade
This is a fast and effective method of inserting a voiceover on top of a background music track (although the music fades out
completely) or to replace a bad section of audio. For more information, see Punching-in and crossfading events on page 100.
BASIC EDITING TECHNIQUES | 109

Changing crossfade curves
You can change the crossfade curves that are used to fade in and out between two events.
Right-click a crossfade to choose a
different crossfade curve.
1.
Right-click anywhere in the crossfade region to display a shortcut menu.
2.
From the shortcut menu, choose Fade Type, and choose the desired fade type from the submenu.
Tip:
If you use the same crossfade curve frequently, you can set it as a default for all new audio or video crossfades on the Editing tab
of the Preferences dialog. For more information, see Editing tab on page 455.
Sliding a crossfade
You can slide a crossfade between two events without affecting the total length of the two overlapping events. This process is
similar to sliding and slipping events.
For more information, see Slipping and sliding events on page 105.
Press Ctrl+Alt while dragging the overlapping area between two events. The slide crossfade cursor appears (
As you drag, the relative position of the media remains fixed on the track, and the crossfade position changes, effectively trimming
the edge of the event in the direction you drag. You can use this technique when you want to maintain the length of two combined
events but want the transition to occur earlier or later.
).
Two events with a
crossfade.
Sliding the crossfade
to the left...
...and to the right.
Using undo and redo
You are given unlimited undo and redo functionality while working on your project, even to the extent of being able to undo
changes made before the last time a project was saved (but not closed). While you are working with a project, an undo history of
the changes that you have performed is created. Each time you undo something, that change is placed in the redo history.
When you close the project or exit the software, both the undo and redo histories are cleared.
Using undo
Pressing Ctrl+Z or clicking the Undo button ( ) reverses the last edit performed. Repeatedly using the keyboard command or
toolbar button continues undoing edits in reverse order, from most recent to oldest. In addition, you can undo the last edit by
choosing it from the Edit menu.
110 | CHAPTER 4

Undoing a series of edits
You can undo a series of edits by using the drop-down list on the Undo button.
1.
Click the arrow to the right of the Undo button ( ).
2.
From the drop-down list, choose the edit that you want to undo. Items above it (subsequent edits) are selected automatically.
Your project is restored to the state prior to those edits.
Use the mouse
to select a series
of edits.
When you undo an edit or a series of edits, they are added to the redo history. This feature allows you to restore your project to a
previous state.
Tip:
From the Edit menu, choose Undo All to undo all edits in the history. All edits are undone and added to the redo history.
Using redo
Pressing Ctrl+Shift+Z or clicking the Redo button ( ) redoes the last undo performed. Repeatedly using the keyboard
command or toolbar button continues redoing undos in reverse order, from most recent to oldest. In addition, you can redo the last
edit by choosing it from the Edit menu.
Redoing a series of edits
You can view the redo history by clicking the arrow on the right side of the Redo button ( ). The top item in the list that appears
is the most recent undo edit. If you redo a specific edit that appears farther down the list, all subsequent edits above it are redone as
well.
When you redo an edit or a series of edits, they are added to the undo history again. The redo history is cleared when a new edit is
performed.
Clearing the edit history
You can clear both undo and redo histories without closing your project or exiting the software. Once the histories have been
cleared, a new edit history is created as you continue working on the project. While clearing the edit history is not usually necessary,
it can free up disk space. To clear the edit history, choose Clear Edit History from the Edit menu.
BASIC EDITING TECHNIQUES | 111

Adding project markers and regions
Several types of project markers are provided that identify parts of your project, serve as cues, and provide additional functionality:
• Markers are points that you mark along the project’s timeline. They are typically used to mark locations in the project for later
reference or to mark timing cues.
• Regions are ranges of time that you mark along the timeline. Regions identify ranges of time for your reference and can
function as permanent time selections.
• Command markers are markers that enable metadata in streaming media files. These markers can be used to display
headlines or captions, link to Web sites, or perform any other function you define. For more information, see Adding captions to
Windows Media Video (WMV) files on page 318.
In addition, these markers can be used to embed Scott Studios data information, which is used extensively in broadcasting.
• CD layout markers are markers that indicate tracks and indices for an audio CD layout. These marks are used to create tracks
and index points when burning an audio CD.
For more information, see Understanding tracks and indices on page 411.
Tip:
You can use ripple editing to automatically move markers and regions as you edit in the timeline. For more information, see
Applying post-edit ripples on page 107.
Working with markers
Markers are useful for identifying and navigating to specific locations in longer projects. As you place markers in your project, they
are automatically numbered (up to 99) in the order that they are placed. Markers appear as orange tags above the ruler. You can
name them and reposition them along the project’s timeline.
If you choose to save markers in your rendered MPEG-2 file, DVD Architect® Pro will read those markers as chapter markers. Ensure
the Render I-frames at markers check box is selected before rendering (in the Render As dialog, choose MainConcept MPEG-2
from the Template drop-down list, and then click the Custom button. In the Custom Template dialog, select the Video tab and
select the Render I-frames at markers check box).
Markers Right-click the marker bar
Marker bar
Inserting a marker at the cursor
1.
Position the cursor where you want to place the marker.
2.
From the Insert menu, choose Marker, or press M.
3.
Type a name for the marker and press Enter. If you do not want to name the marker, simply press Enter.
Inserting a marker during playback
During playback, press M. The marker appears on the marker bar. You can name the marker after it has been set.
112 | CHAPTER 4

Naming (or renaming) a marker
1.
Place the mouse pointer on the marker you want to name or rename. The pointer changes to a hand icon ( ).
2.
Right-click to display a shortcut menu.
3.
From the shortcut menu, choose Rename. A text box opens next to the marker.
4.
Type the marker name.
5.
Press Enter to set the marker’s name.
You can also double-click an existing name or double-click the space just to the right of a marker to rename it.
Moving markers
You can reposition a marker by dragging it on the marker bar.
Navigating to markers
You can jump the cursor to any marker on the timeline by clicking the marker. You can also jump to a marker by pressing the
number keys along the top of the keyboard (not the numeric keypad).
Tip:
Jump the cursor to the next or previous marker by pressing Ctrl+Right Arrow or Ctrl+Left Arrow.
Deleting markers
1.
Place the mouse pointer on the marker that you want to delete. The pointer changes to a hand icon ( ).
2.
Right-click to display a shortcut menu.
3.
From the shortcut menu, choose Delete. The marker is removed from your project.
The tags are not renumbered as you remove them. For example, if you have five markers in your project and delete markers 3 and 4,
the remaining markers will be listed as 1, 2 and 5. However, as you add markers again, Vegas Pro software begins numbering the
missing sequence first, in this case 3 and 4, then 6, 7, and 8.
Deleting all markers and regions
1.
Right-click the marker bar.
2.
From the shortcut menu, choose Markers/Regions, and choose Delete All from the submenu.
Working with regions
Regions identify ranges of time and provide a way to subdivide your project. A region is defined as the area between two region
markers that share the same number. Regions can function as semi-permanent time selections. You can view region information in
the Explorer by clicking the arrow next to the View button ( ) and selecting Region View.
BASIC EDITING TECHNIQUES | 113

Inserting regions
1.
Make a time selection. For more information, see Selecting a time range on page 93.
2.
From the Insert menu, choose Region, or press R.
3.
Type a name for the region and press Enter. If you do not want to name the region, simply press Enter.
Region tags are displayed at the beginning and end points of the time selection.
Region Region Right-click the marker bar
start end
Marker bar
Moving regions
Drag a region tags to reposition it. To move both region tags (start and end tags) at once, hold Alt while dragging a region tag.
Naming regions
1.
Place the mouse pointer on the left region tag you want to name or rename. The pointer changes to a hand icon ( ).
2.
Right-click to display a shortcut menu.
3.
From the shortcut menu, choose Rename. A text box appears next to the region tag.
4.
Type the region’s name.
5.
Press Enter or click anywhere in the timeline to set the name.
Selecting regions
You can select the events, across all tracks, within the region for editing or playing back.
1.
Right-click one of the region tags to display a shortcut menu.
Selected region
2.
From the shortcut menu, choose Select Region.
Tip:
You can also select a region by pressing a number on your keyboard (not the numeric keypad) or by double-clicking a region
marker.
114 | CHAPTER 4

Navigating to regions
You can move the cursor to the start or end of a region by clicking either region marker. You can press Ctrl+Right Arrow or Ctrl+Left
Arrow to move the cursor to the next or previous region markers.
Right-click a region marker to display a shortcut menu that allows you to navigate to the beginning (Go to Start) or the end (Go to
End) of a region.
Deleting regions
1.
Place the mouse pointer on the region marker’s starting or ending point. The pointer changes to a hand icon ( ).
2.
Right-click to display a shortcut menu.
3.
From the shortcut menu, choose Delete. The region is removed from your project.
The tags are not renumbered as you remove them. For example, if you have five regions in your project and delete region 3 and 4,
the remaining regions are listed at 1, 2 and 5. However, as you add regions again, Vegas Pro software begins numbering the missing
sequence first, in this case 3 and 4, and then 6, 7, and 8.
Deleting all regions and markers
1.
Right-click the marker bar.
2.
From the shortcut menu, choose Markers/Regions, and choose Delete All from the submenu.
Working with command markers
Command markers add interactivity to a multimedia presentation streamed over the Internet by inserting metadata into streaming
media files. As your video plays, any number of other actions can be programmed to occur. These commands are a part of the
Microsoft® Windows Media® and RealMedia® streaming formats. Most frequently, these actions add text or open a related Web site
where the viewer can find more information about the topic at hand. The specific commands available vary depending on the final
format of your project.
Note:
Windows Media Player 9 will ignore metadata commands unless the Run script commands when present check box is
selected on the Security tab of the player's Preferences dialog. Be sure to instruct your audience to select this check box before
playing your file.
You can use command markers to add captions to your project. For more information, see Adding captions to Windows Media Video
(WMV) files on page 318.
Command markers can also indicate when an instruction (function) will occur in a WAV file being used in a radio broadcast
environment (Scott Studios data). The following two sections define the markers for both streaming media and Scott Studios files.
Note:
While streaming media files can be played on any hard drive or CD drive, they require a special streaming media server
(provided by your Internet service provider) to stream properly across the Internet.
BASIC EDITING TECHNIQUES | 115

Defining streaming media commands
In a streaming media file, command markers can be used to display headlines, show captions, link to Web sites, or any other
function you define. Several command types are included that you can add to a streaming media file. Some command types are
exclusive to either the Windows Media or the RealMedia player.
Command
URL
Tex t
Player type
Windows Media
and RealMedia
Windows Media
Description
Indicates when an instruction is sent to the user’s Internet browser to change the
content being displayed. With this command, you enter the URL that displays at a
specific time during the rendered project’s playback.
Displays text in the captioning area of the Windows Media Player located below the
video display area. You enter the text that will display during playback.
Note:
To view captions during playback in Windows Media Player 9, choose
Captions and Subtitles from the Windows Media Player Play menu, and then
choose On if Available from the submenu.
WMClosedCaption
WMTextBodyText
WMTextHeadline
Title
Windows Media
Window Media
Windows Media
RealMedia
Displays the entered text in the captioning window that is defined by an HTML
layout file.
Displays the entered text in the text window that is defined by an HTML layout file.
Displays the entered text in the headline window that is defined by an HTML layout
file.
Displays the entered text on the RealPlayer’s title bar.
Note:
When rendering Windows Media files, title information is based on the
settings on the Summary tab of the Project Properties dialog or the Index/
Summary tab of the Custom Template dialog. The summary information from the
Project Properties dialog will be used if information has been specified in both
places.
To view this information during playback, choose Now Playing Options from the
Windows Media Player View menu and select the items you want to display.
Author RealMedia Displays the entered text (Author’s name) when a user selects About This
Presentation from the RealPlayer’s shortcut menu.
Note:
When rendering Windows Media files, author information is based on the
settings on the Summary tab of the Project Properties dialog or the Index/
Summary tab of the Custom Template dialog. The summary information from the
Project Properties dialog will be used if information has been specified in both
places.
To view this information during playback, choose Now Playing Options from the
Windows Media Player View menu and select the items you want to display.
Copyright RealMedia Displays the entered copyright information when a user selects About This
Presentation from the RealPlayer’s shortcut menu.
Note:
When rendering Windows Media files, copyright information is based on
the settings on the Summary tab of the Project Properties dialog or the Index/
Summary tab of the Custom Template dialog. The summary information from the
Project Properties dialog will be used if information has been specified in both
places.
To view this information during playback, choose Now Playing Options from the
Windows Media Player View menu and select the items you want to display.
116 | CHAPTER 4

Defining Scott Studios data commands
For .wav files using Scott Studios data, command markers can be used to define information about the file.
Command Description
SCOTT EOM Calculates when the next queued clip starts playing in a Scott Studios system. For
more information, refer to your Scott Studios documentation.
SCOTT Cue In Set the beginning of a file in a Scott Studios System without performing destructive
editing. For more information, refer to your Scott Studios documentation.
Defining closed captioning commands
Command Description
608CC1 Used for primary-language closed captions.
In the Comment box, type the closed caption control commands.
Tips:
• If you type captioning text in the Comment box and do not specify captioning
markup, a pop-on caption is created.
• You can use your keyboard to create standard text and punctuation. To insert special
characters and punctuation, use the Character Map (Start > All Programs >
Accessories > System Tools > Character Map).
For more information about closed captioning, see Adding closed captioning to video files
on page 309.
608CC3 Used for secondary-language closed captions.
In the Comment box, type the closed caption control commands.
Inserting command markers
Command markers appear as blue tags on the command bar, which is above the marker bar.
Right-click to place a command
marker on the command bar.
Command bar
Marker bar
1.
Position the cursor where you want to place the command marker.
2.
From the Insert menu, choose Command, or press C.
3.
Complete the Command Properties dialog:
• If desired, choose a custom template from the Template drop-down list. For more information, see Saving command
properties as a custom template on page 118.
• Choose the type of command from the Command drop-down list.
• In the Parameter box, type parameters to define the behavior of the command.
• Type your own notes or comments in the Comments box.
BASIC EDITING TECHNIQUES | 117

).
• Specify the timing of the command in the Position box. Otherwise, command markers are automatically set to the current
cursor position.
4.
Click OK. The new command marker appears on the command bar.
Editing command properties
Double-click any command marker to open the Command Properties dialog and edit its contents. You can also right-click a
command marker and choose Edit from the shortcut menu.
Saving command properties as a custom template
If you plan to use a command more than once, you can save command properties as a template. You can then reuse the command
properties by choosing the template from the Template drop-down list.
1.
Create a command and complete the Command Properties dialog.
2.
Type a name for the template in the Template box.
3.
Click the Save Template button (
Note:
Your metadata command templates are saved in the cmdtemp.xml file. You can edit this file directly to modify your
templates. This file is stored in the following folders:
• Windows XP: C:\Documents and Settings\<user name>\Application Data\Sony\Vegas Pro\10.0
• Windows Vista or Windows 7: C:\Users\<user name>\AppData\Roaming\Sony\Vegas Pro\10.0
The Application Data folder is not visible unless the Show hidden files and folders radio button is selected on the View tab of the
Windows Folder Options control panel.
Deleting command markers
1.
Place the mouse pointer on the command marker. The pointer changes to a hand icon ( ).
2.
Right-click to display a shortcut menu.
3.
From the shortcut menu, choose Delete. The command marker is removed from your project.
Working with CD layout markers
Markers on the CD layout bar indicate the locations of tracks and indices in an audio CD layout project. These markers are discussed
in a later chapter.
For more information, see Understanding tracks and indices on page 411.
Working with the marker tool
You can use the marker tool to navigate the marker bars and edit multiple selected markers.
1.
Click the Marker Tool button ( ) in the top-right corner of the timeline.
2.
Select the markers you want to edit:
• Press the Left Arrow/Right Arrow keys to move to the previous/next marker in the active bar (marker/region bar, CD layout
bar, or command bar).
• Press Shift+Left Arrow/Right Arrow keys to extend the selection to the previous/next marker.
• Press Shift while clicking two marker tags to select all markers between the two tags.
• Press Ctrl while clicking marker tags to select or deselect individual markers.
3.
Edit your markers:
• Dragging any selected marker will move all selected markers in the active bar as a group.
• Pressing Delete will remove all selected markers in the active bar.
The marker tool is inactive when you change focus to another portion of the Vegas Pro window.
118 | CHAPTER 4
Using an external audio editing program
Vegas Pro software is a nondestructive editing environment, which means that the original source files remain unchanged by any
editing done in the software. Destructive (constructive) edits that modify the actual source media file can be done in a separate
application such as Sound Forge® software from Sony Creative Software Inc. By setting up a separate audio editor, you can quickly
access the program from Vegas Pro software via the Too ls menu or by pressing Ctrl+E.
Setting up an audio editing program
If you already have Sound Forge software loaded on your computer when you installed Vegas Pro software, the installation should
have detected it and made it your default audio editing program. However, if you do not have Sound Forge software or want to
specify a different audio editor, you can do so in the Preferences dialog.
1.
From the Options menu, choose Preferences. The Preferences dialog appears.
2.
In the Preferences dialog, click the Audio tab.
3.
Click the Browse button to the right of the Preferred audio editor box. The Preferred Audio Editor dialog appears.
4.
From this dialog, navigate to the application to use for editing audio files.
5.
Select the application’s executable icon (.exe) and click Open to set the application as your default audio editor.
The application’s path displays in the Preferred audio editor box.
Opening an audio editor from Vegas Pro software
All events in your project are references to media files on a storage device. When you edit an audio event in an audio editor, you can
choose to open the original media file or a copy of the file.
Opening a file in an audio editor
You can directly edit the media file to which an audio event is referenced. Any changes you make and save in the audio editor are
permanent and are reflected in the event in your project.
1.
Select the event to be edited.
2.
From the Tools menu, choose Audio, and choose Open in Audio Editor from the submenu.
Your selected audio editing application opens the event’s referenced media file. Make the necessary changes and save the file in the
audio editor. If you keep the media file’s name and location the same, its event is updated immediately in your project. However, if
you change the media file’s name or location (by using Save As), you must import the edited (new) file into Vegas Pro software.
Opening a copy of a file in an audio editor
You can also create a copy of an audio file and open it in an audio editor. Opening a copy of a file has the advantage of preserving
the original file unchanged. The modified copy is inserted into the event as a take and is automatically added to the Project Media
window.
1.
Select the event to be edited.
2.
From the Tools menu, choose Audio, and choose Open Copy in Audio Editor from the submenu.
When you are finished editing, save the file. “Take X” is added to the end of the file name to distinguish it from the original and adds
it to the project as a take. If you save it to a new file (by using Save As), you must manually add it as a take into the project. For more
information, see Working with takes on page 125.
BASIC EDITING TECHNIQUES | 119
120 | CHAPTER 4

Chapter 5
Advanced Editing Techniques
This chapter builds on the techniques that were introduced in the last chapter. Ripple editing, pitch shifting, and takes are just three
of the more advanced editing topics that are covered in this chapter.
Snapping events
Vegas® Pro software is preset to snap events into place as you drag them.
Snap indicator
Events can snap to another event’s edges, to the cursor position, a marker or region, the grid, or to a time selection. As you move an
event along the timeline, its edge automatically aligns to designated snap points.
As you drag items along the timeline, an indicator is displayed to show snap points. When you snap to an event, the snap indicator
is displayed in the appropriate track. If you snap to the cursor, a marker/region, time selection, or the grid, the snap indicator is
displayed across the height of the timeline.
Tips:
• Hold the Shift key to temporarily override snapping.
• You can edit snap indicator colors on the Display tab of the Preferences dialog. For more information, see Display tab on page 457.
Turning snapping on and off
You can quickly turn snapping on and off by clicking the Enable Snapping button ( ). You can also selectively turn snapping
options on and off in the Options menu. When snapping is enabled, events will snap to the following points:
• Other events’ edges
• The cursor
• Time selection edges
• First and last event edges, when dragging multiple events
Snapping to the first event Snapping to the last event
You can also choose to snap events to grid lines or to markers.
ADVANCED EDITING TECHNIQUES | 121

Snapping to the grid
When snapping is enabled, you can also choose to have elements in the timeline snap to the vertical grid lines in the timeline.
From the Options menu, choose Snap to Grid (or press Ctrl+F8) to toggle snapping to grid lines.
Tip:
To change the spacing of the grid, choose Grid Spacing from the Options menu and choose a setting from the submenu.
Snapping to markers
When snapping is enabled, you can also choose to have elements in the timeline snap to markers in the timeline.
From the Options menu, choose Snap to Markers (or press Shift+F8) to toggle snapping for all marker types:
• Markers
• Regions
• CD track regions
• CD index markers
• Command markers
If the Event Media Markers command is selected on the View menu, you can also use media markers as snap points when you click
in an event or edge-trim an event. For more information, see Editing events on page 96.
Note:
If a media file’s frame rate does not match your project frame rate, you will not be able to snap to media markers (or other
snap points that do not occur on a frame boundary) when Quantize to Frames is selected on the Options menu.
Snapping to events on other tracks
When snapping is enabled, you can also choose to have elements in the timeline snap to the ends of events on other tracks.
From the Options menu, choose Snap to All Events (or press Ctrl+Shift+F8) to toggle snapping to event edges across tracks.
Quantizing to frames
The Quantize To Frames command in the Options menu takes snapping one step further. With this feature enabled, edits are
forced to occur on project frame boundaries. This setting is independent of grid and marker snapping.
When Quantize to Frames is turned on, the following actions will always occur on frame boundaries:
• Moving events
Note:
If Quantize to Frames is on while dragging an audio event and the selection group contains video, the movement is
quantized so the first video event is quantized (instead of the audio event). If there is no video in the selection group, the audio event
will become quantized.
• Positioning the cursor
• Making selections
• Placing markers and regions
Notes:
• If you drag to a snap point that does not occur on a frame boundary when Quantize to Frames is enabled, the snap indicator is
displayed as a dashed line to indicate that the snap point will be quantized to the nearest frame boundary.
• Edits that do not occur on frame boundaries can produce an undesirable visual result. For example, if you split two events and move them
together to create a cut, splits that are not at frame boundaries can produce a short dissolve in your rendered video.
• Select the Do not quantize to frames for audio-only edits check box on the Editing tab of the Preferences dialog to prevent audio-only
edits from being quantized even when Quantize to Frames is enabled.
122 | CHAPTER 5

Using the event snap offset
Each event in your project has a snap offset flag that can be moved along the length of the event. The flag is the white triangle that
is located in the lower-left corner of each event. This flag allows you to designate where snapping occurs. This is useful if you need
to align the snap with a beat in the event instead of the edge.
Snap offset flag
1.
Place the mouse pointer on the snap offset triangle. The pointer changes to a hand icon ( ).
2.
Drag the snap offset flag to the new position in the event. As the flag moves, a time display appears. This time display indicates
where the snap offset flag occurs in time in the event.
3.
Release the mouse to set the snap offset flag.
Pitch shifting audio events
A pitch shift is a way to raise or lower the pitch of an audio event. The semitone range is -24 to 24. Twelve semitones equal one
octave, so you can increase or decrease the pitch of an event within a two-octave range. Within each semitone is a finer pitch
adjustment called cents. There are one hundred cents in one semitone.
Original event
Event with pitch shift of 12
or one octave speeds up
Event with pitch shift of -12
or one octave slows down
Editing from the timeline
1.
Select an event.
2.
Use the = and - keys on your keyboard (not the numeric keypad) to adjust pitch:
Key Result
= Raise pitch one semitone.
Ctrl+= Raise pitch one cent.
Shift+= Raise pitch one octave.
Ctr+Shift+= Reset pitch.
- Lower pitch one semitone.
Ctrl+ - Lower pitch one cent.
Shift+ - Lower pitch one octave.
Ctr+Shift+ - Reset pitch.
If the Active Take Information option is selected on the View menu, the event’s pitch shift is displayed in the bottom-left corner of
the event. If the media has a known root note, the new root is displayed in parentheses:
ADVANCED EDITING TECHNIQUES | 123

Editing in the Event Properties dialog
1.
Right-click the event and choose Properties from the shortcut menu.
2.
On the Audio Event tab, choose a setting from the Method drop-down list to specify how you want to pitch-shift the event, or
choose None if you want to preserve the event pitch.
3.
If you selected Classic from the Method drop-down list, indicate the new event length and amount of pitch shifting you want
to apply:
a.
Type the desired event length in the New length box.
b.
Type the desired pitch shift (in semitones) in the Pitch change box.
If you want to change the event length without changing pitch, type 0 in the box.
If you want the pitch to be determined by the amount of time stretching, select the Lock to stretch box. For example,
doubling an event’s length will raise its pitch by one octave.
c.
Choose a setting from the Stretch Attributes drop-down list to specify how you want to divide and crossfade the file to
prevent artifacts. Depending on your source material, you might need to experiment with different crossfade types.
4.
If you selected ACID from the Method drop-down list, indicate the new event tempo and the amount of pitch shifting you
want to apply:
a.
Type the desired event length in the New tempo box.
b.
Type the desired pitch shift (in semitones) in the Pitch change box.
If you want to change the event length without changing pitch, type 0 in the box.
If you want the pitch to be determined by the new event tempo, select the Lock to stretch box. For example, doubling an
event’s tempo will raise its pitch by one octave.
5.
Click OK.
Time compressing/stretching events
Time stretching and compressing events is the process of using the same amount of source media to fill a shorter or longer event.
While this can be done to both video and audio events, the two cases are fundamentally different.
Press Ctrl and drag the edge of the event toward the center of the event to compress (shorten) it or drag the edge out away from
the center to stretch (lengthen) it.
You can see the results of the time compression or stretching by viewing the properties of the event. Right-click the event and
choose Properties from the shortcut menu. Time compressing/stretching an audio event affects the Time stretch/pitch shift
settings, while Time compressing/stretching a video event affects the Playback rate setting.
Tip:
You can time compress/stretch several events at once by grouping them first. You can also apply a ripple edit after time
compressing or stretching events. For more information, see Grouping events on page 208 or Applying post-edit ripples on page 107.
124 | CHAPTER 5

Time stretching video allows you to fill a given duration with a set amount of actual video, sometimes called fit-to-fill. For example,
if you have a five-second video event and you want this event to fill an eight-second slot, press Ctrl and drag the edge of the event
to eight seconds. The resulting video is in slow motion, but the contents (footage) remain the same. If you had used a velocity
envelope to slow the video to the same rate, the event would also be in slow motion, but its duration would remain unchanged at
five seconds. Stretched video has a zigzag line between thumbnails. Video can also be compressed (sped up and shortened in
length) by using this method.
When stretching video events or slowing video down, a set number of frames are extended across a period of time. For example, if
you take source footage at 30 frames in a second and slow it so that only 15 source frames run during that same second, an
additional 15 frames must be created to maintain the project’s 30 fps frame rate. Simply duplicating frames is the easiest way to do
this. A more sophisticated method is to resample the frames of an event, allowing Vegas Pro software to interpolate and redraw
these intervening frames. For more information, see Resample (video only) on page 201 and Resampling video on page 295.
Working with takes
A take is a version of a scene or audio recording, as in “Scene 10, Take 7”, which means the seventh time that scene number ten has
been shot. A number of takes can be included in the same location (event) of the project. You can then rapidly switch between
these separate takes to see which one fits into the project the best. Although this is what takes are designed for, you can actually
use any media files you want as a take, even completely different sounds or scenes. Since an event is just a container of a specific
length and at a specific location, the actual content (media file) is easily changed.
Tip:
To slip all of an event’s takes when slipping media, make sure Slip All Takes is selected in the Options menu.
Adding takes
You can add multiple media files to the timeline at the same time to a single event as takes. You can also add regions within media
files as takes. For more information, see Adding regions as takes on page 132.
Adding media files to the timeline as takes
1.
Locate the media files that you want to insert as takes in the Explorer and select them. Select a range by pressing Shift and
clicking the first and last file in the range, or select nonadjacent files by pressing Ctrl and clicking the various clips individually.
2.
Right-click and drag one of the selected clips in the group to the timeline.
3.
From the shortcut menu, choose Add as Takes.
Tip:
To add either just the audio or just the video portions of files as takes, choose Video Only: Add Video as Takes or Audio Only:
Add Audio as Takes from the shortcut menu.
Adding takes to existing events
You can add media files to existing events as takes.
1.
Right-click a media file in the Explorer and drag it to an existing event.
2.
From the shortcut menu, choose Add as Takes.
ADVANCED EDITING TECHNIQUES | 125

Selecting takes
When you add an event with multiple takes, a single event is inserted into a track. The length of the event is set according to the last
clip that was selected. This last clip is set as the active take.
1.
Right-click an event with multiple takes.
2.
From the shortcut menu, choose Take, and choose Next Take or Previous Take from the submenu. Alternately, choose the
name of the take from the list at the bottom of the submenu.
Tip:
Click an event and press T to select the next take or Shift+T to select the previous take.
Previewing and selecting takes
You can preview the takes for a given event.
1.
Select an event containing multiple takes.
2.
Right-click to display a shortcut menu or, from the Edit menu, choose Take to display a submenu.
3.
Choose Choose Active... from the submenu. The Take Chooser dialog appears.
4.
Select the take that you want to preview and use the Play ( ) and Stop ( ) buttons within the dialog.
5.
To use a take, select it and click OK. The selected take is now the active take.
Deleting takes
You can delete individual takes from an event at any time.
1.
Right-click an event with multiple takes.
2.
From the shortcut menu, choose Take, and choose Delete Active from the submenu to immediately remove the active take.
Alternately, choose Delete to open a dialog with a list of all of the takes contained in this event.
Displaying take information in events
From the View menu, choose Active Take Information to display the current take information on events in the timeline.
Pitch shifted audio events will display the amount of pitch shift in the bottom-left corner of the event. If the media has a known root
note, the new root is displayed in parentheses:
Stretched audio events will display a percentage in the lower-right corner of the event to indicate the stretched playback rate. If the
media has a known tempo, the effective playback tempo (after stretching) is listed in parentheses after the stretch amount.
Audio and video events that are not synchronized will be highlighted in the timeline, and the amount of offset will be displayed.
Very small offsets that are below the resolution of the timeline might be displayed as 0.00. Set the project time format to samples to
see the offset amount.
126 | CHAPTER 5

Working with take names
Displaying take names on events
Take names can be displayed on the events in the timeline. From the View menu, choose the Active Take Information option.
Without take name With take name
Changing take names
Changing the name of a take does not affect the source media file in any way. Typically, you might want to change an event’s name
after recording multiple takes into a track or event. For more information, see Working with multiple recorded takes on page 268.
1.
Select the take to be renamed. For more information, see Selecting takes on page 126.
2.
Right-click the event to display a shortcut menu.
3.
From the shortcut menu, choose Properties. The Properties dialog opens.
4.
Type the new name in the Active take name box.
5.
Click OK to set the new take name.
ADVANCED EDITING TECHNIQUES | 127

Using the Trimmer window
The Trimmer allows you to work with and edit one media file at a time. The entire file is opened into the Trimmer, in contrast to
events on the timeline that might only contain a portion of the actual source file.
The main function of the Trimmer window is to allow you to trim a media file and place portions of it on a track. You can also add
regions and markers to a file, preview the media file, or open it in an external audio editing program.
Marker
Playhead
Media file
Zoom controls
Loop region or
Selection area
Trimmer history
Splitter
Notes:
• The ruler, scrollbar, and zoom controls may not be visible if there is not enough space to display them. Drag the horizontal splitter
between the video monitor and the Trimmer timeline to adjust the height of the timeline.
• When the scrollbar is hidden, you cannot zoom in or out on the waveform.
• When the Trimmer window is too narrow to display all buttons on the toolbar, the hidden buttons can be found in the More
Buttons drop-down list.
Sort Trimmer History Next Frame
Clear Trimmer History Enable Timeline Overwrite
Remove Current Media from Trimmer Add Media from Cursor
History
Trimmer on External Monitor Add Media up to Cursor
Loop Playback Fit to Fill
Play from Start Create Subclip
Play Set In Point
Pause Set Out Point
Stop Insert Marker
Go to Start Insert Region
Go to End Save Markers/Regions
Previous Frame
128 | CHAPTER 5

Tip:
Click and hold the Previous Frame and Next Frame buttons to move the cursor multiple frames.
You can open any number of files in the Trimmer at the same time, selecting the one you currently want to work on from the
Trimmer history drop-down list.
Tips:
• If you open a multichannel audio file in the Trimmer, you can choose which channels you want to display in the Trimmer window.
Right-click the waveform display, choose Channels from the shortcut menu, and then choose a command from the submenu.
• If you open a multistream audio file in the Trimmer, you can choose which stream you want to display in the Trimmer window.
Right-click the waveform display, choose Stream from the shortcut menu, and then choose a stream from the submenu.
• If you want to edit in the Trimmer window without updating the Video Preview window, right-click the media file in the Trimmer
window and clear the Show Video in Preview Window command.
From the View menu, choose Trimmer or press Alt+2 to display the Trimmer window, if it is not already visible. You can dock the
Trimmer window in the window docking area or float it over the work area. For more information, see Window docking area and
floating window docks on page 25.
Opening a file in the Trimmer
1.
Right-click an event. A shortcut menu appears.
2.
Choose Open in Trimmer.
You can also drag files to the Trimmer from the Explorer or the Project Media windows.
Tip:
If you want to open the original media file that was used to create a subclip in the Trimmer, right-click a subclip in the Project
Media window and choose Open Parent Media in Trimmer from the shortcut menu.
Double-clicking a file to open it in the Trimmer
You can set the software to open a file in the Trimmer when you double-click the file in the Project Media or Explorer windows.
1.
From the Options menu, choose Preferences.
2.
Click the General tab.
3.
Choose Double click on media file loads into Trimmer instead of tracks.
Choosing Trimmer preview options
When you’re editing in the Trimmer, you can choose to display video in the Video Preview window or in a video monitor within the
Trimmer.
• If you want to display the Trimmer cursor position in the Video Preview window, right-click the media file in the Trimmer
window and verify Show Video Monitor is not selected. Right-click the media file again and select Show Video in Preview
Window.
When you click to position the cursor in the Trimmer window, the frame at the cursor position will be displayed in the Video
Preview window, and the transport controls in the Trimmer window will play the current file in the Video Preview window.
• If you want to display a dedicated video monitor in the Trimmer window, right-click the media file in the Trimmer window and
select Show Video Monitor. When the video monitor is on, you can right-click the media file in the Trimmer window and select
Show Video Frames to toggle video frames in the Trimmer window.
• If you want to display the Trimmer cursor position on an external monitor, select the Trimmer on External Monitor button
( ).
Tip:
If an external monitor is enabled for the Trimmer and the Video Preview window, focus will determine which source is sent to the
external monitor. Click in the Trimmer window to send its video to your external monitor. Click the timeline or track list to send its
video to your external monitor.
ADVANCED EDITING TECHNIQUES | 129

Choosing multichannel/multistream options
When you’re working with multichannel or multistream audio in the Trimmer, you can choose whether you want to add
multichannel/multistream audio to the timeline when creating events.
Right-click the audio waveform in the Trimmer and select Use All Streams and Channels to allow Vegas Pro to determine which
audio streams and channels to use:
• Multichannel audio from MXF files will be added to the timeline if the Import MXF as multichannel check box on the General
tab of the Preferences dialog is selected. When the check box is cleared, audio from MXF files will be imported as stereo, but
you can access the other channels by right-clicking the event and choosing Channels from the shortcut menu.
• When using surround AC3 or Windows Media, the stereo downmix stream will be used when adding media to a stereo project.
When adding media to a 5.1 surround project, the stereo stream will be used.
• In other cases, all streams and all channels will be added to the timeline.
When Use All Streams and Channels is not selected, only the stream and channels displayed in the Trimmer will be added to the
timeline.
Moving frame by frame in the Trimmer window
As you navigate through a video file in the Trimmer, the exact frame that the cursor is over in time is displayed as in a thumbnail
image under the cursor. When using the left and right arrow keys, this allows you to edit with frame accuracy.
You can also click the Previous Frame (
) and Next Frame ( ) buttons to navigate frames in the Trimmer window.
Tip:
Click and hold the Previous Frame and Next Frame buttons to move the cursor multiple frames.
Making selections in the Trimmer
After you have opened a media file in the Trimmer, you can select a segment of it and place it in your project. Make a time selection
to select a segment in the Trimmer in the same way you do in the project timeline. For more information, see Selecting a time range
on page 93.
You can make a selection during playback by using the keyboard. Press I or [ to mark the start of the selection, and press O or ] to
mark the end.
If you know the exact timecode of the point where you want to begin and end a time selection, you can type it into the boxes at the
lower right corner of the Trimmer window.
Double-click to type a value.
Selection Start Selection End Selection Length
Tip:
Press Backspace to recall the last five time selection areas in the Trimmer.
Adding selections to the timeline
You can use the Trimmer window to do traditional two-point, three-point and four-point editing. These editing techniques allow
you to add smaller sections of files to the timeline.
Post-edit ripple mode affects how a selection is added to the timeline from the Trimmer. When the Auto Ripple button ( ) is
selected, adding a selection from the Trimmer selection affects the position of later events on the track. When not in post-edit
ripple mode, adding a selection from the Trimmer has no effect on the position of other events. For more information, see Editing
events on page 96.
130 | CHAPTER 5

Adding selections at the cursor (three-point editing)
1.
Open a media file in the Trimmer.
2.
Make a time selection in the Trimmer.
3.
Select the track in the timeline where the selection will be added.
Tip:
You can also select two points in the timeline and a single point in the Trimmer to perform three-point editing. In this mode,
ripple editing is not applied. For more information, see Applying post-edit ripples on page 107.
4.
Position the cursor in the timeline at either the start or end point where you want to add the selection.
5.
Add the selection to the timeline in one of the following ways:
• Click the Add Media from Cursor button ( ) or press A to insert the event after the cursor.
• Click the Add Media up to Cursor button ( ) or press Shift+A to insert the event before the cursor.
Alternately, you can drag the selection from the Trimmer to the timeline.
Drag from the Trimmer to a project track.
Using a Trimmer selection to fill a timeline selection (four-point editing)
1.
Open a media file in the Trimmer.
2.
Select the portion of the file that you want to use.
3.
Select the portion of the timeline where you want to use the Trimmer selection.
4.
Click the Fit to Fill button ( ). The Trimmer selection is time-compressed or stretched to fill the timeline selection.
Overwriting timeline events with the Trimmer selection
The standard behavior of the Trimmer is to perform punch-in edits on the timeline: when you add media to the timeline, the events
created by the Trimmer are laid over existing events on the timeline. You can delete or move the events you create with the Trimmer
without changing the underlying events.
If you want to replace the contents of the timeline when creating events from the Trimmer, select the Enable Timeline Overwrite
button ( ). When Enable Timeline Overwrite is selected, ripple editing is not available. For more information, see Applying post-
edit ripples on page 107.
Using the Trimmer History list
The drop-down list at the top of the Trimmer lists files and events that have been opened in the Trimmer.
To open a recently used file, choose its file name from the Trimmer History drop-down list.
To sort the list, click the Sort Trimmer History button ( ). The files in the drop-down list are sorted in alphabetical order. To sort in
reverse alphabetical order, hold the Ctrl key while clicking on the Sort Trimmer History button.
Tip:
By default, the Trimmer History list displays file name followed by file path. You can choose to display file path first by clearing
the Show trimmer history with file name first, then folder check box on the General tab of the Preferences dialog. For more
information, see General tab on page 441.
ADVANCED EDITING TECHNIQUES | 131

To clear the list, click the Clear Trimmer History button ( ). All files in the drop-down list are removed.
To remove a single file from the list, click the Remove Current Media from Trimmer History button ( ). The media file is removed
from the drop-down list and the Trimmer window is blank.
Adding and saving regions and markers to a media file
The Trimmer allows you to add markers and regions to a media file in the same way that you add them to your project. You can also
click the Insert Marker ( ) and Insert Region ( ) buttons in the Trimmer window to add markers and regions.
Media file markers and regions are different from project markers and regions. The difference between the two is that project
markers and regions affect a project, while media file markers and regions are embedded in, and saved with, a media file.
Marker Region
The markers and regions you add in the Trimmer are only temporary. You must save them by clicking the Save Markers/Regions
button ( ) in the Trimmer window if you want to use them again after you close the project. After the markers and regions are
added and saved to the media file, they are available when you open the media file in an audio editor program or in the Trimmer.
Note:
You cannot save markers to read-only media files. Change a file’s properties to make the file writable before saving markers.
Automatically saving Trimmer markers and regions with media files
1.
From the Options menu, choose Preferences.
2.
On the General tab, select Automatically save trimmer markers and regions with media file.
Adding regions as takes
Once regions are saved with a media file, either in the Trimmer window or in another application, you can add the regions as takes
to the timeline from the Explorer window. In the Explorer window, click the arrow next to the View button and select Region View
from the drop-down list. A single media file can contain a number of separate regions. You can select these regions individually or
as groups and insert them as takes into the timeline. This is especially useful when loop-recording numerous takes to a single file.
For more information, see Working with takes on page 125.
Viewing media markers and regions in events
From the View menu, choose Event Media Markers to toggle the display markers (including XDCAM essence marks) and regions
that are saved in a media file. These markers are displayed in the timeline in events that refer to the media file.
Media markers and regions cannot be edited within the event. However, when you edit the markers in markers and regions in the
Trimmer window or in an external audio editor, the event will reflect your changes.
132 | CHAPTER 5

Media markers in Trimmer Media markers in event
Tips:
• From the View menu, choose Event Media Markers, and then choose Show Marker Labels from the submenu to toggle the
display of marker labels in events.
• When media markers are displayed, you can use them as snap points for positioning the cursor and for edge-trimming if Snap to
Markers is selected on the Options menu. If a media file's frame rate does not match your project frame rate, frame quantization will
occur after the snap if Quantize to Frames is selected on the Options menu.
Opening a file in an external audio editor from the Trimmer
The Trimmer allows you to open your selected audio editing application (for example, Sound Forge) to perform permanent edits to
the media file. After you make the necessary changes and save the file in the audio editor, the event is automatically updated. Make
sure that the media file’s name and location remain the same. For more information, see Using an external audio editing program on
page 119.
To open the audio editor from the Trimmer, right-click the audio waveform and select Open in Audio Editor.
Creating a subclip
1.
Create a selection in the Trimmer window.
2.
Click the Create Subclip button ( ). The Create Subclip dialog appears.
Tip:
You can also right-click an event in the timeline and choose Create Subclip from the shortcut menu.
3.
In the Name box, type the name you want to use to identify the subclip in the Project Media window. By default, the file name
is used with a subclip number appended.
4.
Select the Reverse check box if you want the subclip to be played backward when you add it to your project.
5.
Click OK to create the subclip. You can then create events from subclip via the Project Media window.
ADVANCED EDITING TECHNIQUES | 133

Selecting a subclip in its parent media
1.
Right-click a subclip in the Project Media window and choose Open in Trimmer from the shortcut menu.
2.
Right-click the media file in the Trimmer window and choose Select Parent Media from the shortcut menu. The subclip’s
original media file is opened in the Trimmer, and the portion of the media that represents the subclip is selected.
Tip:
If you want to open the original media file that was used to create the subclip in the Trimmer, right-click an event on the
timeline (or a subclip in the Project Media window) and choose Open Parent Media in Trimmer from the shortcut menu.
Opening files in the Trimmer by default
You can automatically load files into the Trimmer window by selecting the Double-click on media file loads into Trimmer instead
of tracks check box on the General tab in the Preferences dialog. For more information, see General tab on page 441.
When this check box is selected, no events are created when you double-click a media file in the Explorer window or Project Media
window. Instead, the Trimmer is displayed to allow you to choose a portion of the file you want to use.
Removing red eye from still images
1.
Right-click a still image on the timeline (or in the Project Media window) and choose Red Eye Reduction from the shortcut
menu.
2.
Click the center of the red eye and drag to create a selection around the red portion of the eye.
3.
Click the Zoom In () and Zoom Out ( ) buttons to change the magnification of the image, or roll the mouse wheel forward
or backward to zoom around the cursor position.
Tip:
For keyboard shortcuts to help you navigate in the Red Eye Reduction window, see Red eye reduction commands on page 515.
4.
Drag to position the selection box over the portion of the eye you want to correct.
5.
Drag the borders of the selection box to adjust its size. Vegas Pro automatically adjusts the portion of the image in the
selection box to remove red eye.
Tip:
Right-click a selection box and choose Delete from the shortcut menu to remove it.
6.
Readjust the selection box as needed, and repeat this procedure for each red eye in the image.
Note:
If an image is used multiple times in your project, removing the red eyes once will affect all instances of the image.
Using the Edit Details window
The Edit Details window displays a database for all of the media in your project. It shows information about how the files are being
used and allows you to modify many of those properties. You can sort, add or change information, rearrange columns, and edit
items in the project.
This window provides an alternate method for working with events, audio CD track list items, command markers, markers, and
regions after they are placed in your project.
You can dock the Edit Details window in the window docking area or float it on the workspace. For more information, see Window
docking area and floating window docks on page 25.
134 | CHAPTER 5

Viewing the Edit Details window
To view the Edit Details window, choose Edit Details from the View menu or press Alt+4. The Show drop-down list allows you to
view categorized project information. You can edit most entries by double-clicking them or by right-clicking them to display a
shortcut menu.
Right-click an
entry to display a
shortcut menu,
or double-click
an entry to edit it.
Use the scroll bar to view other
columns in the window.
Audio CD track list
The Audio CD track list category displays information about the track and index markers placed on the CD layout bar. This
information is used to burn audio CDs. For more information, see Understanding tracks and indices on page 411.
Commands
The Commands category displays information about commands that are placed along the project’s timeline. This category displays
four columns: the command’s position along the timeline, the command type, its parameters, and any comments that were entered
when the command marker was placed in your project. Right-click a command entry to display a shortcut menu. For more
information, see Working with command markers on page 115.
Events
The Events category displays information about all of the events in your project. You can sort any of the information by clicking a
column’s header. The number of columns in the Events category requires that you use the scroll bar to view them all.
The following table explains each column in the Events category and describes its function.
Column Description Edit function
Track Displays the track number where the
event is located.
Move the event to a different location by entering a different track
number. For more information, see Moving an event on page 62.
Start Displays when on the timeline the event
starts playback.
Enter a different value to cause the event to begin playback sooner or
later in the project. For more information, see Moving events along the
timeline on page 62.
End Displays when on the timeline the event
ends playback.
Enter a different value to cause the event to end playback sooner or
later in the project. For more information, see Moving events along the
timeline on page 62.
Length Displays the total length of the event. Enter a different value to increase or decrease the event’s playback
time.
Number of Takes Displays the amount of recorded takes
contained in the event.
Display only (cannot be edited).
Active Take
Name
Displays the event’s current take name. Enter a different name for the current take. For more information, see
Changing take names on page 127.
Take Start Displays the offset into the source
media file when the placed event
begins playback.
Enter a different value to cause the take to playback sooner or later
from the source media file.
Timecode In Displays the media file timecode at the
start of the event.
Display only (cannot be edited).
Timecode Out Displays the media file timecode at the
end of the event.
Display only (cannot be edited).
ADVANCED EDITING TECHNIQUES | 135

Column Description Edit function
File Path Displays the path of the event’s media Enter a new media file reference path for the event to use.
file.
Tape Name Displays the name of the source media Change the tape name here or in the properties dialog for the media
tape name. file. For more information, see Modifying media file properties on page
305.
Select Displays whether the event is selected Toggle the event’s selection by clicking the check box. A check mark
in the project. in the box indicates that the event is selected. For more information,
see Making selections on page 92.
Mute Displays whether the event is muted. Toggle the event’s mute switch by clicking the check box. A check
mark in the box indicates that the event is muted. For more
information, see Mute on page 199.
Loop Displays whether the event is looped for Toggle the event’s loop switch by clicking the check box. A check
playback. mark in the box indicates that the event is looped for playback. For
more information, see Loop on page 199.
Lock Displays whether the event is locked. Toggle the event’s lock switch by clicking the check box. A check
mark in the box indicates that the event is locked. For more
information, see Lock on page 199.
Normalize Displays whether the event is Toggle the event’s normalize switch by clicking the check box. A
normalized. check mark in the box indicates that the event is normalized. For more
information, see Normalize (audio only) on page 200.
Snap Offset Displays when in the event the snap Enter a different value to change the snap offset position in the event.
offset is positioned. For more information, see Using the event snap offset on page 123.
Markers
The Markers category displays information about markers on the project’s timeline. This category displays two columns: the
marker’s position on the timeline and the marker’s name.
Regions
The Regions category displays information about regions on the project’s timeline. This category displays four columns: the region’s
start position, end position, length, and name.
Selected Events
The Selected Events category is visually identical to the Events category except that the Edit Details window only displays
information about events that are selected in your project.
Customizing the Edit Details window
You can arrange and delete columns from each category and save the changes to a personal template. One template is available
from which you can create your own display options.
1.
From the Show drop-down list, choose the category that you want to customize.
2.
Drag a column’s header to the new position. The cursor changes to a column icon ( ) as you move the column. If you want to
remove the column from the display, drag the icon off the Edit Details window. Release the mouse to drop the column in its
new position.
3.
The Template drop-down name changes to “Untitled.” Type a new name in the Template drop-down.
4.
Click the Save button ( ) on the Edit Details window to save the custom display.
Tip:
You can delete a custom display by selecting it from the template drop-down list and clicking the Delete button (
136 | CHAPTER 5
).

Working with Multicamera Video
Chapter 6
Vegas® Pro makes it easy to work with video from multiple cameras right from the timeline. You can capture and edit video for a
single scene from multiple cameras or for a single scene shot multiple times from one camera. Multicamera work is generally
completed in the following steps:
1.
Shooting video
2.
Capturing video from cameras
3.
Synchronizing video
4.
Creating multicamera events
5.
Editing multicamera video
The following sections cover information and tips for each step in the process.
Shooting multicamera video
When shooting multicamera video, there are a few key components to consider before getting started:
• If possible, use the same make and model of camera and the same settings. Otherwise, you might need to do significant color
correction in order to match the appearance between cameras.
• If possible, provide a single timecode source to all cameras.
With synchronized timecode, Vegas Pro can lay out multicamera media in perfect synchronization. Otherwise, you’ll need to
manually adjust the alignment between clips.
Unsynchronized timecode between two cameras—even of the same type—drifts as much as a second per hour. Likewise,
date/time stamps also drift and can only be used for approximate layout. If you only need two cameras on your shoot, be
aware that some Sony cameras (for example, HVR-V1) can synchronize timecode (using a feature called “TC Link”) over i.LINK®.
• Set the date and time in each camera. The closer these are, the better the approximate layout will be. Even if you’re using a
master timecode source, you should set the date/time as a backup.
Before or after each scene, record a synchronization point. It is preferable to use a video slate board for this purpose, but you
can also employ a loud and visible hand clap. You can also use a flash from a still camera, but you must disable any red-eye
reduction, as this can cause multiple flashes. A fast camera flash combined with a fast shutter speed can be problematic as
well.
Regardless of the synchronization method you choose, it must be visible by all cameras.
If you forget to record a synchronization point, you’ll have to align the clips in Vegas Pro using another reference point, such as
something consistent in the audio or video. Be aware that in distant shots, the audio captured by the camera’s microphone will
be delayed from the video (1 frame for every 11.5 meters).
• At least one of the cameras should be recording the audio you’ll use for the final edit. Alternatively, if you’re using dual-system
sound, you can record audio on another device altogether. If you are shooting a musical performance, you might even be
using the studio-recorded audio track. If you record audio on multiple cameras, you’ll be able to switch between it along with
the video if you choose.
Capturing multicamera video
You can use the Video Capture application included with Vegas Pro to capture recordings from each camera in your multicamera
shoot just as you would normally. For more information, see Capturing video on page 54.
However, when you capture multicamera video, it is especially important to give each tape (or disc) a unique name; Vegas Pro uses
this information to create a track for each camera. Before you begin the capture process, enable scene detection in the capture
application so each segment becomes a separate clip. For more information on enabling scene detection in the Video Capture
application, see the Vegas Pro online help.
WORKING WITH MULTICAMERA VIDEO | 137

Synchronizing multicamera video clips
In order to effectively edit multicamera footage within Vegas Pro, you must have your video clips synchronized. The best place to do
this is the timeline, using the same Vegas Pro editing tools as you would for any video project.
1.
Start a new project or open an existing project to which you want to add the multicamera video. For more information, see
Starting a new project on page 37.
2.
From the Options menu, choose Quantize to Frames if it is not already selected. For more information, see Quantizing to frames
on page 122.
3.
From the Options menu, choose Ignore Event Grouping to turn it off. For more information, see Suspending grouping
temporarily on page 209.
4.
Select your clips in the Project Media window. For more information, see Using the Project Media window on page 42.
5.
Add your clips to the timeline:
• For clips with synchronized timecode, choose Multicamera from the Tools menu, and then choose Lay Out Tracks Using
Media Timecode from the submenu.
• For clips without synchronized timecode, choose Multicamera from the Tools menu, and then choose Lay Out Tracks
Using Media Date/Time Stamp from the submenu.
The result is a pair of tracks for each camera, with events aligned based on the timecode or date/time stamp of each clip. If your
scenes were captured with synchronized timecode, your clips should be in perfect alignment. Otherwise, you’ll need to adjust
the alignment to synchronize the clips. The goal is to align the clips in time so the synchronization points you recorded occur at
the same timeline position for all clips.
Adjusting alignment using audio waveforms
If you used a slate or a loud clap for your synchronization point, you can align the events to within a frame of each other using the
audio waveforms.
1.
Use the zoom controls ( ) at the bottom-right corner of the timeline to zoom in on the waveform.
2.
Drag a track’s border to make the tracks taller and view large waveforms.
3.
Use Shift+Up Arrow to magnify the waveforms if necessary.
4.
Click the event and press 1 or 3 on the numeric keypad to nudge the event by frames to the left or right, respectively.
Adjusting alignment using video
You can also align your events using the video.
Note:
These steps require snapping to be enabled, so if you have not already done so, turn snapping on by clicking the Enable
Snapping button ( ). For more information, see Snapping events on page 121.
1.
Solo the video track.
2.
Position the cursor at the synchronization point and drag over the event’s snap offset so it snaps to the cursor. For more
information, see Using the event snap offset on page 123.
3.
Repeat these steps for each clip.
4.
Drag the cursor to a snap point, and then snap the other clips to the cursor.
138 | CHAPTER 6

Creating multicamera events
Vegas Pro uses takes for multicamera editing. While the multicamera editing feature can be used with any multitake video event,
Vegas Pro makes it easy to build multitake events for multicamera editing.
For more information on the takes feature in Vegas Pro, see Working with takes on page 125.
1.
When Vegas Pro creates multitake events from your camera tracks, the take order will match the track order. As a result, it’s a
good idea to first reorder your tracks if you have a particular order you prefer (wide shot, medium shots, handheld).
2.
Once all of your cameras are laid out across tracks, synchronized, and ordered to your satisfaction, select the tracks from which
you want to create a multicamera track (or press Ctrl+A to select all tracks).
3.
From the Tools menu, choose Multicamera, and choose Create Multicamera Track from the submenu. Vegas Pro builds a set
of tracks containing a series of events, with takes representing each of the cameras. Vegas Pro creates a new event for each
time a camera was started and stopped, as well as empty “(no camera)” takes for video events where cameras were missing.
Important:
If you have envelopes, effects, or motion applied to the original camera tracks, these will be lost during this operation.
Editing multicamera video
Once you have synchronized multitake events, you can use multicamera editing mode to choose takes and switch cameras. This
can be done while Vegas Pro is paused for cuts at precise points (such as certain timecodes or beat markers), or it can be done live
during playback. Playback continues even when a take is chosen.
Tip:
When multicamera editing mode is active, video envelopes, effects, and motion are bypassed in the Video Preview window to
preserve your playback frame rate.
Enabling multicamera editing mode
To edit multicamera video in Vegas Pro, you must enable the multicamera editing mode. From the Tools menu, choose
Multicamera, and choose Enable Multicamera Editing from the submenu.
Previewing multiple takes
In multicamera editing mode, the Video Preview window switches into multicamera mode, with a multicamera tiled view showing
the contents of all takes simultaneously. The active take is highlighted with a colored border.
The active take
is indicated by a
colored border.
Camera or take name
and number is
displayed by default.
WORKING WITH MULTICAMERA VIDEO | 139

Notes:
• Vegas Pro software can preview many takes at once in multicamera mode, but your computer performance will limit the playback
frame rate.
• If you have multiple video tracks and/or overlapping video events, the topmost multitake event is displayed in the Video Preview
window. Single-take events, such as title overlays, are ignored. When there are multiple video tracks, the topmost event is the one on
the topmost track. When there are overlapping events on the same track, the topmost event is the one to the right.
Toggling the display of camera/take name and number information in the Video Preview window
The camera and take name and number information display in the Video Preview window by default. You can toggle the display of
this information from the Video tab of the Preferences window.
Tip:
You can also toggle the display of take names on events in the timeline. From the View menu, choose Active Take
Information.
1.
From the Options menu, choose Preferences, and click the Video tab.
2.
To turn off display of take name information, clear the Display take names check box. To turn off display of take number
information, clear the Display take numbers check box.
Setting the active take indicator color
You can select the color that borders the active take in the Video Preview window.
1.
From the Options menu, choose Preferences, and click the Video tab.
2.
Click the Active take indicator color swatch to display a color picker, where you can choose any color using the RGBA or HSLA
controls. Click the Change Color Space button ( ) to switch between RGB and HSL color modes, or click the Pick Color from
Screen button ( ) to sample a color from your screen. Click OK to return to the Video tab, and then click OK to save your
preference changes.
Previewing the full frame on an external monitor
You can choose to preview the full frame on an external monitor while in multicamera mode. This allows you to see the final output
without leaving multicamera mode.
From the Tools menu, choose Multicamera, and then choose Show Full Frame in External Monitor to toggle this option on or off.
For more information about previewing video on an external monitor, see Using an external monitor on page 380.
Choosing takes
There are several methods you can use for choosing takes, such as pressing number or numeric keypad keys or by clicking the takes
in the Video Preview window. When you choose a take, Vegas Pro switches the active take for the multicamera event.
Note:
Holding the Ctrl key while calling a take will create a crossfade instead of a cut, with the alignment and duration determined
by the Cut-to-overlap conversion settings (Amount and Alignment) in the Editing tab of the Preferences window. For more
information, see Editing tab on page 455.
In the Video Preview window, camera changes are displayed as the active take indicator moving across takes. When multicamera
mode is off, you’ll see camera changes in the video output.
To change takes, Vegas Pro splits the event at the call point and switches the active take.
Note:
Empty takes (those marked with “(no camera)”) cannot be chosen.
140 | CHAPTER 6

Recutting sections
You can change the take used for an entire time selection. When possible, events using the same take are merged. If a take is not
available for part of the time selection, those events are unchanged.
Expanding a multicamera track to multiple tracks
Vegas Pro software can expand a multicamera track to multiple component tracks.
1.
Select a multicamera track in the track list.
2.
From the Tools menu, choose Multicamera, and choose Expand to Multiple Tracks from the submenu.
3.
You are prompted to either keep unused takes as muted events or delete them. If you keep unused takes as muted events, you
can recreate your multicamera track later. Click Yes to keep unused takes or No to delete them.
Expanded multicamera track with
unused takes kept as muted events.
Expanded multicamera track with
deleted unused takes.
Turning off multicamera editing mode
From the Tools menu, choose Multicamera, and choose Enable Multicamera Editing from the submenu to turn off multicamera
editing mode once you have completed your multicamera editing. In normal editing mode, the output displays only the active take
for each event. If necessary, use traditional Vegas Pro editing tools to refine the edit. You can re-enable the multicamera editing
mode and do further take selection at any time.
WORKING WITH MULTICAMERA VIDEO | 141
142 | CHAPTER 6

Chapter 7
Stereoscopic 3D Editing
You can use Vegas® Pro to edit stereoscopic 3D (S3D) projects without any add-ons or additional tools.
Editing a stereoscopic 3D project is just like editing a standard Vegas Pro project and requires minimal adjustment to your
workflow:
1.
Start a new project and set your project properties to choose a stereoscopic 3D mode. For more information, see Creating
projects on page 37 and Setting up your stereoscopic 3D project on page 143.
2.
Set up your Video Preview window and external monitor (optional). For more information, see Setting up stereoscopic 3D
previews on page 146.
3.
Add media to the timeline. For more information, see Adding media to the timeline on page 51.
4.
Synchronize and pair events on the timeline (when working with separate left and right video streams) or set stereoscopic 3D
media properties if necessary. For more information, see Synchronizing stereoscopic 3D events on the timeline on page 146.
5.
Align the left- and right-eye views and adjust video depth. For more information, see Aligning left- and right-eye views and
adjusting depth on page 148.
6.
Render your project. For more information, see Rendering a stereoscopic 3D project on page 149.
Setting up your stereoscopic 3D project
The Video tab in the Project Properties dialog allows you to configure options for working in 3D.
By default, the project’s Stereoscopic 3D mode, Swap Left/Right, and crosstalk cancellation settings will also be used when
previewing and rendering your project, but you can override the project settings if necessary.
1.
From the File menu, choose Properties. The Project Properties dialog is displayed.
2.
Choose a setting from the Stereoscopic 3D mode drop-down list.
Setting Description
Off Choose this setting when creating a 2D project.
Side by side (half) Choose this setting when your project will contain left- and right-eye views in a single
frame.
Left- and right-eye views are displayed as half of the available horizontal resolution.
In this example, the left-eye image is tinted blue, and the right-eye image is tinted red:
Side by side (full) Choose this setting when your project will contain left- and right-eye views in a single
frame.
Left- and right-eye views are displayed using the full horizontal resolution.
In this example, the left-eye image is tinted blue, and the right-eye image is tinted red:
STEREOSCOPIC 3D EDITING | 143

Setting Description
Top/bottom (half) Choose this setting when your project will contain left- and right-eye views stacked in
a single frame.
Left- and right-eye views are displayed as half of the available vertical resolution.
In this example, the left-eye image is tinted blue, and the right-eye image is tinted red:
Top/bottom (full) Choose this setting when your project will contain left- and right-eye views stacked in
a single frame.
Left- and right-eye views are displayed using the full vertical resolution.
In this example, the left-eye image is tinted blue, and the right-eye image is tinted red:
Anaglyphic (red/cyan) Choose an anaglyphic setting when your project will contain left- and right-eye views
in a single frame.
Anaglyphic (amber/blue)
Anaglyphic (green/magenta)
Line alternate Choose this setting when your project will be displayed on a line-alternate 3D
monitor.
Left- and right-eye views are interlaced using half of the available vertical resolution.
In this example, the left-eye image is tinted blue, and the right-eye image is tinted red:
Checkerboard Choose this setting when your project will be displayed on a DLP-based 3D monitor.
Left- and right-eye views are tiled using half of the available horizontal and vertical
resolution.
In this example, the left-eye image is tinted blue, and the right-eye image is tinted red:
144 | CHAPTER 7

Setting Description
Left only Choose the Left only or Right only setting for editing on a 2D monitor or if you’re
creating separate projects for the left- and right-eye outputs.
Right only
In this example, the left-eye image is tinted blue, and the right-eye image is tinted red:
Blend Choose this setting to blend the left- and right-eye images. This setting is useful when
adjusting events.
Difference Choose this setting when performing vertical adjustments to minimize vertical
disparity.
3.
Select the Swap Left/Right check box if you need to switch the left- and right-eye pictures. This setting is useful if you’re using
a line-alternate display that displays the right eye on top, if you’re using magenta/green anaglyphic glasses, or to create
cross-eye free-view 3D.
4.
Drag the Crosstalk cancellation slider if you experience image bleed-through. For example, if you see right-eye images in your
left eye, you can adjust the Crosstalk cancellation slider to compensate.
When your project’s Stereoscopic 3D mode is set to Side by side, Top/bottom, Line alternate, or Checkerboard mode,
crosstalk cancellation is active only when the Full-resolution rendering quality drop-down list is set to Good or Best. When
using anaglyphic modes, crosstalk cancellation is active for any quality level.
5.
Select the Include cancellation in renders and print to tape check box if you want to use the Crosstalk cancellation setting in
your final rendered output. Clear the check box if you want to use crosstalk cancellation for previewing only.
STEREOSCOPIC 3D EDITING | 145

Setting up stereoscopic 3D previews
You can use the Video tab in the Preferences dialog to choose the stereoscopic 3D format that will be used to view your 3D project
in the Video Preview window. For example, you could choose Anaglyphic (red/cyan) from the Stereoscopic 3D mode drop-down
list to preview your project using anaglyphic 3D glasses.
If you want to preview your project on a 3D television or monitor, you can use the Preview Device tab in the Preferences dialog to
configure a 3D display for previewing your project.
• If you’re using an NVIDIA graphics card that supports 3D Vision technology and a 3D Vision monitor, choose the Stereoscopic
3D Graphics Card setting from the Device drop-down list in the Preview Device tab and choose Left and Right from the
Stereoscopic 3D mode drop-down list.
• If you’re using an NVIDIA graphics card that supports 3D Vision technology and a 3D-capable HDTV, choose the Stereoscopic
3D Graphics Card setting from the Device drop-down list in the Preview Device tab and use the Stereoscopic 3D mode drop-
down list to choose the method your monitor uses to display stereoscopic 3D content — typically Side by side (half) or Line
alternate. Be sure to set the 3D mode in your television’s setup menu and the Vegas Pro Preview Device tab.
• If you’re using a 3D television connected to your computer via a IEEE 1394 (FireWire) connection, choose the OHCI Compliant
IEEE 1394/DV setting from the Device drop-down list in the Preview Device tab and use the Stereoscopic 3D mode drop-
down list to choose the method your television uses to display stereoscopic 3D content.
During playback, select the Video Preview on External Monitor button ( ) in the Video Preview window to enable your 3D
display. You can turn off external preview by pressing Alt+Shift+4 or by clicking the secondary display and pressing Esc.
For more information about setting up your specific hardware, see Preview Device tab on page 445.
Synchronizing stereoscopic 3D events on the timeline
When shooting stereoscopic 3D using a pair of cameras, it is important to record a synchronizing event. Some users clap or snap
their fingers in front of the cameras; others use a flash from a still camera, a pet-training clicker, or a professional slate.
Tips:
• If you’re working with multistream 3D files or files that contain both images in each frame, you don’t need to align events. When you
add multistream media to a stereoscopic 3D project, the first stream will be used and paired with the next stream.
If you need to change the mode for a media file or swap the left/right images, you can use the Media tab of the Media Properties
dialog. For more information, see Modifying media file properties on page 305.
• If you have two files that have synchronized timecode — such as video shot on a 3D camera that creates separate left- and right-eye
clips — you don’t need to align the audio and video. Just select the clips in the Project Media window and choose Pair as
Stereoscopic 3D Subclip from the shortcut menu.The first stream will be used and paired with the next stream.
If you need to change the mode for a media file or swap the left/right images, you can use the Media tab of the Media Properties
dialog. For more information, see Modifying media file properties on page 305.
• If you want to add stereoscopic 3D depth to tracks using 3D compositing, you can use the Stereoscopic 3D Camera controls on the
Track Motion dialog. For more information, see 3D compositing on page 333.
Supported multistream formats:
• Dual-stream AVI or QuickTime files
• 3D AVC files created by 3D Bloggie HD cameras
• MPO (multiple picture object) 3D still images
• CineForm Neo3D 5.1 or later (a CineForm product or the free Neo player is required to read Cineform Neo3D files)
• Two separate files paired as described in this topic
146 | CHAPTER 7

1.
Add your media to the timeline using Add Across Tracks mode so the video for the left and right eyes is on separate tracks. In
the following example, the left-eye track is above the right-eye track.
2.
Use one of the following methods to align the audio and video so the video output is synchronized.
• If you used a slate or a loud clap for your synchronization point, you can align the events to within a frame of each other
using the audio waveforms:
a.
Roughly align the audio waveforms by dragging events in the timeline.
b.
Use the Zoom controls at the bottom-right corner of the timeline to zoom in on the waveform.
c.
Verify Quantize to Frames is enabled because you want video frames to be aligned even if the audio is slightly out of
alignment.
d.
Drag a track’s border to make the tracks taller and view large waveforms.
e.
Use Shift+Up Arrow to magnify the waveforms if necessary.
f.
Click the event you want to move and press 1 or 3 on the numeric keypad to nudge the event by frames to the left or
right.
• Synchronizing a video event:
Note:
These steps require snapping to be enabled, so if you have not already done so, turn snapping on by clicking the
Enable Snapping button ( ). For more information, see Snapping events on page 121.
a.
Solo the video track.
b.
Position the cursor at the synchronization point and drag the event’s snap offset so it snaps to the cursor. For more
information, see Using the event snap offset on page 123.
c.
Repeat steps a and b for each clip.
d.
Drag the cursor to a snap point, and then snap the other clips to the cursor.
If the cameras were not genlocked together (shooting at the same cadence) you may find one to be up to half a
frame ahead of the other. Unless your scene has lots of fast motion, this is acceptable; just be sure to get them as
close as possible on the timeline.
3.
Verify alignment:
a.
Drag the Level slider on the top track to set its opacity to 50 percent.
b.
Find a portion of the video with good movement and verify the motion is the same in both clips and that one clip does
not lead the other.
If the cameras were not genlocked together (shooting at the same cadence), you may find that one clip is up to half a
frame ahead of the other. Unless your scene has lots of fast motion, this is acceptable.
STEREOSCOPIC 3D EDITING | 147

4.
Select both video events, right-click one of the events, and choose Pair as Stereoscopic 3D Subclip.
One video event is deleted from the timeline, the active take for the event is set to the new multistream subclip, and a new
multistream clip is added to the Project Media window. If you view the clip properties for the new subclip, you’ll see that the
Stereoscopic 3D Mode is set to Pair with next stream.
5.
Delete the audio and video tracks you created in step 1.
After synchronizing the events, you will have a paired stereoscopic subclip in the Project Media window. You can drag these
clips to the timeline as stereoscopic 3D media.
Tip:
If your camera rig used mirrors or inverted cameras and produced flipped or rotated images that were not corrected in camera,
you can correct the clip with the Stereoscopic 3D Adjust plug-in. For more information, see Aligning left- and right-eye views and
adjusting depth on page 148.
Aligning left- and right-eye views and adjusting depth
It is very important that stereoscopic 3D video have differences between the views only in horizontal displacement. Any vertical or
rotational misalignment will detract from the viewing experience and may even cause viewer discomfort. Also, it is important to
limit the amount and direction of horizontal offset to create comfortable depth.
For example, when shooting with parallel-axis cameras, all of the action is usually in front of the screen, and you need to use
horizontal image translation to push most of it behind the screen.
Use the 3D glasses in combination with viewing the output without the glasses to create good alignment and depth settings. You
usually want all of the action behind the screen plane, only crossing the screen plane for dramatic or special effect. However, make
sure never to create divergence, where the left-eye picture would appear more than 2.5 inches to the left of the right-eye picture on
the largest screen where your movie will be shown.
For example, if the largest screen to be used is 16:9 with a 106-inch diagonal, the width is 87 percent of the diagonal, or about 92
inches. With 1920x1080 content, 2.5 inches is only 52 pixels, so make sure your distant objects are never more than 52 pixels apart.
You can use the Stereoscopic 3D Adjust plug-in to adjust horizontal offset, vertical offset, keystoning, and rotation. This plug-in can
be applied at the event level, track level, or video output level. For more information about applying video effects, see Using video
effects on page 321.
You can use the plug-in’s controls as follows:
Item Description
Horizontal Offset Drag the slider to adjust the horizontal alignment of the left- and right-eye views to
set the perceived position of the video relative to screen depth.
Vertical Offset If left- and right-eye views are not aligned vertically, drag the slider to correct the
offset.
Zoom If left- and right-eye views are not zoomed identically, drag the slider to correct the
offset.
Keystone Drag the slider to correct for image keystoning. Image keystoning occurs when the
left- and right-eye cameras are not parallel.
Rotation Drag the slider to correct for camera tilt in the left- and right-eye views.
Auto Correct Click to analyze video and automatically calculate values for Vertical Offset, Zoom,
Keystone, and Rotation.
Flip Horizontal Choose a setting from the drop-down list to flip the image for horizontally inverted
cameras.
Flip Vertical Choose a setting from the drop-down list to flip the image for vertically inverted
cameras.
Automatic Crop Select this check box if you want to automatically crop the left- and right-eye views
during adjustment to prevent black borders created by the plug-in’s adjustments.
Crop When the Automatic Crop check box is cleared, you can drag this slider to adjust
image cropping.
148 | CHAPTER 7

Tips:
• 3D depth adjustment is a complex process and is out of the scope of this document. For more information, please review a reference
such as 3D Movie Making: Stereoscopic Digital Cinema from Script to Screen by Bernard Mendiburu.
• When you’re working with a stereoscopic 3D project, a separate check box is displayed in the Video FX window for the left- and right-
eye video: . By limiting an effect to the left or right eye only, you can use multiple instances of a plug-in with
different settings for each eye.
Rendering a stereoscopic 3D project
When you render your project, the Stereoscopic 3D mode setting from the Video tab in the Project Properties dialog is used by
default.
If you want to use a different rendering format (to deliver separate left- and right-eye masters, for example, or to create multiple
versions of your project), you can change the rendering mode.
Supported 3D rendering formats:
• CineForm Neo3D (requires CineForm NeoHD, Neo4k, or Neo3D 5.1 or later). You can create a custom QuickTime or AVI render
template that uses CineForm as your video format. Rendering with this template will create a Neo3D file that can be used by
any application that supports the CineForm stereoscopic 3D format.
• Two separate files. You can create two custom templates and use the Project tab in the Custom Settings dialog to set the
Stereoscopic 3D mode for one template to Left Only and the other to Right Only. You can then render the files separately or
use Tools > Scripting > Batch Render to render the left- and right-eye files.
1.
From the File menu, choose Render As to display the Render As dialog.
2.
Choose a drive and folder from the Save in drop-down list, or use the browse window to locate the folder where you want to
save your file.
3.
Type a name in the File name box, or select a file in the browse window to replace an existing file.
4.
Choose a file type from the Save as Type drop-down list.
5.
Click the Custom button to create a new template.
6.
In the Custom Settings dialog, click the Project tab.
7.
From the Stereoscopic 3D mode drop-down list, choose the setting that you want to use for rendering your project.
Choose Use project settings if you want to use the setting from the Video tab in the Project Properties dialog, or choose
another mode if you want to override the project setting when rendering.
STEREOSCOPIC 3D EDITING | 149

Setting Description
Use project settings Uses the setting from the Video tab in the Project Properties dialog.
Side by side (half) Choose this setting when your project will contain left- and right-eye views in a single
frame.
Left- and right-eye views are displayed as half of the available horizontal resolution.
YouTub e 3D
YouTube 3D uses frame-compatible video, so you can create a custom render
template using a format that is compatible with YouTube, such as XDCAM EX,
Windows Media Video, or MainConcept MPEG-2. For the custom template, set the
stereoscopic 3D mode to Side by side (half) and select the Swap Left/Right check
box because YouTube 3D defaults to this layout.
When you upload your video to YouTube, add yt3d:enable=true as a tag to enable 3D
viewing. Also add yt3d:aspect=16:9 (or yt3d:aspect=4:3) to set the viewing frame
aspect ratio.
DVD, Blu-ray Disc, and 3D Blu-ray Disc
You can burn a standard Blu-ray Disc or DVD in side-by-side format and play it on any
Blu-ray Disc or DVD player. When the player is connected to a recent 3D TV, you can
use the TV’s menu to put it into side-by-side mode and enjoy 3D playback.
If your project is destined for professional Blu-ray 3D™ replication, Vegas Pro can
prepare content in full HD per-eye format by rendering two separate files (see Left
only and Right only below), which can be read by an MVC encoder such as the
Dualstream 3D encoder (http://www.sonycreativesoftware.com/blurayencoding) and
authored using a tool such as Blu-print (http://www.sonycreativesoftware.com/
bluprint).
Side by side (full) Choose this setting when your project will contain left- and right-eye views in a single
frame.
Left- and right-eye views are displayed using the full horizontal resolution.
Top/bottom (half) Choose this setting when your project will contain left- and right-eye views stacked in
a single frame.
Left- and right-eye views are displayed as half of the available vertical resolution.
Top/bottom (full) Choose this setting when your project will contain left- and right-eye views stacked in
a single frame.
Left- and right-eye views are displayed using the full vertical resolution.
Anaglyphic (red/cyan) Choose an anaglyphic setting when your project will contain left- and right-eye views
Anaglyphic (amber/blue) in a single frame.
Anaglyphic (green/magenta)
Line alternate Choose this setting when your project will be displayed on a line-alternate 3D
monitor.
Left- and right-eye views are interlaced using half of the available vertical resolution.
Checkerboard Choose this setting when your project will be displayed on a DLP-based 3D monitor.
Left- and right-eye views are tiled using half of the available horizontal and vertical
resolution.
Left only Choose the Left only or Right only setting if you’re creating separate renders for the
Right only left- and right-eye outputs.
Tip:
You can use the Batch Render script to automate the process. Create two
custom rendering templates: for one template, set the stereoscopic 3D mode to Left
only and set the other template’s stereoscopic 3D mode to Right only. Then choose
Tools > Scripting > Batch Render, select your format and select the check box for
your two templates, set the destination folder and file name, and click OK. Vegas Pro
will render each file with the name of the template appended to the file name.
Blend Choose this setting to blend the left- and right-eye images. This setting is useful when
adjusting events.
Difference Choose this setting when performing vertical adjustments to minimize vertical
disparity.
150 | CHAPTER 7

8.
Select the Swap Left/Right check box if you need to switch the left- and right-eye pictures. This setting is useful if you’re using
a line-alternate display that displays the right eye on top, if you’re using magenta/green anaglyphic glasses, or to create
cross-eye free-view 3D.
9.
Drag the Crosstalk cancellation slider if you experience image bleed-through. For example, if you see right-eye images in your
left eye, you can adjust the Crosstalk cancellation slider to compensate.
When your project’s Stereoscopic 3D mode is set to Side by side, Top/bottom, Line alternate, or Checkerboard mode,
crosstalk cancellation is active only when the Full-resolution rendering quality drop-down list is set to Good or Best. When
using anaglyphic modes, crosstalk cancellation is active for any quality level.
10.
Save your template for future use:
a.
Type a name in the Template box to identify your rendering template.
b.
Click the Save Template button (
c.
Click OK to return to the Render As dialog.
11.
Click Save to render your project using your new template.
).
STEREOSCOPIC 3D EDITING | 151
152 | CHAPTER 7

Working with XDCAM Video
Chapter 8
Vegas® Pro software provides all the tools you need to edit proxy and full-resolution HD and SD XDCAM MXF files natively, with no
transcoding required. Vegas Pro supports all HD and SD XDCAM compression types, all frame rates, all aspect ratios, multichannel
audio, and essence marks. All proxy and full-resolution XDCAM source file types can be mixed in a single timeline, edited, and
transferred back to XDCAM via i.LINK, network FTP, or SDI.
The following sections provide workflows for efficient editing of video from an XDCAM EX camera or an XDCAM/XDCAM HD
camera or deck.
XDCAM EX workflow
The following topic provides a workflow for efficient editing of video from an XDCAM EX camera.
XDCAM EX differs from XDCAM/XDCAM HD in several key areas.
• XDCAM EX cameras record to SxS flash memory rather than optical disc.
• XDCAM EX cameras record full-HD video to MPEG-2 (MP4) format.
• XDCAM EX video is not visible in the XDCAM Explorer window. Use the Device Explorer window to import clips from an
XDCAM EX device. For more information, see Using the Device Explorer on page 60.
• When editing XDCAM EX video, you’ll edit full-resolution MXF files. Proxies are not available.
1.
Shoot your video with your XDCAM EX camera.
2.
Transfer your clips from your camera to your computer.
a.
Install the SxS device driver.
b.
Connect your camera (or card reader) to your computer with a USB cable.
c.
Your camera will prompt you to Connect USB Now? Choose Execute.
d.
Use the Device Explorer window to import clips from your XDCAM EX device to the Project Media window. For more
information, see Using the Device Explorer on page 60.
Note:
Previous versions of Vegas Pro required you to convert XDCAM EX clips to MXF format before editing.
This conversion is no longer required, but the workflow is still supported. If you want to wrap your XDCAM EX clips in MXF format, use
XDCAM EX Clip Browsing Software.
3.
Drag your captured clips from the Project Media window to the timeline to create events.
4.
Edit your project as needed.
WORKING WITH XDCAM VIDEO | 153

5.
Render your project for your destination format. You can also render to XDCAM EX format by choosing XDCAM EX (*.MP4) from
the Save as type drop-down list in the Render As dialog.
Note:
The following notes apply when rendering XDCAM EX format files:
• Only embedded XML metadata is included with rendered files. Embedded XML metadata supports markers and regions; title, author,
and description summary information; recording date/time; and timecode in/out.
• When you intend to transfer files back to SxS media, select the Write segmented files if output exceeds 4 GB check box on the
Video tab of the Custom XDCAM EX Settings dialog (click the Custom button in the Render As dialog and then click the Video tab).
When this check box is selected, large files will be segmented at 4 GB for compatibility with the SxS file format.
• XDCAM EX supports smart rendering across the following formats when the source and destination MPEG-2 video match in frame
size, bit rate, profile, and level:
• SP 18.3 Mbps CBR 1280x720p to/from XDCAM EX and HDV HD-1
• SP 25 Mbps CBR 1440x1080i to/from XDCAM EX, XDCAM HD, and HDV HD-2
• HQ 35 Mbps VBR 1440x1080 to/from XDCAM EX and XDCAM HD
• HQ 35 Mbps VBR 1280x720p to/from XDCAM EX
• HQ 35 Mbps VBR 1920x1080 to/from XDCAM EX
The Enable no-recompress long-GOP rendering check box on the General tab of the Preferences dialog must be selected to
enable smart rendering.
154 | CHAPTER 8

XDCAM and XDCAM HD workflow
You can use MXF files just like any other supported media type. The following sections provide a workflow for efficient editing.
Note:
The XDCAM deck is not available for external monitor or print to tape via iLink® while in XDCAM Media Drive mode. Click the
Safely Remove Hardware icon ( ) in the Windows system tray and choose your XDCAM device from the menu to disconnect the
device. You can then switch to AV/C mode and reconnect to enable external monitor and print to tape functionality.
The basic workflow for working with XDCAM is as follows:
1.
Set up your XDCAM device.
The first step in working with XDCAM is to set up your computer to communicate with your XDCAM camera or deck. You can
use FTP (file transfer protocol) or i.LINK to transfer between your computer and device. For specific information on setting up
your device and installing any necessary drivers, see its documentation. Your device must be properly installed and recognized
on your computer before it can be used with Vegas Pro.
For information on setting up your device to work with Vegas Pro, see Setting up an XDCAM device on page 156.
2.
Import video from the XDCAM disc.
Next, you need to transfer video from your XDCAM disc to your computer for editing. Depending on your project and
requirements, you can transfer full-resolution files, proxy-resolution files, or both. For more information, see Importing XDCAM
discs on page 159.
3.
Edit the video on the timeline.
Editing XDCAM video is identical to editing DV on the timeline. You can choose whether you want to edit full- or proxy-
resolution files on the timeline. For more information, see Editing XDCAM clips on the timeline on page 161.
4.
Replace proxy files with full-resolution versions (optional).
If you’re using proxy files for timeline editing, replace the clips with full-resolution versions before rendering or exporting back
to XDCAM disc. For more information, see Replacing proxy-resolution clips with full-resolution media (conforming media) on page
163.
5.
Export video back to an XDCAM disc.
If you’re planning to render your movie to a different format, render just as you would any other project.
If you want to export your movie to an XDCAM disc, you can either export the current project or export a rendered MXF file. For
more information, see Exporting video to an XDCAM disc on page 164.
Note:
The XDCAM deck is not available for external monitor or print to tape via iLink® while in XDCAM Media Drive mode. Click the
Safely Remove Hardware icon in the Windows system tray and choose your XDCAM device from the menu to disconnect the device.
You can then switch to AV/C mode and reconnect to enable external monitor and print to tape functionality.
WORKING WITH XDCAM VIDEO | 155

Setting up an XDCAM device
Use the following procedure if you need to set up an XDCAM deck or camera for transferring clips, replacing proxy files with full-
resolution clips, or exporting video to an XDCAM device.
XDCAM deck
XDCAM camera
iLink® ports for transfer
Note:
The XDCAM deck is not available for external monitor or print to tape via iLink® while in XDCAM Media Drive mode. Click the
Safely Remove Hardware icon ( ) in the Windows system tray and choose your XDCAM device from the menu to disconnect the
device. You can then switch to AV/C mode and reconnect to enable external monitor and print to tape functionality.
1.
Click the Device button in the Export Video to XDCAM Disc or Import XDCAM Disc dialog. The XDCAM Device Settings dialog is
displayed.
• To display the Export Video to XDCAM Disc dialog, click the Export Video to Sony XDCAM Disc button ( ) in the XDCAM
Explorer window.
• To display the Import XDCAM Disc dialog, click the Import XDCAM Disc button ( ) in the XDCAM Explorer window.
2.
Choose the XDCAM device where you want to import/export clips.
• Select the XDCAM Media Drive (i.LINK) radio button if your XDCAM camera or deck is connected directly to your
computer via an IEEE-1394 cable. In this mode, your camera or deck is accessible much like an external drive.
Click the Browse button and choose the drive letter of the camera or deck.
Note:
Choose the drive letter of the camera or deck only; do not navigate into the folders on the disc.
• Select the FTP (Ethernet) radio button if your camera or deck is connected to your network.
Type the camera or deck’s IP address in the IP Address box.
In the Username box, type admin.
In the Password box, type the device/model number of your camera or deck. For example, if you’re exporting clips to a
PDW-1500 deck, type PDW-1500.
156 | CHAPTER 8

Tip:
The XDCAM deck is not available for external monitor or print to tape via iLink® while in XDCAM Media Drive mode. Using FTP
transfers allows you to export to a remote device and or use the device’s i.LINK connection in AV/C mode for external monitor
previewing.
3.
Click OK.
Note:
For information about using your camera or deck, refer to its documentation.
Using the XDCAM Explorer window
From the View menu, choose XDCAM Explorer (or press Ctrl+Alt+F5) to display the XDCAM Explorer window, which you can use to
locate, import, and export XDCAM clips.
Item Name Description
Disc List Displays a list of all XDCAM discs from which you’ve imported clips. Select a disc name to display
its clips in the right side of the window.
The imported disc is not associated with the current project. Imported discs are available in the
XDCAM Explorer window until you delete them from your computer.
Right-click a disc and choose Rename from the shortcut menu to change a disc's name.
For example, if you’ve written “Joe’s Tire Spot” on your XDCAM disc, you can type that name so you
don't have to try to identify the disc in the XDCAM Explorer window using its 32-digit identifier.
Contents Pane Displays the clips from the selected disc.
Full-resolution clips are labeled Full, and proxy files are labeled Proxy.
If you’ve transferred proxy files only, you can right-click a proxy file and choose Import Full
Resolution Files from the shortcut menu to transfer the full-resolution version of the proxy clip to
your computer. Files are imported to the same folder where you transferred the proxy files.
If you’ve transferred metadata only without transferring clips, no thumbnail is displayed. Right-
click a metadata entry and choose Import Full Resolution Files or Import Proxy Files from the
shortcut menu.
If the disc contains edit lists that you created on your deck or camera, they are displayed at the
bottom of the contents pane. Click the down arrow next to the Views button ( ) and choose
Edit Lists from the menu to show or hide edit lists.
Import XDCAM
Disc
Click to import clips from an XDCAM disc. You can choose to import proxy-resolution clips, full-
resolution clips, or both. For more information, see Importing XDCAM discs on page 159.
Delete Selected Select a disc in the left pane and click this button to delete the disc’s clips from your computer.
XDCAM Disc from
Capture Folder
Play Clip Click to play the selected clip.
WORKING WITH XDCAM VIDEO | 157

Item Name Description
Stop Click to stop playback.
Auto Preview Automatically preview media files when you click them in the XDCAM Explorer window.
Views Click the down arrow and choose a command from the menu to change the way clips are
displayed in the XDCAM Explorer.
Conform XDCAM
Media in Current
Project
All Essence Marks Displays a separate thumbnail for each essence marker in a clip.
Shot Marks 1 & 2 Displays a separate thumbnail for each shot marker in a clip.
Clips Displays a single thumbnail for each clip.
Custom Displays the Custom Essence Mark Filter dialog. Select the check box for each
essence mark you want to display as thumbnails, and then click OK to close
the dialog.
Record Start Created when recording begins and stops.
Record End
Shot Mark 1 Created manually during recording.
Shot Mark 2
Flash Created when a sudden change in brightness occurs.
Filter Change Created when the filter is changed on the camera.
Gain Change Created when the gain value is changed on the camera.
Shutter Speed Created when the shutter speed is changed on the camera.
Change
White Balance Created when the white balance is changed on the camera.
Change
Over Audio Created when the audio level exceeds 0 dB.
Limiter
Edit Lists If you’ve created an edit list on your camera or deck, you can display those edit
lists in the XDCAM Explorer. Edit lists are displayed in the lower half of the
XDCAM Explorer.
Right-click an edit list and choose Add to Current Project Using Proxy Files or
Add to Current Project Using Full Resolution Files from the shortcut menu to
add the edit list to the timeline at the cursor position.
Click to replace proxy-resolution files with full-resolution files before rendering your project or
exporting your video to an XDCAM disc.
If the full-resolution clips are not available on your computer, the Conform XDCAM Media in
Current Project dialog is displayed. Insert the specified disc and click Continue to import the full-
resolution clips to your computer.
If you need to choose a different XDCAM device or import method, click the Device button. For
more information, see Setting up an XDCAM device on page 156.
Clips are imported if necessary, and the events on the timeline are updated to use the full-
resolution files.
Export Video to Click to transfer video to an XDCAM disc in a camera or deck.
XDCAM Disc You can choose to render the current project to MXF or export an already-rendered MXF file. For
more information, see Exporting video to an XDCAM disc on page 164.
Refresh XDCAM Click to examine capture folders for files that have been added since the application was started.
Discs by You can use this button to view files that you copy manually from an XDCAM disc to your
Examining computer.
Capture Folders
158 | CHAPTER 8

Importing XDCAM discs
You can use the XDCAM Explorer window to import full- or proxy-resolution clips from XDCAM discs to your computer for editing.
Tips:
• If you delete XDCAM clips from your computer, those clips will appear offline in your projects. You can reimport the clips by right-
clicking the clips in the Project Media window and choosing Recapture from the shortcut menu.
• The XDCAM deck is not available for external monitor or print to tape via iLink® while in XDCAM Media Drive mode. Click the Safely
Remove Hardware icon ( ) in the Windows system tray and choose your XDCAM device from the menu to disconnect the device.
You can then switch to AV/C mode and reconnect to enable external monitor and print to tape functionality.
• Use the Device Explorer window to import clips from an XDCAM EX camera.For more information, see Using the Device Explorer on
page 60.
1.
From the View menu, choose XDCAM Explorer to display the XDCAM Explorer window if it isn’t already visible.
2.
Click the Import XDCAM Disc button ( ) in the XDCAM Explorer window. The Import XDCAM Disc dialog is displayed.
3.
The XDCAM Device box displays the current XDCAM camera or deck.
If you need to choose a different XDCAM device or import method, click the Device button. For more information, see Setting up
an XDCAM device on page 156.
Note:
For information about using your camera or deck, refer to its documentation.
WORKING WITH XDCAM VIDEO | 159

4.
In the Clip Resolutions box, select check boxes to indicate which clips you want to import:
Tip:
Proxy files are much smaller than the full-resolution versions. If you're working on a system with limited disk space or processing
power, you can edit the smaller proxy files on the timeline and replace the proxies with full-resolution files before rendering.
Proxy editing is ideal for storyboarding or rough-cut editing.
• Clear both check boxes if you want to import clip information (metadata) only without importing clips.
You can import clips later by right-clicking a clip in the XDCAM Explorer and choosing Import Full Resolution Files or
Import Proxy Files from the shortcut menu.
• Select the All full resolution files check box to import full-resolution clips.
• Select the All proxy resolution files check box to import low-resolution clips for quick timeline editing and preview.
If you’re working on a system with limited disk space or processing power, you can edit the smaller proxy files on the
timeline and replace the proxies with full-resolution files before rendering.
5.
The Capture Folder box displays the path to the folder where clips will be imported. Click the Browse button to choose a
folder.
Tip:
You can also copy XDCAM discs to the capture folder manually. Simply copy the files and folders to the specified capture folder
(preserving the XDCAM disc folder folder/file structure). The next time you start Vegas Pro, the disc will be available in the XDCAM
Explorer window.
6.
Type a name in the Optional Disc Name box if you want to assign a friendly name to the disc.
For example, if you’ve written “Joe’s Tire Spot” on your XDCAM disc, you can type that name so you don’t have to try to identify
the disc in the XDCAM Explorer window using its 32-digit identifier.
7.
Click the OK button to start importing clips. The disc label is added to the left pane in the XDCAM Explorer window, and the
clips are displayed in the right pane. For more information, see Using the XDCAM Explorer window on page 157.
8.
You’re ready to start editing your XDCAM clips on the timeline.
Notes:
• Select the Import MXF as multichannel check box on the General tab of the Preferences dialog if you want to import MXF files from
XDCAM cameras and decks with multichannel audio. When the check box is cleared, audio from MXF files will be imported as stereo,
but you can access the other channels by right-clicking the event and choosing Channels from the shortcut menu.
• The imported disc is not associated with the current project. Imported discs are available in the XDCAM Explorer window until you
delete them from your computer.
• Imported clips are not added to the Project Media window. Drag a clip to the timeline to add it to your project or right-click a clip and
choose Add to Project Media List from the shortcut menu.
160 | CHAPTER 8

Editing XDCAM clips on the timeline
Creating and editing a project
You can use MXF files just like any other supported media type on the timeline. Depending on your workflow, you might want to
use proxy or full-resolution files on the timeline.
Tip:
Proxy files are much smaller than the full-resolution versions. If you're working on a system with limited disk space or processing
power, you can edit the smaller proxy files on the timeline and replace the proxies with full-resolution files before rendering.
Proxy editing is ideal for storyboarding or rough-cut editing.
1.
Import the clips from your XDCAM camera or deck to your local hard drive. For more information, see Importing XDCAM discs on
page 159.
2.
Select an imported XDCAM disc on the left side of the XDCAM Explorer window. The imported clips are displayed in the right
pane.
If the disc contains edit lists that you created on your deck or camera, they are displayed at the bottom of the contents pane.
Click the down arrow next to the Views button ( ) and choose Edit Lists from the menu to show or hide edit lists.
3.
Drag clips from the XDCAM Explorer window to the timeline if you want to create events, or drag them to the Project Media
window to add to your project without creating events.
Right-click an edit list and choose Add to Current Project Using Proxy Files or Add to Current Project Using Full Resolution
Files from the shortcut menu to add the edit list to the timeline at the cursor position.
Note:
Essence marks from the MXF files are displayed as named media markers (media markers are visible in the timeline events
and in the Trimmer window). Choose View > Event Media Markers > Show Markers to toggle their display.
4.
Edit your project as needed.
WORKING WITH XDCAM VIDEO | 161

5.
If you’re working with proxy-resolution clips, replace them with full-resolution clips before rendering your project or exporting
it to an XDCAM disc:
a.
Click the Conform XDCAM Media in Current Project button ( ) in the XDCAM Explorer window.
b.
If the full-resolution clips are not available on your computer, the Conform XDCAM Media in Current Project dialog is
displayed.
c.
Insert the specified disc.
If the events on the timeline have been trimmed, you can select the Trim clips to used regions when possible check box
(available only in file-access mode) to import only the portions of the media files required for the events.
If you need to choose a different XDCAM device or transfer method, click the Device button. For more information, see
Setting up an XDCAM device on page 156.
d.
Select the Trim clips to used regions when possible check box (available only in file-access mode) if you want to trim full-
resolution clips to import only the portions used in your project.
Note:
Some XDCAM decks might require updated firmware to support trimming clips when connecting via Ethernet (FTP).
e.
Click Continue to import the full-resolution clips.
f.
Repeat steps 5c and 5d as needed.
Clips are imported to your computer if necessary, and the events on the timeline are updated to use the full-resolution
files.
6.
You can now render your project or export it to an XDCAM deck or camera.
Setting up your project for multichannel audio
If you imported your XDCAM clips with the Import MXF as multichannel check box selected on the General tab of the Preferences
dialog, your MXF files will be imported with multichannel audio. When you add the clip to the timeline, the audio channels will be
added across tracks.
The example below shows an MXF clip with six-channel audio. To take advantage of multichannel mapping in Vegas Pro, set up
your project to map each audio channel to a separate bus.
1.
From the Insert menu, choose Audio Bus (or click the Insert Bus button ( ) in the Mixer window) to create a bus in the Mixer
window. Because we’re working with six-channel audio, we’ll add three stereo busses.
162 | CHAPTER 8

2.
Now click the bus button ( ) on each track to assign the channels to busses.
We’ll assign channels one and two to Bus A, channels three and four to Bus B, and channels five and six to Bus C.
Alternatively, you could create one bus per channel.
We’ll use this channel mapping when you render your video or export it to an XDCAM camera or deck.
For more information, see Exporting video to an XDCAM disc on page 164.
Replacing proxy-resolution clips with full-resolution media (conforming media)
If you’re working with proxy-resolution clips, replace them with full-resolution clips before rendering your project or exporting it to
an XDCAM disc:
1.
Click the Conform XDCAM Media in Current Project button ( ) in the XDCAM Explorer window.
2.
If the full-resolution clips are not available on your computer, the Conform XDCAM Media in Current Project dialog is displayed.
WORKING WITH XDCAM VIDEO | 163

3.
Insert the specified disc.
If the events on the timeline have been trimmed, you can select the Trim clips to used regions when possible check box to
import only the portions of the media files required for the events. This option is not available when connecting to an XDCAM
deck or camera via file access mode (i.Link).
If you need to choose a different XDCAM device or transfer method, click the Device button. For more information, see Setting
up an XDCAM device on page 156.
4.
Click Continue to import the full-resolution clips.
5.
Repeat steps 3 and 4 as needed.
6.
Clips are imported to your computer if necessary, and the events on the timeline are updated to use the full-resolution files.
Exporting video to an XDCAM disc
From the Tools menu, choose Export Video to XDCAM Disc (or click the Export Video to XDCAM Disc button ( ) in the XDCAM
Explorer window) to save your project to a disc in an XDCAM camera or deck.
Exporting video from the timeline
Use this procedure to export the current project to an XDCAM disc.
Important:
If you are exporting a rendered file to an XDCAM disc, the file must precisely conform to the target disc format, or the
export will fail.
1.
If you want to export only a portion of your project, create a time selection that includes the section of your project.
2.
From the Tools menu, choose Export Video to XDCAM Disc (or click the Export Video to XDCAM Disc button ( ) in the
XDCAM Explorer window). The Export Video to XDCAM Disc dialog is displayed.
3.
The XDCAM Device box displays the current XDCAM camera or deck.
If you need to choose a different XDCAM device or transfer method, click the Device button. For more information, see Setting
up an XDCAM device on page 156.
Note:
For information about using your camera or deck, refer to its documentation.
164 | CHAPTER 8

4.
Choose render settings:
a.
Select the Render format radio button.
b.
In the File path box, type the path to the file you want to render, or click the Browse button to browse to the folder you
want to use and then type a file name.
This path is used to render an MXF file to your hard drive before transferring to your XDCAM device. You can delete the file
after the transfer is complete.
c.
Select the Enable multichannel mapping check box if you want to map render multiple channels of audio.
You can click the Channels button if you want to map the busses in your project to channels in the rendered file. If you
don't specify a channel mapping, Vegas Pro will not render a multichannel file.
In the Channel Mapping dialog, select the check box for each bus you want to include in the rendered file. Each stereo bus
will be saved to two channels in the rendered file. If you want to save a bus to a single channel, select the (Mono
downmix) check box for that bus.
If you want to change order of the busses in the channel mapping, select the bus and click the Move Up or Move Down
button.
Click OK to close the Channel Mapping dialog and return to the Export Video to XDCAM Disc dialog. For more information,
see Setting up your project for multichannel audio on page 162.
d.
From the Temp late drop-down list, choose the setting that matches your destination disc.
Information about the selected rendering template is displayed in the Description box.
If you choose Default Template, the number of channels will match the number of channels specified in the Channel
Mapping dialog.
e.
Select the Render loop region only check box if you want to export only the portion of your project that you selected in
step 1.
f.
Select the Delete file after print check box if you want to delete the rendered file from your hard drive after exporting it to
disc. If the export fails, the rendered file remains on disk so you can adjust your XDCAM device settings and export again
without having to render again.
g.
Select the Use project output rotation setting check box if you’re rendering a rotated project and want to use the Output
rotation setting from the Project Properties dialog for your rendered file.
When the check box is cleared, the media is rotated according to its Media Properties setting, but the project itself is
unrotated—you can use this setting to proof your project on an unrotated display.
5.
Click OK. Your project is rendered and transferred to your camera or deck.
WORKING WITH XDCAM VIDEO | 165

Exporting a rendered file
Use this procedure when you have a rendered MXF file that you want to save to an XDCAM disc.
Important:
If you are exporting a rendered file to an XDCAM disc, the file must precisely conform to the target disc format, or the
export will fail.
1.
From the Tools menu, choose Export Video to XDCAM Disc (or click the Export Video to XDCAM Disc button ( ) in the
XDCAM Explorer window). The Export Video to XDCAM Disc dialog is displayed.
2.
The XDCAM Device box displays the current XDCAM camera or deck.
If you need to choose a different XDCAM device or transfer method, click the Device button. For more information, see Setting
up an XDCAM device on page 156.
Note:
For information about using your camera or deck, refer to its documentation.
3.
Choose the file you want to export:
a.
Select the Use an existing file radio button.
b.
In the File path box, type the path to the file you want to print, or click the Browse button to choose the file you want to
print.
4.
Click OK. The selected file is transferred to your camera or deck.
166 | CHAPTER 8

Working with Tracks
Chapter 9
Tracks contain the media events on the timeline of a project. There are two types of tracks in a Vegas® Pro project: video and audio.
Each type of track has its own features and controls. While tracks can be organized and mixed in any order, track hierarchy can be
important in determining the final output for video. Because tracks are containers for events, effects that are applied to a track
apply to every event in that track.
Managing tracks
Once you have added a track to your project, you can perform basic editing tasks on it such as duplicating, deleting, and renaming.
Inserting an empty track
Tracks are created for you when you drag events to empty spaces in the timeline. You can also add empty (eventless) tracks to a
project. You can record into these tracks or use them as placeholders for specific media that you will add later. For example, you
might want to create an empty track and then record a voiceover directly into a project.
1.
Right-click in the timeline or the track list to display a shortcut menu.
2.
Choose Insert Audio Track or Insert Video Track.
You can also add an empty track from the Insert menu by choosing Audio Track or Video Track. An empty track is added at the
bottom of the track list.
Duplicating a track
You can duplicate a track in your project including all of the events contained on it. When you duplicate a track, the duplicate is
placed directly below the original track. You can duplicate one track or select multiple tracks to duplicate.
1.
Click the track that you want to duplicate. To select multiple tracks, click each one while pressing Shift to select adjacent tracks
or Ctrl to select nonadjacent tracks.
2.
Right-click and choose Duplicate Track from the shortcut menu.
Deleting a track
You can delete a track from your project and all of the events contained on it. You can delete one track or select multiple tracks to
delete.
1.
Select the track that you want to delete. To select multiple tracks, click each one while pressing Shift to select a range of
adjacent tracks or Ctrl to select discontinuous tracks.
2.
From the Edit menu, choose Delete.
Tip:
You can also delete a track by selecting it and pressing Delete.
Naming or renaming a track
Every track in your project has a scribble strip where you can type a name for the track. If the scribble strip is not visible, you might
need to increase the height or width of the track by dragging the track’s edge to reveal it. For more information, see Changing track
height on page 170.
1.
Double-click the scribble strip. Any existing name is highlighted on the strip.
WORKING WITH TRACKS | 167

2.
Type the new track name.
3.
Press Enter to save the track’s name.
Organizing tracks
Vegas Pro software is flexible in how tracks can be organized. You can arrange, group, and resize tracks to fit your particular needs.
Reordering tracks
When you create tracks, they are arranged in the order that they were added. It is a simple process to reorder tracks to fit your
needs. You can reorder one or more tracks at a time.
Note:
Track hierarchy can be critical in video compositing. For more information, see Compositing on page 329.
1.
In the track list, place the mouse pointer on the track that you want to move.
2.
Drag the track to the new position in the track list.
Tip:
When moving a track, you might want to place the mouse pointer on the track number when dragging. This helps avoid
accidental modifications to other track list controls.
Grouping tracks
You can use track groups to organize similar tracks and hide them from view when you’re not working on them. This can make the
track list and timeline less cluttered and easier to work with, especially in large projects.
You can reorder track groups in the track list the same way you reorder tracks. Simply drag a track group header to a new position in
the track list.
Creating track groups
1.
Select two or more tracks to group together. Press Shift to select multiple adjacent tracks. Nonadjacent tracks cannot be
grouped together.
2.
Right-click one of the tracks, choose Track Group, and then choose Group Selected Tracks.
The tracks are grouped together. Click the Collapse/Expand Track Group button in the track group header to close and
expand the tracks in the group.
Collapse/Expand Track Group button
Track group header
Grouping lane
When a track group is collapsed, dark gray bars indicate the length and location of events in the collapsed tracks.
Note:
If you select a parent or child video track to be added to a track group, all associated parent/child tracks will also be added to
the group to preserve the compositing relationship. For more information, see Compositing on page 329.
Important:
When you collapse a track group, tracks and events in the group are not locked. Edits made elsewhere in the project
may affect tracks and events in the collapsed track group.
168 | CHAPTER 9

Adding tracks to existing track groups
Drag one or more tracks into a track group to add the selected tracks to the group.
Removing tracks from groups
Drag one or more tracks out of a track group to remove the selected tracks from the group. You can also right-click one or more
selected tracks in a group, choose Track Group, and then choose Ungroup Selected Tracks to remove tracks from a group.
Clearing track groups
1.
Click the track group header to select all tracks in the group.
2.
Right-click the track group header and choose Ungroup Selected Tracks to ungroup all tracks in the group.
Tip:
You can also right-click the grouping lane and choose Ungroup Selected Tracks from the shortcut menu to clear the track
group.
Selecting all tracks in a group
Click a track group header or grouping lane to select all tracks in the group.
Renaming track groups
Every track group in your project has a scribble strip where you can type a name for the track group.
1.
Double-click the scribble strip. Any existing name is highlighted on the strip.
2.
Type the new track group name.
3.
Press Enter to save the track group’s name.
Changing track color
When you add a track, it is automatically assigned a color. This color is easily changed. This feature is useful if you want to use color
to organize similar tracks.
1.
In the track list, right-click a track to display a shortcut menu.
2.
From the shortcut menu, choose Track Display Color, and choose a color from the submenu.
Tip:
To change the available colors, use the Display tab in the Preferences dialog.
WORKING WITH TRACKS | 169

Changing track height
You can control track height by dragging the bottom edge of a track in the track list. You can also change track height by clicking
the buttons on the track list.
Action Button Resulting Track Height
Minimize Track Height
Restore Track Height
Maximize Track Height
You can also use several different keyboard shortcuts to change all track heights at once:
• Press Ctrl+Shift+Down Arrow or Ctrl+Shift+Up Arrow to change the height of all tracks in your project at once.
• Press the grave accent key (`) to minimize all tracks. Press the key again to restore the tracks to their previous height. When you
restore tracks to their previous height, tracks that were previously minimized are not restored. You can restore these tracks by
clicking the Restore Track Height button ( ) on the track header.
• Press Ctrl+grave accent key (`) to make all tracks the default height.
Resizing a track
You can resize a track by dragging its bottom or right border. Place the mouse pointer at the bottom of the track. The cursor turns
into an up/down arrow ( ). Drag up or down and release the mouse to set the desired track size. You can resize the width of the
track list in a similar way.
Drag to change track height... ...or to change track list width.
170 | CHAPTER 9

Using the track list
Each track in your project has its own controls, faders, and sliders that are contained in the track list on the left side of the track. You
can work with these controls to affect the events on the track.
The controls in the track list can function as trim controls or automation controls for track volume, panning, assignable effects send,
and bus send levels. Adjusting the trim control affects the level of the entire track.
When a track does not use envelopes (or when the track automation mode is set to Off), the trim level is added to the track fader.
For example, setting the track volume fader to +3 dB and the trim control to -3 dB produces a gain of 0 dB.
When a track uses envelopes, the trim level is added to the envelope so your envelope is preserved, but with a boost or cut applied.
For example, setting the trim control to -3 dB has the same effect as decreasing every envelope point by 3 dB.
To adjust trim levels, deselect the Automation Settings button ( ) in the track header. When the Automation Settings button is
selected, the volume fader, pan slider, and multipurpose slider adjust automation settings.
Using the volume fader (audio only)
The fader in the track header can function as a trim control that adjusts the overall volume of the track, or it can adjust track volume
automation settings. For more information, see Volume or pan automation (audio only) on page 184.
The trim level is added to the volume automation settings so your envelope is preserved, but with a boost or cut applied. For
example, setting the trim control to -3 dB has the same effect as decreasing every envelope point by 3 dB.
1.
Deselect the Automation Settings button ( ) in the track header.
2.
Drag the Vol fader to control how loud a track is in the mix. If multiple tracks are selected, all selected tracks are adjusted.
As you drag the fader, the volume level displays to the left of the fader. Double-click the fader to set it to 0.0 dB, or double-click the
current volume value to enter a specific number.
Drag to change volume. Double-click the fader to set to 0.0 dB. Double-click the current level to enter a value.
Tip:
Press Ctrl while dragging or use the mouse wheel for finer control of the fader. You can also move the fader by using the right or
left arrow keys.
Volume envelopes allow you to automate track volume changes. For more information, see Volume or pan automation (audio only) on
page 184.
Using the pan slider (audio only)
The Pan slider in the track header can function as a trim control that adjusts the overall panning of the track, or it can adjust track
panning automation settings. For more information, see Volume or pan automation (audio only) on page 184.
The trim level is added to the pan automation settings so your panning envelope is preserved, but with an offset applied. For
example, setting the trim control to -9% left has the same effect as moving every envelope point 9% to the left.
Note:
This procedure applies to stereo panning only. For information about panning 5.1 surround projects, see Panning audio on
page 276.
Tip:
If you do not see this slider on a track, increase the track height. For more information, see Resizing a track on page 170.
WORKING WITH TRACKS | 171

).
Adjusting track panning trim levels
1.
Deselect the Automation Settings button (
2.
Drag the Pan slider to control the position of the track in the stereo field. Dragging to the left will place the track in the left
speaker more than the right, and dragging to the right will place the track in the right speaker.
You can hold Ctrl while dragging the slider to adjust the setting in finer increments, or double-click the slider to return it to 0.
If multiple tracks are selected, all selected tracks are adjusted.
Adjusting the track panning automation level
When you select the Automation Settings button ( ), the Pan slider handle is displayed with an automation icon ( ), and you
can use the control to edit pan automation. For more information, see Volume or pan automation (audio only) on page 184.
Changing the pan mode
Right-click the slider handle and choose a pan type to change the behavior of the Pan slider.
Note:
The selected panning mode is also used for track-level pan envelopes. For more information, see Volume or pan automation
(audio only) on page 184.
Item Description
Add Channels This mode is most useful for panning stereo files. As you pan across the stereo field,
the stereo image appears to move across the speakers. As you pan toward either side,
the signal from the opposite channel is added to the channel you are panning toward
until at the extreme both channels are sent to a single channel at full volume.
This mode uses a linear panning curve.
Important:
You can introduce clipping when channels are added. Monitor the
meters in the Mixer and adjust the track volume accordingly.
172 | CHAPTER 9

Item Description
Balance (0 dB Center)
Balance (-3 dB Center)
Balance (-6 dB Center)
In a stereo project, this mode can help you adjust the relative signal levels of the
channels in stereo source material. As you pan from the center to either side, the
opposite channel begins at the specified center value (0 dB -3 dB, or -6 dB), and decays
to -infinity. The signal in the side you are panning toward progresses from the
specified center value (0 dB, -3 dB, or -6 dB) to 0 dB.
This panning mode uses a linear panning curve.
For example, when you pan fully right, the right channel is played at 0 dB and the left
channel is not audible. As you pan to the center, each channel is attenuated to the
specified center value (0 dB -3 dB, or -6 dB). As you pan to the left, the left channel is
played at 0 dB, and the right channel is not audible.
With the Balance (0 dB center) setting, no gain or cut
is applied when you're panned to the center, which
can make the center seem louder.
With the Balance (-3 dB center) setting, a -3 dB cut is
applied when you're panned to the center.
With the Balance (-6 dB center) setting, a -6 dB cut is
applied when you're panned to the center.
Panning in a 5.1 surround project follows the same rules: as you pan from the center to
any channel in a 5.1 surround project, the signal in the channel you are panning
toward progresses from the specified center value to 0 dB. The signal in the channel
you are panning away from begins at the specified center value and decays to -
infinity.
Constant Power This mode is most useful for panning monaural source material. In this mode, sound
will maintain its volume when you pan across channels.
If you pan a stereo file 100% R, only the right channel of your media file is played, and
this channel is sent to both output channels. If you continue to pan to the left, the left
channel is gradually added to the output, and the right channel is gradually faded out
until only the left channel will be heard through both output channels when the slider
is at 100% L.
If you pan a file fully right midway between the front and rear channels in a 5.1
surround project, only the right channel of your media file is played, and this channel
is sent to the right-front and -rear output channels. If you pan to the left, the left
channel is gradually added to the output, and the right channel is gradually faded out
until only the left channel is sent to the left-front and -rear output channels.
WORKING WITH TRACKS | 173

Item Description
Film This mode allows you to pan between pairs of adjacent speakers in 5.1 surround
projects using a constant power model. This mode is optimized for theater-style
speaker placement. In stereo projects, Film mode functions identically to Constant
Power.
As you drag the pan point to the center speaker, the sound becomes diffused through
the front and rear speakers. When the track is panned fully to the center speaker, there
is no output from the front and rear speakers.
Dragging the pan point to the center of the surround panner sends the signal to all
speakers.
Note:
If you’re panning fully to a single speaker, you might notice that some signal
is mixed to the opposite speaker. This is because the ideal placement for surround
speakers does not match the representation in the surround panner. For example,
panning to the front-left speaker produces a low-level signal in the rear-left speaker.
This is because your front-left speaker should be positioned 30° left of center and the
speaker in the surround panner is located 45° left of center. To produce a true 45° left-
of-center pan, the signal is panned between the front- and rear-left speaker.
Using the multipurpose slider (audio only)
This slider controls bus send levels and assignable effects send levels. The options for the multipurpose slider depend on what your
project contains (for example, busses and assignable effects). You can select what the slider controls by clicking the slider label.
Each item’s slider position is independent from the others.
Click the slider
label to select a
control
Tips:
• If you do not see this slider on a track, increase the track height. For more information, see Resizing a track on page 170.
• You can move the slider by pressing Shift+the right or left arrow keys.
Assigning audio tracks to assignable effects chains
Assignable effects chains are made up of one or more plug-ins that are used to add audio effects to a track’s signal. You can adjust
the level of a track that is sent to an assignable effects chain using the multipurpose slider in the track list. The multipurpose slider
can function as a trim control that adjusts the overall assignable effects send level for the track, or it can adjust assignable effects
automation settings. For more information, see Adjusting assignable effects automation levels on page 185.
1.
Deselect the Automation Settings button (
2.
Click the label on the multipurpose slider to display a drop-down list.
3.
Choose the assignable effects chain that the track will use.
).
174 | CHAPTER 9

4.
Drag the slider to adjust the level of the track sent to the assignable effects chain.
(
Note:
Assignable effect sends are post-volume by default. To change to pre-volume, click the Pre/Post Volume Send button
).
Assigning audio tracks to busses
If your project contains multiple busses, you can assign a track to a specific bus.
1.
Click the Bus button ( ) in the track list to display a drop-down list of available busses. This button appears only if the project
contains multiple busses. For more information, see Adding busses to a project on page 214.
2.
From the drop-down list, choose the bus for the track’s output.
Select a bus for playback
Adjusting bus send levels
When a track is routed to a bus, you can control the level of tracks sent to the bus using the multipurpose slider. The multipurpose
slider in the track header can function as a trim control that adjusts the overall send level of the track, or it can adjust bus send
automation settings. For more information, see Adjusting bus automation levels on page 186.
1.
Deselect the Automation Settings button (
2.
Click the label on the multipurpose slider and choose a bus from the menu.
).
3.
Drag the fader to control the level of the track sent to each of the additional busses that you have created. Dragging the fader
to the left cuts the volume; dragging to the right boosts the volume.
You can hold Ctrl while dragging a fader to adjust the setting in finer increments, or double-click the fader to return it to 0 dB.
If multiple tracks are selected, the trim level of all selected tracks is adjusted.
Note:
Bus sends are pre-volume by default. To change to post-volume, click the Pre/Post Volume Send button (
For more information, see Adjusting a bus send level on page 216 or Assigning audio tracks to assignable effects chains on page 218.
).
WORKING WITH TRACKS | 175

Adjusting the composite level (video only)
The Level slider in the track header determines the opacity of the video track. The slider can function as a trim control that adjusts
the overall opacity of the track, or it can adjust track composite level automation settings. For more information, see Adjusting the
composite level automation settings on page 188.
The trim level is added to the composite level automation settings so your envelope is preserved, but with a boost or cut applied.
For example, setting the trim control to -3 percent has the same effect as decreasing every envelope point by 3 percent.
1.
Deselect the Automation Settings button (
2.
Drag the slider to control the transparency or blending of each track. Left is 100 percent transparent and right is 100 percent
opaque. You can also double-click the percent to enter a specific value.
).
Selecting the compositing mode
Click the Parent Overlay Mode or Compositing Mode button and choose a mode from the menu to determine how the
transparency in a video track is generated. Since lower tracks show through higher tracks, it is the compositing mode of the higher
track that determines how much of the lower track shows though. The compositing mode of the lowest video track adjusts its
transparency against the background.
Parent Overlay Mode Compositing Mode
For more information, see Compositing on page 329.
Bypassing motion blur envelopes (video only)
If you applied a motion blur envelope to your video bus track, this envelope affects all tracks. You can select specific tracks to bypass
this envelope by clicking a track’s Bypass Motion Blur button ( ). For more information on motion blur envelopes, see Adding a
motion blur envelope on page 189.
Using track motion (video only)
Use the Track Motion button ( ) to move a video track over another track (that is, picture-in-picture). For more information on
adding track motion, see Adding track motion on page 363.
Phase inverting a track (audio only)
The Invert Track Phase button ( ) inverts the audio track at its baseline, in effect reversing its polarity. Inverting a track, while
creating little audible difference, is occasionally useful for matching transitions when mixing audio on separate tracks or fine-tuning
a crossfade.
You can also phase invert an audio event. If an event on a track is inverted and you invert the track, the event is doubly-inverted
(restored to its original state). For more information, see Invert phase (audio only) on page 200.
176 | CHAPTER 9

Muting a track
The Mute button ( ) in the track list temporarily suspends playback of the track so that you can focus on another track. When a
track is muted, it appears grayed out on the timeline. You can mute more than one track at a time. The Mute button can mute a
track or change its mute automation state. For more information, see Mute automation (audio and video) on page 183.
Note:
Muting a track mutes its main output and post-fader sends only unless the Track prefader sends listen to mute check box
on the Audio tab of the Preferences dialog is selected.
To mute a track, deselect the Automation Settings button ( ). Next, click the Mute button.
To mute several tracks, select the tracks and click the Mute button on any of the selected tracks. Click the Mute button again to
restore the tracks.
Tip:
Press Ctrl and click the Mute button to mute only the selected track (and restore any other muted tracks). If the selected track is
already muted, press Ctrl and click the Mute button to restore all tracks.
When you have multiple levels of parent and child tracks, clicking the Mute button on a parent track mutes the parent track and its
compositing children.
In the sample track list, muting track 1 will mute tracks 1 through 6. Muting track 4 will mute tracks 4 through 6.
Muting all audio or video tracks
You can mute either all audio or all video tracks in a project. From the Options menu, choose Mute All Audio or Mute All Video.
Muting a track group
Click the Mute Track Group button ( ) in a track group header to temporarily suspend playback of all tracks in the group. Muting a
track group overrides soloed tracks in the group.
Click the Mute Track Group button again to restore the track group for playback.
WORKING WITH TRACKS | 177

Soloing a track
The Solo button ( ) in the track list isolates a track’s events for playback. This allows you to focus on a track’s contents without the
distraction of other tracks. You can solo more than one track at a time.
To solo a track, click the Solo button on that track. To solo several tracks, select the tracks and click the Solo button on any of the
selected tracks. Click the Solo button again to restore the track(s) for playback.
Tip:
Press Ctrl and click the Solo button ( ) to solo only the selected track (and restore any other soloed tracks). If the selected track
is already soloed, press Ctrl and click the Solo button to restore all tracks.
When you have multiple levels of parent and child tracks, clicking the Solo button on a parent track solos the parent track and its
compositing children. Other nonsoloed tracks at the same compositing level are bypassed.
In the sample track list, soloing track 1 will solo tracks 1 through 6. Soloing track 4 will solo tracks 4 through 6. Tracks 2 and 3 are
bypassed, and tracks 1 and 7 play normally.
Soloing a track group
Click the Solo Track Group button ( ) in a track group header to isolate all tracks in the group for playback. Soloing a track group
overrides muted tracks in the group.
Click the Solo Track Group button again to restore the track group for playback.
178 | CHAPTER 9

Setting default track properties
You can use the settings of a selected track to determine the default settings for all new tracks in your project. Properties that can
be set appear in the Set Default Track Properties dialog.
1.
Set up a track in your project with the properties to use as default settings for new tracks.
2.
Right-click the track number and choose Set Default Track Properties. The Set Default Track Properties dialog appears.
3.
Select the check boxes that you want to set as defaults.
4.
Click OK.
Any new tracks created in the project will have these defaults. To return to the original settings for new tracks, select the Restore
original defaults check box in the Set Default Track Properties dialog.
Track automation envelopes
Track automation envelopes allow you to control volume, audio panning, opacity, and fade to color effects of a particular track over
time. For more information, see Working with track envelopes on page 190.
Using audio bus tracks
From the View menu, choose Audio Bus Tracks to toggle the display of audio bus tracks at the bottom of the timeline. An audio bus
track exists for each bus or assignable effects chain in your project and serves as a timeline representation of each bus or assignable
effects chain.
You can use bus tracks to automate volume, panning, and effect parameters using envelopes. For more information, see Bus
automation (audio only) on page 186.
Adding envelopes to an audio bus track
Adding volume, panning, and effect automation envelopes to a bus track is just like adding an envelope to a standard track. For
more information, see Composite level automation (video only) on page 188.
Adding effects to audio bus tracks
Click the Bus FX button ( ) in the bus track header to add or edit bus effects. If there are no effects on the bus, clicking this button
displays the Plug-In Chooser. If an audio bus already has effects assigned, clicking this button displays the Audio Plug-In window.
Clicking this button has the same effect as clicking the button on a bus control in the Mixer window or the Video Preview window.
If the bus effects chain includes plug-ins with automatable parameters, the Bus FX button is displayed with a drop-down arrow
button (
Muting or soloing an audio bus track
Click the Mute () or Solo ( ) button in the bus track header to mute or solo a bus.
Clicking these buttons on a bus track has the same effect as clicking the buttons on a bus control in the Mixer window.
).
WORKING WITH TRACKS | 179

Resizing audio bus tracks
You can drag the horizontal splitter between the track list and bus tracks to increase or decrease the space allocated to bus tracks.
Perform any of the following actions to resize individual bus tracks:
• Drag a bus track’s bottom border to set its height.
• Click the Minimize button ( ) to minimize a track vertically.
• Click the Maximize button ( ) to zoom in vertically so a bus track fills the lower portion of the timeline.
• After minimizing or maximizing a bus track, click either button again to return a bus track to its previous height.
• Press Ctrl+Shift+Up Arrow/Down Arrow when the bus track area has focus to resize all bus tracks at once.
Using video bus tracks
From the View menu, choose Video Bus Track to toggle the display of the video bus track at the bottom of the timeline. A single
bus track exists as a timeline representation of the main video output.
You can use bus tracks to animate video output effects using keyframes, add motion blur envelopes, or video supersampling
envelopes.
Adding keyframes to the video bus track
Adding keyframes to the video bus track is just like working with any other video track. Use video bus track keyframes to animate
video output effects. For information on adding keyframes, see Using keyframe animation on page 354.
Adding envelopes to the video bus track
You can add fade-to-color, motion blur amount, and video supersampling envelopes to the video bus track to affect your video
output. For more information, see Working with track envelopes on page 190.
Adding effects to video bus tracks
Click the Video Output FX button ( ) in the bus track header to add or edit video output effects. If there are no video output
effects, clicking this button displays the Plug-In Chooser. If you’ve already set up video output effects, clicking the button displays
the Video Output FX window.
Muting the video output
Click the Mute button ( ) in the bus track header to mute all video output.
Bypassing video effects and envelopes
Click the Bypass FX and Envelopes button ( ) in the bus track header to bypass all video output effects and bus track envelopes.
Resizing video bus tracks
You can drag the horizontal splitter between the track list and bus tracks to increase or decrease the space allocated to bus tracks.
Perform any of the following actions to resize individual bus tracks:
• Drag a bus track’s bottom border to set its height.
• Click the Minimize button ( ) to minimize a track vertically.
• Click the Maximize button ( ) to zoom in vertically so a bus track fills the lower portion of the timeline.
• After minimizing or maximizing a bus track, click either the Minimize or Maximize button again to restore a bus track to its
previous height.
• Press Ctrl+Shift+Up Arrow/Down Arrow when the bus track area has focus to resize all bus tracks at once.
180 | CHAPTER 9

Rendering to a new track
Rendering or mixing multiple tracks to a single track can be a good method of decreasing the complexity of a project and speeding
up future renders. The original tracks and their events are unaffected when you render (mix) to a single track.
Typically, you would use this feature when you are finished refining a few tracks and want to combine them. When you render
multiple tracks, any envelope or track effects that you have applied are rendered into the new track. The original source files remain
unaffected and the new track(s) are saved to a new file.
When working with DV files, select a DV template to avoid any loss of quality. For more information, see Working in DV format on page
297.
Note:
Every video render that uses compression results in a loss of quality from the original source material. To minimize loss of
quality, minimize the number of video renders that use compression.
1.
Click the Solo button ( ) for the tracks that you want to mix down. If no tracks are soloed, the rendered track will match the
Master Bus output. Create a time selection if you want to mix down a portion of your project.
Video tracks will be rendered into a single video track, and audio tracks will be rendered into a single stereo audio track.
2.
From the Tools menu, choose Render to New Track or press Ctrl+M. The Render to New Track dialog appears.
3.
Complete the dialog as follows:
• From the Save in drop-down list, select the drive or folder to save the new media file.
• Type a file name in the File name box.
• From the Save as type drop-down list, choose the file format (for example, .wav for audio or .avi for video).
• From the Templ ate drop-down list, choose a format from the template list. Alternately, click Custom to set custom
rendering settings. For more information, see Customizing the rendering process on page 399.
• Select Render loop region only if you only want to render the time selection area.
• Select Stretch video to fill output frame size (do not letterbox) to adjust the aspect ratio so the output frame is filled on
all edges. When the check box is cleared, the current aspect ratio is maintained and black borders are added to fill the
extra frame area (letterboxing).
4.
Click Save to render to a new track.
As the tracks are being rendered (mixed down), a small dialog appears displaying the progress of the render. A status bar also
appears in the lower-left portion.
Tip:
You can cancel the rendering process by clicking the Cancel button on the status bar.
After the new track is rendered, it appears at the top of the timeline. If you render the entire project, you can delete (or mute)
the other tracks from the project, since they are all contained on the new track.
WORKING WITH TRACKS | 181
182 | CHAPTER 9

Chapter 10
Using Automation
Automation allows you to control audio and video levels, panning, and effect parameter automation over time. You can create
fades, apply stereo panning, and vary effect parameters throughout your project. Automation is represented on the Vegas® Pro
timeline as an envelope or set of keyframes. You can create automation by adding envelopes or keyframes to your tracks (including
bus tracks), or you can record automation parameters by adjusting controls in the Vegas Pro interface (or on a control surface)
during playback.
Important:
Gain, level, and panning controls can adjust automation (dynamic) settings, or they can function as trim
(nonautomated) controls.
The trim setting is added to the automation settings so your envelope or keyframe values are preserved, but with an offset applied.
For example, setting an audio track’s trim control to -3 dB has the same effect as decreasing every envelope point by 3 dB.
If your automation is not behaving as expected, you might have applied a trim value that is offsetting your automation settings.
When a control is set to adjust trim levels, its handle is displayed as a ( ). When a control is set to adjust automation levels, it is
displayed with an automation icon ( ).
Showing or hiding automation controls
The controls in the track list can function as trim controls or automation controls for track volume, panning, assignable effects send,
and bus send levels. Adjusting the trim control affects the level of the entire track.
To display trim controls in the track header, select the the Automation Settings button (
Track automation
Track automation will always affect all events on the track. This means that any event envelopes will be calculated after the track
automation.
Tip:
Choose a fade type from the Audio default drop-down list on the Editing tab of the Preferences dialog to set the default fade
type that will be used when you add volume and panning envelopes. This setting is used only when you create new envelopes—
when you add a point to an existing envelope, the new point always uses the same fade type as the preceding envelope point. Also,
this setting is not used for event envelopes.
Mute automation (audio and video)
Mute automation changes a track’s mute state throughout your project. Mute automation is either on or off with no fade between.
If you want to use fades, apply volume automation.
When you apply mute automation to a track, it’s possible to have a track that is muted and soloed simultaneously. The mute state
overrides the solo state:
• If a track’s Solo button is selected, the track is included in the solo group, but it will be muted whenever the mute automation
is set to mute the track.
• If the track’s Mute button is selected, the track is muted regardless of the mute automation settings.
).
USING AUTOMATION | 183

Adding or removing mute automation
1.
Select a track.
2.
From the Insert menu, choose Audio Envelopes or Video Envelopes, or right-click in the track list and choose Insert/Remove
Envelope from the shortcut menu.
3.
From the submenu, choose Mute. A check mark is displayed next to the command, and an envelope is added to the timeline.
4.
You can adjust the automation by editing the envelope in the timeline or by using the Mute button ( ) in the track header
when the Automation Settings button ( ) is selected.
Adjusting mute automation settings
1.
Select the Automation Settings button ( ). The Mute button is displayed with an automation icon ( ).
2.
Click the Mute button to change the track’s mute automation state.
The button behaves differently depending on the track automation recording mode:
• When the track automation mode is set to Off, the button mutes the entire track.
• When the track has a mute envelope and the track automation mode is set to Read, the button changes state to reflect
the envelope setting during playback but cannot be adjusted.
• When the track has a mute envelope and the track automation mode is set to Touch or Latch, the button edits the
envelope setting at the cursor position.
If you click the Mute button ( ) during playback, the behavior varies depending on the selected automation recording mode.
For more information, see Automation recording modes on page 195.
Volume or pan automation (audio only)
You can change a track’s volume or position in the stereo field throughout a project using automation envelopes.
Adding or removing volume or pan automation
1.
Select an audio track.
2.
From the Insert menu, choose Audio Envelopes, or right-click in the track list and choose Insert/Remove Envelope from the
shortcut menu.
3.
From the submenu, choose Volume or Pan. A check mark is displayed for the automation types that are used on the selected
track.
Note:
Panning envelopes will use the current panning mode for the Pan slider in the track list.
4.
If you want to change the track’s volume or pan setting throughout the track, edit the envelope in the timeline.
184 | CHAPTER 10

Adjusting volume or pan automation settings
1.
If you want to change volume or pan settings by recording automation, select the Automation Settings button ( ). The
fader/slider handle is displayed with an automation icon ( ) in automation mode.
2.
Drag the Vol fader to control how loud a track is in the mix or drag the Pan slider to control the position of the track in the
stereo field.
The fader and the slider behave differently depending on the track automation recording mode:
• When the track automation mode is set to Off, the fader adjusts the volume of the entire track and the slider pans the
entire track. In this mode, the automation control acts as a second trim control.
• When the track has a volume envelope and the track automation mode is set to Read, the fader/slider will follow the
envelope during playback but cannot be adjusted.
• When the track automation mode is set to Touch or Latch, the fader/slider edits the envelope setting at the cursor
position. If the track does not have a volume/pan envelope, an envelope will be added when you adjust the fader/slider.
If multiple tracks are selected, all selected tracks are adjusted.
If you adjust the fader/slider during playback, the behavior varies depending on the selected automation recording mode. For more
information, see Automation recording modes on page 195.
Assignable effects automation (audio only)
You can use assignable effects automation to vary the level of a track sent to an assignable effects chain.
Adding or removing assignable effects automation
Before you can add an assignable effects envelope, you’ll need to add an assignable effects chain to your project. For more
information, see Creating an assignable effects plug-in chain on page 254.
1.
Select an audio track.
2.
From the Insert menu, choose Audio Envelopes, or right-click in the track list and choose Insert/Remove Envelope from the
shortcut menu.
3.
From the submenu, choose the effects chain where you want to send the selected track. A check mark is displayed for each
assignable effects chain that is automated for the selected track.
Adjusting assignable effects automation levels
1.
Select the Automation Settings button ( ). The fader handle is displayed with an automation icon ( ) in automation mode.
2.
Click the label on the multipurpose slider and choose an assignable effects chain from the menu.
3.
Drag the FX fader to control the level of the track sent to each of the assignable FX chains that you have created.
The fader behaves differently depending on the track automation recording mode:
• When the track has an assignable effects envelope and the track automation mode is set to Off, the fader adjusts the send
level of the entire track. In this mode, the automation control acts as a second trim control.
• When the track has an assignable effects envelope and the track automation mode is set to Read, the fader will follow the
envelope during playback but cannot be adjusted.
• When the track has an assignable effects envelope and the track automation mode is set to Touch or Latch, the fader edits
the envelope setting at the cursor position. If the track does not have an envelope, one will be created when you adjust
the fader.
If multiple tracks are selected, all selected tracks are adjusted.
USING AUTOMATION | 185

If you adjust the fader during playback, the behavior varies depending on the selected automation recording mode. For more
information, see Automation recording modes on page 195.
Tips:
• FX sends are post-volume by default. To change to pre-volume, right-click the FX fader and choose Pre Volume from the shortcut
menu.
• If you want to apply track panning (including pan position and panning mode) to FX sends, right-click the FX fader and choose Link
to Main Track Pan from the shortcut menu. When Link to Main Track Pan is not selected, the track sends a center-panned stereo
signal using the track’s current panning mode.
• Select the Use legacy track send gain check box on the Audio page of the Preferences dialog if you want to configure audio track
sends to behave as they did in Vegas Pro 7.0 and earlier. When the check box is selected, you can open projects created with earlier
versions of Vegas Pro and be assured they will sound the same as they did in earlier versions of Vegas Pro.
Bus automation (audio only)
You can use bus automation envelopes to vary the level of a track sent to a bus.
Adding or removing a bus automation envelope
Before you can add a bus envelope, you’ll need to specify the number of busses for your project.
1.
Select an audio track.
2.
From the Insert menu, choose Audio Envelopes, or right-click in the track list and choose Insert/Remove Envelope from the
shortcut menu.
3.
From the submenu, choose the bus where you want to send the selected track. A check mark is displayed for each bus send
level that is automated for the selected track.
Adjusting bus automation levels
1.
Select the Automation Settings button ( ). The fader handle is displayed with an automation icon ( ) in automation mode.
2.
Click the label on the multipurpose slider and choose a bus from the menu.
3.
Drag the fader to control the level of the track sent to each of the assignable FX chains that you have created. Dragging the
fader to the left cuts the volume; dragging to the right boosts the volume.
The fader behaves differently depending on the track automation recording mode:
• When the track automation mode is set to Off, the fader adjusts the send level of the entire track. In this mode, the
automation control acts as a second trim control.
• When the track has a bus envelope and the track automation mode is set to Read, the fader will follow the envelope
during playback but cannot be adjusted.
• When the track has a bus envelope and the track automation mode is set to Touch or Latch, the fader edits the envelope
setting at the cursor position. If the track does not have an envelope, one will be created when you adjust the fader.
If multiple tracks are selected, all selected tracks are adjusted.
186 | CHAPTER 10

If you adjust the fader during playback, the behavior varies depending on the selected automation recording mode. For more
information, see Automation recording modes on page 195.
Tips:
• Bus sends are pre-volume by default. To change to post-volume, right-click the bus fader and choose Post Volume from the shortcut
menu.
• If you want to apply track panning (including pan position and panning mode) to bus sends, right-click the bus fader and choose
Link to Main Track Pan from the shortcut menu. When Link to Main Track Pan is not selected, the track sends a center-panned
stereo signal using the track’s current panning mode.
Adding or removing track effect automation
If a plug-in supports automation, you can dynamically adjust effect parameters over time.
Adding or removing effect automation envelopes
If a plug-in supports automation, you can use envelopes to adjust effect parameters over time. The appearance of the plug-in in the
Plug-In Chooser window indicates whether the plug-in supports automation. Plug-ins with a red icon ( ) support automation,
while plug-ins with a blue icon ( ) do not. In addition, you can quickly locate plug-ins that support automation in the
Automatable subfolder.
1.
Click the Track FX button ( ) on a track to open the Audio Plug-In window.
If no track effects exist, clicking the Track FX button displays the Plug-In Chooser. Use the Plug-In Chooser to create an effect
chain including an automatable plug-in.
2.
Click the Configure FX Automation button ( ) to display the FX Automation Chooser.
3.
Click a plug-in at the top of the FX Automation Chooser. A list of the effect’s automatable parameters appears.
4.
Select the check box for each parameter that you want to control with an envelope. You can use the Select All and Select None
buttons to quickly change your selections to all or none of the parameters.
Note:
If you’re working with a 5.1 surround project, you can select the Enable check boxes to determine which channels will be
affected by the plug-in. An automation envelope is added to the timeline for each selected channel so you can enable or bypass the
plug-in during the project. If you want to use distinct plug-in settings for each channel (separate EQ settings for the front and
surround speakers, for example), you can add multiple instances of the plug-in to the track effects chain and select the Enable
check boxes for the channels you want each instance of the plug-in to affect.
5.
Click OK to close the FX Automation Chooser.
Envelopes are displayed on the track for parameters that you selected in the FX Automation Chooser. To control which effect
parameter envelopes are displayed on the track, click the arrow adjacent to the Track FX button ( ) and choose an envelope
from the menu.
Tip:
Press E to toggle through the display of all effect parameter automation envelopes.
USING AUTOMATION | 187

Adjusting effect automation settings
You can adjust automated effect parameters by editing the envelopes in the timeline or by recording automation with the controls
in the Audio Plug-In Window.
If you’ve enabled the Bypass parameter for a plug-in, you can click the Bypass button in the plug-in’s banner to toggle the Bypass
envelope at the cursor position.
Note:
When you automate an effect’s frequency parameter, such as the frequency parameters in the track EQ effect, you might
notice that the frequency changes are more apparent when moving through the lower frequencies. This is because frequency scales
in track EQ and other plug-ins use a logarithmic scale, but effect automation uses linear interpolation. To make the automated
frequency changes sound more natural, change the fade curve types to change the interpolation rates between envelope points. For
high-to-low frequency sweeps, use a fast fade curve; for low-to-high frequency sweeps, use a slow curve. For more information, see
Changing envelope fade curves on page 192.
Composite level automation (video only)
You can use the composite level automation envelopes to adjust the opacity of a track over time.
Adding or removing composite level automation
1.
Select a video track.
2.
From the Insert menu, choose Video Envelopes, or right-click in the track list and choose Insert/Remove Envelope from the
shortcut menu.
3.
Choose Track Composite Level from the submenu or shortcut menu.
4.
You can adjust the envelope by editing the envelope in the timeline or by adjusting the slider in the track header when the
Automation Settings button ( ) is selected.
Adjusting the composite level automation settings
1.
Select the Automation Settings button ( ). The slider handle is displayed with an automation icon ( ) in automation mode.
2.
Drag the slider to control the transparency or blending of each track. Left is 100 percent transparent and right is 100 percent
opaque. You can also double-click the percent to enter a specific value.
• When the track automation mode is set to Off, the slider adjusts the send level of the entire track. In this mode, the
automation control acts as a second trim control.
• When the track has a composite level envelope and the track automation mode is set to Read, the slider will follow the
envelope during playback but cannot be adjusted.
• When the track has a composite level envelope and the track automation mode is set to Touch or Latch, the slider edits
the envelope setting at the cursor position. If the track does not have an envelope, one will be created when you adjust
the slider.
If multiple tracks are selected, all selected tracks are adjusted. If you adjust the slider during playback, the behavior varies
depending on the selected automation recording mode. For more information, see Automation recording modes on page 195.
Fade-to-color automation (video only)
Fade-to-color automation is used to fade a track between two colors. It can be used to fade a track to or from black, and if applied to
the top video track, you can fade the entire project.
188 | CHAPTER 10

Adding fade-to-color envelopes
The fade color is chosen by moving the envelope towards the top or bottom of the track. You can add points to automate the fade.
1.
Select a video track.
2.
From the Insert menu, choose Video Envelopes, or right-click in the track list and choose Insert/Remove Envelope from the
shortcut menu.
3.
Choose Track Fade to Color from the submenu or shortcut menu.
If the track already contains a fade-to-color envelope, it will be removed. If the track does not contain a fade-to-color envelope,
it will be added with a setting of No Color (0%) for the duration of the track.
4.
If you want to change the fade-to-color setting throughout the track, edit the envelope in the timeline.
5.
If you want to change the fade-to-color envelope by recording automation, select the Automation Settings button ( ) in
the track header to display automation controls. The Fade slider is available only in automation mode.
6.
Drag the Fade slider.
The slider behaves differently when you change the track automation recording mode:
• When the track automation mode is set to Off, the slider adjusts the fade level of the entire track.
• When the track automation mode is set to Read, the slider will follow the envelope during playback but cannot be
adjusted.
• When the track automation mode is set to Touch or Latch, the slider edits the envelope setting at the cursor position.
For more information about track automation recording modes, see Automation recording modes on page 195.
Setting fade colors
The default fade colors are determined by the Track fade top and Track fade bottom controls on the Video tab of the Preferences
dialog. For more information, see Video tab on page 444.
1.
To change the top or bottom color for a track, right-click the track header and choose Fade Colors from the shortcut menu.
2.
Choose Top or Bottom from the submenu. A color picker is displayed.
3.
Use the color picker to specify the new color.
4.
Click OK.
Adding a motion blur envelope
Motion blur can help you make computer-generated animation look more realistic. For example, if you use track motion or event
pan/crop to move a clip across the frame, each frame is displayed clearly when no motion blur is applied. Turning on motion blur
adds a motion-dependent blur to each frame to create the appearance of smooth motion in the same way a fast-moving subject is
blurred when you take a photograph with a slow shutter speed.
Note:
Motion blur significantly increases your rendering time. Adjust the envelope to apply motion blur only where necessary.
1.
Right-click the video bus track, choose Insert/Remove Envelope from the shortcut menu, and then choose Motion Blur
Amount from the submenu.
2.
Add and adjust envelope points as necessary to set the time interval that will be used for blurring. Increasing the value
emphasizes the blur effect. For example, setting the envelope to 0 means no blurring will occur; setting the envelope to 1
second means that each frame will be blurred for one-half second before and after the frame.
3.
The motion blur envelope affects all tracks. To bypass motion blur for a track, select the Bypass Motion Blur button ( ) in the
track header.
4.
To change blur type, choose a setting from the Motion blur type drop-down list on the Video tab in the Project Properties
dialog. This setting determines the shape of the blur and the opacity of the frames.
USING AUTOMATION | 189

Adding a video supersampling envelope
Video supersampling can improve the appearance of computer-generated animation by calculating intermediate frames between
the project’s frame rate, allowing you to create smoother motion blurring or motion from sources such as track motion, event pan/
crop, transitions, or keyframable effects.
Note:
The effect of video supersampling is less apparent with video that contains fast motion, and supersampling cannot improve
the appearance of existing video.
1.
Right-click the video bus track, choose Insert/Remove Envelope from the shortcut menu, and then choose Motion Blur
Subsampling from the submenu.
2.
Add and adjust envelope points as necessary to indicate how many frames will be calculated between frames (using the
project’s frame rate) to create the blur.
Note:
Video supersampling significantly increases your rendering time. For example, when you set the video supersampling
envelope to 2, Vegas Pro software renders twice as many frames as it would without supersampling. Adjust the envelope to apply
supersampling only where necessary.
Working with track envelopes
Envelopes represent volume, audio panning, opacity, and fade to color automation settings in the timeline.
Track Type Envelope type Description Color
Audio Volume Controls track volume. Blue
Audio Bus send volume Controls track level sent to bus. Lilac
Audio Assignable effects send
volume
Controls track level sent to assignable effects control. Green
Audio Pan Controls the position of a track in the stereo field (pan). Red
Video Composite level Controls track opacity/transparency. Blue
Video Fade to color Controls fading of a track to color. Designate a top and
bottom color by right-clicking the track, choosing Fade
Colors from the shortcut menu, and choosing Top or
Bottom from the submenu.
Red
Video bus Motion blur Adds a motion-dependent blur to each frame to
smooth computer-generated animation.
Lilac
Video bus Video supersampling Calculates intermediate frames between the project
frame rate to create smooth motion blurring.
Rust
190 | CHAPTER 10

Adding envelope points
Once you add an envelope to a track, you can add points to it. These points are used to edit the envelope line in order to automate
the control.
1.
Place the mouse pointer on the envelope’s line. The pointer changes to a hand icon ( ).
2.
Right-click and choose Add Point from the shortcut menu or double-click to add an envelope point. A square point appears on
the envelope line.
Tip:
You can use ripple editing to automatically move envelope points as you edit in the timeline. For more information, see
Applying post-edit ripples on page 107.
Drawing envelope points
To create an envelope quickly, you can draw freehand envelope curves in the timeline.
1.
With the Normal Edit ( ) or Envelope ( ) tool active, hover over an envelope.
2.
Hold Shift, and then click and drag over the envelope. As you drag, a trail of envelope points is created.
3.
Release the mouse button when you’re finished drawing.
If the Smooth and thin automation data after recording or drawing check box is selected on the External Control &
Automation tab of the Preferences dialog, the number envelope points will be reduced when you release the mouse.
Unthinned envelope
Thinned envelope
Thinning envelope points
Thinning envelope points decreases the number of points on an envelope while retaining the envelope’s overall settings. Right-
click an envelope and choose Thin All Points from the shortcut menu to thin the entire envelope.
To apply thinning to a section of the envelope, create a time selection, right-click the envelope, and then choose Thin Selected
Points from the shortcut menu.
Note:
Thinning is intended to reduce the number of envelope points created through automation recording and will have little or
no effect if you create envelopes by adding and editing points manually.
Deleting envelope points
You can delete a point by right-clicking it and choosing Delete from the shortcut menu. If you want to delete all envelope points,
right-click a point and choose Reset All from the shortcut menu.
USING AUTOMATION | 191

Moving envelope points
Once you have added envelope points, you can raise and lower them to different levels along the timeline, or you can adjust the
envelope’s location along the timeline by dragging it right or left. You can move one point at a time, even during playback and
check the results in real time. If snapping is enabled, the envelope point snaps to time divisions as you drag. Hold Shift while
dragging to override snapping.
Tip:
You can move multiple envelope points at once using the Envelope Edit tool. For more information, see Using the Envelope Edit
tool on page 193.
1.
Place the mouse pointer on an envelope point. The pointer changes to a hand icon ( ).
2.
Drag the point to the desired position. As you move an envelope point, a ToolTip displays both the point’s location on the
timeline and its decibel level/percent pan.
3.
Click the Play ( ) or Play From Start ( ) button to play the project and check the timing of the envelope.
Tip:
You can also set the value of the point by right-clicking an envelope point and choosing a setting from the shortcut menu.
Changing envelope fade curves
You can set the type of fade curve used after each envelope point: linear, fast, slow, smooth, or sharp. You can select either a point or
a portion of the envelope to set the fade curve. If you select a portion of the envelope, the fade curve is applied to that envelope
segment. If you select a point, the fade curve is applied to the segment of the envelope after the selected point.
1.
Right-click a point or a portion of the envelope to display a shortcut menu.
2.
From the shortcut menu, choose the curve type.
Tip:
If you use the same fade curve frequently, you can set it as a default all new audio or video envelopes. For more information, see
Editing tab on page 455.
Applying envelope fades within a time selection
When you drag an envelope within a time selection, all envelope points within the selection are adjusted, and a fade can be applied
to the beginning and end of the selection to smooth the transition.
1.
Create a time selection.
2.
Drag an envelope point or segment within the selection. All envelope points within the selection are adjusted as you drag, and
fades are applied to the beginning and end of the selection. Additional envelope points are created as necessary.
Selected envelopes Fades are applied to the beginning and
end of the selection. Additional envelope
points are created as necessary.
By default, fades are centered on the beginning and end of the time selection. You can modify or turn off this setting on the Editing
tab in the Preferences window.
Clear the Time selection envelope fades (ms) check box if you want to edit envelope points individually.
Type a value in the edit box (or use the spin control) to specify the length of the fades that will be created.
192 | CHAPTER 10

Choose a setting from the Alignment drop-down list to indicate where the fade should be applied:
Setting Description
Outside Fades are applied before and after the time selection.
Centered Fades are centered on the beginning and end of the time selection.
Inside Fades are applied to the beginning and end of the time selection.
Hiding track envelopes
After you have set your envelopes on the tracks, you can hide them from the timeline. Hiding track envelopes does not affect
playback. The points that you set still automate the controls, even though the envelopes are not visible.
1.
From the View menu, choose either Audio Envelopes or Video Envelopes. A submenu appears. Envelopes that are currently
displayed are selected in the submenu.
2.
From the submenu, choose an envelope name. All envelopes in your project of that type no longer appear in the timeline.
Tip:
From the View menu, choose Show Envelopes (or press Ctrl+Shift+E) to toggle the display of all envelopes in the timeline.
If you’ve added effect automation envelopes to a track, the track can get cluttered. Click the down arrow next to the Track FX
button ( ) and choose an envelope from the drop-down list to select which envelope you want to display.
Removing track envelopes
When an envelope is removed, the events on the track no longer have automated control and the envelope line no longer displays.
1.
Select the track(s) from which you want to remove envelopes.
2.
From the Insert menu, choose either Audio Envelopes or Video Envelopes. A submenu appears. Envelopes that are currently
displayed are selected.
3.
From the submenu, click an envelope name. The envelope of that type is removed from the selected track.
Alternatively, right-click an empty area of a track, choose Insert/Remove Envelope from the shortcut menu, and choose an
envelope type from the submenu to remove that envelope.
Note:
When you remove a track envelope from a track and then add it again, all points are reset.
Using the Envelope Edit tool
You can also edit envelope points using the Envelope Edit tool. To use this tool, click the Envelope Edit Tool button ( ). The
advantage of switching to this tool to edit envelopes is that events cannot be moved when this tool is selected, thereby protecting
them from changes. This effectively locks all of the events and effects in a project while you modify envelopes.
Selecting and adjusting envelope points
1.
Select the Envelope Edit Tool button ( ).
2.
Click within a track to select it.
3.
Drag along the timeline to select envelope points.
4.
Drag the selected envelope points to a new position.
To deselect envelope points, click anywhere in the event that is not part of the envelope.
USING AUTOMATION | 193

).
Cutting, copying, and pasting envelope points
1.
Select the Envelope Edit Tool button (
2.
Select the envelope points you want to cut or copy:
a.
Create a time selection that contains the envelope points you want to cut or copy.
).
b.
Click the envelope you want to cut or copy.
Tip:
If the envelope isn’t displayed, you can right-click the track, choose Show Envelopes from the shortcut menu, and then
choose an envelope from the submenu.
3.
From the Edit menu, choose Cut or Copy.
4.
Select the envelope where you want to paste the envelope points:
a.
Click within a track to select it.
b.
Insert an audio or video envelope if needed.
c.
Click to select the envelope where you want to paste the selected points.
d.
Click to position the cursor where you want the envelope to start.
5.
From the Edit menu, choose Paste. The envelope points are pasted on the track.
Copying an envelope to another track
1.
Select the Envelope Edit Tool button (
2.
Select the envelope you want to copy:
a.
Double-click above the time ruler to create a selection that matches the length of your project.
b.
Click the envelope you want to copy.
Tip:
If the envelope isn’t displayed, you can right-click the track, choose Show Envelopes from the shortcut menu, and then
choose an envelope from the submenu.
3.
From the Edit menu, choose Copy.
4.
Select the envelope where you want to paste the envelope points:
a.
Click within a track to select it.
b.
Insert an audio or video envelope if needed.
c.
Click to select the envelope where you want to paste the selected points.
d.
Click the Go to Start button ( ) if you want the envelope to appear exactly as it was in the original track, or click to
position the cursor where you want the envelope to start.
5.
From the Edit menu, choose Paste. The envelope is pasted on the track.
The original
envelope...
...and the newly
pasted copy.
194 | CHAPTER 10

Locking envelopes to events
Track envelopes extend for the length of a track and are independent of the events on the track. This means that the envelope
remains in place when you move the events in the track. However, track envelopes can be set to move with the underlying events,
thus preserving the timing of envelope points in relation to events.
To lock all of the envelopes in a project to the events in which they occur, click the Lock Envelopes to Events button ( ) or, from
the Options menu, choose Lock Envelopes to Events. You can turn this feature off by clicking the button again.
The original event
Moving the event with
Lock Envelopes to Events
turned on
Moving the event with
Lock Envelopes to Events
turned off
Automating 5.1 surround projects
In a 5.1 surround project, you can automate the center channel’s volume and surround panning using keyframes.
For more information, see Working with 5.1 Surround on page 271.
Automation recording modes
Automation recording allows you to edit envelope and keyframe settings by using the controls in the Vegas Pro interface. When
combined with a control surface, you can create fades and adjust control parameters with a level of control that only a tangible
control can provide.
Automation recording is available for the following settings:
• Audio track envelopes (using the controls in the track header).
• Audio track effect parameters for automatable effects (using the controls in Audio Plug-In window).
• Surround panning keyframes.
• Video track envelopes (using the controls in the track header).
• Video track effect parameters (using the controls in Video Track FX window).
• Parent track overlay mode plug-in settings (using the controls in Parent Track Overlay window).
• Track-level mask generator plug-in settings (using the controls in Video Mask FX window).
Note:
If you want to thin envelope points after recording automation, you can select the Smooth and thin automation data after
recording check box on the External Control & Automation tab of the Preferences dialog or right-click the envelope and choose
Thin Points from the shortcut menu.
Recording automation settings
1.
Add an envelope or automatable/keyframeable effect to a track.
For automatable audio track effects, you must add and effect automation envelope for each parameter you want to automate.
2.
Select the Automation Settings button ( ) in the track header.
USING AUTOMATION | 195

3.
Click the down arrow next to the Automation Settings button and choose Automation Write (Touch) or Automation Write
(Latch) from the menu.
Automation Recording Mode Track Icon Description
Automation Write (Touch) Envelope points or keyframes are created only while a control is being
adjusted. When you stop adjusting the control, automation recording stops
and the existing envelope points/keyframes are unaffected.
Automation Write (Latch) Envelope points or keyframes are created when you change a control setting,
and recording continues until you stop playback. When you stop adjusting the
control, the control’s current setting overwrites the existing envelope points/
keyframes.
4.
Click to position the cursor in the timeline, and click the Play button ( ) to start playback.
5.
Adjust the control that corresponds to the envelope point or keyframe you want to adjust.
During playback, adjusting a control will create envelope points or keyframes at the cursor position. As long as you’re adjusting
the control, new envelope points/keyframes will be created for each change of the play cursor's position.
6.
Click the Stop button ( ) to end playback and stop recording automation.
Editing sections of your recorded settings in Touch mode
In Touch recording mode, envelope points or keyframes are created only while a control is being adjusted. When you stop adjusting
the control, automation recording stops and the existing envelope points/keyframes are unaffected.
Use Touch mode for touching up sections of your recorded automation settings.
1.
Select the Automation Settings button ( ) in the track header.
2.
Click the down arrow next to the Automation Settings buttonand choose Automation Write (Touch) from the menu. The icon
in the track header is displayed with an automation icon ( ).
3.
Click to position the cursor in the timeline, and click the Play button ( ) to start playback.
4.
When you’re ready to start editing, adjust the control that corresponds to the envelope point or keyframe you want to adjust.
Envelope points/keyframes are updated at the cursor position, and when you stop adjusting the control, the original settings
are preserved.
5.
Click the Stop button ( ) to end playback and stop recording automation.
Overwriting recorded settings in Latch mode
In Latch mode, envelope points or keyframes are created when you change a control setting, and recording continues until you
stop playback. When you stop adjusting the control, the control’s current setting overwrites the existing envelope points/
keyframes.
Use Latch mode to overwrite automation settings with new values.
1.
Select the Automation Settings button ( ) in the track header.
2.
Click the down arrow next to the Automation Settings button and choose Automation Write (Latch) from the menu. The icon
in the track header is displayed with an automation icon ( ).
3.
Click to position the cursor in the timeline, and click the Play button ( ) to start playback.
4.
When you’re ready to start editing, adjust the control that corresponds to the envelope point or keyframe you want to adjust.
Envelope points/keyframes are updated at the cursor position until you stop playback.
5.
Click the Stop button ( ) to end playback and stop recording automation.
Editing individual envelope points or keyframes
Editing individual envelope points or keyframes gives you fine control over your recorded settings.
1.
Select the Automation Settings button ( ) on the track you want to edit.
2.
Click the down arrow next to the Automation Settings button and choose Automation Write (Touch) or Automation Write
(Latch) from the menu.
196 | CHAPTER 10

3.
Select the parameter you want to edit:
• For a track envelope, select the Envelope Edit tool ( ) and click the envelope point you want to edit. You can right-click a
point and choose Properties from the shortcut menu to display an effect’s property page.
• For a keyframe, click the Expand/Collapse Track Keyframes button ( ) to expand track keyframe rows, and then double-
click a keyframe to open its property page. For more information, see Using video effects on page 321.
4.
Adjust the control that corresponds to the envelope point or keyframe you want to adjust. The selected envelope point/
keyframe is edited, and all others are unaffected.
For track envelopes, you can also edit the envelope directly in the timeline.
Setting the automation recording mode for a track
1.
Select the Automation Settings button ( ) in the track header.
2.
Click the down arrow next to the Automation Settings button and choose a command from the menu to choose the
automation mode.
Mode Track Icon Description
Off Automated parameters are ignored during playback.
When you switch to Off mode, the control setting from the cursor position is
used as a static setting, and the envelope/keyframe is dimmed to indicate that
it is unavailable.
Read The envelope/keyframe value is applied during playback, and the control
reflects the envelope/keyframe settings at the cursor position.
Adjustments to the control are not recorded.
Automation Write (Touch) The envelope/keyframe value is applied during playback, and the control
follows the envelope/keyframe settings during playback and when you
position the cursor.
Envelope points or keyframes are created only while a control is being
adjusted. When you stop adjusting the control, automation recording stops
and the existing envelope points/keyframes are unaffected.
Automation Write (Latch) The envelope/keyframe value is applied during playback, and the control
follows the envelope/keyframe settings during playback and when you
position the cursor.
Envelope points or keyframes are created when you change a control setting,
and recording continues until you stop playback. When you stop adjusting the
control, the control’s last setting overwrites the existing envelope points/
keyframes.
USING AUTOMATION | 197
198 | CHAPTER 10

Working with Events
Chapter 11
Events are windows into media files in a project and are the most basic unit of editing in Vegas® Pro software. Media files that are
inserted into the timeline are automatically contained within an event. Trimming and editing an event does not affect the source
media file in any way.
Setting event switches
Event switches are important functions that are used to determine the basic behavior of events. You can set switches for a single
event or multiple events at the same time.
1.
Right-click an event.
2.
From the shortcut menu, choose Switches, and choose the desired switch from the submenu.
Active switches have a check mark next to them. Choose an active switch on the menu to turn it off.
Tip:
You can also set switches in the Edit menu, in the Edit Details window, or by right-clicking an event and choosing Properties.
Mute
Use the Mute switch to mute an event. This prevents the event from playing back.
Muted events on muted tracks are darkened on the timeline to indicate their muted state. In the following example, the middle
events are muted:
Lock
The Lock switch locks an event to prevent it from being moved or edited.
Loop
You can loop an event so that you can extend it along the timeline by dragging the right edge of the event. Notches appear in the
top of the event to mark where the media in the event ends and then repeats.
Looping notches
Drag the right
edge to extend
the event
Selected event Selected event after
before loop loop is applied
WORKING WITH EVENTS | 199

For video events, turning off the Loop switch makes the last frame repeat for the duration of the event beyond its original length,
creating a freeze frame effect (as in the middle example below). The Loop switch is enabled for the event in the last example below.
The original three frame clip.
Looping is off. The elongated event repeats (freezes) the final frame.
Looping is on. The entire event repeats.
Invert phase (audio only)
This switch inverts the audio event at its baseline, in effect reversing its polarity. Inverting an event, while creating no audible
difference, is occasionally useful for matching transitions when mixing audio on separate tracks or fine-tuning a crossfade.
You can also phase invert a track. If a track is inverted and you invert an event on the track, the event is doubly-inverted (restored to
its original state). For more information, see Phase inverting a track (audio only) on page 176.
Normalize (audio only)
You can normalize an event to maximize its volume, based on the waveform’s highest peak, without clipping the event during
playback.
Selected event Selected event after
before normalize normalize is applied
Recalculating the normalization
When you normalize an event, the event is analyzed and the volume is raised based on the waveform’s highest peak and then
adjusts the rest of the event accordingly. If you have adjusted the edge of an event to exclude the (formerly) highest waveform
peak, you might want to recalculate the event’s normalization.
Highest peak used
for normalization
before editing
Event edited after
for recalculating the
Highest peak used normalization
normalization
1.
Right-click the event to display a shortcut menu.
2.
From the shortcut menu, choose Properties. The Properties dialog opens.
200 | CHAPTER 11

3.
Click Re-calculate to normalize the event again.
Tip:
You can set the maximum decibel level used to calculate the event during normalization. For more information, see Audio tab
on page 451.
Maintain aspect ratio (video only)
Video and image files of various sizes and formats can be included in a single project. The project itself can have a different frame
size aspect ratio from the source media files. This is not a problem, but you must specify how these differences are handled. If the
length-to-width ratio of the source media and the project’s frame size are the same (for example, source media at 320x240 and
project frame size of 640x480), no aspect ratio distortion occurs. If the ratios are not the same, the source material might become
distorted (stretched or compressed). By maintaining the aspect ratio of the original, the video is kept from becoming distorted by
letterboxing or pillarboxing around the edges. This is the default setting.
Reduce interlace flicker (video only)
This switch can be useful in cases where the source material didn’t originate as video and contains extremely high spatial or
temporal frequencies. When you watch the rendered (interlaced) output on video of this sort of media, you might see flickering or
crawling edges if this switch is not applied.
Resample (video only)
Resampling allows Vegas Pro software to interpolate frames in an event when the frame rate of a media file is significantly different
from the project’s frame rate. Resampling can solve some interlacing problems and other jittery output problems. For more
information, see Resampling video on page 295.
Three options are provided for event-level resampling:
• Smart resample: Only resamples the event when the event frame rate does not match the project output frame rate. This can
occur either because the event has a velocity envelope or because the frame rate of the original media is different than the
project frame rate. Smart resample is the standard setting.
• Force resample: Always resamples the event, regardless of its frame rate or the project’s frame rate.
• Disable resample: Does not resample the event.
Accessing event properties
The properties of an event are automatically determined based on the properties of the source media file. In addition to the event
switches (mute, loop, etc.) described in the previous section, event properties include playback and undersample rates for video
and pitch shifting for audio.
1.
Right-click an event to display a shortcut menu.
2.
From the shortcut menu, choose Properties. The Properties dialog appears.
The first tab in the dialog, either Audio Event or Video Event, contains the properties that are exclusively related to your Vegas Pro
project. The second tab, the Media tab, contains many properties that are an inherent part of the media file itself.
In addition to the event switches discussed in this chapter, event properties on the Audio Event/Video Event tab include the
following:
• For video events, the Playback rate box sets the rate of playback. For example, a playback rate of 1 plays at normal speed, while
a playback rate of 0.5 plays at half speed. For more information, see Time compressing/stretching events on page 124.
• For video events, the Undersample rate box allows you to simulate a lower frame rate. For example, an undersample rate of 0.5
plays the event at half its original frame rate. Each frame plays twice as long as in the original media file, creating a strobe
effect.
• For audio events, the Time stretch/pitch shift section of the dialog allows you to change the pitch, duration, or both pitch and
duration of an audio event. For more information, see Pitch shifting audio events on page 123.
WORKING WITH EVENTS | 201

Adjusting audio channels
Vegas Pro software allows you to perform audio channel conversion nondestructively. You can mix channels, convert to mono,
swap channels in a stereo file, or choose the channel that you want to use in a multichannel file.
1.
Select an event and choose Channels from the Edit menu (or right-click an event and choose Channels from the shortcut
menu). A submenu is displayed.
2.
Choose a command from the submenu to specify how to treat the channels in your file.
Item Description
For events that use multichannel audio
Channel x Treats the event as a mono file using the audio from the channel you choose.
Channels x/y Treats the event as a stereo file using the audio from the channels you choose.
For events that use stereo audio
Both Treats the event as a normal stereo file.
Left Only
Right Only
Creates a mono event using only the left channel of your media file.
Creates a mono event using only the right channel of your media file.
Combine Creates a mono event by mixing the channels of your media file. After mixing the channels, the
amplitude is divided by two to prevent clipping.
Swap Exchanges the right and left channels in a stereo file.
You can also pan from one channel to the other using either the multipurpose slider or a pan envelope. For more information, see
Using the pan slider (audio only) on page 171.
Setting audio streams
When you add a multistream audio file to your project, you can choose which stream you want to use in the event.
1.
Select an audio event and choose Stream from the Edit menu (or right-click an event and choose Stream from the shortcut
menu). A submenu is displayed.
2.
Choose a command from the submenu to choose the stream you want to use.
Copying and pasting event attributes
You’ve set up one event exactly the way you want it, and now you want to apply the same attributes to another event. A quick way
to copy the attributes of one event and paste them onto another is provided.
You can copy and paste multiple event attributes, including:
• Properties, including audio pitch shift and video playback rate
• Switches
• Video event plug-ins
• Cropping
1.
Click the event with the attributes you wish to copy and click the Copy button (
2.
To paste the event attributes to multiple events, select the events.
3.
Right-click an event and choose Paste Event Attributes from the shortcut menu. The attributes are pasted onto the selected
event(s).
).
202 | CHAPTER 11

Stabilizing video clips
From the Tools menu, choose Video, and then choose Stabilize Media to analyze and remove camera shake from the selected
video events.
1.
Select the event you want to stabilize. You can also select clips in the Project Media window.
2.
From the Tools menu, choose Video, and then choose Stabilize Media (or right-click an event and choose Stabilize Media
from the shortcut menu). The Stabilize Media dialog is displayed.
3.
Choose a setting from the Profile drop-down list that describes the video you want to stabilize, and adjust the controls in the
dialog as needed:
Item Description
Accuracy Drag this slider to adjust the accuracy of motion detection.
In most cases, the profile’s default setting will provide a good balance of accuracy and
processing power. Increasing the setting can produce more accurate stabilization if
needed.
Detect fast camera motion Select this check box to indicate that the clip contains fast camera movement.
This setting is useful in situations when the camera is moving quickly, such as when
you’re filming from a fast-moving vehicle. This type of clip requires more analysis than
typical handheld camera shake.
Motion to stabilize Choose a setting from the drop-down list to indicate the type of motion you want to
stabilize.
• Pan/Tilt Removes camera shake.
• Pan/Tilt and Roll Removes camera shake and smooths rotation.
• Pan/Tilt, Roll, and Zoom Removes camera shake and smooths rotation and
unwanted zoom effects.
Pan/tilt stabilization Drag this slider to adjust the amount of pan/tilt (X/Y) stabilization you want to apply. A
setting of 0 means that no pan/tilt stabilization is applied; a setting of 100 means that
the plug-in will attempt to remove all pan/tilt motion.
Roll stabilization
or
Roll/zoom stabilization
When Pan/Tilt and Roll is selected in the Motion to stabilize drop-down list, you can
drag this slider to smooth camera rotation. When you drag the slider fully to the left,
no rotation smoothing is applied. When you drag the slider fully to the right, the plug-
in will attempt to smooth all rotation.
When Pan/Tilt, Roll, and Zoom is selected in the Motion to stabilize drop-down list,
you can drag this slider to smooth camera rotation and zooming.
Rolling shutter correction Select this check box if you want to correct skewing (during horizontal motion) or
stretching/compression (during vertical motion) due to rolling shutter.
Use Profile Defaults Click to reset all controls to the default settings for the selected profile.
WORKING WITH EVENTS | 203

4.
Click Apply. The video is analyzed, and a subclip is added to the Project Media window for the stabilized media.
If the event has been trimmed, you can choose to stabilize the full-length clip or the trimmed portion of the clip.
Tip:
To remove stabilization, right-click an event (or a clip in the Project Media window) and choose Stabilize Media from the
shortcut menu. In the Stabilize Media dialog, click the Remove button.
Using audio event envelopes (ASR)
You can apply envelopes to individual events. Envelopes, also known as ASRs (attack, sustain, and release), give you the ability to
control an audio event’s fade-in, fade-out, and overall volume level.
Notes:
• Event envelopes only affect an event. Track envelopes affect the entire track. For more information, see Composite level automation
(video only) on page 188.
• If you want to display fade lengths in selected events, select the Event Fade Lengths option on the View menu.
When you add an event to your project, handles are added that are used to set the envelope. As you use these handles on audio
events, a volume envelope appears indicating how the event is being affected.
Envelope Audio event
handles envelope
Setting an audio event’s volume
When you place the mouse pointer at the top of the event, the pointer changes to a hand cursor ( ) that you can use to lower the
event’s overall volume.
1.
Place the mouse pointer at the top of the event.
2.
When you see the envelope cursor ( ), drag the volume envelope to the desired level. As you drag, the event’s decibel level is
displayed.
You can make fine adjustments by holding Ctrl or clicking the right mouse button while dragging the envelope.
Volume line
Decibel level
Note:
When you have multiple events selected, the gain of all selected events is adjusted simultaneously.
204 | CHAPTER 11

Setting an event’s fade in and out
The event handles allow you to change an audio event’s fade in and out volume. You can also change the type of curve that the
event uses to control the volume’s fade in or out.
1.
Place the mouse pointer on a handle (upper corners of the event). The pointer changes to the envelope cursor ( ).
2.
Click the corner of the event and drag to create a fade.
To remove a fade, drag the end of the fade curve back to the edge of the event.
Changing an event’s fade curve
You can set the shape of the fade curve (fast, linear, slow, smooth, or sharp) that an event uses to raise or lower the volume over
time. To access the different fade curves, right-click anywhere in the event’s fade-in or fade-out region and choose Fade Type from
the shortcut menu.
Right-click to select
the fade curve type
Fast
Linear
Slow
Smooth
Sharp
Tip:
If you use the same fade curve frequently, you can set it as a default for all new audio event envelopes. For more information, see
Editing tab on page 455.
WORKING WITH EVENTS | 205

Using video event envelopes
Video envelopes allow you to control an event’s opacity or velocity over time. Envelopes appear as lines on an event. With a velocity
envelope, you have the added control of being able to create and edit envelope points.
Note:
Event envelopes only affect an event. Track envelopes affect the entire track. For more information, see Composite level
automation (video only) on page 188.
Using opacity envelopes
Opacity envelopes set the overall opacity and allow you to fade video events in and out. This affects the transparency of the event
in relation to background events on lower tracks. These background events can be other video events or background colors.
Setting a video event’s opacity
When you place the mouse pointer at the top of the event, the pointer changes to a hand cursor ( ) that you can use to lower the
event’s overall opacity.
1.
Place the mouse pointer at the top of the event.
2.
When you see the envelope cursor ( ), drag the opacity envelope to the desired level. As you drag, the event’s opacity level is
displayed.
You can make fine adjustments by holding Ctrl or clicking the right mouse button while dragging the envelope.
Note:
When you have multiple events selected, the opacity of all selected events is adjusted simultaneously.
Setting an event’s fade in and out
The event handles allow you to change a video event’s fade in and out. You can also change the type of curve that the event uses to
control the fade in or out.
1.
Place the mouse pointer on a handle (upper corners of the event). The pointer changes to the fade offset cursor (
2.
Click the corner of the event and drag to create a fade.
).
You can make fine adjustments by holding Ctrl or clicking the right mouse button while dragging the fade curve.
206 | CHAPTER 11

Changing an event’s fade curve
You can set the shape of the fade curve (fast, linear, slow, sharp, or smooth) that an event uses to increase or decrease the opacity
over time. To access the different fade curves, right-click anywhere in the event’s fade-in or -out region and choose Fade Type from
the shortcut menu.
Tip:
If you use the same fade curve frequently, you can set it as a default for all new video event envelopes. For more information, see
Editing tab on page 455.
Using velocity envelopes
You can use velocity envelopes to change the speed of a video event over time. To view a velocity envelope, right-click the event,
choose Insert/Remove Envelope, and then choose Velocity from the submenu.
1.
Right-click an event, choose Insert/Remove Envelope, and then choose Velocity from the submenu. The velocity envelope
appears on the event as a blue line.
2.
To increase the speed, drag the envelope up. To slow the video down, drag the envelope down.
You can make fine adjustments by holding Ctrl or clicking the right mouse button while dragging the envelope.
Adding velocity envelope points
When combined with points, envelopes can be used to animate velocity changes.
1.
Double-click the envelope where you want to add a point.
2.
Drag the point to adjust it. The time and velocity level of the point are displayed as you drag.
3.
Right-click the envelope between two points to choose a fade type (linear, fast, slow, smooth, or sharp) to set the shape of the
curve.
Envelope points
Tip:
To delete a point, right-click the point and choose Delete.
Making a video play at twice its normal speed makes the duration of the video half as long. Likewise, slowing a video down makes it
longer (with 0% being an infinite freeze frame). For example, if you decrease the speed of a ten-second video event by 50%, only
five seconds of video play (played over the course of the ten-second event), meaning that only half as much actual footage from the
original event plays. On the other hand, if the speed is increased 200%, the ten seconds of content play in only five seconds. The
remaining five seconds of the event are filled either with a freeze of the last frame or with ten additional seconds of video content
from the longer file.
You might want to resample the frame rate of an event that has been significantly slowed. To resample an event, right-click the
event and choose Properties. Then, on the Video Event tab, select the Resample check box. For more information, see Resampling
video on page 295.
Using the Envelope Edit Tool
While you can edit envelopes using the Normal Edit tool ( ), you can limit your editing to envelopes only by clicking the Envelope
Edit Tool button ( ). You cannot move, trim, or otherwise modify events with this tool, which allows you to edit envelope points
without making any other unwanted changes. For more information, see Using the Envelope Edit tool on page 193.
WORKING WITH EVENTS | 207

Removing a velocity envelope
To remove a velocity envelope and all of its settings, right-click the event, choose Insert/Remove Velocity Envelope, and then
choose Velocity from the submenu.
Grouping events
You are allowed to group events together within tracks or across separate tracks.
Once you create a group, you can move all the events in the group within their tracks as a unit and apply event-specific edits at the
same time. You can still edit properties of individual events within a group without affecting the other events in a group.
Dragging one event in a group moves all events in the group.
Note:
When the Cut, copy, and delete grouped events check box on the Editing tab of the Preferences dialog is selected, cutting,
copying, or deleting an event will affect all events in the same group.
Creating a new group
Grouping is useful when you want to preserve timing of events and move events together along the timeline.
1.
Select the events you want to group.
2.
From the Edit menu, choose Group, and choose Create New from the submenu.
Adding an event to an existing group
1.
Right-click an event in the existing group, choose Group from the shortcut menu, and choose Select All from the submenu to
select all of the members of the group.
2.
Press Ctrl and click the event to be added to the group.
3.
Right-click the event, choose Group from the shortcut menu, and choose Create New from the submenu.
Note:
Events can only be in one group at a time. Adding an event to an existing group essentially clears the old group and creates a
new one that includes all of the selected events.
Removing events from a group
You can remove individual events from a group without affecting the other members of the group. An event you remove from the
group is not deleted from the project and remains on the timeline.
Note:
When the Cut, copy, and delete grouped events check box on the Editing tab of the Preferences dialog is selected, cutting,
copying, or deleting an event will affect all events in the same group.
1.
Right-click the event you want to remove from the group.
2.
From the shortcut menu, choose Group, and choose Remove From from the submenu. The event is removed from the group.
The rest of the grouped events remain intact.
208 | CHAPTER 11

Clearing a group
You can ungroup all events by clearing the entire group. Clearing a group does not remove events from your project.
1.
Right-click one of the members of the group.
2.
From the shortcut menu, choose Group, and choose Clear from the submenu.
Selecting all members of a group
While grouped events move together within their tracks, selecting one member of a group does not automatically select every
member of that group.
1.
Right-click one of the members of the group.
2.
From the shortcut menu, choose Group, and choose Select All from the submenu.
With all events in a group selected, you can move the group to other tracks, or cut and paste the group to a new location.
Suspending grouping temporarily
You can temporarily suspend the grouping behavior of all groups (including video media files with included audio streams) by
clicking the Ignore Event Grouping ( ) button.
Cutting, copying, or deleting grouped events
Note:
When the Cut, copy, and delete grouped events check box on the Editing tab of the Preferences dialog is selected, cutting,
copying, or deleting an event will affect all events in the same group.
1.
Select the events you want to cut or delete.
2.
From the Edit menu, choose Group, and choose Cut All, Copy All, or Delete All from the submenu. The selected events and
any events that are grouped with the selected events are deleted or copied/cut to the clipboard.
WORKING WITH EVENTS | 209
210 | CHAPTER 11

Chapter 12
Using the Mixer
The Mixer window is where you control the project’s busses and assignable effects chains.
Using the Mixer window
The Mixer is a dockable window where you can control audio busses and assignable effects chains within your project and adjust
the outgoing signal’s volume and routing.
Viewing the Mixer window
The Mixer window appears in the window docking area by default when you first start Vegas® Pro software. However, you can drag
the Mixer within the workspace at any time to float it.
To hide/view the Mixer window, choose Mixer from the View menu or press Alt+3.
Preview
(display optional) Busses Assignable effects
Float handle
Using the Mixer toolbar
The Mixer’s toolbar allows you to access project properties, add busses, and add assignable effects chains to the Mixer.
Button Description
The Project Audio Properties button accesses the Audio tab of the Project
Properties dialog. For more information, see Audio tab on page 434.
The Downmix Output button downmixes your audio from 5.1 surround to stereo or
from stereo to mono so you can ensure your mix will sound the way you intended it,
even when your audience’s hardware has fewer channels than the original mix. The
button represents the current playback mode:
• 5.1 surround output ( )
• Stereo output ( )
• Mono output ( )
The Dim Output button attenuates the volume of all busses that are routed to
hardware outputs by 20 dB. Click again to restore original volume.
The Insert Assignable FX button adds an assignable effects chain to your project.
You can route tracks to the assignable effects chain. For more information, see
Assigning audio tracks to assignable effects chains on page 218.
USING THE MIXER | 211

Button Description
The Insert Bus button adds a bus to your project. You can route tracks or assignable
effects chains to the bus. For more information, see Assigning audio tracks to busses on
page 216.
Using the Mixer Preview fader
The Preview fader allows you to adjust the volume and monitor output levels of media files when you preview them from the
Explorer or Project Media windows, or play them back from the Trimmer window. The Preview fader also controls the metronome
volume.
Viewing/hiding the Preview fader
The Preview fader is hidden as a default to make more room for other busses and assignable effects chains. To view or hide the
Preview fader, simply right-click anywhere within the Mixer and choose Show Preview fader from the shortcut menu.
Adjusting the Preview fader
You can adjust the Preview fader while you are previewing a media file from the Explorer window. Drag the fader up or down, or
press Ctrl while dragging to move in smaller increments. Double-click the fader to reset it.
You can select a preferred meter resolution at which the Preview fader displays the media file’s volume level. For more information,
see Changing bus meter resolution on page 215. You can also adjust the Preview fader to correct clipping in the same way you adjust
a bus. For more information, see Adjusting a bus for clipping on page 216.
212 | CHAPTER 12

Using busses
A bus is a master control for the audio-signal mix of one or more tracks. You can assign tracks to play back on a specific bus.
However, to assign a track to a bus, you must have more than one bus in your project. Each project has a Master bus as a default, but
you can add up to 25 additional busses to the Mixer window. A bus is the last stage in the signal’s flow through Vegas Pro software.
For more information, see Audio signal flow on page 34.
You can configure each bus to use a specific hardware output.
Name
Mute Automation
Settings
Playback
device Solo
Bus FX
Pan slider
Fader
Meter
Bus control Bus control showing
automation controls
Item Description
Automation settings The controls in the bus control list can function as trim controls or automation
controls for bus volume, panning, and muting.
Click the button and verify Show Automation Controls is not selected if you want the
bus control to function as a trim control. Adjusting a trim control affects the entire
track.
Click the button and choose Show Automation Controls to adjust automation
settings. For more information, see Using Automation on page 183.
Mute Prevents playback of the bus.
When Show Automation Controls is selected, the Mute button is displayed with an
automation icon ( ),and you can use the button to edit mute automation on the
bus’s bus track. For more information, see Muting a bus on page 216.
Solo Plays only the output of that bus. For more information, see Soloing a bus on page 216.
Fader Adjusts the bus’s volume on two stereo channels.
When Show Automation Controls is selected, the thumb is displayed with an
automation icon ( ), and you can use the fader to edit volume automation on the
bus’s bus track. For more information, see Adjusting bus volume on page 215.
Tip:
Right-click the thumb and choose Pre FX or Post FX from the shortcut menu to
specify whether the bus level is applied before or after the bus effects chain.
Name Name of the bus. Double-click the name to edit it. For more information, see Renaming
a bus on page 216.
Pan Drag to ajust the overall panning of the track.
When Show Automation Controls is selected, the thumb is displayed with an
automation icon ( ), and you can use the slider to edit pan automation on the bus’s
bus track.
Playback device Allows you to select the device that the bus uses for playback.
Bus FX Displays the Bus FX window and allows you to adjust the audio effects plug-ins.
Meter Displays the playback level of the bus. For more information, see Changing bus meter
resolution on page 215.
USING THE MIXER | 213

Adding busses to a project
You can add up to 25 busses at any time during the development of your project.
Adding a bus
Click the Insert Bus button ( ) on the Mixer window.
Adding multiple busses
1.
Click the Project Audio Properties button ( ) on the Mixer window. The Project Properties window is displayed with the
Audio tab selected.
2.
In the Number of stereo busses box, enter the desired number of busses (up to 25) to appear in the Mixer window.
Enter the number
of busses.
3.
Click OK to add the specified number of busses and close the Project Properties window.
The new busses appear in the Mixer window.
Deleting busses from a project
You can remove busses from your project at any time. When you remove a bus from a project, any tracks assigned to it are
reassigned to the Master bus.
Deleting a bus
Right-click the bus to be deleted in the Mixer window and choose Delete from the shortcut menu.
Deleting multiple busses
1.
Click the Project Audio Properties button ( ) on the Mixer window. The Project Properties window is displayed with the
Audio tab selected.
2.
In the Number of stereo busses box, enter the desired number of busses to appear in the Mixer window.
3.
Click OK. All tracks assigned to a deleted bus are reassigned to the Master bus in the Mixer window.
Routing a bus to another bus
If you have multiple busses, you can use bus-to-bus routing to create subgroups.
1.
Add busses to your project.
2.
In the Mixer window, click the Playback Device Selector button on the bus you want to route and choose a bus from the
menu.
• The button is displayed as a when a bus is routed to the master bus.
• The bus letter is displayed ( , and so on) when a bus is routed to another bus.
• The button is displayed as a when a bus is routed to a hardware output.
,
214 | CHAPTER 12

Routing busses to hardware
You can assign busses to use specific hardware for output. When you installed the software, it automatically detected the hardware
available for output on your computer. For more information, see Audio tab on page 451.
1.
From the Options menu, choose Preferences and click the Audio Device tab.
2.
From the Audio device type drop-down list, choose Windows Classic Wave Driver or an ASIO™ driver.
Note:
If you select Microsoft Sound Mapper in the Audio device type drop-down list on the Audio Device tab, you will not be
able to assign the bus to a different device.
3.
Click OK to close the Preferences window.
4.
In the Mixer window, click the Playback Device Selector button on the bus you want to route.
5.
Choose a hardware device from the menu.
• The button is displayed as a when a bus is routed to the master bus.
• The bus letter is displayed ( , and so on) when a bus is routed to another bus.
• The button is displayed as a when a bus is routed to a hardware output.
,
Note:
You can map multiple busses to a single sound card.
Working with busses
Busses in the Mixer window are fully independent and can be adjusted separately. You can adjust the bus volume, change the bus
meter resolution, and adjust the bus fader to eliminate clipping.
Adjusting bus volume
You can adjust a bus’s volume during project playback by dragging the fader. The fader on a stereo bus is split so that you can adjust
the levels of the two stereo channels independently.
The fader can function as a trim control that adjusts the overall level of the bus, or it can adjust volume automation settings on the
bus track. Click the Automation Settings button ( ) and verify Show Automation Controls is not selected if you want the fader to
function as a trim control.
The faders are locked (ganged) so that the left and right channels of stereo files move together. Click the Lock/Unlock Fader
Channels button ( ) to unlock or lock the faders. You can also press Shift while dragging a fader to temporarily override a fader’s
locked or unlocked state.
Tip:
Double-click a fader to reset it to 0.0 dB. If you have set each channel independently, double-click either the left or right fader to
have the other fader match the other’s volume setting.
If you want to adjust volume automation settings on the bus’s bus track, click the Automation Settings button ( ) and select
Show Automation Controls. The fader handle is displayed with an automation icon ( ) in automation mode. For more information,
see Adjusting volume or pan automation settings on page 185.
You can adjust the volume of several busses simultaneously by selecting the busses and adjusting any of their faders. If you select
an assignable effect along with the busses, the output fader of the assignable effect moves along with the bus volume faders.
Changing bus meter resolution
You can select a meter resolution at which a bus displays the signal levels that are being mixed. When you change the meter
resolution on this control, the other meters (assignable effects and preview) automatically change to match.
To change bus meter resolution, right-click a meter and choose a meter resolution from the shortcut menu.
USING THE MIXER | 215

Adjusting a bus for clipping
If the volume level is set too high, it can cause clipping. The clipping displays in red at the top of the meter with the clipping value
displayed in decibels (dB). Adjust the fader and click the red clipping value to reset the meter. Continue to adjust the fader and reset
the meter until you eliminate the clipping.
You can set the meter to remember and display the highest and lowest levels by right-clicking and selecting Hold Peaks and Hold
Valleys.
Muting a bus
Muting allows you to temporarily suspend playback of the bus. When a bus is muted, the word Muted appears at the bottom of the
meter. You can mute more than one bus at a time.
The Mute button can mute the bus, or it can adjust mute automation on the bus’s bus track. To mute the bus, click the Automation
Settings button ( ) and verify Show Automation Controls is not selected. Click the Mute button ( ) to mute the bus, and click it
again to restore playback.
To adjust mute automation, click the Automation Settings button ( ) and select Show Automation Controls. The Mute button is
displayed with an automation icon ( ) in automation mode. Click to turn mute automation on, or click it again to turn mute
automation off. For more information, see Adding or removing mute automation on page 184.
Soloing a bus
Soloing isolates a bus’s playback so that you can focus on a specific output. You can solo more than one bus at a time. To solo the
bus, click the Solo button ( ). Click the button again to turn off soloing.
Renaming a bus
Every bus in the Mixer window has an editable name.
1.
Double-click the bus name.
2.
Type a new name.
3.
Press Enter to save the name.
Panning a bus
Like volume, the pan slider in the track header can function as a trim control that adjusts the overall panning of the track, or it can
adjust track panning automation settings. For more information, see Adding or removing volume or pan automation on page 184.
Assigning audio tracks to busses
If your project contains multiple busses, you can assign a track to a specific bus. For more information, see Assigning audio tracks to
busses on page 175.
Adjusting a bus send level
You can adjust the level of a track sent to a bus by using the multipurpose slider in the track list. For more information, see Adjusting
bus send levels on page 175.
216 | CHAPTER 12

Using assignable effects chains
Assignable effects allow you to send various levels of multiple tracks to a single audio effect chain. Like busses, these controls reside
in the Mixer window and support plug-in chains. In addition, you can route assignable effects outputs to project busses.
Click the Insert Assignable FX button ( ) in the Mixer window to add an assignable effects chain to your project. For more
information, see Adding Audio Effects on page 253.
Number/Name Automation
Mute settings
Solo
Bus
Pan slider assignment
Assignable FX
Input
Fader and
Meter
Output
Fader and
Meter
Lock/Unlock
Fader Channels
Assignable effects showing
Assignable effects automation controls
Item Description
Number/Name Number and name of assignable effects. Double-click the name to edit it.
Automation Settings The controls in the assignable effects control list can function as trim controls or
automation controls for output level, panning, and muting.
Click the button and verify Show Automation Controls is not selected if you want the
bus control to function as a trim control. Adjusting a trim control affects the entire
track.
Click the button and choose Show Automation Controls to adjust automation
settings. For more information, see Using Automation on page 183.
Mute Prevents the assignable effects chain from processing the track’s signal.
When Show Automation Controls is selected, the button is displayed with an
automation icon ( ), and you can use the button to edit mute automation on the
chain’s bus track.
Solo Plays only the output of that assignable effects chain.
Assignable FX Displays the Assignable FX window and allows you to adjust the plug-in settings.
Bus Pan Drag to adjust the overall panning of the assignable effects chain.
When Show Automation Controls is selected, the thumb is displayed with an
automation icon ( ), and you can use the slider to edit pan automation on the chain’s
bus track.
Bus assignment Allows to you assign the assignable effects chain to a bus.
Input Fader Adjusts the input volume.
Output Fader Adjusts the output volume.
When Show Automation Controls is selected, the thumb is displayed with an
automation icon ( ), and you can use the fader to edit volume automation on the
chain’s bus track.
Meter Displays the incoming and outgoing signal level to the assignable effects chain.
Lock/Unlock Fader Channels Locks the faders so the left and right channels of stereo files always move together.
Click again to unlock the faders.
USING THE MIXER | 217

Tip:
To use the output fader to control the wet/dry mix of the assignable effects chain, set each plug-in to 100% wet. Use the output
(effects return) fader to balance the dry track signal with the wet plug-in signal.
You can work with assignable effects controls in much the same way you work with busses. Use the same methods described earlier
in this chapter for adjusting volume, adjusting for clipping, muting, soloing, and renaming. For more information, see Working with
busses on page 215.
Assigning audio tracks to assignable effects chains
You can adjust the level of a track that is sent to an assignable effects chain using the multipurpose slider in the track list. For more
information, see Assigning audio tracks to assignable effects chains on page 174.
Routing assignable effects chains to busses
When you add assignable effects to your project, you can assign them to a specific bus for output. The bus mixes the assignable
effects chain’s plug-ins along with any tracks that may be routed to the same bus. For more information, see Audio signal flow on page
34.
This option is only available if the project contains multiple busses.
1.
Click the Bus button ( ) on the assignable effect control. A menu displays all the busses in your project.
2.
Choose the bus to which you want to route the assignable effects chain.
The assignable effects chain displays the letter of the bus to which it is routed.
Automating busses and assignable effects
You can automate busses and assignable effect chains in the timeline. You can view each of these controls on bus tracks at the
bottom of the timeline and to add envelopes to automate functions such as volume, pan, and assignable effect chain input/output
levels.
You can also add envelopes to automate effect parameters for plug-ins that support automation.
Viewing bus tracks
From the View menu, choose Show Bus Tracks or press U. The bus tracks appear at the bottom of the timeline. A bus track appears
for each bus or assignable effect chain in your project.
Adding track envelopes
Right-click the track header in the track list, choose Insert/Remove Envelope from the shortcut menu, and choose the appropriate
envelope type from the submenu. For more information, see Adding or removing track effect automation on page 187.
Modifying track envelopes
You can modify a track envelope for a bus or assignable effect in the same way you do with any other track. For more information, see
Working with track envelopes on page 190.
218 | CHAPTER 12

Chapter 13
Using the Mixing Console
The Mixing Console provides an integrated view of all tracks and busses in your Vegas® Pro project using the appearance of a
traditional hardware-based mixer. You can use the Mixing Console to mix your project in much the same way you work with a
hardware-based mixer.
Understanding the Mixing Console window
From the View menu, choose Mixing Console to toggle the display of the Mixing Console window.
Channel List Toolbar
View pane Channel strips
The Mixing Console window is explained in the following sections.
USING THE MIXING CONSOLE | 219

The Mixing Console toolbar
The Mixing Console toolbar is displayed at the top of the Mixing Console window and allows you to quickly configure the window’s
display; downmix audio; dim the output; or add tracks, assignable effects, or busses.
Item Description
Properties and Click the Properties and Layout button ( ) to open the Audio tab in the Project Properties dialog, or
Layout click the down arrow and choose a command from the menu:
Audio Properties Displays the Audio tab in the Project Properties dialog.
Show Channel Displays or hides the Channel List on the left side of the Mixing Console window.
List Select a channel strip’s check box to display it in the Mixing Console, or clear a check
box to hide a channel strip without removing it from your project.
Channel Width Choose a setting to indicate whether you want to view narrow, medium (default), or
wide channel strips in the Mixing Console window.
Show Channels Choose a command to configure which channel strips are displayed in the Mixing
Console window.
• Show All Channels: Displays all channel strips in the Mixing Console.
• Show Audio Tracks: Shows or hides audio track channel strips. For more
information, see Using audio track channel strips on page 225.
• Show Audio Busses: Shows or hides auxiliary bus channel strips. For more
information, see Using bus channel strips on page 232.
• Show Input Busses: Shows or hides input bus channel strips. For more information,
see Using input bus channel strips on page 238.
• Assignable FX Busses: Shows or hides assignable FX channel strips. For more
information, see Using FX send (assignable effects) channel strips on page 244.
• Master Bus: Shows or hides the Master bus channel strip.
• Preview Bus: Shows or hides the Preview bus channel strip.
Show Control
Regions
Choose a command to configure which portions of the channel strips are displayed in
the Mixing Console window.
• Show All Control Regions: Displays all control regions.
• Insert FX Control Region: Shows or hides the Insert FX control region.
• Send Control Region: Shows or hides the Sends control region.
• I/O Control Region: Shows or hides the I/O control region.
• VU Meters Control Region: Shows or hides the VU/PPM control region.
• Peak Meters Control Region: Shows or hides Peak Meters.
• Faders Control Region: Shows or hides volume faders.
• Show Region Labels: Shows or hides labels in each portion of the channel strips.
Show Region Choose this command to show or hide control region labels in channel strips.
Labels
Meter Layout Choose Meter Layout, and then choose a command from the submenu to reset clip
indicators; set the display range; or display labels, peaks, or valleys in the channel
meters.
Downmix Output Downmixes your audio from 5.1 surround to stereo or from stereo to mono so you can ensure your mix
will sound the way you intended it—even when your audience’s hardware has fewer channels than the
original mix.
The button represents the current playback mode:
5.1 surround output
Stereo output
Mono output
Dim Output Attenuates the volume of all busses that are routed to hardware outputs by 20 dB so you can check your
mix at a lower level (or answer the phone). Click again to restore volume.
Insert Audio Track Adds an audio track to your project. For more information, see Using audio track channel strips on page 225.
220 | CHAPTER 13

Item Description
Insert Assignable FX Creates an assignable FX chain that you can route to one or more tracks in your project.
To delete an assignable FX chain, right-click the assignable FX channel strip and choose Delete from the
shortcut menu.
For more information, see Using FX send (assignable effects) channel strips on page 244.
Insert Bus Adds a bus to your project. The Audio tab in the Project Properties dialog is updated to reflect the new
number of busses.
To delete a bus, right-click the channel strip for the bus and choose Delete from the shortcut menu.
For more information, see Using bus channel strips on page 232.
Insert Input Bus Adds an input bus to your project.
To delete a bus, right-click the channel strip for the bus and choose Delete from the shortcut menu.
For more information, see Using input bus channel strips on page 238.
The Channel List pane
The Channel List pane is displayed on the left side of the Mixing Console window.
To show or hide the window, click the down arrow next to the Properties and Layout button ( ) and choose Show Channel List
from the menu (or right-click the Mixing Console window and choose Show Channel List from the shortcut menu).
The top of the Channel and Group List pane displays a listing of all tracks, busses, and assignable effects chains in your project.
Select a channel’s check box to include it in the Mixing Console display, or clear a check box to hide the channel without removing
it from your project.
Clicking a track, bus, or assignable effects chain in the Channel List pane selects that channel. You can hold Ctrl or Shift to select
multiple channels to perform ganged edits.
The View pane
The View pane is displayed on the left side of the Mixing Console window. If the Channel List pane is visible, the View pane is
displayed between the Channel List pane and the Channels pane.
USING THE MIXING CONSOLE | 221

You can use the buttons in this pane to show or hide components in the Mixing Console.
Item Description
Show All Click to show channel strips for all tracks, busses, and assignable effects chains.
Audio Tracks Click to show or hide channel strips for audio tracks.
Audio Busses Click to show or hide channel strips for audio busses.
Input Busses Click to show or hide channel strips for input busses.
Assignable FX Click to show or hide channel strips for assignable effects chains.
Master Bus Click to show or hide the channel strip for the Master bus.
Preview Bus Click to show or hide the channel strip for the Preview bus.
Insert FX Click to show or hide the insert effects control region in channel strips.
Sends Click to show or hide the sends control region in channel strips.
I/O Click to show or hide the I/O control region in channel strips.
VU Meters
Meters
Click to show or hide the VU/PPM control region in channel strips.
Click to show or hide the peak meters control region in channel strips.
Faders Click to show or hide the Faders control region in channel strips.
Channel Width Drag the slider toward the Zoom Out Track and Bus Width button ( ) to decrease
the width of channel strips, or drag toward the Zoom In Track and Bus Width button
) to increase channel strip widths. (
Channel strips
Tracks, busses, and assignable effects chains are displayed as channel strips in the Mixing Console.
Tips:
• If you want to change the order in which tracks are displayed, you can click the channel label and drag a channel strip to a new
location. Busses and assignable effects chains cannot be reordered.
• Hover over a fader and roll your mouse wheel to change its setting.
• To edit a fader value quickly, you can double-click the displayed value to type a new value.
• Hold Ctrl while dragging a fader to move it in fine increments.
222 | CHAPTER 13

Insert FX Control Region
Sends Control Region
I/O Control Region
VU/PPM Control Region
Peak Meters Control Region
Faders Control Region
Channel Label
Item
Insert FX Control Region
Sends Control Region
I/O Control Region
VU/PPM Control Region
Description
The Insert FX control region displays the insert effects chain for a track or bus.
The Sends control region displays controls for routing tracks to busses or assignable
effects chains. For assignable effects chains, the Sends control region also displays an
input fader and meter.
The I/O control region allows you to choose the recording input for a track or route a
channel to a bus or hardware output.
The VU/PPM control region displays volume unit (VU) and peak program (PPM) meters
to help you determine the perceived loudness of your signal. Peak program meters
provide faster response times to volume increases than VU meters.
Tip:
To change the range of all VU meters in the Mixing Console, right-click a meter
and choose a range from the shortcut menu.
Peak Meters Control Region The Peak Meters control region displays peak meters you can use to monitor
instantaneous levels during playback and determine the loudest level in your audio
signal.
Tip:
To change the range of all meters in the Mixing Console, drag the Meter Range
slider in the View pane (or right-click a meter and choose a range from the shortcut
menu).
USING THE MIXING CONSOLE | 223

Item Description
Faders Control Region The Faders control region allows you to control a channel’s gain.
• Audio track channels display controls for the track automation mode, arm for
record, input monitor mode, mute, solo, pan, track gain, and phase.
• Bus channels display controls for the bus automation mode, mute, solo, pan, bus
gain, and pre/post fader effects processing.
• Assignable effects channels display controls for the bus automation mode, mute,
solo, pan, bus gain, and pre/post fader effects processing.
If the Peak Meters control region is not visible, the Faders control region also displays a
peak meter.
Channel Label The Channel Label displays the name of the track or bus. Double-click to edit the
name.
224 | CHAPTER 13

Adding track, assignable FX, and bus channels
In its default configuration, the Mixing Console displays a channel for each track, bus, and assignable effects chain in your project.
You can use the buttons on the Mixing Console Toolbar to add tracks, assignable effects chains, or busses to your project:
Item Description
Insert Audio Track Adds an audio track to your project. For more information, see Using audio track
channel strips on page 225.
Insert Assignable FX Creates an assignable FX chain that you can route to one or more tracks in your
project.
To delete an assignable FX chain, right-click the assignable FX channel strip and
choose Delete from the shortcut menu.
For more information, see Using FX send (assignable effects) channel strips on page 244.
Insert Bus Adds a bus to your project. The Audio tab in the Project Properties dialog is updated
to reflect the new number of busses.
To delete a bus, right-click the channel strip for the bus and choose Delete from the
shortcut menu.
For more information, see Using bus channel strips on page 232.
Insert Input Bus Adds an input bus to your project.
To delete an input bus, right-click the channel strip for the bus and choose Delete
from the shortcut menu.
For more information, see Using input bus channel strips on page 238.
Using audio track channel strips
A separate channel strip is displayed for each audio track in your project. Each channel strip mirrors controls that are displayed in
the track header.
To show or hide audio track channel strips, click the Audio Tracks button in the View pane.
Renaming audio tracks
To rename a track, double-click the track label at the bottom of the channel strip and type a new name in the box (or press F2 to
rename the selected track). The channel strip in the Mixing Console and the track header are updated when you press Enter.
Adding or editing track (insert) effects
When the Insert FX control region is visible, each track displays its effects chain at the top of the channel strip.
To show or hide the Insert FX control region, click the Insert FX button in the View pane.
USING THE MIXING CONSOLE | 225

Each effect is displayed as a button. You can hover over the button to see a ToolTip that displays the full plug-in and preset name.
Tip:
When the Insert FX control region isn’t visible, you can click the Track FX button ( ) in the Faders control region to display the
Audio Plug-In window for the track’s effects chain.
Adding a plug-in
Click the Add New Insert FX button ( ) and then choose a new plug-in from the menu to add a new plug-in to the effects
chain.
Editing effects settings
Click an effect’s button to display the Audio Plug-In window, where you can adjust the plug-in’s settings.
When you right-click an effect’s button, a shortcut a menu is displayed:
• Choose Show <Plug-In Name> to open the Audio Plug-In window, where you can adjust the plug-in’s controls.
• Choose Bypass <Plug-In Name> to temporarily bypass a plug-in.
When an effect is bypassed, its button is displayed in red text.
• Choose Remove <Plug-In Name> to remove a plug-in from the track effects chain.
• Choose Presets, and then choose a setting from the submenu to load a new preset.
• To replace the current plug-in, right-click the effect’s button, and then choose a new plug-in from the menu. Plug-ins are
organized in submenus by type (EQ, Dynamics, Reverbs, etc.).
Adjusting bus or assignable effects send levels
When the Sends control region is visible, each track displays controls you can use to route the track to busses and assignable effects
chains.
To show or hide the Sends control region, click the Sends button in the View pane.
When the Automation Settings button ( ) in the Faders control region is not selected, click the Active Send button and choose a
bus or assignable effects chain from the menu, and then drag the fader to adjust the send level.
When the Automation Settings button ( ) in the Faders control region is selected, the fader handle is displayed as with an
automation icon ( ), and you can use it to edit send volume automation on the track.
Note:
The trim level is added to the automation settings so your envelope is preserved, but with a boost or cut applied. For example,
setting the trim control to -3 dB has the same effect as decreasing every envelope point by 3 dB.
Tip:
To adjust the size of the Sends control region, you can drag the bottom divider to make more or fewer sends visible.
Bus sends are pre-volume (and pre-mute) by default. To change to post-volume (and post-mute), click the Pre/Post button to
switch to Post Volume Send mode.
226 | CHAPTER 13

Change a track’s input or output device
When the I/O control region is visible, each track displays controls you can use to set the track’s input device (for recording) and
output device.
To show or hide the I/O control region, click the I/O button in the View pane.
To choose the recording input for the track, click the Input button and choose a port from the menu.
To route a track to a bus, click the Output button and choose a bus from the menu.
Monitoring track levels with VU/PPM meters
When the VU/PPM Meters control region is visible, you can display volume unit (VU) and peak program (PPM) meters to help you
determine the perceived loudness of your audio signal (peak program meters provide faster response times to volume increases
than VU meters).
To show or hide the VU/PPM Meters control region, click the VU Meters button in the View pane.
Right-click the meter and choose a setting from the shortcut menu (or hover over the meter and roll your mouse wheel) to change
the resolution and display options.
Item Description
Show VU/PPM Use this command to show or hide meters for individual channels.
Reset Clip Clears clipping indicators.
Traditional VU The traditional VU meter is displayed with a scale of -10 dB to +2 dB. 0 dB on the VU
meter equals 4 dBu.
Extended VU The extended VU meter is displayed with a scale of -30 dB to +8 dB. 0 dB on the VU
meter equals 4 dBu.
Logarithmic VU Displays the meters in a logarithmic scale (like the Sound Forge peak meters) instead
of the linear scales traditionally associated with VU meters.
UK PPM The UK peak program meter (also known as a BBC meter) is a Type II meter and is
displayed with a scale of 1 to 7, which corresponds to a range of -12 to 12 dBu:
UK Marks dBu
7 12
6 8
5 4
4 0
3 4
2 8
1 -12
EBU PPM The EBU peak program meter is a Type II meter and is displayed with a scale of -12 to
+12, which corresponds to -12 dBu to 12 dBu. 0 on the EBU PPM equals 0 dBu.
The EBU PPM and UK PPM respond identically to increases in volume, but the EBU
PPM decays more slowly.
DIN PPM The DIN peak program meter is a Type I meter and is displayed with a scale of -50 dB
to +5 dB, which corresponds to -44 dBu to 11 dBu. 0 dB on the DIN PPM equals 6 dBu.
Nordic PPM The Nordic peak program meter is a Type I meter and is displayed with a scale of -42
dB to +12 dB, which corresponds to -42 dBu to 12 dBu. 0 dB on the Nordic PPM equals
0 dBu.
Show Labels Toggles the meter level labels on and off.
Show Peaks Toggles peak level indicators on the top of the meter.
USING THE MIXING CONSOLE | 227

Item Description
Hold Peaks When selected, the highest peak levels are represented by a thin line on the meter.
Hold Valleys When selected, the lowest peak levels are represented by a thin line on the meter.
Vintage Mode When Vintage Mode is selected, the VU meters use a different calculation method to
simulate the response of analog VU meters.
Monitoring track levels with peak meters
When the Meters control region is visible, each track displays meters you can use to monitor track levels.
To show or hide the Meters control region, click the Meters button in the View pane.
Note:
If the Meters control region is not visible, peak meters are displayed in the Faders control region.
Right-click the meter and choose a setting from the shortcut menu (or hover over the meter and roll your mouse wheel) to change
the resolution and display options.
Tip:
Right-click the peak meters and choose Show Peak Meter to show or hide meters for individual channels.
Changing a track’s automation mode
When the Faders control region is visible, each track displays controls you can use to adjust track panning, volume and muting. The
controls can adjust static (trim) or automation levels. Use the Automation Settings button ( ) at the top of the Faders control
region to choose the automation mode and turn automation on or off.
To show or hide the Faders control region, click the Faders button in the View pane.
To change a track’s automation recording mode, click the down arrow next to the Automation Settings button ( ) and choose a
setting from the menu.
The track controls behave differently depending on the track’s automation recording mode:
• When the track automation mode is set to Off ( ), the control adjusts the level of the entire track. In this mode, the
automation control acts as a second trim control.
• When the track has a volume or pan envelope and the track automation mode is set to Read ( ), the control will follow the
envelope during playback but cannot be adjusted.
• When the track automation mode is set to Touch ( ) or Latch ( ), the control edits the envelope setting at the cursor
position. If the track does not have an envelope, an envelope will be added when you adjust the control.
Click the button (so the Automation Settings button is not selected) if you want the Fader control region controls to function as
trim controls. Adjusting a trim control affects the entire track. When the Automation Settings button is selected, you can use the
buttons to edit pan, volume, and mute automation for the track.
228 | CHAPTER 13

Muting or soloing a track
When the Faders control region is visible, each track displays Mute () and Solo ( ) buttons.
To show or hide the Faders control region, click the Faders button in the View pane.
Muting a track
When the Automation Settings button ( ) is not selected, you can click the Mute button ( ) to prevent a track from being
played in the mix. Click the Mute button on additional tracks to add them to the mute group. To unmute a track, click the Mute
button again.
When the Automation Settings button ( ) is selected, the Mute button is displayed with an automation icon ( ), and you can
use the button to edit mute automation.
Soloing a track
Click the Solo button ( ) to mute all unselected tracks. Click the Solo button on additional tracks to add them to the solo group. To
remove a track from the solo group, click its Solo button again.
Inverting a track’s phase
When the Faders control region is visible, each track displays an Invert Track Phase button (
To show or hide the Faders control region, click the Faders button in the View pane.
).
Click the Invert Track Phase button ( ) to reverse the phase of all events on an audio track.
Although inverting data does not make an audible difference in a single file, it can prevent phase cancellation when mixing or
crossfading audio signals.
Select multiple tracks to invert several tracks simultaneously.
Note:
If the Invert event switch is selected, inverting the phase of the track will return the event to its original phase.
USING THE MIXING CONSOLE | 229

Arming a track for recording or toggle input monitoring
When the Faders control region is visible, each track displays an Arm for Record button ( ) and an Input Monitor Mode button
( ) you can use to turn record input monitoring on or off.
To show or hide the Faders control region, click the Faders button in the View pane.
Arming tracks for recording
Select the Arm for Record buttons ( ) on the tracks where you want to record. Arming a track enables it for recording.
When a track is armed, the track meter displays the track’s level. If input monitoring is not on, the meter displays the level of your
input source. If input monitoring is turned on, the meter shows the level of the input source plus the track effects chain.
Toggling record input monitoring
Click the Input Monitor Mode button ( ) and choose a command from the menu.
Note:
This button is available only when you’re using a low-latency audio device that supports input monitoring.
To turn on input monitoring, click the Input Monitor Mode button ( ) and choose and then choose Input Monitor Mode: On ()
or Input Monitor Mode: Auto ( ) from the menu. During recording, your signal will be played back with the current track effects
chain, but a dry (unprocessed) signal is recorded.
When On ( ) is selected, the behavior is similar to Auto mode, but you will always hear the input monitor during recording—
monitoring is not toggled on and off when recording in to a selected event.
When Auto ( ) is selected, you will hear the input monitor signal when playback is stopped and during recording. If you’re
recording into selected events, you’ll hear the input monitor signal only when the cursor passes over the selected events.
Important:
Your ability to monitor effects in real time is dependent on your computer’s performance. Effect automation envelopes
are bypassed during record monitoring.
Adjusting track panning or volume
When the Faders control region is visible, each track displays a Pan slider and a Volume fader.
To show or hide the Faders control region, click the Faders button in the View pane.
230 | CHAPTER 13

Adjusting panning
When the Automation Settings button ( ) is not selected, you can drag the Pan slider to control the position of the track in the
stereo field: dragging to the left will place the track in the left speaker more than the right, and dragging to the right will place the
track in the right speaker.
You can hold Ctrl while dragging the slider to adjust the setting in finer increments, or double-click the slider to return it to 0.
When the Automation Settings button ( ) is selected, the Pan slider handle is displayed with an automation icon ( ), and you
can use it to edit pan automation.
Note:
The trim level is added to the pan automation settings so your panning envelope is preserved, but with an offset applied. For
example, setting the trim control to 9% left has the same effect as moving every envelope point 9% to the left.
Adjusting volume
When the Automation Settings button ( ) is not selected, you can drag the Volume fader to control the overall (trim) volume of
the track.
You can hold Ctrl while dragging the slider to adjust the setting in finer increments, or double-click the slider to return it to 0.
When the Automation Settings button ( ) is selected, the Volume fader handle is displayed with an automation icon ( ), and
you can use it to edit volume automation.
Note:
The trim level is added to the volume automation settings so your envelope is preserved, but with a boost or cut applied. For
example, setting the trim control to -3 dB has the same effect as decreasing every envelope point by 3 dB.
USING THE MIXING CONSOLE | 231

Using bus channel strips
A separate channel strip is displayed for each bus in your project.
To show or hide channel strips for busses, click the Busses button in the View pane.
Renaming a bus
To rename a bus, double-click the label at the bottom of the channel strip and type a new name in the box (or press F2 to rename
the selected bus). The channel strip in the Mixing Console is updated when you press Enter.
Adding or editing bus (insert) effects
When the Insert FX control region is visible, each bus displays its effects chain at the top of the channel strip.
To show or hide the Insert FX control region, click the Insert FX button in the View pane.
Each effect is displayed as a button. You can hover over the button to see a ToolTip that displays the full plug-in and preset name.
Tip:
When the Insert FX control region isn’t visible, you can click the Bus FX button ( ) in the Faders control region to display the
Audio Plug-In window for the bus effects chain.
Adding a plug-in
Click the Add New Insert FX button ( ) and then choose a new plug-in from the menu to add a new plug-in to the effects
chain.
Editing effects settings
Click an effect’s button to display the Audio Plug-In window, where you can adjust the plug-in’s settings.
When you right-click an effect’s button, a shortcut a menu is displayed:
• Choose Show <Plug-In Name> to open the Audio Plug-In window, where you can adjust the plug-in’s controls.
• Choose Bypass <Plug-In Name> to temporarily bypass a plug-in.
When an effect is bypassed, its button is displayed in red text.
• Choose Remove <Plug-In Name> to remove a plug-in from the effects chain.
• Choose Presets, and then choose a setting from the submenu to load a new preset.
232 | CHAPTER 13

• To replace the current plug-in, right-click the effect’s button, and then choose a new plug-in from the menu. Plug-ins are
organized in submenus by type (EQ, Dynamics, Reverbs, etc.).
Adjusting bus send levels
When the Sends control region is visible, each bus displays controls you can use to route the bus to assignable effects chains or to
busses that are routed to hardware outputs.
To show or hide the Sends control region, click the Sends button in the View pane.
When the Automation Settings button ( ) in the Faders control region is not selected, click the Channel Send button and
choose a bus or assignable effects chain from the menu, and then drag the fader to adjust the send level.
When the Automation Settings button ( ) in the Faders control region is selected, the fader handle is displayed with an
automation icon ( ), and you can use it to edit send volume automation on the bus track.
Note:
The trim level is added to the automation settings so your envelope is preserved, but with a boost or cut applied. For example,
setting the trim control to -3 dB has the same effect as decreasing every envelope point by 3 dB.
Tip:
To adjust the size of the Sends control region, you can drag the bottom divider to make more or fewer sends visible.
Bus sends are post-volume (and post-mute) by default. To change to pre-volume (and pre-mute), click the Pre/Post button to
switch to Pre-Volume Send mode.
Changing a bus’s output device
When the I/O control region is visible, each bus displays controls you can use to set the bus’s output device.
To show or hide the I/O control region, click the I/O button in the View pane.
To choose an output device, click the Output button and choose a bus or hardware output from the menu.
Important:
When you route busses to hardware outputs, the outputs from those busses will not be included in the mix when you
render your project.
USING THE MIXING CONSOLE | 233

Monitoring bus levels with VU/PPM meters
When the VU/PPM Meters control region is visible, you can display volume unit (VU) and peak program (PPM) meters to help you
determine the perceived loudness of your audio signal (peak program meters provide faster response times to volume increases
than VU meters).
To show or hide the VU/PPM Meters control region, click the VU Meters button in the View pane.
Right-click the meter and choose a setting from the shortcut menu (or hover over the meter and roll your mouse wheel) to change
the resolution and display options.
Item Description
Show VU/PPM Use this command to show or hide meters for individual channels.
Reset Clip Clears clipping indicators.
Traditional VU The traditional VU meter is displayed with a scale of -10 dB to +2 dB. 0 dB on the VU
meter equals 4 dBu.
Extended VU The extended VU meter is displayed with a scale of -30 dB to +8 dB. 0 dB on the VU
meter equals 4 dBu.
Logarithmic VU Displays the meters in a logarithmic scale (like the Sound Forge peak meters) instead
of the linear scales traditionally associated with VU meters.
UK PPM The UK peak program meter (also known as a BBC meter) is a Type II meter and is
displayed with a scale of 1 to 7, which corresponds to a range of -12 to 12 dBu:
UK Marks dBu
7 12
6 8
5 4
4 0
3 4
2 8
1 -12
EBU PPM The EBU peak program meter is a Type II meter and is displayed with a scale of -12 to
+12, which corresponds to -12 dBu to 12 dBu. 0 on the EBU PPM equals 0 dBu.
The EBU PPM and UK PPM respond identically to increases in volume, but the EBU
PPM decays more slowly.
DIN PPM The DIN peak program meter is a Type I meter and is displayed with a scale of -50 dB
to +5 dB, which corresponds to -44 dBu to 11 dBu. 0 dB on the DIN PPM equals 6 dBu.
Nordic PPM The Nordic peak program meter is a Type I meter and is displayed with a scale of -42
dB to +12 dB, which corresponds to -42 dBu to 12 dBu. 0 dB on the Nordic PPM equals
0 dBu.
Show Labels Toggles the meter level labels on and off.
Show Peaks Toggles peak level indicators on the top of the meter.
Hold Peaks When selected, the highest peak levels are represented by a thin line on the meter.
Hold Valleys When selected, the lowest peak levels are represented by a thin line on the meter.
Vintage Mode When Vintage Mode is selected, the VU meters use a different calculation method to
simulate the response of analog VU meters.
234 | CHAPTER 13

Monitoring bus levels with peak meters
When the Meters control region is visible, each bus displays meters you can use to monitor output levels.
To show or hide the Meters control region, click the Meters button in the View pane.
Note:
If the Meters control region is not visible, peak meters are displayed in the Faders control region.
Right-click the meter and choose a setting from the shortcut menu (or hover over the meter and roll your mouse wheel) to change
the resolution and display options.
Tip:
Right-click the peak meters and choose Show Peak Meter to show or hide meters for individual channels.
Muting or soloing a bus
When the Faders control region is visible, each bus displays Mute () and Solo ( ) buttons.
To show or hide the Faders control region, click the Faders button in the View pane.
Muting a bus
When the Automation Settings button ( ) is not selected, you can click the Mute button ( ) to prevent a bus from being played
in the mix. Click the Mute button on additional busses to add them to the mute group. To unmute a bus, click the Mute button
again.
When the Automation Settings button ( ) is selected, the Mute button is displayed with an automation icon ( ), and you can
use the button to edit mute automation on the bus track.
Soloing a bus
Click the Solo button ( ) to mute all unselected busses. Click the Solo button on additional busses to add them to the solo group.
To remove a bus from the solo group, click its Solo button again.
USING THE MIXING CONSOLE | 235

Adjusting bus panning or volume
When the Faders control region is visible, each bus displays a Pan slider and a Volume fader.
Tip:
The Pan slider is displayed only when a bus is routed to the master bus or an auxiliary bus. It is not available when the bus is
routed directly to a hardware output.
To show or hide the Faders control region, click the Faders button in the View pane.
Adjusting panning
When the Automation Settings button ( ) is not selected, you can drag the Pan slider to control the position of the bus in the
stereo field: dragging to the left will place the bus in the left speaker more than the right, and dragging to the right will place the
bus in the right speaker.
You can hold Ctrl while dragging the slider to adjust the setting in finer increments, or double-click the slider to return it to 0.
When the Automation Settings button ( ) is selected, the Pan slider handle is displayed with an automation icon ( ), and you
can use it to edit pan automation on the bus track.
Note:
The trim level is added to the pan automation settings so your panning envelope is preserved, but with an offset applied. For
example, setting the trim control to 9 percent left has the same effect as moving every envelope point 9 percent to the left.
Adjusting volume
When the Automation Settings button ( ) is not selected, you can drag the Volume fader to control the overall (trim) volume of
the bus.
You can hold Ctrl while dragging the slider to adjust the setting in finer increments, or double-click the slider to return it to 0.
When the Automation Settings button ( ) is selected, the Volume fader handle is displayed with an automation icon ( ), and
you can use it to edit volume automation on the bus track.
Note:
The trim level is added to the volume automation settings so your envelope is preserved, but with a boost or cut applied. For
example, setting the trim control to -3 dB has the same effect as decreasing every envelope point by 3 dB.
236 | CHAPTER 13

Changing pre/post routing
The Pre/Post-Fader Send button in the Sends control region and the Pre/Post Fader Insert FX button ( ) in the Faders control
region work together to determine the signal flow for your busses.
The Pre/Post Fader Insert FX button allows you to indicate whether the insert FX chain is affected by the channel’s gain fader. When
set to Post Fader Insert FX ( ), the FX chain is affected by the channel’s gain. When set to Pre Fader Insert FX ( ), the FX chain is
not affected by the channel’s gain fader, which is essential on the master bus when using plug-ins that dither the audio for final
rendering.
The Pre/Post Fader Send button allows you to create cue mixes that are not affected by the gain (or mute/pan) stages of the bus or
track.
• When Post Fader Insert FX () and Post Fader Send are selected, your audio signal flows as follows: bus pan — bus volume
• When Post Fader Insert FX () and Pre Fader Send are selected, your audio signal flows as follows: bus send — bus pan —
bus volume — bus effects.
• When Pre Fader Insert FX () and Post Fader Send are selected, your audio signal flows as follows: bus effects — bus pan —
bus volume — bus send.
• When Pre Fader Insert FX () and
Pre Fader Send are selected, your audio signal flows as follows: bus effects — bus send —
bus pan — bus volume.
— bus effects — bus send.
USING THE MIXING CONSOLE | 237

Using input bus channel strips
You can use input busses to input, process, record, and mix external audio sources with your Vegas Pro project. Following are some
examples of how you can use input busses in your projects:
• Use an input bus as a recording input, allowing you to apply effects and record a wet signal.
• Use an input bus as a mixer input for an external device, such as a synthesizer.
• Use an input bus as a return for hardware-based effects. For more information, see Using input busses with hardware-based
effects on page 248.
• Use an input bus to monitor a source such as a talkback microphone. For more information, see Monitoring an external source
without mixing it with your project on page 249.
Adding or deleting input busses
From the Insert menu, choose Input Bus (or click the Insert Input Bus button ( ) in the Mixing Console window) to add an input
bus to your project.
Note:
You can add up to 26 input busses, and you can change the number of busses at any time.
Adding an input bus
From the Insert menu, choose Input Bus to add an input bus to your project.
Tip:
If the Mixing Console Window is visible, click the Insert Input Bus button (
Renaming an input bus
To rename a bus, double-click the label at the bottom of the channel strip and type a new name in the box (or press F2 to rename
the selected bus). The channel strip in the Mixing Console is updated when you press Enter.
).
Tip:
Delete all characters in a custom bus name to reset a custom bus name to its default.
Deleting an input bus
Right-click an input bus channel strip and choose Delete from the shortcut menu, or select an input bus channel strip in the Mixing
Console window and press the Delete key.
238 | CHAPTER 13

Configuring input bus channel strips
Renaming an input bus
To rename an input bus, double-click the label at the bottom of the channel strip and type a new name in the box (or press F2 to
rename the selected bus). The channel strip in the Mixing Console is updated when you press Enter.
Adding or editing input bus (insert) effects
When the Insert FX control region is visible, each input bus displays its effects chain at the top of the channel strip.
To show or hide the Insert FX control region, click the Insert FX button in the View pane.
Each effect is displayed as a button. You can hover over the button to see a ToolTip that displays the full plug-in and preset name.
Tips:
• When the Insert FX control region isn’t visible, you can click the Edit Insert FX Chain button ( ) in the Faders control region to
display the Audio Plug-In window for the bus effects chain.
• Input bus insert effects are always applied pre-fader.
Adding a plug-in
Click the Add New Insert FX button ( ) and then choose a new plug-in from the menu to add a new plug-in to the effects
chain.
Editing effects settings
Click an effect’s button to display the Audio Plug-In window, where you can adjust the plug-in’s settings.
When you right-click an effect’s button, a shortcut a menu is displayed:
• Choose Show <Plug-In Name> to open the Audio Plug-In window, where you can adjust the plug-in’s controls.
• Choose Bypass <Plug-In Name> to temporarily bypass a plug-in.
When an effect is bypassed, its button is displayed in red text.
USING THE MIXING CONSOLE | 239

• Choose Remove <Plug-In Name> to remove a plug-in from the effects chain.
• Choose Presets, and then choose a setting from the submenu to load a new preset. The current preset is indicated by a check
mark.
• To replace the current plug-in, right-click the effect’s button, and then choose a new plug-in from the menu. Plug-ins are
organized in submenus by type (EQ, Dynamics, Reverbs, etc.).
Adjusting input bus send levels
When the Sends control region is visible, each bus displays controls you can use to route the input bus to assignable effects chains
or to busses that are routed to hardware outputs. A bus cannot send to a bus that is directly or indirectly routed to the Master bus.
To show or hide the Sends control region, click the Sends button in the View pane.
When the Automation Settings button ( ) in the Faders control region is not selected, click the Channel Send button and
choose a bus or assignable effects chain from the menu, and then drag the fader to adjust the send level.
When the Automation Settings button ( ) in the Faders control region is selected, the fader handle is displayed with an
automation icon ( ), and you can use it to edit send volume automation on the bus track.
Note:
The trim level is added to the automation settings so your envelope is preserved, but with a boost or cut applied. For example,
setting the trim control to -3 dB has the same effect as decreasing every envelope point by 3 dB.
Tip:
To adjust the size of the Sends control region, you can drag the bottom divider to make more or fewer sends visible.
Bus sends are post-volume (and post-mute) by default. To change to pre-volume (and pre-mute), click the Pre/Post button to
switch to Pre-Volume Send mode.
Changing an input bus’s input or output port
When the I/O control region is visible, each bus displays controls you can use to set the bus’s input and output device.
To show or hide the I/O control region, click the I/O button in the View pane.
Choosing an input device
To choose an output device, click the Input button and choose a port from the menu.
Choosing an output device
To choose an output device, click the Output button and choose a bus or hardware output from the menu, or choose Output Off.
Setting the output to Output Off is useful when you’re using an input bus as a recording input and want to monitor the bus
through the track or when using an input bus as a talkback mic.
Important:
When you route busses to hardware outputs, the outputs from those busses will not be included in the mix when you
render your project.
If you want to use an input bus as a track input, click the Record Input button on the track header, choose Input Busses from the
menu, and choose an input bus from the submenu.
240 | CHAPTER 13

Monitoring input bus levels with VU/PPM meters
When the VU/PPM Meters control region is visible, you can display volume unit (VU) and peak program (PPM) meters to help you
determine the perceived loudness of your audio signal (peak program meters provide faster response times to volume increases
than VU meters).
To show or hide the VU/PPM Meters control region, click the VU Meters button in the View pane.
Right-click the meter and choose a setting from the shortcut menu (or hover over the meter and roll your mouse wheel) to change
the resolution and display options.
Item Description
Show VU/PPM Use this command to show or hide meters for individual channels.
Reset Clip Clears clipping indicators.
Traditional VU The traditional VU meter is displayed with a scale of -10 dB to +2 dB. 0 dB on the VU
meter equals 4 dBu.
Extended VU The extended VU meter is displayed with a scale of -30 dB to +8 dB. 0 dB on the VU
meter equals 4 dBu.
Logarithmic VU Displays the meters in a logarithmic scale (like the Sound Forge peak meters) instead
of the linear scales traditionally associated with VU meters.
UK PPM The UK peak program meter (also known as a BBC meter) is a Type II meter and is
displayed with a scale of 1 to 7, which corresponds to a range of -12 to 12 dBu:
UK Marks dBu
7 12
6 8
5 4
4 0
3 4
2 8
1 -12
EBU PPM The EBU peak program meter is a Type II meter and is displayed with a scale of -12 to
+12, which corresponds to -12 dBu to 12 dBu. 0 on the EBU PPM equals 0 dBu.
The EBU PPM and UK PPM respond identically to increases in volume, but the EBU
PPM decays more slowly.
DIN PPM The DIN peak program meter is a Type I meter and is displayed with a scale of -50 dB
to +5 dB, which corresponds to -44 dBu to 11 dBu. 0 dB on the DIN PPM equals 6 dBu.
Nordic PPM The Nordic peak program meter is a Type I meter and is displayed with a scale of -42
dB to +12 dB, which corresponds to -42 dBu to 12 dBu. 0 dB on the Nordic PPM equals
0 dBu.
Show Labels Toggles the meter level labels on and off.
Show Peaks Toggles peak level indicators on the top of the meter.
Hold Peaks When selected, the highest peak levels are represented by a thin line on the meter.
Hold Valleys When selected, the lowest peak levels are represented by a thin line on the meter.
Vintage Mode When Vintage Mode is selected, the VU meters use a different calculation method to
simulate the response of analog VU meters.
USING THE MIXING CONSOLE | 241

Monitoring input bus levels with peak meters
When the Meters control region is visible, each input bus displays meters you can use to monitor output levels.
To show or hide the Meters control region, click the Meters button in the View pane.
Note:
If the Meters control region is not visible, peak meters are displayed in the Faders control region.
Right-click the meter and choose a setting from the shortcut menu (or hover over the meter and roll your mouse wheel) to change
the resolution and display options.
Tip:
Right-click the peak meters and choose Show Peak Meter to show or hide meters for individual channels.
Muting or soloing an input bus
When the Faders control region is visible, each input bus displays Mute () and
Solo ( ) buttons.
To show or hide the Faders control region, click the Faders button in the View pane.
Muting an input bus
When the Automation Settings button ( ) is not selected, you can click the Mute button ( ) to prevent an input bus from being
played in the mix. Click the Mute button on additional input busses to add them to the mute group. To unmute an input bus, click
the Mute button again.
When the Automation Settings button ( ) is selected, the Mute button is displayed with an automation icon ( ), and you can
use the button to edit mute automation on the bus track.
Soloing an input bus
Click the Solo button ( ) to mute all unselected input busses. Click the Solo button on additional input busses to add them to the
solo group. To remove an input bus from the solo group, click its Solo button again.
242 | CHAPTER 13

Adjusting input bus volume or panning
When the Faders control region is visible, each input bus displays a Pan slider and a Volume fader.
Note:
The Pan slider is displayed only when an input bus is routed to the master bus or an auxiliary bus. It is not available when the
input bus is routed directly to a hardware output.
To show or hide the Faders control region, click the Faders button in the View pane.
Pan slider
Volume fader
Adjusting panning
When the Automation Settings button ( ) is not selected, you can drag the Pan slider to control the position of the bus in the
stereo field. Dragging to the left will place the bus in the left speaker more than the right, and dragging to the right will place the
bus in the right speaker.
You can hold Ctrl while dragging the slider to adjust the setting in finer increments, or double-click the slider to return it to 0.
When the Automation Settings button ( ) is selected, the Pan slider handle is displayed with an automation icon ( ), and you
can use it to edit pan automation on the bus track.
Note:
The trim level is added to the pan automation settings so your panning envelope is preserved, but with an offset applied. For
example, setting the trim control to 9 percent left has the same effect as moving every envelope point 9 percent to the left.
Adjusting volume
When the Automation Settings button ( ) is not selected, you can drag the Volume fader to control the overall (trim) volume of
the bus.
You can hold Ctrl while dragging the slider to adjust the setting in finer increments, or double-click the slider to return it to 0.
When the Automation Settings button ( ) is selected, the Volume fader handle is displayed with an automation icon ( ), and
you can use it to edit volume automation on the bus track.
Note:
The trim level is added to the volume automation settings so your envelope is preserved, but with a boost or cut applied. For
example, setting the trim control to -3 dB has the same effect as decreasing every envelope point by 3 dB.
Changing input bus pre/post routing
Insert effects on input busses are always pre fader. The FX chain is not affected by the channel’s gain fader.
The Pre/Post Fader Send button allows you to create cue mixes that are not affected by the gain (or mute/pan) stages of the bus or
track.
• When Pre Fader Send is selected, your audio signal flows as follows: bus effects — bus send — bus pan — bus volume.
• When Post Fader Send is selected, your audio signal flows as follows: bus effects — bus pan — bus volume — bus send.
USING THE MIXING CONSOLE | 243

Using FX send (assignable effects) channel strips
A separate channel strip is displayed for each FX send (assignable effects chain) in your project.
To show or hide channel strips for assignable effects, click the FX Sends button in the View pane.
Renaming an assignable effect chain
To rename an assignable effects chain, double-click the label at the bottom of the channel strip and type a new name in the box (or
press F2 to rename the selected assignable effects chain). The channel strip in the Mixing Console is updated when you press Enter.
Adding or editing effects
When the Insert FX control region is visible, each assignable effects chain displays its effects at the top of the channel strip.
To show or hide the Insert FX control region, click the Insert FX button in the View pane.
Each effect is displayed as a button. You can hover over the button to see a ToolTip that displays the full plug-in and preset name.
Adding a plug-in
Click the Add New Insert FX button ( ) and then choose a new plug-in from the menu to add a new plug-in to the effects
chain.
Editing effects settings
Click an effect’s button to display the Audio Plug-In window, where you can adjust the plug-in’s settings.
When you right-click an effect’s button, a shortcut a menu is displayed:
• Choose Show <Plug-In Name> to open the Audio Plug-In window, where you can adjust the plug-in’s controls.
• Choose Bypass <Plug-In Name> to temporarily bypass a plug-in.
When an effect is bypassed, its button is displayed in red text.
• Choose Remove <Plug-In Name> to remove a plug-in from the effects chain.
• Choose Presets, and then choose a setting from the submenu to load a new preset.
• To replace the current plug-in, right-click the effect’s button, and then choose a new plug-in from the menu. Plug-ins are
organized in submenus by type (EQ, Dynamics, Reverbs, etc.)
244 | CHAPTER 13

Adjusting assignable effects input levels
When the Sends control region is visible, each assignable effects chain displays controls you can use to adjust and monitor the input
volume of the effects chain.
To show or hide the Sends control region, click the Sends button in the View pane.
Changing an effects chain’s output device
When the I/O control region is visible, each assignable effects chain displays controls you can use to set the chain’s output device.
To show or hide the I/O control region, click the I/O button in the View pane.
To choose an output device, click the Output button and choose a bus from the menu.
Monitoring assignable effects levels with VU/PPM meters
When the VU/PPM Meters control region is visible, you can display volume unit (VU) and peak program (PPM) meters to help you
determine the perceived loudness of your audio signal (peak program meters provide faster response times to volume increases
than VU meters).
To show or hide the VU/PPM Meters control region, click the VU Meters button in the View pane.
Right-click the meter and choose a setting from the shortcut menu (or hover over the meter and roll your mouse wheel) to change
the resolution and display options.
Item Description
Show VU/PPM Use this command to show or hide meters for individual channels.
Reset Clip Clears clipping indicators.
Traditional VU The traditional VU meter is displayed with a scale of -10 dB to +2 dB. 0 dB on the VU
meter equals 4 dBu.
Extended VU The extended VU meter is displayed with a scale of -30 dB to +8 dB. 0 dB on the VU
meter equals 4 dBu.
Logarithmic VU Displays the meters in a logarithmic scale (like the Sound Forge peak meters) instead
of the linear scales traditionally associated with VU meters.
USING THE MIXING CONSOLE | 245

Item Description
UK PPM The UK peak program meter (also known as a BBC meter) is a Type II meter and is
displayed with a scale of 1 to 7, which corresponds to a range of -12 to 12 dBu:
UK Marks dBu
7 12
6 8
5 4
4 0
3 4
2 8
1 -12
EBU PPM The EBU peak program meter is a Type II meter and is displayed with a scale of -12 to
+12, which corresponds to -12 dBu to 12 dBu. 0 on the EBU PPM equals 0 dBu.
The EBU PPM and UK PPM respond identically to increases in volume, but the EBU
PPM decays more slowly.
DIN PPM The DIN peak program meter is a Type I meter and is displayed with a scale of -50 dB
to +5 dB, which corresponds to -44 dBu to 11 dBu. 0 dB on the DIN PPM equals 6 dBu.
Nordic PPM The Nordic peak program meter is a Type I meter and is displayed with a scale of -42
dB to +12 dB, which corresponds to -42 dBu to 12 dBu. 0 dB on the Nordic PPM equals
0 dBu.
Show Labels Toggles the meter level labels on and off.
Show Peaks Toggles peak level indicators on the top of the meter.
Hold Peaks When selected, the highest peak levels are represented by a thin line on the meter.
Hold Valleys When selected, the lowest peak levels are represented by a thin line on the meter.
Vintage Mode When Vintage Mode is selected, the VU meters use a different calculation method to
simulate the response of analog VU meters.
Monitoring output levels with peak meters
When the Meters control region is visible, each assignable effects chain displays meters you can use to monitor output levels.
To show or hide the Meters control region, click the Meters button in the View pane.
Note:
If the Meters control region is not visible, peak meters are displayed in the Faders control region.
Right-click the meter and choose a setting from the shortcut menu (or hover over the meter and roll your mouse wheel) to change
the resolution and display options.
Tip:
Right-click the peak meters and choose Show Peak Meter to show or hide meters for individual channels.
246 | CHAPTER 13

Muting or soloing an assignable effects chain
When the Faders control region is visible, each assignable effects chain displays Mute () and Solo ( ) buttons.
To show or hide the Faders control region, click the Faders button in the View pane.
Muting an assignable effects chain
When the Automation Settings button ( ) is not selected, you can click the Mute button ( ) to prevent an assignable effects
chain bus from being played in the mix. Click the Mute button on additional chains to add them to the mute group. To unmute a
chain, click the Mute button again.
When the Automation Settings button ( ) is selected, the Mute button is displayed with an automation icon ( ), and you can
use the button to edit mute automation on the bus track.
Soloing an assignable effects chain
Click the Solo button ( ) to mute all unselected assignable effects chains and busses. Click the Solo button on additional
assignable effects chains or busses to add them to the solo group. To remove a chain from the solo group, click its Solo button
again.
Adjusting assignable effects panning or volume
When the Faders control region is visible, each bus displays a Pan slider and a Volume fader.
To show or hide the Faders control region, click the Faders button in the View pane.
Adjusting panning
When the Automation Settings button ( ) is not selected, you can drag the Pan slider to control the position of the bus in the
stereo field: dragging to the left will place the bus in the left speaker more than the right, and dragging to the right will place the
bus in the right speaker.
You can hold Ctrl while dragging the slider to adjust the setting in finer increments, or double-click the slider to return it to 0.
USING THE MIXING CONSOLE | 247

When the Automation Settings button ( ) is selected, the Pan slider handle is displayed with an automation handle ( ), and you
can use it to edit pan automation on the bus track.
Note:
The trim level is added to the pan automation settings so your panning envelope is preserved, but with an offset applied. For
example, setting the trim control to 9% left has the same effect as moving every envelope point 9% to the left.
Adjusting volume
When the Automation Settings button ( ) is not selected, you can drag the Volume fader to control the overall (trim) volume of
the bus.
You can hold Ctrl while dragging the slider to adjust the setting in finer increments, or double-click the slider to return it to 0.
When the Automation Settings button ( ) is selected, the Volume fader handle is displayed with an automation icon ( ), and
you can use it to edit volume automation on the bus track.
Note:
The trim level is added to the volume automation settings so your envelope is preserved, but with a boost or cut applied. For
example, setting the trim control to -3 dB has the same effect as decreasing every envelope point by 3 dB.
Using input busses with hardware-based effects
Plug-ins are great, but there are times when you may want the sound of a specific piece of hardware for your tracks. This section will
show you how to use auxiliary busses and input busses to send a track to an external processor.
1.
Connect your effects processor to your audio interface:
a.
Connect the input of your effects processor to an output from your sound card (for this example, we’ll use LineOut 1).
b.
Connect the output of your effects processor to an input on your sound card (for this example, we’ll use Inst 1).
2.
Add a bus to your project. This bus will be used as a destination to send a track to your effects processor.
3.
Configure your bus to send its output to your effects processor:
In the I/O control region of the bus’s channel strip, click the Output button and choose the output that is connected to your
effects processor’s input (LineOut 1/LineOut 2 for this example).
This auxiliary bus provides
a signal path to your
effects processor’s input.
4.
Add an input bus to your project. This input bus will receive the signal from your effects processor.
5.
Configure your input bus to take its input from the effects processor and send its output to your main mix:
a.
In the I/O control region of the input bus’s channel strip, click the Input Source button and choose the sound card input
that is connected to your effects processor’s output (Inst 1 for this example).
b.
Click the Output button and choose the output where you want to send your processed signal. We’ll send this signal to
the master bus so it is included with your main mix and will be included when performing a real-time render.
248 | CHAPTER 13

This input bus provides a
signal path from your
effects processor’s output
to your project.
7.
Click Play ( ).
6.
Send your track to the effects processor:
Click the bus button on the track header and choose the bus you created in step 2.
The bus button on the track header lets you send the
track’s audio to your effects processor.
When you play your project, the track is sent to your auxiliary bus, into the effects processor, out of the effects processor into
the input bus, and out to the master bus.
8.
When you’re ready to render your project, you can use real-time rendering to include the output from your effects processor
with your project. For more information, see Rendering in real time on page 401.
Monitoring an external source without mixing it with your project
You may not want every signal that goes through the Mixing Console to be mixed with your project. For example, you could set up
a cue (talkback) microphone to communicate between the control room and recording booth.
This section will show you how to use an input bus to set up a cue microphone.
1.
Add an input bus to your project.
2.
Connect a microphone to an input on your sound card (for this example, we’ll use Mic/Inst 1).
3.
In the recording booth, connect a pair of powered speakers or a headphone amplifier to an output on your sound card (for this
example, we’ll use LineOut 3L/LineOut 4R).
4.
Set up your input bus:
a.
In the I/O control region of the input bus channel strip, click the Input Source button and choose the sound card input
where your cue microphone is connected.
b.
Click the Output button and choose the sound card output where your speaker or headphone amplifier is connected.
USING THE MIXING CONSOLE | 249

When you speak into the cue microphone, its output is sent to the recording booth without being mixed into your project output.
Creating a Cue (Headphone) Mix with the Mixing Console
When you’re recording, you’ll often need to create separate monitor mixes: the performer in the recording booth may need a
slightly different mix than you’re listening to in the control room. The flexibility of the Mixing Console makes it easy to create
custom cue mixes.
When you start a new project, all audio tracks are routed to the master bus. Let’s assume that you’re using the master bus for your
main mix. If you have a sound card with multiple hardware outputs, you can create alternative mixes that you can send to hardware
outputs without changing your main mix.
1.
First, go to the Audio Device tab in the Preferences dialog and ensure you have a multiple-output device selected in the Audio
device type drop-down list. For more information, see Audio Device tab on page 453.
2.
On the Audio tab of the Preferences dialog, clear the Track prefader sends listen to mute check box. For more information, see
Audio tab on page 451.
3.
If the Mixing Console isn’t already visible, choose Mixing Console from the View menu.
4.
First, let’s click the Insert Bus button ( ) in the Mixing Console window to create a new bus for our alternative mix.
5.
By default, the bus is named Bus A. Let’s double-click the bus label in the mixer window and type “Mark’s Headphones” in the
box to give our bus a more descriptive name.
250 | CHAPTER 13

6.
Now we need to route our headphone bus to one of our sound card’s outputs.
a.
In the Mixing Console, click the Output button in the I/O control region on the cue mix bus. A menu is displayed that lists
all of our sound card’s outputs.
Tip:
To show or hide the I/O control region, click the I/O button in the View pane.
b.
Choose the output where you want to send the headphone mix.
c.
Connect the performer’s headphones to the selected output.
7.
Now we need to create our headphone mix.
a.
If the Sends control region isn’t already visible, click the Sends button in the View pane. Notice that each track now has a
send for Mark’s Headphones (Bus A).
If you have multiple busses in your project, you can adjust the height of the Sends control region until all sends are visible,
or you can click the Channel Send button for each track and choose Mark’s Headphones (Bus A) from the menu.
b.
Click the Pre/Post in each track’s Sends control region to select Pre Volume Send mode. When bus sends are pre-volume,
the cue mix is independent of the main mix.
c.
Drag the fader on each track’s channel strip to adjust the level of the track that is sent to the headphone mix bus. If
multiple tracks are selected, you can adjust their bus-send levels at the same time.
Right-click the bus send fader in the track header in the main application window and choose Link to Main Track Pan
from the shortcut menu. When this command is selected, track panning is applied to bus sends (including pan position
and panning mode). When Link to Main Track Pan is not selected, the track sends a center-panned stereo signal using the
track’s current panning mode.
If you want to exclude a track from the headphone mix, just set its send to -Inf.
You can use the channel strip for the headphone mix bus in the Mixing Console window to adjust the level of the
headphone mix, add effects to the mix, or mute and solo the mix. For more information, see Using bus channel strips on
page 232.
If you need to create multiple mixes, you can add up to 26 busses to the Mixing Console window and repeat the
procedure described in this section.
USING THE MIXING CONSOLE | 251
252 | CHAPTER 13

Chapter 14
Adding Audio Effects
You can use audio effects, or plug-ins, to improve the quality of the audio in a production or to create special artistic effects. Vegas®
Pro software supports a variety of DirectX® and VST plug-in effects from both Sony Creative Software Inc. and third-party vendors.
Using audio effects
There are four ways to use audio plug-ins: event effects, track effects, bus effects, and assignable effects. You can access these plug-
ins by clicking the Event FX, Track FX, Bus FX, or Assignable FX buttons ( ). The combination of these various methods of
applying audio effects is important to the final mix of a project. For more information, see Audio signal flow on page 34.
Track FX
Event FX
Bus FX Assignable FX
• Event effects are applied to events on the timeline.
• Track effects are applied to all events in a single track.
• Bus effects are applied to a bus (including the Master bus). When you add plug-ins to a bus, the tracks that are assigned to the
bus are processed by the plug-ins. Since multiple tracks can be assigned to a single bus, using bus-level audio effects is an
efficient method of applying carefully customized chains of audio effects to multiple tracks. If plug-ins are assigned at the track
level, the track’s signal flows through the track’s plug-ins before the bus plug-ins.
• Assignable effects allow you to send various levels of multiple tracks to a single effect chain. Like busses, these controls reside
in the Mixer window and support plug-in chains. In addition, assignable effects outputs can be routed to busses. Click the
Insert Assignable FX button ( ) in the Mixer window to add an assignable effect chain to your project. For more information,
see Using assignable effects chains on page 217.
Using plug-in chains
A plug-in chain is a sequence of plug-ins to be applied to events, tracks, busses, or assignable effects. A plug-in chain can contain
one or more plug-ins. The same plug-in can be added to a chain more than once.
ADDING AUDIO EFFECTS | 253

After the plug-in chain is created, the audio is processed by each plug-in in order. The plug-ins are cumulative so, in some cases, you
may want to rearrange their order to achieve the desired effect.
Notes:
• To add effects quickly, you can drag plug-ins and plug-in packages from the Plug-In Manager window to an audio or video track
header.
• If you’re working with a 5.1 surround project, you can use distinct plug-in settings for each channel (separate EQ settings for the front
and surround speakers, for example) using effect automation. Add multiple instances of the plug-in to the track effects chain and
select the Enable check boxes in the FX Automation Chooser for the channels you want each instance of the plug-in to affect.
Important:
Be aware that using non-in-place audio plug-ins (such as Time Stretch, Pitch-Shift without preserving duration, and
some Vibrato settings) will cause audio to play out of synchronization with the waveform display in the timeline and with other
tracks. If an effects chain includes non-in-place plug-ins, the effects chain icon will be yellow ( ).
When input monitoring is on during audio recording, plug-in chains that cannot be used for live monitoring are automatically
bypassed and have red icons ( ).
Creating a plug-in chain
Audio tracks have a built-in plug-in chain with three default plug-ins applied as a default. For bus effects and assignable effects,
however, you must first create a plug-in chain.
Creating a bus effects plug-in chain
1.
Click the Bus FX button ( ) on a bus in the Mixer window. The Plug-In Chooser dialog appears.
2.
Select a plug-in and click OK. The Audio Plug-In window appears with your selected plug-in as the first in the new plug-in
chain.
3.
Adjust the settings for the plug-in to create the desired effect and click the Close button ( ) in the upper-right corner to
close the window.
Creating an assignable effects plug-in chain
1.
Click the Insert Assignable FX button ( ) on the Mixer window. The Plug-In Chooser dialog appears.
2.
Select a plug-in and click OK. The Audio Plug-In window appears with your selected plug-in as the first in the new plug-in
chain.
3.
Adjust the settings for the plug-in to create the desired effect and click the Close button ( ) in the upper-right corner to
close the window. The new assignable effect control appears in the Mixer window.
Adding plug-ins to a plug-in chain
There are two ways to add plug-ins to a chain: via the Plug-In Chooser dialog and via the Audio Plug-In window.
Adding plug-ins via the Plug-In Chooser dialog
You can access the Plug-In Chooser dialog from the track, bus, or assignable effects chain to which you are adding the plug-in.
1.
Click the Event FX, Track FX, Bus FX, or Assignable FX button ( ). The Audio Plug-In window appears.
254 | CHAPTER 14

2.
Click the Plug-In Chain button ( ) on the window. The Plug-In Chooser dialog appears. Plug-ins already in the chain appear
at the top of the dialog.
Plug-ins already
contained in
the chain
3.
Select a plug-in and click Add.
4.
Repeat step three to add as many plug-ins as you need to create the desired effect.
5.
Click OK to close the Plug-in Chooser dialog. The plug-in chain appears just below the title bar in the Audio Plug-In window.
Adding plug-ins via the Plug-In Manager
The Plug-In Manager is a dockable window that allows you to view and choose plug-ins to be added to an event, track, bus, or
assignable effects chain.
1.
If the Plug-In Manager is not displayed, press Ctrl+Alt+1.
2.
In the Plug-In Manager, navigate to the Audio folder and select one of the FX folders.
3.
Drag a plug-in to an event, track, bus, or assignable effects chain.
Tip:
You can select multiple plug-ins and add them at the same time by dragging them to the desired location.
4.
Confirm that the plug-ins were added by clicking the Event FX, Track FX, Bus FX or Assignable FX button ( ) to view the
Audio Plug-In window. You can customize the settings for the effects at this time.
ADDING AUDIO EFFECTS | 255

Saving customized plug-in presets
Each plug-in has a number of presets that you can use to set the behavior of the plug-in. However, you can also adjust the controls
for the plug-in manually to create custom settings. You can then save the effect settings as a new preset.
1.
Click the Event FX, Track FX, Bus FX or Assignable FX button ( ). The Audio Plug-In window appears.
2.
In the plug-in chain at the top of the window, click the plug-in you want to customize.
3.
Adjust the settings for the effect.
4.
Type a preset name in the Preset box.
5.
Click the Save button ( ) to save the preset.
Tip:
You can delete a saved preset by selecting it from the list and clicking the Delete button (
Arranging the order of plug-ins
Plug-ins are cumulative during playback. Because of this cumulative effect, you may need to arrange plug-ins in a certain order so
that one plug-in’s processing does not adversely affect the next plug-in on the chain. There is no right or wrong way to order plug-
ins, but some plug-ins work better when arranged in a particular order.
You can arrange the order of plug-ins in a chain in the Audio Plug-In window or the Plug-In Chooser dialog.
Arranging the plug-in order in the Audio Plug-In window
1.
Click the Event FX, Track FX, Bus FX, or Assignable FX button ( ). The Audio Plug-In window appears.
2.
On the plug-in that you want to move, right-click and choose Move Left or Move Right from the shortcut menu. Alternately,
drag a plug-in to a new position.
).
3.
When the chain’s plug-ins are in the order that you want, click the Close button ( ) in the upper-right corner to close the
window.
256 | CHAPTER 14

Arranging the plug-in order from the Plug-In Chooser dialog
1.
Click the Event FX, Track FX, Bus FX, or Assignable FX button ( ). The appropriate Audio Plug-In window appears.
2.
Click the Plug-In Chain button ( ). The Plug-In Chooser dialog appears with the plug-in chain displayed at the top.
3.
Drag a plug-in to a new location in the chain, or select a plug-in and click either the Move Plug-In Left ( ) or Move Plug-In
Right ( ) button.
4.
Click OK to close the Plug-In Chooser dialog.
Bypassing plug-ins on the chain
You can bypass plug-ins on the chain by clearing the check box on a specific plug-in or by right-clicking the plug-in and choosing
Bypass from the shortcut menu. The plug-in remains bypassed until you enable it again. Bypassing a plug-in prevents it from being
processed on the mixer, track, or bus.
To enable the plug-in again, select its
check box or choose Bypass from the
shortcut menu.
Effect enabled Effect bypassed
).
You can bypass plug-ins from the Audio Plug-In window or from the Plug-In Chooser dialog.
Removing plug-ins from a chain
You can remove plug-ins from a chain in either the Audio Plug-In window or the Plug-In Chooser dialog.
Removing a plug-in from the chain in the Audio Plug-In window
1.
Click the Event FX, Track FX, Bus FX, or Assignable FX button ( ). The Audio Plug-In window appears.
2.
Select the plug-in that you want to remove.
3.
Click the Remove Selected Plug-In button (
Removing a plug-in from the chain in the Plug-In Chooser dialog
1.
Click the Event FX, Track FX, Bus FX, or Assignable FX button ( ). The Audio Plug-In window appears.
2.
Click the Plug-In Chain button ( ). The Plug-In Chooser dialog appears with the plug-in chain displayed at the top.
3.
Select the plug-in that you want to remove and click Remove to remove it from the chain.
4.
Click OK to close the Plug-In Chooser dialog.
Saving plug-in chains
You can save and edit the plug-in chains that you add to tracks or busses or create as assignable effects chains. Saved chains retain
the order of plug-ins and the settings that you have applied. These chains are stored as effect packages for use in future projects. If
you use the same plug-in chains regularly, saving them as packages is faster and more consistent than recreating the chain
manually.
Once you save a chain as a package, you can use it as either an event, track, bus or assignable effects plug-in chain. Saved plug-in
chain packages appear in the Plug-In Chooser dialog.
ADDING AUDIO EFFECTS | 257

1.
Click the Event FX, Track FX, Bus FX or Assignable FX button ( ). The Audio Plug-In window appears.
2.
Click the Plug-In Chain button ( ). The Plug-In Chooser dialog appears with the plug-in chain displayed at the top.
Plug-in chain packages that
you have created and saved
3.
Click Save As. The Save Plug-in Package dialog appears.
4.
Type a name for the package.
5.
Click OK or press Enter to save the package.
Editing saved plug-in chains
You can add, delete, or rearrange plug-ins in a saved package at any time. You can then save your changes to the package, or enter
a new name to save the chain as a new package.
1.
Click the Event FX, Track FX, Bus FX or Assignable FX button ( ). The appropriate FX window (Audio Plug-In or Video Track
FX) appears.
2.
Click the Plug-In Chain button ( ). The Plug-In Chooser dialog appears with the package in the chain area.
3.
Add, delete, rearrange, or change the settings of plug-ins in the package chain.
4.
In the Plug-In Chooser dialog, click Save As to save the modified package.
5.
To save the package with a new name, type a name in the Name box. To save the changes to the existing package, choose the
name of the package from the Name drop-down list.
6.
Click OK or press Enter to save the new settings.
258 | CHAPTER 14

Organizing your plug-ins
Within the Plug-In Chooser dialog, you can create folders to organize the plug-ins. This can help you organize large numbers of
plug-ins on your system. You can create folders and then drag plug-ins to the folders.
Automating effects parameters
Automation allows you to control audio and video levels, panning, and effect parameter automation over time. You can create
fades, apply stereo panning, and add effects that come and go as you please. Automation is represented on the Vegas Pro timeline
as an envelope or set of keyframes. You can create automation by adding envelopes or keyframes to your tracks (including bus
tracks), or you can record automation parameters by adjusting controls in the Vegas Pro interface (or on a control surface) during
playback. For more information, see Using Automation on page 183.
Applying non-real-time event effects
Non-real-time event effects are a different method of applying audio effects. In all other cases, event editing is nondestructive,
meaning that edits and effects are applied to events in real time and not to the source media files, which remain unaltered. There
may be times, however, when you want to create a permanent file using an effect or effects. This may be useful in a very
complicated project or when a slower computer cannot process the effects quickly enough for a real-time preview.
By applying non-real-time event effects, you can make a new copy of a media file with the effects applied to it. This new media file
is saved and added to the project as a take.
1.
Select an audio event.
2.
From the Tools menu, choose Audio, and choose Apply Non-Real-Time Event FX from the submenu.
3.
In the Plug-In Chooser dialog, add plug-ins to create a plug-in chain. For more information, see Adding plug-ins via the Plug-In
Chooser dialog on page 254.
4.
Click OK.
5.
In the Take window, adjust the settings for the plug-ins to create the desired effect.
6.
Preview the effect by clicking the Preview button ( ) in the Take window.
7.
Click OK.
8.
In the Apply Non-Real-Time Event FX dialog, click Save to save the newly processed media file.
The new media file is saved and added to the project as a take.
ADDING AUDIO EFFECTS | 259
Bypassing all audio effects
From the Options menu, choose Bypass All Audio FX to omit all audio effects (track, bus, and assignable effects) during playback.
Bypassing effects allows you to quickly compare your project with and without effects and conserve processing power to avoid
playback problems.
When effects are bypassed, you can choose whether bypassed effects remain open. When the Keep bypassed FX running check
box on the General tab of the Preferences dialog is selected, effects remain open so you can bypass/enable effects with no pause
for A/B testing. When the check box is cleared, effects are fully bypassed, conserving processing power.
260 | CHAPTER 14

Chapter 15
Recording Audio
Vegas® Pro software can record audio into multiple mono or stereo audio tracks while simultaneously playing back existing audio
and video tracks. You are limited only by the performance of your computer system and audio hardware. Audio is recorded to a
media file on your computer and into an event on the timeline. You can record into an empty track, a time selection, an event, or a
combination of time and event selection. Audio output from your computer during recording is not necessarily recorded with the
new audio.
Recording does not alter any of the source media files in your project. Even when recording into an existing event, you are not
overwriting the data in that event. Instead, the data is recorded into a new take for that event and saved to a media file on your hard
drive.
Setting up your equipment
There are numerous ways to connect your equipment to your system. Refer to your equipment’s documentation for specific setup
instructions. The following are some possible general configurations.
Basic setup
This setup includes a simple microphone and speaker that are connected to the computer’s sound card. With a more sophisticated
microphone, you would typically want to use a preamplifier for input to the sound card.
Sound card out
Sound card in
Setup with mixer
This setup includes a mixer where the speaker and microphone connect. The mixer is then connected to the computer’s sound card.
Mixers usually have pre-amps built into them. This diagram does not show you an instrument or a physical preamplifier, such as a
rack-mounted component. The reason for this omission is because these types of setups vary widely based on your mixer,
instrument, and pre-amp type. Refer to your components’ documentation for specific setup configurations.
Sound card out
Sound card in
Mixer out
Mixer in
Mixer
RECORDING AUDIO | 261

Setup with digital multitrack
This setup includes a digital multitrack recorder with an optional MIDI synchronization component. Usually you would have a mixer,
a microphone, etc. connected to these components. Your particular setup will vary depending on your equipment. Refer to your
components’ documentation for specific setup configurations.
Digital card
Digital in
Digital out
MIDI card
Sync. in
Sync. out
MTC converter
Digital
multitrack
The dashed line indicates an
option if you are synching
Vegas Pro software to tape via
a MIDI timecode.
Synchronizing MIDI timecode
Vegas Pro software can generate (output) MIDI timecode to synchronize external devices with project playback or can be triggered
by MIDI timecode generated by an external device. To output MIDI, from the Options menu, choose Timecode, and choose
Generate MIDI Timecode from the submenu. To allow Vegas Pro software to be triggered by an external MIDI device, choose
Trigger from MIDI Timecode from the same submenu. For more information, see Triggering from MIDI timecode on page 265 and Sync
tab on page 458.
Preparing to record
Before you record, you must arm the tracks into which you will record the new audio. You must also select the recording settings for
the tracks. You have the additional options of using a metronome or turning off playback during recording.
You can record into an empty track, a time selection, an event, or a combination of time and event selection. You can also record
multiple takes for an event so you can maintain multiple versions of an event that you can play back and edit.
Tips:
• Select a media bin before recording if you want to automatically add your recorded audio to a media bin. To save track effects with
your recorded files, create an effects package of the track effect settings and apply the chain to the event as a non-real time event
effect.
• To save track effects with your recorded files, create an effects package of the track effect settings and apply the chain to the event as
a non-real time event effect.
• Press Alt+Down Arrow during playback to move the edit cursor to the playback cursor.
• When the Record Broadcast Wave check box is selected on the Audio tab of the Preferences dialog, Vegas Pro records Broadcast
Wave Format (.bwf) metadata when recording .wav files. You can view this information on the General tab of the Properties dialog
for an event. For more information, see Audio tab on page 451 and Modifying media file properties on page 305.
Included in the .bwf metadata is a Time reference value. This item tracks where on the timeline the file was recorded. When you
import a recorded .bwf file, it is added to the timeline at the same location it was originally recorded.
The originator (Vegas) and originator reference (a unique ID number), are also recorded.
Important:
When input monitoring is on during audio recording, track effect chains that may delay the audio signal are displayed
in yellow ( ). Chains that cannot be used for live monitoring are automatically bypassed and are displayed in red ( ).
262 | CHAPTER 15

Arming the track for recording
Whether recording into an existing track, an empty track, a selected event, or a time selection, you must prepare a track for
recording. You can arm multiple tracks prior to recording.
Click the Arm for Record button ( ) in the track header.
After a track is armed, a record meter appears in the track header. Depending on your hardware, a record gain fader may also
appear.
Arm the track first. Track is ready for recording Track is ready for recording
using the Sound Mapper. from a specific device.
Using the metronome
A built-in metronome marks time to help with the timing and tempo when recording a performance. The metronome’s sound is not
mixed in the final rendering of the project. Use the Preview fader in the Mixer window to control the metronome volume. For more
information, see Using the Mixer Preview fader on page 212.
To use the metronome, from the Options menu, choose Metronome.
Tip:
You can customize the sound of the metronome in the Audio tab of the Preferences dialog. For more information, see Audio tab
on page 451.
Recording
You can record into an empty track, a time selection, an event, or a combination of time and event selection. The recording is added
to the timeline as new take and saves it to a media file on your hard drive.
Triggering recording from MIDI timecode is also supported.
Recording into an empty track
1.
Select a track. Alternately, to record to a new track, choose Audio Track from the Insert menu.
2.
Place the cursor on the timeline where you want to begin recording.
3.
Arm the track by clicking the Arm for Record button ( ) on the track.
If this is the first time you arm a track for recording in this project, you will be prompted to identify the location where the new
audio files will be saved. For more information, see Arming the track for recording on page 263.
4.
Start recording by clicking the Record button ( ) on the transport bar.
Depending on the recording selection, a waveform is created along the timeline as you record into the armed track(s).
Start/stop Stop recording
Recorded waveform
recording
5.
Stop recording by clicking the Record button ( ) again or the Stop button ( ) on the transport bar.
RECORDING AUDIO | 263

6.
A small dialog opens displaying the name and location of the file or files that were just created. Click Done to return to the
main workspace.
Item Description
Delete button Removes the selected file.
Rename button Changes the name of the selected file.
Delete All button Removes all files listed in the dialog.
Done button Closes the dialog and returns you to the timeline.
Show after every recording session check box When this check box is selected, Vegas Pro software displays this
dialog after each recording session.
Note:
The Recorded Files dialog does not appear if you are triggering from MIDI timecode, as this would interrupt the
synchronizing. Instead, files are automatically named and saved according to your preferences.
Recording into a time selection
By making a time selection, you specify where along the timeline to record. The time selection also determines how long the
software records. Any selected events that occur within the time selection are split and the recorded data is placed into the time
selection.
Recorded waveform
The event’s waveform is displayed as it is recorded and automatically stops recording when the cursor reaches the end of the time
selection.
Recording into an event
By recording into an event, you automatically create a new take containing the recorded material that is the same duration as the
selected event. The edges of the selected event serve as the punch-in and -out points that are used for recording. Recording into an
event allows you to establish a pre-roll before recording, which gives you time to prepare before recording starts.
Because the entire recording is saved to the media file (not just the material between the edges of the take), you are not limited to
the recorded material contained in the length of the new take. You can adjust the edges of the event or slip the contents of the
event if necessary. For more information, see Shifting the contents of (slipping) an event on page 105.
The existing event that you record into is not affected or deleted. Instead, the event now contains two media files, each listed as a
separate take in the event. For more information, see Working with multiple recorded takes on page 268.
1.
Place the cursor before the event to allow for pre-roll.
2.
Press Ctrl and click the event to select it.
Tip:
You can record into multiple events by pressing Ctrl and making selections.
264 | CHAPTER 15

3.
Click the Arm for Record button ( ) on the event’s track. When recording into multiple selected events, arm their respective tracks
at this time.
4.
Click the Record button ( ) on the transport bar to begin recording.
5.
Click the Record button ( ) again or the Stop button ( ) on the transport bar to stop recording.
Recording into an event with a time selection
Recording into a time selection allows for a pre- and post- roll during recording. The time selection is adjustable to increase or decrease
the pre- and post-roll duration. During recording, the selected event’s edges serve as the punch-in and -out points. You can create
multiple punch-in and -out points by selecting more events within the time selection.
You may need to split an existing event into three pieces so that you can select a smaller portion of the event to record into. For more
information, see Splitting events on page 103.
1.
Click the Arm for Record button ( ) on the desired track(s).
2.
Select the event to record into.
Tip:
You can record into multiple events by pressing Ctrl and making your selections.
3.
On the marker bar, drag a time selection. You can adjust the time selection by dragging the selection bar’s starting and ending
points. Make the time selection start before the event for a pre-roll.
4.
Click the Record button ( ) on the transport bar to begin recording.
If input monitoring is turned on, the track’s original audio is played until the cursor reaches the selected event. When the cursor
plays through the selected event, you’ll hear your recording input, and the track’s original audio is played again when the cursor
moves past the selected event.
Using pre-roll
The previous technique allows you to define the playback region with a time selection and sets the punch-in and punch-out points in
the recording to the event boundaries. When you click the Record button, playback begins at the beginning of the time selection. The
event is then filled with the newly recorded material. The audio file that is recorded to your hard disk is the full duration of the time
selection. The event only contains a portion of the full recorded performance and can therefore be trimmed (both shorter and longer)
and repositioned within the event.
Pre-roll
Punch-in
Post-roll
Punch-out
Time selection bar
defines the recorded
audio file’s duration.
Triggering from MIDI timecode
Recording can be triggered and synchronized by an external MIDI device that outputs (generates) MIDI timecode (MTC). When
triggering from MIDI timecode, you should have your audio devices connected together via a master digital word clock. The word clock
keeps the audio hardware locked together, eliminating the need for the software to constantly vary its playback rate to stay
synchronized. The incoming timecode is only used for an absolute time reference. For more information, see Sync tab on page 458.
1.
From the Options menu, choose Preferences and go to the Sync tab.
2.
From the Trigger from MIDI Timecode settings drop-down list, select the device that you want to trigger Vegas Pro software.
3.
Click OK. The Preferences dialog closes.
4.
Click the Arm for Record button ( ) on the desired tracks.
5.
Right-click the time display and choose MIDI Timecode In. The time display now shows the timecode being generated from your
MIDI device. The top of the display reads MTC Input Waiting.
RECORDING AUDIO | 265

6.
Begin generating MTC from your MIDI device. The top of the time display now reads MTC Input Locked, the time updates from
the MIDI device, and recording automatically begins. Typically, there is a short delay between when you begin generating MTC
and synchronization.
Recording using an input bus
When you use an input bus to record audio, you can include input bus effects with the recorded signal.
For example, imagine that you need to record an electric guitar with an amplifier-modeling plug-in.
Scenario 1: Plug your guitar into your sound card’s instrument input and choose that input as your recording input.
In this scenario, you could then add your amplifier-modeling plug-in as a track effect and record with input monitoring on. Your
guitar would be recorded directly (without the plug-in), and the plug-in would be processed each time you play or render your
project. This method allows you to adjust the plug-in settings as you work on your project.
Scenario 2: Set up an input bus that uses your amplifier-modeling plug-in as an insert effect, and choose that input bus as your
recording input.
In this scenario, your amplifier-modeling plug-in is cooked into the recorded signal. This method allows you to record your
processed signal but doesn’t allow you to change your amplifier settings without rerecording the guitar part.
1.
Add an input bus to your project. For more information, see Adding an input bus on page 238.
2.
Set up your input bus:
a.
Click the Add New Insert FX button ( ) in the Insert FX control region of the input bus channel strip to add plug-
ins to your input bus.
b.
In the I/O control region of the input bus channel strip, click the Input Source button and choose the sound card input
you want to record.
c.
Click the Output button in the I/O control region of the input bus channel strip and choose Off. The bus output is left off
so we can monitor the input through the track.
266 | CHAPTER 15

3.
Set your track to record from your input bus:
a.
Click the Record Input button, choose Input Busses from the menu, and choose your input bus.
b.
Click the Record Input button and choose Input Monitor Mode: On or Input Monitor Mode: Auto so you can hear your
input signal during recording.
• When Auto ( ) is selected, you will hear the input monitor signal when playback is stopped and during recording. If
you’re recording into selected events, you’ll hear the input monitor signal only when the cursor passes over the
selected events.
• When On ( ) is selected, the behavior is similar to Auto mode, but you will always hear the input monitor during
recording. Monitoring is not toggled on and off when recording into a selected event.
Important:
Your ability to monitor effects in real time is dependent on your computer’s performance. Effect automation
envelopes are bypassed during record monitoring.
4.
Position the cursor where you want to start recording.
5.
Select the Arm for Record button ( ) on the track where you want to record. Arming a track enables it for recording.
When a track is armed, the track meter displays the track’s level. If input monitoring is not on, the meter displays the level of
your input source. If input monitoring is turned on, the meter shows the level of the input source plus the track effects chain.
6.
Click the Record button ( ) on the Transport bar to start recording.
7.
To stop recording, click the Record button again or click the Stop button ( ) on the Transport bar. The Recorded Files dialog is
displayed.
8.
Use the Recorded Files dialog to confirm the file name and location of your recorded audio. Click Delete or Delete All if you do
not want to save the recorded files, or click Rename to change the file’s name.
9.
Click Done to close the Recorded Files dialog. Your recorded file is displayed as a new event in the timeline.
RECORDING AUDIO | 267

Working with multiple recorded takes
Clicking the Loop Playback button ( ) on the transport bar enables you to continually create takes during recording. Takes are
different versions of a recorded event that you can quickly switch between to choose the best one. Each take within an event
references a different source media file.
During recording with loop playback enabled, the time selection continually repeats and starts recording a new take until you stop
recording. You can preview, select, rename, and delete takes. For more information, see Working with takes on page 125.
Specifying where recordings are stored
When you record, the event appears on the timeline while its media source file is written to your hard drive. The first time you arm a
track to record in a project, you are prompted to identify the location where the recordings will be stored.
Changing where recorded files are stored when arming a track
1.
Press Shift and click the Arm for Record button ( ) on a track. The Project Recorded Files Folder dialog appears.
2.
Browse for the location where you want to save recorded files.
3.
Click OK.
Changing where recorded files are stored when starting to record
1.
Press Shift and click the Record button ( ) on the transport bar. The Project Recorded Files Folder dialog appears.
Tip:
You can also press Ctrl+Shift+R to specify the location for recorded files when starting to record.
2.
Browse for the location where you want to save recorded files.
3.
Click OK.
Changing where recorded files are stored in the Project Properties dialog
1.
From the File menu, choose Properties. The Project Properties dialog appears.
2.
Click the Audio tab to display the project’s audio properties.
3.
Click Browse. The Recorded Files Folder dialog appears.
4.
Browse for the location where you want to save recorded files.
5.
Click OK.
Tip:
You can select Start all new projects with these settings in the Project Properties dialog to store recorded media source files
to the same location in every new project.
Monitoring audio levels
While you’re recording, a responsive meter is provided in the track header to monitor the incoming signal level of the selected
recording device. It is important that you record with the highest signal possible without clipping.
A reading of 0 dB is the maximum for a digital signal. Clipping occurs when the incoming signal is too high to be represented as a
digital value. The result is distortion in the recording. A clipped signal will be indicated by a red clip warning at the top of the
meters.
Right-click the meters and choose a command from the shortcut menu to adjust the display of the meters.
268 | CHAPTER 15

Using record input monitoring
If you’re using an ASIO audio device and you want to hear your recording signal with real-time track effects, you can turn on input
monitoring.
To turn on input monitoring, click the Record Device Selector button ( or ) and choose Input Monitor from the menu, and
then choose Auto or On from the submenu. During recording, your signal will be played back with the current track effects chain,
but a dry (unprocessed) signal is recorded.
When Auto is selected, you will hear the input monitor signal when playback is stopped and during recording. If you’re recording
into selected events, you’ll hear the input monitor signal only when the cursor passes over the selected events.
When On is selected, the behavior is similar to Auto mode, but you will always hear the input monitor during recording—
monitoring is not toggled on and off when recording in to a selected event.
Note:
Your ability to monitor effects in real time is dependent on your computer's performance. Effect automation envelopes are
bypassed during record monitoring.
RECORDING AUDIO | 269
270 | CHAPTER 15

Chapter 16
Working with 5.1 Surround
Vegas® Pro software allows you to create 5.1-channel mixes to prepare audio for DVD-Video or 5.1-channel music projects.
What is 5.1 surround?
5.1 surround is a standard format consisting of three speakers across the front and two speakers in the rear. The “.1” is a sixth
channel called low-frequency effects (LFE) that enhances the bass levels in the mix.
5.1 surround includes five main channels... ...and a sixth channel for low-frequency effects.
LFE
Center
Right
Surround
Left
Surround
Left Right
The LFE channel is commonly used in motion pictures to enhance low audio frequencies for effects such as explosions or crashes.
Audio in this channel is commonly limited to a range from about 25 Hz to 120 Hz. Unlike the five primary channels, the LFE channel
adds no directional information. Depending on the speaker setup and audio levels, the sound assigned to the LFE channel may be
routed among the five main speakers or to an additional subwoofer.
Setting up surround hardware
Before you create surround projects, you should set up your system to provide 5.1 surround playback. To play a 5.1 surround
project, you must have an appropriate speaker setup such as:
• Six powered speakers
• Six passive speakers with a six-channel amplifier
Your system must also have an appropriate sound card setup such as:
• 5.1-compatible sound card
• Sound card with three stereo outputs
• Three stereo sound cards
WORKING WITH 5.1 SURROUND | 271

There are several ways to set up your system, depending on the sound card and speaker setup you are using.
Six powered speakers Six passive speakers with a six-channel amplifier
5.1-compatible Connect powered speakers to your sound card’s Connect your sound card’s front, rear, and center/
sound card outputs as indicated by your sound card’s subwoofer outputs to the appropriate inputs on a
documentation. six-channel amplifier/home theater receiver. Connect
front, rear, center, and LFE speakers to the amplifier.
Sound card with Connect powered speakers to your sound card’s Connect your sound card’s outputs to the appropriate
three stereo outputs where you have routed each of the pairs inputs on a six-channel amplifier/home theater receiver.
outputs of channels. The left channel of the Center/LFE Connect front, rear, center, and LFE speakers to the
pair is the center channel; the right channel is the amplifier.
LFE channel.
Three stereo Connect powered speakers to your sound cards’ Connect your sound card’s outputs to the appropriate
sound cards outputs where you have routed each of the pairs inputs on a six-channel amplifier/home theater receiver.
of channels. The left channel of the Center/LFE Connect front, rear, center, and LFE speakers to the
pair is the center channel; the right channel is the amplifier.
LFE channel.
Setting up surround projects
You can configure a Vegas Pro project to use 5.1 surround in the Project Properties dialog. You can also choose to apply a low-pass
filter for the LFE channel. Applying a low-pass filter approximates the bass-management system in a 5.1 decoder and ensures that
you’re sending only low-frequency audio to the LFE channel.
1.
From the File menu, choose Properties.
2.
Click the Audio tab.
3.
From the Master bus mode drop-down list, choose 5.1 surround.
4.
To limit the audio sent to the LFE channel, do the following:
• Select the Enable low-pass filter on LFE check box and enter a value in the Cutoff frequency for low-pass filter box. The
low-pass filter isolates the audio sent to the LFE channel by limiting it to frequencies lower than the value entered in the
Cutoff frequency for low-pass filter box.
• Choose a setting from the Low-pass filter quality drop-down list to determine the sharpness of the filter’s rolloff curve.
Best produces the sharpest curve.
Note:
Before rendering your surround project, check your surround authoring application’s documentation to determine its
required audio format. Some encoders require a specific cutoff frequency and rolloff, while other encoders require that no filter be
applied before encoding.
5.
Click OK.
The track list and Mixer window switch to 5.1 surround mode. The Master bus becomes the Surround Master bus, which
contains faders for each of the six surround channels. Surround panners appear on tracks and mixer controls. Tracks routed to
mixer controls (busses or assignable effects) do not have surround panners; panning for these tracks takes place on the mixer
control.
272 | CHAPTER 16

Track list in 5.1 surround mode
Mixer in 5.1 surround mode
Surround
panner
Track routed
to LFE
Track routed
to Bus
Front L/R Rear L/R Center LFE Surround panners
Routing to hardware in the mixer
You must route the surround audio to the correct output in the mixer.
1.
From the Options menu, choose Preferences.
2.
Click the Audio Device tab.
3.
From the Audio device type drop-down list, choose an audio device type other than Microsoft Sound Mapper (such as
Windows Classic Wave Driver).
4.
Choose the playback devices for the six surround channels:
• From the Default Stereo and Front playback device drop-down list, choose the appropriate device for the front left and
right surround channels.
• From the Default Rear playback device drop-down list, choose the appropriate device for the rear left and right surround
channels.
• From the Default Center and LFE playback device drop-down list, choose the appropriate device for the center and LFE
surround channels.
5.
Click OK.
Overriding the default device routing
By setting up the device routing in the Audio tab of the Preferences dialog, you have set the defaults for surround routing. However,
you can override the default device routing at any time using the Surround Master bus in the Mixer window.
1.
In the Mixer window, click the Audio Device Selector button ( ) on the Surround Master bus. A menu of surround channels
(Front L/R, Rear L/R, and Center/LFE) appears.
2.
In the submenu, match a surround pair with the appropriate output.
3.
Repeat steps one and two to match each surround pair to the appropriate output.
WORKING WITH 5.1 SURROUND | 273

Assigning audio to the LFE channel
Once the project is in 5.1 surround mode, you must decide whether a track will provide the “5” (surround panning) or the “1” (LFE
channel) in 5.1 surround. Initially, all tracks in a surround project are set to provide surround panning, but you can assign a track to
the LFE channel instead.
You can assign an individual track to the LFE channel or you can route the track to a mixer control (bus or assignable effect chain)
and assign the mixer control to the LFE channel.
To assign audio to the LFE channel, right-click the surround panner on the track header or mixer control and choose LFE Only from
the shortcut menu. The track or mixer control is assigned to the LFE channel.
Right-click the surround panner and choose LFE Only... ...to assign the track or mixer control to the LFE channel.
To change a track or mixer control back to surround panning, right-click the LFE indicator and choose Surround Pan from the
shortcut menu.
Note:
Before rendering your surround project, check your surround authoring application’s documentation to determine its
required audio format with respect to the LFE channel. For more information, see Setting up surround projects on page 272.
Adjusting volume
Adjusting track volume for 5.1 surround projects behaves almost identically to stereo projects. The controls in the track headers and
Mixer window can function as trim controls that adjust the overall volume of the track, bus, or assignable effects chain, or they can
adjust volume automation settings. For more information, see Track automation on page 183.
Adjusting track volume
You can adjust track volume using the Vol fader in the track header the same way you do in stereo projects.
Deselect the Automation Settings button ( ) on the track header if you want to adjust trim levels.
Track header in trim mode
Select the Automation Settings button if you want to adjust volume automation. The fader handle is displayed as with an
automation icon ( ) in automation mode.
Track header in automation mode
274 | CHAPTER 16

Adjusting assignable effects send or bus send levels
You can adjust send levels for busses or assignable effects chains using the multipurpose fader in the track header. Click the fader
label and choose an assignable effects chain or bus from the menu. The fader in the track header can function as a trim control that
adjusts the overall send level of the track, or it can adjust send level automation settings.
Deselect the Automation Settings button ( ) on the track header if you want to adjust trim levels.
Select the Automation Settings button if you want to adjust volume automation. The fader handle is displayed with an automation
icon ( ) in automation mode.
Adjusting channel levels
Use the Surround Master bus control in the Mixer window to adjust the individual levels of the 5.1 channels. The faders in the track
bus control can function as trim controls that adjust the overall level of each channel, or you can automate the master volume of
the Surround Master bus (individual channel levels cannot be automated).
Click the Automation Settings button ( ) in the bus control or bus track and verify Show Automation Controls is not selected if
you want to adjust trim levels.
Mixer controls in trim mode
Select Show Automation Controls if you want to adjust volume automation. The fader handle is displayed with an automation icon
) in automation mode. (
Mixer controls in automation mode
WORKING WITH 5.1 SURROUND | 275

Panning audio
You can pan audio in a 5.1 surround project in two ways:
• Pan tracks individually using the Surround Panner window.
• Route tracks to mixer controls (busses, assignable effect chains) and pan the mixer controls using the Surround Panner
window.
Panning tracks
1.
Deselect the Automation Settings button ( ) on the track you want to pan.
2.
Double-click the surround panner on the track you wish to pan. The Surround Panner window appears.
Double-click to display
the Surround Panner
window
3.
Adjust the panning settings. For more information, see Using the Surround Panner window on page 277.
4.
Close the Surround Panner window.
Tip:
You can also use the surround panner in the track header to pan your track.
Panning mixer controls
You can choose to route tracks to busses or other mixer controls (such as assignable effect chains) and pan them as a group rather
than panning each track individually.
Note:
When you route a track to a bus, stereo (two-channel) output is sent to the mixer control and the mixer control sends 5.1 (six-
channel) output to the Surround Master bus.
1.
Add a bus or assignable effect chain to the project. For more information, see Using the Mixer on page 211.
2.
Route tracks to the bus or assignable effect chain. For more information, see Using the Mixer on page 211.
3.
Click the Automation Settings button ( ) on the mixer control you want to pan and verify Show Automation Controls is not
selected.
276 | CHAPTER 16

4.
Double-click the surround panner on the mixer control to display the Surround Panner window.
Double-click to display
the Surround Panner
window.
5.
Adjust the panning settings. For more information, see Using the Surround Panner window on page 277.
6.
Close the Surround Panner window.
Tip:
You can also use the surround panner on the mixer control to pan your track.
Using the Surround Panner window
Whether you’re adjusting track panning or mixer control panning, you use the same controls in the Surround Panner window.
View the Surround Panner window by double-clicking a surround panner on a track header or mixer control. Once the Surround
Panner window is open, you can dock it in the workspace. For more information, see Window docking area and floating window docks
on page 25.
Tip:
You can also choose Surround Panner from the View menu to display the Surround Panner window. Once the Surround
Panner window is displayed, double-click the surround panner for a track or mixer control to view its pan settings.
Pan point
Toggle options for constraining
pan point movement
Assign track/bus to LFE channel
= Muted channel
= Active (included) channel
Pan type indicator
1.
Click the speaker icons to mute or include channels.
Muting a channel ensures that no audio bleeds through a channel. For example, you might want to mute all but the center
channel when you’re panning dialogue to the center channel.
Tip:
Ctrl+ click a speaker icon to solo the channel.
WORKING WITH 5.1 SURROUND | 277

2.
Drag the pan point to position the sound within the sound field. For more information, see Moving the pan point on page 278.
3.
Click the center speaker icon to include the center channel and drag the Center fader to apply a gain to the center channel.
Applying a gain to the center channel may make dialogue more present in the mix.
Note:
When automating panning using keyframes, you cannot automate the gain applied using the Center fader. For more
information, see Automating panning on page 280.
Moving the pan point
A variety of methods are provided to help you position the pan point in the Surround Panner window.
Method Description
Click to toggle through three options for constraining pan point motion as you drag: Move
Freely ( ), Move Left/Right Only ( ), and Move Front/Back Only ( ).
Double-click Double-clicking the pan point resets it to the center front of the surround panner.
Double-clicking in the Surround Panner window moves the pan point to the double-click
location.
Ctrl+drag Makes fine adjustments.
Shift+drag Constrains motion to a line through the center of the surround panner.
Alt+drag
Shift+Alt+drag
Arrow keys
Ctrl+Arrow keys
Page Up/Page Down
Shift+Page Up/Page Down
Numeric keypad 1-9
Constrains motion to a constant radius from the center of the surround panner.
Constrains motion to the maximally inscribed circle (a constant radius at the greatest
possible distance from the center of the surround panner).
Moves front/back/left/right.
Makes fine adjustments.
Moves front/back.
Moves left/right.
Jumps to a corner, edge, or center of the surround panner.
Ctrl+Numeric keypad 1, 3, 7, 9
Mouse wheel
Shift+mouse wheel
Ctrl+mouse wheel
Jumps to a location on the maximally inscribed circle (a constant radius at the greatest
possible distance from the center of the surround panner).
Moves front/back.
Moves left/right.
Makes fine front/back adjustments.
Ctrl+Shift+mouse wheel Makes fine left/right adjustments.
Choosing pan types
When you pan a track or mixer control, you can choose among several pan types to determine how to pan the audio. The current
pan type appears at the bottom of the Surround Panner window.
Right-click the Surround Panner window and choose a pan type from the shortcut menu:
Item Description
Add Channels This mode is most useful for panning stereo files. As you pan across the stereo field,
the stereo image appears to move across the speakers. As you pan toward either side,
the signal from the opposite channel is added to the channel you are panning toward
until at the extreme both channels are sent to a single channel at full volume.
This mode uses a linear panning curve.
Important:
You can introduce clipping when channels are added. Monitor the
meters in the Mixer and adjust the track volume accordingly.
278 | CHAPTER 16

Item Description
Balance (0 dB Center)
Balance (-3 dB Center)
Balance (-6 dB Center)
In a stereo project, this mode can help you adjust the relative signal levels of the
channels in stereo source material. As you pan from the center to either side, the
opposite channel begins at the specified center value (0 dB -3 dB, or -6 dB), and decays
to -infinity. The signal in the side you are panning toward progresses from the
specified center value (0 dB, -3 dB, or -6 dB) to 0 dB.
This panning mode uses a linear panning curve.
For example, when you pan fully right, the right channel is played at 0 dB and the left
channel is not audible. As you pan to the center, each channel is attenuated to the
specified center value (0 dB -3 dB, or -6 dB). As you pan to the left, the left channel is
played at 0 dB, and the right channel is not audible.
With the Balance (0 dB center) setting, no gain or cut
is applied when you’re panned to the center, which
can make the center seem louder.
With the Balance (-3 dB center) setting, a -3 dB cut is
applied when you’re panned to the center.
With the Balance (-6 dB center) setting, a -6 dB cut is
applied when you’re panned to the center.
Panning in a 5.1 surround project follows the same rules: as you pan from the center to
any channel in a 5.1 surround project, the signal in the channel you are panning
toward progresses from the specified center value to 0 dB. The signal in the channel
you are panning away from begins at the specified center value and decays to -
infinity.
Constant Power This mode is most useful for panning monaural source material. In this mode, sound
will maintain its volume when you pan across channels.
If you pan a stereo file 100% R, only the right channel of your media file is played, and
this channel is sent to both output channels. If you continue to pan to the left, the left
channel is gradually added to the output, and the right channel is gradually faded out
until only the left channel will be heard through both output channels when the slider
is at 100% L.
If you pan a file fully right midway between the front and rear channels in a 5.1
surround project, only the right channel of your media file is played, and this channel
is sent to the right-front and -rear output channels. If you pan to the left, the left
channel is gradually added to the output, and the right channel is gradually faded out
until only the left channel is sent to the left-front and -rear output channels.
WORKING WITH 5.1 SURROUND | 279

Item Description
Film This mode allows you to pan between pairs of adjacent speakers in 5.1 surround
projects using a constant power model. This mode is optimized for theater-style
speaker placement. In stereo projects, Film mode functions identically to Constant
Power.
As you drag the pan point to the center speaker, the sound becomes diffused through
the front and rear speakers. When the track is panned fully to the center speaker, there
is no output from the front and rear speakers.
Dragging the pan point to the center of the surround panner sends the signal to all
speakers.
Note:
If you’re panning fully to a single speaker, you might notice that some signal
is mixed to the opposite speaker. This is because the ideal placement for surround
speakers does not match the representation in the surround panner. For example,
panning to the front-left speaker produces a low-level signal in the rear-left speaker.
This is because your front-left speaker should be positioned 30° left of center and the
speaker in the surround panner is located 45° left of center. To produce a true 45° left-
of-center pan, the signal is panned between the front- and rear-left speaker.
Using the grid to monitor panning
The grid in the Surround Panner window helps you to visualize how your panning will sound. The grid’s spacing changes to match
the current pan type.
The vertical lines represent the points where the left-to-right signal ratio is 6 dB, 0 dB, and -6 dB respectively: at the far-left line, the
left channel is 6.0 dB louder than the right channel.
The horizontal lines represent the points where the front-to-rear signal ratio is 6 dB, 0 dB, and -6 dB respectively. As you adjust the
Center fader, the lines move forward or backward to compensate for the center-channel gain.
Note:
The grid assumes that you’re using a correctly set-up surround system (matched speakers and ideal positioning). Variations in
your monitoring system will cause inconsistencies between the graph and perceived output.
Automating panning
You can automate panning on a track or mixer control by adding keyframes. Keyframes are similar to envelope points in that they
specify a settings state at a point in time. However, unlike envelope points, keyframes appear just below the track to which they
apply.
To add panning keyframes to a mixer control, you must first view the mixer control in timeline. From the View menu, choose Show
Bus Tracks to view the bus track at the bottom of the timeline. For more information, see Viewing bus tracks on page 218.
Turning on panning keyframes
Before adding individual keyframes, you must first turn on the panning keyframes for the track or bus track.
1.
Select the track or bus track for which you want to automate panning.
2.
From the Insert menu, choose Audio Envelopes, and choose Surround Pan Keyframes from the submenu.
An additional row appears below the track with a single keyframe positioned at the beginning of the project. This single
keyframe represents the current panning settings for the track.
Keyframe
280 | CHAPTER 16

Adding panning keyframes
With panning keyframes turned on, you can add keyframes at any location along the track or bus track.
1.
Position the cursor where you want to begin panning the track.
2.
Select the Automation Settings button ( ) on the track you want to pan.
3.
Double-click the surround panner to display the Surround Panner window.
4.
Adjust the panning settings. For more information, see Using the Surround Panner window on page 277.
Note:
You cannot automate muting/including channels.
5.
Close the Surround Panner window.
A keyframe with the pan settings you created appears below the track at the cursor position.
New keyframe
Tip:
You can also add keyframes by double-clicking the keyframe row or by right-clicking the row and choosing Add Point from the
shortcut menu. Once you’ve added the keyframe, double-click it to adjust panning settings in the Surround Panner window.
As you add keyframes to a track or bus track, the Surround Panner window shows the path of the panning keyframes. The
Smoothness slider controls the smoothness of the interpolation path between the keyframes. For more information, see Adjusting
the Smoothness slider on page 282.
Note:
The Smoothness slider only displays at the bottom of the Surround Panner when you have inserted two or more keyframes
on the track.
The Surround Panner window shows the path of the panning keyframes.
WORKING WITH 5.1 SURROUND | 281

Working with keyframes
After you add keyframes, you can work with them in much the same way as envelope points. For more information, see Composite
level automation (video only) on page 188.
Moving keyframes
Drag a keyframe to a new position below its track.
Duplicating keyframes
Hold Ctrl and drag a keyframe to a new position below its track.
Editing keyframes
1.
Double-click a keyframe to open the Surround Panner window.
2.
Adjust the panning settings as desired and close the window.
Changing keyframe interpolation curves
To control how the pan is interpolated between keyframes, right-click a keyframe and choose an interpolation curve type from the
shortcut menu. Keyframe interpolation curves control how the pan occurs over time. The keyframe color changes according to the
interpolation curve you have chosen.
Keyframe Interpolation curve Description
Hold No interpolation takes place. The keyframe’s settings are maintained until the next
keyframe.
Linear Panning is interpolated in a linear path.
Fast Panning is interpolated in a fast logarithmic path.
Slow Panning is interpolated in a slow logarithmic path.
Smooth Panning is interpolated along a smooth, natural curve.
Adjusting the Smoothness slider
If you have two or more keyframes, the Smoothness slider at the bottom of the Surround Panner controls the perceived motion of
sound within the sound field among three or more keyframes. When you drag the Smoothness slider to 0, Vegas Pro software
interpolates the changes between keyframes along a linear path. As you increase the smoothness value, the path between
keyframes grows more curved and smooth.
1.
Double-click a keyframe. The Surround Panner window appears.
Smoothness slider
282 | CHAPTER 16

2.
Drag the Smoothness slider to adjust the smoothness of the spatial interpolation path leading up to this keyframe.
Three keyframes with ...and the same three keyframes
smoothness=100... with smoothness=0.
Locking keyframes to events
If you want keyframes to move with an event when it is moved along the timeline, choose Lock Envelopes to Events from the
Options menu.
Hiding keyframes
1.
Select the track for which you want to hide keyframes.
2.
From the View menu, choose Show Audio Envelopes, and choose Surround Pan Keyframes from the submenu.
Deleting keyframes
Right-click a keyframe and choose Delete from the shortcut menu.
Rendering surround projects
Rendering a surround project creates six monaural files (AIFF, ATRAC, WAV/W64, or PCA) or a single 5.1-channel file (AC-3, WAV/W64,
WMA, and WMV) that your authoring application can use to create DVD-Video or 5.1-channel music projects.
Note:
Before rendering your surround project, check your surround authoring application’s documentation to determine its
required audio format. Some encoders require a specific low-pass filter cutoff frequency and rolloff, and your encoder may require
that no filter be applied before encoding. Use the Audio tab of the Project Properties dialog to configure a low-pass filter. For more
information, see Setting up surround projects on page 272.
1.
From the File menu, choose Render As. The Render As dialog appears.
2.
From the Save in drop-down list, choose the drive and folder where the file will be saved.
3.
Enter a new name for the project in the File name box.
4.
From the Save as type drop-down list, choose the desired file format.
WORKING WITH 5.1 SURROUND | 283

5.
From the Template drop-down list, choose the multiple mono template, or choose an appropriate 5.1-channel template if the
selected file type supports it.
Tips:
• When you render a 5.1 surround project to AIFF (.aif), Perfect Clarity Audio (.pca), Wave64 (.w64), or Wave (.wav) formats, you can
save each of the surround master busses to a separate file by choosing the multiple mono setting from the Template drop-down list.
For example, if you’d typed My Film.wav in the File name box, the following files would be rendered: My Film Right.wav, My Film Right
Surround.wav, My Film LFE.wav, My Film Left.wav, My Film Left Surround.wav, and My Film Center.wav.
• When you render a 5.1 surround project to WAV or WAV64 format using the 48,000 Hz, 16 Bit, 5.1, PCM or 48,000 Hz, 32 Bit, 5.1,
PCM template, you can create a single 5.1 channel file. The rendered file contains channel-mapping information so that Vegas Pro
will preserve surround panning information when adding these files to 5.1 surround projects.
Legacy Sony applications (and third-party applications) may not be able to read these 5.1-channel files. In this case, you can render a
single six-channel file by selecting the Enable multichannel mapping check box and creating a channel mapping using the
Surround Master outputs.
• For more information about rendering multichannel audio and setting up multichannel mapping, see Rendering multichannel audio
files on page 390
6.
Select the Render loop region only check box if you want to save only the portion of the project that is contained within the
loop region. Loop Playback does not need to be selected on the workspace for this option to work.
7.
If the selected file type supports it, you can select the Save project markers with media file check box to include markers,
regions, and command markers in the rendered media file. If the information cannot save in your media file, it will create an .sfl
file (using the same base name as your media file).
8.
Click Save. A dialog is displayed to show rendering progress.
9.
When rendering is complete, click the Open button to play the file with its associated player, or click Open Folder to open the
folder where you saved the file.
Rendering the surround project SampleProject.wav... ...results in six .wav files.
284 | CHAPTER 16
Creating a DVD or Blu-ray Disc with DVD Architect Pro software
If you have DVD Architect™ Pro software, you can create menu-based projects, music compilations, picture slide shows, or a single-
movie DVD that will play back automatically in your DVD or Blu-ray Disc™ player.
DVD Architect Pro software includes support for many file types and can convert your media to the formats required as needed.
However, for best performance (decreased disc preparation time and recompression), render your files in the appropriate format
using Vegas Pro.
For more information, see Rendering projects for use in DVD Architect Pro on page 395 and Rendering projects for Blu-ray Disc on page
396.
WORKING WITH 5.1 SURROUND | 285
286 | CHAPTER 16

Chapter 17
Using Advanced Video Features
While simple to learn, Vegas® Pro software is a powerful application with many advanced features. This chapter covers some of the
advanced video features of this powerful tool.
Cropping video
With the Event/Pan Crop window, you can resize media in a video event or selectively crop media without resizing. The Stretch to
fill frame drop-down list allows you to resize the media to fill the output frame (when Yes is selected), or to crop out a portion of the
media without resizing (when No is selected).
When keyframes are added, you can use this window to create scrolling, panning, or zooming effects.
Tip:
If you apply plug-ins to an event with panning or cropping, you can choose whether to process the plug-ins before or after the
panning or cropping. For more information, see Processing plug-ins on events with panning or cropping on page 325.
USING ADVANCED VIDEO FEATURES | 287

Open the Event Pan/Crop window by clicking the Event Pan/Crop button ( ) on the event.
Handles
Presets
Rotation area
Smoothness Selection area
Keyframe controller
Show Properties Lock Aspect Ratio
Normal Edit Tool Size About Center
Zoom Edit Tool Move Freely or Move in X or Y only
Enable Snapping
Note:
If any controls shown in the figure above are not visible, enlarge the Event Pan/Crop window by dragging the lower right
corner until all controls are revealed.
The Smoothness control and the keyframe controller are used when adding keyframe animation to create panning, zooming, or
scrolling effects. For more information, see Animating event panning and cropping on page 360.
Tip:
Use the Default Pan/Crop smoothness control on the Editing tab of the Preferences dialog to set the default Smoothness
value for new keyframes.
288 | CHAPTER 17

Cropping
Cropping is the process of removing the outside edges from an image or video, thereby re-framing the subject. In the following
example, the Event Pan/Crop window on the left has been used to create a selection area around the subject, removing extraneous
information from the outside of the video. This creates a zoom effect that is similar to zooming in with a camcorder. The Video
Preview window on the right displays the event after cropping.
Crop area
Preview
output
1.
Click the Event Pan/Crop button ( ) on the event.
2.
Drag the handles (small boxes) located around the perimeter of the selection area to change the size.
3.
Move the mouse to middle of the selection area until the cursor changes to a move icon ( ). Drag the selection area to
reposition it.
Be aware of the following as you crop a video event:
• To keep the selection area centered as you resize, select the Size About Center button (
• To maintain the proportion of the selection area, select the Lock Aspect Ratio button (
• To prevent distortion of the source media file, ensure that Maintain aspect ratio is set to Yes.
• To restore the selection area to full frame, right-click the image and choose Restore from the shortcut menu.
• To set the selection area to a standard aspect ratio proportion, choose a preset from the Preset drop-down list.
• When using photographs or other media that is not the same frame aspect as your video, you’ll see black bars on the sides
or above and below the image. To create a crop rectangle that matches the project frame aspect, right-click the image
and choose Match Output Aspect from the shortcut menu.
4.
The cropping occurs instantly and the results are updated in the Video Preview window. Cropping applies to the entire event
and can be animated with keyframes. For more information, see Using keyframe animation on page 354.
5.
If you want to create an animated crop or zoom, use the keyframe controller at the bottom of the Event Pan/Crop window to
establish distinct zoom settings throughout the duration of the event.
During playback, intermediate frames are interpolated to create smooth motion. Expand the Keyframe interpolation heading
on the left side of the window and drag the Smoothness slider to adjust the interpolation.
Tip:
Use the Default Pan/Crop smoothness control on the Editing tab of the Preferences dialog to set the default Smoothness
value for new keyframes.
Bézier masks
You can use the Event Pan/Crop dialog to create masks using Bézier curves. For more information, see Bézier masks on page 341.
).
).
USING ADVANCED VIDEO FEATURES | 289

Rotating
You can also rotate the selection area in the Event Pan/Crop window. If you rotate the entire frame, the background behind the
video shows through. Position, size, and rotation can all be animated with keyframes. For more information, see Using keyframe
animation on page 354.
1.
Click the Event Pan/Crop button ( ) on the event.
2.
Resize and move the selection area as desired.
3.
Move the mouse outside the selection area until it becomes a rotate icon ( ). Drag to rotate the selection area. Alternately,
you can enter precise rotation values in the Angle (degrees) box.
Adding animation
Keyframe animation dramatically increases the variety of panning, zooming, and rotating effects you can create using the Event
Pan/Crop window. A later chapter provides examples of zooming in on a still image and using pan-and-scan techniques. For more
information, see Animating event panning and cropping on page 360.
290 | CHAPTER 17

Working with still images
You can use still images for a number of purposes including slide shows, overlay graphics, and titles. You can insert still images into
projects just like any other media files. The default length for a still image event when it is first added to a track is five seconds (this
is an adjustable preference), but this duration can be modified by dragging the edges to create a still image event of any length.
Images cannot be looped, but share many characteristics with video files, including transparency. In addition, you can use many of
the same tools on image events that you can on video events, such as track motion, panning and cropping, and video effects
plug-ins.
Creating still images for use in Vegas Pro software
Many image formats can be imported, including BMP, GIF, JPG, PNG, TIFF (requires QuickTime™), PSD (flattened), and TGA. If you
have the option to create PNG files in your graphics software, this is the recommended file type. PNG files use lossless compression
and can also include alpha channel information, which is one of the cleanest methods of creating transparency for overlays. an
alpha channel can automatically be detected, if present, in PNG files.
Note:
The alpha channel may not be automatically detected in TGA images. Right-click a TGA image in the Project Media window
or an event on the timeline and choose Properties. Then, in the Media Properties dialog, select the type of alpha channel from the
list.
If you know your media file has an alpha channel and it is not detected properly, right-click the media file in the Project Media
window or an event on the timeline and choose Properties from the shortcut menu. Then, in the Media tab, select the appropriate
alpha channel type from the Alpha channel drop-down list. Premultiplied is the recommended setting. You can save this setting so
that the alpha channel is properly detected on other media files with the same properties. For more information, see Setting custom
stream properties on page 308.
Correcting images for DV pixel aspect ratios
For best results when importing still images, create images that account for the pixel aspect ratio of your desired output format.
Vegas Pro software does a good job stretching images to fit the output format, but some distortion occurs if the pixel aspect ratio
for the source format does not match the destination format.
To calculate pixel aspect ratio correction, use this formula:
Output frame pixel width X Output format pixel aspect ratio = Still image pixel width
For example, this is the formula for NTSC DV format:
720 (DV screen frame pixel width) X .9091 (DV pixel aspect ratio)= 655 (pixel width)
Use these figures as a guide when creating images:
• Full frame, pixel-aspect-corrected still images for use in NTSC DV projects are 655x480.
• Full frame, pixel-aspect-corrected still images for use in PAL DV projects are 787x576.
Automatically cropping still images added to the timeline
Vegas Pro software can automatically crop still images you add to the timeline to match the project frame size.
Automatic crop setting turned off
Portrait still image with pillarboxing
Automatic crop setting turned on
Portrait still image cropped to fill frame
USING ADVANCED VIDEO FEATURES | 291

To enable this feature, select the Automatically crop still images added to the timeline check box on the Editing tab in the
Preferences dialog. For more information, see Editing tab on page 455.
You can use the Event Pan/Crop window to adjust the cropping after you have added a still image to the timeline and the software
has automatically cropped the image. For more information, see Cropping on page 289.
Capturing a timeline snapshot
You can create still images of a single frame of your project. Once saved, the snapshot can be used just like any other still image.
1.
Position the cursor on the frame of the project you wish to capture as a still image.
Tip:
You can change the size of the image by using the Preview Quality button. Choose Auto or Full to capture the frame at its full
resolution, or choose Half or Quarter to capture a smaller image.
2.
Click the Save Snapshot to File button ( ) on the Video Preview window. The Save Snapshot to File dialog appears.
3.
Select a file format and type a name for the new still image file.
4.
Click Save. The image is added to the Project Media window.
Creating a slide show
A slide show composed of still images and an accompanying soundtrack can be an excellent way to show off your pictures. You can
insert multiple images to instantly create a slide show, complete with crossfades.
Importing high-resolution still images and using panning, cropping, and track motion tools can add interest to an otherwise static
slide show. For more information, see Cropping video on page 287 and Adding track motion on page 363.
1.
In the Options menu, verify that Automatic Crossfades is selected.
2.
From the Options menu, choose Preferences. Adjust the following settings on the Editing tab:
• Enter the length for the still images in the New still image length box.
• Select Automatically overlap multiple selected media when added.
• Enter the length of the automatic overlap in the Amount box in the Cut-to-overlap conversion section of the dialog.
3.
Click OK. The Preferences dialog closes.
4.
Select all of the images you want to use in the Explorer.
5.
Right-click and drag these files to the timeline.
6.
From the shortcut menu, choose Add Across Time.
If you want, you can replace the crossfades between images by dragging transitions to the crossfade regions at a later time. For
more information, see Using transition effects on page 348.
Note:
When using photographs or other media that is not the same frame aspect as your video, you’ll see black bars on the sides or
above and below the image. To create a crop rectangle that matches the project frame aspect, right-click the image and choose
Match Output Aspect from the shortcut menu.
292 | CHAPTER 17

Creating text and titles
Most video projects include titles and credits. There are several ways to add text to your project: you can use the included plug-ins
for static text and scrolling credits, or you can use an external image-editing program to create images with text on them.
Adding text and titles with the ProType Titler
With the ProType Titler, you can create static text, animated text effects with splined paths, per-character animation, and advanced
curves. Add shadows, glows, blurs, and gradients for unique text treatments.
1.
From the View menu, choose Media Generators to display the Media Generators window.
2.
In the left pane, select the ProType Titler plug-in. The available presets are displayed in the right pane.
3.
Drag a preset to a position on the timeline to create a generated media event.
Tip:
If you want text to appear as an overlay, add it to a track above the video you want to overlay and use a transparent
background. For more information about compositing video tracks, see Compositing on page 329.
4.
Use the ProType Titler plug-in controls to edit the appearance of your text.
You can use animation in the ProType Titler to create scrolling and crawling credits.
For more information about the ProType Titler, see the Vegas Pro Online Help.
Inserting text with the Text plug-in
1.
From the View menu, choose Media Generators to display the Media Generators window.
2.
In the left pane, select the Text plug-in. The available presets are displayed in the right pane.
3.
Drag a preset to a position on the timeline to create a generated media event.
Tip:
If you want text to appear as an overlay, add it to a track above the video you want to overlay and use a transparent
background. For more information about compositing video tracks, see Compositing on page 329.
4.
Use the Text plug-in controls to edit the appearance of your text.
Creating titles from images
Title images can be created in almost any editing program. The following general procedure explains how to create titles with a
transparent background.
Tip:
You can use track motion to animate titles created from still images. For more information, see Adding track motion on page
363.
1.
Start your image-editing application.
2.
Create a new image and set the dimensions of the new image to be the same as the frame size for the project. For more
information, see Correcting images for DV pixel aspect ratios on page 291.
3.
Make the default canvas (background) transparent.
4.
Select the Text tool and type the text for your title.
Note:
Size and position your titles carefully to fit within the Title Safe Area or the titles may extend beyond the edges of your
television. For more information, see Identifying safe areas on page 374.
5.
Save the file as a PNG, PSD, or TGA file (PNG is recommended). Make sure that you save the alpha channel information, which is
used for transparency.
6.
Add the image as an event to the track above the track containing the background.
USING ADVANCED VIDEO FEATURES | 293

7.
Click the Compositing Mode button ( ) to set the title track to Source Alpha (default).
Notes:
• If your title is saved as a TGA image, the alpha channel may not be detected automatically. Use the Media Properties dialog and
choose a new setting from the Alpha channel drop-down list. For more information, see Modifying media file properties on page
305.
• If your image does not have an alpha channel, you can use the Chroma Keyer to filter the image and key out the background. For
more information, see Chroma keying on page 345.
Fading titles
Another common technique is to fade a still title in and out. You can create this effect by using an opacity envelope on a title event.
For more information, see Using opacity envelopes on page 206.
You can also create multiple title images and then use crossfades or custom transitions between them. For more information, see
Using transition effects on page 348.
294 | CHAPTER 17

Resampling video
Resampling allows Vegas Pro software to interpolate frames in an event when the frame rate of a media file is lower than the
project’s frame rate. With resampling, the intervening frames are interpolated from the source frames, much like a crossfade
between the original frames.
You can instruct Vegas Pro software to resample the video of a single video event or to resample the entire project at the time of
final rendering:
• To resample an event, right-click a video event and choose Properties from the shortcut menu. In the Video Event tab of the
Properties dialog, choose the Smart resample, Force resample, or Disable resample radio button. For more information, see
Resample (video only) on page 201.
• To resample the project, choose Render As from the File menu. In the Render As dialog, click the Custom button to access
custom rendering settings. Select the Resample the frame rate of all video check box. For more information, see Customizing
the rendering process on page 399.
The original media file
looks something like
this over three frames.
To convert these three frames into nine frames for a faster frame rate, Vegas Pro software must generate
the intervening frames.
Without resampling, the intervening frames are simply the previous frame repeated.
With resampling, the intervening frames are interpolated from the source frames.
It is similar to a crossfade effect between the original frames.
USING ADVANCED VIDEO FEATURES | 295

Resampling at either the event or project level perform the same function. There are few cases where resampling may be
particularly important:
• When the frame rate of the source media for an event is slower than the project’s frame rate. For example, when you are using
a source media file that has a 10 fps rate in a 29.97 fps rate project, resampling is recommended.
• When changing the speed of a video event. For example, when slowing a clip to 30% using a velocity envelope, resampling is
recommended.
• When creating vertically scrolling titles.
When any of the previous situations are true, there are only ten frames of source material for every second of project time. When the
project is rendered, there must be roughly thirty frames in each second. The frames must be created between the source media
frames, sometimes known as padding. The easiest way to do this is to simply duplicate the previous frame. This can result in less
than smooth video playback. Resampling allows Vegas Pro software to interpolate the intervening frames more smoothly.
Using Edit Decision Lists (EDL)
Vegas Pro Edit Decision Lists (EDL) are text lists of all of the media files used, where they are placed, and how they are trimmed.
Vegas Pro EDLs are not the same as those used in traditional linear editing suites and are not intended as a project interchange for
other editing applications.
Creating an EDL
1.
From the File menu, choose Save As. The Save As dialog appears.
2.
From the Save as type list choose EDL Text File (.txt).
3.
Enter a name for the file and browse for a destination.
4.
Click Save.
You can open EDLs created in another application in order to work with a rough copy of a project. For example, you could create an
EDL from a project in a third-party editing application and then import the project into Vegas Pro software via the EDL. For best
results, save the EDL file and source media files in a single folder before opening the EDL.
Opening an EDL
1.
From the File menu, choose Open.
2.
Locate the EDL file, select it, and click the Open button. If you are working on another project, you are prompted to save your
work before a new project is opened.
Note:
EDLs do not contain any information about the location of source media. Therefore, the EDL file should be saved in the same
directory as the source media. If it is not, or if media is stored in a number of different locations, you are prompted to relink these files
when the EDL is imported.
Because of the significant differences between editing applications, third-party EDL files may not bring all of the project data into
Vegas Pro software. Among other differences, events are inserted into the timeline on a single track, all transition effects are
replaced with crossfades, and only four audio tracks can be imported.
296 | CHAPTER 17

Working in DV format
Vegas Pro software is optimized for DV editing. If your project is destined for tape or television, the DV format is an excellent choice.
The DV codec installed with Vegas Pro provides video with excellent image quality, even over multiple generations, and provides
audio that is better than CD-quality. If you start with well-shot DV footage and stay within the DV format throughout the editing
process, you can output broadcast-quality video programs. This section provides guidelines for working in the DV format.
Selecting source media
Wherever possible, use DV source video clips. You can capture video from DV cameras and decks using an IEEE-1394 card with no
quality loss. You can also convert analog footage to DV using a media converter or by passing the video through a DV camcorder.
Setting project properties
Set your project to match the DV format of your final output. This provides a true WYSIWYG view of the project when you use an
external monitor for previewing. This also prevents you from stretching output or changing field order unnecessarily. You can
match the project settings to a video source file by using the Match Media Settings button ( ) in the Project Properties dialog. For
more information, see Setting video properties based on a media file on page 38 and Modifying project video properties on page 303.
Selecting templates
Always select a DV template when performing any of the following tasks in a DV project:
• Prerendering video (For more information, see Prerendering video on page 371.)
• Rendering to a new track (For more information, see Rendering to a new track on page 181.)
• Printing video to tape from the timeline (For more information, see Printing video to tape from the timeline on page 402.)
• Rendering a project (For more information, see Rendering a project on page 387.)
When prerendering video or rendering to a new track, a DV template not only optimizes playback performance, but also helps you
avoid needless recompression of DV footage. DV material is recompressed only when necessary. Cuts-only DV sequences are not
recompressed when you output the project to DV from the timeline or in Video Capture.
The DV templates are designed to provide high quality, pixel aspect-correct, DV-compliant renders when rendering a project or
printing to tape from the timeline. Do not select an uncompressed setting when choosing rendering or print-to-tape options. An
uncompressed setting produces a large file that will not print back to DV tape from Video Capture or from the timeline.
USING ADVANCED VIDEO FEATURES | 297

Eliminating out-of-range colors
The DV format allows color values to exceed broadcast NTSC and PAL color level standards. If you have a scene whose colors are too
hot, or if you want to be sure that your video stays within legal broadcast levels, apply the Broadcast Colors effect to specific events
or the entire project.
Be aware that applying the Broadcast Colors effect results in recompression of the video. As a result, render times can increase
significantly when the effect is applied to the entire project.
298 | CHAPTER 17

Working in HDV format
HDV cameras record high-definition video to standard DV tapes using a highly compressed variation of the MPEG-2 format.
Because of this compression, you can capture HDV clips at data rates that are no higher than DV capture.
You can use HDV files just like any other supported media type on the timeline.
Capturing HDV clips
If you have an HDV camera, you can use Vegas Pro software to capture your clips as MPEG-2 transport streams.
Tip:
If you will be delivering your project in standard definition (SD) via DVD or DV tape, you can use the camera’s built-in
downconversion (if available) to convert your HDV video to the DV format. Use the camera’s Options menu to set the camera to
output DV, and you can capture and edit video in the same way that you normally use DV in Vegas Pro projects. For more
information, see Working in DV format on page 297.
1.
Enable the Video Capture application:
a.
From the Options menu, choose Preferences.
b.
Click the Video tab.
c.
Clear the Use external video capture application check box.
d.
Click the OK button.
2.
From the File menu, choose Capture Video (or click the Capture Video button ( ) in the Project Media window) to start the
Video Capture application.
3.
Configure your HDV device in Video Capture:
a.
Click the Prefs button ( ) in the Capture window to open the Capture Preferences dialog.
b.
Click the Device tab.
c.
From the Device type drop-down list, choose IEEE 1394/MPEG2-TS Device.
d.
From the Device drop-down list, choose your HDV camera.
4.
Capture your clip:
a.
Use the transport controls below the Video Preview window to cue your tape.
b.
Click the Start Capture button ( ) to start capturing.
c.
Press the Play button on your camcorder.
d.
Click the Stop button ( ) (or press Esc) to end the capture procedure.
Your clip is saved to the folder specified on the Disk Management tab of the Capture Preferences dialog. This path is displayed
in the Capture folder box in the Video Capture window.
Note:
Select the Enable HDV scene detection check box on the General tab of the Capture Preferences dialog if you want to
create multiple files if scene changes are detected. When the check box is cleared, HDV clips will be captured to a single file.
5.
You’re ready to start editing on the timeline. For more information, see Editing HDV video on the timeline on page 300.
Creating Proxy Files for High-Definition Editing
If you’re working on a system with limited processing power, converting to a lower-resolution format will streamline the editing
process and allow you to preview your project.
1.
Capture or import your high-definition clips. For more information, see Capturing HDV clips on page 299.
2.
Start a new project.
3.
Add your high-definition clips to the timeline.
4.
Render your clips to an appropriate proxy format.
You can verify a template’s codec by looking at the Video format drop-down list on the Video tab of the Custom Template dialog.
USING ADVANCED VIDEO FEATURES | 299

If you’re performing frame rate or frame size conversion, ensure the Video rendering quality is set to Best on the Project tab of the
Custom Template dialog.
Destination Proxy Format
HDCAM over HD-SDI Render an .avi file that uses the Sony YUV codec. The frame rate and frame size should
match your HDCAM master.
Digital Betacam or XDCAM Render an .avi file that uses the Sony YUV codec. The frame rate and frame size should
over SD-SDI match your master.
24p DVD Render an .avi file that uses one of the following codecs:
• Sony YUV (offers the highest quality, but requires a high-performance drive array).
• Sony NTSC DV Widescreen (use the NTSC DV Widescreen 24p (2-3-3-2) pulldown
.avi template).
Windows Media HD Render an MPEG-2 file using one of the following templates. Choose the template that
matches your HDV source:
• HDV 720-25p.
• HDV 720-30p.
• HDV 1080-50i.
• HDV 1080-60i.
5.
After rendering is complete, you’re ready to start editing on the timeline. For more information, see Editing HDV video on the
timeline on page 300.
Tips:
• If you don’t want to convert all clips in their entirety, create regions to indicate the portions of the captured HDV clips that you want
to convert to a proxy format, and then render the regions to the desired format.
• Remember that Vegas Pro software supports multiple instances. You can use one instance of the application to render your proxy
files while you continue editing in another instance.
• Using DVD Architect software, you can create a DVD that contains an SD version of your project and place an HD Windows Media
version in the Extras folder on the disk. When you browse to the Extras folder via Windows Explorer, you can play the HD version
and output it to your computer's display, a home theater, or a projector.
6.
If you’re working with proxy files and you plan to render to a format that supports high-definition video, replace the proxy clips
with the original high-definition clips before rendering your project or printing to tape.
a.
Right-click the proxy file in the Project Media window.
b.
Choose Replace from the shortcut menu.
c.
Browse to the MPEG-2 transport stream that corresponds to the proxy file, and then click Open.
If your destination format is standard definition, you don’t need to replace the proxy clips before rendering.
Editing HDV video on the timeline
You can use native HDV footage (called transport streams) files just like any other supported media type on the timeline.
1.
Import the clips from your HDV camera to your local hard drive. For more information, see Capturing HDV clips on page 299.
2.
Drag your captured clips from the Explorer or Project Media window to the timeline to create events.
3.
Edit your project as needed. For more information, see Editing events on page 96.
4.
Render your project or print to tape. For more information, see Saving, Rendering, and Printing Projects on page 385.
300 | CHAPTER 17

Working with RED ONE camera files
RED ONE™ cameras record 4K footage as REDCODE™ RAW (.r3d) files that you can add directly to the Vegas Pro timeline and edit like
any other supported media type.
1.
Use the Device Explorer to browse and import clips from your RED ONE camera’s memory card or hard drive to your local hard
drive. For more information, see Using the Device Explorer on page 60.
2.
Set your project properties to match the format of your final output.
• To output a 2K still-image sequence, use the 2K 16:9 24p (2048x1152, 23.976 fps) template.
• To output a 4K still-image sequence, use the 4K 16:9 24p (4096x2304, 23.976 fps) template.
• To output to Blu-ray Disc™, use the HD 1080-24p (1920x1080, 23.976 fps) template.
For more information on rendering still-image sequences, see Rendering still-image sequences on page 390. For more information on
burning Blu-ray Discs, see Burning a Blu-ray Disc on page 422.
3.
Drag the clips from the Explorer or Project Media window to the timeline to create events.
Note:
The RED ONE camera creates new “rollover” files for a clip each time a file reaches 2 GB on disk. For example, a 10-minute clip
recorded in 4K will be approximately 20 GB on disk, divided among 10 .r3d files. You can drag any one of these files to the timeline to
place the entire clip on the timeline.
4.
Edit your project as needed. For more information, see Editing events on page 96.
USING ADVANCED VIDEO FEATURES | 301

Modifying R3D decode properties
You can modify the decode properties of your RED ONE camera files in the R3D Decode Properties window. These settings are
applied nondestructively to the raw .r3d file as metadata.
Note:
The decode properties are stored in a .SfDecProp file that is saved using the same base name as the clip. Do not edit the
contents of this file.
To access this window for one or more .r3d files, select the files in the Project Media window, right-click them, and choose File
Format Properties from the shortcut menu.
Modifying properties for multiple files
• When multiple files are selected, check boxes appear for slider settings that do not match across all selected files. When you
drag the slider or type a new value, the check box is automatically selected, and the new value is applied to all selected files
when you click OK. Clear the check box to leave the setting unchanged for the selected files.
• If values already match for a slider setting, no check box is displayed, and any changes made to the setting are applied to all
selected files.
• If values do not match for a drop-down setting, the setting is blank. If you choose a value for a blank drop-down setting, that
value is applied to all selected files.
Restoring default values
• Double-click a slider ( ) to restore the setting to the clip default.
• Click the Clip Default button to restore all settings to the clip default.
• Click the Factory Default button to restore all settings to the default settings of the camera.
For more information about the settings in the R3D Decode Properties window, refer to your RED ONE camera documentation or
http://www.red.com/support. These settings map directly to settings on the RED ONE camera.
302 | CHAPTER 17

Modifying project video properties
You can access project video properties by clicking the File menu and choosing Properties or by clicking the Project Video
Properties button ( ) on the Video Preview window. Many of these settings are identical to the settings found on the Project tab
of the Custom Template dialog. Final render properties set up in the Custom Template dialog override the following Project
Properties settings. For more information, see Working with project properties on page 434.
These properties control all of the default settings for your project. Without making any changes, these are also the settings that are
used to create a final rendered movie file.
Item
Template
Match Media Settings
Width/Height
Description
Select a preset template from this drop-down list to automatically configure the
remaining video controls in this dialog. Many popular formats are included, but you
should consult your hardware manuals if you have any questions. You can also save
your own custom template.
Click the Match Media Settings button ( ) to set your project properties to match
the properties of a media file of your choosing.
Use the values in these boxes to set the frame size of your final movie. The maximum
frame size for AVI, MPEG, QuickTime, RealMedia, Windows Media, and still-image
output is 2048x2048.
Note:
The maximum frame size is 4096x4096.
Field order Choose an option from this drop-down list to set the field order:
• None (progressive scan) Select this option for video to be viewed on a computer
monitor.
• Upper field first Select this option for video that will be viewed on a television.
• Lower field first Select this option for DV output or if Upper field first produces
jittery or shaky output.
Pixel aspect ratio
Output rotation
Choose the pixel aspect ratio for the final movie’s destination from this drop-down list.
For more information, see Pixel Aspect Ratio on page 504.
Choose a setting from the drop-down list to rotate your project’s output. Use output
rotation to edit projects for display in portrait (rather than landscape) or inverted
orientation.
Tip:
If you want to rotate a media file’s orientation, you can use the Rotation drop-
down list on the Media Properties dialog. For more information, see Editing
properties for a video file on page 306.
Frame rate
Stereoscopic 3D mode
For more information about working with rotated projects, see Working with rotated
projects on page 39.
Choose a frame rate for the final movie’s destination from this drop-down list. For more
information, see Frame Rate (Video) on page 502.
Choose a setting from the drop-down list to create a stereoscopic 3D project, or
choose Off to create a 2D project.
By default, the project’s Stereoscopic 3D mode, Swap Left/Right, and crosstalk
cancellation settings will also be used when previewing and rendering your project,
but you can override the project settings if necessary.
For more information about setting up a stereoscopic 3D project, see Setting up your
stereoscopic 3D project on page 143.
USING ADVANCED VIDEO FEATURES | 303

Item Description
Pixel format Choose a setting from the drop-down list to indicate whether you want to perform
video processing (compositing, scaling, previewing, rendering, and most video plug-
ins) using 8-bit or 32-bit, floating-point arithmetic.
• 8-bit Performs video processing using 8-bit arithmetic and in the video (studio
RGB, or 16-235) color space.
• 32-bit floating point (video levels) Performs video processing using 32-bit
arithmetic and in the video color space.
• 32-bit floating point (full range) Performs video processing using 32-bit arithmetic
and in the full-range color space.
The 32-bit floating point settings allow greater precision for processing video, but
require significantly more processing power than working with 8-bit video.
Tips:
• 32-bit floating point (video levels) is recommended when working with 10-bit
YUV input/output or when using xvYCC/x.v.Color media.
• When using 8-bit input/output, the 32-bit floating point (video levels) setting can
prevent banding from compositing that contains fades, feathered edges, or
gradients.
• Video plug-ins and media generators that do not support floating-point processing
are indicated by a blue icon ( ) in the Plug-In Manager and Plug-In Chooser with
this icon in the Video FX and Media Generators windows.
• If you’re creating a 32-bit project, you can increase performance during editing and
playback by using the 8-bit setting and switching to 32-bit floating point (video
levels) before rendering.
Compositing gamma When you choose 32-bit floating point (full range) from the Pixel format drop-down
list, you can choose a compositing gamma value:
• 1.000 (Linear) The default setting when you choose 32-bit floating point (full
range) from the Pixel format drop-down list.
• 2.222 (Video) Processing in 8-bit video is always performed using a setting of
2.222. Choose this setting when you want to ensure maximum compatibility with
projects created in previous version of Vegas Pro software.
Full-resolution rendering Choose a rendering quality level from this drop-down list. For most projects, Good is
quality the recommended setting. If you have critical material where nothing but the highest
quality rendering will do, select Best. Note that rendering time may increase
dramatically as large amounts of extra processing is required for the Best setting.
Motion blur type Some effects and transitions can involve motion or animation. This list allows you to
select whether the frames are blurred slightly to create the illusion of motion on
individual frames. This can make computer generated animation appear more smooth
and natural. Gaussian is the best choice in most situations where blurring is required.
Deinterlace method This drop-down list provides several options relating to interlacing. Source video from
a television is interlaced. When Vegas Pro software renders effects, it needs to
deinterlace the two fields that make up a frame. You can choose the exact method
used in this list:
• None The fields are left interlaced.
• Blend Contents are used from both fields, which is a good choice for high-detail,
low-motion material.
• Interpolate A single field is used at a time, which is good for low-detail, high-
motion material.
304 | CHAPTER 17

Item Description
Adjust source media to better
match project or render
settings
Select this check box if you want Vegas Pro to scale images or adjust interlacing to
allow media files to work better with your project.
This setting will correct for the following types of inconsistencies:
• DV media will be cropped for 320x240 Internet renders to prevent letterboxing.
• DV widescreen media will be cropped in HD projects.
• HD media will be cropped in DV widescreen projects.
• 486-line media will be cropped in 480-line projects.
• 480-line media will be padded in 486-line projects.
When the check box is cleared, source media files are processed with their native
settings.
Prerendered files folder Displays the path where prerendered files are stored. The Browse button allows you to
select a new location to store prerendered files. For more information, see Prerendering
video on page 371.
Free storage space in selected Displays the available disk space where prerendered files are stored.
folder
Start all new projects with Select this check box to always use these settings for new projects.
these settings
Modifying media file properties
Vegas Pro software tries to automatically detect the properties of your media files. In most cases, these properties do not need to be
modified, but there are times when you may need manual control over some of these attributes, depending on the type of file and
your specific hardware configuration.
1.
Right-click a file in the Project Media window or an event on the timeline and, from the shortcut menu, choose Properties, or
select a file in the Project Media window and click the Properties button (
2.
Modify the parameters on the Media tab as needed. For more information, see Editing properties for an audio file on page 306 and
Setting custom stream properties on page 308.
3.
Click OK.
).
USING ADVANCED VIDEO FEATURES | 305

Editing properties for an audio file
The following settings are available for audio files.
Tip:
You can also view the properties for the media file associated with an event. Right-click the event, choose Properties from the
shortcut menu, and click the Media tab.
Item Description
File name Displays the current media file name and location.
Tape name This can be used to display the name of the tape from which you recorded the audio.
The name can be edited here or in the corresponding field in the Edit Details window.
Stream If a file contains multiple streams, you can use this control to select the stream for
which you want view properties.
Attributes Displays the file’s sample rate, bit-depth, number of channels, and length.
Format Displays the compression format of the file.
Editing properties for a video file
The following settings are available for video files:
Tip:
You can also view the properties for the media file associated with an event. Right-click the event, choose Properties from the
shortcut menu, and click the Media tab.
Item Description
File name Displays the current media file name and location.
Tape name This can be used to display the name of the tape from which you captured the video.
The name can be edited here or in the corresponding field in the Edit Details window.
Use timecode in file Select this radio button to accept the default timecode settings.
Use custom timecode Select this radio button to specify a beginning value for the timecode.
Stream If a file contains multiple streams, you can use this control to select the stream for
which you want view properties.
Attributes Displays the frame size, in pixels (x,y). color depth, and length of the file.
Format Displays the compression format of the file.
Field order Choose a setting from the drop-down list to change the field order of the file. Consult
your capture/video output card’s manual for the proper field order.
• None (progressive scan): Select this option when viewing the video on a
computer. This option ignores interlacing.
• Upper field first: Select this option (also called odd or field A) for video that will be
viewed on a television.
• Lower field first: Select this option (also called even or field B) for DV output or if
Upper field first produces jittery or shaky output or if your hardware manual
specifies lower field first.
Pixel aspect ratio Choose a setting from the drop-down list to change the pixel aspect of the file. This
setting will depend on your capture/video output card. Consult your capture/video
output card’s manual for the proper settings.
306 | CHAPTER 17

Item Description
Alpha channel Choose a setting from the drop-down list to change the alpha channel information for
the file.
If the alpha channel in an image is not detected, choose the correct type of alpha
channel from this drop-down list. If you’re unsure, try the Premultiplied setting first.
• Undefined: Video provides no alpha channel information. This setting ignores any
alpha channel information in the file.
• None: Video has no alpha channel or there is an alpha channel but it’s completely
opaque (solid).
• Straight (unmatted): Transparency information is maintained in only the alpha
channel. Alpha information must be applied to the RGB channels before
compositing.
• Premultiplied: The standard method of handling alpha information. Transparency
information is maintained in the alpha and RGB channels, and the image is ready
for compositing. No RGB component exceeds the alpha value.
• Premultiplied (dirty): Similar to Premultiplied, but RGB components may exceed
the alpha. This setting is used mainly for images created by 3D applications
involving compositing of 3D images over a non-solid color image background.
Rotation Choose a setting from the drop-down list to rotate a media file’s orientation. For more
information, see Working with rotated projects on page 39.
Stereoscopic 3D mode Choose a setting from the drop-down list to choose the stereoscopic 3D mode for the
media file.
Off Choose this setting for 2D media or to treat a multistream
video as 2D.
Pair with next stream Choose this setting for multistream 3D video, such as
video from paired files CineForm Neo3D files, or files from
a 3D camera.
Side by side (half) Choose this setting when your video contains left- and
right-eye views in a single frame.
Left- and right-eye views are displayed as half of the
available horizontal resolution.
Side by side (full) Choose this setting when your video contains left- and
right-eye views in a single frame.
Left- and right-eye views are displayed using the full
horizontal resolution.
Top/bottom (half) Choose this setting when your video contains left- and
right-eye views stacked in a single frame.
Left- and right-eye views are displayed as half of the
available vertical resolution.
Top/bottom (full) Choose this setting when your video contains left- and
right-eye views stacked in a single frame.
Left- and right-eye views are displayed using the full
vertical resolution.
Line alternate Choose this setting when your video contains interlaced
3D video.
Left- and right-eye views are interlaced using half of the
available vertical resolution.
Swap Left/Right Select this check box if you need to switch the left- and right-eye pictures. This setting
is useful if you’re using a line-alternate display that displays the right eye on top, if
you’re using magenta/green anaglyphic glasses, or to create cross-eye free-view 3D.
USING ADVANCED VIDEO FEATURES | 307

Setting timecode media properties
These properties appear in the Timecode section of the Media tab:
• The Use timecode in file radio button is the default setting, where the media file’s timecode is used.
• The Use custom timecode radio button allows you to set the media file’s timecode manually.
• If you have selected the Use Custom timecode radio button, a drop-down list contains the available timecode formats. SMPTE
Drop (29.97 fps, Video) for example, is the timecode format for NTSC DV. Changing the timecode format does not change the
source media file in any way. It merely changes how the file is measured in time. For more information, see Timecode on page
495.
Setting custom stream properties
Media files are opened with a set of default values based on the media file type. When you change any of the values for a media file,
these changes are saved for that file in the current project only. If you want to change the default settings for a particular type of
video file whenever that type of file is used, click the Save settings to video profiles for future auto-detection button ( ) to the
right of the Stream list. This adds an entry to a file called vegas video profiles.ini that can be referenced for future use.
The following properties appear in the Stream properties section of the Media tab:
• If the file has more than one stream of the given type, you can choose the particular stream for which you want to view
properties from the Stream drop-down list.
• The Attributes, Format, and Frame rate boxes display basic information about the file.
• Choose an option from the Field order drop-down list to control how the video field order is handled on a television monitor.
Choose None (Progressive) for video to be viewed on a computer monitor. For DV output, choose Lower Field First. If the
output is jittery or shaky, or your hardware’s manual specifies it, choose Upper Field First.
• While you can choose a different value from the Pixel aspect ratio drop-down list, this value should always match the source
video’s properties.
• The option selected in the Alpha channel drop-down list determines how transparency is handled in a file. The default alpha
channel setting for most video files is None. PNG image files can have an alpha channel that is automatically detected. The
options in this drop-down list are described below.
Alpha channel option Description
Undefined Because the image format provides no alpha channel information, this setting ignores
any alpha channel information in the file.
None Either there is no alpha channel or there is an alpha channel but it’s completely
opaque (solid).
Straight (unmatted) Transparency information is maintained in only the alpha channel. Alpha information
must be applied to the RGB channels before compositing.
Premultiplied The standard method of handling alpha information. Transparency information is
maintained in the alpha and RGB channels, and the image is ready for compositing.
No RGB component exceeds the alpha value.
Premultiplied (dirty) Similar to Premultiplied, but RGB components may exceed the alpha value. This
option is used mainly for images created by 3D applications involving compositing of
3D images over a non-solid color image background.
308 | CHAPTER 17

Closed Captioning
Chapter 18
Vegas® Pro software supports adding closed captions to video files and rendering those files as XDCAM HD and XDCAM HD422 MXF
files. You can also add captions to video files and render as Windows Media Video for use in Windows Media Player.
Adding closed captioning to video files
Closed captions help make your video productions accessible to a wider audience. Closed captions are widely used by viewers who
are deaf or hard of hearing, those who are learning to read, or who are learning a second language.
Closed captions can be turned on or off by the viewer (unlike open captions, which are always displayed). Closed captions display
spoken dialogue and sound effects as on-screen text.
Notes:
• Vegas Pro supports CEA608 captions and CEA708 containers containing CEA608 captions. CEA708 captioning is not supported.
• When rendering to XDCAM HD/HD422, CEA608 data is uplifted to CEA708 format so that CEA608 and CEA708 captions are available
when playing via HD SDI. CEA608 CC1 is uplifted to CEA708 Service 1, and CEA608 CC3 is uplifted to CEA708 Service 2. Please note
that caption positions can be slightly different after uplifting to CEA708.
• When you render to a format that does not support embedded captioning markers, an .scc file is created using the base name of the
rendered media file.
Importing or rendering closed captions in an MXF or MPEG-2 file
Importing closed captions
Vegas Pro supports closed captioning embedded in XDCAM HD/XDCAM HD422 MXF and MPEG-2 files. ATSC and SCTE formats are
supported when reading captions in MPEG-2 files.
When you add media to the timeline or Trimmer, embedded captioning markers are displayed as media markers.
Markers are aligned with the start of captioning for paint-on captions or with the display time for pop-up style captions.
When the captioning markers are read, Vegas Pro creates an .scc file in the media file’s folder using the same base name as the
media file. The .scc file is used when you use the media in the future so the application doesn’t need to scan the media again.
When you’re finished editing your project, you can promote the embedded captioning markers to the timeline.
CLOSED CAPTIONING | 309

1.
Select events with captions.
2.
From the Tools menu, choose Scripting, and then choose Promote Media Closed Captioning.
The markers appear as command markers on the timeline, and you can move and edit the markers as needed:
Rendering captions
You can export captions in rendered media and in standalone .scc files.
• When you render to XDCAM HD/XDCAM HD422 MXF formats, captioning markers are embedded in the media file. An .scc file
is also created using the base name of the rendered media file.
• When you render to MPEG-2 format, captioning markers are encoded in ATSC format.
• When you render to a format that does not support embedded captioning markers, an .scc file is created using the base name
of the rendered media file.
Importing or rendering Line 21 closed captions
Importing Line 21 captions
Vegas Pro reads embedded Line 21 captions when you import a media file with a frame size of 720x486 pixels (or taller) and a frame
rate of 29.97 fps.
When you add media to the timeline or Trimmer, embedded captioning markers are displayed as media markers.
Markers are aligned with the start of captioning for paint-on captions or with the display time for pop-up style captions.
When the captioning markers are read, Vegas Pro creates an .scc file in the media file’s folder using the same base name as the
media file. The .scc file is used when you use the media in the future so the application doesn’t need to scan the media again.
When you’re finished editing your project, you can promote the embedded captioning markers to the timeline:
1.
Select events with captions.
2.
From the Tools menu, choose Scripting, and then choose Promote Media Closed Captioning.
The markers appear as command markers on the timeline, and you can move and edit the markers as needed:
310 | CHAPTER 18

Rendering Line 21 captions
Line 21 captions are supported during rendering when using a frame size of 720x486 pixels (or taller) and a frame rate of 29.97 fps.
Note:
Encoding Line 21 captions for DVD is not supported. MPEG-2 video for DVD cannot exceed 480 lines of resolution. DVD Line
21 captions are embedded as metadata in the MPEG-2 video stream and are not supported.
Importing or printing captions when using HD SDI
Importing closed captions over HD SDI
Vegas Pro reads embedded VANC closed captioning when capturing video over HD SDI.
• During capture, Vegas Pro creates an .scc file in the media file’s folder using the same base name as the captured file.
• If capturing to XDCAM HD422 format, closed captions are also embedded in the captured file.
Printing closed captions to tape over HD SDI
When you print to tape over HD SDI, closed captions are included as VANC data.
Importing closed captions from a closed captioning file
If your media does not contain embedded captioning markers, you can import markers from an external file. The following file
types are supported:
• Scenarist Closed Caption (.scc)
Tip:
If an .scc file matches the media file name, the captions will be read automatically when you load a file.
For example, if your video file is wildflowers.avi, naming your captioning file wildflowers.avi.scc will allow Vegas Pro to read the
captions automatically.
• RealPlayer Captioning Files (.rt)
• SubRip Subtitles (.srt)
• Windows Media Player Captioning Files (.smi)
• Transcript or QuickTime Captioning Files (.txt)
• CPC MacCaption Files (.mcc)
Tip:
If an .mcc file does not contain CEA608 captions, its CEA708 captions will be converted to CEA608 pop-up captions. Service 1
captions will be imported as 608CC1 captions, and Service 2 captions will be imported as 608CC3 captions.
• DVD Architect Subtitles (.sub)
1.
From the File menu, choose Import, and then choose Closed Captioning from the submenu.
2.
In the Open dialog, browse to the file you want to use and click Open.
The markers appear as command markers on the timeline, and you can move and edit the markers as needed.
Tip:
Captioning markers will be placed according to the timecode in the captioning file. If needed, you can adjust marker
positions by applying a timeline ruler offset before importing the closed captioning.
CLOSED CAPTIONING | 311

Synchronizing captions with video
After you import captions, you may need to adjust timing to synchronize the markers with your video.
1.
Use the procedure described earlier in this chapter to import captions.
2.
Position your video events as desired in the timeline.
3.
From the View menu, choose Edit Details to display the Edit Details window.
4.
From the Show drop-down list, choose Commands. Your captioning commands are now displayed in the Edit Details window.
5.
In the timeline, position the cursor where you want to start inserting captions.
6.
Select a row in the Edit Details list to select the first caption you want to insert.
7.
Click the Play button ( ) to start playback.
8.
When you’re ready to insert your first caption, press Ctrl+K. The first caption is inserted at the cursor position, the Position
setting is updated, and the next caption is selected.
9.
Press Ctrl+K to insert each subsequent caption.
Adding or editing closed caption markers on the timeline
You can edit closed caption markers on the timeline to adjust caption start times, delete caption markers, edit their contents, or add
new markers.
• To add a new marker, click to position the cursor on the timeline and then choose Command from the Insert menu (or press C).
Tip:
To create a pop-on caption quickly, type your caption text in the Comment box in the Command Properties dialog. Caption
markup is added automatically. You can use [BR] to indicate a line break.
• To move a marker, drag the marker tag on the timeline.
• To delete a marker, right-click it and choose Delete from the shortcut menu.
• To edit a marker, double-click the marker tag.
Use the Command Properties dialog to edit the marker.
Item Description
Command Choose 608CC1 for primary-language captions.
Choose 608CC3 for secondary-language captions.
Notes:
• Vegas Pro also supports 608CC2 and 608CC4 commands for the CC2/CC4 channels.
• When rendering to XDCAM HD/HD422, CEA608 data is uplifted to CEA708 format so
that CEA608 and CEA708 captions are available when playing via HD SDI. CEA608
CC1 is uplifted to CEA708 Service 1, and CEA608 CC3 is uplifted to CEA708 Service 2).
Parameter Displays the marker’s captioning text. [BR] indicates a line break.
312 | CHAPTER 18

Item Description
Comment Type closed caption control commands here.
Commands must conform to standard caption markup, and command strings are case
and space sensitive. For more information about captioning markup, see Captioning
markup reference and examples on page 313.
Tip:
You can use your keyboard to create standard text and punctuation. To insert
special characters and punctuation, use the Character Map (Start > All Programs >
Accessories > System Tools > Character Map).
For minor edits, you can ignore the markup and edit the displayed text. If you change
the length of the text, be aware of the following:
• {R14In00Wh} means Row 14, Indent 00, White text.
• Row (two digits) ranges from 01 to 15.
• Indent (two digits) ranges from 00 to 28 but only in multiples of 4.
• {TabOff1} means Tab offset 1. Possible values (one digit) are 1, 2, or 3.
Important:
For each row, indent (In) plus tab offset (TabOff) plus the number of
content characters cannot exceed 32.
Position Type the time you want the command to occur in your project.
Captioning markup reference and examples
Pop-On Caption
A pop-on caption is displayed on the screen as a single element and is cleared or replaced with a new caption. Pop-on captions are
most often used for prerecorded captioning.
{RCL}{ENM}{R14In00Wh}{TabOff1}First Row{R15In00Wh}{TabOff1}Second Row{EDM}{EOC}
Tip:
If you type captioning text in the Comment box of the Command Properties dialog and do not specify captioning markup, a
pop-on caption is created.
Roll-Up Caption
A roll-up caption scrolls onto and off the screen two or three lines at a time and is most often used for live captioning.
{RU2}{CR}{R15In00Wh}{TabOff1}First Row
—or—
{RU3}{CR}{R14In00Wh}{TabOff1}First Row{R15In00Wh}{TabOff1}Second Row
—or—
{RU4}{CR}{R13In00Wh}{TabOff1}First Row{R14In00Wh}{TabOff1}Second Row{R15In00Wh}{TabOff1}Third Row
Paint-On Caption
A paint-on caption appears on screen one letter at a time and displayed like a pop-on caption. Paint-in captions are most often used
at the beginning of a program.
{RDC}{R14In04Wh}{TabOff3}First Row{R15In04Wh}{TabOff3}Second Row
Captioning Markup
Caption Markup Description Usage Notes
{RCL} Resume Caption Loading Starts a pop-on caption.
{RDC} Resume Direct Captioning Starts a paint-in caption.
{RU2} Roll-Up Captions-2 Rows Starts a two-line roll-up caption.
CLOSED CAPTIONING | 313

Caption Markup Description Usage Notes
{RU3} Roll-Up Captions-3 Rows Starts a three-line roll-up caption.
{RU4} Roll-Up Captions-4 Rows Starts a four-line roll-up caption.
{EDM} Erase Displayed Memory Cleans the display. Required to remove roll-up and
paint-on captions from the screen.
{ENM} Erase Nondisplayed Memory Cleans buffered captions from memory.
{EOC} End of Caption In pop-up captions, EOC ends the current caption
and displays the next caption.
{FlashOn}
{TabOff1}
{TabOff2}
{TabOff3}
{Backspace}
Flash On
Tab Offset 1
Tab Offset 2
Tab Offset 3
Backspace
Causes the caption to blink until new foreground
attributes are set.
For each row, indent (In) plus tab offset (TabOff ) plus
the number of content characters cannot exceed 32.
Used for live captioning.
{DelEndRow}
{CR}
{RyyWh}
{RyyWhU}
{RyyGr}
{RyyGrU}
{RyyBl}
{RyyBlU}
{RyyCy}
{RyyCyU}
{RyyRd}
{RyyRdU}
{RyyYl}
{RyyYlU}
{RyyMa}
{RyyMaU}
{RyyWhI}
{RyyWhIU}
{RyyInxxWh}
Delete to End of Row
Carriage Return
Row yy [00 to 15], White Text
Row yy [00 to 15], White Underlin
Row yy [00 to 15], Green Text
Row yy [00 to 15], Green Underlin
Row yy [00 to 15], Blue Text
Row yy [00 to 15], Blue Underlined
Row yy [00 to 15], Cyan Text
Row yy [00 to 15], Cyan Underline
Row yy [00 to 15], Red Text
Row yy [00 to 15], Red Underlined
Row yy [00 to 15], Yellow Text
Row yy [00 to 15], Yellow Underli
Row yy [00 to 15], Magenta Text
Row yy [00 to 15], Magenta Unde
Row yy [00 to 15], White Italics
Row yy [00 to 15], White Italics Un
Row yy [00 to 15], Indent xx
[00|04|08|12|16|20|24|28], White
Used for live captioning.
ed
ed
d
ned
rlined
derlined
Text
For each row, indent (In) plus tab offset (TabOff ) plus
the number of content characters cannot exceed 32.
{RyyInxxWhU} Row yy [00 to 15], Indent xx
[00|04|08|12|16|20|24|28], White Underlined
{WhTxt} White Text
{WhUTxt} White Underlined
{GrTxt} Green Text
{GrUTxt} Green Underlined
{BlTxt} Blue Text
{BlUTxt} Blue Underlined
{CyTxt} Cyan Text
{CyUTxt} Cyan Underlined
{RdTxt} Red Text
{RdUTxt} Red Underlined
{YlTxt} Yellow Text
{YlUTxt} Yellow Underlined
{MaTxt} Magenta Text
{MaUTxt} Magenta Underlined
{ITxt} Italicized Text
{IUTxt} Italicized Underlined
314 | CHAPTER 18

Caption Markup Description Usage Notes
{BgWh} Background White
{BgWhSemi} Background Semitransparent White
{BgGr} Background Green
{BgGrSemi} Background Semitransparent Green
{BgBl} Background Blue
{BgBlSemi} Background Semitransparent Blue
{BgCy} Background Cyan
{BgCySemi} Background Semitransparent Cyan
{BgRd} Background Red
{BgRdSemi} Background Semitransparent Red
{BgYl} Background Yellow
{BgYlSemi} Background Semitransparent Yellow
{BgMa} Background Magenta
{BgMaSemi} Background Semitransparent Magenta
{BgBlk} Background Black
{BgBlkSemi} Background Semitransparent Black
{BgTran} Background Transparent
{BlkTxt} Black Text
{BlkUTxt} Black Underlined
{StdCharSet} Standard Character Set You can use the character set commands to switch
{DSzCharSet} Double Size Character Set between character sets in your captions. For
{1PCharSet} First Private Character Set example, if you needed to display Korean characters
in an English-captioned program, you could use
{2PCharSet} Second Private Character Set {KORCharSet} to display Korean characters and then
{CHNCharset} People’s Republic of China Character Set use {StdCharSet} to switch back to English captions.
{KORCharSet} Korean Character Set
{1RgCharSet} First Registered Character Set
{TH} Time Holder Not used when creating new captions.
When you’re working with existing captions,
captioning data can be transferred ahead of the
display time, and {TH} can be used to adjust the
display time.
CLOSED CAPTIONING | 315

Displaying closed captions in the Video Preview or Trimmer window
You can preview your captions by using overlays in the Video Preview window.
Tip:
Overlay settings from the Video Preview window are also applied to the video monitor in the Trimmer window.
1.
Click the down arrow next to the Overlays button ( ) and choose a setting from the menu to turn on the caption type that
you want to preview.
2.
Play your project.
Exporting closed captions
Some Webcasting formats require that captions be saved in an external file. After creating your captions, you can export them to
several formats.
1.
Create and edit your captions as described in this chapter.
2.
From the Tools menu, choose Scripting, and then choose a command from the submenu.
Item Description
Export Closed Captioning for
DVD Architect
Creates a subtitle (.sub) file that can be used by DVD Architect software. The .sub file
contains timecode values and text that will be used to create subtitle events in DVD
Architect.
Export Closed Captioning for
QuickTime
Creates a text (.txt) and .smil file for each subtitle service. The text file contains the
captions and formatting, and the .smil file contains information that defines how
captions will display on the media file.
The .smil file links to a .mov file that uses the same base name as your exported
captions file by default. You can edit the file to refer to the desired media file name.
Tip:
If you’re using QuickTime Pro, you can create a QuickTime text track to embed
captions in your video file.
Export Closed Captioning for
RealPlayer
Export Closed Captioning for
Windows Media Player
Export Closed Captioning for
Yo uTu be
Creates a RealText (.rt) and .smil file for each subtitle service. The RealText file contains
the captions and formatting, and the .smil file contains information that defines how
captions will display on the media file.
The .smil file links to a .rm file that uses the same base name as your exported captions
file by default. You can edit the file to refer to the desired media file name.
Creates a .smi and .asx file for each subtitle service. The .smi file contains the captions
and formatting, and the .asx file contains information that defines how captions will
display on the media file.
The .asx file links to a .wmv file that uses the same base name as your exported
captions file by default. You can edit the file to refer to the desired media file name.
Creates an .srt file that can be used for YouTube captions and by some DVD authoring
software.
For information about adding subtitles to your YouTube videos, please see
http://www.youtube.com/t/captions_about.
3.
Use the Save dialog to specify a file name and folder for your captions file, and then click Save.
316 | CHAPTER 18
Editing multiple captions with the Edit Details window
The Edit Details window allows you to see all of your project’s captions at once for quick editing.
You can even edit multiple captions at once. For example, if you wanted to change your 608CC1 (primary language) captions to
608CC3 (secondary language), perform the following steps.
1.
From the View menu, choose Edit Details to display the Edit Details window if it isn’t already visible.
2.
In the Edit Details window, choose Commands from the Show drop-down list. Your closed caption markers are displayed.
3.
Select the captions you want to edit:
a.
Hold Shift and click in the Command column for the first caption you want to change.
b.
Hold Shift and click in the Command column for the last caption you want to change.
All captions between the first- and last-selected rows are selected.
4.
Right-click the Command column for any selected caption and choose Edit from the shortcut menu.
5.
Type a new value in the box — in this case, you’d type 608CC3 — and press Enter.
All selected captions are changed to 608CC3.
CLOSED CAPTIONING | 317

Adding captions to Windows Media Video (WMV) files
Captions makes your final video accessible to a wider audience. You can use text commands to add captions line-by-line to a
Windows Media® Video (WMV) file, or for longer projects, you can add captioning from a script.
Adding captions line-by-line
1.
Position the cursor where you want the caption text to appear.
2.
From the Insert menu, choose Command. The Command Properties dialog appears.
3.
From the Command drop-down list, choose Text.
4.
In the Parameter box, enter the closed captioning text you want to display.
5.
Click OK.
6.
Repeat steps 1-5 for each line of closed captioning text you want to add.
7.
Render your file in Windows Media Video format. For more information, see Rendering a project on page 387.
Tip:
Take steps to ensure that the captions are displayed when the video is played. For more information, see Displaying captions on
page 320.
Adding captions from a script
Using a script to generate captions involves several steps. First, you must copy and paste the lines from the script into a
spreadsheet. You can create the spreadsheet from scratch (using the steps that follow) or use the sample shell (Vegas Captioning
Shell.txt) provided in the Sample Projects folder on the Vegas Pro application disc. You can open this tab-delimited shell with a
spreadsheet application or, in the absence of a spreadsheet application, any text editor.
When the spreadsheet is complete, you can copy and paste the lines into the Edit Details window. You can set the position for each
line of captioning during playback.
Creating a script spreadsheet
1.
Create a four-column, tab-delimited spreadsheet.
2.
In the first column, enter 00:00:00:00 in each of the cells as a placeholder. You will set the actual position of each line during
playback.
3.
In the second column, enter TEXT in each of the cells to specify the command type.
4.
In the third column, enter the text that you want to display as a caption. Enter each line in its own cell.
Tip:
If you have a script, you can copy and paste individual lines into the cells.
318 | CHAPTER 18

5.
In the fourth column, enter a label to identify your captions. An entry such as Line 001 can help you sort the captions once you
paste them into your Vegas Pro project.
Note:
The final caption is displayed in the Microsoft® Windows Media® Player until the end of the video. To clear the final caption
sooner, add a final command with no text (as shown above).
Copying and pasting captions into Vegas Pro software
1.
Select the cells in the spreadsheet and copy them.
2.
Switch to Vegas Pro software and choose Edit Details from the View menu. The Edit Details window appears.
3.
From the Show drop-down list, choose Commands.
4.
Right-click the gray box in the upper-left corner and choose Paste from the shortcut menu. The spreadsheet data is pasted into
the Edit Details window.
5.
Click the column header for the Comments column. This sorts the captions by line number.
Right-click to paste the spreadsheet Click the Comments column header to
contents into the Edit Details window. sort the captions by line number.
Setting caption timing
1.
Position the cursor shortly before where you want the first caption to occur.
2.
Select the row for the first caption in the Edit Details window.
3.
Click the Play button ( ) to start playback.
4.
When playback reaches the place where the first caption should occur, press Ctrl+K. The first caption is inserted at the cursor
position, updates the Position setting in the Edit Details window, and selects the next caption.
5.
Press Ctrl+K to insert each subsequent caption.
CLOSED CAPTIONING | 319
6.
Render your file in Windows Media Video format. For more information, see Rendering a project on page 387.
Displaying captions
You can use one of two methods for displaying the captions when the video is played:
• Instruct your audience to turn on captions:
In Windows Media Player 8: from the View menu, choose Now Playing Tools, and then choose Captions from the submenu.
In Windows Media Player 9 and 10: from the Play menu, choose Captions and Subtitles, and then choose On if Available from
the submenu.
In Windows Media Player 11 and 12: from the Play menu, choose Lyrics, captions, and subtitles, and then choose On if
available from the submenu.
• Create an HTML page with the Windows Media Player embedded in it. See the online help for a sample HTML page.
320 | CHAPTER 18

Chapter 19
Using Video Effects, Compositing, and Masks
Video plug-ins in Vegas® Pro software include effects and generators. Effects cover a broad range of electronic modifications that
can be used to improve substandard video or artistically enhance a production. Generators can be used to create custom video
events such as credit rolls or gradient overlays.
A variety of options are provided in compositing video and using masks. Compositing involves mixing visual elements together
into a final output. Multiple compositing modes are provided from which to choose. Masks, which are used extensively in television
and movies, are an important part of creating overlays. Together, these professional tools can help you polish your productions.
Note:
The compositing model in Vegas Pro 6.0 and later differs significantly from the Vegas Pro 4.0 model. To reproduce the Vegas
Pro 4.0 parent/child masking behavior, set the compositing mode of the parent track to Multiply, and then apply the Mask Generator
plug-in as a track effect on the parent track.
Using video effects
A great variety of video effects plug-ins are provided that are ready for you to drag-and-drop onto your projects, media files, tracks,
and events. Previews of the different effect presets appear in the Video FX window. In addition to the presets, each plug-in has
individual controls that allow you to customize the effects in precise detail. You can also animate video effects using keyframes. For
more information, see Using keyframe animation on page 354.
The mix of video effects applied at different levels (to events, tracks, files, etc.) is important to the final mix of a project. For more
information, see Video signal flow on page 35.
In general, effects are applied in the following order:
• To files in the Project Media window
• To events
• To tracks
• To the project (video output effects)
USING VIDEO EFFECTS, COMPOSITING, AND MASKS | 321

Adding a video effects plug-in
You can apply video effects to video events, tracks, source media files (via the Project Media window), or to an entire video project.
You can add a plug-in by selecting it in the Plug-In Chooser dialog, or you can drag-and-drop the plug-in from the Video FX or Plug-
Ins windows.
Notes:
• Not all video plug-ins are capable of multithreaded rendering. Plug-ins that do not support multithreaded rendering are displayed
with a yellow icon ( ) in the Plug-In Manager and Plug-In Chooser windows and with this icon in the Video FX window.
• Video plug-ins and media generators that do not support floating-point processing are indicated by a blue icon ( ) in the Plug-In
Manager and Plug-In Chooser with this icon in the Video FX and Media Generators windows.
Adding a plug-in using the Plug-In Chooser
1.
Click the Video FX button ( ) in one of the following locations (see the illustration):
• Media FX are applied before a media file is inserted into an event on the timeline. Every occurrence of this media file in a
project has the effect applied to it. Media effects can be applied only to video files.
• Event FX are applied to events on the timeline.
• Track FX are applied to the output of a particular track.
• Video Output FX are applied to the final output and affect every event in a project.
Track FX Event FX Media FX Video Output FX
2.
In the Plug-In Chooser dialog, select the effect that you would like to apply and click OK.
3.
Modify the effect in the Video FX window and close the window when you are finished. For help on the different controls in the
Video FX window, click the Plug-In Help button ( ) to access online help.
322 | CHAPTER 19

Adding a plug-in from the Video FX or Plug-In Manager window
1.
If the Video FX or Plug-In Manager window is not currently visible, choose either Video FX or Plug-In Manager from the View
menu to view the appropriate window.
2.
Drag a plug-in from the window to one of the following locations:
• File in the Project Media window
• Event
• Track list or empty section of a track
• Video Preview window (video output effects)
3.
Modify the effect in the Video FX window and close the window when you are finished. For help on the different controls in the
Video FX window, click the Plug-In Help button ( ) to access online help.
USING VIDEO EFFECTS, COMPOSITING, AND MASKS | 323

Working with video effects plug-in chains
You can apply plug-ins in chains of two or more for even greater flexibility. A plug-in chain is a sequence of all of the plug-ins to be
applied to a media file, event, track, or project. The same plug-in can be added to a chain more than once. Use the same steps to
add additional plug-ins to a chain as you use to add a single plug-in. For more information, see Adding a video effects plug-in on page
322.
After you apply a plug-in chain, the video is processed by each plug-in in order. The plug-ins are cumulative so, in some cases, you
may want to rearrange their order to achieve the desired effect.
To view and work with a plug-in chain, click the Video FX button ( ) for the event, track, Project Media window file, or Video
Preview window to open the Video FX window.
Plug-in chain
Click a plug-in to
modify its settings in
the lower part of the
window.
Clear the check box
on a plug-in to
bypass it.
Drag a plug-in to
move it within the
chain.
Bypassing plug-ins
Video effects plug-ins can also be temporarily bypassed (turned off) by deselecting them (clearing the check box on the plug-in).
Since the effects are rendered very quickly in the Video Preview window, turning a plug-in on and off allows you to see the results of
the plug-in on your project.
Tip:
When you’re working with a stereoscopic 3D project, a separate check box is displayed in the Video FX window for the left- and right-
eye video: . By limiting an effect to the left or right eye only, you can use multiple instances of a plug-in with
different settings for each eye.
Changing the plug-in order
Video effects plug-ins are applied in the order that they appear in the chain. You can change this order by dragging a plug-in to a
new location in the chain. Alternately, you can click the Plug-In Chain button ( ) in the Video FX window and reorder the plug-ins
in the Plug-In Chooser dialog.
Plug-in chain Shift Plug-In Left/Right
324 | CHAPTER 19

In the following illustration, you can see how the order of plug-ins is important.
The goal of the above example is to use video effects plug-ins to create a very high-contrast mask out of a video clip of fire. In the
image on the left, a Brightness and Contrast plug-in is applied first and then a Black and White plug-in. In the image on the right,
the Black and White plug-in was applied first, removing the color, and then the Brightness and Contrast plug-in was applied. The
mask created by the second example is much cleaner, even though all of the settings of the two plug-ins are identical.
Processing plug-ins on events with panning or cropping
When you add a plug-in to a video event that has panning or cropping applied to it, you have the choice of processing the plug-in
before or after the pan/crop. For example, you might want to apply a Radial Blur plug-in before the video is cropped and then a
Noise plug-in is applied after the cropping is complete.
You can choose whether an effect is applied pre- or post-pan/crop by arranging the Pan/Crop button in the plug-in chain at the top
of the Video FX window.
Here, the Deform plug-in is applied before the pan/crop.
The Glow and Color Curves plug-ins are applied after the pan/crop.
Removing a plug-in
1.
Click the Video FX button ( ) on the event, track, Project Media window file, or Video Preview window that has the plug-in
applied to it. The Video FX window appears.
2.
Click the plug-in that you want to remove.
3.
Click the Remove Selected Plug-In button.
USING VIDEO EFFECTS, COMPOSITING, AND MASKS | 325

Modifying a video effects plug-in
Video effects plug-ins are highly customizable. You can select from a variety of presets or adjust the settings for custom effects. You
can also save custom settings to be used again as a new preset.
1.
Click the Video FX button ( ) on the event, track, Project Media window file, or Video Preview window that has the plug-in
applied to it. The Video FX window appears.
2.
Select a preset from the Preset drop-down list or adjust the parameters as needed. For help on the different controls in the
Video FX window, click the Plug-In Help button ( ) to access online help.
Changes you make are automatically updated in the Video Preview window, using the current cursor position as the example.
To see the effect as applied to the video in motion, create a time selection (looped region) and preview in loop playback.
Saving custom plug-in settings as a preset
1.
Click the Preset text box. The name of the current preset is highlighted.
2.
Type a new name for the preset and click the Save button ( ).
Tip:
To use a saved custom preset, simply choose it from the drop-down list.
Using keyframe animation with plug-ins
You can use keyframe animation to control a plug-in over time. Keyframes are added to the keyframe controller at the bottom of the
Video FX window. Since a number of plug-ins can be added to a single event, track or project, click the plug-in’s button in the chain
and modify the particular attributes and keyframe controller for that plug-in. For more information, see Using keyframe animation on
page 354 and Animating video effects plug-ins on page 361.
326 | CHAPTER 19

Using generated media
Generated media plug-ins are a special class of plug-in that creates virtual media files contained in events on the timeline. These
virtual files are stored in the Project Media window, where their properties can be viewed and modified.
Generated media provide an easy way to add text, backgrounds, or test patterns to your project. You can view the generators by
choosing Media Generators from the View menu to display the Media Generators window.
Generated media events can be animated using keyframes. For more information, see Using keyframe animation on page 354 and
Animating generated text on page 362.
Generated media Description
Checkerboard
Color Gradient
Creates checked and striped patterns.
Creates gradient colored events to be used behind overlays, as masks, or for fades.
Credit Roll Creates events that format your text into credits. Text can be formatted within the Video Event FX
dialog in Vegas Pro software, or pasted into this dialog from a word processing program.
Noise Texture Creates realistic-looking textures.
ProType Titler Create animated text effects with splined paths, per-character animation, and advanced curves.
Add shadows, glows, blurs, and gradients for unique text treatments. Supports Unicode and
TrueType fonts, as well as OpenType fonts with kerning pairs, alternate styles, bidirectional text,
ligatures, custom kerning, and more.
For more information, see Adding text and titles with the ProType Titler on page 293.
Solid Color Creates solid colored events to be used behind overlays or for fades.
Test Pattern Creates standard test patterns that can be used to calibrate your video output stream. Many
studios and broadcast facilities require a color bar pattern at the beginning of your video so that
engineers can calibrate their equipment.
Text Creates events containing text for titles or simple credits. Text can be formatted with color,
shadows, and other effects.
For more information, see Inserting text with the Text plug-in on page 293.
For help on a specific plug-in, click the Plug-In Help button ( ) in the Video Media Generators window to access online help.
USING VIDEO EFFECTS, COMPOSITING, AND MASKS | 327

Adding a generated media event
1.
Position the cursor where you want to create the event.
2.
Select the media generator you want to use:
• From the View menu, choose Media Generators to display the Media Generators window. Select a generator in the left
pane. The thumbnail images in the right pane represent each of the existing presets for the selected generator. Hover
your mouse pointer over a preset to see an animated example, and drag the preset you want to use to the timeline.
—or—
• From the Insert menu, choose Generated Media. The Plug-In Chooser is displayed. Select the plug-in you want to use and
click OK.
The Video Media Generators dialog appears.
3.
In the Video Media Generators dialog, type values in the Frame size and Length boxes to specify the size and duration of the
generated media.
4.
Use the controls in the Video Media Generators dialog to adjust the plug-in’s settings.
Tips:
• To create a generated media event quickly, drag a preset thumbnail from the Media Generators tab to the timeline. A new event is
created where you drop the thumbnail using the preset’s parameters.
• A generated media event is ten seconds long as a default. However, you can trim the event to any length. For more information, see
Trimming an event on page 101.
Editing a generated media event
1.
Click the Generated Media button on an event. The Video Media Generators dialog appears.
2.
Use the controls in the Video Media Generators dialog to adjust the plug-in’s settings.
• Click the Match Event Length button ( ) to set the length of the generated media to match the length of the event.
• Click the Media Properties button ( ) to edit information about the generated media, such as the frame size, frame rate,
field order, pixel aspect, and rotation.
• Click the Replace Plug-In button ( ) to change the media generator for the current event.
• Use the lower portion of the Video Media Generators dialog to choose a new preset or adjust the plug-in’s settings.
Duplicating a generated media event
You can duplicate generated media events using copy and paste commands, by holding Ctrl while dragging an event to a new
position on the timeline, or by dragging generated media from the Project Media window to the timeline.
When you duplicate a generated media event, a dialog is displayed with two options:
• Create a new copy of the source media The new event is created using the same settings as the original event. Each event can
be edited independently.
• Create a reference to the original media The new event uses the same source media as the original generated media event.
Any change to either event affects both events.
328 | CHAPTER 19

Compositing
Compositing is the process of mixing visual elements together into a final output. In Vegas Pro software, this means mixing tracks
together vertically. Masks, generated text, and chroma keying all involve compositing. Understanding how compositing works is
important to understanding these and many other video track mixing techniques.
Understanding the parent/child track relationship
The key to understanding overlays, masks, transparency, and compositing is to understand the parent/child relationship between
tracks. In general terms, the parent track is the highest track in a group of tracks (often only two) and the behavior of the child tracks
(that is, how they are composited together) is determined by the parent track.
You can also produce complex compositing by creating nested parent/child groups with compositing parents and children at
various levels.
When you have multiple levels of parent and child tracks, clicking the Make Compositing Child button ( ) moves the track in one
level and clicking the Make Compositing Parent button ( ) moves out one level.
Hold Ctrl while clicking the Make Compositing Child button to move a track and all its child tracks in one level.
The following three examples demonstrate different compositing relationships.
The first example shows two independent tracks. The top track contains a generated text event that has a transparent background.
The second track therefore shows through the transparent areas in the Video Preview window. Since the second track does not
have any transparent areas, any tracks below it would be completely obscured.
USING VIDEO EFFECTS, COMPOSITING, AND MASKS | 329

In the second example, track two is the child track of track one (the parent track), and the compositing mode of track one is set to
Mask. This parent/child relationship was set up by clicking the Make Compositing Child button ( ) in the track list for track two.
This makes the text in track one act as a mask over track two, allowing the fire to show through the mask (that is, the text). The
region outside of the text is still transparent, but there is nothing below these tracks, so it appears black.
In the third example, a generated media event was added to the track below the first two tracks, which are already paired in a
parent/child relationship. The color gradient event in track three shows through the transparent area of the top two paired tracks.
Selecting compositing modes
The Compositing Mode button ( ) determines how the transparency in a video track is generated. Because lower tracks show
through higher tracks, it is the compositing mode of the higher track that determines how much of the lower track shows though.
Click to choose a
compositing mode
Note:
The compositing mode of the lowest video track is a special case. Selecting a mode for the lowest track affects its
transparency against a black background.
To select a compositing mode, click the Compositing Mode button and choose a mode from the menu that appears, or choose
Custom to customize compositing with a 2-to-1 transform plug-in.
330 | CHAPTER 19

The sample below uses a generated text event that is partially transparent. For more information, see Using generated media on page
327.
Set compositing
mode for overlay
track
Overlay track
Background track
The following table shows how these two sample tracks are blended using each of the compositing modes.
Compositing mode Sample Description
Add Adds the overlay color values to the background.
Subtract Subtracts the overlay color values from the background.
Multiply (Mask) Multiplies the overlay color values by the background color values. This
makes overlay colors stronger and more present and results in a darker
video image. The opposite of this mode is Screen.
Source Alpha Uses the alpha channel to determine transparency in the overlay.
This compositing mode is based on the alpha channel characteristics of
an event or media file. If no alpha channel is present in the overlay, the
Source Alpha compositing mode has no effect.
Cut Cuts out the overlay color values from the background.
Screen Multiplies the inverse of the overlay color values with the background
color values. This makes overlay colors weaker and less present and
results in a lighter video image. The opposite of this mode is Multiply.
USING VIDEO EFFECTS, COMPOSITING, AND MASKS | 331

Compositing mode Sample Description
Heightens contrast by using Multiply mode on darker colors and Screen
mode on lighter colors.
Overlay
Adds overlay colors as if the overlay were lit by a bright, focused
spotlight.
Hard Light
Brightens the background based on the overlay color values.
Dodge
Burn Darkens the background based on the overlay color values.
Darken Compares the overlay and background pixel by pixel and selects the
darker color value for each pixel.
Lighten Compares the overlay and background pixel by pixel and selects the
lighter color value for each pixel.
Difference Compares the overlay and background pixel by pixel and subtracts the
darker color value from the lighter color to generate a new color value
(difference).
Difference Squared Remaps color values along a parabolic curve. The color values of the
layers in the composite group are subtracted, and then the subtracted
values are squared.
The resulting image will have less extreme changes in color values as the
colors approach black (RGB 0,0,0) and more extreme changes in color
values as colors approach white (RGB 255,255,255).
Adjusting opacity with the composite level slider
You can precisely control the transparency or blending of the overlay with the composite level slider. Left is transparent and right is
100 percent opaque. You can also double-click the current value to enter a specific numeric percentage.
Composite level slider
332 | CHAPTER 19

Using a 2-to-1 transform plug-in to customize compositing
Click the Parent Composite Mode () or Composite Mode button and choose Custom from the menu to use plug-ins to control
how the parent track modifies the tracks in its composite group.
The included Displacement Map, Height Map, and Bump Map plug-ins can create interesting lens, mirror, water, fire, and other light-
bending effects. These plug-ins are explained below:
• Displacement Map: Uses the parent image as a guide to offset the pixels in the composited child tracks along the horizontal
and vertical axes. The X and Y offsets are independently encoded in the image color channels.
• Height Map: Uses the parent image as a guide to offset the pixels in the composited child tracks. The gradient of the image in
the parent track is used to determine the amount of offset for the image displayed at that location, much like how light bends
through a lens.
• Bump Map: Uses the parent image as a guide to add texture and lighting to the composited child tracks. The texture of the
bump map is applied to the composited child tracks: light sections of the map represent high areas, and dark sections
represent low areas.
3D compositing
With 3D compositing, you can move video tracks anywhere in space to simulate realistic motion and lighting.
With 2D compositing (and in previous versions of Vegas Pro software), you can move video or images along the X or Y axes, and you
can rotate video along the Z axis. With 3D compositing, you can move or rotate along the X, Y, or Z axes to create distance, depth,
and perspective.
There are two basic rules to 3D compositing:
1.
When you have a 2D track in the track list, 3D tracks below that track are rendered in 3D and then composited as a 2D image.
2.
A 2D track at the root level (flush to the left of the track list) acts as a barrier to interaction between 3D tracks.
In the following examples, both text tracks have been rotated in 3D: the “hot” track is rotated toward the user, and the “cool” track is
rotated away from the user.
In the first example, the two tracks intersect along their rotation axis. In the second example, adding a 2D track above the “cool”
track causes it to be rotated in 3D and composited as a 2D image so the “hot” text is displayed above it without intersecting.
USING VIDEO EFFECTS, COMPOSITING, AND MASKS | 333

Single-track 3D motion
1.
Click the Track Motion button ( ) on the track that contains the overlay that you want to animate. The Track Motion window
is displayed.
2.
From the Compositing Mode drop-down list, choose 3D Source Alpha.
3.
Choose a setting from the Layout drop-down list to choose the workspace display that you want to use. The Layout setting
allows you to see your track from various points of view.
4.
Adjust the selection area to change the viewable area of the track and its position in space. Guides are displayed in bold to
indicate how the track will be moved or rotated:
Moving closer to or Dragging the track. Rotating left to right Rotating forward or
farther from viewer. Drag around the Y axis. backward around the
across corners to flip the X axis.
track.
5.
Use the buttons at the top of the dialog to allow or prevent movement or scaling. For more information, see Changing editing
options on page 336.
Tip:
Right-click the workspace to display a shortcut menu that displays commands to restore, center, or flip the selection box. You
can also force the box to match the source media’s aspect ratio or your project’s output aspect ratio. Matching the output aspect ratio
can prevent black bars from appearing when you use source media (such as photographs) that does not match your project’s aspect
ratio.
6.
The 3D track motion occurs instantly, and the results are updated in the Video Preview window.
7.
Use the keyframe controller at the bottom of the Track Motion window to establish distinct track motion settings throughout
the duration of the track.
During playback, immediate frames are interpolated to create smooth motion. Expand the Keyframe interpolation heading
on the left side of the window and drag the Smoothness slider to adjust the interpolation. For more information, see Using
keyframe animation on page 354.
Rotating around the Z
axis.
334 | CHAPTER 19

Composited group 3D motion
1.
Click the Make Compositing Child button ( ) on the tracks you want to group to create a compositing group. For more
information, see Understanding the parent/child track relationship on page 329.
2.
Click the Parent Composite Mode button ( ) on the parent track and choose 3D Source Alpha.
3.
Click the Parent Motion button ( ) on the parent track. The Track Motion window is displayed.
Parent Motion
Parent track motion affects the parent track and all child tracks.
In the sample track list below, parent track motion on track 1 will affect tracks 1 through 6.
Parent track motion applied to track 4 will affect only tracks 4 through 6.
4.
Choose a setting from the Layout drop-down list to choose the workspace display you want to use. The Layout setting allows
you to see your track from various points of view.
5.
Adjust the selection area to change the viewable area of the track and its position in space. Guides are displayed in bold to
indicate how the track will be moved or rotated:
Moving closer to or Dragging the track. Rotating left to right Rotating forward or Rotating around the Z
farther from viewer. Drag around the Y axis. backward around the axis.
across corners to flip the X axis.
track.
6.
Use the buttons at the top of the dialog to allow or prevent movement or scaling. For more information, see Changing editing
options on page 336.
Tip:
Right-click the workspace to display a shortcut menu that displays commands to restore, center, or flip the selection box. You
can also force the box to match the source media’s aspect ratio or your project’s output aspect ratio. Matching the output aspect ratio
can prevent black bars from appearing when you use source media that does not match your project’s aspect ratio.
USING VIDEO EFFECTS, COMPOSITING, AND MASKS | 335

7.
The 3D track motion occurs instantly, and the results are updated in the Video Preview window.
8.
Use the keyframe controller at the bottom of the Track Motion window to establish distinct track motion settings throughout
the duration of the track.
During playback, immediate frames are interpolated to create smooth motion. Expand the Keyframe interpolation heading
on the left side of the window and drag the Smoothness slider to adjust the interpolation. For more information, see Using
keyframe animation on page 354.
Applying a stereoscopic 3D camera
The Stereoscopic 3D Camera controls allow you to add stereoscopic depth to 3D track compositing elements.
1.
Set up your project as a stereoscopic 3D project. For more information, see Setting up your stereoscopic 3D project on page 143.
2.
Add 2D media to the timeline.
3.
Click the Track Motion button ( ). The Track Motion window is displayed.
4.
From Compositing Mode drop-down list, choose 3D Source Alpha.
5.
Click the Expand button ( ) next to the Stereoscopic 3D Camera heading on the left side of the Track Motion window. The
Lens Separation and Depth Adjust controls are displayed.
6.
Use the Lens Separation and Depth Adjust controls to set the depth of your media:
Item Description
Lens Separation Type a value in the box (or click the down arrow button ( ) to display a slider you can
drag) to set the distance between the lenses in your virtual stereoscopic 3D camera.
The setting represents a percentage of the frame width. For presentation on a 40-inch
HDTV, the value typically would not exceed 7 percent. For theatrical projection, the
value typically would not exceed 0.5 percent.
Depth Adjust Type a value in the box (or click the down arrow button ( ) to display a slider you can
drag) to displace the left-and right-eye images to set the depth of your 3D image. You
usually want all of the action behind the screen plane, only crossing the screen plane
for dramatic or special effect. However, make sure never to create divergence, where
the left-eye picture would appear more than 2.5 inches to the left of the right-eye
picture on the largest screen where your movie will be shown.
A value of 0 represents screen depth; positive values push action behind screen
depth, and negative values push action in front of screen depth.
Changing editing options
Use the toolbar at the top of the Track Motion window to change your editing options.
Icon Command Description
Enable Rotation Select this button if you want to be able to rotate, or spin, the video.
When the button is not selected, video is locked so you can move it along the X, Y, or Z axis,
but the event will not rotate.
Enable Snapping to Grid Select this button if you want your editing to snap to the grid.
Edit in Object Space Select this button if you want to edit in the object’s space rather than the camera’s space.
For example, if a video object is rotated, its X axis may not correspond to the X axis of the of
the Video Preview window. Selecting the Edit in Object Space button in conjunction with
the Prevent Movement buttons allows you to move the object along its own X, Y, and Z
axes.
Prevent Movement (X) Select this button if you want to prevent horizontal movement of the track.
Prevent Movement (Y) Select this button if you want to prevent vertical movement of the track.
Prevent Movement (Z)
Lock Aspect Ratio
Select this button if you want to prevent movement of the track along the Z axis (closer to
or farther from the viewer).
Select this button if you want the selection box to retain its aspect ratio during resizing.
When the button is not selected, the height and width can be resized independently.
336 | CHAPTER 19

Icon Command Description
Scale About Center Select this button if you want the selection box to retain its center point when you resize
the box by dragging its edges.
When the button is not selected, the opposite side of the selection box will remain
anchored when you drag the edges to resize it.
Prevent Scaling (X) Select this button if you want to lock the horizontal dimension of the selection box.
Prevent Scaling (Y) Select this button if you want to lock the vertical dimension of the selection box.
Prevent Scaling (Z) Select this button if you want to lock the Z-axis dimension of the selection box.
Examples of various 3D compositing scenarios
In the following examples, track two (blue-and-yellow checkerboard) is rotated forward in 3D space, track 4 (green-and-gray
checkerboard) is rotated backward in 3D space, and track 3 (red-and-white checkerboard) is a 2D track.
Track 1 is used to rotate tracks 2 through 4 so you can see the compositing interaction.
In the first example, the 2D track is a compositing child to track 2. The 2D child is inserted in the composited output at a depth of
zero on the Z axis, and tracks 2 and 4 intersect in 3D space.
In the next example, clicking the Make Compositing Parent button ( ) on track 3 forces the track below (at the same compositing
level) to be rendered in 3D and composited as a 2D image.
Track 4 (green-and-gray checkerboard) now has the appearance of depth—the checkerboard tapers to a vanishing point—but is
inserted in the composited output as a 2D image at a depth of zero on the Z axis. Track 2 is still rotated in 3D space.
USING VIDEO EFFECTS, COMPOSITING, AND MASKS | 337

In the next example, clicking the Make Compositing Parent button ( ) on track 3 again forces the track below (at the same
compositing level) to be rendered in 3D and composited as a 2D image. However, in this case, the 3D rotation that was applied as
parent motion on track 1 is not applied to tracks 3 and 4.
In the next example, all tracks are compositing parents. The 3D track on track 2 is on top, the 2D track in track 3 is composited below
track 2, and the 3D track in track 4 is composited below tracks 3 and 4.
338 | CHAPTER 19

Creating masks
Masks are used to create overlays, limit the effects of a filter, and to create transparent titles. In their simplest form, masks work by
making a particular color in an image or video transparent. More complex effects can be created with gradients (smoothly blending
transparent areas together) and by altering the sensitivity of the mask.
Creating image masks
You can use media generated by Vegas Pro software to create simple masks. You can also create masks from just about any image
file.
Masks created using
color gradient generated
media events
1.
Create an image of a solid white circle on a black background in any paint program. This will be the mask.
2.
Add the mask image file as an event into the top-most track on the timeline.
3.
Insert a video event just below the mask track. This is the background video behind the mask and is the event that is masked.
4.
Click the Make Compositing Child button ( ) located in the track list of the background video (lower) track. This makes the
lower track the child of the mask track (the parent track).
5.
Click the Compositing Mode button ( ) on the mask track and choose Multiply (Mask) from the menu.
In the following example, the white circle is a .bmp image file. Black is 100% opaque and white is completely transparent.
Masks can also be partially transparent. By using gradients and grayscale images, you can achieve smooth blending. Black is still
100% transparent and white is opaque, but the grays in between are only partially opaque.
The effects of the masks are very clear in these examples, but this is not how they would actually be used in a real production. Masks
are commonly used to isolate a portion of the video from an effect. Masks do not need to be black and white, or grayscale, nor do
they need to be still images.
Tip:
It is best to use images that are the same size as your project’s frame size. You may also need to change the pixel aspect ratio of
an image file to get it to display correctly. For more information, see Correcting images for DV pixel aspect ratios on page 291 and
Modifying media file properties on page 305.
USING VIDEO EFFECTS, COMPOSITING, AND MASKS | 339

Creating video masks
You can also use video files to create masks, although the process can be more complicated than using an image as a mask. The key
to any mask is contrast. You can increase the difference between the light and dark areas of a video file using video effects plug-ins.
1.
Insert the video that you want to use as a mask into a video track.
2.
Drag a Black and White plug-in from the Video FX window to the event to remove the color. For more information, see Adding a
video effects plug-in on page 322.
3.
Drag a Brightness and Contrast plug-in from the Video FX window to the event.
4.
Adjust the Brightness and Contrast to create the mask. Watch the Video Preview window for a real-time preview of the mask.
Adjust the effect so that parts of the video are completely black (opaque) and other parts are completely white (transparent).
This can often mean increasing the contrast while decreasing the brightness.
5.
If necessary, mask areas can be inverted (reversing the black and white areas) with an Invert plug-in or by selecting the Invert
check box in the Mask Generator window. For more information, see Using the Mask Generator on page 344.
Original color event Black and White Brightness and Contrast Invert plug-in
plug-in plug-in
After you have created the mask, place it in the highest track. Add another video event to another track below the mask and click
the Make Compositing Child button ( ) on that track. Any video that appears in a lower track below the Parent mask track and its
Child shows through the areas outside of the mask. The entire setup is pictured in the following illustration.
Mask track
(Parent)
Masked track
(Child)
Background
340 | CHAPTER 19

Bézier masks
You can use the Event Pan/Crop dialog to create masks using Bézier curves.
Use the controls in the Path heading on the left side of the Event Pan/Crop dialog to create masks using Bézier curves. Each event
can contain multiple Bézier masks.
When you use a single setting for the duration of an event, you are masking the contents of the event. You can add keyframes to
change the shape, size, or position of the mask to create an animated effect.
Tracks Mask Output
Creating a Bézier mask
1.
From the Tools menu, choose Video, and choose Video Event Pan/Crop (or click the Event Pan/Crop button ( ) on the event).
The Event Pan/Crop window is displayed.
2.
Select the Mask row in the keyframe controller. When the Mask row is selected, Bézier curve-drawing tools are displayed so
you can create your mask.
3.
Select the Mask check box to apply the mask so you can see the results of your masking in the Video Preview window, or clear
the check box to bypass the mask.
4.
Select the Anchor Creation tool ( ) on the left side of the Event Pan/Crop window and click in the workspace to create a mask.
See the following table for a description of the tool’s behavior.
Tip:
Right-click the curve, choose Initialize Tangents, and choose a command from the submenu to smooth the path (or portions
of the path) to help you get started with your editing.
Editing the path
Use the tools on the left edge of the Event Pan/Crop window to edit your mask.
Icon Tool Description
Normal
Edit
Use to select and edit control points and tangents.
Click a point to select it, or drag to move the point.
Hold Ctrl while clicking to select/deselect multiple points.
Hold Alt and click a segment to select all points on the path. The pointer is displayed as a .
Hold Alt+Shift while clicking an anchor point to invert the selection state of each anchor on the path. The
pointer is displayed as a .
Drag a segment between two anchor points to modify the tangents on each side of the segment. The
pointer is displayed as a .
Hold Ctrl while clicking an existing point in a closed path to show or hide the tangents. The pointer is
displayed as a .
Drag a tangent control to manipulate the curve. Both sides of the tangent control move about the anchor
point. The pointer is displayed as a .
Hold Ctrl while dragging a tangent control to split the halves of the control and adjust them independently
or join the two halves of the control if the tangent was previously split.
USING VIDEO EFFECTS, COMPOSITING, AND MASKS | 341

Icon Tool Description
Anchor
Creation
Use to create control points.
Click to create an anchor point. Drag before releasing the mouse button to modify the tangents of the new
point.
Click the first or last point of an open path to close the path. The tool is displayed as a . Drag before
releasing the mouse button to move the entire path.
Click between two anchor points to create a new point. The tool is displayed as a
If all paths are closed, click to create a new path.
.
Anchor Use to remove control points.
Deletion
Split Use to adjust control point tangents.
Tangent Click a point to display tangent controls, or click the center of a tangent control to reset it.
Drag center of the tangent control to manipulate the curve. Both sides of the tangent control move about
the anchor point. The pointer is displayed as a .
Drag the point at either end of the tangent control to manipulate that half of the curve. The pointer is
displayed as a .
Hold Shift while dragging a tangent control to split the halves of the control and adjust them independently
or join the two halves of the control if the tangent was previously split.
).
Setting path options
1.
Select a path with the Normal Edit tool (
2.
Expand the Path heading on the left side of the window to set options for the selected path.
3.
Choose a setting from the Mode drop-down list to choose the selected path’s masking behavior.
• Positive The area inside the path is visible in your video output.
• Negative The area outside the path is visible in your video output. The area inside the path is transparent.
• Disabled The path is bypassed.
4.
Select the Anti alias box and choose Yes or No from the drop-down list to indicate whether you want to apply an anti alias
filter to smooth the edges of the path.
5.
Select the Opacity box and type a value in the box (or click the down arrow to display a slider) to set the opacity of the area
inside the path.
6.
Select the Feather type box and choose a setting from the drop-down list to fade the edges of the path.
• In Feathering is applied to the inside edge of the path.
• Out Feathering is applied to the outside edge of the path.
• Both Feathering is applied to both sides of the path.
• None No feathering is applied.
7.
Select the Feather % box and type a value in the box (or click the down arrow to display a slider) to set the amount of
feathering that is applied to the path.
342 | CHAPTER 19

Fine-tuning masks
Depending on the source material, creating a clean mask can be a tricky exercise. There are a few tools and tricks you can use to fine
tune a mask.
• Solo the track Click the Solo button ( ) in the track list to isolate the masked track. This allows you to concentrate exclusively
on the mask.
• Toggle effects Turn individual plug-ins on and off to isolate effects in a plug-in chain. Keep in mind that the order of the plug-
ins in the chain is important in determining the final composited output.
• Isolate channels Isolate individual color channels in the Video Preview window by clicking the Overlays button ( ). Click
the arrow on the button to select the specific channel to be isolated and whether to display this channel in grayscale only.
Then click the main button to toggle the channel display on and off. The Alpha as Grayscale option isolates the alpha channel
mask and displays it in grayscale. For more information, see Understanding the Video Preview window on page 369.
USING VIDEO EFFECTS, COMPOSITING, AND MASKS | 343

Using the Mask Generator
The Mask Generator is a plug-in that controls the transparency of events to be used as masks when you use events that are not
grayscale. Apply the plug-in to an event (or a track) in the same way as any other plug-in: just drag-and-drop. The Mask Generator
plug-in can be found in the Video FX window (from the View menu, choose Video FX).
How the Mask Generator works
The following illustration demonstrates some of the effects of the Mask Generator. The background image is the original mask.
There are five ellipses on the mask: white, red, green, blue and an invisible alpha channel. Note especially the checkered ellipse in
the lower left of the mask; this is the alpha channel. You can base the alpha channel on a color or define the alpha channel in a
graphics program that supports alpha channel creation. Masks with alpha channels must be saved in a format that supports this
method of transparency, such as PNG or TGA. As in this example, the alpha channel may be invisible in the actual mask.
Luminance
Mask track
(Parent)
Masked track
(Child)
The top-right example uses luminance to determine the transparency in the mask. The white area is completely transparent. Since
white is made up of 100% values of red, green, and blue (255,255, and 255), those three colors are all 33% transparent as well. In the
lower-right example, blue is the selected transparent index. The blue area is 100% transparent and so are all areas that have a value
of 255 for blue (0,0,255), including white (255,255,255).
Blue
344 | CHAPTER 19

Chroma keying
Chroma keying or bluescreening is a special case of overlay transparency. A color key is a specific color or a range of similar colors in
an image that are made transparent, allowing a background video to show through. The idea is to take a video subject and film it
against a solid, uniform background color. It is critical that the color be smooth and uniformly lit with no shadows, and that the
color chosen for the background not be used in the subject.
The most important factors in successful blue screening happen during shooting, well before the footage is imported into Vegas
Pro software. Compression of the source video is also an important consideration. While almost all video is compressed in some
way, highly compressed video does not key well because colors can be smeared together and edges tend to not be very sharp.
Magnified
area
Compressed video
Uncompressed video
If your source footage is good and the captured video file is also of high quality, color keying is an easy process.
1.
Insert a video with a blue (or any solid colored) background into a track. This is the overlay video.
2.
Insert the background video that will show through the blue areas into the next lower track.
Note:
You do not need to set the lower track as a child track when using the Chroma Keyer plug-in as you would with a mask.
3.
Click the overlay video (foreground, higher track) to select it.
4.
Drag a Chroma Keyer plug-in from the Video FX window onto the overlay video. The Video Event FX window displays.
5.
Click the down arrow to the left of the Split Screen View button ( ) on the Video Preview window and choose FX
Bypassed. This will bypass the effect of the Chroma Keyer plug-in until you are ready to view the effect.
6.
In the Video Event FX window, click the Pick Color from Screen button ( ). The cursor changes to an eyedropper icon.
7.
Draw (click and drag) a small rectangular selection area around the color(s) to key out. Although you can select the color range
from just about anywhere, the Video Preview window is the best location.
Note:
Other effects that can change the color of the event should be bypassed when using the Pick Color from Screen tool.
USING VIDEO EFFECTS, COMPOSITING, AND MASKS | 345

8.
Click the Split Screen View button ( ) on the Video Preview window to restore the video effects. The Video Preview
window shows the result of the Chroma Keyer plug-in.
When a subject is filmed against a solid colored background in a studio, you can key out the background color using the Mask
Generator or the Chroma Keyer plug-in. You can select a wider range of colors using the Chroma Keyer plug-in, making it the
perfect tool for less-than-perfect blue screens.
This procedure selects a small range of colors to use as a key. In the example above, the blue sky around the dome is far from
uniform and it would be difficult to key it out with a traditional blue screen key. The color is uniform enough, however, that a range
of blues can be selected directly from the preview image. Use the controls at the bottom of the dialog box to determine the
sensitivity of the colors selected. Since the filter selects a range of colors, it is a good idea to try to select a relatively small range of
similar colors. Drawing a color selection area that spans both blue and red colors would make very large sections of an overlay
transparent.
Tip:
It is possible to use multiple Chroma Keyer plug-ins on a single event, keying out the blues with one and the reds with the other,
without keying out any colors between blue and red.
346 | CHAPTER 19

Chapter 20
Adding Video Transitions and Motion
Want something other than a cut or crossfade between video events? Vegas® Pro software provides a wide variety of transitions you
can add to your project. This chapter also covers track motion and keyframe animation, which allows you to automate video effects,
media generators, cropping, panning, and more.
Understanding basic transitions
Transitions occur between two video events. Most professional productions, on television or on the big screen, use only two types
of transitions. The first is a simple cut, where one scene immediately cuts to the other without delay or effects. The other is a fade,
otherwise known as a crossfade or a dissolve.
Cuts
A cut is actually not a transition. Instead, the last frame from an event is immediately followed by the first frame of the next event.
This is what happens with two adjacent events on the timeline, either in the same track or in different tracks. This can also happen
when an event is punched into another (with fade edge edits turned off).
Adjacent events Events on different tracks Punch-in events
Crossfades
You can fade one event out and fade into the next event by simply overlapping the two. The duration of the transition is
determined by the amount of overlap. For more information, see Crossfading events on page 109.
ADDING VIDEO TRANSITIONS AND MOTION | 347

Using transition effects
Transition effects are more complex than a simple cut or crossfade. You can replace a crossfade with a transition and then customize
the transition to meet your needs.
Tip:
Select the Event Fade Lengths option on the View menu to display fade lengths between selected and nonselected events in
the timeline. You can use this display as a quick indicator of a transition’s length.
Adding a transition
1.
Insert a video event onto the timeline.
2.
Insert another event so that it overlaps the first to create an automatic crossfade.
3.
In the Transitions window, browse for a transition effect. If the Transitions window is not visible, choose Transitions from the
View menu.
4.
Drag the effect onto the crossfade between the two events.
Note:
The duration of a transition is automatically determined by the amount of overlap between the two events. As with other
events, you can control the precise duration of a transition by dragging the edges in and out. You can also slide a transition for more
precise control. For more information, see Sliding a crossfade on page 110.
The original crossfade... ...and the new transition effect.
Tips:
• Some transitions also have their own shortcut keys. On the numeric keypad, press / to insert a crossfade, * to insert a dissolve, and - to
insert a linear wipe. Hold Ctrl while pressing / to convert the transition to a cut at the cursor position.
• Select the Event Fade Lengths option on the View menu to display fade lengths between selected and nonselected events in the
timeline. You can use this display as a quick indicator of a transition's length.
Adding a transition to the end of an event
Typically, a transition occurs between two events on a track, but you can also use transitions to fade to and from the background,
whether that is an underlying image, video, or background color. For example, you can drag a Clock Wipe transition to the end of a
video event and have the wipe go from the video event to black.
348 | CHAPTER 20

Adding a transition to all selected events
If you tend to use the same transitions often, you can save yourself some time by adding a transition to all selected events at once.
1.
Select the events where you want to add the transition.
2.
From the View menu, choose Transitions to display the Transitions window.
3.
Select a transition from the list on the left side of the window. The thumbnail images on the right side of the window represent
each of the existing presets for the selected transition. Hover your cursor over a preset to see an animated example.
4.
After you’ve found the setting that you want to use, drag it to the position where you want it to occur on the timeline.
5.
The Video Event FX dialog is displayed to allow you to edit the transitions settings, and a transition icon ( ) is displayed in the
timeline to show you where the transition takes place. You can also click this icon to edit the transition’s settings.
Dropping on existing cuts, crossfades, or transitions
• If you drop the preset on an existing transition, only transitions within the selection will be changed. Cuts and crossfades are
preserved.
• If you drop the preset on an existing crossfade, only crossfades and transitions within the selection will be changed. Cuts are
preserved.
• If you drop the preset on an existing cut, all cuts, crossfades, and transitions within the selection will be changed.
Dropping on event edges
• If you drop the preset on a transition that is at the beginning or end of an event (but does not span two events), only single-
event transitions that occur on the same end of the event within the selection will be changed.
• If you drop the preset on an event fade-in or -out, event fade-ins/outs and single-event transitions that occur on the same end
of the event within the selection will be changed.
• If you drop the preset on an event edge with no fade, all other event edges, event fade-ins/outs, and single-event transitions
that occur on the same end of the event within the selection will be changed.
Note:
To change the length of the transition for cuts that are converted to transitions, use the Cut-to-overlap conversion settings on
the Editing tab of the Preferences dialog.
ADDING VIDEO TRANSITIONS AND MOTION | 349

Adding a transition progress envelope
Normally, a transition progresses from 0 to 100% in a linear fashion over the length of the transition. A transition progress envelope
gives you complete control over a transition: you can hold, reverse, and repeat individual transitions.
1.
Right-click a transition.
2.
From the shortcut menu, choose Insert/Remove Envelope, and then choose Transition Progress from the submenu. An
envelope is added to your transition.
3.
Add points and adjust the fade curves as desired. For more information, see Using the Envelope Edit tool on page 193.
In the following example, the transition starts, progresses to 50%, reverses direction, and then finishes.
Understanding track layers
If you want, you can view and modify transitions in an A/B roll mode. Right-click the track header and choose Expand Track Layers
from the shortcut menu to expand the track to reveal three layers within the main track. These layers are called the A roll, the B roll,
and the transition roll.
A roll
Transition roll
B roll
The concept of an A/B roll is fundamentally different from the multitrack philosophy. Every track is in some way mixed (composited)
into the final output in a multitrack system, but events are not mixed on the A/B roll. Instead, either the A roll or the B roll is playing,
with the two trading places during a transition. You could mix the two for as long as you want with a transition, but they do not
blend without an intervening transition. Transitions move from one roll and into the other. This could be from A to B or from B to A.
The direction of the transition is automatically set. The small arrows on the side of the transition event indicate this direction.
Transition direction arrow
As the sequence below shows, the video output can shift from the A to the B and back to A many times during a production, but
there is only one video output from any particular roll at a time. This means that the A and B rolls are not composited.
350 | CHAPTER 20

Converting a cut to a transition
The transition between two events that are adjacent to each other on the same track is instantaneous and is called a cut. However,
if the first event is trimmed back from the end and the second event is trimmed back from the beginning (in other words, both have
enough media to overlap), you can transform the cut into a transition effect using this extra media.
1.
Right-click the line between two adjacent events at the cut position.
2.
From the shortcut menu, choose Transition and then choose the transition that you want to insert (for example, Insert Sony
Iris).
You can also drag a transition to the cut from the Transitions window.
The duration of the newly inserted transition event is determined by the Cut-to-overlap conversion time set in the Editing tab of
the Preferences dialog. To access this dialog, choose Preferences from the Options menu.
This event’s media is After the conversion, both events are
longer than the trim. longer and extend into the transition.
Cut
This event’s media extends
before the beginning.
Notes:
• There must be enough media in the respective events to cover the transition (for example, the end of the first event must not be the
end of the media file).
• You can also convert cuts between audio events to crossfades. Click the cut and press / on the numeric keypad to create a crossfade.
There must be enough media on either side of the cut to create the crossfade.
Converting a crossfade or transition to a cut
1.
Click to position the cursor within the transition.
2.
Hold Ctrl while pressing the / key on your numeric keypad.
The transition will convert to a cut, using the Cut-to-overlap conversion settings on the Editing tab of the Preferences dialog to
determine where the cut occurs.
ADDING VIDEO TRANSITIONS AND MOTION | 351

Previewing a transition
The easiest way to preview a transition is to set the loop region to the duration of the transition and then loop the playback. This
allows you to adjust the transition while it is playing and make changes in real time.
1.
Double-click the transition. This automatically creates a time selection equal to the length of the transition.
).
2.
Click the Loop Playback button ( ) to turn loop playback on. The selection area bar is dark blue when loop playback is turned
on.
3.
Click the Play button (
To preview complicated transitions, you may want to build a dynamic RAM preview or prerender the effect. For more information,
see Building dynamic RAM previews on page 372 or Prerendering video on page 371.
Modifying a transition
All of the transitions include several presets that create standard transitions. If a preset doesn’t meet your needs, you can customize
a transition to suit your taste.
Tip:
You can also animate the parameters of a transition with keyframes. For more information, see Using keyframe animation on
page 354.
1.
Click the Transition Properties button ( ) on the transition or right-click the transition and choose Transition Properties
from the shortcut menu. The Video Event FX window appears.
2.
Change the parameters. Changes update in real time in the Video Preview window. For help on the different controls in the
Video FX window, click the Plug-In Help button ( ) to access online help.
Transition
parameters
Keyframe
controller
352 | CHAPTER 20

Saving custom settings as a preset
After you modify a transition, you can save your settings as a preset for use at a later time. You can apply presets by choosing them
from the Preset drop-down list.
1.
Modify the settings in the window to create your desired transition effect. For help on the different controls in the window,
click the Plug-In Help button ( ) to access online help.
2.
Click the name in the Preset drop-down list. The current text is highlighted.
3.
Enter a name for the new preset.
4.
Click the Save Preset button ( ).
You can save any additional changes to the custom preset by clicking the Save Preset button.
ADDING VIDEO TRANSITIONS AND MOTION | 353

Using keyframe animation
Keyframe animation is a technique that computer artists use to quickly make complex animated sequences. Instead of drawing
every frame of a title scrolling in from top to bottom by hand, an animator simply has to set a starting and ending position for the
animation and let the computer interpolate the intermediate frames. The animation pictured on the right has three keyframes: a
starting, middle, and ending keyframe. More complex animations use more keyframes.
While keyframing motion may be the most obvious use for keyframe animations, just about any parameter of an effect can be
animated with keyframes. Keyframe animation techniques are used in many areas, including transition effects, video effects, event
panning and cropping, generated media, and track motion. You can animate color, brightness, transparency, motion, size,
perspective, and many other parameters with keyframes.
These three frames show the progression
of a title across three keyframes.
354 | CHAPTER 20

Understanding the keyframe controller
The keyframe controller appears at the bottom of the Video FX window (used for transitions, effects, and generated media), the
Track Motion window, and the Event Pan/Crop window.
Each effect in a video
effects chain can have
its own keyframes.
Some video effects have
parameters that have
their own keyframes.
Cursor position
Keyframes
Track Motion keyframes
Sync Cursor Sync the keyframe cursor Last Keyframe Go to the last keyframe.
with the timeline cursor.
First Keyframe Go to the first keyframe Create Keyframe Create a keyframe at the
cursor position.
Previous Keyframe Go to the previous Delete Keyframe Delete the selected
keyframe. keyframe.
Next Keyframe Go to the next keyframe.
The cursor position is marked by a flashing line on the controller. This position can also be automatically updated on the timeline,
with the Video Preview window also updating in real time to reflect changes. Click the Sync Cursor button ( ) on the keyframe
controller to sync the keyframe cursor with the timeline cursor.
Adding keyframes
Every effect has a starting keyframe at the beginning (left side) of the keyframe controller. This sets the initial parameters for the
effect. In order to animate the effect, you must add another keyframe to the effect and change some of the parameters. When you
first add a new keyframe, it has the same settings (for the transition, effect, pan/crop, etc.) as the first keyframe. You can then modify
the settings of the new keyframe to create the animation from the first keyframe settings to the second.
1.
Click the keyframe controller timeline to move the cursor where you want to add a keyframe. The current position is marked by
a blinking cursor.
2.
Click the Create Keyframe button (
3.
Modify the settings in the window for the new keyframe as desired.
Tip:
You can also add a new keyframe by positioning the cursor in the keyframe controller and changing any parameters in the
window. A keyframe is added with the new settings at the cursor position.
).
ADDING VIDEO TRANSITIONS AND MOTION | 355

).
Deleting keyframes
1.
Select a keyframe in the keyframe controller.
2.
Click the Delete Keyframe button (
Navigating in the keyframe controller
Use the keyframe navigation buttons (First, Previous, Next, and Last) to quickly jump to a keyframe. Alternately, press Ctrl+Left
Arrow or Ctrl+Right Arrow to move to the previous or next keyframe.
Modifying keyframes
After you create your keyframes, you can move them, copy and paste them, and change the interpolation curves between them.
Moving keyframes
You can move a keyframe within the keyframe controller by dragging it to a new position. For track-level keyframes, you can also
move the keyframes in the timeline. For more information, see Working with keyframes in the timeline on page 358.
Copying and pasting keyframes
Keyframes on the controller can be copied, pasted, and duplicated.
1.
Right-click a keyframe.
2.
From the shortcut menu, choose Copy.
3.
Right-click the keyframe controller at the position where you want to paste the keyframe.
4.
From the shortcut menu, choose Paste.
Duplicating keyframes
1.
Right-click and drag a keyframe to a new position.
2.
From the shortcut menu, choose Copy. A duplicate keyframe is created at the new position.
You can also duplicate a keyframe by holding the Ctrl key while dragging it.
Changing the interpolation curve
The interpolation curve determines the rate at which Vegas Pro software animates between two keyframe settings. You can
right-click a keyframe to choose a different shape for the interpolation curve. The shortcut menu provides six options: Linear,
Smooth, Fast, Slow, Sharp, and Hold. Selecting Hold from the shortcut menu prevents any animation from being interpolated
between two keyframes.
356 | CHAPTER 20

For video effects, the line between keyframes indicates which interpolation curve is being used.
For event pan/crop and track motion keyframes, the color of the keyframe indicates which interpolation curve is being used.
Linear (gray)
Fast (green)
Slow (gold)
Smooth (lilac)
Sharp (pink)
Hold (red)
In the Curves view of the video effects keyframe controller, you can manually adjust a keyframe’s spline curves. Click the Lanes and
Curves buttons to toggle between the Lanes and Curves views.
Note:
The Curves view is not available for event pan/crop and track motion keyframes.
Right-click a keyframe and choose Manual from the shortcut menu to display the spline curve handles. Drag the handles to adjust
the curve.
Right-click a keyframe and choose Split Manual from the shortcut menu to independently adjust the curve on each side of the
keyframe.
ADDING VIDEO TRANSITIONS AND MOTION | 357

Changing the relative spacing of keyframes
You can change the relative positions of the keyframes as a group. This can be useful if you need to change the overall length of an
animated sequence or if you need to copy a set of keyframes to another event that has a different duration than the original.
1.
Click on the first keyframe, hold the Shift key, and click on the last keyframe in the sequence to select all of the keyframes.
2.
Hold Alt and drag the first or last keyframe to scale the keyframes.
When copying keyframes from longer events to shorter events, you must temporarily lengthen the duration of the shorter event so
that all of the keyframes appear on the keyframe controller. Once you have pasted the keyframes, you can rescale the keyframes
using the above procedure, and then resize the event to its original length.
Creating keyframe presets
The 2D and 3D track motion dialogs allow you to create, save, and recall keyframe presets. Keyframe presets save the settings of the
selected keyframe row at the cursor position.
Notes:
• Presets for the Position, 2D Shadow, and 2D Glow keyframe rows are saved separately.
• Presets for 2D and 3D track motion are saved separately. Presets you create in the 2D Track Motion window will not be available in the
3D Track Motion window.
Saving a preset
1.
Adjust your Position, 2D Shadow, or 2D Glow settings as desired to create a keyframe.
2.
Type a name in the Preset box.
3.
Click the Save Preset button ( ).
Notes:
• Presets for the Position, 2D Shadow, and 2D Glow keyframe rows are saved separately.
• Presets for 2D and 3D track motion are saved separately: presets you create in the 2D Track Motion window will not be available in
the 3D Track Motion window.
Recalling a preset
1.
Click in the Position, 2D Shadow, and 2D Glow keyframe row to select a row and position the cursor where you want to apply
the preset.
2.
Choose a setting from the Preset drop-down list.
If no keyframe exists at the cursor position, one is created using the settings from the preset. If a keyframe exists at the cursor
position, the keyframe’s settings are replaced with the settings from the preset.
Deleting a preset
Click the Delete Preset button ( ) to delete the current preset.
Working with keyframes in the timeline
You can move and modify track keyframes in the timeline. These keyframes are used in the following three track-level effects:
• Track effects plug-in (For more information, see Adding a video effects plug-in on page 322.)
• Track motion (For more information, see Adding track motion on page 363.)
• Mask generator plug-in on a parent compositing track (For more information, see Using the Mask Generator on page 344.)
358 | CHAPTER 20

Viewing and moving track keyframes
Once you have added keyframes to one of these track-level effects, the track keyframes appear at the bottom of the track on the
timeline. Click the Expand Track Keyframes button ( ) to view the keyframes.
You can drag a keyframe on the track in the same way you would in the keyframe controller. To move several keyframes at once, use
the Envelope Edit tool ( ) to select and drag multiple keyframes.
With track keyframes
collapsed, keyframes
are minimized.
Expand Track Keyframes button Keyframe
With track keyframes
expanded, each set of
keyframes is
displayed. You can
move any keyframe
by dragging it to a
Collapse Track Keyframes button Keyframe new position.
Tip:
You can use ripple editing to automatically move track keyframes as you edit in the timeline. For more information, see
Applying post-edit ripples on page 107.
Adding new track keyframes
You can add new track keyframes to an existing track-level effect by double-clicking the track keyframe area.
Editing track keyframes
Double-click a track keyframe to open the associated window and adjust the settings. To change a keyframe interpolation curve,
right-click the keyframe and choose a curve type from the shortcut menu.
Locking track keyframes to events
When track keyframes are locked, you can move events along the track and the keyframes move along with them. Only keyframes
that occur within the selected events move.
Select the Lock Envelopes to Events button ( ) to lock track keyframes to the events on the track.
Hiding track keyframes
If the timeline becomes too cluttered, you can hide track keyframes from view. From the View menu, choose Show Video
Envelopes, and choose Track Keyframes from the submenu to hide track keyframes.
ADDING VIDEO TRANSITIONS AND MOTION | 359

Sample uses for keyframe animation
The following section provides several examples of how keyframe animation can be used with features such as event panning and
cropping, video effects plug-ins, and generated text events.
Animating event panning and cropping
You can combine event panning and cropping tools with keyframe animation to create several special effects. For more information,
see Cropping video on page 287.
Zooming in on a still image
By using keyframe animation in the Event Pan/Crop window, you can zoom in and out on a still image. In this example, four
keyframes are used to zoom in on a street scene in a photograph and zoom back out again. A generated color gradient event masks
the edges of the image during the zoom to enhance the effect. For more information, see Using generated media on page 327.
1.
Click the Event Pan/Crop button ( ) on the still image event.
2.
Click the keyframe controller to position the cursor for the second keyframe.
3.
Click the Add Keyframe button ( ). Resize and move the selection area to zoom in on a portion of the image.
4.
Click the keyframe controller to position the cursor for the third keyframe.
5.
Click the Add Keyframe button ( ). Resize and move the selection area to zoom in on a different portion of the image.
6.
Click in the keyframe controller near the end of the event to place the final keyframe.
7.
Click the Add Keyframe button (
8.
Right-click in the selection area and choose Restore from the shortcut menu. The selection area is zoomed out to include the
full image for the last keyframe.
9.
Preview the event in the Video Preview window. Adjust the settings in the Event Pan/Crop window as you preview the zoom
effect.
First keyframe Second keyframe Third keyframe Last keyframe
).
360 | CHAPTER 20

Using pan-and-scan
Another way to use keyframe animation in the Event Pan/Crop window is panning, or pan-and-scan. Pan-and-scan is a technique
commonly used when film is converted for television. Movie screens and film are usually wider (~2.35:1) than television (~1.33:1).
When you transfer the film to video, you have four choices: (1) squash the film horizontally to fit, distorting it in the process; (2) crop
it, possibly losing information on the sides; (3) letter box it so the top and bottom have black areas and the picture is shorter overall;
and (4) pan-and-scan. Pan-and-scan is a variation of cropping, where someone goes through the movie and moves the crop area
back and forth to follow the action or subject.
1.
Click the Event Pan/Crop button ( ) on the event. The Event Pan/Crop window appears.
2.
Confirm that the Stretch to fill frame check box is selected.
3.
Right-click the selection area and choose Match Output Aspect from the shortcut menu.
4.
Select a starting position, size, and angle of rotation for the crop rectangle. This is the start position (first keyframe).
5.
Click in the keyframe controller and press Ctrl+End. This moves the cursor to the end of the event.
6.
Click the Create Keyframe button ( ). A new keyframe appears in the keyframe controller at the end of the event.
7.
Change the position, size, and angle of rotation. This is the final position (last keyframe).
8.
Preview the event. Add and adjust keyframes as needed to create the desired effect. You can adjust both temporal and spatial
interpolation for each keyframe:
• Temporal interpolation (how the pan occurs over time) is controlled by the keyframe interpolation curve type.
Experiment with temporal interpolation by right-clicking a keyframe to change the interpolation curve type (hold, linear,
fast, slow, smooth) and previewing the result. For more information, see Changing the interpolation curve on page 356.
• Spatial interpolation (how the pan occurs within the video image) is controlled by the Smoothness setting of each
keyframe. A smoothness value of 0 makes the movement linear from one keyframe to the next. A higher smoothness
value makes the path of the pan more curved. Select a keyframe and change the Smoothness value to adjust spatial
interpolation.
Animating video effects plug-ins
You can use keyframe animation to smoothly and gradually apply an effect to an event. This example uses the Add Noise plug-in.
The Add Noise plug-in adds static or noise to a video sequence. When added to a simple solid-colored background with a
monochrome setting and animated, a pattern is produced that is similar to a television that is not tuned to any station.
1.
Add an Add Noise plug-in to an event. For more information, see Adding a video effects plug-in on page 322.
The Video FX window is displayed.
2.
Click the Animate button to display the keyframe controller at the bottom of the window.
3.
Add two keyframes to the event for a total of three including the one at the beginning. New keyframe attributes are copied
from the previous keyframe.
4.
Click the first keyframe to select it. Drag the Noise level slider to 0.
5.
Click the last keyframe to select it. Drag the Noise level slider to 0.
6.
Click the second keyframe to select it. From the Preset drop-down list, select Grainy.
7.
Hold Ctrl and drag the second keyframe to duplicate it. Position this new keyframe between the second and final keyframes.
The effect is off at the first keyframe and smoothly transitions to a grainy effect at the second keyframe, at which point the
effect remains constant until the third keyframe. Then the effect gradually fades out until it reaches a minimum value at the
last keyframe.
Keyframe 1 Keyframes 2 and 3 Keyframe 4
Noise = None Noise = Grainy Noise = None
ADDING VIDEO TRANSITIONS AND MOTION | 361

The results of gradually transitioning into an effect using keyframe animation.
Animating generated text
You can add a generated text event to a project by dragging a text generator from the Media Generator window. For more
information, see Using generated media on page 327. You can then animate the text by adding keyframes.
Not all attributes of generated text media can be animated using keyframes, however. You cannot, for example, morph one text
message into a different one. Some aspects can be easily and smoothly animated using the keyframe controller, such as text, color,
transparency, leading, tracking, and position.
Other aspects of generated text do not allow interpolated keyframe animation. For example, if you set the text to “One” initially and
then at five seconds change it to “Two”, the text will suddenly jump to the new value at the five second keyframe. This behavior is
different from the behavior of other keyframe animation techniques.
In this example, keyframes are used to make a title appear one letter at a time across the screen.
1.
Drag a text generator from the Media Generator window to the timeline.
2.
Right-click the new event and choose Edit Generated Media.
3.
Type the first letter of the title, for example “T”.
4.
Click the keyframe controller at the 1.000 second mark and type the second letter, for example “y”. The title now reads “Ty”. A
new keyframe appears in the keyframe controller at the 1.000 second mark.
5.
Proceed down the keyframe controller to 2.000 and type the letter “p”.
6.
Proceed down the keyframe controller repeating this process until the title is finished: “Typing”.
7.
Preview the event in the Video Preview window. The word “Typing” appears one letter per second until finished.
Text box
Keyframe
Controller
362 | CHAPTER 20

Adding track motion
The Track Motion window (accessible by clicking the Track Motion button ( ) on any video track) is used to move a video track
across a background. This background can be a solid color, another video event, or an image. Picture-in-picture effects and scrolling
title sequences are two simple cases where this tool is important.
The gray area in the center of the window (covered by the blue/gray rectangle) represents the actual screen or area that is visible in
the movie. The area outside of the main screen, which is filled with dotted lines, is the general workspace. The video you are moving
can be positioned off of the visible screen and then animated onto and across the screen. The dots are markers to help position the
video window. If snapping is enabled, these serve as snapping points.
The main window allows you to control the placement, size, and orientation of the overlay video through time. The blue and gray
rectangular overlay in the middle represents the video on the track. The selection box in the workspace is used to represent the
orientation of the track.
You can also use 3D compositing to move tracks through space. For more information, see 3D compositing on page 333.
Properties
Controls
Keyframe presets
Track area
Keyframe controller
Controlling track motion
1.
Click the Track Motion button ( ) on the track that contains the overlay that you want to animate. The Track Motion window
is displayed.
2.
Adjust the selection area to change the viewable area of the track and its position in space. Guides are displayed in bold to
indicate how the track will be moved or rotated:
Moving closer to or farther Dragging the track. Rotating around
from viewer. Drag across the Z axis.
corners to flip the track.
3.
Use the buttons at the top of the dialog to allow or prevent movement or scaling. For more information, see Changing editing
options on page 364.
4.
The track motion occurs instantly, and the results are updated in the Video Preview window.
ADDING VIDEO TRANSITIONS AND MOTION | 363

5.
Use the keyframe controller at the bottom of the Track Motion window to establish distinct track motion settings throughout
the duration of the track.
During playback, immediate frames are interpolated to create smooth motion. Expand the Keyframe interpolation heading
on the left side of the window and drag the Smoothness slider to adjust the interpolation. For more information, see Using
keyframe animation on page 354.
Tip:
Use the Default Track Motion smoothness control on the Editing tab of the Preferences dialog to set the default
Smoothness value for new keyframes.
Using the track motion shortcut menu
When you right-click anywhere in the Track Motion window, a shortcut menu appears:
• Restore View returns the workspace display to its original state.
• Restore Box returns the overlay to its original state (size, rotation, and position).
• Restore Rotation returns the overlay to its unrotated state.
• Restore Size returns the overlay to its original size.
• Restore Center moves the overlay to the center of the frame.
• Flip Horizontal flips the overlay backwards or left to right.
• Flip Vertical flips the overlay upside-down.
• Match Output Aspect sets the aspect ratio to the frame value.
• Make Square Aspect sets selection box to a square aspect.
Changing editing options
Use the toolbar at the top of the Track Motion window to change your editing options.
Icon Command Description
Enable Rotation Select this button if you want to be able to rotate, or spin, the video.
When the button is not selected, video is locked so you can move it horizontally or vertically, but the
track cannot be rotated.
Enable Snapping Select this button if you want your editing to snap to the grid.
to Grid
Edit in Object Select this button if you want to edit in the object’s space rather than the camera’s space.
Space For example, if a track is rotated, its X axis may not correspond to the X axis of the of the Video
Preview window. Selecting the Edit in Object Space button in conjunction with the Prevent
Movement buttons allows you to move the object along its own X and Y axes.
Prevent Select this button if you want to prevent horizontal movement of the track.
Movement (X)
Prevent Select this button if you want to prevent vertical movement of the track.
Movement (Y)
Lock Aspect Ratio Select this button if you want the selection box to retain its aspect ratio during resizing.
When the button is not selected, the height and width can be resized independently.
364 | CHAPTER 20

Icon Command Description
Scale About
Center
Select this button if you want the selection box to retain its center point when you resize the box by
dragging its edges.
When the button is not selected, the opposite side of the selection box will remain anchored when
you drag the edges to resize it.
Prevent Scaling (X) Select this button if you want to lock the horizontal dimension of the selection box.
Prevent Scaling (Y) Select this button if you want to lock the vertical dimension of the selection box.
Using keyframes in track motion
Keyframes are what create the motion in the track motion feature. You can create, modify, and remove keyframes in the keyframe
controller in the same way as with any other feature that uses keyframes. In addition, for track motion and 3-D track motion, you can
use keyframe presets to save and recall the settings of the selected keyframe row at the cursor position. For more information, see
Using keyframe animation on page 354.
The keyframe controller in the Track Motion window has three attributes that can be animated: position, shadow, and glow. Each
effect can be animated independently. The shadow and glow effects can be turned on and off. Each effect has its own set of
controls that appear on the left-hand side of the window. You can access these controls by clicking the respective item on the
keyframe controller.
Tip:
If any controls described in this section are not visible on the screen, enlarge the Track Motion window by dragging the lower
right corner until all controls are revealed.
Position
You can control the position of the overlay in the main window by dragging the selection box or editing the controls on the left side
of the window. However, the Position, Orientation, and Rotation controls in the window are invaluable when you need precision in
resizing, moving, or rotating the overlay.
The Smoothness box allows you to modify the smoothness of the interpolation curve among three or more keyframes.
You can use the Workspace controls to adjust the magnification and viewable area of the workspace. Use the Snap Settings
controls to adjust the grid in the workspace.
ADDING VIDEO TRANSITIONS AND MOTION | 365

2D Shadow
This creates a simple drop shadow that appears under the entire window or only under the opaque (nontransparent) parts of the
overlay. You can control the size and offset of the shadow as well as the shadow color. A shadow is especially effective under a
picture-in-picture window or to emphasize text and titles. Use the Eyedropper tool to select a specific color from anywhere on the
screen.
The shadow effect creates a drop shadow under an object, window, or title. A shadow is especially effective under a picture-in-
picture window.
1.
Select the 2D Shadow row in the keyframe controller. When the 2D Shadow row is selected, shadow controls are displayed in
the Track Motion dialog.
Select the 2D Shadow check box to apply the shadow so you can see the results of your shadow in the Video Preview window,
or clear the check box to bypass the shadow.
2.
Use the 2D Shadow controls on the left side of the window to set the color and appearance of the shadow:
• Blur Type a number in the box or click the down arrow button ( ) to display a slider you can use to soften the edge of the
shadow. Set to 0 for a hard edge, or increase the setting to feather the edge of the shadow.
• Intensity Type a number in the box or click the down arrow button ( ) to display a slider you can use to establish the
transparency of the shadow’s blurred edge. Decrease the setting for a translucent shadow, or increase the setting for a
more opaque shadow.
• Color Click the down arrow next to the color swatch to display a color picker. Use the sliders or edit boxes in the color
picker to set the shadow color, or use the Pick Color from Screen tool ( ) to sample a color from your screen.
3.
Adjust the size position of the shadow by dragging the box in the workspace or using the Position, Orientation, and Rotation
controls on the left side of the window. For more information about manipulating the selection box, see Controlling track motion
on page 363.
Cropped video
Shadow
4.
To animate the shadow, click in the 2D Shadow row of the Keyframe Controller to set the cursor to a later time and adjust the
shadow settings.
366 | CHAPTER 20

2D Glow
Glow is a bright haze surrounding an overlay. In general, light colors are used for glow effects, but you can emphasize bright text on
complex backgrounds by using a very small black glow, with little or no feathering, and 100% intensity.
1.
Select the 2D Glow row in the keyframe controller. When the 2D Glow row is selected, glow controls are displayed in the Track
Motion dialog.
Select the 2D Glow check box to apply the glow so you can see the results of your shadow in the Video Preview window, or
clear the check box to bypass the glow.
2.
Use the 2D Glow controls on the left side of the window to set the color and appearance of the glow:
• Blur Type a number in the box or click the down arrow button ( ) to display a slider you can use to soften the edge of the
glow effect. Set to 0 for a hard edge, or increase the setting to feather the edge of the glow.
• Intensity Type a number in the box or click the down arrow button ( ) to display a slider you can use to establish the
transparency of the glow’s blurred edge. Decrease the setting for a translucent glow, or increase the setting for a more
opaque glow.
• Color Click the down arrow next to the color swatch to display a color picker. Use the sliders or edit boxes in the color
picker to set the glow color, or use the Pick Color from Screen tool ( ) to sample a color from your screen.
3.
Adjust the size position of the glow by dragging the box in the workspace or using the Position, Orientation, and Rotation
controls on the left side of the window. For more information about manipulating the selection box, see Controlling track motion
on page 363.
Cropped video
Glow
4.
To animate the glow, click in the 2D Glow row of the Keyframe Controller to set the cursor to a later time and adjust the glow
settings.
Creating a picture-in-picture effect
Picture-in-picture is an easy effect to reproduce using track motion.
1.
Insert the background video into a track.
2.
Insert the overlay video into another track just above the background video track.
3.
Click the Track Motion button ( ) on the upper overlay track.
4.
In the Track Motion window, position and resize the track area.
ADDING VIDEO TRANSITIONS AND MOTION | 367

The illustration below shows some of the relevant parts of this procedure. Note the shadow cast by the overlay video. This is
added by selecting the 2D Shadow check box on the keyframe controller. The Video Preview window displays the results.
Tip:
While overlay picture-in-picture windows are often completely opaque, you can fade them in and out using opacity envelopes.
For more information, see Using opacity envelopes on page 206.
Animating the overlay
You can animate many aspects of an overlay using the keyframes at the bottom of the Track Motion window.
1.
Insert a video event onto the timeline.
2.
Click the Track Motion button ( ) in the track list.
3.
In the Track Motion window, resize the overlay by dragging the handles at the edges of the overlay.
4.
Drag the middle of the overlay to position it. This will be the size and position for the start of the animation.
5.
Click the timeline of the keyframe controller at a later time to move the cursor to that position.
Tip:
With the Sync Cursor button ( ) enabled, you can also navigate to a new position on the main timeline. The cursor is
automatically moved on the keyframe controller to the same location.
6.
Reposition the overlay. A new keyframe is automatically added to the keyframe controller at the new cursor position.
When you preview the video, the position of the overlay interpolates between the two keyframes with a smooth animation.
368 | CHAPTER 20

Chapter 21
Previewing and Analyzing Video
As you work in Vegas® Pro software, you can preview your video by using the Video Preview window or by connecting to an
external monitor. You can optimize previews by adjusting preview quality, prerendering video, or building a dynamic RAM preview.
The Video Preview window also provides features such as safe area overlays, grid overlays, and isolated color channel displays to
further enhance your productivity.
Understanding the Video Preview window
The workspace for editing video can get quite crowded, so the Video Preview window can be configured in a number of ways to
make it more useful. The Video Preview window can be used on a separate monitor or Windows display (if your video hardware
supports this feature), docked at the bottom of the workspace, or floated freely on the screen.
Button Description
Project Video Properties Displays the project’s properties. For more information, see Modifying project
video properties on page 303.
Preview on External Sends the preview out to an external monitor. This only functions if your
Monitor hardware supports this feature. For more information, see Preview Device tab on
page 445.
Video Output FX Opens the Video Output FX window for adding video effects plug-ins for the
entire project. For more information, see Using video effects on page 321.
Split-Screen View Turns split-screen previews on or off. Split-screen previews allow you to split the
preview window so you can see your affected and unaffected video or your
video and the contents of your clipboard at the same time.
Preview Quality Changes the preview resolution and display size. You can choose a lower
resolution to drop fewer frames during playback. Choose an Auto option to
display the preview at the current Video Preview window size; choose a Full
option to display the preview at project size.
Note:
If your project properties are set to either the Blend or Interpolate
deinterlace method, you will not see the effects of deinterlacing in Draft and
Preview quality preview modes. Deinterlacing only occurs in the Good and
Best quality preview modes.
Overlays Options include safe areas, grids, closed captions, and individual channels.
PREVIEWING AND ANALYZING VIDEO | 369

Button Description
Copy Snapshot to
Clipboard
Copies the current frame to the clipboard.
You can change the size of the image using the Preview Quality button. Choose
Auto or Full to capture the frame at its full resolution, or choose Half or Quarter
to capture a smaller image.
Save Snapshot to File Saves the current frame as an image file.
You can change the size of the image using the Preview Quality button. Choose
Auto or Full to capture the frame at its full resolution, or choose Half or Quarter
to capture a smaller image.
The Save Snapshot to File dialog is displayed to allow you to choose the format
and location where you want to save the file. The file is automatically added to
the Project Media window.
For more information, see Capturing a timeline snapshot on page 292.
The Video Preview window also displays a transport bar similar to the transport bar on below the project timeline. For more
information, see Transport bar controls on page 24.
Using the Video Preview window shortcut menu
Right-click the Video Preview window to adjust the following options.
Item Description
Default Background Sets the background color for the window.
Black Background
White Background
Simulate Device Aspect Ratio Displays the output in square pixels. This can prevent distortion of the preview when
using sources with rectangular pixels. This does not affect the final render.
Scale Video to Fit Preview Scales the video to fill the Video Preview window. This setting is used for previewing
Window only.
Adjust Size and Quality for Emphasizes frame rate during playback. When this option is not selected, video
Optimal Playback quality is emphasized, and the frame rate will be reduced if necessary.
Show Toolbar Toggles the toolbar at the top of the window.
Show Status Bar Toggles the information display at the bottom of the window.
Show Transport Bar Toggles the transport bar at the bottom of the window.
Video Preview Preferences Displays the Video tab of the Preferences dialog, allowing you to configure video
preview settings.
Preview Device Preferences Displays the Preview Device tab of the Preferences dialog, allowing you to configure
an external monitor.
Optimizing the Video Preview window
Timing and synchronization are critical aspects of any multimedia production. Because complex multimedia projects are
challenging for any computer, a number of tools are provided to maintain real-time playback even though the computer may not
be able to process the data quickly enough.
Note:
If you want to emphasize frame rate during preview, right-click in the Video Preview window and select Adjust Size and
Quality for Optimal Playback from the shortcut menu. When this option is not selected, video quality is emphasized, and the frame
rate will be reduced if necessary.
Adjusting preview quality and resolution
You can adjust the resolution of the Video Preview window and the quality of the preview rendering in order to improve playback.
Lower-resolution previews are less clear but allow more frames to be displayed per second. This may be particularly important with
projects that use overlays, transitions, and effects. Click the Preview Quality button and choose a setting from the menu to change
the quality and resolution for rendering your video preview.
370 | CHAPTER 21

The Auto setting will adjust the frame size to fit the Video Preview window size. The Full setting processes frames at the project
frame size. The Half setting processes frames at half the project frame size. The Quarter setting processes frames at one-quarter of
the project’s frame size. For example, if you have an NTSC (720x480) project, Half creates a 360x240 preview; Quarter creates a
180x120 preview.
Tip:
Choosing a Quarter or Half setting can improve playback performance when previewing high-definition source material.
If you want to display square pixels in the Video Preview window even if the Pixel aspect ratio setting in the Project Properties
dialog is using nonsquare pixels (DV), right-click the display and choose Simulate Device Aspect Ratio from the shortcut menu.
If you want the preview to fill the Video Preview window, right-click the display and choose Scale Video to Fit Preview Window
from the shortcut menu.
Tip:
Try setting the preview quality to Preview > Full and enabling Scale Video to Fit Preview Window.
This setting is used for previewing only and has no effect on the final rendered video. Decreasing the preview resolution can allow
the Vegas Pro Video Preview window to display a higher frame rate, especially for complex projects that contain overlays,
transitions, and effects.
Note:
To view the effects of the deinterlacing method you chose in your project properties, you will need to use the Good or Best
quality preview mode. The Draft and Preview quality preview modes do not deinterlace.
Prerendering video
There are times where nothing but a full, high-quality preview will do. In these cases, Vegas Pro software can take the time
necessary to selectively render only the portions of your project that need extra processing. These sections are prerendered and
short files are created to use for previews. The prerendering can take anywhere from a few seconds to a few minutes, depending on
the length and complexity of the video.
Once these temporary files have been created, they are used whenever those sections of the project are played back, increasing
playback quality and performance. As long as no changes are made to the events in the prerendered sections, the newly created
files continue to be used for previews, even if changes are made to other sections of the project.
1.
To prerender a portion of the project, create a selection containing the portion you want to prerender.
2.
From the Tools menu, choose Selectively Prerender Video. The Prerender Video dialog appears.
3.
Select the type of prerender file to create in the Prerender as drop-down list. Click Custom to configure any custom
compression options.
Notes:
• You’ll need to choose a rendering template that inserts pulldown fields to create a standard DV file if your project properties are set to
24p or if you selected the Allow pulldown removal when opening 24p DV check box on the General tab of the Preferences dialog.
Use the NTSC DV 24p (inserting 2-3-3-2 pulldown) template if you intend to use the file on the Vegas Pro timeline.
• If you cleared the Allow pulldown removal when opening 24p DV check box before adding your media and your project
properties are not set to 24p, your 24p video is read as 29.97 fps interlaced video (60i), so you can choose whichever NTSC DV or PAL
DV template suits your project requirements.
4.
To preview just a portion of the project, verify that Render loop region only is selected. To create a prerender of the entire
project, clear this check box.
5.
Select the Stretch video to fill output frame size (do not letterbox) check box when you are rendering to an output format
with a slightly different aspect ratio than your project settings. This will prevent black bars from appearing on the top and
bottom or the sides of the output.
6.
Click OK. A progress bar displays the progress of the render.
PREVIEWING AND ANALYZING VIDEO | 371

When prerendering is complete, bars appear at the top of the timeline indicating the sections that have been prerendered.
Prerendered sections
As a default, these preview files are saved when a project is closed. To delete these files when you close the project, from the
Options menu, choose Preferences and, on the General tab, clear the Save active previews on project close check box.
You can set the location of these preview files by clicking the Project Video Properties button ( ) and choosing a Prerendered
files folder in the Project Properties dialog. Ideally, this folder should be on a different physical drive from where Windows is
installed. You can delete prerendered preview files from your hard disk by choosing Clean Up Prerendered Video from the Tools
menu.
Note:
Each prerendered section will consist of no more than 10 seconds (approximately 40 megabytes). Because selective
prerendering creates multiple files, minor editing on the timeline will not invalidate all of your prerendered video—only the sections
you modify will need to be rerendered.
Building dynamic RAM previews
Video frames are automatically dropped when previewing if the computer can’t keep up with processing demands. This means that
you may not be seeing all video frames as you preview your project. If you prefer not to prerender your project, there is another
option for improving previews of selected portions of a project. A portion of your RAM is dedicated to cache video frames that
Vegas Pro software cannot render in real time.
A cache of 16 MB is automatically maintained for dynamic RAM previews. To change the cache amount, choose Preferences from
the Options menu and change the Dynamic RAM Preview Max value on the Video tab.
Note:
Although not all frames appear in previews of a project, all frames are included when you render a file. For more information,
see Rendering a project on page 387.
You can make a time selection and add each frame in the selection to the cache. Once the frames are cached, all video frames can
display in a selection.
1.
Select a region containing the frames you want to cache.
2.
From the Tools menu, choose Build Dynamic RAM Preview.
Vegas Pro software plays through the time selection and builds the cache frame by frame.
Using split-screen previewing
Click the Split Screen View button ( ) in the Video Preview window to turn split-screen previews on or off.
Split-screen previews allow you to split the Video Preview window so you can see your affected and unaffected video or your video
and the contents of the clipboard at the same time. Use split-screen previews to fine-tune video effects or to match colors for color
correction.
Note:
The Video Preview window temporarily enters split-screen preview mode when you slip-trim a video event. This temporary
split-screen mode allows you to see the event's first and last frame as you trim. You can toggle this preview mode by selecting or
deselecting the Video Event Edge Frames option on the View menu.
372 | CHAPTER 21

Previewing affected and unprocessed video
1.
Click the down arrow next to the Split Screen View button ( ) and choose FX Bypassed from the menu.
2.
Select the Split Screen View button ( ). The cursor is displayed as a .
3.
Choose a preset selection or drag in the Video Preview section to create a selection. This selection will display the unprocessed
video. In the following example, the Add Noise plug-in was applied to the event, and the selection displays the original video.
Tip:
Double-click in the Video Preview window to select the full window, or drag again to replace the existing selection.
Showing the video at the cursor position and the contents of the clipboard
1.
Position the cursor on the timeline and click the Copy Snapshot button ( ) in the Video Preview window to copy a frame to
the clipboard.
2.
Position the cursor at another point on the timeline.
3.
Click the down arrow next to the Split Screen View button ( ) and choose Clipboard from the menu.
4.
Select the Split Screen View button ( ).
5.
Choose a preset selection or drag in the Video Preview section to create a selection. This selection will display the contents of
the clipboard.
Tip:
Double-click in the Video Preview window to select the full window, or drag again to replace the existing selection.
Changing the selection for displaying split-screen views
Click the down arrow next to the Split Screen View button ( ) and choose Select Right Half, Select Left Half, or Select All to
indicate which portion of the Video Preview window you want to use to display unprocessed video or the contents of the clipboard.
When the Split Screen View button ( ) is selected, the cursor is displayed as a . Drag a rectangle in the Video Preview
window to create a custom selection.
PREVIEWING AND ANALYZING VIDEO | 373

Identifying safe areas
The Video Preview window displays the entire video frame data. However, most television monitors do not display all of this data.
Previewing the video on a television monitor is the only way to verify what frame information will display. You should also note that
individual television monitors vary in what they display. While there is no substitute for previewing on a television, safe areas are a
good method of estimating the extent of the masking.
1.
Click the down arrow next to the Overlays button ( ) and choose Safe Areas.
2.
Click the Overlays button to toggle the safe areas display on or off. The display shows two areas:
• The safe action area is the frame area that is visible on a television screen.
• The safe title area is a suggested area to limit the extent of titles. It is always smaller than the safe action area.
Safe title Safe action
Tip:
To customize safe area sizes, choose Preferences on the Options menu, and on the Video tab, enter the Action safe area and
Title safe area values as a percent of the frame size. For more information, see Video tab on page 434.
Viewing the grid
The Video Preview window can display vertical and horizontal lines over your video. You can use the grid to help you align objects.
To view the grid, click the down arrow next to the Overlays button ( ) and choose Grid.
Set the grid spacing using the Horizontal grid divisions and Vertical grid divisions settings on the Video tab in the Preferences
dialog.
Viewing closed captions
If you’re working with a video that contains closed captions, you can preview your captions by using overlays in the Video Preview
window.
Click the down arrow next to the Overlays button ( ) and select CC1, CC2, CC3, or CC4 to turn on the caption type that you
want to preview.
Isolating color channels
The Video Preview window allows you to select a specific channel to be isolated and whether the channel should be displayed in
grayscale only. To display a channel, click the down arrow next to the Overlays button ( ) and choose a color channel.
Note:
Use the Alpha as Grayscale setting to isolate the Alpha channel mask and display it in grayscale.
374 | CHAPTER 21

Monitoring video with scopes
From the View menu, choose Video Scopes to toggle the display of the Video Scopes window.
Broadcast video uses a narrower range of color than the RGB you see on your computer. When you broadcast a project that
contains out-of-range colors, you can introduce image problems or even noise into the audio stream.
Use the scopes to analyze the your video and adjust accordingly with the Brightness and Contrast, Broadcast Colors, Color
Corrector, Color Corrector (Secondary), and Levels plug-ins before rendering.
Choose a setting from the drop-down list to choose which scope you want to display.
Choose setting Display video scopes settings
Update scopes
while playing
Note:
If your video hardware will add a 7.5 IRE setup, click the Settings button ( ) and select the 7.5 IRE Setup check box in the
Video Scopes Settings dialog. Black will be displayed as 7.5 in the waveform monitor. If your video hardware does not add a 7.5 setup,
clear the check box, and black will be displayed as 0.
Displaying chrominance using the vectorscope monitor
The vectorscope monitor in the Video Scopes window allows you to monitor the chrominance (color content) of your video signal.
The monitor plots hue and saturation on a color wheel.
The vectorscope displays targets for broadcast-legal saturations of red (R), magenta (Mg), blue (B), cyan (Cy), green (G), and yellow
(Yl). Individual colors in your video signal are displayed as dots in the vectorscope. A dot's distance from the center of the scope
represents its saturation, and the angle of the line from the dot to the center of the scope represents its hue.
For example, if an image has a blue cast, the distribution of dots in the vectorscope will be concentrated toward the blue portion of
the color wheel. If the image includes out-of-range blue values, vectorscope display will extend beyond the blue target.
You can use the vectorscope to calibrate color between scenes. Without calibration, you may see noticeable color differences
between scenes from multicamera shoots.
1.
From the View menu, choose Video Scopes to toggle the display of the Video Scopes window.
2.
Choose Vectorscope from the drop-down list.
3.
Position the cursor in the frame you want to analyze. If the Update Scopes While Playing button ( ) is selected, you can
monitor your video during playback.
PREVIEWING AND ANALYZING VIDEO | 375

4.
The vectorscope monitor displays the chrominance of the video signal:
Frame Vectorscope display of frame
5.
Hover over a portion of the monitor to display the chroma value at the pointer position:
Chroma value
Displaying luminance using the waveform monitor
The waveform monitor in the Video Scopes window allows you to monitor the luminance (brightness or Y component) of your
video signal. The monitor plots luminance on the vertical axis and the width of the current frame on the horizontal axis.
If you want to include chroma (color or C component) information in the waveform monitor, choose Composite from the drop-
down list at the top of the monitor window. When you choose Luminance, chroma information is omitted.
1.
From the View menu, choose Video Scopes to toggle the display of the Video Scopes window.
2.
Choose Waveform from the drop-down list.
3.
Position the cursor in the frame you want to analyze. If the Update Scopes While Playing button ( ) is selected, you can
monitor the waveform during playback.
376 | CHAPTER 21

4.
The waveform monitor displays the luminance of the video signal:
Frame Waveform display of frame
5.
Hover over a portion of the monitor to display the luma value at the pointer position:
Luma value
Displaying color levels and contrast using the histogram monitor
The histogram monitor in the Video Scopes window allows you to monitor color levels and contrast of your video. Use the
histogram before rendering your project to find and correct out-of-range values that could cause problems on the destination
playback device.
The bar graph plots the number of pixels that exist for each color intensity. For example, when using the Blue setting, the vertical
axis represents the number of pixels, and the horizontal axis represents the RGB color range from 0,0,0 to 0,0,255.
To get acquainted with the histogram, use an external monitor to preview your video and watch the video output and histogram as
you use plug-ins to modify the colors.
1.
From the View menu, choose Video Scopes to toggle the display of the Video Scopes window.
2.
Choose Histogram from the drop-down list.
3.
Choose a histogram type from the menu:
• Luminance: charts the luminance or brightness of colors in your video.
• Red: charts the red tones in your video.
• Green: charts the green tones in your video.
• Blue: charts the blue tones in your video.
• Alpha: charts the alpha channel (transparency) in your video.
• Luminance/R/G/B: stacks luminance and RGB charts.
4.
Position the cursor in the frame you want to analyze. If the Update Scopes While Playing button ( ) is selected, you can
monitor your video during playback.
5.
Use the histogram to evaluate the colors in your video. The Mean value indicates the average intensity of all pixels in the graph,
and the Standard Deviation value indicates the average percentage by which pixels in the graph vary from the Mean value.
PREVIEWING AND ANALYZING VIDEO | 377

6.
Use plug-ins such as Brightness and Contrast, Broadcast Colors, and Levels to adjust the color. For more information, see Using
video effects on page 321.
Frame Histogram display of frame
Graph
Mean and
standard deviation
hues
Displaying RGB components with RGB parade monitor
The RGB parade monitor in the Video Scopes window displays waveforms for the red, green, and blue components of your video
signal. The monitor plots RGB values from 0-255 on the vertical axis and three times on the horizontal axis.
The parade monitor helps you determine whether the individual RGB components of your video signal are within limits and
whether the total video signal is clipping.
1.
From the View menu, choose Video Scopes to toggle the display of the Video Scopes window.
2.
Choose RGB Parade from the drop-down list.
3.
Position the cursor in the frame you want to analyze. If the Update Scopes While Playing button ( ) is selected, you can
monitor your video during playback.
4.
The waveform monitor displays the RGB values of the video signal. Hover over the monitor to display the RGB value at the
pointer position:
RGB value
378 | CHAPTER 21

Adjusting video scope settings
Click the Settings button ( ) in the Video Scopes window to set your display options. These options adjust the display of data in
the Video Scopes window and have no effect on your data.
7.5 IRE setup
If your video hardware will add a 7.5 IRE setup, you can configure the Video Scopes window so the display will be consistent with an
external scope connected to a device that adds 7.5 IRE setup.
NTSC video in the United States adds 7.5 IRE setup to convert black to 7.5 IRE. Consumer video hardware typically does not add 7.5
IRE setup, and most professional hardware allows you to turn 7.5 IRE setup on or off. PAL video and NTSC video in Japan do not add
setup.
Refer to your video hardware documentation to determine whether your hardware adds 7.5 IRE setup.
1.
Click the Settings button ( ) in the Video Scopes window.
2.
Select the 7.5 IRE Setup check box in the Video Scopes Settings dialog.
Black will be displayed as 7.5 in the waveform monitor. If your video hardware does not add 7.5 setup, clear the check box.
Studio RGB display
RGB values on your computer can range from 0 to 255. Studio RGB values range from 16 to 235. If you want to limit the display of
the Video Scopes window to studio RGB standards, perform the following steps:
1.
Click the Settings button ( ) in the Video Scopes window.
2.
Select the Studio RGB (16 to 235) check box in the Video Scopes Settings dialog.
Whether you need to use the Studio RGB (16 to 235) setting depends on the codec you will use to render your video before printing
to tape. Suggested settings follow. Refer to the codec’s documentation to determine whether the Studio RGB (16 to 235) check box
should be selected.
Codec Studio RGB Setting
Sony DV On
Microsoft® DV Off
Matrox® DV Off
MainConcept™ DV Off
Canopus® On
Apple® QuickTime™ DV Off
You can render using a third-party DV codec by choosing a specific codec from the Video format drop-down list on the Video tab of
the Custom Template dialog.
PREVIEWING AND ANALYZING VIDEO | 379

Previewing in a player
You can create a full-quality preview that automatically plays in the appropriate media player. You can preview the entire project or
select a portion.
1.
To preview a portion of the project, create a selection containing the portion you want to preview.
2.
From the Tools menu, choose Preview in Player. The Preview in Player dialog appears.
3.
Select the type of preview file to create. Select a template or click Custom to configure any compression options.
4.
To preview just a portion of the project, verify that Render loop region only is selected. To create a preview of the entire
project, clear this check box.
5.
Click OK.
A progress bar displays the progress of the render. When finished, the file automatically plays in the appropriate media player.
Using an external monitor
You can feed video directly from the timeline to a television monitor or secondary Windows display. With this feature, you can free
up valuable space in the Vegas Pro window by viewing a full-screen preview of your project on a different display, or you can make
your final editing decisions on a broadcast monitor (which differs significantly from a computer monitor) before printing the project
to tape.
This feature supports video output only; audio is not output to the external monitor.
Notes:
• If you intend to deliver your project in an interlaced format, previewing on a computer monitor is not a substitute for previewing on
an interlaced broadcast monitor.
• Vegas Pro software allows you to use one external video device at a time. The external monitor display will be unavailable during
video capture.
• When using an external video monitor, you need to enable external-monitor preview each time you start Vegas Pro. This change was
made to prevent the possibility of hiding the main Vegas Pro window behind the secondary display when monitors are improperly
configured.
Configuring an external monitor
Prior to previewing on an external monitor, you’ll need to configure your system to use this feature. From the Options menu,
choose Preferences and then click the Preview Device tab to configure an external monitor. Your video will be sent to this device
when you click the Preview on External Monitor button ( ) in the Video Preview window. For more information, see Setting
preferences on page 441.
380 | CHAPTER 21

Previewing video on a secondary Windows display
If your Windows desktop is extended across multiple displays, you can use one of those displays to preview the timeline with no A/
V synchronization drift—perfect for ADR and foley work.
Important:
If you intend to deliver your project in an interlaced format, previewing on a computer monitor is not a substitute for
previewing on an interlaced broadcast monitor.
Windows secondary display preview requirements:
• A multiple-output graphics card that supports 3D acceleration (or multiple graphics cards: you could install AGP and PCI video
cards in your system, for example).
You can also use the Windows Secondary Display device on a computer with a single monitor. When you enable the external
monitor, the video preview will fill your screen.
• A CRT, LCD, or projector connected to your computer’s secondary video output.
If you have a video card with DVI outputs, you can use a DVI-to-HDMI converter to connect to an HDMI monitor.
• The Extend my Windows desktop onto this monitor check box must be selected on the Settings tab of the Display Properties
dialog (Start > Settings > Control Panel > Display).
Notes:
• Vegas Pro software allows you to use one external video device at a time. The external monitor display will be unavailable during
video capture.
• When using an external video monitor, you need to enable external-monitor preview each time you start Vegas Pro. This change was
made to prevent the possibility of hiding the main Vegas Pro window behind the secondary display when monitors are improperly
configured.
Follow the steps below to set up your preview:
1.
Use the Preview Device tab in the Preferences dialog to configure the display you want to use as a video preview monitor. For
more information, see Preview Device tab on page 445.
2.
Select the Preview on External Monitor button ( ) in the Video Preview window.
You can turn off external preview by pressing Alt+Shift+4 or by clicking the secondary display and pressing Esc.
Tip:
Video is sent to your secondary display and the Video Preview window at the same time. If you experience dropped frames, try
clearing the Display frames in Video Preview window during playback check box on the Preview Device tab of the Preferences
dialog.
Viewing on an external monitor via IEEE-1394
You can send video directly from the timeline to a television monitor. With this feature, you can make your final editing decisions on
a broadcast monitor (which differs significantly from a computer monitor) before printing the project to tape.
IEEE-1394/FireWire/i.Link external monitor requirements:
• OHCI-compliant IEEE-1394 DV card
• DV camcorder or DV-to-analog converter box
Note:
Vegas Pro software allows you to use one external video device at a time. The external monitor display will be unavailable
during video capture.
While configuring your computer for DV external monitor previewing is not difficult, the setup may require some troubleshooting.
The Vegas Pro forum is a good resource for peer-to-peer system troubleshooting:
http://www.sonycreativesoftware.com/forums
PREVIEWING AND ANALYZING VIDEO | 381

Setting up an external monitor
The diagram below shows the preferred setup for sending video from the timeline to an external television monitor.
Analog to
television
Video to
camcorder
Audio to
speakers
Camcorder or
Media converter Television monitor
Speakers
Computer
1394 card
Sound card
The video is converted to DV format and is sent through the IEEE-1394 card to the DV device (camcorder or DV-to-analog media
converter). The DV device sends analog output to the television monitor.
Use the Preview Device tab in the Preferences dialog to configure your IEEE-1394 card.
Note:
The DV device must support pass-through in order to use an external monitor. Some PAL camcorders do not support this
feature.
Previewing audio
External monitor previewing differs in one respect from printing to tape from the timeline: no audio is sent through the preview
device. As shown in the illustration above, the audio is routed to the sound card and then on to the mixer (if present) and speakers.
This allows you to mix your audio on better speakers than are typically found in television monitors.
Before printing to tape, you might want to preview the audio through the television monitor speakers to ensure a good TV mix. You
can use the print-to-tape feature to send the full video and audio to the external monitor. Follow the steps for printing to tape from
the timeline but do not set the camcorder to record. Both the video and audio are sent through the 1394 card to the external
monitor. For more information, see Printing video to tape from the timeline on page 402.
Enabling external monitor preview
1.
Use the Preview Device tab in the Preferences dialog to configure the display you want to use as a video preview monitor. For
more information, see Preview Device tab on page 445.
2.
Select the Video Preview on External Monitor button ( ) in the Video Preview window.
You can turn off external preview by pressing Alt+Shift+4.
Tip:
Video is sent to the external monitor and the Video Preview window at the same time. If you experience dropped frames, try
clearing the Display frames in Video Preview window during playback check box on the Preview Device tab of the Preferences
dialog. For more information, see Preview Device tab on page 445.
Optimizing preview quality
Keep in mind that complex effects and/or transitions may not play back in real time from the timeline. What effects can and cannot
be played back depends on the speed of your computer. You may want to prerender more complex portions of a project. For more
information, see Prerendering video on page 371.
Note:
The compression settings used to create the prerendered video must be identical to your captured files for timeline playback
to work.
382 | CHAPTER 21

Viewing on an external monitor via SDI
You can send video directly from the timeline to a video monitor connected to a supported SDI card.
Important:
Blackmagic Design DeckLink HD Extreme/Intensity Pro/HD Extreme 3D and AJA Io Express, XENA 2K, LH, LHe, LHi, LS,
and LSe cards are supported.
For the latest information about supported hardware, please see our Web site at http://www.sonycreativesoftware.com/vegaspro/
io#sdi.
Notes:
• Vegas Pro software allows you to use one external video device at a time. The external monitor display will be unavailable during
video capture.
• When using an external video monitor, you need to enable external monitor preview each time you start Vegas Pro software. This
change was made to prevent the possibility of hiding the main Vegas Pro window behind the secondary display when monitors are
improperly configured.
1.
Use the Preview Device tab in the Preferences dialog to configure your SDI card. For more information, see Preview Device tab on
page 445.
2.
Select the Video Preview on External Monitor button ( ) in the Video Preview window.
You can turn off external preview by pressing Alt+Shift+4.
Tip:
Video is sent to the external monitor and the Video Preview window at the same time. If you experience dropped frames, try
clearing the Display frames in Video Preview window during playback check box on the Preview Device tab of the Preferences
dialog. For more information, see Preview Device tab on page 445.
PREVIEWING AND ANALYZING VIDEO | 383
384 | CHAPTER 21

Chapter 22
Saving, Rendering, and Printing Projects
Vegas® Pro software allows you to save and render projects into many different multimedia formats. When you render your Vegas
Pro project, the project itself is not altered, but rather can be rendered in any number of different formats.
This chapter explains saving a project and using the Save As and Render As functions. In addition, you will find reference
information for the rendering options available. This chapter also describes the different options for delivering your projects, such
as printing to tape.
Saving a project
A Vegas Pro project is saved as a small .veg file. This file contains all of the information needed to recreate your project: source file
locations, trimming, track and bus plug-ins, volume and panning envelopes, bus assignments, assignable effects settings, etc. This is
not the same as creating a final media file, which is done with the Render As command.
Note:
The option is also provided of saving a project as an Edit Decision List (EDL). For more information, see Creating an EDL on
page 296.
1.
From the File menu, choose Save.
The first time a project is saved, the Save As dialog appears. In subsequent saves, the Save As dialog is bypassed, your existing
file name is retained, and your project is updated to include any changes.
2.
Select Vegas Project File (.veg) from the Save as type list.
3.
Select the drive and folder where you want to store the project.
4.
Type the project name in the File name box.
5.
Click Save.
Renaming or creating a copy of a project (using Save As)
After you have been working with your project, you can use the Save As command in the File menu to create a copy of the small
project file with a different name. Since multimedia projects can be very complex, and since Vegas Pro project files are so small,
saving a number of different versions of a project is a low-risk way to try new techniques.
1.
From the File menu, choose Save As. The Save As dialog appears.
2.
Select the drive and folder where you want to store the project.
3.
Type a new name in the File name box.
4.
From the Save as Type drop-down list, choose the format in which you want to save the project.
Extension Format Name Description
.veg Vegas Pro project This option saves the references to media files used in the
project. Also saved is project information, track effects,
envelopes, bus assignments, and output properties. The .veg
file does not combine events into a single file.
.txt EDL text file This option creates a text version of event placements in the
timeline. This text description can then be imported into a
database or text application for modification or other
purposes.
.aaf Edit Protocol Compliant These options create AAF (Advanced Authoring Format) files
AAF File that you can use to exchange projects between applications.
.aaf Avid Legacy AAF File For example, if your postproduction facility uses a tool other
than Vegas Pro software, you could provide your project as an
AAF file.
SAVING, RENDERING, AND PRINTING PROJECTS | 385

5.
Select the Copy media with project check box if you want to create copies of each of the project’s media files in the same
location as the project file. This allows you to collect all of a project’s assets in a single location.
6.
Click the Save button.
7.
If you selected the Copy media with project check box, a dialog is displayed to allow you to specify how you want to copy
media files:
• Select the Copy source media radio button to copy the entire source media files to your project folder.
Note:
Any project media files from folders outside the project folder are copied to the project folder. Media files that are saved in
folders below the project folder are not copied.
• Select the Create trimmed copies of source media radio button and enter a value in the Extra head and tail box to
reduce the number and size of media files necessary to represent your project.
Your project will be scanned to determine how much of each media file is being used and those regions will be rendered to
new media files. The amount of time specified in the Extra head and tail setting will be added before and after the media file
to allow subsequent edits. All events are then updated to point to the new files. Finally, inactive takes are removed from the
project, and the project is saved.
Note:
The newly rendered files will match the source files’ properties as closely as possible:
• Audio/video events are saved in a new AVI file. You can trim DV AVI, uncompressed AVI, Sony YUV AVI, and CineForm AVI files.
Because of the lossy nature of other video formats, those video files will not be trimmed, but will simply be copied to the project
folder.
• Audio-only events will be rendered to the Wave format if under 2 GB (or Wave64 if over 2 GB), and DV files will be rendered as DV
AVI files.
Autosaving a project
A backup copy of your project is automatically saved every five minutes. If your system crashes, you are prompted to open the
backup file the next time you start the program.
Backup files are saved in the location specified in the Temporary files folder box on the General tab of the Preferences dialog. Files
are saved with the .autosave.veg extension and are deleted when you close Vegas Pro software.
If you prefer not to autosave your project, you can clear the Enable autosave check box on the General tab of the Preferences
dialog.
Vegas Pro software also creates .veg.bak files in your project folder when you save a project to allow you to return to the project’s
last-saved state. Creation of .veg.bak files is independent of autosaving.
386 | CHAPTER 22

Rendering a project
Rendering refers to the process of converting a project into a single new multimedia file and formatting it for the desired playback
method: media player, Internet streaming media, CD-ROM, video tape, etc. The project file is not overwritten, deleted, or altered
during the rendering process. You can return to the original project to make edits or adjustments and render it again later.
Rendering a video file can take quite a bit of time, depending on the complexity of your project, the speed of your CPU, and the final
format you have selected. For longer projects, you might want to plan to render your movie overnight or when you are not using
your computer.
If you’ve prerendered your project, those prerendered sections can be used for your final render when the destination formats
match.
When you render video to any of the following formats, unedited video frames are passed through without recompression:
• DV AVI
• DV MXF
• IMX MXF (IMX 24p MXF is not supported for no-recompress rendering)
• HD MXF
• MPEG-2 (for files such as those from HDV and DVD camcorders)
• XDCAM EX supports smart rendering across the following formats:
• SP 18.3 Mbps CBR 1280x720p to/from XDCAM EX and HDV HD-1
• SP 25 Mbps CBR 1440x1080i to/from XDCAM EX, XDCAM HD, and HDV HD-2
• HQ 35 Mbps VBR 1440x1080 to/from XDCAM EX and XDCAM HD
• HQ 35 Mbps VBR 1280x720p to/from XDCAM EX
• HQ 35 Mbps VBR 1920x1080 to/from XDCAM EX
Notes:
• In order to perform rendering without recompression, the width, height, frame rate, field order, profile, level, and bit rate of the
source media, project settings, and rendering template must match. Frames that have effects, compositing, or transitions applied
will be rendered.
You can clear the Enable no-recompress long-GOP rendering check box on the General tab of the Preferences dialog to turn
the feature off. For more information, see General tab on page 441.
• When you route busses to hardware outputs, the outputs from those busses will not be included in the mix when you render your
project.
• For specific information on 5.1 surround projects, see Rendering surround projects on page 283.
SAVING, RENDERING, AND PRINTING PROJECTS | 387

1.
From the File menu, choose Render As. The Render As dialog is displayed.
2.
Select the drive and folder from the Save in drop-down list, or use the browse window to locate the folder where you want to
save your file.
3.
Type a name in the File name box, or select a file in the browse window to replace an existing file.
4.
Choose a file type from the In the Save as type drop-down list.
5.
If you’re rendering to .wav, .w64, .avi, or .mxf format, you can select the Enable multichannel mapping check box to render a
file with multiple audio channels. For more information, see Rendering multichannel audio files on page 390.
6.
Choose a template from the Te mpl ate drop-down list to specify the parameters that should be used for rendering your file, or
click the Custom button to create a new template. For more information, see Customizing the rendering process on page 399.
Tips:
• Templates that match your project settings (frame size, pixel aspect ratio, and frame rate) are displayed with an equal sign (=) in
the drop-down list.
• When you render a 5.1 surround project to AIFF (.aif), Perfect Clarity Audio (.pca), Wave64 (.w64), or Wave (.wav) formats, you can
save each of the surround master busses to a separate file by choosing the multiple mono setting from the Template drop-down
list. For example, if you’d typed My Film.wav in the File name box, the following files would be rendered: My Film Right.wav, My
Film Right Surround.wav, My Film LFE.wav, My Film Left.wav, My Film Left Surround.wav, and My Film Center.wav.
• When you render a 5.1 surround project to Wave or Wave64 format, you can render a single six-channel file by selecting the Enable
multichannel mapping check box and creating a channel mapping using the Surround Master outputs.
Note:
You’ll need to choose a rendering template that inserts pulldown fields to create a standard DV file if your project properties
are set to 24p or if you selected the Allow pulldown removal when opening 24p DV check box on the General tab of the
Preferences dialog. Use the NTSC DV 24p (inserting 2-3-3-2 pulldown) template if you intend to bring the file back into the
timeline as source material.
388 | CHAPTER 22

7.
Select the Save project as path reference in rendered media check box to save the path to your Vegas Pro project in the
rendered file. Saving the project path allows you to easily return to the source project if you use your rendered file in another
project. The check box will be unavailable if you haven’t saved your project or if you’re rendering using a third-party file-format
plug-in. For more information, see Project references in rendered media files on page 53.
Notes:
• The project information in the rendered file is a reference to a project file only. If you modify the project file after rendering, the
project data will no longer match the rendered file. To edit a project using a path reference, the project file and all media must be
available on your computer.
• The check box will be unavailable if you haven’t saved your project or if you’re rendering using a third-party file-format plug-in.
8.
Select the Render loop region only check box to render only the portion of your project within the loop region. Loop
Playback does not need to be selected for this option to work.
9.
Select the Stretch video to fill output frame size (do not letterbox) check box when you are rendering to an output format
with a slightly different aspect ratio than your project settings. This will prevent black bars from appearing on the top and
bottom or the sides of the output.
10.
If the selected file type supports it, you can select the Save project markers in media file check box to include markers,
regions and command markers in the rendered media file.
Note:
If the selected file type cannot save markers internally, Vegas Pro will save the metadata to an external file with an .sfl
extension (using the same base name as your media file).
11.
Click Save. A dialog is displayed to show the progress of the render. You can cancel the rendering process by clicking the
Cancel button in the dialog box. You can also view the progress of the render or cancel the render using the status bar in the
lower-left corner of the window.
12.
When rendering is complete, click the Open button to play the file with its associated player, or click Open Folder to open the
folder where you saved the file.
SAVING, RENDERING, AND PRINTING PROJECTS | 389

Rendering still-image sequences
1.
If you want to render only a portion of your project, create a time selection and/or solo the tracks you want to include in the
still-image sequence.
2.
From the File menu, choose Render As. The Render As dialog appears.
3.
In the File name box, type the base file name you want to use for rendered images. Files will be numbered automatically using
this file name.
4.
Choose Image Sequence from the Save as Type drop-down list.
5.
Choose an image format from the Template drop-down list.
6.
Select the Render loop region only check box if you want to save only the portion of the project that is contained within the
loop region. The Loop Playback button ( ) does not need to be selected for this option to work.
7.
Select the Stretch video to fill output frame size (do not letterbox) check box when you are rendering to an output format
with a slightly different aspect ratio than your project settings. This will prevent black bars from appearing on the top and
bottom or the sides of the output.
8.
Select the Use project output rotation setting check box if you’re rendering a rotated project and want to use the Output
rotation setting from the Project Properties dialog for your rendered file.
When the check box is cleared, the media is rotated according to its Media Properties setting, but the project itself is unrotated.
You can use this setting to proof your project on an unrotated display.
9.
Click the Save button. A dialog is displayed to show rendering progress.
When rendering is complete, you can click the Open Folder button to open the folder where you saved the files.
Rendering multichannel audio files
If you want to render a single audio file with multiple audio channels, you can render to one of the following formats:
• WAV/WAV64 (For information about rendering 5.1 channel WAV/WAV64 files, see Rendering surround projects on page 283.)
• AVI
• MXF
Note:
MXF files require a video stream.
Render format Number of channels
DV MXF Always contains 4 audio channels.
You can use the Channels drop-down list on the Audio tab of the Custom Template
dialog to choose how many channels will be filled with audio. For example, if you
choose 2 from the Channels drop-down list, the rendered file will contain 4 audio
channels: two channels will contain audio, and two channels will contain silence.
IMX MXF Always contains 8 audio channels.
You can use the Channels drop-down list on the Audio tab of the Custom Template
dialog to choose how many channels will be filled with audio. For example, if you
choose 2 from the Channels drop-down list, the rendered file will contain 8 audio
channels: two channels will contain audio, and six channels will contain silence.
HD MXF Can contain 2 or 4 audio channels.
You can use the Channels drop-down list on the Audio tab of the Custom Template
dialog to choose how many channels will be rendered. For example, if you choose 2
from the Channels drop-down list, the rendered file will contain only 2 audio
channels.
Note:
WMV/WMA, AC-3, and ATRAC support multichannel surround formats; channel mapping is not supported. For more
information, see Rendering surround projects on page 283.
390 | CHAPTER 22

1.
Create your project.
2.
In the Mixer window, add a bus for each channel (or channel pair) you want to include in your rendered file.
For example, if you wanted to create a six-channel .wav file, you could set up your mixer with three or six busses. If you use
three busses, the left and right channels of each bus will be saved to a separate channel. If you use six busses, you can save the
mono downmix from each bus as a separate channel.
Note:
If you’re working with a 5.1 surround project, you can map the six channels from the Surround Master bus to six output
channels.
3.
Assign tracks to busses to map the audio in your project to the desired channel.
4.
From the File menu, choose Render As to display the Render As dialog.
5.
Choose a drive and folder from the Save in drop-down list, or use the browse window to locate the folder where you want to
save your file.
6.
Type a name in the File name box, or select a file in the browse window to replace an existing file.
7.
Choose a file type from the Save as type drop-down list.
8.
Select the Enable multichannel rendering check box.
9.
Click the Channels button if you want to map the busses in your project to channels in the rendered file. If you don't specify a
channel mapping, Vegas Pro will not render a multichannel file.
a.
In the Channel Mapping dialog, select the check box for each bus you want to include in the rendered file. Each stereo bus
will be saved to two channels in the rendered file. If you want to save a bus to a single channel, select the (Mono
downmix) check box for that bus.
b.
If you want to change order of the busses in the channel mapping, select the bus and click the Move Up or Move Down
button.
c.
Click OK to close the Channel Mapping dialog and return to the Render As dialog.
Tip:
Channel mapping is also available when printing to tape from the timeline, rendering to a new track, and exporting video to
an XDCAM disc.
10.
Choose a template from the Templ ate drop-down list to specify the parameters that should be used for rendering your file, or
click the Custom button to create a new template.
Notes:
• If you choose a rendering template that specifies more channels than you have set up in the Channel Mapping dialog, the
additional channels will be rendered as silence.
• If you choose a template that specifies fewer channels than you have set up in the Channel Mapping dialog, the setting from the
template will be used. Additional mapped channels will be ignored.
11.
Select the Save project as path reference in rendered file check box if you want to save the path to your Vegas Pro project in
the rendered file. Saving the project path allows you to easily return to the source project if you use your rendered file in
another project.
Notes:
• The project information in the rendered file is a reference to a project file only. If you modify the project file after rendering, the
project data will no longer match the rendered file. To edit a project using a path reference, the project file and all media must be
available on your computer.
• The check box will be unavailable if you haven’t saved your project or if you’re rendering using a third-party file-format plug-in.
12.
Select the Render loop region only check box if you want to save only the portion of the project that is contained within the
loop region. Loop Playback does not need to be selected for this option to work.
SAVING, RENDERING, AND PRINTING PROJECTS | 391

13.
Select the Stretch video to fill output frame size (do not letterbox) check box when you are rendering to an output format
with a slightly different aspect ratio than your project settings. This will prevent black bars from appearing on the top and
bottom or the sides of the output.
14.
If the selected file type supports it, you can select the Save project markers in media file check box to include markers,
regions, and command markers in the rendered media file.
15.
Click the Save button. A dialog is displayed to show rendering progress.
16.
When rendering is complete, click the Open button to play the file with its associated player, or click Open Folder to open the
folder where you saved the file.
Rendering surround projects
Rendering a surround project creates six monaural files (AIFF, ATRAC, WAV/W64, or PCA) or a single 5.1-channel file (AC-3, WAV/W64,
WMA, and WMV) that your authoring application can use to create DVD-Video or 5.1-channel music projects. For more information,
see Rendering surround projects on page 283.
Rendering MPEG format
Use the MainConcept plug-in to render MPEG files for Video CDs, Super Video CDs, and DVDs. The plug-in includes templates that
will work well for most of your encoding needs, and you can create custom templates if you have special encoding requirements.
Notes:
• Vegas Pro software does not create SVCDs or DVDs, but you can use the MPEG plug-in to render files for your SVCD/DVD-creation
application. Consult the application’s documentation to determine the file requirements before rendering.
• If you choose to save markers in your rendered MPEG-2 file, DVD Architect Pro will read those markers as chapter markers. Ensure
the Render I-frames at markers check box is selected before rendering (in the Render As dialog, choose MainConcept MPEG-2
from the Template drop-down list, and then click the Custom button. In the Custom Template dialog, select the Video tab and
select the Render I-frames at markers check box).
Important:
MPEG video requires frame widths that are divisible by 16 and frame heights that are divisible by 2. Noncompliant
frame dimensions can cause unpredictable results or system instability.
392 | CHAPTER 22

Using default MPEG templates
Template Use for Description
MPEG-1 Templates
VCD NTSC Use this template to create an NTSC Video CD-compliant
MPEG-1 file.
Audio is a 224 kbps, 44.1 kHz MPEG-1 layer 2
stream.
NTSC is used in the United States, North and Central
America, parts of South America, and Japan.
Video is 29.97 fps with a frame size of 352x240
pixels.
VCD PAL Use this template to create a PAL Video CD-compliant Audio is a 224 kbps, 44.1 kHz MPEG layer 2
MPEG-1 file. PAL is used in Europe and much of Asia. stream.
Video is 25 fps with a frame size of 352x288
pixels.
MPEG-2 Templates
SVCD NTSC Use this template to create an NTSC Super Video CD (SVCD) Audio is a 224 kbps, 44.1 kHz MPEG layer 2
compliant MPEG-2 file. stream.
Video is 29.97 fps with a frame size of 480x480
pixels.
SVCD PAL Use this template to create a PAL SVCD-compliant MPEG-2 Audio is a 224 kbps, 44.1 kHz MPEG layer 2
file. stream.
Video is 25 fps with a frame size of 480x576
pixels.
DVD NTSC Use this template to create an MPEG-2 file with an NTSC Audio is a 224 kbps, 48 kHz MPEG layer 2 stream.
DVD-compliant video stream and an MPEG layer 2 audio
stream. Video is 29.97 fps with a frame size of 720x480
pixels.
DVD PAL Use this template to create a PAL DVD-compliant MPEG-2 Audio is a 224 kbps, 44.1 kHz MPEG layer 2
file. stream.
Video is 25 fps with a frame size of 720x576
pixels.
DVD NTSC video Use this template to create an NTSC DVD-compliant MPEG-2 Video is 29.97 fps with a frame size of 720x480
stream video elementary stream file. The rendered file will have the pixels.
extension .m2v.
You must render your audio separately in a format
compliant with your specific DVD-authoring software.
Consult your DVD-authoring software documentation to
determine the supported audio formats.
DVD PAL Use this template to create separate to create separate PAL Audio is a 224 kbps, 44.1 kHz MPEG layer 2
separate DVD-compliant video and audio elementary files. The video stream.
streams file will use an .m2v extension, and the audio file will use an
.mpa extension. Video is a 25 fps .m2v file with a frame size of
720x576 pixels.
DVD Architect Use this template to create an NTSC video stream for use in Video is 29.97 fps with a frame size of 720x480
NTSC video DVD Architect Pro (you’ll need to render your audio stream pixels.
stream separately).
DVD Architect Use this template to create a 24 fps, progressive-scan, DVD- No audio.
NTSC
Widescreen
compliant, video-only, widescreen MPEG-2 file for use in
DVD Architect Pro. Video is 23.976 fps with a frame size of 720x480.
video stream
DVD Architect Use this template to create a PAL video stream for use in Video is 25 fps with a frame size of 720x576
PAL video DVD Architect Pro (you’ll need to render your audio stream pixels.
stream separately).
DVD Architect Use this template to create a widescreen PAL video stream Video is 25 fps with a frame size of 720x576
PAL Widescreen for use in DVD Architect Pro (you’ll need to render your pixels.
video stream audio stream separately).
HDV 720-25p Use this template to create HDV MPEG-2 transport streams Audio is a 384 Kbps, 48 kHz, MPEG layer 2 stream.
(.m2t). Video is 25 fps with a frame size of 1280x720.
HDV 720-30p Use this template to create HDV MPEG-2 transport streams Audio is a 384 Kbps, 48 kHz, MPEG layer 2 stream.
(.m2t). Video is 29.97 fps with a frame size of 1280x720.
SAVING, RENDERING, AND PRINTING PROJECTS | 393

Template Use for Description
HDV 1080-50i Use this template to create HDV MPEG-2 transport streams
(.m2t).
Audio is a 384 Kbps, 48 kHz, MPEG layer 2 stream.
Video is 25 fps (interlaced) with a frame size of
1440x1080.
HDV 1080-60i Use this template to create HDV MPEG-2 transport streams
(.m2t).
Audio is a 384 Kbps, 48 kHz, MPEG layer 2 stream.
Video is 29.97 fps (interlaced) with a frame size of
1440x1080.
Blu-print 1080-
24p
Use this template to create high-definition MPEG-2 files for
authoring Blu-ray™ discs using Blu-print™ software.
No audio.
Video is 23.976 fps (progressive-scan) with a
frame size of 1920x1080.
Blu-print 1080-
60i
Use this template to create high-definition MPEG-2 files for
authoring Blu-ray™ discs using Blu-print™ software.
No audio.
Video is 29.976 fps (interlaced) with a frame size
of 1920x1080.
Creating custom MPEG templates
In the Render As dialog, choose MainConcept MPEG-1 or MainConcept MPEG-2 from the Save as Type drop-down list and click
the Custom button if you want to create your own MPEG encoding templates.
For information about the active page in the Custom Template dialog, click the Help button (
Important:
Custom templates have many available options, and consequently, a lot of room for error. Verify your file
requirements before creating a template. If you’re using third-party DVD-burning software, for example, refer to the application’s
documentation to determine the application’s file requirements.
Viewing MPEG-2 files on a computer
MPEG-2 files require an MPEG-2 decoder in order to view them in Windows Media Player and other applications. The Windows
operating system does not include an MPEG-2 decoder, but you can download MPEG-2 decoders at http://www.vcdhelp.com. Sony
Creative Software Inc. does not endorse or support any third-party MPEG-2 decoders.
).
394 | CHAPTER 22

Rendering projects for use in DVD Architect Pro
If you have DVD Architect™ Pro software, you can avoid unnecessary transcoding or recompression by using Vegas Pro to render
your media files in the appropriate formats prior adding them to your DVD Architect Pro project.
Note:
The Sony Creative Software Inc. AC-3 and MainConcept MPEG-2 encoders provide templates that will produce files that do
not require recompression (unless the file size is too large to fit on a DVD).
AC-3 audio (.ac3)
Sample Rate Bit Rate Channels
48,000 Hz 192 Kbps (64 Kbps to 640 Kbps Stereo
is supported)
48,000 Hz 448 Kbps (64 Kbps to 640 Kbps 5.1 surround
is supported)
PCM audio (.wav or .w64)
Sample Rate Bit Depth Channels Compression
48,000 Hz 16, 20, or 24 bit Stereo Uncompressed
96,000 Hz 16, 20, or 24 bit Stereo Uncompressed
NTSC MPEG video (.m2p, .mp2, .mpg, .mpeg, .mpv)
If you’re using the MainConcept MPEG-2 encoder in Vegas Pro software, use the DVD Architect NTSC video stream or DVD
Architect 24p NTSC video stream template to render your video stream. You’ll need to render your audio stream separately
according to the parameters listed in the AC-3 audio or PCM audio headings above.
If you’re rendering with a different application, the following settings will produce a compliant NTSC MPEG-2 video stream.
Frame Size Frame Rate (fps) Aspect Ratio Maximum Group Maximum Bit Rate
of Pictures
720x480 29.97 or 23.976 + 2-3 pulldown 4:3 36 9.8 Mbps
704x480 29.97 or 23.976 + 2-3 pulldown 4:3 36 9.8 Mbps
352x240 29.97 or 23.976 + 2-3 pulldown 4:3 36 9.8 Mbps
352x480 29.97 or 23.976 + 2-3 pulldown 4:3 36 9.8 Mbps
720x480 29.97 or 23.976 + 2-3 pulldown 16:9 36 9.8 Mbps
720x480 29.97 or 23.976 + 2-3 pulldown 16:9 36 9.8 Mbps
Note:
The MainConcept MPEG-2 encoder in Vegas Pro renders with the Low Delay flag turned off. If you’re rendering with a different
encoder, ensure Low Delay is turned off.
PAL MPEG video (.m2p, .mp2, .mpg, .mpeg, .mpv)
If you’re using the MainConcept MPEG-2 encoder in Vegas Pro software, use the DVD Architect PAL video stream or DVD Architect
PAL Widescreen video stream template to render your video stream. You’ll need to render your audio stream separately according
to the parameters listed in the AC-3 audio or PCM audio headings above.
If you’re rendering with a different application, the following settings will produce a compliant PAL MPEG-2 video stream.
Frame Size Frame Rate Aspect Ratio Maximum Group
of Pictures
Maximum Bit Rate
704x576 25 fps 4:3 30 9.8 Mbps
352x576 25 fps 4:3 30 9.8 Mbps
SAVING, RENDERING, AND PRINTING PROJECTS | 395

Frame Size Frame Rate Aspect Ratio Maximum Group
of Pictures
Maximum Bit Rate
352x288 25 fps 4:3 30 9.8 Mbps
704x480 25 fps 16:9 30 9.8 Mbps
Note:
The MainConcept MPEG-2 encoder in Vegas Pro renders with the Low Delay flag turned off. If you’re rendering with a different
encoder, ensure Low Delay is turned off.
Rendering projects for Blu-ray Disc
You can burn Blu-ray Disc projects to BD recordable discs using the BDMV format:
• A 25 GB single-layer BD recordable disc can store approximately 3 hours, 42 minutes of AVC video (15 Mbps) or 2 hours, 15
minutes of MPEG-2 video (25 Mbps).
• A 50 GB dual-layer BD recordable disc can store approximately 7 hours, 25 minutes of AVC video (15 Mbps) or 4 hours, 31
minutes of MPEG-2 video (25 Mbps).
You can also burn high-definition video to a DVD for playback in a Blu-ray Disc player using the BDMV format:
• A 4.7 GB single-layer DVD recordable disc can store approximately 1 hour, 17 minutes of 8 Mbps AVC or MPEG-2 video, 40
minutes of 15 Mbps AVC video, or 26 minutes of 25 Mbps MPEG-2 video.
• An 8.5 GB dual-layer DVD recordable disc can store approximately 2 hours, 20 minutes of 8 Mbps AVC or MPEG-2 video, 1 hour,
10 minutes of 15 Mbps AVC video, or 46 minutes of 25 Mbps MPEG-2 video.
Notes:
• Not all Blu-ray Disc players can read DVD media. The PlayStation® 3 treats DVD media with Blu-ray content as a data disc. In order
to play your media, you’ll need to navigate to the BDMV folder on the disc and select the stream you want to play. Interactivity—
including menus, chapter markers, subtitle tracks, and alternative audio tracks—is not available.
• If you want to create a stereoscopic 3D project, you can burn a standard Blu-ray Disc or DVD in side-by-side format and play it on
any Blu-ray Disc or DVD player. When the player is connected to a recent 3D TV, you can use the TV’s menu to put it into side-by-
side mode and enjoy 3D playback.
If your goal is the higher-end Blu-ray 3D™ format, Vegas Pro can prepare content in full HD per-eye format by rendering two
separate files (using Left only and Right only modes), which can be read by an MVC encoder such as the Dualstream 3D encoder
(http://www.sonycreativesoftware.com/blurayencoding) and authored using a tool such as Blu-print (http://
www.sonycreativesoftware.com/bluprint).
For more information about working with stereoscopic 3D projects, see Stereoscopic 3D Editing on page 143.
396 | CHAPTER 22

AC-3 audio (.ac3)
Sample Rate Bit Rate Channels
48,000 Hz 192 Kbps (64 Kbps to 640 Kbps Stereo
is supported)
48,000 Hz 192 Kbps (64 Kbps to 640 Kbps 5.1 surround
is supported)
PCM audio (.wav or .w64)
Sample Rate Bit Depth Channels Compression
48,000 Hz 16 or 24 bit Stereo Uncompressed
96,000 Hz 16 or 24 bit Stereo Uncompressed
AVC video
If you’re using Vegas Pro software, you can use the AVCHD rendering templates to render a compliant video file including 5.1
surround AC-3 audio.
Template Name Frame Size Frame Rate Aspect Ratio Maximum Bit Rate
AVCHD NTSC 5.1 Surround 1440x1080 29.970 fps 16:9 40 Mbps
AVCHD PAL 5.1 Surround 1440x1080 25 fps 16:9 40 Mbps
If you’re rendering with a different application, the following settings will produce compliant AVC media.
Frame Size Frame Rate (fps) Aspect Ratio Maximum Bit Rate
720x480 29.970 interlaced 4:3 40 Mbps
720x480 29.970 interlaced 16:9 40 Mbps
720x576 25 interlaced 4:3 40 Mbps
720x576 25 interlaced 16:9 40 Mbps
1280x720 59.940 16:9 40 Mbps
1280x720 50 16:9 40 Mbps
1280x720 24.000 16:9 40 Mbps
1280x720 23.976 16:9 40 Mbps
1440x1080 29.970 interlaced 16:9 40 Mbps
1440x1080 25 interlaced 16:9 40 Mbps
1440x1080 24.000 16:9 40 Mbps
1440x1080 23.976 16:9 40 Mbps
1920x1080 29.970 interlaced 16:9 40 Mbps
1920x1080 25 interlaced 16:9 40 Mbps
1920x1080 24.000 16:9 40 Mbps
1920x1080 23.976 16:9 40 Mbps
MPEG-2 video
If you’re using Vegas Pro software, you can use the Blu-ray rendering templates to render your video stream. You’ll need to render
your audio stream separately according to the parameters listed in the AC-3 audio or PCM audio headings above.
Template Name Frame Size Frame Rate (fps) Aspect Ratio Maximum Group
of Pictures
Maximum Bit Rate
Blu-ray 1920x1080-24p, 25
Mbps video stream
1920x1080 23.976 16:9 24 40 Mbps
Blu-ray 1920x1080-50i, 25
Mbps video stream
1920x1080 25 16:9 25 40 Mbps
SAVING, RENDERING, AND PRINTING PROJECTS | 397

Template Name Frame Size Frame Rate (fps) Aspect Ratio Maximum Group
of Pictures
Maximum Bit Rate
Blu-ray 1920x1080-60i, 25
Mbps video stream
1920x1080 29.970 16:9 30 40 Mbps
Blu-ray 1440x1080-24p, 25
Mbps video stream
1440x1080 23.976 16:9 24 40 Mbps
Blu-ray 1440x1080-50i, 25
Mbps video stream
1440x1080 25 16:9 25 40 Mbps
Blu-ray 1440x1080-60i, 25
Mbps video stream
1440x1080 29.970 16:9 30 40 Mbps
Blu-ray 1440x1080-24p, 8 Mbps
video stream
1440x1080 23.976 16:9 24 40 Mbps
Blu-ray 1440x1080-50i, 8 Mbps
video stream
1440x1080 25 16:9 25 40 Mbps
Blu-ray 1440x1080-60i, 8 Mbps
video stream
1440x1080 29.970 16:9 30 40 Mbps
If you’re rendering with a different application, the following settings will produce compliant MPEG-2 video stream.
Frame Size Frame Rate (fps) Aspect Ratio Maximum Group Maximum Bit Rate
of Pictures
720x480 29.970 interlaced 4:3 30 40 Mbps
720x480 29.970 interlaced 16:9 30 40 Mbps
720x576 25 interlaced 4:3 25 40 Mbps
720x576 25 interlaced 16:9 25 40 Mbps
1280x720 59.940 16:9 60 40 Mbps
1280x720 50 16:9 50 40 Mbps
1280x720 24.000 16:9 24 40 Mbps
1280x720 23.976 16:9 24 40 Mbps
1440x1080 29.970 interlaced 16:9 30 40 Mbps
1440x1080 25 interlaced 16:9 25 40 Mbps
1440x1080 24.000 16:9 24 40 Mbps
1440x1080 23.976 16:9 24 40 Mbps
1920x1080 29.970 interlaced 16:9 30 40 Mbps
1920x1080 25 interlaced 16:9 25 40 Mbps
1920x1080 24.000 16:9 24 40 Mbps
1920x1080 23.976 16:9 24 40 Mbps
398 | CHAPTER 22

Customizing the rendering process
Every media file format has different variables and controls. You can use a template to automatically configure a particular format
for a particular destination.
You can also choose to create custom settings for your render by clicking Custom. Once you have customized the settings, you can
create your own template so that you can reuse the custom settings at a later time.
Selected rendering
format
Selected template Click Custom to
and description change control
settings or
create/delete a
template.
Customizing the Render As settings
1.
From the File menu, choose Render As.
2.
In the Render As dialog, choose the format (for example, Video for Windows (.avi)).
3.
Click Custom. The Custom Template dialog appears.
Note:
Built-in templates cannot be edited.
4.
Adjust the settings in each of the tabs as desired.
Note:
When determining bit rates, 1K=1024.
5.
Click OK to close the Custom Template dialog.
6.
Enter a name and location for the new file and click Save.
SAVING, RENDERING, AND PRINTING PROJECTS | 399

Saving custom settings as a template
You can save customized rendering settings for future use. One of the most important reasons to save a new template is to save the
specific compression codec used to create the final media file, since this is not predetermined by the project properties.
1.
Modify the parameters in the Custom Template dialog.
Note:
When determining bit rates, 1K=1024.
2.
In the Template drop-down list, enter a name for the new template.
Note:
Built-in templates cannot be edited.
).
3.
Click the Save Template button (
To use the new template in the future, choose it from the Template list in the Save As dialog.
Deleting a template
1.
Use the Render As dialog to specify a location and name for the file you want to save.
2.
Click the Custom button to open the Custom Template dialog.
3.
Choose a template from the Template drop-down list.
4.
Click the Delete Template button ( ).
Note:
Built-in templates cannot be deleted.
5.
Click OK to return to the Render As dialog.
Copying rendering templates between computers or user accounts
You can make your customized rendering templates available on another computer or user account by copying .sft2 files to the
appropriate location in the new account or computer.
Rendering templates are stored in the following folders:
• Windows XP: C:\Documents and Settings\<username>\Application Data\Sony\Render Templates\<plug-in name>
• Windows Vista or Windows 7: C:\Users\<username>\AppData\Roaming\Sony\Render Templates\<plug-in name>
Notes:
• The Application Data folder is not visible unless the Show hidden files and folders radio button is selected on the View tab of the
Windows Folder Options control panel.
• You can find a plug-in’s name by clicking the About button in the Render As dialog.
To make a template available on another computer or user account, copy the .sft2 file to the same location in another account.
For example, to make JSmith’s custom wave template available for the AJones user account in Windows XP, copy the appropriate
.sft2 file from this folder:
C:\Documents and Settings\JSmith\Application Data\Sony\Render Templates\wave
to this folder:
C:\Documents and Settings\AJones\Application Data\Sony\Render Templates\wave
Tip:
If you’re copying templates from an older Sony Creative Software application, templates are saved as .sft files in the following
folder: C:\Documents and Settings\<username>\Application Data\Sony\File Templates\<plug-in name>\<plug-in GUID>.
400 | CHAPTER 22

Rendering in real time
Real-time rendering is a playback mode that renders your project to .wav format. Real-time rendering allows you to include the
output from an external input source such as an effects processor with your project. For more information, see Using input busses
with hardware-based effects on page 248.
Notes:
• When you start real-time rendering, any track that is armed for recording will be unarmed. You cannot arm a track for recording or
start recording in real-time rendering mode.
• When rendering a project that does not use external audio hardware, real-time rendering and normal rendering will produce the
same output. Real-time rendering will take longer to complete, allowing you to monitor the rendered file as it is created.
• If the metronome is enabled for playback, it will not be included in the rendered output. For more information, see Using the
metronome on page 263.
1.
From the File menu, choose Real-Time Render.
2.
Choose a drive and folder from the Save in drop-down list, or use the browse window to locate the folder where you want to
save your file.
Important:
When using real-time rendering, render you project to a local hard drive. Rendering to a network folder or
removable drive can result in gapping.
3.
Type a name in the File name box, or select a file in the browse window to replace an existing file.
4.
Click Save to start rendering your project from the beginning of the timeline.
Exporting a movie to a PSP™
If you want to render your project to Sony AVC/AAC format and transfer it to a USB-connected PSP™ (PlayStation® Portable) system,
you can do this using the Vegas Pro Export to PSP™ feature.
Notes:
• PSP firmware version 2.0 or higher is required to use this feature. To check your firmware version, choose Settings > System
Settings > System Information on the PSP™. For the latest firmware, go to http://us.playstation.com (in the United States) or
http://www.playstation.com (outside the United States).
• Full-screen and high-bit-rate rendering templates require the latest PSP™ firmware for playback.
• If you’re using high-resolution video, choose Best from the Full-resolution rendering quality drop-down list on the Video tab of
the Project Properties dialog before exporting your movie to prevent resizing artifacts.
1.
Click in the timeline to position your cursor on the frame you want to use to represent your movie. This image will be displayed
as a thumbnail on the PSP™ navigation system.
2.
Connect the USB cable and AC adapter to the PSP™ system and place it in USB mode.
3.
From the Tools menu, choose Export to PSP™ (PlayStation®Portable). The Export to PSP™ (PlayStation®Portable) dialog is
displayed.
Note:
If you want to render an AVC video without transferring to a PSP™, use the Render As dialog and choose Sony AVC/AAC
(*.mp4) from the Save as Type drop-down list.
4.
The Title box displays the title of your project from the Summary tab of the Project Properties dialog. This title will be
displayed on the PSP™ system.
Editing the title in the Export to PSP™ (PlayStation®Portable) dialog will also update the Project Properties dialog.
5.
The File path box displays the folder and file name that will be used to render your movie.
Click the Refresh button if you need to rescan the device.
SAVING, RENDERING, AND PRINTING PROJECTS | 401

6.
Choose a setting from the Template drop-down list to specify the settings that will be used to save your file.
You can choose to encode with QVGA, QVGA widescreen, PSP™ full-screen, or standard-definition NTSC frame aspect.
• Both QVGA settings create 320x240 video, but the widescreen templates use anamorphic widescreen encoding, which is
properly decoded on the PSP™ system.
• The PSP™ full-screen templates create 480x270 video to match the PSP™ screen resolution.
• The SD NTSC templates create 720x480 video to match a standard-definition NTSC screen.
Notes:
• The settings for the selected template are displayed in the Description box.
• The 512 Kbps QVGA and PSP™ full-screen templates are useful when you want to minimize file size, and the 896- and 1128-Kbps
templates will produce higher-quality video, especially in scenes with high-motion video.
7.
Select the Render loop region only check box if you only want to render a portion of your project. If the check box is cleared,
the entire project will be rendered to a new file.
8.
Select the Stretch video to fill output frame size (do not letterbox) check box if you want to reformat your video so it fills the
output frame size listed in the Description box. When the check box is cleared, the current aspect ratio is maintained and black
borders are added to fill the extra frame area (letterboxing). This option is useful when the desired output format does not
match the frame aspect ratio of your project.
9.
Select the Use project output rotation setting check box if you’re rendering a rotated project and want to use the Output
rotation setting from the Project Properties dialog for your rendered file. When the check box is cleared, the media is rotated
according to its Media Properties setting, but the project itself is unrotated. You can use this setting to proof your project on an
unrotated display.
10.
Click OK. Your movie file (<file name>.mp4) and thumbnail file (<file name>.thm) are created and transferred to the
appropriate folder on the PSP™ system.
Printing video to tape
Vegas Pro software provides two methods for printing your final movie to tape: you can print to tape directly from the Vegas Pro
timeline, or you can use the Video Capture application to print an existing rendered file to DV tape.
Printing video to tape from the timeline
You can print either a portion of your project or the entire video right from the project timeline to a camera or deck. Your project is
examined, any complex portions are prerendered, and then printed to tape all in one action. For more information, see Prerendering
video on page 371.
Important:
• Prerendered files can require significant drive space. On the Video tab of the Project Properties dialog, select a Prerendered files
folder on an a/v-capable drive with ample free space. DV requires approximately 228 MB per minute.
• HDMI print to tape is supported on the Blackmagic Design DeckLink HD Extreme/Intensity Pro/HD Extreme 3D, AJA Io Express, and
AJA Xena LHi cards.
• For the latest information about supported hardware, please see our Web site at http://www.sonycreativesoftware.com/vegaspro/
io#sdi.
Printing to a DV device
1.
If you want to print only a portion of your project, create a time selection that includes the section of your project.
2.
From the Tools menu, choose Print Video to Tape. The Device Setup dialog is displayed.
402 | CHAPTER 22

3.
Use the Device Setup dialog to configure your camera or deck:
a.
From the Device type drop-down list, choose OHCI-Compliant IEEE 1394/DV.
b.
From the Video drop-down list, choose the setting that matches your destination format.
Important:
You’ll need to choose a rendering template that inserts pulldown fields to create a standard DV file if your
project properties are set to 24p or if you selected the Allow pulldown removal when opening 24p DV check box on the
General tab of the Preferences dialog. Use the NTSC DV 24p (inserting 2-3-3-2 pulldown) template if you intend to bring
the file back into the timeline as source material.
If you cleared the Allow pulldown removal when opening 24p DV check box before adding your media and your project
properties are not set to 24p, your 24p video is read as 29.97 fps interlaced video (60i), so you can choose whichever NTSC DV
or PAL DV template suits your project requirements.
c.
From the Audio drop-down list, choose the setting that matches your destination format.
d.
If necessary, drag the Record engage delay slider to specify the number of frames it takes your camera or deck to switch
from Record Pause to Record mode. If you’re missing frames from the beginning of your file after printing to tape, increase
the setting. If you see duplicated frames at the beginning of your video, decrease the setting.
e.
Click the Next button. The Render Settings dialog is displayed.
4.
Use the Render Settings dialog to choose the format you want to use to print your video to tape.
a.
Select the Enable multichannel mapping check box if you’re working with multichannel source files and need to specify
which channels to use in the stereo file when printing to tape. Click the Channels button to choose which channels you
want to render.
For example, if your video source contained 6-channel audio, you could route each channel’s track to a separate bus.
Then, when printing to tape, you could click the Channels button and choose which bus should be printed to tape.
For more information about rendering multichannel audio and setting up multichannel mapping, see Rendering multichannel
audio files on page 390.
Note:
Multichannel audio is not supported when printing to a DV device.
b.
Select the Use project output rotation setting check box if if you’re rendering a rotated project and want to use the
Output rotation setting from the Project Properties dialog for your rendered file. For more information, see Working with
rotated projects on page 39.
When the check box is cleared, the media is rotated according to its Media Properties setting, but the project itself is
unrotated. You can use this setting to proof your project on an unrotated display.
c.
Select the Render loop region only check box if you want to print only the portion of your project that you selected in
step 1.
d.
Select the Prerender audio to proxy file check box if you want to prerender the audio portion of your project before
printing to tape.
The Prerendered files folder box displays the path to the folder where prerendered files are saved. Video files are saved to
this folder so that you don’t need to rerender the project every time you view it.
If you want to change the location of the folder, click the Browse button and choose a new location. Changing the setting
here will update the setting on the Video tab of the Project Properties dialog.
e.
Click Next. The Leader and Trailer dialog is displayed.
SAVING, RENDERING, AND PRINTING PROJECTS | 403

5.
Use the Leader and Trailer dialog to set up the data that will be printed before and after your project:
a.
Select the Add test pattern leader check box if you want to print a test pattern before your video.
b.
From the Test pattern style drop-down list, choose a test pattern type and video format.
c.
Type a value in the Duration box to determine the length of the test pattern.
d.
Select the Play 1 kHz tone with test pattern check box to add an audio test tone that will play along with the test pattern.
e.
Select the Add black leader check box and type a value in the Duration box if you want to print black frames before your
video.
f.
Select the Add black trailer check box and type a value in the Duration box if you want to print black frames after your
video.
g.
Click Next. The Device Control dialog is displayed.
6.
Use the Device Control dialog to indicate whether Vegas Pro software will have control of your DV recorder and how you want
to print to tape:
Setting Description
Manual Select this radio button if the application is unable to obtain device control of your
deck.
You will need to cue the tape and press the Record button on your deck before
recording.
Crash Recording Select this radio button if the application can perform basic device control of your
deck.
You will need to cue the tape to the location where you want to begin printing. The
device’s timecode location is displayed in the Device timecode box.
When you click Finish, recording will begin automatically and will stop after reaching
the end of the selection or project.
Auto Edit Select this radio button if your deck supports Auto Edit/Insert Edit mode.
Important:
When using Auto Edit mode, use a striped tape to ensure continuous
timecode over the portion of the tape where you plan to record.
a.
Select the Preview only check box if you want to preview your print-to-tape
operation without engaging the deck’s record head.
Use Preview only mode to double-check and adjust your Start printing at
timecode setting as needed.
b.
The Start printing at box displays the current device timecode location. You can
cue the tape or type a value to indicate where you want to begin recording. The
End at box displays the frame where recording will end (much like punch-in
audio recording).
c.
When you click Next, the Select Channels page is displayed.
d.
On the Select Channels page, select a radio button to choose which channels
you want to print to tape.
• Write all rendered channels Select this radio button to print video and all
audio channels to tape.
• Write only selected channels Select this radio button if you want to
choose which channels you want to print to tape. Select the check box for
each channel you want to print.
7.
Click Finish. If you have not already prerendered, portions of your project that cannot be rendered and printed to tape in real
time will be selectively prerendered.
• If you’re using Manual mode, a dialog will be displayed after rendering is finished. You can specify a delay time in the
Delay playback countdown timer box and select the Beep each second during countdown check box if you want to
count down before sending video to your device.
• If you’re using Crash Recording mode, your DV recorder will start and begin recording after rendering is finished.
• If you’re using Auto Edit mode, recording will begin and end automatically at the specified timecode positions.
404 | CHAPTER 22

Printing to a tape deck connected to an SDI card
1.
If you want to print only a portion of your project, create a time selection that includes the section of your project.
2.
From the Tools menu, choose Print Video to Tape. The Device Setup dialog is displayed.
3.
Use the Device Setup dialog to configure your camera or deck:
a.
From the Device type drop-down list, choose AJA Video Device or Blackmagic Design DeckLink.
b.
From the Output drop-down list, choose SDI or HDMI (if your devices supports HDMI output).
c.
From the Video drop-down list, choose the setting that matches your destination format.
Important:
You’ll need to choose a rendering template that inserts pulldown fields to create a standard DV file if your
project properties are set to 24p or if you selected the Allow pulldown removal when opening 24p DV check box on the
General tab of the Preferences dialog. Use the NTSC DV 24p (inserting 2-3-3-2 pulldown) template if you intend to bring
the file back into the timeline as source material.
If you cleared the Allow pulldown removal when opening 24p DV check box before adding your media and your project
properties are not set to 24p, your 24p video is read as 29.97 fps interlaced video (60i), so you can choose whichever NTSC DV
or PAL DV template suits your project requirements.
d.
From the Audio drop-down list, choose the setting that matches your destination format.
e.
Select the Use progressive segmented frame (psf) video formats check box if your project properties are set to a
progressive-scan format and you want to preview on a device that stores and transfers progressive-scan frames by
dividing fields (AJA SDI cards only).
f.
Select the Use 10-bit encoding check box if you want to print 10-bit source material for increased color resolution. Source
material with gradients in the background can benefit from 10-bit encoding.
When you use 10-bit video in your project, choose 32-bit floating point (video levels) from the Pixel format setting on
the Video tab of the Project Properties tab.
g.
If necessary, drag the Record engage delay control to specify the number of frames it takes your camera or deck to switch
from Record Pause to Record mode. If you’re missing frames from the beginning of your file after printing to tape, increase
the setting. If you see duplicated frames at the beginning of your video, decrease the setting.
h.
Choose a setting from the Genlock drop-down list if you want to synchronize your video output with a reference signal
(AJA SDI cards only).
Setting Description
Video In Synchronizes to the SDI input when SDI is selected in the Output drop-down list or
synchronizes to the HDMI output when HDMI is selected in the Output drop-down
list.
Ref In Synchronizes to an external reference input signal.
Free Run Ignores all input signals and uses internal timing.
i.
Click the Next button. The Render Settings dialog is displayed.
SAVING, RENDERING, AND PRINTING PROJECTS | 405
4.
Use the Render Settings dialog to choose the format you want to use to print your video to tape.
a.
Select the Enable multichannel mapping check box if you want to render a file with multiple audio channels.
For more information about rendering multichannel audio and setting up multichannel mapping, see Rendering multichannel
audio files on page 390.
b.
Select the Use project output rotation setting check box if if you’re rendering a rotated project and want to use the
Output rotation setting from the Project Properties dialog for your rendered file. For more information, see Working with
rotated projects on page 39.
When the check box is cleared, the media is rotated according to its Media Properties setting, but the project itself is
unrotated. You can use this setting to proof your project on an unrotated display.
c.
Select the Render loop region only check box if you want to print only the portion of your project that you selected in
step 1.
d.
Select the Prerender audio to proxy file check box if you want to prerender the audio portion of your project before
printing to tape.
The Prerendered files folder box displays the path to the folder where prerendered files are saved. Video files are saved to
this folder so that you don’t need to rerender the project every time you view it.
If you want to change the location of the folder, click the Browse button and choose a new location. Changing the setting
here will update the setting on the Video tab of the Project Properties dialog.
e.
Click Next. The Leader and Trailer dialog is displayed.
5.
Use the Leader and Trailer dialog to set up the data that will be printed before and after your project:
a.
Select the Add test pattern leader check box if you want to print a test pattern before your video.
b.
From the Test pattern style drop-down list, choose a test pattern type and video format.
c.
Type a value in the Duration box to determine the length of the test pattern.
d.
Select the Play 1 kHz tone with test pattern check box to add an audio test tone that will play along with the test pattern.
e.
Select the Add black leader check box and type a value in the Duration box if you want to print black frames before your
video.
f.
Select the Add black trailer check box and type a value in the Duration box if you want to print black frames after your
video.
g.
Click Next. The Device Control dialog is displayed.
406 | CHAPTER 22

6.
Use the Device Control dialog to indicate whether Vegas Pro software will have control of your deck:
Setting Description
Manual Select this radio button if the application is unable to obtain device control of your
deck.
You will need to cue the tape and press the Record button on your deck before
recording.
Crash Recording Select this radio button if the application can perform basic device control of your
deck.
You will need to cue the tape to the location where you want to begin printing. The
device’s timecode location is displayed in the Device timecode box.
When you click Finish, recording will begin automatically and will stop after reaching
the end of the selection or project.
Auto Edit Select this radio button if your deck supports Auto Edit/Insert Edit mode.
Important:
When using Auto Edit mode, use a striped tape to ensure continuous
timecode over the portion of the tape where you plan to record.
a.
Select the Preview only check box if you want to preview your print-to-tape
operation without engaging the deck’s record head.
Use Preview only mode to double-check and adjust your Start printing at
timecode setting as needed.
b.
The Start printing at box displays the current device timecode location. You can
cue the tape or type a value to indicate where you want to begin recording. The
End at box displays the frame where recording will end (much like punch-in
audio recording).
c.
When you click Next, the Select Channels page is displayed.
d.
On the Select Channels page, select a radio button to choose which channels
you want to print to tape.
• Write all rendered channels Select this radio button to print video and all
audio channels to tape.
• Write only selected channels Select this radio button if you want to
choose which channels you want to print to tape. Select the check box for
each channel you want to print.
7.
Click Finish. If you have not already prerendered, portions of your project that cannot be rendered and printed to tape in real
time will be selectively prerendered.
• If you’re using Manual mode, a dialog will be displayed after rendering is finished. You can enter a delay time in the Delay
box and select the Beep check box if you want to count down before sending video to your deck.
• If you’re using Crash Recording mode, your deck will begin recording after rendering is finished.
• If you’re using Auto Edit mode, your deck will begin recording after rendering is finished and recording will begin and end
automatically at the specified timecode positions.
Printing HDV video to tape
From the Tools menu, choose Print Video to HDV Tape to print your project to an HDV camera or deck.
Printing to HDV tape from the timeline
Use this procedure when you’re creating an HDV project on the timeline and need to render a MPEG2 transport stream and print it
to HDV tape.
1.
Load your HDV project. For more information, see Working in HDV format on page 299.
2.
If you want to print only a portion of your project, create a time selection that includes the section of your project.
3.
From the Tools menu, choose Print Video to HDV Tape. The HDV Print to Tape - Device page is displayed.
4.
Choose your HDV camera or deck from the Device drop-down list.
5.
Click Next. The HDV Print to Tape - Select Format/File page is displayed.
SAVING, RENDERING, AND PRINTING PROJECTS | 407

6.
Choose render settings:
a.
Select the Render format radio button.
b.
In the File path box, type the path to the file you want to render, or click the Browse button to browse to the folder you
want to use and then type a file name.
c.
From the Template drop-down list, choose the setting that matches your destination format. This list will include only
formats that are supported by the selected device.
Information about the selected rendering template is displayed in the Description box.
d.
Select the Render loop region only check box if you want to print only the portion of your project that you selected in
step 2.
e.
Select the Delete file after print check box if you want to delete the rendered file after the print-to-tape operation is
finished.
f.
Select the Use project output rotation setting check box if you’re rendering a rotated project and want to use the Output
rotation setting from the Project Properties dialog for your rendered file. For more information, see Working with rotated
projects on page 39.
When the check box is cleared, the media is rotated according to its Media Properties setting, but the project itself is
unrotated. You can use this setting to proof your project on an unrotated display.
7.
Click Next. The HDV Print to Tape - Device Control page is displayed.
8.
Use the Device Control dialog to indicate whether Vegas Pro software will have control of your HDV recorder and how you
want to print to tape:
• Select Manual if your HDV device is not OHCI-compliant or if the application is unable to obtain device control of your
HDV recorder. You will need to cue the tape and press the Record button on your HDV recorder before recording.
• Select Crash Recording if you are using an OHCI-compliant IEEE-1394 HDV device and the application is able to obtain
device control of your HDV recorder.
You will need to cue the tape to the location where you want to begin printing. The device’s timecode location is
displayed in the Device timecode box.
When you click Finish, recording will begin automatically and will stop after reaching the end of the selection or project.
9.
Click Finish. Your project will be rendered to the file you specified in step 6.
• If you’re using Manual mode, a dialog will be displayed after rendering is finished. You can specify a delay time in the
Delay playback countdown timer box and select the Beep each second during countdown check box if you want to
count down before sending video to your device.
• If you’re using Crash Recording mode, your HDV recorder will start and begin recording after rendering is finished.
Printing a rendered file to HDV tape
Use this procedure when you have a rendered MPEG-2 transport stream that you want to print to HDV tape.
Important:
If you are printing a rendered file to HDV tape, the file must precisely conform to the target HDV device and file type
requirements, or the print-to-tape operation will fail. Rendering using the provided HDV MPEG-2 render templates—unmodified in
any way—is required to successfully print to HDV tape.
1.
Load your HDV project. For more information, see Working in HDV format on page 299.
2.
If you want to print only a portion of your project, create a time selection that includes the section of your project.
3.
From the Tools menu, choose Print Video to HDV Tape. The HDV Print to Tape - Device page is displayed.
4.
Choose your HDV camera or deck from the Device drop-down list.
5.
Click Next. The HDV Print to Tape - Select Format/File page is displayed.
6.
Choose the file you want to print:
a.
Select the Use an existing file radio button.
b.
In the File path box, type the path to the file you want to print, or click the Browse button to choose the file you want to
print.
7.
Click Next. The HDV Print to Tape - Device Control page is displayed.
408 | CHAPTER 22

8.
Use the Device Control dialog to indicate whether Vegas Pro software will have control of your HDV recorder and how you
want to print to tape:
• Select Manual if your HDV device is not OHCI-compliant or if the application is unable to obtain device control of your
HDV recorder. You will need to cue the tape and press the Record button on your HDV recorder before recording.
• Select Crash Recording if you are using an OHCI-compliant IEEE-1394 HDV device and the application is able to obtain
device control of your HDV recorder.
You will need to cue the tape to the location where you want to begin printing. The device’s timecode location is displayed
in the Device timecode box.
When you click Finish, recording will begin automatically and will stop after reaching the end of the selection or project.
9.
Click Finish.
• If you’re using Manual mode, a dialog will be displayed before printing begins. You can specify a delay time in the Delay
playback countdown timer box and select the Beep each second during countdown check box if you want to count
down before sending video to your device.
• If you’re using Crash Recording mode, your HDV recorder will start and begin recording after you click the Finish button.
Printing to tape using Video Capture
1.
If you have not already done so, connect your video camera to your video capture card using the cable provided with the card.
2.
In the Project Media window, click the Capture Video button ( ). The Video Capture application starts.
Note:
If your video camera is properly connected, the Video Preview window in the center of the application area should display
“Device connected.”
3.
Follow the instructions for printing to tape provided in the Video Capture online help. To access online help, click the Help
menu within the Video Capture application, and choose Contents and Index. The Video Capture online help file opens.
SAVING, RENDERING, AND PRINTING PROJECTS | 409
410 | CHAPTER 22

Chapter 23
Burning Discs
You created your project in Vegas® Pro software, and now you are ready to write the project to a CD, DVD, or Blu-ray Disc. With the
CD-burning capabilities of Vegas Pro software, you can place and arrange audio files to produce professional audio CDs. You can
burn CDs for multiple- or single-track projects and build audio CD layouts automatically or manually. You can also create video CDs
that can be played in many home DVD players and on computers with a CD-ROM drive and VCD player software, and multimedia
CDs that can be played in any computer with the appropriate player. You can also burn DVDs and Blu-ray Discs that can be played in
a DVD or Blu-ray player or on any computer with a DVD or Blu-ray drive.
Understanding track-at-once and disc-at-once CD burning
Two ways are provided for recording audio to a CD-R disc: track-at-once and disc-at-once.
Track-at-once
Track-at-once writing records individual tracks to the disc and results in a partially recorded disc. However, the CD-R disc remains
unplayable on most systems until you close the disc. The advantage of track-at-once writing is that you can record tracks onto the
disc as you finish them versus waiting until you have finished your whole album. Track-at-once writing burns the entire project as a
single track.
Disc-at-once (Single Session or Red Book)
Disc-at-once writing is the most common burning method in the music industry. This writing mode is used when creating a master
disc to be sent to a disc manufacturer for mass replication. Disc-at-once works just as it sounds. Multiple tracks of audio are written
to the CD in one recording session.
Understanding tracks and indices
You are ready to burn a CD. If you plan to use track-at-once to record a single track, you can proceed right on to writing the entire
project to a CD. However, you are more likely to set up tracks—and perhaps indices—within your project and burn several tracks at
once.
Tracks distinguish songs in the project and have a starting and ending point. Tracks are used to indicate to the CD-R device where
to mark the beginning and ending of a track during the writing process.
Indices are single markers that subdivide a track. Indices are useful for navigating to specific areas within a track. For example, a
sound effects CD may have one track of breaking glass. The track is then indexed to allow navigation to a specific glass-breaking
effect within the track. However, be aware that not all CD players allow navigation to indices.
Tracks and indices are identified in a track list, which is a chronological text list of all tracks and indices defined in the audio CD
project.
BURNING DISCS | 411

Setting up to burn audio CDs
You can set the project properties and adjust preferences to better accommodate writing audio CDs. The ruler and time display are
set up for you automatically.
Viewing the ruler and time display
The ruler and time display are automatically changed to audio CD time for you when you mark CD tracks in a project.
Audio CD time formats are as follows:
Display Format
Ruler hh:mm:ss (hours:minutes:seconds) or
hh:mm:ss:ff (hours:minutes:seconds:frames, with fps=75) when zoomed in tightly
Time display tt+mm:ss:ff (track number +/- minutes:seconds:frames, with fps=75)
Setting project properties
Click the Properties button ( ) to access project properties. On the Audio CD tab, you can set the Universal Product Code/Media
Catalog Number (UPC/MCN) or set the number for the first track on the CD. For more information, see Audio CD tab on page 436.
Setting preferences
From the Options menu, choose Preferences to access the Preferences dialog. On the CD Settings tab, you can set several options
related to your CD/DVD drive(s) and CD burning. For more information, see CD Settings tab on page 458.
You can also enter the number of seconds added between tracks when adding Project Media window files as CD tracks. In the same
Preferences dialog, click the Editing tab, and enter a value in the Default time between CD tracks box.
Finally, you may want to turn off the Quantize to Frames command in the Options menu. When quantizing to frames is active, your
edits are limited to the starting edge of frame boundaries. In a CD layout project, you can turn this feature off to allow greater
precision in editing and track placement. For more information, see Quantizing to frames on page 122.
Importing CD Architect files
You can use Vegas Pro software to open projects created in CD Architect™ software.
1.
From the File menu, choose Open. The Open dialog appears.
2.
Browse to the location of the project file.
3.
In the Files of type drop-down list, select CD Architect 4 Project Files (.cdp).
4.
Select the file.
5.
Click Open.
Creating audio CD layout projects
Several ways are provided to create an audio CD layout project. If you have a set of audio files you wish to burn to a CD, you can add
the files as tracks to a new audio CD layout project. Or, if you want to burn an audio CD from an existing project, you can mark the
tracks in your project either automatically or manually.
Track markers
CD layout bar
412 | CHAPTER 23

Adding media as CD tracks to a new project
You have a collection of completed audio files that you want to write to a CD. An audio CD layout project can quickly be assembled
from sound files in the Project Media window. You can add the tracks one at a time, or use the Project Media window to sort them
into track order and add them all at once.
1.
Create a new project.
2.
Add all the media to be included in the project to the Project Media window. For more information, see Using the Project Media
window on page 42.
3.
To add all tracks at once, use the following steps to sort the files into track order:
• In the Project Media window, click the arrow on the Views button ( ) and choose Detailed from the menu. The Project
Media window changes to Detailed view.
• In the Comment column, enter the track number for each media file (01, 02, etc.).
• Click the Comment column header to sort the list into track order.
• Select the sorted files in the Project Media window.
4.
Right-click a media file (or the selected media files) and choose Add as CD Track from the shortcut menu.
The files are added to a new track and the audio CD tracks are marked on the CD layout bar. The name of the media file is used
to name each track. If necessary, you can edit the information for the new audio CD tracks using the markers on the CD layout
bar or using the Edit Details window. For more information, see Working with tracks and indices on page 415.
Marking tracks in an existing project
Once you have laid out your audio project with the appropriate pauses, you can mark tracks and indices either automatically or
manually.
Note:
In DAO CD burning, Vegas Pro software burns from the beginning of the timeline to the last track marker, regardless of the
location of the first track marker. Material before the first marker is included as a hidden track on the disc (if your drive supports
burning this material).
BURNING DISCS | 413

Adding pauses
Each audio CD track in your project should have a two-second pause following it. This default setting is based on the Red Book
specification for audio CDs. The exception to this standard is a continuous recording, such as a live concert CD. For a continuous
recording, you can omit the pauses after tracks for continuous playback. For more information, see Red Book specification on page
505.
Note:
The Red Book specification also requires a two-second pause at the beginning of an audio CD. If the first track in your project
begins before the two-second mark, a ruler is added offset to ensure the project begins with the required two-second pause.
If you use the Add as CD Track command to add tracks from the Project Media window, the appropriate pauses are added
automatically. However, if you are laying out your project manually, you must create these pauses between audio CD tracks.
Two-second pauses
1.
Position the cursor where you want to insert the pause.
2.
From the Insert menu, choose Time. The Insert Time dialog is displayed.
3.
Enter two seconds in the Amount of time to insert box.
4.
Click OK. Two seconds are inserted in the timeline at the cursor position.
Marking tracks automatically
Vegas Pro software can examine the events in your project and mark the audio CD tracks for you. Once the tracks are marked, you
can adjust them manually if necessary. For more information, see Moving track and index markers on page 415.
1.
Lay out your project with two-second pauses between tracks.
2.
From the Tools menu, choose Lay Out Audio CD from Events.
The new audio CD track markers appear on the CD layout bar above the timeline. The name of the media file for each event is used
to name the tracks.
Marking tracks manually
You can make a time selection and then mark that selection as an audio CD track.
1.
Make a time selection that includes the audio for the new track.
2.
From the Insert menu, choose Audio CD Track Region. The markers for the new audio CD track appear on the CD layout bar.
414 | CHAPTER 23

Marking indices
You can create an index marker in much the same way as you create track markers.
1.
Position the cursor where you want the index mark to appear.
2.
From the Insert menu, choose Audio CD Track Index. The new index marker appears on the CD layout bar.
Working with tracks and indices
Once you have marked your tracks and indices, you can edit, move, rename, or delete them as needed.
Navigating to and selecting tracks and indices
Several shortcuts are provided for navigating to and selecting audio CD tracks on the CD layout bar.
• Double-click a track marker to select the track.
• Press . (period) to jump the cursor to the next track or index marker.
• Press , (comma) to jump the cursor to the previous track or index marker.
• Press Ctrl+. (period) to jump the cursor to the next track marker (index markers are skipped).
• Press Ctrl+, (comma) to jump the cursor to the previous track marker (index markers are skipped).
• Add Shift to any of these keystrokes to select rather than jump. For example, press Ctrl+Shift+. (period) to select from the
cursor position to the next track marker.
The shortcut keystrokes can be used to jump the cursor while working on a project or during playback.
Moving track and index markers
Track and index markers function just like markers and regions in Vegas Pro software. (For more information, see Adding project
markers and regions on page 112.) You can drag a track or index marker to move it along the CD layout bar. Alternately, you can use
the Edit Details window to make precise adjustments.
Tip:
Move both the starting and ending markers for a track by pressing Alt and dragging either of the markers.
Renaming track and index markers
1.
Right-click a marker and choose Rename from the shortcut menu that appears.
2.
Type a new name for the marker and press Enter.
Deleting track and index markers
You can delete a single track or index marker by right-clicking it and choosing Delete from the shortcut menu. To delete all markers
at once, right-click the CD layout bar and choose Delete All from the shortcut menu.
BURNING DISCS | 415

Editing markers using the Edit Details window
The Edit Details window provides a way to adjust the settings for a track or index.
1.
From the View menu, choose Edit Details. The Edit Details window displays.
2.
From the Show drop-down list, choose Audio CD Track List. The track settings display.
3.
Double-click a setting to edit it:
• In the Position column, adjust the track starting position or index position.
• In the End column, adjust the track ending position.
• In the Length column, adjust the track length.
• in the Name column, enter the name of the track or index.
• In the Prot column, select the check box to apply copy protection to the track.
• In the Emph column, select the check box to enable a simple noise reduction process that is implemented by a CD player.
For more information, see Emphasis on page 501.
• In the ISRC column, enter the ISRC number for the track (if used).
Copying a track list from the Edit Details window
You can use the Edit Details window to copy your track list and paste it into another application.
1.
Click the gray box in the upper-left corner of the Edit Details window to select all the cells.
2.
Press Ctrl+C to copy the cells.
3.
Switch to another application and paste the information into a document or spreadsheet.
416 | CHAPTER 23

Burning audio CDs
You can burn either single tracks (track-at-once) or the entire disc (disc-at-once).
Burning single tracks (track-at-once)
You can burn your Vegas Pro project as a single track (track-at-once). Once you have burned all your tracks to the CD, you must close
the disc before it can be played.
Burning a track-at-once CD
1.
From the Tools menu, choose Burn Disc, and choose Track-at-Once Audio CD from the submenu. The Burn Track-at-Once
Audio CD dialog displays the length of the current file and the amount of time remaining on the disc in your CD recorder.
2.
Choose a setting from the Action drop-down list:
• Burn audio begins recording audio to your CD when you click the Start button. You will need to close the disc before it
can be played in an audio CD player.
• Test, then burn audio performs a test to determine whether your files can be written to the CD recorder without
encountering buffer underruns. Recording begins after the test if it is successful.
• Test only performs a test to determine whether your files can be written to the CD without encountering buffer
underruns. No audio is recorded to the CD.
• Close disc closes your disc without adding any audio when you click the Start button. Closing a disc allows your files to be
played on an audio CD player.
• Erase RW disc erases your rewritable CD when you click the Start button.
3.
Select your burning options:
• Buffer underrun protection: Select this check box if your CD recorder supports buffer underrun protection. Buffer
underrun protection allows a CD recorder to stop and resume burning.
• Erase RW disc before burning: If you’re using a rewritable CD, select this check box to erase the CD before you begin
burning.
• Close disc when done burning: Select this check box to close the CD after burning. Closing a disc allows your files to be
played on an audio CD player.
• Eject disc when done: Select this check box to eject the CD automatically when burning has completed.
• Burn selection only: Select this check box to burn only the audio within the loop region.
4.
From the Drive drop-down list, choose the CD drive that you want to use to burn your CD.
5.
From the Speed drop-down list, choose the speed at which you want to burn. Max will use your drive’s fastest possible speed;
decrease the setting if you have difficulty burning.
6.
Click the Start button.
Warning:
Clicking the Cancel button after the disc-writing process has begun will render your disc unusable.
7.
When the writing process is complete, a confirmation message displays. Click OK to clear the message.
Closing a track-at-once CD
1.
From the Tools menu, choose Burn Disc, and choose Track-at-Once Audio CD from the submenu. The Create CD dialog
appears.
2.
Click the Close Disc button.
3.
When the disc is closed, a confirmation message displays. Click OK to clear the message.
BURNING DISCS | 417

Burning a disc (disc-at-once)
1.
From the Tools menu, choose Burn Disc, and choose Disc-at-Once Audio CD from the submenu. The Burn Disc-at-Once Audio
CD dialog appears.
2.
From the Drive drop-down list, use the CD drive that you want to use to burn your CD.
3.
From the Speed drop-down list, choose the speed at which you want to burn. Max will use your drive’s fastest possible speed;
decrease the setting to prevent the possibility of buffer underruns.
4.
Select the Buffer underrun protection check box if your CD recorder supports buffer underrun protection. Buffer underrun
protection allows a CD recorder to stop and resume burning.
Note:
Buffer underrun protection can create a disc that can be played in CD players, but may contain a bit error where burning
stopped and restarted. Consider clearing this check box when creating a premaster disc.
5.
Choose a radio button in the Burn mode box:
• Burn CDs begins recording audio to your CD immediately.
• Test first, then burn CDs performs a test to determine whether your files can be written to the CD recorder without
encountering buffer underruns. No audio is recorded to the CD during the test, and recording begins after the test if it is
successful.
• Test only (do not burn CDs) performs a test to determine whether your files can be written to the CD recorder without
encountering buffer underruns. No audio is recorded to the CD.
6.
Select the Render temporary image before burning check box if you want to render your CD project to a temporary file
before recording. Prerendering can prevent buffer underruns if you have a complex project that cannot be rendered and
burned in real time.
Note:
The rendered temporary file will remain until you modify your project or exit. If an image file exists when you open the Burn
Disc-at-Once Audio CD dialog, the check box is displayed as Use existing rendered temporary image.
7.
Select the Automatically erase rewritable discs check box if you’re burning to rewritable media and want to erase the disc
before burning.
8.
Select the Eject when done check box if you want the CD to eject automatically when burning has completed.
9.
Click OK to start burning.
418 | CHAPTER 23

Burning video CDs
Video CDs can be played in many home DVD players and on computers with a CD-ROM drive and VCD player software.
1.
From the Tools menu, choose Burn Disc and choose Video CD from the submenu. The Burn Video CD dialog appears.
2.
From the Burn drive drop-down list, use the CD drive that you want to use to burn your Video CD.
3.
From the Burn speed drop-down list, choose the speed at which you want to burn. Max will use your drive’s fastest possible
speed; decrease the setting to prevent the possibility of buffer underruns.
4.
Select the Buffer underrun protection check box if your CD recorder supports buffer underrun protection. Buffer underrun
protection allows a CD recorder to stop and resume burning.
Note:
Buffer underrun protection can create a disc that can be played in CD players, but may contain a bit error where burning
stopped and restarted. Consider clearing this check box when creating a premaster disc.
5.
Select the Automatically erase rewritable discs check box if you’re burning to rewritable media and want to erase the disc
before burning.
6.
Select the Eject when done check box if you want the CD to eject automatically when burning has completed.
7.
Choose a radio button in the Burn mode area:
• Burn CDs begins recording the video file to your CD immediately.
• Test first, then burn CDs performs a test to determine whether your file can be written to the CD recorder without
encountering buffer underruns. The file is not recorded to the CD during the test, and recording begins after the test if it is
successful.
• Test only (do not burn CDs) performs a test to determine whether your file can be written to the CD recorder without
encountering buffer underruns. The file is not recorded to the CD.
BURNING DISCS | 419

8.
Choose the movie file you want to use:
• If you want to render the current project, select the Render format radio button.
a.
Edit the contents of the File path box to specify the name and location of your rendered file.
b.
Choose a template from the Template drop-down list to specify the parameters that should be used for rendering
your file, or click the Custom button to create a new template.
c.
Select the Render loop region only check box if you want to use only a portion of your project. If the check box is
cleared, the entire project will be rendered and saved to the Video CD.
d.
Select the Stretch video to fill output frame check box if you want your video to be reformatted so it fills the output
frame size listed in the Description box. When the check box is cleared, the current aspect ratio is maintained and
black borders are added to fill the extra frame area (letterbox). This option is useful when the desired output format
does not match the frame aspect ratio of you project.
e.
Select the Use project output rotation setting check box if you’re rendering a rotated project and want to use the
Output rotation setting from the Project Properties dialog for your rendered file.
When the check box is cleared, the media is rotated according to its Media Properties setting, but the project itself is
unrotated—you can use this setting to proof your project on an unrotated display.
For more information, see Working with rotated projects on page 39.
• If you want to use an already-rendered MPEG file, select the Use an existing file radio button, and enter the path to the file
in the File path box (or click the Browse button to locate the file).
9.
Click OK.
10.
Your movie is recorded to the CD. When recording is finished, you can select the Save movie file check box to keep the MPEG
file that was rendered, or you can clear the check box to delete the file.
11.
Click Finish.
Burning a multimedia CD
From the Tools menu, choose Burn Disc and choose Multimedia CD from the submenu to render your project and burn it to a data
CD. The rendered project can be played in any computer with the appropriate player.
1.
From the Tools menu, choose Burn Disc, and choose Multimedia CD from the submenu. The Burn Multimedia CD dialog
appears.
2.
From the Burn drive drop-down list, use the CD drive that you want to use to burn your multimedia CD.
420 | CHAPTER 23

3.
From the Burn speed drop-down list, choose the speed at which you want to burn. Max will use your drive’s fastest possible
speed; decrease the setting to prevent the possibility of buffer underruns.
4.
Select the Buffer underrun protection check box if your CD recorder supports buffer underrun protection. Buffer underrun
protection allows a CD recorder to stop and resume burning.
Note:
Buffer underrun protection can create a disc that can be played in CD players, but may contain a bit error where burning
stopped and restarted. Consider clearing this check box when creating a premaster disc.
5.
Select the Automatically erase rewritable discs check box if you’re burning to rewritable media and want to erase the disc
before burning.
6.
Select the Eject when done check box if you want the CD to eject automatically when burning has completed.
7.
Choose a radio button in the Burn mode area:
• Burn CDs begins recording the media file to your CD immediately.
• Test first, then burn CDs performs a test to determine whether your file can be written to the CD recorder without
encountering buffer underruns. The file is not recorded to the CD during the test, and recording begins after the test if it is
successful.
• Test only (do not burn CDs) performs a test to determine whether your file can be written to the CD recorder without
encountering buffer underruns. The file is not recorded to the CD.
8.
Choose the movie file you want to use:
• If you want to render the current project, select the Render format radio button.
a.
Edit the contents of the File path box to specify the name and location of your rendered file.
b.
Choose a template from the Template drop-down list to specify the parameters that should be used for rendering
your file, or click the Custom button to create a new template.
c.
Select the Render loop region only check box if you want to use only a portion of your project. If the check box is
cleared, the entire project will be rendered and saved to the multimedia CD.
d.
Select the Stretch video to fill output frame check box if you want your video to be reformatted so it fills the output
frame size listed in the Description box. When the check box is cleared, the current aspect ratio is maintained and
black borders are added to fill the extra frame area (letterbox). This option is useful when the desired output format
does not match the frame aspect ratio of you project.
e.
Select the Use project output rotation setting check box if you’re rendering a rotated project and want to use the
Output rotation setting from the Project Properties dialog for your rendered file.
When the check box is cleared, the media is rotated according to its Media Properties setting, but the project itself is
unrotated—you can use this setting to proof your project on an unrotated display.
For more information, see Working with rotated projects on page 39.
• If you want to use an already-rendered MPEG file, select the Use an existing file radio button, and enter the path to the file
in the File path box (or click the Browse button to locate the file).
9.
Select the Play movie inside Web page check box if you want to create an HTML file that will automatically play your movie
when the CD is inserted.
10.
Select the Include movie player installer check box if you want to include movie player software with your CD. Click the
Browse button to locate the movie player’s installation program.
11.
Click OK.
12.
Your movie is recorded to the CD. When recording is finished, you can select the Save movie file check box to keep the MPEG
file that was rendered, or you can clear the check box to delete the file.
13.
Click Finish.
BURNING DISCS | 421

Burning a Blu-ray Disc
From the Tools menu, choose Burn Disc and choose Blu-ray Disc from the submenu to render your project and burn it to a Blu-ray
Disc. Stereoscopic 3D projects will be burned to 3D Blu-ray Disc.
The rendered project can be played in a Blu-ray Disc player or on any computer with a Blu-ray Disc drive.
Vegas Pro burns Blu-ray BDMV format to BD-R, BD-RE, and DVD recordable media.
Important:
Not all Blu-ray players can read DVD media. The PlayStation®3 treats DVD media with Blu-ray content as a data disc.
In order to play your media, you’ll need to navigate to the BDMV folder on the disc and select the stream you want to play.
Tips:
• A 25 GB single-layer BD recordable disc can store approximately 3 hours, 42 minutes of AVC video or 2 hours, 15 minutes of MPEG-2
video (25 Mbps).
• A 50 GB dual-layer BD recordable disc can store approximately 7 hours, 25 minutes of AVC video (15 Mbps) or 4 hours, 31 minutes of
MPEG-2 video (25 Mbps).
• A 4.7 GB single-layer DVD recordable disc can store approximately 1 hour, 17 minutes of AVC or MPEG-2 video (8 Mbps).
• An 8.5 GB dual-layer DVD recordable disc can store approximately 2 hours, 20 minutes of AVC or MPEG-2 video (8 Mbps).
• You can store large amounts of standard-definition MPEG-2 video on a BD disc.
• You can create your own rendering templates if you need to adjust the bit rates. For more information, see Customizing the rendering
process on page 399.
1.
From the Tools menu, choose Burn Disc and choose Blu-ray Disc from the submenu. The Burn Blu-ray Disc dialog is displayed.
2.
Select a radio button to choose what you want to do:
• Render image and burn: renders your current project as a Blu-ray compliant file and burns it to disc.
• Render image only: renders your current project as a Blu-ray compliant file that you can burn at a later time.
• Burn existing image file: burns an already-rendered file to Blu-ray Disc.
3.
If you selected the Render image and burn or Render image only radio button, choose your rendering settings:
Tip:
For more information about the media settings required to create compliant media files, see Rendering projects for Blu-ray
Disc on page 396.
a.
Choose a setting from the Video format drop-down list to indicate whether you want to burn AVC or MPEG-2 video.
b.
Choose a setting from the Video template drop-down list to specify the parameters that should be used for rendering
your video stream.
Video for Blu-ray Discs can use MPEG-2 or AVC encoding:
• The Vegas Pro Blu-ray MPEG-2 video templates have an average bit rate of 25 Mbps.
• The Vegas Pro Blu-ray AVC video templates have an average bit rate of 15 Mbps.
• The Vegas Pro Blu-ray MVC video templates for stereoscopic 3D project have an average bit rate of 10 Mbps.
• If you’re burning to DVD media, Vegas Pro provides 8 Mbps AVC and MPEG-2 video templates.
c.
Choose a setting from the Audio format drop-down list to indicate whether you want to burn AC-3 or wave (PCM) audio.
d.
Choose a setting from the Audio template drop-down list to specify the parameters that should be used for rendering
your audio stream.
AC-3 audio for Blu-ray Discs uses Dolby Digital 2.0- or 5.1-channel encoding at 192 Kbps or 448 Kbps respectively.
Wave64 (PCM) audio for Blu-ray Discs can use any of the following formats:
• 48 kHz, 16 or 24-bit, stereo or 5.1 surround (available only for 5.1 surround projects)
• 96 kHz, 16 or 24-bit, stereo or 5.1 surround (available only for 5.1 surround projects)
Important:
When burning a surround project to DVD with PCM audio, use 48 kHz, 16- or 24-bit audio only.
422 | CHAPTER 23
e.
Select the Render loop region only check box if you want to use only a portion of your project. If the check box is cleared,
the entire project will be rendered and saved to the disc.
f.
Select the Use project output rotation setting check box if you’re rendering a rotated project and want to use the Output
rotation setting from the Project Properties dialog for your rendered file.
When the check box is cleared, the media is rotated according to its Media Properties setting, but the project itself is
unrotated—you can use this setting to proof your project on an unrotated display. For more information, see Working with
rotated projects on page 39.
g.
Select the Insert chapter points at markers check box if you want to use markers from the timeline as chapter points in
your rendered file.
h.
Select the Stretch video to fill output frame check box if you want to reformat your video so it fills the output frame size
listed in the Description box. When the check box is cleared, the current aspect ratio is maintained, an black borders are
added to fill the extra frame area (letterbox). This option is useful when the desired output format does not match the
frame aspect ratio of your project.
4.
If you selected the Render image and burn or Render image only radio button, the File path box displays the folder and file
that will be used to render your project.
If you selected the Burn existing image file radio button, type the path to the file you want to burn in the File path box (or
click the Browse button to locate the file).
5.
Select recording options for your Blu-ray drive:
a.
Choose a drive from the Burn drive drop-down list to specify the drive you want to use.
b.
From the Burn speed drop-down list, choose the speed at which you want to record. Max will record using the fastest
speed possible with your drive; decrease the speed if you have difficulty recording.
c.
Select the Eject when done check box if you want to eject the disc automatically when burning has completed.
6.
Click OK to start rendering your image file and burning your disc.
Burning a DVD from the timeline
You can render your project and burn it to the DVD. The rendered project can be played in a DVD player or on any computer with a
DVD drive.
1.
From the Tools menu, choose Burn Disc, and then choose DVD from the submenu to display the Burn DVD Disc dialog.
2.
Choose a setting from the Video format drop-down list to specify the parameters that should be used for rendering your video
stream.
The Audio format box displays the parameters that should be used for rendering your audio stream.
3.
Select recording options for your DVD burner:
a.
Choose a drive from the Burn drive drop-down list to specify the drive you want to use.
b.
From the Burn speed drop-down list, choose the speed at which you want to record. Max will record using the fastest
speed possible with your drive; decrease the speed if you have difficulty recording.
c.
Select the Eject when done check box if you want to eject the disc automatically when burning has completed.
4.
Click OK to start rendering your image file and burning your disc.
BURNING DISCS | 423
424 | CHAPTER 23

Chapter 24
Using Scripting
Using the scripting features, Vegas® Pro software becomes an even more powerful and flexible tool. You can use scripting to
streamline repetitive tasks, integrate with external applications, and implement customized features.
To use scripting, you’ll need to install the Microsoft® .NET Framework. This component is available from the Microsoft Windows®
Update site. (Choose Windows Update from the Start menu.)
You can find the scripting API (application programming interface) and sample scripts in the Extras folder of the Vegas Pro
application disc or on our Web site: http://www.sonycreativesoftware.com/download/devkits.
For more information about scripting, check out the Vegas Pro scripting forum:
http://www.sonycreativesoftware.com/forums/ShowTopics.asp?ForumID=21.
Note:
To use scripts that were created for Vegas Pro 4.0 software, you’ll need to revise the script’s namespace from
SonicFoundry.Vegas to Sony.Vegas. For example, the line that includes “import SonicFoundry.Vegas;” should be changed to “import
Sony.Vegas;” before running the script.
Warning:
Scripts can pose a security risk to your computer. A script has the power to delete files, read files, write files, execute
programs, access the Internet, access files on your network, and so on. Always examine the contents of a script before running it. If
you don't understand the script, do not run it unless it comes from a trusted source. In general, take the same precautions you would
take for any program you download from the Internet or receive in an e-mail attachment.
Running a script
1.
From the Tools menu, choose Scripting, and then choose Run Script from the submenu. The Run Script dialog appears.
2.
Browse to the script file (.cs, .js, .vb, or .dll) you want to run.
3.
Select the file and click the Open button. The script runs.
USING SCRIPTING | 425

Adding scripts to the Scripting menu
When you start the program, Vegas Pro software looks at the Script Menu folder in the Vegas Pro program folder to determine
which scripts appear in the Scripting submenu. This folder is C:\Program Files\Sony\Vegas Pro 10.0\Script Menu by default.
1.
Add or delete scripts in the Script Menu folder to change the contents of the submenu.
Tip:
To prevent duplication of script files, you can use shortcuts in the Script Menu folder.
2.
From the Tools menu, choose Scripting, and then choose Rescan Script Menu Folder to update the menu.
Using Vegas Pro extensions
Vegas Pro extensions are compiled scripts that are available under the Extensions submenu in the View, Edit, or Tools menus.
These extensions are loaded when Vegas Pro starts and remain loaded as long as the program is running. Extensions can respond to
changes in project data, control playback, and display a nonmodal interface.
You can use the Customize Toolbar dialog to add Vegas Pro extensions to the toolbar, or use the Customize Keyboard dialog to
assign keyboard shortcuts to Vegas Pro extensions.
• For more information on the Customize Toolbar dialog, see Adding buttons to the toolbar on page 437.
• For more information on the Customize Keyboard dialog, see Customizing keyboard shortcuts on page 440.
Vegas Pro extensions are saved in the following folders:
• Windows XP: C:\Documents and Settings\<user name>\My Documents\Vegas Application Extensions
• Windows Vista and Windows 7: C:\Users\<user name>\Documents\Vegas Application Extensions
For more information about creating Vegas Pro extensions, refer to the scripting API (application programming interface) in the
Extras folder of the Vegas Pro application disc or on our Web site at http://www.sonycreativesoftware.com/download/devkits.
Creating a script
Vegas Pro scripting uses the Microsoft .NET framework. You can write scripts in C#, JScript, or Visual Basic .NET.
For more information on C#, see http://msdn.microsoft.com/en-us/library/kx37x362.aspx.
For more information on JScript, see http://msdn.microsoft.com/en-us/library/72bd815a(vs.71).aspx.
For more information on Visual Basic .NET, see http://msdn.microsoft.com/en-us/library/aa903378.aspx.
Editing an existing script
All you need to edit a script is a simple text editor (and a working knowledge of JScript or Visual Basic .NET scripting). The scripts
that are included are fully commented to help you find and edit the parameters you need.
1.
Create a copy of the script (.vb or .js) file you want to edit, assigning a descriptive name to the copy.
2.
Open the new copy of the script in your text editor.
3.
Edit the script as needed. The comments in the script will help you find the parameters you need to edit.
Comments are indicated with double forward slashes: //.
For example, the AddEffectToAllMedia.js script includes the following lines:
// This is the full name of the effect plug-in you want to add.
var plugInName = "Sony Timecode";
// This is the name of the preset you want. Set this to null if you
// want the default preset.
var presetName = "SMPTE Drop (29.97 fps)";
426 | CHAPTER 24
The default script applies the Sony Timecode plug-in to all video media in your project using the SMPTE Drop (29.97 fps)
preset. If you wanted to apply the Broadcast Colors plug-in’s Extremely Conservative - 7.5 Setup preset to all audio media, you
could edit the script as follows (changes appear in red):
// This is the full name of the effect plug-in you want to add.
var plugInName = "Sony Broadcast Colors";
// This is the name of the preset you want. Set this to null if you
// want the default preset.
var presetName = "Extremely Conservative - 7.5 Setup";
The plugInName variable should use the plug-in name that is displayed in the Plug-In Chooser. The presetName variable
should use the preset name that is displayed in the Preset box in the FX window.
4.
Save the script.
Create custom button images for scripts
If you want to display custom icons for scripts in the Scripting menu and toolbars, you can add .png files to your Script Menu folder.
1.
Create a 32-bit PNG file with the icon you want to use. Icons must be 16x16 pixels, and transparency is supported.
2.
Save the PNG file in your Script Menu folder (typically C:\Program Files\Sony\Vegas Pro 10.0\Script Menu) using the same name
as the script the icon should represent.
For example, to assign a custom icon to the HelloWorld.js script, the icon should be saved as HelloWorld.js.png.
3.
Customize the toolbar as needed, and the custom icons will be displayed in the Scripting menu (and in any toolbars that
include the script) toolbar the next time you start the application.
Vegas Pro command-line options
You can use the following commands to start Vegas Pro from the command line, open projects, start scripts, pass arguments to
scripts, or start Vegas Pro extensions.
NOLOGO
Starts Vegas Pro without displaying the application splash screen.
Example: Vegas100.exe /NOLOGO
OPEN
Starts Vegas Pro and opens the specified media file or project.
Examples:
Vegas100.exe /OPEN "E:\Video\Wildflowers 001.avi"
—or—
Vegas100.exe /OPEN "E:\Vegas_Projects\24p widescreen.veg"
RUNSCRIPT
Starts Vegas Pro and runs the specified script.
Examples:
Vegas100.exe /RUNSCRIPT "C:\CustomScripts\ScriptName.cs"
—or—
Vegas100.exe /SCRIPT "C:\CustomScripts\ScriptName.cs"
USING SCRIPTING | 427

SCRIPTARGS
Starts Vegas Pro and passes the specified arguments to a script.
Example: Vegas100.exe /SCRIPTARGS "<argument>" /SCRIPT "<script path>"
Note:
For more information about script arguments, see the Vegas Pro Scripting API: http://www.sonycreativesoftware.com/
download/devkits.
CMDMODULE
Starts Vegas Pro and loads the specified Vegas Pro extension.
You can use this method to add Vegas Pro extensions that are not saved in the extensions search path.
Example: Vegas100.exe /CMDMODULE "E:\Extensions\MyExtension.dll"
OPENPRJ
Starts Vegas Pro and opens the project file referenced in the specified media file.
Example: Vegas100.exe /OPEN "E:\Video\Wildflowers 001.avi"
Note:
This command will have no effect if the specified media file was not rendered with an embedded project path reference.
COLORS
Starts Vegas Pro using the Vegas Pro color scheme or the Window color scheme. When you use the command-line option, the Use
Vegas color scheme setting on the Display tab of the Preferences dialog is ignored. For more information, see Changing the Vegas
Pro color scheme on page 429.
To run using the Vegas Pro color scheme, use Vegas100.exe /COLORS 1.
To run using the Windows color scheme, use Vegas100.exe /COLORS 2.
Note:
If you’re using a high-contrast color scheme in Windows, the Use Vegas color scheme preference and command-line
argument are ignored.
428 | CHAPTER 24

Chapter 25
Customizing Vegas Pro Software
You can customize Vegas® Pro software to suit your project needs and working preferences. Many of the settings depend on your
equipment or studio setup. Vegas Pro software can be set to work with the components that you use in your studio.
In this chapter, you will find information about functions that allow you to customize the appearance of Vegas Pro software, set a
project’s properties, and set the application’s preferences.
Changing the Vegas Pro color scheme
The default Vegas Pro color scheme uses shades of gray that can make using the software in a dark room easier on your eyes. You
can turn off the default color scheme and use your Windows theme instead.
Default Vegas Pro color scheme
Vegas Pro with Windows 7 Basic theme
1.
From the Options menu, choose Preferences.
2.
Click the Display tab.
3.
Clear the Use Vegas color scheme check box.
4.
Click OK. You must restart Vegas Pro software for the change to take effect.
Tip:
You can also use the COLORS command line option to start Vegas Pro using the Vegas Pro color scheme or Windows color
scheme. For more information, see COLORS on page 428.
CUSTOMIZING VEGAS PRO SOFTWARE | 429

Note:
If you’re using a high-contrast color scheme in Windows, the Use Vegas color scheme preference and command-line option
are ignored.
Displaying frame numbers
You can display frame numbers on video events. Once you have enabled frame numbering, a small box appears at the bottom of
the event thumbnail with the frame offset, time, or timecode. The small black arrow marks the exact position of that frame in time.
When the workspace is zoomed in far enough, each thumbnail represents a single numbered frame in the source video file. At
intermediate zoom levels, marks between the frame numbers show the location of intermediate frames. These frame marks are not
visible at lower magnifications.
1.
From the Options menu, choose Preferences.
2.
Click the Video tab.
3.
Choose an option from the Show source frame numbers on event thumbnails as drop-down list.
4.
Click OK.
Changing the ruler format
You can customize the ruler to display a number of different standard formats. The format that you select affects how the ruler and
time display window display time units.
To change the ruler’s format, right-click the ruler and choose the desired time format from the shortcut menu or, from the Options
menu, choose Ruler Format and choose the desired time format. You can also change ruler settings on the Project Properties
dialog’s Ruler tab. For more information, see Ruler tab on page 435.
Important:
When synchronizing audio to video, it is crucial that the SMPTE timecode format used in the sequencer or digital
audio workstation is the same as the SMPTE timecode striped onto the video. This guarantees that the SMPTE times on the video
screen and computer monitor synchronize during playback.
Format Description
Samples Displays the ruler in samples.
Time Displays the ruler in hours:minutes:seconds.milliseconds.
Seconds Displays the ruler in seconds.
Time & Frames Displays the ruler in hours:minutes:seconds.frames.
Absolute Frames Displays the ruler with all frames numbered sequentially from the beginning of your
project.
Measures & Beats
Feet & Frames 16mm (40 fpf)
Feet & Frames 35mm (16 fpf)
SMPTE Film Sync IVTC
(23.976 fps, Video)
Displays the ruler in measures.beats.ticks, where 64 ticks = 1 beat.
To set the tempo and number of beats per measure, use the Ruler tab in the Project
Properties dialog.
Displays the ruler in feet+frames at a rate of 40 frames per foot.
Displays the ruler in feet+frames at a rate of 16 frames per foot.
Displays the ruler in hours:minutes:seconds:frames with a frame rate of 23.976 frames
per second. This frame rate matches the frame rate used when the inverse telecine
process removes pulldown from progressive-scan 24 fps (24p video).
This format will display running film time correctly if you will be transferring your
project to film. To see running project time, use SMPTE Film Sync (24 fps) or SMPTE
Drop (29.97 fps).
430 | CHAPTER 25

Format Description
SMPTE Film Sync (24 fps) Displays the ruler in hours:minutes:seconds:frames with a frame rate of 24 frames per
second. This frame rate matches the standard crystal-sync 16/33 mm film rate of 24
fps.
SMPTE EBU (25 fps, Video) Displays the ruler in hours:minutes:seconds:frames with a frame rate of 25 frames per
second. This is known as SMPTE EBU (European Broadcasting Union) because
European television systems run at 25 fps.
Use SMPTE 25 EBU format for PAL DV/D1 projects.
SMPTE Non-Drop (29.97 fps, Displays the ruler in hours:minutes:seconds:frames with a frame rate of 29.97 frames
Video) per second, which leads to a discrepancy between real (“wall clock”) time and the
SMPTE time, because there is no compensation in the counting system as there is in
Drop Frame.
Use SMPTE Non-Drop format for NTSC D1 projects that will be recorded on master
tapes striped with Non-Drop timecode.
SMPTE Drop (29.97 fps, Video) Displays the ruler in hours:minutes:seconds;frames with a frame rate of 29.97 fps to
match the frame rate used by NTSC television systems (North America, Japan).
Use SMPTE Drop Frame format for NTSC DV/D1 projects.
Both SMPTE Drop and SMPTE Non-Drop run at 29.97 fps. In both formats, the actual
frames are not discarded, but they are numbered differently. SMPTE Drop removes
certain frame numbers from the counting system to keep the SMPTE clock from
drifting from real (“wall clock”) time. The time is adjusted forward by two frames on
every minute boundary except 0, 10, 20, 30, 40, and 50. For example, when SMPTE
Drop time increments from 00:00:59.29, the next value will be 00:01:00.02.
SMPTE 30 (30 fps, Audio) Displays the ruler in hours:minutes:seconds:frames with a frame rate of 30 frames per
second.
This rate is exactly 30 fps and is commonly used when synchronizing audio
applications such as multitrack recorders or MIDI sequencers. This format should not
be used when working with video.
Audio CD Time Displays the ruler in hours:minutes:seconds:frames with a frame rate of 75 frames per
second for creating Red Book CDs.
Creating a ruler offset
The ruler doesn’t necessarily need to start with zero at the far left side. You can enter an offset to change the orientation of the ruler
in a project. One use of this is to create a lead-in into a project. A five-second offset would mean that the ruler would start at -5
seconds and would be at 0 five seconds into the project.
Note:
You cannot create a ruler offset in an audio CD layout project.
1.
Position the cursor at the desired location along the timeline.
2.
Right-click the ruler and choose Set Time at Cursor from the shortcut menu. The current ruler value is highlighted.
3.
Type a time value.
4.
Press Enter to set the ruler’s time. The value that you enter at the cursor’s position affects the entire ruler.
CUSTOMIZING VEGAS PRO SOFTWARE | 431

Changing grid spacing
Grid spacing is different from the ruler and provides an alternate method of subdividing a project’s time. This can be useful if you
want the ruler to display SMPTE video timecode, but you need to create your music in terms of beats and measures. You can display
the grid spacing in time, frame, measure, or note units. The grid can also be set to match the ruler’s time format. The grid appears
across all tracks in your project and the grid’s lines can be used as snap points.
Ruler and grid increments can be different.
This new project is set with Ruler = SMPTE non-drop and Grid = Quarter notes.
To change grid spacing, choose Grid Spacing from the Options menu, and choose the desired time unit from the submenu. The
grid spacing changes to reflect your selection.
Note:
In some cases, the grid lines and the ruler do not match. This is because they are two independent functions.
Using the Time Display window
The Time Display window reflects the cursor’s position on the timeline and the end point of a time selection. You can customize the
time display’s settings, including what time the window displays and what colors it uses.
You can move the Time Display window from its docked position above the track list to float on the workspace. In addition, you can
dock the time display in the window docking area. For more information, see Window docking area and floating window docks on
page 25.
Changing the time display settings
The time display always reflects the ruler settings that are selected. You can change the ruler settings via the time display or vice
versa. For more information, see Changing the ruler format on page 430.
1.
Right-click the time display. A shortcut menu appears.
2.
From the shortcut menu, choose Time Format, and choose the desired time format from the submenu.
Both the time display and ruler display the chosen time format.
Changing the time display colors
You can change the background color and text color used in the time display.
1.
Right-click the time display to display the shortcut menu.
2.
From the shortcut menu, choose Text Color or Background Color and then choose Custom. The Time Display Color dialog
appears.
3.
Choose the color setting that you want.
432 | CHAPTER 25

4.
Click OK to set the text or background color or click Cancel to keep the existing color settings and close the dialog.
Tip:
To return the time display’s text or background color to its default settings, choose either Text Color or Background Color from
the shortcut menu, and choose Default from the submenu.
Setting the time display to monitor MIDI timecode
You can use the time display to monitor the status of incoming or outgoing MIDI timecode. Vegas Pro software can monitor MIDI
timecode being generated from an external device or monitor MIDI timecode and MIDI clock information generated by Vegas Pro
software. From within Vegas Pro software, the time display settings work in conjunction with your project’s properties and MIDI
setup options. For more information, see Sync tab on page 458.
1.
Right-click the time display.
2.
From the shortcut menu, choose the type of MIDI monitoring to be displayed.
Item Description
MIDI Timecode In Monitors incoming MIDI timecode.
MIDI Timecode Out Monitors MIDI timecode generated by Vegas Pro software.
MIDI Clock Out Monitors MIDI clock generated by Vegas Pro software.
Once you have made your selection, the time display displays both the MIDI timecode being input or output and a status
message.
CUSTOMIZING VEGAS PRO SOFTWARE | 433

Working with project properties
A large range of formats and various types of media files are supported. Some settings in a project’s properties are simply
informational details about the project, while others control how your project is handled and its output. If you have multiple
projects, the settings used for each project are stored. These settings can be saved as templates for future use.
To view and modify project properties, choose Properties from the File menu. The Project Properties dialog has five tabs: Video,
Audio, Ruler, Summary, and Audio CD. An overview of each tab and its settings follows.
Video tab
This tab allows you to set different characteristics the project uses to handle the video. Also, this tab displays information about the
video contained in your project. For more information, see Modifying project video properties on page 303.
Audio tab
Use the Audio tab to change the data format of the current project.
Item Description
Master bus mode Choose Stereo from the drop-down list to create a two-channel stereo project.
Choose 5.1 Surround if you want to perform advanced 5.1-channel mixing. For more
information about working with 5.1 surround projects, see Working with 5.1 Surround on
page 271.
Number of stereo busses Enter the number of stereo busses for the project. For more information about working
with busses, see Adding busses to a project on page 214.
Sample rate (Hz) Choose a sample rate from the drop-down list or enter your own rate. The sample rate
range is 2,000 Hz to 96,000 Hz. Higher sample rates result in better quality sound, but
also mean larger audio files.
Bit depth Select a setting from the drop-down list to specify the number of bits used to store
each sample. Higher values will increase the quality of playback and any recordings
that you make.
Resample and stretch quality Choose a setting from the drop-down list to determine the accuracy with which audio
files will be resampled to match your project settings.
The Resample and stretch quality setting also determines the quality of processing
when time-stretching audio events.
434 | CHAPTER 25

Item Description
Enable low-pass filter on LFE
(surround projects only)
Select this check box if you want to apply a low-pass filter to each track in a 5.1
surround project that is assigned to the LFE channel.
Applying a low-pass filter approximates the bass-management system in a 5.1
decoder and ensures that you’re sending only low-frequency audio to the LFE
channel.
Important:
Before rendering your surround project, check your surround
authoring application’s documentation to determine its required audio format.
Some encoders require a specific cutoff frequency and rolloff, and your encoder may
require that no filter be applied before encoding.
Cutoff frequency for low-pass
filter (Hz)
Choose a frequency from the drop-down list or type a frequency in the box to set the
frequency above which audio will be ignored by the LFE channel.
Low-pass filter quality Choose a setting from the drop-down list to determine the sharpness of filter’s rolloff
curve. Best produces the sharpest curve.
Recorded files folder When you record audio tracks, your recorded files are saved in a single folder.
If you want to change the location of the folder, click the Browse button and choose a
location. Ideally, this location should be on a different hard drive than the one where
your operating system is installed.
Tip:
If you have not specified a location, you will be prompted for the location
where you want to save your recorded audio when you click the Arm for Record
button in the track header:
Free storage space in selected Displays the total amount of available space on the selected drive.
folder
Ruler tab
Use the Ruler tab to change the format used to display the timeline ruler. Vegas Pro also sends tempo information to tempo-aware
audio plug-ins.
Item Description
Ruler time format Choose a setting from the drop-down list to choose how you want the Time Ruler to
be displayed. You can change the format at any time after project creation.
Ruler start time Enter the desired starting time for the project.
For example, the ruler can be offset to start at 1 hour for timecode synchronization
purposes.
Beats per minute Enter your project tempo in Beats Per Minute.
This tempo is used to determine the scale of the ruler (if you choose Measures & Beats
from the Ruler time format drop-down list) and to specify the tempo used by the
metronome.
Select the Import at project tempo check box on the Audio tab of the Preferences
dialog if you want ACID loops to be stretched to match the project tempo when you
add them to the timeline or preview from the Explorer or Media Manager window.
Clear the Import at project tempo check box if you want to ignore tempo
information.
Beats per measure Specify the number of beats in each measure.
This tempo is used to determine the scale of the ruler (if you choose Measures & Beats
from the Ruler time format drop-down list) and to specify the tempo used by the
metronome.
CUSTOMIZING VEGAS PRO SOFTWARE | 435

Item Description
Note that gets one beat Specify the note that receives one beat. For example, if this value is four, then a
quarter note gets one beat.
This tempo is used to determine the scale of the ruler (if you choose Measures & Beats
from the Ruler time format drop-down list) and to specify the tempo used by the
metronome.
Summary tab
Item Description
Title Enter the a title for the project.
Artist Enter the name of the artist.
Engineer Enter the name of the person who mixed or edited the project.
Copyright Enter copyright information for the project.
Comments Enter any comments you want to associate with the project.
Audio CD tab
Use the Audio CD tab to configure options for burning disc-at-once CDs.
Item Description
Universal Product Code/
Media Catalog Number
Universal Product Codes (UPC) or Media Catalog Numbers (MCN) can be written to a
CD as a means of identification. However, not all CD-R drives support this feature.
Check your CD-R drive documentation to determine if your drive will write these
codes.
Enter the code in this box, and the codes will be written to the CD along with the rest
of the project.
Universal product codes are administered by GS1 US. For more information, see
http://www.gs1us.org.
First track number on disc Enter a number in the box to specify the track number of the first track.
Note:
Specifying a value other than one will produce a valid Red Book CD, but
some audio CD players may be unable to play the disc.
436 | CHAPTER 25

Using the toolbar
The main toolbar is automatically displayed below the menu bar. However, you can hide and customize the toolbar to suit your
preferences. The settings that you apply to the toolbar remain set until you change them again.
Hiding and displaying the toolbar
If you prefer to use shortcut keys when working with your project, you can hide the toolbar to create more workspace. Choose
Toolbar from the View menu to hide it. The check mark next to the command is removed and the toolbar disappears. The toolbar
remains hidden until you choose Toolbar from the View menu to display it again.
Reordering toolbar buttons
You can change the main toolbar’s button order to suit your preferences. The Customize Toolbar dialog allows you to control the
order and functionality available on the main toolbar. You can return the toolbar to its default settings by clicking the Reset button.
1.
From the Options menu, choose Customize Toolbar. The Customize Toolbar dialog appears.
2.
In the Current toolbar buttons list, select the button that you want to move and click Move Up or Move Down.
3.
Click Close to save the toolbar changes and close the dialog.
Adding buttons to the toolbar
A series of buttons are included that you can add to the main toolbar. These buttons are listed in the Customize Toolbar dialog. You
can also add separators on the toolbar to organize the buttons to suit your preferences.
You can return the toolbar to its default settings by clicking the Reset button on the dialog.
1.
From the Options menu, choose Customize Toolbar. The Customize Toolbar dialog appears.
2.
In the Available toolbar buttons list, use the scroll bars to locate the button that you want to add, and then select it.
3.
On the Current toolbar buttons pane, select the button that you want the newly added button to proceed in order.
4.
Click Add. The new button is added above the selected button in the Current toolbar buttons list.
Note:
You can also double-click a button to add it to the toolbar.
5.
Click Close to save the toolbar settings and close the dialog.
Removing buttons from the toolbar
You can remove buttons and separators from the main toolbar. If you have added buttons to the toolbar, removing unused or
unwanted buttons allows you to maximize the toolbar’s space.
1.
From the Options menu, choose Customize Toolbar. The Customize Toolbar dialog appears.
2.
On the Current toolbar buttons pane, select the button that you want to remove.
3.
Click Remove. The button is removed from the Current toolbar buttons pane and will not appear on the toolbar.
4.
Click Close to save the toolbar settings and exit the dialog.
CUSTOMIZING VEGAS PRO SOFTWARE | 437

Saving and recalling window layouts
A window layout stores the sizes and positions of all windows and floating window docks in the Vegas Pro workspace.
You can store any number of window layouts on your computer, and up to ten window layouts are available in the View menu (and
via keyboard shortcuts) so you can quickly recall frequently used layouts. For example, you could have a layout dedicated to
multitrack audio recording and another for ADR work.
Notes:
• Window layouts are saved in the folders listed below. You can transfer layouts between computers by copying the
.VegasWindowLayout files.
In Windows XP: C:\Documents and Settings\<user name>\Application Data\Sony\Vegas Pro\10.0
In Windows Vista and Windows 7: C:\Users\<user name>\AppData\Roaming\Sony\Vegas Pro\10.0
The Application Data folder is not visible unless the Show hidden files and folders radio button is selected on the View tab of the
Windows Folder Options control panel.
• Window layouts saved in Vegas Pro 10.0 cannot be loaded in earlier versions of Vegas Pro software.
Loading default window layouts
Vegas Pro software comes with three built-in window layouts: a default layout, a layout optimized for audio mixing work, and a
layout optimized for color correction work. To load these layouts, choose Window Layouts from the View menu, and then choose
Default, Audio Mixing, or Color Correction from the submenu. You can also use the following keyboard shortcuts to load these
layouts.
Layout Keyboard shortcut
Default Ctrl+Alt+D
Audio Mixing Ctrl+Alt+A
Color Correction Ctrl+Alt+C
Saving a window layout
1.
Arrange the windows and docked windows as desired.
Tip:
Press Ctrl+Alt+D, release the keys, and then press a number on your keyboard (not the numeric keypad) to save the layout in
that space.
2.
From the View menu, choose Window Layouts, and then choose Save Layout As from the submenu. The Save Layout As
dialog is displayed.
Choose Save Layout from the submenu if you want to update the current window layout. A bullet ( ) is displayed next to the
current layout.
3.
In the Name box, type the name you want to use to identify the layout. This name will be used in the Organize Layouts dialog.
4.
Choose a setting from the Shortcut drop-down list to set the shortcut that will be used to load the layout.
For example, if you choose 4, you could press Alt+D, release the keys, and then press 4 on your keyboard to load the layout.
5.
The Folder box displays the path to the folder where the layout will be saved.
Window layouts are saved in the following folders by default:
• In Windows XP: C:\Documents and Settings\<user name>\Application Data\Sony\Vegas Pro\10.0
• In Windows Vista and Windows 7: C:\Users\<user name>\AppData\Roaming\Sony\Vegas Pro\10.0
The Application Data folder is not visible unless the Show hidden files and folders radio button is selected on the View tab of
the Windows Folder Options control panel.
You can click the Browse button to choose a different folder.
438 | CHAPTER 25

6.
Click OK to save the new layout.
Loading a saved layout
From the View menu, choose Window Layouts, and then choose the window layout you want to use from the submenu.
Tip:
To load a layout quickly, press Alt+D, release the keys, and then press a number on your keyboard (not the numeric keypad) to
recall the layout saved in that space. If no layout is saved in that space, nothing will happen when you press the shortcut.
If you’ve modified the current window layout, choose Window Layouts, and then choose Reload Selected Layout from the
submenu to reset the window layout to the last-saved version.
Adding a layout to the View > Window Layouts submenu
1.
From the View menu, choose Window Layouts, and then choose Organize Layouts from the submenu. The Organize Layouts
dialog is displayed.
2.
Select a layout in the Available layouts in current folder box.
This box lists the .VegasWindowLayout files in the folder displayed in the Current layout folder box. If the layout you want to
use is saved in a different folder, you can click the Browse button to choose a new folder.
3.
Select a layout in the Current layouts in menu box.
4.
Click the Assign (or Replace) button to add the layout to the View > Window Layouts submenu.
You can click the Move Up or Move Down buttons to change the order of the layouts in the menu.
5.
Click the Activate button to apply the selected layout to the Vegas Pro workspace.
6.
Click OK to close the Organize Layouts dialog and apply your changes.
Removing a layout from the View > Window Layouts submenu
1.
From the View menu, choose Window Layouts, and then choose Organize Layouts from the submenu. The Organize Layouts
dialog is displayed.
2.
Select a layout in the Current layouts in menu box.
3.
Click the Clear button to remove the selected layout from the View > Window Layouts submenu.
If you want to replace the selected layout, select a layout in the Available layouts in current folder box and click the Replace
button.
4.
Click OK to close the Organize Layouts dialog and apply your changes.
Note:
Removing a layout from the View > Window Layouts submenu does not remove the .VegasWindowLayout file from your
computer.
Deleting a layout from your computer
1.
From the View menu, choose Window Layouts, and then choose Organize Layouts from the submenu. The Organize Layouts
dialog is displayed.
2.
Select a layout in the Current layouts in menu box.
3.
Click the Delete Layout button to remove the selected layout from your computer.
Note:
You cannot delete a layout that is included in the Current layouts in menu list. First, select the layout in the Current layouts
in menu list and click the Clear button. Next, select the layout in the Available layouts in current folder list and click the Delete
Layout button.
4.
Click OK to close the Organize Layouts dialog and apply your changes.
CUSTOMIZING VEGAS PRO SOFTWARE | 439

Customizing keyboard shortcuts
From the Options menu, choose Customize Keyboard to customize the keyboard shortcuts available in the Vegas Pro interface.
The Keyboard mapping box displays the currently assigned shortcut keys. Click a tab in the middle of the dialog to choose which
shortcuts you want to see.
Editing or creating new shortcuts
1.
From the Options menu, choose Customize Keyboard. The Customize Keyboard dialog is displayed.
2.
Click a tab in the middle of the dialog to indicate the type of command you want to assign to a keyboard shortcut.
3.
Select a command in the list.
Tip:
You can type a word in the Show commands containing box to filter the list of commands to display only commands that
contain the word you typed.
4.
Click the Shortcut keys box and press the key combination you want to assign to the selected command.
5.
Click the Add button to assign the key combination in the Shortcut keys box to the selected command.
Saving a keyboard mapping
1.
From the Options menu, choose Customize Keyboard. The Customize Keyboard dialog appears.
2.
Click the Save as button and type a name to save your current keyboard shortcuts to an .ini file in the following folders:
• Windows XP: C:\Documents and Settings\<user name>\Application Data\Sony\Vegas Pro\10.0
• Windows Vista and Windows 7: C:\Users\<user name>\AppData\Roaming\Sony\Vegas Pro\10.0
Note:
The Application Data folder is not visible unless the Show hidden files and folders radio button is selected on the View tab
of the Windows Folder Options control panel.
You can use this file as a backup or to share your keyboard shortcuts with other Vegas Pro users.
Deleting a keyboard mapping
1.
From the Options menu, choose Customize Keyboard. The Customize Keyboard dialog is displayed.
2.
Choose a mapping from the Keyboard mapping drop-down list and click the Delete button to remove the selected keyboard
mapping.
Note:
You cannot delete the default Vegas Pro keyboard mapping.
Importing or renaming a keyboard mapping
Copy a Vegas Pro keyboard mapping .ini file to the following folders:
• Windows XP: C:\Documents and Settings\<user name>\Application Data\Sony\Vegas Pro\10.0
• Windows Vista and Windows 7: C:\Users\<user name>\AppData\Roaming\Sony\Vegas Pro\10.0
Note:
The Application Data folder is not visible unless the Show hidden files and folders radio button is selected on the View tab
of the Windows Folder Options control panel.
440 | CHAPTER 25

The next time you start Vegas Pro, the new keyboard mapping will be available from the Keyboard mapping drop-down list in the
Customize Keyboard dialog.
Tip:
If you want to edit a the name used to identify a keyboard mapping in the Customize Keyboard dialog, open the .ini file in a text
editor and change the <Display Name> portion of the Name=<Display Name> entry. Save the .ini file and restart Vegas Pro to use
the new name.
Resetting the default keyboard mapping
1.
From the Options menu, choose Customize Keyboard. The Customize Keyboard dialog is displayed.
2.
Choose [Default] from the Keyboard mapping drop-down list and click OK to restore the default configuration.
Setting preferences
The preferences options are different from project properties. Project properties are unique to each project, while preferences
affect how Vegas Pro software functions. Any changes that you make to the preferences remain set until you change them again or
reset Vegas Pro software to use the default presets.
You can access the Preferences dialog by choosing Preferences from the Options menu. This dialog contains tabbed pages. The
following sections explain the settings on each tab.
General tab
The General tab includes a variety of settings. The following is a list of these preferences and their meaning.
Preference Description
Automatically open last When Vegas Pro software is run, the last project saved automatically opens.
project on startup
Confirm media file deletion When deleting media in the Explorer or Project Media windows, Vegas Pro software
when still in use warns you if any events in the project are using these files.
Save active prerenders on Full quality preview renders are cleaned up and deleted when a project is closed,
project close Select this if you want these prerendered files to be available later.
Close media files when not This allows media files to be edited in external editors (audio, image, etc.) while they
the active application are contained in events.
Close audio and MIDI ports Select this check box if you want Vegas Pro software to close audio and MIDI ports
when not the active when you switch to another application.
application
Use Net Notify to stay Select this option to have Vegas Pro software periodically display information about
informed about Sony product available updates from Sony Creative Software Inc. at startup.
updates
Enable autosave Creates a temporary project file that can aid in crash recovery. When enabled,
autosave occurs every five minutes. The autosave process does not overwrite the
original project file.
Save media-usage When this check box is selected, the Media Manager™ will save information about
relationships in active media media usage so you can perform searches for media relationships.
library You can search for projects that use a media file, projects where a media file was
previewed, media that was rendered with a media file, and so on.
Enable Media Manager When this check box is selected, the Media Manager will start when you start Vegas
(requires restart) Pro software.
Clear the check box to turn off the Media Manager and prevent it from starting with
the application. If you’re not using the Media Manager, you may want to turn it off to
conserve processing power or memory.
Check project file type When this check box is selected, Vegas Pro will check whether Vegas Pro files are
associations at startup associated with Vegas Pro software and will prompt you to restore the file association
if necessary.
Enable joystick support Select this checkbox if you want to have joystick control for editing in Vegas Pro
software.
CUSTOMIZING VEGAS PRO SOFTWARE | 441

Preference Description
Render large Wave files as The Wave format is limited by a maximum file size of ~2GB (4GB if the Allow Wave
Wave64 renders up to 4 GB check box is selected). When this check box is selected, you can
render larger files as Wave64™ files.
Allow Wave renders up to Select this check box to enable support for WAV files up to 4 GB before switching to
4GB WAV64. Clear the check box for compatibility with other software applications.
Ignore fact chunk when
opening compressed WAV
files
When this check box is selected, Vegas Pro will ignore fact chunks when opening
compressed WAV files.
A fact chunk stores information about the number of samples contained in a
compressed WAV file. If you experience problems opening a compressed WAV file,
select this check box and reopen the file.
Note:
If you change the setting of this check box, delete any proxy (.sfap0) files
associated with compressed WAV files.
Allow pulldown removal
when opening 24p DV
AAF Export - Use frame unit
for audio
Select this option to have Vegas Pro software remove pulldown on DV video files in 24
fps progressive-scan (24p) format. When this check box is cleared, Vegas Pro software
will open 24p files as 29.97 fps interlaced video (60i).
Select this check box if you want to use frame units for audio tracks when you export
your project as an AAF file. When the check box is cleared, audio will be exported as
sample units.
Selecting the check box will improve compatibility with other applications for project
interchange: some applications will not import your project correctly when frame
units are used for video and sample units are used for audio.
Clear the check box only if your project contains audio only or if you know the
application that will import your AAF file supports frame units for video and sample
units for audio.
This setting has no effect when you export your project as an AAF and choose Avid
Legacy AAF File from the Save as Type drop-down list. Avid legacy AAF files are always
exported using frame units for audio.
AAF Export - Use clip-based
audio envelope
Select this check box if you want to combine track and event gain envelopes and save
them as clip-based gain envelopes when exporting AAF files. For more information, see
Importing and exporting AAF files on page 46.
When the check box is cleared, track envelopes are saved as track envelopes, and
event envelopes are saved as clip envelopes.
Import MXF as multichannel When this check box is selected, Vegas Pro will import MXF files with all 8 channels
and create tracks for each. When this check box is cleared, Vegas Pro will import MXF
files as a single stereo track.
Import stereo as dual mono When this check box is selected, two-channel audio files will be opened as separate
mono audio events on separate tracks:
The audio events are grouped, and tracks that are created by adding media will be
panned hard left and hard right. You can select an event and choose Edit > Channels
to choose which channel is used for that event.
You can use this feature when working with two-channel source media that contains
two distinct audio channels, such as an interview in which channel 1 contains the
interviewer’s voice and channel 2 contains the subject’s voice.
When the check box is cleared, two-channel audio files will be opened as a stereo pair
on a single track:
442 | CHAPTER 25

Preference
Enable no-recompress long-
GOP rendering
Description
Select this check box if you want to pass through unedited frames without
recompression (smart render) for the following formats:
•DV AVI
•DV MXF
• IMX MXF (IMX 24p MXF is not supported for no-recompress rendering)
•HD MXF
•HDV
• XDCAM EX supports smart rendering across the following formats:
• SP 18.3 Mbps CBR 1280x720p to/from XDCAM EX and HDV HD-1
• SP 25 Mbps CBR 1440x1080i to/from XDCAM EX, XDCAM HD, and HDV HD-2
• HQ 35 Mbps VBR 1440x1080 to/from XDCAM EX and XDCAM HD
• HQ 35 Mbps VBR 1280x720p to/from XDCAM EX
• HQ 35 Mbps VBR 1920x1080 to/from XDCAM EX
In order to perform rendering without recompression, the width, height, frame rate,
field order, profile, level, and bit rate of the source media, project settings, and
rendering template must match. Frames that have effects, compositing, or transitions
applied will be rendered.
Prompt to keep files after
recording
Opens a dialog where you can enter a name and select a location where audio will be
saved after recording into a track.
Create undos for FX
parameter changes
Allows you to undo changes made in the FX, Transition, Event Pan/Crop and Track
Motion windows.
Keep bypassed FX running (to
avoid pause on bypass/
enable)
Select this check box if you want effects to remain open so you can bypass/enable
effects with no pause for A/B testing. When the check box is cleared, effects are fully
bypassed, conserving processing power.
Automatically name regions
and markers if not playing
When regions and markers are added, this option automatically prompts you for a
name. This does not happen when adding markers on-the-fly during playback.
Use linear scrub range When this check box is selected, the scrub control uses a linear range. When this check
box is cleared, the scrub control uses a logarithmic range.
Allow Ctrl+drag cursor style
scrub over events
Vegas Pro software allows scrubbing on empty sections of the timeline using
Ctrl+drag on the cursor. Select this option to enable timeline scrubbing over events as
well.
Make spacebar and F12 Play/
Pause instead of Play/Stop
Changes the spacebar and F12 keys to start and pause playback rather than start and
stop.
Always draw marker lines Select this check box if you want Vegas Pro software to extend marker and region lines
across tracks in the timeline. When the check box is cleared, marker lines are drawn
only when Enable Snapping is turned on.
Allow edit cursor to be
dragged
Select this check box if you want to be able to drag the cursor to change its position
on the timeline and in the Trimmer window. When this check box is selected, you can
position the cursor without losing your loop region.
To create a time selection without moving the cursor, hold the Shift key.
Double-click on media file
loads into Trimmer instead of
tracks
The default Explorer double-click behavior is to insert an event at the cursor position
on the timeline. Select this option to open the media file in the Trimmer instead. For
more information, see Opening files in the Trimmer by default on page 134.
Show Trimmer history with
file name first, then folder
The Trimmer history drop-down list displays the media file’s name first, followed by
the folder it is in. Select this check box to reverse the names. For more information, see
Using the Trimmer History list on page 131.
Automatically save Trimmer
markers and regions with
media file
Markers and regions created at the media file level in the Trimmer can be saved to the
file. For more information, see Automatically saving Trimmer markers and regions with
media files on page 132.
Recently used project list Select the number of files to be listed at the bottom of the File menu.
Temporary files folder Select a location for all temporary files.
Free storage space in selected
folder
Displays the available disk space in the folder specified in the Temporary files folder
box.
Default All Restores all general preferences to the default settings.
CUSTOMIZING VEGAS PRO SOFTWARE | 443

Video tab
The Video tab in the Preferences dialog controls the display of video media, video events and video tracks.
Preference Description
Dynamic RAM Preview max
(MB)
Determines the size of the RAM cache for building dynamic RAM previews in the
Video Preview window. For more information, see Building dynamic RAM previews on
page 372.
Maximum number of
rendering threads
This setting specifies the maximum number of threads that will be used for rendering
files.
Increasing the setting will not increase performance beyond the number of available
processors; for example, if you have a single-processor computer, choosing 2 will not
improve rendering performance.
Decrease the setting if you have a multiprocessor (or multicore) computer and want to
limit processor use or turn off multithreaded rendering. For example, if you had a
dual-processor hyperthreaded computer, choosing 3 would allow you to keep one
thread available for other tasks while rendering.
Note:
Not all video plug-ins are capable of multithreaded rendering. Plug-ins that
do not support multithreaded rendering are displayed with this icon ( ) in the
Plug-In Manager and Plug-In Chooser windows and with this icon ( ) in the Video FX
window.
Show source frame numbers
on event thumbnails as
Thumbnails to show in video
events
Display frame, time, or timecode numbering on video event thumbnails.
Choose a setting from the drop-down list to choose which thumbnails you want to
draw in video events.
• None: No video frames are displayed.
• Head: Only the first frame is displayed.
• Head, Tail: The first and last frame are displayed.
• Head, Center, Tail: The first, middle, and last frames are displayed.
• All: All frames are displayed.
Tip:
If you want to toggle audio waveforms in events, choose Audio Event
Waveforms from the View menu.
Use external video capture
application
Action safe area
Title safe area
Select the check box and browse for the application to be launched when you click
the Open Video Capture button (
Sets the reference overlay safe areas in the Video Preview window. For more
information, see Identifying safe areas on page 374.
).
Horizontal grid divisions and Sets the spacing of the grid overlay in the Video Preview window used in aligning
Vertical grid divisions visual elements in a project. For more information, see Changing grid spacing on page
432.
Display at project size Sets the Video Preview window to always display the video at full project size.
Simulate device aspect ratio Determines how the video is displayed in the Video Preview window. In short,
televisions display rectangular pixels and computer monitors display square pixels.
This can result in a distorted preview, although the source media and rendered video
is unaffected.
Background color Sets the background color of the Video Preview window (black by default) that shows
either when there is no visual content or when using a transparent overlay with no
background visual content.
Stereoscopic 3D mode If you’re working with a stereoscopic 3D project and want to override the project
settings for previewing your stereoscopic 3D project in the Video Preview window,
choose a setting from the Stereoscopic 3D mode drop-down list.
For more information about previewing stereoscopic 3D projects, see Setting up
stereoscopic 3D previews on page 146.
Display take names Select this check box if you want to display take names in the Video Preview window
when editing multicamera video.
Display take numbers Select this check box if you want to display take numbers in the Video Preview
window when editing multicamera video.
444 | CHAPTER 25

Preference
Active take indicator
Track fade top
Description
Click to display a color picker you can use to choose the color that will be used to
indicate the current take when editing multicamera video.
Click the color swatch to display a color picker, where you can choose any color using
the RGBA or HSLA controls. Click the Change Color Space button ( ) to switch
between RGB and HSL color modes, or click the Pick Color from Screen button ( ) to
sample a color from your screen. Click OK to return to the Video tab, and then click OK
to save your preference changes.
Determines the color of the fade-to-color envelope when the envelope is dragged
toward the top of the track. For more information, see Fade-to-color automation (video
only) on page 188.
Click the color swatch to display a color picker, where you can choose any color using
the RGBA or HSLA controls. Click the Change Color Space button ( ) to switch
between RGB and HSL color modes, or click the Pick Color from Screen button ( ) to
sample a color from your screen. Click OK to return to the Video tab, and then click OK
to save your preference changes.
Tip:
You can set the track fade colors for each video track independently by right-
clicking the track header, choosing Fade Colors, and then choosing Top or Bottom
from the submenu.
Track fade bottom
Default All
Determines the color of the fade-to-color envelope when the envelope is dragged
toward the bottom of the track. For more information, see Fade-to-color automation
(video only) on page 188.
Click the color swatch to display a color picker, where you can choose any color using
the RGBA or HSLA controls. Click the Change Color Space button ( ) to switch
between RGB and HSL color modes, or click the Pick Color from Screen button ( ) to
sample a color from your screen. Click OK to return to the Video tab, and then click OK
to save your preference changes.
Restores all video preferences to the default settings.
Preview Device tab
This tab allows you to identify an external monitor for Vegas Pro software to communicate with. The selected video device is used
to display previews on an external monitor. Vegas Pro uses this device when you click the Video Preview on External Monitor
button ( ) in the Video Preview window.
Note:
Audio is not output to the external monitor. If your project contains complex effects or compositing and you cannot attain
full-frame-rate playback, use selective prerendering to prerender the sections of your project that cannot be rendered in real time. For
more information, see Prerendering video on page 371.
Configuring an AJA Io Express, XENA 2K, LH, LHe, LHi, LS, or LSe SDI card
If you have a supported AJA SDI card, you can configure Vegas Pro software to work with it.
1.
From the Options menu, choose Preferences and then click the Preview Device tab.
2.
From the Device drop-down list, choose AJA Video Device. The Details box displays information about the device.
3.
Use the Conform output to the following format controls to adjust the video to display properly on your external monitor.
a.
Choose the desired format from the Conform output to the following format drop-down list.
b.
Select a radio button to indicate when you want to adjust the output to the selected format.
Setting Description
Only when the project does not Select this radio button if you want to adjust the video only if the project settings do
match any available format not conform to a standard format. For more information, see Working with project
properties on page 434.
CUSTOMIZING VEGAS PRO SOFTWARE | 445

Setting Description
Always Select this radio button if you want to adjust the video output to the selected format
whenever you preview on the external monitor.
Use this setting when you do not have a preview device that supports your required
project format.
For example, if you’re creating a PAL project, but you don’t have a PAL monitor, you
could use this setting to preview on an NTSC monitor.
4.
Select the Use progressive segmented frame (psf) video formats check box if your project properties are set to a progressive-
scan format and you want to preview on a device that stores and transfers progressive scan frames by dividing fields.
5.
Select the Use 10-bit encoding check box if you’re using 10-bit source material and the Pixel format setting on the Video tab
of the Project Properties tab is set to 32-bit floating point (video levels). For more information, see Modifying project video
properties on page 303.
Enabling 10-bit encoding allows your preview to maintain higher color resolution when previewing video.
When the check box is not selected, the video preview output will use 8-bit encoding.
6.
If audio and video do not play back in synchronization, drag the Sync offset slider to specify a frame offset to restore
synchronization.
Note:
This setting affects preview synchronization only. Audio and video synchronization in your project is unaffected. Depending
on your hardware setup, you may need to adjust your settings. For example, you might need one setting when previewing directly to
a monitor and a slightly higher setting when previewing through a monitor that is connected to a deck.
7.
Choose a setting from the Genlock drop-down list if you want to synchronize your video output with a reference signal.
Setting Description
Video In Synchronizes to the SDI input.
Ref In Synchronizes to an external reference input signal.
Free Run Ignores all input signals and uses internal timing.
8.
Select the Recompress edited frames check box to recompress any edited frames in your project before previewing. When the
check box is cleared, edited frames will not be passed to the device.
9.
Select the Display frames in Video Preview window during playback check box if you want to preview on the external
monitor and in the Vegas Pro Video Preview window simultaneously.
When the check box is cleared, video is sent only to the external monitor.
10.
Select the Use project output rotation setting check box if you’re rendering a rotated project and want to use the Output
rotation setting from the Project Properties dialog for previewing your project. For more information, see Working with rotated
projects on page 39.
When the check box is cleared, the media is rotated according to its Media Properties setting, but the Video Preview output is
unrotated. You can use this setting to proof your project on an unrotated display.
11.
Choose a setting from the Stereoscopic 3D mode drop-down list if you’re working with a stereoscopic 3D project and want to
override the project settings for previewing your stereoscopic 3D project on an external monitor.
For more information about previewing stereoscopic 3D projects, see Setting up stereoscopic 3D previews on page 146.
Configuring a Blackmagic Design DeckLink HD Extreme, Intensity Pro, or HD Extreme 3D SDI card
If you have a Blackmagic Design DeckLink HD Extreme, Intensity Pro, or HD Extreme 3D SDI card, you can configure it to work with
Vegas Pro software.
1.
From the Options menu, choose Preferences and then click the Preview Device tab.
2.
From the Device drop-down list, choose Blackmagic Design DeckLink Video Device. The Details box displays information
about the device.
446 | CHAPTER 25

3.
Use the Conform output to the following format controls to adjust the video to display properly on your external monitor.
a.
Choose the desired format from the Conform output to the following format drop-down list.
b.
Select a radio button to indicate when you want to adjust the output to the selected format.
Setting Description
Only when the project does not Select this radio button if you want to adjust the video only if the project settings do
match any available format not match a standard format.
Always Select this radio button if you want to adjust the video output to the selected format
whenever you preview on the external monitor.
Use this setting when you do not have a preview device that supports your required
project format.
For example, if you’re creating a PAL project, but you don’t have a PAL monitor, you
could use this setting to preview on an NTSC monitor.
4.
Select the Use 10-bit encoding check box if you’re using 10-bit source material and the Pixel format setting on the Video tab
of the Project Properties window is set to 32-bit floating point.
Enabling 10-bit encoding allows your preview to maintain higher color resolution when previewing video.
When the check box is not selected, the video preview output will use 8-bit encoding.
5.
If audio and video do not play back in synchronization, drag the Sync Offset slider to specify a frame offset to restore
synchronization.
Note:
This setting affects preview synchronization only. Audio and video synchronization in your project is unaffected. Depending
on your hardware setup, you may need to adjust your settings. For example, you might need one setting when previewing directly to
a monitor and a slightly higher setting when previewing through a monitor that is connected to a deck.
6.
Select the Recompress edited frames check box if you want to recompress edited frames in your project before previewing.
When the check box is cleared, edited frames will not be passed to your preview device.
7.
Select the Display frames in Video Preview window during playback check box if you want to preview on the external
monitor and in the Vegas Pro Video Preview window simultaneously.
When the check box is cleared, video is sent only to the external monitor.
8.
Select the Use project output rotation setting check box if you’re rendering a rotated project and want to use the Output
rotation setting from the Project Properties window for previewing your project.
When the check box is cleared, the media is rotated according to its Media Properties setting, but the Video Preview output is
unrotated. You can use this setting to proof your project on an unrotated display.
9.
Choose a setting from the Stereoscopic 3D mode drop-down list if you’re working with a stereoscopic 3D project and want to
override the project settings for previewing your stereoscopic 3D project on an external monitor.
For more information about previewing stereoscopic 3D projects, see Setting up stereoscopic 3D previews on page 146.
Configuring an OHCI-compliant IEEE 1394/DV device
If you have an OHCI-compliant IEEE 1394/DV device, you can configure it to work with Vegas Pro software.
1.
From the Options menu, choose Preferences and then click the Preview Device tab.
2.
In the Device drop-down list, select OHCI-compliant IEEE 1394/DV. Information about the device displays in the Details area.
CUSTOMIZING VEGAS PRO SOFTWARE | 447

3.
Use the Conform output to the following format controls to adjust the video to display properly on your external monitor.
a.
Choose the desired format from the Conform output to the following format drop-down list.
b.
Select a radio button to indicate when you want to adjust the output to the selected format.
Setting Description
Only when the project does not Select this radio button if you want to adjust the video only if the project settings do
match any DV format not conform to a standard DV format. For more information, see Working with project
properties on page 434.
Always Select this radio button if you want to adjust the video output to the selected format
whenever you preview on the external monitor.
Use this setting when you do not have a preview device that supports your required
project format.
For example, if you’re creating a PAL project, but you don’t have a PAL monitor, you
could use this setting to preview on an NTSC monitor.
4.
If audio and video do not play back in synchronization, drag the Sync offset slider to specify a frame offset to restore
synchronization.
Note:
This setting affects preview synchronization only. Audio and video synchronization in your project is unaffected. Depending
on your hardware setup, you may need to adjust your settings. For example, you might need one setting when previewing directly to
a monitor and a slightly higher setting when previewing through a monitor that is connected to a deck.
5.
Select the Recompress edited frames check box to recompress any edited frames in your project before previewing. When the
check box is cleared, edited frames will not be passed to the device.
If you’re previewing a project that consists of DV media with no compositing or transitions, the DV will be passed directly to
your preview device. If, however, you added a 6-frame crossfade, the crossfade would be passed to the preview device only if
the check box is selected.
6.
Select the Display frames in Video Preview window during playback check box if you want to preview on the external
monitor and in the Vegas Pro Video Preview window simultaneously.
When the check box is cleared, video is sent only to the external monitor.
7.
Select the Use project output rotation setting check box if you’re rendering a rotated project and want to use the Output
rotation setting from the Project Properties dialog for previewing your project. For more information, see Working with rotated
projects on page 39.
When the check box is cleared, the media is rotated according to its Media Properties setting, but the Video Preview output is
unrotated. You can use this setting to proof your project on an unrotated display.
8.
Choose a setting from the Stereoscopic 3D mode drop-down list if you’re working with a stereoscopic 3D project and want to
override the project settings for previewing your stereoscopic 3D project on an external monitor.
For more information about previewing stereoscopic 3D projects, see Setting up stereoscopic 3D previews on page 146.
Configuring a Windows Secondary Display
If you have a Windows secondary display device, you can configure it to work with Vegas Pro software.
Tip:
You can also use the Windows Secondary Display device on a computer with a single monitor. When you enable the external
monitor, the preview window will fill your screen.
1.
From the Options menu, choose Preferences and then click the Preview Device tab.
2.
In the Device drop-down list, select Windows Secondary Display. Information about the device displays in the Details area.
448 | CHAPTER 25

3.
From the Display Adapter drop-down list, choose the device where your preview monitor is connected.
You can click the Identify Displays button to determine which display corresponds to each setting in the drop-down list. A
number will be displayed on each monitor.
Note:
If the monitor number is displayed in red, the graphics card does not support 3D acceleration or acceleration has been turned
off. In Windows, you can go to Start > Settings > Control Panel > Display > Settings > Advanced > Troubleshoot to turn on
acceleration if your adapter supports it.
4.
From the Display Mode drop-down list, choose the frame size and refresh rate you want to use for the secondary display.
Setting Description
Use current settings Video is displayed using the monitor’s resolution and refresh rate specified in the
Windows Display Properties control panel.
Automatic size settings The software will attempt to choose the optimum resolution and refresh rate. This
setting overrides the Windows Display Properties setting as long as the secondary
display window is active.
Use custom settings You can choose the resolution and refresh rate you want to use. This setting overrides
the Windows Display Properties setting as long as the secondary display window is
active.
5.
Select the Scale output to fit display check box if you want the video preview to fill the display.
6.
Select the Apply deinterlace filter check box if you’re previewing interlaced video on a noninterlaced display. This filter can
reduce the artifacts you often see on the edges of moving areas.
Note:
The Apply deinterlace filter check box will be unavailable if your video adapter does not support pixel shading.
7.
If you want to adjust color reproduction for video previews, use the color management controls.
a.
Select the Use color management check box.
b.
Select the Use Studio RGB check box if your source media conforms to studio RGB color (black=16 and white=235) and
you will be previewing on your computer’s CRT or LCD monitor. When the check box is selected, the studio RGB range is
expanded to 0 to 255 to conform to a computer display.
Clear the check box if you will be previewing on a TV monitor or if your source media does not conform to studio RGB
color.
c.
From the Monitor color profile drop-down list, choose the color profile that best matches your display.
You can obtain ICC/ICM color profiles from the display manufacturer, or you can create your own if you have a calibration
system.
Note:
The Use color management check box will be unavailable if your video adapter does not support gamma adjustment.
8.
Select the Recompress edited frames check box.
9.
Select the Display frames in Video Preview window during playback check box if you want to preview on the secondary
monitor and in the Vegas Pro Video Preview window simultaneously.
When the check box is cleared, video is sent only to the secondary monitor.
10.
Select the Use project output rotation setting check box if you’re rendering a rotated project and want to use the Output
rotation setting from the Project Properties dialog for previewing your project. For more information, see Working with rotated
projects on page 39.
When the check box is cleared, the media is rotated according to its Media Properties setting, but the Video Preview output is
unrotated—you can use this setting to proof your project on an unrotated display.
11.
Choose a setting from the Stereoscopic 3D mode drop-down list if you’re working with a stereoscopic 3D project and want to
override the project settings for previewing your stereoscopic 3D project on an external monitor.
For more information about previewing stereoscopic 3D projects, see Setting up stereoscopic 3D previews on page 146.
CUSTOMIZING VEGAS PRO SOFTWARE | 449

Stereoscopic 3D Graphics Card
The Stereoscopic 3D Graphics Card setting will work with any graphics card that supports OpenGL. In particular, if you are using
Line alternate or Checkerboard mode, this driver will provide correct output regardless of project resolution.
To support 120 Hz displays with active shutter glasses, use the Left and Right mode with most graphics cards that support NVIDIA
3D Vision for Quadro.
When setting up a Quadro video card, please refer to the GeForce 3D Vision Quick Start Guide that was included with your hardware
for installation and setup information. For additional information, graphics card and emitter drivers, and for hardware requirements,
please see http://www.nvidia.com/object/quadro_pro_graphics_boards.html.
1.
From the Options menu, choose Preferences and then click the Preview Device tab.
2.
From the Device drop-down list, choose Stereoscopic 3D Graphics Card. The Details box displays information about the
device.
3.
From the Display drop-down list, choose your 3D display.
You can click the Identify Displays button to determine which display corresponds to each setting in the drop-down list. A
number will be displayed on each monitor.
Note:
If the monitor number is displayed in red, the graphics card does not support 3D acceleration or acceleration has been turned
off. You can go to Start > Settings > Control Panel > Display > Settings > Advanced > Troubleshoot to turn on acceleration if your
adapter supports it.
4.
Select the Scale output to fit display check box if you want the video preview to fill the display.
5.
Select the Apply deinterlace filter check box if you're previewing interlaced video on a noninterlaced display. This filter can
reduce the artifacts you often see on the edges of moving areas.
Important:
The Apply deinterlace filter check box will be unavailable if your video adapter does not support pixel shading.
6.
Select the Wait for vertical sync check box if you want to wait for the monitor’s vertical refresh timing before displaying
frames.
This setting can be used to correct image tearing.
7.
Select the Recompress edited frames check box.
8.
Select the Display frames in Video Preview window during playback check box if you want to preview on the secondary
monitor and in the Vegas Pro Video Preview window simultaneously.
When the check box is cleared, video is sent only to the secondary monitor.
9.
Select the Use project output rotation setting check box if you’re rendering a rotated project and want to use the Output
rotation setting from the Project Properties dialog for previewing your project.
When the check box is cleared, the media is rotated according to its Media Properties setting, but the Video Preview output is
unrotated. You can use this setting to proof your project on an unrotated display.
10.
From the Stereoscopic 3D mode drop-down list, choose the setting that you want to use for previewing your project on a 3D
monitor.
Choose Use project settings if you want to use the setting from the Video tab in the Project Properties dialog, or choose
another mode if you want to override the project setting when previewing on an external monitor.
Setting Description
Use project settings Uses the setting from the Video tab in the Project Properties dialog.
Side by side (half) Choose this setting when your graphics card is connected to a 3D-capable HDTV that
displays left- and right-eye views in a single frame.
Left- and right-eye views are displayed as half of the available horizontal resolution.
Side by side (full) Choose this setting when your graphics card is connected to a 3D-capable HDTV that
displays left- and right-eye views in a single frame.
Left- and right-eye views are displayed using the full horizontal resolution.
450 | CHAPTER 25

Setting Description
Top/bottom (half) Choose this setting when your graphics card is connected to a 3D-capable HDTV that
displays left- and right-eye views in a single frame.
Left- and right-eye views are displayed as half of the available vertical resolution.
Top/bottom (full) Choose this setting when your graphics card is connected to a 3D-capable HDTV that
displays left- and right-eye views in a single frame.
Left- and right-eye views are displayed using the full vertical resolution.
Anaglyphic (red/cyan) Left- and right-eye views use color filters to allow anaglyphic glasses to separate the
left- and right-eye views.
Anaglyphic (amber/blue)
Anaglyphic (green/magenta)
Line alternate Choose this setting when your graphics card is connected to a 3D-capable HDTV that
displays left- and right-eye views in line-alternate format.
Left- and right-eye views are interlaced using half of the available vertical resolution.
Checkerboard Choose this setting to preview on a DLP-based 3D monitor.
Left- and right-eye views are tiled using half of the available horizontal and vertical
resolution.
Left only Choose the Left only or Right only setting for editing on a 2D monitor or to adjust
one eye's output independently.
Right only
Blend Choose this setting to blend the left- and right-eye images. This setting is useful when
adjusting events.
Difference Choose this setting when performing vertical adjustments to minimize vertical
disparity.
Left and Right Choose this setting when you’re using a graphics card and monitor that support
NVIDIA 3D Vision for GeForce or Quadro with active shutter glasses or a 3D-capable
HDTV that is connected to your computer via HDMI 1.4.
11.
Select the Swap Left/Right check box if you need to swap the left- and right-eye pictures. This setting is useful if you’re using a
line-alternate display that displays the right eye on top, if you’re using magenta/green anaglyphic glasses, or to create
cross-eye free-view 3D.
12.
Drag the Crosstalk cancellation slider if you experience image bleed-through. For example, if you see right-eye images in your
left eye, you can adjust the Crosstalk cancellation slider to compensate.
When your project’s Stereoscopic 3D mode is set to Side by side, Top/bottom, Line alternate, or Checkerboard mode,
crosstalk cancellation is active only when the Full-resolution rendering quality drop-down list is set to Good or Best. When
using anaglyphic modes, crosstalk cancellation is active for any quality level.
13.
Click OK to close the Preferences dialog.
Audio tab
The Audio tab allows you to set preferences to optimize how your computer’s components are used to handle resource-intensive
audio. This tab also allows you to configure Vegas Pro software to the equipment that is connected to your computer.
Preference
Waveform display while
recording
Normalize peak level (dB)
Description
Choose a setting from the drop-down list to specify how to display audio waveforms
while recording:
• Don’t show waveforms No waveforms will be displayed on any tracks until the
recording process has been completed.
• Show waveforms for a single track Selecting this option will display waveforms
only when a single track is armed. If you arm multiple tracks, waveforms will not
show.
• Show all waveforms If you are arming multiple tracks for record, all tracks will
display the waveform during recording.
Use the slider to change the default Peak Level settings. This value will be used when
you use the Normalize event switch.
Import audio at project
tempo
When this check box is selected, ACID loops are automatically stretched to match the
project tempo (specified on the Ruler tab of the Project Properties dialog) when you
add them to the timeline or preview from the Explorer window.
When the check box is cleared, tempo information is ignored.
CUSTOMIZING VEGAS PRO SOFTWARE | 451

Preference Description
Record to Broadcast Wave When this check box is selected, Vegas Pro software records Broadcast Wave Format
(.bwf ) metadata when recording .wav files. You can view this information on the
General tab of the Properties dialog for an event. For more information, see Modifying
media file properties on page 305.
Included in the .bwf metadata is a Time reference value. This item tracks where on the
timeline the file was recorded. When you import a recorded .bwf file, it is added to the
timeline at the same location it was originally recorded.
The originator (Vegas) and originator reference (a unique ID number) are also
recorded.
Track prefader sends listen to Select this check box if you want pre-volume sends from tracks to busses and
mute assignable effects to respond to the track mute state.
When the check box is cleared, the pre-volume sends are not affected by the mute
state (in order to facilitate cue mixes).
Use legacy track send gain Select this check box if you want to configure audio track sends to behave as they did
in Vegas Pro 7.0 and earlier. When the check box is selected, you can open projects
created with earlier versions of Vegas Pro and be assured they will sound the same as
they did in earlier versions of Vegas Pro.
Preferred audio editor Use this option to specify the location of the audio-editing application you want to
use with your Vegas Pro projects.
This editor will be displayed in the Tools menu when you want to open an event in a
sound editor. If Sound Forge software is detected on your system, it automatically
becomes the default editor. To specify an audio editor, click the Browse button and
browse for the editor’s .exe file.
Metronome Select the Use default metronome sounds radio button to use the default normal
and accent sounds when using the metronome, or click Use custom metronome
sounds and specify the files you want to use in the Normal and Accent boxes.
• Normal Specifies the sound file for the metronome when the Use custom
metronome sounds radio button is selected.
• Accent Specifies the accent sound file for the metronome when the Use custom
metronome sounds radio button is selected.
Default All Restores all audio preferences to the default settings.
452 | CHAPTER 25

Audio Device tab
Preference Description
Audio device type Choose a driver type from the drop-down list. The Microsoft Sound Mapper is the
default setting. If you want to activate specific sound cards, choose Windows Classic
Wave Driver or ASIO and choose a device from the Default Stereo and Front playback
device drop-down list. For more information, see Routing busses to hardware on page
215.
Default stereo and front
playback device
Choose the device that you want to use for playing stereo sound data and the front-
left and -right channels of a 5.1 surround project.
Selecting the Microsoft Sound Mapper allows Windows to select an appropriate
device to use for the current sound data.
Note:
If you have selected Microsoft Sound Mapper, you will not be able to assign
busses to different devices.
Default rear playback device Choose the device that you want to use for playing the rear channels of a 5.1 surround
project.
Default center and LFE
playback device
Choose the device that you want to use for playing the center and low-frequency
effect channels of a 5.1 surround project.
Playback buffering (seconds) Sets the amount of memory used during project playback. For more information, see
Adjusting the playback buffering slider on page 454.
Enable track buffering Select this check box and drag the Track buffering slider if you want to adjust the
amount of audio that is prerendered ahead of the cursor position.
When the check box is selected, a separate processing thread is used to render audio
from tracks. On multiprocessor or multicore computers, a thread will be created for
each logical processor.
When the check box is cleared, a single processing thread is used to render audio from
tracks and busses.
Default audio recording
device
Sets the default device for recording into a track.
Automatically detect and
offset for hardware recording
latency
Select the check box to automatically compensate for offset between the time you
initiate recording and when your sound card starts recording.
Clear the check box and drag the User offset (samples) (ms) slider to specify an offset
value.
Advanced Clicking this button opens the Advanced Audio Preferences dialog. For more
information, see Advanced audio preferences on page 453.
Default All Restores all audio device preferences to the default settings.
Advanced audio preferences
You can access advanced settings by clicking the Advanced button on the Audio Device tab. The Advanced Audio Configuration
dialog displays all of the audio devices that are installed on your computer and allows you to set the controls for each device.
Preference Description
Audio devices This list contains all of the audio devices that are installed in your computer. Selecting
one from the list allows you to set the options below for that device.
Interpolate position During project playback, you may notice that the cursor position is different than
what you are hearing. This problem stems from inaccuracies in some audio devices.
Select this control’s check box to have Vegas Pro software attempt to compensate for
the inaccuracies by interpolating the cursor’s correct position during playback or
recording.
Position bias The position bias control gives you additional cursor control when it is inaccurately
displayed during project playback and recording. If you have enabled the Interpolate
position control and are still experiencing cursor position inaccuracies, move the
Position bias control forward or backward to compensate for the inaccuracies of the
audio device.
CUSTOMIZING VEGAS PRO SOFTWARE | 453

Preference Description
Do not pre-roll buffers before When this option is not selected, Vegas Pro software begins storing (buffering) project
starting playback audio information prior to playback. This storing is very fast and unnoticeable in most
cases. However, some audio devices stutter when you begin playback as a result of the
buffering process. If your audio stutters when you start playback, select this check box
to prevent buffering audio information prior to playback.
Audio buffers Drag the slider to set the number of audio buffers that will be used. Adjusting this
setting can help you synchronize the input and output for record input monitoring.
Buffer size (samples) Choose a setting from the drop-down list to indicate the buffer size you want to use.
Choose MME to use the Playback buffering setting on the Audio Device tab in the
Preferences dialog.
Priority Choose a setting from the drop-down list to set the priority that is assigned to your
audio buffers. Increasing the buffers’ priority can help you attain smoother playback,
but it can also adversely affect other processes.
Enable input monitoring Select this check box to enable the monitoring of your recording input through Vegas
Pro software while you are recording.
Adjusting the playback buffering slider
The playback buffer controls how much memory is used when playing back your project. This preference is useful, but must be
carefully adjusted. If you set the buffer size too high, you may experience gapping during playback. Conversely, if you set the buffer
size too low, you may experience gapping as well because Vegas Pro software has too little memory to work with during playback.
The playback buffer slider should be set to balance RAM usage and playback buffering. The rule is to set this slider as low as possible
without introducing gapping.
1.
Open a project that has multiple events.
2.
On the Audio device tab, move the Playback buffering (seconds) slider to 0.25.
3.
Start playing back the project.
4.
If the playback still gaps, increase the Playback buffering (seconds) slightly.
You may have to experiment to find the correct settings. If you continue to experience gapping, you can try the following to control
the gapping:
• Decrease the number of events you are trying to play back. This may mean muting tracks or soloing a couple of tracks. RAM is
mostly affected by the number of unique events that are playing back simultaneously.
• Use the Render to New Track command (on the Tools menu) to combine all the events into one event. For more information,
see Rendering to a new track on page 181.
454 | CHAPTER 25

MIDI tab
Use the MIDI tab to set options for using MIDI devices with Vegas Pro software. To display this tab, choose Preferences from the
Options menu, then click the MIDI tab.
Preference Description
Make these devices available Select the check box for each MIDI device that you want to use as a MIDI output for a
for MIDI output control surface.
Make these devices available Select the check box for each MIDI device that you want to be available for a control
for MIDI input surface.
Default All Restores all MIDI preferences to the default settings.
VST Effects tab
Preference Description
Default VST search folder Displays the location where the software looks for VST effects.
Alternate VST search folder Click Browse to choose an alternate location where VST effects can be found.
Select VST effects to be Select the VST effects that you want available for use as Vegas Pro audio plug-ins. Only
available as audio plug-ins the VST effects located in the default or alternate search folders appear in this box.
Editing tab
Preference Description
Enable looping on events by Sets events that are trimmed longer than their source media to automatically loop.
default When this option is not selected, extended events repeat the final frame of a video
file.
Preserve pitch when Prevents pitch shifting when you stretch an audio event.
stretching audio events
Collapse loop region when no When selected, a loop region does not persist when there is no time selection. This
time selection is present means that when you click the timeline and move the cursor (destroying the any
previous time selection), the loop region is also reset to zero. By default, this option is
not selected and loop regions persist until modified or until a new time selection is
created.
Cut, copy, and delete grouped When this check box is selected, cutting, copying, or deleting an event will affect all
events events in the same group.
Do not quantize to frames for When this check box is selected, audio-only edits (event moves, trims, and ASR times)
audio-only edits are not quantized even if Quantize to Frames is enabled.
JKL/shuttle speed Choose a setting from the drop-down list to set the speed that will be used for
scrubbing the timeline with the JKL keys or with a multimedia controller.
Quick fade length for audio Sets a fast fade on the edges of audio events (10ms by default) to soften potentially
events (ms) harsh beginnings and endings.
New still image length Sets the default duration of inserted still image files (for example, .bmp and .png files).
(seconds)
Default time between CD Sets the default time created between CD tracks when using the Add Media as CD
tracks Tracks command in the Project Media window. For more information, see Adding media
as CD tracks to a new project on page 413.
Cursor preview duration Enter a value in the edit box to specify the length of the time Vegas Pro software will
(seconds) preview when you preview the cursor.
To preview the cursor, press the 0 key on the numeric keypad. Vegas Pro software
creates a temporary selection (centered over the cursor) and begins playback
automatically.
Cursor preview will loop if the Loop Playback mode is enabled.
Automatically overlap Creates automatic crossfades between events when multiple media files are added to
multiple selected media when the same track across time. When this check box is not selected, multiple media files
added are added end-to-end across time with no overlap. For more information, see Creating a
slide show on page 292.
CUSTOMIZING VEGAS PRO SOFTWARE | 455

Preference Description
Cut-to-overlap conversion Sets the behavior of the cut-to-overlap feature. The cut-to-overlap feature allows you
(seconds) to transform a cut from one event to another into a transition. The Amount field sets
the duration of the extended overlap. The Alignment value determines the direction
of the extension. For more information, see Converting a cut to a transition on page 351.
Time selection envelope fades When this check box is selected, all envelope points within a time selection are
(ms) adjusted as you drag, and fades are applied to the beginning and end of the selection.
Additional envelope points are created as necessary. Clear this check box if you want
to edit envelope points individually. For more information, see Applying envelope fades
within a time selection on page 192.
Automatically crop still When this check box is selected, Vegas Pro software automatically crops still images
images added to timeline you add to the timeline to match the project frame size. For more information, see
Automatically cropping still images added to the timeline on page 291.
Default All Restores all editing preferences to the default settings.
456 | CHAPTER 25

Display tab
Preference Description
Track colors Use these controls to change the default colors used to display tracks in your project.
Select a track from the Track drop-down list, and then click the color swatch to display a
color picker.
You can choose any color using the RGBA or HSLA controls. Click the Change Color Space
button ( ) to switch between RGB and HSL color modes, or click the Pick Color from
Screen button ( ) to sample a color from your screen.
When you click OK or Apply, all tracks that used the selected color are updated.
Envelope colors Use these controls to change the default colors used to display envelopes in the timeline.
Choose an envelope type from the Envelope type drop-down list and click the color swatch
to display a color picker, where you can choose any color using the RGBA or HSLA controls.
Click the Change Color Space button ( ) to switch between RGB and HSL color modes, or
click the Pick Color from Screen button ( ) to sample a color from your screen.
Snap colors Use these controls to change the default colors used to snapping indicators in the timeline.
Choose an snap indicator type from the Snap type drop-down list and click the color
swatch to display a color picker, where you can choose any color using the RGBA or HSLA
controls. Click the Change Color Space button ( ) to switch between RGB and HSL color
modes, or click the Pick Color from Screen button ( ) to sample a color from your screen.
Icon color saturation Drag the slider to adjust the color intensity of icons in the Vegas Pro window. Drag to the
left to decrease the color saturation, or drag to the right to increase it.
Icon color tint Drag the slider to adjust the amount of tinting that is applied to the icons in the Vegas Pro
window. Drag the slider to the right to add an average of the title bar colors to the icons.
Drag to the left to decrease the amount of tinting applied.
Use Vegas color scheme Select this check box to use the gray Vegas Pro color scheme to draw the interface instead
of your Windows theme. Clear this check box to use your Windows theme. For more
information, see Changing the Vegas Pro color scheme on page 429.
Tip:
You can also use the COLORS command line option to start Vegas Pro using the
Vegas Pro color scheme or Windows color scheme. For more information, see COLORS on
page 428.
Note:
If you’re using a high-contrast color scheme in Windows, the Use Vegas color
scheme preference and command-line option are ignored.
Automatically hide docking Select this check box if you want the window docking area to hide automatically when
area you’re not using it. Hover over the top of the Vegas Pro window to show the window
docking area.
Note:
If the Display timeline at bottom of main window check box is also selected,
double-click the splitter above the timeline to make the docking area visible again.
Display timeline at bottom of Select this check box if you want to display the timeline at the bottom of the Vegas Pro
main window window. The window docking area will be displayed at the top of the window.
Position tabs at top of docked Select this check box if you want to display tabs at the top of docked windows:
windows
Default All Restores the Display page options to the default settings.
CUSTOMIZING VEGAS PRO SOFTWARE | 457

CD Settings tab
The CD Settings tab allows you to set preferences for burning discs and extracting audio from your own CDs.
Preference Description
Use strict Red Book Select this check box if you want to be notified prior to burning a disc-at-once CD if
specification for DAO anything about your CD project is against strict Red Book standards.
validation These warnings are not critical, and in most cases you will not write an unreadable
disc if you proceed. Clearing this check box will not suppress critical warnings that will
result in an unreadable disc.
Include wide SCSI devices Select this check box if you want Vegas Pro software to scan for wide SCSI disc drives
when searching for drives when you attempt to extract data from or burn discs.
When the check box is cleared, Vegas Pro software will not scan for wide SCSI devices,
which can increase compatibility with some USB device drivers that incorrectly
identify themselves as wide SCSI.
Skip drive database; When the check box is cleared, Vegas Pro software will use an internal configuration
autodetect drive capabilities file to determine your drive’s capabilities.
on startup If you encounter problems burning discs, select this check box, and Vegas Pro
software will test your drive to determine its capabilities.
Use SPTI direct Select this check box if you want to use SPTI (SCSI Pass-Through Interface) to
communicate with your disc burning drive.
Use legacy disc drivers Select this check box to use the legacy Vegas Pro disc drivers for burning discs
Clear this check box to use the Microsoft Image Mastering API (IMAPI) disc drivers to
burn discs in Vegas Pro software. This can be useful if burning discs with the legacy
disc drivers is not working as you expect.
Default All Restores all CD preferences to the default settings.
Sync tab
These preferences are used to set up Vegas Pro software to generate or trigger from MIDI timecode from external MIDI devices. For
more information, see Synchronizing MIDI timecode on page 262.
Preference Description
Generate MIDI Timecode Sets the output device and frame rate used when generating MIDI timecode.
settings
Generate MIDI Clock settings Sets the output device used when generating MIDI Clock information. You can choose
the same device that you chose for Generate MIDI Timecode settings.
Trigger from MIDI Timecode Sets the input software or device and frame rate used when triggering from MIDI
settings timecode.
Note:
When Sync is active (Vegas Pro software is triggering from MTC), media files are not closed (that is, cannot be edited outside
of Vegas Pro software) when Vegas Pro software is not the active application. You will also not be prompted to rename or delete
recorded takes as this may interrupt the synchronization.
Setting advanced Sync preferences
From the Sync tab, you can access advanced settings by clicking Advanced. The Advanced Sync Preferences dialog has three tabs:
MTC Input, MTC Output, and MIDI Clock Output. The display of these tabs is dependent on your selections in the Sync tab. See the
following sections on each tab for more information.
458 | CHAPTER 25

MTC Input tab
This tab appears only if you choose a device in the Trigger from MIDI Timecodes settings drop-down list on the Sync tab.
Preference Description
Free-wheel for timecode loss When selected, Vegas Pro software continues to play for a specified period of time
without chasing if timecode is lost. Enabling this option can compensate for
infrequent losses in timecode monitoring. If losses in timecode are frequent,
troubleshooting should be done on your hardware to find the cause of the problem.
Free-wheel slack time Specifies the amount of time that timecode can be lost before the Free-wheel
(seconds) playback time starts. A longer time is more tolerant of losses in the incoming
timecode.
Free-wheel playback time Specifies the amount of time that Vegas Pro software plays back after the Free-wheel
(seconds) slack time has been exceeded.
Synchronization delay time Specifies the amount of time required for Vegas Pro software to synchronize itself to
(seconds) incoming timecode. On slower computers, this time should be set to around two
seconds. On faster computers, it can be set lower.
Offset adjust (quarter frames) If Vegas Pro software is consistently behind or ahead of the MTC generator, enter a
value to adjust a synchronization offset with quarter-frame accuracy.
If Vegas Pro software is behind the MTC generator, enter a negative number such as -4.
If Vegas Pro software is ahead of the MTC generator, enter a positive number such as 4.
MTC Output tab
This tab displays only if you choose a device in the Generate MIDI Timecode settings drop-down list on the Sync tab.
Preference Description
Full-frame message
generation
Specifies when Vegas Pro software sends full-frame timecode messages. Full-frame
messages are used by some external audio synchronizers to seek a proper location
prior to synchronization. For example, tape-based recorders benefit from seeking to
full-frame messages because of the time required to move the transport to the proper
location. However, full-frame messages are ignored by some devices and may actually
cause unexpected behavior in other devices. Check your hardware documentation to
find out if it supports full-frame messages.
MIDI Clock Output tab
This tab displays only if you choose a device in the Generate MIDI Clock Settings drop-down list on the Sync tab.
Preference Description
Send Start instead of When selected, Vegas Pro software sends a Start command rather than a Continue
Continue when beginning command. Normally, Vegas Pro software sends a Continue command to allow the
playback chasing device to start at a specific time. However, some older MIDI sequencers do not
support the Continue command and must start from the beginning every time.
Song Position Pointer Specifies when Vegas Pro software sends Song Position Pointer messages. Song
generation Position Pointer messages are used by MIDI applications and devices to seek to a
proper location prior to starting the synchronization process.
External Control & Automation tab
Use the External Control & Automation tab to set up and customize control surfaces and adjust settings for automation envelopes.
To display this tab, choose Preferences from the Options menu, then click the External Control & Automation tab.
Preference Description
Smooth and thin automation When recording automation, Vegas Pro software creates as many envelope points or
data after recording keyframes as possible to represent your control movements.
Select this check box if you want to reduce the number of envelope points/keyframes
after recording is finished.
For more information, see Recording automation settings on page 195.
CUSTOMIZING VEGAS PRO SOFTWARE | 459

Preference Description
Set controls to default values Select this check box if you want controls to return to their default values when set the
when automation is turned track’s automation recording mode to Automation Off. Automated effect parameters
off do not have default settings and will retain their last-set values when you turn
automation off.
When the check box is cleared, controls will retain their last-set values when you turn
automation off.
Available devices Choose a device from the drop-down list and click Add to choose the control surfaces
that will be available to Vegas Pro software. Adding a device loads its default profile.
Active control devices Lists the control devices that you’ve added. Double-click a device name to customize
its behavior.
New audio envelopes Choose a setting from the drop-down list to set the default fade type that will be used
when you add volume and panning envelopes. For more information, see Volume or
pan automation (audio only) on page 184.
This setting is used only when you create new envelopes. When you add a point to an
existing envelope, the new point always uses the same fade type as the preceding
envelope point.
New audio event gain Choose a setting from the drop-down list to set the default fade type for the fade-in
and fade-out curves on audio event gain envelopes. For more information, see Using
audio event envelopes (ASR) on page 204.
This setting is used only for events that you place on the timeline after changing the
setting. Existing events will use the default fade type that was active when they were
added to the timeline.
New audio FX automation Choose a setting from the drop-down list to set the default fade type that will be used
envelopes when you add audio effect automation envelopes. For more information, see Adding or
removing track effect automation on page 187.
This setting is used only when you create new envelopes. When you add a point to an
existing envelope, the new point always uses the same fade type as the preceding
envelope point.
New video envelopes Choose a setting from the drop-down list to set the default fade type that will be used
when you add fade-to-color, composite level, transition progress, motion blur,
supersampling, and event velocity envelopes. For more information, see Fade-to-color
automation (video only) on page 188, Composite level automation (video only) on page
188, Adding a transition progress envelope on page 350, Adding a motion blur envelope
on page 189, Adding a video supersampling envelope on page 190, and Using velocity
envelopes on page 207.
This setting is used only when you create new envelopes. When you add a point to an
existing envelope, the new point always uses the same fade type as the preceding
envelope point.
New video event opacity Choose a setting from the drop-down list to set the default fade type for the fade-in
and fade-out curves on video event opacity envelopes. For more information, see Using
opacity envelopes on page 206.
This setting is used only for events that you place on the timeline after changing the
setting. Existing events will use the default fade type that was active when they were
added to the timeline.
New video FX keyframes Choose a setting from the drop-down list to set the default keyframe type that will be
used when you add video track effect keyframes. For more information, see Using video
effects on page 321.
This setting is used only when you add new effects. When you add a keyframe to an
existing effect, the new keyframe is created as the same type as the preceding
keyframe.
New video motion keyframes Choose a setting from the drop-down list to set the default keyframe type that will be
used when you add track motion, parent track motion, 3D track motion, or pan/crop
keyframes. For more information, see Adding track motion on page 363, 3D compositing
on page 333, and Cropping video on page 287.
This setting is used only when you add new effects. When you add a keyframe to an
existing effect, the new keyframe is created as the same type as the preceding
keyframe.
Track Motion default Type a value in the box (or use the spin control) to set the default Smoothness value
smoothness for track motion and 3D track motion keyframes. For more information, see Adding
track motion on page 363 and 3D compositing on page 333.
460 | CHAPTER 25

Preference Description
Pan/Crop default smoothness Type a value in the box (or use the spin control) to set the default Smoothness value
for event pan/crop keyframes. For more information, see Cropping video on page 287.
Default all Restores all control surface preferences to the default settings.
CUSTOMIZING VEGAS PRO SOFTWARE | 461
462 | CHAPTER 25

Appendix A
Using Hardware Controllers
Vegas® Pro software supports several types of hardware devices you can use to adjust controls in the user interface, from a full-
featured, professional control surface to a simple gaming joystick.
A hardware controller lends a tactile element to your editing sessions, providing a hands-on feel that your mouse just can’t
duplicate.
Using a control surface
A control surface is a hardware device that uses knobs, faders, and buttons to control user interface elements that are normally
controlled with a mouse. Using a control surface lends a tactile feel to your editing sessions.
Unlike keyboard shortcuts—which determine the shortcut’s behavior based on the portion of the Vegas Pro window that has
focus—a control surface’s mapped functions work no matter what part of the application has focus.
When your control surface is enabled, an indicator is displayed in the track list and the Mixing Console to indicate which channels
are under external control. Multiple bars are displayed if a channel is under the control of multiple devices.
In the track list, the
vertical bar in track 1
indicates that track is
under external control.
In the Mixing Console, the
horizontal bar at the top
of channel 1 indicates
that channel is under
external control.
Connecting your control surface
You can use one Mackie Control Universal (with up to four Mackie Control Universal Extenders), one Frontier TranzPort, and up to
five generic control surfaces with Vegas Pro.
If you’re using Mackie Control Extenders, you’ll need a multiport MIDI interface with MIDI In/Out ports for each device.
Perform the following steps for each device.
1.
Connect the MIDI Out port on your MIDI interface to the MIDI In port on your control surface.
2.
Connect the MIDI In port on your MIDI interface to the MIDI Out port on your control surface.
3.
If you’re using Mackie Control Extenders, repeat Steps 1 and 2 for each Mackie Control Extender.
Note:
If you’re using a USB interface such as the Frontier TranzPort, just plug in the USB cable.
USING HARDWARE CONTROLLERS | 463

Configuring Vegas Pro software to use your control surface
Use the MIDI tab in the Preferences dialog to select the device to which your control surface is connected.
1.
From the Options menu, choose Preferences to display the Preferences dialog.
2.
Enable your MIDI input and output ports:
a.
Select the MIDI tab in the Preferences dialog.
b.
In the Make these devices available for MIDI output box, select the check box for the MIDI port that is connected to your
control surface’s In port.
c.
In the Make these devices available for MIDI input box, select the check box for the MIDI port that is connected to your
control surface’s Out port.
d.
Click Apply.
3.
Choose your control surface:
a.
Select the External Control & Automation tab in the Preferences dialog.
b.
Choose a device from the Available devices drop-down list and click the Add button. Adding a device loads its default
profile. If you want to customize the behavior of the control surface, double-click its entry in the Active control devices
list.
4.
Click OK to apply your changes and close the Preferences dialog.
Configuring or customizing your control surface
Use the External Control & Automation tab in the Preferences dialog to select the control surfaces you want to use and adjust their
configuration.
1.
From the Options menu, choose Preferences to display the Preferences dialog.
2.
Select the External Control & Automation tab.
3.
Choose a device from the Available devices drop-down list and click the Add button. The device is added to the Active
control devices list.
4.
Double-click the entry in the Active control devices list to display the configuration dialog.
• For more information about setting up a Mackie control, see Using a Mackie Control Universal with Vegas Pro on page 465.
• For more information about setting up a Frontier TranzPort, see Using a Frontier TranzPort on page 481.
• For more information about setting up a PreSonus FaderPort, see Using a PreSonus FaderPort on page 482.
• For more information about setting up a generic MIDI control, see Using a generic control surface on page 484.
Using your control surface
This section describes how to use your control surface in general terms.
For information about your specific device, refer to the manufacturer’s documentation.
1.
From the Options menu, choose External Control to enable your selected control surfaces.
2.
If necessary, press the Automation button on your control surface.
3.
Click the Automation Settings button ( ) for each track you want to edit with the control surface and choose Automation
Write (Touch) or Automation Write (Latch) to enable automation recording.
To enable automation recording for audio busses or the main video output, use audio bus tracks or the video bus track.
4.
Use the functions on your control surface to edit your project.
464 | APPENDIX A

Using a Mackie Control Universal with Vegas Pro
The Mackie Control is fully supported by Vegas Pro (versions 5 and later) software and lends a tactile element to your editing
sessions. An overlay is available from Mackie that you can use to label the Mackie Control buttons and controls with their mapped
functions in Vegas Pro. For more information about Mackie Control overlays, check the Mackie Web site: http://www.mackie.com/
products/mcu/index.html
The overlay identifies the default control mapping. You can also customize the buttons and controls on the Mackie control. For more
information, see Configuring or customizing control mappings on page 468. When you use the default mapping, the Mackie Control is
divided into several functional areas. All functionality described in this document refers to the default control mapping.
Hardware setup
You can use one Mackie Control Universal (with up to four Mackie Control Extenders) with Vegas Pro. Perform the following steps
for each device.
If you’re using Mackie Control Extenders, you’ll need a multiport MIDI interface with MIDI In/Out ports for each device.
Connecting the Mackie Control Universal
1.
Connect the MIDI Out port on your MIDI interface to the MIDI In port on your Mackie Control Universal.
2.
Connect the MIDI In port on your MIDI interface to the MIDI Out port on your Mackie Control Universal.
3.
Repeat Steps 1 and 2 for each Mackie Control Extender.
USING HARDWARE CONTROLLERS | 465

Configuring the software to use the Mackie Control Universal
1.
From the Options menu, choose Preferences to display the Preferences dialog.
2.
Enable your MIDI input and output ports:
a.
Select the MIDI tab in the Preferences dialog.
b.
In the Make these devices available for MIDI output box, select the check box for the MIDI port that is connected to the
Mackie Control Universal’s In port.
c.
In the Make these devices available for MIDI input box, select the check box for the MIDI port that is connected to your
Mackie Control Universal’s Out port.
d.
Repeat Steps 2b and 2c for each Mackie Control Extender.
e.
Click Apply.
3.
Choose your control surface:
a.
Select the External Control and Automation tab in the Preferences dialog.
b.
From the Available devices drop-down list, choose Mackie Control and click the Add button to load the default profile.
4.
Click OK to apply your changes and close the Preferences dialog.
5.
From the Options menu, choose External Control to enable the Mackie Control Universal.
Configuring channel mappings for Mackie Control Extenders
If you’re using Mackie Control Extenders, you’ll need to set up your channel mapping. Channel mapping tells the software how the
devices are arranged on your desktop.
For example, if your Mackie Control Universal is on the left of your Mackie Control Extender, you could configure the Mackie Control
to adjust channels 1 through 8 and use the Mackie Control Extender to adjust channels 9 through 16. If you have a Mackie Control
Universal positioned between two Mackie Control Extenders, you could adjust channels 1 through 8 on the left Extender, adjust
channels 9 through 16 on the Mackie Control Universal, and adjust channels 17 through 24 on the right Extender.
1.
From the Options menu, choose Preferences to display the Preferences dialog.
2.
Select the External Control & Automation tab.
3.
Double-click your Mackie Control in the Active control devices list to display the Configure Mackie Control dialog.
The current channel mapping is displayed on each device’s LCD.
466 | APPENDIX A

4.
Choose the channels you want to control with the Mackie Control Universal:
a.
From the Device Type drop-down list, choose Mackie Control.
b.
From the Channel Mapping drop-down list, choose the channels you want to adjust with the Mackie Control Universal.
5.
Choose the channels you want to control with the Mackie Control Extender:
a.
From the Device Type drop-down list, choose Mackie Control Extender.
b.
From the Channel Mapping drop-down list, choose the channels you want to adjust with the Mackie Control Extender.
6.
Repeat Step 5 for each Mackie Control Extender.
7.
Click OK to apply your changes and close the Configure Mackie Control dialog.
8.
Click OK to apply your changes and close the Preferences dialog.
USING HARDWARE CONTROLLERS | 467

Configuring or customizing control mappings
Use the External Control & Automation tab in the Preferences dialog to select the control surfaces you want to use and adjust their
configuration.
Reminder:
When you customize your control mappings, button functions may not match the labels on the overlay. You can click
the Default All button in the Configure Mackie Control dialog to restore the default settings.
1.
From the Options menu, choose Preferences to display the Preferences dialog.
2.
Select the External Control & Automation tab.
3.
Double-click your Mackie Control in the Active control devices list to display the Configure Mackie Control dialog.
4.
To add or change a function do the following:
a.
Select an item in the User defined surface control mappings list.
b.
Select an item in the Available host functions list.
c.
Click the Assign button.
5.
To remove a function, select an item in the User defined surface control mappings list and click the Clear button.
6.
To remove all functions, click the Clear All button.
7.
To replace all custom functions with the default settings, click the Default All button.
468 | APPENDIX A

Using the Mackie Control Universal
The following sections describe the default control mapping for the Mackie Control Universal when used with Vegas Pro.
Note:
The Mackie Control Universal can control either trim or automation settings. In order to control automation settings, the
Automation Settings button ( ) in the Audio/Video section must be selected, and the track or bus you want to edit must be set to
Automation Write (Touch) or Automation Write (Latch). Hold the F1 button while turning the V-Pot (or use the Automation
Settings button) to change the automation recording mode for each track and bus track.
Channel section
The channel section includes V-Pots (knobs), buttons, and faders that you can use to edit your tracks and busses.
If you’re using Mackie Control Extender units, you can control eight additional channels with each Extender. For more information,
see Configuring channel mappings for Mackie Control Extenders on page 466.
1
2
3
4
5
6
7
Item Description
1 V-Pot Adjusts values for panning, volume (when Flip button is selected), video track opacity (when Flip button is
selected), video track fade-to-color, and effect parameter values.
• Audio track volume Adjusts track volume when the Pan or Sends button is selected and the Flip button is
selected.
• Audio track panning Adjusts audio track panning when the Pan button is selected.
• Bus send levels Adjusts bus send levels when the Sends button is selected.
• Video track opacity Adjusts video track opacity when the Video and Flip buttons are selected.
• Video track fade to color Adjusts video track fade-to-color envelope when the Video button is selected, the
Automation button in the Audio/Video section is selected, and the track is in Automation Write (Touch) or
Automation Write (Latch) mode.
• Compositing mode Adjusts the track compositing mode when the Video button is selected and you press
the Output/Compositing button twice to change the track assignment to CO.
• Effect parameters Adjusts effect parameters when the Inserts button is selected.
The V-Pot is velocity sensitive, so rotating quickly changes values quickly, and you can press the button to
choose a selection.
When the Pan or Sends button is selected, press the V-Pot to edit the track or bus chain.
2 Rec/Ready Arms audio tracks for recording.
Button
USING HARDWARE CONTROLLERS | 469

Item Description
3 Signal LED Indicates whether an audio track or bus is outputting a signal.
4 Solo Button Press to solo a track or remove it from the solo group.
5 Mute Button Press to mute or unmute a track.
6Select Press to select a track.
Button
7 Fader Adjusts the track or bus level (unless the Flip button is selected).
When the Automation button is selected, the fader adjusts the automation envelope if the track is in
Automation Write (Touch) or Automation Write (Latch) mode.
The fader can also adjust settings for the following items when you select other buttons in the Channel section.
• Audio track panning Adjusts audio track panning when the Pan and Flip buttons are selected.
• Bus send levels Adjusts bus send levels when the Sends and Flip buttons are selected.
• Video track opacity Adjusts video track opacity when the Video button is selected.
• Video track fade to color Adjusts video track fade-to-color settings when the Automation, Video, and Pan/
Fade to Color buttons are selected.
Adjusts video track fade-to-color envelope when the following conditions are met:
•The Video button is selected.
•The Automation button in the Audio/Video section is selected.
•The Pan/Fade to Color button is selected.
• The track is in Automation Write (Touch) or Automation Write (Latch) mode.
The fader is touch sensitive, so if you're recording automation parameters, recording will begin when you touch
the fader and stop when you release it. The current setting is displayed in the Mackie Control display.
Footswitches (not shown)
The Mackie Control has two switched inputs (labeled User Switch A and User Switch B) that you can use to connect footswitches.
By default, footswitch A toggles playback, and footswitch B starts and stops recording.
You can customize the footswitches in the Configure Mackie Control dialog. Double-click Mackie Control in the Active control
devices list on the External Control & Automation tab of the Preferences dialog to display the Configure Mackie Control dialog. For
more information, see Configuring or customizing control mappings on page 468.
Control buttons
The buttons in the Control section determine the operation of the V-Pots and faders in the channel section of your Mackie Control.
In every mode, the fader adjusts track volume, and the V-Pot adjusts the selected control mode. You can press the Flip button to
reverse the V-Pot and fader function.
1
2
3
4
5
6
Item Description
1Output/ Press the Output button to set the output device for each track or bus. Turn the V-Pot in the channel section to
Compositing choose an output device and press the V-Pot to select it.
When the Video button is selected, you can set the compositing mode for each track using the V-Pot.
2Input/ Press to set the recording input device for each track. Turn the V-Pot in the channel section to choose an input
Motion Blur device and press the V-Pot to select it.
When the Video button is selected, press the V-Pot to enable or bypass motion blur for each video track.
470 | APPENDIX A

Item Description
3Pan/Fade to Press to adjust track panning using the V-Pot in the channel section.
Color In 5.1 surround projects, pressing the Pan button toggles left-to-right panning, front-to-rear panning, and
center-channel level adjustment using the V-Pot.
When the Video button is selected, you can adjust the opacity of video tracks with the fader in the channel
section and adjust fade-to-color settings with the V-Pot when the Automation button in the Audio/Video
section is selected and the track is in Automation Write (Touch) or Automation Write (Latch) mode.
4 Sends Press to adjust bus and assignable effects send levels. Press the Sends button to scroll through the available
busses and assignable effects chains, and then turn the V-Pot to adjust the send level.
5 Inserts Press to adjust effects settings.
Press the button once to display PL in the Mackie Control Assignment display. The Mackie Control LCD displays
the effects that are assigned to each track or bus. The following example shows a three-track project:
Turn the V-Pot to scroll through the effects, and press the V-Pot to edit the current effect. In editing mode, PE is
displayed in the Assignment display. The following example shows the settings for the Noise Gate plug-in on
track one:
PE mode uses the following controls:
• V-Pots 1-4: Turn to edit the effect’s parameters. For “switch” parameters such as Bypass, press the V-Pot to
change the setting.
• V-Pot 5: Turn to scroll through an effect’s property pages.
• V-Pot 6: Turn to choose from a plug-in’s available presets. Press the V-Pot to choose a preset.
• V-Pot 7: Turn to edit the current effect for a different channel.
• V-Pot 8: Turn to choose other effects for the current channel.
Press the Inserts button again to view effects chains. PS is displayed in the Assignment display. The following
example shows the effects chain on track one:
PS mode uses the following controls:
• V-Pots 1, 3, and 5: Turn to choose other effects for the current channel. Press to edit the selected effect and
enter PE mode.
• V-Pots 2, 4, and 6: After choosing an effect with V-Pot 1, 3, or 5, press V-Pot 2, 4, or 6 to add it to the channel.
• V-Pot 7: If a channel has multiple pages of effects in the chain, turn to display additional effects. In the
previous example, Aud 1 1/2 means that track one has two pages of effects.
• V-Pot 8: Turn to choose effects chains for other channels.
When <No Insert> is displayed above a V-Pot, you can turn the V-Pot to view effects that you can add to the
chain. New effects are displayed with a *. Press the next V-Pot (to the right) to add the effect.
6 Settings Press to adjust track or bus settings using the F1 through F6 buttons.
• F1: Hold the button and turn the V-Pot to change the automation recording mode for each track and bus
track.
• F2: Hold the button and turn the V-Pot to change the current panning mode.
• F3: Hold the button and press the V-Pot to change the track phase.
• F4: Hold the button and turn the V-Pot to change record input monitoring settings when you’re using an ASIO
audio device.
• F5: When the Pan button is selected, press the Settings button and then hold F5 while pressing the V-Pot to
change the bus or assignable effects output fader to Pre FX or Post FX.
When the Sends button is selected, press the Settings button and hold F5 while pressing the V-Pot to change
a track’s bus or assignable effects send level to Pre Volume or Post Volume. Press the Sends button to scroll
through the available bus and effects sends.
• F6: Press the Settings button and hold F6 while pressing the V-Pot on a channel to return the channel’s
settings to the track defaults.
USING HARDWARE CONTROLLERS | 471

Fader Banks buttons
The Fader Banks buttons control the behavior of the channel section controls.
1
2
3
4
Item Description
1 Bank Press the left or right arrow button to scroll the channels 8 units at a time.
For example, if tracks 1-8 are currently displayed, pressing the right arrow will change to tracks 9-16.
2 Channel Press the left or right arrow button to scroll the channels 1 unit at a time.
For example, if tracks 1-8 are currently displayed, pressing the right arrow will change to tracks 2-9.
Hold the Option button while pressing either Channel button to change track order. For example, if track two is
selected and you press Option+ < Channel, track two becomes track one. Conversely, if track one is selected and
you press Option + Channel >, track one becomes track two.
3 Flip Press to exchange the behavior of the fader and V-Pot when allowed.
4 Video Press to toggle audio and video modes.
For example, you press the Pan/Fade button in audio mode, you can perform audio track panning with the V-
Pot.
If you press the button in video mode, you can adjust fade-to-color settings if the Automation button in the
Audio/Video section is selected and the track is in Automation Write (Touch) or Automation Write (Latch)
mode.
Display buttons
The Display buttons control the behavior of the channel section controls.
1
2
Item Description
1 Meters/ When you’re working with audio tracks or busses, press to display meters or numeric values. Even in Meters
Values mode, numeric values are displayed when you edit a value.
In Audio mode, hold the Shift button in the Modifiers section while pressing the Meters/Values button to toggle
control of tracks, busses, or tracks and busses.
• Press once to show audio tracks.
• Press again to show audio tracks.
• Press again to show busses.
• Press again to show tracks and busses.
2Time Fmt Press and hold to display the current time format. Turn V-Pot 8 while holding the button to change the format.
Zero Hold the Shift button in the Modifiers section while pressing the Time Fmt/Zero button to set the current cursor
position to zero.
472 | APPENDIX A

Markers buttons
The Markers buttons control additional track and channel settings.
1
2
3
4
5
6
7
8
Item Description
1Marker 1/9 Press to place the cursor at marker 1, or hold Shift and press to place the cursor at marker 9.
Automation When the Settings button is selected, hold the button and turn the V-Pot to change the automation recording
Mode mode for each track and bus track.
2 Marker 2/10 Press to place the cursor at marker 2, or hold Shift and press to place the cursor at marker 10.
Pan Mode When the Settings button is selected, hold the button and turn the V-Pot to change the current panning mode.
3 Marker 3/11 Press to place the cursor at marker 3, or hold Shift and press to place the cursor at marker 11.
Track Phase When the Settings button is selected, hold the button and press the V-Pot to change the track phase.
4 Marker 4/12 Press to place the cursor at marker 4, or hold Shift and press to place the cursor at marker 12.
Input When the Settings button is selected, hold the button and turn the V-Pot to change record input monitoring
Monitor settings when you’re using an ASIO audio device.
5 Marker 5/13
Pre/Post
Press to place the cursor at marker 5, or hold Shift and press to place the cursor at marker 13.
When the Pan button is selected, press the Settings button and then hold F5 while pressing the V-Pot to change
the bus or assignable effects output fader to Pre FX or Post FX.
When the Sends button is selected, press the Settings button and hold F5 while pressing the V-Pot to change a
track’s bus or assignable effects send level to Pre Volume or Post Volume. Press the Sends button to scroll
through the available bus and effects sends.
6 Marker 6/14 Press to place the cursor at marker 6, or hold Shift and press to place the cursor at marker 14.
Default Press the Settings button and hold F6 while pressing the V-Pot on a channel to return the channel’s settings to
the track defaults.
7 Marker 7/15 Press to place the cursor at marker 7, or hold Shift and press to place the cursor at marker 15.
8 Marker 8/16 Press to place the cursor at marker 8, or hold Shift and press to place the cursor at marker 16.
Add New buttons
The Add New buttons add busses or tracks to your project.
1
2
Item Description
1 Track Press to add a new audio track. When the Video button is selected, a new video track is added.
2 Bus Press to add an audio bus to your project.
USING HARDWARE CONTROLLERS | 473

Windows buttons
The Windows buttons control the display of various Vegas Pro windows.
1
2
3
Item Description
1 Mixer Press to show the Mixer window. If the window is not docked, pressing the button shows/hides the window.
2Video Press to show the Video Preview window. If the window is not docked, pressing the button shows/hides the
Preview window.
3 Plug-Ins Press to show the Plug-In Manager window. If the window is not docked, pressing the button shows/hides the
window.
View buttons
The View buttons control the display of various sections of the Vegas Pro window.
1
2
3
Item Description
1 Bus Tracks Press to show or hide audio bus tracks in the Vegas Pro timeline.
When the Video button is selected, press to show or hide the video bus track.
2 Dock Area Press to show or hide the Window Docking Area at the bottom of the Vegas Pro window.
3 Track List Press to show or hide the track list in the timeline.
474 | APPENDIX A

Modifiers buttons
The Modifiers buttons extend the functionality of other buttons on the Mackie Control.
1
2
3
4
Item Description
1Shift Hold the Shift button while pressing a button labeled with inverse text to perform the shift function.
For example, hold Shift while pressing the Undo/Redo button to reverse an undo action.
2Option/Track Hold the Option/Track Order button while pressing a button in the Settings, Add New, or Windows group for
Order alternative functions.
Hold the Option/Track Order button while pressing a the Channel < or Channel > button to change track order.
Hold the Option/Track Order button while pressing F1 to F16 to perform custom functions you can define.
For more information, see Configuring or customizing control mappings on page 468.
3 Ctrl Hold the Ctrl button while using a control for alternative functions.
4 Alt Hold the Alt button while using a control for alternative functions.
Hold Alt while pressing F1 through F10 to run scripts 1-10 from the Tools > Scripting submenu.
Audio/Video buttons
The Audio/Video buttons control various audio and video settings for your project.
1
2
3
4
5
6
Item Description
1 Automation Press to place the controls on the Mackie Control in automation mode. The controls in the channel section of the
Mackie Control will affect the automation parameters on the track or bus if Automation Write (Touch) or
Automation Write (Latch) mode is selected.
When the button is not selected, the buttons control trim (static) values.
2 Bypass FX Press to bypass/enable all audio effects.
3 Metronome Press to turn the metronome on or off.
USING HARDWARE CONTROLLERS | 475

Item Description
4 Surround/ Press to toggle the project properties between stereo and 5.1 surround mode.
Ext Monitor When the Video button is selected, press the Surround/Ext Monitor button to send your video preview to an
external monitor.
5Downmix/ Press to toggle the state of the Downmix Output button in the Mixer window.
Split Screen When the Video button is selected, press the Downmix/Split Screen button to toggle split-screen video
previews.
6Dim/ Press to toggle the state of the Dim Output button in the Mixer window.
Overlays When the Video button is selected, press the Dim/Overlays button to toggle the display of overlays (grid, safe
areas, and RGB channels) in the Video Preview window.
Project buttons
The Project buttons perform various project-level commands.
1
2
3
4
Item
1 Save
Description
Press to save your project.
2 Undo/Redo Press to reverse edit operations.
Hold Shift while pressing the button to reverse an undo operation.
3OK Not used.
4Cancel Not used.
476 | APPENDIX A

Timeline buttons
The Timeline buttons perform various commands for the project timeline.
1
2
3
4
5
6
7
Item Description
1Marker/ Press to place a marker at the cursor position.
CD Index Hold the Shift button while pressing the Marker/CD Index button to place a CD index marker at the cursor
position.
Hold the Ctrl button while pressing the Marker/CD Index button to remove a marker.
Hold the Ctrl and Shift buttons while pressing the Marker/CD Index button to remove a CD index marker.
2Region/ Press to convert the current selection to a region.
CD Track Hold the Shift button while pressing the Region/CD Track button to convert the current selection to a CD track
region.
Hold the Ctrl button while pressing the Region/CD Track button to remove a region.
Hold the Ctrl and Shift buttons while pressing the Region/CD Track button to remove a CD track.
3Loop/ Press to toggle looped playback mode.
Select Hold the Shift button while pressing the Loop/Select button to create a time selection from the loop region.
4Mark In/ Press to set the beginning of the loop region at the cursor position.
Go to In Hold the Shift button while pressing the Mark In/Go to In button to move the cursor to the beginning of the
loop region.
5Mark Out/ Press to set the end of the loop region at the cursor position.
Go to Out Hold the Shift button while pressing the Mark Out/Go to Out button to move the cursor to the end of the loop
region.
6Event Trim/ Press to toggle event edge-trimming mode. Press the right or left arrow button to select the next or previous
Center event edge, and then turn the jog dial to trim the event edge.
Cursor Hold the Shift button while pressing the Event Trim/Center Cursor button to center the cursor in the timeline
view.
7RTZ/ Press to move the cursor to the beginning of the project.
End Hold the Shift button while pressing the RTZ/End button to move the cursor to the end of the project.
USING HARDWARE CONTROLLERS | 477

Transport buttons
The Transport buttons allow you to navigate the timeline and preview your project.
1
2
3
4
5
Item Description
1 Rewind Press and hold to move backward through the timeline at 20x speed.
2 Fast Forward Press and hold to move forward through the timeline at 20x speed.
3 Stop Press to stop playback and return the cursor to its position before playback started.
Hold the Shift button while pressing the Stop button to create a dynamic RAM preview.
4 Play Press to start playback. Press again to stop playback and leave the cursor at its current position.
Hold the Shift button while pressing the Play button to preview the cursor position. To change the playback
duration, use the Cursor preview duration control on the Editing tab of the Preferences dialog.
5 Record Press to start recording. Press again to stop recording and leave the cursor at its current position.
Hold the Shift button while pressing the Record button to render the current selection to a new track.
478 | APPENDIX A

Arrow buttons
The arrow buttons allow you to navigate the timeline and preview your project.
1
2
Item Description
1 Left/Right When the Zoom button is not selected:
• Press the left or right arrow button to move left or right in small increments.
• Hold Ctrl while pressing the left or right arrow button to move to the previous or next marker.
• Hold Ctrl + Shift while pressing the left or right arrow button to select to the previous or next marker.
When the Zoom button is selected:
• Hold Shift while pressing the left or right arrow button to select left or right by pixels.
• Hold Ctrl while pressing the left or right arrow button to move to the previous or next marker.
• Hold Ctrl + Shift while pressing the left or right arrow button to select to the previous or next marker.
2Up/Down When the Zoom button is not selected:
• Press to zoom in or out.
• Hold Shift while pressing the up or down arrow button to change the magnification of audio waveforms.
• Hold Ctrl + Shift while pressing the up or down button to change track heights.
When the Zoom button is selected:
• Press to zoom in or out.
• Hold Shift while pressing the up or down button to change the magnification of audio waveforms.
• Hold Ctrl while pressing the up or down buttons to zoom to a selection or to the high in/max out.
• Hold Ctrl+Shift while pressing the up or down buttons to change track heights.
USING HARDWARE CONTROLLERS | 479

Jog dial
The jog dial allows you to navigate the timeline when playback is stopped.
Navigating the timeline
When playback is paused and the Scrub button is not selected, the jog dial performs the following functions:
• When the Zoom button is not selected, turn the dial clockwise or counterclockwise to navigate the timeline by frames.
• When the Zoom button is selected, turn the dial clockwise or counterclockwise to navigate the timeline by pixels.
• Hold the Shift button and turn the dial to create a time selection or extend a selection.
Scrubbing the timeline
During playback, turning the jog dial increases or decreases the playback rate.
When playback is paused and the Scrub button is selected, turning the jog dial scrubs the timeline.
Trimming events
1.
Press the Event Trim button to enter event trimming mode.
2.
Press the left or right arrow button to select the event edge you want to trim. A red bracket is displayed to indicate which event
edge will be trimmed.
3.
Turn the jog dial to trim the event edge left or right in one-frame increments. Hold Ctrl while turning the dial to trim in one-
pixel increments. Depending on the current zoom level, the trim duration will vary.
480 | APPENDIX A

Using a Frontier TranzPort
Using a Frontier TranzPort, you can control Vegas Pro wirelessly.
For more information about configuring Vegas Pro to use a control surface, see Using a control surface on page 463.
Viewing the control mappings
The map for the TranzPort assigns the controls as follows.
Control Function Shift Function
Track Focus to previous track or Insert audio track.
mixer control.
Track Focus to next track or mixer
control.
Rec Arm track for record.
Mute Mute track.
Solo Solo track.
Undo Undo. Redo.
In Set loop start.
Out Set loop end.
Punch Toggle metronome.
Loop Toggle looped playback. Toggle jog wheel control of volume, panning, input, or output device for tracks or
Mixer controls.
1. Press Track or Track to select the track you want to adjust.
2. Press Shift + Loop until the item you want to edit is displayed on the TranzPort.
3. Hold Shift while rotating the jog wheel to adjust the selected control.
Shift Toggle alternate functions.
Markers Move to previous marker.
Prev
Markers Insert marker at cursor.
Add
Markers Move to next marker.
Next
Jog Wheel Scroll cursor. Adjust volume or pan for current track.
Rewind. Go to start.
Fast forward. Go to end.
Stop playback or recording.
Play/pause.
Punch in or start recording.
Adjusting track or bus volume
1.
Press Track or Track to select the track or mixer control you want to adjust.
2.
Press Shift+Loop until the TranzPort displays volume.
3.
Hold Shift while rotating the jog wheel to adjust the volume of the selected track or mixer control.
USING HARDWARE CONTROLLERS | 481

Adjusting track or bus panning
1.
Press Track or Track to select the track or mixer control you want to adjust.
2.
Press Shift+Loop until the TranzPort displays panning.
Note:
Not all mixer controls allow panning adjustment.
3.
Hold Shift while rotating the jog wheel to adjust panning for the selected track or mixer control.
Editing a track’s input device
1.
Press Track or Track to select the track you want to adjust.
2.
Press Shift+Loop until the TranzPort displays the track’s input device.
3.
Hold Shift while rotating the jog wheel to scroll through the available inputs. When you change the input device, an asterisk is
displayed before the device name on the TranzPort.
4.
Press Shift+Punch to set the input device.
Editing a track or mixer control’s output device
1.
Press Track or Track to select the track or mixer control you want to adjust.
2.
Press Shift+Loop until the TranzPort displays the track’s output device.
3.
Hold Shift while rotating the jog wheel to scroll through the available output devices. When you change the output device, an
asterisk is displayed before the device name on the TranzPort.
4.
Press Shift+Punch to set the output device.
Using a PreSonus FaderPort
You can use a PreSonus FaderPort to control Vegas Pro software.
For more information about configuring Vegas Pro software to use a control surface, see Using a control surface on page 463.
Viewing the control mappings
The map for the FaderPort assigns the controls as follows.
Control Function Shift Function
Fader Adjusts volume for the active channel.
Pan Adjusts panning for the active channel.
Mute Mutes the active channel.
Solo Solos the active channel.
Rec Arm the active track for recording.
Channel Scroll to previous track or mixer control.
Scrolls by 8 channels when Bank is
selected.
Bank Toggles scroll channel/bank mode.
Channel Scroll to next track or mixer control.
Scrolls by 8 channels when Bank is
selected.
Output Master Fader mode.
Read Enables channel automation in to Read
mode. Press again to turn automation off.
Write Enables channel automation in to Write
mode. Press again to turn automation off.
482 | APPENDIX A

Control Function Shift Function
Tou ch Enables channel automation in to Touch
mode. Press again to turn automation off.
Off Turns the fader off.
Mix Displays the Mixing Console. Dim mixer output.
Proj Switches behavior of fader and rotary
knob.
Trns Toggles automation for the active
channel.
Undo Reverses the last action performed.
Shift Toggle alternate functions.
Punch Toggles the Metronome on or off. Moves left to the next marker.
User Toggles metronome count-in. Move right to the next marker.
Loop Toggles looped playback. Add a marker at the cursor position.
Rewind. Go to start.
Fast forward. Go to end.
Stop playback or recording.
Play/pause.
Punch in or start recording.
The LED blinks to indicate tracks are
armed for recording and illuminates
solidly during recording.
Render selected track to a new track.
Footswitch Toggles playback. Punch in/out recording.
Adjusting track or bus volume
1.
Press Channel ()or Channel ( ) to select the track or mixer control you want to adjust.
2.
Move the fader to adjust the volume of the selected track or mixer control.
Tip:
If you want to use the FaderPort knob to adjust channel volume, select the Proj button.
Adjusting track or bus panning
1.
Press Channel ()or Channel ( ) to select the track or mixer control you want to adjust.
2.
Turn the FaderPort knob to adjust panning for the selected track or mixer control.
Tips:
• Not all mixer controls allow panning adjustment.
• If you want to use the FaderPort fader to adjust channel volume, select the Proj button.
Starting recording
1.
Arm the tracks you want to arm:
a.
Press Channel ()or Channel ( ) to select the track you want to record into.
b.
Press Rec to arm the selected track for recording.
c.
Repeat steps a and b for all tracks you want to arm.
2.
Press Record ( ) to begin recording into all armed tracks.
3.
When you’re done recording, press Record ( ) again to stop.
USING HARDWARE CONTROLLERS | 483

Using a generic control surface
You can configure up to five generic MIDI control surfaces to work with the Vegas Pro interface.
For information about your specific device, refer to the manufacturer’s documentation.
For more information about setting up a control surface, see Using a control surface on page 463.
Notes:
• If you have a MIDI controller that includes buttons and knobs or faders, you can use the device as an external control device. For an
example of how you can set up a generic control surface to control tracks in your project, see Configuring a generic control surface on
page 485.
• Effects parameters cannot be adjusted with a generic controller.
• A generic control surface can control either trim or automation settings. In order to control automation settings, you must assign a
button to place the control surface in automation mode, and the Automation Settings button ( ) on the track or bus you want to
edit must be set to Automation Write (Touch) or Automation Write (Latch).
Customizing your control mappings
Use the External Control & Automation tab in the Preferences dialog to select the control surfaces you want to use and adjust their
configuration.
1.
From the Options menu, choose Preferences to display the Preferences dialog.
2.
Select the External Control & Automation tab.
3.
Double-click the Generic Control entry in the Active control devices list to display the Configure Generic Control dialog.
4.
To add or change a function do the following:
a.
Choose a setting from the View function group drop-down list.
b.
Select the Learn check box.
c.
Select an command in the Host Command list and activate the control on your control surface.
d.
You can click the Edit button to fine-tune the MIDI message settings.
5.
Repeat step 4 for each command you want to make available on your control surface.
6.
To remove a function, select an item in the Host Command list and click the Reset button.
7.
To remove all functions, click the Reset All button.
8.
Click the Save As button to save your updated configuration file.
Loading a control mapping file
1.
From the Options menu, choose Preferences to display the Preferences dialog.
2.
Select the External Control & Automation tab in the Preferences dialog.
3.
Double-click the Generic Control entry in the Active control devices list to display the Configure Generic Control dialog.
4.
Click the Open button and browse to the mapping file you want to use.
5.
Click OK to apply your changes and return to the Preferences dialog.
6.
Click OK to close the Preferences dialog.
484 | APPENDIX A

Configuring a generic control surface
If you have a MIDI controller that includes buttons and knobs or faders, you can use the device as an external control surface.
For example, let’s assume that you have a MIDI keyboard that has 8 knobs. This section will show you how you can use those knobs
to control the volume on the tracks in your project.
Notes:
• You can use this same process to assign a controller to any configurable parameter. To adjust track volume, we’re selecting Channel
x Fader in the Host Command list in step 9 below. However, if you wanted to adjust panning, you could choose Channel x Pan, or if
you wanted to adjust the bus send level, you could choose Channel x Send.
• Effect parameters cannot be controlled with a generic controller.
• A generic control surface can control either trim or automation settings. In order to control automation settings, you must assign a
button to place the control surface in automation mode, and the Automation Settings button ( ) on the track or bus you want to
edit must be set to Automation Write (Touch) or Automation Write (Latch).
1.
From the Options menu, choose Preferences to display the Preferences dialog.
2.
Select the MIDI tab, and verify that the port where your controller is connected is selected in the Make these devices available
for MIDI input list.
3.
Select the External Control & Automation tab.
4.
From the Available devices drop-down list, choose Generic Control, and then click the Add button. The Generic Control is
added to the Active control devices list.
5.
Double-click the Generic Control entry in the Active control devices list to display the Configure Generic Control dialog.
6.
Because the MIDI keyboard in our example has 8 knobs, type 8 in the Number of channels box.
7.
Now, let’s assign buttons to shift the channel banks up and down so you can control all the tracks in your project.
For example, when you start using the controller, the knobs will adjust tracks 1-8. When you shift the banks down, you can
control tracks 9-16, and so on.
a.
From the View function group drop-down list, choose Channels.
b.
Select the Learn check box.
c.
Select Channel Bank Down from the Host Command list.
d.
Press the button or key you want to use to switch to the next group of 8 tracks.
e.
Select Channel Bank Up from the Host Command list.
f.
Press the button or key you want to use to switch to the previous group of 8 tracks.
8.
Choose Audio Channels from the View function group drop-down list.
9.
Program each knob:
a.
Verify that the Learn check box is still selected.
b.
Select Channel 1 Fader from the Host Command list.
c.
Turn knob 1 on your MIDI keyboard. You’ll notice that the Channel, MIDI Message, and MIDI Data columns are updated.
d.
Repeat steps 9a and 9b to program knobs 2 through 8 on your keyboard.
10.
Now, let’s assign a button to toggle the controller in and out of automation mode so we can use the knobs to adjust the track’s
volume (trim) or record volume automation:
a.
From the View function group drop-down list, choose Assign.
b.
Select Toggle Automation Mode from the Host Command list.
c.
Verify that the Learn check box is still selected, and then press the button or key you want to use to switch your control
surface in and out of automation mode.
You’ll notice that the Channel, MIDI Message, and MIDI Data columns are updated.
11.
Click OK to close the Configure Generic Control dialog, and then click OK to close the Preferences dialog.
USING HARDWARE CONTROLLERS | 485

12.
From the Options menu, choose External Control to enable your controller.
You’re ready to start using your controller.
• Turn each knob on your controller and notice that turning knob 1 adjusts the volume (trim) of track 1, turning knob 2
adjusts the volume of track 2, and so on.
• Press the button that you assigned to scroll the channel bank down in step 7.
Turn each knob on your controller and notice that turning knob 1 now adjusts the volume (trim) of track 9, turning knob 2
adjusts the volume of track 10, and so on.
• Press the button that you assigned to scroll the channel bank up in step 7 so you can control tracks 1-8 again.
• Press the button that you assigned to toggle automation mode in step 10.
Select the Automation Settings button ( ) on each track to enable automation recording.
Start playback, and turn each knob on your controller, and notice that turning knob 1 records volume automation on track
1, turning knob 2 records automation on track 2, and so on.
• Press the automation mode toggle button once more, and you can use the knobs to adjust track trim levels again.
Using a joystick
You can use a joystick to adjust faders, surround panning, and the color wheel controls in the color corrector plug-ins.
If you’re using a force-feedback joystick, force feedback adds a tactile element to your editing sessions.
The Joystick Profiles folder in the Vegas Pro program folder contains .ini files to provide button mapping for several joysticks and
instructions for creating or editing joystick mappings. These profiles are specific to each model of joystick. If only trigger functions
are working for your joystick, a default profile is being used. Please check our download page for updated profiles: http://
www.sonycreativesoftware.com/download/default.asp
Follow your manufacturer’s instructions for calibrating your joystick before using it with Vegas Pro software.
Using the Microsoft SideWinder Force Feedback 2 joystick
Control Function
Trigger Enable joystick.
Stick Move the control that has focus.
Hat (POV) switch Move pan point to edges or corners of surround panner or Surround Panner window.
Button 2 Reset control to default for faders that take focus or Color Corrector color wheels. Centers track
panning for stereo projects.
Open/close Surround Panner window.
Button 3 Move to previous panning keyframe, Mixer control, or Color Corrector color wheel.
Button 4 Move to next panning keyframe, Mixer control, or Color Corrector color wheel.
Button 5 Hold button and adjust throttle control to adjust Volume fader in track list.
Hold button and adjust throttle control to adjust bus Volume or assignable effect Output fader
in Mixer.
Hold button and adjust throttle control to adjust Center fader in Surround Panner window.
Button 6 Hold button and adjust throttle control to adjust multipurpose fader in track list.
Hold button and adjust throttle control to adjust assignable effect input fader in Mixer.
Hold button and adjust throttle control to adjust Smoothness slider in Surround Panner window.
Button 7 Move focus to previous track, Mixer control, or color wheel.
Button 8 Move focus to next track, Mixer control, or color wheel.
Throttle control Combine with buttons 5 or 6 to adjust the selected control.
486 | APPENDIX A

Using the Logitech Wingman joystick
Control Function
Trigger Enable joystick.
Stick Move the control that has focus.
Hat (POV) switch Move pan point to edges or corners of surround panner or Surround Panner window.
Button 2 Move focus to previous track, Mixer control, or Color Corrector color wheel.
Button 3 Move focus to next track, Mixer control, or Color Corrector color wheel.
Button 4 Move to next panning keyframe or Mixer control, or Color Corrector color wheel.
Button 5 Move to previous panning keyframe or Mixer control, or Color Corrector color wheel.
Button 6 Reset control to default for faders that take focus or Color Corrector color wheels. Centers track
panning for stereo projects.
Open/close Surround Panner window.
Button 7 Hold button and adjust throttle control to adjust Volume fader in track list.
Hold button and adjust throttle control to adjust bus Volume or assignable effect Output fader
in Mixer.
Hold button and adjust throttle control to adjust Center fader in Surround Panner window.
Throttle control Combine with button 7 to adjust the selected control.
Using the Gravis Eliminator Precision Pro joystick
Control Function
Trigger Enable joystick.
Stick Move the control that has focus.
Hat (POV) switch Move pan point to edges or corners of surround panner or Surround Panner window.
Button 2 Change pan curve in Surround Panner window.
Button 3 Move focus to previous track, Mixer control, or Color Corrector color wheel.
Button 4 Move focus to next track, Mixer control, or Color Corrector color wheel.
Button 5 Reset control to default for faders that take focus or Color Corrector color wheels. Centers track
panning for stereo projects.
Open/close Surround Panner window.
Scroll wheel Move to previous/next panning keyframe or Mixer control, or Color Corrector color wheel.
Button 6 Open/close Surround Panner window.
(Press scroll wheel)
Button 7 Hold button and adjust throttle control to adjust Volume fader in track list.
Hold button and adjust throttle control to adjust bus Volume or assignable effect Output fader
in Mixer.
Hold button and adjust throttle control to adjust Center fader in Surround Panner window.
Button 8 Hold button and adjust throttle control to adjust multipurpose fader in track list.
Hold button and adjust throttle control to adjust assignable effect Input fader in Mixer.
Hold button and adjust throttle control to adjust Smoothness slider in Surround Panner window.
Throttle control Combine with button 7 or 8 to adjust the selected control.
USING HARDWARE CONTROLLERS | 487

Using a Multimedia Controller
Vegas Pro software supports several multimedia controllers that you can use for mouse-free editing and playback. Now you can
increase your productivity and still have a free hand for your coffee mug.
This topic is intended to show you how the Vegas Pro interface interacts with several multimedia controllers that we’re familiar with
and have tested. Other controllers may also work.
For specific information about your multimedia controller, please refer to the manufacturer’s documentation.
Contour ShuttlePro default settings
Default setup
ShuttlePro .pref files are included with your Vegas Pro installation. You can use these files to configure the Contour ShuttlePro or
ShuttlePro v2 for use with Vegas Pro software. After you use the ShuttlePro Control Panel to import the appropriate .pref file from
the Vegas Pro application folder, the controls will behave as follows:
Tip:
If you have version 2.5 or later of the Shuttle Pro driver, you can use the driver’s Export Settings Info feature to create a graphical
representation of your current settings.
Top Button Row
Previous Marker Previous Grid Next Grid Division Next Marker
Ctrl+Left Arrow Division Page Down Ctrl+Right Arrow
Page Up
Second Button Row
Deselect All Select Event Start Exit Event Edit Select Event End Preview Cursor
Ctrl+Shift+A [ Numeric Keypad 5 ] Numeric Keypad 0
Shuttle Ring
Mark In
(ShuttlePro v2
only)
Turn left or right for variable-speed
playback
Mark Out
(ShuttlePro v2
only)
Jog Dial Jog/Edit Left
F3
Jog/Edit Right
F9
Bottom Button Row Play/Pause
Enter
Zoom In
Up Arrow
Play/Stop
Spacebar
Zoom Out
Down Arrow
488 | APPENDIX A

Contour ShuttleXpress default settings
ShuttleXpress .pref files are included with your Vegas Pro installation. You can use these files to configure the Contour ShuttleXpress
for use with Vegas Pro software. After you use the ShuttleXpress Control Panel to import the appropriate .pref file from the Vegas
Pro application folder, the controls will behave as follows:
Tip:
If you have version 2.5 or later of the ShuttleXpress driver, you can use the driver’s Export Settings Info feature to create a
graphical representation of your current settings.
Buttons Play/Pause Select Event Start Exit Event Edit Select Event End Preview Cursor
Enter [ Numeric Keypad 5 ] Numeric Keypad 0
Shuttle Ring
Turn left or right for variable-speed
playback
Jog Dial Jog/Edit Left Jog/Edit Right
F3 F9
Navigating the timeline with a ShuttlePro or ShuttleXpress
Use shuttle ring and jog dial to navigate the timeline. If you’re using a ShuttlePro, you can also use the buttons in the top and
bottom rows to navigate.
You can set the speed of the shuttle ring using the JKL / shuttle speed drop-down list on the Editing tab of the Preferences dialog.
For more information, see Editing tab on page 455.
Navigating the timeline with a PowerMate or other controller
If you have a multimedia controller such as the Griffin Technology PowerMate, you can map your controller to the F3/F9 jog/edit
keys.
Map the single-button function to the Enter key for Play/Pause functionality. When paused, the knob will jog by frame.
When you use the [ or ] keys to enter event edge-trimming mode, the knob will trim the event:
• Turn the knob left or right to trim the selected event edge:
• Hold Alt while turning the knob to perform a slip trim.
• Hold Ctrl while turning the knob to change the event’s playback rate.
• Hold Ctrl+Alt while turning the knob to perform an adjacent trim.
During playback, the knob will function as a variable-speed shuttle control. You can set the speed of the shuttle control using the
JKL / shuttle speed drop-down list on the Editing tab of the Preferences dialog. For more information, see Editing tab on page 455.
USING HARDWARE CONTROLLERS | 489

Editing events with a ShuttlePro or ShuttleXpress
You can use the second row of buttons and the jog dial to make the keyboard-based event edge-trimming method even better.
1.
If you want downstream events to ripple as you trim, click the Auto Ripple button ( ) to turn on Auto Ripple mode.
2.
Press the Deselect All button on the ShuttlePro to deselect all events.
3.
Select a track and position the edit cursor over the event you want to edit.
4.
Press the Select Event Start or Select Event End buttons and move to the edge you’d like to edit. A red bracket is displayed in
the timeline to indicate which event edge will be trimmed.
5.
Edit to your heart’s content:
• Turn the jog dial left or right to trim the selected event edge.
• Hold Alt while turning the jog dial to perform a slip trim.
• Hold Ctrl while turning the jog dial to change the event’s playback rate.
• Hold Ctrl+Alt while turning the jog dial to perform an adjacent trim.
490 | APPENDIX A

Appendix B
Troubleshooting
Troubleshooting resources
Visit the Sony Creative Software Inc. Web site to access product updates, look for answers in the knowledge base, contact customer
support, or participate in an online forum at http://www.sonycreativesoftware.com/forums/.
Common questions
Why are some of my DirectX plug-ins not working correctly?
Vegas® Pro software is a nondestructive time-based editor. As a result, there are certain types of DirectX® plug-ins that perform
poorly in Vegas Pro software. These types of plug-ins are roughly classified as any plug-ins that output a different amount of time
than what goes in. This includes all plug-ins such as time compress/expand, gapper/snipper and pitch shift without preserving
duration. However, these types of effects plug-ins may perform suitably as bus effects, but only if just one bus is used in the project.
Plug-ins that require a lot of pre-buffering (such as Acoustic Mirror™ when using long impulse files) may also perform poorly.
Also, make certain that the plug-ins you use in Vegas Pro software are DirectX plug-ins and not DXi plug-ins. DXi plug-ins are not
supported in the application and do not perform properly.
Why do I hear gaps in my audio playback?
Check to see if any Vegas Pro software updates have been posted on the Sony Creative Software Inc. Web site:
http://www.sonycreativesoftware.com/download
Click Updates to access the Updates page. Any updates to the application are posted at this location.
If software updates do not address the playback problem, check these other reasons that your audio playback can gap:
• Playing back too many tracks simultaneously can overload your hard drives.
• Not enough physical RAM can cause the Windows® operating system to use virtual memory, which is slower.
• Your CPU may not be able to process a complex mix of plug-ins.
• Problematic video card settings. For more information, see Trouble-free video: hardware solutions on page 493.
The following are some things you can check and do to make sure your system is optimized to prevent gapping.
RAM usage
You could be gapping because virtual memory is being used. Virtual memory is a method used by Microsoft Windows to write
information to your hard drive to make room in physical RAM. This process uses a lot of your computer’s resources. Try the following
to optimize RAM usage:
• Exit all background applications not in use.
• Adjust the playback buffering slider on the Audio tab in the Preferences dialog. Adjust this slider as low as possible. However,
be aware that setting it too low may cause gaps as well. For more information, see Adjusting the playback buffering slider on page
454.
• Mute/solo some of the events or tracks in the mix.
• Add more RAM to your computer.
TROUBLESHOOTING | 491
Disk usage
You may experience gapping when data is not being read off the hard drive fast enough. Try the following to optimize disk usage:
• Fully defragment your audio hard drives regularly.
• Split audio usage between different physical hard drives, not just different partitions of the same drive.
• Run fewer events simultaneously. It is not how many tracks you have in the project, but how many different events are playing
simultaneously that matters.
• Make sure that you trim out any silent sections of events to minimize the wasted disk access.
• Use hard drives with fast seek times and spindle speeds of 7200 RPM or greater. SCSI drives usually have better prolonged data
transfer performance than IDE drives. Under Microsoft Windows XP and Windows 2000 operating systems, Vegas Pro software
can take advantage of SCSI asynchronous reads, which can be a big performance advantage.
CPU usage
If you have checked your RAM usage and disk usage and you are still experiencing gapping, you can try to adjust how Vegas Pro
software utilizes the central processing unit (CPU). Try the following to optimize CPU usage:
• Zoom out (Ctrl+Down Arrow) fully on the timeline while playing so that the screen does not have to scroll to keep the cursor
on it.
• Run fewer DirectX or VST plug-ins.
• Make sure that the peak files are built for all of the audio data in the project before playing. Peaks are only built for those files
on screen. If all peak files are not build, you can encounter gapping when the screen scrolls as it plays and the application must
build peaks on the fly. Press F5 before playback to rebuild peaks for all of the events, on or off of the screen.
Why do mono events increase 6 dB when panning a track hard?
In Vegas Pro software, all audio events are treated as stereo. A mono audio event is interpreted as a stereo event with the same data
in both channels. If you’re using the add channels panning mode, this duplication doubles the amplitude and results in a 6 dB
increase in volume when you pan a track hard left or right. Try using the constant power panning mode instead. Right-click the
multipurpose slider and choose Constant Power from the shortcut menu. For more information, see Using the pan slider (audio only)
on page 171.
Why do buffer underruns occur during a test or real write to a CD?
Buffer underruns occur when data transferred to the CD-R is too slow. This may be caused by a variety of factors relating to
optimizing your system. Try writing the CD at a slower speed or prerendering the audio. For more information, see Burning a disc
(disc-at-once) on page 418.
Why can’t I work with footage captured using an MJPEG card?
Vegas Pro software requires that you have the MJPEG codec (for the MJPEG card used to capture the video) installed locally on your
workstation. Check to make sure that the appropriate MJPEG codec is installed on your PC.
492 | APPENDIX B
Trouble-free video: software solutions
There are literally dozens of possible configurations of hardware for editing video on a PC. While it is impossible to go into detail for
each and every system, the following explains some of the concepts behind the various settings in Vegas Pro software. Editing and
playing back full-frame, 30 fps video is one of the most demanding activities for any computer. The hardware you use is an
important part of the equation, but there are a number of things you can do to optimize your PC for video. The following list is
arranged from the most to the least important.
• Close all other applications. When capturing video or playing it back, it is critical that no other applications interrupt this
process. Close any applications that are not vital. This includes screen savers, task schedulers, and even virus-detection
software. You can ensure that you have closed all unnecessary applications by pressing Ctrl+Alt+Delete, selecting the
individual applications, and clicking the End Task button to close them. Certain processes are required and should not
(cannot) be terminated (for example, Explorer).
• Check your virtual memory. Windows operating system uses virtual memory when RAM is low. This is a method for Windows to
use the hard disk to create more memory and is sometimes called a paging file. If Windows tries to write to the paging file
during playback or capture, this can interrupt the video software and cause problems. Make sure that a different disk drive is
being used for virtual memory other than the one from which you are capturing or playing your video. If you have enough
space, use C:\ for virtual memory and use a physically distinct drive for capturing and playing back video.
• Make sure you have the latest drivers for your video card and capture card and the latest updates and patches to all relevant
software. One caveat to this is that you shouldn’t try to fix a program that is working correctly. Many times patches and
updates fix relatively minor bugs that only affect a small number of users. If you are not experiencing any problems, it is
probably best not to upgrade unless the manufacturer recommends it.
• Uncompressed video may be high quality, but it results in very large files with very high data rates. Selecting a more
appropriate compression scheme (codec) will definitely improve the situation. If you are creating movies that need maximum
quality, however, this may not be an option.
Trouble-free video: hardware solutions
Even with a fast computer, video is still a hardware challenge. On the other hand, it is definitely possible to properly configure a 400
MHz Pentium to work with large video files. There are three parts of your PC that are important and the speed of your CPU is not
necessarily the most critical. The following list is arranged from the most to the least important.
Video subsystem
Many graphics cards (video boards, primary display cards) on a PC cannot handle full-screen, full-frame rate video. While this leads
to jerky, hesitating playback, it may not actually be a serious problem. A common video configuration is to have a separate video
capture card and a primary display card. In this case, the playback using the primary display on the computer may be jerky, but
when you finally output the video to tape and view it on your television monitor there may not be any problems. If you are not
creating movies to go back to the television or VCR and you are experiencing stuttering playback, you should consider using a
smaller frame size (320X240) and frame rate (15 fps).
Hard disk
The second most common problem is slow hard disks. Until recently, fast, expensive SCSI AV hard disks were required to properly
capture and play back video on a PC. Slow hard disk problems also manifest themselves with jerky video playback, although the
stutters are less frequent and of longer duration than if the video subsystem is the problem. Slower hard disks (for example, 5400
RPM IDE) can cause an occasional dropped frame. DV enthusiasts have fewer problems due to the low data rate (~3.6 MB/sec.) of
that format. The following section outlines some recommendations arranged in order of importance.
• Buy a dedicated video drive. This is easily the most important piece of hardware advice. A dedicated, physically distinct hard
drive is almost a requirement for any type of serious video work. This means that you have one primary C:\ drive (or wherever
your operating system is installed) and a separate drive for video. You can use your dedicated drive for other purposes,
especially storage, but it is a good idea not to run any applications from it and to keep Windows virtual memory off of it. It is
very important that the drive only be used for video when playing and capturing, and that other programs (including
Windows) are not trying to access it. Since video files are so large, a dedicated drive is not an unreasonable item even if digital
video is just a hobby. You can never have too much hard disk space.
TROUBLESHOOTING | 493

• Buy a faster hard drive. Older 5400 RPM hard drives may not be fast enough for capturing and playing back video for any
length of time, while newer 7200 RPM drives are almost always adequate. Be careful: manufacturers are usually talking about
burst transfer rates when they talk about the speed of a drive. A drive that can transfer data at 80MB/sec is worthless for video
if it cannot sustain a much slower rate of 8MB/sec for thirty minutes (or more) without dropping a frame. Look to other
computer video enthusiasts for additional advice. Again, the RPMs are a very good indicator, because 7200 RPM IDE drives are
usually newer (c.1998) and older 7200 RPM drives are usually SCSI, which are already higher quality drives to begin with.
• IDE vs. SCSI. While this was a big issue just a few years ago, it has fortunately faded in importance. Hard drives can be hooked
up to your computer in a number of ways, with the two largest divisions being IDE and SCSI. This interface simply determines
how much data can be transferred to and from the drive in a second. The interface almost always far outstrips the performance
of even the best hard disks and even the slower interfaces exceed the transfer requirements of video data. SCSI hard disks are
usually more expensive and require a special controller, and while SCSI-2 promises 80MB/sec transfer rates, this is overkill for
most people. Newer IDE hard disks with designations of EIDE, DMA, Ultra-DMA, ATA-33, and ATA-66 (and newer drives that
came out after this writing) can all handle most sustained video requirements.
CPU and RAM (memory)
While the CPU and the RAM are probably the most important overall aspects of a PC’s speed and performance, these factors are
only third on the list for video. For the most part, these critical components do not affect the capture or playback of video. This does
not mean that a faster CPU or more RAM will not help, because bigger and faster is always better: CPU and RAM definitely impact
rendering speeds. Creating a final AVI file, especially in a movie project that uses a lot of effects and transitions, can take a long time.
A thirty-minute movie could easily take six or more hours to render, depending on the format and effects used. CPU speed is also
important for more advanced compression codecs, such as MPEG and newer streaming formats.
Audio proxy files (.sfap0)
Working with certain types of media files with particular audio compression schemes can be inefficient and slow. To compensate
for this, Vegas Pro software creates audio proxy files for formats that are known to dramatically impact performance. There are two
cases where this occurs.
Multimedia video files often contain both video and audio information. In certain formats, these two streams can be packed
together in such a way as to make editing slow and inefficient. Vegas Pro software therefore takes the audio stream from these files
(for example, type-1 DV, QuickTime™) and saves it to a separate and more manageable audio proxy file.
QuickTime audio-only files can also be compressed in a way that makes editing slower. Vegas Pro software also uses audio proxy
files in this situation as well. While audio proxy files may be large (because they are uncompressed), the performance increase is
significant.
The file is saved as a proprietary .sfap0 file, with the same name as the original media file and has the same characteristics as the
original audio stream. So movie.avi yields a movie.avi.sfap0 audio proxy. Additional audio streams in the same file are saved as
movie.avi.sfap1, movie.avi.sfap2, etc. This is a one-time process that greatly speeds up editing. The conversion happens
automatically and does not result in a loss of quality or synchronization. The original source file remains unchanged (the entire
process is nondestructive). Audio proxy files can be safely deleted at any time since the application recreates these files as needed.
Note:
Vegas Pro software saves audio proxy files to the same folder as the source media. If the source media folder is read-only (for
example, CD-ROM), the files are saved to a temporary directory.
494 | APPENDIX B
Timecode
Timecode is a method of labelling frames with a unique and searchable identifier. It is primarily important for synchronizing video
(in frames per second) with time in the real world and, in the case of Vegas Pro software, with other media in a project.
Changing the timecode used to measure a video file does not alter the contents of the file. For example, no frames are ever dropped
or removed when using SMPTE 29.97 drop frame timecode. Instead, specific frame numbers are periodically dropped to
compensate for differences between timecode and time in the real world. Confusion between using drop versus non-drop
timecode can cause synchronization problems between video and audio. For very short periods of time, the error would be
unnoticeable. After about a half an hour, you might notice that mouths and words do not quite match in shots of people speaking.
Longer stretches of time show larger discrepancies in synchronization.
Changing the timecode displayed on an event is not equivalent to converting a video to another format. You cannot convert NTSC
video at 29.97 fps to PAL video at 25 fps by simply changing the timecode. To convert NTSC video to PAL video in Vegas Pro
software, you need to re-render the video in the new format. In this situation, the conversion process necessarily results in some
frames of video actually being removed from the original sequence.
SMPTE timecode types
The following are descriptions of each of the Society of Motion Picture and Television Engineers (SMPTE) timecode types.
SMPTE 25 EBU (25 fps, Video)
SMPTE 25 EBU timecode runs at 25 fps, and matches the frame rate used by European Broadcasting Union (EBU) television systems.
Use SMPTE 25 EBU format for PAL DV/D1 projects.
SMPTE Drop Frame (29.97 fps, Video)
SMPTE Drop Frame timecode runs at 29.97 fps, and matches the frame rate used by NTSC television systems (North America, Japan).
Use SMPTE Drop Frame format for NTSC DV/D1 projects.
Both SMPTE Drop and SMPTE Non-Drop run at 29.97 fps. In both formats, the actual frames are not discarded, but they are
numbered differently. SMPTE Drop removes certain frame numbers from the counting system to keep the SMPTE clock from
drifting from real time. The time is adjusted forward by two frames on every minute boundary except 0, 10, 20, 30, 40, and 50. For
example, when SMPTE Drop time increments from 00:00:59.29, the next value is 00:01:00.02.
SMPTE Non-Drop Frame (29.97 fps, Video)
SMPTE Non-Drop Frame timecode runs at a rate of 29.97 fps. This leads to a discrepancy between real time and the SMPTE time,
because there is no compensation in the counting system as there is in SMPTE Drop Frame.
Use SMPTE Non-Drop format for NTSC D1 projects that are recorded on master tapes striped with Non-Drop timecode.
SMPTE 30 (30 fps, Audio)
SMPTE 30 is an audio-only format and runs at exactly 30 fps. SMPTE 30 is commonly used when synchronizing audio applications
such as multitrack recorders or MIDI sequencers. This format should not be used when working with video.
SMPTE Film Sync (24 fps)
The SMPTE Film Sync time format runs at 24 fps (frames per second). This frame rate matches the standard crystal-sync 16/33 mm
film rate of 24 fps.
TROUBLESHOOTING | 495

Timecode in Vegas Pro software
Video timecode crops up fairly frequently in Vegas Pro software. Being a multimedia production tool, time in the application can be
measured in real-world time (hours, minutes, seconds), in video timecode (involving frames of video), or in musical time (measures
and beats).
Ruler format and timecode
The ruler in Vegas Pro software can be set to measure time in any way that is convenient. This setting does not change how the final
file is rendered, but controls the grid lines and how snapping behaves. Right-click the ruler and choose a time format from the
shortcut list. For more information, see Changing the ruler format on page 430.
Preferences dialog timecode settings
From the Options menu, choose Preferences and click the Video tab to adjust the Show source frame numbers on event
thumbnails as drop-down list. These settings take precedence over those found in the source media Properties dialog (see the next
topic) and are displayed on events inserted into the timeline. None means that no numbers are displayed on events, Frame
Numbers marks frames in the media file starting with 0, Time displays the time in seconds, and Timecode allows the source media’s
timecode to be detected or selected.
Source media timecode format
Right-click an event, choose Properties, and click the Media tab to view these properties. By default, Use timecode in file is
selected.
Note:
You can override these settings by choosing different settings on the Video tab of the Preferences dialog. Select Timecode
from the Source frame numbering list to allow event-level specification.
Render media file format
The timecode of a final rendered media file is determined by the specified format. The frame rate of the project ultimately
determines the timecode and is often constrained by the type of media file being rendered or the codec being used for
compression. For example, NTSC DV is typically limited to a frame rate of 29.97 fps and uses SMPTE drop frame timecode.
Time formats in Vegas Pro software
A variety of time formats are provided in the application. For more information, see Changing the ruler format on page 430.
Troubleshooting DV hardware issues
Vegas Pro software is designed to integrate seamlessly with OHCI compliant IEEE-1394 DV video capture hardware and DV
camcorders. While most people never have any problems, the vast number of hardware configuration possibilities makes this a
potentially complex issue. There are a number of resources at the Sony Creative Software Inc. Web site that may be able to assist
you.
More detailed information is available at:
http://www.sonycreativesoftware.com/Support/Productinfo/OHCI.asp
You can also visit the Vegas Pro Updates Web page to access a troubleshooting document for OHCI-compliant devices. From the
Sony Creative Software Inc. home page, go to the Download page and click Updates. Click the Vegas Pro Update link to access the
update page.
496 | APPENDIX B

Appendix C
Glossary
A-Law
A companded compression algorithm for voice signals defined by the Geneva Recommendations (G.711). The G.711
recommendation defines A-Law as a method of encoding 16-bit PCM signals into a nonlinear 8-bit format. The algorithm is
commonly used in United States telecommunications. A-Law is very similar to µ-Law, however, each uses a slightly different coder
and decoder.
Adaptive Delta Pulse Code Modulation (ADPCM)
A method of compressing audio data. Although the theory for compression using ADPCM is standard, there are many different
algorithms employed. For example, the ADPCM algorithm from Microsoft® is not compatible with the International Multimedia
Association’s (IMA) approved ADPCM.
Aliasing
A type of distortion that occurs when digitally recording high frequencies with a low sample rate. For example, in a motion picture,
when a car’s wheels appear to slowly spin backward while the car is quickly moving forward, you are seeing the effects of aliasing.
Similarly, when you try to record a frequency greater than one-half of the sampling rate (the Nyquist Frequency), instead of hearing
a high pitch, you may hear a low-frequency rumble.
To prevent aliasing, an anti-aliasing filter is used to remove high-frequencies before recording. Once the sound has been recorded,
aliasing distortion is impossible to remove without also removing other frequencies from the sound. This same anti-aliasing filter
must be applied when resampling to a lower sample rate.
Alpha Channel
Alpha is a fourth channel that determines how transparency is handled in an image file. The RGB channels are blended to
determine each pixel’s color, and the corresponding alpha channel determines each pixel’s transparency. The alpha channel can
have up to 256 shades of gray: 0 represents a transparent pixel, 255 represents an opaque pixel, and intermediate values are
semitransparent.
Amplitude Modulation (AM)
A process whereby the amplitude (loudness) of a sound is varied over time. When varied slowly, a tremolo effect occurs. If the
frequency of modulation is high, many side frequencies are created which can strongly alter the timbre of a sound.
Analog
When discussing audio, this term refers to a method of reproducing a sound wave with voltage fluctuations that are analogous to
the pressure fluctuations of the sound wave. This is different from digital recording in that these fluctuations are infinitely varying
rather than discrete changes at sample time. (See Quantization (Audio) on page 505.)
GLOSSARY | 497

Aspect Ratio
Describes the frame size of your video as a ratio of its width to its height. For example, video shot in NTSC DV format has a frame size
of 720 by 480 pixels, which is roughly a 1.33:1 aspect ratio:
720 (frame width) ÷ 480 (frame height) = 1.5
1.5 x 0.9091 (pixel aspect ratio) = 1.36365.
Frame Size Example
4:3 Standard Television
1.33:1 Aspect Ratio
16x9 Widescreen Television
1.78:1 Aspect Ratio
Academy Flat Theatrical Frame
1.85:1 Aspect Ratio
Academy Scope Theatrical Frame
2.35:1 Aspect Ratio
ASIO
ASIO (Audio Stream In/Out)™ is a low-latency driver model developed by Steinberg Media Technologies AG.
Attack
The attack of a sound is the initial portion of the sound. Percussive sounds (drums, piano, guitar plucks) are said to have a fast
attack. This means that the sound reaches its maximum amplitude in a very short time. Sounds that slowly swell up in volume (soft
strings and wind sounds) are said to have a slow attack.
Attenuation
A decrease in the level of an audio signal.
Audio Compression Manager (ACM)
The Audio Compression Manager from Microsoft® is a standard interface for audio compression and signal processing for
Windows®. The ACM can be used by software programs to compress and decompress .wav files.
AVI
A file format of digital video. Vegas Pro software allows you to open, edit and create new .avi files.
Bandwidth
When discussing audio equalization, each frequency band has a width associated with it that determines the range of frequencies
that are affected by the EQ. An EQ band with a wide bandwidth will affect a wider range of frequencies than one with a narrow
bandwidth.
498 | APPENDIX C
Bandwidth can also refer to the amount of data that can be transferred via a connection, such as a network or modem. For example,
streaming media must be compressed due to the limited bandwidth of most Internet connections.
Beats per Measure
The time signature of a piece of music contains two pieces of information: the number of beats in each measure of music, and
which note value gets one beat. This notion is used to determine the number of ticks to put on the ruler above the timeline, and to
determine the spacing when the ruler displays in Measures & Beats format.
Beats per Minute (BPM)
In music theory, the tempo of a piece of music can be written as a number of beats in one minute. If the tempo is 60 BPM, a single
beat occurs once every second. Lower BPM’s equal slower tempo, and vice versa.
Bit
A bit is the most elementary unit in digital systems. Its value can only be 1 or 0, corresponding to a voltage in an electronic circuit.
Bits are used to represent values in the binary numbering system. As an example, the 8-bit binary number 10011010 represents the
unsigned value of 154 in the decimal system. In digital sampling, a binary number is used to store individual sound levels, called
samples.
Bit Depth
The number of bits used to represent a single sample. Vegas Pro software uses either 8, 16, or 24-bit samples. Higher values increase
the quality of the playback and any recordings that you make. While 8-bit samples take up less memory (and hard disk space), they
are inherently noisier than 16 or 24-bit samples.
Brightness
Adjusting brightness adds or subtracts values from the color channels in an image to make the image lighter or darker. The
maximum brightness setting adds 255 (pure white), and the minimum setting adds 0 (pure black).
Bus
A virtual pathway where signals from tracks and effects are mixed. The configuration of busses is saved with the project whereas
the routing of busses to hardware is saved with the system. In this way, projects can be easily moved from one system to another
without modifying the original layout of the project.
Byte
Refers to a set of 8 bits. An 8-bit sample requires one byte of memory to store, while a 16-bit sample takes two bytes of memory to
store.
CCD
Charge coupled device. The image sensor in a digital camera.
Chroma
The values that convey chrominance information.
Chrominance
The color content of an image without respect to its brightness.
GLOSSARY | 499

Clipboard
The Clipboard is where data that you have cut or copied in Vegas Pro software is stored. You can then paste the data back into Vegas
Pro software at a different location, or paste it into other applications.
Clipping
Clipping is what occurs when the amplitude of a sound is above the maximum allowed recording level. In digital systems, clipping
is seen as a clamping of the data to a maximum value, such as 32,767 in 16-bit data. Clipping causes sound to distort.
Codec
An acronym for COmpressor/DECompressor. A codec is an computer algorithm that is used to compress video and audio data,
shrinking file sizes and data rates.
Crossfade
Mixing two pieces of media by fading one out as the other fades in.
Cutoff frequency
The cutoff frequency of a filter is the frequency at which the filter changes its response. For example, in a low-pass filter, frequencies
greater than the cutoff frequency are attenuated while frequencies less than the cutoff frequency are not affected.
DC Offset
DC Offset occurs when hardware, such as a sound card, adds DC current to a recorded audio signal. This current causes the audio
signal to alternate around a point above or below the normal -infinity dB (center) line in the sound file. To see if you have a DC offset
present, you can zoom all the way into a sound file and see if it appears to be floating over the center line. In the following example,
the red line represents 0 dB. The lower waveform exhibits DC offset; note that the waveform is centered approximately 2 dB above
the baseline.
Decibel (dB)
A unit used to represent a ratio between two numbers using a logarithmic scale. For example, when comparing the numbers 14 and
7, you could say 14 is two times greater than the number 7; or you could say 14 is 6 dB greater than the number 7. Where did we pull
that 6 dB from? Engineers use the equation dB = 20 x log (V1/V2) when comparing two instantaneous values. Decibels are
commonly used when dealing with sound because the ear perceives loudness in a logarithmic scale.
In Vegas Pro software, most measurements are given in decibels. For example, if you want to double the amplitude of a sound, you
apply a 6 dB gain. A sample value of 32,767 (maximum positive sample value for 16-bit sound) can be referred to as having a value
of 0 dB. Likewise, a sample value of 16,384 can be referred to having a value of -6 dB.
Device Driver
A program that enables Microsoft Windows to connect different hardware and software. For example, a sound card device driver is
used by software to control sound card recording and playback.
500 | APPENDIX C
Digital Signal Processing (DSP)
A general term describing anything that alters digital data. Signal processors have existed for a very long time (tone controls,
distortion boxes, wah-wah pedals) in the analog (electrical) domain. Digital Signal Processors alter the data after it has been
digitized by using a combination of programming and mathematical techniques. DSP techniques are used to perform many effects
such as equalization and reverb simulation.
Since most DSP is performed with simple arithmetic operations (additions and multiplications), both your computer’s processor
and specialized DSP chips can be used to perform any DSP operation. The difference is that DSP chips are optimized specifically for
mathematical functions while your computer’s microprocessor is not. This results in a difference in processing speed.
Dithering
The practice of adding noise to a signal to mask quantization noise. See also Noise-shaping on page 503.
Dynamic Range
The difference between the maximum and minimum signal levels. It can refer to a musical performance (high volume vs. low
volume signals) or to electrical equipment (peak level before distortion vs. noise floor). For example, orchestral music has a wide
dynamic range, while thrash metal has a very small (always loud) range.
Emphasis
A rudimentary noise reduction process that involves a boost in the high frequencies during the recording of the CD and a
complimentary cut in the same frequencies during the playback of the CD. The result reduces high frequency noise without
disrupting the natural frequency response of the source material. If the emphasis flag is set for a track, any CD player that has a de-
emphasis circuit will impart the high frequency cut on the track. Be aware that Vegas Pro software cannot impart the pre-emphasis
boost on a track; it can only set the emphasis flag.
Endian (Little and Big)
Little and Big Endian describe the ordering of multi-byte data that is used by a computer’s microprocessor. Little Endian specifies
that data is stored in a low to high-byte format; this ordering is used by the Intel® microprocessors. Big Endian specifies that data is
stored in a high to low-byte format; this ordering is used by the Motorola® microprocessors.
Envelopes (Audio and Video)
Envelopes, as used by Vegas Pro software, are a way of automating the change of a certain parameter over time. In the case of
volume, you can create a fade out (which requires a change over time) by adding an envelope and creating an extra point to the line
that indicates where the fade starts. Next, you pull the end point of the envelope down to -inf. For more information, see Working
with track envelopes on page 190.
Equalization (EQ)
The process by which certain frequency bands are raised or lowered in level. EQ has various uses. The most common use in Vegas
Pro software is to simply adjust the subjective timbrel qualities of a sound.
Event
Media files that have been dragged onto the timeline in Vegas Pro software are referred to as events. An event is actually a window
into a media file and is a reference, or pointer, to the file. It can display all or part of a media file and can be edited without altering
the source media (nondestructive).
Field Order
Video that is displayed on a television is interlaced. This means that every frame of video is actually composed of two fields, each of
which is made up of half of the lines that make the final frame. These two fields are woven together in alternate lines, but which of
the two fields is displayed first (the field order) can be important. You can set the field order for video in the Project Properties
dialog or, when rendering a project, in the Custom Template dialog.
GLOSSARY | 501
File Format
A file format specifies the way in which data is stored on your floppy disks or hard drive. In Windows for example, the most common
audio file format is the Microsoft WAV format. However, Vegas Pro software can read and write to many other file formats so you can
maintain compatibility with other software and hardware configurations.
Frame Rate (Audio)
Audio uses frame rates only for the purposes of synching to video or other audio.
Frame Rate (Video)
The speed at which individual images in the video are displayed on the screen. A faster frame rate results in smoother motion in the
video. However, more times than not, frame rate is associated with SMPTE standard frame rates for video: 29.97 for NTSC (used in
US, North and Central America, parts of South America, and Japan), 25 for PAL (used in many parts of the world, including Europe
and much of Asia), or 24 for film.
Frequency Spectrum
The frequency spectrum of a signal refers to its range of frequencies. In audio, the frequency range is basically 20 Hz to 20,000Hz.
The frequency spectrum sometimes refers to the distribution of these frequencies. For example, bass-heavy sounds have a large
frequency content in the low end (20 Hz - 200 Hz) of the spectrum.
Hertz (Hz)
The unit of measurement for frequency or cycles per second (CPS).
Insertion Point
The insertion point (also referred to as the cursor position) is analogous to the cursor in a word processor. It is where pasted data is
placed or other data is inserted, depending on the operation. The insertion point appears as a vertical flashing black line and can be
moved by clicking the left mouse button anywhere in the timeline.
Inverse telecine
Telecine is the process of converting 24 fps (cinema) source to 30 fps video (television) by adding pulldown fields. Inverse telecine,
then, is the process of converting 30 fps (television) video to 24 fps (cinema) by removing pulldown.
Markers
Saved locations in the sound file. Markers can be displayed in the Trimmer window for sound files that contain them, but more
often, markers and regions are used at the project level to mark locations or sections in the project.
Media Control Interface (MCI)
A standard way for Microsoft Windows programs t o communicate with multimedia devices like sound cards and CD players. If a
device has a MCI device driver, it can easily be controlled by most multimedia Microsoft Windows software.
Media File
A media file, or multimedia file, is any image, audio or video file on a computer. In Vegas Pro software, you can browse for these files
in the Explorer window. You can drag media files to the timeline or insert them into the Project Media window. Media files that have
been dragged to the timeline are referred to as events.
MIDI Clock
A MIDI device specific timing reference. It is not absolute time like MIDI timecode (MTC); instead, it is a tempo-dependent number
of ticks per quarter note. MIDI clock is convenient for synchronizing devices that need to do tempo changes mid-song.
502 | APPENDIX C
MIDI Port
A MIDI Port is the physical MIDI connection on a piece of MIDI gear. This port can be a MIDI in, out or through. Your computer must
have a MIDI port to output MIDI timecode to an external device or to receive MIDI timecode from an external device.
MIDI Timecode (MTC)
MTC is an addendum to the MIDI 1.0 Specification and provides a way to specify absolute time for synchronizing MIDI-capable
applications. Basically, it is a MIDI representation of SMPTE timecode.
Mix
The process of combining multiple audio events and effects into a final output. The analogous process of combining video events
together is called compositing.
Musical Instrument Digital Interface (MIDI)
A standard language of control messages that provides for communication between any MIDI compliant devices. Anything from
synthesizers to lights to stage equipment can be controlled via MIDI. Vegas Pro software utilizes MIDI for synchronization purposes.
Noise-shaping
Noise-shaping is a technique that can minimize the audibility of quantization noise by shifting its frequency spectrum. For example,
in 44,100 Hz audio, quantization noise is shifted towards the Nyquist Frequency of 22,050 Hz. See also Dithering on page 501.
Nondestructive Editing
A type of editing used by Vegas Pro software that involves a pointer-based system of keeping track of edits. When you delete a
section of audio in a nondestructive system, the audio on disk is not actually deleted. Instead, a set of pointers is established to tell
the program to play the active sections during playback.
Nonlinear Editing (NLE)
A method of editing video non-sequentially or in random order. Editing video in Vegas Pro software is nonlinear as opposed to
editing video tape, which is linear.
Normalize
Refers to raising the volume so that the highest level sample in the file reaches a user-defined level. Use this function to make sure
you are fully utilizing the dynamic range available to you.
Nyquist Frequency
The Nyquist Frequency (or Nyquist Rate) is one-half of the sample rate and represents the highest frequency that can be recorded
using the sample rate without aliasing. For example, the Nyquist Frequency of 44,100 Hz is 22,050 Hz. Any frequencies higher than
22,050 Hz produce aliasing distortion in the sample if an anti-aliasing filter is not used while recording.
OPT Plug-In
A plug-in that uses Open Plug-in Technology (OPT) standard from Yamaha™. OPT plug-ins provide tools for working with MIDI such
as edit views, effect processors and filters, arpeggiators, and real-time panel automation.
Pan
To place a mono or stereo sound source perceptually between two or more speakers.
GLOSSARY | 503

Peak File (.sfk)
Vegas Pro software displays the waveform of audio files graphically on a computer monitor. This visual information must be
generated by Vegas Pro software when the audio file is opened and can take a few seconds. Vegas Pro software then saves this
information as a peak file (.sfk). This file stores the information for displaying waveform information so that opening a file is almost
instantaneous. The peak file is stored in the directory in which the file resides and has an .sfk extension. If the peak file is not in the
same directory as the file, or is deleted, Vegas Pro software regenerates it the next time you open the file.
Pixel Aspect Ratio
Computers display pixels as squares: 1.0. Televisions display individual pixels as rectangles: 0.9091 (NTSC DV, D1), 1.0926 (PAL DV,
D1), or other rectangular variations. Using the wrong pixel aspect ratio can result in distortions or stretching of the video. You can
set the pixel aspect ratio in the Project Properties dialog or, when rendering, in the Custom Template dialog. You should choose the
aspect ratio based on the final movie’s destination. Consult your hardware manual if you are in doubt about the appropriate ratio.
The pixel aspect ratio is unrelated to the frame’s aspect ratio.
Plug-In
An effect that can be added to the product to enhance the feature set. Vegas Pro software supports DirectX compatible plug-ins.
The built-in EQ, Compression and Dithering effects are also considered plug-ins because they work in other DirectX-compatible
applications.
Plug-In Chain
Plug-ins can be strung together into a chain so that the output of one effect feeds into the input of another. This allows for complex
effects that couldn’t otherwise be created.
Pre-roll/Post-roll
Pre-roll is the amount of time elapsed before an event occurs. Post-roll is the amount of time after the event. The time selection
defines the pre- and post-roll when recording into a selected event.
Preset
A snapshot of the current settings in a plug-in. Presets are created and named so that you can easily get back to a sound or look that
you have previously created.
A preset calls up a bulk setting of a function in Vegas Pro software. If you like the way you tweaked that EQ, but do not want to have
to spend the time getting it back for later use, save it as a preset. Presets appear in the top of plug-in windows in Vegas Pro software.
Pulldown
In telecine conversion, fields are added to convert 24 fps film to 30 fps video.
In 2-3 pulldown, for example, the first frame is scanned into two fields, the second frame is scanned into three fields, and so on for
the duration of the film. 2-3 pulldown is the standard for NTSC broadcasts of 24p material. Use 2-3 pulldown when printing to tape,
but not when you intend to use the rendered video in Vegas Pro software. Removing 2-3 pulldown is inefficient because the
pulldown fields that are created for frame 3 span two frames:
24 fps film (top) and resulting NTSC video with 2-3 pulldown fields (bottom)
504 | APPENDIX C

Use 2-3-3-2 pulldown when you plan to use your rendered video in Vegas Pro software as source media. When removing 2-3-3-2
pulldown, Vegas Pro software simply discards frame three and merges the pulldown fields in the remaining frames:
24 fps film (top) and resulting NTSC video with 2-3-2-2 pulldown fields (bottom)
Pulse Code Modulation (PCM)
PCM is the most common direct binary representation of a level of an uncompressed audio signal. This method of coding yields the
highest fidelity possible when using digital storage.
Punch-In
Punching-in during recording means automatically starting and stopping recording at user-specified times. In Vegas Pro software,
shorter events can be punched into longer ones.
Quadraphonic
A mixing implementation that allows for four discrete audio channels. These are usually routed to two front speakers and two back
speakers to create immersive audio mixes.
Quantization (Audio)
The process by which measurements are rounded to discrete values. Specifically with respect to audio, quantization is a function of
the analog-to-digital conversion process. The continuous variation of the voltages of a analog audio signal are quantized to discrete
amplitude values represented by digital, binary numbers. The number of bits available to describe these values determines the
resolution or accuracy of quantization. For example, if you have 8-bit analog-to-digital converters, the varying analog voltage must
be quantized to 1 of 256 discrete values; a 16-bit converter has 65,536 values. Quantization is to level as sampling rate is to time.
Quantization Noise
A result of describing an analog signal in discrete digital terms (See Quantization (Audio) on page 505.) This noise is most easily heard
in low resolution digital sounds that have low bit depths and is similar to a hiss while the audio is playing. It becomes more
apparent when the signal is at low levels, such as when doing a fade out. See also Dithering on page 501.
Quantizing (MIDI)
The correction of rhythms to align with selected note lengths or beats in a MIDI sequence.
Quantizing (Video)
Limiting all editing to frame boundaries. For more information, see Quantizing to frames on page 122.
Red Book specification
The Red Book defines the specifications of every audio compact disc in every music store throughout the world. Red Book
specifications define not only the information within the disc (digital audio recorded at 44.1 kHz), but also the disc size itself and the
way in which the audio is arranged.
Region
A subsection of a sound file denoted by a start and end point. You can define any number of regions in a sound file.
GLOSSARY | 505
Rendering
The process by which Vegas Pro software saves the project to a specific file format like AVI or WMA.
Resample
The act of recalculating samples in a sound file at a different rate than the file was originally recorded. If an audio file is resampled at
a lower rate, Vegas Pro software decreases sample points. As a result, the file size and the frequency range are reduced. When
resampling to a higher sample rate, Vegas Pro software interpolates extra sample points in the sound file. This increases the size of
the sound file but does not increase the quality. When down-sampling, one must be aware of aliasing (see Aliasing). Vegas Pro
software automatically resamples all audio to the project’s sample rate.
Ripple; Ripple Editing
A type of editing where events are moved out of the way to make room for newly inserted events as opposed to simply being
overwritten. When a one minute event is ripple inserted into a project, the duration of a project lengthens by one minute. If ripple
editing is turned off, the same operation would not affect the overall duration of the project.
Roll
Originally, a conventional studio typically had two source decks that were used to play back video to a final destination or output
deck. These two source decks were commonly referred to as the A and B rolls. In Vegas Pro software, a video track can be configured
to display an A and a B roll, which appear as sub-tracks. The concept is extended further in Vegas Pro software to include a transition
roll between the A and B rolls. For more information, see Understanding track layers on page 350.
Ruler
The ruler is the area above the tracks that shows the horizontal axis units.
Sample
The word sample is used in many different (and often confusing) ways when talking about digital sound. Here are some of the
different meanings:
• A discrete point in time which a sound signal is divided into when digitizing. For example, an audio CD-ROM contains 44,100
samples per second. Each sample is really only a number that contains the amplitude value of a waveform measured over time.
• A sound that has been recorded in a digital format; used by musicians who make short recordings of musical instruments to be
used for composition and performance of music or sound effects. These recordings are called samples. In this manual, we try to
use sound file instead of sample whenever referring to a digital recording.
• The act of recording sound digitally (that is, to sample an instrument) means to digitize and store it.
Sample Rate
The sample rate (also referred to as the sampling rate or sampling frequency) is the number of samples per second used to store a
sound. High sample rates, such as 44,100 Hz provide higher fidelity than lower sample rates, such as 11,025 Hz. However, more
storage space is required when using higher sample rates. Sampling rate is to time as quantization is to level.
Sample Size
See Bit Depth on page 499.
Sample Value
The sample value (also referred to as sample amplitude) is the number stored by a single sample. In 16-bit audio, these values range
from -32768 to 32767. In 8-bit audio, they range from -128 to 127. The maximum allowed sample value is often referred to as 100%
or 0 dB.
506 | APPENDIX C
.sfap0
Sony Creative Software Inc. audio proxy file. For more information, see Audio proxy files (.sfap0) on page 494.
.sfk
See Peak File (.sfk) on page 504.
Shortcut Menu
A context-sensitive menu that appears when you right-click certain areas of the screen. The functions available in the shortcut
menu depend on the object being clicked on as well as the state of the program. As with any menu, you can select an item from the
shortcut menu to perform an operation. Shortcut menus are used frequently in Vegas Pro software for quick access to many
commands. An example of a shortcut menu can be found by right-clicking any event along the timeline.
Signal-to-Noise Ratio
The signal-to-noise ratio (SNR) is a measurement of the difference between a recorded signal and noise levels. A high SNR is always
the goal.
The maximum signal-to-noise ratio of digital audio is determined by the number of bits per sample. In 16-bit audio, the signal to
noise ratio is 96 dB, while in 8-bit audio, the ratio is 48 dB. However, in practice, this SNR is never achieved, especially when using
low-end electronics.
Small Computer Systems Interface (SCSI)
A standard interface protocol for connecting devices to your computer. The SCSI bus can accept up to seven devices at a time
including CD-ROM drives, hard drives and samplers.
SMPTE
SMPTE is the acronym for the Society of Motion Picture and Television Engineers (SMPTE). SMPTE timecode is used to synchronize
time between devices. The timecode is calculated in Hours:Minutes:Seconds:Frames, where Frames are fractions of a second based
on the frame rate. Typical frame rates for SMPTE timecode can be 24, 25, 29.97 or 30 frames per second, depending on your local
standards. For more information, see Changing the ruler format on page 430.
Telec ine
The process of creating 30 fps video (television) from 24 fps film (cinema). See also Inverse telecine on page 502 and Pulldown on page
504.
Tempo
Tempo is the rhythmic rate of a musical composition, usually specified in beats per minute (BPM).
Time Format
The format in which Vegas Pro software displays the ruler and selection times. These include: time, seconds, frames and all standard
SMPTE frame rates. For more information, see Changing the ruler format on page 430.
Time Signature
See Beats per Measure on page 499.
Timecode
For more information, see Timecode on page 495.
GLOSSARY | 507

Timeline
The timeline, or track view, is the space where events appear on tracks.
Track
A discrete timeline for audio or video data. Events are placed on tracks and determine when sound or images start and stop.
Multiple audio tracks are mixed together to give you a composite sound that you hear. Multiple video tracks are composited on top
of each other to create the final video output.
Track List
The track list appears at the left side of the Vegas Pro workspace and contains the master controls for each track. From here you can
adjust track volume or transparency, add track effects, mute or solo tracks, and reorder tracks.
µ-Law
µ-Law (mu-Law) is a companded compression algorithm for voice signals defined by the Geneva Recommendations (G.711). The
G.711 recommendation defines µ-Law as a method of encoding 16-bit PCM signals into a nonlinear 8-bit format. The algorithm is
commonly used in European and Asian telecommunications. µ-Law is very similar to A-Law, however, each uses a slightly different
coder and decoder.
Undo Buffer
This is the temporary file created before you do any processing to a project. This undo buffer allows the ability to revert to previous
versions of the project if you decide you don’t like changes you’ve made to the project. This undo buffer is erased when the file is
closed or when you choose Clear Edit History from the Edit menu.
Undo/Redo
These commands allow you to change a project back to a previous state when you don’t like the changes you have made, or
reapply the changes after you have undone them. The ability to undo/redo is only limited by the size of your hard drive. See also
Undo Buffer on page 508.
Undo/Redo History
A list of all of the functions that have been performed to a file that are available to be undone or redone. The undo/redo history
gives you the ability to undo or redo multiple functions. To display the history list, click the down-arrow on the Undo (
) or
Redo ( ) button.
Video for Windows (AVI)
See AVI on page 498.
Virtual MIDI Router (VMR)
A software-only router for MIDI data between programs. Vegas Pro software uses the VMR to receive MIDI timecode and send MIDI
clock. No MIDI hardware or cables are required for a VMR, so routing can only be performed between programs running on the
same PC.
WAV
A digital audio file format developed by Microsoft and IBM. One minute of uncompressed audio requires 10 MB of storage.
Waveform
A waveform is the visual representation of wave-like phenomena, such as sound or light. For example, when the amplitude of
sound pressure is graphed over time, pressure variations usually form a smooth waveform.
508 | APPENDIX C
Waveform Display
A section inside of the Trimmer window or on an audio event that shows a graph of the sound data waveform. The vertical axis
corresponds to the amplitude of the wave. For 16-bit sounds, the amplitude range is -32,768 to +32,767. For 24-bit sounds, the
range is -8,388,607 to +8,388,607. The horizontal axis corresponds to time, with the left-most point being the start of the waveform.
In memory, the horizontal axis corresponds to the number of samples from the start of the sound file.
Zero-crossing
A zero-crossing is the point where a fluctuating signal crosses the zero amplitude axis. By making edits at zero-crossings with the
same slope, the chance of creating glitches is minimized. Vegas Pro software simulates zero crossings by applying short (10 mS
default) fades to trimmed audio.
Zipper noise
Zipper noise occurs when you apply a changing gain to a signal, such as when fading out. If the gain does not change in small
enough increments, zipper noise can become very noticeable. Vegas Pro software fades are accomplished using 64-bit arithmetic,
thereby creating no zipper noise.
GLOSSARY | 509
510 | APPENDIX C

Appendix D
Keyboard Shortcuts
From the Help menu, choose Keyboard Shortcuts to view the shortcut keys that can help streamline your work with Vegas Pro
software. The available shortcut keys are arranged in tables according to function.
Note:
The following shortcuts represent the default configuration. Your system may differ if you’ve used the Customize Keyboard
dialog to customize your keyboard shortcuts. For more information, see Customizing keyboard shortcuts on page 440.
Project file shortcuts
Command Keyboard Shortcut
Create new project Ctrl+N
Create new project and bypass Project Properties dialog Ctrl+Shift+N
Open existing project or media file Ctrl+O
Save project Ctrl+S
Open project’s properties Alt+Enter
Close current project Ctrl+F4
Exit Vegas Pro software Alt+F4
KEYBOARD SHORTCUTS | 511

Magnification and view shortcuts
Command Keyboard Shortcut
Set focus to timeline Alt+0
Show Explorer window (show/hide window if not docked) Alt+1
Show Trimmer window (show/hide window if not docked) Alt+2
Show Mixer window (show/hide window if not docked) Alt+3
Show Video Preview window (show/hide window if not docked) Alt+4
Show Project Media window (show/hide window if not docked) Alt+5
Show Edit Details window (show/hide window if not docked) Alt+6
Show Transitions window (show/hide window if not docked) Alt+7
Show Video FX window (show/hide window if not docked) Alt+8
Show Media Generators window (show/hide window if not docked) Alt+9
Show Plug-In Manager window (show/hide window if not docked) Ctrl+Alt+1
Show Video Scopes window (show/hide window if not docked) Ctrl+Alt+2
Show Surround Panner window (show/hide window if not docked) Ctrl+Alt+3
Show Media Manager window (show/hide window if not docked) Ctrl+Alt+4
Show XDCAM Explorer window (show/hide window if not docked) Ctrl+Alt+5
Show Mixing Console window (show/hide window if not docked) Ctrl+Alt+6
Show Device Explorer window (show/hide window if not docked) Ctrl+Alt+7
Show/hide audio bus tracks B
Show/hide video bus track Ctrl+Shift+B
Show/hide event media markers Ctrl+Shift+K
Show/hide active take information Ctrl+Shift+I
Show/hide waveforms on events in the timeline Ctrl+Shift+W
Show/hide event buttons (Generated Media, Event Pan/Crop, Video FX, and Ctrl+Shift+C
Recreate Generated Music)
Show/hide event fade lengths between selected and nonselected events: Ctrl+Shift+T
Toggles the display of the frame under the cursor when you perform edge trimming. Ctrl+Shift+O
For example, when you drag the edge of a video event with this command selected,
the Video Preview window will update to draw the last frame in the event as you drag.
When the command is not selected, a static frame is displayed.
Show/hide envelopes Ctrl+Shift+E
Show next window F6 or Ctrl+Tab
Show previous window Shift+F6 or Ctrl+Shift+Tab
Recall window layout Alt+D, then press 0-9
Save window layout Ctrl+Alt+D, then press 0-9
Load default window layout Alt+D, then press D
Load audio mixing window layout Alt+D, then press A
Load color correction window layout Alt+D, then press C
Toggle focus between track list and timeline (and bus track list and timeline if bus Tab
tracks are visible)
Switch focus to previous/next track or bus track Alt+Shift+Up/Down Arrow
Decrease height of all tracks or bus tracks (depending which has focus) Ctrl+Shift+Down Arrow
Increase height of all tracks or bus tracks (depending which has focus) Ctrl+Shift+Up Arrow
Minimize/restore track height Grave Accent (`)
When restoring track height, tracks that you previously minimized are not restored.
You can restore these tracks by clicking the Restore Track Height button ( ) on the
track header.
Set track heights to default height Ctrl+Grave Accent (`)
Minimize/restore the window docking area F11 or Alt+Grave Accent (`)
Maximize/restore the timeline vertically and horizontally (window docking area and Ctrl+F11 or Ctrl+Alt+Grave
track list will be hidden) Accent (`)
512 | APPENDIX D

Command Keyboard Shortcut
Minimize/restore the track list Shift+F11 or Shift+Alt+Grave
Accent (`)
Zoom in/out horizontally in small increments (if timeline has focus) Up/Down Arrow
Zoom in/out horizontally in large increments or zoom to selection (if one exists) Ctrl+Up/Down Arrow
Zoom in time until each video thumbnail represents one frame Alt + Up Arrow
Zoom waveforms in/out vertically (audio only) Shift+Up/Down Arrow
Cursor placement, loop region, and time selection commands
Most of the cursor placement commands, when combined with the Shift key, also perform selection.
Command Keyboard Shortcut
Center view around cursor \
Go to Ctrl+G
Set end of time selection Ctrl+Shift+G
Go to beginning of time selection or viewable area (if no time selection) Home
Go to end of time selection or viewable area (if no time selection) End
Go to beginning of project Ctrl+Home or W
Go to end of project Ctrl+End
Select loop region Shift+Q
Restore previous five time selections Backspace
Move left by grid marks Page Up
Move right by grid marks Page Down
Move left/right one pixel (when Quantize to Frames is turned off ) Left or Right Arrow
Move to previous/next marker Ctrl+Left/Right Arrow
Move one frame left/right Alt+Left or Right Arrow
Move left/right to event edit points (including fade edges) Ctrl+Alt+Left/Right Arrow
Jog left/right (when not in edge-trimming mode or during playback) F3/F9
Move edit cursor to playback cursor during playback Alt+Down Arrow
Move cursor to corresponding marker or select corresponding region 0-9 keys (not numeric keypad)
Move to previous CD track Ctrl+Comma
Move to next CD track Ctrl+Period
Move to previous CD index or region Comma
Move to next CD index or region Period
Set in and out points I (in) and O (out)
Create time selection while dragging on an event Ctrl+Shift+drag with mouse
KEYBOARD SHORTCUTS | 513

General editing commands
Command Keyboard Shortcut
Cut selection Ctrl+X or Shift+Delete
Copy selection Ctrl+C or Ctrl+Insert
Paste from clipboard Ctrl+V or Shift+Insert
Paste insert Ctrl+Shift+V
Paste repeat Ctrl+B
Delete selection Delete
Trim event to selection Ctrl+T
Render to new track Ctrl+M
Undo Ctrl+Z or Alt+Backspace
Redo Ctrl+Shift+Z or Ctrl+Y
Rebuild audio peaks Shift+F5
Switch to normal editing tool Ctrl+D
Switch to next editing tool D
Switch to previous editing tool Shift+D
Enable multicamera editing Ctrl+Shift+D
Event selection and editing commands
Command Keyboard Shortcut
Range select Shift+click events
Multiple select Ctrl+click individual events
Select all Ctrl+A
Unselect all Ctrl+Shift+A
Cut selection Ctrl+X or Shift+Delete
Copy selection Ctrl+C or Ctrl+Insert
Paste from clipboard Ctrl+V or Shift+Insert
Paste insert Ctrl+Shift+V
Paste repeat Ctrl+B
Delete selection Delete
Split events at cursor S
Trim/crop selected events Ctrl+T
Enter edge-trimming mode and select event start; move to previous event edge Numeric Keypad 7 or [
In this mode, 1, 3, 4, and 6 on the numeric keypad trim the selected event edge. Hold
Ctrl while pressing 1, 3, 4, or 6 to time compress/stretch, or hold Alt while pressing 1, 3,
4, or 6 to slip trim, or hold Ctrl+Alt while pressing 1, 3, 4, or 6 to slide a transition or
crossfade.
Enter edge-trimming mode and select event end; move to next event edge Numeric Keypad 9 or ]
In this mode, 1, 3, 4, and 6 on the numeric keypad trim the selected event edge
Trim left/right (when in edge-trimming mode) F3/F9
Exit edge-trimming mode Numeric Keypad 5
Move or trim selected events one frame left/right Numeric Keypad 1/3
Move or trim selected events one pixel left/right Numeric Keypad 4/6
Move selected events up/down one track Numeric Keypad 8/2
Slip: move media within event without moving the event Alt+drag inside the event
Slip trim: moves the media with the edge as it is trimmed Alt+drag edge of event
Trim adjacent: trims selected event and adjacent event simultaneously Ctrl+Alt+drag edge of event
Slip-trim right edge of event Alt+Shift+drag event
Event split or split/trim Ctrl+Alt+Shift+click or drag
event
514 | APPENDIX D

Command Keyboard Shortcut
Slide: trims both ends of event simultaneously Ctrl+Alt+drag middle of event
Slide crossfade: moves crossfade Ctrl+Alt+drag over a crossfade
Stretch (compress) the media in the event while trimming Ctrl+drag edge of event
Raise pitch one semitone = (not numeric keypad)
Raise pitch one cent Ctrl+=
Raise pitch one octave Shift+=
Lower pitch one semitone - (not numeric keypad)
Lower pitch one cent Ctrl+-
Lower pitch one octave Shift+-
Reset pitch Ctrl+Shift+= or Ctrl+Shift+-
Select next take T
Select previous take Shift+T
Convert cut to transition Numeric Keypad /
Numeric Keypad *
Numeric Keypad -
Convert transition to cut Ctrl+Numeric Keypad /
Open in audio editor Ctrl+E
Red eye reduction commands
Command Keyboard Shortcut
Scroll Left/Right Right/Left Arrow
Press Shift to scroll quickly
Scroll Up/Down Up/Down Arrow
Press Shift to scroll quickly
Jump to top/bottom of image Page Up/Down
Shift+Home/End
Jump to left/right edge of image Home/End
Shift+Page Up/Down
Jump to horizontal center of image \
Numeric Keypad *
Jump to vertical center of image \
Numeric Keypad *
Jump to horizontal and vertical center of image C
Playback, recording, and preview commands
Command Keyboard Shortcut
Arm track for record Ctrl+Alt+R
Arm for record and set recording path Ctrl+Alt+Shift+R
Record Ctrl+R
Looped playback Q or Ctrl+Shift+L
Play from start Shift+Spacebar or Shift+F12
Start playback Spacebar
Play from any window Ctrl+Spacebar or F12
Play/pause Enter or Ctrl+F12
Stop playback Spacebar or Esc
Go to start of project Ctrl+Home
Go to end of project Ctrl+End
Go to previous frame Alt+Left Arrow
KEYBOARD SHORTCUTS | 515

Command Keyboard Shortcut
Go to next frame Alt+Right Arrow
Dim (attenuate) mixer output Ctrl+Shift+F12
Preview cursor position Numeric Keypad 0
You can specify the length of the time that is previewed using the Cursor preview
duration box on the Editing tab of the Preferences dialog.
Scrub playback J, K, or L
Selectively prerender video Shift+M
Preview in player Ctrl+Shift+M
Build dynamic RAM preview Shift+B
Toggle external monitor preview Alt+Shift+4
Generate MIDI timecode F7
Generate MIDI clock Shift+F7
Trigger from MIDI timecode Ctrl+F7
Enable multicamera editing Ctrl+Shift+D
Choose multicamera take 1 - 9
Choose multicamera take with crossfade Ctrl+1 - 9
516 | APPENDIX D

Timeline and track list commands
Command Keyboard Shortcut
Insert new audio track Ctrl+Q
Insert new video track Ctrl+Shift+Q
Change audio track volume or video track compositing level (when focus is on track Ctrl+Left/Right Arrow
list)
Change audio track panning or video track fade-to-color setting (when focus is on Ctrl+Shift+Left/Right Arrow
track list and automation controls are visible)
Note:
Select the Automation Settings button ( ) to adjust the track fade-to-
color setting.
Mute selected tracks Z
Mute selected track and remove other tracks from mute group Shift+Z
Solo selected tracks X
Solo selected track and remove other tracks from solo group Shift+X
Override snapping (if snapping is on) or enable snapping (if snapping is off) Shift+drag
Quantize to frames Alt+F8
Enable/disable snapping F8
Snap to grid Ctrl+F8
Snap to markers Shift+F8
Post-edit ripple affected tracks F
Post-edit ripple affected tracks, bus tracks, markers, and regions Ctrl+F
Post-edit ripple all tracks, markers, and regions Ctrl+Shift+F
Auto ripple mode Ctrl+L
Automatic crossfades Ctrl+Shift+X
Render to new track Ctrl+M
Group selected events G
Ungroup selected events U
Ignore event grouping Ctrl+Shift+U
Clear group without deleting events Ctrl+U
Select all events in group Shift+G
Insert/show/hide track volume envelope V
Remove track volume envelope Shift+V
Insert/show/hide track panning envelope P
Remove track panning envelope Shift+P
Cycle through effect automation envelopes E and Shift+E
Show/hide envelopes Ctrl+Shift+E
Adjust envelope point up/down by one pixel Select envelope point and hold
the mouse button, then press 8
or 2 on the numeric keypad
Adjust envelope point left /right by one pixel Select envelope point and hold
the mouse button, then press 4
or 6 on the numeric keypad
Adjust envelope point value in fine increments without changing the point’s timeline Ctrl+ drag envelope point or
position segment
Adjust envelope point value in normal increments without changing the point’s Ctrl+Alt+ drag envelope point
timeline position or segment
Adjust envelope point’s timeline position without changing its value Alt+ drag
Insert command marker C
Insert marker M
Insert region R
Insert CD track region N
Insert CD track index Shift+N
KEYBOARD SHORTCUTS | 517

Trimmer window commands
The following commands apply to the Trimmer window. Many of the shortcuts that apply to the timeline also work in the Trimmer.
The following list highlights commands unique to the Trimmer.
Command Keyboard Shortcut
Add media from cursor A
Add media to cursor Shift+A
Transfer time selection from timeline to Trimmer after cursor T
Transfer time selection from timeline to Trimmer before cursor Shift+T
Toggle selected stream: audio/video/both Tab
Toggle audio/video stream height Ctrl+Shift+Up/Down Arrow
Sort Trimmer history H
Clear Trimmer history Ctrl+Shift+H
Remove current media from Trimmer history Ctrl+H
Save markers/regions S
Toggle automatic marker/region saving Shift+S
Open in audio editor Ctrl+E
Show video in Video Preview window Ctrl+P
Track Motion window shortcuts
The following commands apply to the Track Motion and 3D Track Motion windows.
Command Keyboard Shortcut
Change 3D layout 1-6 (not numeric keypad)
Lock aspect ratio A
Scale about center C
Edit in object space O
Prevent movement X, Y, and Z
Prevent scaling Shift+X, Shift+Y, and Shift+Z
Enable snapping F8
Enable rotation Shift+F8
Surround Panner commands
Add Ctrl to the following shortcuts if you want to move the pan point in fine increments.
Description Keyboard Shortcut
Constrain motion to a line through the center of the surround panner Shift+drag the pan point (only
when Move Freely ( ) is
selected)
Constrain motion to a constant radius from the center Alt+drag the pan point (only
when Move Freely ( ) is
selected)
Alt+mouse wheel
Constrain motion to the maximum circle that will fit in the Surround Panner Alt+Shift+drag the pan point
(only when Move Freely (
is selected)
Alt+Shift+mouse wheel
Move the pan point forward/back (when the pan point is selected) Up/down arrow
Page Up/Page Down
Mouse wheel
)
518 | APPENDIX D

Description Keyboard Shortcut
Move the pan point left/right (when the pan point is selected) Left/Right Arrow
Shift+Page Up/Page Down
Shift + mouse wheel forward/
back
Move the pan point to a corner, edge, or center of the Surround Panner (when the pan Numeric Keypad
point is selected)
Move the pan point to a corner on the largest circle that will fit in the Surround Panner Ctrl+Numeric Keypad 1,3,7,9
(when the pan point is selected)
Mixing Console commands
Command Keyboard Shortcut
Rename selected channel F2
Insert new audio track Ctrl+Q
Cycle default/narrow/wide channel strips D/N/W
Hide the selected channel strip Shift+H
Show the Channel List pane Shift+C
Show/hide all channel strips Q
Show/hide audio bus channel strips U
Show/hide audio track channel strips A
Show/hide assignable effects channel strips E
Show/hide master bus channel strip T
Show/hide preview channel strip P
Show/hide fader ticks Shift+T
Show/hide control region labels Shift+L
Show/hide Faders control region F
Show/hide Insert FX control region I
Show/hide I/O control region H
Show/hide Meters control region M
Show/hide Sends control region S
KEYBOARD SHORTCUTS | 519

Miscellaneous commands
Command Keyboard Shortcut
Online help F1
Context-sensitive help (What’s This Help) Shift+F1
Shortcut menu Shift+F10
Make fine fader/slider adjustments Ctrl+drag
Change relative keyframe spacing Alt+drag keyframes
Move region without changing length Alt+drag region tag
Rebuild audio peaks F5
Multimedia keyboard shortcuts
Command Keyboard Shortcut
Play/Pause Play/Pause
Play from start Shift+Play/Pause
Stop Stop
Mute track Mute
Mute track and remove other tracks from mute group Shift+Mute
Solo track Ctrl+Mute
Solo track and remove other tracks from solo group Ctrl+Shift+Mute
Change audio track volume or video track compositing level (when focus is on track Ctrl+Volume Up/Down
list)
Change audio track panning or video track fade-to-color setting (when focus is on Shift+Volume Up/Down
track list)
Change track focus Next/Prev Track
Mouse wheel shortcuts
Command Shortcut
Zoom in/out Wheel
Scroll vertically Ctrl+wheel
Scroll horizontally Shift+wheel
Move the cursor in small increments Ctrl+Shift+wheel
Trim the selected event edge one pixel (if you’re in edge-trimming mode)
Adjust scrub rate during playback
Move cursor one frame at a time Ctrl+Shift+Alt+wheel
Trim the selected event edge one frame (if you’re in edge-trimming mode)
Adjust scrub rate during playback
Move fader/slider Hover over fader and use
In plug-in windows, click the control first to give it focus. wheel
Move fader/slider in fine increments Ctrl+hover over fader and use
wheel
520 | APPENDIX D

Index
Numerics
3D Blu-ray Discs, 150
3D compositing, 333–338
3D projects. See Stereoscopic 3D projects
5.1 Surround. See Surround
608CC1 commands, 117
608CC3 commands, 117
A
A/B roll. See Tracks; Track layers
AAF files, importing and exporting, 46–48
ACM, 498
Action safe area, 374, 444
Active take information, 126
Adaptive Delta Pulse Code Modulation (ADPCM), 497
Add channels panning model, 172, 278
Adding
Empty tracks, 167
Layered PSD files, 52
Media to bins, 45
Media to projects, 41
Plug-ins to plug-in chains, 254, 322
Adjust source media to better match project or render
settings, 305
ADPCM, 497
Advanced Audio Configuration dialog, 453
Advanced Sync Preferences dialog, 458–459
AJA SDI cards
Capturing from, 55–59
Configuring, 445–446
Previewing video on external monitor, 383
Printing to tape deck with, 405–407
A-Law, 497
Aliasing, 497
Alignment, fixing audio/video, 106
Alpha channel
Defined, 497
In images, 291, 293
In masks, 344
Selecting type for media file, 291
AM, 497
Amplitude Modulation (AM), 497
Analog, 497
Animating video effects, 361
Arming tracks to record, 66, 263
Arranging plug-ins in plug-in chains, 256, 324
ASIO, 498
Aspect ratio, 498
ASR. See Envelopes
Assignable effects
Assigning tracks to, 174, 218
Automation, 185
Assignable effects (continued)
Creating plug-in chains, 254
Defined, 253
Naming, 244
Overview, 217
Renaming, 244
Routing to busses, 218
Volume adjustment, 174, 218
Volume envelope, 190
.asx closed captioning files, 316
Attack, 498
Attributes, copying from one event to another, 202
Audio bus tracks, 179–180
Audio CD project properties, 436
Audio channels, 202
Audio Compression Manager (ACM), 498
Audio Device preferences, 453–454
Audio editor program
Opening, 119
Opening from Trimmer, 133
Setting up, 119
Audio effects
Adding plug-ins to plug-in chains, 254
Arranging plug-ins in plug-in chain, 256
Assignable effects, 217–218, 253
Automation, 187–188
Bus effects, 253
Bypassing all, 260
Bypassing plug-ins, 257
Creating plug-in chains, 254
Event effects, 253
Non-in-place plug-ins, 254
Non-real-time event effects, 259
Organizing, 259
Overview, 253
Plug-In Manager, 29
Removing plug-ins from plug-in chains, 257
Track effects, 253
Audio plug-ins
Adding plug-ins to plug-in chains, 254
Arranging plug-ins in plug-in chain, 256
Assignable effects, 253
Automation, 187–188
Bus effects, 253
Bypassing all, 260
Bypassing plug-ins, 257
Creating plug-in chains, 254
Event effects, 253
Non-in-place plug-ins, 254
Non-real-time event effects, 259
Organizing, 259
Overview, 253
INDEX | i
Audio plug-ins (continued)
Plug-In Manager, 29
Removing plug-ins from plug-in chains, 257
Track effects, 253
Audio preferences, 451
Audio project properties, 434
Audio proxy files, 494
Audio streams, 202
Audio/video alignment problems, 106
Automatic crossfades
Converting to transitions, 348
Creating, 52, 109
Automation
Assignable effects automation, 185
Bus automation, 186
Composite level automation, 188
Fade-to-color automation, 188
Hiding envelopes, 193
Latch mode, 195
Mixer controls, 218
Modes, 195
Motion blur automation, 189
Mute automation, 183
Overview, 183
Recording, 195
Removing envelopes, 193
Showing or hiding controls, 183
Supersampling automation, 190
Surround panning, 280–283
Touch mode, 195
Track automation, 183
Track effect automation, 187–188
Volume and panning automation, 184
Autosaving projects, 386
AVCHD, 50, 60–61
AVI
Defined, 498
Rendering, 390
B
Balance panning model, 173, 279
Bandwidth, 498
Beats per measure, 435, 499
Beats per minute (BPM), 435, 499
Bézier masks, 289, 341
Bins. See Media bins
Bit, 499
Bit depth, 434, 499
Black frames in Video Preview, 41
Blackmagic Design. See DeckLink SDI cards
Blue screening, 345
Blur, motion, 304
Blu-ray Discs
3D, 150
Burning, 422
Creating with DVD Architect Pro software, 285
Rendering files for, 396
Brightness, 499
Broadcast Wave Format files
Importing, 48–49
Recording metadata, 262, 452
Burning audio CDs
Adding pauses between tracks, 414, 455
Creating a CD layout, 412
Disc-at-once burning, 411, 418
Exporting a track list, 416
Importing CD Architect files, 412
Marking tracks and indices, 414
Settings and preferences, 412
Track-at-once burning, 411, 417
Burning Blu-ray Discs, 422
Burning DVDs, 423
Burning multimedia CDs, 420
Burning video CDs, 419
Bus automation, 186–187
Bus effects
Creating plug-in chains, 254
Defined, 253
Bus tracks
Audio, 179–180
Showing, 218
Video, 180
Busses
Adding to project, 214, 225
Adjusting send levels, 175, 233
Adjusting volume, 215, 236
Assigning tracks to, 66, 175, 216, 227
Automating parameters, 186–187
Automation, 186
Bus send volume envelopes, 190
Clipping, 216
Controls, 213
Defined, 499
Deleting from project, 214
Meter resolution, 215
Muting, 216, 235
Naming, 216, 232
Panning, 216, 236, 276
Renaming, 216, 232
Routing to hardware, 215
Soloing, 216, 235
.bwf files
Importing, 48–49
Recording metadata, 262, 452
Bypassing
Audio plug-ins, 257, 260
Motion blur envelopes, 176
Video plug-ins, 324
Byte, 499
C
Captions
See also Closed captions
Adding from a script, 318–320
ii | INDEX
Captions (continued) Closed captions (continued)
Adding line-by-line, 318 Importing over HD SDI, 311
Displaying in Windows Media Player, 320 Markup reference, 313–315
Capturing images Printing to tape, 311
See also Importing Rendering Line 21 closed captions, 311
From a scanner, 43 Rendering MXF and MPEG-2 files, 310
From the Video Preview window, 292 Synchronizing with video, 312
Capturing video Codec, 500
See also Importing Color
DV, 54 Time Display window, 432
HDV, 54, 299 Track, 169
Multicamera video, 137 Color channels, 374
Overview, 54 Color gradient event, 327
Recapturing offline clips, 54 Color key, 345
SDI card, 55 Color levels, monitoring, 377
CCD, 499 Color scheme, 429, 457
CD Architect files, 412 Command markers
CD layout bar, 23 Captions, 318–320
CD Settings preferences, 458 Command bar, 23
CDs Editing, 118
Burning audio CDs, 411 Inserting, 117
Multimedia, 420 Overview, 115
Video, 419 Scott Studios, 117
CEA608 captions, 309–317 Command-line options, 427–428
CEA708 captions, 309 Composite level automation, 188, 190
Channel strips Composite level slider, 65, 176, 188, 332
Assignable effects, 244–248 Compositing
Audio tracks, 225–231 3D compositing, 333–338
Channels, audio, 202 Compositing modes, 65, 179, 330–333
Checkerboard, 327 Parent/child tracks, 329, 339
Child tracks (compositing), 329, 339 Compositing gamma, 304
Chroma, 499 Constant power panning model, 173, 279
Chromakeying Contrast, monitoring, 377
Multiple keys, 346 Control surfaces
Procedure, 345 Frontier TranzPort, 481–482
Chrominance Generic, 484–486
Defined, 499 Mackie Control Universal, 465–480
Monitoring, 375 PreSonus FaderPort, 482–483
Cleaning up prerendered video, 372 Setting up, 459–461
Clearing Converting format. See Rendering
Edit history, 111 Copying
Event groups, 209 Event attributes, 202
Track groups, 169 Events, 96
Clipboard, 500 Rendering templates, 400
Clipping, 500 Time selections, 96
Closed captions Time selections and events, 96
See also Captions Creating
Adding markers to timeline, 312 Blu-ray Discs, 422
Displaying in Trimmer window, 316 DVDs from timeline, 423
Displaying in Video Preview window, 316 Media bins, 45
Editing markers on timeline, 312 Movies, 71, 387–389
Examples, 313–315 Multimedia CDs, 420
Exporting, 316 Plug-in chains, 254
Importing from .scc files, 311 Projects, 37
Importing from MXF and MPEG-2 files, 309–310 Scripts, 426
Importing Line 21 closed captions, 310 Video CDs, 419
INDEX |
iii
Credit roll event, 327
Credits, 293
Cropping video
Copying and pasting cropping settings, 202
Overview, 287–288
Plug-in processing order, 325
Procedure, 289
Crossfades
Automatic, 109
Curve types, 110
Defined, 109, 500
Manually setting, 109
Overlapping files added to timeline, 292
Sliding, 110
Video, 347
Crosstalk cancellation
Custom render templates, 151
Project properties, 145
Stereoscopic 3D Graphics Card, 451
Cue mixes, creating, 250
Cursor indications, 33
Custom rendering settings
Copying templates, 400
Creating, 399
Deleting templates, 400
Saving as templates, 400
Customizing
Color scheme, 429, 457
Frame number display, 430
Grid spacing, 432
Keyboard shortcuts, 440
Preferences, 441–459
Project properties, 434–436
Rendering settings, 399
Ruler, 430
Time Display window, 432–433
Toolbar, 22, 437
Video Preview window, 369
Cutoff frequency, 500
Cuts
Converting to transitions, 351
Overview, 347
Cutting events, 97–98
See also Ripple editing
D
dB, 500
DC Offset, 500
Decibel (dB), 500
DeckLink SDI cards
Capturing from, 55–59
Configuring, 446
Previewing video on external monitor, 383
Printing to tape deck with, 405–407
Default time between CD tracks, 455
Default track properties, 179
Deleting
Busses, 214
CD layout bar markers, 415
Command markers, 118
Custom rendering templates, 400
Envelope points, 191
Events, 107
Input busses, 238
Keyframes, 356
Markers, 113
Media from bins, 45
Regions, 115
Takes, 126
Tracks, 167
Device driver, 500
Device Explorer, 32, 60–61
See also Explorer window; XDCAM Explorer
Digital multitrack setup, 262
Digital Signal Processing (DSP), 501
DirectX plug-ins, 253, 321
Disable resample, 201
Disc-at-once CD burning, 411, 418
Display frames in Video Preview window, 449
Display preferences, 457
Dithering, 501
DSP, 501
Duplicating
Events, 100
Generated media events, 328
Keyframes, 356
Tracks, 167
DV capture cards, 496
DV format
Capturing clips, 54
Out-of-range colors, 298
Overview, 297
Selecting source media for, 297
Setting project properties for, 297
Templates for, 297
DV tape, printing to, 402
DVD Architect Pro software
Exporting subtitles to, 316
Importing subtitles from, 311
Rendering files for, 285, 395
DVD camcorder, importing from, 49
DVDs
3D, 150
Creating from timeline, 423
Creating with DVD Architect Pro software, 285
Rendering files for DVD Architect Pro software, 395
Dynamic RAM video previews, 372
Dynamic range, 501
E
Edge trimming, 101
Edit Decision Lists (EDL), 296
iv | INDEX
Edit Details window
Audio CD track list category, 135
Captions, 318–320
Commands category, 135
Customizing, 136
Displaying, 135
Edit functions, 134
Editing a CD layout, 416
Events category, 135
Markers category, 136
Overview, 28, 134
Regions category, 136
Selected events category, 136
Edit history, clearing, 111
Edit lists, 158
Editing
Audio in external editor, 119
Events, 96
HDV video, 300
Multicamera video, 139
Ripple edits, 107–108
Scripts, 426
Source projects, 53
Editing preferences, 455
Editing tools
Envelope, 207
Selection, 92
Zoom, 64
Effects. See Audio effects; Video effects
Empty events, 100
Envelope Edit Tool, 193, 207
Envelopes
Adding points, 191
Bypassing motion blur, 176
Changing fade curves, 192
Deleting from tracks, 193
Deleting points, 191
Event envelopes, 204–208
Fade in and out, 205, 206
Fade types, 205, 207
Hiding on tracks, 193
Mixer controls, 218
Moving points, 192
Opacity, 206
Ripple editing, 107, 108
Time selection fades, 192
Track envelopes, 190–195
Velocity, 207
Video, 206
Volume (event), 204
Volume (track), 190
Equipment setup for recording
Basic, 261
Mixer, 261
With digital multitrack, 262
With MIDI option, 262
Eraser mode. See Splitting and trimming events
Event editing, 96
Event effects
Audio, 253–260
Video, 322
Event properties, 124, 127, 201, 202
Event switches
Copying and pasting, 202
Invert phase, 200
Lock, 199
Loop, 199
Maintain aspect ratio, 201
Mute, 199
Normalize, 200
Reduce interlace flicker, 201
Resample, 201
Setting, 199
Event takes
Adding files as, 125
Changing active, 126
Deleting, 126
Displaying names of, 127
Overview, 125
Previewing, 126
Recording audio as new, 263
Renaming, 127
Selecting, 126
Event vs. file, 61
Events
Adding transitions, 349
Channels, 202
Copying, 96
Copying and pasting attributes, 202
Crossfading, 109–110, 292, 347
Cutting, 97–98
Defined, 61
Deleting, 107
Duplicating, 100
Editing, 96
Effects, 253–260
Empty, 100
Envelopes, 204–208
Fade in and out, 205
Grouping, 208–209
J-cut, 101
L-cut, 101
Moving by small increments, 63
Moving in time, 62
Moving multiple, 62
Moving single, 62
Name, changing, 127
Pasting, 98–99
Pitch shifting, 123
Placing, 51
Playback rate, 201
Properties, 124, 127, 201, 202
INDEX |
v
Events (continued)
Recording into, 264
Repairing audio/video alignment, 106
Reversing, 133
Selecting multiple, 92
Selecting with time, 95
Shifting the contents of, 105
Shuffling, 108
Sliding, 105
Slipping, 105
Slip-trimming, 105
Snapping, 121
Splitting, 103–105
Stabilizing, 203–204
Switches, 199–201
Trimming, 101–103
Undersample rate, 201
Viewing media markers, 132
Expand track keyframes, 65
Explorer window
See also Device Explorer; XDCAM Explorer
Overview, 26
Transport bar, 41
Exporting
AAF files, 46–48
Projects to PSP, 401
Video to XDCAM discs, 164
Extensions, 426
External Control & Automation preferences, 459–461
External monitor
3D projects, 146
Overview, 380
Preferences, 445–451
Stereoscopic 3D projects, 146
TV, 381
Via AJA, 383
Via DeckLink, 383
Via SDI, 383
Viewing video on broadcast monitor, 381
Windows Secondary Display, 381
F
Fade in and out, 205
Fader
Assignable effects, 175
Bus send, 175, 216
Pan, 171
Volume, 171
Fade-to-color automation, 188, 190
Field order, 303
File vs. event, 61
Film panning model, 174, 280
Filters. See Video effects
Floating window docks, 25
Focus, 91
Force resample, 201
Frame numbers, 430
Frame rate, 303
Frame-by-frame cursor movement, 91
Freeze frame, 101, 200, 207
Frontier TranzPort
Adjusting track or bus panning, 482
Adjusting track or bus volume, 481
Viewing the control mappings, 481
Full-resolution rendering quality, 304
Full-screen preview on single monitor, 381
G
Gain and automation/trim controls, 183
Gain offset, 183
Gaussian blur, 304
General preferences, 441–443
Generator. See Media Generators
Generic control surfaces
Configuring, 485
Customizing control mappings, 484
Loading control mapping files, 484
Overview, 484
Getting media files, 41
Glow, 367
Gravis Eliminator Precision Pro joystick, 487
Grid lines
Safe areas, 374
Snapping events to, 121
Spacing, 432
Grouping events
Adding to groups, 208
Clearing groups, 209
Copying all, 209, 455
Creating new groups, 208
Cutting all, 209, 455
Deleting all, 209, 455
Moving grouped events, 63
Removing events from groups, 208
Selecting events in groups, 209
Suspending grouping, 209
Grouping tracks
Adding tracks to groups, 169
Clearing groups, 169
Creating groups, 168
Removing tracks from groups, 169
Renaming groups, 169
Selecting all tracks in a group, 169
H
Hard disk recording units, importing video from, 60
Hardware
Routing surround to, 273
Setting up for surround, 271
HDV
Capturing clips, 54, 299
Editing on the timeline, 300
Overview, 299
Printing to tape, 407–409
vi | INDEX
I
Headphone mixes, creating, 250
Hiding/showing
Bus tracks, 218
Toolbar, 437
Histogram, 377
Hold keyframe, 356
I/O control region, 227
IEEE-1394 DV capture cards, 297, 382, 447–448, 496
Ignore event grouping, 209
Image masks, 339
Image sequences. See Still-image sequences
Images
Automatically cropping to match project frame size, 291
Automatically crossfading, 292
Capturing in Vegas, 292, 370
Correcting for DV pixel aspect ratios, 291
Creating for use in Vegas, 291
Creating masks from, 339
Creating titles from, 293
Default length, 292
Working with, 291
Zooming in on, 360
Import stereo as dual mono, 442
Importing
See also Capturing images; Capturing video
AAF files, 46–48
Audio CD tracks, 43
AVCHD, 60–61
Broadcast Wave Format files, 48–49
CD Architect files, 412
Edit lists from XDCAM device, 158
From DVD camcorder, 49
From hard disk recording unit, 60
From memory recording unit, 60
Media files, 46
NXCAM, 60–61
RED ONE camera files, 60–61
Scanned images, 43
Still-image sequences, 44
XDCAM discs, 159
XDCAM EX, 60–61
Include cancellation in renders and print to tape, 145
Input busses
Adding insert FX, 239–240
Adding to project, 238
Adjusting send levels, 240
Adjusting volume, 243
Changing input device, 240
Changing output device, 240
Deleting, 238
Monitoring external sources, 249
Monitoring levels, 241–242
Muting, 242
Naming, 238, 239
Input busses (continued)
Panning, 243
Pre/post routing of insert effects, 243
Recording audio, 266
Renaming, 238, 239
Soloing, 242
Using with hardware-based effects, 248
Input monitoring, 254, 262, 268, 269
Insert FX control region, 223
Inserting
Command markers, 117
Empty events, 100
Empty tracks, 167
Layered PSD files, 52
Markers, 112
Media, 51
Regions, 114
Time, 100
Video files with associated audio, 52
Installation, 19
See also System requirements
Interactive tutorials, 20
Interlace
Deinterlacing, 304
Field order, 303
Reduce interlace flicker, 201
Inverting phase
Events, 200
Tracks, 66, 176
Isolating color channels, 343, 374
J
J-cut, 101
Joysticks, 486
K
Keyboard shortcuts
Cursor placement, 91, 513
Customizing, 440
Event editing, 514
Event selection, 514
General editing, 514
Loop regions, 513
Magnification, 512
Miscellaneous, 520
Mixing Console, 519
Multimedia keyboards, 520
Playback, 515
Preview, 515
Project file, 511
Recording, 515
Red eye reduction, 515
Surround Panner, 518
Time selections, 94, 513
Timeline, 517
Track list, 517
Track Motion window, 518
INDEX |
vii
L
Keyboard shortcuts (continued)
Transport bar, 69
Trimmer window, 518
Trimming events, 102
View, 512
Keyframe animation
Event panning and cropping, 360
Generated text, 362
Overview, 354
Track motion, 365
Video effects, 361
Keyframe controller
Navigating, 356
Understanding, 355
Keyframes
Adding, 355
Automated panning, 280–283
Changing relative spacing, 358
Deleting, 356
In timeline, 65, 358–359
Interpolation curves, 356
Modifying, 356
Presets, 358
Ripple editing, 107, 108
Keying, 345
Labeling busses. See Naming busses
Labeling tracks. See Naming tracks
Layered PSD files, 52
L-cut, 101
Level slider. See Composite level slider
LFE channel, 271, 274
Line 21 closed captions, 310
Locating media, 41
Locking events
To track envelopes, 195
To track keyframes, 359
With switches, 199
Logitech Wingman joystick, 487
Loop playback, 94
Looping events, 199
Luminance
Mask, 344
Monitoring, 376
M
.m2ts files, 50
Mackie Control Extenders, 466
Mackie Control Universal
Add New buttons, 473
Arrow buttons, 479
Audio/Video buttons, 475
Configuring Vegas Pro to use, 466
Connecting, 465
Control buttons, 470
Default control mappings, 469
Mackie Control Universal (continued)
Display buttons, 472
Fader Banks buttons, 472
Footswitches, 470
Hardware setup, 465
Jog dial, 480
Markers buttons, 473
Modifiers buttons, 475
Project buttons, 476
Timeline buttons, 477
Transport buttons, 478
Using with Vegas, 465–480
View buttons, 474
Windows buttons, 474
Main window, 21
Make compositing child, 65, 330, 339, 340
Marker bar, 22
Marker tool, 118
Markers
Adding to media files, 132
CD layout markers, 118
Command markers, 115
Deleting, 113
Inserting, 112
Marker tool, 118
Moving, 113
Navigating, 113
Renaming, 113
Ripple editing, 107, 108
Snapping, 121
Viewing in media files, 132
Masks
Bézier, 289, 341
Fine tuning, 343
Image, 339
Mask Generator, 344
Overview, 339
Video, 340
Match media settings, 38, 303
.mcc closed captioning files, importing, 311
Media
Adding to your project, 41
Importing, 46
Locating, 41
Saving with project, 385
Stabilizing, 203–204
Media bins
Adding media, 45
Adding recorded files automatically, 45
Creating, 45
Deleting media, 45
Overview, 44
Searching, 45
Media effects, 322
Media file properties, 305–308
viii | INDEX
Media files
Adding from Media Manager, 85
Auto preview setting, 41
Inserting, 51
MXF, 153
Previewing, 41
Project references in, 53
Properties, 305–308
Resolving offline, 85
Searching, 81
Tagging, 75
Tagging loops and samples, 79
XDCAM, 153
Media Generators
Adding, 328
Duplicating, 328
Editing, 328
Overview, 327–328
Window, 29
Media libraries
Adding media files, 74
Backing up, 80
Creating, 73
Opening, 73
Removing media files, 75
Tagging files, 75
Media Manager
Adding custom columns, 86
Adding media from, 85
Customizing, 86
Media relationships, 84
Moving columns, 86
Options dialog, 88
Resizing columns, 86
Resolving offline media, 85
Search Results Properties pane, 87
Searching for media files, 81
Showing/hiding columns, 86
Thumbnail view, 87
Using with multiple computers, 89
Window, 31
Media markers
Adding, 132
Viewing in events, 132
Media regions
Adding, 132
Viewing in events, 132
Media relationships, 84
Memory recording unit, importing video from, 60
Metronome, 263, 401, 452
Microsoft SideWinder Force Feedback 2 joystick, 486
MIDI clock output, 459
MIDI preferences, 455
MIDI timecode
Input devices, 459
Output devices, 459
MIDI timecode (continued)
Time Display window, 433
Triggering from, 265
MIDI, using the Mackie Control Universal with Vegas, 465–
480
Mixer
Automating controls, 218
Busses, 175, 213–216
Preview fader, 212
Routing surround through, 273
Toolbar, 211
Viewing/hiding, 211
Window, 27, 211
Mixer setup (external), 261
Mixing
Multiple tracks to a new track, 181
Video tracks, 329–333
Mixing Console
Assignable effects, 244–248
Audio tracks, 225–231
Busses, 232–237
Channel List pane, 221
Channel strips, 222
Creating cue (headphone) mixes, 250
Faders control region, 224
I/O control region, 223
Input busses, 238–243
Insert FX control region, 223
Keyboard shortcuts, 519
Peak Meters control region, 223
Sends control region, 223
Toolbar, 220
View pane, 221
VU/PPM control region, 223
Window, 32, 219
Modifying video plug-ins, 326
Monitoring
Assignable effects levels, 245–246
Bus levels, 234–235
Chrominance, 375
Color content, 375
Color levels and contrast, 377
Input bus levels, 241–242
Luminance, 376
Recording input, 268, 269
RGB components, 378
Track levels, 227–228
Video with scopes, 375
Motion blur envelopes
Adding, 189
Bypassing, 176, 189
Motion blur type, 304
Mouse scroll-wheel shortcuts, 64, 91, 520
Movies, exporting to PSP, 401
MPEG rendering, 392
MPEG-2 closed captions, 309–310
INDEX |
ix
MTC. See MIDI timecode Non-real-time event effects, 259
Multicamera editing mode, 139 Normalize audio event, 200
Multicamera events, 139 NXCAM, 60–61
Multicamera video O
Adjusting alignment using audio waveforms, 138
Adjusting alignment using video, 138
Capturing, 137
Choosing takes, 140
Creating events, 139
Editing, 139
Enabling multicamera editing mode, 139
Previewing multiple takes, 139
Shooting, 137
Synchronizing, 138
Multichannel audio, rendering, 390
Multimedia CD burning, 420
Multimedia controllers, scrubbing with, 69
Multimedia keyboard shortcuts, 520
Multiple takes
Previewing, 126
Recording, 268
Selecting among, 126
Multipurpose slider
Assignable effects send level, 174, 175, 218
Bus send level, 175, 216
Overview, 66
Panning, 171, 492
Using, 174
Multistream audio, 202
Mute automation, 183
Muting
All audio or video tracks, 177
Busses, 216, 235
Events, 199
Input busses, 242
Mute button, 65, 66
Track groups, 177
Tracks, 177, 229
MXF
Closed captions, 309–310
Rendering, 390
Working with, 153
N
Naming
Assignable effects chains, 244
Busses, 216, 232
CD layout markers, 415
Input busses, 238, 239
Markers, 113
Regions, 114
Takes, 127
Tracks, 167, 225
Nesting projects, 67
Noise texture, 327
Non-in-place plug-ins, 254
Offsetting gain, 183
Offsetting ruler, 431
OHCI 1394-IEEE cards, 297, 380, 447–448, 496
Online help, 20
Opacity envelopes, 206
Optimizing previews, 370, 380
Organizing
Plug-ins, 259
Tracks, 168–170
Output rotation, 303
Overlays
Animating, 368
Closed captions, 316
Compositing modes, 330–333
Masks, 339–346
Position, 365
Safe areas, 374
Shadow, 366
Transparency, 345
P
Pair as Stereoscopic 3D Subclip, 148
Palettes
Assigning buttons, 78
Clearing buttons, 78
Creating, 78
Viewing, 78
Pan type, setting track default, 179
Panning
Busses, 216, 236, 276
Pan types, 278
Surround, 276
Panning automation, 184
Panning, audio
Envelope, 190
Multipurpose slider, 171
Panning models, 171
Panning, video
Keyframe animation, 360
Pan-and-scan effect, 361
Plug-in processing order, 325
Parent media for subclips, 134
Parent/child tracks, 329, 339
Pasting
Event attributes, 202
Events, 98–99
Paste insert, 99
Paste repeat, 99
PDZ edit lists, 158
Phase inverting
Events, 200
Tracks, 66, 176
x | INDEX
Picture-in-picture effect, 367
Pitch shifting
Audio events, 123
Copying and pasting between events, 202
Pixel aspect ratio
Custom stream properties, 308
Defined, 504
Project video properties, 303
Still images, 291
Pixel format, 304
Placing media
As takes, 51
Dragging/dropping, 51
Multiple files, 51
Same track, 51
Playback
Buffer control, 454
Displaying frames in Video Preview and secondary
monitor simultaneously, 449
Event playback rate, 201
Interpolate cursor position control, 453
Keyboard shortcuts, 515
Position bias control, 453
Pre-roll buffer control, 454
Scrubbing, 69–71
Transport bar controls, 24
Plug-in chains
Adding plug-ins, 254, 322
Arranging plug-ins, 256, 324
Bypassing plug-ins, 257
Creating, 254
Editing saved packages, 258
Overview, 253, 324
Removing plug-ins, 257, 325
Saving as packages, 257
Saving presets, 256, 326
Signal flow, 34
Plug-In Chooser dialog
Adding plug-ins to plug-in chains, 254, 322
Arranging plug-ins in plug-in chains, 257
Organizing plug-ins, 259
Saving plug-in chains, 257
Plug-In Manager
Adding plug-ins from, 323
Adding plug-ins to plug-in chains, 255
Overview, 29
Plug-ins. See Audio plug-ins; Video plug-ins
Post-edit ripples, 107–108
Post-roll, 265
PQ list. See Track list
Preferences
Advanced Audio Configuration dialog, 453
Advanced Sync Preferences dialog, 458–459
Audio Device tab, 453–454
Audio tab, 451
CD Settings tab, 458
Preferences (continued)
Display tab, 457
Editing tab, 455
External Control & Automation tab, 459–461
General tab, 441–443
MIDI tab, 455
Preview Device tab, 445–451
Sync tab, 458–459
Video tab, 444–445
VST Effects tab, 455
Preparing video for television
DV format guidelines, 297
Identifying safe areas, 374
Prerendering video, 71, 305, 371–372
Pre-roll, 265
Preset chains. See Plug-in chains
Presets
Keyframe, 358
Saving, 256, 326, 353
PreSonus FaderPort
Adjusting track or bus panning, 483
Adjusting track or bus volume, 483
Starting recording, 483
Viewing control mappings, 482
Preview Device preferences, 445–451
Preview fader
Adjusting volume, 212
Clipping, 216
Hiding/viewing, 212
Meter resolution, 212
Preview files. See Prerendering video
Previewing
3D projects, 146
Keyboard shortcuts, 515
Playback in Video Preview and secondary monitor, 449
Split-screen view, 372
Stereoscopic 3D projects, 146
Windows Secondary Display, 381
Previews
Full-quality, 371–372
In media players, 71
Optimizing, 370
Prerendering, 371–372
Resolution, 370
Transitions, 352
Printing
Rendered file to HDV tape, 408
Timeline to DV tape, 402
Timeline to HDV tape, 407
Timeline to tape deck with SDI card, 405–407
To tape using Video Capture, 409
Project Media window
Adding media, 42
Adding still-image sequences, 44
Capturing video, 54
Extracting CD audio, 43
INDEX |
xi
Project Media window (continued)
Getting images, 43
Overview, 28, 42
Replacing media in events, 43
Project playback
Entire, 68
Media player, 71
Scrubbing, 69–71
Time selection, 68
Project properties
Audio CD tab, 436
Audio tab, 434
Matching video settings of existing file, 38, 303
Ruler tab, 435
Summary tab, 436
Video tab, 303–305
Project references in media files, 53
Projects
3D projects, 143–145
Creating, 37
Default settings, 305
Nesting, 67
Playing back, 68–71
Properties, 38, 303–305, 434–436
Publishing to Web, 71
Renaming, 40
Rendering, 71, 149–151, 387–389
Rotating, 39
Saving, 40, 385–386
Saving as EDLs, 296
Stereoscopic 3D projects, 143–145
Properties
Events, 124, 127, 201, 202
Media files, 305–308
Projects, 38, 303–305, 434–436
Tracks, 179
ProType Titler, 293, 327
Proxy files, audio, 494
PSD files, 52
PSP, exporting movies to, 401
Publishing projects to Web, 71
Pulldown removal, 41, 45, 442
Punch-in, 100, 265
Q
Quantizing to frames, 122
QuickTime captions
Exporting, 316
Importing, 311
R
.r3d files, 60–61, 301–302
RAM cache for previews, 372
Razor blade. See Splitting events
RealPlayer
Exporting captioning files, 316
Importing captioning files, 311
RealPlayer (continued)
Streaming commands, 116
Real-time rendering, 401
Recapturing offline video clips, 54
Recording
Arming tracks, 263
Broadcast Wave Format (.bwf ) metadata, 262, 452
Input monitoring, 262, 268, 269
Into a time selection, 264
Into an event, 264
Into an event with time selection, 265
Keyboard shortcuts, 515
Multiple takes, 268
Preparing for, 262
Previewing takes, 126
Specifying storage folder, 268
Starting and stopping, 263
Using input busses, 266
With input monitoring on, 254
Red Book CD burning, 411, 418
Red eye reduction
In still images, 134
Keyboard shortcuts, 515
Red frames in timeline, 41
RED ONE camera files, 60–61, 301–302
Redo
See also Undo
Clearing edit history, 111
Last undo performed, 111
Series of edits, 111
Reference libraries
Opening, 80
Sound Series Loops and Samples, 80
Regions
Adding as takes, 132
Adding to media files, 132
Deleting, 115
Inserting, 114
Moving, 114
Naming, 114
Navigating to, 115
Overview, 113
Renaming, 114
Ripple editing, 107, 108
Selecting, 114
Snapping, 121
Viewing in media files, 132
Removing
Events from groups, 208
Plug-ins from plug-in chains, 257, 325
Track envelopes, 193
Velocity envelopes, 208
Renaming
Assignable effects chains, 244
Busses, 216, 232
CD layout markers, 415
xii | INDEX
Renaming (continued)
Input busses, 238, 239
Markers, 113
Projects, 40, 385
Regions, 114
Tracks, 167, 225
Rendering
3D projects, 149–151
Copying rendering templates, 400
Custom templates, 399
Deleting custom templates, 400
Files for Blu-ray Disc, 396
Files for DVD Architect Pro software, 285, 395
MPEG format, 392
Projects, 387–389
Quality, 304
Real-time, 401
Saving custom settings as template, 400
Smart rendering, 154, 387, 443
Stereoscopic 3D projects, 149–151
Still-image sequences, 390
Surround projects, 283
To a new track, 181
With multiple audio channels, 390
XDCAM EX, 154, 387
Reordering tracks, 168
Resampling
Events, 201, 207, 295
Projects at final render, 295
Reversing events, 133
RGB components, 378
Ripple editing
Automatically, 108
Deleting, 107
Manually, 107
Pasting, 98
Post-edit rippling, 107, 108
Shuffling events, 108
Rolling shutter correction, 203
Rotating projects, 39
.rt closed captioning files
Exporting, 316
Importing, 311
Ruler
Customizing, 430
Offsetting, 431
Overview, 22
Project properties, 435
Time formats, 430
S
S3D projects. See Stereoscopic 3D projects
Safe areas, 374
Saving
Autosaving projects, 386
Copies of projects (Save As), 40, 385
Saving (continued)
Media with project, 385
Plug-in chain packages, 257
Plug-in chain presets, 256, 326
Projects, 40, 385–386
.scc closed captioning files
Creating, 309, 310, 311
Importing, 311
Scopes
Histogram, 377
RGB parade, 378
Vectorscope, 375
Video, 375
Waveform monitor, 376
Scott Studios data commands, 117
Scribble strip, 65, 66, 167
Scripts
Adding to Scripting menu, 426
Command-line options, 427–428
Creating, 426
Creating custom button images for, 427
Editing, 426
Extensions, 426
Overview, 425
Running, 425
Scrolling, 64
Scrubbing
On the timeline, 70
Overview, 69
Scrub control, 24
With multimedia controllers, 69
With the keyboard, 70
With the playhead, 70
With the scrub control slider, 70
SDI cards
Capturing from, 55–59
Configuring, 445–447
Previewing video on external monitor, 383
Printing to tape deck with, 405–407
Searching for media files
By keyword, 81
Overview, 81
Using tags, 82
Searching media bins, 45
Secondary monitor, simultaneous playback with Video
Preview, 449
Selecting
All events in a group, 209
Audio CD tracks, 415
Envelope points, 193
Events and a time range, 95
Events to the end of the track, 93
Grouped events, 209
Multiple events, 92
Range of events, 92
Regions, 114
INDEX |
xiii
Selecting (continued)
Takes, 126
Time ranges, 93
Tracks, 95
Setting audio streams, 202
.sfap files, 494
.SfDecProp files, 302
Shadow, 366
Shooting multicamera video, 137
Shortcuts. See Keyboard shortcuts
Shuffling events, 108
Signal flow, 34–35
Single session CD burning, 411
Slide show, creating, 292
Slider. See Multipurpose slider
Sliding
Crossfades, 110
Events, 105
Slip All Takes command, 105, 125
Slipping events, 105
Slip-trimming events, 105
Smart rendering, 154, 387, 443
Smart resample, 201
.smi closed captioning files
Exporting, 316
Importing, 311
.smil closed captioning files, 316
SMPTE timecode
Changing, 431
Described, 495
Snap offset, 123
Snapping events, 121
Quantizing to frames, 122
Snap offset, 123
To grid lines, 121
To marker lines, 121
Solid color event, 327
Soloing
Assignable effects chains, 217
Busses, 216, 235
Input busses, 242
Solo button, 65, 66
Track groups, 178
Tracks, 178, 229
Sorting media with bins, 44
Split-screen previews, 372
Splitting and trimming events, 105
Splitting events, 103–105
.srt closed captioning files
Exporting, 316
Importing, 311
Stabilizing media, 203–204
Start all new projects with these settings, 305
Static control. See Surround: Panning
Static controls vs. automation controls, 183
Status bar, 24, 181
Stereoscopic 3D Adjust plug-in, 148
Stereoscopic 3D Graphics Card, 146, 450–451
Stereoscopic 3D mode
Custom render templates, 149
Media properties, 307
Preview Device preferences, 146, 445–451
Project properties, 143, 303
Video Preview preferences, 444
Stereoscopic 3D projects
Adjusting depth, 148–149
Aligning left- and right-eye views, 148–149
Overview, 143
Previewing, 146
Rendering, 149–151
Setting up, 143–145
Synchronizing events, 146–148
YouTube 3D, 150
Still-image sequences
Importing, 44
Rendering, 390
Streaming media commands
RealPlayer, 116
Windows Media Player, 116, 318–320
Stretching events, 124
.sub closed captioning files
Exporting, 316
Importing, 311
Subclips, 133
SubRip subtitles, 311
Subtags, 77
Summary project properties, 436
Supersampling automation, 190
Surround
Automating panning, 280–283
Hardware setup, 271
Keyframes, 280–283
LFE channel, 271, 274
Panning, 276
Rendering, 283
Surround Panner
Keyboard shortcuts, 278, 518
Pan types, 278
Window, 30, 277
Swap Left/Right
Custom render templates, 151
Media properties, 307
Project properties, 145
Stereoscopic 3D Graphics Card, 451
Switches
Invert phase, 200
Lock, 199
Loop, 199
Maintain aspect ratio, 201
Mute, 199
Normalize, 200
Reduce interlace flicker, 201
xiv | INDEX
Switches (continued)
Resample, 201
Sync preferences, 458–459
Synchronization, fixing audio/video alignment
problems, 106
Synchronizing closed captions with video, 312
Synchronizing MIDI timecode, 262, 265
Synchronizing multicamera clips, 138
System requirements, 19
T
Tags
Applying to media file, 76
Arranging in the tag tree, 77
Creating, 75
Creating palettes, 78
Deleting from library, 77
Editing names or images, 77
For loop developers, 79
Merging subtags, 77
Removing from library, 77
Removing from media file, 77
Saving to media files, 79
Viewing palettes, 78
Takes
Active take information, 126
Adding files as, 125
Choosing in multicamera video, 140
Deleting, 126
Displaying names of, 127
Overview, 125
Placing media as, 51
Previewing, 126
Recording audio as new, 263
Renaming, 127
Selecting, 126
Slipping all, 105, 125
Tape deck, printing to, 405–407
Technical support, 19
Test pattern events, 327
Text
Credit roll event, 327
Keyframing, 362
Media Generators window, 29
Text event, 327
Titles, 293
Thumbnails, 87
Time compressing events, 124
Time Display window
Changing color, 432
Changing time format, 432
MIDI timecode settings, 433
Overview, 22
Time selections
Copying, 96
Creating, 93
Time selections (continued)
Cutting, 97
Recording into, 264
With events, 95
Timecode
MIDI, 262, 265, 458–459
Video, 495
Timeline
Adding media to, 51
Inserting layered PSD files, 52
Keyboard shortcuts, 517
Moving events along, 62
Overview, 23
Playback on external monitor, 380
Printing to DV tape, 402
Printing to HDV tape, 407
Red frames, 41
Title safe area, 374, 444
Titles
Creating, 293
Fading, 294
Safe areas, 374
Text generator, 327–328
Toolbar
Adding buttons, 437
Customizing, 437
Hiding/showing, 437
Overview, 22
Removing buttons, 437
Reordering buttons, 437
Track automation, 183–186
Track effects
Defined, 253, 322
Setting default properties, 179
Track envelopes
Adding points, 191
Changing fade curves, 192
Colors, 190
Deleting points, 191
Envelope Edit Tool, 193
Hiding on tracks, 193
Locking to events, 195
Moving points, 192
Removing from tracks, 193
Types, 190
Track FX button, 65, 66
Track groups, 168–169, 177, 178
Track list
Keyboard shortcuts, 517
Overview, 23
Using, 65–66
Track list (audio CD)
Creating from events, 414
Editing in Edit Details window, 416
Exporting, 416
INDEX |
xv
Track motion
Button, 65, 176
Glow, 367
Keyboard shortcuts, 518
Keyframes, 365
Picture-in-picture effect, 367
Position, 365
Shadow, 366
Shortcut menu, 364
Track name
Changing, 167
In audio track header, 66
In video track header, 65
Track view. See Timeline
Track-at-once CD burning, 411, 417
Tracks
Adding empty, 167
Arming for recording, 66
Assigning plug-ins to, 322
Assigning to a bus, 66, 175, 216, 227
Automating parameters, 183–186
Color, changing, 169
Compositing modes, 65, 330–333
Default properties, 179
Deleting, 167
Duplicating, 167
Effects, 253–260
Grouping, 168–169
Height, changing, 170
Height, setting default, 179
Inserting empty, 167
Inverting phase, 66, 176, 229
Making compositing child, 65, 339
Mixing to a single track, 181
Multipurpose slider, 66
Muting, 65, 66, 177, 229
Naming, 225
Naming/renaming, 167
Number, 65, 66
Organizing, 168–170
Panning, 276
Renaming, 225
Reordering, 168
Resizing, 170
Scribble strip, 65, 66, 167
Selecting, 95
Soloing, 65, 66, 178, 229
Track effects, 65, 321–326
Track FX button, 66
Track keyframes, 65, 358–359
Track motion, 65, 363–368
View buttons, 65, 66
View options, 170
Volume fader, 66, 171
Transitions
Adding, 348
Transitions (continued)
Adding to all selected events, 349
Animating, 354
From auto-crossfades, 348
From cuts, 351
Modifying, 352
Overview, 347
Using, 348
Window, 28
Transparency and overlays, 345
Transparency. See Opacity envelopes
Transport bar
Keyboard shortcuts, 69, 515
Overview, 24, 68
Triggering recording from MIDI timecode, 265
Trim control. See Surround: Panning
Trim controls vs. automation controls, 183
Trimmer window
Audio editor, opening from, 133
Displaying closed captions, 316
Events, placing on track, 130
Four-point editing, 131
History list, 131
Keyboard shortcuts, 518
Moving frame by frame, 130
Opening a file in, 129
Overview, 26, 128
Preview options, 129
Regions and markers, adding, 132
Subclips, 133
Three-point editing, 131
Use all streams and channels, 130
Trimming and splitting events, 105
Trimming events, 101–103
Troubleshooting
Audio, 491–492
Video, 491–496
Tutorials, 20
.txt closed captioning files
Exporting, 316
Importing, 311
U
Undersample rate, 201
Undo
Clearing edit history, 111
Last edit performed, 110
Series of edits, 111
Ungrouping tracks, 169
V
VANC closed captions, 311
Vectorscope, 375
Vegas Pro
Installing, 19
Overview, 21–33
Velocity envelopes, 207
xvi | INDEX
Video
Importing from hard disk recording unit, 60
Importing from memory recording unit, 60
Monitoring with scopes, 375
Previewing on Windows Secondary Display, 381
Printing to tape, 402
Printing to tape using Video Capture, 409
Stabilizing, 203–204
Viewing on broadcast monitor, 381
Viewing on external monitor via AJA, 383
Viewing on external monitor via DeckLink HD
Extreme, 383
Viewing on external monitor via SDI, 383
Video bus tracks, 180
Video Capture
Capturing video with, 54
Multicamera, 137
Recapturing offline clips with, 54
Using to print to tape, 409
Video CDs, burning, 419
Video effects
Adding plug-ins to plug-in chains, 322
Animating, 361
Arranging plug-ins, 324
Bypassing plug-ins, 324
Copying and pasting event plug-ins, 202
Fine-tuning with split-screen previews, 372
Masks, 339–346
Media generators, 327–328
Modifying plug-ins, 326
Overview, 321
Plug-In Manager, 29
Processing plug-ins with pan/crop, 325
Removing plug-ins from plug-in chains, 325
Transitions, 348–353
Video FX window
Adding plug-ins from, 323
Overview, 29
Video masks, 340
Video motion. See Track motion
Video output effects, 322
Video plug-ins
Adding plug-ins to plug-in chains, 322
Animating, 361
Arranging plug-ins, 324
Bypassing plug-ins, 324
Copying and pasting event plug-ins, 202
Fine-tuning with split-screen previews, 372
Masks, 339–346
Media generators, 327–328
Modifying plug-ins, 326
Overview, 321
Plug-In Manager, 29
Processing plug-ins with pan/crop, 325
Removing plug-ins from plug-in chains, 325
Transitions, 348–353
Video preferences, 444–445
Video previews
3D projects, 146
Black frames, 41
Capturing images from, 292, 370
Displaying closed captions, 316
Displaying frames simultaneously with secondary
monitor, 449
Dynamic RAM previews, 372
External monitor, 380
Optimizing, 370, 380
Prerendering, 371–372
Previewing in a player, 380
Resolution, 370
Shortcut menu, 370
Single-monitor full-screen, 381
Split-screen, 372
Stereoscopic 3D projects, 146
Window, 27
Video project properties, 303–305
Video scopes
Histogram, 377
Overview, 375
RGB parade, 378
Vectorscope, 375
Waveform monitor, 376
Window, 30
View buttons, 65, 66
Viewing
Active take information, 126
Media markers, 132
Media regions, 132
Volume
Assignable effects fader, 174, 218
Bus send fader, 216
Event envelopes, 204
Setting track default, 179
Track envelopes, 190
Track fader, 66, 171
Volume automation, 184
VST Effects preferences, 455
VST plug-ins, 253
VU/PPM meters, 223
W
WAV/WAV64, rendering, 390
Web site
Accessing help, 20
Technical support, 19
Troubleshooting resources, 491, 496
Window docking area, 25
See also Window layouts
Window layouts
Adding to View menu, 439
Deleting, 439
Loading default layouts, 438
INDEX |
xvii
Window layouts (continued)
Loading saved layouts, 439
Removing from View menu, 439
Saving, 438
Windows Media Player
Exporting captioning files, 316
Importing captioning files, 311
Streaming commands, 116, 318–320
Windows Secondary Display
Configuring, 448–449
Previewing video, 381
Workspace. See Window layouts
X
XDCAM
Edit lists, 158
Editing clips on the timeline, 161
Setting up, 156
Workflow, 155
XDCAM discs
Exporting video to, 164
Importing from, 159
XDCAM EX
Importing, 60–61
Rendering, 154, 387
Smart rendering, 154, 387, 443
Workflow, 153
XDCAM Explorer, 31, 157
See also Explorer window; Device Explorer
XDCAM HD workflow, 155
Y
YouTube
3D, 150
Captions, 316
Z
Zoom Edit Tool, 64
Zooming, 64
xviii | INDEX