Acer Aspire M5 481Pt Service Manual ManualsLib Makes It Easy To Find Manuals Online!
2014-12-12
: Acer Acer-Aspire-M5-481Pt-Service-Manual-118787 acer-aspire-m5-481pt-service-manual-118787 acer pdf
Open the PDF directly: View PDF
.
Page Count: 247 [warning: Documents this large are best viewed by clicking the View PDF Link!]

Acer M5 481/481G/481T/481TG
SERVICE GUIDE

ii
Revision History
Refer to the table below for the updates made to this service guide.
Service guide files and updates are available on the ACER/CSD Website. For more
information, go to http://csd.acer.com.tw.The information in this guide is subject to change
without notice.
Copyright
Copyright © 2012 by Acer Incorporated. All rights reserved. No part of this publication may be
reproduced, transmitted, transcribed, stored in a retrieval system, or translated into any
language or computer language, in any form or by any means, electronic, mechanical,
magnetic, optical, chemical, manual or otherwise, without the prior written permission of Acer
Incorporated.
Disclaimer
The information in this guide is subject to change without notice.
There are no representations or warranties, either expressed or implied, with respect to the
contents hereof and specifically disclaims any warranties of merchantability or fitness for any
particular purpose. The software described in this manual is sold or licensed "as is". Should
the programs prove defective following their purchase, the buyer (not the manufacturer,
distributor, or its dealer) assumes the entire cost of all necessary servicing, repair, and any
incidental or consequential damages resulting from any defect in the software.
Date Chapter Updates

iii
Conventions
The following conventions are used in this manual:
WARNING:
!
Indicates a potential for personal injury.
CAUTION:
!
Indicates a potential loss of data or damage to equipment.
IMPORTANT:
+
Indicates information that is important to know for the proper completion of a
procedure, choice of an option, or completing a task.
NOTE:
NOTE:
Follow local regulations for battery and circuit board disposal. Batteries and Circuit
Boards >10 cm² have been highlighted in yellow.
The following typographical conventions are used in this document:
-Book titles, directory names, file names, path names, and program/process names are
shown in italics.
Example:
the DRS5 User's Guide
/usr/local/bin/fd
the /TPH15spool_M program
-Computer output (text that represents information displayed on a computer screen,
such as menus, prompts, responses to input, and error messages) are shown in
constant width.
Example:
[01] The server has been stopped
-User input (text that represents information entered by a computer user, such as
command names, option letters, and words) are shown in constant width bold.
Variables contained within user input are shown in angle brackets (< >).
Example:
At the prompt, type run <file name> -m
-Keyboard keys are shown in bold italics.
Example:
After entering data, press Enter.

iv
General Information 0
This service guide provides all technical information relating to the basic configuration for Acer
global product offering. To better fit local market requirements and enhance product
competitiveness, your regional office may have decided to extend the functionality of a
machine (such as add-on cards, modems, or extra memory capabilities). These localized
features are not covered in this generic service guide. In such cases, contact your regional
offices or the responsible personnel/channel to provide further technical details.
When ordering FRU parts:
Check the most up-to-date information available on your regional Web or channel. If, for
whatever reason, a part number change is made, it may not be noted in this printed service
guide.
Acer-authorized Service Providers:
Your Acer office may have a different part number code than those given in the FRU list in this
service guide. The list provided by your regional Acer office must be used to order FRU parts
for repair and service of customer machines.

v
CHAPTER 1
Hardware Specifications
Features . . . . . . . . . . . . . . . . . . . . . . . . . . . . . . . . . . . . . . . . . . . 1-1
Notebook Tour. . . . . . . . . . . . . . . . . . . . . . . . . . . . . . . . . . . . . . 1-8
Top View. . . . . . . . . . . . . . . . . . . . . . . . . . . . . . . . . . . . . . . . 1-8
Specification Tables . . . . . . . . . . . . . . . . . . . . . . . . . . . . . . . . . . 1-20
CHAPTER 2
System Utilities
BIOS Setup Utility. . . . . . . . . . . . . . . . . . . . . . . . . . . . . . . . . . . . 2-3
Navigating the BIOS Utility . . . . . . . . . . . . . . . . . . . . . . . . . 2-3
BIOS . . . . . . . . . . . . . . . . . . . . . . . . . . . . . . . . . . . . . . . . . . . . . . 2-4
Information. . . . . . . . . . . . . . . . . . . . . . . . . . . . . . . . . . . . . . 2-4
BIOS Flash Utilities . . . . . . . . . . . . . . . . . . . . . . . . . . . . . . . . . . 2-15
Remove Password Utilities . . . . . . . . . . . . . . . . . . . . . . . . . . . . 2-20
Remove HDD Password . . . . . . . . . . . . . . . . . . . . . . . . . . . . 2-20
Removing BIOS Password. . . . . . . . . . . . . . . . . . . . . . . . . . . 2-21
Miscellaneous Tools . . . . . . . . . . . . . . . . . . . . . . . . . . . . . . . . . 2-23
Using DMI Tools . . . . . . . . . . . . . . . . . . . . . . . . . . . . . . . . . . 2-23
CHAPTER 3
Maintenance Procedures
Introduction . . . . . . . . . . . . . . . . . . . . . . . . . . . . . . . . . . . . . . . . 3-3
General Information . . . . . . . . . . . . . . . . . . . . . . . . . . . . . . . . . 3-3
Recommended Equipment . . . . . . . . . . . . . . . . . . . . . . . . . . . . 3-3
Screw Table . . . . . . . . . . . . . . . . . . . . . . . . . . . . . . . . . . . . . . . . 3-3
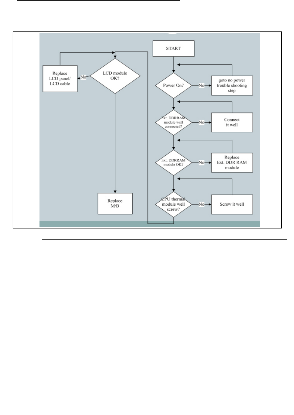
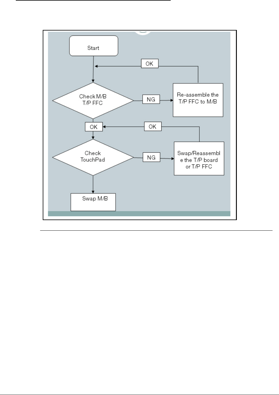
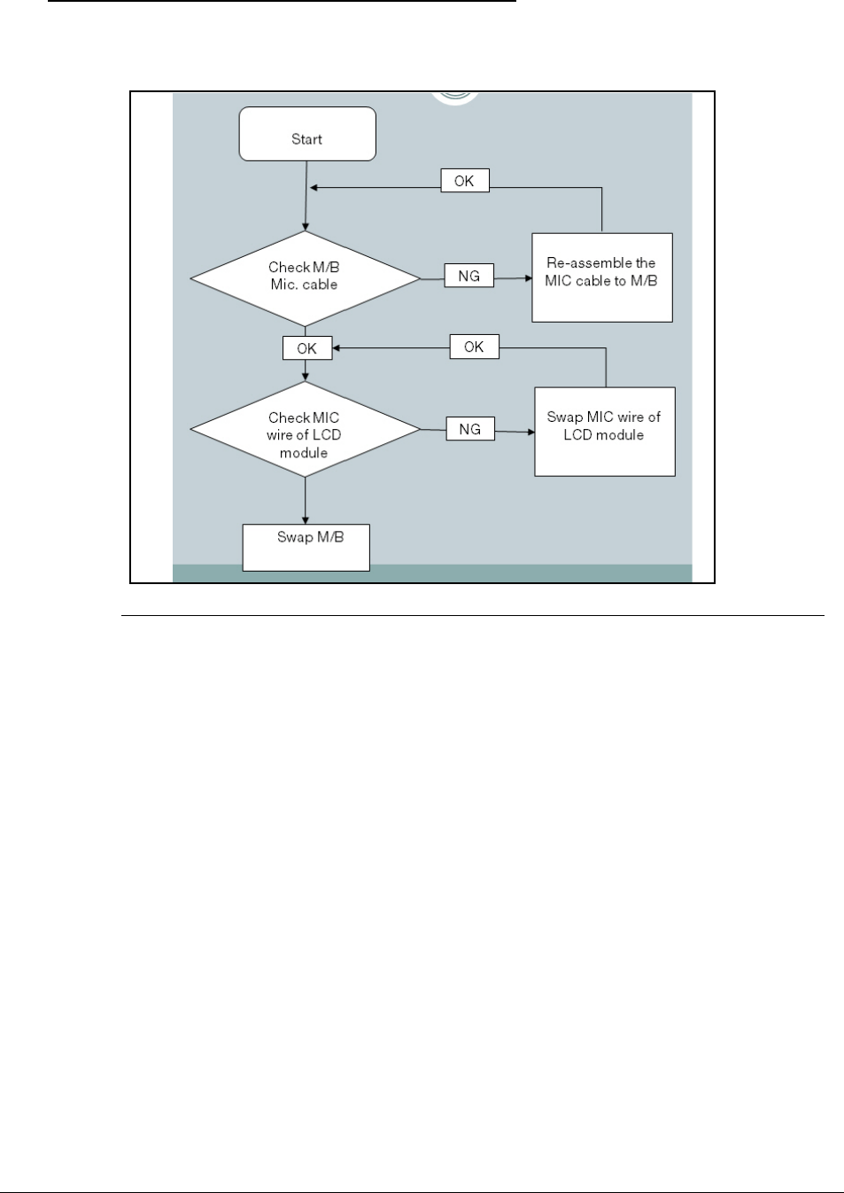
Maintenance Flowchart. . . . . . . . . . . . . . . . . . . . . . . . . . . . . . . 3-4
Machine Disassembly. . . . . . . . . . . . . . . . . . . . . . . . . . . . . . . . . 3-5
Getting Started. . . . . . . . . . . . . . . . . . . . . . . . . . . . . . . . . . . 3-5
ODD Module Removal . . . . . . . . . . . . . . . . . . . . . . . . . . . . . 3-6
Lower Cover Removal . . . . . . . . . . . . . . . . . . . . . . . . . . . . . 3-8
Keyboard Backlight Removal. . . . . . . . . . . . . . . . . . . . . . . . 3-10
Keyboard Removal . . . . . . . . . . . . . . . . . . . . . . . . . . . . . . . . 3-11
Touch Pad Bracket Removal . . . . . . . . . . . . . . . . . . . . . . . . 3-12
Audio Board Removal . . . . . . . . . . . . . . . . . . . . . . . . . . . . . 3-14
Audio Board Removal . . . . . . . . . . . . . . . . . . . . . . . . . . . . . 3-16
DIMM Removal. . . . . . . . . . . . . . . . . . . . . . . . . . . . . . . . . . . 3-18
RTC Removal. . . . . . . . . . . . . . . . . . . . . . . . . . . . . . . . . . . . . 3-19
Combo Module Removal . . . . . . . . . . . . . . . . . . . . . . . . . . . 3-20
Solid State Disk Removal . . . . . . . . . . . . . . . . . . . . . . . . . . . 3-22

vi
MIC Removal. . . . . . . . . . . . . . . . . . . . . . . . . . . . . . . . . . . . . 3-24
LCD Module Removal. . . . . . . . . . . . . . . . . . . . . . . . . . . . . . 3-25
Battery Pack Removal. . . . . . . . . . . . . . . . . . . . . . . . . . . . . . 3-27
Hard Disk Drive Removal . . . . . . . . . . . . . . . . . . . . . . . . . . . 3-29
LCD Bezel Removal. . . . . . . . . . . . . . . . . . . . . . . . . . . . . . . . 3-32
Fan Thermal Assembly Removal . . . . . . . . . . . . . . . . . . . . . 3-33
LCD Hinge Removal . . . . . . . . . . . . . . . . . . . . . . . . . . . . . . . 3-35
LCD Bracket Removal . . . . . . . . . . . . . . . . . . . . . . . . . . . . . . 3-37
LCD Module Removal. . . . . . . . . . . . . . . . . . . . . . . . . . . . . . 3-38
LCD LVDS Removal . . . . . . . . . . . . . . . . . . . . . . . . . . . . . . . . 3-41
CCD Module Removal . . . . . . . . . . . . . . . . . . . . . . . . . . . . . 3-42
Mainboard Removal. . . . . . . . . . . . . . . . . . . . . . . . . . . . . . . 3-43
Antenna Removal. . . . . . . . . . . . . . . . . . . . . . . . . . . . . . . . . 3-45
Speaker Modules Removal. . . . . . . . . . . . . . . . . . . . . . . . . . 3-46
Machine Assembly . . . . . . . . . . . . . . . . . . . . . . . . . . . . . . . . . . . 3-47
ODD Module Installation. . . . . . . . . . . . . . . . . . . . . . . . . . . 3-47
Lower Cover Installation . . . . . . . . . . . . . . . . . . . . . . . . . . . 3-49
Keyboard Backlight Installation . . . . . . . . . . . . . . . . . . . . . 3-51
Keyboard Installation. . . . . . . . . . . . . . . . . . . . . . . . . . . . . . 3-52
Touch Pad Bracket Installation . . . . . . . . . . . . . . . . . . . . . . 3-53
Audio Module Installation. . . . . . . . . . . . . . . . . . . . . . . . . . 3-54
Audio Board Installation . . . . . . . . . . . . . . . . . . . . . . . . . . . 3-55
DIMM Installation. . . . . . . . . . . . . . . . . . . . . . . . . . . . . . . . . 3-57
RTC Installation. . . . . . . . . . . . . . . . . . . . . . . . . . . . . . . . . . . 3-58
Combo Module Installation. . . . . . . . . . . . . . . . . . . . . . . . . 3-59
Solid State Disk (SSD) Installation . . . . . . . . . . . . . . . . . . . . 3-60
MIC Installation . . . . . . . . . . . . . . . . . . . . . . . . . . . . . . . . . . 3-62
Audio Board Installation . . . . . . . . . . . . . . . . . . . . . . . . . . . 3-63
Battery Pack Installation . . . . . . . . . . . . . . . . . . . . . . . . . . . 3-65
Hard Disk Drive Installation. . . . . . . . . . . . . . . . . . . . . . . . . 3-67
Audio Board Installation . . . . . . . . . . . . . . . . . . . . . . . . . . . 3-69
Fan Thermal Assembly Installation . . . . . . . . . . . . . . . . . . . 3-70
Audio Board Installation . . . . . . . . . . . . . . . . . . . . . . . . . . . 3-72
LCD Bracket Installation. . . . . . . . . . . . . . . . . . . . . . . . . . . . 3-73
LCD Panel Installation . . . . . . . . . . . . . . . . . . . . . . . . . . . . . 3-74
LVDS Installation . . . . . . . . . . . . . . . . . . . . . . . . . . . . . . . . . 3-76
CCD Installation . . . . . . . . . . . . . . . . . . . . . . . . . . . . . . . . . . 3-78
Mainboard Installation . . . . . . . . . . . . . . . . . . . . . . . . . . . . 3-79
Antenna Installation . . . . . . . . . . . . . . . . . . . . . . . . . . . . . . 3-81
Speaker Installation . . . . . . . . . . . . . . . . . . . . . . . . . . . . . . . 3-82
CHAPTER 4
Troubleshooting
Introduction . . . . . . . . . . . . . . . . . . . . . . . . . . . . . . . . . . . . . . . . 4-3

vii
General Information . . . . . . . . . . . . . . . . . . . . . . . . . . . . . . . . . 4-3
Intermittent Problems . . . . . . . . . . . . . . . . . . . . . . . . . . . . . . . 4-14
Undetermined Problems . . . . . . . . . . . . . . . . . . . . . . . . . . . . . . 4-14
Post Codes . . . . . . . . . . . . . . . . . . . . . . . . . . . . . . . . . . . . . . . . . 4-15
CHAPTER 5
Jumper and Connector Locations
Jumper and Connector Locations . . . . . . . . . . . . . . . . . . . . . . . 5-3
CHAPTER 6
FRU (Field Replaceable Unit) List
Exploded Diagrams . . . . . . . . . . . . . . . . . . . . . . . . . . . . . . . . . . 6-4
Main Assembly . . . . . . . . . . . . . . . . . . . . . . . . . . . . . . . . . . . 6-4
FRU List. . . . . . . . . . . . . . . . . . . . . . . . . . . . . . . . . . . . . . . . . . . . 6-8
Screw List . . . . . . . . . . . . . . . . . . . . . . . . . . . . . . . . . . . . . . . . . . 6-14
CHAPTER 7
Model Definition and Configuration
M5-481T . . . . . . . . . . . . . . . . . . . . . . . . . . . . . . . . . . . . . . . . . . . 7-3
M5-481TG . . . . . . . . . . . . . . . . . . . . . . . . . . . . . . . . . . . . . . . . . 7-11
CHAPTER 8
Test Compatible Components
Microsoft® Windows® 7 Environment Test . . . . . . . . . . . . . . 8-4
Acer M5 481/481G/481T/481TG . . . . . . . . . . . . . . . . . . . . . . 8-4
CHAPTER 9
Online Support Information
Introduction . . . . . . . . . . . . . . . . . . . . . . . . . . . . . . . . . . . . . . . . 9-3

viii

CHAPTER 1
Hardware Specifications

1-2

Hardware Specifications and Configurations 1-1
Hardware Specifications and Configurations
Features 0
The following is a summary of the computer’s many features:
Operating System 0
-Genuine Windows® 7 Professional 64-bit
-Genuine Windows® 7 Professional 32-bit
-Genuine Windows® 7 Home Premium 64-bit
-Genuine Windows® 7 Home Basic 64-bit
CPU and Chipset 0
Acer M5 481/481T
-Intel® Core™ i5-3317U processor (3 MB L3 cache, 1.70GHz with Turbo Boost up to
2.60/2.80 GHz, DDR3 1600 MHz, 17 W), supporting Intel® 64 architecture, Intel®
Smart Cache
-Intel® Core™ i5-2467M processor (3 MB L3 cache, 1.60 GHz with Turbo Boost up to
2.30 GHz, DDR3 1333 MHz, 17 W), supporting Intel® 64 architecture, Intel® Smart
Cache
-Intel® Core™ i3-2377M processor (3 MB L3 cache, 1.50 GHz, DDR3 1333 MHz, 17
W), supporting Intel® 64 architecture, Intel® Smart Cache
-Mobile Intel® HM77 Express Chipset
Acer M5 481G/481TG
-Intel® Core™ i7-3517U processor (4 MB L3 cache, 1.90 with Turbo Boost up to 3.0
GHz, DDR3 1600 MHz, 17 W), supporting Intel® 64 architecture, Intel® Smart Cache
-Intel® Core™ i5-3317U processor (3 MB L3 cache, 1.70 GHz with Turbo Boost up to
2.60 GHz, DDR3 1600 MHz, 17 W), supporting Intel® 64 architecture, Intel® Smart
Cache
-Intel® Core™ i5-2467M processor (3 MB L3 cache, 1.60 GHz with Turbo Boost up to
2.30 GHz, DDR3 1333 MHz, 17 W), supporting Intel® 64 architecture, Intel® Smart
Cache
-Intel® Core™ i3-2377M processor (3 MB L3 cache, 1.50 GHz, DDR3 1333 MHz,
17W), supporting Intel® 64 architecture, Intel® Smart Cache
Memory 0
Single-channel DDR3 SDRAM support:
-Up to 4 GB of DDR3 system memory, upgradable to 6 GB using on soDIMM module
(64-bit OS)
-On-board memory 2G

1-2 Hardware Specifications and Configurations
Display 0
-14" HD 1366 x 768 resolution, Acer CineCrystal™ LED-backlit TFT LCD
Audio 0
-High-definition audio support
-Two built-in Acer 3DSonic stereo speakers
-MS-Sound compatible
-Built-in microphone
Graphics 0
-Simultaneous multi-monitor display support
-16.7 million colors
-MPEG-2/DVD decoding
-WMV9 (VC-1) and H.264 (AVC) decoding
-HDMI® (High-Definition Multimedia Interface) with HDCP (High-bandwidth Digital
Content Protection) support
Acer M5 481/481T 0
-Intel® HD Graphics 3000 with up to 1760 MB Dynamic Video Memory (128 MB of
dedicated system memory), supporting Microsoft® DirectX® 10.1
-Dual independent display support
-External resolution / refresh rates:
HDMI® port up to 1920 x 1080: 60 Hz
-MPEG-2/DVD decoding
-WMV9 (VC-1) and H.264 (AVC) decoding
-Intel® HD Graphics 4000 with up to 1760 MB Dynamic Video Memory (128 MB of
dedicated system memory, up to 1632 MB of shared system memory), supporting
Microsoft® DirectX® 10.1
-Triple independent display support
-External resolution / refresh rates:
VGA port up to 2048 x 1536: 75 Hz
HDMI® port up to 1920 x 1080: 60 Hz
-MPEG-2 decoding
Acer M5 481G/481TG 0
-NVIDIA® GeForce® GT 640M LE with 1 GB of dedicated GDDR5 VRAM, supporting
NVIDIA® CUDA™, PhysX™, PureVideo® HD technology, OpenEXR High
Dynamic-Range (HDR) technology, Shader Model 5.0, Microsoft® DirectX® 11,
OpenGL® 4.1, OpenCL™ 1.1
-Triple independent display support

Hardware Specifications and Configurations 1-3
-External resolution / refresh rates:
HDMI® port up to 1920 x 1080: 60 Hz
-MPEG-2/DVD decoding
-WMV9 (VC-1) and H.264 (AVC) decoding
-MPeG-4 Part 2 DivX® decoding
Storage 0
Hard disk drive
-320/500/640/750 GB or larger
2-in-1 card reader, supporting:
-Secure Digital™ (SD) Card, eXtended-Capacity (SDXC) and UH104
Optical Media Drive 0
8X DVD-Super Multi double-layer drive:
-Read: 24X CD-ROM, 24X CD-R, 24X CD-RW, 8X DVD-ROM, 8X DVD-R, 8X DVD+R,
5X DVD-RAM
-Write: 24X CD-R, 16X CD-RW, 8X DVD-R, 8X DVD+R, 6X DVD-R DL, 6X DVD+R DL,
6X DVD-RW, 8X DVD+RW, 5X DVD-RAM
Webcam 0
Acer Video Conference, featuring:
-Integrated Acer Crystal Eye webcam with 1280 x 1024 resolution
-Acer Video Conference Manager software, featuring Video Quality Enhancement
(VQE) technology, supporting 640 x 480 resolution online video calls
Wireless Networking 0
WLAN and Bluetooth Combo:
-WLAN+BT Combo
-Acer InviLink™ Nplify™ 802.11b/g/n Wi-Fi CERTIFIED™
-Supporting Acer SignalUp™ wireless technology
Dimension and Weight 0
Dimensions
-376.8 (W) x 253 (D) x 33.8/23.1 (H) mm (14.69 x 9.86 x 1.31/0.92 inches) with 6-cell
battery pack
-376.8 (W) x 253 (D) x 33.8/23.1 (H) mm (14.69 x 9.86 x 1.31/0.92 inches) with 9-cell
battery pack
Weight
-1.95 kg (4.30 lbs.) for models with HDD
-1.85 kg (4.08 lbs.) for models with SSD

1-4 Hardware Specifications and Configurations
Security 0
-Acer ProShield is a suite of essential security and manageability tools included in our
business notebooks and desktops. It's a single-client console application that
integrates key security and management features under a unified user interface. The
following modules are available with Acer ProShield Security Manager and can be
configured via software setup:
BIOS Password, Boot Order, and Import/Export BIOS Settings under Acer
ProShield BIOS-Settings Module
File Encryption & Decryption and Personal Secure Drive under Acer ProShield
Data Protection Module
File Shredder under Acer ProShield Data Removal Module
-BIOS user, supervisor, HDD passwords
-Kensington lock slot
Power Adapter 0
-ACPI 3.0 CPU power management standard: supports Standby and Hibernation
power-saving modes
-3-pin 65 W AC adapter
-95 (W) x 50 (D) x 25.4 (H) mm (3.74 x 1.96 x 1 inches)
-216 g (0.47 lbs.)13 with 180 cm DC cable
Battery 0
-54Wh 4850 mAh 3-cell Li-ion battery pack
-Battery life: 8 hours
-ENERGY STAR®
Input and Control 0
Keyboard
-105-/106-/109-key Acer FineTip keyboard with backlight, international language
support.
Touchpad
-Multi-gesture touchpad, supporting two-finger scroll, pinch, rotate, flip
Media keys
-Media control keys (printed on keyboard): play/pause, stop, previous, next, volume up,
volume down
Input and Output 0
-2-in-1 card reader (SD™, MMC)
-Two USB 3.0 ports (1 x power-off charging)
-HDMI® port with HDCP support
-Headphone/speaker jack

Hardware Specifications and Configurations 1-5
-Microphone-in jack
-Ethernet (RJ-45) port
-DC-in jack for AC adapter
Special Keys and Controls 0
-S3 Fast resume
-iRST (FFS)
-Fast boot
-Deep S3
-Diskeeper
-ADPS
-Smart timer
-Intel Anti-thief/IPT
-AGPS
-ENERGY STAR®
Environment 0
Temperature
-Operating: 5°C ~ 35°C
-Non-operating: -20°C ~ 65°C
Humidity (non-condensing)
-Operating: 20% to 80%
-Non-operating: 20% to 80%
Options and Accessories 0
-2/4 GB DDR3 soDIMM module
-3-pin 65 W AC adapter
-HDMI to VGA cable
Quality and Reliability Tests 0
-Temperature and humidity
-Hinge life
-Weight and pressure
-Acoustics
-Spillage
-Free drop
-Shock and vibration
-Electrostatic discharge immunity
-Keyboard-switch life
-MTBF (mean time between failures)

1-6 Hardware Specifications and Configurations
Warranty 0
-One-year International Travelers Warranty (ITW)
Software 0
Productivity
-Acer Backup Manager
-Acer ePower Management
-Acer eRecovery Management
-Adobe® Flash® Player 11.x
-Adobe® Reader® 10.x
-AUPEO! (US only)
-Bing™ Bar
-BookLive (Japan only)
-Evernote (except Japan)
-Internet Explorer 9
-Kobo™ (Australia, Canada, New Zealand, United Kingdom only)
-Microsoft® Office Starter 2010: Includes limited-functionality Microsoft® Word and
Excel with advertising; no PowerPoint or Outlook. Buy Office 2010 to use the
full-featured software. (except Japan)
-Microsoft® Office Personal 2010 (Japan only, subject to customer request)
-newsXpresso
-NOOK for PC (US only)
-Norton™ Online Backup
-Windows Live™ Essentials1
Security
-Acer Theft Shield
-McAfee® Internet Security Suite Trial17
-MyWinLocker®1 (except China, Hong Kong)
Multimedia
-Acer clear.fi1
-NTI Media Maker™
-Cyberlink® MediaEspresso
Gaming
-Acer Games powered by WildTangent®1 (except China, Hong Kong, Japan, Korea)
-Fooz Kids (except Japan)
Communication and ISP
-Acer Crystal Eye
-Acer Video Conference Manager1
-Microsoft® Silverlight™

Hardware Specifications and Configurations 1-7
-Skype™
Web links and utilities
-Acer Accessory Store (Belgium, France, Germany, Italy, Netherlands, Spain, Sweden,
UK only)
-Acer Identity Card
-Acer Registration
-Acer Updater
-eBay® shortcut1 (Australia, Austria, Canada, France, Germany, Italy, India, Ireland,
Mexico, Netherlands, Philippines, Poland, Russia, Singapore, Spain, Switzerland,
United States, United Kingdom only)
-Eurosport Player Standard
-Eurosport Player Olympic Edition
-ExpressCache™1
-McAfee Anti-Theft shortcut (except China)
-Netflix shortcut1 (Canada, Latin America, United States only)
-Sleep Memory Optimizer1
-Smart Timer1
-Starsoftcomm ZDL shortcut (China only)

1-8 Hardware Specifications and Configurations
Notebook Tour 0
Top View 0
Figure 1-1. Top View
Table 1-1. Top View
No Icon Item Description
1 Integrated webcam Web camera for video communication (only for
certain models).
2 Power button /
indicator Turns the computer on and off. Indicates the
computer's power status.
3 Microphone Internal microphone for sound recording.
4 Click buttons (left and
right) The left and right buttons function like the left and
right mouse buttons.
1
8
7
6
4235

Hardware Specifications and Configurations 1-9
5 Touchpad Touch-sensitive pointing device which functions
like a computer mouse.
6 Keyboard For entering data into your computer.
7 Speaker toggle Turns the speakers on and off.
8 Display screen Also called Liquid-Crystal Display (LCD), displays
computer output (Configuration may vary by
model).
Table 1-1. Top View (Continued)
No Icon Item Description

1-10 Hardware Specifications and Configurations
Closed Rear View 0
Figure 1-2. Front View
Table 1-2. Front View
No Icon Item Description
1 DC-in jack Connects to an AC adapter.
2 USB 3.0 port Connects to USB 3.0 devices (e.g., USB mouse,
USB camera).
3 USB 3.0 port + USB
Charging Connects to USB 3.0 devices (e.g., USB mouse,
USB camera).
4 HDMI port Supports high-definition digital video connections.
5 Ethernet (RJ-45) port Connects to an Ethernet 10/100/1000-based
network.
6 Kensington lock slot Connects to a Kensington-compatible computer
security lock.
NOTE:
Wrap the computer security lock cable around
an immovable object such as a table or handle
of a locked drawer. Insert the lock into the
notch and turn the key to secure the lock.
Some keyless models are also available.
123 4 56

Hardware Specifications and Configurations 1-11
Closed Front View 0
Figure 1-3. Front View
Table 1-3. Front View
No Icon Item Description
1 Battery indicator Indicates the computer's battery status.
-Charging: The light shows amber when the
battery is charging.
-Fully charged: The light shows blue when in
AC mode.
Power indicator Indicates the computer's power status.
2 Power button /
indicator Turns the computer on and off. Indicates the
computer's power status.
3 Microphone Internal microphone for sound recording.
NOTE:
The front panel indicators are visible even when the computer cover is closed.
123

1-12 Hardware Specifications and Configurations
Left View 0
Figure 1-4. Left View
Table 1-4. Left View
No Icon Item Description
1 Optical drive Internal optical drive; accepts CDs or DVDs.
2 Optical drive access
indicator Lights up when the optical drive is active.
3 Optical drive eject
button Ejects the optical disc from the drive.
4 Emergency eject hole Ejects the optical drive tray when the computer is
turned off.
NOTE:
Insert a paper clip to the emergency eject hole
to eject the optical drive tray when the
computer is off.
123 4

Hardware Specifications and Configurations 1-13
Right View 0
Figure 1-5. Right View
Table 1-5. Right View
No Icon Item Description
1 2-in-1 card reader Accepts Secure Digital (SD)
NOTE:
Push to remove/install the card. Only one card
can operate at any given time.
2Combo
(Headphones/speaker
/MIC) jack
Connects to audio devices (e.g., speakers,
headphones, mic).
NOTE:
Supports compatible 3.5 mm headsets with
built-in microphone (e.g. Acer smart handheld
headsets).
1 2

1-14 Hardware Specifications and Configurations
Touchpad Basics 0
Figure 1-6. Touchpad
-Move finger across the Touchpad (1) to move the cursor.
-Press the right (2) and left(3) buttons located beneath the Touchpad to perform
selection and execution functions. These two buttons are the equivalent of the left and
right buttons on a mouse. Tapping on the Touchpad is the same as clicking the left
button.
Table 1-6. Touchpad
Function Main TouchPad (1) Right Button
(2) Left Button (3)
Execute Tap twice (at the same speed as
double-clicking a mouse button). Quickly click twice.
Select Tap once. Click once.
Drag Tap twice (at the same speed as
double-clicking a mouse button);
rest your finger on the TouchPad
on the second tap and drag the
cursor.
Click and hold, then use
finger on the Touchpad
to drag the cursor.
Access context
menu Click once.
NOTE:
When using the TouchPad, keep it - and fingers - dry and clean. The TouchPad is sensitive
to finger movement; hence, the lighter the touch, the better the response. Tapping too hard
will not increase the TouchPad’s responsiveness.
1
23

Hardware Specifications and Configurations 1-15
Using the Keyboard 0
Figure 1-7. Keyboard Lock Keys
The keyboard has three lock keys which can be toggled on and off. (Table 1-7)
The embedded numeric keypad functions like a desktop numeric keypad. It is indicated by
small characters located on the upper right corner of the key caps. To simplify the keyboard
legend, cursor-control key symbols are not printed on the keys. (Table 1-8)
Table 1-7. Keyboard Lock Keys
Lock key Description
Caps Lock When Caps Lock is on, all alphabetic characters typed are in uppercase.
Num Lock
<Fn> + <F11>
When Num Lock is on, the embedded keypad is in numeric mode. The keys
function as a calculator (complete with the arithmetic operators +, -, *, and /).
Use this mode when doing a lot of numeric data entry. A better solution would
be to connect an external keypad.
Scroll Lock
<Fn> + <F12> When Scroll Lock is on, the screen moves one line up or down when the up or
down arrow keys are pressed respectively. Scroll Lock does not work with
some applications.
Table 1-8. Embedded Numeric Keypad
Desired access Num Lock on Num Lock off
Number keys on embedded
keypad Type numbers in a normal
manner.
Cursor-control keys on
embedded keypad Hold <Shift> while using
cursor-control keys. Hold <Fn> while using
cursor-control keys.
Main keyboard keys Hold <Fn> while typing letters
on embedded keypad. Type the letters in a normal
manner.

1-16 Hardware Specifications and Configurations
Windows Keys 0
The keyboard has two keys that perform Windows-specific functions.
- Windows Logo key
- Application key
Table 1-9. Windows Keys
Key Description
Windows Logo
key Pressed alone, this key has the same effect as clicking on the Windows Start
button; it launches the Start menu. It can also be used with other keys to
provide a variety of functions.
Functions supported by Windows XP, Windows Vista, and Windows 7:
: Open or close the Start menu
+ R: Open the Run dialog box
+ M: Minimizes all windows
Shift + + M: Undo minimize all windows
+ F1: Show the help window
+ E: Open Windows Explorer
+ F: Search for a file or folder
+ D: Show the desktop
Ctrl + + F: Search for computers (if you are on a network)
+ L: Lock your computer (if you are connected to a network domain), or
switch users (if you're not connected to a network domain)
Ctrl + + Tab: Moves focus from Start menu, to the Quick Launch toolbar,
to the system tray (use or to move focus to items on the Quick Launch
toolbar and the system tray)
+ Tab: Cycle through programs on the taskbar
+ Break: Display the System Properties dialog box
Functions supported by Windows XP:
+ Break: Show the System Properties dialog box
+ U: Open Ease of Access Center
Application key This key has the same effect as clicking the right mouse button; it opens the
application's context menu.

Hardware Specifications and Configurations 1-17
Hotkeys 0
Hotkeys or key combinations can be used to access most of the computer's controls like
screen brightness and volume output.
Figure 1-8. Keyboard Hotkeys
To activate hotkeys, press and hold the Fn key before pressing the other key in the hotkey
combination.
Table 1-10. Keyboard Hotkeys
Hotkey Icon Function Description
<Fn> + <F3> Communication switch Enables/disables the computer’s
communication devices.
(Communication devices may
vary by configuration.)
<Fn> + <F4> Sleep Puts the computer in Sleep
mode.
<Fn> + <F5> Display toggle Switches display output between
the display screen, external
monitor (if connected) and both.
<Fn> + <F6> Screen blank Turns the display screen
backlight off to save power. Press
any key to return.
<Fn> + <F7> Touchpad toggle Turns the touchpad on and off.
<Fn> + <F8> Speaker toggle Turns the speakers on and off.
<Fn> + <F9> Keyboard backlight Turns the keyboard backlight on
and off.

1-18 Hardware Specifications and Configurations
<Fn> + <>Brightness up Increases the screen brightness.
<Fn> + < > Brightness down Decreases the screen brightness.
<Fn> + <>Volume up Increases audio volume.
<Fn> + <>Volume down Decreases audio volume.
<Fn> + <Home> Play/Pause Plays or pauses media files
<Fn> + <Pg Up> Stop Stops media file
<Fn> + <Pg Dn> Previous Plays the previous media file in
the play sequence
<Fn> + <End> Next Plays the next media file in the
play sequence
Table 1-10. Keyboard Hotkeys (Continued)
Hotkey Icon Function Description

Hardware Specifications and Configurations 1-19
System Block Diagram 0
Figure 1-9. System Block Diagram
Azalia
LPC
P19
EC
WPCE885
EM-6781-T3
SPI FLASH
HALL SENSOR
P24
P8
P22
W25X16VSS1G
ALC271-VB6
AUDIO CODEC
P19
MIC/HP JACK
Touch Pad
Con.
K/B Con.
USB Port
USB2.0
SATA - HDD
P20
Display
eDP
IMC
BGA 1023
17W
P2,3,4,5,6
FDI
PCI-E x1
PCH
BGA 989
Panther Point
SATA
USB3.0
DMI
P7, 8, 9, 10, 11, 12
FDI
P8
SPI ROM
DMI(x4)
DMI
IHDA LPC
Dual Channel DDR III
DDRIII-SODIMM1
1333/1600 MHZ
P13
SPI
Ivy Bridge
P19
Fan Driver
eDP Conn.
P15
HDMI Conn.
P16
HDMI
BATTERY
P8 RTC
X'TAL
32.768KHz
X'TAL
25MHz
P31
Batery Charger
P32
3V/5V
P38
+VGPU_CORE
P38
P33
P37
+VGPU_IO
+VGFX_AXG
+1.8V/+1V
+1.05V
P33
CPU core
P34
P37
Discharger
Thermal Protection
P37
USB Port
USB2.0
USB3.0 *2
CCD Conn.
P23
Speaker
mSATA - HDD
P20
USB3.0(USB2.0)
PCI-E x1
USB Port
(Charger)
PCI-E x1
USB3.0(USB2.0)
USB2.0
USB2.0 *2
X'TAL
27.0MHz
NVIDIA GPU
P27,28,29,30,31,32
PCIE
2.5GT/s
N13P-GV
1GB
(128Mb x 32 IO x 4 pcs)
PCI-E
X16
P23
P23
P15
BCM57780
GIGA LAN
P17
PCIE-3
RJ45 Conn.
P18
X'TAL
25MHz
MINI CARD
WLAN+BT
USB-10
PCIE-8
P19
Cardreader
Conn.(2in1)
RTS5209-GR
Cardreader
controller
Daugther board
P15
DMIC
PCIE-2
256MB*16
Max. 2G
P14
Memory Down
Daugther board
P19
2M+4M
SATA - ODD
P21
SATA

1-20 Hardware Specifications and Configurations
Specification Tables 0
Computer specifications
Item Metric Imperial
Dimensions
Length 24.5 cm 9.65 in
Width 34.0 cm 13.39 in
Height
(front to rear)
2.0 cm 0.81 in
Weight (equipped with optical
drive, hard drive, and battery) 1.95 kg 4.30 lbs
Input power
Operating voltage 19V
Operating current 65W
Temperature
Operating (not writing to
optical disc) 0°C ~ 32°C 32°F ~ 95°F
Operating (writing to optical
disc) 5°C ~ 35°C 41°F ~ 95°F
Nonoperating -20°C ~65°C -4°F ~ 140°F
Relative humidity
Operating 20% to 80%
Nonoperating 20% to 80%
Maximum altitude (unpressurized)
Operating -15 to 3,048m -50 to 10,000ft
Nonoperating -15 to 12,192m -50 to 40,000ft
Shock
Operating 105G, 2 ms, half-sine
Nonoperating 220 G, 2 ms, half-sine
Random vibration
Operating 0.6G/5~500HZ/30min per axis
Nonoperating 1.5G/5~500HZ/30 min per axis
NOTE:
Applicable product safety standards specify thermal limits for plastic surfaces. The computer
operates well within this range of temperatures.

Hardware Specifications and Configurations 1-21
System Board Major Chips
Processor
Item Specification
Core logic Intel Sandy Bridge Dual-Core PGA SV (i3/5/i7) processor
(Mobile Intel® HM77 Express Chipset)
VGA NVidia N13P-LP
LAN BCM57780
USB 3.0 2 Port USB
Super I/O controller Nuvoton NPCE791C
Bluetooth See Wireless
Wireless Broadcom 43228+20702
PCMCIA N/A
Audio codec Realtek ALC271VBG
Card reader Realtek RTS5209 (Same As Previous)
Item Specification
CPU type Intel Sandy Bridge (Dual Core) processor
CPU package rPGA988B
Core Logic Four or two execution cores
A 32-KB instruction and 32-KB data first-level cache (L1) for each core
A 256-KB shared instruction/data second-level cache (L2) for each core
Up to 8-MB shared instruction/data third-level cache (L3), shared among
all cores
Chipset HM77

1-22 Hardware Specifications and Configurations
Processor Specifications
CPU Fan True Value Table (Tj=85)
CPU Fan True Value Table (Tj=100)
Item CPU Speed
(GHz) Cores/
Threads Bus
Speed
(FSB/
DMI/QBI)
Mfg Tech
(nm)
Cache
Size Package Voltage
i3-2377M 1.50 2/4 5GT
(DMI) 32nm 3MB BGA1023 17W
i5-2467M 1.60 2/4 5GT
(DMI) 32nm 3MB BGA1023 17W
i5-3317U 1.70 2/4 5GT
(DMI) 32nm 3MB BGA1023 17W
I7-3517U 1.90 2/4 5GT
(DMI) 32nm 4MB BGA1023 17W
CPU Temperature Fan Speed (RPM) SPL Spec (dBA)
Fan On = 35°C; Fan Off = 30°C 2600 28
Fan On = 43°C; Fan Off = 39°C 3150 31
Fan On = 53°C; Fan Off = 48°C 3450 34
Fan On = 63°C; Fan Off =58°C 3800 37
Fan On = 75°C; Fan Off = 69°C 4050 40
Fan On = 80°C; Fan Off = 77°C 5V N/A
-Throttling 50%: On= 82°C; OFF= 77°C
-OS shut down at 85°C; H/W shut down at 85°C
CPU Temp Fan Speed (RPM) SPL Spec (dBA)
Fan On = 35°C; Fan Off = 30°C 2600 28
Fan On = 43°C; Fan Off = 39°C 3150 31
Fan On = 53°C; Fan Off = 48°C 3450 34
Fan On = 70°C; Fan Off = 60°C 3800 37
Fan On = 88°C; Fan Off = 81°C 4050 40
Fan On = 95°C; Fan Off = 93°C 5V N/A
-Throttling 50%: On= 97°C; OFF= 93°C
-OS shut down at 100°C; H/W shut down at 100°C

Hardware Specifications and Configurations 1-23
GPU Fan True Value Table (Tj=105)
System Memory
Memory Combinations
CPU Temp Fan Speed (RPM) SPL Spec (dBA)
Fan On = 35°C; Fan Off = 30°C 2600 28
Fan On = 43°C; Fan Off = 39°C 3150 31
Fan On = 53°C; Fan Off = 48°C 3450 34
Fan On = 70°C; Fan Off = 60°C 3800 37
Fan On = 88°C; Fan Off = 81°C 4050 40
Fan On = 95°C; Fan Off = 93°C 5V N/A
-Throttling 50%: On= 97°C; OFF= 93°C
-OS shut down at 100°C; H/W shut down at 100°C
Item Specification
Memory controller Built in at CPU
Memory size DDRIII 1GB, 2GB, 4GB
DIMM socket number 1
Supports memory size per socket 4GB
Supports maximum memory size Total 6GB
Supports DIMM type SODIMM
Supports DIMM Speed DDRIII
Support DIMM voltage 1.5V
Supports DIMM package 20 4-pins DDR3-SODIMM
On-board (MB) Slot 1(MB) Total Memory (MB)
2048 0 2048
2048 1024 3072
2048 2048 4096
2048 4096 6144

1-24 Hardware Specifications and Configurations
Video Interface
BIOS
LAN Interface
Item Specification
Chipset NVidia N13P-LP
Package 973-pins BGA
Interface PCIE X 16
Compatibility Fully compliant with PCI Express Base Specification Rev. 2.1
Support CRT/LVDS/HDMI/DP interface (concurrent)
Dual-channel LVDS interface support: single channel 24 bpp
dual link
HDCP compliance embed-in
Direct X 11 and Shader Model 5.0
OpenGL 3.2
NVIDA® Ageia PhysXTM technology
NVIDA® CUDA technology
LVDS / Engine and Memory / DP Spread Spectrum Support
The following video formats are supported
MPEG-2
MPEG-4 Part 2 Advanced Simple Profile
H.264 SVC codec support
VC1
DivX version 3.11 and later
MVC
Sampling rate 60Hz
Item Specification
BIOS vendor Insyde
BIOS Version 1.02
BIOS ROM type EEPRom
BIOS ROM size 4M
Features uEFI
Item Specification
LAN Chipset BCM57780
LAN connector type RJ-45
LAN connector location Left side
Features Supports 10/100/1000

Hardware Specifications and Configurations 1-25
Keyboard
Hard Disk Drive (AVL components)
Item Specification
Type New Acer BW7T_A10B FinteTip keyboard
Total number of keypads US, UK 129 keys, JP 132 keys
Windows logo key Yes
Internal & external keyboard
work simultaneously Plug USB keyboard to the USB port directly: Yes
Features Support Application keys for Windows Vista / Windows 7
Multi-Langue support
Item Specification
Vendor & Model
Name HGST 2.5"
5400rpm
320GB
HTS543232A7A
384
SEAGATE 2.5"
5400rpm
320GB
9WS14C-188
ST320LT012
HGST 2.5"
5400rpm
320GB
HTS545032A7E
380
WD 2.5"
5400rpm
320GB
WD3200LPVT-2
2G33T0
Capacity (GB) 250 320 500 640
Bytes per sector 512 512 512 512
Data heads 2 2 4, 3 4, 4
Drive Format
Disks 1 1 2 2
Spindle speed
(RPM) 5400
Performance Specifications
Buffer size 8MB
Interface SATA
Fast data transfer
rate (Mbits / sec,
max)
3.0, 3.0 3.0, 3.0 3.0, 3.0 3.5, 3.0
Media data transfer
rate
(Mbytes/sec max)
875, 300 875, 300 875, 300 464 -1148
Mbytes/s, 97
DC Power Requirements
Voltage tolerance 5V ± 5%

1-26 Hardware Specifications and Configurations
Solid State Disk (SSD)
Item Specification
Vendor & Model
Name PHISON SSD
NAND LiteOn LMT-64 SanDisk SSD
U100 SSD X100
Capacity (GB) 20GB 128, 256,
512GB
Performance Specifications
Form Factor 2.5” 7.0mm
Buffer size 64MB
Interface SATA (1.5/3 Gbps), mDDR
DC Power Requirements
Voltage tolerance 3.3V 5V

Hardware Specifications and Configurations 1-27
Super-Multi Drive
Item Specification
Vendor & Model name ODD HLDS Super-Multi DRIVE 9.0mm Tray 8X GU61N
LF+HF W/O bezel SATA
Performance Specification With CD
Diskette
With DVD
Diskette
Transfer rate (KB/sec) Sustained:
Max 3.6 (24x)
Sustained: Max
10.08Mbytes/sec
Buffer Memory 1.5MB
Interface SATA
Applicable disc format DVD:
DVD-ROM (Book 1.02), DVD-Dual
DVD-Video (Book 1.1) DVD-R (Book
1.0, 3.9G) DVD-R (Book 2.0, 4.7G) -
General & Authoring DVD+R
(Version 1.0) DVD+RW DVD-RW
(Non CPRM & CPRM) DVD±R Dual
DVD-RAM
CD:
CD-DA (Red Book) - Standard Audio
CD & CD-TEXT CD-ROM (Yellow
Book Mode1 & 2) - Standard Data
CD-ROM XA (Mode2 Form1 & 2) -
Photo CD, Multi-Session CD-I
(Green Book, Mode2 Form1 & 2,
Ready, Bridge) CD-Extra/ CD-Plus
(Blue Book) - Audio & Text/Video
Video-CD (White Book) - MPEG1
CD-R (Orange Book Part ‡U)
CD-RW & HSRW (Orange Book
Part‡V Volume1 & Volume2) Super
Audio CD (SACD) Hybrid type US &
US+ RW (US 32X CD-RW Disc
recording disable)
Loading mechanism Drawer (Solenoid Open)
Power Requirement
Input Voltage DC +5V ± 5%

1-28 Hardware Specifications and Configurations
Super-Multi Drive (continue)
Vendor & Model name TSST
TS-L633F
Performance Specification With CD
Diskette
With DVD
Diskette
Transfer rate (KB/sec) Sustained:
CD-ROM inside: 1.5
CD-ROM outside: 3.6
Sustained:
DVD-R inside: 2.7
DVD-R outside: 10.8
DVD+R inside: 3.24
DVD+R outside: 10.8
Buffer Memory 1.5MB
Interface SATA
Applicable disc format KODAK PhotoCD Single and
Multi-session
CD Extra (CDPLUS)
Video CD
CD text data (Read/Write)
CD-R discs (Read/Write)
CD-RW discs (Read/Write)
DVD-ROM
DVD-R Ver.2.0 &2.1 for General
(Read/Write)
DVD-R DL Ver.3.0 (Read/Write)
DVD-RW Ver.1.0&1.1&1.2
(Read/Write) DVD+R
Ver.1.3 (Read/Write)
DVD+R DL Ver1.0&1.1 (Read/Write)
DVD+RW
Ver.1.3 (Read/Write)
DVD+RW high speed Ver.1.0
(Read/Write)
DVD-RAM Ver.2.0&2.1&2.2 (*1)
Loading mechanism Electrical Release (Release Button)
Release by ATAPI command
Emergency Release
Power Requirement
Input Voltage 5V +/- 5% (Operating)
Item Specification

Hardware Specifications and Configurations 1-29
Blu-Ray Drive (N/A)
LED 14”
Items Specifications
Vendor & Model
name
Performance
Specification
Transfer rate
(KB/sec)
Buffer Memory
Interface
Applicable disc
format
Loading mechanism
Power Requirement
Input Voltage
Item Specification
Vendor/Model name AUO B156XW02 V3
Screen Diagonal (mm) 394.91
Active Area (mm) 344.23 x 193.54
Display resolution (pixels) 1366(H) x 768(V)
Pixel Pitch (mm) 0.2588 x0.2588
Typical White Luminance
(cd/m2) also called Brightness
200 typ. (5 points average)
170 min. (5 points average)
Contrast Ratio 400 typ
Response Time (Optical Rise
Time/Fall Time) msec 8 typ / 16 Max
Typical Power Consumption
(watt) 5.6 max. (Include Logic and Blu power)
Weight (without inverter) 450 max.
Physical Size (mm) 359.3 x 209.5 (typical)
360 x 210 x 5.5 (max)
Electrical Interface 1 channel LVDS
Viewing Angle (degree)
Horizontal (Right) CR = 10
(Left)
Vertical (Upper) CR = 10
(Lower)
45 / 45 / 15 / 35 (typical)
40 / 40 / 10 / 30 (min)

1-30 Hardware Specifications and Configurations
LCD Inverter (N/A)
Vendor/Model name AUO B156XW02 V6
Screen Diagonal (mm) 394.91
Active Area (mm) 344.23 x 193.54
Display resolution (pixels) 1366 x 3(RGB) x 768
Pixel Pitch (mm) 0.252 x 0.252
Typical White Luminance
(cd/m2) also called Brightness
200 typ. (5 points average)
170 min. (5 points average)
Contrast Ratio 500 typ
Response Time (Optical Rise
Time/Fall Time) msec 16 Max
Typical Power Consumption
(watt) 4.5 max. (Include Logic and Blu power)
Weight (without inverter) 450 max.
Physical Size (mm) 359.3 x 209.5 (typical)
360 x 210 x 5.5 (max)
Electrical Interface 1 channel LVDS
Viewing Angle (degree)
Horizontal (Right) CR = 10
(Left)
Vertical (Upper) CR = 10
(Lower)
45 / 45 / 15 / 35 (typical)
40 / 40 / 10 / 30 (min)
Item Specification
Vendor & Model name
Brightness conditions
Input voltage (v)
Input current (mA)
Output voltage (V, RMS)
Output current (mA, RMS)
Output voltage frequency
(KHz)
Item Specification

Hardware Specifications and Configurations 1-31
Display Supported Resolution (LCD)
Graphics Controller (GPU not Interface)
Display Supported Resolution (GPU)
Resolution 8 bits 16 bits 32 bits 36 bits 48 bits
800x600p/60Hz 16:9 Y Y Y Y Y
1024x768p/60Hz 16:9 Y Y Y Y Y
1280x600/60Hz 16:9 Y Y Y Y Y
1280x720/60Hz 16:9 Y Y Y Y Y
1280x768/60Hz 16:9 Y Y Y Y Y
1360x768/60Hz 16:9 Y Y Y Y Y
1366x768/60Hz 16:9 Y Y Y Y Y
Item Specification
VGA Chip NvidiaNGeForce GT 640M (Optimus)
Supports Advanced Scheduler 2.0, 1.0, XPDM support
DX10.1, DX10, DX9 support
OGL 3.0 support
Support CRT/LVDS/HDMI/DP interface (concurrent)
Dual-channel LVDS interface support: single channel 24 bpp
dual link
Direct X 11 and Shader Model 5.0
OpenGL 3.2 support
Resolution 8 bits 16 bits 32 bits 48 bits
800x600p/60Hz 16:9 Y Y Y N/A
1024x768p/60Hz 16:9 Y Y Y Y
1280x600/60Hz 16:9 Y Y Y Y
1280x720/60Hz 16:9 Y Y Y Y
1280x768/60Hz 16:9 Y Y Y Y
1360x768/60Hz 16:9 Y Y Y Y
1366x768/60Hz 16:9 Y Y Y Y

1-32 Hardware Specifications and Configurations
Bluetooth Interface (Optional)
Bluetooth Module (Optional)
Camera
3G Card (N/A)
Audio Codec and Amplifier
Item Specifications
Chipset
Data throughput
Protocol
Interface
Connector type
Supported protocol
Item Specifications
Item Specification
Vendor and Model Liteon 1.3M 10P2SF205, Suyin 1.3M HD HF1316
Type 1.3M
Item Specification
Item Specification
Audio Controller Conexant CX20584-21Z

Hardware Specifications and Configurations 1-33
Features -24-bit, 2 pairs of independent DACs and 3 pairs of
independent ADCs
-ProCoustic headphone driver delivers 50 mW into 32 _ load
with no pop, eliminating the need for an external amplifier
and DC-blocking capacitors
-Integrated 5 V to 3.3 V low-dropout voltage regulator for
improved audio performance, eliminating need for external
regulator or power transistor.
-Integrated 3.3 V to 1.8 V low-dropout voltage regulator, used
to power digital blocks
-Integrated 2 WRMS (per channel) class-D stereo speaker
amplifier with Spread
-Spectrum and 10-kV ESD withstand capability
-Digital Microphone interface with internal MIC boost
supporting 2 digital microphone elements
Works with all digital microphones.
-Internal microphone boost
Digital: 0, 12, 24, 36, 48 dB
Analog: 0, 10, 20, 30, 40 dB
-Microphone Security Control
Please contact Conexant Sales/FAE for additional
confidential document to disable the bit in microphone from
the BIOS.
-Exceeds Windows Vista and Windows 7 Desktop and
Notebook Premium Logo Requirements, WLP4.0
-D-Flex power management exceeds Intel ECR 15B
requirements, and features
-Wake-On-PCBeep functionality
-Hardware Headphone limiter bit (supports GS Mark
EN50332-2)
-Compliant with Intel High Definition Audio Specification Rev.
1.0
-Supports both 1.5 V and 3.3 V signaling with the core logic
chipset
-Retaskable ports
Configure between Headphone and Line-out or between
Mic and Line-in
-Independent sampling rate for DAC and ADC; supports audio
formats ranging
-from 16-bit, 44.1 kHz to 24-bit, 192 kHz for DACs, and from
16-bit, 44.1 kHz to 24-bit,96 kHz for ADCs.
Item Specification

1-34 Hardware Specifications and Configurations
Features -Independent sampling rate for DAC and ADC; supports audio
formats ranging
-from 16-bit, 44.1 kHz to 24-bit, 192 kHz for DACs, and from
16-bit, 44.1 kHz to 24-bit,96 kHz for ADCs.
-Pop Shield: pops and clicks reduction circuitry, including
class-D speaker outputs
-Jack sense detects up to 8 jacks using only two sense pins
-Dual Sony Philips Digital Interface (S/PDIF) outputs
-Digital Mixer
-Simultaneous DAC and SPDIF engines
-+3.3 V analog and I/O operation; uses Vaux for power
management modes
-SmartAudio GUI (optional) - advanced audio control
-Digital Parametric SmartEQ with Dynamic Range
Compression (DRC)
Enhances the sound quality on low cost speakers
Night Mode
-3D Expander
-Third-party Logo software support
Andrea
Creative Labs
Dolby®
Fortemedia
MaxxAudio
Sonic FocusTM
SRS®
-Supports 32-bit/64-bit Windows OS and Linux
-48-QFN packages
Amplifier N/A
Item Specification

Hardware Specifications and Configurations 1-35
Audio Interface
Wireless Module 802.11b/g/n
Battery
VRAM
Item Specification
Audio Controller Realtek ALC271-VB
Audio onboard or optional On board
Mono or Stereo Stereo
Compatibility HD audio Interface
Sampling rate Sample rate up to 192Khz resolution VSR (Variable Sampling
Rate)
Internal microphone Yes
Internal speaker/quantity Yes/(2W speakers x2)
Item Specification
Chipset Atheros WB222
Data throughput 11-54 Mbps, up to 300 Mbps for Draft-N
Protocol b, g, n
Interface PCI-E
Item Specification
Vendor & Model
name SANYO AP12A3i
Battery Type Li-Ion
Pack capacity 4850mAh
Number of battery cell 3
Package
configuration 2S1P
Item Specification
Chipset Elpida Hynix
Memory size 4Gb 4Gb
Interface Standard define Standard define

1-36 Hardware Specifications and Configurations
USB Port
HDMI Port
AC Adapter
Item Specification
USB compliance level USB 3.0
EHCI 2
Number of USB port(s) 2
Location 2 on rear side
Output Current 0.5A, 0.75A(ACER SPEC)
Item Specification
Compliance level HDMI1.4a
Data throughput Up to 16.7 million colors
Number of HDMI port(s) 1
Location 1 left side
Item Specification
Input rating 100-240V~1.7A(1,7A) 50-60Hz
Maximum input AC current 1.7A(1,7A) 50-60Hz
Maximum input AC current 264 Vrms
Inrush current 264 Vac (Cold/Hot start) No damage; meet fuse and bridge
diode I2t de-rating.
Efficiency Meets EPA 2.0 level V requirement. The adapter efficiency
shall be more than 87%, that is the average value of 25%,
50%, 75% and 100% load with both 115Vac/60Hz and
230Vac/50Hz input voltage condition

Hardware Specifications and Configurations 1-37
System Power Management
Item Specification
Mech. Off (G3) Al devices in the system are turned off completely.
Soft Off (G2/S5) OS initiated shutdown. All devices in the system are turned off
completely.
Working (G0/S0) Individual devices such as the CPU and hard disc may be
power managed in this state.
Suspend to RAM (S3) -CPU set power down
-VGA Suspend
-Audio Power Down
-Hard Disk Power Down
-CD-ROM Power Down
-Super I/O Low Power mode
Save to Disk (S4) Also called Hibernation Mode. System saves all system states
and data onto the disc prior to power off the whole system.

1-38 Hardware Specifications and Configurations
Card Reader
Item Specification
Chipset Realtek RTS5209
Package 48-PIN LQFP
Maximum supported size 32G
Features -Compliant with PCI Express Base Specification Revision 1.1
-Support 1-Lane 2.5Gbps PCI Express Bus
-Support 93C46 EEPROM
-Compliant with SD Part 1 Physical Layer Specification
Version 3.01
-Compliant with SDIO Specification Version 2.00
-Compliant with MultiMediaCard System Specification version
4.4
-Compliant with Memory Stick XC Duo Format Specification
Version 1.00-00
-Compliant with Memory Stick XC-HG Duo Format
Specification Version 1.00-00
-Compliant with Memory Stick XC Micro Format Specification
Version 1.00-00
-Compliant with Memory Stick XC-HG Micro Format
Specification Version 1.00-00
-Compliant with Memory Stick PRO-HG Duo Format
Specification Version 1.03-00
-Compliant with Memory Stick HG Micro Format Specification
Version 1.00-00
-Compliant with Memory Stick PRO Standard Format
Specification Version 1.05-00
-Compliant with Memory Stick Standard Format Specification
Version 1.43
-Compliant with xD-Picture Card Specifications Version 1.2
-Support the following memory card interfaces:
Secure Digital TM (SD), SDXC, SDHC, MultiMediaCard
TM (MMC), Mini-SD, Micro-SD (T-flash),

Hardware Specifications and Configurations 1-39
System LED Indicator
System DMA Specification
System Interrupt Specification
Item Specification
Lock -Caps Lock on = Blue
-Caps Lock on = Blue
System state -Blue color on: System on
-Blue color and amber color off: System off
-Amber color on: S3
HDD access state HDD access active = Blue
Wireless state Wifi on = Amber
Power button backlight -Blue color solid on: System on
-Blue color off: System off
Battery state -Full charging = Blue
-Battery charging = Amber
Legacy Mode Power Management
DMA4 Direct memory access controller
Hardware IRQ System Function
IRQ0 System timer
IRQ1 Standard PS/2 Keyboard
IRQ8 System CMOS/real time clock
IRQ12 ELAN Ps/2 Port Smart-Pad
IRQ13 Numberic data processor
IRQ81 ~ IRQ190 Microsoft ACPI-Compliant
PCI10 Intel(R) 7 Series/C216 Chipset Family SMBus Host Controller -
1E22
PCI16 Intel(R) 7 Series/C216 Chipset Family USB Enhanced Host
Controller - 1E2D
PCI16 Intel(R) 7 Series/C216 chipset family PCI Express Root Port 2 -
1E12
PCI16 Intel(R) 7 Mangement Engine Interface
PCI16 NVIDIA GeForce GT 640M LE
PCI16 Xeon(R) processor E3-1200 v2/3rd Gen Core processor PCI
Express Root Port -0151
PCI17 Intel(R) 7 Series/C216 Chipset Family PCI Express Root Port 1
- 1E10

1-40 Hardware Specifications and Configurations
PCI18 Intel(R) 7 Series/C216 Chipset Family PCI Express Root Port
3- 1E10
PCI19 Intel(R) 7 Series chipest family SATA AHCI Controller
PCI19 Qualcomm Atheros AR5BWB222 Wireless Network Adapter
PCI22 High Definition Audio Controller
PCI23 Intel(R) 7 Series/c216 chipset family sub enhanced Host
Controller -1E26
PCI-5 Broadcom Netlink (TM) Gigabit Ethernet
PCI-4 Intel(R) 7 USB 3.0 eXtensible Host Controller
PCI-3 Intel(R) 7 HD Gaphics 4000
PCI-2 Intel(R) 7 series/c216 chipset family pci Express Root Port 8 -
1E1E
Hardware IRQ System Function

Hardware Specifications and Configurations 1-41
System IO Address Map
I/O address (hex) System Function (shipping configuration)
000 - 01F Direct memory access controller
020 - 021 Programmable interrupt controller
024 - 025 Programmable interrupt controller
028 - 029 Programmable interrupt controller
02C - 02D Programmable interrupt controller
02E - 02F Motherboard resources
030 - 031 Programmable interrupt controller
034 - 035 Programmable interrupt controller
038 - 039 Programmable interrupt controller
03C - 03D Programmable interrupt controller
040 - 043 System timer
04E - 04F Motherboard resources
050 - 053 System timer
60 Standard PS/2 Keyboard
61 Motherboard resources
62 Microsoft ACPI-Compliant Embedded Controller
63 Motherboard resources
64 Standard PS/2 Keyboard
65 Motherboard resources
66 Microsoft ACPI-Compliant Embedded Controller
67 Motherboard resources
07 Motherboard resources
070 - 077 System CMOS/real time clock
80 Motherboard resources
081 - 091 Direct memory access controller
92 Motherboard resources
093 - 09F Direct memory access controller
0A0 - 0A1 Programmable interrupt controller
0A4 - 0A5 Programmable interrupt controller
0A8 - 0A9 Programmable interrupt controller
0AC - 0AD Programmable interrupt controller
0B0 - 0B1 Programmable interrupt controller

1-42 Hardware Specifications and Configurations
0B2 - 0B3 Motherboard resources
0B4 - 0B5 Programmable interrupt controller
0B8 - 0B9 Programmable interrupt controller
0BC - 0BD Programmable interrupt controller
0C0 - 0DF Direct memory access controller
0F0 Numeric data processor
3B0 - 3BB Inter(R)HD Graphics Family
3C0 - 3DF Inter(R)HD Graphics Family
400-453 Motherboard resources
454 - 457 Motherboard resources
458 - 47F Motherboard resources
4D0 - 4D1 Programmable interrupt controller
500 - 57F Motherboard resources
680 - 69F Motherboard resources
D00-FFFF PCI BUS
1100-110F Motherboard resources
164E-164F Motherboard resources
2000-2FFF Inte® 6 Series/C200 Series Chipset Family PCI Express Root Port
6-1C1A
3000-3FFF Intel® 6 Series/C200 Series Chipset Family PCI Express Root Port
5-1C18
3F80-3FFF NVIDIA GeForce GT 640M LE
4000-4FFF Intel® 6 Series/C200 Series Chipset Family PCI Express Root Port
2-1C12
5000-5FFF 2nd generation Intel® Core™ processor family PCI Express
Controller - 0101
6000-603F Intel® HD Graphics Family
6060-607F Intel® 6 Series/C200 Series Chipset Family SMBus Controller - 1C22
6080-6087 Intel® Mobile Express Chipset SATA AHCI Controller
6088-608F Intel® Mobile Express Chipset SATA AHCI Controller
6098-609B Intel® Mobile Express Chipset SATA AHCI Controller
609C-609F Intel® Mobile Express Chipset SATA AHCI Controller
FFFF Motherboard resources
I/O address (hex) System Function (shipping configuration)

Hardware Specifications and Configurations 1-43
System I/O Address Specifications
(Not available for this model)
I/O address (hex) System Function (shipping configuration)
220 - 22F
230 - 26D
26E - 26
278 - 27F
280 - 2AB
2A0 - 2A7
2A8 - 2E7
2E8 - 2EF
2F0 - 2F7
2F8 - 2FF
300 - 31F
320 - 36F
370 - 377
378 - 37F
380 - 387
388 - 38B
38C - 3AF
3B0 - 3BB
3BC - 3BF
3C0 - 3DF
3E0 - 3E1
3E2 - 3E3
3E8 - 3EF
3F0 - 3F7
3F8 - 3FF
CF8 - CFB
(PCIDIVO-1)
(PCIDIVO-1)

1-44 Hardware Specifications and Configurations

CHAPTER 2
System Utilities

2-2

Acer M5 481/481G/481T/481TG System Utilities 2-3
Acer M5 481/481G/481T/481TG System Utilities
BIOS Setup Utility 0
This utility is a hardware configuration program built into a computer’s BIOS (Basic
Input/Output System).
The utility is pre-configured and optimized so most users do not need to run it. If configuration
problems occur, the setup utility may need to be run. Refer to Troubleshooting when a problem
arises.
To activate the utility, press F2 during POST (power-on self-test) when prompted at the bottom
of screen.
The default parameter of F12 Boot Menu is set to Disabled. To change the boot device
without entering BIOS Setup Utility, set the parameter to Enabled.
To change the boot device without entering the BIOS SETUP, press F12 during POST to enter
the multi-boot menu.
Navigating the BIOS Utility 0
Six menu options are:
-Information
-Main
-Security
-Boot
-Exit
To navigate through the following:
-Menu - use the left and right arrow keys
-Item - use the up and down arrow keys
-Change parameter value - press F5 or F6.
-Exit - Press Esc
-Load default settings - press F9. Press F10 to save changes and exit BIOS Setup
Utility
NOTE:
NOTE:
Parameter values can be changed if enclosed in square brackets [ ]. Navigation keys
appear at the bottom of the screen. Read parameter help carefully when making
changes to parameter values. Parameter help is found in the Item Specific Help area of
the screen.
NOTE:
NOTE:
System information is subject to specific models.

2-4 Acer M5 481/481G/481T/481TG System Utilities
BIOS 0
The following is a description of the tabs found on the InsydeH20 BIOS Setup Utility screen:
NOTE:
NOTE:
The screens provided are for reference only. Actual values may differ by model.
Information 0
Table 2-1 describes the parameters shown in Figure 2-1.
Figure 2-1. BIOS Information
InsydeH20 Setup Utility Rev. 3.7
Information Main Security Boot Exit
CPU Type: Intel(R) Core(TM) i7-3517U CPU @ 1.90GHz
CPU Speed: 1.90GHz
HDD Model Name:
HDD Serial Number:
ATAPI Model Name:
System BIOS Version: V1.02
VGA BIOS Version: nVidia VGA REV80.07.23.00.11
Serial Number: xxxxxxxxxxxxxxxxxxxx
Asset Tag Number: xxxxxxxxxxxxxxxxxx
Product Name: xxxxxxxxxxxxxxxx
Manufacturer Name: xxxxxxxxxxxxxxxxxxxx
UUID: xxxxxxxxxxxxxxxxxxxx
F1 Help Select Item F5/F6 Change Values F9 Setup Default
ESC Exit Select Menu Enter Select>SubMenu F10 Save and Exit

Acer M5 481/481G/481T/481TG System Utilities 2-5
Table 2-1 describes the parameters shown in Figure 2-1.
Table 2-1. BIOS Information
Parameter Description
CPU Type CPU (central processing unit) type and speed of system
CPU Speed Speed of the CPU
HDD0 Model Name Model name of HDD0 (hard disk drive) installed on primary IDE
master
HDD0 Serial Number Serial number of HDD0 installed on primary IDE master
ATAPI Model Name Model name of Optical device installed in system
System BIOS Version System BIOS version
VGA BIOS Version VGA (video graphics array) firmware version of system
Serial Number Serial number of unit
Asset Tag Number Asset tag number of system
Product Name Product name of the system
UUID Universally Unique Identifier

2-6 Acer M5 481/481G/481T/481TG System Utilities
Main 0
The Main tab allows the user to set system time and date, enable or disable boot option and
enable or disable recovery.
Figure 2-2. BIOS Main
Table 2-2 describes the parameters shown in Figure 2-2.
.
InsydeH20 Setup Utility Rev. 3.7
Information Main Security Boot Exit
Item Specific Help
System Time [09:00:00] <Tab>, <Shift-Tab>, or
<Enter> selects field
System Date [01/01/2012]
Total Memory: xxxx MB
Video Memory: [xMB]
Graphic Mode [Switchable]
Quiet Boot [Enabled]
Network Boot [Enabled]
F12 Boot Menu [Disabled]
D2D Recovery [Enabled]
Wake on LAN [Disabled]
SATA Mode [AHCI Mode]
F1 Help Select Item F5/F6 Change Values F9 Setup Default
ESC Exit Select Menu Enter Select>SubMenu F10 Save and Exit
Table 2-2. BIOS Main
Parameter Description Format/Option
System Time BIOS system time in 24-hour format Format: HH:MM:SS
(hour:minute:second)
System Date BIOS system date Format MM/DD/YYYY
(month/day/year)
Total
Memory Total memory available N/A
Video
Memory Available memory for video N/A

Acer M5 481/481G/481T/481TG System Utilities 2-7
Graphic
Mode Option for Integrated or Switchable graphic mode. Option: Integrated or
Switchable
Quiet Boot Shows OEM (original equipment manufacturer)
screen during system boot instead of traditional
POST screen
Option: Enabled or
Disabled
Network
Boot Option to boot system from LAN (local area network) Option: Enabled or
Disabled
F12 Boot
Menu Option to use boot menu during POST Option: Enabled or
Disabled
D2D
Recovery Option to use D2D Recovery function Option: Enabled or
Disabled
Wake on
LAN Option to wake up system through LAN (local area
network) Option: Enabled or
Disabled
SATA Mode Option to set SATA controller mode Option: AHCI or IDE
Table 2-2. BIOS Main (Continued)
Parameter Description Format/Option

2-8 Acer M5 481/481G/481T/481TG System Utilities
Security 0
The Security tab shows parameters that safeguard and protect the computer from
unauthorized use.
Figure 2-3. BIOS Security
Table 2-3 describes the parameters shown in Figure 2-3.
InsydeH20 Setup Utility Rev. 3.5
Information Main Security Boot Exit
Item Specific Help
Supervisor Password Is:
Clear
Supervisor Password
controls access to the
whole setup utility. It
can be used to boot up
when Password on
boot is enabled.
User Password Is:
Clear
HDD Password Is:
Frozen
Set Supervisor Password [Enter]
Set User Password [Enter]
Set HDD Password [Enter]
Password on Boot [Disabled]
F1 Help Select Item F5/F6 Change Values F9 Setup Default
ESC Exit Select Menu Enter Select>SubMenu F10 Save and Exit
Table 2-3. BIOS Security
Parameter Description Option
Supervisor Password Is Supervisor password setting Clear or Set
User Password Is User password setting Clear or Set
HDD0 Password Is HDD0 password setting Clear or Set
Set Supervisor Password Option to set supervisor password N/A
Set User Password Option to set user password N/A
Set HDD Password Option to set HDD0 password N/A
Password on Boot Shows if password is required during system boot Disabled or
Enabled

Acer M5 481/481G/481T/481TG System Utilities 2-9
NOTE:
NOTE:
When prompted to enter password, three attempts are allowed before system halts.
Resetting BIOS password may require computer be returned to dealer.
Password on Boot must be set to Enabled to activate password feature.
Passwords are not case sensitive.
A password must be alphanumeric (A-Z, a-z, 0-9), not longer than 12 characters.
Setting a Password 0
Perform the following to set a new user or supervisor password:
1. Use the and keys to highlight the Set Supervisor Password parameter and press
Enter. The Set Supervisor Password dialog box is shown. (Figure 2-4)
NOTE:
NOTE:
To change an existing password, refer to Changing a Password.
Figure 2-4. Setting a Password: Set Supervisor Password
2. Type a new password in the Enter New Password field and press Enter.
NOTE:
NOTE:
The following characters may be used in a password:
IMPORTANT:
+
Use care when typing a password. Characters do not appear on the screen.
A-Z Alphabets A through Z (Not Case Sensitive)
0-9 Numerical Characters.
-Dash
= Equal Sign
[ Left Bracket
] Right Bracket
.Period
, Comma
; Semi-colon
/Slash
\ Back-slash
Set Supervisor Password
Enter New Password [ ]Enter New Password
Confirm New Password [ ]

2-10 Acer M5 481/481G/481T/481TG System Utilities
3. Retype password in the Confirm New Password field and press Enter.
4. If new password and confirm new password strings match, the Setup Notice dialog
screen is shown (Figure 2-5). If it is not, go to step 5.
Figure 2-5. Setting a Password Confirmation Notice
a. Press Enter to return to the BIOS Setup Utility Security menu.
b. The Supervisor Password parameter is shown as Set.
c. Press F10 to save changes and exit BIOS Setup Utility.
5. If new password and confirm new password strings do not match, the Setup Warning
dialog is shown. (Figure 2-6)
Figure 2-6. Setting a Password: Passwords Do Not Match
a. Press Enter to return to the BIOS Setup Utility Security menu.
b. The Supervisor Password parameter is shown as Clear.
c. To try to set a new password again, repeat steps 1 through 3.
Removing a Password 0
Perform the following:
1. Use the and keys to highlight Set Supervisor Password and press Enter. The
Set Supervisor Password dialog box is shown. (Figure 2-7)
Setup Notice
Changes have been saved.
[Continue]Continue
Setup Warning
Passwords do not match.
Re-enter password.
[Continue]Continue
Set Supervisor Password
Enter Current Password [ ]Enter Current Password
Enter New Password [ ]
Confirm New Password [ ]

Acer M5 481/481G/481T/481TG System Utilities 2-11
Figure 2-7. Removing a Password: Set Supervisor Password
2. Type current password in Enter Current Password field and press Enter.
3. Press Enter twice without typing anything in Enter New Password and Confirm New
Password fields. Computer will set Supervisor Password parameter to Clear.
4. Press F10 to save changes and exit the BIOS Setup Utility.
Changing a Password 0
1. Use the and keys to highlight Set Supervisor Password and press Enter. The
Set Supervisor Password dialog is shown. (Figure 2-8)
Figure 2-8. Changing a Password: Set Supervisor Password
2. Type current password in Enter Current Password field and press Enter.
3. Type new password in Enter New Password field and press Enter.
4. Retype new password in Confirm New Password field and press Enter.
5. If new password and confirm new password strings match, The Setup Notice dialog is
shown (Figure 2-9). If it is not shown, go to step 6.
Figure 2-9. Changing a Password: Setup Notice
a. Press Enter to return to the BIOS Setup Utility Security menu.
b. The Supervisor Password parameter is shown as Set.
c. Press F10 to save changes and exit BIOS Setup Utility.
6. If current password and new password strings do not match, the Setup Warning dialog
is shown (Figure 2-10). If it is not shown, go to step 7.
Set Supervisor Password
Enter Current Password [ ]Enter Current Password
Enter New Password [ ]
Confirm New Password [ ]
Setup Notice
Changes have been saved.
[Continue]Continue

2-12 Acer M5 481/481G/481T/481TG System Utilities
Figure 2-10. Changing a Password: Invalid Password
a. Press Enter to return to the BIOS Setup Utility Security menu.
b. The Supervisor Password parameter is shown as Clear.
c. To try to change the password again, repeat steps 1 through 4.
7. If new password and confirm new password strings do not match, the Setup Warning
dialog is shown (Figure 2-11).
Figure 2-11. Changing a Password: Passwords Do Not Match
a. Press Enter to return to the BIOS Setup Utility Security menu.
b. The Supervisor Password parameter is shown as Clear.
c. To try to change the password again, repeat steps 1 through 4.
Setup Warning
Invalid Password.
[Continue]Continue
Setup Warning
Passwords do not match.
Re-enter password.
[Continue]Continue

Acer M5 481/481G/481T/481TG System Utilities 2-13
Boot 0
The Boot tab allows changes to the order of boot devices used to load the operating system.
Bootable devices include the:
-USB diskette drives
-Onboard hard disk drive
-DVD drive in the module bay
Use and keys to select a device and press F5 or F6 to change the value.
Figure 2-12. BIOS Boot
InsydeH20 Setup Utility Rev. 3.5
Information Main Security Boot Exit
Item Specific Help
Boot priority order:
USe <> or <> to
select a device, then
press <F5> to move it
down the list, or <F6>
to move it up the list.
Press <Esc> to escape
the menu.
1. HDD: Hitachi HTS545032B9A300
2. ATAPI CDROM: MATSHITADVD-RAM UJ8A2AS
3. USB FDD:
4. Network Boot: Atheros Boot Agent
5. USB HDD:
6. USB CDROM:
F1 Help Select Item F5/F6 Change Values F9 Setup Default
ESC Exit Select Menu Enter Select>SubMenu F10 Save and Exit

2-14 Acer M5 481/481G/481T/481TG System Utilities
Exit 0
The Exit tab allows users to save or discard changes and quit the BIOS Setup Utility.
Figure 2-13. BIOS Exit
Table 2-4 describes the parameters in Figure 2-13.
InsydeH20 Setup Utility Rev. 3.5
Information Main Security Boot Exit
Item Specific Help
Exit Saving Changes
Exit System Setup and
save your changes.
Exit Discard Changes
Load Setup Defaults
Discard Changes
Save Changes
F1 Help Select Item F5/F6 Change Values F9 Setup Default
ESC Exit Select Menu Enter Select>SubMenu F10 Save and Exit
Table 2-4. BIOS Exit
Parameter Description
Exit Saving Changes Exit BIOS utility and save setup item changes to system.
Exit Discarding Changes Exit BIOS utility without saving setup item changes to system.
Load Setup Defaults Load default values for all setup items.
Discard Changes Load previous values of all setup items.
Save Changes Save setup item changes to system.

Acer M5 481/481G/481T/481TG System Utilities 2-15
BIOS Flash Utilities 0
BIOS Flash memory updates are required for the following conditions:
-New versions of system programs
-New features or options
-Restore a BIOS when it becomes corrupted.
Use the Flash utility to update the system BIOS Flash ROM.
NOTE:
NOTE:
If a Crisis Recovery Disc is not available, create one before BIOS Flash utility is used.
NOTE:
NOTE:
Do not install memory related drivers (XMS, EMS, DPMI) when BIOS Flash is used.
NOTE:
NOTE:
Use AC adaptor power supply when running BIOS Flash utility. If battery pack does not
contain power to finish loading BIOS Flash, do not boot system.
Prerequisites for BIOS Flashing utilities:
1. Prepare a bootable USB device.
2. Copy Flash utilities to bootable USB device.
3. Boot system from bootable USB device.
NOTE:
NOTE:
BIOS Flash utility has auto execution function.

2-16 Acer M5 481/481G/481T/481TG System Utilities
DOS Flash Utility 0
Perform the following to use the DOS Flash Utility:
1. Press F2 during boot to enter Setup Menu.
2. Select Boot Menu to modify boot priority order.
3. Move USB HDD to position 1 (Figure 2-14). (Refer to Boot menu)
Figure 2-14. Change BIOS Boot Priority Order
4. Copy Z09_022.exe to USB device, and insert device into a system port.
5. Boot to DOS mode.
6. Execute Z09_022.exe to update BIOS. (Figure 2-15, where C: is the name of the USB
drive)
The system restarts after update is complete.
InsydeH20 Setup Utility Rev. 3.5
Information Main Security Boot Exit
Item Specific Help
Boot priority order:
USe <> or <> to
select a device, then
press <F5> to move it
down the list, or <F6>
to move it up the list.
Press <Esc> to escape
the menu.
1. USB HDD: USB 2.0 Flash Disk
2. IDE0: WDC WD 2500BPVT-22ZEST0
3. IDE1:
4. USB FDD:
5. Network Boot: Atheros Boot Agent
6. USB CDROM:
F1 Help Select Item F5/F6 Change Values F9 Setup Default
ESC Exit Select Menu Enter Select>SubMenu F10 Save and Exit

Acer M5 481/481G/481T/481TG System Utilities 2-17
Figure 2-15. Executing ZRJ_0.08
BIOS flash process begins. (Figure 2-16)
Figure 2-16. Updating Flash ROM Blocks
7. Flash is complete when the message, Flash Programming Complete is shown.
System will restart automatically when finished.
NOTE:
NOTE:
If AC power is not connected, the following message is shown (Figure 2-17). Plug in the
AC power to continue.
Figure 2-17. AC Power Warning
C:\>Z09_022
X.XXx
XXXXXXXX
XXXXXXXX
XXXXXXXX
XXXXXXXX
Z09
Z09
0.05
0.08
1.4c
Warning: No AC power connect

2-18 Acer M5 481/481G/481T/481TG System Utilities
WinFlash Utility 0
Perform the following to use the WinFlash Utility:
1. Boot to Windows OS.
2. Copy Z09_022W.exe (WinFlash Executable) to the Desktop--recommended for easy
access.
3. Double click the WinFlash executable.
4. Click OK to begin the update. A progress screen is shown. (Figure 2-18)
Figure 2-18. InsydeFlash
NOTE:
NOTE:
If the error message appears (Figure 2-19), check the system BIOS ROM-file size.
ZRJ ZRJ
V0.05 V0.08

Acer M5 481/481G/481T/481TG System Utilities 2-19
Figure 2-19. InsydeFlash

2-20 Acer M5 481/481G/481T/481TG System Utilities
Remove Password Utilities 0
This section provides details about removing HDD/BIOS passwords.
Remove HDD Password 0
Remove HDD Password as follows:
NOTE:
NOTE:
If the HDD password is incorrectly entered three times, an error is generated.
(Figure 2-20)
Figure 2-20. Password Error Status
To remove the HDD password, perform the following:
1. From Password Error Status dialog shown in Figure 2-20, press Enter to continue.
2. The Enter Unlock Password dialog (Figure 2-21) is shown.
Figure 2-21. Enter Unlock Password Key
NOTE:
NOTE:
An key code is generated for use with unlocking utility. Make note of this code.
3. On separate, compatible device, boot to DOS.
4. Execute UnlockHD.exe (Figure 2-22) to create a password unlock code. Use the format
<UnlockHD [key code]> with the code noted in the Figure 2-21.
Example: UnlockHD 54591747
The command generates a password which can be used for unlocking the HDD.
Example: Password: 41499389

Acer M5 481/481G/481T/481TG System Utilities 2-21
Figure 2-22. Unlock Password
5. On original device, enter password (Figure 2-22) in Enter Unlock Password dialog
(Figure 2-21).
Removing BIOS Password 0
If wrong supervisor password is entered three times, the System will halt! dialog is
shown. (Figure 2-23)
Figure 2-23. Supervisor Password Error
1. Press the Power button
2. Press the “[“ key at Post.
Figure 2-24. Enter “[“ Key at Post

2-22 Acer M5 481/481G/481T/481TG System Utilities
3. In the Boot Option Menu, select USB HDD: to boot from a USB device.
NOTE:
NOTE:
The Password on Boot setting must be Disabled in BIOS setup.
4. At a DOS prompt, enter ClearSuPw.exe. (Figure 2-25)
Figure 2-25. Clear Supervisor Password Utility
5. When message Clear the SU Pws completely is shown, supervisor password has
been removed.

Acer M5 481/481G/481T/481TG System Utilities 2-23
Miscellaneous Tools 0
Using DMI Tools 0
The DMI (Desktop Management Interface) Tool copies BIOS information to EEPROM. Used in
the DMI pool for hardware management.
When the BIOS shows Verifying DMI pool data, it is checking that the table correlates
with the hardware before sending it to the operating system (Windows, etc.).
Prerequisites:
Copy qdmi301.exe and VEEPROM to a bootable USB device
To update the DMI Pool, perform the following:
1. Insert USB device in system.
2. Boot to DOS.
3. At the prompt, enter qdmi301.exe. To execute a specific function, select the associated menu
number. (Figure 2-26)
Figure 2-26. DMI Tools Main Menu Screen
4. Press 1 to modify asset tag key. (Figure 2-27)

2-24 Acer M5 481/481G/481T/481TG System Utilities
Figure 2-27. Asset Tag Menu Item
5. Press 2 to modify the product number key. (Figure 2-28)
Figure 2-28. Product Name Menu Item
6. Press 3 to modify serial number key.

Acer M5 481/481G/481T/481TG System Utilities 2-25
Figure 2-29. Serial Number Menu Item
7. Press 4 to modify the 1394 GUID number key.

2-26 Acer M5 481/481G/481T/481TG System Utilities
Figure 2-30. 1394 GUID Number Menu Item
8. Press 0 to exit.

Acer M5 481/481G/481T/481TG System Utilities 2-27
Figure 2-31. Exit Menu Item
9. At the command prompt, type VEEPROM to write any changes in the data to the
EEPROM.
Figure 2-32. VEEPROM Command Prompt
NOTE:
NOTE:
When using any of the write options, restart the system to make the new DMI data
effective.
C:\VEEPROM_

2-28 Acer M5 481/481G/481T/481TG System Utilities
Using the LAN MAC EEPROM Utility 0
Use MAC.BAT utility to write the MAC.CFG file to EEPROM under DOS mode.
1. Use a text editor (e.g. Notepad) to open and edit the MAC.CFG file. (Figure 2-33)
Figure 2-33. MAC.CFG File
2. In DOS mode, run MAC.BAT to write MAC values to eeprom. (Figure 2-34)
Figure 2-34. MAC.BAT
3. Reboot computer when process has completed.
Table 2-5.
Field Name Value Description
Title MAC Address
byte N/A
WriteData 001122334455 MAC value
StartAddr 7A MAC address
WriteLeng 6 MAC value length
KeepByte 0 N/A
MAC.CFG - Notepad
MAC.CFG - Notepad
Title= MAC Address byte
WriteData=’001122334455’
StartAddr=7A
WriteLeng=6
KeepByte=0
File Edit Format View Help
C:\MAC>mac.bat
C:\MAC>eeprom w MAC.cfg
Progress --> \
Write Data to EEPROM OK!!

CHAPTER 3
Maintenance Procedures

3-2

Maintenance Procedures 3-3
Maintenance Procedures
Introduction 0
This chapter contains general information about the notebook, a list of tools needed to perform
the required maintenance and step by step procedures on how to remove and install
components from the notebook computer.
General Information 0
The product previews seen in the following procedures may not represent the final product
color or configuration. Cable paths and positioning may also differ from the actual model.
During the removal and installation of components, make sure all available cable channels
and clips are used and that the cables are installed in the same position. All prerequisites must
be performed prior to performing maintenance.
Recommended Equipment 0
The following tools are required to perform maintenance on the notebook:
-Wrist grounding strap and conductive mat
-Flat screwdriver
-Philips screwdriver
Screw Table 0
The following screw table provides a list of all required screws to assemble the computer.
Table 1-1. Main Screw List
Screw Name Quantity
M1.4x1.0 31
M2.5x6.0 16
M2.5x4.0 9
M2.0x3.0 5
M2.0x2.5 2
M3.0x3.5 2
M2.5x2.0 12
M2.0x2.0 1

Maintenance Procedures 3-4
Maintenance Flowchart 0
The flowchart in Figure 3-1 provides a graphic representation of the module removal and
installation sequences. It provides information on what components need to be removed and
installed during servicing.
Figure 3-1. Maintenance Flow
! " #
$ %
&'
#:
%&;
#;#&
#<
&
;
=#'">
!&&&;
?$

3-5
Machine Disassembly 0
Getting Started 0
The flowchart (Figure 3-1) identifies sections illustrating the entire removal and install
sequence. Observe the order of the sequence to avoid damage to any of the hardware
components.
Perform the following prior to performing any maintenance procedures:
1. Remove power (A) from the system and peripherals. (Figure 3-1)
2. Remove all cables from system.
Figure 3-1. AC Adapter
3. Place system on a stable work surface.
A

3-6
ODD Module Removal 0
Prerequisite:
Disconnect AC adapter
Turn off device
1. Locate ODD Module on lower cover. (Figure 3-1)
2. Remove screw.
Figure 3-1. ODD Module Removal
3. Remove ODD module from lower cover.
4. Insert a thin tool in the manual eject hole to open the drive.
5. Remove the ODD bezel (Figure 3-2).

3-7
Figure 3-2. ODD Bezel Removal
6. Remove screws from the bracket.
7. Remove the bracket.
Figure 3-3. ODD Bracket Removal
ID Size Quantity Screw Type
AM2x2 2
B M2.5x5.0 1

3-8
Lower Cover Removal 0
The lower cover is attached to the mainboard. The lower cover screws are removed to allow
access to:
Top Cover
Prerequisite:
ODD Module Removal
1. Remove securing screw (Figure 3-1).
Figure 3-1. Lower Cover Screw Removal
2. Turn the device over on a secure surface.
3. Partially remove the top cover.
4. Disconnect the cables.
ODD Screw

3-9
Figure 3-2. Lower Cover Cabling
ID Size Quantity Screw Type
A M2.5x5.0 15

3-10
Keyboard Backlight Removal 0
Prerequisite:
Top Cover Removal
1. Turn the top cover to expose the bottom.
2. Remove the Backlight module.
Figure 3-1. Backlight Removal

3-11
Keyboard Removal 0
Prerequisite:
Top Cover Removal
Backlight Module Removal
1. Turn the top cover to expose the bottom.
2. Remove the screw(s).
3. Lift up the keyboard (Figure 3-1).
Figure 3-1. Keyboard Screw Removal
ID Size Quantity Screw Type
M1.0 x 0.43 40

3-12
Touch Pad Bracket Removal 0
Prerequisite:
Top Cover Removal
1. Turn the top cover to expose the bottom.
2. Remove the screw(s).
Figure 3-1. T-pad Bracket Screw Removal
3. Remove the T-pad bracket.
4. Lift up the keyboard (Figure 3-2).
Figure 3-2. T-pad Bracket Removal

3-13
ID Size Quantity Screw Type
M2.5 x 1 x 7
(Flat head) 2

3-14
Audio Board Removal 0
Prerequisite:
Top Cover Removal
Touch Pad Bracket Removal
1. Turn the top cover to expose the bottom.
2. Disconnect the FFC and adhesive strip.
Figure 3-1. Audio Board FFC Removal
3. Remove the screw(s).
4. Remove the Audio Board.

3-15
Figure 3-2. Audio Board Screw Removal
ID Size Quantity Screw Type
M2.5 x 1 x 7
(Flat head) 4

3-16
Audio Board Removal 0
Prerequisite:
Top Cover Removal
1. Disconnect the FFC from the audio board.
2. Disconnect the MIC cable from the audio board.
3. Disconnect the HDD FFC from the audio board.
4. Disconnect the speaker cable from the audio board.
Figure 3-1. Audio Board Cabling Removal
5. Remove the screw(s).

3-17
Figure 3-2. Audio Board Screws Removal
6. Remove the screw(s).
7. Remove the Audio Board.
ID Size Quantity Screw Type
M2.0 x 3.0 2

3-18
DIMM Removal 0
Prerequisite:
Top Cover Removal
1. Locate DIMM module on mainboard.
2. Push module clips outwards.
3. Remove DIMM module from mainboard connector.
Figure 3-1. DIMM Removal

3-19
RTC Removal 0
Prerequisite:
Top Cover Removal
1. Locate RTC battery on mainboard.
2. Remove the RTC battery.
Figure 3-1. Audio Board Cabling Removal
3. Remove RTC battery (D).
IMPORTANT:
+
Follow local regulations for battery disposal.

3-20
Combo Module Removal 0
Prerequisite:
Top Cover Removal
1. Remove the antenna cables.
2. Remove the screw(s).
Figure 3-1. Antenna Disconnection
3. Remove the module.
Figure 3-2. Combo Module Removal
MainAux

3-21
ID Size Quantity Screw Type
M2.0 x 2.0 1

3-22
Solid State Disk Removal 0
Prerequisite:
Top Cover Removal
1. Remove the screw(s).
Figure 3-1. Solid State Disk Screw Removal
2. Remove the Solid State Disk (SSD) module.
Figure 3-2. Solid State Disk Removal

3-23
ID Size Quantity Screw Type
M2.0 x 2.0 1

3-24
MIC Removal 0
Prerequisite:
Top Cover Removal
1. Disconnect the MIC cable.
2. Remove the cable.
Figure 3-1. MIC Cabling Removal
3. Remove the MIC.
Figure 3-2. MIC Module Removal

3-25
LCD Module Removal 0
Prerequisite:
Top Cover Removal
1. Disconnect the LVDS cable.
Figure 3-1. LVDS Cable Removal
2. Remove the screw(s).
Figure 3-2. LCD Module Screws Removal

3-26
3. Remove LCD Module.
Figure 3-3. LVDS Cable Removal
ID Size Quantity Screw Type
A M2.5 x 2.5 2
B M2.5 x 2.5 3

3-27
Battery Pack Removal 0
Prerequisite:
Top Cover Removal
Audio Board Removal
1. Move the MIC cable off the battery. It is not necessary to remove the MIC module.
Figure 3-1. MIC Cabling Preparation
2. Disconnect the power cable.
Figure 3-2. Power Cable Removal

3-28
3. Remove battery pack.
NOTE:
NOTE:
Follow local regulations for battery disposal.
Figure 3-3. Battery Battery Removal

3-29
Hard Disk Drive Removal 0
Prerequisite:
Top Cover Removal
Audio Board Removal
1. Disconnect the Audio Board FFC and move away.
Figure 3-1. Audio FFC Preparation
2. Disconnect the HDD cable.
Figure 3-2. HDD Cable Removal

3-30
3. Remove the screw(s).
4. Remove the HDD.
Figure 3-3. HDD Removal
5. Remove the screw(s).
NOTE:
NOTE:
There are two screws on the HDD bracket.
6. Remove the HDD bracket.
Figure 3-4. HDD Bracket Screws Removal

3-31
ID Size Quantity Screw Type
AM2.0 x 2.0 2
BM2.0 x 2.0 2

3-32
LCD Bezel Removal 0
Prerequisite:
LCD Module Removal
1. Place LCD module on a clean dry surface.
2. Grasp the corner of the bezel and remove.
3. Continue to remove the bezel as shown (Figure 3-1).
Figure 3-1. LCD Bezel Removal
4. Remove the bezel.
Figure 3-2. LCD Bezel Removal Continued

3-33
Fan Thermal Assembly Removal 0
CAUTION:
!
Make sure the system has cooled before removing the termal assembly to avoid
injury.
Prerequisite:
LCD Module
1. Disconnect the fan cable.
2. Loosen the screw(s).
Figure 3-1. Fan/Thermal Screw Removal
3. Remove the assembly.

3-34
Figure 3-2. Fan/Thermal Assembly Removal

3-35
LCD Hinge Removal 0
Prerequisite:
LCD Bezel Removal
1. Locate the hinges.
Figure 3-1. LVDS Cable Removal
2. Remove the screw(s).
Figure 3-2. LCD Hinge Screws Removal

3-36
ID Size Quantity Screw Type
A M2.0 x 0.5 x 7.0
(Flathead) 3
B M2.0 x 0.5 x 7.0
(Flathead) 3

3-37
LCD Bracket Removal 0
Prerequisite:
LCD Hinge Removal
1. Remove the screw(s).
2. Remove the bracket.
Figure 3-1. LCD Bracket Removal
ID Size Quantity Screw Type
M2.0 x 0.5 x 7
(flathead)
2

3-38
LCD Module Removal 0
Prerequisite:
LCD Hinge Removal
1. Place the LCD on a clean flat surface.
Figure 3-1. LCD Panel Removal
2. Remove the screw(s).
Figure 3-2. LCD Panel Screws Removal

3-39
3. Slide the panel down to release from the panel cover.
Figure 3-3. LCD Panel Unlock
4. Remove the panel.
Figure 3-4. LCD Panel Removal
unlocked position

3-40
ID Size Quantity Screw Type
A M2.0 x 0.5 x 7.0
(flathead) 2

3-41
LCD LVDS Removal 0
Prerequisite:
LCD Module Removal
1. Disconnect the LVDS cable from the panel.
Figure 3-1. LVDS Cable Removal
2. Disconnect LVDS connector from the panel.
3. Disconnect the cable from the panel inner bracket.
4. Remove the LVDS cable.
Figure 3-2. LVDS Cable Removal

3-42
CCD Module Removal 0
Prerequisite:
LCD Module Removal
1. Locate the CCD module on the back of the LCD panel.
2. Remove module and disconnect from cable.
Figure 3-1. CCD Cable Removal
3. Remove the module.

3-43
Mainboard Removal 0
Prerequisite:
Removal of Combo Module, Audio Board, HDD, SSD Module, DIMM, Battery
Pack, Fan/Thermal Assembly, and LCD Module
1. Clear the antenna cables and position them out of the way.
2. Remove the screw(s).
Figure 3-1. Mainboard Screw Removal
3. Remove the mainboard.

3-44
Figure 3-2. Mainboard Removal
IMPORTANT:
+
Follow local regulations for board disposal.
ID Size Quantity Screw Type
M2.5 x 3.0 3

3-45
Antenna Removal 0
Prerequisite:
Mainboard Removal
1. Locate the antenna cables.
2. Gently remove the cabling.
Figure 3-1. Antenna Cabling Removal
3. Remove the antennas
Figure 3-2. Antenna Removal

3-46
Speaker Modules Removal 0
Prerequisite:
Mainboard Removal
1. Locate the speaker cables.
Figure 3-1. Speaker Location
2. Remove the speaker (L/R) modules.
Figure 3-2. Speaker Removal
3. Remove the speaker cabling.

3-47
Machine Assembly 0
ODD Module Installation 0
1. Install the ODD bezel.
Figure 3-1. ODD Bezel Removal
2. Install the ODD the bracket.
3. Secure with the screw(s).
Figure 3-2. ODD Bracket Removal
4. Install ODD module in lower cover.
5. Install and secure with screw.
A

3-48
Figure 3-3. ODD Module Installation
ID Size Quantity Screw Type
AM2x2 2
B M2.5x5.0 1
ODD BottomODD Bottom
B

3-49
Lower Cover Installation 0
1. Connect the cabling to the main unit.
Figure 3-1. Lower Cover Cabling Installation
2. Turn the device to expose the bottom lower cover.
3. Secure with screw(s), Figure 3-2.
Figure 3-2. Lower Cover Screw Intallation
ODD Screw
A

3-50
ID Size Quantity Screw Type
A M2.5x5.0 15

3-51
Keyboard Backlight Installation 0
1. Install the keyboard module.
2. Align the Backlight module with the keyboard plate.
Figure 3-1. Backlight and Keyboard Alignment
3. Install the Backlight module.
Figure 3-2. Backlight Installation

3-52
Keyboard Installation 0
1. Place the keyboard on the top cover.
2. Secure with screw(s), Figure 3-1.
Figure 3-1. Keyboard Installation
3. Align the mylar strip and install in place.
4. Turn the device over on a secure surface.
ID Size Quantity Screw Type
M1.0 x 0.43 40

3-53
Touch Pad Bracket Installation 0
1. Insert the T-pad bracket and align the screw holes on the bracket and top cover.
2. Secure with screw(s), Figure 3-1.
Figure 3-1. T-pad Bracket Installation
ID Size Quantity Screw Type
M2.5 x 1 x 7
(Flat head) 2

3-54
Audio Module Installation 0
1. Insert the Audio Board and align the screw holes on the module and top cover.
2. Secure with screw(s), Figure 3-1.
Figure 3-1. Audio Board Installation
3. Insert the FFC into the module.
4. Secure with the adhesive.
Figure 3-2. T-pad FFC Intallation
ID Size Quantity Screw Type
M2.5 x 1 x 7
(Flat head) 4

3-55
Audio Board Installation 0
1. Insert the Audio Board and align the screw holes on the module and chassis.
Figure 3-1. Audio Board Installation
2. Secure with screw(s).
3. Connect the FFC to the audio board.
4. Connect the MIC cable to the audio board.
5. Connect the HDD FFC to the audio board.
6. Connect the speaker cable to the audio board.

3-56
Figure 3-2. Audio Board Screws Removal
ID Size Quantity Screw Type
M2.0 x 3.0 2

3-57
DIMM Installation 0
1. Connect DIMM module to mainboard connector.
2. Push down on module until clips lock in place.
Figure 3-1. DIMM Installation

3-58
RTC Installation 0
1. Locate RTC socket on the mainboard.
2. Place RTC module on mainboard.
Figure 3-1. RTC Installation

3-59
Combo Module Installation 0
1. Align the module with the mainboard.
2. Install the module and hold down in place.
Figure 3-1. Combo Module Installation
3. Secure with screw(s).
4. Connect the antenna cables.
Figure 3-2. Antenna Connection
ID Size Quantity Screw Type
M2.0 x 2.0 1
MainAux

3-60
Solid State Disk (SSD) Installation 0
1. Locate the SSD connector on the mainboard.
2. Insert the board and hold down.
Figure 3-1. Solid State Disk Installation
3. Secure with screw(s).
Figure 3-2. Solid State Disk Screw Installation

3-61
ID Size Quantity Screw Type
M2.0 x 2.0 1

3-62
MIC Installation 0
1. Insert the MIC into the chassis.
Figure 3-1. MIC Installation
2. Place the cable along the battery.
3. Connect the MIC cable.
Figure 3-2. MIC Cable Connection

3-63
Audio Board Installation 0
1. Align the LCD module with the chassis and install the LCD module.
Figure 3-1. LCD Module Installation
2. Secure with screw(s).
Figure 3-2. LCD Module Screws Removal
3. Connect the LVDS cable.
B
A

3-64
Figure 3-3. Audio Board Screws Removal
ID Size Quantity Screw Type
A M2.5 x 2.5 2
B M2.5 x 2.5 3

3-65
Battery Pack Installation 0
1. Position the battery pack in the chassis.
2. Install the battery pack.
Figure 3-1. Battery Pack Installation
3. Connect the power cable.
Figure 3-2. Power Cable Connection
4. Replace MIC cable to its position.

3-66
Figure 3-3. MIC Cable Positioning

3-67
Hard Disk Drive Installation 0
1. Install the HDD carrier on the HDD.
2. Secure with the screw(s).
Figure 3-1. HDD Bracket Installation
3. Install the HDD in the chassis.
4. Secure with the screw(s).
Figure 3-2. HDD Screw Installation
A
B

3-68
5. Connect the HDD cable connector.
6. Connect the Audio Board FFC.
Figure 3-3. Cable Connections
ID Size Quantity Screw Type
A M2.0 x 2.0 2
B M2.0 x 2.0 2

3-69
Audio Board Installation 0
1. Align the bezel with the module and install.
Figure 3-1. LCD Bezel Installation
2. Move around the bezel and press down to secure.
Figure 3-2. LCD Bezel Removal
NOTE:
NOTE:
Bezel locks in place easily. If there is any resistance, make sure the LVDS cable is
correctly located inside the LCD module.

3-70
Fan Thermal Assembly Installation 0
IMPORTANT:
+
Apply suitable thermal grease and make sure all thermal pads are in place
before replacing module.
CAUTION:
!
Thermal grease can damage mainboard. Use caution when applying.
The following thermal grease types are approved for use:
-N302
Remove all traces of thermal grease from CPU using a lint-free cloth or cotton
swab and Isopropyl Alcohol, Acetone, or other approved cleaning agent.
Apply small amount of thermal grease to center of CPU.
1. Align the assembly to the mainboard screw holes.
Figure 3-1. Fan/Thermal Module Installation
NOTE:
NOTE:
The captive screws must be installed and secured in numerical order for thermal grease
to spread evenly.
2. Install and secure five (5) captive screws (E/1 - E/5) to mainboard, in numerical order from
one (1) to five (5).
3. Connect the Fan cable.

3-71
Figure 3-2. Fan/Thermal Screw Removal
1
32
4
5
6

3-72
Audio Board Installation 0
1. Align the hinges with the LCD cover.
2. Secure with the screw(s).
Figure 3-1. LCD Hinge Screws Installation
ID Size Quantity Screw Type
A M2.0 x 0.5 x 7.0
(Flathead) 3
B M2.0 x 0.5 x 7.0
(Flathead) 3
B
right hinge
A
left hinge

3-73
LCD Bracket Installation 0
1. Align the bracket in the LCD cover.
2. Install the bracket.
3. Secure with the screw(s).
Figure 3-1. LCD Bracket Installation
ID Size Quantity Screw Type
M2.0 x 0.5 x 7
(flathead)
2

3-74
LCD Panel Installation 0
1. Align the LCD panel with the chassis and install the panel.
Figure 3-1. LCD Module Installation
2. Position the LCD correctly and slide up to lock in place.
Figure 3-2. LCD Module Screws Removal
3. Slide the panel in place to install.
correct installation
alignment
correct installation
alignment

3-75
Figure 3-3. LCD Panel Insatllation
ID Size Quantity Screw Type
A M2.0 x 0.5 x 7.0
(flathead) 2

3-76
LVDS Installation 0
1. Insert the cable into the panel inner bracket.
Figure 3-1. LCD Module Installation
2. Connect the LVDS cable to the panel connector.
3. Attach the securing adhesive.
Figure 3-2. LVDS Connection
4. Insert the LVDS cable in the panel cover.

3-77
Figure 3-3. LVDS Alignment

3-78
CCD Installation 0
1. Connect the cable to the CCD module.
Figure 3-1. CCD Cable Installation
2. Install the CCD module.
Figure 3-2. CCD Module Installation

3-79
Mainboard Installation 0
1. Position the I/O ports on the mainboard in the chassis.
2. Install the mainboard and slide down over the chassis screw holes.
Figure 3-1. Mainboard Installation
3. Install the screw(s).
Figure 3-2. Mainboard Screw Installation

3-80
ID Size Quantity Screw Type
M2.5 x 3.0 3

3-81
Antenna Installation 0
1. Position the antennas in the chassis.
2. Install the antennas.
Figure 3-1. Antenna Installation
3. Install the cabling in the chassis.
Figure 3-2. Antenna Cabling Installation

3-82
Speaker Installation 0
1. Install a single speaker.
2. Insert the cabling in the chassis.
Figure 3-1. Right Speaker Installation
3. Continue to install the cabling in the chassis.
Figure 3-2. Speaker Cabling Installation
4. Install the second speaker.
guide pin
guide pin

3-83
Figure 3-3. Left Speaker Installation
5. Install the remaining cabling in the chassis.
Figure 3-4. Speaker Cabling Installation
guide pin
guide pin

CHAPTER 4
Troubleshooting

4-2

Troubleshooting 4-3
Troubleshooting
Introduction 0
This chapter contains information about troubleshooting common problems associated with
the notebook.
General Information 0
The following procedures are a guide for troubleshooting computer problems. The step by
step procedures are designed to be performed as described.
NOTE:
NOTE:
The diagnostic tests are intended for Acer products only. Non-Acer products, prototype
cards, or modified options can give false errors and invalid system responses.
1. Obtain as much detailed information as possible about the problem.
2. If possible, verify the symptoms by re-creating the failure through diagnostic tests or
repeating the operation that led to the problem.
3. Use Table 4-1 with the verified symptom to determine the solution.
4. If the Issue is still not resolved, refer to Online Support Information.
Symptoms (Verified)
Power On Issues
No Display Issues
LCD Failure
Internal Keyboard Failure
Touchpad Failure
Internal Speaker Failure
Internal Microphone Failure
Audio and Cardreader Failure
Other Functions Failure

4-4 Troubleshooting
Power On Issues 0
If the system doesn’t power on, perform the following:
Figure 1-1. Power On Issue
Computer Shuts Down Intermittently 0
If the system powers off at intervals, perform the following:
1. Makes sure the power cable is properly connected to the computer and the electrical
outlet.
2. Remove all extension cables between the computer and the outlet.
3. Remove all surge protectors between the computer and the electrical outlet. Plug the
computer directly into a known serviceable electrical outlet.
4. Disconnect the power and open the casing to check the Thermal Unit (refer to Thermal
Unit Failure) and fan airways are free of obstructions.
5. Remove all external and non-essential hardware connected to the computer that are not
necessary to boot the computer to the failure point.
6. Remove any recently installed software.
7. If the Issue is still not resolved, refer to Online Support Information.

Troubleshooting 4-5
No Display Issues 0
If the Display doesn’t work, perform the following:
Figure 1-2. No Display Issue
No POST or Video 0
If the POST or video does not appear, perform the following:
1. Make sure that internal display is selected. Switching between internal and external by
pressing Fn+F5. Reference Product pages for specific model procedures.
2. Make sure the computer has power by checking for one of the following:
-Fans start up
-Status LEDs illuminate
If no power, refer to Power On Issues.
3. Drain stored power by removing the power cable and battery. Hold the power button for 10
seconds.
4. Connect the power and reboot the computer.
5. Connect an external monitor to the computer and switch between the internal display and
the external display is by pressing Fn+F5.
6. If the POST or video appears on the external display only, refer to LCD Failure.

4-6 Troubleshooting
7. Disconnect power and all external devices including port replicators or docking stations.
Remove any memory cards and CD/DVD discs.
8. Start the computer. If the computer boots correctly, add the devices one by one until the
failure point is discovered.
9. Reseat the memory modules.
10. Remove the drives (refer to Maintenance Flowchart).
11. If the Issue is still not resolved, refer to Online Support Information.
Abnormal Video 0
If the video appears abnormal, perform the following:
1. Boot the computer.
-If permanent vertical/horizontal lines or dark spots appear in the same location, the
LCD is faulty and should be replaced. Refer to Maintenance Flowchart.
-If extensive pixel damage is present (different colored spots in the same locations on
the screen), the LCD is faulty and should be replaced. Refer to Maintenance Flowchart.
NOTE:
NOTE:
Make sure that the computer is not running on battery alone as this may reduce display
brightness.
2. Adjust the brightness to its highest level. Refer to the User Manual for instructions on
adjusting the settings. If the display is too dim at the highest brightness setting, the LCD is
faulty and should be replaced. Refer to Maintenance Flowchart.
3. Check the display resolution is correctly configured:
-Minimize or close all Windows.
-If display size is only abnormal in an application, check the view settings and
control/mouse wheel zoom feature in the application.
-If desktop display resolution is not normal, right-click on the desktop and select
Personalize Display Settings.
-Click and drag the Resolution slider to the desired resolution.
-Click Apply and check the display. Readjust if necessary.
4. Roll back the video driver to the previous version if updated.
5. Remove and reinstall the video driver.
6. Check the Device Manager to determine that:
-The device is properly installed. There are no red Xs or yellow exclamation marks
-There are no device conflicts
-No hardware is listed under Other Devices
7. If the Issue is still not resolved, refer to Online Support Information.
8. Run the Windows Memory Diagnostic from the operating system DVD and follow the
on-screen prompts.
9. If the Issue is still not resolved, refer to Online Support Information.

Troubleshooting 4-7
LCD Failure 0
If the LCD fails, perform the following:
Figure 1-3. LCD Failure

4-8 Troubleshooting
Keyboard Failure 0
If the Keyboard fails, perform the following:
Figure 1-4. Keyboard Failure

Troubleshooting 4-9
Touchpad Failure 0
If the Touchpad fails, perform the following:
Figure 1-5. Touchpad Failure

4-10 Troubleshooting
Internal Speaker Failure 0
If internal Speakers fail, perform the following:
Figure 1-6. Internal Speaker Failure
Sound Problems 0
Perform the following:
1. Boot the computer.
2. Navigate to Start
Control Panel
System and Maintenance
System
Device
Manager. Check the Device Manager to determine that:
-The device is properly installed
-There are no red Xs or yellow exclamation marks
-There are no device conflicts
-No hardware is listed under Other Devices
3. If updated recently, roll back the audio driver to the previous version.
4. Remove and reinstall the audio driver.
5. Make sure that all volume controls are set mid range:
-Click the volume icon on the taskbar
-Drag the slider to 50. Confirm that the volume is not muted.
-Click Mixer to verify that other audio applications are set to 50 and not muted.
6. Navigate to Start
Control Panel
Hardware and Sound
Sound. Confirm that

Troubleshooting 4-11
Speakers are selected as the default audio device (green check mark).
NOTE:
NOTE:
If Speakers does not show, right-click on the Playback tab and select Show
Disabled Devices (clear by default).
7. Select Speakers and click Configure to start Speaker Setup. Follow the on-screen
prompts to configure the speakers.
8. Remove any recently installed hardware or software.
9. Restore system and file settings from a known good date using System Restore.
10. If the issue is remains, repeat step 9, selecting an earlier time and date.
11. Reinstall the Operating System.
12. If the Issue is still not resolved, refer to Online Support Information.

4-12 Troubleshooting
Microphone Failure 0
If internal or external Microphones fail, perform the following:
Figure 1-7. Microphone Failure
1. Check that the microphone is enabled. Navigate to Start
Control Panel
Hardware
and Sound
Sound and select the Recording tab.
2. Right click on the Recording tab and select Show Disabled Devices (clear by
default). The microphone appears on the Recording tab.
3. Right click on the microphone and select Enable.
4. Select the microphone then click Properties. Select the Levels tab.
5. Increase the volume to the maximum setting and click OK.
6. Test the microphone hardware:
-Select the microphone and click Configure.
-Select Set up microphone.
-Select the microphone type from the list and click Next.
-Follow the on-screen prompts to complete the test.
7. If the Issue is still not resolved, refer to Online Support Information.

Troubleshooting 4-13
Other Functions Failure 0
HDD Not Operating Correctly 0
If the HDD fails to operate correctly, perform the following:
1. Disconnect all external devices.
2. Run a complete virus scan using up-to-date software to confirm the computer is virus free.
3. Run the Windows Vista Startup Repair Utility:
a. Insert the Windows Vista Operating System DVD in the ODD and restart the
computer.
b. When prompted, press any key to start to the operating system DVD.
c. When the Install Windows screen appears, click Next.
d. Select Repair your computer.
e. When the System Recovery Options screen appears, click Next.
f. Select the appropriate operating system, and click Next.
NOTE:
NOTE:
Click Load Drivers if controller drives are required.
g. Select Startup Repair.
NOTE:
NOTE:
Startup Repair attempts to locate and resolve issues with the computer.
h. When complete, click Finish.
If an issue is discovered, follow the on-screen information to resolve the problem.
1. Run the Windows Memory Diagnostic Tool. For more information see Windows Help and
Support.
2. Restart the computer and press F2 to enter the BIOS Utility. Check the BIOS settings are
correct and that CD/DVD drive is set as the first boot device on the Boot menu.
3. Confirm all cables and jumpers on the HDD and ODD are set correctly.
4. Remove any recently added hardware and associated software.
5. Run the Windows Disk Defragmenter. For more information see Windows Help and
Support.
6. Run Windows Check Disk by entering chkdsk /r from a command prompt. For more
information see Windows Help and Support.
7. Restore system and file settings from a known good date using System Restore.
8. If the issue is not fixed, repeat the preceding steps and select an earlier time and date.
9. Replace the HDD. (Refer to Maintenance Flowchart)

4-14 Troubleshooting
Intermittent Problems 0
Intermittent system hang problems can be caused by a variety of reasons that have nothing to
do with a hardware defect, such as: cosmic radiation, electrostatic discharge, or software
errors. FRU replacement should be considered only when a recurring problem exists.
When analyzing an intermittent problem, perform the following:
1. Run the advanced diagnostic test for the system board in loop mode at least 10 times.
2. If no error is detected, do not replace any FRU.
3. If an error is detected, replace the FRU. Rerun the test to verify that there are no more
errors.
Undetermined Problems 0
The diagnostic problems does not identify which adapter or device failed, which installed
devices are incorrect, whether a short circuit is suspected, or whether the system is
inoperative.
Perform the following procedures to isolate the failing FRU (do not isolate non-defective FRU):
NOTE:
NOTE:
Verify that all attached devices are supported by the computer.
NOTE:
NOTE:
Verify that the power supply being used at the time of the failure is operating correctly.
(Refer to Power On Issues).
1. Remove power from the computer.
2. Visually check them for damage. If any problems are found, replace the FRU.
3. Remove or disconnect all of the following devices:
-Non-Acer devices
-Printer, mouse, and other external devices
-Battery pack
-Hard disk drive
-DIMM
-CD-ROM/Diskette drive Module
-PC Cards
4. Apply power to the computer.
5. Determine if the problem has changed.
6. If the problem does not recur, connect the removed devices one at a time until failing FRU
is found.
7. If the problem remains, replace the following FRUs one at a time. Do not replace a
non-defective FRU:
-System board
-LCD assembly

Troubleshooting 4-15
Post Codes 0
The following are the InsydeH2O™ Functionality POST code tables. The components of the
POST code table includes: SEC phase, PEI phase, DXE phase, BDS phase, CSM functions,
S3 functions and ACPI functions.
Post Code Range
SEC Phase Post Code
Phase POST Code Range
SEC 0x01 - 0x0F
PEI 0x70 - 0x9F
DXE 0x40 - 0x6F
BDS 0x10 - 0x3F
SMM 0xA0 - 0xBF
S3 0xC0 - 0xCF
ASL 0x51 – 0x55
0xE1 – 0xE4
PostBDS 0xF9 – 0xFE
InsydeH2ODDT™ Reserve 0xD0 – 0xD7
OEM Reserve 0xE8 – 0xEB
Reserved 0xD8 – 0xE0
0xE5 – 0xE7
0xEC – 0xF8
Functionality Name
(Include\PostCode.h) Phase Post
Code Description
SEC_SYSTEM_POWER_ON SEC 01 CPU power on and switch to
Protected mode
SEC_BEFORE_MICROCODE_PATCH SEC 02 Patching CPU microcode
SEC_AFTER_MICROCODE_PATCH SEC 03 Setup Cache as RAM
SEC_ACCESS_CSR* SEC 04 PCIE MMIO Base Address
initial
SEC_GENERIC_MSRINIT* SEC 05 CPU Generic MSR
initialization
SEC_CPU_SPEEDCFG* SEC 06 Setup CPU speed
SEC_SETUP_CAR_OK SEC 07 Cache as RAM test
SEC_FORCE_MAX_RATIO* SEC 08 Tune CPU frequency ratio to
maximum level
SEC_GO_TO_SECSTARTUP SEC 09 Setup BIOS ROM cache

4-16 Troubleshooting
PEI Phase Post Code Table
SEC_GO_TO_PEICORE SEC 0A Enter Boot Firmware
Volume
* 3rd party related functions – Platform dependence.
Functionality Name
(Include\PostCode.h) Phase Post
Code Description
PEI_SIO_INIT PEI 70 Super I/O Initialization
PEI_CPU_REG_INIT PEI 71 CPU Early Initialization
PEI_CPU_AP_INIT* PEI 72 Multi-processor Early Initial
PEI_CPU_HT_RESET* PEI 73 HyperTransport Initialization
PEI_PCIE_MMIO_INIT PEI 74 PCIE MMIO BAR Initialization
PEI_NB_REG_INIT PEI 75 North Bridge Early Initialization
PEI_SB_REG_INIT PEI 76 South Bridge Early
Initialization
PEI_PCIE_TRAINING* PEI 77 PCIE Training
PEI_TPM_INIT PEI 78 TPM Initialization
PEI_SMBUS_INIT PEI 79 SMBUS Early Initialization
PEI_PROGRAM_CLOCK_GEN PEI 7A Clock Generator Initialization
PEI_IGD_EARLY_INITIAL* PEI 7B Internal Graphic device early
Initialization
PEI_HECI_INIT* PEI 7C HECI Initialization
PEI_WATCHDOG_INIT* PEI 7D Watchdog timer Initialization
PEI_MEMORY_INIT PEI 7E Memory Initial for Normal boot.
PEI_MEMORY_INIT_FOR_CRISIS PEI 7F Memory Initial for Crisis
Recovery
PEI_MEMORY_INSTALL PEI 80 Simple Memory test
PEI_TXTPEI* PEI 81 TXT function early Initialization
PEI_SWITCH_STACK PEI 82 Start to use Memory
PEI_MEMORY_CALLBACK PEI 83 Set cache for physical memory
PEI_ENTER_RECOVERY_MODE PEI 84 Recovery device Initialization
PEI_RECOVERY_MEDIA_FOUND PEI 85 Found Recovery image
PEI_RECOVERY_MEDIA_NOT_FOUND PEI 86 Recovery image not found
PEI_RECOVERY_LOAD_FILE_DONE PEI 87 Load Recovery Image
completed
PEI_RECOVERY_START_FLASH PEI 88 Start Flash BIOS with
Recovery image
Functionality Name
(Include\PostCode.h) Phase Post
Code Description

Troubleshooting 4-17
DXE Phase POST Code Table
PEI_ENTER_DXEIPL PEI 89 Loading BIOS image to RAM
PEI_FINDING_DXE_CORE PEI 8A Loading DXE core
PEI_GO_TO_DXE_CORE PEI 8B Enter DXE core
* 3rd party relate functions – Platform dependence.
Functionality Name
(Include\PostCode.h) Phase Post
Code Description
DXE_TCGDXE* DXE 40 TPM initial in DXE
DXE_SB_SPI_INIT* DXE 41 South bridge SPI initialization
DXE_CF9_RESET* DXE 42 Setup Reset service
DXE_SB_SERIAL_GPIO_INIT* DXE 43 South bridge Serial GPIO
initialization
DXE_SMMACCESS* DXE 44 Setup SMM ACCE SS service
DXE_NB_INIT* DXE 45 North bridge Middle
initialization
DXE_SIO_INIT* DXE 46 Super I/O DXE initialization
DXE_LEGACY_REGION* DXE 47 Setup Legacy Region service
DXE_SB_INIT* DXE 48 South Bridge Middle
initialization
DXE_IDENTIFY_FLASH_DEVICE DXE 49 Identify Flash device
DXE_FTW_INIT DXE 4A Fault Tolerant Write
verification
DXE_VARIABLE_INIT DXE 4B Variable Service initialization
DXE_VARIABLE_INIT_FAIL DXE 4C Fail to initial Variable Service
DXE_MTC_INIT DXE 4D MTC Initial
DXE_CPU_INIT DXE 4E CPU Middle Initialization
DXE_MP_CPU_INIT DXE 4F Multi-processor
MiddleInitialization
DXE_SMBUS_INIT DXE 50 SMBUS Driver Initialization
DXE_SMART_TIMER_INIT DXE 51 8259 Initialization
DXE_PCRTC_INIT DXE 52 RTC Initialization
DXE_SATA_INIT* DXE 53 SATA Controller
earlyInitialization
DXE_SMM_CONTROLER_INIT* DXE 54 Setup SMM Control service
Functionality Name
(Include\PostCode.h) Phase Post
Code Description

4-18 Troubleshooting
BDS Phase POST Code
DXE_LEGACY_INTERRUPT* DXE 55 Setup Legacy Interrupt
service
DXE_RELOCATE_SMBASE DXE 56 Relocate SMM BASE
DXE_FIRST_SMI DXE 57 SMI test
DXE_VTD_INIT* DXE 58 VTD Initial
DXE_BEFORE_CSM16_INIT DXE 59 Legacy BIOS Initialization
DXE_AFTER_CSM16_INIT DXE 5A Legacy interrupt function
Initialization
DXE_LOAD_ACPI_TABLE DXE 5B ACPI Table Initialization
DXE_SB_DISPATCH* DXE 5C Setup SB SMM Dispatcher
service
DXE_SB_IOTRAP_INIT* DXE 5D Setup SB IOTRAP Service
DXE_SUBCLASS_DRIVER* DXE 5E Build AMT Table
DXE_PPM_INIT* DXE 5F PPM Initialization
DXE_HECIDRV_INIT* DXE 60 HECIDRV Initialization
* 3rd party relate functions – Platform dependence.
Functionality Name (Include\ PostCode.h) Phase Post
Code Description
BDS_ENTER_BDS BDS 10 Enter BDS entry
BDS_INSTALL_HOTKEY BDS 11 Install Hotkey service
BDS_ASF_INIT* BDS 12 ASF Initialization
BDS_PCI_ENUMERATION_START BDS 13 PCI enumeration
BDS_BEFORE_PCIIO_INSTALL BDS 14 PCI resource assign
complete
BDS_PCI_ENUMERATION_END BDS 15 PCI enumeration
complete
BDS_CONNECT_CONSOLE_IN BDS 16 Keyboard Controller,
keyboard and mouse
initialization
BDS_CONNECT_CONSOLE_OUT BDS 17 Video device
initialization
BDS_CONNECT_STD_ERR BDS 18 Error report device
initialization
BDS_CONNECT_USB_HC BDS 19 USB host controller
initialization
Functionality Name
(Include\PostCode.h) Phase Post
Code Description

Troubleshooting 4-19
BDS_CONNECT_USB_BUS BDS 1A USB BUS driver
initialization
BDS_CONNECT_USB_DEVICE BDS 1B USB device driver
initialization
BDS_NO_CONSOLE_ACTION BDS 1C Console device initial fail
BDS_DISPLAY_LOGO_SYSTEM_INFO BDS 1D Display logo or system
information
BDS_START_IDE_CONTROLLER BDS 1E IDE controller
initialization
BDS_START_SATA_CONTROLLER BDS 1F SATA controller
initialization
BDS_START_ISA_ACPI_CONTROLLER BDS 20 SIO controller
initialization
BDS_START_ISA_BUS BDS 21 ISA BUS driver
initialization
BDS_START_ISA_FDD BDS 22 Floppy device
initialization
BDS_START_ISA_SEIRAL BDS 23 Serial device
initialization
BDS_START_IDE_BUS BDS 24 IDE device initialization
BDS_START_AHCI_BUS BDS 25 AHCI device initialization
BDS_CONNECT_LEGACY_ROM BDS 26 Dispatch option ROMs
BDS_ENUMERATE_ALL_BOOT_OPTION BDS 27 Get boot device
information
BDS_END_OF_BOOT_SELECTION BDS 28 End of boot selection
BDS_ENTER_SETUP BDS 29 Enter Setup Menu
BDS_ENTER_BOOT_MANAGER BDS 2A Enter Boot manager
BDS_BOOT_DEVICE_SELECT BDS 2B Try to boot system to OS
BDS_EFI64_SHADOW_ALL_LEGACY_ROM BDS 2C Shadow Misc Option
ROM
BDS_ACPI_S3SAVE BDS 2D Save S3 resume
required data in RAM
BDS_READY_TO_BOOT_EVENT BDS 2E Last Chipset initial
before boot to OS
BDS_GO_LEGACY_BOOT BDS 2F Start to boot Legacy OS
BDS_GO_UEFI_BOOT BDS 30 Start to boot UEFI OS
BDS_LEGACY16_PREPARE_TO_BOOT BDS 31 Prepare to Boot to
Legacy OS
Functionality Name (Include\ PostCode.h) Phase Post
Code Description

4-20 Troubleshooting
PostBDS Post Code
S3 Functions POST Code
BDS_EXIT_BOOT_SERVICES* BDS 32 Send END of POST
Message to ME via
HECI
BDS_LEGACY_BOOT_EVENT BDS 33 Last Chipset initial
before boot to Legacy
OS.
BDS_ENTER_LEGACY_16_BOOT BDS 34 Ready to Boot Legacy
OS.
BDS_RECOVERY_START_FLASH BDS 35 Fast Recovery Start
Flash.
BDS_START_SDHC_BUS BDS 36 SDHC device initial.
BDS_RECOVERY_START_FLASH BDS 37 Ata Legacy device initial.
BDS_RECOVERY_START_FLASH BDS 38 SD Legacy device initial.
* 3rd party relate functions – Platform dependence.
Functionality Name (Include\ PostCode.h) Phase Post
Codes Description
POST_BDS_NO_BOOT_DEVICE POST_BDS F9 No Boot Device
POST_BDS_START_IMAGE POST_BDS FB UEFI Boot Start Image
POST_BDS_ENTER_INTI9 POST_BDS FD Legacy 16 boot entry
POST_BDS_BOOT_SECTOR POST_BDS FE Try to Boot with INT
19
Functionality Name (Include\ PostCode.h) Phase Post
Code Description
S3_RESTORE_MEMORY_CONTROLLER PEI C0 Memory initial for S3
resume
S3_INSTALL_S3_MEMORY PEI C1 Get S3 resume required
data from memory
S3_SWITCH_STACK PEI C2 Start to use memory during
S3 resume
S3_MEMORY_CALLBACK PEI C3 Set cache for physical
memory during S3 resume
S3_ENTER_S3_RESUME_PEIM PEI C4 Start to restore system
configuration
S3_BEFORE_ACPI_BOOT_SCRIPT PEI C5 Restore system
configuration stage1
Functionality Name (Include\ PostCode.h) Phase Post
Code Description

Troubleshooting 4-21
ACPI Functions POST Code
SMM Functions POST Code
S3_BEFORE_RUNTIME_BOOT_SCRIPT PEI C6 Restore system
configuration stage2
S3_BEFORE_RELOCATE_SMM_BASE PEI C7 Relocate SMM BASE
during S3 resume
S3_BEFORE_MP_INIT PEI C8 Multi-processor initial
during S3 resume
S3_BEFORE_RESTORE_ACPI_CALLBACK PEI C9 Start to restore system
configuration in SMM
S3_AFTER_RESTORE_ACPI_CALLBACK PEI CA Restore system
configuration in SMM
complete
S3_GO_TO_FACS_WAKING_VECTOR PEI CB Back to OS
Functionality Name (Include\
PostCode.h) Phase Post
Code Description
ASL_ENTER_S1 ASL 51 Prepare to enter S1
ASL_ENTER_S3 ASL 53 Prepare to enter S3
ASL_ENTER_S4 ASL 54 Prepare to enter S4
ASL_ENTER_S5 ASL 55 Prepare to enter S5
ASL_WAKEUP_S1 ASL E1 System wakeup from S1
ASL_WAKEUP_S3 ASL E3 System wakeup from S3
ASL_WAKEUP_S4 ASL E4 System wakeup from S4
Functionality Name
(Include\PostCode.h) Phase Post
Code Description
SMM_IDENTIFY_FLASH_DEVICE SMM 0xA0 Identify Flash device in SMM
SMM_SMM_PLATFORM_INIT SMM 0xA2 SMM service initial
SMM_ACPI_ENABLE_START SMM 0xA6 OS call ACPI enable function
SMM_ACPI_ENABLE_END SMM 0xA7 ACPI enable function complete
SMM_S1_SLEEP_CALLBACK SMM 0xA1 Enter S1
SMM_S3_SLEEP_CALLBACK SMM 0xA3 Enter S3
SMM_S4_SLEEP_CALLBACK SMM 0xA4 Enter S4
SMM_S5_SLEEP_CALLBACK SMM 0xA5 Enter S5
SMM_ACPI_DISABLE_START SMM 0xA8 OS call ACPI disable function
SMM_ACPI_DISABLE_END SMM 0xA9 ACPI disable function complete
Functionality Name (Include\ PostCode.h) Phase Post
Code Description

4-22 Troubleshooting
InsydeH20DDT Debugger POST Code
Functionality Name
(Include\ PostCode.h) Post Code Description
Used by Insyde debugger 0x0D Waiting for device connect
Used by Insyde debugger 0xD0 Waiting for device connect
Used by Insyde debugger 0xD1 InsydeH2ODDT Ready
Used by Insyde debugger 0xD2 EHCI not found
Used by Insyde debugger 0xD3 Debug port connect low
speed device
Used by Insyde debugger 0xD4 DDT Cable become low
speed device
Used by Insyde debugger 0xD5 DDT Cable Transmission
Error (Get descriptor fail)
Used by Insyde debugger 0xD6 DDT Cable Transmission
Error (Set Debug mode fail)
Used by Insyde debugger 0xD7 DDT Cable Transmission
Error (Set address fail)

CHAPTER 5
Jumper and Connector Locations

5-2

5-3
Jumper and Connector Locations 0
Figure 5-1. Mainboard Top
Table 5-1. Mainboard Top
Item Description Item Description
1. PJ1 DC-In 2. CN9 HDD con
3. CN10 Fan con 4. CN11 Audio con
5. CN12 Keyboard con 6. CN13 Card reader con
7. CN14 TPM con 8. PJ2 Battery con
9. JDIM1 DIMM con 10. BT1 RTC
11. CN8 ODD con 12. CN7 eDP con
13. HE1 Hall IC 14. CN5 WLAN + BT con
15. CN2 LAN con 16. CN1 HDMI con
17. CN6 SSD HDD con 18. CN2, CN3 USB con
1181716151413
2
3
4
567
8
9
10
11
12

5-4

CHAPTER 6
FRU (Field Replaceable Unit) List

6-2

FRU (Field Replaceable Unit) List 6-3
FRU (Field Replaceable Unit) List
This chapter provides users with a FRU (Field Replaceable Unit) listing in global
configurations for the Acer M5 481/481G/481T/481TG. Refer to this chapter whenever
ordering for parts to repair or for RMA (Return Merchandise Authorization).
NOTE:
NOTE:
When ordering FRU parts, check the most up-to-date information available on the
regional web or channel. Part number changes will not be noted on the printed Service
Guide. For Acer Authorized Service Providers, the Acer office may have a different part
number code from those given in the FRU list of this printed Service Guide. Users
MUST use the local FRU list provided by the regional Acer office to order FRU parts for
repair and service of customer machines.
NOTE:
NOTE:
To scrap or to return the defective parts, users should follow the local government
ordinance or regulations on how to dispose it properly, or follow the rules set by the
regional Acer office on how to return it.

6-4 FRU (Field Replaceable Unit) List
Exploded Diagrams 0
Main Assembly 0
Figure 1-1. Main Assembly Exploded Diagram
Table 1-1. Main Assembly Exploded Diagram
No. Description P/N
1 Mainboard NB.M0J11.004
2 Top assembly
3 Base assembly
4 LCD LK.14008.014
5 HDD KH.32007.016
6 SSD KN.0200Q.002
110
11
5
2
4
3
7
86
9

FRU (Field Replaceable Unit) List 6-5
7 ODD KU.0080D.064
8 WL/BT AGN NI.23600.100
9 RAM KN.2GB03.025
10 Battery Lithium KT.00303.002
11 Keyboard NK.I1417.01Y
Table 1-1. Main Assembly Exploded Diagram (Continued)
No. Description P/N

6-6 FRU (Field Replaceable Unit) List
LCD Assembly 0
Figure 1-2. LCD Assembly Exploded Diagram
Table 1-2. LCD Assembly Exploded Diagram
No. Description P/N
1. LCD bezel sub assembly
2. LCD cover sub assembly
3. Camera module NC.21411.00D
4. Cable assembly GLE
Cable assembly FOX
Cable assembly MEC
Cable assembly LNT
1
3
2
4
6
7
5

FRU (Field Replaceable Unit) List 6-7
5. Left Hinge SZS
Left Hinge GYI
Left Hinge AJP
6. Right Hinge SZS
Right Hinge GYI
Right Hinge AJP
7. LCD LK.14008.014
Table 1-2. LCD Assembly Exploded Diagram (Continued)
No. Description P/N

6-8 FRU (Field Replaceable Unit) List
FRU List 0
Table 1-3. FRU List
Category Description P/N
ADAPTER
Adapter DELTA 65W 19V 1.7x5.5x11 Yellow
ADP-65VH BA, LV5, Low profile LED LF AP.06501.033
Adapter LITE-ON 65W 19V 1.7x5.5x11 Yellow
PA-1650-69AW, LV5, Low profile LED LF AP.06503.029
Adapter LITE-ON 65W 19V 1.7x5.5x11 Yellow
PA-1650-86AW, LV5, Low profile LF AP.06503.031
Adapter Chicony Power 65W 19V 1.7x5.5x11 Yellow
CPA09-A065N1, LV5, low profile LF AP.0650A.017
Adapter Chicony Power 65W 19V 1.7x5.5x11 Yellow
A065R035L / A11-065N1A, LV5, low profile LF AP.0650H.003
BATTERY
Battery SANYO AP12A3i, for 7.5mm embedded type
Li-Polymar 3S1P SANYO 3 cell 4850mAh Main
COMMON
KT.00303.002
WiFi MODULE
Foxconn 3rd WiFi 2x2 AGN+ BT4.0 Broadcom
43228+20702 (WiFi 43228 2x2 DB AGN+BT4.0
20702)
NI.23600.100
Foxconn 3rd WiFi 2x2 AGN+ BT4.0 Atheros WB222 NI.23600.102
Liteon 3rd WiFi 2x2 AGN+ BT4.0 Broadcom
43228+20702 (WiFi 43228 2x2 DB AGN+BT4.0
20702)
NC.23611.003
Liteon 3rd WiFi 2x2 AGN+ BT4.0 Atheros WB222 NI.23600.103

FRU (Field Replaceable Unit) List 6-9
CABLE
POWER CORD(EU) 1.8M 3PBLACK FM010008-010 27.TATV7.001
POWER CORD(SWI)1.8M 3PBLACK FZ010008-011 27.A99V7.004
POWER CORD(S.A) 1.8M 3BLACK FZ010008-006 27.T48V7.001
POWER CORD ITALIAN 3PIN 27.A99V7.005
PWR CORD V943B30001218008 DANISH 3P 27.A03V7.006
POWER CORD UK 3PIN 27.A03V7.004
PWR CORD(ISR)1.8M 3PBLK FZ0I0008-038 27.TATV7.005
POWER CORD JAPAN 27.TAXV7.003
POWER CORD US 3PIN ROHS 27.TAXV7.001
POWER CORD PRC 3P Y536B30001218008 27.TATV7.004
PWR CORD V50CB3T3012180QD TW-110V,3P 27.A99V7.002
POWER CORD BRAZIL IMETRO 3 PIN 27.S0607.001
POWER CORD ARGENTINE 3 PIN BLACK 27.S0207.001
POWER CORD AU W/LABEL (3 PIN) 27.A50V7.003
POWER CORD AF-S (INDIA) 27.A50V7.001
CPU/PROCESSOR
CPU Intel Core i3 2367M BGA 1.4G 17W KC.23601.7MB
CPU Intel Core i3 2377M BGA 1.5G 17W KC.23701.7MB
CPU Intel Core i5 2467M BGA 1.6G 17W KC.24601.7MB
CPU Intel Core i3 i3-3217U BGA 1.8G 1600 17W Ivy
Bridge KC.32101.3UM
CPU Intel Core i5 i5-3317U BGA 1.7G 1600 17W Ivy
Bridge KC.33101.5UM
CPU Intel Core i7 i7-3517U BGA 1.9G 1600 17W Ivy
Bridge KC.35101.7UM
CPU Intel Core i7 i7-3517U BGA 1.9G 1600 17W Ivy
Bridge KC.35101.7UM
DVD RW DRIVE
ODD HLDS Super-Multi DRIVE 9.0mm Tray 8X
GU61N LF+HF W/O bezel SATA KU.0080D.064
Table 1-3. FRU List (Continued)
Category Description P/N

6-10 FRU (Field Replaceable Unit) List
HDD/HARD DISK DRIVE
HDD HGST 2.5" 5400rpm 320GB
HTS545032A7E380, Jaguar B7 500G/P SATA 8MB
LF+HF F/W:DA4466
KH.32007.016
HDD SEAGATE 2.5" 5400rpm 320GB 9WS14C-188
ST320LT012, Yarra 500G/P, 7mmzh SATA 8MB
LF+HF F/W:0001SDM1
KH.32001.024
HDD SEAGATE 2.5" 5400rpm 320GB 320G/P,
7mmzh, 9YG142-190, Sapta 15 SATA 8MB LF+HF
F/W:0010SDM1
KH.32001.026
HDD WD 2.5" 5400rpm 320GB
WD3200LPVT-22G33T0,MN500S, 500G/P, 7mmzh
HDD SATA 8MB LF+HF F/W:01.01A01
KH.32008.031
HDD HGST 2.5" 5400rpm 320GB
HTS543232A7A384,0J28213,Eagle B7, 320G/P
7mmzh SATA 8MB LF+HF F/W:DA4788
KH.32007.017
HDD HGST 2.5" 5400rpm 500GB
HTS545050A7E380,Jaguar B7, 500G/P SATA 8MB
LF+HF F/W:DA4466
KH.50007.016
HDD SEAGATE 2.5" 5400rpm 500GB 9WS142-188
ST500LT012, Yarra 500G/P, 7mmzh SATA 8MB
LF+HF F/W:0001SDM1
KH.50001.030
HDD HGST 2.5" 5400rpm 500GB
HTS545050A7E380, Jaguar B7,0J23335, 500G/P
SATA 8MB LF+HF F/W:DA4837
KH.50007.023
HDD WD 2.5" 5400rpm 500GB
WD5000LPVT-22G33T0, MN500S, 500G/P, 7mmzh
HDD SATA 8MB LF+HF F/W: 01.01A01
KH.50008.040
Flash Disk PHISON SSD NAND 20GB
SSE020GTTC0-S51 LF+HF KN.0200Q.002
Flash Disk SANDISK SSD NAND 128GB
SDSA5DK-128G LF+HF KF.1280D.002
Flash Disk SANDISK SSD NAND 128GB
SD5SF2-128G(X100) LF+HF KN.1280D.002
Flash Disk LITE-ON SSD NAND 128GB LMT-128M3M
LF+HF KF.1280L.001
Flash Disk LITE-ON SSD NAND 256GB LMT-256M3M
LF+HF KF.2560L.001
Flash Disk SANDISK SSD NAND 256GB
SD5SF2-256G(X100) LF+HF KN.2560D.007
Flash Disk SANDISK SSD NAND 256GB
SDSA5DK-256GB LF+HF KN.2560D.004
Table 1-3. FRU List (Continued)
Category Description P/N

FRU (Field Replaceable Unit) List 6-11
KEYBOARD
K/B(TAIWAN)Z09(AEZ09#00,3A)86,API,BK
K/B(GREEK)Z09(AEZ09+00,3A)86,API,BK
K/B(THAI)Z09(AEZ09-00,3A)86,API,BK
K/B(BULGARIA)Z09(AEZ09100,3A)87,API,BK
K/B(CROATIAN)Z09(AEZ09200,3A)87,API,BK
K/B(CZ-SLOVAK)Z09(AEZ09300,3A)87,API,BK
K/B(HUNGARIAN)Z09(AEZ09400,3A)87,API,BK
K/B(BRAZIL)Z09(AEZ09600,3A)87,API,BK
K/B(RUSSIAN)Z09(AEZ09700,3A)86,API,BK
K/B(TURKISH)Z09(AEZ09A00,3A)87,API,BK
K/B(BELGIUM)Z09(AEZ09B00,3A)87,API,BK
K/B(SWEDISH)Z09(AEZ09D00,3A)87,API,BK
K/B(UK)Z09(AEZ09E00,3A)87,API,BK
K/B(FRENCH)Z09(AEZ09F00,3A)87,API,BK
K/B(GERMAN)Z09(AEZ09G00,3A)87,API,BK
K/B(ITALIAN)Z09(AEZ09I00,3A)87,API,BK
K/B(JAPANESE)Z09(AEZ09J00,3A)90,API,BK
K/B(US-FR-CAN)Z09(AEZ09K00,3A)87,API,BK
K/B(DANISH)Z09(AEZ09M00,3A)87,API,BK
K/B(SPANISH)Z09(AEZ09P00,3A)87,API,BK
K/B(ARAB-EN)Z09(AEZ09Q00,3A)86,API,BK
K/B(ARAB-FR)Z09(AEZ09Q01,3A)87,API,BK
K/B(UI)Z09(AEZ09R00,3A)86,API,BK
K/B(SWISS)Z09(AEZ09S00,3A)87,API,BK
K/B(PORTUGUESE)Z09(AEZ09T00,3A)87,API,BK
K/B(HEBREW)Z09(AEZ09V00,3A)86,API,BK
K/B(NORWEGIAN)Z09(AEZ09W00,3A)87,API,BK
K/B(SCAND)Z09(AEZ09N00,3A)87,API,BK
K/B(KOREA)Z09(AEZ09Y00,3A)86,API,BK
KB(TAIWAN)Z09(AEZ09#00,3A)86,NON BL,CNY
KB(GREEK)Z09(AEZ09+00,3A)86,NON BL,CNY
KB(THAI)Z09(AEZ09-00,3A)86,NONBL,CNY
Table 1-3. FRU List (Continued)
Category Description P/N

6-12 FRU (Field Replaceable Unit) List
KB(BULGARIA)Z09(AEZ09100,3A)87,NONBL,CNY
KB(CROATIAN)Z09(AEZ09200,3A)87,NONBL,CNY
KB(CZ-SLOVAK)Z09(AEZ09300,3A)87,NOBL,CNY
KB(HUNGARIAN)Z09(AEZ09400,3A)87NONBL,CNY
KB(BRAZIL)Z09(AEZ09600,3A)87,NON BL,CNY
KB(RUSSIAN)Z09(AEZ09700,3A)86,NON BL,CNY
KB(TURKISH)Z09(AEZ09A00,3A)87,NONBL,CNY
KB(BELGIUM)Z09(AEZ09B00,3A)87,NONBL,CNY
KB(SWEDISH)Z09(AEZ09D00,3A)87,NONBL,CNY
KB(UK)Z09(AEZ09E00,3A)87,NON BL,CNY
KB(FRENCH)Z09(AEZ09F00,3A)87,NON BL,CNY
KB(GERMAN)Z09(AEZ09G00,3A)87,NONBL,CNY
KB(ITALIAN)Z09(AEZ09I00,3A)87,NON BL,CNY
KB(JAPANESE)Z09(AEZ09J00,3A)90,NONBL,CNY
KB(US-FR-CAN)Z09(AEZ09K00,3A)87NONBL,CNY
KB(DANISH)Z09(AEZ09M00,3A)87,NON BL,CNY
KB(SPANISH)Z09(AEZ09P00,3A)87,NON BL,CNY
KB(ARAB-EN)Z09(AEZ09Q00,3A)86,NONBL,CNY
KB(ARAB-FR)Z09(AEZ09Q01,3A)87,NONBL,CNY
K/B(UI)Z09(AEZ09R00,3A)86,NON BL,CNY,BK
KB(SWISS)Z09(AEZ09S00,3A)87,NONBL,CNY
KB(PORTUGUESE)Z09(AEZ09T00,3A)87NOBL,CNY
KB(HEBREW)Z09(AEZ09V00,3A)86,NON BL,CNY
KB(NORWEGIAN)Z09(AEZ09W00,3A)87NONBL,CNY
KB(SCAND)Z09(AEZ09X00,3A)87,NON BL,CNY
KB(KOREA)Z09(AEZ09Y00,3A)86,NON BL,CNY
LCD
LED LCD LPL 14'' WXGA Glare LP140WH7-TSA1 LF
200nit 16ms 500:1 (Open cell) (eDP) LK.14008.014
Table 1-3. FRU List (Continued)
Category Description P/N

FRU (Field Replaceable Unit) List 6-13
MEMORY
Memory NANYA SO-DIMM DDRIII 1333 2GB
NT2GC64B88G0NS-CG LF+HF KN.2GB03.025
Memory KINGSTON SO-DIMM DDRIII 1333 2GB
ACR256X64D3S13C9G LF+HF KN.2GB07.006
Memory SAMSUNG SO-DIMM DDRIII 1333 2GB
M471B5773DH0-CH9 LF 256*8 KN.2GB0B.030
Memory HYNIX SO-DIMM DDRIII 1333 2GB
HMT325S6CFR8C-H9 LF+HF 256x8 38nm KN.2GB0G.031
Memory NANYA SO-DIMM DDRIII 1333 4GB
NT4GC64B8HG0NS-CG LF+HF 46nm KN.4GB03.009
Memory SAMSUNG SO-DIMM DDRIII 1333 4GB
M471B5273DH0-CH9 LF 256*8 35nm KN.4GB0B.015
Memory KINGSTON SO-DIMM DDRIII 1333 4GB
ACR512X64D3S13C9G LF+HF KN.4GB07.001
Memory HYNIX SO-DIMM DDRIII 1333 4GB
HMT351S6CFR8C-H9 LF+HF 256x8 38nm KN.4GB0G.012
Memory ELPIDA SO-DIMM DDRIII 1600 2GB
EBJ20UF8BDU0-GN-F LF+HF 256*8 38nm KN.2GB09.012
Memory ELPIDA SO-DIMM DDRIII 1600 4GB
EBJ40UG8BBU0-GN-F LF+HF 512*8 38nm KN.4GB09.005
HEATSINK
Z09 THERMAL MODULE ASSY 35W DIS (SOL)
Z09 THERMAL MODULE ASSY 35W DIS (FOX)
Z09 THERMAL MODULE ASSY 35W UMA (SOL)
Z09 THERMAL MODULE ASSY 35W UMA (FOX)
MAINBOARD
Mainboard M5-481T LF HR/1.4G,H2G/UMA NB.M0J11.004
Mainboard M5-481T LF CR/1.8G,H2G/UMA NB.M0J11.005
Mainboard M5-481TG LF (HR/1.6G,H2G/N13PL,H1G NB.M0K11.007
Mainboard M5-481TG LF CR/1.7G,H2G/N13PL,H1G NB.M0K11.003
SPEAKER
Table 1-3. FRU List (Continued)
Category Description P/N

6-14 FRU (Field Replaceable Unit) List
Screw List 0
SPEAKER MODULE(W-L/R)PB20C
SPEAKER MODULE(W-L/R)FG-QT
SPEAKER MODULE(W-L/R)SNCN-
Table 1-4. Screw List
Category Description P/N
SCREW
ZB1 SCREW M2.5*6-I(BNI)(NYLOK)S/P 86.A08V7.004
ZY5D SCREW M2.0*3.0-I(BKAG)(NYLOK) S.P 86.S0207.001
ZR6 SCREW M2.5*4.0-I(NYLON PATCH)IRON S.P 86.EDM07.003
ZR1 SCREW M2.5*2-I (NI,NYLOK) S/P 86.TDY07.001
ZY2 SCREW M3.0*3.5-I(BUWZN) IRON S.P 86.TPK07.002
EI2 SCREW M2.0*2.5-I(NI)(NYLOK) KIT S.P. 86.TADV7.001
Table 1-3. FRU List (Continued)
Category Description P/N

CHAPTER 7
Model Definition and Configuration

7-2

Model Definition and Configuration 7-3
Model Definition and Configuration
M5-481T 0
Table 1-1. RO and Description
Model Country P/N RO Description
M5-481T-32364
G34Mass WW N9.M0JWW.001 WW M5-481T-32364G34Mass
W7HP64ASWW1 MC
UMACss_3U
2*2G/320+F20G/3L4.85/2R/C
B_Atheros
WB222_HD_Wiping
Cloth_AL_ES62SP1
M5-481T-32364
G52Mass VN NX.M0JSV.001 AAP M5-481T-32364G52Mass EM
W7HP64EMASVN1 MC
UMACss_3U
2*2G/500+F20G/3L4.85/2R/C
B_Atheros
WB222_HD_Wiping
Cloth_AL_ES61SP1
M5-481T-32364
G34Mass VN NX.M0JSV.002 AAP M5-481T-32364G34Mass EM
W7HP64EMASVN1 MC
UMACss_3U
2*2G/320+F20G/3L4.85/2R/C
B_Atheros
WB222_HD_Wiping
Cloth_AL_ES61SP1
M5-481T-33214
G34Mass WW N9.M0JWW.002 WW M5-481T-33214G34Mass
W7HP64ASWW1 MC
UMACss_3U
2*2G/320+F20G/3L4.85/2R/C
B_Atheros
WB222_HD_Wiping
Cloth_AL_ES62SP1
M5-481T-32364
G52Mass US NX.M0JAA.001 PA M5-481T-32364G52Mass
W7HP64ASUS1 MC
UMACss_3U
2*2G/500_L+F20G/3L4.85/2
R/CB_Atheros
WB222_HD_Wiping
Cloth_AL_FRBESP1

7-4 Model Definition and Configuration
M5-481T-323a4
G52Mass US NX.M0JAA.002 PA M5-481T-323a4G52Mass
W7HP64ASUS1 MC
UMACss_3U
2*2G/500_L+F20G/3L4.85/2
R/CB_Atheros
WB222_HD_Wiping
Cloth_AL_FRBESP1
M5-481T-53314
G52Mass US NX.M0JAA.003 PA M5-481T-53314G52Mass
W7HP64ASUS1 MC
UMACss_3U
2*2G/500_L+F20G/3L4.85/2
R/CB_Atheros
WB222_HD_Wiping
Cloth_AL_FRBESP1
M5-481T-53314
G52Mass MY NX.M0JSM.001 AAP M5-481T-53314G52Mass EM
W7HP64EMASMY1 MC
UMACss_3U
2*2G/500+F20G/3L4.85/2R/C
B_Atheros
WB222_HD_Wiping
Cloth_AL_ES61SP1
M5-481T-53316
G52Mass CL NX.M0JAL.001 PA M5-481T-53316G52Mass EM
W7HP64EMASCL3 MC
UMACss_3U
2G+4G/500_L+F20G/3L4.85/
2R/CB_Atheros
WB222_HD_Wiping
Cloth_AL_PT21SP1
M5-481T-323a6
G52Mass US NX.M0JAA.004 PA M5-481T-323a6G52Mass
W7HP64ASUS1 MC
UMACss_3U
2G+4G/500_L+F20G/3L4.85/
2R/CB_Atheros
WB222_HD_Wiping
Cloth_AL_FRBESP1
M5-481T-53316
G34Mass BR NX.M0JAL.002 PA M5-481T-53316G34Mass EM
W7HP64EMASBR2 MC
UMACss_3U
2G+4G/320+F20G/3L4.85/2R
/CB_Atheros
WB222_HD_Wiping
Cloth_AL_XC31SP1
Table 1-1. RO and Description (Continued)
Model Country P/N RO Description

Model Definition and Configuration 7-5
M5-481T-53316
G52Mass BR NX.M0JAL.003 PA M5-481T-53316G52Mass EM
W7HP64EMASBR2 MC
UMACss_3U
2G+4G/500_L+F20G/3L4.85/
2R/CB_Atheros
WB222_HD_Wiping
Cloth_AL_XC31SP1
M5-481T-323a4
G52Mass ACLA-ES NX.M0JAL.004 PA M5-481T-323a4G52Mass EM
W7HP64EMASEA1 MC
UMACss_3U
2*2G/500_L+F20G/3L4.85/2
R/CB_Atheros
WB222_HD_Wiping
Cloth_AL_PT22SP1
M5-481T-53314
G52Mass ACLA-ES NX.M0JAL.005 PA M5-481T-53314G52Mass EM
W7HP64EMASEA1 MC
UMACss_3U
2*2G/500_L+F20G/3L4.85/2
R/CB_Atheros
WB222_HD_Wiping
Cloth_AL_PT22SP1
M5-481T-53316
G52Mass CA NX.M0JAA.006 PA M5-481T-53316G52Mass
W7HP64ASCA2 MC
UMACss_3U
2G+4G/500_L+F20G/3L4.85/
2R/CB_Atheros
WB222_HD_Wiping
Cloth_AL_FR86SP1
Table 7-2. BOM Name and CPU
Model Country P/N BOM Name CPU
M5-481T-32364
G34Mass WW N9.M0JWW.001 M5-481T_UMACss_3U Ci32367MB
M5-481T-32364
G52Mass VN NX.M0JSV.001 M5-481T_UMACss_3U Ci32367MB
M5-481T-32364
G34Mass VN NX.M0JSV.002 M5-481T_UMACss_3U Ci32367MB
M5-481T-33214
G34Mass WW N9.M0JWW.002 M5-481T_UMACss_3U Ci33217UB
M5-481T-32364
G52Mass US NX.M0JAA.001 M5-481T_UMACss_3U Ci32367MB
M5-481T-323a4
G52Mass US NX.M0JAA.002 M5-481T_UMACss_3U Ci32377MB
Table 1-1. RO and Description (Continued)
Model Country P/N RO Description

7-6 Model Definition and Configuration
M5-481T-53314
G52Mass US NX.M0JAA.003 M5-481T_UMACss_3U Ci53317UB
M5-481T-53314
G52Mass MY NX.M0JSM.001 M5-481T_UMACss_3U Ci53317UB
M5-481T-53316
G52Mass CL NX.M0JAL.001 M5-481T_UMACss_3U Ci53317UB
M5-481T-323a6
G52Mass US NX.M0JAA.004 M5-481T_UMACss_3U Ci32377MB
M5-481T-53316
G34Mass BR NX.M0JAL.002 M5-481T_UMACss_3U Ci53317UB
M5-481T-53316
G52Mass BR NX.M0JAL.003 M5-481T_UMACss_3U Ci53317UB
M5-481T-323a4
G52Mass ACLA-ES NX.M0JAL.004 M5-481T_UMACss_3U Ci32377MB
M5-481T-53314
G52Mass ACLA-ES NX.M0JAL.005 M5-481T_UMACss_3U Ci53317UB
M5-481T-53316
G52Mass CA NX.M0JAA.006 M5-481T_UMACss_3U Ci53317UB
Table 7-3. LCD and VGA Chip
Model Country P/N LCD VGA Chip
M5-481T-32364
G34Mass WW N9.M0JWW.001 NLED14WXGAGSOP UMA
M5-481T-32364
G52Mass VN NX.M0JSV.001 NLED14WXGAGSOP UMA
M5-481T-32364
G34Mass VN NX.M0JSV.002 NLED14WXGAGSOP UMA
M5-481T-33214
G34Mass WW N9.M0JWW.002 NLED14WXGAGSOP UMA
M5-481T-32364
G52Mass US NX.M0JAA.001 NLED14WXGAGSOP UMA
M5-481T-323a4
G52Mass US NX.M0JAA.002 NLED14WXGAGSOP UMA
M5-481T-53314
G52Mass US NX.M0JAA.003 NLED14WXGAGSOP UMA
M5-481T-53314
G52Mass MY NX.M0JSM.001 NLED14WXGAGSOP UMA
Table 7-2. BOM Name and CPU (Continued)
Model Country P/N BOM Name CPU

Model Definition and Configuration 7-7
M5-481T-53316
G52Mass CL NX.M0JAL.001 NLED14WXGAGSOP UMA
M5-481T-323a6
G52Mass US NX.M0JAA.004 NLED14WXGAGSOP UMA
M5-481T-53316
G34Mass BR NX.M0JAL.002 NLED14WXGAGSOP UMA
M5-481T-53316
G52Mass BR NX.M0JAL.003 NLED14WXGAGSOP UMA
M5-481T-323a4
G52Mass ACLA-ES NX.M0JAL.004 NLED14WXGAGSOP UMA
M5-481T-53314
G52Mass ACLA-ES NX.M0JAL.005 NLED14WXGAGSOP UMA
M5-481T-53316
G52Mass CA NX.M0JAA.006 NLED14WXGAGSOP UMA
Table 7-4. VRAM and Memory 1
Model Country P/N VRAM Memory 1
M5-481T-32364
G34Mass WW N9.M0JWW.001 N OB2GBIII(256x16*4)
M5-481T-32364
G52Mass VN NX.M0JSV.001 N OB2GBIII(256x16*4)
M5-481T-32364
G34Mass VN NX.M0JSV.002 N OB2GBIII(256x16*4)
M5-481T-33214
G34Mass WW N9.M0JWW.002 N OB2GBIII(256x16*4)
M5-481T-32364
G52Mass US NX.M0JAA.001 N OB2GBIII(256x16*4)
M5-481T-323a4
G52Mass US NX.M0JAA.002 N OB2GBIII(256x16*4)
M5-481T-53314
G52Mass US NX.M0JAA.003 N OB2GBIII(256x16*4)
M5-481T-53314
G52Mass MY NX.M0JSM.001 N OB2GBIII(256x16*4)
M5-481T-53316
G52Mass CL NX.M0JAL.001 N OB2GBIII(256x16*4)
M5-481T-323a6
G52Mass US NX.M0JAA.004 N OB2GBIII(256x16*4)
M5-481T-53316
G34Mass BR NX.M0JAL.002 N OB2GBIII(256x16*4)
Table 7-3. LCD and VGA Chip (Continued)
Model Country P/N LCD VGA Chip

7-8 Model Definition and Configuration
M5-481T-53316
G52Mass BR NX.M0JAL.003 N OB2GBIII(256x16*4)
M5-481T-323a4
G52Mass ACLA-ES NX.M0JAL.004 N OB2GBIII(256x16*4)
M5-481T-53314
G52Mass ACLA-ES NX.M0JAL.005 N OB2GBIII(256x16*4)
M5-481T-53316
G52Mass CA NX.M0JAA.006 N OB2GBIII(256x16*4)
Table 7-5. Memory 2 and HDD1
Model Country P/N Memory 2 HDD 1 (GB)
M5-481T-32364
G34Mass WW N9.M0JWW.001 SO2GBIII13 N320GB5.4KS_4K
M5-481T-32364
G52Mass VN NX.M0JSV.001 SO2GBIII N500GB5.4KS_4K
M5-481T-32364
G34Mass VN NX.M0JSV.002 SO2GBIII N320GB5.4KS_4K
M5-481T-33214
G34Mass WW N9.M0JWW.002 SO2GBIII N320GB5.4KS_4K
M5-481T-32364
G52Mass US NX.M0JAA.001 SO2GBIII N500GB5.4KS_4K
M5-481T-323a4
G52Mass US NX.M0JAA.002 SO2GBIII N500GB5.4KS_4K
M5-481T-53314
G52Mass US NX.M0JAA.003 SO2GBIII N500GB5.4KS_4K
M5-481T-53314
G52Mass MY NX.M0JSM.001 SO2GBIII N500GB5.4KS_4K
M5-481T-53316
G52Mass CL NX.M0JAL.001 SO4GBIII N500GB5.4KS_4K
M5-481T-323a6
G52Mass US NX.M0JAA.004 SO4GBIII N500GB5.4KS_4K
M5-481T-53316
G34Mass BR NX.M0JAL.002 SO4GBIII N320GB5.4KS_4K
M5-481T-53316
G52Mass BR NX.M0JAL.003 SO4GBIII N500GB5.4KS_4K
M5-481T-323a4
G52Mass ACLA-ES NX.M0JAL.004 SO2GBIII N500GB5.4KS_4K
Table 7-4. VRAM and Memory 1 (Continued)
Model Country P/N VRAM Memory 1

Model Definition and Configuration 7-9
M5-481T-53314
G52Mass ACLA-ES NX.M0JAL.005 SO2GBIII N500GB5.4KS_4K
M5-481T-53316
G52Mass CA NX.M0JAA.006 SO4GBIII N500GB5.4KS_4K
Table 7-6. HDD 2 and ODD
Model Country P/N HDD 2 (GB) ODD
M5-481T-32364
G34Mass WW N9.M0JWW.001 FM0020S2 NSM8XS9.0
M5-481T-32364
G52Mass VN NX.M0JSV.001 FM0020S2 NSM8XS9.0
M5-481T-32364
G34Mass VN NX.M0JSV.002 FM0020S2 NSM8XS9.0
M5-481T-33214
G34Mass WW N9.M0JWW.002 FM0020S2 NSM8XS9.0
M5-481T-32364
G52Mass US NX.M0JAA.001 FM0020S2 NSM8XS9.0
M5-481T-323a4
G52Mass US NX.M0JAA.002 FM0020S2 NSM8XS9.0
M5-481T-53314
G52Mass US NX.M0JAA.003 FM0020S2 NSM8XS9.0
M5-481T-53314
G52Mass MY NX.M0JSM.001 FM0020S2 NSM8XS9.0
M5-481T-53316
G52Mass CL NX.M0JAL.001 FM0020S2 NSM8XS9.0
M5-481T-323a6
G52Mass US NX.M0JAA.004 FM0020S2 NSM8XS9.0
M5-481T-53316
G34Mass BR NX.M0JAL.002 FM0020S2 NSM8XS9.0
M5-481T-53316
G52Mass BR NX.M0JAL.003 FM0020S2 NSM8XS9.0
M5-481T-323a4
G52Mass ACLA-ES NX.M0JAL.004 FM0020S2 NSM8XS9.0
M5-481T-53314
G52Mass ACLA-ES NX.M0JAL.005 FM0020S2 NSM8XS9.0
M5-481T-53316
G52Mass CA NX.M0JAA.006 FM0020S2 NSM8XS9.0
Table 7-5. Memory 2 and HDD1 (Continued)
Model Country P/N Memory 2 HDD 1 (GB)

7-10 Model Definition and Configuration
Table 7-7. NB Chopset, Battery and Adapter
Model Country P/N NB Chipset Battery Adapter
M5-481T-32364
G34Mass WW N9.M0JWW.001 HM77 3CELL4.85 65W
M5-481T-32364
G52Mass VN NX.M0JSV.001 HM77 3CELL4.85 65W
M5-481T-32364
G34Mass VN NX.M0JSV.002 HM77 3CELL4.85 65W
M5-481T-33214
G34Mass WW N9.M0JWW.002 HM77 3CELL4.85 65W
M5-481T-32364
G52Mass US NX.M0JAA.001 HM77 3CELL4.85 65W
M5-481T-323a4
G52Mass US NX.M0JAA.002 HM77 3CELL4.85 65W
M5-481T-53314
G52Mass US NX.M0JAA.003 HM77 3CELL4.85 65W
M5-481T-53314
G52Mass MY NX.M0JSM.001 HM77 3CELL4.85 65W
M5-481T-53316
G52Mass CL NX.M0JAL.001 HM77 3CELL4.85 65W
M5-481T-323a6
G52Mass US NX.M0JAA.004 HM77 3CELL4.85 65W
M5-481T-53316
G34Mass BR NX.M0JAL.002 HM77 3CELL4.85 65W
M5-481T-53316
G52Mass BR NX.M0JAL.003 HM77 3CELL4.85 65W
M5-481T-323a4
G52Mass ACLA-ES NX.M0JAL.004 HM77 3CELL4.85 65W
M5-481T-53314
G52Mass ACLA-ES NX.M0JAL.005 HM77 3CELL4.85 65W
M5-481T-53316
G52Mass CA NX.M0JAA.006 HM77 3CELL4.85 65W

Model Definition and Configuration 7-11
M5-481TG 0
Table 7-8. RO and Description
Model Country P/N RO Description
M5-481TG-3236
4G52Mass CN NX.M0KCN.001 CN M5-481TG-32364G52Mass
W7HB64SCASCN1 MC
N13PLP1GBCss_3V5U
2*2G/500_L+F20G/3L4.85/2
R/CB_Atheros
WB222_HD_Wiping
Cloth_AL_SC11SP1
M5-481TG-3321
2G34Mass WW N9.M0KWW.001 WW M5-481TG-33212G34Mass
W7HP64ASWW1 MC
N13PLP1GBCss_3V5U
1*2G/320+F20G/3L4.85/2R/C
B_Atheros
WB222_HD_Wiping
Cloth_AL_ES62SP1
M5-481TG-5246
4G52Mass GCTWN NX.M0KTA.001 TWN M5-481TG-52464G52Mass
W7HP64ASTW1 MC
N13PLP1GBCss_3V5U
2*2G/500+F20G/3L4.85/2R/C
B_Atheros
WB222_HD_Wiping
Cloth_AL_TC41SP1
M5-481TG-5246
6G12Mass MY NX.M0KSM.001 AAP M5-481TG-52466G12Mass
EM W7HP64EMASMY1 MC
N13PLP1GBCss_3V5U
2G+4G/F128G/3L4.85/2R/CB
_Atheros WB222_HD_Wiping
Cloth_AL_ES61SP1
M5-481TG-5246
6G52Mass TH NX.M0KST.005 AAP M5-481TG-52466G52Mass
EM W7HP64EMASTH1 MC
N13PLP1GBCss_3V5U
2G+4G/500+F20G/3L4.85/2R
/CB_Atheros
WB222_HD_Wiping
Cloth_AL_TH71SP1
M5-481TG-5331
4G25Mass GCTWN NX.M0KTA.002 TWN M5-481TG-53314G25Mass
W7HP64ASTW1 MC
N13PLP1GBCss_3V5U
2*2G/F256G/3L4.85/2R/CB_
Atheros WB222_HD_Wiping
Cloth_AL_TC41SP1

7-12 Model Definition and Configuration
M5-481TG-5331
4G52Mass PH NX.M0KSP.001 AAP M5-481TG-53314G52Mass
EM W7HP64EMASPH1 MC
N13PLP1GBCss_3V5U
2*2G/500+F20G/3L4.85/2R/C
B_Atheros
WB222_HD_Wiping
Cloth_AL_ES61SP1
M5-481TG-5331
6G12Mass HK NX.M0KCF.002 CN M5-481TG-53316G12Mass
W7HP64ASHK2 MC
N13PLP1GBCss_3V5U
2G+4G/F128G/3L4.85/2R/CB
_Atheros WB222_HD_Wiping
Cloth_AL_ZH31SP1
M5-481TG-5331
6G25Mass HK NX.M0KCF.003 CN M5-481TG-53316G25Mass
W7HP64ASHK2 MC
N13PLP1GBCss_3V5U
2G+4G/F256G/3L4.85/2R/CB
_Atheros WB222_HD_Wiping
Cloth_AL_ZH31SP1
M5-481TG-5331
6G52Mass SG NX.M0KSG.001 AAP M5-481TG-53316G52Mass
W7HP64ASSG1 MC
N13PLP1GBCss_3V5U
2G+4G/500+F20G/3L4.85/2R
/CB_Atheros
WB222_HD_Wiping
Cloth_AL_ZH31SP1
M5-481TG-5331
6G52Mass TH NX.M0KST.001 AAP M5-481TG-53316G52Mass
EM W7HP64EMASTH1 MC
N13PLP1GBCss_3V5U
2G+4G/500+F20G/3L4.85/2R
/CB_Atheros
WB222_HD_Wiping
Cloth_AL_TH71SP1
M5-481TG-5331
6G52Mass HK NX.M0KCF.001 CN M5-481TG-53316G52Mass
W7HP64ASHK2 MC
N13PLP1GBCss_3V5U
2G+4G/500_L+F20G/3L4.85/
2R/CB_Atheros
WB222_HD_Wiping
Cloth_AL_ZH31SP1
M5-481TG-7351
6G12Mass TH NX.M0KST.004 AAP M5-481TG-73516G12Mass
EM W7HP64EMASTH1 MC
N13PLP1GBCss_3V5U
2G+4G/F128G/3L4.85/2R/CB
_Atheros WB222_HD_Wiping
Cloth_AL_TH71SP1
Table 7-8. RO and Description (Continued)
Model Country P/N RO Description

Model Definition and Configuration 7-13
M5-481TG-7351
6G52Mass SG NX.M0KSG.002 AAP M5-481TG-73516G52Mass
W7HP64ASSG1 MC
N13PLP1GBCss_3V5U
2G+4G/500+F20G/3L4.85/2R
/CB_Atheros
WB222_HD_Wiping
Cloth_AL_ZH31SP1
M5-481TG-7351
6G52Mass TH NX.M0KST.002 AAP M5-481TG-73516G52Mass
EM W7HP64EMASTH1 MC
N13PLP1GBCss_3V5U
2G+4G/500+F20G/3L4.85/2R
/CB_Atheros
WB222_HD_Wiping
Cloth_AL_TH71SP1
M5-481TG-7351
6G52Mass GCTWN NX.M0KTA.003 TWN M5-481TG-73516G52Mass
W7HP64ASTW1 MC
N13PLP1GBCss_3V5U
2G+4G/500+F20G/3L4.85/2R
/CB_Atheros
WB222_HD_Wiping
Cloth_AL_TC41SP1
M5-481TG-7351
6G25Mass AU/NZ NX.M0KSA.001 AAP M5-481TG-73516G25Mass
W7HP64ASAU1 MC
N13PLP1GBCss_3V5U
2G+4G/F256G/3L4.85/2R/CB
_Atheros WB222_HD_Wiping
Cloth_AL_ES62SP1
M5-481TG-5331
6G25Mass AU/NZ NX.M0KSA.002 AAP M5-481TG-53316G25Mass
W7HP64ASAU1 MC
N13PLP1GBCss_3V5U
2G+4G/F256G/3L4.85/2R/CB
_Atheros WB222_HD_Wiping
Cloth_AL_ES62SP1
M5-481TG-5331
6G12Mass MY NX.M0KSM.002 AAP M5-481TG-53316G12Mass
EM W7HP64EMASMY1 MC
N13PLP1GBCss_3V5U
2G+4G/F128G/3L4.85/2R/CB
_Atheros WB222_HD_Wiping
Cloth_AL_ES61SP1
M5-481TG-5331
6G52Mass MY NX.M0KSM.003 AAP M5-481TG-53316G52Mass
EM W7HP64EMASMY1 MC
N13PLP1GBCss_3V5U
2G+4G/500+F20G/3L4.85/2R
/CB_Atheros
WB222_HD_Wiping
Cloth_AL_ES61SP1
Table 7-8. RO and Description (Continued)
Model Country P/N RO Description

7-14 Model Definition and Configuration
M5-481TG-5331
6G52Mass GCTWN NX.M0KTA.004 TWN M5-481TG-53316G52Mass
W7HP64ASTW1 MC
N13PLP1GBCss_3V5U
2G+4G/500+F20G/3L4.85/2R
/CB_Atheros
WB222_HD_Wiping
Cloth_AL_TC41SP1
M5-481TG-3236
6G34Mass WW N9.M0KWW.002 WW M5-481TG-32366G34Mass
W7HP64ASWW1 MC
N13PLP1GBCss_3V5U
2G+4G/320+F20G/3L4.85/2R
/CB_Atheros
WB222_HD_Wiping
Cloth_AL_ES62SP1
M5-481TG-5246
6G52Mass WW N9.M0KWW.003 WW M5-481TG-52466G52Mass
W7HP64ASWW1 MC
N13PLP1GBCss_3V5U
2G+4G/500+F20G/3L4.85/2R
/CB_Atheros
WB222_HD_Wiping
Cloth_AL_ES62SP1
M5-481TG-5331
6G52Mass WW N9.M0KWW.004 WW M5-481TG-53316G52Mass
W7HP64ASWW1 MC
N13PLP1GBCss_3V5U
2G+4G/500+F20G/3L4.85/2R
/CB_Atheros
WB222_HD_Wiping
Cloth_AL_ES62SP1
M5-481TG-7351
6G25Mass WW N9.M0KWW.005 WW M5-481TG-73516G25Mass
W7HP64ASWW1 MC
N13PLP1GBCss_3V5U
2G+4G/F256G/3L4.85/2R/CB
_Atheros WB222_HD_Wiping
Cloth_AL_ES62SP1
M5-481TG-5246
4G52Mass CN NX.M0KCN.002 CN M5-481TG-52464G52Mass
W7HB64SCASCN1 MC
N13PLP1GBCss_3V5U
2*2G/500_L+F20G/3L4.85/2
R/CB_Atheros
WB222_HD_Wiping
Cloth_AL_SC11SP1
Table 7-8. RO and Description (Continued)
Model Country P/N RO Description

Model Definition and Configuration 7-15
M5-481TG-5331
4G52Mass CN NX.M0KCN.003 CN M5-481TG-53314G52Mass
W7HB64SCASCN1 MC
N13PLP1GBCss_3V5U
2*2G/500_L+F20G/3L4.85/2
R/CB_Atheros
WB222_HD_Wiping
Cloth_AL_SC11SP1
M5-481TG-7351
4G25Mass GCTWN N9.M0KTW.001 WW M5-481TG-73514G25Mass
W7HP64ASWW1 MC
N13PLP1GBCss_3V5U
2*2G/F256G/3L4.85/2R/CB_
Atheros WB222_HD_Wiping
Cloth_AL_ES61SP1
M5-481TG-3236
6G52Mass TH NX.M0KST.003 AAP M5-481TG-32366G52Mass
EM W7HP64EMASTH1 MC
N13PLP1GBCss_3V5U
2G+4G/500+F20G/3L4.85/2R
/CB_Atheros
WB222_HD_Wiping
Cloth_AL_TH71SP1
M5-481TG-7351
4G25Mass WW N9.M0KWW.008 WW M5-481TG-73514G25Mass
W7HP64AWW1 MC
N13PLP1GBCss_3V5U
2*2G/F256G/3L4.85/2R/CB_
Atheros WB222_HD_Wiping
Cloth_AL_ES62SP1
M5-481TG-7351
4G25Mass WW N9.M0KWW.007 WW M5-481TG-73514G25Mass
W7HP64ASWW1 MC
N13PLP1GBCss_3V5U
2*2G/F256G/3L4.85/2R/CB_
Atheros WB222_HD_Wiping
Cloth_AL_ES62SP1
M5-481TG-5331
6G52Mass US NX.M0KAA.001 PA M5-481TG-53316G52Mass
W7HP64ASUS1 MC
N13PLP1GBCss_3V5U
2G+4G/500_L+F20G/3L4.85/
2R/CB_Atheros
WB222_HD_Wiping
Cloth_AL_FRBESP1
M5-481TG-5331
4G52Mass US NX.M0KAA.002 PA M5-481TG-53314G52Mass
W7HP64ASUS1 MC
N13PLP1GBCss_3V5U
2*2G/500_L+F20G/3L4.85/2
R/CB_Atheros
WB222_HD_Wiping
Cloth_AL_FRBESP1
Table 7-8. RO and Description (Continued)
Model Country P/N RO Description

7-16 Model Definition and Configuration
M5-481TG-7351
4G52Mass ACLA-ES NX.M0KAL.001 PA M5-481TG-73514G52Mass
EM W7HP64EMASEA1 MC
N13PLP1GBCss_3V5U
2*2G/500_L+F20G/3L4.85/2
R/CB_Atheros
WB222_HD_Wiping
Cloth_AL_PT22SP1
M5-481TG-3236
4G25Mass WW N9.M0KWW.006 WW M5-481TG-32364G25Mass
W7HP64ASWW1 MC
N13PLP1GBCss_3V5U
2*2G/F256G/3L4.85/2R/CB_
Atheros WB222_HD_Wiping
Cloth_AL_ES62SP1
Table 7-9. BOM Name and CPU
Model Country P/N BOM Name CPU
M5-481TG-3236
4G52Mass CN NX.M0KCN.001 M5-481TG_N13PLP1GBC
ss_3V5U Ci32367MB
M5-481TG-3321
2G34Mass WW N9.M0KWW.001 M5-481TG_N13PLP1GBC
ss_3V5U Ci33217UB
M5-481TG-5246
4G52Mass GCTWN NX.M0KTA.001 M5-481TG_N13PLP1GBC
ss_3V5U Ci52467MB
M5-481TG-5246
6G12Mass MY NX.M0KSM.001 M5-481TG_N13PLP1GBC
ss_3V5U Ci52467MB
M5-481TG-5246
6G52Mass TH NX.M0KST.005 M5-481TG_N13PLP1GBC
ss_3V5U Ci52467MB
M5-481TG-5331
4G25Mass GCTWN NX.M0KTA.002 M5-481TG_N13PLP1GBC
ss_3V5U Ci53317UB
M5-481TG-5331
4G52Mass PH NX.M0KSP.001 M5-481TG_N13PLP1GBC
ss_3V5U Ci53317UB
M5-481TG-5331
6G12Mass HK NX.M0KCF.002 M5-481TG_N13PLP1GBC
ss_3V5U Ci53317UB
M5-481TG-5331
6G25Mass HK NX.M0KCF.003 M5-481TG_N13PLP1GBC
ss_3V5U Ci53317UB
M5-481TG-5331
6G52Mass SG NX.M0KSG.001 M5-481TG_N13PLP1GBC
ss_3V5U Ci53317UB
M5-481TG-5331
6G52Mass TH NX.M0KST.001 M5-481TG_N13PLP1GBC
ss_3V5U Ci53317UB
M5-481TG-5331
6G52Mass HK NX.M0KCF.001 M5-481TG_N13PLP1GBC
ss_3V5U Ci53317UB
Table 7-8. RO and Description (Continued)
Model Country P/N RO Description

Model Definition and Configuration 7-17
M5-481TG-7351
6G12Mass TH NX.M0KST.004 M5-481TG_N13PLP1GBC
ss_3V5U Ci73517UB
M5-481TG-7351
6G52Mass SG NX.M0KSG.002 M5-481TG_N13PLP1GBC
ss_3V5U Ci73517UB
M5-481TG-7351
6G52Mass TH NX.M0KST.002 M5-481TG_N13PLP1GBC
ss_3V5U Ci73517UB
M5-481TG-7351
6G52Mass GCTWN NX.M0KTA.003 M5-481TG_N13PLP1GBC
ss_3V5U Ci73517UB
M5-481TG-7351
6G25Mass AU/NZ NX.M0KSA.001 M5-481TG_N13PLP1GBC
ss_3V5U Ci73517UB
M5-481TG-5331
6G25Mass AU/NZ NX.M0KSA.002 M5-481TG_N13PLP1GBC
ss_3V5U Ci53317UB
M5-481TG-5331
6G12Mass MY NX.M0KSM.002 M5-481TG_N13PLP1GBC
ss_3V5U Ci53317UB
M5-481TG-5331
6G52Mass MY NX.M0KSM.003 M5-481TG_N13PLP1GBC
ss_3V5U Ci53317UB
M5-481TG-5331
6G52Mass GCTWN NX.M0KTA.004 M5-481TG_N13PLP1GBC
ss_3V5U Ci53317UB
M5-481TG-3236
6G34Mass WW N9.M0KWW.002 M5-481TG_N13PLP1GBC
ss_3V5U Ci32367MB
M5-481TG-5246
6G52Mass WW N9.M0KWW.003 M5-481TG_N13PLP1GBC
ss_3V5U Ci52467MB
M5-481TG-5331
6G52Mass WW N9.M0KWW.004 M5-481TG_N13PLP1GBC
ss_3V5U Ci53317UB
M5-481TG-7351
6G25Mass WW N9.M0KWW.005 M5-481TG_N13PLP1GBC
ss_3V5U Ci73517UB
M5-481TG-5246
4G52Mass CN NX.M0KCN.002 M5-481TG_N13PLP1GBC
ss_3V5U Ci52467MB
M5-481TG-5331
4G52Mass CN NX.M0KCN.003 M5-481TG_N13PLP1GBC
ss_3V5U Ci53317UB
M5-481TG-7351
4G25Mass GCTWN N9.M0KTW.001 M5-481TG_N13PLP1GBC
ss_3V5U Ci73517UB
M5-481TG-3236
6G52Mass TH NX.M0KST.003 M5-481TG_N13PLP1GBC
ss_3V5U Ci32367MB
M5-481TG-7351
4G25Mass WW N9.M0KWW.008 M5-481TG_N13PLP1GBC
ss_3V5U Ci73517UB
M5-481TG-7351
4G25Mass WW N9.M0KWW.007 M5-481TG_N13PLP1GBC
ss_3V5U Ci73517UB
M5-481TG-5331
6G52Mass US NX.M0KAA.001 M5-481TG_N13PLP1GBC
ss_3V5U Ci53317UB
Table 7-9. BOM Name and CPU (Continued)
Model Country P/N BOM Name CPU

7-18 Model Definition and Configuration
M5-481TG-5331
4G52Mass US NX.M0KAA.002 M5-481TG_N13PLP1GBC
ss_3V5U Ci53317UB
M5-481TG-7351
4G52Mass ACLA-ES NX.M0KAL.001 M5-481TG_N13PLP1GBC
ss_3V5U Ci73517UB
M5-481TG-3236
4G25Mass WW N9.M0KWW.006 M5-481TG_N13PLP1GBC
ss_3V5U Ci32367MB
Table 7-10. LCD and VGA Chip
Model Country P/N LCD VGA Chip
M5-481TG-3236
4G52Mass CN NX.M0KCN.001 NLED14WXGAGSOP N13PLP
M5-481TG-3321
2G34Mass WW N9.M0KWW.001 NLED14WXGAGSOP N13PLP
M5-481TG-5246
4G52Mass GCTWN NX.M0KTA.001 NLED14WXGAGSOP N13PLP
M5-481TG-5246
6G12Mass MY NX.M0KSM.001 NLED14WXGAGSOP N13PLP
M5-481TG-5246
6G52Mass TH NX.M0KST.005 NLED14WXGAGSOP N13PLP
M5-481TG-5331
4G25Mass GCTWN NX.M0KTA.002 NLED14WXGAGSOP N13PLP
M5-481TG-5331
4G52Mass PH NX.M0KSP.001 NLED14WXGAGSOP N13PLP
M5-481TG-5331
6G12Mass HK NX.M0KCF.002 NLED14WXGAGSOP N13PLP
M5-481TG-5331
6G25Mass HK NX.M0KCF.003 NLED14WXGAGSOP N13PLP
M5-481TG-5331
6G52Mass SG NX.M0KSG.001 NLED14WXGAGSOP N13PLP
M5-481TG-5331
6G52Mass TH NX.M0KST.001 NLED14WXGAGSOP N13PLP
M5-481TG-5331
6G52Mass HK NX.M0KCF.001 NLED14WXGAGSOP N13PLP
M5-481TG-7351
6G12Mass TH NX.M0KST.004 NLED14WXGAGSOP N13PLP
M5-481TG-7351
6G52Mass SG NX.M0KSG.002 NLED14WXGAGSOP N13PLP
M5-481TG-7351
6G52Mass TH NX.M0KST.002 NLED14WXGAGSOP N13PLP
Table 7-9. BOM Name and CPU (Continued)
Model Country P/N BOM Name CPU

Model Definition and Configuration 7-19
M5-481TG-7351
6G52Mass GCTWN NX.M0KTA.003 NLED14WXGAGSOP N13PLP
M5-481TG-7351
6G25Mass AU/NZ NX.M0KSA.001 NLED14WXGAGSOP N13PLP
M5-481TG-5331
6G25Mass AU/NZ NX.M0KSA.002 NLED14WXGAGSOP N13PLP
M5-481TG-5331
6G12Mass MY NX.M0KSM.002 NLED14WXGAGSOP N13PLP
M5-481TG-5331
6G52Mass MY NX.M0KSM.003 NLED14WXGAGSOP N13PLP
M5-481TG-5331
6G52Mass GCTWN NX.M0KTA.004 NLED14WXGAGSOP N13PLP
M5-481TG-3236
6G34Mass WW N9.M0KWW.002 NLED14WXGAGSOP N13PLP
M5-481TG-5246
6G52Mass WW N9.M0KWW.003 NLED14WXGAGSOP N13PLP
M5-481TG-5331
6G52Mass WW N9.M0KWW.004 NLED14WXGAGSOP N13PLP
M5-481TG-7351
6G25Mass WW N9.M0KWW.005 NLED14WXGAGSOP N13PLP
M5-481TG-5246
4G52Mass CN NX.M0KCN.002 NLED14WXGAGSOP N13PLP
M5-481TG-5331
4G52Mass CN NX.M0KCN.003 NLED14WXGAGSOP N13PLP
M5-481TG-7351
4G25Mass GCTWN N9.M0KTW.001 NLED14WXGAGSOP N13PLP
M5-481TG-3236
6G52Mass TH NX.M0KST.003 NLED14WXGAGSOP N13PLP
M5-481TG-7351
4G25Mass WW N9.M0KWW.008 NLED14WXGAGSOP N13PLP
M5-481TG-7351
4G25Mass WW N9.M0KWW.007 NLED14WXGAGSOP N13PLP
M5-481TG-5331
6G52Mass US NX.M0KAA.001 NLED14WXGAGSOP N13PLP
M5-481TG-5331
4G52Mass US NX.M0KAA.002 NLED14WXGAGSOP N13PLP
M5-481TG-7351
4G52Mass ACLA-ES NX.M0KAL.001 NLED14WXGAGSOP N13PLP
M5-481TG-3236
4G25Mass WW N9.M0KWW.006 NLED14WXGAGSOP N13PLP
Table 7-10. LCD and VGA Chip (Continued)
Model Country P/N LCD VGA Chip

7-20 Model Definition and Configuration
Table 7-11. VRAM and Memory 1
Model Country P/N VRAM Memory 1
M5-481TG-3236
4G52Mass CN NX.M0KCN.001 1G-DDR5
(64*32*4) OB2GBIII(256x16*4)
M5-481TG-3321
2G34Mass WW N9.M0KWW.001 1G-DDR5
(64*32*4) OB2GBIII(256x16*4)
M5-481TG-5246
4G52Mass GCTWN NX.M0KTA.001 1G-DDR5
(64*32*4) OB2GBIII(256x16*4)
M5-481TG-5246
6G12Mass MY NX.M0KSM.001 1G-DDR5
(64*32*4) OB2GBIII(256x16*4)
M5-481TG-5246
6G52Mass TH NX.M0KST.005 1G-DDR5
(64*32*4) OB2GBIII(256x16*4)
M5-481TG-5331
4G25Mass GCTWN NX.M0KTA.002 1G-DDR5
(64*32*4) OB2GBIII(256x16*4)
M5-481TG-5331
4G52Mass PH NX.M0KSP.001 1G-DDR5
(64*32*4) OB2GBIII(256x16*4)
M5-481TG-5331
6G12Mass HK NX.M0KCF.002 1G-DDR5
(64*32*4) OB2GBIII(256x16*4)
M5-481TG-5331
6G25Mass HK NX.M0KCF.003 1G-DDR5
(64*32*4) OB2GBIII(256x16*4)
M5-481TG-5331
6G52Mass SG NX.M0KSG.001 1G-DDR5
(64*32*4) OB2GBIII(256x16*4)
M5-481TG-5331
6G52Mass TH NX.M0KST.001 1G-DDR5
(64*32*4) OB2GBIII(256x16*4)
M5-481TG-5331
6G52Mass HK NX.M0KCF.001 1G-DDR5
(64*32*4) OB2GBIII(256x16*4)
M5-481TG-7351
6G12Mass TH NX.M0KST.004 1G-DDR5
(64*32*4) OB2GBIII(256x16*4)
M5-481TG-7351
6G52Mass SG NX.M0KSG.002 1G-DDR5
(64*32*4) OB2GBIII(256x16*4)
M5-481TG-7351
6G52Mass TH NX.M0KST.002 1G-DDR5
(64*32*4) OB2GBIII(256x16*4)
M5-481TG-7351
6G52Mass GCTWN NX.M0KTA.003 1G-DDR5
(64*32*4) OB2GBIII(256x16*4)
M5-481TG-7351
6G25Mass AU/NZ NX.M0KSA.001 1G-DDR5
(64*32*4) OB2GBIII(256x16*4)
M5-481TG-5331
6G25Mass AU/NZ NX.M0KSA.002 1G-DDR5
(64*32*4) OB2GBIII(256x16*4)
M5-481TG-5331
6G12Mass MY NX.M0KSM.002 1G-DDR5
(64*32*4) OB2GBIII(256x16*4)

Model Definition and Configuration 7-21
M5-481TG-5331
6G52Mass MY NX.M0KSM.003 1G-DDR5
(64*32*4) OB2GBIII(256x16*4)
M5-481TG-5331
6G52Mass GCTWN NX.M0KTA.004 1G-DDR5
(64*32*4) OB2GBIII(256x16*4)
M5-481TG-3236
6G34Mass WW N9.M0KWW.002 1G-DDR5
(64*32*4) OB2GBIII(256x16*4)
M5-481TG-5246
6G52Mass WW N9.M0KWW.003 1G-DDR5
(64*32*4) OB2GBIII(256x16*4)
M5-481TG-5331
6G52Mass WW N9.M0KWW.004 1G-DDR5
(64*32*4) OB2GBIII(256x16*4)
M5-481TG-7351
6G25Mass WW N9.M0KWW.005 1G-DDR5
(64*32*4) OB2GBIII(256x16*4)
M5-481TG-5246
4G52Mass CN NX.M0KCN.002 1G-DDR5
(64*32*4) OB2GBIII(256x16*4)
M5-481TG-5331
4G52Mass CN NX.M0KCN.003 1G-DDR5
(64*32*4) OB2GBIII(256x16*4)
M5-481TG-7351
4G25Mass GCTWN N9.M0KTW.001 1G-DDR5
(64*32*4) OB2GBIII(256x16*4)
M5-481TG-3236
6G52Mass TH NX.M0KST.003 1G-DDR5
(64*32*4) OB2GBIII(256x16*4)
M5-481TG-7351
4G25Mass WW N9.M0KWW.008 1G-DDR5
(64*32*4) OB2GBIII(256x16*4)
M5-481TG-7351
4G25Mass WW N9.M0KWW.007 1G-DDR5
(64*32*4) OB2GBIII(256x16*4)
M5-481TG-5331
6G52Mass US NX.M0KAA.001 1G-DDR5
(64*32*4) OB2GBIII(256x16*4)
M5-481TG-5331
4G52Mass US NX.M0KAA.002 1G-DDR5
(64*32*4) OB2GBIII(256x16*4)
M5-481TG-7351
4G52Mass ACLA-ES NX.M0KAL.001 1G-DDR5
(64*32*4) OB2GBIII(256x16*4)
M5-481TG-3236
4G25Mass WW N9.M0KWW.006 1G-DDR5
(64*32*4) OB2GBIII(256x16*4)
Table 7-11. VRAM and Memory 1 (Continued)
Model Country P/N VRAM Memory 1

7-22 Model Definition and Configuration
Table 7-12. Memory 2 and HDD 1
Model Country P/N Memory 2 HDD 1 (GB)
M5-481TG-3236
4G52Mass CN NX.M0KCN.001 SO2GBIII N500GB5.4KS_4K
M5-481TG-3321
2G34Mass WW N9.M0KWW.001 N N320GB5.4KS_4K
M5-481TG-5246
4G52Mass GCTWN NX.M0KTA.001 SO2GBIII N500GB5.4KS_4K
M5-481TG-5246
6G12Mass MY NX.M0KSM.001 SO4GBIII FM0128S3
M5-481TG-5246
6G52Mass TH NX.M0KST.005 SO4GBIII N500GB5.4KS_4K
M5-481TG-5331
4G25Mass GCTWN NX.M0KTA.002 SO2GBIII FM0256S3
M5-481TG-5331
4G52Mass PH NX.M0KSP.001 SO2GBIII N500GB5.4KS_4K
M5-481TG-5331
6G12Mass HK NX.M0KCF.002 SO4GBIII FM0128S3
M5-481TG-5331
6G25Mass HK NX.M0KCF.003 SO4GBIII FM0256S3
M5-481TG-5331
6G52Mass SG NX.M0KSG.001 SO4GBIII N500GB5.4KS_4K
M5-481TG-5331
6G52Mass TH NX.M0KST.001 SO4GBIII N500GB5.4KS_4K
M5-481TG-5331
6G52Mass HK NX.M0KCF.001 SO4GBIII N500GB5.4KS_4K
M5-481TG-7351
6G12Mass TH NX.M0KST.004 SO4GBIII FM0128S3
M5-481TG-7351
6G52Mass SG NX.M0KSG.002 SO4GBIII N500GB5.4KS_4K
M5-481TG-7351
6G52Mass TH NX.M0KST.002 SO4GBIII N500GB5.4KS_4K
M5-481TG-7351
6G52Mass GCTWN NX.M0KTA.003 SO4GBIII N500GB5.4KS_4K
M5-481TG-7351
6G25Mass AU/NZ NX.M0KSA.001 SO4GBIII FM0256S3
M5-481TG-5331
6G25Mass AU/NZ NX.M0KSA.002 SO4GBIII FM0256S3
M5-481TG-5331
6G12Mass MY NX.M0KSM.002 SO4GBIII FM0128S3

Model Definition and Configuration 7-23
M5-481TG-5331
6G52Mass MY NX.M0KSM.003 SO4GBIII N500GB5.4KS_4K
M5-481TG-5331
6G52Mass GCTWN NX.M0KTA.004 SO4GBIII N500GB5.4KS_4K
M5-481TG-3236
6G34Mass WW N9.M0KWW.002 SO4GBIII N320GB5.4KS_4K
M5-481TG-5246
6G52Mass WW N9.M0KWW.003 SO4GBIII N500GB5.4KS_4K
M5-481TG-5331
6G52Mass WW N9.M0KWW.004 SO4GBIII N500GB5.4KS_4K
M5-481TG-7351
6G25Mass WW N9.M0KWW.005 SO4GBIII FM0256S3
M5-481TG-5246
4G52Mass CN NX.M0KCN.002 SO2GBIII N500GB5.4KS_4K
M5-481TG-5331
4G52Mass CN NX.M0KCN.003 SO2GBIII N500GB5.4KS_4K
M5-481TG-7351
4G25Mass GCTWN N9.M0KTW.001 SO2GBIII FM0256S3
M5-481TG-3236
6G52Mass TH NX.M0KST.003 SO4GBIII N500GB5.4KS_4K
M5-481TG-7351
4G25Mass WW N9.M0KWW.008 SO2GBIII FM0256S3
M5-481TG-7351
4G25Mass WW N9.M0KWW.007 SO2GBIII FM0256S3
M5-481TG-5331
6G52Mass US NX.M0KAA.001 SO4GBIII N500GB5.4KS_4K
M5-481TG-5331
4G52Mass US NX.M0KAA.002 SO2GBIII N500GB5.4KS_4K
M5-481TG-7351
4G52Mass ACLA-ES NX.M0KAL.001 SO2GBIII N500GB5.4KS_4K
M5-481TG-3236
4G25Mass WW N9.M0KWW.006 SO2GBIII FM0256S3
Table 7-13. HDD 2 and ODD
Model Country P/N HDD 2 (GB) ODD
M5-481TG-3236
4G52Mass CN NX.M0KCN.001 FM0020S2 NSM8XS9.0
M5-481TG-3321
2G34Mass WW N9.M0KWW.001 FM0020S2 NSM8XS9.0
Table 7-12. Memory 2 and HDD 1 (Continued)
Model Country P/N Memory 2 HDD 1 (GB)

7-24 Model Definition and Configuration
M5-481TG-5246
4G52Mass GCTWN NX.M0KTA.001 FM0020S2 NSM8XS9.0
M5-481TG-5246
6G12Mass MY NX.M0KSM.001 N NSM8XS9.0
M5-481TG-5246
6G52Mass TH NX.M0KST.005 FM0020S2 NSM8XS9.0
M5-481TG-5331
4G25Mass GCTWN NX.M0KTA.002 N NSM8XS9.0
M5-481TG-5331
4G52Mass PH NX.M0KSP.001 FM0020S2 NSM8XS9.0
M5-481TG-5331
6G12Mass HK NX.M0KCF.002 N NSM8XS9.0
M5-481TG-5331
6G25Mass HK NX.M0KCF.003 N NSM8XS9.0
M5-481TG-5331
6G52Mass SG NX.M0KSG.001 FM0020S2 NSM8XS9.0
M5-481TG-5331
6G52Mass TH NX.M0KST.001 FM0020S2 NSM8XS9.0
M5-481TG-5331
6G52Mass HK NX.M0KCF.001 FM0020S2 NSM8XS9.0
M5-481TG-7351
6G12Mass TH NX.M0KST.004 N NSM8XS9.0
M5-481TG-7351
6G52Mass SG NX.M0KSG.002 FM0020S2 NSM8XS9.0
M5-481TG-7351
6G52Mass TH NX.M0KST.002 FM0020S2 NSM8XS9.0
M5-481TG-7351
6G52Mass GCTWN NX.M0KTA.003 FM0020S2 NSM8XS9.0
M5-481TG-7351
6G25Mass AU/NZ NX.M0KSA.001 N NSM8XS9.0
M5-481TG-5331
6G25Mass AU/NZ NX.M0KSA.002 N NSM8XS9.0
M5-481TG-5331
6G12Mass MY NX.M0KSM.002 N NSM8XS9.0
M5-481TG-5331
6G52Mass MY NX.M0KSM.003 FM0020S2 NSM8XS9.0
M5-481TG-5331
6G52Mass GCTWN NX.M0KTA.004 FM0020S2 NSM8XS9.0
M5-481TG-3236
6G34Mass WW N9.M0KWW.002 FM0020S2 NSM8XS9.0
Table 7-13. HDD 2 and ODD (Continued)
Model Country P/N HDD 2 (GB) ODD

Model Definition and Configuration 7-25
M5-481TG-5246
6G52Mass WW N9.M0KWW.003 FM0020S2 NSM8XS9.0
M5-481TG-5331
6G52Mass WW N9.M0KWW.004 FM0020S2 NSM8XS9.0
M5-481TG-7351
6G25Mass WW N9.M0KWW.005 N NSM8XS9.0
M5-481TG-5246
4G52Mass CN NX.M0KCN.002 FM0020S2 NSM8XS9.0
M5-481TG-5331
4G52Mass CN NX.M0KCN.003 FM0020S2 NSM8XS9.0
M5-481TG-7351
4G25Mass GCTWN N9.M0KTW.001 N NSM8XS9.0
M5-481TG-3236
6G52Mass TH NX.M0KST.003 FM0020S2 NSM8XS9.0
M5-481TG-7351
4G25Mass WW N9.M0KWW.008 N NSM8XS9.0
M5-481TG-7351
4G25Mass WW N9.M0KWW.007 N NSM8XS9.0
M5-481TG-5331
6G52Mass US NX.M0KAA.001 FM0020S2 NSM8XS9.0
M5-481TG-5331
4G52Mass US NX.M0KAA.002 FM0020S2 NSM8XS9.0
M5-481TG-7351
4G52Mass ACLA-ES NX.M0KAL.001 FM0020S2 NSM8XS9.0
M5-481TG-3236
4G25Mass WW N9.M0KWW.006 N NSM8XS9.0
Table 7-14. NB Chipset, Battery and Adapter
Model Country P/N NB Chipset Battery Adapter
M5-481TG-3236
4G52Mass CN NX.M0KCN.001 HM77 3CELL4.85 65W
M5-481TG-3321
2G34Mass WW N9.M0KWW.001 HM77 3CELL4.85 65W
M5-481TG-5246
4G52Mass GCTWN NX.M0KTA.001 HM77 3CELL4.85 65W
M5-481TG-5246
6G12Mass MY NX.M0KSM.001 HM77 3CELL4.85 65W
M5-481TG-5246
6G52Mass TH NX.M0KST.005 HM77 3CELL4.85 65W
Table 7-13. HDD 2 and ODD (Continued)
Model Country P/N HDD 2 (GB) ODD

7-26 Model Definition and Configuration
M5-481TG-5331
4G25Mass GCTWN NX.M0KTA.002 HM77 3CELL4.85 65W
M5-481TG-5331
4G52Mass PH NX.M0KSP.001 HM77 3CELL4.85 65W
M5-481TG-5331
6G12Mass HK NX.M0KCF.002 HM77 3CELL4.85 65W
M5-481TG-5331
6G25Mass HK NX.M0KCF.003 HM77 3CELL4.85 65W
M5-481TG-5331
6G52Mass SG NX.M0KSG.001 HM77 3CELL4.85 65W
M5-481TG-5331
6G52Mass TH NX.M0KST.001 HM77 3CELL4.85 65W
M5-481TG-5331
6G52Mass HK NX.M0KCF.001 HM77 3CELL4.85 65W
M5-481TG-7351
6G12Mass TH NX.M0KST.004 HM77 3CELL4.85 65W
M5-481TG-7351
6G52Mass SG NX.M0KSG.002 HM77 3CELL4.85 65W
M5-481TG-7351
6G52Mass TH NX.M0KST.002 HM77 3CELL4.85 65W
M5-481TG-7351
6G52Mass GCTWN NX.M0KTA.003 HM77 3CELL4.85 65W
M5-481TG-7351
6G25Mass AU/NZ NX.M0KSA.001 HM77 3CELL4.85 65W
M5-481TG-5331
6G25Mass AU/NZ NX.M0KSA.002 HM77 3CELL4.85 65W
M5-481TG-5331
6G12Mass MY NX.M0KSM.002 HM77 3CELL4.85 65W
M5-481TG-5331
6G52Mass MY NX.M0KSM.003 HM77 3CELL4.85 65W
M5-481TG-5331
6G52Mass GCTWN NX.M0KTA.004 HM77 3CELL4.85 65W
M5-481TG-3236
6G34Mass WW N9.M0KWW.002 HM77 3CELL4.85 65W
M5-481TG-5246
6G52Mass WW N9.M0KWW.003 HM77 3CELL4.85 65W
M5-481TG-5331
6G52Mass WW N9.M0KWW.004 HM77 3CELL4.85 65W
M5-481TG-7351
6G25Mass WW N9.M0KWW.005 HM77 3CELL4.85 65W
Table 7-14. NB Chipset, Battery and Adapter (Continued)
Model Country P/N NB Chipset Battery Adapter

Model Definition and Configuration 7-27
M5-481TG-5246
4G52Mass CN NX.M0KCN.002 HM77 3CELL4.85 65W
M5-481TG-5331
4G52Mass CN NX.M0KCN.003 HM77 3CELL4.85 65W
M5-481TG-7351
4G25Mass GCTWN N9.M0KTW.001 HM77 3CELL4.85 65W
M5-481TG-3236
6G52Mass TH NX.M0KST.003 HM77 3CELL4.85 65W
M5-481TG-7351
4G25Mass WW N9.M0KWW.008 HM77 3CELL4.85 65W
M5-481TG-7351
4G25Mass WW N9.M0KWW.007 HM77 3CELL4.85 65W
M5-481TG-5331
6G52Mass US NX.M0KAA.001 HM77 3CELL4.85 65W
M5-481TG-5331
4G52Mass US NX.M0KAA.002 HM77 3CELL4.85 65W
M5-481TG-7351
4G52Mass ACLA-ES NX.M0KAL.001 HM77 3CELL4.85 65W
M5-481TG-3236
4G25Mass WW N9.M0KWW.006 HM77 3CELL4.85 65W
Table 7-14. NB Chipset, Battery and Adapter (Continued)
Model Country P/N NB Chipset Battery Adapter

7-28 Model Definition and Configuration

CHAPTER 8
Test Compatible Components

8-2

Test Compatible Components 8-3
Test Compatible Components
This computer’s compatibility is tested and verified by Acer’s internal testing department. All of
its system functions are tested under Windows® 7 environment.
Refer to the following lists for components, adapter cards, and peripherals which have passed
these tests. Regarding configuration, combination and test procedures, please refer to the
Acer M5 481/481G/481T/481TG. Compatibility Test Report released by the Acer Mobile
System Testing Department.

8-4 Test Compatible Components
Microsoft® Windows® 7 Environment Test 0
Acer M5 481/481G/481T/481TG 0
Table 8-1. Acer M5 481/481G/481T/481TG
Vendor Type Description P/N
2nd HDD
60003533
YOSUN FM0020S2 Flash Disk PHISON SSD NAND
20GB SSE020GTTC0-S51 LF+HF KN.0200Q.002
Accessory
10000981 MISC Acer HDMI(A) to
VGA converter Acer HDMI(A) to VGA converter NC.23811.005
10001012
COMPAL Wiping KB Cloth
004 Wiping KB Cloth Ultra Book 300 x
180 NC.23511.004
Adapter
10001023
LITE-ON 65W Adapter LITE-ON 65W 19V
1.7x5.5x11 Yellow PA-1650-69AW,
LV5, Low profile LED LF
AP.06503.029
10001081
DELTA 65W Adapter DELTA 65W 19V
1.7x5.5x11 Yellow ADP-65VH BA,
LV5, Low profile LED LF
AP.06501.033
60016453
CHICONY
POWER
65W Adapter Chicony Power 65W 19V
1.7x5.5x11 Yellow CPA09-A065N1,
LV5, low profile LF
AP.0650A.017
Audio Codec
10004786
REALTEK ALC271X_VB6 Realtek ALC271X_VB6 QFN-48 LZ.21000.161
Battery
10001063 SONY 3CELL4.85 Battery SONY ID:AP12A4i
Li-Polymar 3S1P SONY 3 cell
4850mAh Main COMMON for
embedded type
BT.00304.011
Camera
10001023
LITE-ON HD_S Liteon HD_S LT_SONY119_SP
(Shuriken) NC.21411.00D
Card Reader
10000981 MISC 2-in-1 card
reader 2-in-1 card reader CR.21500.030

Test Compatible Components 8-5
CPU
10001067 INTEL Ci32377MB CPU Intel Core i3 2377M BGA 1.5G
17W KC.23701.7MB
10001067 INTEL Ci52467MB CPU Intel Core i5 2467M BGA 1.6G
17W KC.24601.7MB
10001067 INTEL Ci53317UB CPU Intel Core i5 i5-3317U BGA
1.7G 1600 17W Ivy Bridge KC.33101.5UM
10001067 INTEL Ci73517UB CPU Intel Core i7 i7-3517U BGA
1.9G 1600 17W Ivy Bridge KC.35101.7UM
HDD
10001079
SYNNEX FM0128S3 Flash Disk SANDISK SSD NAND
128GB SDSA5DK-128G LF+HF KF.1280D.002
10001079
SYNNEX FM0128S3 Flash Disk SANDISK SSD NAND
128GB SD5SF2-128G(X100)
LF+HF
KN.1280D.002
10001079
SYNNEX FM0256S3 Flash Disk SANDISK SSD NAND
256GB SDSA5DK-256GB LF+HF KN.2560D.004
10001079
SYNNEX FM0256S3 Flash Disk SANDISK SSD NAND
256GB SD5SF2-256G(X100)
LF+HF
KN.2560D.007
60001994 WD N320GB5.4KS_
4K HDD WD 2.5" 5400rpm 320GB
WD3200LPVT-22G33T0,MN500S,
500G/P, 7mmzh HDD SATA 8MB
LF+HF F/W:01.01A01
KH.32008.031
60001994 WD N500GB5.4KS_
4K HDD WD 2.5" 5400rpm 500GB
WD5000LPVT-22G33T0, MN500S,
500G/P, 7mmzh HDD SATA 8MB
LF+HF F/W: 01.01A01
KH.50008.040
60002005 HGST
SG N320GB5.4KS HDD HGST 2.5" 5400rpm 320GB
HTS543232A7A384,0J28213,Eagle
B7, 320G/P 7mmzh SATA 8MB
LF+HF F/W:DA4788
KH.32007.017
60002005 HGST
SG N320GB5.4KS_
4K HDD HGST 2.5" 5400rpm 320GB
HTS545032A7E380, Jaguar B7
500G/P SATA 8MB LF+HF
F/W:DA4837
KH.32007.016
60002005 HGST
SG N500GB5.4KS HDD HGST 2.5" 5400rpm 500GB
Dummy P.N for 500G SATA 8MB
LF+HF F/W:
KH.50007.015
Table 8-1. Acer M5 481/481G/481T/481TG (Continued)
Vendor Type Description P/N

8-6 Test Compatible Components
60002005 HGST
SG N500GB5.4KS_
4K HDD HGST 2.5" 5400rpm 500GB
HTS545050A7E380, Jaguar
B7,0J23335, 500G/P SATA 8MB
LF+HF F/W:DA4837 7mmzh HDD
KH.50007.023
60002036
SEAGATE N320GB5.4KS_
4K HDD SEAGATE 2.5" 5400rpm
320GB 9WS14C-188 ST320LT012,
Yarra 500G/P, 7mmzh SATA 8MB
LF+HF F/W:0001SDM1
KH.32001.024
60002036
SEAGATE N500GB5.4KS_
4K HDD SEAGATE 2.5" 5400rpm
500GB 9WS142-188 ST500LT012,
Yarra 500G/P, 7mmzh SATA 8MB
LF+HF F/W:0001SDM1
KH.50001.030
60003544
LITE-ON OPT FM0128S3 Flash Disk LITE-ON SSD NAND
128GB LMT-128M3M LF+HF
firmware: VYC2
KF.1280L.001
60003544
LITE-ON OPT FM0256S3 Flash Disk LITE-ON SSD NAND
256GB LMT-256M3M LF+HF
firmware:VZC2
KF.2560L.001
Keyboard
10001044
CHICONY AF4S_A10B Keyboard CHICONY AF4S_A10B
AF4S Internal 14 Standard 104KS
Black UK Y2010 Acer Legend
NK.I1413.00W
10001044
CHICONY AF4S_A10B Keyboard CHICONY AF4S_A10B
AF4S Internal 14 Standard 104KS
Black Sweden Y2010 Acer Legend
NK.I1413.00S
10001044
CHICONY AF4S_A10B Keyboard CHICONY AF4S_A10B
AF4S Internal 14 Standard 103KS
Black Russian Y2010 Acer Legend
NK.I1413.00P
10001044
CHICONY AF4S_A10B Keyboard CHICONY AF4S_A10B
AF4S Internal 14 Standard 104KS
Black Norwegian Y2010 Acer
Legend
NK.I1413.00M
10001044
CHICONY AF4S_A10B Keyboard CHICONY AF4S_A10B
AF4S Internal 14 Standard 104KS
Black Nordic Y2010 Acer Legend
NK.I1413.00L
10001044
CHICONY AF4S_A10B Keyboard CHICONY AF4S_A10B
AF4S Internal 14 Standard 104KS
Black Italian Y2010 Acer Legend
NK.I1413.00H
10001044
CHICONY AF4S_A10B Keyboard CHICONY AF4S_A10B
AF4S Internal 14 Standard 103KS
Black Greek Y2010 Acer Legend
NK.I1413.00F
Table 8-1. Acer M5 481/481G/481T/481TG (Continued)
Vendor Type Description P/N

Test Compatible Components 8-7
10001044
CHICONY AF4S_A10B Keyboard CHICONY AF4S_A10B
AF4S Internal 14 Standard 104KS
Black German Y2010 Acer Legend
NK.I1413.00E
10001044
CHICONY AF4S_A10B Keyboard CHICONY AF4S_A10B
AF4S Internal 14 Standard 104KS
Black French Y2010 Acer Legend
NK.I1413.00D
10001044
CHICONY AF4S_A10B Keyboard CHICONY AF4S_A10B
AF4S Internal 14 Standard 104KS
Black Brazilian Portuguese Y2010
Acer Legend
NK.I1413.007
10001044
CHICONY AF4S_A10B Keyboard CHICONY AF4S_A10B
AF4S Internal 14 Standard 104KS
Black US w/ Canadian French
Y2010 Acer Legend
NK.I1413.00Z
10001044
CHICONY AF4S_A10B Keyboard CHICONY AF4S_A10B
AF4S Internal 14 Standard 103KS
Black US International w/ Hebrew
Y2010 Acer Legend
NK.I1413.00Y
10001044
CHICONY AF4S_A10B Keyboard CHICONY AF4S_A10B
AF4S Internal 14 Standard 103KS
Black US International Y2010 Acer
Legend
NK.I1413.00X
10001044
CHICONY AF4S_A10B Keyboard CHICONY AF4S_A10B
AF4S Internal 14 Standard 104KS
Black Turkish Y2010 Acer Legend
NK.I1413.00V
10001044
CHICONY AF4S_A10B Keyboard CHICONY AF4S_A10B
AF4S Internal 14 Standard 103KS
Black Thailand Y2010 Acer Legend
NK.I1413.00U
10001044
CHICONY AF4S_A10B Keyboard CHICONY AF4S_A10B
AF4S Internal 14 Standard 104KS
Black Swiss/G Y2010 Acer Legend
NK.I1413.00T
10001044
CHICONY AF4S_A10B Keyboard CHICONY AF4S_A10B
AF4S Internal 14 Standard 104KS
Black Spanish Y2010 Acer Legend
NK.I1413.00R
10001044
CHICONY AF4S_A10B Keyboard CHICONY AF4S_A10B
AF4S Internal 14 Standard 104KS
Black SLO/CRO Y2010 Acer
Legend
NK.I1413.00Q
10001044
CHICONY AF4S_A10B Keyboard CHICONY AF4S_A10B
AF4S Internal 14 Standard 104KS
Black Portuguese Y2010 Acer
Legend
NK.I1413.00N
10001044
CHICONY AF4S_A10B Keyboard CHICONY AF4S_A10B
AF4S Internal 14 Standard 103KS
Black Korean Y2010 Acer Legend
NK.I1413.00K
Table 8-1. Acer M5 481/481G/481T/481TG (Continued)
Vendor Type Description P/N

8-8 Test Compatible Components
10001044
CHICONY AF4S_A10B Keyboard CHICONY AF4S_A10B
AF4S Internal 14 Standard 107KS
Black Japanese Y2010 Acer Legend
NK.I1413.00J
10001044
CHICONY AF4S_A10B Keyboard CHICONY AF4S_A10B
AF4S Internal 14 Standard 104KS
Black Hungarian Y2010 Acer
Legend
NK.I1413.00G
10001044
CHICONY AF4S_A10B Keyboard CHICONY AF4S_A10B
AF4S Internal 14 Standard 104KS
Black FR/Arabic Y2010 Acer Legend
NK.I1413.00C
10001044
CHICONY AF4S_A10B Keyboard CHICONY AF4S_A10B
AF4S Internal 14 Standard 104KS
Black Danish Y2010 Acer Legend
NK.I1413.00B
10001044
CHICONY AF4S_A10B Keyboard CHICONY AF4S_A10B
AF4S Internal 14 Standard 103KS
Black Chinese Y2010 Acer Legend
NK.I1413.00A
10001044
CHICONY AF4S_A10B Keyboard CHICONY AF4S_A10B
AF4S Internal 14 Standard 104KS
Black CZ/SK Y2010 Acer Legend
NK.I1413.009
10001044
CHICONY AF4S_A10B Keyboard CHICONY AF4S_A10B
AF4S Internal 14 Standard 104KS
Black Bulgaria Y2010 Acer Legend
NK.I1413.008
10001044
CHICONY AF4S_A10B Keyboard CHICONY AF4S_A10B
AF4S Internal 14 Standard 104KS
Black Belgium Y2010 Acer Legend
NK.I1413.006
10001044
CHICONY AF4S_A10B Keyboard CHICONY AF4S_A10B
AF4S Internal 14 Standard 103KS
Black Arabic Y2010 Acer Legend
NK.I1413.005
10001044
CHICONY AF4S_A10B Keyboard CHICONY AF4S_A10B
AF1S Internal 14 Standard Black
NONE Y2010 Acer Legend
NK.I1413.001
LAN
610112
BROADCOM BCM57780 Broadcom BCM57780 NI.22400.047
LCD
60003089 LG NLED14WXGA
GSOP LED LCD LPL 14'' WXGA Glare
LP140WH7-TSA1 LF 200nit 16ms
500:1 (Open cell) (eDP)
LK.14008.014
Table 8-1. Acer M5 481/481G/481T/481TG (Continued)
Vendor Type Description P/N

Test Compatible Components 8-9
MEM
60002041
QIMONDA OB2GBIII(256x1
6*4) Memory NONE DDR3L 1333 2GB
Dummy LF+HF 256x16*4pcs KN.2GB00.006
60002041
QIMONDA SO2GBIII Memory NONE SO-DIMM DDRIII
2GB dummy LF+HF KN.2GB00.004
60002041
QIMONDA SO4GBIII Memory NONE SO-DIMM DDRIII
4GB dummy LF+HF KN.4GB00.003
NB Chipset
10001067 INTEL HM77 NB Chipset Intel CS HM77 Chief
River KI.G7501.002
ODD
60001944 LG
HK NSM8XS9.0 ODD HLDS Super-Multi DRIVE
9.0mm Tray 8X GU61N LF+HF W/O
bezel SATA
KU.0080D.064
SB Chipset
9999995 ONE
TIME VENDER N N KI.22800.011
Touchpad
10000981 MISC CP4ISV1M Elantech Touchpad CP4ISV1M NC.24611.005
VGA Chip
10001067 INTEL UMA UMA (Intel) KI.23200.038
60001915
NVIDIA N13PLP VGA Chip nVidia N13P-LP-A2
28nm, 29mmx29mm, GB4-128
package
KG.PLP0V.001
VRAM
10000981 MISC 1G-DDR5
(64*32*4) VRAM NONE Graphic GDDR5
5Gbps 1GB Dummy LF+HF 64*32 KN.1GB00.007
Wireless LAN
10001018 HON
HAI 3rd WiFi 2x2
AGN+ BT4.0 Foxconn 3rd WiFi 2x2 AGN+ BT4.0
Broadcom 43228+20702 (WiFi
43228 2x2 DB AGN+BT4.0 20702)
NI.23600.100
10001018 HON
HAI 3rd WiFi 2x2
AGN+ BT4.0 Foxconn 3rd WiFi 2x2 AGN+ BT4.0
Atheros WB222 NI.23600.102
10001023
LITE-ON 3rd WiFi 2x2
AGN+ BT4.0 Liteon 3rd WiFi 2x2 AGN+ BT4.0
Broadcom 43228+20702 (WiFi
43228 2x2 DB AGN+BT4.0 20702)
NC.23611.003
10001023
LITE-ON 3rd WiFi 2x2
AGN+ BT4.0 Liteon 3rd WiFi 2x2 AGN+ BT4.0
Atheros WB222 NI.23600.103
Table 8-1. Acer M5 481/481G/481T/481TG (Continued)
Vendor Type Description P/N

8-10 Test Compatible Components

CHAPTER 9
Online Support Information

9-2

Online Support Information 9-3
Online Support Information
Introduction 0
This section describes online technical support services available to help users repair their
Acer Systems.
For distributors, dealers, ASP or TPM, please refer the technical queries to a local Acer
branch office. Acer Branch Offices and Regional Business Units may access our website.
However some information sources will require a user identification and password. These can
be obtained directly from Acer CSD (Taiwan).
Acer's Website offers convenient and valuable support resources.
In the Technical Information section users can download information on all of Acer's
Notebook, Desktop and Server models including:
-Service guides for all models
-Bios updates
-Software utilities
-Spare parts lists
-TABs (Technical Announcement Bulletin)
For these purposes, we have included an Acrobat File to facilitate the problem-free
downloading of our technical material.
Also contained on this website are:
-Detailed information on Acer's International Traveller’s Warranty (ITW)
-Returned material authorization procedures
-An overview of all the support services we offer, accompanied by a list of telephone, fax
and email contacts for all technical queries.
We are always looking for ways to optimize and improve our services, so do not hesitate to
direct any suggestions or comments to us.

9-4 Online Support Information