Anaren A10091602 Radio Transceiver Module User Manual
Anaren, Inc. Radio Transceiver Module
Anaren >
User Manual

Anaren Integrated Radio
A1101L09x User’s Manual
Release Date 11/01/11
THIS PAGE LEFT INTENTIONALLY BLANK

iii
USERS MANUAL
Models A1101L09A and A1101L09C
Contents
1. Overview .......................................................................................................................................................... 5
1.1. A1101L09A ................................................................................................................................................. 5
1.2. A1101L09C ................................................................................................................................................. 5
1.3. Features....................................................................................................................................................... 6
1.4. Theory of Operation.................................................................................................................................. 6
1.4.1. Typical Flow ........................................................................................................................................ 9
1.5. Applications ............................................................................................................................................. 11
2. Product Approvals ........................................................................................................................................ 12
2.1. USA (Federal Communications Commission, FCC) .......................................................................... 12
2.1.1. FCC Labeling Requirements ............................................................................................................. 12
2.1.2. End User Manual .............................................................................................................................. 13
2.1.3. RF Exposure ...................................................................................................................................... 13
2.2. Canada (Industry Canada, IC) .............................................................................................................. 14
2.2.1. IC Labeling Requirements ................................................................................................................. 15
2.2.2. RF Exposure ...................................................................................................................................... 16
2.3. Potential Interference Sources ............................................................................................................... 16
2.3.1. Time critical data ............................................................................................................................... 17
2.4. Approved Usage ..................................................................................................................................... 17
2.4.1. USA & Canada ................................................................................................................................. 17
3. Electrical Characteristics .............................................................................................................................. 19
3.1. Absolute Maximum Ratings .................................................................................................................. 19
3.2. Operating Conditions ............................................................................................................................. 20
3.3. Pin Out ...................................................................................................................................................... 20
3.4. Recommended Layout ............................................................................................................................ 23
3.5. Power Supply Considerations ............................................................................................................... 25
3.6. LNA Stability Time ................................................................................................................................. 25
3.7. LNA Operation ........................................................................................................................................ 26
3.7.1. Microcontroller, Two Pins ................................................................................................................ 27
3.7.2. Microcontroller, One Pin .................................................................................................................. 27
3.7.3. Two GDO pins .................................................................................................................................. 28
3.7.4. One GDO pin .................................................................................................................................... 29
3.8. External Interference ............................................................................................................................... 30
4. Mechanical and Process ................................................................................................................................ 32
4.1. Dimensions............................................................................................................................................... 32
4.1.1. A1101L09A ....................................................................................................................................... 32
4.1.2. A1101L09C ....................................................................................................................................... 33
4.2. Packaging ................................................................................................................................................. 33
4.2.1. Matrix Tray Packaging ..................................................................................................................... 33
4.2.2. Tape-Reel Packaging ......................................................................................................................... 34
4.3. Soldering................................................................................................................................................... 35
4.3.1. Manual Mounting Procedure ........................................................................................................... 35
4.3.2. Automated Mounting Procedure ...................................................................................................... 36
THIS PAGE LEFT INTENTIONALLY BLANK

A1101L09x – Users Manual Page 5 of 40
Release Date 11/01/11
1. Overview
The A1101L09A and A1101L09C are surface mount modules – each with an integrated crystal,
internal voltage regulator, Low Noise Amplifier, matching circuitry and filtering. The A1101L09A
has an integral antenna, whereas the A1101L09C utilizes an external antenna through a U.FL
connector (see Table1.). The modules operate in the US 902 – 928MHz ISM band and are ideal
for achieving low power wireless connectivity without having to deal with extensive RF, antenna
design and regulatory compliance, allowing quick time to market. The modules are 100% tested
to provide consistent performance.
The A1101L09A and A1101L09C have received regulatory approvals for modular devices in the
United States (FCC) and Canada under Industry Canada (IC) Radio Standards Specification
(RSS) RSS-210 and RSS-Gen. The modular approval allows the OEM or end user to place
either an A1101L09A or an A1101L09C with an approved antenna inside a finished product
without having to perform costly regulatory testing for an intentional radiator. Section 2 has
information on the requirements for the end user/integrator must fulfill to use the modules
without intentional radiator regulatory testing.
The A1101L09A and A1101L09C are based on the CC1101 transceiver IC from Texas
Instruments. All control lines for the transceiver are provided at module level for full control of its
operation. Please see the CC1101 data sheet (www.ti.com) for how to control the modules.
Please see section 8 for the recommended register settings to achieve optimal performance and
regulatory compliance.
The A1101L09A measure 11x19x2.5mm and A1101L09C measures 11x14x2.5mm.
1.1. A1101L09A
The A1101L09A has an integral antenna, providing high efficiency and near omni-directional
radiation pattern. This approach offers the lowest system cost when the application allows
collocation of radio and antenna.
1.2. A1101L09C
The A1101L09C has a compact antenna connector that allows for locating the antenna away
from the module due to form/function or in order to exit a metal enclosure, see figure 6 and
figure 7 for more information on antenna location and enclosure considerations.

Page 6 of 40 A1101L09x – Users Manual
Release Date 11/01/11
1.3. Features
Features:
Frequency range: 902-928 MHz
Ultra small package size
A1101L09C : 11mm x 14mm x 2.5mm
A1101L09A : 11mm x 19mm x 2.5mm
Impedance controlled multi-layer PCB
Shielded Package
1.8 to 3.6 V operation
SPI Interface
ROHS Compliant
LGA Footprint
Low Power Consumption
Regulatory approvals for FCC
Digital RSSI output
Programmable channel filter bandwidth
Programmable output power up to +11
dBm
High sensitivity (–115 dBm at 1.2
kBaud, 2.2% packet error rate)
Low current consumption (25.2 mA in
RX, 1.2kBaud, input well above
sensitivity limit)
Fast startup time: 240µs from SLEEP
to Rx or Tx mode
Separate 64 byte Rx and Tx FIFOs
Programmable data rate from 1.2 to
500 kBaud
Sleep state: 0.4µA
Idle State: 1.7mA
Benefits Summary:
Operating temperature -40 to +85C
100% RF Tested in production
Common footprint for all family
members
No RF engineering experience
necessary
Only requires a 2 layer PCB
implementation
Excellent receiver selectivity and
blocking Performance
Suited for systems compliant with FCC
CFR47 Part 15.247 (US) and Canada
under Industry Canada (IC) Radio
Standards Specification (RSS) RSS-
210 and RSS-Gen.
No regulatory “Intentional radiator”
testing required for integrating modules
into end product. Simple certification
labeling replaces testing.
1.4. Theory of Operation
The A1101L09A and A1101L09C are for low power wireless applications in the US 902 –
928MHz ISM band. The devices can be used to implement a variety of networks, including;
point to point, point to multipoint, peer to peer and mesh networks.
The A1101L09A and A1101L09C both interface to an application microcontroller via an SPI bus.
Physical and MAC layer functionality are accessed via the SPI bus through addressable
registers as well as execution commands. Data received or to be transmitted are also accessed
through the SPI bus and are implemented as a FIFO register (64 bytes each for Tx and Rx).

A1101L09x – Users Manual Page 7 of 40
Release Date 11/01/11
To transmit, a frame of data is placed in the FIFO; this may include a destination address. A
transmit command is given, which will transmit the data according to the initial setup of the
registers. To receive data, a receive command is given, which enables the unit to “listen” for a
transmission; when such a transmission occurs, it places the received frame in the FIFO. When
neither transmit nor receive are required, the device can enter either an Idle mode, from which it
can quickly re-enter receive, transmit mode, or a low power sleep mode from which a crystal
startup is required prior to transmit or receive operation.
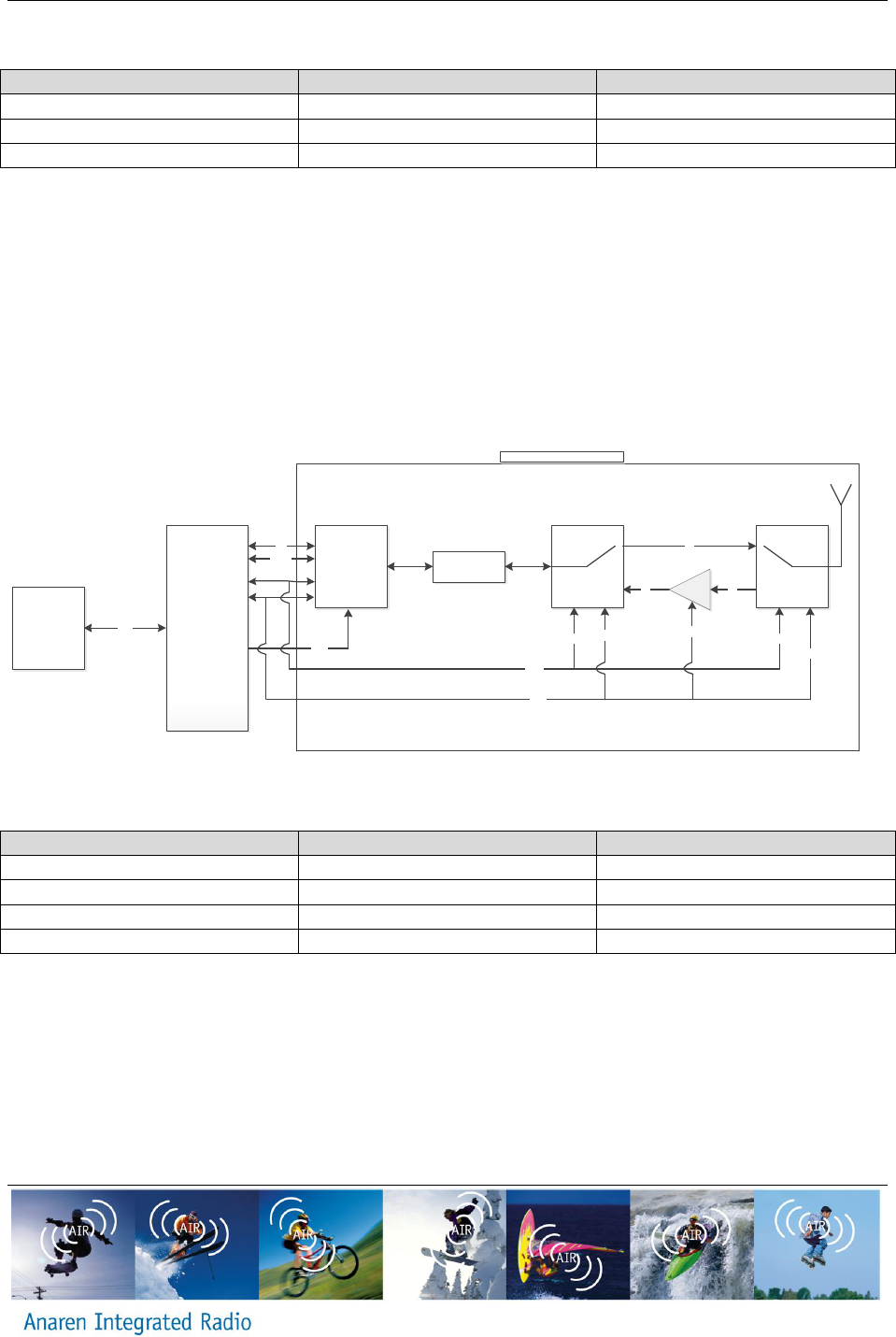
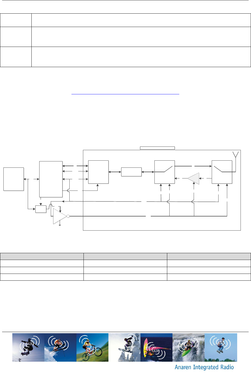
Below is a block diagram for each of the A1101L09A and A1101L09C modules.
Antenna
o The antenna couples energy between the air and the AIR module. For
applications where installations are done by an end user (non-professional), an
omni-directional antenna pattern is desired; such that the application will work
equally well in any direction. Similarly for peer to peer or point to multipoint
applications an omni-directional pattern is desired such that all nodes have a fair
chance of communicating. The A1101L09A module has an integral antenna that
is near omni-directional, whereas the A1101L09C has approved antenna options
ranging from near omni-directional to shaped front/back patterns (useful for
inline, professional installations). Note that the end radiation patern depends not
only on the antenna, but also on the ground plane, enclosure and installation
environment.
If the OEM or end user uses an antenna other than specified in Table 1, then the
certification becomes void and it’s the OEM/end user responsibility to re-certify
the complete product.
Filtering
o Filtering removes spurious signals to comply with regulatory intentional radiator
requirements.
Switch
o Switches between transmit and receive mode which helps in reducing some loss
while in transmit mode.
LNA
o Amplifies the receive signal intended to reduce the noise by the gain of the
amplifier and to achieve the best sensitivity. The noise of the amplifier is injected
directly into the received signal.
SAW Filter
o Surface Acoustic Wave (SAW) filters has been used for sharp cut off of the
unwanted spurs which helps in maintaining good quality in the receive signal
within the band of interest.
Matching
o Matching provides the correct loading of the transmit amplifier to achieve the
highest output power, as well as the correct loading for the receive LNA to
achieve the best sensitivity.
Physical
o The physical layer provides conversions between data, symbol and RF signal.
MAC
o The MAC layer is part of the Logical Link Layer and provides frame handling,
addressing and medium access services.

Page 8 of 40 A1101L09x – Users Manual
Release Date 11/01/11
Microcontroller Interface
o The microcontroller interface exposes registers and commands for the physical
and MAC layers to a microcontroller.
Power Management
o Power management ensures a stable supply for the internal functions, as well as
providing means for a low power sleep mode (in which case, most of the
transceiver is power off).
Figure 1 The functionality of the A1101L09A, using an integral antenna
Figure 2 The functionality of the A1101L09C, using an external antenna.

A1101L09x – Users Manual Page 9 of 40
Release Date 11/01/11
Figure 3 Transceiver IC block diagram.
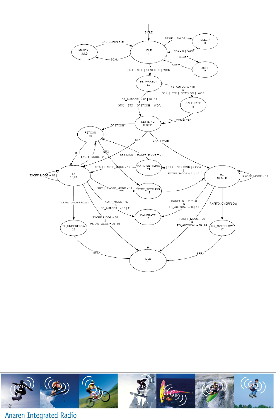
1.4.1. Typical Flow
After initial setup of registers for desired behavior, the normal operation flow diagram is shown
in Figure 4. In applications of infrequent data transmissions, the transceiver would be in “sleep”
mode to save power (400nA). From there it would wake up and then enter “idle” mode. As part
of the wake up process the crystal oscillator is started (~240μs) and the digital microcontroller
interface is powered up. Before transmit or receive, the frequency synthesizer needs to be
started (“FS_Wakeup”) and, having been powered off (or idle for a while), the control loop of the
VCO/PLL needs to be calibrated (“calibrate”).
A data frame is loaded into the transmit FIFO and the “TX” mode is entered. The transceiver will
transmit the data and enter “idle” mode after completion. When transmit is complete “RX” mode
is entered to wait for the acknowledge frame. Once a frame is received, the transceiver will
again enter “idle” mode. If no acknowledge frame is received within a given timeout, the data
frame would be re-transmitted. If the acknowledge frame indicates that the data was received,
the next data frame will be transmitted. After the last data frame has been transmitted
successfully, the transceiver will again be put in “sleep” mode.

Page 10 of 40 A1101L09x – Users Manual
Release Date 11/01/11
Medium access
Figure 4 Transceiver state diagram

A1101L09x – Users Manual Page 11 of 40
Release Date 11/01/11
1.5. Applications
Ultra low-power wireless applications, operating in the 902-928 MHz ISM band.
Wireless alarm and security systems
Industrial monitoring and control
Wireless sensor networks
AMR – Automatic Meter Reading
Home and building automation
Existing applications where simple upgrade to wireless is desired

Page 12 of 40 A1101L09x – Users Manual
Release Date 11/01/11
2. Product Approvals
The A1101L09A and A1101L09C have been designed to meet most national regulations for
worldwide ISM-band use. In particular, the radio modules have been certified to the following
standards.
2.1. USA (Federal Communications Commission, FCC)
The A1101L09A, with integrated antenna, as well as the A1101L09C, used with the antenna
listed in
Table 1 below; have been tested to comply with FCC Part 15 – 15.247 “Intentional Radiators.”
The devices meet the requirements for modular transmitter approval as detailed in FCC public
notice DA 00-1407 Released: June 26, 2000. The A1101L09A and A1101L09C module can be
integrated into a finished product without obtaining subsequent FCC approvals.
(15.19a3) The modules comply with part 15 of the FCC rules. Operation is subject to the
following two conditions: (1) this device may not cause harmful interference, and (2) this device
must accept any interference received, including interference that may cause undesired
operation.
Item
Part Number
Manufacturer
Type
Gain
1
Integral part of A1101L09A
Anaren
Integral Antenna
2 dBi
2
66089-0906
Anaren
Monopole whip, 6mm lead
3 dBi
Table 1 Approved Antenna
2.1.1. FCC Labeling Requirements
The A1101L09A and A1101L09C modules have been labeled with their own FCC ID number
and if the FCC ID is not visible when the module is installed inside another device, then the
outside of the finished product into which the module is installed must also display a label
referring to the enclosed module. This exterior label can use wording such as the following:

A1101L09x – Users Manual Page 13 of 40
Release Date 11/01/11
Contains Transmitter Module FCC ID: X7J-A10091602
-or-
Contains FCC ID: X7J-A10091602
This device complies with Part 15 of the FCC Rules.
Operation is subject to the following two conditions:
(1) this device may not cause harmful interference, and (2) this device must accept any interference
received, including interference that may cause undesired operation.
2.1.2. End User Manual
The end user manual should include the following statement:
This equipment has been tested and found to comply with the limits for a Class B digital device, pursuant
to part 15 of the FCC Rules. These limits are designed to provide reasonable protection against harmful
interference in a residential installation. This equipment generates, uses and can radiate radio frequency
energy and, if not installed and used in accordance with the instructions, may cause harmful interference
to radio communications. However, there is no guarantee that interference will not occur in a particular
installation. If this equipment does cause harmful interference to radio or television reception, which can
be determined by turning the equipment off and on, the user is encouraged to try to correct the
interference by one or more of the following measures:
Reorient or relocate the receiving antenna.
Increase the separation between the equipment and receiver.
Connect the equipment into an outlet on a circuit different from that to which the receiver is
connected.
Consult the dealer or an experienced radio/TV technician for help.
2.1.3. RF Exposure
All transmitters regulated by the FCC must comply with RF exposure requirements. OET
Bulletin 65 “Evaluating Compliance with FCC Guidelines for Human Exposure to Radio
Frequency Electromagnetic Fields” provides assistance in determining whether proposed or
existing transmitting facilities, operations or devices comply with limits for human exposure to
Radio Frequency (RF) fields adopted by the Federal Communications Commission (FCC). The
bulletin offers guidelines and suggestions for evaluating compliance.
If appropriate, compliance with exposure guidelines for mobile and unlicensed devices can be
accomplished by the use of warning labels and by providing end users with information
concerning minimum separation distances from transmitting structures and proper installation of
antennas.

Page 14 of 40 A1101L09x – Users Manual
Release Date 11/01/11
The following statement must be included as a CAUTION statement in manuals and OEM
products to alert end users of FCC RF Exposure compliance:
To satisfy FCC RF Exposure requirements for mobile and base station transmission devices, a separation
distance of 20 cm or more should be maintained between the antenna of this device and persons during
operation. To ensure compliance, operation at closer than this distance is not recommended. The
antenna(s) used for this transmitter must not be co-located or operating in conjunction with any other
antenna or transmitter.
If the A1101L09A and A1101L09C module is used in a portable application (i.e., antenna is less
than 20 cm from persons during operation), the end user is responsible for performing Specific
Absorption Rate (SAR) testing in accordance with FCC rules 2.1091.
2.2. Canada (Industry Canada, IC)
The A1101L09A and A1101L09C modules have been certified for use in Canada under Industry
Canada (IC) Radio Standards Specification (RSS) RSS-210 and RSS-Gen.
From section 3.2, RSS-Gen, Issue 3, December 2010, Modular Approval for category I
Equipment or Category II Equipment:
“Modular approval permits the installation of the same module in a host device or multiple host
devices without the need to recertify the device. Equipment certification for a modular device
may be sought for either Category I equipment or Category II equipment.
Transmitters designed as modules for the installation in a host device may obtain equipment
certification as a modular device provided that the applicable RSS is met and the following
conditions in this section are met.”
In section 7.1.2 Transmitter Antenna, it has been mentioned that the user manuals for
transmitters shall display the following notice in a conspicuous location:
Notice: Under Industry Canada regulations, this radio transmitter may only operate using an
antenna of a type and maximum (or lesser) gain approved for the transmitter by Industry
Canada. To reduce potential radio interference to other users, the antenna type and its gain
should be so chosen that the equivalent isotropically radiated power (e.i.r.p.) is not more than
that necessary for successful communication.
Avis: Sous la réglementation d'Industrie Canada, ce transmetteur radio ne peut fonctionner
qu’en utilisant seulement une antenne d'un type et d’un maximum (ou moins) de gain approuvé
pour l'émetteur par Industrie Canada. Pour réduire des potentielles interférences radio pour les
autres utilisateurs, le type d'antenne et son gain doivent être choisis de sorte que la puissance
isotrope rayonnée équivalente (PIRE) ne dépasse pas ce qui est nécessaire pour une
communication réussie.

A1101L09x – Users Manual Page 15 of 40
Release Date 11/01/11
In section 7.1.2 Transmitter Antenna, it has been mentioned that the user manuals for
transmitters equipped with detachable antennas shall also contain the following notice in a
conspicuous location:
Notice: This radio transmitter (IC: 8975A-A10091602) has been approved by Industry Canada to
operate with the antenna types listed below with the maximum permissible gain and required
antenna impedance for each antenna type indicated. Antenna types not included in this list,
having a gain greater than the maximum gain indicated for that type, are strictly prohibited for
use with this device.
Avis: Cet émetteur radio (IC: 8975A-A10091602) a été approuvé par Industrie Canada pour
fonctionner avec les types d'antennes énumérés ci-dessous avec le gain maximal admissible et
l’impédance d'antenne requise pour chaque type d'antenne indiqué. Les types d'antennes ne
figurant pas dans cette liste, ayant un gain supérieur au gain maximal indiqué pour ce type, sont
strictement interdits pour l'utilisation avec cet appareil.
2.2.1. IC Labeling Requirements
From Section 3.2.1, RSS-Gen, Issue 3, December 2010, Labeling Requirements for the Host
device:
“The host device shall be properly labeled to identify the modules within the host device.
The Industry Canada certification label of a module shall be clearly visible at all times when
installed in the host device, otherwise the host device must be labeled to display the Industry
Canada certification number of the module, preceded by the words “Contains transmitter
module”, or the word “Contains”, or similar wording expressing the same meaning, as follows:
Contains transmitter module IC: XXXXXX-YYYYYYYYYYY
where XXXXXX-YYYYYYYYYYY is the module’s certification number.
The applicant for equipment certification of the module shall provide with each unit of the
module either a label such as described above, or an explanation and instruction to the user as
to the host device labeling requirements”.
Label:
Contains/Contient IC: 8975A-A10091602
Notice: This device complies with Industry Canada licence-exempt RSS standard(s). Operation
is subject to the following two conditions: (1) this device may not cause interference, and (2) this
device must accept any interference, including interference that may cause undesired operation
of the device.
Avis: Cet appareil est conforme avec Industrie Canada RSS standard exempts de licence (s).
Son fonctionnement est soumis aux deux conditions suivantes: (1) cet appareil ne peut pas
provoquer d'interférences et (2) cet appareil doit accepter toute interférence, y compris les
interférences qui peuvent causer un mauvais fonctionnement du dispositif.

Page 16 of 40 A1101L09x – Users Manual
Release Date 11/01/11
From section 7.1.4, RSS-Gen, Issue 3, December 2010, Radio Apparatus Containing Digital
Circuits (ICES-003):
“Radio apparatus containing digital circuitry which can function separately from the operation of
a transmitter or an associated transmitter, shall comply with ICES-003. In such cases, the
labeling requirements of the applicable RSS apply, rather than the labelling requirements in
ICES-003.”
For more information see: Industry Canada http://www.ic.gc.ca/
2.2.2. RF Exposure
All transmitters regulated by IC must comply with RF exposure limits as set forth in RSS-102,
Issue 4, section 4, “Exposure Limits”. Furthermore RSS-102, Issue 4, Section 2 “Certification
Requirements”, provides assistance in determining the specific requirements for compliance. If
appropriate, compliance with exposure guidelines for mobile and unlicensed devices can be
accomplished by the use of warning labels and by providing users with information concerning
minimum separation distances from transmitting structures and proper installation of antennas.
The following statement must be included as a CAUTION statement in manuals and OEM
products to alert users of IC RF Exposure compliance:
Notice: To satisfy IC RF Exposure requirements for mobile and base station transmission
devices, a separation distance of 20 cm or more should be maintained between the antenna of
this device and persons during operation. To ensure compliance, operation at closer than this
distance is not recommended. The antenna(s) used for this transmitter must not be co-located
or operating in conjunction with any other antenna or transmitter.
Avis: Pour répondre à la IC d'exposition pour les besoins de base et mobiles dispositifs de
transmission de la station, sur une distance de séparation de 20 cm ou plus doit être maintenue
entre l'antenne de cet appareil et les personnes en cours de fonctionnement. Pour assurer le
respect, l'exploitation de plus près à cette distance n'est pas recommandée. L'antenne (s) utilisé
pour cet émetteur ne doit pas être co-localisés ou fonctionner conjointement avec une autre
antenne ou transmetteur.
If the A1101L09A or A1101L09C module is used in a portable application (antenna is less than
20cm from persons during operation), the integrator/OEM is responsible for performing Specific
Absorption Rate (SAR) testing in accordance with IC rules and methods of RSS-102
2.3. Potential Interference Sources
Alarm systems
o These typically use low duty cycles and are therefore easy to avoid using
acknowledge/retransmit methods
Car alarms (internal motion sensors)
Video surveillance
o These are typically operated on a fixed channel determined at installation time
and can be avoided by using clear channel assessment. It may be useful to
change the channel used by the video surveillance equipment also, if possible.

A1101L09x – Users Manual Page 17 of 40
Release Date 11/01/11
2.3.1. Time critical data
If the user requires specific time critical data throughput that cannot tolerate the delays of
potentially many re-transmissions, the user is encouraged to implement an environment-aware
algorithm that periodically monitors/scans the frequency band and maintain a list of “best
available” channels.
2.4. Approved Usage
These radio modules can be used in a variety of physical layer configurations; the following
restricts the use to maintain compliance with the above referenced certification bodies.
The user is encouraged to use minimum power required to establish a link, thus minimizing
interference.
Changes or modifications to the module and/or operation outside the limits set forth below are
prohibited and could void the user’s authority to operate the modules.
Uses of these radio modules are limited to the following frequency ranges and modulation
settings. Using the radio modules outside of these limitations are prohibited and could void the
user’s authority to operate the modules. The user should use one of the register configurations
listed below.
Anaren provides register setting files for optimal performance and compliance for each of the
data rates given in the following at www.anaren.com.
2.4.1. USA & Canada
Within the USA and Canada, the modules have been approved for use as digitally modulated
transmitters. In the US, the occupied bandwidth (6dB) should be greater than 500 kHz whereas
in Canada, the maximum BW (99%) should be 0.5% of the center frequency. In addition, the
spectral density may not exceed 8dBm/3kHz and the total output power including antenna gain
may not exceed 1W. The following table shows configurations that are compliant with this use
and the expected performance.
2-FSK Modulation:
Requirement
Suggested
Data
Rate
Deviation
Fomin
FoMax
Max
power
Channel
Rx
Filter
kb/s
KHz
MHz
MHz
dBm
KHz
KHz
1.2
228.515625
902.699799
927.293793
7
99.975586
650
38.4
228.515625
902.699799
927.293793
7
99.975586
650
100
228.515625
902.699799
927.293793
11
99.975586
650
250
228.515625
902.699799
927.293793
11
99.975586
812

Page 18 of 40 A1101L09x – Users Manual
Release Date 11/01/11
MSK Modulation:
Requirement
Suggested
Data
Rate
Phase
Fomin
FoMax
Max
power
Channel
Rx
Filter
kb/s
deg
MHz
MHz
dBm
KHz
KHz
500
0
902.799774
927.193817
11
99.975586
650
Table 2: FCC approved configurations
It is encouraged to use a medium access technique which should include addressing of
individual transceiver nodes; and should include a combination of a clear channel assessment,
transmit and detect, or a frequency hopping method. This ensures that the un-licensed band
can be shared with other systems/applications.
Due to FCC power spectral density requirements, the output power must be limited by the given
value for each modulation types. The given Max power in Table 2 represents the PA table
setting for the module to ensure the correct maximum output power. Table 3 gives a list of
available output powers that the module has along with the corresponding PA table register
values.
Power (dBm)
PA_Table(Hex)
11
0xC0
8.9
0xC6
7
0xCC
5
0x84
0
0x8E
-6
0x38
-10
0x27
-15
0x1E
-20
0x0E
-30
0x03
Table 3: Output Power Vs. PA Table Value

A1101L09x – Users Manual Page 19 of 40
Release Date 11/01/11
3. Electrical Characteristics
3.1. Absolute Maximum Ratings
Under no circumstances must the absolute maximum ratings given in Table 4 be violated.
Stress exceeding one or more of the limiting values may cause permanent damage to the
device.
Table 4 Absolute Maximum Ratings
Caution!
ESD sensitive device. Precaution should be
used when handling the device in order to
prevent permanent damage.
Caution!
This assembly contains moisture sensitive
devices and requires proper handling per
IPC/JEDEC J-STD-033

Page 20 of 40 A1101L09x – Users Manual
Release Date 11/01/11
3.2. Operating Conditions
Table 5 Operating Conditions
Note: As the voltage increases in pin 24 (Vctrl2) the Gain of the Module increases.
It’s been recommended that in order to maintain a constant Gain a supply voltage from 2.9 to
3.1V to pin 24 (Vctrl2).
3.3. Pin Out
The A1101L09A and A1101L09C radio modules share a common pin-out.

A1101L09x – Users Manual Page 21 of 40
Release Date 11/01/11
NC = NO Connection. Pin is NOT
connected internally.
DNC = Do Not Connect. Internal
connection used during assembly, do not
connect.
Pin #
Pin Name
Pin Type
Description
1
GND
Ground
One of ten primary ground pins
2
NC
NC
Pin is not connected internally, but is reserved for future
expansion. It is recommended not to connect this pin to
anything.
3
NC
NC
Pin is not connected internally, but is reserved for future
expansion. It is recommended not to connect this pin to
anything.
4
NC
NC
Pin is not connected internally, but is reserved for future
expansion. It is recommended not to connect this pin to
anything.
5
GND
Ground
One of ten primary ground pins
6
NC
NC
Pin is not connected internally, but is reserved for future
expansion. It is recommended not to connect this pin to
anything.
7
GND
Ground
One of ten primary ground pins
8
Vdcoup1
Analog
Optional decoupling of the modules internal Vdd supply. It
is recommended to not connect anything to this pin. In
particular noisy environment this pin can be used to further
reduce the noise on the modules internal Vdd, please see
section 3.5 for further information.
9
GND
Ground
One of ten primary ground pins
10
SCLK
Digital
SPI bus clock signal

Page 22 of 40 A1101L09x – Users Manual
Release Date 11/01/11
Input
11
MISO/GDO1
Digital
Output
SPI bus data out from radio when CSN is low, and general
purpose I/O pin when CSN is high
12
MOSI
Digital
Input
SPI bus data into radio
13
_CSN
Digital
Input
SPI bus select (active low)
14
GDO0
Digital I/O
(Analog
output)
General purpose port
15
GDO2
Digital I/O
General purpose port
16
Vdcoup2
Analog
Optional decoupling of the modules internal Vdd supply. It
is recommended to not connect anything to this pin. In
particular noisy environment this pin can be used to further
reduce the noise on the modules internal Vdd, please see
section 3.5 for further information.
17
GND
Ground
One of ten primary ground pins
18
GND
Ground
One of ten primary ground pins
19
GND
Ground
One of ten primary ground pins
20
NC
NC
Pin is not connected internally, but is reserved for future
expansion. It is recommended not to connect this pin to
anything.
21
Vdd
Power
Supply
Power supply pin
22
DNC
NC
Internal GND connection used during testing, not
recommended to connect to main GND.
23
GND
Ground
One of ten primary ground pins
24
Vctrl2
Power
Supply
Power Supply pin for the receive Mode.
25
Vctrl1
Power
Supply
Power Supply pin for the transmit Mode.
26
GND
Ground
One of ten primary ground pins
27
DNC
NC
Internal RF output connection used during test.
Connecting this pin to anything will require recertification
for intentional radiators.
28
GND
Ground
One of ten primary ground pins
Table 6 Pin Descriptions

A1101L09x – Users Manual Page 23 of 40
Release Date 11/01/11
3.4. Recommended Layout
Figure 5a. Recommended PCB Layout for A1101L09A

Page 24 of 40 A1101L09x – Users Manual
Release Date 11/01/11
Figure 5b. Recommended PCB layout for A1101L09C
Figure 6 Mounting the A1101L09A module in a
corner
Figure 7 Mounting the A1101L09A module along an
edge

A1101L09x – Users Manual Page 25 of 40
Release Date 11/01/11
3.5. Power Supply Considerations
Noise on the power supply line reduces the sensitivity of a receiver and modulates onto a
transmitter’s signal, both of which causes a degradation of link quality and hence a reduction in
range.
The A1101L09A and A1101L09C radio modules each have an integral ferrite bead in the supply
line from pin 21 (Vdd) and decoupling capacitance to reduce any noise on the incoming power
supply line. Similarly pin 24 (Vctrl2) and pin 25 (Vctrl1) have decoupling capacitance to reduce
the noise through the incoming power supply. This arrangement will eliminate most supply
voltage noise. In particularly noisy environments (switching regulators, motor controls, etc.), it
may be necessary to add additional noise reduction means.
Pin 8 (Vdcoup1) is connected to the modules internal supply line after the decoupling capacitors
and can be used to probe the noise at module level. The noise level measured on pin 8 should
not exceed 120mVpp when in transmit or receive mode; it may however exceed this value when
setting up or accessing data to/from the FIFOs, while not actively transmitting or receiving.
If the level measured is exceeding the above limit, steps should be taken to ensure maximum
range, including:
Adding decoupling capacitance to pin 8 (Vdcoup1).
Adding additional filtering in the supply line.
Adding an LDO in the supply line (the TPS731xx low Dropout Regulator from TI is
recommended).
3.6. LNA Stability Time
The A1101L09A and A1101L09C radio modules are equipped with LNA which takes time to
stabilize itself from the time it has been triggered to turn ON and also it takes time to turn OFF.
The LNA used in A1101L09A and A1101L09C radio modules takes approximately 21 µs to
stabilize before it starts receiving signals and amplifying it. And similarly it takes approximately
3.5 µs to turn off completely when there is no power supply to the LNA before the radio module
turns to Sleep or transmit mode.

Page 26 of 40 A1101L09x – Users Manual
Release Date 11/01/11
Figure 8 LNA delay to stabilize itself from the time
it has been triggered ON.
Figure 9 Delay caused by LNA to turn off
3.7. LNA Operation
The A1101L09A and A1101L09C radio modules are equipped with LNA which needs a control
mechanism to both power the LNA and the receive side of the Tx/Rx switch (V+). It also
requires an inverted voltage to control the Radio module actively in receive mode. The required
states are specified below:
Radio Mode
V+
V-
Notes
Sleep
0V or Z
0V or Z
Tristate is potentially the better option as there is no
potential residual voltage
Rx
1.8V to
3.6V
0V
Tx
0V
1.8V to
3.6V
Any Other State
0V or Z
Any
The current draw on V- is very minimal and thus it is
not very critical in non-sleep radio modes
Table 7: LNA Operation
There are different potential methods of operation and they have been listed below.

A1101L09x – Users Manual Page 27 of 40
Release Date 11/01/11
3.7.1. Microcontroller, Two Pins
USB Connector Microcontroller
RFIC Matching Circuit
Switch
LNA
Switch
USB
SPI
GDO RX RX
TX
Ctrl1
Ctrl1Ctrl1
Ctrl2
Ctrl2
Ctrl2 Ctrl2
VDD
RADIO MODULE
Figure 10
Ctrl1
Ctrl2
Mode
High
Low
Transmit Mode
Low
High
Receive Mode
Low
Low
Sleep Mode
High
High
Invalid State
Table 8: Microcontroller, Two pins
The V+ and V- signals are controlled directly by the microcontroller which also controls the chip
in the Radio Module. When the chip of the Radio Module is in Sleep Mode, both the V+ and V-
signals should be either tri-stated or made low, so there is a minimum current consumption by
the module during the sleep mode. This is a low cost implementation, provided that the
microprocessor has spare pins that can be assigned separately to this. This solution requires
more complex coding.
3.7.2. Microcontroller, One Pin
USB Connector Microcontroller
RFIC Matching Circuit
Switch
LNA
Switch
USB
SPI
GDO RX RX
TX
Ctrl1
Ctrl1
Ctrl1
Ctrl2
Ctrl2
Ctrl2 Ctrl2
VDD
RADIO MODULE
Inverter
LDO
Vcc
Enable/Disable
I/p
O/p
Ctrl

Page 28 of 40 A1101L09x – Users Manual
Release Date 11/01/11
Figure 11
LDO
Ctrl
Mode
Enable
High
Transmit Mode
Enable
Low
Receive Mode
Disable
Low
Sleep Mode
Table 9: Microcontroller, One pin
The V+ and V- are controlled through one signal from the microcontroller and an inverter to
control the other. This set up works well with the Rx and Tx mode, but in the Sleep Mode both
V+ and V- control lines has to be low and hence the inverter is controlled by a Low-dropout
regulator (LDO), which indeed has to be controller through a microcontroller. Alternatively the
inverter could be tri-stated, but it would still draw current although it is not very much.
Additionally a weak pull-down resistor would also be required on the input to the inverter in case
the input was floated during sleep mode, to avoid oscillation.
3.7.3. Two GDO pins
USB Connector Microcontroller
RFIC Matching Circuit
Switch
LNA
Switch
USB
SPI
GDOx
RX RX
TX
Ctrl1
Ctrl1Ctrl1
Ctrl2
Ctrl2
Ctrl2 Ctrl2
VDD
RADIO MODULE
GDO2
GDO0
Figure 12
Ctrl1
Ctrl2
Mode
High
Low
Transmit Mode
Low
High
Receive Mode
Low
Low
Sleep Mode
High
High
Invalid State
Table 10: Two GDO pins
The V+ and V- signals are controlled directly by the Radio Module GDO pins 0 and 2. However
one of these pins should be typically used to generate interrupts to the microcontroller. The pin
assignments of GDO pins are:

A1101L09x – Users Manual Page 29 of 40
Release Date 11/01/11
GDO
Description
27 (0x1B)
PA_PD. Note: PA_PD wil have the same signal level in SLEEP and TX states. To
control an external PA or RX/TX switch in applications where the SLEEP state is
used it is recommended to use GDOx CFGx=0x2F instead.
28 (0x1C)
LNA_PD. Note: LNA_PD will have the same signal level in SLEEP and RX states.
To control an external LNA or RX/TX switch in applications where the SLEEP state
is used it is recommended to use GDOx CFGx=0x2F instead.
Table 11: GDO pin assignment
However, it is clearly stated that this setting is not recommended during the sleep mode
(CC1101 Data sheet http://www.ti.com/lit/ds/symlink/cc1101.pdf, Section 26, General
Purpose/Test Output Control pins). The GDO pin has to be set to 2F (Inverse 6F) by the
microcontroller. During the sleep mode the pins are set to 0 or high-z which leads to the
scenario that the GDO pins cannot be used for signal interrupts. The code becomes more
complex as these control pins are set through the SPI bus.
3.7.4. One GDO pin
USB Connector Microcontroller
RFIC Matching Circuit
Switch
LNA
Switch
USB
SPI
GDOx
RX RX
TX
Ctrl1
Ctrl1
Ctrl1
Ctrl2
Ctrl2
Ctrl2 Ctrl2
VDD
RADIO MODULE
Inverter
LDO
Vcc
Enable/Disable
I/p
O/p
GDO0
Figure 13
LDO
Ctrl
Mode
Enable
High
Transmit Mode
Enable
Low
Receive Mode
Disable
Low
Sleep Mode
Table 12: One GDO pin
The V+ and V- are controlled through one signal from the Radio Module GDO pin and an
inverter to control the other. This has the advantage of separating the interrupt signal pin
separately from the V+ and V- control signals, but on the other hand it requires a Low-dropout
regulator (LDO) to control the inverter during the sleep mode. To avoid the LDO, the inverter

Page 30 of 40 A1101L09x – Users Manual
Release Date 11/01/11
can be tri-stated which still draw current. A week pull-down resistor would be required to the
input of the inverter to avoid oscillation. Either way, there is an additional component to it.
3.8. External Interference
When an external signal with higher power level is interfered with the A1101L09A or
A1101L09C radio module during its operation, it shuts down completely at that particular in-
band interference frequency and the sensitivity is affected in the adjacent channels.
The LNA is operated through one GDO pin method which has an inverter to control the other
control line.

A1101L09x – Users Manual Page 31 of 40
Release Date 11/01/11
Figure 14 External interference at in-band frequency
of 902 MHz
Figure 15External interference at in-band
frequency of 915 MHz
Figure 16 External interference at in-band frequency
of 928 MHz
Figure 17 External interference at out-of-band
frequency of 895 MHz
Figure 18 External interference at out-of-band
frequency of 890 MHz
Figure 19 External interference at out-of-band
frequency of 935 MHz

Page 32 of 40 A1101L09x – Users Manual
Release Date 11/01/11
Figure 02 External interference at out-of-band
frequency of 940 MHz
Figure 21 Comparison of different interference
frequency at a power level of -15 dBm
Note: The sensitivity reading doesn’t correspond to the right sensitivity reading as the
interference signals are connected externally with the A1101L09x radio modules.
4. Mechanical and Process
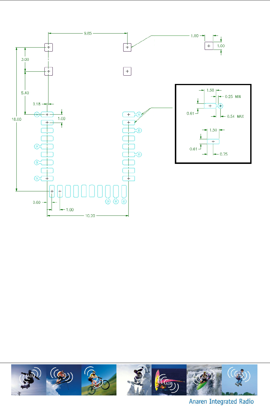
4.1. Dimensions
4.1.1. A1101L09A

A1101L09x – Users Manual Page 33 of 40
Release Date 11/01/11
4.1.2. A1101L09C
4.2. Packaging
AIR modules are available in Matrix Tray and Tape & Reel packaging for high-volume
assembly. Details of packaging provided below:
4.2.1. Matrix Tray Packaging
A1101L09A00GM Matrix Tray Packaging Detail (27/Tray)

Page 34 of 40 A1101L09x – Users Manual
Release Date 11/01/11
A1101L09C00GM Matrix Tray Packaging Detail (27/Tray)
4.2.2. Tape-Reel Packaging
A1101L09A00GR Tape-Reel Packaging Detail (500/Reel)
A1101L09C00GR Tape-Reel Packaging Detail (500/Reel)

A1101L09x – Users Manual Page 35 of 40
Release Date 11/01/11
4.3. Soldering
AIR Modules may be mounted either manually (for prototyping or low volume production), or
automatically for high-volume production.
A no-clean tin/silver/copper (SAC) solder is recommended, however lead based no-clean
pastes may also be used.
CAUTION: AIR Modules are designed for no-clean fluxes only. DO NOT use water-
based fluxes that require aqueous cleaning after solder. Spot cleaning with a flux
remover and toothbrush may be performed with care.
4.3.1. Manual Mounting Procedure
The recommended soldering method is reflow of a paste solder on a hot plate. This method
works provided the bottom of the board where the AIR module is to be mounted is accessible,
and there are no bottom-side components in the way.
An aluminum or copper block may be placed on the hot plate surface to transfer heat to a
localized area on the board where the AIR module is mounted
- Set the hot plate to the reflow temperature solder manufacturer’s recommended
- Apply solder paste to the pads on the board receiving the AIR module
- Place the AIR module carefully onto the dispensed solder
- Using tweezers or another holding device, carefully place board with AIR module onto
the hot plate surface (or metal block)
- Apply heat until reflow occurs, per solder paste manufacturer’s recommendations
- Carefully remove the board and place on a heat-resistant surface to cool
- Check assembly electrically to confirm there are no opens or shorts

Page 36 of 40 A1101L09x – Users Manual
Release Date 11/01/11
4.3.2. Automated Mounting Procedure
The AIR Radio Module recommended solder reflow profile is based on IPC/JEDEC J-STD-020.

A1101L09x – Users Manual Page 37 of 40
Release Date 11/01/11

Page 38 of 40 A1101L09x – Users Manual
Release Date 11/01/11
HISTORY
Date
Author
Change Note No./Notes
10/12/2011
Vivekanandh
Elangovan
Initial Draft for Rev 3 Module
10/17/2011
Vivekanandh
Elangovan
Recommended PCB Layout has been changed
10/20/2011
Vivekanandh
Elangovan
Recommended Ground pattern has been
updated
10/21/2011
Vivekanandh
Elangovan
RF Exposure for IC has been updated
11/01/2011
Richardson
Removed FCC logo
THIS PAGE LEFT INTENTIONALLY BLANK

Thank you for learning more about the
Anaren Integrated Radio (AIR) module line.
If you have additional questions,
need samples, or would like a quote –
please do not hesitate to email the AIR team
at AIR@anaren.com or contact any of these
authorized distributors of the AIR product line.
Worldwide North America Worldwide
Anaren Microwave, Inc.
6635 Kirkville Road
East Syracuse, NY 13057
Tel: +1 315 432 8909
+1 800 411 6596
Fax: +1 315 432 8970
Anaren Microwave (Europe), Inc.
12 Somerset House, Suite 16 & 17
Hussar Court, Waterlooville
Hampshire, England P07-7SG
Tel: +44 2392 232392
Fax: +44 2392 251369
Anaren Communication Suzhou Co. Ltd.
No. 5 Chun Hui Road
Wei Ting, Suzhou Industrial Park
Suzhou 215122, PR China
Tel: +86 512 6287 6400
Fax: +86 512 6274 9283