Anaren A11072401 902-928 MHZ TRANSCEIVER User Manual
Anaren, Inc. 902-928 MHZ TRANSCEIVER Users Manual
Anaren >
Contents
- 1. Users_Manual
- 2. User Manual
Users_Manual

Anaren Integrated Radio
A110LR09x User’s Manual
Release Date 10/31/11
THIS PAGE LEFT INTENTIONALLY BLANK

iii
USERS MANUAL
Models A110LR09A and A110LR09C
Contents
1. Overview .......................................................................................................................................................... 5
1.1. A110LR09A ................................................................................................................................................ 5
1.2. A110LR09C ................................................................................................................................................. 5
1.3. Features....................................................................................................................................................... 6
1.4. Theory of Operation.................................................................................................................................. 6
1.4.1. Typical Flow ........................................................................................................................................ 9
1.5. Applications ............................................................................................................................................. 11
2. Product Approvals ........................................................................................................................................ 12
2.1. USA (Federal Communications Commission, FCC) .......................................................................... 12
2.1.1. FCC Labeling Requirements ............................................................................................................. 12
2.1.2. End User Manual .............................................................................................................................. 13
2.2. Canada (Industry Canada, IC) .............................................................................................................. 13
2.2.1. IC Labeling Requirements ................................................................................................................. 14
2.3. Europe (Conformité Européenne, ) .................................................................................................. 15
2.4. Potential Interference Sources ............................................................................................................... 16
2.4.1. Time critical data ............................................................................................................................... 16
2.5. Approved Usage ..................................................................................................................................... 16
2.5.1. US & Canada .................................................................................................................................... 17
2.5.2. Europe ............................................................................................................................................... 18
3. Electrical Characteristics .............................................................................................................................. 25
3.1. Absolute Maximum Ratings .................................................................................................................. 25
3.2. Operating Conditions ............................................................................................................................. 26
3.3. Pin Out ...................................................................................................................................................... 26
3.4. Recommended Layout ............................................................................................................................ 28
3.5. Power Supply Considerations ............................................................................................................... 30
4. Mechanical and Process ................................................................................................................................ 31
4.1. Dimensions............................................................................................................................................... 31
4.1.1. A110LR09A ...................................................................................................................................... 31
4.1.2. A110LR09C ...................................................................................................................................... 31
4.2. Packaging ................................................................................................................................................. 32
4.2.1. Matrix Tray Packaging ..................................................................................................................... 32
4.2.2. Tape-Reel Packaging ......................................................................................................................... 33
4.3. Soldering................................................................................................................................................... 34
4.3.1. Manual Mounting Procedure ........................................................................................................... 34
4.3.2. Automated Mounting Procedure ...................................................................................................... 35
THIS PAGE LEFT INTENTIONALLY BLANK

A110LR09x – User’s Manual Page 5 of 38
Release Date 10/31/11
1. Overview
The A110LR09A and A110LR09C are surface mount modules – each with an integrated crystal,
internal voltage regulator, matching circuitry and filtering. The A110LR09A has an integral
antenna, whereas the A110LR09C utilizes an external antenna through a U.FL connector (see
Table 1). The modules operate in the European 868 – 870MHz and US 902 – 928MHz ISM
bands and are ideal for achieving low power wireless connectivity without having to deal with
extensive RF, antenna design and regulatory compliance, allowing quick time to market. The
modules are 100% tested to provide consistent performance.
The A110LR09A and A110LR09C have received regulatory approvals for modular devices in
Europe and in the US. The modular approval allows the OEM or end user to place either an
A110LR09A or an A110LR09C with an approved antenna inside a finished product without
having to perform costly regulatory testing for an intentional radiator. Section 2 has information
on the requirements for the end user/integrator must fulfill to use the modules without intentional
radiator regulatory testing. The receiver section of the modules has been evaluated and
approved as Category II receiver for use in Europe.
The A110LR09A and A110LR09C are based on the CC110L transceiver IC from Texas
Instruments. All control lines for the transceiver are provided at module level for full control of its
operation. Please see the CC110L data sheet (www.ti.com) for how to control the modules.
Please see section 2.5 for the recommended register settings to achieve optimal performance
and regulatory compliance.
The A110LR09A measure 9x16x2.5mm and A110LR09C measures 9x12x2.5mm. The modules
are footprint compatible with each other.
1.1. A110LR09A
The A110LR09A has an integral antenna, providing high efficiency and near omni-directional
radiation pattern. This approach offers the lowest system cost when the application allows
collocation of radio and antenna.
1.2. A110LR09C
The A110LR09C has a compact antenna connector that allows for locating the antenna away
from the module due to form/function or in order to exit a metal enclosure, see figure 6 – 9 for
more information on antenna location and enclosure considerations.

Page 6 of 38 A110LR09x – User’s Manual
Release Date 10/31/11
1.3. Features
Features:
Frequency range: 868-870MHz & 902-
928MHz
Ultra small package size
A110LR09C : 9mm x 12mm x 2.5mm
A110LR09A : 9mm x 16mm x 2.5mm
Impedance controlled multi-layer PCB
27 MHz Crystal Frequency
Shielded Package
1.8 to 3.6 V operation
SPI Interface
ROHS Compliant
LGA Footprint
Low Power Consumption
Regulatory approvals for ETSI, FCC
and IC
Digital RSSI output
Programmable channel filter bandwidth
Programmable output power up to +12
dBm
High sensitivity (–112 dBm at 1.2
kBaud, 1% packet error rate)
Low current consumption (14.7 mA in
RX, 1.2kBaud, input well above
sensitivity limit)
Fast startup time: 240µs from SLEEP
to Rx or Tx mode
Separate 64 byte Rx and Tx FIFOs
Programmable data rate from 0.6 to
600 kBaud. Please note that only
approved configurations are allowed
under the current certification.
Sleep state: 0.4µA
Idle State: 1.7mA
Benefits Summary:
Operating temperature -40 to +85C
100% RF Tested in production
Common footprint for all family
members
No RF engineering experience
necessary
Only requires a 2 layer PCB
implementation
Excellent receiver selectivity and
blocking Performance
Suited for systems compliant with ETSI
EN 300 220, FCC 15.247, and IC RSS-
210 and RSS-Gen
No regulatory “Intentional radiator”
testing is required to integrate the
module into an end product. Simple
certification labeling replaces testing.
1.4. Theory of Operation
The A110LR09A and A110LR09C are for low power wireless applications in the European 868
– 870MHz, and US 902 – 928MHz ISM band. The devices can be used to implement a variety
of networks, including; point to point, point to multipoint, peer to peer and mesh networks.
The A110LR09A and A110LR09C both interface to an application microcontroller via an SPI
bus. Physical and MAC layer functionality are accessed via the SPI bus through addressable
registers as well as execution commands. Data received, or to be transmitted, are also

A110LR09x – User’s Manual Page 7 of 38
Release Date 10/31/11
accessed through the SPI bus and are implemented as a FIFO register (64 bytes each for Tx
and Rx).
To transmit, a frame of data is placed in the FIFO; this may include a destination address. A
transmit command is given, which will transmit the data according to the initial setup of the
registers. To receive data, a receive command is given, which enables the unit to “listen” for a
transmission; when such a transmission occurs, it places the received frame in the FIFO. When
neither transmit nor receive is required, the device can enter either an Idle mode, from which it
can quickly re-enter a receive/transmit mode, or a low power sleep mode from which a crystal
startup is required prior to transmit or receive operation.
Below is a block diagram for each of the A110LR09A and A110LR09C modules.
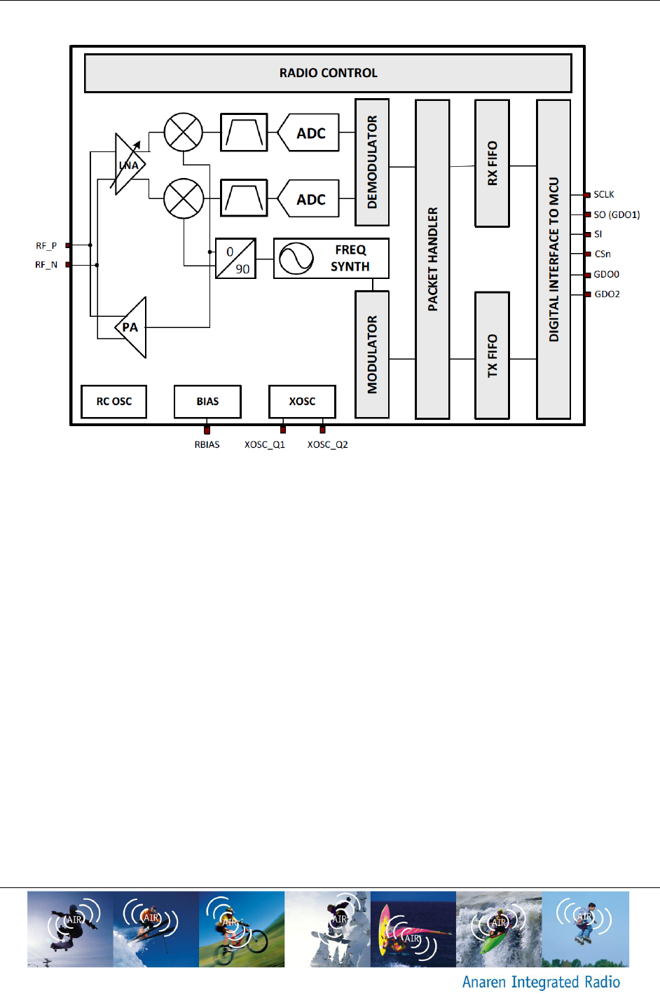
Antenna
o The antenna couples energy between the air and the AIR module. For
applications where installations are done by an end user (non-professional), an
omni-directional antenna pattern is desired such that the application will work
equally well in every direction. Similarly for peer to peer or point to multipoint
applications, an omni-directional pattern is desired such that all nodes have a fair
chance of communicating. The A110LR09A module has an integral antenna that
is near omni-directional, whereas the A110LR09C has approved antenna options
ranging from near omni-directional to shaped front/back patterns (useful for
inline, professional installations). Note that the end radiation pattern depends not
only on the antenna, but also on the ground plane, enclosure and installation
environment.
Filtering
o Filtering removes spurious signals to comply with regulatory intentional radiator
requirements.
Matching
o Matching provides the correct loading of the transmit amplifier to achieve the
highest output power, as well as the correct loading for the receive LNA to
achieve the best sensitivity.
Physical
o The physical layer provides conversions between data, symbol and RF signal.
MAC
o The MAC layer is part of the Logical Link Layer and provides frame handling,
addressing and medium access services. For CE operations, part of the MAC is
implemented in the S/W.
Microcontroller Interface
o The microcontroller interface exposes registers and commands for the physical
and MAC layers to a microcontroller.
Power Management
o Power management ensures a stable supply for the internal functions, as well as
providing means for a low power sleep mode (in which case, most of the
transceiver is power off).

Page 8 of 38 A110LR09x – User’s Manual
Release Date 10/31/11
Figure 1 The functionality of the A110LR09A, using an integral antenna
Figure 2 The functionality of the A110LR09C, using an external antenna.

A110LR09x – User’s Manual Page 9 of 38
Release Date 10/31/11
Figure 3 Transceiver IC block diagram.
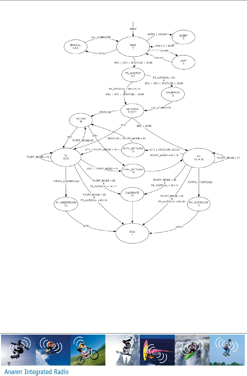
1.4.1. Typical Flow
After initial setup of registers for desired behavior, the normal operation flow diagram is shown
in Figure 4. In applications of infrequent data transmissions, the transceiver would be in “sleep”
mode to save power (400nA). From there it would wake up and then enter “idle” mode. As part
of the wake up process the crystal oscillator is started (~240μs) and the digital microcontroller
interface is powered up. Before transmit or receive, the frequency synthesizer needs to be
started (“FS_Wakeup”) and, having been powered off (or idle for a while), the control loop of the
VCO/PLL needs to be calibrated (“calibrate”).
A data frame is loaded into the transmit FIFO and the “TX” mode is entered. The transceiver will
transmit the data and enter “idle” mode after completion. When transmit is complete “RX” mode
is entered to wait for the acknowledge frame. Once a frame is received, the transceiver will
again enter “idle” mode. If no acknowledge frame is received within a given timeout, the data
frame would be re-transmitted. If the acknowledge frame indicates that the data was received,
the next data frame will be transmitted. After the last data frame has been transmitted
successfully, the transceiver will again be put in “sleep” mode.

Page 10 of 38 A110LR09x – User’s Manual
Release Date 10/31/11
Medium access
Figure 4 Transceiver state diagram

A110LR09x – User’s Manual Page 11 of 38
Release Date 10/31/11
1.5. Applications
Ultra low-power wireless applications, operating in the European 868-870 MHz and US 902-928 MHz ISM
bands.
Wireless alarm and security systems
Industrial monitoring and control
Wireless sensor networks
AMR – Automatic Meter Reading
Home and building automation
Existing applications where simple upgrade to wireless is desired

Page 12 of 38 A110LR09x – User’s Manual
Release Date 10/31/11
2. Product Approvals
The A110LR09A and A110LR09C have been designed to meet most national regulations for
worldwide ISM-band use. In particular, the radio modules have been certified to the following
standards.
2.1. USA (Federal Communications Commission, FCC)
The A110LR09A, with integrated antenna, as well as the A110LR09C, used with the antenna
listed in
Table 1 below, have been tested to comply with FCC Part 15 - 15.247 “Intentional Radiators.”
The devices meet the requirements for modular transmitter approval as detailed in FCC public
notice DA 00-1407 Released: June 26, 2000. The A110LR09A and A110LR09C modules can
be integrated into a finished product without obtaining subsequent FCC approvals for intentional
radiators.
(15.19a3) The module complies with part 15 of the FCC rules. Operation is subject to the following two
conditions: (1) this device may not cause harmful interference, and (2) this device must accept any
interference received, including interference that may cause undesired operation.
Table 1 Approved Antennae
Item
Part Number
Manufacturer
Type
Gain
1
Integral part of A110LR09A
Anaren
Integral Antenna
0 dBi
2
66089-8906
Anaren
Monopole whip, 6 mm lead
2 dBi
2.1.1. FCC Labeling Requirements
The A110LR09A and A110LR09C modules have been labeled with their own FCC ID number and if the
FCC ID is not visible when the module is installed inside another device, then the outside of the finished
product into which the module is installed must also display a label referring to the enclosed module.
This exterior label can use wording such as the following:

A110LR09x – User’s Manual Page 13 of 38
Release Date 10/31/11
Contains Transmitter Module FCC ID: X7J-A11072401
-or-
Contains FCC ID: X7J-A11072401
This device complies with Part 15 of the FCC Rules.
Operation is subject to the following two conditions:
(1) this device may not cause harmful interference, and (2) this device must accept any interference
received, including interference that may cause undesired operation.
2.1.2. End User Manual
The end user manual should include the following statement:
This equipment has been tested and found to comply with the limits for a Class B digital device, pursuant
to part 15 of the FCC Rules. These limits are designed to provide reasonable protection against harmful
interference in a residential installation. This equipment generates, uses, and can radiate radio frequency
energy and, if not installed and used in accordance with the instructions, may cause harmful interference
to radio communications. However, there is no guarantee that interference will not occur in a particular
installation. If this equipment does cause harmful interference to radio or television reception, which can
be determined by turning the equipment off and on, the user is encouraged to try to correct the
interference by one or more of the following measures:
Reorient or relocate the receiving antenna.
Increase the separation between the equipment and receiver.
Connect the equipment into an outlet on a circuit different from that to which the receiver
is connected.
Consult the dealer or an experienced radio/TV technician for help.
2.2. Canada (Industry Canada, IC)
The A110LR09A and A110LR09C modules have been certified for use in Canada under Industry Canada
(IC) Radio Standards Specification (RSS) RSS-210 and RSS-Gen.
From section 3.2 RSS-Gen, Issue 3, December 2010, Modular Approval for Category I Equipment or
Category II Equipment:
“Modular approval permits the installation of the same module in a host device or multiple host devices
without the need to recertify the device. Equipment certification for a modular device may be sought for
either Category I equipment or Category II equipment.

Page 14 of 38 A110LR09x – User’s Manual
Release Date 10/31/11
Transmitters designed as modules for the installation in a host device may obtain equipment certification
as a modular device provided that the applicable RSS is met and the following conditions in this section
are met.”
In section 7.1.2 Transmitter Antenna, it has been mentioned that the user manuals for
transmitters shall display the following notice in a conspicuous location:
Notice: Under Industry Canada regulations, this radio transmitter may only operate using an antenna of a type
and maximum (or lesser) gain approved for the transmitter by Industry Canada. To reduce potential radio
interference to other users, the antenna type and its gain should be so chosen that the equivalent isotropically
radiated power (e.i.r.p.) is not more than that necessary for successful communication.
Avis: Sous la réglementation d'Industrie Canada, ce transmetteur radio ne peut fonctionner qu’en utilisant
seulement une antenne d'un type et d’un maximum (ou moins) de gain approuvé pour l'émetteur par Industrie
Canada. Pour réduire des potentielles interférences radio pour les autres utilisateurs, le type d'antenne et son gain
doivent être choisis de sorte que la puissance isotrope rayonnée équivalente (PIRE) ne dépasse pas ce qui est
nécessaire pour une communication réussie.
In section 7.1.2 Transmitter Antenna, it has been mentioned that the user manuals for
transmitters equipped with detachable antennas shall also contain the following notice in a
conspicuous location:
Notice: This radio transmitter (IC: 8975A-A11072401) has been approved by Industry Canada to operate with the
antenna types listed below with the maximum permissible gain and required antenna impedance for each antenna
type indicated. Antenna types not included in this list, having a gain greater than the maximum gain indicated for
that type, are strictly prohibited for use with this device.
Avis: Cet émetteur radio (IC: 8975A-A11072401) a été approuvé par Industrie Canada pour fonctionner avec les
types d'antennes énumérés ci-dessous avec le gain maximal admissible et l’impédance d'antenne requise pour
chaque type d'antenne indiqué. Les types d'antennes ne figurant pas dans cette liste, ayant un gain supérieur au
gain maximal indiqué pour ce type, sont strictement interdits pour l'utilisation avec cet appareil.
2.2.1. IC Labeling Requirements
From section 3.2.1, RSS-Gen, Issue 3, December 2010, Labeling Requirements for the Host device:
“The host device shall be properly labelled to identify the modules within the host device.
The Industry Canada certification label of a module shall be clearly visible at all times when
installed in the host device, otherwise the host device must be labelled to display the Industry
Canada certification number of the module, preceded by the words “Contains transmitter
module”, or the word “Contains”, or similar wording expressing the same meaning, as follows:
Contains transmitter module IC: XXXXXX-YYYYYYYYYYY
where XXXXXX-YYYYYYYYYYY is the module’s certification number.
The applicant for equipment certification of the module shall provide with each unit of the
module either a label such as described above, or an explanation and instructions to the user as
to the host device labelling requirements.”

A110LR09x – User’s Manual Page 15 of 38
Release Date 10/31/11
Label:
Contains/Contient IC: 8975A-A11072401
Notice: This device complies with Industry Canada licence-exempt RSS standard(s). Operation
is subject to the following two conditions: (1) this device may not cause interference, and (2) this
device must accept any interference, including interference that may cause undesired operation
of the device.
Avis: Cet appareil est conforme avec Industrie Canada RSS standard exempts de licence (s).
Son fonctionnement est soumis aux deux conditions suivantes: (1) cet appareil ne peut pas
provoquer d'interférences et (2) cet appareil doit accepter toute interférence, y compris les
interférences qui peuvent causer un mauvais fonctionnement du dispositif.
From section 7.1.4, RSS-Gen, Issue 3, December 2010, Radio Apparatus Containing Digital Circuits (ICES-
003):
“Radio apparatus containing digital circuitry which can function separately from the operation of
a transmitter or an associated transmitter, shall comply with ICES-003. In such cases, the
labeling requirements of the applicable RSS apply, rather than the labelling requirements in
ICES-003.”
For more information see: Industry Canada http://www.ic.gc.ca/
2.3. Europe (Conformité Européenne, )
The A110LR09A and A110LR09C modules have been certified for use in European countries. The
following testing has been completed:
Test standard ETSI EN 300 220-2 V2.3.1 (2010-02)
Frequency Error (Normal and Extreme Conditions)
Conducted Average Power (Normal and Extreme Conditions)
Effective Radiated Power
Spread Spectrum Spectral Power Density
Transient Power
Modulation Bandwidth
TX/RX Spurious Emissions
Receiver Sensitivity
Receiver LBT Threshold
Receiver Blocking
Test standards ETSI EN 301 489-3 V1.4.1 (2002-08), ETSI EN 62311:2008 and ETSI EN 60950-1:2006
Radiated Emissions
Electro-Static Discharge
Radiated RF Susceptibility

Page 16 of 38 A110LR09x – User’s Manual
Release Date 10/31/11
A helpful document that can be used as a starting point in understanding the use of short range devices
(SRD) in Europe is the European Radio Communications Committee (ERC) Recommendation 70-03 E,
downloadable from the European Radio Communications Office (ERO) http://www.ero.dk.
The end user is responsible for ensuring compliance with harmonized frequencies and labeling
requirements for each country in which the end device is marketed and sold.
For more information see:
Radio And Telecommunications Terminal Equipment (R&TTE)
http://ec.europa.eu/enterprise/rtte/index_en.htm
European Conference of Postal and Telecommunications Administrations (CEPT)
http://www.cept.org/
European Telecommunications Standards Institute (ETSI) http://www.etsi.org/
European Radio Communications Office (ERO) http://www.ero.dk/
2.4. Potential Interference Sources
Alarm systems
o These typically use low duty cycles and are therefore easy to avoid using
acknowledge/retransmit methods
Car alarms (internal motion sensors)
Video surveillance
o These are typically operated on a fixed channel determined at installation time
and can be avoided by using clear channel assessment. It may be useful to
change the channel used by the video surveillance equipment also, if possible.
2.4.1. Time critical data
If the user requires specific time critical data throughput that cannot tolerate the delays of
potentially many re-transmissions, the user is encouraged to implement an environment-aware
algorithm that periodically monitors/scans the frequency band and maintain a list of “best
available” channels.
2.5. Approved Usage
These radio modules can be used in a variety of physical layer configurations; the following
restricts the use to maintain compliance with the above referenced certification bodies.
The user is encouraged to use minimum power required to establish a link, thus minimizing
interference.
Changes or modifications to the module and/or operation outside the limits set forth below are
prohibited and could void the user’s authority to operate the modules.
Uses of these radio modules are limited to the specific register settings that are optimized for
performance and compliance. Register setting files are provided online at www.anaren.com.

A110LR09x – User’s Manual Page 17 of 38
Release Date 10/31/11
2.5.1. US & Canada
Within the US and Canada, the modules have been approved for use as digitally modulated
transmitters. In the US, the occupied bandwidth (6dB BW) should be greater than 500 kHz,
whereas in Canada, the max BW (99% BW) should be 0.5% of the center frequency. Table 2
shows the configurations that have been approved for use both in the US and Canada.
Table 2 FCC/IC Approved Configurations
Code Modulation Type Datarate(kbps) Deviation (kHz) Max Output Power(dBm[Hex])
ML4 2-FSK 1.2 237 7 [0xCD]
ML5 2-FSK 38.4 237 8 [0xCA]
ML6 2-FSK 100 237 10 [0xC4]
ML7 2-FSK 250 237 12 [0xC0]
Due to FCC power spectral density requirements, the output power must be limited by the given
value for each modulation types. The given hex value in Table 2 represents the PA Table
setting for the module to ensure the correct maximum output power. Table 3 gives a list of
available output powers that the module has along with the corresponding PA Table register
values.
Table 3 Output Power vs. PA Table Value
Power (dBm)
PA_Table(Hex)
Power (dBm)
PA_Table(Hex)
12
0xC0
4.2
0x84
11
0xC1
4
0x85
10.5
0xC2
3.6
0x86
10.3
0xC3
3.4
0xCF
10
0xC4
3
0x88
9.6
0xC5
2.5
0x8A
9.2
0xC6
2
0x8B
9
0xC7
1
0x8D
8.6
0xC8
0
0x8E
8.2
0xC9
-0.5
0x70
8
0xCA
-1
0x60
7.6
0xCB
-2
0x40
7.2
0xCC
-2.2
0x62
7
0xCD
-5
0x67
6.2
0xCE
-10
0x6D
5
0x80
-15
0x24
4.8
0x81
-20
0x22
4.6
0x82
-25
0x14
4.4
0x83
-30
0x03

Page 18 of 38 A110LR09x – User’s Manual
Release Date 10/31/11
The operating frequency must be selected in such a way that the complete modulated signal
stays within the band of 902 - 928MHz. The modules can be operated at any frequency
between the lowest and highest frequencies in the band. The lowest and highest frequencies
are given as follow:
Lowest Frequency: 902.7MHz
Highest Frequency: 927.377MHz
2.5.2. Europe
Table 4 ETSI Approved configurationsshows the approved configurations for use in Europe. All
configurations are optimized for the best sensitivity. In order to meet different customer needs, a
variety of datarates from 600 Baud to 600 kBaud has been provided.
Table 4 ETSI Approved configurations
Code Modulation Type Datarate(kbps) Dev / Ph. Tran. Channel Spacing(kHz) RX BW (kHz)
M4 2-FSK 1.2 26.4 kHz 50 84
M5 2-FSK 10 36 kHz 50 121
M6 GFSK 10 13 kHz 50 60
M7 GFSK 38 18 kHz 50 70
M11 2-FSK 0.6 16.5 kHz 50 60
M12 GFSK 4.8 13.2 kHz 50 60
M13 GFSK 19.2 13.2 kHz 50 60
M14 4-FSK 600 237/263 kHz(Tx/Rx) 50 844
ML1 GFSK 50 25 50 120
ML2 GFSK 100 50 50 211
ML3 4-FSK 200 50 50 211
Within the European 868-870 MHz ISM band, there are several sub-bands with different
requirements. A summary of these bands is given in Table 5. Considering the modulation
bandwidth of each modulation type, frequency drift of the module in the extreme working
conditions, and the channel spacing for each configuration, usable channels for each
modulation is obtained for the sub-bands. Table 6 lists the approved configurations and
applicable channels for each sub-band. Table 7 shows list of available channels along with the
corresponding frequencies and register settings.

A110LR09x – User’s Manual Page 19 of 38
Release Date 10/31/11
Table 5 ETSI 868-878 MHz sub-bands

Page 20 of 38 A110LR09x – User’s Manual
Release Date 10/31/11
Table 6 Applicable Channels for Sub-Bands
Band Code Base Frequency (MHz) Channel Spacing (kHz)
First Applicable
Channel Number
Last Applicable Channel
Number
1M4 868 50 237
1M5 868 50 335
1M6 868 50 137
1M7 868 50 237
1 M11 868 50 237
1 M12 868 50 237
1 M13 868 50 137
1 ML1 868 50 236
2 M14 868 50 12 26
2 ML2 868 50 435
2 ML3 868 50 534
4M4 868 50 2 9
4M5 868 50 3 7
4M6 868 50 1 9
4M7 868 50 2 9
4 M11 868 50 2 9
4 M12 868 50 2 9
4 M13 868 50 2 9
4 ML1 868 50 2 8
6M4 868 50 16 21
6M5 868 50 17 19
6M6 868 50 16 21
6M7 868 50 16 21
6 M11 868 50 16 21
6 M12 868 50 16 21
6 M13 868 50 16 21
6 ML1 868 50 17 20
10 M4 868 50 30 30
10 M6 868 50 30 30
10 M7 868 50 30 30
10 M11 868 50 30 30
10 M12 868 50 30 30
10 M13 868 50 30 30
12 M4 868 50 36 37
12 M6 868 50 36 37
12 M7 868 50 36 37
12 M11 868 50 36 37
12 M12 868 50 36 37
12 M13 868 50 36 37
12 ML1 868 50 36 36
13 M4 868 50 36 37
13 M6 868 50 36 37
13 M7 868 50 36 37
13 M11 868 50 36 37
13 M12 868 50 36 37
13 M13 868 50 36 37
13 ML1 868 50 36 36

A110LR09x – User’s Manual Page 21 of 38
Release Date 10/31/11
Table 7 ETSI Channel numbers with corresponding frequency value and register settings
Channel
#
Frequency
(MHz)
FREQ0
(hex)
FREQ1
(hex)
FREQ2
(hex)
1
868.052
0x6B
0x26
0x20
2
868.104
0xE9
0x26
0x20
3
868.156
0x67
0x27
0x20
4
868.208
0xE5
0x27
0x20
5
868.259
0x63
0x28
0x20
6
868.311
0xE1
0x28
0x20
7
868.363
0x5F
0x29
0x20
8
868.415
0xDD
0x29
0x20
9
868.467
0x5B
0x2A
0x20
10
868.519
0xD9
0x2A
0x20
11
868.571
0x57
0x2B
0x20
12
868.623
0xD5
0x2B
0x20
13
868.675
0x53
0x2C
0x20
14
868.727
0xD1
0x2C
0x20
15
868.779
0x4F
0x2D
0x20
16
868.831
0xCD
0x2D
0x20
17
868.882
0x4B
0x2E
0x20
18
868.934
0xC9
0x2E
0x20
19
868.986
0x47
0x2F
0x20
20
869.038
0xC5
0x2F
0x20
21
869.09
0x43
0x30
0x20
22
869.142
0xC1
0x30
0x20
23
869.194
0x3F
0x31
0x20
24
869.246
0xBD
0x31
0x20
25
869.298
0x3B
0x32
0x20
26
869.35
0xB9
0x32
0x20
27
869.402
0x37
0x33
0x20
28
869.453
0xB5
0x33
0x20
29
869.505
0x33
0x34
0x20
30
869.557
0xB1
0x34
0x20
31
869.609
0x2F
0x35
0x20
32
869.661
0xAD
0x35
0x20
33
869.713
0x2B
0x36
0x20
34
869.765
0xA9
0x36
0x20
35
869.817
0x27
0x37
0x20
36
869.869
0xA5
0x37
0x20
37
869.921
0x23
0x38
0x20

Page 22 of 38 A110LR09x – User’s Manual
Release Date 10/31/11
In order to comply with the output power limitations in Europe, the maximum values given in
Table 8 below must be observed. Modulations M14, ML2 and ML3 are considered to be
wideband modulations and therefore subject to the power spectral density requirements. Lower
power levels for these configurations ensure compliance to the specifications. The limits are
given based on the maximum allowed power level in a specific band and temperature
conditions.
Table 8 CW Output Powers
Low Temp Power (dBm[Hex]) Normal Temp Power (dBm[Hex]) High Temp Power (dBm[Hex])
14 dBm Limit 12 (C0) 12 (C0) 12 (C0)
10 dBm Limit 8.6 (C8) 9.6 (C5) 10 (C4)
7 dBm Limit 4.6 (82) 6.2 (CE) 7 (CD)
M14 4.4 (83) 6.2 (CE) 7 (CD)
ML2 -2 (40) 0 (8E) 1 (8D)
ML3 -2 (40) -1 (60) 0 (8E)
2.5.2.1. Spectrum Access and Mitigation Requirements
As part of the requirements for compliance, the applications must observe the restrictions that
are listed in Table 5. Specifically, the spectrum access and mitigation requirements (e.g. Duty
Cycle or LBT+AFA) have to be met. Some sub-bands (see Table 5) allow limited Duty cycling
while some others let the user choose between limited Duty cycling and LBT+AFA
implementation. In case of LBT+AFA, AFA (Adaptive Frequency Agility) has to be implemented
in the customer’s SW stack since there is no specific hardware support for this functionality.
2.5.2.1.1. Duty Cycling
Table 5 lists all sub-bands together with the usage requirements. In this table, Duty Cycling
requirements are listed under “Restrictions” column. It applies to all transmitters excluding
those with a LBT facility with AFA (explained in the next sub-section). The Duty Cycle is defined
as the ratio, expressed as a percentage, of the maximum transmitter “ON” time monitored over
one hour, relative to a one hour period. The device may be triggered either automatically or
manually. And, depending on how the device is triggered, the duty cycle is either fixed or
random.
For automatic operated devices, either software controlled or pre-programmed devices, the
OEM integrator or end product developer shall declare the duty cycle class or classes in the
end-product user manual or user guide. For manual operated or event-dependent devices, with
or without software controlled functions, the integrator shall declare whether the device once
triggered, follows a pre-programmed cycle, or whether the transmitter remains on until the
trigger is released or the device is manually reset. The integrator shall also give a description of
the application for the device and include a typical usage pattern. The typical usage pattern as
declared by the integrator shall be used to determine the duty cycle and hence the duty class.

A110LR09x – User’s Manual Page 23 of 38
Release Date 10/31/11
Where an acknowledgement is required, the additional transmitter on-time shall be included and
declared by the integrator.
In a period of 1 hour, the duty cycle shall not exceed the spectrum access and mitigation
requirement values as given in Table 5. For frequency agile devices without LBT, the duty cycle
shall apply to the total transmission time as given in Table 5, or shall not exceed 0.1 % per
channel in a period of 1 hour.
2.5.2.1.2. LBT & AFA
Listen Before Talk (LBT) is used to share spectrum between SRD transceiver equipment with
similar power and bandwidth. In order to make maximum use of the available channels,
intelligent or polite equipment may use a Listen Before Talk (LBT) protocol with a preferred
option of Adaptive Frequency Agility (AFA). AFA is defined as the capability of an equipment to
dynamically change channel within its available frequencies for proper operation.
LBT (Listen Before Talk) functionality is built in the A110LR09X modules, and the approved
configurations are made to meet the LBT Threshold limits. However, LBT timing parameters,
specific to the end product, have to be established through controlling software and
declared by the OEM integrator or end-product developer in the product user manual or
user guide. A brief description and limits of these parameters are given as follows:
Minimum Transmitter off-time is the period where a specific transmitter shall remain
off after a transmission or a communication dialogue between units or a polling
sequence of other units on the same frequency. The minimum TX off-time has to be
greater than 100 ms.
LBT minimum listening time is the minimum time that the equipment listens for a
received signal at or above the LBT threshold level immediately prior to transmission to
determine whether the intended channel is available for use.
LBT minimum listening time, tL, has two parts: the fixed part, tF, and the pseudo random
part, tPS. tL = tF + tPS. The fixed part of the minimum listening time is 5 ms. The pseudo
random part has to be randomly varied between 0 ms and 5 ms or more in equal steps
of 0.5 ms as the following:
o If the channel is free from traffic at the beginning of the listen time, and remains
free throughout the fixed part of the listen time, then tPS is automatically set to
zero by the equipment itself
o If the channel is occupied by traffic when the equipment either starts to listen or
during the listen period, then the listen time commences from the instant that the
intended channel is free. In this situation the total listen time tL shall comprise tF
and the pseudo random part, tPS.
Algorithmic details and values have to be declared by the provider of the equipment.
Maximum dead time is the period between the end of the listening time and the start of
the transmission. The maximum dead time cannot exceed 5 ms.

Page 24 of 38 A110LR09x – User’s Manual
Release Date 10/31/11
Maximum transmitter on-time is the maximum time the transmitter can be on during:
o A single transmission. The limit is 1 s, and the actual value has to be declared.
o Multiple transmissions and acknowledgements for a communication dialogue or
polling sequence of other units under the condition that the channel is free. The
limit is 4 s, and the actual value has to be declared.
o Within 1 hour for any 200 kHz of spectrum. The limit is 100 s.
NOTE: Longer accumulated transmission time is possible by implementing more AFA channels.

A110LR09x – User’s Manual Page 25 of 38
Release Date 10/31/11
3. Electrical Characteristics
3.1. Absolute Maximum Ratings
Under no circumstances must the absolute maximum ratings given in Table 9 be violated.
Stress exceeding one or more of the limiting values may cause permanent damage to the
device.
Table 9 Absolute Maximum Ratings
Caution!
ESD sensitive device. Precaution should be
used when handling the device in order to
prevent permanent damage.
Caution!
This assembly contains moisture sensitive
devices and requires proper handling per
IPC/JEDEC J-STD-033

Page 26 of 38 A110LR09x – User’s Manual
Release Date 10/31/11
3.2. Operating Conditions
Table 10 Operating Conditions
3.3. Pin Out
The A110LR09A and A110LR09C radio modules share a common pin-out and foot print, that is
also shared by Anaren modules using other frequencies -- thus enabling easy changeover from
one to another, e.g. if changing the frequency or antenna scheme is desired. Below the
common footprint are shown.
NC = NO Connection. Pin is NOT
connected internally.
DNC = Do Not Connect. Internal
connection used during assembly, do not
connect.

A110LR09x – Users Manual Page 27 of 38
Release Date 10/31/11
Table 11 Pin Descriptions
Pin #
Pin Name
Pin Type
Description
1
DNC
NC
Internal GND connection used during testing, not recommended to
connect to main GND.
2
DNC
NC
Internal RF output connection used during test. Connecting this pin to
anything will require recertification for intentional radiators.
3
DNC
NC
Internal GND connection used during testing, not recommended to
connect to main GND.
4
NC
NC
Pin is not connected internally, but is reserved for future expansion. It is
recommended not to connect this pin to anything.
5
NC
NC
Pin is not connected internally, but is reserved for future expansion. It is
recommended not to connect this pin to anything.
6
NC
NC
Pin is not connected internally, but is reserved for future expansion. It is
recommended not to connect this pin to anything.
7
Vdcoup1
Analog
Optional decoupling of the modules internal Vdd supply. It is
recommended to not connect anything to this pin. In particular noisy
environment this pin can be used to further reduce the noise on the
modules internal Vdd, please see section 3.5 for further information.
8
GND
Ground
One of two primary ground pins
9
SCLK
Digital Input
SPI bus clock signal
10
MISO/GDO1
Digital
Output
SPI bus data out from radio when CSN is low, and general purpose I/O
pin when CSN is high
11
MOSI
Digital Input
SPI bus data into radio
12
_CSN
Digital Input
SPI bus select (active low)
13
GDO0
Digital I/O
(Analog
output)
General purpose port
14
GDO2
Digital I/O
General purpose port
15
Vdcoup2
Analog
Optional decoupling of the modules internal Vdd supply. It is
recommended to not connect anything to this pin. In particular noisy
environment this pin can be used to further reduce the noise on the
modules internal Vdd, please see section 3.5 for further information.
16
NC
NC
No Connect, the pin is not connected internally, but is reserved for
future expansion. It is recommended not to connect this pin to anything.
17
GND
Ground
One of two primary ground pins
18
Vdd
Power
Supply
Power supply pin
19
NC
NC
Pin is not connected internally, but is reserved for future expansion. It is
recommended not to connect this pin to anything.
20
NC
NC
Pin is not connected internally, but is reserved for future expansion. It is
recommended not to connect this pin to anything.
21
NC
NC
Pin is not connected internally, but is reserved for future expansion. It is
recommended not to connect this pin to anything.
22
DNC
NC
Internal GND connection used during testing, not recommended to
connect to main GND.
23
DNC
NC
Pin is not connected internally, but is reserved for future expansion. It is
recommended not to connect this pin to anything.
24
DNC
NC
Internal GND connection used during testing, not recommended to
connect to main GND.

Page 28 of 38 A110LR09x – Users Manual
Release Date 10/31/11
3.4. Recommended Layout
Figure 5 Recommended PCB layout.

A110LR09x – Users Manual Page 29 of 38
Release Date 10/31/11
Figure 6 Mounting the module in a corner
Figure 7 Mounting the module along an edge
Figure 8 Mounting the module along an edge with
overhang. This option is not generally
recommended, but is a method to save PCB in an
environmentally benign environment
Figure 9 Mounting the module along an edge, with a
ground plane cut-out. This option degrades range
slightly.

Page 30 of 38 A110LR09x – Users Manual
Release Date 10/31/11
3.5. Power Supply Considerations
Noise on the power supply line reduces the sensitivity of a receiver and modulates onto a
transmitter’s signal, both of which causes a degradation of link quality and hence a reduction in
range.
The A110LR09A and A110LR09C radio modules each have an integral ferrite bead in the
supply line from pin 18 (Vdd) and decoupling capacitance to reduce any noise on the incoming
power supply line. This arrangement will eliminate most supply voltage noise. In particularly
noisy environments (switching regulators, motor controls, etc.), it may be necessary to add
additional noise reduction means.
Pin 7 (Vdcoup1) is connected to the modules internal supply line after the ferrite bead and
decoupling capacitors and can be used to probe the noise at module level. The noise level
measured on pin 7 should not exceed 120mVpp when in transmit or receive mode; it may
however exceed this value when setting up or accessing data to/from the FIFOs, while not
actively transmitting or receiving.
If the level measured is exceeding the above limit, steps should be taken to ensure maximum
range, including:
Adding decoupling capacitance to pin 7 (Vdcoup1).
Adding additional filtering in the supply line.
Adding an LDO in the supply line (the TPS734xxx low Dropout Regulator from TI is
recommended).

A110LR09x – Users Manual Page 31 of 38
Release Date 10/31/11
4. Mechanical and Process
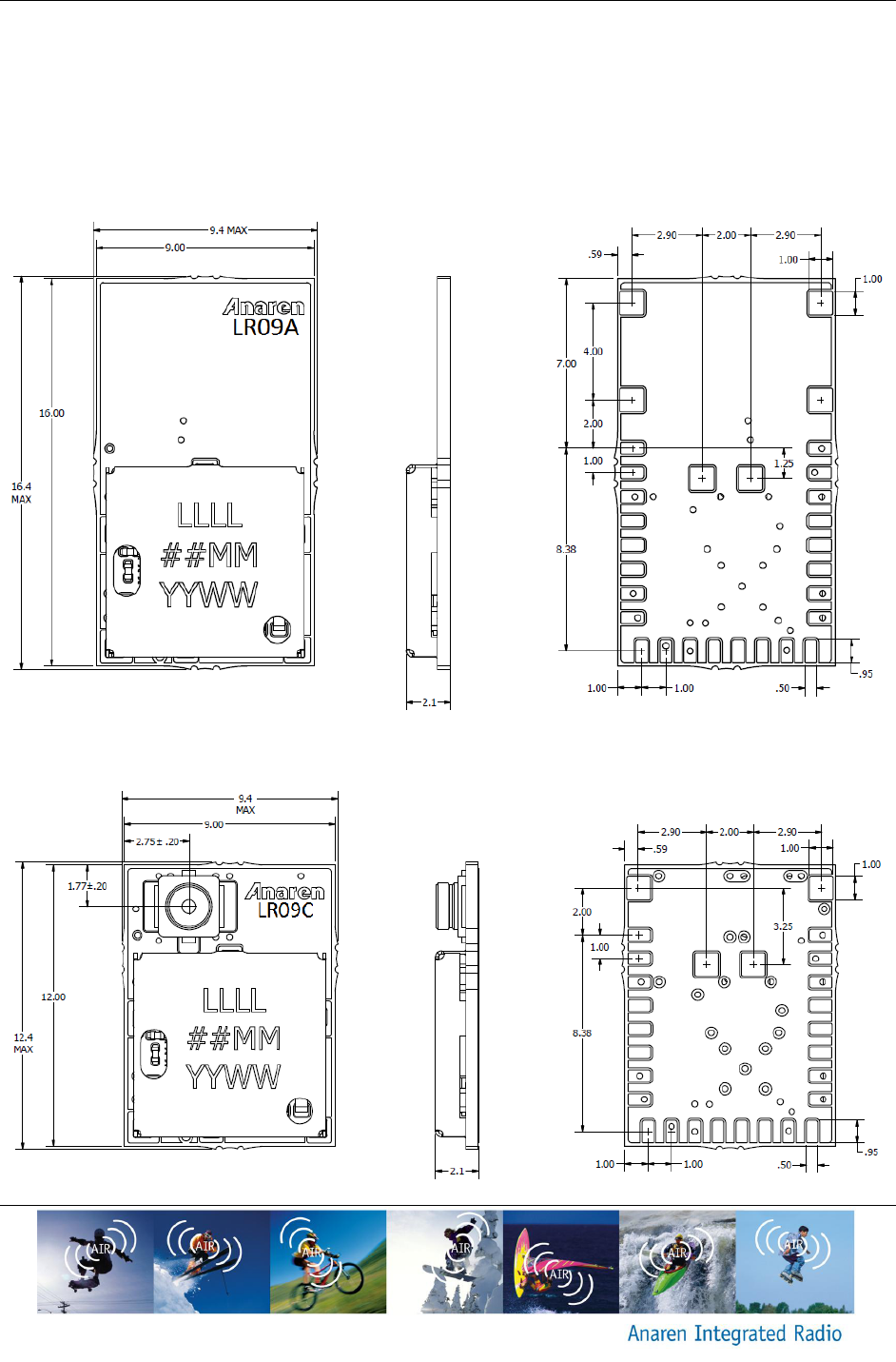
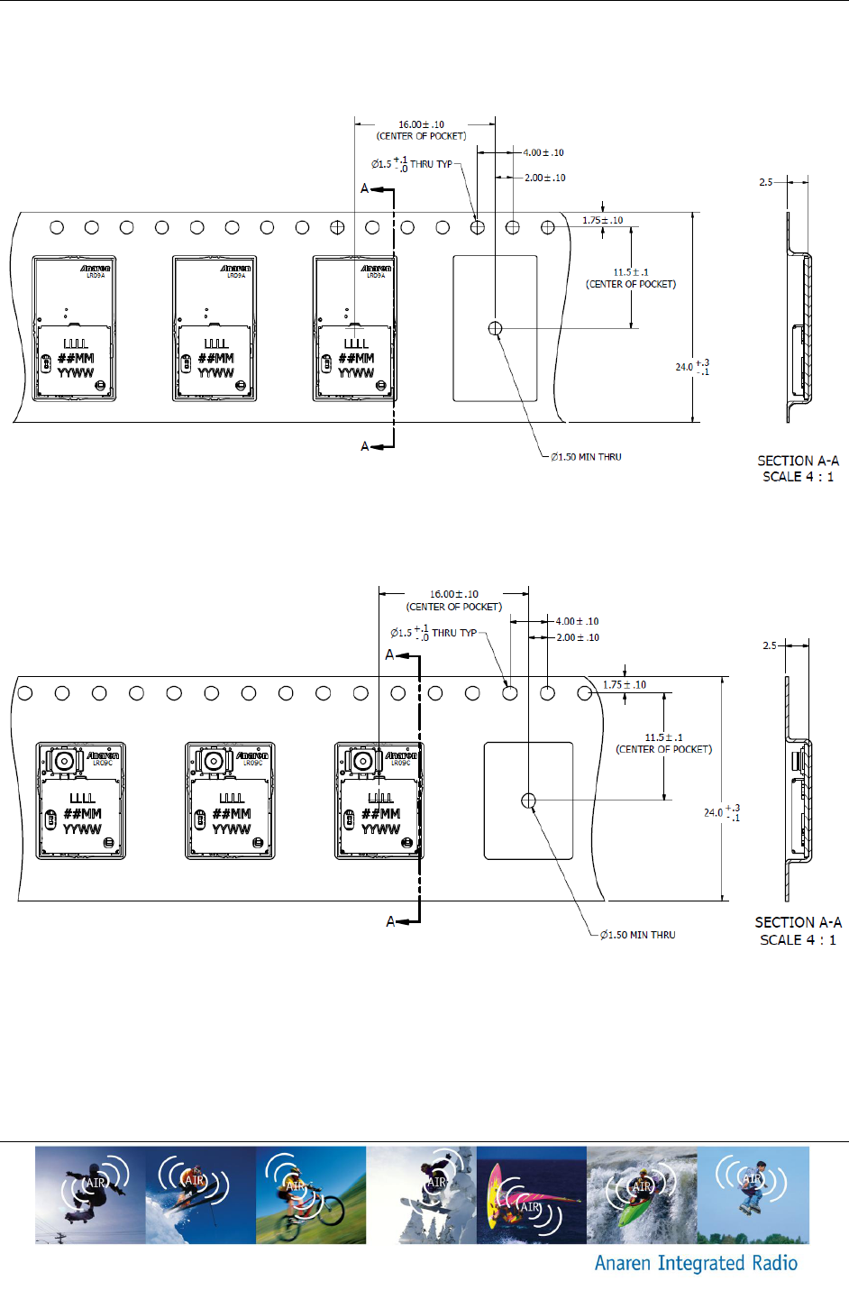
4.1. Dimensions
4.1.1. A110LR09A
4.1.2. A110LR09C

Page 32 of 38 A110LR09x – Users Manual
Release Date 10/31/11
4.2. Packaging
AIR modules are available in Matrix Tray and Tape & Reel packaging for high-volume
assembly. Details of packaging provided below:
4.2.1. Matrix Tray Packaging
A110LR09A00GM Matrix Tray Packaging Detail (30/Tray)
A110LR09C00GM Matrix Tray Packaging Detail (40/Tray)

A110LR09x – Users Manual Page 33 of 38
Release Date 10/31/11
4.2.2. Tape-Reel Packaging
A110LR09A00GR Tape-Reel Packaging Detail (500/Reel)
A110LR09C00GR Tape-Reel Packaging Detail (500/Reel)

Page 34 of 38 A110LR09x – Users Manual
Release Date 10/31/11
4.3. Soldering
AIR Modules may be mounted either manually (for prototyping or low volume production), or
automatically for high-volume production.
A no-clean tin/silver/copper (SAC) solder is recommended, however lead based no-clean
pastes may also be used.
CAUTION: AIR Modules are designed for no-clean fluxes only. DO NOT use water-
based fluxes that require aqueous cleaning after solder. Spot cleaning with a flux
remover and toothbrush may be performed with care.
4.3.1. Manual Mounting Procedure
The recommended soldering method is reflow of a paste solder on a hot plate. This method
works provided the bottom of the board where the AIR module is to be mounted is accessible,
and there are no bottom-side components in the way.
An aluminum or copper block may be placed on the hot plate surface to transfer heat to a
localized area on the board where the AIR module is mounted
- Set the hot plate to the reflow temperature solder manufacturer’s recommended
- Apply solder paste to the pads on the board receiving the AIR module
- Place the AIR module carefully onto the dispensed solder
- Using tweezers or another holding device, carefully place board with AIR module onto
the hot plate surface (or metal block)
- Apply heat until reflow occurs, per solder paste manufacturer’s recommendations
- Carefully remove the board and place on a heat-resistant surface to cool
- Check assembly electrically to confirm there are no opens or shorts

A110LR09x – Users Manual Page 35 of 38
Release Date 10/31/11
4.3.2. Automated Mounting Procedure
The AIR Radio Module recommended solder reflow profile is based on IPC/JEDEC J-STD-020.

Page 36 of 38 A110LR09x – Users Manual
Release Date 10/31/11

A110LR09x – Users Manual Page 37 of 38
Release Date 10/31/11
HISTORY
Date
Author
Change Note No./Notes
08/26/11
Sula
Initial Draft
10/02/11
Richardson
Initial Release
10/11/11
Sula
Figure 3 modified
10/21/11
Sula
Industry Canada section was updated by
notices in French
10/25/11
Sula
Antenna Gain modified
10/28/11
Sula
RF Exposure Sections removed from FCC and
IC
10/31/11
Richardson
Removed FCC logo

Thank you for learning more about the
Anaren Integrated Radio (AIR) module line.
If you have additional questions,
need samples, or would like a quote –
please do not hesitate to email the AIR team
at AIR@anaren.com or contact any of these
authorized distributors of the AIR product line.
Worldwide North America Worldwide
Anaren Microwave, Inc.
6635 Kirkville Road
East Syracuse, NY 13057
Tel: +1 315 432 8909
+1 800 411 6596
Fax: +1 315 432 8970
Anaren Microwave (Europe), Inc.
12 Somerset House, Suite 16 & 17
Hussar Court, Waterlooville
Hampshire, England P07-7SG
Tel: +44 2392 232392
Fax: +44 2392 251369
Anaren Communication Suzhou Co. Ltd.
No. 5 Chun Hui Road
Wei Ting, Suzhou Industrial Park
Suzhou 215122, PR China
Tel: +86 512 6287 6400
Fax: +86 512 6274 9283