Apex Toys AM08S 2.4G Transmitting Box User Manual 2ADSOAM08S manual
Apex Toys (Shenzhen)Co., Ltd. 2.4G Transmitting Box 2ADSOAM08S manual
Users Manual

(Apex Toys)
2
Manaual
The important parameters:
1,2.4G Remote control distance is more than 30 meters
2,Pull the transmitter out and enter the sleep time: 10 seconds.
3,Usage duration: more than 10 hours
4,Static Battery when it sleep: below 0.1mA
FCC Statement
This equipment has been tested and found to comply with the limits for a Class B digital device,
pursuant to Part 15 of the FCC Rules. These limits are designed to provide reasonable protection
against harmful interference in a residential installation. This equipment generates uses and can
radiate radio frequency energy and, if not installed and used in accordance with the instructions,
may cause harmful interference to radio communications. However, there is no guarantee that
interference will not occur in a particular installation. If this equipment does cause harmful
interference to radio or television reception, which can be determined by turning the equipment off
and on, the user is encouraged to try to correct the interference by one or more of the following
measures:
-- Reorient or relocate the receiving antenna.
-- Increase the separation between the equipment and receiver.
-- Connect the equipment into an outlet on a circuit different from that to which the receiver is
connected.
-- Consult the dealer or an experienced radio/TV technician for help.
This device complies with part 15 of the FCC Rules. Operation is subject to the following two
conditions:(1) This device may not cause harmful interference, and (2) this device must accept
any interference received, including interference that may cause undesired operation.
Changes or modifications not expressly approved by the party responsible for compliance could
void the user's authority to operate the equipment.

(Apex Toys)
3
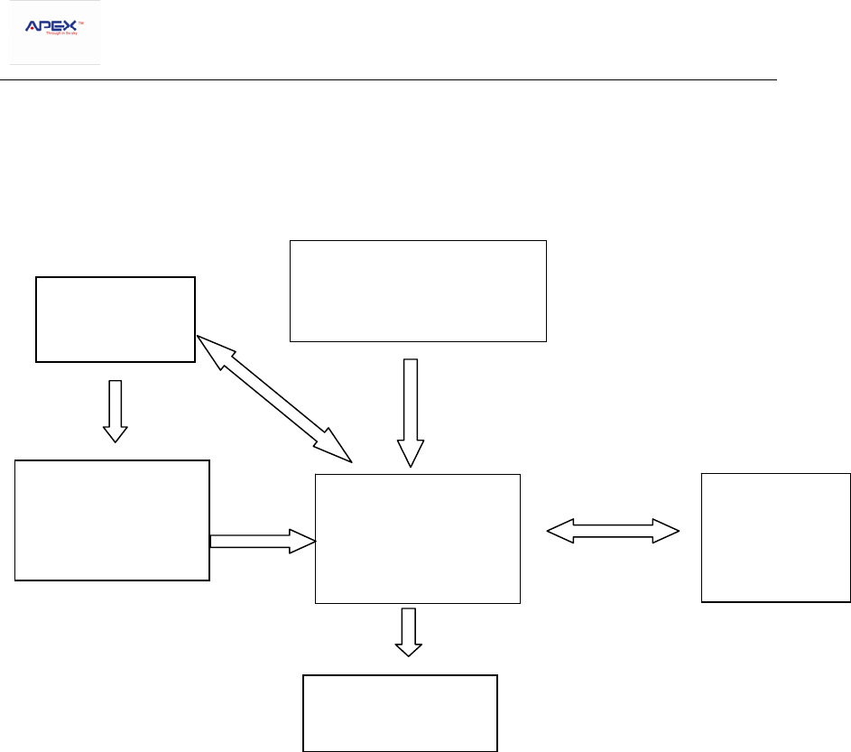
Block diagram
Product Features:
This product can be connected with the mobile phone to control the toy plane
Product main components:
80MAH li-polymer
battery
Master MCU, with a
sleep function
3.5 mm plug Audio signal
2.4G
Transmitting
module
Power Light
Charge system

(Apex Toys)
4
1. The upper body of transmitter
2. The red light
3. The bottom body of transmitter
4. Charger hole
5. 3.5mm Audio plug
6. PCBA
8. 2.4G transmitting module
7. Master MCU

(Apex Toys)
5
2.4G Audio transmitter function light description:
NO. Name Material Color Requirements
1 The upper body
of transmitter 30%PC+ABS
Black/White Injection& Sink printing
2 Power light Red Soft and Not dazzling
3 The bottom body
of transmitter 30%PC+ABS Black/White Injection& Sink printing
4 Charger hole Black DC Seat
5 3.5mm audio
plug
Nickel-plated Standard mobile phones
with 3.5mm four plug
section
6 PCBA FR-4 White word & Green
oil HAL
7 Master MCU Black
8 2.4G transmitting
module White word & Green
oil HAL
9 Battery
80MAH li-polymer
battery
10 Antenna Copper White
11 Transparent hold
LED ABS Transparent
9. Battery
11. Transparent hold LED
10. Antenna

(Apex Toys)
6
The internal assembly structure:
Function Description Function
light Color Functioning Pattern The status of the lamp
Successful connection
on the phone Flashing slowly, 1/second
2.4G connected
successfully Often Bright state
Sleep Light off
Indicator
Light Red
No connected Light off
The internal
assembly structure

(Apex Toys)
7
The upper body of transmitter
The bottom body of transmitter

(Apex Toys)
8
2.4G Audio transmitter matching process:
Switch on the Helicopter
The LED lamp is flashing.
To insert the 2.4 audio transmitter into mobile phone
Enter the corresponding control software
Push the ON/OFF on the software to the ON file, Then the 2.4G audio
transmitter will paired with Aircraft automatically.
The pairing is successful, the LED light on the 2.4G transmitter will
light up, and the LED light on the plan also will light up.
Operation in the user interface, Then you
can control the toys.