Autec s r l TF02B07D Remote Control Transmitter TF02B07D User Manual Copertine LIMJNMA0 usa
Autec s.r.l. Remote Control Transmitter TF02B07D Copertine LIMJNMA0 usa
Users Manual

Transmitter System
USER’S MANUAL
Modular Series
Follow the indications and warnings given by the machine producer regarding the machine
controlled by the radio remote control.
The information contained in this manual considers a representative configuration of the
radio remote control: please find radio remote control real configuration in the technical data
sheet (attached to the manual).
If this manual is lost or damaged, ask for a copy from AUTEC. Please specify the serial
number of the relative radio remote control.
Contact AUTEC if any of the instructions and/or warnings given in this manual are not clear.
The information contained in this manual is subject to modification without notice and is not
binding.
No parts of this manual may be reproduced by any means without the written permission of
AUTEC (including recording and photocopying).

LIMJNMA0 1 - Index and conventions Page 1 of 16
1 INDEX AND CONVENTIONS
INDEX
1 Index and conventions..................................................................................................... 1
2 Introduction...................................................................................................................... 2
3 MJ transmitting unit ......................................................................................................... 5
4 Warnings for use ............................................................................................................. 7
5 Warnings for maintenance............................................................................................... 8
6 MJ transmitting unit operation ....................................................................................... 11
7 Frequencies...................................................................................................................13
8 Programming ................................................................................................................. 14
9 MJ transmitting unit diagnostics .................................................................................... 15
CONVENTIONS
In this manual, all important information is indicated using the following symbols and con-
ventions:
: WARNINGS : INSTRUC-
TIONS
: TECHNICAL
DATA
: IMPORTANT
TEXTS
abcd....
!
abcd....
abcd.... abcd....
THIS MANUAL REFERS EXCLUSIVELY TO THE TRANSMITTING UNIT: THE INSTAL-
LATION WARNINGS ARE GIVEN IN THE RECEIVING UNIT MANUAL.
BEFORE INSTALLING, STARTING AND USING THE RADIO REMOTE CONTROL,
THIS MANUAL MUST BE READ AND UNDERSTOOD CAREFULLY BY ALL PEOPLE
WHO INSTALL, USE AND CARRY OUT MAINTENANCE ON THE RADIO REMOTE
CONTROL.

Page 2 of 16 2 - Introduction LIMJNMA0
English
2 INTRODUCTION
Industrial radio remote controls of the Modular se-
ries are used to command machines from a dis-
tance. Each industrial radio remote control is made
up of a portable transmitting unit, from which the
user can remotely control the machine, and a re-
ceiving unit installed on board the machine itself.
The transmitting unit uses radio frequencies to
transmit a coded message which contains a value
called address. Each receiving unit can only de-
code the messages coming from a transmitting unit
with the same address.
This excludes the possibility of an interference ac-
tivating any system function. If the radio frequency
transmission is disturbed, incorrect or interrupted,
the receiving unit autonomously stops the whole
system.
Each Modular series radio remote control complies with Part 15 of the FCC Rules.
Operation is subject to the following two conditions:
(1) this device may not cause harmful interference, and
(2) this device must accept any interference received, including interference that
may cause undesired operation.
Changes or modifications not expressly approved by the party re-
sponsible for compliance could void the user’s authority to operate
the equipment.
Autec cannot be held responsible if the radio remote control is in-
stalled on applications that are different from those permitted:
PERMITTED USES
Material lifting machines (construction cranes, industrial bridge
cranes, machines for moving material in general, . . . ).
FORBIDDEN USES
Machines installed in areas where equipment with explosion-proof
characteristics are being used.
Machines for moving, raising and transporting people.
Receiving
unit
Transmitting
unit
!
!

LIMJNMA0 2 - Introduction Page 3 of 16
All machines must undergo a risk analysis; therefore it is necessary to evaluate, within
the limits of this analysis, if the machine can be radio remote controlled.
The machine producer and/or the person who decides upon radio remote control use
and installation is responsible for this analysis.
Autec cannot be held responsible if the risk analysis is not carried out correctly.
To guarantee correct radio remote control operation, all current regulations regarding
safety at work and accident prevention should be respected. All current user country
national laws regarding the use of both the machine and the radio remote control
MUST ALWAYS be respected.
Autec cannot be held responsible if the radio remote control is used in unlawful
working conditions.
System must be installed by a licensed technician and in accordance with all rel-
evant local, state/provincial and federal regulations, including but not limited to
NEC, OSHA, CE etc.
In any cases of emergencies, faults or damaged parts, ALWAYS stop
the “machine + radio remote control” system until the problem has
been solved.
Any damaged parts can ONLY be replaced by authorised Autec personnel
or service representative, and only using original Autec spare parts.
!

Page 4 of 16 2 - Introduction LIMJNMA0
English
INSTRUCTIONS FOR DOCUMENT MANAGEMENT
The following minimum documentation is supplied with each radio remote control:
- transmitting unit manual
- receiving unit manual
- battery charger manual
- a guarantee certificate
- the radio remote control technical data sheet.
Make sure that the following documents have been supplied: if they are not, re-
quest them from Autec. Please specify the radio remote control serial number.
CERTIFICATE OF GUARANTEE
The conditions of the radio remote control guarantee are given in the “Certificate of
Guarantee”.
TECHNICAL DATA SHEET
The technical data sheet shows the wiring system between the receiving unit and
the machine. It should be compiled and checked by the installer, who has the re-
sponsibility of correct wiring. Once all necessary checks have taken place the in-
staller must sign the technical data sheet, which must be kept with the user's
manual (always keep a copy of this data sheet in case it is needed for administra-
tive purposes).
IDENTIFICATION PLATES
The radio remote control identification and approval data is given on plates that are
on both the transmitting unit and the receiving unit.
The plates MUST NOT be removed from where they are placed or damaged oth-
erwise the warranty will be forfeited.
MODULAR SERIES TECHNICAL DATA
Frequency band ................................................................................. 902 - 928 MHz
Programmable radio channel .................................................................................. 32
Hamming distance................................................................................................... ≥8
Probability of non-recognition of error ...................................................... <10 exp-11
Typical working range ....................................................................................... 100 m
Time of reply to commands ......................................................................... < 100 ms
Time of reply to STOP................................................................................. < 100 ms
Passive emergency time ........................................................................ * 0,35/1 sec.
* refer to paragraph “Programming” in the receiving unit manual, DIP nr. 1 settings.
Following from the status of dip switch no.1 or possibly due to a fai-
lure (of the dip switch itself), a delay up to max 1 second may occa-
sionally occur between command release and actual deactivation of
outputs. This is due to the characteristics of radio propagation (i.e.:
EM interferences, near out-of-range condition). Care must be taken
to ensure that this could never lead to.
!

LIMJNMA0 3 - MJ transmitting unit Page 5 of 16
3 MJ TRANSMITTING UNIT
These transmitting units can be used with one of the following receiving units:
- Type R102
- Type R202.
Aactuators (joysticks and
selectors) Ebattery (at the bottom)
Bstarting keyswitch Ftechnical data plate and identification
plate (in the battery housing)
CSTART pushbutton Gpushbutton and/or selector (optional)
Dsignalling LED HSTOP pushbutton
B
DE
F
G
H
A
C

Page 6 of 16 3 - MJ transmitting unit LIMJNMA0
English
The Modular series radio remote controls are equipped with a redundant control that
protects the “radio remote control + machine” system, when it is in neutral (neutral
position), from involuntary movements caused by possible radio remote control
faults. This occurs only if the wiring indications indicated in the technical data sheet
have been respected (paragraph "Technical data sheet" on page 5) as well as the in-
dications for correct installation (see paragraph 4.3 or paragraph 5.3).
.
MJ TRANSMITTING UNIT TECHNICAL DATA
Power supply (rechargeable battery MBM06MH) .............................. * NiMH 7,2 Vdc
Antenna .......................................................................................................... internal
Output power .................................. meets FCC Part 15 for free-license oepration
Housing ................................................................................................ PA 6 (20% fg)
Minimum protection grade................................................................................... IP65
Operating temperature range ................................................................ -4°F - +131°F
Dimensions.................................................................................. (255x170x126 mm)
Weight ............................................................................................................... 1,3 kg
Battery operation time (at 68°F in continuous use) ..................................... 14 hours
Warning of low battery charge........................................................................ 3,5 min
* refer to battery technical data in the battery charger manual.

LIMJNMA0 4 - Warnings for use Page 7 of 16
4 WARNINGS FOR USE
.
VISUALLY FOLLOW all movements of the machine and its load re-
maining inside radio remote control typical working range.
BE POSITIONED in a way that permits him to see the
“machine + radio remote control” system, and above all the load, in
the best possible way.
Before using the radio remote control ALWAYS MAKE SURE that the
STOP push-button can be pressed and released: if it does not work,
do not use the radio remote control.
SWITCH OFF the transmitting unit when work is interrupted. Avoid
leaving the load suspended in the air (even when changing the bat-
tery).
NEVER LEAVE the transmitting unit unguarded when the starting
keyswitch is inserted.
ONLY SWITCH ON OR USE the transmitting unit when starting work:
improper use could be hazardous.
NEVER SWITCH ON OR USE the transmitting unit in closed spaces,
with the machine not in sight, or outside the typical working range.
PRESS immediately the STOP button in case of hazard.
PAY ATTENTION to the entire work area. Press the STOP button in
case of hazard.
PAY ATTENTION not to let elements such as cement, sand, lime, etc.
deposit on the transmitting unit because they can compromise
transmitting unit use and safety.
In case of malfunctions and/or damaged and/or faulty parts, PUT the
radio remote control out of use until the problem has been complete-
ly eliminated.
FAILURE TO COMPLY WITH THE ABOVE WARNINGS MAY RESULT
IN SERIOUS INJURY OR DEATH TO PERSONNEL AND DAMAGE TO
EQUIPMENT.
THE OPERATOR
MUST ALWAYS
!

Page 8 of 16 5 - Warnings for maintenance LIMJNMA0
English
5 WARNINGS FOR MAINTENANCE
All control and maintenance interventions carried out on the radio remote control must be
verified and recorded by the person in charge of carrying out maintenance on the machine.
Before carrying out maintenance and/or diagnostics it is recom-
mended to replace the battery with a charged one and ensure the ef-
ficiency of the START key.
Routine maintenance in accordance to the instructions given in this
manual is fundamental for the safe use of the radio remote control.
Read and strictly respect the warnings given in the battery charger
manual in order to lengthen the life of the battery itself.
After each maintenance intervention, always make sure that only the
expected manoeuvres are carried out when the relative commands
are sent by the transmitting unit.
ENSURE THAT THE BATTERY HAS BEEN RE-
MOVED FROM THE TRANSMITTING UNIT BE-
FORE CARRYING OUT ANY MAINTENANCE
WORK.
Any faults should be repaired by authorised Au-
tec personnel using original Autec spare parts
only.
!
!

LIMJNMA0 5 - Warnings for maintenance Page 9 of 16
ROUTINE MAINTENANCE
The following instructions allow to maintain the radio remote control in a perfect
condition, guaranteeing it to function safely and correctly for a long period.
Special applications may need more specific routine maintenance interventions to
be carried out at different periods.
These instructions do not in any case substitute the norms and laws that regulate
work safety, nor do they limit the responsibility of the purchaser and user of the radio
remote control.
All given instructions must be followed correctly each time the machine and the ra-
dio remote control are started.
If irregularities are noted while carrying out routine maintenance, put
the "machine+radio remote control" system out of order, following
the indications given (see “Receiving unit diagnostic”)
Transmitting unit
It is recommended every day to:
1. remove dust or accumulations of other material from the transmitting unit. Never use sol-
vents or flammable/corrosive materials to clean, and do not use high pressure water clean-
ers or steam cleaners.
2. store the transmitting unit in clean and dry areas.
3. make sure that the transmitting unit gaskets, joystick bellows, selectors caps and push-
buttons are intact, soft and elastic
4. make sure that the battery seat and the battery contacts are always clean
5. make sure that the transmitting unit are structurally integral
6. make sure that the panel symbols can be easily recognised. If necessary, replace the
panel.
7. check identification plate readability and integrity
8. verify the efficiency of the STOP pushbutton before using the radio remote control.
!

Page 10 of 16 5 - Warnings for maintenance LIMJNMA0
English
SPECIAL MAINTENANCE
Any fault should be repaired by authorised Autec personnel (contact
Service), using original Autec spare parts only.
AUTHORIZED SERVICE CENTER
When it is necessary to carry out special maintenance (radio remote control repair and
replacement of damaged or faulty parts), do not contact anyone other than our Author-
ized Service Center. In order to make the intervention faster and more reliable, please
help us identify the radio remote control correctly and completely by giving:
- the serial number
- the purchase date (given on the guarantee)
- description of the problem found
- the address and telephone number of the place where the radio remote control is be-
ing used
- the name of the person to be contacted
- the name of the company that supplied the radio remote control.
Before speaking with a service technician, it is advisable to make sure that the given
instructions have been followed correctly.
DISPOSAL
When scrapping, entrust the radio remote control to the separate scrap collecting serv-
ices in the country of use.
Please pay particular attention when recycling the batteries, applying local rules. Do
not throw them away with domestic trash.
!

LIMJNMA0 6 - MJ transmitting unit operation Page 11 of 16
6 MJ TRANSMITTING UNIT OPERATION
POWER AND STARTING
To switch on the transmitting unit, in-
sert the starting key and turn it to "I".
To start the radio remote control
functions, press the “START” button
for 1-2 seconds.
After starting, the green signalling
LED always lights up.
COMMAND ACTIVATION
Activate the joystick and/or se-
lector actuators relevant to
whatever movement or selec-
tion command is to be carried
out.
SIGNALS
TYPE MEANING ACTION
blinking green LED OPERATION NORMAL ///
blinking red LED, accom-
panied by intermittent
sounds from the buzzer
LOW BATTERY.
The transmitting unit switches
off 3 and half minutes after the
LED starts flashing
Switch off the transmit-
ting unit and replace
the battery
steady red LED at start-
ing, accompanied by the
continuous sound from
the buzzer
ONE OR MORE (movement)
ACTUATORS and/or STOP
PUSHBUTTON INSERTED
Release actuator(s)
and/or the STOP push-
button

Page 12 of 16 6 - MJ transmitting unit operation LIMJNMA0
English
SWITCHING OFF
The transmitting unit should be
switched off each time work is
stopped by turning the starting key
to "O" and extracting it (always put
the key in a safe place).
The unit may also switch off if the bat-
tery is not sufficiently charged and/or
when the radio remote control is not
used for more than 3 and half minutes
(set DIP nr. 1: refer to paragraph 8
"Programming").
STOP
The STOP button should
be used when it is nec-
essary to stop the ma-
chine immediately in
order to check any dan-
ger condition.
To stop the machine immediately,
press the STOP button.
To start working again, after having
made sure that the working conditions
are safe, turn the STOP button in the
direction indicated to deactivate it and
repeat the starting procedure.
BATTERY
To recharge a flat battery, proceed as fol-
lows:
1. Insert the battery into its proper battery
charger, which should be positioned in an
area having a temperature of between
+5°C and +45°C. The battery now starts
charging, a state signalled by the lighting
up of the “CHARGE” pilot light.
2. After a maximum of 3 hours the
"CHARGE" indicator switches off: the bat-
tery is fully charged. Remove the battery
from the charger (if the battery is not re-
moved, charging continues in mainte-
nance mode).
!

LIMJNMA0 7 - Frequencies Page 13 of 16
7 FREQUENCIES
The radio frequency of AUTEC radio remote controls is included in the group of
frequencies permitted by regulations that are current at the moment of radio re-
mote control entry onto the market.
Each radio remote control is programmed by the producer in the AUTOMATIC scan
mode (producer's standard programming) or MANUAL selection mode.
MANUAL SELECTION MODE
When operating in the MANUAL selection mode it is possible to work at a specific fre-
quency that must be set manually by programming the dip switches in the radio mod-
ules (refer to paragraph 8 "Programming").
To set or modify this operation mode contact personnel that have been author-
ised by Autec.
AUTOMATIC SCAN MODE
When operating in the AUTOMATIC scan mode it is possible to operate at a specific
frequency, which can be changed in case of interference or conflict with other radio
equipment using the “Changing the operating frequency” procedure.
This mode avoids internal interventions on the transmitting unit and the receiving unit.
Working frequency change process
N.B.: During the work frequency changing process, the receiving unit loses radioelec-
tric connection with the transmitting unit.
After starting, some seconds may be necessary to reset connection, therefore
keep the START button pressed for about 8-10 seconds.
1 With the transmitting unit started (blinking green
LED):
- press the START pushbutton and keep it pressed
(a),
- press the STOP pushbutton (b),
- release the START pushbutton
2 Unlock the STOP pushbutton by
turning it as shown in the photo and re-
peat the starting procedure.
ab

Page 14 of 16 8 - Programming LIMJNMA0
English
8 PROGRAMMING
The dip switches must be programmed with the battery removed
from the transmitting unit and can be done only by authorised per-
sonnel.
The incorrect closure of the transmitting unit can compromise seal
between the casings and thereby the protection grade from dust and
water.
DIP SWITCHES ON E16STXUS1 RADIO TRANSMITTING MODULE
The group of eight dip switches
found in the module is necessary
for programming some opera-
tions and setting the operating
frequency.
The programming set in the oth-
er group of four dip switches
must never be modified.
Group of 8 dip switches
DIP POS. DESCRIPTION
1
ON The transmitting unit never switches off automatically
OFF The transmitting unit switched on without movement com-
mands entered switches off after approx. 3,5 minutes
2ON Deactivated of low battery warning from horn on machine.
OFF Activation of low battery warning from horn on machine
3
ON With DIP 8 OFF, automatic scan of the frequencies in the
902 - 928 MHz
OFF With DIP 8 OFF, automatic scan of the frequencies in the
902 - 928 MHz
3-7 ON/OFF With DIP 8 ON see "Appendix: Frequency Table"
8
ON Manual selection of frequencies
(DIP 3 - DIP 7 see "Appendix: Frequency Table")
OFF Automatic scan mode of frequencies in the band selected with
DIP 3 (DIP 4 - DIP 7 not relevant)
!
Group of 8
dip switches
Group of 4 dip
switches
These eight dip switches must be programmed in the same manner
as the group of 8 dip switches (excluding DIP 1) present in the radio
module of the receiving unit (see manual).
!

LIMJNMA0 9 - MJ transmitting unit diagnostics Page 15 of 16
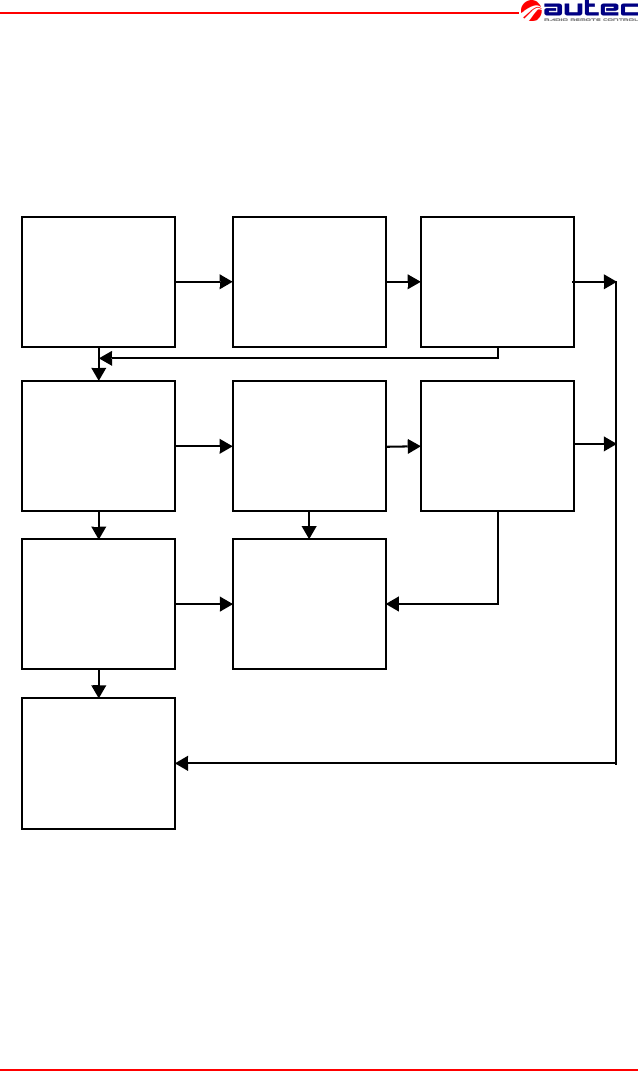
9 MJ TRANSMITTING UNIT DIAGNOSTICS
If the “machine+radio remote control” system does not start, check if the problem is caused
by the radio remote control or the machine. Before carrying out any verifications, check the
functioning of the machine with the cable control panel:
- if it does not switch on, the problem lies with the machine itself
- if it does switch on, the problem lies with the radio remote control. In this case, proceed
as follows:
When START is
activated, is the red
LED lit steadily and
does the buzzer
sound?
Is the STOP button
or one of the
movement
actuator inserted?
Release it/them
Is the led on with a
steady light?
Does the red LED
blink and does the
buzzer sound?
The battery is dis-
charged: replace it
with one that is
charged. Does it con-
tinue to blink quickly
and the buzzer sound-
ing?
Clean the contacts
in the battery seat.
Does it continue to
blink quickly and the
buzzer sounding?
Does the green
LED blink?
Carry out
diagnostics checks
on the receiving
unit.
If the problem
persists
CALL
TECHNICAL
ASSISTANCE
YES
NO NO
YES
YES
YES
NO
NO
NO
NO
YES
YES

Page 16 of 16 9 - MJ transmitting unit diagnostics LIMJNMA0
English

3
34
48
85
566 7
7
OFF OFF OFF
902.150 915.350 ON
916.250
903.050
OFF
ON
OFF OFF
ON
OFF
OFF OFF
ON
ON
ON
917.050
917.850
918.675
919.525
903.850
906.325
905.525
904.650
ON
ON
OFF OFF
ON
OFF
ONON
OFF OFF
ON
DIP SWITCH DIP SWITCH
MHz MHz
ON
ON
ON
ON
OFF
ON
OFF
920.375
921.175
922.050
907.175
908.850
907.975
ON
ON
ON
OFFOFF
ON
ON
ON
909.650
910.450
912.125
912.925
911.250
913.775
914.525
923.650
922.850
926.925
927.725
926.175
925.325
924.450
ON
OFF
OFF
ON
ON
OFF
OFF
ON
ONONON
ON
ON
ONON
ONON
OFF
ON
ON ON
ON
ONONON ON
ON
ON
ON
ON
ON
ON
ON
ON
ONON
ON
OFF
OFF
OFF
ON
OFF
OFF
OFF OFF OFF
ON
ON
OFF
OFF
OFF
OFFOFF
OFF
ON
OFF
OFF
ON
OFF
ON
OFF
OFF OFF
ON
OFF
OFF
ON
OFF
OFF
ON
OFF OFF OFF OFF
OFF
ON
OFF OFF
OFF
OFF OFF
OFF OFF
ON
OFF
ON
OFF OFF
ON
ON
OFF
ON
OFF
ON
OFFOFF
OFF
OFF
ON
OFF
OFF
ON
ONON
ON
ONON
ON
OFF
ON
ON
ONON ON
ON
ONON
OFF
OFF OFF
ON
ON
OFF
ON
ON
ON
OFF
OFF
ON
ON
OFF
ON
OFF
ON
ON
ON
ON
ON
ON
ON
ON
ON
ON
ON
ON
ON
ON
ON
ON
ON
OFF
ONON
Appendix: FREQUENCY TABLE
E16STXUS1

Via Pomaroli, 65
36030 Caldogno (VI) ITALY
Tel : ++39 - 0444/901000 r.a.
Fax: ++39 - 0444/901011
email: info@autec.it
http://www.autec.it