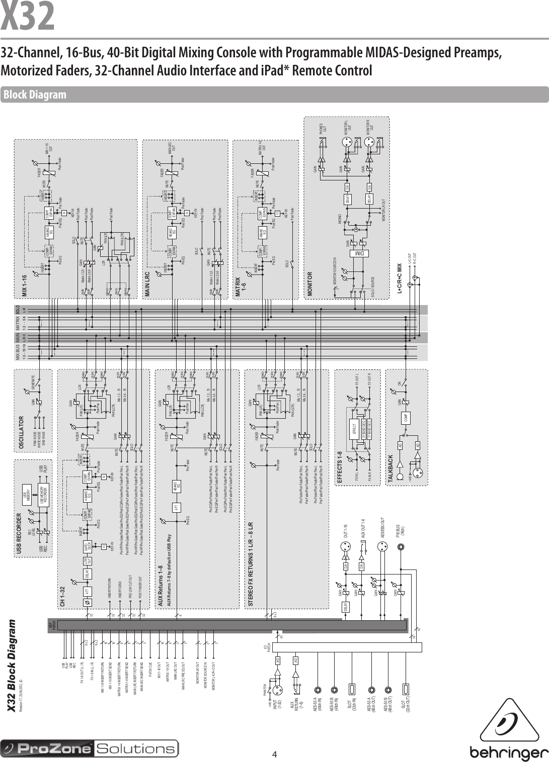
Behringer X32 Tp Specification Sheet DIGITAL MIXER
2015-06-29
: Behringer Behringer-X32-Tp-Specification-Sheet-752503 behringer-x32-tp-specification-sheet-752503 behringer pdf
Open the PDF directly: View PDF
.
Page Count: 5





: Behringer Behringer-X32-Tp-Specification-Sheet-752503 behringer-x32-tp-specification-sheet-752503 behringer pdf
Open the PDF directly: View PDF
.
Page Count: 5




