Behringer X32 Tp Specification Sheet DIGITAL MIXER
2015-06-29
: Behringer Behringer-X32-Tp-Specification-Sheet-752503 behringer-x32-tp-specification-sheet-752503 behringer pdf
Open the PDF directly: View PDF
.
Page Count: 5

X32
32-Channel, 16-Bus, 40-Bit Digital Mixing Console with Programmable MIDAS-Designed Preamps,
Motorized Faders, 32-Channel Audio Interface and iPad* Remote Control
Features
• 32-channeldigitalmixerwith16mixbuses,6muteand
8DCAgroups
• MIDAS-designed,fullyprogrammablemicpreampsfor
audiophilesoundquality
• 40-Bitoating-pointDSPfeatures"unlimited"dynamic
rangewithnointernaloverloadandnear-zerooverall
latency
• Fullyautomatedmotorized100mmfadersallowfor
instantoverview,powerfulscenemanagementand
DAWcontrol
• 32x32channelaudiointerfaceoverFireWireand
USB2.0,withDAWremotecontrolemulatingHUI*and
MackieControl*
• Powerfulscenemanagementforconvenienthandling
ofcomplexproductions
• iPad*appforprofessionalremoteoperationavailable
freeofcharge—nohostPCrequired
• High-resolution7"day-viewableColorTFTforeasy
viewingofworkowcomponentsandparameters
• IndividualanddynamicLCDScribbleStripsonall
channelsandbusescreatingeasyassignmentand
intuitivechanneldistinction
• MainLCR,6matrixbusesandall16mixbuseseach
featuringinserts,6-bandparametricEQ'sandfull
dynamicsprocessing
• VirtualFXrackfeaturing8true-stereoFXslotsinclude
high-endsimulationssuchasLexicon480L*and
PCM70*,EMT250*andQuantecQRS*etc.
• Futurermwareupdates,incl.newFX“PlugIns”,
downloadablefrombehringer.comfreeofcharge
• 16analogXLRoutputsplus6additionallinein/
outputs,2phonesconnectorsandatalkbacksection
withintegratedorexternalmic
• 48-channelDigitalSnakeready**viaAES50ports,
featuringKLARKTEKNIK’sSuperMACnetworking
capabilityforultra-lowjitterandlatency
• USBtype-Aconnectorprovidinglestorageand
uncompressedstereorecordingsplusshowpresets
andsystemupdates
• Dedicatedandeasy-to-usechannelstripsectionwith
directaccesscontrolsandgraphicuserinterfacefor
intuitiveworkow
• Additionaluser-denablecontrolsectionallowsforon-
the-yadjustmentsofyourfavoriteparameters
• ULTRANETconnectivityforBEHRINGER'sP-16Personal
MonitoringSystem**plusAES/EBUstereodigital
outputandMIDI
• Networkedremotecontrolforshowsetupswithon-
screensoftwareeditorviaEthernet
• Built-inexpansionportforaudiointerfacecardsor
digitalnetworkingbridges
• ConceivedanddesignedbyBEHRINGERGermany

2
Product Overview continued
X32
32-Channel, 16-Bus, 40-Bit Digital Mixing Console with Programmable MIDAS-Designed Preamps,
Motorized Faders, 32-Channel Audio Interface and iPad* Remote Control
Product Overview
TheX32isthefully-integratedcenterpieceofBEHRINGER's
digitalmixing,audionetworkingandprocessing
ecosystem.Itcombinesacontrolsurfacewithstreamlined
workow,extensiveI/Oandsignalprocessingintoa
compactdesktopformfactor.Employingmotorizedfaders
androtaryencodersalongwithadaylight-viewableTFT
screen,thecontrolsurfaceisdesignedtoallowimmediate
accesstocriticalfunctionswithtotalandautomaticrecall
ofsettings.Extensiveon-boardI/Oincludes40A/Dand
24D/ACirrusLogicconverters,96bidirectionalchannels
overSuperMACAES50,stereoAES/EBUout,16channels
ofBEHRINGER'sUltranetpersonalmonitoringand32×32
channelsforrecordingoverFirewireorUSB.
Abundantanalogconnectivityisprovidedvia32digitally
controllablemicrophonepreampsdesignedbyMIDAS,
6line-levelauxiliaryinputsandoutputs,16XLRoutputs,
stereomonitoringoutsonXLR/TRSanddualphones
outputs.Eachofthe32microphoneinputscanaccept
balancedorunbalancedmicorline-levellevelsignalsand
includeswitchablephantompower,72dBgainrangeand
max+23dBulevelbeforeclip.Aseparateexternalmic
inputandtheinternaltalkbackmicallowcommunication
tovariousdestinations.
DualAES50EthernetjacksthatemployKLARKTEKNIK
SuperMACtechnologycontribute96×96signalstothe
totalcountof168×168accessiblesourcesanddestinations.
Motorizedfaders,recallablemicpreamps,programmable
routingandtheabilitytosaveandrecallentirescenes
makesetorprogramchangesquickandsimple.Atop
panelUSBconnectorenablessystemdatatobestored
oraboardmixtoberecordeddirectlytoexternalashor
harddrives.
TheInputsectionishomefor16high-resolution100mm
motorizedfaders,providingcontroloverchannels1-16,
17-32,Auxinputs/USBplayback/FXreturns.Aseparate
sectionof8motorizedfaderscontrolsDCAgroups1-8,bus
masters1-8and9-16aswellasmatrices1-6.Themaster
“X-channel”sectionallowsinstanteditingofthecurrently
selectedchannel'sgain,dynamics,EQandotherfunctions.
Acustomassignablesectionallowscertaincontrol
functionstobemappeddirectlytoasetofdedicated
knobsandbuttons.
Amain7"-wide,high-contrastcolordisplayprovides
informationforeditingpertinentparametersofthe
activefunctionoreect.Relevantparametersare
quicklyrecalledtothedisplayforeditingvia“view”
buttonsineachsub-section.Eachchannelalsofeatures
asmall,customizableLCDscreenfortrackname,
number,colorandsourcegraphic.
AvirtualFXrackoers8true-stereo(16mono)multi-
eectsprocessors,with37FXmodelsthateliminate
theneedforanyadditionaloutboardgear.4high-
qualityeectssuchasdelay,chorusandreverb
canrunconcurrentlywith8channelsof31-band
graphicequalization.
Thebuilt-inXUFUSB2.0/FireWire400interfacecard
enablesstreamingofupto32trackstoandfroma
computerforrecording,mixingandmasteringpurposes.
TheX32integratesseamlesslywithotherX32consoles,
theS16digitalstageboxandtheP-16personalmonitoring
systemforcompletelive,studioandinstalledsound
solutions.Controlthemixerfromadistancewiththefree
iPadapporwitheditingandremotecontrolsoftware
connectedviaEthernet.TheX32'seaseofuse,
intuitiveworkow,diversefeaturesetandintegration
withotherequipmentmakeitanidealcenterpiecefor
installedandproductionsoundinanysetting.

3
X32
32-Channel, 16-Bus, 40-Bit Digital Mixing Console with Programmable MIDAS-Designed Preamps,
Motorized Faders, 32-Channel Audio Interface and iPad* Remote Control
Processing
Number of input processing channels 32 input channels, 8 auxchannels,
8 fx return channels
Internal eects engines, 8/16
true-stereo / mono
Internal total recall scenes 100
(incl. preamp and fader)
Signal processing 40-bit oating point
A/D-D/A conversion 24-bit @ 44.1 / 48 kHz,
114 dB dynamic range
I/O latency (console input to output) < 1 ms
Network latency (stagebox in >
console > stagebox out) < 2 ms
Connectors
XLR inputs, programmable 32
mic preamp
Talkback mic input, XLR 1
RCA inputs/outputs 2/2
XLR outputs 16
Monitoring outputs XLR /
¼" TRS balanced 2/2
Aux inputs/outputs, ¼" TRS balanced 6/6
Phones outputs, ¼" TRS 2
Digital AES/EBU output, XLR 1
AES50 ports, Supermac 2
Expansion card 32 channel audio input/output,
various standards
P-16 connector, 1
Ultranet (no power supplied)
MIDI inputs / outputs 1/1
USB Type A, top panel, for audio and 1
data export/import
USB Type B, rear panel, 1
for remote control
Ethernet, RJ45, rear panel, 1
for remote control
Mic Input Characteristics
Design MIDAS
THD + noise, 20 dB gain, 0 dBu out < 0.006% A-weighted
Input impedance XLR, unbal. / bal. 5 kΩ / 10 kΩ
Technical Specications
Non clip maximum input level, XLR +23 dBu
Phantom Power, switchable per input 48 V
Equivalent input noise level, -128 dBu
XLR (input shorted)
CMRR, XLR, @ 20 dB gain (typical) > 70 dB
CMRR, XLR, @ 40 dB gain > 80 dB
Input/Output Characteristics
Frequency range, 10 Hz - 22 kHz
@ 48 kHz sample rate, 0 dB to -1 dB
Dynamic range, 106 dB
analog in to analog out (typical)
A/D dynamic range, 109 dB
preamp and converter (typical)
D/A dynamic range, 108 dB
converter and output
Cross talk rejection @ 1 kHz, 100 dB
adjacent channels
Output level, XLR, nom./max. +4 dBu / +21 dBu
Output impedance, XLR, unbal. / bal. 75 Ω / 75 Ω
Input impedance TRS Jack, unbal. / bal. 20 kΩ / 40 kΩ
Non clip maximum input level, TRS +16 dBu
Nominal output level, TRS +4 dBu / +16 dBu
Output impedance, TRS, unbal. / bal. 150 Ω / 300 Ω
Phones output impedance / level 40 Ω / +25 dBm (stereo)
Residual noise level, XLR and TRS -87 dBu A-weighted
Display
Main screen 7", 800 x 480, 262k color TFT
Channel LCD screen 128 x 64, LCD with
RGB color backlight
Power
Switch-mode power supply Autorange 100-240 V
(50/60 Hz)
Power consumption 120 W
Physical
Dimensions 35.4 x 20.8 x 7.9"/
900 x 528 x 200 mm
Weight 45.4 lbs / 20.6 kg

4
X32
32-Channel, 16-Bus, 40-Bit Digital Mixing Console with Programmable MIDAS-Designed Preamps,
Motorized Faders, 32-Channel Audio Interface and iPad* Remote Control
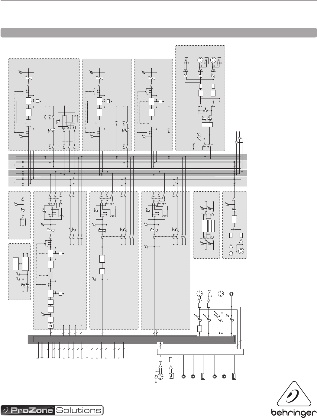
Block Diagram
MAIN
L R C L R
SOLOMATRIX
1 2 5 6
Revision 17, 25.06.2012, JD
MIX BUS
1 2 15 16
X32 Block Diagram
FADER
MIX 1–16
INSERT
6-BAND
EQ
INSERT
COMP/
EXPAN
KEY-IN
Pre EQ Post EQ
EQ
Pre Fader Post Fader
Matrix 1,3,5
MUTE
MUTE
SOLO
Post Fader
Post Fader
Post Fader
Post Fader
Matrix 2,4,6
MIX 1-16
OUT
16
EFFECTS 1-8
EFFECT
31 BAND GEQ
31 BAND GEQ
FX OUT L
FX OUT R
FX IN L
FX IN R
USB
PLAY
USB
REC
USB RECORDER
REC
LEVEL
USB
MEMORY
USB MEMORY
RECORDER
L+C/R+C MIX
L+C OUT
R+C OUT
+
+
DSP
PATCH
USB
PLAY
USB
REC
FX 1-8 OUT (L / R)
FX 1-8 IN (L / R)
6
16
8 x 2
8 x 2
MIX 1-16 INSERT RETURN
16
MIX 1-16 INSERT SEND
16
MIX 1-16 OUT
MAIN LRC INSERT RETURN
MATRIX 1-6 INSERT RETURN
6
MATRIX 1-6 INSERT SEND
6
MATRIX 1-6 OUT
3
3
MAIN LRC INSERT SEND
3
MAIN LRC OUT
3
MAIN LRC PRE EQ OUT
PATCH CUE
MONITOR LR OUT
2
MONITOR L+C/R+C OUT
2
2
MONITOR SOURCE IN
I/O
PATCH
A/D
INPUT
(1-32)
AES-50 A
(48ch IN)
AES-50 B
(48ch IN)
SLOT
(32ch IN)
AES-50 A
(48ch OUT)
AES-50 B
(48ch OUT)
SLOT
(32ch OUT)
40
16
AUX
RETURN
(1-6)
+48V
PHANTOM
A/D
TALKBACK
COMP
ON
GAIN
+48V
A/D
A/D
P16 BUS
(16ch)
D/A
OUT 1-16
D/A
AUX OUT 1-6
DELAY
GAIN
GAIN
GAIN
AES/EBU OUT
GAIN
8
AUX Returns 1–8
AUX Returns 7–8 by default on USB Play
Pre EQ
Pre EQ/Pre Fader/Post Fader/Post Pan L
Pre EQ/Pre Fader/Post Fader/Post Pan R
Pre Fader
Mix 1,3...15
Mix 2,4...16
SOLO
4BAND
EQ
ATT
Pre EQ/Pre Fader/Post Fader/Post Pan L
Pre EQ/Pre Fader/Post Fader/Post Pan R
MUTE
MUTE
FADER LCR
PAN (LR)
PAN (LCR)
GAIN
Post Fader Post Pan
GAIN
32
32
32
32
32
ATT
CH 1–32
LOW
CUT GATE/
DUCK
INSERT
4-BAND
EQ
INSERT
COMP/
EXPAN
DELAY
KEY-IN
Pre EQ Post EQ
EQ
Pre Fader
Mix 1,3...15
Mix 2,4...16
Pre HP/Pre Gate/Post Gate/Pre EQ/Post EQ/Pre Fader/Post Fader/Post Pan L
Pre HP/Pre Gate/Post Gate/Pre EQ/Post EQ/Pre Fader/Post Fader/Post Pan R
KEY-IN
EQ
Pre HP/Pre Gate/Post Gate/Pre EQ/Post EQ/Pre Fader/Post Fader/Post Pan L
Pre HP/Pre Gate/Post Gate/Pre EQ/Post EQ/Pre Fader/Post Fader/Post Pan R
SOLO
INSERT RETURN
INSERT SEND
PRE LOW CUT OUT
POST FADER OUT
MUTE
MUTE
FADER LCR
PAN (LR)
PAN (LCR)
GAIN
Post Fader Post Pan
GAIN
COMP/
EXPAN
8 x 2
STEREO FX RETURNS 1 L/R – 8 L/R
Pre Fader/Post Fader/Post Pan L
Pre Fader/Post Fader/Post Pan R
Pre Fader
Mix 1,3...15
Mix 2,4...16
SOLO
Pre Fader/Post Fader/Post Pan L
Pre Fader/Post Fader/Post Pan R
MUTE
MUTE
FADER LCR
PAN (LR)
PAN (LCR)
GAIN
Post Fader Post Pan
GAIN
WHITE NOISE
PINK NOISE
OSCILLATOR
SINE WAVE
GENERATE
GAIN
COMP/
EXPAN
LCR PAN (LR)
PAN (LCR)
GAIN
GAIN
GAIN
+
MONO
MONITOR LR OUT
DELAY
DELAY
MONITOR
D/A
PHONES
OUT
MONITOR L
OUT
D/A MONITOR R
OUT
SOLO / SOURCE
MONITOR SOURCE IN
DIM
2
GAIN
GAIN
GAIN
FADER
MATRIX
1-6
INSERT INSERT
KEY-IN
Pre EQ Post EQ
EQ
Pre Fader Post Fader
MUTE
SOLO
MATRIX 1-6
OUT
Post Fader
COMP/
EXPAN EQ
6BAND COMP/
EXPAN
FADER
MAIN LRC
INSERT
6BAND
EQ
INSERT
COMP/
EXPAN
KEY-IN
Pre EQ Post EQ
EQ
GAIN
Pre Fader Post Fader
Matrix 1,3,5
MUTE
MUTE
SOLO
Post Fader
Post Fader
Post Fader
Matrix 2,4,6
MAIN LRC
OUT
COMP/
EXPAN
mute
mute
mute
mute
mute
mute
mute
mute
mute
stereo
mono
stereo
mute
stereo
mono
stereo
stereo
mono
stereo
stereo
mono
stereo

Architect’s and Engineer’s Specications
X32
32-Channel, 16-Bus, 40-Bit Digital Mixing Console with Programmable MIDAS-Designed Preamps,
Motorized Faders, 32-Channel Audio Interface and iPad* Remote Control
*All trademarks, including, but not limited to AES50, HUI, Mackie Control, Lexicon 480L and PCM70, Quantec QRS, EMT250 and iPad are registered trademarks of their respective owners. Their use neither constitutes a claim of the trademark nor affiliation
of the trademark owners with MUSIC Group. Product names are mentioned solely as reference for X32 compatibility and effects. **S16 Digital Snake, P16 Personal Monitoring System and iPad are not included. Copyright © 2012 MUSIC Group IP Ltd.
All rights reserved. BEHRINGER, MIDAS and KLARK TEKNIK are part of the MUSIC Group (music-group.com). The information contained herein is correct at the time of printing. Technical specifications and appearance are subject to change without notice.
Colors and specifications may vary from actual product. MUSIC Group IP Ltd. accepts no liability for any damages or loss which may be suffered by any person who relies either wholly or in part upon any description, photograph or statement contained
herein. Products are sold through authorized Fulfillers and Resellers only. Fulfillers and Resellers are not agents of MUSIC Group IP Ltd. or any of its affiliates and subsidiaries, and have absolutely no authority to bind MUSIC Group IP Ltd. by any express or
implied undertaking or representation. MUSIC Group IP Ltd. Trident Chambers, Wickhams Cay, P.O. Box 146, Road Town, Tortola, British Virgin Islands.
Dimensional Drawings
214.33mm [8.44in]
537.84mm [21.17in]
900.09mm [35.44in]
REAR
TOP
FRONT
SIDE