Bose Car Amplifier Amplus 50 Users Manual AmPIGfre
AmPlus 50 to the manual 1243c864-0fd8-4f53-bd72-c910369ffdea
2015-01-24
: Bose Bose-Bose-Car-Amplifier-Amplus-50-Users-Manual-231914 bose-bose-car-amplifier-amplus-50-users-manual-231914 bose pdf
Open the PDF directly: View PDF
.
Page Count: 20

AmPlus
TM
100 and AmPlus 50 Business Music Amplifiers
Notice d’installation

2
Français
AVERTISSEMENT :
Ces amplificateurs de musique commerciale sont des
appareils électriques. Pour réduire les risques d’incendie ou d’électrocution,
conservez l’amplificateur à l’abri de la pluie et de l’humidité ; ne démontez pas
l’appareil. Il ne contient aucune pièce pouvant être réparée par l’utilisateur. Adressez-
vous à un réparateur compétent.
Les avertissements ci-dessous figurent sur le dessus de l’amplificateur.
Renseignements importants à lire
Le triangle équilatéral contenant un éclair terminé par une flèche
indique la présence d’une tension dangereuse non isolée à l’intérieur
du boîtier de l’appareil pouvant être suffisante pour représenter un
risque d’électrocution.
ATTENTION
RISQUE DE CHOC ÉLECTRIQUE
NE PAS OUVRIR
ATTENTION : AFIN DE PRÉVENIR TOUT RISQUE DE CHOC
ÉLECTRIQUE, NE PAS ENLEVER LE COUVERCLE OU
L’ARRIÈRE. IL N’Y A AUCUNE PIÈCE À L’INTÉRIEUR QUE
L’UTILISATEUR PEUT RÉPARER. S’ADRESSER À UN
RÉPARATEUR COMPÉTENT
Le point d’exclamation inscrit dans un triangle équilatéral, figurant sur
l’appareil, indique la présence d’importantes instructions d’utilisation
et d’entretien dans la notice d’utilisation.
1. Lisez, respectez et conservez toutes les instructions — Lisez toutes les instruc-
tions d’utilisation et les consignes de sécurité relatives à cet appareil et à ses
composantes avant de l’utiliser. Respectez-les scrupuleusement et conservez-les
pour référence ultérieure.
2. Tenez compte des avertissements — Observez tous les avertissements qui
figurent sur l’appareil et dans la notice d’utilisation.
3. Évitez l’eau et l’humidité — N’utilisez pas cet appareil près d’une baignoire, d’un
lavabo, d’un évier, d’une machine à laver, dans un sous-sol humide, à proximité
d’une piscine ou dans tout autre endroit où se trouve une source d’eau ou
d’humidité.
4. Accessoires raccordés — Ne raccordez à cet appareil aucun accessoire qui n’a
pas été recommandé par Bose® Corporation, certains risques pouvant en résulter.
5. Maintenez une ventilation adéquate — Pour que l’appareil fonctionne
correctement
et ne surchauffe pas, placez-le dans une position et un endroit qui lui
assureront une ventilation adéquate. Ne l’installez pas dans un meuble intégré, telle
une bibliothèque ou une armoire, ce qui risquerait de nuire au passage de l’air dans
les fentes de ventilation.
6. Évitez toute chaleur excessive — Ne placez pas ce produit à proximité d’une
source de chaleur, tel qu’un radiateur, une cuisinière ou tout autre appareil
générateur de chaleur.
7. Utilisez une source de courant adéquate — Branchez l’appareil dans une prise
de courant appropriée, tel qu’indiqué dans la notice d’utilisation et sur le produit.
8. Ne surchargez pas les prises — Pour éviter les risques d’incendie ou
d’électrocution, ne surchargez pas les prises de courant murales, les rallonges ou
les prises intégrées.
9. Évitez les meubles instables — Installez l’appareil conformément
aux recommandations de Bose® Corporation. Ne le placez pas sur un
meuble instable tel qu’un chariot, un trépied, un support trop faible ou
une mauvaise table. Le produit risque de tomber et de blesser
quelqu’un ou de s’endommager. Pour tout conseil concernant
l’utilisation d’un chariot, d’un trépied, d’un support ou d’une table en
particulier, communiquez avec Bose Corporation.
Si le produit et le chariot sur lequel il repose doivent être déplacés ensemble, usez
des précautions nécessaires. Un arrêt brusque, un effort excessif ou une surface
inégale peuvent le faire basculer.

3
Français
Renseignements importants à lire
AWG Diamètre du fil Diamètre du fil DCR à 20° C
(American Wire Gauge: (po.) (mm) (Ω/1000 pi.)
norme définissant la
section et le calibre des fils)
6 0,1620 4,1 0,41
8 0,1285 3,3 0,65
10 0,1019 2,6 1,0
12 0,0808 2,1 1,6
14 0,0641 1,6 2,6
16 0,0508 1,3 4,2
18 0,0403 1,0 6,6
10. Protégez les cordons d’alimentation — Acheminez tout cordon d’alimentation de
manière à ce qu’il ne soit pas pincé et que personne ne puisse marcher dessus.
Faites particulièrement attention au branchement des cordons dans les prises
murales et les prises intégrées à l’appareil ainsi qu’à l’endroit précis où le cordon
sort du boîtier de l’appareil.
11. Prenez les précautions requises contre la foudre et les surtensions — Pour
éviter d’endommager l’appareil lors d’un orage électrique ou d’une longue période
d’inutilisation, débranchez le cordon d’alimentation de la prise murale et
déconnectez l’antenne ou le fil de réception par câble.
12. Adressez-vous à un service de réparation quand il convient — Confiez
l’appareil à un technicien agréé lorsque :
A. la prise ou le cordon d’alimentation est abîmé ;
B. un objet ou un liquide est tombé sur l’appareil ou a pénétré dedans ;
C. l’appareil a été exposé à l’eau ou à la pluie ;
D. l’appareil ne semble pas fonctionner normalement ou affiche une nette diminu-
tion de rendement ;
E. l’appareil est tombé ou son meuble a été endommagé.
13. Ne pas éliminer le dispositif de sécurité d’une fiche polarisée ou munie d’un fil
de terre – La fiche polarisée comporte deux lames, dont l’une plus large. La fiche
munie d’un fil de terre comporte deux lames et une troisième broche pour la mise à
la terre. La lame la plus large et la troisième broche sont utiles à votre sécurité. Si la
fiche fournie ne peut s’insérer dans votre prise de courant, appelez un électricien
pour faire remplacer la vieille prise.
Instructions de câblage générales
Connectez les appareils à haute impédance, tels que les lecteurs de cassettes et de
disques compacts, à l’amplificateur avec des câbles blindés à simple conducteur.
Utilisez des câbles de moins de 3 mètres.
Pour la connexion des enceintes, il est conseillé d’employer un câblage de Classe II.
Utilisez des fils standard AWG de section 16.
Pour réduire tout effet indésirable, tel que le ronflement :
• Éloignez les câbles d’enceinte des cordons d’alimentation.
• Utilisez des fils blindés à paire torsadée pour les entrées de microphone.
• Éloignez les câbles d’entrée des éléments suivants :
– Les câbles d’enceinte, pour éviter d’induire une rétroaction acoustique.
– Les fils de courant et les transformateurs.

4
Français
ATTENTION :
Mettez toujours l’interrupteur en position Arrêt avant de :
1. Connecter les enceintes.
2. Changer le sélecteur de mode de l’amplificateur.
3. Installer une carte d’égaliseur et/ou une carte de circuit facultative.
Ne connectez jamais les canaux de sortie des enceintes ensemble.
Ne connectez pas les sorties des enceintes au châssis ou au fil de terre.
Bose® recommande de confier l’installation de l’amplificateur à un technicien
agréé et chevronné. Il est nécessaire de bien connaître les normes de câblage
reconnues par les autorités gouvernementales de votre région. Si vous ne possédez
pas ces qualifications, n’essayez pas d’installer l’amplificateur. N’installez pas
l’amplificateur contre un mur. Il peut être monté sur un bureau, une étagère ou le
système d’étagères de montage offert en accessoire.
Durée de la garantie
Les produits suivants sont couverts par une garantie limitée et transférable de 5 ans :
• Amplificateurs Bose® AmPlusTM 100 et Bose AmPlus 50
• Cartes d’égaliseur
• Cartes facultatives : appel Opti-voice® et source Opti-sourceTM
Service après-vente
Pour tout problème avec votre amplificateur de musique commerciale, contactez
votre revendeur agréé de Produits Professionnels Bose. Celui-ci vérifiera toute
défectuosité de l’appareil et le fera réparer dans un atelier Bose agréé ou par Bose
Corporation. Consultez votre carte de garantie pour de plus amples informations.
Vous trouverez cette carte avec la présente notice.
Comment utiliser cette notice
Cette notice contient les instructions d’installation pour les amplificateurs de
musique commerciale AmPlus 100 amplifier et AmPlus 50 amplifier. Une section
distincte est consacrée à chaque amplificateur et contient toutes les informations à
son sujet. Reportez-vous à la table des matières pour repérer la section appropriée.
Les amplificateurs AmPlus 100 et AmPlus 50 sont tous deux offerts en deux
versions : l’une à tension constante de sortie audio de 70V avec alimentation de
120V CA, l’autre à tension constante de sortie audio de 100V avec alimentation de
220-240V CA. Cette notice d’installation comprend les instructions et les
spécifications des deux versions.
Note :
Veuillez remettre la notice d’utilisation Bose AmPlus 100 Amplifier et Bose
AmPlus 50 Amplifier au propriétaire de l’amplificateur ou la laisser avec l’appareil,
une fois l’installation terminée.
Renseignements importants à lire

5
Français
Renseignements importants à lire .............................................................................2
Instructions de câblage générales ......................................................................3
Durée de la garantie ............................................................................................4
Service après-vente ............................................................................................4
Comment utiliser cette notice .............................................................................4
Mise en route .............................................................................................................6
Ce que vous avez acheté ....................................................................................6
Comparaison entre les amplificateurs ................................................................6
Installation des patins de l’amplificateur ............................................................6
Retrait des patins de l’amplificateur ...................................................................7
Installation des cartes facultatives......................................................................7
Utilisation des bornes de raccordement rapide .................................................7
Utilisation des connecteurs de sortie d’enceinte ...............................................7
Réglage des niveaux ...........................................................................................7
Installation de la télécommande .........................................................................7
Informations sur le Bose® AmPlusTM 100 Amplifier ....................................................8
Commandes de l’amplificateur AmPlus 100 ......................................................8
Configurations de l’amplificateur AmPlus 100 ........................................................10
Spécifications de l’amplificateur AmPlus 100 .........................................................15
Informations sur le Bose AmPlus 50 Business Music Amplifier .............................16
Commandes de l’amplificateur AmPlus 50 ......................................................16
Configuration de l’amplificateur AmPlus 50 ............................................................17
Spécifications de l’amplificateur AmPlus 50 ...........................................................18
Bose Corporation ....................................................................... avant-dernière page
Table des matières

6
Français
ON
OFF
AmPlus
™
100
business music amplifier
Mise en route
Comparaison entre les amplificateurs
Ce tableau présente les principales caractéristiques des différents amplificateurs.
Figure 1
Contenu
TO REDUCE THE RISK OF FIRE OR ELECTRICAL SHOCK,
DO NOT EXPOSE THIS EQUIPMENT TO RAIN OR MOISTURE.
REFER TO YOUR INSTRUCTION MANUAL FOR PROPER INSTALLATION AND
OPERATING PROCEDURES. INCORRECT WIRING MAY RESULT IN DAMAGE
AND/OR POOR PERFORMANCE.
WARNING
CAUTION
AVIS
RISK OF ELECTRICAL SHOCK
DO NOT OPEN
RISQUE DE CHOC ELECTRIQUE
NE PAS OUVRIR
AmPlus
™
100
business music amplifier
ON
OFF
Declaration of Conformity
We, the offerer:
Bose® Corporation, The Mountain, Framingham,
MA 01701-9168 USA
acknowledge our sole responsibility, that the
product:
Kind of equipment: Loudspeaker
Type designation:acoustimass®-5 series
II direct/reflecting®
speaker system
in accordance with EMC Directive 89/336/EEC
and Article 10(1) of the Directive,
is in compliance with the following norm(s) or
document(s):
Technical regulations:
EN50081-1, EN50082-1
Accredited by Bose Corporation
Kind of equipment: Loudspeaker
Type designation:acoustimass®-5 series II
direct/reflecting®
speaker system
in accordance with EMC Directive 89/336/EEC and
Article 10(1) of the Directive,
is in compliance with the following norm(s) or
document(s):
Technical regulations:
EN50081-1, EN50082-1
Accredited by Bose Corporatio
Cordon
d’alimentation Télécommande
Déclaration de
conformité
Carte de
garantie
Notice d’utiilisation
Guide d’installation
Patins en
caoutchouc
Amplificateur
Bornes de raccordement rapide
Ce que vous avez acheté
L’amplificateur et les accessoires sont emballés dans des boîtes distinctes.
AmPlusTM AmPlus
Caractéristiques 100 Amplifier 50 Amplifier
Sorties
Canal 1 65 W 70 W
Canal 2 65 W Aucune
70/100 V (bridged) 100 W 50 W
Entrées (équilibrées) 2 2
Lignes de sortie (équilibrées) 2 Aucune
Cartes facultatives
Appel Oui Non
Commutation de source A/B Oui Non
2
Installation des patins de l’amplificateur
Les pieds de l’amplificateur se trouvent dans la boîte Accessoires. Utilisez ces pieds si vous
placez l’amplificateur sur une étagère, un bureau, un comptoir ou toute surface plane. Ces
pieds soulèvent légèrement l’amplificateur de manière à permettre une circulation d’air à
l’intérieur et autour de l’appareil pour le refroidir.
Note :
Si l’amplificateur est placé sur une étagère de montage, N’INSTALLEZ PAS les patins.
1

7
Français
Mise en route
Retrait des patins de l’amplificateur
Au moyen d’un tournevis, desserrez les patins et retirez-les.
Installation des cartes facultatives
Consultez les instructions d’installation qui accompagnent les cartes d’égaliseur, d’appel
Opti-voice® et de source Opti-sourceTM.
Utilisation des bornes de raccordement rapide
Les bornes de raccordement rapide permettent de relier l’amplificateur à diverses sources et
à d’autres appareils.
Utilisation des connecteurs de sortie d’enceinte
Figure 2
Installation d’une borne de
raccordement rapide
TO REDUCE THE RISK OF FIRE OR ELECTRICAL SHOCK,
DO NOT EXPOSE THIS EQUIPMENT TO RAIN OR MOISTURE.
REFER TO YOUR INSTRUCTION MANUAL FOR PROPER INSTALLATION AND
OPERATING PROCEDURES. INCORRECT WIRING MAY RESULT IN DAMAGE
AND/OR POOR PERFORMANCE.
WARNING
CAUTION
AVIS
RISK OF ELECTRICAL SHOCK
DO NOT OPEN
RISQUE DE CHOC ELECTRIQUE
NE PAS OUVRIR
Réglage des niveaux
Chaque entrée est munie d’une commande de niveau distincte. Utilisez ces commandes pour
équilibrer le niveau relatif de chaque source d’entrée. Réglez le volume d’ensemble à l’aide du
bouton de volume de la télécommande.
Installation de la télécommande
La télécommande doit être installée au mur dans une boîte électrique similaire à une boîte
pour interrupteur d’éclairage. Installez la télécommande là où il vous sera pratique d’effectuer
quotidiennement les réglages.
TO REDUCE THE RISK OF FIRE OR ELECTRICAL SHOCK,
DO NOT EXPOSE THIS EQUIPMENT TO RAIN OR MOISTURE.
REFER TO YOUR INSTRUCTION MANUAL FOR PROPER INSTALLATION AND
OPERATING PROCEDURES. INCORRECT WIRING MAY RESULT IN DAMAGE
AND/OR POOR PERFORMANCE.
WARNING
CAUTION
AVIS
RISK OF ELECTRICAL SHOCK
DO NOT OPEN
RISQUE DE CHOC ELECTRIQUE
NE PAS OUVRIR
TO REDUCE THE RISK OF FIRE OR ELECTRICAL SHOCK,
DO NOT EXPOSE THIS EQUIPMENT TO RAIN OR MOISTURE.
REFER TO YOUR INSTRUCTION MANUAL FOR PROPER INSTALLATION AND
OPERATING PROCEDURES. INCORRECT WIRING MAY RESULT IN DAMAGE
AND/OR POOR PERFORMANCE.
WARNING
CAUTION
AVIS
RISK OF ELECTRICAL SHOCK
DO NOT OPEN
RISQUE DE CHOC ELECTRIQUE
NE PAS OUVRIR
1
3
2

8
Français
Commandes de l’amplificateur AmPlus 100
Figure 3
Commandes de
l’amplificateur AmPlus 100
Informations sur le Bose
®
AmPlus™ 100 Amplifier
BASS
LEVEL
Ch2Ch1
OFF +10 OFF +10
ZONE 1 ZONE 2
REMOTE
VOLUME
ZONE 1 ZONE 2
LINE OUTPUT
+-+-
INPUT
MODE
2Ch dual
mono mono
+-+-+-
70/100V ZONE1
4-16 ΩZONE 2
4-16 ΩXFR
CT MODE
POWER AMPLIFIER
70/100V 2 Ch
BRIDGED
LEVEL
Zone 2Ch2Ch1
0 0 0-40 dB -40 dB -40 dB
-10-10 -10
-6 -6 -6
Ch1 Ch2
INPUTS A
+- +-
Entrées — L’amplificateur comporte deux entrées équilibrées. Elles peuvent servir
aux canaux de gauche et de droite d’une source stéréo ou à deux sources mono
destinées à deux zones d’utilisation. Les deux sources mono peuvent également être
mixées pour une unique zone d’utilisation.
Mode d’entrée — Ce commutateur permet de choisir comment les entrées du
canal 1 et du canal 2 se présentent à l’amplificateur de puissance de l’AmPlus 100. Il
existe trois modes possibles.
1. En position 2-Channel/Mix (2 canaux/mixage), les entrées demeurent distinctes et
ne s’additionnent pas. Lorsque ce mode est sélectionné, les potentiomètres du
canal 1 et du canal 2 fonctionnent tous deux. Utilisez ce mode dans les cas
suivants :
a. Stéréo (mode 2-Channel)
b. Deux sources distinctes utilisées dans deux zones (mode 2-Channel), une
source par zone.
c. Deux sources distinctes utilisées dans une seule zone mono en pontage
(mode Mix).
Note :
En mode Mix, les deux sources (canal 1 et canal 2) se présentent
simultanément à l’amplificateur. Lorsque, à l’intérieur du boîtier, le commutateur de
mixage des sources est en position « mix » (Figure 5), l’égaliseur du canal 1 corrige la
source connectée au canal 1. L’égaliseur du canal 2 corrige la source connectée au
canal 2.
2. Dual Mono (bi-mono) — Les entrées du canal 1 et du canal 2 s’additionnent en un
seul signal mono présenté aux amplificateurs. Ce mode peut aussi servir à
alimenter une charge de 70/100 V à partir des sorties du canal 1 de l’amplificateur
ainsi qu’un module Bose Model 1B Acoustimass® à partir des sorties de 4 W du
canal 2 de l’amplificateur. Voir « Réglage du niveau de la zone 2. »
3. Mode Mono — Les deux entrées, le canal 1 et le canal 2, s’additionnent en un
seul signal mono. Seul le potentiomètre du canal 1 fonctionne.
Niveau — Réglage du niveau du canal 1 — En mode 2-Channel (2 canaux-stéréo),
ce potentiomètre permet de régler le niveau du signal des sorties à faible impédance
(4 W) du canal 1. En mode Dual Mono (bi-mono), il permet de régler le niveau de la
zone 1. En mode Mono, il règle le niveau de toutes les sorties.
Réglage du niveau du canal 2 — En mode 2-Channel (2 canaux-stéréo), ce
potentiomètre permet de régler le niveau du signal des sorties à faible impédance (4
W) du canal 2. Ce potentiomètre ne fonctionne pas en mode Dual Mono (bi-mono) et
Mono.
Réglage du niveau de la zone 2 — Ce potentiomètre fonctionne uniquement lorsque
l’entrée est réglée en mode Dual Mono (bi-mono). Il règle alors le niveau du signal
des sorties à faible impédance du canal 2. Ce potentiomètre est asservi à celui du
canal 1 ; le potentiomètre du canal 1 règle le niveau des deux zones à la fois dans un
système à deux zones. Toutefois, le potentiomètre de la zone 2 permet d’effectuer un
réglage de précision pour la seconde zone d’écoute sans affecter la zone 1. Ce
potentiomètre peut également servir à effectuer un réglage de précision des basses
lorsque l’amplificateur AmPlus 100 alimente une charge de 70/100 V connectée à la
sortie 70/100 V et un module Model 1B Acoustimass connecté à la sortie du canal 2.

9
Français
Commandes de l’amplificateur AmPlus 100 (suite)
Figure 3 (suite)
Commandes de
l’amplificateur AmPlus 100
Informations sur le Bose
®
AmPlus™ 100 Amplifier
BASS
LEVEL
Ch2Ch1
OFF +10 OFF +10
ZONE 1 ZONE 2
REMOTE
VOLUME
ZONE 1 ZONE 2
LINE OUTPUT
+-+-
INPUT
MODE
2Ch dual
mono mono
+-+-+-
70/100V ZONE1
4-16 ΩZONE 2
4-16 ΩXFR
CT MODE
POWER AMPLIFIER
70/100V 2 Ch
BRIDGED
LEVEL
Zone 2Ch2Ch1
0 0 0-40 dB -40 dB -40 dB
-10-10 -10
-6 -6 -6
Ch1 Ch2
INPUTS A
+- +-
Niveau des basses — Servez-vous des potentiomètres des basses pour augmenter
la puissance de sortie des fréquences de 50 Hz à 150 Hz. Vous pourrez ainsi
compenser la faiblesse d’une enceinte de basse ou un bruit ambiant de basse
fréquence d’assez forte intensité. Les potentiomètres du canal 1 et du canal 2
fonctionnent quel que soit le mode sélectionné.
Télécommande de volume — Lorsque l’amplificateur alimente une seule zone
d’écoute, connectez la télécommande à la broche positive (+) et à la broche de mise
à la terre de la zone 1. À l’intérieur du boîtier, placez le commutateur de la
télécommande de volume à 1_REMOTE (Figure 4). Lorsque l’AmPlus 100 sert à
alimenter deux zones, connectez une deuxième télécommande à la broche positive
(+) et à la broche de mise à la terre de la zone 2. À l’intérieur du boîtier, placez le
commutateur de la télécommande de volume à 2_REMOTE.
Lignes de sortie — La courbe de réponse des deux lignes de sortie est uniforme,
que vous ayez ou non installé des cartes d’égaliseur. La télécommande de volume
permet de régler le niveau des lignes de sortie. Les deux sorties fonctionnent en
mode stéréo. Seule la zone 1 fonctionne en mode Dual Mono (bi-mono) et en mode
Mono.
Sorties de l’amplificateur de puissance — La sortie 70/100 V fonctionne lorsque le
sélecteur de mode est en position 70/100 V. Dans ce cas, les deux canaux de
l’amplificateur AmPlus 100 sont pontés et fournissent une puissance pouvant
atteindre 100 W pour des enceintes de 70/100 V.
Lorsque le sélecteur de mode est en position 2-Channel (2 canaux) et que l’on place
un pont entre les broches XFR CT, une puissance de 50 W est disponible à la sortie
70/100 V et de 65 W à la sortie du canal 2.
Lorsque le sélecteur de mode est en position 2-Channel (2 canaux), le canal 1 et le
canal 2 fournissent une puissance de 65 W à une charge minimale de 4 Ω.
Commutateur interne de passe-haut — Lorsque ce commutateur est en position
“HPF ON” (filtre de passe-haut), les fréquences inférieures à 150 Hz sont atténuées à
18 dB/OCT. Cette coupure des basses fréquences n’affecte que le canal 1. Utilisez
ce commutateur pour limiter la bande des enceintes à hautes fréquences connectées
au canal 1 dans un système à bi-amplification.
C
1 Remote
2 Remote
High Pass
Filter
Mix
EQ 1
EQ 2
Figure 4
Commutateur interne de la
télécommande de volume

10
Français
Configurations de l’amplificateur AmPlus™ 100
Source
AmPlus™100 Amp Model 1B
Module
Left 1 Right 1
Right 2 Left 2
Remote
Volume
Control
High Pass
Filter
Dynamic
EQ
Bass Boost
Dynamic
EQ
Bass Boost
Bass
Level
Ch. 1
Bass
Level
Ch. 2
Power Amp 1
Power Amp 2 70/100V Bridged
2 Ch.
70/100V Bridged
2 Ch.
XFR
CT
+ -
ZONE 2
+ -
ZONE 1
+ -
70/100V
Zone 1
Remote
Zone 2
Remote
VCA
Control 1
VCA
Control 2
1 Remote
2 Remotes
Line Outputs
ZONE 1
ZONE 2
VCA 1
VCA 2
Mono
2 Ch.
Dual
Mono
Zone 2
Level
EQ Card 1
EQ Card 2
Option Card 2
Channel 1
Option Card 2
Channel 2
Option Card 1
Channel 1
Option Card 1
Channel 2
Ch. 1
Level
Ch. 2
Level
Channel 1
Input
Channel 2
Input
Mono Dual
Mono
2 Ch.
Input Mode Switch
section 1 of 2 Input Mode Switch
section 2 of 2
Remote Switch
Amplifier
Mode
Switch
Power
Amplifier
Outputs
High
Pass
Filter
Switch
2 Ch.
Mix
2 Ch/
Mixer
Switch
Remote
Volume
Control
3. Internal Switch Settings
Remote Volume: 1 Remote,
Ch. 1 High Pass Filter: OFF,
2 ch./Mixer Switch: 2 ch.
BASS
LEVEL
Ch2Ch1
OFF +10 OFF +10
ZONE 1 ZONE 2
REMOTE
VOLUME
ZONE 1 ZONE 2
LINE OUTPUT
+-+-
INPUT
MODE
2Ch dual
mono mono
Ch1 Ch2
INPUTS A
+- +- +-+-+-
70/100V ZONE 1
4-16 ΩZONE 2
4-16 ΩXFR
CT MODE
POWER AMPLIFIER
70/100V 2 Ch.
BRIDGED
LEVEL
Zone 2Ch2Ch1
0 0 0
-40 dB
-10 -6
Source L
R
1. First, adjust Ch. 1 & 2
high frequency speaker
levels here.
2. Then use Ch. 1 & 2
Bass pots to adjust
Bass Module level.
Model 1B
Module
-40 dB
-10 -6
-40 dB
-10 -6
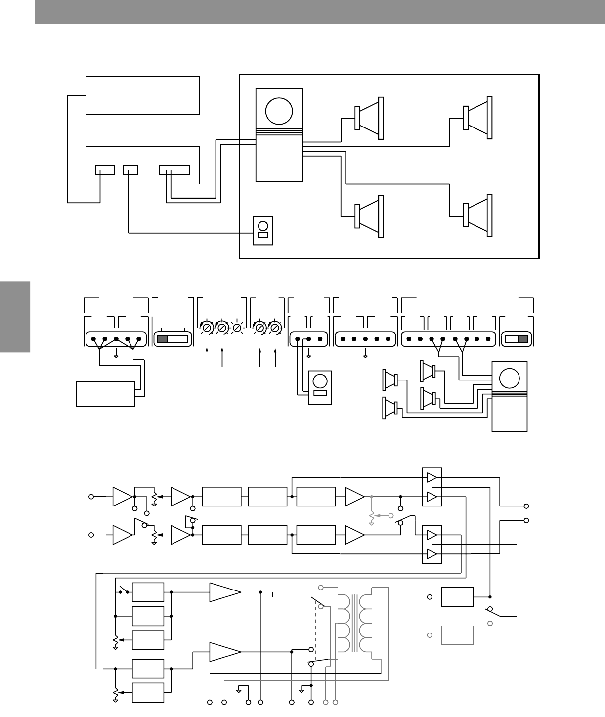
Notice d’installation de l’amplificateur AmPlus 100
à couplage direct Modèle 1B

11
Français
Configurations de l’amplificateur AmPlus™ 100
Notice d’installation de l’amplificateur AmPlus 100
70/100V/Modèle 1B
Source
AmPlus™ 100 Model 1B
Module
Remote
Volume
Control
Remote
Volume
Control
3. Internal Switch Settings
Remote Volume: 1 Remote,
Ch. 1 High Pass Filter: ON,
2 Ch./Mixer Switch: 2 Ch.
BASS
LEVEL
Ch2Ch1
OFF +10 OFF +10
ZONE 1 ZONE 2
REMOTE
VOLUME
ZONE 1 ZONE 2
LINE OUTPUT
+-+-
INPUT
MODE
2Ch dual
mono mono
Ch1 Ch2
INPUTS A
+- +- +-+-+-
70/100V ZONE 1
4-16 ΩZONE 2
4-16 ΩXFR
CT MODE
POWER AMPLIFIER
70/100V 2-CH
BRIDGED
LEVEL
Zone 2Ch2Ch1
0-40 dB
-10 -6
Source
L
R
Model 1B
Module
1. First, adjust high
frequency speaker
level here.
2. Then use Zone 2 and
Ch. 2 Bass pots to adjust
Bass Module level.
Use jumper
Tap settings,
less than or
equal to 50W
0-40 dB
-10 -6
0-40 dB
-10 -6
High Pass
Filter
Dynamic
EQ
Bass Boost
Dynamic
EQ
Bass Boost
Bass
Level
Ch. 1
Bass
Level
Ch. 2
Power Amp 1
Power Amp 2 70/100V Bridged
2 Ch.
70/100V Bridged
2 Ch.
XFR
CT
+ -
ZONE 2
+ -
ZONE 1
+ -
70/100V
Zone 1
Remote
Zone 2
Remote
VCA
Control 1
VCA
Control 2
1 Remote
2 Remotes
Line Outputs
ZONE 1
ZONE 2
VCA 1
VCA 2
Mono
2 Ch.
Dual
Mono
Zone 2
Level
EQ Card 1
EQ Card 2
Option Card 2
Channel 1
Option Card 2
Channel 2
Option Card 1
Channel 1
Option Card 1
Channel 2
2 Ch.
Mix
Ch. 1
Level
Ch. 2
Level
Channel 1
Input
Channel 2
Input
Mono
Dual
Mono
2 Ch.
Input Mode
Switch section
1 of 2
2 Ch/
Mixer
Switch
Input Mode
Switch Section 2 of 2
Remote Switch
Amplifier
Mode
Switch
Power
Amplifier
Outputs
High
Pass
Filter
Switch

12
Français
Configurations de l’amplificateur AmPlus™ 100
Source
AmPlus™ 100
Remote
Volume
Control
High Pass
Filter
Dynamic
EQ
Bass Boost
Dynamic
EQ
Bass Boost
Bass
Level
Ch. 1
Bass
Level
Ch. 2
+ -
70/100V
Option Card 1
Channel 1
Option Card 1
Channel 2
Ch. 1
Level
Ch. 2
Level
Channel 1
Input
Channel 2
Input
Mono Dual
Mono
2 Ch.
Input Mode Switch
section 1 of 2
High
Pass
Filter
Switch
Power Amp 1
Power Amp 2 70/100V Bridged
2 Ch.
70/100V Bridged
2 Ch.
XFR
CT
+ -
ZONE 2
+ -
ZONE 1
Zone 1
Remote
Zone 2
Remote
VCA
Control 1
VCA
Control 2
1 Remote
2 Remotes
Line Outputs
ZONE 1
ZONE 2
VCA 1
VCA 2
Mono
2 Ch.
Dual
Mono
Zone 2
Level
EQ Card 1
EQ Card 2
Option Card 2
Channel 1
Option Card 2
Channel 2
Input Mode Switch
section 2 of 2
Remote Switch
Amplifier
Mode
Switch
Power
Amplifier
Outputs
2 Ch.
Mix
2 Ch/
Mixer
Switch
Remote
Volume
Control
Internal Switch Settings
Remote Volume: 1 Remote,
Ch. 1 High Pass Filter: OFF,
2 Ch./Mixer Switch: 2 Ch.
Note: Both bass pots are active
in this mode. Use both of these
controls to make bass level
adjustments.
BASS
LEVEL
Ch2Ch1
OFF +10 OFF +10
ZONE 1 ZONE 2
REMOTE
VOLUME
ZONE 1 ZONE 2
LINE OUTPUT
+-+-
INPUT
MODE
2Ch dual
mono mono
Ch1 Ch2
INPUTS A
+- +- +-+-+-
70/100V ZONE 1
4-16 ΩZONE 2
4-16 ΩXFR
CT MODE
POWER AMPLIFIER
70/100V 2 Ch.
BRIDGED
LEVEL
Zone 2Ch2Ch1
0
-40 dB
-10
Source L
R
Tap settings
less than or
equal to 100W
-6
0
-40 dB
-10
-6
0
-40 dB
-10
-6
Notice d’installation de l’amplificateur AmPlus 100
à monophonie simple

13
Français
Configurations de l’amplificateur AmPlus™ 100
Notice d’installation de l’amplificateur AmPlus 100
à grande monophonie
AmPlus™ 100
Source 1
Source 2
AmPlus™ 100
Remote
Volume
Control
High Pass
Filter
Dynamic
EQ
Bass Boost
Dynamic
EQ
Bass Boost
Bass
Level
Ch. 1
Bass
Level
Ch. 2
Power Amp 1
Power Amp 2 70/100V Bridged
2 Ch.
70/100V Bridged
2 Ch.
XFR
CT
+ -
ZONE 2
+ -
ZONE 1
+ -
70/100V
Zone 1
Remote
Zone 2
Remote
VCA
Control 1
VCA
Control 2
1 Remote
2 Remotes
Line Outputs
ZONE 1
ZONE 2
VCA 1
VCA 2
Mono
2 Ch.
Dual
Mono
Zone 2
Level
EQ Card 1
EQ Card 2
Option Card 2
Channel 1
Option Card 2
Channel 2
Option Card 1
Channel 1
Option Card 1
Channel 2
Mono
Source 1
Input
Mono Dual
Mono
2 Ch.
Mono
Source 2
Input
Source 1
Level
Source 2
Level
Input Mode Switch
section 1 of 2
Input Mode Switch
section 2 of 2
Remote Switch
Amplifier
Mode
Switch
Power
Amplifier
Outputs
High
Pass
Filter
Switch
2 Ch.
Mix
2 Ch/
Mixer
Switch
Aux Amp 1
Remote
Volume
Control
1. Adjust the source 1
level with the ch. 1 pot. 2. Adjust the source 2
level with the ch. 2 pot.
3. Internal Switch Settings
Remote Volume: 1 Remote,
Ch. 1 High Pass Filter: OFF,
2 Ch./Mixer Switch: Mixer position
Note: Both bass pots are active in
this mode. Use both of these
controls to adjust bass level.
Source 1
Source 2
BASS
LEVEL
Ch2Ch1
OFF +10 OFF +10
ZONE 1 ZONE 2
REMOTE
VOLUME
ZONE 1 ZONE 2
LINE OUTPUT
+-+-
INPUT
MODE
2Ch dual
mono mono
Ch1 Ch2
INPUTS A
+- +- +-+-+-
70/100V ZONE 1
4-16 ΩZONE 2
4-16 ΩXFR
CT MODE
POWER AMPLIFIER
70/100V 2 Ch.
BRIDGED
LEVEL
Zone 2Ch2Ch1
0
-40 dB
-10 -6
Tap settings
less than or
equal to
100W
Tap settings
less than or
equal to
100W
0
-40 dB
-10 -6
0
-40 dB
-10 -6

14
Français
AmPlus™ 100
Source
Accessory 70/100V
Transformer
Zone 1
Remote
Volume
Control
Zone 2
Remote
Volume
Control
High Pass
Filter
Dynamic
EQ
Bass Boost
Dynamic
EQ
Bass Boost
Bass
Level
Ch. 1
Bass
Level
Ch. 2
Power Amp 1
Power Amp 2 70/100V Bridged
2 Ch.
70/100V Bridged
2 Ch.
XFR
CT TO ZONE 2
+ -
ZONE 1
+ -
70V
Zone 1
Remote
Volume
Control
Zone 2
Remote
Volume
Control
VCA
Control 1
VCA
Control 2
1 Remote
2 Remotes
Line Outputs
ZONE 1
ZONE 2
VCA 1
VCA 2
Mono
2 Ch.
Dual
Mono
Zone 2
Level
EQ Card 1
EQ Card 2
Option Card 2
Channel 1
Option Card 2
Channel 2
Option Card 1
Channel 1
Option Card 1
Channel 2
Ch. 1
Level
Ch. 2
Level
Channel 1
Input
Channel 2
Input
Mono Dual
Mono
2 Ch.
70/100V Accessory
Transformer
+ -
Input Mode Switch
section 1 of 2
Input Mode Switch
section 2 of 2
Remote Switch
Amplifier
Mode
Switch
Power
Amplifier
Outputs
High
Pass
Filter
Switch
ZONE
2
2 Ch.
Mix
2 Ch/
Mixer
Switch
Zone 1
Remote
Volume
Control
3. Internal Switch Settings
Remote Volume: 2 Remotes,
Ch. 1 High Pass Filter: OFF,
2 Ch./Mixer Switch: 2 Ch.
BASS
LEVEL
Ch2Ch1
OFF +10 OFF +10
ZONE 1 ZONE 2
REMOTE
VOLUME
ZONE 1 ZONE 2
LINE OUTPUT
+-+-
INPUT
MODE
2Ch dual
mono mono
Ch1 Ch2
INPUTS A
+- +- +-+-+-
70/100V ZONE 1
4-16 ΩZONE 2
4-16 ΩXFR
CT MODE
POWER AMPLIFIER
70/100V 2 Ch.
BRIDGED
LEVEL
Zone 2Ch2Ch1
0 0 0-40 dB
-10 -6
Source L
R
Zone 2
Remote
Volume
Control
1. First, adjust the
Zone 1 listening level.
2. Then use the Zone 2
pot to adjust the Zone 2
listening level. Accy.
70/100V
XFR
Tap settings: less than
or equal to 50 Watts
per channel
-40 dB
-10 -6
-40 dB
-10 -6
Use jumper
Configurations de l’amplificateur AmPlus™ 100
Notice d’installation de l’amplificateur AmPlus 100
à deux zones 70/100V

15
Français
Spécifications de l’amplificateur AmPlus™ 100
Voyant lumineux
Alimentation : console avant
Consommation de courant (CA)
120 V~CA, 50/60 Hz, 350 W max
220-240 V~CA, 50/60 Hz, 350 W max
Températures d’utilisation
(refroidissement passif par
les fentes inférieures et
supérieures)
-10° C à +50° C
Caractéristiques spéciales
Télécommande de volume
Interrupteur rotatif de sourdine
Détection de crête et limiteur
Protection contre les courts-circuits
Protection contre le décalage en continu
Limitation thermique
Stabilité en charges réactives
Protection RFI
Homologations internationales de sécurité
UL
00, CSA-E65, IEC-65
Conformité EMC CE
Cartes de circuit facultatives
Cartes d’égaliseur (8, 25, 32, Model 1B)
Carte source
Carte appel
Bornes de raccordement
Bornes de raccordement rapide pour
entrées et sorties
Dimensions
43,2 x 25,4 x 9,5 cm
(sur bureau)
48,3 x 25,4 x 9,5 cm
(étagères de montage, châssis appuyé)
Poids
9,1 kg
Accessoires adaptés
Système d’étagères de montage
Transformateur 70/100 V
Puissance de sortie
Stéréo : 65 W par canal en 4 Ω
50 W en 8 Ω
70 V ponté en mono : 100 W en 49 Ω
100 V ponté en mono : 100 W en 98Ω
70 V/4 Ω: 50 W @70 V output into 98 Ω
65 W à la sortie Ch 2 en 4 Ω
100 V/4 Ω: 50 W @70 V output into 196 Ω
65 W à la sortie Ch 2 en 4 Ω
Sensibilité d’entrée
315 mV requis pour alimenter les deux
canaux à pleine puissance quel que soit
le mode
Atténuation d’entrée
0 dB à nulle
Configurations entrée/sortie
1. 2 canaux (stéréo)
2. Mono avec charge 4 Ω
3. Mono avec charge 70/100 V
4. Bi-mono (1 source/2 zones)
5. 2 canaux (70/100 V et 4 Ω/Ch 2)
Impédance d’entrée
32k Ω équilibré
11k Ω déséquilibré
Impédance en ligne de sortie
600 Ω
Distorsion en ligne de sortie
≤0,1 %
Réponse en fréquence (égalisation
active dérivée)
Sorties 4 Ω: 40 Hz – 16k Hz, ± 1 dB
Sorties 70/100 V : 60Hz – 16k Hz, ± 1 dB
Distorsion harmonique
totale (DHT) à la puissance
nominale
Sorties 4 Ω: ≤1 % DHT (40 Hz - 16k Hz)
Sorties 70/100 V : ≤1 % DHT (60 Hz - 16k Hz)
Ronflement et bruit
Lignes de sortie : 92 dB
Sorties ampli : 80 dB sous le maximum
de sortie avec charge de 4 Ω
Commandes
Entrées 1 et 2, atténuation d’entrée,
télécommande de volume, réglage des
basses 1 et 2.
Sélecteurs de mode d’entrée et de mode
d’amplification.
Interrupteur d’alimentation sur la console
avant.

16
Français
Commandes de l’amplificateur AmPlus 50
Figure 5
Commandes de
l’amplificateur AmPlus 50
Informations sur le Bose
®
AmPlus™ 50 Business Music Amplifier
Entrées — L’amplificateur AmPlus 50 comporte deux entrées équilibrées. Elles
peuvent servir aux canaux de gauche et de droite d’une source stéréo ou à mixer
deux sources mono. Puisque l’AmPlus 50 est un amplificateur à canal unique, les
deux canaux d’une source stéréo sont automatiquement additionnés en mono.
Niveau — Réglage du niveau du canal 1 — Ce potentiomètre permet de régler le
niveau du signal de la source d’entrée du canal 1.
Réglage du niveau du canal 2 — Ce potentiomètre règle le niveau du signal de la
source d’entrée du canal 2.
Gain de basses — Utilisez le potentiomètre de gain de basses pour augmenter le
niveau de sortie des fréquences de 50 Hz à 150 Hz (seules ces fréquences sont
réglées). Vous pourrez ainsi compenser la faiblesse d’une enceinte de basse ou un
bruit ambiant de basse fréquence d’assez forte intensité.
Télécommande de volume — Connectez la télécommande à la broche positive (+)
et à la broche de mise à la terre de la zone 1.
Sorties de l’amplificateur de puissance — La sortie 70/100 V fonctionne lorsque le
sélecteur de mode est en position 70/100 V. La sortie 4 Ω fonctionne lorsque le
sélecteur de mode est en position 4 Ω.
Commutateur interne de passe-haut — Lorsque ce commutateur est en position
“HPF ON” (filtre de passe-haut), les fréquences inférieures à 150 Hz sont atténuées à
18 dB/OCT. Utilisez ce commutateur pour limiter la bande des enceintes à hautes
fréquences dans un système à bi-amplification.
Figure 6
Commutateur interne de la
télécommande de volume
BASS
GAIN
OFF +10
REMOTE
VOLUME
Ch1 Ch2
INPUTS A
+- +-
LEVEL
Ch2Ch1
0 0-40 dB -40 dB
-10-10 -6 -6
+-+-
70/100V 4-16 ΩMODE
POWER AMPLIFIER
70/100V 4-16 Ω
C
High Pass
Filter
EQ 1

17
Français
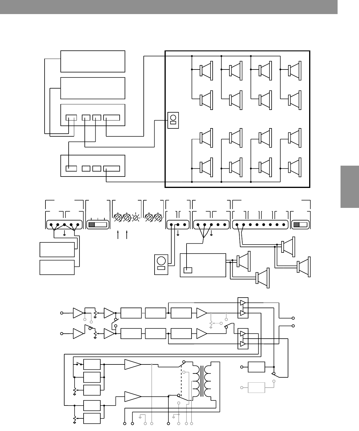
Configuration de l’amplificateur AmPlus™ 50
Notice d’installation de l’amplificateur AmPlus 50 à
monophonie simple
Source
AmPlus™ 50
Remote
Volume
Control
Remote
Volume
Control
BASS
GAIN
OFF +10
REMOTE
VOLUME
Ch1 Ch2
INPUTS A
+- +-
LEVEL
Ch2Ch1
0 0-40 dB -40 dB
-10-10 -6 -6
Source L
R
+-+-
70/100V 4-16 ΩMODE
POWER AMPLIFIER
70/100V 4-16 Ω
Tap settings:
less than or
equal to 50W
Internal Switch Settings:
High Pass Filter: OFF
High Pass
Filter
Dynamic
EQ
Bass Boost
Bass
Gain
Power Amp 1
+ -
70/100V
Remote VCA
Control
VCA
EQ Card
Ch. 1
Level
Ch. 2
Level
Channel 1
Input
Channel 2
Input
4-16 Ω
4-16 Ω
70/100V
70/100V
+ -
4-16 Ω
High
Pass
Filter
Switch
Power
Amplifier
Outputs
Amplifier
Mode
Switch

18
Français
Voyant lumineux
Alimentation : console avant
Consommation de courant (CA)
120 V~CA, 50/60 Hz, 200 W max
220-240 V~CA, 50/60 Hz, 200 W max
Températures d’utilisation
(refroidissement passif par
les fentes inférieures et
supérieures)
-10° C à +50° C
Caractéristiques spéciales
Télécommande de volume
Interrupteur rotatif de sourdine
Détection de crête et limiteur
Protection contre les courts-circuits
Protection contre le décalage en continu
Limitation thermique
Stabilité en charges réactives
Protection RFI
Homologations internationales de
sécurité UL
6500, CSA-E65, IEC-65
Conformité EMC CE
Cartes de circuit facultatives
Cartes d’égaliseur (8, 25, 32, Model 1B)
Bornes de raccordement
Bornes de raccordement rapide pour
entrées et sorties
Dimensions
43,2 x 25,4 x 9,5 cm
(sur bureau)
48,3 x 25,4 x 9,5 cm
(étagères de montage, châssis appuyé)
Poids
9,1 kg
Accessoires adaptés
Système d’étagères de montage
Puissance de sortie
70 V mono : 50 W en 98 Ω
100 V mono : 50 W en 196 Ω
Mode 4 Ω: 70 W en 4 Ω
Sensibilité d’entrée
315 mV requis pour alimenter les deux
canaux à pleine puissance quel que soit
le mode
Atténuation d’entrée
0 dB à -∞
Configurations entrée/sortie
1. Mono avec charge 4 Ω
2. Mono avec charge 70/100 V
3. En prolongement d’un amplificateur
AmPlus 100
Impédance d’entrée
32 kΩ équilibré
11 kΩ déséquilibré
Impédance en ligne de sortie
600 Ω
Distorsion en ligne de sortie
≤0,1 %
Réponse en fréquence
(égalisation active dérivée)
Sorties 4 Ω: 40 Hz - 16k Hz, ± 1 dB
Sorties 70/100 V : 60 Hz - 16k Hz, ± 1 dB
Distorsion harmonique
totale (DHT) à la puissance
nominale
Sorties 4 Ω: ≤1 % DHT (40 Hz - 16k Hz)
Sorties 70/100 V : ≤1 % DHT (60 Hz - 16k Hz)
Ronflement et bruit
Sorties ampli : 80 dB sous le maximum
de sortie avec charge de 4 Ω
Commandes
Entrées 1 et 2, atténuation d’entrée,
télécommande de volume, réglage des
basses sur bande passante de 50 Hz –
150 Hz, de 0 – 10 dB.
Sélecteur de mode d’amplification.
Interrupteur d’alimentation sur la console
avant.
Spécifications de l’amplificateur AmPlus™ 50

19
Français
USA
Bose Corporation, The Mountain
Framingham, MA 01701-9168
1-800-288-BOSE (1-800-288-2673)
Phone hours – ET (eastern time):
Weekdays 9 a.m. to 8 p.m.
Saturdays 9 a.m. to 3 p.m.
Canada
Bose Ltd., 1-35 East Beaver Creek Road
Richmond Hill, Ontario L4B 1B3
1-800-444-BOSE (1-800-444-2673)
Phone hours – ET (eastern time):
Weekdays 9 a.m. to 5 p.m. ET
European Office
Bose B.V., Nijverheidstraat 8
1135 GE Edam, Nederland
TEL 0299-390139 FAX 0299-390109
Australia
Bose Australia, Inc., 1 Sorrell Street
Parramatta, N.S.W. 2150
TEL 02 204-6111 FAX 02 204-6122
Belgique/België
Bose N.V., Limesweg 2, B-3700 Tongeren
TEL 012-390800 FAX 012-390840
Danmark
Bose A/S, Industrivej 7, 2605 Brøndby
TEL 4343-7777 FAX 4343-7818
Deutschland
Bose GmbH, Max-Planck-Straße 36d
D-61381 Friedrichsdorf
TEL 06172-71040 FAX 06172-710419
France
Bose S.A., 6, rue Saint Vincent
78100 Saint Germain en Laye
TEL 01-3061-6363 FAX 01-3061-4105
India
Bose Corporation India Private Limited
W-16, Greater Kailash-II
New Delhi 110 048
TEL (011) 648-4462 FAX (011) 648-4463
Ireland
Bose Corporation
Carrickmacross, Co Monaghan
TEL 042-61988 FAX 042-61998
Italia
Bose S.p.A., Via Luigi Capucci, 12
00147 Roma
TEL 06-5127641 FAX 06-5115438
Japan
Bose K.K., Shibuya YT Building
28-3 Maruyama-cho
Shibuya-ku, Tokyo 150
TEL 3-5489-1054 FAX 3-5489-0591
Nederland
Bose B.V., Nijverheidstraat 8
1135 GE Edam
TEL 0299-390139 FAX 0299-390109
Norge
Bose A/S, Solheimsgate 11
N-2001, Lillestrøm
TEL 63-817380 FAX 63-810819
Österreich
Bose Ges.m.b.H., Vienna Business Park Wienerbergstrasse
7 (10.OG)
A-1100 Vienna
TEL 01-60404340 FAX 01-604043423
Schweiz/Suisse
Bose AG, Rünenbergerstrasse 13
4460-Gelterkinden
TEL 061-9815544 FAX 061-9815502
Sverige
Bose A/S, Blandsädsgatan 2D
S-43146 Mölndal
TEL 031-878850 FAX 031-274891
United Kingdom
Bose Limited, Unit G2
Trinity Trading Estate
Sittingbourne, Kent ME10 2PD
TEL 01795-475341 FAX 01795-427227
From other locations
Bose Customer Service, 1 New York Avenue
Framingham, MA 01701-9168 USA
TEL (508)766-1900 FAX (508)766-1919
World Wide Web
www.bose.com
Bose
®
Corporation

©1998 Bose Corporation, The Mountain, Framingham, MA 01701-9168 USA
JN97810 French