Canon 2163B002 Users Manual ServiceManual_EN_A4
2163b002 986773f5-2b94-4453-a7c2-a134139549f6 Canon Printer 2163B002 User Guide |
2015-01-23
: Canon Canon-2163B002-Users-Manual-242133 canon-2163b002-users-manual-242133 canon pdf
Open the PDF directly: View PDF
.
Page Count: 200 [warning: Documents this large are best viewed by clicking the View PDF Link!]
- Chapter 1 PRODUCT DESCRIPTION
- Chapter 2 TECHNICAL REFERENCE
- 2.1 Basic Operation Outline
- 2.2 Firmware
- 2.3 Printer Mechanical System
- 2.4 Printer Electrical System
- 2.5 Detection Functions with Sensors
- Chapter 3 INSTALLATION
- Chapter 4 DISASSEMBLY/REASSEMBLY
- 4.1 Service Parts
- 4.2 Disassembly/Reassembly
- 4.3 Points to Note on Disassembly and Reassembly
- 4.3.1 Note on locations prohibited from disassembly
- 4.3.2 Moving the carriage manually
- 4.3.3 Units requiring draining of ink
- 4.3.4 External covers
- 4.3.5 Drive unit
- 4.3.6 Carriage unit
- 4.3.7 Ink tube unit
- 4.3.8 Feeder unit
- 4.3.9 Purge unit
- 4.3.10 Ink tank unit
- 4.3.11 Linear encoder
- 4.3.12 Head management sensor
- 4.3.13 PCBs
- 4.3.14 Opening the cap and moving the wiper unit
- 4.3.15 Opening and closing ink supply valves
- 4.3.16 Draining the ink
- 4.4 Applying the Grease
- 4.5 Adjustment and Setup Items
- Chapter 5 MAINTENANCE
- Chapter 6 TROUBLESHOOTING
- 6.1 Troubleshooting
- 6.1.1 Outline
- 6.1.2 Troubleshooting When Warnings Occur
- 6.1.2.1 Ink Level: Check
- 6.1.2.2 Check maint cartridge capacity.
- 6.1.2.3 Ink tank is empty. Replace the ink tank.
- 6.1.2.4 No ink tank loaded. Check ink tank
- 6.1.2.5 Close Ink Tank Cover
- 6.1.2.6 End of paper feed. Cannot feed paper more.
- 6.1.2.7 Paper Type Wrong
- 6.1.2.8 GARO W12xx
- 6.1.2.9 Check printed document.
- 6.1.2.10 Prepare for parts replacement. Call for service.
- 6.1.2.11 Parts replacement time has passed. Call for service.
- 6.1.3 Troubleshooting When Errors Occur
- 6.1.3.1 03870001-2015 Cutter error
- 6.1.3.2 03010000-200C/03010000-200E/03010000-200F/03010000-2017/03010000-2018/03016000-2010 multi sensor
- 6.1.3.3 03031000-2E0F Upper cover sensor error
- 6.1.3.4 03031101-2E10 Ink tank cover switch error
- 6.1.3.5 03031000-2E11 Carriage cover sensor error
- 6.1.3.6 03031000-2E12 Defective paper release lever
- 6.1.3.7 03010000-2016/03010000-2E27 Paper feed error
- 6.1.3.8 03010000-200D Cut media end error
- 6.1.3.9 03010000-2E1F/03060000-2E14/03060A00-2E00/03061000-2E15/03063000-2E08/03860002-2E02/03860002-2E0A/ 03860002-2E0C Path mismatch error
- 6.1.3.10 03862000-2E09 Insufficient roll media error
- 6.1.3.11 03890000-2920 Media take-up motor error
- 6.1.3.12 03890000-2921 Media take-up paper detection sensor error
- 6.1.3.13 03060A00-2E1B Roll media end error
- 6.1.3.14 03861001-2405/03861001-2406 Borderless printing error
- 6.1.3.15 03810104-2500/03810101-2501/03810102-2502/03810103-2503/03810112-2504/03810113-2505/03810106-2506/ 03810105-2508/03810115-2509/03810107-250A/03810109-250B/03810108-250C No ink error
- 6.1.3.16 03830104-2520/03830101-2521/03830102-2522/03830103-2523/03830112-2524/03830113-2525/03830106-2526/ 03830105-2528/038301...
- 6.1.3.17 03800204-2540/03830201-2541/03830202-2542/03830203-2543/03830212-2544/03830213-2545/03830206-2546/ 03830205-2548/03830215-2549/03830207-254A/03830209-254B/03830208-254C Invalid ink tank ID
- 6.1.3.18 03830304-2560/03830301-2561/03830302-2562/03830303-2563/03830312-2564/03830313-2565/03830306-2566/ 03830305-2568/03830305-2568/03830315-2569/03830307-256A/03830309-256B/03830308-256C Ink tank EEPROM error
- 6.1.3.19 03810204-2570/03810201-2571/03810202-2572/03810203-2573/03810212-2574/03810213-2575/03810206-2576/ 03810205-2578/03810215-2579/03810207-257A/03810209-257B/03810208-257C Ink low error (occurs when replacing the printhead)
- 6.1.3.20 03810204-2580/03810201-2581/03810202-2582/03810203-2583/03810212-2584/03810213-2585/03810206-2586/ 03810205-2588/03810215-2589/03810207-258A/03810209-258B/03810208-258C Ink low error (occures when cleaning B is executed)
- 6.1.3.21 03810204-2590/03810201-2591/03810202-2592/03810203-2593/03810212-2594/03810213-2595/03810206-2596/ 03810205-2598/03810215-2599/03810207-259A/03810209-259B/03810208-259C Ink low error (occures when printing)
- 6.1.3.22 03800301-2801/03800201-2802/03800401-2803/03800201-2812/03800302-2809/03800202-280A/03800402-280B/ 03800202-2813 Printhead error
- 6.1.3.23 03800101-2800/03800102-2808/03800201-2804/03800202-2807 Printhead installing error
- 6.1.3.24 03800501-280D/03800502-280E Defective printhead nozzle
- 6.1.3.25 03841201-2816/03841201-2817/03841101-2818/03841001-2819/03841001-281B Maintenance cartridge error
- 6.1.3.26 03010000-2820/03010000-2821/03010000-2822/03010000-2823/03130031-2F32/03010000-2F33/ Adjustment error
- 6.1.3.27 03130031-260E Gap detection error
- 6.1.3.28 03130031-260F Gap adjustment error
- 6.1.3.29 03130031-2618 VH voltage abnormality error
- 6.1.3.30 03800500-2F2F/03800500-2F30 Head management sensor error
- 6.1.3.31 03130031-2F16 Mist fan error
- 6.1.3.32 03130031-2F17 Suction fan error
- 6.1.3.33 03030000-2E21 IEEE1394 Error
- 6.1.3.34 03130031-2F25 Carriage home position error
- 6.1.3.35 03130031-2F26/03130031-2F27 Carriage motor error
- 6.1.3.36 03130031-2F1F/03130031-2F20 Defective sensor in purge unit
- 6.1.3.37 03130031-2F22/03130031-2F23/03130031-2F2D Purge motor driving error
- 6.1.3.38 03130031-2F2A Feed roller home position error
- 6.1.3.39 03130031-2F3A valve open/close error
- 6.1.3.40 03130031-2F2E Roll media feeding error
- 6.1.3.41 03130031-2F28 Lift motor time out error
- 6.1.3.42 03130031-2F13 A/D Converter external trigger output stopped
- 6.1.3.43 03130031-2F14 ASIC Register cannot be written.
- 6.1.3.44 03900001-4042/03900001-4049 Firmware error
- 6.1.3.45 E194-4034 Sensor calibration error
- 6.1.4 Troubleshooting When Service Call Errors Occur
- 6.1.4.1 E141-4046 Recovery system's count error
- 6.1.4.2 E144-4047 Supply system's count error
- 6.1.4.3 E146-4001 Waste ink count full
- 6.1.4.4 E161-403E/E161-403F Abnormally high head temperature
- 6.1.4.5 E194-404A Non-discharge detection count error
- 6.1.4.6 E196-4040/E196-4041/E196-4042/E196-4043/E196-4044/E196-4045 Main controller PCB error
- 6.1.4.7 E198-401C/E198-401D/E198-401E RTC error
- 6.2 Location of Connectors and Pin Arrangement
- 6.3 Version Up
- 6.4 Service Tools
- 6.1 Troubleshooting
- Chapter 7 SERVICE MODE
- Chapter 8 ERROR CODE

Oct 3 2006
Service Manual
iPF8000 series
iPF8000
Application
This manual has been issued by Canon Inc. for qualified persons to learn technical theory, installation, maintenance, and repair
of products. This manual covers all localities where the products are sold. For this reason, there may be information in this
manual that does not apply to your locality.
Corrections
This manual may contain technical inaccuracies or typographical errors due to improvements or changes in products. When
changes occur in applicable products or in the contents of this manual, Canon will release technical information as the need
arises. In the event of major changes in the contents of this manual over a long or short period, Canon will issue a new edition
of this manual.
The following paragraph does not apply to any countries where such provisions are inconsistent with local law.
Trademarks
The product names and company names used in this manual are the registered trademarks of the individual companies.
Copyright
This manual is copyrighted with all rights reserved. Under the copyright laws, this manual may not be copied, reproduced or
translated into another language, in whole or in part, without the written consent of Canon Inc.
COPYRIGHT © 2001 CANON INC.
Printed in Japan
Caution
Use of this manual should be strictly supervised to avoid disclosure of confidential information.

Introduction
Symbols Used
This documentation uses the following symbols to indicate special information:
Symbol Description
Indicates an item of a non-specific nature, possibly classified as Note, Caution, or Warning.
Indicates an item requiring care to avoid electric shocks.
Indicates an item requiring care to avoid combustion (fire).
Indicates an item prohibiting disassembly to avoid electric shocks or problems.
Indicates an item requiring disconnection of the power plug from the electric outlet.
Indicates an item intended to provide notes assisting the understanding of the topic in question.
Indicates an item of reference assisting the understanding of the topic in question.
Provides a description of a service mode.
Provides a description of the nature of an error indication.
Memo
REF.

Introduction
The following rules apply throughout this Service Manual:
1. Each chapter contains sections explaining the purpose of specific functions and the relationship between electrical and mechanical systems with refer-
ence to the timing of operation.
In the diagrams, represents the path of mechanical drive; where a signal name accompanies the symbol , the arrow indicates the
direction of the electric signal.
The expression "turn on the power" means flipping on the power switch, closing the front door, and closing the delivery unit door, which results in
supplying the machine with power.
2. In the digital circuits, '1'is used to indicate that the voltage level of a given signal is "High", while '0' is used to indicate "Low".(The voltage value, how-
ever, differs from circuit to circuit.) In addition, the asterisk (*) as in "DRMD*" indicates that the DRMD signal goes on when '0'.
In practically all cases, the internal mechanisms of a microprocessor cannot be checked in the field. Therefore, the operations of the microprocessors
used in the machines are not discussed: they are explained in terms of from sensors to the input of the DC controller PCB and from the output of the
DC controller PCB to the loads.
The descriptions in this Service Manual are subject to change without notice for product improvement or other purposes, and major changes will be com-
municated in the form of Service Information bulletins.
All service persons are expected to have a good understanding of the contents of this Service Manual and all relevant Service Information bulletins and be
able to identify and isolate faults in the machine."

Contents
Contents
Chapter 1 PRODUCT DESCRIPTION
1.1 Product Overview .......................................................................................................................................1- 1
1.1.1 Product Overview ....................................................................................................................................................1- 1
1.2 Features .....................................................................................................................................................1- 1
1.2.1 Features ..................................................................................................................................................................1- 1
1.2.2 Printhead .................................................................................................................................................................1- 1
1.2.3 Ink tank ....................................................................................................................................................................1- 2
1.2.4 Cutter unit ................................................................................................................................................................1- 2
1.2.5 Roll holder ...............................................................................................................................................................1- 2
1.2.6 Media take-up unit (option)......................................................................................................................................1- 2
1.2.7 Consumables...........................................................................................................................................................1- 3
1.3 Product Specifications ................................................................................................................................1- 3
1.3.1 General Specifications.............................................................................................................................................1- 3
1.4 Detailed Specifications ...............................................................................................................................1- 5
1.4.1 Printing mode ..........................................................................................................................................................1- 5
1.4.2 Interface Specifications ...........................................................................................................................................1- 5
1.5 Names and Functions of Components .......................................................................................................1- 6
1.5.1 Front ........................................................................................................................................................................1- 6
1.5.2 Rear.........................................................................................................................................................................1- 7
1.5.3 Carriage...................................................................................................................................................................1- 7
1.5.4 Internal parts............................................................................................................................................................1- 8
1.6 Basic Operation ..........................................................................................................................................1- 8
1.6.1 Operation panel .......................................................................................................................................................1- 8
1.6.2 Main menu............................................................................................................................................................... 1- 9
1.7 Safety and Precautions ............................................................................................................................1- 16
1.7.1 Safety Precautions ................................................................................................................................................ 1- 16
1.7.1.1 Moving Parts .......................................................................................................................................................................... 1- 16
1.7.1.2 Adhesion of Ink ...................................................................................................................................................................... 1- 17
1.7.1.3 Electrical Parts ....................................................................................................................................................................... 1- 18
1.7.2 Other Precautions..................................................................................................................................................1- 18
1.7.2.1 Printhead................................................................................................................................................................................ 1- 18
1.7.2.2 Ink tank .................................................................................................................................................................................. 1- 19
1.7.2.3 Handling the Printer ............................................................................................................................................................... 1- 20
1.7.3 Precautions When Servicing Printer......................................................................................................................1- 21
1.7.3.1 Notes on the Data Stored in the Printer ................................................................................................................................. 1- 21
1.7.3.2 Confirming the Firmware Version .......................................................................................................................................... 1- 21
1.7.3.3 Precautions Against Static Electricity..................................................................................................................................... 1- 21
1.7.3.4 Precautions for Disassembly/Reassembly............................................................................................................................. 1- 21
1.7.3.5 Self-diagnostic feature ........................................................................................................................................................... 1- 21
1.7.3.6 Disposing of the Lithium Battery ............................................................................................................................................ 1- 21
Chapter 2 TECHNICAL REFERENCE
2.1 Basic Operation Outline..............................................................................................................................2- 1
2.1.1 Printer Diagram ....................................................................................................................................................... 2- 1
2.1.2 Print Driving .............................................................................................................................................................2- 1
2.2 Firmware.....................................................................................................................................................2- 1
2.2.1 Operation Sequence at Power-on ...........................................................................................................................2- 1
2.2.2 Operation Sequence at Power-off ...........................................................................................................................2- 2
2.2.3 Print Control.............................................................................................................................................................2- 3
2.2.4 Print Position Adjustment Function..........................................................................................................................2- 4

Contents
2.2.5 Head Management ..................................................................................................................................................2- 4
2.2.6 Printhead Overheating Protection Control ...............................................................................................................2- 4
2.2.7 Pause between Pages.............................................................................................................................................2- 4
2.2.8 White Raster Skip ....................................................................................................................................................2- 4
2.2.9 Sleep mode..............................................................................................................................................................2- 4
2.3 Printer Mechanical System......................................................................................................................... 2- 5
2.3.1 Outline......................................................................................................................................................................2- 5
2.3.1.1 Outline...................................................................................................................................................................................... 2- 5
2.3.2 Ink Passage .............................................................................................................................................................2- 5
2.3.2.1 Ink Passage ............................................................................................................................................................................. 2- 5
2.3.2.2 Ink Tank Unit............................................................................................................................................................................ 2- 6
2.3.2.3 Carriage Unit............................................................................................................................................................................ 2- 8
2.3.2.4 Printhead................................................................................................................................................................................ 2- 10
2.3.2.5 Purge Unit .............................................................................................................................................................................. 2- 11
2.3.2.6 Maintenance Cartridge........................................................................................................................................................... 2- 14
2.3.2.7 Air Flow .................................................................................................................................................................................. 2- 14
2.3.3 Paper Path.............................................................................................................................................................2- 14
2.3.3.1 Outline.................................................................................................................................................................................... 2- 14
2.3.3.2 Paper Path ............................................................................................................................................................................. 2- 16
2.3.3.3 Cutter Unit.............................................................................................................................................................................. 2- 16
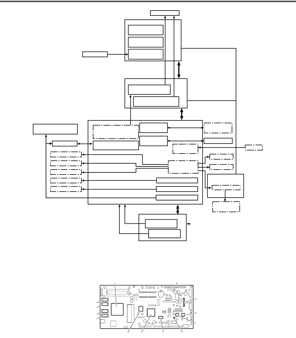
2.4 Printer Electrical System .......................................................................................................................... 2- 16
2.4.1 Outline....................................................................................................................................................................2- 16
2.4.1.1 Overview ................................................................................................................................................................................ 2- 16
2.4.2 Main Controller.......................................................................................................................................................2- 17
2.4.2.1 Main controller components................................................................................................................................................... 2- 17
2.4.3 Carriage Relay PCB...............................................................................................................................................2- 19
2.4.3.1 Carriage relay PCB components ........................................................................................................................................... 2- 19
2.4.4 Head Relay PCB....................................................................................................................................................2- 19
2.4.4.1 Head relay PCB components................................................................................................................................................. 2- 19
2.4.5 Motor Driver ...........................................................................................................................................................2- 19
2.4.5.1 Media take-up unit components............................................................................................................................................. 2- 19
2.4.6 Maintenance Cartridge Relay PCB ........................................................................................................................2- 20
2.4.6.1 Maintenance cartridge relay PCB components...................................................................................................................... 2- 20
2.4.7 Power Supply.........................................................................................................................................................2- 20
2.4.7.1 Power supply block diagram .................................................................................................................................................. 2- 20
2.5 Detection Functions with Sensors ............................................................................................................ 2- 20
2.5.1 Cover system .........................................................................................................................................................2- 20
2.5.2 Ink passage system ...............................................................................................................................................2- 21
2.5.3 Carriage system.....................................................................................................................................................2- 23
2.5.4 Paper path system.................................................................................................................................................2- 24
2.5.5 Humidity sensor .....................................................................................................................................................2- 24
2.5.6 Media take-up Unit.................................................................................................................................................2- 25
Chapter 3 INSTALLATION
3.1 Installation .................................................................................................................................................. 3- 1
3.1.1 Making Pre-Checks..................................................................................................................................................3- 1
3.1.1.1 Making Pre-Checks.................................................................................................................................................................. 3- 1
3.1.2 Unpacking and Installation.......................................................................................................................................3- 1
3.1.2.1 Checking the Contents............................................................................................................................................................. 3- 1
3.1.2.2 Assembling the Stand .............................................................................................................................................................. 3- 3
3.1.2.3 Installing the Printer ................................................................................................................................................................. 3- 6
3.1.2.4 Installing the Basket................................................................................................................................................................. 3- 7
3.1.2.5 Installing the Media Take-Up Unit (Option) ............................................................................................................................ 3- 11
3.1.2.6 Removing Protection Materials .............................................................................................................................................. 3- 17
3.1.3 Checking the Images/Operations...........................................................................................................................3- 19
3.1.3.1 Checking the Image and Operation ....................................................................................................................................... 3- 19

Contents
Chapter 4 DISASSEMBLY/REASSEMBLY
4.1 Service Parts ..............................................................................................................................................4- 1
4.1.1 Service parts............................................................................................................................................................4- 1
4.2 Disassembly/Reassembly...........................................................................................................................4- 1
4.2.1 Diassembly/Reassembly .........................................................................................................................................4- 1
4.3 Points to Note on Disassembly and Reassembly .......................................................................................4- 4
4.3.1 Note on locations prohibited from disassembly .......................................................................................................4- 4
4.3.2 Moving the carriage manually.................................................................................................................................. 4- 4
4.3.3 Units requiring draining of ink ..................................................................................................................................4- 5
4.3.4 External covers........................................................................................................................................................4- 5
4.3.5 Drive unit ............................................................................................................................................................... 4- 11
4.3.6 Carriage unit .......................................................................................................................................................... 4- 12
4.3.7 Ink tube unit ...........................................................................................................................................................4- 16
4.3.8 Feeder unit ...........................................................................................................................................................4- 17
4.3.9 Purge unit ..............................................................................................................................................................4- 17
4.3.10 Ink tank unit .........................................................................................................................................................4- 18
4.3.11 Linear encoder.....................................................................................................................................................4- 21
4.3.12 Head management sensor ..................................................................................................................................4- 22
4.3.13 PCBs....................................................................................................................................................................4- 22
4.3.14 Opening the cap and moving the wiper unit ........................................................................................................4- 23
4.3.15 Opening and closing ink supply valves................................................................................................................4- 23
4.3.16 Draining the ink....................................................................................................................................................4- 24
4.4 Applying the Grease .................................................................................................................................4- 25
4.4.1 Applying the Grease ..............................................................................................................................................4- 25
4.5 Adjustment and Setup Items ....................................................................................................................4- 27
4.5.1 Action to take after replacing the feed roller HP sensor, feed roller encoder, or feed roller ..................................4- 27
4.5.2 Action to take after replacing the carriage unit or multi sensor..............................................................................4- 27
4.5.3 Action to take after replacing the head management sensor ................................................................................4- 27
Chapter 5 MAINTENANCE
5.1 Periodic Replacement Parts .......................................................................................................................5- 1
5.1.1 Periodic replacement parts...................................................................................................................................... 5- 1
5.2 Consumable Parts ......................................................................................................................................5- 1
5.2.1 Consumable parts ................................................................................................................................................... 5- 1
5.3 Periodic Maintenance .................................................................................................................................5- 1
5.3.1 Regular Maintenance ..............................................................................................................................................5- 1
Chapter 6 TROUBLESHOOTING
6.1 Troubleshooting..........................................................................................................................................6- 1
6.1.1 Outline .....................................................................................................................................................................6- 1
6.1.1.1 Outline of Troubleshooting....................................................................................................................................................... 6- 1
6.1.2 Troubleshooting When Warnings Occur..................................................................................................................6- 1
6.1.2.1 Ink Level: Check ...................................................................................................................................................................... 6- 1
6.1.2.2 Check maint cartridge capacity................................................................................................................................................ 6- 1
6.1.2.3 Ink tank is empty. Replace the ink tank. .................................................................................................................................. 6- 1
6.1.2.4 No ink tank loaded. Check ink tank.......................................................................................................................................... 6- 1
6.1.2.5 Close Ink Tank Cover .............................................................................................................................................................. 6- 1
6.1.2.6 End of paper feed. Cannot feed paper more. ......................................................................................................................... 6- 2
6.1.2.7 Paper Type Wrong................................................................................................................................................................... 6- 2
6.1.2.8 GARO W12xx .......................................................................................................................................................................... 6- 2
6.1.2.9 Check printed document. ......................................................................................................................................................... 6- 2
6.1.2.10 Prepare for parts replacement. Call for service...................................................................................................................... 6- 2
6.1.2.11 Parts replacement time has passed. Call for service. ............................................................................................................ 6- 3
6.1.3 Troubleshooting When Errors Occur .......................................................................................................................6- 3

Contents
6.1.3.1 03870001-2015 Cutter error .................................................................................................................................................... 6- 3
6.1.3.2 03010000-200C/03010000-200E/03010000-200F/03010000-2017/03010000-2018/03016000-2010 multi sensor ............... 6- 3
6.1.3.3 03031000-2E0F Upper cover sensor error .............................................................................................................................. 6- 3
6.1.3.4 03031101-2E10 Ink tank cover switch error ............................................................................................................................ 6- 3
6.1.3.5 03031000-2E11 Carriage cover sensor error .......................................................................................................................... 6- 4
6.1.3.6 03031000-2E12 Defective paper release lever ....................................................................................................................... 6- 4
6.1.3.7 03010000-2016/03010000-2E27 Paper feed error .................................................................................................................. 6- 4
6.1.3.8 03010000-200D Cut media end error ...................................................................................................................................... 6- 4
6.1.3.9 03010000-2E1F/03060000-2E14/03060A00-2E00/03061000-2E15/03063000-2E08/03860002-2E02/03860002-2E0A/
03860002-2E0C Path mismatch error............................................................................................................................................ 6- 5
6.1.3.10 03862000-2E09 Insufficient roll media error .......................................................................................................................... 6- 5
6.1.3.11 03890000-2920 Media take-up motor error ........................................................................................................................... 6- 5
6.1.3.12 03890000-2921 Media take-up paper detection sensor error ................................................................................................ 6- 5
6.1.3.13 03060A00-2E1B Roll media end error ................................................................................................................................... 6- 5
6.1.3.14 03861001-2405/03861001-2406 Borderless printing error .................................................................................................... 6- 6
6.1.3.15 03810104-2500/03810101-2501/03810102-2502/03810103-2503/03810112-2504/03810113-2505/03810106-2506/
03810105-2508/03810115-2509/03810107-250A/03810109-250B/03810108-250C No ink error ................................................ 6- 6
6.1.3.16 03830104-2520/03830101-2521/03830102-2522/03830103-2523/03830112-2524/03830113-2525/03830106-2526/
03830105-2528/03830115-2529/03830107-252A/03830109-252B/03830108-252C Ink tank is not installed. ( This error occurs
when the ink tank is replaced.)....................................................................................................................................................... 6- 6
6.1.3.17 03800204-2540/03830201-2541/03830202-2542/03830203-2543/03830212-2544/03830213-2545/03830206-2546/
03830205-2548/03830215-2549/03830207-254A/03830209-254B/03830208-254C Invalid ink tank ID.......................................6- 6
6.1.3.18 03830304-2560/03830301-2561/03830302-2562/03830303-2563/03830312-2564/03830313-2565/03830306-2566/
03830305-2568/03830305-2568/03830315-2569/03830307-256A/03830309-256B/03830308-256C Ink tank EEPROM error ... 6- 6
6.1.3.19 03810204-2570/03810201-2571/03810202-2572/03810203-2573/03810212-2574/03810213-2575/03810206-2576/
03810205-2578/03810215-2579/03810207-257A/03810209-257B/03810208-257C Ink low error (occurs when replacing the
printhead) ....................................................................................................................................................................................... 6- 6
6.1.3.20 03810204-2580/03810201-2581/03810202-2582/03810203-2583/03810212-2584/03810213-2585/03810206-2586/
03810205-2588/03810215-2589/03810207-258A/03810209-258B/03810208-258C Ink low error (occures when cleaning B is
executed)........................................................................................................................................................................................ 6- 7
6.1.3.21 03810204-2590/03810201-2591/03810202-2592/03810203-2593/03810212-2594/03810213-2595/03810206-2596/
03810205-2598/03810215-2599/03810207-259A/03810209-259B/03810208-259C Ink low error (occures when printing)......... 6- 7
6.1.3.22 03800301-2801/03800201-2802/03800401-2803/03800201-2812/03800302-2809/03800202-280A/03800402-280B/
03800202-2813 Printhead error ..................................................................................................................................................... 6- 7
6.1.3.23 03800101-2800/03800102-2808/03800201-2804/03800202-2807 Printhead installing error ............................................... 6- 7
6.1.3.24 03800501-280D/03800502-280E Defective printhead nozzle .............................................................................................. 6- 8
6.1.3.25 03841201-2816/03841201-2817/03841101-2818/03841001-2819/03841001-281B Maintenance cartridge error................ 6- 8
6.1.3.26 03010000-2820/03010000-2821/03010000-2822/03010000-2823/03130031-2F32/03010000-2F33/ Adjustment error ...... 6- 8
6.1.3.27 03130031-260E Gap detection error...................................................................................................................................... 6- 8
6.1.3.28 03130031-260F Gap adjustment error................................................................................................................................... 6- 8
6.1.3.29 03130031-2618 VH voltage abnormality error ....................................................................................................................... 6- 9
6.1.3.30 03800500-2F2F/03800500-2F30 Head management sensor error ....................................................................................... 6- 9
6.1.3.31 03130031-2F16 Mist fan error................................................................................................................................................ 6- 9
6.1.3.32 03130031-2F17 Suction fan error .......................................................................................................................................... 6- 9
6.1.3.33 03030000-2E21 IEEE1394 Error ........................................................................................................................................... 6- 9
6.1.3.34 03130031-2F25 Carriage home position error ..................................................................................................................... 6- 10
6.1.3.35 03130031-2F26/03130031-2F27 Carriage motor error........................................................................................................ 6- 10
6.1.3.36 03130031-2F1F/03130031-2F20 Defective sensor in purge unit......................................................................................... 6- 10
6.1.3.37 03130031-2F22/03130031-2F23/03130031-2F2D Purge motor driving error ..................................................................... 6- 10
6.1.3.38 03130031-2F2A Feed roller home position error ................................................................................................................. 6- 10
6.1.3.39 03130031-2F3A valve open/close error .............................................................................................................................. 6- 10
6.1.3.40 03130031-2F2E Roll media feeding error ............................................................................................................................ 6- 11
6.1.3.41 03130031-2F28 Lift motor time out error ............................................................................................................................. 6- 11
6.1.3.42 03130031-2F13 A/D Converter external trigger output stopped .......................................................................................... 6- 11
6.1.3.43 03130031-2F14 ASIC Register cannot be written................................................................................................................ 6- 11
6.1.3.44 03900001-4042/03900001-4049 Firmware error ................................................................................................................. 6- 11
6.1.3.45 E194-4034 Sensor calibration error ..................................................................................................................................... 6- 11
6.1.4 Troubleshooting When Service Call Errors Occur .................................................................................................6- 12
6.1.4.1 E141-4046 Recovery system's count error ............................................................................................................................ 6- 12
6.1.4.2 E144-4047 Supply system's count error ................................................................................................................................ 6- 12
6.1.4.3 E146-4001 Waste ink count full ............................................................................................................................................. 6- 12
6.1.4.4 E161-403E/E161-403F Abnormally high head temperature .................................................................................................. 6- 12
6.1.4.5 E194-404A Non-discharge detection count error................................................................................................................... 6- 12

Contents
6.1.4.6 E196-4040/E196-4041/E196-4042/E196-4043/E196-4044/E196-4045 Main controller PCB error....................................... 6- 12
6.1.4.7 E198-401C/E198-401D/E198-401E RTC error...................................................................................................................... 6- 12
6.2 Location of Connectors and Pin Arrangement..........................................................................................6- 13
6.2.1 Main controller PCB...............................................................................................................................................6- 13
6.2.2 Carriage relay PCB................................................................................................................................................ 6- 22
6.2.3 Head relay PCB..................................................................................................................................................... 6- 30
6.3 Version Up................................................................................................................................................6- 37
6.3.1 Firmware Update Tool ........................................................................................................................................... 6- 37
6.4 Service Tools ............................................................................................................................................ 6- 38
6.4.1 List of Tools ...........................................................................................................................................................6- 38
Chapter 7 SERVICE MODE
7.1 Service Mode..............................................................................................................................................7- 1
7.1.1 Service Mode........................................................................................................................................................... 7- 1
7.1.2 Map of the Service mode.........................................................................................................................................7- 1
7.1.3 Details for Service mode ......................................................................................................................................... 7- 6
7.2 Special Mode............................................................................................................................................7- 12
7.2.1 Special Modes for Servicing .................................................................................................................................. 7- 12
Chapter 8 ERROR CODE
8.1 Outline ........................................................................................................................................................8- 1
8.1.1 Outline .....................................................................................................................................................................8- 1
8.2 Warning Table ............................................................................................................................................8- 1
8.2.1 Warnings ................................................................................................................................................................. 8- 1
8.3 Error Table..................................................................................................................................................8- 2
8.3.1 Errors....................................................................................................................................................................... 8- 2
8.4 Sevice Call Table........................................................................................................................................8- 5
8.4.1 Service call errors....................................................................................................................................................8- 5

Contents

Chapter 1 PRODUCT DESCRIPTION

Contents
Contents
1.1 Product Overview ..........................................................................................................................................................1-1
1.1.1 Product Overview ........................................................................................................................................................................ 1-1
1.2 Features ..........................................................................................................................................................................1-1
1.2.1 Features ........................................................................................................................................................................................ 1-1
1.2.2 Printhead ...................................................................................................................................................................................... 1-1
1.2.3 Ink tank ........................................................................................................................................................................................ 1-2
1.2.4 Cutter unit .................................................................................................................................................................................... 1-2
1.2.5 Roll holder ................................................................................................................................................................................... 1-2
1.2.6 Media take-up unit (option) ......................................................................................................................................................... 1-2
1.2.7 Consumables ................................................................................................................................................................................ 1-3
1.3 Product Specifications....................................................................................................................................................1-3
1.3.1 General Specifications ................................................................................................................................................................. 1-3
1.4 Detailed Specifications ..................................................................................................................................................1-5
1.4.1 Printing mode............................................................................................................................................................................... 1-5
1.4.2 Interface Specifications................................................................................................................................................................ 1-5
1.5 Names and Functions of Components ...........................................................................................................................1-6
1.5.1 Front ............................................................................................................................................................................................. 1-6
1.5.2 Rear .............................................................................................................................................................................................. 1-7
1.5.3 Carriage........................................................................................................................................................................................ 1-7
1.5.4 Internal parts ................................................................................................................................................................................ 1-8
1.6 Basic Operation..............................................................................................................................................................1-8
1.6.1 Operation panel............................................................................................................................................................................ 1-8
1.6.2 Main menu ................................................................................................................................................................................... 1-9
1.7 Safety and Precautions.................................................................................................................................................1-16
1.7.1 Safety Precautions...................................................................................................................................................................... 1-16
1.7.1.1 Moving Parts .................................................................................................................................................................................................1-16
1.7.1.2 Adhesion of Ink.............................................................................................................................................................................................1-17
1.7.1.3 Electrical Parts ..............................................................................................................................................................................................1-18
1.7.2 Other Precautions....................................................................................................................................................................... 1-18
1.7.2.1 Printhead .......................................................................................................................................................................................................1-18
1.7.2.2 Ink tank..........................................................................................................................................................................................................1-19
1.7.2.3 Handling the Printer ......................................................................................................................................................................................1-20
1.7.3 Precautions When Servicing Printer .......................................................................................................................................... 1-21
1.7.3.1 Notes on the Data Stored in the Printer.........................................................................................................................................................1-21
1.7.3.2 Confirming the Firmware Version ................................................................................................................................................................1-21
1.7.3.3 Precautions Against Static Electricity ...........................................................................................................................................................1-21
1.7.3.4 Precautions for Disassembly/Reassembly.....................................................................................................................................................1-21
1.7.3.5 Self-diagnostic feature ..................................................................................................................................................................................1-21
1.7.3.6 Disposing of the Lithium Battery..................................................................................................................................................................1-21

Chapter 1
1-1
1.1 Product Overview
1.1.1 Product Overview
0014-8814
This printer is a large-format printer that prints in a maximum width of 44 inches with high-speed photographic picture quality.
This printer is a stand-mounted type printer and is capable of output to either roll media or cut sheet.
Product Components
F-1-1
T-1-1
1.2 Features
1.2.1 Features
0014-8819
- Media pass in widths up to 44 inches (1117.6 mm).
- Large ink tanks save the need for their replacement.
- Uninterrupted printing from subtanks.
- BK and MBK inks are loaded concurrently to eliminate the need for their replacement.
- Media take-up unit (option) is supported.
- Media take-up unit (option) can be mounted concurrently with a basket.
- Durability will be added by maintenance kit.
- Large LCD panel displays more information and makes operations easier.
- High resolutions of 2400 x 1200 dpi maximum, coupled with the exceptionally light-fast, water-proof and ozone-proof 12-color pigment inks of MBK, BK, PC,
C, PM, M, Y, R, G, B, GY, and PGY, deliver high-quality photographic picture quality.
- USB2.0 Hi-speed interface and 10Base-T/100Base-TX in standard support of a TCP/IP network, plus optional support of IEEE1394.
- Barcodes printed on roll media make remaining roll media management possible.
- Borderless four-side printing support (roll media) removes laborious cutting work, easing the job of creating posters to a significant degree.
- High-speed printing with a 1-inch head for each color (1,280 nozzles), under bidirectional print control.
- Ink supply through tubing to a completely independent printhead and large-capacity ink tanks.
1.2.2 Printhead
0013-2742
The printhead that mounts on the carriage is an integrated six-color disposable printhead.
It has 2,560 nozzles for each color, comprising two trays of 1,280 nozzles each arranged in a zigzag pattern.
If print quality remains unimproved even after a specified cleaning operation, replace the printhead. Replacement about one year after the date of initial unpacking
is also recommended.
[1] Upper cover [8] Roll holder
[2] Ink tank cover unit (R) [9] Ink tank
[3] Ink tank cover unit (L) [10] Printhead
[4] Operation panel [11] Belt stopper
[5] Stand (USA: Bundled/ Others: Option) [12] Hex key wrench
[6] Basket [13] Pocket
[7] Media take-up unit (Option) [14] Power cord
[1]
[4] [2]
[3]
[6]
[5]
[7]
[8]
[9] [10] [11]
[12] [13] [14]
[3] [2]

Chapter 1
1-2
F-1-2
1.2.3 Ink tank
0012-6218
Ink tanks are disposable.
The ink tanks come with 12 colors: mat black (MBK), black (BK), photocyan (PC), cyan (C), photomagenta (PM), magenta (M), yellow (Y), red (R), blue (B),
green (G), gray (GY) and photogray (PGY). Each of these inks are pigment ink.
The tanks are also available in two capacities: 330 mL and 700 mL.
Each tank is furnished with a notch for preventing incorrect installation, which will allow the tank to be installed only at the position marked in the right color.
An ink tank should be replaced when an ink tank replacement prompt message appears or when six months expire after the date of initial unpacking, whichever
occurs earlier.
F-1-3
1.2.4 Cutter unit
0013-6369
The cutter unit that mounts on the carriage unit is disposable.
Replace the cutter unit when it gets dull.
F-1-4
1.2.5 Roll holder
0013-6371
The printer comes with a roll holder for paper tubes having an inside diameter of 2 inches as standard. It supports an optional roller holder for paper tubes having
an inside diameter of 3 inches.
Both roll holders clamp the paper tubes of roll media with an outside diameter of 150 mm or less from inside.
F-1-5
1.2.6 Media take-up unit (option)
0014-8824
The media take-up unit takes up roll media, ranging in width from 17 to 44 inches, on a 2 or 3-inch paper tube in roll form after they are printed by the host computer.
Taking up begins automatically when a sensor attached to the bottom of the stand detects a roll delivered after printing falling down due to the weight of a weight
roller.
Rolls may also be manually taken up by using a button on the media take-up unit.

Chapter 1
1-3
The media take-up unit has an overload protection feature to prevent accidents while taking up rolls. (The feature will shut down the motor automatically when an
overload occurs while taking up a roll.)
Additional features of the media take-up unit include:
- An adapter may be installed to support a 3-inch paper tube.
- Rolls can be rewound by feeding them backward to visually check images.
- Weight rollers varying in length to suit specific roll widths ensure added takeup efficiency.
- The printer detects errors in the media take-up unit by itself.
- Linked with the printer's sleep mode.
1.2.7 Consumables
0012-6222
Printhead
The expendable printhead is the same as the one that comes with the printer.
F-1-6
Ink tanks
Expendable ink tanks contain 12 colors: mat black, black, photocyan, cyan, photomagenta, magenta, yellow, red, blue, green, gray and photogray. Each tank is
available in two capacities: 330 mL and 700 mL.
Usable for six months after unpacking.
F-1-7
Maintenance cartridge
The expendable maintenance cartridge is the same as the one that comes with the printer.
F-1-8
1.3 Product Specifications
1.3.1 General Specifications
0014-8825
Type Bubblejet printer (stand model)
Feeding system Roll media: Manual (front loading)
Cut media: Paper tray (front loading)
Feeding capacity Roll media: 1 roll (up to 150 mm outside diameter)
Standard roll holder: Paper tube, 50.8 mm (2") inside diameter
Cut media: 1
Delivery method Forward delivery, face up

Chapter 1
1-4
Sheet delivery capability 1 (loaded in a basket)
Cutter Automatic cross-cutter (round blade)
Type of media Plain Paper,Plain Paper(High Quality),Plain Paper(High Grade),
Recycled Coated Paper,Coated Paper,Heavyweight Coated Paper,Extra
Heavyweight Coated Paper, Premium Matte Paper,Glossy Photo
Paper,Semi-Glossy Photo Paper,Heavyweight Glossy Photo
Paper,Heavyweight SemiGlos Photo Paper,Synthetic Paper,Adhesive
Synthetic Paper,Backlit Film,Backprint Film,Flame-Resistant
Cloth,Fabric Banner,Thin Fabric Banner,Proofing Paper,Fine Art
Photo,Fine Art Heavyweight Photo,Fine Art Textured,Fine Art
Watercolor,Fine Art Block Print,Canvas Matte,Canvas Semi-
Glossy,Japanese Paper Washi, Colored Coated Paper, CAD Tracing
Paper,CAD Translucent Matte Film,CAD Clear Film
Supported thickness 0.07 mm to 0.8 mm
Media size (Roll media) Width: 254 mm (10") to 1117.6 mm (44")
Length: 203.2 mm (8") to 18000 mm (709")
* Outer diameter of roll :150mm or less
* The maximum amount of length may vary by the using operating
system or the applications.
Media size (Cut sheet) Width: 203.2 mm (8") to 1117.6 mm (44")
Length: 203.2 mm (8") to 1600 mm (63")
Printable area (Roll media) Internal area, excluding a 5-mm top, bottom and left and right margins.
* The printable area may vary with each type of paper media used.
Printable area (Cut sheet) Internal area, excluding a 5-mm top margin, a 23-mm bottom margin and
5-mm left and right margins.
Printing recommendation area
(Roll media)
Internal area, excluding a 20-mm top margin, a 5-mm bottom margin and
7-mm left and right margins.
Printing recommendation area
(Cut sheet)
Internal area, excluding a 20 mm top margin, a 23-mm bottom margin
and 7-mm left and right margins.
Borderless printing * Roll media only
width: 254 mm (10"), 355.6 mm (14"), 406.4 mm (16"), 515 mm
(20.28"), 594 mm (23.39"), 609.6 mm (24"), 841 mm (33.11"), 914.4
mm (36"), 1030 mm (40.55"), 1066.8 mm (42"),
Emulation None.
Interface USB 2.0 Hi-speed
Network (10BASE-T/100BASE-TX)
IEEE1394 (optional)
Printhead/Ink Tank type Independent printhead/ink tanks
Printhead PF-02
Structure: Integrated six-color assembly
Number of nozzles: 2,560 for each color
Ink tank PFI-301 MBK/BK/PC/C/PM/M/Y/R/G/B/GY/PGY
PFI-701 MBK/BK/PC/C/PM/M/Y/R/G/B/GY/PGY
Ink type: Pigment ink
Ink tank capacity: PFI-301 330 mL, PFI-701 700 mL
Detection functions (Cover
system)
Cover open/closed detection: Yes
Left and right ink tank cover open/closed detection: Yes
Detection functions (Ink passage
system)
Ink tank presence/absence detection: Yes
Remaining ink level detection: Yes
Maintenance cartridge presence/absence detection: Yes
Used ink tank full detection: Yes
Detection functions (Carriage
system)
Printhead presence/absence detection: Yes
Carriage position detection: Yes
Carriage home position detection: Yes
Carriage cover open/closed detection: Yes
Carriage temperature detection: Yes
Printhead height detection: Yes
Non-discharging nozzle detection: Yes
Non-discharging nozzle backup feature: Yes
Detection functions (Paper path
system)
Paper presence/absence detection: Yes
Paper width detection: Yes
Skew detection: Yes
Paper release lever position detection: Yes
Remaining roll media detection: Yes
Feed roller rotation detection: Yes
Operating noise Operating: Approx. 54dB (A) or less
Idle: Approx. 35dB (A) or less
Operating environment Operating temperature: 5oC to 35oC
Relative humidity: 10% to 90%RH
Print quality guaranteed
environment
Guaranteed print quality temperature: 15oC to 30oC
Relative humidity: 10% to 80%RH
Power supply AC100 to 240V, 1.9A, 50/60Hz
Power consumption (Maximum) Maximum: 190W
Power consumption Sleep mode:
5W or less (100 to 120V, 8W or less when IEEE1394 installed)
6W or less (220 to 240V, 9W or less when IEEE1394 installed)
Powered off: 1W or less
Printer unit dimensions
(WxDxH)
1893 mm x 975 mm x 1144 mm (including stand and basket)

Chapter 1
1-5
1.4 Detailed Specifications
1.4.1 Printing mode
0012-6230
T-1-2
*1 Uni-directional can be selected optionally from the printer driver.
1.4.2 Interface Specifications
0013-8837
a. USB (standard)
(1) Interface type
USB 2.0, Full speed (12 Mbits/sec), Hi-speed (480 Mbits/sec)
(2) Data transfer system
Control transfer
Bulk transfer
(3) Signal level
Compliant with the USB standard.
(4) Interface cable
Twisted-pair shielded cable, 5.0 m max.
Compliant with the USB standard.
Wire materials: AWG No.28, data wire pair (AWF: American Wire Gauge)
AWG No.20 to No.28, power distribution wire pair
(5) Interface connector
Printer side: Series B receptacle compliant with USB standard
Cable side: Series B plug compliant with USB standard
b. Network (standard)
(1) Interface type
Interface compliant with IEEE802.3
(2) Data transfer system
10Base-T/100Base-TX
(3) Signal level
Input: Threshold
10Base-T: Max. +585 mV, Min. +300 mV
100Base-TX: Turn-on +1000 mV diff pk-pk, Turn-off +200 mV diff pk-pk
Output:
10Base-T: +2.2 V to +2.8 V
100Base-TX: +0.95 to +1.05 V
(4) Interface cable
Category 5 (UTP or FTP) cable, 100 m or shorter
Weight Printer: Approx. 111kg
Stand: Approx. 28kg
Media take-up unit: Approx. 5kg
Media Type Print
Priority
Print Quality Processing
resolution
(dpi)
Print resolution
(dpi)
Print
pass
Printing direction
(*1)
Plain Paper
Plain Paper(High Quality)
Plain Paper(High Grade)
Image draft 300 1200x1200 2 Bi-directional
standard 300 1200x1200 4 Bi-directional
High 600 2400x1200 8 Bi-directional
Line drawing
/Text
draft 600 1200x1200 2 Bi-directional
standard 600 1200x1200 4 Bi-directional
Office
document
standard 600 1200x1200 4 Bi-directional
Recycled Coated Paper
Coated Paper
Heavyweight Coated Paper
Extra Heavyweight Coated Paper
Image standard 300 1200x1200 4 Bi-directional
High 600 2400x1200 8 Bi-directional
Highest 600 2400x1200 12 Bi-directional
Premium Matte Paper
Glossy Photo Paper
Semi-Glossy Photo Paper
Heavyweight Glossy Photo Paper
Heavyweight SemiGlos Photo Paper
Synthetic Paper
Adhesive Synthetic Paper
Backlit Film
Backprint Film
Flame-Resistant Cloth
Fabric Banner
Thin Fabric Banner
Proofing Paper
Fine Art Photo
Fine Art Heavyweight Photo
Fine Art Textured
Fine Art Watercolor
Fine Art Block Print
Canvas Matte
Canvas Semi-Glossy
Japanese Paper Washi
Image standard 600 1200x1200 6 Bi-directional
High 600 2400x1200 8 Bi-directional
Highest 600 2400x1200 16 Bi-directional
Colored Coated Paper Image standard 300 1200x1200 4 Bi-directional
High 600 2400x1200 8 Bi-directional
CAD Tracing Paper
CAD Translucent Matte Film
CAD Clear Film
Line drawing
/Text
draft 600 1200x1200 2 Bi-directional
standard 600 1200x1200 4 Bi-directional
High 600 2400x1200 8 Bi-directional

Chapter 1
1-6
Compliant with ANSI/EIA/TIA-568A or ANSI/EIA/TIA-568B
(5) Interface connector
Printer side: Compliant with IEEE802.3, ANSI X3.263, ISO/IEC60603-7
c. IEEE1394 (option)
(1) Interface type
Interface compliant with IEEE1394-1995, P1394a (Version 2.0)
(2) Data transfer system
Asynchronous transfer
(3) Signal level
Input:
Differential input voltage:
During S100 settlement: +173 mV to +260 mV
During data reception: +142 mV to +260 mV
During S200 settlement: +171 mV to +262 mV
During data reception: +132 mV to +260 mV
During S400 settlement: +168 mV to +265 mV
During data reception: +118 mV to +260 mV
Output:
Differential output voltage: +172 mV to +265 mV
(4) Interface cable
Twisted-pair shielded cable, 4.5 m max.
Compliant with IEEE1394-1995 standard or P1394a (Version 2.0) standard
(5) Interface connector
Printer side: 6-pin connector (socket) compliant with IEEE1394 standard
Cable side: 6-pin connector (plug) compliant with IEEE1394 standard
Cable side: RJ-45 type compliant with ANSI/EIA/TIA-568A or ANSI/EIA/TIA-568B
1.5 Names and Functions of Components
1.5.1 Front
0014-8828
F-1-9
T-1-3
[1] Upper cover Open this cover to install a printhead, load media or clear jammed paper inside the printer.
[2] Delivery guides Allow printed paper to be delivered. Open these guides to load a roll.
[3] Roll holder Load a roll on this holder.
[4] Delivery support Keeps printed paper from being caught by the roll holder or in the paper slot.
[5] Ink tank cover Open this cover to replace the ink tank.
[6] Operation panel Use this panel to operate the printer and check its status.
[7] Release lever Releases the paper retainer. Pull up this lever to front of the printer to load paper.
[8] Stand The base on which the printer mounts, furnished with casters.
[9] Basket Cloth tray that catches the printed paper.
[10] Media take-up unit Takes up printed rolls automatically.
[1]
[2]
[3]
[4]
[5]
[6]
[7]
[8]
[9]
[5]
[10]

Chapter 1
1-7
1.5.2 Rear
0014-8838
F-1-10
T-1-4
1.5.3 Carriage
0012-6263
F-1-11
T-1-5
[1] Media take-up unit power cord connector Connect the power cord of the media take-up unit to this connector.
[2] Expansion board slot Mount an expansion PCB on this slot.
[3] Ethernet connector Connect the Ethernet cable to this connector.
[4] USB port Connect the USB cable to this port.
[5] Accessory pocket Holds printer manuals, assembly tools, and other items.
[6] Power cord connector Connect the power cord to this connector.
[1] Carriage cover Protects the carriage unit.
[2] Printhead fixer cover Clamps the printhead.
[3] Printhead fixer lever Locks the printhead lock cover.
[4] Cutter unit Round-blade cutter used to cut paper automatically.
[5] Shaft cleaner Keeps the carriage shaft clean.
[1]
[2]
[3]
[4]
[5]
[6]
[2]
[3]
[4] [5]
[1]

Chapter 1
1-8
1.5.4 Internal parts
0012-6273
F-1-12
T-1-6
1.6 Basic Operation
1.6.1 Operation panel
0014-8839
This section describes the function of the buttons and the meaning of the LEDs on the operation panel.
F-1-13
T-1-7
F-1-14
T-1-8
[1] Maintenance cartridge The cartridge that vacuums and collects excess ink.
[1] [Online] button This button switches between online status and offline status.
[2] [Menu] button This button displays the main menu.
[3] [Paper source] button This button switches the paper source between roll media and cut sheets.
[4] [OK] button This button sets or executes the selected value or operation.
[5]
[ ] button
Offline: This button functions as a manual feed button and reverse-feeds the media.
Menu: This button functions as a selector button and is used to display the previous option or the previous item/
setting.
[6]
[ ] button
Offline: This button functions as a manual feed button and feeds the media.
Menu : This button functions as a selector button and is used to display the next option or the next item/setting.
[7]
[ ] button
Menu: This button is used to return to the next higher-level menu.
[8]
[ ] button
Menu: This button is used to go to the next lower-level menu.
[9] [Information] button This button displays a submenu. Information about the ink and media each time you press this button. Head cleaning
A is carried out when this button is held pressed for at least 3 seconds.
[10] [Power] button This button turns on/off the printer.
Power off: This button turns on the printer.
Power on : Holding down this button for about a second to turns off the printer.
[11] [Load/Eject] button When the media is not loaded: Displays the instructions of loading the media.
When the media is loaded: Displays the instructions of removing the media.
[12] [Stop] button Hold down for at least a second to cancel print jobs in progress or end the ink drying period.
[1] Online lamp (green) On:The printer is in online status.
Off:The printer is in offline status.
[1]
Power
Online Data
Menu
Message
Information
Load/Eject
Cleaning
(3sec.)
Stop
(1sec.)
[1]
[2] [3]
[4] [5]
[6][7] [8]
[9] [10]
[11] [12]
Power
Online Data
Menu
Message
Information
Load/Eject
Cleaning
(3sec.)
Stop
(1sec.)
[1] [2] [3]
[4] [5]

Chapter 1
1-9
1.6.2 Main menu
0014-8840
The printer has a Main Menu which provides the user with access to various adjusting and configuring features, for example: adjusting print position; performing
cleaning or other maintenance features; auto-cutting, ink drying time and other print settings; message language and other parameter settings.
1. Main menu operations
a) How to enter the Main Menu
To enter the Main menu, press the [Menu] button.
b) How to exit the Main Menu
Press the [Online] button to exit the Main menu.
c) Buttons used in the Main Menu
- Selecting menus and parameters: [ ] button or [ ] button
- Entering a higher-level menu: [ ] button
- Entering a lower-level menu: [ ] button
- Setting menus and parameters: [OK] button
2. Map of the main menu
The hierarchy of menus and parameters in the Main Menu is as shown below.
[2] Data lamp (green) Flashing(when printing) :this lamp indicates that the printer is receiving or processing a print job.
Flashing(when not printing):this lamp indicates that the print job is paused or firmware data is being received.
Off:This indicates that there is no print job.
[3] Message lamp (orange) On:This indicates that a warning message is displayed.
Flashing:This indicates that an error message is displayed.
Off:This indicates that the printer is normal or the power is turned off.
[4] Roll media lamp (green) On:This indicates that the or roll media is selected as the paper source.
Off:This indicates that the or cut sheet is selected as the paper source.
[5] Cut sheet lamp (green) On:This indicates that the or cut sheet is selected as the paper source.
Off:This indicates that the or roll media is selected as the paper source.

Chapter 1
1-10
F-1-15
MAIN MENU
Force Cutting
No
Yes
Rep.Ink Tank
No
Yes
Head Cleaning
Media Menu
Auto Feed
No
Yes
Take-up Reel
Disable
Enable
Roll Media Type
(Media Type)
Chk Remain.Roll
Off
On
Roll Length Set
*To be selectable when media take-up unit is installed,
"Yes" is selected for "Auto feed", roll media are loaded,
and "Auto Feed" is not executed.
*Displays only when media take-up unit is installed
*Displays only when "On" is selected for "Chk Remain.Roll"
### m / ### feet
Cut Sheet Type
(Media Type)
Paper Details
(Media Type) --->See Paper Details Menu
Adjust Printer --->See Adjust Printer Menu
Interface Setup --->See Interface Setup Menu
Maintenance
Repl.Maint.C
No
Yes
Replace P.head
Printhead L
No
Yes
Printhead R
No
Yes
Repl.S.Cleaner
No
Yes
Change Cutter
No
Yes
Move Printer
System Setup
--->See Test Print Menu
--->See System Setup Menu
Test Print
Information --->See Information Menu
Head Cleaning A
Head Cleaning B
L&R Printheads
No
Yes
Level 1
Level 2
Level 3

Chapter 1
1-11
F-1-16
Paper Details Menu
Paper Details
(Media Type)
Roll Drying Time
Off
(30 sec., 1 min., 3 min., 5 min., 10 min., 30 min.)
60 min.
Scan Wait Time
Off
(1 sec., 3 sec., 5 sec., 7 sec.)
9 sec.
Feed Priority
Automatic
Band Joint
Print Length
Head Height
Automatic
(Lowest,Low,Standard,High)
Highest
Skew Check Lv.
Standard
Off
Loose
VacuumStrngth
Automatic
Width Detection
On
Off
NearEnd RllMrgn
5mm
20mm
Cut Speed
Standard
Fast
Slow
Trim Edge First
Automatic
Forced
No Cutting
Cutting Mode
Automatic
Eject
Manual
Bordless Margin
Automatic
Fixed
CutDustReduct.
Off
On
Nr End Sht Mrgn
5mm
20mm
Return Defaults
No
Yes
Adjust Length
-0.70%
(0.00%)
0.70%
(Strongest,Strong,Standard)
Weak

Chapter 1
1-12
F-1-17
Adjust Printer Menu
Adjust Printer
Auto Head Adj.
Advanced Adj.
No
Yes
Standard Adj.
No
Yes
Auto Print
Off
On
Manual Head Adj
No
Yes
Auto Band Adj.
Standard Adj.
No
Yes
Advanced Adj.
No
Yes
Manual Band Adj
No
Yes
Adjust Length
No
Yes

Chapter 1
1-13
F-1-18
Interface Setup Menu
Interface Setup
EOP Timer
10 sec.
(30 sec. 1 min. 2 min. 5min.10min. 30 min.)
60 min.
TCP/IP
TCP/IP
On
IP Mode
Automatic
Manual
Protocol
DHCP
On
Off
BOOTP
On
Off
RARP
On
Off
IP Setting
IP Address
( 0-255. 0-255. 0-255. 0-255 )
Subnet Mask
( 0-255. 0-255. 0-255. 0-255 )
Default G/W
( 0-255. 0-255. 0-255. 0-255 )
NetWare
NetWare
On
Off
Frame Type
Auto Detct
Ethernet 2
Ethernet 802.2
Ethernet 802.3
Ethernet SNAP
Print Service
Bindery PServer
RPrinter
NDSPserver
NPrinter
AppleTalk
No
Yes
On
Off
Ethernet Driver
Auto Detect
On
Off
Comm.Mode
Half Duplex
Full Duplex
Ethernet Type
10 Base-T
100 Base-TX
Spanning Tree
Not Use
Use
MAC Address
(xxxxxxxxxxxx)
Init. Settings

Chapter 1
1-14
F-1-19
System Setup Menu (1/2)
System Setup
Warning
Buzzer
On
Off
Ignore Mismatch
On
Off
Keep Media Size
On
Off
Paper Size Basis
Sht Selection 1
ISO A3+
ANSI B Super
Sht Selection 2
ISO B1
ANSI F
Roll Selection 1
ISO A3(297mm)
300mm Roll
Roll Selection 2
10inch(254mm)
JIS B4(257mm)
Noz.Check Freq.
10 page
Off
1 page
Automatic
Sleep Timer
5 min.
(10min.,15min., 20min., 30min., 40min., 50min.)
60min.
Use Power Save
On
Off
Length Unit
meter
feet/inch
*Displays only when media take-up unit is installedSkip Take-Up Err
On
Off

Chapter 1
1-15
F-1-20
F-1-21
*Returnes settings of "Paper details" to the state of the factory shipment.
Time Zone --->See Time Zone Menu
Date Format
yyyy/mm/dd
dd/mm/yyyy
mm/dd/yyyy
(hh:mm)
(yyyy/mm/dd)
Time
Date
Date & Time
Language
English
Contrast Adj.
-4
(0)
+4
Reset PaprSetngs
No
Yes
(System Setup)
System Setup Menu (2/2)
Meaning of code address
GMT Greenwich Mean Time
AHST Alaska-Hawaii Std Time
AKST Alaska Standard Time
PST Pacific Std Time
MST Mountain Standard Time
CST Central Std Time
EST Eastern Standard Time
:
:
:
:
:
:
:
0 London (GMT)
+1 Paris , Rome
+2 Athens , Cairo
+3 Moscow
+4 Eerevan , Baku
+5 Islamabad
+6 Dacca
+7 Bangkok
+8 Hong Kong
+9 Tokyo , Seoul
+10 Canbera
+11 NewCaledonia
+12 Wellington
-12 Eniwetok
-11 Midway Is.
-10 Hawaii (AHST)
-9 Alaska (AKST)
-8 Oregon (PST)
-7 Arizona (MST)
-6 Texas (CST)
-5 New York (EST)
-4 Santiago
-3 Buenos Aires
-2
-1 Cape Verde

Chapter 1
1-16
F-1-22
F-1-23
1.7 Safety and Precautions
1.7.1 Safety Precautions
1.7.1.1 Moving Parts
0012-6284
Be careful not to get your hair, clothes, or accessories caught in the moving parts of the printer.
These include the carriage unit activated by the carriage motor, carriage belt, ink tube and flexible cable; feed motor-driven feed roller and pinch roller; and purge
motor-driven purge unit.
To prevent accidents, the upper cover of the printer is locked during printing so that itdoes not open. If the upper cover is opened in the online/offline mode, the
carriage motor, feed motor, and other driving power supplies are turned off.
Test Print Menu
Test Print
Status Print
Media Details
Print Job Log
Menu Map
Nozzle Check
No
Yes
No
Yes
No
Yes
No
Yes
No
Yes
Information
Information
System Info
Error Log
1:########-####
2:########-####
Job Log
*Displays last 3 printing jobsJob 1-3
Document Name
User Name
Page Count
Job Status
Print Start Time
Print Time
Print End Time
Print Size
Media Type
Interface
Ink Consumed

Chapter 1
1-17
F-1-24
T-1-9
1.7.1.2 Adhesion of Ink
0014-0264
1. Ink passages
Be careful not to touch the ink passages of the printer or to allow ink to stain the workbench, hands, clothes or the printer under repair.
The ink flows through the ink tank unit, carriage unit, purge unit, maintenance-jet tray, borderless print ink groove, maintenance cartridge and the ink tubes that
relay ink to each unit.
F-1-25
T-1-10
Although the ink is not harmful to the human body, it contains organic solvents.
Avoid getting the ink in your mouth or eyes.
Flush well with water and see a doctor if contact occurs.
In case of accidental ingestion of a large quantity, call a doctor immediately.
Since this ink contains pigment, stains will not come out of clothing.
[1] Carriage belt [7] Purge unit
[2] Ink tube [8] Pinch roller
[3] Flexible cable [9] Feed roller
[4] Carriage unit [10] Feed unit
[5] Carriage motor [11] Feed motor
[6] Lift unit [12] Media take-up unit
[1] Maintenance-jet tray [4] Carriage unit
[2] Maintenance cartridge [5] Ink tank unit
[3] Purge unit [6] Borderless print ink groove
[1]
[6]
[2]
[7]
[3]
[8]
[4]
[9]
[5]
[10]
[11]
[12]
[1]
[2]
[3]
[4]
[5]
[6]
[1]

Chapter 1
1-18
2. Ink mist
Since the printhead prints by squirting ink onto the media, a minute amount of ink mist is generated in the printing unit during printing. The ink mist is collected in
the printer by the airflow. However, uncollected ink mist may stain the platen unit, carriage unit, main rail unit, external unit, or purge unit.
These stains may soil the print media or hands and clothes when servicing the printer, wipe them off carefully with a soft, well-wrung damp cloth.
F-1-26
T-1-11
1.7.1.3 Electrical Parts
0012-6287
The electrical unit of the printer is activated when connected to the AC power supply.
At the rear of the printer are the main controller, power supply, interface connector, and optional media take-up unit connector. The head relay PCB and carriage
relay PCB are incorporated in the carriage unit, and the operation panel is located on the upper right cover.
When servicing the printer with the cover removed, be extremely careful to avoid electric shock and shorting contacts.
F-1-27
T-1-12
1.7.2 Other Precautions
1.7.2.1 Printhead
0013-1937
1. How to Handle the Printhead
Do not open the printhead package until you are ready to install the head.
When installing the printhead in the printer, hold the knob[1] and then remove the protective cap 1[2] and protective cap 2[3] in that order.
Do not reattach the protective cap 2[3] to the printhead because the cap may damage the nozzles[4].
To prevent the nozzles from getting clogged with foreign matter or dried ink, install the printhead immediately after you remove the protective caps.
Also make sure to press down the locking lever of the printhead until you feel a click.
In addition, to prevent clogging of the nozzles with foreign matter and improper supply of ink, never touch the nozzles[4] or ink port[6], or wipe it with tissue paper
or anything else.
Do not touch Electrical contact[5].
Also, never attempt to disassemble/reassemble the printhead or wash it with water.
[1] Purge unit
[2] Upper cover
[3] Platen unit/Carriage unit/Main rail unit
[1] Operation panel [5] Power Supply
[2] Carriage relay PCB [6] Main controller PCB
[3] Head relay PCB [7] Interface connector
[4] AC inlet [8] Media take-up unit connector
[1]
[2]
[3]
Power
Online Data
Menu
Message
Information
Load/Eject
Cleaning
(3sec.)
Stop
(1sec.)
[1]
[6]
[2]
[7]
[4]
[8]
[5]
[3]

Chapter 1
1-19
MEMO:
If the nozzles are clogged or an ink suction problem occurs, white lines can appear on the printout a constant frequency or color dulling can occur. If this problem
is not resolved by cleaning operations, replace the printhead with a new one.
F-1-28
T-1-13
2. Capping
The printer will perform the capping operation when printing has ended or during standby due to an error, in order to protect the printhead and avoid ink leakage.
If the power cord is accidentally unplugged, turn off the Power button, reconnect the power cord, and then turn on the Power button. Confirm that the printer starts
up properly and enters to the "Online" or "Offline" status, and then power off the printer using the Power button.
Improper "capping operation" may cause clogged nozzles due to dried ink or ink leakage from the printhead.
3. When the printer is not used for a long time
Keep the printhead installed in the printer even when it is not used for an extended period of time.
If the printhead is left uninstalled, a printing failure may arise from closed nozzles due to depositing of foreign matter or dried ink when it is reinstalled.
Even if the head remains installed, the nozzle may dry out and cause a printing failure if the ink is drained for transport.
4. Conductivity of Ink
The ink used in this printer is electrically conductive. If ink leaks to into the mechanical unit, wipe clean with a soft, well-wrung damp cloth. If ink leaks onto
electrical units, wipe them completely using tissue paper. If you cannot remove ink completely, replace the electrical units with new ones.
If electrical units are powered with ink leaked onto them, the units may damage.
Never connect the power cord when ink has leaded onto the electrical units.
1.7.2.2 Ink tank
0012-6292
1. Unpacking the Ink Tank
Do not unpack the ink tank until you are ready to install it.
When installing the ink tank, be sure to shake it slowly 7 to 8 times before unpacking it. Otherwise, the ink ingredients may precipitate and degrade the print quality.
To prevent foreign matter from entering the ink port, installed the unpacked ink tank in the printer immediately.
2. Handling the Ink Tank
To prevent foreign matter from entering the ink flow path and causing ink suction and printing problems, never touch the ink port and contacts of the ink tank.
When you press down the ink tank cover, the needle enters the ink port, allowing ink to flow between the printer and ink tank.
Do not raise or lower the ink tank cover except when replacing the ink tank.
[1] Knob [4] Nozzles
[2] Protective cap 1 [5] Electrical contact
[3] Protective cap 2 [6] Ink port
[3]
[5]
[1]
[2]
[4]
[6]

Chapter 1
1-20
F-1-29
1.7.2.3 Handling the Printer
0012-6294
1. Precautions against Static Electricity
Certain clothing may generate static electricity, causing an electrical charge to build up on your body. Such a charge can damage electrical devices or change their
electrical characteristics.
In particular, never touch the printhead contacts[1].
F-1-30
2. Fixing the Carriage
After completion of printing, the carriage is mechanically locked by the lock arm in the purge unit at the same moment the printhead is capped.
Before transporting the printer, secure the carriage at its home position using belt stoppers[1] so that the carriage does not become separated from the lock arm and
damage or ink does not leak.
F-1-31
3. Replacing the maintenance cartridge
When the maintenance cartridge detects that tank is full, the "Repl. Maint. C" error appears. In this case the maintenance cartridge must be replaced.
The printer will not operate until the error is cancelled.
Be careful that the waste ink does not splash when you remove the used maintenance cartridge from the printer.
MEMO:
This printer has an EEPROM in the maintenance cartridge and the maintenance cartridge status is controlled by the main controller PCB which reads and writes
the content of that EEPROM. Therefore, initializing the counter information will not be needed when the maintenance cartridge is replaced.
[1]
[1]

Chapter 1
1-21
4. Refilling the ink
After removing the ink in the printer according to the automatic or manual ink draining procedure to disassemble, reassemble, or transport/ship the printer, refill
the ink as soon as possible upon completion of those tasks.
If the ink remaining in the printer after the removal has dried up, the ink deposits on the surfaces of the components may cause damage or abnormal operation.
1.7.3 Precautions When Servicing Printer
1.7.3.1 Notes on the Data Stored in the Printer
0013-5942
This printer counts the print length, number of ink tank replacements, carriage driving time, number of cleaning operations, number of cutter operations, and so on
and stores them in the main controller's EEPROM as a COUNTER in Service mode.
COUNTER provides important information about the printer usage status.
You can check this information by printing it in the service mode or displaying it on the display.
Following the precautions below when servicing the printer.
a) Repairing/replacing the PCB
When replacing the main controller, follow the specified replacement procedure.
b) After replacing the carriage unit
The information about the carriage driving time arises in the carriage unit. After replacing the carriage unit, select INITIALIZE > CARRIAGE in the service mode
to initialize the information about the carriage driving time.
c) After replacing the purge unit
The information about the number of cleanings arises in the purge unit. After replacing the purge unit, select INITIALIZE > PURGE in the service mode to initialize
the information about the number of cleanings.
Reference:
For the main controller replacement procedure, see Disassembly/Reassembly > Points to Note on Disassembly and Reassembly > PCBs.
You cannot check the counter information once it is initialized. Be careful not to initialize the counter information before checking it.
You cannot modify the counter information from the operation panel.
1.7.3.2 Confirming the Firmware Version
0013-5945
Firmware has been downloaded to the main controller.
When you have replaced the main controller, check that the firmware is the latest version. If not, update it to the latest version.
Reference:
For how to up update the main controller, refer to TROUBLESHOOTING > Version Up.
1.7.3.3 Precautions Against Static Electricity
0013-5947
Certain clothing may generate static electricity, causing an electrical charge to build up on your body. Such a charge can damage electrical devices.
To prevent this, discharge any static buildup by touching a grounded metal fitting before you start disassembling the printer.
1.7.3.4 Precautions for Disassembly/Reassembly
0013-5948
The precautions for disassembly/Reassembly are described in DISASSEMBLY/REASSEMBLY
1.7.3.5 Self-diagnostic feature
0013-5950
The printer has a diagnostic feature which analyzes printer problems (which may occur).
The diagnostic results will be displayed on the display and indicated by a light.
For detailed information, see ERROR CODE.
1.7.3.6 Disposing of the Lithium Battery
0013-5952
The main controller PCB mounted in the printer has one lithium battery to back up various data.
Lisk of explosion if battery is replaced by an incorrect type.
Dispose of used batteries according to the instructions.

Chapter 1
1-22

Chapter 2 TECHNICAL REFERENCE

Contents
Contents
2.1 Basic Operation Outline.................................................................................................................................................2-1
2.1.1 Printer Diagram............................................................................................................................................................................ 2-1
2.1.2 Print Driving ................................................................................................................................................................................ 2-1
2.2 Firmware ........................................................................................................................................................................2-1
2.2.1 Operation Sequence at Power-on................................................................................................................................................. 2-1
2.2.2 Operation Sequence at Power-off ................................................................................................................................................ 2-2
2.2.3 Print Control................................................................................................................................................................................. 2-3
2.2.4 Print Position Adjustment Function............................................................................................................................................. 2-4
2.2.5 Head Management ....................................................................................................................................................................... 2-4
2.2.6 Printhead Overheating Protection Control................................................................................................................................... 2-4
2.2.7 Pause between Pages.................................................................................................................................................................... 2-4
2.2.8 White Raster Skip ........................................................................................................................................................................ 2-4
2.2.9 Sleep mode................................................................................................................................................................................... 2-4
2.3 Printer Mechanical System ............................................................................................................................................2-5
2.3.1 Outline.......................................................................................................................................................................................... 2-5
2.3.1.1 Outline.............................................................................................................................................................................................................2-5
2.3.2 Ink Passage................................................................................................................................................................................... 2-5
2.3.2.1 Ink Passage......................................................................................................................................................................................................2-5
2.3.2.1.1 Overview of Ink Passage.........................................................................................................................................................................2-5
2.3.2.2 Ink Tank Unit ..................................................................................................................................................................................................2-6
2.3.2.2.1 Structure of Ink Tank Unit ......................................................................................................................................................................2-6
2.3.2.3 Carriage Unit ...................................................................................................................................................................................................2-8
2.3.2.3.1 Functions of Carriage unit.......................................................................................................................................................................2-8
2.3.2.3.2 Structure of Carriage Unit .......................................................................................................................................................................2-8
2.3.2.4 Printhead .......................................................................................................................................................................................................2-10
2.3.2.4.1 Structure of Printhead............................................................................................................................................................................2-10
2.3.2.5 Purge Unit .....................................................................................................................................................................................................2-11
2.3.2.5.1 Functions of Purge Unit ........................................................................................................................................................................2-11
2.3.2.5.2 Structure of Purge Unit .........................................................................................................................................................................2-12
2.3.2.6 Maintenance Cartridge ..................................................................................................................................................................................2-14
2.3.2.6.1 Maintenance cartridge ...........................................................................................................................................................................2-14
2.3.2.7 Air Flow ........................................................................................................................................................................................................2-14
2.3.2.7.1 Air flow .................................................................................................................................................................................................2-14
2.3.3 Paper Path .................................................................................................................................................................................. 2-14
2.3.3.1 Outline...........................................................................................................................................................................................................2-14
2.3.3.1.1 Overview of Paper Path.........................................................................................................................................................................2-14
2.3.3.2 Paper Path......................................................................................................................................................................................................2-16
2.3.3.2.1 Structure of Feed Roller Unit ................................................................................................................................................................2-16
2.3.3.3 Cutter Unit.....................................................................................................................................................................................................2-16
2.3.3.3.1 Structure of the cutter unit.....................................................................................................................................................................2-16
2.4 Printer Electrical System..............................................................................................................................................2-16
2.4.1 Outline........................................................................................................................................................................................ 2-16
2.4.1.1 Overview .......................................................................................................................................................................................................2-16
2.4.2 Main Controller.......................................................................................................................................................................... 2-17
2.4.2.1 Main controller components .........................................................................................................................................................................2-17
2.4.3 Carriage Relay PCB ................................................................................................................................................................... 2-19
2.4.3.1 Carriage relay PCB components ...................................................................................................................................................................2-19
2.4.4 Head Relay PCB ........................................................................................................................................................................ 2-19
2.4.4.1 Head relay PCB components ........................................................................................................................................................................2-19
2.4.5 Motor Driver .............................................................................................................................................................................. 2-19
2.4.5.1 Media take-up unit components ....................................................................................................................................................................2-19
2.4.6 Maintenance Cartridge Relay PCB............................................................................................................................................ 2-20
2.4.6.1 Maintenance cartridge relay PCB components .............................................................................................................................................2-20

Contents
2.4.7 Power Supply ............................................................................................................................................................................. 2-20
2.4.7.1 Power supply block diagram......................................................................................................................................................................... 2-20
2.5 Detection Functions with Sensors ............................................................................................................................... 2-20
2.5.1 Cover system.............................................................................................................................................................................. 2-20
2.5.2 Ink passage system..................................................................................................................................................................... 2-21
2.5.3 Carriage system.......................................................................................................................................................................... 2-23
2.5.4 Paper path system ...................................................................................................................................................................... 2-24
2.5.5 Humidity sensor ......................................................................................................................................................................... 2-24
2.5.6 Media take-up Unit .................................................................................................................................................................... 2-25

Chapter 2
2-1
2.1 Basic Operation Outline
2.1.1 Printer Diagram
0014-8859
A printer diagram is shown below.
F-2-1
2.1.2 Print Driving
0012-6309
During printing, print signals and control signals are issued to the printhead via the carriage relay PCB and Head relay PCB in order to discharge ink from the
nozzles.
On a printhead, six arrays of nozzles are provided in six arrays in a staggered pattern.
This printer uses a pair of printheads.
(The Y, PC, C, PGy, Gy, MBk, PM, M, Bk, R, G, B nozzles are mounted in this order from the left.)
Even-numbered nozzle data and odd-numbered nozzle data -- which are print signals -- are sent to each nozzle array in sync with the data sending clock and data
latch pulse timings.
Drive control signals include a Heat Enable signal and a Sub Heat Enable signal. The Heat Enable signal is used to discharge ink from nozzles. The Sub Heat Enable
signal is used to raise the printhead temperature to a suitable value to maintain the ink discharge amount constant.
2.2 Firmware
2.2.1 Operation Sequence at Power-on
0012-6310
The sequence of printer operations, from power-on to transition to online mode, is flowcharted below. The printer takes less than 1 minute to initialize itself(*).
* Excluding the times spent supplying inks and cleaning the printhead after leaving the printer for extended periods of time
J3401
J3201J3202J3002J2501 J2502
J3602J3601J2702J3001J3150J2801J2601
J101J103J102
J701J702J703
J202J201
J101J102J103
J2701
J1801
J2
J1
J3501
J105J104
J3502
J803
J203
J802
J202
J801
J201
Ink detection sensor
Ink detection sensor
J3301
Main controller PCB
Head management sensor
Ink tank ROM PCB(L)
Humidity sensor
Carriage HP sensor
Lift motor
Pressure release switch
Purge motor
Pump encoder
Pump cam sensor
Media sensor
Feed roller encoder
Feed roller HP sensor
Suction fan
Mist fan(R)
Carriage cover sensor
Linear encoder
Upper cover lock solenoid(L)
Upper cover lock solenoid(R)
Carriage motor
Feed motor
Printhead(L)
Multi sensor
Head relay PCB
Carriage relay PCB
Maintenance cartridge relay PCB
Power supply
Operation panel
Maintenance cartridge ROM PCB
Upper cover lock switch(L)
Upper cover lock switch(R)
Mist fan(L)
Spool clutch
J2402
Valve motor(L)
Ink tank cover switch(L)
Agitation cam sensor(L)
J3003
Media take up relay PCB
J101
J102
Media take-up PCB
J102J103
Media take-up on/off sensor
Media take-up motor
Media take-up paper detection sensor
J502
Lift cam sensor
Printhead(R)
J501
Ink tank ROM PCB(R)
Valve motor(R)
Ink tank cover switch(R)
Valve open/closed detection sensor(R)
Agitation cam sensor(R)
Valve open/closed detection sensor(L)
J101
J101
J108
Ink tank
PM, M, BK, R, G, B
J108
Ink tank
Y, PC, C, PGY, GY, MBK
J101

Chapter 2
2-2
F-2-2
2.2.2 Operation Sequence at Power-off
0012-6311
Turning off the power switch cuts off the drive voltage supply, launching a firmware power-off sequence as shown below.
If the power cord is disconnected from the wall outlet or the upper cover or any other cover is opend, the printer cancels the ongoing operation and shuts down
immediately. Since printhead capping may or may not have been carried out properly, reconnect the power cord to the wall out and turn on the power switch. Making
sure that the printer has entered online mode, turn off the power switch.
1. Power-off sequence
Power Button ON
Device/resource
initializarion
Printhead/
ink tank check
Media feed system
initialization
Recovery system
initialization
Carriage position
initialization
Remaining ink level detection/
Waste ink level detection
Power-on
automatic recovery operation
Capping
Waiting for print operation
Initialization of software
Initialization of various devices
Engine status check Engine startup status check
Previous power-off status check,etc.
Printhead installation status check
Ink tank installation status check
EEPROM check
Cassette pick-up unit initialization
Roll feed unit initialization
Roll feed unit initialization
Sensor check
Recovery system return to origin
Sensor check
Carriage motor return to origin

Chapter 2
2-3
F-2-3
2.2.3 Print Control
0012-6312
1. Print modes
Print methods, such as carriage and paper feed operation, are varied according to the media type, print quality, kind of print data and so forth to achieve high-quality
high-speed print free from blurring and uneven density.
Because each color prints in up to 16 passes according the print quality requirement for a print mode, uneven density problems caused by variations in the rate of
discharge among different nozzles are eliminated. Deferred print timings do not allow a new ink to overprint the preceding ink until the preceding ink has virtually
fixed, thereby reducing the chances of blurred printing.
Different operations take place even in the same print mode according to the paper setting of the print driver.
a) Draft mode
Imaging data is thinned out to print in one or two passes per band (equivalent of the length of a nozzle).
Configure the print driver for print quality Draft to enable draft mode
b) Standard mode
Imaging data prints in one to six (one, two, four or six) passes per band (equivalent of the length of a nozzle).
Configure the print driver for print quality setting Standard to enable standard mode.
c) High quality mode
Imaging data prints in two, four or eight passes per band.
Configure the print driver for print quality High to enable high quality mode.
d) Highest quality mode
Imaging data prints in eight or 16passes per band.
Configure the print driver for print quality Highest to enable highest quality mode.
Print Mode List
T-2-1
Media Type Print
Priority
Print Quality Processing
resolution
(dpi)
Print resolution
(dpi)
Print
pass
Printing direction
(*1)
Plain Paper
Plain Paper(High Quality)
Plain Paper(High Grade)
Image draft 300 1200x1200 2 Bi-directional
standard 300 1200x1200 4 Bi-directional
High 600 2400x1200 8 Bi-directional
Line drawing
/Text
draft 600 1200x1200 2 Bi-directional
standard 600 1200x1200 4 Bi-directional
Office
document
standard 600 1200x1200 4 Bi-directional
Recycled Coated Paper
Coated Paper
Heavyweight Coated Paper
Extra Heavyweight Coated Paper
Image standard 300 1200x1200 4 Bi-directional
High 600 2400x1200 8 Bi-directional
Highest 600 2400x1200 12 Bi-directional
Power button OFF
If media remains,it is ejected even
when printing is in progress.
Media ejection
Power-off automatic recovery
Capping
Sensor system power OFF
Backup of various data
Power-off
Hold down for at least once second
Writing to EEPROM

Chapter 2
2-4
*1 Uni-directional can be selected optionally from the printer driver.
2.2.4 Print Position Adjustment Function
0012-6313
This printer supports a print position adjust the vertical and horizontal print position and the bidirectional print position of the print head mounted on the carriage
and the feedrate.
Print position adjustment work in two modes: automatic adjustment, in which print position adjustment patterns printed are detected by a multi sensor attached to
the lower left part of the carriage, and manual adjustment, in which print position adjustment patterns that are slightly modified from one another are printed, so
that visually verified adjustment values can be set from the operation panel.
To make print position adjustment, A3-or-larger-sized roll media or cut media are needed.
2.2.5 Head Management
0012-6314
This printer supports a nozzle check function to spot non-discharging nozzles in the printhead.
When the printer detects a non-discharging nozzle. it starts cleaning the printhead automatically to correct its discharge failure. If cleaning does not work, the printer
backs up the non-discharging nozzle with an alternative nozzle automatically to ensure unfailing print performance.
Detection timings (automatic):
Power-on, carriage cover open detection, print start (check timing variable by selecting Nozzle Check from the system menu).
2.2.6 Printhead Overheating Protection Control
0012-6315
When an abnormal temperature rise in the printhead is detected, overheating protection control launches.
Overheating could occur in the printhaed after a spell of print operations without the nozzles being filled with inks.
Overheating protection control is implemented on the basis of the temperature detected by the head temperature sensor for each nozzle. When an abnormal temper-
ature is detected in any nozzle train, overheating protection control is exerted at one of two levels according to that temperature.
Protection level 1:
If the head temperature sensor (DI sensor) detects a temperature higher than the protection temperature, it halts the carriage temporarily at the scan end position in
the direction of travel according to the carriage scan status.
Printing resumes when the printhead radiates naturally to cool down to below a predetermined temperature or when 30 seconds or longer have elapsed since the
detection of the temperature higher than the protection temperature.
Protection level 2:
If the head temperature sensor (DI sensor) detects a temperature higher than the abnormal temperature, the printer shuts down the print operation immediately,
moving the carriage to the home position for capping, with an error indication on the display.
2.2.7 Pause between Pages
0012-6320
An inter-page function is available to prevent ink rubbing, which keeps paper just printed hanging above the platen and waiting for a predetermined period of time
before delivery.
The wait time is user-programmable from the print driver. This feature is particularly useful on paper that takes time to dry after printing, such as films.
2.2.8 White Raster Skip
0012-6322
This printer supports a white raster skip function to bypass carriage scanning in a consecutive sequence of voids in print data for added throughput.
2.2.9 Sleep mode
0012-6324
The printer has sleep mode to save on its standby power requirement.
The printer transitions to sleep mode automatically when it has been left idle or no print data has been received for a predetermined period of time while the printer
is online or offline.
The printer exits sleep mode when any operation panel key is activated or print data is received from the host computer.
The time to transition to sleep mode is variable from the operation panel (Default: 5minutes).
Premium Matte Paper
Glossy Photo Paper
Semi-Glossy Photo Paper
Heavyweight Glossy Photo Paper
Heavyweight SemiGlos Photo Paper
Synthetic Paper
Adhesive Synthetic Paper
Backlit Film
Backprint Film
Flame-Resistant Cloth
Fabric Banner
Thin Fabric Banner
Proofing Paper
Fine Art Photo
Fine Art Heavyweight Photo
Fine Art Textured
Fine Art Watercolor
Fine Art Block Print
Canvas Matte
Canvas Semi-Glossy
Japanese Paper Washi
Image standard 600 1200x1200 6 Bi-directional
High 600 2400x1200 8 Bi-directional
Highest 600 2400x1200 16 Bi-directional
Colored Coated Paper Image standard 300 1200x1200 4 Bi-directional
High 600 2400x1200 8 Bi-directional
CAD Tracing Paper
CAD Translucent Matte Film
CAD Clear Film
Line drawing
/Text
draft 600 1200x1200 2 Bi-directional
standard 600 1200x1200 4 Bi-directional
High 600 2400x1200 8 Bi-directional
Media Type Print
Priority
Print Quality Processing
resolution
(dpi)
Print resolution
(dpi)
Print
pass
Printing direction
(*1)

Chapter 2
2-5
2.3 Printer Mechanical System
2.3.1 Outline
2.3.1.1 Outline
0012-6326
The printer mechanism is broken down into two broad sections: ink passage and paper passage.
The ink passage consists primarily of carriage unit[2] that houses ink tanks[1] and a printhead, purge unit[3] and maintenance cartridge[4], and supplies, circulates,
sucks and otherwise handles inks.
The paper passage consists of mechanical components, such as a paper feed unit[5], and is designed to feed, convey and deliver paper in two ways.
A summary description of each mechanical component of the printer is given below.
F-2-4
2.3.2 Ink Passage
2.3.2.1 Ink Passage
2.3.2.1.1 Overview of Ink Passage
0012-6328
The ink passage comprises ink tanks, a printheads, caps, a maintenance jet tray, a maintenance cartridge, ink tubes interconnecting the mechanical components of
the printer, and a suction pump that is driven to suck inks. It supplies, circulates, sucks and otherwise handles inks.
The ink passage (per color) is schematically shown below, along with the ink flow.
[5] [1]
[2]
[3]
[4]
[1]

Chapter 2
2-6
F-2-5
a) Supplying inks from the ink tanks to the ink supply valve assembly
The ink tanks each contain an ink to feed the printhead.
Head differences allow the inks to flow from the ink tanks to the subtanks first, then to the ink supply valves.
Air is discharged through the air passage of the subtanks to keep the internal pressure of the ink tanks constant.
b) Supplying inks from the ink supply valves to the printhead
The ink stored in an ink tank flows to the printhead when the suction pipe is driven with the ink supply valve opened and the head capped.
c) Supplying inks while printing
The ink supply valves are kept open while printing, so that inks are constantly feeding to the printhead under the negative pressure of the nozzle assembly caused
by discharging inks.
Further, waste inks sucked in a cleaning operation and inks from the maintenance jet tray flow into the maintenance cartridge.
Opening all the ink passages (by opening both the ink supply valve and the printhead fixer lever with an ink tank yet to be installed) while an ink tube is filled with
an ink could cause the ink in the ink tube to flow backward due to a head difference, leaking through the hollow needle in the ink tank.
As a precaution, never open all the ink passages at the same time while the ink tubes are filled with inks.
d) Ink agitating
Ink will be agitated to prevent the element of the pigment ink from subsiding in the ink tank and the sub-tank.
The drive of valve motor is transmitted to the agitation cam, the agitation fin in a sub-tank rotates and ink in a sub-tank will be agitated. In addition, ink flows
backward by moving the piston under the needle(ink supply) up and down in the ink tank, and ink in the ink tank will be agitated.
2.3.2.2 Ink Tank Unit
2.3.2.2.1 Structure of Ink Tank Unit
0012-6329
a) Ink tanks
The ink level in each ink tank is memorized in EEPROM attached to the tank and is detected as a dot count on the basis of the EEPROM information.
When an electrode attached to a hollow needle detects no continuity, it displays a message reporting that the ink tank is nearly empty.
If the dot count reaches a predesigned value in this state, an ink out condition is assumed.
b) Ink port
Depressing the ink tank fixer lever on the printer would cause would cause a hollow needle to pierce the ink tank port sealed by a rubber plug, linking the ink passage
of the ink to the printer.
c) Air passage
Depressing the ink tank fixer lever on the printer would cause an open hollow needle to pierce the air passage sealed by a rubber plug releasing the internal pressure
of the ink tank to keep it constant.
d) Notches for preventing incorrect installation
Ink tanks are furnished with a notch for preventing incorrect installation.
If the installation of an ink tank in incorrect position is attempted, the notch would interfere with it, preventing its installation.
The ink tank fixer lever won't lower without the ink tank fully inserted to reach the mounting position, so the ink cannot be supplied.
Maintenance cartridge
Ink tank
Ink supply vavle
Joint
Joint
Carriage unit
Printhead
Cap
Suction pump
Mechanical Drive Unit
Ink or air flow
Sub buffer
Agitation fin
Needle(air passage)
Needle(ink supply)
Piston
Valve
motor
Agitation
cam

Chapter 2
2-7
F-2-6
T-2-2
e) Subtank
The subtank installed under each ink tank complements the work of the ink tank, agitating the ink in the tank.
If the ink tank runs out of the ink while printing, the ink stored in the subtank is available, allowing the ink tank to be replaced without having to stop printing.
f) Ink supply valves
Ink tank supply valves are located halfway between the ink tanks and the ink tubes. These valves prevent the leakage of inks that might otherwise be caused by the
opening of the ink tubes on the side of the ink tanks during their replacement.
The ink supply valves are caused to open and close by the valve open/close mechanism that is activated by driving the valve motors.
The ink tank unit consists of tank bases each organized into one group of six colors, and six-color ink tubes.
The color-specific ink supply valves are linked with the valve cams so they will open and close at the same time for all colors.
F-2-7
T-2-3
[1] Ink tank [2] EEPROM
[3] Ink port [4] Air passage
[5] Notch for preventing incorrect installation
[1] Agitation cam sensor [2] Valve motor
[3] Valve open/closed detection sensor [4] Agitation cam
[5] Ink tube [6] Ink supply valve
[7] Link [8] Valve cam
[9] Ink discharge tube
[5]
[5]
[2]
[1]
[4] [3]
[1]
[9]
[2]
[8] [7]
[3]
[6] [5]
[4]

Chapter 2
2-8
2.3.2.3 Carriage Unit
2.3.2.3.1 Functions of Carriage unit
0012-6330
a) Printhead mounting function
The carriage, which fixes the printhead in position mechanically, is connected to the contact of the head relay PCB.
b) Control function
The carriage carries a carriage relay PCB, which relays drive signals from the main controller PCB, a head relay PCB,which relay printhead drive signals to print-
head, a linear encoder, which generates print timing signals, and a multi sensor, which detects the width of paper and skews in it, adjusts is registration and head
height.
The carriage relay PCB is connected to the main controller PCB by a flexible cable.
c) Carriage drive function
The carriage is caused to reciprocate level on the platen by means of the carriage belt that is driven by the power imparted from the carriage motor.
d) Printhead maintenance function
This printer performs cleaning operations, such as wiping the printhead and sucking inks, with the carriage halted at its home position.
e) Nozzle check function
This printer carries out an ink discharge operation with the carriage halted at the head management sensor, locating a non-discharging nozzle in the printhead.
f) Carriage height adjustment function
If the separation between the face of the printhead and the paper (carriage height) is varied as a result of differing paper thicknesses, cockled or curled paper or other
problems, the printer is liable to mist generation as the carriage height increases or to head rubbing as the carriage height decreases.
To maintain an acceptable carriage height, the lift motor is driven according to the selected paper type, feeding method, print conditions (borderless printing/prior-
itized picture quality) , environmental condition(temperature/humidity) and multi sensor measurements to automatically adjust the separation between the face of
the printhead and the paper
The table below shows the relation between the form kind and the height of the head.
T-2-4
g) Paper leading edge detection function/paper width detection function/skew detection function
The multi sensor attached to the lower left part of the carriage detects the leading edge and width of paper feeding on the platen and skews in it.
h) Automatic printhead position adjustment function
The multi sensor attached to the lower left part of the carriage reads an adjustment pattern printed on a form and adjusts the print timing of each printhead automat-
ically.
i) Remaining roll media detection function
The printer prints a bar code on roll media upon delivery. The multi sensor attached to the lower left part of the carriage indicates the remaining volume of roll media.
j) Internal unit temperature sensor
A thermistor installed on the head relay PCB detects the internal unit temperature near the printhead.
2.3.2.3.2 Structure of Carriage Unit
0012-6332
a) Printhead mount
The printhead is secured to the carriage by the printhead fixer cover and the printhead fixer lever.
When the printhead is secured to the carriage, the signal contact of the head relay PCB is pressed against that of the printhead to convey print signals.
Further, the ink passage from the ink tanks is connected to the printhead via the ink tubes.
b) Ink port
Ink is supplied to the printhead via an ink tube, which runs between the tube guides via joints to reach the carriage and follows up is motion.
Height of printhead
(mm)
Media type Remarks
1.4 (Lowest) Photopaper, Synthetic paper, Film, Plain paper(Line drawing) Capping position
1.8 (Low) Coated paper(Line drawing)
2.0 (Standard) Plain paper, Coated paper, Fabric banner
2.2 (High) Premium matte paper, Fine art(watercolor,block print)
2.6 (Highest) Canvas

Chapter 2
2-9
F-2-8
T-2-5
c) Controller
The Carriage relay PCB is connected to the head relay PCB by means of a short flexible cable.
The flexible cable between the main controller and the carriage relay PCB follows up the motion of the carriage together with the tube guide.
A photocoupler encoder mounted in the lower part of the back of the carriage detects a linear scale reading as the carriage moves.
d) Carriage drive
Mechanical misregistrations in the vertical/horizontal and bidirectional print positions of the printhead mounted can be corrected by selecting Adjust Printer from
the main menu to shift the print timing.
A DC-operated carriage motor drives the carriage reciprocally on the platen by way of the carriage belt.
The carriage home position, or the capping position, is detected by the sensor flag on the right side of the carriage and the photointerrupter-based carriage HP sensor
on the right side of the printer. When the linear scale position is set as a reference home position for use in subsequent position control operations, the carriage motor
is driven by a control signal generated from the main controller PCB.
e) Printhead maintenance unit
This printer cleans the printhead with the carriage halted at its home position.
Wiping takes through the rotation of the motor.
Wiper blades mounted on the carriage wipe the printhead while the carriage is halted at its home position.
Wet wiping is carried out for added wiping removal performance, whereby the wiper blades are moistened with glycerin as they are pressed against an absorber
impregnated with glycerin.
Maintenance jet ejection is carried out on the cap, at the maintenance jet tray, borderless printing ink tray and on the paper surface.
A suction operation is carried out by a suction cap in the purge unit.
f) Carriage height adjustment unit
The head height is adjusted with the carriage halted at its home position.
The lift motor is driven to rotate the lift shaft within the carriage, in sync with which the lift cams on both sides of the carriage move the head holder up and down,
thereby varying the separation between the face of the printhead and the paper.
The printhead height is detected from the lift cam sensor within the carriage and the distance of rotation of the lift motor.
g) Multi sensor
The multi sensor attached to the lower left part of the carriage consists of four LEDs (red, blue, green, infrared) and two light-receiving sensors to detect the leading
edges and width of paper and skews in it, and to adjust its registration and head height.
The multi sensor standard has a white plate attached to it, so that a reference value can be calculated during carriage height measurement by measuring the intensity
of light reflected upon the white plate.
(Service mode: SERVICE MODE>ADJUST>GAP CALIB)
h) Rail cleaner
The shaft cleaner located in the right rear of the carriage helps keep the main rail clean.
i) Internal unit temperature sensor
One thermistor is installed on the head relay PCB on the back of the head holder to detect the internal unit temperature.
[1] Carriage motor
[2] Printhead fixer lever
[3] Printhead fixer cover
[4] Electrical contact
[5] Ink tube
[3]
[1]
[2] [4]
[5]

Chapter 2
2-10
F-2-9
T-2-6
2.3.2.4 Printhead
2.3.2.4.1 Structure of Printhead
0013-8015
Each printhead is an integrated assembly of six trains of nozzles. Capable of controlling each nozzle individually, each printhead implements discharge control for
six colors by itself.
a) Nozzle arrangement
The nozzle assembly is formed of 1,280 nozzles arranged at 600-dpi intervals in a zigzag pattern, offering a total of 2,560 nozzles 1,200-dpi intervals.
[1] Carriage relay PCB [7] Shaft cleaner
[2] Multi sensor [8] Maintenance jet tray
[3] Head relay PCB [9] Carriage HP sensor
[4] Lift cam sensor [10] Multisensor reference
[5] Sensor flag [11] Head management sensor unit
[6] Lift cam [12] Lift motor
[1]
[2]
[3]
[4] [5]
[6]
[7]
[8]
[9]
[10]
[11]
[12]

Chapter 2
2-11
F-2-10
b) Nozzle assembly structure
Inks supplied from the ink tanks are filtered through a mesh ink filter before being sent to the nozzle assembly.
Each nozzle train is supplied with an ink from the common nozzle chamber.
A head drive current subsequently flowing through the nozzle heater boils the ink, generating bubbles to discharge ink drops from the nozzle assembly.
F-2-11
2.3.2.5 Purge Unit
2.3.2.5.1 Functions of Purge Unit
0012-6344
The purge unit maintains the nozzle assembly of the printhead to maintain print quality.
Functions provided by the purge unit include capping, cleaning and ink supply.
a) Capping function
The capping function presses the caps in the purge unit against the face plate of the nozzle assembly in the printhead to protect from drying and foreign matter
adherence.
Capping takes place at the end of printing, during a suction operation and when the printer stands by in the wake of an error occurrence.
The capping function connects the printhead to the ink passage of the purge unit.
b) Cleaning function
The cleaning function restores the nozzle to facilitate ink discharges through them.
It consists of the following three operations:
- Wiping operation
Wipes off paper fibers or residual inks adhering to the face plate of the printhead.
- Pumping operation
Sucks inks from the nozzle assembly and refreshes the inside of the nozzles with inks.
- Maintenance jet operation
Discharges inks from the nozzle assembly to the caps or to the maintenance jet tray and paper surface to remove bubbles in the nozzles and dust around the ink
discharge ports.
The cleaning function is described below.
0
21
3
2559
2557
2558
2556
0
21
3
2559
2557
2558
2556
0
21
3
2559
2557
2558
2556
0
21
3
2559
2557
2558
2556
0
21
3
2559
2557
2558
2556
0
21
3
2559
2557
2558
2556
5/600inch
1/1200inch
82/600inch
Resin
Sillicon plate
Heater
Shared ink chamber
Heater

Chapter 2
2-12
T-2-7
The cleaning operation is executed at the following timing.
T-2-8
c) Ink supply function
The suction pumps in the purge unit are activated, together with ink supply valves, during initial filling and ink level adjustment to supply inks from the ink tanks
to the printhead.
2.3.2.5.2 Structure of Purge Unit
0012-6341
a) Caps
The caps cap the nozzle assembly in the left printhead during capping and cleaning. The part of the caps that comes into contact with the face plate of the nozzle
assembly is made of rubber. Two caps are in position to meet each of the printheads mounted on the carriage (six trains of nozzles).
Cleaning mode Name Cleaning operation
Cleaning 1 Normal cleaning Removes fixed inks caused by dried nozzles and viscous
ink matters adhering to their faces, paperdust and so on.
Cleaning 2 Cleaning on ink level adjustment Performs normal cleaning after suction for ink level adjustment in the head.
Cleaning 3 Cleaning on initial filling Performs normal cleaning after filling empty tubes with inks (at initial installation).
Cleaning 4 Ink drainage on head
replacement
Drains the head of head replacement (inks left in the head only).
Cleaning 5 Ink drainage on secondary
shipping
Drains the head and tubes of inks to prepare for secondary shipping.
Cleaning 6 Normal (high) cleaning Adjusts the rate of ink filling in the head and performs higher suction to clear clogged nozzles than does
normal cleaning.
Cleaning 7 Aging Performs maintenance jet following head replacement.
Cleaning 10 Ink filling on secondary shipping Perform normal cleaning after filling empty tubes with inks (at installation after secondary shipping).
Cleaning 15 Dot count suction Performs a suction operation to remove fixed inks caused by dried nozzles and viscous ink matters
adhering to their faces when a predetermined dot count is reached.
Cleaning 16 A gitation on settling Agitates the ink in an tank to keep it from settling (by opening and closing the ink supply valve),
Cleaning 17 Cleaning, low Performs lower suction to clear clogged nozzles than does normal cleaning.
Printer status Cleaning operation
Standby On each lapse of 168 minutes in a capped state Maintenance jet
168 hours or more elapsed, capped Cleaning 1
(Normal cleaning)
720 hours or more elapsed, capped Cleaning 6
(Normal (high) cleaning)
960 hours or more elapsed, capped Cleaning 2
(Ink level adjusting and cleaning)
Initial installation and 168 hours elapsed, capped, since the last session of
agitation on settling
(Cleaning 16)
Cleaning 16
(Agitation on settling)
Power on Initial installation Cleaning 3
(Cleaning on initial filling)
Powered on less than 72 hours after the abnormal termination of a print
operation (uncapped)
Cleaning 1
(Normal cleaning)
Powered on 72 or more hours after the abnormal termination of aprint
operation (uncapped)
Cleaning 6
(Normal (high) cleaning)
Powered on at initial installation and 168 hours elapsed, capped, since the
last session of agitation and settlement
(Cleaning 16)
Cleaning 16
(Agitation on sattling)
Powered on 720 hours or more after the successful completion of a print
operation (capped)
Cleaning 6
(Cleaning on ink level adjustment)
Powered off less than 960 hours after the successful completion of a print
operation (capped)
Cleaning 2
(Cleaning on ink level adjustment)
Powered off Powered off, uncapped Wiping + Maintenance jet + Idle suction + Capping
Before the start
of a print operation
Before the start of a print operation less than 168 hours elapsed, capped Maintenance jet
Before the start of a print operation 168 hours or more elapsed, capped Cleaning 1
(Normal cleaning)
Before the start of a print operation in the wake of an error occurrence Cleaning 1
(Normal cleaning)
Before the start of a remaining roll media volume pattern Temperature regulator on > Uncap > Stop and maintenance jet
> Temperature regulator off > Cap
Printing Between scans while printing Maintenance jet + Wiping
At the end of a print
operation
After the end of a print operation past a predetermined dot count Cleaning 15 (dot count suction) or Cleaning 6 (normal (high)
cleaning), depending on the count
On execution of the
menu action [Head
Cleaning]
Manual cleaning
(Head cleaning A)
Cleaning 1
(Normal cleaning)
Manual cleaning
(Head cleaning B)
Cleaning 6
(Normal (high) cleaning)
On execution of the
menu action [Replace
P.head]
On execution of Replace P.head from the menu Cleaning 4 (Ink drainage on head replacement)
After head replacement Cleaning 2 (Cleaning on ink level adjustment)
On execution of Move
Printer from the menu
After execution of Move Printer from the menu Cleaning 5 (Ink drainage on secondary Moving)
After Power-on at secondary installation Cleaning 10 (Ink filling after secondary shipment)

Chapter 2
2-13
The caps are activated to protect the nozzle assembly on capping. When the carriage moves to the home position , the caps are elevated by the cap can that is driven
by the capping motor, capping the nozzle assembly to protect it.
These caps cap the nozzle assembly to suck inks from the printhead by means of the suction pump.
F-2-12
b) Wipers
The wipers are driven by the purge motor to wipe the six trains of nozzles in the nozzle assembly in the printhead simultaneously.
A pair of wiper blades are in position to ensure wiping performance. The wiping operation operates on a slide wiping basis, sliding the wiper blades via wiper cams
through the normal rotation normal of the purge motor.
Wiping is executed by the wiper blades moving at a constant speed to the front of the printer after the end of a print or suction operation.
A wiper blade set perpendicularly to the head wipes the entire face of the printhead, followed by a narrower blade wiping the nozzle assembly.
The wiper blades are cleaned before they are replaced at the wiping position after wiping to preserve wiping performance.
Wiper blade cleaning is carried out by scraping off the inks that have been wiped off from the head with an ink scraper linked to the maintenance cartridge, then
wiping the blades with a blade cleaner.
Wet wiping is carried out for added wiping removal performance, whereby the wiper blades are moistened with glycerin as they are pressed against an absorber
impregnated with glycerin. The quantity of glycerin used is managed by counting the number of times the wiper blades have been pressed against the absorber.
When this count falls to equal any of the following values, either a replacement warning (continued print available) or replacement required indication (service call
error) is issued.
T-2-9
F-2-13
c) Pump
The pump (suction pump) is a tube pump that pressurizes the ink tubes with rotating rollers to generate a negative pressure for sucking inks.
A single tube is sequentially pressurized by a pair of rotating rollers to control the level of ink suction by a wide margin.
The timing at which the rotating rollers rotate is detected by the pump cam sensor, with the distance of rotation being controlled by the driving of the purge motor.
Display Times
Replacement warning indication 71,250 times
Service calls 75,000 times
Wiper unit
Carriage lockpin
CapPurge motor
Glycerin tank
Pump encoder
Pump cam sensor
Cap
Ink scraper
Glycerin
absorber
Printhead
Wiper blades
Blade holder
Glycerin tank
Wiper cam

Chapter 2
2-14
F-2-14
2.3.2.6 Maintenance Cartridge
2.3.2.6.1 Maintenance cartridge
0012-6346
a) Maintenance cartridge
The maintenance cartridge holds as much about 1200 mL of used inks (about 1280 g: including the evaporation of moisture from the used inks).
b) Used maintenance cartridge ink detection
Used maintenance cartridge ink detection is monitored with regard to a dot count.
When the quantity of the used ink reaches about 960 mL (about 1024 g, 80% of the cartridge capacity), the warning message "Maintenance C Space Check" isdis-
played to tell that the maintenance cartridge is nearly full.
Printing may continue even when the warning message is displayed.
When the quantity of the used ink reaches about 1200 mL (about 1280 g, 100% of the cartridge capacity), a replacement prompt error message is displayed, telling
that the maintenance cartridge is full.
When the printer determines that the maintenance cartridge is full, it shuts down even while it is printing.
The printer will remain inoperable until the maintenance cartridge is replaced.
Memo:
- The maintenance cartridge houses EEPROM, so that engine firmware can control the status of the maintenance cartridge by writing to and reading from the
EEPROM content.
There is no need to initialize the counter information, therefore, when the maintenance cartridge is replaced.
2.3.2.7 Air Flow
2.3.2.7.1 Air flow
0014-8865
Ink mists floating during printing or springing back from the paper are collected in the mist fan unit by air flow in the printer.
Two mist fans located on the rear side of the printer makes the airflow that carries the ink mists to the mist fan unit.
F-2-15
2.3.3 Paper Path
2.3.3.1 Outline
2.3.3.1.1 Overview of Paper Path
0013-8780
The key components of the paper passage consist of a feed roller assembly, a pinch roller drive that locks and releases the pinch roller and sensors that detect the
feed status of paper. It feeds paper in trays, conveys and delivers paper.
Cap
Purge motor
Suction pump
Pump encoder
Pump cam sensor
Cap
Ink tubes
Suction pump
Rotating rollers

Chapter 2
2-15
Basic operation of the paper loading sequence
1) Multi sensor light quantity adjustment
2) Paper leading edge detection sensor
3) Paper left edge detection sensor
4) Barcode read
* Performed only if Chk Remain.Roll is turned on.
5) Paper skew detection sensor
6) Paper right edge detection sensor
7) Trim edge first detection sensor
* Performed only if Trim Edge First is turned on.
8) Leading edge cutting
* Leading edge cutting is executed under the following conditions.
a. Trim Edge First is set to Forced.
b. Trim Edge First is set to Automatic, and the need for cutting determined.
c. A barcode is detected when Chk Remain.Roll is on (forced cutting, regardless of the setting of Trim Edge First).
9) Paper leading edge detection sensor
Basic operation of the cut media loading sequence
1) Paper trailing edge detection sensor
2) Multi sensor light quantity adjustment
3) Paper width detection sensor
4) Paper leading edge detection sensor
5) Paper skew detection sensor
Memo:
Press the [ ] key while the printer is offline to deliver paper, the [ ] key to rewind the paper.

Chapter 2
2-16
2.3.3.2 Paper Path
2.3.3.2.1 Structure of Feed Roller Unit
0012-6383
a) Paper feed assembly
The paper feed assembly consists of paper feeding mechanisms, such as a feed roller that is driven by the feed motor and a pinch roller unit that follows up the
motion of the feed roller.
Paper feeds horizontally under the printheads on the carriage as it is kept level on the platen to prevent cockling.
b) Sensors
The paper feed assembly includes sensors for detecting the status of paper feeding and that of the mechanical components that make up the paper passage.
For more details, see Technical Explanation > Detection Functions.
c) Roll media drive
The paper feed assembly is complete with a roll media spool drive unit to prevent roll media from slacking as they feed. The roll media spool drive unit rewinds
roll media by turning on the rewind clutch. The rewind clutch turns on only when roll media feed rearward. Driving force is imparted from the feed motor to rotate
the roll holder for rewinding the media. The rewind clutch remains off when roll media feed forward.
F-2-16
2.3.3.3 Cutter Unit
2.3.3.3.1 Structure of the cutter unit
0012-6386
If the print driver is configured to use a cutter with roll media, cutter unit attached to the left side of the carriage cuts roll media automatically. Cutter unit won't cut
roll media if the print driver is configured otherwise.
2.4 Printer Electrical System
2.4.1 Outline
2.4.1.1 Overview
0014-8871
The printer electrical system consists of the main controller PCB and power supply PCB which are mounted on the back side of the printer, the carriage relay PCB,
the head relay PCB, and printhead which are mounted in the carriage, the operation panel on the right upper cover and other electrical components such as sensors,
and motors.
The main controller PCB manages the image data processing and the entire electrical system, and controls relay PCBs and driver functions.
Printhead
Roll media
Paper release lever
Pinch roller
Roll holder
Roll media spool drive unitRoll media spool drive unit
Feed roller

Chapter 2
2-17
F-2-17
2.4.2 Main Controller
2.4.2.1 Main controller components
0014-8872
F-2-18
a) ASIC(IC1,IC2)
The ASIC(IC1/IC2) with a 32/16-bit internal bus is driven in sync with the 132/66 MHz external clock. It supports the following functions:
Image processing unit
This unit converts the RGB multi-bit image data or CMYK multi-bit data received from the host computer through the interface connector to the binary image data
for the ink colors used.
DMA controller
This controller controls the input interfaces such as the USB and expansion card slot as well as DMA transfer of the data to be stored in the DIMM.
Image data generation/output function
This function generates image data for color printing from the received image data and the mask pattern (corresponding to print mode) stored in the DIMM, and
store the generated image data in another DIMM. It also outputs the generated image data to the carriage relay PCB.
Interrupt controller
This controller receives and processes internal interrupts and external interrupts from the USB, image processing unit, and expansion card slot.
Timer function
Power supply
+5.1V generation
+32V generation
Printhead
Head relay PCB
Temperature
read control
DI Sensor
read control
Multi sensor
control
Sensors
Feed motor
AC inlet
Fans control
Solenoids control
Motor control
Sensor
detection
Image data control
Remaining ink
detection
Maincontroller
Ink tank
Solenoids
Fans
Valve motor
Purge motor
Carriage motor
Carriagerelay PCB
Printhead drive
power generation
Image data
demodulating
Interface
control
Operation panel
control
Host computer
Operation panel
Maintenance cartridge
relay PCB
EEPROM control
Multi sensor
Lift motor
Media take-up PCB
Motor control
Media take-up
motor
IC604
IC603
IC602
IC601
IC2IC701 IC3100 IC802
IC2900
IC2802
IC3203
IC3900
IC1

Chapter 2
2-18
Even when the printer is turned off, the timer function is held on using the RTC and secondary lithium battery to assist the cleaning function.
When the power cord is plugged to the outlet, power is supplied to the RTC and therefore the secondary lithium battery power is not consumed.
Heat Enable signal control function
This function uses the pulse width to perform variable control of the time of application of the Heat Enable signal to the nozzle heater for each nozzle array (PWM
control).
Linear scale count function
This function reads the linear scale when the carriage moves, thus generating the ink jet timing. It also counts the linear scale timing cycle using the reference clock
to measure the carriage moving speed.
Dot count function
This function counts the fired dots used as the information for Heat Enable signal control, maintenance jet control, cleaning control, and remaining ink level for
each nozzle array.
Operation panel control function
This function controls serial communication with the operation panel.
PWM control function
This function controls driving of the suction fan and mist fan as well as the temperature of the printhead.
Remaining ink level detection function
This function detects the remaining level of each color of ink based on the signal received from the hollow needle mounted in the ink tank unit.
LED control function
This function controls the LEDs on the ink tank unit.
I/O port function
This function controls input signals from sensors.
Power ON/OFF control function
This function controls turning on/off of the drive power (32V and 5.1V) supplied from the power supply PCB.
Head DI sensor read control function
This function controls read operation by the head DI sensor.
Multi sensor control function
This function controls the LED, gain adjustment, and controls obtainment of the reading of the multi sensor.
EEPROM control function
This function controls the EEPROMs of individual ink tanks, the maintenance cartridge EEPROM, the EEPROM on the maintenance cartridge relay PCB, and the
head EEPROM in addition to the on-board EEPROM.
Motor control function
This function controls the carriage motor, feed motor, valve motor, purge motor, lift motor based on the input signals from sensors.
b) Driver IC (IC3100)
This IC generates a carriage motor control signal based on the control signal from the ASIC.
c) Driver IC (IC2802)
This IC generates feed motor control signal based on the control signal from the ASIC.
d) Driver IC (IC2900)
This IC generates purge motor and valve motor(R) control signals based on the control signal from the ASIC.
e) Driver IC (IC3900)
This IC generates valve motor(L) control signals based on the control signal from the ASIC.
f) Regulator IC (IC3203)
This IC generates the 3.3 V to be supplied to the tank ROM board.
g) DIMMs (IC601, IC602, IC603, IC604)
The DIMM comprising a 512-MB DDR-SDRAM and a 128-MB SDR-SDRAM is connected to the 32-bit data bus to be used as a work area.
During print data reception, it is also used as an image buffer. It cannot be expanded.
h) FLASH ROM (IC701)
A 128-MB flash ROM is connected to the 8-bit data bus to store the printer control program.
i) EEPROM (IC802)
The 128-KB EEPROM stores various setting values, adjustment values, log data, counter values related to the user/servicing.
MEMO:
After replacement of the main controller PCB, the printer must be started up in the service mode to take over the setting and adjustment values to the new PCB
properly (the service mode will be switched to the PCB replacement mode automatically).

Chapter 2
2-19
2.4.3 Carriage Relay PCB
2.4.3.1 Carriage relay PCB components
0012-6406
F-2-19
a) Image data relay function
This function relays the image data from the main controller PCB to the printhead.
The function for processing image data is not supported.
b) Sensor relay function
This function relays the input signals from the multi sensor, lift cam sensor, carriage cover sensor, and linear encoder to the main controller PCB.
2.4.4 Head Relay PCB
2.4.4.1 Head relay PCB components
0013-7762
F-2-20
a) Latch IC (IC301,IC401)
DI sensor read control function
Obtains reading value of the DI sensor in the printhead and the head rank value for each color and outputs them to the main controller based on the control commands
from the main controller.
Environment temperature read control function
Outputs the environment temperature detected by the thermistor on the head relay PCB to the main controller based on the control commands from the main con-
troller.
Relay function of the power to the logic components in the printhead
Supplies the power to the logic components in the printhead based on the control commands from the main controller.
b) Multi sensor control IC (IC501,IC502)
These IC's generates the LED control signals and makes gain adjustment for the multi sensor.
c) Image data relay function
This function relays the image data from the main controller PCB to the printhead.
d) Sensor relay function
This function relays the input signals from the multi sensor, lift cam sensor, carriage cover sensor, and linear encoder to the main controller PCB.
2.4.5 Motor Driver
2.4.5.1 Media take-up unit components
0014-2480
F-2-21
a) Driver IC (IC104)
Media take-up motor drive function
This function controls the Media take-up motor based on the control signals from the main controller.
Sensor relay function
This function relays the input signals from the Media take-up paper detection sensor and Media take-up on/off sensor to the main controller PCB.
IC301
IC401
IC501
IC502
IC104

Chapter 2
2-20
2.4.6 Maintenance Cartridge Relay PCB
2.4.6.1 Maintenance cartridge relay PCB components
0013-6532
F-2-22
a) EEPROM (IC1)
The 128-KB EEPROM stores all information written in the EEPROM on the main controller PCB.
2.4.7 Power Supply
2.4.7.1 Power supply block diagram
0012-6414
F-2-23
The power supply converts AC voltages ranging from 100 V to 240 V from the AC inlet to DC voltages for driving the ICs, motor, and others.
The voltage generator circuits include the +32 V generation circuit for driving motors, fans, and the +5.1V generator circuit for driving sensors, logic circuits.
When in the power saving mode, the power supply cut outs the +32 V and the +5.1 V.
Power ON/OFF operation is controlled by the main controller PCB. When the upper cover is open, the power supply cut outs only the +32V power to the carriage.
2.5 Detection Functions with Sensors
2.5.1 Cover system
0012-6490
Upper cover lock switch (L) / (R)
The microswitch-based upper cover lock switches detect the open/closed states of the upper cover.
When the upper cover close, the switches are pressed to detect the closed state of the upper cover.
The printer has one switch installed on the left and right sides each to prevent one-sided closure of the upper cover.
Ink tank cover switches (L) / (R)
The microswitch-based ink tank cover switches detect the open/closed states of ink tank covers.
When an ink tank cover closes, the switches are pressed to detect the closed state of the ink tank cover.
Pressure release switch
The microswitch-based pressure release switch detects the status of the paper release lever.
When the paper release lever closes, the switch is pressed to detect the closed state of the paper release lever.
IC 1
Operation panel
Transformer
DC power supply
control circuit
+5.1V
generation circuit
+32V
generation circuit
POWER ON
Rectifying circuit
Noize filter circuit
AC inlet
100V to 240V
Power supplyMain controller PCB
+5V/+3.3V
generation circuit

Chapter 2
2-21
F-2-24
2.5.2 Ink passage system
0012-6492
F-2-25
Pump cam sensor
As the cam rotates, it shields the sensor light of the photointerrupter-based pump cam sensor or allows it to be transmitted. the status of the purge unit, such as
capped, suction, and wiping, is detected in a Combination of the status of detection by the pump cam sensor and the control of pump motor rotation by the pump
encoder sensor.
Upper cover lock switch
Ink tank cover switch
Pressure release switch
Pump encoder
Pump cam sensor
Head management sensor
Valve open/closed
detection sensor
Agitation cam sensor

Chapter 2
2-22
F-2-26
Pump encoder
The photointerrupter-based sensor reads slits in the encoder film of the Purge motor and controls the amount of its rotaion accordingly.
F-2-27
Valve open/closed detection sensor
The photointerrupter-based valve open/closed detection sensor detects the status of the valve.
The sensor detects that the ink supply valve is open when the sensor light is shielded by a flag linked with the valve cam.
Agitation cam sensor
The photointerrupter-based agitation cam sensor detects the status of the agitation cam.
The sensor detects the agitation cam home position when the sensor light allows it to be transmitted.
Ink detection sensor
The ink detection sensor detects the presence or absence of the ink in an ink tank with respect to the status of continuity between two hollow needles.
When the ink level in the tank falls to a point below the wall surrounding the hollow needles in the air passage, continuity with the hollow needle on the ink supply
side is disrupted, causing the sensor to detect that the ink is out.
F-2-28
Head management sensor
The phototransmitter-based head management sensor detects the status of ink discharge from the printhead.
The carriage iteratively moves and stops at the detection position for each nozzle train, discharging inks nozzle by nozzle while it is halted.
The sensor detects discharging nozzles from the voltage changes produced by the drops of an ink discharged from one nozzle at a time shielding the sensor light.
- Carriage lock - Capping
- Suction
- Air passage valve open
- Idle suction
- Printing
- Suction during printing
- Wiping - Carriage lock
- Air passage
- Carriage move - Maintenance jet
- Idle suction
Rotary flag Sensor
Sensor
Slits
Ink tank
Wall
Rubber plug
Needle(air passage)
Needle (ink supply)

Chapter 2
2-23
F-2-29
2.5.3 Carriage system
0012-6495
F-2-30
Carriage cover sensor
The photointerrupter-based carriage cover sensor detects the opening and closing of the carriage sensor.
When the carriage cover is closed, the sensor light is shielded by the sensor arm, enabling the sensor to detect that the carriage cover is closed.
Carriage HP sensor
The photointerrupter-based carriage HP sensor detects the home position of the carriage.
Installed on the right side plate of the printer, the sensor detects an edge of the carriage home position on the carriage unit under carriage unit under carriage move-
ment control.
The printer establishes the carriage home position from the position at which its edge is detected as a reference position.
Linear encoder
Mounted on the back of the carriage, the linear encoder detects the position of the carriage from a slit in the linear scale during its movement.
Lift cam sensor
A photointerrupter-based sensor. After the sensor light is shielded by the flag, the lift motor is driven by a predetermined number of pulses to regulate the separation
between the printheads and platen automatically.
Ambient temperature sensor
The thermostat-based ambient temperature sensor mounted on the head relay PCB detects the ambient temperature to which the carriage is exposed.
The resistance of the thermistor that varies as a function of temperature changes in the printer is transmitted to the main controller via the carriage relay PCB.
The ambient temperature is used to help calibrate the head temperature sensor and detect abnormal ambient temperatures.
Head temperature sensor
The head temperature sensor detects the temperature of the printhead.
The printhead temperature is transmitted to the main controller via the carriage relay PCB.
The printhead temperature is used to help control the head drive and detect abnormal printhead temperatures.
Printhead contact detection
The printhead contact detects the status of printhead installation by electrical means.
The contact detects the status of contact from voltage changes in the flexible cables on the carriage side that come into contact with two terminals of the printhead
with remote contact surfaces, the power terminals and GND terminal.
Printhead
Nozzle unit
Head management
sensor unit
Multi sensor
Lift cam sensor
Carriage HP sensor
Carriage cover sensor
Linear encoder
Head relay PCB
Linear scale

Chapter 2
2-24
Multi sensor
The photoreflector-based multi sensor consists of four LEDs (red, blue, green, infrared) and two light-receiving sensors to detect the leading edges and width of
paper and skews in it, and to adjust its registration, head height and calibration.
At head height adjustment, the two light-receiving sensors detect infrared light reflected upon the paper to work out the head height from differences in its meas-
urement.
F-2-31
2.5.4 Paper path system
0014-8916
F-2-32
Media sensor
The photoreflector-based media sensor detects the presence or absence of paper on the platen.
The sensor detects the presence of paper when it receives sensor light reflected upon the paper.
Feed roller HP sensor
The feed roller HP sensor detects transitions from white (transmitted), or a reference, to black (shielded) when the printer is switched on, thereby setting the home
position of feed roller eccentricity correction.
Feed roller encoder
The feed roller encoder is driven to detect the length of paper feeding for each rotation of the feed roller from encoder slits.
2.5.5 Humidity sensor
0013-8116
F-2-33
Platen
Media
Infrared LED
LED(blue)LED(green)LED(red)
Infrared sensor
Media sensor
Feed roller HP sensor
Feed roller
encoder
Humidity sensor

Chapter 2
2-25
Humidity sensor
The humidity sensor detects the temperature and relative humidity around the printer to implement head height adjustment, maintenance jet control, waste ink evap-
oration calculation and suction fan control on the basis of the temperature and relative humidity thus measured.
2.5.6 Media take-up Unit
0013-8115
F-2-34
Media take-up on/off sensor
The photointerrupter-based media take-up on/off sensor detects the switch status of the media take-up unit.
When the media take-up switch is set to ON, the sensor arm transmits the sensor light, power-on the media take-up unit.
When the media take-up switch is set to OFF, the sensor arm shields the sensor light, shutting down the media take-up unit.
Media take-up paper detection sensor
When the sensor light is shielded by a loop of printed paper, the media take-up motor rotates to take up the paper.
ON
OFF
Media take-up on/off sensor
Media take-up
paper detection sensor

Chapter 3 INSTALLATION

Contents
Contents
3.1 Installation......................................................................................................................................................................3-1
3.1.1 Making Pre-Checks...................................................................................................................................................................... 3-1
3.1.1.1 Making Pre-Checks .........................................................................................................................................................................................3-1
3.1.2 Unpacking and Installation .......................................................................................................................................................... 3-1
3.1.2.1 Checking the Contents ....................................................................................................................................................................................3-1
3.1.2.2 Assembling the Stand......................................................................................................................................................................................3-3
3.1.2.3 Installing the Printer........................................................................................................................................................................................3-6
3.1.2.4 Installing the Basket ........................................................................................................................................................................................3-7
3.1.2.5 Installing the Media Take-Up Unit (Option) ................................................................................................................................................3-11
3.1.2.6 Removing Protection Materials.....................................................................................................................................................................3-17
3.1.3 Checking the Images/Operations ............................................................................................................................................... 3-19
3.1.3.1 Checking the Image and Operation...............................................................................................................................................................3-19

Chapter 3
3-1
3.1 Installation
3.1.1 Making Pre-Checks
3.1.1.1 Making Pre-Checks
0014-8917
Follow the instructions in the included "Quick Start Guide" when installing the product.
Refer to the package size and weight listed below for smooth carrying in and installation of the product.
T-3-1
1) Installation space
Height
F-3-1
Width and depth
F-3-2
3.1.2 Unpacking and Installation
3.1.2.1 Checking the Contents
0014-8918
1) Check for the components.
a) Printer
Package size and weight
(including palette)
2070mm (W) x 1050mm (D) x 860mm (H) Approx. 168Kg
224mm
(8.8")
356mm
(14")
1500mm
(59")
[H] 1144mm
(45")
100mm
(3.9")
600mm
(23.6")
200mm
(7.9")
200mm
(7.9")
[W] 1893mm (74.5")
2293mm (90.3")
[D] 975mm
(38.4")
1675mm
(65.9")

Chapter 3
3-2
F-3-3
T-3-2
b) Stand and basket
F-3-4
T-3-3
1 Printer 2 Roll holder
3 Power cord 4 Printheads (2pcs.)
5 Ink tanks (12 colors) 6 Eject supports (4pcs.)
7 Hex wrench
1 Basket unit 2 Basket rod
3 Bottom stand stay 4 Top stand stay
5 Right stand leg 6 Left stand leg
7 Rod holder (2pcs.) 8 Basket arm L
1
2
4
7
6
5
5
3
5
6
34
1
2
13
14
9
8
10
12
11
7
15

Chapter 3
3-3
c) Media take-up unit (option)
F-3-5
T-3-4
3.1.2.2 Assembling the Stand
0014-8921
Assemble the stand.
Stand assembly requires two or more people working on a flat floor. Assembling the stand alone may cause injury or accidental bending of the stand.
Stand casters are locked at the time of factory shipment. Do not release the lock until the stand has been fully assembled. In addition, release the lock before moving
the stand. Moving the stand while the casters are locked may scratch the floor or cause injury.
1) Position the left stand leg and right stand leg so that the markings on the bottom are right-side up and can be read. Insert the left side of the bottom stand stay
into the side slot [1] of the left stand leg, and insert the right side of the bottom stand stay into the side slot [2] of the right stand leg.
9 Basket arm R 10 Leg cover (2pcs.)
11 Rod holder adapter (2pcs.) 12 M8 hex bolts (8pcs.)
13 Spanner 14 Hex wrench
15 M4 hex screws (20pcs.)
1 Weight flange 1 / 2 (2pcs. each) 2 Media take-up unit L
3 Media take-up unit R 4 Media take-up unit mounting bracket L / R
5 Media take-up spool 6 Media take-up sensor unit
7 3-inch adapter (2pcs.) 8 M4 hex screws (16pcs.)
9 Hex wrench 10 Weight joint
11 Weight roll 12 Cord holder (2pcs.)
5
1
2
3
4
10
11
89
6
7
12

Chapter 3
3-4
F-3-6
2) Secure the bottom stand stay to the left stand leg and the right stand leg using four M4 hex screws on each side.
F-3-7
3) Hold one end of the stand while a partner holds the other end. Rotate both end of the stand at the same time to stand it upright.
F-3-8
Rotate both ends of the stand simultaneously when standing the stand upright. Rotating only one side before the other may bend the stand and cause problems in
assembly.
4) Insert the left end of the top stand stay into the side hole [1] on the left stand leg, and insert the right end of the top stand stay into the side hole [2] on the right
stand leg, pushing the stay in completely.
[2]
[1]

Chapter 3
3-5
F-3-9
MEMO:
Insert the left end of the top stand stay first. The right end can only be pushed into a restricted position.
5) Secure the top stand stay to the left and right stand legs using the four M8 hex bolts on each side.
F-3-10
6) Attach the leg cover to the left and right stand legs. Insert the protrusion [1] of the leg cover into the groove [2] of the top stand stay. Insert the protrusion [3] of
the leg cover into the groove [4] of the bottom stand stay.
F-3-11
7) Secure the leg cover to the left and right stand legs using one M4 hex screws on each side.
[1]
[2]
[1]
[1]
[4]
[4] [3]
[3]
[2]
[2] [1]
[1]

Chapter 3
3-6
F-3-12
3.1.2.3 Installing the Printer
0014-8924
Installing the printer must be done by more than four people.
1) Remove the black belts from around the printer and remove the top packaging material.
F-3-13
2) While two people are holding the carrying handles under the printer on one end and lifting the printer a little, have a third person to remove the packaging material
from under the printer.
Also remove the packaging material on the other side of the printer by the same way.
F-3-14
3) Hold the carrying handles under the printer by two to three people on each side, lift the printer.

Chapter 3
3-7
F-3-15
F-3-16
The printer weighs approximately 111kg (244.7lb). Moving the printer requires at least four people, two on either side. Be careful to avoid back strain and other
injuries.
When moving the printer, firmly grasp the carrying handles under each side. Holding the printer at other positions is dangerous and may cause injury and damage
if the printer is dropped.
4) Align the triangles on the back of the printer and the stand when setting the printer on the stand. Secure the printer and the stand firmly together using four M4
hex screws on each side.
F-3-17
3.1.2.4 Installing the Basket
0014-8929
Install the basket.
1) Insert the basket arm R [1] in the hole [2] on the right side of the bottom stand stay. Insert the right side [3] of the middle basket rod in the hole [4] of the basket
arm R.

Chapter 3
3-8
F-3-18
2) Insert the left side of the middle basket rod to the basket arm L [1] [A], than push in the arm fully into the hole on the left side of the bottom stand stay [B]. Secure
the basket arm L [1] and R [2] using one M4 hex screw on each side [C].
F-3-19
3) Attach the rod holder to the rod holder adapter.
F-3-20
4) Insert the rod holder into each hole on the back of each stand leg.
[4]
[2]
[3]
[1]
[1] [1][2]
[C]
[B][B]
[C]
[A]

Chapter 3
3-9
F-3-21
5) Spread out the basket unit with white tag [1] of the basket cloth at the front on the right side and the black cord [2] at the back.
F-3-22
6) Insert the basket rod (in the middle of the basket cloth) in the hole [1] on the bottom of the rod holder, and thread the black cord from the back through the hook
[2] on the top of the rod holder.
[1]
[2]

Chapter 3
3-10
F-3-23
7) Pull out the basket cloth with the edge facing out. Bringing the edge of the basket cloth inside may prevent paper ejection.
F-3-24
8) Attach the basket rod (at the front of the basket unit) to the tips [1] of the basket arm L and R.
[1]
[2]

Chapter 3
3-11
F-3-25
9) Pull the basket rod [1] (at the front of the basket unit) all the way out and lift the rod to lock the rod in place.
F-3-26
3.1.2.5 Installing the Media Take-Up Unit (Option)
0014-8925
Install the media take-up unit (option)
1) In case the basket is installed, lift the front basket rod [1] gently to release the lock, lower the rod toward the front, and push it all the way back. Remove the front
basket rod from the basket arms L and R, than roll up the basket cloth and put it behind the bottom stand stay.
[1]
[1]

Chapter 3
3-12
F-3-27
2) Firmly secure the left and right media take-up unit mounting brackets to the front [1] and the back [2] of the top stand stay using four M4 hex screws on each side.
[1]

Chapter 3
3-13
F-3-28
3) Hook up the hole [1] of the left media take-up unit with the protrusion [2] of the left media take-up unit mounting bracket, and hook up the hole [3] of the right
media take-up unit with the protrusion [4] on the right media take-up unit mounting bracket. Secure the media take-up units firmly by using three M4 hex screws
[5] on each side.
[1]
[2]

Chapter 3
3-14
F-3-29
4) Place the media take-up sensor unit under the bottom stand stay, than pull up the cord of the media take-up sensor unit through the hole of the right stand leg.
F-3-30
5) With the media take-up sensor unit against the underside of the bottom stand stay and the right stand leg, insert M4 hex screws in the three holes [1] and slide
the screws out of the way toward the narrow end of the protruding holes. Insert M4 hex screws in the small holes [2] as well. Than, tighten all five M4 hex screws
firmly.
[2] [1] [3]
[4]
[5] [5]

Chapter 3
3-15
F-3-31
Arrange the basket cloth and basket rod so they do not interfere with the media take-up sensor (indicated by the dotted line).
F-3-32
6) Plug the cord of the media take-up sensor unit into the right media take-up unit.
[1]
[1]
[1]
[2]
[2]

Chapter 3
3-16
F-3-33
7) Attach the cord holders [1] to the holes of the top stand stay. Bring the power cord of the right media take-up unit to the back of the printer and pass the cord
through the cord holders. After passing the cord behind the holders, plug the cord into the power supply connector on the back of the printer.
F-3-34
When plugging in the power cord, be careful about the positions of the prongs. It may damage the cord or connector if you force the cord into the connector.
8) Load the left side of the media take-up spool on the media take-up unit so that the gear [1] on the right side of the media take-up spool meshes with the gear [2]
of the right media take-up unit.
[1]

Chapter 3
3-17
F-3-35
3.1.2.6 Removing Protection Materials
0014-8930
1) Remove the tape and other packaging material used to secure the printer.
F-3-36
2) Open the upper cover.
F-3-37
3) Lift the release lever [1] [A], remove the protective sheet [2] from the platen, and lower the release lever again [B].
ON
OFF
[2] [1]

Chapter 3
3-18
F-3-38
4) Remove the screw and remove the belt stopper [1].
F-3-39
MEMO:
Keep the belt stopper, screw, and the hex wrench which have been removed since these are needed when moving the printer to another location later.
Neglecting to attach the belt stopper may cause damage to the printer when moving the printer to another location.
5) Lift the ejection guide.
F-3-40
6) Attach four eject supports [1] on the back of the ejection guide.
[1]
[2]
[B]
[A]
[1]

Chapter 3
3-19
F-3-41
7) Close the ejection guide and the upper cover.
F-3-42
3.1.3 Checking the Images/Operations
3.1.3.1 Checking the Image and Operation
0014-1896
Turn on the printer. Load the print heads, ink tanks, and media following the instructions shown on the operation panel.
Install the printer driver in the PC, and carry out test printing.
[1]

Chapter 4 DISASSEMBLY/REASSEMBLY

Contents
Contents
4.1 Service Parts...................................................................................................................................................................4-1
4.1.1 Service parts................................................................................................................................................................................. 4-1
4.2 Disassembly/Reassembly...............................................................................................................................................4-1
4.2.1 Diassembly/Reassembly .............................................................................................................................................................. 4-1
4.3 Points to Note on Disassembly and Reassembly ...........................................................................................................4-4
4.3.1 Note on locations prohibited from disassembly........................................................................................................................... 4-4
4.3.2 Moving the carriage manually ..................................................................................................................................................... 4-4
4.3.3 Units requiring draining of ink .................................................................................................................................................... 4-5
4.3.4 External covers............................................................................................................................................................................. 4-5
4.3.5 Drive unit ................................................................................................................................................................................... 4-11
4.3.6 Carriage unit............................................................................................................................................................................... 4-12
4.3.7 Ink tube unit ............................................................................................................................................................................... 4-16
4.3.8 Feeder unit ................................................................................................................................................................................ 4-17
4.3.9 Purge unit ................................................................................................................................................................................... 4-17
4.3.10 Ink tank unit ............................................................................................................................................................................. 4-18
4.3.11 Linear encoder ......................................................................................................................................................................... 4-21
4.3.12 Head management sensor ........................................................................................................................................................ 4-22
4.3.13 PCBs ........................................................................................................................................................................................ 4-22
4.3.14 Opening the cap and moving the wiper unit ............................................................................................................................ 4-23
4.3.15 Opening and closing ink supply valves ................................................................................................................................... 4-23
4.3.16 Draining the ink ....................................................................................................................................................................... 4-24
4.4 Applying the Grease.....................................................................................................................................................4-25
4.4.1 Applying the Grease .................................................................................................................................................................. 4-25
4.5 Adjustment and Setup Items ........................................................................................................................................4-27
4.5.1 Action to take after replacing the feed roller HP sensor, feed roller encoder, or feed roller ..................................................... 4-27
4.5.2 Action to take after replacing the carriage unit or multi sensor................................................................................................. 4-27
4.5.3 Action to take after replacing the head management sensor...................................................................................................... 4-27

Chapter 4
4-1
4.1 Service Parts
4.1.1 Service parts
0012-6508
The service parts indicated below require careful handling.
1. Keep all packages with the warning not to turn over.
Pay careful attention to all individually packaged service part (carriage unit, purge unit, ink tank unit, and other parts) boxes marked "This side up" and handle
appropriately.
F-4-1
2. Feed roller
The feed roller is a functionally important part. Therefore, be careful that the roller is not scratched or marked during storage or transport of the service parts, when
removing them from the individual boxes, when assembling, or performing any other
operations.
For details about handling of the feed roller, refer to DISASSEMBLY/REASSEMBLY > Points to Note on Disassembly and Reassembly > Feeder unit a) Handling
of the feed roller.
4.2 Disassembly/Reassembly
4.2.1 Diassembly/Reassembly
0014-8946
See Parts Catalog for the process of disassembly and reassembly except for the following main units.
Main units are the following four units.
1.Carriage unit
2.Ink tube unit
3.Purge unit
4.Ink tank unit
The parts layout illustrations in parts catalog have figure numbers according to the disassembly procedure of the product.
Main unit disassembly and assembly flows
* Ink drainage in a dotted line performs manual or automatic either.

Chapter 4
4-2
F-4-2
<Legend > c: Connector h: Hook s: Screw
Printer
Automatic ink drain
Manual ink drain
Left/right circle cover (L) (h1)
Left/right circle cover (S) (h1)
Left/right side covers (s3, h2)
Left/right tank cover units
(s3)
Upper rear cover (s5)
Upper cover
Open left/right ink tank units
(s4)
Upper left/upper right covers
(h1)
Rear cover right (s4)
Rear cover left (s2)
Left/right printheads
Left/right joint bases
Ink tube joint
Ink tube cover (s2)
Flexible cable (c3)
Carriage PCB cover (s4)
Carriage unit
Move the carriage to
above the platen
Head management sensor
(s1)
Lift unit (s5)
Cutter unit
Pulley base (s3)
1. Carriage Unit Disassembly Flow

Chapter 4
4-3
F-4-3
F-4-4
<Legend > c: Connector h: Hook s: Screw
Flexible cable (c5)
Ink tube unit
2. Ink Tube Unit Disassembly Flow
Printer
Automatic ink drain
Manual ink drain
Left/right circle covers (L) (h1)
Left/right circle covers (S) (h1)
Left/right side covers (s3, h2)
Left/right tank cover unit (s3)
Upper rear cover (s5)
Upper cover
Open left/right ink tank units
(s4)
Upper left/upper right covers
(h1)
Rear cover right (s4)
Rear cover left (s2)
Left/right printhead
Left/right joint bases
Ink tube joint
Ink tube cover (s2)
Flexible cable (c3)
Carriage PCB cover (s4)
Carriage unit
Move the carriage to
above the platen
Head management sensor
(s1)
Cable fixer base (s3)
Lift unit (s5)
Cutter unit
Pulley base (s3)
<Legend > c: Connector h: Hook s: Screw
Printer
Right circle cover (L) (h1)
Right circle cover (S) (h1)
Right side covers (s3, h2)
Operation panel (h1, c2)
Right front cover (s2)
Upper right cover (h1)
Purge unit (c1, s3)
Move the carriage to
above the platen
3. Purge Unit Disassembly Flow

Chapter 4
4-4
F-4-5
4.3 Points to Note on Disassembly and Reassembly
4.3.1 Note on locations prohibited from disassembly
0012-6514
Points where disassembly is forbidden because they are not accessible to a market adjustment are marked by red screws.
F-4-6
4.3.2 Moving the carriage manually
0014-8950
When moving the carriage, hold it by handle [1] shown below.
Move the carriage as required during assembly and disassembly to prevent the carriage from contacting the parts to be removed.
You cannot move the carriage when capping has been performed. Refer to DISASSEMBLY/REASSEMBLY > Points to Notes on Disassembly and Reassembly
> Opening the caps and moving the wiper unit to remove the caps, and then move the carriage.
<Legend > c: Connector h: Hook s: Screw
Printer
Automatic ink drain
Manual ink drain
Right circle cover (L) (h1)
Right circle cover (S) (h1)
Right side covers (s3, h2)
Left/right tank cover units
(s3)
Drain the ink in subtanks
Move the carriage to
above the platen
Ink tank unit(c5, s2)
4. Ink Tank unit Disassembly Flow
Remove the left/right
ink tube joints
Left/right tank cover units
(s3)

Chapter 4
4-5
F-4-7
4.3.3 Units requiring draining of ink
0014-8953
When disassembling the following units of the ink passage, drain the filled ink completely to prevent ink leakage. For how to drain the ink, refer to DISASSEM-
BLY/REASSEMBLY > Points to Notes on Disassembly and Reassembly > Draining the ink.
[1] Carriage unit
Refer to DISASSEMBLY/REASSEMBLY > Points to Notes on Disassembly and Reassembly > Carriage unit.
[2] Ink tube unit
Refer to DISASSEMBLY/REASSEMBLY > Points to Notes on Disassembly and Reassembly > Ink tube unit.
[3] Ink tank unit
Refer to DISASSEMBLY/REASSEMBLY > Points to Notes on Disassembly and Reassembly >Ink tank unit.
4.3.4 External covers
0014-8958
a) Left circle cover (L)/Right circle cover (L)
Removing left circle cover (L)/right circle cover (L)
1) To remove circle cover (L) [1], insert flathead screwdriver [2] at the position indicated to remove claw [3] and turn the cover forward to remove.
F-4-8
Installing left circle cover (L)/right circle cover (L)
1) Install circle cover (L) [1] with its part [2] inserted in arrow mark [3] of the right side cover and turn the cover backward to install.
[1]
[2] [1]
[3]

Chapter 4
4-6
F-4-9
b) Left circle cover (S)/Right circle cover (S)
Removing the left circle cover (S)/right circle cover (S)
1) Remove circle cover (S) [1] by turning it forward to remove the hook
F-4-10
Installing left circle cover (S)/right circle cover (S)
1) Install circle cover (S) [1] with its part [2] inserted in part [3] of the right side cover and turn the cover rearward to install.
F-4-11
c) Left/ right side covers
Removing the left/ right side covers
1) To remove left/ right side covers [1], remove left/ right circle cover (L) and left/ right circle cover (S).
2) Remove three screws [2] and two hooks [3], and remove the cover by their bottom side.
[2]
[1]
[3]
[1]
[2]
[3]
[1]

Chapter 4
4-7
F-4-12
d) Operation panel
Removing the operation panel
1) To remove the operation panel[1], remove hook [2] with a flathead screwdriver and remove two connectors [3].
F-4-13
e) Upper left cover/upper right cover
Removing the upper left cover/upper right cover
1) To remove upper left/upper right cover [1], remove left/ right circle cover (L), left/ right circle cover (S) and left/ right side covers.
2) Insert a flathead screwdriver at the indicated position to remove hook [2].
[1]
[3]
[2]
[2]
[1]
[3]

Chapter 4
4-8
F-4-14
f) Right front cover
Removing the right front cover
1) To remove right front cover [1], remove right circle cover (L), right circle cover (S), right side covers, upper right cover the operation panel.
2) Remove two screws [2].
F-4-15
g) Rear cover, right/ rear cover, left
Removing the rear cover, right/ rear cover, left
1) To remove rear cover right [1], remove four screws [2].
2) To remove rear cover, left [3], remove the rear cover right and two screws [4].
F-4-16
h) Lower rear cover, right/ left, filter cover
Removing the lower rear cover, right/ left, filter cover
1) To remove lower rear cover, right [1] , remove four screws [2].
2) To remove lower rear cover, left [3], remove two screws [4].
3) To remove filter cover [5], remove screw [6].
[1]
[2]
[2]
[1]
[1]
[3]
[2]
[4]

Chapter 4
4-9
F-4-17
i) Left/ right ink tank cover units
Removing the left/ right ink tank cover units
1) To remove left/ right ink tank cover unit [1] , remove three screws [2], open tank cover [3] and remove two hooks [4].
F-4-18
j) Ink tank units
Opening the ink tank units
1) To open the left/right ink tank units, remove left/ right circle cover (L), left/ right circle cover (S), left/ right side covers, upper left/ right cover and left/ right ink
tank cover unit.
2) Remove two screws [1].
3) Remove screw [2] from the support plate at inner side of the printer.
4) Remove screw [4] from the support plate [3] at outer side of the printer, loosen screw [5] and slide the support plate to open the ink tank unit.
[1]
[3]
[5]
[2]
[4]
[6]
[2]
[2]
[4]
[1]
[3]

Chapter 4
4-10
F-4-19
The ink tank units will lock themselves when they are opened to the maximum allowable angle.
Be sure to open the ink tank unit to their maximum allowable angle to prevent them from turning over.
k) Upper rear cover
Removing the upper rear cover
1) To remove the upper rear cover, remove left/ right circle cover (L), left/ right circle cover (S), left/ right side covers , upper left/upper right cover, rear cover,
right/ left , and left/ right ink tank cover units and then open the left/ right ink tanks.
2) Remove two screws [1] on front side of the printer and three screws [2] on the rear side, and then remove upper rear cover [3].
F-4-20
Note on installing the upper rear cover
1) Fit three rear-panel screws [1] into screw holes on the right side.
F-4-21
l) Upper cover
Removing the upper cover
1) To remove the upper cover, remove left/ right circle covers (L), left/ right circle covers (S), left/ right side covers , upper left/upper right covers, rear cover left/
right , right cover unit and upper rear cover.
2) Remove upper cover [2] while opening left/right arm stays [1] outward one by one.
[1]
[2]
[5]
[3]
[4]
[1]
[1]
[2]
[3]
[1][1]

Chapter 4
4-11
F-4-22
m) Release lever
Removing the release lever
1) To remove release lever [1], remove the purge unit and then remove the release lever. To do so, keep pinch roller [2] pressurized to ease to work of phase
alignment during gear installation.
Reinstalling the release lever
1) To install the release lever, align the gear of the release lever with mark [3] (phase) in the receiving gear.
F-4-23
4.3.5 Drive unit
0014-8962
a) Feed motor
Removing the feed motor
1) To remove feed motor [1], loosen four screws [2] and remove timing belt [3] and spring [4].
2) Remove four loosened screws [2] to release feed motor [1] and remove the connector.
Reinstalling the feed motor
To reassemble the feed roller drive timing belt [3] into position, set the tension of timing belt [3] by adjusting the pressure of spring [4]. Then, fix feed motor [1].
[2]
[1]
[1]
[2] [2]
[1]
[2]
[3]

Chapter 4
4-12
F-4-24
b) Action to take after replacing the feed roller HP sensor, feed roller encoder and feed roller
This printer as shipped has the feed roller eccentricity (that is, variations in the rate of paper feed from rotation to rotation) corrected for enhanced media feed ac-
curacy. When the feed roller HP sensor or feed roller encoder and feed roller pertaining to the correction of eccentricity variations has been replaced, therefore,
they should require adjustment.
Execute service mode under the following conditions to launch automatic adjustment:
Service mode: SERVICE MODE > ADJUST > PRINT PATTERN > LF TUNING
Media type: Glossy photo paper
4.3.6 Carriage unit
0014-8964
a) Removing the carriage unit
1) Drain the ink. See Disassembly/Reassembly > Points to Note on Disassembly/Reassembly > Draining the ink.
2) Turn off the power and move the carriage to above the platen. If the carriage is locked at its home position, insert a Phillips screwdriver from the right side into
hole [1] in the shaft of the lifting unit in the purge unit and turn it counterclockwise. This will lower cap [2] and lock pin [3], allowing the carriage to be moved.
F-4-25
3) Remove the printheads.
[3]
[2]
[4]
[1]
[2]
[2]
[1]
[3]
[2]

Chapter 4
4-13
4) Release the ink tube from the guide, detach four link levers [1] from the printhead fixer lever, than remove two joint bases [2].
F-4-26
5) Remove two screws [1] and ink tube cover [2].
F-4-27
6) Detach joints [1] of the ink tube.
F-4-28
7) Remove four screws [1] and open carriage PCB cover [2].
F-4-29
8) Disconnect five flexible cables from the carriage relay PCB.
9) Cover the joint of the ink tube unit in a plastic bag or the like to prevent ink splashing and leakage, and seal the mouth of the bag.
[2]
[1]
[1]
[2]
[1]
[1]
[2]

Chapter 4
4-14
Never peel off tape [1] that fixes the ink tube when detaching the joints of the ink tube on the upper part of the carriage or when removing the joint base from the
carriage.
F-4-30
10) Twist off belt fixer knob [1] to loosen the belt, and remove spring [2], guide [3] and pulley[4].
F-4-31
11) Release carriage belt from the pulley of the carriage motor.
12) Remove two screws [1] and pulley base [2].
13) Remove screw [3] and the connector [4] to release head management sensor unit [5].
14) Remove five screws [6] and lift unit [7].
[1]
[2]
[4]
[3]
[1]

Chapter 4
4-15
F-4-32
15) Remove the cutter unit, and lay the caterpillar of the ink tube unit on its side, and then remove the carriage from the right side of the printer.
- To remove the carriage unit, pull it out of position keeping the carriage unit level with care not to harm the linear scale. Flaws on the linear scale could result in
malfunctioning.
- After detaching the joint of the ink tube unit, the joint might become easy to come off by the ink that has adhered to it.
In that case, please wash the joint by alcohol and remove the adhering ink.
F-4-33
b) Mounting the carriage belt
To install the carriage belt, put in the point of the belt to the interior of the groove [1], and have all the cogs of carriage belt [3] engaged with belt stopper [2].
F-4-34
c) Note on replacing the carriage unit and the multi sensor
[1]
[3]
[5]
[2]
[4]
[6]
[6]
[7]
[2]
[3]
[3]
[2]
[1]

Chapter 4
4-16
When either carriage unit or multi sensor has been replaced, be sure to replace the multi sensor reference plate as well.
d) Action to take after replacing the carriage unit and the multi sensor
Because the distance between the multi sensor (in the carriage unit) and the nozzles (in each printhead) is varied from one unit to another, the printer has its optical
axis corrected and paper gap adjustment sensor gain and calibration adjusted prior to shipment. When the carriage unit or multi sensor has been replaced, they
should require adjustment.
Execute service mode under the following conditions to launch automatic adjustment:
1) Optical axis correction
- Service mode: SERVICE MODE > ADJUST > PRINT PATTERN > OPTICAL AXIS
Media type: Gloss photo paper
2) Paper gap adjustment
- Service mode: SERVICE MODE > ADJUST > GAP CALIB
3) Sensor correction for calibration
- Service mode: SERVICE MODE > ADJUST > SENSOR CALIB
4.3.7 Ink tube unit
0014-8966
a) Removing ink tube unit
1) Drain the ink. See Disassembly/Reassembly > Points to Note on Disassembly/Reassembly >Draining the ink.
2) Remove the carriage unit. See Disassembly/Reassembly > Points to Note on Disassembly/Reassembly > Carriage Unit.
3) Disconnect five flexible cables from the main controller PCB.
4) Remove the flexible cable leading to the carriage PCB cover from the guide.
5) Remove three screws [1] and release ink tube fixer base [2] from the frame.
F-4-35
6) Unclamp the ink tube and remove it from the frame with care to avoid ink splashing and contact with the linear scale.
Never peel off tape [1] that fixes the ink tube when detaching the joints of the ink tube on the upper part of the carriage or when removing the joint base from the
carriage.
When replacing the ink tube unit, be sure that the tapes [1] are posted to the new ink tube unit.
F-4-36
b) Reassembling ink tube units
When the ink tube unit has been replaced, turn on the power without mounting the printhead and the ink tanks.
Then, mount the printhead and ink tanks as directed by message guidance.
After detaching the joint of the ink tube unit, the joint might become easy to come off by the ink that has adhered to it.
In that case, please wash the joint by alcohol and remove the adhering ink.
[1]
[2]
[1]

Chapter 4
4-17
F-4-37
F-4-38
4.3.8 Feeder unit
0014-8972
a) Handling the feed roller
The feed roller is a functionally important part. Therefore, be sure to note the following points when handling the roller.
- Do not hold the roller with one hand or warp its shape.
- Do not touch the roller surface (coated surface).
- Do not allow the roller to get scratched or marked.
- Hold the roller at two points; location D and one of the locations A, B, or C as shown in the figure below.
F-4-39
b) Action to take after replacing the feed roller HP sensor, feed roller encoder, or feed roller
Eccentricity of the feed roller is factory-corrected (variation in the paper feed distance per rotation is compensated for) to enhance the media feed accuracy. There-
fore, when you have replaced the feed roller HP sensor, feed roller encoder, or feed roller related to correction of feed roller eccentricity, adjustment is required.
Use the service mode under the following conditions:
Service mode: SERVICE MODE > ADJUST > PRINT PATTERN > LF TUNING
Media type: Glossy photo paper
4.3.9 Purge unit
0014-8978
a) Removing the purge unit
1) Turn off the power and move the carriage to above the platen. If the carriage is locked at its home position, insert a Phillips screwdriver from the right side into
hole [1] in the shaft of the lift unit in the purge unit and turn it counterclockwise. This will lower cap [2] and lock pin [3], allowing the carriage to be moved.
A
D
B
C

Chapter 4
4-18
F-4-40
2) Remove connector [1] and three screws [2] and then remove purge unit [3].
F-4-41
4.3.10 Ink tank unit
0014-8979
a) Removing ink tank units
1) Drain the ink. See Disassembly/Reassembly > Points to Note on Disassembly/Reassembly >Draining the ink.
2) Detach the joint between the ink tube unit and ink tank unit [1].
3) Remove four screws [2] and five connectors [3] and then remove the ink tank unit.
[1]
[3]
[2]
[1]
[2]
[3]

Chapter 4
4-19
F-4-42
After detaching the joint between the ink tube unit and the ink tube of the ink tank unit, the joint might become easy to come off by the ink that has adhered to it.
In that case, please wash the joint by alcohol and remove the adhering ink.
F-4-43
b) Reinstalling ink tank units
The left and right ink tank units are installed to different positions at waste ink tray [1].
Install the right ink tank unit at screw position [2].
Install the left ink tank unit at screw position [3].
(Installing position of each ink tank units are inner side of the printer.)
[2]
[2]
[2] [1]
[3]
[3]
[3]

Chapter 4
4-20
F-4-44
c) Removing the valve motor unit
1) To remove the valve motor unit, remove the ink tank cover unit.
2) Remove three screws [1], two connectors [2] and bearing [3], and then remove valve motor unit [4].
[3]
[3] [2]
[2]
[1]

Chapter 4
4-21
F-4-45
4.3.11 Linear encoder
0014-8985
a) Removing the linear encoder
1) Move the carriage to above the platen.
2) Remove two screws [1] and upper rear stay [2].
F-4-46
3) Remove two screws [1] and linear encoder [2].
[1]
[1]
[3]
[2]
[4]
[1]
[1]
[2]

Chapter 4
4-22
F-4-47
4.3.12 Head management sensor
0014-8988
a) Removing the head management sensor
1) To remove head management sensor [1], remove screw [2] and disconnect connector [3].
F-4-48
b) Action to take after replacing the head management sensor
Because the distance between the head management sensor and the carriage unit is varied from one unit to another, the printer has its optical axis corrected to adjust
the non-discharging nozzle detection position prior to shipment. When the head management sensor carriage unit has been replaced, it should require adjustment.
Execute service mode under the following conditions:
SERVICE MODE > ADJUST > NOZZLE CHK POS
4.3.13 PCBs
0014-8989
Do not replace the main controller PCB and the maintenance cartridge relay PCB (ROM board) at the same time.
Both PCBs hold vital information, such as settings and a carriage drive time. Before either PCB is replaced, such information is temporarily saved through internal
communication with the other PCB and is automatically written to the new PCB when it is installed. For this reason, the two PCBs cannot be replaced at the same
time. To replace both PCBs, work in order of (a) > (b).
When the main controller PCB and maintenance cartridge relay PCB have been replaced with service parts, check that the latest version of firmware is installed in
them.
If not, upgrade the firmware to the latest version.
a) Replacing the maintenance cartridge relay PCB (ROM board)
1) Turn off the power and disconnect the power plug.
[1]
[2]
[2]
[3]
[1]

Chapter 4
4-23
2) Replace the maintenance cartridge relay PCB.
3) Reconnect the power plug and turn on the power while pressing the [Paper Source] and [Information] keys. (Start the printer in PCB replacement mode.)
4) Release the key, but not before making sure that "Initializing" appears on the display. (The message lamp lights when printer enters PCB replacement mode.)
5) Wait until "REPLACE MODE" appears on the display.
6) Select MC BOARD and press the [OK] key.
7) Turn off the power, but not before making sure that "Power off" appears on the display.
8) Turn on the power.
9) Check the firmware version. If the firmware is not the latest version, upgrade the firmware to the latest version.
b) Replacing the main controller PCB
1) Turn off the power and disconnect the power plug.
2) Replace the main controller PCB.
3) Reconnect the power plug and turn on the power while pressing the [Paper Source] and [Information] keys. (Start the printer in PCB replacement mode.)
4) Release the key, but not before making sure that "Initializing" appears on the display. (The message lamp lights when printer enters PCB replacement mode.)
5) Wait until "REPLACE MODE" appears on the display.
6) Select CPU BOARD and press the [OK] key.
7) Turn off the power, but not before making sure that "Power off" appears on the display.
8) Turn on the power.
9) Check the firmware version. If the firmware is not the latest version, upgrade the firmware to the latest version.
4.3.14 Opening the cap and moving the wiper unit
0014-8991
This section explains how to uncap the carriage and ink supply valves manually.
Moving carriage when the power of the printer is off, releasing carriage lock pin and uncapping must be done manually.
1. Uncapping, releasing the carriage lock pin and moving the wiper unit
1) Remove right circle cover (L), right circle cover (S), right side covers and upper right cover.
2) Insert a Phillips screwdriver from the right side into hole [1] in the shaft of the lift unit in the purge unit and turn it counterclockwise. This will lower cap [2] and
lock pin [3], allowing the carriage to be moved.
The wiper unit will move in sync with the motion of the cap and lock pin.
F-4-49
4.3.15 Opening and closing ink supply valves
0014-8992
a) Opening and closing ink supply valves
1) Remove the ink tank cover unit.
2) Press valve lever [1] with a finger to open the ink supply valve.
[1]
[3]
[2]

Chapter 4
4-24
F-4-50
- If the printhead fixer lever is released with the ink supply valve to an ink tube open while the tube is filled with an ink, the ink in the tube could flow backward to
the ink tank unit, leaking through the hollow needle in the ink tank.
- If an ink supply valve remains open, as on occurrence of an ink supply valve open/close error, remove the valve motor unit and (see Disassembly/Reassembly >
Points to Note on Disassembly/Reassembly > Ink Tank Units) and close the ink supply valve.
4.3.16 Draining the ink
0014-8993
There are two ways to drain the ink passage of inks: automatic and manual.
Be sure to drain the ink from the ink passage to prevent ink leakage before disassembling any component of the ink passage or reshipping the printer.
1. Automatic Ink Drain
Execute Automatic Ink Drain by selecting Maintenance > Move Printer from the main menu.
Execute Automatic Ink Drain once again if the printer shuts down due to a power failure or any other trouble before the operation completes.
2. Manual Ink Drain
Drain the ink passage of inks manually if any electrical component in the printer fails or firmware malfunctions or if the printer fails to be powered on.
1) Remove right circle cover (L), right circle cover (S), right side covers, left/ right the ink tank cover units. See Disassembly/Reassembly > Points to Note on
Disassembly/Reassembly > External Covers.
2) Remove the ink tanks.
3) Move the carriage to above the platen. See Disassembly/Reassembly > Points to Note on Disassembly/Reassembly > Opening the caps and moving the wiper unit.
4) Release the printhead fixer lever.
5) Open the ink supply valves to allow the inks to flow into the subtanks.
3. Draining the ink in subtanks
1) Remove ink discharge tube [1] behind each subtank and move the ink from the subtank into a container. Repeat this procedure for each additional subtank.
[1]

Chapter 4
4-25
F-4-51
4.4 Applying the Grease
4.4.1 Applying the Grease
0014-9023
Apply the grease at the location shown below.
Smear the grease lightly and evenly with a flat brush.
Don't apply the grease to locations other than those designated. Unwanted grease may cause poor print quality, take particular care that grease does not get onto the
wiper, cap, or the linear scale.
T-4-1
1. The joint base rail [1] and the rib [2] of the carriage unit.
F-4-52
2. Two feed roller backup [1]/ bushing [2]
3. Feed roller bearing [3]
No. Place Kind Quantity Note
1 The joint base rail and rib of carriage unit Molykote PG-641 Smear the grease lightly
2 Two feed roller backup Permalub G No.2 approx.12mg Don't apply to central backup with bearing.
Bushing Permalub G No.2 Smear the grease lightly
3 Feed roller bearing Permalub G No.2 approx.24mg Apply if remove bearing from a feed roller.
4 Pinch roller release cam three points x 10 parts Permalub G No.2 Smear the grease lightly
5 Upper cover stay shaft hole Permalub G No.2 approx.24mg
The gear shaft of the upper cover stay gear Permalub G No.2 approx.24mg
Upper cover stay shaft end Permalub G No.2 approx.24mg
The gear tooth face of upper cover stay Permalub G No.2 Smear the grease lightly
[1]
[2]
[1]

Chapter 4
4-26
F-4-53
4. Pinch roller release cam [1] three points x 10 parts
F-4-54
5. Upper cover stay shaft hole [1]/ gear shaft [2]/ shaft end [3]/ gear tooth face [4]
[1]
[2]
[3]
[1]

Chapter 4
4-27
F-4-55
4.5 Adjustment and Setup Items
4.5.1 Action to take after replacing the feed roller HP sensor, feed roller encoder, or feed roller
0012-6594
Action to take after replacing the feed roller HP sensor, feed roller encoder or feed roller
Feed roller eccentricity is factory-adjusted (correction of variation in the paper feed amount per rotation). It is necessary to adjust feed roller eccentricity after re-
placing the feed roller HP sensor, feed roller encoder or feed roller.
In the service mode, perform automatic adjustment of feed roller eccentricity.
Service mode : SERVICE MODE > ADJUST > PRINT PATTERN > LF TUNING
Media type : Photo glossy paper
4.5.2 Action to take after replacing the carriage unit or multi sensor
0013-7133
a) Note on replacing the carriage unit and the multi sensor
The multi sensor reference plate must be replaced at the same time whenever the carriage or the multi sensor is being replaced.
b) Multi Sensor Recalibration
Because the distance between the multi sensor (in the carriage unit) and the nozzles (in each printhead) is varied from one unit to another, the printer has its optical
axis corrected and paper gap adjustment sensor gain and calibration adjusted prior to shipment. When the carriage unit or multi sensor has been replaced, they
should require adjustment.
Execute service mode under the following conditions to launch automatic adjustment:
1) Optical axis correction
- Service mode: SERVICE MODE > ADJUST > PRINT PATTERN > OPTICAL AXIS
Media type: Gloss photo paper
2) Paper gap adjustment
- Service mode: SERVICE MODE > ADJUST > GAP CALIB
3) Sensor correction for calibration
- Service mode: SERVICE MODE > ADJUST > SENSOR CALIB
4.5.3 Action to take after replacing the head management sensor
0013-7146
Since the distance between the head management sensor and the carriage unit varies among printers, the optical axis is factory-adjusted to adjust the non-discharging
detection position. When you have replaced the head management sensor or performed assembly/reassembly of surrounding parts that can change the distance be-
tween the head management sensor and the carriage unit, readjustment is required
Perform the readjustment in the service mode.
Service mode : SERVICE MODE > ADJUST > NOZZLE CHK POS.
[1]
[2] [4] [3]

Chapter 5 MAINTENANCE

Contents
Contents
5.1 Periodic Replacement Parts ...........................................................................................................................................5-1
5.1.1 Periodic replacement parts ........................................................................................................................................................... 5-1
5.2 Consumable Parts...........................................................................................................................................................5-1
5.2.1 Consumable parts......................................................................................................................................................................... 5-1
5.3 Periodic Maintenance.....................................................................................................................................................5-1
5.3.1 Regular Maintenance ................................................................................................................................................................... 5-1

Chapter 5
5-1
5.1 Periodic Replacement Parts
5.1.1 Periodic replacement parts
0012-6595
T-5-1
5.2 Consumable Parts
5.2.1 Consumable parts
0014-9679
T-5-2
5.3 Periodic Maintenance
5.3.1 Regular Maintenance
0012-6597
T-5-3
Level Periodic Replacement part
User None
Service
Personnel
None
Level Consumables Life
sheets/A0
Parts Counter
Name Part number Q'ty Parts Unit
User See "Specifications > Features > Consumables
Service WASTE INK ABSORBER UNIT QL2-2110 1 20000 A1 A
WASTE INK ABSORBER UNIT (L) QL2-2108 2 20000 A3, A4
WASTE INK ABSORBER UNIT (S) QL2-1650 1 20000 A5
SUCTION FAN UNIT QM3-1012 1 20000 A6
DUCT QL2-1663 1 20000 A6
CARRIAGE UNIT QM3-1995 1 20000 D1, D2, D3 D
TUBE UNIT QM3-2004 1 20000 D4
PURGE UNIT QM3-1004 1 20000 H1 H
SENSOR UNIT QM3-1056 1 20000 K1 K
MOTOR, CARRIAGE QK1-2868 1 20000 M1 M
FEED MOTOR ASS'Y QM2-2502 1 20000 P1 P
FAN UNIT QM3-1038 2 20000 V1 V
Level Regular maintenance
User Cleaning of ink mist and other substances
(When necessary and when replacing the printhead)
Service personnel None

Chapter 6 TROUBLESHOOTING

Contents
Contents
6.1 Troubleshooting .............................................................................................................................................................6-1
6.1.1 Outline.......................................................................................................................................................................................... 6-1
6.1.1.1 Outline of Troubleshooting .............................................................................................................................................................................6-1
6.1.2 Troubleshooting When Warnings Occur ..................................................................................................................................... 6-1
6.1.2.1 Ink Level: Check .............................................................................................................................................................................................6-1
6.1.2.2 Check maint cartridge capacity.......................................................................................................................................................................6-1
6.1.2.3 Ink tank is empty. Replace the ink tank. .........................................................................................................................................................6-1
6.1.2.4 No ink tank loaded. Check ink tank ................................................................................................................................................................6-1
6.1.2.5 Close Ink Tank Cover .....................................................................................................................................................................................6-1
6.1.2.6 End of paper feed. Cannot feed paper more. ..................................................................................................................................................6-2
6.1.2.7 Paper Type Wrong ..........................................................................................................................................................................................6-2
6.1.2.8 GARO W12xx.................................................................................................................................................................................................6-2
6.1.2.9 Check printed document. ................................................................................................................................................................................6-2
6.1.2.10 Prepare for parts replacement. Call for service.............................................................................................................................................6-2
6.1.2.11 Parts replacement time has passed. Call for service. ....................................................................................................................................6-3
6.1.3 Troubleshooting When Errors Occur........................................................................................................................................... 6-3
6.1.3.1 03870001-2015 Cutter error............................................................................................................................................................................6-3
6.1.3.2 03010000-200C/03010000-200E/03010000-200F/03010000-2017/03010000-2018/03016000-2010 multi sensor .....................................6-3
6.1.3.3 03031000-2E0F Upper cover sensor error ......................................................................................................................................................6-3
6.1.3.4 03031101-2E10 Ink tank cover switch error...................................................................................................................................................6-3
6.1.3.5 03031000-2E11 Carriage cover sensor error ..................................................................................................................................................6-4
6.1.3.6 03031000-2E12 Defective paper release lever ..............................................................................................................................................6-4
6.1.3.7 03010000-2016/03010000-2E27 Paper feed error..........................................................................................................................................6-4
6.1.3.8 03010000-200D Cut media end error .............................................................................................................................................................6-4
6.1.3.9 03010000-2E1F/03060000-2E14/03060A00-2E00/03061000-2E15/03063000-2E08/03860002-2E02/03860002-2E0A/03860002-2E0C
Path mismatch error ...............................................................................................................................................................................................6-5
6.1.3.10 03862000-2E09 Insufficient roll media error ...............................................................................................................................................6-5
6.1.3.11 03890000-2920 Media take-up motor error ..................................................................................................................................................6-5
6.1.3.12 03890000-2921 Media take-up paper detection sensor error........................................................................................................................6-5
6.1.3.13 03060A00-2E1B Roll media end error .........................................................................................................................................................6-5
6.1.3.14 03861001-2405/03861001-2406 Borderless printing error ..........................................................................................................................6-6
6.1.3.15 03810104-2500/03810101-2501/03810102-2502/03810103-2503/03810112-2504/03810113-2505/03810106-2506/03810105-2508/
03810115-2509/03810107-250A/03810109-250B/03810108-250C No ink error ................................................................................................6-6
6.1.3.16 03830104-2520/03830101-2521/03830102-2522/03830103-2523/03830112-2524/03830113-2525/03830106-2526/03830105-2528/
03830115-2529/03830107-252A/03830109-252B/03830108-252C Ink tank is not installed. ( This error occurs when the ink tank is replaced.)..
6-6
6.1.3.17 03800204-2540/03830201-2541/03830202-2542/03830203-2543/03830212-2544/03830213-2545/03830206-2546/03830205-2548/
03830215-2549/03830207-254A/03830209-254B/03830208-254C Invalid ink tank ID .....................................................................................6-6
6.1.3.18 03830304-2560/03830301-2561/03830302-2562/03830303-2563/03830312-2564/03830313-2565/03830306-2566/03830305-2568/
03830305-2568/03830315-2569/03830307-256A/03830309-256B/03830308-256C Ink tank EEPROM error ..................................................6-6
6.1.3.19 03810204-2570/03810201-2571/03810202-2572/03810203-2573/03810212-2574/03810213-2575/03810206-2576/03810205-2578/
03810215-2579/03810207-257A/03810209-257B/03810208-257C Ink low error (occurs when replacing the printhead) .................................6-6
6.1.3.20 03810204-2580/03810201-2581/03810202-2582/03810203-2583/03810212-2584/03810213-2585/03810206-2586/03810205-2588/
03810215-2589/03810207-258A/03810209-258B/03810208-258C Ink low error (occures when cleaning B is executed) ................................6-7
6.1.3.21 03810204-2590/03810201-2591/03810202-2592/03810203-2593/03810212-2594/03810213-2595/03810206-2596/03810205-2598/
03810215-2599/03810207-259A/03810209-259B/03810208-259C Ink low error (occures when printing)........................................................6-7
6.1.3.22 03800301-2801/03800201-2802/03800401-2803/03800201-2812/03800302-2809/03800202-280A/03800402-280B/03800202-2813
Printhead error........................................................................................................................................................................................................6-7
6.1.3.23 03800101-2800/03800102-2808/03800201-2804/03800202-2807 Printhead installing error .....................................................................6-7
6.1.3.24 03800501-280D/03800502-280E Defective printhead nozzle .....................................................................................................................6-8
6.1.3.25 03841201-2816/03841201-2817/03841101-2818/03841001-2819/03841001-281B Maintenance cartridge error .....................................6-8
6.1.3.26 03010000-2820/03010000-2821/03010000-2822/03010000-2823/03130031-2F32/03010000-2F33/ Adjustment error ...........................6-8
6.1.3.27 03130031-260E Gap detection error .............................................................................................................................................................6-8
6.1.3.28 03130031-260F Gap adjustment error ..........................................................................................................................................................6-8
6.1.3.29 03130031-2618 VH voltage abnormality error.............................................................................................................................................6-9
6.1.3.30 03800500-2F2F/03800500-2F30 Head management sensor error ...............................................................................................................6-9

Contents
6.1.3.31 03130031-2F16 Mist fan error...................................................................................................................................................................... 6-9
6.1.3.32 03130031-2F17 Suction fan error................................................................................................................................................................. 6-9
6.1.3.33 03030000-2E21 IEEE1394 Error.................................................................................................................................................................. 6-9
6.1.3.34 03130031-2F25 Carriage home position error............................................................................................................................................ 6-10
6.1.3.35 03130031-2F26/03130031-2F27 Carriage motor error .............................................................................................................................. 6-10
6.1.3.36 03130031-2F1F/03130031-2F20 Defective sensor in purge unit ............................................................................................................... 6-10
6.1.3.37 03130031-2F22/03130031-2F23/03130031-2F2D Purge motor driving error .......................................................................................... 6-10
6.1.3.38 03130031-2F2A Feed roller home position error ....................................................................................................................................... 6-10
6.1.3.39 03130031-2F3A valve open/close error .................................................................................................................................................... 6-10
6.1.3.40 03130031-2F2E Roll media feeding error .................................................................................................................................................. 6-11
6.1.3.41 03130031-2F28 Lift motor time out error .................................................................................................................................................. 6-11
6.1.3.42 03130031-2F13 A/D Converter external trigger output stopped................................................................................................................ 6-11
6.1.3.43 03130031-2F14 ASIC Register cannot be written...................................................................................................................................... 6-11
6.1.3.44 03900001-4042/03900001-4049 Firmware error ....................................................................................................................................... 6-11
6.1.3.45 E194-4034 Sensor calibration error ............................................................................................................................................................ 6-11
6.1.4 Troubleshooting When Service Call Errors Occur .................................................................................................................... 6-12
6.1.4.1 E141-4046 Recovery system's count error ................................................................................................................................................... 6-12
6.1.4.2 E144-4047 Supply system's count error ....................................................................................................................................................... 6-12
6.1.4.3 E146-4001 Waste ink count full ................................................................................................................................................................... 6-12
6.1.4.4 E161-403E/E161-403F Abnormally high head temperature ........................................................................................................................ 6-12
6.1.4.5 E194-404A Non-discharge detection count error ......................................................................................................................................... 6-12
6.1.4.6 E196-4040/E196-4041/E196-4042/E196-4043/E196-4044/E196-4045 Main controller PCB error........................................................... 6-12
6.1.4.7 E198-401C/E198-401D/E198-401E RTC error ........................................................................................................................................... 6-12
6.2 Location of Connectors and Pin Arrangement ............................................................................................................ 6-13
6.2.1 Main controller PCB .................................................................................................................................................................. 6-13
6.2.2 Carriage relay PCB .................................................................................................................................................................... 6-22
6.2.3 Head relay PCB.......................................................................................................................................................................... 6-30
6.3 Version Up .................................................................................................................................................................. 6-37
6.3.1 Firmware Update Tool............................................................................................................................................................... 6-37
6.4 Service Tools............................................................................................................................................................... 6-38
6.4.1 List of Tools............................................................................................................................................................................... 6-38

Chapter 6
6-1
6.1 Troubleshooting
6.1.1 Outline
6.1.1.1 Outline of Troubleshooting
0013-1940
1. Outline
Troubles subject to troubleshooting are classified into those shown on the display (warning, error, and service call) and those not shown on the display.
The code of warning and error is shown by combining alphanumeric characters of eight digits and four digits.
The code of service call error is shown by the initial character of "E" and combining alphanumeric characters of three digits and four digits.
No code number is displayed when a warning occurs. Selecting [SERVICE MODE] > [DISPLAY] > [WARNING] allows you to check the warning log.
2. Precautions for Troubleshooting
1) Check the environmental conditions and the media used for printing.
2) Before performing troubleshooting, make sure that all connectors and cables are connected properly.
3) When servicing the printer with the external cover removed and the AC power supplied, be extremely careful to avoid electric shock and shorting electrical
devices.
4) In the following sections, the troubleshooting steps are described such that the component related to the most probable cause of the problem will be repaired or
replaced first, being followed by components with less problem probability. If multiple components have the same problem probability, the steps are described
begging with the easiest one.
After performing each step, check to see if the problem has been resolved by making test prints. If the problem persists, proceed to the next step.
5) After completion of the troubleshooting, check that all connectors and cables have been reconnected and screws have been tightened firmly.
6) Whenever you have performed replacement or repair services, make test prints to check whether the problem has been resolved.
6.1.2 Troubleshooting When Warnings Occur
6.1.2.1 Ink Level: Check
0012-6612
<Cause>
The printer has detected that the ink level is below the lower limit (20% of the capacity) by ink dot count.
<Probable fault location>
Ink tank, ink tank unit, or main controller
<Countermeasure>
1) Check the ink level.
2) Replace the ink tank.
3) Check the connector of the ink tank unit.
4) Replace the ink tank unit.
5) Replace the main controller PCB.
6.1.2.2 Check maint cartridge capacity.
0012-8577
<Cause>
The machine has detected that the maintenance cartridge is nearly full of waste ink (about 80% of the total capacity of the maintenance cartridge).
<Probable fault location>
Maintenance cartridge or main controller
<Countermeasure>
1) Maintenance cartridge
Check [SERVICE MODE] > [COUNTER] > [PRINTER] > [W-INK]. If the free space is nearly at the limit (0%), replace the maintenance cartridge.
2) Replace the main controller PCB.
6.1.2.3 Ink tank is empty. Replace the ink tank.
0014-9092
<Cause>
Ink detection sensor has detected that the ink tank is empty.
<Probable fault location>
Ink tank, ink tank unit, main controller PCB
<Countermeasure>
1) Replace the ink tank
2) Replace the ink tank unit
3) Replace the main controller PCB
6.1.2.4 No ink tank loaded. Check ink tank
0014-9108
<Cause>
Ink tank was not detected during printing.
<Probable fault location>
Ink tank, ink tank unit, main controller PCB
<Countermeasure>
1) Check the ink tank to see if it is set properly.
2) Replace the ink tank.
3) Replace the ink tank unit.
4) Replace the main controller PCB.
6.1.2.5 Close Ink Tank Cover
0014-9149
<Cause>
The ink tank cover has been opened during printing,
<Probable fault location>
Operation method, ink tank cover switch, ink tank unit, main controller PCB

Chapter 6
6-2
<Countermeasure>
1) Check the operation method
Make sure to have the ink tank cover closed
2) Visual check
If the ink tank cover is damaged or deformed, replace it.
3) Replace the ink tank unit.
4) Replace the main controller PCB.
6.1.2.6 End of paper feed. Cannot feed paper more.
0012-6615
<Cause>
In the manual feed mode, the main controller detected that the roll media had been fed by the maximum amount.
Maximum backward feed amount: Printing standby position (on the feed roller)
Maximum forward feed amount: Until the media sensor detects absence of roll media.
<Probable fault location>
Media, media sensor, main controller PCB
<Countermeasure>
1) Media check
If there is any damage or break on the media or the media size is not the specified one, replace the media.
2) Media loading position check
If the media loading position is wrong, load the media again.
3) Media sesor
Check for normal operation. If the operation is abnormal, replace the media sensor.
4) Replace the main controller PCB.
6.1.2.7 Paper Type Wrong
0014-9444
* Occurs as a warning when "ON" is selected for "Ignore Mismatch".
<Cause>
The type of the loaded media was different from the media type specified on the driver.
<Probable fault location>
Media, main controller PCB
<Countermeasure>
1) Media check
Load correct media type.
2) Replace the main controller PCB
6.1.2.8 GARO W12xx
0013-2101
Either of the following numbers will be displayed for "xx" (21, 22, 23, 25, 31, 32, 33, 34, 35)
<Cause>
The GARO command in the received data was invalid.
<Probable fault location>
Operation method or main controller
<Countermeasure>
1) Check the operation method and retry printing.
2) Replace the main controller PCB.
6.1.2.9 Check printed document.
0014-9213
<Cause>
The number of non-discharging nozzles has exceeded the number of nozzles that can back up the non-discharging.
<Probable fault location>
Printhead, head management sensor, head relay PCB, carriage relay PCB, main controller PCB
<Countermeasure>
1) Clean the printhead
2) Replace the printhead
3) Replace the head management sensor unit.
4) Select [SERVICE MODE] > [ADJUST] > [NOZZLE CHK POS].
5) Head relay PCB
Check the terminal connected to the printhead. If there is any problem, replace the head relay PCB.
6) Replace the carriage relay PCB
7) Replace the main controller PCB
6.1.2.10 Prepare for parts replacement. Call for service.
0014-9214
<Cause>
Replacing time of the consumable parts are near.
<Probable fault location>
Consumable parts, main controller PCB
<Countermeasure>
1) Consumable parts
Check [SERVICE MODE] > [COUNTER] > [PARTS CNT.]
If there is a COUNTER showing "W1" status (over 90% of the use rate), replace the consumable parts corresponded to the COUNTER.
After replacing the parts, select [SERVICE MODE] > [INITIALIZE] > [PARTS COUNTER] to initialize the counter.
2) Replace the main controller PCB

Chapter 6
6-3
6.1.2.11 Parts replacement time has passed. Call for service.
0014-9215
<Cause>
The consumable parts need to be replaced.
<Probable fault location>
Consumable parts, main controller PCB
<Countermeasure>
1) Consumable parts
Check [SERVICE MODE] > [COUNTER] > [PARTS CNT.]
If there is a COUNTER showing "W2" status (over 100% of the use rate), replace the consumable parts corresponded to the COUNTER.
After replacing the parts, select [SERVICE MODE] > [INITIALIZE] > [PARTS COUNTER] to initialize the counter.
2) Replace the main controller PCB
6.1.3 Troubleshooting When Errors Occur
6.1.3.1 03870001-2015 Cutter error
0012-6626
<Cause>
The machine has failed the auto cutting of media.
After roll media cutting, the multi sensor could not detect the media end.
<Probable fault location>
Media, multi sensor, cutter unit, head relay PCB, or main controller PCB
<Countermeasure>
1) Manual cut
Cut the media manually with the scissors or cutter.
2) Media check
If the media size is not the specified one, replace the media.
3) Visual check
Remove foreign substances from the cutter unit if any.
If the cutter unit is damaged or deformed, replace it.
4) Replace the multi sensor
5) Replace the main controller PCB
6.1.3.2 03010000-200C/03010000-200E/03010000-200F/03010000-2017/03010000-2018/03016000-2010 multi sensor
0013-6968
<Cause>
When media was fed, the multi sensor could not detect the media width.
When the right edge of media was detected, the multi sensor detected that the media had been loaded at a wrong position.
When the leading edge of media was to be detected, the multi sensor could not detect the leading edge of media.
When media was fed, the multi sensor detected media smaller than the specified size.
When media was fed, the multi sensor detected media larger than the specified size.
When media wad fed, the multi sensor detected skew greater than the specified one.
When media was fed, the multi sensor could not detect the right edge of media.
When media was fed, the multi sensor could not detect the left edge of media.
<Probable fault location>
Media, media loading method, paper path, multi sensor, head relay PCB, carriage relay PCB, or main controller PCB
<Countermeasure>
1) Media check
If there is any print or stain in the detection area on the media or the media size is not the specified one, replace the media.
2) Media loading position check
If the media loading position is wrong, load the media again.
3) Visual check
Remove foreign substances from multi sensor if any.
4) Multi sensor
Select [SERVICE MODE] > [DISPLAY] > [SYSTEM] > [SIZE CR] to check the value read by the multi sensor. If the value is wrong, replace the multi sensor.
5) Replace the head relay PCB.
6) Cable continuity check
If continuity of the cable between the head relay PCB and the carriage relay PCB is abnormal, replace the cable.
7) Replace the carriage relay PCB.
8) Cable continuity check
If continuity of the cable between the carriage relay PCB and the main controller PCB is abnormal, replace the cable.
9) Replace the main controller PCB.
6.1.3.3 03031000-2E0F Upper cover sensor error
0012-6642
<Cause>
The upper cover lock switch detected that the upper cover was open with the upper cover locked.
<Probable fault location>
upper cover, upper cover lock switch, upper cover lock, or main controller PCB
<Countermeasure>
1) Visual check
If the upper cover sensor flag or upper cover lock switch is damaged or deformed, replace it.
Remove foreign substances from the upper cover lock if any.
2) Upper cover lock switch
Check the upper cover lock switch for normal operation. If the operation is abnormal, replace the upper cover lock switch.
3) Upper cover lock unit
Check the upper cover lock for normal operation. If the operation is abnormal, replace the upper cover lock unit.
4) Replace the main controller PCB.
6.1.3.4 03031101-2E10 Ink tank cover switch error
0014-9218
<Cause>

Chapter 6
6-4
During printing, ink tank cover switch has detected the open state of the ink tank.
<Probable fault location>
Operation method, ink tank cover, ink tank cover switch, main controller PCB
<Countermeasure>
1) Operation check
Close the ink tank cover surely.
2) Replace the ink tank cover unit.
3) Replace the main controller unit.
6.1.3.5 03031000-2E11 Carriage cover sensor error
0012-6644
<Cause>
The carriage cover sensor detected that the carriage cover was opened with the upper cover locked.
<Probable fault location>
Operation method, carriage cover sensor, carriage relay PCB, or main controller PCB
<Countermeasure>
1) Operation check
Close the carriage cover tightly.
2) Visual check
If the carriage cover is damaged or deformed, replace it.
3) Carriage cover sensor
check the carriage cover sensor for normal operation. If the operation is abnormal, replace the carriage cover sensor.
4) Replace the carriage relay PCB.
5) Cable continuity check
If continuity of the cable between the carriage relay PCB and the main controller PCB is abnormal, replace the cable.
6) Replace the main controller PCB.
6.1.3.6 03031000-2E12 Defective paper release lever
0012-6645
<Cause>
The pressure release switch detected that the paper release lever was opened with the upper cover locked.
<Probable fault location>
Operation method, pressure release switch, or main controller PCB
<Countermeasure>
1) Operation check
Close the paper release lever fully.
2) Visual check
If the paper release lever is damaged or deformed, replace it.
3) Pressure release switch
check the pressure release switch for normal operation. If the operation is abnormal, replace the pressure release switch.
4) Replace the main controller PCB.
6.1.3.7 03010000-2016/03010000-2E27 Paper feed error
0014-2776
<Cause>
During paper feed or delivery, paper jammed or paper was fed improperly.
During printing, paper was fed out of the way.
During paper feed, delivery or printing, the feed motor has gone out of synchronization.
<Probable fault location>
Paper path, media sensor, feed roller encoder, feed roller HP sensor, feed motor, feed roller, or main controller PCB
<Countermeasure>
1) Visual check
Remove foreign substances from the paper path and media sensor if any.
If the paper feed surface or moving part of the paper path is damaged or deformed, replace the paper path.
2) Media sensor
Check for normal operation. If the operation is abnormal, replace the media sensor.
3) Replace the feed roller sensor unit
Check for normal operation. If the operation is abnormal, replace the feed roller sensor unit.
4) Replace the feed motor.
5) Replace the feed roller.
6) Replace the main controller PCB.
6.1.3.8 03010000-200D Cut media end error
0013-8114
<Cause>
When cut media was fed by the specified length, the media sensor could not detect the trailing edge of the cut media.
During printing, the media sensor detected the trailing edge of the cut media at the position different from that detected during cut media feed.
<Probable fault location>
Paper path, media sensor, feed roller encoder, feed roller HP sensor, feed motor, feed roller, or main controller PCB
<Countermeasure>
1) Visual check
Remove foreign substances from the paper path and media sensor if any.
If the paper feed surface or moving part of the paper path is damaged or deformed, replace the paper path.
2) Media sensor,
Check the media sensor for normal operation. If the operation is abnormal, replace the media sensor.
3) Replace the feed roller sensor unit
Check for normal operation. If the operation is abnormal, replace the feed roller sensor unit.
4) Replace the feed motor.
5) Replace the feed roller.

Chapter 6
6-5
6) Replace the main controller PCB.
6.1.3.9 03010000-2E1F/03060000-2E14/03060A00-2E00/03061000-2E15/03063000-2E08/03860002-2E02/03860002-2E0A/
03860002-2E0C Path mismatch error
0012-6628
<Cause>
The size of the media used to print the adjustment pattern was smaller than the specified one.
The media size specified using the printer driver was different from the size of the actually loaded media.
No roll media was loaded when data was received with roll media specified as a media type.
The type of the loaded media was different from the media type specified using the printer driver.
No cut media was loaded when data was received with cut media specified as a media type.
Data requiring roll media was received when cut media were loaded.
Data requiring cut media was received when roll media was loaded.
<Probable fault location>
Media type or main controller PCB
<Countermeasure>
1) Media check
Check the loaded media. If the media type is different from that required by the send data, no media is loaded, or the size of the loaded media is not the specified
one, load correct media.
2) Replace the main controller PCB.
6.1.3.10 03862000-2E09 Insufficient roll media error
0013-7136
<Cause>
The machine detected that the remaining roll media was insufficient.
<Probable fault location>
Roll media or main controller PCB
<Countermeasure>
1) Replace the roll media.
2) Check the input value
Input the correct value of the remaining length of the roll media when setting it.
3) Replace the main controller PCB.
6.1.3.11 03890000-2920 Media take-up motor error
0012-9481
<Cause>
Media take-up motor cannot be driven.
<Probable fault location>
Media, media take-up paper detection sensor, media take-up motor, media take-up PCB, media take-up relay PCB, main controller PCB
<Countermeasure>
1) Visual check
If the winding media is abnormal, rewind the media correctly after the cause is removed.
Remove foreign substances between the light-emission unit and light-receiving unit of media take-up paper detection sensor if any.
2) Replace the media take-up paper detection sensor.
3) Replace the media take-up drive unit.
4) Replace the media take-up relay PCB.
5) Replace the main controller PCB.
6.1.3.12 03890000-2921 Media take-up paper detection sensor error
0014-2707
<Cause>
Media take-up paper detection sensor has detected foreign substances.
<Probable fault location>
Media take-up paper detection sensor, media take-up motor, media take-up PCB, media take-up relay PCB, main controller PCB
<Countermeasure>
1) Visual check
Remove foreign substances between the light-emission unit and light-receiving unit of media take-up paper detection sensor if any.
2) Replace the Media take-up paper detection sensor.
3) Cable continuity check
If continuity of the cable between the Replace the media take-up paper detection sensor and the media take-up drive unit is abnormal, replace the cable.
4) Replace the media take-up drive unit.
5) Replace the Media take-up relay PCB.
6) Replace the main controller PCB.
6.1.3.13 03060A00-2E1B Roll media end error
0012-6620
<Cause>
During printing or roll media feed, the media sensor detected the end of the roll media.
<Probable fault location>
Roll media, media sensor, or main controller PCB
<Countermeasure>
1) Roll media
If roll media is used up, load new roll media.
2) Media sensor
Check for normal operation. If the operation is abnormal, replace the media sensor.
3) Replace the main controller PCB.

Chapter 6
6-6
6.1.3.14 03861001-2405/03861001-2406 Borderless printing error
0013-7156
<Cause>
The position where the media is loaded is not suitable for borderless printing.
The received data is not suitable for borderless printing.
<Probable fault location>
Operation method, media, multi sensor, main controller PCB
<Countermeasure>
1) Check the operation method and retry printing.
2) Media check
Check the loaded media. If it is abnormal, retry to load the media.
3) Multi sensor
Check for normal operation. If the operation is abnormal, replace the multi sensor.
4) Replace the main controller PCB
6.1.3.15 03810104-2500/03810101-2501/03810102-2502/03810103-2503/03810112-2504/03810113-2505/03810106-2506/
03810105-2508/03810115-2509/03810107-250A/03810109-250B/03810108-250C No ink error
0013-7168
<Cause>
No ink status was detected in the ink tank.
<Probable fault location>
Ink tank, ink tank unit, or main controller PCB
<Countermeasure>
1) Replace the ink tank.
2) Replace the ink tank unit.
3) Replace the main controller PCB.
6.1.3.16 03830104-2520/03830101-2521/03830102-2522/03830103-2523/03830112-2524/03830113-2525/03830106-2526/
03830105-2528/03830115-2529/03830107-252A/03830109-252B/03830108-252C Ink tank is not installed. ( This error
occurs when the ink tank is replaced.)
0013-7166
<Cause>
When the ink tank was replaced, the closed state of the ink cover was detected with the ink tank removed.
<Probable fault location>
Operation method, ink tank, ink tank cover switch, ink tank unit, or main controller PCB
<Countermeasure>
1) Operation check
Install the ink tank correctly.
2) Visual check
Remove foreign substances from the ink tank contacts and ink tank cover switch if any.
3) Replace the ink tank.
4) Ink tank cover switch
Check for normal operation. If the operation is abnormal, replace the ink tank cover switch.
5) Replace the ink tank unit.
6) Replace the main controller PCB.
6.1.3.17 03800204-2540/03830201-2541/03830202-2542/03830203-2543/03830212-2544/03830213-2545/03830206-2546/
03830205-2548/03830215-2549/03830207-254A/03830209-254B/03830208-254C Invalid ink tank ID
0013-7169
<Cause>
The installed ink tank is wrong.
<Probable fault location>
Operation method, Ink tank, ink tank unit, or main controller PCB
<Countermeasure>
1) Operation check
Install the ink tank correctly.
2) Replace the ink tank.
3) Replace the ink tank unit.
4) Replace the main controller PCB.
6.1.3.18 03830304-2560/03830301-2561/03830302-2562/03830303-2563/03830312-2564/03830313-2565/03830306-2566/
03830305-2568/03830305-2568/03830315-2569/03830307-256A/03830309-256B/03830308-256C Ink tank EEPROM error
0013-7172
<Cause>
An ink tank EEPROM checksum error was detected.
<Probable fault location>
Ink tank, ink tank unit, or main controller PCB
<Countermeasure>
1) Replace the ink tank.
2) Replace the ink tank unit.
3) Replace the main controller PCB.
6.1.3.19 03810204-2570/03810201-2571/03810202-2572/03810203-2573/03810212-2574/03810213-2575/03810206-2576/
03810205-2578/03810215-2579/03810207-257A/03810209-257B/03810208-257C Ink low error (occurs when replacing the
printhead)
0013-7174
<Cause>
The printhead was replaced when the levels of remaining ink was level one.

Chapter 6
6-7
<Probable fault location>
Ink tank, ink tank unit, or main controller PCB
<Countermeasure>
1) Replace the ink tank.
2) Replace the ink tank unit.
3) Replace the main controller PCB.
6.1.3.20 03810204-2580/03810201-2581/03810202-2582/03810203-2583/03810212-2584/03810213-2585/03810206-2586/
03810205-2588/03810215-2589/03810207-258A/03810209-258B/03810208-258C Ink low error (occures when cleaning B
is executed)
0013-7175
<Cause>
Cleaning B was executed when the levels of remaining ink was level one.
<Probable fault location>
Ink tank, ink tank unit, or main controller PCB
<Countermeasure>
1) Replace the ink tank.
2) Replace the ink tank unit.
3) Replace the main controller PCB.
6.1.3.21 03810204-2590/03810201-2591/03810202-2592/03810203-2593/03810212-2594/03810213-2595/03810206-2596/
03810205-2598/03810215-2599/03810207-259A/03810209-259B/03810208-259C Ink low error (occures when printing)
0013-7176
<Cause>
Ink level low was detected when printing.
<Probable fault location>
Ink tank, ink tank unit, or main controller PCB
<Countermeasure>
1) Replace the ink tank.
2) Replace the ink tank unit.
3) Replace the main controller PCB.
6.1.3.22 03800301-2801/03800201-2802/03800401-2803/03800201-2812/03800302-2809/03800202-280A/03800402-280B/
03800202-2813 Printhead error
0013-7177
<Cause>
Improper installation of the printhead R was detected.
A checksum error was detected in the EEPROM of the printhead R.
Printhead R DI correction failed.
The version of printhead R was different.
Improper installation of the printhead L was detected.
A checksum error was detected in the EEPROM of the printhead L.
Printhead L DI correction failed.
The version of printhead L was different.
<Probable fault location>
Printhead, head relay PCB, carriage relay PCB, or main controller PCB
<Countermeasure>
1) Replace the printhead.
2) Cable continuity check
If continuity of the cable between the head relay PCB and the carriage relay PCB is abnormal, replace the cable.
3) Replace the Head relay PCB.
4) Cable continuity check
If continuity of the cable between the carriage relay PCB and the main controller PCB is abnormal, replace the cable.
5) Replace the carriage relay PCB.
6) Replace the main controller PCB.
6.1.3.23 03800101-2800/03800102-2808/03800201-2804/03800202-2807 Printhead installing error
0014-2756
<Cause>
Printhead R was not installed.
Printhead L was not installed.
Printhead R was installed to the left side.
Printhead L was installed to the right side.
<Probable fault location>
Operation method, printhead, head relay PCB, carriage relay PCB, or main controller PCB
<Countermeasure>
1) Operation check
Install the printhead properly.
2) Replace the printhead.
3) Cable continuity check
If continuity of the cable between the head relay PCB and the carriage relay PCB is abnormal, replace the cable.
4) Replace the Head relay PCB.
5) Cable continuity check
If continuity of the cable between the carriage relay PCB and the main controller PCB is abnormal, replace the cable.
6) Replace the carriage relay PCB.
7) Replace the main controller PCB.

Chapter 6
6-8
6.1.3.24 03800501-280D/03800502-280E Defective printhead nozzle
0013-7178
<Cause>
Many non-discharging nozzles were detected on printhead R.
Many non-discharging nozzles were detected on printhead L.
<Probable fault location>
Printhead, head management sensor, or main controller PCB
<Countermeasure>
1) Clean the printhead.
2) Replace the printhead.
3) Replace the head management sensor.
4) Replace the main controller PCB.
6.1.3.25 03841201-2816/03841201-2817/03841101-2818/03841001-2819/03841001-281B Maintenance cartridge error
0013-7179
<Cause>
The maintenance cartridge is full.
The maintenance cartridge does not have the free space for various types of cleaning.
No maintenance cartridge is installed.
The EEPROM of the maintenance cartridge is abnormal.
A maintenance cartridge ID error occurred.
<Probable fault location>
Maintenance cartridge, maintenance cartridge relay PCB, or main controller PCB
<Countermeasure>
1) Replace the maintenance cartridge.
2) Replace the maintenance cartridge relay PCB.
3) Replace the main controller PCB.
6.1.3.26 03010000-2820/03010000-2821/03010000-2822/03010000-2823/03130031-2F32/03010000-2F33/ Adjustment error
0013-7180
<Cause>
Auto head alignment selected from the user menu could not be carried out because the alignment pattern read result was NG.
Auto LF adjustment selected from the user menu or in the service mode could not be carried out because the adjustment pattern read result was NG.
Decentering correction selected in the service mode cannot be carried out because the correction pattern read result was NG.
Auto LF adjustment selected from the user menu or in the service mode could not be carried out because the head check pattern read result was NG.
Optical axis adjustment selected in the service mode cannot be carried out because the adjustment pattern read result was NG.
When adjustment has been carried after selecting [SERVICE MODE]>[ADJUST]>[PRINT PATTERN]>[OPTICAL AXIS] or [SERVICE MODE]>[AD-
JUST]>[PRINT PATTERN]>[LF TUNING] in the service mode, check that photo glossy paper is used.
<Probable fault location>
Operation method, printhead, multi sensor, head relay PCB, carriage relay PCB, or main controller PCB
<Countermeasure>
1) Check whether the media type selected on the operation panel is the same as the type of the media used to print the adjustment pattern. If they are different, retry
adjustment using the media of the type selected on the operation panel.
2) If ink bleeds greatly, change the media.
3) Carry out head cleaning, and retry adjustment. If the adjustment result is poor, replace the printhead.
4) Cable continuity check
If continuity of the cable between the multi sensor and the head relay PCB is abnormal, replace the cable.
5) Cable continuity check
If continuity of the cable between the head relay PCB and the carriage relay PCB is abnormal, replace the cable.
6) Cable continuity check
If continuity of the cable between the carriage relay PCB and the main controller PCB is abnormal, replace the cable.
7) Replace the multi sensor, and then retry adjustment.
8) Replace the head relay PCB.
9) Replace the carriage relay PCB.
10) Replace the main controller PCB.
6.1.3.27 03130031-260E Gap detection error
0013-7224
<Cause>
A detection error occurred due to damaged hardware, uncorrected gap, or damaged correction data.
<Probable fault location>
Multi sensor, head relay PCB, carriage relay PCB or main controller PCB
<Countermeasure>
1) Cable continuity check
If continuity of the cable between the multi sensor and the head relay PCB is abnormal, replace the cable.
2) Replace the multi sensor.
3) Cable continuity check
If continuity of the cable between the head relay PCB and the carriage relay PCB is abnormal, replace the cable.
4) Replace the head relay PCB.
5) Cable continuity check
If continuity of the cable between the carriage relay PCB and the main controller PCB is abnormal, replace the cable.
6) Replace the carriage relay PCB.
7) Replace the main controller PCB.
6.1.3.28 03130031-260F Gap adjustment error
0013-7228
<Cause>
Gap reference surface error (This error occurs only in the service mode.)

Chapter 6
6-9
<Probable fault location>
Multi sensor reference plate, multi sensor, head relay PCB, carriage relay PCB or main controller PCB
<Countermeasure>
1) Replace the multi sensor reference plate.
2) Cable continuity check
If continuity of the cable between the multi sensor and the head relay PCB is abnormal, replace the cable.
3) Replace the multi sensor.
4) Cable continuity check
If continuity of the cable between the head relay PCB and the carriage relay PCB is abnormal, replace the cable.
5) Replace the head relay PCB.
6) Cable continuity check
If continuity of the cable between the carriage relay PCB and the main controller PCB is abnormal, replace the cable.
7) Replace the carriage relay PCB.
8) Replace the main controller PCB.
6.1.3.29 03130031-2618 VH voltage abnormality error
0014-2778
<Cause>
The voltage of the print head is abnormal.
<Probable fault location>
Printhead, head relay PCB, carriage relay PCB, main controller PCB
<Countermeasure>
1) Replace the printhead.
2) Cable continuity check
If continuity of the cable between the head relay PCB and the carriage relay PCB is abnormal, replace the cable.
3) Replace the head relay PCB.
4) Cable continuity check
If continuity of the cable between the carriage relay PCB and the main controller PCB is abnormal, replace the cable.
5) Replace the carriage relay PCB.
6) Replace the main controller PCB.
6.1.3.30 03800500-2F2F/03800500-2F30 Head management sensor error
0012-6639
<Cause>
The head management sensor detected an ink discharge error.
A sensor sensitivity error was detected during head management sensor position adjustment.
<Probable fault location>
Printhead, head management sensor, or main controller PCB
<Countermeasure>
1) Replace the print head.
2) Visual check
Remove foreign substances from the head management sensor if any.
3) Replace the head management sensor.
4) Replace the main controller PCB.
6.1.3.31 03130031-2F16 Mist fan error
0014-9340
<Cause>
Mist fan rotation could not be detected during mist fan rotation.
<Probable fault location>
Mist fan, main controller PCB
<Countermeasure>
1) Replace the mist fan.
2) Replace the main controller PCB.
6.1.3.32 03130031-2F17 Suction fan error
0013-6984
<Cause>
When the suction fan was driven, the lock signal was detected for more than the specified time.
<Probable fault location>
Suction fan or main controller PCB
<Countermeasure>
1) Suction fan
2) Replace the main controller PCB.
6.1.3.33 03030000-2E21 IEEE1394 Error
0013-7192
<Cause>
The IEEE1394 interface is faulty.
<Probable fault location>
IEEE1394 interface board or main controller PCB
<Countermeasure>
1) Turn off the printer, and then turn it on again.
2) IEEE1394 interface board
Remove the IEEE1394 interface board, install it again, and then turn on the printer. If the trouble persists, replace the IEEE1394 interface board.
3) Replace the main controller PCB.

Chapter 6
6-10
6.1.3.34 03130031-2F25 Carriage home position error
0013-6976
<Cause>
The carriage home position could not be detected within the specified time.
<Probable fault location>
Sensor flag, carriage HP sensor, linear scale, linear encoder, carriage relay PCB, or main controller PCB
<Countermeasure>
1) Visual check
Remove foreign substances from the sensor flag, carriage HP sensor, linear scale, and linear encoder if any.
2) Replace the carriage HP sensor.
3) Replace the linear scale.
4) Replace the linear encoder.
5) Replace the carriage relay PCB.
6) Replace the main controller PCB.
6.1.3.35 03130031-2F26/03130031-2F27 Carriage motor error
0012-6653
<Cause>
The carriage did not operate because the carriage motor was overloaded due to a physical cause such as a jam.
The carriage motor did not reach the specified speed within the specified time.
<Probable fault location>
Carriage pathway, carriage rail, carriage belt, linear scale, linear encoder, carriage motor, carriage relay PCB, or main controller PCB
<Countermeasure>
1) Carriage pathway check
Remove foreign substances (jammed paper) from the carriage pathway if any.
2) Carriage rail
Visually check whether the carriage rail is dirty. If the carriage rail is dirty, clean it.
3) Carriage belt
Visually check whether the carriage belt is loose. If the carriage belt is loose, remove it and then reinstall it.
4) Replace the linear scale.
5) Replace the linear encoder.
6) Replace the carriage motor.
7) Replace the carriage relay PCB.
8) Replace the main controller PCB.
6.1.3.36 03130031-2F1F/03130031-2F20 Defective sensor in purge unit
0012-6646
<Cause>
The each sensors in the purge unit could not detect the home position of the purge motor within the specified time.
<Probable fault location>
Purge unit or main controller PCB
<Countermeasure>
1) Visual check
Remove foreign substance from purge unit if any.
2) Replace the purge unit.
3) Replace the main controller PCB.
6.1.3.37 03130031-2F22/03130031-2F23/03130031-2F2D Purge motor driving error
0014-2780
<Cause>
The purge motor did not reach the specified speed within the specified time.
<Probable fault location>
Purge unit or main controller PCB
<Countermeasure>
1) Visual check
Remove foreign substance from purge unit if any.
2) Replace the purge unit.
3) Replace the main controller PCB.
6.1.3.38 03130031-2F2A Feed roller home position error
0013-6978
<Cause>
During power-on, the feed roller HP sensor could not detect that the reference of Scale that exists on encoder film area color change from transparent to black.
<Probable fault location>
Feed roller encoder film, feed roller encoder, feed roller HP sensor, feed motor, or main controller PCB
<Countermeasure>
1) Visual check
Remove foreign substances from the feed roller encoder film if any.
2) Feed roller sensor unit
Check for normal operation. If the operation is abnormal, replace the feed roller sensor unit.
3) Replace the feed roller encoder film (pully unit).
4) Replace the feed motor.
5) Replace the main controller PCB.
6.1.3.39 03130031-2F3A valve open/close error
0013-6979
<Cause>
When the ink supply valve opened or closed, valve open/closed detection sensor could not detect the valve cam rotation.
<Probable fault location>
Valve open/closed detection sensor, valve motor, or main controller PCB

Chapter 6
6-11
<Countermeasure>
1) Visual check
Remove foreign substances from the motor, gear, and sensor of the valve open/close mechanism if any.
2) Replace the ink supply drive unit.
3) Replace the main controller PCB.
6.1.3.40 03130031-2F2E Roll media feeding error
0014-2781
<Cause>
The media sensor could not detect the media within the specified time.
<Probable fault location>
Media, media sensor, roll media feeding unit, or main controller PCB
<Countermeasure>
1) Visual check
If the media is bent, set the media once again.
2) Replace the media sensor.
3) Replace the roll media feeding unit.
4) Replace the main controller PCB.
6.1.3.41 03130031-2F28 Lift motor time out error
0014-2787
<Cause>
The lift cam sensor could not detect the home position of the lift motor within the specified time.
<Probable fault location>
Lift cam, lift cam sensor, lift drive unit, or main controller PCB
<Countermeasure>
1) Visual check
Remove foreign substances from the lift cam or the lift drive unit if any.
2) Replace the lift cam.
3) Replace the lift cam sensor.
4) Replace the lift drive unit.
5) Replace the main controller PCB.
6.1.3.42 03130031-2F13 A/D Converter external trigger output stopped
0013-7238
<Cause>
Defective main controller PCB
<Probable fault location>
Main controller PCB
<Countermeasure>
1) Turn off the printer, and then turn it off again.
2) Replace the main controller PCB.
6.1.3.43 03130031-2F14 ASIC Register cannot be written.
0013-7240
<Cause>
A main controller PCB firmware error occurred.
<Probable fault location>
Main controller PCB
<Countermeasure>
1) Turn off the printer, and then turn it on again.
2) Replace the main controller PCB.
6.1.3.44 03900001-4042/03900001-4049 Firmware error
0014-2788
<Cause>
Firmware cannot be recognized.
The firmware is for another model.
<Probable fault location>
Firmware or main controller PCB
<Countermeasure>
1) Firmware
Check the version of the transferred firmware and the compatible models.
2) Replace the main controller PCB.
6.1.3.45 E194-4034 Sensor calibration error
0014-9355
<Cause>
When executing [SERVICE MODE] > [ADJUST] > [SENSOR CALIB.], multi sensor calibration could not be done.
<Probable fault location>
Test chart, multi sensor, main controller PCB
<Countermeasure>
1) Test chart
Check the test chart. if there is a problem, exchange it.
2) Multi sensor

Chapter 6
6-12
Check for normal operation. If the operation is abnormal, replace it.
3) Replace the main controller PCB
6.1.4 Troubleshooting When Service Call Errors Occur
6.1.4.1 E141-4046 Recovery system's count error
0013-7243
<Cause>
The machine detected that the rotation count of the purge unit reached the specified value.
<Probable fault location>
Purge unit or main controller PCB
<Countermeasure>
1) Replace the purge unit.
After replacing the purge unit, select [SERVICE MODE]>[INITIALIZE]>[PARTS COUNTER] to reset the counter.
2) Replace the main controller PCB.
6.1.4.2 E144-4047 Supply system's count error
0013-8111
<Cause>
The machine detected that the carriage scan count reached the specified value.
<Probable fault location>
Ink tube unit, or main controller PCB
<Countermeasure>
1) Replace the ink tube unit.
After replacing the ink tube unit, select [SERVICE MODE] > [INITIALIZE] > [PARTS COUNTER] to reset the counter.
2) Replace the main controller PCB.
6.1.4.3 E146-4001 Waste ink count full
0013-8106
<Cause>
The machine detected that the waste ink box or the fan unit became full of ink.
<Probable fault location>
Waste ink box, fan unit, or main controller PCB
<Countermeasure>
1) Replace the waste ink box or fan unit.
After replacing the waste ink box or fan unit, select [SERVICE MODE] > [INITIALIZE] > [PARTS COUNTER] to reset the counter.
2) Replace the main controller PCB.
6.1.4.4 E161-403E/E161-403F Abnormally high head temperature
0013-7244
<Cause>
The printhead temperature became abnormally high.
<Probable fault location>
Printhead, head relay PCB, carriage relay PCB, or main controller PCB
<Countermeasure>
1) Start up the printer in the service mode, and then replace the printhead.
2) Replace the head relay PCB.
3) Replace the carriage relay PCB.
4) Replace the main controller PCB.
6.1.4.5 E194-404A Non-discharge detection count error
0013-7253
<Cause>
The machine detected that the non-discharge count reached the specified value.
<Probable fault location>
Head management sensor or main controller PCB
<Countermeasure>
1) Replace the head management sensor.
After replacing the head management sensor, select [SERVICE MODE] > [INITIALIZE] > [PARTS COUNTER] to reset the counter.
2) Replace the main controller PCB.
6.1.4.6 E196-4040/E196-4041/E196-4042/E196-4043/E196-4044/E196-4045 Main controller PCB error
0013-7246
<Cause>
The main controller PCB is defective.
<Probable fault location>
Firmware or main controller PCB
<Countermeasure>
1) Upgrade the firmware.
2) Replace the main controller PCB.
6.1.4.7 E198-401C/E198-401D/E198-401E RTC error
0013-7250
<Cause>

Chapter 6
6-13
The RTC of the main controller is not found.
The battery capacity is low.
<Probable fault location>
Lithium battery or main controller
<Countermeasure>
1) Start up the printer in the service mode, and then turn off the power.
2) Replace the lithium battery.
3) Replace the main controller
6.2 Location of Connectors and Pin Arrangement
6.2.1 Main controller PCB
0014-9207
F-6-1
T-6-1
T-6-2
J1001
Pin Number Signal name IN/OUT Function
1 VBUS IN USB VBUS(+5V)
2 D- IN/OUT USB data(-)
3 D+ IN/OUT USB data(+)
4 AGND - USB GND
5 FGND - GND (Connector shell)
6 FGND - GND (Connector shell)
J1101
Pin Number Signal name IN/OUT Function
1 GND - GND
2 GND - GND
3 GND - GND
4 +3.3V OUT power supply(+3.3V)
5 +3.3V OUT power supply(+3.3V)
6 +3.3V OUT power supply(+3.3V)
7 +3.3V OUT power supply(+3.3V)
8 +3.3V OUT power supply(+3.3V)
9 +3.3V OUT power supply(+3.3V)
10 N.C. - N.C.
11 GND - GND
12 /PME IN Power management enable signal
13 /INTA IN Interrupt signal
14 GND - GND
15 /RST OUT PCI Reset signal
16 CLK OUT PCI Clock signal
17 /GNT OUT Ground signal
18 GND - GND
19 /REQ IN Request signal
20 AD31 IN/OUT Address and data signal
21 AD30 IN/OUT Address and data signal
22 AD29 IN/OUT Address and data signal
23 AD28 IN/OUT Address and data signal
24 GND - GND
25 AD27 IN/OUT Address and data signal
26 AD26 IN/OUT Address and data signal
27 AD25 IN/OUT Address and data signal
28 AD24 IN/OUT Address and data signal
29 /CBE3 IN/OUT Bus command and byte enable signal
J1801
J2801
J2501
J2601
J2402
J3301J3002 J2502
J2702
J2701
J3003J3201
J3202
J3601
J3602
J3501
J3502
J1001 J1101
J3001
J3401
J3150

Chapter 6
6-14
T-6-3
30 IDSEL OUT Inisharaization device select signal
31 GND - GND
32 GND - GND
33 AD23 IN/OUT Address and data signal
34 AD22 IN/OUT Address and data signal
35 AD21 IN/OUT Address and data signal
36 AD20 IN/OUT Address and data signal
37 GND - GND
38 AD19 IN/OUT Address and data signal
39 AD18 IN/OUT Address and data signal
40 AD17 IN/OUT Address and data signal
41 AD16 IN/OUT Address and data signal
42 /CBE2 OUT Bus command and byte enable signal
43 GND - GND
44 /FRAME IN/OUT Cycle frame signal
45 /IRDY IN/OUT Initiator ready signal
46 /TRDY IN/OUT Target ready signal
47 /DEVSEL IN/OUT Device select signal
48 GND - GND
49 /STOP IN/OUT Stop signal
50 /LOCK IN/OUT Lock signal
51 /PERP IN/OUT Parity error signal
52 /SERR IN/OUT System error signal
53 PAR IN/OUT Parity signal
54 /CBE1 IN/OUT Bus command and byte enable signal
55 GND - GND
56 GND - GND
57 AD15 IN/OUT Address and data signal
58 AD14 IN/OUT Address and data signal
59 AD13 IN/OUT Address and data signal
60 AD12 IN/OUT Address and data signal
61 GND - GND
62 AD11 IN/OUT Address and data signal
63 AD10 IN/OUT Address and data signal
64 AD9 IN/OUT Address and data signal
65 AD8 IN/OUT Address and data signal
66 /CBE0 IN/OUT Bus command and byte enable signal
67 GND - GND
68 AD7 IN/OUT Address and data signal
69 AD6 IN/OUT Address and data signal
70 AD5 IN/OUT Address and data signal
71 AD4 IN/OUT Address and data signal
72 GND - GND
73 AD3 IN/OUT Address and data signal
74 AD2 IN/OUT Address and data signal
75 AD1 IN/OUT Address and data signal
76 AD0 IN/OUT Address and data signal
77 GND - GND
78 HDD_LED - N.C.
79 +5V OUT power supply(+5V)
80 +5V OUT power supply(+5V)
81 +5V OUT power supply(+5V)
82 +3.3V OUT power supply(+3.3V)
83 +3.3V OUT power supply(+3.3V)
84 +3.3V OUT power supply(+3.3V)
85 GND - GND
86 GND - GND
87 GND - GND
88 GND - GND
J1801
Pin Number Signal name IN/OUT Function
1 RGV20(+5V) IN Power suppry(+5V)
2 RGV20(+5V) IN Power suppry(+5V)
J1101
Pin Number Signal name IN/OUT Function

Chapter 6
6-15
T-6-4
T-6-5
T-6-6
3 RGV20(+5V) IN Power suppry(+5V)
4 GND - GND
5 GND - GND
6 GND - GND
7 VM IN Power suppry(+32V)
8 VM IN Power suppry(+32V)
9 VMGND - GND
10 VMGND - GND
11 VM_ENB OUT VM enable signal
12 AFCONT OUT Normal/Power saving switch signal
J2402
Pin Number Signal name IN/OUT Function
1 INKBENM2_AM OUT Left valve motor drive signal AM
2 INKBENM2_AP OUT Left valve motor drive signal AP
3 SNS3V OUT Power supply(+3.3V)
4 GND - GND
5 /INKBEN_OPEN_L IN Left valve open/close detection sensor output signal
6 /TANK_COVER_L IN Left ink tank cover swith output signal
7 GND - GND
8 SNS3V OUT Power supply(+3.3V)
9 GND - GND
10 /INKBEN_CAM_L IN Left ink tank agitation cam sensor output signal
11 N.C - N.C
J2501
Pin Number Signal name IN/OUT Function
A1 N.C - N.C
A2 N.C - N.C
A3 N.C(LIFT_CAM) - N.C
A4 SNS3V OUT Power supply(+3.3V)
A5 GND - GND
A6 /CR_HP IN Lift cam sensor output signal
A7 OUT_LIFTM_VM OUT Power supply
A8 OUT_LIFTM0_A OUT Lift motor drive signal A
A9 OUT_LIFTM2_AX_N0 OUT Lift motor drive signal AX
A10 OUT_LIFTM1_B OUT Lift motor drive signal B
A11 OUT_LIFTM3_BX_N1 OUT Lift motor drive signal BX
A12 /ATUKAIJYO IN Pressure release switch output signal
A13 GND - GND
B1 PUMPM1_AM OUT Purge motor drive signal AM
B2 PUMPM1_AP OUT Purge motor drive signal AP
B3 GND - GND
B4 PUMPR_ENCA IN Pump encoder output signal A
B5 SNS5V OUT Power supply(+5V)
B6 PUMPR_ENCB IN Pump encoder output signal B
B7 SNS3V OUT Power supply(+3.3V)
B8 GND - GND
B9 /CONTROL_CAM_R IN Pump cam sensor output signal
B10 GND - GND
B11 /MEDIA_R IN Media sensor output signal
B12 SNS5V OUT Power supply(+5V)
B13 N.C - N.C
J2502
Pin Number Signal name IN/OUT Function
1 INKBENM1_AM OUT Right valve motor drive signal AM
2 INKBENM1_AP OUT Right valve motor drive signal AP
3 SNS3V OUT Power supply(+3V)
4 GND - GND
5 /INKBEN_OPEN_R IN Right valve open/close detection sensor output signal
6 /TANK_COVER_R IN Right ink tank cover switch output signal
7 GND - GND
8 SNS3V OUT Power supply(+3V)
J1801
Pin Number Signal name IN/OUT Function

Chapter 6
6-16
T-6-7
T-6-8
T-6-9
T-6-10
9 GND - GND
10 /INKBEN_CAM_R IN Right agtation cam sensor output signal
J2601
Pin Number Signal name IN/OUT Function
1 POWER_ON IN Power switch signal
2 GND - GND
3 RGV20(+5V) OUT Power supply(+5V)
4 BUZZER OUT Buzzer control signal
5 PDO OUT Panel IC control signal
6 +3.3V OUT Power supply(+3.3V)
7 PDI OUT Panel IC data signal
8 GND OUT GND
9 /PRESET OUT Panel reset signal
10 GND - GND
11 PCK OUT Panel IC clock signal
12 PANEL_5V OUT Power supply(+5V)
13 /PCS OUT Panel IC chip select signal
J2701
Pin Number Signal name IN/OUT Function
A1 GND - GND
A2 LF_ENCB IN Feed roller encoder output signal B
A3 +5V OUT Power supply(+5V)
A4 LF_ENCA IN Feed roller encoder output signal A
A5 SNS3V OUT Power supply(+3.3V)
A6 GND - GND
A7 /LF_HP IN Feed roller HP sensor output signal
A8 N.C. - N.C.
A9 N.C. - N.C.
A10 VM_26V OUT Power supply(+26V)
A11 /SPOOL_CL OUT Media take up clutch drive signal
B1 VM_26V OUT Power supply(+26V)
B2 KYUINFAN_ALARM_IN IN Suction fan alarm signal
B3 KYUINFAN_PWM_ON OUT Suction fan duty control signal
B4 GND - GND
B5 VM_26V OUT Power supply(+26V)
B6 MISTFAN_R_ALARM IN Mist fan(R) alarm signal
B7 GND - GND
B8 VM_26V OUT Power supply(+26V)
B9 MISTFAN_L_ALARM IN Mist fan(L) alarm signal
B10 GND - GND
B11 N.C - N.C
J2702
Pin Number Signal name IN/OUT Fuction
1 VM 26V OUT Power supply(+26V)
2 /DCOVER_SOL_L OUT Upper cover lock solenoid(L) drive signal
3 VM 26V OUT Power supply(+26V)
4 /DCOVER_SOL_R OUT Uppwer cover lock solenoid(R) drive signal
5N.C. -N.C.
6N.C. -N.C.
J2801
Pin Number Signal name IN/OUT Function
1 LFSP_A OUT Feed motor drive signal A
2 LFSP_VM OUT Power supply(+32V)
3 LFSP_AB OUT Feed motor drive signal AB
4 LFSP_BB OUT Feed motor drive signal BB
5 LFSP_VM OUT Power supply(+32V)
6 LFSP_B OUT Feed motor drive signal B
J2502
Pin Number Signal name IN/OUT Function

Chapter 6
6-17
T-6-11
T-6-12
T-6-13
T-6-14
T-6-15
J3001
Pin Number Signal name IN/OUT Function
1 RGV16(VM) OUT Power supply(+32v)
2- --
3- --
4 RGV18(VM_CR) IN Upper cover lock switch output signal
J3002
Pin Number Signal name IN/OUT Function
1 TH IN Thermister output signal
2 GND - GND
3 Vout IN Humidity sensor output signal
4 +5V OUT Power supply(+5v)
J3003
Pin Number Signal name IN/OUT Function
1 /MAKITORI_UNIT IN Media take up paper detection sensor
2 /MAKITORI_LOCK_SENS IN Media take up on/off sensor output signal
3 /MAKITORI_VCC_ON OUT Power supply ON signal
4 MAKITORI_VM_ON OUT Power supply(+26V)
5 /MAKITORI_ENB OUT Media take up drive enable signal
6 PHOTO_SENS_OUT IN Media take up paper detection sensor output signal
7 VM_26V OUT Power supply(+26V)
8 VM_26V OUT Power supply(+26V)
9 VMGND - GND
10 VMGND - GND
11 +5V OUT Power supply(+5V)
12 N.C. - N.C
13 N.C. - N.C
14 N.C. - N.C
J3150
Pin Number Signal name IN/OUT Function
1 IN 3- IN Hole sensor input signal 3-
2 IN 3+ IN Hole sensor input signal 3+
3 IN 1+ IN Hole sensor input signal 1+
4 IN 2- IN Hole sensor input signal 2-
5 IN 1- IN Hole sensor input signal 1-
6 IN 2+ IN Hole sensor input signal 2+
7 VM_GND - GND
8 +5V OUT Power supply (+5V)
9 OUT B OUT Motor output signal B
10 OUT B OUT Motor output signal B
11 OUT A OUT Motor output signal A
12 OUT A OUT Motor output signal A
13 OUT C OUT Motor output signal C
14 OUT C OUT Motor output signal C
J3201
Pin Number Signal name IN/OUT Function
1 TANK_CLK OUT Ink tank clock signal
2 GND - GND
3 OUT_TANK_DAT2 IN/OUT Ink tank data signal 2
4 TANK_+3.3V OUT Power supply(+3.3V)
5 OUT_TANK_DAT1 IN/OUT Ink tank data signal 1
6 OUT_TANK_DAT0 IN/OUT Ink tank data signal 0
7 GND - GND
8 OUT_INK_DETECT0 IN Ink detection sensor output signal 0
9 OUT_INK_DETECT1 IN Ink detection sensor output signal 1
10 OUT_INK_DETECT2 IN Ink detection sensor output signal 2
11 OUT_TANK_DAT5 IN/OUT Ink tank data signal 5
12 OUT_TANK_DAT4 IN/OUT Ink tank data signal 4
13 OUT_TANK_DAT3 IN/OUT Ink tank data signal 3
14 OUT_INK_DETECT3 IN Ink detection sensor output signal 3
15 OUT_INK_DETECT4 IN Ink detection sensor output signal 4

Chapter 6
6-18
T-6-16
T-6-17
T-6-18
16 OUT_INK_DETECT5 IN Ink detection sensor output signal 5
17 N.C. - N.C.
J3202
Pin Number Signal name IN/OUT Function
1 TANK_CLK OUT Ink tank clock signal
2 GND - GND
3 OUT_TANK_DAT8 IN/OUT Ink tank data signal 8
4 TANK_+3.3V OUT Power supply(+3.3V)
5 OUT_TANK_DAT7 IN/OUT Ink tank data signal 7
6 OUT_TANK_DAT6 IN/OUT Ink tank data signal 6
7 GND - GND
8 OUT_INK_DETECT6 IN Ink detection sensor output signal 6
9 OUT_INK_DETECT7 IN Ink detection sensor output signal 7
10 OUT_INK_DETECT8 IN Ink detection sensor output signal 8
11 OUT_TANK_DAT11 IN/OUT Ink tank data signal 11
12 OUT_TANK_DAT10 IN/OUT Ink tank data signal 10
13 OUT_TANK_DAT9 IN/OUT Ink tank data signal 9
14 OUT_INK_DETECT9 IN Ink detection sensor output signal 9
15 OUT_INK_DETECT10 IN Ink detection sensor output signal 10
16 OUT_INK_DETECT11 IN Ink detection sensor output signal 11
J3301
Pin Number Signal name IN/OUT Function
1 MENT_SDA IN/OUT Maintenance cartridge ROM control signal (data)
2 MENT_SCL IN/OUT Maintenance cartridge ROM control signal (clock)
3 GND - GND
4 +3.3V OUT Power supply (+3.3V)
5 GND - GND
6 /FUTO_CLMP OUT Head management sensor clamp signal
7 /FUTO_ON OUT Head management sensor ON signal
8 SNS5V OUT Power supply(+5V)
9 /FUTO_CMP IN Head management sensor ink detection signal
J3401
Pin Number Signal name IN/OUT Function
1 VMGND - GND
2 VMGND - GND
3 VMGND - GND
4 VMGND - GND
5 VH_MONI1 IN VH controll signal 1
6 VH_ENB OUT VHPower supply ON/OFF signal
7 VH_MONI2 IN VH controll signal 2
8 GND - GND
9 +3.3V OUT Power supply(+3.3V)
10 +3.3V OUT Power supply(+3.3V)
11 GND - GND
12 SNS5V OUT Power supply(+5V)
13 SNS5V OUT Power supply(+5V)
14 VM OUT Power supply(+32V)
15 VM OUT Power supply(+32V)
16 VM OUT Power supply(+32V)
17 VM OUT Power supply(+32V)
18 VM OUT Power supply(+32V)
19 VM OUT Power supply(+32V)
20 VM OUT Power supply(+32V)
21 VM OUT Power supply(+32V)
22 VMGND - GND
23 VMGND - GND
24 VMGND - GND
25 VMGND - GND
J3201
Pin Number Signal name IN/OUT Function

Chapter 6
6-19
T-6-19
T-6-20
J3501
Pin Number Signal name IN/OUT Function
1 GND - GND
2 GND - GND
3 VH_MONI3 IN VH controll signal 3
4 GND - GND
5 GND - GND
6 H0-D-DATA-7-OD_B OUT Odd head(R) data signal 7(D)
7 GND - GND
8 H0-E-HE-8_B OUT Head(R) heat enable signal 8(E)
9 GND - GND
10 H0-E-DATA-8-OD_B OUT Odd head(R) data signal 8(E)
11 GND - GND
12 H0-F-DATA-10-OD_B OUT Odd head(R) data signal 10(F)
13 GND - GND
14 H0-E-DATA-9-OD_B OUT Odd head(R) data signal 9(E)
15 GND - GND
16 H0-F-HE-10_B OUT Head(R) heat enable signal 10(F)
17 GND - GND
18 H0-F-DATA-11-OD_B OUT Odd head(R) data signal 11(F)
19 GND - GND
20 H0-F-HE-11_B OUT Head(R) heat enable signal 11(F)
21 GND - GND
22 H0-F-DATA-11-EV_B OUT Even head(R) data signal 11(F)
23 GND - GND
24 H0-F-DATA-10-EV_B OUT Even head(R) data signal 10(F)
25 GND - GND
26 H0-E-HE-9_B OUT Head(R) heat enable signal 9(E)
27 GND - GND
28 H0-E-DATA-9-EV_B OUT Even head(R) data signal 9(E)
29 GND - GND
30 H-DASH LICC2_B Head analogue switch A/D trigger signal
31 GND - GND
32 H0-A-DATA-0-OD_B OUT Odd head(R) data signal 0(A)
33 GND - GND
34 H0-A-DATA-1-OD_B OUT Odd head(R) data signal 1(A)
35 GND - GND
36 H0-B-HE-2_B OUT Head(R) heat enable signal 2(B)
37 GND - GND
38 H0-B-DATA-2-OD_B OUT Odd head(R) data signal 2(B)
39 GND - GND
40 H0-B-DATA-3-OD_B OUT Odd head(R) data signal 3(B)
41 GND - GND
42 H0-C-HE-4_B OUT Head(R) heat enable signal 4(C)
43 GND - GND
44 H0-C-DATA-4-OD_B OUT Odd head(R) data signal 4(C)
45 GND - GND
46 GND - GND
47 GND - GND
48 VH_MONI4 IN VH controll signal 4
49 GND - GND
50 GND - GND
J3502
Pin Number Signal name IN/OUT Function
1 GND - GND
2 H0-E-DATA-8-EV_B OUT Even head(R) data signal 8(E)
3 GND - GND
4 H0-D-HE-7_B OUT Head(R) heat enable signal 7(D)
5 GND - GND
6 H0-D-DATA-7-EV_B OUT Even head(R) data signal 7(D)
7 GND - GND
8 H0-D-DATA-6-EV_B OUT Even head(R) data signal 6(D)
9 GND - GND
10 H0-D-DATA-6-OD_B OUT Odd head(R) data signal 6(D)
11 GND - GND

Chapter 6
6-20
T-6-21
12 H0-D-HE-6_B OUT Head(R) heat enable signal 6(D)
13 GND - GND
14 H0-C-HE-5_B OUT Head(R) heat enable signal 5(C)
15 GND - GND
16 H0-C-DATA-5-OD_B OUT Odd head(R) data signal 5(C)
17 GND - GND
18 H0-DSOUT2 OUT Head(R) temperature output signal 2
19 GND - GND
20 H0-DSOUT1 OUT Head(R) temperature output signal 1
21 GND - GND
22 H0-DLD_LICC2 OUT Head(R) analogue switch latch signal
23 H0-DATA_LICC2 OUT Head(R) analogue switch data signal
24 H0-DASLK_LICC2 OUT Head(R) analogue switch clock signal
25 GND - GND
26 GND - GND
27 GND - GND
28 H0_CLK_B OUT Head(R) clock signal
29 GND - GND
30 H0_LT_B OUT Head(R) latch signal
31 GND - GND
32 H0-C-DATA-5-EV_B OUT Even head(R) data signal 5(C)
33 GND - GND
34 LIFT_CAM_IN IN Lift cam sensor output signal
35 GND - GND
36 H0-B-HE-3_B OUT Head(R) heat enable signal 3(B)
37 GND - GND
38 H0-C-DATA-4-EV_B OUT Even head(R) data signal 4(C)
39 GND - GND
40 H0-B-DATA-3-EV_B OUT Even head(R) data signal 3(B)
41 GND - GND
42 H0-B-DATA-2-EV_B OUT Even head(R) data signal 2(B)
43 GND - GND
44 H0-A-DATA-1-EV_B OUT Even head(R) data signal 1(A)
45 GND - GND
46 H0-A-HE-1_B OUT Head(R) heat enable signal 1(A)
47 GND - GND
48 H0-A-DATA-0-EV_B OUT Even head(R) data signal 0(A)
49 GND - GND
50 H0-A-HE-0_B OUT Head(R) heat enable signal 0(A)
J3601
Pin Number Signal name IN/OUT Function
1 ENCODER_A IN Carriage encoder output signal A
2 ENCODER_B IN Carriage encoder output signal B
3 GND - GND
4 CR_COVER IN Carriage cover sensor output signal
5 OUT_ENB OUT Head data enable signal
6 H-DASH_LICC2_B OUT Head analogue switch A/D trigger signal
7 GND - GND
8 H1-D-DATA-7-OD_B OUT Odd head(R) data signal 7(D)
9 GND - GND
10 H1-E-HE-8_B OUT Head(R) heat enable signal 8(E)
11 GND - GND
12 H1-E-DATA-8-OD_B OUT Odd head(R) data signal 8(E)
13 GND - GND
14 H1-F-DATA-10-OD_B OUT Odd head(R) data signal 10(F)
15 GND - GND
16 H1-E-DATA-9-OD_B OUT Odd head(R) data signal 9(E)
17 GND - GND
18 H1-F-HE-10_B OUT Head(R) heat enable signal 10(F)
19 GND - GND
20 H1-F-DATA-11-OD_B OUT Odd head(R) data signal 11(F)
21 GND - GND
22 H1-F-HE-11_B OUT Head(R) heat enable signal 11(F)
J3502
Pin Number Signal name IN/OUT Function

Chapter 6
6-21
T-6-22
23 GND - GND
24 H1-F-DATA-11-EV_B OUT Even head(R) data signal 11(F)
25 GND - GND
26 H1-F-DATA-10-EV_B OUT Even head(R) data signal 10(F)
27 GND - GND
28 H1-E-HE-9_B OUT Head(R) heat enable signal 9(E)
29 GND - GND
30 H1-E-DATA-9-EV_B OUT Even head(R) data signal 9(E)
31 GND - GND
32 VH_DIS OUT VH selection signal
33 H1-DASLK_LICC2 OUT Head(R) analogue switch clock signal
34 H1-DLD_LICC2 OUT Head(R) analogue switch latch signal
35 H1-DATA_LICC2 OUT Head(R) analogue switch data signal
36 PWLED2_ON OUT multi sensor LED2 drive signal
37 PWLED1_ON OUT multi sensor LED1 drive signal
38 PWLED3_ON OUT multi sensor LED3 drive signal
39 H3V_ON OUT Power supply
40 MLT_SENS_1IN IN multi sensor signal 1
41 MLT_SENS_2IN IN multi sensor signal 2
42 PWLED4_ON OUT multi sensor LED4 drive signal
43 GND - GND
44 H1-B-DATA-2-OD_B OUT Odd head(R) data signal 2(B)
45 GND - GND
46 H1-B-DATA-3-OD_B OUT Odd head(R) data signal 3(B)
47 GND - GND
48 H1-C-HE-4_B OUT Head(R) heat enable signal 4(C)
49 GND - GND
50 H1-C-DATA-4-OD_B OUT Odd head(R) data signal 4(C)
J3602
Pin Number Signal name IN/OUT Function
1 IO_ASIC_SDA IN/OUT Head ROM controll signal(data)
2 IO_ASIC_SCL IN/OUT Head ROM controll signal(clock)
3 GND - GND
4 H1-E-DATA-8-EV_B OUT Even head(L) data signal 8(E)
5 OUT ENB OUT Head data enable signal
6 H1-D-HE-7_B OUT Head(L) heat enable signal 7(D)
7 GND - GND
8 H1-D-DATA-7-EV_B OUT Even head(L) data signal 7(D)
9 GND - GND
10 H1-D-DATA-6-EV_B OUT Even head(L) data signal 6(D)
11 GND - GND
12 H1-D-DATA-6-OD_B OUT Odd head(L) data signal 6(D)
13 GND - GND
14 H1-D-HE-6_B OUT Head(L) heat enable signal 6(D)
15 GND - GND
16 H1-C-HE-5_B OUT Head(L) heat enable signal 5(C)
17 GND - GND
18 H1-C-DATA-5-OD_B OUT Odd head(L) data signal 5(C)
19 GND - GND
20 H1-DSOUT2 OUT Head temperature output signal 2
21 H1-DSOUT1 OUT Head temperature output signal 1
22 GND - GND
23 GND - GND
24 H1_CLK_B OUT Head(L) clock signal
25 GND - GND
26 H1_LT_B OUT Head(L) latch signal
27 GND - GND
28 H1-C-DATA-5-EV_B OUT Even head(L) data signal 5(C)
29 GND - GND
30 H1-B-HE-3_B OUT Head(L) heat enable signal 3(B)
31 GND - GND
32 H1-C-DATA-4-EV_B OUT Even head(L) data signal 4(C)
33 GND - GND
J3601
Pin Number Signal name IN/OUT Function

Chapter 6
6-22
6.2.2 Carriage relay PCB
0012-6665
F-6-2
T-6-23
T-6-24
34 H1-B-DATA-3-EV_B OUT Even head(L) data signal 3(B)
35 GND - GND
36 H1-B-DATA-2-EV_B OUT Even head(L) data signal 2(B)
37 GND - GND
38 H1-A-DATA-1-EV_B OUT Even head(L) data signal 1(A)
39 GND - GND
40 H1-A-HE-1_B OUT Head(L) heat enable signal 1(A)
41 GND - GND
42 H1-A-DATA-0-EV_B OUT Even head(L) data signal 0(A)
43 GND - GND
44 H1-A-HE-0_B OUT Head(L) heat enable signal 0(A)
45 GND - GND
46 H1-A-DATA-0-OD_B OUT Odd head(L) data signal 0(A)
47 GND - GND
48 H1-A-DATA-1-OD_B OUT Odd head(L) data signal 1(A)
49 GND - GND
50 H1-B-HE-2_B OUT Head(L) heat enable signal 2(B)
J101
Pin Number Signal name IN/OUT Function
1 VMGND - GND
2 VMGND - GND
3 VMGND - GND
4 VMGND - GND
5 VM IN Power supply(+32V)
6 VM IN Power supply(+32V)
7 VM IN Power supply(+32V)
8 VM IN Power supply(+32V)
9 VM IN Power supply(+32V)
10 VM IN Power supply(+32V)
11 VM IN Power supply(+32V)
12 VM IN Power supply(+32V)
13 SNS5V IN Power supply(+5V)
14 SNS5V IN Power supply(+5V)
15 GND - GND
16 +3.3V IN Power supply(+3.3V)
17 +3.3V IN Power supply(+3.3V)
18 GND - GND
19 VH_MONI2 OUT VH control signal 2
20 VH_ENB IN VH power ON/OFF signal
21 VH_MONI1 OUT VH control signal 1
22 VMGND - GND
23 VMGND - GND
24 VMGND - GND
25 VMGND - GND
J102
Pin Number Signal name IN/OUT Function
1 H1-C-DATA-4-OD_B IN Odd head(L) data signal 4(C)
2 GND - GND
J3602
Pin Number Signal name IN/OUT Function
J103 J102 J104J201J101 J105
J701
J702
J703
J801
J802
J803
J202

Chapter 6
6-23
T-6-25
3 /H1-C-HE-4_B IN Head(L) heat enable signal 4(C)
4 GND - GND
5 H1-B-DATA-3-OD_B IN Odd head(L) data signal 1(B)
6 GND - GND
7 H1-B-DATA-2-OD_B IN Odd head(L) data signal 2(B)
8 GND - GND
9 PWLED4_ON IN multi sensor LED4 drive control
10 MLT_SENS_2IN OUT multi sensor signal 2
11 MLT_SENS_1IN OUT multi sensor signal 1
12 /H3V_ON IN Power supply
13 PWLED3_ON IN multi sensor LED3 drive control
14 PWLED1_ON IN multi sensor LED1 drive control
15 PWLED2_ON IN multi sensor LED2 drive control
16 H1-DATA_LICC2 IN head(L) analogue switch data signal
17 H1-DLD_LICC2 IN head(L) analogue switch latch signal
18 H1-DASLK_LICC2 IN head(L) analogue switch clock signal
19 VH_DIS IN VH selection single
20 GND - GND
21 H1-E-DATA-9-EV_B IN Even head(L) data signal 9(E)
22 GND - GND
23 /H1-E-HE-9_B IN Head(L) heat enable signal 9(E)
24 GND - GND
25 H1-F-DATA-10-EV_B IN Even head(L) data signal 10(F)
26 GND - GND
27 H1-F-DATA-11-EV_B IN Even head(L) data signal 11(F)
28 GND - GND
29 /H1-F-HE-11_B IN Head(L) heat enable signal 11(F)
30 GND - GND
31 H1-F-DATA-11-OD_B IN Odd head(L) data signal 11(F)
32 GND - GND
33 /H1-F-HE-10_B IN Head(L) heat enable signal 10(F)
34 GND - GND
35 H1-E-DATA-9-OD_B IN Odd head(L) data signal 9(E)
36 GND - GND
37 H1-F-DATA-10-OD_B IN Odd head(L) data signal 10(F)
38 GND - GND
39 H1-E-DATA-8-OD_B IN Odd head(L) data signal 8(E)
40 GND - GND
41 /H1-E-HE-8_B IN Head(L) heat enable signal 8(E)
42 GND - GND
43 H1-D-DATA-7-OD_B IN Odd head(L) data signal 7(D)
44 GND - GND
45 H-DASH_LICC2 IN Head analogue switch A/D trigger signal
46 /OUT_ENB IN Head data enable signal
47 /CRCOVER OUT Carriage cover sensor output signal
48 GND - GND
49 ENCODER_B OUT carriage encoder output signal B
50 ENCODER_A OUT carriage encoder output signal A
J103
Pin Number Signal name IN/OUT Function
1 /H1-B-HE-2_B IN Head(L) heat enable signal 2(B)
2 GND - GND
3 H1-A-DATA-1-OD_B IN Odd head(L) data signal 1(A)
4 GND - GND
5 H1-A-DATA-0-OD_B IN Odd head(L) data signal 0(A)
6 GND - GND
7 /H1-A-HE-0_B IN Head(L) heat enable signal 0(A)
8 GND - GND
9 H1-A-DATA-0-EV_B IN Even head(L) data signal 0(A)
10 GND - GND
11 /H1-A-HE-1_B IN Head(L) heat enable signal 1(A)
12 GND - GND
13 H1-A-DATA-1-EV_B IN Even head(L) data signal 1(A)
J102
Pin Number Signal name IN/OUT Function

Chapter 6
6-24
T-6-26
14 GND - GND
15 H1-B-DATA-2-EV_B IN Even head(L) data signal 2(B)
16 GND - GND
17 H1-B-DATA-3-EV_B IN Even head(L) data signal 3(B)
18 GND - GND
19 H1-C-DATA-4-EV_B IN Even head(L) data signal 4(C)
20 GND - GND
21 /H1-B-HE-3_B IN Head(L) heat enable signal 3(B)
22 GND - GND
23 H1-C-DATA-5-EV_B IN Even head(L) data signal 5(C)
24 GND - GND
25 /H1_LT_B IN Head(L) latch signal
26 GND - GND
27 H1_CLKP IN Head(L) clock signal P
28 H1_CLKN IN Head(L) clock signal N
29 GND - GND
30 H1-DSOUT1 OUT Head(L) temperature output signal 1
31 H1-DSOUT2 OUT Head(L) temperature output signal 2
32 GND - GND
33 H1-C-DATA-5-OD_B IN Odd head(L) data signal 5(C)
34 GND - GND
35 /H1-C-HE-5_B IN Head(L) heat enable signal 5(C)
36 GND - GND
37 /H1-D-HE-6_B IN Head(L) heat enable signal 6(D)
38 GND - GND
39 H1-D-DATA-6-OD_B IN Odd head(L) data signal 6(D)
40 GND - GND
41 H1-D-DATA-6-EV_B IN Even head(L) data signal 6(D)
42 GND - GND
43 H1-D-DATA-7-EV_B IN Even head(L) data signal 7(D)
44 GND - GND
45 /H1-D-HE-7_B IN Head(L) heat enable signal 7(D)
46 GND - GND
47 H1-E-DATA-8-EV_B IN Even head(L) data signal 8(E)
48 GND - GND
49 IO_ASIC_SCL IN/OUT Head ROM control signal(clock)
50 IO_ASIC_SDA IN/OUT Head ROM control signal(data)
J104
Pin Number Signal name IN/OUT Function
1 GND - GND
2 GND - GND
3 VH_MONI4 OUT VH control signal 4
4 GND - GND
5 GND - GND
6 GND - GND
7 H0-C-DATA-4-OD_B IN Odd head(R) data signal 4(C)
8 GND - GND
9 /H0-C-HE-4_B IN Head(R) heat enable signal 4(C)
10 GND - GND
11 H0-B-DATA-3-OD_B IN Odd head(R) data signal 3(B)
12 GND - GND
13 H0-B-DATA-2-OD_B IN Odd head(R) data signal 2(B)
14 GND - GND
15 /H0-B-HE-2_B IN Head(R) heat enable signal 2(B)
16 GND - GND
17 H0-A-DATA-1-OD_B IN Odd head(R) data signal 1(A)
18 GND - GND
19 H0-A-DATA-0-OD_B IN Odd head(R) data signal 0(A)
20 GND - GND
21 H0-DASH LICC2_B IN Head analogue switch A/D trigger signal
22 GND - GND
23 H0-E-DATA-9-EV_B IN Even head(R) data signal 9(E)
24 GND - GND
J103
Pin Number Signal name IN/OUT Function

Chapter 6
6-25
T-6-27
25 /H0-E-HE-9_B IN Head(R) heat enable signal 9(E)
26 GND - GND
27 H0-F-DATA-10-EV_B IN Even head(R) data signal 10(F)
28 GND - GND
29 H0-F-DATA-11-EV_B IN Even head(R) data signal 11(F)
30 GND - GND
31 /H0-F-HE-11_B IN Head(R) heat enable signal 11(F)
32 GND - GND
33 H0-F-DATA-11-OD_B IN Odd head(R) data signal 11(F)
34 GND - GND
35 /H0-F-HE-10_B IN Head(R) heat enable signal 10(F)
36 GND - GND
37 H0-E-DATA-9-OD_B IN Odd head(R) data signal 9(E)
38 GND - GND
39 H0-F-DATA-10-OD_B IN Odd head(R) data signal 10(F)
40 GND - GND
41 H0-E-DATA-8-OD_B IN Odd head(R) data signal 8(E)
42 GND - GND
43 /H0-E-HE-8_B IN Head(R) heat enable signal 8(E)
44 GND - GND
45 H0-D-DATA-7-OD_B IN Odd head(R) data signal 7(D)
46 GND - GND
47 GND - GND
48 VH_MONI3 OUT VH control signal 3
49 GND - GND
50 GND - GND
J105
Pin Number Signal name IN/OUT Function
1 /H0-A-HE-0_B IN Head(R) heat enable signal 0(A)
2 GND - GND
3 H0-A-DATA-0-EV_B IN Even head(R) data signal 0(A)
4 GND - GND
5 /H0-A-HE-1_B IN Head(R) heat enable signal 1(A)
6 GND - GND
7 H0-A-DATA-1-EV_B IN Even head(R) data signal 1(A)
8 GND - GND
9 H0-B-DATA-2-EV_B IN Even head(R) data signal 2(B)
10 GND - GND
11 H0-B-DATA-3-EV_B IN Even head(R) data signal 3(B)
12 GND - GND
13 H0-C-DATA-4-EV_B IN Even head(R) data signal 4(C)
14 GND - GND
15 /H0-B-HE-3_B IN Head(R) heat enable signal 3(B)
16 GND - GND
17 /LIFT_CAM_IN OUT Lift cam sensor output signal
18 GND - GND
19 H0-C-DATA-5-EV_B IN Even head(R) data signal 5(C)
20 GND - GND
21 /H0_LT_B IN Head(R) latch signal
22 GND - GND
23 H0_CLKP IN Head(R) clock signal P
24 H0_CLKN IN Head(R) clock signal N
25 GND - GND
26 GND - GND
27 H0-DASLK_LICC2 IN Head(R) analogue switch clock signal
28 H0-DATA_LICC2 IN Head(R) analogue switch data signal
29 H0-DLD_LICC2 IN Head(R) analogue switch latch signal
30 GND - GND
31 H0-DSOUT1 OUT Head(R) temperature output signal 1
32 GND - GND
33 H0-DSOUT2 OUT Head(R) temperature output signal 2
34 GND - GND
35 H0-C-DATA-5-OD_B IN Odd head(R) data signal 5(C)
J104
Pin Number Signal name IN/OUT Function

Chapter 6
6-26
T-6-28
T-6-29
T-6-30
T-6-31
36 GND - GND
37 /H0-C-HE-5_B IN Head(R) heat enable signal 5(C)
38 GND - GND
39 /H0-D-HE-6_B IN Head(R) heat enable signal 6(D)
40 GND - GND
41 H0-D-DATA-6-OD_B IN Odd head(R) data signal 6(D)
42 GND - GND
43 H0-D-DATA-6-EV_B IN Even head(R) data signal 6(D)
44 GND - GND
45 H0-D-DATA-7-EV_B IN Even head(R) data signal 7(D)
46 GND - GND
47 /H0-D-HE-7_B IN Head(R) heat enable signal 7(D)
48 GND - GND
49 H0-E-DATA-8-EV_B IN Even head(R) data signal 8(E)
50 GND - GND
J201
Pin Number Signal name IN/OUT Function
1 ENCODER_B IN Linear encoder output signal B
2 GND - GND
3 ENCODER_A IN Linear encoder output signal A
4 SNS_5V OUT Power supply(+5V)
J202
Pin Number Signal name IN/OUT Function
1 SNS_5V OUT Power supply(+5V)
2 GND - GND
3 /CRCOVER IN Carriage cover sensor output signal
J701
Pin Number Signal name IN/OUT Function
1 H3V OUT Power supply
2 VH1_FB IN VH1 feed back voltage
3 VH1 OUT Power supply
4 VH1 OUT Power supply
5 VH1 OUT Power supply
6 VH1 OUT Power supply
7 VH1 OUT Power supply
8 VH1 OUT Power supply
9 GND - GND
10 GND - GND
11 GND - GND
12 GND - GND
13 GND - GND
14 GND - GND
15 GND - GND
16 VH2 OUT Power supply
17 VH2 OUT Power supply
18 VH2 OUT Power supply
19 VH2 OUT Power supply
20 VH2 OUT Power supply
21 VH2 OUT Power supply
22 VH2_FB IN VH2 feed back voltage
23 VHT OUT Power supply
24 GND - GND
25 GND - GND
J702
Pin Number Signal name IN/OUT Function
1 GND - GND
2 GND - GND
3 GND - GND
4 H1-B-DATA-3-EV OUT Even head(L) data signal 3(B)
J105
Pin Number Signal name IN/OUT Function

Chapter 6
6-27
T-6-32
5 GND - GND
6 /H1-B-HE-3 OUT Head(L) heat enable signal 3(B)
7 GND - GND
8 H1-C-DATA-4-EV OUT Even head(L) data signal 4(C)
9 GND - GND
10 H1-C-DATA-5-EV OUT Even head(L) data signal 5(C)
11 GND - GND
12 /H1-C-HE-5 OUT Head(L) heat enable signal 5(C)
13 GND - GND
14 H1-C-DATA-5-OD OUT Odd head(L) data signal 5(C)
15 GND - GND
16 H1-D-DATA-7-OD OUT Odd head(L) data signal 7(D)
17 GND - GND
18 H1-D-DATA-6-OD OUT Odd head(L) data signal 6(D)
19 GND - GND
20 /H1-D-HE-6 OUT Head(L) heat enable signal 6(D)
21 GND - GND
22 H1-D-DATA-6-EV OUT Even head(L) data signal 6(D)
23 GND - GND
24 H1-D-DATA-7-EV OUT Even head(L) data signal 7(D)
25 GND - GND
26 /H1-D-HE-7 OUT Head(L) heat enable signal 7(D)
27 GND - GND
28 H1-E-DATA-8-EV OUT Even head(L) data signal 8(E)
29 GND - GND
30 H1-E-DATA-9-EV Even head(L) data signal 9(E)
31 GND - GND
32 /H1-E-HE-9 OUT Head(L) heat enable signal 9(E)
33 GND - GND
34 H1-F-DATA-10-EV OUT Even head(L) data signal 10(F)
35 GND - GND
36 H1-F-DATA-11-EV OUT Even head(L) data signal 11(F)
37 GND - GND
38 /H1-F-HE-11 OUT Head(L) heat enable signal 11(F)
39 GND - GND
40 H1-F-DATA-11-OD OUT Odd head(L) data signal 11(F)
41 GND - GND
42 H1-F-DATA-10-OD OUT Odd head(L) data signal 10(F)
43 GND - GND
44 /H1-F-HE-10 OUT Head(L) heat enable signal 10(F)
45 GND - GND
46 H1-E-DATA-9-OD OUT Odd head(L) data signal 9(E)
47 GND - GND
48 H1-E-DATA-8-OD OUT Odd head(L) data signal 8(E)
49 GND - GND
50 /H1-E-HE-8 OUT Head(L) heat enable signal 8(E)
J703
Pin Number Signal name IN/OUT Function
1 GND - GND
2 GND OUT Power supply(+5V)
3 GND - GND
4 MLT_SENS_2IN IN multi sensor signal 2
5 GND - GND
6 MLT_SENS_1IN IN multi sensor signal 1
7 GND - GND
8 H1-C-DATA-4-OD OUT Odd head(L) data signal 4(C)
9 GND - GND
10 H1-C-HE-4 OUT Head(L) heat enable signal 4(C)
11 GND - GND
12 H1-B-DATA-3-OD OUT Odd head(L) data signal 3(B)
13 GND - GND
14 H1-B-DATA-2-OD OUT Odd head(L) data signal 2(B)
15 GND - GND
J702
Pin Number Signal name IN/OUT Function

Chapter 6
6-28
T-6-33
16 H1-B-HE-2 OUT Head(L) heat enable signal 2(B)
17 GND - GND
18 H1-A-DATA-1-OD OUT Odd head(L) data signal 1(A)
19 GND - GND
20 H1-A-DATA-0-OD OUT Odd head(L) data signal 0(A)
21 GND - GND
22 H1-A-HE-0 OUT Head(L) heat enable signal 0(A)
23 GND - GND
24 H1-A-DATA-0-EV OUT Even head(L) data signal 0(A)
25 GND - GND
26 H1-A-DATA-1-EV OUT Even head(L) data signal 1(A)
27 GND - GND
28 H1-A-HE-1 OUT Head(L) heat enable signal 1(A)
29 GND - GND
30 H1-B-DATA-2-EV OUT Even head(L) data signal 2(B)
31 GND - GND
32 IO_ASIC_SDA IN/OUT Head ROM control signal(data)
33 GND - GND
34 IO_ASIC_SCL OUT Head ROM control signal(clock)
35 GND - GND
36 H1_LT OUT Head(L) latch signal
37 GND - GND
38 H1_CLK OUT Head(L) clock signal
39 GND - GND
40 H1-DSOUT1 IN Head(L) temperature output signal 1
41 GND - GND
42 H1-DSOUT2 IN Head(L) temperature output signal 2
43 GND - GND
44 H1-DLD_LICC2 OUT Head(L) analogue switch latch signal
45 GND - GND
46 H1-DATA_LICC2 OUT Head(L) analogue switch data signal
47 GND - GND
48 H1-DASLK_LICC2 OUT Head(L) analogue switch clock signal
49 GND - GND
50 H-DASH_LICC2 OUT Head analogue switch A/D trigger signal
J801
Pin Number Signal name IN/OUT Function
1 GND - GND
2 GND - GND
3 VH3_FB IN VH3 feed back voltage
4 VH3 OUT Power supply
5 VH3 OUT Power supply
6 VH3 OUT Power supply
7 VH3 OUT Power supply
8 VH3 OUT Power supply
9 VH3 OUT Power supply
10 GND - GND
11 GND - GND
12 GND - GND
13 GND - GND
14 GND - GND
15 GND - GND
16 GND - GND
17 VH4 OUT Power supply
18 VH4 OUT Power supply
19 VH4 OUT Power supply
20 VH4 OUT Power supply
21 VH4 OUT Power supply
22 VH4 OUT Power supply
23 VH4_FB IN VH4 feed back voltage
24 VHT OUT Power supply
25 H3V OUT Power supply
J703
Pin Number Signal name IN/OUT Function

Chapter 6
6-29
T-6-34
T-6-35
J802
Pin Number Signal name IN/OUT Function
1 GND - GND
2 H0-B-DATA-2-EV OUT Even head(R) data signal 2(B)
3 GND - GND
4 H0-B-DATA-3-EV OUT Even head(R) data signal 3(B)
5 GND - GND
6 H0-B-HE-3 OUT Head(R) heat enable signal 3(B)
7 GND - GND
8 H0-C-DATA-4-EV OUT Even head(R) data signal 4(C)
9 GND - GND
10 H0-C-DATA-5-EV OUT Even head(R) data signal 5(C)
11 GND - GND
12 H0-C-HE-5 OUT Head(R) heat enable signal 5(C)
13 GND - GND
14 H0-C-DATA-5-OD OUT Odd head(R) data signal 5(C)
15 GND - GND
16 H0-D-DATA-7-OD OUT Odd head(R) data signal 7(D)
17 GND - GND
18 H0-D-DATA-6-OD OUT Odd head(R) data signal 6(D)
19 GND - GND
20 H0-D-HE-6 OUT Head(R) heat enable signal 6(D)
21 GND - GND
22 H0-D-DATA-6-EV OUT Even head(R) data signal 6(D)
23 GND - GND
24 H0-D-DATA-7-EV OUT Even head(R) data signal 7(D)
25 GND - GND
26 H0-D-HE-7 OUT Head(R) heat enable signal 7(D)
27 GND - GND
28 H0-E-DATA-8-EV OUT Even head(R) data signal 8(E)
29 GND - GND
30 H0-E-DATA-9-EV OUT Even head(R) data signal 9(E)
31 GND - GND
32 H0-E-HE-9 OUT Head(R) heat enable signal 9(E)
33 GND - GND
34 H0-F-DATA-10-EV OUT Even head(R) data signal 10(F)
35 GND - GND
36 H0-F-DATA-11-EV OUT Even head(R) data signal 11(F)
37 GND - GND
38 H0-F-HE-11 OUT Head(R) heat enable signal 11(F)
39 GND - GND
40 H0-F-DATA-11-OD OUT Odd head(R) data signal 11(F)
41 GND - GND
42 H0-F-DATA-10-OD OUT Odd head(R) data signal 10(F)
43 GND - GND
44 H0-F-HE-10 OUT Head(R) heat enable signal 10(F)
45 GND - GND
46 H0-E-DATA-9-OD OUT Odd head(R) data signal 9(E)
47 GND - GND
48 H0-E-DATA-8-OD OUT Odd head(R) data signal 8(E)
49 GND - GND
50 H0-E-HE-8 OUT Head(R) heat enable signal 8(E)
J803
Pin Number Signal name IN/OUT Function
1 GND - GND
2 SNS_5V OUT Power supply(+5V)
3 GND - GND
4 PWLED4 OUT Multi sensor LED4 drive signal
5 GND - GND
6 PWLED3 OUT Multi sensor LED3 drive signal
7 GND - GND
8 PWLED2 OUT Multi sensor LED2 drive signal
9 GND - GND
10 PWLED1 OUT Multi sensor LED1 drive signal
11 GND - GND

Chapter 6
6-30
6.2.3 Head relay PCB
0012-6667
F-6-3
T-6-36
12 H0-DASH LICC2 OUT Head analogue switch A/D trigger signal
13 GND - GND
14 H0-DLD_LICC2 OUT Head(R) analogue switch latch signal
15 GND - GND
16 H0-DATA_LICC2 OUT Head(R) analogue switch data signal
17 GND - GND
18 H0-DASLK_LICC2 OUT Head(R) analogue switch clock signal
19 GND - GND
20 H0-DSOUT1 IN Head(R) temperature output signal 1
21 GND - GND
22 H0-DSOUT2 IN Head(R) temperature output signal 2
23 GND - GND
24 H0-C-DATA-4-OD OUT Odd head(R) data signal 4(C)
25 GND - GND
26 H0-C-HE-4 OUT Head(R) heat enable signal 4(C)
27 GND - GND
28 H0-B-DATA-3-OD OUT Odd head(R) data signal 3(B)
29 GND - GND
30 H0-B-DATA-2-OD OUT Odd head(R) data signal 2(B)
31 GND - GND
32 H0-B-HE-2 OUT Head(R) heat enable signal 2(B)
33 GND - GND
34 H0-A-DATA-1-OD OUT Odd head(R) data signal 1(A)
35 GND - GND
36 H0-A-DATA-0-OD OUT Odd head(R) data signal 0(A)
37 GND - GND
38 H0-A-HE-0 OUT Head(R) heat enable signal 0(A)
39 GND - GND
40 H0-A-DATA-0-EV OUT Even head(R) data signal 0(A)
41 GND - GND
42 H0-A-DATA-1-EV OUT Even head(R) data signal 1(A)
43 GND - GND
44 H0-A-HE-1 OUT Head(R) heat enable signal 1(A)
45 GND - GND
46 H0_LT OUT Head(R) latch signal
47 GND - GND
48 H0_CLK OUT Head(R) clock signal
49 GND - GND
50 LIFT_CAM_IN IN Lift cam sensor output signal
J101
Pin Number Signal name IN/OUT Function
1 GND - GND
2 GND - GND
3 VHT12 IN Power supply
4 VH2_FB IN VH2 feed back voltage
5 VH2 IN Power supply
6 VH2 IN Power supply
7 VH2 IN Power supply
8 VH2 IN Power supply
9 VH2 IN Power supply
10 VH2 IN Power supply
11 GND - GND
J803
Pin Number Signal name IN/OUT Function
J201
J202
J203
J101
J102
J103
J502
J602
J501
J601

Chapter 6
6-31
T-6-37
12 GND - GND
13 GND - GND
14 GND - GND
15 GND - GND
16 GND - GND
17 GND - GND
18 VH1 IN Power supply
19 VH1 IN Power supply
20 VH1 IN Power supply
21 VH1 IN Power supply
22 VH1 IN Power supply
23 VH1 IN Power supply
24 VH1_FB IN VH1 feed back voltage
25 H3V IN Power supply
J102
Pin Number Siganal name IN/OUT Function
1 H1-E-HE-8 IN Head(L) heat enable signal 8(E)
2 GND - GND
3 H1-E-DATA-8-OD IN Odd head(L) data signal 8(E)
4 GND - GND
5 H1-E-DATA-9-OD IN Odd head(L) data signal 9(E)
6 GND - GND
7 H1-F-HE-10 IN Head(L) heat enable signal 10(F)
8 VH2 - GND
9 H1-F-DATA-10-OD IN Odd head(L) data signal 10(F)
10 GND - GND
11 H1-F-DATA-11-OD IN Odd head(L) data signal 11(F)
12 GND - GND
13 H1-F-HE-11 IN Head(L) heat enable signal 11(F)
14 GND - GND
15 H1-F-DATA-11-EV IN Even head(L) data signal 11(F)
16 GND - GND
17 H1-F-DATA-10-EV IN Even head(L) data signal 10(F)
18 GND - GND
19 H1-E-HE-9 IN Head(L) heat enable signal 9(E)
20 GND - GND
21 H1-E-DATA-9-EV 0 Even head(L) data signal 9(E)
22 GND - GND
23 H1-E-DATA-8-EV IN Even head(L) data signal 8(E)
24 GND - GND
25 H1-D-HE-7 IN Head(L) heat enable signal 7(D)
26 GND - GND
27 H1-D-DATA-7-EV IN Even head(L) data signal 7(D)
28 GND - GND
29 H1-D-DATA-6-EV IN Even head(L) data signal 6(D)
30 GND - GND
31 H1-D-HE-6 IN Head(L) heat enable signal 6(D)
32 GND - GND
33 H1-D-DATA-6-OD IN Odd head(L) data signal 6(D)
34 GND - GND
35 H1-D-DATA-7-OD IN Odd head(L) data signal 7(D)
36 GND - GND
37 H1-C-DATA-5-OD IN Odd head(L) data signal 5(C)
38 GND - GND
39 H1-C-HE-5 IN Head(L) heat enable signal 5(C)
40 GND - GND
41 H1-C-DATA-5-EV IN Even head(L) data signal 5(C)
42 GND - GND
43 H1-C-DATA-4-EV IN Even head(L) data signal 4(C)
44 GND - GND
45 H1-B-HE-3 IN Head(L) heat enable signal 3(B)
46 GND - GND
47 H1-B-DATA-3-EV IN Even head(L) data signal 3(B)
J101
Pin Number Signal name IN/OUT Function

Chapter 6
6-32
T-6-38
T-6-39
48 GND - GND
49 GND - GND
50 GND - GND
J103
Pin Number Signal name IN/OUT Function
1 H-DASH_LICC2 IN Head analogue switch A/D trigger signal
2 GND - GND
3 H1-DASLK_LICC2 IN Head(L) analogue switch clock signal
4 GND - GND
5 H1-DATA_LICC2 IN Head(L) analogue switch data signal
6 GND - GND
7 H1-DLD_LICC2 IN Head(L) analogue switch latch signal
8 VH2 - GND
9 H1-DSOUT2 OUT Head(L) temperature output signal 2
10 GND - GND
11 H1-DSOUT1 OUT Head(L) temperature output signal 1
12 GND - GND
13 H1_CLK IN Head(L) clock signal
14 GND - GND
15 H1_LT IN Head(L) latch signal
16 GND - GND
17 IO_ASIC_SCL IN/OUT Head ROM control signal(clock)
18 GND - GND
19 IO_ASIC_SDA IN/OUT Head ROM control signal(data)
20 GND - GND
21 H1-B-DATA-2-EV IN Even head(L) data signal 2(B)
22 GND - GND
23 H1-A-HE-1 IN Head(L) heat enable signal 1(A)
24 GND - GND
25 H1-A-DATA-1-EV IN Even head(L) data signal 1(A)
26 GND - GND
27 H1-A-DATA-0-EV IN Even head(L) data signal 0(A)
28 GND - GND
29 H1-A-HE-0 IN Head(L) heat enable signal 0(A)
30 GND - GND
31 H1-A-DATA-0-OD IN Odd head(L) data signal 0(A)
32 GND - GND
33 H1-A-DATA-1-OD IN Odd head(L) data signal 1(A)
34 GND - GND
35 H1-B-HE-2 IN Head(L) heat enable signal 2(B)
36 GND - GND
37 H1-B-DATA-2-OD IN Odd head(L) data signal 2(B)
38 GND - GND
39 H1-B-DATA-3-OD IN Odd head(L) data signal 3(B)
40 GND - GND
41 H1-C-HE-4 IN Head(L) heat enable signal 4(C)
42 GND - GND
43 H1-C-DATA-4-OD IN Odd head(L) data signal 4(C)
44 GND - GND
45 MLT_SENS_1IN OUT Multi sensor signal 1
46 GND - GND
47 MLT_SENS_2IN OUT Multi sensor signal 2
48 GND - GND
49 SNS5V IN Power supply(+5V)
50 GND - GND
J201
Pin Number Signal name IN/OUT Function
1 H3V IN Power supply
2 VHT34 IN Power supply
3 VH4_FB OUT VH4 feed back voltage
4 VH4 IN Power supply
5 VH4 IN Power supply
J102
Pin Number Siganal name IN/OUT Function

Chapter 6
6-33
T-6-40
6 VH4 IN Power supply
7 VH4 IN Power supply
8 VH2 IN Power supply
9 VH4 IN Power supply
10 GND - GND
11 GND - GND
12 GND - GND
13 GND - GND
14 GND - GND
15 GND - GND
16 GND - GND
17 VH3 IN Power supply
18 VH3 IN Power supply
19 VH3 IN Power supply
20 VH3 IN Power supply
21 VH3 IN Power supply
22 VH3 IN Power supply
23 VH3_FB IN VH3 feed back voltage
24 GND - GND
25 GND - GND
J202
Pin Number Signal name IN/OUT Function
1 H0-E-HE-8 IN Head(R) heat enable signal 8(E)
2 GND - GND
3 H0-E-DATA-8-OD IN Odd head(R) data signal 8(E)
4 GND - GND
5 H0-E-DATA-9-OD IN Odd head(R) data signal 9(E)
6 GND - GND
7 H0-F-HE-10 IN Head(R) heat enable signal 10(F)
8 VH2 - GND
9 H0-F-DATA-10-OD IN Odd head(R) data signal 10(F)
10 GND - GND
11 H0-F-DATA-11-OD IN Odd head(R) data signal 11(F)
12 GND - GND
13 H0-F-HE-11 IN Head(R) heat enable signal 11(F)
14 GND - GND
15 H0-F-DATA-11-EV IN Even head(R) data signal 11(F)
16 GND - GND
17 H0-F-DATA-10-EV IN Even head(R) data signal 10(F)
18 GND - GND
19 H0-E-HE-9 IN Head(R) heat enable signal 9(E)
20 GND - GND
21 H0-E-DATA-9-EV IN Even head(R) data signal 9(E)
22 GND - GND
23 H0-E-DATA-8-EV IN Even head(R) data signal 8(E)
24 GND - GND
25 H0-D-HE-7 IN Head(R) heat enable signal 7(D)
26 GND - GND
27 H0-D-DATA-7-EV IN Even head(R) data signal 7(D)
28 GND - GND
29 H0-D-DATA-6-EV IN Even head(R) data signal 6(D)
30 GND - GND
31 H0-D-HE-6 IN Head(R) heat enable signal 6(D)
32 GND - GND
33 H0-D-DATA-6-OD IN Odd head(R) data signal 6(D)
34 GND - GND
35 H0-D-DATA-7-OD IN Odd head(R) data signal 7(D)
36 GND - GND
37 H0-C-DATA-5-OD IN Odd head(R) data signal 5(C)
38 GND - GND
39 H0-C-HE-5 IN Head(R) heat enable signal 5(C)
40 GND - GND
41 H0-C-DATA-5-EV IN Even head(R) data signal 5(C)
J201
Pin Number Signal name IN/OUT Function

Chapter 6
6-34
T-6-41
42 GND - GND
43 H0-C-DATA-4-EV IN Even head(R) data signal 4(C)
44 GND - GND
45 H0-B-HE-3 IN Head(R) heat enable signal 3(B)
46 GND - GND
47 H0-B-DATA-3-EV IN Even head(R) data signal 3(B)
48 GND - GND
49 H0-B-DATA-2-EV IN Even head(R) data signal 2(B)
50 GND - GND
J203
Pin Number Signal name IN/OUT Function
1 LIFT_CAM_IN OUT Lift cam sensor output signal
2 GND - GND
3 H0_CLK IN Head(R) clock signal
4 GND - GND
5 H0_LT IN Head(R) latch signal
6 GND - GND
7 H0-A-HE-1 IN Head(R) heat enable signal 1(A)
8 VH2 - GND
9 H0-A-DATA-1-EV IN Even head(R) data signal 1(A)
10 GND - GND
11 H0-A-DATA-0-EV IN Even head(R) data signal 0(A)
12 GND - GND
13 H0-A-HE-0 IN Head(R) heat enable signal 0(A)
14 GND - GND
15 H0-A-DATA-0-OD IN Odd head(R) data signal 0(A)
16 GND - GND
17 H0-A-DATA-1-OD IN Odd head(R) data signal 1(A)
18 GND - GND
19 H0-B-HE-2 IN Head(R) heat enable signal 2(B)
20 GND - GND
21 H0-B-DATA-2-OD IN Odd head(R) data signal 2(B)
22 GND - GND
23 H0-B-DATA-3-OD IN Odd head(R) data signal 3(B)
24 GND - GND
25 H0-C-HE-4 IN Head(R) heat enable signal 4(C)
26 GND - GND
27 H0-C-DATA-4-OD IN Odd head(R) data signal 4(C)
28 GND - GND
29 H0-DSOUT2 OUT Head(R) temperature output signal 2
30 GND - GND
31 H0-DSOUT1 OUT Head(R) temperature output signal 1
32 GND - GND
33 H0-DASLK_LICC2 IN Head(R) analogue switch clock signal
34 GND - GND
35 H0-DATA_LICC2 IN Head(R) analogue switch data signal
36 GND - GND
37 H0-DLD_LICC2 IN Head(R) analogue switch latch signal
38 GND - GND
39 H-DASH LICC2 IN Head analogue switch A/D trigger signal
40 GND - GND
41 PWLED1_ON IN multi sensor LED1 drive signal
42 GND - GND
43 PWLED2_ON IN multi sensor LED2 drive signal
44 GND - GND
45 PWLED3_ON IN multi sensor LED3 drive signal
46 GND - GND
47 PWLED4_ON IN multi sensor LED4 drive signal
48 GND - GND
49 SNS_5V IN Power supply(+5V)
50 GND - GND
J202
Pin Number Signal name IN/OUT Function

Chapter 6
6-35
T-6-42
T-6-43
T-6-44
J501
Pin Number Signal name IN/OUT Function
1 PWLED1 OUT Multi sensor LED1 drive signal
2 PWLED2 OUT Multi sensor LED2 drive signal
3 PWLED3 OUT Multi sensor LED3 drive signal
4 PWLED4 OUT Multi sensor LED4 drive signal
5 GND - GND
6 MLT_SNS_1IN IN Multi sensor signal 1
7 MLT_SNS_2IN IN Multi sensor signal 2
8 VH2 OUT Power supply
J502
Pin Number Signal name IN/OUT Function
1 SNS5V_0 OUT Power supply(+5V)
2 GND - GND
3 LIFT_CAM_IN IN Lift cam sensor output signal
J601
Pin Number Signal name IN/OUT Function
1 VH2 OUT Power supply
2 VH2 OUT Power supply
3 VH2 OUT Power supply
4 VHT12 OUT Head transistor drive power supply
5 H1-F-DATA-10-EV OUT Even head(L) data signal 10(F)
6 IO_ASIC_SDA IN/OUT Head ROM control signal(data)
7 IO_ASIC_SCL OUT Head ROM control signal(clock)
8 VH2 OUT Power supply
9 H1-C-DIA1 IN Head(L) DI sensor signal 1(C)
10 H1-A-HE-1 OUT Head(L) heat enable signal 1(A)
11 VH1 OUT Power supply
12 VH1 OUT Power supply
13 VH1 OUT Power supply
14 VH2 OUT Power supply
15 VH2 OUT Power supply
16 H1-E-DATA-9-OD OUT Odd head(R) data signal 9(E)
17 H1-F-HE-11 OUT Head(L) heat enable signal 11(F)
18 H1-E-DIA1 IN Head(L) DI sensor signal 1(E)
19 H1-D-DIA1 IN Head(L) DI sensor signal 1(D)
20 H3V_1 OUT Power supply
21 H3V_1 OUT Power supply
22 H1-B-DATA-3-EV OUT Even head(L) data signal 3(B)
23 H1-A-DATA-0-EV OUT Even head(L) data signal 0(A)
24 H1-B-HE-2 OUT Head(L) heat enable signal 2(B)
25 VH1 OUT Power supply
26 VH1 OUT Power supply
27 H1-D-DIA2 IN Head(L) DI sensor signal 2(D)
28 H1-E-HE-8 OUT Head(L) heat enable signal 8(E)
29 H1-E-DIA2 IN Head(L) DI sensor signal 2(E)
30 H1-F-DIA2 IN Head(L) DI sensor signal 2(F)
31 H1-E-HE-9 OUT Head(L) heat enable signal 9(E)
32 H1-D-DATA-7-EV OUT Even head(L) data signal 7(D)
33 H1-D-HE-6 OUT Head(L) heat enable signal 6(D)
34 H1-C-DATA-5-OD OUT Odd head(R) data signal 5(C)
35 H1-C-DATA-4-EV OUT Even head(L) data signal 4(C)
36 H1-A-DATA-1-EV OUT Even head(L) data signal 1(A)
37 H1-A-DIA2 IN Head(L) DI sensor signal 2(A)
38 H1-B-DIA2 IN Head(L) DI sensor signal 2(B)
39 H1-C-HE-4 OUT Head(L) heat enable signal 4(C)
40 H1-D-DATA-7-OD OUT Odd head(R) data signal 7(D)
41 H1-E-DATA-8-OD OUT Odd head(R) data signal 8(E)
42 H1-F-HE-10 OUT Head(L) heat enable signal 10(F)
43 H1-F-DATA-11-EV OUT Even head(L) data signal 11(F)
44 H1-E-DATA-8-EV OUT Even head(L) data signal 8(E)
45 H1-D-DATA-6-EV OUT Even head(L) data signal 6(D)
46 H1-C-DIA2 IN Head(L) DI sensor signal 2(C)

Chapter 6
6-36
T-6-45
47 H1-C-DATA-5-EV OUT Even head(L) data signal 5(C)
48 H1-B-DIA1 IN Head(L) DI sensor signal 1(B)
49 H1-A-HE-0 OUT Head(L) heat enable signal 0(A)
50 H1-B-DATA-2-OD OUT Odd head(R) data signal 2(B)
51 H1-B-DATA-3-OD OUT Odd head(R) data signal 3(B)
52 H1-C-DATA-4-OD OUT Odd head(R) data signal 4(C)
53 GND - GND
54 GND - GND
55 GND - GND
56 H1-F-DATA-11-OD OUT Odd head(R) data signal 11(F)
57 H1-E-DATA-9-EV OUT Even head(L) data signal 9(E)
58 GND - GND
59 H1-D-DATA-6-OD OUT Odd head(L) data signal 6(D)
60 H1-C-HE-5 OUT Head(L) heat enable signal 5(C)
61 H1-B-HE-3 OUT Head(L) heat enable signal 3(B)
62 H1-A-DIA1 IN Head(L) DI sensor signal 1(A)
63 H1-A-DATA-1-OD OUT Odd head(R) data signal 1(A)
64 GND - GND
65 GND - GND
66 GND - GND
67 GND - GND
68 H1-F-DATA-10-OD OUT Odd head(R) data signal 10(F)
69 H1-F-DIA1 IN Head(L) DI sensor signal 1(F)
70 H1-D-HE-7 OUT Head(L) heat enable signal 7(D)
71 GND - GND
72 H1_CLK OUT Head(L) clock signal
73 H1_LT OUT Head(L) clock signal
74 H1-B-DATA-2-EV OUT Even head(L) data signal 2(B)
75 H1-A-DATA-0-OD OUT Odd head(R) data signal 0(A)
76 GND - GND
77 GND - GND
78 GND - GND
J602
Pin Number Signal name IN/OUT Function
1 VH3 OUT Power supply
2 VH3 OUT Power supply
3 VH3 OUT Power supply
4 VHT34 OUT Power supply
5 H0-F-DATA-10-EV OUT Even head(R) data signal 10(F)
6 IO_ASIC_SDA IN/OUT Head ROM control signal(data)
7 IO_ASIC_SCL OUT Head ROM control signal(clock)
8 VH2 OUT Power supply
9 H0-C-DIA1 IN Head(R) DI sensor signal 1(C)
10 H0-A-HE-1 OUT Head(R) heat enable signal 1(A)
11 VH3 OUT Power supply
12 VH3 OUT Power supply
13 VH3 OUT Power supply
14 VH4 OUT Power supply
15 VH4 OUT Power supply
16 H0-E-DATA-9-OD OUT Odd head(R) data signal 9(E)
17 H0-F-HE-11 OUT Head(R) heat enable signal 11(F)
18 H0-E-DIA1 IN Head(R) DI sensor signal 1(E)
19 H0-D-DIA1 IN Head(R) DI sensor signal 1(D)
20 H3V_0 OUT Power supply
21 H3V_0 OUT Power supply
22 H0-B-DATA-3-EV OUT Even head(R) data signal 3(B)
23 H0-A-DATA-0-EV OUT Even head(R) data signal 0(A)
24 H0-B-HE-2 OUT Head(R) heat enable signal 2(B)
25 VH3 OUT Power supply
26 VH3 OUT Power supply
27 H0-D-DIA2 IN Head(R) DI sensor signal 2(D)
28 H0-E-HE-8 OUT Head(R) heat enable signal 8(E)
29 H0-E-DIA2 IN Head(R) DI sensor signal 2(E)
J601
Pin Number Signal name IN/OUT Function

Chapter 6
6-37
6.3 Version Up
6.3.1 Firmware Update Tool
0013-9809
Use of the following tools allows you to update the firmware of the main controller incorporated in the printer.
- GARO Firmware Update Tool
- L Printer Service Tool
1. GARO Firmware Update Tool
GARO Firmware Update Tool is the same as that for user.
Procedure
1) Start GARO Firmware Update Tool.
2) Place the printer in the online mode.
3) Transfer the firmware data to the printer according to the instructions shown on the display.
4) The data shown on the LCD on the operation panel changes and the firmware is updated automatically.
5) When firmware update is completed, the printer will start again.
File transfer route:
30 H0-F-DIA2 IN Head(R) DI sensor signal 2(E)
31 H0-E-HE-9 OUT Head(R) heat enable signal 9(E)
32 H0-D-DATA-7-EV OUT Even head(R) data signal 7(D)
33 H0-D-HE-6 OUT Head(R) heat enable signal 6(D)
34 H0-C-DATA-5-OD OUT Odd head(R) data signal 5(C)
35 H0-C-DATA-4-EV OUT Even head(R) data signal 4(C)
36 H0-A-DATA-1-EV OUT Even head(R) data signal 1(A)
37 H0-A-DIA2 IN Head(R) DI sensor signal 2(A)
38 H0-B-DIA2 IN Head(R) DI sensor signal 2(B)
39 H0-C-HE-4 OUT Head(R) heat enable signal 4(C)
40 H0-D-DATA-7-OD OUT Odd head(R) data signal 7(D)
41 H0-E-DATA-8-OD OUT Odd head(R) data signal 8(E)
42 H0-F-HE-10 OUT Head(R) heat enable signal 10(F)
43 H0-F-DATA-11-EV OUT Even head(R) data signal 11(F)
44 H0-E-DATA-8-EV OUT Even head(R) data signal 8(E)
45 H0-D-DATA-6-EV OUT Even head(R) data signal 6(D)
46 H0-C-DIA2 IN Head(R) DI sensor signal 2(C)
47 H0-C-DATA-5-EV OUT Even head(R) data signal 5(C)
48 H0-B-DIA1 IN Head(R) DI sensor signal 1(B)
49 H0-A-HE-0 OUT Head(R) heat enable signal 0(A)
50 H0-B-DATA-2-OD OUT Odd head(R) data signal 2(B)
51 H0-B-DATA-3-OD OUT Odd head(R) data signal 3(B)
52 H0-C-DATA-4-OD OUT Odd head(R) data signal 4(C)
53 GND - GND
54 GND - GND
55 GND - GND
56 H0-F-DATA-11-OD OUT Odd head(R) data signal 11(F)
57 H0-E-DATA-9-EV OUT Even head(R) data signal 9(E)
58 GND - GND
59 H0-D-DATA-6-OD OUT Odd head(R) data signal 6(D)
60 H0-C-HE-5 OUT Head(R) heat enable signal 5(C)
61 H0-B-HE-3 OUT Head(R) heat enable signal 3(B)
62 H0-A-DIA1 IN Head(R) DI sensor signal 1(A)
63 H0-A-DATA-1-OD OUT Odd head(R) data signal 1(A)
64 GND - GND
65 GND - GND
66 GND - GND
67 GND - GND
68 H0-F-DATA-10-OD OUT Odd head(R) data signal 10(F)
69 H0-F-DIA1 IN Head(R) DI sensor signal 1(F)
70 H0-D-HE-7 OUT Head(R) heat enable signal 7(D)
71 GND - GND
72 H0_CLK OUT Head(R) clock signal
73 H0_LT OUT Head(R) latch signal
74 H0-B-DATA-2-EV OUT Even head(R) data signal 2(B)
75 H0-A-DATA-0-OD OUT Odd head(R) data signal 0(A)
76 GND - GND
77 GND - GND
78 GND - GND
J602
Pin Number Signal name IN/OUT Function

Chapter 6
6-38
USB, IEEE1394, network
2. L Printer Service Tool
Procedure
1) Start L Printer Service Tool.
2) Place the printer in the online mode.
3) Specify the firmware file(jdl) and then transfer it.
4) The data shown on the LCD on the operation panel changes and the firmware is updated automatically.
5) When firmware update is completed, the printer will start again.
File transfer route:
USB, IEEE1394, network (directly connected using a cross cable)
6.4 Service Tools
6.4.1 List of Tools
0012-6675
T-6-46
T-6-47
General-purpose tools Application
Long phillips scerewdriver Inserting and removing screw
Phillips scerewdriver Inserting and removing screw
Flat-head screwdriver Removing the E-ring
Needle-nose pliers Inserting and removing the spring parts
Hex key wrench Inserting and removing hexagonal screws
Flat brush Applying grease
Lint free paper Wiping off ink
Rubber gloves Preventing ink stains
Special-purpose tools Application
Grease MOLYKOTE PG-641
(CK-0562-000)
Applying to specified locations
Grease PERMALUBE G-2
(CK-0551-020)
Applying to specified locations
Cover switch tool
(QY9-0103-000)
Pressing the cover switch

Chapter 7 SERVICE MODE

Contents
Contents
7.1 Service Mode .................................................................................................................................................................7-1
7.1.1 Service Mode ............................................................................................................................................................................... 7-1
7.1.2 Map of the Service mode ............................................................................................................................................................. 7-1
7.1.3 Details for Service mode.............................................................................................................................................................. 7-6
7.2 Special Mode................................................................................................................................................................7-12
7.2.1 Special Modes for Servicing ...................................................................................................................................................... 7-12

Chapter 7
7-1
7.1 Service Mode
7.1.1 Service Mode
0013-9799
a. How to enter the Service mode
Enter the Service mode following the procedure below.
1) Turn off the printer.
2) Turn on the printer while holding down the [Paper Source]key and [Information]key.
3) "S" will be displayed in the upper right corner of the display showing the firmware version of the printer.
4) After display of "Online", pressing the [Menu] key displays the SERVICE MODE top menu and the MESSAGE LED flashes.
* The Service mode is added to the options in the Main menu. The Service mode can be entered even in the error status(when an error message is shown on the
display)by turning the power off and then using the above key operation.
b. How to exit the Service mode
Turn off the printer.
c. Key operation in the service mode
- Selecting menus and paremeters:[ ] or [ ] key
- Going to the next lower-level menu:[ ] key
- Going to the previous higher-level menu:[ ] key
- Determining a selected menu or parameter:[OK] key
7.1.2 Map of the Service mode
0014-9306
The hierarchy of menus and parameters in the Service mode is shown below.
F-7-1
Y,PC,C,PGY,GY,MBK,PM,M,BK,R,G,B
DISPLAY
YES
NO
S/N
TYPE
LF TYPE
Test Print
TMP
SIZE LF
SIZE CR
S/N R
S/N L
LOT R
LOT L
01
20
01
20
WARING
ERROR
INK CHECK
System Setup
SERVICE MODE
PRINT INF
SYSTEM
HEAD
INK
(ADJUST)
BK
MBK
C
M
Y
PC
PM
GY
PGY
R
G
B

Chapter 7
7-2
F-7-2
REPLACE
ADJUST
NOZZLE 1
OPTICAL AXIS
SENSOR CHECK (Not use)
LF TUNING
ROUGH
DETAIL
BASIC
A
FF-1
SAVE SETTINGS
YES
NO
YES
NO
YES
NO
YES
NO
YES
NO
YES
NO
0
1
GAP CALIB.
NOZZLE CHK POS.
MANUAL HEAD ADJ
PRINT PATTERN
HEAD ADJ.
AUTO HEAD ADJ
SENSR. CALIB. A3 (Not use)
CHANGE LF TYPE
ADJ. SETTING
RESET SETTINGS
DISPLAY
A-xA-1
YES
NO
SENSR. CALIB. A4 (Not use)
CUTTER
COUNTER

Chapter 7
7-3
F-7-3
COUNTER
PRINTER
LIFE TTL
LIFE ROLL
LIFE CUTSHEET
LIFE A
LIFE F
POWER ON
W-INK
CUTTER
WIPE
CARRIAGE
DRIVE
PRINT
CR COUNT
CR DIST.
PRINT COUNT
PURGE
CLEAR
CLR-INK CONSUME
CLR-CUTTER EXC.
CLR-MTC EXC.
CLR-UNIT A EXC.
CLR-UNIT V EXC.
CLR-FACTORY CNT.
EXCHANGE
CUTTER EXC.
MTC EXC.
HEAD R EXC.
HEAD L EXC.
CLR-HEAD R EXC.
CLR-HEAD L EXC.
BOARD EXC.
UNIT A EXC.
UNIT V EXC.
DETAIL-CNT
MOVE PRINTER
N-INK CHK (BK)
N-INK CHK (MBK)
N-INK CHK (C)
N-INK CHK (M)
N-INK CHK (Y)
N-INK CHK (PC)
N-INK CHK (PM)
N-INK CHK (GY)
N-INK CHK (PGY)
N-INK CHK (R)
N-INK CHK (G)
N-INK CHK (B)
MEDIACONFIG-CNT
(REPLACE)
COUNTER
CLN-A-1
(CLN-A-2, 3, 6, 10, 11, 15, 16, 17)
CLN-A-TTL
CLN-M-1
(CLN-M-4, 5, 6)
CLN-M-TTL
(LIFE B, C, D, E)
(CLR-UNIT D, H, K, M, P)
(UNIT D, H, K, M, P)

Chapter 7
7-4
F-7-4
(COUNTER)
MEDIA OTHER
<m2>
<sq,f>
<m2>
<sq,f>
<m2>
<sq,f>
TTL
TTL
ROLL
ROLL
CUTSHEET
CUTSHEET
MEDIA7
NAME
<m2>
<sq,f>
<m2>
<sq,f>
<m2>
<sq,f>
TTL
TTL
ROLL
ROLL
CUTSHEET
CUTSHEET
MEDIA1
NAME
<m2>
<sq,f>
<m2>
<sq,f>
<m2>
<sq,f>
TTL
TTL
ROLL
ROLL
CUTSHEET
CUTSHEET
6)(MEDIA 2
INK-EXC (BK)
INK-EXC (MBK)
INK-EXC (C)
INK-EXC (M)
INK-EXC (Y)
INK-EXC (PC)
INK-EXC (PM)
INK-EXC (GY)
INK-EXC (PGY)
INK-EXC (R)
INK-EXC (G)
INK-EXC (B)
INK-EXC (TTL)
N-INK-EXC (BK)
N-INK-EXC (MBK)
N-INK-EXC (C)
N-INK-EXC (M)
N-INK-EXC (Y)
N-INK-EXC (PC)
N-INK-EXC (PM)
N-INK-EXC (GY)
N-INK-EXC (PGY)
N-INK-EXC (R)
N-INK-EXC (G)
N-INK-EXC (B)
N-INK-EXC (TTL)
INK-EXC
INK-USE1
INK-USE1 (BK)
INK-USE1 (MBK)
INK-USE1 (C)
INK-USE1 (M)
INK-USE1 (Y)
INK-USE1 (PC)
INK-USE1 (PM)
INK-USE1 (GY)
INK-USE1 (PGY)
INK-USE1 (R)
INK-USE1 (G)
INK-USE1 (B)
INK-USE1 (TTL)
N-INK-USE1 (BK)
N-INK-USE1 (MBK)
N-INK-USE1 (C)
N-INK-USE1 (M)
N-INK-USE1 (Y)
N-INK-USE1 (PC)
N-INK-USE1 (PM)
N-INK-USE1 (GY)
N-INK-USE1 (PGY)
N-INK-USE1 (R)
N-INK-USE1 (G)
N-INK-USE1 (B)
N-INK-USE1 (TTL)
INK-USE2 (BK)
INK-USE2 (MBK)
INK-USE2 (C)
INK-USE2 (M)
INK-USE2 (Y)
INK-USE2 (PC)
INK-USE2 (PM)
INK-USE2 (GY)
INK-USE2 (PGY)
INK-USE2 (R)
INK-USE2 (G)
INK-USE2 (B)
INK-USE2 (TTL)
N-INK-USE2 (BK)
N-INK-USE2 (MBK)
N-INK-USE2 (C)
N-INK-USE2 (M)
N-INK-USE2 (Y)
N-INK-USE2 (PC)
N-INK-USE2 (PM)
N-INK-USE2 (GY)
N-INK-USE2 (PGY)
N-INK-USE2 (R)
N-INK-USE2 (G)
N-INK-USE2 (B)
N-INK-USE2 (TTL)
INK-USE2
(COUNTER)

Chapter 7
7-5
F-7-5
(COUNTER)
MEDIASIZE1 ROLL
D-CNT 44-60
D-CNT 36-44
D-CNT 24-36
D-SQ 44-60
P-CNT 44-60
P-SQ 44-60
P-CNT 36-44
P-CNT 24-36
P-SQ 36-44
P-SQ 24-36
P-SQ 17-24
P-CNT 17-24
P-CNT -17
P-SQ -17
P-CNT 44-60
P-SQ 44-60
D-SQ 36-44
D-SQ 24-36
D-SQ 17-24
D-CNT 17-24
D-CNT -17
D-SQ -17
D-CNT 44-60
D-CNT 36-44
D-CNT 24-36
D-SQ 44-60
D-SQ 36-44
D-SQ 24-36
D-SQ 17-24
D-CNT 17-24
D-CNT -17
D-SQ -17
P-CNT 36-44
P-CNT 24-36
P-SQ 36-44
P-SQ 24-36
P-SQ 17-24
P-CNT 17-24
P-CNT -17
P-SQ -17
MEDIASIZE2 ROLL
MEDIASIZE1 CUT
MEDIASIZE2 CUT
HEAD DOT CNT. 2
BK
MBK
C
M
Y
PC
PM
GY
PGY
R
G
B
TTL
PARTS CNT.
COUNTER A
PARTS A6
(A3, A4, A5)
(D2, D3)
PARTS A1
COUNTER D
PARTS D1
PARTS D4
COUNTER H
PARTS H1
COUNTER K
PARTS K1
COUNTER M
PARTS M1
COUNTER P
PARTS P1
COUNTER V
PARTS V1
(SETTING)
HEAD DOT CNT. 1
BK
MBK
C
M
Y
PC
PM
GY
PGY
R
G
B
TTL

Chapter 7
7-6
F-7-6
7.1.3 Details for Service mode
0015-1986
This section provides details of the Service mode menus.
a) DISPLAY
Displays and prints the printer information.
1) PRINF INF
Prints adjustment values in the User menu, [DISPLAY] and [COUNTER] parameters on A4-size or lager paper.
When a roll media is used, the layout is optimized according to the media width.
2) SYSTEM
Displays the printer information shown below.
T-7-1
3) HEAD
Displays the following EEPROM information of the printhead.
T-7-2
4) INK
Displays the numbers of days passed since installation of the following ink tanks.
T-7-3
Display Description Unit
S/N Serial number of printer -
TYPE Type setting on main controller PCB
* iPF8000 is represented by 44.
-
LF TYPE Feed roller type: 0 or 1 -
TMP Ambient temperature degrees C
SIZE LF Detected size of loaded media (feed direction)
0 is always detected for the roll media.
mm
SIZE LF Detected size of loaded media (feed direction)
0 is always detected for the roll media.
inch
SIZE CR Detected size of loaded media (carriage scan direction) mm
SIZE CR Detected size of loaded media (carriage scan direction) inch
Display Description
S/N R Serial number of printhead R
S/N L Serial number of printhead L
LOT R Lot number of printhead R
LOT L Lot number of printhead L
Display Description Unit
BK Number of days passed since the BK ink tank was installed Day(s)
MBK Number of days passed since the MBK ink tank was installed Day(s)
SETTING
Pth
ON
OFF
RTC
DATE
TIME
INITIALIZE
WARNING
ERROR
ADJUST
W-INK
CARRIAGE
PURGE
INK-USE CNT
CUTTER-CHG CNT
W-INK-CHG CNT
HEAD-CHG CNT
PARTS-CHG CNT
PARTS A
PARTS K1
PARTS M1
PARTS P1
PARTS H1
PARTS D
PARTS V1
PARTS COUNTER
(COUNTER)
PARTS A
PARTS K1
PARTS M1
PARTS P1
PARTS H1
PARTS D
PARTS V1

Chapter 7
7-7
5) WARNING
Displays the warning history (up to 20 events). The newest event has the smallest history number.
6) ERROR
Displays the error history (up to 20 events). The newest event has the smallest history number.
7) INK CHECK
Displays the history of execution of turning off the remaining ink level detection (by using the refilled ink tank) in the order of Y, PC, C, PGY, GY, MBK, PM, M,
BK, R, G, and B.
0: No execution
1: Executed at least once
b) ADJUST
Performs adjustments and prints the adjustment and check patterns necessary for adjusting the printer parts.
1) PRINT PATTERN
T-7-4
2) HEAD ADJ.
Set or initialize the registration adjustment values of each printheads.
T-7-5
3) NOZZLE CHK POS.
This mode for adjusting the optical axis of the head management sensor. For details, refer to "Disassembly/Reassembly" > "Adjustment and Setup Items" > "Action
to take after replacing the head management sensor".
4) GAP CLIB.
This mode measures the gap between the printhead and media by multi sensor and corrects the calibration value.
5) CHANGE LF TYPE
This mode is for changing the feed roller type.
0: Old type feed roller
1: New type feed roller
c) REPLACE
1) CUTTER
This mode is for replacing the cutter unit.
(It can be also done from the user menu.)
d) COUNTER
Displays the life (operation frequency and time) of each unit, print counts for each media type, and else.
The count values can be printed from [PRINT INF].
1) PRINTER: Counters related to product life
C Number of days passed since the C ink tank was installed Day(s)
M Number of days passed since the M ink tank was installed Day(s)
Y Number of days passed since the Y ink tank was installed Day(s)
PC Number of days passed since the PC ink tank was installed Day(s)
PM Number of days passed since the PM ink tank was installed Day(s)
GY Number of days passed since the GY ink tank was installed Day(s)
PGY Number of days passed since the PGY ink tank was installed Day(s)
R Number of days passed since the R ink tank was installed Day(s)
G Number of days passed since the G ink tank was installed Day(s)
B Number of days passed since the B ink tank was installed Day(s)
Display Description
NOZZLE 1 Prints the nozzle check pattern by single direction/ single pass without using the non-
discharging back up.
It is used to check for the non-discharging nozzles.
- Media size: A4
- Media type: any
OPTICAL AXIS Prints the pattern and adjusts the optical axis of the multi sensor.
For details, refer to "Disassembly/Reassembly" > "Adjustment and Setup Items" > "Action to
take after replacing the carriage unit or multi sensor".
- Media type: photo glossy paper
LF TUNING Prints the patterns for adjusting the feed roller eccentricity.
For details, refer to "Disassembly/Reassembly" > "Adjustment and Setup Items" > "Action to
take after replacing the feed roller HP sensor, feed roller encoder, or the feed roller".
- Media size: 44 inches
Display Description
AUTO HEAD ADJ ROUGH Prints the pattern for auto head adjustment (rough adjustment).
MANUAL HEAD ADJ DETAIL Prints the detail patterns for the manual head adjustment.
After printing, the mode will change to [ADJ. SETTING]. Check the printed patterns and input the set values.
BASIC Prints the basic patterns for the manual head adjustment.
After printing, the mode will change to [ADJ. SETTING]. Check the printed patterns and input the set values.
ADJ. SETTING A to F A-1 to F-1 This mode is to input the registration adjustment values.
It is possible to return the values to the former one by printing the status print before changing the value.
SAVE SETTINGS Save the registration adjustment values that has been input.
RESET SETTINGS Initialize the registration adjustment values (to 0).
Display Description Unit

Chapter 7
7-8
T-7-6
2) CARRIAGE: Counters related to carriage unit
T-7-7
3) PURGE: Counters related to purge unit
T-7-8
4) CLEAR: Counters related to counter initialization
T-7-9
5) EXCHANGE: Counters related to parts replacement
T-7-10
Display Description Unit
LIFE TTL Cumulative number of printed media (equivalent of A4) sheets
LIFE ROLL Cumulative number of printed roll media (equivalent of A4) sheets
LIFE CUTSHEET Cumulative number of printed cut sheets (equivalent to A4) sheets
LIFE A-F Cumulative number of printed media for environments A to F sheets
POWER ON Cumulative power-on time (excluding the sleep time) Hours
W-INK Remaining capacity of the maintenance cartridge %
CUTTER Number of cutting operations (count as 1 by moving back and forth) Times
WIPE Number of wiping operations Times
Display Description Unit
PRINT Cumulative printing time Hours
DRIVE Cumulative carriage moving time Hours
CR COUNT Cumulative carriage scan count (count as 1 by moving back and forth) Times
CR DIST. Cumulative carriage scan distance (count as 1 by moving 210mm) Times
PRINT COUNT Cumulative print end count (count as 1 by capping) Times
Display Description Unit
CLN-A-1 Cumulative number of automatic cleaning 1 (normal suction) operations Times
CLN-A-2 Cumulative number of automatic cleaning 2 (ink level adjusting) operations Times
CLN-A-3 Cumulative number of automatic cleaning 3 (initial filling) operations Times
CLN-A-6 Cumulative number of automatic cleaning 6 (strong normal suction) operations Times
CLN-A-10 Cumulative number of automatic cleaning 10 (ink filling after secondary transportation) operations Times
CLN-A-11 Cumulative number of automatic cleaning 11 (ink filling after head replacement) operations Times
CLN-A-15 Cumulative number of automatic cleaning 15 (dot count small suction) operations Times
CLN-A-16 Cumulative number of automatic cleaning 16 (sedimented ink agitation) operations Times
CLN-A-17 Cumulative number of automatic cleaning 17 (small suction) operations Times
CLN-A-TTL Total number of automatic cleaning operations Times
CLN-M-1 Cumulative number of manual cleaning 1 (normal suction) operations Times
CLN-M-4 Cumulative number of manual cleaning 4 (ink draining from head after head replacement) operations Times
CLN-M-5 Cumulative number of manual cleaning 5 (ink draining from head and tube before transportation ) operations Times
CLN-M-6 Cumulative number of manual cleaning 6 (normal strong suction) operations Times
CLN-M-TTL Total number of manual cleaning operations Times
Display Description Unit
CLR-INK CONSUME Cumulative count of ink section consumption amount clearing Times
CLR-CUTTER EXC. Cumulative count of cutter replacement count clearing Times
CLR-MTC EXC. Cumulative count of maintenance cartridge replacement count clearing Times
CLR-HEAD L EXC. Cumulative count of head L replacement count clearing Times
CLR-HEAD R EXC. Cumulative count of head R replacement count clearing Times
CLR-UNIT A EXC. Cumulative count of unit A(waste ink system) replacement count clearing Times
CLR-UNIT D EXC. Cumulative count of unit D(carriage unit) replacement count clearing Times
CLR-UNIT H EXC. Cumulative count of unit H(purge) replacement count clearing Times
CKR-UNIT K EXC. Cumulative count of unit K(head management sensor) replacement count clearing Times
CLR-UNIT P EXC. Cumulative count of unit P(feed motor) replacement count clearing Times
CLR-UNIT V EXC. Cumulative count of unit V(mist fan unit) replacement count clearing Times
CLR-FACTORY CNT. For factory Times
Display Description Unit
CUTTER EXC. Cutter replacement count
(Count of executing cutter replacement mode)
Times
MTC EXC. Maintenance cartridge replacement count Times
HEAD R EXC. Head R replacement count Times
HEAD L EXC. Head L replacement count Times
BOARD EXC.(M/B) Main controller PCB replacement count Times
UNIT A EXC. Unit A(waste ink system) replacement count
(Count of executing [INITIALIZE] > [PARTS COUNTER] > [PARTS A])
Times
UNIT D EXC. Unit D(carriage unit) replacement count
(Count of executing [INITIALIZE] > [PARTS COUNTER] > [PARTS D])
Times

Chapter 7
7-9
6) DETAIL-CNT: Other counters
T-7-11
7) INK-USE1: Counters related to ink consumption
T-7-12
8) INK-USE2: Counters related to ink consumption
T-7-13
9) INK-EXC: Counters related to ink tank replacement
T-7-14
10) MEDIA x (x: 1 to 7): Counters related to media
One to seven media types are displayed individually in order with large cumulative print area.
T-7-15
11) MEDIA OTHER: Counters related to media
Displays the total amount of cumulative print area of the other media type than the above-mentioned
T-7-16
UNIT H EXC. Unit H(purge unit) replacement count
(Count of executing [INITIALIZE] > [PARTS COUNTER] > [PARTS H])
Times
UNIT K EXC. Unit K(head management sensor) replacement count
(Count of executing [INITIALIZE] > [PARTS COUNTER] > [PARTS K])
Times
UNIT M EXC. Unit M(carriage motor) replacement count
(Count of executing [INITIALIZE] > [PARTS COUNTER] > [PARTS M])
Times
UNIT P EXC. Unit P(feed unit) replacement count
(Count of executing [INITIALIZE] > [PARTS COUNTER] > [PARTS P])
Times
UNIT V EXC. Unit V(mist fan unit) replacement count
(Count of executing [INITIALIZE] > [PARTS COUNTER] > [PARTS V])
Times
Display Description Unit
MOVE PRINTER Count of [Move Printer] operations Times
N-INKCHK(XX) XX: Ink color
Count of turning off the ink remaining level detection for each color
Times
MEDIACONFIG-CNT Count of media registered by media editor Times
Display Description Unit
INK-USE1(XX) XX: Ink color
Cumulative consumption amount of generic ink
ml
INK-USE1(TTL) Total amount of the cumulative consumption of generic ink ml
N-INK-USE1(XX) XX: Ink color
Cumulative consumption amount of refilled ink
ml
N-INK-USE1(TTL) Total amount of the cumulative consumption of refilled ink ml
Display Description Unit
INK-USE2(XX) XX: Ink color
Consumption amount of generic ink of the currently installed ink tank.
ml
INK-USE2(TTL) Total consumption amount of generic ink of the currently installed ink tanks ml
N-INK-USE2(XX) XX: Ink color
Consumption amount of refilled ink of the currently installed ink tank
ml
N-INK-USE2(TTL) Total consumption amount of refilled ink of the currently installed ink tanks ml
Display Description Unit
INK-EXC(XX) XX: Ink color
Cumulative count of generic ink tank replacement
ml
INK-EXC(TTL) Total amount of tho cumulative count of generic ink tank replacement ml
N-INK-EXC(XX) XX: Ink color
Cumulative count of refilled ink tank replacement
ml
N-INK-EXC(TTL) Total amount of tho cumulative count of refilled ink tank replacement ml
Display Description Unit
NAME Media type -
TTL Total amount of cumulative print area of roll media and cut sheet (metric) m2
TTL Total amount of cumulative print area of roll media and cut sheet (inch) Sq.f
ROLL Cumulative print area of roll media (metric) m2
ROLL Cumulative print area of roll media (inch) Sq.f
CUT SHEET Cumulative print area of cut sheet (metric) m2
CUT SHEET Cumulative print area of cut sheet (inch) Sq.f
Display Description Unit
TTL Total amount of cumulative print area of roll media and cut sheet (metric) m2
TTL Total amount of cumulative print area of roll media and cut sheet (inch) Sq.f
ROLL Cumulative print area of roll media (metric) m2
ROLL Cumulative print area of roll media (inch) Sq.f
CUT SHEET Cumulative print area of cut sheet (metric) m2
Display Description Unit

Chapter 7
7-10
12) MEDIASIZE1 ROLL: Counters related to roll media printing
T-7-17
13) MEDIASIZE2 ROLL: Counters related to roll media printing
T-7-18
14) MEDIASIZE1 CUT: Counters related to cut sheet printing
T-7-19
15) MEDIASIZE2 CUT: Counters related to cut sheet printing
T-7-20
16) HEAD DOT CNT.1: Counter related to dot count
T-7-21
17) HEAD DOT CNT.2: Counter related to dot count
CUT SHEET Cumulative print area of cut sheet (inch) Sq.f
Display Description Unit
P-SQ 44-60 Cumulative print area of paper equal to or larger than 44 inches but less than 60 inches (physical size) m2/Sq.f
P-SQ 36-44 Cumulative print area of paper equal to or larger than 36 inches but less than 44 inches (physical size) m2/Sq.f
P-SQ 24-36 Cumulative print area of paper equal to or larger than 24 inches but less than 36 inches (physical size) m2/Sq.f
P-SQ 17-24 Cumulative print area of paper equal to or larger than 17 inches but less than 24 inches (physical size) m2/Sq.f
P-SQ -17 Cumulative print area of paper less than 17 inches (physical size) m2/Sq.f
P-CNT 44-60 Cumulative number of sheets of A4-equivalent paper equal to or larger than 44 inches but less than 60 inches (physical size) sheets
P-CNT 36-44 Cumulative number of sheets of A4-equivalent paper equal to or larger than 36 inches but less than 44 inches (physical size) sheets
P-CNT 24-36 Cumulative number of sheets of A4-equivalent paper equal to or larger than 24 inches but less than 36 inches (physical size) sheets
P-CNT 17-24 Cumulative number of sheets of A4-equivalent paper equal to or larger than 17 inches but less than 24 inches (physical size) sheets
P-CNT -17 Cumulative number of sheets of A4-equivalent paper less than 17 inches (physical size) sheets
Display Description Unit
D-SQ 44-60 Cumulative print area of paper equal to or larger than 44 inches but less than 60 inches (data size) m2/Sq.f
D-SQ 36-44 Cumulative print area of paper equal to or larger than 36 inches but less than 44 inches (data size) m2/Sq.f
D-SQ 24-36 Cumulative print area of paper equal to or larger than 24 inches but less than 36 inches (data size) m2/Sq.f
D-SQ 17-24 Cumulative print area of paper equal to or larger than 17 inches but less than 24 inches (data size) m2/Sq.f
D-SQ -17 Cumulative print area of paper less than 17 inches (data size) m2/Sq.f
D-CNT 44-60 Cumulative number of sheets of A4-equivalent paper equal to or larger than 44 inches but less than 60 inches (data size) sheets
D-CNT 36-44 Cumulative number of sheets of A4-equivalent paper equal to or larger than 36 inches but less than 44 inches (data size) sheets
D-CNT 24-36 Cumulative number of sheets of A4-equivalent paper equal to or larger than 24 inches but less than 36 inches (data size) sheets
D-CNT 17-24 Cumulative number of sheets of A4-equivalent paper equal to or larger than 17 inches but less than 24 inches (data size) sheets
D-CNT -17 Cumulative number of sheets of A4-equivalent paper less than 17 inches (data size) sheets
Display Description Unit
P-SQ 44-60 Cumulative print area of paper equal to or larger than 44 inches but less than 60 inches (physical size) m2/Sq.f
P-SQ 36-44 Cumulative print area of paper equal to or larger than 36 inches but less than 44 inches (physical size) m2/Sq.f
P-SQ 24-36 Cumulative print area of paper equal to or larger than 24 inches but less than 36 inches (physical size) m2/Sq.f
P-SQ 17-24 Cumulative print area of paper equal to or larger than 17 inches but less than 24 inches (physical size) m2/Sq.f
P-SQ -17 Cumulative print area of paper less than 17 inches (physical size) m2/Sq.f
P-CNT 44-60 Cumulative number of sheets of A4-equivalent paper equal to or larger than 44 inches but less than 60 inches (physical size) sheets
P-CNT 36-44 Cumulative number of sheets of A4-equivalent paper equal to or larger than 36 inches but less than 44 inches (physical size) sheets
P-CNT 24-36 Cumulative number of sheets of A4-equivalent paper equal to or larger than 24 inches but less than 36 inches (physical size) sheets
P-CNT 17-24 Cumulative number of sheets of A4-equivalent paper equal to or larger than 17 inches but less than 24 inches (physical size) sheets
P-CNT -17 Cumulative number of sheets of A4-equivalent paper less than 17 inches (physical size) sheets
Display Description Unit
D-SQ 44-60 Cumulative print area of paper equal to or larger than 44 inches but less than 60 inches (data size) m2/Sq.f
D-SQ 36-44 Cumulative print area of paper equal to or larger than 36 inches but less than 44 inches (data size) m2/Sq.f
D-SQ 24-36 Cumulative print area of paper equal to or larger than 24 inches but less than 36 inches (data size) m2/Sq.f
D-SQ 17-24 Cumulative print area of paper equal to or larger than 17 inches but less than 24 inches (data size) m2/Sq.f
D-SQ -17 Cumulative print area of paper less than 17 inches (data size) m2/Sq.f
D-CNT 44-60 Cumulative number of sheets of A4-equivalent paper equal to or larger than 44 inches but less than 60 inches (data size) sheets
D-CNT 36-44 Cumulative number of sheets of A4-equivalent paper equal to or larger than 36 inches but less than 44 inches (data size) sheets
D-CNT 24-36 Cumulative number of sheets of A4-equivalent paper equal to or larger than 24 inches but less than 36 inches (data size) sheets
D-CNT 17-24 Cumulative number of sheets of A4-equivalent paper equal to or larger than 17 inches but less than 24 inches (data size) sheets
D-CNT -17 Cumulative number of sheets of A4-equivalent paper less than 17 inches (data size) sheets
Display Description Unit
XX XX: Ink color
Dot counts of each colors of the currently installed printhead
(x 1,000,000) dots
TTL Total dot counts of each colors of the currently installed printhead (x 1,000,000) dots
Display Description Unit

Chapter 7
7-11
T-7-22
18) PARTS CNT. : Counter related to consumable parts
T-7-23
e) SETTING
Make various settings.
1) Pth
Turn on or off the head pulse rank control function.
Default: OFF
2) RTC
Set RTC (real time clock) after replacing the lithium battery on the main controller PCB.
T-7-24
f) INITIALIZE
Clear the [DISPLAY] histories, [ADJUST] settings, [COUNTER] values, and other parameters.
T-7-25
Display Description Unit
XX XX: Ink color
Cumulative dot counts of each colors
(x 1,000,000) dots
TTL Total cumulative dot counts of each colors (x 1,000,000) dots
Display Description Unit
COUNTER x x: A to V
(For detail, refer to "Maintenance and Inspection" > "Consumable Parts")
Display the status and the days passed since the counter resetting.
- Status
OK: Use rate (until part replacement) of all consumable parts included in each unit are below 90%.
W1: Use rate (until part replacement) of either of the consumable parts included in each unit has reached 90% or
more.
W2: Use rate (until part replacement) of either of the consumable parts included in each unit has reached 100%, but
no need to stop the printer.
E : Use rate (until part replacement) of either of the consumable parts included in each unit has reached 100%, and
the printer needs to be stopped.
Day(s)
PARTS yy 1: yy: A to V1
(For detail, refer to "Maintenance and Inspection" > "Consumable Parts")
Counter of the consumable part (current)
2: Life of the consumable part
3: Use rate until part replacement %
4: Counter of the consumable part (accumulate)
Display Description
DATE yyyy/mm/dd Set date
TIME hh:mm Set time
Display Description
WARNING Initialize the history of WARNING.
(All displayed contents of [DISPLAY] > [WARNING] will be initialized.)
ERROR Initialize the history of ERROR.
(All displayed contents of [DISPLAY] > [ERROR] will be initialized.)
ADJUST Initialize the value of band adjustment (by user) and head adjustment.
The automatically adjusted value will not be initialized.
W-INK Initialize the remaining capacity (%) of the maitenance cartridge.
(Clear [COUNTER] > [PRINTER] > [W-INK])
CARRIAGE Initialize the cumulative time of carriage driving.
(Clear [COUNTER] > [CARRIAGE] > [DRIVE])
PURGE Initialize the counter related to purge unit.
(Clear [COUNTER] > [PURGE])
INK-USE CNT Initialize the consumption amount of ink.
(Clear [COUNTER] > [INK-USE2], and count up [COUNTER] > [CLEAR] > [CLR-INK CONSUME])
CUTTER-CHG CNT Initialize the cutter unit replacement frequency.
(Clear [COUNTER] > [EXCHANGE] > [CUTTER EXC.], and count up [COUNTER] > [CLEAR] > [CLR-CUTTER
EXC.])
W-INK-CHG CNT Initialize the maintenance cartridge replacement frequency.
(Clear [COUNTER] > [EXCHANGE] > [MTC EXC.], and count up [COUNTER] > [CLEAR] > [CLR-MTC EXC.])
HEAD-CHG R CNT Initialize the printhead R replacement frequency.
(Clear [COUNTER] > [EXCHANGE] > [HEAD R EXC.], and count up [COUNTER] > [CLEAR] > [CLR-HEAD R EXC.])
HEAD-CHG L CNT Initialize the printhead L replacement frequency.
(Clear [COUNTER] > [EXCHANGE] > [HEAD L EXC.], and count up [COUNTER] > [CLEAR] > [CLR-HEAD L EXC.])
PARTS-CHG CNT PARTS xx xx: A to V1
(For details, refer to "Maintenance and Inspection" > "Consumable Parts")
Initialize the consumable part replacement frequency.
(Clear [COUNTER] > [EXCHANGE] > [UNIT x EXC], and count up [COUNTER] > [CLEAR] > [CLR-UNIT x EXC.])

Chapter 7
7-12
7.2 Special Mode
7.2.1 Special Modes for Servicing
0013-9804
This printer supports the following special modes in addition to the service mode:
- PCB replacement mode
- Download mode
1. PCB replacement mode
This mode is used when replacing the main controller PCB or maintenance cartridge relay PCB.
By executing this mode,
- Backup data of the settings and counter values stored in the maintenance cartridge relay PCB are moved to the new main controller PCB.
- The data such as the settings and counter values are copied to the maintenance cartridge relay PCB.
a) Entering the PCB replacement mode
Follow the same procedure as that for entering the service mode.
(With the "Paper Source" button and "Information" button pressed down, turn on the printer.)
When the printer starts up, compare the serial number memorized in the main PCB's EEPROM with that memorized in the maintenance cartridge relay PCB's EEP-
ROM. If they do not match, or no serial number is memorized in either EEPROM, enter the PCB replacement mode.
While you are in the PCB replacement mode, the MESSAGE LED, roll media LED, and ONLINE LED are lit.
b) Procedure
Select "CPU BOARD" or "MC BOARD" using the [ ] and [ ] buttons, and then press the [OK] button to determine it.
- CPU BOARD
Select this after replacing the main controller PCB.
The data in the maintenance cartridge relay PCB is copied to the main controller PCB.
- MC BOARD
Select this before replacing the main controller PCB.
The data in the main PCB is copied to the maintenance cartridge relay PCB.
Use this when the maintenance cartridge relay PCB is a new one.
c) Exiting the PCB replacement mode
Turning off the Power button of the printer allows you to exit the PCB replacement mode.
For details on how to replace the PCB, see "Parts Replacement Procedure" > "Disassembly/Reassembly" > "Points to Note on Disassembly and Reassembly" >
"PCBs".
2. Download mode
Use this mode only when updating the firmware without performing initialization.
a) Entering the download mode
1) Turn off the printer.
2) With the "Stop" and "Information" buttons pressed down, turn on the printer.
b) Procedure
When "Download Mode/Send Firmware" is shown on the display, transfer the firmware.
When downloading of the firmware is completed, the printer will be turned off automatically.
PARTS COUNTER PARTS xx xx: A to V1
(For details, refer to "Maintenance and Inspection" > "Consumable Parts")
Initialize the counter amount of the consumable parts.
(Clear [COUNTER] > [PARTS CNT.] > [COUNTER x])
* After replacing the consumable part, be sure to execute this menu.
Display Description

Chapter 8 ERROR CODE

Contents
Contents
8.1 Outline............................................................................................................................................................................8-1
8.1.1 Outline.......................................................................................................................................................................................... 8-1
8.2 Warning Table................................................................................................................................................................8-1
8.2.1 Warnings ...................................................................................................................................................................................... 8-1
8.3 Error Table .....................................................................................................................................................................8-2
8.3.1 Errors............................................................................................................................................................................................ 8-2
8.4 Sevice Call Table ...........................................................................................................................................................8-5
8.4.1 Service call errors ........................................................................................................................................................................ 8-5

Chapter 8
8-1
8.1 Outline
8.1.1 Outline
0014-9474
The printer indicates errors using the display and LEDs.
If an error occurs during printing, the printer status is also displayed on the status monitor of the printer driver.
The following three types of errors are displayed on the display:
- Warning
Status where the print operation can be continued without remedying the cause of the problem. This can, however, adversely affect the printing results.
- Error
Status where the print operation is stopped, and the regular operation cannot be recovered until the cause of the problem is remedied.
- Service call error
When a service call error occurs, the error is not cleared and the error indication remains on the operation panel even if the printer is powered off and on again.
(Occurrence of the service call error is indicated again at power-on.)
This measure is taken to prevent user's recovery of the service call error and damages to the printer.
Service call errors can be cleared, however, by starting up the printer in the service mode.
For how to take actions against warnings and errors, refer to "Troubleshooting".
Overview of warnings and error codes
The codes of warnings and errors are shown below acording to the system.
T-8-1
* "x" stands for a numeric or letter.
8.2 Warning Table
8.2.1 Warnings
0014-9408
The codes correspond to the numbers shown on the DIPLAY in the service mode.
T-8-2
Code Diagnosis
0181xxxx-xxxx Ink warning
0180xxxx-xxxx Printhead warning
0184xxxx-xxxx Maintenance cartridge warning
0134xxxx-xxxx GARO warning
0303xxxx-xxxx Cover error
0301xxxx-xxxx
0306xxxx-xxxx
0386xxxx-xxxx
Media error
0313xxxx-xxxx Sensors, fans, motors error
0380xxxx-xxxx Printhead error
0381xxxx-xxxx
0383xxxx-xxxx
Ink error
0384xxxx-xxxx Maintenance cartridge error
0387xxxx-xxxx Cutter unit error
0389xxxx-xxxx Media take-up unit error
0390xxxx-xxxx Firmware error
Exxx-xxxx Service call error
Code Display massage Status
01810104-1000 Ink Lv1: Chk BK ink tank is almost empty
01810101-1001 Ink Lv1: Chk Y ink tank is almost empty
01810102-1002 Ink Lv1: Chk M ink tank is almost empty
01810103-1003 Ink Lv1: Chk C ink tank is almost empty
01810112-1004 Ink Lv1: Chk PM ink tank is almost empty
01810113-1005 Ink Lv1: Chk PC ink tank is almost empty
01810106-1006 Ink Lv1: Chk MBK ink tank is almost empty
01810105-1008 Ink Lv1: Chk GY ink tank is almost empty
01810115-1009 Ink Lv1: Chk PGY ink tank is almost empty
01810107-100A Ink Lv1: Chk R ink tank is almost empty
01810109-100B Ink Lv1: Chk B ink tank is almost empty
01810108-100C Ink Lv1: Chk G ink tank is almost empty
01841001-281A Check maint cartridge capacity. Maintenance cartridge is almost full
01810304-1400 Ink tank is empty. Replace the ink tank. BK ink tank is empty
01810301-1401 Ink tank is empty. Replace the ink tank. Y ink tank is empty
01810302-1402 Ink tank is empty. Replace the ink tank. M ink tank is empty
01810303-1403 Ink tank is empty. Replace the ink tank. C ink tank is empty
01810312-1404 Ink tank is empty. Replace the ink tank. PM ink tank is empty
01810313-1405 Ink tank is empty. Replace the ink tank. PC ink tank is empty
01810306-1406 Ink tank is empty. Replace the ink tank. MBK ink tank is empty
01810305-1408 Ink tank is empty. Replace the ink tank. GY ink tank is empty
01810315-1409 Ink tank is empty. Replace the ink tank. PGY ink tank is empty
01810307-140A Ink tank is empty. Replace the ink tank. R ink tank is empty

Chapter 8
8-2
8.3 Error Table
8.3.1 Errors
0014-9440
The codes correspond to the numbers shown on the DISPLAY in the service mode.
T-8-3
01810309-140B Ink tank is empty. Replace the ink tank. B ink tank is empty
01810308-140C Ink tank is empty. Replace the ink tank. G ink tank is empty
01810104-1410 No ink tank loaded. Check ink tank. BK ink tank is not loaded (when printing)
01810101-1411 No ink tank loaded. Check ink tank. Y ink tank is not loaded (when printing)
01810102-1412 No ink tank loaded. Check ink tank. M ink tank is not loaded (when printing)
01810103-1413 No ink tank loaded. Check ink tank. C ink tank is not loaded (when printing)
01810112-1414 No ink tank loaded. Check ink tank. PM ink tank is not loaded (when printing)
01810113-1415 No ink tank loaded. Check ink tank. PC ink tank is not loaded (when printing)
01810106-1416 No ink tank loaded. Check ink tank. MBK ink tank is not loaded (when printing)
01810105-1418 No ink tank loaded. Check ink tank. GY ink tank is not loaded (when printing)
01810115-1419 No ink tank loaded. Check ink tank. PGY ink tank is not loaded (when printing)
01810107-141A No ink tank loaded. Check ink tank. R ink tank is not loaded (when printing)
01810109-141B No ink tank loaded. Check ink tank. B ink tank is not loaded (when printing)
01810108-141C No ink tank loaded. Check ink tank. G ink tank is not loaded (when printing)
01031101- Close Ink Tank Cover Ink tank cover is opened (when printing)
01341221-1030 GARO W1221 Unsupported command in GARO image mode
01341222-1031 GARO W1222 Invalid number of parameters in GARO image mode (no parameter)
01341223-1032 GARO W1223 Required item was omitted in GARO image mode
01341225-1034 GARO W1225 Other warning in GARO image mode
01341231-1035 GARO W1231 Unsupported command in GARO setting mode
01341232-1036 GARO W1232 Invalid number of parameters in GARO setting mode
01341233-1037 GARO W1233 Reauired item was omitted in GARO setting mode
01341234-1038 GARO W1234 Data out of range in GARO image mode
01341235-1039 GARO W1235 Other warning in GARO setting mode
00000000-100F Feed Limit.. Force feed limit
01800500-1012 Check printed document. Printhead R not discharging
01800500-1013 Printhead L not discharging
01060000- Paper Size Wrong Media size missmatch
01061000-1021 Paper Type Wrong Media type missmatch
Prepare for parts replacement. Call for service. Parts counter warning level 1 (W1)
Parts replacement time has passed. Call for service. Parts counter warning level 2 (W2)
Code Status
03010000-200A Media width detection error
03010000-200B Media set position error
03010000-200C Media leading edge not detected
03010000-200D Cut sheet end cannot be detected
03010000-200E Media too small
03010000-200F Media too large
03010000-2016 Media became misaligned during feeding
03010000-2017 Media right edge not detected
03010000-2018 Media left edge not detected
03010000-2820 Head resistration improper adjustment
03010000-2821 LF improper adjustment
03010000-2822 Eccentricity improper adjustment
03010000-2823 Printhead check error
03010000-2824 Optical axis error
03010000-2E18 Media feeding failure
03010000-2E19
03010000-2E1A
03010000-2E1D
Feed error
03010000-2E1C Ejection error
03010000-2E1F Media is too small to print adjustment pattern
03010000-2E27 Media became misaligned during printing
03010000-2F33 Transparent media was loaded and cannot adjust
03016000-2010 Media skewed
03130000-2E21 IEEE error
03030000-2F29 Feed motor time out
03031000-2E0F Upper cover open error
03031000-2E11 Carriage cover open error
03031000-2E12 Release lever error
Code Display massage Status

Chapter 8
8-3
03031000-2F38 Upper cover abnormaly open
03031000-2F39 Carriage cover abnormaly open
03031101-2E10 Ink tank cover error
03060000-2E14 Media size mismatch
03060000-2E16 Media type mismatch
03060000-2E20 Media type mismatch when printing adjusting patternes
03060100-2E02 No cut sheet loaded when cut sheet is required
03060A00-2E08 Media width mismatch
03060A00-2E00 Roll media was not loaded even though the received data indicated roll media.
03060A00-2E1B End of roll media
03061000-2E15 Media type mismatch
03130031-260E Gap detection error
03130031-260F Gap reference surface error (not generated in the user mode.)
03130031-2618 VH voltage error
03130031-2F11 Carriage unit error
03130031-2F12 Feed unit error
03130031-2F13 A/D converter outside trigger output stop
03130031-2F14 ASIC register writing error
03130031-2F16 Mist fan error
03130031-2F17 Platen fan error
03130031-2F1F Purge motor HP error
03130031-2F20 Purge motor error
03130031-2F22 Pump movement timeout
03130031-2F23 Pump cannot operate
03130031-2F25 Unable to detect CR motor HP
03130031-2F26 Carriage motor driving error
03130031-2F27 Carriage motor timeout
03130031-2F2A Feed roller HP sensor error
03130031-2F2B Feed motor driving error
03130031-2F2E Roll media drive time out
03130031-2F32 Multi sensor faulty
03130031-2F3A Valve motor error
03130031-2F28 Lift motor time out
03130031-2F36 EEPROM error
03130031-2F37 linear scale error
03800101-2800 Printhead R not installed
03800102-2808 Printhead L not installed
03800201-2802 Improper printhead R installed
03800201-2804 Printhead R installed to left side
03800201-2812 Printhead R version mismatch
03800202-2807 Printhead L installed to right side
03800202-280A Improper printhead L installed
03800202-2813 Printhead L version mismatch
03800301-2801 Printhead R DI correction failure
03800302-2809 Printhead L DI correction failure
03800401-2803 Printhead R EEPROM error
03800402-280B Printhead L EEPROM error
03800500-2F2F Head management sensor error
03800500-2F30 Head management sensor position adjustment error
03800500-2F31 Head management sensor light-emission level error
03800501-280D Many non-discharging nozzles on printhead R
03800502-280E Many non-discharging nozzles on printhead L
03810104-2500 No ink (BK)
03810101-2501 No ink (Y)
03810102-2502 No ink (M)
03810103-2503 No ink (C)
03810112-2504 No ink (PM)
03810113-2505 No ink (PC)
03810106-2506 No ink (MBK)
03810105-2508 No ink (GY)
03810115-2509 No ink (PGY)
03810107-250A No ink (R)
03810109-250B No ink (B)
03810108-250C No ink (G)
03810204-2580 Remaining ink low (BK)
03810201-2581 Remaining ink low (Y)
Code Status

Chapter 8
8-4
03810202-2582 Remaining ink low (M)
03810203-2583 Remaining ink low (C)
03810212-2584 Remaining ink low (PM)
03810213-2585 Remaining ink low (PC)
03810206-2586 Remaining ink low (MBK)
03810205-2588 Remaining ink low (GY)
03810215-2589 Remaining ink low (PGY)
03810207-258A Remaining ink low (R)
03810209-258B Remaining ink low (B)
03810208-258C Remaining ink low (G)
03810204-2590 Remaining ink low (BK)
03810201-2591 Remaining ink low (Y)
03810202-2592 Remaining ink low (M)
03810203-2593 Remaining ink low (C)
03810212-2594 Remaining ink low (PM)
03810213-2595 Remaining ink low (PC)
03810206-2596 Remaining ink low (MBK)
03810205-2598 Remaining ink low (GY)
03810215-2599 Remaining ink low (PGY)
03810207-259A Remaining ink low (R)
03810209-259B Remaining ink low (B)
03810208-259C Remaining ink low (G)
03830104-2510 Ink tank status not detected (BK)
03830101-2511 Ink tank status not detected (Y)
03830102-2512 Ink tank status not detected (M)
03830103-2513 Ink tank status not detected (C)
03830112-2514 Ink tank status not detected (PM)
03830113-2515 Ink tank status not detected (PC)
03830106-2516 Ink tank status not detected (MBK)
03830105-2518 Ink tank status not detected (GY)
03830115-2519 Ink tank status not detected (PGY)
03830107-251A Ink tank status not detected (R)
03830109-251B Ink tank status not detected (B)
03830108-251C Ink tank status not detected (G)
03830104-2520 Ink tank not installed (BK)
03830101-2521 Ink tank not installed (Y)
03830102-2522 Ink tank not installed (M)
03830103-2523 Ink tank not installed (C)
03830112-2524 Ink tank not installed (PM)
03830113-2525 Ink tank not installed (PC)
03830106-2526 Ink tank not installed (MBK)
03830105-2528 Ink tank not installed (GY)
03830115-2529 Ink tank not installed (PGY)
03830107-252A Ink tank not installed (R)
03830109-252B Ink tank not installed (B)
03830108-252C Ink tank not installed (G)
03830204-2540 Ink tank ID error (BK)
03830201-2541 Ink tank ID error (Y)
03830202-2542 Ink tank ID error (M)
03830203-2543 Ink tank ID error (C)
03830212-2544 Ink tank ID error (PM)
03830213-2545 Ink tank ID error (PC)
03830206-2546 Ink tank ID error (MBK)
03830205-2548 Ink tank ID error (GY)
03830215-2549 Ink tank ID error (PGY)
03830207-254A Ink tank ID error (R)
03830209-254B Ink tank ID error (B)
03830208-254C Ink tank ID error (G)
03830304-2560 Ink tank EEPROM error (BK)
03830301-2561 Ink tank EEPROM error (Y)
03830302-2562 Ink tank EEPROM error (M)
03830303-2563 Ink tank EEPROM error (C)
03830312-2564 Ink tank EEPROM error (PM)
03830313-2565 Ink tank EEPROM error (PC)
03830306-2566 Ink tank EEPROM error (MBK)
03830305-2568 Ink tank EEPROM error (GY)
Code Status

Chapter 8
8-5
8.4 Sevice Call Table
8.4.1 Service call errors
0014-9442
Codes correspond to the numbers shown on the DIPLAY in the service mode.
T-8-4
03830315-2569 Ink tank EEPROM error (PGY)
03830307-256A Ink tank EEPROM error (R)
03830309-256B Ink tank EEPROM error (B)
03830308-256C Ink tank EEPROM error (G)
03830304-2570 Remaining ink low (BK)
03830301-2571 Remaining ink low (Y)
03830302-2572 Remaining ink low (M)
03830303-2573 Remaining ink low (C)
03830312-2574 Remaining ink low (PM)
03830313-2575 Remaining ink low (PC)
03830306-2576 Remaining ink low (MBK)
03830305-2578 Remaining ink low (GY)
03830315-2579 Remaining ink low (PGY)
03830307-257A Remaining ink low (R)
03830309-257B Remaining ink low (B)
03830308-257C Remaining ink low (G)
03841001-2819 Maintenance cartridge tank full
03841101-2818 Maintenance cartridge not installed
03841201-2816 Maintenance cartridge EEPROM error
03841201-2817 Maintenance cartridge ID error
03841001-281B Empty capacity of the maintenance cartridge when cleaning it various is insufficient.
03860002-2E0A Manually fed cut sheet was already loaded even though received data indicated roll media
03860002-2E0C When the roll paper was loaded, the data of the cut sheet specification was received.
03861001-2405 Media set position unsuitable for borderless printing
03861001-2406 Received data unsuitable for borderless printing
03862000-2E09 Roll paper running out
03870001-2015 Cutting failure
03890000-2920 Cannot take up media
03890000-2921 Taking up media not stopping
03900001-4042 MIT data transfer failure
03900001-4049 Forwarding ROM data machine kind difference
E194-4034 Sensor calibration error
Code Description Display message
E141-4046 Recovery system rotation count full ERROR Exxx-xxxx
Call For Service
E144-4047 Feed system counting error
E146-4001 Waste ink count full
E194-404A No ink ejection counting error
E161-403E Abnormally high temperature: printhead R
E161-403F Abnormally high temperature: printhead L
E196-4040 Checksum error
E196-4041 Flash memory clearing error
E196-4042 Flash memory write error
E196-4045 Engine EEPROM write error
E196-4049 Transfer ROM data type error
E196-4042 MIT Data transfer error
E198-401C RTC error
E198-401D RTC low battery error
E198-401E RTC clock stopped
E199-404B Humidity sensor unpluged
Code Status
Oct 3 2006
