Canon Printer S600 Standard Color For Personal Use Users Manual #0 COVER PAGE
Canon S600 Standard Color Printer for Personal Use to the manual 1c2dceec-498e-4ac4-92aa-1b2473511755
2015-01-23
: Canon Canon-Printer-S600-Standard-Color-Printer-For-Personal-Use-Users-Manual-242357 canon-printer-s600-standard-color-printer-for-personal-use-users-manual-242357 canon pdf
Open the PDF directly: View PDF
.
Page Count: 87
- Introduction and Contents
- Part 1 PRODUCT SPECIFICATIONS
- Part 2 TROUBLESHOOTING
- 1. PRINTER OPERATION
- 2. SERVICING
- 3. DISASSEMBLY AND REASSEMBLY
- 3.1 Cautions for Disassembly and Reassembly
- 3.2 Exploded View
- 3.3 Disassembly and Reassembly
- 3.3.1 Carriage lock release
- 3.3.2 Removing and installing tap screws
- 3.3.3 Installing and removing the carriage encoder film
- 3.3.4 Handling encoder film
- 3.3.5 Removing and installing the control board
- 3.3.6 Removal of red screws prohibited
- 3.3.7 Installing the logic board cover
- 3.3.8 Handling the purge unit
- 3.3.9 Installing the control ROM cover
- 3.4 Adjustments and Settings After Disassembly and Reassembly
- 4. OPERATION CHECK AFTER DISASSEMBLY AND REASSEMBLY
- 5. TRANSPORTING THE PRINTER
- 6. PARTS REPLACEMENT, PERIODIC INSPECTIONS, & TOOLS
- 7. SERVICE-RELATED FEATURES
- Part 3 TECHNICAL REFERENCE
- 1. PRINTER CONTROL SECTION
- 2. ELECTRICAL DRIVE SECTION
- 3. PRINTER'S MECHANICAL PARTS
- 4. LOGIC BOARD COMPONENTS
- 5. OPERATION WITH A COMPUTER
- 6. INK SUCTION AMOUNT IN THE CLEANING MODE
- 7. TECHNICAL REFERENCE
- 8. PRINT HEAD
- Part 4 APPENDIX

QY8-1374-000
REVISION 0
COPYRIGHT
2001 CANON INC. CANON S600 0101 AB 0.25-0 PRINTED IN JAPAN (IMPRIME AU JAPON)
JAN. 2001

012001 AB 0.25-0


Application
This manual has been issued by Canon Inc. for qualified persons to learn technical theory, installation,
maintenance, and repair of products. This manual covers all localities where the products are sold. For
this reason, there may be information in this manual that does not apply to your locality.
Corrections
This manual could include technical inaccuracies or typographical errors due to improvements or
changes in the products. When changes occur in applicable products or in the content of this manual,
Canon will release technical information as the need arises. In the event of major changes in the
contents of this manual over a long or short period, Canon will issue a new edition of this manual
The following paragraph does not apply to any countries where such provisions are
inconsistent with local law.
Trademarks
The product names and company names described in this manual are the registered trademarks of the
individual companies.
Copyright
This manual is copyrighted with all rights reserved. Under the copyright laws, this manual may not be
copied, reproduced or translated into another language, in whole or in part, without the written consent
of Canon Inc., except in the case of internal business use.
Copyright
2001 by Canon Inc.
CANON INC.
BJ Printer Technical Support Dept. 11
16-1, Shimonoge 3-chome, Takatsu-ku, Kawasaki, Kanagawa 213-8512, Japan
This manual has been produced on an Apple Power Macintosh 7300/180 personal computer and OKI
MICROLINE 803 PSIIV laser beam printer; printing films were printed on Agfa SelectSet Avantra 25. All
page layouts, logos, and parts-list data were saved with Canon Optical Disc Subsystem mo-5001S™ and
Optical Disc Cartridge mo-502M™, and Interface Kit mo-IF2™ for Macintosh. All graphics were produced
with MACROMEDIA FREEHAND™ 7.0J. All documents and all page layouts were created with
QuarkXpress™ 3.3 Japanese version.

I
I. ABOUT THIS MANUAL
This manual consists of four parts containing information for servicing the product.
Part 1: Product Specifications
Product overview and specifications.
Part 2: Troubleshooting
A guide to troubleshooting the product and identifying parts needing replacement.
Troubleshooting solutions are listed according to the error indications displayed by the
status indicator and by problem descriptions.
Part 3: Technical Reference
Block diagrams and information on the hardware's new technologies.
Part 4: Appendix
Pin configurations.
Disassembly and reassembly procedures are not fully covered in this manual.
Refer to the illustrations in the separate Parts Catalog as well.
Product
Specifications Troubleshooting Appendix
Technical
Reference

II. TABLE OF CONTENTS
Page
Part 1:
PRODUCT SPECIFICATIONS
1 - 1 1. PRODUCT OVERVIEW
1 - 1 1.1 Product Overview
1 - 3 2. SPECIFICATIONS
1 - 3 2.1 Printer Specifications
1 - 3 2.1.1 Printer specifications
1 - 4 2.1.2 Printer service life
1 - 4 2.1.3 BJ cartridge service life
1 - 5 2.2 Paper Specifications
1 - 5 2.2.1 Paper sizes and weights
1 - 5 2.2.2 Paper types and settings
1 - 6 2.2.3 Printing area
1 - 7 2.3 BJ Cartridge Specifications
1 - 7 2.4 Printer and Scanner Drivers
1 - 8 3. PACKING CONFIGURATION
1 - 9 4. PARTS CODE LIST
Part 2: TROUBLESHOOTING
2 - 1 1. PRINTER OPERATION
2 - 1 1.1 Printer Operation Procedure
2 - 1 1.2 Status Indicator
2 - 2 1.3 Operating the Printer
2 - 2 1.3.1 Cleaning operation
2 - 2 1.3.2 Printing the nozzle check pattern
2 - 4 1.3.3 Roller cleaning operation
2 - 5 2. SERVICING
2 - 5 2.1 Before Troubleshooting
2 - 6 2.2 Detectable Problems from System Start to Exit
2 - 9 2.3 Troubleshooting Problems
2 -10 2.4 Troubleshooting Error Indications
2 -13 3. DISASSEMBLY AND REASSEMBLY
2 -13 3.1 Cautions for Disassembly and Reassembly
2 -13 3.1.1 Cautions for ink stains (Ink path/ink mist)
2 -13 3.1.2 Damage by static electricity
2 -13 3.1.3 Deformation of spur tips
2 -14 3.2 Exploded View
2 -15 3.3 Disassembly and Reassembly
2 -15 3.3.1 Carriage lock release
2 -16 3.3.2 Removing and installing tap screws
2 -16 3.3.3 Installing and removing the carriage encoder film
2 -17 3.3.4 Handling encoder film
2 -17 3.3.5 Removing and installing the control board
2 -18 3.3.6 Removal of red screws prohibited
2 -18 3.3.7 Installing the logic board cover
2 -19 3.3.8 Handling the purge unit
2 -20 3.3.9 Installing the control ROM cover
2 -21 3.4 Adjustments and Settings After Disassembly and Reassembly
2 -21 3.4.1 Adjustments
2 -22 3.4.2 Applying grease
2 -23 3.4.3 Print head position adjustment
2 -24 3.4.4 Print head seam stripe adjustment
II

Page
2 -25 3.4.5 Setting the EEPROM
2 -26 4. OPERATION CHECK AFTER DISASSEMBLY AND REASSEMBLY
2 -26 4.1 Check Procedure
2 -27 5. TRANSPORTING THE PRINTER
2 -27 5.1 Procedure
2 -28 6. PARTS REPLACEMENT, PERIODIC INSPECTIONS, & TOOLS
2 -28 6.1 Parts Replacement
2 -28 6.2 Periodic Inspections
2 -28 6.3 Tool List
2 -29 7. SERVICE-RELATED FEATURES
2 -29 7.1 Service Mode Operations
2 -30 7.2 Test Printout
2 -31 7.3 Printing the EEPROM Information
2 -32 7.4 Resetting the EEPROM
2 -32 7.5 Setting the Printer Settings in the EEPROM
Part 3: TECHNICAL REFERENCE
3 - 1 1. PRINTER CONTROL SECTION
3 - 1 1.1 Printing Data and Control Signal Flow
3 - 2 1.2 Print Drive Method
3 - 3 1.2.1 Print drive control
3 - 4 1.2.2 Print driving method
3 - 5 1.3 Control During Printing
3 - 5 1.3.1 2-dot Pair + Bi-directional printing
3 - 5 1.3.2 Seam stripe control
3 - 5 1.3.3 Rest between scans (Border detection control)
3 - 6 1.3.4 Smear control and rest between pages
3 - 6 1.3.5 Automatic power ON/OFF
3 - 6 1.3.6 Print head protection from overheating
3 - 6 1.3.7 Power motor control
3 - 7 1.4 Detection Functions
3 - 7 1.4.1 Detection by sensors
3 - 7 1.4.2 Paper-end sensor
3 - 8 1.4.3 Ink sensor (Same as for BJ F600)
3 - 8 1.4.4 Cover sensor
3 - 8 1.4.5 Pump sensor
3 - 9 1.4.6 Internal temperature sensor
3 - 9 1.4.7 Head temperature sensor
3 - 9 1.4.8 ASF sensor
3 - 9 1.4.9 Carriage encoder/paper feed encoder
3 - 9 1.5 Other Sensing Features
3 - 9 1.5.1 Waste-ink detection
3 - 9 1.5.2 Print head detection
3 -10 2. ELECTRICAL DRIVE SECTION
3 -10 2.1 Block Diagram
3 -11 2.2 Electrical Section
3 -12 3. PRINTER'S MECHANICAL PARTS
3 -12 3.1 Overview of the Printer's Mechanical Parts
3 -12 3.1.1 Carriage
3 -12 3.1.2 Purge section
3 -13 3.1.3 Paper feed section
3 -14 3.2 Purge Section
3 -14 3.2.1 Purge section functions
III

Page
3 -15 3.2.2 Purge section components
3 -17 3.3 Paper Feed Section
3 -17 3.3.1 Paper feed components
3 -18 3.3.2 Friction separation system
3 -18 3.3.3 Paper transport section
3 -18 3.3.4 Paper discharge section
3 -19 4. LOGIC BOARD COMPONENTS
3 -22 5. OPERATION WITH A COMPUTER
3 -22 5.1 Printing Operation with the Basic Settings Sheet
3 -22 5.2 Using the Utility Sheet
3 -23 6. INK SUCTION AMOUNT IN THE CLEANING MODE
3 -24 7. TECHNICAL REFERENCE
3 -24 7.1 Printing Mode List
3 -25 8. PRINT HEAD
Part 4: APPENDIX
4 - 1 1. CONNECTOR LOCATIONS AND PIN CONFIGURATIONS
4 - 4 1.1 Carriage Board
4 - 6 1.2 Print Head
IV

III. ILLUSTRATION INDEX
Page
Part 1:
PRODUCT SPECIFICATIONS
1 - 2 Figure 1 - 1 Printer Exterior
1 - 4 Figure 1 - 2 1500 Characters Pattern
1 - 4 Figure 1 - 3 JIS SCID No. 5
1 - 6 Figure 1 - 4 Printable Area
1 - 8 Figure 1 - 5 Packing Configuration
Part 2: TROUBLESHOOTING
2 - 1 Figure 2 - 1 Operation Panel
2 - 3 Figure 2 - 2 Nozzle Check Pattern Printout
2 -14 Figure 2 - 3 Exploded View
2 -15 Figure 2 - 4 Carriage Lock Release
2 -16 Figure 2 - 5 Encoder Film
2 -17 Figure 2 - 6 Short-Circuiting the Capacitor
2 -18 Figure 2 - 7 Do not Remove the Red Screws
2 -18 Figure 2 - 8 Installing the Logic Board Cover
2 -19 Figure 2 - 9 Handling the Purge Unit
2 -20 Figure 2 -10 Installing the ROM Cover
2 -22 Figure 2 -11 Applying Grease
2 -23 Figure 2 -12 Printing Position Adjustment Pattern
2 -24 Figure 2 -13 Seam Stripe Adjustment Pattern
2 -30 Figure 2 -14 Service/Factory Test Printout (Sample)
2 -31 Figure 2 -15 EEPROM Information Printout (Sample)
Part 3: TECHNICAL REFERENCE
3 - 1 Figure 3 - 1 Printing Signal Flow
3 - 2 Figure 3 - 2 Serial Data
3 - 3 Figure 3 - 3 Print Driving
3 - 4 Figure 3 - 4 Printing Driving Method
3 - 7 Figure 3 - 5 Location of Sensors
3 - 8 Figure 3 - 6 Ink Sensor
3 -10 Figure 3 - 7 Block Diagram
3 -12 Figure 3 - 8 Printer's Mechanical Parts
3 -15 Figure 3 - 9 Purge Section Components
3 -16 Figure 3 -10 Pump Operation
3 -17 Figure 3 -11 Paper Feeding
3 -19 Figure 3 -12 Control Board
3 -22 Figure 3 -13 Basic Settings Sheet (Sample)
3 -25 Figure 3 -14 Nozzle Array
Part 4: APPENDIX
4 - 1 Figure 4 - 1 Control Board
4 - 4 Figure 4 - 2 Carriage Board
4 - 6 Figure 4 - 3 BJ Cartridge
V

IV. TABLE INDEX
Page
Part 1: PRODUCT SPECIFICATIONS
1 - 9 Table 1- 1 PARTS CODE
Part 2: TROUBLESHOOTING
2 -10 Table 2- 1 ERROR INDICATIONS
Part 3: TECHNICAL REFERENCE
3 -24 Table 3 - 1 PRINTING MODE LIST
VI

Part 1
PRODUCT
SPECIFICATIONS
Page
1 - 1 1. PRODUCT OVERVIEW
1 - 1 1.1 Product Overview
1 - 3 2. SPECIFICATIONS
1 - 3 2.1 Printer Specifications
1 - 5 2.2 Paper Specifications
1 - 7 2.3 BJ Cartridge Specifications
1 - 7 2.4 Printer and Scanner Drivers
1 - 8 3. PACKING CONFIGURATION
1 - 9 4. PARTS CODE LIST

I. PRODUCT OVERVIEW
1.1 Product Overview
"Standard Color Printer for Personal Use"
With an emphasis on "out of the box performance," the printer is ready for high-speed,
high-quality printing on plain paper at the default settings.
This printer targets business users who need high-quality text printing or DTP
printouts and personal users who want high-speed printing or a good printer to print
information from the Internet.
1) High-speed, high-quality printing with a bi-directional, color, 1200 dpi, nozzle-pitch
printing head.
• Full-page color printing on plain paper is faster and of higher quality than rival
printers.
B/W text: 15 ppm (Fast Gear Pattern*1)
Color DTP: 10 ppm (Fast Gear Pattern*1)
Compared to: Color full address*2: 2.5 ppm (A4 full pattern*1)
• Color ink drop size is 5 pl.
2) High-quality printing with new inks
Pigment black: A black with better density (OD*3value of 1.4 or higher) makes high-
density text printing possible.
Color: Improved brilliance and better color density.
3) Base model for future printers
• The printer's engine (BJ cartridge and BJ cartridge drive system) will be standard
equipment on future BJ printers.
• The printer's other systems (carriage system, paper transport system, ASF, purge
system) have a modular design so they can easily be used in successor or sister
models.
• The ASF uses a new system (Duopro*4) marking a major improvement in paper feed
power. Paper transport strength.
4) The DC motor (carriage and paper feed) makes printing quiet.
5) Compact design.
6) Compatible with Windows 95/98/NT 4.0/2000 and Mac OS 8.1 or higher.
*1: Standard pattern introduced in 2000 for printing speed measurements.
*2: On A4-size paper, each dot is printed at 1200 ×1200 dpi intervals.
*3: Optical Density.
*4: Separation system based on the friction between paper sheets, paper and pad, and
paper and the paper transport roller of the separation pad.
1-1
S600
Part 1: Product Specifications
Product
Specifications

Part 1: Product Specifications
S600
1-2
Printer (Front) Printer (Rear)
BJ Cartridge (Print Head)
Figure 1-1 Printer Exterior

2. SPECIFICATIONS
2.1 Printer Specifications
2.1.1 Printer specifications
1-3
S600
Part 1: Product Specifications
Product
Specifications
Type
Paper Feed System
Resolution
Throughput
Printing Direction
(Plain/Special
paper)
Max. Printing Width
Interface
ASF Capacity
Sensors
Operating Noise (at
HQ)
Ambient Conditions
Power Source
External
Dimensions
Weight
Certification
(Printer & adapter)
Serial No. Location
Desktop serial printer
Automatic feed only (No manual feed)
2400 ×1200 dpi (Max. resolution)
Bk: 15 ppm
Color: 10 ppm
HS mode (600 dpi ×600 dpi...): Single-pass bi-directional
HQ mode (600 dpi ×600 dpi/1200 dpi ×1200 dpi):
Single-pass unidirectional/double- or triple-pass bi-directional
Fine1 mode (1200 dpi ×1200 dpi/As above):
1.2-pass unidirectional/4- or 6-pass bi-directional
Fine2 mode (As above/As above):
4-pass bidirectional/4-pass unidirectional or bi-directional
Fine3 mode (.../2400 dpi ×1200 dpi):
4-pass unidirectional or 6-pass bi-directional
203 mm (8 in.) wide
IEEE 1284-standard, 8-bit parallel, USB (No HUB function)
Plain paper: Max. 10 mm (Approx. 100 sheets with 75 g/m2or
approx. 110 sheets with 64 g/m2)
Front cover-open sensor, BJ cartridge-loaded sensor, No-ink
sensor, Printing position sensor, Paper sensor (paper out detector),
Waste-ink capacity sensor, Internal temperature sensor, Pick-up
roller sensor, Paper-feed roller position sensor, Carriage position
sensor, Paper interval sensor
39 dB (A) Sound pressure level conforms to ISO 9296.
During operation: Temperature 5°C-35°C (41°F-95°F)
Humidity 10%-90% RH (No condensation)
During non-operation: Temperature 0°C-35°C (32°F-95°F)
Humidity 5%-90% RH (No condensation)
Power voltage/frequency Power consumption During standby When Off
100-127 VAC 50/60 Hz Max. approx. 40 W Approx. 3 W Approx. 1 W
220-240 VAC 50/60 Hz Max. approx. 40 W Approx. 3 W Approx. 1 W
Approx. 430 mm (W) ×294 mm (D) ×177 mm (H)
Approx. 5 kg (excluding BJ cartridge)
Radio wave interference: VCCI, FCC, IC, C-Tick, Taiwan/Korea
EMC, CCIB (EMC)/CCEE
Electrical safety: Electrical appliance regulation, UL, Cul,
CE Mark, TUV, FIMKO, SASO, AS, PSB,
Korean Electric Commerce, CB/CCIB/CCEE
Environmental: Energy Star, Blue Angel
Carriage ribbon cable holder (visible when the access cover is open)

2.1.2 Printer service life
Whichever comes first:
(1) A total of 30,000 sheets printed with 1,500 standard characters in black ink.
(2) A total of 10,000 sheets printed with 7.5% duty per color.
(3) Five years of use.
2.1.3 BJ cartridge service life
(1) Service life
For monochrome printing (1500-character standard text pattern printing): 30,000
pages
For color printing (7.5% duty pattern printing per color): 10,000 pages
(2) Ink tank service life (printable pages per tank)
Monochrome (black): 695 pages (1500 characters pattern*1/Printing quality:
Standard)
Color (Cyan): 460 pages (JIS SCID No. 5*2/Printing quality: Standard)
(Magenta): 395 pages ( As above )
(Yellow): 300 pages ( As above )
*1 Printing duty: Equivalent to 2.22% pattern
*2 Printing duty: Equivalent to 3.68% (cyan) pattern
Equivalent to 5.12% (magenta) pattern
Equivalent to 6.10% (yellow) pattern
Part 1: Product Specifications
S600
1-4
Figure 1-2 1500 Characters Pattern Figure 1-3 JIS SCID No. 5

1-5
S600
Part 1: Product Specifications
Product
Specifications
2.2 Paper Specifications
2.2.1 Paper sizes and weights
(1) Paper sizes
See the table below.
(2) Weight
For automatic feeding, the paper's weight should be 64-90 g/m2.
2.2.2 Paper types and settings
If the paper spacing lever is not properly set, problems with paper feeding
or printing may occur.
Type Size Sheet Feeder Capacity Paper Spacing
Lever Position
Plain paper 64-90 g/m2A4/B5/A5/LTR/LGL Less than 10 mm Left (Narrow)
High-quality paper HR-101 A4/LTR Less than 80 sheets Left (Narrow)
Photo glossy paper GP-301 A4/LTR 10 sheets Left (Narrow)
Photo paper PR-101 A4/LTR 1 sheet Left (Narrow)
Glossy film HG-201 A4/LTR 1 sheet Left (Narrow)
Transparency film CF-102 A4/LTR Less than 30 sheets Left (Narrow)
Banner BP-101 A4/LTR 1 sheet Right (Wide)
T-shirt transfer TR-201 A4/LTR 1 sheet Right (Wide)
Mouse pad MK-101 --- 1 sheet Left (Narrow)
Glossy postcard KH-201 148 mm ×100 mm Less than 20 Left (Narrow)
Photo glossy card FM-101 118.6 mm ×213.9 mm Less than 20 Left (Narrow)
Japan Post Office
postcard
--- 148 mm ×100 mm Less than 40 Left (Narrow)
Japan Post Office
postcard for ink jet
printing
--- 148 mm ×100 mm Less than 40 Left (Narrow)
Pro photo postcard PH-101 148 mm ×100 mm Less than 20 Left (Narrow)
Envelope COM#10 241 mm ×106 mm Less than 10 Right (Wide)
DL-size 220 mm ×110 mm Less than 10 Right (Wide)
No. 4 235 mm ×105 mm Less than 10 Right (Wide)
No. 6 190 mm ×98 mm Less than 10 Right (Wide)
Pro photo card PC101 L 101.6 mm ×190.5 mm Less than 20 Left (Narrow)
PC101 2L 210 mm ×183 mm Less than 10 Left (Narrow)
PC101 D 210 mm ×310 mm Less than 10 Left (Narrow)
PC101 W 210 mm ×310 mm Less than 10 Left (Narrow)

2.2.3 Printing area
Part 1: Product Specifications
S600
1-6
■Pro Photo Card
■Envelope (No. 4/No. 6)
PC-101 L: L size PC-101 2L: 2L size
Recommended
printing area:
Printable area:
■A4, B5, A5
■Glossy postcard/Japan Post Office postcard/ Japan Post
Office postcard for ink jet printing/Pro photo postcard
■Photo glossy card
PC-101 D: DCS size cut into 4 PC-101 W: 8x10 in. for digital cameras
5.0 mm
3.4 mm
±1.5*1
3.4 mm
±1.5
26.5 mm
28.0 mm
3.0 mm
±1.5*1
5.0 mm
6.4 mm
±1.5
6.4 mm
±1.5
26.5 mm
28.0 mm
3.0 mm
±1.5
3.0 mm
±3.0
26.5 mm
3.4 mm
±2.0 3.4 mm
±2.0
3.0 mm
±1.5
5.0 mm
3.4 mm
±1.5 3.4 mm
±1.5
28.0 mm
26.0 mm*2
5.1 mm 4.1 mm
28.8 mm
3.3 mm
3.3 mm
28.8 mm
25.0 mm*2
13.0 mm
13.0 mm
25.0 mm
29.0 mm
9.0 mm
9.0 mm
29.0 mm
25.0 mm
7.0 mm
7.0 mm
25.0 mm
() ()
()
()
*1 For recycled paper, it will be 3.0mm ±3 or 3.4mm ±2.
*2 If the bottom margin goes beyond the plain paper's printable area, the software application's specifications
will apply.
The region inside the dotted lines is the printable area where print quality can be guaranteed.
Note: The right margins in parentheses indicate that the dimension depends on the paper size.
Paper-feeding direction
■Letter
Figure 1-4 Printable Area

2.3 BJ Cartridge Specifications
2.4 Printer and Scanner Drivers
The user interface of the drivers has been greatly improved. See page 3-22 for details.
1 Windows drivers
Win95/98/ME BJ raster driver (V. 7.00)
Win9NT4.0 BJ raster driver (V. 4.30)
Win2000 BJ raster driver (V. 1.30)
2 Macintosh driver
Mac BJ printer driver (V. 3.71)
3 Scanner driver
None.
1-7
S600
Part 1: Product Specifications
Product
Specifications
Configuration
Print Head
Ink Colors*
Ink Tank
Weight (Net value)
BJ Cartridge (Print Head)
Detachable ink tanks for each color and BK/Cl (C, M, Y)
integrated head
BK: 320 nozzles, 2-column vertical array
Cl: 256 nozzles/color, 2-column vertical array/color
Pigment BK, dyes C, M, Y
BCI-3eBK, BCI-3eC, BCI-3eM, BCI-3eY
BK: 32 g Cl (C, M, Y): 11 g

3. PACKING CONFIGURATION
After opening the box, make sure all the items below are included.
There is no storage box for storing the BJ cartridge.
Part 1: Product Specifications
S600
1-8
Output Tray
Power Cord
Ink Tank
Ink Tanks
Instruction Manuals
Printer
BJ Cartridge
Figure 1-5 Packing Configuration

4. PARTS CODE LIST
A list of printer parts, consumables, and optional equipment are listed below.
The printer's BJ cartridge (print head) will be supplied only as a spare part for servicing.
*1 Supplied only as a spare part for servicing. It will not be supplied as a consumable or
optional part.
1-9
S600
Part 1: Product Specifications
Product
Specifications
Table 1-1 PARTS CODE
Item
Printer
BJ cartridge*1
Ink tank
---
---
Black
Cyan
Magenta
Yellow
Designation
S600
BJ S600
---
BCI-3eBK
BCI-3eC
BCI-3eM
BCI-3eY
Parts Code
Q30-3380 (CCSEK)
Q30-3382 (HK/TW)
Q30-3381
QY6-0034
F47-3131
F47-3141
F47-3151
F47-3161

Part 2
TROUBLESHOOTING
Page
2 - 1 1. PRINTER OPERATION
2 - 1 1.1 Printer Operation Procedure
2 - 1 1.2 Status Indicator
2 - 2 1.3 Operating the Printer
2 - 5 2. SERVICING
2 - 5 2.1 Before Troubleshooting
2 - 6 2.2 Detectable Problems from System Start to Exit
2 - 9 2.3 Troubleshooting Problems
2 -10 2.4 Troubleshooting Error Indications
2 -13 3. DISASSEMBLY AND REASSEMBLY
2 -13 3.1 Cautions for Disassembly and Reassembly
2 -14 3.2 Exploded View
2 -15 3.3 Disassembly and Reassembly
2 -21 3.4 Adjustments and Settings After Disassembly and Reassembly
2 -26 4. OPERATION CHECK AFTER DISASSEMBLY AND REASSEMBLY
2 -26 4.1 Check Procedure
2 -27 5. TRANSPORTING THE PRINTER
2 -27 5.1 Procedure
2 -28 6. PARTS REPLACEMENT, PERIODIC INSPECTIONS, & TOOLS
2 -28 6.1 Parts Replacement
2 -28 6.2 Periodic Inspections
2 -28 6.3 Tool List
2 -29 7. SERVICE-RELATED FEATURES
2 -29 7.1 Service Mode Operations
2 -30 7.2 Test Printout
2 -31 7.3 Printing the EEPROM Information
2 -32 7.4 Resetting the EEPROM
2 -32 7.5 Setting the Printer Settings in the EEPROM

1. PRINTER OPERATION
The printer's operation procedures are explained below. You can operate the printer
either by itself or with a computer. Both methods are explained below.
1.1 Printer Operation Procedure
The printer's operation panel has a
POWER
button and a
RESUME
button to cancel
printing operation or to cancel an error. With a computer, you can use the printer
driver to adjust the print head's position and to change various settings. For details on
using the printer driver with the computer, see page 3-22.
1.2 Status Indicator
When you operate the printer by itself, you can find out the printer's operation status
with the indicator. When an error occurs, the nature of the error can be determined by
the number of times the indicator blinks.
Normal Operation
Error
2-1
S600
Part 2: Troubleshooting
Troubleshooting
Indicator Display
Green light
Blinks green
(Long/short)
Light off
Operation Status
Power ON
Power ON in progress, power OFF in progress, resume
operation in progress, cleaning in progress, test printing in
progress, front cover open, printing in progress
Power OFF
Indicator Display
Blinks orange
(Long/short)
Green/orange
(Toggle blinking)
Operation Status
The number of blinks differs depending on the error. See page
2-10 for details.
The blinking method differs depending on the error. See page
2-11 for details.
POWER button
Turns the printer ON/OFF and cancels
test printing.
RESUME button
Cancels printing operation or an error.
The cleaning and nozzle check pattern can be selected
by the number of blinks of the indicator.
Figure 2-1 Operation Panel

1.3 Operating the Printer
The printer has an offline operation mode that works when the printer is not connected
to a computer and the power is on.
To conduct the operations below, with the power turned on, hold down the
RESUME
button until the green indicator blinks for the specified number of times.
1.3.1 Cleaning operation
To start the cleaning operation, turn on the printer and hold down the
RESUME
button
until the green indicator blinks once. Then let go of the button. Cleaning will then start.
The black and color ink nozzles will be cleaned simultaneously by suction. This is the
same as using the printer driver to clean all of the ink nozzles.
1.3.2 Printing the nozzle check pattern
With the printer turned on, hold down the
RESUME
button until the green indicator
blinks twice. The printer will then start printing the nozzle check pattern. If any
printing flaws show up in this test printout, clean the BJ cartridge.
Printing the nozzle check pattern requires B5 or larger paper. If the
paper's width is narrower than the nozzle check pattern, the printer will
print on the bare platen, dirtying the platen with ink.
To stop printing of the test pattern midway, press the
POWER
button.
Printing will stop and the paper will be ejected. The printer will remain on.
If the problem persists even after cleaning the BJ cartridge three times,
Perform Deep Cleaning of from the driver. If that still does not resolve the
problem, replace the BJ cartridge.
Part 2: Troubleshooting
S600
2-2
Operation
Cleaning operation
Nozzle check pattern
printing
Roller cleaning
operation
---
Indicator Blink Count
Once
Twice
3 times
4 times
Remarks
---
Load a sheet of B5 or larger
paper.
Load no paper or load A4 paper.
Execute no operations.

2-3
S600
Part 2: Troubleshooting
Troubleshooting
Figure 2-2 Nozzle Check Pattern Printout

1.3.3 Roller cleaning operation
This is to remove the paper dust adhering to the auto sheet feeder's rollers. With the
printer turned on, hold down the
RESUME
button until the green indicator blinks once.
The cleaning of the rollers will then start.
There are two cleaning methods:
(1) Passing plain paper through
Place a sheet of plain paper on the auto sheet feeder and execute roller cleaning.
Do this three times.
(2) Rotating the rollers without paper
Execute roller cleaning without placing any paper on the auto sheet feeder.
(The rollers will rotate ten times.)
Do this three times.
Do not execute the cleaning operation more times than necessary.
Excessive cleaning will generate rubber dust which can affect the printer's
operation.
Part 2: Troubleshooting
S600
2-4

2. SERVICING
2.1 Before Troubleshooting
Before troubleshooting, check the following and see if any of the applicable problems
can be fixed.
2-5
S600
Part 2: Troubleshooting
Troubleshooting
Problem
The printer does not
operate at all.
Paper feeding does
not work.
No printing.
Stripes appear in the
printout.
Probable Cause
The power outlet is not supplying
the required voltage.
The power cord is not properly
connected to the printer or power
outlet.
An internal plug is disconnected.
The recommended paper is not
being used.
There is foreign matter in the
paper feed section (sheet feeder,
pinch roller, LF roller, platen,
spur).
The BJ cartridge needs cleaning.
The ink cartridge is empty.
The BJ cartridge has not been
used for a prolonged period.
The print head position has not
been adjusted.
Solution
Connect the AC cord to a power
outlet which supplies the
required voltage.
Check that the power cord is
connected properly.
Disconnect and reconnect the
plug.
Use the recommended paper.
Remove the foreign matter.
Clean the BJ cartridge.
Replace the ink cartridge.
Clean the cartridge. If the
problem still persists, replace the
cartridge.
Execute print head position
adjustment.
See page 2-23.

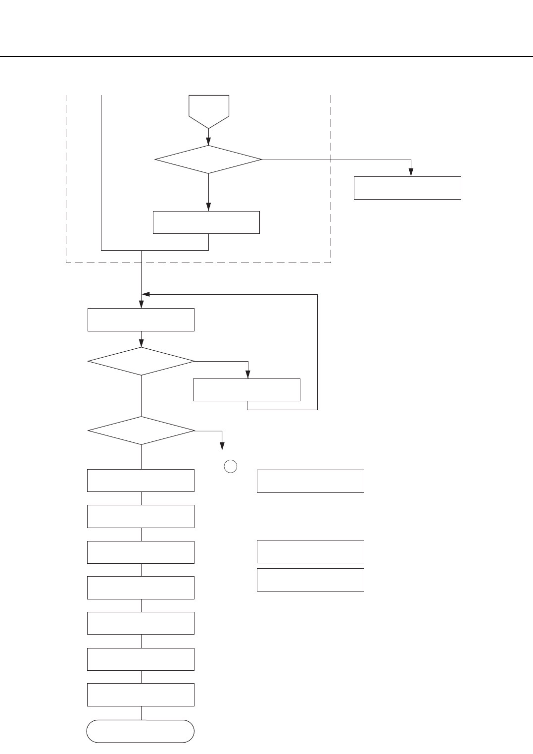
2.2 Detectable Problems from System Start to Exit
Errors unresolvable by the user can be checked before system startup is completed.
Part 2: Troubleshooting
S600
2-6
To next
page
AC power connection
Power LED lights
Power ON
DRAM check
EEPROM check
EEPROM error
Cartridge error (a)
Abnormal internal
temperature error
Abnormal head
temperature error
CPU & printer
controller initialization
Error check
Key input detection
prohibited
Sensor power ON
Head presence
detection
Interrupt error
detection starts
Paper feed encoder
home position obtained
Checksum
VSEN ON
Take the cartridge to the home
position.
Ye s
No
OK?
RAM error Orange lamp
lights
Orange/green
toggle blinking 9
times
Orange blinks 7
times
Orange/green
toggle blinking 6
times
Orange/green
toggle blinking

2-7
S600
Part 2: Troubleshooting
Troubleshooting
1st time execution within dotted line
2nd time
1st time No head/2nd time
From
preceding
page
To next
page
Head present?
Head power ON
OK?
Purge unit initialization
OK?
Cartridge home
position obtained
OK?
Cap open
Reserve discharge
Paper feed roller
initialization
Paper discharge
Cartridge error (b)
Purge sensor error
CR error
OK?
LF error
Ye s
No
No
Ye s
No
Ye s
No
Ye s
No
Ye s
Yes
No
Orange/green toggle
blinking 4 times
Orange/green toggle
blinking 2 times
1
Orange blinks 7
times
Orange/green toggle
blinking 3 times
Reading of head's
EEPROM
Procedure
within dotted
line executed?

Part 2: Troubleshooting
S600
2-8
Open or closed?
END
From
preceding
page
OK?
Paper jam error
No
Ye s
Paper feed roller turns slowly
Open
Cover sensor check
Move carriage to
home position
Closed
Head present? Not present
Present Back
to 1
Orange blinks 7 times
Orange/green toggle
blinking 7 times
Orange
blinks 3
times
No error indication
Ink-low detection
Paper spacing lever
position detection
Waste ink error check
I/F power ON
LED lights
I/F busy canceled
Switch detection
prohibit canceled
No-ink error
Waste ink warning
Waste ink full error
Encoder parameter
obtained
If narrow : Right position from the left edge.
If wide : Left edge position.

2.3 Troubleshooting Problems
2-9
S600
Part 2: Troubleshooting
Troubleshooting
Problem
Power does not
turn on.
After power ON,
it immediately
turns off.
The print head
is not
recognized. It
does not return
to the home
position.
Abnormal noise.
Printing stops
midway.
Multiple sheets
are fed at a
time.
Paper is not fed.
The paper is
slanted.
No printing.
No color.
Scrape marks or
white stripes
appear even
after cleaning.
Lines not in the
printing data
appear.
The paper is
dirtied.
Spur marks
appear.
Broken vertical
lines appear.
Lines are
missing.
Strange color
tones.
Overlapping
printing
Probable Cause / Check Items
1. AC adapter, 2. Logic board
1. BJ cartridge, 2. BJ cartridge
contacts, 3. Carriage flex cable
1. Dislodged parts, 2. Dislodged
pinch roller.
1. Control board
1. ASF (Return tab, faulty
pressure roller operation)
1. Foreign matter, 2. PE sensor
arm
1. Paper guide, 2. Foreign matter
adhering to paper feed rollers
1. BJ cartridge, 2. Ink tank,
3. Purge unit
1. BJ cartridge, 2. Ink tank,
3. Purge unit, 4. BJ cartridge
faulty contacts, 5. Carriage flex
cable
1. Ink mist from the paper
transport section in the printer.
1. Deformed spur tips.
1. Paper spacing lever position
not properly set. 2. Improper
amount of grease applied on
guide shaft.
1. Ink tank
1. BJ cartridge
1. Platen unit (eject roller)
Faulty OperationFaulty Paper Feed
Faulty Printout
Solution
1. Replace faulty parts.
1. Remove and reinstall the BJ
cartridge. 2. Replace faulty parts.
1. Remove foreign matter,
2. Reinstall dislodged parts.
1. Replace faulty parts.
1. Replace faulty parts.
1. Remove foreign matter,
2. Replace faulty parts
1. Readjust the paper guide to
the correct position, 2. Remove
foreign matter.
1. Replace faulty parts.
1. Remove and reinstall BJ
cartridge and check the contacts,
2. Replace faulty parts.
1. Pass through several sheets of
paper. 2. Use a cloth to clean the
paper transport section.
1. Replace faulty parts.
1. Set the paper spacing lever to
the proper position. 2. Adjust the
printing position. 3. Apply the
correct amount of grease on the
guide shaft.
1. Replace ink tank.
1. Replace faulty parts.
1. Replace faulty parts.

2.4 Troubleshooting Error Indications
1) Error indication when a user-resolvable error occurs
The indicator lights in green, then blinks in orange. This repeats.
Check the number of blinks and proceed to correct the error.
2) Error indication when an error not resolvable by the user occurs
The indicator toggles between orange and green (orange/green toggle blinking). This
repeats.
Check the number of toggled blinks and proceed to correct the error.
*1: The error code is displayed by the computer. With the iMac and Power Macintosh
G3, a "D" or "M" is appended to the beginning of the error code.
*2: The waste-ink warning can be canceled by pressing the
RESUME
button.
*3: Press the
RESUME
button to resume operation.
Table 2-1 ERROR INDICATIONS
Indicator Error Status Probable Cause and Faulty Parts
Blink Count Code*1
User-Recoverable Errors
<Cause>
1. No paper was loaded.
2. During feeding, the paper did not reach the
paper-end sensor.
3. During feeding, the paper's bottom edge
missed the paper-end sensor.
4. The ASF sensor did not return to its initial
position and the paper-end sensor concluded
that there was no paper. (ASF motor may be
out of sync.)
<Suspect Part>
Paper feed section, sheet feeder unit, paper-end
sensor, control board
<Cause>
1. The paper-end sensor still detects the presence
of paper even after 23 inches of paper ejection
operation.
2. The ASF sensor did not return to its initial
position and the paper-end sensor concluded
that there was no paper. (Out of sync.)
3. During paper feeding abnormal timing caused
the paper-end sensor to still detect paper.
<Suspect Part>
Paper feed section, paper-end sensor, control
board
<Cause>
The respective ink tank has run out of ink (in the
tank and sponge).
<Suspect Part>
Ink tank
Orange
2 blinks
Orange
3 blinks
Orange
4 blinks
--- Paper feed error
--- Paper jam error
--- No-ink error*3
Part 2: Troubleshooting
S600
2-10

<Cause>
Since there is no BJ cartridge (print head)
installed, the printing and suction that were
required could not be executed.
<Suspect Part>
BJ cartridge, carriage unit
<Cause>
(a) The print head temperature (output value of
the head's internal diode sensor) exceeded the
threshold.
(b) BJ cartridge EEPROM's checksum
<Suspect Part>
BJ cartridge
<Cause>
The total waste ink count recorded in the
EEPROM exceeds 95% of the "full" stipulated
value.
<Suspect Part>
Waste ink absorber, control board
User-Unresolvable Errors
<Cause>
The carriage's encoder signal is abnormal.
<Suspect Part>
Encoder film, carriage unit, control board, flex
cable
<Cause>
The carriage's encoder signal is abnormal.
<Suspect Part>
Encoder film, paper feed sensor unit, control
board
<Cause>
At the sensor's ON timing, it turns OFF. Or vice
versa.
<Suspect Part>
Purge unit, control board
<Cause>
The temperature sensor (TH401) on the control
board is abnormal (disconnected, etc.).
<Suspect Part>
Control board
<Cause>
The waste ink absorber has reached 100% of the
waste ink capacity.
<Suspect Part> Waste ink absorber, control board
<Cause>
The print head temperature (output of the diode
sensor in the head) is close to the threshold.
<Suspect Part>
BJ cartridge (print head), control board
2-11
S600
Part 2: Troubleshooting
Troubleshooting
Orange
6 blinks
Orange
7 blinks
Orange
8 blinks
--- BJ cartridge not
installed
--- Cartridge error
--- Waste-ink
warning*2
Orange/
green
2 toggle
blinks
Orange/
green
3 toggle
blinks
Orange/
green
4 toggle
blinks
Orange/
green
6 toggle
blinks
Orange/
green
7 toggle
blinks
Orange/
green
8 toggle
blinks
5100 CR error
6000 LF error
5C00 Purge sensor
error
5400 Abnormal internal
temperature
error
5B00 Waste ink full
error
5200 Abnormal head
temperature
error

<Cause>
An error occurred during the writing to the
EEPROM. Checksum error (at soft power ON).
<Suspect Part>
Control board
<Cause>
Error at DRAM check (at hard power ON).
<Suspect Part>
Control board
Internal Error
<Cause>
No-ink indication is given while there is still ink.
External noise (light) has affected the ink sensor.
<Suspect Part>
Control board, ink sensor, ink tank
Part 2: Troubleshooting
S600
2-12
Orange/
green
9 toggle
blinks
Orange/
lights
6800 EEPROM error
--- RAM error
No
indications
--- Ink sensor error

3. DISASSEMBLY AND REASSEMBLY
3.1 Cautions for Disassembly and Reassembly
3.1.1 Cautions for ink stains (Ink path/ink mist)
During servicing, be careful not to touch the ink path and get ink stains on the
printer, work table, and your hands and clothing.
The ink path includes the BJ cartridge's ink tank supply inlet, the BJ cartridge's ink
filter, the ink nozzles, head cap, wiper, and waste-ink absorber.
Also, a printer that has seen long-time use or heavy-duty use may have ink mist
soiling the platen, inside the front cover, and purge section.
3.1.2 Damage by static electricity
The rubbing of clothing can cause a build up of static electricity on the human body.
Static electricity can destroy electrical components or alter the electrical
characteristics of components.
Be extra careful when handling the control board.
3.1.3 Deformation of spur tips
Be careful not to deform the spur tips.
The spur tips contact the paper after the printing. Since the spur tips' contact area is
small, any ink adhering to the spur will be a minuscule amount that can be wiped off
by the spur cleaner. It therefore will not dirty the paper. However, if the spur's tips are
bent of out of shape, the contact area with the paper will be larger, and any ink
adhering to the spur will be a larger amount that the spur cleaner might not be able
to wipe off completely. The spur will then stain the paper with a dotted line.
2-13
S600
Part 2: Troubleshooting
Troubleshooting

3.2 Exploded View
Part 2: Troubleshooting
S600
2-14
Figure 2-3 Exploded View

3.3 Disassembly and Reassembly
Supplemental information and cautions for disassembling and reassembling the printer
are stated below.
As for the disassembly procedure, refer to the Parts Catalog. The illustrations in the
Parts Catalog are numbered according to the order of disassembly.
3.3.1 Carriage lock release
Normally, when a cartridge is installed on the carriage and the power is turned off, the
printer moves the carriage to the capping position to lock it.
When the power is turned on, the carriage lock is normally released. However, if the
printer does not operate properly, you can release the carriage lock manually in one of
two ways:
a) On the back of the printer, push down the purge unit's locking pin.
b) On the front of the printer, rotate the gear as shown by the arrow in the illustration
below so that the locking pin goes down.
2-15
S600
Part 2: Troubleshooting
Troubleshooting
Purge Unit
a
b
Figure 2-4 Carriage Lock Release

3.3.2 Removing and installing tap screws
The printer uses tap screws to fasten the printer unit and base. The removed tap
screws will have residue from the mold in which the internal thread was made. Since
the residue may crush the screw threads, clean off the residue from the tap screws
before re-installing or use new tap screws.
3.3.3 Installing and removing the carriage encoder film
The carriage encoder film is fixed in place and held taut by the torsion spring.
When you install or remove the carriage encoder film, you have to stretch the torsion
spring. Be careful not to pull the torsion spring too much in the direction of the arrow.
Otherwise, you will not be able to properly install the carriage encoder film the next
time.
Therefore, when installing or removing the carriage encoder film, be very careful not to
pull the torsion spring too much.
Part 2: Troubleshooting
S600
2-16
Figure 2-5 Encoder Film

3.3.4 Handling encoder film
(1) Be careful not to get any grease on the encoder film (carriage encoder film and
paper feed encoder film).
If grease gets on the encoder film, the film's slits will not be read correctly,
resulting in error. If grease gets on the film, use alcohol to wipe it off completely.
(2) Do not fold or scratch the encoder film.
If the film is folded and a white line is created or if a slit is scratched, replace the
encoder film.
3.3.5 Removing and installing the control board
Remove or install the control board with caution to prevent damage caused by short
circuiting.
When the printer is turned on and later turned off, the capacitor on the control board
will still contain a charge for a while. In this condition, shorting the components on
the control board will damage the components.
Therefore as a preventive measure, follow step (1) or (2) below before removing or
installing the control board.
(1) After disconnecting the AC power, wait for 90 sec.
(2) Use a resistance of about 100 to 500 ohms to short-circuit the C507 capacitor
terminals for 1 sec.
2-17
S600
Part 2: Troubleshooting
Troubleshooting
C507 Capacitor
Figure 2-6 Short-Circuiting the Capacitor

3.3.6 Removal of red screws prohibited
Since adjustment of the following red screws is very difficult in the field, they must
not be loosened or removed.
(a) The two paper spacing red screws (one on the right and left).
(b) The two screws securing the paper feed motor.
3.3.7 Installing the logic board cover
If the logic board cover is installed incorrectly, the logic board and paper feed rollers
will be obstructed and the ASF motor may go out of sync.
Note that prong A is prone to engage incorrectly. Make sure that it fits in correctly.
Part 2: Troubleshooting
S600
2-18
a
b
a
A
Figure 2-8 Installing the Logic Board Cover
Figure 2-7 Do not Remove the Red Screws

3.3.8 Handling the purge unit
Note the following with regard to the purge unit:
(1) Grease soiling the blade
Due to the blade's height, the carriage guide shaft may touch it when the shaft is
removed or installed. Grease may soil the blade as a result.
You must not allow any grease or oily substance to adhere to the blade.
(2) Replacing the blade cleaner
When replacing the purge unit, also replace the blade cleaner at the same time.
Since it is soiled by ink, the blade cleaner needs to be replaced.
The spare part for this replacement includes both the purge unit and blade cleaner
in one set.
2-19
S600
Part 2: Troubleshooting
Troubleshooting
Blade
Blade Cleaner
Figure 2-9 Handling the Purge Unit

3.3.9 Installing the control ROM cover
When installing the ROM cover, make sure it goes beneath the guide rail, then secure
it in place.
Part 2: Troubleshooting
S600
2-20
ROM Cover
Guide Rail
Figure 2-10 Installing the ROM Cover

3.4 Adjustments and Settings After Disassembly and Reassembly
3.4.1 Adjustments
(1) User Level
(2) Serviceman Level
2-21
S600
Part 2: Troubleshooting
Troubleshooting
Timing
After BJ cartridge
replacement
Adjustment
Print head printing position
adjustment
Time Required
10 min.
Tools Required
2 sheets of A4-size
paper
Timing
After control board
replacement or
waste-ink absorber
replacement
After replacement/
disassembly of
carriage unit parts
Insufficient grease
Adjustment
EEPROM setting
Print head printing position
adjustment (including
seam adjustment)
Apply sufficient grease. See
page 2-22
Time Required
2 min.
10 min.
---
Tools Required
None
2 sheets of A4-size
paper
Grease PG-641, FLOIL
KG107A, brush

3.4.2 Applying grease
After disassembly and reassembly, apply the necessary grease on the places shown
below.
Use a flat brush to spread a thin coat of grease.
When applying grease, be careful not to get any grease on the wiper and
cap.
Part 2: Troubleshooting
S600
2-22
Guide Shaft
KG-107A: 225 mg
Back of Guide Rail
(Surface Sliding Against the Carriage)
PG641: 25 mg
Figure 2-11 Applying Grease

3.4.3 Print head position adjustment
The print head has two nozzle arrays for each color. Therefore, it requires the ink
landing position adjustments described in (1) and (2) below in addition to the usual
bi-directional adjustment described in (3).
(1) Landing position adjustment between two same-color arrays
• Black-Black array (A)
• Cyan-Cyan array (B)
• Magenta-Magenta array (C)
(2) Landing position adjustment between two different-color arrays
• Black-cyan/Magenta/Yellow (F)
(3) Bi-directional landing spot adjustment (Same as with previous models)
• Black bi-directional (D)
• Color bi-directional (E)
If the landing spot position is inaccurate, the pattern printing will show overlapping
printing or gaps, resulting in black or white stripes.
Therefore when doing the adjustment, use a pattern that has no stripes.
Load one sheet of A4 paper in the auto sheet feeder, then use the printer driver to
execute printing.
2-23
S600
Part 2: Troubleshooting
Troubleshooting
Figure 2-12 Printing Position Adjustment Pattern

3.4.4 Print head seam stripe adjustment
The print head seam stripe adjustment is done to determine the amount of thinning of
the high-duty image portion (indicated by the arrows) comprising the seam (stripe)
created between the vertical bi-directional passes.
After the CMY printing by the first pass, CMY is printed again in the same way during
the second pass. In the case of color printing, there are two feed methods for one
pass: 64 and 128. Pattern G was made with 64 nozzles, and pattern H was made with
128 nozzles.
When you execute printing with the printer driver, seven patterns with a changing
degree of thinning (indicated by the arrows) will be printed vertically.
Select the number of the pattern whose seam stripe is the least noticeable. This sets
the optimum degree of thinning.
Part 2: Troubleshooting
S600
2-24
Figure 2-13 Seam Stripe Adjustment Pattern

3.4.5 Setting the EEPROM
After replacing the control board or waste-ink absorber, reset the EEPROM and
restore the printer settings. Then do a test printout to check the results.
The procedure is described in
7.1 Service Mode Operations on page 2-29
.
(1) After control board replacement
If the waste-ink absorption amount is over 7 percent (according to a visual check)
at the time you replace the control board, also replace the waste-ink absorber.
Otherwise, the waste ink amount cannot be counted accurately. Then reset the
EEPROM and restore the printer settings.
To check the waste-ink absorption amount, you can either check the service/
factory text printout from the old control board or visually check the waste-ink
absorber's waste-ink absorption amount.
Also, the new control board (EEPROM) does not have the correct data.
The EEPROM must be reset. Otherwise, the waste-ink full error will not occur even
when the waste-ink absorber's capacity is exceeded and ink could leak.
(2) After waste-ink absorber replacement
Clear the EEPROM's waste-ink counter.
Once the data in the EEPROM is reset, a test printout cannot be used to
check the old data. Be sure to print the data before resetting.
All the data, except the printer settings and USB serial number, will be
reset.
The various settings and waste-ink amount stored in the old EEPROM
cannot be written to the new (replacement) EEPROM.
The waste-ink full error is expected to occur only when the printer prints
more than the number of sheets specified for its service life. However, how
soon this error occurs varies depending on how many times the printer
has been turned on/off, the number of times the BJ cartridge has been
replaced (front cover open/closing), and the operating environment.
2-25
S600
Part 2: Troubleshooting
Troubleshooting

4.
OPERATION CHECK AFTER DISASSEMBLY AND REASSEMBLY
4.1 Check Procedure
After disassembly and reassembly, follow the procedure below to check the printer's
operation.
1) Check visually for any grease or foreign matter dirtying the internal parts.
Make sure that the encoder film is clean. If there is any grease on the film, wipe it
clean with alcohol.
2) Service/factory test printout with the printer alone
Check for the following: Missing print in the nozzle check pattern, off-position
horizontal lines in the horizontal line pattern, and white stripes in any irregular
printing. If any of these occur, clean the print head and adjust the print head
position. Then make another test printout. The procedure is described in
7.1 Service
Mode Operations on page 2-29
.
Be sure to visually check the encoder film for any grease, foreign matter,
etc. If there is any grease, etc., on the film, the printer may malfunction
shortly after the repair is completed.
Part 2: Troubleshooting
S600
2-26
Timing
After control board
replacement
After absorber replacement
Items to Check
The service/factory test printout must show the correct ROM
version and product designation. It must also show the
printed sheet count and that the total waste-ink amount has
been cleared. The printer driver must be able to print the
nozzle check pattern (to confirm that the computer is
communicating with the printer).
The service/factory test printout must show that the total
waste-ink amount has been cleared.

5. TRANSPORTING THE PRINTER
The procedure for transporting the printer after completing repairs is described below.
5.1 Procedure
(1) Mount the BJ cartridge (print head) on the carriage.
(2) Turn off the printer so that the carriage locks at the home position.
If the BJ cartridge (print head) is not on the carriage, the ink may dry and
harden. So even while transporting the printer, leave the BJ cartridge
mounted on the carriage.
Also, if the carriage is not locked at the home position, it will move while
the printer is being transported. This may strain the paper feed encoder
film.
2-27
S600
Part 2: Troubleshooting
Troubleshooting

6.
PARTS REPLACEMENT, PERIODIC INSPECTIONS, & TOOLS
6.1 Parts Replacement
6.2 Periodic Inspections
6.3 Tool List
Part 2: Troubleshooting
S600
2-28
Level
User
Serviceman
Replacement Parts
None
None
Level
User
Serviceman
Periodic Inspections
None
None
Level
User
Serviceman
Consumables
Black BJ cartridge ink tank (Black: BCI-3eBK)
Color BJ cartridge ink tank
(Cyan: BCI-3eC, Magenta: BCI-3eM, Yellow: BCI-3eY)
None
Ordinary Tools
Phillips screwdriver
Blade screwdriver
Needle-nosed pliers
Tweezers
Flat brush
Multi-meter
Remarks
For
the removal and installation of screws.
For the removal of plastic parts.
For the removal and installation of springs.
For the disconnection and connection of flexible cables, etc.
For applying grease.
For troubleshooting.
Special Tools (Part No.)
Grease MOLYKOTE PG-641
(CK-0562)
Grease MOLYKOTE KG107A
(QY9-0057)
Remarks
To be applied on the specified parts
(see
Figure 2-22
).
To be applied on the specified parts
(see
Figure 2-22
).

7. SERVICE-RELATED FEATURES
The printer has a service mode for accessing service settings and executing a test
printout. You can use the operation panel to switch to the service mode.
7.1 Service Mode Operations
1) With the printer turned off, hold down the
RESUME
button and press the
POWER
button (the green indicator lights and the desired service function can be selected).
2) While holding down
POWER
button, let go of the
RESUME button
and then press the
RESUME
button twice in succession. Then let go of the
RESUME
button and
POWER
button.
(Each time you press the
RESUME
button, the indicator's color toggles between orange
and green.)
3) During printer initialization, the green indicator blinks. When the green indicator
stops blinking and remains on, press the
RESUME
button the stipulated number of
times to execute the desired service function listed below.
(Each time you press the
RESUME
button, the indicator's color toggles between orange
and green.)
4) After selecting the service function, press the
POWER
button. The green indicator
lights and the service function will be executed.
(After the respective function is executed, the printer returns to the service function
selection mode.)
To cancel printing after it begins, press the
POWER
button.
The Power lamp will blink for a while and then stay lit. You can then select
another service function.
2-29
S600
Part 2: Troubleshooting
Troubleshooting
Press
0 times
1 time
2 times
3 times
4 times
5 times
6 times or
more
Indicator
Lights green
Lights orange
Lights green
Lights orange
Lights green
Lights orange
Lights green
Function
Power off (Even if there is no BJ cartridge mounted, the
carriage will return to the home position and lock.)
Service/factory test printout(Including ink sensor check)
EEPROM information printout
EEPROM initialization (All the information will be reset
to the default, but the printer
settings will not be affected.)
Clears the waste-ink counter
Market area (printer) setting
After the power is turned on and a service function is
executed, press the
RESUME
button the stipulated
number of times to set the market area setting.
(For BJ S600: Press twice. For S600: Press once.)
Press the
POWER
button to return to the service function
selection mode.

7.2 Test Printout
The service/factory test printout shows the print head's control ROM version, printer
settings, total printed sheet count, total waste-ink absorption amount, and other
information.
Part 2: Troubleshooting
S600
2-30
Ink tank present: 1 No ink tank: 0
ROM version Total waste-ink
amount (%) Total printed
sheet count Print head removal/
installation count Bi-directional
registration (Bk) Bi-directional
registration (Cl)
Absorption count
Product
designation
Print head temperature
(Bk) (
°
C) Print head temperature
(Color) (
°
C) Dot count
(mg) Internal temperature (
°
C) USB: Serial No.
Irregular printing pattern Line pattern Nozzle check pattern
Figure 2-14 Service/Factory Test Printout (Sample)

7.3 Printing the EEPROM Information
This prints the contents of the printer's EEPROM and that of the BJ cartridge.
With the resulting printout, you can see the settings and data saved in the printer.
The error history records the last three (starting with the most recent one) user-
unresolvable errors that have occurred. It does not include any ROM/RAM errors.
Error Error Code
CR error 5100
Abnormal head temperature 5200
Abnormal internal temperature error 5400
Waste-ink full error 5B00
Pump sensor error 5C00
EEPROM Read/Write error 6800
2-31
S600
Part 2: Troubleshooting
Troubleshooting
BJ S600 P=V0.43 DI=000.00% Page=00032 CH=00005 Bk=(00) Cl=(00)
Head TempBK=26.5 Head TempC=27.0 Env Temp=27.0 PF(00 00 00)
PC(A=0005 B=0000 C=0000 D=0003) Bk=04214 C=03365 M=01451 Y=01110
WP=0041 IC(BK=0 C=0 M=1 Y=1)
USB=(111111)
SV0=5700 SV1=5C00 SV2=5C00
UR(C=000 BK=+02 BK-C=000 Y=000 M=000 G=000 H=+02)
HDEEPROM
V0000
SN=24AF-418A
LN(03 05 01 15 00 00 03)
DI(BK=+001 CL=+001)
IL(BK=-08 C=-08 M=-08 Y=-08)
WLA=-08 WLB=-08
NGBK=000 NGC=000 NGM=000 NGY=000
Diode sensor (temperature) compensation value (Bk/Cl)
Print head serial No.
Print head version
Print head lot No.
Ejection level
Ink tank presence Present: 0 None: 1
Typing count
Service error (Latest, preceding, further previous)
User registration adjustment values (From left: B, A, F, none, C, G, H)
Figure 2-15 EEPROM Information Printout (Sample)

7.4 Resetting the EEPROM
The printer uses the total waste-ink absorption amount recorded by the EEPROM as
the basis for determining whether the waste ink is full.
Therefore, after replacing the waste-ink absorber, be sure to reset the total waste-ink
absorption amount.
Also, after replacing the control board, be sure to reset the new control board's
EEPROM and to also replace the waste-ink absorber.
7.5 Setting the Printer Settings in the EEPROM
The control board used in the printer is also used in other printers. After replacing the
control board, the printer settings for the respective printer must be set.
After setting the printer settings, check it with the service/factory test printout.
All the logic boards available as a replacement part contain printer
settings for the S600. Therefore, if the logic board was replaced in Japan,
be sure to set the correct printer settings.
Part 2: Troubleshooting
S600
2-32

Part 3
TECHNICAL
REFERENCE
Page
3 - 1 1. PRINTER CONTROL SECTION
3 - 1 1.1 Printing Data and Control Signal Flow
3 - 2 1.2 Print Drive Method
3 - 5 1.3 Control During Printing
3 - 7 1.4 Detection Functions
3 - 9 1.5 Other Sensing Features
3 -10 2. ELECTRICAL DRIVE SECTION
3 -10 2.1 Block Diagram
3 -11 2.2 Electrical Section
3 -12 3. PRINTER'S MECHANICAL PARTS
3 -12 3.1 Overview of the Printer's Mechanical Parts
3 -14 3.2 Purge Section
3 -17 3.3 Paper Feed Section
3 -19 4. LOGIC BOARD COMPONENTS
3 -22 5. OPERATION WITH A COMPUTER
3 -22 5.1 Printing Operation with the Basic Settings Sheet
3 -22 5.2 Using the Utility Sheet
3 -23 6. INK SUCTION AMOUNT IN THE CLEANING MODE
3 -24 7. TECHNICAL REFERENCE
3 -24 7.1 Printing Mode List
3 -25 8. PRINT HEAD

Technical
Reference
3-1
S600
Part 3: Technical Reference
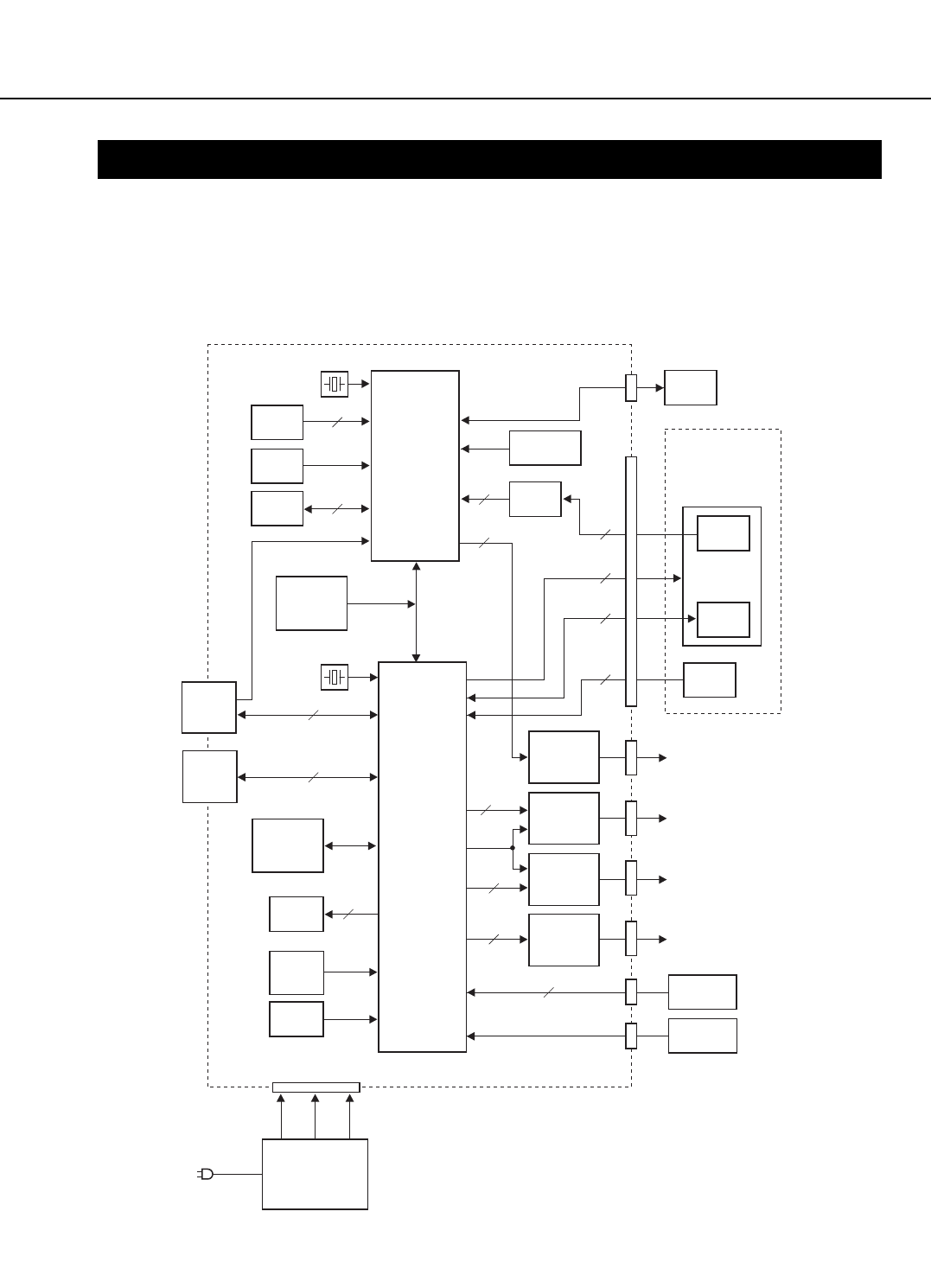
1. PRINTER CONTROL SECTION
The printer control section converts the data created and input by the printer driver into
printing data and printer operation signals and it also controls the driving of the print
head and electrical mechanisms while referring to feedback from various sensors.
1.1 Printing Data and Control Signal Flow
The signal flow starting with the printer receiving the printing data and ending with the
execution of printing is explained below.
a) The printer driver in the computer creates a print file from the image data and
compresses the print file. When the printer driver creates the print file, it obtains
data concerning the amount of ink to be ejected from the print head. The printer
driver refers to this ink ejection amount data. The printer driver can thereby create
an optimum print file for the print head.
b) The print data, including control signal output from the host computer, moves from
the interface controlled by the printer controller (on the logic board) and is captured
by the printer controller. The printer controller and DRAM are dedicated buses, and
the print data is stored in the DRAM's receiving buffer (ring buffer).
c) The print data stored in the receiving buffer is sent to the MPU. The firmware stored
in the control ROM is divided into the control command and print data. The control
command is processed in the MPU.
d) Since the print data is compressed by the printer driver, it is controlled by the
printer controller and uncompressed in the DRAM.
e) When the printer controller receives a printing start request from the MPU, it obtains
the print data in the DRAM print buffer.
f) The printer controller converts the print data into serial data and transfers it as the
printing signal to drive the print head. In the print head, the print data is converted
from a serial signal into a printing data signal and the printing is executed. (See
Printing Driving Method.
)
g) The MPU controls the printer controller, control ROM, and various motor drivers.
While monitoring the status of the print head and printer, it also executes overall
control of print driving. (See
Sensors and Their Functions and Feedback.
)
BJ head
Printer
controller
MPU
DRAM
Receiving
buffer
Print buffer
Logic section
Control ROM
Motor driver
Sensors
: Print signal
: Control signal
e
ba
g
c
b
f
d
g
g
c
Host
computer
Figure 3-1 Printing Signal Flow

1.2 Print Drive Method
To print, the printer ejects ink from ink nozzles. To this end, 16-bit serial data is
transferred once as a latch signal to each nozzle array (total of 8 arrays: black
even/odd-number array, cyan, magenta, yellow/even/odd-number array). This
operation is repetitive.
The 16-bit serial data includes the following: Data (DATA0 ~ 9) that decides whether or
not to heat 10 nozzles, data (BE0 ~ 4) that decides which nozzles to heat, and the
dummy heater signal.
Part 3: Technical Reference
S600
3-2
LTB
CLK
DATA
Nozzle DATA Section Block
Determination
Section
Dummy Heat
DHEBE4BE3BE2BE1BE09876543
2
10
Description
Data for 10 Nozzles DEL0 ~15 = 16
12345678910111213141516
DATA0 DATA1 DATA2 DATA3 DATA4 DATA5 DATA6 DATA7 DATA8 DATA9 BE0 BE1 BE2 BE3 BE4 DHE
D0
Data for 8 Nozzles DEL0 ~15 = 16
12345678 111213141516
DATA0 DATA1 DATA2 DATA3 DATA4 DATA5 DATA6 DATA7 BE0 BE1 BE2 BE3 BE4 DHE
D2
Black Even/Odd Array
Nozzle Signal
Cyan Even/Odd Array
Nozzle Signal
DATA
DATA Description
Input Sequence
Input Sequence
Figure 3-2 Serial Data

1.2.1 Print drive control
Print driving is executed as follows:
a) The nozzles to be heated are selected in blocks.
The nozzles to be heated are selected according to logical blocks of 16 nozzles
divided from among the nozzle arrays.
In the case of the black nozzles, they are divided into 10 blocks.
The top-to-bottom sequence of the ten blocks will be BLE0 to BLE15. For example,
in the case of BLE0, it will be as shown in the figure below. Ten nozzles will be
selected in this case.
b) The nozzles to be heated are selected individually.
Among the 10 nozzles selected, the nozzles to be heated or not are selected. This is
determined by DATA0 to DADA.
c) Determining whether to heat a nozzle or not.
The final decision to heat a nozzle or not is decided with the heat enable signal
(HE1/HE2). Only the nozzles in the heat block selected by the heat enable signal
are heated.
3-3
S600
Part 3: Technical Reference
Technical
Reference
Bk
EVEN Bk
ODD
BLE0
BLE1
HE1 block
HE2 block
HE1 block
HE1 block
HE2 block
C1
EVEN M1
EVEN Y1
EVEN Y2
ODD M2
ODD C2
ODD
D2 D2 D4 D6 D5 D3D0 D1Signal line
BLE15
•
•
•
•
•
•
•
•
•
•
•
•
•
•
•
•
Figure 3-3 Print Driving

1.2.2 Print driving method
The printer's drive system enables a maximum of 600 ×600 dpi for black and 2400 ×
2400 dpi for color. The vertical resolution applies to two nozzle arrays for each color.
In the case of black, the two nozzle arrays have 300 dpi. Since their relative position
to each other has been shifted by 600 dpi, both nozzle arrays together attain 600 dpi
resolution. This enables 600 dpi resolution with single-pass printing.
To enable a horizontal resolution of 2400 dpi, 3-dot printing is made possible in 600
dpi intervals.
There are a total of eight patterns to enable or disable printing between the 600 dpi
dots.
Since it is impossible to heat the nozzles successively in the horizontal direction at
2400 dpi intervals, the heating is broken into four passes. Thus, 2400 dpi printing
requires four or more passes to be driven. However, the places that will be printed
during a pass are determined by a random mask pattern. Therefore, it is not fixed.
Part 3: Technical Reference
S600
3-4
0
Data
1
2
3
4
5
6
7
Print (1) /No printing (0)
Printing
000
001
010
011
100
101
110
111
010
600 dpi interval
Figure 3-4 Printing Driving Method

1.3 Control During Printing
The printer can produce high-quality printing with no smearing or irregular density
with the cartridge, selected media, printing quality setting, printing data, etc., by
altering the carriage operation, paper feed operation, etc.
By shifting the printing timing with multiple passes during printing, one raster is
printed with multiple nozzles. The amount of ink ejected by each nozzle is kept
constant to reduce irregular printing density. Also, smearing is less likely to occur since
the freshly printed ink is fixed before the next ink is printed. Depending on the paper,
up to eight passes can be executed for printing. (For the number of passes allowable in
each mode, see
7.1 Print Modes.
)
1.3.1 2-dot Pair + Bi-directional printing
In the case of conventional bi-directional printing, when for example cyan and
magenta are mixed to produce blue, cyan is printed during the first pass and magenta
is printed during the second pass. The color printed on the first pass always comes
out stronger than the color printed on the second pass. The subtle difference in color
between the first and second passes creates irregular printing between scans. To
resolve this problem, the printer uses two nozzle arrays for each color to print each
pixel at 600 dpi. The image is created with 2 dots, and the sequence of printing each
dot is controlled.
In other words, the C2+M2 and M1+C1 portions to be printed during the first pass are
mixed during a single scan. In the same way, the C1+M1 and M2+C2 portions to be
printed during the second pass are mixed.
The difference in color caused by the printing sequence still occurs, however, it is not
recognized as irregular printing because it changes at 1200 dpi intervals.
1.3.2 Seam stripe control
Seam stripe control suppresses the stripes created at the seams between passes. It
aims to produce a high-quality image with a single pass.
For high-duty images where seam stripes are prone to occur between each pass, a
dot-thinning process is executed. The degree of thinning to be implemented is
determined when the user executes the print head position adjustment with the
printer driver.
1.3.3 Rest between scans (Border detection control)
To prevent color smearing and a whitish color cast along the border between a color
ink and black ink caused by the inks' differing characteristics, printing can be
executed with a rest inserted between scans.
During the printer's internal print processing, the border between color and black
inks is detected. When color ink is printed along a border with black ink, a wait is
added for ink drying. The wait is set for each printing mode and each color. This
reduces ink smearing.
Since this operation reduces the throughput, the user is able to select a rest between
scans (a special setting) for only plain paper or postcards (when smearing is most
prone to occur). It is executed if the print data includes borders between black and
color inks.
3-5
S600
Part 3: Technical Reference
Technical
Reference

1.3.4 Smear control and rest between pages
Both smear control and the rest between pages are for preventing smearing by the
edge of the printed paper sliding against the preceding printed page.
If pigment ink is used for high-duty printing, smear control can delay the printing
operation right before the next sheet of paper is stacked on the printed sheet. Smear
control is executed by the printer controller. As for the rest between pages, the user
can set it with the printer driver so that printing stops temporarily after each page is
printed, regardless of the printing data. The smear control and rest between pages are
independent operations. If both the smear control delay time and rest time between
pages are set, a longer time will take effect.
1.3.5 Automatic power ON/OFF
The printer incorporates an automatic power ON/OFF feature. The printer turns on
when it receives a printing signal from the computer, and it turns off automatically
after a certain period of time when no printing signal is received. This feature can be
set with the printer driver.
With automatic power ON enabled, the printer turns on automatically when 3 or more
bytes of data is received continuously. The interface will remain operational even
during power OFF. (Set with the EEPROM.)
With automatic power OFF enabled, the printer turns off when a set period of time
elapses after the last printing data are sent by the computer. The printer does not
turn off automatically in the following cases: An error has occurred, paper has been
loaded into the manual feed slot, or when the front cover has been opened.
1.3.6 Print head protection from overheating
If ink runs out and the printing operation continues, the bubble jet head will
overheat. To prevent overheating, overheating protection control takes effect if the
head temperature sensor inside the bubble jet head detects an excessively high
temperature.
1.3.7 Power motor control
Power motor control is for controlling the current to attain the following objectives:
(1) Reduction of current consumption during printing
The current is controlled so that the AC adapter's maximum output (momentary
current) is not exceeded. By increasing the number of passes, current to heat the
heater once is suppressed.
(2) The head's average current consumption is suppressed to restrain the power
source's temperature increase.
Since the power source's temperature increases, it cannot be used while the
average current is exceeded.
Part 3: Technical Reference
S600
3-6

1.4 Detection Functions
1.4.1 Detection by sensors
The following sensors detect the printer's condition.
1.4.2 Paper-end sensor
The photo interrupter-type, paper-end sensor detects the paper with the paper sensor
arm's flag when the edge of the paper passes through the paper feed section. When
there is no paper, the sensor is closed by the paper sensor arm. When paper is
detected, the sensor is open and paper is thereby detected.
3-7
S600
Part 3: Technical Reference
Technical
Reference
Carriage Encoder
Paper Feed Encoder
Cover Sensor (SW)
Purge Sensor
ASF Sensor
Paper-end Sensor
Internal Temperature Sensor
Figure 3-5 Location of Sensors

1.4.3 Ink sensor (Same as for BJ F600)
Consisting of an LED and photo sensor, the ink sensor uses optical means to detect
whether there is ink in the ink tank.
At the bottom of the ink tank is an indentation that works like a prism.
When there is ink in the ink tank, the refractive index of the ink and the prism's resin
material is about the same. Therefore, the reflected amount of light is small.
When the ink is exhausted, the refractive index of the air and the prism's resin is very
different, so all the light entering the sensor is reflected and the amount of reflected
light is high.
The ink sensor detects the difference in the reflected light amount to determine
whether or not there is ink in the tank. The MPU detects the voltage that changes
according to the change in the reflected light amount. The analog value that is input
is converted to a digital value by an internal A/D converter.
When the printer detects no ink in the ink tank, it indicates "ink low" on the status
monitor for the respective ink tank. After the printer detects no ink in the ink tank, it
starts to count the number of ejected dots corresponding to the amount of ink (about
20% of the ink amount) in the sponge and it starts to detect the no-ink error.
This error is detected in the following cases: While the power is ON, when the front
cover is closed, after the pumping operation, or after the set number of dots have been
printed. If the front cover is opened during the ink amount measurement, the external
light may prevent an accurate measurement. The presence of an ink tank will also not
be detected. If there is no ink tank, there will be no reflected light and the printer will
therefore assume that there is ink.
1.4.4 Cover sensor
The switch-type cover sensor detects whether the front cover is open or not. When the
printer detects that the cover is open, it will move the carriage to the replacement
position.
1.4.5 Pump sensor
The switch-type pump sensor detects the tube pump rotation's initial position. From
the pump's initial position as detected by the printer, the printer will start to control
the pumping operation.
Part 3: Technical Reference
S600
3-8
Incident
Light
Reflected
Light
Refracted
Light
Ink
Ink Sensor
Ink Present
Photo
Transistor Photo Transistor Reflected Light
(Completely Reflected)
Air
No Ink
Incident
Light
Ink Sensor
Ink Tank
Prism
Figure 3-6 Ink Sensor

1.4.6 Internal temperature sensor
The internal temperature sensor (TH201) on the control board detects the printer's
internal temperature in order to control print head driving. When the printer's
internal temperature changes, the thermistor's resistance also changes accordingly
and the change in the resistance is detected by the MPU as a change in voltage. The
analog value that is input is converted to a digital value by an internal A/D converter.
1.4.7 Head temperature sensor
The head temperature sensor is in the BJ cartridge's print head. If the head
temperature is abnormally high, the sensor detects the head temperature and the
abnormal head temperature error is issued to stop printing operation. When the head
temperature changes, the diode sensor changes accordingly and the voltage change is
detected by the MPU. The analog value that is input is converted to a digital value by
an internal A/D converter.
1.4.8 ASF sensor
The ASF sensor detects the ASF paper feed rollers' initial position. It detects the paper
feed rollers' position during ASF initial positioning and paper feeding.
1.4.9 Carriage encoder/paper feed encoder
With the encoder, the light from the LED passes through the encoder film and enters
the photo IC. It is converted into a digital electrical signal when the encoder rotates or
when the carriage moves.
With this feedback signal, the printer controls the driving of the DC motor.
1.5 Other Sensing Features
Besides the sensors described above, the printer has the following detection features.
1.5.1 Waste-ink detection
For print head maintenance, ink is ejected by the maintenance jet or purged by the
recovery operation. The ejected or purged ink is absorbed by the waste-ink absorber.
If the waste-ink absorber discharges ink because it contains more ink than it can
absorb, the printer may leak ink.
To prevent ink from leaking, the waste-ink absorber's full capacity is detected by
estimation.
The printer calculates the amount of waste ink produced by the maintenance jet and
recovery operations by referring to the ink dot counter. While taking ink evaporation
into account, if the estimated waste-ink amount exceeds 95% of the waste-ink
absorber's capacity, the waste-ink warning is issued when the power is turned on. If
the estimated waste-ink amount reaches 100% of capacity, the waste-ink full error
occurs.
1.5.2 Print head detection
The presence of the print head is detected with the AD value obtained from the head
temperature sensor. If the temperature counted in reverse from the AD value is lower
than the absolute 0 degree (an impossible value), the printer will assume that there is
no print head.
3-9
S600
Part 3: Technical Reference
Technical
Reference

2. ELECTRICAL DRIVE SECTION
The electrical drive section controls the electrical components in accordance with the
control signals and control data received from the control section.
2.1 Block Diagram
Part 3: Technical Reference
S600
3-10
Main PWB 48 (47.5) MHz
CPU
2
3
2 Key
Cover
sensor
EEPROM
2Kbit
48MHz
Control
ROM
8Mbit
USB
I/F
IEEE
1284
I/F
2
17
SDRAM
16Mbit
2 Color
LED
Paper-
end
sensor
ASF
sensor
2
Printer
controller
7
6
2
Purge
motor
driver
6Carriage
motor driver
A3958
Paper feed
motor driver
A3958
ASF motor
driver
MTD2002G
Internal
temperature
sensor
Amplifier
2
15
3
2
Ink
sensor
Diode
sensor
Print head
EEPROM
Carriage
encoder
Carriage
unit
Purge motor
Carriage motor
Paper feed motor
ASF Moter
Paper feed
encoder
Purge unit
Vcc VH VM
5V 16.7V 27V
AC adapter
2
4
Figure 3-7 Block Diagram

2.2 Electrical Section
To supply a driving voltage to the motor, IC, BJ cartridge, etc., the electrical section
converts the AC voltage received from the AC power source into DC voltage.
a) AC adapter
The AC adapter converts the voltage from the AC power source into three voltages:
+27 VDC, +19 VDC, and +5 VDC.
The +27 VDC's output is controlled according to the signal (DWCONT) output by the
printer controller.
The +27 VDC is used as LF, CR, ASF, and PG for the respective motor drive power
source.
The +19 VDC is the print head's heater driving power source.
The +5 VDC is the logic system's power source. It is constantly supplied by the AC
adapter. As a result, as long as AC power is being supplied, all the hardware except
the sensors, driver IC, and BJ cartridge are in the active state.
b) DC/DC converter
The DC/DC converter on the control board converts the voltage into +5 VDC and +3.3
VDC and outputs both.
The +5 VDC is used for the EEPROM and reset driving power source and the power
voltage for the HVDD, VIF, and VSEN. The HVDD, VIF, and VSEN power voltage
outputs are controlled by the printer controller.
Also, the +5 VDC is used as the power source for the printer controller, MPU, DRAM,
and control ROM. It is also used as a pull-up power source for various switches.
By using +3.3 VDC as the power source, the power consumption during power off is
less than when +5 VDC is used.
3-11
S600
Part 3: Technical Reference
Technical
Reference

3. PRINTER'S MECHANICAL PARTS
3.1 Overview of the Printer's Mechanical Parts
The printer's mechanical parts consist of the BJ cartridge, carriage, purge section, and
paper feed section. Each part is explained below.
3.1.1 Carriage
The carriage holds one BJ cartridge in place. The carriage belt driven by the carriage
motor (DC motor) moves the carriage horizontally back and forth across the paper.
Regarding the carriage's position control, the initial position is detected when the
carriage goes against the right wall which is the home position.
After that, the carriage position is detected by reading the pulse from the encoder film.
The paper spacing position is read from the carriage position when the carriage goes
against the left wall.
3.1.2 Purge section
The purge section, driven by a dedicated purge motor, consists of the wiper, pump,
cap, and carriage lock.
The wiper maintains the head face surface to ensure high-quality printing. The ink
suction feature enables the ink to be readily ejected from the nozzles.
When the BJ cartridge is not in use, the nozzles are protected by a cap, and the
carriage is locked in place.
The motor's running direction controls the ink suction operation or capping/wiping/
valve open/closing operation.
Part 3: Technical Reference
S600
3-12
Carriage
Paper Feed Section
Carriage
Figure 3-8 Printer's Mechanical Parts

3.1.3 Paper feed section
The paper feed section consists of the paper feed components, paper transport
section, and paper discharge section.
Paper feed
Paper is fed automatically by the auto sheet feeder.
The auto sheet feeder is driven by the paper feed motor. Paper of various sizes up to
legal size can be stacked and fed automatically (the paper is transported to the paper
transport section).
Paper transport section
The paper feed section, driven by the paper feed motor, keeps the sheet of paper flat
and horizontal on the platen and rotates the feed roller to move the paper horizontally
to and beneath the print head.
Paper eject section
After printing, paper is ejected onto the discharge tray by the eject rollers.
After the sheet of paper leaves the paper feed rollers, the eject rollers take over to eject
the paper.
3-13
S600
Part 3: Technical Reference
Technical
Reference

3.2 Purge Section
3.2.1 Purge section functions
In order to maintain good printing quality, the purge section maintains the BJ
cartridge's nozzles. The purge section's functions consist of capping and cleaning.
a) Capping
The purge unit's cap is pressed against the print head's face to protect the nozzles
from dust, etc., and to prevent the nozzles from drying out. To prevent the capping
position from shifting, the carriage is locked in place at the same time.
When the cap is open while the printer is on standby for printing and a certain
period of time elapses (55 sec. with no paper or 20 min. with paper loaded), the print
head will be capped automatically. You can also cap the print head by pressing the
POWER
button to turn off the printer.
b) Cleaning
Cleaning executes the following operations:
Wiping: Paper residue and dried ink on the print head's face plate are wiped off.
Suction: The ink is sucked out of the print head to refresh the nozzles with new ink.
Maintenance jet: To eliminate any air bubbles in the head's nozzles and to remove
waste particles near the nozzle openings, ink is ejected from the nozzles onto the cap
and maintenance jet receptacle.
Cleaning is performed at the times below to ensure that the head produces high-
quality printing.
Part 3: Technical Reference
S600
3-14

3.2.2 Purge section components
a) Purge driving motor
The purge motor drives the wiper, carriage lock, and pump. It is a constant-voltage
motor operating with a 1-2 phase drive.
b) Wiper
The wiper consists of a wiper and wiper cleaner.
The wiping operation is executed while the carriage is fixed at the purge section. It
wipes the print head's nozzle array in a vertical motion.
c) Cap
The rubber cap protects the print head (capping operation) and sucks out (pumping
operation) the ink in the cap.
When the carriage moves to the capping position, the cap is pressed against the
print head's face plate. There is a different cap for the black and color print heads.
An ink tube connects the rubber cap to the pump and air valve.
3-15
S600
Part 3: Technical Reference
Technical
Reference
Cleaner Wiper
Cap
Purge Motor
Figure 3-9 Purge Section Components

d) Pump
This is a tube pump system consisting of two ink tubes (one for black and one for
color) pressurized by a rotating roller. A negative pressure is thereby created to suck
the ink. Inside, there is a valve dedicated to black ink and one dedicated to color ink.
When the valves close or open separately or simultaneously, only the black ink (color
valve open) or color ink (black valve open) can be sucked or both inks can be sucked
(black and color valves closed).
The amount of ink sucked can be high, medium, or low depending on how much the
roller rotates.
The pumping operation is executed with the rotation of the roller after the carriage is
released from the capping position and both valves are opened.
The degree of rotation of the pump's roller and the timing of the rotation are
controlled by the step count in accordance with the initial position detected by the
pump sensor.
The two tubes are placed right before the waste-ink absorber. By mixing pigment ink
and dye ink, ink hardening is prevented.
Part 3: Technical Reference
S600
3-16
Rotation Direction for
Wire/Capping
Rotation Direction for
Ink Suction
To Waste-Ink
Absorber
Valve
Closed Black Ink Tube
Color Ink Tube
Rotating Roller (inside)
Valve Open
Figure 3-10 Pump Operation

3.3 Paper Feed Section
3.3.1 Paper feed components
The paper feed components include an ASF incorporating a friction separation system
which uses a separation pad. Compared to previous ASF systems, it has a very strong
paper feed force.
It consists of the following parts: Paper feed roller and separation pad, pressure roller
and return corner, pressure plate, motor, and sensor.
The motor is a constant-current stepping motor. It drives the paper feed roller with 1-
2-phase driving. There is a sensor on the paper feed roller to detect the paper feed
roller's initial position.
The pressure roller and return corner prevent the paper that could not be completely
separated by the separation pad from proceeding to the paper transport section. The
pressure roller presses down the sheet of paper that is on the separation pad. It
prevents multiple sheets from being transported. The paper therefore has a back
tension (counteracting force against the feed roller's pulling force on the paper). Also,
the return corner is for returning the paper remaining on the separation pad. The
timing for returning the paper changes depending on the paper type and length
selected with the printer driver.
3-17
S600
Part 3: Technical Reference
Technical
Reference
Pressure plate
(Puts the next sheet
in position for the
paper feed roller)
Return pawl
(Returns the paper
remaining on the
separation pad)
Paper feed roller
(Transports
the paper)
Pressure roller
(Applies pressure on
the paper on the
separation pad to
prevent transporting
more than 1 sheet)
Separation pad
(Separates
the paper)
Chin
Nip
Figure 3-11 Paper Feeding

3.3.2 Friction separation system
The friction separation system's paper separation method is explained below.
1. When the paper feed roller turns, the top sheet of the paper stack is taken to the
nip where the pressure roller contacts the paper feed roller.
2. When the top edge of the paper reaches the nip, the paper pushes down the pad by
the amount of the paper's thickness. At this point, since the frictional force between
the paper and separation pad is less than the frictional force between the paper
and paper feed roller, the paper feed roller further transports the paper into the
printer.
3. At this time, the next sheet of paper stops at the chin.
4. If the next sheet of paper could not be stopped at the chin in step 3, it will be
stopped on the separation pad because the frictional force between the paper
sheets is less than the frictional force between the paper and separation pad. Only
the top sheet is therefore sent into the printer.
3.3.3 Paper transport section
At the printing section, an unchanging gap between the paper and print head is
maintained while the paper is pressed against the platen as it goes between the
pressure roller and paper feed roller and between the spur and eject roller.
For paper transport control during printing, a metallic, high-precision paper feed
roller having a coat of ceramic paint and an optical encoder film affixed on it is used.
The paper feed roller is driven by a DC motor via a belt. The paper transport is
controlled according to the signal read from the encoder film. The paper is transported
in 1/1440-inch increments.
3.3.4 Paper discharge section
While the sharp-tipped spur presses down the printed side of the paper (without
marking the paper) against the eject rollers, the eject rollers discharge the printed
paper.
The paper discharge section consists of the eject rollers and spur. The sheet of paper
brought to the printing starting position is printed on as it goes around the platen.
The paper is transported by the paper feed rollers and pinch roller. When printing is
completed, the paper is ejected by the eject rollers and spur. A Spring tabs on the left
and right keep the discharged sheets stacked properly.
Part 3: Technical Reference
S600
3-18

4. LOGIC BOARD COMPONENTS
a) Printer controller (IC101)
The printer controller has the following eight functions. It operates with a 48 MHz
external clock (not synchronized with the CPU).
1. I/F control
The data is transferred with a serial (USB 1.1 standard) or parallel (IEEE 1274
standard) transmission. Parallel transmissions operate in the compatible, nibble,
and ECP modes.
2. Receiving buffer control
The ring buffer-type receiving buffer and the straight-type transmission buffer are
controlled.
3. System management enabled
With the built-in timer, any clock stoppage or suction time is counted. Also the
status of the port in the printer controller is sampled.
4. Data decompression
The data compressed by the printer driver is restored as print data. In addition,
during printing in the HS mode, 300 dpi data is expanded by 2×vertically and
horizontally to 600 dpi. The CMY 2-bit data is also distributed to the even/odd
buffers for each even/odd array on the print head.
5. Data processing
A dot count is executed for power monitoring and smear processing. Also, dot
thinning for seam stripe processing is based on the dot count and color tone.
6. Printing control
The data received is rearranged in the raster direction.
Also, data is processed so that the print head's heaters are heated in the suitable
sequence.
3-19
S600
Part 3: Technical Reference
Technical
Reference
Printer Controller MPU
EEPROM
Control ROM
DRAM
DC Motor Driver IC
Stepping Motor Driver IC
Figure 3-12 Control Board

7. Print head control
Serial print data is sent to the print head.
The transfer clock is 6 MHz. Since data latch occurs at the clock's start-up and
shutdown, the data transfer speed is faster.
Also, the print head heater's heating is executed with a single pulse or double
pulse. In the case of a double pulse, the first pulse is a press pulse. The pulse
following it becomes the main pulse.
The print head's temperature is estimated with the dot count. Based on the
estimated temperature, suitable heating is executed with the voltage value.
8. Motor control
The encoder signals input from the two DC motors are processed, and a signal for
the 1-2-phase driving of the auto sheet feeder motor is generated.
b) MPU (IC203)
The MPU contains a 32-bit CPU, 16 KB work RAM, 21-bit address bus port, 16-bit
data bus port, interrupt controller, A/D converter, I/O port, and other built-in
components. With the chip select signal, the MPU selects the control ROM, printer
controller, and DRAM.
Built-in CPU
The 32-bit CPU operates in synchronization with a 48 MHz external clock input.
Address bus/Data bus
This operates in synchronization with a 20 MHz external clock input. An external
RAM (16 Mbit) is accessed via the 16-bit data bus.
Interrupt controller
The MPU receives external interrupts from the
POWER
button's ON/OFF and I/F.
A/D converter
The following analog signals are detected after they pass through the built-in A/D
converter.
Resume key input
EEPROM data I/O
EEPROM chip select output
Door sensor input
CSB power input
Sensor (purge, paper end, sheet feeder) inputs
LED (ERROR/POWER) outputs
I/F (Centronics/CSB) pull-up control I/O
Print head power control (ON/OFF)
(VDD/VH)
Ink sensor power control (ON/OFF)
Purge motor control (4 ports, A/B/A/B phase)
I/O port
The I/O port executes the following control operations.
c) DRAM (IC103)
The 16 Mbit DRAM is controlled by the printer controller and used as a receiving
buffer, download buffer, print buffer, and working area.
Part 3: Technical Reference
S600
3-20

d) DC motor driver (IC504/505)
The motor driver IC is for driving the DC motor (paper feed motor and carriage motor).
This driver is a PWM (pulse-width modulation) IC that changes the current's pulse
width to control the output. It thereby controls the motor. The pulse-width control is
defined by the serial data (10 bit) from the printer controller.
e) EEPROM (IC402)
The 2 Kbit EEPROM controlled by the printer controller records the waste-ink
absorption amount, page count, and BJ cartridge removal/installation count. The
printer reads the EEPROM contents when AC power is supplied and records the data
when the power is turned off.
f) Control ROM (IC102)
The 8-bit control ROM is written with a printer control program.
g) Stepping motor driver IC (IC503)
This is a driver IC for constant-current driving of the ASF motor.
The driving method is 1-2-phase driving.
3-21
S600
Part 3: Technical Reference
Technical
Reference

5. OPERATION WITH A COMPUTER
For printer operation with a computer, printing with the printer driver's "Basic Setting
Sheet" and setting the "Utility Sheet" are explained below.
5.1 Printing Operation with the Basic Settings Sheet
To enable the user to print easily, the printer driver's ease of use has been improved.
The Basic Settings Sheet enables the user to set the paper type, paper feed method,
and printing quality.
Also, the "Print Advisor" is a new feature. When the user does not know which paper is
suitable for printing, the Print Advisor gives on-screen instructions so that the
optimum settings are selected automatically.
5.2 Using the Utility Sheet
This enables the usual operations such as cleaning, print head refreshing, print head
position adjustment, nozzle check pattern printing, power OFF, automatic power
setting, and special settings (economy cleaning, smear control, ECP, etc.) for status
monitor start-up.
When printing is executed for a large amount of data and the ECP mode check is off,
the printing speed decreases.
Part 3: Technical Reference
S600
3-22
Figure 3-13 Basic Settings Sheet (Sample)

6. INK SUCTION AMOUNT IN THE CLEANING MODE
The printer has five cleaning modes (A to G). Cleaning is executed for maximum
effectiveness and efficiency. The cleaning operation is selected depending on the
respective condition. The ink suction operation differs depending on the condition at
three occasions: Operation by the user, cover open/closing, and before printing starts.
• Operation by the user: Manual ink suction (Including printer driver operation)
• Cover open/closing: Cleaning at printer arrival
• Before printing starts: Other than manual suction
*1 If the preconditions overlap, the stronger suction will take priority.
Cleaning A < Cleaning D < Cleaning E < Cleaning F < Cleaning G
*2 In the case of the boxed preconditions, the suction starts right after the precondition
is executed. For other preconditions, suction is executed right before the printing
starts or during printing.
*3 Ink tank replacement is detected when the ink tank's status changes from H to L.
*4 Printing of EEPROM contents, etc., with the printer alone.
*5 Purging operations will be performed after 24 hours only the first 5 times, after which
purging will occur at 60 to 336 hours intervals.
When checking the functions of the purge unit, measure the suction
amount for a manual suction.
3-23
S600
Part 3: Technical Reference
Technical
Reference
Mode Suction Precondition*
Amount (g)
Cleaning A All colors Bk+Cl 0.15+0.36 Dot count suction, Manual suction (All colors) *2,
timer suction (Time not set)*4
Bk Bk 0.15 Dot count suction, Manual suction (Bk) ,
timer suction (60*5~ 336 h)
Cl Cl 0.36 Dot count suction, Manual suction (Cl) ,
timer suction (120 ~ 336 h)
Cleaning D All colors Bk+Cl 0.3+0.72 Tank replacement*3after soft power ON
(All colors)
Bk Bk 0.3 Tank replacement*3after soft power ON (Bk)
Cl Cl 0.72 Tank replacement*3after soft power ON (Cl)
Cleaning E All colors Bk+Cl 0.45+0.72 Long timer suction (336 h ~)
Cleaning F All colors Bk+Cl 0.45+1.08 When print head is replaced, at printer arrival
Cleaning G All colors Bk+Cl 1.5+1.08 Head refreshing

7. TECHNICAL REFERENCE
7.1 Printing Mode List
The printing mode list for the black, color, and photo BJ cartridges is shown below.
By setting the printer driver's "Dithering," "Paper Type," and "Printing Quality," the
printer will operate in the printing modes below.
Table 3-1 PRINTING MODE LIST
Monochrome Printing
Color Printing
Part 3: Technical Reference
S600
3-24
Bk=600 ×600
1Pass-Bi
PigBk
Bk=600 ×600
4Pass-Uni
PigBk
4Pass-Uni
PigBk
Bk=600 ×600
4pass-Bi
PigBk
Plain Paper
Postcard
Ink-jet P.O.
Postcard
Paper Type
CMY=1200 ×1200
6Pass-Bi
YMC
6Pass-Bi
YMC
Bk=600 ×600
Y=600 ×1200
CM=1200 ×1200
4pass-Bi
PigBk
(High/Stand-
ard/Fast)
High/Stand-
ard/Fast
Standard/
High
Standard
Standard/
High
Standard/
High
Standard/
High
Standard/
High
Standard/
High
Standard/
High
Plain Paper
OHP
Transparency
T-shirt Heat
Transfer Paper
Glossy Paper/
Glossy Postcard
Glossy Film
High-quality
Paper
Postcard/
Envelope
Pro Photo Paper
Photo Card
Ink-jet P.O.
Postcard
Bk=600 ×600
1Pass-Bi
PigBk
2Pass-Uni
PigBk
2Pass-Uni
PigBk
Bk=600 ×600
Y=600 ×1200
CM=1200 ×1200
1Pass-Bi
PigBk
Bk=600 ×600
Y=600 ×1200
CM=1200 ×1200
1/4 Pass-Bi
PigBk
2Pass-Bi
PigBk
3Pass-Bi
PigBk+YMC
2Pass-Bi
YMC
Bk=600 ×600
Y=600 ×1200
CM=1200 ×1200
4Pass-Bi
PigBk+YMC
4Pass-Bi
PigBk+YMC
4Pass-Bi
YMC
CMY=1200 ×1200
6Pass-Bi
YMC
4Pass-Bi
YMC
4Pass-Bi
YMC
CMY=1200 ×1200
6Pass-Bi
YMC
4Pass-Bi
YMC
6Pass-Bi
YMC
4Pass-Bi
YMC
Bk : Black PigBk : Pigment black Bi : Bi-directional
C : Cyan YMC : Processed black Uni : Uni-directional
M : Magenta
Y : Yellow
The shaded specifications are the default for the respective media.
Resolution (dpi)
(High/Stand-
ard/Fast)
High/Stand-
ard/Fast
Standard/
Fast
Standard/
Fast
Default
Default
Resolution (dpi)
Paper Type

8. PRINT HEAD
The two nozzle arrays for each CMY color are divided symmetrically left and right along
the M line. This makes it completely compatible with bi-directional printing.
Also, the relative position of the two nozzles is shifted by 600 dpi for black and by 1200
dpi for color. Thus, the two nozzles together on a single pass produce 600 dpi resolution
for black and 1200 dpi resolution for color.
There is a heater near the nozzle openings and small ink drops are ejected with a strong
force.
3-25
S600
Part 3: Technical Reference
Technical
Reference
Nozzle Opening
Ink Path
(Nozzle)
Heater
(EVEN)
Common
Ink Chamber Ink Supply
Opening Heater
(ODD)
Aluminum Heater Board
Bk
EVEN Bk
ODD
BLE0
BLE1
HE1 block
HE2 block
HE1 block
HE1 block
HE2 block
C1
EVEN M1
EVEN Y1
EVEN Y2
ODD M2
ODD C2
ODD
D2 D2 D4 D6 D5 D3D0 D1Signal Line
600 dpi
1200 dpi
M
•
•
•
•
•
•
•
•
•
•
•
•
•
•
•
Figure 3-14 Nozzle Array

Part 4
APPENDIX
Page
4 - 1 1. CONNECTOR LOCATIONS AND PIN CONFIGURATIONS
4 - 4 1.1 Carriage Board
4 - 6 1.2 Print Head

1.
CONNECTOR LOCATIONS AND PIN CONFIGURATIONS
S600
Part 4: Appendix
Appendix
4-1
CN506
CN505
CN505 SW402
CN201
CN202
CN203
SW402 SW402 CN305
CN304
CN402
CN401
CN501
Figure 4-1 Control Board

CN304 (Parallel Interface Connector)
CN305 (USB Interface Connector)
Part 4: Appendix
S600
4-2
Pin No. Signal IN/OUT Function
1 PWR IN Cable power source
2D −Data
3D +Data
4 GND ... Cable GND
Pin No. Compatible Mode Nibble Mode ECP Mode
1 STROBE HostClk HostClk
2 DATA1 Data1 Data1
3 DATA2 Data2 Data2
4 DATA3 Data3 Data3
5 DATA4 Data4 Data4
6 DATA5 Data5 Data5
7 DATA6 Data6 Data6
8 DATA7 Data7 Data7
9 DATA8 Data8 Data8
10 ACKNLG PrtClk PeriphClk
11 BUSY PrtBusy PeriphAck
12 P.E. AckDataReq AckReverse
13 SELECT Xflag Xflag
14 AUTO FEED XT HostBusy HostAck
15 N.C Undefined Undefined
16 GND Gnd Gnd
17 GND Gnd Gnd
18 +5.0V Vcc Vcc
19 STROBE-RET (GND) Signal Gnd Signal Gnd
20 DATA1-RET (GND) Signal Gnd Signal Gnd
21 DATA2-RET (GND) Signal Gnd Signal Gnd
22 DATA3-RET (GND) Signal Gnd Signal Gnd
23 DATA4-RET (GND) Signal Gnd Signal Gnd
24 DATA5-RET (GND) Signal Gnd Signal Gnd
25 DATA6-RET (GND) Signal Gnd Signal Gnd
26 DATA7-RET (GND) Signal Gnd Signal Gnd
27 DATA8-RET (GND) Signal Gnd Signal Gnd
28 ACKNLG-RET (GND) Signal Gnd Signal Gnd
29 BUSY-RET (GND) Signal Gnd Signal Gnd
30 P.E.-RET (GND) Signal Gnd Signal Gnd
31 INIT INIT ReverceReq
32 ERROR DataAvail PeriphReq
33 GND Undefined Undefined
34 N.C Undefined Undefined
35 +5.0V Undefined Undefined
36 SELECT IN 1284Active 1284Active

CN401 (Paper-Feed Motor Connector)
CN402 (Ink Sensor Connector)
CN501 (DC Power Source Connector)
CN503 (Pump Sensor Connector)/Carriage Motor Connector
CN505 (ASF Motor Connector)
CN506 (Purge Motor Connector)
S600
Part 4: Appendix
Appendix
4-3
Pin No. Signal IN/OUT Function
1 VSEN OUT Photo LED drive signal in the ink sensor
2 ... ... GND
3 SNS_PG IN Pump sensor sense signal High (sense)/Low
4 CRA OUT Carriage motor phase A
5 CRB OUT Carriage motor phase B
Pin No. Signal IN/OUT Function
1+5V IN +5VDC
2+5V-GND ... GND
3VHIN+19V
4 VH-GND ... GND
5VMIN+27VDC
6 VM-GND ... GND
7 NC ... NC
Pin No. Signal IN/OUT Function
1 ASFA OUT ASF motor phase A
2 ASFB OUT ASF motor phase B
3 ASFA OUT ASF motor phase A
4 ASFB OUT ASF motor phase B
Pin No. Signal IN/OUT Function
1 LFA OUT Paper-feed motor phase A
2 LFB OUT Paper-feed motor phase B
Pin No. Signal IN/OUT Function
1 COM ... Common terminal
2 PGA OUT Purge motor phase A
3 PGA OUT Purge motor phase A
4 PGB OUT Purge motor phase B
5 PGB OUT Purge motor phase B
Pin No. Signal IN/OUT Function
1 INK_PWM OUT Photo LED drive signal in the ink sensor
2 ... ... GND
3 INKS IN Voltage varies according to the reflected light amount

1.1 Carriage Board
J1 (Carriage Ribbon Cable Connector)
See
page 4-5 (CN201 Carriage Ribbon Cable Connector Pin Description).
J2 (Carriage Ribbon Cable Connector)
See
page 4-5 (CN202 Carriage Ribbon Cable Connector Pin Description).
J3 (Carriage Ribbon Cable Connector)
See
page 4-5 (CN203 Carriage Ribbon Cable Connector Pin Description).
J4 (Print Head)
Part 4: Appendix
S600
4-4
Pin No. Signal IN/OUT Function
1~40 See
page 4-6 (Print Head Pin Description)
21
1
1
21
1
21
Figure 4-2 Carriage Board
40
40
1
33

CN201 (Carriage Ribbon Cable Connector) ↔J1: Carriage Board
CN202 (Carriage Ribbon Cable Connector) ↔J2: Carriage Board
CN203 (Carriage Ribbon Cable Connector) ↔J3: Carriage Board
S600
Part 4: Appendix
Appendix
4-5
Pin No. Signal IN/OUT Function J1 Pin No.
1 VHT OUT Power transistor driving power source (19 V) in the
print head
2~6 B_VH OUT Color heater driving voltage (19 V) Same as
7~11 A_VH OUT Black heater driving voltage (19 V) CN201
12~16 B_GND ... GND (for color heater driving voltage) pin No.
17~21 A_GND ... GND (for black heater driving voltage)
Pin No. Signal IN/OUT Function J1 Pin No.
1, 2, SUBH0 OUT Black secondary heater driving signal
3, 7, 9, 11
14, 16, 19
GND ... Logic ground
4 H_ENB1 OUT Color nozzle heat enable signal
(Even/odd array's odd block)
5 H_ENB2 OUT Color nozzle heat enable signal
(Even/odd array's even block)
6 H_ENB0 OUT Black nozzle heat enable signal Same as
8 H_LATCH OUT Data latch enable signal CN202
10 H_CLK OUT Clock signal pin No.
12 H_D0 OUT Black even array nozzle data signal
13 H_D1 OUT Black odd array nozzle data signal
15 ENCA IN Carriage encoder signal
17 ENCB IN Carriage encoder signal
18 VSEN OUT Carriage encoder sensor power source
20 DIA0 IN
Head temperature sensor's (diode) anode side (black)
21 DIK0 ...
Head temperature sensor's (diode) cathode side (black)
Pin No. Signal IN/OUT Function J1 Pin No.
1, 2 SUBHO OUT Color secondary heater driving signal
3, 7, 11,19
GND ... Logic ground
4 H_D2 OUT Cyan even array nozzle data signal
5 H_D3 OUT Cyan odd array nozzle data signal
6 H_D4 OUT Magenta even array nozzle data signal
8 H_D5 OUT Magenta odd array nozzle data signal Same as
9 H_D6 OUT Yellow even array nozzle data signal CN203
10 H_D7 OUT Yellow odd array nozzle data signal pin No.
12
H_EEPROM_CS
OUT EEPROM chip select signal in the print head
13
H_EEPROM_SK
OUT EEPROM serial data clock signal in the print head
14
H_EEPROM_D
OUT EEPROM serial data signal in the print head
15~18 HVDD OUT Logic power source in the print head
20 DIA1 IN
Head temperature sensor's (diode) anode side (color)
21 DIK1 ...
Head temperature sensor's (diode) cathode side (color)

1.2 Print Head
Part 4: Appendix
S600
4-6
Figure 4-3 BJ Cartridge
Pin No. Signal IN/OUT Function
1, 2 A_GND ... GND (for black heater driving voltage)
3 H_D2 IN Cyan even array nozzle data signal
4 H_D6 IN Yellow even array nozzle data signal
5, 14, 22
6, 7, 8 B_GND ... GND (for color heater driving voltage)
9 DIK0 OUT Head temperature sensor's (diode) cathode side (black)
10 SUBH0 IN Black secondary heater driving voltage
11 H_D4 IN Magenta even array nozzle data signal
12 H_ENB1 IN
Color nozzle heat enable signal (Even/odd array odd block)
13 N.C
15 H_D5 IN Magenta odd array nozzle data signal
16 DIK1 ... Head temperature sensor's (diode) cathode side (color)
17 H_D0 IN Black even array nozzle data signal
18 H_ENB0 IN Black nozzle heat enable signal
19 N.C
20 H_LATCH IN Data latch enable signal
21 SUBH0 IN Color secondary heater driving signal
23 H_D7 IN Yellow odd array nozzle data signal
24 H_ENB2 IN
Color nozzle heat enable signal (Even/odd array's even block)
25 H_D1 IN Black odd array nozzle data signal
26 DIA0 OUT Black
27, 35 HVDD IN Logic power source
28
H_EEPROM_CS
IN Head's EEPROM chip select signal
29 H_CLK IN Clock signal
30 E_D0 OUT Head's EEPROM output data signal
31 H_D3 IN Cyan odd array nozzle data signal
32, 40 B_VH IN Color heater driving voltage
33, 34 A_VH IN Black heater driving voltage
36
H_EEPROM_SK
IN Head's EEPROM serial data clock signal
37 E_DI IN Head's EEPROM input data signal
38 DIA1 OUT Head temperature sensor's (diode) anode side (color)
39 VHT IN Head's power transistor driving power source
40 33
1
8

PRINTED IN JAPAN (IMPRIME AU JAPON) CANON INC.
The printing paper contains
100% waste paper.