Carrier Weathermaker 8000 58Wav Owners Manual
2014-08-26
: Carrier Carrier-Weathermaker-8000-58Wav-Owners-Manual carrier-weathermaker-8000-58wav-owners-manual carrier pdf
Open the PDF directly: View PDF
.
Page Count: 24

WeatherMaker 8000™
58WAV
Upflow Induced-Combustion Furnaces
Installation, Start-Up, and Operating Instructions
Sizes 045-155, Series 140 (LIMITED)
NOTE: Read the entire instruction manual before starting the
installation.
Index Page
SAFETY CONSIDERATIONS.....................................................1
ELECTROSTATIC DISCHARGE (ESD) PRECAUTIONS
PROCEDURE........................................................................2-3
Dimensional Drawing...............................................................2
Clearances From Combustible Materials.................................3
INTRODUCTION.....................................................................3
LOCATION ..............................................................................4
General.................................................................................4
Location Relative to Cooling Equipment...........................4
Hazardous Locations ...........................................................4
AIR FOR COMBUSTION AND VENTILATION..............4-6
Unconfined Space................................................................4
Confined Space....................................................................5
AIR DUCTS..............................................................................6
General Requirements .........................................................6
Ductwork Acoustical Treatment .........................................6
Supply-Air Connections ......................................................6
Return-Air Connections.......................................................6
FILTER ARRANGEMENT .....................................................6
LEVELING LEGS (IF REQUIRED).......................................7
GAS PIPING .........................................................................7-8
ELECTRICAL CONNECTIONS.............................................8
115-v Wiring........................................................................8
24-v Wiring..........................................................................8
Accessories.......................................................................8-9
VENTING.................................................................................9
START-UP, ADJUSTMENT, AND SAFETY CHECK..12-20
General...............................................................................12
Sequence Of Operation................................................12-15
Heating Mode ....................................................................13
Cooling Mode...............................................................13-15
Continuous Blower Mode .................................................15
Continuous Blower Speed Selection from Thermostat....15
Heat Pump Mode...............................................................15
Start-Up Procedures .....................................................15-16
Adjustments..................................................................16-20
Set Gas Input Rate.......................................................16-19
Set Temperature Rise...................................................19-20
Set Thermostat Heat Anticipator ......................................20
Check Safety Controls............................................................20
Checklist..................................................................................21
SAFETY CONSIDERATIONS
Installing and servicing heating equipment can be hazardous due to
gas and electrical components. Only trained and qualified person-
nel should install, repair, or service heating equipment.
Untrained personnel can perform basic maintenance functions
such as cleaning and replacing air filters. All other operations must
be performed by trained service personnel. When working on
heating equipment, observe precautions in the literature, on tags,
and on labels attached to or shipped with the unit and other safety
precautions that may apply.
Follow all safety codes. In the United States, follow all safety
codes including the National Fuel Gas Code (NFGC) NFPA
54-1999/ANSI Z223.1-1999 and the Installation Standards, Warm
Air Heating and Air Conditioning Systems (NFPA 90B)
ANSI/NFPA 90B.
In Canada, refer to CAN/CGA-B149.1- and .2-M95 National
Standard of Canada, Natural Gas and Propane Installation Codes
(NSCNGPIC).
These instructions cover minimum requirements and conform to
existing national standards and safety codes. In some instances,
these instructions exceed certain local codes and ordinances,
especially those that may not have kept up with changing residen-
tial construction practices. We require these instructions as a
minimum for a safe installation.
Wear safety glasses and work gloves. Have fire extinguisher
available during start-up and adjustment procedures and service
calls.
Recognize safety information. This is the safety-alert symbol .
When you see this symbol on the furnace and in instructions or
manuals, be alert to the potential for personal injury.
Understand the signal words DANGER, WARNING, CAUTION,
and NOTE. These words are used with the safety-alert symbol.
DANGER identifies the most serious hazards which will result in
severe personal injury or death. WARNING signifies a hazard
which could result in personal injury or death. CAUTION is used
to identify unsafe practices which would result in minor personal
injury or product and property damage. NOTE is used to highlight
suggestions which will result in enhanced installation, reliability,
or operation.
ama
CERTIFIED
REGISTERED QUALITY SYSTEM
Visit www.carrier.com
Manufacturer reserves the right to discontinue, or change at any time, specifications or designs without notice and without incurring obligations.
Book 1 4
Tab 6a 8a PC 101 Catalog No. 535-757 Printed in U.S.A. Form 58WAV-9SI Pg 1 1-00 Replaces: New

ELECTROSTATIC DISCHARGE (ESD) PRECAUTIONS
PROCEDURE
Electrostatic discharge can affect electronic components.
Take precautions during furnace installation and servicing to
protect the furnace electronic control. Precautions will pre-
vent electrostatic discharges from personnel and hand tools
which are held during the procedure. These precautions will
help to avoid exposing the control to electrostatic discharge
by putting the furnace, the control, and the person at the same
electrostatic potential.
1. Disconnect all power to the furnace. DO NOT TOUCH THE
CONTROL OR ANY WIRE CONNECTED TO THE CON-
TROL PRIOR TO DISCHARGING YOUR BODY’S ELEC-
TROSTATIC CHARGE TO GROUND.
2. Firmly touch a clean, unpainted, metal surface of the furnace
chassis which is close to the control. Tools held in a person’s
hand during grounding will be satisfactorily discharged.
3. After touching the chassis you may proceed to service the
control or connecting wires as long as you do nothing that
recharges your body with static electricity (for example; DO
NOT move or shuffle your feet, DO NOT touch ungrounded
objects, etc.).
4. If you touch ungrounded objects (recharge your body with
static electricity), firmly touch furnace again before touching
control or wires.
5. Use this procedure for installed and uninstalled (ungrounded)
furnaces.
6. Before removing a new control from its container, discharge
your body’s electrostatic charge to ground to protect the
control from damage. If the control is to be installed in a
furnace, follow items 1 through 5 before bringing the control
or yourself into contact with the furnace. Put all used AND
new controls into containers before touching ungrounded
objects.
7. An ESD service kit (available from commercial sources) may
also be used to prevent ESD damage.
Table 1—Dimensions (In.)
UNIT SIZE A D E VENT CONN SHIP. WT (LB)
045-08 14-3/16 12-9/16 12-11/16 4 119
045-12 14-3/16 12-9/16 12-11/16 4 121
070-08 14-3/16 12-9/16 12-11/16 4 126
070-12 14-3/16 12-9/16 12-11/16 4 129
091-14 17-1/2 15-7/8 16 4 147
091-16 21 19-3/8 19-1/2 4 159
111-12 17-1/2 15-7/8 16 4 155
111-16 21 19-3/8 19-1/2 4 164
111-20 24-1/2 22-7/8 23 4 182
136-16 21 19-3/8 19-1/2 5 173
136-20 24-1/2 22-7/8 23 5 186
155-20 24-1/2 22-7/8 23 5 196
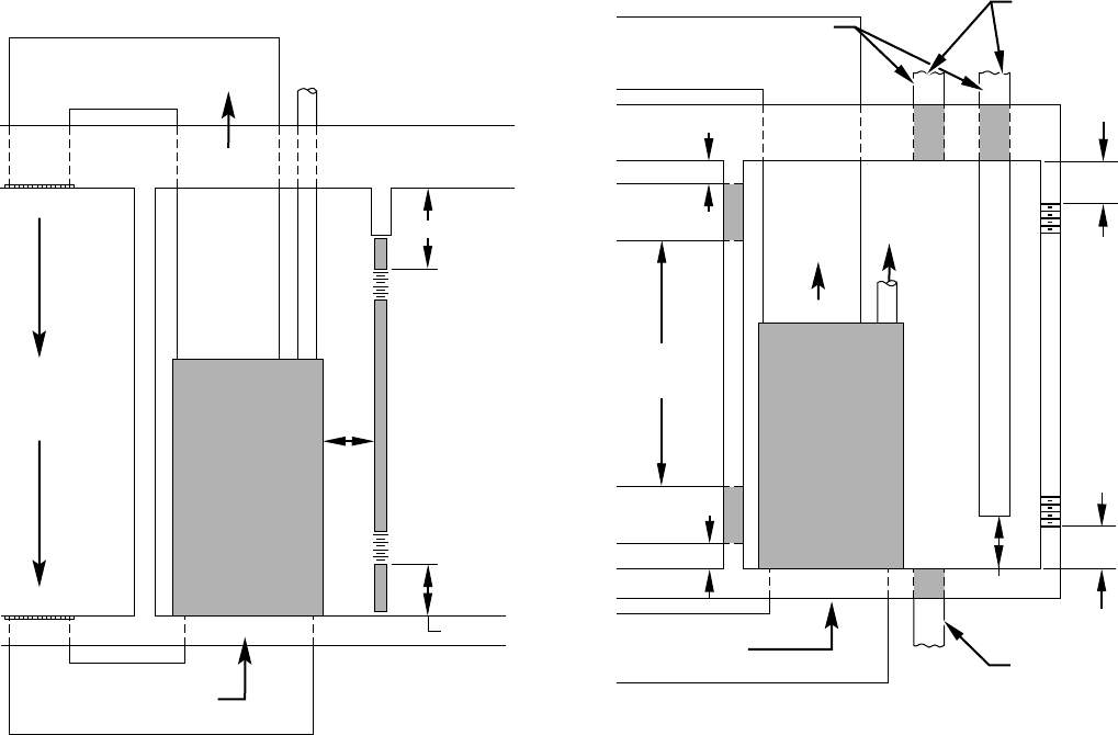
Fig. 1—Dimensional Drawing A99060
A
D13⁄16″
E11⁄16″
11⁄16″
28 1⁄2″
39 7⁄8″
24 5⁄16″
11⁄16″3″
2 1⁄16″
1″
12 5⁄16″
5 3⁄8″
5 13⁄16″
2 3⁄8″
AIR INLET
7⁄8-IN. DIA HOLE
POWER ENTRY
7⁄8-IN. DIA
ACCESSORY
1 3⁄4-IN. DIA HOLE
GAS ENTRY
1⁄2-IN. DIA HOLE
THERMOSTAT
WIRE ENTRY
SIDE INLET
VENT CONN
1. Two additional 7⁄8-in. dia holes are located in the top plate.
2. Minimum return-air openings at furnace, based on metal duct. If flex duct is used,
see flex duct manufacturer's recommendations for equivalent diameters.
3. Minimum return-air opening at furnace:
a. For 800 CFM–16-in. round or 141⁄2 x 12-in. rectangle.
b. For 1200 CFM–20-in. round or 141⁄2 x 191⁄2-in. rectangle.
c. For 1600 CFM–22-in. round or 141⁄2 x 231⁄4-in. rectangle.
d. For airflow requirements above 1800 CFM, see Air Delivery table in Product Data literature for specific
use of single side inlets. The use of both side inlets, a combination of 1 side and the bottom, or the
bottom only will ensure adequate return air openings for airflow requirements above 1800 CFM.
NOTES:
5 3⁄8″
5 13⁄16″
2 3⁄8″
2 11⁄16″
1″
2 1⁄16″19″
13⁄16″
7⁄8-IN. DIA
POWER ENTRY
AIRFLOW
OUTLET
1 1⁄2-IN. DIA
R.H. GAS ENTRY
7⁄8-IN. DIA ACCESSORY
1⁄2-IN. DIA THERMOSTAT
WIRE ENTRY
SIDE INLET 141⁄2″
1″
231⁄4″
SIDE RETURN
DUCT LOCATION
13⁄4″
TYP 1″
5⁄8″
TYP
2

INTRODUCTION
The Model 58WAV, Series 140 Limited Furnace is available in
sizes 44,000 through 154,000 Btuh input capacities.
The design of the upflow gas-fired furnace is A.G.A./C.G.A.
certified for natural and propane gas and for installation on
combustible flooring, in alcoves, attics, basements, closets, or
utility rooms. The furnace is factory-shipped for use with natural
gas. A factory accessory gas conversion kit, as listed on the
furnace rating plate is required to convert furnace for use with
propane gas. The design of this furnace line is not A.G.A./C.G.A.
certified for installation in mobile homes, recreation vehicles, or
outdoors.
Before installing the furnace in the United States, refer to the
current edition of the NFGC and the NFPA 90B. For copies of the
NFGC and NFPA 90B, contact the National Fire Protection
Association Inc., Batterymarch Park, Quincy, MA 02269; or for
only the NFGC contact the American Gas Association, 400 N.
Capitol St., N.W., Washington DC 20001.
Before installing the furnace in Canada, refer to the NSCNGPIC.
For a copy of the NSCNGPIC, contact Standard Sales, CSA
International, 178 Rexdale Boulevard, Etobicoke (Toronto), On-
tario, M9W 1R3, Canada.
Installation must comply with regulations of serving gas supplier
and local building, heating, plumbing or other codes in effect in the
area in which installation is made. In absence of local building
codes, installation must comply with NFGC in the United States
and the NSCNGPIC and all authorities having jurisdiction in
Canada.
Application of this furnace should be indoors with special
attention given to vent sizing and material, gas input rate, air
temperature rise, and unit sizing. Improper installation or
misapplication of the furnace can require excessive servicing
or cause premature component failure.
Improper installation, adjustment, alteration, service, mainte-
nance, or use can cause carbon monoxide poisoning, explo-
sion, fire, electrical shock, or other conditions which may
cause personal injury or property damage. Consult a qualified
installer, service agency, local gas supplier, or your distribu-
tor or branch for information or assistance. The qualified
installer or agency must use only factory-authorized and
listed kits or accessories when modifying this product.
For accessory installation details, refer to the applicable instruction
literature.
Fig. 2—Clearances to Combustibles A98122
320325-101 REV. H
MINIMUM INCHES CLEARANCE TO COMBUSTIBLE CONSTRUCTION
This forced air furn
n
ace is equipped for use with
atural gas at altitudes 0 - 10,000 ft (0-3,050m).
An accessory kit, supplied by the m
m
anufacturer,
hall be used to convert to propane gas use or
m
ay be required for some natural gas applications.
This
s
furnace is for indoor installation in
building constructed on site.
This f
f
f
urnace may be install
l
ed on combustible
oor
r
ing in alcove or closet at minimum clearance
om combustible material.
This furnace ma
a
a
y be used with a Type B-1 Vent
nd may be vented in common with other gas-fired
ppliances.
Clearance in inches.
0"
##
1" #
0"
1"
1"
30"
MIN
SIDE
FRONT
BCK
A
SERVIE
C
FRONT
SIE
U
FRNACE
#
TOP / PLENUM
D
For furnaces wider than 14.25 inches
(362mm) may be 0 inches.
For single wall vent type 6 inches.
For Type B-1 vent type 3 inches.
#
##
Vent Clearance to combustibles:
For Single Wall vents 6 inches (6 po).
For Type B-1 vent type 1 inch (1 po).
This furnace is approved for UPFLOW installations only.
BOTTOM
DESSOUS
This furnace is designed for a minimum continuous return-air tem-
perature of 60°F db or an intermittent operation down to 55°F db such
as when used with a night setback thermostat. Return-air temperature
must not exceed a maximum of 85°F db.
A93042
FRONT
RETURN
AIR
MAX 85°F MIN 55°F
°F °F
3

NOTE: Remove all shipping brackets and materials before
operating the furnace.
Step 1—Location
GENERAL
Do not install furnace in a corrosive or contaminated atmo-
sphere. Make sure all combustion and circulating air require-
ments are met, in addition to all local codes and ordinances.
Do not use this furnace during construction when adhesives,
sealers, and/or new carpets are being installed. If the furnace
is required during construction, use clean outside air for
combustion and ventilation. Compounds of chlorine and
fluorine when burned with combustion air form acids which
cause corrosion of the heat exchangers and metal vent system.
Some of these compounds are found in paneling and dry wall
adhesives, paints, thinners, masonry cleaning materials, and
many other solvents commonly used in the construction
process.
Excessive exposure to contaminated combustion air will
result in safety and performance related problems.
DO NOT install the furnace on its back or sides. Safety
control operation will be adversely affected. A failure to
follow this warning can cause fire, personal injury, or death.
This furnace must be installed so the electrical components are
protected from water. This furnace shall not be installed directly on
carpeting, tile, or any combustible material other than wood
flooring.
Locate furnace as close to the chimney/vent and as near the center
of the air distribution system as possible. The furnace should be
installed as level as possible.
Provide ample space for servicing and cleaning. Always comply
with the minimum fire protection clearances shown on the unit
rating plate.
LOCATION RELATIVE TO COOLING EQUIPMENT — The
cooling coil must be installed parallel with or on the downstream
side of the unit to avoid condensation in the heat exchangers.
When installed parallel with a furnace, dampers or other means
used to control the flow of air must prevent chilled air from
entering the unit. If the dampers are manually operated, they must
be equipped with means to prevent operation of either unit unless
the damper is in the full-heat or full-cool position.
HAZARDOUS LOCATIONS
When furnace is installed in a residential garage, it must be
installed so that burners and ignition sources are located a
minimum of 18 in. above floor. The furnace must be located
or protected to avoid physical damage by vehicles. When
furnace is installed in a public garage, airplane hangar, or
other building having a hazardous atmosphere, unit must be
installed in accordance with requirements of National Fire
Protection Association, Inc.
Step 2—Air For Combustion and Ventilation
Provisions for adequate combustion and ventilation air must be
provided in accordance with Section 5.3 of the NFGC, Air for
Combustion and Ventilation, or applicable provisions of the local
building codes.
Canadian installations must be installed in accordance with NSC-
NGPIC and all authorities having jurisdiction.
Air for combustion must not be contaminated by halogen
compounds, which include fluoride, chloride, bromide, and
iodide. These elements are found in aerosol sprays, deter-
gents, bleaches, cleaning solvents, salts, air fresheners, and
other household products.
All fuel-burning equipment must be supplied with air for combus-
tion of the fuel. Sufficient air MUST be provided to ensure there
will not be a negative pressure in the equipment room or space. In
addition, a positive seal MUST be made between the furnace
cabinet and the return-air duct to prevent pulling air from the
burner area and blocked vent safeguard opening.
The operation of exhaust fans, kitchen ventilation fans,
clothes dryers, or fireplaces could create a NEGATIVE
PRESSURE CONDITION at the furnace. Make-up air MUST
BE PROVIDED for the ventilation devices, in addition to that
required by the furnace.
The requirements for combustion and ventilation air depend upon
whether the furnace is located in an unconfined or confined space.
UNCONFINED SPACE
An unconfined space has volume of at least 50 cu ft for each 1000
Btuh of total input for all appliances (such as furnaces, clothes
dryers, water heaters, etc.) in the space.
For Example:
58WAV FURNACE
INPUT BTUH MINIMUM SQ FT WITH
7-1/2 FT CEILING
44,000 293
66,000 440
88,000 587
110,000 733
132,000 880
154,000 1026
If the unconfined space is of unusually tight construction, air for
combustion and ventilation MUST come from either the outdoors
or spaces freely communicating with the outdoors. Combustion
and ventilation openings must be sized the same as for a confined
A93044
18-IN. MINIMUM
TO BURNERS
4

space as defined below. Return air must not be taken from the
room unless an equal or greater amount of air is supplied to the
room.
CONFINED SPACE
A confined space is defined as a space whose volume is less than
50 cu ft per 1000 Btuh of total input ratings of all appliances
installed in that space. A confined space MUST have provisions
for supplying air for combustion, ventilation, and dilution of flue
gases using 1 of the following methods. (See Fig. 3, 4, and Table
2.)
NOTE: In determining free area of an opening, the blocking
effect of louvers, grilles, and screens must be considered. If free
area of louver or grille design is unknown, assume that wood
louvers have a 20 percent free area and metal louvers or grilles
have a 60 percent free area. Screens, when used, must not be
smaller than 1/4-in. mesh. Louvers and grilles must be constructed
so they cannot be closed.
The size of the openings depends upon whether air comes from
outside of the structure or an unconfined space inside the structure.
1. All air from inside the structure requires 2 openings (for
structures not usually tight):
a. Each opening MUST have at least 1 sq in. of free area per
1000 Btuh of total input for all equipment within the
confined space, but not less than 100 sq in. per opening.
(See Fig. 3 and Table 2.) The minimum dimension of air
openings shall not be less than 3 in.
b. If building is constructed unusually tight, a permanent
opening directly communicating with the outdoors shall be
provided. See item 2 below.
c. If furnace is installed on a raised platform to provide a
return-air plenum, and return air is taken directly from
hallway or space adjacent to furnace, all air for combustion
must come from outdoors.
2. Air from outside the structure requires 1 of the following
methods:
a. If combustion air is taken from outdoors through 2 vertical
ducts, the openings and ducts MUST have at least 1 sq in.
of free area per 4000 Btuh of total input for all equipment
within the confined space. (See Fig. 4 and Table 2.)
b. If combustion air is taken from outdoors through 2 hori-
zontal ducts, the openings and ducts MUST have at least 1
sq in. of free area per 2000 Btuh of total input for all
equipment within the confined space. (See Fig. 4 and Table
2.)
c. If combustion air is taken from outdoors through a single
opening or duct (horizontal or vertical) commencing within
12 in. of the top of the confined space, opening and duct
MUST have at least 1 sq in. of free area per 3000 Btuh of
the total input for all equipment within the confined space
and not less than the sum of the areas of all vent connectors
in the confined space. (See Fig. 4 and Table 2.) Equipment
clearances to the structure shall be at least 1 in. from the
sides and back and 6 in. from the front of the appliances.
Fig. 3—Confined Space: Air for Combustion and
Ventilation from an Unconfined Indoor Space
A89012
SUPPLY
AIR
6″ MIN
(FRONT) †
RETURN AIR
VENT THROUGH ROOF
1 SQ IN.
PER 1000
BTUH* IN DOOR
OR WALL
12″ MAX
1 SQ IN.
PER 1000
BTUH* IN DOOR
OR WALL
12″ MAX
INTERIOR
HEATED
SPACE
* Minimum opening size is 100 sq in. with
minimum dimensions of 3 in.
† Minimum of 3 in. when type-B1 vent is used.
UNCONFINED
SPACE
CONFINED
SPACE
Fig. 4—Confined Space: Air for Combustion and
Ventilation from Outdoors
A89013
1 SQ IN.
PER
4000
BTUH*
DUCTS
TO
OUTDOORS
1 SQ IN.
PER 4000
BTUH*
SUPPLY
AIR
VENT
THROUGH
ROOF
D
B
A
C
E
1 SQ IN.
PER 4000
BTUH*
DUCT
TO
OUTDOORS
RETURN AIR
1 SQ IN.
PER 2000
BTUH*
1 SQ IN.
PER 2000
BTUH*
DUCTS
TO
OUTDOORS
12″ MAX
12″ MAX
12″ MAX
Use any of the following
combinations of openings:
A & B C & D D & E F & G
NOTE:
*Minimum dimensions of 3 in.
CONFINED
SPACE
12″
MAX
12″
MAX
OUTDOORS
1 SQ IN.
PER
4000
BTUH*
F
G
5

When ducts are used, they must be of the same cross-sectional area
as the free area of the openings to which they connect. The
minimum dimension of ducts must not be less than 3 in. (See Fig.
4.)
AIR DUCTS
Step 1—General Requirements
The duct system should be designed and sized according to
accepted national standards such as those published by: Air
Conditioning Contractors Association (ACCA), Sheet Metal and
Air Conditioning Contractors National Association (SMACNA) or
American Society of Heating, Refrigerating and Air Conditioning
Engineers (ASHRAE). Or consult factory The Air Systems Design
Guidelines reference tables available from your local distributor.
The duct system should be sized to handle the required system
design airflow CFM at the design external static pressure.
When a furnace is installed so that the supply ducts carry air to
areas outside the space containing the furnace, the return air must
also be handled by a duct(s) sealed to the furnace casing and
terminating outside the space containing the furnace.
Secure ductwork with proper fasteners for type of ductwork used.
Seal supply- and return-duct connections to furnace with code
approved tape or duct sealer.
Flexible connections should be used between ductwork and
furnace to prevent transmission of vibration. Ductwork passing
through unconditioned space should be insulated to enhance
system performance. When air conditioning is used, a vapor
barrier is recommended.
Maintain a 1-in. clearance from combustible materials to supply air
ductwork for a distance of 36 in. horizontally from the furnace. See
NFPA 90B or local code for further requirements.
Step 2—Ductwork Acoustical Treatment
Metal duct systems that do not have a 90 degree elbow and 10 ft
of main duct to the first branch take-off may require internal
acoustical lining. As an alternative, fibrous ductwork may be used
if constructed and installed in accordance with the latest edition of
SMACNA construction standard on fibrous glass ducts. Both
acoustical lining and fibrous ductwork shall comply with NFPA
90B as tested by UL Standard 181 for Class 1 Rigid air ducts.
Step 3—Supply Air Connections
Connect supply-air duct to 3/4-in. flange on furnace supply-air
outlet. The supply-air duct attachment must ONLY be connected
to furnace supply-/outlet-air duct flanges or air conditioning coil
casing (when used). DO NOT cut main furnace casing to attach
supply side air duct, humidifier, or other accessories. All accesso-
ries MUST be connected external to furnace main casing.
Step 4—Return Air Connections
Never connect return-air ducts to the back of the furnace. A
failure to follow this warning can cause a fire, personal injury,
or death.
The return-air duct must be connected to bottom , sides (left or
right), or a combination of bottom and side(s) of main furnace
casing as shown in Fig. 1. Bypass humidifier may be attached into
unused side return air portion of the furnace casing. DO NOT
connect any portion of return-air duct to back of furnace casing.
Step 5—Filter Arrangement
The factory-supplied filter(s) is shipped in the blower compart-
ment. Determine location for the filter and relocate filter retaining
wire if necessary. See Fig. 5 for side return application and Fig. 6
for bottom return application. See Table 3 to determine correct
filter size for desired filter location. Table 3 indicates filter size,
location, and quantity shipped with the furnace.
For bottom air-return applications, filter may need to be cut to fit
some furnace casing widths. A bottom closure panel is factory
installed in the bottom of the furnace. When bottom return inlet is
desired, remove and discard the bottom closure panel. Two sets of
hardware are needed for furnaces in 24-1/2-in. wide casings using
2 filters for bottom return. All hardware is provided for filter
installation.
NOTE: Furnaces with a 17-1/2-in. wide casing require an addi-
tional procedure when locating the filter for bottom return-air
application. Field fabricate a sheet metal filler strip1X3X24-1/2
in. and install it along side of the filter as shown in Fig. 6. Drive
2 screws through the casing side and into the filler strip to secure
Table 2—Minimum Free Area Of Combustion Air Opening*
58WAV
FURNACE
INPUT
(BTUH)
AIR FROM INDOOR
UNCONFINED SPACE OUTDOOR AIR THROUGH
VERTICAL DUCTS OUTDOOR AIR THROUGH
HORIZONTAL DUCTS OUTDOOR AIR THROUGH
SINGLE DUCT
Free Area
of Opening
(Sq In.)
Free Area of
Opening and Duct
(Sq In.)
Round
Pipe
(In. Dia)
Free Area of
Opening and Duct
(Sq In.)
Round
Pipe
(In. Dia)
Free Area of
Opening and Duct
(Sq In.)
Round
Pipe
(In. Dia)
44,000 100 11.0 4 22.0 6 14.67 5
66,000 100 16.5 5 33.0 7 22.00 6
88,000 100 22.0 6 44.0 8 29.33 7
110,000 110 27.5 6 55.0 9 36.67 7
132,000 132 33.0 7 66.0 10 44.00 8
154,000 154 38.5 8 77.0 10 51.33 9
* Free area shall be equal to or greater than the sum of the areas of all vent connectors in the confined space. Opening area must be increased if other gas appliances
in the space require combustion air.
Fig. 5—Side Filter Arrangement
(Control Removed for Clarity)
A93045
FILTER
RETAINER
WASHABLE
FILTER
6

it in place. Filter should rest on the top of the filler strip when
installed.
Never operate unit without a filter or with filter access door
removed. Failure to follow this warning can cause fire,
personal injury, or death.
Step 6—Leveling Legs (If Required)
When the furnace is used with side inlet(s) and leveling legs are
required, refer to Fig. 7, and install field-supplied, corrosion-
resistant 5/16-in. machine bolts and nuts.
NOTE: The length of the bolt should not exceed 1-1/2 in.
1. Lay furnace on its back. Locate and drill 5/16-in. diameter
hole in each bottom corner of furnace as shown in Fig. 7.
2. Install nut on bolt and install bolt and nut in hole. (Install flat
washer if desired.)
3. Install another nut on other side of furnace base. (Install flat
washer if desired.)
4. Adjust outside nut to provide desired height, and tighten inside
nut to secure arrangement.
Step 7—Gas Piping
Gas piping must be installed in accordance with national and local
codes. Refer to the current edition of the NFGC. Canadian
installations must be installed in accordance with NSCNGPIC and
all authorities having jurisdiction.
Refer to Table 4 for the recommended gas pipe size. Risers must
be used to connect to the furnace and the meter.
If a flexible connector is required or allowed by the authority
having jurisdiction, black iron pipe shall be installed at the
gas valve and extend a minimum of 2 in. outside the furnace
casing.
Use the proper length of pipes to avoid stress on the gas
control manifold. Failure to follow this warning can result in
a gas leak, causing fire, explosion, personal injury, or death.
Connect the gas pipe to the furnace using a backup wrench to
avoid damaging gas controls.
Fig. 6—Bottom Filter Arrangement
(Control Removed for Clarity)
A96030
WASHABLE
FILTER
FILTER
SUPPORT
FILTER
RETAINER
241⁄2-IN. WIDE
CASINGS ONLY:
CUT AND FOLD
FACTORY-PROVIDED
FILTERS AS SHOWN
TO DESIRED SIZE.
171⁄2-IN. WIDE
CASINGS ONLY:
INSTALL FIELD-SUPPLIED
FILTER FILLER STRIP
UNDER FILTER.
1″
24 1/2″
3″
Table 3—Filter Information (In.)
FURNACE
CASING WIDTH FILTER SIZE* FILTER
TYPE
Side Return Bottom Return
14-3/16 (1) 16 X 25 X 1† (1) 14 X 25 X 1 Cleanable
17-1/2 (1) 16 X 25 X 1† (1) 16 X 25 X 1 Cleanable
21 (1) 16 X 25 X 1 (1) 20 X 25 X 1† Cleanable
24-1/2 (2) 16 X 25 X 1† (1) 24 X 25 X 1 Cleanable
* Filters can be field modified by cutting the frame as marked and folding to the
desired size. Alternate sizes can be ordered from your distributor or dealer.
† Factory provided with the furnace.
Fig. 7—Leveling Leg Installation A89014
1 3⁄4″
1 3⁄4″
1 3⁄4″
1 3⁄4″
5⁄16″
5⁄16″
5⁄16″
5⁄16″
7

Never purge a line into a combustion chamber. Never use
matches, candles, flame, or other sources of ignition for the
purpose of checking leakage. Use a soap-and-water solution
to check for leakage. Failure to follow this warning can cause
a fire, explosion, personal injury, or death.
Table 4—Maximum Capacity of Pipe*
NOMINAL IRON
PIPE SIZE
(IN.)
INTERNAL
DIAMETER
(IN.)
LENGTH OF PIPE (FT)
10 20 30 40 50
1/2 0.622 175 120 97 82 73
3/4 0.824 360 250 200 170 151
11.049 680 465 375 320 285
1-1/4 1.380 1400 950 770 660 580
1-1/2 1.610 2100 1460 1180 990 900
* Cubic ft of gas per hr for gas pressures of 0.5 psig (14-in. wc) or less, and a
pressure drop of 0.5-in. wc (based on a 0.60 specific gravity gas). Ref: Table
10-2 NFPA 54-1999.
Install a sediment trap in the riser leading to the furnace. The trap
can be installed by connecting a tee to the riser leading from the
furnace. Connect a capped nipple into the lower end of the tee. The
capped nipple should extend below the level of the gas controls.
(See Fig. 8.)
Apply joint compound (pipe dope) sparingly and only to the male
threads of each joint. The compound must be resistant to the action
of propane gas.
An accessible manual shutoff valve MUST be installed upstream
of the furnace gas controls and within 72 in. of the furnace. A
1/8-in. NPT plugged tapping, accessible for test gage connection,
MUST be installed immediately upstream of the gas supply
connection to the furnace and downstream of the manual shutoff
valve. Place ground joint union between the gas control manifold
and the manual shutoff valve.
Piping should be pressure tested in accordance with local and
national plumbing and gas codes before the furnace has been
attached. If the pressure exceeds 0.5 psig (14-in. wc), the gas
supply pipe must be disconnected from the furnace and capped
before the pressure test. If the test pressure is equal to or less than
0.5 psig (14-in. wc), turn off electric shutoff switch located on the
gas valve before the test. It is recommended that the ground joint
union be loosened before pressure testing. After all connections
have been made, purge the lines and check for leakage with
regulated gas supply pressure.
Step 8—Electrical Connections
115-V WIRING — Refer to the unit rating plate or Table 5 for
equipment electrical requirements. The control system requires an
earth ground for proper operation.
Do not connect aluminum wire between disconnect switch
and furnace. Use only copper wire.
Make all electrical connections in accordance with the National
Electrical Code (NEC) ANSI/NFPA 70-1999 and local codes or
ordinances that might apply. For Canadian installations, all elec-
trical connections must be made in accordance with CSA C22.1
Canadian Electrical Code, or authorities having jurisdiction.
The cabinet MUST have an uninterrupted or unbroken ground
according to NEC, ANSI/NFPA 70-1999 and Canadian
Electrical Code, CSA C22.1 or local codes to minimize
personal injury if an electrical fault should occur. This may
consist of electrical wire or conduit approved for electrical
ground when installed in accordance with existing electrical
codes. Do not use gas piping as an electrical ground. Failure
to follow this warning could result in electrical shock, fire, or
death.
The junction box (J-box) can be moved to the left-hand side of the
furnace when a left-side power supply is desired. Remove the 2
screws holding the auxiliary J-box. Mount the J-box on the
left-hand side of the furnace (holes have been pre-drilled in
casing). When moved, tuck the wiring harness behind the clip
provided to keep extra wire lengths out of the way.
NOTE: Proper polarity must be maintained for 115-v wiring. If
polarity is incorrect, control status indicator light will flash rapidly
and the furnace will not operate.
24-V WIRING
Make field 24-v connections at the 24-v terminal strip. (See Fig.
15.) Connect terminal Y/Y2 as shown in Fig. 9 for proper cooling
operation. Use only AWG No. 18, color-coded, copper thermostat
wire.
The 24-v circuit contains an automotive-type, 3-amp fuse located
on the main control board. Any 24-v shorts during installation,
service, or maintenance could cause this fuse to blow. If fuse
replacement is required, use ONLY a 3-amp fuse of identical size.
ACCESSORIES
1. Electronic Air Cleaner (EAC)
Two quick-connect terminals, marked EAC-1 and EAC-2, are
provided for EAC connection. (See Fig. 15). These terminals
are energized with 115-v, (1.0-amp maximum) during blower
motor operation.
Fig. 8—Typical Gas Pipe Arrangement A89417
GAS
SUPPLY
MANUAL
SHUTOFF
VALVE
(REQUIRED)
SEDIMENT
TRAP
UNION
8

2. Humidifier (HUM)
Quick-connect terminal (HUM) and screw terminal (COM-
24V) are provided for 24-v humidifier connection. The termi-
nals are energized with 24-v 0.5-amp maximum after inducer
motor prepurge period.
DO NOT connect furnace control HUM terminal to HUM
(humidifier) terminal on Thermidistat™, Zone Controller or
similar device. See Thermidistat, Zone Controller, thermostat,
or controller manufacturer’s instructions for proper connec-
tion. A failure to follow this warning could result in fire.
NOTE: A field-supplied, 115-v controlled relay connected to
EAC terminals may be added if humidifier operation is desired
during blower operation.
Step 9—Venting
Refer to the national or local installation code such as NFGC in the
United States or the NSCNGPIC in Canada for proper vent sizing
and installation requirements. Use the enclosed Installation In-
struction (Single-Stage Vent Tables for Category I Fan-Assisted
Furnaces) for a quick, easy reference.
After fully assembling the vent connector to the furnace flue collar,
securely fasten the vent connector to the collar with two field-
supplied, corrosion-resistant, sheet metal screws located 180° apart
and midway up the collar.
The horizontal portion of the venting system shall maintain a
minimum of 1/4-in. upward slope per linear ft and it shall be
rigidly supported every 5 ft or less with hangers or straps to ensure
that there will be no movement after installation.
Table 5—Electrical Data
UNIT SIZE VOLTS—
HERTZ—
PHASE
OPERATING
VOLTAGE RANGE MAXIMUM
UNIT AMPS MINIMUM
WIRE GAGE MAXIMUM
WIRE LENGTH (FT)‡
MAXIMUM
FUSE OR CKT BKR
AMPS†
Maximum* Minimum*
045-08 115—60—1 127 104 6.0 14 47 15
045-12 115—60—1 127 104 8.3 14 34 15
070-08 115—60—1 127 104 5.9 14 47 15
070-12 115—60—1 127 104 8.7 14 32 15
091-14 115—60—1 127 104 9.0 14 31 15
091-16 115—60—1 127 104 10.4 14 27 15
111-12 115—60—1 127 104 8.0 14 35 15
111-16 115—60—1 127 104 10.1 14 28 15
111-20 115—60—1 127 104 14.4 12 31 20
136-16 115—60—1 127 104 10.1 14 28 15
136-20 115—60—1 127 104 13.3 12 33 20
155-20 115—60—1 127 104 14.0 12 31 20
* Permissible limits of the voltage range at which the unit operates satisfactorily.
† Time-delay type is recommended.
‡ Length shown is as measured 1 way along wire path between unit and service panel for maximum 2 percent voltage drop.
Fig. 9—Standard Heating and Cooling Application Wiring Diagram A99440
115-V FIELD-
SUPPLIED
DISCONNECT
AUXILIARY
J-BOX
24-V
TERMINAL
BLOCK
THREE-WIRE
HEATING-ONLY
FIVE WIRE
NOTE 1
NOTE 2
FIELD-SUPPLIED
DISCONNECT
CONDENSING
UNIT
TWO
WIRE
FURNACE
C
O
N
T
R
O
L
R
G
COM
WCR GY
GND
GND
FIELD 24-V WIRING
FIELD 115-, 208/230-, 460-V WIRING
FACTORY 24-V WIRING
FACTORY 115-V WIRING
208/230- OR
460-V
THREE
PHASE
208/230-V
SINGLE
PHASE
BLOWER DOOR SWITCH
WHT
BLK
WHT
BLK
NOTES: Connect Y-terminal in furnace as shown for proper blower operation.
Some thermostats require a "C" terminal connection as shown.
If any of the original wire, as supplied, must be replaced, use
same type or equivalent wire.
W
Y/Y2
GND
THERMOSTAT
TERMINALS
1.
2.
3.
9

Fig. 11—Single-Stage Furnace with 2-Speed Air Conditioner A99436
HUMIDIFIER
(24 VAC)
COM
O/W2
W/W1
Y1/W2
G
R
THERMIDISTAT FURNACE
CONTROL 2-SPEED
AIR CONDITIONER
W
G
C
C
DHUM DHUM
HUM
HUM
B
S1
S2
R
Y1
COOL STAGE 1
HEAT STAGE 1
COOL STAGE 1
N/A
FAN
24 VAC HOT
See notes 5, 8, and 10
DEHUMIDIFY
24 VAC COMM
HUMIDIFY
N/A
OUTDOOR
SENSOR
CONNECTION
Y/Y2
OUTDOOR
SENSOR
Y2
Y1
R
Y/Y2
Fig. 10—Single-Stage Furnace with 1-Speed Air Conditioner A99435
HUMIDIFIER
(24 VAC)
COM
O/W2
W/W1
Y1/W2
G
R
THERMIDISTAT FURNACE
CONTROL 1-SPEED
AIR CONDITIONER
W
G
C
Y
C
DHUM DHUM
HUM
HUM
B
S1
S2
R
Y1
N/A
HEAT STAGE 1
COOL STAGE 1
N/A
FAN
24 VAC HOT
See notes 5, 7, and 10
DEHUMIDIFY
24 VAC COMM
HUMIDIFY
N/A
OUTDOOR
SENSOR
CONNECTION
Y/Y2
OUTDOOR
SENSOR
Y/Y2
10

Fig. 13—Single-Stage Furnace with 2-Speed Heat Pump (Dual Fuel) A99438
HUMIDIFIER
(24 VAC)
COM
O/W2
W/W1
Y1/W2
G
R
THERMIDISTAT 2-SPEED
HEAT PUMP
W
G
C
C
DHUM DHUM
HUM
HUM
B
S1
S2
Y1
R
Y1
HEAT/COOL STAGE 1
(COMPRESSOR LO)
HEAT STAGE 3
(FURNACE)
HEAT/COOL STAGE 2
(COMPRESSOR HI)
RVS COOLING
FAN
24 VAC HOT
See notes 1, 2, 3, 4, 6, 8, 9, and 10.
DEHUMIDIFY
24 VAC COMM
HUMIDIFY
N/A
OUTDOOR
SENSOR
CONNECTION
Y/Y2
OUTDOOR
SENSOR
Y2
O
Y/Y2
R
W2
W3
FURNACE
CONTROL
Fig. 12—Single-Stage Furnace with 1-Speed Heat Pump (Dual Fuel) A99437
HUMIDIFIER
(24 VAC)
COM
O/W2
W/W1
Y1/W2
G
R
THERMIDISTAT 1-SPEED
HEAT PUMP
W
G
C
C
DHUM DHUM
HUM
HUM
B
S1
S2
R
Y1
N/A
HEAT STAGE 2
(FURNACE)
HEAT/COOL STAGE 1
(COMPRESSOR)
RVS COOLING
FAN
24 VAC HOT
See notes 1, 4, 6, 7, 9, and 10.
DEHUMIDIFY
24 VAC COMM
HUMIDIFY
N/A
OUTDOOR
SENSOR
CONNECTION
Y/Y2
OUTDOOR
SENSOR
Y
O
Y/Y2
R
W2
FURNACE
CONTROL
11

Step 10—Start-Up, Adjustment, and Safety Check
GENERAL
NOTE: Proper polarity must be maintained for 115-v wiring. If
polarity is incorrect, control status indicator light will flash rapidly
and furnace will not operate.
The furnace must have a 115-v power supply properly connected
and grounded. Proper polarity must be maintained for correct
operation. Thermostat wire connections at R, W, C, and Y must be
made at the 24-v terminal block on the control board. The gas
service pressure must not exceed 0.5 psig (14-in. wc), but must be
no less than 0.16 psig (4.5-in. wc).
This furnace is equipped with a manual reset limit switch or
fuse link in the gas control area. The switch or fuse link opens
and shuts off power to the gas valve if a flame rollout or
overheating condition occurs in the gas control area. DO NOT
bypass the switch. Correct inadequate combustion air supply
problem and reset the switch or replace the fuse link.
Before operating the furnace, check each manual reset switch for
continuity. If necessary, press the button to reset the switch.
The blower compartment door must be in place to complete the
115-v circuit to the furnace.
SEQUENCE OF OPERATION
Furnace control must be grounded for proper operation, or
control will lockout. Control is grounded through green wire
routed to gas valve and burner bracket screw.
Using the schematic diagram shown in Fig. 16, follow the
sequence of operation through the different modes. Read and
follow the wiring diagram very carefully.
NOTE: If there is a power interruption and any thermostat call,
the control initiates a 90-sec blower only on period before starting
another cycle.
Notes:
1. Heat pump must have a high pressure switch for dual fuel applications.
2. Refer to outdoor equipment Installation Instructions for proper setup.
3. Select the "zone" position on the 2-speed heat pump control.
4. Outdoor air sensor must be attached in all dual fuel applications.
5. Dip switch No. 1 on Thermidistat should be set in OFF position for air conditioner installations. This is factory default.
6. Dip switch No. 1 on Thermidistat should be set in ON position for heat pump installations.
7. Dip switch No. 2 on Thermidistat should be set in OFF position for single-speed compressor operation. This is factory default.
8. Dip switch No. 2 on Thermidistat should be set in ON position for 2-speed compressor operation.
9. Configuration Option No. 10 "Dual Fuel Selection" must be turned ON in all dual fuel applications.
10. No connection should be made to the furnace HUM terminal when using a Thermidistat.
Fig. 14—Single-Stage Furnace with 2-Speed Outdoor Unit A99439
HUMIDIFIER
(24 VAC)
COM
O
W
Y1
G
R
TWO-STAGE
THERMOSTAT
2-SPEED
AIR CONDITIONER
OR HEAT PUMP
W
G
C
C
DHUM
HUM
Y1
R
Y1
See notes 1, 2, and 9.
Y2 Y2
O
Y/Y2
R
W2
W3
FURNACE
CONTROL
Heat Pump
only
Heat Pump only
12

1. Heating mode
When the wall thermostat "calls for heat," the R-W circuit
closes. The furnace control performs a self-check, verifies the
pressure switch contacts are open, and starts inducer motor.
a. Prepurge period—As the inducer motor comes up to speed,
the pressure switch contacts close to begin a 15-sec
prepurge period.
b. Igniter warm-up—At the end of the prepurge period, the
igniter is energized for a 17-sec igniter warm-up period.
c. Ignition sequence—When the igniter warm-up period is
completed, the gas valve opens, permitting gas flow to the
burners where it is ignited. After 5 sec, the igniter is
de-energized and a 2-sec flame-sensing period begins.
d. HUM terminal is energized with the gas valve. See
accessories in the Electrical Connections section.
e. Flame-sensing—When burner flame is sensed, the control
begins the blower on delay period and continues holding
the gas valve open. If burner flame is not sensed, the
control closes the gas valve and repeats ignition cycle.
NOTE: Ignition sequence will repeat 3 additional time before a
lockout occurs. Lockout automatically resets after 3 hr, or can be
manually reset by turning 115v off (not at thermostat) for 3 sec
minimum, then on again.
f. Blower on delay—Forty-five sec after burner flame is
proven, the blower motor is energized on heating speed.
Simultaneously, the humidifier and electronic air cleaner
terminals (HUM and COM-24V for humidifier, EAC-1 and
EAC-2 for electronic air cleaner) are energized. If jumper is
across PL 7-6 and PL 7-9.
g. Blower off delay—When the thermostat is satisfied, the
circuit between R-W is broken, de-energizing the gas valve
stopping gas flow to the burners. The blower motor and
EAC remain energized 90, 135, 180, or 225 sec (depending
on the blower off-time selection). The furnace is factory set
for a 135-sec blower off delay.
h. Post-purge—The inducer motor remains energized 5 sec
after the burners are extinguished. If jumper is across PL
7-6 and PL 7-9, the post-purge period is 15 sec.
2. Cooling mode
a. Single-Speed Outdoor Unit-See Figures 9,10 and 12.
The thermostat closes the R to G and Y circuits. The
R-Y/Y2 circuit starts the outdoor unit, and the R to G and
Y/Y2 circuits start the furnace blower motor on COOL
speed. Electronic air cleaner EAC-1 terminal is energized
with 115v whenever blower is operating.
When thermostat is satisfied, R to G and Y/Y2 circuits are
opened. The outdoor unit stops and the furnace blower
continues operating on COOL speed for an additional 90
sec. Jumper Y/Y2 to DHUM on the furnace control to
reduce the cooling off-delay to 3 sec from 90. See figure
15.
b. Two-Speed Outdoor Unit without Thermidistat-See Fig.
14.
The thermostat closes the R to G and Y1 circuits for low
cooling and the R to G, Y1 and Y/Y2 circuits for high
cooling. The R to Y1 circuit starts the outdoor unit on low
cooling and the R to G and Y1 circuits start the furnace
blower on FAN speed. The R to Y1 and Y2 circuits start
the outdoor unit on high cooling and the R to G, Y1 and Y2
circuits start the furnace blower on COOL speed.
If the R to Y2 circuit opens with the R to G and Y1 circuits
still closed, the outdoor unit will drop to low cooling and
the furnace control will drop the blower speed to FAN.
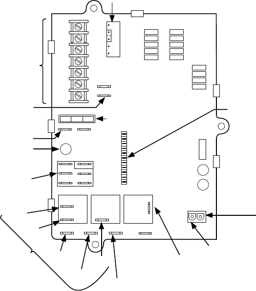
Fig. 15—Furnace Control A99417
J1
1
2
3
4
5
90
135
180
225
3-AMP FUSE
R
HUMIDIFIER TERMINAL
(24-VAC 0.5 AMP MAX)
LED OPERATION &
DIAGNOSTIC LIGHT
HARNESS CONNECTOR
24-V TRANSFORMER SEC-2
SPARE-1
SPARE-2
EAC-1 ELECTRONIC AIR CLEANER
TERMINALS (115-VAC 1.0 AMP MAX)
BLOWER OFF DELAY
JUMPER SELECT
115-VAC (L2) NEUTRAL
CONNECTION
24-V THERMOSTAT
TERMINALS
BLOWER SPEED
SELECTION TERMINALS
INDUCER MOTOR
CONNECTOR
115-VAC (L1)
POWER SUPPLY
HOT SURFACE
IGNITOR CONNECTOR
HEAT
SEC-1
TEST/TWIN
COOL
Com
24V
DHUM
Y1
HUM
G
Y/Y 2
W
PRI
FAN
EAC-2
1234567891011
13

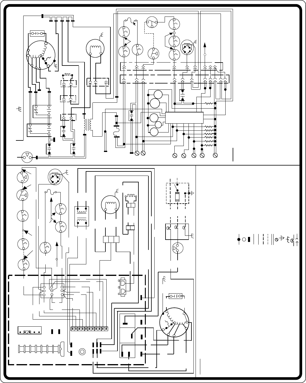
Fig. 16—Furnace Wiring Diagram
A99407
PCB
PL7
321
654
987
Y1
R
Y/Y2
W
C
HUM
EAC-2
GRN
JB
LEGEND
BLWR BLOWER MOTOR RELAY, SPST-(N.O.)
BLWM BLOWER MOTOR
CAP CAPACITOR
CPU MICROPROCESSOR AND CIRCUITRY
EAC-1 ELECTRONIC AIR CLEANER CONNECTION (115 VAC 1.5 AMP MAX.)
EAC-2 ELECTRONIC AIR CLEANER CONNECTION (COMMON)
FAN FAN SELECT RELAY
FL FUSE LINK
FRS FLAME ROLLOUT SW. -MANUAL RESET, SPST-(N.C.)
FSE FLAME PROVING ELECTRODE
FU1 FUSE, 3 AMP, AUTOMOTIVE BLADE TYPE, FACTORY INSTALLED
FU2 FUSE OR CIRCUIT BREAKER CURRENT INTERRUPT DEVICE
(FIELD INSTALLED & SUPPLIED)
GND EQUIPMENT GROUND
GV GAS VALVE-REDUNDANT OPERATORS
GVR GAS VALVE RELAY, DPST-(N.O.)
HI/LO BLOWER MOTOR SPEED CHANGE RELAY, SPDT
HSI HOT SURFACE IGNITOR (115 VAC)
HSIR HOT SURFACE IGNITOR RELAY, SPST-(N.O.)
HUM 24VAC HUMIDIFIER CONNECTION (.5 AMP. MAX.)
IDM INDUCED DRAFT MOTOR
IDR INDUCED DRAFT RELAY, SPST-(N.O.)
ILK BLOWER ACCESS PANEL INTERLOCK SWITCH, SPST-(N.O.)
JB JUNCTION BOX
LED LIGHT-EMITTING DIODE FOR STATUS CODES
LGPS LOW GAS PRESSURE SWITCH, SPST-(N.O.)
LS LIMIT SWITCH, AUTO RESET, SPST(N.C.)
OL AUTO-RESET INTERNAL MOTOR OVERLOAD TEMP. SW.
PCB PRINTED CIRCUIT BOARD
PL1 10-CIRCUIT PCB CONNECTOR
PL2 2-CIRCUIT PCB CONNECTOR
PL3 3-CIRCUIT ADAPTER CONNECTOR
PL5 2-CIRCUIT ADAPTER CONNECTOR
PL6 2-CIRCUIT HSI, PCB CONNECTOR
PL7 9-CIRCUIT ADAPTER CONNECTOR
PRS PRESSURE SWITCH, SPST-(N.O.)
TEST/TWIN COMPONENT TEST & TWIN TERMINAL
TRAN TRANSFORMER-115VAC/24VAC
JUNCTION
UNMARKED TERMINAL
PCB TERMINAL
FACTORY WIRING (115VAC)
FACTORY WIRING (24VAC)
FIELD WIRING (115VAC)
FIELD WIRING (24VAC)
CONDUCTOR ON PCB
FIELD WIRING TERMINAL
FIELD EARTH GROUND
EQUIPMENT GROUND
FIELD SPLICE
PLUG RECEPTACLE
L1
L1
BLWR
HI/LO
TO 115VAC FIELD DISCONNECT
NOTE #4
EQUIPMENT GROUND
SPARE-1
HEAT
FAN
COOL
START
OL
HI
MED HI
MED LO
LO
BLWM
SCHEMATIC DIAGRAM
(NATURAL GAS & PROPANE)
1HSI
2
PL6
CAP-1
L2
NOTES:
325771-101 REV. B
om
NEUTRAL
L2
ILK FU2
L1
ILK
GND
GND
RED
BLU
ORN
WHT
WHT
WHT
GRN
RED
WHT
TEST/TWIN
24V
FU1
LED 1
12345678910
1
2
3
4
5
J1
BLOWER OFF DELAY
JUMPER SELECT
YEL
OL
START
GRN
BLK WHT
WHT (COM)
BLK
GRN
BLK
WHT
WHT
21
PL2
BLWM
CAP -1
SPARE 1 SPARE 2 EAC-1 PR1
L1
COOL
SEC-2 SEC-1
EAC-2
225
180
135
90
PL1
L2
HEAT
GRN
BRN
BRN
RED (LO)
WHT
(COM)
YEL
BLU
(MED LO)
1
2
PL5
COM
PL1
G
DHUM
BLK (HI)
(MED HI)
3
PL3
115VAC
PR1
TRAN
24VAC 1
2
FRS1 FRS2
LGPS
PL7
PRS
FSE
NOTE #5
GV
8
9
6
5
2
3
7
4
1
IDM
NOT USED
DSS BVSS ALS
FL
LS (WHEN USED)
NOT USED
NOT USED
NOTE #12
(WHEN USED)
NOTE #10
NOTE #12
NOTE #11
(WHEN USED)
(WHEN USED)
NOTE #10
TEST/TWIN
F U 1 NOTE #6
R
W
SEC-1 SEC-2
HUM
GVR-2
9
1
5
CPU
HSIR
IDR
BLWR
Y1
G
C
HI/LO
GVR
GVR-1
OM
10
4
7
DHUM
Y/Y2
6
2
8
1. If any of the original equipment wire is replaced use wire rated for 105°C.
2. Inducer (IDM) and blower (BLWM) motors contain internal auto-reset thermal overload switches (OL).
3. Blower motor speed selections are for average conditions, see installation instructions for details on
optimum speed selection.
4. Use only copper wire between the disconnect switch and the furnace junction box (JB).
5. This wire must be connected to furnace sheet metal for control to detect flame.
6. Replace only with a 3 amp fuse.
7. Blower-on delay, gas heating 45 seconds, cooling or heat pump 2 seconds.
8. Blower-off delay, gas heating 90, 135, 180 or 225 seconds, cooling or heat pump 90 seconds.
9. Ignition-lockout will occur after four consecutive unsuccessful trials-for-ignition. Control will auto-reset
after three hours.
10. When used, auxiliary limit switch (ALS) is on some downflow models only. When used, FL is on
upflow models only. FRS1 and FRS2 only used downflow and horizontal models.
11. Factory connected when LGPS is not used.
12. Factory connected when BVSS is not used. BVSS used when Chimney Adapter Accessory Kit is
installed.
FAN
FAN
TRAN
FSE
NOTE #5
GV
NOTE #11
LS
PRS (WHEN USED)
LGPS
WHT
RED
ORN
RED
GRN
YEL
BLU
BLU
RED WHT
BLK
BLK
WHT
WHT
IDM
2
1
HSI
WHT
BLK
WHT
BLK BLK
2
1
PL6
PL5
3
2
1
PL3
FRS1 FRS2 FL
(WHEN USED)
NOTE #10
BVSSDSS
(WHEN USED)
NOTE #12
ORN ORN
ALS
(WHEN USED)
NOTE #10
ORN ORN
NOTE #12
11
WHT
3
PL1
11
EAC-1
HSIR
1
2
PL2
IDR
FUSED OR CIRCUIT BREAKER
DISCONNECT SWITCH (WHEN REQ'D)
NOTE #4
14

When the R to G and Y1 circuit open, the furnace blower
continues operating on FAN speed for an additional 90 sec.
To set the cooling off-delay to 3 sec instead of 90, connect
a jumper between the Y1 and DHUM thermostat connects
on the furnace control.
c. Two-Speed Outdoor Unit with Thermidistat-See Figure 11
and 13.
The dehumidification output, DHUM, on the Thermidistat
should be connected to the furnace control thermostat
terminal DHUM. When there is a dehumidify demand, the
DHUM input is activated, which means 24 vac signal is
removed from the DHUM input terminal. In other words,
the DHUM input logic is reversed. The DHUM input is
turned ON when no dehumidify demand exists and is
turned OFF when demand exists. Once 24 vac is detected
by the furnace control on the DHUM input, the control
operates in Thermidistat mode.
The thermostat closes the R to G and Y1 circuits for low
cooling and the R to G, Y1 and Y/Y2 circuits for high
cooling. The R to Y1 circuit starts the outdoor unit on low
cooling and the R to G and Y1 circuits start the furnace
blower on FAN speed. The R to Y1 and Y2 circuits start the
outdoor unit on high cooling and the R to G, Y1 and Y2
circuits start the furnace blower in COOL speed. If the R to
Y2 circuit opens with the R to G and Y1 circuits still
closed, the outdoor unit will drop to low cooling and the
furnace control will drop the blower speed to FAN. When
the thermostat is satisfied, the R to G and Y1 circuits are
opened. The outdoor unit stops. When there is a dehu-
midify demand, the cooling blower off-delay is decreased
from 90 to 3 sec.
In Two-Speed Cooling with only the R to G and Y1 circuits
closed and there is a demand for dehumidification, the
furnace control blower will remain at FAN speed. In high
cooling with a demand for dehumidification, the furnace
control will drop the blower speed from COOL to HEAT
for a maximum of 10 minutes before reverting back to
COOL speed. If there is still a demand for dehumidification
after 20 minutes, the control will drop the blower speed
back to HEAT speed. This alternating 10-minute cycle will
continue as long as there is a call for cooling. If the DHUM
input is low for more than 48 hours, the control reverts back
to non-Thermidistat operation.
3. Continuous blower mode
NOTE: EAC-1 terminal is energized with 115v whenever blower
operates.
When the R-G circuit is made, the blower motor operates on
FAN speed. During a call for heat, the blower stops, allowing
the furnace heat exchangers to heat up more quickly, then
restarts at the end of the 45-sec blower on delay period at
HEAT speed. If jumper is across PL7-6 AND PL7-9, the
blower on delay is 66 sec.
The blower reverts back to FAN speed after the heating
blower OFF delay is completed.
When the thermostat "calls for cooling," the blower operates
on COOL speed. When the thermostat is satisfied, the blower
operates an additional 90 sec before reverting back to con-
tinuous operation on FAN speed.
4. Continuous blower speed selection from thermostat
To select different continuous blower speeds from the room
thermostat, momemtarily turn off the FAN switch or pushbut-
ton on the room thermostat for 1-3 sec after the blower is
operating. The control will shift the blower speed from factory
setting of FAN to HEAT speed. Momentarily turning off the
FAN switch again at the thermostat will shift the continuous
blower speed selection from HEAT to COOL. Repeating the
procedure will cause the control to shift from COOL to FAN
speed. The selection can be changed as many times as desired
and is stored in the memory to be automatically used follow-
ing a power interruption.
5. Heat pump mode
When installed with a heat pump, the furnace control auto-
matically changes the timing sequence to avoid long blower
off time during demand defrost cycles. When the W-Y1,
W-Y/Y2, W-Y1-G, or W-Y/Y2-G thermostat inputs are re-
ceived at the same time, the control changes the blower to
HEAT speed or starts the blower if it was off, and begins a
heating cycle. The blower remains on until the end of the
prepurge period, then shuts off until the end of the ignition
warm-up and trial for ignition periods (a total of 24 sec). The
blower then comes back on at HEAT speed.
When the W input signal disappears, the control begins the
normal inducer post-purge period and the blower changes to
COOL speed after a 1-sec delay. If the W-Y/Y2-G or W-Y1-G
signals disappear at the same time, the blower remains on for
the selected heating blower off delay period and the inducer
goes through its normal post-purge period. If the W-Y1 or
W-Y/Y2 inputs should disappear, leaving the G signal input,
the blower remains on at HEAT speed for the selected blower
off-delay period and the inducer remains on for the normal
post-purge period. After the blower off-delay is completed the
control switches the blower to FAN speed.
Anytime the control senses false flame, the control locks out
of the heating mode. This occurs because the control cannot
sense the W input due to the false flame signal, and as a result,
sees only the Y/Y2 and/or Y1 input and goes into cooling
mode, blower off delay. All other control functions remain in
standard format.
NOTE: EAC-1 terminal is energized whenever blower operates.
HUM terminal is only energized when gas valve is energized
START-UP PROCEDURES
1. Purge gas lines—After all connections have been made, purge
the lines and check for leaks.
Never purge a line into a combustion chamber. Never use
matches, candles, flame, or other sources of ignition for the
purpose of checking leakage. Use a soap-and-water solution
to check for leakage. Failure to follow this warning can cause
fire, explosion, personal injury, or death.
2. Component test—The furnace control board allows all com-
ponents, except gas valve, to be run for a short period of time.
This feature helps diagnose a system problem in case of a
component failure. To initiate component test procedure, short
(jumper) the TEST 3/16-in. quick connect terminal on control
(behind the Y/Y2 terminal) and the COM-24V terminal on
furnace thermostat connection block for approximately 2 sec.
(See Fig. 15.)
NOTE: Component test feature will not operate if any thermostat
signal is present at control board.
Component test sequence is as follows.
a. Momentarily jumper TEST and COM-24V terminals until
LED goes off.
b. LED will display previous status code 4 times.
15

c. Inducer motor starts and continues to run for entire com-
ponent test.
d. Hot surface igniter is energized for 15 sec, then de-
energized.
e. Blower motor operates on FAN speed for 10 sec, then
stops.
f. Blower motor operates on HEAT speed for 10 sec, then
stops.
g. Blower motor operates on COOL speed for 10 sec, then
stops
h. Inducer motor stops
3. To operate furnace, follow procedures on operating instruc-
tions label attached to furnace.
4. With furnace operating, set thermostat below room tempera-
ture and observe that furnace goes off. Set thermostat above
room temperature and observe that furnace restarts.
ADJUSTMENTS
1. Set gas input rate
Furnace gas input rate on furnace rating plate is for installa-
tions at altitudes up to 2000 ft. Furnace input rate must be
within ±2 percent of input on furnace rating plate.
a. Determine natural gas orifice size and manifold pressure
for correct input.
(1.) Obtain average yearly gas heat value (at installed
altitude) from local gas supplier.
(2.) Obtain average yearly specific gas gravity from local
gas supplier.
(3.) Verify furnace model. Table 6 can only be used for
model 58WAV Furnaces.
(4.) Find installation altitude in Table 6.
NOTE: For Canada altitudes of 2000 to 4500 ft, use U.S.A.
altitudes of 2001 to 3000 ft in Table 6.
(5.) Find closest natural gas heat value and specific gravity
in Table 6.
(6.) Follow heat value and specific gravity lines to point of
intersection to find orifice size and manifold pressure
settings for proper operation .
EXAMPLE: (0—2000 ft altitude)
Heating value = 1025 Btu/cu ft
Specific gravity = 0.62
Therefore: Orifice No. 43*
Manifold pressure 3.3-in. wc
* Furnace is shipped with No. 43 orifices. In this example
all main burner orifices are the correct size and do not need
to be changed to obtain proper input rate.
(7.) Check and verify burner orifice size in furnace.
NEVER ASSUME ORIFICE SIZE. ALWAYS
CHECK AND VERIFY.
b. Adjust manifold pressure to obtain input rate.
(1.) Remove regulator adjustment seal cap. (See Fig. 17.)
(2.) Turn adjusting screw, counterclockwise (out) to de-
crease manifold pressure or clockwise (in) to increase
manifold pressure.
NOTE: This furnace has been approved for a manifold pressure
of 3.2-in. wc to 3.8-in. wc when installed at altitudes up to 2000 ft.
For altitudes above 2000 ft, the manifold pressure can be adjusted
from 2.0-in. wc to 3.8-in. wc.
DO NOT bottom out gas valve regulator adjusting screw.
This can result in unregulated manifold pressure and result in
excess overtire and heat exchanger failures.
NOTE: If orifice hole appears damaged or it is suspected to have
been redrilled, check orifice hole with a numbered drill bit of
correct size. Never redrill an orifice. A burr-free and squarely
aligned orifice hole is essential for proper flame characteristics.
(3.) After correct manifold pressure is obtained, replace
gas valve regulator adjustment screw cap and verify
adjusted gas input rate using method outlined in item
c.
(4.) Burner flame should be clear blue, almost transparent.
(See Fig. 18.)
c. Verify natural gas input rate by clocking gas meter.
NOTE: High-Altitude Adjustment
United States
At installation altitudes above 2000 ft, this furnace has been
approved for a 4 percent derate for each 1000 ft above sea level.
See Table 7 for derate multiplier factor.
EXAMPLE:
88,000 Btuh input furnace installed at 4300 ft.
Furnace Input
Rate at
Sea Level XDerate
Multiplier
Factor =Furnace Input Rate
at Installation Altitude
88,000 X 0.82 = 72,160
Canada
At installation altitudes from 2000 to 4500 ft, this furnace must be
derated 10 percent by an authorized Gas Conversion Station. To
determine correct input rate for altitude, see example above and
use 0.90 as derate multiplier factor.
a. Turn off all other gas appliances and pilots.
DO NOT redrill orifices. Improper drilling (burrs, out-of-
round holes, etc.) can cause excessive burner noise and
misdirection of burner flames. This can result in flame
impingement of burners and heat exchangers, causing fail-
ures.
A93059
BURNER
ORIFICE
16

Table 6—Model 58WAV Orifice Size* and Manifold Pressure for Correct Input
(Tabulated Data Based on 22,000 Btuh per Burner, Derated 4 Percent per 1000 Ft Above Sea Level)
ALTITUDE
RANGE
(FT)
AVG GAS
HEAT VALUE
AT ALTITUDE
(BTU/CU FT)
SPECIFIC GRAVITY OF NATURAL GAS
0.58 0.60 0.62 0.64 0.66
Orifice
No. Manifold
Pressure Orifice
No. Manifold
Pressure Orifice
No. Manifold
Pressure Orifice
No. Manifold
Pressure Orifice
No. Manifold
Pressure
U.S.A. and Canada
850 42 3.6 42 3.8 41 3.5 41 3.6 41 3.7
875 42 3.4 42 3.6 42 3.7 42 3.8 41 3.5
900 42 3.2 42 3.4 42 3.5 42 3.6 42 3.7
0 925 43 3.7 42 3.2 42 3.3 42 3.4 42 3.5
950 43 3.6 43 3.7 43 3.8 42 3.2 42 3.3
to 975 43 3.4 43 3.5 43 3.6 43 3.7 43 3.8
1000 43 3.2 43 3.3 43 3.4 43 3.5 43 3.6
2000 1025 44 3.5 43 3.2 43 3.3 43 3.4 43 3.5
1050 44 3.3 44 3.4 44 3.6 43 3.2 43 3.3
1075 45 3.8 44 3.3 44 3.4 44 3.5 43 3.2
1100 45 3.7 45 3.8 44 3.2 44 3.4 44 3.5
ALTITUDE
RANGE
(FT)
AVG GAS
HEAT VALUE
AT ALTITUDE
(BTU/CU FT)
SPECIFIC GRAVITY OF NATURAL GAS
0.58 0.60 0.62 0.64 0.66
Orifice
No. Manifold
Pressure Orifice
No. Manifold
Pressure Orifice
No. Manifold
Pressure Orifice
No. Manifold
Pressure Orifice
No. Manifold
Pressure
U.S.A. and Canada
U.S.A. 775 42 3.4 42 3.5 42 3.6 42 3.7 42 3.8
Altitudes 800 43 3.8 42 3.3 42 3.4 42 3.5 42 3.6
2001 825 43 3.6 43 3.7 42 3.2 42 3.3 42 3.4
to 850 43 3.4 43 3.5 43 3.6 43 3.8 42 3.2
3000 875 43 3.2 43 3.3 43 3.4 43 3.5 43 3.6
or 900 43 3.0 43 3.1 43 3.2 43 3.3 43 3.4
Canada 925 43 2.9 43 3.0 43 3.1 43 3.2 43 3.3
Altitudes 950 43 2.7 43 2.8 43 2.9 43 3.0 43 3.1
2000 975 43 2.6 43 2.7 43 2.8 43 2.9 43 2.9
to 1000 43 2.5 43 2.5 43 2.6 43 2.7 43 2.8
4500 1025 43 2.3 43 2.4 43 2.5 43 2.6 43 2.7
ALTITUDE
RANGE
(FT)
AVG GAS
HEAT VALUE
AT ALTITUDE
(BTU/CU FT)
SPECIFIC GRAVITY OF NATURAL GAS
0.58 0.60 0.62 0.64 0.66
Orifice
No. Manifold
Pressure Orifice
No. Manifold
Pressure Orifice
No. Manifold
Pressure Orifice
No. Manifold
Pressure Orifice
No. Manifold
Pressure
U.S.A. Only
750 43 3.8 42 3.3 42 3.4 42 3.5 42 3.6
775 43 3.6 43 3.7 43 3.8 42 3.3 42 3.4
800 43 3.4 43 3.5 43 3.6 43 3.7 43 3.8
3001 825 43 3.2 43 3.3 43 3.4 43 3.5 43 3.6
850 43 3.0 43 3.1 43 3.2 43 3.3 43 3.4
to 875 43 2.8 43 2.9 43 3.0 43 3.1 43 3.2
900 43 2.7 43 2.8 43 2.9 43 2.9 43 3.0
4000 925 43 2.5 43 2.6 43 2.7 43 2.8 43 2.9
950 43 2.4 43 2.5 43 2.6 43 2.6 43 2.7
975 43 2.3 43 2.4 43 2.4 43 2.5 43 2.6
1000 43 2.2 43 2.2 43 2.3 43 2.4 43 2.5
ALTITUDE
RANGE
(FT)
AVG GAS
HEAT VALUE
AT ALTITUDE
(BTU/CU FT)
SPECIFIC GRAVITY OF NATURAL GAS
0.58 0.60 0.62 0.64 0.66
Orifice
No. Manifold
Pressure Orifice
No. Manifold
Pressure Orifice
No. Manifold
Pressure Orifice
No. Manifold
Pressure Orifice
No. Manifold
Pressure
U.S.A. Only
725 43 3.6 43 3.7 42 3.2 42 3.3 42 3.4
750 43 3.4 43 3.5 43 3.6 43 3.7 43 3.8
775 43 3.2 43 3.3 43 3.4 43 3.5 43 3.6
4001 800 43 3.0 43 3.1 43 3.2 43 3.3 43 3.4
825 43 2.8 43 2.9 43 3.0 43 3.1 43 3.2
to 850 43 2.6 43 2.7 43 2.8 43 2.9 43 3.0
875 43 2.5 43 2.6 43 2.6 43 2.7 43 2.8
5000 900 43 2.3 43 2.4 43 2.5 43 2.6 43 2.7
925 43 2.2 43 2.3 43 2.4 43 2.4 43 2.5
950 43 2.1 43 2.2 43 2.2 43 2.3 43 2.4
* Orifice sizes shown in BOLD are factory installed.
17

Table 6—Model 58WAV Orifice Size* and Manifold Pressure for Correct Input (Continued)
(Tabulated Data Based on 22,000 Btuh per Burner, Derated 4 Percent per 1000 Ft Above Sea Level)
ALTITUDE
RANGE
(FT)
AVG GAS
HEAT VALUE
AT ALTITUDE
(BTU/CU FT)
SPECIFIC GRAVITY OF NATURAL GAS
0.58 0.60 0.62 0.64 0.66
Orifice
No. Manifold
Pressure Orifice
No. Manifold
Pressure Orifice
No. Manifold
Pressure Orifice
No. Manifold
Pressure Orifice
No. Manifold
Pressure
U.S.A. Only
700 43 3.4 43 3.5 43 3.6 43 3.7 43 3.8
725 43 3.1 43 3.2 43 3.4 43 3.5 43 3.6
750 43 2.9 43 3.0 43 3.1 43 3.2 43 3.3
775 43 2.7 43 2.8 43 2.9 43 3.0 43 3.1
5001 800 43 2.6 43 2.7 43 2.8 43 2.8 43 2.9
825 43 2.4 43 2.5 43 2.6 43 2.7 43 2.8
to 850 43 2.3 43 2.4 43 2.4 43 2.5 43 2.6
875 43 2.2 43 2.2 43 2.3 43 2.4 43 2.5
6000 900 43 2.0 43 2.1 43 2.2 43 2.2 43 2.3
925 48 3.6 48 3.8 43 2.1 43 2.1 43 2.2
950 48 3.4 48 3.6 48 3.7 43 2.0 43 2.1
975 49 3.8 48 3.4 48 3.5 48 3.6 48 3.7
1000 49 3.6 49 3.8 48 3.3 48 3.4 48 3.5
ALTITUDE
RANGE
(FT)
AVG GAS
HEAT VALUE
AT ALTITUDE
(BTU/CU FT)
SPECIFIC GRAVITY OF NATURAL GAS
0.58 0.60 0.62 0.64 0.66
Orifice
No. Manifold
Pressure Orifice
No. Manifold
Pressure Orifice
No. Manifold
Pressure Orifice
No. Manifold
Pressure Orifice
No. Manifold
Pressure
U.S.A. Only
650 43 3.4 43 3.5 43 3.6 43 3.7 43 3.8
675 43 3.1 43 3.2 43 3.4 43 3.5 43 3.6
700 43 2.9 43 3.0 43 3.1 43 3.2 43 3.3
6001 725 43 2.7 43 2.8 43 2.9 43 3.0 43 3.1
750 43 2.5 43 2.6 43 2.7 43 2.8 43 2.9
to 775 43 2.4 43 2.5 43 2.5 43 2.6 43 2.7
800 43 2.2 43 2.3 43 2.4 43 2.5 43 2.5
7000 825 43 2.1 43 2.2 43 2.2 43 2.3 43 2.4
850 48 3.7 43 2.0 43 2.1 43 2.2 43 2.3
875 48 3.5 48 3.6 48 3.8 43 2.1 43 2.1
ALTITUDE
RANGE
(FT)
AVG GAS
HEAT VALUE
AT ALTITUDE
(BTU/CU FT)
SPECIFIC GRAVITY OF NATURAL GAS
0.58 0.60 0.62 0.64 0.66
Orifice
No. Manifold
Pressure Orifice
No. Manifold
Pressure Orifice
No. Manifold
Pressure Orifice
No. Manifold
Pressure Orifice
No. Manifold
Pressure
U.S.A. Only
625 43 3.1 43 3.3 43 3.4 43 3.5 43 3.6
650 43 2.9 43 3.0 43 3.1 43 3.2 43 3.3
675 43 2.7 43 2.8 43 2.9 43 3.0 43 3.1
7001 700 43 2.5 43 2.6 43 2.7 43 2.8 43 2.9
725 43 2.3 43 2.4 43 2.5 43 2.6 43 2.7
to 750 43 2.2 43 2.3 43 2.3 43 2.4 43 2.5
775 43 2.0 43 2.1 43 2.2 43 2.3 43 2.3
8000 800 48 3.6 48 3.7 43 2.1 43 2.1 43 2.2
825 48 3.4 48 3.5 48 3.6 48 3.8 43 2.1
850 49 3.8 48 3.3 48 3.4 48 3.5 48 3.6
ALTITUDE
RANGE
(FT)
AVG GAS
HEAT VALUE
AT ALTITUDE
(BTU/CU FT)
SPECIFIC GRAVITY OF NATURAL GAS
0.58 0.60 0.62 0.64 0.66
Orifice
No. Manifold
Pressure Orifice
No. Manifold
Pressure Orifice
No. Manifold
Pressure Orifice
No. Manifold
Pressure Orifice
No. Manifold
Pressure
U.S.A. Only
600 43 2.9 43 3.0 43 3.1 43 3.2 43 3.3
625 43 2.7 43 2.8 43 2.9 43 3.0 43 3.1
8001 650 43 2.5 43 2.6 43 2.7 43 2.8 43 2.8
675 43 2.3 43 2.4 43 2.5 43 2.6 43 2.6
to 700 43 2.2 43 2.2 43 2.3 43 2.4 43 2.4
725 43 2.0 43 2.1 43 2.1 43 2.2 43 2.3
9000 750 48 3.5 48 3.6 43 2.0 43 2.1 43 2.1
775 48 3.3 48 3.4 48 3.5 48 3.6 48 3.8
800 49 3.6 49 3.8 48 3.3 48 3.4 48 3.5
* Orifice sizes shown in BOLD are factory installed.
18

b. Start furnace and let operate for 3 minutes.
c. Measure time (in sec) for gas meter test dial to complete 1
revolution.
d. Refer to Table 8 for cu ft of gas per hr.
e. Multiply gas rate (cu ft/hr) X heating value (Btu/cu ft)
using natural gas heating value from local gas
utility/supplier.
EXAMPLE: (0—2000 ft altitude)
Furnace input from rating plate is 110,000
Btu heating input = Btu/cu ft X cu ft/hr
Heating value of gas = 1050 Btu/cu ft Time for 1 revolution
of 2-cu ft dial = 70 sec
Gas rate = 103 cu ft/hr (from Table 8)
Btu heating input = 103 X 1050 = 108,150 Btuh
In this example, the orifice size and manifold pressure
adjustment is within ±2 percent of the furnace input rate.
2. Set temperature rise.
Furnace must operate within range of temperature rise speci-
fied on the furnace rating plate. Determine the air temperature
rise as follows.
a. Place duct thermometers in return and supply ducts as near
furnace as possible. Be sure thermometers do not "see" heat
exchangers so that radiant heat will not affect thermometer
readings. This is particularly important with straight-run
ducts.
b. When thermometer readings stabilize, subtract return-air
temperature from supply-air temperature to determine tem-
perature rise.
Table 6—Model 58WAV Orifice Size* and Manifold Pressure for Correct Input (Continued)
(Tabulated Data Based on 22,000 Btuh per Burner, Derated 4 Percent per 1000 Ft Above Sea Level)
ALTITUDE
RANGE
(FT)
AVG GAS
HEAT VALUE
AT ALTITUDE
(BTU/CU FT)
SPECIFIC GRAVITY OF NATURAL GAS
0.58 0.60 0.62 0.64 0.66
Orifice
No. Manifold
Pressure Orifice
No. Manifold
Pressure Orifice
No. Manifold
Pressure Orifice
No. Manifold
Pressure Orifice
No. Manifold
Pressure
U.S.A. Only
575 43 2.7 43 2.8 43 2.9 43 3.0 43 3.1
600 43 2.5 43 2.6 43 2.7 43 2.7 43 2.8
9001 625 43 2.3 43 2.4 43 2.4 43 2.5 43 2.6
650 43 2.1 43 2.2 43 2.3 43 2.3 43 2.4
to 675 48 3.7 43 2.0 43 2.1 43 2.2 43 2.2
700 48 3.4 48 3.6 48 3.7 43 2.0 43 2.1
10,000 725 49 3.8 48 3.3 48 3.4 48 3.5 48 3.6
750 49 3.5 49 3.6 49 3.8 48 3.3 48 3.4
775 49 3.3 49 3.4 49 3.5 49 3.6 49 3.7
* Orifice sizes shown in BOLD are factory installed.
Table 7—Altitude Derate Multiplier for U.S.A.
ALTITUDE
(FT) %OF
DERATE DERATE MULTIPLIER
FACTOR FOR U.S.A.*
0—2000 0 1.00
2001—3000 8—12 0.90
3001—4000 12—16 0.86
4001—5000 16—20 0.82
5001—6000 20—24 0.78
6001—7000 24—28 0.74
7001—8000 28—32 0.70
8001—9000 32—36 0.66
9001—10,000 36—40 0.62
* Derate multiplier factor is based on midpoint altitude for altitude range.
Table 8—Gas Rate (Cu Ft/Hr)
SECONDS
FOR 1
REVOLUTION
SIZE OF
TEST DIAL SECONDS
FOR 1
REVOLUTION
SIZE OF
TEST DIAL
1
cu ft 2
cu ft 5
cu ft 1
cu ft 2
cu ft 5
cu ft
10
11
12
13
14
360
327
300
277
257
720
655
600
555
514
1800
1636
1500
1385
1286
50
51
52
53
54
72
71
69
68
67
144
141
138
136
133
360
355
346
340
333
15
16
17
18
19
240
225
212
200
189
480
450
424
400
379
1200
1125
1059
100
947
55
56
57
58
59
65
64
63
62
61
131
129
126
124
122
327
321
316
310
305
20
21
22
23
24
180
171
164
157
150
360
343
327
313
300
900
857
818
783
750
60
62
64
66
68
60
58
56
54
53
120
116
112
109
106
300
290
281
273
265
25
26
27
28
29
144
138
133
129
124
288
277
267
257
248
720
692
667
643
621
70
72
74
76
78
51
50
48
47
46
103
100
97
95
92
257
250
243
237
231
30
31
32
33
34
120
116
113
109
106
240
232
225
218
212
600
581
563
545
529
80
82
84
86
88
45
44
43
42
41
90
88
86
84
82
225
220
214
209
205
35
36
37
38
39
103
100
97
95
92
206
200
195
189
185
514
500
486
474
462
90
92
94
96
98
40
39
38
38
37
80
78
76
75
74
200
196
192
188
184
40
41
42
43
44
90
88
86
84
82
180
176
172
167
164
450
439
429
419
409
100
102
104
106
108
36
35
35
34
33
72
71
69
68
67
180
178
173
170
167
45
46
47
48
49
80
78
76
75
73
160
157
153
150
147
400
391
383
375
367
110
112
116
120
33
32
31
30
65
64
62
60
164
161
155
150
19

c. Adjust air temperature rise by adjusting blower speed.
Increase blower speed to reduce temperature rise. Decrease
blower speed to increase temperature rise.
Disconnect the electrical power before changing the speed
tap. A failure to follow this warning can cause personal
injury.
d. To change blower motor speed selections for heating mode,
remove blower motor lead from control HEAT terminal.
(See Fig. 15.) Select desired blower motor speed lead from
1 of the other terminals and relocate it to HEAT terminal.
See Table 9 for lead color identification. Reconnect origi-
nal lead on SPARE terminal.
Recheck temperature rise. It must be within limits specified
on unit rating plate. Recommended operation is at midpoint of
rise or above.
3. Set thermostat heat anticipator.
The thermostat heat anticipator must be set to match the amp
draw of the electrical components in the R-W circuit. Accurate
amp draw readings can be obtained at thermostat subbase
terminals R and W. Fig. 19 illustrates an easy method of
obtaining the actual amp draw. The amp reading should be
taken after the blower motor has started. See the thermostat
manufacturer’s instructions for adjusting the heat anticipator
and for varying the heating cycle length.
NOTE: When using an electronic thermostat, set the cycle rate for
3 cycles per hr.
CHECK SAFETY CONTROLS — The flame sensor, gas valve,
and pressure switch were all checked in the Start-Up Procedures
section as part of normal operation.
1. Check primary limit control.
This control shuts off the combustion control system and
energizes the circulating-air blower motor if the furnace
overheats.
The preferred method of checking the limit control is to
gradually block off the return air after the furnace has been
operating for a period of at least 5 minutes. As soon as the
limit has shut off the burners, the return-air opening should be
unblocked. By using this method to check the limit control, it
can be established that the limit is functioning properly and
operates if there is a motor failure.
2. Check blocked vent safeguard switch.
The purpose of this control is to permit the safe shutdown of
the furnace during certain blocked vent conditions.
a. Disconnect power to furnace and remove vent connector
from furnace outlet collar. Be sure to allow time for vent
pipe to cool down before removing.
Fig. 17—Redundant Automatic Gas Control Valve
A95618
MANIFOLD
PRESSURE TAP
GAS
PRESSURE
REGULATOR
ADJUSTMENT
INLET
PRESSURE TAP
ON AND
OFF SWITCH
Fig. 18—Burner Flame A89020
BURNER FLAME
BURNER
MANIFOLD
Table 9—Speed Selector
COLOR SPEED FACTORY-
ATTACHED TO
Black High COOL
Yellow (When
present) Medium-High SPARE
Blue Medium-Low HEAT
Red Low FAN
White Common L2
Fig. 19—Amp Draw Check With Ammeter
A96316
R Y W G
10 TURNS
THERMOSTAT SUBBASE
TERMINALS WITH
THERMOSTAT REMOVED
(ANITICIPATOR, CLOCK, ETC.,
MUST BE OUT OF CIRCUIT.)
HOOK-AROUND
AMMETER
EXAMPLE: 5.0 AMPS ON AMMETER
10 TURNS AROUND JAWS = 0.5 AMPS FOR THERMOSTAT
ANTICIPATOR SETTING
FROM UNIT 24-V
CONTROL TERMINALS
20

b. Restore power to furnace and set room thermostat above
room temperature.
c. After normal start-up, allow furnace to operate for 2
minutes, then block flue outlet 100 percent. Furnace should
cycle off within 2 minutes.
d. Remove blockage and reconnect vent pipe to furnace outlet
collar.
e. Wait 5 minutes and then reset blocked vent safeguard
switch.
3. Check pressure switch.
This control proves operation of draft inducer blower.
a. Turn off 115-v power to furnace.
b. Remove control door and disconnect inducer motor lead
wires from wire harness.
c. Turn on 115-v power to furnace.
d. Set thermostat to "call for heat" and wait 1 minute. When
pressure switch is functioning properly, hot surface igniter
should NOT glow and control diagnostic light flashes a
status code 31. If hot surface igniter glows when inducer
motor is disconnected, shut down furnace immediately.
Determine reason pressure switch did not function properly
and correct condition.
e. Turn off 115-v power to furnace.
f. Reconnect inducer motor wires, replace control door, and
turn on 115-v power.
CHECKLIST
1. Put away tools, instruments, and clean up debris.
2. Verify manual reset switches have continuity.
3. Ensure blower and control access doors are properly installed.
4. Cycle test furnace with room thermostat.
5. Check operation of accessories per manufacturer’s instruc-
tions.
6. Review User’s Manual with owner.
7. Leave literature packet near furnace.
21
CHECKLIST—INSTALLATION
LOAD CALCULATION
____________ Heating Load (Btuh)
____________ Cooling Load (Btuh)
____________ Furnace Model Selection
AIR FOR COMBUSTION AND VENTILATION
____________ Unconfined Space
____________ Confined Space
VENTING
____________ NFGC (United States)
____________ NSCNGPIC (Canada)
____________ Local Codes
____________ 1/4-in. Upward Slope
____________ Joints Secure
____________ See Attached Vent Table Instructions
CHECKLIST—START-UP
____________ Gas Input Rate
(Set Within 2 percent of Rating Plate)
____________ Temperature Rise Adjusted
____________ Thermostat Anticipator Setting Adjusted or
____________ Thermostat Cycle Rate (3 cycles per Hr)
CHECK SAFETY CONTROLS OPERATION
____________ Primary Limit
____________ Pressure Switches
____________ Draft Safeguard Switch
22
23

A94328
SERVICE TRAINING
Packaged Service Training programs are an excellent way to increase your
knowledge of the equipment discussed in this manual, including:
• Unit Familiarization • Maintenance
• Installation Overview • Operating Sequence
A large selection of product, theory, and skills programs is available, using popular
video-based formats and materials. All include video and/or slides, plus companion
book.
Classroom Service Training plus "hands-on" the products in our labs can mean
increased confidence that really pays dividends in faster troubleshooting, fewer
callbacks. Course descriptions and schedules are in our catalog.
CALL FOR FREE CATALOG 1-800-962-9212
[ ] Packaged Service Training [ ] Classroom Service Training
Copyright 2000 CARRIER Corp. • 7310 W. Morris St. • Indianapolis, IN 46231 58wav9si
Manufacturer reserves the right to discontinue, or change at any time, specifications or designs without notice and without incurring obligations.
Book 1 4
Tab 6a 8a PC 101 Catalog No. 535-757 Printed in U.S.A. Form 58WAV-9SI Pg 24 1-00 Replaces: New