Casio CTK4200_WK220_WK225_s CTK4200_WK220 CTK4200 WK220 ES
User Manual: Casio CTK4200_WK220 CTK-4200 | Instrumentos musicales | Manuales | CASIO
Open the PDF directly: View PDF
.
Page Count: 76

GUÍA DEL USUARIO
USER’S GUIDE
ES
CTK4200/WK220-ES1B
Guarde toda la información para futuras consultas.
Please keep all information for future reference.
Precauciones de seguridad
Antes de intentar usar el teclado digital, asegúrese de
leer las “Precauciones de seguridad” separadas.
Safety Precautions
Before trying to use the Digital Keyboard, be sure to
read the separate “Safety Precautions”.
EnglishEspañol

Español
S-1
¡Importante!
Por favor lea la siguiente información importante antes de usar este producto.
• Antes de usar el adaptador de CA opcional para alimentar la unidad, asegúrese de verificar la inexistencia de daños en el
mismo. Inspeccione atentamente el cable de alimentación para comprobar la inexistencia de roturas, cortes, alambres
expuestos y otros daños serios. No permita nunca que los niños utilicen un adaptador de CA que esté seriamente dañado.
• Nunca intente recargar las pilas.
• No utilice pilas recargables.
• Nunca mezcle pilas nuevas y usadas.
• Utilice las pilas recomendadas o equivalentes.
• Siempre asegúrese de que los polos positivo (+) y negativo (–) estén correctamente orientados, tal como se indica cerca del
compartimiento de las pilas.
• Cambie las pilas tan pronto como sea posible ante cualquier signo de desgaste.
• No ponga en cortocircuito los terminales de las pilas.
• El producto no es para niños menores de 3 años.
• Utilice un adaptador CASIO AD-E95100L.
• El adaptador de CA no es un juguete.
• Asegúrese de desconectar el adaptador de CA antes de limpiar el producto.
Este símbolo es válido sólo en países de la UE.
Manufacturer:
CASIO COMPUTER CO.,LTD.
6-2, Hon-machi 1-chome, Shibuya-ku, Tokyo 151-8543, Japan
Responsible within the European Union:
CASIO EUROPE GmbH
Casio-Platz 1, 22848 Norderstedt, Germany
●Se prohíbe la reproducción del contenido de este manual, ya sea de forma íntegra o parcial. Según las leyes de los
derechos de autor, queda prohibido el uso del contenido de este manual sin el consentimiento de CASIO, salvo que sea
para su uso personal.
●BAJO NINGUNA CIRCUNSTANCIA CASIO SERÁ RESPONSABLE POR CUALQUIER DAÑO O PERJUICIO
(INCLUYENDO, SIN LIMITACIÓN ALGUNA, DAÑOS POR LUCRO CESANTE, LA INTERRUPCIÓN DEL NEGOCIO, LA
PÉRDIDA DE INFORMACIÓN) QUE SE RELACIONEN CON EL USO O LA INCAPACIDAD PARA UTILIZAR ESTE
MANUAL O EL PRODUCTO, AÚN CUANDO CASIO HAYA SIDO ADVERTIDO RESPECTO A LA POSIBILIDAD DE
TALES DAÑOS.
●El contenido de este manual se encuentra sujeto a cambios sin previo aviso.
●La apariencia real del producto puede diferir de la mostrada en las ilustraciones de esta Guía del usuario.
●Los nombres de compañías y productos usados en este manual pueden ser marcas registradas de terceros.

S-2
Contenido
Guía general................................ S-4
Uso del teclado numérico (br) ..........................S-7
Funciones del botón FUNCTION (ct) ...............S-7
Reposición del teclado digital a sus ajustes
predeterminados de fábrica................................S-8
Preparándose para tocar ........... S-9
Preparación del atril ...........................................S-9
Fuente de alimentación ......................................S-9
Para tocar el teclado digital..... S-10
Conexión de la alimentación y ejecución .........S-10
Uso de los auriculares......................................S-11
Conexión de un micrófono
(WK-220 y WK-225) .........................................S-11
Para cambiar la respuesta del teclado a
presión de pulsación (Respuesta al tacto) .......S-12
Ajuste del contraste de la pantalla ...................S-12
Uso del metrónomo ..........................................S-13
Control de los sonidos del
teclado ....................................... S-14
Para seleccionar entre una variedad de
sonidos de instrumentos musicales..................S-14
Estratificación de dos tonos .............................S-15
División del teclado entre dos tonos
diferentes..........................................................S-15
Uso de la reverberación ...................................S-16
Uso del coro .....................................................S-16
Para usar un pedal ...........................................S-17
Cambio de la altura tonal (Transposición,
afinación, desplazamiento de octava) ..............S-17
Para muestrear sonidos y
ejecutarlos en el teclado
digital ......................................... S-19
Conexión y preparación ...................................S-19
Para muestrear y ejecutar el sonido de
una melodía (Muestreo de melodía).................S-20
Para incorporar un sonido muestreado en
un ajuste de batería (Muestreo de batería) ......S-22
Otras funciones de muestreo ...........................S-25
Para ejecutar canciones
incorporadas ............................. S-27
Para reproducir las canciones de
demostración ................................................... S-27
Para reproducir una canción específica........... S-28
Para aumentar la selección de canciones ....... S-30
Uso de las canciones
incorporadas para aprender a
tocar el teclado.......................... S-31
Frases .............................................................. S-31
Secuencia de lecciones progresivas................ S-31
Para seleccionar la canción,
frase y parte que desea practicar .................... S-32
Lecciones 1, 2, y 3...........................................S-33
Ajustes de las lecciones................................... S-34
Uso de la lección progresiva automática .........S-36
Juego de teclado Music
Challenge................................... S-37
Uso del acompañamiento
automático................................. S-38
Para tocar sólo la parte de ritmo......................S-38
Para tocar todas las partes .............................. S-39
Uso eficaz del acompañamiento
automático ....................................................... S-41
Uso del preajuste de un toque ......................... S-42
Uso de la armonización automática................. S-43
Búsqueda de las notas de los acordes
(Libro de acordes)............................................S-44
Edición de patrones de
acompañamiento
automático................................. S-45
Para guardar las configuraciones
del teclado en la memoria de
registro....................................... S-48
Para guardar una configuración en
la memoria de registro .....................................S-49
Para llamar una configuración de
la memoria de registro .....................................S-49

Español
Contenido
S-3
Grabación de su ejecución en
el teclado ................................... S-50
Para grabar y reproducir su ejecución en
el teclado ..........................................................S-50
Uso de las pistas para grabar y
mezclar partes..................................................S-51
Grabación de dos o más canciones, y
selección de la que desea reproducir...............S-53
Para grabar mientras toca junto con
una canción incorporada ..................................S-53
Para guardar los datos grabados en
un dispositivo externo.......................................S-54
Otras funciones útiles del
teclado digital ........................... S-55
Cambio de la escala del teclado ......................S-55
Uso del preajuste musical ................................S-56
Uso del arpegiador ...........................................S-57
Para borrar datos de canciones del usuario.....S-58
Para borrar todos los datos de la memoria
del teclado digital..............................................S-58
Conexión de dispositivos
externos..................................... S-59
Conexión a un ordenador.................................S-59
Ajustes MIDI .....................................................S-60
Para guardar y cargar datos de la memoria
del teclado digital..............................................S-62
Conexión al equipo de audio............................S-63
Referencia ................................. S-64
Solución de problemas.....................................S-64
Especificaciones...............................................S-66
Precauciones operacionales ............................S-67
Mensajes de error ............................................S-68
Lista de canciones............................................S-69
Guía de digitación ............................................S-70
MIDI Implementation Chart
Accesorios incluidos
●Atril
●Libro de canciones
●Folletos
• Precauciones de seguridad
• Apéndice
• Otros (garantía, etc.)
Los elementos incluidos como accesorios se encuentran sujetos a
cambios sin previo aviso.
Accesorios disponibles por separado
• Si desea obtener información sobre los accesorios
disponibles por separado para este producto,
solicite el catálogo de CASIO a su vendedor, o
acceda al sitio web de CASIO en la siguiente URL.
http://world.casio.com/

S-4
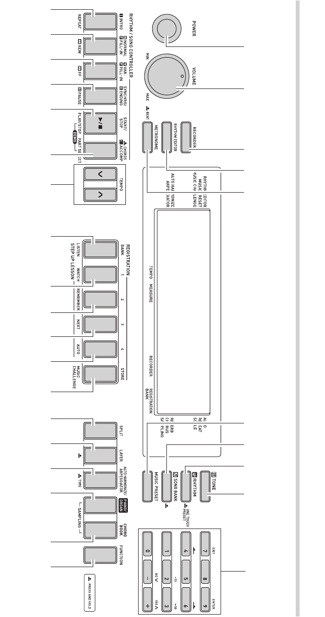
Guía general
• En este manual, el término “Teclado digital” se refiere al CTK-4200/WK-220/WK-225.
• Las ilustraciones de esta guía del usuario corresponden al WK-220.
• En este manual, los botones y otros controles se identifican mediante los números indicados a
continuación.
• En la parte trasera de este manual encontrará una referencia rápida para los números de botones. Puede desprenderla del
manual para consultar los números de botones, según se requiera.
552211
brbr
bnbn
66 77 88 99 bkbk
bsbs btbt ckck clcl cmcm
blbl
4433
bpbpbqbq bobo
ctctcscscncn coco cpcp cqcq crcr
bmbm
dk dmdl dn do dp dk
dq dr

Español
Guía general
S-5
• A continuación se explica el significado del símbolo $ que aparece en la consola del producto y debajo se muestran los
nombres de las teclas.
$: Indica una función que se habilita cuando se mantiene presionado el botón durante un tiempo.
1Botón de encendido (POWER) ☞S-10
2Perilla de volumen (VOLUME) ☞S-10
3Botón de la grabadora (RECORDER) ☞S-50
4Botón del editor de ritmos (RHYTHM EDITOR)
☞S-45
5Botón del metrónomo, tiempo
(METRONOME, $ BEAT) ☞S-13
6Botón de introducción, repetición (INTRO, REPEAT)
☞S-29, 41
7Botón normal/relleno, retroceso
(NORMAL/FILL-IN, REW) ☞S-28, 41
8Botón de variación/relleno, avance rápido
(VAR./FILL-IN, FF) ☞S-28, 41
9Botón de sincronización/final, pausa
(SYNCHRO/ENDING, PAUSE) ☞S-28, 41
bk Botón de inicio/parada, reproducción/parada
(START/STOP, PLAY/STOP) ☞S-27, 38
bl Botón de acordes, acompañamiento, selección de
parte ($ CHORDS, ACCOMP, PART SELECT)
☞S-30, 39
bm Botones de tempo (TEMPO) ☞S-13
bn Botón de tono (TONE) ☞S-14
bo Botón de ritmo, preajuste de un toque
(RHYTHM, $ ONE TOUCH PRESET) ☞S-38, 42
bp Botón del banco de canciones (SONG BANK)
☞S-28
bq Botón de, preajuste musical (MUSIC PRESET)
☞S-56
br Botones numéricos, teclas [–] / [+] ☞S-7
bs Botón de banco, escuche (BANK, LISTEN)
☞S-33, 48
bt Botón de Área1, observe (Area1, WATCH)
☞S-33, 48
ck Botón de Área2, recuerde (Area2, REMEMBER)
☞S-34, 48
cl Botón de Área3, siguiente (Area3, NEXT) ☞S-32, 48
cm Botón de Área4, automático (Area4, AUTO)
☞S-36, 48
cn Botón de guardar, Music Challenge
(STORE, MUSIC CHALLENGE) ☞S-37, 49
co Botón de división (SPLIT) ☞S-15
cp Botón de estratificación (LAYER) ☞S-15
cq Botón de armonización automática/arpegiador, tipo
(AUTO HARMONIZE/ARPEGGIATOR, $ TYPE)
☞S-43, 57
cr Botón de piano/órgano (PIANO/ORGAN) ☞S-14
cs Botón de libro de acordes (CHORD BOOK) ☞S-44
ct Botón de función (FUNCTION) ☞S-7
dk Altavoces
dl Lista del banco de canciones
dm Pantalla
dn Lista de preajustes musicales
do Lista de ritmos
dp Lista de tonos
dq Nombres de las raíces de acordes (CHORD) ☞S-39
dr Lista de instrumentos de percusión ☞S-14

Guía general
S-6
ds Puerto USB ☞S-59
dt Toma de sostenido/asignable
(SUSTAIN/ASSIGNABLE JACK) ☞S-17
ek Perilla de volumen del micrófono (MIC VOLUME)
(sólo WK-220 y WK-225) ☞S-19
el Toma de entrada del micrófono/muestreo
(MIC IN/SAMPLING) (sólo WK-220 y WK-225)
☞S-19
em Toma de entrada de audio (AUDIO IN) ☞S-19
en Terminal de 9,5V CC (DC 9.5V) ☞S-9
eo Toma para auriculares/salida
(PHONES/OUTPUT) ☞S-11
ds dt el em eoenek
■Parte trasera

Español
Guía general
S-7
Utilice los botones numéricos y las teclas [–] y [+] para
cambiar los ajustes de los parámetros que aparecen en la
parte izquierda superior de la pantalla.
Utilice los botones numéricos para ingresar números y
valores.
• Ingrese el mismo número de dígitos que el del valor
visualizado actualmente.
• Los valores negativos no se pueden ingresar mediante los
botones numéricos. En su lugar, utilice [–] (disminuir) y [+]
(aumentar).
Puede usar las teclas [–] (disminuir) y [+] (aumentar) para
cambiar el número o valor visualizado.
• Si mantiene apretada una u otra tecla podrá desplazarse
por el ajuste visualizado.
• Si presiona simultáneamente ambas teclas, volverá al
ajuste inicial predeterminado o recomendado.
Puede usar el FUNCTION botón (ct) para ajustar el efecto
de reverberación, borrar datos, y realizar una amplia gama de
operaciones del teclado digital.
1.
Presione ct (FUNCTION) para visualizar el
menú de funciones.
2.
Utilice las teclas br (teclado numérico) [4] (o)
y [6] (p) para visualizar la función que desea.
• Puede salir del menú de funciones presionando ct
(FUNCTION).
• Tras seleccionar las funciones 8 a 13, presione la tecla
br (teclado numérico) [9] (ENTER) para visualizar el
submenú del elemento de menú. A continuación, utilice
[4] (o) y [6] (p) para seleccionar un elemento.
Puede salir de un submenú presionando la tecla br
(teclado numérico) [7] (EXIT).
3.
Si desea conocer detalles sobre cada una de
las funciones, consulte las páginas indicadas.
Uso del teclado numérico (br)
Botones numéricos
Ejemplo: Para ingresar el número de tono 001 ingrese
03 0 3 1.
Teclas [–] y [+]
Ajuste
St .GrPno
Funciones del botón FUNCTION
(ct)
Para seleccionar una función

Guía general
S-8
• Los parámetros de tono y otros vuelven a sus valores
iniciales predeterminados cada vez que se conecta la
alimentación (página S-10).
Ejecute el siguiente procedimiento cuando desee
reposicionar los datos y ajustes guardados en el teclado
digital a sus ajustes predeterminados de fábrica.
1.
Apague el teclado digital.
2.
Mientras mantiene presionados bp (SONG
BANK) y la tecla numérica [1] (br) al mismo
tiempo, presione1.
• Mantenga presionados bp (SONG BANK) y la tecla
numérica [1] (br) hasta finalizar el siguiente paso.
3.
Cuando aparezca el mensaje “Pls wait” en la
pantalla, suelte bp (SONG BANK) y la tecla
numérica [1] (br).
• El teclado digital estará listo para su uso unos instantes
después de que se inicialice el sistema.
• Si desea información sobre cómo encender y apagar el
piano digital, consulte “Conexión de la alimentación y
ejecución” (página S-10).
Función Pantalla Consulte
la página
1 Transposición Trans. S-17
2 Volumen de
acompañamiento
AcompVol S-42
3 Volumen de la canción Song Vol S-30
4 Respuesta al tacto Touch S-12
5 Afinación Tune S-17
6 Reverberación Reverb S-16
7 Coro Chorus S-16
8 Muestreo SAMPLING
Inicio de muestreo
automático
AutoStrt S-25
Interrupción de muestreo
automático
AutoStop S-25
Protección del tono
muestreado
(Protect) S-26
9 Lección progresiva LESSON
Guía de digitación por voz Speak S-34
Guía de notas NoteGuid S-35
Evaluación de la ejecución Scoring S-35
Longitud de frase PhraseLn S-35
10 Escalas de preajustes SCALE S-55
11 Otros ajustes OTHER
Retención del arpegiador ArpegHld S-57
Efecto de pedal Jack S-17
Escala de
acompañamiento
AcompScl S-56
Contraste de LCD Contrast S-12
12 Ajustes MIDI MIDI
Canal de teclado Keybd Ch S-60
Canales de navegación Navi. Ch S-60
Control local Local S-61
Salida de
acompañamiento
AcompOut S-61
13 Borrar DELETE
Borrar sonido muestreado (nombre del
tono)
S-26
Borrar ritmo de usuario (nombre del
ritmo)
S-47
Borrar canción de usuario (nombre de la
canción)
S-58
Borrar todos los datos All Data S-58
Reposición del teclado digital a
sus ajustes predeterminados de
fábrica

Español
S-9
Preparándose para tocar
Este teclado digital puede ser alimentado mediante un
adaptador de CA o con pilas. Normalmente, se recomienda
usar un adaptador de CA.
• El adaptador de CA no está incluido en este teclado digital.
Deberá adquirirlo separadamente. Si desea más
información sobre las opciones, consulte la página S-3.
Asegúrese de utilizar únicamente el adaptador de CA
especificado para este teclado digital. El uso de un adaptador
de CA de diferente tipo puede ocasionar un mal
funcionamiento.
• Asegúrese de apagar el teclado digital antes de
conectar o desconectar el adaptador de CA.
• El adaptador de CA estará caliente después de un uso
prolongado. Esto es normal y no es ningún signo de
anomalía.
• Para evitar la rotura del cable, no coloque ningún
objeto encima del cabale de alimentación.
• Nunca introduzca objetos metálicos, lápices ni ningún
otro objeto en el terminal de 9,5 V CC del producto. Si
lo hiciese, podría existir riesgo de accidente.
• Asegúrese de apagar la unidad antes de colocar las
pilas.
• Si lo desea, puede utilizar seis pilas disponibles
comercialmente. No utilice pilas Oxyride ni pilas a base
de níquel.
1.
Abra la tapa del compartimiento de las pilas
situada en la parte inferior del teclado digital.
2.
Coloque seis pilas en el compartimiento de las
pilas.
• CTK-4200: Pilas de tamaño AA
• WK-220/WK-225: Pilas de tamaño D
Asegúrese de orientar los extremos positivo + y negativo
- de las pilas tal como se indica en la ilustración.
3.
Inserte las lengüetas de la tapa del
compartimiento de las pilas en los orificios
situados en el lateral del compartimiento, y
cierre la tapa.
■Indicación de pila baja
El indicador mostrado a continuación comienza a parpadear
para avisarle que la carga de las pilas está baja. Cambie las
pilas por otras nuevas.
Preparación del atril
Fuente de alimentación
Uso del adaptador de CA
Adaptador de CA especificado: AD-E95100L
(Clavija de la norma
JEITA)
¡No lo doble! ¡No lo enrolle!
Atril
Tomacorriente doméstico
Adaptador de CA
DC 9.5V
Uso de las pilas
<CTK-4200> <WK-220/WK-225>
Lengüetas Lengüetas
Indicador de pila baja
(parpadea)

S-10
Para tocar el teclado digital
1.
Presione 1.
El piano digital se enciende.
• Para apagar el teclado digital, presione otra vez el
botón 1.
2.
Intente tocar algo en el teclado. Utilice 2 para
ajustar el volumen.
• Si presiona 1 sólo ligeramente, la pantalla se
iluminará momentáneamente pero la unidad no se
encenderá. Esto no es ningún signo de anomalía.
Presione 1 firmemente para desconectar totalmente
la alimentación.
• Al apagar el teclado digital, se borrarán prácticamente
todos los ajustes actuales. La próxima vez que
encienda el teclado digital, se restablecerán los ajustes
iniciales predeterminados.
Esto es válido para todos los ajustes, excepto la
protección de la muestra de sonido. Una vez activado,
permanecerá así hasta que usted lo desactive.
• El mensaje “Pls wait” permanecerá visualizado en la
pantalla durante el curso de una operación de
almacenamiento de datos. No realice ninguna otra
operación mientras se está visualizando este mensaje.
Si apaga el teclado digital se podrían borrar o alterar
los datos del teclado digital.
Si no realiza ninguna operación en el teclado digital durante
uno de los tiempos de disparo indicados a continuación, el
teclado digital se apagará mediante el apagado automático.
■Para deshabitar el apagado automático
Es posible deshabilitar el apagado automático para que no se
desconecte la alimentación durante un concierto, etc.
1.
Conecte la alimentación mientras mantiene
presionado bn (TONE).
El apagado automático se deshabilita.
ctct
552211
bmbm
brbr
bnbn
Conexión de la alimentación y
ejecución
Apagado automático
Durante la operación con las pilas : 6 minutos
Durante la operación con el adaptador de CA: 30 minutos
B

Español
Para tocar el teclado digital
S-11
Al conectar los auriculares se enmudece la salida de los
altavoces, de modo que podrá practicar aún a altas horas de
la noche sin molestar a nadie.
• Asegúrese de disminuir el nivel de volumen antes de
conectar los auriculares.
• Los auriculares no vienen incluidos con el teclado digital.
• Utilice auriculares disponibles comercialmente. Si desea
más información sobre las opciones, consulte la página
S-3.
• No utilice los auriculares con el volumen demasiado
alto durante un tiempo prolongado. Correría el riesgo
de sufrir daños auditivos.
• Si está usando auriculares que requieren una clavija
adaptadora, asegúrese de no dejarla enchufada al
quitarse los auriculares.
Puede conectar un micrófono dinámico (solamente) al teclado
digital para que el sonido se emita a través de los altavoces
del teclado digital.
• Puede ajustar el nivel de volumen de la entrada del
micrófono con la perilla ek (MIC VOLUME). El control de
volumen del micrófono es independiente del volumen
general del teclado.
• Los efectos incorporados (reverberación, coro) también se
aplican a la entrada procedente del micrófono.
Para obtener más información, consulte “Control de los
sonidos del teclado” (página S-14).
• Antes de conectar un micrófono, asegúrese de que el
teclado digital y el micrófono estén apagados.
• Antes de conectar un micrófono, ajuste ambas perillas
2 y ek (MIC VOLUME) a un nivel bajo. Ajuste el
volumen a los niveles apropiados después de conectar
el micrófono.
Uso de los auriculares
Toma PHONES/OUTPUT
Conexión de un micrófono
(WK-220 y WK-225)
Toma MIC IN/SAMPLING

Para tocar el teclado digital
S-12
La respuesta al tacto altera el volumen del tono de acuerdo
con la presión del teclado (velocidad). Esto proporciona una
riqueza de expresión similar a la de un piano acústico.
Utilice el procedimiento descrito a continuación para controlar
cuánto cambiar el volumen de las notas ejecutadas en
función de la velocidad de pulsación. Seleccione el ajuste que
mejor se adapte a su estilo de ejecución.
1.
Presione ct (FUNCTION) y luego utilice las
teclas br (teclado numérico) [4] (o) y [6] (p)
para visualizar “Touch” (página S-7).
2.
Utilice las teclas br (teclado numérico) [–] y [+]
para seleccionar uno de los tres ajustes de
sensibilidad de respuesta al tacto.
1.
Presione ct (FUNCTION) y luego utilice las
teclas br (teclado numérico) [4] (o) y [6] (p)
para visualizar “OTHER” (página S-7).
2.
Presione la tecla br (teclado numérico) [9]
(ENTER).
3.
Utilice las teclas br (teclado numérico) [4] (o)
y [6] (p) para visualizar “Contrast”.
4.
Utilice las teclas br (teclado numérico) [–] y [+]
para ajustar el contraste.
• El rango de ajuste de contraste es de 01 a 17.
Para cambiar la respuesta del
teclado a presión de pulsación
(Respuesta al tacto)
La presión rápida de las
teclas produce notas más
fuertes.
La presión lenta de las
teclas produce notas más
suaves.
Evite ejercer demasiada
presión sobre las teclas.
Para cambiar la sensibilidad de repuesta al
tacto
Desactivación
(oFF)
La respuesta al tacto está desactivada. El
volumen del sonido permanece invariable,
independientemente de la velocidad de
pulsación de las teclas.
Tipo 1 (1) Respuesta al tacto normal
Tipo 2 (2) Respuesta al tacto más sensible que el
tipo 1
Touch
Ajuste del contraste de la pantalla
Parpadea
OTHER
Con t r as t

Español
Para tocar el teclado digital
S-13
El metrónomo le permite tocar y practicar con un tiempo
estable para ayudarle a mantener su tempo.
1.
Presione 5.
Se inicia el metrónomo.
2.
Presione 5 otra vez para detener el
metrónomo.
Puede configurar el metrónomo para que suene una
campanilla para el primer tiempo de cada compás de la
canción que está tocando.
• Puede especificar 0, o un valor entre 2 a 6 como el número
de tiempos por compás.
• Cuando toca una canción incorporada, el ajuste de los
tiempos por compás (que determina cuándo suena la
campanilla) se configura automáticamente para la canción
actualmente seleccionada.
1.
Mantenga presionado 5 hasta que aparezca la
pantalla de ajuste de tiempos por compás.
• Si no se realiza ninguna operación durante varios
segundos después de que aparezca la pantalla de
ajuste de tiempos por compás, se volverá a visualizar
la pantalla que estaba viendo antes de presionar 5.
2.
Utilice br (teclado numérico) para ingresar el
número de tiempos por compás.
• La campanilla no sonará si especifica 0 para este
ajuste. En este caso, todos los tiempos se indican
mediante un sonido metálico. Este ajuste le permitirá
practicar con un tiempo estable, sin preocuparse por el
número de tiempos existente en cada compás.
Utilice el siguiente procedimiento para cambiar el tempo del
metrónomo.
1.
Presione bm.
Utilice y (más lento) y t (más rápido) para cambiar el
ajuste de tempo. Si mantiene presionado uno u otro
botón, el ajuste cambiará a alta velocidad.
• Si presiona t y y simultáneamente, el ajuste del
tempo se inicializará de acuerdo con la canción o ritmo
actualmente seleccionado.
• Si presiona bm, el valor del tempo parpadeará en la
pantalla. Mientras parpadea el valor de tempo, puede
usar br (teclado numérico) para cambiarlo.
Tenga en cuenta que debe ingresar los ceros a la
izquierda, de modo que 89 se ingresa como 089.
• El valor de tempo dejará de parpadear si no realiza
ninguna actividad por un tiempo breve.
El ajuste de volumen del metrónomo cambia
automáticamente con el nivel de volumen de la canción o
acompañamiento automático actualmente seleccionado. El
volumen del metrónomo no se puede ajustar
independientemente.
• Consulte la página S-42 para obtener información sobre
cómo cambiar el volumen del acompañamiento automático.
• Consulte la página S-30 para obtener información sobre
cómo cambiar el volumen de la canción.
• No es posible ajustar el balance entre el metrónomo y el
volumen de las notas durante el acompañamiento
automático y la ejecución de una melodía incorporada.
Uso del metrónomo
Inicio/parada
Cambio de los tiempos por compás
Este patrón cambia con cada tiempo.
Bea t
Cambio de tempo del metrónomo
Cambio del volumen de sonido del
metrónomo
Valor de tempo (parpadea)

S-14
Control de los sonidos del teclado
Su teclado digital le permite seleccionar los tonos para una
amplia variedad de sonidos de instrumentos musicales,
incluyendo violín, flauta, orquesta, entre otros. Hasta el
sonido de la misma canción se sentirá diferente con sólo
cambiar el tipo de instrumento.
1.
Presione bn (TONE).
2.
Utilice br (teclado numérico) para seleccionar
el número de tono que desea.
El número y nombre de tono correspondientes aparecen
en la pantalla.
• Utilice los botones numéricos para ingresar el número
de tono. Especifique tres dígitos para el número de
tono.
• Consulte el “Apéndice” separado para una lista completa
de los tonos disponibles.
• Cuando se selecciona uno de los ajustes de batería, se
asignará un sonido de percusión diferente a cada una de
las teclas.
3.
Intente tocar algo en el teclado.
Se escuchará el tono del instrumento que ha
seleccionado.
Si presiona cr se cambia entre los modos de piano y de
órgano. Cada vez que presione cr, el ajuste del tono cambia
entre un tono de piano (número de tono 001) y un tono de
órgano (número de tono 079).
Además del número de tono, también podrá configurar los
ajustes listados a continuación.
cococpcp crcr
bnbn
ctct
brbr
Para seleccionar entre una
variedad de sonidos de
instrumentos musicales
Para seleccionar el instrumento que desea
tocar
Ejemplo: Para seleccionar 001, ingrese 0 3 0 3 1.
St .GrPno
Nombre del tonoNúmero de tono
Ejecución con un piano o tono de órgano
Reverberación : “06”
Transposición : 00
Respuesta al tacto : Off:Vuelve al ajuste inicial
predeterminado
On: Ningún cambio
Efecto de pedal : SUS
Número de ritmo : “161”
(cuando se selecciona
un tono de piano)
“094” (
cuando se selecciona
un tono de órgano)
Acompañamiento : Sólo parte de ritmo
Control local : On
Asignación de batería : Off
División : Off
Estratificador : Off
Coro : Off
Desplazamiento de octava (superior)
:0
Armonización automática : Off
Arpegiador : Off
Escala : Equal

Español
Control de los sonidos del teclado
S-15
Puede usar el siguiente procedimiento para estratificar dos
tonos diferentes (como piano y cuerdas) de manera que
suenen simultáneamente al presionar una tecla en el teclado.
1.
Seleccione el primer tono que desea usar.
Utilice bn (TONE) y luego utilice br (teclado numérico)
para seleccionar el tono que desea.
2.
Presione cp.
3.
Utilice br (teclado numérico) para seleccionar
el segundo tono que desea.
4.
Toque algo en el teclado.
Ambos tonos sonarán simultáneamente.
5.
Presione cp otra vez para desestratificar el
teclado (de modo que se ejecute solamente el
tono seleccionado en el paso 1).
• Cada vez que presiona cp, se cambia entre
estratificado (dos tonos) y desestratificado (un tono).
Puede usar el siguiente procedimiento para asignar
diferentes tonos a los rangos derecho e izquierdo del teclado,
de manera que suene como si estuviera tocando un
ensemble entre dos instrumentos.
1.
Seleccione el tono para el rango del lado
derecho (página S-14).
Utilice bn (TONE) y luego utilice br (teclado numérico)
para seleccionar el tono que desea.
2.
Presione co.
3.
Utilice br (teclado numérico) para seleccionar
el tono del rango del lado izquierdo que desea.
4.
Toque algo en el teclado.
Se escucharán los tonos asignados a los rangos de los
lados izquierdo y derecho del teclado.
Estratificación de dos tonos
Ejemplo: 032 ELEC.PIANO 1
Ejemplo: 205 STRINGS
E.Pi ano1
Se enciende
St r in
g
s
División del teclado entre dos
tonos diferentes
Cómo seleccionar los dos tonos para un
teclado dividido
Ejemplo: 303 FLUTE 1
Ejemplo: 064 VIBRAPHONE 1
Flute 1
Se enciende
Vibes 1
F3
VIBRAPHONE 1 FLUTE 1
Punto de división

Control de los sonidos del teclado
S-16
5.
Presione co otra vez para desdividir el teclado
(de modo que se ejecute solamente el tono
seleccionado en el paso 1).
• Cada vez que presiona co, se cambia entre dividido
(dos tonos) y desdividido (un tono).
• Si activa tanto la estratificación como la división, la
estratificación será aplicada solamente al rango del lado
derecho del teclado.
1.
Mientras mantiene presionado co, presione la
tecla en la que desea situar el punto de división.
La tecla presionada corresponderá a la nota más baja del
rango del lado derecho del teclado dividido.
El ajuste Reverb añade reverberación a las notas. Es posible
cambiar la duración de la reverberación.
1.
Presione ct (FUNCTION) y luego utilice las
teclas br (teclado numérico) [4] (o) y [6] (p)
para visualizar “Reverb” (página S-7).
2.
Utilice las teclas br (teclado numérico) [–] y [+]
para seleccionar el ajuste de reverberación que
desea.
El coro es una función que añade profundidad y riqueza a las
notas. Su interpretación sonará como si estuviera tocando
múltiples instrumentos.
1.
Presione ct (FUNCTION) y luego utilice las
teclas br (teclado numérico) [4] (o) y [6] (p)
para visualizar “Chorus” (página S-7).
2.
Utilice las teclas br (teclado numérico) [–] y [+]
para seleccionar el tipo de coro que desea.
Hay cinco tipos de coros, más un ajuste de desactivación.
• El efecto real producido por el coro depende del tono
utilizado.
Para cambiar el punto de división
Ejemplo: Ajustar el Do central (C4) como punto de
división.
Uso de la reverberación
Desactivación
(oFF)
Desactiva la reverberación.
1 a 10 Cuanto mayor sea el número
seleccionado, mayor será la duración de
la reverberación.
C4
Nombre de la clave
Reve r b
El indicador desaparece al desactivar la reverberación.
Uso del coro
Cho r us
El indicador desaparece al desactivar el coro.

Español
Control de los sonidos del teclado
S-17
Puede usar el pedal para cambiar las notas de diversas
maneras durante la ejecución.
• La unidad de pedal no viene incluido con el teclado digital.
Deberá adquirirla separadamente. Si desea más
información sobre las opciones, consulte la página S-3.
Conecte una unidad de pedal opcional.
1.
Presione ct (FUNCTION) y luego utilice las
teclas br (teclado numérico) [4] (o) y [6] (p)
para visualizar “OTHER” (página S-7).
2.
Presione la tecla br (teclado numérico) [9]
(ENTER).
3.
Utilice las teclas br (teclado numérico) [4] (o)
y [6] (p) para visualizar “Jack”.
4.
Utilice las teclas br (teclado numérico) [–] y [+]
para seleccionar el efecto de pedal que desea.
• A continuación se muestran los efectos de pedal
disponibles.
La función de transposición le permite cambiar la altura tonal,
en pasos de semitono. Una simple operación le permite
cambiar instantáneamente la altura tonal para que
corresponda con la del cantante.
• El rango de ajuste de transposición es de –12 a +12
semitonos.
1.
Presione ct (FUNCTION).
2.
Utilice las teclas br (teclado numérico) [–] y [+]
para seleccionar el ajuste de transposición que
desea.
Utilice la función de afinación cuando deba ajustar
ligeramente la altura tonal para adaptarla a otro instrumento
musical. Además, algunos artistas realizan ejecuciones
alterando ligeramente la afinación. Puede usar la función de
afinación para ajustar la afinación de manera que
corresponda exactamente con la música de un CD.
• La función de afinación especifica la frecuencia de la nota
A4. Puede ajustar una frecuencia dentro de un rango de
415,5 a 465,9 Hz. El ajuste predeterminado inicial es
440,0 Hz.
1.
Presione ct (FUNCTION) y luego utilice las
teclas br (teclado numérico) [4] (o) y [6] (p)
para visualizar “Tune”.
Para usar un pedal
Para conectar una unidad de pedal
Selección del efecto de pedal
Sostenido
(SUS)
Sostiene las notas ejecutadas mientras se
presiona el pedal. Las notas de los tonos de
órgano y otros instrumentos similares se
sostienen aunque no se presione el pedal.
Sostenuto
(SoS)
Sostiene las notas que se están ejecutando
al pisar el pedal, antes de soltar las teclas.
Sordina
(SFt)
Suaviza ligeramente las notas ejecutadas
mientras se presiona el pedal.
Ritmo
(rHy)
Al presionar el pedal, se inicia y se detiene el
acompañamiento automático o la
reproducción de la canción.
SUSTAIN/ASSIGNABLE JACK
OTHER
Parpadea
Jack
Cambio de la altura tonal
(Transposición, afinación,
desplazamiento de octava)
Cambio de la altura tonal en pasos de
semitono (Transposición)
Afinación fina (Afinación)
Trans.
Tune

Control de los sonidos del teclado
S-18
2.
Utilice las teclas br (teclado numérico) [–] y [+]
para ajustar la afinación.
• La ejecución de este paso hace que la pantalla cambie
de “Tune” a un valor que indica el ajuste de la
frecuencia actual, tal como se muestra a continuación.
Puede cambiar la frecuencia en pasos de 0,1 Hz.
• Aunque no realice ninguna operación con la tecla br
(teclado numérico) para ajustar la afinación, el ajuste
de la frecuencia actual aparecerá automáticamente
durante algunos segundos.
El desplazamiento de octava le permite subir o bajar la altura
tonal de las notas del teclado, en unidades de octavas.
• El rango de ajuste del desplazamiento de octava es de –2 a
+2 octavas.
• Cuando utiliza la división (página S-15), puede ajustar
individualmente los rangos izquierdo y derecho del teclado
a las alturas tonales que desea.
1.
Continúe presionado cp hasta que aparezca la
pantalla mostrada a continuación.
Si desea usar la división, actívela antes de presionar cp.
• Tras un período de inactividad de varios segundos
después de que aparezca esta pantalla, se volverá a
visualizar automáticamente la pantalla anterior.
2.
Utilice las teclas br (teclado numérico) [–] y [+]
para desplazar la octava.
3.
Presione cp.
4.
Presione cp otra vez.
Desplazamiento de octava
• División activada : Este paso afecta solamente al
rango derecho del teclado.
• División desactivada : Este paso afecta a todo el rango
del teclado.
• División activada : Aparecerá la pantalla mostrada
debajo. Utilice las teclas br
(teclado numérico) [–] y [+] para
desplazar la octava para el
rango del lado izquierdo del
teclado.
• División desactivada : Aparecerá la pantalla mostrada
debajo. Avance al paso 4.
440.0Hz
Oc tU
pp
er
Oc t Lowe r

Español
S-19
Para muestrear sonidos y ejecutarlos en el teclado
digital
Puede muestrear el sonido procedente de un micrófono,
reproductor de audio portátil u otro dispositivo, y luego
ejecutarlo en el teclado. Por ejemplo, podría muestrear el
ladrido de su perro y luego usar el sonido en una melodía.
Puede asimismo muestrear y usar pasajes de un CD. La
función de muestreo le permitirá crear sonidos nuevos que
potenciarán su creatividad.
• Antes de la conexión, asegúrese de que tanto este
teclado digital, así como el micrófono (WK-220 o
WK-225) el dispositivo externo (CTK-4200) conectado,
se encuentren apagados.
1.
Conecte un micrófono o dispositivo externo al
teclado digital.
<CTK-4200>
<WK-220 / WK-225>
•No es posible muestrear sonidos introducidos a través
de la toma AUDIO IN.
• Utilice un micrófono dinámico disponible comercialmente.
• Para la conexión de un dispositivo externo, deberá adquirir
cables de conexión disponibles en las tiendas del ramo.
Los cables de conexión deben contar en un extremo con
una clavija mini estéreo, y en el otro con una clavija que
corresponda con la configuración del dispositivo externo.
2.
Baje los niveles de volumen del dispositivo
externo y del teclado digital.
3.
Encienda el dispositivo externo o micrófono, y
luego el teclado digital.
• Cuando utilice un micrófono, ajuste el nivel de entrada
de volumen con ek (MIC VOLUME).
• Después de encender el teclado digital, deberá esperar
unos segundos para poder usar el micrófono.
• Los sonidos muestreados se graban en monoaural.
bobobnbn brbr
bsbsbtbtckckclclcmcmcncn cscscrcr ctct
Conexión y preparación
Toma AUDIO IN del teclado digital
Clavija mini estéreo
Reproductor de CD,
tocacintas, etc.
Toma MIC IN/SAMPLING
B

Para muestrear sonidos y ejecutarlos en el teclado digital
S-20
Utilice los procedimientos de esta sección para muestrear un
sonido y ejecutarlo en el teclado digital, como la parte de
melodía.
• Se pueden almacenar hasta cinco sonidos muestreados en
la memoria del teclado digital, como números de tono 601 a
605. Para asignar el sonido al teclado, simplemente
seleccione el número de tono en donde se encuentra
ubicado el sonido que desea.
1.
Presione bn (TONE) y luego utilice br (teclado
numérico) para ingresar el número de tono (601
a 605) en que desea almacenar el sonido
muestreado.
2.
Presione simultáneamente cr y cs.
Se ingresa en espera de muestreo.
El tiempo de muestreo admisible (en segundos)
aparecerá momentáneamente en la pantalla y luego
cambiará de la siguiente manera.
3.
La acción a realizar seguidamente depende del
modelo de teclado digital, como se describe a
continuación.
• CTK-4200:
Genere el sonido desde el dispositivo externo.
• WK-220, WK-225:
Genere el sonido en la dirección del micrófono.
El muestreo se iniciará automáticamente.
• Si el volumen del sonido es muy bajo, el muestreo no
se iniciará.
4.
Una vez que termine la muestra de sonido,
presione simultáneamente cr y cs.
El muestreo será finalizado.
• Aunque no presione cr y cs, el muestreo se
interrumpirá automáticamente cada vez que deje de
ingresar el sonido desde el dispositivo externo o el
micrófono. El muestreo también se interrumpirá
automáticamente 10 segundos después de su inicio.
5.
Toque algo en el teclado digital.
• Es posible que no pueda efectuar un muestreo de 10
segundos, si la memoria del teclado digital no es suficiente
debido a otros datos almacenados. En tal caso, borre datos
innecesarios de la memoria para liberar espacio y para
poder efectuar un muestreo de 10 segundos. Si desea más
información, consulte “Para borrar un sonido muestreado”
en la página S-26.
• El muestreo y el almacenamiento del sonido hará que
se borren los datos de sonido almacenados
actualmente con el mismo número de tono. Para evitar
el borrado accidental de datos importantes, asegúrese
de leer “Protección contra el borrado accidental de los
sonidos muestreados” en la página S-26.
Para muestrear y ejecutar el
sonido de una melodía (Muestreo
de melodía)
Para muestrear un sonido
No Da t a
No hay ningún sonido muestreado almacenado
Se enciende
Parpadea
W
aitin
g
Parpadea
Sam
p
lin
g
S1 :Or
g
nl
Sonido muestreado 1
Memoria utilizada
(Unidad: Kbytes) Capacidad de
memoria restante

Español
Para muestrear sonidos y ejecutarlos en el teclado digital
S-21
■Cómo se ejecutan las muestras de sonido
Si presiona el Do central (C4) se reproducirá el sonido
original. Las teclas situadas a la izquierda y derecha de C4
ejecutan el sonido a diferentes alturas tonales.
Puede usar el siguiente procedimiento para hacer un loop del
sonido muestreado de manera que se repita una y otra vez,
mientras lo toca en el teclado digital.
1.
Presione bo (RHYTHM).
2.
Presione simultáneamente cr y ct.
Se ingresa en espera de repetición.
3.
Presione el botón (bt a cn) que corresponda
con el número de tono de muestreo de melodía
que desea seleccionar.
El sonido seleccionado se empezará a reproducir en loop.
4.
Presione otra vez el mismo botón para detener
la reproducción.
5.
Si presiona bs podrá volver a la pantalla que se
estaba visualizando antes del paso 2 de este
procedimiento.
Si lo desea, puede usar el siguiente procedimiento para
cambiar el nivel de volumen de reproducción en loop de cada
sonido muestreado.
1.
Presione el botón del sonido muestreado cuyo
volumen desea cambiar (bt a cn).
• El sonido sonará enlazado, como un loop.
2.
Mientras está sonando el loop, mantenga
presionado el mismo botón de sonido
muestreado (bt acn) mientras presiona
cualquier tecla del teclado.
• La presión rápida de la tecla aumenta el volumen del
sonido muestreado, mientras que la presión lenta, lo
disminuye.
3.
Una vez que ajuste el sonido muestreado al
nivel deseado, suelte su botón (bt a cn).
Para hacer un loop del sonido muestreado
Para seleccionar este número de
tono: Presione este botón:
601 bt
602 ck
603 cl
604 cm
605 cn
C4
S
y
n t h P o
p
Se enciende
Cambio del volumen de reproducción en
loop del sonido muestreado

Para muestrear sonidos y ejecutarlos en el teclado digital
S-22
Puede aplicar diversos efectos a los sonidos muestreados.
1.
Presione bn (TONE) y luego utilice br (teclado
numérico) para ingresar el número de tono (601
a 605) al que desea aplicar los efectos.
2.
Presione bn (TONE) para mostrar
consecutivamente los efectos disponibles,
descritos a continuación.
• Evite asignar el mismo sonido muestreado al teclado para
tocar acompañado y para tocar en loop. De hacerlo, el
efecto Bucle 1 será aplicado al tono del teclado mientras se
está efectuando la ejecución en loop del sonido
muestreado.
Puede usar el procedimiento para cambiar los sonidos de
batería asignados a cada tecla.
• Puede almacenar hasta tres ajustes de batería como
números de tono 606, 607, y 608. Para asignar sonidos de
ajuste de batería al teclado, simplemente seleccione el
número de tono en donde se encuentra ubicado el ajuste
de batería que desea.
1.
Presione bo (RHYTHM).
2.
Presione bn (TONE) y luego utilice br (teclado
numérico) para ingresar el número de tono
(606, 607 ó 608) correspondiente al ajuste de
batería cuyos sonidos desea cambiar.
3.
Presione simultáneamente cr y cs.
Para aplicar los efectos a un sonido
muestreado
Tipo de efecto
(Visualización) Descripción
Original (Orgnl) Tono muestreado normal (sin loop,
sin efecto).
Bucle 1 (Loop1) El sonido muestreado se ejecuta en
un loop.
Bucle 2 (Loop2)
El sonido muestreado se ejecuta en
un loop y se eleva la altura tonal del
sonido resonante al soltar la tecla del
teclado.
Bucle 3 (Loop3)
El sonido muestreado se ejecuta en
un loop y se disminuye la altura tonal
del sonido resonante al soltar la tecla
del teclado.
Altura tonal 1 (Ptch1) Cambia la altura tonal de baja a alta,
en escala ascendente.
Altura tonal 2 (Ptch2) La altura tonal cambia de alta a baja,
en escala descendente.
Altura tonal 3 (Ptch3)
La altura tonal cambia de alta a baja,
en una escala descendente, y luego
la aumenta al soltar la tecla.
Trémolo (Treml) Alterna el volumen entre alto y bajo.
Sonidos divertidos 1
(Funy1)
Añade vibrato y cambia la altura tonal
aumentándola gradualmente.
Sonidos divertidos 2
(Funy2)
Alterna la altura tonal entre alta y
baja.
Sonidos divertidos 3
(Funy3)
Añade vibrato y cambia la altura tonal
de baja a alta.
Para incorporar un sonido
muestreado en un ajuste de
batería (Muestreo de batería)
No Da t a
Se enciende
No Da t a
Parpadea

Español
Para muestrear sonidos y ejecutarlos en el teclado digital
S-23
4.
Presione la tecla* a la cual desea asignar el
sonido de batería que está por muestrear.
Se ingresa en espera de muestreo.
El tiempo de muestreo admisible (en segundos)
aparecerá momentáneamente en la pantalla y luego
cambiará de la siguiente manera.
5.
La acción a realizar seguidamente depende del
modelo de teclado digital, como se describe a
continuación.
• CTK-4200:
Genere el sonido desde el dispositivo externo.
• WK-220, WK-225:
Genere el sonido en la dirección del micrófono.
El muestreo se iniciará automáticamente.
• Si el volumen del sonido es muy bajo, el muestreo no
se iniciará.
6.
Una vez que termine la muestra de sonido,
presione simultáneamente cr y cs.
El muestreo será finalizado.
• Aunque no presione cr y cs, el muestreo se
interrumpirá automáticamente cada vez que deje de
ingresar el sonido desde el dispositivo externo o el
micrófono. El muestreo también se interrumpirá
automáticamente 10 segundos después de su inicio.
7.
Presione la tecla del teclado.
• Puede repetir los pasos 3 a 6 para cambiar otros sonidos
que conforman el ajuste de batería actualmente
seleccionado. Hay ocho sonidos por ajuste de batería.
• Es posible que no pueda efectuar un muestreo de 10
segundos, si la memoria del teclado digital no es suficiente
debido a otros datos almacenados. En tal caso, borre datos
innecesarios de la memoria para liberar espacio y para
poder efectuar un muestreo de 10 segundos. Si desea más
información, consulte “Para borrar un sonido muestreado”
en la página S-26.
• El muestreo de un sonido hará que se borren los datos
de sonido asignados actualmente a la misma tecla del
teclado. Para evitar el borrado accidental de datos
importantes, asegúrese de leer “Protección contra el
borrado accidental de los sonidos muestreados” en la
página S-26.
Parpadea
W
aitin
g
C2 C7
*Los sonidos de la batería no se pueden asignar a estas
teclas (WK-220, WK-225).
Parpadea
Sam
p
lin
g
Memoria utilizada
(Unidad: Kbytes) Capacidad de
memoria restante
Sm
p
lDrm1

Para muestrear sonidos y ejecutarlos en el teclado digital
S-24
Puede usar los procedimientos de esta sección para copiar el
sonido de batería asignado a una tecla, a otra tecla del
teclado, cambiar la altura tonal de un sonido, y borrar un
sonido muestreado.
1.
Presione bn (TONE) y luego utilice br (teclado
numérico) para ingresar el número de tono
(606, 607 ó 608) correspondiente al ajuste de
batería que desea.
2.
Presione simultáneamente cr y cs.
3.
Presione ct (FUNCTION).
Este es el modo de edición.
• Mientras está en el modo de edición, puede copiar,
cambiar la altura tonal, o borrar un sonido (cada uno de
los cuales se describe a continuación). Si vuelve a
presionar ct (FUNCTION), se sale del modo de
edición y se vuelve al paso 2 de este procedimiento.
■Para copiar un sonido muestreado de una tecla a
otra
Mientras mantiene presionada la tecla a la que se le ha
asignado el sonido muestreado que desea copiar, presione la
tecla a la cual desea copiarlo.
• No es posible seleccionar, como destino de copia, una
tecla a la cual ya se le ha asignado un sonido muestreado.
■Para cambiar la altura tonal de un sonido
muestreado
Mientras mantiene presionada la tecla del sonido muestreado
cuya altura tonal desea cambiar, utilice las teclas br (teclado
numérico) [–] y [+] para cambiar la altura tonal.
• Puede cambiar la altura tonal dentro de un rango de –64 a
63 semitonos.
■Para borrar el sonido muestreado de una tecla
del teclado
Mientras mantiene presionada la tecla cuyo sonido desea
borrar, presione bo (RHYTHM). Como respuesta al mensaje
“DelSure?” que aparece, presione el botón br (teclado
numérico) [+] (YES) para borrar, o [–] (NO) para cancelar la
operación de borrado.
• Si borra el sonido muestreado, la tecla se restablecerá al
sonido incorporado predeterminado.
Utilice el siguiente procedimiento para cambiar la parte de
ritmo de un patrón de acompañamiento automático a un
sonido de ajuste de batería que ha muestreado.
1.
Presione bo (RHYTHM) y luego utilice br
(teclado numérico) para ingresar el número de
ritmo del patrón de acompañamiento que
desea.
No es posible usar un tono de muestreo de batería en un
ritmo de usuario; por lo tanto, no seleccione un ritmo de
usuario en el paso anterior.
2.
Presione bn (TONE) y luego utilice br (teclado
numérico) para ingresar el número de tono del
ajuste de batería de muestreo que contiene el
sonido que desea utilizar.
3.
Presione bn (TONE).
La parte de ritmo del patrón de acompañamiento
automático seleccionado por usted en el paso 1 será
cambiado por el sonido muestreado seleccionado por
usted en el paso 2.
• Para que la parte de ritmo del acompañamiento
automático vuelva a cambiar a su sonido original,
presione bn (TONE) otra vez.
• Algunos sonidos de batería de la parte del ritmo no pueden
ser sustituidos por sonidos muestreados.
Edición de los sonidos del ajuste de batería
muestreados
Ejemplo: Para copiar el sonido muestreado de la tecla C4
a la tecla D4
Sm
p
lDrm1
Parpadea a alta
velocidad
Indica las teclas a las que se le han asignado sonidos.
Indica la tecla cuyo sonido se ha copiado.
Ejemplo: Para borrar el sonido asignado a la tecla D4
Uso de un tono de muestreo de batería en el
acompañamiento automático (Asignación de
batería)
Desaparece

Español
Para muestrear sonidos y ejecutarlos en el teclado digital
S-25
Normalmente, cuando el teclado digital está en espera de
muestreo, el muestreo se iniciará automáticamente cada vez
que se detecte una entrada de sonido. También puede usar el
siguiente procedimiento para habilitar el inicio de muestreo
manual, para que el muestreo no se inicie hasta que usted
presione un botón. Puede utilizarlo cuando desee insertar un
silencio antes del sonido muestreado.
1.
Presione ct (FUNCTION) y luego utilice las
teclas br (teclado numérico) [4] (o) y [6] (p)
para visualizar “SAMPLING” (página S-7).
2.
Presione la tecla br (teclado numérico) [9]
(ENTER).
3.
Presione la tecla br (teclado numérico) [–] para
desactivar el inicio de muestreo automático.
Con esto se habilita el inicio de muestreo manual, cuya
operación se describe seguidamente.
• Muestreo de melodía (página S-20):
El muestreo se inicia al presionar simultáneamente cr
y cs, que ha presionado en el paso 2 del
procedimiento de muestreo.
• Muestreo de batería (página S-22):
El muestreo se inicia al soltar la tecla del teclado digital
que ha presionado en el paso 4 del procedimiento de
muestreo.
Normalmente, el teclado digital interrumpirá automáticamente
el muestreo cada vez que detecta que no hay entrada de
sonido. También puede usar el siguiente procedimiento para
habilitar la interrupción de muestreo manual, para que el
muestreo continúe hasta que usted presione un botón. Puede
utilizarlo cuando desee insertar un silencio después del
sonido muestreado.
1.
Presione ct (FUNCTION) y luego utilice las
teclas br (teclado numérico) [4] (o) y [6] (p)
para visualizar “SAMPLING” (página S-7).
2.
Presione la tecla br (teclado numérico) [9]
(ENTER).
3.
Presione la tecla br (teclado numérico) [6]
(p).
4.
Presione la tecla br (teclado numérico) [–] para
desactivar la interrupción de muestreo
automático.
El muestreo continúa hasta que se realice una de las
siguientes operaciones, aunque no se introduzca nada
desde el micrófono o el dispositivo externo.
• Muestreo de melodía (página S-20)
Presione simultáneamente cr y cs.
• Muestreo de batería (página S-22)
Presione simultáneamente cr y cs, o presione alguna
tecla del teclado.
Otras funciones de muestreo
Para cambiar a inicio de muestreo manual
SAMPL I NG
Parpadea
Au t oSt r t
Para cambiar a interrupción de muestreo
manual
Au t oSt o
p

Para muestrear sonidos y ejecutarlos en el teclado digital
S-26
Puede utilizar el siguiente procedimiento para especificar un
número de tono muestreado y borrar sus datos.
1.
Presione ct (FUNCTION) y luego utilice las
teclas br (teclado numérico) [4] (o) y [6] (p)
para visualizar “DELETE” (página S-7).
2.
Presione la tecla br (teclado numérico) [9]
(ENTER).
3.
Utilice las teclas br (teclado numérico) [–] y [+]
para seleccionar el número de tono de los
datos que desea borrar.
4.
Presione la tecla br (teclado numérico) [9]
(ENTER).
Se visualizará un mensaje de confirmación de borrado.
5.
Presione la tecla br (teclado numérico) [+]
(YES) para borrar los datos, o [–] (NO) o [7]
(EXIT) para cancelar la operación de borrado.
• Una vez que finalice el procedimiento de borrado,
aparecerá “Complete” en la pantalla, y luego le seguirá
la pantalla del paso 1 del procedimiento anterior.
• Si desea información sobre cómo borrar los sonidos
de batería individuales de un juego de muestreo de
batería, consulte “Edición de los sonidos del ajuste de
batería muestreados” en la página S-24.
Puede utilizar el siguiente procedimiento para proteger cada
sonido muestreado contra el borrado accidental.
1.
Presione bn (TONE) y luego utilice br (teclado
numérico) para ingresar el número de tono del
tono muestreado que desea proteger.
2.
Presione ct (FUNCTION) y luego utilice las
teclas br (teclado numérico) [4] (o) y [6] (p)
para visualizar “SAMPLING” (página S-7).
3.
Presione la tecla br (teclado numérico) [9]
(ENTER).
4.
Utilice las teclas br (teclado numérico) [4] (o)
y [6] (p) para visualizar “Protect”.
5.
Presione la tecla br (teclado numérico) [+] para
activar la protección.
Una vez protegido, el tono no se podrá borrar.
El tono protegido se indica tal como se muestra a
continuación.
■Para guardar los datos muestreados en un
dispositivo externo
Consulte la página S-62 si desea obtener información sobre
cómo transferir datos muestreados a un ordenador, para
guardarlos.
Para borrar un sonido muestreado
DELETE
Parpadea
S1 :Or
g
nl
Memoria utilizada
(Unidad: Kbytes) Capacidad de
memoria restante
Sure?
Protección contra el borrado accidental de
los sonidos muestreados
Protect
*
1:Or
g
nl
Protegido

Español
S-27
Para ejecutar canciones incorporadas
En este teclado digital, “canciones” se refiere a los datos de
las melodías incorporadas. Puede escuchar las canciones
incorporadas para su disfrute, o tocar al mismo tiempo para
practicar.
• Además de poder escuchar y disfrutar simplemente de las
canciones incorporadas, podrá usarlas con el sistema de
lecciones (página S-31) para practicar.
• Puede aumentar el número de melodías por medio del
ordenador (página S-59).
Utilice el siguiente procedimiento para reproducir las
canciones incorporadas.
1.
Presione simultáneamente bk y bl.
Se empezarán a reproducir las canciones de
demostración.
• Si desea más información sobre los números de
canciones y su secuencia, consulte la página S-69.
• La reproducción de demostración siempre se inicia
desde el número de canción 151.
2.
Si desea cambiar de canción mientras se están
reproduciendo las canciones de demostración,
utilice las teclas br (teclado numérico) [–] y [+]
e ingrese el número de canción que desea
(página S-7).
De esta forma, la reproducción de demostración saltará a
la canción cuyo número se ha ingresado.
• No se pueden usar los botones numéricos br (teclado
numérico) para seleccionar una canción.
3.
Para detener la reproducción de demostración,
presione bk.
La reproducción de demostración continúa hasta que la
detenga presionando bk.
66778899 bkbk blbl
brbr
bpbp
bmbm ctct
Para reproducir las canciones de
demostración
DemoTune
Nombre de la melodíaNúmero de canción

Para ejecutar canciones incorporadas
S-28
Utilice el siguiente procedimiento para reproducir una de las
canciones incorporadas. También puede tocar al ritmo de las
canciones reproducidas.
1.
Presione bp (SONG BANK).
2.
Utilice br (teclado numérico) para ingresar el
número de canción que desea.
• Consulte la página S-69 para una lista completa de las
canciones disponibles.
• Utilice los botones numéricos para ingresar el número
de la canción. Especifique tres dígitos para el número
de la canción.
3.
Presione bk.
Se iniciará la reproducción de la canción.
4.
Presione bk otra vez para detener la
reproducción.
La reproducción de la canción continúa (repetición) hasta
que la detenga presionando bk. Puede cancelar la
repetición de la canción presionando 6.
Utilice las operaciones de esta sección para ejecutar las
operaciones de pausa, salto hacia adelante y salto hacia
atrás.
■Pausa
1.
Presione 9.
La reproducción de la canción se pone en pausa.
2.
Presione 9 otra vez para reanudar la
reproducción desde el punto en que fue puesto
en pausa.
■Salto hacia adelante
1.
Presione 8.
La reproducción de la canción saltará hacia adelante,
hasta el siguiente compás. Cada presión de 8 permite
saltar un compás hacia adelante. Si mantiene presionado
8, se saltará rápidamente hacia adelante, hasta que lo
suelte.
• Si presiona 8 mientras la reproducción de la canción
está detenida, se efectuará el salto hacia adelante de
la frase de la función de lección (página S-32).
■Salto hacia atrás
1.
Presione 7.
La reproducción de la canción saltará hacia atrás, hasta
el compás anterior. Cada presión de 7 permite saltar un
compás hacia atrás. Si mantiene presionado 7, se
saltará rápidamente hacia atrás, hasta que lo suelte.
• Si presiona 7 mientras la reproducción de la canción
está detenida, se efectuará el salto hacia atrás de la
frase de la función de lección (página S-32).
Para reproducir una canción
específica
Inicio/parada
Ejemplo: Para seleccionar 001, ingrese 0 3 0 3 1.
Tw i nk l e
Nombre de la melodíaNúmero de canción
Clave
Tempo
Tiempo
Compás
Digitación
Pedal de sostenido
Nota
El indicador desaparece al desactivar la repetición de
la canción.
Pausa, salto hacia adelante, salto hacia atrás
Número del
compás

Español
Para ejecutar canciones incorporadas
S-29
Puede usar el procedimiento descrito en esta sección para
repetir compases específicos y ejecutarlos en conjunto, hasta
que los domine. Puede especificar el compás de inicio y el
compás de fin de la sección que desea ejecutar y practicar.
1.
Presione 6 para desactivar la repetición de la
canción.
2.
Durante la reproducción de la canción,
presione 6 cuando se llegue al compás que
desea especificar como compás de inicio.
El compás queda especificado como compás de inicio.
3.
Presione 6 otra vez cuando se llegue al
compás que desea seleccionar como compás
de fin.
El compás queda especificado como compás de fin y se
inicia la reproducción repetida de los compases incluidos
en el rango especificado.
• Durante la reproducción repetida, puede usar 9 para
poner la reproducción en pausa, 8 para saltar hacia
adelante, o 7 para saltar hacia atrás.
4.
Presione 6 otra vez para volver a la
reproducción normal.
Al cambiar el número de la canción, se borrarán los
compases de inicio y de fin de la operación de repetición.
Puede utilizar el siguiente procedimiento para cambiar la
velocidad (tempo) con el fin de reducir la velocidad de
reproducción para practicar pasajes difíciles, etc.
1.
Presione bm.
Utilice y (más lento) y t (más rápido) para cambiar el
ajuste de tempo. Si mantiene presionado uno u otro
botón, el ajuste cambiará a alta velocidad.
• Si presiona y y t simultáneamente, se restablecerá
el tempo original predeterminado para la canción
actual.
• Si presiona bm, el valor del tempo parpadeará en la
pantalla. Mientras parpadea el valor de tempo, puede
usar br (teclado numérico) para cambiarlo. El valor de
tempo dejará de parpadear si no realiza ninguna
actividad por un tiempo breve.
• Si cambia el número de la canción, ésta volverá al
tempo original predeterminado.
Reproducción repetida de compases
específicos
Inicio Fin
Estos compases se repiten.
Desaparece
Parpadea
Se enciende
Cambio de la velocidad de reproducción
(Tempo)
Desaparece

Para ejecutar canciones incorporadas
S-30
Utilice el siguiente procedimiento para ajustar el balance
entre el volumen de su ejecución en el teclado y el volumen
de la canción reproducida.
1.
Presione ct (FUNCTION) y luego utilice las
teclas br (teclado numérico) [4] (o) y [6] (p)
para visualizar “Song Vol” (página S-7).
2.
Utilice las teclas br (teclado numérico) [–] y [+]
para ajustar el volumen de la canción.
El procedimiento descrito a continuación le permitirá
seleccionar el mismo tono de teclado que el de la canción,
para poder ejecutarlo junto con sus melodías favoritas.
1.
Tras seleccionar una canción, mantenga
presionado bp (SONG BANK) durante
aproximadamente dos segundos hasta que el
nombre del tono visualizado cambie por el
nombre de tono de la canción.
• Los datos visualizados no cambian si el tono
actualmente seleccionado es igual que el tono de la
canción.
2.
Toque junto con la canción reproducida.
• Si selecciona una canción que utiliza diferentes tonos para
las manos izquierda y derecha, se asignará al teclado el
tono de la parte para la mano derecha.
Puede desactivar la parte para la mano derecha o la mano
izquierda de una canción durante la reproducción y practicar
en conjunto tocando la otra parte.
1.
Presione bl para seleccionar la parte que
desea desactivar.
Cada presión sobre bl le permitirá desplazarse a través
de los ajustes mostrados a continuación.
2.
Presione bl.
La reproducción se inicia de acuerdo con el ajuste
seleccionado en el paso 1.
• Durante la reproducción con una parte desactivada,
solamente se mostrarán en la pantalla las notas de la parte
desactivada.
Puede cargar datos de canciones desde un dispositivo
externo y aumentar la selección de canciones disponibles en
el teclado. Si desea más información, consulte las páginas
siguientes.
• Consulte la página S-62 si desea obtener información
sobre cómo transferir datos muestreados a un ordenador,
para guardarlos.
• Si desea información sobre cómo borrar los datos de
canciones cargados desde un dispositivo externo, consulte
la página S-58.
Ajuste del volumen de la canción
Ejecución con el tono de la canción
reproducida
Son
g
Vo l
Desactivación de la parte que ejecuta una
mano para practicar (selección de parte)
Para aumentar la selección de
canciones
Parte para la mano derecha
desactivada
Parte para la mano izquierda
desactivada
Partes para ambas manos
desactivadas
Partes para ambas manos
activadas

Español
S-31
Uso de las canciones incorporadas para aprender a
tocar el teclado
Para aprender a tocar una canción, conviene dividirla en
partes (frases), dominar las frases y luego volver a juntarlas.
Su teclado digital viene con una función de lecciones
progresivas que le ayudarán a aprender a tocar.
Las canciones incorporadas han sido divididas previamente
en frases para que pueda aprender a tocar el teclado.
La lección progresiva le permite practicar la parte de la mano
derecha, parte de la mano izquierda, y partes de ambas
manos para cada frase de una canción. Domine todas las
frases y dominará la canción.
667788 bkbk blbl
bpbp
bsbsbtbtckckclclcmcm ctct
brbr
Frases
Inicio de la canción Fin de la canción
Frase 1 Frase 2 Frase 3 . . . . Frase final
Secuencia de lecciones
progresivas
Frase 1
• Lección para la mano derecha 1, 2,
3
• Lección para la mano izquierda 1,
2, 3
• Lección para ambas manos 1, 2, 3
4
Repita lo anterior para practicar la
frase 2, 3, 4 y así sucesivamente,
hasta llegar a la frase final de la
canción.
4
Tras dominar todas las frases,
practique la canción entera.
4
¡Ahora ya aprendió toda la canción!

Uso de las canciones incorporadas para aprender a tocar el teclado
S-32
A continuación se indican los mensajes que aparecen en la
pantalla durante las lecciones progresivas.
En primer lugar, seleccione la canción, frase y parte que
desea practicar.
1.
Seleccione la canción que desea practicar
(página S-28).
Se seleccionará la primera frase de la canción.
2.
Presione cl (o 8) para mover una frase hacia
adelante, o 7 para mover una frase hacia
atrás.
• Si mantiene presionado 8 o 7, se desplazará
rápidamente a través de las frases.
• El teclado digital retiene la última frase que ha
practicado, hasta un máximo de 20 canciones.
Mantenga presionado cl para llamar la última frase
que practicó para la canción actual (si está disponible).
3.
Presione bl para seleccionar la parte que
desea practicar.
Cada presión sobre bl le permitirá desplazarse a través
de los ajustes mostrados a continuación.
4.
Mantenga presionado bp (SONG BANK)
durante aproximadamente dos segundos.
Se le asignará al teclado el mismo tono que el usado para
reproducir la canción (página S-30).
Mensajes que aparecen durante las lecciones
Mensaje Descripción
<Phrase> Aparece al seleccionar una frase, al iniciarse
una lección, etc.
• Tenga en cuenta que, dependiendo de la
frase, aparecerá “<Wait>” en lugar de
“<Phrase>”.
<Wait> Aparece cuando la lección se inicia con una
introducción o una frase de relleno no incluida
en las frases que se van a practicar. Como la
ejecución avanza automáticamente a la
siguiente frase después de ejecutarse la frase
no incluida, espere antes de empezar a tocar
el teclado.
NextPhrs Aparece cuando se avanza automáticamente
a la siguiente frase. Este mensaje aparece
después de una frase para la cual se visualiza
“<Wait>” (véase más arriba), y durante la
lección progresiva automática (página S-36).
Listen
Watch
Remember
Aparece al inicio de la lección progresiva
automática 1, 2, ó 3 (página S-36).
From top Este mensaje aparece durante la lección
progresiva automática (página S-36)
inmediatamente antes de practicar, desde la
frase 1 hasta la frase que se está practicando
actualmente.
Complete Aparece al final de la lección progresiva
automática (página S-36).
Para seleccionar la canción, frase
y parte que desea practicar
<Ph r ase>
Número de frase
Primer compás de la frase seleccionada
*Este indicador (ajuste) se omite si presiona bl
mientras se está ejecutando una lección.
Práctica con la mano
derecha
Práctica con la mano
izquierda
Práctica con ambas
manos
*

Español
Uso de las canciones incorporadas para aprender a tocar el teclado
S-33
Ya es hora de empezar con las lecciones. En primer lugar,
seleccione la canción y la parte que desea practicar.
En primer lugar, escuche el ejemplo varias veces y
familiarícese con su sonido.
1.
Presione bs.
Se empieza a reproducir el ejemplo.
2.
Para detener la lección 1, presione bs o bk.
Ejecute la canción en el teclado. Durante esta lección, en la
pantalla se muestra la tecla que debe presionar a
continuación. Una guía de digitación por voz también utiliza
una voz simulada para indicarle los dedos que necesita usar.
Siga las instrucciones para presionar las teclas correctas del
teclado y ejecutar las notas. No se preocupe si toca una nota
incorrecta. La reproducción de la canción le esperará hasta
que usted toque la nota correcta. Tómese el tiempo necesario
y toque a su propio ritmo.
1.
Presione bt.
Se inicia la lección 2.
2.
Toque las notas en el teclado siguiendo las
instrucciones que aparecen en la pantalla y la
guía de digitación por voz.
Durante esta lección, en la pantalla se muestra la tecla
que debe presionar a continuación. Una guía de
digitación por voz utiliza una voz simulada para indicarle
los dedos que necesita usar.
3.
Para detener la lección 2, presione bt o bk.
●Si completa la lección 2 hasta el final, aparece un
puntaje en la pantalla para evaluar su ejecución.
Lecciones 1, 2, y 3
Lección 1: Escuche la canción.
Lección 2: Preste atención a la canción
reproducida.
<Guía Lección 2>
Siga las instrucciones de la guía y aprenda a tocar la
nota correcta con el dedo correspondiente. Practique
con el tiempo de ejecución correcto.
4
La reproducción de la canción le esperará hasta que
usted toque la nota correcta.
• La tecla cambia de parpadeo a encendida.
• La guía de notas hace sonar la nota que debe tocar.
• La guía de digitación por voz le indica el dedo a
usar.
4
Si presiona la tecla correcta se reanudará la
reproducción de la canción y parpadeará la tecla de la
próxima nota.
Bravo! ¡Aprobó! Avance a la siguiente lección.
Again! Vuelva atrás e inténtelo otra vez.
Se enciende
Parpadea

Uso de las canciones incorporadas para aprender a tocar el teclado
S-34
Si bien la reproducción de la canción le espera hasta que
usted presione las teclas correctas como en la lección 2, el
teclado digital no le proporciona ninguna guía sobre la nota
que debe tocar a continuación. Mientras toca, tenga presente
todo lo aprendido hasta la lección 2.
1.
Presione ck.
Se inicia la lección 3.
2.
Toque al compás de la canción reproducida.
3.
Para detener la lección 3, presione ck o bk.
• Si completa la lección 3 hasta el final, aparece un
puntaje en la pantalla para evaluar su ejecución, tal
como en la lección 2.
Después de completar correctamente todas las frases de las
lecciones 1, 2 y 3, podrá entonces tocar la canción entera,
desde el comienzo hasta el final.
1.
Utilice bl para desactivar las partes de ambas
manos y luego presione bk.
Intente tocar con ambas manos para obtener la
evaluación de su esfuerzo proporcionada por el teclado
digital.
Puede desactivar la repetición de frases para las lecciones 1,
2 y 3.
1.
Presione 6.
La ejecución con repetición de frases se deshabilita.
Utilice el siguiente procedimiento para desactivar la guía de
digitación por voz, que le indica los dedos que debe usar para
ejecutar las notas en las lecciones 2 y 3.
1.
Presione ct (FUNCTION) y luego utilice las
teclas br (teclado numérico) [4] (o) y [6] (p)
para visualizar “LESSON” (página S-7).
2.
Presione la tecla br (teclado numérico) [9]
(ENTER).
3.
Presione la tecla br (teclado numérico) [–] para
seleccionar el ajuste OFF.
Lección 3: Recuerde lo que va aprendiendo
mientras toca.
<Guía Lección 3>
Presione las teclas aprendidas en la lección 2.
4
La reproducción de la canción le esperará hasta que
usted toque la nota correcta.
• La guía de notas hace sonar la nota que debe tocar.
4
Si aún no consigue presionar la tecla correcta, el
teclado digital le mostrará la guía del teclado y se
escuchará la guía de digitación por voz para indicarle
qué dedo usar, tal como en la lección 2.
4
Si presiona la tecla correcta se reanudará la
reproducción de la canción.
Para tocar una canción específica hasta el
final
Ajustes de las lecciones
Para ejecutar sin repetición de frases
Desactivación de la guía de digitación por
voz
Desaparece
LESSON
Parpadea
S
p
eak

Español
Uso de las canciones incorporadas para aprender a tocar el teclado
S-35
Utilice el siguiente procedimiento para desactivar la guía de
notas, que hace sonar la próxima nota que se debe tocar en
las lecciones 2 y 3.
1.
Presione ct (FUNCTION) y luego utilice las
teclas br (teclado numérico) [4] (o) y [6] (p)
para visualizar “LESSON” (página S-7).
2.
Presione la tecla br (teclado numérico) [9]
(ENTER).
3.
Utilice las teclas br (teclado numérico) [4] (o)
y [6] (p) para visualizar “NoteGuid”.
4.
Presione la tecla br (teclado numérico) [–] para
seleccionar el ajuste OFF.
Utilice el siguiente procedimiento para desactivar la
evaluación de la ejecución, la cual evalúa su ejecución y
visualiza un puntaje en las lecciones 2 y 3.
1.
Presione ct (FUNCTION) y luego utilice las
teclas br (teclado numérico) [4] (o) y [6] (p)
para visualizar “LESSON” (página S-7).
2.
Presione la tecla br (teclado numérico) [9]
(ENTER).
3.
Utilice las teclas br (teclado numérico) [4] (o)
y [6] (p) para visualizar “Scoring”.
4.
Presione la tecla br (teclado numérico) [–] para
seleccionar el ajuste OFF.
Puede usar el siguiente procedimiento para cambiar la
longitud de las frases de lección, o configurar la función de
lección de modo que se ejecute totalmente, sin dividirla en
frases.
1.
Presione ct (FUNCTION) y luego utilice las
teclas br (teclado numérico) [4] (o) y [6] (p)
para visualizar “LESSON” (página S-7).
2.
Presione la tecla br (teclado numérico) [9]
(ENTER).
3.
Utilice las teclas br (teclado numérico) [4] (o)
y [6] (p) para visualizar “PhraseLn”.
4.
Utilice las teclas br (teclado numérico) [–] y [+]
para seleccionar la longitud de frase que desea.
Las siguientes opciones se encuentran disponibles solamente
para las canciones cargadas desde fuentes exteriores.
Desactivación de la guía de notas
Desactivación de la evaluación de la
ejecución
No t eGu i d
Sco r i ng
Cambio de la longitud de frase
Desactivación
(oFF)
La longitud de la frase abarca desde el
comienzo hasta el fin de la canción.
Preajuste (PrE) Las longitudes de las frases son iguales
que las especificadas en la canción.
Corta (Ln1) La longitud de una frase es un compás.
Mediana (Ln2) La longitud de una frase es dos
compases.
Larga (Ln3) La longitud de una frase es cuatro
compases.
Ph r aseLn

Uso de las canciones incorporadas para aprender a tocar el teclado
S-36
Con la lección progresiva automática, el teclado digital
avanza automáticamente pasando por cada lección.
1.
Seleccione la canción y la parte que desea
practicar (página S-28).
2.
Presione cm.
Escuche la primera frase en la lección 1.
• En la lección 1, la frase de ejemplo se ejecuta sólo una
vez antes de avanzar a la lección 2.
3.
La lección progresiva automática se detiene
automáticamente una vez que haya logrado
completar correctamente todas las lecciones.
• En las lecciones 2 y 3, el teclado digital avanzará a la
siguiente lección cuando logre la evaluación de
“Bravo!”.
• Para cancelar una lección, presione cm o bk.
• Durante la lección progresiva automática, puede cambiar el
paso y la frase mediante 7, 8, y bs a cl.
• La repetición de frases de práctica (página S-34) y la
evaluación de la ejecución (página S-35) se activan
automáticamente cuando se inicia la lección progresiva
automática. Estas funciones no se pueden desactivar
durante las lecciones.
■Procedimiento de lección progresiva automática
*La lección progresiva automática avanza a la siguiente
frase, independientemente de que se haya o no obtenido la
calificación “Bravo!”.
Uso de la lección progresiva
automática Frase 1
Lección 1
4
Lección 2
4
Lección 3
4
Frase 2
Lección 1
4
Lección 2
4
Lección 3
4
Frases 1, 2
•Lección 3*
4
Frase 3
Lección 1
4
Lección 2
4
Lección 3
4
Frases 1, 2, 3
•Lección 3*
4
Práctica de la siguiente frase con el mismo
procedimiento
4
Frase final
Lección 1
4
Lección 2
4
Lección 3
4
Desde la frase 1 hasta la frase final
•Lección 3*
4
Lección completa

Español
S-37
Juego de teclado Music Challenge
Music Challenge es un juego que mide su velocidad de
reacción conforme presiona las teclas respondiendo a los
indicadores que aparecen en el teclado en pantalla y las
indicaciones de la guía de digitación.
1.
Presione bp (SONG BANK).
2.
Presione cn.
Una tecla del teclado en pantalla comienza a parpadear y
se inicia la canción Music Challenge.
3.
Después de que el indicador del teclado en
pantalla cambie de parpadeando a encendido,
toque la tecla correcta indicada por el dedo lo
más rápido posible.
La tecla del teclado en pantalla se apaga para informarle
que ha pasado la primera nota. La siguiente tecla del
teclado en pantalla comenzará a parpadear, por lo que
deberá estar preparado para presionarla.
• En la pantalla aparece el tiempo que tardó en presionar
la tecla desde que se iluminó la tecla del teclado en
pantalla (unidad: 0,1 seg). Cuanto más corto sea el
tiempo, más alto será su puntaje.
• No se podrá avanzar a la nota siguiente si presiona una
tecla antes de que la tecla en pantalla pase de
parpadeo a encendida.
4.
El juego finaliza cuando avance
satisfactoriamente por las 20 notas.
• El tiempo de su ejecución aparece en la pantalla. Unos
momentos después, la pantalla del tiempo de ejecución
pasará a mostrar el puntaje. Para borrar el puntaje de
la pantalla, presione bn (TONE), bo (RHYTHM), o bp
(SONG BANK).
• Para cancelar el juego en cualquier momento, presione
cn o bk.
• Las notas y los dedos de la guía de digitación se indican al
azar.
• No es posible cambiar el tempo de las canciones del juego.
• Todos los botones excepto 1, bk, y cn se deshabilitan
durante el curso de un juego.
11 bobobnbn
cncnbkbk
bpbp
M.CHAL. !
Digitación
Visualizado durante un juego.
Número de notas restantes
M.CHAL. !
Tiempo 0,3 seg.
Sco re 80
Time19.2
Tiempo de ejecución
Puntaje

S-38
Uso del acompañamiento automático
Con el acompañamiento automático, seleccione simplemente
un patrón de acompañamiento. Cada vez que toca un acorde
con la mano izquierda, se ejecutará automáticamente el
acompañamiento apropiado. Es como disponer de una banda
personal que le acompañará a donde vaya.
• Los acompañamientos automáticos se componen de las
tres partes siguientes.
(1) Ritmo
(2) Bajo
(3) Armonía
Puede escoger sólo la ejecución de la parte de ritmo, o la
ejecución de las tres partes al mismo tiempo.
La parte de ritmo constituye la base de cada
acompañamiento automático. Su teclado digital cuenta con
una variedad de ritmos incorporados, incluyendo 8 tiempos y
vals. Utilice el siguiente procedimiento para ejecutar la parte
de ritmo básico.
1.
Presione bo (RHYTHM).
2.
Utilice br (teclado numérico) para seleccionar
el número de ritmo que desea.
• Consulte el “Apéndice” separado para obtener
información sobre los ritmos individuales.
• Utilice los botones numéricos para ingresar el número
de ritmo. Especifique tres dígitos para el número de
ritmo.
3.
Presione bk o 7.
Se inicia el ritmo.
4.
Toque al compás del ritmo.
5.
Para detener el ritmo, presione bk otra vez.
99 bmbm667788 blblbkbk cqcq
brbr
ctct
bobobqbq
cscs
bnbnbpbp
Para tocar sólo la parte de ritmo
Para iniciar y detener sólo la parte de ritmo
Ejemplo: Para seleccionar 001, ingrese 0 3 0 3 1.
S
y
n t h P o
p
Número de ritmo Nombre del patrón de ritmo
Este patrón cambia con cada tiempo.

Español
Uso del acompañamiento automático
S-39
Al ejecutar un acorde con la mano izquierda, se añaden
automáticamente las partes de acompañamiento de bajos y
armonía, al ritmo actualmente seleccionado. Es como
disponer siempre de una banda personal.
1.
Comience a ejecutar la parte de ritmo del
acompañamiento automático.
2.
Presione bl.
Esto permitirá introducir acordes en el teclado de
acompañamiento.
3.
Utilice el teclado de acompañamiento para
ejecutar los acordes.
Esto hará que las partes de acompañamiento automático
de bajos y armonía se añadan a la parte de ritmo.
En la siguiente ilustración se muestra el rango del teclado
de acordes según los ajustes predeterminados iniciales
de los modelos WK-220 y WK-225.
4.
Ejecute otros acordes con la mano izquierda
mientras toca la melodía con la mano derecha.
5.
Si presiona bl otra vez, se regresa al
acompañamiento de ritmo solamente.
• Si desea información sobre cómo iniciar el
acompañamiento automático en cuanto se ejecuta un
acorde, consulte “Uso del inicio sincronizado” en la página
S-42.
• Puede usar el punto de división para cambiar el tamaño del
rango del teclado de acompañamiento (página S-16).
Puede seleccionar entre los siguientes cinco modos de
entrada de acordes.
• FINGERED 1
• FINGERED 2
• FINGERED 3
• CASIO CHORD
• FULL RANGE CHORD
1.
Mantenga presionado bl hasta que aparezca la
pantalla de selección del modo de entrada de
acordes.
2.
Utilice las teclas br (teclado numérico) [–] y [+]
para seleccionar el modo de entrada de acordes
que desea.
• Tras un período de inactividad después de que
aparezca la pantalla de selección del modo de entrada
de acordes, se volverá a visualizar automáticamente la
pantalla que estaba viendo antes de presionar el botón
bl.
Para tocar todas las partes
Acompañamiento automático con acordes
Ejemplo: Presionando D-F#-A-C en el teclado de acompañamiento
4
Acompañamiento para los sonidos de acordes D-F#-A-C
(D7).
Teclado de acompañamiento
Se enciende
F3
Acordes
(no se ejecuta ninguna melodía) Melodía
Selección de un modo de entrada de acordes
Cho r d
Modo de entrada de acordes

Uso del acompañamiento automático
S-40
■FINGERED 1, 2 y 3
Estos tres modos de entrada permiten ejecutar acordes en el
teclado de acompañamiento, utilizando sus digitaciones
normales de acordes. Algunas formas de acordes se
abrevian, siendo posible su digitación con una o dos teclas.
Consulte la página S-70 para obtener información sobre
acordes compatibles, y cómo se digitalizan en el teclado.
●FINGERED 1
Toca las notas componentes del acorde
en el teclado.
●FINGERED 2
A diferencia de FINGERED 1, la 6ta.
entrada no es posible. Se efectúa la
entrada de m7 o m7b5.
●FINGERED 3
A diferencia de FINGERED 1, permite la
entrada de acordes de fracción con la nota
más baja del teclado como nota de
contrabajo.
■CASIO CHORD
CASIO CHORD le permite ejecutar cuatro
tipos de acordes mediante digitaciones
simplificadas, tal como se describe a
continuación.
CASIO CHORD Digitación
• Cuando se ejecuta un acorde menor, de séptima, o de
séptima menor, dará lo mismo que las teclas adicionales
apretadas sean negras o blancas.
■FULL RANGE CHORD
Con este modo, puede usar el rango
completo del teclado para ejecutar los
acordes y melodías.
Consulte la página S-70 para obtener
información sobre los acordes
compatibles.
Teclado de acompañamiento
Teclado de acompañamiento
Tipo de acorde Ejemplo
Acordes mayores
Las letras que aparecen encima del
teclado de acompañamiento indican el
acorde asignado a cada tecla. Al
presionar una sola tecla del área de
acompañamiento en el modo CASIO
CHORD, se ejecuta el acorde mayor
cuyo nombre aparece marcado
encima de la tecla. Todas las teclas
del área de acompañamiento que se
encuentran marcadas con el mismo
nombre de acorde ejecutan
exactamente el mismo acorde.
C (C Mayor)
Acordes menores
Para ejecutar un acorde menor,
presione la tecla del área de
acompañamiento que corresponda
con el acorde mayor, mientras
presiona asimismo cualquier otra tecla
del área de acompañamiento de la
derecha.
Cm (C Menor)
Acordes de séptima
Para ejecutar un acorde de séptima,
presione la tecla del área de
acompañamiento que corresponda
con el acorde mayor, mientras
presiona asimismo otras dos teclas
del área de acompañamiento de la
derecha.
C7 (C Séptima)
Acordes de séptima menor
Para ejecutar un acorde de séptima
menor, presione la tecla del área de
acompañamiento que corresponda
con el acorde mayor, mientras
presiona asimismo otras tres teclas
del área de acompañamiento de la
derecha.
Cm7
(C Séptima menor)
A
CCDE F F
#
b
E
#
G
b
AB
B
b
CCDE F
E
#
b
A
CCDE F F
#
b
E
#
G
b
AB
B
b
CCDE F
E
#
b
A
CCDE F F
#
b
E
#
G
b
AB
B
b
CCDE F
E
#
b
A
CCDE F F
#
b
E
#
G
b
AB
B
b
CCDE F
E
#
b
Teclado de acompañamiento / teclado de melodías

Español
Uso del acompañamiento automático
S-41
Utilice los siguientes procedimientos para ejecutar patrones
de introducción y final, patrones de relleno, y variaciones de
los patrones de acompañamiento automático.
■Variación del acompañamiento automático
Cada patrón de acompañamiento automático consta de un
“patrón normal” básico así como de un “patrón de variación”.
1.
Presione 8.
Se inicia el patrón de variación.
2.
Presione 7 para regresar al patrón normal.
■Introducción del acompañamiento automático
Utilice el siguiente procedimiento para ejecutar una
introducción de unos pocos compases.
1.
Presione 6.
Se inicia el patrón de introducción. La ejecución del
patrón normal se inicia al finalizar el patrón de
introducción.
• Si presiona 8 mientras se está ejecutando un patrón
de introducción, el patrón de variación se iniciará al
finalizar el patrón de introducción.
■Relleno del acompañamiento automático
Utilice el siguiente procedimiento para ejecutar un patrón de
relleno durante una ejecución.
• Un “relleno” es una frase corta que se ejecuta en las partes
en que desea insertar una variación en la pieza musical. El
patrón de relleno se puede usar para crear un enlace entre
dos melodías o un acento.
• Los patrones normal y de variación disponen de sus
propios patrones de relleno exclusivos.
●Relleno para el patrón normal
1.
Presione 7 mientras se ejecuta un patrón
normal.
Se ejecutará el relleno para el patrón normal.
• La ejecución del patrón normal se reanuda una vez que
finalice el patrón de relleno.
●Relleno para el patrón de variación
1.
Presione 8 mientras se ejecuta un patrón de
variación.
Se ejecutará el relleno para el patrón de variación.
• La ejecución del patrón de variación se reanuda una
vez que finalice el patrón de relleno.
■Finalización del acompañamiento automático
Utilice el siguiente procedimiento para ejecutar una final de
unos pocos compases.
1.
Presione 9 mientras se ejecuta un
acompañamiento automático.
Se ejecuta el patrón de finalización y se detiene
automáticamente la ejecución del acompañamiento
automático.
Uso eficaz del acompañamiento
automático
Variaciones de patrones de acompañamiento
automático
Se enciende
Se enciende
Se enciende
Se enciende
Se enciende
Se enciende

Uso del acompañamiento automático
S-42
■Uso del inicio sincronizado
El siguiente procedimiento le permite configurar el teclado
digital para que la ejecución del acompañamiento automático
se inicie tan pronto como se presiona una tecla.
1.
Presione 9.
Se ingresa en espera de inicio con acompañamiento.
2.
Ejecute un acorde en el teclado.
Se iniciará el acompañamiento de la parte entera
(normal).
Es posible realizar cualquiera de las siguientes operaciones
durante la espera de inicio sincronizado para iniciar un patrón
no normal.
• Para comenzar con un patrón de introducción, presione
6.
• Para comenzar con la ejecución de un patrón de variación,
presione 8.
Utilice el siguiente procedimiento para cambiar la velocidad
del acompañamiento automático al nivel que prefiera.
1.
Presione bm.
Utilice y (más lento) y t (más rápido) para cambiar el
ajuste de tempo. Si mantiene presionado uno u otro
botón, el ajuste cambiará a alta velocidad.
• Si presiona y y t simultáneamente, el ajuste del
tempo se inicializará de acuerdo con el ritmo
actualmente seleccionado.
• Mientras parpadea el valor de tempo, también puede
usar br (teclado numérico) para cambiarlo.
• Tras un período de inactividad de varios segundos
después de que aparezca la pantalla de ajuste de
tempo, se volverá a visualizar la pantalla que estaba
viendo antes de presionar bm.
Utilice el siguiente procedimiento para ajustar el balance
entre lo que está ejecutando en el teclado y el volumen del
acompañamiento automático.
1.
Presione ct (FUNCTION) y luego utilice las
teclas br (teclado numérico) [4] (o) y [6] (p)
para visualizar “AcompVol” (página S-7).
2.
Utilice las teclas br (teclado numérico) [–] y [+]
para ajustar el volumen del acompañamiento.
Con el preajuste de un toque, el teclado digital configura
automáticamente los ajustes de tono, tempo y otros a los
valores óptimos, de acuerdo con el patrón de ritmo
seleccionado.
1.
Mantenga presionado bo (RHYTHM) hasta que
aparezca la pantalla de tono actual.
Esto aplica automáticamente los ajustes de preajuste de
un toque de acuerdo con el patrón de ritmo actualmente
seleccionado.
2.
Ejecute un acorde en el teclado.
El acompañamiento se iniciará automáticamente.
Cambio de la velocidad de acompañamiento
automático (Tempo)
Parpadea
Parpadea
Ajuste del volumen del acompañamiento
Uso del preajuste de un toque
Acom
p
Vo l

Español
Uso del acompañamiento automático
S-43
La armonización automática agrega automáticamente
armonía a las notas de la melodía que está ejecutando con la
mano derecha, añadiendo profundidad y riqueza a la melodía
de sus interpretaciones. Puede seleccionar entre 12 tipos de
armonización automática, según el tipo de música que está
interpretando.
• La armonización automática se controla mediante el mismo
botón cq que el arpegiador (página S-57). Debido a esto,
estas dos funciones no se pueden usar simultáneamente.
1.
Presione bl para habilitar el acompañamiento
automático con acordes (el indicador ACCOMP
se enciende) (página S-39).
• La armonización automática no se puede utilizar
mientras FULL RANGE CHORD esté seleccionado
como modo de entrada de acordes. Si desea usar la
armonización automática, seleccione otro modo.
2.
Mantenga presionado cq hasta que en la
pantalla aparezcan el número y el nombre del
tipo de armonización automática o de
arpegiador.
• Tras un período de inactividad de varios segundos
después de que aparezca el indicador, se volverá a
visualizar automáticamente la pantalla anterior.
3.
Utilice las teclas br (teclado numérico) [–] y [+]
para seleccionar el tipo de armonización
automática que desea.
• Del 013 al 102 son tipos de arpegiador (página S-57).
No los seleccione cuando utilice la armonización
automática.
4.
Presione cq para activar la armonización
automática.
Si toca acordes con la mano izquierda y la melodía con la
mano derecha, se añadirán notas armónicas a la
melodía.
• Presione cq otra vez para desactivar la armonización
automática.
Uso de la armonización
automática
Due t 1
Número del tipo Nombre del tipo
Due t 2
Número
del tipo
Nombre del
tipo Descripción
001 Duet 1 Añade una armonía de 1 nota
cerrada (separada por 2 a 4
grados) por debajo de la nota de
la melodía.
002 Duet 2 Añade una armonía abierta de 1
nota (separada por más de 4 a 6
grados) por debajo de la nota de
la melodía.
003 Country Añade una armonía al estilo
country.
004 Octave Añade la nota de la próxima
octava más baja.
005 5th Añade la nota de quinto grado.
006 3-Way Open Añade una armonía abierta de 2
notas, por un total de tres notas.
007 3-Way Close Añade una armonía cerrada de 2
notas, por un total de tres notas.
008 Strings Añade la armonía óptima para
las cuerdas.
009 4-Way Open Añade una armonía abierta de 3
notas, para un total de cuatro
notas.
010 4-Way Close Añade una armonía cerrada de 3
notas, para un total de cuatro
notas.
011 Block Añade notas de acorde en
bloque.
012 Big Band Añade una armonía al estilo de
una gran banda.
St .GrPno
Se enciende cuando está

Uso del acompañamiento automático
S-44
Puede utilizar el Libro de acordes para buscar los acordes
que desea aprender a tocar.
1.
Presione cs.
2.
En el teclado de acordes, presione la tecla que
corresponde a la nota fundamental del acorde
que desea buscar.
3.
Utilice las teclas br (teclado numérico) [–] y [+]
para seleccionar el tipo de acorde que desea.
La selección de un tipo de acorde hace que el acorde
suene y que se muestre el nombre del acorde y sus notas
en la pantalla.
• Puede seleccionar cualquiera de los siguientes tipos de
acordes.
• Para visualizar formas invertidas del acorde, utilice las
teclas br (teclado numérico) [0] a [4] tal como se
muestra a continuación.
4.
Después que termine de buscar lo que desea,
presione cs para salir del Libro de acordes.
• También puede salir del libro de acordes presionando
bn (TONE), bo (RHYTHM), bp (SONG BANK), o bq.
Búsqueda de las notas de los
acordes (Libro de acordes)
Ejemplo: Para buscar C
Cho r dBk
Teclado de acordes
Cho r dBk
Nota fundamental
Ejemplo: Selección de M (Mayor)
M(Major), m(minor), dim, aug, sus4, sus2, 7th, m7,
M7, m7b5, 7b5, 7sus4, add9, madd9, mM7, dim7, 69,
6th, m6
Para visualizar esta forma
invertida:
Presione esta
tecla:
Forma normal 0
Primera inversión 1
Segunda inversión 2
Tercera inversión 3
Cuarta inversión 4
M
(
Ma
j
or
)
Tipo de acorde Notas de los acordes

Español
S-45
Edición de patrones de acompañamiento automático
Puede usar el procedimiento descrito en esta sección para
editar patrones de acompañamiento automático incorporados
al teclado digital, para crear sus propios “ritmos de usuario”.
• Puede almacenar, en la memoria del teclado digital, hasta
10 ritmos de usuario, utilizando los números de ritmos 181
a 190.
■Patrones de acompañamiento y partes
instrumentales editables
Puede editar cualquiera de las siguientes partes que
conforman cada ritmo al que se le ha asignado un número de
ritmo.
Patrones de acompañamiento (introducción, relleno, etc.):
6 tipos
Partes instrumentales (batería, contrabajo, etc.): 8 tipos
■Elementos editables
• Número de ritmo
• Activación/desactivación de parte
• Número de tono
• Nivel de volumen
• Balance de los altavoces izquierdo-derecho
(panoramización)
• Profundidad de reverberación (transmisión de
reverberación)
• Profundidad de coro (transmisión de coro)
1.
Seleccione el número de ritmo que desea
editar.
2.
Presione 4.
Si aparece el mensaje “Err Mem Full” en la pantalla,
consulte la página S-68 para obtener información sobre lo
que debería hacer.
99667788 blblbkbk
44 brbr
ctct
bobo
Patrón de acompañamiento
Partes
instrumentales
Botón
INNFVVFE
1Batería I-1 N-1 NF-1 V-1 VF-1 E-1
2Percusión I-2 N-2 NF-2 V-2 VF-2 E-2
3Bajos I-3 N-3 NF-3 V-3 VF-3 E-3
4Acorde 1 I-4 N-4 NF-4 V-4 VF-4 E-4
5Acorde 2 I-5 N-5 NF-5 V-5 VF-5 E-5
6Acorde 3 I-6 N-6 NF-6 V-6 VF-6 E-6
7Acorde 4 I-7 N-7 NF-7 V-7 VF-7 E-7
8Acorde 5 I-8 N-8 NF-8 V-8 VF-8 E-8
Botón 677889
INTRO
NORMAL
NORMAL
FILL-IN
VARIATION
VARIATION
FILL-IN
ENDING
bl
Para editar y guardar un acompañamiento
automático
Drm:Rh
y
.
Número de ritmo
Elemento editable
Parte instrumental
Patrón de
acompañamiento
Se enciende

Edición de patrones de acompañamiento automático
S-46
3.
Presione uno de los botones 6 a 9 para
seleccionar el patrón de acompañamiento que
desea editar.
El nombre del patrón aparece en la pantalla.
Patrón seleccionado mediante cada botón
4.
Presione bl para seleccionar la parte
instrumental que desea editar.
El número de la parte que ha seleccionado parpadea en
la pantalla.
5.
Presione bo (RHYTHM).
Se visualizará el nombre de ritmo.
6.
Utilice las teclas br (teclado numérico) [–] y [+]
para seleccionar el número de ritmo que desea
asignar a la parte instrumental que está
editando.
Se asigna un número de ritmo diferente para cada parte
instrumental.
• Puede ejecutar los datos del número de ritmo
actualmente seleccionado presionando bk.
• Las ocho partes instrumentales de una introducción
(I-1 a 8) deben de tener todas el mismo número de
ritmo. Si, por ejemplo, asigna el ritmo 003 a I-1, 003
también será asignado automáticamente a las partes
I-2 a I-8. Si posteriormente asigna el ritmo 004 a la
parte I-2, por ejemplo, I-1 y todas las demás partes
cambiarán también a 004. Todas las ocho partes de
una final (E-1 a E-8) también deben de tener todas el
mismo número de ritmo.
7.
Para editar los demás datos contenidos,
presione ct (FUNCTION) para visualizar la
pantalla del ajuste que desea realizar.
• Cada presión sobre ct (FUNCTION) le permitirá
desplazarse a través de los ajustes mostrados a
continuación, del 1 al 6.
• Utilice las teclas br (teclado numérico) [–] y [+] para
cambiar el ajuste actualmente seleccionado.
• Puede ejecutar los ajustes actuales de la parte editable
presionando bk.
*Solamente se pueden asignar tonos de ajuste de batería a
las partes instrumentales 1 y 2.
8.
Repita los pasos 4 a 7 cuantas veces sea
necesario para editar las partes que desea para
el patrón seleccionado en el paso 3.
• Si cambia el número de ritmo en el paso 6, los datos
editables (1 a 6 en la tabla de arriba) configurados en
último término en el paso 7 de este procedimiento
serán sobreescritos por los ajustes del ritmo
recientemente seleccionado.
9.
Repita los pasos 3 a 8 cuantas veces sea
necesario para editar los patrones de
acompañamiento que desea (desde la
introducción hasta el final).
10.
Presione 4.
Se visualizará un mensaje preguntándole si desea
guardar el ritmo de usuario.
6: Introducción
7: Normal, relleno normal
(La selección cambia alternativamente con cada
pulsación).
8: Variación, relleno para variación
(La selección cambia alternativamente con cada
pulsación).
9:Final
Drm:Rh
y
8 Variación seleccionada
Parte 6 (Acorde 3)
Parpadeando: Parte seleccionada para edición.
Partes que contienen datos.
Tipo de ajuste Pantalla Ajustes
1
Activación/
desactivación de
parte
Part Activación/
Desactivación
2 Número de tono*Tone 001 - 583
3 Nivel de volumen Vol. 000 - 127
4
Balance de los
altavoces
izquierdo-derecho
(panoramización)
Pan –64 - 0 - +63
5
Profundidad de
reverberación
(transmisión de
reverberación)
Rvb 000 - 127
6
Profundidad de
coro (transmisión
de coro)
Cho. 000 - 127

Español
Edición de patrones de acompañamiento automático
S-47
11-1.
Presione la tecla br (teclado numérico) [–]
para salir sin guardar.
Se visualizará el mensaje de confirmación de borrado.
Presione la tecla br (teclado numérico) [+] para salir del
procedimiento de edición.
11-2.
Presione la tecla br (teclado numérico) [+]
para guardar los datos.
• Utilice br (teclado numérico) [–] y [+] para seleccionar
el número de ritmo que desea guardar.
• Puede editar el nombre del ritmo de usuario. Utilice las
teclas br (teclado numérico) [4] (o) y [6] (p) para
mover el cursor hasta el carácter que desea cambiar, y
luego utilice [+] y [–] para cambiar el carácter.
12.
Presione la tecla br (teclado numérico) [9]
(ENTER).
Se visualizará un mensaje preguntándole si desea
guardar el ritmo de usuario.
• Presione la tecla br (teclado numérico) [+] para
guardar los datos.
• Presione la tecla br (teclado numérico) [–] para volver
a la pantalla que se estaba visualizando antes de
presionar la tecla [9] (ENTER).
• Si selecciona un número de ritmo de usuario que ya
contiene datos, los datos existentes serán
reemplazados por los nuevos.
• No se puede cambiar el tono asignado al teclado mientras
se está ejecutando una operación de edición de
acompañamiento automático (edición de ritmo).
■Para guardar los datos de ritmo de usuario en un
dispositivo externo
Consulte la página S-62 si desea obtener información sobre
cómo transferir datos muestreados a un ordenador, para
guardarlos.
El siguiente procedimiento no se puede realizar mientras se
está ejecutando una operación de edición de
acompañamiento automático (edición de ritmo).
1.
Presione ct (FUNCTION) y luego utilice las
teclas br (teclado numérico) [4] (o) y [6] (p)
para visualizar “DELETE” (página S-7).
2.
Presione la tecla br (teclado numérico) [9]
(ENTER).
3.
Presione la tecla br (teclado numérico) [6]
(p).
4.
Utilice las teclas br (teclado numérico) [–] y [+]
para seleccionar el ritmo de usuario que desea
borrar.
5.
Presione la tecla br (teclado numérico) [9]
(ENTER).
Se visualizará un mensaje de confirmación de borrado.
6.
Presione la tecla br (teclado numérico) [+]
(YES).
Una vez que finalice el procedimiento de borrado,
aparecerá “Complete”, y luego le seguirá la pantalla del
paso 2 del procedimiento anterior.
• Para cancelar la operación de borrado, presione [–]
(NO) o [7] (EXIT) en lugar de [+] (YES).
S
y
n t h P o
p
Para borrar datos guardados
Memoria utilizada (Unidad: Kbytes)
Capacidad de memoria restante
DELETE
Parpadea
Use 1
Nombre del ritmo de usuario
Su r e?

S-48
Para guardar las configuraciones del teclado en la
memoria de registro
Puede guardar, en la memoria de registro, las
configuraciones del teclado digital (tono, ritmo, etc.) para
llamarlas instantáneamente cada vez que las necesite. La
memoria de registro simplifica la ejecución de piezas
complejas que requieren cambios sucesivos de tonos y
ritmos.
Puede tener, al mismo tiempo, hasta 32 configuraciones en la
memoria de registro. bs y bt a cm se utilizan para la
grabación.
• Cada presión del botón de selección de banco bs le
permitirá desplazarse a través de los números de banco,
del 1 al 8.
• La presión de un botón del bt a cm le permitirá
seleccionar el área correspondiente en el banco
actualmente seleccionado.
■Ejemplo de almacenamiento de registro
En este ejemplo, los datos mostrados en la tabla de abajo se
guardan en las siguientes configuraciones del Banco 1.
• La configuración de melodía inicial se guarda en
Configuración 1-1.
• La segunda configuración de melodía se guarda en
Configuración 1-2.
• La tercera configuración de melodía se guarda en
Configuración 1-3.
■Datos de la memoria de registro
La siguiente es una lista completa de los datos que se
guardan en una configuración de la memoria de registro.
• Números de tono (principal, estratificación, división)
• Número de ritmo
• Tempo
• Armonización automática
• Transposición
• Punto de división
• Respuesta al tacto
• Desplazamiento de octava
• Digitación de acordes
• Volumen de acompañamiento
• Ajuste de arpegiador (activación, desactivación, tipo)
• Inicio sincronizado
• Reverberación (activación, desactivación, tipo)
• Coro (activación, desactivación, tipo)
• Acompañamiento (activación, desactivación)
• Retención del arpegiador (activación, desactivación)
• Estratificador (activación, desactivación)
• División (activación, desactivación)
• Efecto de pedal
brbr
bobo
bsbsbtbtckckclclcmcmcncn
Área 1 Área 2 Área 3 Área 4
Banco 1
Configuración
1-1
Configuración
1-2
Configuración
1-3
Configuración
1-4
Banco 2
Configuración
2-1
Configuración
2-2
Configuración
2-3
Configuración
2-4
.
.
.
.
.
.
.
.
.
.
Banco 8
Configuración
8-1
Configuración
8-2
Configuración
8-3
Configuración
8-4
bs bt ck cl cm
Configuración
1-1
Configuración
1-2
Configuración
1-3
Número de tono 001 062 001
Número de ritmo 118 005 089
Tempo 080 140 089

Español
Para guardar las configuraciones del teclado en la memoria de registro
S-49
1.
Presione bo (RHYTHM).
2.
Configure el tono, ritmo y otros ajustes que
desee incluir en la configuración.
3.
Presione bs para seleccionar el banco que
desea.
Cada presión de bs le permitirá desplazarse a través de
los números de bancos.
• También puede seleccionar un banco manteniendo
presionado bs mientras utiliza los botones numéricos
br (teclado numérico) para ingresar un número de
banco.
4.
Mientras mantiene presionado cn, presione
uno de los botones bt a cm para seleccionar
un área.
Los ajustes configurados en el paso 2 serán guardados
en la configuración pertinente.
• Todos los ajustes guardados en la configuración serán
reemplazados (borrados) por la nueva configuración.
1.
Presione bs para seleccionar el banco que
contiene la configuración que desea llamar.
2.
Utilice los botones bt a cm para seleccionar el
área cuya configuración desea llamar.
Se llamará el ajuste de la memoria de registro y se
configurarán consecuentemente los ajustes del teclado
digital de manera automática.
• Las notas generadas por el teclado podrían interrumpirse si
llama una configuración que produciría un cambio en el
desplazamiento de octava (página S-18). Para evitarlo,
seleccione una configuración que no produzca un cambio
en el ajuste del desplazamiento de octava, o bien,
mantenga el pedal presionado (con lo cual se sostienen las
notas que se están ejecutando).
■Para guardar los datos de registro en un
dispositivo externo
Consulte la página S-62 si desea obtener información sobre
cómo transferir datos muestreados a un ordenador, para
guardarlos.
Para guardar una configuración
en la memoria de registro
Número de banco
Banco 4
Store
Guardado en la configuración 4-1
Para llamar una configuración de
la memoria de registro
Banco 6
Reca l l
Se ha llamado la configuración 6-1

S-50
Grabación de su ejecución en el teclado
La función de grabación le permite grabar su ejecución en el
teclado.
Utilice el siguiente procedimiento para grabar toda su
ejecución en el teclado.
1.
Presione bo (RHYTHM).
2.
Presione 3.
3.
Presione 3 otra vez.
Se ingresa en espera de grabación.
4.
Configure el tono, ritmo y otros ajustes que
desee usar.
5.
Comience a tocar.
La grabación se inicia en cuanto toque algo en el teclado.
• Puede usar el acompañamiento automático mientras toca.
En tal caso, también se grabará el acompañamiento
automático.
6.
Para detener la grabación, presione bk.
7.
Para reproducir lo que ha grabado, presione bk
otra vez.
Cada presión de bk hace que se inicie y detenga la
reproducción.
blblbkbk
33 brbr
bsbsbtbtckckclclcmcmcncn
bpbpbobobnbn
Para grabar y reproducir su
ejecución en el teclado
Se enciende
Parpadea
Se enciende

Español
Grabación de su ejecución en el teclado
S-51
8.
Presione 3 dos veces para salir del modo de
grabación.
• El parpadeo de la pantalla mostrado en el paso 3 se
hará más rápido cuando la capacidad de memoria
restante en la grabadora sea inferior a 100 notas.
• La capacidad total de la memoria de la grabadora es de
aproximadamente 12.000 notas. La grabación se
interrumpirá automáticamente cuando no quede
memoria restante en la grabadora.
• Cada presión sobre 3 le permitirá desplazarse a
través de los ajustes mostrados a continuación. Los
datos grabados se pueden escuchar cuantas veces lo
desee presionando bk mientras está en espera de
reproducción.
■Para borrar datos grabados
Después del paso 3 del procedimiento anterior, mantenga
presionado 3 (sin presionar ninguna tecla del teclado) hasta
que el mensaje “Tr.Del?” aparezca en la pantalla. Presione [+]
(YES) para borrar los datos o [–] (NO) para cancelar la
operación de borrado.
• Si apaga el teclado digital durante el curso de una
grabación, se borrarán los datos contenidos en la
memoria de la grabadora.
• Una nueva grabación reemplazará (borrará) los datos
grabados previamente.
Puede dividir una canción según los diversos tipos de partes
(instrumental, mano izquierda y derecha, etc.), y grabar cada
parte en una pista específica. Puede mezclar hasta seis
pistas (pista original más cinco pistas adicionales) en una
canción final.
■Acerca de las pistas
Las pistas están numeradas 1 a 6.
• Si no especifica un número de pista al efectuar la
grabación, será realizada automáticamente en la pista 1.
Además de su ejecución en el teclado, también se grabará la
siguiente información.
• Pista 1
Ajustes:
Ajustes de número de tono, número de ritmo, tempo,
reverberación, coro, acordes, estratificación/división, ajuste
de armonización automática/arpegiador
Operaciones:
Pedal, botón INTRO, botón SYNCHRO/ENDING, botón
NORMAL/FILL-IN, botón VARIATION/FILL-IN
• Pistas 2 a 6
Número de tono, operación del pedal
Desaparece
Grabadora
desactivada
Espera de
reproducción
Espera de
grabación
Uso de las pistas para grabar y
mezclar partes

Grabación de su ejecución en el teclado
S-52
1.
Grabe la primera parte en la pista 1.
Para grabar en la pista 1, realice los pasos 1 a 4 de “Para
grabar y reproducir su ejecución en el teclado” (página
S-50).
2.
Presione 3.
Se ingresa en espera de grabación.
3.
Presione uno de los botones bt a cn para
seleccionar el número de la pista siguiente en
que desea realizar la grabación.
Se ingresará en espera de grabación para la pista que ha
seleccionado.
• Si desea utilizar un tono diferente del utilizado en la
pista 1, presione bn (TONE) y luego utilice br (teclado
numérico) para introducir el número de tono.
4.
Presione bk.
Se empezará a reproducir lo que ha grabado hasta este
punto en otras pistas y su ejecución en el teclado se
grabará en la pista seleccionada actualmente. Toque en
el teclado, las notas que desea.
5.
Para detener la grabación, presione bk.
• Para reproducir lo que ha grabado, presione bk otra
vez. Cada presión de bk hace que se inicie y detenga
la reproducción.
6.
Repita los pasos 2 a 5 para grabar las demás
pistas.
7.
Luego de finalizar la grabación de todas las
pistas, presione bk.
• Se empezarán a reproducir las pistas grabadas.
Presione bk para detener o reiniciar la reproducción.
• En este momento puede desactivar la reproducción de
pistas específicas, mediante los botones bs acn. Si
presiona una tecla la reproducción de cada pista
cambiará entre activación (número de pista
visualizada) y desactivación (número de pista no
visualizada).
• Si desea volver a grabar una pista, presione 3. Esto
le hará retroceder al paso 2 del procedimiento anterior.
Sólo las pistas activadas (visualizadas) más arriba se
reproducirán mientras se efectúa la regrabación.
8.
Presione 3 dos veces para salir del modo de
grabación.
■Para borrar una pista grabada
Después del paso 3 del procedimiento anterior, mantenga
presionado 3 (sin presionar ninguna tecla del teclado) hasta
que el mensaje “Tr.Del?” aparezca en la pantalla. Presione [+]
(YES) para borrar la pista, o [–] (NO) para cancelar la
operación de borrado.
Para grabar en las pistas 1 a 6
Ejemplo: Pista 2
Se enciende
Parpadea
Parpadea
Ejemplo: Pistas 2 a 3 seleccionadas
Desaparece
Desaparece

Español
Grabación de su ejecución en el teclado
S-53
Puede grabar hasta cinco canciones (numeradas 1 a 5) en la
memoria. Luego, podrá seleccionar una canción específica
para su reproducción.
1.
Presione bo (RHYTHM).
2.
Presione 3.
Aparecerá el número de una canción en la esquina
superior izquierda de la pantalla, durante unos segundos.
Mientras se visualiza, utilice br (teclado numérico) para
especificar el número de la canción que desea grabar o
reproducir. El número de la canción desaparecerá si no
realiza ninguna operación.
3.
Presione 3 para la grabación, o bk para la
reproducción.
Para detener la grabación o reproducción, presione bk.
4.
Presione 3 dos veces para salir del modo de
grabación.
■Para borrar datos grabados
Después del paso 2 del procedimiento anterior, mantenga
presionado 3 (sin presionar ninguna tecla del teclado) hasta
que el mensaje “Song Del?” aparezca en la pantalla. Presione
[+] (YES) para borrar la canción, o [–] (NO) para cancelar la
operación de borrado.
Esta sección explica cómo tocar y grabar junto con una de las
canciones incorporadas al teclado digital.
●Las siguientes operaciones y ajustes también se
graban junto con su ejecución en el teclado.
Ajustes de número de tono, número de canción, operación
del pedal, tempo, reverberación, coro, estratificación/división
• La memoria de la grabadora solamente puede alojar una
grabación de su ejecución en el teclado con una canción
incorporada. Al hacer una grabación nueva, se reemplazan
(borran) los datos grabados previamente.
1.
Presione bp (SONG BANK).
2.
Presione 3.
Se ingresa en espera de reproducción.
3.
Presione 3 otra vez.
Se ingresa en espera de grabación.
4.
Utilice br (teclado numérico) para ingresar el
número de canción que desea asignar a la
grabación.
Grabación de dos o más
canciones, y selección de la que
desea reproducir
Ejemplo: Canción 2
Pla
y
No .
Para grabar mientras toca junto
con una canción incorporada
Se enciende
Parpadea

Grabación de su ejecución en el teclado
S-54
5.
Presione bl para desplazarse secuencialmente
a través de las partes, en la secuencia indicada
a continuación.
• En este momento, configure asimismo los ajustes de
tono y tempo.
6.
Presione bk para iniciar la reproducción de la
canción incorporada y la grabación en la
grabadora.
Toque junto con la reproducción.
• Para detener una grabación en curso, presione bk.
7.
La grabación cesará automáticamente cuando
se llegue al final de la canción incorporada.
Se ingresa en espera de reproducción.
8.
Presione bk.
Se empezará a reproducir lo que ha grabado.
• Cada presión de bk hace que se inicie y detenga la
reproducción.
9.
Presione 3 dos veces para salir del modo de
grabación.
■Para borrar datos grabados
Después del paso 2 del procedimiento anterior, mantenga
presionado 3 hasta que el mensaje “Song Del?” aparezca
en la pantalla. Presione [+] (YES) para borrar la canción.
Los datos grabados con el teclado digital se pueden grabar
en el disco duro de su ordenador. Consulte la página S-62 si
desea obtener información sobre cómo transferir datos
muestreados a un ordenador, para guardarlos.
Ejemplo: Grabación de la parte de mano izquierda
Grabación de la mano derecha
Grabación de ambas manos
Grabación de la mano izquierda
Parpadea
Se enciende
Para guardar los datos grabados
en un dispositivo externo

Español
S-55
Otras funciones útiles del teclado digital
Puede usar el siguiente procedimiento para seleccionar entre
17 escalas de preajuste, incluyendo el temperamento igual
estándar.
1.
Presione bo (RHYTHM).
2.
Presione ct (FUNCTION) y luego utilice las
teclas br (teclado numérico) [4] (o) y [6] (p)
para visualizar “SCALE” (página S-7).
3.
Presione la tecla br (teclado numérico) [9]
(ENTER).
4.
Utilice las teclas br (teclado numérico) [–] y [+]
para seleccionar la escala de preajuste que
desea. Tras seleccionar una escala, presione la
tecla que desea utilizar como tecla raíz (C a B).
5.
Una vez que finalice, presione ct (FUNCTION)
para asignar la escala al teclado.
cqcq ctct
brbr
bobobqbqbpbp bnbn
Cambio de la escala del teclado
Nº Nombre de la escala Pantalla
00 Equal Temperament Equal
01 Pure Major PureMajr
02 Pure Minor PureMinr
03 Pythagorean Pythagor
04 Kirnberger 3 Kirnbrg3
05 Werckmeister Wercmeis
06 Mean-Tone MeanTone
07 Rast Rast
08 Bayati Bayati
09 Hijaz Hijaz
10 Saba Saba
11 Dashti Dashti
12 Chahargah Chaharga
13 Segah Segah
14 Gurjari Todi GujrTodi
15 Chandrakauns Cndrkuns
16 Charukeshi Carukesi
S C A L E
Parpadea
E
q
u a l
Nombre de la escala

Otras funciones útiles del teclado digital
S-56
Puede utilizar el siguiente procedimiento para aplicar la
escala de preajustes seleccionada a los acompañamientos
automáticos.
1.
Presione ct (FUNCTION) y luego utilice las
teclas br (teclado numérico) [4] (o) y [6] (p)
para visualizar “OTHER” (página S-7).
2.
Presione la tecla br (teclado numérico) [9]
(ENTER).
3.
Utilice las teclas br (teclado numérico) [4] (o)
y [6] (p) para visualizar “AcompScl”.
4.
Utilice la tecla br (teclado numérico) [+] para
seleccionar activación.
La selección de un preajuste musical hace que la
configuración del teclado digital cambie instantáneamente a
una configuración preajustada (tono, ritmo, tempo, etc.) para
ejecutar canciones de diversos géneros/categorías
musicales. Con sólo presionar un botón, el teclado digital se
configura para que las canciones suenen exactamente como
lo desearía.
• Consulte el “Apéndice” separado para una lista completa
de los 305 preajustes musicales disponibles.
1.
Presione bq.
2.
Utilice br (teclado numérico) para seleccionar
el número de preajuste que desea.
Se cambiará la configuración (tono, ritmo, etc.) del
teclado digital.
• En este momento, el teclado digital pasará a espera de
inicio sincronizado de acompañamiento automático
(página S-42).
• Si presiona bn (TONE), bo (RHYTHM), o bp (SONG
BANK), podrá retroceder a la pantalla que estaba
visualizada antes de mantener presionado el botón en
el paso 1 de arriba.
3.
Toque el teclado con el acompañamiento.
Uso de las notas de la escala actual para el
acompañamiento automático
Parpadea
O T H E R
A c o m
p
S c l
Uso del preajuste musical
I L o v e H e r
Número de preajuste Nombre de preajuste
Se enciende

Español
Otras funciones útiles del teclado digital
S-57
El arpegiador le permite ejecutar automáticamente un patrón
de arpegio. Se disponen de 90 patrones de arpegio diferentes
para que pueda seleccionar según la música que está
interpretando.
• El arpegiador se controla mediante el mismo botón cq que
la armonización automática (página S-43). Debido a esto,
estas dos funciones no se pueden usar simultáneamente.
1.
Mantenga presionado cq hasta que en la
pantalla aparezcan el número y el nombre del
tipo de armonización automática o de
arpegiador.
• Tras un período de inactividad de varios segundos, se
volverá a visualizar automáticamente la pantalla
anterior.
2.
Utilice las teclas br (teclado numérico) [–] y [+]
para seleccionar el tipo de arpegiador que
desea.
• Del 001 al 012 son tipos de armonización automática
(página S-43). No los seleccione cuando utilice el
arpegiador.
3.
Presione cq para activar el arpegiador.
Al ejecutar un acorde en el teclado se iniciará la ejecución
del acorde.
• Presione cq otra vez para desactivar el arpegiador.
• El ajuste de tempo para el arpegiador es el mismo que para
el metrónomo (página S-13).
Utilice el siguiente procedimiento cuando desea que un
patrón de arpegio continúe ejecutándose luego de soltar las
teclas.
1.
Presione ct (FUNCTION) y luego utilice las
teclas br (teclado numérico) [4] (o) y [6] (p)
para visualizar “OTHER” (página S-7).
2.
Presione la tecla br (teclado numérico) [9]
(ENTER).
3.
Presione la tecla br (teclado numérico) [+] para
seleccionar el ajuste ON.
Uso del arpegiador
Número
del tipo
Nombre
del tipo Descripción
013-030 Up Ascendente
031-048 Down Falling
049-066 U/D A
El patrón se repite alternativamente
entre ascendente y descendente
(Tipo A)
067-084 U/D B
El patrón se repite alternativamente
entre ascendente y descendente
(Tipo B)
085-102 Random Disposición aleatoria de las notas de
las teclas presionadas
D u e t 1
Número del tipo Nombre del tipo
1 U
p
1
Velocidad (el número de notas arpegiadas por tiempo)
Octave (Octava)
1... Utiliza las notas reales ejecutadas.
2... Utiliza las notas reales ejecutadas más las mismas notas en
una octava.
4... Utiliza las notas reales ejecutadas más las mismas notas en
tres octavas.
Sostenimiento de un arpegio (Retención del
arpegiador)
St .GrPno
Se enciende cuando
está activada
A r
p
e
g
H l d

Otras funciones útiles del teclado digital
S-58
Puede utilizar el siguiente procedimiento para borrar los datos
de canciones del usuario almacenados como números de
canciones 153 a 162.
1.
Presione ct (FUNCTION) y luego utilice las
teclas br (teclado numérico) [4] (o) y [6] (p)
para visualizar “DELETE” (página S-7).
2.
Presione la tecla br (teclado numérico) [9]
(ENTER).
3.
Presione dos veces la tecla br (teclado
numérico) [6] (p).
4.
Utilice las teclas br (teclado numérico) [–] y [+]
para seleccionar la canción de usuario que
desea borrar.
5.
Presione la tecla br (teclado numérico) [9]
(ENTER).
Se visualizará un mensaje de confirmación de borrado.
6.
Presione la tecla br (teclado numérico) [+]
(YES).
Una vez que finalice el procedimiento de borrado,
aparecerá “Complete”, y luego le seguirá la pantalla del
paso 2 del procedimiento anterior.
• Para cancelar la operación de borrado, presione [–]
(NO) o [7] (EXIT) en lugar de [+] (YES).
Utilice el siguiente procedimiento cuando desee borrar todos
los sonidos muestreados, canciones de usuario y todos los
demás datos, a excepción de los datos de las canciones
grabadas, contenidos actualmente en la memoria del teclado
digital.
• Si ejecuta este procedimiento, también se borrarán los
datos de sonido muestreados protegidos (página
S-26). Recomendamos guardar los datos importantes
en en el disco duro de su ordenador (página S-59).
• Esta operación no borra los datos de las canciones
grabadas.
1.
Presione ct (FUNCTION) y luego utilice las
teclas br (teclado numérico) [4] (o) y [6] (p)
para visualizar “DELETE” (página S-7).
2.
Presione la tecla br (teclado numérico) [9]
(ENTER).
3.
Utilice las teclas br (teclado numérico) [4] (o)
y [6] (p) para visualizar “All Data”.
4.
Presione la tecla br (teclado numérico) [9]
(ENTER).
Se visualizará un mensaje de confirmación de borrado.
5.
Presione la tecla br (teclado numérico) [+]
(YES).
Una vez que finalice el procedimiento de borrado,
aparecerá “Complete”, y luego le seguirá la pantalla del
paso 2 del procedimiento anterior.
• Para cancelar la operación de borrado, presione [–]
(NO) o [7] (EXIT) en lugar de [+] (YES).
Para borrar datos de canciones
del usuario
Memoria utilizada
(Unidad: Kbytes) Capacidad de
memoria restante
D E L E T E
Parpadea
U S E R S O N G
Nombre de la canción de usuario
S u r e ?
Para borrar todos los datos de la
memoria del teclado digital
Memoria utilizada
(Unidad: Kbytes) Capacidad de
memoria restante
D E L E T E
Parpadea
A l l D a t a
Parpadea
S u r e ?

Español
S-59
Conexión de dispositivos externos
Puede conectar el teclado digital a un ordenador e
intercambiar datos MIDI entre ellos. Puede enviar datos de
ejecución del teclado digital al software musical que está
ejecutando en su ordenador, o puede enviar datos MIDI de su
ordenador al teclado digital, para su reproducción.
A continuación se indican los requisitos mínimos del sistema
de ordenador para enviar y recibir datos MIDI. Antes de
conectar el teclado digital a su ordenador (computadora),
compruebe que éste cumpla con los requisitos mencionados.
• Sistema operativo
• Puerto USB
• Nunca conecte un ordenador (computadora) que no
cumpla con los requisitos mencionados anteriormente.
De lo contrario, pueden producirse problemas en su
ordenador (computadora).
• Asegúrese de seguir exactamente los pasos del
siguiente procedimiento. Una conexión incorrecta
puede imposibilitar la transmisión y recepción de
datos.
1.
Apague el teclado digital y luego inicie su
ordenador (computadora).
• ¡No inicie aún el software musical en su ordenador
(computadora)!
2.
Luego de iniciar su ordenador (computadora),
utilice un cable USB disponible comercialmente
para conectarlo al teclado digital.
3.
Encienda el teclado digital.
• Si es la primera vez que conecta el teclado digital a su
ordenador (computadora), el software de controlador
requerido para enviar y recibir datos se instalará
automáticamente en su ordenado (computadora).
4.
Inicie el software musical en su ordenador
(computadora).
blbl ctct
brbr
Conexión a un ordenador
Requisitos mínimos del sistema de
ordenador
Windows® XP (SP2 o posterior) *1
Windows Vista® *2
Windows® 7 *3
Mac OS® X (10.3.9, 10.4.11, 10.5.8 o posterior, 10.6.6 o
posterior)
*1: Windows XP Home Edition
Windows XP Professional (32-bits)
*2: Windows Vista (32-bits)
*3: Windows 7 (32-bits, 64-bits)
Conexión del teclado digital a su ordenador
(computadora)
Conector B
Puerto USB del teclado digital
Puerto USB del ordenador
(computadora)
Cable USB
(tipo A-B)
Conector A

Conexión de dispositivos externos
S-60
5.
Configure los ajustes del software musical para
seleccionar una de las siguientes opciones
como dispositivo MIDI.
• Para obtener información acerca de cómo seleccionar
un dispositivo MIDI, consulte la documentación del
usuario provista con el software musical que esté
utilizando.
• Asegúrese de encender primero el teclado digital antes
de arrancar el software musical en su ordenador
(computadora).
• Una vez que realice la conexión satisfactoriamente, no hay
ningún problema en dejar el cable USB conectado cuando
apague su ordenador y/o teclado digital.
• Este teclado digital cumple con el nivel 1 de General MIDI
(GM).
• Si desea obtener detalles de las especificaciones y
conexiones relacionadas con la transmisión y recepción de
datos MIDI mediante este teclado digital, consulte la
información más reciente proporcionada en el sitio web, en
la siguiente URL.
http://world.casio.com/
Un canal de teclado es el canal usado para enviar datos del
teclado digital a un ordenador. Puede seleccionar el canal
que desea usar para enviar datos del teclado digital a un
ordenador.
• El rango de ajuste para los canales del teclado es de 01 a
16.
1.
Presione ct (FUNCTION) y luego utilice las
teclas br (teclado numérico) [4] (o) y [6] (p)
para visualizar “MIDI” (página S-7).
2.
Presione la tecla br (teclado numérico) [9]
(ENTER).
3.
Utilice las teclas br (teclado numérico) [–] y [+]
para cambiar el canal de teclado.
Los canales de navegación se pueden usar para visualizar
solamente las notas de un canal específico (parte) como
información de guía en pantalla, en base a la información de
las notas de una melodía enviada por el ordenador.
■Para especificar los canales de navegación
Como canales de navegación, puede especificar dos canales
adyacentes (como 05 y 06), entre los 16 canales disponibles
(numerados 01 a 16). El canal con el número menor es el
canal de navegación (L, izquierdo), mientras que el canal con
el número mayor es el canal de navegación (R, derecho). Al
especificar el canal de navegación (R) se configurará
automáticamente el canal de navegación (L).
1.
Presione ct (FUNCTION) y luego utilice las
teclas br (teclado numérico) [4] (o) y [6] (p)
para visualizar “MIDI” (página S-7).
2.
Presione la tecla br (teclado numérico) [9]
(ENTER).
3.
Utilice las teclas br (teclado numérico) [4] (o)
y [6] (p) para visualizar “Navi. Ch”.
4.
Utilice br (teclado numérico) para especificar
el canal de navegación (R).
Esto también configurará automáticamente el siguiente
número de canal más bajo como canal de navegación (L).
CASIO USB-MIDI: (Para Windows 7, Windows Vista,
Mac OS X)
Dispositivo de audio USB: (Para Windows XP)
Ajustes MIDI
Canal de teclado
M I D I
Parpadea
K e
y
b d C h
Canales de navegación
N a v i . C h

Español
Conexión de dispositivos externos
S-61
■Desactivación del sonido del canal de
navegación y ejecución de la parte en el teclado
Puede desactivar el sonido en uno o ambos canales de
navegación y ejecutar la parte cancelada en el teclado.
1.
Presione bl para seleccionar el ajuste del
canal que desea desactivar.
Cada presión sobre bl le permitirá desplazarse a través
de los ajustes (1) a (4), como se describe a continuación.
• Si desactiva un canal, puede ejecutar la parte
cancelada en el teclado utilizando el mismo tono que el
del canal que desactivó. Si desactiva ambos canales
(opción (3)), el sonido de su ejecución en el teclado
utilizará el tono del canal de navegación (R).
Habrá veces que al intercambiar datos con un ordenador,
prefiera no hacer sonar las notas que ejecuta en el teclado
digital. El ajuste de control local le permitirá hacer justamente
eso.
1.
Presione ct (FUNCTION) y luego utilice las
teclas br (teclado numérico) [4] (o) y [6] (p)
para visualizar “MIDI” (página S-7).
2.
Presione la tecla br (teclado numérico) [9]
(ENTER).
3.
Utilice las teclas br (teclado numérico) [4] (o)
y [6] (p) para visualizar “Local”.
4.
Utilice las teclas br (teclado numérico) [–] y [+]
para especificar el ajuste de control local.
La habilitación del ajuste Accomp Out hace que los datos de
acompañamiento automático sean enviados al ordenador.
1.
Presione ct (FUNCTION) y luego utilice las
teclas br (teclado numérico) [4] (o) y [6] (p)
para visualizar “MIDI” (página S-7).
2.
Presione la tecla br (teclado numérico) [9]
(ENTER).
3.
Utilice las teclas br (teclado numérico) [4] (o)
y [6] (p) para visualizar “AcompOut”.
4.
Utilice las teclas br (teclado numérico) [–] y [+]
para activar o desactivar la salida de
acompañamiento.
Canal de
navegación (L)
Canal de
navegación (R)
Sonido Guía en
pantalla Sonido Guía en
pantalla
(1) Sólo R visualizado
{××{
(2) Sólo L visualizado
×{{ ×
(3) LR visualizados
×{×{
(4) LR no visualizados
{{{{
Aparece el indicador del canal seleccionado.
Control local
Salida de acompañamiento
L o c a l
A c o m
p
O u t

Conexión de dispositivos externos
S-62
Los sonidos muestreados, las canciones grabadas y otros
datos existentes en la memoria del teclado digital se pueden
transferir a un ordenador, para su almacenamiento. También
puede cargar en el teclado digital, los datos de archivo MIDI
estándar (SMF) y datos de acompañamiento automático
descargados del sitio web de CASIO, lo cual amplía
enormemente el número de canciones del banco de
canciones y los patrones de acompañamiento automático
disponibles.
Para poder transferir los datos al/desde el teclado digital, se
requiere una aplicación especial, Data Manager (gestor de
datos).
Los tipos de datos indicados a continuación se pueden
transferir entre el teclado digital y un ordenador.
1.
Visite el sitio CASIO WORLDWIDE en la
siguiente URL.
http://world.casio.com/
2.
En el sitio, seleccione un área geográfica o
país.
3.
Después de acceder al sitio del área
correspondiente, navegue hasta la información
sobre los requisitos mínimos del sistema de
ordenador (computadora) para Data Manager
correspondiente a este producto.
• En la página de introducción de este producto, podrá
encontrar un enlace a la información sobre Data
Manager. Si no puede encontrar dicho enlace, utilice el
formulario de búsqueda del sitio, del área en donde se
encuentra, para ingresar el nombre del modelo de este
producto y buscarlo.
• Tenga presente que el contenido del sitio está sujeto a
cambios sin previo aviso.
4.
Compruebe que su sistema de ordenador
(computadora) reúne los requisitos mínimos
para ejecutar Data Manager.
5.
Descargue Data Manager y la guía del usuario
en su ordenador (computadora).
6.
Para instalar y utilizar Data Manager, siga el
procedimiento descrito en la guía del usuario
descargado en el paso 5.
• Puede descargar los datos de acompañamiento desde
el sistema de Expansión de datos por Internet de
CASIO MUSIC SITE (http://music.casio.com/), y
cargarlos en la memoria de este teclado digital. Tenga
en cuenta que, debido a que no hay datos de
acompañamiento específicos para este modelo,
deberá utilizar los datos para otros modelos.
• Como los datos de acompañamiento son para otros
modelos, pueden presentarse algunas anormalidades
cuando los ejecute en este modelo.
• Para obtener información acerca de la compatibilidad de
los datos de acompañamiento entre los distintos modelos,
consulte la guía del usuario de Data Manager que bajó en
el paso 5 del procedimiento anterior.
Para guardar y cargar datos de la
memoria del teclado digital
Tipos de datos compatibles para la
transferencia de datos
Tipo de datos Descripción
Extensión
del nombre
de archivo
Sonido
muestreado
(página S-20)
Datos del sonido
muestreado
TW7
DW7*1
Ritmos de usuario
(página S-45)
Datos de
acompañamiento
automático editados
AC7
Canciones de
usuario
(página S-30)
Datos de canciones
cargados desde un
ordenador (no es posible
enviar del teclado digital
a un ordenador).
CM2
MID*2
Canciones
grabadas
(página S-50)
Datos de canciones
grabadas
SP7
SL7*3
Configuraciones
de registro
(página S-48)
Ajustes de la
configuración de tono y
ritmo
RM7
Todos los datos Datos de arriba AL7
*1: Sonidos de ajuste de batería muestreados
*2: Archivo MIDI estándar (formato 0, 1)
*3: Datos grabados tocando junto con una canción
incorporada
Descarga de Data Manager

Español
Conexión de dispositivos externos
S-63
Puede conectar este teclado digital a un estéreo,
amplificador, o equipo de grabación disponible
comercialmente, o a un reproductor de audio portátil u otros
equipos.
Para la conexión, deberá adquirir cables de conexión
disponibles en las tiendas del ramo. Los cables de conexión
deben contar en un extremo con una clavija estéreo estándar,
y en el otro con una clavija que corresponda con la
configuración del dispositivo externo.
• Apague el dispositivo externo cuando realice las
conexiones. Después de la conexión y cada vez que
conecte o desconecte la alimentación, baje los niveles
de volumen del teclado digital y del dispositivo
externo.
• Después de la conexión, encienda el teclado digital y
luego el dispositivo externo.
• Si escucha distorsión en las notas del teclado
generadas por el equipo de audio externo, baje el
ajuste de volumen del teclado digital.
Para la conexión, deberá adquirir cables de conexión
disponibles en las tiendas del ramo. Los cables de conexión
deben contar en un extremo con una clavija mini estéreo, y en
el otro con una clavija que corresponda con la configuración
del dispositivo externo.
• Apague el teclado digital cuando realice las
conexiones. Después de la conexión y cada vez que
conecte o desconecte la alimentación, baje los niveles
de volumen del teclado digital y del dispositivo
externo.
• Después de la conexión, encienda el dispositivo
externo y luego el teclado digital.
• Si las notas suenan distorsionadas en el dispositivo
externo, baje el ajuste de volumen del dispositivo
externo.
Conexión al equipo de audio
Para enviar notas del teclado al equipo de
audio
Equipo de audio,
amplificador, etc.
Clavija estéreo estándar
Toma PHONES/OUTPUT del teclado digital
Ejecución de un dispositivo externo desde el
teclado digital
Reproductor de audio
portátil, etc.
Clavija mini estéreo
Toma AUDIO IN del teclado digital

S-64
Referencia
Solución de problemas
Síntoma Acción
Accesorios incluidos
No encuentro algo que debería estar incluido. Revise con cuidado dentro de todos los materiales de embalaje.
Requisitos de alimentación
La unidad no se enciende. • Compruebe el adaptador de CA o asegúrese que las pilas estén
correctamente orientadas (página S-9).
• Cambie las pilas por otras nuevas o cambie a alimentación con
adaptador de CA (página S-9).
La pantalla se ilumina momentáneamente pero la
unidad no se enciende cuando presiono el botón
POWER (1).
Presione 1 firmemente para desconectar totalmente la
alimentación.
El teclado digital genera un sonido fuerte y luego se
apaga repentinamente.
Cambie las pilas por otras nuevas o cambie a alimentación con
adaptador de CA (página S-9).
El teclado digital se apaga repentinamente después
de unos minutos.
Esto sucede cuando se ha activado el apagado automático (página
S-10).
Pantalla
La pantalla continúa apagándose o está
parpadeando.
Cambie las pilas por otras nuevas o cambie a alimentación con
adaptador de CA (página S-9).
Las teclas o las notas del teclado en pantalla
permanecen visualizadas.
Se está ejecutando una lección progresiva y el teclado digital está
esperando a que usted toque la siguiente nota de la canción. Para
interrumpir esto, cancele la lección (página S-33).
Los datos visualizados en la pantalla son visibles
sólo de frente.
Puede atribuirse a las limitaciones de producción. Esto no es ningún
signo de anomalía.
Sonido
No sucede nada cuando presiono una tecla del
teclado.
• Controle el ajuste del volumen (página S-10).
• Verifique si hay algún dispositivo conectado a la toma eo en la
parte trasera del teclado digital.
• Si no hay ningún sonido muestreado en la memoria, no se
ejecutará nada si presiona una tecla mientras se encuentra
seleccionado un tono comprendido en el rango de 601 a 608
(página S-20).
• Desconecte la alimentación y vuélvala a conectar para inicializar
todos los ajustes del teclado (página S-10).
No sucede nada o las notas no se ejecutan
normalmente cuando ejecuto las notas en el lado
izquierdo del teclado.
Presione bl para desactivar la entrada de acordes en el área del
teclado de acompañamiento (página S-39).
No sucede nada cuando inicio un acompañamiento
automático.
• Con los ritmos 171 a 180, no se escuchará ningún sonido hasta
que usted ejecute un acorde en el teclado. Intente ejecutar un
acorde (página S-39).
• Verifique y controle el ajuste del volumen del acompañamiento
(página S-42).
• Si no hay ningún ritmo de usuario almacenado en la memoria, el
acompañamiento automático no se iniciará cuando usted presione
bk mientras se encuentra seleccionado un ritmo comprendido en
el rango de 181 a 190 (página S-45).
• Desconecte la alimentación y vuélvala a conectar para inicializar
todos los ajustes del teclado digital (página S-10).
B

Español
Referencia
S-65
No sucede nada cuando inicio la reproducción de
una canción incorporada.
• Se tarda un poco desde que se presiona el botón hasta que
comience a reproducirse la canción. Espere un poco hasta que se
inicie la canción.
• Verifique y controle el volumen de la canción (página S-30).
• Si no hay ninguna canción de usuario en la memoria, la
reproducción de la canción no se iniciará cuando usted presione
bk mientras se encuentra seleccionada una canción comprendida
en el rango de 153 a 162 (página S-30).
• Desconecte la alimentación y vuélvala a conectar para inicializar
todos los ajustes del teclado digital (página S-10).
El metrónomo no suena. • Verifique y controle el ajuste del volumen del acompañamiento
(página S-42).
• Verifique y controle el volumen de la canción (página S-30).
• Desconecte la alimentación y vuélvala a conectar para inicializar
todos los ajustes del teclado digital (página S-10).
Las notas siguen sonando, sin interrupción. • Desconecte la alimentación y vuélvala a conectar para inicializar
todos los ajustes del teclado digital (página S-10).
• Cambie las pilas por otras nuevas o cambie a alimentación con
adaptador de CA (página S-9).
Algunas notas se eliminan mientras se reproducen. Las notas se cortan cada vez que el número de notas que se hacen
sonar excede la capacidad polifónica máxima de 48 (24 para algunos
tonos). Esto no es señal de mal funcionamiento.
Se cambió el ajuste de volumen o tono que realicé. • Controle el ajuste del volumen (página S-10).
• Desconecte la alimentación y vuélvala a conectar para inicializar
todos los ajustes del teclado digital (página S-10).
• Cambie las pilas por otras nuevas o cambie a alimentación con
adaptador de CA (página S-9).
El volumen de salida no cambia a pesar de haber
cambiado el toque del teclado.
• Cambie el ajuste de respuesta al tacto (página S-12).
• Desconecte la alimentación y vuélvala a conectar para inicializar
todos los ajustes del teclado digital (página S-10).
En determinados rangos del teclado, el volumen y la
calidad del tono son ligeramente diferentes de los de
otros rangos del teclado.
Puede atribuirse a las limitaciones del sistema. Esto no es ningún
signo de anomalía.
Con algunos tonos, las octavas no cambian en los
extremos del teclado.
Puede atribuirse a las limitaciones del sistema. Esto no es ningún
signo de anomalía.
La altura tonal de las notas no corresponde con
otros instrumentos del acompañamiento o emiten un
sonido extraño al ejecutarlas con otros instrumentos.
• Compruebe y regule los ajustes de transposición (página S-17) y
afinación (página S-17).
• Desconecte la alimentación y vuélvala a conectar para inicializar
todos los ajustes del teclado digital (página S-10).
La reverberación de las notas parece cambiar
repentinamente.
• Verifique y controle el ajuste de reverberación (página S-16).
• Desconecte la alimentación y vuélvala a conectar para inicializar
todos los ajustes del teclado digital (página S-10).
Operación
Al realizar una operación de salto hacia adelante o
hacia atrás, la operación de salto hace saltar múltiples
compases de la canción, en lugar de un solo compás.
Mientras está detenida la reproducción de la canción o durante el
curso de una lección progresiva, las operaciones de salto hacia
adelante y hacia atrás se realizan en unidades de frase (página S-28).
Los ajustes de tono, ritmo y otros vuelven a sus
valores iniciales predeterminados cada vez que
encienda el teclado digital.
Si bien los ajustes del teclado digital se reinicializan al apagarlo,
puede guardar las configuraciones en la memoria de registro para
poder llamarlas en el instante en que las necesite (página S-48).
Conexión del ordenador (computadora)
No puedo intercambiar datos entre el teclado digital
y un ordenador.
• Compruebe que el cable USB esté conectado al teclado digital y al
ordenador, y que el dispositivo esté correctamente seleccionado
con los ajustes del software musical de su ordenador (página S-59).
• Apague el teclado digital y luego salga del software musical de su
ordenador. Seguidamente, apague el teclado digital y luego reinicie
el software musical en su ordenador.
Síntoma Acción

Referencia
S-66
Especificaciones
Modelos CTK-4200/WK-220/WK-225
Teclado CTK-4200: 61 teclas de tamaño natural
WK-220/WK-225: 76 teclas de tamaño natural
Respuesta al tacto 2 tipos, Desactivación
Polifonía máxima 48 notas (24 para ciertos tonos)
Tonos
Tonos incorporados 600
Tonos de muestreo Hasta 8 (Muestreo de melodías: 5, Muestreo de batería: 3)*
Hasta 10 segundos
Funciones Botón del estratificador, división, piano/órgano
Reverberación 1 a 10, Desactivación
Coro 1 a 5, Desactivación
Metrónomo
Tiempos por compás 0, 2 a 6
Rango de tempo 30 a 255
Banco de canciones
Canciones incorporadas 152
Canciones de usuario Hasta 10*
Lección progresiva
Lecciones 4 (Escuche, observe, recuerde, automático)
Parte de lección L, R, LR
Funciones Repetición, guía de digitación por voz, guía de notas, evaluación de la ejecución
Music Challenge 20 notas
Acompañamiento automático
Ritmos incorporados 180
Ritmos de usuario Hasta 10 (Edición de acompañamiento)*
Función del Libro de acordes Guía de acordes
Registro 32 (4 configuraciones × 8 bancos)
Grabadora Grabación en tiempo real, reproducción
Ejecución en teclado 5 canciones, 6 pistas
Ejecución junto con una
canción incorporada 1 canción (L, R, LR)
Capacidad de memoria Aproximadamente 12.000 notas (total para 6 canciones)
Otras funciones
Transposición ±1 octava (–12 a +12 semitonos)
Desplazamiento de octava Superior/inferior ±2 octavas
Afinación A4 = 415,5 a 465,9 Hz (Predeterminado inicial: 440,0 Hz)
Escalas de preajustes 17
Preajuste musical 305
Preajuste en un toque 180
Armonización automática 12 tipos
Arpegiador 90 tipos
MIDI Recepción de timbre múltiple de 16, GM nivel 1 estándar
Función de información
musical
Números y nombres de tonos, ritmos y banco de canciones; notación de pentagramas,
digitación, operación del pedal, tempo, número de compás y tiempo, nombre del acorde, etc.

Español
Referencia
S-67
• El diseño y las especificaciones están sujetos a cambios sin previo aviso.
*Estos datos se encuentran almacenados en un área de memoria compartida con una capacidad total de aproximadamente
320 Kbytes (1 Kbyte = 1.024 bytes).
Asegúrese de leer y observar las siguientes precauciones operacionales.
■Ubicación
Evite instalar este producto en los siguientes lugares.
• Áreas expuestas a la luz solar directa y alta humedad.
• Áreas expuestas a temperaturas extremas.
• Cerca de una radio, TV, platina de vídeo o sintonizador.
Los dispositivos mencionados no causarán el mal funcionamiento del producto, pero la interferencia del producto puede causar
interferencias de audio o vídeo en un dispositivo adyacente.
■Mantenimiento por el usuario
• No utilice benceno, alcohol, diluyente u otros agentes químicos para limpiar el producto.
• Para limpiar el producto o el teclado, utilice un paño suave humedecido con una solución débil de agua y detergente neutro
suave. Escurra todo exceso de humedad del paño antes de limpiar.
■Accesorios incluidos y opcionales
Utilice sólo los accesorios especificados para este producto. El uso de accesorios no autorizados crea el riesgo de incendio,
descarga eléctrica y lesiones personales.
■Líneas de soldadura
Pueden notarse líneas visibles en el exterior del producto. Estas son “líneas de soldadura” que resultan del proceso de moldeo de
plástico. No son grietas ni arañazos.
■Reglas de conducta sobre instrumentos musicales
Siempre tenga consideración para los demás cuando utilice este producto. Preste especial atención cuando toque de noche para
mantener el volumen a niveles que no molesten a los vecinos. Cuando toque en horas avanzadas de la noche, cierre las ventanas
y utilice los auriculares.
Entradas/Salidas
Puerto USB TIPO B
Toma Sostenido/Asignable Toma estándar (sostenido, sostenuto, sordina, ritmo)
Toma de auriculares/salida
Toma estéreo estándar
Impedancia de salida: 140 Ω, tensión de salida: 4,5 V (RMS) MÁX
Toma de entrada de audio Toma mini estéreo
Impedancia de entrada: 9 kΩ, sensibilidad de entrada: 200 mV
Toma de entrada de micrófono/
muestreo (WK-220/WK-225)
Toma estándar (conexión de un micrófono dinámico solamente)
Impedancia de entrada: 3 kΩ, sensibilidad de entrada: 10 mV
Toma de potencia 9,5 V CC
Fuente de alimentación 2 vías
Pilas CTK-4200: 6 pilas de zinc-carbón o pilas alcalinas de tamaño AA
WK-220/WK-225: 6 pilas de zinc-carbón o pilas alcalinas de tamaño D
Vida útil de las pilas CTK-4200: Aproximadamente 3 horas de funcionamiento continuo con pilas alcalinas
WK-220/WK-225: Aproximadamente 5 horas de funcionamiento continuo con pilas de zinc-
carbón
Adaptador de CA AD-E95100L
Apagado automático Aproximadamente 6 minutos (durante la operación con pilas) o 30 minutos (durante la
operación con el adaptador de CA) sin ninguna operación. Es posible deshabilitar el
apagado automático.
Altavoces 12 cm × 2 (Salida: 2,5 W + 2,5 W)
Consumo de energía 9,5 V = 7,7 W
Dimensiones CTK-4200: 94,8 × 35,0 × 10,3 cm
WK-220/WK-225: 116,1 × 38,5 × 13,4 cm
Peso CTK-4200: Aproximadamente 4,3 kg (sin pilas)
WK-220/WK-225: Aproximadamente 6,9 kg (sin pilas)
Precauciones operacionales

Referencia
S-68
Mensajes de error
Mensaje
visualizado Causa Acción
Err Exist Un sonido muestreado de ajuste de batería (página
S-24) no puede copiarse a la tecla, debido a que tiene
un sonido muestreado asignado.
• Borre el sonido muestreado asignado actualmente a
la tecla a la que está intentando copiar (página S-26).
• Copie el sonido muestreado a una tecla que no tiene
asignado un sonido muestreado.
Err Limit El número de tono seleccionado por usted antes de
iniciar el muestreo ya tiene ocho sonidos
muestreados asignados al mismo.
• Borre el o los sonidos muestreados asignados
actualmente al número de tono (página S-26).
• Seleccione otro número de tono que tenga menos de
ocho sonidos muestreados asignados al mismo
(página S-22).
Err Mem Full No hay espacio de memoria suficiente disponible para
el muestreo o la edición de acompañamiento
automático.
Borre de la memoria, todos o algunos de los siguientes
datos de usuario para hacer espacio para los datos
nuevos.
Sonidos muestreados (página S-19), ritmos de usuario
(página S-47), canciones de usuario (página S-58)
Err No Data No hay datos en el área de usuario seleccionada
(tono, ritmo, número de canción, etc.)
Seleccione un área de usuario del teclado digital que
contenga datos.
Err Protect Los sonidos muestreados están protegidos. Desproteja uno o algunos de los sonidos muestreados,
para poder sobrescribirlos o borrarlos.
Err SizeOver La edición del acompañamiento automático no es
posible debido a que los datos del patrón de
acompañamiento o de la parte instrumental son
demasiado grandes.
Seleccione partes de patrón de acompañamiento o
instrumentales diferentes.

Español
Referencia
S-69
Lista de canciones
BANCO DE CANCIONES
WORLD
001 TWINKLE TWINKLE LITTLE STAR
002 LIGHTLY ROW
003 LONG LONG AGO
004 ON TOP OF OLD SMOKEY
005 SAKURA SAKURA
006 WHEN THE SAINTS GO MARCHING IN
007 AMAZING GRACE
008 AULD LANG SYNE
009 COME BIRDS
010 DID YOU EVER SEE A LASSIE?
011 MICHAEL ROW THE BOAT ASHORE
012 DANNY BOY
013 MY BONNIE
014 HOME SWEET HOME
015 AURA LEE
016 HOME ON THE RANGE
017 ALOHA OE
018 SANTA LUCIA
019 FURUSATO
020 GREENSLEEVES
021 JOSHUA FOUGHT THE BATTLE OF JERICHO
022 THE MUFFIN MAN
023 LONDON BRIDGE
024 UNDER THE SPREADING CHESTNUT TREE
025 SIPPIN’ CIDER THROUGH A STRAW
026 GRANDFATHER’S CLOCK
027 ANNIE LAURIE
028 BEAUTIFUL DREAMER
029 IF YOU’RE HAPPY AND YOU KNOW IT, CLAP YOUR
HANDS
030 MY DARLING CLEMENTINE
031 LITTLE BROWN JUG
032 HOUSE OF THE RISING SUN
033 SHE WORE A YELLOW RIBBON
034 YANKEE DOODLE
035 MY OLD KENTUCKY HOME
036 SZLA DZIEWECZKA
037 TROIKA
038 WALTZING MATILDA
039 ON THE BRIDGE OF AVIGNON
040 I’VE BEEN WORKING ON THE RAILROAD
041 OH! SUSANNA
042 CAMPTOWN RACES
043 JEANNIE WITH THE LIGHT BROWN HAIR
044 TURKEY IN THE STRAW
045 JAMAICA FAREWELL
EVENT
046 SILENT NIGHT
047 WE WISH YOU A MERRY CHRISTMAS
048 JINGLE BELLS
049 JOY TO THE WORLD
050 O CHRISTMAS TREE
PIANO/CLASSICS
051 MARY HAD A LITTLE LAMB
052 LE CYGNE FROM “LE CARNAVAL DES ANIMAUX”
053 JE TE VEUX
054 SONATA op.13 “PATHÉTIQUE” 2nd Mov.
055 HEIDENRÖSLEIN
056 AIR FROM “SUITE no.3”
057 SPRING FROM “THE FOUR SEASONS”
058 HABANERA FROM “CARMEN”
059 BRINDISI FROM “LA TRAVIATA”
060 HUNGARIAN DANCES no.5
061 MINUET IN G MAJOR
062 MUSETTE IN D MAJOR
063 GAVOTTE (GOSSEC)
064 ARABESQUE (BURGMÜLLER)
065 CHOPSTICKS
066 DECK THE HALL
067 ODE TO JOY
068 AVE MARIA (GOUNOD)
069 SONATINA op.36 no.1 1st Mov.
070 PRELUDE op.28 no.7 (CHOPIN)
071 RÊVERIE
072 GYMNOPÉDIES no.1
073 GOING HOME FROM “FROM THE NEW WORLD”
074 FÜR ELISE
075 TURKISH MARCH (MOZART)
076 SONATA op.27 no.2 “MOONLIGHT” 1st Mov.
077 ETUDE op.10 no.3 “CHANSON DE L’ADIEU”
078 THE ENTERTAINER
079 WEDDING MARCH FROM “MIDSUMMER NIGHT’S
DREAM”
080 AMERICAN PATROL
081 FRÖHLICHER LANDMANN
082 LA CHEVALERESQUE
083 SONATA K.545 1st Mov.
084 LA PRIÈRE D’UNE VIERGE
085 VALSE op.64 no.1 “PETIT CHIEN”
086 LIEBESTRÄUME no.3
087 JESUS BLEIBET MEINE FREUDE
088 CANON (PACHELBEL)
089 SERENADE FROM “EINE KLEINE NACHTMUSIK”
090 MARCH FROM “THE NUTCRACKER”
091 INVENTIONEN no.1
092 PRAELUDIUM no.1 (J.S.BACH)
093 SONATINE op.20 no.1 1st Mov.
094 HUMORESKE (DVO ÁK)
095 DOLLY’S DREAMING AND AWAKENING
096 LA FILLE AUX CHEVEUX DE LIN
097 ARABESQUE no.1 (DEBUSSY)
098 TRÄUMEREI
099 MAPLE LEAF RAG
100 NOCTURNE op.9 no.2 (CHOPIN)
EXERCISE
101 - 150 EXERCISE I / II / III
DEMO TUNES
151 - 152 DEMO TUNES
USER SONGS
153 - 162 USER SONGS

Referencia
S-70
Además de los acordes que se pueden digitar con Fingered 1
y Fingered 2, también se pueden reconocer los siguientes
acordes.
• Con Fingered 3, la nota más baja digitada se interpreta
como nota base. No se pueden usar formas invertidas.
• Con Full Range Chord, cuando la nota digitada más baja
se encuentre a cierta distancia de la nota adyacente, el
acorde se interpreta como un acorde bitonal.
• A diferencia de Fingered 1, 2, y 3, Full Range Chord
requiere la pulsación de tres teclas como mínimo para
formar un acorde.
Guía de digitación
Acordes Fingered 1, Fingered 2
*1 Con Fingered 2, se interpreta como Am7.
*2 Con Fingered 2, se interpreta como Am7b5.
*3 En algunos casos no se puede usar de forma invertida.
C
Cm
Cdim
Caug *3
Csus4 *3
Csus2 *3
C7
Cmadd9
CmM7
Cdim7 *3
C69 *3
C6 *1 *3
Cm6 *2 *3
Cm7 *3
CM7
Cm7b5 *3
C7sus4
Cadd9
C7b5 *3
Acordes Fingered 3, Full Range
C
#
C
D
C
E
C
F
C
G
C
A
b
C
B
b
C
B
C
C
#
m
C
Dm
C
Gm
C
Am
C
B
b
m
C
Ddim
C
A
b
7
C
F7
C
Fm7
C
Gm7
C
A
b
add9
C
Fm
C

CTK-4200
5511 22 brbr
bnbn
66 77 88 99 bkbk bsbs btbt ckck clcl cmcmblbl
4433 bpbpbqbq bobo
cncn coco cpcp crcr cscs ctctcqcqbmbm
• Cut this page along the dashed line so you can have it on hand as you read the contents of the manual.
• Recorte esta página por la línea de puntos para tenerla a mano mientras continúa leyendo este manual.
B

WK-220 / WK-225
552211 brbr
bnbn
66 77 88 99 bkbk bsbs btbt ckck clcl cmcmblbl
4433 bpbpbqbq bobo
ctctcscscncn coco cpcp cqcq crcrbmbm

Function Transmitted Recognized Remarks
Basic
Channel
1
1 - 16
1 - 16
1 - 16
Default
Changed
Note
Number
0 - 127
0 - 127 *1
12 - 120
True voice
After
Touch
Control
Change
X
X
X
X
O
Pitch Bender
O
Key’s
Ch’s
Velocity
O
9nH v = 1 - 127
X
9nH v = 0, 8nH v =**
O
9nH v = 1 - 127
X
9nH v = 0
Note ON
Note OFF
Mode
Mode 3
X
Mode 3
X
Default
Messages
Altered
0, 32
1
6, 38
7
10
11
64
Bank select
Modulation
Data entry
Volume
Pan
Expression
Hold 1
Models: CTK-4200 / WK-220 / WK-225 Version : 1.0
O
X
X
O
O
X
O
*3
O
O
O
O
O
O
O
(MSB only)
*2
MIDI Implementation Chart
**:no relation
**:sin relación

Program
Change
O
0 - 127
O
0 - 127
:True #
System Exclusive
O
*2
O
System
Common
X
X
X
X
X
X
: Song Pos
: Song Sel
: Tune
Aux
Messages
Remarks
X
O
X
O
X
X
O
O
X
O
O
X
: All sound off
:
Reset all controller
: Local ON/OFF
: All notes OFF
: Active Sense
: Reset
System
Real Time
O
O
X
X
: Clock
: Commands
66
67
91
93
100, 101
Sostenuto
Soft pedal
Reverb send
Chorus send
RPN LSB, MSB
Mode 1 : OMNI ON, POLY
Mode 3 : OMNI OFF, POLY
Mode 2 : OMNI ON, MONO
Mode 4 : OMNI OFF, MONO
O : Yes
X : No
O
O
X
O
X
*3
*3
O
O
O
O
O
*2
*2
*1: Depends on tone.
*2: For details about NRPN, RPN, and system
exclusive messages, see MIDI Implementation at
http://world.casio.com/.
*3: In accordance with peal effect setting.
*1: Depende del tono.
*2: Para obtener información acerca de NRPN, RPN y
los mensajes exclusivos del sistema, consulte
Implementación MIDI en
http://world.casio.com/.
*3: De acuerdo con el ajuste de efecto de pedal.

MA1107-B Printed in China
CTK4200/WK220-ES1B
This recycle mark indicates that the packaging conforms to
the environmental protection legislation in Germany.
Esta marca de reciclaje indica que el empaquetado se
ajusta a la legislación de protección ambiental en Alemania.
K