Casio CTK900_D CTK900 NL
User Manual: Casio CTK900 CTK-900 | Elektronische muziekinstrumenten | Handleidingen | CASIO
Open the PDF directly: View PDF
.
Page Count: 108 [warning: Documents this large are best viewed by clicking the View PDF Link!]

CTK900-DI-1

Belangrijk!
Merk a.u.b. de volgende belangrijke informatie op alvorens dit product te gebruiken.
• Voordat u de los verkrijgbare AD-5 netadapter in gebruik neemt dient u eerst te
controleren dat hij niet beschadigd is. Check het netsnoer zorgvuldig op breuken, barsten,
ontblootte bedrading en andere ernstige beschadigingen. Laat kinderen nooit een
netadapter gebruiken die ernstig beschadigd is
.
• Probeer nooit de batterijen op te laden.
• Gebruik geen oplaadbare batterijen.
• Gebruik nooit oude en nieuw batterijen door elkaar.
• Gebruik altijd de aanbevolen batterijen of een gelijkwaardig type.
• Zorg ervoor dat de positieve (+) en negatieve (–) kant van de batterijen in de juiste richting
wijzen zoals aangegeven bij het batterijvak.
• Vervang batterijen zo snel mogelijk als ze tekenen geven dat ze uitgeput zijn.
• Laat de batterij-aansluitingen nooit kortsluiting maken.
• Dit product is niet bedoeld voor kinderen onder drie jaar.
• Gebruik enkel de CASIO AD-5 netadapter.
• De netadapter is geen stuk speelgoed.
• Haal de netadapter altijd uit het stopcontact voordat u dit product schoon maakt.
707A-D-002A
CASIO Europe GmbH
Bornbarch 10, 22848 Norderstedt, Germany
Dit merkteken is alleen van toepassing in de landen binnen de EU.

Voorzorgsmaatregelen ten
behoeve van de veiligheid
D-1
Voorzorg smaatregelen t en behoeve van de ve iligheid
Gefeliciteerd met uw selectie van dit CASIO elektronische
muziekinstrument.
• Lees de aanwijzingen in deze gebruiksaanwijzing
aandachtig door voordat u dit instrument gebruikt.
• Bewaar a.u.b. alle informatie voor eventueel latere naslag.
Symbolen
Er zijn verschillende symbolen gebruikt in deze
gebruiksaanwijzing en op het product zelf om er zeker
van te zijn dat het product veilig en op de juiste wijze
gebruikt wordt en om zowel letsel bij de gebruiker en
andere personen alswel schade aan eigendommen te
voorkomen. Deze symbolen met hun betekenis worden
hieronder getoond.
GEVAAR
Dit symbool duidt informatie aan die indien zij genegeerd
of onjuist toegepast wordt, het gevaar op ernstig letsel of
zelfs de dood met zich mee brengen.
WAARSCHUWING
Deze aanduiding laat zaken zien die het risico op ernstig
letsel of zelfs de dood met zich mee brengen als het toestel
onjuist bediend wordt en deze aanduiding genegeerd.
VOORZICHTIG
Deze aanduiding laat zaken zien die het risico op letsel of
de kans op schade met zich mee brengen als het toestel
onjuist bediend wordt en deze aanduiding genegeerd.
Voorbeelden van symbolen
Deze driehoek ( ) wijst erop dat de
gebruiker voorzichtigheid dient te betrachten.
(Het voorbeeld links duidt op een
waarschuwing t.a.v. elektrische schokken.)
Deze cirkel met een lijn erdoor ( ) wijst erop
dat de aangegeven handeling niet uitgevoerd
dient te worden. Deze handelingen zijn in het
bijzonder verboden binnen deze aanduiding
of in de buurt van het symbool. (Het voorbeeld
links geeft aan dat demonteren verboden is.)
De zwarte stip ( ) geeft aan dat de
aangegeven handeling uitgevoerd dient te
worden. Aanduidingen binnen dit symbool
zijn handelingen die specifiek uitgevoerd
dienen te worden. (Het voorbeeld links geeft
aan dat de netstekker uit het stopcontact
getrokken dient te worden.)
Alkaline batterijen
Voer de volgende stappen onmiddellijk uit als
vloeistof uit de alkaline batterij ooit in uw ogen
mocht komen.
1.
WRIJF NIET IN UW OGEN ! Spoel ze met water.
2. Neem onmiddellijk contact op met een arts.
U kunt uw gezichtsvermogen verliezen mocht
de vloeistof van de alkaline batterij in uw ogen
blijven zitten.
Rook, vreemde geur, oververhitting
Als u het product blijft gebruiken terwijl het rook,
een vreemde geur of hitte afgeeft, kan dit het risico
op brand en elektrische schok met zich meebrengen.
Volg onmiddellijk de volgende stappen.
1. Schakel de spanning uit.
2. Haal deze uit het stopcontact als u de
netadapter gebruikt voor
stroomvoorziening.
3. Neem contact op met het oorspronkelijke
verkooppunt of een erkende CASIO
onderhoudsleverancier.
Netadapter
●
Onjuist gebruik van de netadapter kan het
risico op brand en elektrische schok met zich
meebrengen. Zorg ervoor dat u altijd de
volgende voorzorgsmaatregelen in acht neemt.
• Let erop dat u alleen de netadapter
gebruikt die voor dit product
gespecificeerd is.
• Gebruik enkel een voedingsbron waarvan
de spanning (het voltage) overeenkomt met
de op de netadapter aangegeven waarde.
• Belast stopcontacten en verlengsnoeren niet
te veel.
●Onjuist gebruik van het netsnoer van de
netadapter kan het beschadigen of breken
met het risico op brand en elektrische schok.
Zorg ervoor dat u altijd de volgende
voorzorgsmaatregelen in acht neemt.
• Plaats nooit zware voorwerpen op het snoer
en stel het niet bloot aan hitte.
• Knutsel nooit aan het snoer en stel het niet
bloot aan overmatig buigen.
• Draai het snoer niet en trek er nooit aan.
• Mocht het netsnoer of de netstekker
beschadigd raken, neem dan contact op met
het oorspronkelijke verkooppunt of een
erkende CASIO onderhoudsleverancier.
707A-D-003A
CTK900_d.book 1 ページ 2005年3月11日 金曜日 午前11時47分

Voorzorgsmaatregelen ten behoeve van de veiligheid
D-2
●Raak de netadapter nooit aan terwijl uw
handen nat zijn.
Hierdoor kunt u een elektrische schok
oplopen.
●Gebruik de netadapter waar deze niet nat kan
worden. Water breng het risico op brand en
elektrische schok met zich mee.
●Plaats geen vaas of andere bak met vloeistof
bovenop de netadapter. Water breng het risico
op brand en elektrische schok met zich mee.
Batterijen
Onjuist gebruik kan er toe leiden dat de
batterijen gaan lekken hetgeen schade kan
toebrengen aan voorwerpen in de buurt of een
explosie veroorzaken, hetgeen het risico op
brand en persoonlijk letsel met zich meebrengt.
Zorg ervoor dat u altijd de volgende
voorzorgsmaatregelen in acht neemt.
• Probeer nooit batterijen uit elkaar te halen en
laat ze nooit kortsluiting maken.
• Stel batterijen nooit bloot aan hitte en doe ze
nooit van de hand door ze te verbranden.
• Gebruik oude en nieuwe batterijen nooit
door elkaar.
• Gebruik verschillende types batterijen nooit
door elkaar.
• Laad de batterijen nooit op.
• Zorg ervoor dat de positieve (+) en negatieve
(–) kant van de batterijen in de juiste richting
wijzen.
Verbrand het product nooit.
Gooi het product nooit in vuur.
Hierdoor kunnen ze ontploffen, hetgeen het
risico op brand en persoonlijk letsel met zich
meebrengt.
Water en vreemde voorwerpen
Mocht water, andere vloeistoffen of vreemde
voorwerpen (zoals metalen voorwerpen) het
toestel binnendringen dan brengt dat het risico
op brand en elektrische schok met zich mee. Volg
onmiddellijk de volgende stappen.
1. Schakel de spanning uit.
2. Haal deze uit het stopcontact als u de
netadapter gebruikt voor
stroomvoorziening.
3. Neem contact op met het oorspronkelijke
verkooppunt of een erkende CASIO
onderhoudsleverancier.
Demonteren en knutselen
Haal dit product nooit uit elkaar en knutsel er
niet aan. Dit brengt het risico op elektrische
schok, brandwonden en ander lichamelijk letsel
met zich mee. Laat alle interne controles,
bijstellingen en onderhoud over aan de
oorspronkelijke winkelier of aan een erkende
CASIO onderhoudsleverancier.
Laten vallen en stoten
Gebruikt u het product nadat het beschadigd
werd doordat u het heeft laten vallen of doordat
er tegen werd gestoten dan brengt dat het risico
op brand en elektrische schok met zich mee. Volg
onmiddellijk de volgende stappen.
1. Schakel de spanning uit.
2. Haal deze uit het stopcontact als u de
netadapter gebruikt voor
stroomvoorziening.
3. Neem contact op met het oorspronkelijke
verkooppunt of een erkende CASIO
onderhoudsleverancier.
Plastic zakken
Plaats de plastic zak waarin het product geleverd
wordt nooit over uw hoofd of in uw mond. Dit
brengt het risico op verstikking met zich mee.
Deze voorzorgsmaatregel verdient natuurlijk
speciale aandacht bij de aanwezigheid van
kinderen.
Klim niet bovenop het product zelf of op de standaard.*
Door op het product of de standaard te klimmen
kan het omvallen of beschadigd raken. Deze
voorzorgsmaatregel verdient natuurlijk speciale
aandacht bij de aanwezigheid van kinderen.
Plaatsing
Vermijd plaatsing van het product op een
instabiele standaard, op een oneffen
ondergrond of op een andere instabiele plaats.
Een instabiele plaats kan er toe leiden dat het
product omvalt, hetgeen het risico op
persoonlijk letsel met zich meebrengt.
707A-D-004A
CTK900_d.book 2 ページ 2005年3月11日 金曜日 午前11時47分

D-3
Voorzorgsmaatregelen ten behoeve van de veiligheid
Netadapter
●
Onjuist gebruik van de netadapter kan het
risico op brand en elektrische schok met zich
meebrengen. Zorg ervoor dat u altijd de
volgende voorzorgsmaatregelen in acht neemt.
• Leg het netsnoer nooit in de buurt van een
kachel of andere hittebron.
• Trek nooit aan het snoer om het product
los te koppelen van het stopcontact. Pak
altijd de netadapter zelf beet om deze uit
het stopcontact te trekken.
●Onjuist gebruik van de netadapter kan het
risico op brand en elektrische schok met zich
meebrengen. Zorg ervoor dat u altijd de
volgende voorzorgsmaatregelen in acht
neemt.
• Steek de netadapter zover mogelijk in het
stopcontact.
• Trek de netadapter uit het stopcontact
tijdens onweersbuien of voordat u op
vakantie gaat of bij langdurige afwezigheid.
• Trek de netadapter minstens eens per jaar
uit het stopcontact en veeg eventueel stof
weg dat zich rond de stekers van het
apparaat heeft opgehoopt.
Verhuizen van het product
Voordat u het product verhuist of ergens anders
neerzet, dient u altijd eerst de netadapter uit het
stopcontact te halen en alle andere kabels en
aansluitsnoeren los te maken. Als snoeren toch
aangesloten gehouden worden, dan brengt dit
het risico op schade aan de snoeren, brand en
elektrische schok met zich mee.
Reinigen
Voordat u het product reinigt, dient u altijd eerst
de netadapter uit het stopcontact te halen. Als de
netadapter aangesloten blijft, dan brengt dit het
risico op schade aan de snoeren, brand en
elektrische schok met zich mee.
Batterijen
Onjuist gebruik kan er toe leiden dat de
batterijen gaan lekken hetgeen schade kan
toebrengen aan voorwerpen in de buurt of een
explosie veroorzaken, hetgeen het risico op
brand en persoonlijk letsel met zich meebrengt.
Zorg ervoor dat u altijd de volgende
voorzorgsmaatregelen in acht neemt.
• Gebruik enkel batterijen die gespecificeerd
zijn voor gebruik met dit product.
• Verwijder de batterijen als u het product
voor langere tijd niet gaat gebruiken.
Aansluitingen
Sluit enkel de gespecificeerde toestellen en
apparatuur aan op de aansluitingen van dit
product. Het aansluiten van een niet-
gespecificeerd toestel brengt het risico op brand
en elektrische schok met zich mee.
Plaatsing
Vermijd de volgende plekken om dit product te
plaatsen. Dergelijke plaatsen brengen het risico
op brand en elektrische schok met zich mee.
• Plaatsen die blootstaan aan overmatige
vochtigheid en grote hoeveelheden stof
• Op plaatsen waar voedsel wordt bereid of op
andere plekken die blootstaan aan vettige rook
• In de buurt van een airconditioner, op een
verwarmd tapijt, op plaatsen in het directe
zonlicht, in een voertuig dat in de zon
geparkeerd staat of op een andere plaats die
het product aan hoge temperaturen blootstelt
Displayscherm
• Druk of stoot nooit sterk tegen het LCD paneel
van het scherm. Hierdoor kan het glas van het
LCD paneel breken, hetgeen de kans op
persoonlijk letsel met zich meebrengt.
• Mocht het LCD paneel toch onverhoeds
breken of barsten, raak dan in geen geval de
vloeistof binnenin het paneel aan. Deze LCD
paneel vloeistof kan namelijk huidirritatie
veroorzaken.
• Mocht vloeistof van het LCD paneel
onverhoeds in uw mond komen, spoel dan
onmiddellijk met water en neem contact op
met een arts.
• Mocht vloeistof van het LCD paneel
onverhoeds in ogen of op uw huid komen,
spoel dan onmiddellijk voor minstens 15
minuten met water af en neem contact op
met een arts.
Geluidsniveau
Luister niet voor langere tijd bij een hoog
volume. Deze voorzorgsmaatregel dient
bijzondere aandacht bij het gebruik van een
hoofdtelefoon. Een hoog geluidsniveau kan uw
gehoor beschadigen.
Zware voorwerpen
Plaats nooit zware voorwerpen bovenop dit
product.
Hierdoor kan het product topzwaar worden
waardoor het overhelt of omvalt, hetgeen het
risico op persoonlijk letsel met zich meebrengt.
707A-D-005A
CTK900_d.book 3 ページ 2005年3月11日 金曜日 午前11時47分

Voorzorgsmaatregelen ten behoeve van de veiligheid
D-4
*De standaard is los verkrijgbaar als optie.
Vervang de batterijen of gebruik de AC adapter wanneer de
volgende symptomen optreden.
• Zwak brandende stroomindicator
• Het instrument kan niet worden ingeschakeld
• Wanneer de display knippert, donker of moeilijk af te lezen is
• Abnormaal laag luidspreker-/hoofdtelefoonvolume
• Vervorming van het geluid
• Af en toe onderbreken van geluid tijdens weergave bij een
hoog volume
• Plotseling uitvallen van de stroom tijdens weergave bij een
hoog volume
• Knipperen of donker worden van de display tijdens weergave
bij een hoog volume
• Geluid blijft klinken zelfs na loslaten van de toetsen
• Een toon die totaal verschilt van de toon die u instelde
• Abnormale weergave van het ritmepatroon en
demonstratiemelodieën
• Uitvallen van stroom, geluidsvervorming of laag volume bij
spelen via een aangesloten computer of MIDI toestel
•
Juist monteren van de standaard*
Als de standaard niet juist gemonteerd is, kan hij
overhellen en omvallen, hetgeen het risico op
persoonlijk letsel met zich meebrengt.
Zorg ervoor dat u de standaard op de juiste wijze
monteert door de meegeleverde aanwijzingen
zorgvuldig op te volgen. Let er ook op dat het
product goed op de standaard gezet is.
707A-D-006A
CTK900_d.book 4 ページ 2005年3月11日 金曜日 午前11時47分

Inleiding
D-5
Inleiding
Gefeliciteerd met uw keuze van dit CASIO muziekinstrument. Dit keyboard geeft u de volgende kenmerken en functies.
J
JJ
J 550 tonen bevatten rijke, geavanceerde tonen
Er is een totaal van 332 geadvanceerde tonen die geprogrammeerd zijn met DSP tonen om ze rijker en krachtiger te maken.
Geadvanceerde tonen zoals Stereo Piano en Tremolo Electric Piano versterken de Piano en Electric Piano tonen om een totaal nieuw
geluid te creëren.
J
JJ
J 50 Drawbar Organ tonen
Naast de 550 standaard tonen, bevat het keyboard tevens 50 realistische drawbar organ tonen. Drawbar organ tonen kunnen m.b.v.
negen digitale trekstaven worden gestuurd. U kunt ook percussie of toetsklikken selecteren en daarbij zelfs de parameters van
voorkeuzetonen bewerken en maximaal 100 originele tonen opslaan in het gebruikerstoongeheugen.
J
JJ
J Flash-geheugen
Het ingebouwde flash-geheugen laat u om uw selectie van tonen en ritmes uit breiden door data te downloaden vanaf de CASIO
MUSIC SITE of via de CD-ROM die meegeleverd wordt met het keyboard. U kunt ook maximaal 200 muziekbestanden in het SMF
formaat opslaan voor weergave.
J
JJ
J PIANO SETTING toets
Door indrukken van deze toets worden de instellingen van het keyboard geoptimaliseerd voor spelen op de piano.
J
JJ
J160 voorkeuzeritmes + 16 gebruikersritmes
De selectie van 160 ritmes bevat begeleidingen voor alles van rock tot pops en jazz.
U kunt begeleidingsdata ook oversturen vanaf uw computer en daarvan maximaal 16 opslaan als gebruikersritmes in het
keyboardgeheugen.
J
JJ
JAutomatische begeleiding
Speel eenvoudigweg een akkoord en de corresponderende ritme-, bas- en akkoorddelen worden automatisch gespeeld. Een-toets
voorkeuze roept onmiddellijk de meest geschikte toon en tempo instellingen op die passen bij het ritme dat u gebruikt.
J
JJ
JGrote display vol met informatie
Een grote ingebouwde display toont akkoordnamen, tempo-instellingen, toetsenbordinformatie, noten die gespeeld zijn volgens de
staafnotatie en nog meer om alle aspecten van spelen op het keyboard volledig te ondersteunen. Een ingebouwd achtergrondlicht
houd de display goed leesbaar zelfs in het totale duister.
J
JJ
JMelodiegeheugen
Neem maximaal 6 delen op in het geheugen samen met toon, volume, linker/rechter weergave en andere parameters bij weergave
worden verkregen. Realistische weergave van een ensemble kan worden gecreëerd m.b.v. de automatische begeleidingsfunctie.
J
JJ
JSynthesizerfunctie
Bewerk ingebouwde klanken om uw eigen originele creaties te produceren. Maximaal 120 van uw eigen klanken kunnen
opgeslagen worden in het geheugen om te worden opgeroepen, op precies dezelfde wijze als bij ingebouwde tonen.
J
JJ
JStandaard MIDI compatibiliteit
De standaard MIDI functie staat aansluiting op een persoonlijke computer toe om “desktop muziek” mogelijkheden volledig uit te
buiten. Dit keyboard kan gebruikt worden als een desktop muziekinvoertoestel of klankbron en het is bijzonder geschikt voor
weergave van in de handel verkrijgbare voorbespeelde standaard MIDI muziek software.
J
JJ
JKrachtige effecten
Een collectie krachtige effecten, zoals DSP, nagalm, zweving en andere effecten geven u controle over het type geluid sound dat u
wenst. U kunt zelfs de parameters van een effect veranderen om uw eigen originele effecten te creëren. Er is tevens een 4-banden
equalizer ingebouwd.
707A-D-007A
CTK900_d.book 5 ページ 2005年3月11日 金曜日 午前11時47分

Inleiding
D-6
J
JJ
JMixer
U kunt toon, volume, panpositie en andere parameters instellen voor elk ingebouwd automatisch begeleidingsgedeelte. U kunt ook
dezelfde parameters sturen voor elk kanaal tijdens het invoeren van MIDI signalen.
J
JJ
JRegistratiegeheugen
Keyboard instellingen kunnen in het geheugen worden opgeslagen voor latere oproep en onmiddellijke instelling op het moment
dat u ze nodig heeft. Maximaal 32 instellingen (4 instellingen x 8 banken) kunnen in het registratiegeheugen worden opgeslagen.
J
JJ
JSoftware om data te downloaden van uw computer
U kunt uw computer gebruiken voor het dowloaden van data van de CASIO MUSIC SITE.
707A-D-008A
CTK900_d.book 6 ページ 2005年3月11日 金曜日 午前11時47分

Inhoudsopgave
D-7
Voorzorgsmaatregelen
ten behoeve van de
veiligheid......................... D-1
Inleiding .......................... D-5
Algemene gids................D-9
Bevestigen van de
partlituurstandaard ............................. D-10
Spelen van een
demonstratiemelodie.......................... D-11
Stroomvoorziening ......D-12
Werking op batterijen ......................... D-12
Gebruik van de netadapter................. D-13
Automatische stroomonderbreking .... D-13
Uitschakelen van het keyboard .......... D-14
Geheugeninhoud................................ D-14
Aansluitingen ...............D-15
Basisbediening.............D-16
Spelen op het keyboard ..................... D-16
Instellen van een toon ........................ D-16
PIANO SETTING toets....................... D-18
Het gebruik van de
trekstaaforgelfunctie
(Drawbar Organ)...........D-19
Een trefstaaforgeltoon selecteren ...... D-20
Een trekstaaforgeltoon bewerken ...... D-20
Parameter details ............................... D-21
Het opslaan van een bewerkte
trekstaaforgeltoon .............................. D-22
Toepassen van effecten
op tonen ........................D-23
Effectblokken...................................... D-23
Instellen van een DSP type ................ D-23
DSP Toets .......................................... D-25
REVERB selecteren ........................... D-25
Selecteren van CHORUS................... D-26
De equalizer gebruiken ...................... D-27
Gebruik van automatisch
begeleiding ...................D-28
Aangaande de MODE toets ............... D-28
Instellen van een ritme ....................... D-29
Spelen van een ritme ......................... D-29
Het tempo instellen............................. D-29
Automatische begeleiding
gebruiken............................................ D-30
Gebruik van een intro patroon............ D-32
Gebruik van een fill-in patroon ........... D-32
Gebruik van een ritmevariatie ............ D-33
Begeleiding en ritmespel tegelijk
starten ................................................ D-33
Afsluiten met een slotpatroon............. D-33
Gebruik van één-toets voorkeuzes..... D-33
Gebruik van automatische
harmonisatie....................................... D-34
Instellen van het
begeleidingsvolume............................ D-35
Mixerfunctie ..................D-36
Wat kunt u met de Mixer doen? ......... D-36
In- en uitschakelen van kanalen......... D-36
Gebruik van de
parameterbewerkingsfunctie .............. D-37
Hoe parameters werken ..................... D-38
Synthesizerfunctie .......D-40
Synthesizerfuncties ............................ D-40
707A-D-009A
CTK900_d.book 7 ページ 2005年3月11日 金曜日 午前11時47分

Inhoudsopgave
D-8
Creëren van een gebruikerstoon........ D-43
In het geheugen opslaan van een
gebruikerstoon ................................... D-45
Registratiegeheugen.... D-46
Karakteristieken van het
registratiegeheugen ........................... D-46
Vastleggen van een opstelling in
het registratiegeheugen ..................... D-47
Oproepen van een opstelling van
het registratiegeheugen ..................... D-48
Melodiegeheugenfunctie
...D-49
Sporen................................................ D-49
Basis melodiegeheugenbediening ..... D-50
Gebruik van real-time opname........... D-50
Instellingen bij de mixerfunctie ........... D-51
Weergeven van het
melodiegeheugen............................... D-52
Opnemen van de melodie en
akkoorden met stapopname............... D-52
Opnemen van meerdere sporen ........ D-55
Corrigeren van fouten tijdens
stapopname ....................................... D-57
Bewerken van de geheugeninhoud.... D-58
Bewerken van een melodie................ D-59
Instellingen van het
keyboard ....................... D-61
Gebruik van lagen.............................. D-61
Gebruik van splitsen........................... D-62
Gebruik van lagen en splitsen
tegelijkertijd ........................................ D-63
Transpositie van het keyboard ........... D-64
Gebruik van toetsrespons .................. D-64
Stemmen van het keyboard ............... D-65
Veranderen van andere
instellingen ......................................... D-66
Gebruik van de
SMF speler ....................D-71
Weergave van een SMF..................... D-73
Configureren van andere
instellingen ......................................... D-73
MIDI................................D-75
Wat is MIDI?....................................... D-75
Algemene MIDI................................... D-75
MIDI instellingen................................. D-75
Gebruiken van het Music Data
Management Software
(op de meegeleverde CD-ROM) ........ D-76
Oplossen van
moeilijkheden ...............D-78
Technische
gegevens.......................D-80
Onderhoud van uw
instrument.....................D-82
DSP algoritmelijst.........D-83
Appendix .........................A-1
Toonlijst ................................................ A-1
Drumklankenlijst ................................... A-8
Ritmelijst............................................. A-10
Fingered akkoordkaarten ................... A-11
Effectenlijst ......................................... A-13
MIDI Implementation Chart
707A-D-010A
CTK900_d.book 8 ページ 2005年3月11日 金曜日 午前11時47分

Algemene gids
D-9
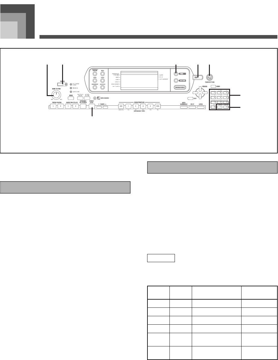
Algemen e gids
*1*2
707A-D-011A
CTK900_d.book 9 ページ 2005年3月11日 金曜日 午前11時47分

Algemene gids
D-10
1POWER toets
2Spanningsindicator
3SONG MEMORY toets
4SYNTH toets
5TRANSPOSE/FUNCTION toets
6MIXER toets
7EFFECT toets
8SMF PLAYER toets
9MAIN VOLUME regelaar
bk MODE toets
bl ONE TOUCH PRESET toets
bm ACCOMP VOLUME toets
bn DATA ACCESS indicator
bo RHYTHM toets
bp TONE toets
bq DRAWBAR ORGAN toets
br DSP toets
bs PIANO SETTING toets
bt EXIT toets
ck AUTO HARMONIZE toets
cl SPLIT toets
cm LAYER toets
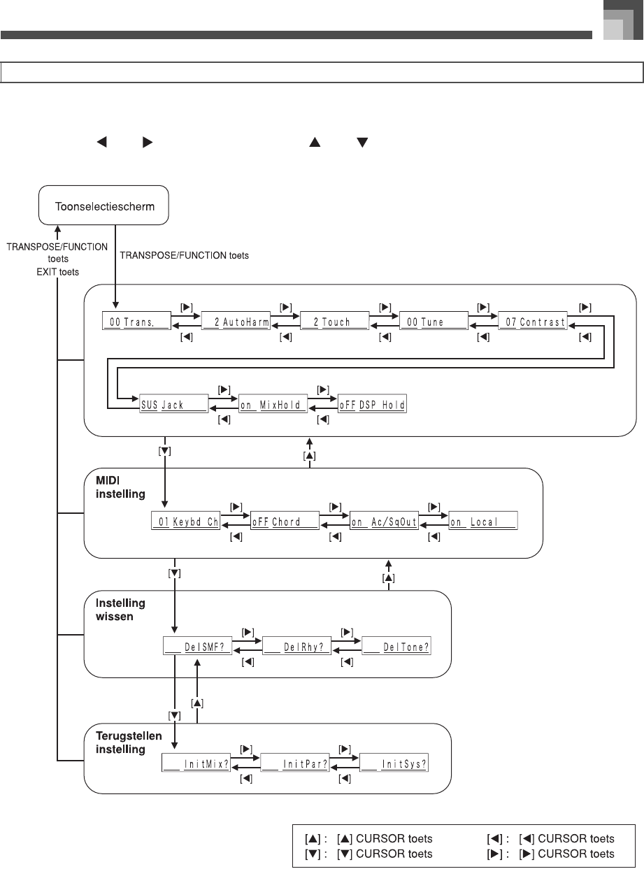
cn [ ] / [ ] / [ ] / [ ]CURSOR toetsen
co DEMO toets (*3)
cp Luidspreker
cq Ritmelijst
cr Toonlijst
cs Display
ct CHORD akkoordnamen
dk Perceussie-instrumentenlijst
dl Akkoordtypenaam
dm INTRO/ENDING 1/2 toetsen
dn VARIATION/FILL-IN 1/2 toetsen
do SYNCHRO/FILL-IN NEXT toets
dp START/STOP toets
dq TEMPO toetsen
dr REGISTRATION toetsen
a) BANK toets
b) STORE toets
ds SONG MEMORY TRACK toetsen
JBevestigen van de partlituurstandaard (*1)
Steek de partlituurstandaard in de gleuf aan de bovenkant van het keyboard zoals aangegeven in de illustratie.
707A-D-012A
CTK900_d.book 10 ページ 2005年3月11日 金曜日 午前11時47分

D-11
Algemene gids
JSpelen van een demonstratiemelodie (*3)
Door het indrukken van de DEMO toets wordt de weergave van de demonstratiemelodieën gestart. Er zijn 3
demonstratiemelodieën die onafgebroken in volgorde worden weergegeven. Druk op de DEMO toets of op de START/STOP toets
om de weergave van de demonstratiemelodieën te stoppen.
•Door op de [+]/[–] toetsen te drukken wordt doorgegeaan naar de volgende demonstratiemelodie.
•De functies voor lagen en splitsen en de PIANO SETTING toets werken niet tijdens de weergave van een demonstratiemelodie.
•Displayvoorbeelden aangegeven in deze gebruiksaanwijzing dienen enkel ter illustratie. De werkelijke tekst en waarden die in de
display verschijnen kunnen verschillen van de voorbeelden die hier in de gebruiksaanwijzing worden gegeven.
•Door de karakteristieken van het LCD element, verandert het displaycontrast afhankelijk van de hoek van waar uit u er naar kijkt. De
oorspronkelijke contrastinstelling maakt het voor een musicus die recht voor de display zit, mogelijk om alles makkelijk te zien. U kunt
het contrast ook bijregelen tot het niveau dat uw persoonlijke omstandigheden beter schikt. Voor meer informatie zie pagina D-69.
*2
dt Cijfertoetsen
• Voor het invoeren van nummers om aangegeven instellingen te
veranderen.
ek [+]/[–] toetsen (JA/NEE) (YES/NO)
• Negatieve waarden kunnen enkel veranderd worden m.b.v. [+] en
[–] om de aangegeven waarde te vergroten of te verkleinen.
Achterpaneel
el MIDI OUT aansluiting
em MIDI IN aansluiting
en SUSTAIN/ASSIGNABLE JACK aansluiting
eo PHONES/OUTPUT aansluiting
ep 9V gelijkspanningsaansluiting
707A-D-013A
CTK900_d.book 11 ページ 2005年3月11日 金曜日 午前11時47分

Stroomvoorziening
D-12
Stroom voorzien ing
Dit keyboard kan werken op het standaard lichtnet (m.b.v. de
voorgeschreven netadapter) of op batterijen. Let er altijd op
het keyboard uit te schakelen wanneer u hem niet gebruikt.
Let er altijd op het keyboard uit te schakelen voordat u
batterijen inlegt of ze vervangt.
1. Verwijder het deksel van het batterijvak.
2. Leg zes batterijen maat D in het batterijvak.
• Zorg ervoor dat de positieve (+) en negatieve (–) polen
in de juiste richting wijzen.
3. Steek de nokjes aan het deksel van het batterijvak
in de daarvoor bedoelde gaatjes en sluit het
deksel.
1Nokjes
•Dit keyboard kan mogelijk niet goed functioneren als u
batterijen inlegt of vervangt met de spanning ingeschakeld.
Mocht dit gebeuren dan zal het keyboard weer normaal
functioneren door de spanning uit en daarna weer in te
schakelen.
Hieronder volgt de geschatte levensduur van de batterijen.
• Mangaanbatterijen: Ongeveer 4 uur
De bovenstaande waarde is de standaard levensduur van
de batterijen bij normale temperatuur met de volumestand
van het keyboard ingesteld op een middelmatige stand. Bij
heel hoge of lage temperaturen of weergave bij een hoog
volume kan deze levensduur korter worden.
Misbruik van batterijen kan er de oorzaak van zijn dat ze gaan
lekken, hetgeen leidt tot schade aan zich in de buurt
bevindende voorwerpen, of ze kunnen exploderen, hetgeen het
risico op brand of persoonlijk letsel met zich mee brengt. Let er
altijd op dat u de volgende voorzorgsmaatregelen naleeft.
•Haal batterijen nooit uit elkaar en laat ze nooit
kortsluiting maken.
•Stel batterijen nooit bloot aan hitte en gooi ze niet weg
door ze te verbranden.
•Gebruik oude batterijen niet samen met nieuwe.
•Gebruik nooit batterijen van verschillende door elkaar.
•Laad de batterijen nooit op.
•Let er op dat de positieve (+) en negatieve (–) uiteinden van
de batterijen in de juiste richting wijzen.
Verkeerd gebruik van batterijen kunnen er de oorzaak van zijn
dat ze gaan lekken hetgeen leidt tot schade aan zich in de buurt
bevindende voorwerpen, of ze kunnen gaan exploderen,
hetgeen het risico op brand en persoonlijk letsel met zich
meebrengt. Let er altijd op de volgende voorzorgsmaatregelen
na te leven.
•Gebruik enkel batterijen dat voor gebruik met dit
product gespecificeerd zijn.
•Verwijder batterijen uit het product als u van plan bent
deze voor langere tijd niet te gebruiken.
Werking op batterijen
Inleggen van de batterijen
Belangrijke informatie aangaande de batterijen
707A-D-014A
CTK900_d.book 12 ページ 2005年3月11日 金曜日 午前11時47分

D-13
Stroomvoorziening
Zorg ervoor enkel de voor dit keyboard voorgeschreven
netadapter te gebruiken.
Achterpaneel
19V gelijkstroomaansluiting
2Netadapter AD-5
3Stopcontact
Merk de volgende belangrijke voorzorgsmaatregelen op om
schade aan het netsnoer te voorkomen.
●Tijdens het gebruik
• Trek nooit hard aan het snoer.
• Trek nooit herhaaldelijk aan het snoer.
• Verdraai het snoer nooit aan het uiteinde in de
buurt van de stekker of de aansluiting.
• Tijdens het gebruik mag het netsnoer niet
strak uitgetrokken zijn.
●Tijdens het vervoer
• Zorg ervoor altijd de stekker van de
netadapter uit het stopcontact te trekken
voordat u het keyboard verplaatst.
●Tijdens het opbergen
• Maak lussen in het netsnoer wanneer u het
keyboard opbergt maar windt het netsnoer
niet om de netadapter.
•Zorg ervoor dat het keyboard uitgeschakeld is alvorens de
netadapter in het stopcontact te steken of hem er uit te
trekken.
•Bij langdurig gebruik van de netadapter kan deze warm
worden. Dit is normaal en duidt niet op een defect.
De spanning van het keyboard wordt bij werking op
batterijen automatisch na ca. 6 minuten na het laatst
indrukken van een toets uitgeschakeld. Druk op de POWER
toets om de spanning opnieuw in te schakelen wanneer dit
gebeurt.
•De automatische stroomonderbreking werkt niet wanneer
het keyboard op stroom van het lichtnet werkt.
Houd de TONE toets ingedrukt terwijl u het keyboard
inschakelt om de automatische stroomonderbreker uit te
zetten.
• Bij uitzetten van de automatische stroomonderbreker zal
het keyboard niet meer zichzelf uitschakelen ongeacht hoe
lang hij blijft staan zonder te worden aangeraakt.
• Automatische stroomonderbreking is automatisch
ingeschakeld bij inschakelen van de spanning.
De toon, het ritme en andere “belangrijker instellingen van
het keyboard ” die van kracht waren toen u het keyboard met
de hand uitschakelde door op de POWER toets te drukken of
wanneer de automatische stroomonderbreker de spanning
uitschakelt, zijn nog steeds in werking wanneer u de
spanning daarna weer inschakelt.
Gebruik van de netadapter
Voorgeschreven netadapter: AD-5
2
1
3
Automatische stroomonderbreking
Uitzetten van de automatische
stroomonderbreking
Instellingen
Belangrijkste keyboardinstellingen
Toonnummer, lagen, splitsen, splitspunt, drawbar
organ tooninstellingen, transponeren, stemmen,
contrastinstellingen, aanslaggevoeligheid, nagalm,
zweving, DSP, equalizer, ritmenummer, tempo,
keyboardkanaal, MIDI In akkoordbeoordeling aan/uit,
begeleiding MIDI uitgangssignaal aan/uit, toewijsbare
aansluitingsinstelling, begeleidingsvolume,
gebruikergebied tonen (Synthesizer functie),
gebruikergebied begeleidingen, gebruikers DSP gebied,
automatisch harmoniseren aan/uit, type van
automatisch harmoniseren, mixer aanhouden, DSP
aanhouden, Automatische begeleidingsfunctie, alle
mixerparameters, alle synthesizerfunctie parameters,
melodiegeheugenmelodie nummers, SMF
spelerinstellingen (weergavefunctie, handmatig
weergavedeel, SMF weergavevolume)
707A-D-015A
CTK900_d.book 13 ページ 2005年3月11日 金曜日 午前11時47分

Stroomvoorziening
D-14
• Vergeet niet op de POWER toets om de spanning uit te
schakelen en let er ook op dat de LCD verlichting uit is
voordat u de verbinding met de netadapter verbreekt of
iets anders doet.
• Probeer de verbinding met de netadapter nooit te
verbreken terwijl het keyboard nog ingeschakeld is en
probeer de spanning nooit uit te schakelen door andere
technieken te gebruiken dan op de POWER toets te
drukken. Hierdoor kan de inhoud van het flash-geheugen
van het keyboard beschadigd raken. Vreemde werking en
een abnormaal opstarten van het keyboard zijn
symptomen van een beschadigd inhoud van het flash-
geheugen. Zie “Oplossen van moeilijkheden” op pagina
D-78 voor meer informatie.
•Terwijl de volgende boodschap op het display te zien is, mag
u nooit het keyboard uitschakelen door op de spanningstoets
(POWER) te drukken of door de stekker van de netadapter
uit het stopcontact halen, enz.
(boodschap)“Pls Wait” (wachten a.u.b.) of
“Bulk In” (grote hoeveelheid gegevens komen binnen)
Als het keyboard uitgeschakeld wordt terwijl de
bovenstaande boodschap zich in de display bevindt, kan
data (een gebruikersmelodie, melodiegeheugendata, enz.)
beschadigd raken die zich in het geheugen van het keyboard
bevindt. Als de data eenmaal beschadigd is, kunt u de data
waarschijnlijk niet meer oproepen.
Naast de bovenstaande instellingen, kunnen in de
registratiefunctie en de melodiegeheugenfunctie opgeslagen
data ook bewaard worden wanneer de spanning van het
keyboard uitgeschakeld is.
JBetreffende het Flash-geheugen
Uw keyboard wordt geleverd met een ingebouwd Flash-
geheugen, hetgeen data kan blijven behouden zelfs wanneer
de stroom volledig is uitgeschakeld. Dit betekent dat zelfs als
de batterijen geheel uitgeput zijn, dan kunt u daarna de
netadapter aansluiten en de data die in het geheugen
opgeslagen zitten, opnieuw oproepen.
•Wanneer het keyboard op de batterijen werkt, dient u deze
zo snel mogelijk te vervangen nadat de eerste tekenen van
zwakke batterijen (donkere spanningsindicator, donkere
letters in de display, enz.) zich melden. Hoewel het Flash-
geheugen van het keyboard niet vluchtig is (hetgeen
betekent dat data niet verloren gaat wanneer de spanning
wordt onderbroken), kan data verloren gaan als de spanning
plotseling uitvalt wanneer data overgeschreven wordt naar
het flash-geheugen*.
*Tijdens het opslaan of wissen van gebruikersdata, tijdens
het opnemen met de synthesizer, tijdens het oversturen
van data vanaf een computer, enz.
J Back-uppen van data (reservebestand maken) bij
uw computer
U kunt een MIDI aansluiting gebruiken om de instellingen
van het keyboard en de inhoud van het geheugen te back-
uppen op de harde schijf van een computer. Zie “MIDI” op
pagina D-75 voor meer informatie.
Het resetten kan worden gebruikt om de parameters van het
keyboard terug te stellen naar de oorspronkelijke default
instellingen en om alle data te wissen die zich op dat moment
in het geheugen van het keyboard bevinden. Zie pagina D-70
voor nadere informatie m.b.t. resetten (terugstellen).
Terugstellen van het keyboard tot de oorspronkelijke
default instellingen
U kunt de met het keyboard meegeleverde CD-ROM en uw
computer gebruiken om het flash-geheugen van het keyboard
en alle parameters terug te stellen naar de oorspronkelijke
default instellingen. Zie “Gebundelde CD-ROM data” op
pagina D-77 voor nadere details.
Uitschakelen van het keyboard Geheugeninhoud
Opslaan van instellingen en van de
geheugeninhoud
Resetten van het keyboard
707A-D-016A
CTK900_d.book 14 ページ 2005年3月11日 金曜日 午前11時47分

Aansluitingen
D-15
Aansluitingen
Vergeet niet eerst het volume van het keyboard en andere
aangesloten apparatuur zacht te zetten alvorens de
hoofdtelefoon of andere uitwendige apparatuur aan te sluiten.
Nadat u klaar bent met het maken van de aansluitingen kunt
u dan het volume op het gewenste niveau instellen.
Achterpaneel
JAansluiten van een hoofdtelefoon 1
Bij aansluiten van de hoofdtelefoon wordt tegelijkertijd het
geluid van de ingebouwde luidsprekers afgesneden, zodat
u’s nachts kunt spelen zonder de buren wakker te houden.
JGeluidsapparatuur 2
Sluit het keyboard aan op geluidsapparatuur m.b.v. een los
verkrijgbaar aansluitsnoer met een standaardstekker aan de ene kant
en twee pinstekkers aan het andere uiteinde, Merk op dat de op het
keyboard aangesloten standaardstekker een stereostekker dient te
zijn anders kunt u slechts via een van de twee stereo kanalen geluid
verkrijgen. Bij deze opstelling zet u de ingangskeuzeschakelaar van
de aangesloten geluidsapparatuur gewoonlijk in de daarvoor
bedoelde stand (normaliter aangeduid als AUX IN of iets in die
geest) die dus overeenkomt met waar het snoer van het keyboard op
aangesloten is. Zie de gebruiksaanwijzing van de geluidsapparatuur
voor volledige details.
JVersterker voor muziekinstrumenten 3
Sluit het keyboard m.b.v. een los verkrijgbaar aansluitsnoer
aan op de versterker voor muziekinstrumenten.
•Gebruik een aansluitsnoer met een stereo standaardstekker
aan het uiteinde dat u op het keyboard aansluit en een
stekker, die voorziet in een dubbele signaalingang (links en
rechts), op de versterker waarop u de aansluiting tot stand
brengt. Bij gebruik van een verkeerde stekker aan een van
beide uiteinden kan het stereo-effect verloren gaan.
• Bij aansluiting op een versterker voor muziekinstrumenten
kunt u het volume van het keyboard relatief laag zetten en
veranderingen in het volume maken met de
bedieningsorganen van de versterker.
Aansluitvoorbeeld
•U kunt het keyboard ook aansluiten op een computer of
sequencer. Zie “MIDI” op pagina D-75 voor details.
U kunt een los verkrijgbaar aanhoudpedaal (SP-3 of SP-20)
aansluiten op de SUSTAIN/ASSIGNABLE JACK aansluiting om
daaraan de hieronder beschreven mogelijkheden te verlenen.
Zie “Veranderen van andere instellingen” op pagina D-66
voor details aangaande de pedaalfunctie.
1SUSTAIN/ASSIGNABLE JACK aansluiting
JAanhoudpedaal
• Bij pianotonen zal het geluid aangehouden worden als het
pedaal wordt ingetrapt, net zoals bij het demppedaal van
een piano.
• Bij orgeltonen wordt het geluid doorlopend aangehouden
totdat het pedaal wordt losgelaten.
JSostenutopedaal
• Zoals bij het aanhoudpedaal hierboven zal het geluid
aangehouden worden bij intrappen van het
sostenutopedaal.
• Het verschil tussen een sostenuto pedaal en een
aanhoudpedaal is de timing.
• Bij een sostenutopedaal, kunt u op de klaviertoetsen
drukken en vervolgens het pedaal intrappen voordat u de
klaviertoetsen loslaat. Dan worden enkel die noten
aangehouden die klonken wanneer het pedaal werd
ingetrapt.
JZacht pedaal
Bij intrappen van het pedaal wordt de weergegeven noten
verzacht.
JRitme start/stoppedaal
In dit geval vervult het pedaal dezelfde functies als de
START/STOP toets.
Gebruik enkel de accessoires en opties die genoemd worden
voor dit keyboard. Bij gebruik van niet-erkende items bestaat
er gevaar op brand, electrische schok en persoonlijk letsel.
Hoofdtelefoon/uitgangsaansluiting
Wit
Rood
Pinstekker
Stereo standaardstekker
Audio aansluiting
PHONES/OUTPUT aansluiting
Keyboardversterker,
gitaarversterker,enz.
LINKS RECHTS
AUX IN of overeenkomstige
aansluiting van de
geluidsversterker
Aanhoudpedaal/toewijsbare aansluiting
Accessoires en opties
1
SP-20
707A-D-017A
CTK900_d.book 15 ページ 2005年3月11日 金曜日 午前11時47分

Basisbediening
D-16
Basisbedien ing
Dit hoofdstuk geeft informatie betreffende het uitvoeren van
basis keyboardbediening.
1. Druk op de POWER toets om het keyboard in te
schakelen.
• Hierdoor gaat de spanningsindicator branden.
2. Gebruik de MAIN VOLUME regelaar om het
volume in te stellen op een relatief laag niveau.
3. Speel iets op het keyboard.
Deze piano wordt afgeleverd met ingebouwde tonen zoals
hieronder aangegeven.
Een gedeeltelijke lijst van de verkrijgbare toonnamen is
afgebeeld op het console van het keyboard. Zie de “Toonlijst”
op pagina A-1 van deze gebruiksaanwijzing voor een
volledige lijst.
“Geavanceerde tonen” zijn variaties op standaard tonen, die
gecreëerd worden door het programmeren van effecten (DSP)
en andere instellingen.
Voor details aangaande de tonen van het trekstaaf
orgel,verwijs naar “Het gebruik van de trekstaaforgelfunctie
(Drawbar Organ)” op pagina D-19.
Standaardtonen: 550 voorkeuzetonen + 124
gebruikerstonen
1MAIN VOLUME 2POWER 3TONE
4DSP 5PIANO SETTING 6START/STOP
7Cijfertoetsen 8[+]/[–]
1 2
6
43 5
7
8
Spelen op het keyboard
Instellen van een toon
Toontypes
Nummer Aantal
tonen Toontype DSP lijn
aan/uit (*1)
000-331 332 Geavanceerde tonen Aan
400-599 200 Voorkeuzetonen Uit
600-617 18 Drumsets Uit
700-799 100
Gebruikerstonen (
*
2)
Aan/uit (*3)
800-819 20 Gebruikerstonen met
golven (*4) Aan/uit (*3)
900-903 4 Gebruikersdrumsets met
golven (*4) Aan/uit (*5)
707A-D-018A
CTK900_d.book 16 ページ 2005年3月11日 金曜日 午前11時47分

D-17
Basisbediening
Trekstaaf orgeltonen:
50 voorkeuzetonen + 100 gebruikerstonen
*1 Zie “Het veranderen van tonen en het configureren van
DSP effectinstellingen” op pagina D-18.
*2 Geheugengebied voor tonen die u gecreëerd heeft. Zie
“Synthesizerfunctie” op pagina D-40. De
gebruikerstoongebieden 700 tot en met 799 bevatten
aanvankelijk dezelfde data als de DSP types 000 tot en met
099.
*3 Dit hangt af van de brontoon of de tooninstelling. Zie
“Synthesizerfunctie” op pagina D-40 voor meer
informatie.
*4 Gebied voor data die vanaf een computer werd gestuurd.
Zie “Gebruiken van het Music Data Management
Software (op de meegeleverde CD-ROM)” op pagina D-76
voor meer informatie. Voor informatie aangaande
golfvormen, zie “Creëren van een gebruikerstoon” op
pagina D-43.
*5 Dit hangt af van de toon. De status ervan kan worden
bekeken door naar de DSP toets te kijken. Zie “DSP Toets”
op pagina D-25 voor meer informatie.
*6 Geheugengebied voor tonen die door gecreëerd worden.
Zie “Een trekstaaforgeltoon bewerken” op pagina D-20.
Gebruikers trefstaaforgeltoon gebieden bevatten
aanvankelijk twee setten met dezelfde data als de
trefstaaforgeltoon types 000 tot en met 049.
• U kunt toonnummers die niet in de bovenstaande bereiken
(standaardtonen 332 tot en met 399, 618 tot en met 699 en
820 tot en met 899, en trekstaaf orgeltonen van 050 tot en
met 099) vallen niet selecteren. U kunt bladeren door de
ongebruikte nummers wanneer u de [+] en [–] toetsen
gebruikt om door de toonnummers te bladeren. Wanneer u
bijvoorbeeld op [+] drukt terwijl 617 geselecteerd is, springt
het nummer door naar 700.
1. Vind de te gebruiken toon op de toonlijst en maak
een notitie van het toonnummer.
2. Druk op de TONE toets.
3. Voer het drie-cijferige toonnummer in van de
bewuste toon m.b.v. de cijfertoetsen.
Voorbeeld:
Om “432 GM ACOUSTIC BASS” te selecteren,
voer 4, 3 en daarna 2 in.
• Voer altijd alle drie cijfers in van het toonnummer inclusief
eventuele voorafgaande nullen.
• U kunt het aangegeven toonnummer tevens vergroten met
de [+] toets en verkleinen met de [–] toets.
• Wanneer één van de drumsets geselecteerd is
(toonnummers 600 tot en met 617), dan wordt aan elke
klaviertoets een ander percussiegeluid toegewezen. Zie
pagina A-8 voor details.
De term polyfonie refereert aan het maximal aantal noten dat
u op hetzelfde moment kunt spelen. Het keyboard heeft 32-
noten polyfonie, hetgeen zowel de noten die u speelt omvat
als de ritmes en automatisch begeleidingspatronen die door
het keyboard worden gespeeld. Dit betekent dus dat wanneer
een ritme of een automatisch begeleidingspatroon gespeeld
wordt door dit keyboard, het aantal noten (de polyfonie dus)
gereduceerd wordt dat open staat voor spelen op het
toetsenbord. Merk tevens op dat sommige van de tonen
slechts 10-noten polyfonie geven.
Nummer Aantal
tonen Toontype DSP lijn
aan/uit (*1)
000-049 50 Voorkeuzetonen Aan/uit (*5)
100-199 100
Gebruikerstoon (*6)
Aan/uit (*3)
Instellen van een toon
Polyfonie
AuBsGsoc
707A-D-019A
CTK900_d_07_Basic.fm 17 ページ 2005年3月14日 月曜日 午後6時1分

Basisbediening
D-18
Dit keyboard heeft slechts een enkele DSP klankbron.
Hierdoor kunnen bij tonen waarbij DSP ingesteld is voor
meerdere onderdelen bij het het maken van meerdere lagen
en splitsen van tonen (pagina D-61, 62) conflicten optreden.
Om conflicten te vermijden, wordt DSP toegewezen aan de
laatste toon waarbij DSP ingesteld is terwijl DSP voor alle
andere onderdelen uitgeschakeld (DSP lijn uit (OFF)) is.
DSP lijn is een parameter die regelt of het op dat moment
ingestelde DSP effect van toepassing is op een onderdeel.*
Elke toon heeft een DSP lijnparameter. Door het selecteren
van een toon wordt de DSP lijnparameter van die toon
uitgeoefend op alle onderdelen.
*De DSP lijnparameter is ingeschakeld (het DSP effect
wordt uitgeoefend) bij de 332 geavanceerde tonen die
genummerd zijn van 000 tot en met 331, en uitgeschakeld
(het DSP effect wordt niet uitgeoefend) bij de 200
voorkeuzetonen genummerd van 400 tot en met 599.
Voor informatie over andere tonen, raadpleeg
“Toontypes” op pagina D-16.
Het indrukken van deze toets verandert de instelling van het
keyboard om het te optimaliseren voor spelen op de piano.
Instellingen
JDe keyboard instellingen optimaliseren voor spelen
op de piano
1. Druk op de PIANO SETTING toets.
2. Probeer nu iets op het toetsenbord te spelen.
• De noten die u speelt klinken als bij een piano.
3. Druk op de START/STOP toets als u met
ritmebegeleiding wilt spelen.
• Hierdoor gaat een ritme spelen dat geoptimaliseerd is
voor de piano.
• Druk nogmaals op de START/STOP toets om het
spelen van het ritme te stoppen.
•Door op de PIANO SETTING toets te drukken terwijl een
ritme aan het spelen is, wordt het ritme gestopt waarna de
instelling van het keyboard vervolgens verandert.
•Door op de PIANO SETTING toets te drukken terwijl de
synthesizerfunctie of een andere functie van het keyboard
ingeschakeld is, wordt de huidige functie verlaten waarna de
instelling van het keyboard vervolgens verandert.
•De instelling van het keyboard verandert niet als u op de
PIANO SETTING toets drukt onder één van de volgende
omstandigheden.
*Tijdens realtime opname, tijdens stapopname of tijdens
het gebruik van de montagefunctie van het
melodiegeheugen
*Terwijl de melding voor het opslaan van data of het
overschrijven van data op de display aangegeven wordt
*Tijdens de weergave van demonstratiemelodieën
Het veranderen van tonen en het
configureren van DSP effectinstellingen
PIANO SETTING toets
Toonnummer: “000”
Ritmenummer: “140”
Begeleidingsfunctie: Normaal
Gelaagd: Uit
Splitsing: Uit
Automatisch harmoniseren
:Uit
Transponeren: 0
Aanslaggevoeligheid: Uit: Keert terug naar de
oorspronkelijke instelling
Aan: Geen verandering
Toewijsbare
aansluiting:
SUS
Lokale controle: Aan
Instelling van de
mixerkanaal 1 parameter
:Hangt af van de toon
707A-D-020A
CTK900_d.book 18 ページ 2005年3月11日 金曜日 午前11時47分

Het gebruik van de
trekstaaforgelfunctie (Drawbar Organ)
D-19
Het gebruik van de trekstaaforge lfunctie (Drawb ar Organ)
Uw keyboard heeft ingebouwde “ trekstaaforgeltonen ” die gewijzigd kunnen worden m.b.v. negen digitale trekstaven waarvan de
bediening eender is aan die van de regelaars bij een trekstaaforgel. U kunt ook percussie selecteren of toetsklikken. Er is genoeg
ruimte in het geheugen voor het opslaan van maximaal 100 door de gebruiker gecreëerde trekstaaftoon variaties.
Trekstaaforgel bedieningsvolgorde
*U kunt het selectiescherm voor de trekstaaforgeltoon ook verkrijgen van het functiescherm voor de melodiegeheugenfunctie
of de SMF weergave. In dit geval verschijnt echter het bewerkingsscherm voor de trekstaaforgeltoon niet.
1DRAWBAR ORGAN 2[ ]/[ ]/[ ]/[ ] CURSOR 3EXIT
4Cijfertoetsen 5[+]/[–]
3
21
4
5
*
707A-D-021A
CTK900_d.book 19 ページ 2005年3月11日 金曜日 午前11時47分

Het gebruik van de trekstaaforgelfunctie (Drawbar Organ)
D-20
1. Vind de te gebruiken trefstaaforgeltoon op de
toonlijst en maak een notitie van het toonnummer.
2. Druk op de DRAWBAR ORGAN toets.
• Hierdoor verschijnt het selectiescherm voor de
trekstaaforgeltoon.
1Toonnummer
2Toonnaam
3. Gebruik de cijfertoetsen om het driecijferige
toonnummer in te voeren voor de toon die u wilt
selecteren.
•Voer altijd alle drie cijfers in voor het toonnummer, inclusief
eventuele voorafgaande nullen.
•U kunt ook het aangegeven toonnummer met telkens
één vergroten of verkleinen door op de [+] en op de [–]
toetsen te drukken.
1. Selecteer de trekstaaforgeltoon (000 tot en met
049, 100 tot en met 199) die u wilt bewerken.
2. Gebruik de [ ] en [ ] CURSOR toetsen om het
selectiescherm voor de trekstaaforgeltoon te
verkrijgen. Selecteer de parameter waarvan u de
instelling wilt veranderen.
Voorbeeld:
Selecteren van de “Ft16’” parameter
1Parameterinstelling
2Parameternaam
• In het totaal zijn er 13 parameters. U kunt de
[ ] en [ ] CURSOR toetsen gebruiken om door de
instellingen heen te gaan. Zie “Parameter details” op
pagina D-21 voor nadere informatie.
• Terwijl het “More?” (meer?) scherm zich op de display
bevindt, kunt u doorgaan naar de synthesizer en DSP
effect bewerkingsschermen door te drukken op de [ ]
CURSOR toets of op de [+] toets.
3. Gebruik de [ ] en [ ] CURSOR toetsen of de
[+] en [–] toetsen om de instelling van de
momenteel aangegeven parameter te veranderen.
• U kunt een parameterinstelling ook veranderen door
een waarde in te voeren m.b.v. de cijfertoetsen.
• U kunt de veranderingen in een toon bemerken door
noten op het keyboard te spelen terwijl u de
parameterinstellingen aan het instellen bent.
•Wanneer een andere toon geselecteerd wordt nadat u de
parameters bewerkt heeft, zullen de parameterinstellingen
vervangen worden door die van de nieuw geselecteerde
toon.
•Als u trefstaaforgeltonen toegewezen heeft aan meer dan
één kanaal, dan zal bij wijzigen van de instelling van de
trefstaaforgeltoon instelling van één van de kanalen,
diezelfde instelling ook worden toegepast op alle andere
kanalen.
•Zie “Het opslaan van een bewerkte trekstaaforgeltoon” op
pagina D-22 voor informatie over het opslaan van uw
bewerkingen.
Precies zoals bij standaard (niet-trekstaaf) tonen, kunt u de
synthesizerfunctie parameters en DSP parameters van de
trekstaaforgel tonen bewerken Zie “Trekstaaforgel
bedieningsvolgorde” op pagina D-19.
1. Gebruik de [ ] en [ ] CURSOR toetsen om de
“More?” (meer?) display te verkrijgen en druk
vervolgens op de [ ] CURSOR toets.
• Hierdoor wordt de synthesizerfunctie ingeschakeld,
hetgeen wordt aangegeven door de aanwijzer naast
SYNTH in het displayscherm.
• Voer voor de rest van deze procedure de stappen uit
te beginnen met stap 3 onder “Creëren van een
gebruikerstoon” op pagina D-43.
Een trefstaaforgeltoon
selecteren
Een trekstaaforgeltoon
bewerken
Dwar1bar
1 2
F6’1t
1 2
Het bewerken van synthesizerfunctie
parameters en DSP parameters van de
trekstaaftonen
707A-D-022A
CTK900_d.book 20 ページ 2005年3月11日 金曜日 午前11時47分

D-21
Het gebruik van de trekstaaforgelfunctie (Drawbar Organ)
Het volgende geeft details over de parameters die u kunt
configureren m.b.v. het trekstaaforgel toon
bewerkingsscherm.
Deze parameter definiëert de positie van elke trekstaaf en het
volume van elke overtoon. Hoe groter de waarde, des te
groter het volume van de corresponderende overtoon.
(Ft: voet)
De parameter bepaalt of een toetsklik al dan niet toegevoegd
wordt wanneer een aangehouden toon wordt gespeeld die
geconfigureerd is m.b.v. de trekstaven.
Deze parameter laat u percussiegeluid toevoegen, hetgeen in
modulatie voorziet bij aangehouden tonen die u aan het
creëren bent. Wanneer u een klaviertoets op het toetsenbord
ingedrukt houdt, zal het geproduceerde langzaam
wegsterven tot het niet langer te horen is. Door de klaviertoets
nogmaals aan te slaan zal de noot weer luider weergegeven
worden. Percussie heeft de “2nd Percussion” (2de overtoon
toonhoogte) en de “3rd Percussion” (3de overtoon
toonhoogte) instellingen, die elk in- of uitgeschakeld kunnen
worden.
U kunt de percussie wegsterftijd ook specificeren, hetgeen
regelt hoe lang het duurt voor het percussiegeluid om weg te
sterven.
JInhoud van de display tijdens de
trekstaaforgelfunctie
Tijdens de trekstaaforgelfunctie worden de huidige status van de
trekstaafposities, toetsklikken, en percussieparameters
aangegeven op de staafaanduidingen van de display zoals
aangegeven in de onderstaande afbeeldingen. Er is één lijn voor
elke parameter en het onderste segment van de geselecteerde
parameterlijn knippert
.
Het onderste segment van de staafgrafiekkolom die de
huidige geselecteerde parameter voorstelt, gaat knipperen
om aan te geven dat deze geselecteerd is.
Geen van de kanaalnummers (1 tot en met 16) is aangegeven
tijdens de trekstaaforgel selectiefunctie en de
bewerkingsfuntie.
Trekstaafpositiegrafiek
Klik en percussie aan/uit grafiek
Percussie vertragingstijdgrafiek
Parameter details
Trekstaaf positie
Parameternaam Parameterdisplay
indicatie Instellingen
Trekstaaf 16’ Ft16’ 0 tot en met 3
Trekstaaf 5 1/3’ Ft 5 1/3’ 0 tot en met 3
Trekstaaf 8’ Ft 8’ 0 tot en met 3
Trekstaaf 4’ Ft 4’ 0 tot en met 3
Trekstaaf 2 2/3’ Ft 2 2/3’ 0 tot en met 3
Trekstaaf 2’ Ft 2’ 0 tot en met 3
Trekstaaf 1 3/5’ Ft 1 3/5’ 0 tot en met 3
Trekstaaf 1 1/3’ Ft 1 1/3’ 0 tot en met 3
Trekstaaf 1’ Ft 1’ 0 tot en met 3
Klik
Parameternaam Parameterdisplay
aanduiding Instellingen
Klik Click
oFF: (uit)
on: (aan)
Click Off
(klik uit)
Click On
(klik aan)
Percussie
Parameternaam Parameterdisplay
aanduiding Instellingen
2nd Percussion
(tweede percussie)
Second (tweede) oFF: (uit)
on: (aan)
3rd Percussion
(derde percussie) Third (derde) oFF: (uit)
on: (aan)
Percussiewegsterftijd
Decay (wegsterven)
000 tot en met 127
Instelwaarde 0 1 2 3
Display
Uit
Aan
Knippert
Instelwaarde Uit Aan
Display
Instelwaarde 0-31 32-63 64-95 96-127
Display
707A-D-023A
CTK900_d.book 21 ページ 2005年3月11日 金曜日 午前11時47分

Het gebruik van de trekstaaforgelfunctie (Drawbar Organ)
D-22
1. Gebruik na het bewerken van parameters de
[ ] en [ ] CURSOR toetsen om de “More?”
(meer?) display te verkrijgen.
2. Druk driemaal op de [ ] CURSOR toets om het
scherm te verkrijgen voor het invoeren van een
toonnaam en het toewijzen van een toonnummer.
3. Gebruik de [+] en [–] toetsen om een toonnummer
te selecteren.
• U kunt een toonnummer selecteren binnen het bereik
lopend van 100 tot en met 199.
4. Druk nadat de toonnaam naar wens ingesteld is op
de [ ] CURSOR toets om de toon op te slaan.
•Gebruik de [
+] en [–] toetsen om door de letters bij de
huidige cursorlocatie heen te bladeren.
• Gebruik de [ ] en [ ] CURSOR toetsen om de
cursor naar links en naar rechts te verplaatsen.
• Zie D-45 pagina voor informatie over het invoeren van
tekst.
5. Druk nadat alles naar wens is op de [ ]
CURSOR toets om de toon op te slaan.
• Hierdoor verschijnt een bevestigingsboodschap die u
vraagt of u de data werkelijk wilt opslaan. Druk op de
YES toets om de data inderdaad op te slaan.
• Nadat het opslaan is voltooid verschijnt de boodschap
“Complete” (klaar) waarna de display opnieuw het
toonselectiescherm aangeeft.
• Druk op de EXIT toets om het opslaan te annuleren.
Het opslaan van een bewerkte
trekstaaforgeltoon
707A-D-024A
CTK900_d.book 22 ページ 2005年3月11日 金曜日 午前11時47分

Toepassen van effecten op tonen
D-23
Toepassen va n effecten op ton en
Dit keyboard geeft u een selectie van effecten die u kunt
toepassen op tonen.
De ingebouwde effecten omvatten een grote rijkheid aan
variaties u toegang geven tot een selectie van algemene
digitale effecten.
Het volgende toont hoe de effecten van dit keyboard
georganiseerd zijn.
JDSP
DSP effecten worden uitgeoefend op de aansluiting tussen de
klankbron en het uitgangssignaal. U kunt vervorming en
modulatie effecten selecteren. U kunt DSP effectinstellingen
creëren en tevens gedownloade DSP data van uw computer
oversturen. Het keyboard heeft geheugen voor het opslaan van
maximaal 100 DSP effectinstellingen. Zie “Gebruiken van het
Music Data Management Software (op de meegeleverde CD-
ROM)” op pagina D-76 en “Opslaan van de instellingen van de
DSP parameters” op pagina D-24 voor nadere informatie.
JREVERB (Nagalm)
Nagalm bootst de akoestieken na van specifieke
omgevingstypes. U kunt kiezen uit 16 verschillende
nagalmeffecten, inclusief “Room” (kamer) en “Hall” (zaal).
JCHORUS (Zweving)
Het zwevingseffect geeft het geluid meer diepte door het te
laten vibreren. U kunt kiezen uit 16 verschillende
zwevingseffecten, inclusief “Chorus” (zweving) en “Flanger”.
De equalizer is een ander type effect dat u kunt gebruiken om
bijstellingen te maken in de toonkwaliteit. De frequenties zijn
verdeeld over een aantal frequentiebanden en het verhogen
of verlagen van het niveau van één of meerdere
frequentiebanden heeft een wijziging in het geluid tot gevolg.
U kunt de optimale akoestieken reproduceren voor het type
musiek dat u aan het spelen bent (bijvoorbeeld klassiek) door
de van toepassing zijnde equalizerinstelling te selecteren.
Naast de 100 ingebouwde effecttypes kunt u ook effecttypes
bewerken om uw eigen types te creëren en ze op te slaan in
het gebruikersgeheugen. U kunt maximaal 100 effecttypes
tegelijkertijd in het gebruikersgeheugen hebben. U kunt ook
het DSP type selecteren of de laatste toon die gebruikt is
waarbij DSP mogelijk is. Dit betekent dat u altijd toegang
heeft tot het DSP type van gavanceerde tonen en tonen die u
kunt downloaden van het Internet. Om het DSP type van de
laatst gebruikte toon waarbij DSP ingeschakeld is te
selecteren, dient u “ton” in stap 3 van de onderstaande
procedure te selecteren.
Voer de volgende stappen uit om een DSP type te selecteren.
•Bij gebruik van een DSP effect dient u de mixer te gebruiken
om te bevestigen dat de DSP lijnen van de vereiste
onderdelen ingeschakeld is. Zie “Mixerfunctie” op pagina
D-36 voor meer informatie.
1. Druk op de EFFECT toets zodat de wijzer naast
EFFECT in de display verschijnt.
• Het DSP type instelscherm (stap 3) verschijnt
automatisch ongeveer vijf seconden na indrukken van
de toets.
1EFFECT 2EXIT 3DSP
4[ ]/[ ]/[ ]/[ ] CURSOR 5Cijfertoetsen 6[+]/[–]
1
4
2 3
5
6
Effectblokken
Instellen van een DSP type
707A-D-025A
CTK900_d.book 23 ページ 2005年3月11日 金曜日 午前11時47分

Toepassen van effecten op tonen
D-24
2. Druk op de [ ] CURSOR toets.
3. Selecteer het gewenste type DSP m.b.v. de [+] en
[–] toetsen of de cijfertoetsen.
• Zie de “Effectenlijst” op pagina A-13 voor informatie
aangaande de DSP types die kunnen worden
geslecteerd.
• Hire kunt u ook de parameters veranderen van de
effecten die u selecteerde, indien u dit wenst. Zie
“Veranderen van de instellingen van de DSP
parameters” voor meer informatie.
•Het DSP type displaygebied toont het DSP nummer (000 tot
en met 199) of “ton” (gebruikerstoon gecreëerd m.b.v. DSP).
U kunt de relatieve sterkte van een DSP en hoe deze wordt
toegepast regelen. Zie de volgende paragraaf getiteld “DSP
parameters” voor meer informatie.
1. Gebruik na het selecteren van het gewenste DSP
type de [ ] en [ ] CURSOR toetsen om de
parameter te verkrijgen waarvan u de instelling wilt
veranderen.
• Hierdoor verschijnt het parameterinstelscherm.
2. Maak de gewenste parameterinstelling m.b.v. de
[+] en [–] toetsen of de cijfertoetsen.
• Door de [+] en [–] toetsen tegelijkertijd in te drukken
wordt de oorspronkelijke instelling van de parameter
opnieuw verkregen.
3. Druk op de EFFECT of EXIT toets.
• Hierdoor wordt het toon of ritme instelscherm
verlaten.
Het volgende beschrijft de parameters voor elke DSP.
JDSP
zParameter 0 tot en met 7
Deze parameters verschillen afhankelijk van het
algoritme* van het geselecteerde DSP type. Zie de
“Effectenlijst” op pagina A-13 en de “DSP algoritmelijst”
op pagina D-83 voor meer informatie.
*Effectorstructuur en –bedieningstype.
zDSP nagalmzenden (DSP Reverb Send)
(Bereik 000 tot en met 127)
Specificeert hoeveel van het post-DSP geluid naar nagalm
dient te worden gezonden.
zDSP zwevingszenden (DSP Chorus Send)
(Bereik 000 tot en met 127)
Specificeert hoeveel van het post-DSP geluid naar
zweving dient te worden gezonden.
•Of een effect al dan niet toegepast wordt op de delen die
klinken hangt af van de nagalmzenden, zwevingzenden en
DSP aan/uit instellingen van de mixerfunctie. Zie
“Mixerfunctie” op pagina D-36 voor meer informatie.
•Bij weergeven van een demonstratiemelodie (pagina D-11)
verandert het effect automatisch naar het effect dat
toegewezen is aan die melodie. U kunt het effect van een
demonstratiemelodie niet veranderen.
•Door de effectinstelling te veranderen terwijl het geluid
weergegeven wordt door het keyboard, zal een korte
onderbreking in het geluid plaatsvinden op het moment dat
van effect wordt veranderd.
•Een aantal tonen, die de “Advanced Tones,” (geavanceerde
tonen) worden genoemd, schakelen automatisch de DSP lijn
in voor een rijker geluid met een hogere kwaliteit. Als u een
geavanceerde toon toewijst aan een toetsenborddeel
(kanalen 1 tot en met 4), wordt de DSP lijn automatisch
ingeschakeld en de DSP selectie verandert in overeenkomst
met de instellingen van de Advanced Tone (geavanceerde
toon). Daarnaast wordt de aan/uit instelling van de
mixerfunctie DSP lijn ingeschakeld voor het toetsenborddeel
waaraan de Advanced Tone (geavanceerde toon) is
toegewezen.*
*De mixer DSP lijn instelling wordt automatisch
uitgeschakeld voor elk deel waaraan geen geavanceerde
toon is toegewezen.
Hierdoor worden eerdere op deze delen uitgeoefende
DSP effecten uitgeschakeld waardoor de klank van hun
tonen anders kan klinken. Verkrijg in dit geval het
mixerscherm en schakel de DSP weer in.
U kunt maximaal 100 aangepaste DSP instellingen in het
gebruikersgebied opslaan voor later oproepen op het
moment dat u ze nodig heeft.
•De DSP gebruikersgebieden 100 tot en met 199 bevatten
aanvankelijk dezelfde data als de DSP types 000 tot en met
099.
1. Druk na uitvoeren van de gewenste instellingen
voor de DSP parameters op de [ ] CURSOR
toets.
• Hierdoor gaat het DSP nummer van het
gebruikersgebied waar de DSP opgeslagen gaat
worden, knipperen in de display.
Veranderen van de instellingen van de DSP
parameters
DSP parameters
Opslaan van de instellingen van de DSP
parameters
707A-D-026A
CTK900_d.book 24 ページ 2005年3月11日 金曜日 午前11時47分

D-25
Toepassen van effecten op tonen
2. Gebruik de [+] en [–] toetsen om het DSP
gebruikersgebiednummer te selecteren waar u de
nieuwe DSP wilt opslaan.
• U kunt uitsluitend een DSP gebruikersgebiednummer
selecteren dat valt binnen het bereik lopendd van 100
tot en met 199.
3. Druk nadat het DSP gebruikersgebiednummer
geselecteerd is op de [ ] CURSOR toets.
• Gebruik de [+] en [–] toetsen om door de letters bij de
huidige cursorlocatie heen te bladeren.
• Gebruik de [ ] en [ ] CURSOR toetsen om de
cursor naar links en rechts te verplaatsen.
• Zie pagina D-45 voor informatie over het invoeren van
tekst.
4. Druk nadat alles naar wens is op de [ ]
CURSOR toets om het effect op te slaan.
• Hierdoor verschijnt een bevestigingsboodschap die u
vraagt of u de data werkelijk wilt opslaan. Druk op de
YES toets om de data inderdaad op te slaan.
• De boodschap “Complete” (voltooid) verschijnt
kortstondig op de display gevolgd door het
toonselectiescherm of het ritmeselectiescherm.
Door de DSP toets te checken kunt u er achter komen of DSP
al dan niet mogelijk is voor de toon die op het moment als een
deel is geselecteerd. De DSP toets gaat branden bij een toon
waarbij DSP mogelijk is (DSP lijn ON (aan)) en gaat uit voor
een toon waarbij DSP niet mogelijk is (DSP lijn OFF (uit)).
Wanneer u bijvoorbeeld elk deel verplaatst tijdens de splits/
lagen functie gaat de DSP toets branden of juist uit
overeenkomstig de instellingen van de delen.
Door op de DSP toets te drukken wordt overgeschakeld
tussen mogelijk (DSP lijn ON (aan)) en onmogelijk (DSP lijn
OFF (uit)) voor de toon en het deel dat u op dat moment op
het toetsenbord aan het spelen bent.
1.
Druk op de DSP toets om de DSP lijn voor het op dat
moment geselecteerde deel in en uit te schakelen.
Voer de volgende stappen uit om REVERB te selecteren.
1. Druk op de EFFECT toets zodat de wijzer
verschijnt naast EFFECT op het displayscherm.
1Wijzer
2. Druk de [ ] CURSOR toets eenmaal in.
• Hierdoor wordt het nagalm bewerkingsscherm verkregen.
• Het nagalmtype instelscherm (stap 4) verschijnt
automatisch ongeveer vijf seconden na indrukken van
de toets.
3. Druk op de [ ] CURSOR toets.
4. Gebruik de [+] en [–] toetsen of de cijfertoetsen om
door de nagalmtypes heen te bladeren totdat de
gewenste aangegeven wordt of gebruik de
cijfertoetsen om het gewenste nagalmnummer in
te voeren.
• Zie de lijst op pagina A-13 voor informatie over de
types REVERB effecten die beschikbaar zijn.
• Hier kunt u ook de parameters van het effect
veranderen dat u heeft geselecteerd, indien dit
gewenst is. Zie “Veranderen van de instellingen van
de REVERB parameters” op pagina D-26 voor nadere
informatie.
DSP Toets
In- en uitschakelen van de DSP lijn
REVERB selecteren
1
707A-D-027A
CTK900_d.book 25 ページ 2005年3月11日 金曜日 午前11時47分

Toepassen van effecten op tonen
D-26
U kunt de relatieve sterkte van een nagalmtype regelen en
hoe deze wordt uitgeoefend. Zie de volgende paragraaf
getiteld “REVERB parameters” voor nadere informatie.
1. Na het selecteren van het gewenste nagalmtype
gebruikt u de [ ] en [ ] CURSOR toetsen om
de parameter te verkrijgen waarvan u de instelling
wilt veranderen.
• Hierdoor wordt het parameterinstelscherm
aangegeven.
Voorbeeld:
Om de tijdparameter in te stellen
2. Voer m.b.v. de [+] en [–] toetsen of de cijfertoetsen
de gewenste parameterinstelling.
3. Druk op de EFFECT of EXIT toets.
• Hierdoor verschijnt opnieuw het toon- of
ritmeselectiescherm.
Nagalmeffecten worden geassocieerd met ofwel een
nagalmeffect of een vertragingseffect. Parameterinstellingen
hangen af van het geassocieerde type.
Nagalmtype (Nr. 0 tot en met 5, 8 tot en met 13)
zNagalmniveau (Reverb Level)
(Bereik: 000 tot en met 127)
Regelt de mate van nagalm. Een groter nummer
produceert meer nagalm.
zNagalmtijd (Reverb Time) (Bereik: 000 tot en met 127)
Regelt de duur van nagalm. Een groter nummer
produceert langere nagalm.
zER niveau (ER Level) (Aanvankelijk echogeluid)
(Bereik: 000 tot en met 127)
Deze parameter regelt het aanvankelijke nagalmvolume.
Het aanvankelijke echogeluid is het eerste geluid dat via
de muren en het plafond gereflecteerd wordt wanneer
geluid weergegeven wordt door dit keyboard. Een
grotere waarde stelt een grote echogeluid voor
.
zHoge demping (High Demp)
(Bereik: 000 tot en met 127)
Stelt de demping bij van de hoogfrequentienagalm
(hoog geluid) bij. Een kleinere waarde dempt hoge
geluiden waardoor een donkere nagalm ontstaat.
Een grotere waarde dempt de hoge geluiden niet
waardoor de nagalm helderder wordt.
Nagalmtype (Nr. 6, 7, 14, 15)
zVertragingsniveau (Bereik: 000 tot en met 127)
Specificeert het volume van het vertragingsgeluid. Een
hogere waarde produceert een luider vertragingsgeluid
.
z
Vertragingsterugkoppeling (Bereik: 000 tot en met 127)
Stelt de vertragingsherhaling bij. Een hogere
waarde produceert een groter aantal herhalingen.
zER niveau
Hetzelfde als het nagalmtype
zHigh Damp (hoge demping)
Hetzelfde als het nagalmtype
•Of een effect al dan niet toegepast wordt op de delen die
klinken hangt af van de nagalmzenden, zwevingzenden en
DSP aan/uit instellingen van de mixerfunctie. Zie
“Mixerfunctie” op pagina D-36 voor meer informatie.
Voer de volgende stappen uit om CHORUS (zweving) te
selecteren.
1. Druk op de EFFECT toets zodat de wijzer
verschijnt naast de EFFECT aanduiding op het
displayscherm.
2. Druk tweemaal op de [ ] CURSOR toets.
• Hierdoor wordt het zweving bewerkingsscherm
verkregen.
• Het zwevingtype instelscherm (stap 4) verschijnt
automatisch ongeveer vijf seconden na indrukken van
de toets.
3. Druk op de [ ] CURSOR toets.
4. Gebruik de [+] en [–] toetsen of de cijfertoetsen om
door de zwevingtypes heen te bladeren totdat de
gewenste wordt getoond of gebruik de
cijfertoetsen om het gewenste zwevingnummer in
te voeren.
•
Zie de lijst op pagina A-13 voor informatie over de
CHORUS (zweving) effecten die beschikbaar zijn
.
• Hier kunt u eventueel de parameters veranderen van
de effecten die u selecteerde. Zie “Veranderen van de
instellingen van de CHORUS (zweving) parameters”
voor nadere informatie.
Veranderen van de instellingen van de
REVERB parameters
REVERB parameters
SimeTvR
Selecteren van CHORUS
707A-D-028A
CTK900_d.book 26 ページ 2005年3月11日 金曜日 午前11時47分

D-27
Toepassen van effecten op tonen
U kunt de relatieve sterkte van een effect regelen en hoe dit
wordt uitgeoefend. Zie de volgende paragraaf getiteld
“CHORUS parameters” voor nadere informatie.
1. Na het selecteren van het gewenste zwevingtype
gebruikt u de [ ] en [ ] CURSOR toetsen om
de parameter te verkrijgen waarvan u de instelling
wilt veranderen.
2. Gebruik de [+] en [–] toetsen of de cijfertoetsen om
de gewenste parameterinstelling in te voeren.
3. Druk op de EFFECT of EXIT toets.
• Hierdoor verschijnt opnieuw het toon- of
ritmeselectiescherm.
Zwevingniveau (Bereik: 000 tot en met 127)
Specificeert het volume van het zwevingsgeluid.
Zwevingsterkte (Bereik: 000 tot en met 127)
Specificeert de undulation snelheid van het
zwevingsgeluid. Een hogere waarde produceert een
snellere undulation.
Zwevingdiepte (Bereik: 000 tot en met 127)
Specificeert de undulation diepte van het
zwevingsgeluid. Een hogere waarde produceert een
diepere undulation.
•Of een effect al dan niet uitgeoefend wordt op de delen die
worden weergegeven, hangt tevens af van de mixerfunctie
nagalmzend, de zwevingzend en de DSP aan/uit
instellingen. Zie “Mixerfunctie” op pagina D-36 voor nadere
informatie.
Dit keyboard heeft een ingebouwde vier-banden equalizer en
10 verschillende instellingen waaruit u kunt kiezen. U kunt
de versterking (volume) bijstellen van alle vier
equalizerbanden binnen het bereik van –12 tot en met 0 tot en
met +12.
1. Druk op de EFFECT toets zodat de aanwijzer
verschijnt naast EFFECT op het displayscherm.
2. Druk driemaal op de [ ] CURSOR toets.
• Hierdoor wordt het equalizer bewerkingsscherm
verkregen.
• Het equalizertype instelscherm (stap 4) verschijnt
automatisch ongeveer vijf seconden na indrukken van
de toets.
3. Druk op de [ ] CURSOR toets.
4. Gebruik de [+] en [–] toetsen of de cijfertoetsen om
het gewenste equalizertype in te stellen.
• Zie de lijst op pagina A-13 voor informatie aangaande
de equalizertypes die beschikbaar zijn.
Voorbeeld:
Instellen van Jazz
• Door op de EXIT of EFFECT toets te drukken wordt
het equalizertype instelscherm verlaten.
1. Na het selecteren van het gewenste equalizertype
gebruikt u de [ ] en [ ] CURSOR toetsen om
de band te selecteren waarvan u de versterking
wilt bijstellen.
Voorbeeld:
Om de HIGH band bij te regelen.
2. Gebruik de [+] en [–] toetsen of de cijfertoetsen om
de bandversterking in te stellen.
Voorbeeld:
Bijregelen van de versterking tot 10
• Door op de EXIT of EFFECT toets te drukken wordt
het equalizer instelscherm verlaten.
•Wanneer overgestapt wordt naar een andere type equalizer,
veranderen de bandversterkingsinstellingen automatisch
naar de oorspronkelijke instellingen voor het nieuw
ingestelde type equalizer.
Veranderen van de instellingen van de
CHORUS (zweving) parameters
CHORUS parameters
De equalizer gebruiken
Instellen van het equalizertype
Afregelen van de versterking (het volume)
van een band
Jzza
M i
g
hH
q
E
M i
g
hH
q
E
707A-D-029A
CTK900_d.book 27 ページ 2005年3月11日 金曜日 午前11時47分

Gebruik van automatisch
begeleiding
D-28
Gebruik va n automatisch beg eleiding
Dit keyboard speelt automatisch het bas- en akkoordgedeelte
overeenkomstig de akkoorden die u speelt. De bas- en
akkoordgedeelten worden m.b.v. automatisch ingestelde
klanken en tonen gespeeld voor instelling van het door u
gebruikte ritme. Dit betekent dat u volledige, realistische
begeleiding krijgt voor de melodienoten die u met de
rechterhand speelt waardoor u een één-mans ensemble
creëert.
Gebruik de MODE toets om de te gebruiken
begeleidingsfunctie te selecteren. Telkens bij indrukken van
de MODE toets wordt naar de volgende instelling van de
beschikbare begeleidingsfuncties gegaan zoals aangegeven in
de onderstaande afbeelding.
• Alleen ritmeklanken worden geproduceerd wanneer alle
begeleidingsfunctie indicators uitgeschakeld zijn.
• De op het moment geselecteerde begeleidingsfunctie
wordt aangegeven door de functie indicators boven de
MODE toets. Informatie aangaande het gebruik van elk
van deze functies begint vanaf pagina D-30.
1MODE 2ONE TOUCH PRESET 3ACCOMP VOLUME
4RHYTHM 5EXIT 6INTRO/ENDING 1/2
7VARIATION/FILL-IN 1/2 8SYNCHRO/FILL-IN NEXT 9START/STOP
bk TEMPO bl AUTO HARMONIZE bm Cijfertoetsen
bn [+]/[–]
Aangaande de MODE toets
NORMAL
707A-D-030A
CTK900_d_10_AutoAccomp.fm 28 ページ 2005年3月14日 月曜日 午後6時12分

D-29
Gebruik van automatisch begeleiding
Dit keyboard voorziet u in 160 opwindende ritmes dit u met
de volgende procedure kunt selecteren.
U kunt ook begeleidingsdata oversturen van uw computer en
er maximaal 16 van als gebruikersritmes opslaan in het
keyboardgeheugen. Zie “Gebruiken van het Music Data
Management Software (op de meegeleverde CD-ROM)” op
pagina D-76 voor nadere informatie.
1. Zoek het te gebruiken ritme op in de ritmelijst van
het keyboard en schrijf het ritmenummer op.
• Niet alle beschikbare ritmes worden getoond op de
ritmelijst die op het keyboard console afgebeeld is. Zie
de “Ritmelijst” op pagina A-10 voor een volledige lijst.
2. Druk op de RHYTHM toets.
1Verschijnt bij indrukken van de RHYTHM toets
2Nummer en naam van het ingestelde ritme
3. Voer het drie-cijferige ritmenummer in van het
bewuste ritme m.b.v. de cijfertoetsen.
Voorbeeld:
Voer 0, 5 en vervolgens 2 in om “052 ROCK 2”,
te selecteren.
• U kunt het ingevoerde nummer tevens vergroten met de [+]
toets en verkleinen met de [–] toets.
1. Druk op VARIATION/FILL-IN toets 1 of 2.
• Hierdoor begint weergave van het ingestelde ritme.
• Druk op de START/STOP toets om het ritme te
stoppen.
• Akkoorden zullen samen met het ritme klinken als één van
de drie begeleidingsfunctie indicators boven de MODE toets
brandt. Druk op de MODE toets totdat alle indicators uit zijn
als u de ritmepatronen wilt spelen zonder akkoorden.
U kunt de weergave van het ritmetempo instellen binnen een
bereik van 30 tot 255 maatslagen per minuut. De tempo
instelling wordt gebruikt voor de automatische
begeleidingsakkoord weergave en melodiegeheugenfuncties.
Druk op een van de TEMPO toetsen ( of ).
• Bij tegelijkertijd indrukken van beide TEMPO toetsen ( en
) wordt het tempo teruggesteld op de oorspronkelijke
waarde van het momenteel ingestelde ritme.
Instellen van een ritme
Instellen van een ritme
8a1teB
12
Rk2co
Spelen van een ritme
Spelen van een ritme
Het tempo instellen
Instellen van het tempo
: Verhoogt de aangegeven waarde (verhoogt het
tempo)
: Verlaagt de aangegeven waarde (verlaagt het tempo)
707A-D-031A
CTK900_d_10_AutoAccomp.fm 29 ページ 2005年3月11日 金曜日 午後3時24分

Gebruik van automatisch begeleiding
D-30
De onderstaande procedure beschrijft hoe u de automatische
begeleidingsfunctie van het keyboard kunt gebruiken. Voor u
begint dient u eerst het ritme dat u wilt gebruiken in te stellen
en het ritmetempo in te stellen op de gewenste waarde.
1. Gebruik de MODE toets om FULL RANGE
CHORD, FINGERED, of CASIO CHORD als de
begeleidingsfunctie te selecteren.
2.
Druk op de START/STOP toets om weergave van het
momenteel ingestelde ritme te beginnen
.
3. Speel een akkoord.
• De feitelijke procedure die u dient te volgen om een
akkoord te spelen hangt af van de op dat moment
geselecteerde begeleidingsfunctie. Verwijs naar de
volgende pagina's voor details aangaande de
weergave van akkoorden.
1Akkoordnaam
2Huidige maatnummer en maatslagnummer
3Basisvingerzetting van het huidige akkoord
(kan verschillen van het akkoord dat in werkelijkheid
op het keyboard gespeeld wordt.)
4. Druk nogmaals op de START/STOP toets om de
automatische begeleiding te stoppen.
•Als u op de SYNCHRO/FILL-IN NEXT toets drukt en
vervolgens op de VARIATION/FILL-IN 1/2 toetsen i.p.v. op
de START/STOP toets in stap 2, dan zal de begeleiding
starten met een intropatroon wanneer u de bediening
uitvoert in stap 3. Zie pagina D-32 en D-33 voor nadere
details betreffende deze toetsen.
•Als u op de VARIATION/FILL-IN 1/2 toetsen drukt i.p.v. op
de START/STOP toets in stap 4, dan zal een eindpatroon
worden weergegeven voordat de weergave van de
begeleiding is afgelopen. Zie pagina D-33 voor nadere
details betreffende deze toets.
•U kunt het volumeniveau van het begeleidingsgedeelte
afzonderlijk instellen van het hoofdvolume. Zie“Instellen van
het begeleidingsvolume” op pagina D-35 voor details.
Met deze methode kan iedereen gemakkelijk akkoorden
spelen ongeacht zijn of haar muzikale kennis en ervaring.
Hieronder volgt een beschrijving van het CASIO CHORD
“Begeleidingstoetsenbord” en “Melodietoetsenbord” en er
wordt verteld hoe u CASIO CHORDs speelt.
JCASIO CHORD begeleidingstoetsenbord en
melodietoetsenbord
•Het begeleidingstoetsenbord kan enkel gebruikt worden
voor het spelen van akkoorden. Er wordt geen geluid
geproduceerd als u probeert losstaande melodienoten op dit
toetsenbord te spelen.
Automatische begeleiding
gebruiken
Gebruik van automatische begeleiding
CASIO CHORD : Pagina D-30
FINGERED : Pagina D-31
FULL RANGE CHORD: Pagina D-32
Rk2co
1 2
3
CASIO CHORD
707A-D-032A
CTK900_d.book 30 ページ 2005年3月11日 金曜日 午前11時47分

D-31
Gebruik van automatisch begeleiding
JAkkoordtypes
Met CASIO CHORD begeleiding kunt u vier types akkoorden
spelen met minimale vingerzettingen.
•Het maakt geen verschil of u zwarte of witte klaviertoetsen
rechts van de klaviertoets van het majeur akkoord indrukt bij
het spelen van mineuren en septiemen.
De FINGERED functie geeft u in het totaal de beschikking
over 15 verschillende akkoordtypes. Hieronder volgt een
beschrijving van het FINGERED “Begeleidingstoetsenbord”
en “Melodietoetsenbord” en er wordt verteld hoe u de
grondtoon C kunt spelen met FINGERED.
JFINGERED begeleidingstoetsenbord en
melodietoetsenbord
•Het begeleidingstoetsenbord kan enkel gebruikt worden
voor het spelen van akkoorden. Er wordt geen geluid
geproduceerd als u probeert melodienoten op dit
toetsenbord te spelen.
Zie de “Fingered akkoordkaarten” op pagina A-11 voor
details aangaande het spelen van akkoorden met andere
sleutels.
*1 Omgekeerde vingerzettingen kunnen niet worden
gebruikt. De laagste noot is de grondtoon.
*2 Hetzelfde akkoord kan gespeeld worden zonder op de 5de
G klaviertoets te drukken.
•Behalve bij de akkoorden aangegeven in opmerking*1
hierboven zullen omgekeerde vingerzettingen (d.w.z. E-G-C
of G-C-E i.p.v. C-E-G) dezelfde akkoorden produceren als
de standaard vingerzetting.
•Behalve bij de uitzondering aangegeven in opmerking*2
hierboven dienen alle toetsen te worden ingedrukt die in
combinatie een akkoord vormen. Wanneer zelfs een enkele
klaviertoets niet wordt ingedrukt zal het gewenste
FINGERED akkoord niet worden gespeeld.
Akkoordtypes Voorbeeld
Majeur akkoorden
De namen van majeur akkoorden
worden aangegeven boven de
klaviertoetsen van het
begeleidingstoetsenbord. Merk op
dat het geproduceerde akkoord bij
indrukken van een begeleidings-
toetsenbord toets niet van octaaf
verandert ongeacht welke
klaviertoets gebruikt wordt om
hem te spelen.
C Majeur (C)
Mineur akkoorden (m)
Om een mineur akkoord te spelen,
drukt u op de klaviertoets van het
majeur akkoord en willekeurig
welke andere klaviertoets op het
begeleidingstoetsenbord rechts van
de klaviertoets van het majeur
akkoord.
C mineur(C)
Septiem akkoorden (7)
Om een septiem akkoord te spelen,
drukt u op de klaviertoets van het
majeur akkoord en willekeurig
welke andere twee klaviertoetsen
op het begeleidingstoetsenbord
rechts van de klaviertoets van het
majeur akkoord.
C septiem (C7)
Mineur septiem akkoorden (m7)
Om een mineur septiem akkoord te
spelen, drukt u op de klaviertoets
van het majeur akkoord en
willekeurig welke andere drie
klaviertoetsen op het
begeleidingstoetsenbord rechts van
de klaviertoets van het majeur
akkoord.
C mineur septiem
(Cm7)
FINGERED
707A-D-033A
CTK900_d.book 31 ページ 2005年3月11日 金曜日 午前11時47分

Gebruik van automatisch begeleiding
D-32
Deze begeleidingsmethode geeft u in totaal de beschikking
over 38 verschillende akkoordtypes: de 15 akkoordtypes van
FINGERED plus 23 andere types. Het keyboard interpreteert
elke combinatie van drie of meer klaviertoetsen die klopt als
een FULL RANGE CHORD patroon als een akkoord. Andere
combinaties (die dus geen FULL RANGE CHORD patroon
vormen) worden als melodiespel geïnterpreteerd.
Daarom is er geen reden om een apart begeleidingstoetsenbord
te hebben, zodat dus het gehele toetsenbord van begin tot
einde als een melodietoetsenbord functioneert die gebruikt kan
worden voor zowel melodieën als akkoorden.
JFULL RANGE CHORD begeleidingstoetsenbord en
melodietoetsenbord
Akkoorden die dit keyboard kan herkennen
De volgende tabel identificeert patronen die door FULL
RANGE CHORD kunnen worden herkend als akkoorden.
Voorbeeld:
Om het akkoord C majeur te spelen.
Beide vingerzettingen die in de afbeelding getoond worden,
zullen een C majeur produceren.
•Zoals bij de FINGERED functie (pagina D-31), kunt u de
noten die een akkoord vormen in elke combinatie spelen
(1).
•Wanneer de laagste noot van een akkoord zes of meer
halftonen weg is van de volgende noot wordt de laagste noot
de basnoot (2).
Met dit keyboard kunt u een korte intro toevoegen aan een
ritmepatroon om het begin soepeler en natuurlijker te laten
zijn.
De volgende procedure beschrijft hoe u de Intro functie kunt
gebruiken. Voordat u begint dient u eerst het ritme dat u wilt
gebruiken te selecteren, het tempo te selecteren en de MODE
toets te gebruiken om de akkoordweergavemethode te
selecteren die u wilt gebruiken (NORMAL, CASIO CHORD,
FINGERED, FULL RANGE CHORD).
1. Druk op de INTRO/ENDING toets 1 of 2.
• Bij de opzet hierboven wordt het intro patroon
gespeeld en de automatische begeleiding met
intropatroon begint zodra u akkoorden op het
begeleidingstoetsenbord begint te spelen.
•Het standaard ritmepatroon begint te spelen nadat het intro
patroon voltooid is.
Met Fill-in patronen kunt u het ritmepatroon kortstondig
veranderen om een interessante variatie toe te voegen aan uw
spel.
De volgende procedure beschrijft hoe de fill-in functie wordt
gebruikt.
1. Druk op de START/STOP toets om weergave van
het ritme te starten.
2. Stel de gewenste fill-in variatie in.
• Druk om Fill-in 1 in te voegen drukt u op de
VARIATION/FILL-IN 1 toets terwijl variatie 1 van het
ritme aan het spelen is.
• Druk om Fill-in 2 in te voegen drukt u op de
VARIATION/FILL-IN 2 toets terwijl variatie 2 van het
ritme aan het spelen is.
FULL RANGE CHORD
Patroontype Aantal akkoordvariaties
FINGERED
De 15 akkoordpatronen die worden
aangegeven bij FINGERED op pagina
D-31. Zie de “Fingered akkoordkaarten”
op pagina A-11 voor details aangaande
het spelen van akkoorden met andere
grondtonen.
Standaard
vingerzetting
23 standaard vingerzettingen. Hier
volgen voorbeelden van de 23 akkoorden
die beschikbaar zijn met C als basnoot.
Gebruik van een intro patroon
Tussenvoegen van een intro
Gebruik van een fill-in patroon
Tussenvoegen van een fill-in
707A-D-034A
CTK900_d.book 32 ページ 2005年3月11日 金曜日 午前11時47分

D-33
Gebruik van automatisch begeleiding
•De SYNCHRO/FILL-IN NEXT toetsen werken niet terwijl een
intro patroon weergegeven wordt.
•Door de SYNCHRO/FILL-IN NEXT toets of de VARIATION/
FILL-IN 1/2 toets ingedrukt te houden wordt een fill-in
patroon herhaald.
Naast het standaard ritmepatroon kunt u ook overstappen op
een secundair variatieritmepatroon voor de nodige
afwisseling.
1. Druk op de START/STOP toets om weergave van
het ritme te starten.
2. Druk op de SYNCHRO/FILL-IN NEXT toets.
• Als een Variatie 1 ritme op het moment aan het spelen
is, speelt dit Fill-in 1 gevolgd door Fill-in 2 en schakelt
dan over op het Variatie 2 ritme.
• Als een Variatie 2 ritme op het moment aan het spelen
is, speelt dit Fill-in 2 gevolgd door Fill-in 1 en schakelt
dan over op het Variatie 1 ritme.
• Door de SYNCHRO/FILL-IN NEXT toets ingedrukt te
houden zal het fill-in patroon zich gaan herhalen.
U kunt het keyboard zo instellen dat ritmeweergave op
hetzelfde moment begint als wanneer u begint met spelen van
de begeleiding op het keyboard.
De volgende procedure beschrijft hoe u synchronisch start
kunt gebruiken. Voor het starten dient u eerst het te
gebruiken ritme te selecteren, het tempo in te stellen en de
MODE toets gebruiken om de akkoordweergavemethode te
selecteren die u wilt gebruiken (NORMAL, CASIO CHORD,
FINGERED, FULL RANGE CHORD).
1. Druk op de SYNCHRO/FILL-IN NEXT toets om de
gesynchroniseerde start functie van het keyboard
in standby te zetten.
2. Speel een akkoord en het ritmepatroon begint
automatisch met spelen.
•Alleen het ritme speelt (zonder akkoord) bij spelen op het
toetsenbord, als de MODE toets in de NORMAL stand staat.
•Als u op de INTRO/ENDING toets 1 of 2 drukt zonder
daarvoor iets op het keyboard te spelen, begint het ritme
automatisch met een intro patroon wanneer u daarna iets op
het begeleidingskeyboard speelt.
•Druk nogmaals op de SYNCHRO/FILL-IN NEXT toets om
standby van synchro-start ongedaan te maken.
U kunt uw spel met een eindpatroon beëindigen waardoor
het gebruikte ritmepatroon tot een natuurlijk klinkend einde
wordt afgerond.
De volgende procedure beschrijft hoe u een eindpatroon kunt
tussenvoegen. Merk op dat het uiteindelijk weergegeven
slotpatroon afhangt van het gebruikte ritmepatroon.
1. Druk op de INTRO/ENDING toets 1 of 2 terwijl het
ritme aan het spelen is.
• De timing van het begin van het slotpatroon hangt af
van wanneer u op de INTRO/ENDING toets 1 of 2
drukt. Drukt u voor de tweede maatslag van de
huidige maat op de toets, dan begint het slotpatroon
ogenblikkelijk te spelen.
•Door indrukken van de INTRO/ENDING toets voor de eerste
halve maatslag aan het begin van een maat wordt het einde
onmiddellijk gespeeld. Wordt de toets ingedrukt na de eerste
halve maatslag van een maat, dan zal het einde gespeeld
worden vanaf het begin van de volgende maat.
Eén-toets voorkeuzes stellen automatisch de hieronder
vermelde hoofdinstellingen in overeenkomstig het
ritmepatroon dat u aan het gebruiken bent.
• Keyboardtoon
• Laag aan/uit
•SPLIT aan/uit
• Automatische harmonisatie on/off
• Automatisch harmonisatietype
• Begeleidingsvolumeniveau
•Tempo
• Effectinstellingen
Gebruik van een ritmevariatie
Tussenvoegen van een variatieritmepatroon
Begeleiding en ritmespel
tegelijk starten
Gebruik van synchronische start
Afsluiten met een slotpatroon
Afsluiten met een slotpatroon
Gebruik van één-toets
voorkeuzes
707A-D-035A
CTK900_d.book 33 ページ 2005年3月11日 金曜日 午前11時47分

Gebruik van automatisch begeleiding
D-34
1. Stel het te gebruiken ritme in.
2. Gebruik de MODE toets om de
begeleidingsfunctie te selecteren die u wilt
gebruiken.
3. Druk op de ONE TOUCH PRESET toets.
• Hierdoor worden de één-toets voorkeuzes
automatisch ingesteld overeenkomstig het ingestelde
ritme.
• De synchrone standbyfunctie wordt op dit moment
automatisch ingeschakeld bij het keyboard.
4. Start ritme en automatische begeleiding en speel
iets op het toetsenbord.
• De begeleiding wordt gespeeld m.b.v. de instellingen
van de één-toets voorkeuzes.
Wanneer u de automatiche begeleiding aan het gebruiken
bent, voegt de automatiche harmonisatie automatisch extra
noten toe aan uw melodie in overeenkomst met het akkoord
dat gespeeld wordt. Het resultaat is een harmonisch effect dat
uw melodielijn rijker en voller maakt.
1. Gebruik de MODE toets om FINGERED of CASIO
CHORD als de begeleidingfunctie te selecteren.
• De op dat moment geselecteerde begeleidingsfunctie
is die functie waarvande indicator brandt. Zie
“Aangaande de MODE toets” op pagina D-28 voor
details.
2. Druk op AUTO HARMONIZE om automatische
harmonisatie in te schakelen.
• Hierdoor zal een aanwijzer verschijnen naast AUTO
HARMONIZE in de display.
3. Start automatische begeleidingsweergave en
speel iets op het toetsenbord.
4. Druk op AUTO HARMONIZE om automatische
harmonisatie uit te schakelen.
• Hierdoor zal de aanwijzer naast AUTO HARMONIZE
in de display verdwijnen.
•Automatische harmonisatie wordt tijdelijk uitgeschakeld
wanneer u weergave van demonstratiemelodieën start. De
functie wordt opnieuw ingeschakeld zodra de functie of
bewerking die het uitschakelde voltooid is.
•Automatische harmonisatie is enkel mogelijk wanneer de
automatische begeleidingsfunctie FINGERED of CASIO
CHORD is.
Eén-toets voorkeuzes gebruiken
Gebruik van automatische
harmonisatie
Gebruiken van automatische harmonisatie
NORMAL
707A-D-036A
CTK900_d.book 34 ページ 2005年3月11日 金曜日 午前11時47分

D-35
Gebruik van automatisch begeleiding
Bij automatische harmonisatie kunt u kiezen uit de 10 volgende
automatisch harmonisatietypes. U verandert van type met het
instel item d.m.v. de TRANSPOSE/FUNCTION toets.
Zie “Veranderen van andere instellingen” op pagina D-66 voor
nadere informatie.
De op het toetsenbord gespeelde noten worden
“melodienoten” genoemd terwijl de noten die toegevoegd
worden aan de melodie door de automatische harmonisatie
“harmonisatienoten” worden genoemd. Automatische
harmonisatie gebruikt gewoonlijk de door u ingestelde toon
voor de melodienoten als de toon voor de harmonisatienoten,
maar u kunt de mixer (pagina D-36) gebruiken om een andere
toon in te stellen voor de harmonisatienoten. De
harmonisatienoottoon wordt toegewezen aan mixerkanaal 5
zodat u dus kanaal 5 dient te veranderen naar de toon die u
wilt gebruiken voor de harmonisatienoten.
Naast de toon kunt u ook de mixer gebruiken om een aantal
parameters te gebruiken zoals de volumebalans. Zie
“Gebruik van de parameterbewerkingsfunctie” op pagina
D-37 voor details aangaande deze procedures.
•De default harmonisatienoottoon bij inschakelen van de
automatische harmonisatie is dezelfde toon als de
melodienoottoon.
•Door de melodietooninstelling te veranderen verandert ook
automatisch de harmonisatienoottoon naar dezelfde
instelling.
U kunt het volume van de begeleidingsonderdelen instellen
als een waarde tussen 000 (min.) en 127 (max.).
1. Druk op de ACCOMP VOLUME toets.
1Huidige instelling van het begeleidingsvolume.
2. Verander de momenteel ingestelde waarde van
het volume m.b.v. de cijfertoetsen of m.b.v. de [+]/
[–] toetsen.
Voorbeeld: 110
•Door op de ACCOMP VOLUME toets of de EXIT toets te
drukken wordt teruggegaan naar het toon of ritme-
instelscherm.
•Eventuele met de mixer gemaakte kanaalbalansinstellingen
blijven behouden wanneer u de instelling van het
begeleidingsvolume verandert.
•Door tegelijkertijd op de [+] en [–] toetsen te drukken wordt
het begeleidingsvolume op 100 ingesteld.
Automatisch harmonisatietype
Aangaande automatische
harmonisatienoten en –tonen
Instellen van het
begeleidingsvolume
AmVol
p
oc
1
AmVol
p
oc
707A-D-037A
CTK900_d.book 35 ページ 2005年3月11日 金曜日 午前11時47分

Mixerfunctie
D-36
Mixerfunctie
Met dit keyboard kunt u meerdere stukken van verschillende
muziekinstrumenten op hetzelfde moment spelen tijdens
weergave van de auto-begeleiding,
melodiegeheugenweergave, bij ontvangst van data via de
MIDI aansluiting, enz. De Mixer wijst elk onderdeel toe aan
een afzonderlijk kanaal (1 - 16) dat u apart kunt in-/
uitschakelen en waarvan u het volume en de parameters van
de stereopositie afzonderlijk kunt instellen.
Naast de kanalen 1 tot en met 16 heeft de mixer ook een DSP
kanaal dat u kunt gebruiken om het DSP niveau, DSP pan en
andere parameters bij te stellen.
Hieronder wordt aangegeven welke onderdelen toegewezen
worden aan de 16 kanalen.
Zie pagina D-61 en D-63 voor informatie aangaande
gelaagde, splits- en gelaagde/splitstonen.
Zie pagina D-49 voor informatie aangaande het
melodiegeheugen.
•Gewoonlijk wordt toetsenbordspel toegewezen aan kanaal
1. Wanneer automatische begeleiding wordt gebruikt, wordt
elk deel van de begeleiding toegewezen aan de kanalen 6 -
10.
•Wanneer dit keyboard wordt gebruikt als de geluidsbron van
een extern aangesloten computer of ander MIDI toestel,
worden alle 16 kanalen muziekinstrumentgedeelten
toegewezen. De noten gespeeld via kanaal 1 dat ingesteld
wordt met de stappen 1 en 2 onder “In- en uitschakelen van
kanalen” pagina D-36 worden aangegeven door het
aangegeven keyboard met de notenbalk.
Door een kanaal uit te schakelen wordt elk instrument dat bij
dat kanaal is opgenomen gedempd, d.w.z. het wordt niet
meer weergegeven.
1. Druk op de MIXER toets.
• Hierdoor zal een aanwijzer verschijnen naast MIXER
in de display.
1MIXER 2DRAWBAR ORGAN 3TONE
4EXIT 5[ ]/[ ]/[ ]/[ ] CURSOR 6Cijfertoetsen
7[+]/[–]
1 2 3
54
6
7
Wat kunt u met de Mixer doen?
Kanaaltoewijzingen
Kanaalnummer
Onderdeel
Kanaal 1 Hoofdtoon
Kanaal 2 Gelaagde toon
Kanaal 3 Splitstoon
Kanaal 4 Gelaagde/splitstoon
Kanaal 5 Harmonisatietoon
Kanaal 6 Automatisch begeleidingsakkoord deel 1
Kanaal 7 Automatisch begeleidingsakkoord deel 2
Kanaal 8 Automatisch begeleidingsakkoord deel 3
Kanaal 9 Automatische begeleiding basdeel
Kanaal 10 Automatische begeleiding ritmedeel
Kanaal 11 Melodiegeheugenspoor 1
Kanaal 12 Melodiegeheugenspoor 2
Kanaal 13 Melodiegeheugenspoor 3
Kanaal 14 Melodiegeheugenspoor 4
Kanaal 15 Melodiegeheugenspoor 5
Kanaal 16 Melodiegeheugenspoor 6
In- en uitschakelen van kanalen
Kanalen in- en uitschakelen
707A-D-038A
CTK900_d.book 36 ページ 2005年3月11日 金曜日 午前11時47分

D-37
Mixerfunctie
2. Gebruik de [ ]/[ ] CURSOR toetsen om een
kanaal te selecteren.
Voorbeeld:
Om kanaal 1 in te stellen.
1Knippert
• Hierdoor gaan de bovenste drie segmenten van de
niveaumeter van het geselecteerde kanaal knipperen.
3. Druk op de [ ]/[ ] CURSOR toetsen om het
aan/uit selectiescherm te verkrijgen.
4. Gebruik de [+]/[–] toetsen om de ingeschakelde of
uitgeschakelde toestand in te stellen.
Voorbeeld:
Om het kanaal uit te schakelen.
• Druk op de [ ] CURSOR toets om terug te gaan naar
het kanaalselectiescherm.
• Door op de MIXER toets te drukken wordt
teruggekeerd naar het toonscherm.
•De MIDI datadisplay toont alleen de data voor de kanalen die
ingesteld zijn met de mixer.
Het onderstaande beschrijft wat er gebeurt op de display als
u een kanaal in- of uitschakelt.
zAan (on)
Deze instelling schakelt het nu ingestelde kanaal in wat
aangegeven wordt door een streepje aan de onderkant van de
niveaumeter van het betreffende kanaal. Dit is tevens de
oorspronkelijke instelling voor alle kanalen bij inschakelen
van de spanning van het keyboard.
zUit (oFF)
Deze instelling schakelt het nu ingestelde kanaal uit wat
aangegeven wordt door de afwezigheid van het
bovengenoemde streepje aan de onderkant van de
niveaumeter van het betreffende kanaal.
1Aan
2Uit
Met de parameterbewerkingsfunctie kunt u de instelling van
tien verschillende parameters (inclusief toon, volume en
balanspunt) veranderen bij het kanaal dat u instelde in het
mixerscherm.
1. Druk op de MIXER toets.
• Hierdoor zal een aanwijzer verschijnen naast MIXER
in de display.
2. Gebruik de [ ] en [ ] CURSOR toetsen om het
gewenste kanaal te selecteren.
3. Gebruik de [ ] en [ ] CURSOR toetsen om de
parameter te selecteren waarvan u de instelling
wilt veranderen.
Voorbeeld:
Kies de volume-instelling door “Volume” in de
display te verkrijgen.
• Telkens bij indrukken van de [ ] of [ ] CURSOR
toetsen wordt naar de volgende van de parameters
gegaan.
• U kunt de [ ] en [ ] CURSOR toetsen gebruiken om
op elk moment van deze procedure naar een ander
kanaal te veranderen.
1Geeft een kanaalvolume-instelling aan van 127
Hoe kanaal aan/uit werkt
1
Cnelnah
Cnelnah
Gebruik van de
parameterbewerkingsfunctie
Bewerken van de parameters voor de
kanalen 1 tot en met 16
Veranderen van de parameters
21
Vuemlo
1
707A-D-039A
CTK900_d.book 37 ページ 2005年3月11日 金曜日 午前11時47分

Mixerfunctie
D-38
4. Verander de instelling van de parameter m.b.v. de
cijfertoetsen of m.b.v. de [+] en [–] toetsen.
Voorbeeld:
Verander de instelling naar “060”.
• Door indrukken van de MIXER of EXIT toets wordt de
parameterbewerkingsfunctie verlaten.
1. Druk terwijl kanaal 16 geselecteerd is op de
[ ] CURSOR toets.
• Hierdoor wordt het DSP kanaal geselecteerd.
• Door op de [ ] CURSOR toets te drukken terwijl het
DSP kanaal is geselecteerd, wordt teruggegaan naar
kanaal 16.
Hier onder volgen de parameters waarvan de instellingen
veranderd kunnen worden tijdens de
parameterbewerkingsfunctie.
zToon (Bereik: 000 tot en met 903, trekstaaforgel tonen 000
tot en met 199)
Deze parameter stuurt de tonen die toegewezen zijn aan elk
onderdeel.
Telkens wanneer de toon zich op de display bevindt, kunt u
de TONE toets indrukken of de DRAWBAR ORGAN toets en
een andere toon selecteren, indien u dit wilt.
zDeel aan/uit (Part On/Off) (Instellingen: aan, uit (on,
oFF))
Deze parameter kan gebruikt worden om elk deel in te
schakelen (klinkt) en uit te schakelen (klinkt niet). De huidige
aan/uit status van elk deel wordt aangegeven in de display
zoals hieronder beschreven.
zVolume (Bereik: 000 tot en met 127)
Dit is de parameter die het volume regelt van het ingestelde
kanaal.
zStereopositie (Pan Pot)
(Bereik: –64 tot en met 00 tot en met +63)
Deze parameter regelt de ‘pan pot’ wat de middenpunt is van
de linker en rechter stereokanalen. De instelling “00” stelt het
midden in terwijl een waarde kleiner dan “00” het punt naar
links beweegt en een waarde groter dan “00” het punt naar
rechts beweegt.
zOctaafverschuiving (Octave Shift)
(Bereik: –2 tot en met 0 tot en met +2)
U kunt de octaafverschuiving gebruiken om het bereik van de
toon omhoog of omlaag te verschuiven. Bij gebruik van de
piccolo toon kan het voorkomen dat bijzonder hoge noten die
u wilt spelen niet binnen het bereik van het toetsenbord
vallen. In dit geval kunt u de octaafverschuiving gebruiken
om het bereik van het toetsenbord één octaaf hoger te
verschuiven.
U kunt deze parameters gebruiken om elk van de delen
afzonderlijk te stemmen.
zGrofweg stemmen (Coarse Tuning)
(Bereik: –24 tot en met 00 tot en met +24)
Deze parameter regelt de ruwe stemming van de toonhoogte
van het ingestelde kanaal in eenheden van een halve toon.
Bewerken van DSP kanaalparameters
Hoe parameters werken
Toonparameters
Vuemlo
SGPnor.t
Cnelnah
–2 : Bereik twee octaven lager verschoven.
–1 : Bereik één octaaf lager verschoven.
0: Geen verschuiving
+1 : Bereik één octaaf hoger verschoven.
+2 : Bereik twee octaven hoger verschoven.
Toonschaalparameters (Tuning)
Vuemlo
Pna
OSifthtc
CuenT.
707A-D-040A
CTK900_d.book 38 ページ 2005年3月11日 金曜日 午前11時47分

D-39
Mixerfunctie
zFijnstemmen (Fine Tuning)
(Bereik: –99 tot en met 00 tot en met +99)
Deze parameter regelt de fijnstemming van de toonhoogte
van het ingestelde kanaal in eenheden van een cent.
De mixer laat u de effecten bedienen die uitgeoefend worden
op elk apart deel waarin het verschilt van de effectfunctie
waarvan de instellingen enkel toegepast worden op alle delen
in het algemeen.
zNagalmzenden (Reverb Send) (Bereik: 000 tot en met 127)
Deze parameter stuurt hoeveel nagalm op een deel wordt
uitgeoefend. Een instelling van “000” schakelt de nagalm uit
terwijl een instelling van 127 maximale nagalm uitoefent.
• “Nagalmzenden” werkt niet bij bepaalde drumklanken.
zZwevingzenden (Chorus Send)
(Bereik: 000 tot en met 127)
Deze parameter stuurt hoeveel zweving op een deel wordt
uitgeoefend. Een instelling van “000” schakelt de zweving uit
terwijl een instelling van 127 maximale zweving uitoefent.
• Zwevingzenden (Chorus Send) werkt niet bij
drumklanken.
zDSP lijn (DSP Line) (Instellingen: aan, uit (on, oFF))
U kunt deze parameter gebruiken om de DSP lijn uit te
schakelen voor een bepaald kanaal of om deze juist in te
schakelen.
zDSP niveau (bereik: 0 tot en met 127)
Stelt het post-DSP volume in.
zDSP Pan (bereik: –64 tot en met 0 tot en met 63)
Stelt het post-DSP stereo pan effect in.
zDSP systeem nagalm zenden (bereik: 000 tot en met 127)
Deze parameter regelt hoeveel nagalm er op alle onderdelen
wordt uitgeoefend.
zDSP system zweving zenden (bereik: 000 tot en met 127)
Deze parameter stelt de zweving bij.
•Door veranderen van de instelling van toon, volume,
stereopositie, ruwweg stemmen, fijnstemmen,
nagalmzenden of zwevingzenden wordt de
corresponderende MIDI boodschap afgegeven via de MIDI
aansluiting.
•Veranderen van de tooninstellingen verandert de
instellingen voor de toon, nagalmzenden, zwevingzenden en
de DSP lijnparameter*.
*Wanneer DSP uitgeschakeld is (zie de noot op pagina
D-24).
•Door de DSP lijnparameter van de mixer (pagina D-24) in te
schakelen worden de instellingen van het DSP pan effect,
DSP systeem nagalm zenden, en DSP systeem zweving
parameters gebruikt in plaats van de instellingen van de pan
pot, nagalm zenden en akkoord zenden parameters.
Effectparameters
FeuneTni
RendSbv
CendSoh
DineLPS
DSP deelparameters
DLvelePS
DanPPS
DvSndbR.
DhSndoC.
707A-D-041A
CTK900_d.book 39 ページ 2005年3月11日 金曜日 午前11時47分

Synthesizerfunctie
D-40
Synth esizerfunct ie
De synthesizerfunctie van dit keyboard voorziet in de
gereedschappen voor het creëren van uw eigen originele
tonen. Kies gewoonweg één van de ingebouwde tonen en
verander de parameters ervan om uw eigen orginele geluid te
creëren. U kunt de geluiden zelfs in het geheugen opslaan
m.b.v dezelfde procedure die gebruikt wordt voor het
instellen van een voorkeuzetoon.
Het volgende beschrijft hoe elk van de functie gebruikt
worden die verkrijgbaar zijn tijdens de synthesizerfunctie.
De voorkeuzetonen die bij dit keyboard ingebouwd zijn,
bestaan uit een aantal parameters. Om een gebruikerstoon te
creëren, dient u eerst een geavanceerde toon (000 tot en met
331) of een voorkeuzetoon (400 tot en met 599) op te roepen
en vervolgens de bijbehorende parameters veranderen naar
uw eigen toon. Merk op dat de drumsettonen (600 tot en met
617) niet gebruikt kunnen worden als de basis van een
gebruikerstoon.
De afbeelding op deze pagina toont de parameters die de
voorkeuzetonen vormen en wat elke parameter doet. Zoals in
de afbeelding te zien is, kunnen parameters in vier groepen
worden verdeeld die hieronder elk in detail worden
beschreven.
•Merk op dat de toon waarvan u de parameter kunt bewerken
toegewezen is aan het kanaal (1 tot en met 4) dat op het
moment geselecteerd is met de Synthesizerfunctie.
1SYNTH 2EXIT 3[ ]/[ ]/[ ]/[ ] CURSOR
4Cijfertoetsen 5[+]/[–]
1
3
2
4
5
Synthesizerfuncties
Synthesizerfunctie parameters
707A-D-042A
CTK900_d.book 40 ページ 2005年3月11日 金曜日 午前11時47分

D-41
Synthesizerfunctie
JToon karakteristieke golfvorm
zTooninstelling
Specificeert welk van de voorkeuzetonen gebruikt dient te
worden als de originele toon.
JVolume karakteristieke parameters
Deze parameters sturen hoe de toon verandert tegen de tijd
vanaf het punt dat de klaviertoets aangeslagen werd tot het
moment dat de toon wegsterft. U kunt de veranderingen in
volume- en geluidskarakteristieken specificeren.
zAanslagtijd
Dit is de snelheid of de tijd die nodig is voor de toon om het
hoogste volumeniveau te bereiken. U kunt een hoge snelheid
specificeren waarbij de toon het maximale volumeniveau
onmiddellijk bereikt of een langzame snelheid waarbij het
volume langzaam stijgt of iets er tussen in.
zLoslaattijd
zAfsnijfrequentie
De afsnijfrequentie is een parameter voor het bijstellen van de
klankkleur door alle frequenties af te snijden die hoger zijn
dan een bepaalde frequentie. Een hogere afsnijfrequentie
produceert een helderder (hardere) klankkleur terwijl een
lagere frequentie een donkerder (zachtere) klankkleur
produceert.
zResonantie
De resonantie versterkt de harmonische componenten in de
buurt van de afsnijfrequentie hetgeen een apart geluid
teweegbrengt. Een grotere resonantiewaarde versterkt het
geluid zoals aangegeven in de afbeelding.
•Bij bepaalde tonen kan een grote resonantiewaarde
vervorming of ruis veroorzaken tijdens het aanslaggedeelte
van de toon.
JToonhoogteparameters voor de toon
zVibratotype, vibratovertraging, vibratosnelheid,
vibratodiepte
Deze parameters stellen het vibrato effect bij hetgeen
periodieke veranderingen te veroorzaken bij de toon.
zOctaafverschuiving
Deze parameter stuurt de octaaf van alle tonen.
JToon karakteristieke instelparameters
zNiveau
Deze parameter stuurt het algehele volume van de toon.
zAanslaggevoeligheid
Deze parameter regelt veranderingen in het volume en de
klankkleur naar gelang de relatieve hoeveelheid druk die
wordt uitgeoefend op de klaviertoetsen. U kunt meer volume
specificeren voor een sterkere druk en minder volume voor
een lichtere druk of u kunt hetzelfde volume specificeren
ongeacht hoeveel druk wordt uitgeoefend op de toetsen.
zNagalmzenden, zwevingszenden, DSP lijn, DSP Type,
DSP parameter
Deze parameters sturen de effecten die uitgeoefend worden
op de tonen.
707A-D-043A
CTK900_d.book 41 ページ 2005年3月11日 金曜日 午前11時47分

Synthesizerfunctie
D-42
De groep toonnummers van 700 tot en met 799 (gebruikerstoonnummers 001 tot en met gebruikerstoonnummers 100) wordt het
“gebruikersgebied ” genoemd omdat ze gereserveerd zijn voor het opslaan van gebruikerstonen. Nadat u een voorkeuzetoon
opgeroepen heeft en de de bijbehorende parameters vervangen heeft om uw eigen gebruikerstoon te creëren kunt u deze opslaan
in het gebruikersgebied voor later oproepen. U kunt uw tonen oproepen op precies dezelfde wijze als via de procedure die u
gebruikt voor het selecteren van een voorkeuzetoon.
*1: U kunt elke gewenste geavanceerde toon, voorkeuzetoon of gebruikerstoon selecteren. De gebruikerstoongebieden 700 tot en
met 799 bevatten aanvankelijk dezelfde data als de geavanceerde tonen 000 tot en met 099.
*2: Gebied waar data wordt opgeslagen die vanaf een computer gestuurd is (Zie “Gebruiken van het Music Data Management
Software (op de meegeleverde CD-ROM)” op pagina D-76). Na het oversturen kunt u het keyboard gebruiken om parameters
te bewerken maar u kunt bestaande parameters ook wissen en vervangen. U kunt de data niet opslaan bij een ander
toonnummer.
*3: Gebied waar vanaf een computer gestuurde data opgeslagen wordt (zie “Gebruiken van het Music Data Management Software
(op de meegeleverde CD-ROM)” op pagina D-76). Het is enkel toegestaan om data te sturen terwijl het bewerken van
parameters niet is toegestaan.
*4: Gebruikerstonen die gecreëerd worden door het aanpassen van parameters van één van de voorkeuzetonen (000 tot en met
049). De gebruiker’s trekstaaforgelgebieden bevatten aanvankelijk twee setten van dezelfde data als de trekstaaforgeltonen van
de types 000 tot en met 049.
•U kunt een originele toon creëren m.b.v. een gebruikerstoon die een golfvorm (toonnummer 800 tot en met 819) bevat. In dit geval is
het opslaggebied hetzelfde als het brontoongebied. Als bijvoorbeeld een originele toon gecreëerd wordt m.b.v. toonnummer 800 als een
brontoon, wordt deze opgeslagen in gebruikersgebiednummer 800.
Opslaan van eigen tonen
707A-D-044A
CTK900_d.book 42 ページ 2005年3月11日 金曜日 午前11時47分

D-43
Synthesizerfunctie
Gebruik de volgende procedure om een voorkeuzetoon in te
stellen, haar parameters te veranderen en zo een nieuwe
‘eigen’ toon te maken.
1. Kies eerst de voorkeuzetoon die als basis gaat
dienen voor de eigen toon.
2. Druk op de SYNTH toets.
• Hierdoor wordt de synthysizerfunctie ingeschakeld,
hetgeen wordt aangegeven door de aanwijzer naast
SYNTH op het displayscherm.
1Parameterinstelwaarde
2Huidige ingesteldeparameter
3. Gebruik de [ ] en [ ] CURSOR toetsen om de
parameter te verkrijgen waarvan u de instellingen
wilt veranderen.
• Telkens bij indrukken van de [ ] of [ ] CURSOR
toetsen wordt doorgegaan naar de volgende
parameter. Zie “Parameters en hun instellingen” op
pagina D-43 voor informatie over het instelbereik van
elke parameter.
4. De instelling van de momenteel ingestelde
parameter kan m.b.v. de [+] en [–] toetsen
veranderd worden.
• U kunt ook de cijfertoetsen gebruiken om een waarde
in te voeren om zo de instelling van een parameter te
veranderen. Zie “Parameters en hun instellingen” op
pagina D-43 voor informatie over het instelbereik van
elke parameter.
5. Druk nadat u klaar bent met het bewerken van het
geluid op de SYNTH toets om de
synthesizerfunctie te verlaten.
•Zie “In het geheugen opslaan van een gebruikerstoon” op
pagina D-45 voor details aangaande het opslaan van
gebruikerstoondata in het geheugen zodat het niet wordt
uitgewist.
Het volgende omschrijft de functie van elke parameter en
geeft het bijbehorende instelbereik.
zAanslagtijd (Attack Time)
(Bereik: –64 tot en met 00 tot en met +63)
De tijd die het kost voordat de toon klinkt nadat een
klaviertoets wordt aangeslagen.
zLoslaattijd (Release Time)
(Bereik: –64 tot en met 00 tot en met +63)
De tijd dat de toon blijft aanhouden nadat een klaviertoets
wordt losgelaten.
zAfsnijfrequentie (Cutoff Frequency)
(Bereik: –64 tot en met 00 tot en met +63)
Hoogfrequentieband afsnijpunt voor de harmonische
componenten van de toon
zResonantie (Resonance)
(Bereik: –64 tot en met 00 tot en met +63)
Resonantie van de toon
zVibrato golfvorm (Vibrato Waveform)
(Bereik: Zie hieronder.)
Specificeert de vibrato golfvorm.
Creëren van een gebruikerstoon
AimeTkt
1 2
VDla
y
ebi
Parameters en hun instellingen
Waarde
Betekenis Golfvorm
Sin Sinusgolf
tri Driehoekgolf
SAU Zaagtandgolf
Sqr Blokgolf
AimeTkt
R.imeTle
CfFr
q
fo-
Roan
.
nse
V.
y
p
eTbi
707A-D-045A
CTK900_d.book 43 ページ 2005年3月11日 金曜日 午前11時47分

Synthesizerfunctie
D-44
zVibratovertraging (Vibrato Delay)
(Bereik: –64 tot en met 00 tot en met +63)
Specificeert de hoeveelheid tijd voordat vibrato begint.
zVibratosnelheid (Vibrato Rate)
(Bereik: –64 tot en met 00 tot en met +63)
Snelheid van het vibrato effect
zVibratodiepte (Vibrato Depth)
(Bereik: –64 tot en met 00 tot en met +63)
Diepte van het vibrato effect
zOctaafverschuiving (Octave Shift)
(Bereik: –2 tot en met 0 tot en met +2)
Omhoog/omlaag octaafverschuiving
zNiveau (Level) (Bereik: 000 tot en met 127)
Deze parameter regelt het algehele volume van de toon. Hoe
groter de waarde, des te luider het volume. Het instellen van
nul als het niveau houdt in dat de toon in het geheel niet te
horen zal zijn.
zToetsgevoeligheid (Touch Sensitivity)
(Bereik: –64 tot en met 00 tot en met +63)
Deze parameter regelt het volume van de toonin
overeenkomst met de druk die wordt uitgeoefend op de
klaviertoetsen. Een grotere positieve waarde verhoogt het
volume van het afgegeven signaal als de druk verhoogd
wordt terwijl een negatieve waarde het volume verlaagd bij
meer druk op de klaviertoetsen. Nul als instelling betekent
dat er geen verandering in het afgegeven volume plaatsvindt
terwijl de druk op de klaviertoetsen wel degelijk anders kan
zijn.
zNagalmzenden (Reverb Send) (Bereik: 000 tot en met 127)
Deze parameter stelt de nagalm bij.
zZwevingzenden (Chorus Send)
(Bereik: 000 tot en met 127)
Deze parameter stelt de zweving bij.
zDSP lijn (Instellingen: aan, uit (on, oFF))
Deze parameter regelt of het DSP effect gebruikt wordt of
niet.
Gebruik het DSP bewerkingsscherm om het DSP type te
selecteren en parameters te bewerken.
1.
Selecteer een toon, druk op de SYNTH toets en
configureer vervolgens de parameterinstellingen
.
2. Druk nadat u alles naar wens heeft eenmaal op de
[ ] CURSOR toets. Hierdoor wordt doorgegaan
naar het DSP parameter bewerkingsscherm.
Door op de [ ] CURSOR toets te drukken wordt
teruggekeerd naar het synthesizerfunctie parameterscherm.
Deze instelling specificeert DSP parameters. Zie “DSP
parameters” op pagina D-24, “Effectenlijst” op pagina A-13,
en “DSP algoritmelijst” op pagina D-83 voor nadere
informatie.
•Slaat u een originele toon op met de DSP lijn ingeschakeld
(zie volgende pagina), dan zal bij gewoonweg oproepen de
toon automatisch de DSP lijn, het DSP type en de DSP
parameterinstellingen veranderen. Dit vereenvoudigt het
oproepen van de originele tonen die een DSP effect
bevatten.
•Een indicator verschijnt naast DSP in de display terwijl u een
DSP type of DSP parameterinstellingen aan het maken bent.
VDla
y
ebi
V . ateRbi
VD
p
thebi
OSifthtc
Lelve
T S nseehc
DSP instellingen
R endSbv
C endSoh
D ineLPS
707A-D-046A
CTK900_d.book 44 ページ 2005年3月11日 金曜日 午前11時47分

D-45
Synthesizerfunctie
De volgende hints zijn handig advies om het aanmaken van
eigen tonen een stukje sneller en makkelijker onder de knie te
krijgen.
Gebruik een voorkeuzetoon die lijkt op de toon die u wilt
maken. Wanneer u al een idee heeft van wat voor soort toon
u wilt proberen te maken is het altijd handig om te beginnen
met een erop lijkende voorkeuzetoon.
zExperimenteer met verschillende instellingen.
Er zijn geen echte regels hoe een toon er uit moet zien. Laat
uw verbeelding de vrije loop en experimenteer een beetje met
de verschillende combinaties. U zult verbaasd zijn over wat u
kunt bereiken.
De volgende procedure toont hoe een gebruikerstoon
opgeslagen wordt in het geheugen. Als een toon eenmaal
opgeslagen is, kunt u hem oproepen precies zoals u dat doet
met een voorkeuzetoon.
1. Stel een voorkeuzetoon in voor gebruik als basis
van de gebruikerstoon, druk op de SYNTH toets
om de synthesizerfunctie in te schakelen en maak
de gewenste parameterinstelling.
2.
Druk nea het maken van de parameterinstellingen
om een gebruikerstoon te creëren tweemaal op de
[ ] CURSOR toets
.
3. Verander de toonnummer voor het
gebruikersgebied in de display m.b.v. de [+] en [–]
toetsen totdat dat nummer aangegeven wordt
waaronder u de gebruikerstoon wilt opslaan.
• U kunt elk gewenst toonnummer van 700 tot en met
799 selecteren.
4. Nadat de toonnaam naar wens ingesteld is drukt u
op de [ ] CURSOR toets om de toon op te slaan.
• Gebruik de [+] en [–] toetsen om door letters te
bladeren bij de huidige cursorlocatie.
• Gebruik de [ ] en [ ] CURSOR toetsen om de
cursor naar links en rechts te verplaatsen
• Zie “Invoeren van karakters” voor informatie over het
invoeren van tekst.
5. Druk op de [ ] CURSOR toets om de
gebruikerstoon op te slaan.
• Hierdoor verschijnt een bevestigingsboodschap die u
vraagt of u de data werkelijk wilt opslaan. Druk op de
YES toets om de data inderdaad op te slaan.
• De boodschap “Complete” (voltooid) verschijnt
kortstondig in de display, gevolgd door het toon- of
ritmeselectiescherm.
• Druk om het opslaan op elk gewenst moment te
onderbreken op de SYNTH toets of op de EXIT toets
om de synthesizerfunctie te verlaten. Door nogmaals
op de SYNTH toets te drukken (voordat een andere
toon wordt geselecteerd) wordt teruggekeerd naar de
synthesizerfunctie terwijl al uw parameterinstellingen
nog steeds op hun plaats staan.
Hieronder volgen de types karakters die u kunt invoeren
wanneer u data in het gebruikersgebied opslaat.
Hints voor het aanmaken van een eigen
toon
In het geheugen opslaan van
een gebruikerstoon
Gebruikerstoon benoemen en in het
geheugen opslaan
Invoeren van karakters
707A-D-047A
CTK900_d.book 45 ページ 2005年3月11日 金曜日 午前11時47分

Registratiegeheugen
D-46
Registratie geheugen
Het registratiegeheugen laat u maximaal 32 keyboard
instellingen opslaan (4 sets × 8 banken) voor onmiddellijk
oproepen wanneer u ze nodig heeft. Hierdoor volgt een lijst
van instellingen die in het registratiegeheugen worden
opgeslagen.
• Toon
•Ritme
•Tempo
• Laag aan/uit
• Splitsen aan/uit
•Splitspunt
• Automatische harmonisatie aan/uit
• Mixerinstellingen (kanaal 1 tot en met 10)
• Effectinstellingen
• Aanslagvolume-instellingen
• Toewijsbare aansluitinginstelling
• Transponeren
• Stemmen
• Begeleidingsvolume instelling
• Automatisch harmonisatietype
• Instelling van de MODE toets
• Synchronische standby toestand
• Mixer Hold (mixer aanhouden)
• DSP Hold (DSP aanhouden)
• Synthesizerfunctie parameters (alleen vibratogolfvorm,
vibratovertraging, vibratosnelheid, verbratodiepte)
•Elke bank van het registratiegeheugen bevat aanvankelijk
data wanneer u het keyboard voor de eerste maal in gebruik
neemt. Vervang de bestaande data gewoonweg door uw
eigen data.
•Registratiegeheugenfuncties kunnen niet worden gebruikt
terwijl u de SMF speler-, de melodiegeheugen- of de
demonstratiemelodiefunctie gebruikt.
1MODE 2BANK 3REGISTRATION
4STORE 5Cijfertoetsen
1
2 43
5
Karakteristieken van het
registratiegeheugen
Instellingen van het registratiegeheugen
707A-D-048A
CTK900_d.book 46 ページ 2005年3月11日 金曜日 午前11時47分

D-47
Registratiegeheugen
U kunt instellingen toewijzen aan één van 32 gebieden, die u
kunt selecteren m.b.v. de BANK toetsen 1 tot en met 4 en de
vier REGISTRATION toetsen. De gebiedsnamen lopen van 1-
1 tot en met 8-4 zoals hieronder getoond.
•Telkens wanneer u een opstelling opslaat en een
opstelnaam toewijst, wordt eventueel eerdere aan die naam
toegewezen data vervangen door de nieuwe data.
•U kunt de MIDI mogelijkheden van het keyboard gebruiken
om uw insteldata op te slaan bij een computer of naar een
ander extern opslagmedium. Zie “Gebruiken van het Music
Data Management Software (op de meegeleverde CD-
ROM)” op pagina D-76 voor details.
1. Stel een toon en ritme in en maak de opstelling van
het keyboard precies zoals u dat wilt.
• Zie “Instellingen van het registratiegeheugen” op
pagina D-46 voor details over welke data in het
registratiegeheugen wordt opgeslagen.
2. Gebruik de BANK toets of de cijfertoetsen om de
gewenste bank te selecteren.
• De display keert terug naar de inhoud in stap 1
hierboven als u binnen ongeveer 5 seconden na
indrukken van de BANK toets geen verdere bediening
uitvoert.
• Bank 1 is ingesteld.
3. Druk op een REGISTRATION toets (1 tot en met
4) terwijl u de STORE toets ingedrukt houdt.
• De volgende aanduiding verschijnt als u op de 2 toets
drukt.
4. Laat de STORE en REGISTRATION toetsen los.
•De opstelling wordt opgeslagen zodra u een
REGISTRATION toets indrukt in stap 3 hierboven.
Namen voor opstellingen
1Gebruik de BANK toets om de bank te selecteren.
Telkens bij indrukken van de BANK toets wordt naar
het volgende banknummer in de cyclus van 1 tot en met
8 gegaan.
2Door indrukken van één van de REGISTRATION
toetsen (1 tot en met 4) wordt het corresponderende
gebied geselecteerd bij de op het moment geselecteerde
bank.
Vastleggen van een opstelling
in het registratiegeheugen
Bkna
Sreot
707A-D-049A
CTK900_d.book 47 ページ 2005年3月11日 金曜日 午前11時47分

Registratiegeheugen
D-48
1. Gebruik de BANK toets of de cijfertoetsen om de
bank te selecteren.
• De display wist het oproepscherm van het
registratiegeheugen automatisch als u binnen
ongeveer vijf seconden na indrukken van de BANK
toets geen verdere bediening uitvoert.
2. Druk op de REGISTRATION toets (1 tot en met 4)
voor het gebied waarvan u de instelling wilt
oproepen.
• De naam van de opstelling verschijnt samen met de
boodschap “Recall” (oproepen) in de display.
•Wanneer u op een REGISTRATION toets drukt zonder de
BANK toets te gebruiken om eerst een bank in te stellen,
wordt het laatst ingestelde banknummer gebruikt.
Oproepen van een opstelling
van het registratiegeheugen
Bkna
Rallce
707A-D-050A
CTK900_d.book 48 ページ 2005年3月11日 金曜日 午前11時47分

Melodiegeheugenfunctie
D-49
Melodieg eheugenfun ctie
Dit keyboard staat u toe om vijf verschillende melodieën op
te nemen in het melodiegeheugen voor latere weergave. Er
zijn twee methoden die u kunt gebruiken voor het opnemen
van een melodie: real-time opnemen waarbij u de noten
opneemt zoals u ze op het toetsenbord aanslaat en
stapopname waarbij u akkoorden en noten stuk voor stuk
invoert.
•Layer en splitsing kunnen niet worden gebruikt tijdens
standby voor opname of tijdens het opnemen met de
melodiegeheugenfunctie. Daarnaast worden layer en
splitsing automatisch uitgeschakeld wanneer de
opnamestandbyfunctie wordt ingeschakeld of de opname
wordt gestart.
Het melodiegeheugen van het keyboard neemt op en speelt af
op ongeveer dezelfde wijze als een gewone bandrecorder. Er
zijn in het totaal zes sporen die elk onafhankelijk kunnen
worden opgenomen. Naast noten heeft elk spoor ook een
eigen toonnummer. Dan wanneer u de sporen tegelijkertijd
afspeelt, klinkt het alsof een volledige band met zes leden aan
het spelen is. Tijdens het spelen kunt u het tempo bijstellen
om de snelheid van de weergave te veranderen.
•Bij dit keyboard is spoor 1 het basisspoor dat gebruikt kan
worden om spelen op het toetsenbord op te nemen samen
met de automatische begeleiding. De sporen 2 – 6 kunnen
worden gebruikt voor toetsenbordspel zodat ze
melodiesporen worden genoemd. De sporen 2 – 6 worden
gebruikt om andere delen toe te voegen aan wat er
opgenomen wordt bij spoor 1.
•Merk op dat elk spoor onafhankelijk is van de andere. Dit
betekent dat zelfs als u een vergissing maakt bij het
opnemen, u alleen dat spoor opnieuw hoeft op te nemen
waar de vergissing werd begaan.
•U kunt verschillende mixerinstellingen gebruiken voor elk
spoor (pagina D-36).
1MODE 2SONG MEMORY 3TONE
4DRAWBAR ORGAN 5[ ]/[ ]/[ ]/[ ] CURSOR 6INTRO/ENDING 1/2
7VARIATION/FILL-IN 1/2 8SYNCHRO/FILL-IN NEXT 9START/STOP
bk TEMPO bl SONG MEMORY TRACK bm Cijfertoetsen
bn [+]/[–], YES/NO
2 41
9 bk86 7
3 5
bm
bn
bl
Sporen
707A-D-051A
CTK900_d.book 49 ページ 2005年3月11日 金曜日 午前11時47分

Melodiegeheugenfunctie
D-50
Gebruik de SONG MEMORY TRACK toetsen die gemarkeerd
zijn als CHORD/TR1 tot en met TR6 om het gewenste spoor
in te stellen.
JSONG MEMORY TRACK toetsen
1Spoor 1
2Spoor 2
3Spoor 3
4Spoor 4
5Spoor 5
6Spoor 6
De status van het melodiegeheugen verandert telkens
wanneer u op de SONG MEMORY toets drukt.
Bij real-time opname worden de noten opgenomen zoals en
op het moment dat u ze speelt op het toetsenbord.
1. Druk tweemaal op de SONG MEMORY toets om
real-time opnamestandby in te schakelen.
• Voer stap 2 hieronder uit binnen vijf seconden nadat
de opnamestandby is ingeschakeld.
•
De
niveaumeters voor de sporen 11 tot en met 16
worden in de display getoond terwijl de
opnamestandbyfunctie ingeschakeld is bij het
keyboard, zodat u makkelijk kunt checken welke
sporen reeds opgenomen zijn. Zie
“Niveaumeterinhoud tijdens opname-/
bewerkingsstandby” op pagina D-57 voor details.
2. Gebruik de cijfertoetsen om een melodienummer
(0 tot en met 4) te selecteren.
1Melodienummer
• Het bovenstaande melodienummerscherm blijft in de
display voor ca. vijf seconden. Als het scherm
verdwijnt voordat u de kans had om een
melodienummer te selecteren, gebruik dan de [ ]
CURSOR toets om het scherm opnieuw te verkrijgen.
3. Voer de volgende instellingen uit.
•Toonnummer
•Ritmenummer
•Tempo
•MODE toets
4. Druk op de START/STOP toets om het opnemen
te starten.
• Real-time opname begint zonder ritme. Druk op de
INTRO/ENDING 1/2 toets of op de VARIATION/
FILL-IN 1/2 toets als u wilt opnemen met een ritme.
• Bij het aanvangen van de opname gaat de REC
indicator knipperen in de display. Na enkele
ogenblikken stopt de indicator met knipperen en blijft
dan non-stop branden in de display.
Instellen van een spoor
Basis
melodiegeheugenbediening
1 2 4 63 5
Gebruik van real-time opname
Opnemen m.b.v. real-time opname
Rodrce
1
707A-D-052A
CTK900_d_14_SongMemory.fm 50 ページ 2005年3月11日 金曜日 午後3時31分

D-51
Melodiegeheugenfunctie
5. Speel iets op het toetsenbord.
• U kunt ook tevens automatische
begeleidingsakkoorden opnemen door de van
toepassing zijnde functie te selecteren met de MODE
toets.
• Bediening met het los verkrijgbare pedaal wordt ook
opgenomen. Zie “Spoor 1 inhoud na real-time
opname”.
6. Druk op de START/STOP toets om het opnemen
te beëindigen als u klaar bent spelen.
• Mocht u tijdens het opnemen een foutje maken, kunt u
het opnemen weer opnieuw beginnen vanaf stap 1 of
u kunt de montagefunctie (pagina D-58) gebruiken om
correcties aan te brengen.
•Door met real-time opname een spoor op te nemen waarop
reeds opgenomen was wordt de vorige opname door de
nieuwe vervangen.
Naast keyboardnoten en begeleidingsakkoorden worden
tevens de volgende data opgenomen op Spoor 1 tijdens real-
time opname. Deze data worden toegepast wanneer Spoor 1
weergegeven wordt.
• Toonnummer
• Ritmenummer
• Bedieningen van de INTRO/ENDING 1 toets, INTRO/
ENDING 2 toets, VARIATION/FILL-IN 1 toets,
VARIATION/FILL-IN 2 toets, SYNCHRO/FILL-IN NEXT
toets.
• Pedaalbediening (optie)
De volgende data wordt opgenomen als kopdata telkens
wanneer u de opname van een spoor start.
• Mixerinstellingen van andere sporen
• Effecttype
• Begeleidingsvolume
•Nagalmniveau
• Akkoordniveau
• DSP aanhouden aan/uit
• Mixer aanhouden aan/uit
De mixerparameters op kanaal 1 (pagina D-36) worden
automatisch opgenomen op spoor 1. U kunt elke parameter
m.b.v. de mixer veranderen.
Het keyboard heeft geheugen voor ongeveer 10.000 noten.
• Het maatnummer en het nootnummer knipperen in de
display telkens wanneer het geheugen plaats heeft voor
minder dan 100 noten.
• Het opnemen stopt automatisch (en automatische
begeleiding en ritme stoppen met weergave als ze niet
worden gebruikt) wanneer het geheugen vol raakt.
• Aanvankelijk is er niets opgeslagen in het
melodiegeheugen
• Bij het maken van een nieuwe opname wordt eventueel
eerdere opgenomen data uit het geheugen gewist.
• Tijdens het maken van een opname gaat de inhoud van het
op te nemen spoor verloren als het keyboard op dat
moment wordt uitgeschakeld.
• Vergeet niet dat u de geheugeninhoud van dit keyboard
ook in massa kunt overladen naar een ander MIDI toestel
met de procedure “Gebruiken van het Music Data
Management Software (op de meegeleverde CD-ROM)” op
pagina D-76.
Hieronder wordt een aantal variaties beschreven die u kunt
gebruiken bij opnemen naar Spoor 1 m.b.v. real-time opname.
Al deze variaties zijn gebaseerd op de procedure “Opnemen
m.b.v. real-time opname” op pagina D-50.
JBeginnen met opnemen met synchrostart
Druk in plaats van stap 4 op de SYNCHRO/FILL-IN NEXT
toets. De automatische-begeleiding en de opname zullen
beide starten wanneer u een akkoord speelt op het
begeleidingstoetsenbord.
JOpnemen m.b.v. intro, eindigen en fill-in
Tijdens het opnemen kunnen de INTRO/ENDING 1/2,
SYNCHRO/FILL-IN NEXT en VARIATION/FILL-IN 1/2
toetsen (pagina D-32 en D-33) alle gebruikt worden zoals
gewoonlijk.
Spoor 1 inhoud na real-time opname
Instellingen bij de mixerfunctie
Geheugencapaciteit
Opslag van geheugendata
Spoor 1 real-time opnamevariaties
707A-D-053A
CTK900_d.book 51 ページ 2005年3月11日 金曜日 午前11時47分

Melodiegeheugenfunctie
D-52
JOm automatische begeleiding tegelijkertijd
(synchro) te laten beginnen met een intropatroon
Druk in plaats van stap 4 op de SYNCHRO/FILL-IN NEXT
toets en vervolgens op de INTRO/ENDING 1 of INTRO/
ENDING 2 toets. De automatische begeleiding start samen
met het introductiepatroon wanneer u een akkoord speelt op
het begeleidingstoetsenbord.
JOm automatische weergave te beginnen
halverwege een opname
Druk in plaats van stap 4 op de SYNCHRO/FILL-IN NEXT
toets en speel dan iets op het melodietoetsenbord om het
opnemen te starten zonder automatische begeleiding. Speel
een akkoord op het begeleidingstoetsenbord wanneer u het
punt bereikt waarop u de begeleiding wilt laten starten om op
die manier de automatische begeleiding te starten.
Nadat u sporen opgenomen heeft bij het geheugen kunt u ze
weergegeven om te horen hoe ze klinken.
1. Gebruik de SONG MEMORY toets om de
weergavestandbyfunctie in te schakelen en
gebruik dan de cijfertoetsen om een
melodienummer (0 tot en met 4) te selecteren.
1Melodienummer
2Weergavestandby
• Het bovenstaande melodienummerscherm blijft
gedurende ongeveer vijf sekonden in de display. Als
het scherm verdwijnt voordat u de kans had om een
melodienummer te selecteren, gebruik dan de [ ]
CURSOR toets om het scherm opnieuw te verkrijgen.
2. Druk op de START/STOP toets om de melodie
weer te geven die u ingesteld heeft.
• U kunt de TEMPO toetsen gebruiken om het
weergavetempo bij te regelen.
• Druk nogmaals op de START/STOP toets om de
weergave te stoppen.
•U kunt meespelen op het toetsenbord en lagen (pagina
D-61) en spltsing (pagina D-62) gebruiken tijdens de
weergave.
•Als de START/STOP toets wordt ingedrukt om weergave te
starten van het melodiegeheugen, dan begint de weergave
altijd vanaf het begin van de melodie.
•Het gehele toetsenbord fungeert als een
melodietoetsenbord, ongeacht de instelling van de
begeleidingsfunctie.
Druk op de SONG MEMORY TRACK toetsen van het spoor
dat u wilt uitschakelen of gebruik de mixer (pagina D-36) om
het kanaal van het spoor uit te schakelen.
Met stapopname kunt u automatische begeleidings
akkoorden en -noten opnemen en zelfs noten stuk voor stuk
instellen. Zelfs diegenen die het moeilijk vinden mee te spelen
met automatische begeleiding kunnen automatische
begeleidingen zelf creëren, gebaseerd op hun eigen originele
akkoordprogressies. Hieronder volgt het type data dat op de
sporen 1 - 6 kan worden opgenomen.
Neem bij stapopname eerst de akkoorden en automatische
begeleiding op in spoor 1. Neem vervolgens de melodie op de
sporen 2 - 6 op.
•Gebruik de procedure onder “Opnemen van spoor 2 tot en
met 6 met real-time opname” op pagina D-55 voor details
hoe u op de sporen 2 - 6 kunt opnemen.
Weergeven van het
melodiegeheugen
Van het melodiegeheugen weergeven
P
y
al
1 2
Uitschakelen van een bepaald spoor
Opnemen van de melodie en
akkoorden met stapopname
Spoor 1 : Akkoorden en automatische begeleiding
Sporen 2 - 6 : Drummen
707A-D-054A
CTK900_d.book 52 ページ 2005年3月11日 金曜日 午前11時47分

D-53
Melodiegeheugenfunctie
1. Druk driemaal op de SONG MEMORY toets om de
opnamestandbyfunctie in te schakelen, en gebruik
dan de cijfertoetsen om het melodienummer (0 tot
en met 4) te selecteren.
1Knippert
2. Voer de volgende instellingen uit.
• Ritmenummer
•MODE toets
3. Om spoor 1 in te stellen, druk op de CHORD/TR1
toets die één van de SONG MEMORY TRACK
toetsen is.
• Bij het aanvangen van de opname gaat de REC
indicator knipperen in de display. Na enkele
ogenblikken stopt de indicator met knipperen en blijft
dan non-stop branden in de display.
4. Druk op de SYNCHRO/FILL-IN NEXT toets.
5. Speel een akkoord.
• Gebruik de akkoordspeelmethode die gespecificeerd
wordt door de huidige MODE instelling (FINGERED,
CASIO CHORD, etc.).
• Specificeer het akkoord d.m.v. het grondtoon
invoertoetsenbord en het akkoordtype
invoertoetsenbord wanneer de begeleidingsfunctie
ingesteld is op NORMAL. Zie “Instellen van
akkoorden tijdens de normale functie” op pagina D-54
voor details.
1Akkoordnaam
2Huidige maat, maatslag en klok op huidige plaats*
*96 klokken = 1 maat
6. Voer de lengte van het akkoord in (hoe lang hij
gespeeld dient te worden totdat het volgende
akkoord wordt gespeeld).
• Stel de lengte van het akkoord in met de cijfertoetsen.
Zie “Instellen van de nootlengte” op pagina D-54 voor
details.
• Het ingestelde akkoord en de lengte worden in het
geheugen opgeslagen en het keyboard staat klaar voor
invoer van het volgende akkoord.
• Herhaal de stappen 5 en 6 voor het invoeren van meer
akkoorden.
7. Druk na voltooien van de opname op de START/
STOP toets.
• Hierdoor wordt weergavestandby ingevoerd voor de
melodie die u zojuist heeft opgenomen.
• Druk op de START/STOP toets om de melodie op dat
moment weer te geven.
•Volg de procedure bij “Corrigeren van fouten tijdens
stapopname” op pagina D-57 voor het corrigeren van
invoerfouten die u maakt tijdens stapopname.
•U kunt bij een spoor dat reeds data bevatte extra data
toevoegen door dat spoor te kiezen in stap 3 in de
bovenstaande procedure. Hierdoor plaatst het startpunt voor
stap-voor-stap opname automatisch bij de eerste maatslag
onmiddellijk volgend op de eerde opgenomen data.
•Invoeren van “0” als akkoordlengte in stappen 5 en 6 van de
bovenstaande procedure geeft een rustpauze aan maar
deze rustpauze komt verder niet naar voren in de
begeleidingsinhoud wanneer de begeleiding gespeeld
wordt.
Naast akkoorden worden de volgende data ook opgenomen
op spoor 1 tijdens stapopname. Deze data wordt toegepast
telkens bij weergave van spoor 1.
• Ritmenummer
• Bedieningen van de INTRO/ENDING 1 toets, INTRO/
ENDING 2 toets, VARIATION/FILL-IN 1 toets,
VARIATION/FILL-IN 2 toets, SYNCHRO/FILL-IN NEXT
toets.
•U kunt ook de cijfertoetsen 1 tot en met 7, en toets 9
gebruiken om de toetsloslaattiming te specificeren voor de
VARIATION/FILL-IN 1, VARIATION/FILL-IN 2 en
SYNCHRO/FILL-IN NEXT toetsen. Zie “Instellen van de
nootlengte” op pagina D-54 voor nadere informatie. Door de
loslaattiming te specificeren wordt gespecificeerd dat de
betreffende toets ingedrukt blijft voor een bepaalde tijdsduur.
Als u geen loslaattiming specificeert, wordt het aangenomen
dat de toets aangeslagen en meteen weer losgelaten wordt.
Opnemen van akkoorden met stapopname
S
p
Recet
1
Crdoh
21
Inhoud van spoor 1 na stapopname
707A-D-055A
CTK900_d.book 53 ページ 2005年3月11日 金曜日 午前11時47分

Melodiegeheugenfunctie
D-54
Wanneer de begeleidingsfunctie tijdens stapopname
ingesteld is op NORMAL, kunt u een methode specificeren
die afwijkt van de CASIO CHORD en FINGERED
vingerzettingen. Deze akkoordspecificatie methode kan
gebruikt worden om 18 verschillende akkoordtypes in te
voeren d.m.v. slechts twee klaviertoetsen, zodat akkoorden
gespecificeerd kunnen worden zelfs als u zelf niet weet hoe u
ze zou moeten spelen.
Om het akkoord in te stellen houdt u de betreffende
klaviertoets van het toetsenbord voor invoeren van de
grondtoon ingedrukt en drukt u dan op de klaviertoets van
het toetsenbord voor het akkoordtype om dit in te stellen. Bij
invoeren van een akkoord met een speciale basnoot wordt bij
indrukken van twee toetsen van het toetsenbord voor de
grondtoon de ingestelde lagere noot ingesteld als bastoon.
Voorbeeld 1:
Om Gm7 in te voeren, houdt u G op het grondtoon
toetsenbord ingedrukt en drukt u op de m7
klaviertoets van het akkoordtype toetsenbord.
Voorbeeld 2:
Om Gm/C in te voeren, houdt u C en G op het
grondtoon toetsenbord ingedrukt en drukt u op de
m klaviertoets van het akkoordtype toetsenbord.
Tijdens stapopname worden de cijfertoetsen gebruikt voor
het instellen van de lengte van elke noot.
JNootlengte
Stel met de cijfertoetsen [1] tot en met [6] hele noten ( ), halve
noten ( ), kwartnoten ( ), achtste noten ( ), 16de noten ( ) en
32ste noten ( ) in.
Voorbeeld:
Druk op cijfertoets [3] om een kwartnoot ( ) in te
stellen.
JPunten ( ) en triplo’s ( )
Terwijl u de [7] (punten) of [9] (triplo’s) toetsen ingedrukt
houdt, kunt u met de toetsen [1] - [6] de lengte van de noten
invoeren.
Voorbeeld:
Om een gepunte 8ste noot ( ) in te stellen houdt u
cijfertoets [7] ingedrukt en drukt u op cijfertoets [4].
JDwarsbalk
Voer eerst de eerste en vervolgens de tweede noot in.
Voorbeeld:
Om in te voeren, druk op [4] en daarna op
[8]. Druk vervolgens op [5]. Deze noot wordt
dan verbonden aan de volgende ingevoerde
noot (16de noot in dit voorbeeld).
JRustpauze
Houd cijfertoets [0] ingedrukt en druk vervolgens op de
cijfertoetsen [1] - [9] om de lengte van de rustpauze in te
stellen.
Voorbeeld:
Houd om een rustpauze van een 8ste noot
cijfertoets [0] ingedrukt en druk op cijfertoets [4].
• Door op de [ ] CURSOR toets te drukken worden
rustpauzes tot aan het begin van de volgende maat
ingevoerd.
Instellen van akkoorden tijdens de normale
functie
1Majeur
2Mineur
3Vermeerderd
4Verminderd
5Aangehouden vier
6Septiem
7Mineur septiem
8Majeur septiem
9Mineur majeur septiem
bk Septiem mol vijf
bl Mineur septiem mol vijf
bm Septiem aangehouden vier
bn Verminderd septiem
bo Mineur toegevoegde none
bp Toegevoegde none
bq Mineur sext
br Sext
bs Sext none
Instellen van de nootlengte
707A-D-056A
CTK900_d.book 54 ページ 2005年3月11日 金曜日 午前11時47分

D-55
Melodiegeheugenfunctie
Hieronder volgt een beschrijving van verschillende variaties
die u kunt gebruiken bij opnemen op spoor 1 m.b.v.
stapopname. Al deze variaties zijn gebaseerd op de
procedure beschreven onder “Opnemen van akkoorden met
stapopname” op pagina D-53.
JStarten van de begeleiding met een een
intropatroon
Druk in stap 4 na de SYNCHRO/FILL-IN NEXT toets op de
INTRO/ENDING 1 of INTRO/ENDING 2 toets.
JOverschakelen naar een ritmevariatie
Druk in stap 5 op de VARIATION/FILL-IN 1 of
VARIATION/FILL-IN 2 toets onmiddellijk voor invoeren
van het akkoord.
JTussenvoegen van een fill-in
Druk in stap 5 op de VARIATION/FILL-IN 1 of
VARIATION/FILL-IN 2 toets op de maat of maatslag
onmiddellijk voor de maatslag of het akkoord waar u de fill-
in wilt tussenvoegen.
JTussenvoegen van een slotpatroon
Druk in stap 5 op de INTRO/ENDING 1 of INTRO/ENDING
2 toets tijdens de maat of maatslag juist voor het akkoord
waar u het slotpatroon wilt tussenvoegen.
•De lengte van het slotpatroon hangt af van het ritme dat u
gebruikt. Controleer de lengte van het slotpatroon dat u
gebruikt en stem de lengte van het akkoord daarop af in stap
6. Als het akkoord te kort is in stap 6 kan het slotpatroon
afgekapt worden.
JOm stapopname van akkoorden uit te voeren
zonder ritme
Sla stap 4 over. Het ingestelde akkoord met de lengte omlijnd
met de cijfertoetsen wordt opgenomen. Hier kan een
rustpauze worden opgenomen zodat een origineel
akkoordpatroon kan worden aangemaakt.
JToevoegen van akkoordbegeleiding halverwege
ritmeweergave
Druk in plaats van stap 4 aan het begin van de opname op de
VARIATION/FILL-IN 1 of VARIATION/FILL-IN 2 toets en
voer rustpauzes in. Voer dan bij stap 5 de akkoorden in. Waar
u de rustpauzes plaatste wordt alleen het ritme gespeeld
terwijl de akkoordweergave na de rustpauzes start.
Spoor 1 van het melodiegeheugen van het keyboard neemt de
automatische begeleiding en spelen op het toetsenbord op.
Daarnaast zijn er vijf andere sporen die u kunt gebruiken om
enkel melodiedelen op te nemen. U kunt verschillende tonen
opnemen naar de melodiesporen en een volledig ensemble
van muziekinstrumenten opbouwen voor uw opnamen. De
procedure die u gebruikt voor het opnemen van de sporen 2
t/m 6 is identiek aan de methode die u gebruikte voor het
opnemen naar spoor 1.
U kunt op spoor 2 tot en met 6 opnemen terwijl u tegelijkertijd
afspeelt wat u van te voren op spoor 1 en eventuele andere
sporen eerder had opgenomen.
1. Druk tweemaal op de SONG MEMORY toets om
de opnamestandbyfunctie in te schakelen en
gebruik vervolgens de cijfertoetsen om een
melodienummer (0 tot en met 4) te selecteren.
• Het melodienummer dat u instelt zou de melodie
moeten zijn waar u eerder Spoor 1 invoerde.
2. Stel het op te nemen spoor (2 tot en met 6) in
m.b.v. de SONG MEMORY TRACK toetsen.
• Terwijl de opnamestandbyfunctie van het keyboard
ingeschakeld is, toont de display de niveaumeters
voor de kanalen 11 tot en met 16 zodat u kunt
controleren welke sporen reeds opgenomen zijn. Zie
“Niveaumeterinhoud tijdens opname-/
bewerkingsstandby” op pagina D-57 voor details.
3. Voer de volgende instellingen uit.
•Toonnummer
•Tempo
4. Druk op de START/STOP toets om met opnemen
te beginnen.
• Op dit moment wordt de inhoud van reeds
opgenomen sporen afgespeeld.
• Eventuele bediening van het los verkrijgbare pedaal
wordt ook opgenomen.
5. Speel op het toetsenbord wat u op het ingestelde
spoor wilt opnemen.
6. Druk op de START/STOP toets om het opnemen
te stoppen wanneer u klaar bent.
Spoor 1 stapopname variaties Opnemen van meerdere sporen
Opnemen van spoor 2 tot en met 6 met real-
time opname
707A-D-057A
CTK900_d.book 55 ページ 2005年3月11日 金曜日 午前11時47分

Melodiegeheugenfunctie
D-56
Naast noten van het toetsenbord kunnen de volgende data
ook opgenomen worden op het ingestelde spoor tijdens real-
time opname. Deze data worden later toegepast bij weergave
van het spoor.
• Toonnummer
• Pedaalbediening
De volgende data worden in de kopregel opgenomen
wanneer u de opname van een spoor start.
• Mixerinstellingen van andere sporen
• Effecttype
• Begeleidingsvolume
• Nagalmniveau
• Zwevingniveau
• DSP aanhouden aan/uit
• Mixer aanhouden aan/uit
Deze procedure beschrijft hoe noten stuk voor stuk kunnen
worden ingevoerd waarbij de toonhoogte en lengte van elke
noot ingesteld kan worden.
1. Druk driemaal op de SONG MEMORY toets om de
real-time opnamestandbyfunctie in te schakelen
en gebruik vervolgens de cijfertoetsen om een
melodienummer (0 tot en met 4) te selecteren.
• Het melodienummer dat u instelt zou de melodie
moeten zijn waar u eerder Spoor 1 invoerde.
2. Kies het spoor (2 - 6) waarop moet worden
opgenomen met de SONG MEMORY TRACK
toetsen.
Voorbeeld:
Kies spoor 2.
1Knippert
3. Stel een toonnummer in.
• Door indrukken van een TONE toets of de
DRAWBAR ORGAN toets worden het toonnummer
en de toonnaam op de display verkregen. U kunt dan
de cijfertoetsen, of de [+] (verhogen) en [–] (verlagen)
toetsen om de toon te veranderen.
• Druk na veranderen van het toonnummer op een
klaviertoets om het naamscherm en het toonnummer
te wissen en terug te gaan naar het nootinvoerscherm.
4. Voer m.b.v. de klaviertoetsen noten in of
rustpauzes met cijfertoets [0].
• Op dit moment, toont de display de druk op de
klaviertoetsen (snelheid). Gebruik de [+] (verhogen)
en [–] (verlagen) toetsen om de snelheid te
veranderen.
• U kunt ook een akkoord invoeren.
5. Gebruik de cijfertoetsen om de lengte van de
noten of rustpauzes in te voeren (pagina D-54).
6. Herhaal de stappen 4 en 5 om meer noten in te
voeren.
7. Druk op de START/STOP toets om de opname te
beëindigen wanneer u klaar bent.
•Volg de procedure bij “Corrigeren van fouten tijdens
stapopname” op pagina D-57 voor het corrigeren van
invoerfouten die u maakt tijdens stapopname.
•U kunt bij een spoor dat reeds data bevatte extra data
toevoegen door dat spoor te kiezen in stap 2 in de
bovenstaande procedure. Hierdoor plaatst het startpunt voor
stap-voor-stap opname automatisch bij de eerste maatslag
onmiddellijk volgend op de eerde opgenomen data.
•Telkens wanneer u naar de sporen 2 tot en met 6 opneemt,
fungeert het gehele toetsenbord als een melodietoetsenbord
ongeacht de huidige instelling van de MODE toets.
•Bij het weergeven van data die opgenomen zijn met de
geavanceerde tonen aan het begin van de meervoudige
sporen, gebruikt het keyboard het DSP type van de
geavanceerde toon die opgenomen is bij het spoor van de
grootste spoornummer.
•Bij het weergeven van een spoor dat opgenomen was met
een geselecteerde geavanceerde toon, kan er een lichte
vertraging plaatsvinden voordat de eerste noot van het spoor
te horen is. Mocht dit het geval zijn, probeer dan om een
korte pauze aan het begin van het spoor toe te voegen.
Naast akkoorden worden de volgende data ook opgenomen
op spoor tijdens stapopname. Deze data wordt toegepast
telkens bij weergave van het spoor.
• Toonnummer
Spoorinhoud na real-time opname
Om de sporen 2 en 6 op te nemen m.b.v.
stapopname
S
p
Recet
1
Spoorinhoud na stapopname
707A-D-058A
CTK900_d.book 56 ページ 2005年3月11日 金曜日 午前11時47分

D-57
Melodiegeheugenfunctie
De kanalen 11 - 16 komen overeen met de sporen 1 - 6. Tijdens
opname-/bewerkingsstandby (pagina D-58) geeft de
niveaumeterdisplay aan welke sporen reeds opgenomen en
welke nog steeds leeg zijn. Sporen met 4 verlichte segmenten
bevatten reeds data terwijl sporen zonder verlichte
segmenten geen data bevatten.
1Opnamespoor
2Spoor waarop niet wordt opgenomen
Geheugendata kan worden beschouwd als bladmuziek die
gespeeld wordt van links naar rechts met het invoerpunt
gewoonlijk ver rechts van de opgenomen data.
De hier beschreven procedure laat u dit invoerpunt naar links
bewegen zodat u veranderingen in reeds ingevoerde data
kunt aanbrengen. Merk echter op dat bij bewegen van het
invoerpunt naar links en het veranderen van data
automatisch tot gevolg heeft dat alle data rechts van dit punt
meteen geheel gewist wordt.
1. Gebruik zonder de stapopname te verlaten de
[ ] CURSOR toets om de invoeraanwijzer naar
links te verplaatsen.
• De REC indicator verdwijnt uit de display en de STEP
indicator gaat knipperen.
2. Gebruik terwijl u de data op de display bekijkt, de
[ ] en [ ] CURSOR toetsen om de
invoeraanwijzer te verplaatsen naar de data die u
wilt veranderen.
Voorbeeld:
Om alle nootdata volgend op noot A3 bij Maat
120, maatslag 1, klok 0 te veranderen.
3. Druk op de [ ] CURSOR toets.
4. Druk op de YES toets.
• Dit wist alle data van de plaats die u specificeerde
waarna de opnamstandbyfunctie wordt ingeschakeld.
• Door op de [ ] CURSOR toets of de NO toets te
drukken wordt het wissen van de data geannuleerd.
•Wanneer u het einde van de opname bereikt door op de
[ ] CURSOR toets te drukken, verschijnt de REC indicator
en gaat de STEP indicator knipperen in de display om aan te
geven dat u meer data kunt toevoegen tijdens stapopname.
Niveaumeterinhoud tijdens opname-/
bewerkingsstandby
Corrigeren van fouten tijdens
stapopname
Corrigeren van fouten tijdens stapopname
1 2
NeC#4to
NeA3to
Rrte?iwe
707A-D-059A
CTK900_d.book 57 ページ 2005年3月11日 金曜日 午前11時47分

Melodiegeheugenfunctie
D-58
1. Voer de stappen 1 en 2 uit onder “Corrigeren van
fouten tijdens stapopname” op de vorige pagina
om de noot aan te geven die u wilt uitwissen.
2. Druk tweemaal op de [ ] CURSOR toets.
3. Druk in antwoord op de “Delete?” (wissen?)
boodschap die op het scherm verschijnt op de Ja
YES toets om de aangegeven noot te wissen.
Na opnemen naar het keyboardgeheugen kunt u nog steeds
afzonderlijke noten en parameterinstellingen (zoals
bijvoorbeeld toonnummer) oproepen en naar wens
veranderingen aanbrengen. Dit betekent dat u verkeerd
gespeelde noten kunt corrigeren, tooninstellingen kunt
veranderen, enz.
De volgende types data kunnen worden bewerkt.
• Nootintensiteit
•Noten
• Akkoorden
• Toonnummers
• Ritmenummer
• Bedieningen van de INTRO/ENDING 1 toets, INTRO/
ENDING 2 toets, VARIATION/FILL-IN 1 toets,
VARIATION/FILL-IN 2 toets, SYNCHRO/FILL-IN NEXT
toets.
1. Druk driemaal op de SONG MEMORY toets om de
stapopname standbyfunctie in te schakelen en
gebruik vervolgens de [+] en [–] toetsen om een
melodienummer (0 tot en met 4) te selecteren.
1Knippert
2. Stel het reeds opgenomen en te bewerken spoor
in m.b.v. de SONG MEMORY TRACK toetsen.
3. Druk op de [ ] CURSOR toets om de
bewerkingsfunctie in te schakelen.
• De REC indicator verdwijnt uit de display en de STEP
indicator gaat knipperen.
4. Gebruik de [ ] en [ ] CURSOR toetsen om
naar de locatie op het spoor te gaan waar de noot
of de parameter zich bevindt die u wilt veranderen.
Voorbeeld van nootbewerking
1Snelheid
2Toonhoogte
5. Breng gewenste veranderingen aan in de waarde.
• De procedures die u gebruikt voor het veranderen van
een parameter hangen af van het betreffende type
data. Zie “Bewerkingstechnieken en display-inhoud”
op pagina D-59 voor details.
• Herhaal de stappen 4 en 5 om andere parameters te
bewerken.
6. Druk op de START/STOP toets om het bewerken
te stoppen wanneer u klaar bent.
•De enige parameters die kunnen worden bewerkt bij de
sporen 2 tot en met 6 zijn noten en toonnummers.
•Tijdens real-time opnemen kunt u toonnummers later
veranderen die u instelde terwijl het opnemen van de Sporen
1 - 6 aan de gang was.
•U kunt enkel de toonnummers veranderen die oorspronkelijk
ingesteld waren voor de sporen 2 tot en met 6 m.b.v. stap-
voor-stap opname.
•Tijdens real-time opnemen kunt u ritmenummers later
veranderen die u instelde terwijl het opnemen van Spoor 1
aan de gang was.
•U kunt enkel de ritmenummers veranderen die
oorspronkelijk ingesteld waren voor de spoor 1 m.b.v. stap-
voor-stap opname.
•De bewerkingsprocedure kan niet worden gebruikt om meer
data toe te voegen aan de opname.
•Gedeelten van een opname kunnen niet naar een andere
plaats worden overgebracht binnen een opname.
•De nootlengte kan niet worden veranderd.
Wissen van specifieke nootdata
Bewerken van de
geheugeninhoud
Bewerken van de geheugeninhoud
S
p
Recet
1
NeC4to
1 2
707A-D-060A
CTK900_d.book 58 ページ 2005年3月11日 金曜日 午前11時47分

D-59
Melodiegeheugenfunctie
Hieronder worden bewerkingstechnieken beschreven die u
kunt gebruiken om de verschillende in het geheugen
opgeslagen parameters te veranderen.
JVeranderen van de toonhoogte van een noot
Verander de cijfertoetsen of de [+] en [–] toetsen.
JVeranderen van de toonhoogte van een noot
Voer een nieuwe noot in bij het toetsenbord om de
toonhoogte van een noot te veranderen. De toonhoogte die u
hier specificeert wordt weergegeven op het toetsenbord en de
noten worden aangegeven door de notenbalk in de display.
•Tijdens het bewerken van de geheugeninhoud mag u nooit
een noot veranderen zodat hij identiek is aan de
voorafgaande of de erop volgende noot. Hierdoor verandert
nl. de lengte van de veranderde noot en de voorafgaande of
de erop volgende noot. Mocht dit plaatsvinden dan dient u
het gehele spoor opnieuw op te nemen.
JVeranderen van een akkoord
Gebruik de akkoord vingerzettingmethode die geselecteerd
werd met de MODE toets (FINGERED, CASIO CHORD, enz.)
om een akkoord in te voeren.
JVeranderen van een toonnummer
Gebruik de cijfertoetsen of de [+] en [–] toetsen om een
toonnummer te veranderen.
•Tijdens real-time opnemen kunt u toonnummers later
veranderen die u instelde terwijl het opnemen van de Sporen
1 tot en met 6 aan de gang was.
•U kunt enkel de toonnummers veranderen die oorspronkelijk
ingesteld waren voor de sporen 2 tot en met 6 m.b.v. stap-
voor-stap opname.
JVeranderen van een ritmenummer
Gebruik de cijfertoetsen of de [+] en [–] toetsen om een
ritmenummer te veranderen.
•Tijdens real-time opnemen kunt u ritmenummers later
veranderen die u instelde terwijl het opnemen van Spoor 1
aan de gang was.
•U kunt enkel de ritmenummers veranderen die
oorspronkelijk ingesteld waren voor de spoor 1 m.b.v. stap-
voor-stap opname.
JVeranderen van een ritmeregelbediening*
*Bedieningen van de INTRO/ENDING 1 toets, INTRO/
ENDING 2 toets, VARIATION/FILL-IN 1 toets,
VARIATION/FILL-IN 2 toets, SYNCHRO/FILL-IN
NEXT toets.
Druk op de ritmeregeltoets waarnaar u wilt veranderen.
U kunt de volgende bewerkingen uitvoeren tijdens de
melodiebewerkingsfunctie.
•Wis een melodie
•Wis een spoor
• Melodiekopregeldata herschrijven (paneelopname)
1. Druk eenmaal op de SONG MEMORY toets om de
weergavestandby in te schakelen.
2. Gebruik de [+] en [–] toetsen om het nummer in te
stellen van de melodie die u wilt wissen.
Bewerkingstechnieken en display-inhoud
NeG4to
NeG4to
Crdoh
SGPnor.t
Bewerken van een melodie
Wissen van een melodie
P1
p
o
I/nd1Etn
707A-D-061A
CTK900_d.book 59 ページ 2005年3月11日 金曜日 午前11時47分

Melodiegeheugenfunctie
D-60
3. Druk op de [ ] CURSOR toets. Druk tweemaal
op de [ ] CURSOR toets als er zich geen
melodienummer in de display bevindt.
• Hierdoor wordt het melodiewisscherm verkregen.
4. Druk op de YES toets.
• Hierdoor verschijnt de boodschap “Sure?” (bent u er
zeker van?) om te bevestigen dat u de melodie
inderdaad wilt wissen.
5. Druk op de YES toets om de melodie te wissen en
terug te keren naar weergavestandby.
1. Druk eenmaal op de SONG MEMORY toets om de
weergavestandby in te schakelen.
2. Gebruik de [+] en [–] toetsen om het nummer in te
stellen van de melodie die het spoor bevat dat u
wilt wissen.
3. Druk op de [ ] CURSOR toets. Druk drie maal
op de [ ] CURSOR toets als er zich geen
melodienummer in de display bevindt.
• Hierdoor wordt het melodiewisscherm verkregen.
1Nummer van de melodie die het spoor bevat (kan
niet worden veranderd)
2Spoorwissen standby
4. Gebruik de SONG MEMORY TRACK toetsen om
het opgenomen spoor of sporen in te stellen
waarvan u de data wilt uitwissen.
Spoorwissen standby
1Opgenomen spoor
2Spoor dat wordt gewist (meerdere sporen kunnen
worden gespecificeerd.)
• U kunt meer dan één spoor specificeren om uit te
wissen door meer dan één spoorkeuzetoets in te
drukken.
• Om selectie van een spoor ongedaan te maken drukt u
gewoonweg nogmaals op de spoorkeuzetoets.
5. Druk op de YES toets.
• Hierdoor verschijnt de boodschap “Sure?” (bent u er
zeker van?) om te bevestigen dat u het spoor
inderdaad wilt wissen.
6. Druk op de YES toets om het spoor te wissen.
•U kunt het melodienummer niet veranderen tijdens
spoorwissen standby.
•Als op de SONG MEMORY toets gedrukt wordt tijdens
spoorwissen standby wordt teruggegaan naar
opnamstandby.
U kunt een procedure gebruiken die “Paneelopname” wordt
genoemd om instellingen zoals o.a. oorspronkelijke mixer,
tempo enzovoort te veranderen die in de melodiekopregels
opgeslagen zijn.
1. Druk eenmaal op de SONG MEMORY toets om de
weergavestandby in te schakelen.
2. Gebruik de [+] en [–] toetsen om de melodie in te
stellen die de kopregeldata bevat die u wilt
herschrijven.
3. Maak de gewenste veranderingen in de
kopregeldata.
4. Druk driemaal op de [ ] CURSOR toets.
• Hierdoor wordt het melodiewisscherm verkregen.
• Hierdoor verschijnt de boodschap “Pnel Rec?”
(paneelopname?) in de display.
5. Druk op de YES toets om het spoor te wissen.
Om een specifiek spoor uit te wissen
TDl.?e.r
1 2
1 2
Herschrijven van melodiekopregeldata
(paneelopname)
707A-D-062A
CTK900_d.book 60 ページ 2005年3月11日 金曜日 午前11時47分

Instellingen van het keyboard
D-61
Instelling en van h et keyboard
Er kunnen tijdens spelen op het toetsenbord maximaal vier
delen (genummerd 1 tot en met 4) tegelijkertijd worden
gebruikt. Deze delen kunnen gebruikt worden door de lagen-
en splitsfuncties zoals hieronder beschreven.
Met de lagenfunctie kunt u twee verschillende tonen (een
hoofdtoon en een gelaagde toon) toewijzen aan het
toetsenbord die beide weergegeven worden telkens wanneer
u een klaviertoets aanslaat. U kunt bijvoorbeeld de GM
FRENCH HORN toon als laag aanbrengen over de GM
BRASS toon om een rijk en koperachtige geluid te
produceren.
JLAGEN
1. Stel eerst de hoofdtoon in.
Voorbeeld:
Druk om “461 GM BRASS” als de hoofdtoon te
selecteren op de TONE toets en gebruik dan de
cijfertoetsen om 4, 6 en daarna 1 in te voeren.
2. Druk op de LAYER toets.
1Ingestelde gelaagde toon
2Aanwijzer
3. Stel de gelaagde toon in.
Voorbeeld:
Gebruik om “460 GM FRENCH HORN” als de
gelaagdetoon te selecteren de cijfertoetsen om 4,
6 en daarna 0 in te voeren.
4. Probeer nu iets op het toetsenbord te spelen.
• Beide tonen klinken nu op hetzelfde moment.
1MODE 2TRANSPOSE/FUNCTION 3TONE
4EXIT 5DSP 6SPLIT
7LAYER 8[ ]/[ ]/[ ]/[ ] CURSOR 9Cijfertoetsen
bk [+]/[–], YES/NO
21
6 7 8
543
9
bk
Onderdelen
Deel 1: Hoofdtoondeel
Deel 2: Gelaagd toondeel
Deel 3: Splitstoondeel
Deel 4: Gelaagd en splitstoondeel
Gebruik van lagen
Lagen aanbrengen bij tonen
Bs Gsar
Si
g
1Gnrt
21
FonGrHr
707A-D-063A
CTK900_d.book 61 ページ 2005年3月11日 金曜日 午前11時47分

Instellingen van het keyboard
D-62
5. Druk nogmaals op de LAYER toets om de tonen te
“ontlagen” en het keyboard terug te brengen in de
normale staat.
•Door lagen in te schakelen schakelt het op dat moment
geselecteerde deel van Deel 1 naar Deel 2, en toont de
gelaagde toon. Op dat moment kunt u de [ ] en [ ]
CURSOR toetsen gebruiken om over te schakelen tussen de
delen. Door het maken van lagen uit te schakelen, wordt
teruggegaan naar Deel 1.
•De hoofdtoon klinkt via kanaal 1 terwijl de gelaagde toon via
kanaal 2 weergegeven wordt. De mixer kan tevens gebruikt
worden om de instellingen voor toon en volume van deze
kanalen te veranderen.
•Merk op dat het maken van lagen niet mogelijk is tijdens de
opnamestandbyfunctie of tijdens opnemen met de
melodiegeheugenfunctie of terwijl u de SMF spelerfunctie
aan het gebruiken bent.
Met splitsing wijst u twee verschillende tonen (een hoofdtoon
en een splitstoon) toe aan het linker en het rechter gedeelte
van het toetsenbord, zodat u dus één toon met de linkerhand
en één toon met de rechterhand kunt spelen. U kunt
bijvoorbeeld GM STRINGS 1 als de hoofdtoon (hoog bereik)
selecteren en GM PIZZICATO als de splittoon (laag bereik)
zodat u op die manier de beschikking over een heel
strijkensemble in uw vingers heeft.
Met splitsing kunt u tevens het splitspunt specificeren wat de
plaats op het toetsenbord is waar er verandering optreedt
tussen de twee tonen.
•Laat de MODE toets in de NORMAL of FULL RANGE
CHORD positie.
JSPLITSEN
1. Stel eerst de hoofdtoon in.
Voorbeeld:
Om “448 GM STRINGS 1” als de hoofdtoon te
specificeren drukt u op de TONE toets en
gebruikt u vervolgens de cijfertoetsen om 4, 4 en
vervolgens 8 in te voeren.
2. Druk op de SPLIT toets.
1Ingestelde splitstoon
2Aanwijzer
3. Stel de splitstoon in.
Voorbeeld:
Om “445 GM PIZZICATO” als de splittoon te
selecteren gebruikt u de cijfertoetsen om 4, 4 en
vervolgens 5 in te voeren.
4. Druk terwijl u de SPLIT toets ingedrukt houdt op de
klaviertoets die de meest linkertoets van het hoge
bereik dient te worden.
Voorbeeld:
Druk op de G3 klaviertoets om G3 als splitspunt
in te stellen.
5. Probeer nu iets op het toetsenbord te spelen.
• Aan elke klaviertoets vanaf F#3 en lager is de GM
PIZZICATO toon toegewezen, terwijl aan elke
klaviertoets vanaf G3 en hoger de GM STRINGS 1
toon is toegewezen.
6. Druk nogmaals op de SPLIT toets om het
toetsenbord te “ontsplitsen” en hem terug in de
normale staat te brengen.
Gebruik van splitsen
Splitsen van het toetsenbord
Si
g
1Gnrt
AuBsGsoc
21
PzatGczi
G3
707A-D-064A
CTK900_d.book 62 ページ 2005年3月11日 金曜日 午前11時47分

D-63
Instellingen van het keyboard
• Door splitsing in te schakelen wordt het op dat moment
geselecteerde deel overgeschakeld naar Deel 3 en wordt de
splitstoon aangegeven. Op dat moment kunt u de [ ] en
[ ] CURSOR toetsen gebruiken om over te schakelen
tussen de verschillende delen. Door de splitsfunctie uit te
schakelen wordt teruggegaan naar Deel 1.
• De hoofdtoon klinkt via kanaal 1 terwijl de gelaagde toon via
kanaal 3 weergegeven wordt. De mixer kan tevens gebruikt
worden om de instellingen voor toon en volume van deze
kanalen te veranderen.
• Merk op dat het splitsen niet mogelijk is tijdens de
opnamestandbyfunctie of tijdens opnemen met de
melodiegeheugenfunctie of wanneer u de SMF spelerfunctie
aan het gebruiken bent.
• Wanneer de begeleidingsfunctie ingesteld is op CASIO
CHORD of FINGERED, is het bereik van het
begeleidingstoetsenbord ingesteld in overeenkomst met het
splitspunt dat u met de bovenstaande procedure
specificeerde.
Lagen en splitsen kunnen tegelijkertijd gebruikt worden om
een gelaagd splitstoetsenbord te verkrijgen. Er is geen verschil
tussen eerst gelaagde tonen creëren en vervolgens het
toetsenbord splitsen en deze handelingen in omgekeerde
volgorde doen. Als lagen en splitsen tegelijkertijd gebruikt
worden, zullen twee tonen (hoofdtoon + gelaagde toon) aan
het hoge bereik van het toetsenbord en twee aan het lage
bereik (splitstoon en gelaagde splitstoon) toegewezen worden.
JGELAAGD EN GESPLITST
1. Druk op de TONE toets en voer daarna het
toonnummer van de hoofdtoon in.
Voorbeeld:
Om “461 GM BRASS” als de hoofdtoon in te stellen.
2. Druk op de SPLIT toets en voer daarna het
nummer van de splitstoon in.
Voorbeeld:
Om “445 GM PIZZICATO” als de splitstoon in te
stellen.
• Druk na instellen van de splitston op de SPLIT toets
om het toetsenbord te ontsplitsen.
3. Druk op de LAYER toets en voer daarna het
nummer van de laagtoon in.
Voorbeeld:
Om “460 GM FRENCH HORN” als de gelaagde
toon in te stellen.
4. Druk op de SPLIT toets of de LAYER toets zodat
zowel de splits- (SPLIT) als de laagindicator
(LAYER) op de display staan.
5. Voer het nummer van de gelaagde splitstoon in.
Voorbeeld:
Om de “448 GM STRINGS 1” toon in te stellen,
voert u 4, 4 en 8 in.
6. Druk terwijl u de SPLIT toets ingedrukt houdt op de
klaviertoets waar u de laagste noot (de meest
linker toets) wilt hebben van het hoge bereik
(bereik aan de rechter kant).
7. Probeer nu iets op het toetsenbord te spelen.
• Druk nogmaals op de LAYER toets om de tonen te
“ontlagen” en druk nogmaals op de SPLIT toets om
het toetsenbord te “ontsplitsen”.
Gebruik van lagen en splitsen
tegelijkertijd
Splitsen van het toetsenbord en daarna het
lagen van tonen
Bs Gsar
PzatGczi
Fon GrHr
Si
g
1Gnrt
707A-D-065A
CTK900_d_15_Setting.fm 63 ページ 2005年3月11日 金曜日 午前11時58分

Instellingen van het keyboard
D-64
•Door lagen + splitsen in te schakelen wordt het op dat
moment geselecteerde deel overgeschakeld naar Deel 4 en
wordt de gelaagde toon aangegeven. Op dat moment kunt u
de [ ] en [ ] CURSOR toetsen gebruiken om tussen de
verschillende delen over te schakelen. Door lagen uit te
schakelen wordt teruggegaan naar deel 3, terwijl door
uitschakelen van splitsing terug wordt gegaan naar deel 2.
Door zowel lagen als splitsing uit te schakelen wordt
teruggekeerd naar Deel 1.
•De hoofdtoon klinkt via kanaal 1, de gelaagde toon via
kanaal 2, de spitstoon via kanaal 3 en de gelaagde splitstoon
via kanaal 4. De mixer kan tevens gebruikt worden om de
instellingen voor toon en volume van deze kanalen te
veranderen.
Transpositie laat u de sleutel van het gehele toetsenbord
verhogen en verlagen in semitoon (halve toon) eenheden. Als
u een begeleiding wilt spelen voor een zanger die in een
andere sleutel zingt dan het keyboard bijvoorbeeld, kunt u
eenvoudigweg de sleutel van het keyboard veranderen met
de transponeerfunctie.
1. Druk op de TRANSPOSE/FUNCTION toets.
• Hierdoor verschijnt een aanwijzer in de display naast
TRANSPOSE/FUNCTION en wordt het transponeer
instelscherm getoond.
2. Gebruik de [+] en [–] toetsen om de
transponeerinstelling van het toetsenbord te
veranderen.
Voorbeeld:
Met vijf halve tonen omhoog transponeren van
het toetsenbord.
• Door op de TRANSPOSE/FUNCTION toets te
drukken wordt het transponeerscherm verlaten.
•Het toetsenbord kan binnen een bereik van –24 (twee
octaven lager) tot +24 (twee octaven hoger) worden
getransponeerd.
•De transponeerinstelling heeft ook invloed op de weergave
van het melodiegeheugen en de automatische begeleiding.
•Het toegestane toonhoogtebereik waarbinnen u kunt
transponeren hangt af van de toon die u gaat gebruiken. Als
door het transponeren een noot voor de gebruikte toon
buiten het toonhoogtebereik komt te vallen, dat zal het
keyboard dezelfde noot automatisch spelen voor de
dichtstbijzijnde octaaf die wel binnen het toonhoogtebereik
valt van de toon die u gebruikt.
Bij inschakelen van toetsrespons hangt het relatieve volume
van het geluid van het keyboard af van de kracht die er op de
klaviertoetsen uitgeoefend wordt, precies zoals bij een
akoestische piano.
1. Druk op de TRANSPOSE/FUNCTION toets.
• Hierdoor verschijnt een aanwijzer in de display naast
TRANSPOSE/FUNCTION.
2. Gebruik de [ ] en [ ] CURSOR toetsen om het
aanslagvolume instelscherm te verkrijgen.
3. Gebruik de [+] en [–] toetsen om het
gevoeligheidsnivau van aanslagvolume in te
stellen.
• “1” geeft een krachtig geluid weer zelfs bij een lichte
aanraking van de klaviertoetsen terwijl bij “3” een
harde aanslag nodig is om een krachtig geluid voort te
brengen.
• Door op hetzelfde moment op [+] en [–] te drukken
wordt de gevoeligheid teruggesteld op de “2”
instelling.
• Bij selectie van “oFF”, (uit) verandert de toon niet
ongeacht de druk die uitgeoefend wordt op de
klaviertoetsen.
•Aanslagvolume heeft niet enkel invloed op de interne
klankbron van het keyboard maar wordt tevens als MIDI data
afgegeven.
•Melodiegeheugenweergave, begeleiding en externe MIDI
nootdata hebben geen invloed op de aanslagvolume-
instelling.
Transpositie van het keyboard
Transponeren van het keyboard
Tn.sar
Tn.sar
Gebruik van toetsrespons
In- en uitschakelen van aanslagvolume
Tchuo
707A-D-066A
CTK900_d.book 64 ページ 2005年3月11日 金曜日 午前11時47分

D-65
Instellingen van het keyboard
Met deze functie kunt u het keyboard fijnstemmen zodat hij
over-eenkomt met hoe andere muziekinstrumenten gestemd
zijn.
1. Druk op de TRANSPOSE/FUNCTION toets.
2. Gebruik de [ ] en [ ] CURSOR toetsen om het
stemscherm te verkrijgen.
3. Verander de steminstelling van het keyboard
m.b.v. de [+] en [–] toetsen.
Voorbeeld:
Om de steminstelling met 20 te verlagen.
• Door op de TRANSPOSE/FUNCTION toets te
drukken wordt het transponeerscherm verlaten.
•Het keyboard kan binnen een bereik van –99 tot +99 cent
gestemd worden.
*100 cent komt overeen met een halftoon.
•De toonschaalinstelling heeft ook invloed op de weergave
van het melodiegeheugen en de automatische begeleiding.
Stemmen van het keyboard
Stemmen van het keyboard
Tenu
Tenu
707A-D-067A
CTK900_d.book 65 ページ 2005年3月11日 金曜日 午前11時47分

Instellingen van het keyboard
D-66
De tabel hieronder toont de parameters waarvan u de instellingen kunt veranderen.
•De bovenstaande instellingen worden alle opgeslagen wanneer u het keyboard uitschakelt. Zie “Geheugeninhoud” op pagina D-14 voor
details.
•MIDI instellingen en wis/terugstel instellingen worden uitgeschakeld terwijl u de SMF speler- of de melodiegeheugenfunctie aan het
gebruiken bent.
Veranderen van andere instellingen
Insteltypes
Instelmenu Omschrijving Pagina
Transponeren
(Trans.) Bijregelen van de algehele toonschaal van het keyboard in stappen van een halve toon. D-64
Automatisch
harmonisatie
(AutoHarm)
Selecteert het automatisch harmonisatietype. D-69
Aanslagvolume
(Touch) Specificatie hoe geluid moet veranderen met de aanslagdruk op de klaviertoetsen. D-64
Toonschaal/
stemmen (Tune) Fijninstelling van de algehele toonschaal van het keyboard. D-65
Contrast
(Contrast) Stelt de helderheid van de display in. D-69
Toewijsbare
aansluiting
(Jack)
Wijst effecten toe aan pedalen. D-69
Mixer vasthouden
(MixHold) Schakelt het aanhouden van de mixer aan of uit. D-69
DSP vasthouden
(DSP Hold) Schakelt het aanhouden DSP aan of uit. D-69
MIDI (MIDI) MIDI instellingen D-70
Wissen/
Terugstellen
(Del/Init)
Het resetten kan worden gebruikt om de parameters van het keyboard terug te stellen naar de
oorspronkelijke default instellingen en om alle data te wissen die zich op dat moment in het
geheugen van het keyboard bevinden.
D-70
707A-D-068A
CTK900_d.book 66 ページ 2005年3月11日 金曜日 午前11時47分

D-67
Instellingen van het keyboard
1. Druk op de TRANSPOSE/FUNCTION toets.
Hierdoor verschijnt een aanwijzer in de display naast TRANSPOSE/FUNCTION.
2. Gebruik de [ ] en [ ] CURSOR toetsen en de [ ] en [ ] CURSOR toetsen om de items op te roepen
waarvan u de instellingen wilt veranderen.
Gebruiken van het toetsenbordinstelmenu
*
*
707A-D-069A
CTK900_d.book 67 ページ 2005年3月11日 金曜日 午前11時47分

Instellingen van het keyboard
D-68
3. Gebruik de [+] en [–] toetsen of de cijfertoetsen om de waarden te veranderen.
• Instellingen die u maakt worden uitgeoefend zelfs als u niet op de EXIT toets drukt.
• Zie het volgende hoofdstuk met als titel “Instelmenu items” voor details aangaande elke instelling.
• Druk na het maken van de gewenste instellingen op de TRANSPOSE/FUNCTION toets of op de EXIT toets om terug te
keren naar het toon- of het ritmekeuzescherm.
zBij uitvoeren van een wis- of terugstelprocedure
4. Druk op de YES toets.
• Hierdoor worden het gebruikersgebiednummer en de datanaam van de data uitgewist.
• De waarde van de datagrootte stellen eenheden in kilobyte voor.
5. Gebruik nu de cijfertoetsen, of de [+] (verhogen) en [–] (verlagen) toetsen om de gewenste data te selecteren.
6. Druk op de [ ] CURSOR toets.
• Hierdoor verschijnt de boodschap “Sure?” (bent u er zeker van?) om te bevestigen dat u terugstel- of wisbewerking
inderdaad wilt uitvoeren.
7. Druk op de YES toets om de bewerking ¡te voltooien.
• Hierdoor wordt een wis- of terugstelprocedure uitgevoerd en teruggekeerd naar het scherm in stap 5.
8. Druk na het maken van de gewenste instellingen op de TRANSPOSE/FUNCTION toets of de EXIT toets om terug
te gaan naar het toon- of ritme selectiescherm.
•Het kan langer dan 40 seconden duren om de procedure voor het wissen of terugstellen uit te voeren nadat u op de YES toets drukte
in stap 7 hierboven. De boodschap “Pls Wait” (wachten a.u.b.) blijft in het display om aan te geven dat de betreffende procedure wordt
uitgevoerd. Probeer nooit een bedieningshandeling uit te voeren terwijl “Pls Wait” wordt aangegeven. Het uitvoeren van een
bedieningshandeling op dat moment kan schade toebrengen aan het geheugen van het keyboard waardoor dit mogelijk niet meer goed
kan werken.
707A-D-070A
CTK900_d.book 68 ページ 2005年3月11日 金曜日 午前11時47分

D-69
Instellingen van het keyboard
JAutomatische harmonisatietypes
U kunt selecteren uit 10 verschillende types automatische harmonisatie zoals hieronder beschreven.
JAndere instellingen
Instelmenu items
Nr. Type Beschrijving
0Duet1 Voegt een 1-deel harmonie toe aan spelen op het toetsenbord.
1Duet2 Voegt een 1-deel harmonie toe aan spelen op het toetsenbord. Duet2 harmonie is opener dan Duet1.
2Country Voegt een country & western harmonie toe aan spelen op het toetsenbord.
3Octaaf Voegt noten toe die één octaaf lager zijn dan de op het toetsenbord gespeelde noten.
45th (kwint) Voegt kwints toe aan de op het toetsenbord gespeelde noten.
53-Way Open
(3-weg geopend)
Voegt twee open harmoniedelen toe aan de op het toetsenbord gespeelde noten (waardoor dus een
drie-delen harmonie worden gecreëerd).
63-Way Close
(3-weg gesloten)
Voegt twee gesloten harmoniedelen toe aan de op het toetsenbord gespeelde noten (waardoor dus
een drie-delen harmonie worden gecreëerd).
7Strings
(snaarinstrumenten)
Voegt een harmonie toe die geschikt is voor snaarinstrumenten.
8Block (blok) Voegt blokakkoordnoten toe.
9Big Band Voegt een harmonie toe die geschikt is voor big band weergave.
Instelmenu Bereik Default Omschrijving
Contrast
(Contrast) 00 a 15 07 Regelt het display contrast.
Toewijsbare aansluiting
(Jack)
SUS SUS Wijst het aanhoudpedaaleffect toe aan een pedaal.
SoS —Wijst het sostenutopedaaleffect toe aan een pedaal.
SFt —Wijst het zachte pedaaleffect toe aan een pedaal.
rhy —Wijst de START/STOP toetsfunctie toe aan een pedaal.
Mixer aanhouden
(MixHold)
on/oFF
(aan/uit) oFF (uit)
Wanneer de mixer aanhoudfunctie ingeschakeld is kunnen de
parameters van de begeleidingsdelen (Deel 6 tot en met Deel 10) niet
veranderd worden door de begeleideidingsdata.
DSP aanhouden
(DSP Hold)
on/oFF
(aan/uit) oFF (uit)
on (aan): De huidige instelling van de DSP lijn wordt
aangehouden zelfs wanneer de toon verandert.
oFF (uit): Door van toon te veranderen wordt de DSP
lijninstelling overgeschakeld naar de nieuwe toon.
707A-D-071A
CTK900_d.book 69 ページ 2005年3月11日 金曜日 午前11時47分

Instellingen van het keyboard
D-70
JMIDI instellingen
JWis/terugstel instellingen
Instelmenu Bereik Default Omschrijving
Toetsenbordkanaal
(Keybd Ch) 01 a 16 1Specificeer het zendkanaal voor weergave van de hoofdtoon.
MIDI ingangssignaal
akkoord- beoordeling
(Chord)
Aan/uit
(on/oFF)
Uit
(oFF)
Specificeert of een MIDI noot aan boodschappen binnen het
begeleidingsbereik ontvangen vanaf een extern toestel
geïnterpreteerd moet worden als automatische
begeleidingsakkoorden.
Begeleiding/melodie MIDI
uitgangssignaal
(Ac/sg Out)
Aan/uit
(on/oFF)
Uit
(oFF)
Specificeert of de begeleiding van dit keyboard als MIDI
boodschappen worden verzonden.
Lokale bediening instelling
(Local)
Aan/uit
(on/oFF)
Aan
(on)
Specificeert of het keyboard de delen dient weer te geven die er op
worden gespeeld.
Instelmenu Bereik Default Omschrijving
SMF wissen — — Wist de geselecteerde SMF data.
Wissen van
gebruikersritmes — — Wist de geselecteerde gebruikersritmedata.
Wissen van gebruikerstonen — — Wist de geselecteerde gebruikerstoondata.
Mixer terugstellen
(InitMix?) — — Stelt de parameters terug die toegewezen zijn door de mixer of door
invoer van een externe sequencer.
Parameter terugstellen
(InitPar?) — — Stelt alle parameters terug behalve die voor de
displaycontrastinstelling.
Systeem terugstellen
(InitSys?) — —
Het resetten kan worden gebruikt om de parameters van het
keyboard terug te stellen naar de oorspronkelijke default instellingen
en om alle data te wissen die zich op dat moment in het geheugen
van het keyboard bevinden.
707A-D-072A
CTK900_d.book 70 ページ 2005年3月11日 金曜日 午前11時47分

Gebruik van de SMF speler
D-71
Gebruik va n de SMF speler
De letters “SMF” vormen de afkorting van Standard MIDI File (standaard MIDI bestand), hetgeen een bestandformaat is dat het
delen van MIDI data tussen de verschillende software en sequencers mogelijk maakt. Er zijn in feite drie SMF formaten, genaamd
SMF 0, SMF 1, en SMF 2. Dit keyboard ondersteunt het SMF 0 formaat, welk op het moment het meest gebruikte formaat is en dus
verwijzen alle uitspraken over “SMF data” in deze gebruiksaanwijzing naar SMF 0 formaat data.
Het in uw keyboard ingebouwde flash-geheugen staat u toe SMF formaat muziekdata op te slaan voor weergave wanneer u dat ook
maar wenst. U kunt maximaal 200 muziekbestanden* op hetzelfde moment in het flash-geheugen hebben. U kunt m.b.v. uw
computer SMF’s van de gebundelde CD-ROM of SMF’s die u eerst gedownload heeft van de CASIO MUSIC SITE oversturen naar
het flash-geheugen van het keyboard. Zie “Gebruiken van het Music Data Management Software (op de meegeleverde CD-ROM)”
op pagina D-76 voor nadere informatie.
*Merk op dat het aantal bestanden dat u in het geheugen kunt opslaan ook afhangt van de grootte van elk bestand. Zijn uw
bestanden dan erg groot, dan kan het voorkomen dat u er minder dan 200 kunt opslaan.
*Oorspronkelijk wordt uw keyboard geleverd met drie SMF voorbeeldmelodieën in het geheugen.
•Merk op dat CASIO COMPUTER CO., LTD. niet aansprakelijk gesteld kan worden voor verlies van data die opgeslagen ligt in het flash-
geheugen van dit keyboard.
1SMF PLAYER 2MIXER 3EXIT
4ACCOMP VOLUME 5START/STOP 6[ ]/[ ]/[ ]/[ ] CURSOR
7Cijfertoetsen 8[+]/[–]
12
5 64
3
7
8
707A-D-073A
CTK900_d.book 71 ページ 2005年3月11日 金曜日 午前11時47分

Gebruik van de SMF speler
D-72
SMF spelerfunctie bedieningsstroomdiagram
[]*, [
–
]
Selecteer de bestand.
Selecteer het meespeeldeel.
000 ABC1
Bestandnaam
Bestandnummer
001 ABC 2
Bestandnaam
Bestandnummer
Foutlezing
(andere foutlezingen kunnen ook plaatsvinden.)
Tijdens SMF weergave
Data is SMF maar niet SMF0
Data is niet van het juiste SMF formaat
Err Not SMF0
Err WrongDat
01 Key Ch
Deelnummer
04 Key Ch
16 Key Ch
001 ABC2
ABC3
[]*, [+]
[], [
–
][], [+]
[], [+] [], [
–
]
[], [
–
][], [+]
[], [
–
]
[], [
–
]
[], [+]
[], [+]
Directe invoer d.m.v. cijfertoetsen is ook mogelijk.
U kunt van SMF veranderen m.b.v. de [] en []
CURSOR toetsen of de [+] en [
–
] toetsen.
Directe invoer d.m.v. cijfertoetsen is ook mogelijk.
Directe invoer d.m.v. cijfertoetsen is ook mogelijk.
Toon/ritme selectiescherm
SMF PLAYER
toets SMF PLAYER toets
EXIT
toets
START/STOP
toets
START/STOP
toets
START/STOP
toets
EXIT
toets
EXIT
toets
EXIT
toets
[]*[]*
Selecteer de uitgangsfunctie
int Output
Uitgangsfunctie
out Output
[], [
–
][], [+]
[], [
–
]
[], [+]
[][]
Selecteer de weergavefunctie
S1 PlayMode
Weergavefunctie
SL PlayMode
A1 PlayMode
[], [
–
][], [+]
[], [
–
]
[], [
–
]
[], [+]
AL PlayMode
[], [
–
]
[], [+]
[], [+]
Directe invoer d.m.v. cijfertoetsen is ook mogelijk.
[][]
START/STOP
toets
Weergave gestopt.
START/STOP toets,
weergave voltooid
[] : [] CURSOR toets
[] : [] CURSOR toets
[] : [] CURSOR toets
[] : [] CURSOR toets
*
008
TekstgedeelteNummergedeelte
Displayscherm
707A-D-074A
CTK900_d_16_SMF.fm 72 ページ 2005年3月11日 金曜日 午前11時59分

D-73
Gebruik van de SMF speler
1. Druk op de SMF PLAYER toets om het
bestandselectiescherm te verkrijgen.
• Hierdoor verschijnt de SMF speler aanwijzer in de
display.
• SMF bestanden zijn die bestanden met de
extensienaam “MID”. Er verschijnt een foutlezing op
dat moment als er zich op dat moment geen SMF
bestanden in het flash-geheugen bevinden.
2. Voer d.m.v. de cijfertoetsen het drie-cijferige
bestandnummer in van het bestand dat u wilt
spelen.
• De naam van het op dat moment geselecteerd bestand
verschijnt in het tekstgedeelte van het display. Het
bestandnummer wordt getoond in het
nummergedeelte van het display. Het tempo/maat
gedeelte van het display toont de grootte van het
bestand in kilobytes.
• U kunt ook van bestand veranderen d.m.v. de [ ] en
[ ] CURSOR toetsen of de [+] en [–] toetsen.
3. Druk op de START/STOP toets.
• Hierdoor wordt de weergave van het geselecteerde
bestand gestart.
• U kunt de TEMPO toetsen gebruiken om het tempo bij
te stellen binnen het bereik van 30 tot en met 255.
• U kunt de kanalen 1 tot en met 16 in- en uitschakelen
ongeacht of de bestandweergave plaatsvindt of
gestopt is. Zie “In- en uitschakelen van kanalen” op
pagina D-36 voor nadere informatie.
4. Druk nogmaals op de START/STOP toets om de
bestandweergave te stoppen.
De volgende procedure beschrijft hoe u het algehele volume
van de SMF dataweergave kunt regelen. U kunt het volume
bijstellen terwijl de weergave gestopt is of terwijl deze aan de
gang is.
1. Druk op de ACCOMP VOLUME toets.
• Hierdoor verschijnt de “SMF Vol.” indicator in de
display samen met een waarde die de huidige SMF
volume instelling aangeeft.
2. Gebruik de [+] en [–] toetsen om het SMF volume
bij te stellen.
• U kunt een instelling specificeren binnen het bereik
lopend van 000 (minimum) tot en met 127
(maximum).
•Door [
+] en [–] tegelijkertijd in te drukken keert de
SMF volume instelling terug naar 100.
• Merk op dat deze instelling geen invloed heeft op het
volume van de noten die u op het keyboard speelt.
1. Terwijl de weergave van het bestand stopt is, kunt
u het bestand selecteren dat u wilt weergeven.
• Voer de stappen 1 en 2 uit onder “Een SMF weer te
geven” om een bestand te selecteren.
2. Druk op de [ ] CURSOR toets om een scherm te
tonen voor het selecteren van het deel dat u wilt
spelen op het toetsenbord (meespeeldeel).
• Gebruik de [ ] en [ ] CURSOR toetsen of de [+] en
[–] toetsen om het meespeeldeel te selecteren.
• Druk op de MIXER toets om de mixerfunctie in te
schakelen.
• Schakel het kanaal uit dat correspondeert met het
meespeeldeel dat u hierboven selecteerde. Zie “In- en
uitschakelen van kanalen” op pagina D-36 voor
nadere informatie. Door deze stap uit te voeren wordt
het van toepassing zijnde deel uitgeschakeld zodat u
dat kunt spelen op het toetsenbord samen met de rest
va de SMF weergave
•Door de SMF spelerfunctie in te schakelen worden alle delen
teruggesteld doordat alle mixerfunctie kanalen ingeschakeld
worden.
•Druk na het configureren van de mixerfunctie instellingen op
de MIXER toets of op de EXIT toets om terug te gaan naar
de SMF spelerfunctie.
Weergave van een SMF
Een SMF weergeven
Bijstellen van het SMF weergavevolume
Configureren van andere
instellingen
Andere instellingen configureren
707A-D-075A
CTK900_d.book 73 ページ 2005年3月11日 金曜日 午前11時47分

Gebruik van de SMF speler
D-74
3. Druk op de [ ] CURSOR toets om het
weergavefunctie selectiescherm te verkrijgen.
• Gebruik de [ ] en [ ] CURSOR toetsen of de [+] en
[–]toetsen om de weergavefunctie te selecteren.
• U kunt selecteren uit de volgende vier
weergavefuncties.
4. Druk op de [ ] CURSOR toets om het
uitgangsfunctie selectiescherm te verkrijgen.
• Gebruik de [ ] en [ ] CURSOR toetsen of de [+] en
[–] toetsen om de uitgangsfunctie te selecteren.
• U kunt selecteren uit de volgende twee uitgangstypes.
•Lagen, splitsen, en automatisch harmonisatie worden
automatisch uitgeschakeld tijdens de SMF spelerfunctie.
Het volgende beschrijft wat u moet doen wanneer een
foutlezing verschijnt tijdens de SMF spelerfunctie.
S1: Eén bestand, éénmalig
SL: Eén bestand, herhaaldelijk
A1: Alle bestanden, éénmalig
AL:Alle bestanden, herhaaldelijk
int (intern): Ingebouwde luidsprekers van het
keyboard
out (extern): MIDI OUT
SMF speler foutlezingen
Foutlezing Oorzaak Maatregel
Err
Not SMF0
U probeert SMF data te
spelen die niet volgens
Format 0 zijn.
Gebruik
uitsluitend Format
0 SMF data
.
Err
WrongDat
Er is een probleem met de
SMF data die u probeert af te
spelen of de data is
beschadigd.
Gebruik andere
data.
707A-D-076A
CTK900_d.book 74 ページ 2005年3月11日 金曜日 午前11時47分

MIDI
D-75
MIDI
MIDI is een standaard voor digitale signalen en aansluitingen
die het mogelijk maakt om muziekinstrumenten, computers
en andere toestellen uit te laten wisselen ongeacht het merk of
de makelij.
Om een computer of ander MIDI toestel te gebruiken om met
dit keyboard geproduceerde MIDI data op te nemen en weer
te geven dient u zowel de MIDI IN als de MIDI OUT
aansluitingen van beide toestellen aan te sluiten om data te
zenden en te ontvangen.
Achterpaneel
Als een MIDI THRU functie die meegeleverd is met deze
software gerund wordt op een aangesloten computer of op
een ander MIDI toestel, zorg er dan voor de “Lokale
besturings instelling” van dit keyboard uit te schakelen; uit
(pagina D-70).
Dit keyboard ondersteunt algemene MIDI zodat het gebruikt
kan worden voor de weergave van in de handel verkrijgbare
voorbespeelde algemene MIDI data en algemene MIDI data
die ernaar gezonden wordt met een persoonlijke computer.
Zie de “Toonlijst” op pagina A-1 voor details over de tonen
die beschikbaar zijn bij de GM tonen genummerd 000 tot en
met 127.
U kunt de instellingen van een aantal parameters veranderen
die regelen hoe MIDI boodschappen worden verzonden en
ontvangen.
U kunt de parameterinstelprocedure (pagina D-67) gebruiken
om instellingen te veranderen van de MIDI parameters die
hieronder worden beschreven. Zie de pagina’s D-70 voor
details over het instelmenu en de -procedure.
zMIDI ingangssignaal akkoordbeoordeling (MIDI In
Chord Judge)
Deze parameter bepaalt of via een extern toestel ontvangen
nootdata geinterpreteerd dient te worden als een
akkoordvingerzetting van de automatische begeleiding.
Schakel deze parameter in als u automatische
begeleidingsakkoorden vanaf een computer of ander extern
toestel wilt regelen.
zAccompaniment/Song MIDI Out (Begeleiding/melodie
MIDI uitgang)
Schakel deze parameter uit wanneer u de automatisch
begeleiding of het melodiegeheugen wilt weergeven vie de
klankbron van een extern toestel.
•Breng een bezoek aan de CASIO website voor details over
de MIDI specificaties.
http://world.casio.com
Wat is MIDI?
MIDI aansluitingen
Algemene MIDI
MIDI kabel: MK-5
MIDI instellingen
MIDI parameters
•Aan (on) Hierdoor wordt via de MIDI IN aansluiting
binnenkomende nootdata geïnterpreteerd als
akkoordvingerzettingen voor de
automatische begeleiding. Het door het
keyboardkanaal gespecificeerde kanaal wordt
gebruikt voor het specificeren van akkoorden.
• Uit (oFF) Schakelt de MIDI ingangssignaal
akkoordbeoordeling (MIDI In Chord Judge)
uit.
•Aan (on) Geeft de automatisch begeleiding of het
melodiegeheugen weer als MIDI
boodschappen via de MIDI OUT
uitgangsaansluiting van het keyboard.
• Uit (oFF) Geeft de automatisch begeleiding of het
melodiegeheugen niet weer.
707A-D-077A
CTK900_d.book 75 ページ 2005年3月11日 金曜日 午前11時47分

MIDI
D-76
De Music Data Management Software applicatie op de CD-
ROM die meegeleverd wordt met het keyboard laat u data die
u met uw computer gedownload heeft van de CASIO MUSIC
SITE oversturen naar het geheugen van het keyboard. U kunt
deze applicatie ook gebruiken om keyboarddata op te slaan
op de harde schijf van uw computer. Het Music Data
Management Software ondersteunt het oversturen van de
volgende types data.
•SMF bestand
•Ritmepatronen
• Registraties
• Gebruikersmelodieën die gecreëerd waren met de
melodiegeheugenfunctie
•Tonen met golfvormen
• Drawbar orgeltonen (trekorgel)
• Toon
•Tonen met golfvormen
•DSP
• Pakketbestanden
• Alle gebruikersdata
CASIO MUSIC SITE
http://music.casio.com/
Music Data Management Software
Music Data Management Software maakt het mogelijk voor u
om data die u met uw computer gedownload heeft van de
CASIO MUSIC SITE over te sturen naar het geheugen van het
keyboard en om data van het keyboardgeheugen over te
sturen voor opslag op de harde schijf van uw computer. Na
het starten van het Music Data Management Software kunt u
toegang krijgen tot de volgende drie converter applicaties.
Wave Converter (golfconversie)
Wave Converter creëert keyboard toon met golf data van de
toondatabestanden (.wav) die opgeslagen zijn op de harde
schijf van uw computer.
Rhythm Converter (ritmeconversie)
Rhythm Converter creëert keyboard ritmedata van ritmedata
die in het SMF formaat opgeslagen zijn op de harde schijf van
uw computer.
Parameter Editor
Met Parameter Editor kunt u uw keyboardparameters
bewerken via uw computer.
Installeren van Music Data Management Software
• Vergeet niet de inhoud van het betreffende leesmij.txt
bestand te lezen voordat u het Music Data Management
Software installeert. U kunt het leesmij.txt bestand vinden
binnenin dezelfde taalmap waar het Music Data Software
dat u gaat installeren zich bevindt.
1. Navigeer om het Music Data Management Software te
installeren naar de CD-ROM op uw computer en
dubbelklik op “wk3-30.exe”. Volg daarna de aanwijzingen
die verschijnen op uw computerscherm.
*Er bevindt zich een handleiding in het Engels met
gedetailleerde uitleg betreffende de bediening van het
Music Data Management Software in de Engelse map op de
CD-ROM. U kunt toegang verkrijgen door de handleiding
door de betreffende HTML versie te openen die
“index.html” heet door één van de volgende types web
browser applicaties te gebruiken. Andere taalversies van
deze handleiding zijn beschikbaar om te worden
gedownload van de CASIO MUSIC SITE.
Internet Explorer 4 of hoger
Netscape Navigator 4.04 of hoger
Ondersteunde computer besturingssystemen
Het Music Data Management Software draait onder de
volgende besturingssystemen.
Windows 98SE
Windows Me
Windows 2000
Windows XP
•Hoewel Music Data Management Software ontworpen is om
te draaien onder de standaard configuraties van de
bovenvermelde besturingssystemen dient u op te merken
dat u het software mogelijk niet correct kunt laten draaien bij
bepaalde software en hardware omgevingen.
•Music Data Management Software ondersteunt de werking
op een Macintosh niet.
Downloaden van data
Bezoek de CASIO MUSIC SITE voor informatie aangaande
het downloaden van data.
Wanneer u aankomt bij de CASIO MUSIC SITE, selecteer dat
het geografische gebied of het land van toepassing. Selecteer
daarna een Internet Data Expansion System data download
service, d.w.z. een dienst voor het downloaden van data via
een data uitbreidingssysteem.
Merk op dat de diensten die beschikbaar zijn op de CASIO
MUSIC SITE afhangen van het gebied of het land dat u
selecteert.
Gebruiken van het Music Data
Management Software (op de
meegeleverde CD-ROM)
707A-D-078A
CTK900_d.book 76 ページ 2005年3月11日 金曜日 午前11時47分

D-77
MIDI
Gebundelde CD-ROM data
De CD-ROM die gebundeld is met het keyboard heeft een
map die “Data” heet die op zijn beurt verschillende
datamappen bevat. Zie het “list.txt” bestand binnenin elke
map voor details betreffende de data die zich in de
datamappen bevinden.
Terugstellen (resetten) van het keyboard naar de
oorspronkelijke default instellingen
De “Data” map op de CD-ROM die gebundeld is met het
keyboard bevat een bestand dat “alldata”.ckf” heet en wat
alle in de fabriek vooraf ingestelde default insteldata bevat.
Door de “alldata.ckf” data naar het flash-geheugen van het
keyboard over te sturen worden alle instellingen teruggesteld
naar de oorspronkelijke default instellingen.
• Zie de handleiding voor het applicatie software voor
nadere informatie aangaande het oversturen van data naar
het flash-geheugen van het keyboard.
Zorg ervoor het keyboard en de computer uit te schakelen
voordat u ze op elkaar aansluit. U dient de volumeregelaar
van dit keyboard tevens in te stellen op een relatief laag
volume.
1. Sluit de MIDI interface van het keyboard aan op de
MIDI interface van de computer.
2. Schakel deze keyboard aan en vervolgens de
computer of een ander aangesloten toestel.
3. Start de software die u wilt gebruiken bij de
computer.
• Bij het gebruik van de applicatiesoftware dient u er te letten
dat het tooninstelscherm (het scherm dat verschijnt na
inschakelen van de spanning) zich in het displayscherm van
het keyboard bevindt.
• Door een bedieningshandeling bij het keyboard uit te voeren
tijdens het oversturen van data tussen het keyboard en een
computer kan dit proces onderbroken worden. Voer daarom
nooit een bedieningshandeling bij het keyboard uit tijdens
het oversturen van data.
•
De DATA ACCESS indicator gaat branden wanneer het
keyboard data uitwisselt met een computer aangesloten via
een MIDI kabelaansluiting. Verbreek de aansluiting met de
MIDI kabel nooit terwijl de DATA ACCESS indicator brandt
.
Aansluiten van een computer
CTK-900
DATA ACCESS indicator
707A-D-079A
CTK900_d_17_MIDI.fm 77 ページ 2005年3月18日 金曜日 午後1時58分

Oplossen van moeilijkheden
D-78
Oplossen va n moeilijkhe den
Probleem Mogelijke oorzaak Handeling Zie pagina
Geen geluid van het keyboard 1. Probleem met de stroomvoorziening.
2. De stroom is niet ingeschakeld.
3. Het volume is te laag ingesteld.
4. Spelen in het begeleidingstoetsenbord
gebied terwijl de instelling van de MODE
toets op CASIO CHORD of FINGERED
staat.
5. De functie voor lokale bediening is
uitgeschakeld.
6. Mixerkanaal 1 is uitgeschakeld.
7. De instelling van het volume van
mixerkanaal 1 is te laag.
1. Sluit de adapter op de juiste wijze
aan, let erop dat de polen (+/–) van
de batterijen in de juiste richting
wijzen en controleer dat de
batterijen niet leeg zijn.
2. Druk op de POWER toets om de
spanning in te schakelen.
3. Gebruik de MAIN VOLUME
regelaar om het volume te
verhogen.
4. Geen van de begeleidingsfunctie
indicators brandt, hetgeen betekent
dat de automatische begeleiding
uitgeschakeld is.
5. Schakel de functie voor lokale
bediening in (ON).
6. Schakel kanaal 1 m.b.v. de mixer in.
7. Verhoog m.b.v. de mixer de
instelling van het volume van
kanaal 1.
D-12, 13
D-16
D-16
D-28
D-70
D-36
D-37, 38
Een van de volgende symptomen
tijdens werking op batterijen. Lage batterijspanning Vervang de oude batterijen door een
set nieuwe of gebruik de netadapter. D-12, 13
Automatische begeleiding klinkt niet. 1. Volume van automatische begeleiding
staat op 000.
2. De kanalen 6-10 voor de onderdelen van
de automatische begeleiding zijn
uitgeschakeld.
3. De instelling van het volume of de
expressie van de kanalen 6-10 voor de
onderdelen van de automatische
begeleiding is te laag.
1. Verhoog met de ACCOMP
VOLUME toets het volume.
2. Schakel de kanalen m.b.v. de mixer
weer in.
3. Verhoog de instelling van het
volume van het van toepassing
zijnde kanaal m.b.v. de mixer.
D-35
D-36
D-37, 38
Geen verandering in het volume bij
verandering in druk op de
klaviertoetsen.
De aanslagvolumefunctie is uitgeschakeld. Druk op de TRANSPOSE/FUNCTION
toets om deze in te schakelen.
D-64
Bij spelen van het keyboard klinken
twee tonen. De lagenfunctie is ingeschakeld. Druk op de LAYER toets om de
lagenfunctie uit te schakelen. D-61
Verschillende tonen klinken bij
indrukken van klaviertoetsen in
andere bereiken.
De splitsfunctie is ingeschakeld. Druk op de SPLIT toets om de
splitsfunctie uit te schakelen.
D-62
De sleutel of de stemming komt niet
overeen bij spelen met een ander
MIDI toestel.
1. De stem- of transponeerparameter staat
ingesteld op een andere waarde dan 00.
2. Instellingen voor ruwweg en fijnstemmen
van de mixer en/of octaafverschuiving
zijn waarden anders dan 00.
1. Verander de waarde van de stem-
of transponeerparameter naar 00.
2. Zet de instellingen voor ruwweg en
fijnstemmen en/of
octaafverschuiving in op 00.
D-64, 65
D-38
Delen vallen plotseling weg tijdens
weergave van het melodiegeheugen. Het aantal melodieën dat tegelijkertijd wordt
weergegeven overschrijdt de beperkingen van
het keyboard.
Schakel onnodige kanalen uit en
verminder het aantal delen dat wordt
weergegeven m.b.v. de mixer.
D-36
Sommige delen worden in het geheel
niet weergegeven tijdens weergave
van het melodiegeheugen.
1. Kanalen zijn uitgeschakeld.
2. De instelling van het volume is te laag.
1. Schakel de kanalen in m.b.v. de
mixer.
2. Controleer de instelling van het
volume m.b.v. de mixer.
D-36
D-37, 38
• Zwak brandende stroomindicator
• Het instrument kan niet worden
ingeschakeld
• Wanneer de display knippert, donker of
moeilijk af te lezen is
• Abnormaal laag luidspreker-/
hoofdtelefoonvolume
• Vervorming van het geluid
• Af en toe onderbreken van geluid tijdens
weergave bij een hoog volume
• Plotseling uitvallen van de stroom tijdens
weergave bij een hoog volume
• Knipperen of donker worden van de
display tijdens weergave met een hoog
volume
• Geluid blijft klinken zelfs na loslaten van
de toetsen
• Een toon die totaal verschilt van de toon
die u instelde.
• Voer de volgende instellingen uit
• Uitvallen van stroom,
geluidsvervorming of laag volume bij
spelen via een aangesloten computer of
MIDI toestel
707A-D-080A
CTK900_d_18_Trouble.fm 78 ページ 2005年3月14日 月曜日 午後6時2分

D-79
Oplossen van moeilijkheden
Er gebeurt niets bij indrukken van de
LAYER of SPLIT toets. 1. Eén of meer van de melodiekanalen (2 – 4)
is uitgeschakeld.
2. De instelling van het volume van één of
meer van de melodiekanalen (2 – 4) is te
laag.
3. De opnamestandbyfunctie is ingeschakeld
4. De SMF spelerfunctie is op het moment in
gebruik.
1. Schakel de kanalen 2 – 4 in m.b.v. de
mixer.
2. Verhoog het volume van de
kanalen 2 t/n 4 m.b.v. de mixer.
3. De LAYER en SPLIT toetsen
kunnen niet worden gebruikt
tijdens opnemen en
opnamestandby.
4. Schakel de SMF spelerfunctie uit.
LAYER (lagen) en SPLIT (splitsing)
zijn niet beschikbaar terwijl de SMF
spelerfunctie in gebruik is.
D-36
D-37, 38
D-61, 62
D-71
Er wordt geen geluid geproduceerd
tijdens weergave van MIDI data via
een computer.
1. De MIDI kabels zijn niet juist aangesloten.
1. Het kanaal is uitgeschakeld of het volume
staat te laag ingesteld.
1. Sluit de MIDI kabels op de juiste
wijze aan.
2. Schakel het kanaal in of verhoog het
volume m.b.v. de mixer.
D-75
D-36, 38
Spelen op het toetsenbord produceert
een onnatuurlijk geluid bij
aansluiting op een computer.
De MIDI Thru functie van de computer is
ingeschakeld. Schakel de MIDI Thru functie uit bij de
computer of schakel de lokale
bediening (Local Control) uit bij het
keyboard.
D-70
Akkoordbegeleidingsdata kan niet
opgenomen worden met een
computer.
Begeleiding/melodie MIDI uitgangssignaal is
uitgeschakeld. Schakel het begeleiding/melodie MIDI
uitgangssignaal in. D-70
Het keyboard start niet goed wanneer
deze wordt ingeschakeld. 1. Het flash-geheugen is beschadigd.
2. Het keyboard signaleerde abnormale data
in het flash-geheugen en begint
automatisch met resetten van keyboard
systeem.
1. a. Verwijder de batterijen uit het
keyboard en verbreek de
verbinding met de netadapter en
druk op de POWER toets.
b.Leg de batterijen op, sluit de
netadapter opnieuw aan en druk
nogmaals op de POWER toets om
de spanning in te schakelen.
c. Gebruik de TRANSPOSE/
FUNCTION toets om het systeem
terug te stellen.
•Mocht dit het probleem niet
oplossen, neem dan contact op
met de dichtstbijzijnde door
CASIO erkende
onderhoudswerkplaats voor
onderhoud.
2. Wacht (ongeveer 40 seconden)
totdat de “Pls Wait” (wachten a.u.b.)
melding van het display verdwenen
is.
D-70
Een gedownloade toon met golfvorm
bevat ruis of de bediening het
toetsenbord vindt niet goed plaats.
Iemand kan het keyboard uitgeschakeld
hebben terwijl data op dat moment juist
opgeslagen werd in het flash-geheugen of
iemand was er de oorzaak van dat de inhoud
van het flash-geheugen om de één of andere
reden beschadigd is geraakt.
Gebruik de TRANSPOSE/FUNCTION
toets om het systeemterug te stellen.
Mocht dit geen oplossing voor het
probleem bieden, neem dan contact op
voor onderhoud met de
dichtstbijzijnde door CASIO erkende
onderhoudsvoorziening.
D-70
De kwaliteit en het volume van een
toon kunnen uitwat anders klinken
afhankelijk van waar deze op het
toetsenbord gespeeld wordt.
Dit is een onvermijdelijk bijproduct van het digitale ‘sampling’ proces* en duidt niet
op een defect.
*Meerdere digitale samples (ook wel stalen of monsters genoemd) worden genomen
in het lage, het midden en het hoge bereik van het originele muziekinstrument die
dan de basis vormen om de overige tonen na te bootsen. Hierdoor kan het voorkomen
dat er zich kleine verschillen in toonaard en volume kunnen voordoen tussen de
bereiken van de samples.
Probleem Mogelijke oorzaak Handeling Zie pagina
707A-D-081A
CTK900_d.book 79 ページ 2005年3月11日 金曜日 午前11時47分

Technische gegevens
D-80
Technisc he gegevens
Model: CTK-900
Toetsenabord: 61 toetsen van standaard formaat, 5 octaven met aanslagvolume (Uit / 1 / 2 / 3)
(Off / 1 / 2 / 3)
Tonen: 332 geavanceerde tonen + 200 voorkeuzetonen + 18 drumsetten + 100 standaard
gebruikerstonen + 20 gebruikerstonen met golven* + 4 gebruikersdrumsetten golven*
+ 50 trekstaaforgeltonen + 100 gebruikers trekstaaforgeltonen (824 tonen in het totaal);
lagen/splitsen
Polyfonie: 32 noten maximaal (10 voor bepaalde tonen)
Effecten: DSP (200 types: intern, 100 gebruikersgebieden) + nagalm (16 types) + zweving (16
types) + equalizer (10 types, 4 banden)
Automatische begeleiding
•Ritmepatronen:
•Tempo:
• Akkoorden:
•Ritmebediening:
• Begeleidingsvolume:
• Eén-toets voorkeuzes:
• Automatische harmonisatie:
176 (intern, 16 gebruikersgebieden*)
Variabel (226 stappen, = 30 - 255)
3 vingerzetmethodes (CASIO CHORD, FINGERED, FULL RANGE CHORD)
START/STOP, INTRO/ENDING 1 en 2, VARIATION/FILL-IN 1 en 2, SYNCHRO/
FILL-IN NEXT
0 - 127 (128 stappen)
Roept instellingen voor toon, tempo, layer aan/uit en harmonisatie aan/uit op in
overeenkomst met het ritme.
10 types: Automatische toevoeging van noten die harmoniseren met de melodienoot
in overeenkomst met de gespecificeerde automatische begeleidingsakkoorden.
Geheugenfunctie
•Melodieën:
• Opnamesporen:
• Opnamemethoden:
• Geheugencapaciteit:
•Bewerkingsfunctie:
5
6 (2 tot en met 6 zijn melodiesporen)
Real-time, stappen
Ongeveer 10.000 noten (totaal voor 5 melodieën)
Aanwezig
Demonstratiemelodieën: 3
Synthesizerfunctie
• Parameters: Aanslagtijd; loslaattijd; resonantie; afsnijfrequentie; vibratotype; vibratovertraging;
vibratodiepte; vibratosnelheid; octaafverschuiving; niveau; aanslaggevoeligheid;
nagalm zenden; zweving zenden; DSP lijn; DSP type en DSP parameter, DSP niveau.
Registratiegeheugen
• Aantal instellingen:
• Geheugeninhoud:
32 (4 instellingen x 8 banken)
Toon, ritme, tempo, lagen aan/uit, splitsen aan/uit, splitspunt, harmoniseren aan/
uit, mixerinstellingen (kanalen 1 tot en met 10), effectinstellingen,
aanslagsnelheidinstellingen, toewijsbare aansluitinginstelling, transponeren,
stemmen, begeleidingsvolume instelling, automatisch harmonisatietype, MODE toets
instelling, synchronische standby toestand, mixer aanhouden, DSP aanhouden,
synthesizerfunctie parameters
Mixerfunctie
• Kanalen:
• Parameters:
16
Toon; deel aan/uit; volume; pan pot effect; octaafverschuiving; ruwweg stemmen;
fijnstemmen; nagalm zenden; zweving zenden; DSP lijn; DSP niveau; DSP pan effect;
DSP systeem nagalm zenden; DSP systeem zweving zenden
MIDI: 16 Meercijferige ontvangst, GM niveau 1 standaard
Street Beatz
Wind from the South
Serendipity Waltz
2:10
2:30
1:52
Steve Turner
Hage Software
TECH-NOTE INTERNATIONAL LTD.
0
1
2
707A-D-082A
CTK900_d.book 80 ページ 2005年3月11日 金曜日 午前11時47分

D-81
Technische gegevens
*Hetzelfde geheugengebied wordt gebruikt voor het opslaan van golfvormdata, begeleidingsdata en SMF data.
Andere functies
•Transponeren:
•Stemmen:
•LCD:
49 stappen (–24 halftonen tot +24 halftonen)
Variabel (A4 = ca. 440Hz ±100 cent)
Verstelbaar contrast
SMF speler Flash-geheugen opslag voor maximaal 200 bestanden*
•Ondersteund formaat: SMF0
Flash-geheugen Capaciteit: 4MB
Gedeeld gebied: ongeveer 3.5MB (golfvormdata, begeleidingsdata, SMF data)
•Verdere opslag van golfvorm, begeleiding en SMF data wordt onmogelijk wanneer
het totaal aan dergelijke data ongeveer 3.5MB bereikt heeft.
Aansluitingen
•MIDI aansluitingen:
•Aanhoudpedaal toewijsbare
aansluiting:
•Hoofdtelefoon/
uitgangsaansluiting:
•Spanningsaansluiting:
Ingang (IN), uitgang (OUT)
Aanhoudaansluiting (aanhouden, sostenuto, zacht, ritme start/stop)
Standaard stereo-aansluiting
Uitgangsimpedantie: 140Ω
Uitgangsspanning: 4,5V (RMS) MAX
9V gelijkspanning
Stroomvoorziening:
•Batterijen:
•Levensduur batterijen:
•Netadapter:
•Automatische stroomonderbreking:
Dubbel stroomvoorzieningssysteem
6 batterijen maat D
Ongeveer 4 uur doorlopende werking op mangaanbatterijen
AD-5
Stroom wordt ca. zes minuten na laatste bedieningshandeling uitgeschakeld. Werkt
enkel tijdens werking op batterijen, kan met de hand worden uitgeschakeld.
Uitgangsvermogen luidsprekers: 3W + 3W
Stroomverbruik: 9V 7,7W
Afmetingen: 96,0 x 37,5 x 14,6 cm
Gewicht: Ongeveer 5,6 kg
707A-D-083A
CTK900_d.book 81 ページ 2005年3月11日 金曜日 午前11時47分

Onderhoud van uw instrument
D-82
Onderhoud van uw ins trument
JVermijd hitte, vocht en direct zonlicht.
Stel dit instrument niet bloot aan direct zonlicht, zet het niet op een plaats dichtbij een airconditioning of op een bijzonder warme
plaats.
JGebruik het toestel niet in de buurt van een TV of radio.
Dit instrument kan storing veroorzaken bij TV en radio. Mocht dit gebeuren, zet het instrument dan verder weg van de TV of de
radio.
JGebruik voor het reinigen van het toestel nooit lak, verdunner of dergelijke chemicaliën.
Maak het instrument schoon met een zachte doek bevochtigd in water met een milde oplossing van een neutraal
schoonmaakmiddel. Dompel de doek in de oplossing en wring hem uit totdat hij bijna droog is.
JVermijd het gebruik op plaatsen met een bijzonder hoge of lage temperatuur.
Extreem hoge of lage temperaturen kunnen de cijfers op het LCD scherm mogelijk donker of moeilijk te zien maken. Deze situatie
zou zichzelf moeten corrigeren wanneer de temperatuur van het instrument weer normaal is geworden.
•Misschien heeft u lijnen in de afwerking van dit instrument opgemerkt. Deze lijnen zijn het resultaat van het vormgieten om het plastic
van de kast in de juiste vorm te maken. Het zijn geen breuken of krassen in het plastic en geen reden voor ongerustheid.
707A-D-084A
CTK900_d.book 82 ページ 2005年3月11日 金曜日 午前11時47分

DSP algoritmelijst
D-83
DSP algoritmelijst
J00 : Automatische stereopositie (Auto Pan)
•Functie
Voert doorlopend links-rechts stereopositie compensatie uit van het
ingangssignaal overeenkomstig een LFO.
•Parameters
J01 : Tremolo
•Functie
Regelt het volume van het ingangssignaal overeenkomstig een LFO.
•Parameters
J02 : 2-banden equalizer (2BandEQ)
•Functie
Dit is een tweebanden equalizer.
•Parameters
J03 : 3-banden equalizer (3BandEQ)
•Functie
Dit is een driebanden equalizer.
•Parameters
J04 : LFO Wah
•Functie
Dit is een “Wah” effect dat automatisch de frequentie kan
beïnvloeden overeenkomstig een LFO.
•Parameters
J05 : Automatisch Wah (Auto Wah)
•Functie
Dit is een “Wah” effect dat automatisch de frequentie kan
beïnvloeden overeenkomstig het ingangssignaal.
•Parameters
J06 : Compressor
•Functie
Drukt het ingangssignaal ineen waardoor het effect van
onderdrukte niveauvariatie kan ontstaan hetgeen het mogelijk
maakt om gedempte klanken langer aan te houden.
•Parameters
J07 : Begrenzer (Limiter)
•Functie
Dit is een effector die u kunt gebruiken om de bovenlimietwaarde in
te stellen voor het niveau van het ingangssignaal.
•Parameters
J08 : Vervorming (Distortion)
•Functie
Dit effect voorziet in vervorming (Distortion) +
Versterkingsnabootsing (AmpSimulator).
0: Snelheid (Bereik: 0 – 127)
Stelt de stereo positie snelheid in.
1: Diepte (Bereik: 0 – 127)
Stelt de stereopositie diepte in.
0: Snelheid (Bereik: 0 – 127)
Stelt de tremolosnelheid in.
1: Diepte (Bereik: 0 – 127)
Stelt de tremolodiepte in.
0: Lage frequentie (Bereik: 0 (200Hz), 1 (400Hz), 2 (800Hz))
Regelt de afsnijfrequentie van de laagband equalizer.
1: Lage versterking (Bereik: –12, –11, –10 tot 0 tot +10, +11, +12)
Regelt de versterking van de laagband equalizer.
2: Hoge frequentie (Bereik: 0 (6.0KHz), 1 (8.0KHz), 2 (10KHz))
Regelt de afsnijfrequentie van de hoogband equalizer.
3: Hoge versterking (Bereik: –12, –11, –10 tot 0 tot +10, +11, +12)
Regelt de versterking van de hoogband equalizer.
0: Lage frequentie (Bereik: 0 (200Hz), 1 (400Hz), 2 (800Hz))
Regelt de afsnijfrequentie van de laagband equalizer.
1: Lage versterking (Bereik: –12, –11, –10 tot 0 tot +10, +11, +12)
Regelt de versterking van de laagband equalizer.
2: Midden frequentie (Bereik: 0 (1.0KHz), 1 (1.3KHz), 2 (1.6KHz), 3
(2.0KHz), 4 (3.0KHz), 5 (4.0KHz), 6 (6.0KHz), 7 (8.0KHz))
Regelt de middenfrequenties van de middenband equalizer.
3: Midden versterking (Bereik: –12, –11, –10 tot 0 tot +10, +11, +12)
Regelt de versterking van de middenband equalizer.
4: Hoge frequentie (Bereik: 0 (6.0KHz), 1 (8.0KHz), 2 (10KHz))
Regelt de afsnijfrequentie van de hoogband equalizer.
5: Hoge versterking (Bereik: –12, –11, –10 tot 0 tot +10, +11, +12)
Regelt de versterking van de hoogband equalizer.
0: Ingangsniveau (Bereik: 0 – 127)
Regelt het ingangsniveau. Het ingangssignaal kan vervormd
worden waneer het niveau van het ingevoerde geluid, het aantal
akkoorden of de resonantiewaarde (Resonance) hoog is. Stel
deze parameter bij om dergelijke vervorming te elimineren.
1: Resonantieniveau (Bereik: 0 – 127)
Regelt de resonantie van het geluid.
2: Handbediening (Bereik: 0 – 127)
Regelt de frequenties die gebruikt worden als de basis voor het
wah filter.
3: LFO snelheid (Bereik: 0 – 127)
Regelt de snelheid van de LFO.
4: LFO diepte (Bereik: 0 – 127)
Regelt de diepte van de LFO.
0: Ingangsniveau (Bereik: 0 – 127)
Regelt het ingangsniveau. Het ingangssignaal kan vervormd
worden waneer het niveau van het ingevoerde geluid, het aantal
akkoorden of de resonantiewaarde (Resonance) hoog is. Stel
deze parameter bij om dergelijke vervorming te elimineren.
1: Resonantieniveau (Bereik: 0 – 127)
ARegelt de resonantie van het geluid.
2: Handbediening (Bereik: 0 – 127)
Regelt de frequenties die gebruikt worden als de basis voor het
wah filter.
3: Diepte (Bereik: –64 tot 0 tot +63)
Regelt de diepte van het Wah effect overeenkomstig het niveau
van het ingangssignaal.
Door een positieve waarde in te stellen gaat het Wah filter open
evenrechtig aan de sterkte van het ingangssignaal waardoor een
helder geluid wordt verkregen.
Specificeren van een negatieve waarde doet het Wah filter
sluiten overeenkomstig de sterkte van het invoersignaal dat een
donkere toonkwaliteit produceert. Een sterk invoersignaal doet
het Wah filter opnieuw opengaan zelfs als het gesloten was.
0: Diepte (Bereik: 0 – 127)
Regelt de compressie van het geluidssignaal.
1: Aanslag (Bereik: 0 – 127)
egelt de mate van aanslag van het ingangssignaal.
Een kleinere waarde veroorzaakt een onmiddellijk werking van
de compressor die de aanslag van het ingangssignaal
onderdrukt.
Een grotere waarde vertraagt de werking van de compressor
waardoor de aanslag afgegeven wordt zoals hij is.
2: Loslaten (Bereik: 0 – 127)
Regelt de tijd van het punt waar het ingangssignaal beneden een
bepaald niveau daalt tot het punt waar de werking van de
compressor stopt.
Wanneer een aanslaggevoel wenselijk is (geen compressie bij het
inzetten van het geluid), stel dan deze parameter in op een zo
laag mogelijke waarde.
Stel een hoge waarde in om compressie te allen tijde uit te
oefenen.
3: Niveau (Bereik: 0 – 127)
Regelt het uitgangsniveau. Het uitgangsvolume verandert
overeenkomstig de diepte (Depth) instelling en de
karakteristieken van de ingangstoon.
Gebruik deze parameter om dergelijke veranderingen te
corrigeren.
0: Limiter (Bereik: 0 – 127)
Stel het volumeniveau bij waarvan de limiet toegepast werd.
1: Aanslag (Bereik: 0 – 127)
Stelt de aanslaghoeveelheid in van het invoersignaal.
2: Loslaten (Bereik: 0 – 127)
Stelt de tijd bij vanaf waar het ingangssignaal beneden een
bepaald niveau daalt totdat de limietwerking stopt.
3: Niveau (Bereik: 0 – 127)
Stelt het niveau bij dat afgegeven wordt. Het uitgangsvolume
verandert overeenkomstig de limiet (Limit) instelling en de
karakteristieken van de ingangstoon.
Gebruik deze parameter om dergelijke veranderingen te
corrigeren.
707A-D-085A
CTK900_d.book 83 ページ 2005年3月11日 金曜日 午前11時47分

DSP algoritmelijst
D-84
•Parameters
J09 : Stereofase (Stereo Phaser)
•Functie
Dit is een stereo faser die de fase moduleert overeenkomstig een
sinusgolf LFO.
•Parameters
J10: Fase (Phaser)
•Functie
Dit is een mono faser die de fase moduleert overeenkomstig een
sinusgolf LFO.
•Parameters
J11 : :Draaibeweging (Rotary)
•Functie
Dit is een simulator die een draaiende luidspreker nabootst.
•Parameters
J12 : Aandrijving draaibeweging (Drive-Rotary)
•Functie
Dit is een simulator in overdrive die een draaiende luidspreker
nabootst.
•Parameters
J13 : Verbetering (Enhancer)
•Functie
Verbetert het silhouet van het lage bereik en het hoge bereik van het
ingangssignaal.
•Parameters
J14 : Ringmodulator (Ring Modulator)
•Functie
Dit is een ringmodulator (AM modulator) die het mogelijk maakt
om de frequentie van de interne oscillator (OSC) te moduleren
overeenkomstig een interne LFO.
•Parameters
J15 : Lo-Fi
•Functie
Dit is een effector die een Lo-Fi geluid van het retro type produceert
met ruisgenerator 1 (Noise Generator 1) (generator die krasgeluid
imiteert van platenspelers) en ruisgenerator 2 (Noise Generator 2)
(onafgebroken ruisgenerator die witte ruis met roze ruis van het FM
radio type opwekt) en door ruismodulatie (amplitude modulatie =
AM) en vervorming van frequentiekarateristieken.
•Parameters
J16 : 1-fasezweving (1-Phase Chorus)
•Functie
Dit is mono zweving overeenkomstig een sinusgolf LFO.
0: Versterking (Bereik: 0 – 127)
Regelt de ingangsversterking.
1: Laagbereik (Bereik: 0 – 127)
Regelt de laagband versterking.
De afsnijfrequentie verschilt per voorkeuze DSP.
2: Hoogbereik (Bereik: 0 – 127)
Regelt de hoogband versterking.
De afsnijfrequentie verschilt per voorkeuze DSP.
3: Niveau (Bereik: 0 – 127)
Regelt het uitgangsniveau.
0: Resonantieniveau (Bereik: 0 – 127)
Regelt de resonantie van het geluid.
1: Handbediening (Bereik: –64 tot 0 tot +63)
Regelt het faseverschuivingsvolume dat als referentie gebruikt
wordt.
2: Snelheid (Bereik 0 – 127)
Stelt de snelheid bij van de LFO.
3: Diepte (Bereik: 0 – 127)
Regelt de diepte van de LFO.
4: Natniveau (Bereik: 0 – 127)
Regelt het volumeniveau van het effect.
0: Resonantieniveau (Bereik: 0 – 127)
Regelt de resonantie van het geluid.
1: Handbediening (Bereik: –64 tot 0 tot +63)
Regelt het faseverschuivingsvolume dat als referentie gebruikt
wordt.
2: Snelheid (Bereik 0 – 127)
Stelt de snelheid bij van de LFO.
3: Diepte (Bereik: 0 – 127)
Regelt de diepte van de LFO.
4: Natniveau (Bereik: 0 – 127)
Regelt het niveau van het effectgeluid.
0: Snelheid (Bereik: langzaam, snel)
Schakelt de snelheidsfunctie over tussen snel en langzaam.
1: Pauze (Bereik: Draaien, pauzeren)
Stopt het draaien van de luidspreker.
2: Valversnelling (Bereik: 0 – 127)
Regelt de versnelling wanner de snelheidsfunctie
overgeschakeld wordt van snel naar langzaam.
3: Stijgversnelling (Bereik: 0 – 127)
Regelt de versnelling wanner de snelheidsfunctie
overgeschakeld wordt van langzaam naar snel.
4: Langzaam (Bereik: 0 – 127)
Regelt de draaisnelheid van de luidspreker van de langzame
draaifunctie.
5: Snel (Bereik: 0 – 127)
Regelt de draaisnelheid van de luidspreker van de snelle
draaifunctie.
0: Overdrive versterking (Bereik: 0 – 127)
Regelt de overdrive versterking.
1: Overdrive niveau (Bereik: 0 – 127)
Regelt het uitgangsniveau van de overdrive.
2: Snelheid (Bereik: langzaam, snel)
Schakelt de snelheidsfunctie over tussen snel en langzaam.
3: Pauze (Bereik: Roteren, Stop)
Stopt het draaien van de luidspreker.
4: Valversnelling (Bereik: 0 – 127)
Regelt de versnelling wanner de snelheidsfunctie
overgeschakeld wordt van snel naar langzaam.
5: Stijgversnelling (Bereik: 0 – 127)
Regelt de versnelling wanner de snelheidsfunctie
overgeschakeld wordt van langzaam naar snel.
6: Langzaam (Bereik: 0 – 127)
Regelt de draaisnelheid van de luidspreker van de langzame
draaifunctie.
7: Snel (Bereik: 0 – 127)
Regelt de draaisnelheid van de luidspreker van de snelle
draaifunctie.
0: Lage frequentie (Bereik: 0 – 127)
Regelt de lage bereik verbeteringsfrequentie.
1: Lage bereik versterking (Bereik: 0 – 127)
Regelt de lage bereik verbeteringsversterking.
2: Hoge frequentie (Bereik: 0 – 127)
Regelt de hoge bereik verbeteringsfrequentie.
3: Hoge bereik versterking (Bereik: 0 – 127)
Regelt de hoge bereik verbeteringsversterking.
0: OSC frequentie (Bereik: 0 – 127)
Stelt de referentiefrequentie van de interne OSC in.
1: LFO snelheid (Bereik: 0 – 127)
Stelt de snelheid van de LFO in.
2: LFO diepte (Bereik: 0 – 127)
Stelt de diepte van de LFO in.
3: Natniveau (Bereik: 0 – 127)
Regelt het niveau van het effectgeluid.
4: Droogniveau (Bereik: 0 – 127)
Regelt het niveau van het oorspronkelijke geluid.
0: Ruisniveau 1 (Bereik: 0 – 127)
Regelt het niveau van ruisgenerator 1.
1: Ruisdichtheid 1 (Bereik: 0 – 127)
Regelt de ruisdichtheid van ruisgenerator 1.
2: Ruisniveau 2 (Bereik: 0 – 127)
Regelt het niveau van ruisgenerator 2.
3: Ruisdichtheid 2 (Bereik: 0 – 127)
Regelt de ruisdichtheid van ruisgenerator 2.
4: Toon (Bereik: 0 – 127)
Regelt de toon.
5: Resonantieniveau (Bereik: 0 – 127)
Regelt de resonantie van het geluid.
6: Bas (Bereik: –64 tot 0 tot +63)
Regelt het volume van de lage klanken.
7: Niveau (Bereik: 0 – 127)
Regelt het uitgangsniveau.
707A-D-086A
CTK900_d.book 84 ページ 2005年3月11日 金曜日 午前11時47分

D-85
DSP algoritmelijst
•Parameters:
J17 : Sinus 2-fasezweving (Sin 2-Phase Chorus)
•Functie
Dit is stereo zweving overeenkomstig een sinusgolf LFO.
•Parameters:
J18 : 3-fasezweving (3-Phase Chorus)
•Functie
Dit is 3-fase zweving overeenkomstig twee LFO’s met verschillende
sinusgolfsnelheden.
•Parameters:
J19 : Drievoudige 2-fasezweving (Tri 2-Phase Chorus)
•Functie
Dit is stereo zweving overeenkomstig driehoekige golf LFO.
•Parameters:
J20 : Stereovertraging 1 (Stereo Delay 1)
•Functie
Dit is de vertraging van het stereo ingangs- en uitgangssignaal.
•Parameters
J21 : Stereovertraging 2 (Stereo Delay 2)
•Functie
Dit is de kruisterugkoppelvertraging van het stereo ingangs- en
uitgangssignaal.
•Parameters
J22 : 3-tapvertraging (3-Tap Delay)
•Function
Dit is de linker/midden/rechter 3-tap vertraging.
•Parameters
J23 : Poortnagalm (Gate Reverb)
•Functie
Dit is een fader die een kunstmatig nagalmeffect creëert dat klinkt
alsof het afgesneden wordt door een poort.
•Parameters
J24 : Omgekeerde poortnagalm (Reverse Gate
Reverb)
•Functie
Dit is poortnagalm met een omgekeerd draai-effect.
0: LFO snelheid (Bereik: 0 – 127)
Stelt de snelheid van de LFO in.
1: LFO diepte (Bereik: 0 – 127)
Stelt de diepte van de LFO in.
2: Terugkoppeling (Bereik: –64 tot 0 tot +63)
Regelt de terugkoppeling van het geluid.
3: Natniveau (Bereik: 0 – 127)
Regelt het niveau van het effectgeluid.
0: LFO snelheid (Bereik: 0 – 127)
Stelt de snelheid van de LFO in.
1: LFO diepte (Bereik: 0 – 127)
Stelt de diepte van de LFO in.
2: Terugkoppeling (Bereik: –64 tot 0 tot +63)
Regelt de terugkoppeling van het geluid.
3: Natniveau (Bereik: 0 – 127)
Regelt het niveau van het effectgeluid.
0: Snelheid1 (hoge LFO snelheid = Fast LFO Rate) (Bereik: 0 – 127)
Stelt de snelheid van LFO1 in.
1: Diepte1 (snelle LFO diepte = Fast LFO Depth) (Bereik: 0 – 127)
Stelt de diepte van LFO1 in.
2: Snelheid2 (langzame LFO snelheid = Fast LFO Rate) (Bereik: 0 –
127)
Stelt de snelheid van LFO2 in.
3: Diepte2 (lage LFO diepte = Fast LFO Depth) (Bereik: 0 – 127)
Stelt de diepte van LFO2 in.
4: Natniveau (Bereik: 0 – 127)
Regelt het niveau van het effectgeluid.
0: LFO snelheid (Bereik: 0 – 127)
Stelt de snelheid van de LFO in.
1: LFO diepte (Bereik: 0 – 127)
Stelt de diepte van de LFO in.
2: Terugkoppeling (Bereik: –64 tot 0 tot +63)
Regelt de terugkoppeling van het geluid
3: Natniveau (Bereik: 0 – 127)
Regelt het niveau van het effectgeluid.
0: Vertragingstijd (Bereik: 0 – 127)
Regelt de vertragingstijd.
1: Natniveau (Bereik: 0 – 127)
Regelt het niveau van het effectgeluid.
2: Terugkoppeling (Bereik: 0 – 127)
Regelt de herhaling van de vertraging.
3: Hoogdemping (Bereik: 0 – 127)
Regelt het dempen van het vertragingsgeluid in het hoge bereik.
Hoe kleiner de waarde des te groter het dempen van het
vertragingsgeluid in het hoge bereik.
4: Mate L (Bereik: 0 – 127)
Regelt de vertragingstijd van het linker kanaal.
In verhouding tot de waarde die ingesteld is voor de
vertragingstijd.
5: Mate R (Bereik: 0 – 127)
Regelt de vertragingstijd van het rechter kanaal.
In verhouding tot de waarde die ingesteld is voor de
vertragingstijd.
0: Vertragingstijd (Bereik: 0 – 127)
Regelt de vertragingstijd.
1: Natniveau (Bereik: 0 – 127)
Regelt het niveau van het effectgeluid.
2: Terugkoppeling (Bereik: 0 – 127)
Regelt de herhaling van de vertraging.
3: Hoogdemping (Bereik: 0 – 127)
Regelt het dempen van het vertragingsgeluid in het hoge bereik.
Hoe kleiner de waarde des te groter het dempen van het
vertragingsgeluid in het hoge bereik.
4: Mate L (Bereik: 0 – 127)
Regelt de vertragingstijd van het linker kanaal. In verhouding
tot de waarde die ingesteld is voor de vertragingstijd.
5: Mate R (Bereik: 0 – 127)
Regelt de vertragingstijd van het rechter kanaal. In verhouding
tot de waarde die ingesteld is voor de vertragingstijd.
0: Vertragingstijd (Bereik: 0 – 127)
Regelt de vertragingstijd.
1: Natniveau (Bereik: 0 – 127)
Regelt het niveau van het effectgeluid.
2: Terugkoppeling (Bereik: 0 – 127)
Regelt de herhaling van de vertraging.
3: Hoogdemping (Bereik: 0 – 127)
Regelt het dempen van het vertragingsgeluid in het hoge bereik.
Hoe kleiner de waarde des te groter het dempen van het
vertragingsgeluid in het hoge bereik.
4: Mate L (Bereik: 0 – 127)
Regelt de vertragingstijd van het linker kanaal.
In verhouding tot de waarde die ingesteld is voor de
vertragingstijd.
5: Mate C (Bereik: 0 – 127)
Regelt de vertragingstijd van het midden kanaal.
In verhouding tot de waarde die ingesteld is voor de
vertragingstijd.
6: Mate R (Bereik: 0 – 127)
Regelt de vertragingstijd van het rechter kanaal.
In verhouding tot de waarde die ingesteld is voor de
vertragingstijd.
0: LPF (Bereik: 0 – 127)
Regelt de afsnijfrequentie van het laagfilter.
Een kleinere waarde elimineert het hoge bereik.
1: HPF (Bereik: 0 – 127)
Regelt de afsnijfrequentie van het hoogfilter.
Een kleinere waarde elimineert het lage bereik.
2: Terugkoppeling (Feedback) (Bereik: 0 – 127)
Regelt de herhaling van de vertraging.
3: Hoogdemping (High Damp) (Bereik: 0 – 127)
Regelt het dempen van het vertragingsgeluid in het hoge bereik.
Hoe kleiner de waarde des te groter het dempen van het
vertragingsgeluid in het hoge bereik.
4: Verspreiding (Diffusion) (Bereik: 0 – 127)
Voorziet in fijnregeling van de nagalm.
5: Natniveau (Wet Level) (Bereik: 0 – 127)
Regelt het niveau van het effectgeluid.
6: Droogniveau (Dry Level) (Bereik: 0 – 127)
Regelt het niveau van het droge geluid (oorspronkelijke geluid).
707A-D-087A
CTK900_d.book 85 ページ 2005年3月11日 金曜日 午前11時47分

DSP algoritmelijst
D-86
•Parameters
J25 : Weerkaatsing (Reflection)
•Functie
Dit is een effector die het eerste weerkaatste geluid uit een
nagalmgeluid haalt.
•Parameters
J26 : Flanger
•Functie
Dit is een ‘flanger’ overeenkomstig een sinusgolf LFO.
•Parameters
J27 : Nagalm (Reverb)
•Functie
Dit is een effector die de breedte van het geluid behoudt door een
nagalm toe te voegen.
•Parameters
J28 : 2-Tapvertraging (2-Tap Delay)
•Function
Dit is de linker/rechter 2-tap vertraging.
•Parameters
De volgende “meervoudige” (Multi) algoritmes worden gebruikt in
combinatie met de hierboven beschreven algoritmes. Parameters
worden door beide algoritme types gebruikt.
JM00 : Meervoudig00 (Multi00)-Sinus 2-fasezweving-
2-tap vertraging (Sin 2-Phase Chorus – 2-Tap Delay)
•Functie
Dit is een meervoudige effector die gerelateerd is aan Sinus 2-
fasezweving-2-tap vertraging (Sin 2-Phase Chorus-2-Tap Delay).
•Parameters
JM01 : Meervoudig01 (Multi01) –3-fasezweving-3-tap
vertraging (3-Phase Chorus – 3-Tap Delay)
•Functie
Dit is een meervoudige effector die gerelateerd is aan 3-
fasezweving-3-tap vertraging (3-Phase Chorus-3-Tap Delay).
•Parameters
JM02 : Meervoudig02 (Multi02) –Fase-3-fasezweving
(Phase – 3-Phase Chorus)
•Functie
Dit is een meervoudige effector die gerelateerd is aan
3-fasezweving (3-Phase Chorus).
•Parameters
JM03 : Meervoudig03 (Multi03) –Flanger-2-Tap
vertraging-(Flanger – 2-Tap Delay)
•Functie
Dit is een meervoudige effector die gerelateerd is aan flanger 2-tap
vertraging (Flanger 2-Tap Delay).
•Parameters
0: LPF (Bereik: 0 – 127)
Regelt de afsnijfrequentie van het laagfilter.
Een kleinere waarde elimineert het hoge bereik.
1: HPF (Bereik: 0 – 127)
Regelt de afsnijfrequentie van het hoogfilter.
Een kleinere waarde elimineert het lage bereik.
2: Terugkoppeling (Bereik: 0 – 127)
Regelt de herhaling van de vertraging.
3: Hoogdemping (Bereik: 0 – 127)
Regelt het dempen van het nagalmgeluid in het hoge bereik.
Hoe kleiner de waarde des te groter het dempen van het
vertragingsgeluid in het hoge bereik.
4: Verspreiding (Bereik: 0 – 127)
Voorziet in fijnregeling van de nagalm.
5: Natniveau (Bereik: 0 – 127)
Regelt het niveau van het effectgeluid.
6: Droogniveau (Bereik: 0 – 127)
Regelt het niveau van het droge geluid (oorspronkelijke geluid).
0: Type (Bereik: 0 – 7)
Kiest uit de acht verkrijgbare weerkaatsingpatronen.
1: Natniveau (Bereik: 0 – 127)
Regelt het niveau van het effectgeluid.
2: Terugkoppeling (Bereik: 0 – 127)
Regelt de herhaling van het teruggekaatste geluid.
3: Toon (Bereik: 0 – 127)
Regelt de toon van het teruggekaatste geluid.
0: LFO snelheid (Bereik: 0 – 127)
Regelt de snelheid van de LFO.
1: LFO diepte (Bereik: 0 – 127)
Regelt de diepte van de LFO.
2: Terugkoppeling (Bereik: –64 tot 0 tot +63)
Regelt de herhaling van het teruggekaatste geluid.
3: Natniveau (Bereik: 0 – 127)
Regelt het niveau van het effectgeluid.
0: Toon (Bereik: 0 – 127)
Regelt de toon van het nagalmgeluid.
1: Tijd (Bereik: 0 – 127)
Regelt de nagalmtijd.
2: Hoogdemping (Bereik: 0 – 127)
Regelt het dempen van het nagalmgeluid in het hoge bereik.
Hoe kleiner de waarde des te groter het dempen van het
nagalmgeluid in het hoge bereik.
3: ER niveau (Bereik: 0 – 127)
Regelt het niveau van de oorspronkelijke weerkaatsing.
4: Natniveau (Bereik: 0 – 127)
Regelt het niveau van het effectgeluid.
0: Vertragingstijd (Bereik: 0 – 127)
Regelt de vertragingstijd.
1: Natniveau (Bereik: 0 – 127)
Regelt het niveau van het effectgeluid.
2: Terugkoppeling (Bereik: 0 – 127)
Regelt de herhaling van de vertraging.
3: Hoogdemping (Bereik: 0 – 127)
Regelt het dempen van het vertragingsgeluid in het hoge bereik.
Hoe kleiner de waarde des te groter het dempen van het
vertragingsgeluid in het hoge bereik.
4: Mate L (Bereik: 0 – 127)
Regelt de vertragingstijd van het linker kanaal.
In verhouding tot de waarde die ingesteld is voor de
vertragingstijd.
5: Mate R (Bereik: 0 – 127)
Regelt de vertragingstijd van het rechter kanaal.
In verhouding tot de waarde die ingesteld is voor de
vertragingstijd.
0: Zweving LFO snelheid (Chorus LFO Rate)
1: Zweving LFO diepte (Chorus LFO Depth)
2: Zwevingterugkoppeling (Chorus Feedback)
3: Zweving natniveau (Chorus Wet Level)
4: Vertragingstijd (Delay Time)
5: Vertraging natniveau (Delay Wet Level)
6: Vertraging terugkoppeling (Delay Feedback)
7: Vertraging hoogdemping (Delay High Damp)
0: Zweving hoge snelheid (Chorus Rate 1)
1: Zweving snelle diepte (Chorus Depth 1)
2: Zweving lage snelheid (Chorus Rate 2)
3: Zweving langzame diepte (Chorus Depth 2)
4: Zweving natniveau (Chorus Wet Level)
5: Vertragingtijd (Delay Time)
6: Vertraging natniveau (Delay Wet Level)
7: Vertraging terugkoppeling (DelayFeedback)
0: Faseresonantie (Phaser Resonance)
1: Fase handbediening (Phaser Manual)
2: Fasesnelheid (Phaser Rate)
3: Fasediepte (Phaser Depth)
4: Zweving snelheid 1 (Chorus Rate 1)
5: Zweving diepte 1 (Chorus Depth 1)
6: Zweving snelheid 2 (Chorus Rate 2)
7: Zweving diepte 2 (Chorus Depth 2)
0: Flanger LFO snelheid (Flanger LFO Rate)
1: Flanger LFO diepte (Flanger LFO Depth)
2: Flangerterugkoppeling (Flanger Feedback)
3: Flanger natniveau (Flanger Wet Level)
4: Vertragingstijd (Delay Time)
5: Vertraging natniveau (Delay Wet Level)
6: Vertraging terugkoppeling (Delay Feedback)
7: Vertraging hoogdemping (Delay High Damp)
707A-D-088A
CTK900_d.book 86 ページ 2005年3月11日 金曜日 午前11時47分

D-87
DSP algoritmelijst
JM04 : Meervoudig04 (Multi04) –Stereo fase-Stereo
vertraging 1-Stereo Phaser – Stereo
Delay 1)
•Functie
Dit is een meervoudige effector die gerelateerd is aan Stereo fase -
Stereo vertraging 1-Stereo Phaser - Stereo Delay 1).
•Parameters
JM05 : Meervoudig05 (Multi05)-Verbetering-Zweving
(Enhancer – 1-Phase Chorus)
•Functie
Dit is een meervoudige effector die gerelateerd is aan verbetering-
zweving (Enhancer-1-Phase Chorus).
•Parameters
JM06 : Meervoudig06 (Multi06)-Verbetering-2-tap
Vertraging (Enhancer – 2-Tap Delay)
•Functie
Dit is een meervoudige effector die gerelateerd is aan verbetering- 2-
tap vertraging (Enhancer-2-tap Delay).
•Parameters
JM07 : Meervoudig07 (Multi07)-Verbetering-Flanger
(Enhancer – Flanger)
•Functie
Dit is een meervoudige effector die gerelateerd is aan verbetering-
flanger (Enhancer-Flanger).
•Parameters
JM08 : Meervoudig08 (Multi08) –sinus 2-fasezweving-
flanger (Sin 2-Phase Chorus – Flanger)
•Functie
Dit is een meervoudige effector die gerelateerd is aan sinus 2-
fasezweving-flanger (Sin 2-Phase Chorus-Flanger).
•Parameters
JM09 : Meervoudig09 (Multi09) –sinus 2-fasezweving-
Tremolo (Sin 2-Phase Chorus – Tremolo)
•Functie
Dit is een meervoudige effector die gerelateerd is aan sinus 2-
fasezweving-tremolo (Sin 2-Phase Chorus-Tremolo).
•Parameters
JM10 : Meervoudig10 (Multi10) –Stereo fase-
Automatische Stereopositie (Stereo Phaser – Auto
Pan)
•Functie
Dit is een meervoudige effector die gerelateerd is aan Stereo fase-
Automatische Stereopositie (Stereo Phaser-Auto Pan).
•Parameters
JM11 : Meervoudig11 (Multi11)-Compressor – Lo-Fi
•Functie
Dit is een meervoudige effector die gerelateerd is aan Compressor-
Lo-Fi.
•Parameters
JM12 : Meervoudig12 (Multi12)-Ring Modulator-Sinus
2-fasezweving-2-tap vertraging (Ring Modulator – Sin
2-Phase Chorus-2-Tap Delay)
•Functie
Dit is een meervoudige effector die gerelateerd is aan Ring
Modulator-Sinus 2-fasezweving-2-tap vertraging (Ring Modulator-
Sin 2-Phase Chorus-2-Tap Delay).
•Parameters
JM13 : Meervoudig13 (Multi13)-Ring Modulator-
Vervorming (Ring Modulator – Distortion)
•Functie
Dit is een meervoudige effector die gerelateerd is aan Ring Modulator-
Vervorming (Ring Modulator-Distortion)
.
•Parameters
0: Faseresonantie (Phaser Resonance)
1: Fase handbediening (Phaser Manual)
2: Fasesnelheid (Phaser Rate)
3: Fasediepte (Phaser Depth)
4: Fase natniveau (Phase Wet Level)
5: Vertragingstijd (Delay Time)
6: Vertraging natniveau (Delay Wet Level)
7: Vertraging terugkoppeling (Delay Feedback)
0: Verbetering lage frequenties (Enhancer Low Frequency)
1: Verbetering lage versterking (Enhancer Low Gain)
2: Verbetering hoge frequenties (Enhancer High Frequency)
3: Verbetering hoge versterking (Enhancer High Gain)
4: Zweving LFO snelheid 1 (Chorus LFO Rate)
5: Zweving LFO diepte (Chorus LFO Depth)
6: Zweving terugkoppeling (Chorus Feedback)
7: Zweving natniveau (Chorus Wet Level)
0: Verbetering lage frequenties (Enhancer Low Frequency)
1: Verbetering lage versterking (Enhancer Low Gain)
2: Verbetering hoge frequenties (Enhancer High Frequency)
3: Verbetering hoge versterking (Enhancer High Gain)
4: Vertragingtijd (Delay Time)
5: Vertraging natniveau (Delay Wet Level)
6: Vertraging terugkoppeling (DelayFeedback)
7: Vertraging hoogdemping (Delay High Damp)
0: Verbetering lage frequenties (Enhancer Low Frequency)
1: Verbetering lage versterking (Enhancer Low Gain)
2: Verbetering hoge frequenties (Enhancer High Frequency)
3: Verbetering hoge versterking (Enhancer High Gain)
4: Flanger LFO snelheid (Flanger LFO Rate)
5: Flanger LFO diepte (Flanger LFO Depth)
6: Flangerterugkoppeling (Flanger Feedback)
7: Flanger natniveau (Flanger Wet Level)
0: Zweving LFO snelheid 1 (Chorus LFO Rate)
1: Zweving LFO diepte (Chorus LFO Depth)
2: Zweving terugkoppeling (Chorus Feedback)
3: Zweving natniveau (Chorus Wet Level)
4: Flanger LFO snelheid (Flanger LFO Rate)
5: Flanger LFO diepte (Flanger LFO Depth)
6: Flangerterugkoppeling (Flanger Feedback)
7: Flanger natniveau (Flanger Wet Level)
0: Zweving LFO snelheid 1 (Chorus LFO Rate)
1: Zweving LFO diepte (Chorus LFO Depth)
2: Zweving terugkoppeling (Chorus Feedback)
3: Zweving natniveau (Chorus Wet Level)
4: Tremolo LFO snelheid (Tremolo LFO Rate)
5: Tremolo LFO diepte (Tremolo LFO Depth)
0: Faseresonantie (Phaser Resonance)
1: Fase handbediening (Phaser Manual)
2: Fasesnelheid (Phaser Rate)
3: Fasediepte (Phaser Depth)
4: Fase natniveau (Phase Wet Level)
5: Automatische stereopositiesnelheid (Auto Pan Rate)
6: Automatische stereopositiediepte (Auto Pan Depth)
0: Compressordiepte (Compressor Depth)
1: Compressoraanslag (Compressor Attack)
2: Compressorniveau(Compressor Level)
3: Lo-Fi ruis 1 (Lo-Fi Noise1)
4: Lo-Fi ruis 2 (Lo-Fi Noise2)
5: Lo-Fi toon (Lo-Fi Tone)
6: Lo-Fi resonantie 1 (Lo-Fi Resonance)
7: Lo-Fi Bass (Lo-Fi Bass)
0: Ring OSC frequentie (Ring OSC Frequency)
1: Ring LFO snelheid (Ring LFO Rate)
2: Ring LFO diepte (Ring LFO Depth)
3: Ring natniveau (Ring Wet Level)
4: Ring droogniveau (Ring Dry Level)
5: Zweving LFO diepte (Chorus LFO Depth)
6: Vertragingstijd (Delay Time)
7: Vertraging natniveau (Delay Wet Level)
0: Ring OSC frequentie (Ring OSC Frequency)
1: Ring LFO snelheid (Ring LFO Rate)
2: Ring LFO diepte (Ring LFO Depth)
3: Ring natniveau (Ring Wet Level)
4: Ring droogniveau (Ring Dry Level)
5: Vervormingsversterking (Distortion Gain)
6: Vervormingstoon (Distortion Tone)
7: Vervormingsniveau (Distortion Level)
707A-D-089A
CTK900_d.book 87 ページ 2005年3月11日 金曜日 午前11時47分

DSP algoritmelijst
D-88
JM14 : Meervoudig14 (Multi14)-Lo-Fi-Weerkaatsing
(Lo-Fi – Reflection)
•Functie
Dit is een meervoudige effector die gerelateerd is aan Lo-Fi-
Weerkaatsing (Lo-Fi-Reflection).
•Parameters
JM15 : Meervoudig15 (Multi15)-Vervorming-Lo-Fi
(Distortion – Lo-Fi)
•Functie
Dit is een meervoudige effector die gerelateerd is aan Vervorming-
Lo-Fi ( Distortion-Lo-Fi).
•Parameters
JM16 : Meervoudig16 (Multi16)-Draaibeweging-
Weerkaatsing (Drive Rotary – Reflection)
•Functie
Dit is een meervoudige effector die gerelateerd is aan
Draaibeweging-Weerkaatsing (Drive Rotary-Reflection).
•Parameters
JM17 : Meervoudig17 (Multi17)-Weerkaatsing-
Draaibeweging (Rotary – Reflection)
•Functie
Dit is een meervoudige effector die gerelateerd is aan Weerkaatsing-
Draaibeweging (Rotary–Reflection).
•Parameters
JM18: Meervoudig18 (Multi18)-Compressor-
Verbetering-2-tap Vertraging (Compressor –
Enhancer-2-Tap Delay)
•Functie
Dit is een meervoudige effector die gerelateerd is aan Compressor-
Verbetering-2-tap Vertraging (Compressor-Enhancer-2-Tap Delay).
•Parameters
JM19 : Meervoudig19 (Multi19)-Compressor-Stereo
Vertraging 1 (Compressor – Stereo Delay 1)
•Functie
Dit is een meervoudige effector die gerelateerd is aan Compressor
Vertraging 1 (Compressor Delay 1).
•Parameters
JM20 : Meervoudig20 (Multi20) –Fase-1-Fase Zweving
– Automatische Stereopositie (Phaser – 1-Phase
Chorus – Auto Pan)
•Functie
Dit is een meervoudige effector die gerelateerd is aan Fase-1-Fase
Zweving – Automatische Stereopositie (Phaser-1-Phase Chorus-
Auto Pan).
•Parameters
JM21 : Meervoudig21 (Multi21)-Automatische Wah - Tri
2-fasezweving-2-tap vertraging (Auto Wah – Tri 2-
Phase Chorus – 2-Tap Delay)
•Functie
Dit is een meervoudige effector die gerelateerd is aan Automatische
Wah - Tri 2-fasezweving-2-tap vertraging (Auto Wah-Tri 2-Phase
Chorus-2-Tap Delay).
•Parameters
JM22 : Meervoudig22 (Multi22)-LFO Wah - Tri 2-
fasezweving-2-tap vertraging (LFO Wah – Tri 2-Phase
Chorus – 2-Tap Delay)
•Functie
Dit is een meervoudige effector die gerelateerd is aan LFO Wah – Tri
2-fasezweving-2-tap vertraging (LFO Wah-Tri 2-Phase Chorus-2-
Tap Delay).
•Parameters
JM23 : Meervoudig23 (Multi23)-Compressor-Sinus 2-
Fase Zweving-Weerkaatsing (Compressor – Sin 2-
Phase Chorus –Reflection)
•Functie
Dit is een meervoudige effector die gerelateerd is aan Compressor-
Sinus 2-Fase Zweving-Weerkaatsing (Compressor-Sin 2-Phase
Chorus–Reflection).
0: Lo-Fi ruis 1 (Lo-Fi Noise1)
1: Lo-Fi ruis 2 (Lo-Fi Noise2)
2: Lo-Fi toon (Lo-Fi Tone)
3: Lo-Fi resonantie 1 (Lo-Fi Resonance)
4: Weerkaatsingstype (Reflection Type)
5: Weerkaatsing natniveau (Reflection Wet Level)
6: Weerkaatsing terugkoppeling (Reflection Feedback)
7: Weerkaatsingtoon (Reflection Tone)
0: Vervormingsversterking (Distortion Gain)
1: Vervorming laagband (Distortion Low)
2: Vervorming hoogband (Distortion High)
3: Vervormingsniveau (Distortion Level)
4: Lo-Fi ruis 1 (Lo-Fi Noise1)
5: Lo-Fi ruis 2 (Lo-Fi Noise2)
6: Lo-Fi toon (Lo-Fi Tone)
7: Lo-Fi resonantie 1 (Lo-Fi Resonance)
0: Drive Rotary versterking (Drive Rotary Gain)
1: Drive Rotary niveau (Drive Rotary Level)
2: Draaisnelheid (Drive Rotary Speed)
3: Langzame draaisnelheid (Drive Rotary Slow Rate)
4: Snelle draaisnelheid (Drive Rotary Fast Rate)
5: Weerkaatsing natniveau (Reflection Wet Level)
6: Weerkaatsing terugkoppeling (Reflection Feedback)
7: Weerkaatsingtoon (Reflection Tone)
0: Draaisnelheid (Rotary Speed)
1: Draaipauze (Rotary Break)
2: Langzame draaisnelheid (Rotary Slow Rate)
3: Snelle draaisnelheid (Rotary Fast Rate)
4: Weerkaatsing natniveau (Reflection Wet Level)
5: Weerkaatsing terugkoppeling (Reflection Feedback)
6: Weerkaatsingtoon (Reflection Tone)
0: Compressordiepte (Compressor Depth)
1: Compressoraanslag (Compressor Attack)
2: Compressorniveau(Compressor Level)
3: Verbetering lage versterking (Enhancer Low Gain)
4: Verbetering hoge versterking (Enhancer High Gain)
5: Vertragingtijd (Delay Time)
6: Vertraging natniveau (Delay Wet Level)
7: Vertraging terugkoppeling (DelayFeedback)
0: Compressordiepte (Compressor Depth)
1: Compressoraanslag (Compressor Attack)
2: Compressorloslaten (Compressor Release)
3: Compressorniveau(Compressor Level)
4: Vertragingtijd (Delay Time)
5: Vertraging natniveau (Delay Wet Level)
6: Vertraging terugkoppeling (Delay Feedback)
7: Vertraging hoge demping (Delay High Damp)
0: Faseresonantie (Phaser Resonance)
1: Fase handbediening (Phaser Manual)
2: Fasesnelheid (Phaser Rate)
3: Fasediepte (Phaser Depth)
4: Zweving LFO snelheid (Chorus LFO Rate)
5: Zweving LFO diepte (Chorus LFO Depth)
6: Automatische stereopositiesnelheid (Auto Pan Rate)
7: Automatische stereopositiediepte (Auto Pan Depth)
0: Wah resonantie (Wah Resonance)
1: Wah handbediening (Wah Manual)
2: Wah diepte (Wah Depth)
3: Zweving LFO snelheid (Chorus LFO Rate)
4: Zweving LFO diepte (Chorus LFO Depth)
5: Vertragingstijd (Delay Time)
6: Vertraging natniveau (Delay Wet Level)
7: Vertraging terugkoppeling (Delay Feedback)
0: Wah resonantie (Wah Resonance)
1: Wah handbediening (Wah Manual)
2: Wah LFO snelheid (Wah LFO Rate)
3: Wah LFO diepte (Wah LFO Depth)
4: Zweving LFO diepte (Chorus LFO Depth)
5: Vertragingstijd (Delay Time)
6: Vertraging natniveau (Delay Wet Level)
7: Vertraging terugkoppeling (Delay Feedback)
707A-D-090A
CTK900_d.book 88 ページ 2005年3月11日 金曜日 午前11時47分

D-89
DSP algoritmelijst
•Parameters
JM24 : Meervoudig24 (Multi24)-Vervorming - 1-
fasezweving-2-tap vertraging (Distortion – 1-Phase
Chorus – 2-Tap Delay)
•Functie
Dit is een meervoudige effector die gerelateerd is aan Vervorming -
1 fasezweving-2-tap vertraging (Distortion-1 Phase Chorus-2-Tap
Delay).
•Parameters
JM25 : Meervoudig25 (Multi25)-Compressor-
Vervorming - 2-tap vertraging (Compressor –
Distortion – 2-Tap Delay)
•Functie
Dit is een meervoudige effector die gerelateerd is aan Compressor-
Vervorming - 2-tap vertraging (Compressor-Distortion-2-Tap
Delay).
•Parameters
JM26 : Meervoudig26 (Multi26)-Automatisch Wah-
Vervorming - 2-tap vertraging (Auto Wah – Distortion
– 2-Tap Delay)
•Functie
Dit is een meervoudige effector die gerelateerd is aan Automatisch
Wah-Vervorming - 2-tap vertraging (Auto Wah-Distortion-2-Tap
Delay).
•Parameters
JM27 : Meervoudig27 (Multi27)-LFO Wah-Vervorming -
2-tap vertraging (LFO – Distortion – 2-Tap Delay)
•Functie
Dit is een meervoudige effector die gerelateerd is aan LFO Wah-
Vervorming - 2-tap vertraging (LFO Wah-Distortion-2-Tap Delay).
•Parameters
JM28 : Meervoudig28 (Multi28)-Vervorming - 3-tap
vertraging (Distortion – 3-Tap Delay)
•Functie
Dit is een meervoudige effector die gerelateerd is aan Vervorming -
3-tap vertraging (Distortion-3-Tap Delay).
•Parameters
JM29 : Meervoudig29 (Multi29)-Vervorming - Fase
(Distortion – Phaser)
•Functie
Dit is een meervoudige effector die gerelateerd is aan Vervorming-
Fase (Distortion-Phaser).
•Parameters
JM30 : Meervoudig30 (Multi30)-Vervorming-Sinus 2-
Fase Zweving (Distortion – Sin 2-Phase Chorus)
•Functie
Dit is een meervoudige effector die gerelateerd is aan Vervorming-
Sinus 2-Fase Zweving (Distortion-Sin 2-Phase Chorus).
•Parameters
JM31 : Meervoudig31 (Multi31)-Vervorming-Flanger
(Distortion – Flanger)
•Functie
Dit is een meervoudige effector die gerelateerd is aan Vervorming-
Flanger (Distortion-Flanger).
•Parameters
0: Compressordiepte (Compressor Depth)
1: Compressoraanslag (Compressor Attack)
2: Compressorniveau(Compressor Level)
3: Zweving LFO snelheid (Chorus LFO Rate)
4: Zweving LFO diepte (Chorus LFO Depth)
5: Weerkaatsing natniveau (Reflection Wet Level)
6: Weerkaatsing terugkoppeling (Reflection Feedback)
7: Weerkaatsingtoon (Reflection Tone)
0: Vervormingsversterking (Distortion Gain)
1: Vervorming laagband (Distortion Low)
2: Vervorming hoogband (Distortion High)
3: Vervormingsniveau (Distortion Level)
4: Zweving LFO diepte (Chorus LFO Depth)
5: Vertragingstijd (Delay Time)
6: Vertraging natniveau (Delay Wet Level)
7: Vertraging terugkoppeling (Delay Feedback)
0: Compressordiepte (Compressor Depth)
1: Vervormingsversterking (Distortion Gain)
2: Vervorming laagband (Distortion Low)
3: Vervorming hoogband (Distortion High)
4: Vervormingsniveau (Distortion Level)
5: Vertragingstijd (Delay Time)
6: Vertraging natniveau (Delay Wet Level)
7: Vertraging terugkoppeling (Delay Feedback)
0: Wah handbediening (Wah Manual)
1: Wah diepte (Wah Depth)
2: Vervormingsversterking (Distortion Gain)
3: Vervorming toon (Distortion Tone)
4: Vervormingsniveau (Distortion Level)
5: Vertragingstijd (Delay Time)
6: Vertraging natniveau (Delay Wet Level)
7: Vertraging terugkoppeling (Delay Feedback)
0: Wah handbediening (Wah Manual)
1: Wah LFO snelheid (Wah LFO Rate)
2: Wah LFO diepte (Wah LFO Depth)
3: Vervormingsversterking (Distortion Gain)
4: Vervormingsniveau (Distortion Level)
5: Vertragingstijd (Delay Time)
6: Vertraging natniveau (Delay Wet Level)
7: Vertraging terugkoppeling (Delay Feedback)
0: Vervormingsversterking (Distortion Gain)
1: Vervorming laagband (Distortion Low)
2: Vervorming hoogband (Distortion High)
3: Vervormingsniveau (Distortion Level)
4: Vertragingstijd (Delay Time)
5: Vertraging natniveau (Delay Wet Level)
6: Vertraging terugkoppeling (Delay Feedback)
7: Vertraging hoge demping (Delay High Damp)
0: Vervormingsversterking (Distortion Gain)
1: Vervorming laagband (Distortion Low)
2: Vervorming hoogband (Distortion High)
3: Vervormingsniveau (Distortion Level)
4: Faseresonantie (Phaser Resonance)
5: Fase handbediening (Phaser Manual)
6: Fasesnelheid (Phaser Rate)
7: Fasediepte (Phaser Depth)
0: Vervormingsversterking (Distortion Gain)
1: Vervorming laagband (Distortion Low)
2: Vervorming hoogband (Distortion High)
3: Vervormingsniveau (Distortion Level)
4: Zweving LFO snelheid (Chorus LFO Rate)
5: Zweving LFO diepte (Chorus LFO Depth)
6: Zweving terugkoppeling (Chorus Feedback)
7: Zweving natniveau (Chorus Wet Level)
0: Vervormingsversterking (Distortion Gain)
1: Vervorming laagband (Distortion Low)
2: Vervorming hoogband (Distortion High)
3: Vervormingsniveau (Distortion Level)
4: Flanger LFO snelheid (Flanger LFO Rate)
5: Flanger LFO diepte (Flanger LFO Depth)
6: Flanger terugkoppeling (Flanger Feedback)
7: Flanger natniveau (Flanger Wet Level)
707A-D-091A
CTK900_d.book 89 ページ 2005年3月11日 金曜日 午前11時47分

Appendix/Appendice
A-1
Appendix/A ppendic e
Toonlijst/Lista dei toni
1Nr./Num. 2Toongroep/Gruppo di toni 3Toonnaam/Nome del tono
4Programmaverandering/
Cambiamento programma
5Bankkeuze MSB/
MSB di selezione banco 6Maximale polyfonie/Polifonia massima
7Bereiktype/Tipo di gamma 8DSP type/Tipo di DSP
Geavanceerde tonen/Toni avanzati
12 3 45678
0PIANO STEREO GRAND PIANO 0 51 16 N RvbHall1
1PIANO STEREO MELLOW PIANO 0 52 16 N GateRvb2
2PIANO STEREO BRIGHT PIANO 1 50 16 N Equalize
3PIANO GRAND PIANO 0 48 32 N RvbHall1
4PIANO ROCK PIANO 1 49 32 N Equalize
5PIANO MODERN PIANO 1 51 16 N Equalize
6PIANO DANCE PIANO 1 53 16 N Enha Dly
7PIANO MELLOW PIANO 0 50 32 N Equalize
8PIANO BRIGHT PIANO 1 48 32 N Enhancer
9PIANO SYNTH-STR PIANO 0 54 16 N Cho Flan
10 PIANO STRINGS PIANO 1 52 16 N RvbHall1
11 PIANO VOICE PIANO 0 53 16 N Reflect
12 PIANO ELEC.GRAND PIANO 2 48 32 N Equalize
13 PIANO HARPSICHORD 6 51 32 N CmpChoRf
14 PIANO GRAND PIANO WIDE 0 49 32 N Reflect
15 PIANO AMBIENT PIANO 0 55 16 N St.Delay
16 PIANO 1 OCTAVE PIANO 3 51 16 N Equalize
17 PIANO 2 OCTAVE PIANO 3 50 16 N RvbRoom2
18 PIANO MODERN E.G.PIANO 2 50 16 N ChoDly 1
19 PIANO COMP.PIANO 0 56 32 N CmpEnDly
20 PIANO HONKY-TONK 1 3 48 16 N Enhancer
21 PIANO BRIGHT HARPSICHORD 6 52 32 N CmpChoRf
22 PIANO COUPLED HARPSICHORD 6 49 16 N CmpChoRf
23 E.PIANO ELEC.PIANO 1 4 48 32 N Chorus 3
24 E.PIANO ELEC.PIANO 2 5 49 16 N Chorus 3
25 E.PIANO FM ELEC.PIANO 5 48 16 N Chorus 3
26 E.PIANO DYNO ELEC.PIANO 4 49 32 N Chorus 3
27 E.PIANO 60'S ELEC.PIANO 4 52 32 N Auto Pan
28 E.PIANO MELLOW E.PIANO 4 53 16 N CmpChoRf
29 E.PIANO POP ELEC.PIANO 4 50 16 N Equalize
30 E.PIANO TREMOLO E.PIANO 4 56 32 N Cho Trem
31 E.PIANO SOFT E.PIANO 5 51 16 N Equalize
32 E.PIANO GLASS E.PIANO 4 51 16 N Equalize
33 E.PIANO SYNTH-STR E.PIANO 1 4 55 16 N Equalize
34 E.PIANO CLAVI 7 48 32 N Dist 1
35 E.PIANO AUTO WAH E.PIANO 4 57 32 N Auto Wah
36 E.PIANO PHASER E.PIANO 4 58 32 N PhaAPan1
37 E.PIANO MODERN E.PIANO 5 50 16 N Enha Dly
38 E.PIANO WARM ELEC.PIANO 4 59 32 N Cho Trem
39 E.PIANO ELEC.PIANO PAD 4 54 16 N StPhaser
40 E.PIANO SYNTH-STR E.PIANO 2 5 53 16 N Equalize
41 E.PIANO STRINGS E.PIANO 5 54 16 N ChoDly 1
42 E.PIANO RESONANCE CLAVI 7 50 32 N Auto Wah
43 E.PIANO PULSE CLAVI 7 49 32 N CmpEnDly
44 E.PIANO LA CLAVI 7 51 32 N Cho Dly4
45
CHROM.PERC
TREMOLO VIBRAPHONE 11 48 32 N Cho Trem
46
CHROM.PERC
MARIMBA 12 48 32 N Reflect
47
CHROM.PERC
GLOCKENSPIEL 9 48 32 +1 Reflect
48
CHROM.PERC
CELESTA 8 48 32 N Reflect
49
CHROM.PERC
VIBRAPHONE 11 50 32 N Reflect
50
CHROM.PERC
PHASER MARIMBA 12 50 32 N PhaDly 2
51
CHROM.PERC
DELAY GLOCKENSPIEL 9 49 32 +1 ChoDly 2
52
CHROM.PERC
ROTARY CELESTA 8 49 32 N RotRef 2
53 ORGAN ROTARY DRAWBAR 16 52 16 N Rotary 2
54 ORGAN ROTARY PERC.ORGAN 1 17 52 16 N Rotary 2
55 ORGAN ROTARY PERC.ORGAN 2 17 54 16 N RotRef 1
56 ORGAN 70'S ORGAN 17 49 32 N Rotary 1
57 ORGAN TREMOLO ORGAN 16 49 32 N Cho Trem
58 ORGAN JAZZ DRAWBAR 17 53 16 N RotRef 1
59 ORGAN ROCK ORGAN 18 48 16 N Rotary 2
60 ORGAN OVD ROTARY ORGAN 16 54 32 N Od Rot 2
61 ORGAN ROTARY ELEC.ORGAN 16 53 32 N Rotary 2
62 ORGAN CHURCH ORGAN 1 19 48 16 N RvbHall2
63 ORGAN CHAPEL ORGAN 19 51 32 N GateRvb2
64 ORGAN ACCORDION 21 48 16 N Reflect
65 ORGAN BANDONEON 23 48 16 N Reflect
66 ORGAN HARMONICA 22 48 32 N Reflect
67 ORGAN DRAWBAR ORGAN 1 16 48 32 N Reflect
68 ORGAN DRAWBAR ORGAN 2 16 50 32 N Rotary 1
69 ORGAN ELEC.ORGAN 16 51 32 N Reflect
70 ORGAN PERC.ORGAN 1 17 48 16 N Reflect
71 ORGAN PERC.ORGAN 2 17 51 16 N Rotary 2
72 ORGAN JAZZ ORGAN 17 50 16 N Reflect
73 ORGAN OVD ROCK ORGAN 18 49 16 N OdRtRef1
74 ORGAN TAPE ORGAN 20 50 16 N Cho Dly4
75 ORGAN CHURCH ORGAN 2 19 49 16 N GateRvb2
76 ORGAN OCTAVE ACCORDION 21 49 16 N CmpChoRf
77 ORGAN NEO BANDONEON 23 49 16 N ChoDly 4
78 ORGAN SLOW HARMONICA 22 49 32 N RvbRoom2
79 ORGAN WAH HARMONICA 22 50 32 N LWhDsDly
80 GUITAR PURE ACOUSTIC GUITAR 25 49 32 –1 Equalize
81 GUITAR NYLON STR.GUITAR 24 48 32 –1 Equalize
82 GUITAR STEEL STR.GUITAR 25 48 32 –1 Equalize
83 GUITAR JAZZ GUITAR 26 48 32 –1 CmpChoRf
84 GUITAR CHORUS CLEAN GUITAR 27 53 32 –1 CmpEnDly
85 GUITAR ROTARY GUITAR 27 54 32 –1 RotRef 1
86 GUITAR CRUNCH ELEC.GUITAR 27 52 32 –1 CrnDelay
87 GUITAR OVD FRONT GUITAR 29 49 32 –1 CmpOdDly
88 GUITAR FEEDBACK DIST.GT 30 52 16 –1 DistDly1
89 GUITAR MUTE DIST.GUITAR 28 49 32 –1 MetalDly
90 GUITAR MELLOW NYLON GUITAR 24 51 16 –1 ChoDly 3
91 GUITAR 12 STRING GUITAR 25 50 16 –1 Equalize
92 GUITAR
BRIGHT ACOUSTIC GUITAR
25 52 32 –1 Enha Dly
93 GUITAR CHORUS STEEL GUITAR 25 51 16 –1 ChoDly 4
94 GUITAR UKULELE 24 49 32 N CmpChoRf
95 GUITAR BANJO 105 48 32 N Equalize
96 GUITAR OCT JAZZ GUITAR 26 50 16 –1 RvbRoom3
97 GUITAR CHORUS JAZZ GUITAR 26 51 32 –1 OdChorus
98 GUITAR CLEAN GUITAR 27 48 32 –1 Equalize
99 GUITAR ELEC.GUITAR FRONT 27 51 32 –1 Equalize
100 GUITAR ELEC.GUITAR REAR 27 50 32 –1 Equalize
101 GUITAR TREMOLO GUITAR 29 55 32 –1 Cho Trem
102 GUITAR MUTE GUITAR 28 48 32 –1 Equalize
103 GUITAR OVERDRIVE GUITAR 29 48 16 –1 CmpDelay
104 GUITAR OVD REAR GUITAR 29 50 32 –1 Ovrdrive
105 GUITAR DISTORTION FRONT GT 30 50 32 –1 DistDly2
106 GUITAR MORE DISTORTION GT 30 51 16 –1 DistDly2
107 GUITAR TOUCH WAH OVD GT 30 54 16 –1 AWhCrDly
108 GUITAR DISTORTION GUITAR 30 48 16 –1 CmpDelay
109 GUITAR FEEDBACK GUITAR 30 49 16 –1 CmpCrDly
110 GUITAR DISTORTION CLEAN GT 30 53 32 –1 CmpCrDly
111 BASS ACOUSTIC BASS 1 32 48 32 –1 Limiter
112 BASS ACOUSTIC BASS 2 32 49 32 –1 Reflect
113 BASS RIDE BASS 32 50 16 –1 RvbRoom1
114 BASS FINGERED BASS 1 33 48 32 –1 Limiter
115 BASS FINGERED BASS 2 33 49 32 –1 Limiter
116 BASS PICKED BASS 34 48 32 –1 CmpEnDly
117 BASS FRETLESS BASS 35 48 32 –1 ChoDly 1
118 BASS SLAP BASS 37 48 32 –1 Comp 2
119 BASS SAW SYNTH-BASS 1 38 48 16 –1 Chorus 1
120 BASS ANALOG SYNTH-BASS 38 52 32 –1 PhaCho 1
121 BASS CHORUS FINGERED BASS 33 50 16 –1 Crn Cho
122 BASS ROCK PICKED BASS 34 49 32 –1 OdChorus
123 BASS FLAN.FRETLESS BASS 35 49 16 –1 Cho Flan
124 BASS FUNKY SLAP BASS 37 49 32 –1 AWhCrDly
125 BASS SQR SYNTH-BASS 1 39 48 32 –1 Od Rot 1
12 3 45678
707A-D-182A
CTK900_di_Appendix.fm 1 ページ 2005年3月11日 金曜日 午後12時39分

A-2
Appendix/Appendice
126 BASS RESO.SQR BASS 39 50 32 –1 Enha Cho
127 BASS RESO.SAW BASS 1 38 53 32 –1 AWhChDly
128 BASS RESO.SAW BASS 2 38 49 16 –1 PhaDly 2
129 BASS DISTORTION SQR BASS 39 51 16 –1 DistDly1
130 BASS DIGITAL BASS 1 39 52 32 –1 Comp 2
131 BASS DIGITAL BASS 2 39 55 16 –1 Chorus 2
132 BASS ACID BASS 38 50 32 –1 Enhancer
133 BASS SAW SYNTH-BASS 2 38 54 32 –1 Equalize
134 BASS TRI SYNTH-BASS 39 53 32 –1 Equalize
135 BASS SINE BASS 39 54 32 –1 Comp 1
136 BASS FAT SYNTH-BASS 39 56 16 N CmpEnDly
137 BASS ORGAN BASS 1 38 55 32 –1 Comp 1
138 ORCHESTRA VIOLIN 40 48 32 N GateRvb2
139 ORCHESTRA CELLO 42 48 32 –1 GateRvb2
140 ORCHESTRA VIOLA 41 48 32 N GateRvb2
141 ORCHESTRA PIZZICATO ENSEMBLE 45 49 16 N RvbHall1
142 ORCHESTRA HARP 46 48 32 N Reflect
143 ORCHESTRA SLOW VIOLIN 40 49 32 N RvbHall2
144 ORCHESTRA SLOW CELLO 42 49 32 –1 RvbHall2
145 ORCHESTRA PIZZICATO 45 48 32 N Reflect
146 ORCHESTRA HARPS 46 49 16 N Reflect
147 ENSEMBLE STEREO STRINGS 48 51 16 N RvbPlate
148 ENSEMBLE STRING ENSEMBLE 48 48 32 N RvbRoom3
149 ENSEMBLE SLOW STRINGS 49 48 32 N ChoDly 3
150 ENSEMBLE CHAMBER 49 49 16 N Reflect
151 ENSEMBLE PURE SYNTH-STRINGS 50 50 16 N ChoDly 3
152 ENSEMBLE SYNTH-STRINGS 1 50 48 32 N ChoDly 3
153 ENSEMBLE 70'S SYNTH-STR 50 51 16 N RevHall1
154 ENSEMBLE 80'S SYNTH-STR 50 52 16 N ChoDly 4
155 ENSEMBLE STEREO CHOIR 52 50 16 N RvbHall1
156 ENSEMBLE VOICE UUH 53 49 16 N RvbRoom1
157 ENSEMBLE VOICE DOO 53 48 32 N RvbRoom1
158 ENSEMBLE SYNTH-VOICE 1 54 48 32 N Chorus 4
159 ENSEMBLE SYNTH-VOICE 2 54 49 32 N ChoDly 3
160 ENSEMBLE SCAT VOICE 1 53 52 32 N ChoDly 4
161 ENSEMBLE SCAT VOICE 2 53 53 32 N ChoDly 2
162 ENSEMBLE SCAT VOICE 3 53 54 32 –1 ChoDly 4
163 ENSEMBLE BRIGHT STRINGS 48 49 32 N RvbHall1
164 ENSEMBLE WIDE STRINGS 48 52 16 N RvbHall1
165 ENSEMBLE MELLOW STRINGS 49 50 32 N RvbHall1
166 ENSEMBLE ORCHESTRA STRINGS 1 49 51 16 N RvbRoom3
167 ENSEMBLE ORCHESTRA STRINGS 2 49 52 16 N RvbHall1
168 ENSEMBLE RESO.SYNTH-STRINGS 51 48 32 N ChoDly 3
169 ENSEMBLE PHASER SYNTH-STRINGS 51 49 16 N PhaAPan2
170 ENSEMBLE OLD STRINGS ENSEMBLE 49 53 32 N OdChorus
171 ENSEMBLE CHOIR STRINGS 48 53 16 N RvbHall1
172 ENSEMBLE SYNTH-CHOIR 52 51 16 N StXDelay
173 ENSEMBLE SYNTH-DOO 53 50 16 N DistDly1
174 ENSEMBLE MAGIC VOICE DOO 53 51 32 N PhaDly 2
175 ENSEMBLE WAH SYNTH-VOICE 54 55 32 N AWhChDly
176 ENSEMBLE VOICE PAD 54 53 16 N FlanDly3
177 ENSEMBLE BLOW VOICE 54 51 16 N DistDly1
178 ENSEMBLE NOISY SYNTH-VOICE 54 54 16 N FlanDly2
179 ENSEMBLE POP HIT 1 55 52 16 N Equalize
180 ENSEMBLE POP HIT 2 55 53 16 N FlanDly1
181 ENSEMBLE BASS HIT 55 49 16 N DistDly1
182 ENSEMBLE PIANO HIT 55 54 16 N GateRvb2
183 ENSEMBLE ORGAN HIT 55 55 16 N Rotary 2
184 ENSEMBLE ORCHESTRA HIT 1 55 48 16 N RvbHall1
185 ENSEMBLE TECHNO HIT 55 56 16 N MetalDly
186 BRASS PURE TRUMPET 56 52 32 N GateRvb1
187 BRASS TROMBONE 57 50 16 –1 GateRvb2
188 BRASS MUTE TRUMPET 59 48 32 N Enhancer
189 BRASS STEREO BRASS 61 50 16 N RvbPlate
190 BRASS BRASS ENSEMBLE 61 51 16 N Enha Dly
191 BRASS DEEP SYNTH-BRASS 1 62 51 16 N Enha Dly
192 BRASS SOFT SYNTH-BRASS 63 51 16 N Enha Dly
193 BRASS VINTAGE SYNTH-BRASS 63 48 16 N RvbHall2
194 BRASS TRUMPET 1 56 51 16 N GateRvb2
195 BRASS MELLOW TRUMPET 56 50 16 N RvbHall1
196 BRASS MELLOW TROMBONE 57 48 16 –1 RvbHall1
197 BRASS BRIGHT TROMBONE 57 49 32 –1 RvbHall1
198 BRASS TUBA 58 48 32 –1 RvbHall1
199 BRASS FRENCH HORN 60 48 16 –1 RvbHall1
200 BRASS TRUMPET 2 56 53 32 N GateRvb1
12 3 45678
201 BRASS TROMBONE SECTION 57 51 16 –1 GateRvb2
202 BRASS OCTAVE FRENCH HORN 60 50 16 –1 RvbHall1
203 BRASS BRASS 61 48 32 N RvbHall2
204 BRASS BRASS SFZ 61 53 16 N Comp 2
205 BRASS BRASS+FRENCH HORN 61 55 16 N RvbHall2
206 BRASS OCTAVE BRASS 61 54 16 N RvbHall2
207 BRASS GATE BRASS 61 56 16 N GateRvb1
208 BRASS DEEP SYNTH-BRASS 2 62 53 16 N Enha Dly
209 BRASS ANALOG BRASS 1 62 48 32 N Comp 2
210 BRASS ANALOG BRASS 2 62 54 32 N Equalize
211 BRASS WARM SYNTH-BRASS 63 52 16 N Delay
212 BRASS SLOW SYNTH-BRASS 63 49 16 N ChoDly 4
213 BRASS SQR SYNTH-BRASS 62 52 16 N Delay
214 BRASS SAW SYNTH-BRASS 63 53 16 N Enha Cho
215 BRASS LA SYNTH-BRASS 63 50 16 N PhaDly 1
216 REED BREATHY ALTO SAX 65 50 16 –1 RvbHall1
217 REED BREATHY TENOR SAX 66 50 16 –1 RvbHall1
218 REED MELLOW SOPRANO SAX 64 49 16 N CmpEnDly
219 REED PURE ALTO SAX 65 51 32 –1 GateRvb2
220 REED PURE TENOR SAX 66 51 16 –1 GateRvb2
221 REED CLARINET 71 49 16 N Reflect
222 REED OBOE 68 48 32 N GateRvb2
223 REED SOPRANO SAX 64 48 32 N Equalize
224 REED ALTO SAX 65 48 32 –1 Equalize
225 REED BRIGHT ALTO SAX 65 54 32 –1 Equalize
226 REED TENOR SAX 66 48 32 –1 Equalize
227 REED BARITONE SAX 67 48 32 –1 Equalize
228 REED TREMOLO ALTO SAX 65 49 16 –1 Tremolo
229 REED TREMOLO TENOR SAX 66 49 16 –1 Tremolo
230 REED ALTO SAXYS 65 52 16 –1 Equalize
231 REED TENOR SAXYS 66 52 16 –1 Equalize
232 REED STACK BARITONE SAX 67 49 16 –1 Comp 2
233 REED WAH BARITONE SAX 67 50 16 –1 Auto Wah
234 REED MELLOW CLARINET 71 48 32 N GateRvb2
235 REED SYNTH-OBOE 68 49 16 N ChoDly 4
236 PIPE PURE FLUTE 73 49 16 N GateRvb2
237 PIPE FLUTE 73 48 32 N Reflect
238 PIPE MELLOW FLUTE 73 50 16 N Reflect
239 PIPE PICCOLO 72 48 32 +1 Equalize
240 PIPE PAN FLUTE 75 48 32 N GateRvb2
241 PIPE BOTTLE BLOW 76 48 32 N Equalize
242 PIPE RECORDER 74 48 32 N GateRvb2
243 PIPE WHISTLE 78 48 32 N Tremolo
244 PIPE PICCOLO ENSEMBLE 72 49 16 +1 Equalize
245 PIPE BREATHY FLUTE 73 53 16 N Tremolo
246 PIPE OCTAVE FLUTE 73 51 16 N Equalize
247 PIPE FLUTE+REED 73 52 16 N StXDelay
248 PIPE SYNTH-PAN FLUTE 75 49 16 N AWhChDly
249 PIPE SYNTH-RECORDER 74 49 16 N ChoDly 4
250 PIPE WHISTLES 78 49 16 N ChoDly 4
251 SYNTH-LEAD SAWTOOTH LEAD 81 48 16 N Enha Dly
252 SYNTH-LEAD MELLOW SAW LEAD 81 53 16 N Enha Dly
253 SYNTH-LEAD GR LEAD 1 81 54 16 N PhaDly 2
254 SYNTH-LEAD SQUARE LEAD 1 80 48 16 N ChoDly 2
255 SYNTH-LEAD SQUARE LEAD 2 80 51 16 N ChoDly 2
256 SYNTH-LEAD VOX SQR LEAD 80 52 16 N ChoDly 4
257 SYNTH-LEAD CALLIOPE LEAD 82 48 16 N Equalize
258 SYNTH-LEAD CHIFF LEAD 1 83 48 16 N Comp 1
259 SYNTH-LEAD CHARANG LEAD 84 48 16 N Equalize
260 SYNTH-LEAD GT SYNTH-LEAD 1 84 49 16 N PhaAPan1
261 SYNTH-LEAD SOLO VOX 85 48 16 N PhaDly 1
262 SYNTH-LEAD FIFTH LEAD 86 48 16 N Auto Wah
263 SYNTH-LEAD HUSKY SAW 86 49 16 N PhaDly 1
264 SYNTH-LEAD BASS LEAD 1 87 48 16 N Chorus 2
265 SYNTH-LEAD BASS LEAD 2 87 50 16 N LFO Wah
266 SYNTH-LEAD VOX SAW LEAD 81 57 16 N RgChoDly
267 SYNTH-LEAD SQUARE LEAD 3 80 53 16 N FlanDly1
268 SYNTH-LEAD MELLOW SQR LEAD 80 54 16 N Tremolo
269 SYNTH-LEAD ADVANCED CALLIOPE 82 49 16 N RvbPlate
270 SYNTH-LEAD SEQ SAW 1 81 55 16 N Equalize
271 SYNTH-LEAD REED SAW 81 56 16 N Enha Cho
272 SYNTH-LEAD PIPE LEAD 82 50 16 N Reflect
273 SYNTH-LEAD ATTACK SQR 1 80 55 16 N Comp 2
274 SYNTH-LEAD ATTACK SQR 2 80 56 16 N 3Tap Dly
275 SYNTH-LEAD PLUCK LEAD 1 84 50 16 N FlanDly2
12 3 45678
707A-D-183A
CTK900_di_Appendix.fm 2 ページ 2005年3月11日 金曜日 午後12時39分

Appendix/Appendice
A-3
276 SYNTH-LEAD PLUCK LEAD 2 84 51 16 N FlanDly2
277 SYNTH-LEAD FIFTH MELLOW 86 50 16 N StXDelay
278 SYNTH-LEAD FOURTH LEAD 86 51 16 N Auto Pan
279 SYNTH-LEAD DETUNE SAW 81 51 16 N Chorus 2
280 SYNTH-LEAD RESO.SAW LEAD 81 58 16 N Phaser
281 SYNTH-LEAD GR LEAD 2 81 59 32 N CmpCrDly
282 SYNTH-LEAD GR LEAD X 81 60 32 N ChoDly 2
283 SYNTH-LEAD VOX LEAD 1 85 50 16 N FlanDly2
284 SYNTH-LEAD REED LEAD 87 51 16 N Equalize
285 SYNTH-LEAD SQUARE WAVE 1 80 49 32 N Auto Pan
286 SYNTH-LEAD SQUARE WAVE 2 80 57 32 N AWhChDly
287 SYNTH-LEAD PERC.CHIFF 1 83 49 16 N Comp 1
288 SYNTH-LEAD CHIFF LEAD 2 83 50 16 N Comp 1
289 SYNTH-LEAD TECH POLYSYNTH 1 86 52 16 N Ring Mod
290 SYNTH-LEAD TECH POLYSYNTH 2 86 54 32 N LoFi Ref
291 SYNTH-LEAD RESONANCE LEAD 86 53 16 N Enha Dly
292 SYNTH-LEAD FRET LEAD 87 52 16 N Enha Dly
293 SYNTH-LEAD SEVENTH SEQ 86 55 16 N Phaser
294 SYNTH-LEAD WAH SEQ 86 56 16 N AWhChDly
295 SYNTH-PAD FANTASY PAD 88 48 16 N PhaDly 2
296 SYNTH-PAD WARM PAD 89 48 32 N Equalize
297 SYNTH-PAD POLYSYNTH PAD 90 48 16 N Cho Trem
298 SYNTH-PAD SPACE VOICE 1 91 48 16 N RotRef 1
299 SYNTH-PAD COSMIC VOICE 91 50 16 N Rotary 2
300 SYNTH-PAD BOWED PAD 92 48 16 N 3Tap Dly
301 SYNTH-PAD METAL PAD 1 93 48 16 N St Delay
302 SYNTH-PAD HALO PAD 94 48 16 N StPhaser
303 SYNTH-PAD SWEEP PAD 95 48 32 N Equalize
12 3 45678
304 SYNTH-PAD MOVIE SOUND 97 48 16 N FlanDly1
305 SYNTH-PAD NOISY SAW 90 49 16 N Lo-Fi
306 SYNTH-PAD SINE PAD 89 49 16 N Phaser
307 SYNTH-PAD VIBE PAD 96 49 16 N CmpDelay
308 SYNTH-PAD RAIN PAD 96 48 16 N Comp 1
309 SYNTH-PAD CRYSTAL 1 98 48 16 N PhaDly 2
310 SYNTH-PAD CRYSTAL 2 98 50 16 N St Delay
311 SYNTH-PAD ATMOSPHERE PAD 99 48 16 N GateRvb1
312 SYNTH-PAD BRIGHTER 100 49 16 N Delay
313 SYNTH-PAD STAR THEME 103 48 16 N PhaAPan2
314 SYNTH-PAD NEW FANTASY 88 49 16 N ChoDly 3
315 SYNTH-PAD WARM VOX 89 50 16 N Equalize
316 SYNTH-PAD FLUTE PAD 89 51 16 N Equalize
317 SYNTH-PAD ATTACK POLYSYNTH 90 50 16 N Equalize
318 SYNTH-PAD CHIFF CHOIR 91 51 16 N Cho Flan
319 SYNTH-PAD STAR VOICE 1 91 52 16 N DsChoDly
320 SYNTH-PAD STAR VOICE 2 91 53 32 N AWhChDly
321 SYNTH-PAD SPACE VOICE 2 91 49 16 N RgChoDly
322 SYNTH-PAD SPACE CHOIR 91 54 32 N ChoDly 4
323 SYNTH-PAD BOTTLE PAD 92 49 16 N LFO Wah
324 SYNTH-PAD DEEP BLUE 97 49 32 N RevHall2
325 SYNTH-PAD GOBLIN PAD 101 48 16 N Flanger
326 SYNTH-PAD POLY SAW 90 51 16 N ChoDly 3
327 SYNTH-PAD BOUNCE PAD 94 49 16 N Dist Cho
328 SYNTH-PAD SLOW SWEEP 95 49 16 N RgChoDly
329 SYNTH-PAD STEEL PAD 99 49 16 N ChoDly 3
330 SYNTH-PAD WONDER BELL 98 51 16 N GateRvb4
331 SYNTH-PAD SAVANNA 98 52 32 N RgChoDly
12 3 45678
Voorkeuzetonen/Toni preselezionati
1 2 3 45678
400 GM GM PIANO 1 0 64 32 N –
401 GM GM PIANO 2 1 64 32 N –
402 GM GM PIANO 3 2 64 32 N –
403 GM GM HONKY-TONK 3 64 16 N –
404 GM GM E.PIANO 1 4 64 32 N –
405 GM GM E.PIANO 2 5 64 16 N –
406 GM GM HARPSICHORD 6 64 32 N –
407 GM GM CLAVI 7 64 32 N –
408 GM GM CELESTA 8 64 32 N –
409 GM GM GLOCKENSPIEL 9 64 32 N –
410 GM GM MUSIC BOX 10 64 16 N –
411 GM GM VIBRAPHONE 11 64 32 N –
412 GM GM MARIMBA 12 64 32 N –
413 GM GM XYLOPHONE 13 64 32 N –
414 GM GM TUBULAR BELL 14 64 32 N –
415 GM GM DULCIMER 15 64 16 N –
416 GM GM ORGAN 1 16 64 32 N –
417 GM GM ORGAN 2 17 64 16 N –
418 GM GM ORGAN 3 18 64 16 N –
419 GM GM PIPE ORGAN 19 64 16 N –
420 GM GM REED ORGAN 20 64 32 N –
421 GM GM ACCORDION 21 64 16 N –
422 GM GM HARMONICA 22 64 32 N –
423 GM GM BANDONEON 23 64 16 N –
424 GM GM NYLON STR.GUITAR 24 64 32 N –
425 GM GM STEEL STR.GUITAR 25 64 32 N –
426 GM GM JAZZ GUITAR 26 64 32 N –
427 GM GM CLEAN GUITAR 27 64 32 N –
428 GM GM MUTE GUITAR 28 64 32 N –
429 GM GM OVERDRIVE GT 29 64 16 N –
430 GM GM DISTORTION GT 30 64 16 N –
431 GM GM GT HARMONICS 31 64 32 N –
432 GM GM ACOUSTIC BASS 32 64 32 N –
433 GM GM FINGERED BASS 33 64 32 N –
434 GM GM PICKED BASS 34 64 32 N –
435 GM GM FRETLESS BASS 35 64 32 N –
436 GM GM SLAP BASS 1 36 64 32 N –
437 GM GM SLAP BASS 2 37 64 32 N –
438 GM GM SYNTH-BASS 1 38 64 16 N –
439 GM GM SYNTH-BASS 2 39 64 32 N –
440 GM GM VIOLIN 40 64 32 N –
441 GM GM VIOLA 41 64 32 N –
442 GM GM CELLO 42 64 32 N –
443 GM GM CONTRABASS 43 64 32 N –
444 GM GM TREMOLO STRINGS 44 64 32 N –
445 GM GM PIZZICATO 45 64 32 N –
446 GM GM HARP 46 64 32 N –
447 GM GM TIMPANI 47 64 32 N –
448 GM GM STRINGS 1 48 64 32 N –
449 GM GM STRINGS 2 49 64 32 N –
450 GM GM SYNTH-STRINGS 1 50 64 32 N –
451 GM GM SYNTH-STRINGS 2 51 64 32 N –
452 GM GM CHOIR AAHS 52 64 32 N –
453 GM GM VOICE DOO 53 64 32 N –
454 GM GM SYNTH-VOICE 54 64 32 N –
455 GM GM ORCHESTRA HIT 55 64 16 N –
456 GM GM TRUMPET 56 64 32 N –
457 GM GM TROMBONE 57 64 32 N –
458 GM GM TUBA 58 64 32 N –
459 GM GM MUTE TRUMPET 59 64 32 N –
460 GM GM FRENCH HORN 60 64 16 N –
461 GM GM BRASS 61 64 32 N –
462 GM GM SYNTH-BRASS 1 62 64 32 N –
463 GM GM SYNTH-BRASS 2 63 64 16 N –
464 GM GM SOPRANO SAX 64 64 32 N –
465 GM GM ALTO SAX 65 64 32 N –
466 GM GM TENOR SAX 66 64 32 N –
467 GM GM BARITONE SAX 67 64 32 N –
468 GM GM OBOE 68 64 32 N –
469 GM GM ENGLISH HORN 69 64 32 N –
470 GM GM BASSOON 70 64 32 N –
471 GM GM CLARINET 71 64 32 N –
472 GM GM PICCOLO 72 64 32 N –
473 GM GM FLUTE 73 64 32 N –
474 GM GM RECORDER 74 64 32 N –
475 GM GM PAN FLUTE 75 64 32 N –
476 GM GM BOTTLE BLOW 76 64 32 N –
477 GM GM SHAKUHACHI 77 64 16 N –
478 GM GM WHISTLE 78 64 32 N –
479 GM GM OCARINA 79 64 32 N –
480 GM GM SQUARE LEAD 80 64 16 N –
481 GM GM SAWTOOTH LEAD 81 64 16 N –
482 GM GM CALLIOPE 82 64 16 N –
483 GM GM CHIFF LEAD 83 64 16 N –
1 2 3 45678
707A-D-184A
CTK900_di_Appendix.fm 3 ページ 2005年3月11日 金曜日 午後12時39分

A-4
Appendix/Appendice
484 GM GM CHARANG 84 64 16 N –
485 GM GM VOICE LEAD 85 64 16 N –
486 GM GM FIFTH LEAD 86 64 16 N –
487 GM GM BASS+LEAD 87 64 16 N –
488 GM GM FANTASY 88 64 16 N –
489 GM GM WARM PAD 89 64 32 N –
490 GM GM POLYSYNTH 90 64 16 N –
491 GM GM SPACE CHOIR 91 64 16 N –
492 GM GM BOWED GLASS 92 64 16 N –
493 GM GM METAL PAD 93 64 16 N –
494 GM GM HALO PAD 94 64 16 N –
495 GM GM SWEEP PAD 95 64 32 N –
496 GM GM RAIN DROP 96 64 16 N –
497 GM GM SOUND TRACK 97 64 16 N –
498 GM GM CRYSTAL 98 64 16 N –
499 GM GM ATMOSPHERE 99 64 16 N –
500 GM GM BRIGHTNESS 100 64 16 N –
501 GM GM GOBLINS 101 64 16 N –
502 GM GM ECHOES 102 64 32 N –
503 GM GM SF 103 64 16 N –
504 GM GM SITAR 104 64 16 N –
505 GM GM BANJO 105 64 32 N –
506 GM GM SHAMISEN 106 64 32 N –
507 GM GM KOTO 107 64 32 N –
508 GM GM THUMB PIANO 108 64 32 N –
509 GM GM BAGPIPE 109 64 16 N –
510 GM GM FIDDLE 110 64 32 N –
511 GM GM SHANAI 111 64 32 N –
512 GM GM TINKLE BELL 112 64 32 N –
513 GM GM AGOGO 113 64 32 N –
514 GM GM STEEL DRUMS 114 64 16 N –
515 GM GM WOOD BLOCK 115 64 32 N –
516 GM GM TAIKO 116 64 32 N –
517 GM GM MELODIC TOM 117 64 32 N –
518 GM GM SYNTH-DRUM 118 64 32 N –
519 GM GM REVERSE CYMBAL 119 64 32 N –
520 GM GM GT FRET NOISE 120 64 32 N –
521 GM GM BREATH NOISE 121 64 32 N –
522 GM GM SEASHORE 122 64 16 N –
523 GM GM BIRD 123 64 16 N –
524 GM GM TELEPHONE 124 64 32 N –
525 GM GM HELICOPTER 125 64 32 N –
526 GM GM APPLAUSE 126 64 16 N –
527 GM GM GUNSHOT 127 64 32 N –
528 VARIOUS TECHNO PIANO 1 70 32 N –
529 VARIOUS MODERN E.G.PIANO WIDE 2 65 32 N –
530 VARIOUS HONKY-TONK 2 3 65 16 N –
531 VARIOUS DYNO ELEC.PIANO VAR. 4 65 32 N –
532 VARIOUS 60'S ELEC.PIANO VAR. 4 68 32 N –
533 VARIOUS ELEC.PIANO 3 4 66 16 N –
534 VARIOUS MODERN EP+E.G.PIANO 5 66 16 N –
535 VARIOUS MODERN EP VAR. 5 68 16 N –
536 VARIOUS HARPSICHORD VAR. 6 66 32 N –
537 VARIOUS PULSE CLAVI VAR. 7 65 32 N –
538 VARIOUS VIBRAPHONE VAR. 11 65 32 N –
539 VARIOUS MARIMBA VAR. 12 65 32 N –
540 VARIOUS TREMOLO ORGAN VAR. 16 65 32 N –
541 VARIOUS 70'S ORGAN VAR. 17 65 32 N –
1 2 3 45678
542 VARIOUS CHURCH ORGAN 3 19 66 16 N –
543 VARIOUS PUFF ORGAN 20 65 16 N –
544 VARIOUS NYLON GUITAR RELEASE 24 66 16 N –
545 VARIOUS ACOUSTIC GUITAR VAR. 25 69 32 N –
546 VARIOUS PEDAL STEEL 26 65 16 N –
547 VARIOUS DETUNE CLEAN GT 27 65 16 N –
548 VARIOUS PLAIN ELEC.GUITAR REAR 27 66 32 N –
549 VARIOUS
PLAIN ELEC.GUITAR FRONT
27 67 32 N –
550 VARIOUS FEEDBACK GUITAR VAR. 30 65 16 N –
551 VARIOUS GUITAR FEEDBACK 31 65 32 N –
552 VARIOUS ACOUSTIC BASS 1 VAR. 32 67 32 N –
553 VARIOUS FINGERED BASS 1 VAR. 33 67 32 N –
554 VARIOUS SAW SYNTH-BASS 3 38 67 16 N –
555 VARIOUS SAW SYNTH-BASS 4 38 73 16 N –
556 VARIOUS RESO.SAW BASS 3 38 72 16 N –
557 VARIOUS ORGAN BASS 2 38 74 16 N –
558 VARIOUS SQR SYNTH-BASS 2 39 65 16 N –
559 VARIOUS SQR SYNTH-BASS 3 39 73 16 N –
560 VARIOUS ATTACK SQR BASS 39 74 16 N –
561 VARIOUS OCTAVE STRINGS 48 66 16 N –
562 VARIOUS SYNTH-STRINGS 2 50 65 16 N –
563 VARIOUS CHOIR+UUH 52 65 16 N –
564 VARIOUS SCAT VOICE 4 53 71 16 N –
565 VARIOUS SCAT VOICE 5 53 72 16 N –
566 VARIOUS SYNTH-VOICE 3 54 68 16 N –
567 VARIOUS SEQ VOX 54 66 32 N –
568 VARIOUS BASS HIT VAR. 55 65 16 N –
569 VARIOUS POP HIT 3 55 66 16 N –
570 VARIOUS ORCHESTRA HIT 2 55 67 16 N –
571 VARIOUS TIMPANI HIT 55 73 16 N –
572 VARIOUS TRUMPET 3 56 65 32 N –
573 VARIOUS MUTE TRUMPET VAR. 59 65 32 N –
574 VARIOUS MELLOW FRENCH HORN 60 65 16 N –
575 VARIOUS BRASS+TRUMPET 61 68 16 N –
576 VARIOUS BRASS+TROMBONE 61 65 16 N –
577 VARIOUS SYNTH-BRASS VAR. 62 65 32 N –
578 VARIOUS OCTAVE SYNTH-BRASS 62 66 16 N –
579 VARIOUS SYNTH-BRASS SFZ 63 65 16 N –
580 VARIOUS BREATHY ALTO SAX VAR. 65 69 16 N –
581 VARIOUS BREATHY TENOR SAX VAR. 66 69 16 N –
582 VARIOUS MELLOW ALTO SAX 65 65 16 N –
583 VARIOUS MELLOW TENOR SAX 66 65 16 N –
584 VARIOUS TRIANGLE WAVE 80 66 32 N –
585 VARIOUS SQUARE WAVE 3 80 74 32 N –
586 VARIOUS SAW WAVE 81 65 32 N –
587 VARIOUS SAW+SQR 81 66 16 N –
588 VARIOUS SEQ SAW 2 81 68 16 N –
589 VARIOUS PERC.CHIFF 2 83 67 16 N –
590 VARIOUS GT SYNTH-LEAD 2 84 68 16 N –
591 VARIOUS VOX LEAD 2 85 65 16 N –
592 VARIOUS BASS LEAD 3 87 65 16 N –
593 VARIOUS SINE SYNTH 89 65 16 N –
594 VARIOUS SOPRANO PAD 89 68 16 N –
595 VARIOUS GLASS PAD 92 66 16 N –
596 VARIOUS METAL PAD 2 93 65 16 N –
597 VARIOUS FAST SWEEP 95 66 16 N –
598 VARIOUS WOOD PAD 96 66 16 N –
599 VARIOUS SYNTH-MALLET 98 65 16 N –
1 2 3 45678
Drumklanken/Suoni di batteria
12 3 45
600 DRUM SET STANDARD SET 1 0 120
601 DRUM SET STANDARD SET 2 1 120
602 DRUM SET STANDARD SET 3 2 120
603 DRUM SET STANDARD SET 4 3 120
604 DRUM SET ROOM SET 8 120
605 DRUM SET POWER SET 16 120
606 DRUM SET ELECTRONIC SET 24 120
607 DRUM SET SYNTH SET 1 25 120
608 DRUM SET SYNTH SET 2 30 120
609 DRUM SET JAZZ SET 32 120
610 DRUM SET BRUSH SET 40 120
611 DRUM SET ORCHESTRA SET 48 120
612 DRUM SET HIP-HOP SET 1 64 120
613 DRUM SET HIP-HOP SET 2 65 120
614 DRUM SET TECHNO SET 1 66 120
615 DRUM SET TECHNO SET 2 67 120
616 DRUM SET DANCE SET 1 68 120
617 DRUM SET DANCE SET 2 69 120
12 3 45
707A-D-185A
CTK900_di_Appendix.fm 4 ページ 2005年3月11日 金曜日 午後12時39分

Appendix/Appendice
A-5
Gebruikerstonen/Toni dell’utente
12 3 45
700 USER TONE STEREO GRAND PIANO 0 94
701 USER TONE STEREO MELLOW PIANO 1 94
702 USER TONE STEREO BRIGHT PIANO 2 94
703 USER TONE GRAND PIANO 3 94
704 USER TONE ROCK PIANO 4 94
705 USER TONE MODERN PIANO 5 94
706 USER TONE DANCE PIANO 6 94
707 USER TONE MELLOW PIANO 7 94
708 USER TONE BRIGHT PIANO 8 94
709 USER TONE SYNTH-STR PIANO 9 94
710 USER TONE STRINGS PIANO 10 94
711 USER TONE VOICE PIANO 11 94
712 USER TONE ELEC.GRAND PIANO 12 94
713 USER TONE HARPSICHORD 13 94
714 USER TONE GRAND PIANO WIDE 14 94
715 USER TONE AMBIENT PIANO 15 94
716 USER TONE 1 OCTAVE PIANO 16 94
717 USER TONE 2 OCTAVE PIANO 17 94
718 USER TONE MODERN E.G.PIANO 18 94
719 USER TONE COMP.PIANO 19 94
720 USER TONE HONKY-TONK 1 20 94
721 USER TONE BRIGHT HARPSICHORD 21 94
722 USER TONE COUPLED HARPSICHORD 22 94
723 USER TONE ELEC.PIANO 1 23 94
724 USER TONE ELEC.PIANO 2 24 94
725 USER TONE FM ELEC.PIANO 25 94
726 USER TONE DYNO ELEC.PIANO 26 94
727 USER TONE 60'S ELEC.PIANO 27 94
728 USER TONE MELLOW E.PIANO 28 94
729 USER TONE POP ELEC.PIANO 29 94
730 USER TONE TREMOLO E.PIANO 30 94
731 USER TONE SOFT E.PIANO 31 94
732 USER TONE GLASS E.PIANO 32 94
733 USER TONE SYNTH-STR E.PIANO 1 33 94
734 USER TONE CLAVI 34 94
735 USER TONE AUTO WAH E.PIANO 35 94
736 USER TONE PHASER E.PIANO 36 94
737 USER TONE MODERN E.PIANO 37 94
738 USER TONE WARM ELEC.PIANO 38 94
739 USER TONE ELEC.PIANO PAD 39 94
740 USER TONE SYNTH-STR E.PIANO 2 40 94
741 USER TONE STRINGS E.PIANO 41 94
742 USER TONE RESONANCE CLAVI 42 94
743 USER TONE PULSE CLAVI 43 94
744 USER TONE LA CLAVI 44 94
745 USER TONE TREMOLO VIBRAPHONE 45 94
746 USER TONE MARIMBA 46 94
747 USER TONE GLOCKENSPIEL 47 94
748 USER TONE CELESTA 48 94
749 USER TONE VIBRAPHONE 49 94
750 USER TONE PHASER MARIMBA 50 94
751 USER TONE DELAY GLOCKENSPIEL 51 94
752 USER TONE ROTARY CELESTA 52 94
753 USER TONE ROTARY DRAWBAR 53 94
754 USER TONE ROTARY PERC.ORGAN 1 54 94
755 USER TONE ROTARY PERC.ORGAN 2 55 94
756 USER TONE 70'S ORGAN 56 94
757 USER TONE TREMOLO ORGAN 57 94
758 USER TONE JAZZ DRAWBAR 58 94
759 USER TONE ROCK ORGAN 59 94
760 USER TONE OVD ROTARY ORGAN 60 94
761 USER TONE ROTARY ELEC.ORGAN 61 94
762 USER TONE CHURCH ORGAN 1 62 94
763 USER TONE CHAPEL ORGAN 63 94
764 USER TONE ACCORDION 64 94
765 USER TONE BANDONEON 65 94
766 USER TONE HARMONICA 66 94
767 USER TONE DRAWBAR ORGAN 1 67 94
768 USER TONE DRAWBAR ORGAN 2 68 94
769 USER TONE ELEC.ORGAN 69 94
770 USER TONE PERC.ORGAN 1 70 94
771 USER TONE PERC.ORGAN 2 71 94
772 USER TONE JAZZ ORGAN 72 94
773 USER TONE OVD ROCK ORGAN 73 94
774 USER TONE TAPE ORGAN 74 94
775 USER TONE CHURCH ORGAN 2 75 94
776 USER TONE OCTAVE ACCORDION 76 94
777 USER TONE NEO BANDONEON 77 94
778 USER TONE SLOW HARMONICA 78 94
779 USER TONE WAH HARMONICA 79 94
780 USER TONE PURE ACOUSTIC GUITAR 80 94
781 USER TONE NYLON STR.GUITAR 81 94
782 USER TONE STEEL STR.GUITAR 82 94
783 USER TONE JAZZ GUITAR 83 94
784 USER TONE CHORUS CLEAN GUITAR 84 94
785 USER TONE ROTARY GUITAR 85 94
786 USER TONE CRUNCH ELEC.GUITAR 86 94
787 USER TONE OVD FRONT GUITAR 87 94
788 USER TONE FEEDBACK DIST.GT 88 94
789 USER TONE MUTE DIST.GUITAR 89 94
790 USER TONE MELLOW NYLON GUITAR 90 94
791 USER TONE 12 STRING GUITAR 91 94
792 USER TONE
BRIGHT ACOUSTIC GUITAR
92 94
793 USER TONE CHORUS STEEL GUITAR 93 94
794 USER TONE UKULELE 94 94
795 USER TONE BANJO 95 94
796 USER TONE OCT JAZZ GUITAR 96 94
797 USER TONE CHORUS JAZZ GUITAR 97 94
798 USER TONE CLEAN GUITAR 98 94
799 USER TONE ELEC.GUITAR FRONT 99 94
12 3 45
Gebruikerstonen met golven/Toni dell’utente con onde
12 3 45
800 USER TONE with WAVE PIANO EX. 0 88
801 USER TONE with WAVE CZ SWEEP BASS 1 88
802 USER TONE with WAVE CZ LEAD 1 2 88
803 USER TONE with WAVE CZ SYNTH 1 3 88
804 USER TONE with WAVE VOICE BASS 4 88
805 USER TONE with WAVE NO DATA 5 88
806 USER TONE with WAVE NO DATA 6 88
807 USER TONE with WAVE NO DATA 7 88
808 USER TONE with WAVE NO DATA 8 88
809 USER TONE with WAVE NO DATA 9 88
810 USER TONE with WAVE NO DATA 10 88
811 USER TONE with WAVE NO DATA 11 88
812 USER TONE with WAVE NO DATA 12 88
813 USER TONE with WAVE NO DATA 13 88
814 USER TONE with WAVE NO DATA 14 88
815 USER TONE with WAVE NO DATA 15 88
816 USER TONE with WAVE NO DATA 16 88
817 USER TONE with WAVE NO DATA 17 88
818 USER TONE with WAVE NO DATA 18 88
819 USER TONE with WAVE NO DATA 19 88
12 3 45
Gebruikersdrumsetten met golven/Batterie dell’utente con onde
12 3 45
900 USER DRUM SET with WAVE POWER ROOM SET 0 125
901 USER DRUM SET with WAVE NO DATA 1 125
902 USER DRUM SET with WAVE NO DATA 2 125
903 USER DRUM SET with WAVE NO DATA 3 125
12 3 45
707A-D-186A
CTK900_di_Appendix.fm 5 ページ 2005年3月11日 金曜日 午後12時39分

A-6
Appendix/Appendice
Trekorgel voorkeuzetonen/Toni di organo a barra di trazione preselezionati
12 3 45678
0DRAWBAR DRAWBAR ORGAN 1 0 96 10 N Rotary
1DRAWBAR JAZZ ORGAN 1 1 96 10 N Rotary
2DRAWBAR FULL DRAWBAR 2 96 16 N Rotary
3DRAWBAR PERC. ORGAN 1 3 96 16 N Rotary
4DRAWBAR 16'+1' ORGAN 4 96 16 N Rotary
5DRAWBAR SOUL ORGAN 1 5 96 10 N Rotary
6DRAWBAR OVERDRIVE ORGAN 1 6 96 16 N OvdRotry
7DRAWBAR DRAWBAR ORGAN 2 7 96 16 N Rotary
8DRAWBAR BLOCK ORGAN 1 8 96 16 N OvdRotry
9DRAWBAR THEATER ORGAN 1 9 96 16 N Rotary
10 DRAWBAR JAZZ ORGAN 2 10 96 10 N Rotary
11 DRAWBAR SOUL ORGAN 2 11 96 16 N Rotary
12 DRAWBAR GOSPEL ORGAN 1 12 96 16 N Rotary
13 DRAWBAR CHORUS ORGAN 1 13 96 16 N Rotary
14 DRAWBAR OVERDRIVE ORGAN 2 14 96 10 N OvdRotry
15 DRAWBAR BLOCK ORGAN 2 15 96 16 N Rotary
16 DRAWBAR DRAWBAR ORGAN 3 16 96 16 N Rotary
17 DRAWBAR PERC. ORGAN 2 17 96 16 N Rotary
18 DRAWBAR THEATER ORGAN 2 18 96 16 N Rotary
19 DRAWBAR GOSPEL ORGAN 2 19 96 16 N Rotary
20 DRAWBAR EVEN ORGAN 20 96 16 N Rotary
21 DRAWBAR FLUTE ORGAN 1 21 96 16 N Rotary
22 DRAWBAR CHORUS ORGAN 2 22 96 16 N Rotary
23 DRAWBAR OVERDRIVE ORGAN 3 23 96 16 N Rotary
24 DRAWBAR 16' ORGAN 24 96 16 N Rotary
25 DRAWBAR SOUL ORGAN 3 25 96 16 N Rotary
26 DRAWBAR PERC. ORGAN 3 26 96 16 N Rotary
27 DRAWBAR DRAWBAR ORGAN 4 27 96 16 N Rotary
28 DRAWBAR PERC. ORGAN 4 28 96 10 N Rotary
29 DRAWBAR ODD ORGAN 29 96 16 N Rotary
30 DRAWBAR REED ORGAN 1 30 96 16 N Rotary
31 DRAWBAR BLOCK ORGAN 3 31 96 10 N Rotary
32 DRAWBAR OVERDRIVE ORGAN 4 32 96 10 N OvdRotry
33 DRAWBAR DRAWBAR ORGAN 5 33 96 10 N Rotary
34 DRAWBAR GOSPEL ORGAN 3 34 96 16 N Rotary
35 DRAWBAR 8' + 4' ORGAN 35 96 32 N Rotary
36 DRAWBAR BLOCK ORGAN 4 36 96 32 N Rotary
37 DRAWBAR REED ORGAN 2 37 96 16 N Rotary
38 DRAWBAR PURE ORGAN 1 38 96 32 N Rotary
39 DRAWBAR DRAWBAR ORGAN 6 39 96 10 N Rotary
40 DRAWBAR DELAY ORGAN 1 40 96 10 N StXDly 2
41 DRAWBAR DEEP CHORUS ORGAN 41 96 32 N Cho.Dly4
42 DRAWBAR TREMOLO ORGAN 42 96 16 N Cho.Trem
43 DRAWBAR DELAY ORGAN 2 43 96 16 N Cho.Dly6
44 DRAWBAR LFO WAH ORGAN 44 96 16 N LWhChDl2
45 DRAWBAR DIST. ORGAN LEAD 45 96 16 N MetalDly
46 DRAWBAR RING ORGAN 46 96 16 N RingMod2
47 DRAWBAR MAD ROTARY ORGAN 47 96 10 N RgChDly2
48 DRAWBAR OLD ORGAN 48 96 16 N LoFiRef2
49 DRAWBAR DIST. RING ORGAN 49 96 10 N DistRing
12 3 45678
Trekorgel gebruikerstonen/Toni di organo a barra di trazione dell’utente
12 3 45
100 USER DRAWBAR DRAWBAR ORGAN 1 0 104
101 USER DRAWBAR JAZZ ORGAN 1 1 104
102 USER DRAWBAR FULL DRAWBAR 2 104
103 USER DRAWBAR PERC. ORGAN 1 3 104
104 USER DRAWBAR 16'+1' ORGAN 4 104
105 USER DRAWBAR SOUL ORGAN 1 5 104
106 USER DRAWBAR OVERDRIVE ORGAN 1 6 104
107 USER DRAWBAR DRAWBAR ORGAN 2 7 104
108 USER DRAWBAR BLOCK ORGAN 1 8 104
109 USER DRAWBAR THEATER ORGAN 1 9 104
110 USER DRAWBAR JAZZ ORGAN 2 10 104
111 USER DRAWBAR SOUL ORGAN 2 11 104
112 USER DRAWBAR GOSPEL ORGAN 1 12 104
113 USER DRAWBAR CHORUS ORGAN 1 13 104
114 USER DRAWBAR OVERDRIVE ORGAN 2 14 104
115 USER DRAWBAR BLOCK ORGAN 2 15 104
116 USER DRAWBAR DRAWBAR ORGAN 3 16 104
117 USER DRAWBAR PERC. ORGAN 2 17 104
118 USER DRAWBAR THEATER ORGAN 2 18 104
119 USER DRAWBAR GOSPEL ORGAN 2 19 104
120 USER DRAWBAR EVEN ORGAN 20 104
121 USER DRAWBAR FLUTE ORGAN 1 21 104
122 USER DRAWBAR CHORUS ORGAN 2 22 104
123 USER DRAWBAR OVERDRIVE ORGAN 3 23 104
124 USER DRAWBAR 16' ORGAN 24 104
125 USER DRAWBAR SOUL ORGAN 3 25 104
126 USER DRAWBAR PERC. ORGAN 3 26 104
127 USER DRAWBAR DRAWBAR ORGAN 4 27 104
128 USER DRAWBAR PERC. ORGAN 4 28 104
129 USER DRAWBAR ODD ORGAN 29 104
130 USER DRAWBAR REED ORGAN 1 30 104
131 USER DRAWBAR BLOCK ORGAN 3 31 104
132 USER DRAWBAR OVERDRIVE ORGAN 4 32 104
133 USER DRAWBAR DRAWBAR ORGAN 5 33 104
134 USER DRAWBAR GOSPEL ORGAN 3 34 104
135 USER DRAWBAR 8' + 4' ORGAN 35 104
136 USER DRAWBAR BLOCK ORGAN 4 36 104
137 USER DRAWBAR REED ORGAN 2 37 104
138 USER DRAWBAR PURE ORGAN 1 38 104
139 USER DRAWBAR DRAWBAR ORGAN 6 39 104
140 USER DRAWBAR DELAY ORGAN 1 40 104
141 USER DRAWBAR DEEP CHORUS ORGAN 41 104
142 USER DRAWBAR TREMOLO ORGAN 42 104
143 USER DRAWBAR DELAY ORGAN 2 43 104
144 USER DRAWBAR LFO WAH ORGAN 44 104
145 USER DRAWBAR DIST. ORGAN LEAD 45 104
146 USER DRAWBAR RING ORGAN 46 104
147 USER DRAWBAR MAD ROTARY ORGAN 47 104
148 USER DRAWBAR OLD ORGAN 48 104
149 USER DRAWBAR DIST. RING ORGAN 49 104
150 USER DRAWBAR DRAWBAR ORGAN 1 50 104
151 USER DRAWBAR JAZZ ORGAN 1 51 104
152 USER DRAWBAR FULL DRAWBAR 52 104
153 USER DRAWBAR PERC. ORGAN 1 53 104
154 USER DRAWBAR 16'+1' ORGAN 54 104
155 USER DRAWBAR SOUL ORGAN 1 55 104
156 USER DRAWBAR OVERDRIVE ORGAN 1 56 104
157 USER DRAWBAR DRAWBAR ORGAN 2 57 104
158 USER DRAWBAR BLOCK ORGAN 1 58 104
159 USER DRAWBAR THEATER ORGAN 1 59 104
160 USER DRAWBAR JAZZ ORGAN 2 60 104
161 USER DRAWBAR SOUL ORGAN 2 61 104
162 USER DRAWBAR GOSPEL ORGAN 1 62 104
163 USER DRAWBAR CHORUS ORGAN 1 63 104
164 USER DRAWBAR OVERDRIVE ORGAN 2 64 104
165 USER DRAWBAR BLOCK ORGAN 2 65 104
166 USER DRAWBAR DRAWBAR ORGAN 3 66 104
167 USER DRAWBAR PERC. ORGAN 2 67 104
168 USER DRAWBAR THEATER ORGAN 2 68 104
169 USER DRAWBAR GOSPEL ORGAN 2 69 104
170 USER DRAWBAR EVEN ORGAN 70 104
171 USER DRAWBAR FLUTE ORGAN 1 71 104
172 USER DRAWBAR CHORUS ORGAN 2 72 104
173 USER DRAWBAR OVERDRIVE ORGAN 3 73 104
174 USER DRAWBAR 16' ORGAN 74 104
175 USER DRAWBAR SOUL ORGAN 3 75 104
176 USER DRAWBAR PERC. ORGAN 3 76 104
177 USER DRAWBAR DRAWBAR ORGAN 4 77 104
178 USER DRAWBAR PERC. ORGAN 4 78 104
179 USER DRAWBAR ODD ORGAN 79 104
180 USER DRAWBAR REED ORGAN 1 80 104
181 USER DRAWBAR BLOCK ORGAN 3 81 104
12 3 45
707A-D-187A
CTK900_di_Appendix.fm 6 ページ 2005年3月11日 金曜日 午後12時39分

Appendix/Appendice
A-7
Bereik
• De bovenstaande lijst toont de oorspronkelijke default
configuratie. De hieronder aangegeven toonnummers van de
toongroep veranderen van de in deze lijst getoonde nummers
als u originele tonen opslaat in het keyboardgeheugen (pagina
D-42).
• Gebruikerstonen (toonnummers 700 tot en met 799)*1
• Gebruikerstonen met golven (toonnummers 800 tot en met
819)*2
• Gebruikersdrumsetten met golven (toonnummers 900 tot en
met 903)*3
• Trekorgel gebruikerstonen (toonnummers 100 tot en met
199)*4
*1 De oorspronkelijke default wordt gevormd door de
vooringestelde geavanceerde tonen 000 tot en met 099. Door
resetten van het systeem (pagina D-70) worden de
oorspronkelijke default instellingen opnieuw verkregen.
*2 De oorspronkelijke default wordt gevormd door
voorkeuzetonen met golfdata voor de toonnummers 800 tot en
met 804. Door resetten van het systeem worden alle
opgeslagen data gewist.
*3 De oorspronkelijke default wordt gevormd door drumsetten
met golfdata voor toonnummer 900. Door resetten van het
systeem worden alle opgeslagen data gewist.
*4 De oorspronkelijke default wordt gevormd door twee setten
van dezelfde tonen die toegewezen zijn aan de trekorgel
(drawbar organ) toonnummers 000 tot en met 049. Door
resetten van het systeem worden de oorspronkelijke default
instellingen opnieuw verkregen.
• U kunt de met het keyboard gebundelde CD-ROM gebruiken
om alle tonen terug te stellen naar de oorspronkelijke default
instellingen zoals aangegeven in de lijst. Zie “Terugstellen
(resetten) van het keyboard naar de oorspronkelijke default
instellingen” op pagina D-77 voor nadere details.
Gamma
• La lista sopra riportata mostra la configurazione di default di
fabbrica iniziale. I numeri di tono del gruppo di toni indicati di
seguito cambieranno da quelli indicati in questa lista se si
salvano i toni originali nella memoria della tastiera (pagina
I-42).
• Toni dell’utente (Numeri di tono da 700 a 799)*1
• Toni dell’utente con onde (Numeri di tono da 800 a 819)*2
• Batterie dell’utente con onde (Numeri di tono da 900 a
903)*3
• Toni di organo a barra di trazione dell’utente (Numeri di tono
da 100 a 199)*4
*1 L’impostazione di default di fabbrica iniziale è Toni avanzati da
000 a 099. L’azzeramento del sistema (pagina I-70) ripristina
le impostazioni di default di fabbrica iniziali.
*2 L’impostazione di default di fabbrica iniziale è dati di Toni con
onde preselezionati per i numeri di tono da 800 a 804.
L’azzeramento del sistema cancella tutti i dati memorizzati.
*3 L’impostazione di default di fabbrica iniziale è dati di Batterie
con onde preselezionati per il numero di tono 900.
L’azzeramento del sistema cancella tutti i dati memorizzati.
*4 L’impostazione di default di fabbrica iniziale è due gruppi degli
stessi toni assegnati ai numeri di tono di organo a barra di
trazione da 000 a 049. L’azzeramento del sistema ripristina le
impostazioni di default di fabbrica iniziali.
• Il CD-ROM fornito in dotazione alla tastiera può essere usato
per riportare tutti i toni alle rispettive impostazioni di default di
fabbrica iniziali indicate nella lista. Per i dettagli, fare riferimento
a “Riporto della tastiera alle sue impostazioni di default di
fabbrica iniziali” a pagina I-77.
182 USER DRAWBAR OVERDRIVE ORGAN 4 82 104
183 USER DRAWBAR DRAWBAR ORGAN 5 83 104
184 USER DRAWBAR GOSPEL ORGAN 3 84 104
185 USER DRAWBAR 8' + 4' ORGAN 85 104
186 USER DRAWBAR BLOCK ORGAN 4 86 104
187 USER DRAWBAR REED ORGAN 2 87 104
188 USER DRAWBAR PURE ORGAN 1 88 104
189 USER DRAWBAR DRAWBAR ORGAN 6 89 104
190 USER DRAWBAR DELAY ORGAN 1 90 104
191 USER DRAWBAR DEEP CHORUS ORGAN 91 104
192 USER DRAWBAR TREMOLO ORGAN 92 104
193 USER DRAWBAR DELAY ORGAN 2 93 104
194 USER DRAWBAR LFO WAH ORGAN 94 104
195 USER DRAWBAR DIST. ORGAN LEAD 95 104
196 USER DRAWBAR RING ORGAN 96 104
197 USER DRAWBAR MAD ROTARY ORGAN 97 104
198 USER DRAWBAR OLD ORGAN 98 104
199 USER DRAWBAR DIST. RING ORGAN 99 104
12 3 45
Symbol Betekenis
NNormaal
-1 1 octaaf lager
+11 octaaf hoger
Simbolo Significato
NNormale
-1 1 ottava in giù
+11 ottava in su
707A-D-188A
CTK900_di_Appendix.fm 7 ページ 2005年3月24日 木曜日 午前10時58分

A-8
Appendix/Appendice
“ ” geeft hetzelfde geluid aan als STANDARD SET 1. / “ ” indica lo stesso suono di STANDARD SET 1.
Drumklankenlijst /Lista di assegnazione suoni di batteria
707A-D-189A
CTK900_di_Appendix.fm 8 ページ 2005年3月11日 金曜日 午後12時39分

Appendix/Appendice
A-9 707A-D-190A
CTK900_di_Appendix.fm 9 ページ 2005年3月11日 金曜日 午後12時39分

A-10
Appendix/Appendice
Ritmelijst/Lista dei ritmi
Nr./
Num.
Ritmenaam/Nome del ritmo
8 BEAT
000 8 BEAT 1
001 8 BEAT 2
002 8 BEAT 3
003 8 BEAT 4
004 8 BEAT 5
005 8 BEAT POP 1
006 8 BEAT POP 2
007 8 BEAT POP 3
008 8 BEAT POP 4
009 60'S SOUL
010 8 BEAT DANCE
011 POP ROCK 1
012 POP ROCK 2
16 BEAT
013 16 BEAT 1
014 16 BEAT 2
015 16 BEAT 3
016 16 BEAT 4
017 SLOW 16 BEAT
018 16 BEAT SHUFFLE 1
019 16 BEAT SHUFFLE 2
020 16 BEAT SHUFFLE 3
021 16 BEAT SHUFFLE 4
022 FUNK 1
023 FUNK 2
024 FUSION
025 LATIN FUSION
POPS
026 POP 1
027 POP 2
028 CUITAR POP
029 SOUL
030 POP SHUFFLE 1
031 POP SHUFFLE 2
032 SOUL POP
033 WORLD POP
034 MELLOW R&B
035 60'S POP
036 80'S POP
037 OLDIES POP
038 POP WALTZ
BALLAD
039 8 BEAT BALLAD 1
040 8 BEAT BALLAD 2
041 8 BEAT BALLAD 3
042 16 BEAT BALLAD 1
043 16 BEAT BALLAD 2
044 16 BEAT BALLAD 3
045 6/8 BALLAD 1
046 6/8 BALLAD 2
047 ROCK BALLAD
048 POP BALLAD
049 OLDIES BALLAD
050 SERENADE
ROCK
051 ROCK 1
052 ROCK 2
053 ROCK 3
054 R&B
055 SHUFFLE ROCK
056 HEAVY METAL
057 60'S ROCK
058 SHUFFLE BOOGIE
059 BLUES
060 TWIST
DANCE
061 TRANCE 1
062 TRANCE 2
063 AMBIENT 1
064 AMBIENT 2
065 AMBIENT 3
066 RAVE
067 TECHNO
068 DIGITAL ROCK
069 HOUSE
070 LATIN HOUSE
071 DANCE 1
072 DANCE 2
073 MODERN R&B
074 HIP-HOP
075 TRIP-HOP
076 ELECTRIC POP
077 DANCE POP 1
078 DANCE POP 2
Nr./
Num.
Ritmenaam/Nome del ritmo
079 DANCE POP 3
080 DISCO SOUL
JAZZ
081 FAST BIG BAND
082 MIDDLE BIG BAND
083 SLOW BIG BAND
084 JAZZ COMBO 1
085 JAZZ COMBO 2
086 SWING 1
087 SWING 2
088 SLOW SWING
089 MODERN JAZZ
090 FOX TROT
091 QUICKSTEP
092 JAZZ WALTZ
EUROPEAN
093 POLKA
094 POLKA FOX
095 POP POLKA
096 MARCH 1
097 MARCH 2
098 GERMAN MARCH
099 WALTZ 1
100 WALTZ 2
101 WALTZ 3
102 VIENNESE WALTZ
103 FRENCH WALTZ 1
104 FRENCH WALTZ 2
LATIN/VARIOUS
105 BOSSA NOVA 1
106 BOSSA NOVA 2
107 BOSSA NOVA 3
108 SAMBA 1
109 SAMBA 2
110 MERENGUE
111 CUMBIA
112 CHA-CHA-CHA
113 SALSA
114 BEGUINE 1
115 BEGUINE 2
116 BOLERO
117 MAMBO
118 RHUMBA
Nr./
Num.
Ritmenaam/Nome del ritmo
119 TANGO 1
120 TANGO 2
121 REGGAE 1
122 REGGAE 2
123 SKA
124 LATIN DISCO
125 BLUEGRASS
126 COUNTRY
127 COUNTRY SHUFFLE
128 COUNTRY WALTZ
129 FAST GOSPEL
130 SLOW GOSPEL
131 BROADWAY
132 JIVE
133 DIXIE
134 PASODOBLE
135 SIRTAKI
136 HAWAIIAN
137 ADANI
138 BALADI
139 SYMPHONY
FOR PIANO
140 PIANO BALLAD 1
141 PIANO BALLAD 2
142 PIANO BALLAD 3
143 EP BALLAD 1
144 EP BALLAD 2
145 BLUES BALLAD
146 MELLOW JAZZ
147 JAZZ COMBO 3
148 RAGTIME
149 BOOGIE WOOGIE
150 ARPEGGIO 1
151 ARPEGGIO 2
152 ARPEGGIO 3
153 PIANO BALLAD 4
154 6/8 MARCH
155 MARCH 3
156 2 BEAT
157 WALTZ 4
158 WALTZ 5
159 WALTZ 6
Nr./
Num.
Ritmenaam/Nome del ritmo
707A-D-191A
• Deze lijst toont de configuratie met de oorspronkelijke default
instellingen waarbij het gebruikersgebied (160 tot en met 175)
default ritmedata bevat.
• Door resetten van het systeem (pagina D-70) worden alle data
gewist die zich in het gebruikersgebied bevinden.
• U kunt de met het keyboard gebundelde CD-ROM gebruiken
om alle ritmes terug te stellen naar de oorspronkelijke default
instellingen zoals aangegeven in deze lijst. Zie “Terugstellen
(resetten) van het keyboard naar de oorspronkelijke default
instellingen” op pagina D-77 voor nadere details.
• Questa lista mostra la configurazione di default di fabbrica
iniziale, in cui l’area dell’utente (da 160 a 175) contiene i dati di
ritmo di default.
• L’azzeramento del sistema (pagina I-70) cancella tutti i dati
memorizzati nell’area dell’utente.
• Il CD-ROM fornito in dotazione alla tastiera può essere usato
per riportare tutti i ritmi alle rispettive impostazioni di default di
fabbrica iniziali indicate nella lista. Per i dettagli, fare riferimento
a “Riporto della tastiera alle sue impostazioni di default di
fabbrica iniziali” a pagina I-77.
Gebruikersritmes/Ritmi dell’utente
Nr/
Num.
Rhythmusname/Nome del ritmo
160 METRONOME 4 BEAT
161 METRONOME 3 BEAT
162 METRONOME 2 BEAT
163 POP BEAT
164 URBAN 16 BEAT
165 SHUFFLE BALLAD
166 U.K ROCK
167 UNPLUGGED
168 CYBER TRANCE
169 2 STEP
170 BALLROOM FOX
171 PUNTA
172 BACHATA
173 RAI
174 ZOUK
175 CONCERTO
Nr/
Num.
Rhythmusname/Nome del ritmo
CTK900_di_Appendix.fm 10 ページ 2005年3月24日 木曜日 午前10時0分

Appendix/Appendice
A-11
Deze tabel toont de vingerzettingen voor veel gebruikte akkoorden, inclusief geïnverteerde vingerzettingen.
Questa tabella mostra le diteggiature per gli accordi comunemente utilizzati, incluse le diteggiature invertite.
Fingered akkoordkaarten/
Tavola degli accordi a diteggiatura normale
707A-D-192A
CTK900_di_Appendix.fm 11 ページ 2005年3月11日 金曜日 午後12時39分

A-12
Appendix/Appendice
*U kunt het keyboardbereik veranderen van dim7 akkoorden voor grondtonen A, Bb en aug akkoorden Bb en B door de
splitspuntinstelling bij te stellen (pagine D-62).
*È possibile cambiare la gamma della tastiera di accordi dim7 per le note fondamentali A (la), Bb (si bemolle) e B (si), e quella di
accordi aug per le note fondamentali Bb (si bemolle) e B (si) mediante la regolazione dell'impostazione del punto di divisione
(pagina I-62).
707A-D-193A
CTK900_di_Appendix.fm 12 ページ 2005年3月11日 金曜日 午後12時39分

Appendix/Appendice
A-13
Instelbare parameters hangen af van het DSP type. Daarnaast
hangen de parameters voor elk DSP type af van het
algoritme* dat geassocieerd wordt met het DSP type. Zie de
DSP algoritmelijst op pagina D-83 voor meer informatie.
*Structuur en bedieningstype van de effector
I parametri che possono essere impostati dipendono dal tipo
di DSP. Inoltre, i parametri per ciascun tipo di DSP
dipendono dall’algoritmo* associato al tipo di DSP. Per
ulteriori informazioni, fare riferimento a “Lista degli
algoritmi dei DSP” a pagina I-83.
*Struttura dell’effettore e tipo di operazione
Effectenlijst/Lista degli effetti
Lijst van nagalmeffecten (REVERB)/
Lista degli effetti REVERB
Nr./
Num.
Displaynaam/
Nome sul display
Typenaam/
Nome del tipo
00 Room 1 Room 1
01 Room 2 Room 2
02 Room 3 Room 3
03 Hall 1 Hall 1
04 Hall 2 Hall 2
05 Plate 1 Plate 1
06 Delay Delay
07 PanDelay PanDelay
08 Plate 2 Plate 2
09 Plate 3 Plate 3
10 LrgRoom 1 LrgRoom 1
11 LrgRoom 2 LrgRoom 2
12 Stadium 1 Stadium 1
13 Stadium 2 Stadium 2
14 LongDly 1 LongDelay 1
15 LongDly 2 LongDelay 2
Lijst van zwevingeffecten (CHORUS)/
Lista degli effetti CHORUS
Nr./
Num.
Displaynaam/
Nome sul display
Typenaam/
Nome del tipo
00 Chorus 1 Chorus 1
01 Chorus 2 Chorus 2
02 Chorus 3 Chorus 3
03 Chorus 4 Chorus 4
04 FBChorus Feedback Chorus
05 Flanger1 Flanger 1
06 SDelay 1 Short Delay 1
07 SDelay 2 Short Delay 2
08 SFChorus Soft Chorus
09 BRChorus Bright Chorus
10 DPChorus Deep Chorus
11 Flanger 2 Flanger 2
12 Flanger 3 Flanger 3
13 Flanger 4 Flanger 4
14 SDelay 3 Short Delay 3
15 SDelay 4 Short Delay 4
Equalizer List/Equalizer List
Nr./
Num.
Displaynaam/
Nome sul display
Typenaam/
Nome del tipo
0Standard Standard
1Bass + Bass +
2Treble + Treble +
3Loudness Loudness
4Mellow Mellow
5Bright Bright
6Rock Rock
7Dance Dance
8 Jazz Jazz
9Classic Classic
Lijst van DSP effecten/
Lista degli effetti DSP
DSP
No./
DSP
Num.
Algorithm
ID/
Identificazione
dell’algoritmo
Display
Name/
Nome sul
display
DSP Name/
Nome del DSP
Dynamics Fx
[00] 03 Equalize Equalizer
[01] 06 Comp 1 Compressor 1
[02] 06 Comp 2 Compressor 2
[03] 07 Limiter Limiter
[04] 13 Enhancer Enhancer
Phaser
[05] 10 Phaser Phaser
[06] 09 StPhaser Stereo Phaser
Chorus
[07] 16 Chorus 1 Chorus 1
[08] 17 Chorus 2 Chorus 2
[09] 19 Chorus 3 Chorus 3
[10] 18 Chorus 4 Chorus 4
[11] M05 Enha Cho Enhancer - Chorus
707A-D-194A
CTK900_di_Appendix.fm 13 ページ 2005年3月11日 金曜日 午後12時39分

A-14
Appendix/Appendice
Flanger
[12] 26 Flanger Flanger
[13] M07 EnhaFlan Enhancer - Flanger
Delay
[14] 28 Delay Delay
[15] 22 3Tap Delay 3-Tap Delay
[16] 20 St Delay Stereo Delay
[17] 21 StXDelay Stereo Cross Delay
[18] M06 EnhaDly Enhancer - Delay
[19] 25 Reflect Reflection
Cho/Flanger/Delay Combination
[20] M02 PhaCho 1 Phaser - Chorus 1
[21] M02 Pha Cho 2 Phaser - Chorus 2
[22] M04 PhaDly 1 Phaser - Delay 1
[23] M04 PhaDly 2 Phaser - Delay 2
[24] M00 ChoDly 1 Chorus - Delay 1
[25] M00 ChoDly 2 Chorus - Delay 2
[26] M01 ChoDly 3 Chorus - Delay 3
[27] M01 ChoDly 4 Chorus - Delay 4
[28] M19 CmpDelay Compressor - Delay
[29] M18 CmpEnDly
Compressor - Enhancer - Delay
[30] M23 CmpChoRf
Compressor - Chorus - Reflection
[31] M08 Cho Flan Chorus - Flanger
[32] M03 FlanDly 1 Flanger - Delay 1
[33] M03 FlanDly 2 Flanger - Delay 2
Reverb
[34] 27 RvbRoom 1 Reverb Room 1
[35] 27 RvbRoom 2 Reverb Room 2
[36] 27 RvbRoom 3 Reverb Room 3
[37] 27 RvbHall 1 Reverb Hall 1
[38] 27 RvbHall 2 Reverb Hall 2
[39] 27 RvbPlate Reverb Plate
[40] 23 GateRvb 1 Gate Reverb 1
[41] 23 GateRvb 2 Gate Reverb 2
[42] 24 GateRvb 3 Gate Reverb 3
[43] 24 GateRvb 4 Gate Reverb 4
Pan/Tremolo Fx
[44] 01 Tremolo Tremolo
[45] M09 Cho Trem Chorus - Tremolo
[46] 00 Auto Pan Auto Pan
[47] M10 PhaAPan 1 Phaser - Auto Pan 1
[48] M10 PhaAPan 2 Phaser - Auto Pan 2
[49] M20 PhaChoAP Phaser - Chorus - Auto Pan
Rotary Fx
[50] 11 Rotary 1 Rotary 1
[51] 11 Rotary 2 Rotary 2
[52] 12 Od Rot 1 Overdrive - Rotary 1
[53] 12 Od Rot 2 Overdrive - Rotary 2
[54] M17 RotRef 1 Rotary - Reflection 1
[55] M17 RotRef 2 Rotary - Reflection 2
[56] M17 RotRef 3 Rotary - Reflection 3
[57] M16 OdRtRef 1
Overdrive - Rotary - Reflection 1
[58] M16 OdRtRef 2
Overdrive - Rotary - Reflection 2
[59] M16 OdRtRef 3
Overdrive - Rotary - Reflection 3
DSP
No./
DSP
Num.
Algorithm
ID/
Identificazione
dell’algoritmo
Display
Name/
Nome sul
display
DSP Name/
Nome del DSP
Wah Fx
[60] 04 LFO Wah LFO Wah
[61] 05 Auto Wah Auto Wah
[62] M21
AWhChDly
Auto Wah - Chorus - Delay
[63] M22 LWhChDly LFO Wah - Chorus - Delay
Guitar Fx
[64] 08 Crunch Crunch
[65] 08 Ovrdrive Overdrive
[66] 08 Dist 1 Distortion 1
[67] 08 Dist 2 Distortion 2
[68] 08 Metal Metal
[69] 08 Fuzz Fuzz
[70] M29 CrnPhase Crunch - Phaser
[71] M29 Od Phase Overdrive - Phaser
[72] M30 Crn Cho Crunch - Chorus
[73] M30 OdChorus Overdrive - Chorus
[74] M30 Dist Cho Distortion - Chorus
[75] M30 MetalCho Metal - Chorus
[76] M31 DistFlan Distortion - Flanger
[77] M31 Met Fan Metal - Flanger
[78] M28 CrnDelay Crunch - Delay
[79] M28 Od Delay Overdrive - Delay
[80] M28 DistDly 1 Distortion - Delay 1
[81] M28 DistDly 2 Distortion - Delay 2
[82] M28 MetelDly Metal - Delay
[83] M28 Fuzz Dly Fuzz - Delay
[84] M24 CrChoDly Crunch - Chorus - Delay
[85] M24 DsChoDly Distortion - Chorus - Delay
[86] M25 CmpCrDly
Compressor - Crunch - Delay
[87] M26 AWhCrDly Auto Wah - Crunch - Delay
[88] M26
AWhOdDly
Auto Wah - Overdrive - Delay
[89] M26
AWhDsDly
Auto Wah - Distortion - Delay
[90] M27
LWhOdDly
LFO Wah - Overdrive - Delay
[91] M27 LWhDsDly
LFO Wah - Distortion - Delay
SFX
[92] 14 Ring Mod Ring Modulator
[93] M12 RgChoDly
Ring Modulator - Chorus - Delay
[94] M13 RingDist
Ring Modulator - Distortion
[95] 15 Lo-Fi Lo-Fi
[96] M11 CompLoFi Compressor - Lo-Fi
[97] M14 LoFi Ref Lo-Fi - Reflection
[98] M15 Crn LoFi Crunch - Lo-Fi
[99] M15 DistLoFi Distortion - Lo-Fi
DSP
No./
DSP
Num.
Algorithm
ID/
Identificazione
dell’algoritmo
Display
Name/
Nome sul
display
DSP Name/
Nome del DSP
707A-D-195A
CTK900_di_Appendix.fm 14 ページ 2005年3月11日 金曜日 午後12時39分

MIDI Implementation Chart
Model CTK-900
Version : 1.0
Function ... Transmitted Recognized Remarks
0, 32
1
6, 38
7
10
11
16
17
18
19
64
67
66
71
72
O
X *2
O
O
O
X *2
O
O
O
O
O *3
O *3
O *3
O
O
Bank select
Modulation
Data entry
Volume
Pan
Expression
DSP Parameter0
DSP Parameter1
DSP Parameter2
DSP Parameter3
Hold1
Sostenuto
Soft pedal
Rsonance
Release Time
Basic
Channel
Mode
Default
Changed
Default
Messages
Altered
Velocity
After
Touch
Pitch Bender
Note
Number:
Control
Change
True voice
Note ON
Note OFF
Key s
Ch s
1 - 16
1 - 16
Mode 3
X
0 - 127
O 9nH v = 1 - 127
X 9nH v = 0
X
X
X *2
1 - 16
1 - 16
Mode 3
X
0 - 127
0 - 127 *1
O 9nH v = 1 - 127
X
X
O
O
O
O
O
O
O
O
O
O
O
O
O
O
O
O
O
*1 : Dipende dal tono.
*1 : Hangt af van de toon.
707A-D-202A
CTK900_di_MIDI_Chart.fm 1 ページ 2005年3月11日 金曜日 午後12時39分

73
74
77
76
78
80
81
82
83
91
93
98, 99
100, 101
120
121
Mode 1 : OMNI ON, POLY Mode Mode 2 : OMNI ON, MONO
Mode 3 : OMNI OFF, POLY Mode Mode 4 : OMNI OFF, MONO
O : Yes
X : No
*2ᴷ Kan niet verzonden worden door spelen op het toetsenbord of door de bediening van het
controlepannel van dit muziekinstrument maar kan verzonden worden door de automatische
begeleidingsfunctie of de meloddiegeheugenfuncte.
*2ᴷ Non può essere invisto mediante le oerazioni di esecuzione sulla tastiera o del pannello di
coutrollo di accompagnamento automatico o di memoria di brani.
*3ᴷ Geselecteerd in overeenstemming met de instelling van het aanhoudpedaal.
*3ᴷ Selezionato conformemente all'impostazione del pedale di sustain.
O
O
O
O
O
O
O
O
O
O
O
X
O
X
O
Attack Time
Brightness
Vibrato rate
Vibrato depth
Vibrato delay
DSP Parameter4
DSP Parameter5
DSP Parameter6
DSP Parameter7
Reverb send
Chorus send
NRPN LSB, MSB
RPN LSB, MSB
All sound off
Reset all controller
Program
Change
System Exclusive
Common
System
Real Time
Remarks
Aux
Messages
: True #
: Song Pos
: Song Sel
: Tune
: Clock
: Commands
: Local ON/OFF
: All Notes OFF
: Active Sense
: Reset
O 0 - 127
O
X
X
X
O
O
X
X
X
X
O
O
O
O
O
O
O
O
O
O
O
O
O
O
O
O 0 - 127
O
X
X
X
X
X
X
O
O
X
707A-D-203A

FMA0503-A Printed in China
CTK900-DI-1