Casio 120Cr Users Manual User's Instruction
160CR to the manual 88a34d0e-4367-4bc6-9c99-332cbb528ec4
120CR/160CR 120CR_EN 120CR, 160CR | Cash Registers | Manuals | CASIO
2015-01-21
: Casio Casio-120Cr-Users-Manual-242858 casio-120cr-users-manual-242858 casio pdf
Open the PDF directly: View PDF
.
Page Count: 36

!60
160CR
!20
120CR
160CR
Electronic Cash Register
EU
UK
DI
START-UP is QUICK and EASY!
Simple to use!
4 departments
Automatic Tax Calculations
Calculator function
User's Manual

Introduction
Thank you very much for purchasing this CASIO electronic cash register.
START-UP is QUICK and EASY!
Part-1 of this User's Manual can help you make a quick start.
Once you have mastered the QUICK START operations, you will undoubtedly want to
expand your use of this machine by studying other sections of Part-2.
Original Carton/Package
If for any reason, this product is to be returned to the store
where purchased, it must be packed in the original carton/
package.
Location
Locate the Cash register on a flat, stable surface, away from
heaters or areas exposed to direct sunlight, humidity or dust.
Power Supply
Your cash register is designed to operate on standard house-
hold current (120V, 220V, 230V or 240V; 50/60Hz). Do not
overload the outlet by plugging in too many appliances.
Cleaning
Clean the cash register exterior with a soft cloth which has
been moistened with a solution of a mild neutral detergent
and water, and wrung out.
Be sure that the cloth is thoroughly wrung out to avoid
damage to the printer.
Never use paint thinner, benzene, or other volatile solvents.

1
Rear customer display only for 160CR
Before you start
Contents
Getting to know your cash register ........................................................................................................... 2
Daily Job Flow........................................................................................................................................... 4
Part-1 QUICK START OPERATION ......................................................... 5
(You can operate this ECR on a basic level by reading the following sections)
1. Initialization ...................................................................................................................................... 5
2. To Select the Date Format and Monetary Mode .............................................................................. 5
3. Loading Paper.................................................................................................................................. 6
4. Basic Programming for QUICK START – TIME/DATE .................................................................... 7
5. Basic Operation after Basic Programming .......................................................................................9
6. Daily Management Report ............................................................................................................... 13
Part-2 CONVENIENT OPERATION .......................................................... 15
(Please keep these sections to expand your use.)
1. Various Programming ...................................................................................................................... 15
2. Various Operations .......................................................................................................................... 24
Part-3 CALCULATOR FUNCTION............................................................ 28
1. Calculator Mode ............................................................................................................................... 28
Part-4 USEFUL INFORMATION ............................................................... 30
1. Troubleshooting ............................................................................................................................... 30
2. Specifications ................................................................................................................................... 31
Operator display
Program key
Operator key
Keyboard
Drawer
Memory protection
batteries
Roll paper
Take-up reel
User’s manual
Drawer keys (2)

2
TOTAL
CHANGE
>
>
AMOUNT
>
>
Displays
$
!
Rear Customer Display (only for 160CR)
Operator Display
$
Getting to know your cash register
Note:
An error is generated
(E01 displayed)
whenever the position
of the Mode Switch is
changed during
registration.
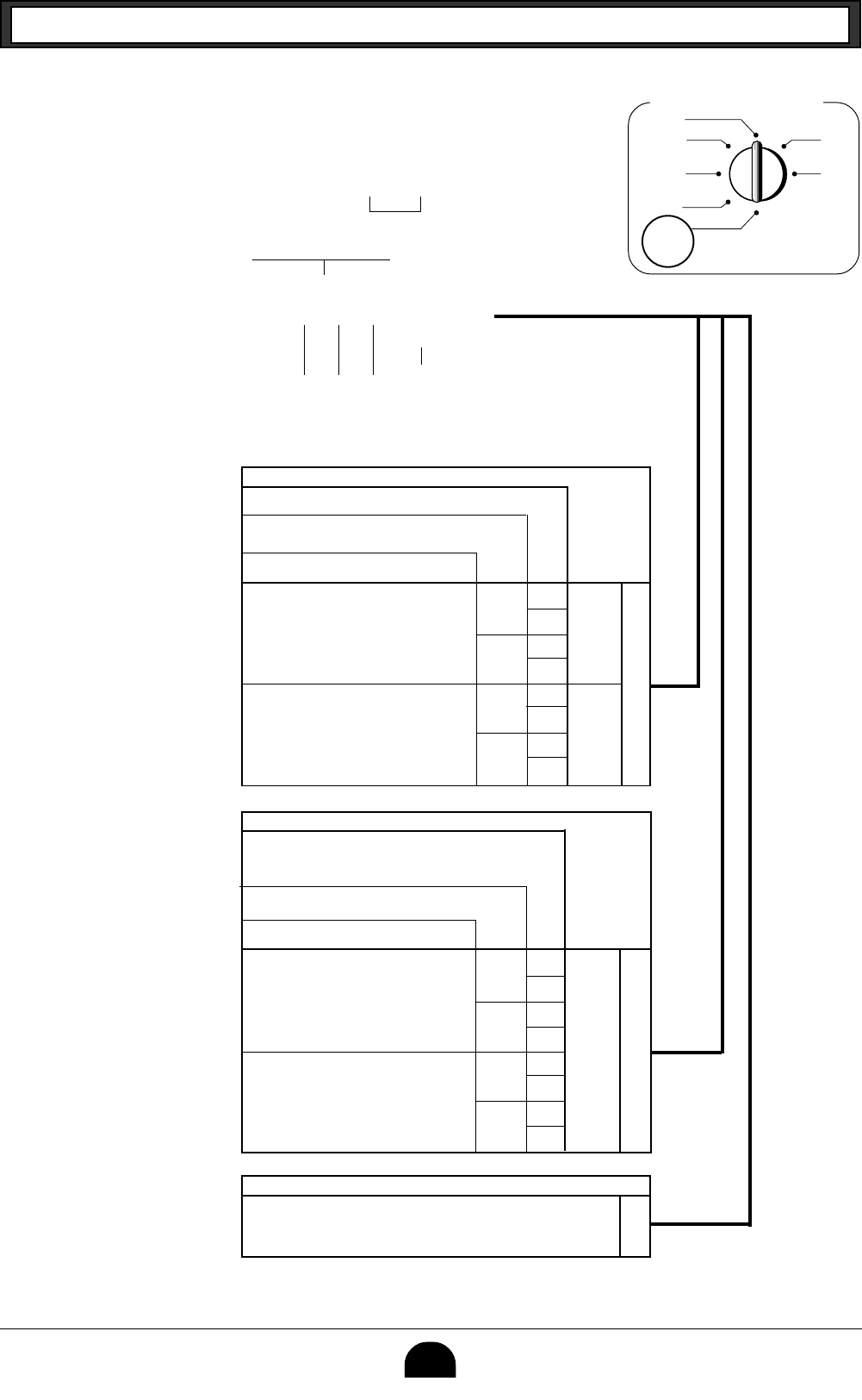
The position of the Mode Switch controls the type of operations you can perform on the cash
register. The PROGRAM Key (marked PGM) that comes with the cash register can be used
to select any Mode Switch setting, while the OPERATOR Key (marked OP) can be used to
select OFF, REG or CAL only.
OFF
In this position, the power of the cash register is off.
REG (Register)
This is the position used for registration of normal transactions.
RF (Refund)
This is the position used for registration of refunds.
CAL (Calculator)
This is the position used for calculator mode.
PGM (Programming)
This is the position used to program the cash register to suit the needs of your store.
X (Read)
This is the position used to produce reports of daily sales totals without clearing the totals.
Z (Reset)
This is the position used to produce reports of daily sales totals. This setting clears the totals.
!
#Number of Repeat Display
Anytime you perform “repeat registration” (page 9), the
number of repeats appears here.
Note that only one digit is displayed for the number of
repeats.
$Numeric Display
Entered values (unit prices or quantities) and calculated
values (subtotals, totals or change amount due) are dis-
played here. The capacity of the display is 8 digits.
This part of the display can be used to show the current time
or date between registrations (page 26).
!Total/Change Display
The total (upper segment) or change (lower segment) sign
appears when a subtotal, total or change is obtained.
@Department Number Display
Anytime you press a department key to register a unit price,
the corresponding department number appears here.
CAL
REG
OFF
RF
PGM
X
Z
PGM RF OFF REG CAL X Z
●● OP Key
● ● PGM Key
@#@#
Getting to know your cash register

3
Keyboard
7
1
0
4
8
2
00
5
9
3
.
6
FEED –—
÷ 4
× 3
− 2
+ 1
CH CHK
=
%
PO
SUB TOTAL
MR
RA
NS
#
C
AC
DATE
TIME
×
CA AMT
TEND
CORR
ERR
.
EURO
!
*
(
$ % &^
Q W)
E
T
Y
R
#@
Certain keys have two functions; one for register mode and one for calculator mode.
In this manual, we will refer to specific keys as noted below to make the operations as easy to understand as possible:
!lFeed Key
@hMultiplication/Date Time Key
#yClear Key
$,Error Correction Key
%zMinus key
^xPercent Key
&nReference Number/No Sale Key
Drawer Open key
*?Z~>, '
Numeric Keys and 2-zero key
("Decimal key
)asdf
Department Keys
Q.Received On Account Key
W;Euro/Paid Out Key
EuCharge Key
RmCheck Key
ToSubtotal Key
YpCash Amount Tendered Key
#tAC Key
^xPercent Key
*?Z~>, '
Numeric Keys and 2-zero key
("Decimal key
)qwer
Arithmetic Operation Keys
Q/Memory Recall key
YpEqual Key
Getting to know your cash register
Register Mode
Calculator Mode

4
Daily Job Flow
Daily Job Flow
Before Opening The Store
1. Plugged in?
2. Enough Roll Paper?
3. Date and Time is correct?
4. Enough small change in the drawer?
While The Store Is Open
1. Registrations.
2. Issuing latest daily sales total if needed.
(Generating report by Mode Switch to
X position.)
After Closing The Store
1. Issuing Daily Sales Total.
(Resetting report by Mode Switch to Z
position.)
2. Picking up money in the drawer.
3. Turn the Mode Switch to OFF.

5
Part-1
QUICK START OPERATION
Part-1
1. Initialization and Loading Memory Protection Battery
Important
You must initialize
the Cash register
and install the
memory protection
batteries before you
can program the
cash register.
◗To initialize the cash register
1. Set the Mode Switch to OFF.
2. Plug the power cord of the cash register into an AC outlet.
3. Load the memory protection batteries.
4. Set the Mode Switch to REG.
◗To load the memory protection batteries
1. Remove the printer cover.
2. Press down on the oval just behind the printer paper inlet, and slide the battery
compartment cover toward the back of the cash register.
3. Load 3 new UM-3, R6P (SUM-3) or LR6 (AM-3) type batteries into the compartment.
Be sure that the plus (+) and minus (–) ends of each battery are facing in the
directions indicated by the illustrations inside the battery compartment (Figure 1).
4. Slide the memory protection battery compartment cover back into place.
5. Replace the printer paper and printer cover.
REPLACE MEMORY PROTECTION BATTERIES AT LEAST ONCE
EVERY YEAR.
(Figure 1)
2. To Select the Date Format and Monetary Mode
You can select the date format and Monetary mode after initialization depending on the requirements in your area.
Default date format is Day/Month/Year.
Default Monetary Mode is Add 2.
Example:
Change the date format to Month/
Day/Year, and change Monetary mode
to Add 3.
1. Set the Mode Switch to PGM.
2. Press the following keys.
P3 appears in mode
display
Program set code number
Select numbers from
lists A and B
(To end the setting)
Date Format Selections
A
Year/Month/Day ?
Month/Day/Year Z
Day/Month/Year X
Monetary Mode Selections
B
Add 0 (0. ) ?
Add 1 (0.0 ) Z
Add 2 (0.00 ) X
▲
Co
?ZXXo
ZCp
o

6
Part-1 QUICK START OPERATION
3. Loading Paper Roll And Replacing The Printer’s Ink Roll
Mode Switch to REG
CAL
REG
OFF
RF
PGM
X
Z
REG
&Press the l key to take up any
slack in the paper.
*Replace the printer cover by placing
the cover’s front tab into the regis-
ter’s groove.
2. To remove journal paper
!Remove the printer cover following
the instructions above.
@Press the l key until approxi-
mately 20cm of the paper is fed from
the printer.
#Cut off the roll paper.
$Remove the take-up reel from the
printer and take off the left plate of
the reel.
%Remove the journal paper from the
take-up reel.
^Cut off the paper left in the printer
and press the l key until the
remaining paper is fed out from the
printer.
1. To load journal paper
!Remove the printer cover by lifting
up the back.
@ Put a roll of journal paper into the
holder.
#Cut the leading end of the roll paper
with scissors and insert the paper
into the inlet.
$Press the l key until 20 or 30 cm
of paper is fed from the printer.
%Roll the paper onto the take-up reel
a few turns.
^Set the left plate of the take-up reel
and place the reel into the register.
&Remove the core of the paper.
*Load new paper following the in-
structions above, and replace the
printer cover.
◗To replace the ink roll
!Remove the printer cover.
@Lift up the tab on the ink roll marked
“PULL UP”.
#Install a new Ink Roll and press it
down firmly but gently until it snaps
into place.
$Replace the printer cover onto the
cash register.
%Press the n key to check for
correct operation.
Mode Switch to OFF
CAL
REG
OFF
RF
PGM
X
Z
OFF
◗To load receipt paper
!To use the printer to print receipts,
follow steps 1 through 4 of “To load
journal paper”.
@Pass the leading end of the receipt
paper through the printer cover’s pa-
per outlet and replace the printer
cover.
#Tear off any excess paper.
Default printer setting is for Journal.
To print receipts, please refer to 1-7-3
on page 20 to switch the printer for
Receipt or Journal.
Options: Roll paper – P-5860
Ink Roll – IR-40

7
Part-1
1. Insert the PROGRAM key (marked “PGM”) and rotate to PGM position.
2. Press the following keys to set the current time.
Example: 13:18 PM = 1318
• Enter 4 digits
• 24-hour time format
3. Press the following keys to set the current date.
Example: January 8, 2001 = 010108
• Enter 6 digits
• Enter last 2 digits for year set. (2001 → 01)
4. You can set only one tax calculation system – either an add-on or an add-in depending on the
laws in your area. Press the following keys to set the tax rate.
Example: Set tax rate 1 as 5.25% and tax rate 2 as 10%.
• See page 21 to specify the tax system and rounding for details.
5. Press the following keys to preset tax status of departments.
Tax status for the Departments are fixed as Non-taxable.
Example: Set Departments 1 and 2 as taxable status 1.
• See page 15 to change the fixed tax status.
4.
Basic Programming for QUICK START
Mode Switch
CAL
REG
OFF
RF
PGM
X
Z
PGM
Programming
P appears in mode display
Setting the current
date
Setting the current
time
Setting the Tax rate
P appears in mode display
Co
?ZXBo
B"XBp
B??Cp
o
?XXBo
Z?p
B??Cp
o
Zo
?Z?Z?<h
y
Zo
ZCZ<h
y
Minutes
Time
Day
Year Month
Part-1 QUICK START OPERATION
(to end the time setting)
(to end the date setting)
P3 appears in mode display
Program set code No. for tax rate 1
5.25% tax rate
50 for Round off and 03 for VAT (Value Added Tax)
– Add In
Procedure Purpose
Zo
.aso
P appears in mode display
Setting the status of
Departments
50 for Round off and 03 for VAT (Value Added Tax)
– Add In
(to end the setting)
10% tax rate
Program set code No. for tax rate 2

8
6. For the Euro only
6-1. Press the following keys to define the main currency/print out currency of the subtotal.
6-2. Press the following keys to set the currency exchange rate against the Euro.
P3 appears in mode display
Setting the Euro
P3 appears in mode display
Co
XVXXo
Zp
o
Euro Status
(to end the setting)
(to end the setting)
Procedure Purpose
Euro status
(1) Main currency = Local, Print out subtotal = Local: ?
(2) Main currency = Euro, Print out subtotal = Euro : Z
(3) Main currency = Local, Print out subtotal = Both: X
(4) Main currency = Euro, Print out subtotal = Both : C
Co
Z>>>o
Z>MMCp
o
Decimal position
Exchange rate
(up to 6 digits)
Example: (Exchange rate and decimal position)
Currency exchange rate = 1 Euro in local currency
1 Euro = 1.977 DM : Z>MMC
1 Euro = 1957.77319 LIt : Z>BMMMX
Setting the
Australian GST
Procedure Purpose
For Australia only.
You can set some programmable options to suit the Australian GST by the following procedure.
1. Insert the PROGRAM key (marked “PGM”) and rotate to Z position.
2. Press the following keys to program.
?Z?ZX??Zop
If you want to cancel this operation, press o instead of p.
Procedure Purpose
For the Euro only.
You can restrict the registable currency to the Euro only by the following procedure.
1. Insert the PROGRAM key (marked “PGM”) and rotate to Z position.
2. Issue all reset report including periodic data.
3. Press the following keys to set.
?Z?MX??Xop
If you want to cancel this operation, press o instead of p.
Restricting the
currency (Euro)
Part-1 QUICK START OPERATION

9
Part-1
Z??a
o
B??p
CAL
REG
OFF
RF
PGM
X
Z
5. Basic Operation after Basic Programming
Whenever an error is generated (E01 displayed), the input figures reset to 0.
Mode Switch REG
REG
5-1 Open the drawer
without a sale
Note:
5-2 Basic operation
Example
n
Part-1 QUICK START OPERATION
Printout
Operation
Unit Price Department 1
Cash amount tendered
Unit Price $1.00
Quantity 1
Dept. 1
Cash Amount $5.00
tendered
Z??a
a
Ch
ZCB s
o
p
5-3 Multiple registration
of the same items
Example
Multiple key
Department 1
Unit Price
Quantity
Unit Price $1.00 $1.35
Quantity 2 3
Dept. 1 2
Note that repeat registration can be used with unit prices up to 6 digits long.
5-4 Charge sales
Example
Z??a
X??s
C??a
o
u
Charge key
Unit Price $1.00 $2.00 $3.00
Quantity 1 1 1
Dept. 1 2 1
You cannot perform the amount tendered operation using the u key.
•••••••••• N — No Sale Symbol
•1•00 ¡
•1•00 S
•5•00 C
•4•00 G
—
Unit Price/Department No.
— Subtotal
— Cash Amount Tendered
— Change Amount Due
•1•00 ¡
•1•00 ¡
3 X
•1•35 @
•4•05 ™
•6•05 C
— Repeat
— Multiplication Symbol
— Unit Price Symbol
— Department No.
•1•00 ¡
•2•00 ™
•3•00 £
•6•00 H — Charge Sales

10
Part-1 QUICK START OPERATION
Printout
Operation
Example
5-5 Split cash/
charge sales
X??a
C??s
V??a
o
B??p
u
Unit Price $2.00 $3.00 $4.00
Quantity 1 1 1
Dept. 1 2 1
Cash
Amount $5.00
tendered
Z?h
ZB?y
Z?h
Z?Bd
5-6 Corrections
Corrections can be made while you are registering the item (before you press a department
key), or after it has already been registered into the memory (by pressing a department
key).
5-6-1 Before you press
a department key
y key clears the last item entered.
2. Entered unit price first
instead of quantity and
then pressed h.
Example
1. Entered 400 for unit price
by mistake instead of
100.
Operation Printout
Wrong entry Clears the last item entered.
Correct entry Registered Department 1
Unit price Multiplication
Multiplication
Registered Department 2
Clears the last item entered.
Quantity
Unit price
3. Entered 150 for unit
price by mistake instead
of 105.
Quantity
Quantity
Wrong entry Clears the last item entered.
Correct entry Registered Department 3
Multiplication
V??y
Z??a
X??h
y
Bh
X??s
•2•00 ¡
•3•00 ™
•4•00 1
•9•00 S
•5•00 C
•4•00 H
— Cash Amount Tendered
— Charge Sales
•1•00 ¡
5 X
•2•00 @
•10•00 ™
10 X
•1•05 @
•10•50 £

11
Part-1
BB?a
,
B?Ba
Ch
XX?s
,
Ch
XC?s
Part-1 QUICK START OPERATION
CAL
REG
OFF
RF
PGM
X
Z
Mode Switch REG
REG
, key cancels the last registered item.
5-6-2 After you pressed
a department key
Example
1. Entered unit price 550 by
mistake instead of 505
and pressed a department
key.
Operation Printout
Wrong entry
Registered Department 1
Correct entry
Cancels the last item registered.
2. Entered unit price 220 by
mistake instead of 230
and pressed a department
key.
Multiplication
Quantity
Cancels the last item registered.
Wrong entry
Correct entry Registered Department 2
•5•50 ¡
-5•50 V
•5•05 ¡
3 X
•2•20 @
•6•60 ™
-6•60 V
3 X
•2•30 @
•6•90 ™

12
Ch
X??G
;
o
ZB'
;
p
p
Part-1 QUICK START OPERATION
CAL
REG
OFF
RF
PGM
X
Z
Mode Switch REG
REG
5-7-1 Registering with
currency exchange
Example Display
Operation
Pressing ; before subtotal converts
the subtotal amount into the Euro.
Unit Price 2.00
Quantity 3
Dept. 1
Cash Amount Euro 15.00
Tendered
Rate 1Euro = 0.5 Fr
Main currency Local (Fr)
Printout of ST Both currencies
3 X
•2•00 @
•6•00 ¡
•6•00 S
e 12•00 @
e 15•00 C
@
•7•50 C
•1•50 G
e 3•00 @
—
Subtotal in the main currency
— Subtotal after conversion
— Payment in the Euro
— Payment after conversion
—
Change in the main currency
—
Change in the sub currency
Printout
Pressing ; after amount tendered
converts the amount into the Euro. *1
Press p to finalize the transaction.
The change amount in the main
currency is shown on the display. *2
You can switch the currency of change
amount repeatedly by pressing the
p key.
150
.
1200E
1500E
.
300E
.
.
*1 If the payment is the same as the subtotal amount, you can omit this operation.
Press p key directly after the subtotal.
*2 If the payment is less than the subtotal amount, the cash register specifies it as a
partial payment and shows the balance in the main currency on the display.

13
Part-1
6. Daily Management Report
This section tells you the procedures to use to produce reports of the transaction data stored in the
cash register's memory.
Important
Remember that when you issue a reset (Z) report, the data that is reported is cleared from the
applicable totalizers. To view data without clearing totalizers, issue a read (X) report.
6-1 Financial Report
Part-1 QUICK START OPERATION
Printout
Operation
CAL
REG
OFF
RF
PGM
X
Z
Mode Switch
X
Mode Switch to
(Read)
Mode Switch to
(Reset )
6-2-1 Daily Read/Reset
Report
X
Z
Printout
Operation
6-2 General Control
Read/Reset
Report
p
Z (Reset) report
h
p
08-01-01
12-35#0085
X
158 *
•16676•48 *
46 n
•16675•99 n
•16518•99 C#
•92•00 H#
•70•00 *K
— Date
— Time/Consecutive No.
— Read Symbol
—
Gross Sales No. of items
— Gross Sales Amount
—
Net Sales No. of Customers
— Net Sales Amount
— Cash Total in Drawer
— Charge Total in Drawer
— Check Total in Drawer
08-01-01
19-35#0086
0001 Z
48 ¡
•166•94
61 ™
•1259•15
44 £
•15175•39
5 ¢
•75•00
158 *
•16676•48 *
— Date
— Time/Consecutive No.
—
Non-resettable No. of
Resets/RESET Symbol
*1
— No. of Items/Dept. No.
— Amount
—
Gross Sales No. of Items
— Gross Sales Amount

14
Part-1 QUICK START OPERATION
X (Read) report is the same except *1 and *2.
6-2-2 Periodic Read/Reset
Report
Mode Switch to or
Printout
Operation
Z?p
ZX
•0•50 -
•0•91 %+
•1182•64 T
•62•07 t
•167•45 *T
•16•75 t™
46 n
•16675•99 n
47 C
•16513•99 C
4H
•92•00 H
1 K
•70•00 K
•15•00 R
•10•00 P
4V
1r
•3•00 r
16 CX
1N
•16518•99 C#
•92•00 H#
•70•00 *K
000001
6675•99
— Reduction Amount
—
Premium/Discount Amount
—
Taxable Amount for Tax Rate 1
—
Tax Amount for Tax Rate 1
—
Taxable Amount for Tax Rate 2
—
Tax Amount for Tax Rate 2
—
Net Sales No. of Customers
— Net Sales Amount
— Cash Sales Count
— Cash Sales Amount
— Charge Sales Count
— Charge Sales Amount
— Check Sales Count
— Check Sales Amount
—
Received On Account Amount
— Paid Out Amount
— Error Correction Count
— Refnd Mode Count
— Refund Mode Amount
—
No. of p key operation
— No sale Count
— Cash in Drawer
— Charge in Drawer
— Check in Drawer
—
Non-resettable Grand Sales total
(Printed only on RESET report)
*2
08-01-01
19-50#0087
#10#•••• X
77 *
•1116•90 *
11 n
•1116•90 n
— Date
— Time/Conseccutive No.
— Read Symbol
—
Gross Sales No. of Items
— Gross Sales Amount
—
Net Sales No. of Customers
— Net Sales Amount

15
Part-2
CONVENIENT OPERATION
Part 2
1. Various Programming
1-1 Unit price for
Departments
Example
Mode Switch
(For Dept. 1)
Example
Example
P appears in mode display
(For Dept. 2)
(For Dept .3)
1-2 Rate for percent key
P appears in mode display
Zo
Z?? a
XX? s
ZZ?? d
o
Zo
X"Bx
o
(To end the setting)
• Unit prices within the range of 0.01~9999.99.
• The rate within the range of 00.01 to 99.99%.
Zo
.a
;s
o
1-3 To change tax
status for
Departments
Tax status for the Departments 1~4 are initialized as Non-Taxable.
P appears in mode display
(To end the setting)
▲
CAL
REG
OFF
RF
PGM
X
Z
PGM
Taxable status 1 For Dept. 1
Taxable status 2 For Dept. 2
Selections
Taxable status 1 .
Taxable status 2 ;
Taxable status 1 and 2 .;
Non-taxable status n
A
Unit Price $1.00 $2.20 $11.00
Dept. 1 2 3
Discount Rate 2.5%
Status Taxable 1 Taxable 2
Depts. 1 2

16
Zo
.x
o
Normal department ?
Minus department Z
No limitation for manually entered price. ?
Maximum number of digits for manually entered price
(1 ~ 7 digits). Z ~ M
To prohibit manual price entries. < or >
Normal sale (not a single-item sale) department. ?
Set as a single-item sale department. Z
1-5 Status for percent key
1-5-1 To change taxable
status for the percent
key
The percent key is initialized as Non-taxable.
Example
Change Percent key registra-
tion as a Taxable status 1.
Mode Switch
CAL
REG
OFF
RF
PGM
X
Z
Part-2 CONVENIENT OPERATION
1-4 Status for
Department
PGM
Example
P3 appears in mode display
(To end the setting)
Normal
department Maximum No. of
digits to be 4
Co
?VZa
?BZs
o
Normal
department Maximum No. of
digits to be 5
For Dept. 1
Single item sale
department
For Dept. 2
Single item sale
department
Selections
C
A
B
▲
P appears in mode display
(To end the setting)
▲
Selections
Taxable status 1 .
Taxable status 2 ;
Taxable status 1 and 2 .;
Non-taxable status n
A
▲
(For percent key)Taxable status 1
Selections
ABC
1041
2051
Depts.

17
Part-2
Example
1-5-2 Status for
percent key
Part-2 CONVENIENT OPERATION
The minus key is initialized as Non-taxable.
Example :
Change minus key registrations
Taxable status 1.
Selections
Taxable status 1 .
Taxable status 2 ;
Taxable status 1 and status 2 .;
Non-taxable status n
A
1-6 Taxable Status for
minus key
Selections
Co
ZZx
o
Round up Premiums (%+)
P3 appears in
mode display
(To end the setting)
Rounding of results produced by Percent Key operation.
Round off (1.544=1.54; 1.545=1.55) ?
Round up (1.544=1.55; 1.545=1.55) Z
Cut off (1.544=1.54; 1.545=1.54) X
Program Percent Key to register discounts (%–). ?
Program Percent Key to register premiums (%+). Z
A
B
▲
Round Up
Percent %+
Zo
.z
o
P appears in
mode display
(To end the setting)
Minus key
Taxable status 1
▲

18
Co
?NXX o
???p
o
Mode Switch
CAL
REG
OFF
RF
PGM
X
Z
1-7-1 To set general
controls
1-7 General features
Part-2 CONVENIENT OPERATION
PGM
P3 appears in mode display
Select a
number
from
list C
Select a
number
from
list B
(To end the setting)
Program code No.
Select a
number
from
list A
Yes ?
No Z
Yes X
No C
Yes V
No B
Yes N
No M
A
Selections
Maintain key buffer during receipt issue in REG mode.
Selections
Selections
C
Use the ' key on a numeric keyboard. ?
Use the ' key as a 000 key. Z
B
▲
Reset the transaction number to zero whenever a
General Control Reset Report is issued.
Allow credit balance registration.
Yes
No
Yes
No
No
Yes
Yes
Allow partial cash amount tendered.
Allow partial check amount tendered.
No
No ?
Yes Z
No X
Yes C
No V
Yes B
No N
Yes M
Yes
No
Yes
No
Limit the last 2 digits of cash amount tendered to 00, 25,
50 and 75 when Denmark rounding is specified for
subtotal and total amount.

19
Part-2
1-7-2 To set printing
controls
Part-2 CONVENIENT OPERATION
Co
?BXXo
???? p
o
P3 appears in mode display
Select a number
from list D
(To end the setting)
Program code No.
Select a
number
from list C
Select a number
from list B
▲
Selections
Use the printer to print a journal. ?
Use the printer to print receipts. Z
A
B
Selections
Print RF switch mode refund count/amount on the
General Control Read/Reset Reports.
C
Yes ?
No Z
Yes X
No C
Yes V
No B
Yes N
No M
Selections
Print the consecutive number on the receipt/journal.
Yes ?
No Z
Yes X
No C
Yes V
No B
Yes N
No M
Print zero-total item on the General Control Read/Reset
Reports.
D
Select a number
from list A
Print the grand sales total on the General Control
Reset Reports.
No
Yes
No
Yes
Print the time on the receipt and journal.
Print the subtotal on the receipt/journal when the
Subtotal Key is pressed.
Skip item print on journal.
Yes
No
Yes
No
Yes
No
No
Yes
Selections
Yes ?
No Z
Yes V
No B
Print total line at finalization
No
Yes

20
Zo
Zu
o
To print a receipt
Example
Mode Switch
CAL
REG
OFF
RF
PGM
X
Z
1-7-3 Printer switch for
Receipt or Journal
P appears in mode display
Print receipt
(To end the setting)
Use the printer to print a journal. ?
Use the printer to print receipts. Z
Selections
A
▲
PGM
• Printer selection to print a journal or receipts can also be set on
procedures 1-7-2 “To set printing controls”.
Part-2 CONVENIENT OPERATION
The printer is initialized as journal.

21
Part-2
1-8 Setting the Tax Rate
and rounding
Part-2 CONVENIENT OPERATION
P3 appears in mode display
Program set code No. for tax rate 1*1
Tax rate specifications
A
The tax rate within the range of 0.0001 ~ 99.9999%.
Use " key for decimal point.
Normal rounding specifications
B
Cut off to 2 decimal places. ??
(1.544=1.54; 1.545=1.54)
Round off to 2 decimal places. B?
(1.544=1.54; 1.545=1.55)
Round up to 2 decimal places. >?
(1.544=1.55; 1.545=1.55)
Special rounding specifications for subtotal and total amounts
C
No specifications ?
Special rounding 1 Z
0 ~ 2 ➝ 0; 3 ~ 7 ➝ 5; 8 ~ 9 ➝ 10
Examples: 1.21=1.20; 1.26=1.25; 1.28=1.30
Special rounding 2 X
0 ~ 4 ➝ 0; 5 ~ 9 ➝ 10
Examples: 1.123=1.120; 1.525=1.530
Denmark rounding C
(set the amount tender restriction on page 18 also)
00~ 12 ➝ 0; 13 ~ 37 ➝ 25; 38 ~ 62 ➝ 50;
63 ~ 87 ➝ 75; 88 ~ 100 ➝ 100
Examples: 1.11=1.00; 1.28=1.25; 1.39=1.50;
1.80=1.75; 1.99=2.00
Scandinavian rounding N
00~ 24 ➝ 0; 25 ~ 74 ➝ 50; 75 ~ 99 ➝ 100
Examples: 1.21=1.0; 1.30=1.50; 1.87=2.00
Australian rounding (only for tax rate 1) M
0 ~ 2 ➝ 0; 3 ~ 7 ➝ 5; 8 ~ 9 ➝ 10
Examples: 1.21=1.20; 1.26=1.25; 1.28=1.30
Tax system specifications for subtotal and total amounts
D
No specifications. ?
Specifies add-on rate tax. X
Specifies add-in rate tax (VAT). C
• You can use either an add-on
rate tax or an add-in rate tax
(VAT), depending on the require-
ments in your area. You can
specify only one tax rate.
• The normal rounding specifica-
tion tells the cash register how to
round tax amounts to the proper
number of decimal places.
• The special rounding specifica-
tion and Denmark rounding tell
the cash register how to round
off subtotals and totals so that
their rightmost 2 digits are 00,
25, 50 and 75.
• Note that the rounding specifi-
cation you program for your cash
register depends on the tax laws
of your country.
▲
Co
?ZXBo
??"????p
????p
o
Select numbers
from list B Select
number
from
list C
Select number
from list D
(To end the setting)
*1Program set code No. for Tax
rate 2 is ?XXB.
Enter tax rate A
▲

22
Part-2 CONVENIENT OPERATION
CAL
REG
OFF
RF
PGM
X
Z
Mode Switch
PGM
1-9 To control Tax Sta-
tus printing
Co
?CXNo
???p
o
▲
Select number
from list B
(To end the setting)
P3 appears in mode display
Program set code No.
Selections
Print tax total line (only for Australia).
Print tax symbol (only for Australia).
No ?
Yes Z
No X
Yes C
Yes
No
A
Selections
Print taxable amount.
Print taxable amount and tax amount for Add-in.
Yes ?
No Z
Yes X
No C
Yes
No
B
Select number
from list A
Always “0”

23
Part-2
1-10 Printing to
read All Pre-
set Data
• Printing preset data.
Part-2 CONVENIENT OPERATION
p
Printout
Operation
08-01-01
08-06#0038
X
1•••••1•00 ¡
#041
2•••••2•20 ™
#051
3••••11•00 #
#000
-••••••••• ¡
2•5 %
#11 ¡
e 1•23242 #
0122•••#22
0522•#1062
0622•#0000
1022••••#3
0326••#002
2422••••#0
0125••••••
5•2500 %
5003
0000
0255••••••
10•0000 %
5003
0000
08-01-01
— Date
—
Time/Consecutive No.
— Read Symbol
—
Dept No./Unit Price/Tax Status
—
Normal Dept/Digit Limit/Single Item
— Minus/Tax Status
— Percent Rate/%+ or %-
—
Percent Key Control/Tax Status
— Euro Exchange Rate
—
Date/Monetary Mode Control
— Print Control
— General Control
— Calculation Control
— Tax Control
— Euro Status
— Tax Rate1
—Rounding specification/
Tax System specification
— Tax Rate 2

24
2-1 Registration using
preset price for De-
partments.
2. Various Operations
Mode Switch
CAL
REG
OFF
RF
PGM
X
Z
REG
Part-2 CONVENIENT OPERATION
a
s
s
Vhd
o
B???p
Example
(Programming: See page 15)
Printout
Operation
$50.00
Unit Price $1.00 $2.20 $11.00
Quantity 1 2 4
Depts. 1 2 3
Amount
tendered
Example 1:
2-2 Single-Item Sales
(Programming: See page 16)
B? a
Status Single item sale
Unit Price $0.50
Quantity 1
Dept. 1
Example 2:
For this example, Dept. 1 is programmed for a single-item-sale.
(Programming: See page 16.)
Single-item sale cannot be finalized if an item is registered previously.
Z??s
B?a
o
p
Status Normal Single item sale
Unit Price $1.00 $0.50
Quantity 1 1
Dept. 2 1
•1•00 ¡
•2•20 ™
•2•20 ™
4 X
•11•00 @
•44•00 £
•49•40 S
•50•00 C
•0•60 G
—Unit Price Programmed
to Department 1
—Unit Price Programmed
to Department 2
— Repeat
— Multiplication Symbol
—Unit Price Programmed
to Department 3
— Cash Amount Tendered
— Change
•0•50 ¡
•0•50 C — Cash Sales
•1•00 2
•0•50 ¡
•1•50 C — Cash Sales

25
Part-2
2-3 Check sales
Example:
Printout
Operation
Part-2 CONVENIENT OPERATION
Unit Price $35.00
Quantity 2
Dept. 4
2-4 Split cash/
check sales
Example:
Unit Price $30.00 $25.00
Quantity 1 1
Depts. 2 3
Cash amount $20.00
tendered
Check $35.00
Mode Switch
2-5 Refund
CAL
REG
OFF
RF
PGM
X
Z
RF
Printout
Operation
Z??s
X??d
o
p
After you finish RF mode operation, be sure to return the Mode Switch
to the REG (register) setting.
Example
Unit Price $1.00 $2.00
Quantity 1 1
Dept. 2 3
CB?? f
f
o
m
C???s
XB??d
o
X???p
m
•35•00 ¢
•35•00 ¢
•70•00 K — Check Sales
•30•00 ™
•25•00 £
•55•00 S
•20•00 C
•35•00 K
13-55#0074 r
•1•00 ™
•2•00 £
•3•00 C
— Refund Mode Indicator

26
Mode Switch
CAL
REG
OFF
RF
PGM
X
Z
REG
2-6 Other registrations
2-6-1 Reading the Time
and Date
• Flashes per second
Part-2 CONVENIENT OPERATION
000
.
Hour/Minute
Display
Operation
h
h
y
2-6-2 Paid out from cash
in drawer
12345678 n
Enter reference No.
Z??? ;
Printout
Operation
2-6-3 Cash received
on account
Printout
Operation
Printout
Operation
2-6-4 Registering
identification
numbers
A reference number or ID number of up to 8 digits can be registered prior to any
transaction.
13- 53
08 -01-01
.
Day/Month/Year
N?? .
ZXCV
BNM< n
B?a
p
#12345678
08-01-01
13-57#0060
•10•00 P
— Reference Number
— Paid Out Amount
•6•00 R — Received On Account
Amount
#12345678
08-01-01
13-59#0062
•0•50 ¡
•0•50 C
— Reference Number or
ID No.

27
Part-2
Part-2 CONVENIENT OPERATION
2-6-5 Reduction on
subtotal
Example:
Amount due reduced by $0.50. Z??a
X??f
o
B?z
p
Premium
Z??a
x
X??s
C??a
o
Mx
p
Printout
Operation
2-6-6 Premium/
Discount
• 2.5% premium/discount
(programmed to x key)
applied to first item.
• 7% premium/discount applied
to transaction total.
• For programming the x key
as percent minus or percent
plus, see page 17.
• For programming percent rate,
see page 15.
Discount
•1•00 ¡
•2•00 ¢
-0•50
•2•50 C
•1•00 ¡
2•5 %
-0•03
•2•00 ™
•3•00 ¡
•5•97 S
7%
-0•42
•5•55 C
— Premium/Discount Rate
—
Premium/Discount Amount
— Subtotal
— Premium/Discount Rate
—
Premium/Discount Amount
•1•00 ¡
2•5 %
•0•03
•2•00 ™
•3•00 ¡
•6•23 S
7%
•0•43
•6•46 C
2-7 About the daylight saving time
It is possible to set the internal clock forward/backward by 1~9 hour(s)
for the daylight saving time.
Mode Switch
CAL
REG
OFF
RF
PGM
X
Z
REG
.
12 - 34
Operation Display
.
12 - 34
.
13 - 34
.
12 - 34
.
12 - 34
.
12 - 34
.
11 - 34
000
.
000
.
• Forward by 1 hour
• Backward by 1 hour
(blinking)
(blinking)
(blinking)
Set forward by 1 hour.
Set backward by 1 hour.
h
*Z
h
y
h
J
*Z
h
y
*Put X~>, in case of set the clock by 2~9 hours.

28
t
BqZt
BqCwXp
XCwBNeM< p
VeCwNrC"Bq<p
ZB??eZX x
CALCULATOR FUNCTION
Part 3
C0
(Cancels item entered.)
(Miss operation)
180.
97142857
.
–2574.
.
6
1-1 Calculation
examples
1. Calculator
Mode
While registering at REG mode, you can switch to CAL
mode and then return to REG mode to resume the
registration.
Mode Switch
CAL
REG
OFF
RF
PGM
X
Z
CAL
Operation Display
5+3–2=
(23–56)×78=
(4×3–6)÷3.5+8=
12% on 1500
1-2 Memory recall
CAL
REG
OFF
RF
PGM
X
Z
REG
Mode Switch
Recalls the current amount onto the display.
– during registration: current subtotal
– registration has been completed: the last amount
Memory recall
.
10
/rCp
Operation Display
On CAL mode
Example:
Divide the current subtotal $30.00
at REG mode by 3 (to divide the bill
between 3 people).
On REG mode
Recalls the current result by pressing p key at CAL mode on the display.
Operation Printout
/p
/p
/p
Example:
Recall the current result at CAL mode
during registration, and register the
cash amount due for each person.
Memory recall
•10•00 ¡
•20•00 ™
•30•00 S
•10•00 C
•10•00 C
•10•00 C
•0•00 G

29
Part-3
No ?
Yes Z
No X
Yes C
No V
Yes B
No N
Yes M
Co
Z?XX o
?p
o
Mode Switch
CAL
REG
OFF
RF
PGM
X
Z
PGM
Part-3 CALCULATOR FUNCTION
1-3 Setting for calculator op-
eration
P3 appears in mode display
Select a number from list A.
(To end the setting)
Selections
A
Program Code No.
Open drawer whenever p is pressed.*
▲
* Drawer does not open during registration procedures even
if you press p by turning the mode switch to CAL
position.
Open drawer whenever n is pressed.
Print No. of Equal key operations on
General Control X and Z reports.
Yes
No
Yes
No
Yes
No

30
1. Troubleshooting
USEFUL INFORMATION
Part 4
Symptom/Problem Most common causes Solutions
1 E01 appears on the display.
2 E94 appears on the display.
3 No date or time on receipt.
Paper is not advancing enough.
4 Key won’t turn to Z, X, PGM and RF modes.
5 Drawer opens up after ringing up only one
time.
6 Not clearing totals at end of day after taking
report.
7 Programming is lost whenever register is
unplugged or there is a power outage.
8 Register is inoperative.
Can’t get money out of drawer.
Changing modes without completing transaction.
Printer paper is jammed.
Printer is programmed as a journal.
Using OP key.
Department is programmed as a single item dept.
Using X mode to take out reports.
Bad or no batteries.
No power.
Return key to where it stops buzzing and
press p.
Remove jammed paper. Turn Mode
switch to OFF then turn to ON, or Turn
power OFF and then turn power ON.
Program printer to print receipts.
Use the PGM key.
Program the dept. as a normal dept.
Use Z mode to take out reports.
Put in new batteries.
Pull lever underneath register at rear.
When the cash drawer does not open!
In case of power failure or the machine is in malfunction, the cash drawer does not open automati-
cally. Even in these cases, you can open the cash drawer by pulling drawer release lever (see below).
Important!
The drawer will not open, if it is locked with a drawer lock key.

31
Part-4
2. Specifications
INPUT METHOD
Entry: 10-key system; Buffer memory 6 keys (2-key roll over)
Display (Digitron): Amount 8 digits (zero suppression); Department No.; No. of repeats; TOTAL; CHANGE
PRINTER
Receipt: 12 digits (Amount 10 digits, Symbol 2 digits)
(or journal) Automatic paper roll winding (journal)
Paper roll: 58 mm × 80 mm ∅ (Max.)
CALCULATIONS
Entry 8 digits; Registration 7 digits; Total 8 digits
CALCULATOR FUNCTION
8 digits; Arithmetic calculations; Percent calculations
Memory protection batteries:
The effective service life of the memory protection batteries (3 UM-3, R6P (SUM-3) or LR6 (AM-3) type batteries) is
approximately one year from installation into the machine.
Power source/Power consumption: See the rating plate.
Operating temperature: 0°C to 40°C (32°F to 104°F)
Humidity: 10 to 90%
Dimensions/Weight: 222 mm(H)×330 mm(W)×360 mm(D) with S drawer
4.2 kg with S drawer
237 mm(H)×400 mm(W)×450 mm(D) with M drawer
8 kg with M drawer
Specifications and design are subject to change without notice.
Casio Electronics Co., Ltd.
Unit 6, 1000 North Circular Road
London NW2 7JD, U.K.
Please keep all information for future reference.
The main plug on this equipment must be used to disconnect mains power.
Please ensure that the socket outlet is installed near the equipment and shall be easily
accessible.

120CR/160CR*E
MO0006-A Printed in Malaysia
CASIO COMPUTER CO., LTD.
6-2, Hon-machi 1-chome
Shibuya-ku, Tokyo 151-8543, Japan