Ceyon Technology REM125 RFID Reader User Manual ATT E Manual

Ceyon Technology Co., Ltd. RFID Reader ATT E Manual

Users Manual

  FCC ID : UDCREM125 HYUNDAI CALIBRATION & CERTIFICATION TECHNOLOGIES CO., LTD. SAN 136-1, AMI-RI, BUBAL-EUP, ICHEON-SI, KYOUNGKI-DO, 467-701, KOREA TEL:+82 31 639 8517    FAX:+82 31 639 8525    www.hct.co.kr Report No. : HCT-F06-1004                                                     1/1ٻࣜࣜATTACHMENT E. - USER’S MANUAL -
?CEYON Ubiquitous RF-ID System MANUALFirst Draft : 2005.02.01.
GGG                                 Ceyon technology co.,ltd.            GGYCeyon RFID 125 Series
GGG                                 Ceyon technology co.,ltd.            GGZCeyon RFID 125 Series Contents ΃ͷ͞ͺ͵͑΃ΖΒΕΖΣ͑;ͲͿΆͲͽ..................................................... 5G3. RFID Reader (REM125)...................................................................................................... 6G3.1 REM125 Specifications............................................................................................................ 6G(1) Product Specifications ......................................................................................................... 6G(2) Environment Specification ...................................................................................................6G3.2 REM125 Parts ........................................................................................................................... 7G(3) REM125 Front Section ........................................................................................................7G(2) REM125-5 Lower Section ................................................................................................... 8G3.3 REM125 Installation ................................................................................................................. 9G(1) Caution during REM125 nstallation..................................................................................... 9G3.4 Power Connection.................................................................................................................. 10G(1) When the power is supplied normally................................................................................ 10G(2) When the power is not supplied ........................................................................................ 10G(4) Check the following ........................................................................................................... 10G3.5 Antenna Connection .............................................................................................................. 10G3.6 Communication Line Connection......................................................................................... 10G(1) RS-232 Serial Connection................................................................................................. 10G(2) RS-422 Serial Connection..................................................................................................11G(3) RS-485 Serial Connection................................................................................................. 12G3.7 Menu........................................................................................................................................ 12G(1) REM125 Series Normal Operation.................................................................................... 13G(2) REM125 Configuration ...................................................................................................... 14G(3) REM125 Address Setting .................................................................................................. 14G(4) RF Channel Setting ........................................................................................................... 15G(5) Serial Interface Setting ...................................................................................................... 15G(6) Baudrate Setting................................................................................................................ 16G(7) Buzzer ON/OFF Setting .................................................................................................... 16G(8) RF Scan Weight Setting .................................................................................................... 17G(9) Factory Setting .................................................................................................................. 18G(10) REM125 Test (Trial mode)............................................................................................... 18G3. 8 Host Communication ............................................................................................................ 18G3.9 Recognition Test .................................................................................................................... 18G
GGG                                 Ceyon technology co.,ltd.            GG[Ceyon RFID 125 Series 3.10 Troubleshooting ................................................................................................................... 20G(1) Operation Related ............................................................................................................. 20G4. ANTENNA (EA125-R) ............................................................................................ 22G4.1 EA125-R Specifications ......................................................................................................... 22G(1) Product Specifications ....................................................................................................... 22G(2) Environment Specifications ............................................................................................... 22G4.2 EA125-S Parts......................................................................................................................... 23G(1) EA125-R Frontal Section................................................................................................... 23G(2) EA125-R Lower Section .................................................................................................... 23G4.3 EA125-R Installation .............................................................................................................. 24G(1) Cautions during EA125-R Installation ............................................................................... 24G4.4 EA125-R Communication Line Connection......................................................................... 25G(1) Cautions During Cable Connection ................................................................................... 25G4.5 EA125-S Troubleshooting .....................................................................................................26G1. Reader Operation.............................................................................................................28G1.1 RF mode.................................................................................................................................. 28G(1) Verbose mode ................................................................................................................... 28G(2) Continuous mode .............................................................................................................. 28G1.2 Event report mode ................................................................................................................. 28G(1) First talk mode(FT) ............................................................................................................ 28G(2) Listen & talk mode(LT)....................................................................................................... 28G2. Frame................................................................................................................................ 28G2.1 Command Frame(Host to ReaderP....................................................................................... 28G2.2 Response Frame(Reader to Host) ........................................................................................ 29G3. Command ......................................................................................................................... 30G4. Frame Communication ............................................................................................................ 34G(1)READ Command Format (08h/2nh command) .................................................................. 34G(2) WRITE Command Format (10h/18h/3nh command) ........................................................ 34GAttachment 2: Device Check list ........................................................................................ 35GG
GGG                                 Ceyon technology co.,ltd.            GG\Ceyon RFID 125 Series GGGGG΃ͷ͞ͺ͵͑΃ΖΒΕΖΣ͑;ͲͿΆͲͽ͑G΃Ͷ;ͣͦ͑͢ ͑͑GGG
GGG                                 Ceyon technology co.,ltd.            GG]Ceyon RFID 125 Series ZUGympkGyGOyltXY\PGGZUXGyltXY\GzG(1) Product Specifications GyltXY\GwG kGwG _GGwGmG XY\Gro¡GsjkGG X]QYGGZYGGG GwG kjGXY}GVGXhGjG G yzYZYGSGyz[YYSGyz[_\GOtGzPGkG O~PX]WGQGOsP`WGQGOoPZ\tG hizGoGpG XGOyzYZYGSGyz[YYSGyz[_\PGhUGG G yltXY\GaG\GslkGG wv~lySGjvtSGXSYSZS[S\GrlG [GrlzGG(2) Environment Specification   GwG kGvG{GyG W୅GGR]\୅GvGoGyG YWLG G ¥G G `WLGOuGPGvGwGyG XGGzG{GyG W୅GGR_W୅GzGoGyG YWLG G ¥G G `WLGOuGPGGGGGGG
GGG                                 Ceyon technology co.,ltd.            GG^Ceyon RFID 125 Series ZUYGyltXY\GwG(3) REM125 Front Section wGGjGsGw~yaGpGGGGGGGUGGXPGsjkGkG{GGGGGGSGGpkGGGGGUG GGYPG{GpkGy¡GjGkG~GGGSGGGpkGGGGG¡GGGGUGvGGXGGYGGG\GGGGytXY\TYGGG\GGGGGyltGXY\T\UG GGZPGrlGwGm|ujaG{GGGGGGGGGGUGpujaG{GGGGGGGGGGUGkljaG{GGGGGGGGGGUGzl{aG{GGGGGGGGGGUG GGGoGLCD kKEY wslkGk
GGG                                 Ceyon technology co.,ltd.            GG_Ceyon RFID 125 Series GGG(2) REM125-5 Lower Section GGXPGhGjGhu{XG¥Ghu{G\aG{GGG]GGkpuGGGGG G G UG GiGGGSGGGGslkGGGGGGGGGUG GGYPGkTG`GjG{GGGGGGGGGyzTYZYSGyzT[YYGGyzT[_\UGGZPGkjGwGqG{GGGGGGGkjXY}GVGXhGGUG GGG G QQG jaG |G G G G G G G G G G G G GUGG[PGnG{GnGGGGGGGGGGUG GGGGGGGG
GGG                                 Ceyon technology co.,ltd.            GG`Ceyon RFID 125 Series ZUZGyltXY\GpG{GGGGGGyltXY\UG GGGGREM125 Series can be installed on any place one can work with drills using M3.5 dish bolt on marked places(                ) and in case of difficulty in drilling on the side of attachment, you can install it by using the special bracket on the designated area. GGG(1) Caution during REM125 nstallation GXPGpGGGGGGSGGGG G G G G GGGGGGUG G GYPGpGyltXY\GzGGGGGGGUG GZPGlGGGGGGGGGGGUG G[PGhGGGGOz|zSGhSGUPGGGGGGGGGOSGSGPGGGGGGGGUG G jG G G GGGUGUG G G\PG{GGGGGGGGUG]PG{GGGGGGGGGGG XY\ro¡G G GGUGGGGG
GGG                                 Ceyon technology co.,ltd.            GGXWCeyon RFID 125 Series ZU[GwGjGpGGGGGGkjGGUG GG(1) When the power is supplied normally     XPG{GGw~yGslkGGGGGGUGYPG{G¡¡GGGGGXGUG G GZPG{G sjkGG GyltXY\GG GGGGG y|uGGGGUG GG(2) When the power is not supplied XPG{GslkGGGUGYPGuG¡¡GGGUGZPG{GsjkGGGGGUG GG(4) Check the following XPGpGGGGSGGGGGUG2) Check if the power is DC15VGZPGConfirm on polarity of power whetherGOtGGGGGGGGUPGGZU\GhGjG{GGGGGG]GGGkpuGUGG {GGGGYGUG G pGGGGGGGGSGGGGGwjiGGGGGGGGGGGGZU\UGG{GGGGGGGGUGGzGGGG G G G G ¡G G G G G G SG G G G G GGGGGUG G wGGGGGGGGGUG G GGZU]GjGsGjGyltXY\G zG G G G G G G yzTYZYSG yzT[YYG G yzT[_\G UG GjGGGGGGGGkTz|i`GGGGGGGGUG{GGGGGGGGGsjkGUG GGG(1) RS-232 Serial Connection mGyzTYZYGGSGGGGYSGZGG\GGUG G {GGGGGyzT[YYGGyzT[_]GUG G {GGSGGGGGGGGGGGyltXY\UG G G
GGG                                 Ceyon technology co.,ltd.            GGXXCeyon RFID 125 Series GGG{G kiT`wG G G G yzTYZYG G G G G G G G GGUG GGG(2) RS-422 Serial Connection Govz{GzpklG yltXY\GzlyplzG{[YYRG y[YYRG{[YYTG y[YYTGy[YYRG G {[YYRGy[YYTG G {[YYTG
GGG                                 Ceyon technology co.,ltd.            GGXYCeyon RFID 125 Series GQGpGGSGZZWGXV[~GGGGUG GOUGjGGGGGPGGG(3) RS-485 Serial Connection Govz{GzpklG yltXY\GzlyplzG[_\RG TTTTÆ[_\TG[_\TG ÅTTTT [_\RGGQGpGGSGXWWGXVY~GGGGUG GOUGjGGGGGPGGZU^GtGyltXY\GtG{QGGGGGGGGGGGGGGGGGGGGGGGGGGGGGGGGGGGGGGGGGGGGGGGQGLock function has been set in the Run Mode. For the functional setting, please push FUNC key for 2 seconds.   Then locking mode will be canceled with buzzer sounds.UG
GGG                                 Ceyon technology co.,ltd.            GGXZCeyon RFID 125 Series >>RunREM125-5Ceyon Technology>>Conf igur ationTest>>ConfigurationReader AddressReader Address>> Addr. : 01>>ConfigurationRF ChannelRF Channel>> Rfch5 : OnRF Channel>> Rfch4 : OnRF Channel>> Rfch3 : OnRF Channel>> Rfch2 : OnRF Channel>> Rfch1 : On>>ConfigurationSerial InterfaceRS-422>> RS-422Serial Interface>> RS-485Serial Interface>> RS-232>>ConfigurationBau d r at e Serial Interface>> 19200bpsSerial Interface>> 9600bps>>ConfigurationBuzzer ON/OFFBuzzer ON/OFF>> On>>ConfigurationRF Scan WeightRF Scan Weight>> 03>>ConfigurationMake DefaultMake Default>> Press <SET>Channel [1]Channel [2]Channel [3]Channel [4]Channel [5]tG{GREM125 SeriesFuncVariation : Inc or DecConfirm : SetFuncFuncFuncInc or DecSetFuncFuncFuncFuncFuncFuncFuncSetSetSetSetSetSetSetVar iation : Inc  or DecConf ir m : SetVariation : Inc or DecConf ir m : SetVar iation : Inc  or DecConf ir m : SetOn/Off toggle : Inc or DecConf ir m : SetVar iation : Inc  or DecConf ir m : SetDefault : SetVar iation : Inc  or DecCurrent Channel Test : SetApply POWERFuncSetInc or DecInc or DecInc or DecInc or DecInc or DecG(1) REM125 Series Normal Operation   GGGGGG>>RunREM125-5Ceyon TechnologyGGG
GGG                                 Ceyon technology co.,ltd.            GGX[Ceyon RFID 125 Series GGG(2) REM125 Configuration   ~GGGGSGG¡¡GGGGGaGZGsGiaG{GGGGGGGGUGZGzGiaG{GGGGGGGGUGXGzGiaG{GGGGGGGUGG~GGm|ujGGGGGZGSGGGGGGjGGGGGUG G {GGGGGGGGGGGGGGGZWGUG GG(3) REM125 Address Setting mG G G G G G G G SG G G G G GUG GGGGlUG rGG G sjkGtG G uGཛG m|ujG G eejG {G G G G G jGGG GG GGGm|ujGGGGGZGUGཛྷG zl{G G G zG jGཝG pujSG kljGGeejGyGhGtGGGGGGཞG zl{G G G zG jGཟG pujSG kljGGyGhG GeeGhUGaGWXGzG G yltXY\G G G GG UG OuG G G G GGPGhGyaWX¥X]GkaWXGའG zl{G zG {GGGGGZGGUGཡG m|ujG eejGyGhGtGGGGGརG m|ujG {G tGGGGGལG m|ujG eeyG tGGGGGG
GGG                                 Ceyon technology co.,ltd.            GGX\Ceyon RFID 125 Series (4) RF Channel Setting {GGGGGGGGGGGGGGGG GGymGGGGGUG G GGzlxG rGlG G sjkGtG uGཛG m|ujG G eejG {G G G G G jGGG GG GGGm|ujGGGGGZGUGཛྷG zl{G G G zG G jGཝG pujSG kljGjGeejGymGjGtGGGGGGUGཞG zl{G G G zG jGཟG pujSG kljGjGymGjG GeeGyjXUGaGvGzGyjXGGGGUG GhGyaGyjX¥Gyj\GkaGhGGvGའG zl{G zG {G vVvG G G G ZG GUG GཡG m|ujG eejGymGjGtGGGGUGརG m|ujG {G tGGG{GUGལG m|ujG eeyG tGGGGUGG(5) Serial Interface Setting yltXY\G G ZG G G G G G UG G {G G GGGGGGGUG G GGzlxG rGlG G sjkGtG uGཛG m|ujG G eejG {G G G G G jGGG GG GGGm|ujGGGGGZGUGཛྷG zl{G G G zG G jGཝG pujSG kljGjGeejGzGpGtGGGGGGGUཞG zl{G G G zG jGཟG pujSG kljGjGzGpGeeGyzTYZYGzG G G G G G GUG
GGG                                 Ceyon technology co.,ltd.            GGX]Ceyon RFID 125 Series kaGyzTYZYGའG zl{G zG vVvGGGGZGGUGཡG m|ujG eejGzGpGtGGGGUGརG m|ujG {G tGGG{GUGལG m|ujG eeyG tGGGGUGG(6) Baudrate Setting {GGGGGGGGGGGGG`]WWGGX`YWWUGGzlxG rGlG G sjkGtG G uGཛG m|ujG G eejG {G G G G G jGGG GG GGGm|ujGGGGGZGUGཛྷG zl{G G G zG G jGཝG pujSG kljGjvu{yvsGeejGiGtGGGGGGGUཞG zl{G G G zG jGཟG pujSG kljGjvu{yvsGiG GeeG`]WWGzGGGGGGGGUGkaG`]WWGའG zl{G zG {G G G G G GGGGUGཡG m|ujG eejGiGtGGGGUGརG m|ujG {G tGGG{GUGལG m|ujG eeyG tGGGGUGG(7) Buzzer ON/OFF Setting yltXY\GGGGGGGGpkGG¡UG G {GGGGGUG{GG¡¡GGGGGUG GGzlxG rGlG G sjkGtG G uGཛG m|ujG G eejG {G G G G G jGGG GG GGGm|ujGGGGGZGUG
GGG                                 Ceyon technology co.,ltd.            GGX^Ceyon RFID 125 Series ཛྷG zl{G G G zG G jGཝG pujSG kljGjvu{yvsGeejGi¡¡GvuVvmmGtGGGGGGGUཞG zl{G G G zG jGཟG pujSG kljGjvu{yvsGi¡¡GvuVvmmG GeeGvG{G ¡¡G G vVvG G GGUGkaGvGའG zl{G zG {G ¡¡G G G G G ZG GUGཡG m|ujG eejGi¡¡GvuVvmmGtGGGGUGརG m|ujG {G tGGG{GUGལG m|ujG eeyG tGGGGUGG(8) RF Scan Weight Setting {GGGGGGGGGG_WG G X^WUG G zGGGXGG_WGGXWGGX^WUGGzGymGGGG G GGSGGGGGGGGG¡GGGpkUG G G GGzlxG rGlG G sjkGtG G uGཛG m|ujG G eejG {G G G G G jGGG GG GGGm|ujGGGGGZGUGཛྷG zl{G G G zG G jGཝG pujSG kljGjvu{yvsGeejGymGzG~GtGGGGGGGUཞG zl{G G G zG jGཟG pujSG kljGjvu{yvsGymGzG~G GeeGvGzG G G G G G GUGhGyaGXG¥GXWGkaGZGའG zl{G zG {GGGGGGGGUGཡG m|ujG eejGymGzG~GtGGGGUGརG m|ujG {G tGGG{GUGལG m|ujG eeyG tGGGGUG
GGG                                 Ceyon technology co.,ltd.            GGX_Ceyon RFID 125 Series (9) Factory Setting {GGGGGGGGGGGGUG GGzlxG rGlG G sjkGtG G uGཛG m|ujG G eejGGGཛྷG zl{G G G zG G jGཝG pujSG kljGjvu{yvsGeejGtGkGtGGGGGGGUཞG zl{G G G tGkGeeGwGczeGyGGGGGUGའG m|ujG eejGymGzG~GtGGGGUGཡG m|ujG {G tGGG{GUGརG m|ujG eeyG tGGGGUGG(10) REM125 Test (Trial mode)   {GGGGGGGGGUG GGGGzlxG rGlG G sjkGtG G uGཛG m|ujG G {GG|GGm|ujGUGཛྷG zl{G G G zG G jGཝG pujSG kljGjvu{yvsGjGXG tG G G ymG G G G GGGGUGཞG zl{G G G jGXGr]W{WWZXGzGGGUGuGGUGཟG m|ujG eeGyG G tGGGGUGGZUG_GoGjGyltXY\G G VG G G pkG G G G G G UG G mG GGGGGGGGSGGGGGGUG GGZU`GyG{G{GGGGG GGGG G GG G pkGUG GtGGGGGGGGGGGGUG G G
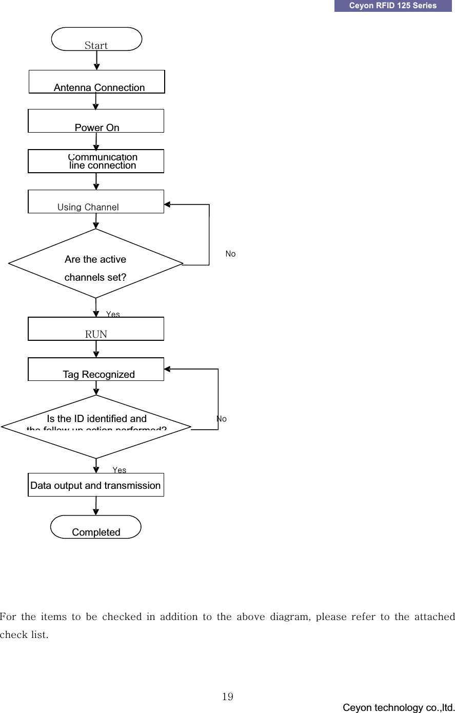
GGG                                 Ceyon technology co.,ltd.            GGX`Ceyon RFID 125 Series GGGGGGmG G G G G G G G G G G SG G G G G GGUGGGzGGGGAntenna ConnectionGGGCommunicationline connection G|GjGGy|uGAre the active channels set? GTag RecognizedGData output and transmissionGIs the ID identified and the follow up action performed?GGGGCompletedGGGuGuGPower On G
GGG                                 Ceyon technology co.,ltd.            GGYWCeyon RFID 125 Series ZUXWG{G(1) Operation Related xXG{GGGGGUGhXUGjGGGGGGGUGjGGGGGGUGjGGGGGjJGGGGGGyltXY\UG GGQG G JGGGGUGGxYUG {G G G G G G G G G G G G GGUG GhYUGjGGGGGGUGjGGGGGGUG{GGGGUGjGGGGGGUGGxZUG{GGGGGGGGGGGGGUG GhZUG{GGGGUGjGGyltXY\GGUGGpGGGGGGGGSGGGGGGGGGGGGGzG{GOR_YTZXTY]^TXX]ZPUGGGGGGGGGGGGGGG
GGG                                 Ceyon technology co.,ltd.            GGYXCeyon RFID 125 Series GGGGGGGRF-ID ANTENNA  MANUAL
GGG                                 Ceyon technology co.,ltd.            GGYYCeyon RFID 125 Series [UGhu{luuhGOlhXY\TyPG[UXGlhXY\TyGzG(1) Product Specifications GlhXY\TyG wG kGmG XY\Gro¡GkG O~P\\GQOsPY\GQGOoP\WtG hizOmGyPGyGG ]GwGmmjGjG GkG nGslkGOyPG  (2) Environment Specifications GwG G kGvG{GyG WଇG GR]\ଇvGoGyG YWLG G ¥G G `WLGOuGPGvGwGyG XGGzG{GyG WଇG GR_WଇzGoGyG YWLG G ¥G G `WLGOuGPGGGGGGGGGGGGGGG
GGG                                 Ceyon technology co.,ltd.            GGYZCeyon RFID 125 Series [UYGlhXY\TzGwG(1) EA125-R Frontal Section GGGGXPGz{h{|zGsGpGGGGGGUG G GG(2) EA125-R Lower Section GGXPGyGjG G{GGGGlhXY\TzGGGyltXY\GGGGGUG GQYGGaG tGkG]GR\Y][G]GSGYU\GGGGGGGGGGGGGG mmjGGSXGGGGGG{hnGjvu{hj{G G GOpGhPGGG slkGshtwGmmjGjvuulj{vyG
GGG                                 Ceyon technology co.,ltd.            GGY[Ceyon RFID 125 Series [UZGlhXY\TyGpGGGGGGGGGGGGG(1) Cautions during EA125-R Installation XUG{GGGGGGGGGGGUGYUGpGGGGSGGGGUG GZUGpGlhXY\TyGGGGGGGUG G[UGlGGGGGGGGUG G\UGhGGGGOz|zSGhSGUPGGGGGGGGGOSGSGPGGGGGGGGUG G jG G G GGGUGUG G G GGGGGGGGG
GGG                                 Ceyon technology co.,ltd.            GGY\Ceyon RFID 125 Series GGG[U[GlhXY\TyGjGsGjGGGGlhXY\TyGGGGGyltXY\TYO\PGGGGGwjiUG G {GGGmjjGGGXGGGlhXY\TjGGGGGGUG GG(1) Cautions During Cable Connection XUG jG G lhXY\TyG G G UG G pG G G G GGUG GYUGjGGGGGGGGGwjiGGlhXY\TjGmmjUG GZUG ~G G lhXY\TyG G G G G wjiG mmjSG G G GGGGGGUG G GGGGGGGGGGyltXY\T\lhXY\TyGj j mmjGj z wji
GGG                                 Ceyon technology co.,ltd.            GGY]Ceyon RFID 125 Series GGG[U\GlhXY\TzG{G{GGGGGGGGGGGUG GGGxXUG{GGGGGGUG GhXUG G jGGGGGGGGGUGjGGlhXY\TzGGGGGmmjUGjGG~hXY\TzSGyltXY\TYO\PGGGGGwjiGGGUGjGGGGGGGGGGGUG G GGxYUG{GGGGGGGGGGGGGUG GhYUG G jGGGGGGGlhXY\TzGGGGUG G GjGGlhXY\TzSGyltXY\TYO\PGGGGGwjiGGGUGjGGGGGGGGGGGUG GjGGGGGGGUGGpGGGGGGGGSGGGGGGGGGGGGGzG{GOR_YTZXTY]^TXX]ZPUGGGGGGGGGGGGGGGG
GGG                                 Ceyon technology co.,ltd.            GGY^Ceyon RFID 125 Series GGGGGGGGAttachment
GGG                                 Ceyon technology co.,ltd.            GGY_Ceyon RFID 125 Series hGXaGjGGGoGXUGyGvGXUXGymGG(1) Verbose mode {GyG¡GGGGGGGGGGGGGGG G G G G Oj}yPUG G {G G G G G G }G G GG G G G G UG G pG G G G G G G SG GG G G G G G G G G UG G pG G G G G ¡GGGGSGGGGGGGGUGGGGG(2) Continuous mode hGGGGyGGGGGGOGPGGGGGGGGGGGUG{GGGGGGGGGGUG G pGGGGGSGGGGGUG GGXUYGlGGG(1) First talk mode(FT) pGGSGGGGGGGGGGGGOGPGGGGUG G GG(2) Listen & talk mode(LT) {GyGGGGGGGGGGGGGGGGGGG G G Oj{yPUG G pG G G G G G G G GGGGGUG GYUGmG{GGGGGGGGGGGGGUG{GG G G G G G G G UG G {G G G G G G GhzjppGUGGmGGGSGGGGGGGYG hzjppG UG G {GGGGGGUG G G GYUXGjGmOoGGyPGluxOW\POXPUhkkOYPjtkO]PkmOW¥  PjzOYPo k {GmGYUXGluxGOlPaGpGGGGGGGGGGhzjppGW\oGGUG
GGG                                 Ceyon technology co.,ltd.            GGY`Ceyon RFID 125 Series UhkkGOkGhPaGpGGGGGGGGGGGGGWWoG¥G mmoUG G WWoG G mmoG G G G UG OjG G XG G X]G GUPGjtkGOjPaGwGGGzGZUGkmGOkGmPaGGjzGOjPaG{GGXGGGGGGGjzGGGGYGGhzjppGUGGYUYGyGmOyGGoPGz{OWYPOXPUhkkOYPl{OWZPOXPkmOW¥PjzOYPo k {joOYP GmGYUYGhjrOW]POXPUhkkOYPouhrOX\POXPUhkkOYPoljkOYPkGmGYUZGmG YUYG G G G G G G G G G UGG{GGGGGGGGyV~GOj{yVj{~PGGGGGGGGGGGGGGGGGGGGUG G {G G GG G G G G G UG G {SG G G GGGGVGUG G pGGGGGGGGGGGGGGGGSGGhjrGGuhrGGGGGGmGYUZUGG{GGGGGGGUG G G UG GGz{GOzG{PaGpGGGGGGGGGG WYoG hzjppG WYoG GUGhjrOhPaG{GG G GGG G G G GG W]oGhzjppGGUGuhrOuGhjrPaG{GGGGGGGGGG G G G X\oGhzjppGX\oGGUGUhkkGOzGhPaG{GGGGGGGGGGUG GjoG OPaG {G G G G G G G UG G OzG G G G G GG SG G G G G G G G UG G pG G G G G
GGG                                 Ceyon technology co.,ltd.            GGZWCeyon RFID 125 Series SGGGGGXUPGmmGGGGGGGUGkmGOkGmPaGGl{GOlG{PaG{GGGGGGGGWYoGhzjppGGUGjzGOjPaG{GGXGGGGGGGjzGGGGYGGhzjppGUGljkaG{GXGGGGGGGYGGhzjppGUGGA0H: Writing failed,            A8H: Reading failed,     80H: Checksum incorrectGG         __oaGvG40H: EEPROM WRITING FAIL   20H: RF Mode error 28H:Event Mode error 10H : Unknown command               18H : Time OutGGZUGjGyltXY\G G ~ptXY\G G G G G G G G G UG G lGGGGGjGGjGGGjUGhGGGGSGGGGGZGGGGGGUG G vGGGGGSGGGGGGSGGGGGGGGGG YG G hzjppG G G G UG G {SG G G G G ]GGUUGGmGaG G~GGjjzGOW_GWZGWXPSGGGGG‘W’G‘_’G‘W’G‘Z’G‘W’G‘X’GGGGG GZWGZ_GZWGZZGZWGZXGGGGGGGUG G G GG{GGGGGGGGGGGhzjpGGGGGluxSGz{GGl{UG GGGGGG
GGG                                 Ceyon technology co.,ltd.            GGZXCeyon RFID 125 Series jGG jGGkG kGjjzGOjUGzPGW_GWZGWXG uG {G jjlG G G G GGUGG{GGGGGGXG G G G G G jjlG G GGGGGGGGUGUGUjyhGOyGhPGW_GX^GWXG uG pGGGXGGGGGUGjtpGOtGpUPGW_GYWGW_G uG pG G G _G G GUGjwpGOwG UpUPGW_GY_GW_G uG pG G G _G G G GUG GjmpGOmV~GUGpPGW_GZWGW_G uG pG G G _G G G GUG Gj}tGO}GtPGXWGWiGWXG G WWG–GjWXTG}GpGGGSGGGGGG GGj}yGGGG G G G G G G GGGUG GpGGGSGGGGGjjlGGGGGGGGUGjm{GOmG{PGXWGWiGWYG WWG –sG MGGWXG–GmGGpGGs{GSGGGGGG G G G G G GGGGGj{yGUGpGG m{G G G G G GGGGGUG G Gjy{jGOyG {G jGPGXWGWiGWZG WWG–GkGWXGTGlG{GGGGGGGGUG GpGy{jGGSGGGGGGGGGGGGGGGGGUG G pGGGSGGGGGGGGGUG G G G Gj}{sG XWGWiGW]G WXG –lGpGGGSGGGGG
GGG                                 Ceyon technology co.,ltd.            GGZYCeyon RFID 125 Series O}G {sPG{GG GGj}yGGGGGGG G G G j{{G UG G pG G GG G G G SG G GGGUGjizGOi¡¡GzPGXWGWiGW^G WWG–Gi¡¡GGWXG–Gi¡¡GGpG G G G G ¡¡GGGGGGGUjkjGOkGjPGXWGX_GWZG WXG pGGGGGGGhjrSGuhrGGGUG GjzlGOzG G lPGXWGX_GW\G WXG {G G G G G GG llwyvtG G G G G G GGGGGGGGUG~G G SG G G GG G G G G G G GGUG GjniGOnGiPGXWGX`GW\G WXG hGGGGUGjliGOlGiPGXWGX`GW]G WXG hGGGGUGjsiGOsGiPGXWGX`GW^G WXG hGGGGUGjjlGOjUGlPGX_GWZGWXG WXOWWWWG WWWXPG–XGWYOWWWWG WWXWPG–YGW[OWWWWG WXWWPG–ZGW_OWWWWG XWWWPG–[GXWOWWWXG WWWWPG–\GlGGGGGUGjzpGOzGpPGX_GWjGWXG ㌗㥚G [aGGWG–Gyz[YYGXG–Gyz[_\GYG–GyzYZYG䞮㥚G [aGiwzG]G–G`]WWGo㢖 G {vG G G GGGUGlPGyz[YYSG`]WWGkG–GW]G
GGG                                 Ceyon technology co.,ltd.            GGZZCeyon RFID 125 Series ^G–GX`UYG_G–GZ_U[G`G–G\]Gj{{GO{G{PGX_GXkGWXG WWG–GW㽞GWXG OWU\G PG¥GWhO\GPQGpGGWU\GUGpGGGG G G GGGj}yGUG GQpG G G G G G ZG GG G G G G G GUG GjzhGOzGhPGX_GX^GWXG {G GG GXG G X]GOWX¥XWPGpG G G XG G G UG G {GGGGGGhGGGUGj}yGO}G UyPGX_GX`GWXG jGXG¥G\GTWWG GGUGpG G G G G G G GG UG G {G G G GG G G G jjlG SG GGGGGGGGGUGvGGGGGSGGG G G hG G G G GG G G G G GG G G G G G G GG G G j{yG G GGm{GGs{GUGGpGGGG¡G G G G SGGGGGGGGGGSG G G G G G G GGUG G GGGGGj{yGOG G {G yPGYG[^GX^G uGG{G G G G G G G U{G G G G G G sG G{GUG G {GGGGGGWG¥G_UG~GGdGWOj{yWSGYWPSGGGGGGUG G GQGpGGGj{yWSGGGGG¡G G G G G G GGGGGmGZUXGj{~G ZG[^GX^G {GG {GGGGuGGX¥_UG
GGG                                 Ceyon technology co.,ltd.            GGZ[Ceyon RFID 125 Series OG G {G ~PGGhGGGGSGGGGGGW_GGGGGGGGGGGUG G pGGGGGGGUG{GGGGGYGGGGGGGUG G pGGGGGGGGGGGGGGGGGGGGGGGUGG{GGGGGXWGGGGGvVvGGGUG G XGGGGWGGUG G {GGGGGX_GGGGGGGGGGGGUGG{G GGG GGUGG{GZGGGGGGGGGGUG G{GGGGGGGGGGGGUGGmGGGSGGXGGGGGGGYGG hzjppG G G G G G VUG G pG G SG G GGGGGGGGGGGGGGGGGGGGW_VX_VYVZGUG GGmGZUXGGGGGGj{yWGUGG pGGGGGGGGGUG G {GGGGGGGGG GYGGGGGGOkmPUG G {GGGkmGGGGGGGGGj{yGUG GjoGkz{ Uhkk l{km jzjo jo kmGmGZUXG G[UGmGjG{GGGGGGGGGGUGG(1)READ Command Format (08h/2nh command) oG G yGluxGUhkkGjtkGkmGjzG TTTTTTTTTÆGGwGG ÅTTTTTTTTTG z{GUhkkGGkmGl{GjzG{GṖG 㠜㦚G ➢OYPG ÅTTTTTTTTTG hjrGUhkkGwGG ÅTTTTTTTTTG uhrGUhkkGljkGG(2) WRITE Command Format (10h/18h/3nh command) oG G yGluxGUhkkGjtkGkmGjzG G TTTTTTTTTÆGG
GGG                                 Ceyon technology co.,ltd.            GGZ\Ceyon RFID 125 Series wGG ÅTTTTTTTTTG hjrGUhkkGwGG ÅTTTTTTTTTG uhrGUhkkGljkGGGhGYaGkGjGGlaG vrG–GwGGGGGGG G uvrG–GmGGGGGGG G wvrG–GwGvrGOjGGGGGGPGjGzTG kGjGkG lG uGhGGslk’GSG¡¡GGGGsjkGGGGGGGGGGGfGGG~ptXY\GGyltXY\GGhGGslk’GGGGslkGGGGsjkGG“eey”GG“eey”GXGGGGfGGGwGzG~ptXY\SG GyltXY\GGpGGGslkGGGGGG~ptXY\GGfGGG~ptXY\GGyltXY\GGpGGGpkGGGsjkGGG¡¡GGGGGGGGGfG G pGGyGslkGGGGGslkGGG\GfG GGG~ptXY\SGyltXY\GGpGGGsGGGGGGGGpkGG¡fGGG~ptXY\GGyltXY\GG~GGGGGGGGSGGpkGGGfG G OvGGy{jGGGUPG GGGpGGpkGGGsjkGGGXXGGfG G GyVG~GyG~ptXY\GGpG G G G G G mXG G G GGfGGGpGGGG GmYGGGGGGfGGGpGGGSGGpkGGGGGGGGGGGGGGGfGGG~G ~G~ptXY\GGjGGGGGGGXXGfG G G
GGG                                 Ceyon technology co.,ltd.            GGZ]Ceyon RFID 125 Series ~GGlGGGGGGSGGGGpkG G G G  G G G G G GGGGGpkfGGGpGGGSGGGGGGGGGGGGGGGmZGGfG GGGGG GpG G G SG G G G pkG G G WG GGGmZGGGfGGGpG G G G G G G G G GGGGGZGfGGGhGGGGSGGGGGGG G G G G G G G G GGGGGGfGGG~GGGGGGSGGGGGGGGfGOlGGGGGGGGGGjzlGGGGGGGGGGGGUPGGG~GGGGSGGGG¡GGfGGG~GGGGGSGGGGGGGGGGGfGGG~GGGGGGGGmGSGGGGGGGGG G¡GGfGGG~GGj{yGGGGGGGGSGGGGGOY_PGGGGfGGG~GGGGGGGGGMGGSGG G G G G G G G G j{yGGfGGGpG G G MG G SG G G G G OG G GGPGGhjrGOGGGGG PG G G G G G G j{yG G GfGGGyV~GzG~ptXY\GSG GyltXYGGpGGymGGGG SGGGGG¡GGGGGGGfGGG
GGG                                 Ceyon technology co.,ltd.            GGZ^Ceyon RFID 125 Series pGGj}yGGGGGG SGGGymGGGOYWPGGfGGGpGGGSGGGGGGGGGGG fG OmG ~ptXY\SG G G G slkGGfPGGGpGGGSGGpkG¡GGGj}yGGfGGG~GGj}yGGGGGGGGG SG G G G G G G GGGGGGGOX_PGGfGGGpGG¡¡GGSGGGGGGGfGG GpGG¡¡GGSGGGGGGGfGGGGG~GGGGGGGGSGGGGGGGGGGGGfGGG~GSGGG¡GpkGGGGGfGGGkGGGGGGGGGGGGGfGGGG~ptXY\GGyltXY\GGkGGhjrGGuhrGGGG GGfGGG~GjG~ptXY\GGpGGGpkGGGGGGGfG G GGGGGGGGGGGGGG
G

Navigation menu