Ceyon Technology REM125 RFID Reader User Manual ATT E Manual
Ceyon Technology Co., Ltd. RFID Reader ATT E Manual
Users Manual

FCC ID : UDCREM125
HYUNDAI CALIBRATION & CERTIFICATION TECHNOLOGIES CO., LTD.
SAN 136-1, AMI-RI, BUBAL-EUP, ICHEON-SI, KYOUNGKI-DO, 467-701, KOREA
TEL:+82 31 639 8517 FAX:+82 31 639 8525 www.hct.co.kr
Report No. : HCT-F06-1004 1/1
ٻ
ࣜ
ࣜ
ATTACHMENT E.
- USER’S MANUAL -
?
CEYON Ubiquitous RF-ID System
MANUAL
First Draft : 2005.02.01.

G
G
G
Ceyon technology co.,ltd.
G
G
Y
Ceyon RFID 125 Series

G
G
G
Ceyon technology co.,ltd.
G
G
Z
Ceyon RFID 125 Series
Contents
ͷ͞ͺ͵͑ΖΒΕΖΣ͑;ͲͿΆͲͽ..................................................... 5G
3. RFID Reader (REM125)...................................................................................................... 6G
3.1 REM125 Specifications............................................................................................................ 6G
(1) Product Specifications ......................................................................................................... 6G
(2) Environment Specification ...................................................................................................6G
3.2 REM125 Parts ........................................................................................................................... 7G
(3) REM125 Front Section ........................................................................................................7G
(2) REM125-5 Lower Section ................................................................................................... 8G
3.3 REM125 Installation ................................................................................................................. 9G
(1) Caution during REM125 nstallation..................................................................................... 9G
3.4 Power Connection.................................................................................................................. 10G
(1) When the power is supplied normally................................................................................ 10G
(2) When the power is not supplied ........................................................................................ 10G
(4) Check the following ........................................................................................................... 10G
3.5 Antenna Connection .............................................................................................................. 10G
3.6 Communication Line Connection......................................................................................... 10G
(1) RS-232 Serial Connection................................................................................................. 10G
(2) RS-422 Serial Connection..................................................................................................11G
(3) RS-485 Serial Connection................................................................................................. 12G
3.7 Menu........................................................................................................................................ 12G
(1) REM125 Series Normal Operation.................................................................................... 13G
(2) REM125 Configuration ...................................................................................................... 14G
(3) REM125 Address Setting .................................................................................................. 14G
(4) RF Channel Setting ........................................................................................................... 15G
(5) Serial Interface Setting ...................................................................................................... 15G
(6) Baudrate Setting................................................................................................................ 16G
(7) Buzzer ON/OFF Setting .................................................................................................... 16G
(8) RF Scan Weight Setting .................................................................................................... 17G
(9) Factory Setting .................................................................................................................. 18G
(10) REM125 Test (Trial mode)............................................................................................... 18G
3. 8 Host Communication ............................................................................................................ 18G
3.9 Recognition Test .................................................................................................................... 18G

G
G
G
Ceyon technology co.,ltd.
G
G
[
Ceyon RFID 125 Series
3.10 Troubleshooting ................................................................................................................... 20G
(1) Operation Related ............................................................................................................. 20G
4. ANTENNA (EA125-R) ............................................................................................ 22G
4.1 EA125-R Specifications ......................................................................................................... 22G
(1) Product Specifications ....................................................................................................... 22G
(2) Environment Specifications ............................................................................................... 22G
4.2 EA125-S Parts......................................................................................................................... 23G
(1) EA125-R Frontal Section................................................................................................... 23G
(2) EA125-R Lower Section .................................................................................................... 23G
4.3 EA125-R Installation .............................................................................................................. 24G
(1) Cautions during EA125-R Installation ............................................................................... 24G
4.4 EA125-R Communication Line Connection......................................................................... 25G
(1) Cautions During Cable Connection ................................................................................... 25G
4.5 EA125-S Troubleshooting .....................................................................................................26G
1. Reader Operation.............................................................................................................28
G
1.1 RF mode.................................................................................................................................. 28G
(1) Verbose mode ................................................................................................................... 28G
(2) Continuous mode .............................................................................................................. 28G
1.2 Event report mode ................................................................................................................. 28G
(1) First talk mode(FT) ............................................................................................................ 28G
(2) Listen & talk mode(LT)....................................................................................................... 28G
2. Frame................................................................................................................................ 28G
2.1 Command Frame(Host to ReaderP....................................................................................... 28G
2.2 Response Frame(Reader to Host) ........................................................................................ 29G
3. Command ......................................................................................................................... 30G
4. Frame Communication ............................................................................................................ 34G
(1)READ Command Format (08h/2nh command) .................................................................. 34G
(2) WRITE Command Format (10h/18h/3nh command) ........................................................ 34G
Attachment 2: Device Check list ........................................................................................ 35G
G

G
G
G
Ceyon technology co.,ltd.
G
G
\
Ceyon RFID 125 Series
G
G
G
G
G
ͷ͞ͺ͵͑ΖΒΕΖΣ͑;ͲͿΆͲͽ͑
G
Ͷ;ͣͦ͑͢ ͑
͑
G
G
G

G
G
G
Ceyon technology co.,ltd.
G
G
]
Ceyon RFID 125 Series
ZUGympkGyGOyltXY\PG
G
ZUXGyltXY\GzG
(1) Product Specifications
G
yltXY\GwG kG
wG _GGwG
mG XY\Gro¡G
sjkGG X]QYGGZYGGG G
wG kjGXY}GVGXhG
jG G yzYZYGSGyz[YYSGyz[_\G
OtGzPG
kG O~PX]WGQGOsP`WGQGOoPZ\
tG hizG
oGpG XGOyzYZYGSGyz[YYSGyz[_\PG
hUGG G yltXY\GaG\G
slkGG wv~lySGjvtSGXSYSZS[S\G
rlG [GrlzG
G
(2) Environment Specification
G
wG kG
vG{GyG WGGR]\G
vGoGyG YWLG G ¥G G `WLGOuGPG
vGwGyG XGG
zG{GyG WGGR_WG
zGoGyG YWLG G ¥G G `WLGOuGPG
G
G
G
G
G
G

G
G
G
Ceyon technology co.,ltd.
G
G
^
Ceyon RFID 125 Series
ZUYGyltXY\GwG
(3) REM125 Front Section
wGGjGsG
w~yaGpGGGGGGGUG
G
XPGsjkGkG
{GGGGGGSGGpkGGGGGUG G
G
YPG{GpkGy¡GjGkG
~GGGSGGGpkGGGGG¡GGGGUG
vGGXGGYGGG\GGGGytXY\TYGGG\GGGGGyltG
XY\T\UG G
G
ZPGrlGwG
m|ujaG{GGGGGGGGGGUG
pujaG{GGGGGGGGGGUG
kljaG{GGGGGGGGGGUG
zl{aG{GGGGGGGGGGUG G
G
G
oG
LCD k
KEY w
slkGk

G
G
G
Ceyon technology co.,ltd.
G
G
_
Ceyon RFID 125 Series
G
G
G
(2) REM125-5 Lower Section
G
G
XPGhGjG
hu{XG¥Ghu{G\aG{GGG]GGkpuGGGGG G G UG G
iGGGSGGGGslkGGGGGGGGG
UG G
G
YPGkTG`GjG
{GGGGGGGGGyzTYZYSGyzT[YYGGyzT[_\UG
G
ZPGkjGwGqG
{GGGGGGGkjXY}GVGXhGGUG G
G
G G QQG jaG |G G G G G G G G G G G G G
UG
G
[PGnG{G
nGGGGGGGGGGUG G
G
G
G
G
G
G
G

G
G
G
Ceyon technology co.,ltd.
G
G
`
Ceyon RFID 125 Series
ZUZGyltXY\GpG
{GGGGGGyltXY\UG G
G
G
G
REM125 Series can be installed on any place one can work with drills using M3.5 dish bolt on marked
places( ) and in case of difficulty in drilling on the side of attachment, you can install it by using
the special bracket on the designated area.
G
G
G
(1) Caution during REM125 nstallation
G
XPGpGGGGGGSGGGG G G G G G
GGGGGUG G G
YPGpGyltXY\GzGGGGGGGUG G
ZPGlGGGGGGGGGGGUG G
[PGhGGGGOz|zSGhSGUPGGGGGGGGG
OSGSGPGGGGGGGGUG G jG G G G
GGUGUG G G
\PG{GGGGGGGGUG
]PG{GGGGGGGGGGG XY\ro¡G G G
GUG
G
G
G
G

G
G
G
Ceyon technology co.,ltd.
G
G
XW
Ceyon RFID 125 Series
ZU[GwGjG
pGGGGGGkjGGUG G
G
(1) When the power is supplied normally
XPG{GGw~yGslkGGGGGGUG
YPG{G¡¡GGGGGXGUG G G
ZPG{G sjkGG GyltXY\GG GGGGG y|uGGGG
UG G
G
(2) When the power is not supplied
XPG{GslkGGGUG
YPGuG¡¡GGGUG
ZPG{GsjkGGGGGUG G
G
(4) Check the following
XPGpGGGGSGGGGGUG
2) Check if the power is DC15VG
ZPGConfirm on polarity of power whetherGOtGGGGGGGGUPG
G
ZU\GhGjG
{GGGGGG]GGGkpuGUGG {GGGGYGUG G pG
GGGGGGGSGGGGGwjiGGGGGGG
GGGGGZU\UGG{GGGGGGGGUGGzGGG
G G G G G ¡G G G G G G SG G G G G G
GGGGUG G wGGGGGGGGGUG G G
G
ZU]GjGsGjG
yltXY\G zG G G G G G G yzTYZYSG yzT[YYG G yzT[_\G UG G
jGGGGGGGGkTz|i`GGGGGG
GGUG
{GGGGGGGGGsjkGUG GG
G
(1) RS-232 Serial Connection
mGyzTYZYGGSGGGGYSGZGG\GGUG G {GGGGGyzT
[YYGGyzT[_]GUG G {GGSGGGGGGGGGG
GyltXY\UG G G

G
G
G
Ceyon technology co.,ltd.
G
G
XX
Ceyon RFID 125 Series
G
G
G
{G kiT`wG G G G yzTYZYG G G G G G G G G
GUG G
G
G
(2) RS-422 Serial Connection
G
ovz{GzpklG yltXY\GzlyplzG
{[YYRG y[YYRG
{[YYTG y[YYTG
y[YYRG G {[YYRG
y[YYTG G {[YYTG

G
G
G
Ceyon technology co.,ltd.
G
G
XY
Ceyon RFID 125 Series
G
QGpGGSGZZWGXV[~GGGGUG G
OUGjGGGGGPG
GG
(3) RS-485 Serial Connection
G
ovz{GzpklG yltXY\GzlyplzG
[_\RG TTTTÆ[_\TG
[_\TG ÅTTTT [_\RG
G
QGpGGSGXWWGXVY~GGGGUG G
OUGjGGGGGPG
G
ZU^GtG
yltXY\GtG{QGG
GGGGGGGGGGGGGGGGGGGGGGGGGGGGGGGGGGGGGGGGGGGG
G
QGLock function has been set in the Run Mode.
For the functional setting, please push FUNC key for 2 seconds. Then locking mode will be canceled
with buzzer sounds.UG

G
G
G
Ceyon technology co.,ltd.
G
G
XZ
Ceyon RFID 125 Series
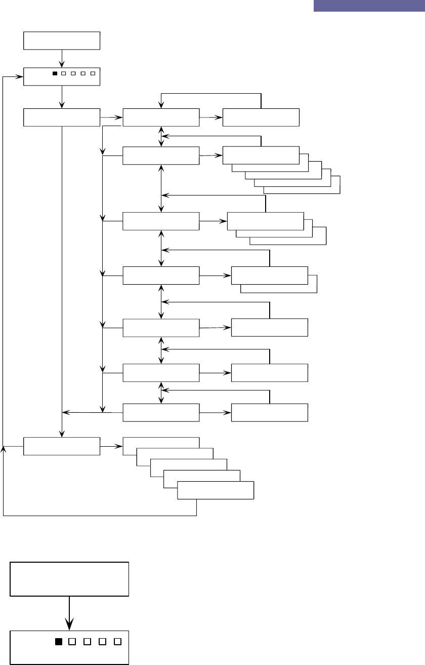
>>Run
REM125-5
Ceyon Technology
>>Conf igur ation
Test
>>Configuration
Reader Address
Reader Address
>> Addr. : 01
>>Configuration
RF Channel
RF Channel
>> Rfch5 : On
RF Channel
>> Rfch4 : On
RF Channel
>> Rfch3 : On
RF Channel
>> Rfch2 : On
RF Channel
>> Rfch1 : On
>>Configuration
Serial Interface
RS-422
>> RS-422
Serial Interface
>> RS-485
Serial Interface
>> RS-232
>>Configuration
Bau d r at e Serial Interface
>> 19200bps
Serial Interface
>> 9600bps
>>Configuration
Buzzer ON/OFF
Buzzer ON/OFF
>> On
>>Configuration
RF Scan Weight
RF Scan Weight
>> 03
>>Configuration
Make Default
Make Default
>> Press <SET>
Channel [1]
Channel [2]
Channel [3]
Channel [4]
Channel [5]
tG{G
REM125 Series
Func
Variation : Inc or Dec
Confirm : Set
Func
Func
Func
Inc or Dec
Set
Func
Func
Func
Func
Func
Func
Func
Set
Set
Set
Set
Set
Set
Set
Var iation : Inc or Dec
Conf ir m : Set
Variation : Inc or Dec
Conf ir m : Set
Var iation : Inc or Dec
Conf ir m : Set
On/Off toggle : Inc or Dec
Conf ir m : Set
Var iation : Inc or Dec
Conf ir m : Set
Default : Set
Var iation : Inc or Dec
Current Channel Test : Set
Apply POWER
Func
Set
Inc or Dec
Inc or Dec
Inc or Dec
Inc or Dec
Inc or Dec
G
(1) REM125 Series Normal Operation
G
G
G
G
G
G
>>Run
REM125-5
Ceyon Technology
G
G
G

G
G
G
Ceyon technology co.,ltd.
G
G
X[
Ceyon RFID 125 Series
G
G
G
(2) REM125 Configuration
~GGGGSGG¡¡GGGGGaG
ZGsGiaG{GGGGGGGGUG
ZGzGiaG{GGGGGGGGUG
XGzGiaG{GGGGGGGUG
G
~GGm|ujGGGGGZGSGGGGGGjGG
GGGUG G {GGGGGGGGGGGG
GGGZWGUG G
G
(3) REM125 Address Setting
mG G G G G G G G SG G G G G G
UG G
GGG
lUG rGG G sjkGtG G uG
ཛG m|ujG G eejG {G G G G G jG
GG GG GGGm|ujG
GGGGZGUG
ཛྷG zl{G G G zG jG
ཝG pujSG kljG
G
eejG
yGhG
tGGGGGG
ཞG zl{G G G zG jG
ཟG pujSG kljG
G
yGhG G
eeGhUGaGWXG
zG G yltXY\G G G G
G UG OuG G G G G
GPG
hGyaWX¥X]GkaWXG
འG zl{G zG {GGGGGZGGUG
ཡG m|ujG eejG
yGhG
tGGGGG
རG m|ujG {G tGGGGG
ལG m|ujG eeyG tGGGGG
G

G
G
G
Ceyon technology co.,ltd.
G
G
X\
Ceyon RFID 125 Series
(4) RF Channel Setting
{GGGGGGGGGGGGGGGG GG
ymGGGGGUG G G
G
zlxG rGlG G sjkGtG uG
ཛG m|ujG G eejG {G G G G G jG
GG GG GGGm|ujG
GGGGZGUG
ཛྷG zl{G G G zG G jG
ཝG pujSG kljG
jG
eejG
ymGjG
tGGGGGGUG
ཞG zl{G G G zG jG
ཟG pujSG kljG
jG
ymGjG G
eeGyjXUGaGvG
zGyjXGGGGUG G
hGyaGyjX¥Gyj\G
kaGhGGvG
འG zl{G zG {G vVvG G G G ZG G
UG G
ཡG m|ujG eejG
ymGjG
tGGGGUG
རG m|ujG {G tGGG{GUG
ལG m|ujG eeyG tGGGGUG
G
(5) Serial Interface Setting
yltXY\G G ZG G G G G G UG G {G G G
GGGGGGUG G G
G
zlxG rGlG G sjkGtG uG
ཛG m|ujG G eejG {G G G G G jG
GG GG GGGm|ujG
GGGGZGUG
ཛྷG zl{G G G zG G jG
ཝG pujSG kljG
jG
eejG
zGpG
tGGGGGGGU
ཞG zl{G G G zG jG
ཟG pujSG kljG
jG
zGpG
eeGyzTYZYG
zG G G G G G G
UG

G
G
G
Ceyon technology co.,ltd.
G
G
X]
Ceyon RFID 125 Series
kaGyzTYZYG
འG zl{G zG vVvGGGGZGGUG
ཡG m|ujG eejG
zGpG
tGGGGUG
རG m|ujG {G tGGG{GUG
ལG m|ujG eeyG tGGGGUG
G
(6) Baudrate Setting
{GGGGGGGGGGGGG`]WWGGX`YWWUG
G
zlxG rGlG G sjkGtG G uG
ཛG m|ujG G eejG {G G G G G jG
GG GG GGGm|ujG
GGGGZGUG
ཛྷG zl{G G G zG G jG
ཝG pujSG kljG
jvu{yvsG
eejG
iG
tGGGGGGGU
ཞG zl{G G G zG jG
ཟG pujSG kljG
jvu{yvsG
iG G
eeG`]WWG
zGGGGGG
GGUG
kaG`]WWG
འG zl{G zG {G G G G G G
GGGUG
ཡG m|ujG eejG
iG
tGGGGUG
རG m|ujG {G tGGG{GUG
ལG m|ujG eeyG tGGGGUG
G
(7) Buzzer ON/OFF Setting
yltXY\GGGGGGGGpkGG¡UG G {GGGGG
UG{GG¡¡GGGGGUG G
G
zlxG rGlG G sjkGtG G uG
ཛG m|ujG G eejG {G G G G G jG
GG GG GGGm|ujG
GGGGZGUG

G
G
G
Ceyon technology co.,ltd.
G
G
X^
Ceyon RFID 125 Series
ཛྷG zl{G G G zG G jG
ཝG pujSG kljG
jvu{yvsG
eejG
i¡¡GvuVvmmG
tGGGGGGGU
ཞG zl{G G G zG jG
ཟG pujSG kljG
jvu{yvsG
i¡¡GvuVvmmG G
eeGvG
{G ¡¡G G vVvG G G
GUG
kaGvG
འG zl{G zG {G ¡¡G G G G G ZG G
UG
ཡG m|ujG eejG
i¡¡GvuVvmmG
tGGGGUG
རG m|ujG {G tGGG{GUG
ལG m|ujG eeyG tGGGGUG
G
(8) RF Scan Weight Setting
{GGGGGGGGGG_WG G X^WUG G zG
GGXGG_WGGXWGGX^WUGGzGymGGGG G G
GSGGGGGGGGG¡GGGpkUG G G G
G
zlxG rGlG G sjkGtG G uG
ཛG m|ujG G eejG {G G G G G jG
GG GG GGGm|ujG
GGGGZGUG
ཛྷG zl{G G G zG G jG
ཝG pujSG kljG
jvu{yvsG
eejG
ymGzG~G
tGGGGGGGU
ཞG zl{G G G zG jG
ཟG pujSG kljG
jvu{yvsG
ymGzG~G G
eeGvG
zG G G G G G G
UG
hGyaGXG¥GXWGkaGZG
འG zl{G zG {GGGGGGGG
UG
ཡG m|ujG eejG
ymGzG~G
tGGGGUG
རG m|ujG {G tGGG{GUG
ལG m|ujG eeyG tGGGGUG

G
G
G
Ceyon technology co.,ltd.
G
G
X_
Ceyon RFID 125 Series
(9) Factory Setting
{GGGGGGGGGGGGUG G
G
zlxG rGlG G sjkGtG G uG
ཛG m|ujG G eejG
G
G
ཛྷG zl{G G G zG G jG
ཝG pujSG kljG
jvu{yvsG
eejG
tGkG
tGGGGGGGU
ཞG zl{G G G tGkG
eeGwGczeG
yGGGGGUG
འG m|ujG eejG
ymGzG~G
tGGGGUG
ཡG m|ujG {G tGGG{GUG
རG m|ujG eeyG tGGGGUG
G
(10) REM125 Test (Trial mode)
{GGGGGGGGGUG G
G
G
G
zlxG rGlG G sjkGtG G uG
ཛG m|ujG G {G
G
|GGm|ujGUG
ཛྷG zl{G G G zG G jG
ཝG pujSG kljG
jvu{yvsG
jGXG tG G G ymG G G G G
GGGUG
ཞG zl{G G G jGXG
r]W{WWZXG
zGGGUG
uGGUG
ཟG m|ujG eeGyG G tGGGGUG
G
ZUG_GoGjG
yltXY\G G VG G G pkG G G G G G UG G mG G
GGGGGGGSGGGGGGUG G
G
ZU`GyG{G
{GGGGG GGGG G GG G pkGUG G
tGGGGGGGGGGGGUG G G

G
G
G
Ceyon technology co.,ltd.
G
G
X`
Ceyon RFID 125 Series
G
GGGGG
mG G G G G G G G G G G SG G G G G G
GUG
G
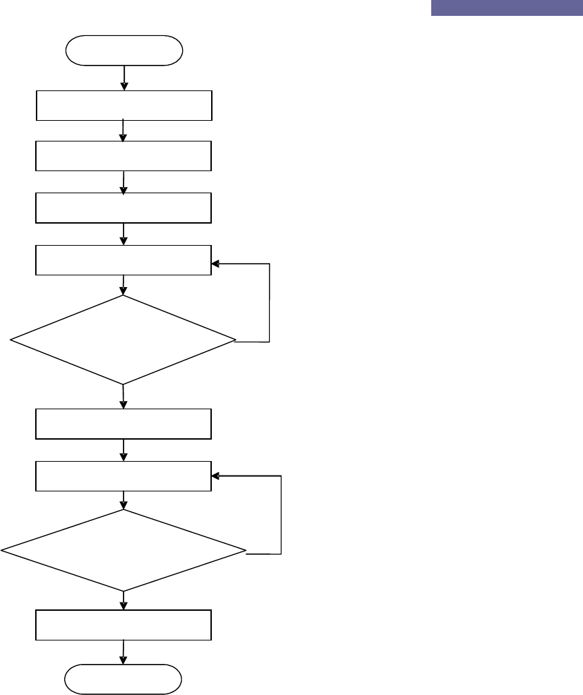
Gz
G
GG
G
A
ntenna Connection
G
GG
C
ommun
i
ca
ti
on
line connection
G
|GjGG
y|uG
Are the active
channels set?
G
Tag Recognized
G
Data output and transmission
G
Is the ID identified and
the follow up action performed?
GG
GG
Completed
G
G
G
uG
uG
Power On
G

G
G
G
Ceyon technology co.,ltd.
G
G
YW
Ceyon RFID 125 Series
ZUXWG{G
(1) Operation Related
xXG{GGGGGUG
hXUGjGGGGGGGUG
jGGGGGGUG
jGGGGGjJGGGGGGyltXY\UG G
G
QG G JGGGGUG
G
xYUG {G G G G G G G G G G G G G
GUG G
hYUGjGGGGGGUG
jGGGGGGUG
{GGGGUG
jGGGGGGUG
G
xZUG{GGGGGGGGGGGGGUG G
hZUG{GGGGUG
jGGyltXY\GGUG
G
pGGGGGGGGSGGGGGGGGG
GGGGzG{GOR_YTZXTY]^TXX]ZPUG
G
G
G
G
G
G
G
G
G
G
G
G
G
G

G
G
G
Ceyon technology co.,ltd.
G
G
YX
Ceyon RFID 125 Series
G
G
G
G
G
G
G
RF-ID ANTENNA MANUAL

G
G
G
Ceyon technology co.,ltd.
G
G
YY
Ceyon RFID 125 Series
[UGhu{luuhGOlhXY\TyPG
[UXGlhXY\TyGzG
(1) Product Specifications
G
lhXY\TyG wG kG
mG XY\Gro¡G
kG O~P\\GQOsPY\GQGOoP\W
tG hizOmGyPG
yGG ]GwGmmjGjG G
kG nGslkGOyPG
(2) Environment Specifications
G
wG G kG
vG{GyG WଇG GR]\ଇ
vGoGyG YWLG G ¥G G `WLGOuGPG
vGwGyG XGG
zG{GyG WଇG GR_Wଇ
zGoGyG YWLG G ¥G G `WLGOuGPG
G
G
G
G
G
G
G
G
G
G
G
G
G
G

G
G
G
Ceyon technology co.,ltd.
G
G
YZ
Ceyon RFID 125 Series
[UYGlhXY\TzGwG
(1) EA125-R Frontal Section
G
GG
G
XPGz{h{|zGsG
pGGGGGGUG G G
G
(2) EA125-R Lower Section
G
G
XPGyGjG G
{GGGGlhXY\TzGGGyltXY\GGGGGUG G
QYGGaG tGkG]GR\Y][G]GSGYU\G
GGGGGGGGGGGGG mmjGGSXG
G
G
G
GG
{hnGjvu{hj{G G G
OpGhPG
G
G slkGshtwG
mmjGjvuulj{vyG

G
G
G
Ceyon technology co.,ltd.
G
G
Y[
Ceyon RFID 125 Series
[UZGlhXY\TyGpG
G
G
G
G
GG
G
G
G
G
G
G
(1) Cautions during EA125-R Installation
XUG{GGGGGGGGGGGUG
YUGpGGGGSGGGGUG G
ZUGpGlhXY\TyGGGGGGGUG G
[UGlGGGGGGGGUG G
\UGhGGGGOz|zSGhSGUPGGGGGGGGG
OSGSGPGGGGGGGGUG G jG G G G
GGUGUG G G G
G
G
G
G
G
G
G
G

G
G
G
Ceyon technology co.,ltd.
G
G
Y\
Ceyon RFID 125 Series
G
G
G
[U[GlhXY\TyGjGsGjG
G
G
G
lhXY\TyGGGGGyltXY\TYO\PGGGGGwjiUG G {GG
GmjjGGGXGGGlhXY\TjGGGGGGUG G
G
(1) Cautions During Cable Connection
XUG jG G lhXY\TyG G G UG G pG G G G G
GUG G
YUGjGGGGGGGGGwjiGGlhXY\TjGmmjUG G
ZUG ~G G lhXY\TyG G G G G wjiG mmjSG G G G
GGGGGUG G G
G
G
G
G
G
G
G
G
G
yltXY\T\
lhXY\TyG
j j mmjG
j z wji

G
G
G
Ceyon technology co.,ltd.
G
G
Y]
Ceyon RFID 125 Series
G
G
G
[U\GlhXY\TzG{G
{GGGGGGGGGGGUG G
G
G
xXUG{GGGGGGUG G
hXUG G jGGGGGGGGGUG
jGGlhXY\TzGGGGGmmjUG
jGG~hXY\TzSGyltXY\TYO\PGGGGGwjiGGGUG
jGGGGGGGGGGGUG G G
G
xYUG{GGGGGGGGGGGGGUG G
hYUG G jGGGGGGGlhXY\TzGGGGUG G G
jGGlhXY\TzSGyltXY\TYO\PGGGGGwjiGGGUG
jGGGGGGGGGGGUG G
jGGGGGGGUG
G
pGGGGGGGGSGGGGGGGGG
GGGGzG{GOR_YTZXTY]^TXX]ZPUG
G
G
G
G
G
G
G
G
G
G
G
G
G
G
G

G
G
G
Ceyon technology co.,ltd.
G
G
Y^
Ceyon RFID 125 Series
G
G
G
G
G
G
G
G
Attachment

G
G
G
Ceyon technology co.,ltd.
G
G
Y_
Ceyon RFID 125 Series
hGXaGjGGGoG
XUGyGvG
XUXGymGG
(1) Verbose mode
{GyG¡GGGGGGGGGGGGGG
G G G G G Oj}yPUG G {G G G G G G }G G G
G G G G G UG G pG G G G G G G SG G
G G G G G G G G G UG G pG G G G G ¡G
GGGSGGGGGGGGUGGGG
G
(2) Continuous mode
hGGGGyGGGGGGOGPGGGGG
GGGGGGUG{GGGGGGGGGG
UG G pGGGGGSGGGGGUG G
G
XUYGlGGG
(1) First talk mode(FT)
pGGSGGGGGGGGGGGGOGPGGGG
UG G G
G
(2) Listen & talk mode(LT)
{GyGGGGGGGGGGGGGGGGGG
G G G Oj{yPUG G pG G G G G G G G GGGGG
UG G
YUGmG
{GGGGGGGGGGGGGUG{G
G G G G G G G G UG G {G G G G G G G
hzjppGUGGmGGGSGGGGGGGYG hzjppG UG G {G
GGGGGUG G G G
YUXGjGmOoGGyPG
luxOW\P
OXP
Uhkk
OYP
jtk
O]P
km
OW¥ P
jz
OYP
o k {
G
mGYUXG
luxGOlPaGpGGGGGGGGGGhzjppGW\oGGUG

G
G
G
Ceyon technology co.,ltd.
G
G
Y`
Ceyon RFID 125 Series
UhkkGOkGhPaGpGGGGGGGGGGGGGWWoG
¥G mmoUG G WWoG G mmoG G G G UG OjG G XG G X]G G
UPG
jtkGOjPaGwGGGzGZUG
kmGOkGmPaGG
jzGOjPaG{GGXGGGGGGGjzGGGGYGGhzjppG
UG
G
YUYGyGmOyGGoPG
z{OWYP
OXP
Uhkk
OYP
l{OWZP
OXP
km
OW¥P
jz
OYP
o k {
jo
OYP G
mGYUYG
hjrOW]P
OXP
Uhkk
OYP
o
uhrOX\P
OXP
Uhkk
OYP
o
ljk
OYP
k
G
mGYUZG
mG YUYG G G G G G G G G G UGG{GGGG
GGGGyV~GOj{yVj{~PGGGGGGGGGGG
GGGGGGGGGUG G {G G G
G G G G G G UG G {SG G G GGGG
VGUG G pGGGGGGGGGGGGG
GGGSGGhjrGGuhrGGGGGGmGYUZUGG{G
GGGGGGUG G G UG G
G
z{GOzG{PaGpGGGGGGGGGG WYoG hzjppG WYoG G
UG
hjrOhPaG{GG G GGG G G G GG W]oG
hzjppGGUG
uhrOuGhjrPaG{GGGGGGGGGG G G G X\oG
hzjppGX\oGGUG
UhkkGOzGhPaG{GGGGGGGGGGUG G
joG OPaG {G G G G G G G UG G OzG G G G G G
G SG G G G G G G G UG G pG G G G G

G
G
G
Ceyon technology co.,ltd.
G
G
ZW
Ceyon RFID 125 Series
SGGGGGXUPGmmGGGGGGGUG
kmGOkGmPaGG
l{GOlG{PaG{GGGGGGGGWYoGhzjppGGUG
jzGOjPaG{GGXGGGGGGGjzGGGGYGGhzjppG
UG
ljkaG{GXGGGGGGGYGGhzjppGU
G
G
A0H: Writing failed,
A8H: Reading failed,
80H: Checksum incorrectGG
__oaGvG
40H: EEPROM WRITING FAIL
20H: RF Mode error
28H:Event Mode error
10H : Unknown command
18H : Time OutG
G
ZUGjG
yltXY\G G ~ptXY\G G G G G G G G G UG G lG
GGGGjGGjGGGjUG
hGGGGSGGGGGZGGGGGGUG G vGG
GGGSGGGGGGSGGGGGGGGG
G YG G hzjppG G G G UG G {SG G G G G ]G
GUUG
G
mGaG G
~GGjjzGOW_GWZGWXPSGGGGG‘W’G‘_’G‘W’G‘Z’G‘W’G‘X’GGGGG G
ZWGZ_GZWGZZGZWGZXGGGGGGGUG G G G
G
{GGGGGGGGGGGhzjpGGGGG
luxSGz{GGl{UG G
G
G
G
G
G

G
G
G
Ceyon technology co.,ltd.
G
G
ZX
Ceyon RFID 125 Series
jGG jG
G
kG kG
jjzG
OjUGzPG
W_GWZGWXG uG {G jjlG G G G G
GUGG{GGGGGGX
G G G G G G jjlG G G
GGGGGGGUGUGU
jyhG
OyGhPG
W_GX^GWXG uG pGGGXGGGGGUG
jtpG
OtG
pUPG
W_GYWGW_G uG pG G G _G G G
UG
jwpG
OwG U
pUPG
W_GY_GW_G uG pG G G _G G G G
UG G
jmpG
OmV~GUGpPG
W_GZWGW_G uG pG G G _G G G G
UG G
j}tG
O}GtPG
XWGWiGWXG G WWG–Gj
WXTG}G
pGGGSGGGGG
G GGj}yGGG
G G G G G G G G
GGUG G
pGGGSGGG
GGjjlGGGGGG
GGUG
jm{G
OmG{PG
XWGWiGWYG WWG –sG MG
G
WXG–GmGG
pGGs{GSGGGGG
G G G G G G G
GGGGj{yGUGpG
G m{G G G G G G
GGGGUG G G
jy{jG
OyG {G
jGPG
XWGWiGWZG WWG–GkG
WXGTGlG
{GGGGGGG
GUG G
pGy{jGGSGGGGGG
GGGGGGG
GGGGUG G pG
GGSGGGGGG
GGGUG G G G G
j}{sG XWGWiGW]G WXG –lGpGGGSGGGGG

G
G
G
Ceyon technology co.,ltd.
G
G
ZY
Ceyon RFID 125 Series
O}G {
sPG
{GG GGj}yGGGGGG
G G G G j{{G UG G pG G G
G G G G SG G G
GGUG
jizG
Oi¡¡GzPG
XWGWiGW^G WWG–Gi¡¡GG
WXG–Gi¡¡GG
pG G G G G ¡¡G
GGGGGGU
jkjG
OkGjPG
XWGX_GWZG WXG pGGGGGGG
hjrSGuhrGGGUG G
jzlG
OzG G
lPG
XWGX_GW\G WXG {G G G G G G
G llwyvtG G G G G G G
GGGGGGGUG
~G G SG G G G
G G G G G G G G
GUG G
jniG
OnGiPG
XWGX`GW\G WXG hGGGGUG
jliG
OlGiPG
XWGX`GW]G WXG hGGGGUG
jsiG
OsGiPG
XWGX`GW^G WXG hGGGGUG
jjlG
OjUGlPG
X_GWZGWXG WXOWWWWG WWWXPG
–
XG
WYOWWWWG WWXWPG
–
YG
W[OWWWWG WXWWPG
–
ZG
W_OWWWWG XWWWPG
–
[G
XWOWWWXG WWWWPG
–
\G
lGGGGGUG
jzpG
OzGpPG
X_GWjGWXG ㌗㥚G [aGG
WG–Gyz[YYG
XG–Gyz[_\G
YG–GyzYZYG
䞮㥚G [aGiwzG
]G–G`]WWG
o㢖 G {vG G G G
GGUG
lPGyz[YYSG`]WWG
kG–GW]G

G
G
G
Ceyon technology co.,ltd.
G
G
ZZ
Ceyon RFID 125 Series
^G–GX`UYG
_G–GZ_U[G
`G–G\]G
j{{G
O{G{PG
X_GXkGWXG WWG–GW㽞G
WXG OWU\G PG
¥GWhO\GP
QGpGGWU\G
UG
pGGGG G G G
GGj}yGUG G
QpG G G G G G ZG G
G G G G G G G
UG G
jzhG
OzGhPG
X_GX^GWXG {G G
G G
XG G X]G
OWX¥XWPG
pG G G XG G G UG G {G
GGGGGhGG
GUG
j}yG
O}G U
yPG
X_GX`GWXG jGXG¥G\G
TWWG G
GUG
pG G G G G G G G
G UG G {G G G G
G G G G jjlG SG G
GGGGGGGGUG
vGGGGGSGG
G G G hG G G G G
G G G G G G
G G G G G G G G
G G G j{yG G G
Gm{GGs{GUGGpGGGG
¡G G G G SG
GGGGGGGGG
SG G G G G G G G
GUG G G
GGGG
j{yG
OG G {G
yPG
YG[^GX^G uG
G
{G G G G G G G U
{G G G G G G sG G
{GUG G {GGGGGGWG¥G_UG
~GGdGWOj{yWSGYWPSGGGG
GGUG G G
QGpGGGj{yWSGGGGG
¡G G G G G G G
GGGGmGZUXG
j{~G ZG[^GX^G {GG {GGGGuGGX¥_UG

G
G
G
Ceyon technology co.,ltd.
G
G
Z[
Ceyon RFID 125 Series
OG G {G
~PG
G
hGGGGSGGGGGGW_GGGGGGGG
GGGUG G pGGGGGGGUG{GGGGGYGG
GGGGGUG G pGGGGGGGGGGGGGGGG
GGGGGGGUGG{GGGGGXWGGGGG
vVvGGGUG G XGGGGWGGUG G {GGGGG
X_GGGGGGGGGGGGUGG{G GGG GG
UGG{GZGGGGGGGGGGUG G{GGGGGG
GGGGGGUGGmGGGSGGXGGGGGGGYG
G hzjppG G G G G G VUG G pG G SG G G
GGGGGGGGGGGGGGGGGGG
W_VX_VYVZGUG G
G
mGZUXGGGGGGj{yWGUGG pGGGGGGGG
GUG G {GGGGGGGGG GYGGGGG
GOkmPUG G {GGGkmGGGGGGGGGj{yGUG G
joGk
z{ Uhkk l{km jzjo jo km
G
mGZUXG G
[UGmGjG
{GGGGGGGGGGUG
G
(1)READ Command Format (08h/2nh command)
oG G yG
luxGUhkkGjtkGkmGjzG TTTTTTTTTÆGG
wGG ÅTTTTTTTTTG z{GUhkkGGkmGl{GjzG
{GṖG 㠜㦚G ➢OYPG ÅTTTTTTTTTG hjrGUhkkG
wGG ÅTTTTTTTTTG uhrGUhkkGljkG
G
(2) WRITE Command Format (10h/18h/3nh command)
oG G yG
luxGUhkkGjtkGkmGjzG G TTTTTTTTTÆGG

G
G
G
Ceyon technology co.,ltd.
G
G
Z\
Ceyon RFID 125 Series
wGG ÅTTTTTTTTTG hjrGUhkkG
wGG ÅTTTTTTTTTG uhrGUhkkGljkG
G
G
hGYaGkGjGG
laG vrG–GwG
GGGGGG G uvrG–GmG
GGGGGG G wvrG–GwGvrGOjGGGGGGPG
jGzTG kG
jG
kG lG uG
hGGslk’GSG¡¡GGGGsjkGG
GGGGGGGGGfG
GG~ptXY\G
G
yltXY\G
G
hGGslk’GGGGslkGGGGsjkGG
“eey”GG“eey”GXGGGGfG
GG
wGzG
~ptXY\SG G
yltXY\G
G
pGGGslkGGGGGG~ptXY\GG
fG
GG
~ptXY\G
G
yltXY\G
G
pGGGpkGGGsjkGGG¡¡G
GGGGGGGGfG G pGG
yGslkGGGGGslkGGG\GfG G
GG
~ptXY\SG
yltXY\G
G
pGGGsGGGGGGGGpkG
G¡fG
GG
~ptXY\G
G
yltXY\G
G
~GGGGGGGGSGG
pkGGGfG G OvGGy{jGGGUPG G
GG
pGGpkGGGsjkGGGXXGGfG G G
yVG
~G
yG
~ptXY\G
G
pG G G G G G mXG G G
GGfG
GG
pGGGG GmYGGGGG
GfG
GG
pGGGSGGpkGGGGGG
GGGGGGGGGfG
GG
~G ~G
~ptXY\G
G
jGGGGGGGXXGfG G G

G
G
G
Ceyon technology co.,ltd.
G
G
Z]
Ceyon RFID 125 Series
~GGlGGGGGGSGGGG
pkG G G G G G G G G G
GGGGpkfG
GG
pGGGSGGGGGGG
GGGGGGGGmZGG
fG G
GG
GG G
pG G G SG G G G pkG G G WG
GGGmZGGGfG
GG
pG G G G G G G G G
GGGGGZGfG
GG
hGGGGSGGGGG
GG G G G G G G G G G
GGGGGfG
GG
~GGGGGGSGGGG
GGGGfGOlGGGGG
GGGGGjzlGGGGGG
GGGGGGUPG
GG
~GGGGSGGGG¡GG
fG
GG
~GGGGGSGGG
GGGGGGGGfG
GG
~GGGGGGGGmGSGGGG
GGGGG G¡GG
fG
GG
~GGj{yGGGGGGGGS
GGGGGOY_PGGGGfG
GG
~GGGGGGGGGMGGSG
G G G G G G G G G j{y
GGfG
GG
pG G G MG G SG G G G G OG G
GGPGGhjrGOGGGG
G PG G G G G G G j{yG G G
fG
GG
yV
~G
zG
~ptXY\G
SG G
yltXYG
G
pGGymGGGG SGGGGG
¡GGGGGGGfG
GG

G
G
G
Ceyon technology co.,ltd.
G
G
Z^
Ceyon RFID 125 Series
pGGj}yGGGGGG SG
GGymGGGOYWPGGfG
GG
pGGGSGGGGGGGGGG
G fG OmG ~ptXY\SG G G G
slkGGfPG
GG
pGGGSGGpkG¡GGGj}yG
GfG
GG
~GGj}yGGGGGGGG
G SG G G G G G G
GGGGGGGOX_PGGfG
GG
pGG¡¡GGSGGGGGGGfGG G
pGG¡¡GGSGGGGGGG
fG
GG
GG
~GGGGGGGGSG
GGGGGGGGGGG
fG
GG
~GSGGG¡GpkGGGGGfGGG
kGGGGGGGGGGG
GGfG
GG
G
~ptXY\G
G
yltXY\G
G
kGGhjrGGuhrGGGG GG
fG
GG
~G
jG
~ptXY\G
G
pGGGpkGGGGGGGfG G G
G
G
G
G
G
G
G
G
G
G
G
G
G

G