CipherLab 8400GC Cradle User Manual
CipherLab Co., Ltd. Cradle
user manual

8400 GPRS
Cradle
For 8400 Series Mobile Computers
Version 1.00a

Copyright © 2008~2009 CIPHERLAB CO., LTD.
All rights reserved
The software contains proprietary information of CIPHERLAB CO., LTD.; it is provided
under a license agreement containing restrictions on use and disclosure and is also
protected by copyright law. Reverse engineering of the software is prohibited.
Due to continued product development this information may change without notice. The
information and intellectual property contained herein is confidential between CIPHERLAB
and the client and remains the exclusive property of CIPHERLAB CO., LTD. If you find
any problems in the documentation, please report them to us in writing. CIPHERLAB
does not warrant that this document is error-free.
No part of this publication may be reproduced, stored in a retrieval system, or
transmitted in any form or by any means, electronic, mechanical, photocopying,
recording or otherwise without the prior written permission of CIPHERLAB CO., LTD.
For product consultancy and technical support, please contact your local sales
representative. Also, you may visit our web site for more information.
The CipherLab logo is a registered trademark of CIPHERLAB CO., LTD.
All brand, product and service, and trademark names are the property of their registered
owners.
The editorial use of these names is for identification as well as to the benefit of the
owners, with no intention of infringement.
CIPHERLAB CO., LTD.
Website: http://www.cipherlab.com

FOR USA
This equipment has been tested and found to comply with the limits for a Class B digital
device, pursuant to Part 15 of the FCC Rules. These limits are designed to provide
reasonable protection against harmful interference in a residential installation. This
equipment generates, uses and can radiate radio frequency energy and, if not installed
and used in accordance with the instructions, may cause harmful interference to radio
communications. However, there is no guarantee that interference will not occur in a
particular installation. If this equipment does cause harmful interference to radio or
television reception, which can be determined by turning the equipment off and on, the
user is encouraged to try to correct the interference by one or more of the following
measures:
Reorient or relocate the receiving antenna.
Increase the separation between the equipment and receiver.
Connect the equipment into an outlet on a circuit different from that to which the
receiver is connected.
Consult the dealer or an experienced radio/TV technician for help.
This device complies with Part 15 of the FCC Rules. Operation is subject to the following
two conditions: (1) This device may not cause harmful interference, and (2) this device
must accept any interference received, including interference that may cause undesired
operation.
This device and its antenna(s) must not be co-located or operating in conjunction with
any other antenna or transmitter.
This equipment complies with FCC radiation exposure limits set forth for an uncontrolled
environment. This equipment should be installed and operated with minimum distance
20cm between the radiator & your body.
FOR CANADA
This digital apparatus does not exceed the Class B limits for radio noise emissions from
digital apparatus as set out in the interference-causing equipment standard entitled
"Digital Apparatus," ICES-003 of Industry Canada.
This device complies with Part 15 of the FCC Rules. Operation is subject to the following
two conditions: (1) This device may not cause harmful interference, and (2) this device
must accept any interference received, including interference that may cause undesired
operation.
Cet appareil numerique respecte les limites de bruits radioelectriques applicables aux
appareils numeriques de Classe B prescrites dans la norme sur le material brouilleur:
"Appareils Numeriques," NMB-003 edictee par l'Industrie.
IMPORTANT NOTICES

SAFETY PRECAUTIONS
RISK OF EXPLOSION IF BATTERY IS REPLACED BY AN INCORRECT TYPE.
DISPOSE OF USED BATTERIES ACCORDING TO THE INSTRUCTIONS.
The use of any batteries or charging devices, which are not originally sold or
manufactured by CipherLab, will void your warranty and may cause damage to
human body or the product itself.
DO NOT disassemble, incinerate or short circuit the battery.
DO NOT expose the scanner or the battery to any flammable sources.
For green-environment issue, it's important that batteries should be recycled in a
proper way.
Under no circumstances, internal components are self-serviceable.
The charging and communication cradle uses an AC power adaptor. A socket outlet
shall be installed near the equipment and shall be easily accessible. Make sure there
is stable power supply for the mobile computer or its peripherals to operate properly.
CARE & MAINTENANCE
This cradle is intended for indoor use only. It may do damage to the cradle when
being exposed to extreme temperatures or soaked wet.
When the body of the cradle gets dirty, use a clean and wet cloth to wipe off the dust.
DO NOT use/mix any bleach or cleaner. Always keep the cradle dry.
If you shall find the cradle malfunctioning, write down the specific scenario and
consult your local sales representative.

Version Date Notes
1.00a Sep. 01, 2009 Initial release
RELEASE NOTES

CONTENTS
IMPORTANT NOTICES ................................................................................- 3 -
For USA..............................................................................................- 3 -
For Canada..........................................................................................- 3 -
Safety Precautions.................................................................................- 4 -
Care & Maintenance...............................................................................- 4 -
RELEASE NOTES.......................................................................................- 5 -
INTRODUCTION........................................................................................... 1
Overview................................................................................................2
Installation..............................................................................................3
Inserting SIM Card..................................................................................3
Removing SIM Card.................................................................................3
Features.................................................................................................4
Inside the Package ....................................................................................4
USING THE 8400 GPRS CRADLE....................................................................... 5
1.1 How It Works ......................................................................................6
1.2 Dial Modes..........................................................................................8
1.2.1 GSM Connection.............................................................................8
1.2.2 GPRS Connection............................................................................8
1.3 Configuration Mode...............................................................................9
1.3.1 General Settings ............................................................................9
1.3.2 Connection Settings ........................................................................9
CONFIGURING THE 8400 GPRS CRADLE ............................................................11
2.1 View the Settings ............................................................................... 13
2.1.1 Preview the New Settings ............................................................... 13
2.1.2 View the Current Cradle Settings ...................................................... 14
2.2 Configure Settings .............................................................................. 15
2.2.1 Authentication............................................................................. 15
2.2.2 PIN Code.................................................................................... 15
2.2.3 GPRS Settings.............................................................................. 15
2.3 Download Settings .............................................................................. 16
2.3.1 Download Settings ........................................................................ 16
2.3.2 Reset to Defaults.......................................................................... 17
2.4 Test ............................................................................................... 18
2.4.1 GPRS Test .................................................................................. 18
2.4.2 GSM Test ................................................................................... 19
SPECIFICATIONS.........................................................................................21

1
Capable of charging the battery, the 8400 GPRS Cradle is specifically designed for 8400
Series Mobile Computers to connect to WWAN via GPRS or GSM data services.
This manual serves to guide you through how to install, configure, and operate the 8400
GPRS Cradle. We recommend you to keep one copy of the manual at hand for quick
reference or maintenance purposes. To avoid any improper disposal or operation, please
read the manual thoroughly before use.
Thank you for choosing CipherLab products!
INTRODUCTION

2
8400 GPRS Cradle Reference Manual
OVERVIEW
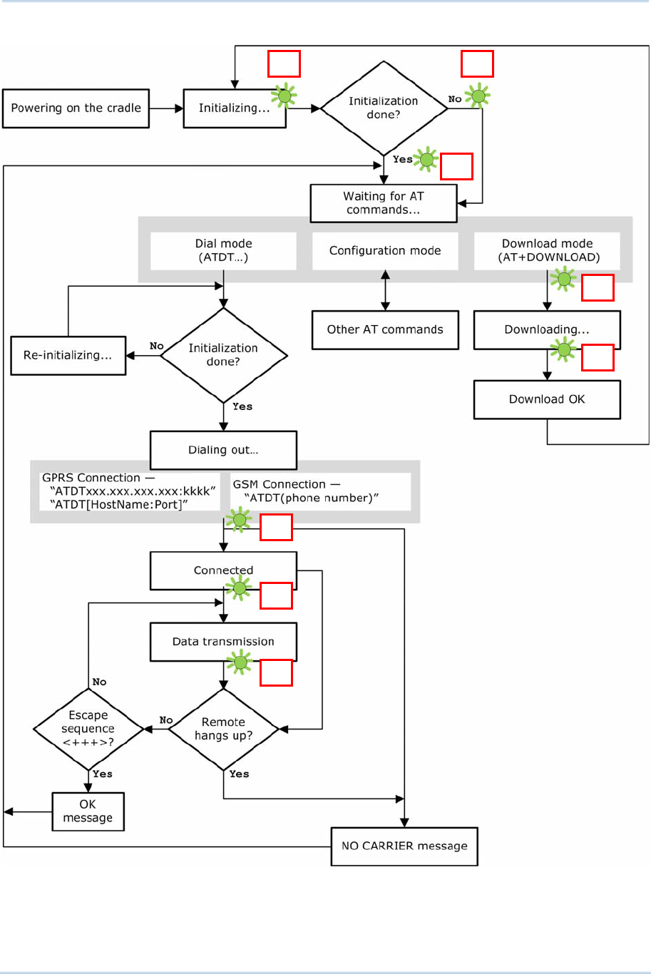
The cradle provides three LED indicators on the front panel to indicate connection status.
Refer to the flow chart for information on the initialization stages after powering on the
cradle.
Front Panel
LEDs Tasks Indication of Connection Status
Solid red Power ON LED 1 Power status
Off Power OFF
Flashing green Transmitting or receiving data LED 2 Tx / Rx status
Off No activity
Flashing green Dialing out
Solid green Connected
LED 3 Link status
Off Disconnected

3
Introduction
INSTALLATION
1) Screw the antenna to the cradle.
2) Remove the rubber cover at the back of the cradle.
3) Insert your SIM card and replace the rubber cover.
4) Seat the mobile computer in the cradle.
5) Connect the power supply cord to a suitable power outlet, and the cradle’s LED will
become red (see LED 1). The cradle is ready for charging the mobile computer.
INSERTING SIM CARD
The SIM card orientation is as shown in the illustration above, with contacts facing down.
Refer to Chapter 2 Configuring the 8400 GPRS Cradle.
REMOVING SIM CARD
You will need pliers to take out your SIM card when it is not desired in use. Always
disconnect the power supply cord before removing the SIM card.

4
8400 GPRS Cradle Reference Manual
FEATURES
Quad-band EGSM 850/900 MHz and GSM 1800/1900 MHz
GPRS multi-slot Class 10
Full PBCCH support
Comply with GSM phase 2/2+
Output power — Class 4 (2W) for EGSM 850/900; Class 1 (1W) for GSM 1800/1900
Power consumption — GSM connection: Typical 900 mA (while charging battery)
GPRS connection: Typical 1200 mA (while charging battery)
INSIDE THE PACKAGE
The following items are included in the package. Save the box and packaging material for
future use in case you need to store or ship the cradle.
8400 GPRS Cradle, complete set including power adaptor and supply cord
Antenna
Quick Installation Guide
Note: This manual is included on Product CD shipped with CipherLab 8400 Series Mobile
Computers.

5
The 8400 GPRS Cradle is a charging & communication cradle that is specifically designed
for connecting CipherLab 8400 Series Mobile Computers to WWAN via GPRS or GSM data
services. Refer to Chapter 4 Programming Your Mobile Computer.
This chapter explains how it works and the three working modes supported by the 8400
GPRS Cradle. Please contact your Internet service provider (ISP) or network operator for
information on GPRS related settings, such as
APN (name of access point that connects the mobile network to the Internet)
IP address (DHCP or static)
User name and password (may be optional, depending on Challenge-Handshake
Authentication Protocol)
For quick deployment, we provide a utility (.SHX) that can be downloaded to your mobile
computer and used to configure, test, and upgrade firmware of as many cradles as you
have. Refer to Chapter 2 Configuring the 8400 GPRS Cradle and Chapter 3 Upgrading
Firmware.
Warning: It is recommended that the charging devices be operated at room
temperature (18°C to 25°C) for optimal performance. The charging devices
will not charge the battery when the temperature exceeds 40°C.
Chapter 1
USING THE 8400 GPRS CRADLE

6
8400 GPRS Cradle Reference Manual
1.1 HOW IT WORKS
Referring to the flow chart on the next page, LED 2 and LED 3 are used to indicate a
specific stage of initialization, data connection, as well as firmware download. They are
explained below (by number).
1) Initializing
After powering on, the LEDs of Tx/Rx and Link will flash by turns at the time interval
of 0.25 seconds for about 30 seconds, indicating the cradle is in initialization process.
2) Initialization OK
If initialization is done successfully, the LED of Link will flash at the time interval of 1
second, waiting for AT commands.
3) Initialization NG
If initialization fails, the LED of Tx/Rx will flash at the time interval of 0.5 seconds,
indicating an error occurs. For example, it might fail to pass PIN authentication, the
signal strength is weak for the GSM network, the Access Point name is incorrect, etc.
For details on the specific initialization error, use “AT+ERR?” to get the error code.
Although initialization fails, the cradle can still accept AT commands. In case of the
“ATDT” command, it will re-initialize before dialing out.
4) Dialing out
When in Dial mode (ATDT), the LED of Link will flash at the time interval of 0.3
seconds for about 20 seconds.
5) Connected
When in Dial mode (ATDT), the LED of Link will be green after successfully
establishing a connection.
6) Data Transmission
When in Dial mode (ATDT), the LED of Tx/Rx will flash as long as data transmission
occurs.
7) Download Ready
When in Download mode (AT+DOWNLOAD), the LEDs of Tx/Rx and Link will flash by
turns to indicate the cradle is ready.
8) Downloading
When in Download mode (AT+DOWNLOAD), the LEDs of Tx/Rx and Link will flash
simultaneously to indicate downloading is in progress.

7
Chapter 1
Using the 8400 GPRS Cradle
1
3
2
4
5
6
7
8

8
8400 GPRS Cradle Reference Manual
1.2 DIAL MODES
When the mobile computer is seated in the cradle, it can send the collected data back to
a remote server, as well as download lookup files, via GSM or GPRS.
When dialing out (ATDT), the LED of Link will flash at the time interval of 0.3 seconds for
about 20 seconds. When connected, the LED of Link will be green after successfully
establishing a connection. The LED of Tx/Rx will flash as long as data transmission
occurs.
Note: It is suggested to issue the command “AT” every five seconds for best practice, in
order to check whether the mobile computer is seated in the cradle.
The escape sequence, consisting of three characters “+++”, is used to terminate
the data connection.
1.2.1 GSM CONNECTION
When initialization is done, issue ATDT(phone number) to establish data connection via
GSM.
1.2.2 GPRS CONNECTION
When initialization is done, issue ATDTxxx.xxx.xxx.xxx:kkkk or ATDT[HostName:Port] to
establish data connection via GPRS. The buffer size of the cradle is 1460 bytes, and data
packet will be sent out as long as it satisfies any of the following requirements:
buffer is full (= maximum packet size is 1460 bytes)
delimiter character is encountered
end of transmission timeout (= no transmission for 5 milliseconds)
Due to the limited memory size, the cradle cannot send three packets at the same time,
and therefore, the third packet will be discarded. We suggest you enable the
Challenge-Handshake Authentication Protocol (CHAP) setting for best practice.

9
Chapter 1
Using the 8400 GPRS Cradle
1.3 CONFIGURATION MODE
Regardless of the result of initialization, you can issue AT commands to configure the
cradle, such as
Perform the echo test between the mobile computer and the cradle.
Write the current settings to flash or load factory defaults.
Get the hardware version (Serial Number) or firmware version of the cradle.
Set PIN authentication, enable or disable.
Change PIN code of SIM card.
Send delimiter during data transmission.
For GPRS connection — Change Access Point name, apply Challenge-Handshake
Authentication Protocol (CHAP), and so on.
1.3.1 GENERAL SETTINGS
AT Commands Description GSM GPRS
AT Get echo from the cradle. √ √
ATF Load factory defaults. √ √
ATW Write the current settings to flash. √ √
AT+KVER? Get the firmware version of the cradle kernel
program.
√ √
AT+SN? Get the serial number of the cradle. √ √
AT+VER? Get the firmware version of the cradle user
program. √ √
1.3.2 CONNECTION SETTINGS
AT Commands Description GSM GPRS
AT+CLCK=SC, 2 Get the information about whether PIN
authentication is applied to the facility lock of
SIM card.
√ √
AT+CLCK=SC,
<Parameter>, <PIN>
Set PIN authentication, enable or disable. √ √
AT+CPIN? Get the information about whether PIN or PUK
code is required. √ √
AT+CPIN= Set PIN code for authentication. √ √
AT+CPWD=SC Change PIN code of SIM card. √ √
AT+DLMT? Get the delimiter check status, as well as the
delimiter character if in use. √ √
AT+DLMT= Set the delimiter check, enable or disable. √ √
AT+APN? Get the Access Point Name (APN) currently in
use. √

10
8400 GPRS Cradle Reference Manual
AT+APN= Set the Access Point Name (APN) you want to
connect to. √
AT+CHAP? Get the Challenge-Handshake Authentication
Protocol (CHAP) setting. √
AT+CHAP= Set the Challenge-Handshake Authentication
Protocol (CHAP) setting, enable or disable. √
AT+DHCP? Get the Dynamic Host Configuration Protocol
(DHCP) setting. √
AT+DHCP= Set the Dynamic Host Configuration Protocol
(DHCP) setting, enable or disable. √
AT+IP? Get the fixed IP address of the cradle. √
AT+IP= Set the fixed IP address of the cradle. √
AT+PSW? Get the password for Challenge-Handshake
Authentication Protocol (CHAP). √
AT+PSW= Set the password for Challenge-Handshake
Authentication Protocol (CHAP). √
AT+USER? Get the user name for Challenge-Handshake
Authentication Protocol (CHAP). √
AT+USER= Set the user name for Challenge-Handshake
Authentication Protocol (CHAP). √

11
For deployment engineers, you can download the utility “8400DeployGPRS.shx” to your
mobile computer, and then use it to deploy a set of standard settings to the cradles, as
well as perform light functionality testing.
1) Run one of the CipherLab download utilities on your desktop computer, for example,
“ProgLoad.exe”. Choose the correct interface, COM port, baud rate, file type, and
browse the file system to locate the utility “8400DeployGPRS.shx”.
2) Press [8]+[Power] on the mobile computer to turn it on and access the Program
Manager menu.
You may download the program directly to the active memory sector “AC”, or to an
empty sector and activate the program later. Choose the correct interface and baud
rate that match the settings on your desktop computer.
3) Upon completion of the download process, you will have to activate the program if it
is downloaded to an empty sector.
4) The utility “8400DeployGPRS.shx” will start itself in a few seconds.
5) Go to 1. Settings > 2. Configure to configure GPRS settings, such as PIN code,
name of access point, etc.
Note: You must input the correct PIN code even though authentication is disabled!
You can check all these settings via 1. Settings > 1. Information.
Go through the following steps on each cradle.
6) Screw the antenna to the cradle.
7) Connect the power supply cord to a suitable power outlet.
Note: The cradle’s LED will be red (see LED 1). The LEDs of Tx/Rx and Link will flash by
turns at the time interval of 0.25 seconds for about 30 seconds, indicating the
cradle is in initialization process. Then, the LED of Tx/Rx will flash, indicating
initialization failed due to lack of SIM card. Ignore it.
8) Seat the mobile computer in the cradle.
Chapter 2
CONFIGURING THE 8400 GPRS CRADLE

12
8400 GPRS Cradle Reference Manual
Go to 1. Settings > 4. Default Set to reset the cradle.
9) Disconnect the power supply cord.
10) Re-connect the power supply cord.
Note: The cradle’s LED will be red (see LED 1). The LEDs of Tx/Rx and Link will flash by
turns at the time interval of 0.25 seconds for about 30 seconds, indicating the
cradle is in initialization process. Then, two conditions are encountered: (1) If the
LED of Tx/Rx flashes, it means initialization fails due to incorrect PIN; (2) If the
LED of Link flashes, it means initialization is done successfully – correct PIN or PIN
not required.
11) Go to 1. Settings > 3. Download to download your settings to the cradles.
12) Disconnect the power supply cord.
13) Re-connect the power supply cord.
Note: The cradle’s LED will be red (see LED 1). The LEDs of Tx/Rx and Link will flash by
turns at the time interval of 0.25 seconds for about 30 seconds, indicating the
cradle is in initialization process. Then, two conditions are encountered: (1) If the
LED of Tx/Rx flashes, it means initialization fails due to incorrect PIN; (2) If the
LED of Link flashes, it means initialization is done successfully – correct PIN or PIN
not required.
14) Perform echo tests if necessary.

13
Chapter 2
2.1 VIEW THE SETTINGS
2.1.1 PREVIEW THE NEW SETTINGS
In order to double-check the GSM/GPRS configuration you are working on, information of
the new settings can be previewed here. Press the Up or Down key to turn pages.
PIN (for authentication)
When enabled, it means you need to provide PIN code for authentication while connecting the
cradle to a GSM or GPRS network. If the current and new PIN codes listed below this entry are
blank, you will have to input them via the Configure menu.
When disabled, it means authentication is disabled; however, you still have to input the correct
PIN code as the current one in use.
APN
Name of access point that connects the mobile network to the Internet — For establishing a GPRS
connection, you will have to provide the access point name.
CHAP
Challenge-Handshake Authentication Protocol — When enabled, user name and password are
required.
DHCP
When enabled, DHCP server is in use.
When disabled, you will have to specify a static IP address for the cradle.
Note: You must input the PIN code even though authentication is disabled!
The default PIN, APN, CHAP, as well as IP settings should be obtained from your
Internet service provider (ISP) or network operator.

14
8400 GPRS Cradle Reference Manual
2.1.2 VIEW THE CURRENT CRADLE SETTINGS
You may like to find out the current cradle settings, before or after configuring the cradle.
Such information is especially helpful when you fail to configure the cradle.
When it fails to collect information on the current settings of the cradle, the LED of Tx/Rx
will flash to indicate the cradle is not ready. A warning message is displayed along with
the error code, as shown below.
Ver: (version number)
The current firmware version of the cradle.
+CPIN: (status)
The current PIN code status.
APN: (access point name of ISP)
The current access point you are connecting to.
CHAP: (status), USER & PSW
The current status of Challenge-Handshake Authentication Protocol (CHAP). When CHAP is
enabled, user name and password are required.
DHCP & IP
The current status of DHCP server.
IP address assigned to the cradle is displayed in the second line:
dynamic IP address when DHCP server is enabled
static IP address when DHCP server is disabled

15
Chapter 2
2.2 CONFIGURE SETTINGS
2.2.1 AUTHENTICATION
Set or modify the security setting of your SIM card. When enabled, PIN code is required.
2.2.2 PIN CODE
Set or change the PIN code used for authentication.
Note: You must input the correct PIN code even though authentication is disabled!
2.2.3 GPRS SETTINGS
The access point name, CHAP, and IP settings should be the same as obtained from your
Internet service provider (ISP) or network operator.

16
8400 GPRS Cradle Reference Manual
2.3 DOWNLOAD SETTINGS
2.3.1 DOWNLOAD SETTINGS
After configuring settings, download new connection settings to the cradle, or the cradles
one by one.
1) On your mobile computer, go to Settings > Default Set.
2) Seat your mobile computer in the cradle.
Note: For initial downloading, you are advised to load the default settings to the cradle
first.
3) Disconnect the power supply cord.
4) Re-connect the power supply cord.
5) On your mobile computer, go to Settings > Download.
6) Seat your mobile computer in the cradle.
7) Disconnect the power supply cord.
8) Re-connect the power supply cord.
Below are two common errors when it fails to download.
This error message is displayed due to the incorrect PIN. You are required to
provide the correct one while re-configuring settings.

17
Chapter 2
This error message is displayed due to PUK issue. You are required to use your
cellular phone to unlock the SIM card, with the PUK code provided by the network
operator.
2.3.2 RESET TO DEFAULTS
For initial downloading, or in case the cradle is malfunctioning, you are advised to load
the default settings to the cradle first.
1) On your mobile computer, go to Settings > Default Set.
2) Seat your mobile computer in the cradle.

18
8400 GPRS Cradle Reference Manual
2.4 TEST
You may find it necessary to test the basic functionalities of the cradle. Seat your mobile
computer in the cradle and run the Echo Test utility on your desktop computer.
Note: (1) Echo Test – Dial Test and Dial GPRS are for internal testing.
(2) CMU200 Test is for manufacturing use.
2.4.1 GPRS TEST
On your desktop computer, select [TCP/IP - Server] and change settings if necessary.
Then, click [Start].
On your mobile computer, go to Test > Echo Test > GPRS Echo Test.

19
Chapter 2
2.4.2 GSM TEST
On your desktop computer, select [Modem - TAPI] and change settings if necessary. For
an external modem device, select [Modem – COM] and change settings if necessary.
Then, click [Start].
On your mobile computer, go to Test > Echo Test > GSM Echo Test.

20
8400 GPRS Cradle Reference Manual

21
Processor & Memory
CPU 16-bit CMOS, low power consumption
Memory Firmware upgradeable
Power Adapter
Input AC 100~240 V, 50/60 Hz
Output 5V DC
Power Consumption
210 mW : 42 mA for cradle only
275 mW : 55 mA when battery is charged to full
3000 mW : 600 mA while charging
Standby
3500 mW : 700 mA while charging with backlight on
2000 mW : 400 mA when battery is charged to full
3500 mW : 700 mA while charging
Operating
(dial-out &
transmission) 4000 mW : 800 mA while charging with backlight on
Peak 10000 mW : 2000 mA, 577µs
Enclosures
Materials ABS plastic
Dimensions 110 mm (L) × 100 mm (W) × 60 mm (H)
Weight Approx. 220g
Notifications
Status Indicators 3 LEDs for connection status
Communications
Frequency bands —
(Quad-band)
EGSM 850/900 MHz;
GSM 1800/1900 MHz
Data Call via GSM
Compliant to GSM Phase 2/2+
GPRS multi-slot Class 10
GPRS mobile station Class B
IP Packet via GPRS
Transmit power — Class 4 (2W) at EGSM 850/900;
Class 1 (1W) at GSM 1800/1900
SPECIFICATIONS

22
8400 GPRS Cradle Reference Manual
Temperature
Operating -10 °C to 55 °C
Storage -20 °C to 70 °C
Humidity
Operating 10% to 90%, non-condensing
Storage 5% to 95%, non-condensing