Cisco Systems 15454 Ftf2 Users Manual 454854r
15454-FTF2 to the manual b3d3bdd3-9a1d-4e7e-8c1f-f8ad1f905886
2015-01-05
: Cisco-Systems Cisco-Systems-15454-Ftf2-Users-Manual-202053 cisco-systems-15454-ftf2-users-manual-202053 cisco-systems pdf
Open the PDF directly: View PDF
.
Page Count: 828 [warning: Documents this large are best viewed by clicking the View PDF Link!]
- Cisco ONS 15454 Reference Manual
- About this Manual
- Shelf and Backplane Hardware
- 1.1 Overview
- 1.2 Rack Installation
- 1.3 Front Door
- 1.4 Backplane Covers
- 1.5 Electrical Interface Assemblies
- 1.6 Coaxial Cable
- 1.7 DS-1 Cable
- 1.8 UBIC-V Cables
- 1.9 UBIC-H Cables
- 1.10 Ethernet Cables
- 1.11 Cable Routing and Management
- 1.12 Alarm Expansion Panel
- 1.13 Filler Card
- 1.14 Fan-Tray Assembly
- 1.15 Power and Ground Description
- 1.16 Alarm, Timing, LAN, and Craft Pin Connections
- 1.17 Cards and Slots
- 1.18 Software and Hardware Compatibility
- Common Control Cards
- Electrical Cards
- Optical Cards
- 4.1 Optical Card Overview
- 4.2 OC3 IR 4/STM1 SH 1310 Card
- 4.3 OC3 IR/STM1 SH 1310-8 Card
- 4.4 OC12 IR/STM4 SH 1310 Card
- 4.5 OC12 LR/STM4 LH 1310 Card
- 4.6 OC12 LR/STM4 LH 1550 Card
- 4.7 OC12 IR/STM4 SH 1310-4 Card
- 4.8 OC48 IR 1310 Card
- 4.9 OC48 LR 1550 Card
- 4.10 OC48 IR/STM16 SH AS 1310 Card
- 4.11 OC48 LR/STM16 LH AS 1550 Card
- 4.12 OC48 ELR/STM16 EH 100 GHz Cards
- 4.13 OC48 ELR 200 GHz Cards
- 4.14 OC192 SR/STM64 IO 1310 Card
- 4.15 OC192 IR/STM64 SH 1550 Card
- 4.16 OC192 LR/STM64 LH 1550 Card
- 4.17 OC192 LR/STM64 LH ITU 15xx.xx Card
- 4.18 15454_MRC-12 Multirate Card
- 4.19 MRC-2.5G-4 Multirate Card
- 4.20 OC192SR1/STM64IO Short Reach and OC192/STM64 Any Reach Cards
- 4.21 Optical Card SFPs and XFPs
- Ethernet Cards
- Storage Access Networking Cards
- Card Protection
- Cisco Transport Controller Operation
- Security
- Timing
- Circuits and Tunnels
- 11.1 Overview
- 11.2 Circuit Properties
- 11.3 Cross-Connect Card Bandwidth
- 11.4 Portless Transmux
- 11.5 DCC Tunnels
- 11.6 SDH Tunneling
- 11.7 Multiple Destinations for Unidirectional Circuits
- 11.8 Monitor Circuits
- 11.9 Path ProtectionCircuits
- 11.10 BLSR Protection Channel Access Circuits
- 11.11 BLSR STS and VT Squelch Tables
- 11.12 IEEE 802.17 Resilient Packet Ring Circuit Display
- 11.13 Section and Path Trace
- 11.14 Path Signal Label, C2 Byte
- 11.15 Automatic Circuit Routing
- 11.16 Manual Circuit Routing
- 11.17 Constraint-Based Circuit Routing
- 11.18 Virtual Concatenated Circuits
- 11.19 Bridge and Roll
- 11.20 Merged Circuits
- 11.21 Reconfigured Circuits
- 11.22 VLAN Management
- 11.23 Server Trails
- SONET Topologies and Upgrades
- 12.1 SONET Rings and TCC2/TCC2P Cards
- 12.2 Bidirectional Line Switched Rings
- 12.3 Path Protection
- 12.4 Dual-Ring Interconnect
- 12.5 Comparison of the Protection Schemes
- 12.6 Subtending Rings
- 12.7 Linear ADM Configurations
- 12.8 Path-Protected Mesh Networks
- 12.9 Four-Shelf Node Configurations
- 12.10 STS around the Ring
- 12.11 OC-N Speed Upgrades
- 12.12 In-Service Topology Upgrades
- Management Network Connectivity
- 13.1 IP Networking Overview
- 13.2 IP Addressing Scenarios
- 13.2.1 IP Scenario 1: CTC and ONS 15454s on Same Subnet
- 13.2.2 IP Scenario 2: CTC and ONS 15454 Nodes Connected to a Router
- 13.2.3 IP Scenario 3: Using Proxy ARP to Enable an ONS 15454 Gateway
- 13.2.4 IP Scenario 4: Default Gateway on a CTC Computer
- 13.2.5 IP Scenario 5: Using Static Routes to Connect to LANs
- 13.2.6 IP Scenario 6: Using OSPF
- 13.2.7 IP Scenario 7: Provisioning the ONS 15454 SOCKS Proxy Server
- 13.2.8 IP Scenario 8: Dual GNEs on a Subnet
- 13.2.9 IP Scenario 9: IP Addressing with Secure Mode Enabled
- 13.3 Routing Table
- 13.4 External Firewalls
- 13.5 Open GNE
- 13.6 TCP/IP and OSI Networking
- 13.6.1 Point-to-Point Protocol
- 13.6.2 Link Access Protocol on the D Channel
- 13.6.3 OSI Connectionless Network Service
- 13.6.4 OSI Routing
- 13.6.5 TARP
- 13.6.6 TCP/IP and OSI Mediation
- 13.6.7 OSI Virtual Routers
- 13.6.8 IP-over-CLNS Tunnels
- 13.6.9 OSI/IP Networking Scenarios
- 13.6.9.1 OSI/IP Scenario 1: IP OSS, IP DCN, ONS GNE, IP DCC, and ONS ENE
- 13.6.9.2 OSI/IP Scenario 2: IP OSS, IP DCN, ONS GNE, OSI DCC, and Other Vendor ENE
- 13.6.9.3 OSI/IP Scenario 3: IP OSS, IP DCN, Other Vendor GNE, OSI DCC, and ONS ENE
- 13.6.9.4 OSI/IP Scenario 4: Multiple ONS DCC Areas
- 13.6.9.5 OSI/IP Scenario 5: GNE Without an OSI DCC Connection
- 13.6.9.6 OSI/IP Scenario 6: IP OSS, OSI DCN, ONS GNE, OSI DCC, and Other Vendor ENE
- 13.6.9.7 OSI/IP Scenario 7: OSI OSS, OSI DCN, Other Vender GNE, OSI DCC, and ONS NEs
- 13.6.9.8 OSI/IP Scenario 8: OSI OSS, OSI DCN, ONS GNE, OSI DCC, and Other Vender NEs
- 13.6.10 Provisioning OSI in CTC
- 13.7 IPv6 Network Compatibility
- 13.8 FTP Support for ENE Database Backup
- Alarm Monitoring and Management
- 14.1 Overview
- 14.2 LCD Alarm Counts
- 14.3 Alarm Information
- 14.4 Alarm Severities
- 14.5 Alarm Profiles
- 14.6 Alarm Suppression
- 14.7 External Alarms and Controls
- Performance Monitoring
- 15.1 Threshold Performance Monitoring
- 15.2 Intermediate Path Performance Monitoring
- 15.3 Pointer Justification Count Performance Monitoring
- 15.4 Performance Monitoring Parameter Definitions
- 15.5 Performance Monitoring for Electrical Cards
- 15.5.1 EC1-12 Card Performance Monitoring Parameters
- 15.5.2 DS1/E1-56 Card Performance Monitoring Parameters
- 15.5.3 DS1-14 and DS1N-14 Card Performance Monitoring Parameters
- 15.5.4 DS3-12 and DS3N-12 Card Performance Monitoring Parameters
- 15.5.5 DS3-12E and DS3N-12E Card Performance Monitoring Parameters
- 15.5.6 DS3i-N-12 Card Performance Monitoring Parameters
- 15.5.7 DS3XM-6 Card Performance Monitoring Parameters
- 15.5.8 DS3XM-12 Card Performance Monitoring Parameters
- 15.5.9 DS3/EC1-48 Card Performance Monitoring Parameters
- 15.6 Performance Monitoring for Ethernet Cards
- 15.6.1 E-Series Ethernet Card Performance Monitoring Parameters
- 15.6.2 G-Series Ethernet Card Performance Monitoring Parameters
- 15.6.3 ML-Series Ethernet Card Performance Monitoring Parameters
- 15.6.4 CE-Series Ethernet Card Performance Monitoring Parameters
- 15.6.4.1 CE-Series Card Ether Port Statistics Window
- 15.6.4.2 CE-Series Card Ether Ports Utilization Window
- 15.6.4.3 CE-Series Card Ether Ports History Window
- 15.6.4.4 CE-Series Card POS Ports Statistics Parameters
- 15.6.4.5 CE-Series Card POS Ports Utilization Window
- 15.6.4.6 CE-Series Card POS Ports History Window
- 15.7 Performance Monitoring for Optical Cards
- 15.8 Performance Monitoring for Optical Multirate Cards
- 15.9 Performance Monitoring for Storage Access Networking Cards
- SNMP
- 16.1 SNMP Overview
- 16.2 Basic SNMP Components
- 16.3 SNMP External Interface Requirement
- 16.4 SNMP Version Support
- 16.5 SNMP Message Types
- 16.6 SNMP Management Information Bases
- 16.7 SNMP Trap Content
- 16.8 SNMP Community Names
- 16.9 Proxy Over Firewalls
- 16.10 Remote Monitoring
- Hardware Specifications
- A.1 Shelf Specifications
- A.1.1 Bandwidth
- A.1.2 Configurations
- A.1.3 Cisco Transport Controller
- A.1.4 External LAN Interface
- A.1.5 TL1 Craft Interface
- A.1.6 Modem Interface
- A.1.7 Alarm Interface
- A.1.8 EIA Interface
- A.1.9 BITS Interface
- A.1.10 System Timing
- A.1.11 System Power
- A.1.12 Fan Tray
- A.1.13 System Environmental Specifications
- A.1.14 Dimensions
- A.2 SFP, XFP, and GBIC Specifications
- A.3 General Card Specifications
- A.4 Common Control Card Specifications
- A.5 Electrical Card Specifications
- A.5.1 EC1-12 Card Specifications
- A.5.2 DS1-14 and DS1N-14 Card Specifications
- A.5.3 DS1/E1-56 Card Specifications
- A.5.4 DS3/EC1-48 Card Specifications
- A.5.5 DS3-12 and DS3N-12 Card Specifications
- A.5.6 DS3i-N-12 Card Specifications
- A.5.7 DS3-12E and DS3N-12E Card Specifications
- A.5.8 DS3XM-12 Card Specifications
- A.5.9 DS3XM-6 Card Specifications
- A.5.10 FILLER Card Specifications
- A.6 Optical Card Specifications
- A.6.1 OC3 IR 4/STM1 SH 1310 Card Specifications
- A.6.2 OC3 IR/STM1SH 1310-8 Card Specifications
- A.6.3 OC12 IR/STM4 SH 1310 Card Specifications
- A.6.4 OC12 LR/STM4 LH 1310 Card Specifications
- A.6.5 OC12 LR/STM4 LH 1550 Card Specifications
- A.6.6 OC12 IR/STM4 SH 1310-4 Specifications
- A.6.7 OC48 IR 1310 Card Specifications
- A.6.8 OC48 LR 1550 Card Specifications
- A.6.9 OC48 IR/STM16 SH AS 1310 Card Specifications
- A.6.10 OC48 LR/STM16 LH AS 1550 Card Specifications
- A.6.11 OC48 ELR/STM 16 EH 100 GHz Card Specifications
- A.6.12 OC48 ELR 200 GHz Card Specifications
- A.6.13 OC192 SR/STM64 IO 1310 Card Specifications
- A.6.14 OC192 IR/STM64 SH 1550 Card Specifications
- A.6.15 OC192 LR/STM64 LH 1550 Card Specifications
- A.6.16 OC192 LR/STM64 LH ITU 15xx.xx Card Specifications
- A.6.17 15454_MRC-12 Card Specifications
- A.6.18 MRC-2.5G-4 Card Specifications
- A.6.19 OC192SR1/STM64IO Short Reach Card Specifications
- A.6.20 OC192/STM64 Any Reach Card Specifications
- A.7 Ethernet Card Specifications
- A.7.1 E100T-12 Card Specifications
- A.7.2 E100T-G Card Specifications
- A.7.3 E1000-2 Card Specifications
- A.7.4 E1000-2-G Card Specifications
- A.7.5 CE-1000-4 Card Specifications
- A.7.6 CE-100T-8 Card Specifications
- A.7.7 CE-MR-10 Card Specifications
- A.7.8 G1K-4 Card Specifications
- A.7.9 ML100T-12 Card Specifications
- A.7.10 ML1000-2 Card Specifications
- A.7.11 ML100X-8 Card Specifications
- A.7.12 ML-MR-10 Card Specifications
- A.8 Storage Access Networking Card Specifications
- A.1 Shelf Specifications
- Administrative and Service States
- Network Element Defaults
- C.1 Network Element Defaults Description
- C.2 Card Default Settings
- C.2.1 Configuration Defaults
- C.2.2 Threshold Defaults
- C.2.3 Defaults by Card
- C.2.3.1 DS-1 Card Default Settings
- C.2.3.2 DS1/E1-56 Card Default Settings
- C.2.3.3 DS-3 Card Default Settings
- C.2.3.4 DS3/EC1-48 Card Default Settings
- C.2.3.5 DS3E Card Default Settings
- C.2.3.6 DS3I Card Default Settings
- C.2.3.7 DS3XM-6 Card Default Settings
- C.2.3.8 DS3XM-12 Card Default Settings
- C.2.3.9 EC1-12 Card Default Settings
- C.2.3.10 FC_MR-4 Card Default Settings
- C.2.3.11 Ethernet Card Default Settings
- C.2.3.12 OC-3 Card Default Settings
- C.2.3.13 OC3-8 Card Default Settings
- C.2.3.14 OC-12 Card Default Settings
- C.2.3.15 OC12-4 Card Default Settings
- C.2.3.16 OC-48 Card Default Settings
- C.2.3.17 OC-192 Card Default Settings
- C.2.3.18 OC192-XFP Default Settings
- C.2.3.19 MRC-12 Card Default Settings
- C.2.3.20 MRC-2.5G-4 Card Default Settings
- C.3 Node Default Settings
- C.4 CTC Default Settings
- Index
THE SPECIFICATIONS AND INFORMATION REGARDING THE PRODUCTS IN THIS MANUAL ARE SUBJECT TO CHANGE WITHOUT NOTICE. ALL
STATEMENTS, INFORMATION, AND RECOMMENDATIONS IN THIS MANUAL ARE BELIEVED TO BE ACCURATE BUT ARE PRESENTED WITHOUT
WARRANTY OF ANY KIND, EXPRESS OR IMPLIED. USERS MUST TAKE FULL RESPONSIBILITY FOR THEIR APPLICATION OF ANY PRODUCTS.
THE SOFTWARE LICENSE AND LIMITED WARRANTY FOR THE ACCOMPANYING PRODUCT ARE SET FORTH IN THE INFORMATION PACKET THAT
SHIPPED WITH THE PRODUCT AND ARE INCORPORATED HEREIN BY THIS REFERENCE. IF YOU ARE UNABLE TO LOCATE THE SOFTWARE LICENSE
OR LIMITED WARRANTY, CONTACT YOUR CISCO REPRESENTATIVE FOR A COPY.
The following information is for FCC compliance of Class A devices: This equipment has been tested and found to comply with the limits for a Class A digital device, pursuant
to part 15 of the FCC rules. These limits are designed to provide reasonable protection against harmful interference when the equipment is operated in a commercial
environment. This equipment generates, uses, and can radiate radio-frequency energy and, if not installed and used in accordance with the instruction manual, may cause
harmful interference to radio communications. Operation of this equipment in a residential area is likely to cause harmful interference, in which case users will be required
to correct the interference at their own expense.
The following information is for FCC compliance of Class B devices: The equipment described in this manual generates and may radiate radio-frequency energy. If it is not
installed in accordance with Cisco’s installation instructions, it may cause interference with radio and television reception. This equipment has been tested and found to
comply with the limits for a Class B digital device in accordance with the specifications in part 15 of the FCC rules. These specifications are designed to provide reasonable
protection against such interference in a residential installation. However, there is no guarantee that interference will not occur in a particular installation.
Modifying the equipment without Cisco’s written authorization may result in the equipment no longer complying with FCC requirements for Class A or Class B digital
devices. In that event, your right to use the equipment may be limited by FCC regulations, and you may be required to correct any interference to radio or television
communications at your own expense.
You can determine whether your equipment is causing interference by turning it off. If the interference stops, it was probably caused by the Cisco equipment or one of its
peripheral devices. If the equipment causes interference to radio or television reception, try to correct the interference by using one or more of the following measures:
• Turn the television or radio antenna until the interference stops.
• Move the equipment to one side or the other of the television or radio.
• Move the equipment farther away from the television or radio.
• Plug the equipment into an outlet that is on a different circuit from the television or radio. (That is, make certain the equipment and the television or radio are on circuits
controlled by different circuit breakers or fuses.)
Modifications to this product not authorized by Cisco Systems, Inc. could void the FCC approval and negate your authority to operate the product.
The Cisco implementation of TCP header compression is an adaptation of a program developed by the University of California, Berkeley (UCB) as part of UCB’s public
domain version of the UNIX operating system. All rights reserved. Copyright © 1981, Regents of the University of California.
NOTWITHSTANDING ANY OTHER WARRANTY HEREIN, ALL DOCUMENT FILES AND SOFTWARE OF THESE SUPPLIERS ARE PROVIDED “AS IS” WITH
ALL FAULTS. CISCO AND THE ABOVE-NAMED SUPPLIERS DISCLAIM ALL WARRANTIES, EXPRESSED OR IMPLIED, INCLUDING, WITHOUT
LIMITATION, THOSE OF MERCHANTABILITY, FITNESS FOR A PARTICULAR PURPOSE AND NONINFRINGEMENT OR ARISING FROM A COURSE OF
DEALING, USAGE, OR TRADE PRACTICE.
IN NO EVENT SHALL CISCO OR ITS SUPPLIERS BE LIABLE FOR ANY INDIRECT, SPECIAL, CONSEQUENTIAL, OR INCIDENTAL DAMAGES, INCLUDING,
WITHOUT LIMITATION, LOST PROFITS OR LOSS OR DAMAGE TO DATA ARISING OUT OF THE USE OR INABILITY TO USE THIS MANUAL, EVEN IF CISCO
OR ITS SUPPLIERS HAVE BEEN ADVISED OF THE POSSIBILITY OF SUCH DAMAGES.
Cisco and the Cisco Logo are trademarks of Cisco Systems, Inc. and/or its affiliates in the U.S. and other countries. A listing of Cisco's trademarks can be found at
www.cisco.com/go/trademarks. Third party trademarks mentioned are the property of their respective owners. The use of the word partner does not imply a partnership
relationship between Cisco and any other company. (1005R)
Any Internet Protocol (IP) addresses used in this document are not intended to be actual addresses. Any examples, command display output, and figures included in the
document are shown for illustrative purposes only. Any use of actual IP addresses in illustrative content is unintentional and coincidental.
Cisco ONS 15454 Reference Manual, Release 8.5.x
© 2007–2010 Cisco Systems, Inc. All rights reserved.

iii
Cisco ONS 15454 Reference Manual, R8.5.x
78-18106-01
CONTENTS
About this Manual xli
Revision History xli
Document Objectives xliv
Audience xlv
Related Documentation xlv
Document Conventions xlv
Obtaining Optical Networking Information li
Where to Find Safety and Warning Information li
Cisco Optical Networking Product Documentation CD-ROM li
Obtaining Documentation and Submitting a Service Request lii
CHAPTER
1Shelf and Backplane Hardware 1-1
1.1 Overview 1-2
1.2 Rack Installation 1-3
1.2.1 Reversible Mounting Bracket 1-4
1.2.2 Mounting a Single Node 1-5
1.2.3 Mounting Multiple Nodes 1-6
1.2.4 ONS 15454 Bay Assembly 1-6
1.3 Front Door 1-6
1.4 Backplane Covers 1-11
1.4.1 Lower Backplane Cover 1-12
1.4.2 Rear Cover 1-13
1.4.3 Alarm Interface Panel 1-14
1.4.4 Alarm Interface Panel Replacement 1-14
1.5 Electrical Interface Assemblies 1-15
1.5.1 EIA Installation 1-16
1.5.2 EIA Configurations 1-16
1.5.3 BNC EIA 1-18
1.5.3.1 BNC Connectors 1-19
1.5.3.2 BNC Insertion and Removal Tool 1-20
1.5.4 High-Density BNC EIA 1-20
1.5.5 MiniBNC EIA 1-21
1.5.5.1 MiniBNC Connectors 1-22
1.5.5.2 MiniBNC Insertion and Removal Tool 1-27

Contents
iv
Cisco ONS 15454 Reference Manual, R8.5.x
78-18106-01
1.5.6 SMB EIA 1-28
1.5.7 AMP Champ EIA 1-29
1.5.8 UBIC-V EIA 1-32
1.5.9 UBIC-H EIA 1-34
1.5.10 EIA Replacement 1-38
1.6 Coaxial Cable 1-38
1.7 DS-1 Cable 1-38
1.7.1 Twisted Pair Wire-Wrap Cables 1-38
1.7.2 Electrical Interface Adapters 1-39
1.8 UBIC-V Cables 1-40
1.9 UBIC-H Cables 1-45
1.10 Ethernet Cables 1-51
1.11 Cable Routing and Management 1-53
1.11.1 Fiber Management 1-54
1.11.2 Fiber Management Using the Tie-Down Bar 1-55
1.11.3 Coaxial Cable Management 1-56
1.11.4 DS-1 Twisted-Pair Cable Management 1-56
1.11.5 AMP Champ Cable Management 1-56
1.12 Alarm Expansion Panel 1-56
1.12.1 Wire-Wrap and Pin Connections 1-57
1.13 Filler Card 1-61
1.14 Fan-Tray Assembly 1-62
1.14.1 Fan Tray Units for ONS 15454 Cards 1-63
1.14.2 Fan Speed 1-65
1.14.3 Fan Failure 1-65
1.14.4 Air Filter 1-65
1.14.5 Pilot Fuse 1-66
1.15 Power and Ground Description 1-66
1.16 Alarm, Timing, LAN, and Craft Pin Connections 1-67
1.16.1 Alarm Contact Connections 1-69
1.16.2 Timing Connections 1-70
1.16.3 LAN Connections 1-70
1.16.4 TL1 Craft Interface Installation 1-71
1.17 Cards and Slots 1-71
1.17.1 Card Slot Requirements 1-72
1.17.2 Card Replacement 1-75
1.18 Software and Hardware Compatibility 1-76

Contents
v
Cisco ONS 15454 Reference Manual, R8.5.x
78-18106-01
CHAPTER
2Common Control Cards 2-1
2.1 Common Control Card Overview 2-1
2.1.1 Cards Summary 2-1
2.1.2 Card Compatibility 2-3
2.1.3 Cross-Connect Card Compatibility 2-3
2.2 TCC2 Card 2-6
2.2.1 TCC2 Card Functionality 2-7
2.2.2 TCC2 Card-Level Indicators 2-8
2.2.3 Network-Level Indicators 2-9
2.2.4 Power-Level Indicators 2-10
2.3 TCC2P Card 2-10
2.3.1 TCC2P Functionality 2-11
2.3.1.1 System Timing Functions 2-12
2.3.2 TCC2P Card-Level Indicators 2-14
2.3.3 Network-Level Indicators 2-14
2.3.4 Power-Level Indicators 2-15
2.4 XCVT Card 2-15
2.4.1 XCVT Functionality 2-16
2.4.2 VT Mapping 2-17
2.4.3 XCVT Hosting DS3XM-6 or DS3XM-12 2-18
2.4.4 XCVT Card-Level Indicators 2-18
2.5 XC10G Card 2-19
2.5.1 XC10G Functionality 2-20
2.5.2 VT Mapping 2-21
2.5.3 XC10G Hosting DS3XM-6 or DS3XM-12 2-22
2.5.4 XC10G Card-Level Indicators 2-22
2.5.5 XCVT/XC10G/XC-VXC-10G Compatibility 2-23
2.6 XC-VXC-10G Card 2-23
2.6.1 XC-VXC-10G Functionality 2-24
2.6.2 VT Mapping 2-26
2.6.3 XC-VXC-10G Hosting DS3XM-6 or DS3XM-12 2-27
2.6.4 XC-VXC-10G Card-Level Indicators 2-27
2.6.5 XC-VXC-10G Compatibility 2-28
2.7 AIC-I Card 2-28
2.7.1 AIC-I Card-Level Indicators 2-29
2.7.2 External Alarms and Controls 2-30
2.7.3 Orderwire 2-31
2.7.4 Power Monitoring 2-32
2.7.5 User Data Channel 2-32

Contents
vi
Cisco ONS 15454 Reference Manual, R8.5.x
78-18106-01
2.7.6 Data Communications Channel 2-33
CHAPTER
3Electrical Cards 3-1
3.1 Electrical Card Overview 3-1
3.1.1 Card Summary 3-1
3.1.2 Card Compatibility 3-3
3.2 Bit Error Rate Testing 3-4
3.3 EC1-12 Card 3-5
3.3.1 EC1-12 Slots and Connectors 3-5
3.3.2 EC1-12 Faceplate and Block Diagram 3-5
3.3.3 EC1-12 Hosted by XCVT, XC10G, or XC-VXC-10G 3-6
3.3.4 EC1-12 Card-Level Indicators 3-6
3.3.5 EC1-12 Port-Level Indicators 3-7
3.4 DS1-14 and DS1N-14 Cards 3-7
3.4.1 DS1N-14 Features and Functions 3-7
3.4.2 DS1-14 and DS1N-14 Slot Compatibility 3-8
3.4.3 DS1-14 and DS1N-14 Faceplate and Block Diagram 3-8
3.4.4 DS1-14 and DS1N-14 Hosted by XCVT, XC10G, or XC-VXC-10G 3-9
3.4.5 DS1-14 and DS1N-14 Card-Level Indicators 3-9
3.4.6 DS1-14 and DS1N-14 Port-Level Indicators 3-10
3.5 DS1/E1-56 Card 3-10
3.5.1 DS1/E1-56 Slots and Connectors 3-10
3.5.2 DS1/E1-56 Faceplate and Block Diagram 3-11
3.5.3 DS1/E1-56 Card-Level Indicators 3-12
3.5.4 DS1/E1-56 Port-Level Indicators 3-13
3.6 DS3-12 and DS3N-12 Cards 3-13
3.6.1 DS3-12 and DS3N-12 Slots and Connectors 3-14
3.6.2 DS3-12 and DS3N-12 Faceplate and Block Diagram 3-14
3.6.3 DS3-12 and DS3N-12 Card-Level Indicators 3-15
3.6.4 DS3-12 and DS3N-12 Port-Level Indicators 3-16
3.7 DS3/EC1-48 Card 3-16
3.7.1 DS3/EC1-48 Slots and Connectors 3-16
3.7.2 DS3/EC1-48 Faceplate and Block Diagram 3-17
3.7.3 DS3/EC1-48 Card-Level Indicators 3-18
3.7.4 DS3/EC1-48 Port-Level Indicators 3-19
3.8 DS3i-N-12 Card 3-19
3.8.1 DS3i-N-12 Slots and Connectors 3-19
3.8.2 DS3i-N-12 Card-Level Indicators 3-21
3.8.3 DS3i-N-12 Port-Level Indicators 3-21

Contents
vii
Cisco ONS 15454 Reference Manual, R8.5.x
78-18106-01
3.9 DS3-12E and DS3N-12E Cards 3-21
3.9.1 DS3-12E and DS3N-12E Slots and Connectors 3-22
3.9.2 DS3-12E Faceplate and Block Diagram 3-22
3.9.3 DS3-12E and DS3N-12E Card-Level Indicators 3-24
3.9.4 DS3-12E and DS3N-12E Port-Level Indicators 3-25
3.10 DS3XM-6 Card 3-25
3.10.1 DS3XM-6 Slots and Connectors 3-25
3.10.2 DS3XM-6 Faceplate and Block Diagram 3-25
3.10.3 DS3XM-6 Hosted By XCVT, XC10G, or XC-VXC-10G 3-26
3.10.4 DS3XM-6 Card-Level Indicators 3-26
3.10.5 DS3XM-6 Port-Level Indicators 3-27
3.11 DS3XM-12 Card 3-27
3.11.1 Backplane Configurations 3-27
3.11.2 Ported Mode 3-28
3.11.3 Portless Mode 3-28
3.11.4 Shelf Configurations 3-28
3.11.5 Protection Modes 3-29
3.11.6 Card Features 3-29
3.11.7 DS3XM-12 Slots and Connectors 3-30
3.11.8 DS3XM-12 Faceplate and Block Diagram 3-30
3.11.9 DS3XM-12 Card-Level Indicators 3-31
3.11.10 DS3XM-12 Port-Level Indicators 3-32
CHAPTER
4Optical Cards 4-1
4.1 Optical Card Overview 4-2
4.1.1 Card Summary 4-2
4.1.2 Card Compatibility 4-4
4.2 OC3 IR 4/STM1 SH 1310 Card 4-6
4.2.1 OC3 IR 4/STM1 SH 1310 Card-Level Indicators 4-7
4.2.2 OC3 IR 4/STM1 SH 1310 Port-Level Indicators 4-7
4.3 OC3 IR/STM1 SH 1310-8 Card 4-8
4.3.1 OC3 IR/STM1 SH 1310-8 Card-Level Indicators 4-9
4.3.2 OC3 IR/STM1 SH 1310-8 Port-Level Indicators 4-9
4.4 OC12 IR/STM4 SH 1310 Card 4-9
4.4.1 OC12 IR/STM4 SH 1310 Card-Level Indicators 4-11
4.4.2 OC12 IR/STM4 SH 1310 Port-Level Indicators 4-11
4.5 OC12 LR/STM4 LH 1310 Card 4-11
4.5.1 OC12 LR/STM4 LH 1310 Card-Level Indicators 4-13
4.5.2 OC12 LR/STM4 LH 1310 Port-Level Indicators 4-13

Contents
viii
Cisco ONS 15454 Reference Manual, R8.5.x
78-18106-01
4.6 OC12 LR/STM4 LH 1550 Card 4-13
4.6.1 OC12 LR/STM4 LH 1550 Card-Level Indicators 4-14
4.6.2 OC12 LR/STM4 LH 1550 Port-Level Indicators 4-15
4.7 OC12 IR/STM4 SH 1310-4 Card 4-15
4.7.1 OC12 IR/STM4 SH 1310-4 Card-Level Indicators 4-17
4.7.2 OC12 IR/STM4 SH 1310-4 Port-Level Indicators 4-17
4.8 OC48 IR 1310 Card 4-17
4.8.1 OC48 IR 1310 Card-Level Indicators 4-18
4.8.2 OC48 IR 1310 Port-Level Indicators 4-19
4.9 OC48 LR 1550 Card 4-19
4.9.1 OC48 LR 1550 Card-Level Indicators 4-20
4.9.2 OC48 LR 1550 Port-Level Indicators 4-21
4.10 OC48 IR/STM16 SH AS 1310 Card 4-21
4.10.1 OC48 IR/STM16 SH AS 1310 Card-Level Indicators 4-22
4.10.2 OC48 IR/STM16 SH AS 1310 Port-Level Indicators 4-23
4.11 OC48 LR/STM16 LH AS 1550 Card 4-23
4.11.1 OC48 LR/STM16 LH AS 1550 Card-Level Indicators 4-24
4.11.2 OC48 LR/STM16 LH AS 1550 Port-Level Indicators 4-25
4.12 OC48 ELR/STM16 EH 100 GHz Cards 4-25
4.12.1 OC48 ELR 100 GHz Card-Level Indicators 4-27
4.12.2 OC48 ELR 100 GHz Port-Level Indicators 4-27
4.13 OC48 ELR 200 GHz Cards 4-27
4.13.1 OC48 ELR 200 GHz Card-Level Indicators 4-29
4.13.2 OC48 ELR 200 GHz Port-Level Indicators 4-29
4.14 OC192 SR/STM64 IO 1310 Card 4-29
4.14.1 OC192 SR/STM64 IO 1310 Card-Level Indicators 4-30
4.14.2 OC192 SR/STM64 IO 1310 Port-Level Indicators 4-31
4.15 OC192 IR/STM64 SH 1550 Card 4-31
4.15.1 OC192 IR/STM64 SH 1550 Card-Level Indicators 4-32
4.15.2 OC192 IR/STM64 SH 1550 Port-Level Indicators 4-33
4.16 OC192 LR/STM64 LH 1550 Card 4-33
4.16.1 OC192 LR/STM64 LH 1550 Card-Level Indicators 4-38
4.16.2 OC192 LR/STM64 LH 1550 Port-Level Indicators 4-38
4.17 OC192 LR/STM64 LH ITU 15xx.xx Card 4-38
4.17.1 OC192 LR/STM64 LH ITU 15xx.xx Card-Level Indicators 4-40
4.17.2 OC192 LR/STM64 LH ITU 15xx.xx Port-Level Indicators 4-41
4.18 15454_MRC-12 Multirate Card 4-41
4.18.1 Slot Compatibility by Cross-Connect Card 4-42

Contents
ix
Cisco ONS 15454 Reference Manual, R8.5.x
78-18106-01
4.18.2 Ports and Line Rates 4-43
4.18.3 15454_MRC-12 Card-Level Indicators 4-45
4.18.4 15454_MRC-12 Port-Level Indicators 4-46
4.19 MRC-2.5G-4 Multirate Card 4-46
4.19.1 Slot Compatibility by Cross-Connect Card 4-48
4.19.2 Ports and Line Rates 4-48
4.19.3 MRC-2.5G-4 Card-Level Indicators 4-49
4.19.4 MRC-2.5G-4 Port-Level Indicators 4-49
4.20 OC192SR1/STM64IO Short Reach and OC192/STM64 Any Reach Cards 4-50
4.20.1 OC192SR1/STM64IO Short Reach and OC192/STM64 Any Reach Card-Level Indicators 4-52
4.20.2 OC192SR1/STM64IO Short Reach and OC-192/STM-64 Any Reach Port-Level
Indicators 4-52
4.21 Optical Card SFPs and XFPs 4-52
4.21.1 Compatibility by Card 4-52
4.21.2 SFP Description 4-54
4.21.3 XFP Description 4-55
4.21.4 PPM Provisioning 4-56
CHAPTER
5Ethernet Cards 5-1
5.1 Ethernet Card Overview 5-2
5.1.1 Ethernet Cards 5-2
5.1.2 Card Compatibility 5-3
5.2 E100T-12 Card 5-4
5.2.1 Slot Compatibility 5-5
5.2.2 E100T-12 Card-Level Indicators 5-6
5.2.3 E100T-12 Port-Level Indicators 5-6
5.2.4 Cross-Connect Compatibility 5-6
5.3 E100T-G Card 5-6
5.3.1 Slot Compatibility 5-8
5.3.2 E100T-G Card-Level Indicators 5-8
5.3.3 E100T-G Port-Level Indicators 5-8
5.3.4 Cross-Connect Compatibility 5-8
5.4 E1000-2 Card 5-9
5.4.1 Slot Compatibility 5-10
5.4.2 E1000-2 Card-Level Indicators 5-10
5.4.3 E1000-2 Port-Level Indicators 5-10
5.4.4 Cross-Connect Compatibility 5-11
5.5 E1000-2-G Card 5-11
5.5.1 E1000-2-G Card-Level Indicators 5-13

Contents
x
Cisco ONS 15454 Reference Manual, R8.5.x
78-18106-01
5.5.2 E1000-2-G Port-Level Indicators 5-13
5.5.3 Cross-Connect Compatibility 5-13
5.6 G1000-4 Card 5-14
5.6.1 STS-24c Restriction 5-15
5.6.2 G1000-4 Card-Level Indicators 5-15
5.6.3 G1000-4 Port-Level Indicators 5-15
5.6.4 Slot Compatibility 5-16
5.7 G1K-4 Card 5-16
5.7.1 STS-24c Restriction 5-17
5.7.2 G1K-4 Compatibility 5-18
5.7.3 G1K-4 Card-Level Indicators 5-18
5.7.4 G1K-4 Port-Level Indicators 5-18
5.8 ML100T-12 Card 5-19
5.8.1 ML100T-12 Card-Level Indicators 5-20
5.8.2 ML100T-12 Port-Level Indicators 5-21
5.8.3 Cross-Connect and Slot Compatibility 5-21
5.9 ML100X-8 Card 5-21
5.9.1 ML100X-8 Card-Level Indicators 5-22
5.9.2 ML100X-8 Port-Level Indicators 5-23
5.9.3 Cross-Connect and Slot Compatibility 5-23
5.10 ML1000-2 Card 5-23
5.10.1 ML1000-2 Card-Level Indicators 5-24
5.10.2 ML1000-2 Port-Level Indicators 5-25
5.10.3 Cross-Connect and Slot Compatibility 5-25
5.11 ML-MR-10 Card 5-25
5.11.1 ML-MR-10 Card-Level Indicators 5-27
5.11.2 ML-MR-10 Port-Level Indicators 5-27
5.11.3 Cross-Connect and Slot Compatibility 5-27
5.12 CE-100T-8 Card 5-28
5.12.1 CE-100T-8 Card-Level Indicators 5-30
5.12.2 CE-100T-8 Port-Level Indicators 5-30
5.12.3 Cross-Connect and Slot Compatibility 5-30
5.13 CE-1000-4 Card 5-30
5.13.1 CE-1000-4 Card-Level Indicators 5-33
5.13.2 CE-1000-4 Port-Level Indicators 5-33
5.13.3 Cross-Connect and Slot Compatibility 5-33
5.14 CE-MR-10 Card 5-34
5.14.1 CE-MR-10 Card-Level Indicators 5-35
5.14.2 CE-MR-10 Port-Level Indicators 5-36

Contents
xi
Cisco ONS 15454 Reference Manual, R8.5.x
78-18106-01
5.14.3 Cross-Connect and Slot Compatibility 5-36
5.15 Ethernet Card GBICs and SFPs 5-36
5.15.1 Compatibility by Card 5-37
5.15.2 GBIC Description 5-38
5.15.3 G1K-4 DWDM and CWDM GBICs 5-39
5.15.4 SFP Description 5-41
CHAPTER
6Storage Access Networking Cards 6-1
6.1 FC_MR-4 Card Overview 6-1
6.1.1 FC_MR-4 Card-Level Indicators 6-3
6.1.2 FC_MR-4 Port-Level Indicators 6-4
6.1.3 FC_MR-4 Compatibility 6-4
6.2 FC_MR-4 Card Modes 6-4
6.2.1 Line-Rate Card Mode 6-4
6.2.2 Enhanced Card Mode 6-5
6.2.2.1 Mapping 6-5
6.2.2.2 SW -LCAS 6-5
6.2.2.3 Distance Extension 6-5
6.2.2.4 Differential Delay Features 6-6
6.2.2.5 Interoperability Features 6-6
6.2.3 Link Integrity 6-7
6.2.4 Link Recovery 6-7
6.3 FC_MR-4 Card Application 6-7
6.4 FC_MR-4 Card GBICs 6-8
CHAPTER
7Card Protection 7-1
7.1 Electrical Card Protection 7-1
7.1.1 1:1 Protection 7-2
7.1.2 1:N Protection 7-3
7.1.2.1 Revertive Switching 7-4
7.1.2.2 1:N Protection Guidelines 7-4
7.2 Electrical Card Protection and the Backplane 7-5
7.2.1 Standard BNC Protection 7-11
7.2.2 High-Density BNC Protection 7-11
7.2.3 MiniBNC Protection 7-12
7.2.4 SMB Protection 7-12
7.2.5 AMP Champ Protection 7-12
7.2.6 UBIC Protection 7-12
7.3 OC-N Card Protection 7-13

Contents
xii
Cisco ONS 15454 Reference Manual, R8.5.x
78-18106-01
7.3.1 1+1 Protection 7-13
7.3.2 Optimized 1+1 Protection 7-13
7.4 Unprotected Cards 7-14
7.5 External Switching Commands 7-14
CHAPTER
8Cisco Transport Controller Operation 8-1
8.1 CTC Software Delivery Methods 8-1
8.1.1 CTC Software Installed on the TCC2/TCC2P Card 8-1
8.1.2 CTC Software Installed on the PC or UNIX Workstation 8-3
8.2 CTC Installation Overview 8-4
8.3 PC and UNIX Workstation Requirements 8-4
8.4 ONS 15454 Connection 8-7
8.5 CTC Login 8-7
8.5.1 Legal Disclaimer 8-8
8.5.2 Login Node Group 8-8
8.6 CTC Window 8-8
8.6.1 Node View 8-9
8.6.1.1 CTC Card Colors 8-9
8.6.1.2 Node View Card Shortcuts 8-11
8.6.1.3 Node View Tabs 8-11
8.6.2 Network View 8-12
8.6.2.1 Network View Tabs 8-13
8.6.2.2 CTC Node Colors 8-14
8.6.2.3 DCC Links 8-14
8.6.2.4 Link Consolidation 8-15
8.6.3 Card View 8-15
8.6.4 Print or Export CTC Data 8-17
8.7 Using the CTC Launcher Application to Manage Multiple ONS Nodes 8-18
8.8 TCC2/TCC2P Card Reset 8-21
8.9 TCC2/TCC2P Card Database 8-21
8.10 Software Revert 8-22
CHAPTER
9Security 9-1
9.1 User IDs and Security Levels 9-1
9.2 User Privileges and Policies 9-1
9.2.1 User Privileges by CTC Action 9-2
9.2.2 Security Policies 9-6
9.2.2.1 Superuser Privileges for Provisioning Users 9-6

Contents
xiii
Cisco ONS 15454 Reference Manual, R8.5.x
78-18106-01
9.2.2.2 Idle User Timeout 9-7
9.2.2.3 User Password, Login, and Access Policies 9-7
9.2.2.4 Secure Access 9-8
9.3 Audit Trail 9-8
9.3.1 Audit Trail Log Entries 9-8
9.3.2 Audit Trail Capacities 9-9
9.4 RADIUS Security 9-9
9.4.1 RADIUS Authentication 9-9
9.4.2 Shared Secrets 9-10
CHAPTER
10 Timing 10-1
10.1 Timing Parameters 10-1
10.2 Network Timing 10-2
10.3 Synchronization Status Messaging 10-3
10.3.1 SONET SSM Messages 10-4
10.3.2 SDH SSM Messages 10-4
CHAPTER
11 Circuits and Tunnels 11-1
11.1 Overview 11-2
11.2 Circuit Properties 11-2
11.2.1 Concatenated STS Time Slot Assignments 11-4
11.2.2 Circuit Status 11-6
11.2.3 Circuit States 11-7
11.2.4 Circuit Protection Types 11-9
11.2.5 Circuit Information in the Edit Circuit Window 11-10
11.3 Cross-Connect Card Bandwidth 11-12
11.4 Portless Transmux 11-15
11.5 DCC Tunnels 11-16
11.5.1 Traditional DCC Tunnels 11-17
11.5.2 IP-Encapsulated Tunnels 11-18
11.6 SDH Tunneling 11-18
11.7 Multiple Destinations for Unidirectional Circuits 11-18
11.8 Monitor Circuits 11-18
11.8.1 Monitor Circuits using portless ports as a source on DS3XM-12 11-19
11.9 Path ProtectionCircuits 11-19
11.9.1 Open-Ended Path Protection Circuits 11-20
11.9.2 Go-and-Return Path Protection Routing 11-21
11.10 BLSR Protection Channel Access Circuits 11-21

Contents
xiv
Cisco ONS 15454 Reference Manual, R8.5.x
78-18106-01
11.11 BLSR STS and VT Squelch Tables 11-22
11.11.1 BLSR STS Squelch Table 11-22
11.11.2 BLSR VT Squelch Table 11-23
11.12 IEEE 802.17 Resilient Packet Ring Circuit Display 11-23
11.13 Section and Path Trace 11-24
11.14 Path Signal Label, C2 Byte 11-25
11.15 Automatic Circuit Routing 11-27
11.15.1 Bandwidth Allocation and Routing 11-28
11.15.2 Secondary Sources and Destinations 11-28
11.16 Manual Circuit Routing 11-29
11.17 Constraint-Based Circuit Routing 11-33
11.18 Virtual Concatenated Circuits 11-34
11.18.1 VCAT Circuit States 11-34
11.18.2 VCAT Member Routing 11-34
11.18.3 Link Capacity Adjustment 11-36
11.18.4 VCAT Circuit Size 11-37
11.18.5 Open-Ended VCAT 11-38
11.18.5.1 Open-Ended VCAT Protection 11-39
11.19 Bridge and Roll 11-40
11.19.1 Rolls Window 11-40
11.19.2 Roll Status 11-42
11.19.3 Single and Dual Rolls 11-43
11.19.4 Two Circuit Bridge and Roll 11-45
11.19.5 Protected Circuits 11-46
11.20 Merged Circuits 11-46
11.21 Reconfigured Circuits 11-47
11.22 VLAN Management 11-47
11.23 Server Trails 11-47
11.23.1 Server Trail Protection Types 11-48
11.23.2 VCAT Circuit Routing over Server Trails 11-48
11.23.2.1 Shared Resource Link Group 11-49
CHAPTER
12 SONET Topologies and Upgrades 12-1
12.1 SONET Rings and TCC2/TCC2P Cards 12-1
12.2 Bidirectional Line Switched Rings 12-3
12.2.1 Two-Fiber BLSRs 12-3
12.2.2 Four-Fiber BLSRs 12-6
12.2.3 BLSR Bandwidth 12-9

Contents
xv
Cisco ONS 15454 Reference Manual, R8.5.x
78-18106-01
12.2.4 BLSR Application Example 12-10
12.2.5 BLSR Fiber Connections 12-13
12.3 Path Protection 12-14
12.4 Dual-Ring Interconnect 12-19
12.4.1 BLSR DRI 12-19
12.4.2 Path Protection DRI 12-23
12.4.3 Path Protection/BLSR DRI Handoff Configurations 12-26
12.5 Comparison of the Protection Schemes 12-28
12.6 Subtending Rings 12-29
12.7 Linear ADM Configurations 12-31
12.8 Path-Protected Mesh Networks 12-31
12.9 Four-Shelf Node Configurations 12-33
12.10 STS around the Ring 12-34
12.11 OC-N Speed Upgrades 12-35
12.11.1 Span Upgrade Wizard 12-38
12.11.2 Manual Span Upgrades 12-38
12.12 In-Service Topology Upgrades 12-38
12.12.1 Unprotected Point-to-Point or Linear ADM to Path Protection 12-39
12.12.2 Point-to-Point or Linear ADM to Two-Fiber BLSR 12-40
12.12.3 Path Protection to Two-Fiber BLSR 12-40
12.12.4 Two-Fiber BLSR to Four-Fiber BLSR 12-41
12.12.5 Add or Remove a Node from a Topology 12-41
CHAPTER
13 Management Network Connectivity 13-1
13.1 IP Networking Overview 13-1
13.2 IP Addressing Scenarios 13-2
13.2.1 IP Scenario 1: CTC and ONS 15454s on Same Subnet 13-3
13.2.2 IP Scenario 2: CTC and ONS 15454 Nodes Connected to a Router 13-3
13.2.3 IP Scenario 3: Using Proxy ARP to Enable an ONS 15454 Gateway 13-4
13.2.4 IP Scenario 4: Default Gateway on a CTC Computer 13-6
13.2.5 IP Scenario 5: Using Static Routes to Connect to LANs 13-7
13.2.6 IP Scenario 6: Using OSPF 13-10
13.2.7 IP Scenario 7: Provisioning the ONS 15454 SOCKS Proxy Server 13-12
13.2.8 IP Scenario 8: Dual GNEs on a Subnet 13-18
13.2.9 IP Scenario 9: IP Addressing with Secure Mode Enabled 13-20
13.2.9.1 Secure Mode Behavior 13-20
13.2.9.2 Secure Node Locked and Unlocked Behavior 13-23
13.3 Routing Table 13-24

Contents
xvi
Cisco ONS 15454 Reference Manual, R8.5.x
78-18106-01
13.4 External Firewalls 13-25
13.5 Open GNE 13-27
13.6 TCP/IP and OSI Networking 13-29
13.6.1 Point-to-Point Protocol 13-30
13.6.2 Link Access Protocol on the D Channel 13-31
13.6.3 OSI Connectionless Network Service 13-31
13.6.4 OSI Routing 13-34
13.6.4.1 End System-to-Intermediate System Protocol 13-36
13.6.4.2 Intermediate System-to-Intermediate System Protocol 13-36
13.6.5 TARP 13-37
13.6.5.1 TARP Processing 13-38
13.6.5.2 TARP Loop Detection Buffer 13-39
13.6.5.3 Manual TARP Adjacencies 13-39
13.6.5.4 Manual TID to NSAP Provisioning 13-40
13.6.6 TCP/IP and OSI Mediation 13-40
13.6.7 OSI Virtual Routers 13-41
13.6.8 IP-over-CLNS Tunnels 13-43
13.6.8.1 Provisioning IP-over-CLNS Tunnels 13-44
13.6.8.2 IP-over-CLNS Tunnel Scenario 1: ONS Node to Other Vendor GNE 13-45
13.6.8.3 IP-over-CLNS Tunnel Scenario 2: ONS Node to Router 13-46
13.6.8.4 IP-over-CLNS Tunnel Scenario 3: ONS Node to Router Across an OSI DCN 13-47
13.6.9 OSI/IP Networking Scenarios 13-49
13.6.9.1 OSI/IP Scenario 1: IP OSS, IP DCN, ONS GNE, IP DCC, and ONS ENE 13-50
13.6.9.2 OSI/IP Scenario 2: IP OSS, IP DCN, ONS GNE, OSI DCC, and Other Vendor ENE 13-50
13.6.9.3 OSI/IP Scenario 3: IP OSS, IP DCN, Other Vendor GNE, OSI DCC, and ONS ENE 13-52
13.6.9.4 OSI/IP Scenario 4: Multiple ONS DCC Areas 13-54
13.6.9.5 OSI/IP Scenario 5: GNE Without an OSI DCC Connection 13-55
13.6.9.6 OSI/IP Scenario 6: IP OSS, OSI DCN, ONS GNE, OSI DCC, and Other Vendor ENE 13-56
13.6.9.7 OSI/IP Scenario 7: OSI OSS, OSI DCN, Other Vender GNE, OSI DCC, and ONS
NEs 13-57
13.6.9.8 OSI/IP Scenario 8: OSI OSS, OSI DCN, ONS GNE, OSI DCC, and Other Vender
NEs 13-59
13.6.10 Provisioning OSI in CTC 13-61
13.7 IPv6 Network Compatibility 13-62
13.8 FTP Support for ENE Database Backup 13-62
CHAPTER
14 Alarm Monitoring and Management 14-1
14.1 Overview 14-1
14.2 LCD Alarm Counts 14-1

Contents
xvii
Cisco ONS 15454 Reference Manual, R8.5.x
78-18106-01
14.3 Alarm Information 14-2
14.3.1 Viewing Alarms With Each Node’s Time Zone 14-4
14.3.2 Controlling Alarm Display 14-4
14.3.3 Filtering Alarms 14-4
14.3.4 Viewing Alarm-Affected Circuits 14-5
14.3.5 Conditions Tab 14-5
14.3.6 Controlling the Conditions Display 14-6
14.3.6.1 Retrieving and Displaying Conditions 14-6
14.3.6.2 Conditions Column Descriptions 14-6
14.3.6.3 Filtering Conditions 14-7
14.3.7 Viewing History 14-7
14.3.7.1 History Column Descriptions 14-8
14.3.7.2 Retrieving and Displaying Alarm and Condition History 14-8
14.3.8 Alarm History and Log Buffer Capacities 14-9
14.4 Alarm Severities 14-9
14.5 Alarm Profiles 14-9
14.5.1 Creating and Modifying Alarm Profiles 14-10
14.5.2 Alarm Profile Buttons 14-11
14.5.3 Alarm Profile Editing 14-12
14.5.4 Alarm Severity Options 14-12
14.5.5 Row Display Options 14-12
14.5.6 Applying Alarm Profiles 14-13
14.6 Alarm Suppression 14-13
14.6.1 Alarms Suppressed for Maintenance 14-13
14.6.2 Alarms Suppressed by User Command 14-14
14.7 External Alarms and Controls 14-14
14.7.1 External Alarms 14-14
14.7.2 User Defined Alarm Types 14-15
14.7.3 External Controls 14-15
CHAPTER
15 Performance Monitoring 15-1
15.1 Threshold Performance Monitoring 15-2
15.2 Intermediate Path Performance Monitoring 15-3
15.3 Pointer Justification Count Performance Monitoring 15-4
15.4 Performance Monitoring Parameter Definitions 15-5
15.5 Performance Monitoring for Electrical Cards 15-12
15.5.1 EC1-12 Card Performance Monitoring Parameters 15-12
15.5.2 DS1/E1-56 Card Performance Monitoring Parameters 15-14
15.5.3 DS1-14 and DS1N-14 Card Performance Monitoring Parameters 15-16

Contents
xviii
Cisco ONS 15454 Reference Manual, R8.5.x
78-18106-01
15.5.3.1 DS-1 Facility Data Link Performance Monitoring 15-18
15.5.4 DS3-12 and DS3N-12 Card Performance Monitoring Parameters 15-18
15.5.5 DS3-12E and DS3N-12E Card Performance Monitoring Parameters 15-19
15.5.6 DS3i-N-12 Card Performance Monitoring Parameters 15-21
15.5.7 DS3XM-6 Card Performance Monitoring Parameters 15-23
15.5.8 DS3XM-12 Card Performance Monitoring Parameters 15-25
15.5.9 DS3/EC1-48 Card Performance Monitoring Parameters 15-27
15.6 Performance Monitoring for Ethernet Cards 15-29
15.6.1 E-Series Ethernet Card Performance Monitoring Parameters 15-29
15.6.1.1 E-Series Ethernet Statistics Window 15-29
15.6.1.2 E-Series Ethernet Utilization Window 15-31
15.6.1.3 E-Series Ethernet History Window 15-31
15.6.2 G-Series Ethernet Card Performance Monitoring Parameters 15-32
15.6.2.1 G-Series Ethernet Statistics Window 15-32
15.6.2.2 G-Series Ethernet Utilization Window 15-33
15.6.2.3 G-Series Ethernet History Window 15-34
15.6.3 ML-Series Ethernet Card Performance Monitoring Parameters 15-34
15.6.3.1 ML-Series Ether Ports Statistics Window 15-34
15.6.3.2 ML-Series Card Ether Ports Utilization Window 15-36
15.6.3.3 ML-Series Card Ether Ports History Window 15-37
15.6.3.4 ML-Series POS Ports Window 15-37
15.6.3.5 ML-Series RPR Span Window 15-38
15.6.4 CE-Series Ethernet Card Performance Monitoring Parameters 15-43
15.6.4.1 CE-Series Card Ether Port Statistics Window 15-44
15.6.4.2 CE-Series Card Ether Ports Utilization Window 15-46
15.6.4.3 CE-Series Card Ether Ports History Window 15-47
15.6.4.4 CE-Series Card POS Ports Statistics Parameters 15-47
15.6.4.5 CE-Series Card POS Ports Utilization Window 15-48
15.6.4.6 CE-Series Card POS Ports History Window 15-48
15.7 Performance Monitoring for Optical Cards 15-48
15.8 Performance Monitoring for Optical Multirate Cards 15-51
15.9 Performance Monitoring for Storage Access Networking Cards 15-52
15.9.1 FC_MR-4 Statistics Window 15-53
15.9.2 FC_MR-4 Utilization Window 15-54
15.9.3 FC_MR-4 History Window 15-55
CHAPTER
16 SNMP 16-1
16.1 SNMP Overview 16-1
16.2 Basic SNMP Components 16-2

Contents
xix
Cisco ONS 15454 Reference Manual, R8.5.x
78-18106-01
16.3 SNMP External Interface Requirement 16-4
16.4 SNMP Version Support 16-4
16.5 SNMP Message Types 16-4
16.6 SNMP Management Information Bases 16-5
16.6.1 IETF-Standard MIBs for the ONS 15454 16-5
16.6.2 Proprietary ONS 15454 MIBs 16-6
16.6.3 Generic Threshold and Performance Monitoring MIBs 16-7
16.7 SNMP Trap Content 16-9
16.7.1 Generic and IETF Traps 16-9
16.7.2 Variable Trap Bindings 16-10
16.8 SNMP Community Names 16-16
16.9 Proxy Over Firewalls 16-16
16.10 Remote Monitoring 16-16
16.10.1 64-Bit RMON Monitoring over DCC 16-17
16.10.1.1 Row Creation in MediaIndependentTable 16-17
16.10.1.2 Row Creation in cMediaIndependentHistoryControlTable 16-18
16.10.2 HC-RMON-MIB Support 16-18
16.10.3 Ethernet Statistics RMON Group 16-18
16.10.3.1 Row Creation in etherStatsTable 16-18
16.10.3.2 Get Requests and GetNext Requests 16-19
16.10.3.3 Row Deletion in etherStatsTable 16-19
16.10.3.4 64-Bit etherStatsHighCapacityTable 16-19
16.10.4 History Control RMON Group 16-19
16.10.4.1 History Control Table 16-19
16.10.4.2 Row Creation in historyControlTable 16-19
16.10.4.3 Get Requests and GetNext Requests 16-20
16.10.4.4 Row Deletion in historyControl Table 16-20
16.10.5 Ethernet History RMON Group 16-20
16.10.5.1 64-Bit etherHistoryHighCapacityTable 16-20
16.10.6 Alarm RMON Group 16-20
16.10.6.1 Alarm Table 16-21
16.10.6.2 Row Creation in alarmTable 16-21
16.10.6.3 Get Requests and GetNext Requests 16-22
16.10.6.4 Row Deletion in alarmTable 16-22
16.10.7 Event RMON Group 16-23
16.10.7.1 Event Table 16-23
16.10.7.2 Log Table 16-23

Contents
xx
Cisco ONS 15454 Reference Manual, R8.5.x
78-18106-01
APPENDIX
AHardware Specifications A-1
A.1 Shelf Specifications A-1
A.1.1 Bandwidth A-1
A.1.2 Configurations A-2
A.1.3 Cisco Transport Controller A-2
A.1.4 External LAN Interface A-2
A.1.5 TL1 Craft Interface A-2
A.1.6 Modem Interface A-2
A.1.7 Alarm Interface A-3
A.1.8 EIA Interface A-3
A.1.9 BITS Interface A-3
A.1.10 System Timing A-3
A.1.11 System Power A-3
A.1.12 Fan Tray A-4
A.1.13 System Environmental Specifications A-4
A.1.14 Dimensions A-4
A.2 SFP, XFP, and GBIC Specifications A-5
A.3 General Card Specifications A-7
A.3.1 Power A-7
A.3.2 Temperature A-10
A.4 Common Control Card Specifications A-12
A.4.1 TCC2 Card Specifications A-12
A.4.2 TCC2P Card Specifications A-13
A.4.3 XCVT Card Specifications A-14
A.4.4 XC10G Card Specifications A-14
A.4.5 XC-VXC-10G Card Specifications A-15
A.4.6 AIC-I Card Specifications A-15
A.4.7 AEP Specifications A-16
A.5 Electrical Card Specifications A-17
A.5.1 EC1-12 Card Specifications A-17
A.5.2 DS1-14 and DS1N-14 Card Specifications A-18
A.5.3 DS1/E1-56 Card Specifications A-19
A.5.4 DS3/EC1-48 Card Specifications A-20
A.5.5 DS3-12 and DS3N-12 Card Specifications A-21
A.5.6 DS3i-N-12 Card Specifications A-23
A.5.7 DS3-12E and DS3N-12E Card Specifications A-24
A.5.8 DS3XM-12 Card Specifications A-25
A.5.9 DS3XM-6 Card Specifications A-26
A.5.10 FILLER Card Specifications A-27

Contents
xxi
Cisco ONS 15454 Reference Manual, R8.5.x
78-18106-01
A.6 Optical Card Specifications A-27
A.6.1 OC3 IR 4/STM1 SH 1310 Card Specifications A-28
A.6.2 OC3 IR/STM1SH 1310-8 Card Specifications A-29
A.6.3 OC12 IR/STM4 SH 1310 Card Specifications A-30
A.6.4 OC12 LR/STM4 LH 1310 Card Specifications A-31
A.6.5 OC12 LR/STM4 LH 1550 Card Specifications A-32
A.6.6 OC12 IR/STM4 SH 1310-4 Specifications A-33
A.6.7 OC48 IR 1310 Card Specifications A-34
A.6.8 OC48 LR 1550 Card Specifications A-35
A.6.9 OC48 IR/STM16 SH AS 1310 Card Specifications A-35
A.6.10 OC48 LR/STM16 LH AS 1550 Card Specifications A-36
A.6.11 OC48 ELR/STM 16 EH 100 GHz Card Specifications A-37
A.6.12 OC48 ELR 200 GHz Card Specifications A-38
A.6.13 OC192 SR/STM64 IO 1310 Card Specifications A-39
A.6.14 OC192 IR/STM64 SH 1550 Card Specifications A-40
A.6.15 OC192 LR/STM64 LH 1550 Card Specifications A-41
A.6.16 OC192 LR/STM64 LH ITU 15xx.xx Card Specifications A-42
A.6.17 15454_MRC-12 Card Specifications A-44
A.6.18 MRC-2.5G-4 Card Specifications A-45
A.6.19 OC192SR1/STM64IO Short Reach Card Specifications A-47
A.6.20 OC192/STM64 Any Reach Card Specifications A-47
A.7 Ethernet Card Specifications A-48
A.7.1 E100T-12 Card Specifications A-48
A.7.2 E100T-G Card Specifications A-49
A.7.3 E1000-2 Card Specifications A-49
A.7.4 E1000-2-G Card Specifications A-49
A.7.5 CE-1000-4 Card Specifications A-50
A.7.6 CE-100T-8 Card Specifications A-50
A.7.7 CE-MR-10 Card Specifications A-51
A.7.8 G1K-4 Card Specifications A-51
A.7.9 ML100T-12 Card Specifications A-51
A.7.10 ML1000-2 Card Specifications A-52
A.7.11 ML100X-8 Card Specifications A-52
A.7.12 ML-MR-10 Card Specifications A-52
A.8 Storage Access Networking Card Specifications A-53
APPENDIX
BAdministrative and Service States B-1
B.1 Service States B-1
B.2 Administrative States B-2

Contents
xxii
Cisco ONS 15454 Reference Manual, R8.5.x
78-18106-01
B.3 Service State Transitions B-3
B.3.1 Card Service State Transitions B-3
B.3.2 Port and Cross-Connect Service State Transitions B-5
B.3.3 Pluggable Equipment Service State Transitions B-10
APPENDIX
CNetwork Element Defaults C-1
C.1 Network Element Defaults Description C-1
C.2 Card Default Settings C-2
C.2.1 Configuration Defaults C-2
C.2.2 Threshold Defaults C-3
C.2.3 Defaults by Card C-4
C.2.3.1 DS-1 Card Default Settings C-4
C.2.3.2 DS1/E1-56 Card Default Settings C-7
C.2.3.3 DS-3 Card Default Settings C-13
C.2.3.4 DS3/EC1-48 Card Default Settings C-14
C.2.3.5 DS3E Card Default Settings C-19
C.2.3.6 DS3I Card Default Settings C-21
C.2.3.7 DS3XM-6 Card Default Settings C-24
C.2.3.8 DS3XM-12 Card Default Settings C-26
C.2.3.9 EC1-12 Card Default Settings C-30
C.2.3.10 FC_MR-4 Card Default Settings C-32
C.2.3.11 Ethernet Card Default Settings C-33
C.2.3.12 OC-3 Card Default Settings C-35
C.2.3.13 OC3-8 Card Default Settings C-38
C.2.3.14 OC-12 Card Default Settings C-41
C.2.3.15 OC12-4 Card Default Settings C-45
C.2.3.16 OC-48 Card Default Settings C-49
C.2.3.17 OC-192 Card Default Settings C-54
C.2.3.18 OC192-XFP Default Settings C-59
C.2.3.19 MRC-12 Card Default Settings C-65
C.2.3.20 MRC-2.5G-4 Card Default Settings C-82
C.3 Node Default Settings C-99
C.3.1 Time Zones C-117
C.4 CTC Default Settings C-120
I
NDEX

FIGURES
xxiii
Cisco ONS 15454 Reference Manual, R8.5.x
78-18106-01
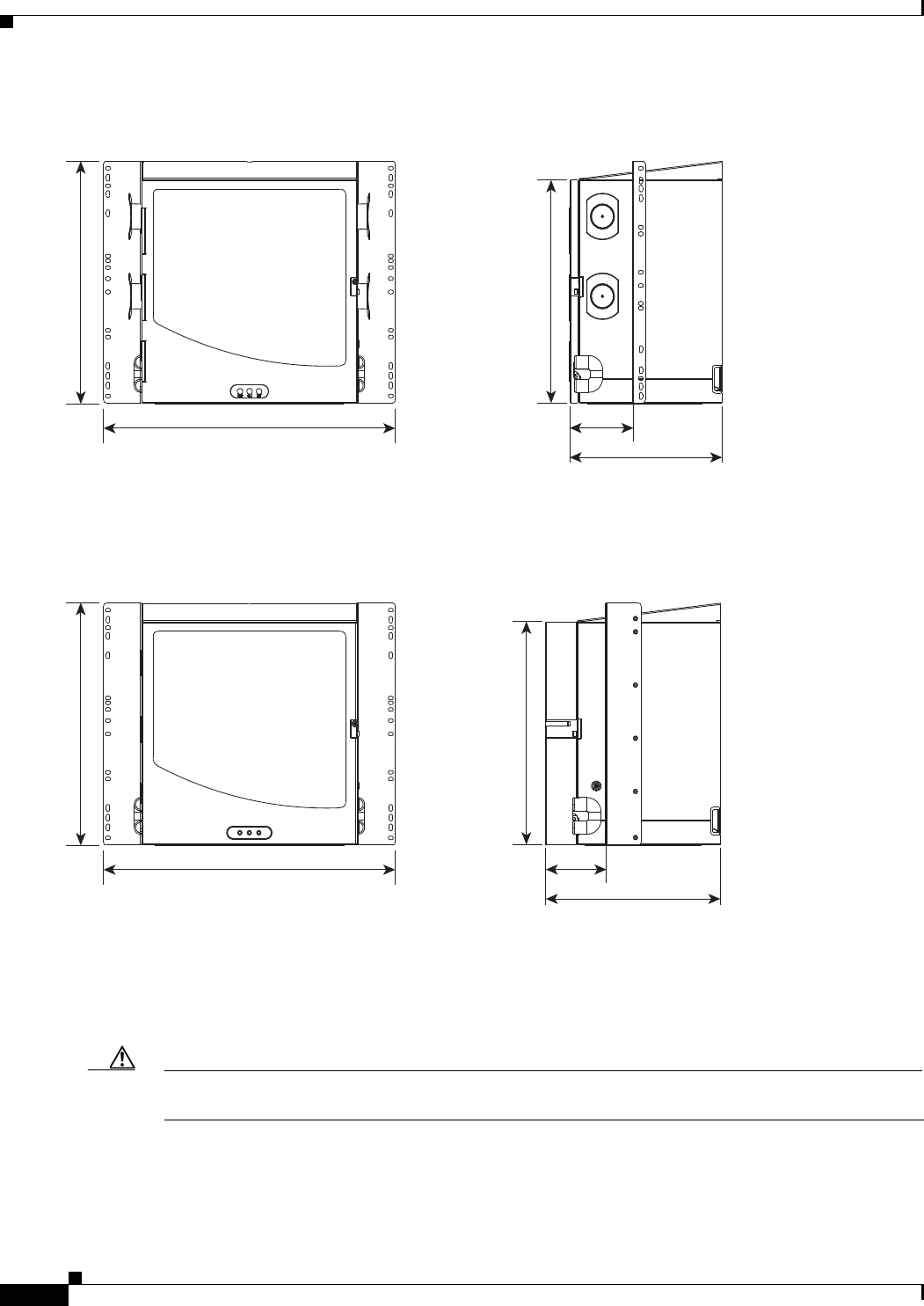
Figure 1-1 Cisco ONS 15454 ANSI Dimensions 1-4
Figure 1-2 Mounting an ONS 15454 in a Rack 1-5
Figure 1-3 The ONS 15454 Front Door 1-7
Figure 1-4 Cisco ONS 15454 Deep Door 1-8
Figure 1-5 ONS 15454 Front Door Ground Strap 1-9
Figure 1-6 Removing the ONS 15454 Front Door 1-10
Figure 1-7 Front-Door Erasable Label 1-11
Figure 1-8 Laser Warning on the Front-Door Label 1-11
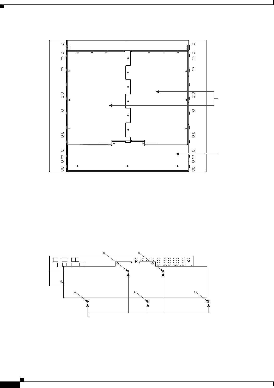
Figure 1-9 Backplane Covers 1-12
Figure 1-10 Removing the Lower Backplane Cover 1-12
Figure 1-11 Backplane Attachment for Cover 1-13
Figure 1-12 Installing the Plastic Rear Cover with Spacers 1-14
Figure 1-13 BNC Backplane for Use in 1:1 Protection Schemes 1-19
Figure 1-14 BNC Insertion and Removal Tool 1-20
Figure 1-15 High-Density BNC Backplane for Use in 1:N Protection Schemes 1-21
Figure 1-16 MiniBNC Backplane for Use in 1:N Protection Schemes 1-23
Figure 1-17 MiniBNC Insertion and Removal Tool 1-28
Figure 1-18 SMB EIA Backplane 1-29
Figure 1-19 AMP Champ EIA Backplane 1-30
Figure 1-20 UBIC-V Slot Designations 1-33
Figure 1-21 UBIC-H EIA Connector Labeling 1-35
Figure 1-22 DS-1 Electrical Interface Adapter (Balun) 1-39
Figure 1-23 Cable Connector Pins 1-40
Figure 1-24 UBIC-V DS-1 Cable Schematic Diagram 1-42
Figure 1-25 UBIC-V DS-3/EC-1 Cable Schematic Diagram 1-45
Figure 1-26 Cable Connector Pins 1-47
Figure 1-27 UBIC-H DS-1 Cable Schematic Diagram 1-48
Figure 1-28 UBIC-H DS-3/EC-1 Cable Schematic Diagram 1-51
Figure 1-29 100BaseT Connector Pins 1-52
Figure 1-30 Straight-Through Cable 1-52

Figures
xxiv
Cisco ONS 15454 Reference Manual, R8.5.x
78-18106-01
Figure 1-31 Crossover Cable 1-53
Figure 1-32 Managing Cables on the Front Panel 1-54
Figure 1-33 Fiber Capacity 1-54
Figure 1-34 Tie-Down Bar 1-55
Figure 1-35 AEP Printed Circuit Board Assembly 1-57
Figure 1-36 AEP Block Diagram 1-57
Figure 1-37 AEP Wire-Wrap Connections to Backplane Pins 1-58
Figure 1-38 Alarm Input Circuit Diagram 1-59
Figure 1-39 Alarm Output Circuit Diagram 1-60
Figure 1-40 Detectable Filler Card Faceplate 1-62
Figure 1-41 Ground Posts on the ONS 15454 Backplane 1-67
Figure 1-42 ONS 15454 Backplane Pinouts (Release 3.4 or Later) 1-68
Figure 1-43 ONS 15454 Backplane Pinouts 1-69
Figure 1-44 Installing Cards in the ONS 15454 1-72
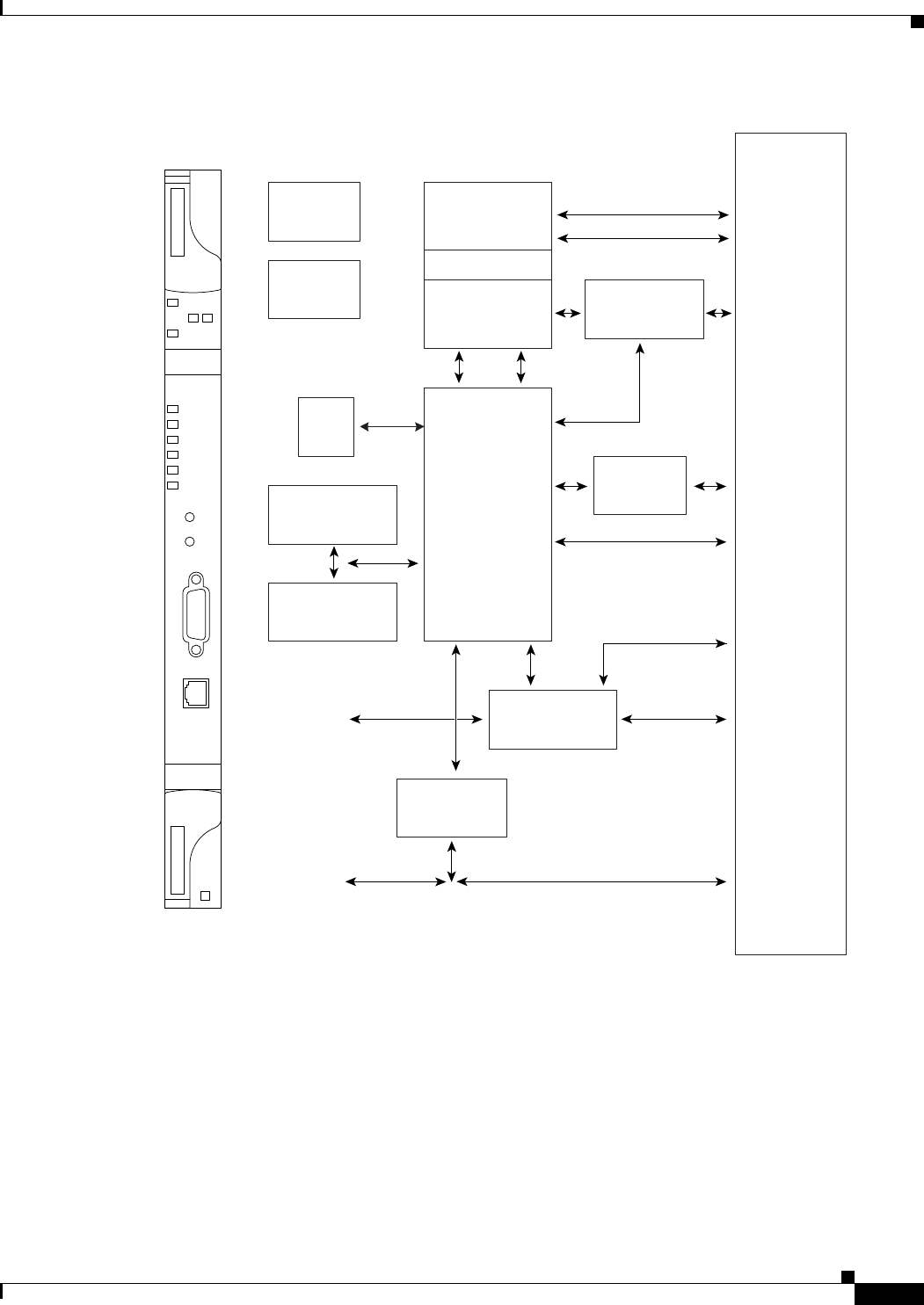
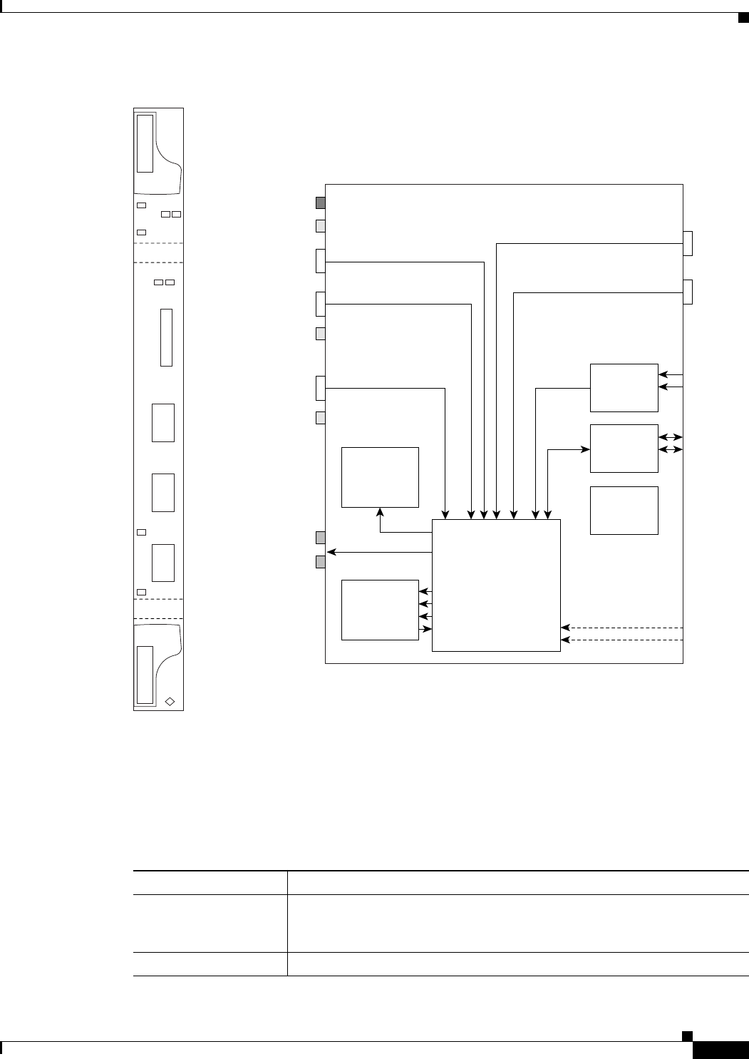
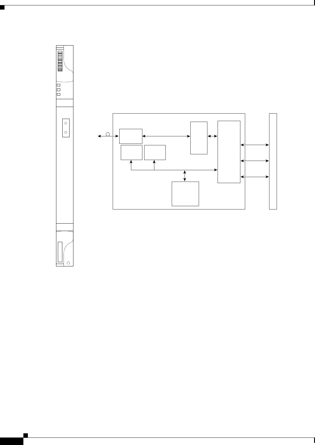
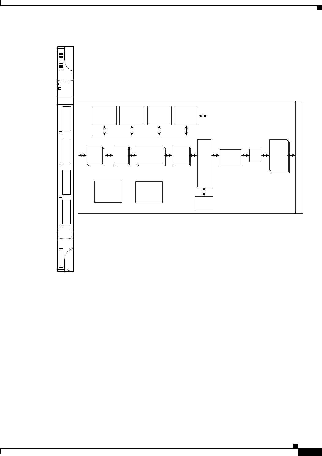
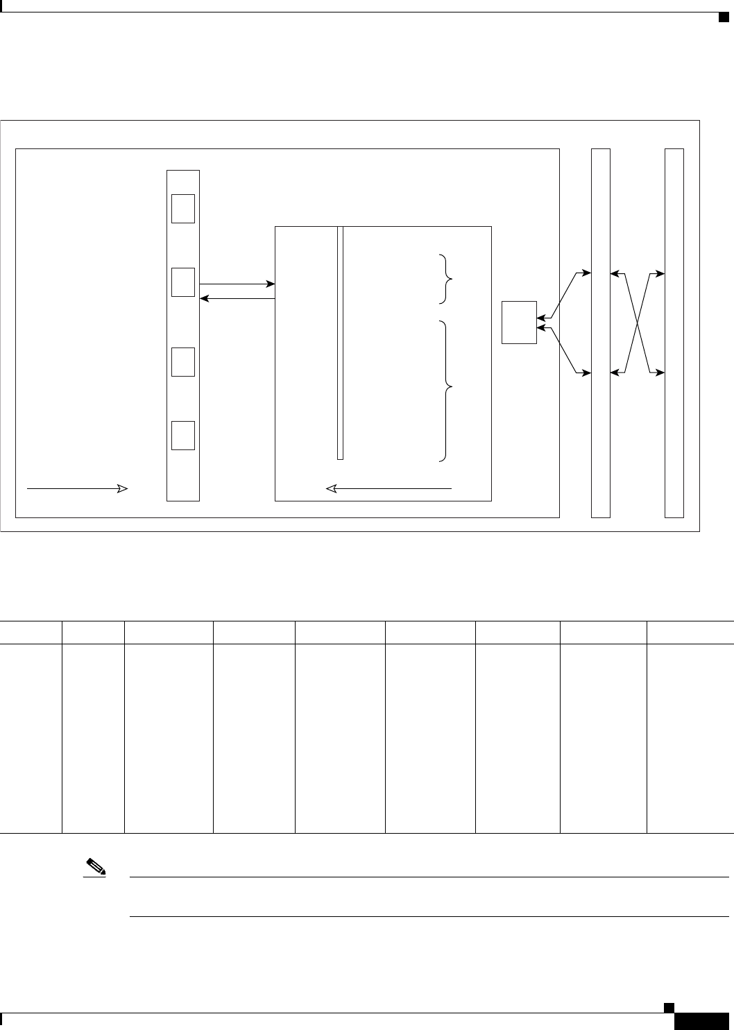
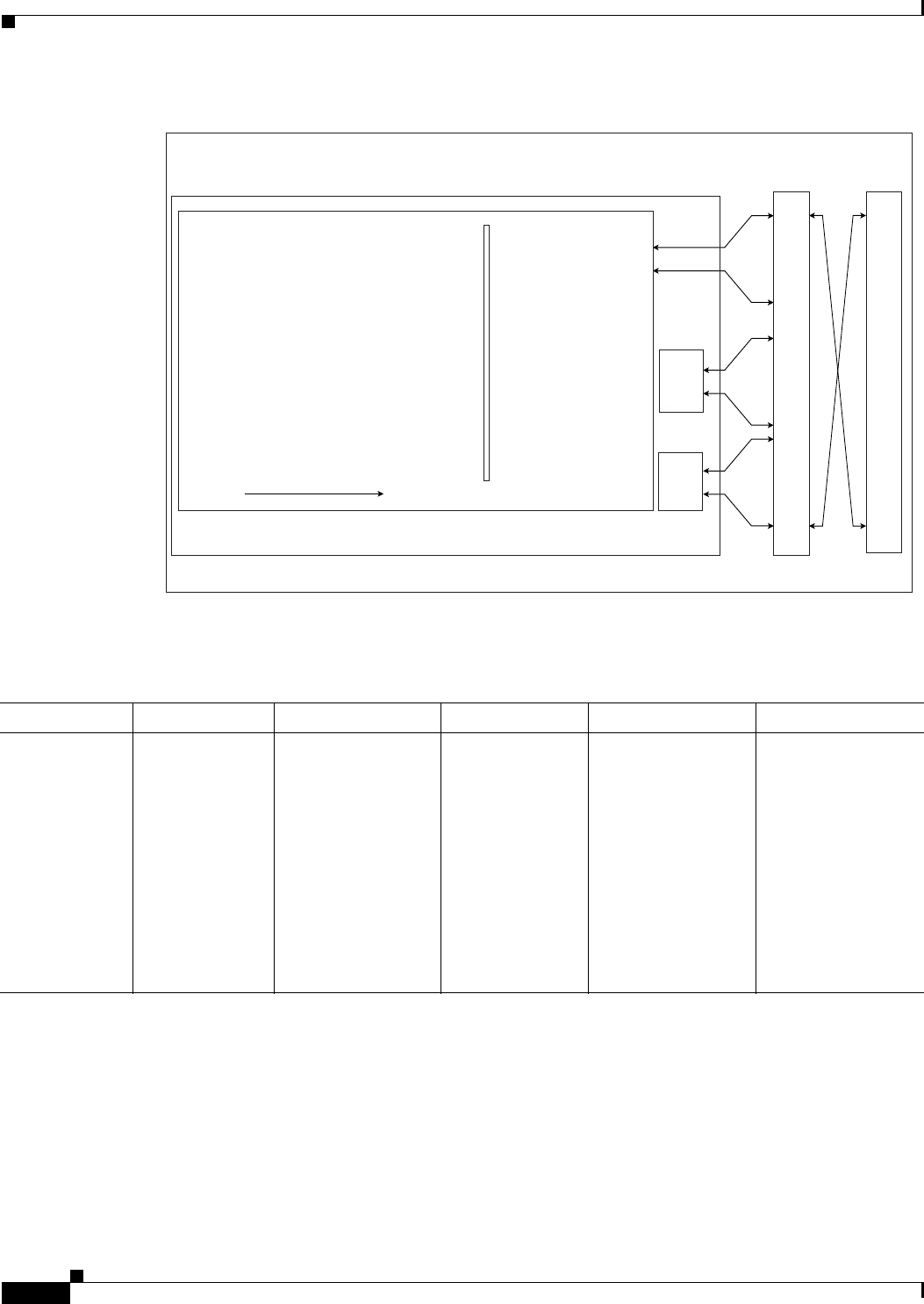
Figure 2-1 TCC2 Card Faceplate and Block Diagram 2-7
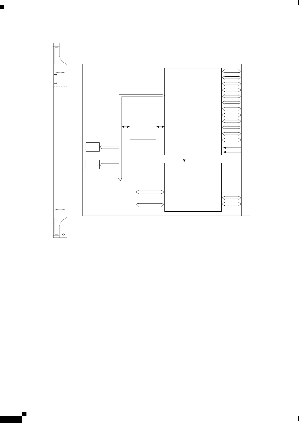
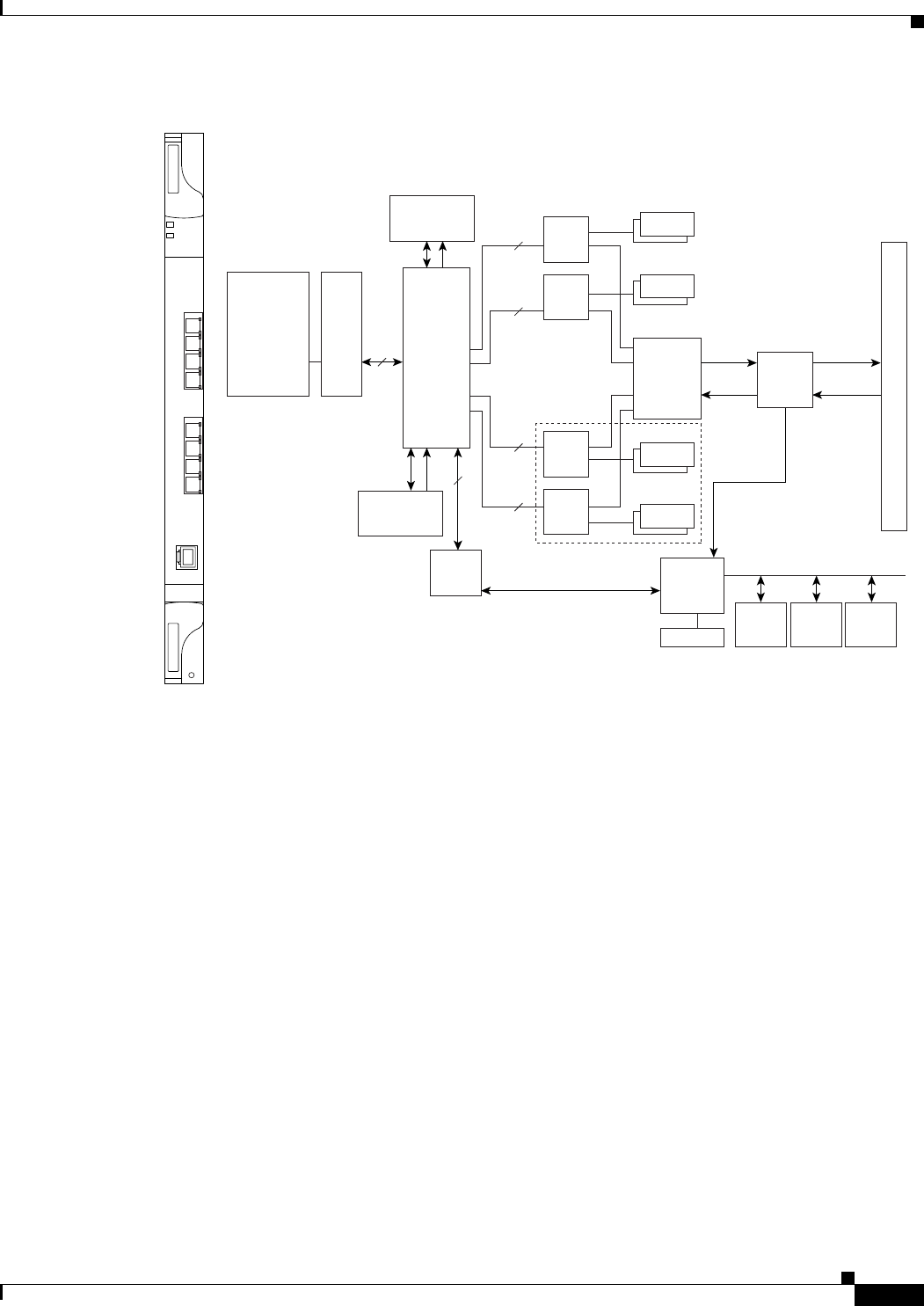
Figure 2-2 TCC2P Faceplate and Block Diagram 2-11
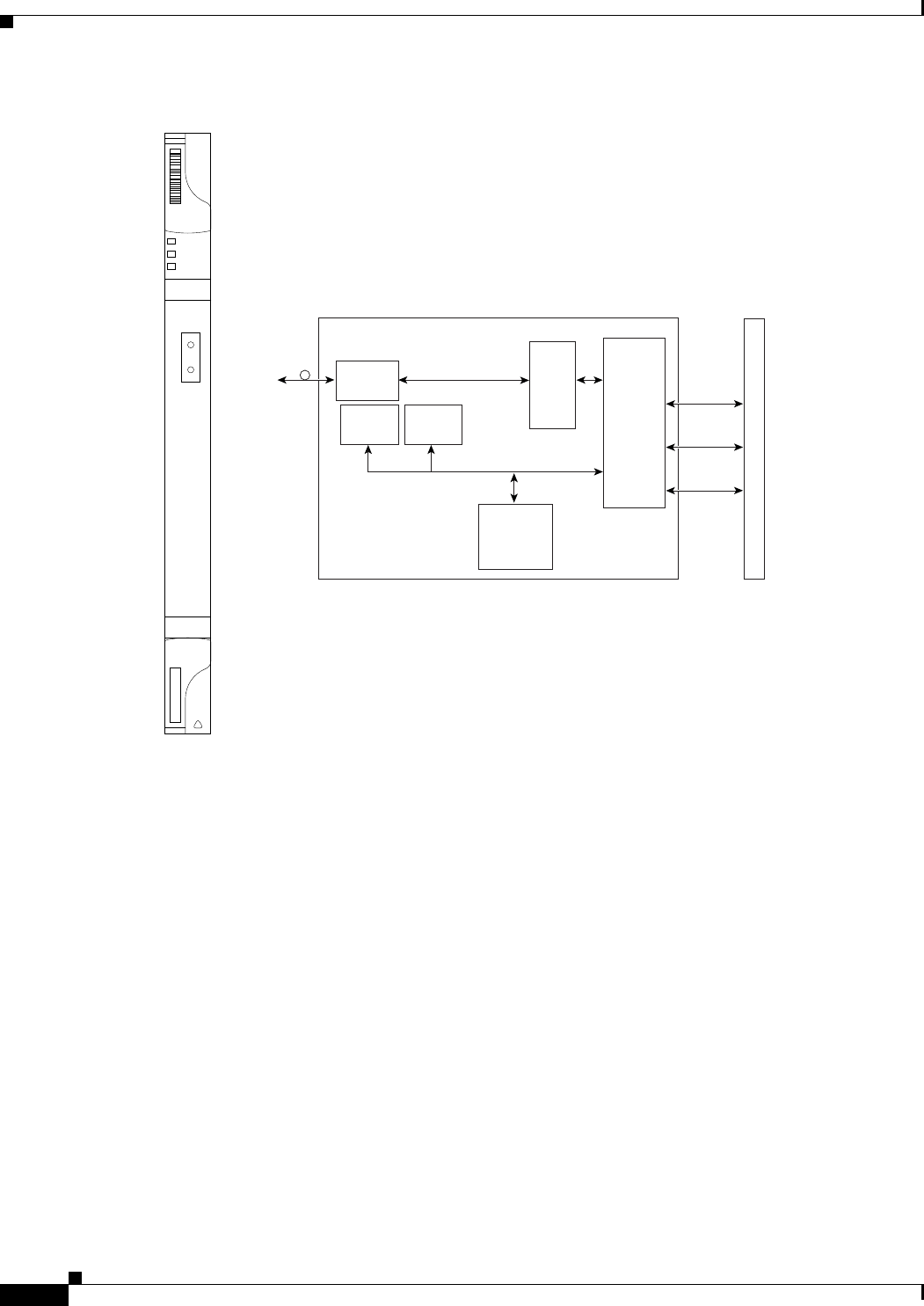
Figure 2-3 XCVT Faceplate and Block Diagram 2-16
Figure 2-4 XCVT Cross-Connect Matrix 2-17
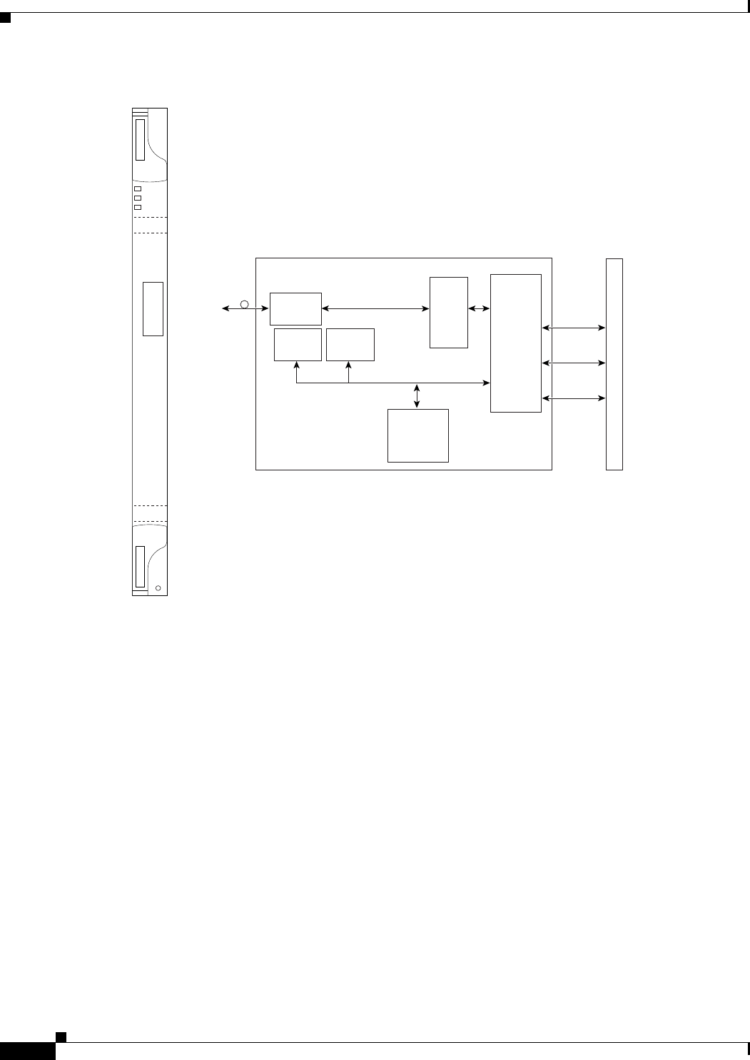
Figure 2-5 XC10G Faceplate and Block Diagram 2-20
Figure 2-6 XC10G Cross-Connect Matrix 2-21
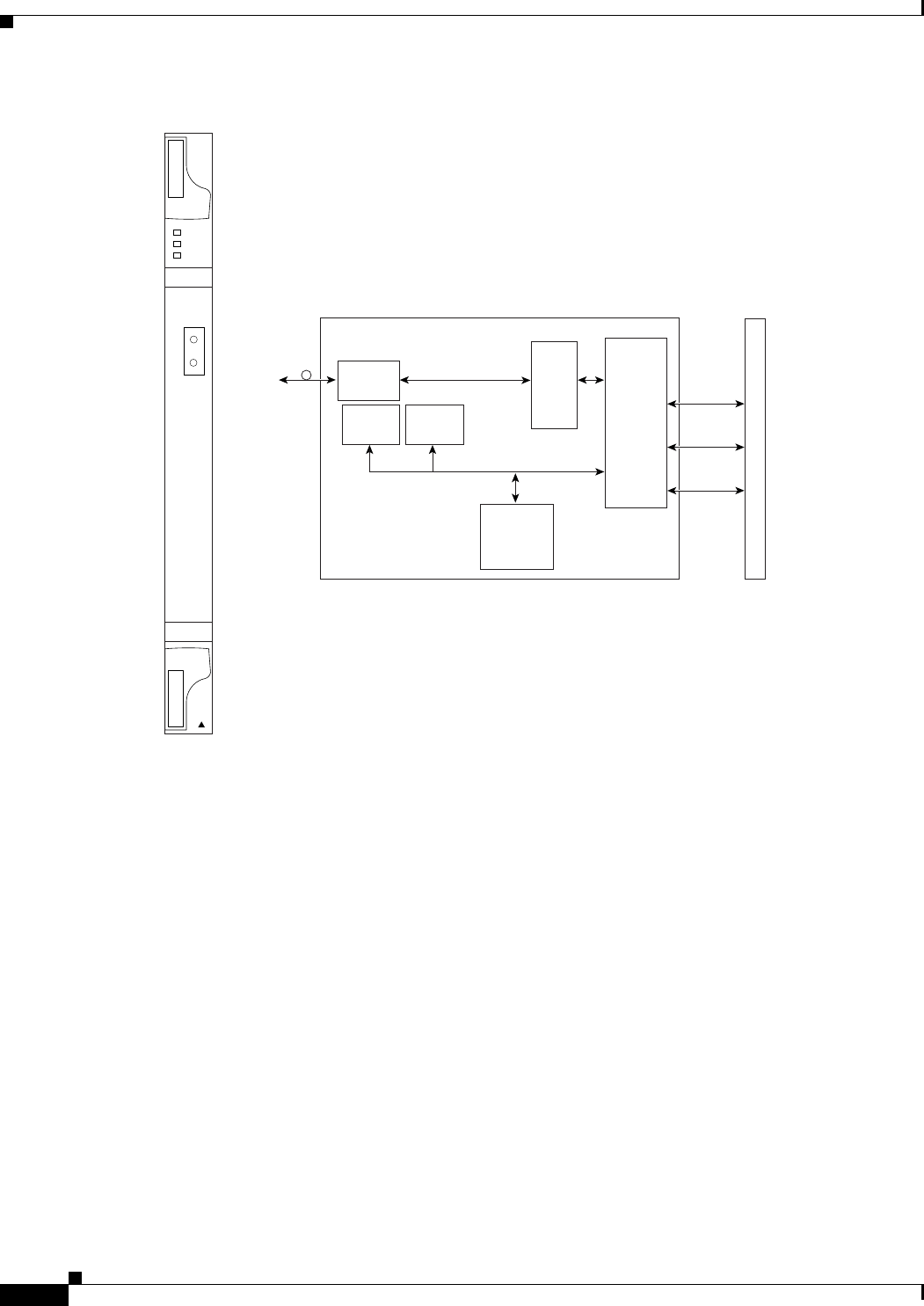
Figure 2-7 XC-VXC-10G Faceplate and Block Diagram 2-24
Figure 2-8 XC-VXC-10G Cross-Connect Matrix 2-26
Figure 2-9 AIC-I Faceplate and Block Diagram 2-29
Figure 2-10 RJ-11 Connector 2-32
Figure 3-1 EC1-12 Faceplate and Block Diagram 3-6
Figure 3-2 DS1-14 Faceplate and Block Diagram 3-8
Figure 3-3 DS1N-14 Faceplate and Block Diagram 3-9
Figure 3-4 DS1/E1-56 Faceplate and Block Diagram 3-12
Figure 3-5 DS3-12 Faceplate and Block Diagram 3-14
Figure 3-6 DS3N-12 Faceplate and Block Diagram 3-15
Figure 3-7 DS3/EC1-48 Faceplate and Block Diagram 3-18
Figure 3-8 DS3i-N-12 Faceplate and Block Diagram 3-20
Figure 3-9 DS3-12E Faceplate and Block Diagram 3-23
Figure 3-10 DS3N-12E Faceplate and Block Diagram 3-24
Figure 3-11 DS3XM-6 Faceplate and Block Diagram 3-26

Figures
xxv
Cisco ONS 15454 Reference Manual, R8.5.x
78-18106-01
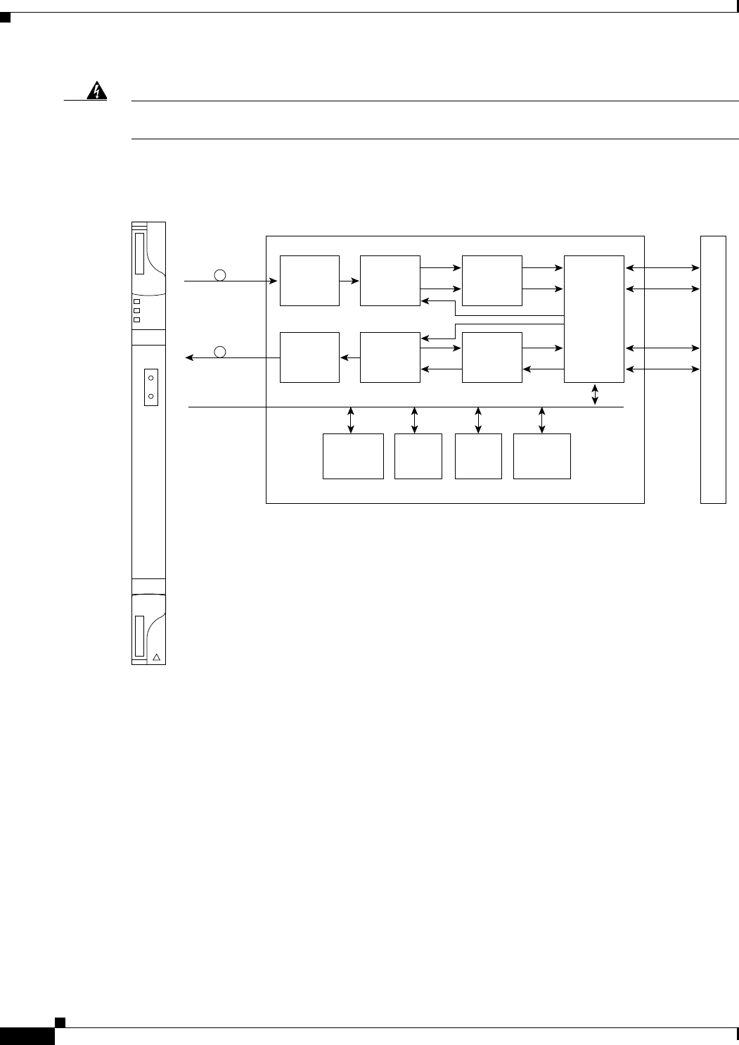
Figure 3-12 DS3XM-12 Faceplate and Block Diagram 3-31
Figure 4-1 OC3 IR 4/STM1 SH 1310 Faceplate and Block Diagram 4-6
Figure 4-2 OC3IR/STM1 SH 1310-8 Faceplate and Block Diagram 4-8
Figure 4-3 OC12 IR/STM4 SH 1310 Faceplate and Block Diagram 4-10
Figure 4-4 OC12 LR/STM4 LH 1310 Faceplate and Block Diagram 4-12
Figure 4-5 OC12 LR/STM4 LH 1550 Faceplate and Block Diagram 4-14
Figure 4-6 OC12 IR/STM4 SH 1310-4 Faceplate and Block Diagram 4-16
Figure 4-7 OC48 IR 1310 Faceplate and Block Diagram 4-18
Figure 4-8 OC48 LR 1550 Faceplate and Block Diagram 4-20
Figure 4-9 OC48 IR/STM16 SH AS 1310 Faceplate and Block Diagram 4-22
Figure 4-10 OC48 LR/STM16 LH AS 1550 Faceplate and Block Diagram 4-24
Figure 4-11 OC48 ELR/STM16 EH 100 GHz Faceplate and Block Diagram 4-26
Figure 4-12 OC48 ELR 200 GHz Faceplate and Block Diagram 4-28
Figure 4-13 OC192 SR/STM64 IO 1310 Faceplate and Block Diagram 4-30
Figure 4-14 OC192 IR/STM64 SH 1550 Faceplate and Block Diagram 4-32
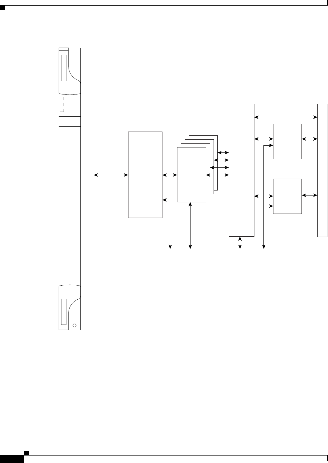
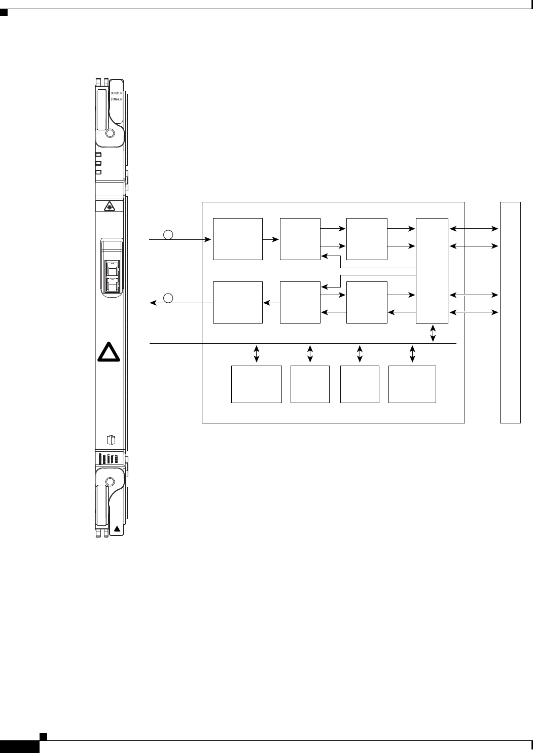
Figure 4-15 OC192 LR/STM64 LH 1550 (15454-OC192LR1550) Faceplate and Block Diagram 4-34
Figure 4-16 Enlarged Section of the OC192 LR/STM64 LH 1550 (15454-OC192LR1550) Faceplate 4-35
Figure 4-17 OC192 LR/STM64 LH 1550 (15454-OC192-LR2) Faceplate and Block Diagram 4-36
Figure 4-18 Enlarged Section of the OC192 LR/STM64 LH 1550 (15454-OC192-LR2) Faceplate 4-37
Figure 4-19 OC192 LR/STM64 LH ITU 15xx.xx Faceplate 4-39
Figure 4-20 OC192 LR/STM64 LH ITU 15xx.xx Block Diagram 4-40
Figure 4-21 15454_MRC-12 Card Faceplate and Block Diagram 4-42
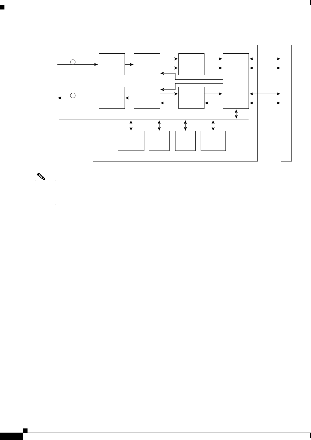
Figure 4-22 MRC-2.5G-4 Card Faceplate and Block Diagram 4-47
Figure 4-23 OC192SR1/STM64IO Short Reach and OC192/STM64 Any Reach Card Faceplates and Block Diagram 4-51
Figure 4-24 Mylar Tab SFP 4-54
Figure 4-25 Actuator/Button SFP 4-54
Figure 4-26 Bail Clasp SFP 4-54
Figure 4-27 Bail Clasp XFP (Unlatched) 4-55
Figure 4-28 Bail Clasp XFP (Latched) 4-55
Figure 5-1 E100T-12 Faceplate and Block Diagram 5-5
Figure 5-2 E100T-G Faceplate and Block Diagram 5-7
Figure 5-3 E1000-2 Faceplate and Block Diagram 5-9
Figure 5-4 E1000-2-G Faceplate and Block Diagram 5-12
Figure 5-5 G1000-4 Faceplate and Block Diagram 5-14
Figure 5-6 G1K-4 Faceplate and Block Diagram 5-17

Figures
xxvi
Cisco ONS 15454 Reference Manual, R8.5.x
78-18106-01
Figure 5-7 ML100T-12 Faceplate and Block Diagram 5-20
Figure 5-8 ML100X-8 Faceplate and Block Diagram 5-22
Figure 5-9 ML1000-2 Faceplate and Block Diagram 5-24
Figure 5-10 ML-MR-10 Faceplate and Block Diagram 5-26
Figure 5-11 CE-100T-8 Faceplate and Block Diagram 5-29
Figure 5-12 CE-1000-4 Faceplate and Block Diagram 5-32
Figure 5-13 CE-MR-10 Faceplate and Block Diagram 5-35
Figure 5-14 GBICs with Clips (left) and with a Handle (right) 5-39
Figure 5-15 CWDM GBIC with Wavelength Appropriate for Fiber-Connected Device 5-40
Figure 5-16 G-Series with CWDM/DWDM GBICs in Cable Network 5-41
Figure 5-17 Mylar Tab SFP 5-41
Figure 5-18 Actuator/Button SFP 5-42
Figure 5-19 Bail Clasp SFP 5-42
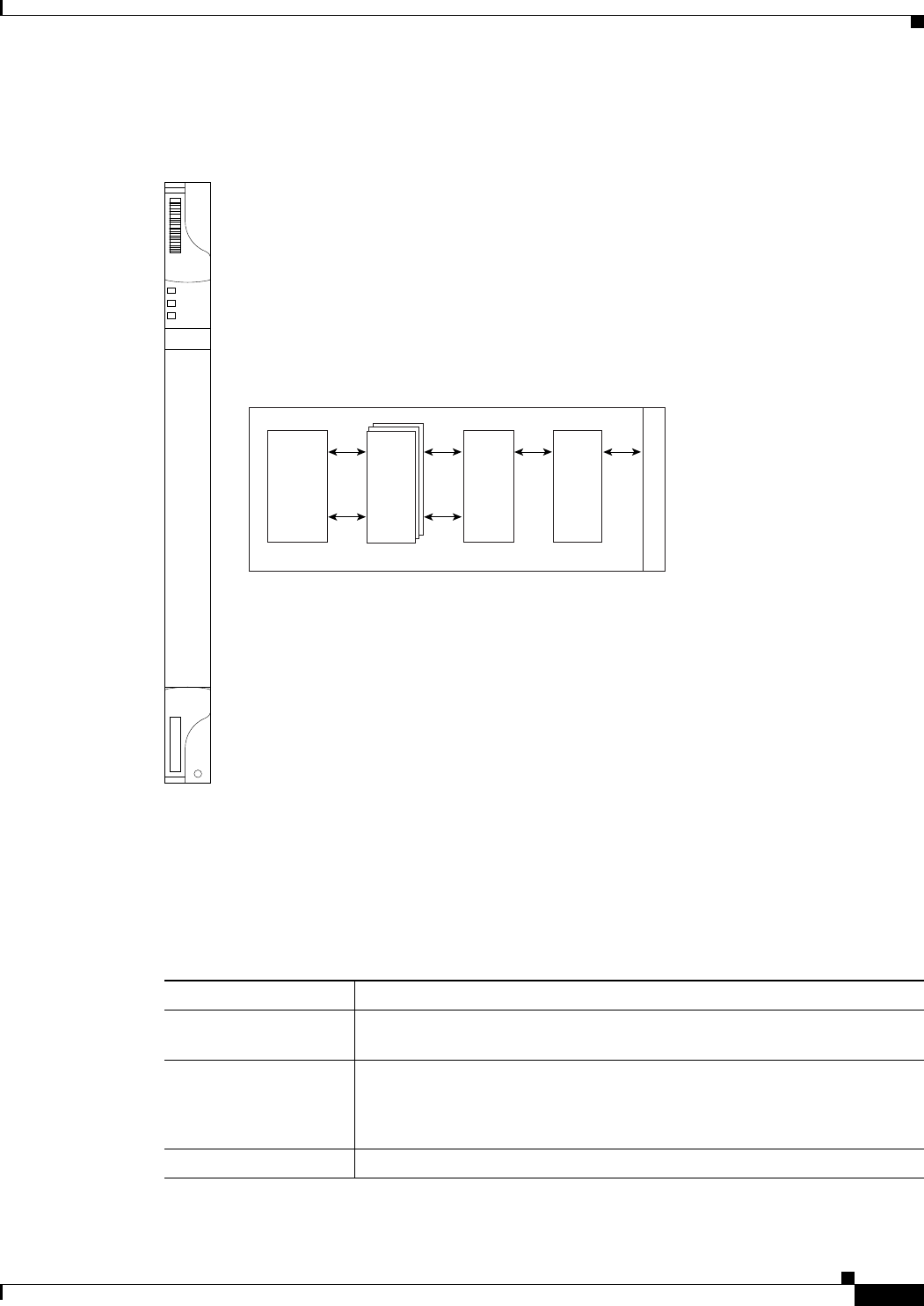
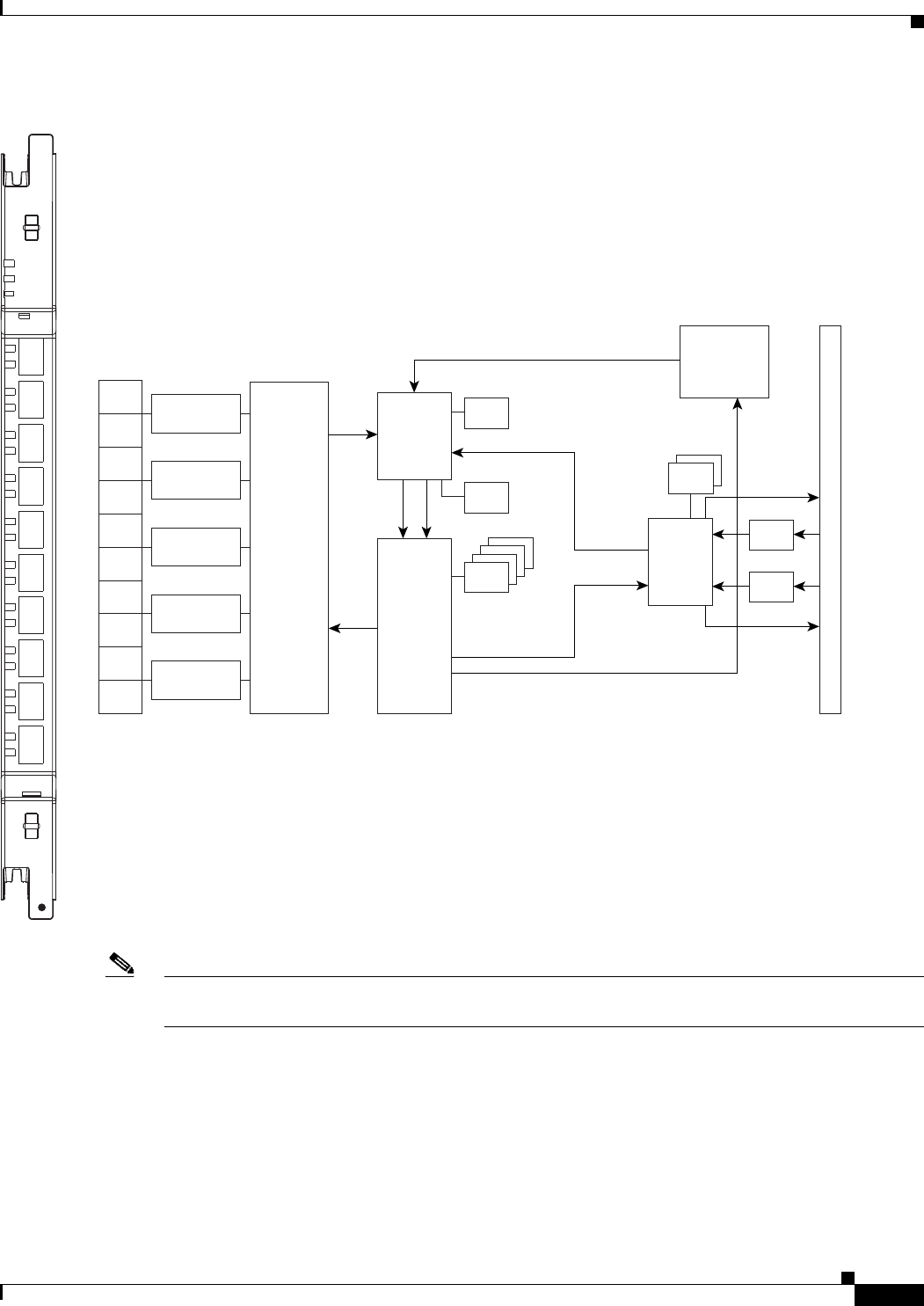
Figure 6-1 FC_MR-4 Faceplate and Block Diagram 6-3
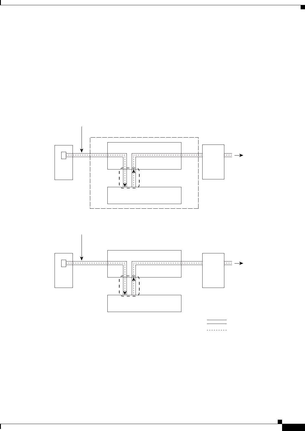
Figure 7-1 Example: ONS 15454 Cards in a 1:1 Protection Configuration (SMB EIA) 7-2
Figure 7-2 Example: ONS 15454 Cards in a 1:N Protection Configuration (SMB EIA) 7-3
Figure 7-3 Unprotected Low-Density Electrical Card Schemes for EIA Types 7-7
Figure 7-4 Unprotected High-Density Electrical Card Schemes for EIA Types 7-8
Figure 7-5 1:1 Protection Schemes for Low-Density Electrical Cards with EIA Types 7-9
Figure 7-6 1:N Protection Schemes for Low-Density Electrical Cards with EIA Types 7-10
Figure 7-7 1:1 Protection Schemes for High-Density Electrical Cards with UBIC or MiniBNC EIA Types 7-11
Figure 7-8 ONS 15454 in an Unprotected Configuration 7-14
Figure 8-1 CTC Software Versions, Node View 8-2
Figure 8-2 CTC Software Versions, Network View 8-3
Figure 8-3 Node View (Default Login View) 8-9
Figure 8-4 Terminal Loopback Indicator 8-11
Figure 8-5 Facility Loopback Indicator 8-11
Figure 8-6 Network in CTC Network View 8-13
Figure 8-7 CTC Card View Showing a DS1 Card 8-16
Figure 8-8 Static IP-Over-CLNS Tunnels 8-19
Figure 8-9 TL1 Tunnels 8-20
Figure 10-1 ONS 15454 Timing Example 10-3
Figure 11-1 ONS 15454 Circuit Window in Network View 11-4
Figure 11-2 BLSR Circuit Displayed on the Detailed Circuit Map 11-12
Figure 11-3 One VT1.5 Circuit on One STS 11-13

Figures
xxvii
Cisco ONS 15454 Reference Manual, R8.5.x
78-18106-01
Figure 11-4 Two VT1.5 Circuits in a BLSR 11-14
Figure 11-5 Traditional DCC Tunnel 11-17
Figure 11-6 VT1.5 Monitor Circuit Received at an EC1-12 Port 11-19
Figure 11-7 Editing Path Protection Selectors 11-20
Figure 11-8 Path Protection Go-and-Return Routing 11-21
Figure 11-9 Secondary Sources and Destinations 11-29
Figure 11-10 Alternate Paths for Virtual Path Protection Segments 11-30
Figure 11-11 Mixing 1+1 or BLSR Protected Links With a Path Protection Configuration 11-30
Figure 11-12 Ethernet Shared Packet Ring Routing 11-31
Figure 11-13 Ethernet and Path Protection 11-31
Figure 11-14 VCAT Common Fiber Routing 11-35
Figure 11-15 VCAT Split Fiber Routing 11-35
Figure 11-16 Open-Ended VCAT 11-39
Figure 11-17 Rolls Window 11-41
Figure 11-18 Single Source Roll 11-43
Figure 11-19 Single Destination Roll 11-43
Figure 11-20 Single Roll from One Circuit to Another Circuit (Destination Changes) 11-44
Figure 11-21 Single Roll from One Circuit to Another Circuit (Source Changes) 11-44
Figure 11-22 Dual Roll to Reroute a Link 11-45
Figure 11-23 Dual Roll to Reroute to a Different Node 11-45
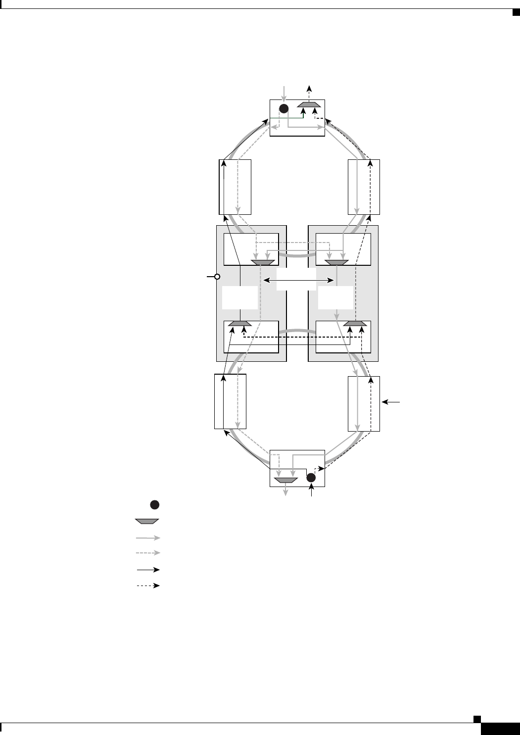
Figure 12-1 Four-Node, Two-Fiber BLSR 12-4
Figure 12-2 Four-Node, Two-Fiber BLSR Traffic Pattern Sample 12-5
Figure 12-3 Four-Node, Two-Fiber BLSR Traffic Pattern Following Line Break 12-6
Figure 12-4 Four-Node, Four-Fiber BLSR 12-7
Figure 12-5 Four-Fiber BLSR Span Switch 12-8
Figure 12-6 Four-Fiber BLSR Ring Switch 12-9
Figure 12-7 BLSR Bandwidth Reuse 12-10
Figure 12-8 Five-Node Two-Fiber BLSR 12-11
Figure 12-9 Shelf Assembly Layout for Node 0 in Figure 12-8 12-12
Figure 12-10 Shelf Assembly Layout for Nodes 1 to 4 in Figure 12-8 12-12
Figure 12-11 Connecting Fiber to a Four-Node, Two-Fiber BLSR 12-13
Figure 12-12 Connecting Fiber to a Four-Node, Four-Fiber BLSR 12-14
Figure 12-13 Basic Four-Node Path Protection 12-15
Figure 12-14 Path Protection with a Fiber Break 12-16
Figure 12-15 Four-Port, OC-3 Path Protection 12-17

Figures
xxviii
Cisco ONS 15454 Reference Manual, R8.5.x
78-18106-01
Figure 12-16 Layout of Node ID 0 in the OC-3 Path Protection Example in Figure 12-15 12-18
Figure 12-17 Layout of Node IDs 1 to 3 in the OC-3 Path Protection Example in Figure 12-15 12-18
Figure 12-18 ONS 15454 Traditional BLSR Dual-Ring Interconnect (Same-Side Routing) 12-20
Figure 12-19 ONS 15454 Traditional BLSR Dual-Ring Interconnect (Opposite-Side Routing) 12-21
Figure 12-20 ONS 15454 Integrated BLSR Dual-Ring Interconnect 12-22
Figure 12-21 Integrated BLSR DRI on the Edit Circuits Window 12-23
Figure 12-22 ONS 15454 Traditional Path Protection Dual-Ring Interconnect 12-24
Figure 12-23 ONS 15454 Integrated Path Protection Dual-Ring Interconnect 12-25
Figure 12-24 ONS 15454 Path Protection to BLSR Traditional DRI Handoff 12-26
Figure 12-25 ONS 15454 Path Protection to BLSR Integrated DRI Handoff 12-27
Figure 12-26 Path Protection to BLSR Integrated DRI Handoff on the Detailed Circuit Map 12-28
Figure 12-27 ONS 15454 with Multiple Subtending Rings 12-29
Figure 12-28 Path Protection Subtending from a BLSR 12-30
Figure 12-29 BLSR Subtending from a BLSR 12-30
Figure 12-30 Linear (Point-to-Point) ADM Configuration 12-31
Figure 12-31 Path-Protected Mesh Network 12-32
Figure 12-32 PPMN Virtual Ring 12-33
Figure 12-33 Four-Shelf Node Configuration 12-34
Figure 12-34 STS Around the Ring 12-35
Figure 12-35 Unprotected Point-to-Point ADM to Path Protection Conversion 12-40
Figure 13-1 IP Scenario 1: CTC and ONS 15454s on Same Subnet 13-3
Figure 13-2 IP Scenario 2: CTC and ONS 15454 Nodes Connected to a Router 13-4
Figure 13-3 IP Scenario 3: Using Proxy ARP 13-5
Figure 13-4 IP Scenario 3: Using Proxy ARP with Static Routing 13-6
Figure 13-5 IP Scenario 4: Default Gateway on a CTC Computer 13-7
Figure 13-6 IP Scenario 5: Static Route With One CTC Computer Used as a Destination 13-8
Figure 13-7 IP Scenario 5: Static Route With Multiple LAN Destinations 13-9
Figure 13-8 IP Scenario 6: OSPF Enabled 13-11
Figure 13-9 IP Scenario 6: OSPF Not Enabled 13-12
Figure 13-10 SOCKS Proxy Server Gateway Settings 13-13
Figure 13-11 IP Scenario 7: ONS 15454 SOCKS Proxy Server with GNE and ENEs on the Same Subnet 13-15
Figure 13-12 IP Scenario 7: ONS 15454 SOCKS Proxy Server with GNE and ENEs on Different Subnets 13-16
Figure 13-13 IP Scenario 7: ONS 15454 SOCKS Proxy Server With ENEs on Multiple Rings 13-17
Figure 13-14 IP Scenario 8: Dual GNEs on the Same Subnet 13-19
Figure 13-15 IP Scenario 8: Dual GNEs on Different Subnets 13-20

Figures
xxix
Cisco ONS 15454 Reference Manual, R8.5.x
78-18106-01
Figure 13-16 IP Scenario 9: ONS 15454 GNE and ENEs on the Same Subnet with Secure Mode Enabled 13-22
Figure 13-17 IP Scenario 9: ONS 15454 GNE and ENEs on Different Subnets with Secure Mode Enabled 13-23
Figure 13-18 Proxy and Firewall Tunnels for Foreign Terminations 13-28
Figure 13-19 Foreign Node Connection to an ENE Ethernet Port 13-29
Figure 13-20 ISO-DCC NSAP Address 13-33
Figure 13-21 OSI Main Setup 13-34
Figure 13-22 Level 1 and Level 2 OSI Routing 13-35
Figure 13-23 Manual TARP Adjacencies 13-40
Figure 13-24 T–TD Protocol Flow 13-41
Figure 13-25 FT–TD Protocol Flow 13-41
Figure 13-26 Provisioning OSI Routers 13-42
Figure 13-27 IP-over-CLNS Tunnel Flow 13-44
Figure 13-28 IP-over-CLNS Tunnel Scenario 1: ONS NE to Other Vender GNE 13-46
Figure 13-29 IP-over-CLNS Tunnel Scenario 2: ONS Node to Router 13-47
Figure 13-30 IP-over-CLNS Tunnel Scenario 3: ONS Node to Router Across an OSI DCN 13-49
Figure 13-31 OSI/IP Scenario 1: IP OSS, IP DCN, ONS GNE, IP DCC, and ONS ENE 13-50
Figure 13-32 OSI/IP Scenario 2: IP OSS, IP DCN, ONS GNE, OSI DCC, and Other Vendor ENE 13-51
Figure 13-33 OSI/IP Scenario 3: IP OSS, IP DCN, Other Vendor GNE, OSI DCC, and ONS ENE 13-53
Figure 13-34 OSI/IP Scenario 3 with OSI/IP-over-CLNS Tunnel Endpoint at the GNE 13-54
Figure 13-35 OSI/IP Scenario 4: Multiple ONS DCC Areas 13-55
Figure 13-36 OSI/IP Scenario 5: GNE Without an OSI DCC Connection 13-56
Figure 13-37 OSI/IP Scenario 6: IP OSS, OSI DCN, ONS GNE, OSI DCC, and Other Vendor ENE 13-57
Figure 13-38 OSI/IP Scenario 7: OSI OSS, OSI DCN, Other Vender GNE, OSI DCC, and ONS NEs 13-58
Figure 13-39 OSI/IP Scenario 8: OSI OSS, OSI DCN, ONS GNE, OSI DCC, and Other Vender NEs 13-60
Figure 14-1 Shelf LCD Panel 14-2
Figure 14-2 Select Affected Circuits Option 14-5
Figure 14-3 Network View Alarm Profiles Window 14-10
Figure 14-4 DS1 Card Alarm Profile 14-13
Figure 15-1 TCAs Displayed in CTC 15-2
Figure 15-2 Monitored Signal Types for the EC1-12 Card 15-12
Figure 15-3 PM Read Points on the EC1-12 Card 15-13
Figure 15-4 Monitored Signal Types for the DS1/E1-56 Card 15-14
Figure 15-5 PM Read Points on the DS1/E1-56 Card 15-15
Figure 15-6 Monitored Signal Types for the DS1-14 and DS1N-14 Cards 15-16
Figure 15-7 PM Read Points on the DS1-14 and DS1N-14 Cards 15-17

Figures
xxx
Cisco ONS 15454 Reference Manual, R8.5.x
78-18106-01
Figure 15-8 Monitored Signal Types for the DS3-12 and DS3N-12 Cards 15-18
Figure 15-9 PM Read Points on the DS3-12 and DS3N-12 Cards 15-19
Figure 15-10 Monitored Signal Types for the DS3-12E and DS3N-12E Cards 15-20
Figure 15-11 PM Read Points on the DS3-12E and DS3N-12E Cards 15-20
Figure 15-12 Monitored Signal Types for the DS3i-N-12 Cards 15-21
Figure 15-13 PM Read Points on the DS3i-N-12 Cards 15-22
Figure 15-14 Monitored Signal Types for the DS3XM-6 Card 15-23
Figure 15-15 PM Read Points on the DS3XM-6 Card 15-24
Figure 15-16 Monitored Signal Types for the DS3XM-12 Card 15-25
Figure 15-17 PM Read Points on the DS3XM-12 Card 15-26
Figure 15-18 Monitored Signal Types for the DS3/EC1-48 Card 15-27
Figure 15-19 PM Read Points on the DS3/EC1-48 Card 15-28
Figure 15-20 Monitored Signal Types for the OC-3 Cards 15-49
Figure 15-21 PM Read Points on the OC-3 Cards 15-49
Figure 15-22 PM Read Points for the MRC-12 and the MRC-2.5G-4 Cards 15-52
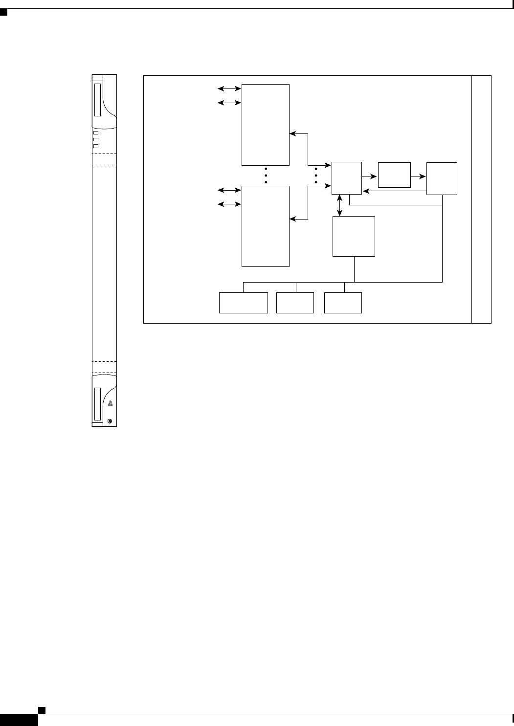
Figure 16-1 Basic Network Managed by SNMP 16-2
Figure 16-2 Example of the Primary SNMP Components 16-3
Figure 16-3 Agent Gathering Data from a MIB and Sending Traps to the Manager 16-3

TABLES
xxxi
Cisco ONS 15454 Reference Manual, R8.5.x
78-18106-01
Table 1-1 EIA Types Compatible with the 15454-SA-ANSI Only 1-16
Table 1-2 EIA Configurations Compatible with the 15454-SA-ANSI and the 15454-SA-HD 1-17
Table 1-3 MiniBNC Protection Types and Slots 1-22
Table 1-4 J-Labeling Port Assignments for a Shelf Assembly Configure with Low-Density Electrical Cards (A Side) 1-24
Table 1-5 J-Labeling Port Assignments for a Shelf Assembly Configured with Low-Density Electrical Cards (B Side) 1-25
Table 1-6 J-Labeling Port Assignments for a Shelf Configured with High-Density Electrical Cards (A Side) 1-26
Table 1-7 J-Labeling Port Assignments for a Shelf Configured with High-Density Electrical Cards (B Side) 1-27
Table 1-8 AMP Champ Connector Pin Assignments 1-31
Table 1-9 AMP Champ Connector Pin Assignments (Shielded DS-1 Cable) 1-31
Table 1-10 UBIC-V Protection Types and Slots 1-34
Table 1-11 J-Labeling Port Assignments for a Shelf Assembly Configured with Low-Density Electrical Cards (A Side) 1-36
Table 1-12 J-Labeling Port Assignments for a Shelf Assembly Configured with Low-Density Electrical Cards (B Side) 1-36
Table 1-13 J-Labeling Port Assignments for a Shelf Configured with High-Density Electrical Cards (A Side) 1-37
Table 1-14 J-Labeling Port Assignments for a Shelf Configured with High-Density Electrical Cards (B Side) 1-37
Table 1-15 UBIC-H Protection Types and Slots 1-38
Table 1-16 UBIC-V DS-1 SCSI Connector Pin Out 1-41
Table 1-17 UBIC-V DS-1 Tip/Ring Color Coding 1-43
Table 1-18 UBIC-V DS-3/EC-1 SCSI Connector Pin Out 1-43
Table 1-19 UBIC-H DS-1 SCSI Connector Pin Out 1-47
Table 1-20 UBIC-H DS-1 Tip/Ring Color Coding 1-49
Table 1-21 UBIC-H DS-3/EC-1 SCSI Connector Pin Out 1-49
Table 1-22 E100-TX Connector Pinout 1-52
Table 1-23 Fiber Channel Capacity (One Side of the Shelf) 1-55
Table 1-24 Pin Assignments for the AEP 1-58
Table 1-25 Alarm Input Pin Association 1-59
Table 1-26 Pin Association for Alarm Output Pins 1-60
Table 1-27 Fan Tray Units for ONS 15454 Cards 1-63
Table 1-28 Pilot Fuse Ratings 1-66
Table 1-29 BITS External Timing Pin Assignments 1-70
Table 1-30 LAN Pin Assignments 1-71

Tables
xxxii
Cisco ONS 15454 Reference Manual, R8.5.x
78-18106-01
Table 1-31 Craft Interface Pin Assignments 1-71
Table 1-32 Slot and Card Symbols 1-73
Table 1-33 Card Ports, Line Rates, and Connectors 1-73
Table 1-34 ONS 15454 Software and Hardware Compatibility—XC and XCVT Configurations 1-76
Table 1-35 ONS 15454 Software and Hardware Compatibility—XC10G and XC-VXC-10G Configurations 1-79
Table 2-1 Common Control Card Functions 2-2
Table 2-2 Common-Control Card Software Release Compatibility 2-3
Table 2-3 Common-Control Card Cross-Connect Compatibility 2-3
Table 2-4 Electrical Card Cross-Connect Compatibility 2-4
Table 2-5 Optical Card Cross-Connect Compatibility 2-4
Table 2-6 Ethernet Card Cross-Connect Compatibility 2-5
Table 2-7 SAN Card Cross-Connect Compatibility 2-6
Table 2-8 TCC2 Card-Level Indicators 2-9
Table 2-9 TCC2 Power-Level Indicators 2-10
Table 2-10 TCC2P Card-Level Indicators 2-14
Table 2-11 TCC2P Network-Level Indicators 2-14
Table 2-12 TCC2P Power-Level Indicators 2-15
Table 2-13 VT Mapping 2-17
Table 2-14 XCVT Card-Level Indicators 2-19
Table 2-15 VT Mapping 2-21
Table 2-16 XC10G Card-Level Indicators 2-22
Table 2-17 VT Mapping 2-26
Table 2-18 XC-VXC-10G Card-Level Indicators 2-27
Table 2-19 AIC-I Card-Level Indicators 2-29
Table 2-20 Orderwire Pin Assignments 2-32
Table 2-21 UDC Pin Assignments 2-33
Table 2-22 DCC Pin Assignments 2-33
Table 3-1 Cisco ONS 15454 Electrical Cards 3-2
Table 3-2 Electrical Card Software Release Compatibility 3-3
Table 3-3 Enabling BERT on Line Side and Backplane Side 3-4
Table 3-4 EC1-12 Card-Level Indicators 3-7
Table 3-5 DS1-14 and DS1N-14 Card-Level Indicators 3-10
Table 3-6 DS1/E1-56 Slot Restrictions 3-11
Table 3-7 DS1/E1-56 Card-Level Indicators 3-13
Table 3-8 DS3-12 and DS3N-12 Card-Level Indicators 3-15

Tables
xxxiii
Cisco ONS 15454 Reference Manual, R8.5.x
78-18106-01
Table 3-9 DS3/EC1-48 Slot Restrictions 3-16
Table 3-10 DS3/EC1-48 Card-Level Indicators 3-19
Table 3-11 DS3i-N-12 Card-Level Indicators 3-21
Table 3-12 DS3-12E and DS3N-12E Card-Level Indicators 3-24
Table 3-13 DS3XM-6 Card-Level Indicators 3-27
Table 3-14 DS3XM-12 Shelf Configurations 3-28
Table 3-15 DS3XM-12 Features 3-29
Table 3-16 DS3XM-12 Card-Level Indicators 3-32
Table 4-1 Optical Cards for the ONS 15454 4-2
Table 4-2 Optical Card Software Release Compatibility 4-5
Table 4-3 OC3 IR 4/STM1 SH 1310 Card-Level Indicators 4-7
Table 4-4 OC3IR/STM1 SH 1310-8 Card-Level Indicators 4-9
Table 4-5 OC12 IR/STM4 SH 1310 Card-Level Indicators 4-11
Table 4-6 OC12 LR/STM4 LH 1310 Card-Level Indicators 4-13
Table 4-7 OC12 LR/STM4 LH 1550 Card-Level Indicators 4-15
Table 4-8 OC12 IR/STM4 SH 1310-4 Card-Level Indicators 4-17
Table 4-9 OC48 IR 1310 Card-Level Indicators 4-19
Table 4-10 OC48 LR 1550 Card-Level Indicators 4-21
Table 4-11 OC48 IR/STM16 SH AS 1310 Card-Level Indicators 4-23
Table 4-12 OC48 LR/STM16 LH AS 1550 Card-Level Indicators 4-25
Table 4-13 OC48 ELR/STM16 EH 100 GHz Card-Level Indicators 4-27
Table 4-14 OC48 ELR 200 GHz Card-Level Indicators 4-29
Table 4-15 OC192 SR/STM64 IO 1310 Card-Level Indicators 4-31
Table 4-16 OC192 IR/STM64 SH 1550 Card-Level Indicators 4-33
Table 4-17 OC192 LR/STM64 LH 1550 Card-Level Indicators 4-38
Table 4-18 OC192 LR/STM64 LH ITU 15xx.xx Card-Level Indicators 4-41
Table 4-19 Maximum Bandwidth by Shelf Slot for the 15454_MRC-12 in Different Cross-Connect Configurations 4-43
Table 4-20 Line Rate Configurations Per 15454_MRC-12 Port, Based on Available Bandwidth 4-44
Table 4-21 15454_MRC-12 Card-Level Indicators 4-46
Table 4-22 Maximum Bandwidth by Shelf Slot for the MRC-2.5G-4 in Different Cross-Connect Configurations 4-48
Table 4-23 Line Rate Configurations Per 15454_MRC- 4 Port, Based on Available Bandwidth 4-49
Table 4-24 MRC-2.5G-4 Card-Level Indicators 4-49
Table 4-25 OC192SR1/STM64IO Short Reach and OC192/STM64 Any Reach Card-Level Indicators 4-52
Table 4-26 SFP and XFP Card Compatibility 4-53
Table 4-27 LED Based SFPs 4-54

Tables
xxxiv
Cisco ONS 15454 Reference Manual, R8.5.x
78-18106-01
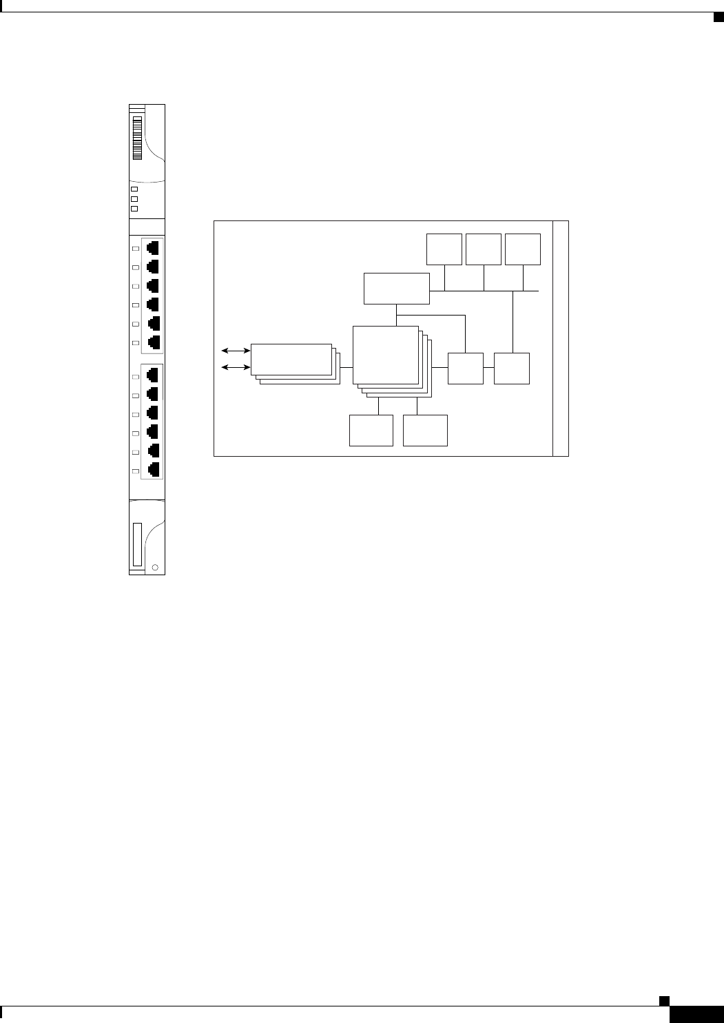
Table 5-1 Ethernet Cards for the ONS 15454 5-2
Table 5-2 Ethernet Card Software Compatibility 5-3
Table 5-3 E100T-12 Card-Level Indicators 5-6
Table 5-4 E100T-12 Port-Level Indicators 5-6
Table 5-5 E100T-G Card-Level Indicators 5-8
Table 5-6 E100T-G Port-Level Indicators 5-8
Table 5-7 E1000-2 Card-Level Indicators 5-10
Table 5-8 E1000-2 Port-Level Indicators 5-11
Table 5-9 E1000-2-G Card-Level Indicators 5-13
Table 5-10 E1000-2-G Port-Level Indicators 5-13
Table 5-11 G1000-4 Card-Level Indicators 5-15
Table 5-12 G1000-4 Port-Level Indicators 5-16
Table 5-13 G1K-4 Card-Level Indicators 5-18
Table 5-14 G1K-4 Port-Level Indicators 5-18
Table 5-15 ML100T-12 Card-Level Indicators 5-21
Table 5-16 ML100T-12 Port-Level Indicators 5-21
Table 5-17 ML100X-8 Card-Level Indicators 5-23
Table 5-18 ML100X-8 Port-Level Indicators 5-23
Table 5-19 ML1000-2 Card-Level Indicators 5-25
Table 5-20 ML1000-2 Port-Level Indicators 5-25
Table 5-21 ML-MR-10 Card-Level Indicators 5-27
Table 5-22 ML-MR-10 Port-Level Indicators 5-27
Table 5-23 CE-100T-8 Card-Level Indicators 5-30
Table 5-24 CE-100T-8 Port-Level Indicators 5-30
Table 5-25 CE-1000-4 Card-Level Indicators 5-33
Table 5-26 CE-1000-4 Port-Level Indicators 5-33
Table 5-27 CE-MR-10 Card-Level Indicators 5-36
Table 5-28 CE-MR-10 Port-Level Indicators 5-36
Table 5-29 Available GBICs 5-37
Table 5-30 Available SFPs and XFPs 5-37
Table 5-31 Supported Wavelengths for CWDM GBICs 5-39
Table 5-32 Supported Wavelengths for DWDM GBICs 5-40
Table 6-1 FC_MR-4 Card-Level Indicators 6-3
Table 6-2 GBIC Compatibility 6-8
Table 7-1 Supported 1:1 Protection by Electrical Card 7-2

Tables
xxxv
Cisco ONS 15454 Reference Manual, R8.5.x
78-18106-01
Table 7-2 Supported 1:N Protection by Electrical Card 7-3
Table 7-3 EIA Connectors Per Side 7-5
Table 7-4 Electrical Card Protection By EIA Type 7-6
Table 8-1 JRE Compatibility 8-5
Table 8-2 Computer Requirements for CTC 8-5
Table 8-3 ONS 15454 Connection Methods 8-7
Table 8-4 Node View Card Colors 8-9
Table 8-5 Node View Card Statuses 8-10
Table 8-6 Node View Card Port Colors and Service States 8-10
Table 8-7 Node View Tabs and Subtabs 8-11
Table 8-8 Network View Tabs and Subtabs 8-13
Table 8-9 Node Status Shown in Network View 8-14
Table 8-10 DCC Colors Indicating State in Network View 8-14
Table 8-11 Link Icons 8-15
Table 8-12 Card View Tabs and Subtabs 8-16
Table 8-13 TL1 and Static IP-Over-CLNS Tunnels Comparison 8-20
Table 9-1 ONS 15454 Security Levels—Node View 9-2
Table 9-2 ONS 15454 Security Levels—Network View 9-5
Table 9-3 ONS 15454 Default User Idle Times 9-7
Table 9-4 Audit Trail Window Columns 9-8
Table 9-5 Shared Secret Character Groups 9-10
Table 10-1 SONET SSM Generation 1 Message Set 10-4
Table 10-2 SONET SSM Generation 2 Message Set 10-4
Table 10-3 SDH SSM Messages 10-4
Table 11-1 STS Mapping Using CTC 11-4
Table 11-2 ONS 15454 Circuit Status 11-6
Table 11-3 Circuit Protection Types 11-9
Table 11-4 Port State Color Indicators 11-11
Table 11-5 VT Matrix Port Usage for One VT1.5 Circuit 11-15
Table 11-6 Portless Transmux Mapping for XCVT Drop Ports 11-16
Table 11-7 Portless Transmux Mapping for XCVT Trunk and XC10G/XC-VXC-10G Any-Slot Ports 11-16
Table 11-8 DCC Tunnels 11-17
Table 11-9 ONS 15454 Cards Capable of J1 Path Trace 11-25
Table 11-10 STS Path Signal Label Assignments for Signals 11-26
Table 11-11 STS Path Signal Label Assignments for Signals with Payload Defects 11-26

Tables
xxxvi
Cisco ONS 15454 Reference Manual, R8.5.x
78-18106-01
Table 11-12 Bidirectional STS/VT/Regular Multicard EtherSwitch/Point-to-Point (Straight) Ethernet Circuits 11-31
Table 11-13 Unidirectional STS/VT Circuit 11-32
Table 11-14 Multicard Group Ethernet Shared Packet Ring Circuit 11-32
Table 11-15 Bidirectional VT Tunnels 11-32
Table 11-16 Switch Times 11-36
Table 11-17 ONS 15454 Card VCAT Circuit Rates and Members 11-37
Table 11-18 ONS 15454 VCAT Card Capabilities 11-38
Table 11-19 Protection options for Open-Ended VCAT Circuits 11-39
Table 11-20 Roll Statuses 11-42
Table 12-1 ONS 15454 Rings with Redundant TCC2/TCC2P Cards 12-2
Table 12-2 Two-Fiber BLSR Capacity 12-9
Table 12-3 Four-Fiber BLSR Capacity 12-10
Table 12-4 Comparison of the Protection Schemes 12-28
Table 12-5 Slot 5, 6, 12, and 13 Upgrade Options 12-36
Table 12-6 Upgrade Options for Slots 1 through 4 and 14 through 17 12-37
Table 13-1 General ONS 15454 IP Troubleshooting Checklist 13-2
Table 13-2 ONS 15454 Gateway and End NE Settings 13-15
Table 13-3 SOCKS Proxy Server Firewall Filtering Rules 13-17
Table 13-4 SOCKS Proxy Server Firewall Filtering Rules When Packet Addressed to the ONS 15454 13-18
Table 13-5 Sample Routing Table Entries 13-24
Table 13-6 Ports Used by the TCC2/TCC2P 13-25
Table 13-7 TCP/IP and OSI Protocols 13-30
Table 13-8 NSAP Fields 13-32
Table 13-9 TARP PDU Fields 13-37
Table 13-10 TARP PDU Types 13-37
Table 13-11 TARP Timers 13-38
Table 13-12 TARP Processing Flow 13-39
Table 13-13 OSI Virtual Router Constraints 13-43
Table 13-14 IP-over-CLNS Tunnel IOS Commands 13-45
Table 13-15 OSI Actions from the CTC Provisioning Tab 13-61
Table 13-16 OSI Actions from the CTC Maintenance Tab 13-61
Table 14-1 Alarms Column Descriptions 14-2
Table 14-2 Color Codes for Alarm and Condition Severities 14-3
Table 14-3 Alarm Display 14-4
Table 14-4 Conditions Display 14-6

Tables
xxxvii
Cisco ONS 15454 Reference Manual, R8.5.x
78-18106-01
Table 14-5 Conditions Column Description 14-6
Table 14-6 History Column Description 14-8
Table 14-7 Alarm Profile Buttons 14-11
Table 14-8 Alarm Profile Editing Options 14-12
Table 15-1 Electrical Cards that Report RX and TX Direction for TCAs 15-3
Table 15-2 ONS 15454 Line Terminating Equipment 15-3
Table 15-3 Performance Monitoring Parameters 15-5
Table 15-4 EC1-12 Card PMs 15-13
Table 15-5 DS1/E1-56 Card PMs 15-16
Table 15-6 DS1-14 and DS1N-14 Card PMs 15-17
Table 15-7 DS3-12 and DS3N-12 Card PMs 15-19
Table 15-8 DS3-12E and DS3N-12E Card PMs 15-21
Table 15-9 DS3i-N-12 Card PMs 15-22
Table 15-10 DS3XM-6 Card PMs 15-24
Table 15-11 DS3XM-12 Card PMs 15-26
Table 15-12 DS3/EC1-48 Card PMs 15-28
Table 15-13 E-Series Ethernet Statistics Parameters 15-29
Table 15-14 maxBaseRate for STS Circuits 15-31
Table 15-15 Ethernet History Statistics per Time Interval 15-31
Table 15-16 G-Series Ethernet Statistics Parameters 15-32
Table 15-17 ML-Series Ether Ports PM Parameters 15-34
Table 15-18 ML-Series POS Ports Parameters for HDLC Mode 15-37
Table 15-19 ML-Series POS Ports Parameters for GFP-F Mode 15-38
Table 15-20 ML-Series RPR Span Parameters for 802.17 MIB 15-38
Table 15-21 CE-Series Ether Port PM Parameters 15-44
Table 15-22 CE-Series Card POS Ports Parameters 15-47
Table 15-23 OC-3 Card PMs 15-50
Table 15-24 OC3-8 Card PMs 15-50
Table 15-25 OC-12, OC-48, OC-192, OC-192-XFP Card PMs 15-51
Table 15-26 Table of Border Error Rates 15-51
Table 15-27 MRC Card PMs 15-52
Table 15-28 FC_MR-4 Statistics Window
15-53
Table 15-29 maxBaseRate for STS Circuits 15-54
Table 15-30 FC_MR-4 History Statistics per Time Interval 15-55
Table 16-1 ONS 15454 SNMP Message Types 16-4

Tables
xxxviii
Cisco ONS 15454 Reference Manual, R8.5.x
78-18106-01
Table 16-2 IETF Standard MIBs Implemented in the ONS 15454 System 16-5
Table 16-3 ONS 15454 Proprietary MIBs 16-6
Table 16-4 cerentGenericPmThresholdTable 16-7
Table 16-5 32-Bit cerentGenericPmStatsCurrentTable 16-8
Table 16-6 32-Bit cerentGenericPmStatsIntervalTable 16-8
Table 16-7 Supported Generic IETF Traps 16-9
Table 16-8 Supported ONS 15454 SNMPv2 Trap Variable Bindings 16-10
Table 16-9 RMON History Control Periods and History Categories 16-19
Table 16-10 OIDs Supported in the AlarmTable 16-21
Table A-1 Fan Tray Assembly Power Requirements A-4
Table A-2 SFP, XFP, and GBIC Specifications A-5
Table A-3 Individual Card Power Requirements A-8
Table A-4 Card Temperature Ranges and Product Names A-10
Table B-1 ONS 15454 Service State Primary States and Primary State Qualifiers B-1
Table B-2 ONS 15454 Secondary States B-2
Table B-3 ONS 15454 Administrative States B-3
Table B-4 ONS 15454 Card Service State Transitions B-3
Table B-5 ONS 15454 Port and Cross-Connect Service State Transitions B-6
Table B-6 ONS 15454 Pluggable Equipment Service State Transitions B-10
Table C-1 DS-1 Card Default Settings C-4
Table C-2 DS1/E1-56 Card Default Settings C-7
Table C-3 DS-3 Card Default Settings C-13
Table C-4 DS3/EC1-48 Card Default Settings C-14
Table C-5 DS3E Card Default Settings C-19
Table C-6 DS3I Card Default Settings C-22
Table C-7 DS3XM-6 Card Default Settings C-24
Table C-8 DS3XM-12 Card Default Settings C-26
Table C-9 EC1-12 Card Default Settings C-30
Table C-10 FC_MR-4 Card Default Settings C-33
Table C-11 Ethernet Card Default Settings C-34
Table C-12 OC-3 Card Default Settings C-35
Table C-13 OC3-8 Card Default Settings C-38
Table C-14 OC-12 Card Default Settings C-42
Table C-15 OC12-4 Card Default Settings C-45
Table C-16 OC-48 Card Default Settings C-49

Tables
xxxix
Cisco ONS 15454 Reference Manual, R8.5.x
78-18106-01
Table C-17 OC-192 Card Default Settings C-54
Table C-18 OC192-XFP Default Settings C-59
Table C-19 MRC-12 Card Default Settings C-65
Table C-20 MRC-2.5G-4 Card Default Settings C-82
Table C-21 Node Default Settings C-101
Table C-22 Time Zones C-118
Table C-23 CTC Default Settings C-121

Tables
xl
Cisco ONS 15454 Reference Manual, R8.5.x
78-18106-01

xli
Cisco ONS 15454 Reference Manual, R8.5.x
78-18106-01
About this Manual
Note The terms "Unidirectional Path Switched Ring" and "UPSR" may appear in Cisco literature. These terms
do not refer to using Cisco ONS 15xxx products in a unidirectional path switched ring configuration.
Rather, these terms, as well as "Path Protected Mesh Network" and "PPMN," refer generally to Cisco's
path protection feature, which may be used in any topological network configuration. Cisco does not
recommend using its path protection feature in any particular topological network configuration.
This section explains the objectives, intended audience, and organization of this publication and
describes the conventions that convey instructions and other information.
This section provides the following information:
• Document Objectives
• Audience
• Related Documentation
• Document Conventions
• Obtaining Optical Networking Information
• Obtaining Documentation and Submitting a Service Request
Revision History
Date Notes
September 2007 Added this Revision History table. Incorporated the NEBS Compliance changes in
Appendix-A A1.11 System Power section.
August 2007 • Updated Performance Monitoring chapterwith information about border error
rates.
• Updated the default value for DS3XM12.config.FeInhibitLpbk in the Network
Element Defaults chapter.
• Added sub-section 11.22.1, VCAT Circuit Routing over Server Trails.
• Added high switch information about DS3XM12 cards having different
backplane bandwidths in section 3.10.5 Protection Modes.

xlii
Cisco ONS 15454 Reference Manual, R8.5.x
78-18106-01
About this Manual
November 2007 Updated 1+1 Protection section in Card Protection chapter. Updated Shelf
Configurations section in Electrical Cards chapter.
January 2008 Updated cabling details for ONS-SE-ZE-EL SFP.
February 2008 • Removed the line stating support for XCVT card in the Cross Connect and
Slot Compatability subsection under the ML100X-8 Card section in the
Ethernet Cards chapter.
• Updated the Computer Requirements for CTC table in Cisco Transport
Controller Operation chapter.
• Updated the Software and Hardware Compatibility—XC and XCVT
Configurations table to show OC48 IR 1310 as Not Supported under R8.0.0x
column in the Shelf and Backplane Hardware chapter.
March 2008 Removed SFP ONS-SI-622-I1-MM= and added SFPs ONS-SI-155-SR-MM= and
ONS-SI-622-SR-MM= in the following:
• Optical Cards chapter
• Hardware Specifications appendix
April 2008 • Corrected the Transmitter Output Power Min/Max for ONS-SI-155-SR-MM=
and ONS-SI-622-SR-MM=.
• Added a note in the User Password, Login, and Access Policies section in the
Security chapter.
• Created a new table to describe the Line Rate Configurations Per
15454_MRC-4 Port, Based on Available Bandwidth for 15454 MRC-4 Card
matrix in Ports and Lines Rates section in Optical Cards chapter.
• Updated the Software and Hardware Compatibility—XC and XCVT
Configurations table to show OC192SR1/STM64IO Short Reach/
OC192/STM64 Any Reach as Fully compatible for all the releases in the Shelf
and Backplane Hardware chapter.
• Updated note on protection switching in Link Capacity Adjustment section of
Circuits and Tunnels chapter.
• Added a note in the TCC2P Functionality section, in Common Control Card
chapter, to mention that 6.312-MHz BITS OUT functionality is supported in
the TCC2P card and that the software support will be added in a future release.
May 2008 • Added a table and a note in the VCAT Member Routing section in the Circuits
and Tunnels chapter.
• Added a new section Speed-Duplex Combinations on SFPs under section SFP
Modules in the Ethernet Cards chapter.
• Added power-level LED information for TCC2 and TCC2P cards in Common
Control Cards chapter.
• Added note on DS3-12 card in the Card Compatibility section of Electrical
Cards chapter.
• Added a new section, Interoperability Rules for Electrical Cards in Electrical
Cards chapter.
Date Notes

xliii
Cisco ONS 15454 Reference Manual, R8.5.x
78-18106-01
About this Manual
July 2008 • Updated the 15454_MRC-12 Port-Level Indicators section, in the Optical
Cards chapter to show the correct number and status of the Rx indicator.
• Updated the MRC-2.5G-4 Port-Level Indicators section, in the Optical Cards
chapter to show the correct number and status of the Rx indicator.
• Added DS-3/EC1-48 card support for the EIA type MiniBNC in Table 1-2,
Chapter 1, Shelf and Backplane Hardware.
• Deleted the note in the Power and Ground Description section of Chapter 1,
Shelf and Backplane Hardware.
• Added a note in section 10.1 “Timing Parameters” of Chapter 10, Timing.
August 2008 Updated the RPR details for the ML-MR-10 card in section 5.11 ML-MR-10 Card
of Chapter 5, Ethernet Cards.
September 2008 • Added a note in Card Default Settings and Node Default Settings section of
Appendix C, Network Element Defaults.
• Added a Warning for all optical cards in Chapter 4, Optical Cards.
• Updated FC_MR-4 Statistics Parameters table in the Chapter 15, Performance
Monitoring.
November 2008 • Updated the list of PM parameters for MRC-12 and MRC-4 cards in Chapter
15, Performance Monitoring.
• Updated Server Trails section in Chapter 11, Circuits and Tunnels.
• Updated the section “Compatibility by Card” in the chapter, “Optical Cards”.
December 2008 Updated the UBIC-V and UBIC-H sections in Chapter 1, Shelf and Backplane
Hardware.
January 2009 • Updated the sub-section “EIA Configurations, Table 1-1 and 1-2” in Chapter
1, Shelf and Backplane Hardware.
• Updated the SFP and XFP Card Compatibility table in Chapter 4, Optical
Cards.
February 2009 Updated 1+1 Protection section in Chapter 7 Card Protection.
March 2009 • Added a note in section CE-MR-10 Card of Chapter 5, Ethernet Cards.
• Updated Table 1-17 and Table 1-20 in UBIC-V and UBIC-H sections in
Chapter 1, Shelf and Backplane Hardware.
• Updated the SFP, XFP, and GBIC Specifications table in Appendix A.
April 2009 • Updated section DS1/E1-56 Card Specifications in Appendix A Hardware
Specifications.
• Updated MRC-2.5G-4 upgrade information in OC-N Speed Upgrades section
in Chapter 12, Sonet Topologies and Upgrades.
May 2009 • Updated the User Password, Login, and Access Policies section in Chapter 9,
Security.
• Updated Table 12-4 and Table 12-5 to indicate support of span upgrades on
MRC-12 and MRC-2.5G-4 cards to OC-192 or OC192-XFP in Chapter 12,
Sonet Topologies and Upgrades.
Date Notes

xliv
Cisco ONS 15454 Reference Manual, R8.5.x
78-18106-01
About this Manual
Document Objectives
This manual provides reference information for the Cisco ONS 15454.
June 2009 • Updated the Figure AEP Wire-Wrap Connections to Backplane Pins in
Chapter 1, Shelf and Backplane Hardware.
• Updated the 1.17.1 Card Slot Requirements section in Chapter 1, Shelf and
Backplane Hardware.
• Updated “OC-N Speed Upgrades” in Chapter 12, SONET Topologies and
Upgrades.
July 2009 • Updated Table 1-2 in Chapter 1, Shelf and Backplane Hardware.
• Updated the “Common-Control Card Software Release Compatibility” table
in the chapter 2, Common Control Cards.
• Added a new section, Comparison of the Protection Schemes in the chapter,
SONET Topologies and Upgrades.
August 2009 • Updated the first footnote in the table titled ONS 15454 Software and
Hardware Compatibility—XC10G and XC-VXC-10G Configurations in the
chapter, Shelf and Backplane Hardware.
• Updated the Line Rate Configurations Per 15454_MRC- 4 Port table in
Chapter 4, Optical Cards.
• Added a caution in section DS3XM-12 Card of Chapter 3, Electrical Cards.
October 2009 • Updated the size of the MiniBNC Insertion and Removal Tool to RT-4L.
November 2009 • Added a new section, SDH Tunneling in the chapter, Circuits and Tunnels.
• Updated the table “Line Rate Configurations Per 15454_MRC-12 Port, Based
on Available Bandwidth” in the chapter, “Optical Cards”.
January 2010 Updated the section “OC-N Speed Upgrades” in the chapter SONET Topologies
and Upgrades.
February 2010 Updated the table “SFP, XFP, and GBIC Specifications” in the appendix Hardware
Specifications.
April 2010 • Updated the section “SNMP Overview” in the chapter “SNMP”.
• Created a section “Fan Tray Units for ONS 15454 Cards” in the chapter “Shelf
and Backplane Hardware”.
• Added footnote and note for ONS-SC-2G-28.7 SFP in the chapter “Optical
Cards” and appendix “Hardware Specifications”.
May 2010 Updated the note in the section “DS3/EC1-48 Card” in the chapter “Electrical
Cards”.
June 2010 Updated the caution in the section “DS1/E1-56 Card” in the chapter “Electrical
Cards”.
Date Notes

xlv
Cisco ONS 15454 Reference Manual, R8.5.x
78-18106-01
About this Manual
Audience
To use this publication, you should be familiar with Cisco or equivalent optical transmission hardware
and cabling, telecommunications hardware and cabling, electronic circuitry and wiring practices, and
preferably have experience as a telecommunications technician.
Related Documentation
Use the Cisco ONS 15454 Reference Manual with the following referenced publications:
• Cisco ONS 15454 Procedure Guide
Provides procedures to install, turn up, provision, and maintain a Cisco ONS 15454 node and
network.
• Cisco ONS 15454 Troubleshooting Guide
Provides general troubleshooting procedures, alarm descriptions and troubleshooting procedures,
error messages, and transient conditions.
• Cisco ONS SONET TL1 Command Guide
Provides a full TL1 command and autonomous message set including parameters, AIDs, conditions
and modifiers for the Cisco ONS 15454, ONS 15600, ONS 15310-CL, and ONS 15310-MA
systems.
• Cisco ONS SONET TL1 Reference Guide
Provides general information, procedures, and errors for TL1 in the Cisco ONS 15454, ONS 15600,
ONS 15310-CL, and ONS 15310-MA systems.
• Cisco ONS 15454 and Cisco ONS 15454 SDH Ethernet Card Software Feature and Configuration
G uide
Provides software features for all Ethernet cards and configuration information for Cisco IOS on
ML-Series cards.
• Release Notes for the Cisco ONS 15454 Release 8.5
Provides caveats, closed issues, and new feature and functionality information.
For an update on End-of-Life and End-of-Sale notices, refer to
http://cisco.com/en/US/products/hw/optical/ps2006/prod_eol_notices_list.html.
Document Conventions
This publication uses the following conventions:
Convention Application
boldface Commands and keywords in body text.
italic Command input that is supplied by the user.
[ ] Keywords or arguments that appear within square brackets are optional.
{ x | x | x } A choice of keywords (represented by x) appears in braces separated by
vertical bars. The user must select one.

xlvi
Cisco ONS 15454 Reference Manual, R8.5.x
78-18106-01
About this Manual
Note Means reader take note. Notes contain helpful suggestions or references to material not covered in the
document.
Caution Means reader be careful. In this situation, the user might do something that could result in equipment
damage or loss of data.
Ctrl The control key. For example, where Ctrl + D is written, hold down the
Control key while pressing the D key.
screen font Examples of information displayed on the screen.
boldface screen font Examples of information that the user must enter.
< > Command parameters that must be replaced by module-specific codes.
Warning
IMPORTANT SAFETY INSTRUCTIONS
This warning symbol means danger. You are in a situation that could cause bodily injury. Before you
work on any equipment, be aware of the hazards involved with electrical circuitry and be familiar
with standard practices for preventing accidents. Use the statement number provided at the end of
each warning to locate its translation in the translated safety warnings that accompanied this
device.
Statement 1071
SAVE THESE INSTRUCTIONS
Waarschuwing
BELANGRIJKE VEILIGHEIDSINSTRUCTIES
Dit waarschuwingssymbool betekent gevaar. U verkeert in een situatie die lichamelijk letsel kan
veroorzaken. Voordat u aan enige apparatuur gaat werken, dient u zich bewust te zijn van de bij
elektrische schakelingen betrokken risico's en dient u op de hoogte te zijn van de standaard
praktijken om ongelukken te voorkomen. Gebruik het nummer van de verklaring onderaan de
waarschuwing als u een vertaling van de waarschuwing die bij het apparaat wordt geleverd, wilt
raadplegen.
BEWAAR DEZE INSTRUCTIES
Varoitus
TÄRKEITÄ TURVALLISUUSOHJEITA
Tämä varoitusmerkki merkitsee vaaraa. Tilanne voi aiheuttaa ruumiillisia vammoja. Ennen kuin
käsittelet laitteistoa, huomioi sähköpiirien käsittelemiseen liittyvät riskit ja tutustu
onnettomuuksien yleisiin ehkäisytapoihin. Turvallisuusvaroitusten käännökset löytyvät laitteen
mukana toimitettujen käännettyjen turvallisuusvaroitusten joukosta varoitusten lopussa näkyvien
lausuntonumeroiden avulla.
SÄILYTÄ NÄMÄ OHJEET
Convention Application

xlvii
Cisco ONS 15454 Reference Manual, R8.5.x
78-18106-01
About this Manual
Attention
IMPORTANTES INFORMATIONS DE SÉCURITÉ
Ce symbole d'avertissement indique un danger. Vous vous trouvez dans une situation pouvant
entraîner des blessures ou des dommages corporels. Avant de travailler sur un équipement, soyez
conscient des dangers liés aux circuits électriques et familiarisez-vous avec les procédures
couramment utilisées pour éviter les accidents. Pour prendre connaissance des traductions des
avertissements figurant dans les consignes de sécurité traduites qui accompagnent cet appareil,
référez-vous au numéro de l'instruction situé à la fin de chaque avertissement.
CONSERVEZ CES INFORMATIONS
Warnung
WICHTIGE SICHERHEITSHINWEISE
Dieses Warnsymbol bedeutet Gefahr. Sie befinden sich in einer Situation, die zu Verletzungen führen
kann. Machen Sie sich vor der Arbeit mit Geräten mit den Gefahren elektrischer Schaltungen und
den üblichen Verfahren zur Vorbeugung vor Unfällen vertraut. Suchen Sie mit der am Ende jeder
Warnung angegebenen Anweisungsnummer nach der jeweiligen Übersetzung in den übersetzten
Sicherheitshinweisen, die zusammen mit diesem Gerät ausgeliefert wurden.
BEWAHREN SIE DIESE HINWEISE GUT AUF.
Avvertenza
IMPORTANTI ISTRUZIONI SULLA SICUREZZA
Questo simbolo di avvertenza indica un pericolo. La situazione potrebbe causare infortuni alle
persone. Prima di intervenire su qualsiasi apparecchiatura, occorre essere al corrente dei pericoli
relativi ai circuiti elettrici e conoscere le procedure standard per la prevenzione di incidenti.
Utilizzare il numero di istruzione presente alla fine di ciascuna avvertenza per individuare le
traduzioni delle avvertenze riportate in questo documento.
CONSERVARE QUESTE ISTRUZIONI
Advarsel
VIKTIGE SIKKERHETSINSTRUKSJONER
Dette advarselssymbolet betyr fare. Du er i en situasjon som kan føre til skade på person. Før du
begynner å arbeide med noe av utstyret, må du være oppmerksom på farene forbundet med
elektriske kretser, og kjenne til standardprosedyrer for å forhindre ulykker. Bruk nummeret i slutten
av hver advarsel for å finne oversettelsen i de oversatte sikkerhetsadvarslene som fulgte med denne
enheten.
TA VARE PÅ DISSE INSTRUKSJONENE
Aviso
INSTRUÇÕES IMPORTANTES DE SEGURANÇA
Este símbolo de aviso significa perigo. Você está em uma situação que poderá ser causadora de
lesões corporais. Antes de iniciar a utilização de qualquer equipamento, tenha conhecimento dos
perigos envolvidos no manuseio de circuitos elétricos e familiarize-se com as práticas habituais de
prevenção de acidentes. Utilize o número da instrução fornecido ao final de cada aviso para
localizar sua tradução nos avisos de segurança traduzidos que acompanham este dispositivo.
GUARDE ESTAS INSTRUÇÕES

xlviii
Cisco ONS 15454 Reference Manual, R8.5.x
78-18106-01
About this Manual
¡Advertencia!
INSTRUCCIONES IMPORTANTES DE SEGURIDAD
Este símbolo de aviso indica peligro. Existe riesgo para su integridad física. Antes de manipular
cualquier equipo, considere los riesgos de la corriente eléctrica y familiarícese con los
procedimientos estándar de prevención de accidentes. Al final de cada advertencia encontrará el
número que le ayudará a encontrar el texto traducido en el apartado de traducciones que acompaña
a este dispositivo.
GUARDE ESTAS INSTRUCCIONES
Varning!
VIKTIGA SÄKERHETSANVISNINGAR
Denna varningssignal signalerar fara. Du befinner dig i en situation som kan leda till personskada.
Innan du utför arbete på någon utrustning måste du vara medveten om farorna med elkretsar och
känna till vanliga förfaranden för att förebygga olyckor. Använd det nummer som finns i slutet av
varje varning för att hitta dess översättning i de översatta säkerhetsvarningar som medföljer denna
anordning.
SPARA DESSA ANVISNINGAR

xlix
Cisco ONS 15454 Reference Manual, R8.5.x
78-18106-01
About this Manual
Aviso
INSTRUÇÕES IMPORTANTES DE SEGURANÇA
Este símbolo de aviso significa perigo. Você se encontra em uma situação em que há risco de lesões
corporais. Antes de trabalhar com qualquer equipamento, esteja ciente dos riscos que envolvem os
circuitos elétricos e familiarize-se com as práticas padrão de prevenção de acidentes. Use o
número da declaração fornecido ao final de cada aviso para localizar sua tradução nos avisos de
segurança traduzidos que acompanham o dispositivo.
GUARDE ESTAS INSTRUÇÕES
Advarsel
VIGTIGE SIKKERHEDSANVISNINGER
Dette advarselssymbol betyder fare. Du befinder dig i en situation med risiko for
legemesbeskadigelse. Før du begynder arbejde på udstyr, skal du være opmærksom på de
involverede risici, der er ved elektriske kredsløb, og du skal sætte dig ind i standardprocedurer til
undgåelse af ulykker. Brug erklæringsnummeret efter hver advarsel for at finde oversættelsen i de
oversatte advarsler, der fulgte med denne enhed.
GEM DISSE ANVISNINGER

l
Cisco ONS 15454 Reference Manual, R8.5.x
78-18106-01
About this Manual

li
Cisco ONS 15454 Reference Manual, R8.5.x
78-18106-01
About this Manual
Obtaining Optical Networking Information
This section contains information that is specific to optical networking products. For information that
pertains to all of Cisco, refer to the Obtaining Documentation and Submitting a Service Request section.
Where to Find Safety and Warning Information
For safety and warning information, refer to the Cisco Optical Transport Products Safety and
Compliance Information document that accompanied the product. This publication describes the
international agency compliance and safety information for the Cisco ONS 15454 system. It also
includes translations of the safety warnings that appear in the ONS 15454 system documentation.
Cisco Optical Networking Product Documentation CD-ROM
Optical networking-related documentation, including Cisco ONS 15xxx product documentation, is
available in a CD-ROM package that ships with your product. The Optical Networking Product
Documentation CD-ROM is updated periodically and may be more current than printed documentation.

lii
Cisco ONS 15454 Reference Manual, R8.5.x
78-18106-01
About this Manual
Obtaining Documentation and Submitting a Service Request
For information on obtaining documentation, submitting a service request, and gathering additional
information, see the monthly What’s New in Cisco Product Documentation, which also lists all new and
revised Cisco technical documentation, at:
http://www.cisco.com/en/US/docs/general/whatsnew/whatsnew.html
Subscribe to the What’s New in Cisco Product Documentation as a Really Simple Syndication (RSS)
feed and set content to be delivered directly to your desktop using a reader application. The RSS feeds
are a free service and Cisco currently supports RSS version 2.0.

CHAPTER
1-1
Cisco ONS 15454 Reference Manual, R8.5.x
78-18106-01
1
Shelf and Backplane Hardware
Note The terms "Unidirectional Path Switched Ring" and "UPSR" may appear in Cisco literature. These terms
do not refer to using Cisco ONS 15xxx products in a unidirectional path switched ring configuration.
Rather, these terms, as well as "Path Protected Mesh Network" and "PPMN," refer generally to Cisco's
path protection feature, which may be used in any topological network configuration. Cisco does not
recommend using its path protection feature in any particular topological network configuration.
This chapter provides a description of Cisco ONS 15454 shelf and backplane hardware. Card
descriptions are provided in Chapter 2, “Common Control Cards,” Chapter 3, “Electrical Cards,”
Chapter 4, “Optical Cards,” Chapter 5, “Ethernet Cards,” and Chapter 6, “Storage Access Networking
Cards.” To install equipment, refer to the Cisco ONS 15454 Procedure Guide.
Chapter topics include:
• 1.1 Overview, page 1-2
• 1.2 Rack Installation, page 1-3
• 1.3 Front Door, page 1-6
• 1.4 Backplane Covers, page 1-11
• 1.5 Electrical Interface Assemblies, page 1-15
• 1.6 Coaxial Cable, page 1-38
• 1.7 DS-1 Cable, page 1-38
• 1.8 UBIC-V Cables, page 1-40
• 1.9 UBIC-H Cables, page 1-45
• 1.11 Cable Routing and Management, page 1-53
• 1.12 Alarm Expansion Panel, page 1-56
• 1.13 Filler Card, page 1-61
• 1.14 Fan-Tray Assembly, page 1-62
• 1.15 Power and Ground Description, page 1-66
• 1.16 Alarm, Timing, LAN, and Craft Pin Connections, page 1-67
• 1.17 Cards and Slots, page 1-71
• 1.18 Software and Hardware Compatibility, page 1-76

1-2
Cisco ONS 15454 Reference Manual, R8.5.x
78-18106-01
Chapter 1 Shelf and Backplane Hardware
1.1 Overview
Caution Unused card slots should be filled with a detectable filler card (Cisco P/N 15454-FILLER) or a
non-detectable filler card (Cisco P/N 15454-BLANK). The filler card ensures proper airflow when
operating the ONS 15454 without the front door attached, although Cisco recommends that the front
door remain attached.
Note The ONS 15454 is designed to comply with Telcordia GR-1089-CORE Type 2 and Type 4. Install and
operate the ONS 15454 only in environments that do not expose wiring or cabling to the outside plant.
Acceptable applications include Central Office Environments (COEs), Electronic Equipment Enclosures
(EEEs), Controlled Environment Vaults (CEVs), huts, and Customer Premise Environments (CPEs).
Note The Cisco ONS 15454 assembly is intended for use with telecommunications equipment only.
Note You can search for cross-referenced Cisco part numbers and CLEI (Common Language Equipment
Identification) codes at the following link: http://www.cisco.com/cgi-bin/front.x/clei/code_search.cgi.
1.1 Overview
When installed in an equipment rack, the ONS 15454 assembly is typically connected to a fuse and alarm
panel to provide centralized alarm connection points and distributed power for the ONS 15454. Fuse and
alarm panels are third-party equipment and are not described in this documentation. If you are unsure
about the requirements or specifications for a fuse and alarm panel, consult the user documentation for
the related equipment. The front door of the ONS 15454 allows access to the shelf assembly, fan-tray
assembly, and cable-management area. The backplanes provide access to alarm contacts, external
interface contacts, power terminals, and BNC/SMB connectors.
You can mount the ONS 15454 in a 19- or 23-inch rack (482.6 or 584.2 mm). The shelf assembly weighs
approximately 55 pounds (24.94 kg) with no cards installed. The shelf assembly includes a front door
for added security, a fan tray module for cooling, and extensive cable-management space.
ONS 15454 optical cards have SC and LC connectors on the card faceplate. Fiber-optic cables are routed
into the front of the destination cards. Electrical cards (DS-1, DS-3, DS3XM, and EC-1) require
electrical interface assemblies (EIAs) to provide the cable connection points for the shelf assembly. In
most cases, EIAs are ordered with the ONS 15454 and come preinstalled on the backplane. See the
“1.5 Electrical Interface Assemblies” section on page 1-15 for more information about the EIAs.
The ONS 15454 is powered using –48 VDC power. Negative, return, and ground power terminals are
accessible on the backplane.
Note In this chapter, the terms “ONS 15454” and “shelf assembly” are used interchangeably. In the
installation context, these terms have the same meaning. Otherwise, shelf assembly refers to the physical
steel enclosure that holds cards and connects power, and ONS 15454 refers to the entire system, both
hardware and software.
Install the ONS 15454 in compliance with your local and national electrical codes:

1-3
Cisco ONS 15454 Reference Manual, R8.5.x
78-18106-01
Chapter 1 Shelf and Backplane Hardware
1.2 Rack Installation
• United States: National Fire Protection Association (NFPA) 70; United States National Electrical
Code
• Canada: Canadian Electrical Code, Part I, CSA C22.1
• Other countries: If local and national electrical codes are not available refer to IEC 364, Part 1
through Part 7
1.2 Rack Installation
The ONS 15454 is mounted in a 19- or 23-in. (482.6- or 584.2-mm) equipment rack. The shelf assembly
projects five inches (127 mm) from the front of the rack. It mounts in both Electronic Industries Alliance
(EIA) standard and Telcordia-standard racks. The shelf assembly is a total of 17 inches (431.8 mm) wide
with no mounting ears attached. Ring runs are not provided by Cisco and might hinder side-by-side
installation of shelves where space is limited.
The ONS 15454 measures 18.25 inches (463.5 mm) high, 19 or 23 inches (482.6 or 584.2 mm) wide
(depending on which way the mounting ears are attached), 12.018 inches (305.2 mm) deep for standard
door and 13.810 inches (350.7 mm) for deep door. You can install up to four ONS 15454 shelves in a
seven-foot (2133.6 mm) equipment rack. The ONS 15454 must have one inch (25.4 mm) of airspace
below the installed shelf assembly to allow air flow to the fan intake. If a second ONS 15454 is
installed underneath the shelf assembly, the air ramp on top of the lower shelf assembly provides
the air spacing needed and should not be modified in any way. Figure 1-1 shows the dimensions of
the ONS 15454.
Note A 10-Gbps-compatible shelf assembly (15454-SA-ANSI or 15454-SA-HD) and fan-tray assembly
(15454-FTA3, 15454-FTA3-T, or 15454-CC-FTA) are required if ONS 15454 XC10G and ONS 15454
XC-VXC-10G cards are installed in the shelf.

1-4
Cisco ONS 15454 Reference Manual, R8.5.x
78-18106-01
Chapter 1 Shelf and Backplane Hardware
1.2.1 Reversible Mounting Bracket
Figure 1-1 Cisco ONS 15454 ANSI Dimensions
1.2.1 Reversible Mounting Bracket
Caution Use only the fastening hardware provided with the ONS 15454 to prevent loosening, deterioration, and
electromechanical corrosion of the hardware and joined material.
Standard Door - Front View Side View
240922
18.25 in.
(46.35 cm)
Height
19 in. (48.26 cm) or 23 in. (58.42 cm)
between mounting screw holes
Width
16.78 in.
(42.62 cm)
5.015 in.
(12.73 cm)
12.018 in.
(30.52 cm)
Depth
Deep Door - Front View Side View
18.25 in.
(46.35 cm)
Height
19 in. (48.26 cm) or 23 in. (58.42 cm)
between mounting screw holes
Width
16.78 in.
(42.62 cm)
4.807 in.
(12.20 cm)
13.810 in.
(35.07 cm)
Depth

1-5
Cisco ONS 15454 Reference Manual, R8.5.x
78-18106-01
Chapter 1 Shelf and Backplane Hardware
1.2.2 Mounting a Single Node
Caution When mounting the ONS 15454 in a frame with a nonconductive coating (such as paint, lacquer, or
enamel) either use the thread-forming screws provided with the ONS 15454 shipping kit, or remove the
coating from the threads to ensure electrical continuity.
The shelf assembly comes preset for installation in a 23-inch (584.2 mm) rack, but you can reverse the
mounting bracket to fit the smaller 19-inch (482.6 mm) rack.
1.2.2 Mounting a Single Node
Mounting the ONS 15454 in a rack requires a minimum of 18.5 inches (469.9 mm) of vertical rack space
and one additional inch (25.4 mm) for air flow. To ensure the mounting is secure, use two to four
#12-24 mounting screws for each side of the shelf assembly. Figure 1-2 shows the rack mounting
position for the ONS 15454.
Figure 1-2 Mounting an ONS 15454 in a Rack
Two people should install the shelf assembly; however, one person can install it using the temporary set
screws included. The shelf assembly should be empty for easier lifting. The front door can also be
removed to lighten the shelf assembly.
If you are installing the fan-tray air filter using the bottom (external) brackets provided, mount the
brackets on the bottom of the shelf assembly before installing the ONS 15454 in a rack.
FAN FAIL CRIT MAJ MIN
Equipment rack
Universal
ear mounts
(reversible)
39392

1-6
Cisco ONS 15454 Reference Manual, R8.5.x
78-18106-01
Chapter 1 Shelf and Backplane Hardware
1.2.3 Mounting Multiple Nodes
1.2.3 Mounting Multiple Nodes
Most standard (Telcordia GR-63-CORE, 19-inch [482.6 mm] or 23-inch [584.2 mm]) seven-foot
(2,133 mm) racks can hold four ONS 15454 shelves and a fuse and alarm panel. However, unequal flange
racks are limited to three ONS 15454 shelves and a fuse and alarm panel or four ONS 15454 shelves and
a fuse and alarm panel from an adjacent rack.
If you are using the external (bottom) brackets to install the fan-tray air filter, you can install three shelf
assemblies in a standard seven-foot (2.133 m) rack. If you are not using the external (bottom) brackets,
you can install four shelf assemblies in a rack. The advantage to using the bottom brackets is that you
can replace the filter without removing the fan tray.
1.2.4 ONS 15454 Bay Assembly
The Cisco ONS 15454 bay assembly simplifies ordering and installing the ONS 15454 because it allows
you to order shelf assemblies preinstalled in a seven-foot (2.133 m) rack. The bay assembly is available
in a three- or four-shelf configuration. The three-shelf configuration includes three ONS 15454 shelf
assemblies, a prewired fuse and alarm panel, and two cable-management trays. The four-shelf
configuration includes four ONS 15454 shelf assemblies and a prewired fuse and alarm panel. You can
order optional fiber channels with either configuration. Installation procedures are included in the
Unpacking and Installing the Cisco ONS 15454 Four-Shelf and Zero-Shelf Bay Assembly document that
ships with the Bay Assembly,
1.3 Front Door
The Critical, Major, and Minor alarm LEDs visible through the front door indicate whether a critical,
major, or minor alarm is present anywhere on the ONS 15454. These LEDs must be visible so
technicians can quickly determine if any alarms are present on the ONS 15454 shelf or the network. You
can use the LCD to further isolate alarms. The front door (Figure 1-3) provides access to the shelf
assembly, cable-management tray, fan-tray assembly, and LCD screen.

1-7
Cisco ONS 15454 Reference Manual, R8.5.x
78-18106-01
Chapter 1 Shelf and Backplane Hardware
1.3 Front Door
Figure 1-3 The ONS 15454 Front Door
The ONS 15454 ships with a standard door but can also accommodate a deep door and extended fiber
clips (15454-DOOR-KIT) to provide additional room for cabling (Figure 1-4).
Door lock Door button
Viewholes for Critical, Major and Minor alarm LEDs
33923
CISCO ONS 15454
Optical Network System

1-8
Cisco ONS 15454 Reference Manual, R8.5.x
78-18106-01
Chapter 1 Shelf and Backplane Hardware
1.3 Front Door
Figure 1-4 Cisco ONS 15454 Deep Door
.
The ONS 15454 door locks with a pinned hex key that ships with the ONS 15454. A button on the right
side of the shelf assembly releases the door. You can remove the front door of the ONS 15454 to provide
unrestricted access to the front of the shelf assembly. Before you remove the front door, you have to
remove the ground strap of the front door (Figure 1-5).
115011

1-10
Cisco ONS 15454 Reference Manual, R8.5.x
78-18106-01
Chapter 1 Shelf and Backplane Hardware
1.3 Front Door
Figure 1-6 Removing the ONS 15454 Front Door
An erasable label is pasted on the inside of the front door (Figure 1-7). You can use the label to record
slot assignments, port assignments, card types, node ID, rack ID, and serial number for the ONS 15454.
Door hinge
Assembly hinge pin
Assembly hinge
Translucent
circles
for LED
viewing
38831
FAN FAIL CRIT MAJ MIN

1-11
Cisco ONS 15454 Reference Manual, R8.5.x
78-18106-01
Chapter 1 Shelf and Backplane Hardware
1.4 Backplane Covers
Figure 1-7 Front-Door Erasable Label
Note The front door label also includes the Class I and Class 1M laser warning (Figure 1-8).
Figure 1-8 Laser Warning on the Front-Door Label
1.4 Backplane Covers
If a backplane does not have an EIA panel installed, it should have two sheet metal backplane covers
(one on each side of the backplane) as shown in Figure 1-9 on page 1-12. Each cover is held in place
with nine 6-32 x 3/8 inch Phillips screws.
Note See the “1.5 Electrical Interface Assemblies” section on page 1-15 for information on EIAs.
61840
67575

1-12
Cisco ONS 15454 Reference Manual, R8.5.x
78-18106-01
Chapter 1 Shelf and Backplane Hardware
1.4.1 Lower Backplane Cover
Figure 1-9 Backplane Covers
1.4.1 Lower Backplane Cover
The lower section of the ONS 15454 backplane is covered by either a clear plastic protector
(15454-SA-ANSI) or a sheet metal cover (15454-SA-HD), which is held in place by five 6-32 x 1/2 inch
screws. Remove the lower backplane cover to access the alarm interface panel (AIP), alarm pin fields,
frame ground, and power terminals (Figure 1-10).
Figure 1-10 Removing the Lower Backplane Cover
BA
32074
Lower Backplane
Cover
Backplane Sheet Metal
Covers
32069
Retaining
screws

1-13
Cisco ONS 15454 Reference Manual, R8.5.x
78-18106-01
Chapter 1 Shelf and Backplane Hardware
1.4.2 Rear Cover
1.4.2 Rear Cover
The ONS 15454 has an optional clear plastic rear cover. This clear plastic cover provides additional
protection for the cables and connectors on the backplane. Figure 1-11 shows the rear cover screw
locations.
Figure 1-11 Backplane Attachment for Cover
You can also install the optional spacers if more space is needed between the cables and rear cover
(Figure 1-12).
32073
Screw locations
for attaching the
rear cover

1-14
Cisco ONS 15454 Reference Manual, R8.5.x
78-18106-01
Chapter 1 Shelf and Backplane Hardware
1.4.3 Alarm Interface Panel
Figure 1-12 Installing the Plastic Rear Cover with Spacers
1.4.3 Alarm Interface Panel
The AIP is located above the alarm contacts on the lower section of the backplane. The AIP provides
surge protection for the ONS 15454. It also provides an interface from the backplane to the fan-tray
assembly and LCD. The AIP plugs into the backplane using a 96-pin DIN connector and is held in place
with two retaining screws. The panel has a nonvolatile memory chip that stores the unique node address
(MAC address).
Note The MAC address identifies the nodes that support circuits. It allows Cisco Transport Controller (CTC)
to determine circuit sources, destinations, and spans. The TCC2/TCC2P cards in the ONS 15454 also
use the MAC address to store the node database.
The 5-A AIP (73-7665-XX) is required when installing fan-tray assembly 15454-FTA3 or
15454-CC-FTA, which comes preinstalled on the shelf assembly (15454-SA-ANSI or 15454-SA-HD).
Note A blown fuse on the AIP board can cause the LCD display to go blank.
1.4.4 Alarm Interface Panel Replacement
If the alarm interface panel (AIP) fails, a MAC Fail alarm appears on the CTC Alarms menu and/or the
LCD display on the fan-tray assembly goes blank. To perform an in-service replacement of the AIP, you
must contact Cisco Technical Assistance Center (TAC). For contact information, go to the TAC website
at http://www.cisco.com/tac.
55374
RET 1
CAUTION: Remove power from both
the BAT1 and terminal blocks
prior to servicing
SUITABLE FOR MOUNTING ON
A NON-COMBUSTIBLE SURFACE.
PLEASE REFER TO INSTALLATION
INSTRUCTIONS.
-42 TO -57 Vdc
650 Watts Maximum
BAT 1 RET 2 BAT 2

1-15
Cisco ONS 15454 Reference Manual, R8.5.x
78-18106-01
Chapter 1 Shelf and Backplane Hardware
1.5 Electrical Interface Assemblies
You can replace the AIP on an in-service system without affecting traffic (except Ethernet traffic on
nodes running a software release earlier than Release 4.0). The circuit repair feature allows you to repair
circuits affected by MAC address changes on one node at a time. Circuit repair works when all nodes are
running the same software version. Each individual AIP upgrade requires an individual circuit repair; if
AIPs are replaced on two nodes, the circuit repair must be performed twice.
Caution Do not use a 2-A AIP with a 5-A fan-tray assembly; doing so causes a blown fuse on the AIP.
Note Ensure that all nodes in the affected network are running the same software version before replacing the
AIP and repairing circuits. If you need to upgrade nodes to the same software version, do not change any
hardware or repair circuits until after the software upgrade is complete. Replace an AIP during a
maintenance window. Resetting the active TCC2/TCC2P card can cause a service disruption of less then
50 ms to optical or electrical traffic. Resetting the active TCC2/TCC2P card causes a service disruption
of three to five minutes on all E-Series Ethernet traffic due to spanning tree reconvergence. Refer to the
Cisco ONS 15454 Troubleshooting Guide for an AIP replacement procedure.
1.5 Electrical Interface Assemblies
Optional EIA backplane covers are typically preinstalled when ordered with the ONS 15454. EIAs must
be ordered when using DS-1, DS-3, DS3XM, or EC-1 cards. This section describes each EIA.
Six different EIA backplane covers are available for the ONS 15454: BNC, High-Density BNC,
MiniBNC, SMB, AMP Champ, UBIC-H (Universal Backplane Interface Connector-Horizontal), and
UBIC-V (Vertical). If the shelf was not shipped with the correct EIA interface, you must order and install
the correct EIA.
EIAs are attached to the shelf assembly backplane to provide electrical interface cable connections. EIAs
are available with SMB and BNC connectors for DS-3 or EC-1 cards. EIAs are available with
AMP Champ connectors for DS-1 cards. You must use SMB EIAs for DS-1 twisted-pair cable
installation. UBIC-V EIAs have SCSI connectors. They are available for use with any DS-1, DS-3, or
EC-1 card, but are intended for use with high-density electrical cards.
Note The MiniBNC EIAs only support cables using the Trompetor connectors for termination.
You can install EIAs on one or both sides of the ONS 15454 backplane in any combination (in other
words, AMP Champ on Side A and BNC on Side B or High-Density BNC on Side A and SMB on Side B,
and so forth). As you face the rear of the ONS 15454 shelf assembly, the right side is the A side and the
left side is the B side. The top of the EIA connector columns are labeled with the corresponding slot
number, and EIA connector pairs are marked transmit (Tx) and receive (Rx) to correspond to transmit
and receive cables.
Note For information about EIA types, protection schemes, and card slots, see Chapter 7, “Card Protection.”

1-16
Cisco ONS 15454 Reference Manual, R8.5.x
78-18106-01
Chapter 1 Shelf and Backplane Hardware
1.5.1 EIA Installation
1.5.1 EIA Installation
Optional EIA backplane covers are typically preinstalled when ordered with the ONS 15454. A minimal
amount of assembly might be required when EIAs are ordered separately from the ONS 15454. If you
are installing EIAs after the shelf assembly is installed, plug the EIA into the backplane. The EIA has
six electrical connectors that plug into six corresponding backplane connectors. The EIA backplane must
replace the standard sheet metal cover to provide access to the coaxial cable connectors. The EIA sheet
metal covers use the same screw holes as the solid backplane panels, but they have 12 additional 6-32 x
1/2 inch Phillips screw holes so you can screw down the cover and the board using standoffs on the EIA
board.
When using the RG-179 coaxial cable on an EIA, the maximum distance available (122 feet [37 meters])
is less than the maximum distance available with standard RG-59 (734A) cable (306 feet [93 meters]).
The maximum distance when using the RG-59 (734A) cable is 450 feet (137 meters). The shorter
maximum distance available with the RG179 is due to a higher attenuation rate for the thinner cable.
Attenuation rates are calculated using a DS-3 signal:
• For RG-179, the attenuation rate is 59 dB/kft at 22 MHz.
• For RG-59 (734A) the attenuation rate is 11.6 dB/kft at 22 MHz.
1.5.2 EIA Configurations
Table 1-1 shows the EIA types supported only by ONS 15454 shelf assembly 15454-SA-ANSI.
Table 1-1 EIA Types Compatible with the 15454-SA-ANSI Only
EIA Type
Cards
Supported
A-Side
Hosts
A-Side
Columns
Map to A-Side Product Number
B-Side
Hosts
B-Side
Columns
Map to B-Side Product Number
BNC DS-3
DS3XM-6
EC-1
24 pairs of
BNC
connectors
Slot 2
Slot 4
15454-EIA-BNC-A24= 24 pairs of
BNC
connectors
Slot 14
Slot 16
15454-EIA-BNC-B24=
High-
Density
BNC
DS-3
DS3XM-6
EC-1
48 pairs of
BNC
connectors
Slot 1
Slot 2
Slot 4
Slot 5
15454-EIA-BNC-A48= 48 pairs of
BNC
Slot 13
Slot 14
Slot 16
Slot 17
15454-EIA-BNC-B48=

1-17
Cisco ONS 15454 Reference Manual, R8.5.x
78-18106-01
Chapter 1 Shelf and Backplane Hardware
1.5.2 EIA Configurations
Table 1-2 shows the EIA types supported by both the 15454-SA-ANSI and the 15454-SA-HD (high
density) shelf assemblies.
SMB DS-1
DS-3
EC-1
DS3XM-6
84 pairs of
SMB
connectors
Slot 1
Slot 2
Slot 3
Slot 4
Slot 5
Slot 6
15454-EIA-SMB-A84= 84 pairs of
SMB
connectors
Slot 12
Slot 13
Slot 14
Slot 15
Slot 16
Slot 17
15454-EIA-SMB-B84=
AMP
Champ
DS-1 6 AMP
Champ
connectors
Slot 1
Slot 2
Slot 3
Slot 4
Slot 5
Slot 6
15454-EIA-AMP-A84= 6 AMP
Champ
connectors
Slot 12
Slot 13
Slot 14
Slot 15
Slot 16
Slot 17
15454-EIA-AMP-B84=
Table 1-1 EIA Types Compatible with the 15454-SA-ANSI Only (continued)
EIA Type
Cards
Supported
A-Side
Hosts
A-Side
Columns
Map to A-Side Product Number
B-Side
Hosts
B-Side
Columns
Map to B-Side Product Number
Table 1-2 EIA Configurations Compatible with the 15454-SA-ANSI and the 15454-SA-HD
EIA
Type
Cards
Supported
A-Side
Hosts
A-Side
Columns
Map to A-Side Product Number
B-Side
Hosts
B-Side
Columns
Map to B-Side Product Number
BNC DS-3
DS3XM-6
DS3XM-12
EC-1
24 pairs of
BNC
connectors
Slot 2
Slot 4
15454-EIA-1BNCA24= 24 pairs of
BNC
connectors
Slot 14
Slot 16
15454-EIA-1BNCB24=
High-
Densi
ty
BNC
DS-3
DS3XM-6
DS3XM-12
EC-1
48 pairs of
BNC
connectors
Slot 1
Slot 2
Slot 4
Slot 5
15454-EIA-1BNCA48= 48 pairs of
BNC
connectors
Slot 13
Slot 14
Slot 16
Slot 17
15454-EIA-1BNCB48=
Mini
BNC
DS-3
DS-3/EC1-48
DS3XM-6
DS3XM-12
EC-1
96 pairs of
MiniBNC
connectors
Slot 1
Slot 2
Slot 4
Slot 5
Slot 6
15454-EIA-BNC-A96= 96 pairs of
MiniBNC
connectors
Slot 12
Slot 13
Slot 14
Slot 16
Slot 17
15454-EIA-BNC-A96=

1-18
Cisco ONS 15454 Reference Manual, R8.5.x
78-18106-01
Chapter 1 Shelf and Backplane Hardware
1.5.3 BNC EIA
1.5.3 BNC EIA
The ONS 15454 BNC EIA supports 24 DS-3 circuits on each side of the ONS 15454 (24 transmit and
24 receive connectors). If you install BNC EIAs on both sides of the shelf assembly, the ONS 15454
hosts up to 48 circuits. The BNC connectors on the EIA supports Trompeter UCBJ224 (75-ohm) 4-leg
connectors (King or ITT are also compatible). Right-angle mating connectors for the connecting cable
are AMP 413588-2 (75-ohm) connectors. If preferred, you can also use a straight connector of the same
SMB DS-1
DS-3
EC-1
DS3XM-6
DS3XM-12
84 pairs of
SMB
connectors
Slot 1
Slot 2
Slot 3
Slot 4
Slot 5
Slot 6
15454-EIA-1SMBA84= 84 pairs of
SMB
connectors
Slot 12
Slot 13
Slot 14
Slot 15
Slot 16
Slot 17
15454-EIA-1SMBB84=
AMP
Cham
p
DS-1 6 AMP
Champ
connectors
Slot 1
Slot 2
Slot 3
Slot 4
Slot 5
Slot 6
15454-EIA-1AMPA84= 6 AMP
Champ
connectors
Slot 12
Slot 13
Slot 14
Slot 15
Slot 16
Slot 17
15454-EIA-1AMPB84=
UBIC
-V
DS-1
DS-3
EC-1
DS3XM-6
DS3XM-12
DS3/EC1-48
DS1/E1-56
8 pairs of
SCSI
connectors
Slot 1
Slot 2
Slot 3
Slot 4
Slot 5
Slot 6
15454-EIA-UBICV-A 8 pairs of
SCSI
connectors
Slot 12
Slot 13
Slot 14
Slot 15
Slot 16
Slot 17
15454-EIA-UBICV-B
UBIC
-H
DS-1
DS-3
EC-1
DS3XM-6
DS3XM-12
DS3/EC1-48
DS1/E1-56
8 pairs of
SCSI
connectors
Slot 1
Slot 2
Slot 3
Slot 4
Slot 5
Slot 6
15454-EIA-UBICH-A 8 pairs of
SCSI
connectors
Slot 12
Slot 13
Slot 14
Slot 15
Slot 16
Slot 17
15454-EIA-UBICH-B
Table 1-2 EIA Configurations Compatible with the 15454-SA-ANSI and the 15454-SA-HD (continued)
EIA
Type
Cards
Supported
A-Side
Hosts
A-Side
Columns
Map to A-Side Product Number
B-Side
Hosts
B-Side
Columns
Map to B-Side Product Number

1-19
Cisco ONS 15454 Reference Manual, R8.5.x
78-18106-01
Chapter 1 Shelf and Backplane Hardware
1.5.3 BNC EIA
type. Use RG-59/U cable to connect to the ONS 15454 BNC EIA. These cables are recommended to
connect to a patch panel and are designed for long runs. You can use BNC EIAs for DS-3 (including the
DS3XM-6 and DS3XM-12) or EC-1 cards.
Figure 1-13 shows the ONS 15454 with preinstalled BNC EIAs.
To install coaxial cable with BNC connectors, refer to the “Install Shelf and Backplane Cable” chapter
in the Cisco ONS 15454 Procedure Guide.
Figure 1-13 BNC Backplane for Use in 1:1 Protection Schemes
1.5.3.1 BNC Connectors
The EIA side marked “A” has 24 pairs of BNC connectors. The first 12 pairs of BNC connectors
correspond to Ports 1 to 12 for a 12-port card and map to Slot 2 on the shelf assembly. The BNC
connector pairs are marked “Tx” and “Rx” to indicate transmit and receive cables for each port. You can
install an additional card in Slot 1 as a protect card for the card in Slot 2. The second 12 BNC connector
pairs correspond to Ports 1 to 12 for a 12-port card and map to Slot 4 on the shelf assembly. You can
install an additional card in Slot 3 as a protect card for the card in Slot 4. Slots 5 and 6 do not support
DS-3 cards when the standard BNC EIA panel connectors are used.
The EIA side marked “B” provides an additional 24 pairs of BNC connectors. The first 12 BNC
connector pairs correspond to Ports 1 to 12 for a 12-port card and map to Slot 14 on the shelf assembly.
The BNC connector pairs are marked “Tx” and “Rx” to indicate transmit and receive cables for each
port. You can install an additional card in Slot 15 as a protect card for the card in Slot 14. The second
12 BNC connector pairs correspond to Ports 1 to 12 for a 12-port card and map to Slot 16 on the shelf
assembly. You can install an additional card in Slot 17 as a protect card for the card in Slot 16. Slots 12
and 13 do not support DS-3 cards when the standard BNC EIA panel connectors are used.
When BNC connectors are used with a DS3N-12 card in Slot 3 or 15, the 1:N card protection extends
only to the two slots adjacent to the 1:N card due to BNC wiring constraints.
BA
BNC backplane
connectors
Tie wrap posts
32076
1717
2828
3939
410410
511511
612612
16
TX RX TX RX TX RX TX RX
TX RX TX RX TX RX TX RX
1717
2828
3939
410410
511511
612612
TX RX TX RX TX RX TX RX
TX RX TX RX TX RX TX RX
14 4 2

1-20
Cisco ONS 15454 Reference Manual, R8.5.x
78-18106-01
Chapter 1 Shelf and Backplane Hardware
1.5.4 High-Density BNC EIA
1.5.3.2 BNC Insertion and Removal Tool
Due to the large number of BNC connectors on the high-density BNC EIA, you might require a special
tool for inserting and removing BNC EIAs (Figure 1-14). This tool also helps with ONS 15454 patch
panel connections.
Figure 1-14 BNC Insertion and Removal Tool
This tool can be obtained with P/N 227-T1000 from:
Amphenol USA (www.amphenol.com)
One Kennedy Drive
Danbury, CT 06810
Phone: 203 743-9272 Fax: 203 796-2032
This tool can be obtained with P/N RT-4L from:
Trompeter Electronics Inc. (www.trompeter.com)
31186 La Baya Drive
Westlake Village, CA 91362-4047
Phone: 800 982-2629 Fax: 818 706-1040
1.5.4 High-Density BNC EIA
The ONS 15454 high-density BNC EIA supports 48 DS-3 circuits on each side of the ONS 15454
(48 transmit and 48 receive connectors). If you install BNC EIAs on both sides of the unit, the
ONS 15454 hosts up to 96 circuits. The high-density BNC EIA supports Trompeter UCBJ224 (75-ohm)
4-leg connectors (King or ITT are also compatible). Use straight connectors on RG-59/U cable to
connect to the high-density BNC EIA. Cisco recommends these cables for connection to a patch panel;
they are designed for long runs. You can use high-density BNC EIAs for DS-3 (including the DS3XM-6
and DS3XM-12) or EC-1 cards. Figure 1-15 shows the ONS 15454 with preinstalled high-density BNC
EIAs.
To install coaxial cable with high-density BNC connectors, refer to the “Install Shelf and Backplane
Cable” in the Cisco ONS 15454 Procedure Guide.
44552

1-21
Cisco ONS 15454 Reference Manual, R8.5.x
78-18106-01
Chapter 1 Shelf and Backplane Hardware
1.5.5 MiniBNC EIA
Figure 1-15 High-Density BNC Backplane for Use in 1:N Protection Schemes
The EIA side marked “A” hosts 48 pairs of BNC connectors. Each column of connector pairs is
numbered and corresponds to the slot of the same number. The first column (12 pairs) of BNC connectors
corresponds to Slot 1 on the shelf assembly, the second column to Slot 2, the third column to Slot 4, and
the fourth column to Slot 5. The rows of connectors correspond to Ports 1 to 12 of a 12-port card.
The EIA side marked “B” provides an additional 48 pairs of BNC connectors. The first column (12 pairs)
of BNC connectors corresponds to Slot 13 on the shelf assembly, the second column to Slot 14, the third
column to Slot 16, and the fourth column to Slot 17. The rows of connectors correspond to Ports 1 to 12
of a 12-port card. The BNC connector pairs are marked “Tx” and “Rx” to indicate transmit and receive
cables for each port. The High-Density BNC EIA supports both 1:1 and 1:N protection across all slots
except Slots 6 and 12.
1.5.5 MiniBNC EIA
The ONS 15454 MiniBNC EIA supports a maximum of 192 transmit and receive DS-3 connections, 96
per side (A and B) through 192 miniBNC connectors on each side. If you install BNC EIAs on both sides
of the unit, the ONS 15454 hosts up to 192 circuits. The MiniBNC EIAs are designed to support DS-3
and EC-1 signals.
The MiniBNC EIA supports the following cards:
• DS3-12, DS3N-12
• DS3i-N-12
• DS3-12E, DS3N-12E
• EC1-12
• DS3XM-6
• DS3XM-12
BA
BNC backplane
connectors
39141
1111
3333
4444
5555
6666
7777
8888
9999
10 10 10 10
11 11 11 11
12 12 12 12
2222
TX RX TX RX TX RX TX RX
TX RX TX RX TX RX TX RX
1111
3333
4444
5555
6666
7777
8888
9999
10 10 10 10
11 11 11 11
12 12 12 12
2222
TX RX TX RX TX RX TX RX
TX RX TX RX TX RX TX RX
17161413 5421

1-22
Cisco ONS 15454 Reference Manual, R8.5.x
78-18106-01
Chapter 1 Shelf and Backplane Hardware
1.5.5 MiniBNC EIA
• DS3/EC1-48
MiniBNCs support available high-density cards in unprotected and 1:N protection (where N < 2)
protection groups.
Table 1-3 shows protection groups and their applicable slot assignments.
1.5.5.1 MiniBNC Connectors
You can install MiniBNCs on one or both sides of the ONS 15454. As you face the rear of the ONS 15454
shelf assembly, the right side is the A side (15454-EIA-BNC-A96) and the left side is the B side
(15454-EIA-BNC-A96). The diagrams adjacent to each row of connectors indicate the slots and ports
that correspond with each connector in that row, depending on whether you are using a high density (HD)
or low density (LD) configuration. The MiniBNC connector pairs are marked Tx and Rx to indicate
transmit and receive cables for each port.
Figure 1-16 shows the ONS 15454 with preinstalled MiniBNC EIAs.
To install coaxial cable with MiniBNC connectors, refer to the “Install the Shelf and Backplane Cable”
chapter in the Cisco ONS 15454 Procedure Guide.
Table 1-3 MiniBNC Protection Types and Slots
Protection Type Working Slots Protection Slots
Unprotected 1–6, 12–17 —
1:1 2, 4, 6, 12, 14, 16 1, 3, 5, 13, 15, 17
1:N (HD, where N < 5) 1, 2, 16, 17 3, 15
1:N (LD, where N < 2) 1, 2, 4, 5, 6, 12, 13, 14, 16, 17 3, 15

1-23
Cisco ONS 15454 Reference Manual, R8.5.x
78-18106-01
Chapter 1 Shelf and Backplane Hardware
1.5.5 MiniBNC EIA
Figure 1-16 MiniBNC Backplane for Use in 1:N Protection Schemes

1-24
Cisco ONS 15454 Reference Manual, R8.5.x
78-18106-01
Chapter 1 Shelf and Backplane Hardware
1.5.5 MiniBNC EIA
Table 1-4 and Table 1-5 show the J-labeling and corresponding card ports for a shelf assembly
configured with low-density electrical cards.
Table 1-4 J-Labeling Port Assignments for a Shelf Assembly Configure with Low-Density
Electrical Cards (A Side)
Slot Port Type
TX J4 J3 J2 J1 J5 J6 J7 J8
T1 T13 T25 T37 T1 T13 T25 T37
T2 T14 T26 T38 T2 T14 T26 T38
T3 T15 T27 T39 T3 T15 T27 T39
T4 T16 T28 T40 T4 T16 T28 T40
T5 T17 T29 T41 T5 T17 T29 T41
T6 T18 T30 T42 T6 T18 T30 T42
T7 T19 T31 T43 T7 T19 T31 T43
T8 T20 T32 T44 T8 T20 T32 T44
T9 T21 T33 T45 T9 T21 T33 T45
T10 T22 T34 T46 T10 T22 T34 T46
T11 T23 T35 T47 T11 T23 T35 T47
T12 T24 T36 T48 T12 T24 T36 T48
RX J12 J11 J10 J9 J13 J14 J15 J16
R1 R13 R25 R37 R1 R13 R25 R37
R2 R14 R26 R38 R2 R14 R26 R38
R3 R15 R27 R39 R3 R15 R27 R39
R4 R16 R28 R40 R4 R16 R28 R40
R5 R17 R29 R41 R5 R17 R29 R41
R6 R18 R30 R42 R6 R18 R30 R42
R7 R19 R31 R43 R7 R19 R31 R43
R8 R20 R32 R44 R8 R20 R32 R44
R9 R21 R33 R45 R9 R21 R33 R45
R10 R22 R34 R46 R10 R22 R34 R46
R11 R23 R35 R47 R11 R23 R35 R47
R12 R24 R36 R48 R12 R24 R36 R48
Ports Ports Ports Ports Ports Ports Ports Ports
1LD DS-3 1–12———————
2 LD DS-3 — — — — 1–12 — — —
3LD DS-3 ——————1–12—
4LD DS-3 —————1–12——
5LD DS-3 —1–12——————
6 LD DS-3 — — 1–12 — — — —

1-25
Cisco ONS 15454 Reference Manual, R8.5.x
78-18106-01
Chapter 1 Shelf and Backplane Hardware
1.5.5 MiniBNC EIA
Table 1-6 and Table 1-7 show the J-labeling and corresponding card ports for a shelf assembly
configured with high-density 48-port DS-3/EC-1electrical cards.
Table 1-5 J-Labeling Port Assignments for a Shelf Assembly Configured with Low-Density
Electrical Cards (B Side)
Slot Port Type
TX J20 J19 J18 J17 J21 J22 J23 J24
T1 T13 T25 T37 T1 T13 T25 T37
T2 T14 T26 T38 T2 T14 T26 T38
T3 T15 T27 T39 T3 T15 T27 T39
T4 T16 T28 T40 T4 T16 T28 T40
T5 T17 T29 T41 T5 T17 T29 T41
T6 T18 T30 T42 T6 T18 T30 T42
T7 T19 T31 T43 T7 T19 T31 T43
T8 T20 T32 T44 T8 T20 T32 T44
T9 T21 T33 T45 T9 T21 T33 T45
T10T22T34T46T10T22T34T46
T11T23T35T47T11T23T35T47
T12T24T36T48T12T24T36T48
RX J28 J27 J26 J25 J29 J30 J31 J32
R1 R13 R25 R37 R1 R13 R25 R37
R2 R14 R26 R38 R2 R14 R26 R38
R3 R15 R27 R39 R3 R15 R27 R39
R4 R16 R28 R40 R4 R16 R28 R40
R5 R17 R29 R41 R5 R17 R29 R41
R6 R18 R30 R42 R6 R18 R30 R42
R7 R19 R31 R43 R7 R19 R31 R43
R8 R20 R32 R44 R8 R20 R32 R44
R9 R21 R33 R45 R9 R21 R33 R45
R10 R22 R34 R46 R10 R22 R34 R46
R11 R23 R35 R47 R11 R23 R35 R47
R12 R24 R36 R48 R12 R24 R36 R48
Ports Ports Ports Ports Ports Ports Ports Ports
17LD DS-3 1–12———————
16LD DS-3 ————1–12———
15LD DS-3 ——————1–12—
14LD DS-3 —————1–12——
13LD DS-3 —1–12——————
12 LD DS-3 — — 1–12 — — — —

1-26
Cisco ONS 15454 Reference Manual, R8.5.x
78-18106-01
Chapter 1 Shelf and Backplane Hardware
1.5.5 MiniBNC EIA
Table 1-6 J-Labeling Port Assignments for a Shelf Configured with High-Density Electrical
Cards (A Side)
Slot Port Type
TX J4 J3 J2 J1 J5 J6 J7 J8
T1 T13 T25 T37 T1 T13 T25 T37
T2 T14 T26 T38 T2 T14 T26 T38
T3 T15 T27 T39 T3 T15 T27 T39
T4 T16 T28 T40 T4 T16 T28 T40
T5 T17 T29 T41 T5 T17 T29 T41
T6 T18 T30 T42 T6 T18 T30 T42
T7 T19 T31 T43 T7 T19 T31 T43
T8 T20 T32 T44 T8 T20 T32 T44
T9 T21 T33 T45 T9 T21 T33 T45
T10 T22 T34 T46 T10 T22 T34 T46
T11 T23 T35 T47 T11 T23 T35 T47
T12 T24 T36 T48 T12 T24 T36 T48
RX J12 J11 J10 J9 J13 J14 J15 J16
R1 R13 R25 R37 R1 R13 R25 R37
R2 R14 R26 R38 R2 R14 R26 R38
R3 R15 R27 R39 R3 R15 R27 R39
R4 R16 R28 R40 R4 R16 R28 R40
R5 R17 R29 R41 R5 R17 R29 R41
R6 R18 R30 R42 R6 R18 R30 R42
R7 R19 R31 R43 R7 R19 R31 R43
R8 R20 R32 R44 R8 R20 R32 R44
R9 R21 R33 R45 R9 R21 R33 R45
R10 R22 R34 R46 R10 R22 R34 R46
R11 R23 R35 R47 R11 R23 R35 R47
R12 R24 R36 R48 R12 R24 R36 R48
Ports Ports Ports Ports Ports Ports Ports Ports
1 HD DS-3 1–12 13–24 25–36 37–48 — — — —
2 HD DS-3 — — — — 1–12 13–24 25–36 37–48

1-27
Cisco ONS 15454 Reference Manual, R8.5.x
78-18106-01
Chapter 1 Shelf and Backplane Hardware
1.5.5 MiniBNC EIA
1.5.5.2 MiniBNC Insertion and Removal Tool
Due to the large number of MiniBNC connectors on the MiniBNC EIA, you might require a special tool
for inserting and removing MiniBNC EIAs (Figure 1-17). This tool also helps with ONS 15454 patch
panel connections.
Table 1-7 J-Labeling Port Assignments for a Shelf Configured with High-Density Electrical
Cards (B Side)
Slot Port Type
TX J20 J19 J18 J17 J21 J22 J23 J24
T1 T13 T25 T37 T1 T13 T25 T37
T2 T14 T26 T38 T2 T14 T26 T38
T3 T15 T27 T39 T3 T15 T27 T39
T4 T16 T28 T40 T4 T16 T28 T40
T5 T17 T29 T41 T5 T17 T29 T41
T6 T18 T30 T42 T6 T18 T30 T42
T7 T19 T31 T43 T7 T19 T31 T43
T8 T20 T32 T44 T8 T20 T32 T44
T9 T21 T33 T45 T9 T21 T33 T45
T10 T22 T34 T46 T10 T22 T34 T46
T11 T23 T35 T47 T11 T23 T35 T47
T12 T24 T36 T48 T12 T24 T36 T48
RX J28 J27 J26 J25 J29 J30 J31 J32
R1 R13 R25 R37 R1 R13 R25 R37
R2 R14 R26 R38 R2 R14 R26 R38
R3 R15 R27 R39 R3 R15 R27 R39
R4 R16 R28 R40 R4 R16 R28 R40
R5 R17 R29 R41 R5 R17 R29 R41
R6 R18 R30 R42 R6 R18 R30 R42
R7 R19 R31 R43 R7 R19 R31 R43
R8 R20 R32 R44 R8 R20 R32 R44
R9 R21 R33 R45 R9 R21 R33 R45
R10 R22 R34 R46 R10 R22 R34 R46
R11 R23 R35 R47 R11 R23 R35 R47
R12 R24 R36 R48 R12 R24 R36 R48
Ports Ports Ports Ports Ports Ports Ports Ports
17 HD DS-3 1–12 13–24 25–36 37–48 — — — —
16HD DS-3 ————1–1213–2425–3637–48

1-28
Cisco ONS 15454 Reference Manual, R8.5.x
78-18106-01
Chapter 1 Shelf and Backplane Hardware
1.5.6 SMB EIA
Figure 1-17 MiniBNC Insertion and Removal Tool
This tool can be obtained with P/N 227-T1000 from:
Amphenol USA (www.amphenol.com)
One Kennedy Drive
Danbury, CT 06810
Phone: 203 743-9272 Fax: 203 796-2032
This tool can be obtained with P/N RT-1L from:
Trompeter Electronics Inc. (www.trompeter.com)
31186 La Baya Drive
Westlake Village, CA 91362-4047
Phone: 800 982-2629 Fax: 818 706-1040
1.5.6 SMB EIA
The ONS 15454 SMB EIA supports AMP 415484-1 75-ohm 4-leg connectors. Right-angle mating
connectors for the connecting cable are AMP 415484-2 (75-ohm) connectors. Use RG-179/U cable to
connect to the ONS 15454 EIA. Cisco recommends these cables for connection to a patch panel; they
are not designed for long runs. Range does not affect loopback testing.
You can use SMB EIAs with DS-1, DS-3 (including the DS3XM-6 and DS3XM-12), and EC-1 cards. If
you use DS-1 cards, use the DS-1 electrical interface adapter (balun) to terminate the twisted pair DS-1
cable to the SMB EIA (see the “1.7.2 Electrical Interface Adapters” section on page 1-39). SMB EIAs
support 14 ports per slot when used with a DS-1 card, 12 ports per slot when used with a DS-3 or EC-1
card, and 6 ports per slot when used with a DS3XM-6 card.
Figure 1-18 shows the ONS 15454 with preinstalled SMB EIAs and the sheet metal cover and screw
locations for the EIA. The SMB connectors on the EIA are AMP 415504-3 (75-ohm) 4-leg connectors.
To install SMB connectors, refer to the “Install Shelf and Backplane Cable” chapter in the
Cisco ONS 15454 Procedure Guide.
115419

1-29
Cisco ONS 15454 Reference Manual, R8.5.x
78-18106-01
Chapter 1 Shelf and Backplane Hardware
1.5.7 AMP Champ EIA
Figure 1-18 SMB EIA Backplane
The SMB EIA has 84 transmit and 84 receive connectors on each side of the ONS 15454 for a total of
168 SMB connectors (84 circuits).
The EIA side marked “A” hosts 84 SMB connectors in six columns of 14 connectors. The “A” side
columns are numbered 1 to 6 and correspond to Slots 1 to 6 on the shelf assembly. The EIA side marked
“B” hosts an additional 84 SMB connectors in six columns of 14 connectors. The “B” side columns are
numbered 12 to 17 and correspond to Slots 12 to 17 on the shelf assembly. The connector rows are
numbered 1 to 14 and correspond to the 14 ports on a DS-1 card.
For DS-3 or EC-1 cards, the EIA supports 72 transmit and 72 receive connectors, for a total of 144 SMB
connectors (72 circuits). If you use a DS-3 or EC-1 card, only Ports 1 to 12 are active. If you use a
DS3XM-6 card, only Ports 1 to 6 are active. The SMB connector pairs are marked “Tx” and “Rx” to
identify transmit and receive cables for each port. If you use SMB connectors, you can install DS-1,
DS-3, or EC-1 cards in Slots 1 to 4 or 14 to 17.
1.5.7 AMP Champ EIA
The ONS 15454 AMP Champ EIA supports 64-pin (32 pair) AMP Champ connectors for each slot on
both sides of the shelf assembly where the EIA is installed. Cisco AMP Champ connectors are female
AMP # 552246-1 with AMP # 552562-2 bail locks. Each AMP Champ connector supports 14 DS-1 ports.
You can use AMP Champ EIAs with DS-1 cards only. Figure 1-19 shows the ONS 15454 with
preinstalled AMP Champ EIAs and the corresponding sheet metal cover and screw locations for the EIA.
To install AMP Champ connector DS-1 cables, you must use 64-pin bundled cable connectors with a
64-pin male AMP Champ connector. You need an AMP Champ connector #552276-1 for the receptacle
side and #1-552496-1 (for cable diameter 0.475 in. to 0.540 in.) or #2-552496-1 (for cable diameter
0.540 in. to 0.605 in.) for the right-angle shell housing (or their functional equivalent). The
corresponding 64-pin female AMP Champ connector on the AMP Champ EIA supports one receive and
one transmit for each DS-1 port for the corresponding card slot.
BA
Reserved
for DS-1s
12x DS-3s
32101
1
2
3
4
5
6
7
8
9
10
11
12
13
14
1
2
3
4
5
6
7
8
9
10
11
12
13
14
17 16 15 14 13 12
TX RX TX RX TX RX TX RX TX RX TX RX
TX RX TX RX TX RX TX RX TX RX TX RX
1
2
3
4
5
6
7
8
9
10
11
12
13
14
1
2
3
4
5
6
7
8
9
10
11
12
13
14
654321
TX RX TX RX TX RX TX RX TX RX TX RX
TX RX TX RX TX RX TX RX TX RX TX RX
SMB backplane
connectors
Tie wrap posts

1-30
Cisco ONS 15454 Reference Manual, R8.5.x
78-18106-01
Chapter 1 Shelf and Backplane Hardware
1.5.7 AMP Champ EIA
Because each DS1-14 card supports 14 DS-1 ports, only 56 pins (28 pairs) of the 64-pin connector are
used. Prepare one 56-wire cable for each DS-1 facility installed.
Figure 1-19 AMP Champ EIA Backplane
Table 1-8 shows the pin assignments for the AMP Champ connectors on the ONS 15454 AMP Champ
EIA. The EIA side marked “A” hosts six AMP Champ connectors. The connectors are numbered 1 to 6
for the corresponding slots on the shelf assembly. Each AMP Champ connector on the backplane
supports 14 DS-1 ports for a DS1-14 card, and each connector features 28 live pairs—one transmit pair
and one receive pair—for each DS-1 port.
The EIA side marked “B” hosts six AMP Champ connectors. The connectors are labeled 12 to 17 for the
corresponding slots on the shelf assembly. Each AMP Champ connector on the backplane supports
14 DS-1 ports for a DS1-14 card, and each connector features 28 live pairs—one transmit pair and one
receive pair—for each DS-1 port.
Note EIAs are hot-swappable. You do not need to disconnect power to install or remove EIAs.
Caution Always use an electrostatic discharge (ESD) wristband when working with a powered ONS 15454. Plug
the wristband cable into the ESD jack located on the lower-right outside edge of the shelf assembly.
AMP CHAMP
connector
32070

1-31
Cisco ONS 15454 Reference Manual, R8.5.x
78-18106-01
Chapter 1 Shelf and Backplane Hardware
1.5.7 AMP Champ EIA
Table 1-9 shows the pin assignments for the AMP Champ connectors on the ONS 15454 AMP Champ
EIA for a shielded DS-1 cable.
Table 1-8 AMP Champ Connector Pin Assignments
Signal/Wire Pin Pin Signal/Wire Signal/Wire Pin Pin Signal/Wire
Tx Tip 1
white/blue
1 33 Tx Ring 1
blue/white
Rx Tip 1
yellow/orange
17 49 Rx Ring 1
orange/yellow
Tx Tip 2
white/orange
2 34 Tx Ring 2
orange/white
Rx Tip 2
yellow/green
18 50 Rx Ring 2
green/yellow
Tx Tip 3
white/green
3 35 Tx Ring 3
green/white
Rx Tip 3
yellow/brown
19 51 Rx Ring 3
brown/yellow
Tx Tip 4
white/brown
4 36 Tx Ring 4
brown/white
Rx Tip 4
yellow/slate
20 52 Rx Ring 4
slate/yellow
Tx Tip 5
white/slate
5 37 Tx Ring 5
slate/white
Rx Tip 5
violet/blue
21 53 Rx Ring 5
blue/violet
Tx Tip 6
red/blue
6 38 Tx Ring 6
blue/red
Rx Tip 6
violet/orange
22 54 Rx Ring 6
orange/violet
Tx Tip 7
red/orange
7 39 Tx Ring 7
orange/red
Rx Tip 7
violet/green
23 55 Rx Ring 7
green/violet
Tx Tip 8
red/green
8 40 Tx Ring 8
green/red
Rx Tip 8
violet/brown
24 56 Rx Ring 8
brown/violet
Tx Tip 9
red/brown
9 41 Tx Ring 9
brown/red
Rx Tip 9
violet/slate
25 57 Rx Ring 9
slate/violet
Tx Tip 10
red/slate
10 42 Tx Ring 10
slate/red
Rx Tip 10
white/blue
26 58 Rx Ring 10
blue/white
Tx Tip 11
black/blue
11 43 Tx Ring 11
blue/black
Rx Tip 11
white/orange
27 59 Rx Ring 11
orange/white
Tx Tip 12
black/orange
12 44 Tx Ring 12
orange/black
Rx Tip 12
white/green
28 60 Rx Ring 12
green/white
Tx Tip 13
black/green
13 45 Tx Ring 13
green/black
Rx Tip 13
white/brown
29 61 Rx Ring 13
brown/white
Tx Tip 14
black/brown
14 46 Tx Ring 14
brown/black
Rx Tip 14
white/slate
30 62 Rx Ring 14
slate/white
Tx Spare0+ N/A 15 47 Tx Spare0– N/A Rx Spare0+ N/A 31 63 Rx Spare0– N/A
Tx Spare1+ N/A 16 48 Tx Spare1– N/A Rx Spare1+ N/A 32 64 Rx Spare1– N/A
Table 1-9 AMP Champ Connector Pin Assignments (Shielded DS-1 Cable)
64-Pin Blue Bundle 64-Pin Orange Bundle
Signal/Wire Pin Pin Signal/Wire Signal/Wire Pin Pin Signal/Wire
Tx Tip 1
white/blue
1 33 Tx Ring 1
blue/white
Rx Tip 1
white/blue
17 49 Rx Ring 1
blue/white
Tx Tip 2
white/orange
2 34 Tx Ring 2
orange/white
Rx Tip 2
white/orange
18 50 Rx Ring 2
orange/white

1-32
Cisco ONS 15454 Reference Manual, R8.5.x
78-18106-01
Chapter 1 Shelf and Backplane Hardware
1.5.8 UBIC-V EIA
When using DS-1 AMP Champ cables, you must equip the ONS 15454 with an AMP Champ connector
EIA on each side of the backplane where DS-1 cables will terminate. Each AMP Champ connector on
the EIA corresponds to a slot in the shelf assembly and is numbered accordingly. The AMP Champ
connectors have screw-down tooling at each end of the connector.
1.5.8 UBIC-V EIA
UBIC-V EIAs are attached to the shelf assembly backplane to provide up to 112 transmit and receive
connections through 16 SCSI connectors per side (A and B). The UBIC-V EIAs are designed to support
DS-1, DS-3, and EC-1 signals. The appropriate cable assembly is required depending on the type of
signal.
Tx Tip 3
white/green
3 35 Tx Ring 3
green/white
Rx Tip 3
white/green
19 51 Rx Ring 3
green/white
Tx Tip 4
white/brown
4 36 Tx Ring 4
brown/white
Rx Tip 4
white/brown
20 52 Rx Ring 4
brown/white
Tx Tip 5
white/slate
5 37 Tx Ring 5
slate/white
Rx Tip 5
white/slate
21 53 Rx Ring 5
slate/white
Tx Tip 6
red/blue
6 38 Tx Ring 6
blue/red
Rx Tip 6
red/blue
22 54 Rx Ring 6
blue/red
Tx Tip 7
red/orange
7 39 Tx Ring 7
orange/red
Rx Tip 7
red/orange
23 55 Rx Ring 7
orange/red
Tx Tip 8
red/green
8 40 Tx Ring 8
green/red
Rx Tip 8
red/green
24 56 Rx Ring 8
green/red
Tx Tip 9
red/brown
9 41 Tx Ring 9
brown/red
Rx Tip 9
red/brown
25 57 Rx Ring 9
brown/red
Tx Tip 10
red/slate
10 42 Tx Ring 10
slate/red
Rx Tip 10
red/slate
26 58 Rx Ring 10
slate/red
Tx Tip 11
black/blue
11 43 Tx Ring 11
blue/black
Rx Tip 11
black/blue
27 59 Rx Ring 11
blue/black
Tx Tip 12
black/orange
12 44 Tx Ring 12
orange/black
Rx Tip 12
black/orange
28 60 Rx Ring 12
orange/black
Tx Tip 13
black/green
13 45 Tx Ring 13
green/black
Rx Tip 13
black/green
29 61 Rx Ring 13
green/black
Tx Tip 14
black/brown
14 46 Tx Ring 14
brown/black
Rx Tip 14
black/brown
30 62 Rx Ring 14
brown/black
Tx Tip 15
black/slate
15 47 Tx Tip 15
slate/black
Rx Tip 15
black/slate
31 63 Rx Tip 15
slate/black
Tx Tip 16
yellow/blue
16 48 Tx Tip 16
blue/yellow
Rx Tip 16
yellow/blue
32 64 Rx Tip 16
blue/yellow
Table 1-9 AMP Champ Connector Pin Assignments (Shielded DS-1 Cable) (continued)
64-Pin Blue Bundle 64-Pin Orange Bundle
Signal/Wire Pin Pin Signal/Wire Signal/Wire Pin Pin Signal/Wire

1-33
Cisco ONS 15454 Reference Manual, R8.5.x
78-18106-01
Chapter 1 Shelf and Backplane Hardware
1.5.8 UBIC-V EIA
You can install UBIC-Vs on one or both sides of the ONS 15454. As you face the rear of the ONS 15454
shelf assembly, the right side is the A side (15454-EIA-UBICV-A) and the left side is the B side
(15454-EIA-UBICV-B). The diagrams adjacent to each row of SCSI connectors indicate the slots and
ports that correspond with each SCSI connector in that row, depending on whether you are using a
high-density (HD) or low-density (LD) configuration.
UBIC-V EIAs will support high-density electrical cards (DS3/EC1-48, DS1/E1-56), as well as
low-density electrical cards.
Figure 1-20 shows the A- and B-side slot assignments.
Figure 1-20 UBIC-V Slot Designations
The UBIC-V sheet metal covers use the same screw holes as the standard sheet metal covers, but they
have 12 additional holes for pan-head screws and three holes for jack screws, so you can screw down the
cover and the board using standoffs on the UBIC-V board.
When installed with the standard door and cabling on the backplane, the ONS 15454 shelf measures
approximately 15.7 inches (399 mm) deep when partially populated with backplane cables, 16.1 inches
(409 mm) deep when fully populated, and 16.75 inches (425 mm) deep with the rear cover installed.
102176
BDS1/DS3
Tx
Tx
Rx
Rx
HD(SLOT 17) HD(SLOT 16)
DS3 37-48
DS1 43-56
DS3 1-12
DS1 1-14
DS3 1-12
DS1 1-14
DS3 25-36
DS1 29-42
HD(SLOT 17) HD(SLOT 16)
DS3 37-48
DS1 43-56
DS3 1-12
DS1 1-14
DS3 1-12
DS1 1-14
DS3 25-36
DS1 29-42
HD(SLOT 16) HD(SLOT 17)
DS3 37-48
DS1 43-56
DS3 13-24
DS1 15-28
DS3 13-24
DS1 15-28
DS3 25-36
DS1 29-42
HD(SLOT 16) HD(SLOT 17)
DS3 37-48
DS1 43-56
DS3 13-24
DS1 15-28
DS3 13-24
DS1 15-28
DS3 25-36
DS1 29-42
JACKSCREW SHOULD BE
INSTALLED FIRST AND
REMOVED LAST
JACKSCREW SHOULD BE
INSTALLED FIRST AND
REMOVED LAST
JACKSCREW SHOULD BE
INSTALLED FIRST AND
REMOVED LAST
REAR COVER
BRACKET
LOCATION
REAR COVER
BRACKET
LOCATION
LD
DS3 1-12
DS1 1-14
DS3 1-12
DS1 1-14
DS3 1-12
DS1 1-14
(SLOT 14)(SLOT 13)(SLOT 12)
DS3 1-12
DS1 1-14
DS3 1-12
DS1 1-14
DS3 1-12
DS1 1-14
UNUSED
UNUSED
TX
RX
LD
DS3 1-12
DS1 1-14
DS3 1-12
DS1 1-14
(SLOT 17)(SLOT 16)(SLOT 15)
DS3 1-12
DS1 1-14
DS3 1-12
DS1 1-14
UNUSED
UNUSED
TX
RX
P
P
J17 J20 J21 J23
J25 J28 J29 J31
J24 J22 J19 J18
J32 J30 J27 J26
A
Tx
Tx
Rx
Rx
DS1/DS3
DS3 25-36
DS1 29-42
DS3 1-12
DS1 1-14
DS3 1-12
DS1 1-14
DS3 37-48
DS1 43-56
HD(SLOT 2) HD(SLOT 1)
DS3 25-36
DS1 29-42
DS3 1-12
DS1 1-14
DS3 1-12
DS1 1-14
DS3 37-48
DS1 43-56
HD(SLOT 1) HD(SLOT 2)
DS3 25-36
DS1 29-42
DS3 13-24
DS1 15-28
DS3 13-24
DS1 15-28
DS3 37-48
DS1 43-56
HD(SLOT 1) HD(SLOT 2)
DS3 25-36
DS1 29-42
DS3 13-24
DS1 15-28
DS3 13-24
DS1 15-28
DS3 37-48
DS1 43-56
JACKSCREW SHOULD BE
INSTALLED FIRST AND
REMOVED LAST
REAR COVER
BRACKET
LOCATION
JACKSCREW SHOULD BE
INSTALLED FIRST AND
REMOVED LAST
JACKSCREW SHOULD BE
INSTALLED FIRST AND
REMOVED LAST
REAR COVER
BRACKET
LOCATION
HD(SLOT 1)
HD(SLOT 2)
LD
DS3 1-12
DS1 1-14
DS3 1-12
DS1 1-14
DS3 1-12
DS1 1-14
(SLOT 6) (SLOT 5) (SLOT 4)
DS3 1-12
DS1 1-14
DS3 1-12
DS1 1-14
DS3 1-12
DS1 1-14
UNUSED
UNUSED
TX
RX
LD
DS3 1-12
DS1 1-14
DS3 1-12
DS1 1-14
(SLOT 3) (SLOT 2) (SLOT 1)
DS3 1-12
DS1 1-14
DS3 1-12
DS1 1-14
UNUSED
UNUSED
P
P
TX
RX
J7 J5 J4 J1
J15 J13 J12 J9
J2 J3 J6 J8
J10 J11 J14 J16

1-34
Cisco ONS 15454 Reference Manual, R8.5.x
78-18106-01
Chapter 1 Shelf and Backplane Hardware
1.5.9 UBIC-H EIA
When installed with the deep door and cabling on the backplane, the ONS 15454 shelf measures
approximately 17.5 inches (445 mm) deep when partially populated with backplane cables, 17.9 inches
(455 mm) deep when fully populated, and 18.55 inches (471 mm) deep with the rear cover installed.
The UBIC-V EIA supports the following cards:
• DS1-14, DS1N-14
• DS3-12, DS3N-12
• DS3i-N-12
• DS3-12E, DS3N-12E
• EC1-12
• DS3XM-6
• DS3XM-12
• DS3/EC1-48
• DS1/E1-56
The A and B sides each host 16 high-density, 50-pin SCSI connectors. The A-side maps to
Slots 1 through 6 and the B-side maps to Slots 12 through 17.
In Software Releases 4.1.x and 4.6, UBIC-Vs support unprotected, 1:1, and 1:N (N < 5) protection
groups. In Software R5.0 and later, UBIC-Vs also support available high-density cards in unprotected
and 1:N (N < 2) protection groups.
Table 1-10 shows the UBIC-V protection types and their applicable slot assignments.
1.5.9 UBIC-H EIA
UBIC-H EIAs are attached to the shelf assembly backplane to provide up to 112 transmit and receive
DS-1 connections through 16 SCSI connectors per side (A and B) or 96 transmit and receive DS-3
connections. The UBIC-H EIAs are designed to support DS-1, DS-3, and EC-1 signals. The appropriate
cable assembly is required depending on the type of signal.
You can install UBIC-Hs on one or both sides of the ONS 15454. As you face the rear of the ONS 15454
shelf assembly, the right side is the A side (15454-EIA-UBICH-A) and the left side is the B side
(15454-EIA-UBICH-B). The diagrams adjacent to each row of SCSI connectors indicate the slots and
ports that correspond with each SCSI connector in that row, depending on whether you are using a high
density (HD) or low density (LD) configuration.
Note UBIC-H EIAs will support use with the high-density (DS3/EC1-48, DS1/E1-56, and DS3XM-12)
electrical cards, as well as existing low-density electrical cards.
Table 1-10 UBIC-V Protection Types and Slots
Protection Type Working Slots Protection Slots
Unprotected 1–6, 12–17 —
1:1 2, 4, 6, 12, 14, 16 1, 3, 5, 13, 15, 17
1:2 1, 2, 16, 17 3, 15
1:5 1, 2, 4, 5, 6, 12, 13, 14, 16, 17 3, 15

1-35
Cisco ONS 15454 Reference Manual, R8.5.x
78-18106-01
Chapter 1 Shelf and Backplane Hardware
1.5.9 UBIC-H EIA
Figure 1-21 shows the A- and B-side connector labeling.
Figure 1-21 UBIC-H EIA Connector Labeling
Tables 1-11 and 1-12 show the J-labeling and corresponding card ports for a shelf assembly configured
with low-density electrical cards.
124533

1-36
Cisco ONS 15454 Reference Manual, R8.5.x
78-18106-01
Chapter 1 Shelf and Backplane Hardware
1.5.9 UBIC-H EIA
Tables 1-13 and 1-14 show the J-labeling and corresponding card ports for a shelf assembly configured
with high-density 48-port DS-3/EC-1 or 56-port DS-1 electrical cards.
Table 1-11 J-Labeling Port Assignments for a Shelf Assembly Configured with Low-Density
Electrical Cards (A Side)
Slot Port Type
TX J4 J3 J2 J1 J5 J6 J7 J8
RX J12 J11 J10 J9 J13 J14 J15 J16
Ports Ports Ports Ports Ports Ports Ports Ports
1DS-1 1–14———————
DS-3 1–12———————
2DS-1 ————1–14———
DS-3 ————1–12———
3DS-1 ——————1–14—
DS-3 ——————1–12—
4DS-1 —————1–14——
DS-3 —————1–12——
5DS-1 —1–14——————
DS-3 —1–12——————
6DS-1 ——1–14—————
DS-3 ——1–12—————
Table 1-12 J-Labeling Port Assignments for a Shelf Assembly Configured with Low-Density
Electrical Cards (B Side)
Slot Port Type
TX J20 J19 J18 J17 J21 J22 J23 24
RX J28 J27 J26 J25 J29 J30 J31 J32
Ports Ports Ports Ports Ports Ports Ports Ports
17DS-1 1–14———————
DS-3 1–12———————
16DS-1 ————1–14———
DS-3 ————1–12———
15DS-1 ——————1–14—
DS-3 ——————1–12—
14DS-1 —————1–14——
DS-3 —————1–12——
13DS-1 —1–14——————
DS-3 —1–12——————
12DS-1 ——1–14—————
DS-3 ——1–12—————

1-37
Cisco ONS 15454 Reference Manual, R8.5.x
78-18106-01
Chapter 1 Shelf and Backplane Hardware
1.5.9 UBIC-H EIA
If you are installing UBIC-H EIAs after the shelf assembly is installed, plug the UBIC-H EIA into the
backplane. The UBIC-H backplane must replace the standard sheet metal cover to provide access to the
cable connectors. The UBIC-H sheet metal covers use the same screw holes as the standard sheet metal
covers, but they have 12 additional holes for panhead screws and three holes for jack screws so you can
screw down the cover and the board using standoffs on the UBIC-H board.
When installed with the standard door and cabling on the backplane, the ONS 15454 shelf measures
approximately 14.5 inches deep when fully populated with backplane cables, and 15.0 inches deep with
the rear cover installed. When installed with the deep door and cabling on the backplane, the ONS 15454
shelf measures approximately 16.5 inches deep when fully populated with backplane cables, and 17.0
inches deep with the rear cover installed.
The UBIC-H EIA supports the following cards:
• DS1-14, DS1N-14
• DS3-12, DS3N-12
• DS3-12E, DS3N-12E
• EC1-12
• DS3XM-6
• DS3XM-12
• DS3/EC1-48
• DS1/E1-56
Table 1-13 J-Labeling Port Assignments for a Shelf Configured with High-Density Electrical
Cards (A Side)
Slot Port Type
TX J4 J3 J2 J1 J5 J6 J7 J8
RX J12 J11 J10 J9 J13 J14 J15 J16
Ports Ports Ports Ports Ports Ports Ports Ports
1 DS-1 1–14 15–28 29–42 43–56 — — — —
DS-3 1–12 13–24 25–36 37–48 — — — —
2 DS-1 — — — — 1–14 15–28 29–42 43–56
DS-3 — — — — 1–12 13–24 25–36 37–48
Table 1-14 J-Labeling Port Assignments for a Shelf Configured with High-Density Electrical
Cards (B Side)
Slot Port Type
TX J20 J19 J18 J17 J21 J22 J23 24
RX J28 J27 J26 J25 J29 J30 J31 J32
Ports Ports Ports Ports Ports Ports Ports Ports
17 DS-1 1–14 15–28 29–42 43–56 — — — —
DS-3 1–12 13–24 25–36 37–48 — — — —
16DS-1 ————1–1415–2829–4243–56
DS-3 ————1–1213–2425–3637–48

1-38
Cisco ONS 15454 Reference Manual, R8.5.x
78-18106-01
Chapter 1 Shelf and Backplane Hardware
1.5.10 EIA Replacement
The A and B sides each host 16 high-density, 50-pin SCSI connectors. The A-side maps to
Slots 1 through 6 and the B-side maps to Slots 12 through 17.
In Software Releases prior to Release 5.0, UBIC-Hs support unprotected, 1:1, and 1:N (where N < 5)
protection groups. In Software R5.0 and greater, UBIC-Hs additionally support available high-density
cards in unprotected and 1:N protection (where N < 2) protection groups.
Table 1-15 shows protection groups and their applicable slot assignments.
1.5.10 EIA Replacement
Before you attach a new EIA, you must remove the backplane cover or EIA already installed on the
ONS 15454. Refer to the spare document(s) for the EIA type(s) you are removing and replacing for
specific information.
1.6 Coaxial Cable
Caution Always use the supplied ESD wristband when working with a powered ONS 15454. Plug the wristband
cable into the ESD jack located on the lower-right outside edge of the shelf assembly.
When using ONS 15454 DS-3 electrical cables, the cables must terminate on an EIA installed on the
ONS 15454 backplane. All DS-3 cables connected to the ONS 15454 DS-3 card must terminate with
coaxial cables using the desired connector type to connect to the specified EIA.
The electromagnetic compatibility (EMC) performance of the node depends on good-quality DS-3
coaxial cables, such as Shuner Type G 03233 D, or the equivalent.
1.7 DS-1 Cable
DS-1 cables support AMP Champ connectors and twisted-pair wire-wrap cabling. Twisted-pair
wire-wrap cables require SMB EIAs.
1.7.1 Twisted Pair Wire-Wrap Cables
Installing twisted-pair, wire-wrap DS-1 cables requires separate pairs of grounded twisted-pair cables
for receive (in) and transmit (out). Prepare four cables, two for receive and two for transmit, for each
DS-1 facility to be installed.
Table 1-15 UBIC-H Protection Types and Slots
Protection Type Working Slots Protection Slots
Unprotected 1–6, 12–17 —
1:1 2, 4, 6, 12, 14, 16 1, 3, 5, 13, 15, 17
1:2 1, 2, 16, 17 3, 15
1:5 1, 2, 4, 5, 6, 12, 13, 14, 16, 17 3, 15

1-39
Cisco ONS 15454 Reference Manual, R8.5.x
78-18106-01
Chapter 1 Shelf and Backplane Hardware
1.7.2 Electrical Interface Adapters
Caution Always use the supplied ESD wristband when working with a powered ONS 15454. Plug the wristband
cable into the ESD jack located on the lower-right outside edge of the shelf assembly.
If you use DS-1 electrical twisted-pair cables, equip the ONS 15454 with an SMB EIA on each side of
the backplane where DS-1 cables will terminate. You must install special DS-1 electrical interface
adapters, commonly referred to as a balun, on every transmit and receive connector for each DS-1
termination.
1.7.2 Electrical Interface Adapters
Note DS-1 electrical interface adapters project an additional 1.72 inches (43.7 mm) from the ONS 15454
backplane.
If you install DS-1 cards in the ONS 15454, you must fit the corresponding transmit and receive SMB
connectors on the EIA with a DS-1 electrical interface adapter. You can install the adapter on the SMB
connector for the port. The adapter has wire-wrap posts for DS-1 transmit and receive cables.
Figure 1-22 shows the DS-1 electrical interface adapter.
Note “EIA” refers to electrical interface assemblies and not electrical interface adapters. Electrical interface
adapters are also known as baluns.
Figure 1-22 DS-1 Electrical Interface Adapter (Balun)
Each DS-1 electrical interface adapter has a female SMB connector on one end and a pair of 0.045 inch
(1.14 mm) square wire-wrap posts on the other end. The wire-wrap posts are 0.200 inches (5.08 mm)
apart.
Caution Always use the supplied ESD wristband when working with a powered ONS 15454. Plug the wristband
cable into the ESD jack located on the lower-right outside edge of the shelf assembly.
SMB Connector Wire wrap posts
DS-1
Electrical
interface
adapter
Ring
Tip
32071

1-40
Cisco ONS 15454 Reference Manual, R8.5.x
78-18106-01
Chapter 1 Shelf and Backplane Hardware
1.8 UBIC-V Cables
1.8 UBIC-V Cables
Note Cisco Systems announced the end-of-sale and end-of-life dates for the Cisco ONS 15454 MSPP
Universal BackPlane Interface Adapter, Vertical Orientation (UBIC-V), and its DS1 and DS3 Cables.
For further details, refer to Product Bulletin No. EOL5039 at
http://www.cisco.com/en/US/partner/prod/collateral/optical/ps5724/ps2006/prod_end-of-life_notice09
00aecd8052a481.html.
The UBIC-V EIA is designed to support DS-1, DS-3, or EC-1 signals. The type of signal supported is
determined by the respective UBIC-V cable assembly.
DS-1 cables for the UBIC-V have a maximum supported distance of 655 feet (199.6 m). DS-1 cables
arrive with unterminated #24 AWG twisted pairs on the far end and are color coded as identified in
Table 1-17.
The following DS-1 cables are no longer available from Cisco Systems for use with the UBIC-V EIA:
• DS-1 cable, 150 feet: 15454-CADS1-SD
• DS-1 cable, 250 feet: 15454-CADS1-ID
• DS-1 cable, 655 feet: 15454-CADS1-LD
DS-3/EC-1 cables for the UBIC-V have a maximum supported distance of 450 feet (137.2 m).
DS-3/EC-1 cables arrive with unterminated coaxial cable at the far end and labeled with the respective
port number. 75-ohm BNC connectors for each port (qty. 12) are supplied and require that they be
crimped on.
The following DS-3/EC-1 cables are no longer available from Cisco Systems for use with the UBIC-V
EIA:
• DS-3/EC-1 cable, 75 feet: 15454-CADS3-SD
• DS-3/EC-1 cable, 225 feet: 15454-CADS3-ID
• DS-3/EC-1 cable, 450 feet: 15454-CADS3-LD
Figure 1-23 identifies the pin numbers for the DS-1 and DS-3/EC-1 cables as referenced from the SCSI
connector.
Figure 1-23 Cable Connector Pins
Table 1-16 identifies the UBIC-V SCSI connector pin assignments for the DS-1 cables as referenced
from the EIA backplane to the SCSI connector.
Note Conversion from the back plane’s single ended (unbalanced) 75-ohm signal to a differential (balanced)
100-ohm signal happens through the embedded transformer within the SCSI connector. The cable's
shield is connected to the connector shell. This conversion is illustrated in Figure 1-24.
115171
Pin 1 Pin 25
Pin 26 Pin 50

1-41
Cisco ONS 15454 Reference Manual, R8.5.x
78-18106-01
Chapter 1 Shelf and Backplane Hardware
1.8 UBIC-V Cables
Table 1-16 UBIC-V DS-1 SCSI Connector Pin Out
Port SCSI Pin SCSI Pin Port
#1 1 26 #7
FGnd 2 27 FGnd
FGnd 3 28 FGnd
FGnd 4 29 FGnd
#2 5 30 #8
FGnd 6 31 FGnd
FGnd 7 32 FGnd
FGnd 8 33 FGnd
#3 9 34 #9
FGnd 10 35 FGnd
FGnd 11 36 FGnd
FGnd 12 37 FGnd
#4 13 38 #10
FGnd 14 39 FGnd
FGnd 15 40 FGnd
FGnd 16 41 FGnd
#5 17 42 #11
FGnd 18 43 FGnd
FGnd 19 44 FGnd
FGnd 20 45 FGnd
#6 21 46 #12
FGnd 22 47 FGnd
FGnd 23 48 FGnd
FGnd 24 49 FGnd
#13 25 50 #14

1-42
Cisco ONS 15454 Reference Manual, R8.5.x
78-18106-01
Chapter 1 Shelf and Backplane Hardware
1.8 UBIC-V Cables
Figure 1-24 UBIC-V DS-1 Cable Schematic Diagram
Table 1-17 shows the UBIC-V DS-1 Tip/Ring color coding.
UBIC-V DS-1 Cable
Shield to connector shell
Tip DS1 #1
Ring DS1 #1
Tip DS1 #2
Ring DS1 #2
100Ω Differential DS-1
To/From DSx
100Ω Differential DS-1
To/From DSx
Shield to connector shell
Tip DS1 #13
Ring DS1 #13
Tip DS1 #14
Ring DS1 #14
100Ω Differential DS-1
To/From DSx
100Ω Differential DS-1
To/From DSx
DS1 75Ω
Port #1
DS1 75Ω
Port #2
FGND
FGND
FGND
Pin 1
Pin 5
DS1 75Ω
Port #13
Pin 25
Pin 2 — FGnd
Pin 3 — FGnd
Pin 4 — FGnd
75Ω Signal
To/From UBIC-V
75Ω Signal
To/From UBIC-V
75Ω Signal
To/From UBIC-V
FGND
DS1 75Ω
Port #14
Pin 50
75Ω Signal
To/From UBIC-V
1:1.15
1:1.15
1:1.15
1:1.15
To/From
Customer DSX
To/From SCSI
connector on the
UBIC-V EIA
273810

1-43
Cisco ONS 15454 Reference Manual, R8.5.x
78-18106-01
Chapter 1 Shelf and Backplane Hardware
1.8 UBIC-V Cables
Table 1-18 identifies the UBIC-V SCSI connector pin assignments for the DS-3/EC-1 cables as
referenced from the EIA backplane to the SCSI connector.
Table 1-17 UBIC-V DS-1 Tip/Ring Color Coding
Wire Color Signal Signal Wire Color
White/blue Tip DS-1 #1 Ring DS-1 #1 Blue/white
White/orange Tip DS-1 #2 Ring DS-1 #2 Orange/white
White/green Tip DS-1 #3 Ring DS-1 #3 Green/white
White/brown Tip DS-1 #4 Ring DS-1 #4 Brown/white
White/slate Tip DS-1 #5 Ring DS-1 #5 Slate/white
Red/blue Tip DS-1 #6 Ring DS-1 #6 Blue/red
Red/orange Tip DS-1 #7 Ring DS-1 #7 Orange/red
Red/green Tip DS-1 #8 Ring DS-1 #8 Green/red
Red/brown Tip DS-1 #9 Ring DS-1 #9 Brown/red
Red/slate Tip DS-1 #10 Ring DS-1 #10 Slate/red
Black/blue Tip DS-1 #11 Ring DS-1 #11 Blue/black
Black/orange Tip DS-1 #12 Ring DS-1 #12 Orange/black
Black/green Tip DS-1 #13 Ring DS-1 #13 Green/black
Black/brown Tip DS-1 #14 Ring DS-1 #14 Brown/black
Table 1-18 UBIC-V DS-3/EC-1 SCSI Connector Pin Out
Port SCSI Pin SCSI Pin Port
#1 1 26 #7
FGnd 2 27 FGnd
FGnd 3 28 FGnd
FGnd 4 29 FGnd
#2 5 30 #8
FGnd 6 31 FGnd
FGnd 7 32 FGnd
FGnd 8 33 FGnd
#3 9 34 #9
FGnd 10 35 FGnd
FGnd 11 36 FGnd
FGnd 12 37 FGnd
#4 13 38 #10
FGnd 14 39 FGnd
FGnd 15 40 FGnd
FGnd 16 41 FGnd

1-44
Cisco ONS 15454 Reference Manual, R8.5.x
78-18106-01
Chapter 1 Shelf and Backplane Hardware
1.8 UBIC-V Cables
Figure 1-25 shows the UBIC-V DS-3/EC-1 cable schematic diagram.
#5 17 42 #11
FGnd 18 43 FGnd
FGnd 19 44 FGnd
FGnd 20 45 FGnd
#6 21 46 #12
FGnd 22 47 FGnd
FGnd 23 48 FGnd
FGnd 24 49 FGnd
Not connected 25 50 Not connected
Table 1-18 UBIC-V DS-3/EC-1 SCSI Connector Pin Out (continued)
Port SCSI Pin SCSI Pin Port

1-45
Cisco ONS 15454 Reference Manual, R8.5.x
78-18106-01
Chapter 1 Shelf and Backplane Hardware
1.9 UBIC-H Cables
Figure 1-25 UBIC-V DS-3/EC-1 Cable Schematic Diagram
1.9 UBIC-H Cables
The UBIC-H EIA is designed to support DS-1, DS-3, or EC-1 signals. The type of signal supported is
determined by the UBIC-H cable assembly that you order.
To support DS-1 signals, select the DS-1 UBIC-H cable assembly (part number
15454-CADS1-H-<length>).
DS-3 75Ω
Port #1
DS-3 75Ω
Port #2
FGND
FGND
FGND
Pin 1
Pin 5
DS-3 75Ω
Port #11
Pin 42
75Ω Signal
To/From UBIC
75Ω Signal To/From
75Ω Signal To/From
DS-3 75Ω
Port #12
Pin 46
75Ω Signal To/From
From/To
Customer DSx
273811
DS-3/EC1 Cable
Port #1
Port #2
Port #11
Port #12
75Ω DS-3/EC1 signal coming to/from Tyco SCSI
connector and being placed on 735A (or 735C) Coax
Frame GND from
shield to connector

1-46
Cisco ONS 15454 Reference Manual, R8.5.x
78-18106-01
Chapter 1 Shelf and Backplane Hardware
1.9 UBIC-H Cables
To support DS-3 or EC-1 signals, select the DS-3/EC-1 UBIC-H cable assembly (part number
15454-CADS3-H-<length>).
DS-1 cables for the UBIC-H have a maximum supported distance of 655 feet (199.6 m). DS-1 cables
arrive with unterminated #24 AWG twisted pairs on the far end and are color coded as identified in
Table 1-20.
The following DS-1 cables are available from Cisco Systems for use with the UBIC-H EIA:
• 25 feet: 15454-CADS1-H-25
• 50 feet: 15454-CADS1-H-50
• 75 feet: 15454-CADS1-H-75
• 100 feet: 15454-CADS1-H-100
• 150 feet: 15454-CADS1-H-150
• 200 feet: 15454-CADS1-H-200
• 250 feet: 15454-CADS1-H-250
• 350 feet: 15454-CADS1-H-350
• 450 feet: 15454-CADS1-H-450
• 550 feet: 15454-CADS1-H-550
• 655 feet: 15454-CADS1-H-655
DS-3/EC-1 cables for the UBIC-H have a maximum supported distance of 450 feet (137.2 m).
DS-3/EC-1 cables arrive with unterminated coaxial cable at the far end and labeled with the respective
port number. 75-ohm BNC connectors for each port (qty. 12) are supplied and require that they be
crimped on.
The following DS-3/EC-1 cables are available from Cisco Systems for use with the UBIC-H EIA:
• 25 feet: 15454-CADS3-H-25
• 50 feet: 15454-CADS3-H-50
• 75 feet: 15454-CADS3-H-75
• 100 feet: 15454-CADS3-H-100
• 125 feet: 15454-CADS3-H-125
• 150 feet: 15454-CADS3-H-150
• 175 feet: 15454-CADS3-H-175
• 200 feet: 15454-CADS3-H-200
• 225 feet: 15454-CADS3-H-225
• 250 feet: 15454-CADS3-H-250
• 300 feet: 15454-CADS3-H-300
• 350 feet: 15454-CADS3-H-350
• 450 feet: 15454-CADS3-H-450
Figure 1-26 identifies the pin numbers for the DS-1 and DS-3/EC-1 cables as referenced from the SCSI
connector.

1-47
Cisco ONS 15454 Reference Manual, R8.5.x
78-18106-01
Chapter 1 Shelf and Backplane Hardware
1.9 UBIC-H Cables
Figure 1-26 Cable Connector Pins
Table 1-19 identifies the UBIC-H SCSI connector pin assignments for the DS-1 cables as referenced
from the EIA backplane to the SCSI connector.
Note Conversion from the back plane’s single ended (unbalanced) 75-ohm signal to a differential (balanced)
100-ohm signal happens through the embedded transformer within the SCSI connector. The cable's
shield is connected to the connector shell. This conversion is illustrated in Figure 1-27.
115171
Pin 1 Pin 25
Pin 26 Pin 50
Table 1-19 UBIC-H DS-1 SCSI Connector Pin Out
Port SCSI Pin SCSI Pin Port
#1 1 26 #7
FGnd 2 27 FGnd
FGnd 3 28 FGnd
FGnd 4 29 FGnd
#2 5 30 #8
FGnd 6 31 FGnd
FGnd 7 32 FGnd
FGnd 8 33 FGnd
#3 9 34 #9
FGnd 10 35 FGnd
FGnd 11 36 FGnd
FGnd 12 37 FGnd
#4 13 38 #10
FGnd 14 39 FGnd
FGnd 15 40 FGnd
FGnd 16 41 FGnd
#5 17 42 #11
FGnd 18 43 FGnd
FGnd 19 44 FGnd
FGnd 20 45 FGnd
#6 21 46 #12
FGnd 22 47 FGnd

1-48
Cisco ONS 15454 Reference Manual, R8.5.x
78-18106-01
Chapter 1 Shelf and Backplane Hardware
1.9 UBIC-H Cables
Figure 1-27 UBIC-H DS-1 Cable Schematic Diagram
Table 1-20 shows the UBIC-H DS-1 Tip/Ring color coding.
FGnd 23 48 FGnd
FGnd 24 49 FGnd
#13 25 50 #14
Table 1-19 UBIC-H DS-1 SCSI Connector Pin Out (continued)
Port SCSI Pin SCSI Pin Port
UBIC-H DS-1 Cable
Shield to connector shell
Tip DS1 #1
Ring DS1 #1
Tip DS1 #2
Ring DS1 #2
100Ω Differential DS-1
To/From DSx
100Ω Differential DS-1
To/From DSx
Shield to connector shell
Tip DS1 #13
Ring DS1 #13
Tip DS1 #14
Ring DS1 #14
100Ω Differential DS-1
To/From DSx
DS1 75Ω
Port #1
DS1 75Ω
Port #2
FGND
FGND
FGND
Pin 1
Pin 5
DS1 75Ω
Port #13
Pin 25
Pin 2 — FGnd
Pin 3 — FGnd
Pin 4 — FGnd
75Ω Signal
To/From UBIC-H
75Ω Signal
To/From UBIC-H
75Ω Signal
To/From UBIC-H
FGND
DS1 75Ω
Port #14
Pin 50
75Ω Signal
To/From UBIC-H
1:1.15
1:1.15
1:1.15
1:1.15
To/From
Customer DSX
273808

1-49
Cisco ONS 15454 Reference Manual, R8.5.x
78-18106-01
Chapter 1 Shelf and Backplane Hardware
1.9 UBIC-H Cables
Table 1-21 identifies the UBIC-H SCSI connector pin assignments for the DS-3/EC-1 cables as
referenced from the EIA backplane to the SCSI connector.
Table 1-20 UBIC-H DS-1 Tip/Ring Color Coding
Wire Color Signal Signal Wire Color
White/blue Tip DS-1 #1 Ring DS-1 #1 Blue/white
White/orange Tip DS-1 #2 Ring DS-1 #2 Orange/white
White/green Tip DS-1 #3 Ring DS-1 #3 Green/white
White/brown Tip DS-1 #4 Ring DS-1 #4 Brown/white
White/slate Tip DS-1 #5 Ring DS-1 #5 Slate/white
Red/blue Tip DS-1 #6 Ring DS-1 #6 Blue/red
Red/orange Tip DS-1 #7 Ring DS-1 #7 Orange/red
Red/green Tip DS-1 #8 Ring DS-1 #8 Green/red
Red/brown Tip DS-1 #9 Ring DS-1 #9 Brown/red
Red/slate Tip DS-1 #10 Ring DS-1 #10 Slate/red
Black/blue Tip DS-1 #11 Ring DS-1 #11 Blue/black
Black/orange Tip DS-1 #12 Ring DS-1 #12 Orange/black
Black/green Tip DS-1 #13 Ring DS-1 #13 Green/black
Black/brown Tip DS-1 #14 Ring DS-1 #14 Brown/black
Table 1-21 UBIC-H DS-3/EC-1 SCSI Connector Pin Out
Port SCSI Pin SCSI Pin Port
#1 1 26 #7
FGnd 2 27 FGnd
FGnd 3 28 FGnd
FGnd 4 29 FGnd
#2 5 30 #8
FGnd 6 31 FGnd
FGnd 7 32 FGnd
FGnd 8 33 FGnd
#3 9 34 #9
FGnd 10 35 FGnd
FGnd 11 36 FGnd
FGnd 12 37 FGnd
#4 13 38 #10
FGnd 14 39 FGnd
FGnd 15 40 FGnd
FGnd 16 41 FGnd

1-50
Cisco ONS 15454 Reference Manual, R8.5.x
78-18106-01
Chapter 1 Shelf and Backplane Hardware
1.9 UBIC-H Cables
Figure 1-28 shows the UBIC-H DS-3/EC-1 cable schematic diagram
#5 17 42 #11
FGnd 18 43 FGnd
FGnd 19 44 FGnd
FGnd 20 45 FGnd
#6 21 46 #12
FGnd 22 47 FGnd
FGnd 23 48 FGnd
FGnd 24 49 FGnd
Not connected 25 50 Not connected
Table 1-21 UBIC-H DS-3/EC-1 SCSI Connector Pin Out (continued)
Port SCSI Pin SCSI Pin Port

1-51
Cisco ONS 15454 Reference Manual, R8.5.x
78-18106-01
Chapter 1 Shelf and Backplane Hardware
1.10 Ethernet Cables
Figure 1-28 UBIC-H DS-3/EC-1 Cable Schematic Diagram
1.10 Ethernet Cables
Ethernet cables use RJ-45 connectors, and are straight-through or crossover, depending on what is
connected to them.
Table 1-22 shows 100Base-TX connector pin assignments, used with E100 Ethernet cards in the ONS
15454.
DS-3 75Ω
Port #1
DS-3 75Ω
Port #2
FGND
FGND
Pin 1
Pin 5
DS-3 75Ω
Port #11
Pin 42
75Ω Signal
To/From UBIC
75Ω Signal To/From
75Ω Signal To/From
DS-3 75Ω
Port #12
Pin 46
75Ω Signal To/From
From/To
Customer DSx
273809
DS-3/EC1 Cable
Port #1
Port #2
Port #11
Port #12
75Ω DS-3/EC1 signal coming to/from Tyco SCSI
connector and being placed on 735A (or 735C) Coax

1-52
Cisco ONS 15454 Reference Manual, R8.5.x
78-18106-01
Chapter 1 Shelf and Backplane Hardware
1.10 Ethernet Cables
Figure 1-29 shows the pin locations on 100BaseT connector.
Figure 1-29 100BaseT Connector Pins
Figure 1-30 shows the straight-through Ethernet cable schematic. Use a straight-through cable when
connecting to a router or a PC.
Figure 1-30 Straight-Through Cable
Table 1-22 E100-TX Connector Pinout
Pin Cable Port
1RD+
2RD–
3TD+
4NC
5NC
6TD–
7NC
8NC
1 2 3 4 5 6 7 8
H5436
Switch
3 TD+
6 TD–
1 RD+
2 RD–
Router or PC
3 RD+
6 RD–
1 TD+
2 TD–
H5578

1-53
Cisco ONS 15454 Reference Manual, R8.5.x
78-18106-01
Chapter 1 Shelf and Backplane Hardware
1.11 Cable Routing and Management
Figure 1-31 shows the crossover Ethernet cable schematic. Use a crossover cable when connecting to a
switch or hub.
Figure 1-31 Crossover Cable
1.11 Cable Routing and Management
The ONS 15454 cable management facilities include the following:
• A cable-routing channel (behind the fold-down door) that runs the width of the shelf assembly
(Figure 1-32)
• Plastic horseshoe-shaped fiber guides at each side opening of the cable-routing channel that ensure
the proper bend radius is maintained in the fibers (Figure 1-33)
Note You can remove the fiber guide if necessary to create a larger opening (if you need to route
CAT-5 Ethernet cables out the side, for example). To remove the fiber guide, take out the
three screws that anchor it to the side of the shelf assembly.
• A fold-down door that provides access to the cable-management tray
• Cable tie-wrap facilities on EIAs that secure cables to the cover panel
• A cable routing channel that enables you to route cables out either side
• Jumper slack storage reels (2) on each side panel that reduce the amount of slack in cables that are
connected to other devices
Note To remove the jumper slack storage reels, take out the screw in the center of each reel.
• Optional tie-down bar
Figure 1-32 shows the cable management facilities that you can access through the fold-down front door,
including the cable-routing channel and cable-routing channel posts.
Switch
3 TD+
6 TD–
1 RD+
2 RD–
Switch
3 TD+
6 TD–
1 RD+
2 RD–
H5579

1-54
Cisco ONS 15454 Reference Manual, R8.5.x
78-18106-01
Chapter 1 Shelf and Backplane Hardware
1.11.1 Fiber Management
Figure 1-32 Managing Cables on the Front Panel
1.11.1 Fiber Management
The jumper routing fins are designed to route fiber jumpers out of both sides of the shelf. Slots 1 to 6
exit to the left, and Slots 12 to 17 exit to the right. Figure 1-33 shows fibers routed from cards in the left
slots, down through the fins, then exiting out the fiber channel to the left. The maximum capacity of the
fiber routing channel depends on the size of the fiber jumpers. Table 1-23 gives the maximum capacity
of the fiber channel for each side of the shelf, for the different fiber sizes.
Figure 1-33 Fiber Capacity
FAN FAIL CRIT MAJ MIN
145262
Cable-routing
channel posts
Fold down
front door
Fiber guides
96518

1-55
Cisco ONS 15454 Reference Manual, R8.5.x
78-18106-01
Chapter 1 Shelf and Backplane Hardware
1.11.2 Fiber Management Using the Tie-Down Bar
Table 1-23 provides the maximum capacity of the fiber channel for one side of a shelf, depending on
fiber size and number of Ethernet cables running through that fiber channel.
Plan your fiber size according to the number of cards/ports installed in each side of the shelf. For
example, if your port combination requires 36 fibers, 3 mm (0.11 inch) fiber is adequate. If your port
combination requires 68 fibers, you must use 2 mm(0.7 inch) or smaller fibers.
1.11.2 Fiber Management Using the Tie-Down Bar
You can install an optional 5-inch (127 mm) tie-down bar on the rear of the ANSI chassis. You can use
tie-wraps or other site-specific material to bundle the cabling and attach it to the bar so that you can more
easily route the cable away from the rack.
Figure 1-34 shows the tie-down bar, the ONS 15454, and the rack.
Figure 1-34 Tie-Down Bar
Table 1-23 Fiber Channel Capacity (One Side of the Shelf)
Fiber Diameter
Maximum Number of Fibers Exiting Each Side
No Ethernet Cables One Ethernet Cable Two Ethernet Cables
1.6 mm (0.6 inch) 144 127 110
2 mm (0.7 inch) 90 80 70
3 mm (0.11 inch) 40 36 32
105012
Tie-down bar

1-56
Cisco ONS 15454 Reference Manual, R8.5.x
78-18106-01
Chapter 1 Shelf and Backplane Hardware
1.11.3 Coaxial Cable Management
1.11.3 Coaxial Cable Management
Coaxial cables connect to EIAs on the ONS 15454 backplane using cable connectors. EIAs feature
cable-management eyelets for tie wrapping or lacing cables to the cover panel.
1.11.4 DS-1 Twisted-Pair Cable Management
Connect twisted pair/DS-1 cables to SMB EIAs on the ONS 15454 backplane using cable connectors
and DS-1 EIAs (baluns).
1.11.5 AMP Champ Cable Management
EIAs have cable management eyelets to tiewrap or lace cables to the cover panel. Tie wrap or lace the
AMP Champ cables according to local site practice and route the cables. If you configure the ONS 15454
for a 23-inch (584.2 mm) rack, two additional inches (50.8 mm) of cable management area is available
on each side of the shelf assembly.
1.12 Alarm Expansion Panel
The optional ONS 15454 alarm expansion panel (AEP) can be used with the Alarm Interface
Controller—International card (AIC-I) card to provide an additional 48 dry alarm contacts for the ONS
15454, 32 of which are inputs and 16 are outputs. The AEP is a printed circuit board assembly that is
installed on the backplane. Figure 1-35 shows the AEP board; the left connector is the input connector
and the right connector is the output connector.
The AIC-I without an AEP already contains direct alarm contacts. These direct AIC-I alarm contacts are
routed through the backplane to wire-wrap pins accessible from the back of the shelf. If you install an
AEP, you cannot use the alarm contacts on the wire-wrap pins. For further information about the AIC-I,
see the “2.7 AIC-I Card” section on page 2-28.

1-57
Cisco ONS 15454 Reference Manual, R8.5.x
78-18106-01
Chapter 1 Shelf and Backplane Hardware
1.12.1 Wire-Wrap and Pin Connections
Figure 1-35 AEP Printed Circuit Board Assembly
Figure 1-36 shows the AEP block diagram.
Figure 1-36 AEP Block Diagram
Each AEP alarm input port has provisionable label and severity. The alarm inputs have optocoupler
isolation. They have one common 48-VDC output and a maximum of 2 mA per input. Each opto metal
oxide semiconductor (MOS) alarm output can operate by definable alarm condition, a maximum open
circuit voltage of 60 VDC, anda maximum current of 100 mA. See the “2.7.2 External Alarms and
Controls” section on page 2-30 for further information.
1.12.1 Wire-Wrap and Pin Connections
Figure 1-37 shows the wire-wrapping connections on the backplane.
78471
Input Connector
Output Connector
AIC-I Interface
(wire wrapping)
TIA/EIA 485 In Alarm Relays
Out Alarm Relays
Inventory data
(EEPROM)
AEP/AIE
CPLD
Power Supply
78406

1-58
Cisco ONS 15454 Reference Manual, R8.5.x
78-18106-01
Chapter 1 Shelf and Backplane Hardware
1.12.1 Wire-Wrap and Pin Connections
Figure 1-37 AEP Wire-Wrap Connections to Backplane Pins
Table 1-24 shows the backplane pin assignments and corresponding signals on the AIC-I and AEP.
Figure 1-38 is a circuit diagram of the alarm inputs (Inputs 1 and 32 are shown in the example).
Table 1-24 Pin Assignments for the AEP
AEP Cable Wire Backplane Pin AIC-I Signal AEP Signal
Black A1 GND AEP_GND
White A2 AE_+5 AEP_+5
Slate A3 VBAT– VBAT–
Violet A4 VB+ VB+
Blue A5 AE_CLK_P AE_CLK_P
Green A6 AE_CLK_N AE_CLK_N
Yellow A7 AE_DIN_P AE_DOUT_P
Orange A8 AE_DIN_N AE_DOUT_N
Red A9 AE_DOUT_P AE_DIN_P
Brown A10 AE_DOUT_N AE_DIN_N

1-59
Cisco ONS 15454 Reference Manual, R8.5.x
78-18106-01
Chapter 1 Shelf and Backplane Hardware
1.12.1 Wire-Wrap and Pin Connections
Figure 1-38 Alarm Input Circuit Diagram
Table 1-25 lists the connections to the external alarm sources.
78473
Station
48 V
max. 2 mA
AEP/AIE
GND
VBAT–
VBAT–
Input 1
Input 48
Table 1-25 Alarm Input Pin Association
AMP Champ
Pin Number Signal Name
AMP Champ
Pin Number Signal Name
1 ALARM_IN_1– 27 GND
2 GND 28 ALARM_IN_2–
3 ALARM_IN_3– 29 ALARM_IN_4–
4 ALARM_IN_5– 30 GND
5 GND 31 ALARM_IN_6–
6 ALARM_IN_7– 32 ALARM_IN_8–
7 ALARM_IN_9– 33 GND
8 GND 34 ALARM_IN_10–
9 ALARM_IN_11– 35 ALARM_IN_12–
10 ALARM_IN_13– 36 GND
11 GND 37 ALARM_IN_14–
12 ALARM_IN_15– 38 ALARM_IN_16–
13 ALARM_IN_17– 39 GND
14 GND 40 ALARM_IN_18–
15 ALARM_IN_19– 41 ALARM_IN_20–
16 ALARM_IN_21– 42 GND
17 GND 43 ALARM_IN_22–
18 ALARM_IN_23– 44 ALARM_IN_24–
19 ALARM_IN_25– 45 GND

1-60
Cisco ONS 15454 Reference Manual, R8.5.x
78-18106-01
Chapter 1 Shelf and Backplane Hardware
1.12.1 Wire-Wrap and Pin Connections
Figure 1-39 is a circuit diagram of the alarm outputs (Outputs 1 and 16 are shown in the example).
Figure 1-39 Alarm Output Circuit Diagram
Use the pin numbers in Table 1-26 to connect to the external elements being switched by external alarms.
20 GND 46 ALARM_IN_26–
21 ALARM_IN_27– 47 ALARM_IN_28–
22 ALARM_IN_29– 48 GND
23 GND 49 ALARM_IN_30–
24 ALARM_IN_31– 50 N.C.
25 ALARM_IN_+ 51 GND1
26 ALARM_IN_0– 52 GND2
Table 1-25 Alarm Input Pin Association (continued)
AMP Champ
Pin Number Signal Name
AMP Champ
Pin Number Signal Name
78474
Station
max. 60 V/100 mA
AEP/AIE
Output 1
Output 16
Table 1-26 Pin Association for Alarm Output Pins
AMP Champ
Pin Number Signal Name
AMP Champ
Pin Number Signal Name
1N.C. 27COM_0
2 COM_1 28 N.C.
3 NO_1 29 NO_2
4N.C. 30COM_2
5 COM_3 31 N.C.
6 NO_3 32 NO_4

1-61
Cisco ONS 15454 Reference Manual, R8.5.x
78-18106-01
Chapter 1 Shelf and Backplane Hardware
1.13 Filler Card
1.13 Filler Card
Filler cards are designed to occupy empty multiservice and AIC-I slots in the Cisco ONS 15454
(Slots 1–6, 9, and 12 – 17). The filler card cannot operate in the XC slots (Slots 8 and 10) or TCC slots
(7 and 11). When installed, the filler card aids in maintaining proper air flow and EMI requirements.
Note There are two types of filler cards, a detectable version (Cisco P/N 15454-FILLER) and a non-detectable
version (Cisco P/N 15454-BLANK). The detectable card has the label FILLER on the faceplate. The
non-detectable card has no faceplate label. In Software Release 6.0 and greater, the former card is
detectable through CTC when installed in the ONS 15454 shelf.
Figure 1-40 shows the faceplate of the detectable filler card. The filler cards have no card-level LED
indicators.
7N.C. 33COM_4
8 COM_5 34 N.C.
9 NO_5 35 NO_6
10 N.C. 36 COM_6
11 COM_7 37 N.C.
12 NO_7 38 NO_8
13 N.C. 39 COM_8
14 COM_9 40 N.C.
15 NO_9 41 NO_10
16 N.C. 42 COM_10
17 COM_11 43 N.C.
18 NO_11 44 NO_12
19 N.C. 45 COM_12
20 COM_13 46 N.C.
21 NO_13 47 NO_14
22 N.C. 48 COM_14
23 COM_15 49 N.C.
24 NO_15 50 N.C.
25 N.C. 51 GND1
26 NO_0 52 GND2
Table 1-26 Pin Association for Alarm Output Pins (continued)
AMP Champ
Pin Number Signal Name
AMP Champ
Pin Number Signal Name

1-62
Cisco ONS 15454 Reference Manual, R8.5.x
78-18106-01
Chapter 1 Shelf and Backplane Hardware
1.14 Fan-Tray Assembly
Figure 1-40 Detectable Filler Card Faceplate
1.14 Fan-Tray Assembly
The fan-tray assembly is located at the bottom of the ONS 15454 bay assembly. The fan tray is a
removable drawer that holds fans and fan-control circuitry for the ONS 15454. The front door can be left
in place or removed before installing the fan-tray assembly. After you install the fan tray, you should
only need to access it if a fan failure occurs or if you need to replace or clean the fan-tray air filter.
124234
FILLER

1-63
Cisco ONS 15454 Reference Manual, R8.5.x
78-18106-01
Chapter 1 Shelf and Backplane Hardware
1.14.1 Fan Tray Units for ONS 15454 Cards
The front of the fan-tray assembly has an LCD screen that provides slot- and port-level information for
all ONS 15454 card slots, including the number of Critical, Major, and Minor alarms. For optical cards,
you can use the LCD to determine if a port is in working or protect mode and is active or standby. The
LCD also tells you whether the software load is SONET or SDH and the software version number.
Note The 15454-SA-ANSI or 15454-SA-HD shelf assembly and 15454-FTA3 or 15454-CC-FTA fan-tray
assembly are required with any ONS 15454 that has XC10G or XC-VXC-10G cards.
Caution The 15454-FTA3-T fan-tray assembly can only be installed in ONS 15454 Release 3.1 and later shelf
assemblies (15454-SA-ANSI, P/N: 800-19857; 15454-SA-HD, P/N: 800-24848). The fan-tray assembly
has a pin that prevents it from being installed in ONS 15454 shelf assemblies released before ONS 15454
Release 3.1 (15454-SA-NEBS3E, 15454-SA-NEBS3, and 15454-SA-R1, P/N: 800-07149). Equipment
damage can result from attempting to install the 15454-FTA3 in a noncompatible shelf assembly.
Note 15454-CC-FTA is compatible with Software Release 2.2.2 and greater and shelf assemblies
15454-SA-HD and 15454-SA-ANSI.
Note The 15454-FTA3 is not I-temp compliant. To obtain an I-temp tray, install the 15454-FTA3-T or
15454-CC-FTA fan-tray assembly in an ONS 15454 Release 3.1 shelf assembly (15454-SA-ANSI or
15454-SA-HD). However, do not install the ONS 15454 XC10G cross-connect cards with the
15454-FTA2 fan-tray assembly.
1.14.1 Fan Tray Units for ONS 15454 Cards
Table 1-27 lists the applicable fan tray units supported for ONS 15454 cards in Release 8.5:
Table 1-27 Fan Tray Units for ONS 15454 Cards
ONS 15454 Cards
15454E-FTA-48V (ETSI shelf)
/15454-FTA3-T(ANSI shelf)
15454E-CC-FTA (ETSI shelf)/
15454-CC-FTA (ANSI shelf)
TCC2/TCC2P Yes Yes
XCVT Yes Yes
XC10G Yes Yes
XC-VXC-10G Yes Yes
AIC-I Yes Yes
EC1-12 Yes Yes
DS1-14 Yes Yes
DS1N-14 Yes Yes
DS1/E1-56 Yes Yes
DS3-12 Yes Yes
DS3N-12 Yes Yes

1-64
Cisco ONS 15454 Reference Manual, R8.5.x
78-18106-01
Chapter 1 Shelf and Backplane Hardware
1.14.1 Fan Tray Units for ONS 15454 Cards
DS3/EC1-48 Yes Yes
DS3i-N-12 Yes Yes
DS3-12E Yes Yes
DS3N-12E Yes Yes
DS3XM-6 Yes Yes
DS3XM-12 Yes Yes
OC3 IR 4 SH 1310 Yes Yes
OC3 IR 4/ STM1 SH 1310 Yes Yes
OC3 IR/ STM1 SH 1310-8 Yes Yes
OC12 IR 1310 Yes Yes
OC12 IR/STM4 SH 1310 Yes Yes
OC12 LR 1310 Yes Yes
OC12 LR/STM4 LH 1310 Yes Yes
OC12 LR 1550 Yes Yes
OC12 LR/STM4 LH 1550 Yes Yes
OC12 IR/STM4 SH 1310-4 Yes Yes
OC48 IR 1310 Yes Yes
OC48 LR 1550 Yes Yes
OC48 IR/STM16 SH AS 1310 Yes Yes
OC48 LR/STM16 LH AS 1550 Yes Yes
OC48 ELR/STM16 EH 100 GHz Yes Yes
OC48 ELR 200 GHz Yes Yes
OC192 SR/STM64 IO 1310 Yes Yes
OC192 IR/STM64 SH 1550 Yes Yes
OC192 LR/STM64 LH 1550 Yes Yes
OC192 LR/ STM64 LH ITU
15xx.xx
Yes Yes
15454_MRC-12 Yes Yes
MRC-2.5G-4 Yes Yes
OC192SR1/STM64IO Short
Reach and OC192/STM64 Any
Reach
Yes Yes
E100T-12 Yes Yes
E100T-G Yes Yes
E1000-2 Yes Yes
E1000-2-G Yes Yes
Table 1-27 Fan Tray Units for ONS 15454 Cards
ONS 15454 Cards
15454E-FTA-48V (ETSI shelf)
/15454-FTA3-T(ANSI shelf)
15454E-CC-FTA (ETSI shelf)/
15454-CC-FTA (ANSI shelf)

1-65
Cisco ONS 15454 Reference Manual, R8.5.x
78-18106-01
Chapter 1 Shelf and Backplane Hardware
1.14.2 Fan Speed
1.14.2 Fan Speed
Fan speed is controlled by TCC2/TCC2P card temperature sensors. The sensors measure the input air
temperature at the fan-tray assembly. Fan speed options are low, medium, and high. If the TCC2/TCC2P
card fails, the fans automatically shift to high speed. The temperature measured by the TCC/TCC2P2
sensors is displayed on the LCD screen.
1.14.3 Fan Failure
If one or more fans fail on the fan-tray assembly, replace the entire assembly. You cannot replace
individual fans. The red Fan Fail LED on the front of the fan tray illuminates when one or more fans fail.
For fan tray replacement instructions, refer to the Cisco ONS 15454 Troubleshooting Guide. The red Fan
Fail LED clears after you install a working fan tray.
Caution As with the FTA3, the 15454-CC-FTA Fan Fail LED on the front of the fan-tray assembly illuminates
when one or more fans fail to indicate that a fan-tray assembly or AIP replacement is required. But the
Fan Fail LED on the 15454-CC-FTA will also illuminate when only one power source is connected to
the chassis, and or any fuse blows. In such conditions, the Fan Alarm is triggered and the fans run at
maximum speed.
1.14.4 Air Filter
The ONS 15454 contains a reusable air filter; Model 15454-FTF2, that is installed either beneath the
fan-tray assembly or in the optional external filter brackets. Earlier versions of the ONS 15454 used a
disposable air filter that is installed beneath the fan-tray assembly only. However, the reusable air filter
is backward compatible.
The reusable filter is made of a gray, open-cell, polyurethane foam that is specially coated to provide fire
and fungi resistance. All versions of the ONS 15454 can use the reusable air filter. Spare filters should
be kept in stock.
G1000-4 Yes Yes
G1K-4 Yes Yes
M100T-12 Yes Yes
M100X-8 Yes Yes
ML1000-2 Yes Yes
ML-MR-10 No Yes
CE-100T-8 Yes Yes
CE-MR-10 No Yes
CE-1000-4 Yes Yes
FC_MR-4 Yes Yes
Table 1-27 Fan Tray Units for ONS 15454 Cards
ONS 15454 Cards
15454E-FTA-48V (ETSI shelf)
/15454-FTA3-T(ANSI shelf)
15454E-CC-FTA (ETSI shelf)/
15454-CC-FTA (ANSI shelf)

1-66
Cisco ONS 15454 Reference Manual, R8.5.x
78-18106-01
Chapter 1 Shelf and Backplane Hardware
1.14.5 Pilot Fuse
Caution Do not operate an ONS 15454 without the mandatory fan-tray air filter.
Caution Inspect the air filter every 30 days, and clean the filter every three to six months. Replace the air filter
every two to three years. Avoid cleaning the air filter with harsh cleaning agents or solvents. Refer to the
Cisco ONS 15454 Troubleshooting Guide for information about cleaning and maintaining the fan-tray
air filter.
1.14.5 Pilot Fuse
The Pilot Fuse in the Fan tray assembly allows you to blow a low rate fuse when the main fuse of the
lower power battery is not installed in the equipment.
CC-FTAs 15454-CC-FTA 800-27558-01 and 15454-CC-FTA 800-27561-01 can automatically generate
an electrical pulse (without external commands) at power on and about every 25-35 minutes in order to
drain extra current from both the batteries. The amount of current and the duration of the pulse that the
CC-FTA can generate, is suitable to blow the fuses listed in the Table 1-28. Similar to CC-FTA,
15454-FTA3-T 800-23907-01 and 800-23907-05 can also operate the pilot fuses mentioned in
Table 1-28 when the main fuse is missing. Unlike CC-FTA, FTA3-T alternatively drains the current from
the two batteries every 50-100 msec to feed the fans.
Table 1-28 Pilot Fuse Ratings
This is accomplished in the I-temp range (-40°C to +65°C) in either of these conditions:
• When the lower power battery is in the 43.0V to 60.0V range and the higher power battery is more
than 1V greater than the lower power battery (or)
• When the lower power battery is in the 40.0V to 60.0V range and the difference between the two
batteries does not exceed 0.5V.
1.15 Power and Ground Description
Ground the equipment according to Telcordia standards or local practices.
Cisco recommends the following wiring conventions, but customer conventions prevail:
• Red wire for battery connections (–48 VDC)
• Black wire for battery return connections (0 VDC)
• The battery return connection is treated as DC-I, as defined in GR-1089-CORE, issue 3.
Type of Fuse Current rating
Bussmann GMT-18/100A 18/100A
Bussmann GMT-1/4A 1/4A
Bussmann 70E 18/100A
Bussmann 70F 1/4A

1-67
Cisco ONS 15454 Reference Manual, R8.5.x
78-18106-01
Chapter 1 Shelf and Backplane Hardware
1.16 Alarm, Timing, LAN, and Craft Pin Connections
The ONS 15454 has redundant –48 VDC #8 power terminals on the shelf-assembly backplane. The
terminals are labeled BAT1, RET1, BAT2, and RET2 and are located on the lower section of the
backplane behind a clear plastic cover.
To install redundant power feeds, use four power cables and one ground cable. For a single power feed,
only two power cables (#10 AWG, 2.588 mm² [0.1018 inch], copper conductor, 194°F [90°C]) and one
ground cable (#6 AWG, 4.115 mm² [0.162 inch]) are required. Use a conductor with low impedance to
ensure circuit overcurrent protection. However, the conductor must have the capability to safely conduct
any faulty current that might be imposed.
The existing ground post is a #10-32 bolt. The nut provided for a field connection is also a #10 AWG
(2.588 mm² [0.1018 inch]), with an integral lock washer. The lug must be a dual-hole type and rated to
accept the #6 AWG (4.115 mm² [0.162 inch]) cable. Two posts are provided on the Cisco ONS 15454 to
accommodate the dual-hole lug. Figure 1-41 shows the location of the ground posts.
Figure 1-41 Ground Posts on the ONS 15454 Backplane
1.16 Alarm, Timing, LAN, and Craft Pin Connections
Caution Always use the supplied ESD wristband when working with a powered ONS 15454. Plug the wristband
cable into the ESD jack located on the lower-right outside edge of the shelf assembly.
The ONS 15454 has a backplane pin field located at the bottom of the backplane. The backplane pin field
provides 0.045 square inch (29 mm2) wire-wrap pins for enabling external alarms, timing input and
output, and craft interface terminals. This section describes the backplane pin field and the pin
assignments for the field. Figure 1-42 shows the wire-wrap pins on the backplane pin field. Beneath each
wire-wrap pin is a frame ground pin. Frame ground pins are labeled FG1, FG2, FG3, etc. Install the
ground shield of the cables connected to the backplane to the ground pin that corresponds to the pin field
used.
Note The AIC-I requires a shelf assembly running Software Release 3.4.0 or later. The backplane of the ANSI
shelf contains a wire-wrap field with pin assignment according to the layout in Figure 1-42. The shelf
assembly might be an existing shelf that has been upgraded to R3.4 or later. In this case the backplane
pin labeling appears as indicated in Figure 1-43 on page 1-69. But you must use the pin assignments
provided by the AIC-I as shown in Figure 1-42.
FRAME GROUND
61852
Attach #6 AWG

1-68
Cisco ONS 15454 Reference Manual, R8.5.x
78-18106-01
Chapter 1 Shelf and Backplane Hardware
1.16 Alarm, Timing, LAN, and Craft Pin Connections
Figure 1-42 ONS 15454 Backplane Pinouts (Release 3.4 or Later)
1
2
3
4
A
FG4FG3FG2FG1
BITS LAN
1
2
3
4
AB
1
2
3
4
AB
IN
1
2
3
4
AB
IN/OUT
FG6FG5
7
8
95
106
ABAB
ENVIRONMENTAL ALARMS
IN
ACO
FG7
1
2
3
4
IN
AB
FG8
1
2
3
4
AB
MODEM
FG9
1
2
3
4
A
CRAFT
AUDVIS
FG10
1
2
3
4
AB
LOCAL ALARMS
IN
FG12FG11
11
12
ABB
83020
Field Pin Function Field Pin Function
BITS A1 BITS Output 2 negative (–) ENVIR
ALARMS
IN/OUT
N/O
A1/A13 Normally open output pair number 1
B1 BITS Output 2 positive (+) B1/B13
A2 BITS Input 2 negative (–) A2/A14 Normally open output pair number 2
B2 BITS Input 2 positive (+) B2/B14
A3 BITS Output 1 negative (–) A3/A15 Normally open output pair number 3
B3 BITS Output 1 positive (+) B3/B15
A4 BITS Input 1 negative (–) A4/A16 Normally open output pair number 4
B4 BITS Input 1 positive (+) B4/B16
LAN Connecting to a hub, or switch ACO A1 Normally open ACO pair
A1 B1
B1 CRAFT A1 Receive (PC pin #2)
A2 A2 Transmit (PC pin #3)
B2 A3 Ground (PC pin #5)
A4 DTR (PC pin #4)
LOCAL
ALARMS
AUD
(Audible)
N/O
N/O
A1 Alarm output pair number 1: Remote
audible alarm.
B1 B1
ENVIR
ALARMS
IN
A2 Alarm output pair number 2: Critical
audible alarm.
B2
A3 Alarm output pair number 3: Major
audible alarm.
A1
B3
B1
A4 Alarm output pair number 4: Minor
audible alarm.
A2
B4
B2
LOCAL
ALARMS
VIS
(Visual)
A1 Alarm output pair number 1: Remote
visual alarm.
A3
B1
A2 Alarm output pair number 2: Critical
visual alarm.
B2
A3 Alarm output pair number 3: Major
visual alarm.
B3
A4 Alarm output pair number 4: Minor
visual alarm.
B4
A1
A2
B3
A4
B4
RJ-45 pin 2 TX–
RJ-45 pin 1 TX+
RJ-45 pin 2 RX–
RJ-45 pin 1 RX+
RJ-45 pin 6 TX–
Alarm input pair number 1: Reports
closure on connected wires.
Alarm input pair number 2: Reports
closure on connected wires.
Alarm input pair number 3: Reports
closure on connected wires.
Alarm input pair number 4: Reports
closure on connected wires.
A5
B5
Alarm input pair number 5: Reports
closure on connected wires.
A6
B6
Alarm input pair number 6: Reports
closure on connected wires.
A7
B7
Alarm input pair number 7: Reports
closure on connected wires.
A8
B8
Alarm input pair number 8: Reports
closure on connected wires.
A9
B9
Alarm input pair number 9: Reports
closure on connected wires.
A10
B10
Alarm input pair number 10: Reports
closure on connected wires.
A11
B11
Alarm input pair number 11: Reports
closure on connected wires.
A12
B12
Alarm input pair number 12: Reports
closure on connected wires.
Connecting to a PC/Workstation or router
RJ-45 pin 3 TX+
B2
RJ-45 pin 3 RX+
RJ-45 pin 6 RX–
If you are using an
AIC-I card, contacts
provisioned as OUT
are 1-4. Contacts
provisioned as IN
are 13-16.

1-69
Cisco ONS 15454 Reference Manual, R8.5.x
78-18106-01
Chapter 1 Shelf and Backplane Hardware
1.16.1 Alarm Contact Connections
Figure 1-43 ONS 15454 Backplane Pinouts
1.16.1 Alarm Contact Connections
The alarm pin field supports up to 17 alarm contacts, including four audible alarms, four visual alarms,
one alarm cutoff (ACO), and four user-definable alarm input and output contacts.
Audible alarm contacts are in the LOCAL ALARM AUD pin field and visual contacts are in the LOCAL
ALARM VIS pin field. Both of these alarms are in the LOCAL ALARMS category. User-definable
contacts are in the ENVIR ALARM IN (external alarm) and ENVIR ALARM OUT (external control)
pin fields. These alarms are in the ENVIR ALARMS category; you must have the AIC-I card installed
to use the ENVIR ALARMS. Alarm contacts are Normally Open (N/O), meaning that the system closes
the alarm contacts when the corresponding alarm conditions are present. Each alarm contact consists of
two wire-wrap pins on the shelf assembly backplane. Visual and audible alarm contacts are classified as
critical, major, minor, and remote. Figure 1-43 shows alarm pin assignments.
Field Pin Function Field Pin Function
BITS A1 BITS Output 2 negative (-) ENVIR
ALARMS
OUT
N/O
A1 Normally open output pair number 1
B1 BITS Output 2 positive (+) B1
A2 BITS Input 2 negative (-) A2 Normally open output pair number 2
B2 BITS Input 2 positive (+) B2
A3 BITS Output 1 negative (-) A3 Normally open output pair number 3
B3 BITS Output 1 positive (+) B3
A4 BITS Input 1 negative (-) A4 Normally open output pair number 4
B4 BITS Input 1 positive (+) B4
LAN Connecting to a hub, or switch ACO A1 Normally open ACO pair
A1 B1
B1 CRAFT A1 Receive (PC pin #2)
A2 A2 Transmit (PC pin #3)
B2 A3 Ground (PC pin #5)
A4 DTR (PC pin #4)
LOCAL
ALARMS
AUD
(Audible)
N/O
N/O
A1 Alarm output pair number 1: Remote
audible alarm.
B1 B1
ENVIR
ALARMS
IN
A2 Alarm output pair number 2: Critical
audible alarm.
B2
A3 Alarm output pair number 3: Major
audible alarm.
A1
B3
B1
A4 Alarm output pair number 4: Minor
audible alarm.
A2
B4
B2
LOCAL
ALARMS
VIS
(Visual)
A1 Alarm output pair number 1: Remote
visual alarm.
A3
B1
A2 Alarm output pair number 2: Critical
visual alarm.
B2
A3 Alarm output pair number 3: Major
visual alarm.
B3
A4 Alarm output pair number 4: Minor
visual alarm.
B4
A1
A2
B3
A4
B4
RJ-45 pin 2 TX-
RJ-45 pin 1 TX+
RJ-45 pin 2 RX-
RJ-45 pin 1 RX+
RJ-45 pin 6 TX-
Alarm input pair number 1: Reports
closure on connected wires.
Alarm input pair number 2: Reports
closure on connected wires.
Alarm input pair number 3: Reports
closure on connected wires.
Alarm input pair number 4: Reports
closure on connected wires.
Connecting to a PC/Workstation or router
RJ-45 pin 3 TX+
B2
RJ-45 pin 3 RX+
RJ-45 pin 6 RX-
TBOS
AUDVIS
FG12FG11FG10FG9FG8FG7FG6FG5FG4FG3FG2
BITS LAN
FG1
111111111111
2222222222
3333333333
4444444444
2
3
4
2
ABABAABABABABABABABA B
LOCAL ALARMSCRAFTMODEM X . 25 ACO ENVIR ALARMS
OUTIN
38533

1-70
Cisco ONS 15454 Reference Manual, R8.5.x
78-18106-01
Chapter 1 Shelf and Backplane Hardware
1.16.2 Timing Connections
Visual and audible alarms are typically wired to trigger an alarm light or bell at a central alarm collection
point when the corresponding contacts are closed. You can use the Alarm Cutoff pins to activate a remote
ACO for audible alarms. You can also activate the ACO function by pressing the ACO button on the
TCC2/TCC2P card faceplate. The ACO function clears all audible alarm indications. After clearing the
audible alarm indication, the alarm is still present and viewable in the Alarms tab in CTC. For more
information, see the “2.7.2 External Alarms and Controls” section on page 2-30.
1.16.2 Timing Connections
The ONS 15454 backplane supports two building integrated timing supply (BITS) clock pin fields. The
first four BITS pins, rows 3 and 4, support output and input from the first external timing device. The
last four BITS pins, rows 1 and 2, perform the identical functions for the second external timing device.
Table 1-29 lists the pin assignments for the BITS timing pin fields.
Note For timing connection, use 100-ohm shielded BITS clock cable pair #22 or #24 AWG (0.51 mm² [0.020
inch] or 0.64 mm² [0.0252 inch]), twisted-pair T1-type.
Note Refer to Telcordia SR-NWT-002224 for rules about provisioning timing references.
For more information, see Chapter 10, “Timing.”
1.16.3 LAN Connections
Use the LAN pins on the ONS 15454 backplane to connect the ONS 15454 to a workstation or Ethernet
LAN, or to a LAN modem for remote access to the node. You can also use the LAN port on the
TCC2/TCC2P card faceplate to connect a workstation or to connect the ONS 15454 to the network.
Table 1-30 shows the LAN pin assignments.
Before you can connect an ONS 15454 to other ONS 15454s or to a LAN, you must change the default
IP address that is shipped with each ONS 15454 (192.1.0.2).
Table 1-29 BITS External Timing Pin Assignments
External Device Contact Tip and Ring Function
First external device A3 (BITS 1 Out) Primary ring (–) Output to external device
B3 (BITS 1 Out) Primary tip (+) Output to external device
A4 (BITS 1 In) Secondary ring (–) Input from external device
B4 (BITS 1 In) Secondary tip (+) Input from external device
Second external device A1 (BITS 2 Out) Primary ring (–) Output to external device
B1 (BITS 2 Out) Primary tip (+) Output to external device
A2 (BITS 2 In) Secondary ring (–) Input from external device
B2 (BITS 2 In) Secondary tip (+) Input from external device

1-71
Cisco ONS 15454 Reference Manual, R8.5.x
78-18106-01
Chapter 1 Shelf and Backplane Hardware
1.16.4 TL1 Craft Interface Installation
1.16.4 TL1 Craft Interface Installation
You can use the craft pins on the ONS 15454 backplane or the EIA/TIA-232 port on the TCC2/TCC2P
card faceplate to create a VT100 emulation window to serve as a TL1 craft interface to the ONS 15454.
Use a straight-through cable to connect to the EIA/TIA-232 port. Table 1-31 shows the pin assignments
for the CRAFT pin field.
Note You cannot use the craft backplane pins and the EIA/TIA-232 port on the TCC2/TCC2P card
simultaneously.
Note To use the serial port craft interface wire-wrap pins on the backplane, the DTR signal line on the
backplane port wire-wrap pin must be connected and active.
1.17 Cards and Slots
ONS 15454 cards have electrical plugs at the back that plug into electrical connectors on the shelf-
assembly backplane. When the ejectors are fully closed, the card plugs into the assembly backplane.
Figure 1-44 shows card installation.
Table 1-30 LAN Pin Assignments
Pin Field Backplane Pins RJ-45 Pins
LAN 1
Connecting to data circuit-terminating
equipment (DCE1, a hub or switch)
1. The Cisco ONS 15454 is DCE.
B2 1
A2 2
B1 3
A1 6
LAN 1
Connecting to data terminal equipment
(DTE) (a PC/workstation or router)
B1 1
A1 2
B2 3
A2 6
Table 1-31 Craft Interface Pin Assignments
Pin Field Contact Function
Craft A1 Receive
A2 Transmit
A3 Ground
A4 DTR

1-72
Cisco ONS 15454 Reference Manual, R8.5.x
78-18106-01
Chapter 1 Shelf and Backplane Hardware
1.17.1 Card Slot Requirements
Figure 1-44 Installing Cards in the ONS 15454
1.17.1 Card Slot Requirements
The ONS 15454 shelf assembly has 17 card slots numbered sequentially from left to right. Slots 1 to 6
and 12 to 17 are multiservice slots that are used for electrical, optical, and Ethernet cards (traffic cards).
Card compatibility depends on the EIA, protection scheme, and cross-connect card type used in the
shelf. Refer to the “3.1.2 Card Compatibility” section on page 3-3 for more detailed compatibility
information.
Slots 7 and 11 are dedicated to TCC2/TCC2P cards. Slots 8 and 10 are dedicated to cross-connect
(XCVT, XC10G, and XC-VXC-10G) cards. Slot 9 is reserved for the optional AIC-I card. Slots 3 and
15 can also host electrical cards that are used for 1:N protection. (See the “7.1 Electrical Card
Protection” section on page 7-1 for a list of electrical cards that can operate as protect cards.)
Caution Do not operate the ONS 15454 with a single TCC2/TCC2P card or a single
XCVT/XC10G/XC-VXC-10G card installed. Always operate the shelf assembly with one working and
one protect card of the same type.
Shelf assembly slots have symbols indicating the type of cards that you can install in them. Each
ONS 15454 card has a corresponding symbol. The symbol on the card must match the symbol on the slot.
Table 1-32 shows the slot and card symbol definitions.
FAN FAIL CRIT MAJ MIN
39391
Guide rail
Ejector

1-73
Cisco ONS 15454 Reference Manual, R8.5.x
78-18106-01
Chapter 1 Shelf and Backplane Hardware
1.17.1 Card Slot Requirements
Note Protection schemes and EIA types can affect slot compatibility.
Table 1-33 lists the number of ports, line rates, connector options, and connector locations for
ONS 15454 optical, electrical, and Ethernet cards.
Table 1-32 Slot and Card Symbols
Symbol
Color/Shape Definition
Orange/Circle Slots 1 to 6 and 12 to 17. Only install ONS 15454 cards with a circle symbol on the
faceplate.
Blue/Triangle Slots 5, 6, 12, and 13. Only install ONS 15454 cards with circle or a triangle symbol
on the faceplate.
Purple/Square TCC2/TCC2P slot, Slots 7 and 11. Only install ONS 15454 cards with a square
symbol on the faceplate.
Green/Cross Cross-connect (XCVT/XC10G) slot, Slots 8 and 10. Only install ONS 15454 cards
with a cross symbol on the faceplate.
Red/P Protection slot in 1:N protection schemes.
Red/Diamond AIC-I slot (Slot 9). Only install ONS 15454 cards with a diamond symbol on the
faceplate.
Gold/Star Slots 1 to 4 and 14 to 17. Only install ONS 15454 cards with a star symbol on the
faceplate.
Blue/Hexagon (Only used with the 15454-SA-HD shelf assembly) Slots 3 and 15. Only install
ONS 15454 cards with a blue hexagon symbol on the faceplate.
Table 1-33 Card Ports, Line Rates, and Connectors
Card Ports Line Rate per Port Connector Types
Connector
Location
DS1-14 14 1.544 Mbps SMB w/wire wrap
adapter, AMP Champ
connector
Backplane
DS1N-14 14 1.544 Mbps SMB w/wire wrap1
adapter, AMP Champ
connector
—
DS1/E1-56 56 1.544 Mbps SMB w/wire wrap2
adapter, AMP Champ
connector
—
DS3-12 12 44.736 Mbps SMB or BNC1Backplane
DS3N-12 12 44.736 Mbps SMB or BNC1—
DS3-12E 12 44.736 Mbps SMB or BNC1Backplane
DS3N-12E 12 44.736 Mbps SMB or BNC1—
DS3XM-6 6 44.736 Mbps SMB or BNC1Backplane
DS3XM-12 12 89.472 Mbps SMB or BNC1Backplane

1-74
Cisco ONS 15454 Reference Manual, R8.5.x
78-18106-01
Chapter 1 Shelf and Backplane Hardware
1.17.1 Card Slot Requirements
DS3/EC1-48 48 2.147 Gbps SMB or BNC Backplane
EC1-12 12 51.84 Mbps SMB or BNC1Backplane
E100T-12 12 100 Mbps RJ-45 Faceplate
E1000-2 2 1 Gbps SC (GBIC) Faceplate
E100T-G 12 100 Mbps RJ-45 Faceplate
E1000-2-G 2 1 Gbps SC (GBIC) Faceplate
G1K-4 4 1 Gbps SC (GBIC) Faceplate
ML100T-12 12 100 Mbps RJ-45 Faceplate
ML100X-8 8 100 Mbps SC (SFP) Faceplate
ML1000-2 2 1 Gbps LC (SFP) Faceplate
ML-MR-10 10 10/100/1000 Mbps LC (SFP), Copper
(SFP)-RJ45
Faceplate
CE-100T-8 8 10/100/1000 Mbps LC (SFP), Copper
(SFP)-RJ45
Faceplate
CE-MR-10 10 1000 Mbps LC (SFP), Copper
(SFP)-RJ45
Faceplate
OC-3 IR 4 155.52 Mbps (STS-3) SC Faceplate
OC3 IR/STM4 SH
1310-8
8 155.52 Mbps (STS-3) LC Faceplate
OC-12/STM4-4
(IR/LR)
4 622.08 Mbps (STS-12) SC Faceplate
OC-12 (IR/LR) 1 622.08 Mbps (STS-12) SC Faceplate
OC-48
(IR/LR/ELR)
1 2488.32 Mbps (STS-48) SC Faceplate
OC-48 AS (IR/LR) 1 2488.32 Mbps (STS-48) SC Faceplate
OC-48 ELR
(100GHz, 200GHz)
1 2488.32 Mbps (STS-48) SC Faceplate
OC192 SR/STM64
IO 1310
1 9.95 Gbps (STS-192) SC Faceplate
OC192 IR/STM64
SH 1550
1 9.95 Gbps (STS-192) SC Faceplate
OC192 LR/STM64
LH 1550
1 9.95 Gbps (STS-192) SC Faceplate
OC192 LR/STM64
LH ITU 15xx.xx
1 9.95 Gbps (STS-192) SC Faceplate
FC_MR-4 4 (only 2
available
in R4.6)
1.0625 Gbps SC Faceplate
Table 1-33 Card Ports, Line Rates, and Connectors (continued)
Card Ports Line Rate per Port Connector Types
Connector
Location

1-75
Cisco ONS 15454 Reference Manual, R8.5.x
78-18106-01
Chapter 1 Shelf and Backplane Hardware
1.17.2 Card Replacement
1.17.2 Card Replacement
To replace an ONS 15454 card with another card of the same type, you do not need to make any changes
to the database; remove the old card and replace it with a new card. To replace a card with a card of a
different type, physically remove the card and replace it with the new card, then delete the original card
from CTC. For specifics, refer to the “Install Cards and Fiber-Optic Cable” chapter in the
Cisco ONS 15454 Procedure Guide.
Caution Removing any active card from the ONS 15454 can result in traffic interruption. Use caution when
replacing cards and verify that only inactive or standby cards are being replaced. If the active card needs
to be replaced, switch it to standby prior to removing the card from the node. For traffic switching
procedures, refer to the “Maintain the Node” chapter in the Cisco ONS 15454 Procedure Guide.
Note An improper removal (IMPROPRMVL) alarm is raised whenever a card is removed and reinserted
(reseated) is performed, unless the card is deleted in CTC first. The alarm clears after the card
replacement is complete.
Note In a path protection configuration, pulling the active XCVT/XC10G without a lockout causes path
protection circuits to switch.
15454_MRC-12 12 Up to 2488.32 Mbps
(STM-48), depending on
SFP
LC Faceplate
MRC-2.5G-4 4 Up to 2488.32 Mbps
(STS-48), depending on
SFP
LC Faceplate
OC192SR1/STM64
IO Short Reach/
OC192/STM64
Any Reach3
1 9.95 Gbps (OC-192) LC Faceplate
1. When used as a protect card, the card does not have a physical external connection. The protect card connects to the working
card(s) through the backplane and becomes active when the working card fails. The protect card then uses the physical
connection of the failed card.
2. When used as a protect card, the card does not have a physical external connection. The protect card connects to the working
card(s) through the backplane and becomes active when the working card fails. The protect card then uses the physical
connection of the failed card.
3. These cards are designated as OC192-XFP in CTC.
Table 1-33 Card Ports, Line Rates, and Connectors (continued)
Card Ports Line Rate per Port Connector Types
Connector
Location

1-76
Cisco ONS 15454 Reference Manual, R8.5.x
78-18106-01
Chapter 1 Shelf and Backplane Hardware
1.18 Software and Hardware Compatibility
1.18 Software and Hardware Compatibility
Table 1-34 shows ONS 15454 software and hardware compatibility for nodes configured with XC or
XCVT cards for Releases 4.6, 4.7, 5.0, 6.0, 7.0, 7.2, 8.0, and 8.5.
For software compatibility for a specific card, refer to the following URL:
http://cisco.com/en/US/products/hw/optical/ps2006/prod_eol_notices_list.html
Note Partially supported : Once a card has been through End Of Life(EOL), new features would not be
supported for the card. However bug fixes would be available.
Note The TCC and TCC+ cards are only supported up to Release 4.x.
Table 1-34 ONS 15454 Software and Hardware Compatibility—XC1 and XCVT Configurations
Hardware
Shelf
Assembly24.6.0x
(4.6)
5.0.0x
(5.0)
6.0.0x
(6.0)
7.0.0x
(7.0)
7.2.0x
(7.2)
8.0.0x
(8.0)
8.5.0x
(8.5)
TCC2 All Fully
compatible
Fully
compatible
Fully
compatible
Fully
compatible
Fully
compatible
Fully
compatible
Fully
compatible
TCC2P All Fully
compatible
Fully
compatible
Fully
compatible
Fully
compatible
Fully
compatible
Fully
compatible
Fully
compatible
AIC All Fully
compatible
Fully
compatible
Fully
compatible
Fully
compatible
Fully
compatible
Fully
compatible
Fully
compatible
AIC-I All Fully
compatible
Fully
compatible
Fully
compatible
Fully
compatible
Fully
compatible
Fully
compatible
Fully
compatible
DS1-14 All Fully
compatible
Fully
compatible
Fully
compatible
Fully
compatible
Fully
compatible
Fully
compatible
Fully
compatible
DS1N-14 All Fully
compatible
Fully
compatible
Fully
compatible
Fully
compatible
Fully
compatible
Fully
compatible
Fully
compatible
DS1/E1-56 SA-HD Not
supported
Not
supported
Fully
compatible
Fully
compatible
Fully
compatible
Fully
compatible
Fully
compatible
DS3-123All Fully
compatible
Fully
compatible
Partially
supported
Partially
supported
Partially
supported
Partially
supported
Partially
supported
DS3N-12 All Fully
compatible
Fully
compatible
Partially
supported
Partially
supported
Partially
supported
Partially
supported
Partially
supported
DS3i-N-12 All Fully
compatible
Fully
compatible
Fully
compatible
Fully
compatible
Fully
compatible
Fully
compatible
Fully
compatible
DS3-12E All Fully
compatible
Fully
compatible
Fully
compatible
Fully
compatible
Fully
compatible
Fully
compatible
Fully
compatible
DS3N-12E All Fully
compatible
Fully
compatible
Fully
compatible
Fully
compatible
Fully
compatible
Fully
compatible
Fully
compatible
DS3XM-6 All Fully
compatible
Fully
compatible
Fully
compatible
Fully
compatible
Fully
compatible
Fully
compatible
Fully
compatible

1-77
Cisco ONS 15454 Reference Manual, R8.5.x
78-18106-01
Chapter 1 Shelf and Backplane Hardware
1.18 Software and Hardware Compatibility
DS3XM-12 SA-HD and
SA-ANSI
Not
supported
Fully
compatible
Fully
compatible
Fully
compatible
Fully
compatible
Fully
compatible
Fully
compatible
EC1-12 All Fully
compatible
Fully
compatible
Fully
compatible
Fully
compatible
Fully
compatible
Fully
compatible
Fully
compatible
E100T-12 All Fully
compatible
Fully
compatible
Fully
compatible
Fully
compatible
Fully
compatible
Fully
compatible
Fully
compatible
E1000-2 All Fully
compatible
Fully
compatible
Fully
compatible
Fully
compatible
Fully
compatible
Fully
compatible
Fully
compatible
E100T-12-G All Fully
compatible
Fully
compatible
Fully
compatible
Fully
compatible
Fully
compatible
Fully
compatible
Fully
compatible
E1000-2-G All Fully
compatible
Fully
compatible
Fully
compatible
Fully
compatible
Fully
compatible
Fully
compatible
Fully
compatible
G1000-4 All Fully
compatible
Fully
compatible
Partially
supported
Partially
supported
Partially
supported
Partially
supported
Partially
supported
G1K-4 All Fully
compatible
Fully
compatible
Fully
compatible
Fully
compatible
Fully
compatible
Fully
compatible
Fully
compatible
ML100T-12 All Fully
compatible
Fully
compatible
Fully
compatible
Fully
compatible
Fully
compatible
Fully
compatible
Fully
compatible
ML1000-2 All Fully
compatible
Fully
compatible
Fully
compatible
Fully
compatible
Fully
compatible
Fully
compatible
Fully
compatible
ML100X-8 All Not
supported
Not
supported
Fully
compatible
Fully
compatible
Fully
compatible
Fully
compatible
Fully
compatible
ML-MR-104SA-HD and
SA-ANSI
Not
supported
Not
supported
Not
supported
Not
supported
Not
supported
Not
supported
Fully
compatible
CE-MR-10 SA-HD and
SA-ANSI
Not
supported
Not
supported
Not
supported
Not
supported
Not
supported
Not
supported
Fully
compatible
CE-100T-8 All Not
Supported
Fully
Compatible
Fully
Compatible
Fully
Compatible
Fully
Compatible
Fully
Compatible
Fully
Compatibl
e
CE-1000-4 SA-HD and
SA-ANSI
Not
Supported
Not
Supported
Not
Supported
Fully
Compatible
Fully
Compatible
Fully
Compatible
Fully
Compatibl
e
OC3 IR
4/STM1 SH
1310
All Fully
compatible
Fully
compatible
Fully
compatible
Fully
compatible
Fully
compatible
Fully
compatible
Fully
compatible
OC3IR/STM1S
H 1310-8
All Not
supported
Not
supported
Not
supported
Not
supported
Not
supported
Not
supported
Not
supported
OC12 IR 1310 All Fully
compatible
Fully
compatible
Fully
compatible
Fully
compatible
Fully
compatible
Fully
compatible
Fully
compatible
OC12 IR/4
1310
All Not
supported
Not
supported
Not
supported
Not
supported
Not
supported
Not
supported
Not
supported
Table 1-34 ONS 15454 Software and Hardware Compatibility—XC1 and XCVT Configurations (continued)
Hardware
Shelf
Assembly24.6.0x
(4.6)
5.0.0x
(5.0)
6.0.0x
(6.0)
7.0.0x
(7.0)
7.2.0x
(7.2)
8.0.0x
(8.0)
8.5.0x
(8.5)

1-78
Cisco ONS 15454 Reference Manual, R8.5.x
78-18106-01
Chapter 1 Shelf and Backplane Hardware
1.18 Software and Hardware Compatibility
OC12 LR 1310 All Fully
compatible
Fully
compatible
Fully
compatible
Fully
compatible
Fully
compatible
Fully
compatible
Fully
compatible
OC12 LR 1550 All Fully
compatible
Fully
compatible
Fully
compatible
Fully
compatible
Fully
compatible
Fully
compatible
Fully
compatible
OC48 IR 1310 All Fully
compatible
Fully
compatible
Fully
compatible
Partially
supported
Partially
supported
Not
supported
Partially
supported
OC48 LR 1550 All Fully
compatible
Fully
compatible
Fully
compatible
Partially
supported
Partially
supported
Partially
supported
Partially
supported
OC48 ELR
DWDM
All Fully
compatible
Fully
compatible
Fully
compatible
Fully
compatible
Fully
compatible
Fully
compatible
Fully
compatible
OC48
IR/STM16 SH
AS 1310
All Fully
compatible
Fully
compatible
Fully
compatible
Fully
compatible
Fully
compatible
Fully
compatible
Fully
compatible
OC48
LR/STM16 LH
AS 1550
All Fully
compatible
Fully
compatible
Fully
compatible
Fully
compatible
Fully
compatible
Fully
compatible
Fully
compatible
OC192
SR/STM64 IO
1310
SA-HD and
SA-ANSI
Not
supported
Not
supported
Not
supported
Not
supported
Not
supported
Not
supported
Not
supported
OC192
IR/STM64 SH
1550
SA-HD and
SA-ANSI
Not
supported
Not
supported
Not
supported
Not
supported
Not
supported
Not
supported
Not
supported
OC192
LH/STM64 LH
1550
SA-HD and
SA-ANSI
Not
supported
Not
supported
Not
supported
Not
supported
Not
supported
Not
supported
Not
supported
OC192
LR/STM64 LH
ITU 15xx.xx
SA-HD and
SA-ANSI
Not
supported
Not
supported
Not
supported
Not
supported
Not
supported
Not
supported
Not
supported
FC_MR-4 SA-HD and
SA-ANSI
Fully
compatible
Fully
compatible
Fully
compatible
Fully
compatible
Fully
compatible
Fully
compatible
Fully
compatible
MRC-12 5 All Not
supported
Not
supported
Fully
compatible
Fully
compatible
Fully
compatible
Fully
compatible
Fully
compatible
MRC-2.5G-44All Not
supported
Not
supported
Not
supported
Not
supported
Not
supported
Fully
compatible
Fully
compatible
OC192SR1/ST
M64IO Short
Reach/
OC192/STM64
Any Reach6
SA-HD and
SA-ANSI
Not
supported
Not
supported
Not
supported
Not
supported
Not
supported
Not
supported
Not
supported
1. The XC card does not support features new to Release 5.0 and greater.
2. The shelf assemblies supported are 15454-SA-HD, 15454-SA-ANSI, and 15454-NEBS3E.
3. DS3 card having the part number 87-31-0001 does not work in Cisco ONS 15454 R8.0 and later.
4. ML-MR-10 and CE-MR-10 cards are not supported on XCVT.
Table 1-34 ONS 15454 Software and Hardware Compatibility—XC1 and XCVT Configurations (continued)
Hardware
Shelf
Assembly24.6.0x
(4.6)
5.0.0x
(5.0)
6.0.0x
(6.0)
7.0.0x
(7.0)
7.2.0x
(7.2)
8.0.0x
(8.0)
8.5.0x
(8.5)

1-79
Cisco ONS 15454 Reference Manual, R8.5.x
78-18106-01
Chapter 1 Shelf and Backplane Hardware
1.18 Software and Hardware Compatibility
Table 1-35 shows ONS 15454 software and hardware compatibility for systems configured with XC10G
or XC-VXC-10G cards for Releases 4.6, 4.7, 5.0, 6.0, 7.0, 7.2, 8.0, and 8.5. The 15454-SA-ANSI or
15454-SA-HD shelf assembly is required to operate the XC10G or XC-VXC-10G card. XC-VXC-10G
is only supported from Release 6.0. Refer to the older ONS 15454 documentation for compatibility with
older software releases.
Note Release 4.7 is for MSTP only. The cards supported in Release 4.7 are TCC2, TCC2P, and AIC , AIC-I.
Note Partially supported : Once a card has been through End Of Life(EOL), new features would not be
supported for the card. However bug fixes would be available.
5. Slots 1 to 4 and 14 to 17 give a total bandwidth of up to 622 Mb/s. Slots 5, 6 , 12 , and 13 give a total bandwidth of up to 2.5 Gb/s
6. These cards are designated as OC192-XFP in CTC.
Table 1-35 ONS 15454 Software and Hardware Compatibility—XC10G and XC-VXC-10G Configurations
Hardware
Shelf
Assembly14.6.0x (4.6) 5.0.0x (5.0) 6.0.0x (6.0) 7.0.0x (7.0) 7.2.0x (7.2) 8.0.0x (8.0) 8.5.0.x (8.5)
TCC2 All Fully
compatible
Fully
compatible
Fully
compatible
Fully
compatible
Fully
compatible
Fully
compatible
Fully
compatible
TCC2P All Fully
compatible
Fully
compatible
Fully
compatible
Fully
compatible
Fully
compatible
Fully
compatible
Fully
compatible
XC10G SA-HD and
SA-ANSI
Fully
compatible
Fully
compatible
Fully
compatible
Fully
compatible
Fully
compatible
Fully
compatible
Fully
compatible
AIC All Fully
compatible
Fully
compatible
Fully
compatible
Fully
compatible
Fully
compatible
Fully
compatible
Fully
compatible
AIC-I All Fully
compatible
Fully
compatible
Fully
compatible
Fully
compatible
Fully
compatible
Fully
compatible
Fully
compatible
DS1-14 All Fully
compatible
Fully
compatible
Fully
compatible
Fully
compatible
Fully
compatible
Fully
compatible
Fully
compatible
DS1N-14 All Fully
compatible
Fully
compatible
Fully
compatible
Fully
compatible
Fully
compatible
Fully
compatible
Fully
compatible
DS1/E1-56 SA-HD Not
supported
Not
supported
Fully
compatible
Fully
compatible
Fully
compatible
Fully
compatible
Fully
compatible
DS3-122All Fully
compatible
Fully
compatible
Partially
supported
Partially
supported
Partially
supported
Partially
supported
Partially
supported
DS3N-12 All Fully
compatible
Fully
compatible
Partially
supported
Partially
supported
Partially
supported
Partially
supported
Partially
supported
DS3i-N-12 All Fully
compatible
Fully
compatible
Fully
compatible
Fully
compatible
Fully
compatible
Fully
compatible
Fully
compatible
DS3-12E All Fully
compatible
Fully
compatible
Fully
compatible
Fully
compatible
Fully
compatible
Fully
compatible
Fully
compatible
DS3N-12E All Fully
compatible
Fully
compatible
Fully
compatible
Fully
compatible
Fully
compatible
Fully
compatible
Fully
compatible

1-80
Cisco ONS 15454 Reference Manual, R8.5.x
78-18106-01
Chapter 1 Shelf and Backplane Hardware
1.18 Software and Hardware Compatibility
DS3/EC1-481SA-HD Not
supported
Fully
compatible
Fully
compatible
Fully
compatible
Fully
compatible
Fully
compatible
Fully
compatible
DS3XM-6 All Fully
compatible
Fully
compatible
Fully
compatible
Fully
compatible
Fully
compatible
Fully
compatible
Fully
compatible
DS3XM-12 SA-HD and
SA-ANSI
Not
supported
Fully
compatible
Fully
compatible
Fully
compatible
Fully
compatible
Fully
compatible
Fully
compatible
EC1-12 All Fully
compatible
Fully
compatible
Fully
compatible
Fully
compatible
Fully
compatible
Fully
compatible
Fully
compatible
SVC-RAN SA-HD and
SA-ANSI
Not
supported
Not
supported
Not
supported
Not
supported
Fully
compatible
Not
supported
Not
supported
E100T SA-HD and
SA-ANSI
Not
supported
Not
supported
Not
supported
Not
supported
Not
supported
Not
supported
Not
supported
E1000 SA-HD and
SA-ANSI
Not
supported
Not
supported
Not
supported
Not
supported
Not
supported
Not
supported
Not
supported
E100T-12-G All Fully
compatible
Fully
compatible
Fully
compatible
Fully
compatible
Fully
compatible
Fully
compatible
Fully
compatible
E1000-2-G All Fully
compatible
Fully
compatible
Fully
compatible
Fully
compatible
Fully
compatible
Fully
compatible
Fully
compatible
G1000-4 All Fully
compatible
Fully
compatible
Partially
supported
Partially
supported
Partially
supported
Partially
supported
Partially
supported
G1K-4 SA-HD and
SA-ANSI
Fully
compatible
Fully
compatible
Fully
compatible
Fully
compatible
Fully
compatible
Fully
compatible
Fully
compatible
ML100T-12 All Fully
compatible
Fully
compatible
Fully
compatible
Fully
compatible
Fully
compatible
Fully
compatible
Fully
compatible
ML1000-2 All Fully
compatible
Fully
compatible
Fully
compatible
Fully
compatible
Fully
compatible
Fully
compatible
Fully
compatible
ML100X-8 All Not
supported
Not
supported
Fully
compatible
Fully
compatible
Fully
compatible
Fully
compatible
Fully
compatible
ML-MR-10 SA-HD and
SA-ANSI
Not
supported
Not
supported
Not
supported
Not
supported
Not
supported
Not
supported
Fully
compatible
CE-MR-10 SA-HD and
SA-ANSI
Not
supported
Not
supported
Not
supported
Not
supported
Not
supported
Not
supported
Fully
compatible
CE-100T-8 All Not
supported
Fully
compatible
Fully
compatible
Fully
compatible
Fully
compatible
Fully
compatible
Fully
compatible
CE-1000-4 SA-HD and
SA-ANSI
Not
supported
Not
supported
Not
supported
Fully
compatible
Fully
compatible
Fully
compatible
Fully
compatible
OC3 IR 4/STM1
SH 1310
All Fully
compatible
Fully
compatible
Fully
compatible
Fully
compatible
Fully
compatible
Fully
compatible
Fully
compatible
OC3IR/STM1SH
1310-8
SA-HD and
SA-ANSI
Fully
compatible
Fully
compatible
Fully
compatible
Fully
compatible
Fully
compatible
Fully
compatible
Fully
compatible
Table 1-35 ONS 15454 Software and Hardware Compatibility—XC10G and XC-VXC-10G Configurations (continued)
Hardware
Shelf
Assembly14.6.0x (4.6) 5.0.0x (5.0) 6.0.0x (6.0) 7.0.0x (7.0) 7.2.0x (7.2) 8.0.0x (8.0) 8.5.0.x (8.5)

1-81
Cisco ONS 15454 Reference Manual, R8.5.x
78-18106-01
Chapter 1 Shelf and Backplane Hardware
1.18 Software and Hardware Compatibility
OC12/STM4-4 SA-HD and
SA-ANSI
Fully
compatible
Fully
compatible
Fully
compatible
Fully
compatible
Fully
compatible
Fully
compatible
Fully
compatible
OC12 IR 1310 All Fully
compatible
Fully
compatible
Fully
compatible
Fully
compatible
Fully
compatible
Fully
compatible
Fully
compatible
OC12 LR 1310 All Fully
compatible
Fully
compatible
Fully
compatible
Fully
compatible
Fully
compatible
Fully
compatible
Fully
compatible
OC12 LR 1550 All Fully
compatible
Fully
compatible
Fully
compatible
Fully
compatible
Fully
compatible
Fully
compatible
Fully
compatible
OC48 IR 1310 All Fully
compatible
Fully
compatible
Fully
compatible
Partially
supported
Partially
supported
Not
supported
Partially
supported
OC48 LR 1550 All Fully
compatible
Fully
compatible
Fully
compatible
Partially
supported
Partially
supported
Partially
supported
Partially
supported
OC48 IR/STM16
SH AS 1310
SA-HD and
SA-ANSI
Fully
compatible
Fully
compatible
Fully
compatible
Fully
compatible
Fully
compatible
Fully
compatible
Fully
compatible
OC48
LR/STM16 LH
AS 1550
SA-HD and
SA-ANSI
Fully
compatible
Fully
compatible
Fully
compatible
Fully
compatible
Fully
compatible
Fully
compatible
Fully
compatible
OC192
SR/STM64 IO
1310
SA-HD and
SA-ANSI
Fully
compatible
Fully
compatible
Fully
compatible
Fully
compatible
Fully
compatible
Fully
compatible
Fully
compatible
OC192
IR/STM64 SH
1550
SA-HD and
SA-ANSI
Fully
compatible
Fully
compatible
Fully
compatible
Fully
compatible
Fully
compatible
Fully
compatible
Fully
compatible
OC192
LH/STM64 LH
1550
SA-HD and
SA-ANSI
Fully
compatible
Fully
compatible
Fully
compatible
Fully
compatible
Fully
compatible
Fully
compatible
Fully
compatible
OC192
LR/STM64 LH
ITU 15xx.xx
SA-HD and
SA-ANSI
Fully
compatible
Fully
compatible
Fully
compatible
Fully
compatible
Fully
compatible
Fully
compatible
Fully
compatible
FC_MR-4 SA-HD and
SA-ANSI
Fully
compatible
Fully
compatible
Fully
compatible
Fully
compatible
Fully
compatible
Fully
compatible
Fully
compatible
MRC-12 3 All Not
supported
Not
supported
Fully
compatible
Fully
compatible
Fully
compatible
Fully
compatible
Fully
compatible
MRC-2.5G-4 All Not
supported
Not
supported
Not
supported
Not
supported
Not
supported
Fully
compatible
Fully
compatible
OC192SR1/STM
64IO Short
Reach/
OC192/STM64
Any Reach4
SA-HD and
SA-ANSI
Not
supported
Not
supported
Fully
compatible
Fully
compatible
Fully
compatible
Fully
compatible
Fully
compatible
1. The shelf assemblies supported are 15454-SA-HD and 15454-SA-ANSI.
2. DS3 card having the part number 87-31-0001 does not work in Cisco ONS 15454 R8.0 and later.
Table 1-35 ONS 15454 Software and Hardware Compatibility—XC10G and XC-VXC-10G Configurations (continued)
Hardware
Shelf
Assembly14.6.0x (4.6) 5.0.0x (5.0) 6.0.0x (6.0) 7.0.0x (7.0) 7.2.0x (7.2) 8.0.0x (8.0) 8.5.0.x (8.5)

1-82
Cisco ONS 15454 Reference Manual, R8.5.x
78-18106-01
Chapter 1 Shelf and Backplane Hardware
1.18 Software and Hardware Compatibility
If an upgrade is required for compatibility, contact the Cisco Technical Assistance Center (TAC). For
contact information, go to http://www.cisco.com/tac.
3. Slots 1 to 4 and 14 to 17 give a total bandwidth of up to 2.5 Gb/s. Slots 5, 6, 12 , and 13 give a total bandwidth of up to 10 Gb/s
4. These cards are designated as OC192-XFP in CTC.

CHAPTER
2-1
Cisco ONS 15454 Reference Manual, R8.5.x
78-18106-01
2
Common Control Cards
Note The terms "Unidirectional Path Switched Ring" and "UPSR" may appear in Cisco literature. These terms
do not refer to using Cisco ONS 15xxx products in a unidirectional path switched ring configuration.
Rather, these terms, as well as "Path Protected Mesh Network" and "PPMN," refer generally to Cisco's
path protection feature, which may be used in any topological network configuration. Cisco does not
recommend using its path protection feature in any particular topological network configuration.
This chapter describes Cisco ONS 15454 common control card functions. For installation and turn-up
procedures, refer to the Cisco ONS 15454 Procedure Guide.
Chapter topics include:
• 2.1 Common Control Card Overview, page 2-1
• 2.2 TCC2 Card, page 2-6
• 2.3 TCC2P Card, page 2-10
• 2.4 XCVT Card, page 2-15
• 2.5 XC10G Card, page 2-19
• 2.6 XC-VXC-10G Card, page 2-23
• 2.7 AIC-I Card, page 2-28
2.1 Common Control Card Overview
The card overview section summarizes card functions and compatibility.
Each card is marked with a symbol that corresponds to a slot (or slots) on the ONS 15454 shelf assembly.
The cards are then installed into slots displaying the same symbols. See the “1.17.1 Card Slot
Requirements” section on page 1-72 for a list of slots and symbols.
2.1.1 Cards Summary
Table 2-1 lists the common control cards for the Cisco ONS 15454 and summarizes card functions.

2-2
Cisco ONS 15454 Reference Manual, R8.5.x
78-18106-01
Chapter 2 Common Control Cards
2.1.1 Cards Summary
Table 2-1 Common Control Card Functions
Card Description For Additional Information...
TCC2 The Advanced Timing, Communications, and Control
(TCC2) card is the main processing center for the
ONS 15454 and provides system initialization,
provisioning, alarm reporting, maintenance, and
diagnostics. It has additional features including
supply voltage monitoring, support for up to 84 data
communications channel/generic communications
channel (DCC/GCC) terminations, and an on-card
lamp test.
See the “2.2 TCC2 Card” section on page 2-6.
TCC2P The Advanced Timing, Communications, and Control
Plus (TCC2P) card is the main processing center for
the ONS 15454 and provides system initialization,
provisioning, alarm reporting, maintenance, and
diagnostics. It also provides supply voltage
monitoring, support for up to 84 DCC/GCC
terminations, and an on-card lamp test. This card also
has Ethernet security features and 64K composite
clock building integrated timing supply (BITS)
timing.
See the “2.3 TCC2P Card” section on
page 2-10.
XCVT The Cross Connect Virtual Tributary (XCVT) card is
the central element for switching; it establishes
connections and performs time-division switching
(TDS). The XCVT can manage STS and Virtual
Tributary (VT) circuits up to 48c.
See the “2.4 XCVT Card” section on
page 2-15.
XC10G The 10 Gigabit Cross Connect (XC10G) card is the
central element for switching; it establishes
connections and performs TDS. The XC10G can
manage STS and VT circuits up to 192c. The XC10G
allows up to four times the bandwidth of XC and
XCVT cards.
See the “2.5 XC10G Card” section on
page 2-19.
XC-VXC-10G The 10 Gigabit Cross Connect Virtual
Tributary/Virtual Container (XC-VXC-10G) card
serves as the switching matrix for the Cisco 15454
ANSI multiservice platform. The module operates as
a superset of the XCVT or XC10G cross-connect
module. The XC-VXC-10G card provides a
maximum of 1152 STS-1 or 384 VC4
cross-connections and supports cards with speeds up
to 10 Gbps.
See the “2.6 XC-VXC-10G Card” section on
page 2-23.
AIC-I The Alarm Interface Card–International (AIC-I)
provides customer-defined (environmental) alarms
with its additional input/output alarm contact
closures. It also provides orderwire, user data
channels, and supply voltage monitoring.
See the “2.7 AIC-I Card” section on
page 2-28.
AEP The alarm expansion panel (AEP) board provides
48 dry alarm contacts: 32 inputs and 16 outputs. It can
be used with the AIC-I card.
See the “1.12 Alarm Expansion Panel” section
on page 1-56

2-3
Cisco ONS 15454 Reference Manual, R8.5.x
78-18106-01
Chapter 2 Common Control Cards
2.1.2 Card Compatibility
2.1.2 Card Compatibility
Table 2-2 lists the Cisco Transport Controller (CTC) software release compatibility for each
common-control card. In the tables below, “Yes” means cards are compatible with the listed software
versions. Table cells with dashes mean cards are not compatible with the listed software versions.
2.1.3 Cross-Connect Card Compatibility
The following tables list the compatible cross-connect cards for each Cisco ONS 15454 common-control
card. The tables are organized according to type of common-control card. In the tables below, “Yes”
means cards are compatible with the listed cross-connect card. Table cells with dashes mean cards are
not compatible with the listed cross-connect card.
Table 2-3 lists the cross-connect card compatibility for each common-control card.
Table 2-2 Common-Control Card Software Release Compatibility
Card R3.3 R3.4 R4.0 R4.1 R4.5 R4.6 R4.7 R5.0 R6.0 R7.0 R7.2 R8.0 R8.5
TCC+ YesYesYesYes————————
TCC2 — — Yes Yes Yes Yes Yes Yes Yes Yes Yes Y es Yes
TCC2P — — Yes Yes Yes Yes Yes Yes Yes Yes Yes Yes Yes
XC Yes Yes Yes Yes — Yes — Yes1
1. The XC card does not support features new to Release 5.0 and later.
Yes1Yes1Yes1Yes1Ye s1
XCVT Yes Yes Yes Yes — Yes — Yes Yes Yes Yes Yes Yes
XC10G Yes Yes Yes Yes — Yes — Yes Yes Yes Yes Yes Yes
XC-VXC-10G ————————YesYesYesYesYes
AIC Yes Yes Yes Yes Yes Yes Yes Yes Yes Yes Yes Yes Yes
AIC-I — Yes Yes Yes Yes Yes Yes Yes Yes Yes Yes Yes Yes
AEP — Yes Yes Yes Yes Yes Yes Yes Yes Yes Yes Yes Yes
Table 2-3 Common-Control Card Cross-Connect Compatibility
Card XCVT Card XC10G Card1XC-VXC-10G Card1
TCC+2Yes Yes —
TCC2 Yes Yes Yes
TCC2P Yes Yes Yes
XC —3—3—3
XCVT Yes —3—3
XC10G —3Yes — 3
XC-VXC-10G —3—3Yes
AIC-I Yes Yes Yes

2-4
Cisco ONS 15454 Reference Manual, R8.5.x
78-18106-01
Chapter 2 Common Control Cards
2.1.3 Cross-Connect Card Compatibility
Table 2-4 lists the cross-connect card compatibility for each electrical card. For electrical card software
compatiblilty, see Table 3-2 on page 3-3.
Note The XC card is compatible with most electrical cards, with the exception of the DS3i-N-12,
DS3/EC1-48, DS1/E1-56, and transmux cards, but does not support features new to Release 5.0 and later.
Table 2-5 lists the cross-connect card compatibility for each optical card. For optical card software
compatibility, see Table 4-2 on page 4-5.
Note The XC card is compatible with most optical cards, with the exception of those cards noted as
incompatible with the XCVT card, but does not support features new to Release 5.0 and later.
AEP Yes Yes Yes
1. Requires SA-ANSI or SA-HD shelf assembly.
2. The TCC+ is not compatible with Software R4.5 or greater.
3. These cross-connect cards are compatible only during an upgrade.
Table 2-3 Common-Control Card Cross-Connect Compatibility (continued)
Card XCVT Card XC10G Card1XC-VXC-10G Card1
Table 2-4 Electrical Card Cross-Connect Compatibility
Electrical Card XCVT Card XC10G Card1
1. Requires a 15454-SA-ANSI or 15454-SA-HD shelf assembly.
XC-VXC-10G Card1
EC1-12 Yes Yes Yes
DS1-14 Yes Yes Yes
DS1N-14 Yes Yes Yes
DS3-12 Yes Yes Yes
DS3N-12 Yes Yes Yes
DS3-12E Yes Yes Yes
DS3N-12E Yes Yes Yes
DS3/EC1-48 —YesYes
DS3XM-6 (Transmux) Yes Yes Yes
DS3XM-12 (Transmux) Yes Yes Yes
DS3i-N-12 Yes Yes Yes
DS1/E1-56 Yes Yes Yes
Table 2-5 Optical Card Cross-Connect Compatibility
Optical Card XCVT Card XC10G Card1XC-VXC-10GCard1
OC3 IR 4 1310 Yes Ye s Ye s
OC3 IR 4/STM1 SH 1310 Yes Ye s Ye s

2-5
Cisco ONS 15454 Reference Manual, R8.5.x
78-18106-01
Chapter 2 Common Control Cards
2.1.3 Cross-Connect Card Compatibility
Table 2-6 lists the cross-connect card compatibility for each Ethernet card. For Ethernet card software
compatibility, see Table 5-2 on page 5-3.
Note The XC card is compatible with most Ethernet cards, with the exception of the G1000-4, but does not
support features new to Release 5.0 and later.
OC3 IR /STM1SH 1310-8 —YesYes
OC12 IR 1310 Yes Ye s Ye s
OC12 LR 1310 Yes Ye s Ye s
OC12 LR 1550 Yes Ye s Ye s
OC12 IR/STM4 SH 1310 Ye s Ye s Yes
OC12 LR/STM4 LH 1310 Yes Yes Ye s
OC12 LR/STM4 LH 1550 Yes Yes Ye s
OC12 IR/STM4 SH 1310-4 —YesYes
OC48 LR 1550 Yes Ye s Ye s
OC48 IR/STM16 SH AS 1310 Yes2Ye s Ye s
OC48 LR/STM16 LH AS 1550 Yes 2Ye s Yes
OC48 ELR/STM16 EH 100 GHz Yes Yes Ye s
OC48 ELR 200 GHz Yes Ye s Ye s
OC192 SR/STM64 IO 1310 —YesYes
OC192 IR/STM64 SH 1550 —YesYes
OC192 LR/STM64 LH 1550 —YesYes
OC192 LR/STM64 LH ITU 15xx.xx —YesYes
OC192SR1/STM64 IO Short Reach
and OC192/STM64 Any Reach
(OC192-XFP cards)
—YesYes
15454_MRC-12 Yes Ye s Yes
MRC-2.5G-4 Yes Ye s Yes
1. Requires a 15454-SA-ANSI or 15454-SA-HD shelf assembly.
2. Requires Software Release 3.2 and later in Slots 5, 6, 12, 13.
Table 2-5 Optical Card Cross-Connect Compatibility (continued)
Optical Card XCVT Card XC10G Card1XC-VXC-10GCard1
Table 2-6 Ethernet Card Cross-Connect Compatibility
Ethernet Cards XCVT Card XC10G Card1XC-VXC-10G Card1
E100T-12 Yes — —
E1000-2 Yes — —
E100T-G Yes Yes Yes
E1000-2-G Yes Yes Yes

2-6
Cisco ONS 15454 Reference Manual, R8.5.x
78-18106-01
Chapter 2 Common Control Cards
2.2 TCC2 Card
Table 2-7 lists the cross-connect card compatibility for each storage area network (SAN) card. For SAN
card software compatibility, see the “6.1.3 FC_MR-4 Compatibility” section on page 6-4.
2.2 TCC2 Card
Note For hardware specifications, see the “A.4.1 TCC2 Card Specifications” section on page A-12.
The TCC2 card performs system initialization, provisioning, alarm reporting, maintenance, diagnostics,
IP address detection/resolution, SONET section overhead (SOH) DCC/GCC termination, and system
fault detection for the ONS 15454. The TCC2 also ensures that the system maintains Stratum 3
(Telcordia GR-253-CORE) timing requirements. It monitors the supply voltage of the system.
Note The TCC2 card requires Software Release 4.0.0 or later.
Note The LAN interface of the TCC2 card meets the standard Ethernet specifications by supporting a cable
length of 328 ft (100 m) at temperatures from 32 to 149 degrees Fahrenheit (0 to 65 degrees Celsius).
The interfaces can operate with a cable length of 32.8 ft (10 m) maximum at temperatures from –40 to
32 degrees Fahrenheit (–40 to 0 degrees Celsius).
Figure 2-1 shows the faceplate and block diagram for the TCC2 card.
G1K-4 Yes, in Slots 5, 6, 12, 13 Yes Yes
ML100T-12 Yes, in Slots 5, 6, 12, 13 Yes Yes
ML1000-2 Yes, in Slots 5, 6, 12, 13 Yes Yes
ML-MR-10 No Yes Yes
ML100X-8 Yes, in Slots 5, 6, 12, 13 Yes Yes
CE-100T-8 Yes Yes Yes
CE-1000-4 Yes Yes Yes
CE-MR-10 Yes Yes Yes
1. Requires a 15454-SA-ANSI or 15454-SA-HD shelf assembly.
Table 2-6 Ethernet Card Cross-Connect Compatibility (continued)
Ethernet Cards XCVT Card XC10G Card1XC-VXC-10G Card1
Table 2-7 SAN Card Cross-Connect Compatibility
SAN Cards XCVT Card XC10G Card1
1. Requires SA-ANSI or SA-HD shelf assembly
XC-VXC-10G Card1
FC_MR-4 Yes Yes Yes

2-7
Cisco ONS 15454 Reference Manual, R8.5.x
78-18106-01
Chapter 2 Common Control Cards
2.2.1 TCC2 Card Functionality
Figure 2-1 TCC2 Card Faceplate and Block Diagram
2.2.1 TCC2 Card Functionality
The TCC2 card supports multichannel, high-level data link control (HDLC) processing for the DCC. Up
to 84 DCCs can be routed over the TCC2 card and up to 84 section DCCs can be terminated at the TCC2
card (subject to the available optical digital communication channels). The TCC2 card selects and
processes 84 DCCs to facilitate remote system management interfaces.
FAIL
A
PWR
B
ACT/STBY
ACO
CRIT
MIN
REM
SYNC
RS-232
TCP/IP
MAJ
ACO
TCC2
LAMP
BACKPLANE
Ethernet
Repeater
Mate TCC2
Ethernet Port
Backplane
Ethernet Port
(Shared with
Mate TCC2)
SDRAM Memory
& Compact Flash
FPGA
TCCA ASIC
SCL Processor
Serial
Debug
Modem
Interface
RS-232 Craft
Interface
Backplane
RS-232 Port
(Shared with
Mate TCC2)
Faceplate
RS-232 Port
Note: Only 1 RS-232 Port Can Be Active -
Backplane Port Will Supercede Faceplate Port
Faceplate
Ethernet Port
SCL Links to
All Cards
HDLC
Message
Bus
Mate TCC2
HDLC Link
Modem
Interface
(Not Used)
400MHz
Processor
Communications
Processor
SCC3
MCC1
FCC1
MCC2
FCC2SCC4
SCC1 SCC2
DCC
Processor
System
Timing
BITS Input/
Output
Ref Clocks
(all I/O Slots)
-48V PWR
Monitors
Real Time
Clock
137639

2-8
Cisco ONS 15454 Reference Manual, R8.5.x
78-18106-01
Chapter 2 Common Control Cards
2.2.2 TCC2 Card-Level Indicators
The TCC2 card also originates and terminates a cell bus carried over the module. The cell bus supports
links between any two cards in the node, which is essential for peer-to-peer communication. Peer-to-peer
communication accelerates protection switching for redundant cards.
The node database, IP address, and system software are stored in TCC2 card nonvolatile memory, which
allows quick recovery in the event of a power or card failure.
The TCC2 card performs all system-timing functions for each ONS 15454. The TCC2 monitors the
recovered clocks from each traffic card and two BITS ports (DS1, 1.544 MHz) for frequency accuracy.
The TCC2 selects a recovered clock, a BITS, or an internal Stratum 3 reference as the system-timing
reference. You can provision any of the clock inputs as primary or secondary timing sources. A
slow-reference tracking loop allows the TCC2 to synchronize with the recovered clock, which provides
holdover if the reference is lost.
The TCC2 monitors both supply voltage inputs on the shelf. An alarm is generated if one of the supply
voltage inputs has a voltage out of the specified range.
Install TCC2 cards in Slots 7 and 11 for redundancy. If the active TCC2 fails, traffic switches to the
protect TCC2. All TCC2 protection switches conform to protection switching standards when the bit
error rate (BER) counts are not in excess of 1 * 10 exp – 3 and completion time is less than 50 ms.
The TCC2 card has two built-in interface ports for accessing the system: an RJ-45 10BaseT LAN
interface and an EIA/TIA-232 ASCII interface for local craft access. It also has a 10BaseT LAN port for
user interfaces over the backplane.
Note When using the LAN RJ-45 craft interface or back panel wirewrap LAN connection, the connection must
be 10BASE T, half duplex. Full duplex and autonegotiate settings should not be used because they might
result in a loss of visibility to the node.
Note Cisco does not support operation of the ONS 15454 with only one TCC2 card. For full functionality and
to safeguard your system, always operate with two TCC2 cards.
Note When a second TCC2 card is inserted into a node, it synchronizes its software, its backup software, and
its database with the active TCC2. If the software version of the new TCC2 does not match the version
on the active TCC2, the newly inserted TCC2 copies from the active TCC2, taking about
15 to 20 minutes to complete. If the backup software version on the new TCC2 does not match the
version on the active TCC2, the newly inserted TCC2 copies the backup software from the active TCC2
again, taking about 15 to 20 minutes. Copying the database from the active TCC2 takes about 3 minutes.
Depending on the software version and backup version the new TCC2 started with, the entire process
can take between 3 and 40 minutes.
2.2.2 TCC2 Card-Level Indicators
The TCC2 faceplate has ten LEDs. Table 2-8 describes the two card-level LEDs on the TCC2 card
faceplate.

2-9
Cisco ONS 15454 Reference Manual, R8.5.x
78-18106-01
Chapter 2 Common Control Cards
2.2.3 Network-Level Indicators
2.2.3 Network-Level Indicators
Table 2-8 describes the six network-level LEDs on the TCC2 faceplate.
Table 2-8 TCC2 Card-Level Indicators
Card-Level LEDs Definition
Red FAIL LED This LED is on during reset. The FAIL LED flashes during the boot and
write process. Replace the card if the FAIL LED persists.
ACT/STBY LED
Green (Active)
Amber (Standby)
Indicates the TCC2 is active (green) or in standby (amber) mode. The
ACT/STBY LED also provides the timing reference and shelf control. When
the active TCC2 is writing to its database or to the standby TCC2 database,
the card LEDs blink. To avoid memory corruption, do not remove the TCC2
when the active or standby LED is blinking.
TCC2 Network-Level Indicators
System-Level LEDs Definition
Red CRIT LED Indicates critical alarms in the network at the local terminal.
Red MAJ LED Indicates major alarms in the network at the local terminal.
Amber MIN LED Indicates minor alarms in the network at the local terminal.
Red REM LED Provides first-level alarm isolation. The remote (REM) LED turns red when
an alarm is present in one or more of the remote terminals.
Green SYNC LED Indicates that node timing is synchronized to an external reference.
Green ACO LED After pressing the alarm cutoff (ACO) button, the ACO LED turns green.
The ACO button opens the audible alarm closure on the backplane. ACO is
stopped if a new alarm occurs. After the originating alarm is cleared, the
ACO LED and audible alarm control are reset.

2-10
Cisco ONS 15454 Reference Manual, R8.5.x
78-18106-01
Chapter 2 Common Control Cards
2.2.4 Power-Level Indicators
2.2.4 Power-Level Indicators
Table 2-9 describes the two power-level LEDs on the TCC2 faceplate.
2.3 TCC2P Card
Note For hardware specifications, see the “A.4.2 TCC2P Card Specifications” section on page A-13.
The TCC2P card is an enhanced version of the TCC2 card. For Software Release 5.0 and later, the
primary enhancements are Ethernet security features and 64K composite clock BITS timing. It also
supports E1 SDH external timing sources so that a SONET shelf can be deployed in a network using
SDH timing. SDH timing is typically used when the SONET platform is deployed for Au3 SDH
applications.
The TCC2P card performs system initialization, provisioning, alarm reporting, maintenance,
diagnostics, IP address detection/resolution, SONET SOH DCC/GCC termination, and system fault
detection for the ONS 15454. The TCC2P card also ensures that the system maintains Stratum 3
(Telcordia GR-253-CORE) timing requirements. It monitors the supply voltage of the system.
Note The LAN interface of the TCC2P card meets the standard Ethernet specifications by supporting a cable
length of 328 ft (100 m) at temperatures from 32 to 149 degrees Fahrenheit (0 to 65 degrees Celsius).
The interfaces can operate with a cable length of 32.8 ft (10 m) maximum at temperatures from –40 to
32 degrees Fahrenheit (–40 to 0 degrees Celsius).
Figure 2-2 shows the faceplate and block diagram for the TCC2P card.
Table 2-9 TCC2 Power-Level Indicators
Power-Level LEDs Definition
Green/Amber/Red
PWR A LED
The PWR A LED is green when the voltage on supply input A is between the
low battery voltage (LWBATVG) and high battery voltage (HIBATVG)
thresholds. The LED is amber when the voltage on supply input A is between
the high battery voltage and extremely high battery voltage (EHIBATVG)
thresholds or between the low battery voltage and extremely low battery
voltage (ELWBATVG) thresholds. The LED is red when the voltage on
supply input A is above extremely high battery voltage or below extremely
low battery voltage thresholds.
Green/Amber/Red
PWR B LED
The PWR B LED is green when the voltage on supply input B is between the
low battery voltage and high battery voltage thresholds. The LED is amber
when the voltage on supply input B is between the high battery voltage and
extremely high battery voltage thresholds or between the low battery voltage
and extremely low battery voltage thresholds. The LED is red when the
voltage on supply input B is above extremely high battery voltage or below
extremely low battery voltage thresholds.

2-11
Cisco ONS 15454 Reference Manual, R8.5.x
78-18106-01
Chapter 2 Common Control Cards
2.3.1 TCC2P Functionality
Figure 2-2 TCC2P Faceplate and Block Diagram
2.3.1 TCC2P Functionality
The TCC2P card supports multichannel, high-level data link control (HDLC) processing for the DCC.
Up to 84 DCCs can be routed over the TCC2P card and up to 84 section DCCs can be terminated at the
TCC2P card (subject to the available optical digital communication channels). The TCC2P selects and
processes 84 DCCs to facilitate remote system management interfaces.
FAIL
A
PWR
B
ACT/STBY
ACO
CRIT
MIN
REM
SYNC
RS-232
TCP/IP
MAJ
ACO
TCC2P
LAMP
BACKPLANE
Ethernet Switch
Mate TCC2
Ethernet Port
Backplane
Ethernet Port
(Shared with
Mate TCC2)
SDRAM Memory
& Compact Flash
FPGA
TCCA ASIC
SCL Processor
Serial
Debug
Modem
Interface
RS-232 Craft
Interface
Backplane
RS-232 Port
(Shared with
Mate TCC2)
Faceplate
RS-232 Port
Note: Only 1 RS-232 Port Can Be Active -
Backplane Port Will Supercede Faceplate Port
Faceplate
Ethernet Port
SCL Links to
All Cards
HDLC
Message
Bus
Mate TCC2
HDLC Link
Modem
Interface
(Not Used)
400MHz
Processor
Communications
Processor
SCC3
MCC1
FCC1
MCC2
FCC2SCC4
SMC1 SCC2
DCC
Processor
System
Timing BITS Input/
Output
Ref Clocks
(all I/O Slots)
-48V PWR
Monitors
Real Time
Clock
Ethernet
Phy
SCC1
137640

2-12
Cisco ONS 15454 Reference Manual, R8.5.x
78-18106-01
Chapter 2 Common Control Cards
2.3.1 TCC2P Functionality
The TCC2P card also originates and terminates a cell bus carried over the module. The cell bus supports
links between any two cards in the node, which is essential for peer-to-peer communication. Peer-to-peer
communication accelerates protection switching for redundant cards.
The node database, IP address, and system software are stored in TCC2P card nonvolatile memory,
which allows quick recovery in the event of a power or card failure.
The TCC2P card monitors both supply voltage inputs on the shelf. An alarm is generated if one of the
supply voltage inputs has a voltage out of the specified range.
Install TCC2P cards in Slots 7 and 11 for redundancy. If the active TCC2P card fails, traffic switches to
the protect TCC2P card. All TCC2P card protection switches conform to protection switching standards
when the BER counts are not in excess of 1 * 10 exp – 3 and completion time is less than 50 ms.
The TCC2P card has two built-in Ethernet interface ports for accessing the system: one built-in RJ-45
port on the front faceplate for on-site craft access and a second port on the backplane. The rear Ethernet
interface is for permanent LAN access and all remote access via TCP/IP as well as for Operations
Support System (OSS) access. The front and rear Ethernet interfaces can be provisioned with different
IP addresses using CTC.
Two EIA/TIA-232 serial ports, one on the faceplate and a second on the backplane, allow for craft
interface in TL1 mode.
Note To use the serial port craft interface wire-wrap pins on the backplane, the DTR signal line on the
backplane port wire-wrap pin must be connected and active.
Note When using the LAN RJ-45 craft interface or back panel wirewrap LAN connection, the connection must
be 10BASE T, half duplex. Full duplex and autonegotiate settings should not be used because they might
result in a loss of visibility to the node.
Note Cisco does not support operation of the ONS 15454 with only one TCC2P card. For full functionality
and to safeguard your system, always operate with two TCC2P cards.
Note When a second TCC2P card is inserted into a node, it synchronizes its software, its backup software, and
its database with the active TCC2P card. If the software version of the new TCC2P card does not match
the version on the active TCC2P card, the newly inserted TCC2P card copies from the active TCC2P
card, taking about 15 to 20 minutes to complete. If the backup software version on the new TCC2P card
does not match the version on the active TCC2P card, the newly inserted TCC2P card copies the backup
software from the active TCC2P card again, taking about 15 to 20 minutes. Copying the database from
the active TCC2P card takes about 3 minutes. Depending on the software version and backup version the
new TCC2P card started with, the entire process can take between 3 and 40 minutes.
2.3.1.1 System Timing Functions
The TCC2P card performs all system-timing functions for each ONS 15454. The TCC2P card monitors
the recovered clocks from each traffic card and two BITS ports (BITS_IN_A and BITS_IN-B) for
frequency accuracy. The TCC2P card selects a recovered clock, a BITS clock, or an internal Stratum 3

2-13
Cisco ONS 15454 Reference Manual, R8.5.x
78-18106-01
Chapter 2 Common Control Cards
2.3.1 TCC2P Functionality
reference as the system-timing reference. You can provision any of the clock inputs as primary or
secondary timing sources. A slow-reference tracking loop allows the TCC2P card to synchronize with
the recovered clock, which provides holdover if the reference is lost.
The minimum free-run accuracy, holdover stability, pull-in, and hold-in characteristics are as defined in
ITU-T G.813 option I in Section 5, 6, and 10, ITU-T G.811 Section 5, and ITU-T G.812 Sections 6 and
7, as well as in ANSI EN 300 462-5-1.
Note If SDH timing is selected (see the “2.3.1.1.2 SDH Timing Operation” section on page 2-13), it is not
possible to select an E1 or DS1 port from the DS1/E1-56 high-density card as a timing reference.
2.3.1.1.1 SONET Timing Operation
The TCC2P card supports a 64 kHz + 8 kHz composite clock BITS input (BITS IN) as well as a
6.312-MHz BITS OUT clock. The BITS clock on the system is configurable as DS1 (default),
1.544 MHz, or 64 kHz. The BITS OUT clock runs at a rate determined by the BITS IN clock, as follows:
• If BITS IN = DS1, then BITS OUT = DS1 (default)
• If BITS IN = 1.544 MHz (square wave clock), then BITS OUT = 1.544 MHz (square wave clock)
• If BITS IN = 64 kHz, then BITS OUT = 6.312 MHz or DS1
A BITS output interface configured as 6.312 MHz complies with ITU-T G.703, Appendix II, Table II.4,
with a monitor level of –40 dBm +/– 4 dBm.
2.3.1.1.2 SDH Timing Operation
The TCC2P card supports typical external E1 SDH timing sources so that the card can be provisioned to
accept either an SDH or SONET timing standard. The initial default is for the card to use SONET timing;
the default can be changed to SDH timing after the TCC2P card boots up. The BITS OUT clock runs at
a rate determined by the BITS IN clock, as follows:
• If BITS IN = E1, then BITS OUT = E1
• If BITS IN = 2.048 MHz (square wave clock), then BITS OUT = 2.048 MHz (square wave clock)
• If BITS IN = 64 kHz, then BITS OUT = 6.312 MHz
The TCC2P card supports the E1 BITS OUT signal as defined in ITU-T G.703 Section 9, and the BITS
OUT 2.048 MHz signal as defined in ITU-T G.703 Section 13. All of the BITS OUT signals meet the
output signal criteria (including jitter and wander) as defined in ITU-T G.813 Sections 5 and 6, ITU-T
G.811 Section 5, and ITU-T G.812, Section 6.
When SDH timing is selected, SDH Sync Status Messaging (SSM) is transmitted on the output ports and
received on the input ports. SSM can be enabled or disabled.
The following framing options are allowed when E1 2.048 MHz timing is selected:
• Frame Alignment Signal (FAS)
• Frame Alignment Signal plus Channel Associated Signal (FAS + CAS)
• Frame Alignment Signal plus Cyclic Redundancy Check (FAS + CRC)
• Frame Alignment Signal plus Channel Associated Signal plus Cyclic Redundancy Check (FAS +
CAS + CRC)

2-14
Cisco ONS 15454 Reference Manual, R8.5.x
78-18106-01
Chapter 2 Common Control Cards
2.3.2 TCC2P Card-Level Indicators
2.3.2 TCC2P Card-Level Indicators
The TCC2P faceplate has ten LEDs. Table 2-10 describes the two card-level LEDs on the TCC2P
faceplate.
2.3.3 Network-Level Indicators
Table 2-11 describes the six network-level LEDs on the TCC2P faceplate.
Table 2-10 TCC2P Card-Level Indicators
Card-Level LEDs Definition
Red FAIL LED This LED is on during reset. The FAIL LED flashes during the boot and
write process. Replace the card if the FAIL LED persists.
ACT/STBY LED
Green (Active)
Amber (Standby)
Indicates the TCC2P is active (green) or in standby (amber) mode. The
ACT/STBY LED also provides the timing reference and shelf control. When
the active TCC2P is writing to its database or to the standby TCC2P
database, the card LEDs blink. To avoid memory corruption, do not remove
the TCC2P when the active or standby LED is blinking.
Table 2-11 TCC2P Network-Level Indicators
System-Level LEDs Definition
Red CRIT LED Indicates critical alarms in the network at the local terminal.
Red MAJ LED Indicates major alarms in the network at the local terminal.
Amber MIN LED Indicates minor alarms in the network at the local terminal.
Red REM LED Provides first-level alarm isolation. The REM LED turns red when an alarm
is present in one or more of the remote terminals.
Green SYNC LED Indicates that node timing is synchronized to an external reference.
Green ACO LED After pressing the ACO button, the ACO LED turns green. The ACO button
opens the audible alarm closure on the backplane. ACO is stopped if a new
alarm occurs. After the originating alarm is cleared, the ACO LED and
audible alarm control are reset.

2-15
Cisco ONS 15454 Reference Manual, R8.5.x
78-18106-01
Chapter 2 Common Control Cards
2.3.4 Power-Level Indicators
2.3.4 Power-Level Indicators
Table 2-12 describes the two power-level LEDs on the TCC2P faceplate.
2.4 XCVT Card
Note For hardware specifications, see the “A.4.3 XCVT Card Specifications” section on page A-14.
The Cross Connect Virtual Tributary (XCVT) card establishes connections at the STS-1 and VT levels.
The XCVT provides STS-48 capacity to Slots 5, 6, 12, and 13, and STS-12 capacity to Slots 1 to 4 and
14 to 17. Any STS-1 on any port can be connected to any other port, meaning that the STS
cross-connections are nonblocking.
Figure 2-3 shows the XCVT faceplate and block diagram.
Table 2-12 TCC2P Power-Level Indicators
Power-Level LEDs Definition
Green/Amber/Red
PWR A LED
The PWR A LED is green when the voltage on supply input A is between the
low battery voltage (LWBATVG) and high battery voltage (HIBATVG)
thresholds. The LED is amber when the voltage on supply input A is between
the high battery voltage and extremely high battery voltage (EHIBATVG)
thresholds or between the low battery voltage and extremely low battery
voltage (ELWBATVG) thresholds. The LED is red when the voltage on
supply input A is above extremely high battery voltage or below extremely
low battery voltage thresholds.
Green/Amber/Red
PWR B LED
The PWR B LED is green when the voltage on supply input B is between the
low battery voltage and high battery voltage thresholds. The LED is amber
when the voltage on supply input B is between the high battery voltage and
extremely high battery voltage thresholds or between the low battery voltage
and extremely low battery voltage thresholds. The LED is red when the
voltage on supply input B is above extremely high battery voltage or below
extremely low battery voltage thresholds.

2-16
Cisco ONS 15454 Reference Manual, R8.5.x
78-18106-01
Chapter 2 Common Control Cards
2.4.1 XCVT Functionality
Figure 2-3 XCVT Faceplate and Block Diagram
2.4.1 XCVT Functionality
The STS-1 switch matrix on the XCVT card consists of 288 bidirectional ports and adds a VT matrix
that can manage up to 336 bidirectional VT1.5 ports or the equivalent of a bidirectional STS-12. The
VT1.5-level signals can be cross connected, dropped, or rearranged. The TCC2/TCC2P card assigns
bandwidth to each slot on a per STS-1 or per VT1.5 basis. The switch matrices are fully crosspoint and
broadcast supporting.
The XCVT card provides:
• 288 STS bidirectional ports
• 144 STS bidirectional cross-connects
• 672 VT1.5 ports via 24 logical STS ports
• 336 VT1.5 bidirectional cross-connects
• Nonblocking at the STS level
• STS-1/3c/6c/12c/48c cross-connects
Input
ports
Output
ports
STS
ASIC1
STS
ASIC2
0
1
2
3
4
5
0
1
2
3
4
5
6
0
1
2
3
4
5
6
7
8
9
10
11
0
1
2
3
4
5
6
7
8
9
10
11
Ports Ports
61341
VT
ASIC
XCVT
FAIL
33678 12931
ACT/STBY

2-17
Cisco ONS 15454 Reference Manual, R8.5.x
78-18106-01
Chapter 2 Common Control Cards
2.4.2 VT Mapping
The XCVT card works with the TCC2/TCC2P cards to maintain connections and set up cross-connects
within the node. The cross-connect cards (such as the XCVT and XC10G), installed in Slots 8 and 10,
are required to operate the ONS 15454. You can establish cross-connect (circuit) information through
CTC. The TCC2/TCC2P cards establish the proper internal cross-connect information and relay the
setup information to the XCVT card.
Caution Do not operate the ONS 15454 with only one cross-connect card. Two cross-connect cards of the same
type (two XCVT or two XC10G cards) must always be installed.
Figure 2-4 shows the cross-connect matrix.
Figure 2-4 XCVT Cross-Connect Matrix
2.4.2 VT Mapping
The VT structure is designed to transport and switch payloads below the DS-3 rate. The ONS 15454
performs VT mapping according to Telcordia GR-253-CORE standards. Table 2-13 shows the VT
numbering scheme for the ONS 15454 as it relates to the Telcordia standard.
32125
1
2
3
4
5
Input Ports Output Ports
4X
STS-12/48
8X
STS-12
8X
STS-12
4X
STS-12/48
XCVT STS-1 Cross-connect ASIC (288x288 STS-1)
VT 1.5 Cross-connect ASIC
1
2
3
4
5
6
VTXC
336 bidirectional VT 1.5 cross-connects
Table 2-13 VT Mapping
ONS 15454 VT Number Telcordia Group/VT Number
VT1 Group1/VT1
VT2 Group2/VT1
VT3 Group3/VT1
VT4 Group4/VT1
VT5 Group5/VT1
VT6 Group6/VT1
VT7 Group7/VT1
VT8 Group1/VT2

2-18
Cisco ONS 15454 Reference Manual, R8.5.x
78-18106-01
Chapter 2 Common Control Cards
2.4.3 XCVT Hosting DS3XM-6 or DS3XM-12
2.4.3 XCVT Hosting DS3XM-6 or DS3XM-12
A DS3XM card can demultiplex (map down to a lower rate) M13-mapped DS-3 signals into 28 DS-1s
that are then mapped to VT1.5 payloads. The VT1.5s can then be cross-connected by the XCVT card.
The XCVT card can host a maximum of 336 bidirectional VT1.5s.
2.4.4 XCVT Card-Level Indicators
Table 2-14 shows the two card-level LEDs on the XCVT card faceplate.
VT9 Group2/VT2
VT10 Group3/VT2
VT11 Group4/VT2
VT12 Group5/VT2
VT13 Group6/VT2
VT14 Group7/VT2
VT15 Group1/VT3
VT16 Group2/VT3
VT17 Group3/VT3
VT18 Group4/VT3
VT19 Group5/VT3
VT20 Group6/VT3
VT21 Group7/VT3
VT22 Group1/VT4
VT23 Group2/VT4
VT24 Group3/VT4
VT25 Group4/VT4
VT26 Group5/VT4
VT27 Group6/VT4
VT28 Group7/VT4
Table 2-13 VT Mapping (continued)
ONS 15454 VT Number Telcordia Group/VT Number

2-19
Cisco ONS 15454 Reference Manual, R8.5.x
78-18106-01
Chapter 2 Common Control Cards
2.5 XC10G Card
2.5 XC10G Card
Note For hardware specifications, see the “A.4.4 XC10G Card Specifications” section on page A-14.
The 10 Gigabit Cross Connect (XC10G) card establishes connections at the STS-1 and VT levels. The
XC10G provides STS-192 capacity to Slots 5, 6, 12, and 13, and STS-48 capacity to Slots 1 to 4 and 14
to 17. The XC10G allows up to four times the bandwidth of the XCVT cards. The XC10G provides a
maximum of 576 STS-1 cross-connections through 1152 STS-1 ports. Any STS-1 on any port can be
connected to any other port, meaning that the STS cross-connections are nonblocking.
Figure 2-5 shows the XC10G faceplate and block diagram.
Table 2-14 XCVT Card-Level Indicators
Card-Level Indicators Definition
Red FAIL LED Indicates that the cards processor is not ready. Replace the card if the red
FAIL LED persists.
ACT/STBY LED
Green (Active)
Amber (Standby)
Indicates whether the XCVT card is active and carrying traffic (green) or in
standby mode to the active XCVT card (amber).

2-20
Cisco ONS 15454 Reference Manual, R8.5.x
78-18106-01
Chapter 2 Common Control Cards
2.5.1 XC10G Functionality
Figure 2-5 XC10G Faceplate and Block Diagram
2.5.1 XC10G Functionality
The XC10G card manages up to 672 bidirectional VT1.5 ports and 1152 bidirectional STS-1 ports. The
TCC2/TCC2P cards assign bandwidth to each slot on a per STS-1 or per VT1.5 basis.
Two cross-connect cards, installed in Slots 8 and 10, are required to operate the ONS 15454. You can
establish cross-connect (circuit) information through the CTC. The cross-connect card establishes the
proper internal cross-connect information and sends the setup information to the cross-connect card.
The XC10G card provides:
• 1152 STS bidirectional ports
• 576 STS bidirectional cross-connects
• 672 VT1.5 ports via 24 logical STS ports
• 336 VT1.5 bidirectional cross-connects
• Nonblocking at STS level
• STS-1/3c/6c/12c/48c/192c cross-connects
Line 1
Line 2
Line 3
Line 4
Span 1
Span 2
Span 3
Span 4
Line 5
Line 6
Line 7
Line 8
Cross-Connect
Main SCL
Protect
SCL
Ref Clk A
Ref Clk B
TCCA
ASIC
SCL Link
uP
VT
Cross-Connect
Matrix
uP Interface
uP Interface
Matrix
FLASH
RAM
B
a
c
k
p
l
a
n
e
61342
FAIL
ACT/STBY
XC10G

2-21
Cisco ONS 15454 Reference Manual, R8.5.x
78-18106-01
Chapter 2 Common Control Cards
2.5.2 VT Mapping
Caution Do not operate the ONS 15454 with only one XCVT or XC10G card. Two cross-connect cards of the
same type (either two XCVT or two XC10G cards) must always be installed.
Figure 2-6 shows the cross-connect matrix.
Figure 2-6 XC10G Cross-Connect Matrix
2.5.2 VT Mapping
The VT structure is designed to transport and switch payloads below the DS-3 rate. The ONS 15454
performs VT mapping according to Telcordia GR-253-CORE standards. Table 2-15 shows the VT
numbering scheme for the ONS 15454 as it relates to the Telcordia standard.
1
2
.
.
.
.
25
Input Ports Output Ports
4X
STS-192
8X
STS-48
8X
STS-48
4X
STS-192
XC10G STS-1 Cross-connect ASIC (1152x1152 STS-1)
VT 1.5 Cross-connect ASIC
336 bidirectional VT 1.5 cross-connects
55386
1
2
.
.
.
.
25
VTXC
VT cross-connection occurs on the 25th port.
Table 2-15 VT Mapping
ONS 15454 VT Number Telcordia Group/VT Number
VT1 Group1/VT1
VT2 Group2/VT1
VT3 Group3/VT1
VT4 Group4/VT1
VT5 Group5/VT1
VT6 Group6/VT1
VT7 Group7/VT1
VT8 Group1/VT2
VT9 Group2/VT2
VT10 Group3/VT2
VT11 Group4/VT2

2-22
Cisco ONS 15454 Reference Manual, R8.5.x
78-18106-01
Chapter 2 Common Control Cards
2.5.3 XC10G Hosting DS3XM-6 or DS3XM-12
2.5.3 XC10G Hosting DS3XM-6 or DS3XM-12
A DS3XM card can demultiplex (map down to a lower rate) M13-mapped DS-3 signals into 28 DS-1s
that are then mapped to VT1.5 payloads. The VT1.5s can then be cross-connected by the XC10G card.
The XC10G card can host a maximum of 336 bidirectional VT1.5s.
2.5.4 XC10G Card-Level Indicators
Table 2-16 describes the two card-level LEDs on the XC10G faceplate.
VT12 Group5/VT2
VT13 Group6/VT2
VT14 Group7/VT2
VT15 Group1/VT3
VT16 Group2/VT3
VT17 Group3/VT3
VT18 Group4/VT3
VT19 Group5/VT3
VT20 Group6/VT3
VT21 Group7/VT3
VT22 Group1/VT4
VT23 Group2/VT4
VT24 Group3/VT4
VT25 Group4/VT4
VT26 Group5/VT4
VT27 Group6/VT4
VT28 Group7/VT4
Table 2-15 VT Mapping (continued)
ONS 15454 VT Number Telcordia Group/VT Number
Table 2-16 XC10G Card-Level Indicators
Card-Level Indicators Definition
Red FAIL LED Indicates that the cards processor is not ready. This LED illuminates during
reset. The FAIL LED flashes during the boot process. Replace the card if the
red FAIL LED persists.
ACT/STBY LED
Green (Active)
Amber (Standby)
Indicates whether the XC10G is active and carrying traffic (green), or in
standby mode to the active XC10G card (amber).

2-23
Cisco ONS 15454 Reference Manual, R8.5.x
78-18106-01
Chapter 2 Common Control Cards
2.5.5 XCVT/XC10G/XC-VXC-10G Compatibility
2.5.5 XCVT/XC10G/XC-VXC-10G Compatibility
The XC10G and XC-VXC-10G cards support the same features as the XCVT card. The XC10G or
XC-VXC-10G cards are required for OC-192, OC-48 any-slot (AS), OC3-8, and OC12-4 operation. Do
not use the XCVT card if you are using an OC-192, OC3-8, or OC12-4 card or if you install an OC-48
AS card in Slots 1 to 4 or 14 to 17.
Note A configuration mismatch alarm occurs when an XCVT cross-connect card co-exists with an OC-192,
OC3-8, or OC12-4 card placed in Slots 5, 6, 12, or 13 or with an OC-48 card placed in Slots 1 to 4 or 14
to 17.
If you are using Ethernet cards, the E1000-2-G or the E100T-G must be used when the XC10G or
XC-VXC-10G cross-connect card is in use. Do not pair an XCVT card with an XC10G or XC-VXC-10G
card. When upgrading from an XCVT to the XC10G or XC-VXC-10G card, refer to the “Upgrade Cards
and Spans” chapter in the Cisco ONS 15454 Procedure Guide for more information.
2.6 XC-VXC-10G Card
Note For hardware specifications, see the “A.4.5 XC-VXC-10G Card Specifications” section on page A-15.
The XC-VXC-10G card establishes connections at the STS and VT levels. The XC-VXC-10G provides
STS-192 capacity to Slots 5, 6, 12, and 13, and STS-48 capacity to Slots 1 to 4 and 14 to 17. Any STS-1
on any port can be connected to any other port, meaning that the STS cross-connections are nonblocking.
Figure 2-7 shows the XC-VXC-10G faceplate and block diagram.

2-24
Cisco ONS 15454 Reference Manual, R8.5.x
78-18106-01
Chapter 2 Common Control Cards
2.6.1 XC-VXC-10G Functionality
Figure 2-7 XC-VXC-10G Faceplate and Block Diagram
2.6.1 XC-VXC-10G Functionality
The XC-VXC-10G card manages up to 1152 bidirectional high-order STS-1 ports. In addition, it is able
to simultaneously manage one of the following low-order VT cross-connect arrangements:
• 2688 bidirectional VT1.5 low-order ports, or
• 2016 VT2 low-order ports, or
• 1344 bidirectional VT1.5 ports and 1008 bidirectional VT2 ports (mixed grooming)
The TCC2/TCC2P card assigns bandwidth to each slot on a per STS-1, per VT1.5, or per VT2 basis. The
switch matrices are fully crosspoint and broadcast supporting.
XC-VXC-10G Backplane Connectors
IBPIA (2)
EDVT
Serial
Port
STS-1 Cross Connect ASIC
TU Cross Connect ASIC
VT Cross Connect ASIC
IBPIA (2) TCCA
CPLD
CPU
DDR
SDRAM
DETLEF
DDR
FPGA
TARAN
GDX1
TULA
GDX2
FLASH
Clock
FPGA
2 VT
Ports
2 VT
Ports
2 VT
Ports
2 VT
Ports
SCL Bus
6 AUX
Ports
6 AUX
Ports
EEPROM
134364
XC-VXC-
10G
FAIL
ACT/STBY

2-25
Cisco ONS 15454 Reference Manual, R8.5.x
78-18106-01
Chapter 2 Common Control Cards
2.6.1 XC-VXC-10G Functionality
At the STS level (high-order cross-connect), the XC-VXC-10G is always non-blocking (any STS-1 from
the system can be cross-connected to any other STS-1 without limitation up to 1152 bidirectional STS-1
ports (576 STS-1 cross-connects).
In addition, for “mixed” VT1.5 and VT2 grooming, 50% of the available VT resources (ports) are
allocated to each VT circuit type. The following three modes are supported (only one mode is available
at a time):
• Mode 1: full VT1.5 cross-connect, which is 2688 bidirectional VT1.5 ports (1344 bidirectional
VT1.5 cross-connects)
• Mode 2: full VT2 cross-connect, which is 2016 bidirectional VT2 ports (1008 bidirectional VT2
cross-connects)
• Mode 3 (mixed grooming): 50% VT1.5 and 50% VT2 XC, which is 1344 bidirectional VT1.5 ports
and 1008 bidirectional VT2 ports (672 bidirectional VT1.5 and 504 VT2 bidirectional
cross-connects)
The XC-VXC-10G card provides:
• 1152 STS bidirectional ports
• 576 STS bidirectional cross-connects
• 2688 VT1.5 ports via 96 logical STS ports
• 1344 VT1.5 bidirectional cross-connects
• 2016 VT2 ports via 96 logical STS ports
• 1008 VT2 bidirectional cross-connects
• Mixed grooming (50% VT1.5 and 50% VT2)
• Nonblocking at the STS level
• VT1.5, VT2, and STS-1/3c/6c/12c/48c/192c cross-connects
Note VT 2 circuit provisioning works between optical cards and the DS3/EC1-48 card (EC1 ports, not the
ports provisioned for DS3)
The XC-VXC-10G supports errorless side switches (switching from one XC-VXC-10G on one side of
the shelf to the other XC-VXC-10G on the other side of the shelf) when the switch is initiated through
software and the shelf is equipped with TCC2/TCC2P cards. The XCVT and XC10G cards do not
support errorless switching.
Cross-connect and provisioning information is established through the user interface on the
TCC2/TCC2P card. In turn, the TCC2/TCC2P card establishes the proper internal cross-connect
information and relays the setup information to the XC-VXC-10G card so that the proper
cross-connection is established within the system.
The XC-VXC-10G card is deployed in Slots 8 or 10. Upgrading a system to an XC-VXC-10G from an
earlier cross-connect module type is performed in-service, with hitless operation (less than 50-ms impact
to any traffic). The XC-VXC-10G can be used with either the standard ANSI shelf assembly
(15454-SA-ANSI) or high-density shelf assembly (15454-SA-HD).
Caution Do not operate the ONS 15454 with only one XC-VXC-10G cross-connect card. Two cross-connect
cards must always be installed.
Figure 2-8 shows the XC-VXC-10G cross-connect matrix.

2-26
Cisco ONS 15454 Reference Manual, R8.5.x
78-18106-01
Chapter 2 Common Control Cards
2.6.2 VT Mapping
Figure 2-8 XC-VXC-10G Cross-Connect Matrix
2.6.2 VT Mapping
The VT structure is designed to transport and switch payloads below the DS-3 rate. The ONS 15454
performs VT mapping according to Telcordia GR-253-CORE standards. Table 2-15 shows the VT
numbering scheme for the ONS 15454 as it relates to the Telcordia standard.
1
2
.
.
.
.
20
Input Ports Output Ports
4X
STS-192
8X
STS-48
8X
STS-48
4X
STS-192
XC-XVC-10G STS-1 Cross-connect ASIC (1152x1152 STS-1)
VT 1.5/VT 2 Cross-connect ASIC
TU-3 Cross-connect ASIC
(bypassed in SONETmode)
6X STS-48
2X STS-48 (VT Ports)
2X STS-48 (VT Ports)
1344 bidirectional VT 1.5 cross-connects, or
1008 bidirectional VT 2 cross-connects, or
Mixed grooming (50% VT1.5 and 50% VT2)
1
2
.
.
.
.
20
VTXC
TUXC
134272
Table 2-17 VT Mapping
ONS 15454 VT Number Telcordia Group/VT Number
VT1 Group1/VT1
VT2 Group2/VT1
VT3 Group3/VT1
VT4 Group4/VT1
VT5 Group5/VT1
VT6 Group6/VT1
VT7 Group7/VT1
VT8 Group1/VT2
VT9 Group2/VT2
VT10 Group3/VT2
VT11 Group4/VT2
VT12 Group5/VT2
VT13 Group6/VT2

2-27
Cisco ONS 15454 Reference Manual, R8.5.x
78-18106-01
Chapter 2 Common Control Cards
2.6.3 XC-VXC-10G Hosting DS3XM-6 or DS3XM-12
2.6.3 XC-VXC-10G Hosting DS3XM-6 or DS3XM-12
A DS3XM card can demultiplex (map down to a lower rate) M13-mapped DS-3 signals into 28 DS-1s
that are then mapped to VT1.5 payloads. The VT1.5s can then be cross-connected by the XC-VXC-10G
card. The XC-VXC-10G card can host a maximum of 1344 bidirectional VT1.5s.
2.6.4 XC-VXC-10G Card-Level Indicators
Table 2-18 describes the two card-level LEDs on the XC-VXC-10G faceplate.
VT14 Group7/VT2
VT15 Group1/VT3
VT16 Group2/VT3
VT17 Group3/VT3
VT18 Group4/VT3
VT19 Group5/VT3
VT20 Group6/VT3
VT21 Group7/VT3
VT22 Group1/VT4
VT23 Group2/VT4
VT24 Group3/VT4
VT25 Group4/VT4
VT26 Group5/VT4
VT27 Group6/VT4
VT28 Group7/VT4
Table 2-17 VT Mapping (continued)
ONS 15454 VT Number Telcordia Group/VT Number
Table 2-18 XC-VXC-10G Card-Level Indicators
Card-Level Indicators Definition
Red FAIL LED Indicates that the cards processor is not ready. This LED illuminates during
reset. The FAIL LED flashes during the boot process. Replace the card if the
red FAIL LED persists.
ACT/STBY LED
Green (Active)
Amber (Standby)
Indicates whether the XC10G is active and carrying traffic (green), or in
standby mode to the active XC10G card (amber).

2-28
Cisco ONS 15454 Reference Manual, R8.5.x
78-18106-01
Chapter 2 Common Control Cards
2.6.5 XC-VXC-10G Compatibility
2.6.5 XC-VXC-10G Compatibility
The XC-VXC-10G card supports the same features as the XC10G card. Either the XC10G or
XC-VXC-10G card is required for OC-192, OC3-8, and OC12-4 operation and OC-48 AS operation.
If you are using Ethernet cards, the E1000-2-G or the E100T-G must be used when the XC-VXC-10G
cross-connect card is in use. When upgrading from an XC10G card to an XC-VXC-10G card, refer to
the “Upgrade Cards and Spans” chapter in the Cisco ONS 15454 Procedure Guide for more information.
Also refer to the “2.1.2 Card Compatibility” section on page 2-3.
2.7 AIC-I Card
Note For hardware specifications, see the “A.4.6 AIC-I Card Specifications” section on page A-15.
The optional Alarm Interface Controller–International (AIC-I) card provides customer-defined
(environmental) alarms and controls and supports local and express orderwire. It provides
12 customer-defined input and 4 customer-defined input/output contacts. The physical connections are
through the backplane wire-wrap pin terminals. If you use the additional AEP, the AIC-I card can support
up to 32 inputs and 16 outputs, which are connected on the AEP connectors. A power monitoring
function monitors the supply voltage (–48 VDC). Figure 2-9 shows the AIC-I faceplate and a block
diagram of the card.

2-29
Cisco ONS 15454 Reference Manual, R8.5.x
78-18106-01
Chapter 2 Common Control Cards
2.7.1 AIC-I Card-Level Indicators
Figure 2-9 AIC-I Faceplate and Block Diagram
2.7.1 AIC-I Card-Level Indicators
Table 2-19 describes the eight card-level LEDs on the AIC-I card faceplate.
AIC-I
Fail
Express orderwire
Local orderwire
EEPROM
LED x2 AIC-I FPGA
SCL links
4 x
IN/OUT
Power
Monitoring
12/16 x IN
Ringer
Act
Ring
Ring
Input
Output
78828
FAIL
ACT
ACC
INPUT/OUTPUT
EOW
LOW
RING
AIC-1
(DTMF)
(DTMF)
UDC-A
UDC-B
DCC-A
DCC-B
ACC
PWR
AB
RING
DCC-B
DCC-A
UDC-B
UDC-A
Table 2-19 AIC-I Card-Level Indicators
Card-Level LEDs Description
Red FAIL LED Indicates that the cards processor is not ready. The FAIL LED is on during
Reset and flashes during the boot process. Replace the card if the red FAIL
LED persists.
Green ACT LED Indicates the AIC-I card is provisioned for operation.

2-30
Cisco ONS 15454 Reference Manual, R8.5.x
78-18106-01
Chapter 2 Common Control Cards
2.7.2 External Alarms and Controls
2.7.2 External Alarms and Controls
The AIC-I card provides input/output alarm contact closures. You can define up to twelve external alarm
inputs and 4 external alarm inputs/outputs (user configurable). The physical connections are made using
the backplane wire-wrap pins. See the “1.12 Alarm Expansion Panel” section on page 1-56 for
information about increasing the number of input/output contacts.
LEDs on the front panel of the AIC-I indicate the status of the alarm lines, one LED representing all of
the inputs and one LED representing all of the outputs. External alarms (input contacts) are typically
used for external sensors such as open doors, temperature sensors, flood sensors, and other
environmental conditions. External controls (output contacts) are typically used to drive visual or
audible devices such as bells and lights, but they can control other devices such as generators, heaters,
and fans.
You can program each of the twelve input alarm contacts separately. You can program each of the sixteen
input alarm contacts separately. Choices include:
• Alarm on Closure or Alarm on Open
• Alarm severity of any level (Critical, Major, Minor, Not Alarmed, Not Reported)
• Service Affecting or Non-Service Affecting alarm-service level
• 63-character alarm description for CTC display in the alarm log. You cannot assign the fan-tray
abbreviation for the alarm; the abbreviation reflects the generic name of the input contacts. The
alarm condition remains raised until the external input stops driving the contact or you unprovision
the alarm input.
You cannot assign the fan-tray abbreviation for the alarm; the abbreviation reflects the generic name of
the input contacts. The alarm condition remains raised until the external input stops driving the contact
or you provision the alarm input.
Green/Red PWR A LED The PWR A LED is green when a supply voltage within a specified range
has been sensed on supply input A. It is red when the input voltage on supply
input A is out of range.
Green/Red PWR B LED The PWR B LED is green when a supply voltage within a specified range has
been sensed on supply input B. It is red when the input voltage on supply
input B is out of range.
Amber INPUT LED The INPUT LED is amber when there is an alarm condition on at least one
of the alarm inputs.
Amber OUTPUT LED The OUTPUT LED is amber when there is an alarm condition on at least one
of the alarm outputs.
Green RING LED The RING LED on the local orderwire (LOW) side is flashing green when a
call is received on the LOW.
Green RING LED The RING LED on the express orderwire (EOW) side is flashing green when
a call is received on the EOW.
Table 2-19 AIC-I Card-Level Indicators (continued)
Card-Level LEDs Description

2-31
Cisco ONS 15454 Reference Manual, R8.5.x
78-18106-01
Chapter 2 Common Control Cards
2.7.3 Orderwire
The output contacts can be provisioned to close on a trigger or to close manually. The trigger can be a
local alarm severity threshold, a remote alarm severity, or a virtual wire:
• Local NE alarm severity: A hierarchy of Not Reported, Not Alarmed, Minor, Major, or Critical
alarm severities that you set to cause output closure. For example, if the trigger is set to Minor, a
Minor alarm or above is the trigger.
• Remote NE alarm severity: Same as the local network element (NE) alarm severity but applies to
remote alarms only.
• Virtual wire entities: You can provision any environmental alarm input to raise a signal on any
virtual wire on external outputs 1 through 4 when the alarm input is an event. You can provision a
signal on any virtual wire as a trigger for an external control output.
You can also program the output alarm contacts (external controls) separately. In addition to
provisionable triggers, you can manually force each external output contact to open or close. Manual
operation takes precedence over any provisioned triggers that might be present.
Note The number of inputs and outputs can be increased using the AEP. The AEP is connected to the shelf
backplane and requires an external wire-wrap panel.
2.7.3 Orderwire
Orderwire allows a craftsperson to plug a phoneset into an ONS 15454 and communicate with
craftspeople working at other ONS 15454s or other facility equipment. The orderwire is a pulse code
modulation (PCM) encoded voice channel that uses E1 or E2 bytes in section/line overhead.
The AIC-I allows simultaneous use of both local (section overhead signal) and express (line overhead
signal) orderwire channels on an SDH ring or particular optics facility. Express orderwire also allows
communication via regeneration sites when the regenerator is not a Cisco device.
You can provision orderwire functions with CTC similar to the current provisioning model for
DCC/GCC channels. In CTC, you provision the orderwire communications network during ring turn-up
so that all NEs on the ring can reach one another. Orderwire terminations (that is, the optics facilities
that receive and process the orderwire channels) are provisionable. Both express and local orderwire can
be configured as on or off on a particular SONET facility. The ONS 15454 supports up to four orderwire
channel terminations per shelf. This allows linear, single ring, dual ring, and small hub-and-spoke
configurations. Keep in mind that orderwire is not protected in ring topologies such as bidirectional line
switched rings (BLSRs) and path protection configurations.
Caution Do not configure orderwire loops. Orderwire loops cause feedback that disables the orderwire channel.
The ONS 15454 implementation of both local and express orderwire is broadcast in nature. The line acts
as a party line. Anyone who picks up the orderwire channel can communicate with all other participants
on the connected orderwire subnetwork. The local orderwire party line is separate from the express
orderwire party line. Up to four OC-N facilities for each local and express orderwire are provisionable
as orderwire paths.
Note The OC3 IR 4/STM1 SH 1310 card does not support the express orderwire channel.

2-32
Cisco ONS 15454 Reference Manual, R8.5.x
78-18106-01
Chapter 2 Common Control Cards
2.7.4 Power Monitoring
The AIC-I supports selective dual tone multifrequency (DTMF) dialing for telephony connectivity,
which causes one AIC-I card or all ONS 15454 AIC-I cards on the orderwire subnetwork to “ring.” The
ringer/buzzer resides on the AIC-I. There is also a “ring” LED that mimics the AIC-I ringer. It flashes
when a call is received on the orderwire subnetwork. A party line call is initiated by pressing *0000 on
the DTMF pad. Individual dialing is initiated by pressing * and the individual four-digit number on the
DTMF pad.
Table 2-20 shows the pins on the orderwire connector that correspond to the tip and ring orderwire
assignments.
When provisioning the orderwire subnetwork, make sure that an orderwire loop does not exist. Loops
cause oscillation and an unusable orderwire channel.
Figure 2-10 shows the standard RJ-11 connectors used for orderwire ports. Use a shielded RJ-11 cable.
Figure 2-10 RJ-11 Connector
2.7.4 Power Monitoring
The AIC-I card provides a power monitoring circuit that monitors the supply voltage of –48 VDC for
presence, undervoltage, or overvoltage.
2.7.5 User Data Channel
The user data channel (UDC) features a dedicated data channel of 64 kbps (F1 byte) between two nodes
in an ONS 15454 network. Each AIC-I card provides two user data channels, UDC-A and UDC-B,
through separate RJ-11 connectors on the front of the AIC-I card. Use an unshielded RJ-11 cable. Each
UDC can be routed to an individual optical interface in the ONS 15454. For UDC circuit provisioning,
refer to the “Create Circuits and VT Tunnels” chapter in the Cisco ONS 15454 Procedure Guide.
The UDC ports are standard RJ-11 receptacles. Table 2-21 lists the UDC pin assignments.
Table 2-20 Orderwire Pin Assignments
RJ-11 Pin Number Description
1 Four-wire receive ring
2 Four-wire transmit tip
3Two-wire ring
4 Two-wire tip
5 Four-wire transmit ring
6 Four-wire receive tip
61077
Pin 1 Pin 6
RJ-11

2-33
Cisco ONS 15454 Reference Manual, R8.5.x
78-18106-01
Chapter 2 Common Control Cards
2.7.6 Data Communications Channel
2.7.6 Data Communications Channel
The DCC features a dedicated data channel of 576 kbps (D4 to D12 bytes) between two nodes in an
ONS 15454 network. Each AIC-I card provides two DCCs, DCC-A and DCC-B, through separate RJ-45
connectors on the front of the AIC-I card. Use a shielded RJ-45 cable. Each DCC can be routed to an
individual optical interface in the ONS 15454.
The DCC ports are standard RJ-45 receptacles. Table 2-22 lists the DCC pin assignments.
Table 2-21 UDC Pin Assignments
RJ-11 Pin Number Description
1 For future use
2TXN
3RXN
4RXP
5TXP
6 For future use
Table 2-22 DCC Pin Assignments
RJ-45 Pin Number Description
1TCLKP
2TCLKN
3TXP
4TXN
5RCLKP
6RCLKN
7RXP
8RXN

2-34
Cisco ONS 15454 Reference Manual, R8.5.x
78-18106-01
Chapter 2 Common Control Cards
2.7.6 Data Communications Channel

CHAPTER
3-1
Cisco ONS 15454 Reference Manual, R8.5.x
78-18106-01
3
Electrical Cards
This chapter describes Cisco ONS 15454 electrical card features and functions. For installation and card
turn-up procedures, refer to the Cisco ONS 15454 Procedure Guide. For information on the electrical
interface assemblies (EIAs), see the “1.5 Electrical Interface Assemblies” section on page 1-15.
Chapter topics include:
• 3.1 Electrical Card Overview, page 3-1
• 3.2 Bit Error Rate Testing, page 3-4
• 3.3 EC1-12 Card, page 3-5
• 3.4 DS1-14 and DS1N-14 Cards, page 3-7
• 3.5 DS1/E1-56 Card, page 3-10
• 3.6 DS3-12 and DS3N-12 Cards, page 3-13
• 3.7 DS3/EC1-48 Card, page 3-16
• 3.8 DS3i-N-12 Card, page 3-19
• 3.9 DS3-12E and DS3N-12E Cards, page 3-21
• 3.10 DS3XM-6 Card, page 3-25
• 3.11 DS3XM-12 Card, page 3-27
3.1 Electrical Card Overview
Each card is marked with a symbol that corresponds to a slot (or slots) on the ONS 15454 shelf assembly.
The cards are then installed into slots displaying the same symbols. See the “1.17 Cards and Slots”
section on page 1-71 for a list of slots and symbols.
3.1.1 Card Summary
Table 3-1 lists the Cisco ONS 15454 electrical cards.

3-2
Cisco ONS 15454 Reference Manual, R8.5.x
78-18106-01
Chapter 3 Electrical Cards
3.1.1 Card Summary
Table 3-1 Cisco ONS 15454 Electrical Cards
Card Name Description For Additional Information
EC1-12 The EC1-12 card provides 12 Telcordia-compliant,
GR-253 STS-1 electrical ports per card. Each port
operates at 51.840 Mbps over a single 750-ohm,
728A or equivalent coaxial span.
See the “3.3 EC1-12 Card”
section on page 3-5.
DS1-14 The DS1-14 card provides 14 Telcordia-compliant
GR-499 DS-1 ports. Each port operates at
1.544 Mbps over a 100-ohm, twisted-pair copper
cable.
See the “3.4 DS1-14 and
DS1N-14 Cards” section on
page 3-7.
DS1N-14 The DS1N-14 card supports the same features as the
DS1-14 card but can also provide 1:N (N <= 5)
protection.
See the “3.4 DS1-14 and
DS1N-14 Cards” section on
page 3-7.
DS1/E1-56 The DS1/E1-56 card provides 56 Telcordia-
compliant, GR-499 DS-1 ports per card, or 56 E1
ports per card. Each port operates at 1.544 Mbps
(DS-1) or 2.048 Mbps (E1). The DS1/E1-56 card
operates as a working or protect card in 1:N
protection schemes, where N <= 2.
See the “3.5 DS1/E1-56 Card”
section on page 3-10.
DS3-12 The DS3-12 card provides 12 Telcordia-compliant
GR-499 DS-3 ports per card. Each port operates at
44.736 Mbps over a single 75-ohm, 728A or
equivalent coaxial span.
See the “3.6 DS3-12 and
DS3N-12 Cards” section on
page 3-13.
DS3N-12 The DS3N-12 card supports the same features as the
DS3-12 but can also provide 1:N (N <= 5)
protection.
See the “3.6 DS3-12 and
DS3N-12 Cards” section on
page 3-13.
DS3/EC1-48 The DS3/EC1-48 provides 48 Telcordia-compliant
ports per card. Each port operates at 44.736 Mbps
over a single 75-ohm, 728A or equivalent coaxial
span.
See the “3.7 DS3/EC1-48 Card”
section on page 3-16.
DS3i-N-12 The DS3i-N-12 card provides 12 ITU-T G.703,
ITU-T G.704, and Telcordia GR-499-CORE
compliant DS-3 ports per card. Each port operates at
44.736 Mbps over a 75-ohm coaxial cable.
See the “3.8 DS3i-N-12 Card”
section on page 3-19
DS3-12E The DS3-12E card provides 12 Telcordia-compliant
ports per card. Each port operates at 44.736 Mbps
over a single 75-ohm, 728A or equivalent coaxial
span. The DS3-12E card provides enhanced
performance monitoring functions.
See the “3.9 DS3-12E and
DS3N-12E Cards” section on
page 3-21.
DS3N-12E The DS3N-12E card supports the same features as
the DS3-12E but can also provide 1:N (N <= 5)
protection.
See the “3.9 DS3-12E and
DS3N-12E Cards” section on
page 3-21.

3-3
Cisco ONS 15454 Reference Manual, R8.5.x
78-18106-01
Chapter 3 Electrical Cards
3.1.2 Card Compatibility
3.1.2 Card Compatibility
Table 3-2 lists the CTC software compatibility for each electrical card. See Table 2-4 on page 2-4 for a
list of cross-connect cards that are compatible with each electrical card.
Note “Yes” indicates that this card is fully or partially supported by the indicated software release. Refer to
the individual card reference section for more information about software limitations for this card.
DS3XM-6
(Transmux) The DS3XM-6 card provides six Telcordia-
compliant GR-499-CORE M13 multiplexing
functions. The DS3XM-6 converts six framed DS-3
network connections to 28x6 or 168 VT1.5s.
See the “3.10 DS3XM-6 Card”
section on page 3-25.
DS3XM-12
(Transmux) The DS3XM-12 card provides 12 Telcordia-
compliant GR-499-CORE M13 multiplexing
functions. The DS3XM-12 converts twelve framed
DS-3 network connections to 28x12 or 168 VT1.5s.
See the “3.11 DS3XM-12 Card”
section on page 3-27.
Table 3-1 Cisco ONS 15454 Electrical Cards (continued)
Card Name Description For Additional Information
Table 3-2 Electrical Card Software Release Compatibility
Electrical
Card
R2.2.2
R3.0.1
R3.1
R3.2
R3.3
R3.4
R4.0 R4.1
R4.5
R4.6 R4.7
R5.0
R6.0 R7.0 R7.2 8.0 8.5
EC1-12 Yes Yes Yes Yes Yes Yes Yes Yes — Yes — Yes Yes Yes Yes Yes Yes
DS1-14 Yes Yes Yes Yes Yes Yes Yes Yes — Yes — Yes Yes Yes Yes Yes Yes
DS1N-14 Yes Yes Yes Yes Yes Yes Yes Yes — Yes — Yes Yes Yes Yes Yes Yes
DS1/E1-56 — — —————— ————YesYesYesYesYes
DS3-12 Yes Yes Yes Yes Yes Yes Yes Yes — Yes — Yes Yes Yes Yes Yes Yes
DS3N-12 Yes Yes Yes Yes Yes Yes Yes Yes — Yes — Yes Yes Yes Yes Yes Yes
DS3-12E Yes Yes Yes Yes Yes Yes Yes Yes — Yes — Yes Yes Yes Yes Yes Yes
DS3N-12E Yes Yes Yes Yes Yes Yes Yes Yes — Yes — Yes Yes Yes Yes Yes Yes
DS3XM-6
(Transmux) Yes Yes Yes Yes Yes Yes Yes Yes — Yes — Yes Yes Yes Yes Yes Yes
DS3XM-12
(Transmux) — — —————— ———YesYesYesYesYesYes
DS3/EC1-48 — — —————— ———YesYesYesYesYesYes
DS3i-N-12 — — —————Yes
(4.1.2)
— Yes — Yes Yes Yes Yes Yes Yes

3-4
Cisco ONS 15454 Reference Manual, R8.5.x
78-18106-01
Chapter 3 Electrical Cards
3.2 Bit Error Rate Testing
3.2 Bit Error Rate Testing
The bit error rate testing (BERT) feature can be used to test the connectivity, error rate, and error count
of the traffic running on an electrical input/output (I/O) card port. The BERT feature is currently
supported for ONS 15454 DS1/E1-56 and DS3XM-12 electrical cards only.
BERT is broadly classified into two components—Test Pattern Generator (TPG) and Test Pattern
Monitor (TPM) and is called Test Pattern Generator and Monitor (TPGM) when referring to Test Pattern
Generator and Monitor.
TPG generates test patterns like PRBS15, PRBS20, PRBS23, QRSS and ATL1s0s (alternating ones and
zeroes). TPM monitors test patterns like PRBS15, PRBS20, PRBS23, QRSS and ALT1s0s. TPG and
TPM inject and monitor errors in the test pattern for both single bit and multirate (1.0E-3, 1.0E-4, 1.0E-5
and 1.0E-6) errors.
TPGM-L enables test pattern generation and monitoring on the line side. This option is not available for
the DS1 port in the DS3XM-12 card because you can configure DS1 port on the backplane side only.
TPGM-B enables test pattern generation and monitoring on the backplane side. You can enable TPGM-B
on a port only if the port has a bidirectional circuit.
Note The port must be in Out-of-Service and Maintenance (OOS-MT) state before enabling TPGM-L or
TPGM-B. OOS-MT state puts the circuit cross-connects to a service state. This service state does not
interrupt traffic flow and allows loopbacks to be performed on the circuit. OOS-MT however, suppresses
any alarms and conditions. Change the administrative state to IS, OOS, or IS-AINS when testing is
complete. For information on how to set the port to OOS-MT state, see the “DLP-A230 Change a Circuit
Service State” task in the Cisco ONS 15454 Procedure Guide, Release 8.5.
Note To enable TPGM-L or TPGM-B on a DS1 port, the line framing type must be D4, ESF, or unframed.
Note At any given time, you can enable BERT mode only on a single port of a card.
The following table summarizes if BERT can be enabled on the line side or backplane side for
DS1/E1-56 and DS3XM-12 electrical cards.
Note “Yes” indicates that BERT can be enabled on the line side (TPGM-L) or backplane side (TPGM-B).
For information on how to enable BERT on the DS1/E1-56 and DS3XM-12 cards, see the
Cisco ONS 15454 Procedure Guide, Release 8.5.
Table 3-3 Enabling BERT on Line Side and Backplane Side
DS1/E1-56 card TPGM-L TPGM-B
DS1 Port Yes Ye s
DS3XM-12 card
DS1 Port No Yes
DS3 Port Yes No

3-5
Cisco ONS 15454 Reference Manual, R8.5.x
78-18106-01
Chapter 3 Electrical Cards
3.3 EC1-12 Card
BERT Alarms
The BERT feature can raise the following two alarms in CTC:
• BERT_ENABL—Specifies that BERT feature is enabled.
• BERT_SYNC_FAIL—Synchronization is necessary and occurs when the errors injected by the TPG
reach the TPM and connectivity is established. The BERT_SYNC_FAIL alarm occurs when
synchronization fails.
Both the alarms are non-reportable conditions, non-service affecting, and no severity is associated with
these two conditions.
3.3 EC1-12 Card
Note For hardware specifications, see the “A.5.1 EC1-12 Card Specifications” section on page A-17.
The EC1-12 card provides 12 Telcordia-compliant, GR-253 STS-1 electrical ports per card. Each port
operates at 51.840 Mbps over a single 75-ohm, 728A or equivalent coaxial span.
STS path selection for UNEQ-P, AIS-P, and bit error rate (BER) thresholds is done on the SONET ring
interfaces (optical cards) in conjunction with the STS cross-connect. The EC1-12 terminates but does
not select the 12 working STS-1 signals from the backplane. The EC1-12 maps each of the 12 received
EC1 signals into 12 STS-1s with visibility into the SONET path overhead.
An EC1-12 card can be 1:1 protected with another EC1-12 card but cannot protect more than one EC1-12
card. You must install the EC1-12 in an even-numbered slot to serve as a working card and in an
odd-numbered slot to serve as a protect card.
3.3.1 EC1-12 Slots and Connectors
You can install the EC1-12 card in Slots 1 to 6 or 12 to 17 on the ONS 15454. Each EC1-12 interface
features DSX-level (digital signal cross-connect frame) outputs supporting distances up to 450 feet
(137 meters) depending on facility conditions. See the “7.2 Electrical Card Protection and the
Backplane” section on page 7-5 for more information about electrical card slot protection and
restrictions.
3.3.2 EC1-12 Faceplate and Block Diagram
Figure 3-1 shows the EC1-12 faceplate and a block diagram of the card.

3-6
Cisco ONS 15454 Reference Manual, R8.5.x
78-18106-01
Chapter 3 Electrical Cards
3.3.3 EC1-12 Hosted by XCVT, XC10G, or XC-VXC-10G
Figure 3-1 EC1-12 Faceplate and Block Diagram
3.3.3 EC1-12 Hosted by XCVT, XC10G, or XC-VXC-10G
All 12 STS-1 payloads from an EC1-12 card are carried to the XCVT, XC10G, or XC-VXC-10G card
where the payload is further aggregated for efficient transport. XCVT cards can host a maximum of
288 bidirectional STS-1s. The XC10G and XC-VXC-10G cards can host up to 1152 bidirectional
STS-1s.
3.3.4 EC1-12 Card-Level Indicators
Table 3-4 describes the three card-level LEDs on the EC1-12 card.
Line
Interface
Unit
main STS1
protect STS1
STS-12/
12xSTS-1
Mux/Demux
ASIC
BTC
ASIC
STS-1
Framer
x12
61344
B
a
c
k
p
l
a
n
e
FAIL
ACT/STBY
SF
EC1
12

3-7
Cisco ONS 15454 Reference Manual, R8.5.x
78-18106-01
Chapter 3 Electrical Cards
3.3.5 EC1-12 Port-Level Indicators
3.3.5 EC1-12 Port-Level Indicators
You can obtain the status of the EC1-12 card ports by using the LCD screen on the ONS 15454 fan tray.
Use the LCD to view the status of any port or card slot; the screen displays the number and severity of
alarms for a given port or slot.
3.4 DS1-14 and DS1N-14 Cards
Note For hardware specifications, see the “A.5.2 DS1-14 and DS1N-14 Card Specifications” section on
page A-18.
The ONS 15454 DS1-14 card provides 14 Telcordia-compliant, GR-499 DS-1 ports. Each port operates
at 1.544 Mbps over a 100-ohm, twisted-pair copper cable. The DS1-14 card can function as a working
or protect card in 1:1 protection schemes and as a working card in 1:N protection schemes. Each DS1-14
port has digital signal cross-connect frame (DSX)-level outputs supporting distances up to 655 feet (200
meters).
The DS1-14 card supports 1:1 protection. The DS1-14 can be a working card in a 1:N protection scheme
with the proper backplane EIA and wire-wrap or AMP Champ connectors. You can also provision the
DS1-14 to monitor for line and frame errors in both directions.
You can group and map DS1-14 card traffic in STS-1 increments to any other card in an ONS 15454
except DS-3 cards. Each DS-1 is asynchronously mapped into a SONET VT1.5 payload and the card
carries a DS-1 payload intact in a VT1.5. For performance monitoring purposes, you can gather
bidirectional DS-1 frame-level information (LOF, parity errors, cyclic redundancy check [CRC] errors,
and so on).
3.4.1 DS1N-14 Features and Functions
The DS1N-14 card supports the same features as the DS1-14 card in addition to enhanced protection
schemes. The DS1N-14 is capable of 1:N (N <= 5) protection with the proper backplane EIA and
wire-wrap or AMP Champ connectors. The DS1N-14 card can function as a working or protect card in
1:1 or 1:N protection schemes.
Table 3-4 EC1-12 Card-Level Indicators
Card-Level Indicators Description
Red FAIL LED The red FAIL LED indicates that the EC1-12 card processor is not ready.
Replace the unit if the FAIL LED persists.
Green ACT LED The green ACT LED indicates that the EC1-12 card is operational and ready
to carry traffic.
Amber SF LED The amber SF LED indicates a signal failure or condition such as loss of
signal (LOS), loss of frame (LOF) or high BER on one or more card ports.

3-8
Cisco ONS 15454 Reference Manual, R8.5.x
78-18106-01
Chapter 3 Electrical Cards
3.4.2 DS1-14 and DS1N-14 Slot Compatibility
If you use the DS1N-14 as a standard DS-1 card in a 1:1 protection group, you can install the DS1N-14
card in Slots 1 to 6 or 12 to 17 on the ONS 15454. If you use the card’s 1:N functionality, you must install
a DS1N-14 card in Slots 3 and 15. Each DS1N-14 port features DS-n-level outputs supporting distances
of up to 655 feet (200 meters) depending on facility conditions.
3.4.2 DS1-14 and DS1N-14 Slot Compatibility
You can install the DS1-14 card in Slots 1 to 6 or 12 to 17 on the ONS 15454.
3.4.3 DS1-14 and DS1N-14 Faceplate and Block Diagram
Figure 3-2 shows the DS1-14 faceplate and the block diagram of the card.
Figure 3-2 DS1-14 Faceplate and Block Diagram
Figure 3-3 shows the DS1N-14 faceplate and a block diagram of the card.
Cross
Connect
14 Line
Interface
Units
STS1 to
14 DS1
Mapper Matrix
FLASH
DRAM
Mux/Demux
ASIC
Protection
Relay
Matrix
STS-1 / STS-12
uP
BTC
ASIC
61345
B
a
c
k
p
l
a
n
e
FAIL
ACT/STBY
DS1-
14
SF
33678 12931

3-9
Cisco ONS 15454 Reference Manual, R8.5.x
78-18106-01
Chapter 3 Electrical Cards
3.4.4 DS1-14 and DS1N-14 Hosted by XCVT, XC10G, or XC-VXC-10G
Figure 3-3 DS1N-14 Faceplate and Block Diagram
3.4.4 DS1-14 and DS1N-14 Hosted by XCVT, XC10G, or XC-VXC-10G
All 14 VT1.5 payloads from DS1-14 and DSIN-14 cards are carried in a single STS-1 to the XCVT,
XC10G, or XC-VXC-10G cards, where the payload is further aggregated for efficient STS-1 transport.
The XC10G and XCVT cards manage up to 336 bidirectional VT1.5 ports. The XC-VXC-10G card can
manage up to 2688 bidirectional VT1.5 ports
3.4.5 DS1-14 and DS1N-14 Card-Level Indicators
Table 3-5 describes the three card-level LEDs on the DS1-14 and DS1N-14 card faceplates.
14 Line
Interface
Units
STS1 to
14 DS1
Mapper
FLASH
DRAM
Mux/Demux ASIC
Protection
Relay
Matrix
STS-1 / STS-12
uP
61346
BTC
ASIC
B
a
c
k
p
l
a
n
e
FAIL
ACT/STBY
SF
DS1N-
14
33678 12931

3-10
Cisco ONS 15454 Reference Manual, R8.5.x
78-18106-01
Chapter 3 Electrical Cards
3.4.6 DS1-14 and DS1N-14 Port-Level Indicators
3.4.6 DS1-14 and DS1N-14 Port-Level Indicators
You can obtain the status of the DS1-14 and DS1N-14 card ports by using the LCD screen on the
ONS 15454 fan-tray assembly. Use the LCD to view the status of any port or card slot; the screen
displays the number and severity of alarms for a given port or slot.
3.5 DS1/E1-56 Card
Note For hardware specifications, see the “A.5.3 DS1/E1-56 Card Specifications” section on page A-19.
The ONS 15454 DS1/E1-56 card provides 56 Telcordia-compliant, GR-499 DS-1 ports per card, or
56 E1 ports per card. Each port operates at 1.544 Mbps (DS-1) or 2.048 Mbps (E1). The DS1/E1-56 card
operates as a working or protect card in 1:N protection schemes, where N <= 2. The DS1/E1-56 card can
be used with the XCVT, XC10G, or XC-VXC-10G cross-connect cards.
Note The DS1/E1-56 card does not support VT-2 (virtual tributary-2) circuit creation on E1 ports.
Caution When a protection switch moves traffic from the active (or working) DS1/E1-56 card to the standby (or
protect) DS1/E1-56 card, ports on the now standby (or protect) card cannot be moved to Out of Service
state. Traffic is dropped if the ports are in Out of Service state.
3.5.1 DS1/E1-56 Slots and Connectors
For SONET applications, the DS1/E1-56 card requires a high-density (HD) shelf (15454-SA-HD),
UBIC EIA, and Software Release 6.0 or greater.
Note The UBIC-H EIA supports the termination of both DS-1 and E-1 signals when used with the appropriate
cables. The UBIC-V EIA only supports the termination of DS-1 signals.
Table 3-5 DS1-14 and DS1N-14 Card-Level Indicators
Card-Level Indicators Description
Red FAIL LED The red FAIL LED indicates that the card processor is not ready. Replace the
card if the red FAIL LED persists.
ACT/STBY LED
Green (Active)
Amber (Standby)
The green/amber ACT/STBY LED indicates whether the card is operational
and ready to carry traffic (green) or in standby mode (amber).
Amber SF LED The amber SF LED indicates a signal failure or condition such as LOS, LOF,
or high BERs on one or more card ports.

3-11
Cisco ONS 15454 Reference Manual, R8.5.x
78-18106-01
Chapter 3 Electrical Cards
3.5.2 DS1/E1-56 Faceplate and Block Diagram
Note The DS1/E1-56 card supports an errorless software-initiated cross-connect card switch when used in a
shelf equipped with XC-VXC-10G and TCC2/TCC2P cards.
You can install the DS1/E1-56 card in Slots 1 to 3 or 15 to 17 on the ONS 15454, but installing this card
in certain slots will block the use of other slots. Table 3-6 shows which slots become unusable for other
electrical cards when the DS1/E1-56 card is installed in a particular slot.
With the proper backplane EIA, the card supports SCSI (UBIC) connectors. See the “7.2 Electrical Card
Protection and the Backplane” section on page 7-5 for more information about electrical card slot
protection and restrictions.
Connectivity, error rate, and error count of the traffic running on an Electrical IO card ports can be tested
by using BERT. For more information on BERT, see 3.2 Bit Error Rate Testing, page 3-4.
3.5.2 DS1/E1-56 Faceplate and Block Diagram
Figure 3-4 shows the DS1/E1-56 faceplate and a block diagram of the card.
Table 3-6 DS1/E1-56 Slot Restrictions
Slot Additional Unusable Slots for Electrical Cards
15 and 6
2 3 or 4 (except another DS1/E1-56 protect card can be installed in Slot 3)
3—
15 —
16 14 and 15 (except another DS1/E1-56 protect card can be installed in Slot 15)
17 12 and 13

3-12
Cisco ONS 15454 Reference Manual, R8.5.x
78-18106-01
Chapter 3 Electrical Cards
3.5.3 DS1/E1-56 Card-Level Indicators
Figure 3-4 DS1/E1-56 Faceplate and Block Diagram
3.5.3 DS1/E1-56 Card-Level Indicators
The DS1/E1-56 card has three card-level LED indicators (Table 3-7).
131201
U
B
I
C
DS1
x56 ports
XFMR/
MUX
DS1
Analog
x8 ports
DS1
Digital
x8 ports
DS1
Digital
x8 ports
DS1
Digital
x8 ports
DS1
Analog
x8 ports
DS1
Analog
x8 ports
DS1/E1
Octal
LIU
#1
DS1/E1
Octal
LIU
#2
DS1/E1
Octal
LIU
#7
LIUs
3 thru 6
not shown
Agere
Ultramapper
AD BUS
to
PROC
SCL
LINK to
TCC
622MHz
Ref
38MHz
Ref’s
STS-12
Data
TSWC
Clock
Synth
MAIN
Data
PROT
Data
Stingray
FPGA
4 Bit
155Mhz
STS-12
4 Bit
155Mhz
STS-12
B
a
c
k
p
l
a
n
e

3-13
Cisco ONS 15454 Reference Manual, R8.5.x
78-18106-01
Chapter 3 Electrical Cards
3.5.4 DS1/E1-56 Port-Level Indicators
3.5.4 DS1/E1-56 Port-Level Indicators
You can obtain the status of the DS1/E1-56 card ports by using the LCD screen on the ONS 15454
fan-tray assembly. Use the LCD to view the status of any port or card slot; the screen displays the number
and severity of alarms for a given port or slot.
3.6 DS3-12 and DS3N-12 Cards
Note For hardware specifications, see the “A.5.5 DS3-12 and DS3N-12 Card Specifications” section on
page A-21.
Note Any new features that are available as part of this software release are not enabled for this card.
The ONS 15454 DS3-12 card provides 12 Telcordia-compliant, GR-499 DS-3 ports per card. Each port
operates at 44.736 Mbps over a single 75-ohm 728A or equivalent coaxial span. The DS3-12 card
operates as a working or protect card in 1:1 protection schemes and as a working card in 1:N protection
schemes.
The DS3-12 card supports 1:1 protection with the proper backplane EIA. EIAs are available with BNC,
SMB, or SCSI (UBIC) connectors.
Caution When a protection switch moves traffic from the DS3-12 working/active card to the DS3-12
protect/standby card, ports on the now active/standby card cannot be taken out of service. Lost traffic
can result if you take a port out of service, even if the DS3-12 standby card no longer carries traffic.
Other than protection capabilities, the DS3-12 and DS3N-12 cards are identical. The DS3N-12 can
operate as the protect card in a 1:N (N <= 5) DS3 protection group. It has additional circuitry that is not
present on the basic DS3-12 card that allows it to protect up to five working DS3-12 cards. The basic
DS3-12 card can only function as the protect card for one other DS3-12 card.
Table 3-7 DS1/E1-56 Card-Level Indicators
Card-Level Indicators Description
Red FAIL LED Indicates that the card processor is not ready. This LED is on during reset.
The FAIL LED flashes during the boot process. Replace the card if the red
FAIL LED persists in flashing.
ACT/STBY LED
Green (Active)
Amber (Standby)
When the ACT/STBY LED is green, the card is operational and ready to
carry traffic. When the ACT/STBY LED is amber, the card is operational and
in standby (protect) mode.
Amber SF LED Indicates a signal failure or condition such as LOS or LOF on one or more
card ports.

3-14
Cisco ONS 15454 Reference Manual, R8.5.x
78-18106-01
Chapter 3 Electrical Cards
3.6.1 DS3-12 and DS3N-12 Slots and Connectors
3.6.1 DS3-12 and DS3N-12 Slots and Connectors
You can install the DS3-12 or DS3N-12 card in Slots 1 to 6 or 12 to 17 on the ONS 15454. Each DS3-12
or DS3N-12 card port features DSX-level outputs supporting distances up to 137 meters (450 feet)
depending on facility conditions. With the proper backplane EIA, the card supports BNC or SMB
connectors. See the “7.2 Electrical Card Protection and the Backplane” section on page 7-5 for more
information about electrical card slot protection and restrictions.
3.6.2 DS3-12 and DS3N-12 Faceplate and Block Diagram
Figure 3-5 shows the DS3-12 faceplate and a block diagram of the card.
Figure 3-5 DS3-12 Faceplate and Block Diagram
BTC
ASIC
DS3A
ASIC
61347
Protection
Relay
Matrix
B
a
c
k
p
l
a
n
e
12
Line
Interface
Units
FAIL
ACT/STBY
SF
DS3
12
33678 12931

3-15
Cisco ONS 15454 Reference Manual, R8.5.x
78-18106-01
Chapter 3 Electrical Cards
3.6.3 DS3-12 and DS3N-12 Card-Level Indicators
Figure 3-6 shows the DS3N-12 faceplate and a block diagram of the card.
Figure 3-6 DS3N-12 Faceplate and Block Diagram
3.6.3 DS3-12 and DS3N-12 Card-Level Indicators
Table 3-8 describes the three card-level LEDs on the DS3-12 and DS3N-12 card faceplates.
BTC
ASIC
DS3A
ASIC
61348
Protection
Relay
Matrix
B
a
c
k
p
l
a
n
e
12
Line
Interface
Units
FAIL
ACT/STBY
SF
DS3N
12
1345987
Table 3-8 DS3-12 and DS3N-12 Card-Level Indicators
Card-Level Indicators Description
Red FAIL LED The red FAIL LED indicates that the card processor is not ready. Replace the
card if the red FAIL LED persists.
ACT/STBY LED
Green (Active)
Amber (Standby)
When the ACT/STBY LED is green, the card is operational and ready to
carry traffic. When the ACT/STBY LED is amber, the card is operational and
in standby (protect) mode.
Amber SF LED The amber SF LED indicates a signal failure or condition such as port LOS.

3-16
Cisco ONS 15454 Reference Manual, R8.5.x
78-18106-01
Chapter 3 Electrical Cards
3.6.4 DS3-12 and DS3N-12 Port-Level Indicators
3.6.4 DS3-12 and DS3N-12 Port-Level Indicators
You can find the status of the 12 DS3-12 and 12 DS3N-12 card ports by using the LCD screen on the
ONS 15454 fan-tray assembly. Use the LCD to view the status of any port or card slot; the screen
displays the number and severity of alarms for a given port or slot.
3.7 DS3/EC1-48 Card
Note For hardware specifications, see the “A.5.4 DS3/EC1-48 Card Specifications” section on page A-20.
The ONS 15454 DS3/EC1-48 card provides 48 Telcordia-compliant, GR-499 DS-3 ports per card. Each
port operates at 44.736 Mbps over a single 75-ohm 728A or equivalent coaxial span. The DS3/EC1-48
card operates as a working or protect card in 1:N protection schemes, where N <= 2.
Caution When a protection switch moves traffic from the DS3/EC1-48 working/active card to the DS3/EC1-48
protect/standby card, ports on the now active/standby card cannot be taken out of service. Lost traffic
can result if you take a port out of service, even if the DS3/EC1-48 standby card no longer carries traffic.
3.7.1 DS3/EC1-48 Slots and Connectors
For SONET applications, the DS3/EC1-48 card requires an HD shelf (15454-SA-HD) and EIA (UBIC,
MiniBNC); Software Release 5.0 or greater; and XC10G or XC-VXC-10G cards.
Note The DS3/EC1-48 card supports an errorless software-initiated cross-connect card switch when used in a
shelf equipped with XC-VXC-10G and TCC2/TCC2P cards.
You can install the DS3/EC1-48 card in Slots 1 to 3 or 15 to 17 on the ONS 15454, but installing this
card in certain slots will block the use of other slots. Table 3-9 shows which slots become unusable for
other electrical cards when the DS3/EC1-48 card is installed in a particular slot.
Caution Do not install low-density DS-1 cards in the same side of the shelf as DS3/EC1-48 cards.
Table 3-9 DS3/EC1-48 Slot Restrictions
Slot Additional Unusable Slots for Electrical Cards
15 and 6
2 3 or 4 (except another DS3/EC1-48 card can be installed in Slot 3)
3—
15 —
16 14 and 15 (except another DS3/EC1-48 card can be installed in Slot 15)
17 12 and 13

3-17
Cisco ONS 15454 Reference Manual, R8.5.x
78-18106-01
Chapter 3 Electrical Cards
3.7.2 DS3/EC1-48 Faceplate and Block Diagram
Caution Do not install a DS3/EC1-48 card in Slots 1 or 2 if you have installed an MXP_2.5G_10G card in Slot 3.
Likewise, do not install a DS3/EC1-48 card in Slots 16 or 17 if you have installed an MXP_2.5G_10G
card in Slot 15. If you do, the cards will interact and cause DS-3 bit errors.
With the proper backplane EIA, the card supports BNC or SCSI (UBIC) connectors. See the
“7.2 Electrical Card Protection and the Backplane” section on page 7-5 for more information about
electrical card slot protection and restrictions.
3.7.2 DS3/EC1-48 Faceplate and Block Diagram
Figure 3-7 shows the DS3/EC1-48 faceplate and a block diagram of the card.

3-18
Cisco ONS 15454 Reference Manual, R8.5.x
78-18106-01
Chapter 3 Electrical Cards
3.7.3 DS3/EC1-48 Card-Level Indicators
Figure 3-7 DS3/EC1-48 Faceplate and Block Diagram
3.7.3 DS3/EC1-48 Card-Level Indicators
The DS3/EC1-48 card has three card-level LED indicators (Table 3-10).
115955
FAIL
ACT/STBY
SF
DS3
EC1
48
Main & Protect
SCL Bus’s
Processor
48 DS3/EC1
Ports
(UBIC-V,
UBIC-H, or
HD MiniBNC)
Transformers
& Protection
Mux/Relays
4x
DS3/EC1
Framer/
Mapper/
LIU
STS-48
Mapper
FPGA
B
a
c
k
p
l
a
n
e
MAIN
IBPIA
ASIC
PROTECT
IBPIA
ASIC

3-19
Cisco ONS 15454 Reference Manual, R8.5.x
78-18106-01
Chapter 3 Electrical Cards
3.7.4 DS3/EC1-48 Port-Level Indicators
3.7.4 DS3/EC1-48 Port-Level Indicators
You can obtain the status of the DS3/EC1-48 card ports by using the LCD screen on the ONS 15454
fan-tray assembly. Use the LCD to view the status of any port or card slot; the screen displays the number
and severity of alarms for a given port or slot.
3.8 DS3i-N-12 Card
Note For hardware specifications, see the “A.5.6 DS3i-N-12 Card Specifications” section on page A-23.
The 12-port ONS 15454 DS3i-N-12 card provides 12 ITU-T G.703, ITU-T G.704, and
Telcordia GR-499-CORE compliant DS-3 ports per card. Each port operates at 44.736 Mbps over a
75-ohm coaxial cable. The DS3i-N-12 card supports 1:1 or 1:N protection with the proper backplane
EIA. The DS3i-N-12 card works with the XCVT, XC10G, and XC-VXC-10G cross-connect cards. Four
sets of three adjacent DS-3 signals (Port 1 through Port 3, Port 4 through Port 6, Port 7 through Port 9,
and Port 10 through Port 12) are mapped to VC3s into a VC4 and transported as an STC-3c.
The DS3i-N-12 can also aggregate DS3 and E1 traffic and transport it between SONET and SDH
networks through AU4/STS 3 trunks, with the ability to add and drop DS3s to an STS3 trunk at
intermediate nodes.
3.8.1 DS3i-N-12 Slots and Connectors
You can install the DS3i-N-12 card in Slots 1 to 6 and 12 to 17. The DS3i-N-12 can operate as the protect
card in a 1:N (N <= 5) DS-3 protection group on a half-shelf basis, with protection cards in Slots 3 and
15. It has circuitry that allows it to protect up to five working DS3i-N-12 cards. With the proper
backplane EIA, the card supports BNC or SMB connectors. See the “7.2 Electrical Card Protection and
the Backplane” section on page 7-5 for more information about electrical card slot protection and
restrictions.
Figure 3-8 shows the DS3i-N-12 faceplate and block diagram.
Table 3-10 DS3/EC1-48 Card-Level Indicators
Card-Level Indicators Description
Red FAIL LED Indicates that the card processor is not ready. This LED is on during reset.
The FAIL LED flashes during the boot process. Replace the card if the red
FAIL LED persists in flashing.
ACT/STBY LED
Green (Active)
Amber (Standby)
When the ACT/STBY LED is green, the card is operational and ready to
carry traffic. When the ACT/STBY LED is amber, the card is operational and
in standby (protect) mode.
Amber SF LED Indicates a signal failure or condition such as LOS or LOF on one or more
card ports.

3-20
Cisco ONS 15454 Reference Manual, R8.5.x
78-18106-01
Chapter 3 Electrical Cards
3.8.1 DS3i-N-12 Slots and Connectors
Figure 3-8 DS3i-N-12 Faceplate and Block Diagram
The following list summarizes the DS3i-N-12 card features:
• Provisionable framing format (M23, C-bit, or unframed)
• Autorecognition and provisioning of incoming framing
• VC-3 payload mapping as per ITU-T G.707, mapped into VC-4 and transported as STS-3c
• Idle signal (“1100”) monitoring as per Telcordia GR-499-CORE
• P-bit monitoring
• C-bit parity monitoring
• X-bit monitoring
• M-bit monitoring
• F-bit monitoring
• Far-end block error (FEBE) monitoring
• Far-end alarm and control (FEAC) status and loop code detection
• Path trace byte support with TIM-P alarm generation
134365
B
a
c
k
p
l
a
n
e
DS3
ASIC
Flash
uP bus
SDRAM
BTC
ASIC
Line
Interface
Unit #1
main DS3-m1
protect DS3-p1
Line
Interface
Unit #1
main DS3-m12
protect DS3-p12
Processor
OHP
FPGA
BERT
FPGA
FAIL
ACT/STBY
SF
DS3I- N
12

3-21
Cisco ONS 15454 Reference Manual, R8.5.x
78-18106-01
Chapter 3 Electrical Cards
3.8.2 DS3i-N-12 Card-Level Indicators
3.8.2 DS3i-N-12 Card-Level Indicators
Table 3-11 describes the three LEDs on the DS3i-N-12 card faceplate.
3.8.3 DS3i-N-12 Port-Level Indicators
You can find the status of the DS3i-N-12 card ports by using the LCD screen on the ONS 15454 fan-tray
assembly. Use the LCD to view the status of any port or card slot; the screen displays the number and
severity of alarms for a given port or slot. Refer to the Cisco ONS 15454 Troubleshooting Guide for a
complete description of the alarm messages.
3.9 DS3-12E and DS3N-12E Cards
Note For hardware specifications, see the “A.5.7 DS3-12E and DS3N-12E Card Specifications” section on
page A-24.
The ONS 15454 DS3-12E card provides 12 Telcordia-compliant GR-499 DS-3 ports per card. Each port
operates at 44.736 Mbps over a single 75-ohm 728A or equivalent coaxial span. The DS3-12E card
provides enhanced performance monitoring functions. The DS3-12E can detect several different errored
logic bits within a DS3 frame. This function allows the ONS 15454 to identify a degrading DS3 facility
caused by upstream electronics (DS3 Framer). In addition, DS3 frame format autodetection and J1 path
trace are supported. By monitoring additional overhead in the DS3 frame, subtle network degradations
can be detected.
The following list summarizes DS3-12E card features:
• Provisionable framing format M23, C-bit or unframed
• Autorecognition and provisioning of incoming framing
• P-bit monitoring
• C-bit parity monitoring
• X-bit monitoring
• M-bit monitoring
• F-bit monitoring
Table 3-11 DS3i-N-12 Card-Level Indicators
Card-Level LEDs Description
Red FAIL LED Indicates that the card processor is not ready. This LED is on during reset.
The FAIL LED flashes during the boot process. Replace the card if the red
FAIL LED persists in flashing.
ACT/STBY LED
Green (Active)
Amber (Standby)
When the ACT/STBY LED is green, the DS3i-N-12 card is operational and
ready to carry traffic. When the ACT/STBY LED is amber, the DS3i-N-12
card is operational and in standby (protect) mode.
Amber SF LED Indicates a signal failure or condition such as LOS or LOF on one or more
card ports.

3-22
Cisco ONS 15454 Reference Manual, R8.5.x
78-18106-01
Chapter 3 Electrical Cards
3.9.1 DS3-12E and DS3N-12E Slots and Connectors
• FEBE monitoring
• FEAC status and loop code detection
• Path trace byte support with TIM-P alarm generation
The DS3-12E supports a 1:1 protection scheme, meaning it can operate as the protect card for one other
DS3-12E card.
The DS3N-12E can operate as the protect card in a 1:N (N <= 5) DS3 protection group. It has additional
circuitry not present on the basic DS3-12E card that allows it to protect up to five working DS3-12E
cards. The basic DS3-12E card can only function as the protect card for one other DS3-12E card.
3.9.1 DS3-12E and DS3N-12E Slots and Connectors
You can install the DS3-12E and DS3N-12E cards in Slots 1 to 6 or 12 to 17 on the ONS 15454. Each
DS3-12E and DS3N-12E port features DSX-level outputs supporting distances up to 137 meters
(450 feet). With the proper backplane EIA, the card supports BNC or SMB connectors. See the
“7.2 Electrical Card Protection and the Backplane” section on page 7-5 for more information about
electrical card slot protection and restrictions.
3.9.2 DS3-12E Faceplate and Block Diagram
Figure 3-9 shows the DS3-12E faceplate and a block diagram of the card.

3-23
Cisco ONS 15454 Reference Manual, R8.5.x
78-18106-01
Chapter 3 Electrical Cards
3.9.2 DS3-12E Faceplate and Block Diagram
Figure 3-9 DS3-12E Faceplate and Block Diagram
Figure 3-10 shows the DS3N-12E faceplate and a block diagram of the card.
61349
B
a
c
k
p
l
a
n
e
DS3
ASIC
Flash
uP bus
SDRAM
BTC
ASIC
Line
Interface
Unit #1
main DS3-m1
protect DS3-p1
Line
Interface
Unit #1
main DS3-m12
protect DS3-p12
Processor
OHP
FPGA
BERT
FPGA
FAIL
ACT
SF
DS3
12E

3-24
Cisco ONS 15454 Reference Manual, R8.5.x
78-18106-01
Chapter 3 Electrical Cards
3.9.3 DS3-12E and DS3N-12E Card-Level Indicators
Figure 3-10 DS3N-12E Faceplate and Block Diagram
3.9.3 DS3-12E and DS3N-12E Card-Level Indicators
Table 3-12 describes the three card-level LEDs on the DS3-12E and DS3N-12E card faceplates.
61350
B
a
c
k
p
l
a
n
e
DS3
ASIC
Flash
uP bus
SDRAM
BTC
ASIC
Line
Interface
Unit #1
main DS3-m1
protect DS3-p1
Line
Interface
Unit #1
main DS3-m12
protect DS3-p12
Processor
OHP
FPGA
BERT
FPGA
FAIL
ACT/STBY
SF
DS3 N
12E
Table 3-12 DS3-12E and DS3N-12E Card-Level Indicators
Card-Level Indicators Description
Red FAIL LED The red FAIL LED indicates that the card processor is not ready. Replace the
card if the red FAIL LED persists.
ACT/STBY LED
Green (Active)
Amber (Standby)
When the ACT/STBY LED is green, the card is operational and ready to
carry traffic. When the ACT/STBY LED is amber, the card is operational and
in standby (protect) mode.
Amber SF LED The amber SF LED indicates a signal failure or condition such as port LOS
or AIS.

3-25
Cisco ONS 15454 Reference Manual, R8.5.x
78-18106-01
Chapter 3 Electrical Cards
3.9.4 DS3-12E and DS3N-12E Port-Level Indicators
3.9.4 DS3-12E and DS3N-12E Port-Level Indicators
You can find the status of the DS3-12E and DS3N-12E card ports by using the LCD screen on the
ONS 15454 fan-tray assembly. Use the LCD to quickly view the status of any port or card slot; the screen
displays the number and severity of alarms for a given port or slot.
3.10 DS3XM-6 Card
Note For hardware specifications, see the “A.5.9 DS3XM-6 Card Specifications” section on page A-26.
The DS3XM-6 card, commonly referred to as a transmux card, provides six Telcordia-compliant,
GR-499-CORE M13 multiplexing ports. The DS3XM-6 converts six framed DS-3 network connections
to 28 x6 or 168 VT1.5s. DS3XM-6 cards operate at the VT1.5 level.
3.10.1 DS3XM-6 Slots and Connectors
The DS3XM-6 card supports 1:1 protection with the proper backplane EIA. EIAs are available with BNC
or SMB connectors.
You can install the DS3XM-6 in Slots 1 to 6 or 12 to 17. Each DS3XM-6 port features DSX-level outputs
supporting distances up to 137 meters (450 feet) depending on facility conditions. See “7.2 Electrical
Card Protection and the Backplane” section on page 7-5 for more information about electrical card slot
protection and restrictions.
3.10.2 DS3XM-6 Faceplate and Block Diagram
Figure 3-11 shows the DS3XM-6 faceplate and a block diagram of the card.

3-26
Cisco ONS 15454 Reference Manual, R8.5.x
78-18106-01
Chapter 3 Electrical Cards
3.10.3 DS3XM-6 Hosted By XCVT, XC10G, or XC-VXC-10G
Figure 3-11 DS3XM-6 Faceplate and Block Diagram
3.10.3 DS3XM-6 Hosted By XCVT, XC10G, or XC-VXC-10G
The DS3XM-6 card works in conjunction with the XCVT card. A single DS3XM-6 can demultiplex six
DS-3 signals into 168 VT1.5s that the XCVT card then manages and cross connects. XCVT cards host
a maximum of 336 bidirectional VT1.5s on two DS3XM-6 cards. In most network configurations, two
DS3XM-6 cards are paired together as working and protect cards.
3.10.4 DS3XM-6 Card-Level Indicators
Table 3-13 describes the three card-level LEDs on the DS3XM-6 card faceplate.
BTC
ASIC
6 x Line
Interface
Units
6 STS1 to
28 DS1
Mapper
FLASH DC/DC
unit
DRAM
Mux/Demux ASIC
Protection
Relay
Matrix
6 STS-1 / STS-12
uP
6 x M13
Units
61351
Mapper unit
B
a
c
k
p
l
a
n
e
FAIL
ACT
SF
DS3XM
6
1345987

3-27
Cisco ONS 15454 Reference Manual, R8.5.x
78-18106-01
Chapter 3 Electrical Cards
3.10.5 DS3XM-6 Port-Level Indicators
3.10.5 DS3XM-6 Port-Level Indicators
You can find the status of the six DS3XM-6 card ports by using the LCD screen on the ONS 15454
fan-tray assembly. Use the LCD to quickly view the status of any port or card slot; the screen displays
the number and severity of alarms for a given port or slot.
3.11 DS3XM-12 Card
Note For hardware specifications, see the “A.5.8 DS3XM-12 Card Specifications” section on page A-25.
The DS3XM-12 card, commonly referred to as a transmux card, provides twelve Telcordia-compliant,
GR-499-CORE M13 multiplexing ports. The DS3XM-12 converts up to 12 framed DS-3 network
connections to 12 x 28 VT1.5s.
3.11.1 Backplane Configurations
The DS3XM-12 card has 12 framed DS-3 physical ports (known as “ported” mode). The card also
supports a maximum of 12 “portless” DS3-mapped STS1 interfaces depending on the type of
cross-connect used. Each physical port corresponds to two portless ports. If a circuit is provisioned to a
physical port, its associated portless pair becomes unavailable and vice versa. See the “11.4 Portless
Transmux” section on page 11-15 for more information.
The DS3XM-12 card is compatible with the XCVT, XC10G, and XC-VXC-10G cross-connect cards.
Note The DS3XM-12 card supports an errorless software-initiated cross-connect card switch when used in a
shelf equipped with XC-VXC-10G and TCC2/TCC2P cards.
Caution During an upgrade of the DS3XM-6 card to DS3XM-12 card, the DS-3XM-12 card (in slots 1 to 5)
encounters an insufficient cable loss of margin when the LBO setting on the DS-3 input ports are set
between 225 to 450 feet cable lengths.
Table 3-13 DS3XM-6 Card-Level Indicators
Card-Level Indicators Description
Red FAIL LED The red FAIL LED indicates that the card processor is not ready. Replace the
card if the red FAIL LED persists.
ACT/STBY LED
Green (Active)
Amber (Standby)
When the ACT/STBY LED is green, the DS3XM-6 card is operational and
ready to carry traffic. When the ACT/STBY LED is amber, the DS3XM-6
card is operational and in standby in a 1:1 protection group.
Amber SF LED The amber SF LED indicates a signal failure or condition such as LOS, LOF,
or high BER on one or more card ports.

3-28
Cisco ONS 15454 Reference Manual, R8.5.x
78-18106-01
Chapter 3 Electrical Cards
3.11.2 Ported Mode
The DS3XM-12 supports three different backplane throughput configurations:
• STS-48 when an XC10G or XC-VXC-10G card is used. This configuration supports the OC-48 rate
in any slot.
• STS-48 for the Slots 5, 6, 12, and 13 when an XCVT card is used.
• STS-12 for Slot 1 through 4, and 7 through 12 slots when an XCVT card is used. This configuration
is bandwidth-limiting in the portless mode of operation.
The backplane throughput configuration is selected in CTC card view using the Maintenance > Card tab.
3.11.2 Ported Mode
The “ported” mode supports up to 12 framed DS-3 bidirectional mapped signals to each DS3XM-12
card, where the traffic is demultiplexed and mapped into a VT1.5 payload. This payload is then mapped
and multiplexed up to a bidirectional STS-1.
3.11.3 Portless Mode
The “portless” mode allows for IXC hand off connections through a standard SONET fiber optical
interface with DS-3-mapped STS-1s as a payload. This physical connection is accomplished with any of
the OC-N cards. The system cross-connect grooms the DS-3 mapped STS1 traffic to the appropriate
DS3XM-12 card, where the traffic is demultiplexed and mapped into a VT1.5 payload. This payload is
then mapped and multiplexed up to a higher rate STS-1. See the “11.4 Portless Transmux” section on
page 11-15 for more information.
3.11.4 Shelf Configurations
The DS3XM-12 card supports the XCVT, XC10G, and XC-VXC-10G cards. The DS3XM-12 card is
supported in any of the multiservice slots (Slots 1 through 6 and 12 through 17).
The DS3XM-12 card operates at the VT1.5 level and supports a maximum of 6 or 12 ports of “portless”
(DS-3-mapped STS1s) interface, depending on the shelf configuration (see Table 3-14).
Caution Do not install low-density DS-1 cards in the same side of the shelf as DS3XM-12 cards.
Table 3-14 DS3XM-12 Shelf Configurations
Port Maximums
Slots 1 through 4, and
14 through 17
(XCVT Card)
Slots 5, 6, 12, and 13
(XCVT, XC10G, or
XC-VXC-10G Cards)
XC10G/XC-VXC-10G Shelf
(any multiservice slot)
Portless Ports 6 12 12
Ported Ports 12 12 12

3-29
Cisco ONS 15454 Reference Manual, R8.5.x
78-18106-01
Chapter 3 Electrical Cards
3.11.5 Protection Modes
3.11.5 Protection Modes
The DS3XM-12 card supports 1:1 and 1:N protection groups, where N <= 5. However, N <= 7 if one of
the following conditions is true:
• Only portless connections are used.
• A combination of ported and portless connections is used but all the ported cards being protected
are on the same side of the chassis as the protecting card.
These protection groups can be implemented in the ONS 15454 SONET platform for both the A and B
sides and do not require a special protect card.
In 1:N protection, the protect card must be in Slot 3 or 15. In 1:1 protection, the working and protect
cards must be in adjacent slots. The protection switches cause a traffic hit of no more than 50 ms. See
the “7.2 Electrical Card Protection and the Backplane” section on page 7-5 for more information about
electrical card slot protection and restrictions.
In 1:1 or 1:N protection group with DS3XM12 cards having different backplane bandwidths, when a
protection switch moves traffic from the working/active card to the protect/standby card or vice versa, it
causes a traffic hit of greater than 50ms.
3.11.6 Card Features
Table 3-15 summarizes the DS3XM-12 features.
Table 3-15 DS3XM-12 Features
Feature Description
Protection 1:1 and 1:N protection (“ported” and “portless”)
Upgrade • Errorless software upgrade
• In-service upgrade of legacy DS3XM-6 to DS3XM-12 (> 60 ms hit)
Performance
Monitoring
• DS-3 M2-3 near-end performance monitoring (PM) parameters
• DS-3 C-bit near end and far end PM parameters
• DS-1 near end PM parameters
• DS-1 Extended Super Frame (ESF) PM far end parameters based on FDL
PRM messages
• 1989 AT&T TR 54016 DS1 ESF PM
• SPRM and NPRM DS1 PM parameters
Loopbacks • DS3 terminal and facility
• DS1 facility
• DS1 terminal
• FEAC based DS1 and DS3 loopbacks (TX and RX)
• DS1 ESF-FDL TX line and payload loopbacks
• DS1 SF (D4) “in-band” TX loopbacks
• AT&T TR 54016 ESF DS1 TX line and payload loopbacks

3-30
Cisco ONS 15454 Reference Manual, R8.5.x
78-18106-01
Chapter 3 Electrical Cards
3.11.7 DS3XM-12 Slots and Connectors
3.11.7 DS3XM-12 Slots and Connectors
The DS3XM-12 card can be used with BNC, SMB, SCSI (UBIC), or MiniBNC EIA connectors.
The card can be installed in Slots 1 to 6 or 12 to 17. Each DS3XM-12 port features DSX-level outputs
supporting distances up to 137 meters (450 feet) depending on facility conditions.
3.11.8 DS3XM-12 Faceplate and Block Diagram
Figure 3-12 shows the DS3XM-12 faceplate and a block diagram of the card.
DS1 Auto-Frame
Detection
DS1 frame autodetection and autoprovisioning
Manual DS1 frame
provisioning
Works in conjunction with the DS1 autoframe detection and gives you
override capability
Manual DS3 frame
provisioning
Legacy feature (C-Bit and M23 frame formats are supported)
J1 Legacy feature (extended to 6 additional ports)
J2 336 J2 strings are supported
Portless Supports DS3 data from the backplane in addition to the DS3 data from the
line interface unit
Diagnostics Power-up diagnostics on working and protect cards
Testing Connectivity, error rate, and error count of the traffic running on an Electrical
IO card ports can be tested by using BERT. For more information on BERT,
see 3.2 Bit Error Rate Testing, page 3-4.
Table 3-15 DS3XM-12 Features
Feature Description

3-31
Cisco ONS 15454 Reference Manual, R8.5.x
78-18106-01
Chapter 3 Electrical Cards
3.11.9 DS3XM-12 Card-Level Indicators
Figure 3-12 DS3XM-12 Faceplate and Block Diagram
3.11.9 DS3XM-12 Card-Level Indicators
Table 3-16 describes the three card-level LEDs on the DS3XM-12 card faceplate.
115956
Main & Protect
SCL Bus’s
Processor
12 DS3
Ports Transformers
& Protection
Mux/Relays
4x
DS3/VT1.5
Framer/
Mapper
12 Port
DS3 LIU
STS-24
Mapper
FPGA
B
a
c
k
p
l
a
n
e
MAIN
IBPIA
ASIC
PROTECT
IBPIA
ASIC
FAIL
ACT/STBY
SF
DS3XM
12
DS3 Mapped
STS’1s
(Portless Mode)
VT1.5 Mapped
STS-1's
(Both Modes)

3-32
Cisco ONS 15454 Reference Manual, R8.5.x
78-18106-01
Chapter 3 Electrical Cards
3.11.10 DS3XM-12 Port-Level Indicators
3.11.10 DS3XM-12 Port-Level Indicators
You can find the status of the twelve DS3XM-12 card ports by using the LCD screen on the ONS 15454
fan-tray assembly. Use the LCD to quickly view the status of any port or card slot; the screen displays
the number and severity of alarms for a given port or slot.
Table 3-16 DS3XM-12 Card-Level Indicators
Card-Level Indicators Description
Red FAIL LED The red FAIL LED indicates that the card processor is not ready. It is steady
while the self-test runs, and blinks during provisioning.
Replace the card if the red FAIL LED persists.
ACT/STBY LED
Green (Active)
Amber (Standby)
When the ACT/STBY LED is green, the DS3XM-12 card is operational and
ready to carry traffic. When the ACT/STBY LED is amber, the DS3XM-12
card is operational and in standby in a 1:1 protection group.
Amber SF LED The amber SF LED indicates a signal failure or condition such as LOS, LOF,
or high BER on one or more card ports.

CHAPTER
4-1
Cisco ONS 15454 Reference Manual, R8.5.x
78-18106-01
4
Optical Cards
Note The terms "Unidirectional Path Switched Ring" and "UPSR" may appear in Cisco literature. These terms
do not refer to using Cisco ONS 15xxx products in a unidirectional path switched ring configuration.
Rather, these terms, as well as "Path Protected Mesh Network" and "PPMN," refer generally to Cisco's
path protection feature, which may be used in any topological network configuration. Cisco does not
recommend using its path protection feature in any particular topological network configuration.
This chapter describes the Cisco ONS 15454 optical card features and functions. It includes descriptions,
hardware specifications, and block diagrams for each optical card. For installation and card turn-up
procedures, refer to the Cisco ONS 15454 Procedure Guide.
Chapter topics include:
• 4.1 Optical Card Overview, page 4-2
• 4.2 OC3 IR 4/STM1 SH 1310 Card, page 4-6
• 4.3 OC3 IR/STM1 SH 1310-8 Card, page 4-8
• 4.4 OC12 IR/STM4 SH 1310 Card, page 4-9
• 4.5 OC12 LR/STM4 LH 1310 Card, page 4-11
• 4.6 OC12 LR/STM4 LH 1550 Card, page 4-13
• 4.7 OC12 IR/STM4 SH 1310-4 Card, page 4-15
• 4.8 OC48 IR 1310 Card, page 4-17
• 4.9 OC48 LR 1550 Card, page 4-19
• 4.10 OC48 IR/STM16 SH AS 1310 Card, page 4-21
• 4.11 OC48 LR/STM16 LH AS 1550 Card, page 4-23
• 4.12 OC48 ELR/STM16 EH 100 GHz Cards, page 4-25
• 4.13 OC48 ELR 200 GHz Cards, page 4-27
• 4.14 OC192 SR/STM64 IO 1310 Card, page 4-29
• 4.15 OC192 IR/STM64 SH 1550 Card, page 4-31
• 4.16 OC192 LR/STM64 LH 1550 Card, page 4-33
• 4.17 OC192 LR/STM64 LH ITU 15xx.xx Card, page 4-38
• 4.18 15454_MRC-12 Multirate Card, page 4-41
• 4.19 MRC-2.5G-4 Multirate Card, page 4-46

4-2
Cisco ONS 15454 Reference Manual, R8.5.x
78-18106-01
Chapter 4 Optical Cards
4.1 Optical Card Overview
• 4.20 OC192SR1/STM64IO Short Reach and OC192/STM64 Any Reach Cards, page 4-50
• 4.21 Optical Card SFPs and XFPs, page 4-52
4.1 Optical Card Overview
Each card is marked with a symbol that corresponds to a slot (or slots) on the ONS 15454 shelf assembly.
The cards are then installed into slots displaying the same symbols. See the “1.17 Cards and Slots”
section on page 1-71 for a list of slots and symbols.
4.1.1 Card Summary
Table 4-1 lists the Cisco ONS 15454 optical cards.
Table 4-1 Optical Cards for the ONS 15454
Card Port Description For Additional Information...
OC3 IR 4 SH 1310 The OC3 IR 4 SH 1310 card provides four
intermediate- or short-range OC-3 ports and operates
at 1310 nm.
Note The OC3 IR 4 SH 1310 and OC3 IR 4/STM1
SH 1310 cards are functionally the same.
See the “4.2 OC3 IR
4/STM1 SH 1310 Card”
section on page 4-6.
OC3 IR 4/ STM1
SH 1310 The OC3 IR 4/STM1 SH 1310 card provides four
intermediate- or short-range OC-3 ports and operates
at 1310 nm.
See the “4.2 OC3 IR
4/STM1 SH 1310 Card”
section on page 4-6.
OC3 IR/ STM1 SH
1310-8 The OC3 IR/STM1 SH 1310-8 card provides eight
intermediate- or short-range OC-3 ports and operates
at 1310 nm.
See the “4.3 OC3 IR/STM1
SH 1310-8 Card” section on
page 4-8.
OC12 IR 1310 The OC12 IR 1310 card provides one intermediate- or
short-range OC-12 port and operates at 1310 nm.
Note The OC12 IR 1310 and OC12/STM4 SH 1310
cards are functionally the same.
See the “4.4 OC12
IR/STM4 SH 1310 Card”
section on page 4-9.
OC12 IR/STM4 SH
1310 The OC12 IR/STM4 SH 1310 card provides one
intermediate- or short-range OC-12 port and operates
at 1310 nm.
See the “4.4 OC12
IR/STM4 SH 1310 Card”
section on page 4-9.
OC12 LR 1310 The OC12 LR 1310 card provides one long-range
OC-12 port and operates at 1310 nm.
Note The OC12 LR 1310 and OC12 LR/STM4 LH
1310 cards are functionally the same.
See the “4.5 OC12
LR/STM4 LH 1310 Card”
section on page 4-11.
OC12 LR/STM4
LH 1310 The OC12 LR/STM4 LH 1310 card provides one
long-range OC-12 port and operates at 1310 nm.
See the “4.5 OC12
LR/STM4 LH 1310 Card”
section on page 4-11.
OC12 LR 1550 The OC12 LR 1550 card provides one long-range
OC-12 port and operates at 1550 nm.
Note The OC12 LR 1550 and OC12 LR/STM4 LH
1550 cards are functionally the same.
See the “4.6 OC12
LR/STM4 LH 1550 Card”
section on page 4-13.

4-3
Cisco ONS 15454 Reference Manual, R8.5.x
78-18106-01
Chapter 4 Optical Cards
4.1.1 Card Summary
OC12 LR/STM4
LH 1550 The OC12 LR/STM4 LH 1550 card provides one
long-range OC-12 port and operates at 1550 nm.
See the “4.6 OC12
LR/STM4 LH 1550 Card”
section on page 4-13.
OC12 IR/STM4 SH
1310-4 The OC12 IR/STM4 SH 1310-4 card provides four
intermediate- or short-range OC-12 ports and operates
at 1310 nm.
See the “4.7 OC12
IR/STM4 SH 1310-4 Card”
section on page 4-15.
OC48 IR 1310 The OC48 IR 1310 card provides one
intermediate-range OC-48 port and operates at
1310 nm.
See the “4.8 OC48 IR 1310
Card” section on page 4-17.
OC48 LR 1550 The OC48 LR 1550 card provides one long-range
OC-48 port and operates at 1550 nm.
See the “4.9 OC48 LR 1550
Card” section on page 4-19.
OC48 IR/STM16
SH AS 1310 The OC48 IR/STM16 SH AS 1310 card provides one
intermediate- or short-range OC-48 port at 1310 nm.
See the “4.10 OC48
IR/STM16 SH AS 1310
Card” section on page 4-21.
OC48 LR/STM16
LH AS 1550 The OC48 LR/STM16 LH AS 1550 card provides one
long-range OC-48 port at 1550 nm.
See the “4.11 OC48
LR/STM16 LH AS 1550
Card” section on page 4-23.
OC48 ELR/STM16
EH 100 GHz The OC48 ELR/STM16 EH 100 GHz card provides
one long-range (enhanced) OC-48 port and operates in
Slot 5, 6, 12, or 13. This card is available in 18
different wavelengths (9 in the blue band and 9 in the
red band) in the 1550-nm range, every second
wavelength in the ITU grid for 100-GHz spacing dense
wavelength division multiplexing (DWDM).
See the “4.12 OC48
ELR/STM16 EH 100 GHz
Cards” section on
page 4-25.
OC48 ELR
200 GHz The OC48 ELR 200 GHz card provides one long-range
(enhanced) OC-48 port and operates in Slot 5, 6, 12, or
13. This card is available in 18 different wavelengths
(9 in the blue band and 9 in the red band) in the
1550-nm range, every fourth wavelength in the ITU
grid for 200-GHz spacing DWDM.
See the “4.13 OC48 ELR
200 GHz Cards” section on
page 4-27.
OC192 SR/STM64
IO 1310 The OC192 SR/STM64 IO 1310 card provides one
intra-office-haul OC-192 port at 1310 nm.
See the “4.14 OC192
SR/STM64 IO 1310 Card”
section on page 4-29.
OC192 IR/STM64
SH 1550 The OC192 IR/STM64 SH 1550 card provides one
intermediate-range OC-192 port at 1550 nm.
See the “4.15 OC192
IR/STM64 SH 1550 Card”
section on page 4-31.
OC192 LR/STM64
LH 1550 The OC192 LR/STM64 LH 1550 card provides one
long-range OC-192 port at 1550 nm.
See the “4.16 OC192
LR/STM64 LH 1550 Card”
section on page 4-33.
OC192 LR/ STM64
LH ITU 15xx.xx The OC192 LR/STM64 LH ITU 15xx.xx card provides
one extended long-range OC-192 port. This card is
available in multiple wavelengths in the 1550-nm
range of the ITU grid for 100-GHz-spaced DWDM.
See the “4.17 OC192
LR/STM64 LH ITU 15xx.xx
Card” section on page 4-38.
Table 4-1 Optical Cards for the ONS 15454 (continued)
Card Port Description For Additional Information...

4-4
Cisco ONS 15454 Reference Manual, R8.5.x
78-18106-01
Chapter 4 Optical Cards
4.1.2 Card Compatibility
Note The Cisco OC3 IR/STM1 SH, OC12 IR/STM4 SH, and OC48 IR/STM16 SH interface optics, all
working at 1310 nm, are optimized for the most widely used SMF-28 fiber, available from many
suppliers.
Corning MetroCor fiber is optimized for optical interfaces that transmit at 1550 nm or in the C and L
DWDM windows, and targets interfaces with higher dispersion tolerances than those found in
OC3 IR/STM1 SH, OC12 IR/STM4 SH, and OC48 IR/STM16 SH interface optics. If you are using
Corning MetroCor fiber, OC3 IR/STM1 SH, OC12 IR/STM4 SH, and OC48 IR/STM16 SH interface
optics become dispersion limited before they become attenuation limited. In this case, consider using
OC12 LR/STM4 LH and OC48 LR/STM16 LH cards instead of OC12 IR/STM4 SH and
OC48 IR/STM16 SH cards.
With all fiber types, network planners/engineers should review the relative fiber type and optics
specifications to determine attenuation, dispersion, and other characteristics to ensure appropriate
deployment.
4.1.2 Card Compatibility
Table 4-2 lists the CTC software compatibility for each optical card. See Table 2-5 on page 2-4 for a list
of cross-connect cards that are compatible with each optical card.
Note “Yes” indicates that this card is fully or partially supported by the indicated software release. Refer to
the individual card reference section for more information about software limitations for this card.
15454_MRC-12 The 15454_MRC-12 card provides up to twelve OC-3
or OC-12 ports, or up to four OC-48 ports. The card
operates in Slots 1 to 6 and 12 to 17.
See the
“4.18 15454_MRC-12
Multirate Card” section on
page 4-41.
MRC-2.5G-4 The MRC-2.5G-4 card provides up to four
OC-3/STM-1 or OC-12/STM-4 ports, or one
OC-48/STM-16 ports. The card operates in Slots 1 to
6 and 12 to 17.
See the “4.19 MRC-2.5G-4
Multirate Card” section on
page 4-46.
OC192SR1/STM6
4IO Short Reach
and
OC192/STM64
Any Reach1
The OC192SR1/STM64IO Short Reach and
OC192/STM64 Any Reach cards each provide a single
OC-192/STM-64 interface capable of operating with
SR-1, IR-2, and LR-2 XFP modules (depending on the
card) at 1310 nm and 1550 nm. The cards operate in
Slot 5, 6, 12, or 13 with the XC10G and XC-VXC-10G
cards.
See the
“4.20 OC192SR1/STM64I
O Short Reach and
OC192/STM64 Any Reach
Cards” section on
page 4-50.
1. In the Cisco Transport Controller (CTC) GUI, these cards are known as OC192-XFP.
Table 4-1 Optical Cards for the ONS 15454 (continued)
Card Port Description For Additional Information...

4-5
Cisco ONS 15454 Reference Manual, R8.5.x
78-18106-01
Chapter 4 Optical Cards
4.1.2 Card Compatibility
Table 4-2 Optical Card Software Release Compatibility
Optical Card R3.3 R3.4 R4.0 R4.1 R4.51
1. DWDM-only release.
R4.6 R4.71R5.0 R6.0 R7.0 R7.2 R8.0 8.5
OC3 IR 4 1310 Yes Yes Yes Yes — Yes — Yes Yes Yes Yes Yes Yes
OC3 IR 4/STM1 SH 1310 Yes Yes Yes Yes — Yes — Yes Yes Yes Yes Yes Yes
OC3 IR /STM1 SH 1310-8 — — Yes Yes — Yes — Yes Yes Yes Yes Yes Yes
OC12 IR/STM4 SH 1310 Yes Yes Yes Yes — Yes — Yes Yes Yes Yes Yes Yes
OC12 IR 1310 Yes Yes Yes Yes — Yes — Yes Yes Yes Yes Yes Yes
OC12 LR 1310 Yes Yes Yes Yes — Yes — Yes Yes Yes Yes Yes Yes
OC12 LR 1550 Yes Yes Yes Yes — Yes — Yes Yes Yes Yes Yes Yes
OC12 LR/STM4 LH 1310 Yes Yes Yes Yes — Yes — Yes Yes Yes Yes Yes Yes
OC12 LR/STM4 LH 1550 Yes Yes Yes Yes — Yes — Yes Yes Yes Yes Yes Yes
OC12 IR/STM4 SH 1310-4 Yes Yes Yes Yes — Yes — Yes Yes Yes Yes Yes Yes
OC48 IR 1310 Yes Yes Yes Yes — Yes — Yes Yes Yes Yes Yes Yes
OC48 LR 1550 Yes Yes Yes Yes — Yes — Yes Yes Yes Yes Yes Yes
OC48 IR/STM16 SH AS 13102
2. To enable OC-192 and OC-48 any-slot card operation, use the XC10G or XC-VXC-10G card, the TCC+/TCC2/TCC2P card, Software
R3.1 or later, and the 15454-SA-ANSI or 154545-SA-HD shelf assembly. Note that the TCC+ card is not compatible with Software 4.5
or later.
Yes Yes Yes Yes — Yes — Yes Yes Yes Yes Yes Yes
OC48 LR/STM16 LH AS 15503
3. To enable OC-192 and OC-48 any-slot card operation, use the XC10G or XC-VXC-10G card, the TCC+/TCC2/TCC2P card, Software
R3.1 or later, and the 15454-SA-ANSI or 154545-SA-HD shelf assembly. Note that the TCC+ card is not compatible with Software 4.5
or later.
Yes Yes Yes Yes — Yes — Yes Yes Yes Yes Yes Yes
OC48 ELR/STM16 EH 100 GHz Yes Yes Yes Yes — Yes — Yes Yes Yes Yes Yes Yes
OC48 ELR 200 GHz Yes Yes Yes Yes — Yes — Yes Yes Yes Yes Yes Yes
OC192 SR/STM64 IO 1310 — — Yes Yes — Yes — Yes Yes Yes Yes Yes Yes
OC192 IR/STM64 SH 1550 — — Yes Yes — Yes — Yes Yes Yes Yes Yes Yes
OC192 LR/STM64 LH 1550
(15454-OC192LR1550) Yes Yes Yes Yes — Yes — Yes Yes Yes Yes Yes Yes
OC192 LR/STM64 LH 1550
(15454-OC192-LR2) — — Yes Yes — Yes — Yes Yes Yes Yes Yes Yes
OC192 LR/STM64 LH ITU 15xx.xx — — Yes Yes — Yes — Yes Yes Yes Yes Yes Yes
15454_MRC-12 ————— —— —YesYesYesYesYes
MRC-2.5G-4 ————— —— ——— —YesYes
OC192SR1/STM64IO Short
Reach and OC192/STM64 Any
Reach4
4. These cards are designated as OC192-XFP in CTC.
————— —— —YesYesYesYesYes

4-6
Cisco ONS 15454 Reference Manual, R8.5.x
78-18106-01
Chapter 4 Optical Cards
4.2 OC3 IR 4/STM1 SH 1310 Card
4.2 OC3 IR 4/STM1 SH 1310 Card
Note For hardware specifications, see the “A.6.1 OC3 IR 4/STM1 SH 1310 Card Specifications” section on
page A-28. See Table 4-2 on page 4-5 for optical card compatibility.
The OC3 IR 4/STM1 SH 1310 card provides four intermediate or short range SONET/SDH OC-3 ports
compliant with ITU-T G.707, ITU-T G.957, and Telcordia GR-253-CORE. Each port operates at
155.52 Mbps over a single-mode fiber span. The card supports Virtual Tributary (VT), nonconcatenated
(STS-1), or concatenated (STS-1 or STS-3c) payloads. Figure 4-1 shows the OC3 IR 4/STM1 SH 1310
faceplate and a block diagram of the card.
Warning
The laser is on when the optical card is booted. The port does not have to be in service for the laser
to be on.
Statement 293
Note The OC3 IR 4 SH 1310 and OC3 IR 4/STM1 SH 1310 cards are functionally the same.
Figure 4-1 OC3 IR 4/STM1 SH 1310 Faceplate and Block Diagram
uP bus
uP
Flash RAM
BTC
ASIC
B
a
c
k
p
l
a
n
e
STS-12
STS-12/
STS-3
Mux/Demux
Optical
Transceiver
Optical
Transceiver
Optical
Transceiver
Optical
Transceiver
STS-3
termination/
framing
STS-3
termination/
framing
STS-3
termination/
framing
STS-3
termination/
framing
OC-3
61352
1
33678 12931
Tx
Rx
2
Tx
Rx
4
Tx
Rx
3
Tx
Rx
FAIL
ACT
SF
OC3IR4
STM1SH
1310

4-7
Cisco ONS 15454 Reference Manual, R8.5.x
78-18106-01
Chapter 4 Optical Cards
4.2.1 OC3 IR 4/STM1 SH 1310 Card-Level Indicators
You can install the OC3 IR 4/STM1 SH 1310 card in Slots 1 to 6 and 12 to 17. The card can be
provisioned as part of a path protection or a linear add/drop multiplexer (ADM) configuration. Each
interface features a 1310-nm laser and contains a transmit and receive connector (labeled) on the card
faceplate. The card uses SC connectors.
The OC3 IR 4/STM1 SH 1310 card supports 1+1 unidirectional or bidirectional protection switching.
You can provision protection on a per port basis.
The OC3 IR 4/STM1 SH 1310 card detects loss of signal (LOS), loss of frame (LOF), loss of pointer
(LOP), line-layer alarm indication signal (AIS-L), and line-layer remote defect indication (RDI-L)
conditions. Refer to the Cisco ONS 15454 Troubleshooting Guide for a description of these conditions.
The card also counts section and line bit interleaved parity (BIP) errors.
To enable automatic protection switching (APS), the OC3 IR 4/STM1 SH 1310 card extracts the K1 and
K2 bytes from the SONET overhead to perform appropriate protection switches. The data
communication channel/general communication channel (DCC/GCC) bytes are forwarded to the
TCC2/TCC2P card, which terminates the DCC/GCC.
4.2.1 OC3 IR 4/STM1 SH 1310 Card-Level Indicators
Table 4-3 describes the three card-level LED indicators on the OC3 IR 4/STM1 SH 1310 card.
4.2.2 OC3 IR 4/STM1 SH 1310 Port-Level Indicators
Eight bicolor LEDs show the status per port. The LEDs are green if the port is available to carry traffic,
is provisioned as in-service, and is part of a protection group, in the active mode. You can find the status
of the four card ports by using the LCD screen on the ONS 15454 fan-tray assembly. Use the LCD to
view the status of any port or card slot; the screen displays the number and severity of alarms for a given
port or slot. Refer to the Cisco ONS 15454 Troubleshooting Guide for a complete description of the
alarm messages.
Table 4-3 OC3 IR 4/STM1 SH 1310 Card-Level Indicators
Card-Level Indicators Description
Red FAIL LED The red FAIL LED indicates that the card’s processor is not ready. This LED
is on during reset. The FAIL LED flashes during the boot process. Replace
the card if the red FAIL LED persists.
Green ACT LED The green ACT LED indicates that the card is carrying traffic or is
traffic-ready.
Amber SF LED The amber SF LED indicates a signal failure or condition such as LOS, LOF,
AIS-L, or high bit error rate (BER) on one or more of the card’s ports. The
amber SF LED is also on if the transmit and receive fibers are incorrectly
connected. If the fibers are properly connected and the links are working, the
light turns off.

4-8
Cisco ONS 15454 Reference Manual, R8.5.x
78-18106-01
Chapter 4 Optical Cards
4.3 OC3 IR/STM1 SH 1310-8 Card
4.3 OC3 IR/STM1 SH 1310-8 Card
Note For hardware specifications, see the “A.6.2 OC3 IR/STM1SH 1310-8 Card Specifications” section on
page A-29. See Table 4-2 on page 4-5 for optical card compatibility.
The OC3 IR/STM1 SH 1310-8 card provides eight intermediate or short range SONET/SDH OC-3 ports
compliant with ITU-T G.707, ITU-T G.957, and Telcordia GR-253-CORE. Each port operates at
155.52 Mbps over a single-mode fiber span. The card supports VT, nonconcatenated (STS-1), or
concatenated (STS-3C) payloads.
Warning
The laser is on when the optical card is booted. The port does not have to be in service for the laser
to be on.
Statement 293
Figure 4-2 shows the card faceplate and block diagram.
Figure 4-2 OC3IR/STM1 SH 1310-8 Faceplate and Block Diagram
uP bus
uPFlash RAM
B
a
c
k
p
l
a
n
e
Optical
Transceiver #1
Optical
Transceiver #2
Optical
Transceiver #3
Optical
Transceiver #4
134369
BPIA RX
Prot
BPIA RX
Main
BPIA TX
Prot
BPIA TX
Main
OCEAN
ASIC
STM-1
STM-1
STM-1
STM-1
Optical
Transceiver #5
Optical
Transceiver #6
Optical
Transceiver #7
Optical
Transceiver #8
STM-1
STM-1
STM-1
STM-1
FAIL
ACT
SF
OC3IR
STM1SH
1310-8

4-9
Cisco ONS 15454 Reference Manual, R8.5.x
78-18106-01
Chapter 4 Optical Cards
4.3.1 OC3 IR/STM1 SH 1310-8 Card-Level Indicators
You can install the OC3 IR/STM1 SH 1310-8 card in Slots 1 to 4 and 14 to 17. The card can be
provisioned as part of a path protection or an ADM configuration. Each interface features a 1310-nm
laser and contains a transmit and receive connector (labeled) on the card faceplate. The card uses LC
connectors on the faceplate that are angled downward 12.5 degrees.
The OC3 IR/STM1 SH 1310-8 card supports 1+1 unidirectional and bidirectional protection switching.
You can provision protection on a per port basis.
The OC3 IR/STM1 SH 1310-8 card detects LOS, LOF, LOP, AIS-L, and RDI-L conditions. Refer to the
Cisco ONS 15454 Troubleshooting Guide for a description of these conditions. The card also counts
section and line BIP errors.
To enable APS, the OC3 IR/STM1 SH 1310-8 card extracts the K1 and K2 bytes from the SONET
overhead to perform appropriate protection switches. The OC3 IR/STM1 SH 1310-8 card supports full
DCC/GCC connectivity for remote network management.
4.3.1 OC3 IR/STM1 SH 1310-8 Card-Level Indicators
Table 4-4 describes the three card-level LEDs on the eight-port OC3 IR/STM1 SH 1310-8 card.
4.3.2 OC3 IR/STM1 SH 1310-8 Port-Level Indicators
Eight bicolor LEDs show the status per port. The LEDs show green if the port is available to carry traffic,
is provisioned as in-service, is part of a protection group, or is in the active mode. You can also find the
status of the eight card ports by using the LCD screen on the ONS 15454 fan-tray assembly. Use the LCD
to view the status of any port or card slot; the screen displays the number and severity of alarms for a
given port or slot. Refer to the Cisco ONS 15454 Troubleshooting Guide for a complete description of
the alarm messages.
4.4 OC12 IR/STM4 SH 1310 Card
Note For hardware specifications, see the “A.6.3 OC12 IR/STM4 SH 1310 Card Specifications” section on
page A-30. See Table 4-2 on page 4-5 for optical card compatibility.
Table 4-4 OC3IR/STM1 SH 1310-8 Card-Level Indicators
Card-Level LED Description
Red FAIL LED The red FAIL LED indicates that the card’s processor is not ready. This LED
is on during reset. The FAIL LED flashes during the boot process. Replace
the card if the red FAIL LED persists.
Green ACT LED The green ACT LED indicates that the card is carrying traffic or is
traffic-ready.
Amber SF LED The amber SF LED indicates a signal failure or condition such as LOS, LOF,
AIS-L, or high BER on one or more of the card’s ports. The amber SF LED
is also on if the transmit and receive fibers are incorrectly connected. If the
fibers are properly connected and the links are working, the light turns off.

4-10
Cisco ONS 15454 Reference Manual, R8.5.x
78-18106-01
Chapter 4 Optical Cards
4.4 OC12 IR/STM4 SH 1310 Card
The OC12 IR/STM4 SH 1310 card provides one intermediate or short range SONET OC-12 port
compliant with ITU-T G.707, ITU-T G.957, and Telcordia GR-253-CORE. The port operates at
622.08 Mbps over a single-mode fiber span. The card supports VT, nonconcatenated (STS-1), or
concatenated (STS-3c, STS-6c, or STS-12c) payloads. Figure 4-3 shows the OC12 IR/STM4 SH 1310
faceplate and a block diagram of the card.
Warning
The laser is on when the optical card is booted. The port does not have to be in service for the laser
to be on.
Statement 293
Note The OC12 IR 1310 and OC12/STM4 SH 1310 cards are functionally the same.
Figure 4-3 OC12 IR/STM4 SH 1310 Faceplate and Block Diagram
You can install the OC12 IR/STM4 SH 1310 card in Slots 1 to 6 and 12 to 17, and provision the card as
a drop card or span card in a two-fiber BLSR, path protection, or ADM (linear) configuration.
The OC12 IR/STM4 SH 1310 card interface features a 1310-nm laser and contains a transmit and receive
connector (labeled) on the card faceplate. The OC12 IR/STM4 SH 1310 card uses SC optical
connections and supports 1+1 unidirectional and bidirectional protection.
uP bus
uP
Flash RAM
STS-12
Mux/
Demux
Optical
Transceiver
OC-12
Main SCI
Protect SCI
BTC
ASIC
STS-12 B
a
c
k
p
l
a
n
e
61353
FAIL
ACT
SF
OC12IR
STM4SH
1310
1
33678 12931
Tx
Rx

4-11
Cisco ONS 15454 Reference Manual, R8.5.x
78-18106-01
Chapter 4 Optical Cards
4.4.1 OC12 IR/STM4 SH 1310 Card-Level Indicators
The OC12 IR/STM4 SH 1310 detects LOS, LOF, LOP, AIS-L, and RDI-L conditions. Refer to the
Cisco ONS 15454 Troubleshooting Guide for a description of these conditions. The card also counts
section and line BIT errors.
To enable APS, the OC12 IR/STM4 SH 1310 card extracts the K1 and K2 bytes from the SONET
overhead to perform appropriate protection switches. The DCC/GCC bytes are forwarded to the
TCC2/TCC2P card, which terminates the DCC/GCC.
4.4.1 OC12 IR/STM4 SH 1310 Card-Level Indicators
Table 4-5 describes the three card-level LEDs on the OC12 IR/STM4 SH 1310 card.
4.4.2 OC12 IR/STM4 SH 1310 Port-Level Indicators
You can find the status of the OC-12 IR/STM4 SH 1310 card port by using the LCD screen on the
ONS 15454 fan-tray assembly. Use the LCD to view the status of any port or card slot; the screen
displays the number and severity of alarms for a given port or slot. Refer to the Cisco ONS 15454
Troubleshooting Guide for a complete description of the alarm messages.
4.5 OC12 LR/STM4 LH 1310 Card
Note For hardware specifications, see the “A.6.4 OC12 LR/STM4 LH 1310 Card Specifications” section on
page A-31. See Table 4-2 on page 4-5 for optical card compatibility.
The OC12 LR/STM4 LH 1310 card provides one long-range SONET OC-12 port per card compliant
with ITU-T G.707, ITU-T G.957, and Telcordia GR-253-CORE. The port operates at 622.08 Mbps over
a single-mode fiber span. The card supports VT, nonconcatenated (STS-1), or concatenated (STS-3c,
STS-6c, or STS-12c) payloads. Figure 4-4 shows the OC12 LR/STM4 LH 1310 faceplate and a block
diagram of the card.
Table 4-5 OC12 IR/STM4 SH 1310 Card-Level Indicators
Card-Level Indicators Description
Red FAIL LED The red FAIL LED indicates that the card’s processor is not ready. This LED
is on during reset. The FAIL LED flashes during the boot process. Replace
the card if the red FAIL LED persists.
Green/Amber ACT
LED
The green ACT LED indicates that the card is operational and is carrying
traffic or is traffic-ready. The amber ACT LED indicates that the card is part
of an active ring switch (BLSR).
Amber SF LED The amber SF LED indicates a signal failure or condition such as LOS, LOF,
AIS-L, or high BERs on one or more of the card’s ports. The amber SF LED
is also on if the transmit and receive fibers are incorrectly connected. If the
fibers are properly connected and the link is working, the light turns off.

4-12
Cisco ONS 15454 Reference Manual, R8.5.x
78-18106-01
Chapter 4 Optical Cards
4.5 OC12 LR/STM4 LH 1310 Card
Warning
The laser is on when the optical card is booted. The port does not have to be in service for the laser
to be on.
Statement 293
Note The OC12 LR 1310 and OC12 LR/STM4 LH 1310 cards are functionally the same.
Figure 4-4 OC12 LR/STM4 LH 1310 Faceplate and Block Diagram
You can install the OC12 LR/STM4 LH 1310 card in Slots 1 to 6 and 12 to 17, and provision the card as
a drop card or span card in a two-fiber BLSR, path protection, or ADM (linear) configuration.
The OC12 LR/STM4 LH 1310 card interface features a 1310-nm laser and contains a transmit and
receive connector (labeled) on the card faceplate. The card uses SC optical connections and supports 1+1
unidirectional and bidirectional protection.
The OC12 LR/STM4 LH 1310 card detects LOS, LOF, LOP, AIS-L, and RDI-L conditions. Refer to the
Cisco ONS 15454 Troubleshooting Guide for a description of these conditions. The card also counts
section and line BIT errors.
To enable APS, the OC12 LR/STM4 LH 1310 card extracts the K1 and K2 bytes from the SONET
overhead to perform appropriate protection switches. The DCC/GCC bytes are forwarded to the
TCC2/TCC2P card, which terminates the DCC/GCC.
uP bus
uP
Flash RAM
BTC
ASIC
STS-12
Mux/
Demux
Optical
Transceiver
OC-12
Main SCI
Protect SCI
STS-12 B
a
c
k
p
l
a
n
e
61354
FAIL
ACT
SF
OC12LR
STM4LH
1310
1
33678 12931
Tx
Rx

4-13
Cisco ONS 15454 Reference Manual, R8.5.x
78-18106-01
Chapter 4 Optical Cards
4.5.1 OC12 LR/STM4 LH 1310 Card-Level Indicators
4.5.1 OC12 LR/STM4 LH 1310 Card-Level Indicators
Table 4-6 describes the three card-level LEDs on the OC12 LR/STM4 LH 1310 card.
4.5.2 OC12 LR/STM4 LH 1310 Port-Level Indicators
You can find the status of the OC12 LR/STM4 LH 1310 card port by using the LCD screen on the
ONS 15454 fan-tray assembly. Use the LCD to quickly view the status of any port or card slot; the screen
displays the number and severity of alarms for a given port or slot.
4.6 OC12 LR/STM4 LH 1550 Card
Note For hardware specifications, see the “A.6.5 OC12 LR/STM4 LH 1550 Card Specifications” section on
page A-32. See Table 4-2 on page 4-5 for optical card compatibility.
The OC12 LR/STM4 LH 1550 card provides one long-range SONET/SDH OC-12 port compliant with
ITU-T G.707, ITU-T G.957, and Telcordia GR-253-CORE. The port operates at 622.08 Mbps over a
single-mode fiber span. The card supports VT, nonconcatenated (STS-1), or concatenated (STS-3c,
STS-6c, or STS-12c) payloads. Figure 4-5 shows the OC12 LR/STM4 LH 1550 faceplate and a block
diagram of the card.
Warning
The laser is on when the optical card is booted. The port does not have to be in service for the laser
to be on.
Statement 293
Note The OC12 LR 1550 and OC12 LR/STM4 LH 1550 cards are functionally the same.
Table 4-6 OC12 LR/STM4 LH 1310 Card-Level Indicators
Card-Level Indicators Description
Red FAIL LED The red FAIL LED indicates that the card’s processor is not ready. Replace
the card if the red FAIL LED persists.
Green/Amber ACT
LED
The green ACT LED indicates that the card is operational and is carrying
traffic or is traffic-ready. The amber ACT LED indicates that the card is part
of an active ring switch (BLSR).
Amber SF LED The amber SF LED indicates a signal failure or condition such as LOS, LOF,
AIS-L, or high BERs on the card’s port. The amber SF LED is also on if the
transmit and receive fibers are incorrectly connected. If the fibers are
properly connected, the light turns off.

4-14
Cisco ONS 15454 Reference Manual, R8.5.x
78-18106-01
Chapter 4 Optical Cards
4.6.1 OC12 LR/STM4 LH 1550 Card-Level Indicators
Figure 4-5 OC12 LR/STM4 LH 1550 Faceplate and Block Diagram
You can install the OC12 LR/STM4 LH 1550 card in Slots 1 to 4 and 14 to 17. The
OC12 LR/STM4 LH 1550 can be provisioned as part of a two-fiber BLSR, path protection, or linear
ADM.
The OC12 LR/STM4 LH 1550 uses long-reach optics centered at 1550 nm and contains a transmit and
receive connector (labeled) on the card faceplate. The OC12 LR/STM4 LH 1550 uses SC optical
connections and supports 1+1 bidirectional or unidirectional protection switching.
The OC12 LR/STM4 LH 1550 detects LOS, LOF, LOP, AIS-L, and RDI-L conditions. The card also
counts section and line BIT errors.
4.6.1 OC12 LR/STM4 LH 1550 Card-Level Indicators
Table 4-7 describes the three card-level LEDs on the OC12 LR/STM4 LH 1550 card.
uP bus
uP
Flash RAM
BTC
ASIC
STS-12
Mux/
Demux
Optical
Transceiver
OC-12
Main SCI
Protect SCI
STS-12 B
a
c
k
p
l
a
n
e
61355
FAIL
ACT
SF
OC12LR
STM4LH
1550
1
Tx
Rx
33678 12931

4-15
Cisco ONS 15454 Reference Manual, R8.5.x
78-18106-01
Chapter 4 Optical Cards
4.6.2 OC12 LR/STM4 LH 1550 Port-Level Indicators
4.6.2 OC12 LR/STM4 LH 1550 Port-Level Indicators
You can find the status of the OC12 LR/STM4 LH 1550 card port by using the LCD screen on the
ONS 15454 fan-tray assembly. Use the LCD to view the status of any port or card slot; the screen
displays the number and severity of alarms for a given port or slot.
4.7 OC12 IR/STM4 SH 1310-4 Card
Note For hardware specifications, see the “A.6.6 OC12 IR/STM4 SH 1310-4 Specifications” section on
page A-33. See Table 4-2 on page 4-5 for optical card compatibility.
The OC12 IR/STM4 SH 1310-4 card provides four intermediate or short range SONET/SDH
OC-12/STM-4 ports compliant with the ITU-T G.707, ITU-T G.957, and Telcordia GR-253-CORE.
Each port operates at 622.08 Mbps over a single-mode fiber span. The card supports VT,
nonconcatenated (STS-1), or concatenated (STS-1, STS-3c, STS-6c, or STS-12c) payloads.
Warning
The laser is on when the optical card is booted. The port does not have to be in service for the laser
to be on.
Statement 293
Figure 4-6 shows the OC12 IR/STM4 SH 1310-4 faceplate and a block diagram of the card.
Table 4-7 OC12 LR/STM4 LH 1550 Card-Level Indicators
Card-Level Indicators Description
Red FAIL LED The red FAIL LED indicates that the card’s processor is not ready. Replace
the card if the red FAIL LED persists.
Green/Amber ACT
LED
The green ACT LED indicates that the card is operational and ready to carry
traffic. The amber ACT LED indicates that the card is part of an active ring
switch (BLSR).
Amber SF LED The amber SF LED indicates a signal failure or condition such as LOS, LOF,
AIS-L, or high BERs on the card’s port. The amber SF LED is also on if the
transmit and receive fibers are incorrectly connected. If the fibers are
properly connected, the light turns off.

4-16
Cisco ONS 15454 Reference Manual, R8.5.x
78-18106-01
Chapter 4 Optical Cards
4.7 OC12 IR/STM4 SH 1310-4 Card
Figure 4-6 OC12 IR/STM4 SH 1310-4 Faceplate and Block Diagram
You can install the OC12 IR/STM4 SH 1310-4 card in Slots 1 to 4 and 14 to 17. Each interface features
a 1310-nm laser and contains a transmit and receive connector (labeled) on the card faceplate. The card
uses SC connectors.
The OC12 IR/STM4 SH 1310-4 card supports 1+1 unidirectional and bidirectional protection switching.
You can provision protection on a per port basis.
The OC12 IR/STM4 SH 1310-4 card detects LOS, LOF, LOP, MS-AIS, and MS-FERF conditions. Refer
to the Cisco ONS 15454 Troubleshooting Guide for a description of these conditions. The card also
counts section and line BIP errors.
To enable BLSR, the OC12 IR/STM4 SH 1310-4 card extracts the K1 and K2 bytes from the SONET
overhead and processes them to switch accordingly. The DCC/GCC bytes are forwarded to the
TCC2/TCC2P card, which terminates the DCC/GCC.
Note If you ever expect to upgrade an OC-12/STM-4 ring to a higher bit rate, you should not put an
OC12 IR/STM4 SH 1310-4 card in that ring. The four-port card is not upgradable to a single-port card.
The reason is that four different spans, possibly going to four different nodes, cannot be merged to a
single span.
uP bus
uP
Flash RAM
ASIC
B
a
c
k
p
l
a
n
e
STS-12
Optical
Transceiver
Optical
Transceiver
Optical
Transceiver
Optical
Transceiver
STS-12/STM-4
termination/
framing
STS-12/STM-4
termination/
framing
STS-12/STM-4
termination/
framing
STS-12/STM-4
termination/
framing
OC-12
STM-4
78095
1
33678 12931
Tx
Rx
2
Tx
Rx
4
Tx
Rx
3
Tx
Rx
FAIL
ACT
SF
OC12IR
STM4SH
1310-4

4-17
Cisco ONS 15454 Reference Manual, R8.5.x
78-18106-01
Chapter 4 Optical Cards
4.7.1 OC12 IR/STM4 SH 1310-4 Card-Level Indicators
4.7.1 OC12 IR/STM4 SH 1310-4 Card-Level Indicators
Table 4-8 describes the three card-level LEDs on the OC12 IR/STM4 SH 1310-4 card.
4.7.2 OC12 IR/STM4 SH 1310-4 Port-Level Indicators
You can find the status of the four card ports by using the LCD screen on the ONS 15454 fan-tray
assembly. Use the LCD to view the status of any port or card slot; the screen displays the number and
severity of alarms for a given port or slot.
4.8 OC48 IR 1310 Card
Note For hardware specifications, see the “A.6.7 OC48 IR 1310 Card Specifications” section on page A-34.
See Table 4-2 on page 4-5 for optical card compatibility.
Note Any new features that are available as part of this software release are not enabled for this card.
The OC48 IR 1310 card provides one intermediate-range, SONET OC-48 port per card, compliant with
Telcordia GR-253-CORE. Each port operates at 2.49 Gbps over a single-mode fiber span. The card
supports VT, nonconcatenated (STS-1), or concatenated (STS-3c, STS-6c, STS-12c, or STS-48c)
payloads.
Warning
The laser is on when the optical card is booted. The port does not have to be in service for the laser
to be on.
Statement 293
Figure 4-7 shows the OC48 IR 1310 faceplate and a block diagram of the card.
Table 4-8 OC12 IR/STM4 SH 1310-4 Card-Level Indicators
Card-Level Indicators Description
Red FAIL LED The red FAIL LED indicates that the card’s processor is not ready. Replace
the card if the red FAIL LED persists.
Green ACT LED The green ACT LED indicates that the card is carrying traffic or is
traffic-ready.
Amber SF LED The amber SF LED indicates a signal failure or condition such as LOS, LOF,
AIS-L, or high BER on one or more of the card’s ports. The amber SF LED
is also on if the transmit and receive fibers are incorrectly connected. If the
fibers are properly connected, the light turns off.

4-18
Cisco ONS 15454 Reference Manual, R8.5.x
78-18106-01
Chapter 4 Optical Cards
4.8.1 OC48 IR 1310 Card-Level Indicators
Figure 4-7 OC48 IR 1310 Faceplate and Block Diagram
You can install the OC48 IR 1310 card in Slots 5, 6, 12, and 13, and provision the card as a drop or span
card in a two-fiber or four-fiber BLSR, path protection, or in an ADM (linear) configuration.
The OC-48 port features a 1310-nm laser and contains a transmit and receive connector (labeled) on the
card faceplate. The OC48 IR 1310 uses SC connectors. The card supports 1+1 unidirectional and
bidirectional protection switching.
The OC48 IR 1310 detects LOS, LOF, LOP, AIS-L, and RDI-L conditions. The card also counts section
and line BIP errors.
4.8.1 OC48 IR 1310 Card-Level Indicators
Table 4-9 describes the three card-level LEDs on the OC48 IR 1310 card.
uP bus
uP
Flash RAM
BTC
ASIC
Optical
Transceiver
OC-48
Main SCI
Protect SCI
STS-48
61356
Mux/
Demux B
a
c
k
p
l
a
n
e
FAIL
ACT
SF
OC48
IR
1310
1
33678 12931
Tx
Rx

4-19
Cisco ONS 15454 Reference Manual, R8.5.x
78-18106-01
Chapter 4 Optical Cards
4.8.2 OC48 IR 1310 Port-Level Indicators
4.8.2 OC48 IR 1310 Port-Level Indicators
You can find the status of the OC48 IR 1310 card port by using the LCD screen on the ONS 15454
fan-tray assembly. Use the LCD to view the status of any port or card slot; the screen displays the number
and severity of alarms for a given port or slot.
4.9 OC48 LR 1550 Card
Note For hardware specifications, see the “A.6.8 OC48 LR 1550 Card Specifications” section on page A-35.
See Table 4-2 on page 4-5 for optical card compatibility.
Note Any new features that are available as part of this software release are not enabled for this card.
The OC48 LR 1550 card provides one long-range, SONET OC-48 port per card, compliant with
Telcordia GR-253-CORE. Each port operates at 2.49 Gbps over a single-mode fiber span. The card
supports VT, nonconcatenated (STS-1), or concatenated (STS-3c, STS-6c, STS-12c, or STS-48c)
payloads.
Warning
The laser is on when the optical card is booted. The port does not have to be in service for the laser
to be on.
Statement 293
Figure 4-8 shows the OC48 LR 1550 faceplate and a block diagram of the card.
Table 4-9 OC48 IR 1310 Card-Level Indicators
Card-Level Indicators Description
Red FAIL LED The red FAIL LED indicates that the card’s processor is not ready. Replace
the card if the red FAIL LED persists.
Green/Amber ACT
LED
The green ACT LED indicates that the card is carrying traffic or is
traffic-ready. The amber ACT LED indicates that the card is part of an active
ring switch (BLSR).
Amber SF LED The amber SF LED indicates a signal failure or condition such as LOS, LOF,
AIS-L, or high BERs on the card’s port. The amber SF LED is also on if the
transmit and receive fibers are incorrectly connected. If the fibers are
properly connected, the light turns off.

4-20
Cisco ONS 15454 Reference Manual, R8.5.x
78-18106-01
Chapter 4 Optical Cards
4.9.1 OC48 LR 1550 Card-Level Indicators
Figure 4-8 OC48 LR 1550 Faceplate and Block Diagram
You can install OC48 LR 1550 cards in Slots 5, 6, 12, and 13 and provision the card as a drop or span
card in a two-fiber or four-fiber BLSR, path protection, or ADM (linear) configuration.
The OC48 LR 1550 port features a 1550-nm laser and contains a transmit and receive connector (labeled)
on the card faceplate. The card uses SC connectors, and it supports 1+1 unidirectional and bidirectional
protection switching.
The OC48 LR 1550 detects LOS, LOF, LOP, AIS-L, and RDI-L conditions. The card also counts section
and line BIP errors.
4.9.1 OC48 LR 1550 Card-Level Indicators
Table 4-10 describes the three card-level LEDs on the OC48 LR 1550 card.
uP bus
uP
Flash RAM
BTC
ASIC
Optical
Transceiver
OC-48
Main SCI
Protect SCI
STS-48
61359
Mux/
Demux B
a
c
k
p
l
a
n
e
FAIL
ACT
SF
OC48
LR
1550
1
33678 12931
Tx
Rx

4-21
Cisco ONS 15454 Reference Manual, R8.5.x
78-18106-01
Chapter 4 Optical Cards
4.9.2 OC48 LR 1550 Port-Level Indicators
4.9.2 OC48 LR 1550 Port-Level Indicators
You can find the status of the OC48 LR 1550 card port by using the LCD screen on the ONS 15454
fan-tray assembly. Use the LCD to view the status of any port or card slot; the screen displays the number
and severity of alarms for a given port or slot.
4.10 OC48 IR/STM16 SH AS 1310 Card
Note For hardware specifications, see the “A.6.9 OC48 IR/STM16 SH AS 1310 Card Specifications” section
on page A-35. See Table 4-2 on page 4-5 for optical card compatibility.
The OC48 IR/STM16 SH AS 1310 card provides one intermediate-range SONET/SDH OC-48 port
compliant with ITU-T G.707, ITU-T G.957, and Telcordia GR-253-CORE. The port operates at
2.49 Gbps over a single-mode fiber span. The card supports VT, nonconcatenated (STS-1), or
concatenated (STS-3c, STS-6c, STS-12c, or STS-48c) payloads. Figure 4-9 shows the OC48 IR/STM16
SH AS 1310 faceplate and a block diagram of the card.
Warning
The laser is on when the optical card is booted. The port does not have to be in service for the laser
to be on.
Statement 293
Table 4-10 OC48 LR 1550 Card-Level Indicators
Card-Level Indicators Description
Red FAIL LED The red FAIL LED indicates that the card’s processor is not ready. Replace
the card if the red FAIL LED persists.
Green/Amber ACT
LED
The green ACT LED indicates that the card is carrying traffic or is
traffic-ready. The amber ACT LED indicates that the card is part of an active
ring switch (BLSR).
Amber SF LED The amber SF LED indicates a signal failure or condition such as LOS, LOF,
or high BERs on the card’s port. The amber SF LED is also on if the transmit
and receive fibers are incorrectly connected. If the fibers are properly
connected, the light turns off.

4-22
Cisco ONS 15454 Reference Manual, R8.5.x
78-18106-01
Chapter 4 Optical Cards
4.10.1 OC48 IR/STM16 SH AS 1310 Card-Level Indicators
Figure 4-9 OC48 IR/STM16 SH AS 1310 Faceplate and Block Diagram
You can install the OC48 IR/STM16 SH AS 1310 card in Slots 1 to 6 and 12 to 17 and provision the card
as a drop or span card in a two-fiber or four-fiber BLSR, path protection, or ADM (linear) configuration.
The OC-48 port features a 1310-nm laser and contains a transmit and receive connector (labeled) on the
card faceplate. The OC48 IR/STM16 SH AS 1310 uses SC connectors. The card supports 1+1
unidirectional and bidirectional protection switching.
The OC48 IR/STM16 SH AS 1310 detects LOS, LOF, LOP, AIS-L, and RDI-L conditions. The card also
counts section and line BIP errors.
4.10.1 OC48 IR/STM16 SH AS 1310 Card-Level Indicators
Table 4-11 lists the three card-level LEDs on the OC48 IR/STM16 SH AS 1310 card.
uP bus
uP
Flash RAM
BTC
ASIC
Optical
Transceiver
OC-48
Main SCI
Protect SCI
STS-48
61357
Mux/
Demux B
a
c
k
p
l
a
n
e
FAIL
ACT
SF
TX
1
RX
OC48IR
STM16SH
AS
1310

4-23
Cisco ONS 15454 Reference Manual, R8.5.x
78-18106-01
Chapter 4 Optical Cards
4.10.2 OC48 IR/STM16 SH AS 1310 Port-Level Indicators
4.10.2 OC48 IR/STM16 SH AS 1310 Port-Level Indicators
You can find the status of the OC48 IR/STM16 SH AS 1310 card port by using the LCD screen on the
ONS 15454 fan-tray assembly. Use the LCD to view the status of any port or card slot; the screen
displays the number and severity of alarms for a given port or slot.
4.11 OC48 LR/STM16 LH AS 1550 Card
Note For hardware specifications, see the “A.6.10 OC48 LR/STM16 LH AS 1550 Card Specifications”
section on page A-36. See Table 4-2 on page 4-5 for optical card compatibility.
The OC48 LR/STM16 LH AS 1550 card provides one long-range SONET/SDH OC-48 port compliant
with ITU-T G.707, ITU-T G.957, and Telcordia GR-253-CORE. Each port operates at 2.49 Gbps over a
single-mode fiber span. The card supports VT, nonconcatenated (STS-1), or concatenated (STS-3c,
STS-6c, STS-12c, or STS-48c) payloads.
Warning
The laser is on when the optical card is booted. The port does not have to be in service for the laser
to be on.
Statement 293
Figure 4-10 shows a block diagram and the faceplate of the OC48 LR/STM16 LH AS 1550 card.
Table 4-11 OC48 IR/STM16 SH AS 1310 Card-Level Indicators
Card-Level Indicators Description
Red FAIL LED The red FAIL LED indicates that the card’s processor is not ready. Replace
the card if the red FAIL LED persists.
Green/Amber ACT
LED
The green ACT LED indicates that the card is carrying traffic or is
traffic-ready. The amber ACT LED indicates that the card is part of an active
ring switch (BLSR).
Amber SF LED The amber SF LED indicates a signal failure or condition such as LOS, LOF,
AIS-L, or high BERs on the card’s port. The amber SF LED is also on if the
transmit and receive fibers are incorrectly connected. If the fibers are
properly connected, the light turns off.

4-24
Cisco ONS 15454 Reference Manual, R8.5.x
78-18106-01
Chapter 4 Optical Cards
4.11.1 OC48 LR/STM16 LH AS 1550 Card-Level Indicators
Figure 4-10 OC48 LR/STM16 LH AS 1550 Faceplate and Block Diagram
You can install OC48 LR/STM16 LH AS 1550 cards in Slots 1 to 6 and 12 to 17 and provision the card
as a drop or span card in a two-fiber or four-fiber BLSR, path protection, or ADM (linear) configuration.
The OC48 LR/STM16 LH AS 1550 port features a 1550-nm laser and contains a transmit and receive
connector (labeled) on the card faceplate. The card uses SC connectors, and it supports 1+1
unidirectional and bidirectional protection switching.
The OC48 LR/STM16 LH AS 1550 detects LOS, LOF, LOP, AIS-L, and RDI-L conditions. The card
also counts section and line BIP errors.
4.11.1 OC48 LR/STM16 LH AS 1550 Card-Level Indicators
Table 4-12 describes the three card-level LEDs on the OC48 LR/STM16 LH AS 1550 card.
uP bus
uP
Flash RAM
BTC
ASIC
Optical
Transceiver
OC-48
Main SCI
Protect SCI
STS-48
61358
Mux/
Demux B
a
c
k
p
l
a
n
e
FAIL
ACT
SF
TX
1
RX
OC48LR
STM16LH
AS
1550

4-25
Cisco ONS 15454 Reference Manual, R8.5.x
78-18106-01
Chapter 4 Optical Cards
4.11.2 OC48 LR/STM16 LH AS 1550 Port-Level Indicators
4.11.2 OC48 LR/STM16 LH AS 1550 Port-Level Indicators
You can find the status of the OC48 LR/STM16 LH AS 1550 card port by using the LCD screen on the
ONS 15454 fan-tray assembly. Use the LCD to view the status of any port or card slot; the screen
displays the number and severity of alarms for a given port or slot.
4.12 OC48 ELR/STM16 EH 100 GHz Cards
Note For hardware specifications, see the “A.6.11 OC48 ELR/STM 16 EH 100 GHz Card Specifications”
section on page A-37. See Table 4-2 on page 4-5 for optical card compatibility.
Thirty-seven distinct OC48 ELR/STM16 EH 100 GHz cards provide the ONS 15454 DWDM channel
plan. Each OC48 ELR/STM16 EH 100 GHz card has one SONET OC-48/SDH STM-16 port that
complies with Telcordia GR-253-CORE, ITU-T G.692, and ITU-T G.958.
The port operates at 2.49 Gbps over a single-mode fiber span. The card carries VT, concatenated
(STS-1), and nonconcatenated (STS-1, STS-3c, STS-6c, STS-12c, or STS-48c) payloads.
Warning
The laser is on when the optical card is booted. The port does not have to be in service for the laser
to be on.
Statement 293
Figure 4-11 shows the OC48 ELR/STM16 EH 100 GHz faceplate and a block diagram of the card.
Table 4-12 OC48 LR/STM16 LH AS 1550 Card-Level Indicators
Card-Level Indicators Description
Red FAIL LED The red FAIL LED indicates that the card’s processor is not ready. Replace
the card if the red FAIL LED persists.
Green/Amber ACT
LED
The green ACT LED indicates that the card is carrying traffic or is
traffic-ready. The amber ACT LED indicates that the card is part of an active
ring switch (BLSR).
Amber SF LED The amber SF LED indicates a signal failure or condition such as LOS, LOF,
or high BERs on the card’s port. The amber SF LED is also on if the transmit
and receive fibers are incorrectly connected. If the fibers are properly
connected, the light turns off.

4-26
Cisco ONS 15454 Reference Manual, R8.5.x
78-18106-01
Chapter 4 Optical Cards
4.12 OC48 ELR/STM16 EH 100 GHz Cards
Figure 4-11 OC48 ELR/STM16 EH 100 GHz Faceplate and Block Diagram
Nineteen of the cards operate in the blue band with spacing of 100 GHz on the ITU grid (1528.77 nm,
1530.33 nm, 1531.12 nm, 1531.90 nm, 1532.68 nm, 1533.47 nm, 1534.25 nm, 1535.04 nm,
1535.82 nm, 1536.61 nm, 1538.19 nm, 1538.98 nm, 1539.77 nm, 1540.56 nm, 1541.35 nm,
1542.14 nm, 1542.94 nm, 1543.73 nm, and 1544.53 nm). ITU spacing conforms to ITU-T G.692 and
Telcordia GR-2918-CORE, Issue 2.
The other eighteen cards operate in the red band with spacing of 100 GHz on the ITU grid (1546.12 nm,
1546.92 nm, 1547.72 nm, 1548.51 nm,1549.32 nm, 1550.12 nm, 1550.92 nm, 1551.72 nm, 1552.52 nm,
1554.13 nm, 1554.94 nm, 1555.75 nm, 1556.55 nm, 1557.36 nm, 1558.17 nm, 1558.98 nm,
1559.79 nm, and 1560.61 nm). These cards are also designed to interoperate with the Cisco ONS 15216
DWDM solution.
You can install the OC48 ELR/STM16 EH 100 GHz cards in Slots 5, 6, 12, and 13 and provision the card
as a drop or span card in a two-fiber or four-fiber BLSR, path protection, or ADM (linear) configuration.
Each OC48 ELR/STM16 EH 100 GHz card uses extended long-reach optics operating individually
within the ITU-T 100-GHz grid. The OC-48 DWDM cards are intended to be used in applications with
long unregenerated spans of up to 300 km (186 miles) (with mid-span amplification). These transmission
distances are achieved through the use of inexpensive optical amplifiers (flat gain amplifiers) such as
Cisco ONS 15216 erbium-doped fiber amplifiers (EDFAs).
Maximum system reach in filterless applications is 26 dB without the use of optical amplifiers or
regenerators. However, system reach also depends on the condition of the facilities, the number of
splices and connectors, and other performance-affecting factors. When used in combination with
uP bus
uP
Flash RAM
BTC
ASIC
Optical
Transceiver
OC-48
Main SCI
Protect SCI
STS-48
61613
Mux/
Demux B
a
c
k
p
l
a
n
e
FAIL
ACT/STBY
SF
TX
1
RX
OC48ELR
STM16EH
100GHz
1560.61

4-27
Cisco ONS 15454 Reference Manual, R8.5.x
78-18106-01
Chapter 4 Optical Cards
4.12.1 OC48 ELR 100 GHz Card-Level Indicators
ONS 15216 100-GHz filters, the link budget is reduced by the insertion loss of the filters plus an
additional 2-dB power penalty. The wavelength stability of the OC48 ELR/STM16 EH 100 GHz cards
is +/– 0.12 nm for the life of the product and over the full range of operating temperatures. Each interface
contains a transmitter and receiver.
The OC48 ELR/STM16 EH 100 GHz cards detect LOS, LOF, LOP, and AIS-L conditions. The cards also
count section and line BIP errors.
4.12.1 OC48 ELR 100 GHz Card-Level Indicators
Table 4-13 lists the three card-level LEDs on the OC48 ELR/STM16 EH 100 GHz cards.
4.12.2 OC48 ELR 100 GHz Port-Level Indicators
You can find the status of the OC48 ELR/STM16 EH 100 GHz card ports by using the LCD screen on
the ONS 15454 fan-tray assembly. Use the LCD to quickly view the status of any port or card slot; the
screen displays the number and severity of alarms for a given port or slot.
4.13 OC48 ELR 200 GHz Cards
Note For hardware specifications, see the “A.6.12 OC48 ELR 200 GHz Card Specifications” section on
page A-38. See Table 4-2 on page 4-5 for optical card compatibility.
Eighteen distinct OC48 ELR 200 GHz cards provide the ONS 15454 DWDM channel plan. Each
OC48 ELR 200 GHz card provides one SONET OC-48 port that is compliant with Telcordia
GR-253-CORE. The port operates at 2.49 Gbps over a single-mode fiber span. The card carries VT,
concatenated (STS-1), or nonconcatenated (STS-3c, STS-6c, STS-12c, or STS-48c) payloads.
Warning
The laser is on when the optical card is booted. The port does not have to be in service for the laser
to be on.
Statement 293
Figure 4-12 shows the OC48 ELR 200 GHz faceplate and a block diagram of the card.
Table 4-13 OC48 ELR/STM16 EH 100 GHz Card-Level Indicators
Card-Level Indicators Description
Red FAIL LED The red FAIL LED indicates that the card’s processor is not ready. Replace
the card if the red FAIL LED persists.
Green/Amber ACT
LED
The green ACT LED indicates that the card is carrying traffic or is
traffic-ready. The amber ACT LED indicates that the card is part of an active
ring switch (BLSR).
Amber SF LED The amber SF LED indicates a signal failure or condition such as LOS, LOF,
or high BERs on the card’s port. The amber SF LED is also on if the transmit
and receive fibers are incorrectly connected. If the fibers are properly
connected, the light turns off.

4-28
Cisco ONS 15454 Reference Manual, R8.5.x
78-18106-01
Chapter 4 Optical Cards
4.13 OC48 ELR 200 GHz Cards
Figure 4-12 OC48 ELR 200 GHz Faceplate and Block Diagram
Nine of the cards operate in the blue band with spacing of 200 GHz on the ITU grid (1530.33 nm,
1531.90 nm, 1533.47 nm, 1535.04 nm, 1536.61 nm, 1538.19 nm, 1539.77 nm, 1541.35 nm, and
1542.94 nm).
The other nine cards operate in the red band with spacing of 200 GHz on the ITU grid
(1547.72 nm, 1549.32 nm, 1550.92 nm, 1552.52 nm, 1554.13 nm, 1555.75 nm, 1557.36 nm,
1558.98 nm, and 1560.61 nm). These cards are also designed to interoperate with the Cisco ONS 15216
DWDM solution.
You can install the OC48 ELR 200 GHz cards in Slots 5, 6, 12, and 13, and provision the card as a drop
or span card in a two-fiber or four-fiber BLSR, path protection, or ADM (linear) configuration. Each
OC48 ELR 200 GHz card uses extended long-reach optics operating individually within the
ITU-T 200-GHz grid. The OC48 ELR 200 GHz cards are intended to be used in applications with long
unregenerated spans of up to 200 km (124 miles) (with mid-span amplification). These transmission
distances are achieved through the use of inexpensive optical amplifiers (flat gain amplifiers) such as
EDFAs. Using collocated amplification, distances up to 200 km (124 miles) can be achieved for a single
channel, 160 km (99 miles) for 8 channels.
Maximum system reach in filterless applications is 24 dB or approximately 80 km (50 miles) without
the use of optical amplifiers or regenerators. However, system reach also depends on the condition of the
facilities, the number of splices and connectors, and other performance-affecting factors. The
OC48 ELR DWDM cards feature wavelength stability of +/–0.25 nm. Each interface contains a
transmitter and receiver.
uP bus
uP
Flash RAM
BTC
ASIC
Optical
Transceiver
OC-48
Main SCI
Protect SCI
STS-48
61360
Mux/
Demux B
a
c
k
p
l
a
n
e
FAIL
ACT/STBY
SF
TX
1
RX
OC48
ELR
1530.33

4-29
Cisco ONS 15454 Reference Manual, R8.5.x
78-18106-01
Chapter 4 Optical Cards
4.13.1 OC48 ELR 200 GHz Card-Level Indicators
The OC48 ELR 200 GHz cards support extended long-reach applications in conjunction with optical
amplification. Using electro-absorption technology, the OC48 DWDM cards provide a solution at the
lower extended long-reach distances.
The OC48 ELR 200 GHz interface features a 1550-nm laser and contains a transmit and receive
connector (labeled) on the card faceplate. The card uses SC connectors and supports 1+1 unidirectional
and bidirectional protection switching.
The OC48 ELR 200 GHz cards detect LOS, LOF, LOP, AIS-L, and RDI-L conditions. The cards also
count section and line BIP errors. To enable APS, the OC48 ELR 200 GHz cards extract the K1 and K2
bytes from the SONET overhead. The DCC bytes are forwarded to the TCC2/TCC2P card; the
TCC2/TCC2P terminates the DCC/GCC.
4.13.1 OC48 ELR 200 GHz Card-Level Indicators
Table 4-14 describes the three card-level LEDs on the OC48 ELR 200 GHz cards.
4.13.2 OC48 ELR 200 GHz Port-Level Indicators
You can find the status of the OC48 ELR 200 GHz card ports by using the LCD screen on the
ONS 15454 fan-tray assembly. Use the LCD to quickly view the status of any port or card slot; the screen
displays the number and severity of alarms for a given port or slot.
4.14 OC192 SR/STM64 IO 1310 Card
Note For hardware specifications, see the “A.6.13 OC192 SR/STM64 IO 1310 Card Specifications” section
on page A-39. See Table 4-2 on page 4-5 for optical card compatibility.
The OC192 SR/STM64 IO 1310 card provides one intra-office haul SONET/SDH OC-192 port in the
1310-nm wavelength range, compliant with ITU-T G.707, ITU-T G.691, ITU-T G.957, and Telcordia
GR-253-CORE. The port operates at 9.95328 Gbps over unamplified distances up to 2 km (1.24 miles).
The card supports VT, nonconcatenated (STS-1), or concatenated payloads.
Table 4-14 OC48 ELR 200 GHz Card-Level Indicators
Card-Level Indicators Description
Red FAIL LED The red FAIL LED indicates that the card’s processor is not ready. Replace
the card if the red FAIL LED persists.
Green/Amber ACT
LED
The green ACT LED indicates that the card is carrying traffic or is
traffic-ready. The amber ACT LED indicates that the card is part of an active
ring switch (BLSR).
Amber SF LED The amber SF LED indicates a signal failure or condition such as LOS, LOF,
or high BERs on the card’s port. The amber SF LED is also on if the transmit
and receive fibers are incorrectly connected. If the fibers are properly
connected, the light turns off.

4-30
Cisco ONS 15454 Reference Manual, R8.5.x
78-18106-01
Chapter 4 Optical Cards
4.14.1 OC192 SR/STM64 IO 1310 Card-Level Indicators
Warning
The laser is on when the optical card is booted. The port does not have to be in service for the laser
to be on.
Statement 293
Figure 4-13 shows the OC192 SR/STM64 IO 1310 faceplate and block diagram.
Figure 4-13 OC192 SR/STM64 IO 1310 Faceplate and Block Diagram
You can install OC192 SR/STM64 IO 1310 cards in Slot 5, 6, 12, or 13. You can provision this card as
part of a BLSR, a path protection, a linear configuration, or as a regenerator for longer span reaches.
The OC192 SR/STM64 IO 1310 port features a 1310-nm laser and contains a transmit and receive
connector (labeled) on the card faceplate. The card uses a dual SC connector for optical cable
termination. The card supports 1+1 unidirectional and bidirectional facility protection. It also supports
1:1 protection in four-fiber BLSR applications where both span switching and ring switching might
occur.
The OC192 SR/STM64 IO 1310 card detects SF, LOS, or LOF conditions on the optical facility. Refer
to the Cisco ONS 15454 Troubleshooting Guide for a description of these conditions. The card also
counts section and line BIP errors from B1 and B2 byte registers in the section and line overhead.
4.14.1 OC192 SR/STM64 IO 1310 Card-Level Indicators
Table 4-15 describes the three card-level LEDs on the OC192 SR/STM64 IO 1310 card.
Demux
CDR
Flash SRAM
Optical
transceiver
ADC x 8
Demux
BTC
ASIC
STM-64/
OC-192
STM-64/
OC-192
STM-64 / OC192
STM-64 / OC192
SCL
Processor
134367
B
a
c
k
p
l
a
n
e
Mux
CK Mpy
Optical
transceiver Mux SCL
FAIL
ACT
SF
1
Tx
Rx
OC192SR
STM64IO
1310

4-31
Cisco ONS 15454 Reference Manual, R8.5.x
78-18106-01
Chapter 4 Optical Cards
4.14.2 OC192 SR/STM64 IO 1310 Port-Level Indicators
4.14.2 OC192 SR/STM64 IO 1310 Port-Level Indicators
You can find the status of the OC192 SR/STM64 IO 1310 card ports by using the LCD screen on the
ONS 15454 fan-tray assembly. Use the LCD to view the status of any port or card slot; the screen
displays the number and severity of alarms for a given port or slot. Refer to the Cisco ONS 15454
Troubleshooting Guide for a complete description of the alarm messages.
4.15 OC192 IR/STM64 SH 1550 Card
Note For hardware specifications, see the “A.6.14 OC192 IR/STM64 SH 1550 Card Specifications” section
on page A-40. See Table 4-2 on page 4-5 for optical card compatibility.
The OC192 IR/STM64 SH 1550 card provides one intermediate reach SONET/SDH OC-192 port in the
1550-nm wavelength range, compliant with ITU-T G.707,ITU-T G.691, ITU-T G.957, and Telcordia
GR-253-CORE. The port operates at 9.95328 Gbps over unamplified distances up to 40 km (25 miles)
with SMF-28 fiber limited by loss and/or dispersion. The card supports VT, nonconcatenated (STS-1),
or concatenated payloads.
Warning
The laser is on when the optical card is booted. The port does not have to be in service for the laser
to be on.
Statement 293
Figure 4-14 shows the OC192 IR/STM64 SH 1550 faceplate and block diagram.
Table 4-15 OC192 SR/STM64 IO 1310 Card-Level Indicators
Card-Level LED Description
Red FAIL LED The red FAIL LED indicates that the card’s processor is not ready. This LED
is on during reset. The FAIL LED flashes during the boot process. Replace
the card if the red FAIL LED persists.
ACT/STBY LED
Green (Active)
Amber (Standby)
If the ACT/STBY LED is green, the card is operational and ready to carry
traffic. The amber ACT LED indicates that the card in standby mode or is
part of an active ring switch (BLSR).
Amber SF LED The amber SF LED indicates a signal failure or condition such as LOS, LOF,
or high BERs on one or more of the card’s ports. The amber SF LED is also
on if the transmit and receive fibers are incorrectly connected. If the fibers
are properly connected and the link is working, the light turns off.

4-32
Cisco ONS 15454 Reference Manual, R8.5.x
78-18106-01
Chapter 4 Optical Cards
4.15.1 OC192 IR/STM64 SH 1550 Card-Level Indicators
Figure 4-14 OC192 IR/STM64 SH 1550 Faceplate and Block Diagram
Note You must use a 3 to 15 dB fiber attenuator (5 dB recommended) when working with the
OC192 IR/STM64 SH 1550 card in a loopback. Do not use fiber loopbacks with the
OC192 IR/STM64 SH 1550 card. Using fiber loopbacks can cause irreparable damage to the card.
You can install OC192 IR/STM64 SH 1550 cards in Slot 5, 6, 12, or 13. You can provision this card as
part of a BLSR, path protection, or linear configuration, or also as a regenerator for longer span reaches.
The OC192 IR/STM64 SH 1550 port features a 1550-nm laser and contains a transmit and receive
connector (labeled) on the card faceplate. The card uses a dual SC connector for optical cable
termination. The card supports 1+1 unidirectional and bidirectional facility protection. It also supports
1:1 protection in four-fiber BLSR applications where both span switching and ring switching might
occur.
The OC192 IR/STM64 SH 1550 card detects SF, LOS, or LOF conditions on the optical facility. Refer
to the Cisco ONS 15454 Troubleshooting Guide for a description of these conditions. The card also
counts section and line BIP errors from B1 and B2 byte registers in the section and line overhead.
4.15.1 OC192 IR/STM64 SH 1550 Card-Level Indicators
Table 4-16 describes the three card-level LEDs on the OC192 IR/STM64 SH 1550 card.
Demux
CDR
Flash SRAM
Optical
transceiver
ADC x 8
Demux
BTC
ASIC
STM-64/
OC-192
STM-64/
OC-192
STM-64 / OC192
STM-64 / OC192
SCL
Processor
134368
B
a
c
k
p
l
a
n
e
Mux
CK Mpy
Optical
transceiver Mux SCL
FAIL
ACT
SF
1
Tx
Rx
OC192IR
STM64SH
1550

4-33
Cisco ONS 15454 Reference Manual, R8.5.x
78-18106-01
Chapter 4 Optical Cards
4.15.2 OC192 IR/STM64 SH 1550 Port-Level Indicators
4.15.2 OC192 IR/STM64 SH 1550 Port-Level Indicators
You can find the status of the OC192 IR/STM64 SH 1550 card ports by using the LCD screen on the
ONS 15454 fan-tray assembly. Use the LCD to view the status of any port or card slot; the screen
displays the number and severity of alarms for a given port or slot. Refer to the Cisco ONS 15454
Troubleshooting Guide for a complete description of the alarm messages.
4.16 OC192 LR/STM64 LH 1550 Card
Note For hardware specifications, see the “A.6.15 OC192 LR/STM64 LH 1550 Card Specifications” section
on page A-41. See Table 4-2 on page 4-5 for optical card compatibility.
Note Any new features that are available as part of this software release are not enabled for this card.
The OC192 LR/STM64 LH 1550 card provides one long-range SONET/SDH OC-192 port compliant
with ITU-T G.707, ITU-T G.691, ITU-T G.957, and Telcordia GR-253-CORE (except minimum and
maximum transmit power, and minimum receive power). The card port operates at 9.95328 Gbps over
unamplified distances up to 80 km (50 miles) with different types of fiber such as C-SMF or dispersion
compensated fiber limited by loss and/or dispersion. The card supports VT, nonconcatenated (STS-1),
or concatenated payloads.
There are two versions of the OC192 LR/STM64 LH 1550. The earliest version has the product ID
15454-OC192LR1550, and the latest card’s product ID is 15454-OC192-LR2. These cards have slight
specification differences that are noted throughout this description.
Warning
The laser is on when the optical card is booted. The port does not have to be in service for the laser
to be on.
Statement 293
Table 4-16 OC192 IR/STM64 SH 1550 Card-Level Indicators
Card-Level LED Description
Red FAIL LED The red FAIL LED indicates that the card’s processor is not ready. This LED
is on during reset. The FAIL LED flashes during the boot process. Replace
the card if the red FAIL LED persists.
ACT/STBY LED
Green (Active)
Amber (Standby)
If the ACT/STBY LED is green, the card is operational and ready to carry
traffic. If the ACT/STBY LED is amber, the card is operational and in
standby (protect) mode or is part of an active ring switch (BLSR).
Amber SF LED The amber SF LED indicates a signal failure or condition such as LOS, LOF,
or high BERs on one or more of the card’s ports. The amber SF LED is also
on if the transmit and receive fibers are incorrectly connected. If the fibers
are properly connected and the link is working, the light turns off.

4-34
Cisco ONS 15454 Reference Manual, R8.5.x
78-18106-01
Chapter 4 Optical Cards
4.16 OC192 LR/STM64 LH 1550 Card
Note You can differentiate this OC-192/STM-64 card (15454-OC192-LR2, 15454E-L64.2-1) from the
OC-192/STM-64 card with the product ID 15454-OC192LR1550 by looking at the faceplate. This card
does not have a laser on/off switch.
Figure 4-15 shows the OC192 LR/STM64 LH 1550 (15454-OC192LR1550) faceplate and a block
diagram of the card.
Figure 4-15 OC192 LR/STM64 LH 1550 (15454-OC192LR1550) Faceplate and Block Diagram
Figure 4-16 shows an enlarged view of the faceplate warning for 15454-OC192-LR2.
Demux
CDR
Flash
SRAM
Optical
transceiver
DAC x 8
ADC x 8
Dig Pol x 2
Mux
BTC
ASIC
STSOC-192
SCL
Processor
61361
B
a
c
k
p
l
a
n
e
Mux
CK Mpy
Optical
transceiver Mux
STS
OC-192
SCL
FAIL
ACT/STBY
SF
DANGER - INVISIBLE
LASER RADIATION
MAY BE EMITTED
FROM THE END OF
UNTERMINATED
FIBER CABLE OR
CONNECTOR. DO
NOT STARE INTO
BEAM OR VIEW
DIRECTLY WITH
OPTICAL
INSTRUMENTS.
TX
TX
1
RX
OC192LR
STM64LH
1550
0
MAX INPUT
POWER LEVEL
- 10dBm
RX
!
1
Class 1M (IEC)
Class 1 (CDRH)

4-35
Cisco ONS 15454 Reference Manual, R8.5.x
78-18106-01
Chapter 4 Optical Cards
4.16 OC192 LR/STM64 LH 1550 Card
Figure 4-16 Enlarged Section of the OC192 LR/STM64 LH 1550 (15454-OC192LR1550) Faceplate
Figure 4-17 shows the OC192 LR/STM64 LH 1550 (15454-OC192-LR2) faceplate and a block diagram
of the card.
DANGER - INVISIBLE
LASER RADIATION
MAY BE EMITTED
FROM THE END OF
UNTERMINATED
FIBER CABLE OR
CONNECTOR. DO
NOT STARE INTO
BEAM OR VIEW
DIRECTLY WITH
OPTICAL
INSTRUMENTS.
TX
MAX INPUT
POWER LEVEL
- 10dBm
RX
!
67465
Class 1M (IEC)
Class 1 (CDRH)

4-36
Cisco ONS 15454 Reference Manual, R8.5.x
78-18106-01
Chapter 4 Optical Cards
4.16 OC192 LR/STM64 LH 1550 Card
Figure 4-17 OC192 LR/STM64 LH 1550 (15454-OC192-LR2) Faceplate and Block Diagram
Figure 4-18 shows an enlarged view of the faceplate warning on 15454-OC192LR1550.
Demux
CDR
Flash
SRAM
Optical
transceiver
ADC x 8
Mux
BTC
ASIC
STSOC-192/STM-64
SCL
Processor
115222
B
a
c
k
p
l
a
n
e
Mux
CK Mpy
Optical
transceiver Mux
STS
OC-192/STM-64
SCL
FAIL
ACT/STBY
SF
TX
1
RX
!
MAX INPUT
POWER LEVEL
-7 dBm
RX
1550

4-37
Cisco ONS 15454 Reference Manual, R8.5.x
78-18106-01
Chapter 4 Optical Cards
4.16 OC192 LR/STM64 LH 1550 Card
Figure 4-18 Enlarged Section of the OC192 LR/STM64 LH 1550 (15454-OC192-LR2) Faceplate
Caution You must use a 19 to 24 dB (14 to 28 dB for 15454-OC192-LR2) (20 dB recommended) fiber attenuator
when connecting a fiber loopback to an OC192 LR/STM64 LH 1550 card. Never connect a direct fiber
loopback. Using fiber loopbacks causes irreparable damage to the card. A transmit-to-receive (Tx-to-Rx)
connection that is not attenuated damages the receiver.
You can install OC192 LR/STM64 LH 1550 cards in Slots 5, 6, 12, and 13 and provision the card as a
drop or span card in a two-fiber or four-fiber BLSR, path protection, ADM (linear) configuration, or as
a regenerator for longer span reaches.
COMPLIES WITH 21 CFR 1040.10
AND 1040.11 EXCEPT FOR
DEVIATIONS PURSUANT TO
LASER NOTICE No.50,
DATED JULY 26, 2001
!
MAX INPUT
POWER LEVEL
-7 dBm
RX
115226
COMPLIES WITH 21 CFR 1040.10
AND 1040.11 EXCEPT FOR
DEVIATIONS PURSUANT TO
LASER NOTICE No.50,
DATED JULY 26, 2001
FAIL
ACT/STBY
SF
TX
1
RX
!
MAX INPUT
POWER LEVEL
-7 dBm
RX
1550

4-38
Cisco ONS 15454 Reference Manual, R8.5.x
78-18106-01
Chapter 4 Optical Cards
4.16.1 OC192 LR/STM64 LH 1550 Card-Level Indicators
The card port features a 1550-nm laser and contains a transmit and receive connector (labeled) on the
card faceplate.The card uses a dual SC connector for optical cable termination. The card supports 1+1
unidirectional and bidirectional facility protection. It also supports 1:1 protection in four-fiber BLSR
applications where both span switching and ring switching might occur.
The OC192 LR/STM64 LH 1550 card detects SF, LOS, or LOF conditions on the optical facility. The
card also counts section and line BIT errors from B1 and B2 byte registers in the section and line
overhead.
4.16.1 OC192 LR/STM64 LH 1550 Card-Level Indicators
Table 4-17 describes the three card-level LEDs on the OC192 LR/STM64 LH 1550 card.
4.16.2 OC192 LR/STM64 LH 1550 Port-Level Indicators
You can find the status of the OC192 LR/STM64 LH 1550 card port by using the LCD screen on the
ONS 15454 fan-tray assembly. Use the LCD to view the status of the port or card slot; the screen displays
the number and severity of alarms for a given port or slot.
Note The optical output power of the OC192 LR/STM64 LH 1550 (+4 dBm to +7 dBm) is 6 dB lower than in
L-64.2b of the 10/2000 prepublished unedited version of ITU-T G.691 (+10 dBm to +13 dBm). However,
the total attenuation range of the optical path, 22 to 16 dB, is maintained by the optical receiver
sensitivity range of the OC192 LR/STM64 LH 1550 (–7 dBm to –24 dBm). This sensitivity range
outperforms the specification in L-64.2b of the 10/2000 prepublished unedited version of ITU-T G.691.
The resulting link budget of the card is 26 dBm.
4.17 OC192 LR/STM64 LH ITU 15xx.xx Card
Note For hardware specifications, see the “A.6.16 OC192 LR/STM64 LH ITU 15xx.xx Card Specifications”
section on page A-42. See Table 4-2 on page 4-5 for optical card compatibility.
Table 4-17 OC192 LR/STM64 LH 1550 Card-Level Indicators
Card-Level Indicators Description
Red FAIL LED The red FAIL LED indicates that the card’s processor is not ready. Replace
the card if the red FAIL LED persists.
ACT/STBY LED
Green (Active)
Amber (Standby)
If the ACT/STBY LED is green, the card is operational and ready to carry
traffic. If the ACT/STBY LED is amber, the card is operational and in
standby (protect) mode or is part of an active ring switch (BLSR).
Amber SF LED The amber SF LED indicates a signal failure or condition such as LOS, LOF,
or high BERs on the card’s port. The amber SF LED is also on if the transmit
and receive fibers are incorrectly connected. If the fibers are properly
connected, the light turns off.

4-39
Cisco ONS 15454 Reference Manual, R8.5.x
78-18106-01
Chapter 4 Optical Cards
4.17 OC192 LR/STM64 LH ITU 15xx.xx Card
Sixteen distinct OC-192/STM-64 ITU 100 GHz DWDM cards comprise the ONS 15454 DWDM channel
plan. Each OC192 LR/STM64 LH ITU 15xx.xx card provides one long-reach STM-64/OC-192 port per
card, compliant with ITU-T G.707, ITU-T G.957, and Telcordia GR-253-CORE (except minimum and
maximum transmit power, and minimum receive power). The port operates at 9.95328 Gbps over
unamplified distances up to 60 km (37 miles) with different types of fiber such as C-SMF or dispersion
compensated fiber limited by loss and/or dispersion.
Warning
The laser is on when the optical card is booted. The port does not have to be in service for the laser
to be on.
Statement 293
Note Longer distances are possible in an amplified system using dispersion compensation.
The card supports VT, nonconcatenated (STS-1), or concatenated payloads. Figure 4-19 shows the
OC192 LR/STM64 LH ITU 15xx.xx faceplate.
Figure 4-19 OC192 LR/STM64 LH ITU 15xx.xx Faceplate
Figure 4-20 shows a block diagram of the OC192 LR/STM64 LH ITU 15xx.xx card.
FAIL
ACT
SF
83646
1
33678 12931
Tx
Rx
OC192LR
STM64LH
ITU
RX
MAX INPUT
POWER LEVEL
-8 dBm
RX
MAX INPUT
POWER LEVEL
-8 dBm

4-40
Cisco ONS 15454 Reference Manual, R8.5.x
78-18106-01
Chapter 4 Optical Cards
4.17.1 OC192 LR/STM64 LH ITU 15xx.xx Card-Level Indicators
Figure 4-20 OC192 LR/STM64 LH ITU 15xx.xx Block Diagram
Note You must use a 20-dB fiber attenuator (15 to 25 dB) when working with the
OC192 LR/STM64 LH 15xx.xx card in a loopback. Do not use fiber loopbacks with the
OC192 LR/STM64 LH 15xx.xx card. Using fiber loopbacks causes irreparable damage to this card.
Eight of the cards operate in the blue band with a spacing of 100 GHz in the ITU grid (1534.25 nm,
1535.04 nm, 1535.82 nm, 1536.61 nm, 1538.19 nm, 1538.98 nm, 1539.77 nm, and 1540.56 nm). The
other eight cards operate in the red band with a spacing of 100 GHz in the ITU grid (1550.12 nm,
1550.92 nm, 1551.72 nm, 1552.52 nm, 1554.13 nm, 1554.94 nm, 1555.75 nm, and 1556.55 nm).
You can install OC192 LR/STM64 LH ITU 15xx.xx cards in Slot 5, 6, 12, or 13. You can provision this
card as part of an BLSR, path protection, or linear configuration or also as a regenerator for longer span
reaches.
The OC192 LR/STM64 LH ITU 15xx.xx port features a laser on a specific wavelength in the
1550-nm range and contains a transmit and receive connector (labeled) on the card faceplate. The card
uses a dual SC connector for optical cable termination. The card supports 1+1 unidirectional and
bidirectional facility protection. It also supports 1:1 protection in four-fiber BLSR applications where
both span switching and ring switching might occur.
The OC192 LR/STM64 LH ITU 15xx.xx card detects SF, LOS, or LOF conditions on the optical facility.
Refer to the Cisco ONS 15454 Troubleshooting Guide for a description of these conditions. The card also
counts section and line BIP errors from B1 and B2 byte registers in the section and line overhead.
4.17.1 OC192 LR/STM64 LH ITU 15xx.xx Card-Level Indicators
Table 4-18 describes the three card-level LEDs on the OC192 LR/STM64 LH ITU 15xx.xx card.
Demux
CDR
Flash SRAM
Optical
transceiver
ADC x 8
Demux
BTC
ASIC
STM-64/
OC-192
STM-64/
OC-192
STM-64 / OC192
STM-64 / OC192
SCL
Processor
63121
B
a
c
k
p
l
a
n
e
Mux
CK Mpy
Optical
transceiver Mux SCL

4-41
Cisco ONS 15454 Reference Manual, R8.5.x
78-18106-01
Chapter 4 Optical Cards
4.17.2 OC192 LR/STM64 LH ITU 15xx.xx Port-Level Indicators
4.17.2 OC192 LR/STM64 LH ITU 15xx.xx Port-Level Indicators
You can find the status of the OC192 LR/STM64 LH ITU 15xx.xx card ports by using the LCD screen
on the ONS 15454 fan-tray assembly. Use the LCD to view the status of any port or card slot; the screen
displays the number and severity of alarms for a given port or slot. Refer to the Cisco ONS 15454
Troubleshooting Guide for a complete description of the alarm messages.
4.18 15454_MRC-12 Multirate Card
Note For hardware specifications, see the “A.6.17 15454_MRC-12 Card Specifications” section on
page A-44. See Table 4-2 on page 4-5 for optical card compatibility.
The 15454_MRC-12 multirate card provides up to twelve OC-3/STM-1 ports, twelve OC-12/STM-4
ports, or four OC-48/STM-16 ports using small form-factor pluggables (SFPs), in any combination of
line rates. All ports are Telcordia GR-253 compliant. The SFP optics can use SR, IR, LR, coarse
wavelength division multiplexing (CWDM), and DWDM SFPs to support unrepeated spans. See the
“4.21 Optical Card SFPs and XFPs” section on page 4-52 for more information about SFPs.
The ports operate at up to 2488.320 Mbps over a single-mode fiber. The 15454_MRC-12 card has twelve
physical connector adapters with two fibers per connector adapter (Tx and Rx). The card supports VT
payloads, STS-1 payloads, and concatenated payloads at STS-3c, STS-6c, STS-9c, STS-12c, STS-18c,
STS-24c, STS-36c, or STS-48c signal levels. It is fully interoperable with the ONS 15454 G-Series
Ethernet cards.
The 15454_MRC-12 port contains a transmit and receive connector (labeled) on the card faceplate. The
card supports 1+1 unidirectional and bidirectional facility protection. It also supports 1+1 protection in
four-fiber BLSR applications where both span switching and ring switching might occur. You can
provision this card as part of an BLSR, path protection, or 1+1 linear configuration.
Note Longer distances are possible in an amplified system using dispersion compensation.
Figure 4-21 shows the 15454_MRC-12 faceplate and block diagram.
Table 4-18 OC192 LR/STM64 LH ITU 15xx.xx Card-Level Indicators
Card-Level LED Description
Red FAIL LED The red FAIL LED indicates that the card’s processor is not ready. This LED
is on during reset. The FAIL LED flashes during the boot process. Replace
the card if the red FAIL LED persists.
ACT/STBY LED
Green (Active)
Amber (Standby)
If the ACT/STBY LED is green, the card is operational and ready to carry
traffic. If the ACT/STBY LED is amber, the card is operational and in
standby (protect) mode or is part of an active ring switch (BLSR).
Amber SF LED The amber SF LED indicates a signal failure or condition such as LOS, LOF,
or high BERs on one or more of the card’s ports. The amber SF LED is also
on if the transmit and receive fibers are incorrectly connected. If the fibers
are properly connected and the link is working, the light turns off.

4-42
Cisco ONS 15454 Reference Manual, R8.5.x
78-18106-01
Chapter 4 Optical Cards
4.18.1 Slot Compatibility by Cross-Connect Card
Figure 4-21 15454_MRC-12 Card Faceplate and Block Diagram
4.18.1 Slot Compatibility by Cross-Connect Card
You can install 15454_MRC-12 cards in Slots 1 through 6 and 12 through 17 with an XCVT, XC10G,
or XC-VXC-10G.
Note The 15454_MRC-12 card supports an errorless software-initiated cross-connect card switch when used
in a shelf equipped with XC-VXC-10G and TCC2/TCC2P cards.
131788
COMPLIES WITH 21 CFR 1040.10
AND 1040.11 EXCEPT FOR
DEVIATIONS PURSUANT TO
LASER NOTICE No. 50,
DATED JULY 26, 2001
OC-3/12/48
(STM-1/4/16) Port 1
SFP Optical XCVR
OC-3/12
(STM-1/4/) Port 2
SFP Optical XCVR
OC-3/12
(STM-1/4) Port 3
SFP Optical XCVR
OC-3/12/48
(STM-1/4/16) Port 4
SFP Optical XCVR
OC-3/12
(STM-1/4) Port 5
SFP Optical XCVR
OC-3/12
(STM-1/4) Port 6
SFP Optical XCVR
OC-3/12/48
(STM-1/4/16) Port 7
SFP Optical XCVR
OC-3/12
(STM-1/4) Port 8
SFP Optical XCVR
OC-3/12
(STM-1/4) Port 9
SFP Optical XCVR
OC-3/12/48
(STM-1/4/16) Port 0
SFP Optical XCVR
OC-3/12
(STM-1/4) Port 11
SFP Optical XCVR
OC-3/12
(STM-1/4) Port 12
SFP Optical XCVR
Main SCL Intfc.
Protect SCL Intfc.
Amazon
ASIC
B
a
c
k
p
l
a
n
e
Main
iBPIA
Protect
iBPIA
Processor
Flash
Memory

4-43
Cisco ONS 15454 Reference Manual, R8.5.x
78-18106-01
Chapter 4 Optical Cards
4.18.2 Ports and Line Rates
The maximum bandwidth of the 15454_MRC-12 card is determined by the cross-connect card, as shown
in Table 4-19.
4.18.2 Ports and Line Rates
Each port on the 15454_MRC-12 card can be configured as OC-3/STM-1, OC-12/STM-4, or
OC-48/STM-16, depending on the available bandwidth and existing provisioned ports. Based on the
cross-connect card and slot limitations shown in Table 4-19, the following rules apply for various
synchronous transport signal (STS) available bandwidths. (Table 4-20 shows the same information in
tabular format.)
• STS-12
–
Port 1 is the only port that is usable as an OC-12. If Port 1 is used as an OC-12, all other ports
are disabled.
–
Ports 1, 4, 7, and 10 are the only ports usable as OC-3. If any of these ports is used as an OC-3,
Ports 2, 3, 5, 6, 8, 9, 11, and 12 are disabled.
• STS-48
–
Port 1 is the only port usable as an OC-48. If Port 1 is used as an OC-48, all other ports are
disabled.
–
Ports 1, 4, 7, and 10 are the only ports usable as OC-12.
–
If Port 4 is used as an OC-12, Ports 2 and 3 are disabled.
–
If Port 7 is used as an OC-12, Ports 5, 6, and 8 are disabled.
–
If Port 10 is used as an OC-12, Ports 9, 11, and 12 are disabled.
–
Any port can be used as an OC-3 as long as all of the above rules are followed.
• STS-192
–
Ports 1, 4, 7, and 10 are the only ports usable as OC-48.
–
If Port 4 is used as an OC-48, Ports 2 and 3 are disabled.
–
If Port 7 is used as an OC-48, Ports 5, 6, and 8 are disabled.
–
If Port 10 is used as an OC-48, Ports 9, 11, and 12 are disabled.
–
If Port 4 is used as an OC-12, Ports 2 and 3 can be used as an OC-12 or OC-3.
–
If Port 7 is used as an OC-12, Ports 5, 6, and 8 can be used as an OC-12 or OC-3.
–
If Port 10 is as used as an OC-12, Ports 9, 11, and 12 can be used as an OC-12 or OC-3.
–
If Port 4 is used as an OC-3, Ports 2 and 3 can be used as an OC-3 or OC-12.
–
If Port 7 is used as an OC-3, Ports 5, 6, and 8 can be used as an OC-3 or OC-12.
Table 4-19 Maximum Bandwidth by Shelf Slot for the 15454_MRC-12 in Different Cross-Connect
Configurations
XC Card Type
Maximum Bandwidth
in Slots 1 through 4
and 14 through 17
Maximum Bandwidth
in Slots 5, 6, 12, or 13
XCVT OC-12 OC-48
XC10G/XC-VXC-10G OC-48 OC-192

4-44
Cisco ONS 15454 Reference Manual, R8.5.x
78-18106-01
Chapter 4 Optical Cards
4.18.2 Ports and Line Rates
–
If Port 10 is used as an OC-3, Ports 9, 11, and 12 can be used as an OC-3 or OC-12.
–
Any port can be used as an OC-12 or OC-3, as long as all of the above rules are followed.
Table 4-20 shows the 15454_MRC-12 port availability and line rate for each port, based on total
available bandwidth. To use the table, go to the rows for the bandwidth that you have available, as
determined in Table 4-19. Each row indicates what line rate can be provisioned for each port (identified
in the MCR-12 Port Number row). The Ports Used column shows the total number of ports that can be
used with each bandwidth scheme.
Table 4-20 Line Rate Configurations Per 15454_MRC-12 Port, Based on Available Bandwidth
MRC-12 Port
Number1234 567 8 9101112
Ports
Used
Total
STSs
Permitted
Rate(s)
OC-3
OC-1
2
OC-4
8
OC-3
OC-1
2
OC-3
OC-1
2
OC-3
OC-12
OC-48
OC-3
OC-1
2
OC-3
OC-1
2
OC-3
OC-12
OC-48
OC-3
OC-1
2
OC-3
OC-1
2
OC-3
OC-12
OC-48
OC-3
OC-1
2
OC-3
OC-1
2
——
STS-12
Available
Bandwidth
12——— ——— ——— ——1 12
3 ——3 ——3 — —3 — —4 12
STS-48
Available
Bandwidth
3333 333 3 33 3 31236
3——12333 333 331039
3——12——12—33 33739
3 ——12 ——12 — —12 — —4 39
12333 333 333 331245
12 — — 12 3 3 3 3 3 3 3 3 10 48
12——12——12 —3 3 3 3 7 48
12 — — 12 — — 12 — — 12 — — 4 48
12 3 3 3 — — 12 — 3 3 3 3 9 45
12 3 3 3 3 3 3 3 — 12 — — 9 45
3333 333 3—12——936
3 3 3 3 — — 12 — — 12 — — 6 36
48——— ——— ——— ——1 48
483 3 — 121212 123 3 3 3 11114

4-45
Cisco ONS 15454 Reference Manual, R8.5.x
78-18106-01
Chapter 4 Optical Cards
4.18.3 15454_MRC-12 Card-Level Indicators
4.18.3 15454_MRC-12 Card-Level Indicators
Table 4-21 describes the three card-level LEDs on the 15454_MRC-12 card.
STS-192
Available
Bandwidth
(when
installing
additional
SFPs from
the top port
to the
bottom
port)1
48333 333 333 331281
48 12 12 12 3 3 3 3 3 3 3 3 12 108
48 12 12 12 12 12 12 12 3 3 3 3 12 144
48 12 12 12 12 12 12 12 12 12 12 12 12 180
483 3 3 121212 121212 121212153
48 3 3 3 3 3 3 3 12 12 12 12 12 117
48 — — 48 3 3 3 3 3 3 3 3 10 120
48 — — 48 12 12 12 12 3 3 3 3 10 156
48 — — 48 12 12 12 12 12 12 12 12 10 192
48——48——48 —3 3 3 3 7 156
48——48 ——48 —1212 12127 192
48 — — 48 — — 48 — — 48 — — 4 192
STS-192
Available
Bandwidth
(when
installing
additional
SFPs from
the bottom
port to the
top port)1
3333 333 3—48——972
3 3 3 3 12 12 12 12 — 48 — — 9 108
3 121212 121212 12—48 ——9 135
12 12 12 12 12 12 12 12 — 48 — — 9 144
12 12 12 12 3 3 3 3 — 48 — — 9 108
12 3 3 3 3 3 3 3 — 48 — — 9 81
3 3 3 3 — — 48 — — 48 — — 6 108
3 121212——48 ——48 ——6 135
12 12 12 12 — — 48 — — 48 — — 6 144
123 3 3 ——48 ——48 ——6 117
3 ——48 ——48 — —48 — —4 147
12 — — 48 — — 48 — — 48 — — 4 156
1. If the MRC-12 card is initially populated with OC-3/12 on all its 12 ports, you can later add OC-48 SFPs on that card from top port to bottom port or from
bottom port to top port. The maximum available bandwidth usage is different for these two cases.
Table 4-20 Line Rate Configurations Per 15454_MRC-12 Port, Based on Available Bandwidth (continued)
MRC-12 Port
Number1234 567 8 9101112
Ports
Used
Total
STSs

4-46
Cisco ONS 15454 Reference Manual, R8.5.x
78-18106-01
Chapter 4 Optical Cards
4.18.4 15454_MRC-12 Port-Level Indicators
4.18.4 15454_MRC-12 Port-Level Indicators
Each port has an Rx indicator. The LED flashes green if the port is receiving a signal, and it flashes red
if the port is not receiving a signal.
You can also find the status of the 15454_MRC-12 card ports by using the LCD screen on the ONS 15454
fan-tray assembly. Use the LCD to view the status of any port or card slot; the screen displays the number
and severity of alarms for a given port or slot. Refer to the Cisco ONS 15454 Troubleshooting Guide for
a complete description of the alarm messages.
4.19 MRC-2.5G-4 Multirate Card
Note For hardware specifications, see the “A.6.17 15454_MRC-12 Card Specifications” section on
page A-44. See Table 4-2 on page 4-5 for optical card compatibility.
The MRC-2.5G-4 multirate card provides up to four OC-3/STM-1 ports, four OC-12/STM-4 ports, or
one OC-48/STM-16 ports using small form-factor pluggables (SFPs), in various combinations of line
rates. All ports are Telcordia GR-253 compliant. The SFP optics can use SR, IR, LR, coarse wavelength
division multiplexing (CWDM), and DWDM SFPs to support unrepeated spans. See the “4.21 Optical
Card SFPs and XFPs” section on page 4-52 for more information about SFPs.
The ports operate at up to 2488.320 Mbps over a single-mode fiber. The MRC-2.5G-4 card has four
physical connector adapters with two fibers per connector adapter (Tx and Rx). The card supports VT
payloads, STS-1 payloads, and concatenated payloads at STS-3c, STS-6c, STS-9c, STS-12c, STS-18c,
STS-24c, STS-36c, or STS-48c signal levels. It is fully interoperable with the ONS 15454 G-Series
Ethernet cards.
Each MRC-2.5G-4 port contains a transmit and receive connector (labeled) on the card faceplate. The
card supports 1+1 unidirectional and bidirectional facility protection. It also supports 1+1 protection in
four-fiber BLSR applications where both span switching and ring switching might occur. You can
provision this card as part of an BLSR, path protection, or 1+1 linear configuration. The MRC-2.5G-4
card also supports optimized 1+1 protection when used with OC-3 SFPs.
Table 4-21 15454_MRC-12 Card-Level Indicators
Card-Level LED Description
Red FAIL LED The red FAIL LED indicates that the card’s processor is not ready. This LED
is on during reset. The FAIL LED flashes during the boot process. Replace
the card if the red FAIL LED persists.
ACT/STBY LED
Green (Active)
Amber (Standby)
If the ACT/STBY LED is green, the card is operational and ready to carry
traffic. If the ACT/STBY LED is amber, the card is operational and in
standby (protect) mode or is part of an active ring switch (BLSR).
Amber SF LED The amber SF LED indicates a signal failure or condition such as LOS, LOF,
or high BERs on one or more of the card’s ports. The amber SF LED is also
on if the transmit and receive fibers are incorrectly connected. If the fibers
are properly connected and the link is working, the light turns off.

4-47
Cisco ONS 15454 Reference Manual, R8.5.x
78-18106-01
Chapter 4 Optical Cards
4.19 MRC-2.5G-4 Multirate Card
Note 1+1 protection must be configured between the same equipment type, using the same port number and
line rate.
Note Longer distances are possible in an amplified system using dispersion compensation.
Figure 4-22 shows the MRC-2.5G-4 faceplate and block diagram.
Figure 4-22 MRC-2.5G-4 Card Faceplate and Block Diagram
159815
OC-3/12/48
(STM-1/4/16) Port 1
SFP Optical XCVR
OC-3/12
(STM-1/4/) Port 2
SFP Optical XCVR
OC-3/12
(STM-1/4) Port 3
SFP Optical XCVR
OC-3/12
(STM-1/4/16) Port 4
SFP Optical XCVR
Main SCL Intfc.
Protect SCL Intfc.
Amazon
ASIC
B
a
c
k
p
l
a
n
e
Main
iBPIA
Protect
iBPIA
Processor
Flash
Memory
2
3
4
1

4-48
Cisco ONS 15454 Reference Manual, R8.5.x
78-18106-01
Chapter 4 Optical Cards
4.19.1 Slot Compatibility by Cross-Connect Card
4.19.1 Slot Compatibility by Cross-Connect Card
You can install MRC-2.5G-4 cards in Slots 1 through 6 and 12 through 17 with an XCVT, XC10G, or
XC-VXC-10G.
Note The MRC-2.5G-4 card supports an errorless software-initiated cross-connect card switch when used in
a shelf equipped with XC-VXC-10G and TCC2/TCC2P cards.
The maximum bandwidth of the MRC-2.5G-4 card is determined by the cross-connect card, as shown in
Table 4-22.
4.19.2 Ports and Line Rates
Total MRC-2.5G-4 card bandwidth cannot exceed OC-48/STM-16, so there are some limitations on
which SFP ports can be used as OC-3/STM-1, OC-12/STM-4, and OC-48/STM-16.
The following rules apply for port bandwidth allocation:
• STS-12 maximum backplane bandwidth
–
Port 1 is the only port that is usable as an OC-12/STM-4. If Port 1 is used as an OC-12/STM-4,
all other ports are disabled.
–
Each of the four ports can be used as OC-3/STM-1.
• STS-48 maximum backplane bandwidth
–
Port 1 is the only port that is usable as an OC-48/STM-16. If Port 1 is used as an
OC-48/STM-16, all other ports are disabled.
–
Mixed OC-3/STM-1 and OC-12/STM-4 configurations are supported. All possible
permutations are not covered in this reference section.
Table 4-22 Maximum Bandwidth by Shelf Slot for the MRC-2.5G-4 in Different Cross-Connect
Configurations
XC Card Type
Maximum Bandwidth
in Slots 1 through 4
and 14 through 17
Maximum Bandwidth
in Slots 5, 6, 12, or 13
XCVT OC-12 OC-48
XC10G/XC-VXC-10G OC-48 OC-48

4-49
Cisco ONS 15454 Reference Manual, R8.5.x
78-18106-01
Chapter 4 Optical Cards
4.19.3 MRC-2.5G-4 Card-Level Indicators
Table 4-23 shows the 15454_MRC-4 port availability and line rate for each port, based on total available
bandwidth. To use the table, go to the rows for the bandwidth that you have available, as determined in
Table 4-22. Each row indicates what line rate can be provisioned for each port (identified in the MCR-4
Port Number row). The Ports Used column shows the total number of ports that can be used with each
bandwidth scheme.
With the MRC-4 card, you can have a maximum of 16 combinations of STS-48 available bandwidths with the OC-12 and OC-3
port rates.
4.19.3 MRC-2.5G-4 Card-Level Indicators
Table 4-21 describes the three card-level LEDs on the MRC-2.5G-4 card.
4.19.4 MRC-2.5G-4 Port-Level Indicators
Each port has an Rx indicator. The LED flashes green if the port is receiving a signal, and it flashes red
if the port is not receiving a signal.
You can also find the status of the MRC-2.5G-4 card ports by using the LCD screen on the ONS 15454
fan-tray assembly. Use the LCD to view the status of any port or card slot; the screen displays the number
and severity of alarms for a given port or slot. Refer to the Cisco ONS 15454 Troubleshooting Guide for
a complete description of the alarm messages.
Table 4-23 Line Rate Configurations Per 15454_MRC- 4 Port, Based on Available Bandwidth
MRC-4 Port Number1234Ports UsedTotal STSs
Permitted Rate(s) OC-3
OC-12
OC-48
OC-3
OC-12
OC-3
OC-12
OC-3
OC-12
——
STS-12 Available
Bandwidth
12
3
—
3
—
3
—
3
1
4
12
12
STS-48 Available
Bandwidth
48
12/3
—
12/3
—
12/3
—
12/3
1
4
48
Table 4-24 MRC-2.5G-4 Card-Level Indicators
Card-Level LED Description
Red FAIL LED The red FAIL LED indicates that the card’s processor is not ready. This LED
is on during reset. The FAIL LED flashes during the boot process. Replace
the card if the red FAIL LED persists.
ACT/STBY LED
Green (Active)
Amber (Standby)
If the ACT/STBY LED is green, the card is operational and ready to carry
traffic. If the ACT/STBY LED is amber, the card is operational and in
standby (protect) mode or is part of an active ring switch (BLSR).
Amber SF LED The amber SF LED indicates a signal failure or condition such as LOS, LOF,
or high BERs on one or more of the card’s ports. The amber SF LED is also
on if the transmit and receive fibers are incorrectly connected. If the fibers
are properly connected and the link is working, the light turns off.

4-50
Cisco ONS 15454 Reference Manual, R8.5.x
78-18106-01
Chapter 4 Optical Cards
4.20 OC192SR1/STM64IO Short Reach and OC192/STM64 Any Reach Cards
4.20 OC192SR1/STM64IO Short Reach and OC192/STM64 Any
Reach Cards
Note For hardware specifications, see the “A.6.19 OC192SR1/STM64IO Short Reach Card Specifications”
section on page A-47 and the “A.6.20 OC192/STM64 Any Reach Card Specifications” section on
page A-47. See Table 4-2 on page 4-5 for optical card compatibility.
The OC192SR1/STM64IO Short Reach and OC192/STM64 Any Reach cards each provide a single
OC-192/STM-64 interface, as follows:
• OC192SR1/STM64IO Short Reach card (SR-1)
• OC192/STM-64 Any Reach card (SR-1, IR-2, and LR-2)
In CTC, these cards are referred to as “OC192-XFP” cards.
The interface operates at 9.952 Gbps over single-mode fiber spans and can be provisioned for both
concatenated and nonconcatenated payloads on a per STS-1/VC-4 basis. Specification references can be
found for the OC-192/STM-64 interface in ITU-T G.691, ITU-T G.693, and ITU-T G.959.1, and
Telcordia GR-253.
The optical interface uses a 10-Gbps Form-factor Pluggable (XFP) optical transceiver that plugs into a
receptacle on the front of the card. The OC192SR1/STM64IO Short Reach card is used only with an
SR-1 XFP, while the OC192/STM-64 Any Reach card can be provisioned for use with an SR-1, IR-2,
LR-2, or DWDM XFP module. The XFP SR, IR, and LR interfaces each provide one bidirectional
OC192/STM64 interface compliant with the recommendations defined by ITU-T G.91. SR-1 is
compliant with ITU-T I-64.1, IR-2 is compliant with ITU G.691 S-64.2b, and LR-2 is compliant with
ITU G.959.1 P1L1-2D2.
The cards are used only in Slots 5, 6, 12, and 13. and only with 10-Gbps cross-connect cards, such as
the XC10G and XC-VXC-10G.
Note The OC192SR1/STM64IO Short Reach and OC192/STM64 Any Reach cards support an errorless
software-initiated cross-connect card switch when used in a shelf equipped with XC-VXC-10G and
TCC2/TCC2P cards.
Figure 4-23 shows the faceplates and block diagram for the two cards.

4-51
Cisco ONS 15454 Reference Manual, R8.5.x
78-18106-01
Chapter 4 Optical Cards
4.20 OC192SR1/STM64IO Short Reach and OC192/STM64 Any Reach Cards
Figure 4-23 OC192SR1/STM64IO Short Reach and OC192/STM64 Any Reach Card Faceplates and
Block Diagram
The cards’ spans depend on the XFP module that is used:
• A card using the SR-1 XFP is intended to be used in applications requiring 10-Gbps transport with
unregenerated spans of up to 2.0 km.
• A card using the IR-2 XFP is intended to be used in applications requiring 10-Gbps transport with
unregenerated spans of up to 40 km.
• A card using the LR-2 XFP is intended to be used in applications requiring 10-Gbps transport with
unregenerated spans of up to 80 km.
XFP
Serial
EEPROM
FLASH
DDR
SDRAM
Transport OH
Processor
and Backplane I/F
uP ID
Main
IBPIA
OC-192
B
a
c
k
p
l
a
n
e
FAIL
ACT/STBY
OC192
STM64
ANY
REACH
OC192SR1
STM64IO
SHORT
REACH
SF
T
x
1
R
x
FAIL
ACT/STBY
SF
T
x
1
R
x
Protect
IBPIA
I2C
Mux
134347

4-52
Cisco ONS 15454 Reference Manual, R8.5.x
78-18106-01
Chapter 4 Optical Cards
4.20.1 OC192SR1/STM64IO Short Reach and OC192/STM64 Any Reach Card-Level Indicators
4.20.1 OC192SR1/STM64IO Short Reach and OC192/STM64 Any Reach
Card-Level Indicators
Table 4-25 describes the three card-level LEDs on the OC192SR1/STM64IO Short Reach and
OC192/STM64 Any Reach cards.
4.20.2 OC192SR1/STM64IO Short Reach and OC-192/STM-64 Any Reach
Port-Level Indicators
You can find the status of the OC192SR1/STM64IO Short Reach and OC192/STM64 Any Reach card
ports by using the LCD screen on the ONS 15454 fan-tray assembly. Use the LCD to view the status of
any port or card slot; the screen displays the number and severity of alarms for a given port or slot. Refer
to the Cisco ONS 15454 Troubleshooting Guide for a complete description of the alarm messages.
4.21 Optical Card SFPs and XFPs
The ONS 15454 optical cards use industry-standard SFPs and XFP modular receptacles.
Currently, the only optical cards that use SFPs and XFPs are the 15454_MRC-12, MRC-2.5G-4,
OC192SR1/STM64IO Short Reach, and OC192/STM64 Any Reach cards.
For all optical cards, the type of SFP or XFP plugged into the card is displayed in CTC and TL1. Cisco
offers SFPs and XFPs as separate orderable products.
4.21.1 Compatibility by Card
Table 4-26 lists Cisco ONS 15454 optical cards and their compatible SFPs and XFPs.
Caution Only use SFPs and XFPs certified for use in Cisco Optical Networking Systems (ONSs). The qualified
Cisco SFP and XFP pluggable module’s top assembly numbers (TANs) are provided in Table 4-26.
Table 4-25 OC192SR1/STM64IO Short Reach and OC192/STM64 Any Reach Card-Level Indicators
Card-Level LED Description
Red FAIL LED The red FAIL LED indicates that the card’s processor is not ready. This LED
is on during reset. The FAIL LED flashes during the boot process. Replace
the card if the red FAIL LED persists.
ACT/STBY LED
Green (Active)
Amber (Standby)
If the ACT/STBY LED is green, the card is operational and ready to carry
traffic. If the ACT/STBY LED is amber, the card is operational and in
standby (protect) mode or is part of an active ring switch (BLSR).
Amber SF LED The amber SF LED indicates a signal failure or condition such as LOS, LOF,
or high BERs on one or more of the card’s ports. The amber SF LED is also
on if the transmit and receive fibers are incorrectly connected. If the fibers
are properly connected and the link is working, the light turns off.

4-53
Cisco ONS 15454 Reference Manual, R8.5.x
78-18106-01
Chapter 4 Optical Cards
4.21.1 Compatibility by Card
SFPs that are LED based do not support the Optical power transmitted (OPT) and laser bias current
(LBC) optical parameters. Table 4-27 lists the LED based SFPs.
Table 4-26 SFP and XFP Card Compatibility
Card
Compatible SFPs and XFPs
(Cisco Product ID)
Cisco Top Assembly Number
(TAN)
15454_MRC-12 and MRC-2.5G-4
(ONS 15454 SONET/SDH)
ONS-SC-2G-28.7=1 through
ONS-SC-2G-60.6=
ONS_SE-155-1470= through
ONS-SE-155-1610=
ONS-SE-622-1470= through
ONS-SE-622-1610=
ONS-SI-155-I1=
ONS-SI-155-L1=
ONS-SI-155-L2=
ONS-SI-2G-S1=
ONS-SI-2G-I1=
ONS-SI-2G-L1=
ONS-SI-2G-L2=
ONS-SI-622-I1=
ONS-SI-622-L1=
ONS-SI-622-L2=
ONS-SI-155-SR-MM=
ONS-SI-622-SR-MM=
ONS-SC-Z3-1470=
ONS-SC-Z3-1490=
ONS-SC-Z3-1510=
ONS-SC-Z3-1530=
ONS-SC-Z3-1550=
ONS-SC-Z3-1570=
ONS-SC-Z3-1590=
ONS-SC-Z3-1610=
ONS-SE-Z1=
ONS-SC-155-EL=
1. ONS-SC-2G-28.7, ONS-SC-2G-33.4, ONS-SC-2G-41.3, ONS-SC-2G-49.3, and ONS-SC-2G-57.3 are supported from
Release 8.5 and later.
10-2307-02, 10-2155-01 through
10-2186-01
10-1996-01 through
10-2003-01
10-2004-01 through
10-2011-01
10-1938-01
10-1957-01
10-1937-01
10-1992-01
10-1993-01
10-2102-01
10-1990-01
10-1956-01
10-1958-01
10-1936-01
10-2279-01
10-2280-01
10-2285-01
10-2286-01
10-2287-01
10-2288-01
10-2289-01
10-2290-01
10-2291-01
10-2292-01
10-1971-01
10-2302-01
OC192SR1/STM64IO Short Reach
(ONS 15454 SONET/SDH)2
2. This card is designated as OC192-XFP in CTC
ONS-XC-10G-S1 10-2012-01
OC192/STM64 Any Reach
(ONS 15454 SONET/SDH)1
ONS-XC-10G-S1
ONS-XC-10G-I2
ONS-XC-10G-L2
ONS-XC-10G-30.3= through
ONS-XC-10G-61.4=
10-2012-01
10-2193-01
10-2194-01
10-2347-01 through
10-2309-01

4-54
Cisco ONS 15454 Reference Manual, R8.5.x
78-18106-01
Chapter 4 Optical Cards
4.21.2 SFP Description
4.21.2 SFP Description
SFPs are integrated fiber optic transceivers that provide high-speed serial links from a port or slot to the
network. Various latching mechanisms can be utilized on the modules. There is no correlation between
the type of latch to the model type (such as SX or LX/LH) or technology type (such as Gigabit Ethernet).
See the label on the SFP for technology type and model. Three latch types are available: mylar
(Figure 4-24), actuator/button (Figure 4-25), and bail clasp (Figure 4-26).
Figure 4-24 Mylar Tab SFP
Figure 4-25 Actuator/Button SFP
Figure 4-26 Bail Clasp SFP
SFP dimensions are:
Table 4-27 LED Based SFPs
SFPs (Cisco Product ID) Cisco Top Assembly Number (TAN)
ONS-SI-155-SR-MM SFP 10-2279-01
ONS-SI-622-SR-MM SFP 10-2280-01
ONS-SE-100-FX 10-2212-01
ONS-SI-100-FX 10-2350-01
63065
63066
63067

4-55
Cisco ONS 15454 Reference Manual, R8.5.x
78-18106-01
Chapter 4 Optical Cards
4.21.3 XFP Description
• Height 0.03 in. (8.5 mm)
• Width 0.53 in. (13.4 mm)
• Depth 2.22 in. (56.5 mm)
SFP temperature ranges are:
• COM—Commercial operating temperature range: 23 to 158 degrees Fahrenheit (–5 to 70 degrees
Celsius)
• EXT—Extended operating temperature range: 23 to185 degrees Fahrenheit (–5to 85 degrees
Celsius)
• IND—Industrial operating temperature range: –40 to 185 degrees Fahrenheit (–40 to 85 degrees
Celsius)
4.21.3 XFP Description
The 10-Gbps 1310-nm and 1550-nm XFP transceivers are integrated fiber optic transceivers that provide
high-speed serial links at the following signaling rates: 9.95 Gbps, 10.31 Gbps, and 10.51 Gbps. The
XFP integrates the receiver and transmit path. The transmit side recovers and retimes the 10-Gbps serial
data and passes it to a laser driver. The laser driver biases and modulates a 1310-nm or 1550-nm
distributed feedback (DFB) laser, enabling data transmission over single-mode fiber (SMF) through an
LC connector. The receive side recovers and retimes the 10-Gbps optical data stream from a
positive-intrinsic-negative (PIN) photodetector, transimpedance amplifier and passes it to an output
driver.
The XFP module uses the bail clasp latching mechanism, shown unlatched in Figure 4-27 and latched in
Figure 4-28. See the label on the XFP for technology type and model.
Figure 4-27 Bail Clasp XFP (Unlatched)
Figure 4-28 Bail Clasp XFP (Latched)
XFP dimensions are:
• Height 0.33 in. (8.5 mm)
115720
115719

4-56
Cisco ONS 15454 Reference Manual, R8.5.x
78-18106-01
Chapter 4 Optical Cards
4.21.4 PPM Provisioning
• Width 0.72 in. (18.3 mm)
• Depth 3.1 in. (78 mm)
XFP temperature ranges are:
• COM—Commercial operating temperature range: 23 to 158 degrees Fahrenheit (–5 to 70 degrees
Celsius)
• EXT—Extended operating temperature range: 23 to185 degrees Fahrenheit (–5to 85 degrees
Celsius)
• IND—Industrial operating temperature range: –40 to 185 degrees Fahrenheit (–40 to 85 degrees
Celsius)
4.21.4 PPM Provisioning
SFPs and XFPs are known as pluggable-port modules (PPMs) in CTC. Multirate PPMs for the
15454_MRC-12 card can be provisioned for different line rates in CTC. For more information about
provisioning PPMs, refer to the Cisco ONS 15454 Procedure Guide.

CHAPTER
5-1
Cisco ONS 15454 Reference Manual, R8.5.x
78-18106-01
5
Ethernet Cards
Note The terms "Unidirectional Path Switched Ring" and "UPSR" may appear in Cisco literature. These terms
do not refer to using Cisco ONS 15xxx products in a unidirectional path switched ring configuration.
Rather, these terms, as well as "Path Protected Mesh Network" and "PPMN," refer generally to Cisco's
path protection feature, which may be used in any topological network configuration. Cisco does not
recommend using its path protection feature in any particular topological network configuration.
The Cisco ONS 15454 integrates Ethernet into a SONET platform through the use of Ethernet cards.
This chapter describes the E-Series, G-Series, ML-Series, and CE-Series Ethernet cards. For installation
and card turn-up procedures, refer to the Cisco ONS 15454 Procedure Guide. For ML-Series
configuration information, refer to the Cisco ONS 15454 and Cisco ONS 15454 SDH Ethernet Card
Software Feature and Configuration Guide.
Chapter topics include:
• 5.1 Ethernet Card Overview, page 5-2
• 5.2 E100T-12 Card, page 5-4
• 5.3 E100T-G Card, page 5-6
• 5.4 E1000-2 Card, page 5-9
• 5.5 E1000-2-G Card, page 5-11
• 5.6 G1000-4 Card, page 5-14
• 5.7 G1K-4 Card, page 5-16
• 5.8 ML100T-12 Card, page 5-19
• 5.9 ML100X-8 Card, page 5-21
• 5.10 ML1000-2 Card, page 5-23
• 5.11 ML-MR-10 Card, page 5-25
• 5.12 CE-100T-8 Card, page 5-28
• 5.13 CE-1000-4 Card, page 5-30
• 5.14 CE-MR-10 Card, page 5-34
• 5.15 Ethernet Card GBICs and SFPs, page 5-36

5-2
Cisco ONS 15454 Reference Manual, R8.5.x
78-18106-01
Chapter 5 Ethernet Cards
5.1 Ethernet Card Overview
5.1 Ethernet Card Overview
The card overview section summarizes the Ethernet card functions and provides the software
compatibility for each card.
Note Each card is marked with a symbol that corresponds to a slot (or slots) on the ONS 15454 shelf assembly.
The cards are then installed into slots displaying the same symbols. Refer to the Cisco ONS 15454
Procedure Guide for a list of slots and symbols.
5.1.1 Ethernet Cards
Table 5-1 lists the Cisco ONS 15454 Ethernet cards.
Table 5-1 Ethernet Cards for the ONS 15454
Card Port Description For Additional Information...
E100T-12 The E100T-12 card provides 12 switched, autosensing,
10/100BaseT Ethernet ports and is compatible with the
XCVT card.
See the “5.2 E100T-12 Card”
section on page 5-4.
E100T-G The E100T-G card provides 12 switched, autosensing,
10/100BaseT Ethernet ports and is compatible with the
XC10G and XC-VXC-10G cards.
See the “5.3 E100T-G Card”
section on page 5-6.
E1000-2 The E1000-2 card provides two IEEE-compliant,
1000-Mbps ports. Gigabit Interface Converters
(GBICs) are separate.
See the “5.4 E1000-2 Card”
section on page 5-9.
E1000-2-G The E1000-2-G card provides two IEEE-compliant,
1000-Mbps ports. GBICs are separate. The E1000-2-G
card is compatible with the XC10G and XC-VXC-10G
cards.
See the “5.5 E1000-2-G Card”
section on page 5-11.
G1000-4 The G1000-4 card provides four IEEE-compliant,
1000-Mbps ports. GBICs are separate. The G1000-4
requires the XC10G card.
See the “5.6 G1000-4 Card”
section on page 5-14
G1K-4 The G1K-4 card provides four IEEE-compliant,
1000-Mbps ports. GBICs are separate. The G1K-4 card
is functionally identical to the G1000-4 card, but can
operate with XCVT, XC10G and XC-VXC-10G
cross-connect cards.
See the “5.7 G1K-4 Card”
section on page 5-16.
M100T-12 The ML100T-12 card provides 12 switched,
autosensing, 10/100Base-T Ethernet ports.
See the “5.8 ML100T-12
Card” section on page 5-19.
M100X-8 The ML100X-8 card provides eight switched,
100BaseFX Ethernet ports.
See the “5.9 ML100X-8 Card”
section on page 5-21.
M1000-2 The ML1000-2 card provides two IEEE-compliant,
1000-Mbps ports. Small Form-factor Pluggable (SFP)
connectors are separate.
See the “5.10 ML1000-2
Card” section on page 5-23.

5-3
Cisco ONS 15454 Reference Manual, R8.5.x
78-18106-01
Chapter 5 Ethernet Cards
5.1.2 Card Compatibility
5.1.2 Card Compatibility
Table 5-2 lists the CTC software compatibility for each Ethernet card.
Note “Yes” indicates that this card is fully or partially supported by the indicated software release. Refer to
the individual card reference section for more information about software limitations for this card.
ML-MR-10 The ML-MR-10 card is a ten-port multilayer Ethernet
card. The Ethernet ports support speeds of 10 Mbps,
100 Mbps, or 1000 Mbps through pluggable SFPs.
See the “5.11 ML-MR-10
Card” section on page 5-25.
CE-100T-8 The CE-100T-8 card provides eight IEEE-compliant,
10/100-Mbps ports. The CE-100T-8 can operate with
the XC10G, XC-VXC-10G, or XCVT cross-connect
cards.
See the “5.12 CE-100T-8
Card” section on page 5-28.
CE-MR-10 The CE-MR-10 card is a ten-port Ethernet card. The
Ethernet ports support speeds of 10 Mbps, 100 Mbps,
or 1000 Mbps through pluggable SFPs.
See the “5.14 CE-MR-10
Card” section on page 5-34.
CE-1000-4 The CE-1000-4 card provides four IEEE-compliant,
1000-Mbps ports. The CE-1000-4 card can operate
with the XC10G, XC-VXC-10G, or XCVT
cross-connect cards.
See the “5.13 CE-1000-4
Card” section on page 5-30.
CE-MR-10 The CE-MR-10 card provides ten IEEE-compliant,
10/100/1000-Mbps ports. The CE-MR-10 card can
operate with the XC10G, XC-VXC-10G, or XCVT
cross-connect cards.
See the “5.14 CE-MR-10
Card” section on page 5-34.
Table 5-1 Ethernet Cards for the ONS 15454 (continued)
Card Port Description For Additional Information...
Table 5-2 Ethernet Card Software Compatibility
Ethernet
Cards R2.2.2 R3.0.1 R3.1 R3.2 R3.3 R3.4 R4.0 R4.1 R4.5 R4.6 R4.7 R5.0 R6.0 R7.0 R7.2 R8.0 R8.5
E100T-12 Yes Yes Yes Yes Yes Yes Yes Yes — Yes — Yes Yes Yes Yes Yes Yes
E1000-2 Yes Yes Yes Yes Yes Yes Yes Yes — Yes — Yes Yes Yes Yes Yes Yes
E100T-G Yes Yes Yes Yes Yes Yes Yes Yes — Yes — Yes Yes Yes Yes Yes Yes
E1000-2-G Yes Yes Yes Yes Yes Yes Yes Yes — Yes — Yes Yes Yes Yes Yes Yes
G1000-4 — — — Yes Yes Yes Yes Yes — Yes — Yes Yes Yes Yes Yes Yes
G1K-4 — — — Yes Yes Yes Yes Yes — Yes — Yes Yes Yes Yes Yes Yes
ML100T-12 — — ————YesYes—Yes—YesYesYesYesYesYes
ML100X-8 — — ——————————YesYesYesYesYes
ML1000-2 — — ————YesYes—Yes—YesYesYesYesYesYes
ML-MR-10 — — ——————————————Yes
CE-100T-8 — — —————————YesYesYesYesYesYes

5-4
Cisco ONS 15454 Reference Manual, R8.5.x
78-18106-01
Chapter 5 Ethernet Cards
5.2 E100T-12 Card
5.2 E100T-12 Card
Note For hardware specifications, see the “A.7.1 E100T-12 Card Specifications” section on page A-48.
The ONS 15454 uses E100T-12 cards for Ethernet (10 Mbps) and Fast Ethernet (100 Mbps). Each card
provides 12 switched, IEEE 802.3-compliant, 10/100BaseT Ethernet ports that can independently detect
the speed of an attached device (autosense) and automatically connect at the appropriate speed. The ports
autoconfigure to operate at either half or full duplex and determine whether to enable or disable flow
control. You can also configure Ethernet ports manually. Figure 5-1 shows the faceplate and a block
diagram of the card.
CE-1000-4 — — ———————————YesYesYesYes
CE-MR-10 — — ——————————————Yes
Table 5-2 Ethernet Card Software Compatibility (continued)
Ethernet
Cards R2.2.2 R3.0.1 R3.1 R3.2 R3.3 R3.4 R4.0 R4.1 R4.5 R4.6 R4.7 R5.0 R6.0 R7.0 R7.2 R8.0 R8.5

5-5
Cisco ONS 15454 Reference Manual, R8.5.x
78-18106-01
Chapter 5 Ethernet Cards
5.2.1 Slot Compatibility
Figure 5-1 E100T-12 Faceplate and Block Diagram
The E100T-12 Ethernet card provides high-throughput, low-latency packet switching of Ethernet traffic
across a SONET network while providing a greater degree of reliability through SONET self-healing
protection services. This Ethernet capability enables network operators to provide multiple
10/100-Mbps access drops for high-capacity customer LAN interconnects, Internet traffic, and cable
modem traffic aggregation. It enables the efficient transport and co-existence of traditional time-division
multiplexing (TDM) traffic with packet-switched data traffic.
Each E100T-12 card supports standards-based, wire-speed, Layer 2 Ethernet switching between its
Ethernet interfaces. The IEEE 802.1Q tag logically isolates traffic (typically subscribers). IEEE 802.1Q
also supports multiple classes of service.
5.2.1 Slot Compatibility
You can install the E100T-12 card in Slots 1 to 6 and 12 to 17. Multiple E-Series Ethernet cards installed
in an ONS 15454 can act independently or as a single Ethernet switch. You can create logical SONET
ports by provisioning synchronous transport signal (STS) channels to the packet switch entity within the
ONS 15454. Logical ports can be created with a bandwidth granularity of STS-1. The E100T-12 supports
STS-1, STS-3c, STS-6c, and STS-12c circuit sizes.
10/100
PHYS
A/D Mux
Flash DRAM CPU
Buffer
memory
Control
memory
Ethernet
MACs/switch
61362
FPGA BTC
B
a
c
k
p
l
a
n
e
1
2
3
4
5
6
7
8
9
10
11
12
FAIL
ACT
SF
E100T
12

5-6
Cisco ONS 15454 Reference Manual, R8.5.x
78-18106-01
Chapter 5 Ethernet Cards
5.2.2 E100T-12 Card-Level Indicators
Note When making an STS-12c Ethernet circuit, the E-Series cards must be configured as single-card
EtherSwitch.
5.2.2 E100T-12 Card-Level Indicators
The E100T-12 card faceplate has two card-level LED indicators, described in Table 5-3.
5.2.3 E100T-12 Port-Level Indicators
The E100T-12 card has 12 pairs of LEDs (one pair for each port) to indicate port conditions. Table 5-4
lists the port-level indicators. You can find the status of the E100T-12 card port using the LCD on the
ONS 15454 fan-tray assembly. Use the LCD to view the status of any port or card slot; the screen
displays the number and severity of alarms for a given port or slot.
5.2.4 Cross-Connect Compatibility
The E100T-12 card is compatible with the XCVT card. Do not use the E100T-12 card with the XC10G
and XC-VXC-10G cards.
5.3 E100T-G Card
Note For hardware specifications, see the “A.7.2 E100T-G Card Specifications” section on page A-49.
Table 5-3 E100T-12 Card-Level Indicators
Card-Level Indicators Description
FAIL LED (Red) The red FAIL LED indicates that the card processor is not ready or that a
catastrophic software failure occurred on the E100T-12 card. As part of the
boot sequence, the FAIL LED is on until the software deems the card
operational.
ACT LED (Green) The green ACT LED provides the operational status of the E100T-12. If the
ACT LED is green, it indicates that the E100T-12 card is active and the
software is operational.
SF LED Not used.
Table 5-4 E100T-12 Port-Level Indicators
LED State Description
Amber The port is active (transmitting and receiving data).
Solid green The link is established.
Off The connection is inactive, or traffic is unidirectional.

5-7
Cisco ONS 15454 Reference Manual, R8.5.x
78-18106-01
Chapter 5 Ethernet Cards
5.3 E100T-G Card
The ONS 15454 uses E100T-G cards for Ethernet (10 Mbps) and Fast Ethernet (100 Mbps). Each card
provides 12 switched, IEEE 802.3-compliant, 10/100BaseT Ethernet ports that can independently detect
the speed of an attached device (autosense) and automatically connect at the appropriate speed. The ports
autoconfigure to operate at either half or full duplex and determine whether to enable or disable flow
control. You can also configure Ethernet ports manually. Figure 5-2 shows the faceplate and a block
diagram of the card.
Figure 5-2 E100T-G Faceplate and Block Diagram
The E100T-G Ethernet card provides high-throughput, low-latency packet switching of Ethernet traffic
across a SONET network while providing a greater degree of reliability through SONET self-healing
protection services. This Ethernet capability enables network operators to provide multiple 10/100 Mbps
access drops for high-capacity customer LAN interconnects, Internet traffic, and cable modem traffic
aggregation. It enables the efficient transport and co-existence of traditional TDM traffic with
packet-switched data traffic.
Each E100T-G card supports standards-based, wire-speed, Layer 2 Ethernet switching between its
Ethernet interfaces. The IEEE 802.1Q tag logically isolates traffic (typically subscribers). IEEE 802.1Q
also supports multiple classes of service.
Note When making an STS-12c Ethernet circuit, the E-Series cards must be configured as single-card
EtherSwitch.
10/100
PHYS
A/D Mux
Flash DRAM CPU
Buffer
memory
Control
memory
Ethernet
MACs/switch
61877
FPGA BTC
B
a
c
k
p
l
a
n
e
1
2
3
4
5
6
7
8
9
10
11
12
FAIL
ACT
SF
E100T-G

5-8
Cisco ONS 15454 Reference Manual, R8.5.x
78-18106-01
Chapter 5 Ethernet Cards
5.3.1 Slot Compatibility
5.3.1 Slot Compatibility
You can install the E100T-G card in Slots 1 to 6 and 12 to 17. Multiple E-Series Ethernet cards installed
in an ONS 15454 can act independently or as a single Ethernet switch. You can create logical SONET
ports by provisioning a number of STS channels to the packet switch entity within the ONS 15454.
Logical ports can be created with a bandwidth granularity of STS-1. The ONS 15454 supports STS-1,
STS-3c, STS-6c, or STS-12c circuit sizes.
5.3.2 E100T-G Card-Level Indicators
The E100T-G card faceplate has two card-level LED indicators, described in Table 5-5.
5.3.3 E100T-G Port-Level Indicators
The E100T-G card has 12 pairs of LEDs (one pair for each port) to indicate port conditions (Table 5-6).
You can find the status of the E100T-G card port using the LCD screen on the ONS 15454 fan-tray
assembly. Use the LCD to view the status of any port or card slot; the screen displays the number and
severity of alarms for a given port or slot.
5.3.4 Cross-Connect Compatibility
The E100T-G card is compatible with the XCVT, XC10G and XC-VXC-10G cards.
Table 5-5 E100T-G Card-Level Indicators
Card-Level Indicators Description
FAIL LED (Red) The red FAIL LED indicates that the card processor is not ready or that a
catastrophic software failure occurred on the E100T-G card. As part of the
boot sequence, the FAIL LED is turned on until the software deems the card
operational.
ACT LED (Green) The green ACT LED provides the operational status of the E100T-G. If the
ACT LED is green it indicates that the E100T-G card is active and the
software is operational.
SF LED Not used.
Table 5-6 E100T-G Port-Level Indicators
LED State Description
Yellow (Active) Port is active (transmitting or receiving data). By default, indicates the
transmitter is active but can be software controlled to indicate link status,
duplex status, or receiver active.
Solid Green (Link) Link is established. By default, indicates the link for this port is up, but can
be software controlled to indicate duplex status, operating speed, or
collision.

5-9
Cisco ONS 15454 Reference Manual, R8.5.x
78-18106-01
Chapter 5 Ethernet Cards
5.4 E1000-2 Card
5.4 E1000-2 Card
Note For hardware specifications, see the “A.7.3 E1000-2 Card Specifications” section on page A-49.
The ONS 15454 uses E1000-2 cards for Gigabit Ethernet (1000 Mbps). The E1000-2 card provides two
IEEE-compliant, 1000-Mbps ports for high-capacity customer LAN interconnections. Each port
supports full-duplex operation.
The E1000-2 card uses GBIC modular receptacles for the optical interfaces. For details, see the
“5.15 Ethernet Card GBICs and SFPs” section on page 5-36.
Figure 5-3 shows the card faceplate and a block diagram of the card.
Figure 5-3 E1000-2 Faceplate and Block Diagram
The E1000-2 Gigabit Ethernet card provides high-throughput, low-latency packet switching of Ethernet
traffic across a SONET network while providing a greater degree of reliability through SONET
self-healing protection services. This enables network operators to provide multiple 1000-Mbps access
drops for high-capacity customer LAN interconnects. It enables efficient transport and co-existence of
traditional TDM traffic with packet-switched data traffic.
Gigabit Ethernet
PHYS
A/D Mux
Flash DRAM CPU
Buffer
memory
Control
memory
Ethernet
MACs/switch
61363
FPGA BTC
B
a
c
k
p
l
a
n
e
E1000
2
FAIL
ACT
1
SF
33678 12931
2
RX
TX
RX
TX
ACT/LINK
ACT/LINK

5-10
Cisco ONS 15454 Reference Manual, R8.5.x
78-18106-01
Chapter 5 Ethernet Cards
5.4.1 Slot Compatibility
Each E1000-2 card supports standards-based, Layer 2 Ethernet switching between its Ethernet interfaces
and SONET interfaces on the ONS 15454. The IEEE 802.1Q VLAN tag logically isolates traffic
(typically subscribers).
Multiple E-Series Ethernet cards installed in an ONS 15454 can act together as a single switching entity
or as independent single switches supporting a variety of SONET port configurations.
You can create logical SONET ports by provisioning STS channels to the packet switch entity within the
ONS 15454. Logical ports can be created with a bandwidth granularity of STS-1. The ONS 15454
supports STS-1, STS-3c, STS-6c, or STS-12c circuit sizes.
Note When making an STS-12c circuit, the E-Series cards must be configured as single-card EtherSwitch.
5.4.1 Slot Compatibility
You can install the E1000-2 card in Slots 1 to 6 and 12 to 17. The E1000-2 is compatible with the XCVT
card but not the XC10G or and XC-VXC-10G cards. The E1000-2-G is compatible with the XC10G and
XC-VXC-10G.
5.4.2 E1000-2 Card-Level Indicators
The E1000-2 card faceplate has two card-level LED indicators, described in Table 5-7.
5.4.3 E1000-2 Port-Level Indicators
The E1000-2 card has one bicolor LED per port (Table 5-8). When the LED is solid green, it indicates
that carrier is detected, meaning an active network cable is installed. When the LED is off, it indicates
that an active network cable is not plugged into the port, or the card is carrying unidirectional traffic.
When the LED flashes amber, it does so at a rate proportional to the level of traffic being received and
transmitted over the port.
Table 5-7 E1000-2 Card-Level Indicators
Card-Level Indicators Description
FAIL LED (Red) The red FAIL LED indicates that the card processor is not ready or that a
catastrophic software failure occurred on the E1000-2 card. As part of the
boot sequence, the FAIL LED is turned on until the software deems the card
operational.
ACT LED (Green) The green ACT LED provides the operational status of the E1000-2. When
the ACT LED is green it indicates that the E1000-2 card is active and the
software is operational.
SF LED Not used.

5-11
Cisco ONS 15454 Reference Manual, R8.5.x
78-18106-01
Chapter 5 Ethernet Cards
5.4.4 Cross-Connect Compatibility
5.4.4 Cross-Connect Compatibility
The E1000-2 is compatible with XCVT cards. The XC10G and XC-VXC-10G cards require the
E1000-2-G card.
5.5 E1000-2-G Card
Note For hardware specifications, see the “A.7.4 E1000-2-G Card Specifications” section on page A-49.
The ONS 15454 uses E1000-2-G cards for Gigabit Ethernet (1000 Mbps). The E1000-2-G card provides
two IEEE-compliant, 1000-Mbps ports for high-capacity customer LAN interconnections. Each port
supports full-duplex operation.
The E1000-2-G card uses GBIC modular receptacles for the optical interfaces. For details, see the
“5.15 Ethernet Card GBICs and SFPs” section on page 5-36.
Figure 5-4 shows the card faceplate and a block diagram of the card.
Table 5-8 E1000-2 Port-Level Indicators
LED State Description
Amber The port is active (transmitting and receiving data).
Solid green The link is established.
Off The connection is inactive, or traffic is unidirectional.

5-12
Cisco ONS 15454 Reference Manual, R8.5.x
78-18106-01
Chapter 5 Ethernet Cards
5.5 E1000-2-G Card
Figure 5-4 E1000-2-G Faceplate and Block Diagram
The E1000-2-G Gigabit Ethernet card provides high-throughput, low-latency packet switching of
Ethernet traffic across a SONET network while providing a greater degree of reliability through SONET
self-healing protection services. This enables network operators to provide multiple 1000-Mbps access
drops for high-capacity customer LAN interconnects. It enables efficient transport and co-existence of
traditional TDM traffic with packet-switched data traffic.
Each E1000-2-G card supports standards-based, Layer 2 Ethernet switching between its Ethernet
interfaces and SONET interfaces on the ONS 15454. The IEEE 802.1Q VLAN tag logically isolates
traffic (typically subscribers).
Multiple E-Series Ethernet cards installed in an ONS 15454 can act together as a single switching entity
or as independent single switches supporting a variety of SONET port configurations.
Gigabit Ethernet
PHYS
A/D Mux
Flash DRAM CPU
Buffer
memory
Control
memory
Ethernet
MACs/switch
61878
FPGA BTC
B
a
c
k
p
l
a
n
e
E1000-2-G
FAIL
ACT
1
SF
33678 12931
2
RX
TX
RX
TX
ACT/LINK
ACT/LINK

5-13
Cisco ONS 15454 Reference Manual, R8.5.x
78-18106-01
Chapter 5 Ethernet Cards
5.5.1 E1000-2-G Card-Level Indicators
You can create logical SONET ports by provisioning STS channels to the packet switch entity within the
ONS 15454. Logical ports can be created with a bandwidth granularity of STS-1. The ONS 15454
supports STS-1, STS-3c, STS-6c, or STS-12c circuit sizes.
Note When making an STS-12c Ethernet circuit, the E-Series cards must be configured as a single-card
EtherSwitch.
5.5.1 E1000-2-G Card-Level Indicators
The E1000-2-G card faceplate has two card-level LED indicators, described in Table 5-9.
5.5.2 E1000-2-G Port-Level Indicators
The E1000-2-G card has one bicolor LED per port (Table 5-10). When the green LINK LED is on, carrier
is detected, meaning an active network cable is installed. When the green LINK LED is off, an active
network cable is not plugged into the port, or the card is carrying unidirectional traffic. The amber port
ACT LED flashes at a rate proportional to the level of traffic being received and transmitted over the port.
5.5.3 Cross-Connect Compatibility
The E1000-2-G is compatible with the XCVT, XC10G, and XC-VXC-10G cards. You can install the card
in Slots 1 to 6 and 12 to 17.
Table 5-9 E1000-2-G Card-Level Indicators
Card-Level Indicators Description
FAIL LED (Red) The red FAIL LED indicates that the card processor is not ready or that a
catastrophic software failure occurred on the E1000-2-G card. As part of the
boot sequence, the FAIL LED is turned on until the software deems the card
operational.
ACT LED (Green) The green ACT LED provides the operational status of the E1000-2-G. If the
ACT LED is green it indicates that the E1000-2-G card is active and the
software is operational.
SF LED The SF LED is not used in the current release.
Table 5-10 E1000-2-G Port-Level Indicators
LED State Description
Amber The port is active (transmitting and receiving data).
Solid green The link is established.
Off The connection is inactive, or traffic is unidirectional.

5-14
Cisco ONS 15454 Reference Manual, R8.5.x
78-18106-01
Chapter 5 Ethernet Cards
5.6 G1000-4 Card
5.6 G1000-4 Card
The G1000-4 card requires the XC10G card. The ONS 15454 uses G1000-4 cards for Gigabit Ethernet
(1000 Mbps). The G1000-4 card provides four ports of IEEE-compliant, 1000-Mbps interfaces. Each
port supports full-duplex operation for a maximum bandwidth of OC-48 on each card.
The G1000-4 card uses GBIC modular receptacles for the optical interfaces. For details, see the
“5.15 Ethernet Card GBICs and SFPs” section on page 5-36.
Note Any new features that are available as part of this software release are not enabled for this card.
Figure 5-5 shows the card faceplate and the block diagram of the card.
Figure 5-5 G1000-4 Faceplate and Block Diagram
The G1000-4 Gigabit Ethernet card provides high-throughput, low latency transport of Ethernet
encapsulated traffic (IP and other Layer 2 or Layer 3 protocols) across a SONET network. Carrier-class
Ethernet transport is achieved by hitless (< 50 ms) performance in the event of any failures or protection
Flash DRAM CPU
67863
B
a
c
k
p
l
a
n
e
GBICs
Decode
PLD
Trans-
ceivers
Ethernet
MACs/switch
Mux/
Demux
FPGA
Inter-
face
FPGA
BTC
POS
Function
Buffer
memory
Protect/
Main
Rx/Tx
BPIAs
Power Clock
Generation
To FPGA, BTC,
MACs
FAIL
ACT
G1000
4
RX
1
TX
RX
2
TX
RX
3
TX
RX
4
TX
ACT/LINK
ACT/LINK
ACT/LINK
ACT/LINK

5-15
Cisco ONS 15454 Reference Manual, R8.5.x
78-18106-01
Chapter 5 Ethernet Cards
5.6.1 STS-24c Restriction
switches (such as 1+1 automatic protection switching [APS], path protection configuration, or
bidirectional line switch ring [BLSR]). Full provisioning support is possible through Cisco Transport
Controller (CTC), Transaction Language One (TL1), or Cisco Transport Manager (CTM).
The circuit sizes supported are STS-1, STS-3c, STS-6c, STS-9c, STS-12c, STS-24c, and STS-48c.
5.6.1 STS-24c Restriction
Due to hardware constraints, the card imposes an additional restriction on the combinations of circuits
that can be dropped onto a G-Series card. These restrictions are transparently enforced by the
ONS 15454, and you do not need to keep track of restricted circuit combinations.
When a single STS-24c terminates on a card, the remaining circuits on that card can be another single
STS-24c or any combination of circuits of STS-12c size or less that add up to no more than 12 STSs (that
is a total of 36 STSs on the card).
If STS-24c circuits are not being dropped on the card, the full 48 STSs bandwidth can be used with no
restrictions (for example, using either a single STS-48c or 4 STS-12c circuits).
Note The STS-24c restriction only applies when a single STS-24c circuit is dropped; therefore, you can easily
minimize the impact of this restriction. Group the STS-24c circuits together on a card separate from
circuits of other sizes. The grouped circuits can be dropped on other G-Series cards on the ONS 15454.
5.6.2 G1000-4 Card-Level Indicators
The G1000-4 card faceplate has two card-level LED indicators, described in Table 5-11.
5.6.3 G1000-4 Port-Level Indicators
The G1000-4 card has one bicolor LED per port. Table 5-12 describes the status that each color
represents.
Table 5-11 G1000-4 Card-Level Indicators
Card-Level LEDs Description
FAIL LED (red) The red FAIL LED indicates that the card’s processor is not ready or that a
catastrophic software failure occurred on the G1000-4 card. As part of the
boot sequence, the FAIL LED is turned on, and it turns off if the software is
deemed operational.
The red FAIL LED blinks when the card is loading software.
ACT LED (green) A green ACT LED provides the operational status of the G1000-4. If the
ACT LED is green, it indicates that the G1000-4 card is active and the
software is operational.

5-16
Cisco ONS 15454 Reference Manual, R8.5.x
78-18106-01
Chapter 5 Ethernet Cards
5.6.4 Slot Compatibility
5.6.4 Slot Compatibility
The G1000-4 card requires Cisco ONS 15454 Release 3.2 or later system software and the XC10G
cross-connect card. You can install the card in Slots 1 to 6 and 12 to 17, for a total shelf capacity of
48 Gigabit Ethernet ports. The practical G1000-4 port per shelf limit is 40, because at least two slots are
typically filled by OC-N trunk cards such as the OC-192.
5.7 G1K-4 Card
Note For hardware specifications, see the “A.7.8 G1K-4 Card Specifications” section on page A-51.
The G1K-4 card is the functional equivalent of the earlier G1000-4 card and provides four ports of
IEEE-compliant, 1000-Mbps interfaces. Each interface supports full-duplex operation for a maximum
bandwidth of 1 Gbps or 2 Gbps bidirectional per port, and 2.5 Gbps or 5 Gbps bidirectional per card.
Each port autonegotiates for full duplex and IEEE 802.3x flow control. The G1K-4 card uses GBIC
modular receptacles for the optical interfaces. For details, see the “5.15 Ethernet Card GBICs and SFPs”
section on page 5-36.
Figure 5-6 shows the card faceplate and the block diagram of the card.
Table 5-12 G1000-4 Port-Level Indicators
Port-Level LED Status Description
Off No link exists to the Ethernet port.
Steady amber A link exists to the Ethernet port, but traffic flow is inhibited. For example,
an unconfigured circuit, an error on line, or a nonenabled port might inhibit
traffic flow.
Solid green A link exists to the Ethernet port, but no traffic is carried on the port.
Flashing green A link exists to the Ethernet port, and traffic is carried on the port. The LED
flash rate reflects the traffic rate for the port.

5-17
Cisco ONS 15454 Reference Manual, R8.5.x
78-18106-01
Chapter 5 Ethernet Cards
5.7.1 STS-24c Restriction
Figure 5-6 G1K-4 Faceplate and Block Diagram
The G1K-4 Gigabit Ethernet card provides high-throughput, low-latency transport of Ethernet
encapsulated traffic (IP and other Layer 2 or Layer 3 protocols) across a SONET network while
providing a greater degree of reliability through SONET self-healing protection services. Carrier-class
Ethernet transport is achieved by hitless (< 50 ms) performance in the event of any failures or protection
switches (such as 1+1 APS, path protection, BLSR, or optical equipment protection) and by full
provisioning and manageability, as in SONET service. Full provisioning support is possible through
CTC or CTM. Each G1K-4 card performs independently of the other cards in the same shelf.
5.7.1 STS-24c Restriction
Due to hardware constraints, the card imposes an additional restriction on the combinations of circuits
that can be dropped onto a G-Series card. These restrictions are transparently enforced by the
ONS 15454, and you do not need to keep track of restricted circuit combinations.
When a single STS-24c terminates on a card, the remaining circuits on that card can be another single
STS-24c or any combination of circuits of STS-12c size or less that add up to no more than 12 STSs (that
is a total of 36 STSs on the card).
Flash DRAM CPU
83649
B
a
c
k
p
l
a
n
e
GBICs
Decode
PLD
Trans-
ceivers
Ethernet
MACs/switch
Mux/
Demux
FPGA
Inter-
face
FPGA
BTC
POS
function
Buffer
memory
Protect/
Main
Rx/Tx
BPIAs
Power Clock
generation
To FPGA, BTC,
MACs
FAIL
ACT
G1K
RX
1
TX
RX
2
TX
RX
3
TX
RX
4
TX
ACT/LINK
ACT/LINK
ACT/LINK
ACT/LINK

5-18
Cisco ONS 15454 Reference Manual, R8.5.x
78-18106-01
Chapter 5 Ethernet Cards
5.7.2 G1K-4 Compatibility
If STS-24c circuits are not being dropped on the card, the full 48 STSs bandwidth can be used with no
restrictions (for example, using either a single STS-48c or 4 STS-12c circuits).
Note The STS-24c restriction only applies when a single STS-24c circuit is dropped; therefore, you can easily
minimize the impact of this restriction. Group the STS-24c circuits together on a card separate from
circuits of other sizes. The grouped circuits can be dropped on other G-Series cards on the ONS 15454.
5.7.2 G1K-4 Compatibility
The G1K-4 card operates with the XCVT, XC10G or XC-VXC-10G cards. With the XC10G or
XC-VXC-10G cards, you can install the G1K-4 card in Slots 1 to 6 and 12 to 17, for a total shelf capacity
of 48 Gigabit Ethernet ports. (The practical limit is 40 ports because at least two slots are typically
populated by optical cards such as OC-192). When used with the XCVT cards, the G1K-4 is limited to
Slots 5, 6, 12, and 13.
5.7.3 G1K-4 Card-Level Indicators
The G1K-4 card faceplate has two card-level LED indicators, described in Table 5-13.
5.7.4 G1K-4 Port-Level Indicators
The G1K-4 card has four bicolor LEDs (one LED per port). Table 5-14 describes the status that each
color represents.
Table 5-13 G1K-4 Card-Level Indicators
Card-Level LEDs Description
FAIL LED (Red) The red FAIL LED indicates that the card processor is not ready or that a
catastrophic software failure occurred on the G1K-4 card. As part of the boot
sequence, the FAIL LED is turned on, and it goes off when the software is
deemed operational.
The red FAIL LED blinks when the card is loading software.
ACT LED (Green) The green ACT LED provides the operational status of the G1K-4. If the
ACT LED is green, it indicates that the G1K-4 card is active and the software
is operational.
Table 5-14 G1K-4 Port-Level Indicators
Port-Level LED Status Description
Off No link exists to the Ethernet port.
Steady amber A link exists to the Ethernet port, but traffic flow is inhibited. For example,
a lack of circuit setup, an error on the line, or a nonenabled port might inhibit
traffic flow.

5-19
Cisco ONS 15454 Reference Manual, R8.5.x
78-18106-01
Chapter 5 Ethernet Cards
5.8 ML100T-12 Card
5.8 ML100T-12 Card
Note For hardware specifications, see the “A.7.9 ML100T-12 Card Specifications” section on page A-51.
The ML100T-12 card provides 12 ports of IEEE 802.3-compliant, 10/100 interfaces. Each interface
supports full-duplex operation for a maximum bandwidth of 200 Mbps per port and 2.488 Gbps per card.
Each port independently detects the speed of an attached device (autosenses) and automatically connects
at the appropriate speed. The ports autoconfigure to operate at either half or full duplex and can
determine whether to enable or disable flow control. For ML-Series configuration information, see the
Cisco ONS 15454 and Cisco ONS 15454 SDH Ethernet Card Software Feature and Configuration
Guide.
Figure 5-7 shows the card faceplate and block diagram.
Caution Shielded twisted-pair cabling should be used for inter-building applications.
Solid green A link exists to the Ethernet port, but no traffic is carried on the port.
Flashing green A link exists to the Ethernet port, and traffic is carried on the port. The LED
flash rate reflects the traffic rate for the port.
Table 5-14 G1K-4 Port-Level Indicators (continued)
Port-Level LED Status Description

5-20
Cisco ONS 15454 Reference Manual, R8.5.x
78-18106-01
Chapter 5 Ethernet Cards
5.8.1 ML100T-12 Card-Level Indicators
Figure 5-7 ML100T-12 Faceplate and Block Diagram
The card features two virtual packet over SONET (POS) ports with a maximum combined bandwidth of
STS-48. The ports function in a manner similar to OC-N card ports, and each port carries an STS circuit
with a size of STS-1, STS-3c, STS-6c, STS-9c, STS-12c, or STS-24c. To configure an ML-Series card
SONET STS circuit, refer to the “Create Circuits and VT Tunnels” chapter of the Cisco ONS 15454
Procedure Guide.
The ML-Series POS ports supports virtual concatenation (VCAT) of SONET circuits and a software link
capacity adjustment scheme (SW-LCAS). The ML-Series card supports a maximum of two VCAT
groups with each group corresponding to one of the POS ports. Each VCAT group must be provisioned
with two circuit members. An ML-Series card supports STS-1c-2v, STS-3c-2v and STS-12c-2v. To
configure an ML-Series card SONET VCAT circuit, refer to the “Create Circuits and VT Tunnels”
chapter of the Cisco ONS 15454 Procedure Guide.
5.8.1 ML100T-12 Card-Level Indicators
The ML00T-12 card supports two card-level LED indicators. The card-level indicators are described in
Table 5-15.
1
2
3
4
5
6
7
8
9
10
11
ACT
FAIL
ML100T
12
134621
0
DOS
FPGA BTC192
port
1
4xMag.
12 x
RJ45
Octal
PHY port
0
SMII RGGI
Octal
PHY
4xMag.
4xMag.
46port
A
port
B
port
3
port
2
port
0
port
1
ch0-1 ch4-5
6
RGGI
SCL
B
a
c
k
p
l
a
n
e
BPIA
Main
Rx
BPIA
Protect
Rx
BPIA
Main
Tx
BPIA
Protect
Tx
Processor
Daughter Card
128MB SDRAM
16MB FLASH
8KB NVRAM
Packet
Buffer
6MB
Packet
Buffer
6MB
Packet
Buffer
4MB
4
2
2
4
4
2
2
Control Mem
2MB
Control Mem
2MB
Result Mem
2MB

5-21
Cisco ONS 15454 Reference Manual, R8.5.x
78-18106-01
Chapter 5 Ethernet Cards
5.8.2 ML100T-12 Port-Level Indicators
5.8.2 ML100T-12 Port-Level Indicators
The ML100T-12 card provides a pair of LEDs for each Fast Ethernet port: an amber LED for activity
(ACT) and a green LED for LINK. The port-level indicators are described in Table 5-16.
5.8.3 Cross-Connect and Slot Compatibility
The ML100T-12 card works in Slots 1 to 6 or 12 to 17 with the XC10G or XC-VXC-10G card.
5.9 ML100X-8 Card
Note For hardware specifications, see the “A.7.11 ML100X-8 Card Specifications” section on page A-52.
The ML100X-8 card provides eight ports with 100BaseFX interfaces. The FX interfaces support one of
two connectors, an LX SFP or an FX SFP. The LX SFP is a 100 Mbps 802.3-compliant SFP that operates
over a pair of single-mode optical fibers and includes LC connectors. The FX SFP is a 100 Mbps 802.3-
compliant SFP that operates over a pair of multimode optical fibers and includes LC connectors. For
more information on SFPs, see the “5.15 Ethernet Card GBICs and SFPs” section on page 5-36.
Each interface supports full-duplex operation for autonegotiation and a maximum bandwidth of 200
Mbps per port and 2.488 Gbps per card. For ML-Series configuration information, see the
Cisco ONS 15454 and Cisco ONS 15454 SDH Ethernet Card Software Feature and Configuration
Guide.
Figure 5-8 shows the card faceplate and block diagram.
Table 5-15 ML100T-12 Card-Level Indicators
Card-Level LEDs Description
FAIL LED (Red) The red FAIL LED indicates that the card processor is not ready or that a
catastrophic software failure occurred on the ML100T-12 card. As part of the
boot sequence, the FAIL LED is turned on until the software deems the card
operational.
ACT LED (Green) The green ACT LED provides the operational status of the ML100T-12. If
the ACT LED is green, it indicates that the ML100T-12 card is active and the
software is operational.
Table 5-16 ML100T-12 Port-Level Indicators
Port-Level Indicators Description
ACT LED (Amber) A steady amber LED indicates a link is detected, but there is an issue
inhibiting traffic. A blinking amber LED means traffic is flowing.
LINK LED (Green) A steady green LED indicates that a link is detected, but there is no
traffic. A blinking green LED flashes at a rate proportional to the level
of traffic being received and transmitted over the port.
Both ACT and LINK LED Unlit green and amber LEDs indicate no traffic.

5-22
Cisco ONS 15454 Reference Manual, R8.5.x
78-18106-01
Chapter 5 Ethernet Cards
5.9.1 ML100X-8 Card-Level Indicators
Figure 5-8 ML100X-8 Faceplate and Block Diagram
The card features two virtual packet over SONET (POS) ports with a maximum combined bandwidth of
STS-48. The ports function in a manner similar to OC-N card ports, and each port carries an STS circuit
with a size of STS-1, STS-3c, STS-6c, STS-9c, STS-12c, or STS-24c. To configure an ML-Series card
SONET STS circuit, refer to the “Create Circuits and VT Tunnels” chapter of the Cisco ONS 15454
Procedure Guide.
The ML-Series POS ports supports virtual concatenation (VCAT) of SONET circuits and a software link
capacity adjustment scheme (SW-LCAS). The ML-Series cards support a maximum of two VCAT
groups with each group corresponding to one of the POS ports. Each VCAT group must be provisioned
with two circuit members. An ML-Series card supports STS-1c-2v, STS-3c-2v and STS-12c-2v. To
configure an ML-Series-card SONET VCAT circuit, refer to the “Create Circuits and VT Tunnels”
chapter of the Cisco ONS 15454 Procedure Guide.
5.9.1 ML100X-8 Card-Level Indicators
The ML100X-8 card supports two card-level LED indicators. Table 5-17 describes the card-level
indicators.
131786
ML 100X-
8
FAIL
ACT
Tx
0
Rx
Tx
1
Rx
Tx
2
Rx
Tx
3
Rx
Tx
4
Rx
Tx
5
Rx
Tx
6
Rx
Tx
7
Rx
PHY
SFP
SFP
SFP
SFP
SFP
SFP
SFP
SFP
Network
Processor
Unit
TCAM
SONET
Framer
Packet
Memory
B
a
c
k
p
l
a
n
e

5-23
Cisco ONS 15454 Reference Manual, R8.5.x
78-18106-01
Chapter 5 Ethernet Cards
5.9.2 ML100X-8 Port-Level Indicators
5.9.2 ML100X-8 Port-Level Indicators
The ML100X-8 card provides a pair of LEDs for each Fast Ethernet port: an amber LED for activity
(ACT) and a green LED for LINK. Table 5-18 describes the port-level indicators.
5.9.3 Cross-Connect and Slot Compatibility
The ML100X-8 card operates in Slots 1 to 6 or 12 to 17 with the XC10G or XC-VXC-10G cards.
5.10 ML1000-2 Card
Note For hardware specifications, see the “A.7.10 ML1000-2 Card Specifications” section on page A-52.
The ML1000-2 card provides two ports of IEEE-compliant, 1000-Mbps interfaces. Each interface
supports full-duplex operation for a maximum bandwidth of 2 Gbps per port and 4 Gbps per card. Each
port autoconfigures for full duplex and IEEE 802.3x flow control.
SFP modules are offered as separate orderable products for maximum customer flexibility. For details,
see the “5.15 Ethernet Card GBICs and SFPs” section on page 5-36.
Figure 5-9 shows the ML1000-2 card faceplate and block diagram.
Table 5-17 ML100X-8 Card-Level Indicators
Card-Level LEDs Description
FAIL LED (Red) The red FAIL LED indicates that the card processor is not ready or that a
catastrophic software failure occurred on the ML100-FX card. As part of the
boot sequence, the FAIL LED is turned on until the software deems the card
operational.
ACT LED (Green) The green ACT LED provides the operational status of the ML100-FX. If the
ACT LED is green, it indicates that the ML100-FX card is active and the
software is operational.
Table 5-18 ML100X-8 Port-Level Indicators
Port-Level Indicators Description
ACT LED (Amber) A steady amber LED indicates a link is detected, but there is an issue
inhibiting traffic. A blinking amber LED means traffic is flowing.
LINK LED (Green) A steady green LED indicates that a link is detected, but there is no
traffic. A blinking green LED flashes at a rate proportional to the level
of traffic being received and transmitted over the port.
Both ACT and LINK LED Unlit green and amber LEDs indicate no traffic.

5-24
Cisco ONS 15454 Reference Manual, R8.5.x
78-18106-01
Chapter 5 Ethernet Cards
5.10.1 ML1000-2 Card-Level Indicators
Figure 5-9 ML1000-2 Faceplate and Block Diagram
The card features two virtual packet over SONET (POS) ports with a maximum combined bandwidth of
STS-48. The ports function in a manner similar to OC-N card ports, and each port carries an STS circuit
with a size of STS-1, STS-3c, STS-6c, STS-9c, STS-12c, or STS-24c. To configure an ML-Series card
SONET STS circuit, refer to the “Create Circuits and VT Tunnels” chapter of the Cisco ONS 15454
Procedure Guide.
The ML-Series POS ports supports VCAT of SONET circuits and a software link capacity adjustment
scheme (SW-LCAS). The ML-Series card supports a maximum of two VCAT groups with each group
corresponding to one of the POS ports. Each VCAT group must be provisioned with two circuit
members. An ML-Series card supports STS-1c-2v, STS-3c-2v and STS-12c-2v. To configure an
ML-Series card SONET VCAT circuit, refer to the “Create Circuits and VT Tunnels” chapter of the
Cisco ONS 15454 Procedure Guide.
5.10.1 ML1000-2 Card-Level Indicators
The ML1000-2 card faceplate has two card-level LED indicators, described in Table 5-19.
1
2
3
4
5
6
7
8
9
10
11
ACT
FAIL
ML100T
12
0
134622
BTC192
B
a
c
k
p
l
a
n
e
BPIA
Main
Rx
BPIA
Protect
Rx
BPIA
Main
Tx
BPIA
Protect
Tx
Processor
Daughter Card
(FLASHs,
SDRAMs)
Packet
Buffer
512Kx96
Packet
Buffer
512Kx96
SSRAM
2x512Kx36
ch0-1 ch4-5
Control Mem
512Kx32
Control Mem
512Kx32
Result Mem
512Kx32
DOS
FPGA
port
2
port
3
GMII
RGGI
RGGI
RGGI
RGGI
port
A
port
B
port
3
port
2
port
0
port
1
Serdes
Serdes
SFP
GBIC
Module
SFP
GBIC
Module
MAC 1 MAC 2
port
0
port
1
GMII
Panel Port 0
Panel Port 1

5-25
Cisco ONS 15454 Reference Manual, R8.5.x
78-18106-01
Chapter 5 Ethernet Cards
5.10.2 ML1000-2 Port-Level Indicators
5.10.2 ML1000-2 Port-Level Indicators
The ML1000-2 card has three LEDs for each of the two Gigabit Ethernet ports, described in Table 5-20.
5.10.3 Cross-Connect and Slot Compatibility
The ML1000-2 card is compatible in Slots 1 to 6 or 12 to 17 with the XC10G or XC-VXC-10G card. It
is only compatible in Slots 5, 6, 12, or 13 with the XCVT card.
5.11 ML-MR-10 Card
Note For hardware specifications, see the “A.7.12 ML-MR-10 Card Specifications” section on page A-52.
The ML-MR-10 card is a ten-port multilayer Ethernet card. The Ethernet ports support speeds of
10 Mbps, 100 Mbps, or 1000 Mbps through pluggable SFPs. SFP modules are offered as separate
orderable products for flexibility. For details, see the “5.15 Ethernet Card GBICs and SFPs” section on
page 5-36.
The ML-MR-10 card supports a resilient packet ring (RPR) interface. RPR uses two POS like interfaces
to terminate the SONET circuits. The circuit sizes supported on the RPR interfaces are STS-12c, STS
-24c, STS- 48c, and STS -96c. A maximum aggregate of OC-192 of bandwidth can terminate on a single
card. The RPR interface on ML-MR-10 supports only framed generic framing procedure (GFP-F)
encapsulation for SONET.
Table 5-19 ML1000-2 Card-Level Indicators
Card-Level LEDs Description
SF LED (Red) The red FAIL LED indicates that the card processor is not ready or that a
catastrophic software failure occurred on the ML1000-2 card. As part of the
boot sequence, the FAIL LED is turned on until the software deems the card
operational.
ACT LED (Green) The green ACT LED provides the operational status of the ML1000-2. When
the ACT LED is green, it indicates that the ML1000-2 card is active and the
software is operational.
Table 5-20 ML1000-2 Port-Level Indicators
Port-Level Indicators Description
ACT LED (Amber) A steady amber LED indicates a link is detected, but there is an issue
inhibiting traffic. A blinking amber LED means traffic flowing.
LINK LED (Green) A steady green LED indicates that a link is detected, but there is no
traffic. A blinking green LED flashes at a rate proportional to the level
of traffic being received and transmitted over the port.
Both ACT and LINK LED Unlit green and amber LEDs indicate no traffic.

5-26
Cisco ONS 15454 Reference Manual, R8.5.x
78-18106-01
Chapter 5 Ethernet Cards
5.11 ML-MR-10 Card
To configure a ML-MR-10 card SONET STS circuit, refer to the “Create Circuits and Tunnels” chapter
in the Cisco ONS 15454 Procedure Guide.
Cisco IOS is used to provision the Layer 2 functions of the card. The ML-MR-10 card provides
management for Layer 1 operations through CTC. You can use CTM for Layer 1 and Layer 2 monitoring
and fault detection, and TL1 supports card inventory and equipment alarming.
Figure 5-10 shows the ML-MR-10 card faceplate and block diagram.
Figure 5-10 ML-MR-10 Faceplate and Block Diagram
The ML-MR-10 card supports 1:1 protection at the port level. It also supports 1:1 card protection with
redundant cards installed. For more information on ML-MR-10 card protection, refer to the
Cisco ONS 15454 and Cisco ONS 15454 SDH Ethernet Card Software Feature and Configuration
Guide.
The ML-MR-10 card supports the Version Up feature, which allows a user to independently upgrade
ML-MR-10 cards as part of an overall software upgrade process. With this feature enabled, the user first
upgrades all the cards in the node that are not ML-MR-10 cards, then in a second pass updates the
ML-MR-10 cards. For more information on the Version Up feature, refer to the Cisco ONS 15454 and
Cisco ONS 15454 SDH Ethernet Card Software Feature and Configuration Guide.
FAIL
ACT/STBY
CONSOLE
1
2
3
4
5
6
7
8
9
10
SF
TX
RX
TX
RX
TX
RX
TX
RX
TX
RX
TX
RX
TX
RX
TX
RX
TX
RX
TX
RX
240352
B
a
c
k
p
l
a
n
e
SFP
SFP
SFP
SFP
SFP
SFP
SFP
SFP
SFP
SFP
Serdes 10x
GE
MAC
Ingress
PPE+
RPR
TM+
Ingress
PPE+
RPR
TM+
Queues
SDH
Framer Backplane
I/F
Instruction+
Statistics
MEM
MEM
Reassembly+
Statistics
MEM MEM
CPU interface10/100/1000
SFPs
CPU interface
CPU
MEM
TCAM
ML-MR
10

5-27
Cisco ONS 15454 Reference Manual, R8.5.x
78-18106-01
Chapter 5 Ethernet Cards
5.11.1 ML-MR-10 Card-Level Indicators
The ML-MR-10 card supports an Ethernet Virtual Connection (EVC), which is an instance of an
association of two or more user network interfaces (UNI) for Ethernet services. For more information
on EVC, refer to the Cisco ONS 15454 and Cisco ONS 15454 SDH Ethernet Card Software Feature and
Configuration Guide.
5.11.1 ML-MR-10 Card-Level Indicators
The ML-MR-10 card faceplate has two card-level LED indicators, described in Table 5-25.
5.11.2 ML-MR-10 Port-Level Indicators
The ML-MR-10 card provides a pair of LEDs for each Ethernet port: an amber LED for activity (ACT)
and a green LED for link status (LINK). Table 5-26 describes the status that each color represents.
5.11.3 Cross-Connect and Slot Compatibility
The ML-MR-10 card can be installed in Slots 1 to 6 and 12 to 17 when used with the XC10G and
XC-VXC-10G cards. It is not compatible with the XCVT card.
Caution Fan-tray assembly 15454-CC-FTA (ANSI shelf) must be installed in a shelf where an ML-MR-10 card
is installed.
Table 5-21 ML-MR-10 Card-Level Indicators
Card-Level LEDs Description
FAIL LED (Red) The red FAIL LED indicates that the card processor is not ready or that a
catastrophic software failure occurred on the ML-MR-10 card. As part of the
boot sequence, the FAIL LED is turned on until the software deems the card
operational.
ACT LED (Green) The green ACT LED provides the operational status of the ML-MR-10 card.
When the ACT LED is green, it indicates that the ML-MR-10 card is active
and the software is operational.
Table 5-22 ML-MR-10 Port-Level Indicators
Port-Level Indicators Description
Off No link exists to the Ethernet port.
Steady amber A link exists to the Ethernet port, but traffic flow is inhibited. For
example, a lack of circuit setup, an error on the line, or a disabled port
might inhibit traffic flow.
Solid green A link exists to the Ethernet port, but no traffic is carried on the port.
Flashing green A link exists to the Ethernet port, and traffic is carried on the port. The
LED flash rate reflects the traffic rate for that port.

5-28
Cisco ONS 15454 Reference Manual, R8.5.x
78-18106-01
Chapter 5 Ethernet Cards
5.12 CE-100T-8 Card
5.12 CE-100T-8 Card
Note For hardware specifications, see the “A.7.6 CE-100T-8 Card Specifications” section on page A-50.
The CE-100T-8 card provides eight RJ-45 10/100 Mbps Ethernet ports and an RJ-45 console port on the
card faceplate. The CE-100T-8 card provides mapping of 10/100 Mbps Ethernet traffic into SONET
STS-12 payloads, making use of low-order (VT1.5) virtual concatenation, high-order (STS-1) virtual
concatenation, GFP, and point-to-point protocol/high-level data link control (PPP/HDLC) framing
protocols.
The CE-100T-8 card also supports the link capacity adjustment scheme (LCAS), which allows hitless
dynamic adjustment of SONET link bandwidth. The CE-100T-8 card’s LCAS is hardware-based, but the
CE-100T-8 also supports SW-LCAS. This makes it compatible with the ONS 15454 SDH ML-Series
card, which supports only SW-LCAS and does not support the standard hardware-based LCAS.
SW-LCAS is supported when a circuit from the CE-100T-8 terminates on the ONS 15454 SDH
ML-Series card.
The circuit types supported are:
• HO-CCAT
• LO-VCAT with no HW-LCAS
• LO-VCAT with HW-LCAS
• STS-1-2v SW-LCAS with ML only
Each 10/100 Ethernet port can be mapped to a SONET channel in increments of VT1.5 or STS-1
granularity, allowing efficient transport of Ethernet and IP over the SONET infrastructure.
Figure 5-11 shows the CE-100T-8 card faceplate and block diagram.

5-29
Cisco ONS 15454 Reference Manual, R8.5.x
78-18106-01
Chapter 5 Ethernet Cards
5.12 CE-100T-8 Card
Figure 5-11 CE-100T-8 Faceplate and Block Diagram
The following paragraphs describe the general functions of the CE-100T-8 card and relate to the block
diagram.
In the ingress direction, (Ethernet-to-SONET), the PHY, which performs all of the physical layer
interface functions for 10/100 Mbps Ethernet, sends the frame to the network processor for queuing in
the respective packet buffer memory. The network processor performs packet processing, packet
switching, and classification. The Ethernet frames are then passed to the Ethermap where Ethernet traffic
is terminated and is encapsulated using HDLC or GFP framing on a per port basis. The encapsulated
Ethernet frames are then mapped into a configurable number of virtual concatenated low and high order
payloads, such as VT1.5 synchronous payload envelope (SPE), STS-1 SPE, or a contiguous
concatenated payload such as STS-3c SPE. Up to 64 VT1.5 SPEs or 3 STS-1 SPEs can be virtually
concatenated. The SONET SPE carrying encapsulated Ethernet frames are passed onto the qMDM
FPGA, where four STS-3 frames are multiplexed to form a STS-12 frame for transport over the SONET
network by means of the Bridging Convergence Transmission (BTC) ASIC.
In the Egress direction (SONET-to-Ethernet), the FPGA extracts four STS-3 SPEs from the STS-12
frame it receives from the BTC and sends each of the STS-3s to the ET3 mappers. The STS-3 SONET
SPE carrying GFP or PPP/HDLC encapsulated Ethernet frames is then extracted and buffered in
Ethermap’s external memory. This memory is used for providing alignment and differential delay
compensation for the received low-order and high-order virtual concatenated payloads. After alignment
and delay compensation have been done, the Ethernet frames are decapsulated with one of the framing
protocols (GFP or HDLC). Decapsulated Ethernet frames are then passed onto the network processor for
QoS queuing and traffic scheduling. The network processor switches the frame to one of the
corresponding PHY channels and then to the Ethernet port for transmission to the external client(s).
CE100T
8
FAIL
ACT
CONSOLE
1
2
3
4
5
6
7
8
134366
Packet Buffer
3x0.5MB
Control Mem
1x2MB
ETS
#1
SDRAM
qMDM
FPGA
Packet
Processor/
Switch
Fabric qMDM
FPGA
Octal
PHY
SMII
8
8x
10/100BaseT
RJ45
Part of qMDM FPGA FCC3
SMII
MII
4 SMII
STS3
STS3
STS3
ETS
#2
SDRAM
SDRAM
STS3
SCC1
60x
Flash
8MB
SDRAM
128MB CPLD
SDRAM
1
4 SMII
ETS
#3
4 SMII
STS12
Add_Bus
Drop_Bus
ETS
#4
3 SMII
BTC
CPU
nVRAM
B
a
c
k
p
l
a
n
e
Option

5-30
Cisco ONS 15454 Reference Manual, R8.5.x
78-18106-01
Chapter 5 Ethernet Cards
5.12.1 CE-100T-8 Card-Level Indicators
For information on the CE-100T-8 QoS features, refer to the “CE-100T-8 Operations” chapter of the
Cisco ONS 15454 and Cisco ONS 15454 SDH Ethernet Card Software Feature and Configuration
Guide.
5.12.1 CE-100T-8 Card-Level Indicators
The CE-100T-8 card faceplate has two card-level LED indicators, described in Table 5-23.
5.12.2 CE-100T-8 Port-Level Indicators
The CE-100T-8 card has two LEDs embedded into each of the eight Ethernet port RJ-45 connectors. The
LEDs are described in Table 5-24.
5.12.3 Cross-Connect and Slot Compatibility
The CE-100T-8 card is compatible in Slots 1 to 6 or 12 to 17 with the XC10G, XC-VXC-10G, or XCVT
cards.
5.13 CE-1000-4 Card
Note For hardware specifications, see the “A.7.5 CE-1000-4 Card Specifications” section on page A-50.
Table 5-23 CE-100T-8 Card-Level Indicators
Card-Level LEDs Description
SF LED (Red) The red FAIL LED indicates that the card processor is not ready or that a
catastrophic software failure occurred on the CE-100T-8 card. As part of the
boot sequence, the FAIL LED is turned on until the software deems the card
operational.
ACT LED (Green) The green ACT LED provides the operational status of the CE-100T-8. When
the ACT LED is green, it indicates that the CE-100T-8 card is active and the
software is operational.
Table 5-24 CE-100T-8 Port-Level Indicators
Port-Level Indicators Description
ACT LED (Amber) A steady amber LED indicates a link is detected, but there is an issue
inhibiting traffic. A blinking amber LED means traffic flowing.
LINK LED (Green) A steady green LED indicates that a link is detected, but there is no
traffic. A blinking green LED flashes at a rate proportional to the level
of traffic being received and transmitted over the port.
Both ACT and LINK LED
OFF
Unlit green and amber LEDs indicate no traffic.

5-31
Cisco ONS 15454 Reference Manual, R8.5.x
78-18106-01
Chapter 5 Ethernet Cards
5.13 CE-1000-4 Card
The CE-1000-4 card uses pluggable GBICs to transport Ethernet traffic over a SONET network. The
CE-1000-4 provides four IEEE 802.3-compliant, 1000-Mbps Gigabit Ethernet ports at the ingress. At
the egress, the CE-1000-4 card provides an integrated Ethernet over SONET mapper with four virtual
ports to transfer Ethernet packets over a SONET network.
The Ethernet ports automatically configure to operate at either half or full duplex and can determine
whether to enable or disable flow control. The Ethernet ports can also be oversubscribed using flow
control.
The Ethernet frames are encapsulated using the ITU-T generic framing procedure (GFP) (with or
without CRC) or LEX, the point-to-point protocol (PPP) with high-level data link control (HDLC). The
CE-1000-4 card can interoperate with G1000-4/G1K-4 cards (using LEX encapsulation), CE-100T-8
cards (using LEX or GFP-F), and ML-Series cards (using LEX or GFP-F).
The Ethernet frames can be mapped into:
• T1X1 G.707-based high-order virtual concatenated (HO VCAT) payloads:
–
STS-3c
–
STS-1
• Contiguously concatenated (CCAT) SONET payloads:
–
Standard CCAT sizes (STS-1, STS-3c, STS-12c, STS-24c, STS-48c)
–
Non-standard CCAT sizes (STS-6c, STS-9c, STS-18c).
To configure a CE-1000-4 card SONET STS or VCAT circuit, refer to the “Create Circuits and Tunnels”
chapter in the Cisco ONS 15454 Procedure Guide.
The CE-1000-4 card provides multiple management options through Cisco Transport Controller (CTC),
Cisco Transport Manager (CTM), Transaction Language 1 (TL1), and Simple Network Management
Protocol (SNMP).
The CE-1000-4 card supports the software link capacity adjustment scheme (SW-LCAS). This makes it
compatible with the ONS 15454 CE-100T-8 and ML-Series cards. The CE-1000-4 card supports VCAT
groups (VCGs) that are reconfigurable when SW-LCAS is enabled (flexible VCGs). The CE-1000-4 card
does not support the standard hardware-based LCAS.
The following guidelines apply to flexible VCGs:
• Members can be added or removed from VCGs.
• Members can be put into or out of service.
• Cross-connects can be added or removed from VCGs.
• Errored members will be automatically removed from VCGs.
• Adding or removing members from the VCG is service affecting.
• Adding or removing cross connects from the VCG is not service affecting if the associated members
are not in group.
The CE-1000-4 card supports a non link capacity adjustment scheme (no-LCAS). This also makes it
compatible with the ONS 15454 CE-100T-8 and ML-Series cards. The CE-1000-4 card supports VCAT
groups (VCGs) that are fixed and not reconfigurable when no-LCAS is enabled (fixed VCGs).
The following guidelines apply to fixed VCGs:
• Members can be added or removed from VCGs using CTC or TL1.
• Members cannot be put into or out of service unless the force command mode is instantiated.

5-32
Cisco ONS 15454 Reference Manual, R8.5.x
78-18106-01
Chapter 5 Ethernet Cards
5.13 CE-1000-4 Card
Note This is possible with CTC as it assumes the force command mode by default. However, to
put members into or out of service using TL1, the force command mode must be set.
• Cross-connects can be added or removed from VCGs using CTC or TL1. This is service affecting
as long as the VCG size (TXCOUNT) is not realigned with the loss of connections.
The CE-1000-4 card supports VCAT differential delay and provides these associated features:
Note When the Link Integrity Soak Timer value on CE-1000-4 card with VCAT circuit is more than 1400 ms,
the transition from IS > OOS > IS causes a delay of up to 1100 ms.
• Supports a maximum VCG differential delay of 122 ms in each direction.
• Supports all protection schemes (path protection, two-fiber BLSR, four-fiber BLSR) on VCAT
circuits that are split-fiber routed.
• Supports 2-fiber on VCAT circuits that are common-fiber routed.
• Differential delay compensation is automatically enabled on VCAT circuits that are diverse (split
fiber) routed and disabled on VCAT circuits that are common-fiber routed.
Figure 5-12 shows the CE-1000-4 card faceplate and block diagram.
Figure 5-12 CE-1000-4 Faceplate and Block Diagram
145231
1
Rx
Tx
2
Rx
Tx
4
Rx
Tx
3
Rx
Tx
FAIL
ACT
CE-1000-4
ACT/LNK
ACT/LNK
ACT/LNK
ACT/LNK
4 ports:
GigE
GBIC
GBIC
GBIC
GBIC
SERDES
CLOCK Generation
SERDES
SERDES
SERDES
TADM
Malena FPGA
Altera
8260 Processor, SDRAM
Flash and DecodePLD
50MHz,100Mhz
125Mhz,155MHz
BUFFER
MEMORY
CDR
Framer
Quicksilver
FPGA
BTC
192
POWER
5V, 3.3V, 2.5V, 1.8V, -1.7V -48V
Diff.
Delay.
Mem.
Main RX
BPIA
Protect
TX BPIA
Protect
RX BPIA
Main TX
BPIA
STS48
BACKPLANE
Interface

5-33
Cisco ONS 15454 Reference Manual, R8.5.x
78-18106-01
Chapter 5 Ethernet Cards
5.13.1 CE-1000-4 Card-Level Indicators
5.13.1 CE-1000-4 Card-Level Indicators
The CE-1000-4 card faceplate has two card-level LED indicators, described in Table 5-25.
Note If the CE-1000-4 card is inserted in a slot that has been preprovisioned for a different type of card, the
red FAIL LED and the green ACT LED will flash alternately until the configuration mismatch is
resolved.
5.13.2 CE-1000-4 Port-Level Indicators
The CE-1000-4 card provides a pair of LEDs for each Gigabit Ethernet port: an amber LED for activity
(ACT) and a green LED for link status (LINK). Table 5-26 describes the status that each color represents.
5.13.3 Cross-Connect and Slot Compatibility
The CE-1000-4 card can be installed in Slots 1 to 6 and 12 to 17 when used with the XC10G and
XC-VXC-10G cards. When the shelf uses the XCVT card, the CE-1000-4 card can only be installed in
Slots 5, 6, 12, and 13.
Table 5-25 CE-1000-4 Card-Level Indicators
Card-Level LEDs Description
FAIL LED (Red) The red FAIL LED indicates that the card processor is not ready or that a
catastrophic software failure occurred on the CE-1000-4 card. As part of the
boot sequence, the FAIL LED is turned on until the software deems the card
operational.
ACT LED (Green) The green ACT LED provides the operational status of the CE-1000-4 card.
When the ACT LED is green, it indicates that the CE-1000-4 card is active
and the software is operational.
Table 5-26 CE-1000-4 Port-Level Indicators
Port-Level Indicators Description
Off No link exists to the Ethernet port.
Steady amber A link exists to the Ethernet port, but traffic flow is inhibited. For
example, a lack of circuit setup, an error on the line, or a disabled port
might inhibit traffic flow.
Solid green A link exists to the Ethernet port, but no traffic is carried on the port.
Flashing green A link exists to the Ethernet port, and traffic is carried on the port. The
LED flash rate reflects the traffic rate for that port.

5-34
Cisco ONS 15454 Reference Manual, R8.5.x
78-18106-01
Chapter 5 Ethernet Cards
5.14 CE-MR-10 Card
5.14 CE-MR-10 Card
Note For hardware specifications, see the “A.7.7 CE-MR-10 Card Specifications” section on page A-51.
The CE-MR-10 card provides ten IEEE 802.3-compliant 10/100/1000-Mbps Gigabit Ethernet ports at
the ingress. At the egress, the CE-MR-10 card provides an integrated Ethernet-over-SONET mapper with
ten virtual ports to transfer Ethernet packets over a SONET network.
The CE-MR-10 card uses pluggable SFPs to transport Ethernet traffic over a SONET network. SFP
modules are offered as separate orderable products for flexibility. For details, see the “5.15 Ethernet
Card GBICs and SFPs” section on page 5-36.
The Ethernet frames are encapsulated using the ITU-T generic framing procedure (GFP) (with or
without CRC) or LEX, the Point-to-Point Protocol (PPP) with high-level data link control (HDLC).
The Ethernet ports automatically configure to operate at either half or full duplex and can determine
whether to enable or disable flow control. The Ethernet ports can also be oversubscribed using flow
control.
The CE-MR-10 card supports the link capacity adjustment scheme (LCAS), which allows hitless
dynamic adjustment of SONET link bandwidth. The CE-MR-10 card's LCAS is hardware-based, but the
CE-MR-10 also supports software LCAS (SW-LCAS). This makes it compatible with ML-Series cards,
which support only SW-LCAS, along with G-Series and CE-Series cards. The CE-MR-10 card also
supports the non link capacity adjustment scheme (non-LCAS). The CE-MR-10 card supports both
flexible and fixed VCAT groups (VCG).
The Ethernet frames can be mapped into:
• T1X1 G.707-based high-order virtual concatenated (HO VCAT) payloads
–
STS-3c-nv, where n is 1 to 7
–
STS-1-nv, where n is 1 to 21
• T1X1 G.707-based low-order virtual concatenated (LO VCAT) payloads
–
VT1.5-nv, where n is 1 to 64
• Contiguously concatenated (CCAT) SONET payloads
–
Standard CCAT sizes (STS-1, STS-3c, STS-12c, STS-24c, and STS-48c)
–
Non-standard CCAT sizes (STS-6c and STS-9c)
To configure a CE-MR-10 card circuit, refer to the “Create Circuits and Tunnels” chapter in the
Cisco ONS 15454 Procedure Guide.
The CE-MR-10 card provides multiple management options through CTC, CTM, TL1, and SNMP.
Figure 5-13 shows the CE-MR-10 card faceplate and block diagram.

5-35
Cisco ONS 15454 Reference Manual, R8.5.x
78-18106-01
Chapter 5 Ethernet Cards
5.14.1 CE-MR-10 Card-Level Indicators
Figure 5-13 CE-MR-10 Faceplate and Block Diagram
Note The backplane capacity of the CE-MR-10 card is 10 Gigabit Ethernet Ports in slots 5, 6, 12, and 13 and
2.5 Gigabit Ethernet Ports in slots 1 to 4 and 14 to 17.
5.14.1 CE-MR-10 Card-Level Indicators
The CE-MR-10 card faceplate has two card-level LED indicators, described in Table 5-27.
159724
Marvell
10G
MAC
MV82119
35mm
SP14
FCC (2x)
SP14
SP14
MP41
FPGA
B
a
c
k
p
l
a
n
e
BCM5482S
PHY
SFP
SFP
SFP
SFP
SFP
SFP
SFP
SFP
SFP
SFP
BCM5482S
PHY
BCM5482S
PHY
BCM5482S
PHY
BCM5482S
PHY
FCC (2x)
SP14
MPC8555
Subsystem
Super
Carrera
ASIC
MEM QDR2
1Mx36
IBPIA
IBPIA
MP4E
FPGA
MEM QDR2
1Mx36
MEM
RLDRAM2
8Mx36
MEM
RLDRAM2
8Mx36
FAIL
ACT
LINK
ACT
T
X
1
R
X
LINK
ACT
T
X
2
R
X
LINK
ACT
T
X
3
R
X
LINK
ACT
T
X
4
R
X
LINK
ACT
T
X
5
R
X
LINK
ACT
T
X
6
R
X
LINK
ACT
T
X
7
R
X
LINK
ACT
T
X
8
R
X
LINK
ACT
T
X
9
R
X
LINK
ACT
T
X
10
R
X
CE-MR
10

5-36
Cisco ONS 15454 Reference Manual, R8.5.x
78-18106-01
Chapter 5 Ethernet Cards
5.14.2 CE-MR-10 Port-Level Indicators
5.14.2 CE-MR-10 Port-Level Indicators
The CE-MR-10 card provides a pair of LEDs for each port: an amber LED for activity (ACT) and a green
LED for link status (LINK).
Table 5-28 describes the status that each color represents.
5.14.3 Cross-Connect and Slot Compatibility
The CE-MR-10 card can be installed in Slots 1 to 6 and 12 to 17 when used with the XC10G and
XC-VXC-10G cards. It is not compatible with the XVT card.
Caution Fan-tray assembly 15454-CC-FTA (ANSI shelf) must be installed in a shelf where a CE-MR-10 card is
installed.
5.15 Ethernet Card GBICs and SFPs
This section describes the GBICs and SFPs used with the Ethernet cards.
The ONS 15454 Ethernet cards use industry standard SFPs and GBIC modular receptacles. The
ML-MR-10, ML100X-8, ML1000-2, and CE-MR-10 cards use standard Cisco SFPs. The Gigabit
E-Series, G-1K-4, and CE-1000-4 cards use standard Cisco GBICs. With Software Release 4.1 and later,
G-Series cards can also be equipped with dense wavelength division multiplexing (DWDM) and coarse
wavelength division multiplexing (CWDM) GBICs to function as Gigabit Ethernet transponders.
Table 5-27 CE-MR-10 Card-Level Indicators
Card-Level LEDs Description
FAIL LED (Red) The red FAIL LED indicates that the card processor is not ready or that a
catastrophic software failure occurred on the card. As part of the boot
sequence, the FAIL LED is turned on until the software deems the card
operational.
ACT LED (Green) The green ACT LED provides the operational status of the CE-1000-4 card.
When the ACT LED is green, it indicates that the CE-1000-4 card is active
and the software is operational.
Table 5-28 CE-MR-10 Port-Level Indicators
Port-Level Indicators Description
Off No link exists to the Ethernet port.
Steady amber A link exists to the Ethernet port, but traffic flow is inhibited. For
example, a lack of circuit setup, an error on the line, or a disabled port
might inhibit traffic flow.
Solid green A link exists to the Ethernet port, but no traffic is carried on the port.
Flashing green A link exists to the Ethernet port, and traffic is carried on the port. The
LED flash rate reflects the traffic rate for that port.

5-37
Cisco ONS 15454 Reference Manual, R8.5.x
78-18106-01
Chapter 5 Ethernet Cards
5.15.1 Compatibility by Card
For all Ethernet cards, the type of GBIC or SFP plugged into the card is displayed in CTC and TL1. Cisco
offers SFPs and GBICs as separate orderable products.
5.15.1 Compatibility by Card
Table 5-29 shows the GBICs for the E1000-2-G, G1K-4, or CE-1000-4 cards.
Note The GBICs are very similar in appearance. Check the GBIC label carefully before installing it.
Table 5-30 shows the available SFPs and XFPs for Ethernet cards.
Table 5-29 Available GBICs
GBIC
Associated
Cards Application Fiber Product Number
1000BASE-S
X
E1000-2-G
G1K-4
CE-1000-4
Short reach Multimode fiber up to 550 m
long
15454E-GBIC-SX=
15454-GBIC-SX
ONS-GC-GE-SX
1000BASE-L
X
E1000-2-G
G1K-4
CE-1000-4
Long reach Single-mode fiber up to
5 km long
15454E-GBIC-LX=
15454-GBIC-LX
ONS-GC-GE-LX
1000BASE-Z
X
G1K-4
CE-1000-4
Extra long reach Single-mode fiber up to
70 km long
15454E-GBIC-ZX=
15454-GBIC-ZX
ONS-GC-GE-ZX
Table 5-30 Available SFPs and XFPs
SFP/XFP
Associated
Cards Application Fiber Product Number
1000BASE-SX ML1000-2 Short reach Multimode fiber up to
550 m long
ONS-SC-GE-SX
ML-MR-10
CE-MR-10
Short reach 850 nm multimode fiber
up to 500 m long
ONS-SI-GE-SX
1000BASE-LX ML1000-2 Long reach Single-mode fiber up to
5 km long
ONS-SC-GE-LX
ML-MR-10
CE-MR-10
Long reach 1310 nm single-mode
fiber up to 10 km long
ONS-SI-GE-LX
1000BASE-ZX ML-MR-10
CE-MR-10
Extra long reach 1550 nm single-mode
fiber
ONS-SI-GE-ZX
100BASE-FX ML100X-8 Short reach 1310 nm multimode fiber
up to 2 km long
ONS-SE-100-FX
ML-MR-10
CE-MR-10
Short reach 1310 nm multimode fiber ONS-SI-100-FX

5-38
Cisco ONS 15454 Reference Manual, R8.5.x
78-18106-01
Chapter 5 Ethernet Cards
5.15.2 GBIC Description
5.15.2 GBIC Description
GBICs are integrated fiber optic transceivers that provide high-speed serial links from a port or slot to
the network. Various latching mechanisms can be utilized on the GBIC pluggable modules. There is no
correlation between the type of latch and the model type (such as SX or LX/LH) or technology type (such
as Gigabit Ethernet). See the label on the GBIC for technology type and model. One GBIC model has
two clips (one on each side of the GBIC) that secure the GBIC in the slot on the Ethernet card; the other
has a locking handle. Both types are shown in Figure 5-14.
GBIC dimensions are:
• Height 0.39 in. (1 cm)
• Width 1.18 in. (3 cm)
• Depth 2.56 in. (6.5 cm)
GBIC temperature ranges are:
• COM—Commercial operating temperature range –5 degrees C to 70 degrees C (23 degrees F to
158 degrees F)
• EXT—Extended operating temperature range –5 degrees C to 85 degrees C (23 degrees F to
185 degrees F)
• IND—Industrial operating temperature range –40 degrees C to 85 degrees C (-40 degrees F to
185 degrees F)
100BASE-LX10 ML100X-8 Long reach 1310 nm single-mode
fiber
ONS-SE-100-LX10
ML-MR-10
CE-MR-10
Long reach 1310 nm single-mode
fiber
ONS-SI-100-LX10
10/100/1000BAS
E-T
ML-MR-10
CE-MR-10
Short reach up to
100m
RJ45
STP CAT5, CAT5E and
CAT6
ONS-SE-ZE-EL
100BASE-BX ML-MR-10
CE-MR-10
1550 nm RX ONS-SE-100-BX10
U
100BASE-BX ML-MR-10
CE-MR-10
1310 nm RX ONS-SE-100-BX10
D
Table 5-30 Available SFPs and XFPs (continued)
SFP/XFP
Associated
Cards Application Fiber Product Number

5-39
Cisco ONS 15454 Reference Manual, R8.5.x
78-18106-01
Chapter 5 Ethernet Cards
5.15.3 G1K-4 DWDM and CWDM GBICs
Figure 5-14 GBICs with Clips (left) and with a Handle (right)
5.15.3 G1K-4 DWDM and CWDM GBICs
DWDM (15454-GBIC-xx.x, 15454E-GBIC-xx.x) and CWDM (15454-GBIC-xxxx,
15454E-GBIC-xxxx) GBICs operate in an ONS 15454 G-Series card when the card is configured in
Gigabit Ethernet Transponding mode or in Ethernet over SONET mode. DWDM and CWDM GBICs are
both wavelength division multiplexing (WDM) technologies and operate over single-mode fibers with SC
connectors. Cisco CWDM GBIC technology uses a 20 nm wavelength grid and Cisco ONS 15454 DWDM
GBIC technology uses a 1 nm wavelength grid. CTC displays the specific wavelengths of the installed
CWDM or DWDM GBICs. DWDM wavelengths are spaced closer together and require more precise lasers
than CWDM. The DWDM spectrum allows for optical signal amplification. For more information on
G-Series card transponding mode, refer to the Cisco ONS 15454 and Cisco ONS 15454 SDH Ethernet Card
Software Feature and Configuration Guide.
The DWDM and CWDM GBICs receive across the full 1300 nm and 1500 nm bands, which includes all
CWDM, DWDM, LX/LH, ZX wavelengths, but transmit on one specified wavelength. This capability
can be exploited in some of the G-Series transponding modes by receiving wavelengths that do not match
the specific transmission wavelength.
Note G1000-4 cards support CWDM and DWDM GBICs. G1K-4 cards with the Common Language
Equipment Identification (CLEI) code of WM5IRWPCAA (manufactured after August 2003) support
CWDM and DWDM GBICs. G1K-4 cards manufactured prior to August 2003 do not support CWDM or
DWDM GBICs.
The ONS 15454-supported CWDM GBICs reach up to 100 to 120 km over single-mode fiber and support
eight wavelengths as shown in Table 5-31.
The ONS 15454-supported DWDM GBICs reach up to 100 to 120 km over single-mode fiber and
support 32 different wavelengths in the red and blue bands. Paired with optical amplifiers, such as the
Cisco ONS 15216, the DWDM GBICs allow maximum unregenerated spans of approximately 300 km
(Table 5-32).
Receiver
Clip
Handle
Transmitter Receiver
Transmitter
51178
Table 5-31 Supported Wavelengths for CWDM GBICs
CWDM GBIC Wavelengths 1470 nm 1490 nm 1510 nm 1530 nm 1550 nm 1570 nm 1590 nm 1610 nm
Corresponding GBIC Colors Gray Violet Blue Green Yellow Orange Red Brown
Band 47 49 51 53 55 57 59 61

5-40
Cisco ONS 15454 Reference Manual, R8.5.x
78-18106-01
Chapter 5 Ethernet Cards
5.15.3 G1K-4 DWDM and CWDM GBICs
CWDM or DWDM GBICs for the G-Series card come in set wavelengths and are not provisionable. The
wavelengths are printed on each GBIC, for example, CWDM-GBIC-1490. The user must insert the
specific GBIC transmitting the wavelength required to match the input of the CWDM/DWDM device for
successful operation (Figure 5-15). Follow your site plan or network diagram for the required
wavelengths.
Figure 5-15 CWDM GBIC with Wavelength Appropriate for Fiber-Connected Device
A G-Series card equipped with CWDM or DWDM GBICs supports the delivery of unprotected Gigabit
Ethernet service over Metro DWDM (Figure 5-16). It can be used in short-haul and long-haul
applications.
Table 5-32 Supported Wavelengths for DWDM GBICs
Blue Band 1530.33 nm 1531.12 nm 1531.90 nm 1532.68 nm 1534.25 nm 1535.04 nm 1535.82 nm 1536.61 nm
1538.19 nm 1538.98 nm 1539.77 nm 1540.56 nm 1542.14 nm 1542.94 nm 1543.73 nm 1544.53 nm
Red Band 1546.12 nm 1546.92 nm 1547.72 nm 1548.51 nm 1550.12 nm 1550.92 nm 1551.72 nm 1552.52 nm
1554.13 nm 1554.94 nm 1555.75 nm 1556.55 nm 1558.17 nm 1558.98 nm 1559.79 nm 1560.61 nm
FAIL
ACT
G1K
RX
1
TX
RX
2
TX
RX
3
TX
RX
4
TX
ACT/LINK
ACT/LINK
ACT/LINK
ACT/LINK
CWDM Mux
1470-nm Input
CWDM-GBIC-1470
90957
Fiber Optic Connection

5-41
Cisco ONS 15454 Reference Manual, R8.5.x
78-18106-01
Chapter 5 Ethernet Cards
5.15.4 SFP Description
Figure 5-16 G-Series with CWDM/DWDM GBICs in Cable Network
5.15.4 SFP Description
SFPs are integrated fiber-optic transceivers that provide high-speed serial links from a port or slot to the
network. Various latching mechanisms can be utilized on the SFP modules. There is no correlation
between the type of latch and the model type (such as SX or LX/LH) or technology type (such as Gigabit
Ethernet). See the label on the SFP for technology type and model. One type of latch available is a mylar
tab (Figure 5-17), a second type of latch available is an actuator/button (Figure 5-18), and a third type
of latch is a bail clasp (Figure 5-19).
SFP dimensions are:
• Height 0.03 in. (8.5 mm)
• Width 0.53 in. (13.4 mm)
• Depth 2.22 in. (56.5 mm)
SFP temperature ranges for are:
• COM—Commercial operating temperature range –5 degrees C to 70 degrees C (23 degrees F to
158 degrees F)
• EXT—Extended operating temperature range –5 degrees C to 85 degrees C (23 degrees F to
185 degrees F)
• IND—Industrial operating temperature range –40 degrees C to 85 degrees C (-40 degrees F to
185 degrees F)
Figure 5-17 Mylar Tab SFP
CWDM/DWDM
Mux only
ONS Node
with G-Series Cards
with CWDM/DWDM GBICs
QAM
90954
VoD
HFC
Conventional GigE signals
CWDM/DWDM
Demux only
GigE / GigE /
GigE over 's
= Lambdas
63065

5-42
Cisco ONS 15454 Reference Manual, R8.5.x
78-18106-01
Chapter 5 Ethernet Cards
5.15.4 SFP Description
Figure 5-18 Actuator/Button SFP
Figure 5-19 Bail Clasp SFP
63066
63067

CHAPTER
6-1
Cisco ONS 15454 Reference Manual, R8.5.x
78-18106-01
6
Storage Access Networking Cards
Note The terms "Unidirectional Path Switched Ring" and "UPSR" may appear in Cisco literature. These terms
do not refer to using Cisco ONS 15xxx products in a unidirectional path switched ring configuration.
Rather, these terms, as well as "Path Protected Mesh Network" and "PPMN," refer generally to Cisco's
path protection feature, which may be used in any topological network configuration. Cisco does not
recommend using its path protection feature in any particular topological network configuration.
The Fibre Channel Multirate 4-Port (FC_MR-4) card is a 1.0625- or 2.125-Gbps Fibre Channel/fiber
connectivity (FICON) card that integrates non-SONET framed protocols into a SONET time-division
multiplexing (TDM) platform through virtually concatenated payloads. For installation and step-by-step
circuit configuration procedures, refer to the Cisco ONS 15454 Procedure Guide.
Chapter topics include:
• 6.1 FC_MR-4 Card Overview, page 6-1
• 6.2 FC_MR-4 Card Modes, page 6-4
• 6.3 FC_MR-4 Card Application, page 6-7
• 6.4 FC_MR-4 Card GBICs, page 6-8
6.1 FC_MR-4 Card Overview
Note For hardware specifications, see the “A.8 Storage Access Networking Card Specifications” section on
page A-53.
The FC_MR-4 card uses pluggable Gigabit Interface Converters (GBICs) to transport
non-SONET/SDH-framed, block-coded protocols over SONET/SDH. The FC_MR-4 enables four client
Fibre Channel (FC) ports to be transported over SONET/SDH, encapsulating the frames using the ITU-T
generic framing procedure (GFP) format and mapping them into either T1X1 G.707-based virtual
concatenated (VCAT) payloads or standard contiguously concatenated SONET payloads. The FC_MR-4
card has the following features:
• Four FICON ports operating at 1 Gbps or 2 Gbps
–
All four ports can be operational at any time due to subrate support
–
Advanced distance extension capability (buffer-to-buffer credit spoofing)
• Pluggable GBIC optics

6-2
Cisco ONS 15454 Reference Manual, R8.5.x
78-18106-01
Chapter 6 Storage Access Networking Cards
6.1 FC_MR-4 Card Overview
–
Dual rate (1G/2G): MM (550 m) and SM (10 km)
–
Single rate (1G): SX (550 m) and LX (10 km)
• SONET/SDH support
–
Four 1.0625-Gbps FC channels can be mapped into one of the following:
SONET containers as small as STS1-1v (subrate)
SDH containers as small as VC4-1v (subrate)
SONET/SDH containers as small as STS-18c/VC4-6v (full rate)
–
Four 2.125-Gbps FC channels can be mapped into one of the following:
SONET containers as small as STS1-1v (subrate)
SDH containers as small as VC4-1v (subrate)
SONET/SDH containers as small as STS-36c/VC4-12v (full rate)
• Frame encapsulation: ITU-T G.7041 transparent generic framing procedure (GFP-T)
• High-order SONET/SDH VCAT support (STS1-Xv and STS-3c-Xv/VC4-Xv)
• Differential delay support for VCAT circuits
• Interoperation with the Cisco MDS 9000 switches
Figure 6-1 shows the FC_MR-4 faceplate and block diagram.

6-3
Cisco ONS 15454 Reference Manual, R8.5.x
78-18106-01
Chapter 6 Storage Access Networking Cards
6.1.1 FC_MR-4 Card-Level Indicators
Figure 6-1 FC_MR-4 Faceplate and Block Diagram
6.1.1 FC_MR-4 Card-Level Indicators
Table 6-1 describes the two card-level LEDs on the FC_MR-4 card.
FLASH SDRAM MPC8250
IBPIA
TADM
QDR MEMORY
SERDES
IBPIA
110595
BTC
192
CDR +
SONET
FRAMER
DDR
MEMORY
QUICKSILVER
VCAT
PROCESSOR
Decode and
Control
PLD
GBIC
OPTICS
GBIC
OPTICS
GBIC
OPTICS
GBIC
OPTICS
RUDRA
FPGA
1
Rx
Tx
2
Rx
Tx
4
Rx
Tx
3
Rx
Tx
FAIL
ACT
FC_MR-4
ACT/LNK
ACT/LNK
ACT/LNK
ACT/LNK
B
A
C
K
P
L
A
N
E
Table 6-1 FC_MR-4 Card-Level Indicators
Card-Level Indicators Description
FAIL LED (Red) The red FAIL LED indicates that the card processor is not ready. Replace the
card if the red FAIL LED persists.
ACT LED (Green) If the ACT/STBY LED is green, the card is operational and ready to carry
traffic.
ACT LED (Amber) If the ACT/STBY LED is amber, the card is rebooting.

6-4
Cisco ONS 15454 Reference Manual, R8.5.x
78-18106-01
Chapter 6 Storage Access Networking Cards
6.1.2 FC_MR-4 Port-Level Indicators
6.1.2 FC_MR-4 Port-Level Indicators
Each FC_MR-4 port has a corresponding ACT/LNK LED. The ACT/LNK LED is solid green if the port
is available to carry traffic, is provisioned as in-service, and is in the active mode. The ACT/LNK LED
is flashing green if the port is carrying traffic. The ACT/LNK LED is steady amber if the port is not
enabled and the link is connected, or if the port is enabled and the link is connected but there is a
SONET/SDH transport error. The ACT/LNK LED is not lit if there is no link.
You can find the status of the card ports using the LCD screen on the ONS 15454 SDH fan-tray assembly.
Use the LCD to view the status of any port or card slot; the screen displays the number and severity of
alarms for a given port or slot. Refer to the Cisco ONS 15454 Troubleshooting Guide for a complete
description of the alarm messages.
6.1.3 FC_MR-4 Compatibility
The FC_MR-4 cards can be installed in Slots 1 to 6 and 12 to 17 when used with the XC10G and
XC-VXC-10G cards. When the shelf uses the XCVT card, the FC_MR-4 can be used in only the
high-speed (slots 5/6 and 12/13).
The FC_MR-4 card can be provisioned as part of any valid ONS 15454 SONET/SDH network topology,
such as a path protection, bidirectional line switched ring (BLSR), or linear network topologies. The
FC_MR-4 card is compatible with Software Release 4.6 and greater.
6.2 FC_MR-4 Card Modes
The FC_MR-4 card can operate in two different modes:
• Line rate mode—This mode is backward compatible with the Software R4.6 Line Rate mode.
• Enhanced mode—This mode supports subrate, distance extension, differential delay, and other
enhancements.
The FC_MR-4 card reboots when a card mode changes (a traffic hit results). The Field Programmable
Gate Array (FPGA) running on the card upgrades to the required image. However, the FPGA image in
the card’s flash memory is not modified.
6.2.1 Line-Rate Card Mode
The mapping for the line rate card mode is summarized here.
• 1 Gbps Fibre Channel/FICON is mapped into:
–
STS-24c, STS-48c
–
VC4-8c, VC4-16c
–
STS1-Xv where X is 19 to 24
–
STS3c-Xv where X is 6 to 8
–
VC4-Xv where X is 6 to 8
• 2 Gbps Fibre Channel/FICON is mapped into:
–
STS-48c
–
VC4-16c

6-5
Cisco ONS 15454 Reference Manual, R8.5.x
78-18106-01
Chapter 6 Storage Access Networking Cards
6.2.2 Enhanced Card Mode
–
STS-1-Xv where X is 37 to 48
–
STS-3c-Xv where X is 12 to 16
–
VC4-Xv where X is 12 to 16
6.2.2 Enhanced Card Mode
The features available in enhanced card mode are given in this section.
6.2.2.1 Mapping
1 Gbps Fibre Channel/FICON is mapped into:
–
STS-1, STS-3c, STS-6c, STS-9c, STS-12c, STS-18c, STS-24c, STS-48c
–
VC4-1c, VC4-2c, VC4-3c, VC4-4c, VC4-6c, VC4-8c, VC4-16c
–
STS-1-Xv where X is 1 to 24
–
STS-3c-Xv where X is 1 to 8
–
VC4-Xv where X is 1 to 8
2 Gbps Fibre Channel/FICON is mapped into:
–
STS-1, STS-3c, STS-6c, STS-9c, STS-12c, STS-18c, STS-24c, STS-36c, STS-48c
–
VC4-1c, VC4-2c, VC4-3c, VC4-4c, VC4-6c, VC4-8c, VC4-12c, VC4-16c
–
STS-1-Xv where X is 1 to 48
–
STS-3c-Xv where X is 1 to 16
–
VC4-Xv where X is 1 to 16
6.2.2.2 SW -LCAS
VCAT group (VCG) is reconfigurable when the software link capacity adjustment scheme (SW-LCAS)
is enabled, as follows:
• Out-of-service (OOS) and out-of-group (OOG) members can be removed from VCG
• Members with deleted cross-connects can be removed from VCGs
• Errored members can be autonomously removed from VCGs
• Degraded bandwidth VCGs are supported
• VCG is flexible with SW-LCAS enabled (VCG can run traffic as soon as the first cross-connect is
provisioned on both sides of the transport)
6.2.2.3 Distance Extension
This following list describes the FC_MR-4 card distance extension capabilities:
• Enabling of a storage access networking (SAN) extension over long distances through
buffer-to-buffer (B2B) credit spoofing.
–
2300 km for 1G ports (longer distances supported with lesser throughput)
–
1150 km for 2G ports (longer distances supported with lesser throughput)

6-6
Cisco ONS 15454 Reference Manual, R8.5.x
78-18106-01
Chapter 6 Storage Access Networking Cards
6.2.2 Enhanced Card Mode
• Negotiation mechanism to identify whether a far-end FC-over-SONET card supports the Cisco
proprietary B2B mechanism
• Auto detection of FC switch B2B credits from FC-SW standards-based exchange link parameters
(ELP) frames
• Support for manual provisioning of credits based on FC switch credits
• Automatic GFP buffers adjustment based on roundtrip latency between two SL ports
• Automatic credits recovery during SONET switchovers/failures
• Insulation for FC switches from any SONET switchovers; no FC fabric reconvergences for SONET
failures of less than or equal to 60 ms
6.2.2.4 Differential Delay Features
The combination of VCAT, SW-LCAS, and GFP specifies how to process information for data and
storage clients. The resulting operations introduce delays. Their impact depends on the type of service
being delivered. For example, storage requirements call for very low latency, as opposed to traffic such
as e-mail where latency variations are not critical.
With VCAT, SONET paths are grouped to aggregate bandwidth to form VCGs. Because each VCG
member can follow a unique physical route through a network, there are differences in propagation
delay, and possibly processing delays between members. The overall VCG propagation delay
corresponds to that of the slowest member. The VCAT differential delay is the relative arrival time
measurement between members of a VCG. The FC_MR-4 card is able to handle VCAT differential delay
and provides these associated features:
• Supports a maximum of 122 ms of delay difference between the shortest and longest paths.
• Supports diverse fiber routing for VCAT circuit.
• All protection schemes are supported (path protection, automatic protection switching [APS],
2-fiber BLSR, 4-fiber BLSR).
• Supports routing of VCAT group members through different nodes in the SONET network.
• Differential delay compensation is automatically enabled on VCAT circuits that are diverse (split
fiber) routed, and disabled on VCAT circuits that are common fiber routed.
Note Differential delay support for VCAT circuits is supported by means of a TL1 provisioning parameter
(EXTBUFFERS) in the ENT-VCG command.
6.2.2.5 Interoperability Features
The interoperability features are as follows:
• Maximum frame size setting to prevent accumulation of oversized performance monitoring
parameters for virtual SAN (VSAN) frames
• Ingress filtering disable for attachment to third-party GFP-over-SONET/SDH equipment
• String (port name) provisioning for each fiber channel and FICON interface on the FC_MR-4 card
to allow the MDS Fabric Manager to create link association between a SAN port on a
Cisco MDS 9000 switch and the FC_MR-4 SAN port.

6-7
Cisco ONS 15454 Reference Manual, R8.5.x
78-18106-01
Chapter 6 Storage Access Networking Cards
6.2.3 Link Integrity
6.2.3 Link Integrity
The link integrity features are as follows:
• Data port disabled if upstream data port is not able to send over SONET/SDH transport
• Data port disabled if SONET/SDH transport is errored
6.2.4 Link Recovery
Link recovery has the following features:
• Reduces the impact of SONET/SDH disruptions on attached Fibre Channel equipment
• Speeds up the recovery of Inter-Switch Links (ISLs)
• Allows monitoring of B2B credit depletion due to SONET outage and full recovery of the credits,
thus preventing the slow decay of bandwidth/throughput
Note Distance extension and link recovery cannot be enabled at the same time.
6.3 FC_MR-4 Card Application
The FC_MR-4 card reliably transports carrier-class, private-line Fibre Channel/FICON transport
service. Each FC_MR-4 card can support up to four 1-Gbps circuits or four 2-Gbps circuits. Four
1.0625-Gbps FC channels can be mapped into containers as small as STS-1 (subrate), with a minimum
of STS-18c/VC4-6v for full rate. Four 2.125-Gbps FC channels can be mapped into containers as small
as STS-1 (sub-rate), with a minimum of STS-36c/VC4-12v for full rate.
The FC_MR-4 card incorporates features optimized for carrier-class applications such as:
• Carrier-class Fibre Channel/FICON
• 50 ms of switch time through SONET/SDH protection as specified in Telcordia GR-253-CORE
Note Protection switch traffic hit times of less than 60 ms are not guaranteed with differential delay in effect.
• Hitless software upgrades
Note Hitless software upgrades are not possible with an activation from Software R5.0 to Software R6.0 or
higher in enhanced card mode. This is because the FPGA must be upgraded to support differential delay
in enhanced mode. Upgrades are still hitless with the line rate mode.
• Remote Fibre Channel/FICON circuit bandwidth upgrades through integrated Cisco Transport
Controller (CTC)
• Multiple management options through CTC, Cisco Transport Manager (CTM), TL1, and Simple
Network Management Protocol (SNMP)
• Differential delay compensation of up to 122 ms for diversely routed VCAT circuits
The FC_MR-4 payloads can be transported over the following protection types:

6-8
Cisco ONS 15454 Reference Manual, R8.5.x
78-18106-01
Chapter 6 Storage Access Networking Cards
6.4 FC_MR-4 Card GBICs
• Path protection
• BLSR
• Unprotected
• Protection channel access (PCA)
The FC_MR-4 payloads can be transported over the following circuit types:
• STS
• STSn
• STS-V
Note Virtual Tributary (VT) and VT-V circuits are not supported.
The FC_MR-4 card supports VCAT. See the “11.18 Virtual Concatenated Circuits” section on
page 11-34 for more information about VCAT circuits.
6.4 FC_MR-4 Card GBICs
The FC_MR-4 uses pluggable GBICs for client interfaces. Table 6-2 lists GBICs that are compatible
with the FC_MR-4 card. See the “5.15.2 GBIC Description” section on page 5-38 for more information.
Table 6-2 GBIC Compatibility
Card
Compatible GBIC or SFP
(Cisco Product ID)
Cisco Top Assembly
Number (TAN)
FC_MR-4
(ONS 15454 SONET/SDH)
15454-GBIC-SX
15454E-GBIC-SX
15454-GBIC-LX/LH
15454E-GBIC-LX/LH
ONS-GX-2FC-MMI
ONS-GX-2FC-SML
30-0759-01
800-06780-01
10-1743-01
30-0703-01
10-2015-01
10-2016-01

CHAPTER
7-1
Cisco ONS 15454 Reference Manual, R8.5.x
78-18106-01
7
Card Protection
This chapter explains the Cisco ONS 15454 card protection configurations. To provision card protection,
refer to the Cisco ONS 15454 Procedure Guide.
Chapter topics include:
• 7.1 Electrical Card Protection, page 7-1
• 7.2 Electrical Card Protection and the Backplane, page 7-5
• 7.3 OC-N Card Protection, page 7-13
• 7.4 Unprotected Cards, page 7-14
• 7.5 External Switching Commands, page 7-14
7.1 Electrical Card Protection
The ONS 15454 provides a variety of electrical card protection methods. This section describes the
protection options. Figure 7-1 on page 7-2 shows a 1:1 protection configuration and Figure 7-2 on
page 7-3 shows a 1:N protection configuration.
This section covers the general concept of electrical card protection. Specific electrical card protection
schemes depend on the type of electrical card as well as the electrical interface assembly (EIA) type used
on the ONS 15454 backplane. Table 7-4 on page 7-6 details the specific electrical card protection
schemes.
Note See Table 1-1 on page 1-16 and Table 1-2 on page 1-17 for the EIA types supported by the
15454-SA-ANSI and 15454-SA-HD (high-density) shelf assemblies.
Caution When a protection switch moves traffic from the working/active electrical card to the protect/standby
electrical card, ports on the new active/standby card cannot be placed out of service as long as traffic is
switched. Lost traffic can result when a port is taken out of service, even if the standby card no longer
carries traffic.

7-2
Cisco ONS 15454 Reference Manual, R8.5.x
78-18106-01
Chapter 7 Card Protection
7.1.1 1:1 Protection
7.1.1 1:1 Protection
In 1:1 protection, a working card is paired with a protect card of the same type. If the working card fails,
the traffic from the working card switches to the protect card. You can provision 1:1 to be revertive or
nonrevertive. If revertive, traffic automatically reverts to the working card after the failure on the
working card is resolved. Figure 7-1 shows an example of the ONS 15454 in a 1:1 protection
configuration. Each working card in an even-numbered slot is paired with a protect card in an
odd-numbered slot: Slot 1 is protecting Slot 2, Slot 3 is protecting Slot 4, Slot 5 is protecting Slot 6,
Slot 17 is protecting Slot 16, Slot 15 is protecting Slot 14, and Slot 13 is protecting Slot 12.
Figure 7-1 Example: ONS 15454 Cards in a 1:1 Protection Configuration (SMB EIA)
Table 7-1 provides supported 1:1 protection by electrical card type.
33384
1:1 Protection
TCC+
XC10G
AIC (Optional)
XC10G
TCC+
Working
Working
Working
Working
Working
Working
Protect
Protect
Protect
Protect
Protect
Protect
Table 7-1 Supported 1:1 Protection by Electrical Card
Working Card Protect Card Working Slot Protection Slot
DS1-14 or DS1N-14 DS1-14 or DS1N-14 2 1
DS3-12/DS3-12E or
DS3N-12/DS3N-12E
DS3-12 or DS3N-12 4 3
DS3i-N-12 DS3i-N-12 6 5
DS3XM-6 (Transmux) DS3XM-6 (Transmux) 12 13
DS3XM-12 (Transmux) DS3XM-12 (Transmux) 14 15
16 17

7-3
Cisco ONS 15454 Reference Manual, R8.5.x
78-18106-01
Chapter 7 Card Protection
7.1.2 1:N Protection
7.1.2 1:N Protection
1:N protection allows a single electrical card to protect up to five working cards of the same speed. 1:N
cards have added circuitry to act as the protect card in a 1:N protection group. Otherwise, the card is
identical to the standard card and can serve as a normal working card.
The physical DS-1 or DS-3 interfaces on the ONS 15454 backplane use the working card until the
working card fails. When the node detects this failure, the protect card takes over the physical DS-1 or
DS-3 electrical interfaces through the relays and signal bridging on the backplane. Figure 7-2 shows the
ONS 15454 in a 1:N protection configuration. Each side of the shelf assembly has only one card
protecting all of the cards on that side.
Figure 7-2 Example: ONS 15454 Cards in a 1:N Protection Configuration (SMB EIA)
Table 7-2 provides the supported 1:N configurations by electrical card, as well as the card types that can
be used for working and protection cards. Additional engineering rules for 1:N card deployments will
be covered in the following sections.
TCC+
XC10G
AIC (Optional)
XC10G
TCC+
Working
Working
Working
Working
Working
Working
Working
Working
Working
Working
1:N Protection
1:N Protection
1:N Protection
32106
Table 7-2 Supported 1:N Protection by Electrical Card
Working Card Protect Card
Protect Group
(Maximum) Working Slot Protection Slot
DS1-14 or DS1N-14 DS1N-14 N < 5 1, 2, 4, 5, 6 3
12, 13, 14, 16, 17 15
DS1/E1-56 DS1/E1-56 N < 21
1, 223
163, 17415
DS3-12/DS3-12E or
DS3N-12/DS3N-12E
DS3N-12/DS3N-12E N < 5 1, 2, 4, 5, 6 3
12, 13, 14, 16, 17 15
DS3i-N-12 DS3i-N-12 N < 5 1, 2, 4, 5, 6 3
12, 13, 14, 16, 17 15

7-4
Cisco ONS 15454 Reference Manual, R8.5.x
78-18106-01
Chapter 7 Card Protection
7.1.2 1:N Protection
7.1.2.1 Revertive Switching
1:N protection supports revertive switching. Revertive switching sends the electrical interfaces (traffic)
back to the original working card after the card comes back online. Detecting an active working card
triggers the reversion process. There is a variable time period for the lag between detection and
reversion, called the revertive delay, which you can set using the ONS 15454 software, Cisco Transport
Controller (CTC). To set the revertive delay, refer to the “Turn Up a Node” chapter in the
Cisco ONS 15454 Procedure Guide. All cards in a protection group share the same reversion settings.
1:N protection groups default to automatic reversion.
Caution A user-initiated switch (external switching command) overrides the revertive delay, that is, clearing the
switch clears the timer.
7.1.2.2 1:N Protection Guidelines
There are two types of 1:N protection groups for the ONS 15454: ported and portless. Ported 1:N
interfaces are the traditional protection groups for signals electrically terminated on the shelf assembly.
Portless 1:N interfaces are signals received through an electrical synchronous transport signal (STS)
through the cross-connect card. The DS3XM-12 card supports portless as well as traditional ported
deployments. Table 7-2 on page 7-3 outlines the 1:N configurations supported by each electrical card
type.
The following rules apply to ported 1:N protection groups in the ONS 15454:
• Working and protect card groups must reside in the same card bank (Side A or Side B).
• The 1:N protect card must reside in Slot 3 for Side A and Slot 15 for Side B.
DS3/EC1-48 DS3/EC1-48 N < 21
5, 263
167, 17815
DS3XM-12
(Transmux)
DS3XM-12
(Transmux)
N < 5 1, 2, 4, 5, 6 3
12, 13, 14, 16, 17 15
DS3XM-12
(Transmux)
DS3XM-12
(Transmux)
N < 7
(portless9)
1, 2, 4, 5, 6, 12, 13,
14, 15, 16, 17
3
1, 2, 3, 4, 5, 6, 12,
13, 14, 16, 17
15
1. A high-density electrical card inserted in Slot 1 restricts the use of Slots 5 and 6 to optical, data, or storage cards.
2. A high-density electrical card inserted in Slot 2 restricts the use of Slots 4 and 6 to optical, data, or storage cards.
3. A high-density electrical card inserted in Slot 16 restricts the use of Slot 14 to optical, data, or storage cards.
4. A high-density electrical card inserted in Slot 17 restricts the use of Slots 12 and 13 to optical, data, or storage cards.
5. A high-density electrical card inserted in Slot 1 restricts the use of Slots 5 and 6 to optical, data, or storage cards.
6. A high-density electrical card inserted in Slot 2 restricts the use of Slots 4 and 6 to optical, data, or storage cards.
7. A high-density electrical card inserted in Slot 16 restricts the use of Slot 14 to optical, data, or storage cards.
8. A high-density electrical card inserted in Slot 17 restricts the use of Slots 12 and 13 to optical, data, or storage cards.
9. Portless DS-3 Transmux operation does not terminate the DS-3 signal on the EIA panel.
Table 7-2 Supported 1:N Protection by Electrical Card (continued)
Working Card Protect Card
Protect Group
(Maximum) Working Slot Protection Slot

7-5
Cisco ONS 15454 Reference Manual, R8.5.x
78-18106-01
Chapter 7 Card Protection
7.2 Electrical Card Protection and the Backplane
• Working cards can sit on either or both sides of the protect card.
The following rules apply to portless 1:N protection groups in the ONS 15454:
• Working and protect card groups can reside in the same card bank or different card banks (Side A
or Side B).
• The 1:N protect card can be installed in either Slot 3 or Slot 15 and protect working cards in both
card banks.
• Working cards can sit on either or both sides of the protect card.
The ONS 15454 supports 1:N equipment protection for all add-drop multiplexer (ADM) configurations
(ring, linear, and terminal), as specified by Telcordia GR-253-CORE. For detailed procedures for setting
up DS-1 and DS-3 protection groups, refer to the Cisco ONS 15454 Procedure Guide.
7.2 Electrical Card Protection and the Backplane
Protection schemes for electrical cards depend on the EIA type used on the ONS 15454 backplane. The
difference is due to the varying connector size. For example, because BNC connectors are larger, fewer
DS3-12 cards can be supported when using a BNC connector. Table 7-3 shows the number of connectors
per side for each EIA type according to low-density and high-density interfaces.
In the tables, high-density (HD) cards include the DS3/EC1-48 and DS1/E1-56 cards. Low-density (LD
cards) include the following:
• DS1-14, DS1N-14
• DS3-12/DS3-12E, DS3N-12/DS3N-12E
• DS3XM-6
• DS3XM-12
• EC1-12
Note For EIA installation, refer to the “Install the Shelf and Backplane Cable” chapter in the
Cisco ONS 15454 Procedure Guide.
Caution When a protection switch moves traffic from the working/active electrical card to the protect/standby electrical card,
ports on the new active/standby card cannot be taken out of service as long as traffic is switched. Lost traffic can
result when a port is taken out of service even if the standby electrical card no longer carries traffic.
Table 7-3 EIA Connectors Per Side
Interfaces per Side
Standard
BNC
High-Density
BNC MiniBNC SMB AMP Champ
UBIC-V and
UBIC-H (SCSI)
Total physical connectors 48 96 192 168 6 16
Maximum LD DS-1 Interfaces (transmit [Tx]
and receive [Rx])
—— —8484 84
Maximum LD DS-3 interfaces (Tx and Rx) 24 48 72 72 — 72

7-6
Cisco ONS 15454 Reference Manual, R8.5.x
78-18106-01
Chapter 7 Card Protection
7.2 Electrical Card Protection and the Backplane
Table 7-4 shows the electrical card protection for each EIA type according to shelf side and slots.
Maximum HD DS-1 interfaces (Tx and Rx) — — — — — 112
Maximum HD DS-3 interfaces (Tx and Rx) — — 96 — — 96
Table 7-3 EIA Connectors Per Side
Interfaces per Side
Standard
BNC
High-Density
BNC MiniBNC SMB AMP Champ
UBIC-V and
UBIC-H (SCSI)
Table 7-4 Electrical Card Protection By EIA Type
Protection
Type Card Type Side Standard BNC High-Density BNC MiniBNC SMB
AMP
Champ
UBIC-V and
UBIC-H (SCSI)
Unprotected LD, Working A 2, 4 1, 2, 4, 5 1–6 1–6 1–6 1–6
B 14, 16 13, 14, 16, 17 12–17 12–17 12–17 12–17
HD, Working A — — 1, 2 — — 1, 2
B — — 16, 17 — — 16, 17
1:1 LD, Working A 2, 4 2, 4 2, 4, 6 2, 4, 6 2, 4, 6 2, 4, 6
B 14, 16 14, 16 12, 14, 16 12, 14, 16 12, 14, 16 12, 14, 16
LD, Protect A 1, 3 1, 3 1, 3, 5 1, 3, 5 1, 3, 5 1, 3, 5
B 15, 17 15, 17 13, 15, 17 13, 15, 17 13, 15, 17 13, 15, 17
1:N LD, Working A — 1, 2, 4, 5 1–6 1–6 1–6 1–6
B — 13, 14, 16, 17 12–17 12–17 12–17 12–17
LD, Protect A — 3 3 3 3 3
B — 15 15 15 15 15
HD, Working A — — 1, 2 — — 1, 2
B — — 16, 17 — — 16, 17
HD, Protect A — — 3 — — 3
B— — 15 — — 15

7-7
Cisco ONS 15454 Reference Manual, R8.5.x
78-18106-01
Chapter 7 Card Protection
7.2 Electrical Card Protection and the Backplane
Figure 7-3 shows unprotected low-density electrical card schemes by EIA type.
Figure 7-3 Unprotected Low-Density Electrical Card Schemes for EIA Types
TCC
Cross-connect
AIC
Cross-connect
TCC
Working
Working
Working
Working
TCC
Cross-connect
AIC
Cross-connect
TCC
Working
Working
Working
Working
Working
Working
Working
Working
TCC
Cross-connect
AIC
Cross-connect
TCC
Working
Working
Working
Working
Working
Working
Working
Working
Working
Working
TCC
Cross-connect
AIC
Cross-connect
TCC
Working
Working
Working
Working
Working
Working
Working
Working
Working
Working
Standard BNC High-Density BNC
SMB/UBIC/AMP Champ MiniBNC
Working
Working
124960

7-8
Cisco ONS 15454 Reference Manual, R8.5.x
78-18106-01
Chapter 7 Card Protection
7.2 Electrical Card Protection and the Backplane
Figure 7-4 shows unprotected high-density electrical card schemes by EIA type.
Figure 7-4 Unprotected High-Density Electrical Card Schemes for EIA Types
TCC
Cross-connect
AIC
Cross-connect
TCC
UBIC/MiniBNC
124963
Working
Working
Working
Working

7-9
Cisco ONS 15454 Reference Manual, R8.5.x
78-18106-01
Chapter 7 Card Protection
7.2 Electrical Card Protection and the Backplane
Figure 7-5 shows 1:1 low-density card protection by EIA type.
Figure 7-5 1:1 Protection Schemes for Low-Density Electrical Cards with EIA Types
TCC
Cross-connect
AIC
Cross-connect
TCC
Working
Working
Working
Working
Protect
TCC
Cross-connect
AIC
Cross-connect
TCC
Working
Working
Working
Working
TCC
Cross-connect
AIC
Cross-connect
TCC
Working
Working
Working
Working
Working
Working
Standard BNC High-Density BNC
SMB/UBIC/AMP Champ/MiniBNC
Protect
Protect
Protect
Protect
Protect
Protect
Protect
124962
Protect
Protect
Protect
Protect
Protect
Protect

7-10
Cisco ONS 15454 Reference Manual, R8.5.x
78-18106-01
Chapter 7 Card Protection
7.2 Electrical Card Protection and the Backplane
Figure 7-6 shows 1:N protection for low-density electrical cards.
Figure 7-6 1:N Protection Schemes for Low-Density Electrical Cards with EIA Types
Note EC-1 cards do not support 1:N protection.
TCC
Cross-connect
AIC
Cross-connect
TCC
Working
Working
Working
Working
1:N Protection
1:N Protection
TCC
Cross-connect
AIC
Cross-connect
TCC
Working
Working
Working
Working
Working
Working
Working
Working
1:N Protection
1:N Protection
TCC
Cross-connect
AIC
Cross-connect
TCC
Working
Working
Working
Working
Working
Working
Working
Working
Working
Working
1:N Protection
1:N Protection
Standard BNC High-Density BNC
SMB/UBIC/AMP Champ/MiniBNC
124961

7-11
Cisco ONS 15454 Reference Manual, R8.5.x
78-18106-01
Chapter 7 Card Protection
7.2.1 Standard BNC Protection
Figure 7-7 shows 1:1 high-density card protection by EIA type.
Figure 7-7 1:1 Protection Schemes for High-Density Electrical Cards with UBIC or MiniBNC EIA
Ty p e s
7.2.1 Standard BNC Protection
When used with the standard BNC EIA, the ONS 15454 supports unprotected, 1:1, or 1:N (N < 2)
electrical card protection for DS-3 and EC-1 signals, as outlined in Table 7-1 on page 7-2 and Table 7-2
on page 7-3. The standard BNC EIA panel provides 48 BNC connectors for terminating up to 24 transmit
and 24 receive signals per EIA panel, enabling 96 BNC connectors for terminating up to 48 transmit and
receive signals per shelf with two standard-BNC panels installed. With an A-Side standard BNC EIA,
Slots 2 and 4 can be used for working slots and with a B-Side EIA, Slots 14 and 16 can be used for
working slots. Each of these slots is mapped to 24 BNC connectors on the EIA to support up to 12
transmit/receive signals. These slots can be used with or without equipment protection for DS-3 and
EC-1 services.
7.2.2 High-Density BNC Protection
When used with the high-density BNC EIA, the ONS 15454 supports unprotected, 1:1, or 1:N (N < 4)
electrical card protection for DS-3 and EC-1 signals, as outlined in Table 7-1 on page 7-2 and Table 7-2
on page 7-3. The high-density BNC EIA panel provides 96 BNC connectors for terminating up to
48 transmit and 24 receive signals per EIA panel, enabling 192 BNC connectors for terminating up to
96 transmit and receive signals per shelf with two high-density BNC panels installed. With an A-Side
high-density BNC EIA, Slots 1, 2, 4, and 5 can be used for working slots and with a B-Side EIA,
Slots 13, 14, 16, and 17 can be used for working slots. Each of these slots is mapped to 24 BNC
connectors on the EIA to support up to 12 transmit/receive signals. These slots can be used with or
without equipment protection for DS-3 and EC-1 services.
TCC
Cross-connect
AIC
Cross-connect
TCC
UBIC/MiniBNC
124964
Working
Working
Working
Protect
Protect
Working

7-12
Cisco ONS 15454 Reference Manual, R8.5.x
78-18106-01
Chapter 7 Card Protection
7.2.3 MiniBNC Protection
7.2.3 MiniBNC Protection
When used with the MiniBNC EIA, the ONS 15454 supports unprotected, 1:1, or 1:N (N < 5) electrical
card protection for DS-1, DS-3 and EC-1 signals, as outlined in Table 7-1 on page 7-2 and Table 7-2 on
page 7-3. The MiniBNC EIA provides 192 MiniBNC connectors for terminating up to 96 transmit and
96 receive signals per EIA, enabling 384 MiniBNC connectors for terminating up to 192 transmit and
receive signals per shelf with two MiniBNC panels installed. With an A-Side MiniBNC EIA, Slots 1, 2,
4, 5, and 6 can be used for working slots and on a B-Side panel, Slots 12, 13, 14, 16, and 17 can be used
for working slots. Each of these slots is mapped to 24 MiniBNC connectors on the EIA panel to support
up to 12 transmit/receive signals. In addition, working Slots 1, 2, 16 and 17 can be mapped to 96
MiniBNC connectors to support the high-density electrical card. These slots can be used with or without
equipment protection for DS-3 and EC-1 services.
7.2.4 SMB Protection
When used with the SMB EIA, the ONS 15454 supports unprotected, 1:1, or 1:N (N < 5) electrical card
protection for DS-3 and EC-1 signals, as outlined in Table 7-1 on page 7-2 and Table 7-2 on page 7-3.
The SMB EIA provides 168 SMB connectors for terminating up to 84 transmit and 84 receive signals
per EIA, enabling 336 SMB connectors for terminating up to 168 transmit and receive signals per shelf
with two SMB EIAs installed. With an A-Side SMB EIA, Slots 1, 2, 3, 4, 5, and 6 can be used for
working slots and with a B-Side EIA, Slots 12, 13, 14, 15, 16, and 17 can be used for working slots. Each
of these slots is mapped to 28 SMB connectors on the EIA to support up to 14 transmit/receive signals.
These slots can be used with or without equipment protection for DS-1, DS-3 and EC-1 services. For
DS-1 services, an SMB-to-wire-wrap balun is installed on the SMB ports for termination of the 100 ohm
signal.
7.2.5 AMP Champ Protection
When used with the AMP Champ EIA, the ONS 15454 supports unprotected, 1:1, or 1:N (N < 5)
electrical card protection for DS-1 signals, as outlined in Table 7-1 on page 7-2 and Table 7-2 on
page 7-3. The AMP Champ EIA provides 6 AMP Champ connectors for terminating up to 84 transmit
and 84 receive signals per EIA, enabling 12 AMP Champ connectors for terminating up to 168 transmit
and receive signals per shelf with two AMP Champ EIAs installed. With an A-Side SMB EIA, Slots 1,
2, 3, 4, 5, and 6 can be used for working slots and with a B-Side EIA, Slots 12, 13, 14, 15, 16, and 17
can be used for working slots. Each of these slots is mapped to 1 AMP Champ connector on the EIA to
support 14 transmit/receive signals. These slots can be used with or without equipment protection for
DS-1 services.
7.2.6 UBIC Protection
When used with the UBIC EIA, the ONS 15454 high-density shelf assembly (15454-HD-SA) supports
unprotected, 1:1, or 1:N (N < 5) electrical card protection for DS-1, DS-3 and EC-1 signals, as outlined
in Table 7-1 on page 7-2 and Table 7-2 on page 7-3. The UBIC EIA provides 16 SCSI connectors for
terminating up to 112 transmit and receive DS-1 signals per EIA, or up to 96 transmit and receive DS-3
connections. With an A-side UBIC EIA, Slots 1, 2, 3, 4, 5, and 6 can be used for working slots and with
a B-Side EIA, Slots 12, 13, 14, 15, 16, and 17 can be used for working slots. Each of these slots is
mapped to two SCSI connectors on the EIA to support up to 14 transmit/receive signals. In addition,
working Slots 1, 2, 16, and 17 can be mapped to 8 SCSI connectors to support the high-density electrical
card. These slots can be used with or without equipment protection for DS-1, DS-3, and EC-1 services.

7-13
Cisco ONS 15454 Reference Manual, R8.5.x
78-18106-01
Chapter 7 Card Protection
7.3 OC-N Card Protection
7.3 OC-N Card Protection
The ONS 15454 provides two optical card protection methods, 1+1 protection and optimized 1+1
protection. This section covers the general concept of optical card protection. Specific optical card
protection schemes depend on the optical cards in use.
7.3.1 1+1 Protection
Any OC-N card can use 1+1 protection. With 1+1 port-to-port protection, ports on the protect card can
be assigned to protect the corresponding ports on the working card. Both ports must belong to two
different cards and should have the same port number. For example, if port 2 is the protect port on Card
A then port 2 on Card B would be the working port. The working and protect cards do not have to be
placed side by side in the node. A working card must be paired with a protect card of the same type and
number of ports. For example, a single-port OC-12 must be paired with another single-port OC-12, and
a four-port OC-12 must be paired with another four-port OC-12. You cannot create a 1+1 protection
group if one card is single-port and the other is multiport, even if the OC-N rates are the same. The
protection takes place on the port level, and any number of ports on the protect card can be assigned to
protect the corresponding ports on the working card.
For example, on a four-port card, you can assign one port as a protection port on the protect card
(protecting the corresponding port on the working card) and leave three ports unprotected. Conversely,
you can assign three ports as protection ports and leave one port unprotected. In other words, all the ports
on the protect card are used in the protection scheme.
1+1 span protection can be either revertive or nonrevertive. With nonrevertive 1+1 protection, when a
failure occurs and the signal switches from the working card to the protect card, the signal stays switched
to the protect card until it is manually switched back. Revertive 1+1 protection automatically switches
the signal back to the working card when the working card comes back online. 1+1 protection is
unidirectional and nonrevertive by default; revertive switching is easily provisioned using CTC.
Note When provisioning a line timing reference for the node, you cannot select the protect port of a 1+1
protection group. If a traffic switch occurs on the working port of the 1+1 protection group, the timing
reference of the node automatically switches to the protect port of the 1+1 protection group.
7.3.2 Optimized 1+1 Protection
Optimized 1+1 protection is used in networks that mainly use the linear 1+1 bidirectional protection
scheme. Optimized 1+1 is a line-level protection scheme using two lines, working and protect. One of
the two lines assumes the role of the primary channel, where traffic is selected, and the other line
assumes the role of secondary channel, which protects the primary channel. Traffic switches from the
primary channel to the secondary channel based on either line conditions or an external switching
command performed by the user. After the line condition clears, the traffic remains on the secondary
channel. The secondary channel is automatically renamed as the primary channel and the former primary
channel is automatically renamed as the secondary channel.
Unlike 1+1 span protection, 1+1 optimized span protection does not use the revertive or nonrevertive
feature. Also, 1+1 optimized span protection does not use the Manual switch command. The 1+1
optimized span protection scheme is supported only on the Cisco ONS 15454 SONET using either
OC3-4 cards or OC3-8 cards with ports that are provisioned for SDH payloads.

7-14
Cisco ONS 15454 Reference Manual, R8.5.x
78-18106-01
Chapter 7 Card Protection
7.4 Unprotected Cards
Optimized 1+1 is fully compliant with Nippon Telegraph and Telephone Corporation (NTT)
specifications. With optimized 1+1 port-to-port protection, ports on the protect card can be assigned to
protect the corresponding ports on the working card. The working and protect cards do not have to be
installed side by side in the node. A working card must be paired with a protect card of the same type
and number of ports. For example, a four-port OC-3 must be paired with another four-port OC-3, and an
eight-port OC-3 must be paired with another eight-port OC-3. You cannot create an optimized 1+1
protection group if the number of ports do not match, even if the OC-N rates are the same.
The protection takes place on the port level, and any number of ports on the protect card can be assigned
to protect the corresponding ports on the working card. For example, on a four-port card, you can assign
one port as a protection port on the protect card (protecting the corresponding port on the working card)
and leave three ports unprotected. Conversely, you can assign three ports as protection ports and leave
one port unprotected. With 1:1 or 1:N protection (electrical cards), the protect card must protect an entire
slot. In other words, all the ports on the protect card are used in the protection scheme.
7.4 Unprotected Cards
Unprotected cards are not included in a protection scheme; therefore, a card failure or a signal error
results in lost data. Because no bandwidth lies in reserve for protection, unprotected schemes maximize
the available ONS 15454 bandwidth. Figure 7-8 shows the ONS 15454 in an unprotected configuration.
All cards are in a working state.
Figure 7-8 ONS 15454 in an Unprotected Configuration
7.5 External Switching Commands
The external switching commands on the ONS 15454 are Manual, Force, and Lockout. If you choose a
Manual switch, the command will switch traffic only if the path has an error rate less than the signal
degrade (SD) bit error rate threshold. A Force switch will switch traffic even if the path has SD or signal
fail (SF) conditions; however, a Force switch will not override an SF on a 1+1 protection channel.
Unprotected
TCC
Cross-connect
AIC (Optional)
Cross-connect
TCC
Working
Working
Working
Working
Working
Working
Working
Working
Working
Working
Working
Working
33383

7-15
Cisco ONS 15454 Reference Manual, R8.5.x
78-18106-01
Chapter 7 Card Protection
7.5 External Switching Commands
A Force switch has a higher priority than a Manual switch. Lockouts, which prevent traffic from
switching to the protect port under any circumstance, can only be applied to protect cards (in 1+1
configurations). Lockouts have the highest priority. In a 1+1 configuration you can also apply a lock on
to the working port. A working port with a lock on applied cannot switch traffic to the protect port in the
protection group (pair). In 1:1 protection groups, working or protect ports can have a lock on.
Note Force and Manual switches do not apply to 1:1 protection groups; these ports have a single switch
command.

7-16
Cisco ONS 15454 Reference Manual, R8.5.x
78-18106-01
Chapter 7 Card Protection
7.5 External Switching Commands

CHAPTER
8-1
Cisco ONS 15454 Reference Manual, R8.5.x
78-18106-01
8
Cisco Transport Controller Operation
This chapter describes Cisco Transport Controller (CTC), the software interface for the
Cisco ONS 15454. For CTC set up and login information, refer to the Cisco ONS 15454 Procedure
Guide.
Chapter topics include:
• 8.1 CTC Software Delivery Methods, page 8-1
• 8.2 CTC Installation Overview, page 8-4
• 8.3 PC and UNIX Workstation Requirements, page 8-4
• 8.4 ONS 15454 Connection, page 8-7
• 8.5 CTC Login, page 8-7
• 8.6 CTC Window, page 8-8
• 8.7 Using the CTC Launcher Application to Manage Multiple ONS Nodes, page 8-18
• 8.8 TCC2/TCC2P Card Reset, page 8-21
• 8.9 TCC2/TCC2P Card Database, page 8-21
• 8.10 Software Revert, page 8-22
8.1 CTC Software Delivery Methods
ONS 15454 provisioning and administration is performed using the CTC software. CTC is a Java
application that is installed in two locations; CTC is stored on the Advanced Timing, Communications,
and Control (TCC2) card or the Advanced Timing, Communications, and Control Plus (TCC2P) card,
and it is downloaded to your workstation the first time you log into the ONS 15454 with a new software
release.
8.1.1 CTC Software Installed on the TCC2/TCC2P Card
CTC software is preloaded on the ONS 15454 TCC2/TCC2P cards; therefore, you do not need to install
software on the TCC2/TCC2P cards. When a new CTC software version is released, use the
release-specific software upgrade document to upgrade the ONS 15454 software on the TCC2/TCC2P
cards.

8-2
Cisco ONS 15454 Reference Manual, R8.5.x
78-18106-01
Chapter 8 Cisco Transport Controller Operation
8.1.1 CTC Software Installed on the TCC2/TCC2P Card
When you upgrade CTC software, the TCC2/TCC2P cards store the new CTC version as the protect CTC
version. When you activate the new CTC software, the TCC2/TCC2P cards store the older CTC version
as the protect CTC version, and the newer CTC release becomes the working version. You can view the
software versions that are installed on an ONS 15454 by selecting the Maintenance > Software tabs in
node view (Figure 8-1).
Figure 8-1 CTC Software Versions, Node View
159507
Software tab Maintenance tab

8-3
Cisco ONS 15454 Reference Manual, R8.5.x
78-18106-01
Chapter 8 Cisco Transport Controller Operation
8.1.2 CTC Software Installed on the PC or UNIX Workstation
Select the Maintenance > Software tabs in network view to display the software versions installed on all
the network nodes (Figure 8-2).
Figure 8-2 CTC Software Versions, Network View
8.1.2 CTC Software Installed on the PC or UNIX Workstation
CTC software is downloaded from the TCC2/TCC2P cards and installed on your computer automatically
after you connect to the ONS 15454 with a new software release for the first time. Downloading the CTC
software files automatically ensures that your computer is running the same CTC software version as the
TCC2/TCC2P cards you are accessing. The CTC files are stored in the temporary directory designated
by your computer operating system. You can use the Delete CTC Cache button to remove files stored in
the temporary directory. If the files are deleted, they download the next time you connect to an ONS
15454. Downloading the Java archive (JAR) files for CTC takes several minutes depending on the
bandwidth of the connection between your workstation and the ONS 15454. For example, JAR files
downloaded from a modem or a data communications channel (DCC) network link require more time
than JAR files downloaded over a LAN connection.
During network topology discovery, CTC polls each node in the network to determine which one
contains the most recent version of the CTC software. If CTC discovers a node in the network that has
a more recent version of the CTC software than the version you are currently running, CTC generates a
message stating that a later version of the CTC has been found in the network and offers to install the
CTC software upgrade JAR files. If you have network discovery disabled, CTC will not seek more recent
versions of the software. Unreachable nodes are not included in the upgrade discovery.
159505
Maintenance tab

8-4
Cisco ONS 15454 Reference Manual, R8.5.x
78-18106-01
Chapter 8 Cisco Transport Controller Operation
8.2 CTC Installation Overview
Note Upgrading the CTC software will overwrite your existing software. You must restart CTC after the
upgrade is complete.
8.2 CTC Installation Overview
To connect to an ONS 15454 using CTC, you enter the ONS 15454 IP address in the URL field of
Netscape Navigator or Microsoft Internet Explorer. After connecting to an ONS 15454, the following
occurs automatically:
1. A CTC launcher applet is downloaded from the TCC2/TCC2P card to your computer.
2. The launcher determines whether your computer has a CTC release matching the release on the
ONS 15454 TCC2/TCC2P card.
3. If the computer does not have CTC installed, or if the installed release is older than the
TCC2/TCC2P card’s version, the launcher downloads the CTC program files from the TCC2/TCC2P
card.
4. The launcher starts CTC. The CTC session is separate from the web browser session, so the web
browser is no longer needed. Always log into nodes having the latest software release. If you log
into an ONS 15454 that is connected to ONS 15454s with older versions of CTC, or to
Cisco ONS 15327s or Cisco ONS 15600s, CTC files are downloaded automatically to enable you to
interact with those nodes. The CTC file download occurs only when necessary, such as during your
first login. You cannot interact with nodes on the network that have a software version later than the
node that you used to launch CTC.
Each ONS 15454 can handle up to five concurrent CTC sessions. CTC performance can vary, depending
on the volume of activity in each session, network bandwidth, and TCC2/TCC2P card load.
Note You can also use TL1 commands to communicate with the Cisco ONS 15454 through VT100 terminals
and VT100 emulation software, or you can telnet to an ONS 15454 using TL1 port 3083. Refer to the
Cisco ONS SONET TL1 Command Guide for a comprehensive list of TL1 commands.
8.3 PC and UNIX Workstation Requirements
To use CTC for the ONS 15454, your computer must have a web browser with the correct Java Runtime
Environment (JRE) installed. The correct JRE for each CTC software release is included on the
Cisco ONS 15454 software CD. If you are running multiple CTC software releases on a network, the
JRE installed on the computer must be compatible with the different software releases.
You can change the JRE version on the Preferences dialog box JRE tab. When you change the JRE
version on the JRE tab, you must exit and restart CTC for the new JRE version to take effect. Table 8-1
shows JRE compatibility with ONS 15454 software releases.

8-5
Cisco ONS 15454 Reference Manual, R8.5.x
78-18106-01
Chapter 8 Cisco Transport Controller Operation
8.3 PC and UNIX Workstation Requirements
Table 8-2 lists the requirements for PCs and UNIX workstations. In addition to the JRE, the Java plug-in
is included on the ONS 15454 software CD.
Table 8-1 JRE Compatibility
ONS Software Release
JRE 1.2.2
Compatible
JRE 1.3
Compatible
JRE 1.4
Compatible
JRE 5.0
Compatible
ONS 15454 Release 2.2.1 and earlier Yes No No No
ONS 15454 Release 2.2.2 Yes Yes No No
ONS 15454 Release 3.0 Yes Yes No No
ONS 15454 Release 3.1 Yes Yes No No
ONS 15454 Release 3.2 Yes Yes No No
ONS 15454 Release 3.3 Yes Yes No No
ONS 15454 Release 3.4 No Yes No No
ONS 15454 Release 4.0 1
1. Software Releases 4.0 and later notify you if an older version of the JRE is running on your PC or UNIX workstation.
No Yes No No
ONS 15454 Release 4.1 No Yes No No
ONS 15454 Release 4.5 No Yes No No
ONS 15454 Release 4.6 No Yes Yes No
ONS 15454 Release 5.0 No No Yes No
ONS 15454 Release 6.0 No No Yes No
ONS 15454 Release 7.0 No No Yes Yes
ONS 15454 Release 7.2 No No Yes Yes
ONS 15454 Release 8.0 No No No Yes
ONS 15454 Release 8.5 No No No Yes
Table 8-2 Computer Requirements for CTC
Area Requirements Notes
Processor
(PC only)
Pentium 4 processor or equivalent A faster CPU is recommended if your
workstation runs multiple applications
or if CTC manages a network with a
large number of nodes and circuits.
RAM 512 MB RAM or more A minimum of 1 GB is recommended if
your workstation runs multiple
applications or if CTC manages a
network with a large number of nodes
and circuits.
Hard drive 20 GB hard drive with 100MB of free space
required
CTC application files are downloaded
from the TCC2/TCC2P to your
computer. These files occupy around
100MB (250MB to be safer) or more
space depending on the number of
versions in the network.

8-6
Cisco ONS 15454 Reference Manual, R8.5.x
78-18106-01
Chapter 8 Cisco Transport Controller Operation
8.3 PC and UNIX Workstation Requirements
Operating
System
• PC: Windows 98 (1st and 2nd editions),
Windows ME, Windows NT 4.0 with
Service Pack 6a, Windows 2000 with
Service Pack 3, or Windows XP with
Service Pack 1
• Workstation: Solaris versions 9 or 10
Check with the vendor for the latest
patch/Service Pack level
Java Runtime
Environment
JRE 5.0 JRE 5.0 is installed by the CTC
Installation Wizard included on the
Cisco ONS 15454 software CD. JRE
5.0 provide enhancements to CTC
performance, especially for large
networks with numerous circuits.
Cisco recommends that you use JRE
5.0 for networks with Software R8.5
nodes. If CTC must be launched
directly from nodes running software
R7.0 or R7.2, Cisco recommends JRE
1.4.2 or JRE 5.0. If CTC must be
launched directly from nodes running
software R5.0 or R6.0, Cisco
recommends JRE 1.4.2.If CTC must be
launched directly from nodes running
software earlier than R5.0, Cisco
recommends JRE 1.3.1_02.
Web browser • PC:Internet Explorer 6.x or Netscape
7.x
• UNIX Workstation: Mozilla 1.7,
Netscape 4.76, Netscape 7.x
For the PC, use JRE 5.0 with any
supported web browser. Cisco
recommends Internet Explorer 6.x. For
UNIX, use JRE 5.0 with Netscape 7.x
or JRE 1.3.1_02 with Netscape 4.76.
Netscape 4.76 or 7.x is available at the
following site:
http://channels.netscape.com/ns/brows
ers/default.jsp
Internet Explorer 6.x is available at the
following site:
http://www.microsoft.com
Cable User-supplied CAT-5 straight-through cable
with RJ-45 connectors on each end to
connect the computer to the ONS 15454
directly or through a LAN
—
Table 8-2 Computer Requirements for CTC (continued)
Area Requirements Notes

8-7
Cisco ONS 15454 Reference Manual, R8.5.x
78-18106-01
Chapter 8 Cisco Transport Controller Operation
8.4 ONS 15454 Connection
8.4 ONS 15454 Connection
You can connect to the ONS 15454 in multiple ways. You can connect your PC directly the ONS 15454
(local craft connection) using the RJ-45 port on the TCC2/TCC2P card or the LAN pins on the
backplane, connect your PC to a hub or switch that is connected to the ONS 15454, connect to the ONS
15454 through a LAN or modem, or establish TL1 connections from a PC or TL1 terminal. Table 8-3
lists the ONS 15454 connection methods and requirements.
8.5 CTC Login
After you have installed CTC, you can log in to a node using your browser. To log in, you must type the
node IP address in the URL window. The CTC Login window appears.
Table 8-3 ONS 15454 Connection Methods
Method Description Requirements
Local craft Refers to onsite network connections
between the CTC computer and the
ONS 15454 using one of the following:
• The RJ-45 (LAN) port on the
TCC2/TCC2P card
• The LAN pins on the ONS 15454
backplane
• A hub or switch to which the ONS 15454
is connected
If you do not use Dynamic Host
Configuration Protocol (DHCP), you must
change the computer IP address, subnet
mask, and default router, or use automatic
host detection.
Corporate
LAN
Refers to a connection to the ONS 15454
through a corporate or network operations
center (NOC) LAN.
• The ONS 15454 must be provisioned
for LAN connectivity, including IP
address, subnet mask, and default
gateway.
• The ONS 15454 must be physically
connected to the corporate LAN.
• The CTC computer must be connected
to the corporate LAN that has
connectivity to the ONS 15454.
TL1 Refers to a connection to the ONS 15454
using TL1 rather than CTC. TL1 sessions can
be started from CTC, or you can use a TL1
terminal. The physical connection can be a
craft connection, corporate LAN, or a TL1
terminal.
Refer to the Cisco ONS SONET TL1
Reference Guide.
Remote Refers to a connection made to the
ONS 15454 using a modem.
• A modem must be connected to the
ONS 15454.
• The modem must be provisioned for
the ONS 15454. To run CTC, the
modem must be provisioned for
Ethernet access.

8-8
Cisco ONS 15454 Reference Manual, R8.5.x
78-18106-01
Chapter 8 Cisco Transport Controller Operation
8.5.1 Legal Disclaimer
The CTC Login window provides the following options to accelerate the login process.
• The Disable Network Discovery option omits the discovery of nodes with data communications
channel (DCC) connectivity. To access all nodes with DCC connectivity, make sure that Disable
Network Discovery is not checked. If you have network discovery disabled, CTC will not poll the
network for more recent versions of the software. (For more information about the automatic
download of the latest CTC JAR files, see the “8.1.2 CTC Software Installed on the PC or UNIX
Workstation” section on page 8-3.)
• The Disable Circuit Management option omits the discovery of circuits. To view circuits
immediately after logging in, make sure that Disable Circuit Management is not checked. However,
if disabled, after you have logged in you can click the Circuits tab and CTC will give you the option
to enable circuit management.
These options are useful if you want to log in to a node to perform a single task, such as placing a card
in or out of service, and do not want to wait while CTC discovers DCC connections and circuits.
8.5.1 Legal Disclaimer
The CTC Login window currently displays the following warning message: “Warning: This system is
restricted to authorized users for business purpose. Unauthorized access is a violation of the law. This
service can be monitored for administrative and security reasons. By proceeding, you consent to this
monitoring.”
The ONS 15600 allows a user with Superuser privileges to modify the default login warning message
and save it to a node using the Provisioning > Security > Legal Disclaimer > HTML tab. The login
warning message field allows up to 250 characters of text (1600 characters total, including HTML
markup).
8.5.2 Login Node Group
Login node groups display nodes that have only an IP connection. After you are logged into CTC, you
can create a login node group from the Edit > Preferences menu. Login groups appear in the
Additional Nodes list on the Login window.
For example, if you logged into Node 1, you would see Node 2 and Node 3 because they have DCC
connectivity to Node 1. You would not see Nodes 4, 5, and 6 because DCC connections do not exist. To
view all six nodes at once, you create a login node group with the IP addresses of Nodes 1, 4, 5, and 6.
Those nodes, and all nodes optically connected to them, appear when you select the login group from
the Additional Nodes list on the Login window the next time you log in.
8.6 CTC Window
The CTC window appears after you log into an ONS 15454 (Figure 8-3). The window includes a menu
bar, a toolbar, and a top and bottom pane. The top pane provides status information about the selected
objects and a graphic of the current view. The bottom pane provides tabs and subtab to view ONS 15454
information and perform ONS 15454 provisioning and maintenance. From this window you can display
three ONS 15454 views: network, node, and card.

8-9
Cisco ONS 15454 Reference Manual, R8.5.x
78-18106-01
Chapter 8 Cisco Transport Controller Operation
8.6.1 Node View
Figure 8-3 Node View (Default Login View)
8.6.1 Node View
Node view, shown in Figure 8-3, is the first view that appears after you log into an ONS 15454. The login
node is the first node shown, and it is the “home view” for the session. Node view allows you to manage
one ONS 15454 node. The status area shows the node name; IP address; session boot date and time;
number of Critical (CR), Major (MJ), and Minor (MN) alarms; the name of the current logged-in user;
and the security level of the user; software version; and the network element default setup.
8.6.1.1 CTC Card Colors
The graphic area of the CTC window depicts the ONS 15454 shelf assembly. The colors of the cards in
the graphic reflect the real-time status of the physical card and slot (Table 8-4).
159506
Menu bar
Top pane
Tool bar
Status area
Graphic area
Tabs
Status bar
Subtabs Bottom pane
Table 8-4 Node View Card Colors
Card Color Status
Gray Slot is not provisioned; no card is installed.
Violet Slot is provisioned; no card is installed.
White Slot is provisioned; a functioning card is installed.
Yellow Slot is provisioned; a Minor alarm condition exists.
Orange Slot is provisioned; a Major alarm condition exists.
Red Slot is provisioned; a Critical alarm exists.

8-10
Cisco ONS 15454 Reference Manual, R8.5.x
78-18106-01
Chapter 8 Cisco Transport Controller Operation
8.6.1 Node View
The wording on a card in node view shows the status of a card (Active, Standby, Loading, or
Not Provisioned). Table 8-5 lists the card statuses.
The port color in both card and node view indicates the port service state. Table 8-6 lists the port colors
and their service states. For more information about port service states, see Appendix B, “Administrative
and Service States.”
Table 8-5 Node View Card Statuses
Card Status Description
Sby Card is in standby mode.
Act Card is active.
NP Card is not present.
Ldg Card is resetting.
Mis Card is mismatched.
Table 8-6 Node View Card Port Colors and Service States
Port Color Service State Description
Blue OOS-MA,LPBK (Out-of-Service and Management, Loopback) Port is in a
loopback state. On the card in node view, a line between
ports indicates that the port is in terminal or facility
loopback (see Figure 8-4 on page 8-11 and Figure 8-5 on
page 8-11). Traffic is carried and alarm reporting is
suppressed. Raised fault conditions, whether or not their
alarms are reported, can be retrieved on the CTC
Conditions tab or by using the TL1 RTRV-COND
command.
Blue OOS-MA,MT (Out-of-Service and Management, Maintenance) Port is
out-of-service for maintenance. Traffic is carried and
loopbacks are allowed. Alarm reporting is suppressed.
Raised fault conditions, whether or not their alarms are
reported, can be retrieved on the CTC Conditions tab or by
using the TL1 RTRV-COND command. Use OOS-MA,MT
for testing or to suppress alarms temporarily. Change the
state to IS-NR, OOS-MA,DSBLD, or OOS-AU,AINS
when testing is complete.
Gray OOS-MA,DSBLD (Out-of-Service and Management, Disabled) The port is
out-of-service and unable to carry traffic. Loopbacks are
not allowed in this service state.

8-11
Cisco ONS 15454 Reference Manual, R8.5.x
78-18106-01
Chapter 8 Cisco Transport Controller Operation
8.6.1 Node View
Figure 8-4 Terminal Loopback Indicator
Figure 8-5 Facility Loopback Indicator
8.6.1.2 Node View Card Shortcuts
If you move your mouse over cards in the graphic, popups display additional information about the card
including the card type; the card status (active or standby); the type of alarm, such as Critical, Major, or
Minor (if any); and the alarm profile used by the card. Right-click a card to reveal a shortcut menu, which
you can use to open, reset, delete, or change a card. Right-click a slot to preprovision a card (that is,
provision a slot before installing the card).
8.6.1.3 Node View Tabs
Table 8-7 lists the tabs and subtabs available in the node view.
Green IS-NR (In-Service and Normal) The port is fully operational and
performing as provisioned. The port transmits a signal and
displays alarms; loopbacks are not allowed.
Violet OOS-AU,AINS (Out-of-Service and Autonomous, Automatic In-Service)
The port is out-of-service, but traffic is carried. Alarm
reporting is suppressed. The node monitors the ports for an
error-free signal. After an error-free signal is detected, the
port stays in OOS-AU,AINS state for the duration of the
soak period. After the soak period ends, the port service
state changes to IS-NR.
Raised fault conditions, whether or not their alarms are
reported, can be retrieved on the CTC Conditions tab or by
using the TL1 RTRV-COND command. The AINS port will
automatically transition to IS-NR when a signal is received
for the length of time provisioned in the soak field.
Table 8-6 Node View Card Port Colors and Service States (continued)
Port Color Service State Description
Table 8-7 Node View Tabs and Subtabs
Tab Description Subtabs
Alarms Lists current alarms (CR, MJ, MN) for the node
and updates them in real time.
—
Conditions Displays a list of standing conditions on the
node.
—

8-12
Cisco ONS 15454 Reference Manual, R8.5.x
78-18106-01
Chapter 8 Cisco Transport Controller Operation
8.6.2 Network View
8.6.2 Network View
Network view allows you to view and manage ONS 15454s that have DCC connections to the node that
you logged into and any login node groups you have selected (Figure 8-6).
History Provides a history of node alarms including date,
type, and severity of each alarm. The Session
subtab displays alarms and events for the current
session. The Node subtab displays alarms and
events retrieved from a fixed-size log on the
node.
Session, Shelf
Circuits Creates, deletes, edits, and maps circuits and
rolls.
Circuits, Rolls
Provisioning Provisions the ONS 15454 node. General, Ether Bridge, Network,
OSI, BLSR, Protection, Security,
SNMP, Comm Channels, Timing,
Alarm Profiles, Cross-Connect,
Defaults, WDM-ANS
Inventory Provides inventory information (part number,
serial number, Common Language Equipment
Identification [CLEI] codes) for cards installed
in the node. Allows you to delete and reset cards,
and change card service state. For more
information on card service states, see
Appendix B, “Administrative and Service
States.”
—
Maintenance Performs maintenance tasks for the node. Database, Ether Bridge, Network,
OSI, BLSR, Protection, Software,
Cross-Connect, Overhead
XConnect, Diagnostic, Timing,
Audit, Test Access, DWDM
Table 8-7 Node View Tabs and Subtabs (continued)
Tab Description Subtabs

8-13
Cisco ONS 15454 Reference Manual, R8.5.x
78-18106-01
Chapter 8 Cisco Transport Controller Operation
8.6.2 Network View
Figure 8-6 Network in CTC Network View
Note Nodes with DCC connections to the login node do not appear if you checked the Disable Network
Discovery check box in the Login dialog box.
The graphic area displays a background image with colored ONS 15454 icons. A Superuser can set up
the logical network view feature, which enables each user to see the same network view. Selecting a node
or span in the graphic area displays information about the node and span in the status area.
8.6.2.1 Network View Tabs
Table 8-8 lists the tabs and subtabs available in network view.
96939
Bold letters indicate
login node, asterisk
indicates topology host
Icon color indicates
node status
Dots indicate
selected node
Table 8-8 Network View Tabs and Subtabs
Tab Description Subtabs
Alarms Lists current alarms (CR, MJ, MN) for the
network and updates them in real time.
—
Conditions Displays a list of standing conditions on the
network.
—
History Provides a history of network alarms including
date, type, and severity of each alarm.
—
Circuits Creates, deletes, edits, filters, and searches for
network circuits and rolls.
Circuits, Rolls

8-14
Cisco ONS 15454 Reference Manual, R8.5.x
78-18106-01
Chapter 8 Cisco Transport Controller Operation
8.6.2 Network View
8.6.2.2 CTC Node Colors
The color of a node in network view, shown in Table 8-9, indicates the node alarm status.
8.6.2.3 DCC Links
The lines show DCC connections between the nodes (Table 8-10). DCC connections can be green
(active) or gray (fail). The lines can also be solid (circuits can be routed through this link) or dashed
(circuits cannot be routed through this link). Circuit provisioning uses active/routable links.
Provisioning Provisions security, alarm profiles,
bidirectional line switched rings (BLSRs),
overhead circuits, server trails, and
loads/manages a VLAN database
Security, Alarm Profiles, BLSR,
Overhead Circuits, Server Trails,
VLAN DB Profile
Maintenance Displays the working and protect software
versions and allows software to be
downloaded, retrieves Open Shortest Path
First (OSPF) node information, and displays
the list of automatic power control (APC)
domains for a network
Software, Diagnostic, APC
Table 8-8 Network View Tabs and Subtabs (continued)
Tab Description Subtabs
Table 8-9 Node Status Shown in Network View
Color Alarm Status
Green No alarms
Yellow Minor alarms
Orange Major alarms
Red Critical alarms
Gray with
Unknown#
Node initializing for the first time (CTC displays Unknown# because CTC has
not discovered the name of the node yet)
Table 8-10 DCC Colors Indicating State in Network View
Color and Line Style State
Green and solid Active/Routable
Green and dashed Active/Nonroutable
Gray and solid Failed/Routable
Gray and dashed Failed/Nonroutable

8-15
Cisco ONS 15454 Reference Manual, R8.5.x
78-18106-01
Chapter 8 Cisco Transport Controller Operation
8.6.3 Card View
8.6.2.4 Link Consolidation
CTC provides the ability to consolidate the DCC, general communications channel (GCC), optical
transport section (OTS), provisionable patchcord (PPC), and server trail links shown in the network
view. Link consolidation allows you to condense multiple inter-nodal links into a single link. The link
consolidation sorts links by class; for example, all DCC links are consolidated together.You can access
individual links within consolidated links using the right-click shortcut menu.
Each link has an associated icon (Table 8-11).
Note Link consolidation is only available on non-detailed maps. Non-detailed maps display nodes in icon
form instead of detailed form, meaning the nodes appear as rectangles with ports on the sides. Refer to
the Cisco ONS 15454 Procedure Guide for more information about consolidated links.
8.6.3 Card View
The card view provides information about individual ONS 15454 cards. Use this window to perform
card-specific maintenance and provisioning (Figure 8-7). A graphic showing the ports on the card is
shown in the graphic area. The status area displays the node name, slot, number of alarms, card type,
equipment type, and the card status (active or standby), card service state if the card is present, and port
service state (described in Table 8-6 on page 8-10). The information that appears and the actions you can
perform depend on the card. For more information about card service states, see Appendix B,
“Administrative and Service States.”
Table 8-11 Link Icons
Icon Description
DCC icon
GCC icon
OTS icon
PPC icon
Server Trail icon

8-16
Cisco ONS 15454 Reference Manual, R8.5.x
78-18106-01
Chapter 8 Cisco Transport Controller Operation
8.6.3 Card View
Figure 8-7 CTC Card View Showing a DS1 Card
Note CTC provides a card view for all ONS 15454 cards except the TCC2, TCC2P, XCVT, XC10G, and
XC-VXC-10G cards. Provisioning for these common control cards occurs at the node view; therefore,
no card view is necessary.
Use the card view tabs and subtabs shown in Table 8-12 to provision and manage the ONS 15454. The
subtabs, fields, and information shown under each tab depend on the card type selected. The
Performance tab is not available for the Alarm Interface Controller-International (AIC-I) cards.
159504
Card identification and status
Table 8-12 Card View Tabs and Subtabs
Tab Description Subtabs
Alarms Lists current alarms (CR, MJ, MN) for the card
and updates them in real time.
—
Conditions Displays a list of standing conditions on the
card.
—
History Provides a history of card alarms including
date, object, port, and severity of each alarm.
Session (displays alarms and events
for the current session), Card
(displays alarms and events retrieved
from a fixed-size log on the card)
Circuits Creates, deletes, edits, and search circuits and
rolls.
Circuits, Rolls

8-17
Cisco ONS 15454 Reference Manual, R8.5.x
78-18106-01
Chapter 8 Cisco Transport Controller Operation
8.6.4 Print or Export CTC Data
8.6.4 Print or Export CTC Data
You can use the File > Print or File > Export options to print or export CTC provisioning information
for record keeping or troubleshooting. The functions can be performed in card, node, or network views.
The File > Print function sends the data to a local or network printer. File > Export exports the data to a
file where it can be imported into other computer applications, such as spreadsheets and database
management programs.
Whether you choose to print or export data, you can choose from the following options:
• Entire frame—Prints or exports the entire CTC window including the graphical view of the card,
node, or network. This option is available for all windows.
• Tabbed view—Prints or exports the lower half of the CTC window containing tabs and data. The
printout includes the selected tab (on top) and the data shown in the tab window. For example, if you
print the History window Tabbed view, you print only history items appearing in the window. This
option is available for all windows.
• Table Contents—Prints or exports CTC data in table format without graphical representations of
shelves, cards, or tabs. The Table Contents option prints all the data contained in a table with the
same column headings. For example, if you print the History window Table Contents view, you print
all data included in the table whether or not items appear in the window.
Provisioning Provisions an ONS 15454 card. DS-N and OC-N cards: Line, Line
Thresholds (different threshold
options are available for electrical
and optical cards), Elect Path
Thresholds, SONET Thresholds,
Alarm Profiles
Ethernet cards (subtabs depend on
the card type): Line, Line
Thresholds, Electrical Path
Thresholds, SONET Thresholds,
Port, RMON Thresholds, VLAN,
Card, Alarm Profiles
Maintenance Performs maintenance tasks for the card. DS-N and OC-N cards: Loopback,
ALS, Info, Protection, Path Trace,
Bandwidth, AINS Soak
Ethernet cards (subtabs depend on
the card type): Path Trace, Loopback,
Allocation, AINS Soak, Ether Port
Soak, RPR Span Soak
Performance Performs performance monitoring for the card. DS-N and OC-N cards: no subtabs
Ethernet cards: Statistics,
Utilization, History
Inventory Displays an Inventory screen of the ports (TXP
and MXP cards only).
—
Table 8-12 Card View Tabs and Subtabs (continued)
Tab Description Subtabs

8-18
Cisco ONS 15454 Reference Manual, R8.5.x
78-18106-01
Chapter 8 Cisco Transport Controller Operation
8.7 Using the CTC Launcher Application to Manage Multiple ONS Nodes
The Table Contents option does not apply to all windows; for a list of windows that do not support
print or export, see the Cisco ONS 15454 Procedure Guide.
8.7 Using the CTC Launcher Application to Manage Multiple
ONS Nodes
The CTC Launcher application is an executable file, StartCTC.exe, that is provided on Software
Release 8.5 CDs for Cisco ONS products. You can use CTC Launcher to log into multiple ONS nodes
that are running CTC Software Release 3.3 or higher, without using a web browser.
CTC Launcher provides two connection options. The first option is used to connect to ONS network
elements (NEs) that have an IP connection to the CTC computer. The second option is used to connect
to ONS NEs that reside behind third party, OSI-based gateway network elements (GNEs). For this
option, CTC Launcher creates a TL1 tunnel to transport the TCP traffic through the OSI-based GNE.
The TL1 tunnel transports the TCP traffic to and from ONS ENEs through the OSI-based GNE. TL1
tunnels are similar to the existing static IP-over-CLNS tunnels, GRE and Cisco IP, that can be created
at ONS NEs using CTC. (Refer to the Cisco ONS product documentation for information about static
IP-over-CLNS tunnels.) However, unlike the static IP-over-CLNS tunnels, TL1 tunnels require no
provisioning at the ONS ENE, the third-party GNE, or DCN routers. All provisioning occurs at the CTC
computer when the CTC Launcher is started.
Figure 8-8 shows examples of two static IP-over-CLNS tunnels. A static Cisco IP tunnel is created from
ENE 1 through other vendor GNE 1 to a DCN router, and a static GRE tunnel is created from ONS ENE 2
to the other vender, GNE 2. For both static tunnels, provisioning is required on the ONS ENEs. In
addition, a Cisco IP tunnel must be provisioned on the DCN router and a GRE tunnel provisioned on
GNE 2.

8-19
Cisco ONS 15454 Reference Manual, R8.5.x
78-18106-01
Chapter 8 Cisco Transport Controller Operation
8.7 Using the CTC Launcher Application to Manage Multiple ONS Nodes
Figure 8-8 Static IP-Over-CLNS Tunnels
Figure 8-9 shows the same network using TL1 tunnels. Tunnel provisioning occurs at the CTC computer
when the tunnel is created with the CTC Launcher. No provisioning is needed at ONS NEs, GNEs or
routers.
Other vendor
GNE 1
Other vendor
GNE 2
Central office
IP+ OSI
IP-over-CLNS
tunnel
IP-over-CLNS
tunnel
IP
OSI/DCC
OSI/DCC
IP/DCC
IP/DCC
140174
IP DCN
CTC
Tunnel provisioning
Tunnel
provisioning
ONS ENE 1
ONS ENE 2
Tunnel
provisioning
Tunnel
provisioning

8-20
Cisco ONS 15454 Reference Manual, R8.5.x
78-18106-01
Chapter 8 Cisco Transport Controller Operation
8.7 Using the CTC Launcher Application to Manage Multiple ONS Nodes
Figure 8-9 TL1 Tunnels
TL1 tunnels provide several advantages over static IP-over-CLNS tunnels. Because tunnel provisioning
is needed only at the CTC computer, they are faster to set up. Because they use TL1 for TCP transport,
they are more secure. TL1 tunnels also provide better flow control. On the other hand, IP over CLNS
tunnels require less overhead and usually provide a slight performance edge over TL1 Tunnels
(depending on network conditions). TL1 tunnels do not support all IP applications such as SNMP and
RADIUS Authentication. Table 8-13 shows a comparison between the two types of tunnels.
Other vendor
GNE 1
Other vendor
GNE 2
Central office
IP + OSI
TL1 tunnel
IP
OSI/DCC
OSI/DCC
IP/DCC
IP/DCC
Tunnel provisioning
140175
IP DCN
CTC
ONS ENE 1
ONS ENE 2
TL1 tunnel
Table 8-13 TL1 and Static IP-Over-CLNS Tunnels Comparison
Category
Static
IP-Over-CLNS TL1 Tunnel Comments
Setup Complex Simple Requires provisioning at ONS NE, GNE, and DCN routers. For
TL1 tunnels, provisioning is needed at CTC computer.
Performance Best Average to
good
Static tunnels generally provide better performance than TL1
tunnels, depending on TL1 encoding used. LV+Binary provides
the best performance. Other encoding will produce slightly
slower TL1 tunnel performance.
Support all IP
applications
Yes No TL1 tunnels do not support SNMP or RADIUS Server IP
applications.
ITU Standard Yes No Only the static IP-over-CLNS tunnels meet ITU standards. TL1
tunnels are new.
Tunnel traffic control Good Very good Both tunnel types provide good traffic control
Security setup Complex No setup
needed
Static IP-over-CLNS tunnels require careful planning. Because
TL1 tunnels are carried by TL1, no security provisioning is
needed.

8-21
Cisco ONS 15454 Reference Manual, R8.5.x
78-18106-01
Chapter 8 Cisco Transport Controller Operation
8.8 TCC2/TCC2P Card Reset
TL1 tunnel specifications and general capabilities include:
• Each tunnel generally supports between six to eight ENEs, depending on the number of tunnels at
the ENE.
• Each CTC session can support up to 32 tunnels.
• The TL1 tunnel database is stored locally in the CTC Preferences file.
• Automatic tunnel reconnection when the tunnel goes down.
• Each ONS NE can support at least 16 concurrent tunnels.
8.8 TCC2/TCC2P Card Reset
You can reset the ONS 15454 TCC2/TCC2P card by using CTC (a soft reset) or by physically reseating
a TCC2/TCC2P card (a hard reset). A soft reset reboots the TCC2/TCC2P card and reloads the operating
system and the application software. Additionally, a hard reset temporarily removes power from the
TCC2/TCC2P card and clears all buffer memory.
You can apply a soft reset from CTC to either an active or standby TCC2/TCC2P card without affecting
traffic. If you need to perform a hard reset on an active TCC2/TCC2P card, put the TCC2/TCC2P card
into standby mode first by performing a soft reset.
Note When a CTC reset is performed on an active TCC2/TCC2P card, the AIC-I cards go through an
initialization process and also reset because AIC-I cards are controlled by the active TCC2/TCC2P.
8.9 TCC2/TCC2P Card Database
When dual TCC2/TCC2P cards are installed in the ONS 15454, each TCC2/TCC2P card hosts a separate
database; therefore, the protect card database is available if the database on the working TCC2/TCC2P
fails. You can also store a backup version of the database on the workstation running CTC. This
Potential to breach DCN
from DCC using IP.
Possible Not possible A potential exists to breach a DCN from a DCC using IP. This
potential does not exist for TL1 tunnels.
IP route management Expensive Automatic For static IP-over-CLNS tunnels, route changes require manual
provisioning at network routers, GNEs, and ENEs. For TL1
tunnels, route changes are automatic.
Flow control Weak Strong TL1 tunnels provide the best flow control.
Bandwidth sharing
among multiple
applications
Weak Best —
Tunnel lifecycle Fixed CTC session TL1 tunnels are terminated when the CTC session ends. Static
IP-over-CLNS tunnels exist until they are deleted in CTC.
Table 8-13 TL1 and Static IP-Over-CLNS Tunnels Comparison (continued)
Category
Static
IP-Over-CLNS TL1 Tunnel Comments

8-22
Cisco ONS 15454 Reference Manual, R8.5.x
78-18106-01
Chapter 8 Cisco Transport Controller Operation
8.10 Software Revert
operation should be part of a regular ONS 15454 maintenance program at approximately weekly
intervals, and should also be completed when preparing an ONS 15454 for a pending natural disaster,
such as a flood or fire.
A database backup may be restored in two ways, partial or complete. A partial database restore operation
restores only the provisioning data. A complete database restore operation restores both system and
provisioning data. For more information on restoring a database, refer to the Cisco ONS 15454
Procedure Guide.
Note The following parameters are not backed up and restored: node name, IP address, mask and gateway, and
Internet Inter-ORB Protocol (IIOP) port. If you change the node name and then restore a backed up
database with a different node name, the circuits map to the new node name. Cisco recommends keeping
a record of the old and new node names.
Note To avoid a node IP and secure IP ending up in the same domain after restoring a database, ensure that
the node IP stored in the database differs in domain from that of the node in repeater mode. Also, after
restoring a database, ensure that the node IP and secure IP differ in domain.
8.10 Software Revert
When you click the Activate button after a software upgrade, the TCC2/TCC2P copies the current
working database and saves it in a reserved location in the TCC2/TCC2P flash memory. If you later need
to revert to the original working software load from the protect software load, the saved database installs
automatically. You do not need to restore the database manually or recreate circuits.
Note The TCC2/TCC2P card does not carry any software earlier than Software R4.0. You will not be able to
revert to a software release earlier than Software R4.0 with TCC2/TCC2P cards installed.
The revert feature is useful if a maintenance window closes while you are upgrading CTC software. You
can revert to the protect software load without losing traffic. When the next maintenance window opens,
complete the upgrade and activate the new software load.
Circuits created and provisioning done after a software load is activated (upgraded to a higher software
release) will be lost with a revert. The database configuration at the time of activation is reinstated after
a revert. This does not apply to maintenance reverts (for example, 4.6.2 to 4.6.1), because maintenance
releases use the same database.
To perform a supported (non-service-affecting) revert from Software R8.5, the release you want to revert
to must have been working at the time you first activated Software R8.5 on that node. Because a
supported revert automatically restores the node configuration at the time of the previous activation, any
configuration changes made after activation will be lost when you revert the software. Downloading
Release 8.5 a second time after you have activated the new load ensures that no actual revert to a previous
load can take place (the TCC2/TCC2P card will reset, but will not be traffic affecting and will not change
your database).

CHAPTER
9-1
Cisco ONS 15454 Reference Manual, R8.5.x
78-18106-01
9
Security
This chapter provides information about Cisco ONS 15454 users and security. To provision security,
refer to the Cisco ONS 15454 Procedure Guide.
Chapter topics include:
• 9.1 User IDs and Security Levels, page 9-1
• 9.2 User Privileges and Policies, page 9-1
• 9.3 Audit Trail, page 9-8
• 9.4 RADIUS Security, page 9-9
9.1 User IDs and Security Levels
The CISCO15 user ID is provided with the ONS 15454 for initial login to the node, but this user ID is
not supplied in the prompt when you sign into Cisco Transport Controller (CTC). This ID can be used
to set up other ONS 15454 user IDs.
You can have up to 500 user IDs on one ONS 15454. Each CTC or Transaction Language One (TL1)
user can be assigned one of the following security levels:
• Retrieve—Users can retrieve and view CTC information but cannot set or modify parameters.
• Maintenance—Users can access only the ONS 15454 maintenance options.
• Provisioning—Users can access provisioning and maintenance options.
• Superuser—Users can perform all of the functions of the other security levels as well as set names,
passwords, and security levels for other users.
See Table 9-3 on page 9-7 for idle user timeout information for each security level.
By default, multiple concurrent user ID sessions are permitted on the node; that is, multiple users can
log into a node using the same user ID. However, you can provision the node to allow only a single login
per user ID and prevent concurrent logins for all users.
9.2 User Privileges and Policies
This section lists user privileges for each CTC action and describes the security policies available to
Superusers for provisioning.

9-2
Cisco ONS 15454 Reference Manual, R8.5.x
78-18106-01
Chapter 9 Security
9.2.1 User Privileges by CTC Action
9.2.1 User Privileges by CTC Action
Table 9-1 shows the actions that each user privilege level can perform in node view.
Table 9-1 ONS 15454 Security Levels—Node View
CTC Tab Subtab [Subtab]:Actions Retrieve Maintenance Provisioning Superuser
Alarms — Synchronize/Filter/Delete
Cleared Alarms
X1XXX
Conditions — Retrieve/Filter X X X X
History Session Filter X X X X
Shelf Retrieve/Filter X X X X
Circuits Circuits Create/Delete —2—X X
Edit/Filter/Search X X X X
Rolls Complete/ Force Valid Signal/
Finish
—— X X
Provisioning General General: Edit — — Partial3X
Multishelf Config: Edit — — — —
Power Monitor: Edit — — X X
EtherBridge Spanning trees: Edit — — X X
Network General: Edit — — — X
Static Routing:
Create/Edit/Delete
—— X X
OSPF: Create/Edit/Delete — — X X
RIP: Create/Edit/Delete — — X X
Proxy: Create/Edit/Delete — — — X
Firewall: Create/Edit/Delete — — — X
OSI Main Setup: Edit — — — X
TARP: Config: Edit — — — X
TARP: Static TDC:
Add/Edit/Delete
—— X X
TARP: MAT:
Add/Edit/Remove
—— X X
Routers: Setup: Edit — — — X
Routers: Subnets:
Edit/Enable/Disable
—— X X
Tunnels: Create/Edit/Delete — — X X
BLSR Create/Edit/Delete/Upgrade — — X X
Ring Map/Squelch Table/RIP
Table
XXXX
Protection Create/Edit/Delete — — X X

9-3
Cisco ONS 15454 Reference Manual, R8.5.x
78-18106-01
Chapter 9 Security
9.2.1 User Privileges by CTC Action
Security Users: Create/Delete/Clear
Security Intrusion Alarm
———X
Users: Edit Same user Same user Same user All users
Active Logins: View/Logout/
Retrieve Last Activity Time
———X
Policy: Edit/View
(Prevent superuser disable - NE
default)
———X
Access: Edit/View — — — X
RADIUS Server:
Create/Edit/Delete/Move Up/
Move Down/View
———X
Legal Disclaimer: Edit — — — X
SNMP Create/Edit/Delete — — X X
Browse trap destinations X X X X
Comm Channels SDCC: Create/Edit/Delete — — X X
LDCC: Create/Edit/Delete — — X X
GCC: Create/Edit/Delete — — X X
OSC: OSC Terminations:
Create/Edit/Delete
—— X X
PPC: Create/Edit/Delete — — X X
LMP: General/TE Links/Data
Links
XXXX
LMP: Control Channels — — — X
Timing General: Edit — — X X
BITS Facilities: Edit — — X X
Alarm Profiles Alarm Behavior: Edit — — X X
Alarm Profile Editor:
Store/Delete4
—— X X
Alarm Profile Editor:
New/Load/Compare/Available/
Usage
XXXX
Cross-Connect Edit — — X X
Defaults Edit/Import — — — X
Reset/Export X X X X
Table 9-1 ONS 15454 Security Levels—Node View (continued)
CTC Tab Subtab [Subtab]:Actions Retrieve Maintenance Provisioning Superuser

9-4
Cisco ONS 15454 Reference Manual, R8.5.x
78-18106-01
Chapter 9 Security
9.2.1 User Privileges by CTC Action
WDM-ANS Provisioning: Edit — — — X
Provisioning: Reset X X X X
Internal Patchcords:
Create/Edit/Delete/Commit/
Default Patchcords
—— X X
Port Status: Launch ANS — — — X
Node Setup XXXX
Optical Side:
Create/Edit/Delete
XXXX
Inventory — Delete — — X X
Reset —XXX
Maintenance Database Backup — X X X
Restore ———X
EtherBridge Spanning Trees X X X X
MAC Table: Retrieve X X X X
MAC Table: Clear/Clear All — X X X
Trunk Utilization: Refresh X X X X
Circuits: Refresh X X X X
Network Routing Table: Retrieve X X X X
RIP Routing Table: Retrieve X X X X
OSI IS-IS RIB: Refresh X X X X
ES-IS RIB: Refresh X X X X
TDC: TID to NSAP/Flush
Dynamic Entries
—XXX
TDC: Refresh XXXX
BLSR Edit/Reset — X X X
Protection Switch/Lock out/Lockon/
Clear/ Unlock
—XXX
Software Download/Cancel — X X X
Activate/Revert — — — X
Cross-Connect Cards: Switch/Lock/Unlock — X X X
Resource Usage: Delete — — X X
Overhead
XConnect
View XXXX
Diagnostic Retrieve Tech Support Log — — X X
Lamp Test —XXX
Timing Source: Edit — X X X
Report: View/Refresh X X X X
Table 9-1 ONS 15454 Security Levels—Node View (continued)
CTC Tab Subtab [Subtab]:Actions Retrieve Maintenance Provisioning Superuser

9-5
Cisco ONS 15454 Reference Manual, R8.5.x
78-18106-01
Chapter 9 Security
9.2.1 User Privileges by CTC Action
Table 9-2 shows the actions that each user privilege level can perform in network view.
Audit Retrieve ———X
Archive — — X X
Test Access View X X X X
DWDM APC: Run/Disable/Refresh — X X X
WDM Span Check:
Edit/Retrieve Span Loss
values/Reset
XXXX
ROADM Power Monitoring:
Refresh
XXXX
PP-MESH Internal Patchcord:
Refresh
XXXX
Install Without Metro Planner:
Retrieve Installation values
XXXX
All Facilities: Mark/Refresh X X X X
1. X indicates that the user can perform the actions.
2. — indicates that the privilege to perform an action is not available to the user.
3. Provisioner user cannot change node name, contact, location, or AIS-V insertion on STS-1 signal degrade (SD) parameters.
4. The action buttons in the subtab are active for all users, but the actions can be completely performed only by the users with the required security levels.
Table 9-1 ONS 15454 Security Levels—Node View (continued)
CTC Tab Subtab [Subtab]:Actions Retrieve Maintenance Provisioning Superuser
Table 9-2 ONS 15454 Security Levels—Network View
CTC Tab Subtab [Subtab]: Actions Retrieve Maintenance Provisioning Superuser
Alarms — Synchronize/Filter/Delete
cleared alarms
X1XXX
Conditions — Retrieve/Filter X X X X
History — Filter X X X X
Circuits Circuits Create/Edit/Delete —2—X X
Filter/Search X X X X
Rolls Complete, Force Valid Signal,
Finish
—— X X

9-6
Cisco ONS 15454 Reference Manual, R8.5.x
78-18106-01
Chapter 9 Security
9.2.2 Security Policies
9.2.2 Security Policies
Users with Superuser security privileges can provision security policies on the ONS 15454. These
security policies include idle user timeouts, password changes, password aging, and user lockout
parameters. In addition, a Superuser can access the ONS 15454 through the TCC2/TCC2P RJ-45 port,
the backplane LAN connection, or both. If enabled in the NE defaults, superusers can be configured to
override the inactive user timeout interval.
9.2.2.1 Superuser Privileges for Provisioning Users
Superusers can grant permission to Provisioning users to retrieve audit logs, restore databases, clear
performance monitoring (PM) parameters, activate software loads, and revert software loads. These
privileges can only be set using CTC network element (NE) defaults, except the PM clearing privilege,
which can be granted to a Provisioning user using the CTC Provisioning> Security > Access tabs. For
more information about setting up Superuser privileges, refer to the Cisco ONS 15454 Procedure Guide.
Provisioning Security Users: Create/Delete — — — X
Users: Edit Same user Same user Same user All users
Active logins:
Logout/Retrieve Last Activity
Time
———X
Policy: Change — — — X
Alarm Profiles Store/Delete3—— X X
New/Load/Compare/
Available/Usage
XXXX
BLSR Create/Delete/Edit/Upgrade — — X X
Overhead Circuits Create/Delete/Edit/Merge — — X X
Search X X X X
Provisionable
Patchcords (PPC)
Create/Edit/Delete — — X X
Server Trails Create/Edit/Delete — — X X
VLAN DB Profile Load/Store/Merge/Circuits X X X X
Maintenance Software Download/Cancel — X X X
Diagnostic OSPF Node Information:
Retrieve/Clear
XXXX
APC Run APC/Disable APC — — — X
Refresh XXXX
1. X indicates that the user can perform the actions.
2. — indicates that the privilege to perform an action is not available to the user.
3. The action buttons in the subtab are active for all users, but the actions can be completely performed only by the users with the required security levels.
Table 9-2 ONS 15454 Security Levels—Network View (continued)
CTC Tab Subtab [Subtab]: Actions Retrieve Maintenance Provisioning Superuser

9-7
Cisco ONS 15454 Reference Manual, R8.5.x
78-18106-01
Chapter 9 Security
9.2.2 Security Policies
9.2.2.2 Idle User Timeout
Each ONS 15454 CTC or TL1 user can be idle during his or her login session for a specified amount of
time before the CTC window is locked. The lockouts prevent unauthorized users from making changes.
Higher-level users have shorter default idle periods and lower-level users have longer or unlimited
default idle periods, as shown in Table 9-3. The user idle period can be modified by a Superuser; refer
to the Cisco ONS 15454 Procedure Guide for instructions.
9.2.2.3 User Password, Login, and Access Policies
Superusers can view real-time lists of users who are logged into CTC or TL1 by node. Superusers can
also provision the following password, login, and node access policies:
• Password length, expiration and reuse—Superusers can configure the password length using NE
defaults. The password length, by default, is set to a minimum of six and a maximum of 20
characters. You can configure the default values in CTC node view with the Provisioning > Defaults
> Node > security > password Complexity tabs. The minimum length can be set to eight, ten or
twelve characters, and the maximum length to 80 characters. The password must be a combination
of alphanumeric (a-z, A-Z, 0-9) and special (+, #,%) characters, where at least two characters are
nonalphabetic and at least one character is a special character. Superusers can specify when users
must change and when they can reuse their passwords.
• Locking out and disabling users—Superusers can provision the number of invalid logins that are
allowed before locking out users and the length of time before inactive users are disabled.
• Node access and user sessions—Superusers can limit the number of CTC sessions a user login can
have to just one session. Superusers can also prohibit access to the ONS 15454 using the LAN or
TCC2/TCC2P RJ-45 connections.
In addition, a Superuser can select secure shell (SSH) instead of Telnet at the CTC Provisioning >
Security > Access tabs. SSH is a terminal-remote host Internet protocol that uses encrypted links. It
provides authentication and secure communication over unsecure channels. Port 22 is the default
port and cannot be changed. Port 22 is only for VxWorks access. To use secure TL-1 you need a
secure shell program and you need to use port 4083. Superuser can also configure EMS and TL1
access states to secure and non-secure modes.
Note The superuser cannot modify the privilege level of an active user. The CTC displays a warning message
when the superuser attempts to modify the privilege level of an active user.
Table 9-3 ONS 15454 Default User Idle Times
Security Level Idle Time
Superuser 15 minutes
Provisioning 30 minutes
Maintenance 60 minutes
Retrieve Unlimited

9-8
Cisco ONS 15454 Reference Manual, R8.5.x
78-18106-01
Chapter 9 Security
9.3 Audit Trail
9.2.2.4 Secure Access
Secure access is based on SSH and SSL protocols. Secure access can be enabled for EMS (applicable to
CTC). When access is set to secure, CTC provides enhanced SFTP and SSH security when
communicating with the node.
For more information on how to enable EMS secure access, refer Cisco ONS 15454 Procedure Guide for
instructions.
9.3 Audit Trail
The Cisco ONS 15454 maintains a Telcordia GR-839-CORE-compliant audit trail log that resides on the
TCC2/TCC2P card. Audit trails are useful for maintaining security, recovering lost transactions, and
enforcing accountability. Accountability refers to tracing user activities; that is, associating a process or
action with a specific user. The audit trail log shows who has accessed the system and what operations
were performed during a given period of time. The log includes authorized Cisco support logins and
logouts using the operating system command line interface (CLI), CTC, and TL1; the log also includes FTP
actions, circuit creation/deletion, and user/system generated actions.
Event monitoring is also recorded in the audit log. An event is defined as the change in status of an
network element. External events, internal events, attribute changes, and software upload/download
activities are recorded in the audit trail.
To view the audit trail log, refer to the Cisco ONS 15454 Procedure Guide. You can access the audit trail
logs from any management interface (CTC, CTM, TL1).
The audit trail is stored in persistent memory and is not corrupted by processor switches, resets, or
upgrades. However, if you remove both TCC2/TCC2P cards, the audit trail log is lost.
9.3.1 Audit Trail Log Entries
Table 9-4 contains the columns listed in Audit Trail window.
Audit trail records capture the following activities:
• User—Name of the user performing the action
• Host—Host from where the activity is logged
• Device ID—IP address of the device involved in the activity
• Application—Name of the application involved in the activity
• Task—Name of the task involved in the activity (view a dialog box, apply configuration, etc.)
Table 9-4 Audit Trail Window Columns
Heading Explanation
Date Date when the action occurred
Num Incrementing count of actions
User User ID that initiated the action
P/F Pass/Fail (whether or not the action was executed)
Operation Action that was taken

9-9
Cisco ONS 15454 Reference Manual, R8.5.x
78-18106-01
Chapter 9 Security
9.3.2 Audit Trail Capacities
• Connection Mode—Telnet, Console, SNMP
• Category—Type of change (Hardware, Software, Configuration)
• Status—Status of the user action (Read, Initial, Successful, Timeout, Failed)
• Time—Time of change
• Message Type—Whether the event is Success/Failure type
• Message Details—Description of the change
9.3.2 Audit Trail Capacities
The ONS 15454 is able to store 640 log entries. When this limit is reached, the oldest entries are
overwritten with new events. When the log server is 80 percent full, an AUD-LOG-LOW condition is
raised and logged (by way of CORBA/CTC).
When the log server reaches the maximum capacity of 640 entries and begins overwriting records that
were not archived, an AUD-LOG-LOSS condition is raised and logged. This event indicates that audit
trail records have been lost. Until you off-load the file, this event will not occur a second time regardless
of the amount of entries that are overwritten by incoming data. To export the audit trail log, refer to the
Cisco ONS 15454 Procedure Guide.
9.4 RADIUS Security
Users with Superuser security privileges can configure nodes to use Remote Authentication Dial In User
Service (RADIUS) authentication. Cisco Systems uses a strategy known as authentication,
authorization, and accounting (AAA) for verifying the identity of, granting access to, and tracking the
actions of remote users.
9.4.1 RADIUS Authentication
RADIUS is a system of distributed security that secures remote access to networks and network services
against unauthorized access. RADIUS comprises three components:
• A protocol with a frame format that utilizes User Datagram Protocol (UDP)/IP
• A server
• A client
The server runs on a central computer, typically at a customer site, while the clients reside in the dial-up
access servers and can be distributed throughout the network.
An ONS 15454 node operates as a client of RADIUS. The client is responsible for passing user
information to designated RADIUS servers, and then acting on the response that is returned. RADIUS
servers are responsible for receiving user connection requests, authenticating the user, and returning all
configuration information necessary for the client to deliver service to the user. The RADIUS servers
can act as proxy clients to other kinds of authentication servers. Transactions between the RADIUS
client and server are authenticated through the use of a shared secret, which is never sent over the
network. In addition, any user passwords are sent encrypted between the client and RADIUS server. This
eliminates the possibility that someone monitoring an unsecured network could determine a user's
password. Refer to the Cisco ONS 15454 Procedure Guide for detailed instructions for implementing
RADIUS authentication.

9-10
Cisco ONS 15454 Reference Manual, R8.5.x
78-18106-01
Chapter 9 Security
9.4.2 Shared Secrets
9.4.2 Shared Secrets
A shared secret is a text string that serves as a password between:
• A RADIUS client and RADIUS server
• A RADIUS client and a RADIUS proxy
• A RADIUS proxy and a RADIUS server
For a configuration that uses a RADIUS client, a RADIUS proxy, and a RADIUS server, the shared
secret that is used between the RADIUS client and the RADIUS proxy can be different from the shared
secret used between the RADIUS proxy and the RADIUS server.
Shared secrets are used to verify that RADIUS messages, with the exception of the Access-Request
message, are sent by a RADIUS-enabled device that is configured with the same shared secret. Shared
secrets also verify that the RADIUS message has not been modified in transit (message integrity). The
shared secret is also used to encrypt some RADIUS attributes, such as User-Password and
Tunnel-Password.
When creating and using a shared secret:
• Use the same case-sensitive shared secret on both RADIUS devices.
• Use a different shared secret for each RADIUS server-RADIUS client pair.
• To ensure a random shared secret, generate a random sequence at least 22 characters long.
• You can use any standard alphanumeric and special characters.
• You can use a shared secret of up to 128 characters in length. To protect your server and your
RADIUS clients from brute force attacks, use long shared secrets (more than 22 characters).
• Make the shared secret a random sequence of letters, numbers, and punctuation and change it often
to protect your server and your RADIUS clients from dictionary attacks. Shared secrets should
contain characters from each of the three groups listed in Table 9-5.
The stronger your shared secret, the more secure are the attributes (for example, those used for
passwords and encryption keys) that are encrypted with it. An example of a strong shared secret is
8d#>9fq4bV)H7%a3-zE13sW$hIa32M#m<PqAa72(.
Table 9-5 Shared Secret Character Groups
Group Examples
Letters (uppercase and lowercase) A, B, C, D and a, b, c, d
Numerals 0, 1, 2, 3
Symbols (all characters not defined as letters or
numerals)
Exclamation point (!), asterisk (*), colon (:)

CHAPTER
10-1
Cisco ONS 15454 Reference Manual, R8.5.x
78-18106-01
10
Timing
This chapter provides information about Cisco ONS 15454 SONET timing. To provision timing, refer to
the Cisco ONS 15454 Procedure Guide.
Chapter topics include:
• 10.1 Timing Parameters, page 10-1
• 10.2 Network Timing, page 10-2
• 10.3 Synchronization Status Messaging, page 10-3
10.1 Timing Parameters
SONET timing parameters must be set for each ONS 15454. In addition, an SDH external timing source
can be selected so that a SONET shelf can be deployed in a network using SDH timing. SDH timing is
typically used when the SONET platform is deployed for AU3 SDH applications. Each ONS 15454
independently accepts its timing reference from one of the following sources:
• The building integrated timing supply (BITS) pins on the ONS 15454 backplane.
• An OC-N card installed in the ONS 15454. The card is connected to a node that receives timing
through a BITS source.
• The internal ST3 clock on the TCC2/TCC2P card.
You can set ONS 15454 timing to one of three modes: external, line, or mixed. If timing is coming from
the BITS pins, set ONS 15454 timing to external. If the timing comes from an OC-N card, set the timing
to line. In typical ONS 15454 networks:
• One node is set to external. The external node derives its timing from a BITS source wired to the
BITS backplane pins. The BITS source, in turn, derives its timing from a primary reference source
(PRS) such as a Stratum 1 clock or global positioning satellite (GPS) signal.
• The other nodes are set to line. The line nodes derive timing from the externally timed node through
the OC-N trunk (span) cards.
You can set three timing references for each ONS 15454. The first two references are typically two
BITS-level sources, or two line-level sources optically connected to a node with a BITS source. The third
reference is usually assigned to the internal clock provided on every ONS 15454 TCC2/TCC2P card.
However, if you assign all three references to other timing sources, the internal clock is always available
as a backup timing reference. The internal clock is a Stratum 3 (ST3), so if an ONS 15454 node becomes
isolated, timing is maintained at the ST3 level.
The CTC Maintenance > Timing > Report tabs show current timing information for an ONS 15454,
including the timing mode, clock state and status, switch type, and reference data.

10-2
Cisco ONS 15454 Reference Manual, R8.5.x
78-18106-01
Chapter 10 Timing
10.2 Network Timing
Caution Mixed timing allows you to select both external and line timing sources. However, Cisco does not
recommend its use because it can create timing loops. Use this mode with caution.
Note Only one port can be used for timing related provisioning per line card.
10.2 Network Timing
Figure 10-1 shows an ONS 15454 network timing setup example. Node 1 is set to external timing. Two
timing references are set to BITS. These are Stratum 1 timing sources wired to the BITS input pins on
the Node 1 backplane. The third reference is set to internal clock. The BITS output pins on the backplane
of Node 3 are used to provide timing to outside equipment, such as a digital access line multiplexer.
In the example, Slots 5 and 6 contain the trunk (span) cards. Timing at Nodes 2, 3, and 4 is set to line,
and the timing references are set to the trunk cards based on distance from the BITS source. Reference 1
is set to the trunk card closest to the BITS source. At Node 2, Reference 1 is Slot 5 because it is
connected to Node 1. At Node 4, Reference 1 is set to Slot 6 because it is connected to Node 1. At
Node 3, Reference 1 could be either trunk card because they are an equal distance from Node 1.

10-3
Cisco ONS 15454 Reference Manual, R8.5.x
78-18106-01
Chapter 10 Timing
10.3 Synchronization Status Messaging
Figure 10-1 ONS 15454 Timing Example
10.3 Synchronization Status Messaging
Synchronization status messaging (SSM) is a SONET and SDH protocol that communicates information
about the quality of the timing source. SSM messages are transported as follows:
• If SSM is carried over an optical line, for both SONET and SDH the SSM is transported in the S1
byte.
• If SSM is carried over an electrical line:
–
For SDH, the SSM is transported in the Sa bit of E1.
–
For SONET, the SSM is transported in the outband loop code.
The SSM messages enable SONET and SDH devices to select the highest quality timing reference
automatically and to avoid timing loops.
Node 4
Timing Line
Ref 1: Slot 6
Ref 2: Slot 5
Ref 3: Internal (ST3)
Node 2
Timing Line
Ref 1: Slot 5
Ref 2: Slot 6
Ref 3: Internal (ST3)
Node 1
Timing External
Ref 1: BITS1
Ref 2: BITS2
Ref 3: Internal (ST3)
Node 3
Timing Line
Ref 1: Slot 5
Ref 2: Slot 6
Ref 3: Internal (ST3)
BITS1
out
BITS2
out
BITS1
source
BITS2
source
Third party
equipment
34726
Slot 5
Slot 5
Slot 5
Slot 5
Slot 6
Slot 6
Slot 6
Slot 6

10-4
Cisco ONS 15454 Reference Manual, R8.5.x
78-18106-01
Chapter 10 Timing
10.3.1 SONET SSM Messages
10.3.1 SONET SSM Messages
SSM messages are either Generation 1 or Generation 2. Generation 1 is the first and most widely
deployed SSM message set. Generation 2 is a newer version. If you enable SONET SSM for the
ONS 15454, consult your timing reference documentation to determine which message set to use.
Table 10-1 and Table 10-2 show the SONET Generation 1 and Generation 2 message sets.
10.3.2 SDH SSM Messages
If you enable SDH SSM for the ONS 15454, consult your timing reference documentation to determine
which message set to use. Table 10-3 shows the SDH SSM messages.
Table 10-1 SONET SSM Generation 1 Message Set
Message Quality Description
PRS 1 Primary reference source—Stratum 1
STU 2 Synchronization traceability unknown
ST2 3 Stratum 2
ST3 4 Stratum 3
SMC 5 SONET minimum clock
ST4 6 Stratum 4
DUS 7 Do not use for timing synchronization
RES — Reserved; quality level set by user
Table 10-2 SONET SSM Generation 2 Message Set
Message Quality Description
PRS 1 Primary reference source—Stratum 1
STU 2 Synchronization traceability unknown
ST2 3 Stratum 2
TNC 4 Transit node clock
ST3E 5 Stratum 3E
ST3 6 Stratum 3
SMC 7 SONET minimum clock
ST4 8 Stratum 4
DUS 9 Do not use for timing synchronization
RES — Reserved; quality level set by user
Table 10-3 SDH SSM Messages
Message Quality Description
G811 1 Primary reference clock
STU 2 Sync traceability unknown

10-5
Cisco ONS 15454 Reference Manual, R8.5.x
78-18106-01
Chapter 10 Timing
10.3.2 SDH SSM Messages
G812T 3 Transit node clock traceable
G812L 4 Local node clock traceable
SETS 5 Synchronous equipment
DUS 6 Do not use for timing synchronization
Table 10-3 SDH SSM Messages (continued)
Message Quality Description

10-6
Cisco ONS 15454 Reference Manual, R8.5.x
78-18106-01
Chapter 10 Timing
10.3.2 SDH SSM Messages

CHAPTER
11-1
Cisco ONS 15454 Reference Manual, R8.5.x
78-18106-01
11
Circuits and Tunnels
Note The terms "Unidirectional Path Switched Ring" and "UPSR" may appear in Cisco literature. These terms
do not refer to using Cisco ONS 15xxx products in a unidirectional path switched ring configuration.
Rather, these terms, as well as "Path Protected Mesh Network" and "PPMN," refer generally to Cisco's
path protection feature, which may be used in any topological network configuration. Cisco does not
recommend using its path protection feature in any particular topological network configuration.
This chapter explains Cisco ONS 15454 synchronous transport signal (STS), virtual tributary (VT), and
virtual concatenated (VCAT) circuits and VT, data communications channel (DCC), and IP-encapsulated
tunnels. To provision circuits and tunnels, refer to the Cisco ONS 15454 Procedure Guide.
Chapter topics include:
• 11.1 Overview, page 11-2
• 11.2 Circuit Properties, page 11-2
• 11.3 Cross-Connect Card Bandwidth, page 11-12
• 11.4 Portless Transmux, page 11-15
• 11.5 DCC Tunnels, page 11-16
• 11.6 SDH Tunneling, page 11-18
• 11.7 Multiple Destinations for Unidirectional Circuits, page 11-18
• 11.8 Monitor Circuits, page 11-18
• 11.9 Path ProtectionCircuits, page 11-19
• 11.10 BLSR Protection Channel Access Circuits, page 11-21
• 11.11 BLSR STS and VT Squelch Tables, page 11-22
• 11.12 IEEE 802.17 Resilient Packet Ring Circuit Display, page 11-23
• 11.13 Section and Path Trace, page 11-24
• 11.14 Path Signal Label, C2 Byte, page 11-25
• 11.15 Automatic Circuit Routing, page 11-27
• 11.16 Manual Circuit Routing, page 11-29
• 11.17 Constraint-Based Circuit Routing, page 11-33
• 11.18 Virtual Concatenated Circuits, page 11-34
• 11.19 Bridge and Roll, page 11-40

11-2
Cisco ONS 15454 Reference Manual, R8.5.x
78-18106-01
Chapter 11 Circuits and Tunnels
11.1 Overview
• 11.20 Merged Circuits, page 11-46
• 11.21 Reconfigured Circuits, page 11-47
• 11.22 VLAN Management, page 11-47
• 11.23 Server Trails, page 11-47
11.1 Overview
You can create circuits across and within ONS 15454 nodes and assign different attributes to circuits.
For example, you can:
• Create one-way, two-way (bidirectional), or broadcast circuits.
• Assign user-defined names to circuits.
• Assign different circuit sizes.
• Automatically or manually route circuits.
• Automatically create multiple circuits with autoranging. VT tunnels do not use autoranging.
• Provide full protection to the circuit path.
• Provide only protected sources and destinations for circuits.
• Define a secondary circuit source or destination that allows you to interoperate an ONS 15454 path
protection configuration with third-party equipment path protection configurations.
• Set path protection circuits as revertive or nonrevertive.
You can provision circuits at either of the following points:
• Before cards are installed. The ONS 15454 allows you to provision slots and circuits before
installing the traffic cards.
• After you preprovision the Small Form-factor Pluggables (SFPs) (also called provisionable port
modules [PPMs]).
• After cards and SFPs are installed and ports are in service. Circuits do not actually carry traffic until
the cards and SFPs are installed and the ports are In-Service and Normal (IS-NR); Out-of-Service
and Autonomous, Automatic In-Service (OO-AU,AINS); or Out-of-Service and
Management, Maintenance (OOS-MA,MT). Circuits carry traffic as soon as the signal is received.
11.2 Circuit Properties
The ONS 15454 Cisco Transport Controller (CTC) Circuits window, which appears in network, node,
and card view, is where you can view information about circuits. The Circuits window (Figure 11-1)
provides the following information:
• Name—The name of the circuit. The circuit name can be manually assigned or automatically
generated.
• Type—The circuit types are STS (STS circuit), VT (VT circuit), VTT (VT tunnel), VAP (VT
aggregation point), OCHNC (dense wavelength division multiplexing [DWDM] optical channel
network connection; refer to the Cisco ONS 15454 DWDM Procedure Guide), STS-V (STS VCAT
circuit), or VT-V (VT VCAT circuit).

11-3
Cisco ONS 15454 Reference Manual, R8.5.x
78-18106-01
Chapter 11 Circuits and Tunnels
11.2 Circuit Properties
• Size—The circuit size. VT circuits are 1.5. STS circuit sizes are 1, 3c, 6c, 9c, 12c, 24c, 36c, 48c,
and 192c. OCHNC sizes are Equipped non specific, Multi-rate, 2.5 Gbps No FEC (forward error
correction), 2.5 Gbps FEC, 10 Gbps No FEC, and 10 Gbps FEC (OCHNC is DWDM only; refer to
the Cisco ONS 15454 DWDM ProcedureGuide). VCAT circuits are VT1.5-nv, STS-1-nv, STS-3c-nv,
and STS-12c-nv, where n is the number of members. For time slot availability on concatenated STSs,
see the “11.2.1 Concatenated STS Time Slot Assignments” section on page 11-4.
• OCHNC Wlen—For OCHNCs, the wavelength provisioned for the optical channel network
connection. For more information, refer to the Cisco ONS 15454 DWDM Procedure Guide.
• Direction—The circuit direction, either two-way or one-way.
• OCHNC Dir—For OCHNCs, the direction of the optical channel network connection, either east to
west or west to east. For more information, refer to the Cisco ONS 15454 DWDM Procedure Guide.
• Protection—The type of circuit protection. See the “11.2.4 Circuit Protection Types” section on
page 11-9 for a list of protection types.
• Status—The circuit status. See the “11.2.2 Circuit Status” section on page 11-6.
• Source—The circuit source in the format: node/slot/port “port name”/STS/VT. (The port name
appears in quotes.) Node and slot always appear; port “port name”/STS/VT might appear, depending
on the source card, circuit type, and whether a name is assigned to the port. For the OC192-XFP and
MRC-12 cards, the port appears as port pluggable module (PPM)-port. If the circuit size is a
concatenated size (3c, 6c, 12c, etc.), STSs used in the circuit are indicated by an ellipsis, for
example, S7..9, (STSs 7, 8, and 9) or S10..12 (STS 10, 11, and 12).
• Destination—The circuit destination in the same format as the circuit source.
• # of VLANS—The number of VLANs used by an Ethernet circuit.
• # of Spans—The number of internode links that constitute the circuit. Right-clicking the column
shows a shortcut menu from which you can choose Span Details to show or hide circuit span detail.
For each node in the span, the span detail shows the node/slot (card type)/port/STS/VT.
• State—The circuit state. See the “11.2.3 Circuit States” section on page 11-7.
The Filter button allows you to filter the circuits in network, node, or card view based on circuit name,
size, type, direction, and other attributes. In addition, you can export the Circuit window data in HTML,
comma-separated values (CSV), or tab-separated values (TSV) format using the Export command from
the File menu.

11-4
Cisco ONS 15454 Reference Manual, R8.5.x
78-18106-01
Chapter 11 Circuits and Tunnels
11.2.1 Concatenated STS Time Slot Assignments
Figure 11-1 ONS 15454 Circuit Window in Network View
11.2.1 Concatenated STS Time Slot Assignments
Table 11-1 shows the available time slot assignments for concatenated STSs when using CTC to
provision circuits.
Table 11-1 STS Mapping Using CTC
Starting
STS STS-3c STS-6c STS-9c STS-12c STS-18c STS-24c STS-36c STS-48c STS-192c
1Yes Yes Yes Ye s Ye s Yes Ye s Ye s Yes
4YesYesYesNo Yes Yes Yes No No
7Yes Yes No No Yes Yes Ye s N o No
10 Yes No Yes No Yes Yes Yes No No
13 Yes Yes Yes Ye s Ye s Yes Ye s N o N o
16 YesYesYesNo Yes Yes No No No
19 YesYesYesNo Yes Yes No No No
22 YesNoNoNo YesYesNo No No
25 Yes Yes Yes Yes Yes Yes No No No
28 Yes Yes Yes No Yes No No No No
31 YesYesNoNoYesNoNoNoNo
34 YesNoNoNoNoNoNoNoNo
37 YesYesYesYes Yes No Yes No No

11-5
Cisco ONS 15454 Reference Manual, R8.5.x
78-18106-01
Chapter 11 Circuits and Tunnels
11.2.1 Concatenated STS Time Slot Assignments
40 YesYesYesNoNoNoNoNoNo
43 Yes Yes No No No No No No No
46 Yes No Yes No No No No No No
49 Yes Yes Yes Ye s Ye s Yes Ye s Ye s No
52 YesYesYesNo Yes Yes Yes No No
55 YesYesYesNo Yes Yes Yes No No
58 YesNoNoNo YesYesYesNo No
61 Yes Yes Yes Ye s Ye s Yes Ye s N o N o
64 YesYesYesNo Yes Yes No No No
67 Yes Yes No No Yes Yes No No No
70 YesNoNoNo YesYesNo No No
73 Yes Yes Yes Ye s Ye s Yes Ye s N o N o
76 Yes Yes Yes No Yes No No No No
79 YesYesNoNoYesNoNoNoNo
82 Yes No Yes No No No No No No
85 Yes Yes Yes Yes No No No No No
88 YesYesYesNoNoNoNoNoNo
91 Yes Yes Yes No Yes No No No No
94 YesNoNoNoNoNoNoNoNo
97 Yes Yes Yes Ye s Ye s Yes Ye s Ye s No
100 YesYesYesNo Yes Yes Yes No No
103 Yes Yes No No Yes Yes Ye s N o No
106 YesNoNoNo YesYesYesNo No
109 Yes Yes Yes Ye s Ye s Yes Ye s N o N o
112 YesYesYesNo Yes Yes No No No
115 Yes Yes No No Yes Yes No No No
118 Yes No Yes No Yes Yes No No No
121 Yes Yes Yes Yes Yes Yes No No No
124 Yes Yes Yes No Yes No No No No
127 Yes Yes Yes No Yes No No No No
130 YesNoNoNoNoNoNoNoNo
133 Yes Yes Yes Yes No No No No No
136 YesYesYesNoNoNoNoNoNo
139 Yes Yes No No No No No No No
142 YesNoNoNoNoNoNoNoNo
Table 11-1 STS Mapping Using CTC (continued)
Starting
STS STS-3c STS-6c STS-9c STS-12c STS-18c STS-24c STS-36c STS-48c STS-192c

11-6
Cisco ONS 15454 Reference Manual, R8.5.x
78-18106-01
Chapter 11 Circuits and Tunnels
11.2.2 Circuit Status
11.2.2 Circuit Status
The circuit statuses that appear in the Circuit window Status column are generated by CTC based on
conditions along the circuit path. Table 11-2 shows the statuses that can appear in the Status column.
145 Yes Yes Yes Ye s Ye s Yes Ye s Ye s No
148 YesYesYesNo Yes Yes Yes No No
151 Yes Yes No No Yes Yes Ye s N o No
154 Yes No Yes No Yes Yes Yes No No
157 Yes Yes Yes Ye s Ye s Yes Ye s N o N o
160 YesYesYesNo Yes Yes No No No
163 YesYesYesNo Yes Yes No No No
166 YesNoNoNo YesYesNo No No
169 Yes Yes Yes Yes Yes Yes No No No
172 Yes Yes Yes No Yes No No No No
175 YesYesNoNoYesNoNoNoNo
178 YesNoNoNoNoNoNoNoNo
181 YesYesYesYesYesNoNoNoNo
184 Yes Yes Yes No Yes No No No No
187 YesYesNoNoYesNoNoNoNo
190 Yes No No No Yes No No No No
Table 11-1 STS Mapping Using CTC (continued)
Starting
STS STS-3c STS-6c STS-9c STS-12c STS-18c STS-24c STS-36c STS-48c STS-192c
Table 11-2 ONS 15454 Circuit Status
Status Definition/Activity
CREATING CTC is creating a circuit.
DISCOVERED CTC created a circuit. All components are in place and a complete path
exists from circuit source to destination.
DELETING CTC is deleting a circuit.

11-7
Cisco ONS 15454 Reference Manual, R8.5.x
78-18106-01
Chapter 11 Circuits and Tunnels
11.2.3 Circuit States
11.2.3 Circuit States
The circuit service state is an aggregate of the cross-connect states within the circuit.
• If all cross-connects in a circuit are in the In-Service and Normal (IS-NR) service state, the circuit
service state is In-Service (IS).
PARTIAL A CTC-created circuit is missing a cross-connect or network span, a
complete path from source to destinations does not exist, or an alarm
interface panel (AIP) change occurred on one of the circuit nodes and
the circuit is in need of repair. (AIPs store the node MAC address.)
In CTC, circuits are represented using cross-connects and network
spans. If a network span is missing from a circuit, the circuit status is
PARTIAL. However, a PARTIAL status does not necessarily mean a
circuit traffic failure has occurred, because traffic might flow on a
protect path.
Network spans are in one of two states: up or down. On CTC circuit and
network maps, up spans appear as green lines, and down spans appear
as gray lines. If a failure occurs on a network span during a CTC
session, the span remains on the network map but its color changes to
gray to indicate that the span is down. If you restart your CTC session
while the failure is active, the new CTC session cannot discover the span
and its span line does not appear on the network map.
Subsequently, circuits routed on a network span that goes down appear
as DISCOVERED during the current CTC session, but appear as
PARTIAL to users who log in after the span failure.
DISCOVERED_TL1 A TL1-created circuit or a TL1-like, CTC-created circuit is complete. A
complete path from source to destinations exists.
PARTIAL_TL1 A TL1-created circuit or a TL1-like, CTC-created circuit is missing a
cross-connect or circuit span (network link), and a complete path from
source to destinations does not exist.
CONVERSION_PENDING An existing circuit in a topology upgrade is set to this state. The circuit
returns to the DISCOVERED state once the topology upgrade is
complete. For more information about topology upgrades, see
Chapter 12, “SONET Topologies and Upgrades.”
PENDING_MERGE Any new circuits created to represent an alternate path in a topology
upgrade are set to this status to indicate that it is a temporary circuit.
These circuits can be deleted if a topology upgrade fails. For more
information about topology upgrades, see Chapter 12, “SONET
Topologies and Upgrades.”
DROP_PENDING A circuit is set to this status when a new circuit drop is being added.
ROLL_PENDING A circuit roll is awaiting completion or cancellation.
Table 11-2 ONS 15454 Circuit Status (continued)
Status Definition/Activity

11-8
Cisco ONS 15454 Reference Manual, R8.5.x
78-18106-01
Chapter 11 Circuits and Tunnels
11.2.3 Circuit States
• If all cross-connects in a circuit are in an Out-of-Service (OOS) service state, such as Out-of-Service
and Management, Maintenance (OOS-MA,MT); Out-of-Service and Management, Disabled
(OOS-MA,DSBLD); or Out-of-Service and Autonomous, Automatic In-Service (OOS-AU,AINS)
service state, the circuit service state is Out-of-Service (OOS).
• PARTIAL is appended to the OOS circuit service state when circuit cross-connects state are mixed
and not all in IS-NR. The OOS-PARTIAL state can occur during automatic or manual transitions
between states. For example, OOS-PARTIAL appears if you assign the IS,AINS administrative state
to a circuit with DS-1 or DS3XM cards as the source or destination. Some cross-connects transition
to the IS-NR service state, while others transition to OOS-AU,AINS. OOS-PARTIAL can appear
during a manual transition caused by an abnormal event such as a CTC crash or communication
error, or if one of the cross-connects could not be changed. Refer to the Cisco ONS 15454
Troubleshooting Guide for troubleshooting procedures. The OOS-PARTIAL circuit state does not
apply to OCHNC circuit types.
You can assign a state to circuit cross-connects at two points:
• During circuit creation, you can set the state in the Create Circuit wizard.
• After circuit creation, you can change a circuit state in the Edit Circuit window or from the
Tools > Circuits > Set Circuit State menu.
Note After you have created an initial circuit in a CTC session, the subsequent circuit states default to the
circuit state of the initial circuit, regardless of which nodes in the network the circuits traverse or the
node.ckt.state default setting.
During circuit creation, you can apply a service state to the drop ports in a circuit. You cannot transition
a drop port from the IS-NR service state to the OOS-MA,DSBLD service state; you must first put the
port in the OOS-MA,MT state before changing it to the OOS-MA,DSBLD state. For more information
about port service state transitions, see Appendix B, “Administrative and Service States.”
Circuits do not use the soak timer, but ports do. The soak period is the amount of time that the port
remains in the OOS-AU,AINS service state after a signal is continuously received. When the
cross-connects in a circuit are in the OOS-AU,AINS service state, the ONS 15454 monitors the
cross-connects for an error-free signal. It changes the state of the circuit from OOS to IS or to
OOS-PARTIAL as each cross-connect assigned to the circuit path is completed. This allows you to
provision a circuit using TL1, verify its path continuity, and prepare the port to go into service when it
receives an error-free signal for the time specified in the port soak timer. Two common examples of state
changes you see when provisioning circuits using CTC are:
• When assigning the IS,AINS administrative state to cross-connects in VT circuits and VT tunnels,
the source and destination ports on the VT circuits remain in the OOS-AU,AINS service state until
an alarm-free signal is received for the duration of the soak timer. When the soak timer expires and
an alarm-free signal is found, the VT source port and destination port service states change to IS-NR
and the circuit service state becomes IS.
• When assigning the IS,AINS administrative state to cross-connects in STS circuits, the circuit
source and destination ports transition to the OOS-AU,AINS service state. When an alarm-free
signal is received, the source and destination ports remain OOS-AU,AINS for the duration of the
soak timer. After the port soak timer expires, STS source and destination ports change to IS-NR and
the circuit service state changes to IS.
To find the remaining port soak time, choose the Maintenance > AINS Soak tabs in card view and click
the Retrieve button. If the port is in the OOS-AU,AINS state and has a good signal, the Time Until IS
column shows the soak count down status. If the port is OOS-AU,AINS and has a bad signal, the
Time Until IS column indicates that the signal is bad. You must click the Retrieve button to obtain the
latest time value.

11-9
Cisco ONS 15454 Reference Manual, R8.5.x
78-18106-01
Chapter 11 Circuits and Tunnels
11.2.4 Circuit Protection Types
Note Although ML-Series cards do not use the Telcordia GR-1093-CORE state model, you can also set a soak
timer for ML-Series cards ports. The soak period is the amount of time that the ML-Series port remains
in the Down state after an error-free signal is continuously received before changing to the Up state. To
find the remaining port soak time, choose the Maintenance > Ether/POS Port Soak tabs in ML-Series
card view and click the Retrieve button.
For more information about port and cross-connect states, see Appendix B, “Administrative and Service
States.”
11.2.4 Circuit Protection Types
The Protection column in the Circuit window shows the card (line) and SONET topology (path)
protection used for the entire circuit path. Table 11-3 shows the protection type indicators that appear in
this column.
Table 11-3 Circuit Protection Types
Protection Type Description
1+1 The circuit is protected by a 1+1 protection group.
2F BLSR The circuit is protected by a two-fiber BLSR.
4F BLSR The circuit is protected by a four-fiber BLSR.
2F-PCA The circuit is routed on a protection channel access (PCA) path on a two-fiber
BLSR. PCA circuits are unprotected.
4F-PCA The circuit is routed on a PCA path on a four-fiber BLSR. PCA circuits are
unprotected.
BLSR The circuit is protected by a both a two-fiber and a four-fiber BLSR.
DRI The circuit is protected by a dual-ring interconnection (DRI).
N/A A circuit with connections on the same node is not protected.
PCA The circuit is routed on a PCA path on both two-fiber and four-fiber BLSRs. PCA
circuits are unprotected.
Protected The circuit is protected by diverse SONET topologies, for example, a BLSR and a
path protection configuration, or a path protection configuration and 1+1 protection.
Unknown A circuit has a source and destination on different nodes and communication is
down between the nodes. This protection type appears if not all circuit components
are known.
Unprot (black) A circuit with a source and destination on different nodes is not protected.
Unprot (red) A circuit created as a fully protected circuit is no longer protected due to a system
change, such as removal of a BLSR or 1+1 protection group.
Path Protection The circuit is protected by a path protection.

11-10
Cisco ONS 15454 Reference Manual, R8.5.x
78-18106-01
Chapter 11 Circuits and Tunnels
11.2.5 Circuit Information in the Edit Circuit Window
11.2.5 Circuit Information in the Edit Circuit Window
You can edit a selected circuit using the Edit button on the Circuits window. The tabs that appear depend
on the circuit chosen:
• General—Displays general circuit information and allows you to edit the circuit name.
• Drops—Allows you to add a drop to a unidirectional circuit. For more information, see the
“11.7 Multiple Destinations for Unidirectional Circuits” section on page 11-18.
• Monitors—Displays possible monitor sources and allows you to create a monitor circuit. For more
information, see the “11.8 Monitor Circuits” section on page 11-18.
• Path Protection Selectors—Allows you to change path protection selectors. For more information,
see the “11.9 Path ProtectionCircuits” section on page 11-19.
• Path Protection Switch Counts—Allows you to change path protection switch protection paths. For
more information, see the “11.9 Path ProtectionCircuits” section on page 11-19.
• State—Allows you to edit cross-connect service states.
• Merge—Allows you to merge aligned circuits. For more information, see the “11.20 Merged
Circuits” section on page 11-46.
Using the Export command from the File menu, you can export data from the Path Protection Selectors,
Path Protection Switch Counts, State, and Merge tabs in HTML, comma-separated values (CSV), or
tab-separated values (TSV) format.
The Show Detailed Map checkbox in the Edit Circuit window updates the graphical view of the circuit
to show more detailed routing information, such as:
• Circuit direction (unidirectional/bidirectional)
• The nodes, STSs, and VTs through which a circuit passes, including slots and port numbers
• The circuit source and destination points
• Open Shortest Path First (OSPF) area IDs
• Link protection (path protection, unprotected, BLSR, 1+1) and bandwidth (OC-N)
• Provisionable patchcords between two cards on the same node or different nodes
For BLSRs, the detailed map shows the number of BLSR fibers and the BLSR ring ID. For path
protection configurations, the map shows the active and standby paths from circuit source to destination,
and it also shows the working and protect paths. Selectors appear as pentagons on the detailed circuit
map. The map indicates nodes set up as DRI nodes. For VCAT circuits, the detailed map is not available
for an entire VCAT circuit. However, you can view the detailed map to see the circuit route for each
individual member.
You can also view alarms and states on the circuit map, including:
SPLITTER The circuit is protected by the protect transponder (TXPP_MR_2.5G) splitter
protection. For splitter information, refer to the Cisco ONS 15454 DWDM
Procedure Guide.
Y-Cable The circuit is protected by a transponder or muxponder card Y-cable protection
group. For more information, refer to the Cisco ONS 15454 DWDM Procedure
Guide.
Table 11-3 Circuit Protection Types (continued)
Protection Type Description

11-11
Cisco ONS 15454 Reference Manual, R8.5.x
78-18106-01
Chapter 11 Circuits and Tunnels
11.2.5 Circuit Information in the Edit Circuit Window
• Alarm states of nodes on the circuit route
• Number of alarms on each node organized by severity
• Port service states on the circuit route
• Alarm state/color of most severe alarm on port
• Loopbacks
• Path trace states
• Path selector states
By default, the working path is indicated by a green, bidirectional arrow, and the protect path is indicated
by a purple, bidirectional arrow. Source and destination ports are shown as circles with an S and D. Port
states are indicated by colors, shown in Table 11-4.
In detailed view, a notation within or by the squares or selector pentagons indicates switches and
loopbacks, including:
• F = Force switch
• M = Manual switch
• L = Lockout switch
• Arrow = Facility (outward) or terminal (inward) loopback
Move the mouse cursor over nodes, ports, and spans to see tooltips with information including the
number of alarms on a node (organized by severity), the port service state, and the protection topology.
Right-click a node, port, or span on the detailed circuit map to initiate certain circuit actions:
• Right-click a unidirectional circuit destination node to add a drop to the circuit.
• Right-click a port containing a path-trace-capable card to initiate the path trace.
• Right-click a path protection span to change the state of the path selectors in the path protection
circuit.
Figure 11-2 shows a circuit routed on a two-fiber BLSR. A port is shown in terminal loopback.
Table 11-4 Port State Color Indicators
Port Color Service State
Green IS-NR
Gray OOS-MA,DSBLD
Violet OOS-AU,AINS
Blue (Cyan) OOS-MA,MT

11-12
Cisco ONS 15454 Reference Manual, R8.5.x
78-18106-01
Chapter 11 Circuits and Tunnels
11.3 Cross-Connect Card Bandwidth
Figure 11-2 BLSR Circuit Displayed on the Detailed Circuit Map
11.3 Cross-Connect Card Bandwidth
The ONS 15454 XCVT, XC10G, and XC-VXC-10G cross-connect cards perform port-to-port,
time-division multiplexing (TDM). XCVT, XC10G, and XC-VXC-10G cards perform STS, VT2
(XC-VXC-10G only), and VT1.5 multiplexing.
The STS matrix on the XCVT cross-connect card has a capacity for 288 STS terminations, and the
XC10G and XC-VXC-10G cards each have a capacity for 1152 STS terminations. Because each STS
circuit requires a minimum of two terminations, one for ingress and one for egress, the XCVT card has
a capacity for 144 STS circuits, while the XC10G and XC-VXC-10G cards have a capacity for 576 STS
circuits. However, this capacity is reduced at path protection and 1+1 nodes because three STS
terminations are required at circuit source and destination nodes and four terminations are required at
1+1 circuit pass-through nodes. Path protection pass-through nodes only require two STS terminations.
The XCVT and XC10G cards perform VT1.5 multiplexing through 24 logical STS ports on the XCVT
or XC10G VT matrix, and the XC-VXC-10G card performs VT1.5 and VT2 multiplexing through 96
logical STS ports on the XC-VXC-10G VT matrix. Each logical STS port can carry 28 VT1.5s or 21
VT2s. Subsequently, the VT matrix on the XCVT or XC10G has capacity for 672 VT1.5 terminations,
or 336 VT1.5 circuits. The VT matrix on the XC-VXC-10G has capacity for 2688 VT1.5 terminations
(1344 VT1.5 bidirectional circuits) or 2016 VT2 terminations (1008 VT2 bidirectional circuits). Every
circuit requires two terminations, one for ingress and one for egress. However, this capacity is only
achievable if:
• Every STS port on the VT matrix carries 28 VT1.5s or 21 VT2s.
• The node is in a BLSR or 1+1 protection scheme.

11-13
Cisco ONS 15454 Reference Manual, R8.5.x
78-18106-01
Chapter 11 Circuits and Tunnels
11.3 Cross-Connect Card Bandwidth
For example, if you create a VT1.5 circuit from an STS-1 on a drop card, two VT matrix STS ports are
used, as shown in Figure 11-3. If you create a second VT1.5 circuit from the same STS port on the drop
card, no additional logical STS ports are used on the VT matrix. In fact, you can create up to 28 VT1.5
circuits using the same STS-1 port. However, if the next VT1.5 circuit originates on a different STS, an
additional pair of STS ports on the VT matrix is used, as shown in Figure 11-4. If you continued to create
VT1.5 circuits on different EC-1 STSs and mapped each to an unused outbound STS, the VT matrix
capacity would be reached after you created 12 VT1.5 circuits in the case of the XCVT or XC10G cards,
or 48 VT1.5 circuits in the case of the XC-VXC-10G card.
Figure 11-3 One VT1.5 Circuit on One STS
STS Matrix
XCVT/XC10G Matrices
VT1.5 circuit #1 on STS-1
1 VT1.5 used on STS-1
27 VT1.5s available on STS-1
EC-1
Drop
2 STSs total used
22 STSs available
VT1.5 Matrix
Source
134344
STS Matrix
XC-VXC-10G Matrices
VT1.5 circuit #1 on STS-1
1 VT1.5 used on STS-1
27 VT1.5s available on STS-1
EC-1
Drop
2 STSs total used
94 STSs available
STS
VT1.5
VT1.5 Matrix
Source
OC-12
OC-192

11-14
Cisco ONS 15454 Reference Manual, R8.5.x
78-18106-01
Chapter 11 Circuits and Tunnels
11.3 Cross-Connect Card Bandwidth
Figure 11-4 Two VT1.5 Circuits in a BLSR
Note Circuits with DS1-14 and DS1N-14 circuit sources or destinations use one STS port on the VT matrix.
Because you can only create 14 VT1.5 circuits from the DS-1 cards, 14 VT1.5s are unused on the VT
matrix.
VT matrix capacity is also affected by SONET protection topology and node position within the circuit
path. Matrix usage is slightly higher for path protection nodes than BLSR and 1+1 nodes. Circuits use
two VT matrix ports at pass-through nodes if VT tunnels and aggregation points are not used. If the
circuit is routed on a VT tunnel or an aggregation point, no VT matrix resources are used. Table 11-5
shows basic STS port usage rates for VT 1.5 circuits.
STS Matrix
XCVT/XC10G Matrices
VT1.5 circuit #1 on STS-1
1 VT1.5 used on STS-1
27 VT1.5s available on STS-1
VT1.5 circuit #2 on STS-2
1 VT1.5 used on STS-2
27 VT1.5s available on STS-2
EC-1 4 STSs total used
20 STSs available
Drop
Source
134345
STS Matrix
XC-VXC-10G Matrices
VT1.5 circuit #1 on STS-1
1 VT1.5 used on STS-1
27 VT1.5s available on STS-1
VT1.5 circuit #2 on STS-2
1 VT1.5 used on STS-2
27 VT1.5s available on STS-2
EC-1 4 STSs total used
92 STSs available
STS
VT1.5
Drop
Source
VT1.5 Matrix
VT1.5 Matrix
OC-192
OC-12

11-15
Cisco ONS 15454 Reference Manual, R8.5.x
78-18106-01
Chapter 11 Circuits and Tunnels
11.4 Portless Transmux
Cross-connect card resources can be viewed on the Maintenance > Cross-Connect > Resource Usage tab.
This tab shows:
• STS-1 Matrix—The percent of STS matrix resources that are used. 288 STSs are available on XCVT
cards; 1152 are available on XC10G and XC-VXC-10G cards.
• VT Matrix Ports—The percent of the VT matrix ports (logical STS ports) that are used. 24 ports are
available on XCVT and XC10G cards. 96 ports are available on the XC-VXC-10G card. The
VT Port Matrix Detail shows the percent of each VT matrix port that is used.
• VT Matrix—The percent of the total VT matrix terminations that are used. There are
672 terminations for the XCVT and XC10G cards. 672 is the number of logical STS VT matrix
ports (24) multiplied by the number of VT1.5s per port (28). There are 2688 terminations for the
XC-VXC-10G card. 2688 is the number of logical STS VT matrix ports (96) multiplied by the
number of VT1.5s per port (28).
To maximize resources on the cross-connect card VT matrix, keep the following points in mind as you
provision circuits:
• Use all 28 VT1.5s on a given port or STS before moving to the next port or STS.
• Try to use EC-1, DS3XM, or OC-N cards as the VT1.5 circuit source and destination. VT1.5 circuits
with DS-1-14 or DS1N-14 sources or destinations use a full port on the VT matrix even though only
14 VT1.5 circuits can be created.
• Use VT tunnels and VT aggregation points to reduce VT matrix utilization. VT tunnels allow VT1.5
circuits to bypass the VT matrix on pass-through nodes. They are cross-connected as STSs and only
go through the STS matrix. VT aggregation points allow multiple VT1.5 circuits to be aggregated
onto a single STS to bypass the VT matrix at the aggregation node.
11.4 Portless Transmux
The DS3XM-12 card provides a portless transmux interface to change DS-3s into VT1.5s. For XCVT
drop slots, the DS3XM-12 card provides a maximum of 6 portless transmux interfaces; for XCVT trunk
slots and XC10G or XC-VXC-10G slots, the DS3XM-12 card provides a maximum of 12 portless
transmux interfaces. If two ports are configured as portless transmux, CTC allows you to create a
DS3/STS1 circuit using one of these ports as the circuit end point. You can create separate DS1/VT1.5
circuits (up to 28) using the other port in this portless transmux pair.
When creating a circuit through the DS3XM-12 card, the portless pair blocks the mapped physical
port(s); CTC does not display a blocked physical port in the source or destination drop-down list during
circuit creation. Table 11-6 lists the portless transmux mapping for XCVT drop ports.
Table 11-5 VT Matrix Port Usage for One VT1.5 Circuit
Node Type No Protection BLSR Path Protection 1+1
Circuit source or destination node 2 2 3 2
Circuit pass-through node without VT tunnel 2 2 2 2
Circuit pass-through node with VT tunnel 0 0 0 0

11-16
Cisco ONS 15454 Reference Manual, R8.5.x
78-18106-01
Chapter 11 Circuits and Tunnels
11.5 DCC Tunnels
Table 11-7 lists the portless transmux for XCVT trunk ports and for XC10G or XC-VXC-10G any-slot
ports.
11.5 DCC Tunnels
SONET provides four DCCs for network element (NE) operation, administration, maintenance, and
provisioning (OAM&P): one on the SONET Section layer (DCC1) and three on the SONET Line layer
(DCC2, DCC3, and DCC4). The ONS 15454 uses the Section DCC (SDCC) for ONS 15454 management
and provisioning. An SDCC and Line DCC (LDCC) each provide 192 Kbps of bandwidth per channel.
The aggregate bandwidth of the three LDCCs is 576 Kbps. When multiple DCC channels exist between
two neighboring nodes, the ONS 15454 balances traffic over the existing DCC channels using a load
balancing algorithm. This algorithm chooses a DCC for packet transport by considering packet size and
DCC utilization. You can tunnel third-party SONET equipment across ONS 15454 networks using one
of two tunneling methods: a traditional DCC tunnel or an IP-encapsulated tunnel.
Table 11-6 Portless Transmux Mapping for XCVT Drop Ports
Physical Port Portless Port Pair
1, 2 13, 14
3, 4 15, 16
5, 6 17, 18
7, 8 19, 20
9, 10 21, 22
11, 12 23, 24
Table 11-7 Portless Transmux Mapping for XCVT Trunk and XC10G/XC-VXC-10G Any-Slot Ports
Physical Port Portless Port Pair
1 13, 14
2 25, 26
3 15, 16
4 27, 28
5 17, 18
6 29, 30
7 19, 20
8 31, 32
9 21, 22
10 33, 34
11 23, 24
12 35, 36

11-17
Cisco ONS 15454 Reference Manual, R8.5.x
78-18106-01
Chapter 11 Circuits and Tunnels
11.5.1 Traditional DCC Tunnels
11.5.1 Traditional DCC Tunnels
In traditional DCC tunnels, you can use the three LDCCs and the SDCC (when not used for ONS 15454
DCC terminations). A traditional DCC tunnel endpoint is defined by slot, port, and DCC, where DCC
can be either the SDCC or one of the LDCCs. You can link LDCCs to LDCCs and link SDCCs to SDCCs.
You can also link an SDCC to an LDCC, and an LDCC to an SDCC. To create a DCC tunnel, you connect
the tunnel endpoints from one ONS 15454 optical port to another. Cisco recommends a maximum of
84 DCC tunnel connections for an ONS 15454. Table 11-8 shows the DCC tunnels that you can create
using different OC-N cards.
Figure 11-5 shows a DCC tunnel example. Third-party equipment is connected to OC-3 cards at
Node 1/Slot 3/Port 1 and Node 3/Slot 3/Port 1. Each ONS 15454 node is connected by OC-48 trunk
(span) cards. In the example, three tunnel connections are created, one at Node 1 (OC-3 to OC-48), one
at Node 2 (OC-48 to OC-48), and one at Node 3 (OC-48 to OC-3).
Figure 11-5 Traditional DCC Tunnel
When you create DCC tunnels, keep the following guidelines in mind:
• Each ONS 15454 can have up to 84 DCC tunnel connections.
• Each ONS 15454 can have up to 84 Section DCC terminations.
• A SDCC that is terminated cannot be used as a DCC tunnel endpoint.
• A SDCC that is used as an DCC tunnel endpoint cannot be terminated.
Table 11-8 DCC Tunnels
Card DCC SONET Layer SONET Bytes
OC3 IR 4/STM1 SH 1310 DCC1 Section D1 - D3
OC3 IR/STM1 SH 1310-8; all
OC-12, OC-48, and OC-192 cards
DCC1 Section D1 - D3
DCC2 Line D4 - D6
DCC3 Line D7 - D9
DCC4 Line D10 - D12
Third party
equipment
Link 1
From (A)
Slot 3 (OC3)
Port 1, SDCC
To (B)
Slot 13 (OC48)
Port 1, Tunnel 1
Node 1
32134
Third party
equipment
Link 2
From (A)
Slot 12 (OC48)
Port 1, Tunnel 1
To (B)
Slot 13 (OC48)
Port 1, Tunnel 1
Node 2
Link 3
From (A)
Slot 12 (OC48)
Port 1, Tunnel 1
To (B)
Slot 3 (OC3)
Port 1, SDCC
Node 3

11-18
Cisco ONS 15454 Reference Manual, R8.5.x
78-18106-01
Chapter 11 Circuits and Tunnels
11.5.2 IP-Encapsulated Tunnels
• All DCC tunnel connections are bidirectional.
11.5.2 IP-Encapsulated Tunnels
An IP-encapsulated tunnel puts an SDCC in an IP packet at a source node and dynamically routes the
packet to a destination node. To compare traditional DCC tunnels with IP-encapsulated tunnels, a
traditional DCC tunnel is configured as one dedicated path across a network and does not provide a
failure recovery mechanism if the path is down. An IP-encapsulated tunnel is a virtual path, which adds
protection when traffic travels between different networks.
IP-encapsulated tunneling has the potential of flooding the DCC network with traffic resulting in a
degradation of performance for CTC. The data originating from an IP tunnel can be throttled to a
user-specified rate, which is a percentage of the total SDCC bandwidth.
Each ONS 15454 supports up to ten IP-encapsulated tunnels. You can convert a traditional DCC tunnel
to an IP-encapsulated tunnel or an IP-encapsulated tunnel to a traditional DCC tunnel. Only tunnels in
the DISCOVERED status can be converted.
Caution Converting from one tunnel type to the other is service-affecting.
11.6 SDH Tunneling
The Cisco ONS 15454 SONET MSPP provides a SDH traffic transport solution with scalable SONET,
data or DWDM multiservice capabilities. The SDH traffic is aggregated and transported across an ONS
15454 network, similar to the SONET TDM and data services. STM-1 to STM-64 payloads are
transported over SONET from any port on a Cisco ONS 15454 OC-N card provisioned to support SDH
signals. For more information on SDH tunneling, refer to the "SDH Tunneling Over Cisco ONS 15454
SONET MSPP Systems Application Note.
11.7 Multiple Destinations for Unidirectional Circuits
Unidirectional circuits can have multiple destinations for use in broadcast circuit schemes. In broadcast
scenarios, one source transmits traffic to multiple destinations, but traffic is not returned to the source.
When you create a unidirectional circuit, the card that does not have its backplane receive (Rx) input
terminated with a valid input signal generates a loss of signal (LOS) alarm. To mask the alarm, create an
alarm profile suppressing the LOS alarm and apply the profile to the port that does not have its Rx input
terminated.
11.8 Monitor Circuits
Monitor circuits are secondary circuits that monitor traffic on primary bidirectional circuits. Figure 11-6
shows an example of a monitor circuit. At Node 1, a VT1.5 is dropped from Port 1 of an EC1-12 card.
To monitor the VT1.5 traffic, plug test equipment into Port 2 of the EC1-12 card and provision a monitor
circuit to Port 2. Circuit monitors are one-way. The monitor circuit in Figure 11-6 monitors VT1.5 traffic
received by Port 1 of the EC1-12 card.

11-19
Cisco ONS 15454 Reference Manual, R8.5.x
78-18106-01
Chapter 11 Circuits and Tunnels
11.8.1 Monitor Circuits using portless ports as a source on DS3XM-12
Figure 11-6 VT1.5 Monitor Circuit Received at an EC1-12 Port
11.8.1 Monitor Circuits using portless ports as a source on DS3XM-12
With STS bi-directional circuit between source and destination and with VT-MAPPED at "circuit
source" as an option using DS3XM-12 in 15454 SONET platforms, two circuits will get created:
1) src->even portless port
2) odd portless port->dest
Traffic flow from source to dest is as follows:
src->even port->odd port->dest
While creating Monitor circuit using Even portless port as source, the circuit will get created in the
direction towards:
dest-> odd portless port-> Even portless port -> dest Monitored port
While creating Monitor circuit using odd portless port as source, the circuit will get created in the
direction towards:
src-> Even portless port-> odd portless port -> dest Monitored port
Note Monitor circuits cannot be used with Ethernet circuits.
11.9 Path ProtectionCircuits
Use the Edit Circuits window to change path protection selectors and switch protection paths
(Figure 11-7). In the Path Protection Selectors subtab in the Edit Circuits window, you can:
• View the path protection circuit’s working and protection paths.
• Edit the reversion time.
• Set the hold-off timer.
• Edit the Signal Fail/Signal Degrade thresholds.
• Change payload defect indication path (PDI-P) settings.
EC1-12 OC-N
XC
ONS 15454
Node 1
OC-N DS1-14
XC
ONS 15454
Node 2
VT1.5 Drop
VT1.5 Monitor
Test Set
Port 1
Port 2
Class 5
Switch
45157

11-20
Cisco ONS 15454 Reference Manual, R8.5.x
78-18106-01
Chapter 11 Circuits and Tunnels
11.9.1 Open-Ended Path Protection Circuits
Note The XC-VXC-10G cross-connect card supports VT switching based on SF and SD bit error rate (BER)
thresholds. The XC10G and XCVT cross-connect cards do not support VT switching based on SF and
SD BER thresholds, and hence, in the path protection Selectors tab, the SF BER Level and SD BER
Level columns display "N/A" for these cards.
In the Path Protection Switch Counts subtab, you can:
• Perform maintenance switches on the circuit selector.
• View switch counts for the selectors.
Figure 11-7 Editing Path Protection Selectors
11.9.1 Open-Ended Path Protection Circuits
If ONS 15454s are connected to a third-party network, you can create an open-ended path protection
circuit to route a circuit through it. To do this, you create four circuits. One circuit is created on the
source ONS 15454 network. This circuit has one source and two destinations, each destination
provisioned to the ONS 15454 interface that is connected to the third-party network. The second and
third circuits are created on the third-party network so that the circuit travels across the network on two
diverse paths to the far end ONS 15454. At the destination node, the fourth circuit is created with two
sources, one at each node interface connected to the third-party network. A selector at the destination
node chooses between the two signals that arrive at the node, similar to a regular path protection circuit.

11-21
Cisco ONS 15454 Reference Manual, R8.5.x
78-18106-01
Chapter 11 Circuits and Tunnels
11.9.2 Go-and-Return Path Protection Routing
11.9.2 Go-and-Return Path Protection Routing
The go-and-return path protection routing option allows you to route the path protection working path
on one fiber pair and the protect path on a separate fiber pair (Figure 11-8). The working path will always
be the shortest path. If a fault occurs, both the working and protection fibers are not affected. This feature
only applies to bidirectional path protection circuits. The go-and-return option appears in the Circuit
Attributes panel of the Circuit Creation wizard.
Figure 11-8 Path Protection Go-and-Return Routing
11.10 BLSR Protection Channel Access Circuits
You can provision circuits to carry traffic on BLSR protection channels when conditions are fault-free.
Traffic routed on BLSR PCA circuits, called extra traffic, has lower priority than the traffic on the
working channels and has no means for protection. During ring or span switches, PCA circuits are
preempted and squelched. For example, in a two-fiber OC-48 BLSR, STSs 25 to 48 can carry extra traffic
when no ring switches are active, but PCA circuits on these STSs are preempted when a ring switch
occurs. When the conditions that caused the ring switch are remedied and the ring switch is removed,
PCA circuits are restored. If the BLSR is provisioned as revertive, this occurs automatically after the
fault conditions are cleared and the reversion timer has expired.
Traffic provisioning on BLSR protection channels is performed during circuit provisioning. The
Protection Channel Access check box appears whenever Fully Protected Path is unchecked in the circuit
creation wizard. Refer to the Cisco ONS 15454 Procedure Guide for more information. When
provisioning PCA circuits, two considerations are important to keep in mind:
Node B
Go and Return working connection
Go and Return protecting connection
Node A
96953
Any network Any network

11-22
Cisco ONS 15454 Reference Manual, R8.5.x
78-18106-01
Chapter 11 Circuits and Tunnels
11.11 BLSR STS and VT Squelch Tables
• If BLSRs are provisioned as nonrevertive, PCA circuits are not restored automatically after a ring
or span switch. You must switch the BLSR manually.
• PCA circuits are routed on working channels when you upgrade a BLSR from a two-fiber to a
four-fiber or from one optical speed to a higher optical speed. For example, if you upgrade a
two-fiber OC-48 BLSR to an OC-192, STSs 25 to 48 on the OC-48 BLSR become working channels
on the OC-192 BLSR.
11.11 BLSR STS and VT Squelch Tables
ONS 15454 nodes display STS and VT squelch tables depending on the type of circuits created. For
example, if a fiber cut occurs, the BLSR squelch tables show STSs or VTs that will be squelched for
every isolated node. Squelching replaces traffic by inserting the appropriate alarm indication signal path
(AIS-P) and prevents traffic misconnections. For an STS with a VT-access check mark, the AIS-P will
be removed after 100 ms. To view the squelch tables, refer to the “Manage Circuits” chapter in the
Cisco ONS 15454 Procedure Guide for detailed instructions. For more information about BLSR
squelching, refer to Telcordia GR-1230.
11.11.1 BLSR STS Squelch Table
BLSR STS squelch tables show STSs that will be squelched for every isolated node.
The BLSR Squelch Table window displays the following information:
• STS Number—Shows the BLSR STS numbers. For two-fiber BLSRs, the number of STSs is half
the BLSR OC-N, for example, an OC-48 BLSR squelch table will show 24 STSs. For four-fiber
BLSRs, the number of STSs in the table is the same as the BLSR OC-N.
• West Source—If traffic is received by the node on its west span, the BLSR node ID of the source
appears. (To view the BLSR node IDs for all nodes in the ring, click the Ring Map button.)
• West VT (from the West Source) — A check mark indicates that the STS carries incoming VT
traffic. The traffic source is coming from the west side.
• West VT (from the West Destination) — A check mark indicates that the STS carries outgoing VT
traffic. The traffic is dropped on the west side.
• West Dest—If traffic is sent on the node’s west span, the BLSR node ID of the destination appears.
• East Source—If traffic is received by the node on its east span, the BLSR node ID of the source
appears.
• East VT — (from the East Source) - A check mark indicates that the STS carries incoming VT
traffic. The traffic source is coming from the east side.
• East VT — (from the East Destination) - A check mark indicate that the STS carries outgoing VT
traffic. The traffic is dropped on the east side.
• East Dest—If traffic is sent on the node’s east span, the BLSR node ID of the destination appears.
Note BLSR squelching is performed on STSs that carry STS circuits only. Squelch table entries will not
appear for STSs carrying VT circuits or Ethernet circuits to or from E-Series Ethernet cards provisioned
in a multicard Ethergroup.

11-23
Cisco ONS 15454 Reference Manual, R8.5.x
78-18106-01
Chapter 11 Circuits and Tunnels
11.11.2 BLSR VT Squelch Table
11.11.2 BLSR VT Squelch Table
BLSR VT squelch tables only appear on the node dropping VTs from a BLSR and are used to perform
VT-level squelching when a node is isolated. VT squelching is supported on the ONS 15454 and the
ONS 15327 platforms. The ONS 15600 platform does not support VT squelching; however, when an
ONS 15454 and an ONS 15600 are in the same network, the ONS 15600 node allows the ONS 15454
node to carry VT circuits in a VT tunnel. The ONS 15600 performs 100-ms STS-level squelching for
each VT-access STS at the switching node in case of a node failure.
When using a VT circuit on a VT tunnel (VTT), the VTT allows multiple VT circuits to be passed
through on a single STS without consuming VT matrix resources on the cross-connect card. Both
endpoints of the VTT are the source and destination nodes for the VTT. The node carrying VT circuits
through a VTT is called a VT-access node. In case of a source and destination node failure of the VTT,
the switching node performs 100-ms STS-level squelching for the VTT STS. The node dropping VT
traffic performs VT-level squelching. VT traffic on the VTT that is not coming from the failed node is
protected.
When using a VT circuit on a VT aggregation point (VAP), the VAP allows multiple VT circuits to be
aggregated into a single STS without consuming VT matrix resources on the cross-connect card. The
source for each VAP STS timeslot is the STS-grooming end where VT1.5 circuits are aggregated into a
single STS. The destination for each VAP STS is the VT-grooming end where VT1.5 circuits originated.
The source node for each VT circuit on a VAP is the STS-grooming end where the VT1.5 circuits are
aggregated into a single STS. The STS grooming node is not a VT-access node. The non VT-access node
performs STS-level squelching for each STS timeslot at the switching node in case the VT-grooming
node fails. The node dropping VT traffic performs VT-level squelching for each VT timeslot in case the
STS-grooming end node fails. No VT traffic on the VAP is protected during a failure of the
STS-grooming node or the VT-grooming node.
To view the VT squelch table, double-click the VT with a check mark in the BLSR STS squelch table
window. The check mark appears on every VT-access STS; however, the VT-squelch table appears only
by double-clicking the check mark on the node dropping the VT. The intermediate node of the VT does
not maintain the VT-squelch table.
The VT squelch table provides the following information:
• VT Number—Shows the BLSR VT numbers. The VT number includes VT group number and VT
number in group (VT group 2 and channel 1 are displayed as 2-1.)
• West Source—If traffic is received by the node on its west span, the BLSR node ID of the source
appears. (To view the BLSR node IDs for all nodes in the ring, click the Ring Map button.)
• East Source—If traffic is received by the node on its east span, the BLSR node ID of the source
appears.
11.12 IEEE 802.17 Resilient Packet Ring Circuit Display
Resilient Packet Ring (RPR), as described in IEEE 802.17, is a metropolitan area network (MAN)
technology supporting data transfer among stations interconnected in a dual-ring configuration. The
IEEE 802.17b spatially-aware sublayer amendment is not yet ratified but is expected to add support for
bridging to IEEE 802.17. Since the amendment is not yet ratified, no equipment is currently
IEEE 802.17b compliant. The RPR-IEEE for ONS 15454 ML-Series cards is based on the expected
IEEE 802.17b-based standard.
CTC provides a graphical representation (map) of IEEE 802.17 RPR circuits between ML-Series cards
with a list of the following information:

11-24
Cisco ONS 15454 Reference Manual, R8.5.x
78-18106-01
Chapter 11 Circuits and Tunnels
11.13 Section and Path Trace
• Circuit name
• Type
• Size
• OCHNC Wlen
• Direction
• Protection
• Status
• Source
• Destination
• # of VLANs
• # of Spans
• State
• Loopback
Note CTC does not support the display of Cisco proprietary RPR circuit topologies.
Note CTC does not support provisioning or maintenance of IEEE RPR rings. You must use Cisco IOS.
For more information about IEEE 802.17 RPR, refer to the Cisco ONS 15454 and
Cisco ONS 15454 SDH Ethernet Card Software Feature and Configuration Guide.
11.13 Section and Path Trace
SONET J0 section and J1 and J2 path trace are repeated, fixed-length strings composed of 16 or 64
consecutive bytes. You can use the strings to monitor interruptions or changes to circuit traffic.
The OC192-XFP and MRC-12 cards support J0 section trace. Ta ble 1 1-9 shows the ONS 15454 cards
that support J1 path trace. DS-1 and DS-3 cards can transmit and receive the J1 field, while the EC-1,
OC-3, OC-48 AS, and OC-192 can only receive the J1 bytes. Cards that are not listed in the table do not
support the J1 byte. The DS3XM-12 card supports J2 path trace for VT circuits.

11-25
Cisco ONS 15454 Reference Manual, R8.5.x
78-18106-01
Chapter 11 Circuits and Tunnels
11.14 Path Signal Label, C2 Byte
If the string received at a circuit drop port does not match the string the port expects to receive, an alarm
is raised. Two path trace modes are available:
• Automatic—The receiving port assumes that the first string it receives is the baseline string.
• Manual—The receiving port uses a string that you manually enter as the baseline string.
11.14 Path Signal Label, C2 Byte
One of the overhead bytes in the SONET frame is the C2 byte. The SONET standard defines the C2 byte
as the path signal label. The purpose of this byte is to communicate the payload type being encapsulated
by the STS path overhead (POH). The C2 byte functions similarly to EtherType and Logical Link Control
Table 11-9 ONS 15454 Cards Capable of J1 Path Trace
J1 Function Cards
Transmit and Receive CE-Series
DS1-141
DS1N-14
DS1/EC1-56
DS3-12E
DS3i-N-12
DS3/EC1-48
DS3N-12E
DS3XM-6
DS3XM-12
FC_MR-4
G-Series
ML-Series
1. J1 path trace is not supported for DS-1s used in VT circuits.
Receive Only EC1-12
OC3 IR 4/STM1 SH 1310
OC3 IR 4/STM1 SH 1310-8
OC12/STM4-4
OC48 IR/STM16 SH AS 1310
OC48 LR/STM16 LH AS 1550
OC192 SR/STM64 IO 1310
OC192 LR/STM64 LH 1550
OC192 IR/STM SH 1550
OC192-XFP

11-26
Cisco ONS 15454 Reference Manual, R8.5.x
78-18106-01
Chapter 11 Circuits and Tunnels
11.14 Path Signal Label, C2 Byte
(LLC)/Subnetwork Access Protocol (SNAP) header fields on an Ethernet network; it allows a single
interface to transport multiple payload types simultaneously. C2 byte hex values are provided in
Table 11-10.
If a circuit is provisioned using a terminating card, the terminating card provides the C2 byte. A VT
circuit is terminated at the XCVT, XC10G, or XC-VXC-10G card, which generates the C2 byte (0x02)
downstream to the STS terminating cards. The XCVT, XC10G, or XC-VXC-10G card generates the C2
value (0x02) to the DS1 or DS3XM terminating card. If an optical circuit is created with no terminating
cards, the test equipment must supply the path overhead in terminating mode. If the test equipment is in
pass-through mode, the C2 values usually change rapidly between 0x00 and 0xFF. Adding a terminating
card to an optical circuit usually fixes a circuit having C2 byte problems. Table 11-11 lists label
assignments for signals with payload defects.
Table 11-10 STS Path Signal Label Assignments for Signals
Hex Code Content of the STS Synchronous Payload Envelope (SPE)
0x00 Unequipped
0x01 Equipped - nonspecific payload
0x02 VT structured STS-1 (DS-1)
0x03 Locked VT mode
0x04 Asynchronous mapping for DS-3
0x12 Asynchronous mapping for DS4NA
0x13 Mapping for Asynchronous Transfer Mode (ATM)
0x14 Mapping for distributed queue dual bus (DQDB)
0x15 Asynchronous mapping for fiber distributed data interface (FDDI)
0x16 High-level data link control (HDLC) over SONET mapping
0x1B Generic Frame Procedure (GFP) used by the FC_MR-4 and ML
Series cards
0xFD Reserved
0xFE 0.181 test signal (TSS1 to TSS3) mapping SDH network
0xFF Alarm indication signal, path (AIS-P)
Table 11-11 STS Path Signal Label Assignments for Signals with Payload Defects
Hex Code Content of the STS SPE
0xE1 VT-structured STS-1 SPE with 1 VTx payload defect (STS-1 with 1 VTx PD)
0xE2 STS-1 with 2 VTx PDs
0xE3 STS-1 with 3 VTx PDs
0xE4 STS-1 with 4 VTx PDs
0xE5 STS-1 with 5 VTx PDs
0xE6 STS-1 with 6 VTx PDs
0xE7 STS-1 with 7 VTx PDs
0xE8 STS-1 with 8 VTx PDs
0xE9 STS-1 with 9 VTx PDs

11-27
Cisco ONS 15454 Reference Manual, R8.5.x
78-18106-01
Chapter 11 Circuits and Tunnels
11.15 Automatic Circuit Routing
11.15 Automatic Circuit Routing
If you select automatic routing during circuit creation, CTC routes the circuit by dividing the entire
circuit route into segments based on protection domains. For unprotected segments of circuits
provisioned as fully protected, CTC finds an alternate route to protect the segment, creating a virtual path
protection configuration. Each segment of a circuit path is a separate protection domain. Each protection
domain is protected in a specific protection scheme including card protection (1+1, 1:1, etc.) or SONET
topology (path protection, BLSR, etc.).
The following list provides principles and characteristics of automatic circuit routing:
• Circuit routing tries to use the shortest path within the user-specified or network-specified
constraints. VT tunnels are preferable for VT circuits because VT tunnels are considered shortcuts
when CTC calculates a circuit path in path-protected mesh networks.
• If you do not choose Fully Path Protected during circuit creation, circuits can still contain protected
segments. Because circuit routing always selects the shortest path, one or more links and/or
segments can have some protection. CTC does not look at link protection while computing a path
for unprotected circuits.
0xEA STS-1 with 10 VTx PDs
0xEB STS-1 with 11 VTx PDs
0xEC STS-1 with 12 VTx PDs
0xED STS-1 with 13 VTx PDs
0xEE STS-1 with 14 VTx PDs
0xEF STS-1 with 15 VTx PDs
0xF0 STS-1 with 16 VTx PDs
0xF1 STS-1 with 17 VTx PDs
0xF2 STS-1 with 18 VTx PDs
0xF3 STS-1 with 19 VTx PDs
0xF4 STS-1 with 20 VTx PDs
0xF5 STS-1 with 21 VTx PDs
0xF6 STS-1 with 22 VTx PDs
0xF7 STS-1 with 23 VTx PDs
0xF8 STS-1 with 24 VTx PDs
0xF9 STS-1 with 25 VTx PDs
0xFA STS-1 with 26 VTx PDs
0xFB STS-1 with 27 VTx PDs
0xFC VT-structured STS-1 SPE with 28 VT1.5
(Payload defects or a non-VT-structured STS-1 or STS-Nc SPE with a payload
defect.)
0xFF Reserved
Table 11-11 STS Path Signal Label Assignments for Signals with Payload Defects (continued)
Hex Code Content of the STS SPE

11-28
Cisco ONS 15454 Reference Manual, R8.5.x
78-18106-01
Chapter 11 Circuits and Tunnels
11.15.1 Bandwidth Allocation and Routing
• Circuit routing does not use links that are down. If you want all links to be considered for routing,
do not create circuits when a link is down.
• Circuit routing computes the shortest path when you add a new drop to an existing circuit. It tries to
find the shortest path from the new drop to any nodes on the existing circuit.
• If the network has a mixture of VT-capable nodes and VT-incapable nodes, CTC can automatically
create a VT tunnel. Otherwise, CTC asks you whether a VT tunnel is needed.
• To create protected circuits between topologies, install an XCVT, XC10G, or XC-VXC-10G
cross-connect card on the shared node.
• For STS circuits, you can use portless transmux interfaces if a DS3XM-12 card is installed in the
network. CTC automatically routes the circuit over the portless transmux interfaces on the specified
node creating an end-to-end STS circuit.
Note Automatic routing and its associated subfields are not available if both the Automatic Circuit Routing
NE default and the Network Circuit Automatic Routing Overridable NE default are set to FALSE. For a
full description of these defaults see Appendix C, “Network Element Defaults.”
11.15.1 Bandwidth Allocation and Routing
Within a given network, CTC routes circuits on the shortest possible path between source and destination
based on the circuit attributes, such as protection and type. CTC considers using a link for the circuit
only if the link meets the following requirements:
• The link has sufficient bandwidth to support the circuit.
• The link does not change the protection characteristics of the path.
• The link has the required time slots to enforce the same time slot restrictions for BLSRs.
If CTC cannot find a link that meets these requirements, an error appears.
The same logic applies to VT circuits on VT tunnels. Circuit routing typically favors VT tunnels because
VT tunnels are shortcuts between a given source and destination. If the VT tunnel in the route is full (no
more bandwidth), CTC asks whether you want to create an additional VT tunnel.
11.15.2 Secondary Sources and Destinations
CTC supports secondary circuit sources and destinations (drops). Secondary sources and destinations
typically interconnect two third-party networks, as shown in Figure 11-9. Traffic is protected while it
goes through a network of ONS 15454s.

11-29
Cisco ONS 15454 Reference Manual, R8.5.x
78-18106-01
Chapter 11 Circuits and Tunnels
11.16 Manual Circuit Routing
Figure 11-9 Secondary Sources and Destinations
Several rules apply to secondary sources and destinations:
• CTC does not allow a secondary destination for unidirectional circuits because you can always
specify additional destinations after you create the circuit.
• The sources and destinations cannot be DS-3, DS3XM, or DS-1-based STS-1s or VT1.5s.
• Secondary sources and destinations are permitted only for regular STS/VT1.5 connections (not for
VT tunnels and multicard EtherSwitch circuits).
• For point-to-point (straight) Ethernet circuits, only SONET STS endpoints can be specified as
multiple sources or destinations.
For bidirectional circuits, CTC creates a path protection connection at the source node that allows traffic
to be selected from one of the two sources on the ONS 15454 network. If you check the Fully Path
Protected option during circuit creation, traffic is protected within the ONS 15454 network. At the
destination, another path protection connection is created to bridge traffic from the ONS 15454 network
to the two destinations. A similar but opposite path exists for the reverse traffic flowing from the
destinations to the sources.
For unidirectional circuits, a path protection drop-and-continue connection is created at the source node.
11.16 Manual Circuit Routing
Routing circuits manually allows you to:
• Choose a specific path, not necessarily the shortest path.
• Choose a specific STS/VT1.5 on each link along the route.
• Create a shared packet ring for multicard EtherSwitch circuits.
• Choose a protected path for multicard EtherSwitch circuits, allowing virtual path protection
segments.
CTC imposes the following rules on manual routes:
• All circuits, except multicard EtherSwitch circuits in a shared packet ring, should have links with a
direction that flows from source to destination. This is true for multicard EtherSwitch circuits that
are not in a shared packet ring.
• If you enabled Fully Path Protected, choose a diverse protect (alternate) path for every unprotected
segment (Figure 11-10).
55402
Primary source
Secondary source
Primary destination
Secondary destination
Vendor A
network
Vendor B
network
ONS 15454 network

11-30
Cisco ONS 15454 Reference Manual, R8.5.x
78-18106-01
Chapter 11 Circuits and Tunnels
11.16 Manual Circuit Routing
Figure 11-10 Alternate Paths for Virtual Path Protection Segments
• For multicard EtherSwitch circuits, the Fully Path Protected option is ignored.
• For a node that has a path protection selector based on the links chosen, the input links to the path
protection selectors cannot be 1+1 or BLSR protected (Figure 11-11). The same rule applies at the
path protection bridge.
Figure 11-11 Mixing 1+1 or BLSR Protected Links With a Path Protection Configuration
• In a shared packet ring, choose the links of multicard EtherSwitch circuits to route from source to
destination back to source (Figure 11-12). Otherwise, a route (set of links) chosen with loops is
invalid.
55403
BLSR ring
1+1 1+1
1+1
Twoway Twoway
Twoway Twoway
Node 8Node 7
Node 5 Node 6
Unidirectional Unidirectional
TwowayTwoway
Node 4Node 3
Node 1 Node 2
Twoway
Node 12Node 11
Node 9 Node 10
Source
Path Segment 1
Path/MESH
protected
Needs alternate path
from N1 to N2
Drop
Path Segment 3
BLSR protected
Path Segment 2
1+1 protected
Path Segment 4
1+1 protected
No need for alternate path
55404
Unprotected
UnprotectedUnprotected
Unprotected
Unprotected
Unprotected
1+1 protected
BLSR ring
Node 4
(destination)
Node 3
Unidirectional Unidirectional
Unidirectional Unidirectional
Unidirectional Unidirectional
Node 4Node 3
Node 1
(source)
Node 2
(destination)
Node 1
(source)
Node 2
Node 1
(source)
Node 2
Node 4
(destination)
Node 3
Illegal
Illegal
Unprotected
Legal

11-31
Cisco ONS 15454 Reference Manual, R8.5.x
78-18106-01
Chapter 11 Circuits and Tunnels
11.16 Manual Circuit Routing
Figure 11-12 Ethernet Shared Packet Ring Routing
• Multicard EtherSwitch circuits can have virtual path protection segments if the source or destination
is not in the path protection domain. This restriction also applies after circuit creation; therefore, if
you create a circuit with path protection segments, Ethernet destinations cannot exist anywhere on
the path protection segment (Figure 11-13).
Figure 11-13 Ethernet and Path Protection
• A VT tunnel cannot be the endpoint of a path protection segment. A path protection segment
endpoint is where the path protection selector resides.
If you provision full path protection, CTC verifies that the route selection is protected at all segments.
A route can have multiple protection domains with each domain protected by a different scheme.
Table 11-12 through Table 11-15 on page 11-32 summarize the available node connections. Any other
combination is invalid and generates an error.
55405
Ethernet source
Ethernet destination
Node 4Node 3
Node 1 Node 2
55406
Path Protection
Segment
Legal
Node 8Node 7
Node 5Node 2
Node 11 Node 11
Node 6
Source
Drop
Path Protection
Segment
Illegal
Node 8Node 7
Node 5 Node 6
Source
Drop
Table 11-12 Bidirectional STS/VT/Regular Multicard EtherSwitch/Point-to-Point (Straight)
Ethernet Circuits
Connection Type
Number of
Inbound Links
Number of
Outbound Links
Number of
Sources
Number of
Destinations
Path protection — 2 1 —
Path protection 2 — — 1
Path protection 2 1 — —
Path protection 1 2 — —
Path protection 1 — — 2
Path protection — 1 2 —
Double path protection 2 2 — —

11-32
Cisco ONS 15454 Reference Manual, R8.5.x
78-18106-01
Chapter 11 Circuits and Tunnels
11.16 Manual Circuit Routing
Double path protection 2 — — 2
Double path protection — 2 2 —
Two way 1 1 — —
Ethernet 0 or 1 0 or 1 Ethernet node
source
—
Ethernet 0 or 1 0 or 1 — Ethernet
node drop
Table 11-13 Unidirectional STS/VT Circuit
Connection Type
Number of
Inbound Links
Number of
Outbound Links
Number of
Sources
Number of
Destinations
One way 1 1 — —
Path protection headend 1 2 — —
Path protection headend — 2 1 —
Path protection drop
and continue
2— —1+
Table 11-14 Multicard Group Ethernet Shared Packet Ring Circuit
Connection Type
Number of
Inbound Links
Number of
Outbound Links
Number of
Sources
Number of
Destinations
At Intermediate Nodes Only
Double path protection 2 2 — —
Two way 1 1 — —
At Source or Destination Nodes Only
Ethernet 1 1 — —
Table 11-15 Bidirectional VT Tunnels
Connection Type
Number of
Inbound Links
Number of
Outbound Links
Number of
Sources
Number of
Destinations
At Intermediate Nodes Only
Path protection 2 1 — —
Path protection 1 2 — —
Double path
protection
22 ——
Two way 1 1 — —
Table 11-12 Bidirectional STS/VT/Regular Multicard EtherSwitch/Point-to-Point (Straight)
Ethernet Circuits (continued)
Connection Type
Number of
Inbound Links
Number of
Outbound Links
Number of
Sources
Number of
Destinations

11-33
Cisco ONS 15454 Reference Manual, R8.5.x
78-18106-01
Chapter 11 Circuits and Tunnels
11.17 Constraint-Based Circuit Routing
Although virtual path protection segments are possible in VT tunnels, VT tunnels are still considered
unprotected. If you need to protect VT circuits, use two independent VT tunnels that are diversely routed
or use a VT tunnel that is routed over 1+1, BLSR, or a mixture of 1+1 and BLSR links.
11.17 Constraint-Based Circuit Routing
When you create circuits, you can choose Fully Protected Path to protect the circuit from source to
destination. The protection mechanism used depends on the path that CTC calculates for the circuit. If
the network is composed entirely of BLSR or 1+1 links, or the path between source and destination can
be entirely protected using 1+1 or BLSR links, no path-protected mesh network (PPMN), or virtual path
protection, protection is used.
If PPMN protection is needed to protect the path, set the level of node diversity for the PPMN portions
of the complete path in the Circuit Routing Preferences area of the Circuit Creation dialog box:
• Nodal Diversity Required—Ensures that the primary and alternate paths of each PPMN domain in
the complete path have a diverse set of nodes.
• Nodal Diversity Desired—CTC looks for a node diverse path; if a node-diverse path is not available,
CTC finds a link-diverse path for each PPMN domain in the complete path.
• Link Diversity Only—Creates only a link-diverse path for each PPMN domain.
When you choose automatic circuit routing during circuit creation, you have the option to require or
exclude nodes and links in the calculated route. You can use this option to achieve the following results:
• Simplify manual routing, especially if the network is large and selecting every span is tedious. You
can select a general route from source to destination and allow CTC to fill in the route details.
• Balance network traffic. By default, CTC chooses the shortest path, which can load traffic on certain
links while other links have most of their bandwidth available. By selecting a required node and/or
a link, you force the CTC to use (or not use) an element, resulting in more efficient use of network
resources.
CTC considers required nodes and links to be an ordered set of elements. CTC treats the source nodes
of every required link as required nodes. When CTC calculates the path, it makes sure that the computed
path traverses the required set of nodes and links and does not traverse excluded nodes and links.
The required nodes and links constraint is only used during the primary path computation and only for
PPMN domains/segments. The alternate path is computed normally; CTC uses excluded nodes/links
when finding all primary and alternate paths on PPMNs.
At Source Nodes Only
VT tunnel endpoint —1——
At Destination Nodes Only
VT tunnel endpoint 1 ———
Table 11-15 Bidirectional VT Tunnels (continued)
Connection Type
Number of
Inbound Links
Number of
Outbound Links
Number of
Sources
Number of
Destinations

11-34
Cisco ONS 15454 Reference Manual, R8.5.x
78-18106-01
Chapter 11 Circuits and Tunnels
11.18 Virtual Concatenated Circuits
11.18 Virtual Concatenated Circuits
Virtual concatenated (VCAT) circuits, also called VCAT groups (VCGs), transport traffic using
noncontiguous TDM time slots, avoiding the bandwidth fragmentation problem that exists with
contiguous concatenated (CCAT) circuits. The cards that support VCAT circuits are the CE-Series,
FC_MR-4 (both line rate and enhanced mode), and ML-Series cards.
In a VCAT circuit, circuit bandwidth is divided into smaller circuits called VCAT members. The
individual members act as independent TDM circuits. All VCAT members should be the same size and
must originate and terminate at the same end points. For two-fiber BLSR configurations, some members
can be routed on protected time slots and others on PCA time slots.
To enable end-to-end connectivity in a VCAT circuit that traverses through a third-party network, you
can use Open-Ended VCAT circuit creation, or you can create a server trail between the ports. For more
details, refer to the "Create Circuits and VT Tunnels" chapter in the Cisco ONS 15454 Procedure Guide.
11.18.1 VCAT Circuit States
The state of a VCAT circuit is an aggregate of its member circuits. You can view whether a VCAT
member is In Group or Out of Group in the VCAT State column in the Edit Circuits window.
• If all member circuits are in the IS state, the VCAT circuit state is IS.
• If all In Group member circuits are in the OOS state, the VCAT circuit state is OOS.
• If no member circuits exist or if all member circuits are Out of Group, the VCAT circuit state is
OOS.
• A VCAT circuit is in OOS-PARTIAL state when In Group member states are mixed and not all are
in the IS state.
11.18.2 VCAT Member Routing
The automatic and manual routing selection applies to the entire VCAT circuit, that is, all members are
manually or automatically routed. Bidirectional VCAT circuits are symmetric, which means that the
same number of members travel in each direction. With automatic routing, you can specify the
constraints for individual members; with manual routing, you can select different spans for different
members.
Two types of automatic and manual routing are available for VCAT members: common fiber routing and
split routing. CE-Series, FC_MR-4 (both line rate and enhanced mode), and ML-Series cards support
common fiber routing. In common fiber routing, all VCAT members travel on the same fibers, which
eliminates delay between members. Three protection options are available for common fiber routing:
Fully Protected, PCA, and Unprotected. Figure 11-14 shows an example of common fiber routing.

11-35
Cisco ONS 15454 Reference Manual, R8.5.x
78-18106-01
Chapter 11 Circuits and Tunnels
11.18.2 VCAT Member Routing
Figure 11-14 VCAT Common Fiber Routing
CE-Series cards also support split fiber routing, which allows the individual members to be routed on
different fibers or each member to have different routing constraints. This mode offers the greatest
bandwidth efficiency and also the possibility of differential delay, which is handled by the buffers on the
terminating cards. Four protection options are available for split fiber routing: Fully Protected, PCA,
Unprotected, and DRI. Figure 11-15 shows an example of split fiber routing.
Figure 11-15 VCAT Split Fiber Routing
In both common fiber and split fiber routing, each member can use a different protection scheme;
however, for common fiber routing, CTC checks the combination to make sure that a valid route exists.
If it does not, the user must modify the protection type. In both common fiber and split fiber routing,
intermediate nodes treat the VCAT members as normal circuits that are independently routed and
protected by the SONET network. At the terminating nodes, these member circuits are multiplexed into
a contiguous stream of data.
The switch time for split fiber routing depends on the type of circuits traversing the path.
• CCAT circuits carry traffic after the SONET defects are cleared.
• VCAT circuits carry traffic after the SONET defects are cleared and VCAT framers are in frame for
ALL the time slots that are part of the group. Hence the switchover takes extra time.
• LCAS circuits carry traffic after the SONET defects are cleared, and the VCAT framers are in frame
for any time slots that are part of the group, and the LCAS protocol has fed back MST=OK
(MST=Member Status) to the far end so the far end can enable the time slot to carry traffic.
Member 1
VCG-2
Member 2
102170
Intermediate
NE
Member 1
VCG-1
Member 2
Member 1
VCG-2
Member 2
Member 1
VCG-1
Member 2
VCAT
Function
VCAT
Function
VCAT
Function
VCAT
Function
STS-1
STS-2
STS-3
STS-4
STS-1
STS-2
STS-3
STS-4
CE-100T-8 CE-100T-8
124065
VCAT
Function
Source VCAT at NE
Traffic Traffic
Virtually
Concatenated
Group Member #1
Member #2
Member #3
Intermediate
NE
VCAT
Function
with
Differential
Delay Buffer
Destination VCAT at NE
Intermediate
NE
Intermediate
NE

11-36
Cisco ONS 15454 Reference Manual, R8.5.x
78-18106-01
Chapter 11 Circuits and Tunnels
11.18.3 Link Capacity Adjustment
Note The switch time values shown in Table 11-16 does not include differential delay. The maximum
differential delay for CE100T-8 is 122ms. This differential delay is added to the switch time to
get the maximum time.
11.18.3 Link Capacity Adjustment
The CE-100T-8 card supports the link capacity adjustment scheme (LCAS), which is a signaling
protocol that allows dynamic bandwidth adjustment of VCAT circuits. When a member fails, a brief
traffic hit occurs. LCAS temporarily removes the failed member from the VCAT circuit for the duration
of the failure, leaving the remaining members to carry the traffic. When the failure clears, the member
circuit is automatically added back into the VCAT circuit without affecting traffic. You can select LCAS
during VCAT circuit creation.
Note Although LCAS operations are errorless, a SONET error can affect one or more VCAT members. If this
occurs, the VCAT Group Degraded (VCG-DEG) alarm is raised. For information on clearing this alarm,
refer to the Cisco ONS 15454 Troubleshooting Guide.
Instead of LCAS, the FC_MR-4 (enhanced mode), CE-1000-4 card, and ML-Series cards support
software LCAS (SW-LCAS). SW-LCAS is a limited form of LCAS that allows the VCAT circuit to adapt
to member failures and keep traffic flowing at a reduced bandwidth. SW-LCAS uses legacy SONET
failure indicators like AIS-P and remote defect indication, path (RDI-P) to detect member failure.
SW-LCAS removes the failed member from the VCAT circuit, leaving the remaining members to carry
the traffic. When the failure clears, the member circuit is automatically added back into the VCAT
circuit. For ML-Series cards, SW-LCAS allows circuit pairing over two-fiber BLSRs. With circuit
pairing, a VCAT circuit is set up between two ML-Series cards: one is a protected circuit (line
protection) and the other is a PCA circuit. For four-fiber BLSRs, member protection cannot be mixed.
You select SW-LCAS during VCAT circuit creation. The FC_MR-4 (line rate mode) does not support
SW-LCAS.
In addition, you can create non-LCAS VCAT circuits, which do not use LCAS or SW-LCAS. While
LCAS and SW-LCAS member cross-connects can be in different service states, all In Group non-LCAS
members must have cross-connects in the same service state. A non-LCAS circuit can mix Out of Group
and In Group members, as long as the In Group members are in the same service state. Non-LCAS
members do not support the OOS-MA,OOG service state; to put a non-LCAS member in the Out
of Group VCAT state, use the OOS-MA,DSBLD administrative state.
Table 11-16 Switch Times
Type of circuit For CE100T-8 in ms
CCAT 60
HO VCAT 90
HO LCAS190
LO VCAT 202
LO LCAS 202
1. The calculated number for HO LCAS includes all the inherent delays of the protocol. Also the CE-100-T numbers are for a
group size of only three members.

11-37
Cisco ONS 15454 Reference Manual, R8.5.x
78-18106-01
Chapter 11 Circuits and Tunnels
11.18.4 VCAT Circuit Size
Note Protection switching for LCAS, SW-LCAS, and non-LCAS VCAT circuits might exceed 60ms. Traffic
loss for VT VCAT circuits is approximately two times more than an STS VCAT circuit. You can
minimize traffic loss by reducing path differential delay.
11.18.4 VCAT Circuit Size
Table 11-17 lists supported VCAT circuit rates and number of members for each card.
Use the Members tab in the Edit Circuit window to add or delete members from a VCAT circuit. The
capability to add or delete members depends on the card and whether the VCAT circuit is LCAS,
SW-LCAS, or non-LCAS.
• CE-100T-8 cards—You can add or delete members to an LCAS VCAT circuit without affecting
service. Before deleting a member of an LCAS VCAT circuit, Cisco recommends that you put the
member in the OOS-MA,OOG service state. If you create non-LCAS VCAT circuits, adding and
deleting members to the circuit is possible, but service-affecting.
• CE-1000-4 cards—You can add or delete SW-LCAS VCAT members, although it might affect
service. Before deleting a member, Cisco recommends that you put the member in the
OOS-MA,OOG service state. If you create non-LCAS VCAT circuits, adding and deleting members
to the circuit is possible, but service-affecting.
• FC_MR-4 (enhanced mode) card—You can add or delete SW-LCAS VCAT members, although it
might affect service. Before deleting a member, Cisco recommends that you put the member in the
OOS-MA,OOG service state. You cannot add or delete members from non-LCAS VCAT circuits on
FC_MR-4 cards.
Table 11-17 ONS 15454 Card VCAT Circuit Rates and Members
Card Circuit Rate Number of Members
CE-100T-8 VT1.5 1–64
STS-1 1–31
1. A VCAT circuit with a CE-Series card as a source or destination and an ML-Series card as a source or
destination can have only two members.
CE-1000-4 STS-1 1–211
STS-3 1–7
FC_MR-4 (line rate mode) STS-1 24 (1 Gbps port)
48 (2 Gbps port)
STS-3c 8 (1 Gbps port)
16 (2 Gbps port)
FC_MR-4 (enhanced mode) STS-1 1–24 (1 Gbps port)
1–48 (2 Gbps port)
STS-3c 1–8 (1 Gbps port)
1–16 (2 Gbps port)
ML-Series STS-1, STS-3c,
STS-12c
2

11-38
Cisco ONS 15454 Reference Manual, R8.5.x
78-18106-01
Chapter 11 Circuits and Tunnels
11.18.5 Open-Ended VCAT
• FC_MR-4 (line mode) card—All VCAT circuits using FC_MR-4 (line mode) cards have a fixed
number of members; you cannot add or delete members.
• ML-Series cards—All VCAT circuits using ML-Series cards have a fixed number of members; you
cannot add or delete members.
Table 11-18 summarizes the VCAT capabilities for each card.
11.18.5 Open-Ended VCAT
For applications where the complete end-to-end VCAT circuit is not in a CTC managed network, CTC
will only see either the source or the destination of the Virtual Concatenated Group (VCG) and some of
the intermediate nodes. Figure 11-16 shows an end-to-end VC AT circuit. The termination points of the
end-to-end VCAT circuit, with VCAT functionality, are referred to as the VCAT-Source and
VCAT-Destination. The termination points of the CTC managed circuit, which is the Open-Ended VCAT
circuit, is referred to as simply the Source and Destination.
Table 11-18 ONS 15454 VCAT Card Capabilities
Card Mode
Add a
Member
Delete a
Member
Support
OOS-MA,OOG
CE-100T-8 LCAS Yes1
1. When adding or deleting a member from an LCAS VCAT circuit, Cisco recommends that you first put the member
in the OOS-MA,OOG service state to avoid service disruptions.
Yes1Ye s
SW-LCASNoNoNo
Non-LCAS Yes2
2. For CE-Series cards, you can add or delete members after creating a VCAT circuit with no protection. During the
time it takes to add or delete members (from seconds to minutes), the entire VCAT circuit will be unable to carry
traffic.
Yes2No
CE-1000-4 LCAS No No No
SW-LCAS Yes Yes Yes
Non-LCAS Yes2Yes2No
FC_MR-4 (enhanced mode) SW-LCAS Yes Yes Yes
Non-LCAS No No No
FC_MR-4 (line mode) Non-LCAS No No No
ML-Series SW-LCASNoNoNo
Non-LCAS No No No

11-39
Cisco ONS 15454 Reference Manual, R8.5.x
78-18106-01
Chapter 11 Circuits and Tunnels
11.18.5 Open-Ended VCAT
Figure 11-16 Open-Ended VCAT
Open-ended VCAT circuits can originate or terminate on any pair of OC-N ports and you can route
open-ended VCAT circuits using any of the cards and ports supported by VCAT. The CTC circuit
creation wizard provides an additional check box in the VCAT attributes pane to enable Open-VCAT
circuit creation. Enabling the check box differentiates open-ended VCAT from regular VCAT Circuits.
The routing preferences for an open-ended VCAT circuit must be specified in the initial stages of circuit
provisioning. For example, if the circuit is independent fiber routing, then multiple OC-N ports can be
involved. Alternatively, the source of an open-VCAT circuit should always be a card capable of
participating in a VCG. This allows CTC to determine which routing preferences are permissible.
Auto ranging of 12 STS1 circuits is supported.
11.18.5.1 Open-Ended VCAT Protection
Table 11-19 summarizes the protection options for open-ended VCAT circuits. Note that members can
have different routing preferences.
240645
Source
Open-ended VCAT Circuit
VCAT-Source
CTC Managed
Network
SONET/SDH Port
SONET/SDH Port
Destination
Destination
End-to-end VCAT Circuit
VCAT-Destination
Non-CTC Managed
Network
Table 11-19 Protection options for Open-Ended VCAT Circuits
Routing Preferences Routing Mode Protection Options
Common fiber Manual/Auto • Fully protected (Line only)
• Unprotected
• PCA

11-40
Cisco ONS 15454 Reference Manual, R8.5.x
78-18106-01
Chapter 11 Circuits and Tunnels
11.19 Bridge and Roll
11.19 Bridge and Roll
The CTC Bridge and Roll wizard reroutes live traffic without interrupting service. The bridge process
takes traffic from a designated “roll from” facility and establishes a cross-connect to the designated “roll
to” facility. When the bridged signal at the receiving end point is verified, the roll process creates a new
cross-connect to receive the new signal. When the roll completes, the original cross-connects are
released. You can use the bridge and roll feature for maintenance functions such as card or facility
replacement, or for load balancing. You can perform a bridge and roll on the following ONS platforms:
ONS 15454, ONS 15454 SDH, ONS 15600, ONS 15327, and ONS 15310-CL.
11.19.1 Rolls Window
The Rolls window lists information about a rolled circuit before the roll process is complete. You can
access the Rolls window by clicking the Circuits > Rolls tabs in either network or node view.
Figure 11-17 shows the Rolls window.
Split fiber Manual/Auto • Fully protected (Line only)
• Unprotected
• PCA
• DRI
Note Path protection is not supported.
Split fiber with secondary
destinations
Manual/Auto • Fully protected
Note Line protection is not supported.
• DRI
Table 11-19 Protection options for Open-Ended VCAT Circuits
Routing Preferences Routing Mode Protection Options

11-41
Cisco ONS 15454 Reference Manual, R8.5.x
78-18106-01
Chapter 11 Circuits and Tunnels
11.19.1 Rolls Window
Figure 11-17 Rolls Window
The Rolls window information includes:
• Roll From Circuit—The circuit that has connections that will no longer be used when the roll
process is complete.
• Roll To Circuit—The circuit that will carry the traffic after the roll process is complete. The
Roll To Circuit is the same as the Roll From Circuit if a single circuit is involved in a roll.
• Roll State—The roll status; see the “11.19.2 Roll Status” section on page 11-42.
• Roll Valid Signal—If the Roll Valid Signal status is true, a valid signal was found on the new port.
If the Roll Valid Signal status is false, a valid signal was not found. It is not possible to get a
Roll Valid Signal status of true for a one-way destination roll.
• Roll Mode—The mode indicates whether the roll is automatic or manual.
Note CTC implements a roll mode at the circuit level. TL1 implements a roll mode at the
cross-connect level. If a single roll is performed, CTC and TL1 behave the same. If a dual
roll is performed, the roll mode specified in CTC might be different than the roll mode
retrieved in TL1. For example, if you select Automatic, CTC coordinates the two rolls to
minimize possible traffic hits by using the Manual mode behind the scenes. When both rolls
have a good signal, CTC signals the nodes to complete the roll.
–
Automatic—When a valid signal is received on the new path, CTC completes the roll on the
node automatically. One-way source rolls are always automatic.
–
Manual—You must complete a manual roll after a valid signal is received. One-way destination
rolls are always manual.
• Roll Path—The fixed point of the roll object.

11-42
Cisco ONS 15454 Reference Manual, R8.5.x
78-18106-01
Chapter 11 Circuits and Tunnels
11.19.2 Roll Status
• Roll From Circuit—The circuit that has connections that will no longer be used when the process is
complete.
• Roll From Path— The old path that is being rerouted.
• Roll To Path—The new path where the Roll From Path is rerouted.
• Complete—Completes a manual roll after a valid signal is received. You can do this when a manual
roll is in a ROLL_PENDING status and you have not yet completed the roll or have not cancelled
its sibling roll.
• Force Valid Signal—Forces a roll onto the Roll To Circuit destination without a valid signal.
Note If you choose Force Valid Signal, traffic on the circuit that is involved in the roll will be
dropped when the roll is completed.
• Finish—Completes the circuit processing of both manual and automatic rolls and changes the circuit
status from ROLL_PENDING to DISCOVERED. After a roll, the Finish button also removes any
cross-connects that are no longer used from the Roll From Circuit field.
• Cancel—Cancels the roll process.
Note When the roll mode is Manual, cancelling a roll is only allowed before you click the
Complete button. When the roll mode is Auto, cancelling a roll is only allowed before a good
signal is detected by the node or before clicking the Force Valid Signal button.
11.19.2 Roll Status
Table 11-20 lists the roll statuses.
Table 11-20 Roll Statuses
State Description
ROLL_PENDING Roll is awaiting completion or cancellation.
ROLL_COMPLETED Roll is complete. Click the Finish button.
ROLL_CANCELLED Roll has been canceled.
TL1_ROLL A TL1 roll was initiated.
Note If a roll is created using TL1, a CTC user cannot complete or
cancel the roll. Also, if a roll is created using CTC, a TL1 user
cannot complete or cancel the roll. You must use the same
interface to complete or change a roll.
INCOMPLETE This state appears when the underlying circuit becomes incomplete. To
correct this state, you must fix the underlying circuit problem before the
roll state will change.
For example, a circuit traveling on Nodes A, B, and C can become
INCOMPLETE if Node B is rebooted. The cross-connect information
is lost on Node B during a reboot. The Roll State on Nodes A and C will
change to INCOMPLETE.

11-43
Cisco ONS 15454 Reference Manual, R8.5.x
78-18106-01
Chapter 11 Circuits and Tunnels
11.19.3 Single and Dual Rolls
Note You can only reroute circuits in the DISCOVERED status. You cannot reroute circuits that are in the
ROLL_PENDING status.
11.19.3 Single and Dual Rolls
Circuits have an additional layer of roll types: single and dual. A single roll on a circuit is a roll on one
of its cross-connects. Use a single roll to:
• Change either the source or destination of a selected circuit (Figure 11-18 and Figure 11-19,
respectively).
• Roll a segment of the circuit onto another chosen circuit (Figure 11-20). This roll also results in a
new destination or a new source.
In Figure 11-18, you can select any available STS on Node 1 for a new source.
Figure 11-18 Single Source Roll
In Figure 11-19, you can select any available STS on Node 2 for a new destination.
Figure 11-19 Single Destination Roll
Figure 11-20 shows one circuit rolling onto another circuit at the destination. The new circuit has
cross-connects on Node 1, Node 3, and Node 4. CTC deletes the cross-connect on Node 2 after the roll.
83267
Node 1
S1
S2
D
Node 2
Original leg
New leg
83266
Node 1
S
D2
D1
Node 2
Original leg
New leg

11-44
Cisco ONS 15454 Reference Manual, R8.5.x
78-18106-01
Chapter 11 Circuits and Tunnels
11.19.3 Single and Dual Rolls
Figure 11-20 Single Roll from One Circuit to Another Circuit (Destination Changes)
Figure 11-21 shows one circuit rolling onto another circuit at the source.
Figure 11-21 Single Roll from One Circuit to Another Circuit (Source Changes)
Note Create a Roll To Circuit before rolling a circuit with the source on Node 3 and the destination on Node 4.
A dual roll involves two cross-connects. It allows you to reroute intermediate segments of a circuit, but
keep the original source and destination. If the new segments require new cross-connects, use the Bridge
and Roll wizard or create a new circuit and then perform a roll.
Caution Only single rolls can be performed using TL1. Dual rolls require the network-level view that only CTC
or CTM provide.
Dual rolls have several constraints:
• You must complete or cancel both cross-connects rolled in a dual roll. You cannot complete one roll
and cancel the other roll.
• When a Roll To circuit is involved in the dual roll, the first roll must roll onto the source of the
Roll To circuit and the second roll must roll onto the destination of the Roll To circuit.
Figure 11-22 illustrates a dual roll on the same circuit.
78703
Node 1
SD
D2
Node 2
Node 4Node 3
Original leg
New leg
134274
Node 1
SD
Node 2
Node 4Node 3
Original leg
New leg
S2

11-45
Cisco ONS 15454 Reference Manual, R8.5.x
78-18106-01
Chapter 11 Circuits and Tunnels
11.19.4 Two Circuit Bridge and Roll
Figure 11-22 Dual Roll to Reroute a Link
Figure 11-23 illustrates a dual roll involving two circuits.
Figure 11-23 Dual Roll to Reroute to a Different Node
Note If a new segment is created on Nodes 3 and 4 using the Bridge and Roll wizard, the created circuit has
the same name as the original circuit with the suffix _ROLL**. The circuit source is on Node 3 and the
circuit destination is on Node 4.
11.19.4 Two Circuit Bridge and Roll
When using the bridge and roll feature to reroute traffic using two circuits, the following constraints
apply:
• DCC must be enabled on the circuits involved in a roll before roll creation.
• A maximum of two rolls can exist between any two circuits.
• If two rolls are involved between two circuits, both rolls must be on the original circuit. The second
circuit should not carry live traffic. The two rolls loop from the second circuit back to the original
circuit. The roll mode of the two rolls must be identical (either automatic or manual).
• If a single roll exists on a circuit, you must roll the connection onto the source or the destination of
the second circuit and not an intermediate node in the circuit.
83268
Node 1
SD
Node 2
Original leg
New leg
83102
Node 1
SD
Node 2
Node 4Node 3
Original leg
New leg

11-46
Cisco ONS 15454 Reference Manual, R8.5.x
78-18106-01
Chapter 11 Circuits and Tunnels
11.19.5 Protected Circuits
11.19.5 Protected Circuits
CTC allows you to roll the working or protect path regardless of which path is active. You can upgrade
an unprotected circuit to a fully protected circuit or downgrade a fully protected circuit to an unprotected
circuit with the exception of a path protection circuit. When using bridge and roll on path protection
circuits, you can roll the source or destination or both path selectors in a dual roll. However, you cannot
roll a single path selector.
11.20 Merged Circuits
A circuit merge combines a single selected circuit with one or more circuits. You can merge VT tunnels,
VAP circuits, VCAT members, CTC-created circuits, and TL1-created circuits. To merge circuits, you
choose a circuit in the CTC Circuits window and the circuits that you want to merge with the chosen
(master) circuit on the Merge tab in the Edit Circuits window. The Merge tab shows only the circuits that
are available for merging with the master circuit:
• Circuit cross-connects must create a single, contiguous path.
• Circuits types must be a compatible. For example, you can combine an STS circuit with a VAP
circuit to create a longer VAP circuit, but you cannot combine a VT circuit with an STS circuit.
• Circuit directions must be compatible. You can merge a one-way and a two-way circuit, but not two
one-way circuits in opposing directions.
• Circuit sizes must be identical.
• VLAN assignments must be identical.
• Circuit end points must send or receive the same framing format.
• The merged circuits must become a DISCOVERED circuit.
If all connections from the master circuit and all connections from the merged circuits align to form one
complete circuit, the merge is successful. If all connections from the master circuit and some, but not
all, connections from the other circuits align to form a single complete circuit, CTC notifies you and
gives you the chance to cancel the merge process. If you choose to continue, the aligned connections
merge successfully into the master circuit, and the unaligned connections remain in the original circuits.
All connections in the completed master circuit use the original master circuit name.
All connections from the master circuit and at least one connection from the other selected circuits must
be used in the resulting circuit for the merge to succeed. If a merge fails, the master circuit and all other
circuits remain unchanged. When the circuit merge completes successfully, the resulting circuit retains
the name of the master circuit.
You can also merge orderwire and user data channel (UDC) overhead circuits, which use the overhead
bytes instead of frame payload to transfer data. To merge overhead circuits, you choose the overhead
circuits on the network view Provisioning > Overhead Circuits window. You can only merge orderwire
and UDC circuits.

11-47
Cisco ONS 15454 Reference Manual, R8.5.x
78-18106-01
Chapter 11 Circuits and Tunnels
11.21 Reconfigured Circuits
11.21 Reconfigured Circuits
You can reconfigure multiple circuits, which is typically necessary when a large number of circuits are
in the PARTIAL status. When reconfiguring multiple circuits, the selected circuits can be any
combination of DISCOVERED, PARTIAL, DISCOVERED_TL1, or PARTIAL_TL1 circuits. You can
reconfigure tunnels, VAP circuits, VLAN-assigned circuits, VCAT circuits, CTC-created circuits, and
TL1-created circuits. The Reconfigure command maintains the names of the original cross-connects.
Use the CTC Tools > Circuits > Reconfigure Circuits menu item to reconfigure selected circuits. During
reconfiguration, CTC reassembles all connections of the selected circuits and VCAT members into
circuits based on path size, direction, and alignment. Some circuits might merge and others might split
into multiple circuits. If the resulting circuit is a valid circuit, it appears as a DISCOVERED circuit.
Otherwise, the circuit appears as a PARTIAL or PARTIAL_TL1 circuit.
Note If CTC cannot reconfigure all members in a VCAT circuit, the reconfigure operation fails for the entire
VCAT circuit and it remains in the PARTIAL or PARTIAL_TL1 status. If CTC does reconfigure all
members in a VCAT circuit, the VCAT circuit may still remain in the PARTIAL or PARTIAL_TL1
status. This occurs if the ports defined in the VCAT termination do not match the source/drop ports of
the member circuits or if one or two VCAT terminations are missing.
Note PARTIAL tunnel and PARTIAL VLAN-capable circuits do not split into multiple circuits during
reconfiguration.
11.22 VLAN Management
In Software Release 4.6 and later, VLANs are populated within topologies to limit broadcasts to each
topology rather than to the entire network. Using the Manage VLANs command in the Tools menu, you
can view a list of topology hosts and provisioned VLANs. You create VLANs during circuit creation or
with the Manage VLANs command. When creating a VLAN, you must identify the topology host (node)
where the VLAN will be provisioned. The Manage VLANs command also allows you to delete existing
VLANs.
11.23 Server Trails
A server trail is a non-DCC (logical or virtual) link across a third-party network that connects two CTC
network domains. A server trail allows A-Z circuit provisioning when no DCC is available. You can
create server trails between two distant optical or EC-1 ports. The end ports on a server trail can be
different types (for example, an OC-3 port can be linked to an OC-12 port). Server trails are not allowed
on DCC-enabled ports.
The server trail link is bidirectional and can be VT1.5, VT2, STS1, STS-3c, STS-6c, STS-12c, STS-48c,
or STS-192c; you cannot change an existing server trail to another size. It must be deleted and recreated.
A circuit provisioned over a server trail must match the type and size of the server trail it uses. For
example, an STS-3c server trail can carry only STS-3c circuits and not three STS-1 circuits.
Note There is no OSPF or any other management information exchange between NEs over a server trail.

11-48
Cisco ONS 15454 Reference Manual, R8.5.x
78-18106-01
Chapter 11 Circuits and Tunnels
11.23.1 Server Trail Protection Types
11.23.1 Server Trail Protection Types
The server trail protection type determines the protection type for any circuits that traverse it. A server
trail link can be one of the following protection types:
• Preemptible—PCA circuits will use server trails with the Preemptible attribute.
• Unprotected—In Unprotected Server Trail, CTC assumes that the circuits going out from that
specific port will not be protected by provider network and will look for a secondary path from
source to destination if you are creating a protected circuit.
• Fully Protected—In Fully Protected Server Trail, CTC assumes that the circuits going out from that
specific port will be protected by provider network and will not look for a secondary path from
source to destination.
Note Only path protection is available on server trails. BLSR protection is not available on server trail.
11.23.2 VCAT Circuit Routing over Server Trails
An STS-3c server trail can be used to route STS-3c circuits and an STS-1 server trail can be used to route
STS-1 circuits. Similarly, a VT1.5 server trail can be used to route VT1.5 circuits and an STS-12c server
trail can only be used for STS-12c circuits.
For example, to route a STS-3c-2v circuit over a server trail, you must enable split fiber routing and
create two STS-3c server trails and route each member manually or automatically over each server trail.
To route a STS-12c-2v circuit over a server trail, you must enable split fiber routing and create two
STS-12c server trails and route each member manually or automatically over each server trail.
Note Server trails can only be created between any two optical ports or EC-1 ports.
VCAT circusits can be created over server trails in the following ways:
• Manual routing
• Automatic routing
–
Diverse routing: This method enables VCAT circuit routing over diverse server trail links.
Note When creating circuits or VCATs, you can choose a server trail link during manual circuit routing. CTC
may also route circuits over server trail links during automatic routing. VCAT common-fiber automatic
routing is not supported.
For a detailed procedure on how to route a VCAT circuit over a server trail, refer “Chapter 6, Create
Circuits and VT Tunnels, Section NTP-A264, Create an Automatically Routed VCAT Circuit and
Section NTP-A265, Create a Manually Routed VCAT Circuit” in the Cisco ONS 15454 Procedure
Guide.

11-49
Cisco ONS 15454 Reference Manual, R8.5.x
78-18106-01
Chapter 11 Circuits and Tunnels
11.23.2 VCAT Circuit Routing over Server Trails
11.23.2.1 Shared Resource Link Group
The Shared Resource Link Group (SRLG) attribute can be assigned to a server trail link using a
commonly shared resource such as port, fiber or span. For example, if two server trail links are routed
over the same fiber, an SRLG attribute can be assigned to these links. SRLG is used by Cisco Transport
Manager (CTM) to specify link diversity. If you create multiple server trails from one port, you can
assign the same SRLG value to all the links to indicate that they originate from the same port.

11-50
Cisco ONS 15454 Reference Manual, R8.5.x
78-18106-01
Chapter 11 Circuits and Tunnels
11.23.2 VCAT Circuit Routing over Server Trails

CHAPTER
12-1
Cisco ONS 15454 Reference Manual, R8.5.x
78-18106-01
12
SONET Topologies and Upgrades
Note The terms "Unidirectional Path Switched Ring" and "UPSR" may appear in Cisco literature. These terms
do not refer to using Cisco ONS 15xxx products in a unidirectional path switched ring configuration.
Rather, these terms, as well as "Path Protected Mesh Network" and "PPMN," refer generally to Cisco's
path protection feature, which may be used in any topological network configuration. Cisco does not
recommend using its path protection feature in any particular topological network configuration.
This chapter explains Cisco ONS 15454 SONET topologies and upgrades. To provision topologies, refer
to the Cisco ONS 15454 Procedure Guide.
Chapter topics include:
• 12.1 SONET Rings and TCC2/TCC2P Cards, page 12-1
• 12.2 Bidirectional Line Switched Rings, page 12-3
• 12.3 Path Protection, page 12-14
• 12.4 Dual-Ring Interconnect, page 12-19
• 12.5 Comparison of the Protection Schemes, page 12-28
• 12.6 Subtending Rings, page 12-29
• 12.7 Linear ADM Configurations, page 12-31
• 12.8 Path-Protected Mesh Networks, page 12-31
• 12.9 Four-Shelf Node Configurations, page 12-33
• 12.10 STS around the Ring, page 12-34
• 12.11 OC-N Speed Upgrades, page 12-35
• 12.12 In-Service Topology Upgrades, page 12-38
12.1 SONET Rings and TCC2/TCC2P Cards
Table 12-1 shows the SONET rings that can be created on each ONS 15454 node using redundant
TCC2/TCC2P cards.

12-2
Cisco ONS 15454 Reference Manual, R8.5.x
78-18106-01
Chapter 12 SONET Topologies and Upgrades
12.1 SONET Rings and TCC2/TCC2P Cards
Table 12-1 ONS 15454 Rings with Redundant TCC2/TCC2P Cards
Ring Type Maximum Rings per Node
BLSRs 5
2-Fiber BLSR 5
4-Fiber BLSR 1
Path protection with SDCC 341,2
Path protection with LDCC 143,4

12-3
Cisco ONS 15454 Reference Manual, R8.5.x
78-18106-01
Chapter 12 SONET Topologies and Upgrades
12.2 Bidirectional Line Switched Rings
12.2 Bidirectional Line Switched Rings
The ONS 15454 can support five concurrent bidirectional line switch rings (BLSRs) in one of the
following configurations:
• Five two-fiber BLSRs
• Four two-fiber and one four-fiber BLSR
Each BLSR can have up to 32 ONS 15454s. Because the working and protect bandwidths must be equal,
you can create only OC-12 (two-fiber only), OC-48, or OC-192 BLSRs.
Note For best performance, BLSRs should have one LAN connection for every ten nodes in the BLSR.
12.2.1 Two-Fiber BLSRs
In two-fiber BLSRs, each fiber is divided into working and protect bandwidths. For example, in an
OC-48 BLSR (Figure 12-1), STSs 1 to 24 carry the working traffic, and STSs 25 to 48 are reserved for
protection. Working traffic (STSs 1 to 24) travels in one direction on one fiber and in the opposite
direction on the second fiber. The Cisco Transport Controller (CTC) circuit routing routines calculate
the shortest path for circuits based on many factors, including user requirements, traffic patterns, and
distance. For example, in Figure 12-1, circuits going from Node 0 to Node 1 typically travel on Fiber 1,
unless that fiber is full, in which case circuits are routed on Fiber 2 through Node 3 and Node 2. Traffic
from Node 0 to Node 2 (or Node 1 to Node 3) can be routed on either fiber, depending on circuit
provisioning requirements and traffic loads.
Path protection with LDCC and SDCC 265
1. Total SDCC usage must be equal to or less than 84 SDCCs.
2. See the “12.3 Path Protection” section on page 12-14.
3. Total LDCC usage must be equal to or less than 28 LDCCs.
4. See the “12.3 Path Protection” section on page 12-14.
5. Total LDCC and SDCC usage must be equal to or less than 84. When LDCC is provisioned, an
SDCC termination is allowed on the same port, but is not recommended. Using SDCC and LDCC on
the same port is only needed during a software upgrade if the other end of the link does not support
LDCC. You can provision SDCCs and LDCCs on different ports in the same node.
Table 12-1 ONS 15454 Rings with Redundant TCC2/TCC2P Cards (continued)
Ring Type Maximum Rings per Node

12-4
Cisco ONS 15454 Reference Manual, R8.5.x
78-18106-01
Chapter 12 SONET Topologies and Upgrades
12.2.1 Two-Fiber BLSRs
Figure 12-1 Four-Node, Two-Fiber BLSR
The SONET K1, K2, and K3 bytes carry the information that governs BLSR protection switches. Each
BLSR node monitors the K bytes to determine when to switch the SONET signal to an alternate physical
path. The K bytes communicate failure conditions and actions taken between nodes in the ring.
If a break occurs on one fiber, working traffic targeted for a node beyond the break switches to the protect
bandwidth on the second fiber. The traffic travels in a reverse direction on the protect bandwidth until it
reaches its destination node. At that point, traffic is switched back to the working bandwidth.
Figure 12-2 shows a traffic pattern sample on a four-node, two-fiber BLSR.
Node 0
Node 1
Node 2
Node 3 OC-48 Ring
= Fiber 1
= Fiber 2
61938
STSs 1-24 (working)
STSs 25-48 (protect)
STSs 1-24 (working)
STSs 25-48 (protect)

12-5
Cisco ONS 15454 Reference Manual, R8.5.x
78-18106-01
Chapter 12 SONET Topologies and Upgrades
12.2.1 Two-Fiber BLSRs
Figure 12-2 Four-Node, Two-Fiber BLSR Traffic Pattern Sample
Figure 12-3 shows how traffic is rerouted following a line break between Node 0 and Node 3.
• All circuits originating on Node 0 that carried traffic to Node 2 on Fiber 2 are switched to the protect
bandwidth of Fiber 1. For example, a circuit carrying traffic on STS-1 on Fiber 2 is switched to
STS-25 on Fiber 1. A circuit carried on STS-2 on Fiber 2 is switched to STS-26 on Fiber 1. Fiber 1
carries the circuit to Node 3 (the original routing destination). Node 3 switches the circuit back to
STS-1 on Fiber 2 where it is routed to Node 2 on STS-1.
• Circuits originating on Node 2 that normally carried traffic to Node 0 on Fiber 1 are switched to the
protect bandwidth of Fiber 2 at Node 3. For example, a circuit carrying traffic on STS-2 on Fiber 1
is switched to STS-26 on Fiber 2. Fiber 2 carries the circuit to Node 0 where the circuit is switched
back to STS-2 on Fiber 1 and then dropped to its destination.
Node 0
Node 1
Traffic flow
Node 2
Node 3 OC-48 Ring
Fiber 1
Fiber 2
61956

12-6
Cisco ONS 15454 Reference Manual, R8.5.x
78-18106-01
Chapter 12 SONET Topologies and Upgrades
12.2.2 Four-Fiber BLSRs
Figure 12-3 Four-Node, Two-Fiber BLSR Traffic Pattern Following Line Break
12.2.2 Four-Fiber BLSRs
Four-fiber BLSRs double the bandwidth of two-fiber BLSRs. Because they allow span switching as well
as ring switching, four-fiber BLSRs increase the reliability and flexibility of traffic protection. Two
fibers are allocated for working traffic and two fibers for protection, as shown in Figure 12-4. To
implement a four-fiber BLSR, you must install four OC-48, OC-48 AS, or OC-192 cards at each BLSR
node.
Node 0
Node 1
Node 2
Node 3 OC-48 Ring
61957
Traffic flow
Fiber 1
Fiber 2

12-7
Cisco ONS 15454 Reference Manual, R8.5.x
78-18106-01
Chapter 12 SONET Topologies and Upgrades
12.2.2 Four-Fiber BLSRs
Figure 12-4 Four-Node, Four-Fiber BLSR
Four-fiber BLSRs provide span and ring switching:
• Span switching (Figure 12-5 on page 12-8) occurs when a working span fails. Traffic switches to the
protect fibers between the nodes (Node 0 and Node 1 in the example in Figure 12-5) and then returns
to the working fibers. Multiple span switches can occur at the same time.
Node 0
Node 1
Node 2
Node 3
Span 1
Span 2Span 3
Span 4
Span 8
Span 7Span 6
Span 5
OC-48 Ring
= Working fibers
= Protect fibers
61932

12-8
Cisco ONS 15454 Reference Manual, R8.5.x
78-18106-01
Chapter 12 SONET Topologies and Upgrades
12.2.2 Four-Fiber BLSRs
Figure 12-5 Four-Fiber BLSR Span Switch
• Ring switching (Figure 12-6) occurs when a span switch cannot recover traffic, such as when both
the working and protect fibers fail on the same span. In a ring switch, traffic is routed to the protect
fibers throughout the full ring.
Node 0
Node 1
Node 2
Node 3
Span 1
Span 2Span 3
Span 4
Span 8
Span 7Span 6
Span 5
OC-48 Ring
= Working fibers
= Protect fibers
61959

12-9
Cisco ONS 15454 Reference Manual, R8.5.x
78-18106-01
Chapter 12 SONET Topologies and Upgrades
12.2.3 BLSR Bandwidth
Figure 12-6 Four-Fiber BLSR Ring Switch
12.2.3 BLSR Bandwidth
BLSR nodes can terminate traffic coming from either side of the ring. Therefore, BLSRs are suited for
distributed node-to-node traffic applications such as interoffice networks and access networks.
BLSRs allow bandwidth to be reused around the ring and can carry more traffic than a network with
traffic flowing through one central hub. BLSRs can also carry more traffic than a path protection
configuration operating at the same OC-N rate. Table 12-2 shows the bidirectional bandwidth capacities
of two-fiber BLSRs. The capacity is the OC-N rate divided by two, multiplied by the number of nodes
in the ring minus the number of pass-through STS-1 circuits.
Table 12-3 shows the bidirectional bandwidth capacities of four-fiber BLSRs.
Node 0
Node 1
Node 2
Node 3
Span 1
Span 2Span 3
Span 4
Span 8
Span 7Span 6
Span 5
OC-48 Ring
= Working fibers
= Protect fibers
61960
Table 12-2 Two-Fiber BLSR Capacity
OC Rate Working Bandwidth Protection Bandwidth Ring Capacity
OC-12 STS1-6 STS 7-12 6 x N1 – PT2
1. N equals the number of ONS 15454 nodes configured as BLSR nodes.
2. PT equals the number of STS-1 circuits passed through ONS 15454 nodes in the ring (capacity can vary
depending on the traffic pattern).
OC-48 STS 1-24 STS 25-48 24 x N – PT
OC-192 STS 1-96 STS 97-192 96 x N – PT

12-10
Cisco ONS 15454 Reference Manual, R8.5.x
78-18106-01
Chapter 12 SONET Topologies and Upgrades
12.2.4 BLSR Application Example
Figure 12-7 shows an example of BLSR bandwidth reuse. The same STS carries three different traffic
sets simultaneously on different spans around the ring: one set from Node 3 to Node 1, another set from
Node 1 to Node 2, and another set from Node 2 to Node 3.
Figure 12-7 BLSR Bandwidth Reuse
12.2.4 BLSR Application Example
Figure 12-8 shows a two-fiber BLSR implementation example with five nodes. A regional long-distance
network connects to other carriers at Node 0. Traffic is delivered to the service provider’s major hubs.
• Carrier 1 delivers six DS-3s over two OC-3 spans to Node 0. Carrier 2 provides twelve DS-3s
directly. Node 0 receives the signals and delivers them around the ring to the appropriate node.
• The ring also brings 14 DS-1s back from each remote site to Node 0. Intermediate nodes serve these
shorter regional connections.
Table 12-3 Four-Fiber BLSR Capacity
OC Rate Working Bandwidth Protection Bandwidth Ring Capacity
OC-48 STS 1-48 (Fiber 1) STS 1-48 (Fiber 2) 48 x N1 – PT2
1. N equals the number of ONS 15454 nodes configured as BLSR nodes.
2. PT equals the number of STS-1 circuits passed through ONS 15454 nodes in the ring (capacity can vary
depending on the traffic pattern).
OC-192 STS 1-192 (Fiber 1) STS 1-192 (Fiber 2) 192 x N – PT
STS#1 STS#1
STS#1 STS#1
Node 0
Node 1
Node 2
Node 3
32131
= Node 3 – Node 1 traffic
= Node 1 – Node 2 traffic
= Node 2 – Node 3 traffic

12-11
Cisco ONS 15454 Reference Manual, R8.5.x
78-18106-01
Chapter 12 SONET Topologies and Upgrades
12.2.4 BLSR Application Example
• The ONS 15454 OC-3 card supports a total of four OC-3 ports so that two additional OC-3 spans
can be added at little cost.
Figure 12-8 Five-Node Two-Fiber BLSR
Figure 12-9 shows the shelf assembly layout for Node 0, which has one free slot.
Node 0
56 local
DS-1s 4 DS-3s 14 DS-1s
14 DS-1s
14 DS-1s
14 DS-1s
8 DS-3s
4 DS-3s
2 DS-3s
Carrier 1
2 OC-3s
Node 1
Node 2
Node 3
Node 4
= Fiber 1
= Fiber 2
32138
Carrier 2
12 DS-3s

12-12
Cisco ONS 15454 Reference Manual, R8.5.x
78-18106-01
Chapter 12 SONET Topologies and Upgrades
12.2.4 BLSR Application Example
Figure 12-9 Shelf Assembly Layout for Node 0 in Figure 12-8
Figure 12-10 shows the shelf assembly layout for the remaining sites in the ring. In this BLSR
configuration, an additional eight DS-3s at Node IDs 1 and 3 can be activated. An additional four DS-3s
can be added at Node 4, and ten DS-3s can be added at Node 2. Each site has free slots for future traffic
needs.
Figure 12-10 Shelf Assembly Layout for Nodes 1 to 4 in Figure 12-8
DS1-14
DS1-14
DS1N-14
DS1-14
DS1-14
OC48
TCC2/TCC2P
Cross Connect
AIC-I (Optional)
Cross Connect
TCC2/TCC2P
OC48
OC3
OC3
DS3-12
DS3-12
Free Slot
134608
DS1-14
DS1-14
TCC2/TCC2P
Cross Connect
AIC-I (Optional)
Cross Connect
TCC2/TCC2P
Free Slot
Free Slot
OC48
DS3-12
DS3-12
Free Slot
Free Slot
Free Slot
OC48
Free Slot
134605

12-13
Cisco ONS 15454 Reference Manual, R8.5.x
78-18106-01
Chapter 12 SONET Topologies and Upgrades
12.2.5 BLSR Fiber Connections
12.2.5 BLSR Fiber Connections
Plan your fiber connections and use the same plan for all BLSR nodes. For example, make the east port
the farthest slot to the right and the west port the farthest slot to the left. Plug fiber connected to an east
port at one node into the west port on an adjacent node. Figure 12-11 shows fiber connections for a
two-fiber BLSR with trunk cards in Slot 5 (west) and Slot 12 (east). Refer to the Cisco ONS 15454
Procedure Guide for fiber connection procedures.
Note Always plug the transmit (Tx) connector of an OC-N card at one node into the receive (Rx)
connector of an OC-N card at the adjacent node. Cards display an SF LED when Tx and Rx
connections are mismatched.
Figure 12-11 Connecting Fiber to a Four-Node, Two-Fiber BLSR
For four-fiber BLSRs, use the same east-west connection pattern for the working and protect fibers. Do
not mix working and protect card connections. The BLSR does not function if working and protect cards
are interconnected. Figure 12-12 shows fiber connections for a four-fiber BLSR. Slot 5 (west) and
Slot 12 (east) carry the working traffic. Slot 6 (west) and Slot 13 (east) carry the protect traffic.
55297
Node 1
West East
West East
West East
West East
Slot 5
Tx
Rx
Slot 12
Tx
Rx
Node 4
Slot 5
Tx
Rx
Slot 12
Tx
Rx
Node 2
Slot 5
Tx
Rx
Slot 12
Tx
Rx
Node 3
Slot 5
Tx
Rx
Slot 12
Tx
Rx

12-14
Cisco ONS 15454 Reference Manual, R8.5.x
78-18106-01
Chapter 12 SONET Topologies and Upgrades
12.3 Path Protection
Figure 12-12 Connecting Fiber to a Four-Node, Four-Fiber BLSR
12.3 Path Protection
Path Protection Configurations(PPC) provide duplicate fiber paths around the ring. Working traffic flows
in one direction and protection traffic flows in the opposite direction. If a problem occurs with the
working traffic path, the receiving node switches to the path coming from the opposite direction.
CTC automates ring configuration. path protection traffic is defined within the ONS 15454 on a
circuit-by-circuit basis. If a path-protected circuit is not defined within a 1+1 or BLSR line protection
scheme and path protection is available and specified, CTC uses path protection as the default.
A path protection circuit requires two DCC-provisioned optical spans per node. Path protection circuits
can be created across these spans until their bandwidth is consumed.
Note If a path protection circuit is created manually by TL1, data communications channels (DCCs) are not
needed; therefore, path protection circuits are limited by the cross-connection bandwidth or the span
bandwidth, but not by the number of DCCs.
The span bandwidth consumed by a path protection circuit is two times the circuit bandwidth, because
the circuit is duplicated. The cross-connection bandwidth consumed by a path protection circuit is three
times the circuit bandwidth at the source and destination nodes only. The cross-connection bandwidth
consumed by an intermediate node has a factor of one.
61958
Node 1
West East
West East
West East
West East
Slot
5
Slot
12
Node 4
Slot
5
Slot
12
Node 2
Slot
5
Slot
12
Node 3
Slot
5
Slot
12
Tx
Rx
Slot
6
Slot
13
Tx
Rx
Slot
6
Slot
13
Tx
Rx
Slot
6
Slot
13
Tx
Rx
Slot
6
Slot
13
Working fibers
Protect fibers

12-15
Cisco ONS 15454 Reference Manual, R8.5.x
78-18106-01
Chapter 12 SONET Topologies and Upgrades
12.3 Path Protection
The path protection circuit limit is the sum of the optical bandwidth containing 84 section data
communication channels (SDCCs) or 28 line data communication channels (LDCCs), divided by two if
you are using redundant TCC2/TCC2P cards. The spans can be of any bandwidth from OC-3 to OC-192.
The circuits can be of any size from VT1.5 to 192c.
Figure 12-13 shows a basic four-node path protection configuration. If Node ID 0 sends a signal to Node
ID 2, the working signal travels on the working traffic path through Node ID 1. The same signal is also
sent on the protect traffic path through Node ID 3.
Figure 12-13 Basic Four-Node Path Protection
If a fiber break occurs (Figure 12-14), Node ID 2 switches its active receiver to the protect signal coming
through Node ID 3.
Because each traffic path is transported around the entire ring, path protection configurations are best
suited for networks where traffic concentrates at one or two locations and is not widely distributed. Path
protection capacity is equal to its bit rate. Services can originate and terminate on the same path
protection, or they can be passed to an adjacent access or interoffice ring for transport to the
service-terminating location.
ONS 15454
Node ID 0
ONS 15454
Node ID 1
ONS 15454
Node ID 2
ONS 15454
Node ID 3
32148
= Fiber 1
= Fiber 2

12-16
Cisco ONS 15454 Reference Manual, R8.5.x
78-18106-01
Chapter 12 SONET Topologies and Upgrades
12.3 Path Protection
Figure 12-14 Path Protection with a Fiber Break
Figure 12-15 shows a common path protection application. OC-3 optics provide remote switch
connectivity to a host Telcordia TR-303 switch. In the example, each remote switch requires eight DS-1s
to return to the host switch. Figure 12-16 on page 12-18 and Figure 12-17 on page 12-18 show the shelf
layout for each site.
Span 1
Span 2
Span 3
Span 4
Span 8
Span 7Span 6
Span 5
Fiber
break
Source
Destination
32639
ONS 15454
Node ID 0
ONS 15454
Node ID 1
ONS 15454
Node ID 2
ONS 15454
Node ID 3
= Fiber 1
= Fiber 2

12-17
Cisco ONS 15454 Reference Manual, R8.5.x
78-18106-01
Chapter 12 SONET Topologies and Upgrades
12.3 Path Protection
Figure 12-15 Four-Port, OC-3 Path Protection
Node ID 0 has four DS1-14 cards to provide 56 active DS-1 ports. The other sites only require two
DS1-14 cards to handle the eight DS-1s to and from the remote switch. You can use the other half of
each ONS 15454 shelf assembly to provide support for a second or third ring to other existing or planned
remote sites.
In the OC-3 path protection sample, Node ID 0 contains four DS1-14 cards and two OC3 IR 4 1310
cards. Six free slots can be provisioned with cards or left empty. Figure 12-16 shows the shelf setup for
these card.
8 DS-1s
8 DS-1s
8 DS-1s
TR-303
Switch
32149
ONS 15454
Node ID 0
ONS 15454
Node ID 1
ONS 15454
Node ID 2
ONS 15454
Node ID 3
= Fiber 1
= Fiber 2

12-18
Cisco ONS 15454 Reference Manual, R8.5.x
78-18106-01
Chapter 12 SONET Topologies and Upgrades
12.3 Path Protection
Figure 12-16 Layout of Node ID 0 in the OC-3 Path Protection Example in Figure 12-15
In the Figure 12-15 on page 12-17 example, Nodes IDs 1 to 3 each contain two DS1-14 cards and two
OC3 IR 4 1310 cards. Eight free slots exist. They can be provisioned with other cards or left empty.
Figure 12-17 shows the shelf assembly setup for this configuration example.
Figure 12-17 Layout of Node IDs 1 to 3 in the OC-3 Path Protection Example in Figure 12-15
DS1-14
DS1-14
TCC2/TCC2P
Cross Connect
AIC-I (Optional)
Cross Connect
TCC2/TCC2P
Free Slot
OC3 IR 4 1310
Free Slot
Free Slot
OC3 IR 4 1310
Free Slot
Free Slot
Free Slot
DS1-14
DS1-14
134606
DS1-14
DS1-14
TCC2/TCC2P
Cross Connect
AIC-I (Optional)
Cross Connect
TCC2/TCC2P
Free Slot
OC3 IR 4 1310
Free Slot
Free Slot
OC3 IR 4 1310
Free Slot
Free Slot
Free Slot
Free Slot
Free Slot
134607

12-19
Cisco ONS 15454 Reference Manual, R8.5.x
78-18106-01
Chapter 12 SONET Topologies and Upgrades
12.4 Dual-Ring Interconnect
12.4 Dual-Ring Interconnect
Dual-ring interconnect (DRI) topologies provide an extra level of path protection for circuits on
interconnected rings. DRI allows users to interconnect BLSRs, path protection configurations, or a path
protection with a BLSR, with additional protection provided at the transition nodes. In a DRI topology,
ring interconnections occur at two or four nodes.
The drop-and-continue DRI method is used for all ONS 15454 DRIs. In drop-and-continue DRI, a
primary node drops the traffic to the connected ring and routes traffic to a secondary node within the
same ring. The secondary node also routes the traffic to the connected ring; that is, the traffic is dropped
at two different interconnection nodes to eliminate single points of failure. To route circuits on DRI, you
must choose the Dual Ring Interconnect option during circuit provisioning. Dual transmit is not
supported.
Two DRI topologies can be implemented on the ONS 15454:
• A traditional DRI requires two pairs of nodes to interconnect two networks. Each pair of
user-defined primary and secondary nodes drops traffic over a pair of interconnection links to the
other network.
• An integrated DRI requires one pair of nodes to interconnect two networks. The two interconnected
nodes replace the interconnection ring.
For DRI topologies, a hold-off timer sets the amount of time before a selector switch occurs. It reduces
the likelihood of multiple switches, such as:
• Both a service selector and a path selector
• Both a line switch and a path switch of a service selector
For example, if a path protection DRI service selector switch does not restore traffic, then the path
selector switches after the hold-off time. The path protection DRI hold-off timer default is 100 ms. You
can change this setting in the Path Protection Selectors tab of the Edit Circuits window. For BLSR DRI,
if line switching does not restore traffic, then the service selector switches. The hold-off time delays the
recovery provided by the service selector. The BLSR DRI default hold-off time is 100 ms, but it can be
changed.
12.4.1 BLSR DRI
Unlike BLSR automatic protection switching (APS) protocol, BLSR-DRI is a path-level protection
protocol at the circuit level. Drop-and-continue BLSR-DRI requires a service selector in the primary
node for each circuit routing to the other ring. Service selectors monitor signal conditions from dual feed
sources and select the one that has the best signal quality. Same-side routing drops the traffic at primary
nodes set up on the same side of the connected rings, and opposite-side routing drops the traffic at
primary nodes set up on the opposite sides of the connected rings. For BLSR-DRI, primary and
secondary nodes cannot be the circuit source or destination.
Note A DRI circuit cannot be created if an intermediate node exists on the interconnecting link. However, an
intermediate node can be added on the interconnecting link after the DRI circuit is created.
DRI protection circuits act as protection channel access (PCA) circuits. In CTC, you set up DRI
protection circuits by selecting the PCA option when setting up primary and secondary nodes during DRI
circuit creation.

12-20
Cisco ONS 15454 Reference Manual, R8.5.x
78-18106-01
Chapter 12 SONET Topologies and Upgrades
12.4.1 BLSR DRI
Figure 12-18 shows ONS 15454 nodes in a traditional BLSR-DRI topology with same-side routing. In
Ring 1, Nodes 3 and 4 are the interconnect nodes, and in Ring 2, Nodes 8 and 9 are the interconnect
nodes. Duplicate signals are sent between Node 4 (Ring 1) and Node 9 (Ring 2), and between Node 3
(Ring 1) and Node 8 (Ring 2). The primary nodes (Nodes 4 and 9) are on the same side, and the
secondary nodes (Nodes 3 and 8) provide an alternative route. In Ring 1, traffic at Node 4 is dropped (to
Node 9) and continued (to Node 3). Similarly, at Node 9, traffic is dropped (to Node 4) and continued
(to Node 8).
Figure 12-18 ONS 15454 Traditional BLSR Dual-Ring Interconnect (Same-Side Routing)
Service Selector
Secondary Path
Primary Path, Drop and Continue to Bridge
Drop and Continue
115235
BLSR
Ring 1
Primary
Node
Secondary
Node
Node 5
Node 4 Node 3
Node 9 Node 8
Node 1
Node 2
BLSR
Ring 2
Primary
Node
Secondary
Node
Node 10
Node 6
Node 7

12-21
Cisco ONS 15454 Reference Manual, R8.5.x
78-18106-01
Chapter 12 SONET Topologies and Upgrades
12.4.1 BLSR DRI
Figure 12-19 shows ONS 15454 nodes in a traditional BLSR-DRI topology with opposite-side routing.
In Ring 1, Nodes 3 and 4 are the interconnect nodes, and in Ring 2, Nodes 8 and 9 are the interconnect
nodes. Duplicate signals are sent from Node 4 (Ring 1) to Node 8 (Ring 2), and between Node 3 (Ring
1) and Node 9 (Ring 2). In Ring 1, traffic at Node 4 is dropped (to Node 9) and continued (to Node 3).
Similarly, at Node 8, traffic is dropped (to Node 3) and continued (to Node 8).
Figure 12-19 ONS 15454 Traditional BLSR Dual-Ring Interconnect (Opposite-Side Routing)
Figure 12-20 shows ONS 15454s in an integrated BLSR-DRI topology. The same drop-and-continue
traffic routing occurs at two nodes, rather than four. This is achieved by installing an additional OC-N
trunk at the two interconnect nodes. Nodes 3 and 8 are the interconnect nodes.
Service Selector
Secondary Path
Primary Path, Drop and Continue to Bridge
Drop and Continue
115234
BLSR
Ring 1
Primary
Node
Secondary
Node
Node 5
Node 4 Node 3
Node 9 Node 8
Node 1
Node 2
BLSR
Ring 2
Secondary
Node
Primary
Node
Node 10
Node 6
Node 7

12-22
Cisco ONS 15454 Reference Manual, R8.5.x
78-18106-01
Chapter 12 SONET Topologies and Upgrades
12.4.1 BLSR DRI
Figure 12-20 ONS 15454 Integrated BLSR Dual-Ring Interconnect
Figure 12-21 shows an example of an integrated BLSR DRI on the Edit Circuits window.
Service Selector
Secondary Path (protection)
Primary Path (working)
115236
BLSR 1
Primary
Secondary
Secondary
Primary
BLSR 2
Node 8
Node 3
Node 1 Node 2
Node 6Node 7
Node 5
Node 4

12-23
Cisco ONS 15454 Reference Manual, R8.5.x
78-18106-01
Chapter 12 SONET Topologies and Upgrades
12.4.2 Path Protection DRI
Figure 12-21 Integrated BLSR DRI on the Edit Circuits Window
12.4.2 Path Protection DRI
Figure 12-22 shows ONS 15454 nodes in a traditional drop-and-continue path protection DRI topology.
In Ring 1, Nodes 4 and 5 are the interconnect nodes, and in Ring 2, Nodes 6 and 7 are the interconnect
nodes. Duplicate signals are sent between Node 4 (Ring 1) and Node 6 (Ring 2), and between Node 5
(Ring 1) and Node 7 (Ring 2). In Ring 1, traffic at Node 4 is dropped (to Node 6) and continued (to Node
5). Similarly, at Node 5, traffic is dropped (to Node 7) and continued (to Node 4).

12-24
Cisco ONS 15454 Reference Manual, R8.5.x
78-18106-01
Chapter 12 SONET Topologies and Upgrades
12.4.2 Path Protection DRI
Figure 12-22 ONS 15454 Traditional Path Protection Dual-Ring Interconnect
Figure 12-23 shows ONS 15454 nodes in an integrated DRI topology. The same drop-and-continue
traffic routing occurs at two nodes, rather than four. This is achieved by installing an additional OC-N
trunk at the two interconnect nodes.
Path Selector
Primary Path, Primary
Return Path, Secondary
Return Path, Primary
Primary Path, Secondary
UPSR
Ring 1
Duplicate
Signals
Pass-through
Node
UPSR
Ring 2
Bridge
85761
Node 1
Node 2Node 3
Node 5Node 4
Node 7Node 6

12-25
Cisco ONS 15454 Reference Manual, R8.5.x
78-18106-01
Chapter 12 SONET Topologies and Upgrades
12.4.2 Path Protection DRI
Figure 12-23 ONS 15454 Integrated Path Protection Dual-Ring Interconnect
Path Selector
Primary Path, Primary
Return Path, Secondary
Return Path, Primary
Primary Path, Secondary
ONS 15454
Path Protection
Configuration 1
ONS 15454
Path Protection
Configuration 2
DS1/EC1/DS3/GigE
Duplicate
Signals
Pass-through
Node
DS1/EC1/DS3/GigE
Bridge
85762
Cross
Connect
Cross
Connect
ONS 15454 DRI Node 1 of 2
supporting two-rings with
integrated STS-1 and
VT1.5 grooming

12-26
Cisco ONS 15454 Reference Manual, R8.5.x
78-18106-01
Chapter 12 SONET Topologies and Upgrades
12.4.3 Path Protection/BLSR DRI Handoff Configurations
12.4.3 Path Protection/BLSR DRI Handoff Configurations
Path protection configurations and BLSRs can also be interconnected. In BLSR/path protectionDRI
handoff configurations, primary and secondary nodes can be the circuit source or destination, which is
useful when non-DCC optical interconnecting links are present. Figure 12-24 shows an example of a
path protection to BLSR traditional DRI handoff.
Figure 12-24 ONS 15454 Path Protection to BLSR Traditional DRI Handoff
Figure 12-25 shows an example of a path protection to BLSR integrated DRI handoff.
Path Selector
Secondary Path (protection)
Primary Path (working)
Bridge
115273
Path Protection Configuration
BLSR
Node 1
Node 5 Node 2
Node 10
Node 6 Node 7
Node 4 Node 3
Node 8
Node 9

12-27
Cisco ONS 15454 Reference Manual, R8.5.x
78-18106-01
Chapter 12 SONET Topologies and Upgrades
12.4.3 Path Protection/BLSR DRI Handoff Configurations
Figure 12-25 ONS 15454 Path Protection to BLSR Integrated DRI Handoff
Figure 12-26 shows a path protection to BLSR integrated DRI handoff on the Edit Circuits window.
Path Selector
Bridge
115272
Path Protection Configuration
BLSR
Node 4 Node 3
Node 1
Node 5 Node 2
Node 8 Node 6
Node 7

12-28
Cisco ONS 15454 Reference Manual, R8.5.x
78-18106-01
Chapter 12 SONET Topologies and Upgrades
12.5 Comparison of the Protection Schemes
Figure 12-26 Path Protection to BLSR Integrated DRI Handoff on the Detailed Circuit Map
12.5 Comparison of the Protection Schemes
Table 12-4 shows a comparison of the different protection schemes using OC-48 as an example.
Table 12-4 Comparison of the Protection Schemes
Topology
Ring
Capacity
Protected
Bandwidth
Between
Any Two
Nodes
Protection
Channel
Access
Dual
Failure Number of Cards
Path Protection 48 - PT STS 1-48 Not
supported
Not
supported
2 x N
Two-Fiber BLSR 24 x N1 -
PT2
STS 1-24 STS 25-48 Not
supported
2 x N
Four-Fiber BLSR 48 x N - PT STS 1-48
(Fiber 1)
STS 1-48
(Fiber 2)
Supported 4 x N
Two-Fiber BLSR DRI 24 x N - PT STS 1-24 STS 25-48 Supported (2 x N) + 4
Path Protection DRI 48 - PT STS 1-48 Not
supported
Supported (2 x N) + 4
1. N equals the number of ONS 15454 nodes configured as BLSR nodes.
2. PT equals the number of STS-1 circuits passed through ONS 15454 nodes in the ring (capacity can vary depending on the
traffic pattern).

12-29
Cisco ONS 15454 Reference Manual, R8.5.x
78-18106-01
Chapter 12 SONET Topologies and Upgrades
12.6 Subtending Rings
12.6 Subtending Rings
The ONS 15454 supports up to 84 SONET SDCCs or 28 SONET LDCCs with TCC2/TCC2P cards. See
Table 12-1 on page 12-2 for ring, SDCC, and LDCC information.
Subtending rings reduce the number of nodes and cards required, and reduce external shelf-to-shelf
cabling. Figure 12-27 shows an ONS 15454 with multiple subtending rings.
Figure 12-27 ONS 15454 with Multiple Subtending Rings
Figure 12-28 shows a path protection configuration subtending from a BLSR. In this example, Node 3
is the only node serving both the BLSR and the path protection configuration. OC-N cards in Slots 5 and
12 serve the BLSR, and OC-N cards in Slots 6 and 13 serve the path protection configuration.
Path
Protected
Nodes
BLSR
BLSR
55302

12-30
Cisco ONS 15454 Reference Manual, R8.5.x
78-18106-01
Chapter 12 SONET Topologies and Upgrades
12.6 Subtending Rings
Figure 12-28 Path Protection Subtending from a BLSR
The ONS 15454 can support two BLSRs on the same node. This allows you to deploy an ONS 15454 in
applications requiring SONET Digital Cross-connect Systems (DCSs) or multiple SONET add/drop
multiplexers (ADMs).
Figure 12-29 shows two BLSRs shared by one ONS 15454. Ring 1 runs on Nodes 1, 2, 3, and 4. Ring 2
runs on Nodes 4, 5, 6, and 7. Two BLSR rings, Ring 1 and Ring 2, are provisioned on Node 4. Ring 1
uses cards in Slots 5 and 12, and Ring 2 uses cards in Slots 6 and 13.
Note Nodes in different BLSRs can have the same, or different node IDs.
Figure 12-29 BLSR Subtending from a BLSR
Node 3
Node 1
Node 2
BLSR
Node 4
55303
Slot 13
Slot 12
Slot 12
Slot 12
Slot 13
Slot 6 Slot 5
Slot 5
Slot 5
Slot 6
55298
Node 5
Slot 6
West
East
Slot 13
Node 7
Slot 13
East
Slot 6
West
Slot 6
West
Slot 13
East
Node 6
Node 1
Slot 5
West
Slot 5
West
Slot 12
East
Slot 12
East
Node 3
Slot 12
East
Slot 5
West
Node 2
Slot 5
West
Slot 12
East
Slot 13
East
Slot 6
West
Node 4
BLSR
Ring 1
BLSR
Ring 2

12-31
Cisco ONS 15454 Reference Manual, R8.5.x
78-18106-01
Chapter 12 SONET Topologies and Upgrades
12.7 Linear ADM Configurations
After subtending two BLSRs, you can route circuits from nodes in one ring to nodes in the second ring.
For example, in Figure 12-29 you can route a circuit from Node 1 to Node 7. The circuit would normally
travel from Node 1 to Node 4 to Node 7. If fiber breaks occur, for example between Nodes 1 and 4 and
Nodes 4 and 7, traffic is rerouted around each ring: in this example, Nodes 2 and 3 in Ring 1 and Nodes 5
and 6 in Ring 2.
12.7 Linear ADM Configurations
You can configure ONS 15454s as a line of add/drop multiplexers (ADMs) by configuring one set of
OC-N cards as the working path and a second set as the protect path. Unlike rings, point-to-point ADMs
(two-node configurations) and linear ADMs (three-node configurations) require that the OC-N cards at
each node be in 1+1 protection to ensure that a break to the working line is automatically routed to the
protect line.
Figure 12-30 shows three ONS 15454 nodes in a linear ADM configuration. Working traffic flows from
Slot 5/Node 1 to Slot 5/Node 2, and from Slot 12/Node 2 to Slot 12/Node 3. You create the protect path
by placing Slot 6 in 1+1 protection with Slot 5 at Nodes 1 and 2, and Slot 12 in 1+1 protection with
Slot 13 at Nodes 2 and 3.
Figure 12-30 Linear (Point-to-Point) ADM Configuration
12.8 Path-Protected Mesh Networks
In addition to single BLSRs, path protection configurations, and ADMs, you can extend ONS 15454
traffic protection by creating path-protected mesh networks (PPMNs). PPMNs include multiple
ONS 15454 SONET topologies and extend the protection provided by a single path protection to the
meshed architecture of several interconnecting rings. In a PPMN, circuits travel diverse paths through a
network of single or multiple meshed rings. When you create circuits, you can have CTC automatically
route circuits across the PPMN, or you can manually route them. You can also choose levels of circuit
protection. For example, if you choose full protection, CTC creates an alternate route for the circuit in
addition to the main route. The second route follows a unique path through the network between the
source and destination and sets up a second set of cross-connections.
For example, in Figure 12-31 a circuit is created from Node 3 to Node 9. CTC determines that the
shortest route between the two nodes passes through Node 8 and Node 7, shown by the dotted line, and
automatically creates cross-connections at Nodes 3, 8, 7, and 9 to provide the primary circuit path.
If full protection is selected, CTC creates a second unique route between Nodes 3 and 9 which, in this
example, passes through Nodes 2, 1, and 11. Cross-connections are automatically created at Nodes 3, 2,
1, 11, and 9, shown by the dashed line. If a failure occurs on the primary path, traffic switches to the
second circuit path. In this example, Node 9 switches from the traffic coming in from Node 7 to the
traffic coming in from Node 11 and service resumes. The switch occurs within 50 ms.
Node 1
Node 3
Node 2
Slot 5 to Slot 5
Slot 6 to Slot 6
Slot 12 to Slot 12
Slot 13 to Slot 13
Working Path
Protect Path
34284

12-32
Cisco ONS 15454 Reference Manual, R8.5.x
78-18106-01
Chapter 12 SONET Topologies and Upgrades
12.8 Path-Protected Mesh Networks
Figure 12-31 Path-Protected Mesh Network
PPMN also allows spans with different SONET speeds to be mixed together in “virtual rings.”
Figure 12-32 shows Nodes 1, 2, 3, and 4 in a standard OC-48 ring. Nodes 5, 6, 7, and 8 link to the
backbone ring through OC-12 fiber. The “virtual ring” formed by Nodes 5, 6, 7, and 8 uses both OC-48
and OC-12 cards.
= Primary path
= Secondary path
Working traffic
Protect traffic
Source
Node
Destination
Node
32136
Node 1
Node 11
Node 2
Node 4
Node 5
Node 6
Node 7
Node 8Node 10
Node 9
Node 3

12-33
Cisco ONS 15454 Reference Manual, R8.5.x
78-18106-01
Chapter 12 SONET Topologies and Upgrades
12.9 Four-Shelf Node Configurations
Figure 12-32 PPMN Virtual Ring
12.9 Four-Shelf Node Configurations
You can link multiple ONS 15454s using their OC-N cards (that is, create a fiber-optic bus) to
accommodate more access traffic than a single ONS 15454 can support. Refer to the Cisco ONS 15454
Procedure Guide. For example, to drop more than 112 DS-1s or 96 DS-3s (the maximum that can be
aggregated in a single node), you can link the nodes but not merge multiple nodes into a single
ONS 15454. You can link nodes with OC-12 or OC-48 fiber spans as you would link any other two
network nodes. The nodes can be grouped in one facility to aggregate more local traffic.
Figure 12-33 on page 12-34 shows a four-shelf node setup. Each shelf assembly is recognized as a
separate node in the ONS 15454 software interface and traffic is mapped using CTC cross-connect
options. In Figure 12-33, each node uses redundant fiber-optic cards. Node 1 uses redundant OC-N
transport and OC-N bus (connecting) cards for a total of four cards, with eight free slots remaining.
Nodes 2 and 3 each use two redundant OC-N bus cards for a total of four cards, with eight free slots
remaining. Node 4 uses redundant OC-12 bus cards for a total of two cards, with ten free slots remaining.
The four-shelf node example presented here is one of many ways to set up a multiple-node configuration.
OC-48 OC-12OC-12
32137
ONS 15454
Node 5
ONS 15454
Node 1
ONS 15454
Node 6
ONS 15454
Node 2
ONS 15454
Node 4
ONS 15454
Node 8
ONS 15454
Node 3
ONS 15454
Node 7

12-34
Cisco ONS 15454 Reference Manual, R8.5.x
78-18106-01
Chapter 12 SONET Topologies and Upgrades
12.10 STS around the Ring
Figure 12-33 Four-Shelf Node Configuration
12.10 STS around the Ring
You can provision STS circuits with a source endpoint and a destination endpoint on the same node, and
route the traffic around a ring. The circuit source and destination can be on the same card, but you must
use two different ports on the card, see Figure 12-34 on page 12-35.
Manual routing is required for STS around the ring circuits amd “Route Automatically” must be
unchecked in the CTC circuit provisioning pane. STS around ring circuits created using Transaction
Language 1 (TL1) are discovered by CTC and the status “COMPLETE” is displayed. STS around the
ring supports circuit sizes; STS-1, 3c, 6c, 9c, 12c, 24c, 36c, 48c, and 192cs. Both unidirectional and
bidirectional circuits are supported, and STS around the ring circuits are CCAT only, VCAT is not
supported. STS around ring circuits are linear circuits.
Redundant
OC-N Bus
OC-N Feed
Redundant
OC-N Bus
Redundant
OC-N Bus
Up to 72 DS-3s, 84 DS-1s
Up to 72 DS-3s, 84 DS-1s
ONS 15454, Node 1
ONS 15454, Node 2
ONS 15454, Node 3
ONS 15454, Node 4
Redundant
Up to 72 DS-3s, 84 DS-1s
Up to 96 DS-3s, 112 DS-1s
32097

12-35
Cisco ONS 15454 Reference Manual, R8.5.x
78-18106-01
Chapter 12 SONET Topologies and Upgrades
12.11 OC-N Speed Upgrades
Figure 12-34 STS Around the Ring
12.11 OC-N Speed Upgrades
A span is the optical fiber connection between two ONS 15454 nodes. In a span (optical speed) upgrade,
the transmission rate of a span is upgraded from a lower to a higher OC-N signal but all other span
configuration attributes remain unchanged. With multiple nodes, a span upgrade is a coordinated series
of upgrades on all nodes in the ring or protection group. You can perform in-service span upgrades for
the following ONS 15454 cards:
• Single-port OC-12 to OC-48
• Single-port OC-12 to OC-192
• Single-port OC-12 to four-port OC-12
• Single-port OC-12 to MRC-12
• Four-port OC-12 to MRC-2.5G-4
• OC-48 to OC-192
• MRC-12 to OC-192 or OC192-XFP
• MRC-2.5G-4 to OC-192 or OC192-XFP
• OC-48 to OC192SR1/STM64IO Short Reach or OC192/STM64 Any Reach
Note Only Software Release 8.5.3 or higher supports span upgrades on MRC-12 and MRC-2.5G-4
cards to OC-192 or OC192-XFP. To perform this span upgrade the card’s SFP must be in PPM
Slot 1 only.
You can also perform in-service card upgrades for the following ONS 15454 cards:
• Four-port OC-3 to eight-port OC-3
ONS 15454
Node 2
ONS 15454
Node 3
ONS 15454
Node 4
ONS 15454
Node 1
Source
Drop
240644

12-36
Cisco ONS 15454 Reference Manual, R8.5.x
78-18106-01
Chapter 12 SONET Topologies and Upgrades
12.11 OC-N Speed Upgrades
• Four-port OC-3 to MRC-2.5G-4
• Single-port OC-12 to four-port OC-12
• Single-port OC-12 to OC-48
• Single-port OC-12 to OC-192
• Single-port OC-12 to MRC-12
• Single-port OC-12 to MRC-2.5G-4
• OC-48 to MRC-12
• OC-192 to OC192-XFP
• OC-48 to OC192SR1/STM64IO Short Reach or OC192/STM64 Any Reach
Table 12-5 lists permitted upgrades for Slots 5, 6, 12, and 13 (high-speed slots).
Table 12-6 lists permitted upgrades for Slots 1 through 4 and 14 through 17 (low-speed slots).
Table 12-5 Slot 5, 6, 12, and 13 Upgrade Options
Cards
Four-port
OC-3
Eight-port
OC-3
One-port
OC-12
Four-port
OC-12 OC-48 OC-192 MRC-12 MRC-2.5G-4
Four-port
OC-3
—Not
supported
Not
supported
Not
supported
Not
supported
Not
supported
Not
supported
Supported
Eight-port
OC-31
1. The eight-port OC-3 is not supported in Slots 5, 6, 12, and 13.
Not
supported
—Not
supported
Not
supported
Not
supported
Not
supported
Not
supported
Not
supported
One-port
OC-12
Not
supported
Not
supported
—Not
supported
Supported Supported Supported Not
supported
Four-port
OC-122
2. The four-port OC-12 is not supported in Slots 5, 6, 12, and 13.
Not
supported
Not
supported
Not
supported
—Not
supported
Not
supported
Not
supported
Supported
OC-48 Not
supported
Not
supported
Supported Not
supported
— Supported Supported Supported
OC-192 Not
supported
Not
supported
Supported Not
supported
Supported — Supported3
3. Only for Software Release 8.5.3 or higher.
Supported3
MRC-12 Not
supported
Not
supported
Supported Not
supported
Supported Supported3—Not
supported
MRC-2.5G-4 Supported Not
supported
Not
supported
Supported Supported Supported3Not
supported
—

12-37
Cisco ONS 15454 Reference Manual, R8.5.x
78-18106-01
Chapter 12 SONET Topologies and Upgrades
12.11 OC-N Speed Upgrades
Note Replacing cards that are the same speed are not considered span upgrades. For example replacing a
four-port OC-3 with an eight-port OC-3 card or replacing a single-port OC-12 with a four-port OC-12
card.
To perform a span upgrade, the higher-rate OC-N card must replace the lower-rate card in the same slot.
If the upgrade is conducted on spans residing in a BLSR, all spans in the ring must be upgraded. The
protection configuration of the original lower-rate OC-N card (two-fiber BLSR, four-fiber BLSR, path
protection, and 1+1) is retained for the higher-rate OC-N card.
To perform a span upgrade on either the OC192-XFP or MRC-12 card with an SFP/XFP (known as
pluggable port modules, PPMs, in CTC), the higher-rate PPM must replace the lower-rate PPM in the
same slot. If you are using a multi-rate PPM, you do not need to physically replace the PPM but can
provision the PPM for a different line rate. All spans in the network must be upgraded. The 1+1
protection configuration of the original lower-rate PPM is retained for the higher-rate PPM.
When performing span upgrades on a large number of nodes, we recommend that you upgrade all spans
in a ring consecutively and in the same maintenance window. Until all spans are upgraded, mismatched
card types or PPM types are present.
We recommend using the Span Upgrade Wizard to perform span upgrades. Although you can also use
the manual span upgrade procedures, the manual procedures are mainly provided as error recovery for
the wizard. The Span Upgrade Wizard and the Manual Span Upgrade procedures require at least two
technicians (one at each end of the span) who can communicate with each other during the upgrade.
Upgrading a span is non-service affecting and causes no more than three switches, each of which is less
than 50 ms in duration.
Table 12-6 Upgrade Options for Slots 1 through 4 and 14 through 17
Cards
Four-port
OC-3
Eight-port
OC-3
One-port
OC-12
Four-port
OC-12 OC-48 OC-192 MRC-2.5G-4 MRC-12
Four-port OC-3 — Supported Not
supported
Not
supported
Not
supported
— Supported Not
supported
Eight-port OC-3 Supported — Not
supported
Not
supported
Not
supported
—Not
supported
Not
supported
One-port OC-12 Not
supported
Not
supported
— Supported Supported — Not
Supported
Supported
Four-port OC-12 Not
supported
Not
supported
Supported — Not
supported
— Supported Not
supported
OC-48 Not
supported
Not
supported
Supported Not
supported
— — Supported Supported
OC-1921
1. The OC-192 is not supported on Slots 1 through 4 and 14 through 17.
———————Not
supported
MRC-2.5G-4 Supported Not
supported
Not
Supported
Supported Supported — — Not
supported
MRC-12 Not
supported
Not
supported
Supported Not
supported
Supported — Not
supported
—

12-38
Cisco ONS 15454 Reference Manual, R8.5.x
78-18106-01
Chapter 12 SONET Topologies and Upgrades
12.11.1 Span Upgrade Wizard
Note Span upgrades do not upgrade SONET topologies (for example, a 1+1 group to a two-fiber BLSR). Refer
to the Cisco ONS 15454 Procedure Guide for topology upgrade procedures.
12.11.1 Span Upgrade Wizard
The Span Upgrade Wizard automates all steps in the manual span upgrade procedure (BLSR, path
protection, and 1+1). The wizard can upgrade both lines on one side of a four-fiber BLSR or both lines
of a 1+1 group; the wizard upgrades path protection configurations and two-fiber BLSRs one line at a
time. The Span Upgrade Wizard requires that all working spans have DCC enabled.
The Span Upgrade Wizard provides no way to back out of an upgrade. In the case of an error, you must
exit the wizard and initiate the manual procedure to either continue with the upgrade or back out of it.
To continue with the manual procedure, examine the standing conditions and alarms to identify the stage
in which the wizard failure occurred.
12.11.2 Manual Span Upgrades
Manual span upgrades are mainly provided as error recovery for the Span Upgrade Wizard, but they can
be used to perform span upgrades. Downgrading can be performed to back out of a span upgrade. The
procedure for downgrading is the same as upgrading except that you choose a lower-rate card type. You
cannot downgrade if circuits exist on the STSs that will be removed (the higher STSs).
Procedures for manual span upgrades can be found in the “Upgrade Cards and Spans” chapter in the
Cisco ONS 15454 Procedure Guide. Five manual span upgrade options are available:
• Upgrade on a two-fiber BLSR
• Upgrade on a four-fiber BLSR
• Upgrade on a path protection configuration
• Upgrade on a 1+1 protection group
• Upgrade on an unprotected span
12.12 In-Service Topology Upgrades
Topology upgrades can be performed in-service to convert a live network to a different topology. An
in-service topology upgrade is potentially service-affecting, and generally allows a traffic hit of 50 ms
or less. Traffic might not be protected during the upgrade. The following in-service topology upgrades
are supported:
• Unprotected point-to-point or linear ADM to path protection
• Point-to-point or linear ADM to two-fiber BLSR
• Path protection to two-fiber BLSR
• Two-fiber to four-fiber BLSR
• Node addition or removal from an existing topology
You can perform in-service topology upgrades irrespective of the service state of the involved
cross-connects or circuits; however, a circuit must have a DISCOVERED status.

12-39
Cisco ONS 15454 Reference Manual, R8.5.x
78-18106-01
Chapter 12 SONET Topologies and Upgrades
12.12.1 Unprotected Point-to-Point or Linear ADM to Path Protection
Circuit types supported for in-service topology upgrades are:
• STS, VT, and VT tunnels
• Virtual concatenated circuits (VCAT)
• Unidirectional and bidirectional
• Automatically routed and manually routed
• CTC-created and TL1-created
• Ethernet (unstitched)
• Multiple source and destination (both sources should be on one node and both drops on one node)
You cannot upgrade stitched Ethernet circuits during topology conversions. For in-service topology
upgrade procedures, refer to the “Convert Network Configurations” chapter in the Cisco ONS 15454
Procedure Guide. For procedures to add or remove a node, refer to the “Add and Remove Nodes” chapter
of the Cisco ONS 15454 Procedure Guide.
Note A database restore on all nodes in a topology returns converted circuits to their original topology.
Note Open-ended path protection and DRI configurations do not support in-service topology upgrades.
12.12.1 Unprotected Point-to-Point or Linear ADM to Path Protection
CTC provides a topology conversion wizard for converting an unprotected point-to-point or linear ADM
topology to path protection. This conversion occurs at the circuit level. CTC calculates the additional
path protection circuit route automatically or you can do it manually. When routing the path protection
circuit, you can provision the USPR as go-and-return or unidirectional.
When performing an in-service topology upgrade on a configuration with VCAT circuits, CTC allows
you to select member circuits to upgrade individually. When upgrading VT tunnels, CTC does not
convert the VT tunnel to path protection, but instead creates a secondary tunnel for the alternate path.
The result is two unprotected VT tunnels using alternate paths.
To convert from point-to-point or linear ADM to a path protection, the topology requires an additional
circuit route to complete the ring. When the route is established, CTC creates circuit connections on any
intermediate nodes and modifies existing circuit connections on the original circuit path. The number
and position of network spans in the topology remains unchanged during and after the conversion.
Figure 12-35 shows an unprotected point-to-point ADM configuration converted to a path protection. An
additional circuit routes through Node 3 to complete the path protection.

12-40
Cisco ONS 15454 Reference Manual, R8.5.x
78-18106-01
Chapter 12 SONET Topologies and Upgrades
12.12.2 Point-to-Point or Linear ADM to Two-Fiber BLSR
Figure 12-35 Unprotected Point-to-Point ADM to Path Protection Conversion
12.12.2 Point-to-Point or Linear ADM to Two-Fiber BLSR
A 1+1 point-to-point or linear ADM to a two-fiber BLSR conversion is manual. You must remove the
protect fibers from all nodes in the linear ADM and route them from the end node to the protect port on
the other end node. In addition, you must delete the circuit paths that are located in the bandwidth that
will become the protection portion of the two-fiber BLSR (for example, circuits in STS 25 or higher on
an OC-48 BLSR) and recreate them in the appropriate bandwidth. Finally, you must provision the nodes
as BLSR nodes.
To complete a conversion from an unprotected point-to-point or linear ADM to a two-fiber BLSR, use
the CTC Convert Unprotected/Path Protection to BLSR wizard from the Tools > Topology Upgrade
menu.
12.12.3 Path Protection to Two-Fiber BLSR
CTC provides a topology conversion wizard to convert a path protection to a two-fiber BLSR. An
upgrade from a path protection to a two-fiber BLSR changes path protection to line protection. A path
protection can have a maximum of 16 nodes before conversion. Circuits paths must occupy the same time
slots around the ring. Only the primary path through the path protection is needed; the topology
conversion wizard removes the alternate path protection path during the conversion. Because circuit
paths can begin and end outside of the topology, the conversion might create line-protected segments
within path protection paths of circuits outside the scope of the ring. The physical arrangement of the
ring nodes and spans remains the same after the conversion.
OC-48 OC-12
37
ONS 15454
Node 1
ONS 15454
Node 4
ONS 15454
Node 8

12-41
Cisco ONS 15454 Reference Manual, R8.5.x
78-18106-01
Chapter 12 SONET Topologies and Upgrades
12.12.4 Two-Fiber BLSR to Four-Fiber BLSR
12.12.4 Two-Fiber BLSR to Four-Fiber BLSR
CTC provides a wizard to convert two-fiber OC-48 or OC-192 BLSRs to four-fiber BLSRs. To convert
the BLSR, you must install two OC-48 or OC-192 cards at each two-fiber BLSR node, then log into CTC
and convert each node from two-fiber to four-fiber. The fibers that were divided into working and protect
bandwidths for the two-fiber BLSR are now fully allocated for working BLSR traffic.
12.12.5 Add or Remove a Node from a Topology
You can add or remove a node from a linear ADM, BLSR, or path protection configuration. Adding or
removing nodes from BLSRs is potentially service affecting; however, adding and removing nodes from
an existing 1+1 linear ADM or path protection configuration does not disrupt traffic. CTC provides a
wizard for adding a node to a point-to-point or 1+1 linear ADM. This wizard is used when adding a node
between two other nodes.

12-42
Cisco ONS 15454 Reference Manual, R8.5.x
78-18106-01
Chapter 12 SONET Topologies and Upgrades
12.12.5 Add or Remove a Node from a Topology

CHAPTER
13-1
Cisco ONS 15454 Reference Manual, R8.5.x
78-18106-01
13
Management Network Connectivity
This chapter provides an overview of ONS 15454 data communications network (DCN) connectivity.
Cisco Optical Networking System (ONS) network communication is based on IP, including
communication between Cisco Transport Controller (CTC) computers and ONS 15454 nodes, and
communication among networked ONS 15454 nodes. The chapter provides scenarios showing Cisco
ONS 15454 nodes in common IP network configurations as well as information about provisionable
patchcords, the IP routing table, external firewalls, and open gateway network element (GNE) networks.
Although ONS 15454 DCN communication is based on IP, ONS 15454 nodes can be networked to
equipment that is based on the Open System Interconnection (OSI) protocol suites. This chapter also
describes the ONS 15454 OSI implementation and provides scenarios that show how the ONS 15454 can
be networked within a mixed IP and OSI environment.
Note This chapter does not provide a comprehensive explanation of IP networking concepts and procedures,
nor does it provide IP addressing examples to meet all networked scenarios. For ONS 15454 networking
setup instructions, refer to the “Turn Up a Node” chapter of the Cisco ONS 15454 Procedure Guide.
Chapter topics include:
• 13.1 IP Networking Overview, page 13-1
• 13.2 IP Addressing Scenarios, page 13-2
• 13.3 Routing Table, page 13-24
• 13.4 External Firewalls, page 13-25
• 13.5 Open GNE, page 13-27
• 13.6 TCP/IP and OSI Networking, page 13-29
• 13.7 IPv6 Network Compatibility, page 13-62
• 13.8 FTP Support for ENE Database Backup, page 13-62
Note To connect ONS 15454s to an IP network, you must work with a LAN administrator or other individual
at your site who has IP networking training and experience.
13.1 IP Networking Overview
ONS 15454s can be connected in many different ways within an IP environment:

13-2
Cisco ONS 15454 Reference Manual, R8.5.x
78-18106-01
Chapter 13 Management Network Connectivity
13.2 IP Addressing Scenarios
• They can be connected to LANs through direct connections or a router.
• IP subnetting can create multiple logical ONS 15454 networks within a single Class A, B, or C IP
network. If you do not subnet, you will only be able to use one network from your Class A, B, or C
network.
• Different IP functions and protocols can be used to achieve specific network goals. For example,
Proxy Address Resolution Protocol (ARP) enables one LAN-connected ONS 15454 to serve as a
gateway for ONS 15454s that are not connected to the LAN.
• Static routes can be created to enable connections among multiple CTC sessions with ONS 15454s
that reside on the same subnet.
• ONS 15454s can be connected to Open Shortest Path First (OSPF) networks so that ONS 15454
network information is automatically communicated across multiple LANs and WANs.
• The ONS 15454 SOCKS (network proxy protocol) proxy server can control the visibility and
accessibility between CTC computers and ONS 15454 element nodes.
13.2 IP Addressing Scenarios
ONS 15454 IP addressing generally has eight common scenarios or configurations. Use the scenarios as
building blocks for more complex network configurations. Table 13-1 provides a general list of items to
check when setting up ONS 15454 nodes in IP networks.
The TCC2P card secure mode option allows two IP addresses to be provisioned for the node: one for the
backplane LAN port and one for the TCC2P LAN (TCP/IP) port. Secure mode IP addressing examples
are provided in the “13.2.9 IP Scenario 9: IP Addressing with Secure Mode Enabled” section on
page 13-20. IP addresses shown in the other scenarios assume that secure mode is not enabled. If secure
mode is enabled, the IP addresses shown in the examples apply to the backplane LAN port. See the
“13.2.9 IP Scenario 9: IP Addressing with Secure Mode Enabled” section on page 13-20 for information
about secure mode, repeater (single IP address) mode, and configuration locks.
Table 13-1 General ONS 15454 IP Troubleshooting Checklist
Item What to Check
Link integrity Verify that link integrity exists between:
• CTC computer and network hub/switch
• ONS 15454s (backplane wire-wrap pins or RJ-45 port) and network
hub/switch
• Router ports and hub/switch ports
ONS 15454
hub/switch ports
If connectivity problems occur, set the hub or switch port that is connected to
the ONS 15454 to 10 Mbps half-duplex.
Ping Ping the node to test connections between computers and ONS 15454s.
IP addresses/subnet
masks
Verify that ONS 15454 IP addresses and subnet masks are set up correctly.
Optical connectivity Verify that ONS 15454 optical trunk (span) ports are in service and that a DCC
is enabled on each trunk port.

13-3
Cisco ONS 15454 Reference Manual, R8.5.x
78-18106-01
Chapter 13 Management Network Connectivity
13.2.1 IP Scenario 1: CTC and ONS 15454s on Same Subnet
13.2.1 IP Scenario 1: CTC and ONS 15454s on Same Subnet
IP Scenario 1 shows a basic ONS 15454 LAN configuration (Figure 13-1). The ONS 15454s and CTC
computer reside on the same subnet. All ONS 15454s connect to LAN A, and all ONS 15454s have DCC
connections.
Figure 13-1 IP Scenario 1: CTC and ONS 15454s on Same Subnet
13.2.2 IP Scenario 2: CTC and ONS 15454 Nodes Connected to a Router
In IP Scenario 2 the CTC computer resides on a subnet (192.168.1.0) and attaches to LAN A
(Figure 13-2). The ONS 15454s reside on a different subnet (192.168.2.0) and attach to LAN B. A router
connects LAN A to LAN B. The IP address of router interface A is set to LAN A (192.168.1.1), and the
IP address of router interface B is set to LAN B (192.168.2.1).
On the CTC computer, the default gateway is set to router interface A. If the LAN uses Dynamic Host
Configuration Protocol (DHCP), the default gateway and IP address are assigned automatically. In the
Figure 13-2 example, a DHCP server is not available.
CTC Workstation
IP Address 192.168.1.100
Subnet Mask 255.255.255.0
Default Gateway = N/A
Host Routes = N/A
ONS 15454 #1
IP Address 192.168.1.10
Subnet Mask 255.255.255.0
Default Router = N/A
Static Routes = N/A
ONS 15454 #2
IP Address 192.168.1.20
Subnet Mask 255.255.255.0
Default Router = N/A
Static Routes = N/A
ONS 15454 #3
IP Address 192.168.1.30
Subnet Mask 255.255.255.0
Default Router = N/A
Static Routes = N/A
LAN A
SONET RING
33157

13-4
Cisco ONS 15454 Reference Manual, R8.5.x
78-18106-01
Chapter 13 Management Network Connectivity
13.2.3 IP Scenario 3: Using Proxy ARP to Enable an ONS 15454 Gateway
Figure 13-2 IP Scenario 2: CTC and ONS 15454 Nodes Connected to a Router
13.2.3 IP Scenario 3: Using Proxy ARP to Enable an ONS 15454 Gateway
ARP matches higher-level IP addresses to the physical addresses of the destination host. It uses a lookup
table (called ARP cache) to perform the translation. When the address is not found in the ARP cache, a
broadcast is sent out on the network with a special format called the ARP request. If one of the machines
on the network recognizes its own IP address in the request, it sends an ARP reply back to the requesting
host. The reply contains the physical hardware address of the receiving host. The requesting host stores
this address in its ARP cache so that all subsequent datagrams (packets) to this destination IP address
can be translated to a physical address.
Proxy ARP enables one LAN-connected ONS 15454 to respond to the ARP request for ONS 15454s not
connected to the LAN. (ONS 15454 proxy ARP requires no user configuration.) For this to occur, the
DCC-connected ONS 15454s must reside on the same subnet. When a LAN device sends an ARP request
to an ONS 15454 that is not connected to the LAN, the gateway ONS 15454 returns its MAC address to
the LAN device. The LAN device then sends the datagram for the remote ONS 15454 to the MAC
address of the proxy ONS 15454. The proxy ONS 15454 uses its routing table to forward the datagram
to the non-LAN ONS 15454.
CTC Workstation
IP Address 192.168.1.100
Subnet Mask 255.255.255.0
Default Gateway = 192.168.1.1
Host Routes = N/A
Router
IP Address of interface “A” to LAN “A” 192.168.1.1
IP Address of interface “B” to LAN “B” 192.168.2.1
Subnet Mask 255.255.255.0
Default Router = N/A
Host Routes = N/A
ONS 15454 #1
IP Address 192.168.2.10
Subnet Mask 255.255.255.0
Default Router = 192.168.2.1
Static Routes = N/A
ONS 15454 #2
IP Address 192.168.2.20
Subnet Mask 255.255.255.0
Default Router = 192.168.2.1
Static Routes = N/A
ONS 15454 #3
IP Address 192.168.2.30
Subnet Mask 255.255.255.0
Default Router = 192.168.2.1
Static Routes = N/A
LAN B
LAN A
Int "A"
Int "B"
SONET RING
33158

13-5
Cisco ONS 15454 Reference Manual, R8.5.x
78-18106-01
Chapter 13 Management Network Connectivity
13.2.3 IP Scenario 3: Using Proxy ARP to Enable an ONS 15454 Gateway
IP Scenario 3 is similar to IP Scenario 1, but only one ONS 15454 (1) connects to the LAN (Figure 13-3).
Two ONS 15454s (2 and 3) connect to ONS 15454 1 through the SONET DCC. Because all three
ONS 15454s are on the same subnet, proxy ARP enables ONS 15454 1 to serve as a gateway for
ONS 15454 2 and 3.
Note This scenario assumes all CTC connections are to Node 1. If you connect a laptop to either ONS 15454
2 or 3, network partitioning occurs; neither the laptop nor the CTC computer can see all nodes. If you
want laptops to connect directly to end network elements, you must create static routes (see “13.2.5 IP
Scenario 5: Using Static Routes to Connect to LANs” section on page 13-7) or enable the ONS 15454
SOCKS proxy server (see “13.2.7 IP Scenario 7: Provisioning the ONS 15454 SOCKS Proxy Server”
section on page 13-12).
Figure 13-3 IP Scenario 3: Using Proxy ARP
You can also use proxy ARP to communicate with hosts attached to the craft Ethernet ports of
DCC-connected nodes (Figure 13-4). The node with an attached host must have a static route to the host.
Static routes are propagated to all DCC peers using OSPF. The existing proxy ARP node is the gateway
for additional hosts. Each node examines its routing table for routes to hosts that are not connected to
the DCC network but are within the subnet. The existing proxy server replies to ARP requests for these
additional hosts with the node MAC address. The existence of the host route in the routing table ensures
that the IP packets addressed to the additional hosts are routed properly. Other than establishing a static
route between a node and an additional host, no provisioning is necessary. The following restrictions
apply:
• Only one node acts as the proxy ARP server for any given additional host.
• A node cannot be the proxy ARP server for a host connected to its Ethernet port.
CTC Workstation
IP Address 192.168.1.100
Subnet Mark at CTC Workstation 255.255.255.0
Default Gateway = N/A
ONS 15454 #2
IP Address 192.168.1.20
Subnet Mask 255.255.255.0
Default Router = N/A
Static Routes = N/A
ONS 15454 #1
IP Address 192.168.1.10
Subnet Mask 255.255.255.0
Default Router = N/A
Static Routes = N/A
ONS 15454 #3
IP Address 192.168.1.30
Subnet Mask 255.255.255.0
Default Router = N/A
Static Routes = N/A
LAN A
SONET RING

13-6
Cisco ONS 15454 Reference Manual, R8.5.x
78-18106-01
Chapter 13 Management Network Connectivity
13.2.4 IP Scenario 4: Default Gateway on a CTC Computer
In Figure 13-4, Node 1 announces to Node 2 and 3 that it can reach the CTC host. Similarly, Node 3
announces that it can reach the ONS 152xx. The ONS 152xx is shown as an example; any network
element (NE) can be set up as an additional host.
Figure 13-4 IP Scenario 3: Using Proxy ARP with Static Routing
13.2.4 IP Scenario 4: Default Gateway on a CTC Computer
IP Scenario 4 is similar to IP Scenario 3, but Nodes 2 and 3 reside on different subnets, 192.168.2.0 and
192.168.3.0, respectively (Figure 13-5). Node 1 and the CTC computer are on subnet 192.168.1.0. Proxy
ARP is not used because the network includes different subnets. For the CTC computer to communicate
with Nodes 2 and 3, Node 1 is entered as the default gateway on the CTC computer.
CTC Workstation
IP Address 192.168.1.100
Subnet Mark at CTC Workstation 255.255.255.0
Default Gateway = N/A
ONS 15454 #2
IP Address 192.168.1.20
Subnet Mask 255.255.255.0
Default Router = N/A
Static Routes = N/A
ONS 15454 #1
IP Address 192.168.1.10
Subnet Mask 255.255.255.0
Default Router = N/A
Static Routes = Destination 192.168.1.100
Mask 255.255.255.255
Next Hop 192.168.1.10
ONS 15454 #3
IP Address 192.168.1.30
Subnet Mask 255.255.255.0
Default Router = N/A
Static Routes = Destination 192.168.1.31
Mask 255.255.255.255
Next Hop 192.168.1.30
ONS 152xx
IP Address 192.168.1.31
Subnet Mask 255.255.255.0
LAN A
SONET RING
96984

13-7
Cisco ONS 15454 Reference Manual, R8.5.x
78-18106-01
Chapter 13 Management Network Connectivity
13.2.5 IP Scenario 5: Using Static Routes to Connect to LANs
Figure 13-5 IP Scenario 4: Default Gateway on a CTC Computer
13.2.5 IP Scenario 5: Using Static Routes to Connect to LANs
Static routes are used for two purposes:
• To connect ONS 15454s to CTC sessions on one subnet connected by a router to ONS 15454s
residing on another subnet. (These static routes are not needed if OSPF is enabled. “13.2.6 IP
Scenario 6: Using OSPF” section on page 13-10 shows an OSPF example.)
• To enable multiple CTC sessions among ONS 15454s residing on the same subnet.
In Figure 13-6, one CTC residing on subnet 192.168.1.0 connects to a router through interface A. (The
router is not set up with OSPF.) ONS 15454s residing on different subnets are connected through Node
1 to the router through interface B. Because Nodes 2 and 3 are on different subnets, proxy ARP does not
enable Node 1 as a gateway. To connect to the CTC computer on LAN A (subnet 192.168.1.0), you must
create a static route on Node 1. You must also manually add static routes between the CTC computer on
LAN A and Nodes 2 and 3 because these nodes are on different subnets.
CTC Workstation
IP Address 192.168.1.100
Subnet Mask at CTC Workstation 255.255.255.0
Default Gateway = 192.168.1.10
Host Routes = N/A
ONS 15454 #2
IP Address 192.168.2.20
Subnet Mask 255.255.255.0
Default Router = N/A
Static Routes = N/A
ONS 15454 #1
IP Address 192.168.1.10
Subnet Mask 255.255.255.0
Default Router = N/A
Static Routes = N/A
ONS 15454 #3
IP Address 192.168.3.30
Subnet Mask 255.255.255.0
Default Router = N/A
Static Routes = N/A
LAN A
SONET RING
33160

13-8
Cisco ONS 15454 Reference Manual, R8.5.x
78-18106-01
Chapter 13 Management Network Connectivity
13.2.5 IP Scenario 5: Using Static Routes to Connect to LANs
Figure 13-6 IP Scenario 5: Static Route With One CTC Computer Used as a Destination
The destination and subnet mask entries control access to the ONS 15454s:
• If a single CTC computer is connected to a router, enter the complete CTC “host route” IP address
as the destination with a subnet mask of 255.255.255.255.
• If CTC computers on a subnet are connected to a router, enter the destination subnet (in this example,
192.168.1.0) and a subnet mask of 255.255.255.0.
• If all CTC computers are connected to a router, enter a destination of 0.0.0.0 and a subnet mask of
0.0.0.0. Figure 13-7 shows an example.
The IP address of router interface B is entered as the next hop, and the cost (number of hops from source
to destination) is 2. You must manually add static routes between the CTC computers on LAN A, B, and
C and Nodes 2 and 3 because these nodes are on different subnets.
CTC Workstation
IP Address 192.168.1.100
Subnet Mask 255.255.255.0
Default Gateway = 192.168.1.1
Host Routes = N/A
Router
IP Address of interface ”A” to LAN “A” 192.168.1.1
IP Address of interface “B” to LAN “B” 192.168.2.1
Subnet Mask 255.255.255.0
Static Routes
Destination 192.168.3.0
Mask 255.255.255.0
Next Hop 192.168.2.10
Destination 192.168.4.0
Mask 255.255.255.0
Next Hop 192.168.2.10
ONS 15454 #2
IP Address 192.168.3.20
Subnet Mask 255.255.255.0
Default Router = N/A
Static Routes = N/A
ONS 15454 #1
IP Address 192.168.2.10
Subnet Mask 255.255.255.0
Default Router = 192.168.2.1
Static Routes
Destination 192.168.1.0
Mask 255.255.255.0
Next Hop 192.168.2.1
Cost = 2
ONS 15454 #3
IP Address 192.168.4.30
Subnet Mask 255.255.255.0
Default Router = N/A
Static Routes = N/A
LAN B
LAN A
Int "A"
Int "B"
SONET RING
33162

13-9
Cisco ONS 15454 Reference Manual, R8.5.x
78-18106-01
Chapter 13 Management Network Connectivity
13.2.5 IP Scenario 5: Using Static Routes to Connect to LANs
Figure 13-7 IP Scenario 5: Static Route With Multiple LAN Destinations
CTC Workstation
IP Address 192.168.1.100
Subnet Mask 255.255.255.0
Default Gateway = 192.168.1.1
Host Routes = N/A
Router #1
IP Address of interface ”A” to LAN “A” 192.168.1.1
IP Address of interface “B” to LAN “B” 192.168.2.1
Subnet Mask 255.255.255.0
Destination = 192.168.0.0
Mask = 255.255.255.0
Next Hop = 192.168.2.10
ONS 15454 #2
IP Address 192.168.3.20
Subnet Mask 255.255.255.0
Default Router = N/A
Static Routes = N/A
ONS 15454 #1
IP Address 192.168.2.10
Subnet Mask 255.255.255.0
Default Router = 192.168.2.1
ONS 15454 #3
IP Address 192.168.4.30
Subnet Mask 255.255.255.0
Default Router = N/A
Static Routes = N/A
LAN B
LAN A
Int "A"
Int "B"
SONET RING
55251
Static Routes
Destination 0.0.0.0
Mask 0.0.0.0
Next Hop 192.168.2.1
Cost = 2
LAN C
LAN D
Router #2:
IP Address of the interface connected to LAN-A = 192.168.1.10
IP Address of the interface connected to LAN-C = 192.168.5.1
Subnet Mask = 255.255.255.0
Static Routes:
Destination = 192.168.0.0
Mask = 255.255.255.0
Next Hop = 192.168.1.1
Router #3:
IP Address of the interface connected to LAN-C = 192.168.5.10
IP Address of the interface connected to LAN-D = 192.168.6.1
Subnet Mask = 255.255.255.0
Static Routes:
Destination = 192.168.0.0
Mask = 255.255.255.0
Next Hop = 192.168.5.1
Destination = 192.168.4.0
Mask = 255.255.255.0
Next Hop = 192.168.5.1
Destination = 192.168.4.0
Mask = 255.255.255.0
Next Hop = 192.168.5.1
Destination = 192.168.4.0
Mask = 255.255.255.0
Next Hop = 192.168.5.1

13-10
Cisco ONS 15454 Reference Manual, R8.5.x
78-18106-01
Chapter 13 Management Network Connectivity
13.2.6 IP Scenario 6: Using OSPF
13.2.6 IP Scenario 6: Using OSPF
Open Shortest Path First (OSPF) is a link state Internet routing protocol. Link state protocols use a “hello
protocol” to monitor their links with adjacent routers and to test the status of their links to their
neighbors. Link state protocols advertise their directly connected networks and their active links. Each
link state router captures the link state “advertisements” and puts them together to create a topology of
the entire network or area. From this database, the router calculates a routing table by constructing a
shortest path tree. Routes are recalculated when topology changes occur.
ONS 15454s use the OSPF protocol in internal ONS 15454 networks for node discovery, circuit routing,
and node management. You can enable OSPF on the ONS 15454s so that the ONS 15454 topology is
sent to OSPF routers on a LAN. Advertising the ONS 15454 network topology to LAN routers
eliminates the need to manually enter static routes for ONS 15454 subnetworks. Figure 13-8 shows a
network enabled for OSPF. Figure 13-9 shows the same network without OSPF. Static routes must be
manually added to the router for CTC computers on LAN A to communicate with Nodes 2 and 3 because
these nodes reside on different subnets.
OSPF divides networks into smaller regions, called areas. An area is a collection of networked end
systems, routers, and transmission facilities organized by traffic patterns. Each OSPF area has a unique
ID number, known as the area ID. Every OSPF network has one backbone area called “area 0.” All other
OSPF areas must connect to area 0.
When you enable an ONS 15454 OSPF topology for advertising to an OSPF network, you must assign
an OSPF area ID in decimal format to the ONS 15454 network. Coordinate the area ID number
assignment with your LAN administrator. All DCC-connected ONS 15454s should be assigned the same
OSPF area ID.

13-11
Cisco ONS 15454 Reference Manual, R8.5.x
78-18106-01
Chapter 13 Management Network Connectivity
13.2.6 IP Scenario 6: Using OSPF
Figure 13-8 IP Scenario 6: OSPF Enabled
CTC Workstation
IP Address 192.168.1.100
Subnet Mask 255.255.255.0
Default Gateway = 192.168.1.1
Host Routes = N/A
Router
IP Address of interface “A” to LAN A 192.168.1.1
IP Address of interface “B” to LAN B 192.168.2.1
Subnet Mask 255.255.255.0
ONS 15454 #2
IP Address 192.168.3.20
Subnet Mask 255.255.255.0
Default Router = N/A
Static Routes = N/A
ONS 15454 #1
IP Address 192.168.2.10
Subnet Mask 255.255.255.0
Default Router = 192.168.2.1
Static Routes = N/A
ONS 15454 #3
IP Address 192.168.4.30
Subnet Mask 255.255.255.0
Default Router = N/A
Static Routes = N/A
LAN B
LAN A
Int "A"
Int "B"
SONET RING
55250

13-12
Cisco ONS 15454 Reference Manual, R8.5.x
78-18106-01
Chapter 13 Management Network Connectivity
13.2.7 IP Scenario 7: Provisioning the ONS 15454 SOCKS Proxy Server
Figure 13-9 IP Scenario 6: OSPF Not Enabled
13.2.7 IP Scenario 7: Provisioning the ONS 15454 SOCKS Proxy Server
The ONS 15454 SOCKS proxy is an application that allows an ONS 15454 node to serve as an internal
gateway between a private enterprise network and the ONS 15454 network. (SOCKS is a standard proxy
protocol for IP-based applications developed by the Internet Engineering Task Force.) Access is allowed
from the private network to the ONS 15454 network, but access is denied from the ONS 15454 network
to the private network. For example, you can set up a network so that field technicians and network
operations center (NOC) personnel can both access the same ONS 15454s while preventing the field
technicians from accessing the NOC LAN. To do this, one ONS 15454 is provisioned as a gateway
network element (GNE) and the other ONS 15454s are provisioned as end network elements (ENEs).
The GNE ONS 15454 tunnels connections between CTC computers and ENE ONS 15454s, providing
management capability while preventing access for non-ONS 15454 management purposes.
CTC Workstation
IP Address 192.168.1.100
Subnet Mask 255.255.255.0
Default Gateway = 192.168.1.1
Host Routes = N/A
Router
IP Address of interface “A” to LAN A 192.168.1.1
IP Address of interface “B” to LAN B 192.168.2.1
Subnet Mask 255.255.255.0
Static Routes = Destination 192.168.3.20 Next Hop 192.168.2.10
Destination 192.168.4.30 Next Hop 192.168.2.10
ONS 15454 #2
IP Address 192.168.3.20
Subnet Mask 255.255.255.0
Default Router = N/A
Static Routes = N/A
ONS 15454 #1
IP Address 192.168.2.10
Subnet Mask 255.255.255.0
Default Router = 192.168.2.1
Static Routes
Destination = 192.168.1.100
Mask = 255.255.255.255
Next Hop = 192.168.2.1
Cost = 2
ONS 15454 #3
IP Address 192.168.4.30
Subnet Mask 255.255.255.0
Default Router = N/A
Static Routes = N/A
LAN B
LAN A
Int "A"
Int "B"
SONET RING
33161

13-13
Cisco ONS 15454 Reference Manual, R8.5.x
78-18106-01
Chapter 13 Management Network Connectivity
13.2.7 IP Scenario 7: Provisioning the ONS 15454 SOCKS Proxy Server
The ONS 15454 gateway setting performs the following tasks:
• Isolates DCC IP traffic from Ethernet (craft port) traffic and accepts packets based on filtering rules.
The filtering rules (see Table 13-3 on page 13-17 and Table 13-4 on page 13-18) depend on whether
the packet arrives at the ONS 15454 DCC or the TCC2/TCC2P Ethernet interface.
• Processes Simple Network Time Protocol (SNTP) and Network Time Protocol (NTP) requests.
ONS 15454 ENEs can derive time-of-day from an SNTP/NTP LAN server through the GNE
ONS 15454.
• Processes Simple Network Management Protocol version 1 (SNMPv1) traps. The GNE ONS 15454
receives SNMPv1 traps from the ENE ONS 15454s and forwards or relays the traps to SNMPv1 trap
destinations or ONS 15454 SNMP relay nodes.
The ONS 15454 SOCKS proxy server is provisioned using the Enable SOCKS proxy server on port
check box on the Provisioning > Network > General tab (Figure 13-10).
Figure 13-10 SOCKS Proxy Server Gateway Settings
If checked, the ONS 15454 serves as a proxy for connections between CTC clients and ONS 15454s that
are DCC-connected to the proxy ONS 15454. The CTC client establishes connections to DCC-connected
nodes through the proxy node. The CTC client can connect to nodes that it cannot directly reach from
the host on which it runs. If not selected, the node does not proxy for any CTC clients, although any
established proxy connections continue until the CTC client exits. In addition, you can set the SOCKS
proxy server as an ENE or a GNE:

13-14
Cisco ONS 15454 Reference Manual, R8.5.x
78-18106-01
Chapter 13 Management Network Connectivity
13.2.7 IP Scenario 7: Provisioning the ONS 15454 SOCKS Proxy Server
• External Network Element (ENE)—If set as an ENE, the ONS 15454 neither installs nor advertises
default or static routes. CTC computers can communicate with the ONS 15454 using the
TCC2/TCC2P craft port, but they cannot communicate directly with any other DCC-connected
ONS 15454.
In addition, firewall is enabled, which means that the node prevents IP traffic from being routed
between the DCC and the LAN port. The ONS 15454 can communicate with machines connected to
the LAN port or connected through the DCC. However, the DCC-connected machines cannot
communicate with the LAN-connected machines, and the LAN-connected machines cannot
communicate with the DCC-connected machines. A CTC client using the LAN to connect to the
firewall-enabled node can use the proxy capability to manage the DCC-connected nodes that would
otherwise be unreachable. A CTC client connected to a DCC-connected node can only manage other
DCC-connected nodes and the firewall itself.
• Gateway Network Element (GNE)—If set as a GNE, the CTC computer is visible to other
DCC-connected nodes and firewall is enabled.
• Proxy-only—If Proxy-only is selected, firewall is not enabled. CTC can communicate with any
other DCC-connected ONS 15454s.
Note If you launch CTC against a node through a Network Address Translation (NAT) or Port Address
Translation (PAT) router and that node does not have proxy enabled, your CTC session starts and initially
appears to be fine. However, CTC never receives alarm updates and disconnects and reconnects every
two minutes. If the proxy is accidentally disabled, it is still possible to enable the proxy during a
reconnect cycle and recover your ability to manage the node, even through a NAT/PAT firewall.
Note ENEs that belong to different private subnetworks do not need to have unique IP addresses. Two ENEs
that are connected to different GNEs can have the same IP address. However, ENEs that connect to the
same GNE must always have unique IP addresses.
Figure 13-11 shows an ONS 15454 SOCKS proxy server implementation. A GNE ONS 15454 is
connected to a central office LAN and to ENE ONS 15454s. The central office LAN is connected to a
NOC LAN, which has CTC computers. Both the NOC CTC computer and the craft technicians must be
able to access the ONS 15454 ENEs. However, the craft technicians must be prevented from accessing
or seeing the NOC or central office LANs.
In the example, the ONS 15454 GNE is assigned an IP address within the central office LAN and is
physically connected to the LAN through its LAN port. ONS 15454 ENEs are assigned IP addresses that
are outside the central office LAN and are given private network IP addresses. If the ONS 15454 ENEs
are collocated, the craft LAN ports could be connected to a hub. However, the hub should have no other
network connections.

13-15
Cisco ONS 15454 Reference Manual, R8.5.x
78-18106-01
Chapter 13 Management Network Connectivity
13.2.7 IP Scenario 7: Provisioning the ONS 15454 SOCKS Proxy Server
Figure 13-11 IP Scenario 7: ONS 15454 SOCKS Proxy Server with GNE and ENEs on the Same
Subnet
Table 13-2 shows recommended settings for ONS 15454 GNEs and ENEs in the configuration shown in
Figure 13-11.
Figure 13-12 shows the same SOCKS proxy server implementation with ONS 15454 ENEs on different
subnets. Figure 13-13 on page 13-17 shows the implementation with ONS 15454 ENEs in multiple
rings. In each example, ONS 15454 GNEs and ENEs are provisioned with the settings shown in
Table 13-2.
Remote CTC
10.10.20.10
10.10.20.0/24
10.10.10.0/24
Interface 0/0
10.10.20.1
Router A
Interface 0/1
10.10.10.1
ONS 15454
GNE
10.10.10.100/24
ONS 15454
ENE
10.10.10.250/24
ONS 15454
ENE
10.10.10.150/24
ONS 15454
ENE
10.10.10.200/24
71673
Local/Craft CTC
10.10.10.50
Ethernet
SONET
Table 13-2 ONS 15454 Gateway and End NE Settings
Setting ONS 15454 Gateway NE ONS 15454 End NE
OSPF Off Off
SNTP server (if used) SNTP server IP address Set to ONS 15454 GNE IP address
SNMP (if used) SNMPv1 trap destinations Set SNMPv1 trap destinations to
ONS 15454 GNE, port 391

13-16
Cisco ONS 15454 Reference Manual, R8.5.x
78-18106-01
Chapter 13 Management Network Connectivity
13.2.7 IP Scenario 7: Provisioning the ONS 15454 SOCKS Proxy Server
Figure 13-12 IP Scenario 7: ONS 15454 SOCKS Proxy Server with GNE and ENEs on Different
Subnets
71674
Remote CTC
10.10.20.10
10.10.20.0/24
10.10.10.0/24
Interface 0/0
10.10.20.1
Router A
Interface 0/1
10.10.10.1
ONS 15454
GNE
10.10.10.100/24
ONS 15454
ENE
192.168.10.250/24
ONS 15454
ENE
192.168.10.150/24
ONS 15454
ENE
192.168.10.200/24
Local/Craft CTC
192.168.10.20
Ethernet
SONET

13-17
Cisco ONS 15454 Reference Manual, R8.5.x
78-18106-01
Chapter 13 Management Network Connectivity
13.2.7 IP Scenario 7: Provisioning the ONS 15454 SOCKS Proxy Server
Figure 13-13 IP Scenario 7: ONS 15454 SOCKS Proxy Server With ENEs on Multiple Rings
Table 13-3 shows the rules that the ONS 15454 follows to filter packets for the firewall when nodes are
configured as ENEs and GNEs.
If the packet is addressed to the ONS 15454 node, additional rules, shown in Table 1 3-4, are applied.
Rejected packets are silently discarded.
71675
Remote CTC
10.10.20.10
10.10.20.0/24
10.10.10.0/24
Interface 0/0
10.10.20.1
Router A
Interface 0/1
10.10.10.1
ONS 15454
GNE
10.10.10.100/24
ONS 15454
ENE
192.168.10.250/24
ONS 15454
ENE
192.168.10.150/24
ONS 15454
ENE
192.168.10.200/24
Ethernet
SONET
ONS 15454
GNE
10.10.10.200/24
ONS 15454
ENE
192.168.80.250/24
ONS 15454
ENE
192.168.60.150/24
ONS 15454
ENE
192.168.70.200/24
Table 13-3 SOCKS Proxy Server Firewall Filtering Rules
Packets Arriving At: Are Accepted if the Destination IP Address is:
TCC2/TCC2P
Ethernet interface
• The ONS 15454 node itself
• The ONS 15454 node’s subnet broadcast address
• Within the 224.0.0.0/8 network (reserved network used for standard
multicast messages)
• Subnet mask = 255.255.255.255
DCC interface • The ONS 15454 node itself
• Any destination connected through another DCC interface
• Within the 224.0.0.0/8 network

13-18
Cisco ONS 15454 Reference Manual, R8.5.x
78-18106-01
Chapter 13 Management Network Connectivity
13.2.8 IP Scenario 8: Dual GNEs on a Subnet
If you implement the SOCKS proxy server, note that all DCC-connected ONS 15454s on the same
Ethernet segment must have the same gateway setting. Mixed values produce unpredictable results, and
might leave some nodes unreachable through the shared Ethernet segment.
If nodes become unreachable, correct the setting with one of the following actions:
• Disconnect the craft computer from the unreachable ONS 15454. Connect to the ONS 15454
through another network ONS 15454 that has a DCC connection to the unreachable ONS 15454.
• Disconnect all DCCs to the node by disabling them on neighboring nodes. Connect a CTC computer
directly to the ONS 15454 and change its provisioning.
13.2.8 IP Scenario 8: Dual GNEs on a Subnet
The ONS 15454 provides GNE load balancing, which allows CTC to reach ENEs over multiple GNEs
without the ENEs being advertised over OSPF. This feature allows a network to quickly recover from
the loss of a GNE, even if the GNE is on a different subnet. If a GNE fails, all connections through that
GNE fail. CTC disconnects from the failed GNE and from all ENEs for which the GNE was a proxy, and
then reconnects through the remaining GNEs. GNE load balancing reduces the dependency on the launch
GNE and DCC bandwidth, both of which enhance CTC performance. Figure 13-14 shows a network with
dual GNEs on the same subnet.
Table 13-4 SOCKS Proxy Server Firewall Filtering Rules When Packet Addressed to the
ONS 15454
Packets Arriving At Accepts Rejects
TCC2/TCC2P
Ethernet interface
• All UDP1 packets except those in
the Rejected column
1. UDP = User Datagram Protocol
• UDP packets addressed to the
SNMP trap relay port (391)
DCC interface • All UDP packets
• All TCP2 protocols except
packets addressed to the Telnet
and SOCKS proxy server ports
• OSPF packets
• ICMP3 packets
2. TCP = Transmission Control Protocol
3. ICMP = Internet Control Message Protocol
• TCP packets addressed to the
Telnet port
• TCP packets addressed to the
SOCKS proxy server port
• All packets other than UDP, TCP,
OSPF, ICMP

13-19
Cisco ONS 15454 Reference Manual, R8.5.x
78-18106-01
Chapter 13 Management Network Connectivity
13.2.8 IP Scenario 8: Dual GNEs on a Subnet
Figure 13-14 IP Scenario 8: Dual GNEs on the Same Subnet
Figure 13-15 shows a network with dual GNEs on different subnets.
115258
Remote CTC
10.10.20.10
10.10.20.0/24
10.10.10.0/24
Interface 0/0
10.10.20.1
Router A
Interface 0/1
10.10.10.1
ONS 15454
GNE
10.10.10.100/24
ONS 15454
ENE
10.10.10.250/24
ONS 15454
GNE
10.10.10.150/24
ONS 15454
ENE
10.10.10.200/24
Local/Craft CTC
192.168.20.20
Ethernet
SONET

13-20
Cisco ONS 15454 Reference Manual, R8.5.x
78-18106-01
Chapter 13 Management Network Connectivity
13.2.9 IP Scenario 9: IP Addressing with Secure Mode Enabled
Figure 13-15 IP Scenario 8: Dual GNEs on Different Subnets
13.2.9 IP Scenario 9: IP Addressing with Secure Mode Enabled
The TCC2 card and TCC2P card both default to nonsecure mode. In this mode, the front and back
Ethernet (LAN) ports share a single MAC address and IP address. TCC2P cards allow you to place a
node in secure mode, which prevents a front-access craft port user from accessing the LAN through the
backplane port. Secure mode can be locked, which prevents the mode from being altered. To place a node
in secure mode or to lock secure node, refer to the “Change Node Settings” chapter in the
Cisco ONS 15454 Procedure Guide.
13.2.9.1 Secure Mode Behavior
Changing a TCC2P node from repeater mode to secure mode allows you to provision two IP addresses
for the ONS 15454 and causes the node to assign the ports different MAC addresses. In secure mode,
one IP address is provisioned for the ONS 15454 backplane LAN port, and the other IP address is
provisioned for the TCC2P Ethernet port. Both addresses reside on different subnets, providing an
additional layer of separation between the craft access port and the ONS 15454 LAN. If secure mode is
115259
Remote CTC
10.10.20.10
10.10.20.0/24
10.10.10.0/24 10.20.10.0/24
Interface 0/0
10.10.20.1
Router A
Interface 0/1
10.10.10.1
Interface 0/2
10.20.10.1
ONS 15454
GNE
10.10.10.100/24
ONS 15454
ENE
192.168.10.250/24
ONS 15454
GNE
10.20.10.100/24
ONS 15454
ENE
192.168.10.200/24
Local/Craft CTC
192.168.20.20
Ethernet
SONET

13-21
Cisco ONS 15454 Reference Manual, R8.5.x
78-18106-01
Chapter 13 Management Network Connectivity
13.2.9 IP Scenario 9: IP Addressing with Secure Mode Enabled
enabled, the IP addresses provisioned for both TCC2P TCP/IP LAN ports must follow general IP
addressing guidelines and must reside on different subnets from each other and the default router IP
address.
In secure mode, the IP address assigned to the front LAN (Ethernet) port becomes a private address,
while the backplane connects the node to an Operations Support System (OSS) through a central office
LAN or private enterprise network. A superuser can configure the node to hide or reveal the backplane's
LAN IP address in CTC, the routing table, or autonomous message reports.
In nonsecure mode, a node can be a GNE or ENE. Placing the node into secure mode automatically turns
on SOCKS proxy and defaults the node to GNE status. However, the node can be changed back to an
ENE. In nonsecure mode, an ENE’s SOCKS proxy can be disabled—effectively isolating the node
beyond the LAN firewall—but it cannot be disabled in secure mode.To change a node’s GNE or ENE
status and disable the SOCKS proxy, refer to the “Turn Up a Node” chapter in the Cisco ONS 15454
Procedure Guide.
Caution Enabling secure mode causes the TCC2P card to reboot; a TCC2P card reboot affects traffic.
Note The secure mode option does not appear in CTC if TCC2 cards are installed. If one TCC2 and one
TCC2P card are installed in a node, secure mode will appear in CTC but it cannot be modified.
Note If both front and backplane access ports are disabled in an ENE and the node is isolated from DCC
communication (due to user provisioning or network faults), the front and backplane ports are
automatically reenabled.
Figure 13-16 on page 13-22 shows an example of secure-mode ONS 15454 nodes with front-access
Ethernet port addresses that reside on the same subnet.

13-22
Cisco ONS 15454 Reference Manual, R8.5.x
78-18106-01
Chapter 13 Management Network Connectivity
13.2.9 IP Scenario 9: IP Addressing with Secure Mode Enabled
Figure 13-16 IP Scenario 9: ONS 15454 GNE and ENEs on the Same Subnet with Secure Mode
Enabled
Figure 13-17 shows an example of ONS 15454 nodes connected to a router with secure mode enabled.
In each example, the node’s TCC2P port address (node address) resides on a different subnet from the
node backplane addresses.
Remote CTC
10.10.20.10
10.10.20.0/24
10.10.10.0/24
Interface 0/0
10.10.20.1
Router A
Interface 0/1
10.10.10.1
ONS 15454
GNE
Backplane - 10.10.10.100/24
TCC2P - 176.20.20.40/24
ONS 15454
ENE
Backplane - 10.10.10.250/24
TCC2P - 176.20.20.30/24
ONS 15454
ENE
10.10.10.150/24 - Backplane
176.20.20.10/24 - TCC2P
ONS 15454
ENE
10.10.10.200/24 - Backplane
176.20.20.20/24 - TCC2P
124679
Local/Craft CTC
176.20.20.50
Ethernet
SONET

13-23
Cisco ONS 15454 Reference Manual, R8.5.x
78-18106-01
Chapter 13 Management Network Connectivity
13.2.9 IP Scenario 9: IP Addressing with Secure Mode Enabled
Figure 13-17 IP Scenario 9: ONS 15454 GNE and ENEs on Different Subnets with Secure Mode
Enabled
13.2.9.2 Secure Node Locked and Unlocked Behavior
Secure mode can operate on a node in either locked or unlocked mode. By default, secure mode’s status
is unlocked; only a superuser can convert it to locked mode. Doing so permanently changes the hardware
configuration on the active and standby TCC2P cards as well as the chassis.
Locked mode must be used carefully because the cards and shelf retain their locked status even if
separated from each other. For example, if a node is in secure, locked mode and you perform a card pull
on its standby TCC2P, then insert that as the active card into another node, the secure, locked mode is
written to the new node’s chassis and standby TCC2P. If you perform a card pull on a secure, locked
node’s active and standby TCC2Ps and insert both of them into a chassis that previously was in unlocked
mode, the node becomes locked.
When it is secure and locked, a node’s configuration, Ethernet port status, its secure mode, and the
locked status cannot be changed by any network user— including a superuser. To have a secure node’s
lock removed, contact Cisco Technical Support to arrange a Return Material Authorization (RMA) for
the chassis and for the TCC2Ps. Refer to the “Obtaining Documentation and Submitting a Service
Request” section on page lii as needed.
71674
Remote CTC
10.10.20.10
10.10.20.0/24
10.10.10.0/24
Interface 0/0
10.10.20.1
Router A
Interface 0/1
10.10.10.1
ONS 15454
GNE
Backplane - 10.10.10.100/24
TCC2P - 176.20.20.40/24
ONS 15454
ENE
Backplane - 192.168.10.250/24
TCC2P - 176.20.20.30/24
ONS 15454
ENE
192.168.10.150/24 - Backplane
176.20.20.10/24 - TCC2P
ONS 15454
ENE
192.168.10.200/24 - Backplane
176.20.20.20/24 - TCC2P
Local/Craft CTC
176.20.20.50
Ethernet
SONET

13-24
Cisco ONS 15454 Reference Manual, R8.5.x
78-18106-01
Chapter 13 Management Network Connectivity
13.3 Routing Table
13.3 Routing Table
ONS 15454 routing information appears on the Maintenance > Routing Table tab. The routing table
provides the following information:
• Destination—Displays the IP address of the destination network or host.
• Mask—Displays the subnet mask used to reach the destination host or network.
• Gateway—Displays the IP address of the gateway used to reach the destination network or host.
• Usage—Shows the number of times the listed route has been used.
• Interface—Shows the ONS 15454 interface used to access the destination. Values are:
–
motfcc0—The ONS 15454 Ethernet interface, that is, the RJ-45 jack on the TCC2/TCC2P and
the LAN 1 pins on the backplane
–
pdcc0—A DCC/OSC/GCC interface
–
lo0—A loopback interface
Table 13-5 shows sample routing table entries for an ONS 15454.
Entry 1 shows the following:
• Destination (0.0.0.0) is the default route entry. All undefined destination network or host entries on
this routing table are mapped to the default route entry.
• Mask (0.0.0.0) is always 0 for the default route.
• Gateway (172.20.214.1) is the default gateway address. All outbound traffic that cannot be found in
this routing table or is not on the node’s local subnet is sent to this gateway.
• Interface (motfcc0) indicates that the ONS 15454 Ethernet interface is used to reach the gateway.
Entry 2 shows the following:
• Destination (172.20.214.0) is the destination network IP address.
• Mask (255.255.255.0) is a 24-bit mask, meaning all addresses within the 172.20.214.0 subnet can
be destinations.
• Gateway (172.20.214.92) is the gateway address. All outbound traffic belonging to this network is
sent to this gateway.
• Interface (motfcc0) indicates that the ONS 15454 Ethernet interface is used to reach the gateway.
Entry 3 shows the following:
• Destination (172.20.214.92) is the destination host IP address.
Table 13-5 Sample Routing Table Entries
Entry Destination Mask Gateway Usage Interface
1 0.0.0.0 0.0.0.0 172.20.214.1 265103 motfcc0
2 172.20.214.0 255.255.255.0 172.20.214.92 0 motfcc0
3 172.20.214.92 255.255.255.255 127.0.0.1 54 lo0
4 172.20.214.93 255.255.255.255 0.0.0.0 16853 pdcc0
5 172.20.214.94 255.255.255.255 172.20.214.93 16853 pdcc0

13-25
Cisco ONS 15454 Reference Manual, R8.5.x
78-18106-01
Chapter 13 Management Network Connectivity
13.4 External Firewalls
• Mask (255.255.255.255) is a 32 bit mask, meaning that only the 172.20.214.92 address is a
destination.
• Gateway (127.0.0.1) is a loopback address. The host directs network traffic to itself using this
address.
• Interface (lo0) indicates that the local loopback interface is used to reach the gateway.
Entry 4 shows the following:
• Destination (172.20.214.93) is the destination host IP address.
• Mask (255.255.255.255) is a 32 bit mask, meaning that only the 172.20.214.93 address is a
destination.
• Gateway (0.0.0.0) means the destination host is directly attached to the node.
• Interface (pdcc0) indicates that a DCC interface is used to reach the destination host.
Entry 5 shows a DCC-connected node that is accessible through a node that is not directly connected:
• Destination (172.20.214.94) is the destination host IP address.
• Mask (255.255.255.255) is a 32-bit mask, meaning that only the 172.20.214.94 address is a
destination.
• Gateway (172.20.214.93) indicates that the destination host is accessed through a node with IP
address 172.20.214.93.
• Interface (pdcc0) indicates that a DCC interface is used to reach the gateway.
13.4 External Firewalls
This section provides sample access control lists (ACLs) for external firewalls. Table 13-6 lists the ports
that are used by the TCC2/TCC2P card.
Table 13-6 Ports Used by the TCC2/TCC2P
Port Function Action1
0Never used D
20 FTP D
21 FTP control D
22 SSH (Secure Shell) D
23 Telnet D
80 HTTP D
111 SUNRPC (Sun Remote Procedure Call) NA
161 SNMP traps destinations D
162 SNMP traps destinations D
513 rlogin D
683 CORBA IIOP2OK
1080 Proxy server (socks) D
2001-2017 I/O card Telnet D
2018 DCC processor on active TCC2/TCC2P D

13-26
Cisco ONS 15454 Reference Manual, R8.5.x
78-18106-01
Chapter 13 Management Network Connectivity
13.4 External Firewalls
The following ACL example shows a firewall configuration when the SOCKS proxy server gateway
setting is not enabled. In the example, the CTC workstation's address is 192.168.10.10. and the
ONS 15454 address is 10.10.10.100. The firewall is attached to the GNE, so inbound is CTC to the GNE
and outbound is from the GNE to CTC. The CTC CORBA Standard constant is 683 and the TCC CORBA
Default is TCC Fixed (57790).
access-list 100 remark *** Inbound ACL, CTC -> NE ***
access-list 100 remark
access-list 100 permit tcp host 192.168.10.10 host 10.10.10.100 eq www
access-list 100 remark *** allows initial contact with ONS 15454 using http (port 80) ***
access-list 100 remark
access-list 100 permit tcp host 192.168.10.10 host 10.10.10.100 eq 57790
access-list 100 remark *** allows CTC communication with ONS 15454 GNE (port 57790) ***
access-list 100 remark
access-list 100 permit tcp host 192.168.10.10 host 10.10.10.100 established
access-list 100 remark *** allows ACKs back from CTC to ONS 15454 GNE ***
access-list 101 remark *** Outbound ACL, NE -> CTC ***
access-list 101 remark
access-list 101 permit tcp host 10.10.10.100 host 192.168.10.10 eq 683
access-list 101 remark *** allows alarms etc., from the 15454 (random port) to the CTC
workstation (port 683) ***
access-list 100 remark
access-list 101 permit tcp host 10.10.10.100 host 192.168.10.10 established
access-list 101 remark *** allows ACKs from the 15454 GNE to CTC ***
The following ACL example shows a firewall configuration when the SOCKS proxy server gateway
setting is enabled. As with the first example, the CTC workstation address is 192.168.10.10 and the
ONS 15454 address is 10.10.10.100. The firewall is attached to the GNE, so inbound is CTC to the GNE
and outbound is from the GNE to CTC. CTC CORBA Standard constant is 683 and the TCC CORBA
Default is TCC Fixed (57790).
access-list 100 remark *** Inbound ACL, CTC -> NE ***
access-list 100 remark
access-list 100 permit tcp host 192.168.10.10 host 10.10.10.100 eq www
2361 TL1 D
3082 Raw TL1 D
3083 TL1 D
5001 BLSR3 server port D
5002 BLSR client port D
7200 SNMP alarm input port D
9100 EQM port D
9401 TCC boot port D
9999 Flash manager D
10240-12287 Proxy client D
57790 Default TCC listener port OK
1. D = deny, NA = not applicable, OK = do not deny
2. CORBA IIOP = Common Object Request Broker Architecture Internet Inter-ORB Protocol
3. BLSR = bidirectional line switched ring
Table 13-6 Ports Used by the TCC2/TCC2P (continued)
Port Function Action1

13-27
Cisco ONS 15454 Reference Manual, R8.5.x
78-18106-01
Chapter 13 Management Network Connectivity
13.5 Open GNE
access-list 100 remark *** allows initial contact with the 15454 using http (port 80) ***
access-list 100 remark
access-list 100 permit tcp host 192.168.10.10 host 10.10.10.100 eq 1080
access-list 100 remark *** allows CTC communication with the 15454 GNE (port 1080) ***
access-list 100 remark
access-list 101 remark *** Outbound ACL, NE -> CTC ***
access-list 101 remark
access-list 101 permit tcp host 10.10.10.100 host 192.168.10.10 established
access-list 101 remark *** allows ACKs from the 15454 GNE to CTC ***
13.5 Open GNE
The ONS 15454 can communicate with non-ONS nodes that do not support Point-to-Point Protocol
(PPP) vendor extensions or OSPF type 10 opaque link-state advertisements (LSA), both of which are
necessary for automatic node and link discovery. An open GNE configuration allows the DCC-based
network to function as an IP network for non-ONS nodes.
To configure an open GNE network, you can provision SDCC, LDCC, and GCC terminations to include
a far-end, non-ONS node using either the default IP address of 0.0.0.0 or a specified IP address. You
provision a far-end, non-ONS node by checking the Far End is Foreign check box during SDCC, LDCC,
and GCC creation. The default 0.0.0.0 IP address allows the far-end, non-ONS node to provide the IP
address; if you set an IP address other than 0.0.0.0, a link is established only if the far-end node identifies
itself with that IP address, providing an extra level of security.
By default, the SOCKS proxy server only allows connections to discovered ONS peers and the firewall
blocks all IP traffic between the DCC network and LAN. You can, however, provision proxy tunnels to
allow up to 12 additional destinations for SOCKS version 5 connections to non-ONS nodes. You can also
provision firewall tunnels to allow up to 12 additional destinations for direct IP connectivity between the
DCC network and the LAN. Proxy and firewall tunnels include both a source and destination subnet. The
connection must originate within the source subnet and terminate within the destination subnet before
either the SOCKS connection or IP packet flow is allowed.
To set up proxy and firewall subnets in CTC, use the Provisioning > Network > Proxy and Firewalls
subtabs. The availability of proxy and/or firewall tunnels depends on the network access settings of the
node:
• If the node is configured with the SOCKS proxy server enabled in GNE or ENE mode, you must set
up a proxy tunnel and/or a firewall tunnel.
• If the node is configured with the SOCKS proxy server enabled in proxy-only mode, you can set up
proxy tunnels. Firewall tunnels are not allowed.
• If the node is configured with the SOCKS proxy server disabled, neither proxy tunnels nor firewall
tunnels are allowed.
Figure 13-18 shows an example of a foreign node connected to the DCC network. Proxy and firewall
tunnels are useful in this example because the GNE would otherwise block IP access between the PC
and the foreign node.

13-28
Cisco ONS 15454 Reference Manual, R8.5.x
78-18106-01
Chapter 13 Management Network Connectivity
13.5 Open GNE
Figure 13-18 Proxy and Firewall Tunnels for Foreign Terminations
Figure 13-19 shows a remote node connected to an ENE Ethernet port. Proxy and firewall tunnels are
useful in this example because the GNE would otherwise block IP access between the PC and foreign
node. This configuration also requires a firewall tunnel on the ENE.
Remote CTC
10.10.20.10
10.10.20.0/24
10.10.10.0/24
Interface 0/0
10.10.20.1
Router A
Interface 0/1
10.10.10.1
ONS 15454
GNE
10.10.10.100/24
ONS 15454
ENE
10.10.10.250/24
Non-ONS node
Foreign NE
130.94.122.199/28
ONS 15454
ENE
10.10.10.150/24
ONS 15454
ENE
10.10.10.200/24
115748
Local/Craft CTC
192.168.20.20
Ethernet
SONET

13-29
Cisco ONS 15454 Reference Manual, R8.5.x
78-18106-01
Chapter 13 Management Network Connectivity
13.6 TCP/IP and OSI Networking
Figure 13-19 Foreign Node Connection to an ENE Ethernet Port
13.6 TCP/IP and OSI Networking
ONS 15454 DCN communication is based on the TCP/IP protocol suite. However, ONS 15454s can also
be networked with equipment that uses the OSI protocol suite. While TCP/IP and OSI protocols are not
directly compatible, they do have the same objectives and occupy similar layers of the OSI reference
model. Table 13-7 shows the protocols and mediation processes that are involved when TCP/IP-based
NEs are networked with OSI-based NEs.
Remote CTC
10.10.20.10
10.10.20.0/24
10.10.10.0/24
Interface 0/0
10.10.20.1
Router A
Interface 0/1
10.10.10.1
ONS 15454
GNE
10.10.10.100/24
ONS 15454
ENE
10.10.10.250/24
ONS 15454
ENE
10.10.10.150/24
ONS 15454
ENE
10.10.10.200/24
115749
Local/Craft CTC
192.168.20.20
Ethernet
SONET
Non-ONS node
Foreign NE
130.94.122.199/28

13-30
Cisco ONS 15454 Reference Manual, R8.5.x
78-18106-01
Chapter 13 Management Network Connectivity
13.6.1 Point-to-Point Protocol
13.6.1 Point-to-Point Protocol
PPP is a data link (Layer 2) encapsulation protocol that transports datagrams over point-to-point links.
Although PPP was developed to transport IP traffic, it can carry other protocols including the OSI CLNP.
PPP components used in the transport of OSI include:
• High-level data link control (HDLC)—Performs the datagram encapsulation for transport across
point-to-point links.
• Link control protocol (LCP)—Establishes, configures, and tests the point-to-point connections.
CTC automatically enables IP over PPP whenever you create an SDCC or LDCC. The SDCC or LDCC
can be provisioned to support OSI over PPP.
Table 13-7 TCP/IP and OSI Protocols
OSI Model IP Protocols OSI Protocols IP-OSI Mediation
Layer 7
Application
• TL1
• FTP
• HTTP
• Telnet
• IIOP
• TARP1
1. TARP = TID Address Resolution Protocol
• TL1 (over
OSI)
• FTAM2
• ACSE3
2. FTAM = File Transfer and Access Management
3. ACSE = association-control service element
• T–TD4
• FT–TD5
4. T–TD = TL1–Translation Device
5. FT–TD = File Transfer—Translation Device
Layer 6
Presentation
• PST6
6. PST = Presentation layer
Layer 5
Session
• Session
Layer 4
Transport
• TCP
• UDP
• TP (Transport)
Class 4
• IP-over-CLNS7
tunnels
7. CLNS = Connectionless Network Layer Service
Layer 3
Network
• IP
• OSPF
• CLNP8
• ES-IS9
• IS-IS10
8. CLNP = Connectionless Network Layer Protocol
9. ES-IS = End System-to-Intermediate System
10. IS-IS = Intermediate System-to-Intermediate System
Layer 2 Data
link
• PPP • PPP
• LAP-D11
11. LAP-D = Link Access Protocol on the D Channel
Layer 1
Physical
DCC, LAN, fiber,
electrical
DCC, LAN, fiber, electrical

13-31
Cisco ONS 15454 Reference Manual, R8.5.x
78-18106-01
Chapter 13 Management Network Connectivity
13.6.2 Link Access Protocol on the D Channel
13.6.2 Link Access Protocol on the D Channel
LAP-D is a data link protocol used in the OSI protocol stack. LAP-D is assigned when you provision an
ONS 15454 SDCC as OSI-only. Provisionable LAP-D parameters include:
• Transfer Service—One of the following transfer services must be assigned:
–
Acknowledged Information Transfer Service (AITS)—(Default) Does not exchange data until
a logical connection between two LAP-D users is established. This service provides reliable
data transfer, flow control, and error control mechanisms.
–
Unacknowledged Information Transfer Service (UITS)—Transfers frames containing user data
with no acknowledgement. The service does not guarantee that the data presented by one user
will be delivered to another user, nor does it inform the user if the delivery attempt fails. It does
not provide any flow control or error control mechanisms.
• Mode—LAP-D is set to either Network or User mode. This parameter sets the LAP-D frame
command/response (C/R) value, which indicates whether the frame is a command or a response.
• Maximum transmission unit (MTU)—The LAP-D N201 parameter sets the maximum number of
octets in a LAP-D information frame. The range is 512 to 1500 octets.
Note The MTU must be the same size for all NEs on the network.
• Transmission Timers—The following LAP-D timers can be provisioned:
–
The T200 timer sets the timeout period for initiating retries or declaring failures.
–
The T203 timer provisions the maximum time between frame exchanges, that is, the trigger for
transmission of the LAP-D “keep-alive” Receive Ready (RR) frames.
Fixed values are assigned to the following LAP-D parameters:
• Terminal Endpoint Identifier (TEI)—A fixed value of 0 is assigned.
• Service Access Point Identifier (SAPI)—A fixed value of 62 is assigned.
• N200 supervisory frame retransmissions—A fixed value of 3 is assigned.
13.6.3 OSI Connectionless Network Service
OSI connectionless network service is implemented by using the Connectionless Network Protocol
(CLNP) and Connectionless Network Service (CLNS). CLNP and CLNS are described in the ISO 8473
standard. CLNS provides network layer services to the transport layer through CLNP. CLNS does not
perform connection setup or termination because paths are determined independently for each packet
that is transmitted through a network. CLNS relies on transport layer protocols to perform error detection
and correction.
CLNP is an OSI network layer protocol that carries upper-layer data and error indications over
connectionless links. CLNP provides the interface between the CLNS and upper layers. CLNP performs
many of the same services for the transport layer as IP. The CLNP datagram is very similar to the IP
datagram. It provides mechanisms for fragmentation (data unit identification, fragment/total length, and
offset). Like IP, a checksum computed on the CLNP header verifies that the information used to process
the CLNP datagram is transmitted correctly, and a lifetime control mechanism (Time to Live) limits the
amount of time a datagram is allowed to remain in the system.

13-32
Cisco ONS 15454 Reference Manual, R8.5.x
78-18106-01
Chapter 13 Management Network Connectivity
13.6.3 OSI Connectionless Network Service
CLNP uses network service access points (NSAPs) to identify network devices. The CLNP source and
destination addresses are NSAPs. In addition, CLNP uses a network element title (NET) to identify a
network-entity in an end system (ES) or intermediate system (IS). NETs are allocated from the same
name space as NSAP addresses. Whether an address is an NSAP address or a NET depends on the
network selector value in the NSAP.
The ONS 15454 supports the ISO Data Country Code (ISO-DCC) NSAP address format as specified in
ISO 8348. The NSAP address is divided into an initial domain part (IDP) and a domain-specific part
(DSP). NSAP fields are shown in Table 13-8. NSAP field values are in hexadecimal format. All NSAPs
are editable. Shorter NSAPs can be used. However NSAPs for all NEs residing within the same OSI
network area usually have the same NSAP format.
Table 13-8 NSAP Fields
Field Definition Description
IDP
AFI Authority and
format identifier
Specifies the NSAP address format. The initial value is 39 for the
ISO-DCC address format.
IDI Initial domain
identifier
Specifies the country code. The initial value is 840F, the United States
country code padded with an F.
DSP
DFI DSP format
identifier
Specifies the DSP format. The initial value is 80, indicating the DSP
format follows American National Standards Institute (ANSI)
standards.
ORG Organization Organization identifier. The initial value is 000000.
Reserved Reserved Reserved NSAP field. The Reserved field is normally all zeros (0000).
RD Routing domain Defines the routing domain. The initial value is 0000.
AREA Area Identifies the OSI routing area to which the node belongs. The initial
value is 0000.

13-33
Cisco ONS 15454 Reference Manual, R8.5.x
78-18106-01
Chapter 13 Management Network Connectivity
13.6.3 OSI Connectionless Network Service
Figure 13-20 shows the ISO-DCC NSAP address with the default values delivered with the ONS 15454.
The System ID is automatically populated with the node MAC address.
Figure 13-20 ISO-DCC NSAP Address
The ONS 15454 main NSAP address is shown on the node view Provisioning > OSI > Main Setup subtab
(Figure 13-21).
System System identifier The ONS 15454 system identifier is set to its IEEE 802.3 MAC
address. Each ONS 15454 supports three OSI virtual routers. Each
router NSAP system identifier is the ONS 15454 IEEE 802.3 MAC
address + n, where n = 0 to 2. For the primary virtual router, n = 0.
SEL Selector The selector field directs the protocol data units (PDUs) to the correct
destination using the CLNP network layer service. Selector values
supported by the ONS 15454 include:
• 00—Network Entity Title (NET). Used to exchange PDUs in the
ES-IS and IS-IS routing exchange protocols. (See the
“13.6.4.1 End System-to-Intermediate System Protocol” section
on page 13-36 and the “13.6.4.2 Intermediate
System-to-Intermediate System Protocol” section on
page 13-36.)
• 1D—Selector for Transport Class 4 (and for FTAM and TL1
applications (Telcordia GR-253-CORE standard)
• AF—Selector for the TARP protocol (Telcordia GR-253-CORE
standard)
• 2F—Selector for the GRE IP-over-CLNS tunnel (ITU/RFC
standard)
• CC—Selector for the Cisco IP-over-CLNS tunnels (Cisco
specific)
• E0—Selector for the OSI ping application (Cisco specific)
NSELs are only advertised when the node is configured as an ES.
They are not advertised when a node is configured as an IS. Tunnel
NSELs are not advertised until a tunnel is created.
Table 13-8 NSAP Fields (continued)
Field Definition Description
39.840F.80.000000.0000.0000.0000.xxxxxxxxxxxx.00
131598
AFI IDI Reserved Area System IDRDORG
Authority
and
Format
Identifier
SEL
NSAP
Selector
DFI
DSP
Format
Identifier
Routing
Domain
Initial
Domain
Identifier

13-34
Cisco ONS 15454 Reference Manual, R8.5.x
78-18106-01
Chapter 13 Management Network Connectivity
13.6.4 OSI Routing
Figure 13-21 OSI Main Setup
This address is also the Router 1 primary manual area address, which is viewed and edited on the
Provisioning > OSI > Routers subtab. See the “13.6.7 OSI Virtual Routers” section on page 13-41 for
information about the OSI router and manual area addresses in CTC.
13.6.4 OSI Routing
OSI architecture includes ESs and ISs. The OSI routing scheme includes:
• A set of routing protocols that allow ESs and ISs to collect and distribute the information necessary
to determine routes. Protocols include the ES-IS and IS-IS protocols. ES-IS routing establishes
connectivity and reach ability among ESs and ISs attached to the same (single) subnetwork.
• A routing information base (RIB) (see containing this information, from which routes between ESs
can be computed. The RIB consists of a table of entries that identify a destination (for example, an
NSAP), the subnetwork over which packets should be forwarded to reach that destination, and a
routing metric. The routing metric communicates characteristics of the route (such as delay
properties or expected error rate) that are used to evaluate the suitability of a route compared to
another route with different properties, for transporting a particular packet or class of packets.
• A routing algorithm, Shortest Path First (SPF), that uses information contained in the RIB to derive
routes between ESs.

13-35
Cisco ONS 15454 Reference Manual, R8.5.x
78-18106-01
Chapter 13 Management Network Connectivity
13.6.4 OSI Routing
In OSI networking, discovery is based on announcements. An ES uses the ES-IS protocol end system
hello (ESH) message to announce its presence to ISs and ESs connected to the same network. Any ES
or IS that is listening for ESHs gets a copy. ISs store the NSAP address and the corresponding
subnetwork address pair in routing tables. ESs might store the address, or they might wait to be informed
by ISs when they need such information.
An IS composes intermediate system hello (ISH) messages to announce its configuration information to
ISs and ESs that are connected to the same broadcast subnetwork. Like the ESHs, the ISH contains the
addressing information for the IS (the NET and the subnetwork point-of-attachment address [SNPA])
and a holding time. ISHs might also communicate a suggested ES configuration time recommending a
configuration timer to ESs.
The exchange of ISHs is called neighbor greeting or initialization. Each router learns about the other
routers with which they share direct connectivity. After the initialization, each router constructs a
link-state packet (LSP). The LSP contains a list of the names of the IS’s neighbors and the cost to reach
each of the neighbors. Routers then distribute the LSPs to all of the other routers. When all LSPs are
propagated to all routers, each router has a complete map of the network topology (in the form of LSPs).
Routers use the LSPs and the SPF algorithm to compute routes to every destination in the network.
OSI networks are divided into areas and domains. An area is a group of contiguous networks and
attached hosts that is designated as an area by a network administrator. A domain is a collection of
connected areas. Routing domains provide full connectivity to all ESs within them. Routing within the
same area is known as Level 1 routing. Routing between two areas is known as Level 2 routing. LSPs
that are exchanged within a Level 1 area are called L1 LSPs. LSPs that are exchanged across Level 2
areas are called L2 LSPs. Figure 13-22 shows an example of Level 1 and Level 2 routing.
Figure 13-22 Level 1 and Level 2 OSI Routing
When you provision an ONS 15454 for a network with NEs that use both the TCP/IP and OSI protocol
stacks, you will provision it as one of the following:
• End System—The ONS 15454 performs OSI ES functions and relies upon an IS for communication
with nodes that reside within its OSI area.
• Intermediate System Level 1—The ONS 15454 performs OSI IS functions. It communicates with IS
and ES nodes that reside within its OSI area. It depends upon an IS L1/L2 node to communicate with
IS and ES nodes that reside outside its OSI area.
Level 2
routing
Area 1
IS IS
IS IS
Area 2
Domain
Level 1
routing
Level 1
routing
ES
131597
ES
ES
ES

13-36
Cisco ONS 15454 Reference Manual, R8.5.x
78-18106-01
Chapter 13 Management Network Connectivity
13.6.4 OSI Routing
• Intermediate System Level 1/Level 2—The ONS 15454 performs IS functions. It communicates
with IS and ES nodes that reside within its OSI area. It also communicates with IS L1/L2 nodes that
reside in other OSI areas. This option should not be provisioned unless the node is connected to
another IS L1/L2 node that resides in a different OSI area. The node must also be connected to all
nodes within its area that are provisioned as IS L1/L2.
13.6.4.1 End System-to-Intermediate System Protocol
ES-IS is an OSI protocol that defines how ESs (hosts) and ISs (routers) learn about each other. ES-IS
configuration information is transmitted at regular intervals through the ES and IS hello messages. The
hello messages contain the subnetwork and network layer addresses of the systems that generate them.
The ES-IS configuration protocol communicates both OSI network layer addresses and OSI subnetwork
addresses. OSI network layer addresses identify either the NSAP, which is the interface between OSI
Layer 3 and Layer 4, or the NET, which is the network layer entity in an OSI IS. OSI SNPAs are the
points at which an ES or IS is physically attached to a subnetwork. The SNPA address uniquely identifies
each system attached to the subnetwork. In an Ethernet network, for example, the SNPA is the 48-bit
MAC address. Part of the configuration information transmitted by ES-IS is the NSAP-to-SNPA or
NET-to-SNPA mapping.
13.6.4.2 Intermediate System-to-Intermediate System Protocol
IS-IS is an OSI link-state hierarchical routing protocol that floods the network with link-state
information to build a complete, consistent picture of a network topology. IS-IS distinguishes between
Level 1 and Level 2 ISs. Level 1 ISs communicate with other Level 1 ISs in the same area. Level 2 ISs
route between Level 1 areas and form an intradomain routing backbone. Level 1 ISs need to know only
how to get to the nearest Level 2 IS. The backbone routing protocol can change without impacting the
intra-area routing protocol.
OSI routing begins when the ESs discover the nearest IS by listening to ISH packets. When an ES wants
to send a packet to another ES, it sends the packet to one of the ISs on its directly attached network. The
router then looks up the destination address and forwards the packet along the best route. If the
destination ES is on the same subnetwork, the local IS knows this from listening to ESHs and forwards
the packet appropriately. The IS also might provide a redirect (RD) message back to the source to tell it
that a more direct route is available. If the destination address is an ES on another subnetwork in the
same area, the IS knows the correct route and forwards the packet appropriately. If the destination
address is an ES in another area, the Level 1 IS sends the packet to the nearest Level 2 IS. Forwarding
through Level 2 ISs continues until the packet reaches a Level 2 IS in the destination area. Within the
destination area, the ISs forward the packet along the best path until the destination ES is reached.
Link-state update messages help ISs learn about the network topology. Each IS generates an update
specifying the ESs and ISs to which it is connected, as well as the associated metrics. The update is then
sent to all neighboring ISs, which forward (flood) it to their neighbors, and so on. (Sequence numbers
terminate the flood and distinguish old updates from new ones.) Using these updates, each IS can build
a complete topology of the network. When the topology changes, new updates are sent.
IS-IS uses a single required default metric with a maximum path value of 1024. The metric is arbitrary
and typically is assigned by a network administrator. Any single link can have a maximum value of 64,
and path links are calculated by summing link values. Maximum metric values were set at these levels
to provide the granularity to support various link types while at the same time ensuring that the
shortest-path algorithm used for route computation is reasonably efficient. Three optional IS-IS metrics
(costs)—delay, expense, and error—are not supported by the ONS 15454. IS-IS maintains a mapping of
the metrics to the quality of service (QoS) option in the CLNP packet header. IS-IS uses the mappings
to compute routes through the internetwork.

13-37
Cisco ONS 15454 Reference Manual, R8.5.x
78-18106-01
Chapter 13 Management Network Connectivity
13.6.5 TARP
13.6.5 TARP
TARP is used when TL1 target identifiers (TIDs) must be translated to NSAP addresses. The
TID-to-NSAP translation occurs by mapping TIDs to the NETs, then deriving NSAPs from the NETs by
using the NSAP selector values (Table 13-8 on page 13-32).
TARP uses a selective PDU propagation methodology in conjunction with a distributed database (that
resides within the NEs) of TID-to-NET mappings. TARP allows NEs to translate between TID and NET
by automatically exchanging mapping information with other NEs. The TARP PDU is carried by the
standard CLNP Data PDU. TARP PDU fields are shown in Table 13-9.
Table 13-10 shows the TARP PDUs types that govern TARP interaction and routing.
Table 13-9 TARP PDU Fields
Field Abbreviation Size (bytes) Description
TARP Lifetime tar-lif 2 The TARP time-to-live in hops.
TARP Sequence
Number
tar-seq 2 The TARP sequence number used for loop detection.
Protocol
Address Type
tar-pro 1 Used to identify the type of protocol address that the
TID must be mapped to. The value FE is used to
identify the CLNP address type.
TARP Type
Code
tar-tcd 1 The TARP Type Code identifies the TARP type of
PDU. Five TARP types, shown in Table 13-10, are
defined.
TID Target
Length
tar-tln 1 The number of octets that are in the tar-ttg field.
TID Originator
Length
tar-oln 1 The number of octets that are in the tar-tor field.
Protocol
Address Length
tar-pln 1 The number of octets that are in the tar-por field.
TID of Target tar-ttg n = 0, 1, 2... TID value for the target NE.
TID of
Originator
tar-tor n = 0, 1, 2... TID value of the TARP PDU originator.
Protocol
Address of
Originator
tar-por n = 0, 1, 2... Protocol address (for the protocol type identified in the
tar-pro field) of the TARP PDU originator. When the
tar-pro field is set to FE (hex), tar-por will contain a
CLNP address (that is, the NET).
Table 13-10 TARP PDU Types
Type Description Actions
1 Sent when a device has a TID for which
it has no matching NSAP.
After an NE originates a TARP Type 1 PDU, the PDU
is sent to all adjacent NEs within the NE routing area.
2 Sent when a device has a TID for which
it has no matching NSAP and no
response was received from the Type 1
PDU.
After an NE originates a TARP Type 2 PDU, the PDU
is sent to all Level 1 and Level 2 neighbors.

13-38
Cisco ONS 15454 Reference Manual, R8.5.x
78-18106-01
Chapter 13 Management Network Connectivity
13.6.5 TARP
13.6.5.1 TARP Processing
A TARP data cache (TDC) is created at each NE to facilitate TARP processing. In CTC, the TDC is
displayed and managed on the node view Maintenance > OSI > TDC subtab. The TDC subtab contains
the following TARP PDU fields:
• TID—TID of the originating NE (tar-tor).
• NSAP—NSAP of the originating NE.
• Type— Indicates whether the TARP PDU was created through the TARP propagation process
(dynamic) or manually created (static).
Provisionable timers, shown in Table 13-11, control TARP processing.
Table 13-12 shows the main TARP processes and the general sequence of events that occurs in each
process.
3 Sent as a response to Type 1, Type 2, or
Type 5 PDUs.
After a TARP Request (Type 1 or 2) PDU is received,
a TARP Type 3 PDU is sent to the request originator.
Type 3 PDUs do not use the TARP propagation
procedures.
4 Sent as a notification when a change
occurs locally, for example, a TID or
NSAP change. It might also be sent
when an NE initializes.
A Type 4 PDU is a notification of a TID or Protocol
Address change at the NE that originates the
notification. The PDU is sent to all adjacencies inside
and outside the NE’s routing area.
5 Sent when a device needs a TID that
corresponds to a specific NSAP.
When a Type 5 PDU is sent, the CLNP destination
address is known, so the PDU is sent to only that
address. Type 5 PDUs do not use the TARP
propagation procedures.
Table 13-10 TARP PDU Types (continued)
Type Description Actions
Table 13-11 TARP Timers
Timer Description
Default
(seconds)
Range
(seconds)
T1 Waiting for response to TARP Type 1 Request PDU 15 0–3600
T2 Waiting for response to TARP Type 2 Request PDU 25 0–3600
T3 Waiting for response to address resolution request 40 0–3600
T4 Timer starts when T2 expires (used during error recovery) 20 0–3600

13-39
Cisco ONS 15454 Reference Manual, R8.5.x
78-18106-01
Chapter 13 Management Network Connectivity
13.6.5 TARP
13.6.5.2 TARP Loop Detection Buffer
The TARP loop detection buffer (LDB) can be enabled to prevent duplicate TARP PDUs from entering
the TDC. When a TARP Type 1, 2, or 4 PDU arrives, TARP checks its LDB for a NET address (tar-por)
of the PDU originator match. If no match is found, TARP processes the PDU and assigns a tar-por,
tar-seq (sequence) entry for the PDU to the LDB. If the tar-seq is zero, a timer associated with the LDB
entry is started using the provisionable LDB entry timer on the node view OSI > TARP > Config tab. If
a match exists, the tar-seq is compared to the LDB entry. If the tar-seq is not zero and is less than or equal
to the LDB entry, the PDU is discarded. If the tar-seq is greater than the LDB entry, the PDU is processed
and the tar-seq field in the LDB entry is updated with the new value. The Cisco ONS 15454 LDB holds
approximately 500 entries. The LDB is flushed periodically based on the time set in the LDB Flush timer
on the node view OSI > TARP > Config tab.
13.6.5.3 Manual TARP Adjacencies
TARP adjacencies can be manually provisioned in networks where ONS 15454s must communicate
across routers or non-SONET NEs that lack TARP capability. In CTC, manual TARP adjacencies are
provisioned on the node view Provisioning > OSI > TARP > MAT (Manual Area Table) subtab. The
manual adjacency causes a TARP request to hop through the general router or non-SONET NE, as shown
in Figure 13-23.
Table 13-12 TARP Processing Flow
Process General TARP Flow
Find a NET that
matches a TID
1. TARP checks its TDC for a match. If a match is found, TARP returns the
result to the requesting application.
2. If no match is found, a TARP Type 1 PDU is generated and Timer T1 is
started.
3. If Timer T1 expires before a match if found, a Type 2 PDU is generated and
Timer T2 is started.
4. If Timer T2 expires before a match is found, Timer T4 is started.
5. If Timer T4 expires before a match is found, a Type 2 PDU is generated and
Timer T2 is started.
Find a TID that
matches a NET
A Type 5 PDU is generated. Timer T3 is used. However, if the timer expires, no
error recovery procedure occurs, and a status message is provided to indicate
that the TID cannot be found.
Send a notification
of TID or protocol
address change
TARP generates a Type 4 PDU in which the tar-ttg field contains the NE TID
value that existed prior to the change of TID or protocol address. Confirmation
that other NEs successfully received the address change is not sent.

13-40
Cisco ONS 15454 Reference Manual, R8.5.x
78-18106-01
Chapter 13 Management Network Connectivity
13.6.6 TCP/IP and OSI Mediation
Figure 13-23 Manual TARP Adjacencies
13.6.5.4 Manual TID to NSAP Provisioning
TIDs can be manually linked to NSAPs and added to the TDC. Static TDC entries are similar to static
routes. For a specific TID, you force a specific NSAP. Resolution requests for that TID always return
that NSAP. No TARP network propagation or instantaneous replies are involved. Static entries allow you
to forward TL1 commands to NEs that do not support TARP. However, static TDC entries are not
dynamically updated, so outdated entries are not removed after the TID or the NSAP changes on the
target node.
13.6.6 TCP/IP and OSI Mediation
Two mediation processes facilitate TL1 networking and file transfers between NEs and ONS client
computers running TCP/IP and OSI protocol suites:
• T–TD—Performs a TL1-over-IP to TL1-over-OSI gateway mediation to enable an IP-based OSS to
manage OSI-only NEs subtended from a GNE. Figure 13-24 shows the T–TD protocol flow.
131957
Generic
router
DCN
DCN
Manual
adjacency

13-41
Cisco ONS 15454 Reference Manual, R8.5.x
78-18106-01
Chapter 13 Management Network Connectivity
13.6.7 OSI Virtual Routers
Figure 13-24 T–TD Protocol Flow
• FT–TD—Performs an FTP conversion between FTAM and FTP. The FT–TD gateway entity includes
an FTAM responder (server) and an FTP client, allowing FTAM initiators (clients) to store, retrieve,
or delete files from an FTP server. The FT–TD gateway is unidirectional and is driven by the FTAM
initiator. The FT–TD FTAM responder exchanges messages with the FTAM initiator over the full
OSI stack. Figure 13-25 shows the FT–TD protocol flow.
Figure 13-25 FT–TD Protocol Flow
The ONS 15454 uses FT–TD for the following file transfer processes:
• Software downloads
• Database backups and restores
• Cisco IOS configuration backups and restores for ML and ML2 Series cards.
13.6.7 OSI Virtual Routers
The ONS 15454 supports three OSI virtual routers. The routers are provisioned on the Provisioning >
OSI > Routers tab, shown in Figure 13-26.
131954
GNEOSS
TL1 Gateway
DCC
LAPD
ISIS / CLNS
TP4
Session
Presentation
ACSE
LAN
LLC1
IPv4
UDP TCP
TL1
LAN
LLC1
IPv4
TL1
UDP TCP
DCC
LAPD
ISIS / CLNS
TP4
Session
Presentation
ACSE TL1
TL1 Gateway
ENE
FT-TD
ENE
FTP File
Server
OSS
FTP
Client
FTAM
Initiator
FTAM
Responder
GNE
FTAM / OSIFTP / IP
131955

13-42
Cisco ONS 15454 Reference Manual, R8.5.x
78-18106-01
Chapter 13 Management Network Connectivity
13.6.7 OSI Virtual Routers
Figure 13-26 Provisioning OSI Routers
Each router has an editable manual area address and a unique NSAP System ID that is set to the node
MAC address + n. For Router 1, n = 0. For Router 2, n = 1. For Router 3, n = 2. Each router can be
enabled and connected to different OSI routing areas. However, Router 1 is the primary router, and it
must be enabled before Router 2 and Router 3 can be enabled. The Router 1 manual area address and
System ID create the NSAP address assigned to the node’s TID. In addition, Router 1 supports OSI
TARP, mediation, and tunneling functions that are not supported by Router 2 and Router 3. These
include:
• TID-to-NSAP resolution
• TARP data cache
• IP-over-CLNS tunnels
• FTAM
• FT-TD
• T-TD
• LAN subnet
OSI virtual router constraints depend on the routing mode provisioned for the node. Table 13-13 shows
the number of IS L1s, IS L1/L2s, and DCCs that are supported by each router. An IS Level1 and IS
Level1/Level2 support one ES per DCC subnet and up to 100 ESs per LAN subnet.

13-43
Cisco ONS 15454 Reference Manual, R8.5.x
78-18106-01
Chapter 13 Management Network Connectivity
13.6.8 IP-over-CLNS Tunnels
Each OSI virtual router has a primary manual area address. You can also create two additional manual
area addresses. These manual area addresses can be used to:
• Split up an area—Nodes within a given area can accumulate to a point that they are difficult to
manage, cause excessive traffic, or threaten to exceed the usable address space for an area.
Additional manual area addresses can be assigned so that you can smoothly partition a network into
separate areas without disrupting service.
• Merge areas—Use transitional area addresses to merge as many as three separate areas into a single
area that shares a common area address.
• Change to a different address—You might need to change an area address for a particular group of
nodes. Use multiple manual area addresses to allow incoming traffic intended for an old area address
to continue being routed to associated nodes.
13.6.8 IP-over-CLNS Tunnels
IP-over-CLNS tunnels are used to encapsulate IP for transport across OSI NEs. The ONS 15454 supports
two tunnel types:
• GRE—Generic Routing Encapsulation is a tunneling protocol that encapsulates one network layer
for transport across another. GRE tunnels add both a CLNS header and a GRE header to the tunnel
frames. GRE tunnels are supported by Cisco routers and some other vendor NEs.
• Cisco IP—The Cisco IP tunnel directly encapsulates the IP packet with no intermediate header.
Cisco IP is supported by most Cisco routers.
Figure 13-24 shows the protocol flow when an IP-over-CLNS tunnel is created through four NEs (A, B,
C, and D). The tunnel ends are configured on NEs A and D, which support both IP and OSI. NEs B and
C only support OSI, so they only route the OSI packets.
Table 13-13 OSI Virtual Router Constraints
Routing Mode Router 1 Router 2 Router 3
IS L1
per area
IS L1/L2
per area
DCC
per IS
End System Yes No No — — —
IS L1 Yes Yes Yes 250 — 40
IS L1/L2 Yes Yes Yes 250 50 40

13-44
Cisco ONS 15454 Reference Manual, R8.5.x
78-18106-01
Chapter 13 Management Network Connectivity
13.6.8 IP-over-CLNS Tunnels
Figure 13-27 IP-over-CLNS Tunnel Flow
13.6.8.1 Provisioning IP-over-CLNS Tunnels
IP-over-CLNS tunnels must be carefully planned to prevent nodes from losing visibility or connectivity.
Before you begin a tunnel, verify that the tunnel type, either Cisco IP or GRE, is supported by the
equipment at the other end. Always verify IP and NSAP addresses. Provisioning of IP-over-CLNS
tunnels in CTC is performed on the node view Provisioning > OSI > IP over CLNS Tunnels tab. For
procedures, refer to the “Turn Up a Node” chapter in the Cisco ONS 15454 Procedure Guide.
Provisioning IP-over-CLNS tunnels on Cisco routers requires the following prerequisite tasks, as well
as other OSI provisioning:
• (Required) Enable IS-IS
• (Optional) Enable routing for an area on an interface
• (Optional) Assign multiple area addresses
• (Optional) Configure IS-IS interface parameters
• (Optional) Configure miscellaneous IS-IS parameters
The Cisco IOS commands used to create IP-over-CLNS tunnels (CTunnels) are shown in Table 13-14.
131956
NE-D
SNMP
RMON
HTTP
FTP
Telnet
UDP
IPv4
GRE
Tunnel
LLC1
LAN
CLNP
LAPD
DCC
TCP
EMS
SNMP
RMON
HTTP
FTP
Telnet
UDP
IPv4
LLC1
LAN
TCP
NE-A (GNE)
IPv4
GRE
Tunnel
LLC1
LAN
CLNP
LAPD
DCC
NE-C
CLNP
LAPD
DCC
NE-B
CLNP
LAPD
DCC

13-45
Cisco ONS 15454 Reference Manual, R8.5.x
78-18106-01
Chapter 13 Management Network Connectivity
13.6.8 IP-over-CLNS Tunnels
If you are provisioning an IP-over-CLNS tunnel on a Cisco router, always follow procedures provided
in the Cisco IOS documentation for the router you are provisioning. For information about ISO CLNS
provisioning including IP-over-CLNS tunnels, see the “Configuring ISO CLNS” chapter in the
Cisco IOS Apollo Domain, Banyon VINES, DECnet, ISO CLNS, and XNS Configuration Guide.
13.6.8.2 IP-over-CLNS Tunnel Scenario 1: ONS Node to Other Vendor GNE
Figure 13-28 shows an IP-over-CLNS tunnel created from an ONS node to another vendor GNE. The
other vendor NE has an IP connection to an IP DCN to which a CTC computer is attached. An OSI-only
(LAP-D) SDCC and a GRE tunnel are created between the ONS NE 1 to the other vender GNE.
ONS NE 1 IP-over-CLNS tunnel provisioning information:
• Destination: 10.10.10.100 (CTC 1)
• Mask: 255.255.255.255 for host route (CTC 1 only), or 255.255.255.0 for subnet route (all CTC
computers residing on the 10.10.10.0 subnet)
• NSAP: 39.840F.80.1111.0000.1111.1111.cccccccccccc.00 (other vendor GNE)
• Metric: 110
• Tunnel Type: GRE
Other vender GNE IP-over-CLNS tunnel provisioning information:
• Destination: 10.20.30.30 (ONS NE 1)
• Mask: 255.255.255.255 for host route (ONS NE 1 only), or 255.255.255.0 for subnet route (all ONS
nodes residing on the 10.30.30.0 subnet)
• NSAP: 39.840F.80.1111.0000.1111.1111.dddddddddddd.00 (ONS NE 1)
• Metric: 110
• Tunnel Type: GRE
Table 13-14 IP-over-CLNS Tunnel IOS Commands
Step Step Purpose
1 Router (config) # interface ctunnel
interface-number
Creates a virtual interface to transport IP over a
CLNS tunnel and enters interface configuration
mode. The interface number must be unique for each
CTunnel interface.
2 Router (config-if # ctunnel destination
remote-nsap-address
Configures the destination parameter for the
CTunnel. Specifies the destination NSAP1 address of
the CTunnel, where the IP packets are extracted.
3 Router (config-if) # ip address
ip-address mask
Sets the primary or secondary IP address for an
interface.

13-46
Cisco ONS 15454 Reference Manual, R8.5.x
78-18106-01
Chapter 13 Management Network Connectivity
13.6.8 IP-over-CLNS Tunnels
Figure 13-28 IP-over-CLNS Tunnel Scenario 1: ONS NE to Other Vender GNE
13.6.8.3 IP-over-CLNS Tunnel Scenario 2: ONS Node to Router
Figure 13-29 shows an IP-over-CLNS tunnel from an ONS node to a router. The other vendor NE has an
OSI connection to a router on an IP DCN, to which a CTC computer is attached. An OSI-only (LAP-D)
SDCC is created between the ONS NE 1 and the other vender GNE. The OSI over IP tunnel can be either
the Cisco IP tunnel or a GRE tunnel, depending on the tunnel types supported by the router.
ONS NE 1 IP-over-CLNS tunnel provisioning:
• Destination: 10.10.30.10 (Router 1, Interface 0/1)
• Mask: 255.255.255.255 for host route (Router 1 only), or 255.255.255.0 for subnet route (all routers
on the same subnet)
• NSAP: 39.840F.80.1111.0000.1111.1111.bbbbbbbbbbbb.00 (Router 1)
• Metric: 110
• Tunnel Type: Cisco IP
Router 1 CTunnel (IP-over-CLNS) provisioning:
ip routing
134355
CTC 1
10.10.10.100/24
IP
DCN
IP/OSI
Vendor GNE
10.10.30.20/24
39.840F.80. 111111.0000.1111.1111.cccccccccccc.00
ONS NE 1
10.10.30.30/24
39.840F.80. 111111.0000.1111.1111.dddddddddddd.00
Other vendor
NE
OSI
OSI-only
DCC (LAPD)
GRE tunnel
OSI
Router 2
Interface 0/0: 10.10.10.10/24
Interface 0/1: 10.10.20.10/24
39.840F.80.111111.0000.1111.1111.aaaaaaaaaaaa.00
Router 1
Interface 0/0: 10.10.20.20/24
Interface 0/1: 10.10.30.10/24
39.840F.80. 111111.0000.1111.1111.bbbbbbbbbbbb.00

13-47
Cisco ONS 15454 Reference Manual, R8.5.x
78-18106-01
Chapter 13 Management Network Connectivity
13.6.8 IP-over-CLNS Tunnels
clns routing
interface ctunnel 102
ip address 10.10.30.30 255.255.255.0
ctunnel destination 39.840F.80.1111.0000.1111.1111.dddddddddddd.00
interface Ethernet0/1
clns router isis
router isis
net 39.840F.80.1111.0000.1111.1111.bbbbbbbbbbbb.00
Figure 13-29 IP-over-CLNS Tunnel Scenario 2: ONS Node to Router
13.6.8.4 IP-over-CLNS Tunnel Scenario 3: ONS Node to Router Across an OSI DCN
Figure 13-30 shows an IP-over-CLNS tunnel from an ONS node to a router across an OSI DCN. The
other vendor NE has an OSI connection to an IP DCN to which a CTC computer is attached. An OSI-only
(LAP-D) SDCC is created between the ONS NE 1 and the other vender GNE. The OSI over IP tunnel
can be either the Cisco IP tunnel or a GRE tunnel, depending on the tunnel types supported by the router.
134356
CTC 1
10.10.10.100/24
IP
DCN
OSI
Other vendor
GNE
Other vendor
NE
OSI
OSI-only
DCC (LAPD)
GRE or
Cisco IP tunnel
OSI
ONS NE 1
10.10.30.30/24
39.840F.80. 111111.0000.1111.1111.dddddddddddd.00
Router 2
Interface 0/0: 10.10.10.10/24
Interface 0/1: 10.10.20.10/24
39.840F.80.111111.0000.1111.1111.aaaaaaaaaaaa.00
Router 1
Interface 0/0: 10.10.20.20/24
Interface 0/1: 10.10.30.10/24
39.840F.80. 111111.0000.1111.1111.bbbbbbbbbbbb.00

13-48
Cisco ONS 15454 Reference Manual, R8.5.x
78-18106-01
Chapter 13 Management Network Connectivity
13.6.8 IP-over-CLNS Tunnels
ONS NE 1 IP-over-CLNS tunnel provisioning:
• Destination: Router 2 IP address
• Mask: 255.255.255.255 for host route (CTC 1 only), or 255.255.255.0 for subnet route (all CTC
computers on the same subnet)
• NSAP: Other vender GNE NSAP address
• Metric: 110
• Tunnel Type: Cisco IP
Router 2 IP-over-CLNS tunnel provisioning (sample Cisco IOS provisioning):
ip routing
clns routing
interface ctunnel 102
ip address 10.10.30.30 255.255.255.0
ctunnel destination 39.840F.80.1111.0000.1111.1111.dddddddddddd.00
interface Ethernet0/1
clns router isis
router isis
net 39.840F.80.1111.0000.1111.1111.aaaaaaaaaaaa.00

13-49
Cisco ONS 15454 Reference Manual, R8.5.x
78-18106-01
Chapter 13 Management Network Connectivity
13.6.9 OSI/IP Networking Scenarios
Figure 13-30 IP-over-CLNS Tunnel Scenario 3: ONS Node to Router Across an OSI DCN
13.6.9 OSI/IP Networking Scenarios
The following eight scenarios show examples of ONS 15454s in networks with OSI-based NEs. The
scenarios show ONS 15454 nodes in a variety of roles. The scenarios assume the following:
• ONS 15454 NEs are configured as dual OSI and IP nodes with both IP and NSAP addresses. They
run both OSPF and OSI (IS-IS or ES-IS) routing protocols as “Ships-In-The-Night,” with no route
redistribution.
• ONS 15454 NEs run TARP, which allows them to resolve a TL1 TID to a NSAP address. A TID
might resolve to both an IP and an NSAP address when the destination TID is an ONS 15454 NE
that has both IP and NSAP address.
• DCC links between ONS 15454 NEs and OSI-only NEs run the full OSI stack over LAP-D, which
includes IS-IS, ES-IS, and TARP.
• DCC links between ONS 15454 NEs run the full OSI stack and IP (OSPF) over PPP.
134357
CTC 1
10.10.10.100/24
OSI
DCN
OSI
IP
Other vendor
GNE
Other vendor
NE
OSI
OSI-only
DCC (LAPD)
GRE or
Cisco IP tunnel
OSI
ONS NE 1
10.10.30.30/24
39.840F.80. 111111.0000.1111.1111.dddddddddddd.00
Router 2
Interface 0/0: 10.10.10.10/24
Interface 0/1: 10.10.20.10/24
39.840F.80.111111.0000.1111.1111.aaaaaaaaaaaa.00
Router 1
Interface 0/0: 10.10.20.20/24
Interface 0/1: 10.10.30.10/24
39.840F.80. 111111.0000.1111.1111.bbbbbbbbbbbb.00

13-50
Cisco ONS 15454 Reference Manual, R8.5.x
78-18106-01
Chapter 13 Management Network Connectivity
13.6.9 OSI/IP Networking Scenarios
• All ONS 15454 NEs participating in an OSI network run OSI over PPP between themselves. This is
needed so that other vendor GNEs can route TL1 commands to all ONS 15454 NEs participating in
the OSI network.
13.6.9.1 OSI/IP Scenario 1: IP OSS, IP DCN, ONS GNE, IP DCC, and ONS ENE
Figure 13-31 shows OSI/IP Scenario 1, the current ONS 15454 IP-based implementation, with an IP
DCN, IP-over-PPP DCC, and OSPF routing.
Figure 13-31 OSI/IP Scenario 1: IP OSS, IP DCN, ONS GNE, IP DCC, and ONS ENE
13.6.9.2 OSI/IP Scenario 2: IP OSS, IP DCN, ONS GNE, OSI DCC, and Other Vendor ENE
OSI/IP Scenario 2 (Figure 13-32) shows an ONS 15454 GNE in a multivendor OSI network. Both the
ONS 15454 GNE and the other vendor NEs are managed by an IP OSS using TL1 and FTP. The
ONS 15454 is also managed by CTC and Cisco Transport Manager (CTM). Because the other vendor
NE only supports TL1 and FTAM over the full OSI stack, the ONS 15454 GNE provides T–TD and
FT–TD mediation to convert TL1/IP to TL1/OSI and FTAM/OSI to FTP/IP.
1IP OSS manages ONS 15454 using TL1 and FTP.
2DCCs carry IP over the PPP protocol.
3The ONS 15454 network is managed by IP over OSPF.
131930
IP DCN
IP
IP
CTC/CTM IP OSS
IP
IP/PPP/DCC
ONS GNE
ONS ENE
ONS NE
ONS NE
ONS NE
IP/OSPF
IP/PPP/DCC
IP/PPP/DCC IP/PPP/DCC
1
2
3

13-51
Cisco ONS 15454 Reference Manual, R8.5.x
78-18106-01
Chapter 13 Management Network Connectivity
13.6.9 OSI/IP Networking Scenarios
Figure 13-32 OSI/IP Scenario 2: IP OSS, IP DCN, ONS GNE, OSI DCC, and Other Vendor ENE
The ONS 15454 GNE routes TL1 traffic to the correct NE by resolving the TL1 TID to either an IP or
NSAP address. For TL1 traffic to other vendor NEs (OSI-only nodes), the TID is resolved to an NSAP
address. The ONS 15454 GNE passes the TL1 to the mediation function, which encapsulates it over the
full OSI stack and routes it to the destination using the IS-IS protocol.
For TL1 traffic to ONS 15454 NEs, the TID is resolved to both an IP and an NSAP address. The
ONS 15454 GNE follows the current TL1 processing model and forwards the request to the destination
NE using the TCP/IP stack and OSPF routing.
1The IP OSS manages ONS 15454 and other vendor NEs using TL1 and FTP.
2The ONS 15454 GNE performs mediation for other vendor NEs.
3DCCs between the ONS 15454 GNE and ONS 15454 NEs are provisioned for IP and OSI over
PPP.
4DCCs between the ONS 15454 GNE and other vendor NEs are provisioned for OSI over
LAP-D.
5The ONS 15454 and the other vendor NE network include IP over OSPF and OSI over the IS-IS
protocol.
131932
IP DCN
IP
IP
CTC/CTM IP OSS
IP
IP and OSI/PPP/DCC
ONS GNE
ONS NE
ONS NE
Other
vendor NE
Other
vendor NE
OSI/IS-IS
IP/OSPF
OSI/LAP-D/DCC
IP and
OSI/PPP/DCC
OSI/LAP-D/DCC
1
2
3 4
5

13-52
Cisco ONS 15454 Reference Manual, R8.5.x
78-18106-01
Chapter 13 Management Network Connectivity
13.6.9 OSI/IP Networking Scenarios
OSS-initiated software downloads consist of two parts: the OSS to destination NE TL1 download request
and the file transfer. The TL1 request is handled the same as described in the previous paragraph. The
ONS 15454 NEs use FTP for file transfers. OSI-only NEs use FTAM to perform file transfers. The
FTAM protocol is carried over OSI between the OSI NE and the ONS 15454 GNE. The GNE mediation
translates between FTAM to FTP.
13.6.9.3 OSI/IP Scenario 3: IP OSS, IP DCN, Other Vendor GNE, OSI DCC, and ONS ENE
In OSI/IP Scenario 3 (Figure 13-33), all TL1 traffic between the OSS and GNE is exchanged over the IP
DCN. TL1 traffic targeted for the GNE is processed locally. All other TL1 traffic is forwarded to the OSI
stack, which performs IP-to-OSI TL1 translation. The TL1 is encapsulated in the full OSI stack and sent
to the target NE over the DCC. The GNE can route to any node within the IS-IS domain because all NEs,
ONS 15454 and non-ONS 15454, have NSAP addresses and support IS-IS routing.
TL1 traffic received by an ONS 15454 NE and not addressed to its NSAP address is forwarded by IS-IS
routing to the correct destination. TL1 traffic received by an ONS 15454 NE and addressed to its NSAP
is sent up the OSI stack to the mediation function, which extracts the TL1 and passes it to the ONS 15454
TL1 processor.
An OSS initiated software download includes the OSS-to-destination node TL1 download request and
the file transfer. The TL1 request is handled as described in the previous paragraph. The target node uses
FTAM for file transfers because the GNE does not support IP on the DCC and cannot forward FTP. The
ONS 15454 NEs therefore must support an FTAM client and initiate file transfer using FTAM when
subtended to an OSI GNE.
In this scenario, the GNE has both IP and OSI DCN connections. The GNE only supports TL1 and FTP
over IP. Both are translated and then carried over OSI to the destination ENE (ONS 15454 or OSI-only
NE). All other IP traffic is discarded by the GNE. The CTC/CTM IP traffic is carried over an IP-over-OSI
tunnel to an ONS 15454 NE. The tunnel is created between an external router and an ONS 15454 NE.
The traffic is sent to the ONS 15454 terminating the tunnel. That ONS 15454 then forwards the traffic
over the tunnel to CTC/CTM by way of the external router.

13-53
Cisco ONS 15454 Reference Manual, R8.5.x
78-18106-01
Chapter 13 Management Network Connectivity
13.6.9 OSI/IP Networking Scenarios
Figure 13-33 OSI/IP Scenario 3: IP OSS, IP DCN, Other Vendor GNE, OSI DCC, and ONS ENE
Figure 13-34 shows the same scenario, except the IP-over-CLNS tunnel endpoint is the GNE rather than
the DCN router.
1The IP OSS manages the ONS 15454 and other vendor NEs using TL1 and FTP.
2The other vendor GNE performs mediation for TL1 and FTP, so the DCCs to the ONS 15454
and other vendor NEs are OSI-only.
3CTC/CTM communicates with ONS 15454 NEs over a IP-over-CLNS tunnel. The tunnel is
created from the ONS 15454 node to the external router.
4The ONS 15454 NE exchanges TL1 over the full OSI stack using FTAM for file transfer.
131933
IP DCN
IP
IP
OSI
CTC/CTM IP OSS
IP
Other
vendor GNE
ONS NE 1
ONS NE 2
Other
vendor NE
Other
vendor NE
IP and
OSI/PPP/DCC
OSI/LAP-D/DCC
OSI/LAP-D/DCC
OSI/LAPD/DCC
1
2
4
3

13-54
Cisco ONS 15454 Reference Manual, R8.5.x
78-18106-01
Chapter 13 Management Network Connectivity
13.6.9 OSI/IP Networking Scenarios
Figure 13-34 OSI/IP Scenario 3 with OSI/IP-over-CLNS Tunnel Endpoint at the GNE
13.6.9.4 OSI/IP Scenario 4: Multiple ONS DCC Areas
OSI/IP Scenario 4 (Figure 13-35) is similar to OSI/IP Scenario 3 except that the OSI GNE is subtended
by multiple isolated ONS 15454 areas. A separate IP-over-CLNS tunnel is required to each isolated
ONS 15454 OSPF area. An alternate approach is to create a single IP-over-CLNS tunnel from CTC/CTM
to an ONS 15454 NE, and then to configure a tunnel from that NE to an NE in each isolated OSPF area.
This approach requires additional static routes.
1The IP OSS manages ONS and other vendor NEs using TL1 and FTP.
2The router routes requests to the other vender GNE.
3The other vendor GNE performs mediation for TL1 and FTP, so the DCCs to ONS 15454 and
other vendor NEs are OSI-only.
4CTC/CTM communicates with ONS 15454 NEs over an IP-over-CLNS tunnel between the
ONS 15454 and the GNE.
5ONS 15454 NEs exchange TL1 over the full OSI stack. FTAM is used for file transfer.
131931
IP DCN
IP
IP
CTC/CTM IP OSS
IP
Other
vendor GNE
ONS NE 1
ONS NE 2
Other
vendor NE
Other
vendor NE
IP and
OSI/PPP/DCC
OSI/LAP-D/DCC
OSI/LAP-D/DCC
OSI/LAPD/DCC
1
3
5
4
2

13-55
Cisco ONS 15454 Reference Manual, R8.5.x
78-18106-01
Chapter 13 Management Network Connectivity
13.6.9 OSI/IP Networking Scenarios
Figure 13-35 OSI/IP Scenario 4: Multiple ONS DCC Areas
13.6.9.5 OSI/IP Scenario 5: GNE Without an OSI DCC Connection
OSI/IP Scenario 5 (Figure 13-36) is similar to OSI/IP Scenario 3 except that the OSI GNE only has an
IP connection to the DCN. It does not have an OSI DCN connection to carry CTC/CTM IP traffic through
an IP-over-OSI tunnel. A separate DCN to ONS 15454 NE connection is created to provide CTC/CTM
access.
1The IP OSS manages ONS 15454 and other vendor NEs using TL1 and FTP.
2A separate tunnel is created for each isolated ONS 15454 DCC area.
131934
IP DCN
IP
IP
IP
CTC/CTM IP OSS
IP
ONS NE
ONS NE
IP and
OSI/PPP/DCC
1
2 2 2
ONS NE
ONS NE
ONS NE
ONS NE
IP and
OSI/PPP/DCC
IP and
OSI/PPP/DCC
OSI/
LAP-D/
DCC
OSI/
LAP-D/
DCC
OSI/
LAP-D/
DCC
Other
vendor GNE
OSI

13-56
Cisco ONS 15454 Reference Manual, R8.5.x
78-18106-01
Chapter 13 Management Network Connectivity
13.6.9 OSI/IP Networking Scenarios
Figure 13-36 OSI/IP Scenario 5: GNE Without an OSI DCC Connection
13.6.9.6 OSI/IP Scenario 6: IP OSS, OSI DCN, ONS GNE, OSI DCC, and Other Vendor ENE
OSI/IP Scenario 6 (Figure 13-37) shows how the ONS 15454 supports OSI DCNs. The OSI DCN has no
impact on the ONS 15454 because all IP traffic (CTC/CTM, FTP, and TL1) is tunneled through the OSI
DCN.
1The IP OSS manages ONS 15454 and other vendor NEs using TL1 and FTP.
2The other vendor GNE performs mediation on TL1 and FTP, so DCCs are OSI-only.
3CTC/CTM communicates with ONS 15454 NEs over a separate IP DCN connection.
4ONS 15454 NE exchanges TL1 over the full OSI stack. FTAM is used for file transfers.
131935
IP DCN
IP
IPIP
CTC/CTM IP OSS
IP
ONS NE
ONS NE
IP and
OSI/PPP/DCC
1
2
4
3
OSI/LAP-D/DCC
Other
vendor GNE
Other
vendor NE
Other
vendor NE
OSI/
LAP-D/
DCC
OSI/
LAP-D/
DCC

13-57
Cisco ONS 15454 Reference Manual, R8.5.x
78-18106-01
Chapter 13 Management Network Connectivity
13.6.9 OSI/IP Networking Scenarios
Figure 13-37 OSI/IP Scenario 6: IP OSS, OSI DCN, ONS GNE, OSI DCC, and Other Vendor ENE
13.6.9.7 OSI/IP Scenario 7: OSI OSS, OSI DCN, Other Vender GNE, OSI DCC, and ONS NEs
OSI/IP Scenario 7 (Figure 13-38) shows an example of a European network.
1The IP OSS manages ONS 15454 and other vendor NEs using TL1 and FTP.
2OSS IP traffic is tunneled through the DCN to the ONS 15454 GNE.
3CTC/CTM IP traffic is tunneled through the DCN to the ONS 15454 GNE.
4The GNE performs mediation for other vendor NEs.
131936
OSI
DCN
OSI
IP
IPIP
CTC/CTM IP OSS
OSIOSI
ONS GNE
ONS GNE
IP and
OSI/PPP/DCC
1
2
4
3
OSI/LAP-D/DCC
ONS GNE
Other
vendor NE
Other
vendor NE
OSI/
LAP-D/
DCC
OSI/
LAP-D/
DCC

13-58
Cisco ONS 15454 Reference Manual, R8.5.x
78-18106-01
Chapter 13 Management Network Connectivity
13.6.9 OSI/IP Networking Scenarios
Figure 13-38 OSI/IP Scenario 7: OSI OSS, OSI DCN, Other Vender GNE, OSI DCC, and ONS NEs
In European networks:
• CTC and CTM are used for management only.
• IP-over-CLNS tunnels are widely accepted and deployed.
1ONS 15454 NEs are managed by CTC/CTM only (TL1/FTP is not used).
2The OSI OSS manages other vendor NEs only.
3CTC/CTM communicates with the ONS 15454 over a IP-over-CLNS tunnel between the
ONS 15454 NE and external router.
131937
OSI
DCN
OSI
IP
CTC/CTM IP OSS
OSI
OSI
ONS NE 1
ONS NE 3
ONS NE 2
IP and
OSI/PPP/DCC
IP and
OSI/PPP/DCC
2
3
1
OSI/LAP-D/DCC
Other
vendor GNE
Other
vendor NE 1
Other
vendor NE 2
OSI/
LAP-D/
DCC
OSI/
LAP-D/
DCC

13-59
Cisco ONS 15454 Reference Manual, R8.5.x
78-18106-01
Chapter 13 Management Network Connectivity
13.6.9 OSI/IP Networking Scenarios
• TL1 management is not required.
• FTP file transfer is not required.
• TL1 and FTAM to FTP mediation is not required.
Management traffic between CTC/CTM and ONS 15454 NEs is carried over an IP-over-CLNS tunnel.
A static route is configured on the ONS 15454 that terminates the tunnel (ONS 15454 NE 1) so that
downstream ONS 15454 NEs (ONS 15454 NE 2 and 3) know how to reach CTC/CTM.
13.6.9.8 OSI/IP Scenario 8: OSI OSS, OSI DCN, ONS GNE, OSI DCC, and Other Vender NEs
OSI/IP Scenario 8 (Figure 13-39) is another example of a European network. Similar to OSI/IP Scenario
7, the ONS 15454 NEs are solely managed by CTC/CTM. The CTC/CTM IP traffic is carried over a
IP-over-OSI tunnel between an external router and the ONS 15454 GNE. The GNE extracts the IP from
the tunnel and forwards it to the destination ONS 15454. Management traffic between the OSS and other
vendor NEs is routed by the ONS 15454 GNE and NEs. This is possible because all ONS 15454 NEs run
dual stacks (OSI and IP).

13-60
Cisco ONS 15454 Reference Manual, R8.5.x
78-18106-01
Chapter 13 Management Network Connectivity
13.6.9 OSI/IP Networking Scenarios
Figure 13-39 OSI/IP Scenario 8: OSI OSS, OSI DCN, ONS GNE, OSI DCC, and Other Vender NEs
1The ONS NEs are managed by CTC/CTM only (TL1/FTP is not used).
2The OSI OSS manages other vendor NEs only.
3CTC/CTM communicates with the ONS 15454 over an IP-over-CLNS tunnel between the
ONS 15454 NE and the external router. A static route is needed on the GNE.
4The ONS 15454 GNE routes OSI traffic to other vendor NEs. No IP-over-CLNS tunnel is
needed.
131938
OSI
DCN
OSI
IP
CTC/CTM IP OSS
OSI
OSI
ONS NE 1
Other
vendor NE 3
ONS NE 2
IP and
OSI/PPP/DCC
OSI/PPP/DCC
2
3
4
1
OSI/LAP-D/DCC
ONS GNE
Other
vendor NE 1
Other
vendor NE 2
IP and
OSI/LAP-D/
DCC
OSI/
LAP-D/
DCC

13-61
Cisco ONS 15454 Reference Manual, R8.5.x
78-18106-01
Chapter 13 Management Network Connectivity
13.6.10 Provisioning OSI in CTC
13.6.10 Provisioning OSI in CTC
Table 13-15 shows the OSI actions that are performed from the node view Provisioning tab. Refer to the
Cisco ONS 15454 Procedure Guide for OSI procedures and tasks.
Table 13-16 shows the OSI actions that are performed from the node view Maintenance tab.
Table 13-15 OSI Actions from the CTC Provisioning Tab
Tab Actions
OSI > Main Setup • View and edit Primary Area Address.
• Change OSI routing mode.
• Change LSP buffers.
OSI > TARP > Config Configure the TARP parameters:
• PDU L1/L2 propagation and origination.
• TARP data cache and loop detection buffer.
• LAN storm suppression.
• Type 4 PDU on startup.
• TARP timers: LDB, T1, T2, T3, T4.
OSI > TARP > Static TDC Add and delete static TARP data cache entries.
OSI > TARP > MAT Add and delete static manual area table entries.
OSI > Routers > Setup • Enable and disable routers.
• Add, delete, and edit manual area addresses.
OSI > Routers > Subnets Edit SDCC, LDCC, and LAN subnets that are provisioned for OSI.
OSI > Tunnels Add, delete, and edit Cisco and IP-over-CLNS tunnels.
Comm Channels > SDCC • Add OSI configuration to an SDCC.
• Choose the data link layer protocol, PPP or LAP-D.
Comm Channels > LDCC • Add OSI configuration to an SDCC.
Table 13-16 OSI Actions from the CTC Maintenance Tab
Tab Actions
OSI > ISIS RIB View the IS-IS routing table.
OSI > ESIS RIB View ESs that are attached to ISs.
OSI > TDC • View the TARP data cache and identify static and dynamic entries.
• Perform TID to NSAP resolutions.
• Flush the TDC.

13-62
Cisco ONS 15454 Reference Manual, R8.5.x
78-18106-01
Chapter 13 Management Network Connectivity
13.7 IPv6 Network Compatibility
13.7 IPv6 Network Compatibility
Cisco ONS 15xxx products can function in an IPv6 network when an internet router that supports
Network Address Translation - Protocol Translation (NAT-PT) is positioned between the GNE, such as
an ONS 15454, and the client workstation. NAT-PT is defined in RFC-2766. IPv4 and IPv6 nodes
communicate with each other using NAT-PT by allowing both IPv6 and IPv4 stacks to interface between
the IPv6 DCN and the IPv4 DCC networks.
NAT-PT binds addresses in IPv6 networks with addresses in IPv4 networks and vice versa to provide
transparent routing for the packets traveling between address types. This requires no changes to end
nodes and IP packet routing is completely transparent to end nodes. It does, however, require NAT-PT
to track the sessions it supports and mandates that inbound and outbound datagrams pertaining to a
session traverse the same NAT-PT router. Protocol translation is used to extend address translation with
protocol syntax/semantics translation.
Note Only Mozilla 1.7 is supported on clients interfacing with IPv6 networks.
13.8 FTP Support for ENE Database Backup
The Cisco ONS 15454 provides FTP database backup and restore download to ENEs when
proxy/firewall is enabled. This feature allows you to provision a list of legal FTP hosts in CTC, that can
be used with TL1 commands to perform database backup/restore or software download. The FTP hosts
can be provisioned to elapse after a specified time interval with the enable FTP relay function.
Once FTP host are provisioned, and FTP Releay is enabled, TL1 users can then use the COPY-RFILE
command to perform database backup/restore or software download to and from this list of legal FTP
hosts that are provisioned to ENEs. Also, TL1 supports TID to IP address translation for the GNE TID
that is specified in the FTP URL of COPY-RFILE and COPY-IOSCFG commands.
Using the FTP Host provisioning feature in CTC and TL1 you can configure up to 12 valid FTP hosts.
ENEs are allowed access through the firewall according to the time configured in the FTP Relay Timer
in CTC or TL1. The time interval is 1 to 60 minutes, and once the timer elapses, all FTP access to the
FTP host is blocked again. A time of 0 disallows ENE access to FTP commands through the firewall.
When the firewall is not enabled (Proxy only), all FTP operations to the ENE will be allowed – software
download, database backup/restore and IOS config file backup/restore. All FTP operations to the ENEs
will be blocked when firewall is enabled.

CHAPTER
14-1
Cisco ONS 15454 Reference Manual, R8.5.x
78-18106-01
14
Alarm Monitoring and Management
This chapter describes Cisco Transport Controller (CTC) alarm management. To troubleshoot specific
alarms, refer to the Cisco ONS 15454 Troubleshooting Guide. Chapter topics include:
• 14.1 Overview, page 14-1
• 14.2 LCD Alarm Counts, page 14-1
• 14.3 Alarm Information, page 14-2
• 14.4 Alarm Severities, page 14-9
• 14.5 Alarm Profiles, page 14-9
• 14.6 Alarm Suppression, page 14-13
• 14.7 External Alarms and Controls, page 14-14
14.1 Overview
CTC detects and reports SONET alarms generated by the Cisco ONS 15454 and the larger SONET
network. You can use CTC to monitor and manage alarms at the card, node, or network level. Alarming
conforms to Telcordia GR-253 standard. Severities conform to Telcordia GR-474, but you can set alarm
severities in customized alarm profiles or suppress CTC alarm reporting. For a detailed description of
the standard Telcordia categories employed by Optical Networking System (ONS) nodes, refer to the
Cisco ONS 15454 Troubleshooting Guide.
Note ONS 15454 alarms can also be monitored and managed through Transaction Language One (TL1) or a
network management system (NMS).
14.2 LCD Alarm Counts
You can view node, slot, or port-level alarm counts and summaries using the buttons on the ONS 15454
LCD panel. The Slot and Port buttons toggle between display types; the Slot button toggles between
node display and slot display, and the Port button toggles between slot and port views. Pressing the
Status button after you choose the display mode changes the display from alarm count to alarm summary.

14-2
Cisco ONS 15454 Reference Manual, R8.5.x
78-18106-01
Chapter 14 Alarm Monitoring and Management
14.3 Alarm Information
The ONS 15454 has a one-button update for some commonly viewed alarm counts. If you press the Slot
button once and then wait eight seconds, the display automatically changes from a slot alarm count to a
slot alarm summary. If you press the Port button to toggle to port-level display, you can use the Port
button to toggle to a specific slot and to view each port’s port-level alarm count. Figure 14-1 shows the
LCD panel layout.
Figure 14-1 Shelf LCD Panel
14.3 Alarm Information
You can use the Alarms tab to view card, node, or network-level alarms. The Alarms window shows
alarms in conformance with Telcordia GR-253. This means that if a network problem causes two alarms,
such as loss of frame (LOF) and loss of signal (LOS), CTC only shows the LOS alarm in this window
because it supersedes LOF. (The LOF alarm can still be retrieved in the Conditions window.)
The Path Width column in the Alarms and Conditions tabs expands upon alarmed object information
contained in the access identifier (AID) string (such as “STS-4-1-3”) by giving the number of STSs
contained in the alarmed path. For example, the Path Width will tell you whether a critical alarm applies
to an STS1 or an STS48c. The column reports the width as a 1, 3, 6, 12, 48, etc. as appropriate,
understood to be “STS-N.”
Table 14-1 lists the column headings and the information recorded in each column.
FAN FAIL
Slot
8/18/03
04.06-002L-10
24˚C
97758
CRIT MAJ MIN
Status Port
Table 14-1 Alarms Column Descriptions
Column Information Recorded
Num Num (number) is the quantity of alarm messages received, and is incremented
automatically as alarms occur to display the current total of received error messages.
(The column is hidden by default; to view it, right-click a column and choose Show
Column > Num.)
Ref Ref (reference) is a unique identification number assigned to each alarm to reference a
specific alarm message that is displayed. (The column is hidden by default. To view it,
right-click a column and choose Show Column.)
New Indicates a new alarm. To change this status, click either the Synchronize button or the
Delete Cleared Alarms button.
Date Date and time of the alarm.
Node Shows the name of the node where the condition or alarm occurred. (Visible in network
view.)
Object TL1 AID for the alarmed object. For an STSmon or VTmon, this is the monitored STS
or VT object.
Eqpt Type Card type in this slot.

14-3
Cisco ONS 15454 Reference Manual, R8.5.x
78-18106-01
Chapter 14 Alarm Monitoring and Management
14.3 Alarm Information
Note When an entity is put in the OOS,MT administrative state, the ONS 15454 suppresses all standing alarms
on that entity. All alarms and events appear on the Conditions tab. You can change this behavior for the
LPBKFACILITY and LPBKTERMINAL alarms. To display these alarms on the Alarms tab, set the
NODE.general.ReportLoopbackConditionsOnPortsInOOS-MT to TRUE on the NE Defaults tab.
Table 14-2 lists the color codes for alarm and condition severities. The inherited (I) and unset (U)
severities are only listed in the network view Provisioning > Alarm Profiles tab.
Note Major and Minor alarms might appear yellow in CTC under certain circumstances. This is not due to a
CTC problem but to a workstation memory and color utilization problem. For example, a workstation
might run out of colors if many color-intensive applications are running. When using Netscape, you can
limit the number of colors used by launching it from the command line with either the -install option or
the -ncols 32 option.
Shelf For dense wavelength division multiplexing (DWDM) configurations, the shelf where
the alarmed object is located. Visible in network view.
Slot Slot where the alarm occurred (appears only in network and node view).
Port Port where the alarm is raised. For STSTerm and VTTerm, the port refers to the upstream
card it is partnered with.
Path Width Indicates how many STSs are contained in the alarmed path. This information
complements the alarm object notation, which is explained in the “Alarm
Troubleshooting” chapter of the Cisco ONS 15454 Troubleshooting Guide.
Sev Severity level: CR (Critical), MJ (Major), MN (Minor), NA (Not Alarmed), NR
(Not Reported).
ST Status: R (raised), C (clear), or T (transient).
SA When checked, indicates a service-affecting alarm.
Cond The error message/alarm name. These names are alphabetically defined in the “Alarm
Troubleshooting” chapter of the Cisco ONS 15454 Troubleshooting Guide.
Description Description of the alarm.
Table 14-1 Alarms Column Descriptions (continued)
Column Information Recorded
Table 14-2 Color Codes for Alarm and Condition Severities
Color Description
Red Raised Critical (CR) alarm
Orange Raised Major (MJ) alarm
Yellow Raised Minor (MN) alarm
Magenta Raised Not Alarmed (NA) condition
Blue Raised Not Reported (NR) condition
White Cleared (C) alarm or condition

14-4
Cisco ONS 15454 Reference Manual, R8.5.x
78-18106-01
Chapter 14 Alarm Monitoring and Management
14.3.1 Viewing Alarms With Each Node’s Time Zone
14.3.1 Viewing Alarms With Each Node’s Time Zone
By default, alarms and conditions are displayed with the time stamp of the CTC workstation where you
are viewing them. But you can set the node to report alarms (and conditions) using the time zone where
the node is located by clicking Edit > Preferences, and clicking the Display Events Using Each Node’s
Timezone check box.
14.3.2 Controlling Alarm Display
You can control the display of the alarms shown on the Alarms window. Table 14-3 shows the actions
you can perform in the Alarms window.
14.3.3 Filtering Alarms
The alarm display can be filtered to prevent display of alarms with certain severities or alarms that
occurred between certain dates and times. You can set the filtering parameters by clicking the Filter
button at the bottom-left of the Alarms window. You can turn the filter on or off by clicking the Filter
tool at the bottom-right of the window. CTC retains your filter activation setting. For example, if you
turn the filter on and then log out, CTC keeps the filter active the next time you log in.
Table 14-3 Alarm Display
Button/Check Box/Tool Action
Filter button Allows you to change the display on the Alarms window to show only
alarms that meet a certain severity level, occur in a specified time frame,
and/or reflect specific conditions. For example, you can set the filter so that
only critical alarms display on the window.
If you enable the Filter feature by clicking the Filter button in one CTC
view, such as node view, it is enabled in the others as well (card view and
network view).
Synchronize button Updates the alarm display. Although CTC displays alarms in real time, the
Synchronize button allows you to verify the alarm display. This is
particularly useful during provisioning or troubleshooting.
Delete Cleared Alarms
button
Deletes, from the view, alarms that have been cleared.
AutoDelete Cleared
Alarms check box
If checked, CTC automatically deletes cleared alarms.
Filter tool Enables or disables alarm filtering in the card, node, or network view. When
enabled or disabled, this state applies to other views for that node and for
all other nodes in the network. For example, if the Filter tool is enabled in
the node (default login) view Alarms window, the network view Alarms
window and card view Alarms window also show the tool enabled. All other
nodes in the network also show the tool enabled.

14-5
Cisco ONS 15454 Reference Manual, R8.5.x
78-18106-01
Chapter 14 Alarm Monitoring and Management
14.3.4 Viewing Alarm-Affected Circuits
14.3.4 Viewing Alarm-Affected Circuits
A user can view which ONS 15454 circuits are affected by a specific alarm by positioning the cursor
over the alarm in the Alarm window and right-clicking. A shortcut menu appears (Figure 14-2). When
the user selects the Select Affected Circuits option, the Circuits window opens to show the circuits that
are affected by the alarm.
Figure 14-2 Select Affected Circuits Option
14.3.5 Conditions Tab
The Conditions window displays retrieved fault conditions. A condition is a fault or status detected by
ONS 15454 hardware or software. When a condition occurs and continues for a minimum period, CTC
raises a condition, which is a flag showing that this particular condition currently exists on the
ONS 15454.
The Conditions window shows all conditions that occur, including those that are superseded. For
instance, if a network problem causes two alarms, such as LOF and LOS, CTC shows both the LOF and
LOS conditions in this window (even though LOS supersedes LOF). Having all conditions visible can
be helpful when troubleshooting the ONS 15454. If you want to retrieve conditions that obey a
root-cause hierarchy (that is, LOS supersedes and replaces LOF), you can exclude the same root causes
by checking “Exclude Same Root Cause” check box in the window.
Fault conditions include reported alarms and Not Reported or Not Alarmed conditions. Refer to the
trouble notifications information in the Cisco ONS 15454 Troubleshooting Guide for more information
about alarm and condition classifications.

14-6
Cisco ONS 15454 Reference Manual, R8.5.x
78-18106-01
Chapter 14 Alarm Monitoring and Management
14.3.6 Controlling the Conditions Display
14.3.6 Controlling the Conditions Display
You can control the display of the conditions on the Conditions window. Table 14-4 shows the actions
you can perform in the window.
14.3.6.1 Retrieving and Displaying Conditions
The current set of all existing conditions maintained by the alarm manager can be seen when you click
the Retrieve button. The set of conditions retrieved is relative to the view. For example, if you click the
button while displaying the node view, node-specific conditions are displayed. If you click the button
while displaying the network view, all conditions for the network (including ONS 15454 nodes and other
connected nodes) are displayed, and the card view shows only card-specific conditions.
You can also set a node to display conditions using the time zone where the node is located, rather than
the time zone of the PC where they are being viewed. See the “14.3.1 Viewing Alarms With Each Node’s
Time Zone” section on page 14-4 for more information.
14.3.6.2 Conditions Column Descriptions
Table 14-5 lists the Conditions window column headings and the information recorded in each column.
Table 14-4 Conditions Display
Button Action
Retrieve Retrieves the current set of all existing fault conditions, as maintained by
the alarm manager, from the ONS 15454.
Filter Allows you to change the Conditions window display to only show the
conditions that meet a certain severity level or occur in a specified time. For
example, you can set the filter so that only critical conditions display on the
window.
There is a Filter button on the lower-right of the window that allows you to
enable or disable the filter feature.
Exclude Same Root
Cause
Retrieves conditions that obey a root-cause hierarchy (for example, LOS
supersedes and replaces LOF).
Table 14-5 Conditions Column Description
Column Information Recorded
Date Date and time of the condition.
Node Shows the name of the node where the condition or alarm occurred. (Visible in network
view.)
Object TL1 AID for the condition object. For an STSmon or VTmon, the object.
Eqpt Type Card type in this slot.
Shelf For DWDM configurations, the shelf where the alarmed object is located. Visible in
network view.
Slot Slot where the condition occurred (appears only in network and node view).
Port Port where the condition occurred. For STSTerm and VTTerm, the port refers to the
upstream card it is partnered with.

14-7
Cisco ONS 15454 Reference Manual, R8.5.x
78-18106-01
Chapter 14 Alarm Monitoring and Management
14.3.7 Viewing History
14.3.6.3 Filtering Conditions
The condition display can be filtered to prevent display of conditions (including alarms) with certain
severities or that occurred between certain dates. You can set the filtering parameters by clicking the
Filter button at the bottom-left of the Conditions window. You can turn the filter on or off by clicking
the Filter tool at the bottom-right of the window. CTC retains your filter activation setting. For example,
if you turn the filter on and then log out, CTC keeps the filter active the next time your user ID is
activated.
14.3.7 Viewing History
The History window displays historic alarm or condition data for the node or for your login session. You
can choose to display only alarm history, only events, or both by checking check boxes in the History >
Shelf window. You can view network-level alarm and condition history, such as for circuits, for all the
nodes visible in network view. At the node level, you can see all port (facility), card, STS, and
system-level history entries for that node. For example, protection-switching events or
performance-monitoring threshold crossings appear here. If you double-click a card, you can view all
port, card, and STS alarm or condition history that directly affects the card.
Note In the Preference dialog General tab, the Maximum History Entries value only applies to the Session
window.
Different views of CTC display different kinds of history:
• The History > Session window is shown in network view, node view, and card view. It shows alarms
and conditions that occurred during the current user CTC session.
• The History > Shelf window is only shown in node view. It shows the alarms and conditions that
occurred on the node since CTC software was operated on the node.
• The History > Card window is only shown in card view. It shows the alarms and conditions that
occurred on the card since CTC software was installed on the node.
Tip Double-click an alarm in the History window to display the corresponding view. For example,
double-clicking a card alarm takes you to card view. In network view, double-clicking a node alarm takes
you to node view.
Path Width Width of the data path.
Sev1Severity level: CR (Critical), MJ (Major), MN (Minor), NA (Not Alarmed), NR
(Not Reported).
SA1Indicates a service-affecting alarm (when checked).
Cond The error message/alarm name; these names are alphabetically defined in the “Alarm
Troubleshooting” chapter of the Cisco ONS 15454 Troubleshooting Guide.
Description Description of the condition.
1. All alarms, their severities, and service-affecting statuses are also displayed in the Condition tab unless you choose to filter
the alarm from the display using the Filter button.
Table 14-5 Conditions Column Description (continued)
Column Information Recorded

14-8
Cisco ONS 15454 Reference Manual, R8.5.x
78-18106-01
Chapter 14 Alarm Monitoring and Management
14.3.7 Viewing History
If you check the History window Alarms check box, you display the node history of alarms. If you check
the Events check box, you display the node history of Not Alarmed and transient events (conditions). If
you check both check boxes, you retrieve node history for both.
14.3.7.1 History Column Descriptions
Table 14-6 lists the History window column headings and the information recorded in each column.
14.3.7.2 Retrieving and Displaying Alarm and Condition History
You can retrieve and view the history of alarms and conditions, as well as transients (passing
notifications of processes as they occur) in the CTC history window. The information in this window is
specific to the view where it is shown (that is, network history in the network view, node history in the
node view, and card history in the card view).
The node and card history views are each divided into two tabs. In node view, when you click the
Retrieve button, you can see the history of alarms, conditions, and transients that have occurred on the
node in the History > Shelf window, and the history of alarms, conditions, and transients that have
occurred on the node during your login session in the History > Session window. In the card-view history
window, after you retrieve the card history, you can see the history of alarms, conditions, and transients
Table 14-6 History Column Description
Column Information Recorded
Num An incrementing count of alarm or condition messages. (The column is hidden by
default; to view it, right-click a column and choose Show Column > Num.)
Ref The reference number assigned to the alarm or condition. (The column is hidden by
default; to view it, right-click a column and choose Show Column > Ref.)
Date Date and time of the condition.
Node Shows the name of the node where the condition or alarm occurred. (Visible in network
view.)
Object TL1 AID for the condition object. For an STSmon or VTmon, the object.
Eqpt Type Card type in this slot.
Shelf For DWDM configurations, the shelf where the alarmed object is located. Visible in
network view.
Slot Slot where the condition occurred (only displays in network view and node view).
Port Port where the condition occurred. For STSTerm and VTTerm, the port refers to the
upstream card it is partnered with.
Path Width Width of the data path.
Sev Severity level: Critical (CR), Major (MJ), Minor (MN), Not Alarmed (NA),
Not Reported (NR).
ST Status: raised (R), cleared (C), or transient (T).
SA Indicates a service-affecting alarm (when checked).
Cond Condition name.
Description Description of the condition.

14-9
Cisco ONS 15454 Reference Manual, R8.5.x
78-18106-01
Chapter 14 Alarm Monitoring and Management
14.3.8 Alarm History and Log Buffer Capacities
on the card in the History > Card window, or a history of alarms, conditions, and transients that have
occurred during your login session in the History > Session window. You can also filter the severities
and occurrence period in these history windows.
14.3.8 Alarm History and Log Buffer Capacities
The ONS 15454 alarm history log, stored in the TCC2/TCC2P RSA memory, contains four categories
of alarms. These include:
• CR severity alarms
• MJ severity alarms
• MN severity alarms
• the combined group of cleared, Not Alarmed severity, and Not Reported severity alarms
Each category can store between 4 and 640 alarm chunks, or entries. In each category, when the upper
limit is reached, the oldest entry in the category is deleted. The capacity is not user-provisionable.
CTC also has a log buffer, separate from the alarm history log, that pertains to the total number of entries
displayed in the Alarms, Conditions, and History windows. The total capacity is provisionable up to
5,000 entries. When the upper limit is reached, the oldest entries are deleted.
14.4 Alarm Severities
ONS 15454 alarm severities follow the Telcordia GR-253 standard, so a condition might be Alarmed (at
a severity of Critical [CR], Major [MJ], or Minor [MN]), Not Alarmed (NA), or Not Reported (NR).
These severities are reported in the CTC software Alarms, Conditions, and History windows at all levels:
network, shelf, and card.
ONS equipment provides a standard profile named Default listing all alarms and conditions with severity
settings based on Telcordia GR-474 and other standards, but users can create their own profiles with
different settings for some or all conditions and apply these wherever desired. (See the “14.5 Alarm
Profiles” section on page 14-9.) For example, in a custom alarm profile, the default severity of a carrier
loss (CARLOSS) alarm on an Ethernet port could be changed from major to critical. The profile allows
setting to Not Reported or Not Alarmed, as well as the three alarmed severities.
Critical and Major severities are only used for service-affecting alarms. If a condition is set as Critical
or Major by profile, it will raise as Minor alarm in the following situations:
• In a protection group, if the alarm is on a standby entity (side not carrying traffic)
• If the alarmed entity has no traffic provisioned on it, so no service is lost
Because of this possibility of being raised at two different levels, the alarm profile pane shows Critical
as CR / MN and Major as MJ / MN.
14.5 Alarm Profiles
The alarm profiles feature allows you to change default alarm severities by creating unique alarm profiles
for individual ONS 15454 ports, cards, or nodes. A created alarm profile can be applied to any node on
the network. Alarm profiles can be saved to a file and imported elsewhere in the network, but the profile
must be stored locally on a node before it can be applied to the node, its cards, or its cards’ ports.

14-10
Cisco ONS 15454 Reference Manual, R8.5.x
78-18106-01
Chapter 14 Alarm Monitoring and Management
14.5.1 Creating and Modifying Alarm Profiles
CTC can store up to ten active alarm profiles at any time to apply to the node. Custom profiles can take
eight of these active profile positions. Two other profiles, Default profile and Inherited profile, are
reserved by the NE, and cannot be edited.The reserved Default profile contains Telcordia GR-474
severities. The reserved Inherited profile allows port alarm severities to be governed by the card-level
severities, or card alarm severities to be determined by the node-level severities.
If one or more alarm profiles have been stored as files from elsewhere in the network onto the local PC
or server hard drive where CTC resides, you can use as many profiles as you can physically store by
deleting and replacing them locally in CTC so that only eight are active at any given time.
14.5.1 Creating and Modifying Alarm Profiles
Alarm profiles are created in the network view using the Provisioning > Alarm Profiles tabs. Figure 14-3
shows the default list of alarm severities. A default alarm severity following Telcordia GR-253 standards
is preprovisioned for every alarm. After loading the default profile or another profile on the node, you
can clone a profile to create custom profiles. After the new profile is created, the Alarm Profiles window
shows the original profile (frequently Default) and the new profile.
Figure 14-3 Network View Alarm Profiles Window
The alarm profile list contains a master list of alarms that is used for a mixed node network. Some of
these alarms might not be used in all ONS nodes.
Tip To see the full list of profiles including those available for loading or cloning, click the Available button.
You must load a profile before you can clone it.

14-11
Cisco ONS 15454 Reference Manual, R8.5.x
78-18106-01
Chapter 14 Alarm Monitoring and Management
14.5.2 Alarm Profile Buttons
Note Up to 10 profiles, including the two reserved profiles (Inherited and Default) can be stored in CTC.
Wherever it is applied, the Default alarm profile sets severities to standard Telcordia GR-253 settings.
In the Inherited profile, alarms inherit, or copy, severity from the next-highest level. For example, a card
with an Inherited alarm profile copies the severities used by the node housing the card. If you choose the
Inherited profile from the network view, the severities at the lower levels (node and card) are copied from
this selection.
You do not have to apply a single severity profile to the node, card, and port alarms. Different profiles
can be applied at different levels. You could use the inherited or default profile on a node and on all cards
and ports, but apply a custom profile that downgrades an alarm on one particular card. For example, you
might choose to downgrade an OC-N unequipped path alarm (UNEQ-P) from Critical (CR) to Not
Alarmed (NA) on an optical card because this alarm raises and then clears every time you create a circuit.
UNEQ-P alarms for the card with the custom profile would not display on the Alarms tab. (But they
would still be recorded on the Conditions and History tabs.)
When you modify severities in an alarm profile:
• All Critical (CR) or Major (MJ) default or user-defined severity settings are demoted to Minor (MN)
in Non-Service-Affecting (NSA) situations as defined in Telcordia GR-474.
• Default severities are used for all alarms and conditions until you create a new profile and apply it.
The Load and Store buttons are not available for Retrieve and Maintenance users.
The Delete and Store options will only display nodes to delete profiles from or store profiles to if the
user has provisioning permission for those nodes. If the user does not have the proper permissions, CTC
greys out the buttons and they are not available to the user.
14.5.2 Alarm Profile Buttons
The Alarm Profiles window displays six buttons at the bottom of the window. Table 14-7 lists and
describes each of the alarm profile buttons and their functions.
Table 14-7 Alarm Profile Buttons
Button Description
New Creates a new profile.
Load Loads a profile to a node or a file.
Store Saves profiles on a node (or nodes) or in a file.
Delete Deletes profiles from a node.
Compare Displays differences between alarm profiles (for example, individual alarms that
are not configured equivalently between profiles).
Available Displays all profiles available on each node.
Usage Displays all entities (nodes and alarm subjects) present in the network and which
profiles contain the alarm. Can be printed.

14-12
Cisco ONS 15454 Reference Manual, R8.5.x
78-18106-01
Chapter 14 Alarm Monitoring and Management
14.5.3 Alarm Profile Editing
14.5.3 Alarm Profile Editing
Table 14-8 lists and describes the five profile-editing options available when you right-click an alarm
item in the profile column.
14.5.4 Alarm Severity Options
To change or assign alarm severity, left-click the alarm severity you want to change in the alarm profile
column. Seven severity levels appear for the alarm:
• Not Reported (NR)
• Not Alarmed (NA)
• Minor (MN)
• Major (MJ)
• Critical (CR)
• Use Default
• Inherited
Inherited and Use Default severity levels only appear in alarm profiles. They do not appear when you
view alarms, history, or conditions.
14.5.5 Row Display Options
The Alarm Profiles window (from network view) or the Alarm Profile Editor (from node view) displays
three check boxes at the bottom of the window:
• Only show service-affecting severities—If unchecked, the editor shows severities in the format
<sev1>/<sev2> where <sev1> is a service-affecting severity and <sev2> is not service-affecting. If
checked, the editor only shows <sev1> alarms.
• Hide reference values—Highlights alarms with non-default severities by clearing alarm cells with
default severities. This check-box is normally greyed out. It becomes active only when more than
one profile is listed in the Alarm Profile Editor window. (The check box text changes to “Hide
Values matching profile Default” in this case.
• Hide identical rows—Hides rows of alarms that contain the same severity for each profile.
Table 14-8 Alarm Profile Editing Options
Button Description
Store Saves a profile in a node or in a file.
Rename Changes a profile name.
Clone Creates a profile that contains the same alarm severity settings as the profile being cloned.
Reset Restores a profile to its previous state or to the original state (if it has not yet been applied).
Remove Removes a profile from the table editor.

14-13
Cisco ONS 15454 Reference Manual, R8.5.x
78-18106-01
Chapter 14 Alarm Monitoring and Management
14.5.6 Applying Alarm Profiles
14.5.6 Applying Alarm Profiles
In CTC node view, the Alarm Behavior window displays alarm profiles for the node. In card view, the
Alarm Behavior window displays the alarm profiles for the selected card. Alarm profiles form a
hierarchy. A node-level alarm profile applies to all cards in the node except cards that have their own
profiles. A card-level alarm profile applies to all ports on the card except ports that have their own
profiles.
At the node level, you can apply profile changes on a card-by-card basis or set a profile for the entire
node. At the card-level view, you can apply profile changes on a port-by-port basis or set alarm profiles
for all ports on that card. Figure 14-4 shows the DS1 card alarm profile.
Figure 14-4 DS1 Card Alarm Profile
14.6 Alarm Suppression
The following sections explain alarm suppression features for the ONS 15454.
14.6.1 Alarms Suppressed for Maintenance
When you place a port in OOS,MT administrative state, this raises the alarm suppressed for maintenance
(AS-MT) alarm in the Conditions and History windows1 and causes subsequently raised alarms for that
port to be suppressed.
1. AS-MT can be seen in the Alarms window as well if you have set the Filter dialog box to show NA severity
events.

14-14
Cisco ONS 15454 Reference Manual, R8.5.x
78-18106-01
Chapter 14 Alarm Monitoring and Management
14.6.2 Alarms Suppressed by User Command
While the facility is in the OOS,MT state, any alarms or conditions that are raised and suppressed on it
(for example, a transmit failure [TRMT] alarm) are reported in the Conditions window and show their
normal severity in the Sev column. The suppressed alarms are not shown in the Alarms and History
windows. (These windows only show AS-MT). When you place the port back into IS,AINS
administrative state, the AS-MT alarm is resolved in all three windows. Suppressed alarms remain raised
in the Conditions window until they are cleared.
14.6.2 Alarms Suppressed by User Command
In the Provisioning > Alarm Profiles > Alarm Behavior tabs, the ONS 15454 has an alarm suppression
option that clears raised alarm messages for the node, chassis, one or more slots (cards), or one or more
ports. Using this option raises the alarms suppressed by user command, or AS-CMD alarm. The
AS-CMD alarm, like the AS-MT alarm, appears in the Conditions, and History1 windows. Suppressed
conditions (including alarms) appear only in the Conditions window--showing their normal severity in
the Sev column. When the Suppress Alarms check box is unchecked, the AS-CMD alarm is cleared from
all three windows.
A suppression command applied at a higher level does not supersede a command applied at a lower level.
For example, applying a node-level alarm suppression command makes all raised alarms for the node
appear to be cleared, but it does not cancel out card-level or port-level suppression. Each of these
conditions can exist independently and must be cleared independently.
Caution Use alarm suppression with caution. If multiple CTC or TL1 sessions are open, suppressing the alarms
in one session suppresses the alarms in all other open sessions.
14.7 External Alarms and Controls
External alarm inputs can be provisioned on the Alarm Interface Controller-International (AIC-I) card
for external sensors such as an open door and flood sensors, temperature sensors, and other
environmental conditions. External control outputs on these two cards allow you to drive external visual
or audible devices such as bells and lights. They can control other devices such as generators, heaters,
and fans.
You provision external alarms in the AIC-I card view Provisioning > External Alarms tab and controls
in the AIC-I card view Provisioning > External Controls tab. Up to 12 external alarm inputs and four
external controls are available. If you also provision the alarm extension panel (AEP), there are 32 inputs
and 16 outputs.
14.7.1 External Alarms
You can provision each alarm input separately. Provisionable characteristics of external alarm inputs
include:
• Alarm Type—List of alarm types.
• User Defined Alarm Types
• Severity—CR, MJ, MN, NA, and NR.
• Virtual Wire—The virtual wire associated with the alarm.

14-15
Cisco ONS 15454 Reference Manual, R8.5.x
78-18106-01
Chapter 14 Alarm Monitoring and Management
14.7.2 User Defined Alarm Types
• Raised When—Open means that the normal condition is to not have current flowing through the
contact, and the alarm is generated when current does flow; closed means that the normal condition
is to have current flowing through the contact, and the alarm is generated when current stops
flowing.
• Description—CTC alarm log description (up to 63 characters).
Note If you provision an external alarm to raise when a contact is open, and you have not attached the
alarm cable, the alarm will remain raised until the alarm cable is connected.
Note When you provision an external alarm, the alarm object is ENV-IN-nn. The variable nn refers to
the external alarm’s number, regardless of the name you assign.
14.7.2 User Defined Alarm Types
User Defined Alarm Types allows you to dynamically add and delete the alarm types. In addition to the
existing hard coded alarm type attributes, you can define up to 50 alarm types. These dynamically added
alarm types can be associated, or disassociated, to any external alarm input and the added alarm type can
use the same behavior as hard coded alarm type attributes.
The following limits and guidelines apply:
• An AIC or AIC-I card must be installed
• Up to 50 Alarm Types can be defined
• The User Defined name can be up to 20 alphanumeric characters (upper case).
• The User Defined name can not contain special characters or spaces (Hyphen (-) is allowed)
14.7.3 External Controls
You can provision each alarm output separately. Provisionable characteristics of alarm outputs include:
• Control type.
• Trigger type (alarm or virtual wire).
• Description for CTC display.
• Closure setting (manually or by trigger). If you provision the output closure to be triggered, the
following characteristics can be used as triggers:
–
Local NE alarm severity—A chosen alarm severity (for example, major) and any higher-severity
alarm (in this case, critical) causes output closure.
–
Remote NE alarm severity—Similar to local NE alarm severity trigger setting, but applies to
remote alarms.
–
Virtual wire entities—You can provision an alarm that is input to a virtual wire to trigger an
external control output.

14-16
Cisco ONS 15454 Reference Manual, R8.5.x
78-18106-01
Chapter 14 Alarm Monitoring and Management
14.7.3 External Controls

CHAPTER
15-1
Cisco ONS 15454 Reference Manual, R8.5.x
78-18106-01
15
Performance Monitoring
Performance monitoring (PM) parameters are used by service providers to gather, store, set thresholds
for, and report performance data for early detection of problems. In this chapter, PM parameters and
concepts are defined for electrical cards, ethernet cards, optical cards, optical multirate cards, and
storage access networking (SAN) cards in the Cisco ONS 15454.
For information about enabling and viewing PM values, refer to the Cisco ONS 15454 Procedure Guide.
Chapter topics include:
• 15.1 Threshold Performance Monitoring, page 15-2
• 15.2 Intermediate Path Performance Monitoring, page 15-3
• 15.3 Pointer Justification Count Performance Monitoring, page 15-4
• 15.4 Performance Monitoring Parameter Definitions, page 15-5
• 15.5 Performance Monitoring for Electrical Cards, page 15-12
• 15.6 Performance Monitoring for Ethernet Cards, page 15-29
• 15.7 Performance Monitoring for Optical Cards, page 15-48
• 15.8 Performance Monitoring for Optical Multirate Cards, page 15-51
• 15.9 Performance Monitoring for Storage Access Networking Cards, page 15-52
Note For transponder (TXP), and muxponder (TXP), and DWDM card PM parameters, refer to the
Cisco ONS 15454 DWDM Reference Manual.
Note For additional information regarding PM parameters, refer to Telcordia documents GR-1230-CORE,
GR-820-CORE, GR-499-CORE, and GR-253-CORE and the ANSI T1.231 document entitled Digital
Hierarchy - Layer 1 In-Service Digital Transmission Performance Monitoring.
Note When circuits transition from the out-of-service state to the in-service state, the performance monitoring
counts during the out-of-service circuit state are not part of the accumulation cycle.

15-2
Cisco ONS 15454 Reference Manual, R8.5.x
78-18106-01
Chapter 15 Performance Monitoring
15.1 Threshold Performance Monitoring
15.1 Threshold Performance Monitoring
Thresholds are used to set error levels for each PM parameter. You can set individual PM threshold
values from the Cisco Transport Controller (CTC) card view Provisioning tab. For procedures on
provisioning card thresholds, such as line, path, and SONET thresholds, refer to the Cisco ONS 15454
Procedure Guide.
During the accumulation cycle, if the current value of a PM parameter reaches or exceeds its
corresponding threshold value, a threshold crossing alert (TCA) is generated by the node and displayed
by CTC. TCAs provide early detection of performance degradation. When a threshold is crossed, the
node continues to count the errors during a given accumulation period. If zero is entered as the threshold
value, generation of TCAs is disabled, but performance monitoring continues.
Change the threshold if the default value does not satisfy your error monitoring needs. For example,
customers with a critical DS-1 installed for 911 calls must guarantee the best quality of service on the
line; therefore, they lower all thresholds so that the slightest error raises a TCA.
When TCAs occur, they appear in CTC. An example is T-UASP-P in the Cond column (shown in
Figure 15-1), where the “T-” indicates a threshold crossing. For certain electrical cards, “RX” or “TX”
is appended to the TCA description, as indicated by the red circles in Figure 15-1. The RX indicates that
the TCA is associated with the receive direction, and TX indicates that the TCA is associated with the
transmit direction.
Figure 15-1 TCAs Displayed in CTC
Table 15-1 shows the electrical cards for which RX and TX are appended to the TCA descriptions.

15-3
Cisco ONS 15454 Reference Manual, R8.5.x
78-18106-01
Chapter 15 Performance Monitoring
15.2 Intermediate Path Performance Monitoring
Due to memory limitations and the number of TCAs generated by different platforms, you can manually
add/modify the following two properties to the platform property file (CTC.INI for Windows and .ctcrc
for UNIX):
• ctc.15xxx.node.tr.lowater=yyy where xxx is the platform and yyy is the number of the lowater
mark. The default lowater mark is 25.
• ctc.15xxx.node.tr.hiwater=yyy where xxx is the platform and yyy is the number of the hiwater
mark. The default hiwater mark is 50.
If the number of the incoming TCA is greater than the hiwater mark, the node will keep the latest lowater
mark and discard older ones.
15.2 Intermediate Path Performance Monitoring
Intermediate path performance monitoring (IPPM) allows transparent monitoring of a constituent
channel of an incoming transmission signal by a node that does not terminate that channel. Many large
networks only use line terminating equipment (LTE), not path terminating equipment (PTE). Table 15-2
shows ONS 15454 cards that are considered LTE.
Table 15-1 Electrical Cards that Report RX and TX Direction for TCAs
Card Line Path
Near End Far End Near End Far End
RX TX RX TX RX TX RX TX
DS1-14 YES — YES — YES YES YES —
DS1N-14 YES — YES — YES YES YES —
Table 15-2 ONS 15454 Line Terminating Equipment
ONS 15454 Electrical LTE
EC1-12 card
ONS 15454 Optical LTE
OC3 IR 4/STM1 SH 1310 OC3 IR/STM1 SH 1310-8
OC12 IR/STM4 SH1310 OC12 LR/STM4 LH1310
OC12 LR/STM4 LH 1550 OC12 IR/STM4 SH 1310-4
OC48 IR/STM16 SH AS 1310 OC48 LR/STM16 LH AS 1550
OC48 ELR/STM16 EH 100 GHz OC48 ELR 200 GHz
OC192 SR/STM64 IO 1310 OC192 IR/STM64 SH 1550
OC192 LR/STM64 LH 1550 OC192 LR/STM64 LH ITU 15xx.xx
TXP_MR_10G MXP_2.5G_10G
MXP_MR_2.5G MXPP_MR_2.5G
MRC-12 MRC-2.5G-4
OC 192 - XFP

15-4
Cisco ONS 15454 Reference Manual, R8.5.x
78-18106-01
Chapter 15 Performance Monitoring
15.3 Pointer Justification Count Performance Monitoring
ONS 15454 Software R3.0 and higher allows LTE cards to monitor near-end PM data on individual
synchronous transport signal (STS) payloads by enabling IPPM. After enabling IPPM provisioning on
the line card, service providers can monitor large amounts of STS traffic through intermediate nodes,
thus making troubleshooting and maintenance activities more efficient.
IPPM occurs only on STS paths that have IPPM enabled, and TCAs are raised only for PM parameters
on the IPPM enabled paths. The monitored IPPM parameters are STS CV-P, STS ES-P, STS SES-P,
STS UAS-P, and STS FC-P.
Note Far-end IPPM is not supported by all OC-N cards. It is supported by OC3-4 and EC-1 cards. However,
SONET path PMs can be monitored by logging into the far-end node directly.
The ONS 15454 performs IPPM by examining the overhead in the monitored path and by reading all of
the near-end path PM values in the incoming direction of transmission. The IPPM process allows the
path signal to pass bidirectionally through the node completely unaltered.
See Table 15-3 on page 15-5 for detailed information and definitions of specific IPPM parameters.
15.3 Pointer Justification Count Performance Monitoring
Pointers are used to compensate for frequency and phase variations. Pointer justification counts indicate
timing errors on SONET networks. When a network is out of synchronization, jitter and wander occur
on the transported signal. Excessive wander can cause terminating equipment to slip.
Slips cause different effects in service. Voice service has intermittent audible clicks. Compressed voice
technology has short transmission errors or dropped calls. Fax machines lose scanned lines or experience
dropped calls. Digital video transmission has distorted pictures or frozen frames. Encryption service
loses the encryption key, causing data to be transmitted again.
Pointers provide a way to align the phase variations in STS and VT payloads. The STS payload pointer is
located in the H1 and H2 bytes of the line overhead. Clocking differences are measured by the offset in
bytes from the pointer to the first byte of the STS synchronous payload envelope (SPE) called the J1
byte. Clocking differences that exceed the normal range of 0 to 782 can cause data loss.
There are positive (PPJC) and negative (NPJC) pointer justification count parameters. PPJC is a count
of path-detected (PPJC-PDET-P) or path-generated (PPJC-PGEN-P) positive pointer justifications.
NPJC is a count of path-detected (NPJC-PDET-P) or path-generated (NPJC-PGEN-P) negative pointer
justifications depending on the specific PM name. PJCDIFF is the absolute value of the difference
between the total number of detected pointer justification counts and the total number of generated
pointer justification counts. PJCS-PDET-P is a count of the one-second intervals containing one or more
PPJC-PDET or NPJC-PDET. PJCS-PGEN-P is a count of the one-second intervals containing one or
more PPJC-PGEN or NPJC-PGEN.
A consistent pointer justification count indicates clock synchronization problems between nodes. A
difference between the counts means that the node transmitting the original pointer justification has
timing variations with the node detecting and transmitting this count. Positive pointer adjustments occur
when the frame rate of the SPE is too slow in relation to the rate of the STS-1.
You must enable PPJC and NPJC performance monitoring parameters for LTE cards. See Table 15-2 on
page 15-3 for a list of Cisco ONS 15454 LTE cards. In CTC, the count fields for PPJC and NPJC PMs
appear white and blank unless they are enabled on the card view Provisioning tab.
See Table 15-3 on page 15-5 for detailed information and definitions of specific pointer justification
count PM parameters.

15-5
Cisco ONS 15454 Reference Manual, R8.5.x
78-18106-01
Chapter 15 Performance Monitoring
15.4 Performance Monitoring Parameter Definitions
15.4 Performance Monitoring Parameter Definitions
Table 15-3 gives definitions for each type of PM parameter found in this chapter.
Table 15-3 Performance Monitoring Parameters
Parameter Definition
AISS-P AIS Seconds Path (AISS-P) is a count of one-second intervals containing
one or more alarm indication signal (AIS) defects.
BBE-PM Path Monitoring Background Block Errors (BBE-PM) indicates the
number of background block errors recorded in the optical transport
network (OTN) path during the PM time interval.
BBE-SM Section Monitoring Background Block Errors (BBE-SM) indicates the
number of background block errors recorded in the OTN section during
the PM time interval.
BBER-PM Path Monitoring Background Block Errors Ratio (BBER-PM) indicates
the background block errors ratio recorded in the OTN path during the PM
time interval.
BBER-SM Section Monitoring Background Block Errors Ratio (BBER-SM)
indicates the background block errors ratio recorded in the OTN section
during the PM time interval.
BIT-EC Bit Errors Corrected (BIT-EC) indicated the number of bit errors
corrected in the DWDM trunk line during the PM time interval.
CSS Controlled Slip Seconds (CSS) indicates the count of the seconds when at
least one or more controlled slips have occurred.
CSS-P Controlled Slip Seconds Path (CSS-P) indicates the count of the seconds
when at least one or more controlled slips have occurred.
CVCP-P Code Violation CP-bit Path (CVCP-P) is a count of CP-bit parity errors
occurring in the accumulation period.
CVCP-PFE Code Violation CP-bit Path (CVCP-PFE) is a parameter that is counted
when the three far-end block error (FEBE) bits in an M-frame are not all
collectively set to 1.
CGV Code Group Violations (CGV) is a count of received code groups that do
not contain a start or end delimiter.
CV-L Line Code Violation (CV-L) indicates the number of coding violations
occurring on the line. This parameter is a count of bipolar violations
(BPVs) and excessive zeros (EXZs) occurring over the accumulation
period.
CV-P Near-End STS Path Coding Violations (CV-P) is a count of BIP errors
detected at the STS path layer (that is, using the B3 byte). Up to eight BIP
errors can be detected per frame; each error increments the current CV-P
second register.
CV-PFE Far-End STS Path Coding Violations (CV-PFE) is a count of BIP errors
detected at the STS path layer (that is, using the B3 byte). Up to eight BIP
errors can be detected per frame; each error increments the current
CV-PFE second register.

15-6
Cisco ONS 15454 Reference Manual, R8.5.x
78-18106-01
Chapter 15 Performance Monitoring
15.4 Performance Monitoring Parameter Definitions
CVP-P Code Violation Path (CVP-P) is a code violation parameter for M23
applications. CVP-P is a count of P-bit parity errors occurring in the
accumulation period.
CV-S Section Coding Violation (CV-S) is a count of bit interleaved parity (BIP)
errors detected at the section layer (that is, using the B1 byte in the
incoming SONET signal). Up to eight section BIP errors can be detected
per STS-N frame; each error increments the current CV-S second register.
CV-V Code Violation VT Layer (CV-V) is a count of the BIP errors detected at
the VT path layer. Up to two BIP errors can be detected per VT
superframe, with each error incrementing the current CV-V second
register.
DCG Data Code Groups (DCG) is a count of received data code groups that do
not contain ordered sets.
ESA-P Path Errored Seconds-A (ESA-P) is the count of 1-second intervals with
exactly one CRC-6 error and no AIS or severely errored framing (SEF)
defects.
ESB-P Path Errored Seconds-B (Rx ESB-P) is a count of 1-second intervals with
between 2 and 319 CRC-6 errors and no AIS or SEF.
ESCP-P Errored Seconds CP-bit Path (ESCP-P) is a count of seconds containing
one or more CP-bit parity errors, one or more SEF defects, or one or more
AIS defects. ESCP-P is defined for the C-bit parity application.
ESCP-PFE Far-End Errored Seconds CP-bit Path (ESCP-PFE) is a count of
one-second intervals containing one or more M-frames with the three
FEBE bits not all collectively set to 1 or one or more far-end SEF/AIS
defects.
ES-L Line Errored Seconds (ES-L) is a count of the seconds containing one or
more anomalies (BPV + EXZ) and/or defects (that is, loss of signal) on
the line.
ES-NP
ES-P Near-End STS Path Errored Seconds (ES-P) is a count of the seconds
when at least one STS path BIP error was detected. An AIS Path (AIS-P)
defect (or a lower-layer, traffic-related, near-end defect) or a Loss of
Pointer Path (LOP-P) defect can also cause an ES-P.
ES-PFE Far-End STS Path Errored Seconds (ES-PFE) is a count of the seconds
when at least one STS path BIP error was detected. An AIS-P defect (or a
lower-layer, traffic-related, far-end defect) or an LOP-P defect can also
cause an STS ES-PFE.
ES-PM Path Monitoring Errored Seconds (ES-PM) indicates the errored seconds
recorded in the OTN path during the PM time interval.
ESP-P Errored Seconds Path (ESP-P) is a count of seconds containing one or
more P-bit parity errors, one or more SEF defects, or one or more AIS
defects.
ESR-PM Path Monitoring Errored Seconds Ratio (ESR-PM) indicates the errored
seconds ratio recorded in the OTN path during the PM time interval.
Table 15-3 Performance Monitoring Parameters (continued)
Parameter Definition

15-7
Cisco ONS 15454 Reference Manual, R8.5.x
78-18106-01
Chapter 15 Performance Monitoring
15.4 Performance Monitoring Parameter Definitions
ESR-SM Section Monitoring Errored Seconds Ratio (ESR-SM) indicates the
errored seconds ratio recorded in the OTN section during the PM time
interval.
ES-S Section Errored Seconds (ES-S) is a count of the number of seconds when
at least one section-layer BIP error was detected or an SEF or loss of
signal (LOS) defect was present.
ES-SM Section Monitoring Errored Seconds (ES-SM) indicates the errored
seconds recorded in the OTN section during the PM time interval.
ES-V Errored Seconds VT Layer (ES-V) is a count of the seconds when at least
one VT Path BIP error was detected. An AIS Virtual Tributary (VT)
(AIS-V) defect (or a lower-layer, traffic-related, near-end defect) or an
LOP VT (LOP-V) defect can also cause an ES-V.
FC-L Line Failure Count (FC-L) is a count of the number of near-end line
failure events. A failure event begins when an AIS Line (AIS-L) failure is
declared or when a lower-layer, traffic-related, near-end failure is
declared. This failure event ends when the failure is cleared. A failure
event that begins in one period and ends in another period is counted only
in the period where it begins.
FC-P Near-End STS Path Failure Counts (FC-P) is a count of the number of
near-end STS path failure events. A failure event begins when an AIS-P
failure, an LOP-P failure, a UNEQ-P failure, or a Section Trace Identifier
Mismatch Path (TIM-P) failure is declared. A failure event also begins if
the STS PTE that is monitoring the path supports Three-Bit (Enhanced)
Remote Failure Indication Path Connectivity (ERFI-P-CONN) for that
path. The failure event ends when these failures are cleared.
FC-PFE Far-End STS Path Failure Counts (FC-PFE) is a count of the number of
near-end STS path failure events. A failure event begins when an AIS-P
failure, an LOP-P failure, a UNEQ-P failure, or a TIM-P failure is
declared. A failure event also begins if the STS PTE that is monitoring the
path supports ERFI-P-CONN for that path. The failure event ends when
these failures are cleared.
FC-PM Path Monitoring Failure Counts (FC-PM) indicates the failure counts
recorded in the OTN path during the PM time interval.
FC-SM Section Monitoring Failure Counts (FC-SM) indicates the failure counts
recorded in the OTN section during the PM time interval.
IOS Idle Ordered Sets (IOS) is a count of received packets containing idle
ordered sets.
IPC Invalid Packets (IPC) is the count of received packets that contain errored
data code groups that have start and end delimiters.
LBCL-MIN Laser Bias Current Line—Minimum (LBCL-MIN) is the minimum
percentage of laser bias current.
LBCL-AVG Laser Bias Current Line—Average (LBCL-AVG) is the average
percentage of laser bias current.
LBCL-MAX Laser Bias Current Line—Maximum (LBCL-MAX) is the maximum
percentage of laser bias current.
Table 15-3 Performance Monitoring Parameters (continued)
Parameter Definition

15-8
Cisco ONS 15454 Reference Manual, R8.5.x
78-18106-01
Chapter 15 Performance Monitoring
15.4 Performance Monitoring Parameter Definitions
LOFC Loss of Frame Count (LOFC)
LOSS-L Line Loss of Signal (LOSS-L) is a count of one-second intervals
containing one or more LOS defects.
NIOS Non-Idle Ordered Sets (NIOS) is a count of received packets containing
non-idle ordered sets.
NPJC-PDET Negative Pointer Justification Count, STS Detected (NPJC-PDET),
formerly Pointer Justification Negative (PJNEG)
NPJC-PDET-P Negative Pointer Justification Count, STS Path Detected (NPJC-PDET-P)
is a count of the negative pointer justifications detected on a particular
path in an incoming SONET signal.
NPJC-PGEN-P Negative Pointer Justification Count, STS Path Generated
(NPJC-PGEN-P) is a count of the negative pointer justifications generated
for a particular path to reconcile the frequency of the SPE with the local
clock.
OPR Optical Power Received (OPR) is the measure of average optical power
received as a percentage of the nominal OPR.
OPR-AVG Average Receive Optical Power (dBm)
OPR-MAX Maximum Receive Optical Power (dBm)
OPR-MIN Minimum Receive Optical Power (dBm)
OPT Optical Power Transmitted (OPT) is the measure of average optical power
transmitted as a percentage of the nominal OPT.
OPT-AVG Average Transmit Optical Power (dBm)
OPT-MAX Maximum Transmit Optical Power (dBm)
OPT-MIN Minimum Transmit Optical Power (dBm)
OPWR-AVG Optical Power - Average (OPWR-AVG) is the measure of average optical
power on the unidirectional port.
OPWR-MAX Optical Power - Maximum (OPWR-MAX) is the measure of maximum
value of optical power on the unidirectional port.
OPWR-MIN Optical Power - Minimum (OPWR-MIN) is the measure of minimum
value of optical power on the unidirectional port.
PJCDIFF-P Pointer Justification Count Difference, STS Path (PJCDIFF-P) is the
absolute value of the difference between the total number of detected
pointer justification counts and the total number of generated pointer
justification counts. That is, PJCDiff-P is equal to (PPJC-PGEN-P –
NPJC-PGEN-P) – (PPJC-PDET-P – NPJC-PDET-P).
PPJC-PDET Pointer Justification STS Detected (PPJC-PDET), formerly Pointer
Justification Positive (PJPOS).
PPJC-PDET-P Positive Pointer Justification Count, STS Path Detected (PPJC-PDET-P)
is a count of the positive pointer justifications detected on a particular path
in an incoming SONET signal.
Table 15-3 Performance Monitoring Parameters (continued)
Parameter Definition

15-9
Cisco ONS 15454 Reference Manual, R8.5.x
78-18106-01
Chapter 15 Performance Monitoring
15.4 Performance Monitoring Parameter Definitions
PPJC-PGEN-P Positive Pointer Justification Count, STS Path Generated (PPJC-PGEN-P)
is a count of the positive pointer justifications generated for a particular
path to reconcile the frequency of the SPE with the local clock.
PJCS-PDET-P Pointer Justification Count Seconds, STS Path Detect (NPJCS-PDET-P)
is a count of the one-second intervals containing one or more PPJC-PDET
or NPJC-PDET.
PJCS-PGEN-P Pointer Justification Count Seconds, STS Path Generate (PJCS-PGEN-P)
is a count of the one-second intervals containing one or more PPJC-PGEN
or NPJC-PGEN.
PSC In a 1 + 1 protection scheme for a working card, Protection Switching
Count (PSC) is a count of the number of times service switches from a
working card to a protection card plus the number of times service
switches back to the working card.
For a protection card, PSC is a count of the number of times service
switches to a working card from a protection card plus the number of
times service switches back to the protection card. The PSC PM parameter
is only applicable if revertive line-level protection switching is used.
PSC-R In a four-fiber bidirectional line switched ring (BLSR), Protection
Switching Count-Ring (PSC-R) is a count of the number of times service
switches from a working line to a protection line plus the number of times
it switches back to a working line. A count is only incremented if ring
switching is used.
PSC-S In a four-fiber BLSR, Protection Switching Count-Span (PSC-S) is a
count of the number of times service switches from a working line to a
protection line plus the number of times it switches back to the working
line. A count is only incremented if span switching is used.
PSC-W For a working line in a two-fiber BLSR, Protection Switching
Count-Working (PSC-W) is a count of the number of times traffic
switches away from the working capacity in the failed line and back to the
working capacity after the failure is cleared. PSC-W increments on the
failed working line and PSC increments on the active protect line.
For a working line in a four-fiber BLSR, PSC-W is a count of the number
of times service switches from a working line to a protection line plus the
number of times it switches back to the working line. PSC-W increments
on the failed line and PSC-R or PSC-S increments on the active protect
line.
PSD Protection Switching Duration (PSD) applies to the length of time, in
seconds, that service is carried on another line. For a working line, PSD
is a count of the number of seconds that service was carried on the
protection line.
For the protection line, PSD is a count of the seconds that the line was
used to carry service. The PSD PM is only applicable if revertive
line-level protection switching is used.
Table 15-3 Performance Monitoring Parameters (continued)
Parameter Definition

15-10
Cisco ONS 15454 Reference Manual, R8.5.x
78-18106-01
Chapter 15 Performance Monitoring
15.4 Performance Monitoring Parameter Definitions
PSD-R In a four-fiber BLSR, Protection Switching Duration-Ring (PSD-R) is a
count of the seconds that the protection line was used to carry service. A
count is only incremented if ring switching is used.
PSD-S In a four-fiber BLSR, Protection Switching Duration-Span (PSD-S) is a
count of the seconds that the protection line was used to carry service. A
count is only incremented if span switching is used.
SASCP-P SEF/AIS Seconds CP-bit Path (SASCP-P) is a count of one-second
intervals containing one or more SEFs or one or more AIS defects on the
path.
SASP SEF/AIS Seconds (SASP) is a count of one-second intervals containing
one or more SEFs or one or more AIS defects on the path.
SASP-P SEF/AIS Seconds Path (SASP-P) is a count of one-second intervals
containing one or more SEFs or one or more AIS defects on the path.
SEF-S Severely Errored Framing Seconds (SEFS-S) is a count of the seconds
when an SEF defect was present. An SEF defect is expected to be present
during most seconds when an LOS or loss of frame (LOF) defect is
present. However, there can be situations when the SEFS-S parameter is
only incremented based on the presence of the SEF defect.
SESCP-P Severely Errored Seconds CP-bit Path (SESCP-P) is a count of seconds
containing more than 44 CP-bit parity errors, one or more SEF defects, or
one or more AIS defects.
SESCP-PFE Severely Errored Seconds CP-bit Path (SESCP-PFE) is a count of
one-second intervals containing one or more far-end SEF/AIS defects, or
one or more 44 M-frames with the three FEBE bits not all collectively set
to 1.
SES-L Line Severely Errored Seconds (SES-L) is a count of the seconds
containing more than a particular quantity of anomalies (BPV + EXZ >
44) and/or defects on the line.
SES-P Near-End STS Path Severely Errored Seconds (SES-P) is a count of the
seconds when K (2400) or more STS path BIP errors were detected. An
AIS-P defect (or a lower-layer, traffic-related, near-end defect) or an
LOP-P defect can also cause an SES-P.
SES-PFE Far-End STS Path Severely Errored Seconds (SES-PFE) is a count of the
seconds when K (2400) or more STS path BIP errors were detected. An
AIS-P defect (or a lower-layer, traffic-related, far-end defect) or an LOP-P
defect can also cause an SES-PFE.
SES-PM Path Monitoring Severely Errored Seconds (SES-PM) indicates the
severely errored seconds recorded in the OTN path during the PM time
interval.
SESP-P Severely Errored Seconds Path (SESP-P) is a count of seconds containing
more than 44 P-bit parity violations, one or more SEF defects, or one or
more AIS defects.
SES-S Section Severely Errored Seconds (SES-S) is a count of the seconds when
K (see Telcordia GR-253 for value) or more section-layer BIP errors were
detected or an SEF or LOS defect was present.
Table 15-3 Performance Monitoring Parameters (continued)
Parameter Definition

15-11
Cisco ONS 15454 Reference Manual, R8.5.x
78-18106-01
Chapter 15 Performance Monitoring
15.4 Performance Monitoring Parameter Definitions
SES-SM Section Monitoring Severely Errored Seconds (SES-SM) indicates the
severely errored seconds recorded in the OTN section during the PM time
interval.
SESR-PM Path Monitoring Severely Errored Seconds Ratio (SESR-PM) indicates
the severely errored seconds ratio recorded in the OTN path during the PM
time interval.
SESR-SM Section Monitoring Severely Errored Seconds Ratio (SESR-SM)
indicates the severely errored seconds ratio recorded in the OTN section
during the PM time interval.
SES-V Severely Errored Seconds VT Layer (SES-V) is a count of seconds when
K (600) or more VT Path BIP errors were detected. An AIS-V defect (or
a lower-layer, traffic-related, near-end defect) or an LOP-V defect can
also cause SES-V.
UAS-L Line Unavailable Seconds (UAS-L) is a count of the seconds when the line
is unavailable. A line becomes unavailable when ten consecutive seconds
occur that qualify as SES-Ls, and it continues to be unavailable until ten
consecutive seconds occur that do not qualify as SES-Ls.
UASCP-P Unavailable Seconds CP-bit Path (UASCP-P) is a count of one-second
intervals when the DS-3 path is unavailable. A DS-3 path becomes
unavailable when ten consecutive SESCP-Ps occur. The ten SESCP-Ps are
included in unavailable time. After the DS-3 path becomes unavailable, it
becomes available again when ten consecutive seconds with no SESCP-Ps
occur. The ten seconds with no SESCP-Ps are excluded from unavailable
time.
UASCP-PFE Unavailable Seconds CP-bit Path (UASCP-PFE) is a count of one-second
intervals when the DS-3 path becomes unavailable. A DS-3 path becomes
unavailable when ten consecutive far-end CP-bit SESs occur. The ten
CP-bit SESs are included in unavailable time. After the DS-3 path
becomes unavailable, it becomes available again when ten consecutive
seconds occur with no CP-bit SESs. The ten seconds with no CP-bit SESs
are excluded from unavailable time.
UAS-P Near-End STS Path Unavailable Seconds (UAS-P) is a count of the
seconds when the STS path was unavailable. An STS path becomes
unavailable when ten consecutive seconds occur that qualify as SES-Ps,
and continues to be unavailable until ten consecutive seconds occur that
do not qualify as SES-Ps.
UAS-PFE Far-End STS Path Unavailable Seconds (UAS-PFE) is a count of the
seconds when the STS path was unavailable. An STS path becomes
unavailable when ten consecutive seconds occur that qualify as
SES-PFEs, and continues to be unavailable until ten consecutive seconds
occur that do not qualify as SES-PFEs.
UAS-PM Path Monitoring Unavailable Seconds (UAS-PM) indicates the
unavailable seconds recorded in the OTN path during the PM time
interval.
Table 15-3 Performance Monitoring Parameters (continued)
Parameter Definition

15-12
Cisco ONS 15454 Reference Manual, R8.5.x
78-18106-01
Chapter 15 Performance Monitoring
15.5 Performance Monitoring for Electrical Cards
15.5 Performance Monitoring for Electrical Cards
The following sections define PM parameters for the EC1-12, DS1/E1-56, DS1-14, DS1N-14, DS3-12,
DS3-12E, DS3N-12, DS3N-12E, DS3i-N-12, DS3XM-6, DS3XM-12, and DS3/EC1-48 cards.
15.5.1 EC1-12 Card Performance Monitoring Parameters
Figure 15-2 shows signal types that support near-end and far-end PMs. Figure 15-3 shows where
overhead bytes detected on the application specific integrated circuits (ASICs) produce PM parameters
for the EC1-12 card.
Figure 15-2 Monitored Signal Types for the EC1-12 Card
UASP-P Unavailable Seconds Path (UASP-P) is a count of one-second intervals
when the DS-3 path is unavailable. A DS-3 path becomes unavailable
when ten consecutive SESP-Ps occur. The ten SESP-Ps are included in
unavailable time. After the DS-3 path becomes unavailable, it becomes
available again when ten consecutive seconds with no SESP-Ps occur. The
ten seconds with no SESP-Ps are excluded from unavailable time.
UAS-SM Section Monitoring Unavailable Seconds (UAS-SM) indicates the
unavailable seconds recorded in the OTN section during the PM time
interval.
UAS-V Unavailable Seconds VT Layer (UAS-V) is a count of the seconds when
the VT path was unavailable. A VT path becomes unavailable when ten
consecutive seconds occur that qualify as SES-Vs, and it continues to be
unavailable until ten consecutive seconds occur that do not qualify as
SES-Vs.
UNC-WORDS Uncorrectable Words (UNC-WORDS) is the number of uncorrectable
words detected in the DWDM trunk line during the PM time interval.
VPC Valid Packets (VPC) is a count of received packets that contain
non-errored data code groups that have start and end delimiters.
Table 15-3 Performance Monitoring Parameters (continued)
Parameter Definition
78981
ONS 15454
PTE
EC1 OC48
Fiber
EC1 Signal
EC1 Path (EC1 XX) PMs Near and Far End Supported
EC1 Signal
ONS 15454
EC1OC48
STS Path (STS XX-P) PMs Near and Far End Supported
PTE

15-13
Cisco ONS 15454 Reference Manual, R8.5.x
78-18106-01
Chapter 15 Performance Monitoring
15.5.1 EC1-12 Card Performance Monitoring Parameters
Note The XX in Figure 15-2 represents all PMs listed in Table 15-4 with the given prefix and/or suffix.
Figure 15-3 PM Read Points on the EC1-12 Card
Table 15-4 lists the PM parameters for the EC1-12 cards.
78982
ONS 15454
EC1 Card
LIU
Framer
BTC
Tx/Rx
XC Card(s) OC-N
EC1 Side SONET Side
STS CV-P
STS ES-P
STS FC-P
STS SES-P
STS UAS-P
STS CV-PFE
STS ES-PFE
STS FC-PFE
STS SES-PFE
STS UAS-PFE
CV-S
ES-S
SES-S
SEFS-S
CV-L
SES-L
ES-L
UAS-L
FC-L
PPJC-Pdet
NPJC-Pdet
PPJC-Pgen
NPJC-Pgen
PMs read on Framer
PMs read on LIU
Table 15-4 EC1-12 Card PMs
Section (NE) Line (NE) STS Path (NE) Line (FE) STS Path (FE)
CV-S
ES-S
SES-S
SEF-S
CV-L
ES-L
SES-L
UAS-L
FC-L
CV-P
ES-P
SES-P
UAS-P
FC-P
PPJC-PDET-P
NPJC-PDET-P
PPJC-PGEN-P
NPJC-PGEN-P
PJCS-PDET-P
PJCS-PGEN-P
PJC-DIFF-P
CV-LFE
ES-LFE
SES-LFE
UAS-LFE
FC-LFE
CV-PFE
ES-PFE
SES-PFE
UAS-PFE
FC-PFE

15-14
Cisco ONS 15454 Reference Manual, R8.5.x
78-18106-01
Chapter 15 Performance Monitoring
15.5.2 DS1/E1-56 Card Performance Monitoring Parameters
Note If the CV-L(NE and FE) falls in the range 51-61 for EC1,then, the user might see discrepancy in the SES
and the UAS-L values. However, ES-L will be in the nearest accuracy. For a few seconds, in a given 10
seconds interval, the number of CV-L counted may not cross the CV count criteria for SES, (due to
system/application limitation for the below mentioned ranges); as a consequence of which there may not
be 10 continuous SES, thus UAS will not be observed.
15.5.2 DS1/E1-56 Card Performance Monitoring Parameters
Figure 15-4 shows signal types that support near-end and far-end PMs.
Figure 15-4 Monitored Signal Types for the DS1/E1-56 Card
Figure 15-5 shows where overhead bytes detected on the ASICs produce PM parameters for the
DS1/E1-56 card.
78981
ONS 15454
PTE
EC1 OC48
Fiber
EC1 Signal
EC1 Path (EC1 XX) PMs Near and Far End Supported
EC1 Signal
ONS 15454
EC1OC48
STS Path (STS XX-P) PMs Near and Far End Supported
PTE

15-15
Cisco ONS 15454 Reference Manual, R8.5.x
78-18106-01
Chapter 15 Performance Monitoring
15.5.2 DS1/E1-56 Card Performance Monitoring Parameters
Figure 15-5 PM Read Points on the DS1/E1-56 Card
Tx/Rx
LIU Ultramapper ASIC
Stingray ASIC
DS-1 Path Side E-1 Path Side
This group of PMs are received
from the far end.
They only exist for ESF framing mode.
PMs read on Ultramapper ASIC and LIU
ES-P
SAS-P
UAS-P
AISS-P
CSS-P
CV-P
SAS-P
ESA-P
ESB-P
FC-P
FC-PFE
ES-NP
ES-NPFE
SES-NP
SES-NPFE
UAS-NP
UAS-NPFE
ES-PFE
SES-PFE
UAS-PFE
CSS-PFE
CV-PFE
ESA-PFE
ESB-PFE
SEFS-PFE
BFDL (ES)
BFDL (UAS)
BFDL (BES)
BFDL (SES)
BFDL (CSS)
BFDL LOFC)
AISS-P
ES-P
SES-P
UAS-P
EB-P
BBE-P
ESA-P
SESR-P
BBER-P
ONS 15454
High Density DS-1/E1 Card
DS-1 Line PMs
CV-L
ES-L
SES-L
LOSS-L
ES-L (far end)
E1 Line PMs
CV-L
ES-L
SES-L
LOSS-L
134414
XC Card(s) OC-N

15-16
Cisco ONS 15454 Reference Manual, R8.5.x
78-18106-01
Chapter 15 Performance Monitoring
15.5.3 DS1-14 and DS1N-14 Card Performance Monitoring Parameters
Table 15-5 lists the PM parameters for the DS1/E1-56 card.
15.5.3 DS1-14 and DS1N-14 Card Performance Monitoring Parameters
Figure 15-6 shows the signal types that support near-end and far-end PMs.
Figure 15-6 Monitored Signal Types for the DS1-14 and DS1N-14 Cards
Note The XX in Figure 15-6 represents all PMs listed in Table 15-6 with the given prefix and/or suffix.
Figure 15-7 shows where overhead bytes detected on the ASICs produce PM parameters for the DS1-14
and DS1N-14 cards.
Table 15-5 DS1/E1-56 Card PMs
Line (NE) Line (FE)
Rx Path
(NE)
Tx Path
(NE)
STS Path
(NE)
Rx Path
(FE)
STS Path
(FE)
Network
Path
BFDL
(FE)
CV-L
ES-L
SES-L
LOSS-L
CV-L
ES-L
SES-L
LOSS-L
AISS-P
CV-P
ES-P
SES-P
SAS-P
UAS-P
CSS-P
ESA-P
ESB-P
SEFS-P
AISS-P
CV-P
ES-P
SES-P
UAS-P
BBER-P
SESR-P
ESR-P
CV-P
ES-P
SES-P
UAS-P
FC-P
ES-PFE
ESA-PFE
ESB-PFE
CV-PFE
CSS-PFE
SEFS-PFE
SES-PFE
UAS-PFE
CV-PFE
ES-PFE
SES-PFE
UAS-PFE
FC-PFE
ES-NP
ES-NPFE
SES-NP
SES-NPFE
UAS-NP
UAS-NPFE
CSS
ES
SES
BES
UAS
LOFC
90324
ONS 15454
PTE CSU
DS1 OC-N
Fiber
DS1 Signal
FDL PRM FDL PRM
DS1 Path (DS1 XX) PMs Near and Far End Supported
DS1 Signal
ONS 15454
DS1OC-N
VT Path (XX-V) PMs Near and Far End Supported
STS Path (STS XX-P) PMs Near and Far End Supported
PTE CSU
DS1 FDL (DS1 XX) PMs Near and Far End Supported

15-17
Cisco ONS 15454 Reference Manual, R8.5.x
78-18106-01
Chapter 15 Performance Monitoring
15.5.3 DS1-14 and DS1N-14 Card Performance Monitoring Parameters
Figure 15-7 PM Read Points on the DS1-14 and DS1N-14 Cards
Table 15-6 describes the PM parameters for the DS1-14 and DS1N-14 cards.
Note Far-end DS1 performance monitoring values are valid only when the DS1 line is set to extended super
frame (ESF).
78974
ONS 15454
DS1 and DS1N Cards
LIU
Framer
BTC
Tx/Rx
XC Card(s)
OC-N
DS1 CV-L
DS1 ES-L
DS1 SES-L
DS1 LOSS-L
DS1 Rx AISS-P
DS1 Rx CV-P
DS1 Rx ES-P
DS1 Rx SAS-P
DS1 Rx SES-P
DS1 Rx UAS-P
DS1 Tx AISS-P
DS1 Tx CV-P
DS1 Tx ES-P
DS1 Tx SAS-P
DS1 Tx SES-P
DS1 Tx UAS-P
PMs read on LIU
DS1 Side
VT
Level
Path
Level
SONET Side
CV-V
ES-V
SES-V
UAS-V
STS CV-P
STS ES-P
STS FC-P
STS SES-P
STS UAS-P
STS CV-PFE
STS ES-PFE
STS FC-PFE
STS SES-PFE
STS UAS-PFE
PMs read on Framer
Table 15-6 DS1-14 and DS1N-14 Card PMs
Line (NE) Line (FE) Rx Path (NE) Tx Path (NE) VT Path (NE) STS Path (NE) Rx Path (FE) VT Path (FE) STS Path (FE)
CV-L
ES-L
SES-L
LOSS-L
CV-L
ES-L
AISS-P
CV-P
ES-P
FC-P
SAS-P
SES-P
UAS-P
CSS-P
ESA-P
ESB-P
SEFS-P
AISS-P
CV-P
ES-P
FC-P
SAS-P
SES-P
UAS-P
CV-V
ES-V
SES-V
UAS-V
FC-V
CV-P
ES-P
SES-P
UAS-P
FC-P
ES-PFE
ESA-PFE
ES-B-PFE
CV-PFE
CSS-PFE
SEFS-PFE
SES-PFE
UAS-PFE
CV-VFE
ES-VFE
SES-VFE
UAS-VFE
FC-VFE
CV-PFE
ES-PFE
SES-PFE
UAS-PFE
FC-PFE

15-18
Cisco ONS 15454 Reference Manual, R8.5.x
78-18106-01
Chapter 15 Performance Monitoring
15.5.4 DS3-12 and DS3N-12 Card Performance Monitoring Parameters
15.5.3.1 DS-1 Facility Data Link Performance Monitoring
Facility Data Link (FDL) performance monitoring enables an ONS 15454 DS1N-14 card to calculate and
report DS-1 error rate performance measured at both the near-end and far-end of the FDL. The far-end
information is reported as received on the FDL in a performance report message (PRM) from an
intelligent channel service unit (CSU).
To monitor DS-1 FDL PM values, the DS-1 must be set to use ESF format and the FDL must be
connected to an intelligent CSU. For procedures for provisioning ESF on the DS1N-14 card, refer to the
Cisco ONS 15454 Procedure Guide.
The monitored DS-1 FDL PM parameters are CV-PFE, ES-PFE, ESA-PFE, ESB-PFE, SES-PFE,
SEFS-PFE, CSS-PFE, UAS-PFE, FC-PFE, and ES-LFE. See Table 15-3 on page 15-5 for detailed
information and definitions of specific FDL DS1 PM parameters.
15.5.4 DS3-12 and DS3N-12 Card Performance Monitoring Parameters
Figure 15-8 shows the signal types that support near-end and far-end PMs. Figure 15-9 shows where
overhead bytes detected on the ASICs produce PM parameters for the DS3-12 and DS3N-12 cards.
Figure 15-8 Monitored Signal Types for the DS3-12 and DS3N-12 Cards
Note The XX in Figure 15-8 represents all PMs listed in Table 15-7 with the given prefix and/or suffix.
78975
ONS 15454
PTE
DS3 OC-N
Fiber
DS3 Signal
DS3 Path (DS3 XX) PMs Near and Far End Supported
DS3 Signal
ONS 15454
DS3OC-N
STS Path (STS XX-P) PMs Near and Far End Supported
PTE

15-19
Cisco ONS 15454 Reference Manual, R8.5.x
78-18106-01
Chapter 15 Performance Monitoring
15.5.5 DS3-12E and DS3N-12E Card Performance Monitoring Parameters
Figure 15-9 PM Read Points on the DS3-12 and DS3N-12 Cards
The PM parameters for the DS3-12 and DS3N-12 cards are described in Table 15-7.
15.5.5 DS3-12E and DS3N-12E Card Performance Monitoring Parameters
Figure 15-10 shows the signal types that support near-end and far-end PMs.
78976
ONS 15454
DS3 & DS3N Cards
LIU
Mux/Demux ASIC
BTC
ASIC
XC Card(s)
OC-N
DS3 Side
Path
Level
SONET Side
STS CV-P
STS ES-P
STS FC-P
STS SES-P
STS UAS-P
STS CV-PFE
STS ES-PFE
STS FC-PFE
STS SES-PFE
STS UAS-PFE
DS3 CV-L
DS3 ES-L
DS3 SES-L
DS3 LOSS-L
PMs read on Mux/Demux ASIC
PMs read on LIU
Table 15-7 DS3-12 and DS3N-12 Card PMs
Line (NE) STS Path (NE) STS Path (FE)
CV-L
ES-L
SES-L
LOSS-L
CV-P
ES-P
SES-P
UAS-P
FC-P
CV-PFE
ES-PFE
SES-PFE
UAS-PFE
FC-PFE

15-20
Cisco ONS 15454 Reference Manual, R8.5.x
78-18106-01
Chapter 15 Performance Monitoring
15.5.5 DS3-12E and DS3N-12E Card Performance Monitoring Parameters
Figure 15-10 Monitored Signal Types for the DS3-12E and DS3N-12E Cards
Note The XX in Figure 15-10 represents all PMs listed in Table 15-8 with the given prefix and/or suffix.
Figure 15-11 shows where overhead bytes detected on the ASICs produce PM parameters for the
DS3-12E and DS3N-12E cards.
Figure 15-11 PM Read Points on the DS3-12E and DS3N-12E Cards
Table 15-8 describes the PM parameters for the DS3-12E and DS3N-12E cards.
78977
ONS 15454
PTE
DS3E OC-N
Fiber
DS3 Signal
DS3E Path (DS3 XX) PMs Near and Far End Supported
DS3 Signal
ONS 15454
DS3EOC-N
STS Path (STS XX-P) PMs Near and Far End Supported
PTE
78978
ONS 15454
DS3-12E & DS3N-12E Cards
LIU
Mux/Demux ASIC
BTC
ASIC
XC Card(s)
OC-N
DS3 Side
Path
Level
SONET Side
STS CV-P
STS ES-P
STS FC-P
STS SES-P
STS UAS-P
STS CV-PFE
STS ES-PFE
STS FC-PFE
STS SES-PFE
STS UAS-PFE
DS3 CV-L
DS3 ES-L
DS3 SES-L
DS3 LOSS-L
DS3 AISS-P
DS3 CVP-P
DS3 ESP-P
DS3 SASP-P
DS3 SESP-P
DS3 UASP-P
DS3 CVCP-P
DS3 ESCP-P
DS3 SESCP-P
DS3 UASCP-P
DS3 CVCP-PFE
DS3 ESCP-PFE
DS3 SASCP-PFE
DS3 SESCP-PFE
DS3 UASCP-PFE
PMs read on LIU
PMs read on Mux/Demux ASIC

15-21
Cisco ONS 15454 Reference Manual, R8.5.x
78-18106-01
Chapter 15 Performance Monitoring
15.5.6 DS3i-N-12 Card Performance Monitoring Parameters
15.5.6 DS3i-N-12 Card Performance Monitoring Parameters
Figure 15-12 shows the signal types that support near-end and far-end PMs.
Figure 15-12 Monitored Signal Types for the DS3i-N-12 Cards
Note The XX in Figure 15-12 represents all PMs listed in Table 15-9 with the given prefix and/or suffix.
Figure 15-13 shows where overhead bytes detected on the ASICs produce PM parameters for the
DS3i-N-12 cards.
Table 15-8 DS3-12E and DS3N-12E Card PMs
Line (NE) Path (NE) STS Path (NE) Path (FE)1
1. The C-bit PMs (PMs that contain the text “CP-P”) are applicable only if the line format is C-bit.
STS Path (FE)
CV-L
ES-L
SES-L
LOSS-L
AISS-P
CV-P
ES-P
SAS-P2
SES-P
UAS-P
CVCP-P
ESCP-P
SASCP-P3
SESCP-P
UASCP-P
2. DS3(N)-12E cards support SAS-P only on the receive (Rx) path.
3. The SASCP parameter is also displayed as "undefined" for near-end parameter though it is a far-end parameter.
CV-P
ES-P
SES-P
UAS-P
FC-P
CVCP-PFE
ESCP-PFE
SASCP-P
SESCP-PFE
UASCP-PFE
CV-PFE
ES-PFE
SES-PFE
UAS-PFE
FC-PFE
110718
ONS 15454
PTE
DS3i-N-12 OC-N
Fiber
DS3 Signal
DS3i Path (DS3 XX) PMs Near and Far End Supported
DS3 Signal
ONS 15454
DS3i-N-12OC-N
STS Path (STS XX-P) PMs Near and Far End Supported
PTE

15-22
Cisco ONS 15454 Reference Manual, R8.5.x
78-18106-01
Chapter 15 Performance Monitoring
15.5.6 DS3i-N-12 Card Performance Monitoring Parameters
Figure 15-13 PM Read Points on the DS3i-N-12 Cards
Table 15-9 describes the PM parameters for the DS3i-N-12 card.
110717
ONS 15454
DS3i-N-12 Card
LIU
Mux/Demux ASIC
BTC
ASIC
XC Card(s)
OC-N
DS3 Side
Path
Level
SONET Side
CV-P
ES-P
FC-P
SES-P
UAS-P
CV-PFE
ES-PFE
FC-PFE
SES-PFE
UAS-PFE
DS3 CV-L
DS3 ES-L
DS3 SES-L
DS3 LOSS-L
DS3 AISS-P
DS3 CVP-P
DS3 ESP-P
DS3 SASP-P
DS3 SESP-P
DS3 UASP-P
DS3 CVCP-P
DS3 ESCP-P
DS3 SASCP-P
DS3 SESCP-P
DS3 UASCP-P
DS3 CVCP-PFE
DS3 ESCP-PFE
DS3 SASCP-PFE
DS3 SESCP-PFE
DS3 UASCP-PFE
PMs read on LIU
PMs read on Mux/Demux ASIC
Table 15-9 DS3i-N-12 Card PMs
Line (NE) Path (NE) STS Path (NE) Path (FE)1
1. The C-Bit PMs (PMs that contain the text “CP-P”) are applicable only if the line format is C-Bit.
STS Path (FE)
CV-L
ES-L
SES-L
LOSS-L
AISSP-P
CVP-P
ESP-P
SASP-P2
SESP-P
UASP-P
CVCP-P
ESCP-P
SASCP-P3
SESCP-P
UASCP-P
2. DS3i-N-12 cards support SAS-P only on the Rx path.
3. The SASCP parameter is also displayed as "undefined" for near-end parameter though it is a far-end parameter.
CV-P
ES-P
SES-P
UAS-P
FC-P
CVCP-PFE
ESCP-PFE
SASCP-PFE
SESCP-PFE
UASCP-PFE
CV-PFE
ES-PFE
SES-PFE
UAS-PFE
FC-PFE

15-23
Cisco ONS 15454 Reference Manual, R8.5.x
78-18106-01
Chapter 15 Performance Monitoring
15.5.7 DS3XM-6 Card Performance Monitoring Parameters
15.5.7 DS3XM-6 Card Performance Monitoring Parameters
Figure 15-14 shows the signal types that support near-end and far-end PMs.
Figure 15-14 Monitored Signal Types for the DS3XM-6 Card
Note The XX in Figure 15-14 represents all PMs listed in Table 15-10 with the given prefix and/or suffix.
Figure 15-15 shows where the overhead bytes detected on the ASICs produce PM parameters for the
DS3XM-6 card.
ONS 15454
PTE
DS3XM OC-N
Fiber
Muxed
DS3 Signal
Muxed
DS3 Signal
DS1 Path (DS1 XX) PMs Near and Far End Supported
ONS 15454
DS3XMOC-N
VT Path (XX-V) PMs Near and Far End Supported
PTE
78979
DS3 Path (DS3 XX) PMs Near and Far End Supported
STS Path (STS XX-P) PMs Near and Far End Supported

15-24
Cisco ONS 15454 Reference Manual, R8.5.x
78-18106-01
Chapter 15 Performance Monitoring
15.5.7 DS3XM-6 Card Performance Monitoring Parameters
Figure 15-15 PM Read Points on the DS3XM-6 Card
Table 15-10 lists the PM parameters for the DS3XM-6 cards.
78980
ONS 15454
DS3XM-6 Card
LIU
Mapper Unit
BTC
ASIC
XC Card(s)
OC-N
DS1 Side
VT
Level
SONET Side
CV-V
ES-V
SES-V
UAS-V
DS1 AISS-P
DS1 ES-P
DS1 SAS-P
DS1 SES-P
DS1 UAS-P
DS3 CV-L
DS3 ES-L
DS3 SES-L
DS3 LOSS-L
DS3 AISS-P
DS3 CVP-P
DS3 ESP-P
DS3 SASP-P
DS3 SESP-P
DS3 UASP-P
DS3 CVCP-P
DS3 ESCP-P
DS3 SASCP-P
DS3 SESCP-P
DS3 UASCP-P
DS3 CVCP-PFE
DS3 ESCP-PFE
DS3 SASCP-PFE
DS3 SESCP-PFE
DS3 UASCP-PFE
PMs read on LIU
STS CV-P
STS ES-P
STS FC-P
STS SES-P
STS UAS-P
STS CV-PFE
STS ES-PFE
STS FC-PFE
STS SES-PFE
STS UAS-PFE
PMs read on Mapper Unit ASIC
The DS3 path is terminated on the
transmux and regenerated.
Path
Level
Table 15-10 DS3XM-6 Card PMs
DS3 Line (NE)
DS3 Path
(NE)1
1. The C-Bit PMs (PMs that contain the text “CP-P”) are applicable only if the line format is C-Bit.
DS1 Path (NE) VT Path (NE) STS Path (NE)
DS3 Path
(FE)1VT Path (FE) STS Path (FE)
CV-L
ES-L
SES-L
LOSS-L
AISS-P
CVP-P
ESP-P
SASP-P2
SESP-P
UASP-P
ESCP-P
SASCP-P3
SESCP-P
UASCP-P
CVCP-P
2. DS3XM-6 cards support SAS-P only on the Rx path.
3. The SASCP parameter is also displayed as "undefined" for near-end parameter though it is a far-end parameter.
AISS-P
ES-P
SAS-P2
SES-P
UAS-P
CV-V
ES-V
SES-V
UAS-V
CV-P
ES-P
SES-P
UAS-P
FC-P
CVCP-PFE
ESCP-PFE
SASCP-PFE
SESCP-PFE
UASCP-PFE
CV-VFE
ES-VFE
SES-VFE
UAS-VFE
CV-PFE
ES-PFE
SES-PFE
UAS-PFE
FC-PFE

15-25
Cisco ONS 15454 Reference Manual, R8.5.x
78-18106-01
Chapter 15 Performance Monitoring
15.5.8 DS3XM-12 Card Performance Monitoring Parameters
15.5.8 DS3XM-12 Card Performance Monitoring Parameters
Figure 15-16 shows the signal types that support near-end and far-end PMs.
Figure 15-16 Monitored Signal Types for the DS3XM-12 Card
Note The XX in Figure 15-16 represents all PMs listed in Table 15-11 with the given prefix and/or suffix.
Figure 15-17 shows where the overhead bytes detected on the ASICs produce PM parameters for the
DS3XM-12 card.
ONS 15454
PTE
DS3XM OC-N
Fiber
Muxed
DS3 Signal
Muxed
DS3 Signal
DS1 Path (DS1 XX) PMs Near and Far End Supported
ONS 15454
DS3XMOC-N
VT Path (XX-V) PMs Near and Far End Supported
PTE
78979
DS3 Path (DS3 XX) PMs Near and Far End Supported
STS Path (STS XX-P) PMs Near and Far End Supported

15-26
Cisco ONS 15454 Reference Manual, R8.5.x
78-18106-01
Chapter 15 Performance Monitoring
15.5.8 DS3XM-12 Card Performance Monitoring Parameters
Figure 15-17 PM Read Points on the DS3XM-12 Card
Table 15-11 lists the PM parameters for the DS3XM-12 cards.
124556
ONS 15454
DS3XM-12 Card
LIU
Mapper Unit
BTC
ASIC
XC Card(s)
OC-N
DS1 Side
VT
Level
SONET Side
CV-V
ES-V
SES-V
UAS-V
DS1 AISS-P
DS1 ES-P
DS1 SAS-P
DS1 SES-P
DS1 UAS-P
DS3 CV-L
DS3 ES-L
DS3 SES-L
DS3 LOSS-L
DS3 AISS-P
DS3 CVP-P
DS3 ESP-P
DS3 SASP-P
DS3 SESP-P
DS3 UASP-P
DS3 CVCP-P
DS3 ESCP-P
DS3 SASCP-P
DS3 SESCP-P
DS3 UASCP-P
DS3 CVCP-PFE
DS3 ESCP-PFE
DS3 SASCP-PFE
DS3 SESCP-PFE
DS3 UASCP-PFE
PMs read on LIU
STS CV-P
STS ES-P
STS FC-P
STS SES-P
STS UAS-P
STS CV-PFE
STS ES-PFE
STS FC-PFE
STS SES-PFE
STS UAS-PFE
PMs read on Mapper Unit ASIC
The DS3 path is terminated on the
transmux and regenerated.
Path
Level
Table 15-11 DS3XM-12 Card PMs
DS3 Line (NE)
DS3 Path
(NE)1
1. The C-Bit PMs (PMs that contain the text “CP-P”) are applicable only if the line format is C-Bit.
DS1 Path
(NE)
VT Path
(NE)
STS Path
(NE) DS3 Path (FE)1VT Path (FE)
STS Path
(FE) BFDL (FE)
CV-L
ES-L
SES-L
LOSS-L
AISS-P
CV-P
ES-P
SAS-P2
SES-P
UAS-P
ESCP-P
SESCP-P
UASCP-P
CVCP-P
2. DS3XM-12 cards support SAS-P only on the Rx path.
AISS-P
CV-P
ES-P
FC-P
SAS-P2
SES-P
UAS-P
CSS-P
ESA-P
ESB-P
SEFS-P
CV-V
ES-V
SES-V
UAS-V
CV-P
ES-P
SES-P
UAS-P
FC-P
CVCP-PFE
ESCP-PFE
SASCP-PFE3
SESCP-PFE
UASCP-PFE
3. The SASCP parameter is also displayed as "undefined" for near-end parameter though it is a far-end parameter.
CV-VFE
ES-VFE
SES-VFE
UAS-VFE
CV-PFE
ES-PFE
SES-PFE
UAS-PFE
FC-PFE
CSS
ES
SES
BES
UAS
LOFC

15-27
Cisco ONS 15454 Reference Manual, R8.5.x
78-18106-01
Chapter 15 Performance Monitoring
15.5.9 DS3/EC1-48 Card Performance Monitoring Parameters
15.5.9 DS3/EC1-48 Card Performance Monitoring Parameters
Figure 15-18 shows the signal types that support near-end and far-end PMs.
Figure 15-18 Monitored Signal Types for the DS3/EC1-48 Card
Note The XX in Figure 15-18 represents all PMs listed in Table 15-12 with the given prefix and/or suffix.
Figure 15-19 shows where the overhead bytes detected on the ASICs produce PM parameters for the
DS3-EC1-48 card.
78975
ONS 15454
PTE
DS3 OC-N
Fiber
DS3 Signal
DS3 Path (DS3 XX) PMs Near and Far End Supported
DS3 Signal
ONS 15454
DS3OC-N
STS Path (STS XX-P) PMs Near and Far End Supported
PTE

15-28
Cisco ONS 15454 Reference Manual, R8.5.x
78-18106-01
Chapter 15 Performance Monitoring
15.5.9 DS3/EC1-48 Card Performance Monitoring Parameters
Figure 15-19 PM Read Points on the DS3/EC1-48 Card
Table 15-12 lists the PM parameters for the DS3/EC1-48 cards.
124997
ONS 15454
DS3/EC1-48 Card
LIU
Mapper Unit
BTC
ASIC
XC Card(s)
OC-N
SONET Side
DS3 CV-L
DS3 ES-L
DS3 SES-L
DS3 LOSS-L
DS3 AISS-P
DS3 CVP-P
DS3 ESP-P
DS3 SASP-P
DS3 SESP-P
DS3 UASP-P
DS3 CVCP-P
DS3 ESCP-P
DS3 SASCP-P
DS3 SESCP-P
DS3 UASCP-P
DS3 CVCP-PFE
DS3 ESCP-PFE
DS3 SASCP-PFE
DS3 SESCP-PFE
DS3 UASCP-PFE
PMs read on LIU
STS CV-P
STS ES-P
STS FC-P
STS SES-P
STS UAS-P
STS CV-PFE
STS ES-PFE
STS FC-PFE
STS SES-PFE
STS UAS-PFE
PMs read on Mapper Unit ASIC
The DS3 path is terminated on the
transmux and regenerated.
Path
Level
Table 15-12 DS3/EC1-48 Card PMs
DS3/EC1 Line (NE) DS3 Path (NE)1
1. The C-Bit PMs (PMs that contain the text “CP-P”) are applicable only if the line format is C-Bit.
STS Path (NE) DS3 Path (FE)1STS Path (FE)
CV-L
ES-L
SES-L
LOSS-L
AISS-P
CVP-P
ESP-P
SASP-P2
SESP-P
UASP-P
ESCP-P
SASCP-P3
SESCP-P
UASCP-P
CVCP-P
2. DS3/EC1-48 cards support SAS-P only on the Rx path.
3. The SASCP parameter is also displayed as "undefined" for near-end parameter though it is a far-end parameter.
CV-P
ES-P
SES-P
UAS-P
FC-P
CVCP-PFE
ESCP-PFE
SASCP-PFE
SESCP-PFE
UASCP-PFE
CV-PFE
ES-PFE
SES-PFE
UAS-PFE
FC-PFE

15-29
Cisco ONS 15454 Reference Manual, R8.5.x
78-18106-01
Chapter 15 Performance Monitoring
15.6 Performance Monitoring for Ethernet Cards
Note If the CV-L(NE and FE) falls in the range 51-61 for DS3,then, the user might see discrepancy in the SES
and the UAS-L values. However, ES-L will be in the nearest accuracy. For a few seconds, in a given 10
seconds interval, the number of CV-L counted may not cross the CV count criteria for SES, (due to
system/application limitation for the below mentioned ranges); as a consequence of which there may not
be 10 continuous SES, thus UAS will not be observed.
15.6 Performance Monitoring for Ethernet Cards
The following sections define PM parameters and definitions for the ONS 15454 E-Series, G-Series,
ML-Series, and CE-Series Ethernet cards.
15.6.1 E-Series Ethernet Card Performance Monitoring Parameters
CTC provides Ethernet performance information, including line-level parameters, port bandwidth
consumption, and historical Ethernet statistics. The E-Series Ethernet performance information is
divided into the Statistics, Utilization, and History tabbed windows within the card view Performance
tab window.
15.6.1.1 E-Series Ethernet Statistics Window
The Ethernet Statistics window lists Ethernet parameters at the line level. The Statistics window provides
buttons to change the statistical values shown. The Baseline button resets the displayed statistics values
to zero. The Refresh button manually refreshes statistics. Auto-Refresh sets a time interval at which
automatic refresh occurs.
Table 15-13 defines the E-Series Ethernet card statistics parameters.
Table 15-13 E-Series Ethernet Statistics Parameters
Parameter Definition
Link Status Indicates whether link integrity is present; up means present, and down
means not present.
ifInOctets Number of bytes received since the last counter reset.
ifInUcastPkts Number of unicast packets received since the last counter reset.
ifInErrors The number of inbound packets (or transmission units) that contained
errors preventing them from being deliverable to a higher-layer protocol.
ifOutOctets Number of bytes transmitted since the last counter reset.
ifOutUcastPkts Number of unicast packets transmitted.
dot3StatsAlignmentErrors A count of frames received on a particular interface that are not an integral
number of octets in length and do not pass the FCS check.
dot3StatsFCSErrors A count of frames received on a particular interface that are an integral
number of octets in length but do not pass the FCS check.
dot3StatsFrameTooLong A count of frames received on a particular interface that exceed the
maximum permitted frame size.

15-30
Cisco ONS 15454 Reference Manual, R8.5.x
78-18106-01
Chapter 15 Performance Monitoring
15.6.1 E-Series Ethernet Card Performance Monitoring Parameters
etherStatsUndersizePkts The total number of packets received that were less than 64 octets long
(excluding framing bits, but including FCS octets) and were otherwise
well formed.
etherStatsFragments The total number of packets received that were less than 64 octets in length
(excluding framing bits but including FCS octets) and had either a bad
FCS with an integral number of octets (FCS Error) or a bad FCS with a
nonintegral number of octets (Alignment Error).
Note It is entirely normal for etherStatsFragments to increment. This is
because it counts both runts (which are normal occurrences due to
collisions) and noise hits.
etherStatsPkts64Octets The total number of packets (including bad packets) received that were
64 octets in length (excluding framing bits but including FCS octets).
etherStatsPkts65to127
Octets
The total number of packets (including bad packets) received that were
between 65 and 127 octets in length inclusive (excluding framing bits but
including FCS octets).
etherStatsPkts128to255
Octets
The total number of packets (including bad packets) received that were
between 128 and 255 octets in length inclusive (excluding framing bits but
including FCS octets).
etherStatsPkts256to511
Octets
The total number of packets (including bad packets) received that were
between 256 and 511 octets in length inclusive (excluding framing bits but
including FCS octets).
etherStatsPkts512to1023
Octets
The total number of packets (including bad packets) received that were
between 512 and 1023 octets in length inclusive (excluding framing bits
but including FCS octets).
etherStatsPkts1024to1518
Octets
The total number of packets (including bad packets) received that were
between 1024 and 1518 octets in length inclusive (excluding framing bits
but including FCS octets).
etherStatsOversizePkts The total number of packets received that were longer than 1518 octets
(excluding framing bits, but including FCS octets) and were otherwise
well formed. Note that for tagged interfaces, this number becomes 1522
bytes.
etherStatsJabbers The total number of packets received that were longer than 1518 octets
(excluding framing bits, but including FCS octets), and had either a bad
FCS with an integral number of octets (FCS Error) or a bad FCS with a
nonintegral number of octets (Alignment Error).
etherStatsOctets The total number of octets of data (including those in bad packets)
received on the network (excluding framing bits but including FCS octets
etherStatsCRCAlign
Errors
The total number of packets received that had a length (excluding framing
bits, but including FCS octets) of between 64 and 1518 octets, inclusive,
but had either a bad FCS with an integral number of octets (FCS Error) or
a bad FCS with a nonintegral number of octets (Alignment Error).
Table 15-13 E-Series Ethernet Statistics Parameters (continued)
Parameter Definition

15-31
Cisco ONS 15454 Reference Manual, R8.5.x
78-18106-01
Chapter 15 Performance Monitoring
15.6.1 E-Series Ethernet Card Performance Monitoring Parameters
15.6.1.2 E-Series Ethernet Utilization Window
The Utilization window shows the percentage of transmit (Tx) and receive (Rx) line bandwidth used by
the Ethernet ports during consecutive time segments. The Mode field displays the real-time mode status,
such as 100 Full, which is the mode setting configured on the E-Series port. However, if the E-Series
port is set to autonegotiate the mode (Auto), this field shows the result of the link negotiation between
the E-Series and the peer Ethernet device attached directly to the E-Series port.
The Utilization window provides an Interval drop-down list that enables you to set time intervals of
1 minute, 15 minutes, 1 hour, and 1 day. Line utilization is calculated with the following formulas:
Rx = (inOctets + inPkts * 20) * 8 / 100% interval * maxBaseRate
Tx = (outOctets + outPkts * 20) * 8 / 100% interval * maxBaseRate
The interval is defined in seconds. The maxBaseRate is defined by raw bits per second in one direction
for the Ethernet port (that is, 1 Gbps). The maxBaseRate for E-Series Ethernet cards is shown in
Table 15-14.
Note Line utilization numbers express the average of ingress and egress traffic as a percentage of capacity.
Note The E-Series Ethernet card is a Layer 2 device or switch and supports Trunk Utilization statistics. The
Trunk Utilization statistics are similar to the Line Utilization statistics, but shows the percentage of
circuit bandwidth used rather than the percentage of line bandwidth used. The Trunk Utilization statistics
are accessed through the card view Maintenance tab.
15.6.1.3 E-Series Ethernet History Window
The Ethernet History window lists past Ethernet statistics for the previous time intervals. Depending on
the selected time interval, the History window displays the statistics for each port for the number of
previous time intervals as shown in Table 15-15. The parameters are defined in Table 15-13 on
page 15-29.
Table 15-14 maxBaseRate for STS Circuits
STS maxBaseRate
STS-1 51840000
STS-3c 155000000
STS-6c 311000000
STS-12c 622000000
Table 15-15 Ethernet History Statistics per Time Interval
Time Interval Number of Previous Intervals Displayed
1 minute 60
15 minutes 32
1 hour 24
1 day (24 hours) 7

15-32
Cisco ONS 15454 Reference Manual, R8.5.x
78-18106-01
Chapter 15 Performance Monitoring
15.6.2 G-Series Ethernet Card Performance Monitoring Parameters
15.6.2 G-Series Ethernet Card Performance Monitoring Parameters
CTC provides Ethernet performance information, including line-level parameters, port bandwidth
consumption, and historical Ethernet statistics. The G-Series Ethernet performance information is
divided into the Statistics, Utilization, and History tabbed windows within the card view Performance
tab window.
15.6.2.1 G-Series Ethernet Statistics Window
The Ethernet Statistics window lists Ethernet parameters at the line level. The Statistics window provides
buttons to change the statistical values shown. The Baseline button resets the displayed statistics values
to zero. The Refresh button manually refreshes statistics. Auto-Refresh sets a time interval at which
automatic refresh occurs. The G-Series Statistics window also has a Clear button. The Clear button sets
the values on the card to zero, but does not reset the G-Series card.
Table 15-16 defines the G-Series Ethernet card statistics parameters.
Table 15-16 G-Series Ethernet Statistics Parameters
Parameter Definition
Time Last Cleared A time stamp indicating the last time statistics were reset.
Link Status Indicates whether the Ethernet link is receiving a valid Ethernet signal
(carrier) from the attached Ethernet device; up means present, and down
means not present.
Rx Packets Number of packets received since the last counter reset.
Rx Bytes Number of bytes received since the last counter reset.
Tx Packets Number of packets transmitted since the last counter reset.
Tx Bytes Number of bytes transmitted since the last counter reset.
Rx Total Errors Total number of receive errors.
Rx FCS Number of packets with a FCS error. FCS errors indicate frame corruption
during transmission.
Rx Alignment Number of packets with received incomplete frames.
Rx Runts Measures undersized packets with bad CRC errors.
Rx Shorts Measures undersized packets with good CRC errors.
Rx Jabbers The total number of frames received that exceed the 1548-byte maximum
and contain CRC errors.
Rx Giants Number of packets received that are greater than 1530 bytes in length.
Rx Pause Frames Number of received Ethernet IEEE 802.3z pause frames.
Tx Pause Frames Number of transmitted IEEE 802.3z pause frames.
Rx Pkts Dropped Internal
Congestion
Number of received packets dropped due to overflow in G-Series frame
buffer.
Tx Pkts Dropped Internal
Congestion
Number of transmit queue drops due to drops in the G-Series frame buffer.
HDLC Errors High-level data link control (HDLC) errors received from SONET/SDH
(see Note).

15-33
Cisco ONS 15454 Reference Manual, R8.5.x
78-18106-01
Chapter 15 Performance Monitoring
15.6.2 G-Series Ethernet Card Performance Monitoring Parameters
Note Do not use the HDLC errors counter to count the number of frames dropped because of HDLC errors,
because each frame can fragment into several smaller frames during HDLC error conditions and spurious
HDLC frames can be generated. If HDLC error counters are incrementing when no SONET path
problems should be present, it might indicate a problem with the quality of the SONET path. For
example, a SONET protection switch generates a set of HDLC errors. However, the actual values of these
counters are less significant than the fact that they are changing.
15.6.2.2 G-Series Ethernet Utilization Window
The Utilization window shows the percentage of Tx and Rx line bandwidth used by the Ethernet ports
during consecutive time segments. The Mode field displays the real-time mode status, such as 100 Full,
which is the mode setting configured on the G-Series port. However, if the G-Series port is set to
autonegotiate the mode (Auto), this field shows the result of the link negotiation between the G-Series
and the peer Ethernet device attached directly to the G-Series port.
The Utilization window provides an Interval drop-down list that enables you to set time intervals of
1 minute, 15 minutes, 1 hour, and 1 day. Line utilization is calculated with the following formulas:
Rx = (inOctets + inPkts * 20) * 8 / 100% interval * maxBaseRate
Tx = (outOctets + outPkts * 20) * 8 / 100% interval * maxBaseRate
The interval is defined in seconds. The maxBaseRate is defined by raw bits per second in one direction
for the Ethernet port (that is, 1 Gbps). The maxBaseRate for G-Series Ethernet cards is shown in
Table 15-14.
Note Line utilization numbers express the average of ingress and egress traffic as a percentage of capacity.
Note Unlike the E-Series, the G-Series card does not have a display of Trunk Utilization statistics, because
the G-Series card is not a Layer 2 device or switch.
Rx Unicast Packets Number of unicast packets received since the last counter reset.
Tx Unicast Packets Number of unicast packets transmitted.
Rx Multicast Packets Number of multicast packets received since the last counter reset.
Tx Multicast Packets Number of multicast packets transmitted.
Rx Broadcast Packets Number of broadcast packets received since the last counter reset.
Tx Broadcast Packets Number or broadcast packets transmitted.
Table 15-16 G-Series Ethernet Statistics Parameters (continued)
Parameter Definition

15-34
Cisco ONS 15454 Reference Manual, R8.5.x
78-18106-01
Chapter 15 Performance Monitoring
15.6.3 ML-Series Ethernet Card Performance Monitoring Parameters
15.6.2.3 G-Series Ethernet History Window
The Ethernet History window lists past Ethernet statistics for the previous time intervals. Depending on
the selected time interval, the History window displays the statistics for each port for the number of
previous time intervals as shown in Table 15-15 on page 15-31. The listed parameters are defined in
Table 15-16 on page 15-32.
15.6.3 ML-Series Ethernet Card Performance Monitoring Parameters
CTC provides Ethernet performance information for line-level parameters and historical Ethernet
statistics. The ML-Series Ethernet performance information is divided into the Ether Ports,
Packet-over-SONET (POS) Ports, and RPR Span tabbed windows within the card view Performance tab
window. These tabs may vary depending on the card selected.
15.6.3.1 ML-Series Ether Ports Statistics Window
The Ethernet Ether Ports Statistics window lists Ethernet parameters at the line level. The Statistics
window provides buttons to change the statistical values shown. The Baseline button resets the displayed
statistics values to zero. The Refresh button manually refreshes statistics. Auto-Refresh sets a time
interval at which automatic refresh occurs. The ML-Series Statistics window also has a Clear button. The
Clear button sets the values on the card to zero, but does not reset the ML-Series card.
During each automatic cycle, whether auto-refreshed or manually refreshed (using the Refresh button),
statistics are added cumulatively and are not immediately adjusted to equal total received packets until
testing ends. To see the final PM count totals, allow a few moments for the PM window statistics to finish
testing and update fully. PM counts are also listed in the ML-Series card Performance > History window.
Table 15-17 defines the ML-Series Ethernet card Ether Ports PM parameters.
Table 15-17 ML-Series Ether Ports PM Parameters
Parameter Definition
ifInOctets Number of bytes received since the last counter reset.
rxTotalPackets Number of packets received.
ifInUcastPkts Number of unicast packets received since the last counter reset.
ifInMulticast Pkts Number of multicast packets received since the last counter reset.
ifInBroadcast Pkts Number of broadcast packets received since the last counter reset.
ifInDiscards The number of inbound packets that were chosen to be discarded even
though no errors had been detected to prevent their being deliverable to a
higher-layer protocol. One possible reason for discarding such a packet
could be to free up buffer space.
ifInErrors1The number of inbound packets (or transmission units) that contained
errors preventing them from being deliverable to a higher-layer protocol.
ifOutOctets Number of bytes transmitted since the last counter reset.
txTotalPkts Number of transmitted packets.
ifOutUcast Pkts Number of unicast packets transmitted.
ifOutMulticast Pkts Number of multicast packets transmitted.
ifOutBroadcast Pkts Number or broadcast packets transmitted.

15-35
Cisco ONS 15454 Reference Manual, R8.5.x
78-18106-01
Chapter 15 Performance Monitoring
15.6.3 ML-Series Ethernet Card Performance Monitoring Parameters
dot3StatsAlignmentErrors A count of frames received on a particular interface that are not an integral
number of octets in length and do not pass the FCS check.
dot3StatsFCSErrors A count of frames received on a particular interface that are an integral
number of octets in length but do not pass the FCS check.
dot3StatsSingleCollisionF
rames1
A count of successfully transmitted frames on a particular interface for
which transmission is inhibited by exactly on collision.
dot3StatsFrameTooLong1A count of frames received on a particular interface that exceed the
maximum permitted frame size.
etherStatsUndersizePkts The total number of packets received that were less than 64 octets long
(excluding framing bits, but including FCS octets) and were otherwise
well formed.
etherStatsOversizePkts The total number of packets received that were longer than 1518 octets
(excluding framing bits, but including FCS octets) and were otherwise
well formed. Note that for tagged interfaces, this number becomes 1522
bytes.
etherStatsFragments1The total number of packets received that were less than 64 octets in
length (excluding framing bits but including FCS octets) and had either a
bad FCS with an integral number of octets (FCS Error) or a bad FCS with
a nonintegral number of octets (Alignment Error).
Note Note: It is entirely normal for etherStatsFragments to increment.
This is because it counts both runts (which are normal
occurrences due to collisions) and noise hits.
etherStatsPkts64Octets1The total number of packets (including bad packets) received that were 64
octets in length (excluding framing bits but including FCS octets).
etherStatsPkts65to127Oct
ets1
The total number of packets (including bad packets) received that were
between 65 and 127 octets in length inclusive (excluding framing bits but
including FCS octets).
etherStatsPkts128to255Oc
tets1
The total number of packets (including bad packets) received that were
between 128 and 255 octets in length inclusive (excluding framing bits but
including FCS octets).
etherStatsPkts256to511Oc
tets1
The total number of packets (including bad packets) received that were
between 256 and 511 octets in length inclusive (excluding framing bits but
including FCS octets).
etherStatsPkts512to1023O
ctets1
The total number of packets (including bad packets) received that were
between 512 and 1023 octets in length inclusive (excluding framing bits
but including FCS octets).
etherStatsPkts1024to1518
Octets1
The total number of packets (including bad packets) received that were
between 1024 and 1518 octets in length inclusive (excluding framing bits
but including FCS octets).
etherStatsBroadcastPkts1The total number of good packets received that were directed to the
broadcast address. Note that this does not include multicast packets.
Table 15-17 ML-Series Ether Ports PM Parameters (continued)
Parameter Definition

15-36
Cisco ONS 15454 Reference Manual, R8.5.x
78-18106-01
Chapter 15 Performance Monitoring
15.6.3 ML-Series Ethernet Card Performance Monitoring Parameters
15.6.3.2 ML-Series Card Ether Ports Utilization Window
The Ether Ports Utilization window shows the percentage of Tx and Rx line bandwidth used by the
Ethernet ports during consecutive time segments. The Utilization window provides an Interval
drop-down list that enables you to set time intervals of 1 minute, 15 minutes, 1 hour, and 1 day. Line
utilization is calculated with the following formulas:
Rx = (inOctets + inPkts * 20) * 8 / 100% interval * maxBaseRate
Tx = (outOctets + outPkts * 20) * 8 / 100% interval * maxBaseRate
The interval is defined in seconds. The maxBaseRate is defined by raw bits per second in one direction
for the Ethernet port (that is, 1 Gbps). The maxBaseRate for ML-Series Ethernet cards is shown in
Table 15-14.
Note Line utilization numbers express the average of ingress and egress traffic as a percentage of capacity.
etherStatsMulticastPkts 1The total number of good packets received that were directed to a
multicast address. Note that this number does not include packets directed
to the broadcast address.
etherStatsJabbers The total number of packets received that were longer than 1518 octets
(excluding framing bits, but including FCS octets), and had either a bad
FCS with an integral number of octets (FCS Error) or a bad FCS with a
nonintegral number of octets (Alignment Error).
etherStatsOctets1The total number of octets of data (including those in bad packets)
received on the network (excluding framing bits but including FCS octets.
etherStatsCollissions Number of transmit packets that are collisions; the port and the attached
device transmitting at the same time caused collisions.
etherStatsCRCAlignError
s1
The total number of packets received that had a length (excluding framing
bits, but including FCS octets) of between 64 and 1518 octets, inclusive,
but had either a bad FCS with an integral number of octets (FCS Error) or
a bad FCS with a nonintegral number of octets (Alignment Error).
etherStatsDropEvents Number of received frames dropped at the port level.
rx PauseFrames2Number of received Ethernet 802.3z pause frames.
mediaIndStatsOversize
Dropped2
Number of received oversized packages that are dropped.
mediaIndStatsTxFrames
TooLong2
Number of received frames that are too long. The maximum is the
programmed max frame size (for virtual SAN [VSAN] support); if the
maximum frame size is set to default, then the maximum is a 2112 byte
payload plus the 36 byte header, which is a total of 2148 bytes.
1. ML-MR-10 only
2. ML1000-2 only
Table 15-17 ML-Series Ether Ports PM Parameters (continued)
Parameter Definition

15-37
Cisco ONS 15454 Reference Manual, R8.5.x
78-18106-01
Chapter 15 Performance Monitoring
15.6.3 ML-Series Ethernet Card Performance Monitoring Parameters
15.6.3.3 ML-Series Card Ether Ports History Window
The Ethernet Ether Ports History window lists past Ethernet statistics for the previous time intervals.
Depending on the selected time interval, the History window displays the statistics for each port for the
number of previous time intervals as shown in Table 15-15 on page 15-31. The listed parameters are
defined in Table 15-17 on page 15-34.
15.6.3.4 ML-Series POS Ports Window
In the ML-Series POS Ports window, the parameters displayed depend on the framing mode employed
by the ML-Series card. The two framing modes for the POS port on the ML-Series card are HDLC and
frame-mapped generic framing procedure (GFP-F). For more information on provisioning a framing
mode, refer to Cisco ONS 15454 Procedure Guide.
Table 15-18 defines the ML-Series Ethernet card POS Ports HDLC parameters. Table 15-19 defines the
ML-Series Ethernet card POS Ports GFP-F parameters.
Table 15-18 ML-Series POS Ports Parameters for HDLC Mode
Parameter Definition
ifInOctets Number of bytes received since the last counter reset.
rxTotalPkts Number of packets received.
ifOutOctets Number of bytes transmitted since the last counter reset.
tx TotalPkts Number of transmitted packets.
etherStatsDropEvents Number of received frames dropped at the port level.
rxPktsDropped Internal
Congestion
Number of received packets dropped due to overflow in frame buffer.
mediaIndStatsRxFrames
Truncated
Number of received frames with a length of 36 bytes or less.
mediaIndStatsRxFrames
TooLong
Number of received frames that are too long. The maximum is the
programmed maximum frame size (for VSAN support); if the maximum
frame size is set to default, then the maximum is the 2112 byte payload plus
the 36 byte header, which is a total of 2148 bytes.
mediaIndStatsRxFrames
BadCRC
Number of received frames with CRC errors.
mediaIndStatsRxShort
Pkts
Number of received packets that are too small.
hdlcInOctets Number of bytes received (from the SONET/SDH path) prior to the bytes
undergoing HLDC decapsulation by the policy engine.
hdlcRxAborts Number of received packets aborted on input.
hdlcOutOctets Number of bytes transmitted (to the SONET/SDH path) after the bytes
undergoing HLDC encapsulation by the policy engine.

15-38
Cisco ONS 15454 Reference Manual, R8.5.x
78-18106-01
Chapter 15 Performance Monitoring
15.6.3 ML-Series Ethernet Card Performance Monitoring Parameters
15.6.3.5 ML-Series RPR Span Window
The parameters that appear in the ML-Series RPR Span window are the mandatory attributes of the
802.17 MIB. For more information on provisioning a framing mode, refer to Cisco ONS 15454
Procedure Guide.
Table 15-20 defines the ML-Series Ethernet card RPR Span parameters.
Table 15-19 ML-Series POS Ports Parameters for GFP-F Mode
Parameter Meaning
etherStatsDropEvents Number of received frames dropped at the port level.
rx PktsDroppedInternal
Congestion
Number of received packets dropped due to overflow in the frame buffer.
gfpStatsRxFrame Number of received GFP frames.
gfpStatsTxFrame Number of transmitted GFP frames.
gfpStatsRxOctets Number of GFP bytes received.
gfpStatsTxOctets Number of GFP bytes transmitted.
gfpStatsRxSBitErrors Sum of all the single bit errors. In the GFP CORE HDR at the GFP-T
receiver, these are correctable.
gfpStatsRxMBitErrors Sum of all the multiple bit errors. In the GFP CORE HDR at the GFP-T
receiver, these are uncorrectable.
gfpStatsRxTypeInvalid Number of receive packets dropped due to Client Data Frame UPI errors.
gfpStatsRxCRCErrors Number of packets received with a payload FCS error.
gfpStatsLFDRaised Count of core HEC CRC multiple bit errors.
Note This count is only of eHec multiple bit errors when in frame. This
can be looked at as a count of when the state machine goes out of
frame.
gfpStatsCSFRaised Number of GFP Client signal fail frames detected at the GFP-T receiver.
mediaIndStatsRxFrames
Truncated
Number of received frames that are too long. The maximum is the
programmed maximum frame size (for VSAN support); if the maximum
frame size is set to default, then the maximum is the 2112 byte payload
plus the 36 byte header, which is a total of 2148 bytes.
mediaIndStatsRxFramesTo
oLong
Number of received frames with CRC error.s
mediaIndStatsRxShortPkts Number of received packets that are too small.
Table 15-20 ML-Series RPR Span Parameters for 802.17 MIB
Parameter Meaning
gfpStatsRxSBitErrors Sum of all the single bit errors. In the GFP CORE HDR at the GFP-T
receiver, these are correctable.
gfpStatsRxMBitErrors Sum of all the multiple bit errors. In the GFP CORE HDR at the
GFP-T receiver, these are uncorrectable.

15-39
Cisco ONS 15454 Reference Manual, R8.5.x
78-18106-01
Chapter 15 Performance Monitoring
15.6.3 ML-Series Ethernet Card Performance Monitoring Parameters
gfpStatsRxTypeInvalid Number of receive packets dropped due to Client Data Frame UPI
errors.
rprSpanStatsInUcastClassC
Frames
Number of received (PHY to MAC) classC unicast frames.
rprSpanStatsInUcastClassC
Octets
Number of received (PHY to MAC) classC unicast octets.
rprSpanStatsInMcastClassC
Frames
Number of received (PHY to MAC) classC multicast and broadcast
frames.
rprSpanStatsInMcastClassC
Octets
Number of received (PHY to MAC) classC multicast and broadcast
octets.
rprSpanStatsInUcastClassB
EirFrames
Number of received (PHY to MAC) classB EIR unicast frames.
rprSpanStatsInUcastClassB
EirOctets
Number of received (PHY to MAC) classB EIR unicast octets.
rprSpanStatsInMcastClassB
EirFrames
Number of received (PHY to MAC) classB EIR multicast and
broadcast frames.
rprSpanStatsInMcastClassB
EirOctets
Number of received (PHY to MAC) classB EIR multicast and
broadcast octets.
rprSpanStatsInUcastClassB
CirFrames
Number of received (PHY to MAC) classB CIR unicast frames.
rprSpanStatsInUcastClassB
CirOctets
Number of received (PHY to MAC) classB CIR unicast octets.
rprSpanStatsInMcastClassB
CirFrames
Number of received (PHY to MAC) classB CIR multicast and
broadcast frames.
rprSpanStatsInMcastClassB
CirOctets
Number of received (PHY to MAC) classB CIR multicast and
broadcast octets.
rprSpanStatsInUcastClassA
Frames
Number of received (PHY to MAC) classA unicast frames.
rprSpanStatsInUcastClassA
Octets
Number of received (PHY to MAC) classA unicast octets.
rprSpanStatsInMcastClassA
Frames
Number of received (PHY to MAC) classA multicast and broadcast
frames.
rprSpanStatsInMcastClassA
Octets
Number of received (PHY to MAC) classA multicast and broadcast
octets.
rprSpanStatsInCtrlFrames Number of received (PHY to MAC) control frames processed by this
MAC. This does not include control frames in transit, i.e. a multicast
control frame received from a ringlet will be counted as In but not
Out. This does not include Fairness or idle frames.
rprSpanStatsInOamEcho
Frames
Number of received (PHY to MAC) OAM echo frames processed by
this MAC.
rprSpanStatsInOamFlush
Frames
Number of received (PHY to MAC) OAM flush frames processed by
this MAC.
Table 15-20 ML-Series RPR Span Parameters for 802.17 MIB (continued)
Parameter Meaning

15-40
Cisco ONS 15454 Reference Manual, R8.5.x
78-18106-01
Chapter 15 Performance Monitoring
15.6.3 ML-Series Ethernet Card Performance Monitoring Parameters
rprSpanStatsInOamOrgFrames Number of received (PHY to MAC) OAM Org frames processed by
this MAC.
rprSpanStatsInTopoAtdFrames Number of received (PHY to MAC) Topology ATD frames processed
by this MAC.
rprSpanStatsInTopoChkSum
Frames
Number of received (PHY to MAC) topology
checksum frames processed by this MAC.
rprSpanStatsInTopoTpFrames Number of received (PHY to MAC) topology TP frames processed by
this MAC.
rprSpanStatsOutUcastClassC
Frames
Number of transmitted (MAC to PHY) classC unicast frames.
rprSpanStatsOutUcastClassC
Octets
Number of transmitted (MAC to PHY) classC unicast octets.
rprSpanStatsOutMcastClassC
Frames
Number of transmitted (MAC to PHY) classC multicast and
broadcast frames.
rprSpanStatsOutMcastClassC
Octets
Number of transmitted (MAC to PHY) classC multicast and
broadcast octets.
rprSpanStatsOutUcastClassB
EirFrames
Number of transmitted (MAC to PHY) classB EIR unicast frames
rprSpanStatsOutUcastClassB
EirOctets
The number of transmitted (MAC to PHY) classB EIR unicast octets.
rprSpanStatsOutMcastClassB
EirFrames
The number of transmitted (MAC to PHY) classB EIR multicast and
broadcast frames.
rprSpanStatsOutMcastClassB
EirOctets
The number of transmitted (MAC to PHY) classB EIR multicast and
broadcast octets.
rprSpanStatsOutUcastClassB
CirFrames
The number of transmitted (MAC to PHY) classB CIR unicast
frames.
rprSpanStatsOutUcastClassB
CirOctets
The number of transmitted (MAC to PHY) classB CIR unicast octets.
rprSpanStatsOutMcastClassB
CirFrames
The number of transmitted (MAC to PHY) classB CIR multicast and
broadcast frames.
rprSpanStatsOutMcastClassB
CirOctets
The number of transmitted (MAC to PHY) classB CIR multicast and
broadcast octets.
rprSpanStatsOutUcastClassA
Frames
The number of transmitted (MAC to PHY) classA unicast frames.
rprSpanStatsOutUcastClassA
Octets
The number of transmitted (MAC to PHY) classA unicast octets.
rprSpanStatsOutMcastClassA
Frames
The number of transmitted (MAC to PHY) classA multicast and
broadcast frames.
rprSpanStatsOutMcastClassA
Octets
The number of transmitted (MAC to PHY) classA multicast and
broadcast octets.
Table 15-20 ML-Series RPR Span Parameters for 802.17 MIB (continued)
Parameter Meaning

15-41
Cisco ONS 15454 Reference Manual, R8.5.x
78-18106-01
Chapter 15 Performance Monitoring
15.6.3 ML-Series Ethernet Card Performance Monitoring Parameters
rprSpanStatsOutCtrlFrames The number of transmitted (MAC to PHY) control frames generated
by this MAC. This does not include control frames in transit, i.e. a
multicast control frame received from a ringlet will be counted as In
but not Out. This does not include Fairness or idle frames.
rprSpanStatsOutOamEcho
Frames
The number of transmitted (MAC to PHY) OAM echo frames
generated by this MAC.
rprSpanStatsOutOamFlush
Frames
The number of transmitted (MAC to PHY) OAM flush frames
generated by this MAC.
rprSpanStatsOutOamOrg
Frames
The number of transmitted (MAC to PHY) OAM Org frames
generated by this MAC.
rprSpanStatsOutTopoAtd
Frames
The number of transmitted (MAC to PHY) topology ATD frames
generated by this MAC.
rprSpanStatsOutTopoChkSum
Frames
The number of transmitted (MAC to PHY) topology checksum
frames generated by this MAC.
rprSpanStatsOutTopoTp
Frames
The number of transmitted (MAC to PHY) topology TP frames
generated by this MAC.
rprClientStatsInUcastClassC
Frames
The number of MAC to client classC unicast frames.
rprClientStatsInUcastClassC
Octets
The number of MAC to client classC unicast octets.
rprClientStatsInMcastClassC
Frames
The number of MAC to client classC multicast and broadcast frames.
rprClientStatsInMcastClassC
Octets
The number of MAC to client classC multicast and broadcast octets.
rprClientStatsInUcastClassB
EirFrames
The number of MAC to client classB EIR unicast frames.
rprClientStatsInUcastClassB
EirOctets
Number of packets received with a payload FCS error.
rprClientStatsInMcastClassB
EirFrames
Number of MAC to client classB EIR multicast and broadcast frames
rprClientStatsInMcastClassB
EirOctets
Number of MAC to client classB EIR multicast and broadcast octets.
rprClientStatsInUcastClassB
CirFrames
Number of MAC to client classB CIR unicast frames.
rprClientStatsInUcastClassB
CirOctets
Number of MAC to client classB CIR unicast octets.
rprClientStatsInMcastClassB
CirFrames
Number of MAC to client classB CIR multicast and broadcast
frames.
rprClientStatsInMcastClassB
CirOctets
Number of MAC to client classB CIR multicast and broadcast octets
rprClientStatsInUcastClassA
Frames
Number of MAC to client classA unicast frames.
Table 15-20 ML-Series RPR Span Parameters for 802.17 MIB (continued)
Parameter Meaning

15-42
Cisco ONS 15454 Reference Manual, R8.5.x
78-18106-01
Chapter 15 Performance Monitoring
15.6.3 ML-Series Ethernet Card Performance Monitoring Parameters
rprClientStatsInUcastClassA
Octets
Number of MAC to client classA unicast octets.
rprClientStatsInMcastClassA
Frames
Number of MAC to client classA multicast and broadcast frames.
rprClientStatsInMcastClassA
Octets
Number of MAC to client classA multicast and broadcast octets.
rprClientStatsInBcastFrames Number of MAC to client broadcast frames. This is used only when
deriving the multicast and broadcast packet counters for the interface
MIB.
rprClientStatsOutUcastClassC
Frames
Number of client to MAC classC unicast frames.
rprClientStatsOutUcastClassC
Octets
Number of client to MAC classC unicast octets.
rprClientStatsOutMcastClassC
Frames
Number of client to MAC classC multicast and broadcast frames.
rprClientStatsOutMcastClassC
Octets
Number of client to MAC classC multicast and broadcast
octets.
rprClientStatsOutUcastClassB
EirFrames
Number of client to MAC classB EIR unicast
frames.
rprClientStatsOutUcastClassB
EirOctets
Number of client to MAC classB EIR unicast
octets.
rprClientStatsOutMcastClassB
EirFrames
Number of client to MAC classB EIR multicast and broadcast frames.
rprClientStatsOutMcastClassB
EirOctets
Number of client to MAC classB EIR multicast and broadcast octets.
rprClientStatsOutUcastClassB
CirFrames
Number of client to MAC classB CIR unicast frames.
rprClientStatsOutUcastClassB
CirOctets
Number of client to MAC classB CIR unicast octets.
rprClientStatsOutMcastClassB
CirFrames
Number of client to MAC classB CIR multicast and broadcast
frames.
rprClientStatsOutMcastClassB
CirOctets
Number of client to MAC classB CIR multicast and broadcast octets.
rprClientStatsOutUcastClassA
Frames
Number of client to MAC classA unicast frames.
rprClientStatsOutUcastClassA
Octets
Number of client to MAC classA unicast octets.
rprClientStatsOutMcastClassA
Frames
Number of client to MAC classA multicast and broadcast frames.
rprClientStatsOutMcastClassA
Octets
Number of client to MAC classA multicast and broadcast octets.
Table 15-20 ML-Series RPR Span Parameters for 802.17 MIB (continued)
Parameter Meaning

15-43
Cisco ONS 15454 Reference Manual, R8.5.x
78-18106-01
Chapter 15 Performance Monitoring
15.6.4 CE-Series Ethernet Card Performance Monitoring Parameters
15.6.4 CE-Series Ethernet Card Performance Monitoring Parameters
CTC provides Ethernet performance information, including line-level parameters, port bandwidth
consumption, and historical Ethernet statistics. The CE-Series card Ethernet performance information is
divided into Ether Ports and POS Ports tabbed windows within the card view Performance tab window.
rprClientStatsOutBcastFrames Number of client to MAC broadcast frames. This is used only when
deriving the multicast and broadcast packet counters for the interface
MIB.
rprErrorStatsBadParityFrames Number of received (PHY to MAC) frames parity value not matching
the expected parity value
rprErrorStatsBadHecFrames The number of received (PHY to MAC) frames with HEC error
rprErrorStatsTtlExpFrames The number of received (PHY to MAC) frames that were dropped due
to zero Time To Live (TTL).
rprErrorStatsTooLongFrames The number of received (PHY to MAC) frames that exceed the
maximum permitted frame size.
rprErrorStatsTooShortFrames The number of received (PHY to MAC) frames shortest than the
minimum permitted frame size.
rprErrorStatsBadFcsFrames The number of received (PHY to MAC) data and control frames
where the fcs value did not match the expected fcs value.
rprErrorStatsSelfSrcUcastFram
es
The number of received (PHY to MAC) unicast frames that were
transmitted by the station itself. That is, the source MAC is equal to
the interface MAC.
rprErrorStatsPmdAbortFrames The number of received (PHY to MAC) frames that were aborted by
the PMD.
rprErrorStatsBadAddrFrames The number of received (PHY to MAC) frames with invalid SA
value.
rprErrorStatsContainedFrames The number of received (PHY to MAC) frames that were removed
due to context containment.
rprErrorStatsScffErrors The number of received (PHY to MAC) errored SCFF, with bad
parity, bad FCS, or both.
gpfStatsCSFRaised The number of total received client management frames.
gfpStatsLFDRaised The number of Core HEC CRC Multiple Bit Errors.
Note This count is only for cHEC multiple bit error when in frame.
It is a count of when the state machine goes out of frame.
rprPortCounterError Packets dropped internally by the network processor.
Table 15-20 ML-Series RPR Span Parameters for 802.17 MIB (continued)
Parameter Meaning

15-44
Cisco ONS 15454 Reference Manual, R8.5.x
78-18106-01
Chapter 15 Performance Monitoring
15.6.4 CE-Series Ethernet Card Performance Monitoring Parameters
15.6.4.1 CE-Series Card Ether Port Statistics Window
The Ethernet Ether Ports Statistics window lists Ethernet parameters at the line level. The Statistics
window provides buttons to change the statistical values shown. The Baseline button resets the displayed
statistics values to zero. The Refresh button manually refreshes statistics. Auto-Refresh sets a time
interval at which automatic refresh occurs. The CE-Series Statistics window also has a Clear button. The
Clear button sets the values on the card to zero, but does not reset the CE-Series card.
During each automatic cycle, whether auto-refreshed or manually refreshed (using the Refresh button),
statistics are added cumulatively and are not immediately adjusted to equal total received packets until
testing ends. To see the final PM count totals, allow a few moments for the PM window statistics to finish
testing and update fully. PM counts are also listed in the CE-Series card Performance > History window.
Table 15-21 defines the CE-Series card Ethernet port parameters.
Table 15-21 CE-Series Ether Port PM Parameters
Parameter Definition
Time Last Cleared A time stamp indicating the last time statistics were reset.
Link Status Indicates whether the Ethernet link is receiving a valid Ethernet signal
(carrier) from the attached Ethernet device; up means present, and down
means not present.
ifInOctets Number of bytes received since the last counter reset.
rxTotalPkts Number of received packets.
ifInUcastPkts Number of unicast packets received since the last counter reset.
ifInMulticastPkts Number of multicast packets received since the last counter reset.
ifInBroadcastPkts Number of broadcast packets received since the last counter reset.
ifInDiscards The number of inbound packets that were chosen to be discarded even
though no errors had been detected to prevent their being deliverable to a
higher-layer protocol. One possible reason for discarding such a packet
could be to free buffer space.
ifInErrors The number of inbound packets (or transmission units) that contained errors
preventing them from being deliverable to a higher-layer protocol.
ifOutOctets Number of bytes transmitted since the last counter reset.
txTotalPkts Number of transmitted packets.
ifOutDiscards1 Number of outbound packets which were chosen to be discarded even
though no errors had been detected to prevent their transmission. A possible
reason for discarding such packets could be to free up buffer space.
ifOutErrors1Number of outbound packets or transmission units that could not be
transmitted because of errors.
ifOutUcastPkts2 Number of unicast packets transmitted.
ifOutMulticastPkts2Number of multicast packets transmitted.
ifOutBroadcastPkts2Number of broadcast packets transmitted.
dot3StatsAlignment
Errors2
A count of frames received on a particular interface that are not an integral
number of octets in length and do not pass the FCS check.
dot3StatsFCSErrors A count of frames received on a particular interface that are an integral
number of octets in length but do not pass the FCS check.

15-45
Cisco ONS 15454 Reference Manual, R8.5.x
78-18106-01
Chapter 15 Performance Monitoring
15.6.4 CE-Series Ethernet Card Performance Monitoring Parameters
dot3StatsSingleCollision
Frames2
A count of successfully transmitted frames on a particular interface for
which transmission is inhibited by exactly on collision.
dot3StatsFrameTooLong A count of frames received on a particular interface that exceed the
maximum permitted frame size.
etherStatsUndersizePkts The total number of packets received that were less than 64 octets long
(excluding framing bits, but including FCS octets) and were otherwise well
formed.
etherStatsFragments The total number of packets received that were less than 64 octets in length
(excluding framing bits but including FCS octets) and had either a bad FCS
with an integral number of octets (FCS Error) or a bad FCS with a
nonintegral number of octets (Alignment Error).
Note It is entirely normal for etherStatsFragments to increment. This is
because it counts both runts (which are normal occurrences due to
collisions) and noise hits.
etherStatsPkts64Octets The total number of packets (including bad packets) received that were
64 octets in length (excluding framing bits but including FCS octets).
etherStatsPkts65to127
Octets
The total number of packets (including bad packets) received that were
between 65 and 127 octets in length inclusive (excluding framing bits but
including FCS octets).
etherStatsPkts128to255
Octets
The total number of packets (including bad packets) received that were
between 128 and 255 octets in length inclusive (excluding framing bits but
including FCS octets).
etherStatsPkts256to511
Octets
The total number of packets (including bad packets) received that were
between 256 and 511 octets in length inclusive (excluding framing bits but
including FCS octets).
etherStatsPkts512to1023
Octets
The total number of packets (including bad packets) received that were
between 512 and 1023 octets in length inclusive (excluding framing bits but
including FCS octets).
etherStatsPkts1024to151
8Octets
The total number of packets (including bad packets) received that were
between 1024 and 1518 octets in length inclusive (excluding framing bits
but including FCS octets).
etherStatsBroadcastPkts The total number of good packets received that were directed to the
broadcast address. Note that this does not include multicast packets.
etherStatsMulticastPkts The total number of good packets received that were directed to a multicast
address. Note that this number does not include packets directed to the
broadcast address.
etherStatsOversizePkts The total number of packets received that were longer than 1518 octets
(excluding framing bits, but including FCS octets) and were otherwise well
formed. Note that for tagged interfaces, this number becomes 1522 bytes.
etherStatsJabbers The total number of packets received that were longer than 1518 octets
(excluding framing bits, but including FCS octets), and had either a bad
FCS with an integral number of octets (FCS Error) or a bad FCS with a
nonintegral number of octets (Alignment Error).
Table 15-21 CE-Series Ether Port PM Parameters (continued)
Parameter Definition

15-46
Cisco ONS 15454 Reference Manual, R8.5.x
78-18106-01
Chapter 15 Performance Monitoring
15.6.4 CE-Series Ethernet Card Performance Monitoring Parameters
15.6.4.2 CE-Series Card Ether Ports Utilization Window
The Ether Ports Utilization window shows the percentage of Tx and Rx line bandwidth used by the
Ethernet ports during consecutive time segments. The Utilization window provides an Interval
drop-down list that enables you to set time intervals of 1 minute, 15 minutes, 1 hour, and 1 day. Line
utilization is calculated with the following formulas:
Rx = (inOctets + inPkts * 20) * 8 / 100% interval * maxBaseRate
Tx = (outOctets + outPkts * 20) * 8 / 100% interval * maxBaseRate
The interval is defined in seconds. The maxBaseRate is defined by raw bits per second in one direction
for the Ethernet port (that is, 1 Gbps). The maxBaseRate for CE-Series Ethernet cards is shown in
Table 15-14.
etherStatsOctets The total number of octets of data (including those in bad packets) received
on the network (excluding framing bits but including FCS octets
etherStatsCollisions2Number of transmit packets that are collisions; the port and the attached
device transmitting at the same time caused collisions.
etherStatsCRCAlign
Errors2
The total number of packets received that had a length (excluding framing
bits, but including FCS octets) of between 64 and 1518 octets, inclusive, but
had either a bad FCS with an integral number of octets (FCS Error) or a bad
FCS with a nonintegral number of octets (Alignment Error).
etherStatsDropEvents2Number of received frames dropped at the port level.
rxPauseFrames1Number of received pause frames.
txPauseFrames1Number of transmitted pause frames.
rxPktsDroppedInternalC
ongestion1
Number of received packets dropped due to overflow in frame buffer.
txPktsDroppedInternalC
ongestion1
Number of transmit queue drops due to drops in frame buffer.
rxControlFrames1Number of received control frames.
mediaIndStatsRxFrames
Truncated1
Number of received frames with length of 36 bytes or less.
mediaIndStatsRxFrames
TooLong1
Number of received frames that are too long. The maximum is the
programmed maximum frame size (for VSAN support); if the maximum
frame size is set to default, then the maximum is the 2112 byte payload plus
the 36 byte header, which is a total of 2148 bytes.
mediaIndStatsRxFrames
BadCRC1
Number of received frames with CRC error.
mediaIndStatsTxFrames
BadCRC1
Number of transmitted frames with CRC error.
mediaIndStatsRxShortPk
ts1
Number of received packets that are too small.
1. For CE1000-4 only
2. For CE100T-8, CE-MR-10 only
Table 15-21 CE-Series Ether Port PM Parameters (continued)
Parameter Definition

15-47
Cisco ONS 15454 Reference Manual, R8.5.x
78-18106-01
Chapter 15 Performance Monitoring
15.6.4 CE-Series Ethernet Card Performance Monitoring Parameters
Note Line utilization numbers express the average of ingress and egress traffic as a percentage of capacity.
15.6.4.3 CE-Series Card Ether Ports History Window
The Ethernet Ether Ports History window lists past Ethernet statistics for the previous time intervals.
Depending on the selected time interval, the History window displays the statistics for each port for the
number of previous time intervals as shown in Table 15-15 on page 15-31. The listed parameters are
defined in Table 15-21 on page 15-44.
15.6.4.4 CE-Series Card POS Ports Statistics Parameters
The Ethernet POS Ports statistics window lists Ethernet POS parameters at the line level. Table 15-22
defines the CE-Series Ethernet card POS Ports parameters.
Table 15-22 CE-Series Card POS Ports Parameters
Parameter Definition
Time Last Cleared A time stamp indicating the last time that statistics were reset.
Link Status Indicates whether the Ethernet link is receiving a valid Ethernet signal
(carrier) from the attached Ethernet device; up means present, and down
means not present.
ifInOctets Number of bytes received since the last counter reset.
rxTotalPkts Number of received packets.
ifInDiscards1The number of inbound packets that were chosen to be discarded even
though no errors had been detected to prevent their being deliverable to a
higher-layer protocol. One possible reason for discarding such a packet
could be to free buffer space.
ifInErrors1The number of inbound packets (or transmission units) that contained errors
preventing them from being deliverable to a higher-layer protocol.
ifOutOctets Number of bytes transmitted since the last counter reset.
txTotalPkts Number of transmitted packets.
ifOutOversizePkts1Packets greater than 1518 bytes transmitted out a port.
gfpStatsRxFrame2Number of received GFP frames.
gfpStatsTxFrame2Number of transmitted GFP frames.
gfpStatsRxCRCErrors Number of packets received with a payload FCS error.
gfpStatsRxOctets2Number of GFP bytes received.
gfpStatsTxOctets2Number of GFP bytes transmitted.
gfpStatsRxSBitErrors Sum of all the single bit errors. In the GFP CORE HDR at the GFP-T
receiver, these are correctable.
gfpStatsRxMBitErrors Sum of all the multiple bit errors. In the GFP CORE HDR at the GFP-T
receiver, these are uncorrectable.
gfpStatsRxTypeInvalid Number of receive packets dropped due to Client Data Frame UPI errors.
gfpStatsRxCIDInvalid1Number of packets with invalid CID.

15-48
Cisco ONS 15454 Reference Manual, R8.5.x
78-18106-01
Chapter 15 Performance Monitoring
15.7 Performance Monitoring for Optical Cards
15.6.4.5 CE-Series Card POS Ports Utilization Window
The POS Ports Utilization window shows the percentage of Tx and Rx line bandwidth used by the POS
ports during consecutive time segments. The Utilization window provides an Interval drop-down list that
enables you to set time intervals of 1 minute, 15 minutes, 1 hour, and 1 day. Line utilization is calculated
with the following formulas:
Rx = (inOctets * 8) / (interval * maxBaseRate)
Tx = (outOctets * 8) / (interval * maxBaseRate)
The interval is defined in seconds. The maxBaseRate is defined by raw bits per second in one direction
for the Ethernet port (that is, 1 Gbps). The maxBaseRate for CE-Series cards is shown in Table 15-14 on
page 15-31.
Note Line utilization numbers express the average of ingress and egress traffic as a percentage of capacity.
15.6.4.6 CE-Series Card POS Ports History Window
The Ethernet POS Ports History window lists past Ethernet POS ports statistics for the previous time
intervals. Depending on the selected time interval, the History window displays the statistics for each
port for the number of previous time intervals as shown in Table 15-15 on page 15-31. The listed
parameters are defined in Table 15-22 on page 15-47.
15.7 Performance Monitoring for Optical Cards
This section lists PM parameters for ONS 15454 optical cards, including the OC-3, OC-12, OC-48, and
OC-192 cards. Figure 15-20 shows the signal types that support near-end and far-end PMs.
gfpStatsCSFRaised Number of GFP Client signal fail frames detected at the GFP-T receiver.
ifInPayloadCrcErrors1Received payload CRC errors.
ifOutPayloadCrcErrors1Transmitted payload CRC errors.
hdlcPktDrops Number of received packets dropped before input.
1. Applicable only for CE100T-8, CE-MR-10
2. Applicable only for CE1000-4
Table 15-22 CE-Series Card POS Ports Parameters (continued)
Parameter Definition

15-49
Cisco ONS 15454 Reference Manual, R8.5.x
78-18106-01
Chapter 15 Performance Monitoring
15.7 Performance Monitoring for Optical Cards
Figure 15-20 Monitored Signal Types for the OC-3 Cards
Note The XX in Figure 15-20 represents all PMs listed in Table 15-23, Table 15-24, and Table 15-25 with the
given prefix and/or suffix.
Figure 15-21 shows where overhead bytes detected on the ASICs produce PM parameters for the OC3
IR 4 SH 1310 and OC3 IR SH 1310-8 cards.
Figure 15-21 PM Read Points on the OC-3 Cards
Note For PM locations relating to protection switch counts, see the Telcordia GR-253-CORE document.
Table 15-23 and Table 15-24 list the PM parameters for OC-3 cards.
78985
ONS 15454
PTE
OC-3 OC48
Fiber
OC-3 Signal OC-3 Signal
ONS 15454
OC-3OC48
STS Path (STS XX-P) PMs Near and Far End Supported
PTE
78986
ONS 15454
OC-3 Card
Pointer Processors
BTC
ASIC
XC Card(s)
OC-N
CV-S
ES-S
SES-S
SEFS-S
CV-L
ES-L
SES-L
UAS-L
FC-L
PPJC-Pdet
NPJC-Pdet
PPJC-Pgen
NPJC-Pgen
Path
Level
STS CV-P
STS ES-P
STS FC-P
STS SES-P
STS UAS-P
STS CV-PFE
STS ES-PFE
STS FC-PFE
STS SES-PFE
STS UAS-PFE
PMs read on BTC ASIC
PMs read on PMC

15-50
Cisco ONS 15454 Reference Manual, R8.5.x
78-18106-01
Chapter 15 Performance Monitoring
15.7 Performance Monitoring for Optical Cards
Table 15-25 lists the PM parameters for OC-12, OC-48, OC-192, and OC-192-XFP cards.
Table 15-23 OC-3 Card PMs
Section (NE) Line (NE) STS Path (NE) Line (FE) STS Path (FE)1
1. The STS Path (FE) PMs are valid only for the OC3-4 card on ONS 15454. Also, OC-3/12/48 on 15310MA platform,
MRC-12, and OC192/STM64-XFP based cards support far-end path PM parameters. All other optical cards do not support
far-end path PM parameters.
CV-S
ES-S
SES-S
SEF-S
CV-L
ES-L
SES-L
UAS-L
FC-L
PSC (1+1)
PSD (1+1)
CV-P
ES-P
SES-P
UAS-P
FC-P
PPJC-PDET
NPJC-PDET
PPJC-PGEN
NPJC-PGEN
PPJC-PDET-P
PPJC-PGEN-P
PJC-DIFF
CV-LFE
ES-LFE
SES-LFE
UAS-LFE
FC-LFE
CV-PFE
ES-PFE
SES-PFE
UAS-PFE
FC-PFE
Table 15-24 OC3-8 Card PMs
Section (NE) Line (NE)
Physical Layer
(NE) STS Path (NE) Line (FE) STS Path (FE)
CV-S
ES-S
SES-S
SEF-S
CV-L
ES-L
SES-L
UAS-L
FC-L
PSC (1+1)
PSD (1+1)
LBCL
OPT
OPR
CV-P
ES-P
SES-P
UAS-P
FC-P
PPJC-PDET-P
NPJC-PDET-P
PPJC-PGEN-P
NPJC-PGEN-P
PJCS-PDET-P
PJCS-PGEN-P
PJC-DIFF-P
CV-LFE
ES-LFE
SES-LFE
UAS-LFE
FC-LFE
CV-PFE
ES-PFE
SES-PFE
UAS-PFE
FC-PFE

15-51
Cisco ONS 15454 Reference Manual, R8.5.x
78-18106-01
Chapter 15 Performance Monitoring
15.8 Performance Monitoring for Optical Multirate Cards
Note If the CV-L(NE and FE) falls in a specific range, then, the user might see discrepancy in the SES and the
UAS-L values. However, ES-L will be in the nearest accuracy. For a few seconds, in a given 10 seconds
interval, the number of CV-L counted may not cross the CV count criteria for SES, (due to
system/application limitation for the below mentioned ranges); as a consequence of which there may not
be 10 continuous SES, thus UAS will not be observed. The corresponding (error) range for the line rates
is as shown in Table 15-26.
15.8 Performance Monitoring for Optical Multirate Cards
This section lists PM parameters for the optical mutirate cards MRC-12 and MRC-2.5G-4.
Figure 15-22 shows where overhead bytes detected on the ASICs produce PM parameters for the
MRC-12 card and the MRC-2.5G-4 card.
Table 15-25 OC-12, OC-48, OC-192, OC-192-XFP Card PMs
Section (NE) Line (NE) STS Path (NE) Line (FE)
CV-S
ES-S
SES-S
SEF-S
CV-L
ES-L
SES--L
UASL
FC-L
PSC (1+1, 2F BLSR)
PSD (1+1, 2F BLSR)
PSC-W (4F BLSR)
PSD-W (4F BLSR)
PSC-S (4F BLSR)
PSD-S (4F BLSR)
PSC-R (4F BLSR)
PSD-R (4F BLSR)
CV-P
ES-P
SES-P
UAS-P
FC-P
PPJC-PDET-P
NPJC-PDET-P
PPJC-PGEN-P
NPJC-PGEN-P
PJCS-PGEN-P
PJCS-PDET-P
PJC-DIFF-P
CV-L
ES-L
SES-L
UAS-L
FC-L
Table 15-26 Table of Border Error Rates
Line Rate Error Ranges
OC3 154-164
OC12 615-625
OC48 2459-2470
OC192 9835-9845

15-52
Cisco ONS 15454 Reference Manual, R8.5.x
78-18106-01
Chapter 15 Performance Monitoring
15.9 Performance Monitoring for Storage Access Networking Cards
Figure 15-22 PM Read Points for the MRC-12 and the MRC-2.5G-4 Cards
Table 15-27 lists the PM parameters for MRC-12 and MRC-4 cards.
15.9 Performance Monitoring for Storage Access Networking
Cards
The following sections define PM parameters and definitions for the SAN card, also known as the
FC_MR-4 or Fibre Channel card.
134561
XC Card OC-N
iBPIA
ASIC
iBPIA
ASIC
Regenerator Section PM (SDH
Near-End RS-EB
Near-End RS-ES
Near-End RS-SES
Near-End RS-BBE
Near-End RS-OFS
Multiplex Section PM (SDH)
Near-End MS-EB
Near-End MS-ES
Near-End MS-SES
Near-End MS-UAS
Near-End MS-BBE
Near-End MS-FC
Far-End MS-EB
Far-End MS-ES
Far-End MS-SES
Far-End MS-UAS
Far-End MS-BBE
Far-End MS-FC
Section PM - SONET
Near-End CV-S
Near-End ES-S
Near-End SEFS-S
Line PMs (SONET)
N
ear-End CV-L
N
ear-End ES-L
N
ear-End SES-L
N
ear-End UAS-L
N
ear-End FC-L
F
ar-End CV-LFE
F
ar-End ES-LFE
F
ar-End SES-LFE
F
ar-End UAS-LFE
ONS 15454 MRC-12/MRC-2.5G-4 Multirate Cards
PMs read on Amazon ASIC
Table 15-27 MRC Card PMs
Section (NE) Line (NE) Physical Layer (NE) STS Path (NE) Line (FE) STS Path (FE)
CV-S
ES-S
SES-S
SEF-S
CV-L
ES-L
SES-L
UAS-L
FC-L
PSC (1+1)
PSD (1+1)
LBC
OPT
OPR
CV-P
ES-P
SES-P
UAS-P
FC-P
PPJC-PDET-P
NPJC-PDET-P
PPJC-PGEN-P
NPJC-PGEN-P
PJCS-PDET-P
PJCS-PGEN-P
PJC-DIFF-P
CV-LFE
ES-LFE
SES-LFE
UAS-LFE
FC-LFE
CV-PFE
ES-PFE
SES-PFE
UAS-PFE
FC-PFE

15-53
Cisco ONS 15454 Reference Manual, R8.5.x
78-18106-01
Chapter 15 Performance Monitoring
15.9.1 FC_MR-4 Statistics Window
CTC provides FC_MR-4 performance information, including line-level parameters, port bandwidth
consumption, and historical statistics. The FC_MR-4 card performance information is divided into the
Statistics, Utilization, and History tabbed windows within the card view Performance tab window.
15.9.1 FC_MR-4 Statistics Window
The Statistics window lists parameters at the line level. The Statistics window provides buttons to change
the statistical values shown. The Baseline button resets the displayed statistics values to zero. The
Refresh button manually refreshes statistics. Auto-Refresh sets a time interval at which automatic
refresh occurs. The Statistics window also has a Clear button. The Clear button sets the values on the
card to zero. All counters on the card are cleared. Table 15-28 defines the FC_MR-4 card statistics
parameters.
Table 15-28 FC_MR-4 Statistics Window
Parameter Definition
Time Last Cleared Time stamp indicating the time at which the statistics were last
reset.
Link Status Indicates whether the Fibre Channel link is receiving a valid Fibre
Channel signal (carrier) from the attached Fibre Channel device;
up means present, and down means not present.
ifInOctets Number of bytes received without error for the Fibre Channel
payload.
rxTotalPkts Number of Fibre Channel frames received without errors.
ifInDiscards Number of inbound packets that were chosen to be discarded even
though no errors had been detected to prevent their being
deliverable to a higher-layer protocol. One possible reason for
discarding such a packet could be to free up buffer space.
ifInErrors Sum of frames that are oversized, undersized, or with cyclic
redundancy check (CRC) error.
ifOutOctets Number of bytes transmitted without error for the Fibre Channel
payload.
txTotalPkts Number of Fibre Channel frames transmitted without errors.
ifOutDiscards Number of outbound packets which were chosen to be discarded
even though no errors had been detected to prevent their
transmission. A possible reason for discarding such packets could
be to free up buffer space.
gfpStatsRxSBitErrors Number of single bit errors in core header error check (CHEC).
gfpStatsRxMBitErrors Number of multiple bit errors in CHEC.
gfpStatsRxTypeInvalid Number of invalid generic framing procedure (GFP) type field
received. This includes unexpected user payload identifier (UPI)
type and also errors in CHEC.
gfpStatsRxSblkCRCErrors Number of super block CRC errors.
gfpStatsRoundTripLatencyUSec Round trip delay for the end-to-end Fibre Channel transport in
milli seconds.

15-54
Cisco ONS 15454 Reference Manual, R8.5.x
78-18106-01
Chapter 15 Performance Monitoring
15.9.2 FC_MR-4 Utilization Window
15.9.2 FC_MR-4 Utilization Window
The Utilization window shows the percentage of Tx and Rx line bandwidth used by the ports during
consecutive time segments. The Utilization window provides an Interval drop-down list that enables you
to set time intervals of 1 minute, 15 minutes, 1 hour, and 1 day. Line utilization is calculated with the
following formulas:
Rx = (inOctets + inPkts * 24) * 8 / 100% interval * maxBaseRate
Tx = (outOctets + outPkts * 24) * 8 / 100% interval * maxBaseRate
The interval is defined in seconds. The maxBaseRate is defined by raw bits per second in one direction
for the port (that is, 1 Gbps or 2 Gbps). The maxBaseRate for FC_MR-4 cards is shown in Table 15-29.
gfpStatsRxDistanceExtBuffers Number of buffer credit received for GFP-T receiver (valid only
if distance extension is enabled).
gfpStatsTxDistanceExtBuffers Number of buffer credit transmitted for GFP-T transmitter (valid
only if distance extension is enabled).
mediaIndStatsRxFramesTruncated Number of Fibre Channel frames received with frame size <= 36
bytes.
mediaIndStatsRxFramesTooLong Number of Fibre Channel frames received with frame size higher
than the provisioned maximum frame size.
mediaIndStatsRxFramesBadCRC Number of Fibre Channel frames received with bad CRC.
mediaIndStatsTxFramesBadCRC Number of Fibre Channel frames transmitted with bad CRC.
fcStatsLinkRecoveries Number of link recoveries.
fcStatsRxCredits Number of buffers received to buffer credits T (valid only if
distance extension is enable).
fcStatsTxCredits Number of buffers transmitted to buffer credits T (valid only if
distance extension is enable).
fcStatsZeroTxCredits Number of transmit attempts that failed because of unavailable
credits.
8b10bInvalidOrderedSets 8b10b loss of sync count on Fibre Channel line side.
8b10bStatsEncodingDispErrors 8b10b disparity violations count on Fibre Channel line side.
gfpStatsCSFRaised Number of GFP Client Signal Fail frames detected.
Parameter Definition
Table 15-29 maxBaseRate for STS Circuits
STS maxBaseRate
STS-24 850000000
STS-48 850000000 x 21
1. For 1 Gbps of bit rate being transported, there are only 850 Mbps of actual data
because of 8b->10b conversion. Similarly, for 2 Gbps of bit rate being transported,
there are only 1700 Mbps (850 Mbps x 2) of actual data.

15-55
Cisco ONS 15454 Reference Manual, R8.5.x
78-18106-01
Chapter 15 Performance Monitoring
15.9.3 FC_MR-4 History Window
Note Line utilization numbers express the average of ingress and egress traffic as a percentage of capacity.
15.9.3 FC_MR-4 History Window
The History window lists past FC_MR-4 statistics for the previous time intervals. Depending on the
selected time interval, the History window displays the statistics for each port for the number of previous
time intervals as shown in Table 15-30. The listed parameters are defined in Table 15-28 on page 15-53.
Table 15-30 FC_MR-4 History Statistics per Time Interval
Time Interval Number of Intervals Displayed
1 minute 60 previous time intervals
15 minutes 32 previous time intervals
1 hour 24 previous time intervals
1 day (24 hours) 7 previous time intervals

15-56
Cisco ONS 15454 Reference Manual, R8.5.x
78-18106-01
Chapter 15 Performance Monitoring
15.9.3 FC_MR-4 History Window

CHAPTER
16-1
Cisco ONS 15454 Reference Manual, R8.5.x
78-18106-01
16
SNMP
This chapter explains Simple Network Management Protocol (SNMP) as implemented by the
Cisco ONS 15454.
For SNMP setup information, refer to the Cisco ONS 15454 Procedure Guide.
Chapter topics include:
• 16.1 SNMP Overview, page 16-1
• 16.2 Basic SNMP Components, page 16-2
• 16.3 SNMP External Interface Requirement, page 16-4
• 16.4 SNMP Version Support, page 16-4
• 16.5 SNMP Message Types, page 16-4
• 16.6 SNMP Management Information Bases, page 16-5
• 16.7 SNMP Trap Content, page 16-9
• 16.8 SNMP Community Names, page 16-16
• 16.9 Proxy Over Firewalls, page 16-16
• 16.10 Remote Monitoring, page 16-16
16.1 SNMP Overview
SNMP is an application-layer communication protocol that allows ONS 15454 network devices to
exchange management information among these systems and with other devices outside the network.
Through SNMP, network administrators can manage network performance, find and solve network
problems, and plan network growth. Up to 10 SNMP trap destinations and five concurrent Cisco
Transport Controller (CTC) user sessions are allowed per node.
The ONS 15454 uses SNMP for asynchronous event notification to a network management system
(NMS). Cisco ONS system SNMP implementation uses standard Internet Engineering Task Force
(IETF) management information bases (MIBs) to convey node-level inventory, fault, and performance
management information for generic DS-1, DS-3, SONET, and Ethernet read-only management. SNMP
allows a generic SNMP manager such as HP OpenView Network Node Manager (NNM) or Open
Systems Interconnection (OSI) NetExpert to be utilized for limited management functions.
The Cisco ONS 15454 supports SNMP Version 1 (SNMPv1) and SNMP Version 2c (SNMPv2c). These
versions share many features, but SNMPv2c includes additional protocol operations and 64-bit
performance monitoring support. This chapter describes both versions and gives SNMP configuration
parameters for the ONS 15454.

16-2
Cisco ONS 15454 Reference Manual, R8.5.x
78-18106-01
Chapter 16 SNMP
16.2 Basic SNMP Components
Note It is recommended that the SNMP Manager timeout value be set to 60 seconds. Under certain conditions,
if this value is lower than the recommended time, the TCC card can reset. However, the response time
depends on various parameters such as object being queried, complexity, and number of hops in the
node, etc.
Note In Software Release 8.0 and later, you can retrieve automatic in service (AINS) state and soak time
through the SNMP and Transaction Language One (TL1) interfaces.
Note The CERENT-MSDWDM-MIB.mib, CERENT-FC-MIB.mib, and CERENT-GENERIC-PM-MIB.mib
in the CiscoV2 directory support 64-bit performance monitoring counters. The SNMPv1 MIB in the
CiscoV1 directory does not contain 64-bit performance monitoring counters, but supports the lower and
higher word values of the corresponding 64-bit counter. The other MIB files in the CiscoV1 and CiscoV2
directories are identical in content and differ only in format.
Figure 16-1 illustrates the basic layout idea of an SNMP-managed network.
Figure 16-1 Basic Network Managed by SNMP
16.2 Basic SNMP Components
In general terms, an SNMP-managed network consists of a management system, agents, and managed
devices.
A management system such as HP OpenView executes monitoring applications and controls managed
devices. Management systems execute most of the management processes and provide the bulk of
memory resources used for network management. Additionally, a network might be managed by one or
several management systems. Figure 16-2 illustrates the relationship between the network manager, the
SNMP agent, and the managed devices.
52582

16-3
Cisco ONS 15454 Reference Manual, R8.5.x
78-18106-01
Chapter 16 SNMP
16.2 Basic SNMP Components
Figure 16-2 Example of the Primary SNMP Components
An agent (such as SNMP) residing on each managed device translates local management information
data—such as performance information or event and error information caught in software traps—into a
readable form for the management system. Figure 16-3 illustrates SNMP agent get-requests that
transport data to the network management software.
Figure 16-3 Agent Gathering Data from a MIB and Sending Traps to the Manager
The SNMP agent captures data from MIBs, which are device parameter and network data repositories,
or from error or change traps.
A managed element—such as a router, access server, switch, bridge, hub, computer host, or network
element (such as an ONS 15454)—is accessed through the SNMP agent. Managed devices collect and
store management information, making it available through SNMP to other management systems having
the same protocol compatibility.
Management
Entity
Agent
Management
Database
Agent
NMS
Management
Database
Managed Devices
Agent
Management
Database
33930
get, get-next, get-bulk
Network device
get-response, traps
32632
SNMP Manager
NMS
MIB
SNMP Agent

16-4
Cisco ONS 15454 Reference Manual, R8.5.x
78-18106-01
Chapter 16 SNMP
16.3 SNMP External Interface Requirement
16.3 SNMP External Interface Requirement
Since all SNMP requests come from a third-party application, the only external interface requirement is
that a third-party SNMP client application should have the ability to upload RFC 3273 SNMP MIB
variables in the etherStatsHighCapacityTable, etherHistoryHighCapacityTable, or
mediaIndependentTable.
16.4 SNMP Version Support
The ONS 15454 supports SNMPv1 and SNMPv2c traps and get requests. The ONS 15454 SNMP MIBs
define alarms, traps, and status. Through SNMP, NMS applications can query a management agent for
data from functional entities such as Ethernet switches and SONET multiplexers using a supported MIB.
Note ONS 15454 MIB files in the CiscoV1 and CiscoV2 directories are almost identical in content except for
the difference in 64-bit performance monitoring features. The CiscoV2 directory contains three MIBs
with 64-bit performance monitoring counters:. CERENT-MSDWDM-MIB.mib, CERENT-FC-MIB.mib,
and CERENT-GENERIC-PM-MIB.mib The CiscoV1 directory does not contain any 64-bit counters, but
it does support the lower and higher word values used in 64-bit counters. The two directories also have
somewhat different formats.
16.5 SNMP Message Types
The ONS 15454 SNMP agent communicates with an SNMP management application using SNMP
messages. Table 16-1 describes these messages.
Table 16-1 ONS 15454 SNMP Message Types
Operation Description
get-request Retrieves a value from a specific variable.
get-next-request Retrieves the value following the named variable; this operation is often used to
retrieve variables from within a table. With this operation, an SNMP manager does
not need to know the exact variable name. The SNMP manager searches
sequentially to find the needed variable from within the MIB.
get-response Replies to a get-request, get-next-request, get-bulk-request, or set-request sent by
an NMS.
get-bulk-request Fills the get-response with up to the max-repetition number of get-next interactions,
similar to a get-next-request.
set-request Provides remote network monitoring (RMON) MIB.
trap Indicates that an event has occurred. An unsolicited message is sent by an SNMP
agent to an SNMP manager.

16-5
Cisco ONS 15454 Reference Manual, R8.5.x
78-18106-01
Chapter 16 SNMP
16.6 SNMP Management Information Bases
16.6 SNMP Management Information Bases
A managed object, sometimes called a MIB object, is one of many specific characteristics of a managed
device. The MIB consists of hierarchically organized object instances (variables) that are accessed by
network-management protocols such as SNMP. Section 16.6.1 lists the IETF standard MIBs
implemented in the ONS 15454 SNMP agent. Section 16.6.2 lists the proprietary MIBs implemented
in the ONS 15454.
16.6.1 IETF-Standard MIBs for the ONS 15454
Table 16-2 lists the IETF-standard MIBs implemented in the ONS 15454 SNMP agents.
You must first compile the MIBs in Table 16-2. Compile the Table 16-3 MIBs next.
Caution If you do not compile MIBs in the correct order, one or more might not compile correctly.
Table 16-2 IETF Standard MIBs Implemented in the ONS 15454 System
RFC1
Number Module Name Title/Comments
— IANAifType-MIB.mib Internet Assigned Numbers Authority (IANA) ifType
1213 RFC1213-MIB-rfc1213.mib Management Information Base for Network
1907 SNMPV2-MIB-rfc1907.mib Management of TCP/IP-based Internets: MIB-II
Management Information Base for Version 2 of the
Simple Network Management Protocol (SNMPv2)
1253 RFC1253-MIB-rfc1253.mib OSPF Version 2 Management Information Base
1493 BRIDGE-MIB-rfc1493.mib Definitions of Managed Objects for Bridges
(This defines MIB objects for managing MAC bridges
based on the IEEE 802.1D-1990 standard between Local
Area Network [LAN] segments.)
2819 RMON-MIB-rfc2819.mib Remote Network Monitoring Management Information
Base
2737 ENTITY-MIB-rfc2737.mib Entity MIB (Version 2)
2233 IF-MIB-rfc2233.mib Interfaces Group MIB using SNMPv2
2358 EtherLike-MIB-rfc2358.mib Definitions of Managed Objects for the Ethernet-like
Interface Types
2493 PerfHist-TC-MIB-rfc2493.mib Textual Conventions for MIB Modules Using
Performance History Based on 15 Minute Intervals
2495 DS1-MIB-rfc2495.mib Definitions of Managed Objects for the DS1, E1, DS2
and E2 Interface Types
2496 DS3-MIB-rfc2496.mib Definitions of Managed Object for the DS3/E3 Interface
Type
2558 SONET-MIB-rfc2558.mib Definitions of Managed Objects for the SONET/SDH
Interface Type

16-6
Cisco ONS 15454 Reference Manual, R8.5.x
78-18106-01
Chapter 16 SNMP
16.6.2 Proprietary ONS 15454 MIBs
16.6.2 Proprietary ONS 15454 MIBs
Each ONS 15454 is shipped with a software CD containing applicable proprietary MIBs. Table 16-3 lists
the proprietary MIBs for the ONS 15454.
Note If you cannot compile the proprietary MIBs correctly, log into the Technical Support Website at
http://www.cisco.com/techsupport or call Cisco TAC (800) 553-2447.
Note When SNMP indicates that a muxponder (MXP) or transponder (TXP) wavelength is unknown, it means
that the corresponding card (MXP_2.5G_10E, TXP_MR_10E, MXP_2.5G_10G, TXP_MR_10G,
TXP_MR_2.5G, or TXPP_MR_2.5G) works with the first tunable wavelength. For more information
about MXP and TXP cards, refer to the Cisco ONS 15454 DWDM Reference Manual.
2674 P-BRIDGE-MIB-rfc2674.mib
Q-BRIDGE-MIB-rfc2674.mib
Definitions of Managed Objects for Bridges with Traffic
Classes, Multicast Filtering and Virtual LAN Extensions
3273 HC-RMON-MIB The MIB module for managing remote monitoring device
implementations, augmenting the original RMON MIB
as specified in RFC 2819 and RFC 1513 and RMON-2
MIB as specified in RFC 2021
1. RFC = Request for Comment
Table 16-2 IETF Standard MIBs Implemented in the ONS 15454 System (continued)
RFC1
Number Module Name Title/Comments
Table 16-3 ONS 15454 Proprietary MIBs
MIB
Number Module Name
1 CERENT-GLOBAL-REGISTRY.mib
2 CERENT-TC.mib
3 CERENT-454.mib
4 CERENT-GENERIC.mib (not applicable to ONS 15454)
5CISCO-SMI.mib
6 CISCO-VOA-MIB.mib
7 CERENT-MSDWDM-MIB.mib
8 CERENT-OPTICAL-MONITOR-MIB.mib
9 CERENT-HC-RMON-MIB.mib
10 CERENT-ENVMON-MIB.mib
11 CERENT-GENERIC-PM-MIB.mib

16-7
Cisco ONS 15454 Reference Manual, R8.5.x
78-18106-01
Chapter 16 SNMP
16.6.3 Generic Threshold and Performance Monitoring MIBs
16.6.3 Generic Threshold and Performance Monitoring MIBs
A MIB called CERENT-GENERIC-PM-MIB allows network management stations (NMS) to use a
single, generic MIB for accessing threshold and performance monitoring data of different interface
types. The MIB is generic in the sense that it is not tied to any particular kind of interface. The MIB
objects can be used to obtain threshold values, current performance monitoring (PM) counts, and historic
PM statistics for each kind of monitor and any supported interval at the near end and far end.
Previously existing MIBs in the ONS 15454 system provide some of these counts. For example, SONET
interface 15-minute current PM counts and historic PM statistics are available using the SONET-MIB.
DS-1 and DS-3 counts and statistics are available through the DS1-MIB and DS-3 MIB respectively. The
generic MIB provides these types of information and also fetches threshold values and single-day
statistics. In addition, the MIB supports optics and dense wavelength division multiplexing (DWDM)
threshold and performance monitoring information.
The CERENT-GENERIC-PM-MIB is organized into three different tables:
• cerentGenericPmThresholdTable
• cerentGenericPmStatsCurrentTable
• cerentGenericPmStatsIntervalTable
• The cerentGenericPmThresholdTable is used to obtain the threshold values for the monitor types. It
is indexed based on the following items:
• Interface index (cerentGenericPmThresholdIndex)
• Monitor type (cerentGenericPmThresholdMonType). The syntax of
cerentGenericPmThresholdMonType is type cerentMonitorType, defined in CERENT-TC.mib.
• Location (cerentGenericPmThresholdLocation). The syntax of cerentGenericPmThresholdLocation
is type cerentLocation, defined in CERENT-TC.mib.
• Time period (cerentGenericPmThresholdPeriod). The syntax of cerentGenericPmThresholdPeriod
is type cerentPeriod, defined in CERENT-TC.mib.
Threshold values can be provided in 64-bit and 32-bit formats. (For more information about 64-bit
counters, see the “16.10.2 HC-RMON-MIB Support” section on page 16-18.) The 64-bit values in
cerentGenericPmThresholdHCValue can be used with agents that support SNMPv2. The two 32-bit
values (cerentGenericPmThresholdValue and cerentGenericPmThresholdOverFlowValue) can be used
by NMSs that only support SNMPv1. The objects compiled in the cerentGenericPmThresholdTable are
shown in Table 16-4.
The second table within the MIB, cerentGenericPmStatsCurrentTable, compiles the current performance
monitoring (PM) values for the monitor types. The table is indexed based on interface index
(cerentGenericPmStatsCurrentIndex), monitor type (cerentGenericPmStatsCurrentMonType), location
(cerentGenericPmStatsCurrentLocation) and time period (cerentGenericPmStatsCurrentPeriod). The
Table 16-4 cerentGenericPmThresholdTable
Index Objects Information Objects
cerentGenericPmThresholdIndex cerentGenericPmThresholdValue
cerentGenericPmThresholdMonType cerentGenericPmThresholdOverFlowValue
cerentGenericPmThresholdLocation cerentGenericPmThresholdHCValue
cerentGenericPmThresholdPeriod —

16-8
Cisco ONS 15454 Reference Manual, R8.5.x
78-18106-01
Chapter 16 SNMP
16.6.3 Generic Threshold and Performance Monitoring MIBs
syntax of cerentGenericPmStatsCurrentIndex is type cerentLocation, defined in CERENT-TC.mib. The
syntax of cerentGenericPmStatsCurrentMonType is type cerentMonitor, defined in CERENT-TC.mib.
The syntax of cerentGenericPmStatsCurrentPeriod is type cerentPeriod, defined in CERENT-TC.mib.
The cerentGenericPmStatsCurrentTable validates the current PM value using the
cerentGenericPmStatsCurrentValid object and registers the number of valid intervals with historical PM
statistics in the cerentGenericPmStatsCurrentValidIntervals object.
PM values are provided in 64-bit and 32-bit formats. The 64-bit values in
cerentGenericPmStatsCurrentHCValue can be used with agents that support SNMPv2. The two 32-bit
values (cerentGenericPmStatsCurrentValue and cerentGenericPmStatsCurrentOverFlowValue) can be
used by NMS that only support SNMPv1. The cerentGenericPmStatsCurrentTable is shown in
Table 16-5.
The third table in the MIB, cerentGenericPmStatsIntervalTable, obtains historic PM values for the
monitor types. It validates the current PM value in the cerentGenericPmStatsIntervalValid object. This
table is indexed based on interface index (cerentGenericPmStatsIntervalIndex), monitor type
(cerentGenericPMStatsIntervalMonType), location (cerentGenericPmStatsIntervalLocation), and period
(cerentGenericPmStatsIntervalPeriod). The syntax of cerentGenericPmStatsIntervalIndex is type
cerentLocation, defined in CERENT-TC.mib. The syntax of cerentGenericPmStatsIntervalMonType is
type cerentMonitor, defined in CERENT-TC.mib. The syntax of cerentGernicPmStatsIntervalPeriod is
type cerentPeriod, defined in CERENT-TC.mib.
The table provides historic PM values in 64-bit and 32-bit formats. The 64-bit values contained in the
cerentGenericPmStatsIntervalHCValue table can be used with SNMPv2 agents. The two 32-bit values
(cerentGenericPmStatsIntervalValue and cerentGenericPmStatsIntervalOverFlowValue) can be used by
SNMPv1 NMS. The cerentGenericPmStatsIntervalTable is shown in Table 16-6.
Table 16-5 32-Bit cerentGenericPmStatsCurrentTable
Index Objects Informational Objects
cerentGenericPmStatsCurrentIndex cerentGenericPmStatsCurrentValue
cerentGenericPmStatsCurrentMonType cerentGenericPmStatsCurrentOverFlowValue
cerentGenericPmStatsCurrentLocation cerentGenericPmStatsCurrentHCValue
cerentGenericPmStatsCurrentPeriod cerentGenericPmStatsCurrentValidData
— cerentGenericPmStatsCurrentValidIntervals
Table 16-6 32-Bit cerentGenericPmStatsIntervalTable
Index Objects Informational Objects
cerentGenericPmStatsIntervalIndex cerentGenericPmStatsIntervalValue
cerentGenericPmStatsIntervalMonType cerentGenericPmStatsIntervalOverFlowValue
cerentGenericPmStatsIntervalLocation cerentGenericPmStatsIntervalHCValue
cerentGenericPmStatsIntervalPeriod cerentGenericPmStatsIntervalValidData
cerentGenericPmStatsIntervalNumber —

16-9
Cisco ONS 15454 Reference Manual, R8.5.x
78-18106-01
Chapter 16 SNMP
16.7 SNMP Trap Content
16.7 SNMP Trap Content
The ONS 15454 uses SNMP traps to generate all alarms and events, such as raises and clears. The traps
contain the following information:
• Object IDs that uniquely identify each event with information about the generating entity (the slot
or port; synchronous transport signal [STS] and Virtual Tributary [VT]; bidirectional line switched
ring [BLSR], Spanning Tree Protocol [STP], etc.).
• Severity and service effect of the alarm (critical, major, minor, or event; service-affecting or
non-service-affecting).
• Date and time stamp showing when the alarm occurred.
16.7.1 Generic and IETF Traps
The ONS 15454 supports the generic IETF traps listed in Table 16-7.
Table 16-7 Supported Generic IETF Traps
Trap
From RFC No.
MIB Description
coldStart RFC1907-MIB Agent up, cold start.
warmStart RFC1907-MIB Agent up, warm start.
authenticationFailure RFC1907-MIB Community string does not match.
newRoot RFC1493/
BRIDGE-MIB
Sending agent is the new root of the spanning tree.
topologyChange RFC1493/
BRIDGE-MIB
A port in a bridge has changed from Learning to
Forwarding or Forwarding to Blocking.
entConfigChange RFC2737/
ENTITY-MIB
The entLastChangeTime value has changed.
dsx1LineStatusChange RFC2495/
DS1-MIB
The value of an instance of dsx1LineStatus has changed.
The trap can be used by an NMS to trigger polls. When
the line status change results from a higher-level line
status change (for example, a DS-3), no traps for the
DS-1 are sent.
dsx3LineStatusChange RFC2496/
DS3-MIB
The value of an instance of dsx3LineStatus has changed.
This trap can be used by an NMS to trigger polls. When
the line status change results in a lower-level line status
change (for example, a DS-1), no traps for the
lower-level are sent.
risingAlarm RFC2819/
RMON-MIB
The SNMP trap that is generated when an alarm entry
crosses the rising threshold and the entry generates an
event that is configured for sending SNMP traps.
fallingAlarm RFC2819/
RMON-MIB
The SNMP trap that is generated when an alarm entry
crosses the falling threshold and the entry generates an
event that is configured for sending SNMP traps.

16-10
Cisco ONS 15454 Reference Manual, R8.5.x
78-18106-01
Chapter 16 SNMP
16.7.2 Variable Trap Bindings
16.7.2 Variable Trap Bindings
Each SNMP trap contains variable bindings that are used to create the MIB tables. ONS 15454 traps and
variable bindings are listed in Table 16-8. For each group (such as Group A), all traps within the group
are associated with all of its variable bindings.
Table 16-8 Supported ONS 15454 SNMPv2 Trap Variable Bindings
Group
Trap Name(s) Associated
with
Variable
Binding
Number SNMPv2 Variable Bindings Description
A dsx1LineStatusChange
(from RFC 2495)
(1) dsx1LineStatus This variable indicates the line
status of the interface. It contains
loopback, failure, received alarm
and transmitted alarm
information.
(2) dsx1LineStatusLastChange The value of MIB II’s sysUpTime
object at the time this DS1
entered its current line status
state. If the current state was
entered prior to the last
proxy-agent reinitialization, the
value of this object is zero.
(3) cerent454NodeTime The time that an event occurred.
(4) cerent454AlarmState The alarm severity and
service-affecting status.
Severities are Minor, Major, and
Critical. Service-affecting
statuses are Service-Affecting
and Non-Service Affecting.
(5) snmpTrapAddress The address of the SNMP trap.
B dsx3LineStatusChange
(from RFC 2496)
(1) dsx3LineStatus This variable indicates the line
status of the interface. It contains
loopback state information and
failure state information.
(2) dsx3LineStatusLastChange The value of MIB II's sysUpTime
object at the time this DS3/E3
entered its current line status
state. If the current state was
entered prior to the last
reinitialization of the
proxy-agent, then the value is
zero.
(3) cerent454NodeTime The time that an event occurred.

16-11
Cisco ONS 15454 Reference Manual, R8.5.x
78-18106-01
Chapter 16 SNMP
16.7.2 Variable Trap Bindings
B
(cont.)
(4) cerent454AlarmState The alarm severity and
service-affecting status.
Severities are Minor, Major, and
Critical. Service-affecting
statuses are Service-Affecting
and Non-Service Affecting.
(5) snmpTrapAddress The address of the SNMP trap.
C coldStart (from RFC
1907)
(1) cerent454NodeTime The time that the event occurred.
warmStart (from RFC
1907)
(2) cerent454AlarmState The alarm severity and
service-affecting status.
Severities are Minor, Major, and
Critical. Service-affecting
statuses are Service-Affecting
and Non-Service Affecting.
newRoot (from RFC) (3) snmpTrapAddress The address of the SNMP trap.
topologyChange (from
RFC)
——
entConfigChange (from
RFC 2737)
——
authenticationFailure
(from RFC 1907)
——
D1 risingAlarm (from RFC
2819)
(1) alarmIndex This variable uniquely identifies
each entry in the alarm table.
When an alarm in the table clears,
the alarm indexes change for each
alarm listed.
(2) alarmVariable The object identifier of the
variable being sampled.
(3) alarmSampleType The method of sampling the
selected variable and calculating
the value to be compared against
the thresholds.
(4) alarmValue The value of the statistic during
the last sampling period.
Table 16-8 Supported ONS 15454 SNMPv2 Trap Variable Bindings (continued)
Group
Trap Name(s) Associated
with
Variable
Binding
Number SNMPv2 Variable Bindings Description

16-12
Cisco ONS 15454 Reference Manual, R8.5.x
78-18106-01
Chapter 16 SNMP
16.7.2 Variable Trap Bindings
D1
(cont.)
(5) alarmRisingThreshold When the current sampled value
is greater than or equal to this
threshold, and the value at the last
sampling interval was less than
this threshold, a single event is
generated. A single event is also
generated if the first sample after
this entry is greater than or equal
to this threshold.
(6) cerent454NodeTime The time that an event occurred.
(7) cerent454AlarmState The alarm severity and
service-affecting status.
Severities are Minor, Major, and
Critical. Service-affecting
statuses are Service-Affecting
and Non-Service Affecting.
(8) snmpTrapAddress The address of the SNMP trap.
D2 fallingAlarm (from RFC
2819)
(1) alarmIndex This variable uniquely identifies
each entry in the alarm table.
When an alarm in the table clears,
the alarm indexes change for each
alarm listed.
(2) alarmVariable The object identifier of the
variable being sampled.
(3) alarmSampleType The method of sampling the
selected variable and calculating
the value to be compared against
the thresholds.
(4) alarmValue The value of the statistic during
the last sampling period.
(5) alarmFallingThreshold When the current sampled value
is less than or equal to this
threshold, and the value at the last
sampling interval was greater
than this threshold, a single event
is generated. A single is also
generated if the first sample after
this entry is less than or equal to
this threshold.
(6) cerent454NodeTime The time that an event occurred.
Table 16-8 Supported ONS 15454 SNMPv2 Trap Variable Bindings (continued)
Group
Trap Name(s) Associated
with
Variable
Binding
Number SNMPv2 Variable Bindings Description

16-13
Cisco ONS 15454 Reference Manual, R8.5.x
78-18106-01
Chapter 16 SNMP
16.7.2 Variable Trap Bindings
D2
(cont.)
(7) cerent454AlarmState The alarm severity and
service-affecting status.
Severities are Minor, Major, and
Critical. Service-affecting
statuses are Service-Affecting
and Non-Service Affecting.
(8) snmpTrapAddress The address of the SNMP trap.
E failureDetectedExternal
ToTheNE (from
CERENT-454-mib)
(1) cerent454NodeTime The time that an event occurred.
(2) cerent454AlarmState The alarm severity and
service-affecting status.
Severities are Minor, Major, and
Critical. Service-affecting
statuses are Service-Affecting
and Non-Service Affecting.
(3) cerent454AlarmObjectType The entity that raised the alarm.
The NMS should use this value to
decide which table to poll for
further information about the
alarm.
(4) cerent454AlarmObjectIndex Every alarm is raised by an object
entry in a specific table. This
variable is the index of objects in
each table; if the alarm is
interface-related, this is the index
of the interface in the interface
table.
(5) cerent454AlarmSlotNumber The slot of the object that raised
the alarm. If a slot is not relevant
to the alarm, the slot number is
zero.
(6) cerent454AlarmPortNumber The port of the object that raised
the alarm. If a port is not relevant
to the alarm, the port number is
zero.
(7) cerent454AlarmLineNumber The object line that raised the
alarm. If a line is not relevant to
the alarm, the line number is zero.
(8) cerent454AlarmObjectName The TL1-style user-visible name
that uniquely identifies an object
in the system.
Table 16-8 Supported ONS 15454 SNMPv2 Trap Variable Bindings (continued)
Group
Trap Name(s) Associated
with
Variable
Binding
Number SNMPv2 Variable Bindings Description

16-14
Cisco ONS 15454 Reference Manual, R8.5.x
78-18106-01
Chapter 16 SNMP
16.7.2 Variable Trap Bindings
E
(cont.)
(9) cerent454AlarmAdditionalInfo Additional information for the
alarm object. In the current
version of the MIB, this object
contains provisioned description
for alarms that are external to the
NE. If there is no additional
information, the value is zero.
(10) snmpTrapAddress The address of the SNMP trap.
F performanceMonitor
ThresholdCrossingAlert
(from
CERENT-454-mib)
(1) cerent454NodeTime The time that an event occurred.
(2) cerent454AlarmState The alarm severity and
service-affecting status.
Severities are Minor, Major, and
Critical. Service-affecting
statuses are Service-Affecting
and Non-Service Affecting.
(3) cerent454AlarmObjectType The entity that raised the alarm.
The NMS should use this value to
decide which table to poll for
further information about the
alarm.
(4) cerent454AlarmObjectIndex Every alarm is raised by an object
entry in a specific table. This
variable is the index of objects in
each table; if the alarm is
interface-related, this is the index
of the interface in the interface
table.
(5) cerent454AlarmSlotNumber The slot of the object that raised
the alarm. If a slot is not relevant
to the alarm, the slot number is
zero.
(6) cerent454AlarmPortNumber The port of the object that raised
the alarm. If a port is not relevant
to the alarm, the port number is
zero.
(7) cerent454AlarmLineNumber The object line that raised the
alarm. If a line is not relevant to
the alarm, the line number is zero.
(8) cerent454AlarmObjectName The TL1-style user-visible name
that uniquely identifies an object
in the system.
(9) cerent454ThresholdMonitorType This object indicates the type of
metric being monitored.
Table 16-8 Supported ONS 15454 SNMPv2 Trap Variable Bindings (continued)
Group
Trap Name(s) Associated
with
Variable
Binding
Number SNMPv2 Variable Bindings Description

16-15
Cisco ONS 15454 Reference Manual, R8.5.x
78-18106-01
Chapter 16 SNMP
16.7.2 Variable Trap Bindings
F
(cont.)
(10) cerent454ThresholdLocation Indicates whether the event
occurred at the near or far end.
(11) cerent454ThresholdPeriod Indicates the sampling interval
period.
(12) cerent454ThresholdSetValue The value of this object is the
threshold provisioned by the
NMS.
(13) cerent454ThresholdCurrentValue —
(14) cerent454ThresholdDetectType —
(15) snmpTrapAddress The address of the SNMP trap.
G All other traps (from
CERENT-454-MIB) not
listed above
(1) cerent454NodeTime The time that an event occurred.
(2) cerent454AlarmState The alarm severity and
service-affecting status.
Severities are Minor, Major, and
Critical. Service-affecting
statuses are Service-Affecting
and Non-Service Affecting.
(3) cerent454AlarmObjectType The entity that raised the alarm.
The NMS should use this value to
decide which table to poll for
further information about the
alarm.
(4) cerent454AlarmObjectIndex Every alarm is raised by an object
entry in a specific table. This
variable is the index of objects in
each table; if the alarm is
interface-related, this is the index
of the interface in the interface
table.
(5) cerent454AlarmSlotNumber The slot of the object that raised
the alarm. If a slot is not relevant
to the alarm, the slot number is
zero.
(6) cerent454AlarmPortNumber The port of the object that raised
the alarm. If a port is not relevant
to the alarm, the port number is
zero.
(7) cerent454AlarmLineNumber The object line that raised the
alarm. If a line is not relevant to
the alarm, the line number is zero.
Table 16-8 Supported ONS 15454 SNMPv2 Trap Variable Bindings (continued)
Group
Trap Name(s) Associated
with
Variable
Binding
Number SNMPv2 Variable Bindings Description

16-16
Cisco ONS 15454 Reference Manual, R8.5.x
78-18106-01
Chapter 16 SNMP
16.8 SNMP Community Names
16.8 SNMP Community Names
Community names are used to group SNMP trap destinations. All ONS 15454 trap destinations can be
provisioned as part of SNMP communities in CTC. When community names are assigned to traps, the
ONS 15454 treats the request as valid if the community name matches one that is provisioned in CTC.
In this case, all agent-managed MIB variables are accessible to that request. If the community name does
not match the provisioned list, SNMP drops the request.
16.9 Proxy Over Firewalls
SNMP and NMS applications have traditionally been unable to cross firewalls used for isolating security
risks inside or from outside networks. CTC enables network operations centers (NOCs) to access
performance monitoring data such as RMON statistics or autonomous messages across firewalls by
using an SNMP proxy element installed on a firewall.
The application-level proxy transports SNMP protocol data units (PDU) between the NMS and NEs,
allowing requests and responses between the NMS and NEs and forwarding NE autonomous messages
to the NMS. The proxy agent requires little provisioning at the NOC and no additional provisioning at
the NEs.
The firewall proxy is intended for use in a gateway network element-end network element (GNE-ENE)
topology with many NEs through a single NE gateway. Up to 64 SNMP requests (such as get, getnext,
or getbulk) are supported at any time behind single or multiple firewalls. The proxy interoperates with
common NMS such as HP OpenView.
For security reasons, the SNMP proxy feature must be enabled at all receiving and transmitting NEs to
function. For instructions to do this, refer to the Cisco ONS 15454 Procedure Guide.
16.10 Remote Monitoring
The ONS 15454 incorporates RMON to allow network operators to monitor Ethernet card performance
and events. The RMON thresholds are user-provisionable in CTC. Refer to the Cisco ONS 15454
Procedure Guide for instructions.
Note Typical RMON operations, other than threshold provisioning, are invisible to the CTC user.
G
(cont.)
(8) cerent454AlarmObjectName The TL1-style user-visible name
that uniquely identifies an object
in the system.
(9) snmpTrapAddress The address of the SNMP trap.
Table 16-8 Supported ONS 15454 SNMPv2 Trap Variable Bindings (continued)
Group
Trap Name(s) Associated
with
Variable
Binding
Number SNMPv2 Variable Bindings Description

16-17
Cisco ONS 15454 Reference Manual, R8.5.x
78-18106-01
Chapter 16 SNMP
16.10.1 64-Bit RMON Monitoring over DCC
ONS 15454 system RMON is based on the IETF-standard MIB RFC 2819 and includes the following
five groups from the standard MIB: Ethernet Statistics, History Control, Ethernet History, Alarm, and
Event.
Certain statistics measured on the ML card are mapped to standard MIB if one exists else mapped to a
non standard MIB variable. The naming convention used by the standarad/non-standard MIB is not the
same as the statistics variable used by the card. Hence when these statistics are obtained via
get-reques/get-next-request/SNMP Trap they don’t match the name used on the card or as seen by
CTC/TL1.
• For ex: STATS_MediaIndStatsRxFramesTooLong stats is mapped to
cMediaIndependentInFramesTooLong variable in CERENT MIB. STATS_RxTotalPkts is mapped to
mediaIndependentInPkts in HC-RMON-rfc3273.mib
16.10.1 64-Bit RMON Monitoring over DCC
The ONS 15454 DCC is implemented over the IP protocol, which is not compatible with Ethernet. The
system builds Ethernet equipment History and Statistics tables using high data level control (HDLC)
statistics that are gathered over the data communications channel (DCC) that is running point-to-point
protocol (PPP). RMON DCC monitors the health of remote DCC connections for IP and Ethernet.
RMON DCC contains two MIBS for DCC interfaces. They are:
• cMediaIndependentTable—standard, RFC3273; the proprietary extension of the HC-RMON MIB
used for reporting statistics
• cMediaIndependentHistoryTable—proprietary MIB used to support history
16.10.1.1 Row Creation in MediaIndependentTable
The SetRequest PDU contains all needed values to activate a row of the mediaIndependentTable in a
single operation as well as assign the status variable to createRequest (2). In order to create the row and
status, the SetRequest PDU for entry creation must have a value of zero for each of the object IDs. That
is, all object IDs (OIDs) should be of the type OID.0.
In order to create a row, the SetRequest PDU should contain the following:
• mediaIndependentDataSource and its desired value
• mediaIndependentOwner and its desired value (up to 32 characters)
• mediaIndependentStatus with a value of createRequest (2)
The mediaIndependentTable creates a row if the SetRequest PDU is valid according to these rules. The
SNMP agent decides the value of mediaIndependentIndex when the row is created, and a value can
change if an Ethernet interface is added or deleted. The values are not sequentially allotted or
contiguously numbered. The newly created row will have an mediaIndependentTable value of valid (1).
If the row already exists, or if the SetRequest PDU values are insufficient or do not make sense, the
SNMP agent returns an error code.
Note mediaIndependentTable entries are not preserved if the SNMP agent is restarted.
The mediaIndependentTable deletes a row if the SetRequest PDU contains a mediaIndependentStatus
with a value of invalid (4). The varbind’s OID instance value identifies the row for deletion. You can
recreate a deleted row in the table if desired.

16-18
Cisco ONS 15454 Reference Manual, R8.5.x
78-18106-01
Chapter 16 SNMP
16.10.2 HC-RMON-MIB Support
16.10.1.2 Row Creation in cMediaIndependentHistoryControlTable
SNMP row creation and deletion for the cMediaIndependentHistoryControlTable follows the same
processes as for the MediaIndependentTable; only the variables differ. In order to create a row, the
SetRequest PDU should contain the following:
• cMediaIndependentHistoryControlDataSource and its desired value
• cMediaIndependentHistoryControlOwner and its desired value
• cMediaIndependentHistoryControlStatus with a value of createRequest (2)
16.10.2 HC-RMON-MIB Support
For the ONS 15454, the implementation of the high-capacity remote monitoring information base
(HC-RMON-MIB, or RFC 3273) enables 64-bit support of existing RMON tables. This support is
provided with the etherStatsHighCapacityTable and the etherHistoryHighCapacityTable. An additional
table, the mediaIndependentTable, and an additional object, hcRMONCapabilities, are also added for
this support. All of these elements are accessible by any third-party SNMP client should have the ability
to upload RFC 3273 SNMP MIB variables in the etherStatsHighCapacityTable,
etherHistoryHighCapacityTable, or mediaIndependentTable.
16.10.3 Ethernet Statistics RMON Group
The Ethernet Statistics group contains the basic statistics monitored for each subnetwork in a single table
called the etherStatsTable.
16.10.3.1 Row Creation in etherStatsTable
The SetRequest PDU for creating a row in this table contains all needed values to activate a table row in
a single operation as well as assign the status variable to createRequest. The SetRequest PDU OID)
entries must have an instance value, or type OID, of 0.
In order to create a row, the SetRequest PDU should contain the following:
• The etherStatsDataSource and its desired value
• The etherStatsOwner and its desired value (up to 32 characters)
• The etherStatsStatus with a value of createRequest (2)
The etherStatsTable creates a row if the SetRequest PDU is valid according to these rules. The SNMP
agent decides the value of etherStatsIndex when the row is created and this value changes when an
Ethernet interface is added or deleted; it is not sequentially allotted or contiguously numbered. A newly
created row will have an etherStatsStatus value of valid (1). If the etherStatsTable row already exists, or
if the SetRequest PDU values are insufficient or do not make sense, the SNMP agent returns an error
code.
Note EtherStatsTable entries are not preserved if the SNMP agent is restarted.

16-19
Cisco ONS 15454 Reference Manual, R8.5.x
78-18106-01
Chapter 16 SNMP
16.10.4 History Control RMON Group
16.10.3.2 Get Requests and GetNext Requests
Get requests and getNext requests for the etherStatsMulticastPkts and etherStatsBroadcastPkts columns
return a value of zero because the variables are not supported by ONS 15454 Ethernet cards.
16.10.3.3 Row Deletion in etherStatsTable
To delete a row in the etherStatsTable, the SetRequest PDU should contain an etherStatsStatus “invalid”
value (4). The OID marks the row for deletion. If required, a deleted row can be recreated.
16.10.3.4 64-Bit etherStatsHighCapacityTable
The Ethernet statistics group contains 64-bit statistics in the etherStatsHighCapacityTable, which
provides 64-bit RMON support for the HC-RMON-MIB. The etherStatsHighCapacityTable is an
extension of the etherStatsTable that adds 16 new columns for performance monitoring data in 64-bit
format. There is a one-to-one relationship between the etherStatsTable and etherStatsHighCapacityTable
when rows are created or deleted in either table.
16.10.4 History Control RMON Group
The History Control group defines sampling functions for one or more monitor interfaces in the
historyControlTable. The values in this table, as specified in RFC 2819, are derived from the
historyControlTable and etherHistoryTable.
16.10.4.1 History Control Table
The RMON is sampled at one of four possible intervals. Each interval, or period, contains specific
history values called buckets. Table 16-9 lists the four sampling periods and corresponding buckets.
The historyControlTable maximum row size is determined by multiplying the number of ports on a card
by the number of sampling periods. For example, an ONS 15454 E100 card contains 24 ports, which
multiplied by periods allows 96 rows in the table. An E1000 card contains 14 ports, which multiplied by
four periods allows 56 table rows.
16.10.4.2 Row Creation in historyControlTable
To activate a historyControlTable row, the SetRequest PDU must contain all needed values and have a
status variable value of 2 (createRequest). All OIDs in the SetRequest PDU should be type OID.0 for
entry creation.
Table 16-9 RMON History Control Periods and History Categories
Sampling Periods
(historyControlValue Variable)
Total Values, or Buckets
(historyControl Variable)
15 minutes 32
24 hours 7
1 minute 60
60 minutes 24

16-20
Cisco ONS 15454 Reference Manual, R8.5.x
78-18106-01
Chapter 16 SNMP
16.10.5 Ethernet History RMON Group
To create a SetRequest PDU for the historyControlTable, the following values are required:
• The historyControlDataSource and its desired value
• The historyControlBucketsRequested and it desired value
• The historyControlInterval and its desired value
• The historyControlOwner and its desired value
• The historyControlStatus with a value of createRequest (2)
The historyControlBucketsRequested OID value is ignored because the number of buckets allowed for
each sampling period, based upon the historyControlInterval value, is already fixed as listed in
Table 16-9.
The historyControlInterval value cannot be changed from the four allowed choices. If you use another
value, the SNMP agent selects the closest smaller time period from the set buckets. For example, if the
set request specifies a 25-minute interval, this falls between the 15-minute (32 bucket) variable and the
60-minute (24 bucket) variable. The SNMP agent automatically selects the lower, closer value, which is
15 minutes, so it allows 32 buckets.
If the SetRequest PDU is valid, a historyControlTable row is created. If the row already exists, or if the
SetRequest PDU values do not make sense or are insufficient, the SNMP agent does not create the row
and returns an error code.
16.10.4.3 Get Requests and GetNext Requests
These PDUs are not restricted.
16.10.4.4 Row Deletion in historyControl Table
To delete a row from the table, the SetRequest PDU should contain a historyControlStatus value of 4
(invalid). A deleted row can be recreated.
16.10.5 Ethernet History RMON Group
The ONS 15454 implements the etherHistoryTable as defined in RFC 2819. The group is created within
the bounds of the historyControlTable and does not deviate from the RFC in its design.
16.10.5.1 64-Bit etherHistoryHighCapacityTable
64-bit Ethernet history for the HC-RMON-MIB is implemented in the etherHistoryHighCapacityTable,
which is an extension of the etherHistoryTable. The etherHistoryHighCapacityTable adds four columns
for 64-bit performance monitoring data. These two tables have a one-to-one relationship. Adding or
deleting a row in one table will effect the same change in the other.
16.10.6 Alarm RMON Group
The Alarm group consists of the alarmTable, which periodically compares sampled values with
configured thresholds and raises an event if a threshold is crossed. This group requires the
implementation of the event group, which follows this section.

16-21
Cisco ONS 15454 Reference Manual, R8.5.x
78-18106-01
Chapter 16 SNMP
16.10.6 Alarm RMON Group
16.10.6.1 Alarm Table
The NMS uses the alarmTable to determine and provision network performance alarmable thresholds.
16.10.6.2 Row Creation in alarmTable
To create a row in the alarmTable, all OIDs in the SetRequest PDU should be type OID.0. The table has
a maximum number of 256 rows.
To create a SetRequest PDU for the alarmTable, the following values are required:
• The alarmInterval and its desired value
• The alarmVariable and its desired value
• The alarmSampleType and its desired value
• The alarmStartupAlarm and its desired value
• The alarmOwner and its desired value
• The alarmStatus with a value of createRequest (2)
If the SetRequest PDU is valid, a historyControlTable row is created. If the row already exists, or if the
SetRequest PDU values do not make sense or are insufficient, the SNMP agent does not create the row
and returns an error code.
In addition to the required values, the following restrictions must be met in the SetRequest PDU:
• The alarmOwner is a string of length 32 characters.
• The alarmRisingEventIndex always takes value 1.
• The alarmFallingEventIndex always takes value 2.
• The alarmStatus has only two values supported in SETs: createRequest (2) and invalid (4).
• The AlarmVariable is of the type OID.ifIndex, where ifIndex gives the interface this alarm is created
on and OID is one of the OIDs supported in Table 16-10.
Table 16-10 OIDs Supported in the AlarmTable
No. Column Name OID Status
1 ifInOctets {1.3.6.1.2.1.2.2.1.10} —
2 IfInUcastPkts {1.3.6.1.2.1.2.2.1.11} —
3 ifInMulticastPkts {1.3.6.1.2.1.31.1.1.1.2} Unsupported in E100/E1000
4 ifInBroadcastPkts {1.3.6.1.2.1.31.1.1.1.3} Unsupported in E100/E1000
5 ifInDiscards {1.3.6.1.2.1.2.2.1.13} Unsupported in E100/E1000
6 ifInErrors {1.3.6.1.2.1.2.2.1.14} —
7 ifOutOctets {1.3.6.1.2.1.2.2.1.16} —
8 ifOutUcastPkts {1.3.6.1.2.1.2.2.1.17} —
9 ifOutMulticastPkts {1.3.6.1.2.1.31.1.1.1.4} Unsupported in E100/E1000
10 ifOutBroadcastPkts {1.3.6.1.2.1.31.1.1.1.5} Unsupported in E100/E1000
11 ifOutDiscards {1.3.6.1.2.1.2.2.1.19} Unsupported in E100/E1000
12 Dot3StatsAlignmentErrors {1.3.6.1.2.1.10.7.2.1.2} —
13 Dot3StatsFCSErrors {1.3.6.1.2.1.10.7.2.1.3} —

16-22
Cisco ONS 15454 Reference Manual, R8.5.x
78-18106-01
Chapter 16 SNMP
16.10.6 Alarm RMON Group
16.10.6.3 Get Requests and GetNext Requests
These PDUs are not restricted.
16.10.6.4 Row Deletion in alarmTable
To delete a row from the table, the SetRequest PDU should contain an alarmStatus value of 4 (invalid).
A deleted row can be recreated.
Note Entries in the alarmTable are preserved if the SNMP agent is restarted.
14 Dot3StatsSingleCollisionFrames {1.3.6.1.2.1.10.7.2.1.4} —
15 Dot3StatsMultipleCollisionFrames {1.3.6.1.2.1.10.7.2.1.5} —
16 Dot3StatsDeferredTransmissions {1.3.6.1.2.1.10.7.2.1.7} —
17 Dot3StatsLateCollisions {1.3.6.1.2.1.10.7.2.1.8} —
18 Dot3StatsExcessiveCollisions {13.6.1.2.1.10.7.2.1.9} —
19 Dot3StatsFrameTooLong {1.3.6.1.2.1.10.7.2.1.13} —
20 Dot3StatsCarrierSenseErrors {1.3.6.1.2.1.10.7.2.1.11} Unsupported in E100/E1000
21 Dot3StatsSQETestErrors {1.3.6.1.2.1.10.7.2.1.6} Unsupported in E100/E1000
22 etherStatsUndersizePkts {1.3.6.1.2.1.16.1.1.1.9} —
23 etherStatsFragments {1.3.6.1.2.1.16.1.1.1.11} —
24 etherStatsPkts64Octets {1.3.6.1.2.1.16.1.1.1.14} —
25 etherStatsPkts65to127Octets {1.3.6.1.2.1.16.1.1.1.15} —
26 etherStatsPkts128to255Octets {1.3.6.1.2.1.16.1.1.1.16} —
27 etherStatsPkts256to511Octets {1.3.6.1.2.1.16.1.1.1.17} —
28 etherStatsPkts512to1023Octets {1.3.6.1.2.1.16.1.1.1.18} —
29 etherStatsPkts1024to1518Octets {1.3.6.1.2.1.16.1.1.1.19} —
30 EtherStatsBroadcastPkts {1.3.6.1.2.1.16.1.1.1.6} —
31 EtherStatsMulticastPkts {1.3.6.1.2.1.16.1.1.1.7} —
32 EtherStatsOversizePkts {1.3.6.1.2.1.16.1.1.1.10} —
33 EtherStatsJabbers {1.3.6.1.2.1.16.1.1.1.12} —
34 EtherStatsOctets {1.3.6.1.2.1.16.1.1.1.4} —
35 EtherStatsCollisions {1.3.6.1.2.1.16.1.1.1.13} —
36 EtherStatsCollisions {1.3.6.1.2.1.16.1.1.1.8} —
37 EtherStatsDropEvents {1.3.6.1.2.1.16.1.1.1.3} Unsupported in E100/E1000
and G1000
Table 16-10 OIDs Supported in the AlarmTable (continued)
No. Column Name OID Status

16-23
Cisco ONS 15454 Reference Manual, R8.5.x
78-18106-01
Chapter 16 SNMP
16.10.7 Event RMON Group
16.10.7 Event RMON Group
The Event group controls event generation and notification. It consists of two tables: the eventTable,
which is a read-only list of events to be generated, and the logTable, which is a writable set of data
describing a logged event. The ONS 15454 implements the logTable as specified in RFC 2819.
16.10.7.1 Event Table
The eventTable is read-only and unprovisionable. The table contains one row for rising alarms and
another for falling ones. This table has the following restrictions:
• The eventType is always log-and-trap (4).
• The eventCommunity value is always a zero-length string, indicating that this event causes the trap
to be despatched to all provisioned destinations.
• The eventOwner column value is always “monitor.”
• The eventStatus column value is always valid(1).
16.10.7.2 Log Table
The logTable is implemented exactly as specified in RFC 2819. The logTable is based upon data that is
locally cached in a controller card. If there is a controller card protection switch, the existing logTable
is cleared and a new one is started on the newly active controller card. The table contains as many rows
as provided by the alarm controller.

16-24
Cisco ONS 15454 Reference Manual, R8.5.x
78-18106-01
Chapter 16 SNMP
16.10.7 Event RMON Group

A-1
Cisco ONS 15454 Reference Manual, R8.5.x
78-18106-01
APPENDIX
A
Hardware Specifications
Note The terms "Unidirectional Path Switched Ring" and "UPSR" may appear in Cisco literature. These terms
do not refer to using Cisco ONS 15xxx products in a unidirectional path switched ring configuration.
Rather, these terms, as well as "Path Protected Mesh Network" and "PPMN," refer generally to Cisco's
path protection feature, which may be used in any topological network configuration. Cisco does not
recommend using its path protection feature in any particular topological network configuration.
This appendix contains hardware and software specifications for the ONS 15454.
The following sections are included:
• A.1 Shelf Specifications, page A-1
• A.2 SFP, XFP, and GBIC Specifications, page A-5
• A.3 General Card Specifications, page A-7
• A.4 Common Control Card Specifications, page A-12
• A.5 Electrical Card Specifications, page A-17
• A.6 Optical Card Specifications, page A-27
• A.7 Ethernet Card Specifications, page A-48
• A.8 Storage Access Networking Card Specifications, page A-53
A.1 Shelf Specifications
This section provides specifications for shelf bandwidth; a list of topologies; Cisco Transport Controller
(CTC) specifications; LAN, TL1, modem, alarm, and electrical interface assembly (EIA) interface
specifications; timing, power, and environmental specifications; and shelf dimensions.
A.1.1 Bandwidth
The ONS 15454 has the following bandwidth specifications:
• Total bandwidth: 240 Gbps
• Data plane bandwidth: 160 Gbps
• SONET plane bandwidth: 80 Gbps

A-2
Cisco ONS 15454 Reference Manual, R8.5.x
78-18106-01
Appendix A Hardware Specifications
A.1.2 Configurations
A.1.2 Configurations
The ONS 15454 can be configured as follows:
• Two-fiber path protection
• Path protected mesh network (PPMN)
• Two-fiber bidirectional line switch ring (BLSR)
• Four-fiber BLSR
• Add-drop multiplexer (ADM)
• Terminal mode
• Regenerator mode
• Hubbed rings
• Multihubbed rings
• Point-to-point
• Linear
• Linear with optical add/drop multiplexing (OADM)
A.1.3 Cisco Transport Controller
CTC, the ONS 15454 craft interface software, has the following specifications:
• 10BaseT
• TCC2/TCC2P access: RJ-45 connector
• Backplane access: LAN pin field
A.1.4 External LAN Interface
The ONS 15454 external LAN interface has the following specifications:
• 10BaseT Ethernet
• Backplane access: LAN pin field
A.1.5 TL1 Craft Interface
The ONS 15454 TL1 craft interface has the following specifications:
• Speed: 9600 bps
• TCC2/TCC2P access: EIA/TIA-232 DB-9 type connector
• Backplane access: CRAFT pin field
A.1.6 Modem Interface
The ONS 15454 modem interface has the following specifications:

A-3
Cisco ONS 15454 Reference Manual, R8.5.x
78-18106-01
Appendix A Hardware Specifications
A.1.7 Alarm Interface
• Hardware flow control
• TCC2/TCC2P: EIA/TIA-232 DB-9 type connector
A.1.7 Alarm Interface
The ONS 15454 alarm interface has the following specifications:
• Visual: Critical, Major, Minor, Remote
• Audible: Critical, Major, Minor, Remote
• Alarm contacts: 0.045 mm, –48 V, 50 mA
• Backplane access: Alarm pin fields
A.1.8 EIA Interface
The ONS 15454 EIA interface has the following specifications:
• SMB: AMP #415504-3 75-ohm, 4-leg connectors
• BNC: Trompeter #UCBJ224 75-ohm 4 leg connector (King and ITT are also compatible)
• AMP Champ: AMP#552246-1 with #552562-2 bail locks
A.1.9 BITS Interface
The ONS 15454 building integrated timing supply (BITS) interface has the following specifications:
• 2 DS-1 BITS inputs
• 2 derived DS-1 outputs
• Backplane access: BITS pin field
A.1.10 System Timing
The ONS 15454 has the following system timing specifications:
• Stratum 3 per Telcordia GR-253-CORE
• Free running accuracy: +/–4.6 ppm
• Holdover stability: 3.7 x10–7 per day, including temperature (< 255 slips in first 24 hours)
• Reference: External BITS, line, internal
A.1.11 System Power
The ONS 15454 ANSI has the following power specifications:
• Nominal Input Voltage: –48 VDC
• Power consumption: Configuration dependent; 55 W (fan tray only)
• Power requirements:

A-4
Cisco ONS 15454 Reference Manual, R8.5.x
78-18106-01
Appendix A Hardware Specifications
A.1.12 Fan Tray
–
Nominal: –48 VDC
–
Input Voltage Range: –40.5 to –57.0 VDC
• Power terminals: #6 Lug
• ANSI shelf fusing: 100–A fuse panel (minimum 30 A fuse per shelf)
HD shelf fusing: 100–A fuse panel (minimum 30 A fuse per shelf)
The ONS 15454 ETSI has the following power specifications:
• Nominal Input Voltage: –48 VDC
• Power consumption: Configuration dependent; 53 W (fan tray only)
• Power requirements:
–
Nominal: –48 VDC
–
Input Voltage Range: –40.5 to –57.0 VDC
• Power terminals: 3WK3 Combo-D power cable connector (MIC-A/P and MIC-C/T/P faceplates)
• Fusing: 100 A fuse panel; minimum 30 A fuse per shelf
A.1.12 Fan Tray
Table A-1 lists power requirements for the fan-tray assembly.
A.1.13 System Environmental Specifications
The ONS 15454 has the following environmental specifications:
• Operating temperature: 0 to +55 degrees Celsius; –40 to +65 degrees Celsius with industrial
temperature rated cards
• Operating humidity: 5 to 95 percent, noncondensing
A.1.14 Dimensions
The ONS 15454 shelf assembly has the following dimensions:
• Height: 18.25 in. (46.3 cm)
• Width: 19 or 23 in. (48.3 cm or 58.4 cm) with mounting ears attached
• Depth: 12.018 in. (30.5 cm) for standard door and 13.810 in. (35 cm) for deep door
• Weight: 55 lb (24.947 kg) empty
Table A-1 Fan Tray Assembly Power Requirements
Fan Tray Assembly Watts Amps BTU/Hr
FTA2 53 1.21 198
FTA3 -T 129.60 2.7 442.21
15454-CC-FTA 115 2.4 393

A-5
Cisco ONS 15454 Reference Manual, R8.5.x
78-18106-01
Appendix A Hardware Specifications
A.2 SFP, XFP, and GBIC Specifications
A.2 SFP, XFP, and GBIC Specifications
Table A-2 lists the specifications for the available Small Form-factor Pluggables (SFPs), 10 Gbps
Pluggables (XFPs) and GBICs. In the table, the following acronyms are used:
• ESCON = Enterprise System Connection
• FICON = fiber connectivity
• GE = Gigabit Ethernet
• FE = Fast Ethernet
• E = Ethernet (10 Mbps)
• FC = Fibre Channel
• HDTV = high definition television
• CWDM = coarse wavelength division multiplexing
Table A-2 SFP, XFP, and GBIC Specifications
SFP/XFP Product ID Interface
Transmitter Output
Power Min/Max (dBm)
Receiver Input Power
Min/Max (dBm)
15454-SFP-LC-SX/
15454E-SFP-LC-SX
GE –9.5 to –4 –17 to 0
15454-SFP-LC-LX/
15454E-SFP-LC-LX
GE –9.5 to –3 –19 to –3
15454-SFP3-1-IR= OC-3 –15 to –8 –23 to –8
15454E-SFP-L.1.1= STM-1 –15 to –8 –34 to –10
15454-SFP12-4-IR= OC-12, D1 Video –15 to –8 –28 to –7
15454E-SFP-L.4.1= STM-4, D1 Video –15 to –8 –28 to –8
15454-SFP-OC48-IR= OC-48, DV6000 (C-Cor) –5 to 0 –18 to 0
ONS-SE-2G-S1= OC-48, STM-16 –10 to –3 –18 to –3
15454E-SFP-L.16.1= STM-16, DV6000
(C-Cor)
–5 to 0 –18 to 0
15454-SFP-200/
15454E-SFP-200
ESCON –8 to –4 –28 to –3
15454-SFP-GEFC-SX=/
15454E-SFP-GEFC-S=
FC (1 and 2 Gbps),
FICON, GE
–10 to –3.5 –17 to 0 (1 FC and 1GE)
–15 to 0 (2 FC)
15454-SFP-GE+-LX=/
15454E-SFP-GE+-LX=
FC (1 and 2 Gbps),
FICON, GE, HDTV
–9.5 to –3 –20 to –3
(1 FC, 1GE, and 2 FC)
ONS-SE-200-MM= ESCON –20.5 to –15 –14 to –291
ONS-SE-G2F-SX= Fibre Channel
(1 and 2 Gbps), GE
–9.5 to 0 (GE)
–10 to –3.5 (1G and
2G FC/FICON)
–17 to 02 (GE)
–22 (1G FC/FICON)
–20 (2G FC/FICON)
ONS-SE-G2F-LX= Fibre Channel
(1 and 2 Gbps), FICON,
GE, HDTV
–9.5 to –3 (GE)
–10 to –3.5 (1FC, 2FC,
and FICON)
–19 to –33 (GE)
–22 (1G FC/FICON)
–21 (2G FC/FICON)

A-6
Cisco ONS 15454 Reference Manual, R8.5.x
78-18106-01
Appendix A Hardware Specifications
A.2 SFP, XFP, and GBIC Specifications
ONS-SC-GE-SX= GE –9.5 to 0 –17 to 02
ONS-SC-GE-LX= GE –9.5 to –3 –19 to –33
ONS-SI-2G-S1 OC-48 SR –10 to –3 –18 to –3
ONS-SI-2G-I1 OC-48 IR1 –5 to 0 –18 to 0
ONS-SI-2G-L1 OC-48 LR1 –2 to +3 –27 to –9
ONS-SI-2G-L2 OC-48 LR2 –2 to +3 –28 to –9
ONS-SC-2G-28.74
through
ONS-SC-2G-60.6
OC-48 DWDM 0 to +4 –28 to –9
ONS-SI-622-I1 OC-3/OC-12 IR1 Dual
rate
–15 to –8 –28 to –8
ONS-SI-622-L1 OC-12 LR1 –3 to +2 –28 to –8
ONS-SI-622-L2 OC-12 LR2 –3 to +2 –28 to –8
ONS-SE-622-1470
through
ONS-SE-622-1610
OC-12/STM-4 CWDM 0 to +5 –28 to –7
ONS-SI-155-I1 OC-3 IR1 –15 to –8 –28 to –8
ONS-SI-155-L1 OC-3 LR1 –5 to 0 –34 to –10
ONS-SI-155-L2 OC-3 LR2 –5 to 0 –34 to –10
ONS_SE-155-1470
through
ONS-SE-155-1610
OC-3 CWDM 0 to +5 –34 to –7
ONS-XC-10G-S1 OC-192 SR1 –6 to –1 –11 to –1
ONS-XC-10G-I2 OC-192 IR2 –1 to +2 –14 to +2
ONS-XC-10G-L2 OC-192 LR2 0 to +4 –24 to –7
ONS-XC-10G-30.3=
through
ONS-XC-10G-61.4=
OC-192/STM64/10GE –1 to +3 –27 to –7
ONS-SE-100-FX FE –20 to –14 –30 to –14
ONS-SE-100-LX10 FE –15 to –8 –25 to –8
15454-GBIC-SX FC, GE –9.5 to –3.5 –19 to –3
15454E-GBIC-SX GE, FC — —
15454-GBIC-LX/LH GE, FC –9 to –3 –19 to –3
15454E-GBIC-LX/LH GE, FC –9 to –3 –19 to –3
ONS-GX-2FC-MMI FC –9.5 to –5 –20.5/–15 max
ONS-GX-2FC-SML FC –9 to –3 –18 to –3
ONS-SI-155-SR-MM= OC-3, STM-1 -20 to -14 -30 to -14
Table A-2 SFP, XFP, and GBIC Specifications (continued)
SFP/XFP Product ID Interface
Transmitter Output
Power Min/Max (dBm)
Receiver Input Power
Min/Max (dBm)

A-7
Cisco ONS 15454 Reference Manual, R8.5.x
78-18106-01
Appendix A Hardware Specifications
A.3 General Card Specifications
A.3 General Card Specifications
This section provides power specifications and temperature ranges for all ONS 15454 cards.
A.3.1 Power
Table A-3 provides power consumption information for the ONS 15454 cards.
ONS-SI-622-SR-MM= OC-12, STM-4 -20 to -14 (50
micrometer)
-24 to -14 (62.5
micrometer)
-26 to -14
ONS-SC-Z3-1470=
through
ONS-SC-Z3-1610=
OC48/STM16/GE 0 to +5 –7 (min)
ONS-SE-Z1= OC-3/STM1
OC-12/STM-4
OC-48/STM-16
Fibre Channel
(1 and 2 Gbps)
GE
–5 to 0 –10 to –23 (OC-3)
0 to –23 (OC-12)
–18 to 0 (OC-48)
0 to –21 (Fibre Channel)
0 to –22 (GE)
ONS-SI-2G-S1 OC-48/STM-16 –10 to –3 –3 min
ONS-SE-155-1470
through
ONS-SE-155-1610
OC-3/STM-1 0 to +5 –7 to 0
ONS-SI-GE-SX GE -9.5 to -3 0 to –17
ONS-SI-GE-LX GE -9.5 to +3 -3 to -17
ONS-SI-GE-ZX GE +5 to 0 0 to –23
ONS-SI-100-FX FE — —
ONS-SI-100-LX10 FE — —
ONS-SE-ZE-EL E, FE, or GE — —
ONS-SE-100-BX10U FE -14 to -8 -8 to -28.2
ONS-SE-100-BX10D FE -14 to -8 -8 to -28.2
1. Based on any valid 8B/10B code pattern measured at, or extrapolated to, 10E-15 BER measured at center of eye
2. Minimum Stressed Sensitivity (10-12): -12.5(62.5um) and -13.5(50um) dBm
3. Minimum Stressed Sensitivity (10–12): -14.4 dBm
4. ONS-SC-2G-28.7, ONS-SC-2G-33.4, ONS-SC-2G-41.3, ONS-SC-2G-49.3, and ONS-SC-2G-57.3 are supported from
Release 8.5 and later.
Table A-2 SFP, XFP, and GBIC Specifications (continued)
SFP/XFP Product ID Interface
Transmitter Output
Power Min/Max (dBm)
Receiver Input Power
Min/Max (dBm)

A-8
Cisco ONS 15454 Reference Manual, R8.5.x
78-18106-01
Appendix A Hardware Specifications
A.3.1 Power
Table A-3 Individual Card Power Requirements
Card Type Card Name Watts Amperes BTU/Hr.
Control Cards TCC2 19.20 0.4 66.8
TCC2P 27.00 0.56 92.2
XCVT 34.40 0.72 117.46
XC10G 48 1 163.68
XC-VXC-10G 67 1.4 228.62
AIC-I 4.8 0.1 15.3
AEP 3 (from +5 VDC
from AIC-I)
10.2
FTA3 Fan Tray –48 VDC 129.60 2.7 442.21
FTA4 Fan Tray –48 VDC 115 2.4 393
Electrical Cards EC1-12 36.60 0.76 124.97
DS1-14 12.60 0.26 43.02
DS1N-14 12.60 0.26 43.02
DS1/E1-56 36.00 0.76 124.97
DS3-12 38.20 0.79 130.43
DS3/EC1-48 30 0.58 95.6
DS3N-12 38.20 0.79 130.43
DS3i-N-12 30 0.63 102.4
DS3-12E 26.80 0.56 91.51
DS3N-12E 26.80 0.56 91.51
DS3XM-12 Transmux 34 0.71 116.1
DS3XM-6 Transmux 20 0.42 68

A-9
Cisco ONS 15454 Reference Manual, R8.5.x
78-18106-01
Appendix A Hardware Specifications
A.3.1 Power
Optical Cards OC3 IR 4 19.20 0.40 65.56
OC3 IR 4/STM1 SH 1310 19.20 0.40 65.56
OC3 IR 4/STM1SH 1310-8 26.00 0.48 78.5
OC12 IR 1310 10.90 0.23 37.22
OC12 LR 1310 9.28 0.2 31.68
OC12 LR 1550 9.28 0.2 31.68
OC12 LR/STM4 LH 1310 9.00 0.2 31.68
OC12 LR/STM4 LH 1550 9.28 0.2 31.68
OC12 IR/STM4 SH 1310-4 35.60 0.74 121.6
OC48 IR 1310 32.20 0.67 109.94
OC48 LR 1550 26.80 0.56 91.50
OC48 IR/STM16 SH AS 1310 37.20 0.77 127.01
OC48 LR/STM16 LH AS 1550 37.20 0.77 127.01
OC48 ELR/STM16 EH 100 GHz 31.20 0.65 106.53
OC48 ELR 200 GHz 31.20 0.65 106.53
OC192 SR/STM64 IO H 1310 41.80 0.90 132.00
OC192 IR/STM64 SH 1550 48.00 1.00 163.68
OC192 LR/STM64 LH 1550 41.80 0.90 132.00
OC192 LR/STM64 LH 15xx.xx 62.40 1.30 214.00
15454_MRC-12 38 0.79 129.66
MRC-2.5G-4 38 0.79 129.66
OC192SR1/STM64IO Short Reach
and OC-192/STM64 Any Reach1
40 0.83 136.49
Ethernet Cards E100T-12 65 1.35 221.93
E100T-G 65 1.35 221.93
E1000-2 53.50 1.11 182.67
E1000-2-G 53.50 1.11 182.67
G1K-4 63.00 (including GBICs2) 1.31 215.11
ML100T-12 53 1.10 181.00
ML1000-2 49 (including SFPs) 1.02 167.30
ML100X-8 65 1.35 221.93
ML-MR-10 100 N/A N/A
CE-100T-8 53.14 1.10 181.30
CE-1000-4 60 1.25 204.80
CE-MR-10 95 1.35 221.93
Table A-3 Individual Card Power Requirements (continued)
Card Type Card Name Watts Amperes BTU/Hr.

A-10
Cisco ONS 15454 Reference Manual, R8.5.x
78-18106-01
Appendix A Hardware Specifications
A.3.2 Temperature
A.3.2 Temperature
Table A-4 provides temperature ranges and product names for ONS 15454 cards.
Note The I-Temp symbol is displayed on the faceplate of an I-Temp compliant card. A card without this
symbol is C-Temp compliant.
Storage Access
Networking FC_MR-4 60 1.25 212.00
1. These cards are designated as OC192-XFP in CTC.
2. GBICs = Gigabit Interface Converters
Table A-3 Individual Card Power Requirements (continued)
Card Type Card Name Watts Amperes BTU/Hr.
Table A-4 Card Temperature Ranges and Product Names
Card Type Card Name
C-Temp Product Name
(32 to 131 degrees
Fahrenheit, 0 to +55
degrees Celsius)
I-Temp Product Name
(–40 to 149 degrees
Fahrenheit, –40 to +65
degrees Celsius)
Control Cards TCC2 — 15454-TCC2
TCC2P — 15454-TCC2P
XCVT 15454-XC-VT 15454-XC-VT-T
XC10G 15454-XC-10G —
XC-VXC-10G — 15454-XC-VXC-10G-T
AIC-I — 15454-AIC-I
AEP — 15454-AEP
Electrical EC1-12 15454-EC1-12 15454-EC1-12-T
DS1-14 15454-DS1-14 15454-DS1-14-T
DS1N-14 15454-DS1N-14 15454-DS1N-14-T
DS1/E1-56 — 15454-DS1E1-56
DS3-12 15454-DS3-12 15454-DS3-12-T
DS3/EC1-48 — 15454-DS3_EC1-48
DS3N-12 15454-DS3N-12 15454-DS3N-12-T
DS3i-N-12 15454-DS3i-N-12 —
DS3-12E — 15454-DS3-12E-T
DS3N-12E — 15454-DS3N-12E-T
DS3XM-12 (Transmux) — 15454-DS3XM-12
DS3XM-6 (Transmux) 15454-DS3XM-6 15454-DS3XM-6-T

A-11
Cisco ONS 15454 Reference Manual, R8.5.x
78-18106-01
Appendix A Hardware Specifications
A.3.2 Temperature
Optical OC3 IR 4/STM1 SH 1310 15454-OC34IR1310 15454-OC34I13-T
OC3 IR/STM1 SH 1310-8 15454-OC3I8-1310 —
OC12 IR/STM4 SH 1310 15454-OC121IR1310 15454-OC121I13-T
OC12 LR/STM4 LH 1310 15454-OC121LR1310 15454-OC121L13-T
OC12 LR/STM4 LH 1550 15454-OC121LR1550 15454-OC121L15-T
OC12 IR/STM4 SH 1310-4 15454-OC12I4-1310 —
OC48 IR 1310 15454-OC481IR1310 —
OC48 LR 1550 15454-OC481LR1550 —
OC48 IR/STM16 SH AS 1310 15454-OC481IR1310A —
OC48 LR/STM16 LH AS 1550 15454-OC481LR1550A —
OC48 ELR/STM16 EH 100 GHz 15454-OC48E-1-xx.xx
(all wavelengths)
—
OC48 ELR/STM16 EH 200 GHz 15454-OC48E-xx.xx
(all wavelengths)
—
OC 192 SR/STM64 IO 1310 15454-OC192IO1310 —
OC192 IR/STM64 SH 1550 15454-OC192IR1550 —
OC192 LR/STM64 LH 1550 15454-OC192LR1550 —
OC192 LR/STM64 LH ITU
15xx.xx
15454-OC192LR15xx —
15454_MRC-12 — 15454-MRC-12-T
MRC-2.5G-4 — 15454-MRC-I-4
OC-192/STM-64 SR1 Short
Reach1
15454_OC-192/STM-64
SR1 Short Reach
—
OC-192/STM-64 Any Reach115454_OC-192/STM-64
Any Reach
—
Table A-4 Card Temperature Ranges and Product Names (continued)
Card Type Card Name
C-Temp Product Name
(32 to 131 degrees
Fahrenheit, 0 to +55
degrees Celsius)
I-Temp Product Name
(–40 to 149 degrees
Fahrenheit, –40 to +65
degrees Celsius)

A-12
Cisco ONS 15454 Reference Manual, R8.5.x
78-18106-01
Appendix A Hardware Specifications
A.4 Common Control Card Specifications
A.4 Common Control Card Specifications
This section provides specifications for the TCC2, TCC2P, XCVT, XC10G, XC-VXC-10G, and AIC-I
cards.
For compliance information, refer to the Cisco Optical Transport Products Safety and Compliance
Information document.
A.4.1 TCC2 Card Specifications
The TCC2 card has the following specifications:
• CTC software
–
Interface: EIA/TIA-232 (local craft access, on TCC2 faceplate)
–
Interface: 10BaseT LAN (on TCC2 faceplate)
–
Interface: 10BaseT LAN (through the backplane)
• Synchronization
–
Stratum 3, per Telcordia GR-253-CORE
–
Free running access: Accuracy +/– 4.6 ppm
–
Holdover stability: 3.7 * 10 exp – 7 per day including temperature (< 255 slips in first 24 hours)
Ethernet E100T-12 15454-E100T —
E100T-G 15454-E100T-G —
E1000-2 15454-E1000-2 —
E1000-2-G 15454-E1000-2-G —
G1K-4 15454-G1K-4 —
ML100T-12 15454-ML100T-12 —
ML1000-2 15454-ML1000-2 —
ML100X-8 — 15454-ML100X-8
ML-MR-10 — 15454-ML-MR-10
CE-100T-8 15454-CE100T-8 —
CE-1000-4 15454-CE1000-4 —
CE-MR-10 15454-CE-MR-10 —
Storage
Access
Networking
FC_MR-4 15454-FC_MR-4 —
1. Designated as OC192-XFP in CTC.
Table A-4 Card Temperature Ranges and Product Names (continued)
Card Type Card Name
C-Temp Product Name
(32 to 131 degrees
Fahrenheit, 0 to +55
degrees Celsius)
I-Temp Product Name
(–40 to 149 degrees
Fahrenheit, –40 to +65
degrees Celsius)

A-13
Cisco ONS 15454 Reference Manual, R8.5.x
78-18106-01
Appendix A Hardware Specifications
A.4.2 TCC2P Card Specifications
–
Reference: External BITS, line, internal
• Supply voltage monitoring
–
Both supply voltage inputs are monitored.
–
Normal operation: –40.5 to –56.7 V
–
Undervoltage: Major alarm
–
Overvoltage: Major alarm
• Environmental
–
Operating temperature: –40 to +149 degrees Fahrenheit (–40 to +65 degrees Celsius)
–
Operating humidity: 5 to 95 percent, noncondensing
–
Power consumption: 26.00 W, 0.54 A at –48 V, 88.8 BTU/hr
• Dimensions
–
Height: 12.650 in. (321.3 mm)
–
Width: 0.716 in. (18.2 mm)
–
Depth: 9.000 in. (228.6 mm)
–
Depth with backplane connector: 9.250 in. (235 mm)
–
Weight not including clam shell: 1.5 lb (0.7 kg)
A.4.2 TCC2P Card Specifications
The TCC2P card has the following specifications:
• CTC software
–
Interface: EIA/TIA-232 (local craft access, on TCC2P faceplate)
–
Interface: 10BaseT LAN (on TCC2P faceplate)
–
Interface: 10BaseT LAN (via backplane)
• Synchronization
–
Stratum 3, per Telcordia GR-253-CORE
–
Free running access: Accuracy +/– 4.6 ppm
–
Holdover stability: 3.7 * 10 exp – 7 per day including temperature (< 255 slips in first 24 hours)
–
Reference: External BITS, line, internal
• Supply voltage monitoring
–
Both supply voltage inputs are monitored.
–
Normal operation: –40.5 to –56.7 V (in –48 VDC systems)
–
Undervoltage: Major alarm
–
Overvoltage: Major alarm
• Environmental
–
Operating temperature: –40 to +149 degrees Fahrenheit (–40 to +65 degrees Celsius)
–
Operating humidity: 5 to 95 percent, noncondensing
–
Power consumption: 27.00 W, 0.56 A at –48 V, 92.2 BTU/hr

A-14
Cisco ONS 15454 Reference Manual, R8.5.x
78-18106-01
Appendix A Hardware Specifications
A.4.3 XCVT Card Specifications
• Dimensions
–
Height: 12.650 in. (321.3 mm)
–
Width: 0.716 in. (18.2 mm)
–
Depth: 9.000 in. (228.6 mm)
–
Depth with backplane connector: 9.250 in. (235 mm)
–
Weight not including clam shell: 1.5 lb (0.7 kg)
A.4.3 XCVT Card Specifications
The XCVT card has the following specifications:
• Environmental
–
Operating temperature:
C-Temp (15454-XC-VT): 32 to 131 degrees Fahrenheit (0 to +55 degrees Celsius)
I-Temp (15454-XC-VT-T): –40 to 149 degrees Fahrenheit (–40 to +65 degrees Celsius)
–
Operating humidity: 5 to 95 percent, noncondensing
–
Power consumption: 34.40 W, 0.72 A, 117.46 BTU/hr
• Dimensions
–
Height: 12.650 in. (321.3 mm)
–
Width: 0.716 in. (18.2 mm)
–
Depth: 9.000 in. (228.6 mm)
–
Card weight: 1.9 lb (0.8 kg)
A.4.4 XC10G Card Specifications
The XC10G card has the following specifications:
• Environmental
–
Operating temperature:
C-Temp (15454-XC-10G): 32 to 131 degrees Fahrenheit (0 to +55 degrees Celsius)
–
Operating humidity: 5 to 85 percent, noncondensing
–
Power consumption: 48 W, 1.00 A, 163.68 BTU/hr
• Dimensions
–
Height: 12.650 in. (321.3 mm)
–
Width: 0.716 in. (18.2 mm)
–
Depth: 9.000 in. (228.6 mm)
–
Card weight: 1.5 lb (0.6 kg)

A-15
Cisco ONS 15454 Reference Manual, R8.5.x
78-18106-01
Appendix A Hardware Specifications
A.4.5 XC-VXC-10G Card Specifications
A.4.5 XC-VXC-10G Card Specifications
The XC-VXC-10G card has the following specifications:
• Environmental
–
Operating temperature:
I-Temp (15454-XC-VXC-10G-T): –40 to 149 degrees Fahrenheit (–40 to +65 degrees Celsius)
–
Operating humidity: 5 to 85 percent, noncondensing
–
Power consumption: 67 W, 1.4 A, 228.62 BTU/hr
• Dimensions
–
Height: 12.650 in. (321.3 mm)
–
Width: 0.716 in. (18.2 mm)
–
Depth: 9.000 in. (228.6 mm)
–
Card weight: 1.5 lb (0.6 kg)
A.4.6 AIC-I Card Specifications
The AIC-I card has the following specifications:
• Alarm inputs
–
Number of inputs: 12 without alarm extension panel (AEP), 32 with AEP
–
Opto coupler isolated
–
Label is customer provisionable.
–
Severity is customer provisionable.
–
Common 32 V output for all alarm inputs
–
Each input limited to 2 mA
–
Termination: Wire-wrap on backplane without AEP, on AEP connectors with AEP
• Alarm outputs
–
Number of outputs: 4 (user configurable as inputs) without AEP, 16 with AEP
–
Switched by opto MOS (metal oxide semiconductor)
–
Triggered by definable alarm condition
–
Maximum allowed open circuit voltage: 60 VDC
–
Maximum allowed closed circuit current: 100 mA
–
Termination: Wire-wrap on backplane without AEP, on AEP connectors with AEP
• Express orderwire/Local orderwire (EOW/LOW)
–
ITU-T G.711, ITU-T G.712, Telcordia GR-253-CORE
–
A-law, mu-law
Note Due to the nature of mixed coding, in a mixed-mode configuration (A-law/mu-law) the
orderwire is not ITU-T G.712 compliant.

A-16
Cisco ONS 15454 Reference Manual, R8.5.x
78-18106-01
Appendix A Hardware Specifications
A.4.7 AEP Specifications
–
Orderwire party line
–
Dual tone multifrequency (DTMF) signaling
• User data channel (UDC)
–
Bit rate: 64 kbps, bidirectional
–
ITU-T G.703
–
Input/output impedance: 120 ohm
–
Termination: RJ-11 connectors
• Data communications channel (DCC)
–
Bit rate: 576 kbps
–
EIA/TIA-485/V11
–
Input/output impedance: 120 ohm
–
Termination: RJ-45 connectors
• ACC connection for additional alarm interfaces
–
Connection to AEP
• Power monitoring alarming states:
–
Power failure (0 to –38 VDC)
–
Undervoltage (–38 to –40.5 VDC)
–
Overvoltage (beyond –56.7 VDC)
• Environmental
–
Operating temperature: –40 to 149 degrees Fahrenheit (–40 to +65 degrees Celsius)
–
Operating humidity: 5 to 95 percent, noncondensing
–
Power consumption (including AEP, if used): 8.00 W, 0.17 A, 27.3 BTU/hr
• Dimensions
–
Height: 12.650 in. (321.3 mm)
–
Width: 0.716 in. (18.2 mm)
–
Depth: 9.000 in. (228.6 mm)
–
Card weight: 1.8 lb (0.82 kg)
A.4.7 AEP Specifications
The AEP has the following specifications:
• Alarm inputs
–
Number of inputs: 32
–
Optocoupler isolated
–
Label customer provisionable
–
Severity customer provisionable
–
Common 32 V output for all alarm inputs
–
Each input limited to 2 mA

A-17
Cisco ONS 15454 Reference Manual, R8.5.x
78-18106-01
Appendix A Hardware Specifications
A.5 Electrical Card Specifications
–
Termination: 50-pin AMP champ connector
• Alarm outputs
–
Number of outputs: 16
–
Switched by opto MOS
–
Triggered by definable alarm condition
–
Maximum allowed open circuit voltage: 60 VDC
–
Maximum allowed closed circuit current: 100 mA
–
Termination: 50-pin AMP champ connector
• Environmental
–
Overvoltage protection: as in ITU-T G.703 Annex B
–
Operating temperature: –40 to +65 degrees Celsius
–
Operating humidity: 5 to 95 percent, noncondensing
–
Power consumption: 3.00 W max., from +5 VDC from AIC-I, 10.2 BTU/hr max.
• Dimensions of AEP board
–
Height: 0.79 in. (20 mm)
–
Width: 13.0 in. (330 mm)
–
Depth: 3.5 in. (89 mm)
–
Weight: 0.4 lb (0.18 kg)
A.5 Electrical Card Specifications
This section provides specifications for the EC1-12, DS1-14, DS1N-14, DS1/E1-56, DS3/EC1-48,
DS3-12, DS3N-12, DS3i-N-12, DS3-12E, DS3N-12E, DS3XM-6, DS3XM-12, and filler cards.
For compliance information, refer to the Cisco Optical Transport Products Safety and Compliance
Information document.
A.5.1 EC1-12 Card Specifications
The EC1-12 card has the following specifications:
• Input
–
Bit rate: 51.84 Mbps +/– 20 ppm
–
Frame format: SONET
–
Line code: B3ZS
–
Termination: Unbalanced coaxial cable
–
Input impedance: 75 ohms +/– 5 percent
–
Cable loss: Max 450 feet 734A, RG-59, 728A/Max 79 feet RG-179
–
AIS: TR-TSY-000191 compliant
• Output

A-18
Cisco ONS 15454 Reference Manual, R8.5.x
78-18106-01
Appendix A Hardware Specifications
A.5.2 DS1-14 and DS1N-14 Card Specifications
–
Bit rate: 51.84 Mbps +/– 20 ppm
–
Frame format: SONET
–
Line code: B3ZS
–
Termination: Unbalanced coaxial cable
–
Input impedance: 75 ohms +/–5 percent
–
Cable loss: Max 450 feet 734A, RG-59, 728A/Max 79 feet RG-179
–
AIS: TR-TSY-000191 compliant
–
Power level: –1.8 +/– 5.7 dBm
–
Pulse shape: ANSI T1.102-1988 Figure 8
–
Pulse amplitude: 0.36 to 0.85 V peak
–
Loopback modes: Terminal and facility
–
Line build out: 0 to 225 feet (0 to 68.8 meters); 226 to 450 feet (68.9 to 137.2 meters)
• Electrical interface: BNC or SMB connectors
• Operating temperature
–
C-Temp (15454-EC1-12): 0 to 131 degrees Fahrenheit (0 to +55 degrees Celsius)
–
I-Temp (15454-EC1-12-T): –40 to 149 degrees Fahrenheit (–40 to +65 degrees Celsius)
Note The I-Temp symbol is displayed on the faceplate of an I-Temp compliant card. A card
without this symbol is C-Temp compliant.
• Operating humidity: 5 to 95 percent, noncondensing
• Power consumption: 36.60 W, 0.76 A, 124.97 BTU/hr
• Dimensions
–
Height: 12.650 in. (321.3 mm)
–
Width: 0.716 in. (18.2 mm)
–
Depth: 9.000 in. (228.6 mm)
–
Card weight: 2.0 lb (0.9 kg)
A.5.2 DS1-14 and DS1N-14 Card Specifications
The DS1-14 and DS1N-14 cards have the following specifications:
• Input
–
Bit rate: 1.544 Mbps +/– 32 ppm
–
Frame format: Off, SF (D4), ESF
–
Line code: AMI, B8ZS
–
Termination: Wire-wrap, AMP Champ
–
Input impedance: 100 ohms
–
Cable loss: Max 655 feet ABAM #22 AWG
–
AIS: TR-TSY-000191 compliant

A-19
Cisco ONS 15454 Reference Manual, R8.5.x
78-18106-01
Appendix A Hardware Specifications
A.5.3 DS1/E1-56 Card Specifications
• Output
–
Bit rate: 1.544 Mbps +/– 32 ppm
–
Frame format: Off, SF (D4), ESF
–
Line code: AMI, B8ZS
–
Termination: Wire-wrap, AMP Champ
–
Input impedance: 100 ohms
–
Cable loss: Max 655 feet ABAM #22 AWG
–
AIS: TR-TSY-000191 compliant
–
Power level: 12.5 to 17.9 dBm centered at 772 KHz, –16.4 to –11.1 dBm centered at 1544 KHz
–
Pulse shape: Telcordia GR-499-CORE Figure 9-5
–
Pulse amplitude: 2.4 to 3.6 V peak
–
Loopback modes: Terminal and facility
• Electrical interface: BNC or SMB connectors
• Surge protection: Telcordia GR-1089
• Operating temperature
–
C-Temp (15454-DS1-14 and 15454-DS1N-14): 0 to 131 degrees Fahrenheit (0 to
+55 degrees Celsius)
–
I-Temp (15454-DS1-14-T and 15454-DS1N-14-T): –40 to 149 degrees Fahrenheit (–40 to
+65 degrees Celsius)
Note The I-Temp symbol is displayed on the faceplate of an I-Temp compliant card. A card
without this symbol is C-Temp compliant.
• Operating humidity: 5 to 95 percent, noncondensing
• Power consumption: 12.60 W, 0.26 A, 43.02 BTU/hr
• Dimensions
–
Height: 12.650 in. (321.3 mm)
–
Width: 0.716 in. (18.2 mm)
–
Depth: 9.000 in. (228.6 mm)
–
Card weight: 1.8 lb (0.8 kg)
A.5.3 DS1/E1-56 Card Specifications
The DS1/E1-56 card has the following specifications:
• Input
–
Bit rate: 1.544 Mbps ± 32 ppm (DS-1); 2.048 Mbps ±50ppm (E1)
–
Frame format: Off, SF (D4), ESF (DS-1); E1 multiframe, E1 CRC multiframe, and
unframed (ITU) (E1)
–
Line code: AMI, B8ZS (DS-1); HDB3 (E1)

A-20
Cisco ONS 15454 Reference Manual, R8.5.x
78-18106-01
Appendix A Hardware Specifications
A.5.4 DS3/EC1-48 Card Specifications
–
Termination: Balanced, twisted pair, #22/24 AWG
–
Input impedance: 100 ohms +/– 5 percent (DS1); 120 ohms =/–5% (E1)
–
Cable loss: Max 655 feet ABAM #22/24 AWG (DS1); Compliant per ITU-T G.703 (E1)
–
AIS: TR-TSY-000191 compliant
• Output
–
Bit rate: 1.544 Mbps ± 32 ppm (DS-1); 2.048 Mbps ±50ppm (E1)
–
Frame format: Off, SF (D4), ESF (DS-1); E1 multiframe, E1 CRC multiframe, and
unframed (ITU) (E1)
–
Line code: AMI, B8ZS (DS-1); HDB3 (E1)
–
Termination: Balanced, twisted pair, #22/24 AWG
–
Input impedance: 100 ohms +/– 5 percent (DS1); 120 ohms =/–5% (E1)
–
Cable loss: Max 655 feet ABAM #22/24 AWG (DS1); Compliant per ITU-T G.703 (E1)
–
AIS: TR-TSY-000191 compliant
–
Power level: 12.6 to 17.9 dBm centered at 772 KHz
–
Pulse shape: Telcordia GR-499-CORE Figure 9-5 (DS-1); ITU-T G.703, Figure 15 (E1)
–
Pulse amplitude: 2.4 to 3.6 V peak (DS-1); 2.7 to 3.3 V peak (E1)
–
Loopback modes: Terminal and facility
• Electrical interface: SCSI (UBIC) connectors. UBIC-H: DS-1 and E1; UBIC-V: DS-1 only.
• Surge protection: Telcordia GR-1089
• Operating temperature
–
I-Temp (15454-DS1E1-56):–40 to 149 degrees Fahrenheit (–40 to +65 degrees Celsius)
Note The I-Temp symbol is displayed on the faceplate of an I-Temp compliant card. A card
without this symbol is C-Temp compliant.
• Operating humidity: 5 to 95 percent, noncondensing
• Power consumption: 36.00 W, 0.76 A, 124.97 BTU/hr
• Dimensions
–
Height: 12.650 in. (321.3 mm)
–
Width: 0.716 in. (18.2 mm)
–
Depth: 9.000 in. (228.6 mm)
–
Card weight: 2.0 lb (0.9 kg)
A.5.4 DS3/EC1-48 Card Specifications
The DS3/EC1-48 card has the following specifications:
• Input
–
Bit rate: 44.736 Mbps +/– 20 ppm
–
Frame format: DS-3 ANSI T1.107-1988

A-21
Cisco ONS 15454 Reference Manual, R8.5.x
78-18106-01
Appendix A Hardware Specifications
A.5.5 DS3-12 and DS3N-12 Card Specifications
–
Line code: B3ZS
–
Termination: Unbalanced coaxial cable
–
Input impedance: 75 ohms +/–5 percent
–
Cable loss: Max 450 feet with 734A or 728A, Max 79 feet with RG-179
–
AIS: TR-TSY-000191 compliant
• Output
–
Bit rate: 44.736 Mbps +/– 20 ppm
–
Frame format: DS-3 ANSI T1.107-1988
–
Line code: B3ZS
–
Termination: Unbalanced coaxial cable
–
Input impedance: 75 ohms +/–5 percent
–
Cable loss: Max 900 feet with 734A or 728A cable, Max 79 feet with RG-179
–
AIS: TR-TSY-000191 compliant
–
Power level: –1.8 to +5.7 dBm
–
Pulse shape: ANSI T1.102-1988 Figure 8
–
Pulse amplitude: 0.36 to 0.85 V peak
–
Loopback modes: Terminal and facility
–
Line build out: 0 to 225 feet (0 to 68.8 meters); 226 to 450 feet (68.9 to 137.2 meters)
• Electrical interface: BNC or SMB connectors
• Surge protection: Telcordia GR-1089
• Operating temperature:
–
I-Temp (15454-DS3_EC1-48): –40 to 149 degrees Fahrenheit (–40 to +65 degrees Celsius)
Note The I-Temp symbol is displayed on the faceplate of an I-Temp compliant card. A card
without this symbol is C-Temp compliant.
• Operating humidity: 5 to 95 percent, noncondensing
• Power consumption: 28W, 0.58 A at –48 V, 95.6 BTU/hr
• Dimensions
–
Height: 12.650 in. (321.3 mm)
–
Width: 0.716 in. (18.2 mm)
–
Depth: 9.000 in. (228.6 mm)
–
Weight: 1.7 lb (0.7 kg)
A.5.5 DS3-12 and DS3N-12 Card Specifications
The DS3-12 and DS3N-12 cards have the following specifications:
• Input
–
Bit rate: 44.736 Mbps +/– 20 ppm

A-22
Cisco ONS 15454 Reference Manual, R8.5.x
78-18106-01
Appendix A Hardware Specifications
A.5.5 DS3-12 and DS3N-12 Card Specifications
–
Frame format: DS-3 ANSI T1.107-1988
–
Line code: B3ZS
–
Termination: Unbalanced coaxial cable
–
Input impedance: 75 ohms +/–5 percent
–
Cable loss: Max 450 feet 734A, RG-59, 728A/Max 79 feet RG-179
–
AIS: TR-TSY-000191 compliant
• Output
–
Bit rate: 44.736 Mbps +/– 20 ppm
–
Frame format: DS-3 ANSI T1.107-1988
–
Line code: B3ZS
–
Termination: Unbalanced coaxial cable
–
Input impedance: 75 ohms +/–5 percent
–
Cable loss: Max 450 feet 734A, RG-59, 728A/Max 79 feet RG-179
–
AIS: TR-TSY-000191 compliant
–
Power level: –1.8 to +5.7 dBm
–
Pulse shape: ANSI T1.102-1988 Figure 8
–
Pulse amplitude: 0.36 to 0.85 V peak-to-peak
–
Loopback modes: Terminal and facility
–
Line build out: 0 to 225 feet (0 to 68.8 meters); 226 to 450 feet (68.9 to 137.2 meters)
• Electrical interface: BNC or SMB connectors
• Surge protection: Telcordia GR-1089
• Operating temperature
C-Temp (15454-DS3-12 and 15454-DS3N-12): 0 to 131 degrees Fahrenheit (0 to
+55 degrees Celsius)
–
I-Temp (15454-DS3-12-T and 15454-DS3N-12-T): –40 to 149 degrees Fahrenheit (–40 to
+65 degrees Celsius)
Note The I-Temp symbol is displayed on the faceplate of an I-Temp compliant card. A card
without this symbol is C-Temp compliant.
• Operating humidity: 5 to 95 percent, noncondensing
• Power consumption: 38.20 W, 0.79 A, 130.43 BTU/hr
• Dimensions
–
Height: 12.650 in. (321.3 mm)
–
Width: 0.716 in. (18.2 mm)
–
Depth: 9.000 in. (228.6 mm)
–
DS3-12 card weight: 1.7 lb (0.7 kg)
–
DS3N-12 card weight: 1.8 lb (0.8 kg)

A-23
Cisco ONS 15454 Reference Manual, R8.5.x
78-18106-01
Appendix A Hardware Specifications
A.5.6 DS3i-N-12 Card Specifications
A.5.6 DS3i-N-12 Card Specifications
The DS3i-N-12 card has the following specifications:
• Input
–
Bit rate: 44.736 Mbps +/–20 ppm
–
Frame format: ITU-T G.704, ITU-T G.752/DS-3 ANSI T1.107-1988
–
Line code: B3ZS
–
Termination: Unbalanced coaxial cable
–
Input impedance: 75 ohms +/– 5 percent
–
Cable loss:
Maximum 137 m (450 ft): 734A, RG59, 728A
Maximum 24 m (79 ft): RG179
–
AIS: ITU-T G.704 compliant
• Output
–
Bit rate: 44.736 Mbps +/– 20 ppm
–
Frame format: ITU-T G.704, ITU-T G.752/DS-3 ANSI T1.107-1988
–
Line code: B3ZS
–
Termination: Unbalanced coaxial cable
–
Output impedance: 75 ohms +/–5 percent
–
AIS: ITU-T G.704 compliant
–
Power level: –1.8 to +5.7 dBm
Note The power level is for a signal of all ones and is measured at a center frequency of
22.368 MHz (3 +/–1 kHz) bandwidth.)
–
Pulse shape: ITU-T G.703, Figure 14/ANSI T1.102-1988, Figure 8
–
Pulse amplitude: 0.36 to 0.85 V peak-to-peak
–
Loopback modes: Terminal and facility
–
Line build out: 0 to 225 feet (0 to 68.8 meters); 226 to 450 feet (68.9 to 137.2 meters)
• Electrical interface connectors: SMB, BNC
• Environmental
–
Overvoltage protection: As in ITU-T G.703 Annex B
–
Operating temperature: +23 to +113 degrees Fahrenheit (–5 to +45 degrees Celsius)
–
Operating humidity: 5 to 95 percent, noncondensing
–
Power consumption: 26.80 W, 0.56 A at –48 V, 91.5 BTU/hr
• Dimensions
–
Height: 12.650 in. (321.3 mm)
–
Width: 0.716 in. (18.2 mm)
–
Depth: 9.000 in. (228.6 mm)

A-24
Cisco ONS 15454 Reference Manual, R8.5.x
78-18106-01
Appendix A Hardware Specifications
A.5.7 DS3-12E and DS3N-12E Card Specifications
–
Depth with backplane connector: 9.250 in. (235 mm)
–
Weight not including clam shell: 1.9 lb (0.8 kg)
A.5.7 DS3-12E and DS3N-12E Card Specifications
The DS3-12E and DS3N-12E cards have the following specifications:
• Input
–
Bit rate: 44.736 Mbps +/– 20 ppm
–
Frame format: DS-3 ANSI T1.107-1988
–
Line code: B3ZS
–
Termination: Unbalanced coaxial cable
–
Input impedance: 75 ohms +/–5 percent
–
Cable loss: Max 450 feet 734A, RG-59, 728A/Max 79 feet RG-179
–
AIS: TR-TSY-000191 compliant
• Output
–
Bit rate: 44.736 Mbps +/– 20 ppm
–
Frame format: DS-3 ANSI T1.107-1988
–
Line code: B3ZS
–
Termination: Unbalanced coaxial cable
–
Input impedance: 75 ohms +/–5 percent
–
Cable loss: Max 450 feet 734A, RG-59, 728A/Max 79 feet RG-179
–
AIS: TR-TSY-000191 compliant
–
Power level: –1.8 to +5.7 dBm
Note The power level is for a signal of all ones and is measured at a center frequency of
22.368 MHz (3 +/–1 kHz) bandwidth.
–
Pulse shape: ANSI T1.102-1988 Figure 8
–
Pulse amplitude: 0.36 to 0.85 V peak-to-peak
–
Loopback modes: Terminal and facility
–
Line build out: 0 to 225 feet (0 to 68.8 meters); 226 to 450 feet (68.9 to 137.2 meters)
• Electrical interface: Connectors: BNC or SMB
• Surge protection: Telcordia GR-1089
• Operating temperature: I-Temp (15454-DS3-12E-T and 15454-DS3N-12E-T): –40 to
149 degrees Fahrenheit (–40 to +65 degrees Celsius)
Note The I-Temp symbol is displayed on the faceplate of an I-Temp compliant card. A card
without this symbol is C-Temp compliant.
• Operating humidity: 5 to 95 percent, noncondensing

A-25
Cisco ONS 15454 Reference Manual, R8.5.x
78-18106-01
Appendix A Hardware Specifications
A.5.8 DS3XM-12 Card Specifications
• Power consumption: 26.80 W, 0.56 A, 91.51 BTU/hr
• Dimensions
–
Height: 12.650 in. (321.3 mm)
–
Width: 0.716 in. (18.2 mm)
–
Depth: 9.000 in. (228.6 mm)
–
Depth with backplane connector: 9.250 in. (235.0 mm)
–
DS3-12E card weight: 1.8 lb (0.8 kg)
–
DS3N-12E card weight: 1.9 lb (0.8 kg)
A.5.8 DS3XM-12 Card Specifications
The DS3XM-12 card has the following specifications:
• Input
–
Bit rate: 44.736 Mbps +/–20 ppm
–
Frame format: DS-3 ANSI T1.107-1988
–
Line code: B3ZS
–
Termination: Unbalanced coaxial cable
–
Input impedance: 75 ohms +/–5 percent
–
Cable loss: Max 450 feet 734A, RG-59, 728A/Max 79 feet RG-179
–
AIS: TR-TSY-000191 compliant
• Output
–
Bit rate: 44.736 Mbps +/– 20 ppm
–
Frame format: DS-3 ANSI T1.107-1988
–
Line code: B3ZS
–
Termination: Unbalanced coaxial cable
–
Input impedance: 75 ohms +/–5 percent
–
Cable loss: Max 450 feet 734A, RG-59, 728A/Max 79 feet RG-179
–
AIS: TR-TSY-000191 compliant
–
Power level: –1.8 to +5.7 dBm
–
Pulse shape: ANSI T1.102-1988 Figure 8
–
Pulse amplitude: 0.36 to 0.85 V peak-to-peak
–
Loopback modes: Terminal and facility
–
Line build out: 0 to 225 feet (0 to 68.8 meters); 226 to 450 feet (68.9 to 137.2 meters)
• Interface: BNC, SMB, UBIC and MiniBNC connectors
• Surge protection: Telcordia GR-1089
• Operating temperature:
–
I-Temp (15454-DS3XM-12): –40 to 149 degrees Fahrenheit (–40 to +65 degrees Celsius)

A-26
Cisco ONS 15454 Reference Manual, R8.5.x
78-18106-01
Appendix A Hardware Specifications
A.5.9 DS3XM-6 Card Specifications
Note The I-Temp symbol is displayed on the faceplate of an I-Temp compliant card. A card
without this symbol is C-Temp compliant.
• Operating humidity: 5 to 95 percent, noncondensing
• Power consumption: 34 W, 0.71A at –48 V, 116.1 BTU/hr
• Dimensions
–
Height: 12.65 in. (321.3 mm)
–
Width: 0.716 in. (18.2 mm)
–
Depth: 9.00 in. (228.6 mm)
–
Card weight: 1.8 lb (0.8 kg)
A.5.9 DS3XM-6 Card Specifications
The DS3XM-6 card has the following specifications:
• Input
–
Bit rate: 44.736 Mbps +/–20 ppm
–
Frame format: DS-3 ANSI T1.107-1988
–
Line code: B3ZS
–
Termination: Unbalanced coaxial cable
–
Input impedance: 75 ohms +/–5 percent
–
Cable loss: Max 450 feet 734A, RG-59, 728A/Max 79 feet RG-179
–
AIS: TR-TSY-000191 compliant
• Output
–
Bit rate: 44.736 Mbps +/– 20 ppm
–
Frame format: DS-3 ANSI T1.107-1988
–
Line code: B3ZS
–
Termination: Unbalanced coaxial cable
–
Input impedance: 75 ohms +/–5 percent
–
Cable loss: Max 450 feet 734A, RG-59, 728A/Max 79 feet RG-179
–
AIS: TR-TSY-000191 compliant
–
Power level: –1.8 to +5.7 dBm
–
Pulse shape: ANSI T1.102-1988 Figure 8
–
Pulse amplitude: 0.36 to 0.85 V peak-to-peak
–
Loopback modes: Terminal and facility
–
Line build out: 0 to 225 feet (0 to 68.8 meters); 226 to 450 feet (68.9 to 137.2 meters)
• Interface: BNC or SMB connectors
• Surge protection: Telcordia GR-1089
• Operating temperature:

A-27
Cisco ONS 15454 Reference Manual, R8.5.x
78-18106-01
Appendix A Hardware Specifications
A.5.10 FILLER Card Specifications
–
C-Temp (15454-DS3XM-6): 0 to 131 degrees Fahrenheit (0 to +55 degrees Celsius)
–
I-Temp (15454-DS3XM-6-T): –40 to 149 degrees Fahrenheit (–40 to +65 degrees Celsius)
Note The I-Temp symbol is displayed on the faceplate of an I-Temp compliant card. A card
without this symbol is C-Temp compliant.
• Operating humidity: 5 to 95 percent, noncondensing
• Power consumption: 20 W, 0.42 A, 68 BTU/hr
• Dimensions
–
Height: 12.650 in. (321.3 mm)
–
Width: 0.716 in. (18.2 mm)
–
Depth: 9.000 in. (228.6 mm)
–
Card weight: 1.8 lb (0.8 kg)
A.5.10 FILLER Card Specifications
The FILLER cards have the following specifications:
• Environmental
–
Operating temperature:
C-Temp: -40 to +149 degree Fahrenheit (-40 to +65 degrees Celsius)
–
Operating humidity: 5 to 95 percent, noncondensing
• Dimensions
–
Height: 12.650 in. (321.3 mm)
–
Width: 0.716 in. (18.2 mm)
–
Depth: 9.000 in. (228.6 mm)
–
Card weight: 0.4 lb (0.19 kg)
A.6 Optical Card Specifications
This section provides specifications for the OC3 IR4/STM1 SH 1310 (four-port), OC3 IR/STM1 SH
1310-8 (eight-port), OC12 IR/STM4 SH 1310, OC12 LR/STM4 LH 1310, OC12 LR STM4 LH 1550,
OC12 IR/STM4 SH 1310-4 (four-port), OC48 IR 1310, OC48 LR 1550, OC48 IR/STM16 SH AS 1310,
OC48 LR/STM16 LH AS 1550, OC48 ELR 100 GHz, OC48 ELR 200 GHz, OC192 SR/STM64 IO 1310,
OC192 IR/STM64 SH 1550, OC192 LR/STM64 LH 1550, OC192 LR/STM64 LH ITU 15xx.xx,
15454_MRC-12 (12-port), MRC-2.5G-4, OC192SR1/STM64IO Short Reach, and OC192/STM64 Any
Reach cards.
For compliance information, refer to the Cisco Optical Transport Products Safety and Compliance
Information.

A-28
Cisco ONS 15454 Reference Manual, R8.5.x
78-18106-01
Appendix A Hardware Specifications
A.6.1 OC3 IR 4/STM1 SH 1310 Card Specifications
A.6.1 OC3 IR 4/STM1 SH 1310 Card Specifications
The OC3 IR 4/STM1 SH 1310 card has the following specifications:
• Line
–
Bit rate: 155.52 Mbps
–
Code: Scrambled non-return to zero (NRZ)
–
Fiber: 1310-nm single-mode
–
Loopback modes: Terminal and facility
–
Connector: SC
–
Compliance: Telcordia GR-253-CORE, ITU-T G.707, ITU-T G.957
• Transmitter
–
Maximum transmitter output power: –8 dBm
–
Minimum transmitter output power: –15 dBm
–
Center wavelength: 1274 to 1356 nm
–
Nominal wavelength: 1310 nm
–
Transmitter: Fabry Perot (FP) laser
–
Extinction Ratio: 8.2 dB
–
Dispersion Ratio: 96 ps/nm
• Receiver
–
Maximum receiver level: –8 dBm at BER 1 * 10 exp – 12
–
Minimum receiver level: –28 dBm at BER 1 * 10 exp – 12
–
Receiver: InGaAs/InP photodetector
–
Link loss budget: 13 dB
–
Receiver input wavelength range: 1274 to 1356 nm
–
Jitter tolerance: Telcordia GR-253/ITU-T G.823 compliant
• Environmental
–
Operating temperature:
C-Temp (15454-OC34IR1310): +23 to +113 degrees Fahrenheit (–5 to +45 degrees Celsius)
I-Temp (15454-OC34I13-T): –40 to 149 degrees Fahrenheit (–40 to +65 degrees Celsius)
–
Operating humidity: 5 to 95 percent, noncondensing
–
Power consumption: 19.20 W, 0.40 A at –48 V, 65.56 BTU/hr
• Dimensions
–
Height: 12.650 in. (321.3 mm)
–
Width: 0.716 in. (18.2 mm)
–
Depth: 9.000 in. (228.6 mm)
–
Depth with backplane connector: 9.250 in. (235 mm)
–
Weight not including clam shell: 1.0 lb (0.4 kg)

A-29
Cisco ONS 15454 Reference Manual, R8.5.x
78-18106-01
Appendix A Hardware Specifications
A.6.2 OC3 IR/STM1SH 1310-8 Card Specifications
A.6.2 OC3 IR/STM1SH 1310-8 Card Specifications
The OC3 IR/STM1SH 1310-8 card has the following specifications:
• Line
–
Bit rate: 155.52 Mbps
–
Code: Scrambled NRZ
–
Fiber: 1310-nm single-mode
–
Loopback modes: Terminal and facility
–
Connector: LC
–
Compliance: Telcordia GR-253-CORE, ITU-T G.707, ITU-T G.957
• Transmitter
–
Maximum transmitter output power: –8 dBm
–
Minimum transmitter output power: –15 dBm
–
Center wavelength: 1261 to 1360 nm
–
Nominal wavelength: 1310 nm
–
Transmitter: Fabry Perot laser
–
Extinction ratio: 8.2 dB
–
Dispersion tolerance: 96 ps/nm
• Receiver
–
Maximum receiver level: –8 dBm at BER 1 * 10 exp – 12
–
Minimum receiver level: –28 dBm at BER 1 * 10 exp – 12
–
Receiver: InGaAs/InP photodetector
–
Link loss budget: 13 dB
–
Receiver input wavelength range: 1261 to 1360 nm
–
Jitter tolerance: Telcordia GR-253/ITU-T G.823 compliant
• Environmental
–
Operating temperature: +23 to +113 degrees Fahrenheit (–5 to +45 degrees Celsius)
–
Operating humidity: 5 to 95 percent, noncondensing
–
Power consumption: 23.00 W, 0.48 A at –48 V, 78.5 BTU/hr
• Dimensions
–
Height: 12.650 in. (321.3 mm)
–
Width: 0.716 in. (18.2 mm)
–
Depth: 9.000 in. (228.6 mm)
–
Depth with backplane connector: 9.250 in. (235 mm)
–
Weight not including clam shell: 1.0 lb (0.4 kg)

A-30
Cisco ONS 15454 Reference Manual, R8.5.x
78-18106-01
Appendix A Hardware Specifications
A.6.3 OC12 IR/STM4 SH 1310 Card Specifications
A.6.3 OC12 IR/STM4 SH 1310 Card Specifications
The OC12 IR/STM4 SH 1310 card has the following specifications:
• Line
–
Bit rate: 622.08 Mbps
–
Code: Scrambled NRZ
–
Fiber: 1310-nm single-mode
–
Loopback modes: Terminal and facility
–
Connectors: SC
–
Compliance: Telcordia GR-253-CORE, ITU-T G.707, ITU-T G.957
• Transmitter
–
Maximum transmitter output power: –8 dBm
–
Minimum transmitter output power: –15 dBm
–
Center wavelength: 1274 to 1356 nm
–
Nominal wavelength: 1310 nm
–
Transmitter: Fabry Perot laser
–
Extinction ratio: 8.2 dB
–
Dispersion tolerance: 96 ps/nm
• Receiver
–
Maximum receiver level: –8 dBm at BER 1 * 10 exp – 12
–
Minimum receiver level: –28 dBm at BER 1 * 10 exp – 12
–
Receiver: InGa As/InP photodetector
–
Link loss budget: 13 dB
–
Receiver input wavelength range: 1274 to 1356 nm
–
Jitter tolerance: Telcordia GR-253/ITU-T G.823 compliant
• Environmental
–
Operating temperature:
C-Temp (15454-OC121IR1310): +23 to +131 degrees Fahrenheit (–5 to +55 degrees Celsius)
I-Temp (15454-OC121I13-T): –40 to +149 degrees Fahrenheit (–40 to +65 degrees Celsius)
–
Operating humidity: 5 to 95 percent, noncondensing
–
Power consumption: 10.90 W, 0.23 A at –48 V, 37.22 BTU/hr
• Dimensions
–
Height: 12.650 in. (321.3 mm)
–
Width: 0.716 in. (18.2 mm)
–
Depth: 9.000 in. (228.6 mm)
–
Weight not including clam shell: 1.4 lb (0.6 kg)

A-31
Cisco ONS 15454 Reference Manual, R8.5.x
78-18106-01
Appendix A Hardware Specifications
A.6.4 OC12 LR/STM4 LH 1310 Card Specifications
A.6.4 OC12 LR/STM4 LH 1310 Card Specifications
The OC12 LR/STM4 LH 1310 card has the following specifications:
• Line
–
Bit rate: 622.08 Mbps
–
Code: Scrambled NRZ
–
Fiber: 1310-nm single-mode
–
Loopback modes: Terminal and facility
–
Connectors: SC
–
Compliance: Telcordia SONET, Telcordia GR-253-CORE, ITU-T G.707, ITU-T G.957
• Transmitter
–
Maximum transmitter output power: +2 dBm
–
Minimum transmitter output power: –3 dBm
–
Center wavelength: 1280 to 1335 nm
–
Nominal wavelength: 1310 nm
–
Transmitter: Distributed feedback (DFB) laser
–
Extinction ratio: 10 dB
–
Dispersion tolerance: 190 ps/nm
• Receiver
–
Maximum receiver level: –8 dBm at BER 1 * 10 exp – 12
–
Minimum receiver level: –28 dBm at BER 1 * 10 exp – 12
–
Receiver: InGaAs/InP photodetector
–
Link loss budget: 25 dB
–
Receiver input wavelength range: 1280 to 1335 nm
–
Jitter tolerance: Telcordia GR-253/ITU-T G.823 compliant
• Environmental
–
Operating temperature:
C-Temp (15454-OC121LR1310): +23 to +131 degrees Fahrenheit (–5 to +55 degrees Celsius)
I-Temp (15454-OC121L13-T): –40 to +149 degrees Fahrenheit (–40 to +65 degrees Celsius)
–
Operating humidity: 5 to 95 percent, noncondensing
–
Power consumption: 9.28 W, 0.25 A, 41 BTU/hr
• Dimensions
–
Height: 12.650 in. (321.3 mm)
–
Width: 0.716 in. (18.2 mm)
–
Depth: 9.000 in. (228.6 mm)
–
Weight not including clam shell: 1.4 lb (0.6 kg)

A-32
Cisco ONS 15454 Reference Manual, R8.5.x
78-18106-01
Appendix A Hardware Specifications
A.6.5 OC12 LR/STM4 LH 1550 Card Specifications
A.6.5 OC12 LR/STM4 LH 1550 Card Specifications
The OC12 LR/STM4 LH 1550 card has the following specifications:
• Line
–
Bit rate: 622.08 Mbps
–
Code: Scrambled NRZ
–
Fiber: 1550-nm single-mode
–
Loopback modes: Terminal and facility
–
Connectors: SC
–
Compliance: Telcordia SONET, Telcordia GR-253-CORE, ITU-T G.707, ITU-T G.957
• Transmitter
–
Maximum transmitter output power: +2 dBm
–
Minimum transmitter output power: –3 dBm
–
Center wavelength: 1480 to 1580 nm
–
Nominal wavelength: 1550 nm
–
Transmitter: DFB laser
–
Dispersion tolerance: 1440 ps/nm
• Receiver
–
Maximum receiver level: –8 dBm at BER 1 * 10 exp – 12
–
Minimum receiver level: –28 dBm at BER 1 * 10 exp – 12
–
Receiver: InGaAs/InP photodetector
–
Link loss budget: 25 dB
–
Receiver input wavelength range: 1480 to 1580 nm
–
Jitter tolerance: Telcordia GR-253/ITU-T G.823 compliant
• Environmental
–
Operating temperature:
C-Temp (15454-OC121LR1550): +23 to +131 degrees Fahrenheit (–5 to +55 degrees Celsius)
I-Temp (15454-OC121L15-T): –40 to +149 degrees Fahrenheit (–40 to +65 degrees Celsius)
–
Operating humidity: 5 to 95 percent, noncondensing
–
Power consumption: 9.28 W, 0.19 A, 31.68 BTU/hr
• Dimensions
–
Height: 12.650 in. (321.3 mm)
–
Width: 0.716 in. (18.2 mm)
–
Depth: 9.000 in. (228.6 mm)
–
Weight not including clam shell: 1.4 lb (0.6 kg)

A-33
Cisco ONS 15454 Reference Manual, R8.5.x
78-18106-01
Appendix A Hardware Specifications
A.6.6 OC12 IR/STM4 SH 1310-4 Specifications
A.6.6 OC12 IR/STM4 SH 1310-4 Specifications
The OC12 IR/STM4 SH 1310-4 card has the following specifications:
• Line
–
Bit rate: 622.08 Mbps
–
Code: Scrambled NRZ
–
Fiber: 1310-nm single-mode
–
Loopback modes: Terminal and facility
–
Connector: SC
–
Compliance: Telcordia GR-253-CORE, ITU-T G.707, ITU-T G.957
• Transmitter
–
Maximum transmitter output power: –8 dBm
–
Minimum transmitter output power: –15 dBm
–
Center wavelength: 1274 to 1356 nm
–
Nominal wavelength: 1310 nm
–
Transmitter: Fabry Perot laser
–
Extinction ratio: 10 dB
–
Dispersion tolerance: 190 ps/nm
• Receiver
–
Maximum receiver level: –8 dBm
–
Minimum receiver level: –30 dBm
–
Receiver: InGaAs/InP photodetector
–
Link loss budget: 15 dB
–
Receiver input wavelength range: 1274 to 1356 nm
–
Jitter tolerance: Telcordia GR-253/ITU-T G.823 compliant
• Operating temperature
–
C-Temp: +23 to +131 degrees Fahrenheit (–5 to +55 degrees Celsius)
• Operating humidity
–
5 to 95 percent, noncondensing
• Power consumption
–
28 W, 0.58 A, 100 BTU/hr
• Dimensions
–
Height: 12.650 in. (321.3 mm)
–
Width: 0.716 in. (18.2 mm)
–
Depth: 9.000 in. (228.6 mm)
–
Weight not including clam shell: 1.0 lb (0.4 kg)

A-34
Cisco ONS 15454 Reference Manual, R8.5.x
78-18106-01
Appendix A Hardware Specifications
A.6.7 OC48 IR 1310 Card Specifications
Note Minimum transmit power, minimum receive power, and link loss budget might exceed standard
specifications.
A.6.7 OC48 IR 1310 Card Specifications
The OC48 IR 1310 card has the following specifications:
• Line
–
Bit rate: 2.49 Gbps
–
Code: Scrambled NRZ
–
Fiber: 1310-nm single-mode
–
Loopback modes: Terminal and facility
–
Connectors: SC
–
Compliance: Telcordia GR-253-CORE
• Transmitter
–
Maximum transmitter output power: 0 dBm
–
Minimum transmitter output power: –5 dBm
–
Center wavelength: 1280 to 1350 nm
–
Nominal wavelength: 1310 nm
–
Transmitter: Uncooled direct modulated DFB
• Receiver
–
Maximum receiver level: 0 dBm
–
Minimum receiver level: –18 dBm
–
Receiver: InGaAs InP photodetector
–
Link loss budget: 13 dB minimum
–
Receiver input wavelength range: 1280 to 1350 nm
• Environmental
–
Operating temperature:
C-Temp (15454-OC481IR1310): +23 to +131 degrees Fahrenheit (–5 to +55 degrees Celsius)
–
Operating humidity: 5 to 95 percent, noncondensing
–
Power consumption: 32.20 W, 0.67 A, 109.94 BTU/hr
• Dimensions
–
Height: 12.650 in. (321.3 mm)
–
Width: 0.716 in. (18.2 mm)
–
Depth: 9.000 in. (228.6 mm)
–
Weight not including clam shell: 1.8 lb (0.8 kg)

A-35
Cisco ONS 15454 Reference Manual, R8.5.x
78-18106-01
Appendix A Hardware Specifications
A.6.8 OC48 LR 1550 Card Specifications
A.6.8 OC48 LR 1550 Card Specifications
The OC48 LR 1550 card has the following specifications:
• Line
–
Bit rate: 2.49 Gbps
–
Code: Scrambled NRZ
–
Fiber: 1550-nm single-mode
–
Loopback modes: Terminal and facility
–
Connectors: SC
–
Compliance: Telcordia GR-253-CORE
• Transmitter
–
Maximum transmitter output power: +3 dBm
–
Minimum transmitter output power: –2 dBm
–
Center wavelength: 1520 to 1580 nm
–
Nominal wavelength: 1550 nm
–
Transmitter: DFB laser
• Receiver
–
Maximum receiver level: –8 dBm
–
Minimum receiver level: –28 dBm
–
Receiver: InGaAs avalanche photo diode (APD) photodetector
–
Link loss budget: 26 dB minimum, with 1 dB dispersion penalty
–
Receiver input wavelength range: 1520 to 1580 nm
• Environmental
–
Operating temperature:
C-Temp (15454-OC481LR1550): +23 to +131 degrees Fahrenheit (–5 to +55 degrees Celsius)
–
Operating humidity: 5 to 95 percent, noncondensing
–
Power consumption: 26.80 W, 0.56 A, 91.50 BTU/hr
• Dimensions
–
Height: 12.650 in. (321.3 mm)
–
Width: 0.716 in. (18.2 mm)
–
Depth: 9.000 in. (228.6 mm)
–
Weight not including clam shell: 1.8 lb (0.8 kg)
A.6.9 OC48 IR/STM16 SH AS 1310 Card Specifications
The OC48 IR/STM16 SH AS 1310 card has the following specifications:
• Line
–
Bit rate: 2.49 Gbps

A-36
Cisco ONS 15454 Reference Manual, R8.5.x
78-18106-01
Appendix A Hardware Specifications
A.6.10 OC48 LR/STM16 LH AS 1550 Card Specifications
–
Code: Scrambled NRZ
–
Fiber: 1310-nm single-mode
–
Loopback modes: Terminal and facility
–
Connectors: SC
–
Compliance: Telcordia GR-253-CORE, ITU-T G.707, ITU-T G.957
• Transmitter
–
Maximum transmitter output power: 0 dBm
–
Minimum transmitter output power: –5 dBm
–
Center wavelength: 1280 to 1350 nm
–
Nominal wavelength: 1310 nm
–
Transmitter: DFB laser
–
Dispersion tolerance: 96 ps/nm
• Receiver
–
Maximum receiver level: 0 dBm
–
Minimum receiver level: –18 dBm
–
Receiver: InGaAs InP photodetector
–
Link loss budget: 13 dB minimum
–
Receiver input wavelength range: 1280 to 1350 nm
–
Jitter tolerance: Telcordia GR-253/ITU-T G.823 compliant
• Environmental
–
Operating temperature:
C-Temp (15454-OC481IR1310A): +23 to +131 degrees Fahrenheit (–5 to +55 degrees Celsius)
–
Operating humidity: 5 to 95 percent, noncondensing
–
Power consumption: 37.20 W, 0.77 A, 127.01 BTU/hr
• Dimensions
–
Height: 12.650 in. (321.3 mm)
–
Width: 0.716 in. (18.2 mm)
–
Depth: 9.000 in. (228.6 mm)
–
Weight not including clam shell: 2.2 lb (0.9 kg)
A.6.10 OC48 LR/STM16 LH AS 1550 Card Specifications
The OC48 LR/STM16 SH AS 1550 card has the following specifications:
• Line
–
Bit rate: 2.49 Gbps
–
Code: Scrambled NRZ
–
Fiber: 1550-nm single-mode
–
Loopback modes: Terminal and facility

A-37
Cisco ONS 15454 Reference Manual, R8.5.x
78-18106-01
Appendix A Hardware Specifications
A.6.11 OC48 ELR/STM 16 EH 100 GHz Card Specifications
–
Connectors: SC
–
Compliance: Telcordia GR-253-CORE, ITU-T G.707, ITU-T G.957
• Transmitter
–
Maximum transmitter output power: +3 dBm
–
Minimum transmitter output power: –2 dBm
–
Center wavelength: 1520 to 1580 nm
–
Nominal wavelength: 1550 nm
–
Transmitter: DFB laser
–
Dispersion ratio: 3600 ps/nm
• Receiver
–
Maximum receiver level: –8 dBm
–
Minimum receiver level: –28 dBm
–
Receiver: InGaAs APD photodetector
–
Link loss budget: 26 dB minimum, with 1 dB dispersion penalty
–
Receiver input wavelength range: 1520 to 1580 nm
–
Jitter tolerance: Telcordia GR-253/ITU-T G.823 compliant
• Environmental
–
Operating temperature:
C-Temp (15454-OC481LR1550A): +23 to +131 degrees Fahrenheit (–5 to +55 degrees Celsius)
–
Operating humidity: 5 to 95 percent, noncondensing
–
Power consumption: 37.20 W, 0.77 A, 127.01 BTU/hr
• Dimensions
–
Height: 12.650 in. (321.3 mm)
–
Width: 0.716 in. (18.2 mm)
–
Depth: 9.000 in. (228.6 mm)
–
Weight not including clam shell: 2.2 lb (0.9 kg)
A.6.11 OC48 ELR/STM 16 EH 100 GHz Card Specifications
The OC48 ELR 100 GHz card has the following specifications:
• Line
–
Bit rate: 2.49 Gbps
–
Code: Scrambled NRZ
–
Fiber: 1550-nm single-mode
–
Loopback modes: Terminal and facility
–
Connectors: SC
–
Compliance: Telcordia GR-253-CORE, ITU-T G.692, ITU-T G.958

A-38
Cisco ONS 15454 Reference Manual, R8.5.x
78-18106-01
Appendix A Hardware Specifications
A.6.12 OC48 ELR 200 GHz Card Specifications
• Transmitter
–
Maximum transmitter output power: 0 dBm
–
Minimum transmitter output power: –2 dBm
–
Center wavelength accuracy: +/– 0.12 nm
–
Transmitter: Electro-absorption laser
–
Dispersion tolerance: 5400 ps/nm
• Receiver
–
Maximum receiver level: –9 dBm
–
Minimum receiver level: –27 dBm at 1E–12 BER
–
Receiver: InGaAs APD photodetector
–
Link loss budget: 25 dB minimum at 1E–12 BER (not including the power dispersion penalty)
–
Dispersion penalty: 2 dB for a dispersion of up to 5400 ps/nm
–
Receiver input wavelength range: 1520 to 1580 nm
–
Jitter tolerance: Telcordia GR-253/ITU-T G.823 compliant
• Environmental
–
Operating temperature: C-Temp: +23 to +131 degrees Fahrenheit (–5 to +55 degrees Celsius)
–
Operating humidity: 5 to 95 percent, noncondensing
–
Power consumption: 31.20 W, 0.65 A, 106.53 BTU/hr
• Dimensions
–
Height: 12.650 in. (321.3 mm)
–
Width: 0.716 in. (18.2 mm)
–
Depth: 9.000 in. (228.6 mm)
–
Weight not including clam shell: 2.4 lb (1.1 kg)
A.6.12 OC48 ELR 200 GHz Card Specifications
The OC48 ELR 200 GHz card has the following specifications:
• Line
–
Bit rate: 2.49 Gbps
–
Code: Scrambled NRZ
–
Fiber: 1550-nm single-mode
–
Loopback modes: Terminal and facility
–
Connectors: SC
–
Compliance: Telcordia GR-253-CORE, ITU-T G692, ITU-T G958
• Transmitter
–
Maximum transmitter output power: 0 dBm
–
Minimum transmitter output power: –2 dBm
–
Center wavelength accuracy: +/– 0.25 nm

A-39
Cisco ONS 15454 Reference Manual, R8.5.x
78-18106-01
Appendix A Hardware Specifications
A.6.13 OC192 SR/STM64 IO 1310 Card Specifications
–
Transmitter: Electro-absorption laser
–
Dispersion tolerance: 3600 ps/nm
• Receiver
–
Maximum receiver level: –8 dBm
–
Minimum receiver level: –28 dBm
–
Receiver: InGaAs APD photodetector
–
Link loss budget: 26 dB minimum, with 1 dB dispersion penalty
–
Receiver input wavelength range: 1520 to 1580 nm
–
Jitter tolerance: Telcordia GR-253/ITU-T G.823 compliant
• Environmental
–
Operating temperature:
C-Temp: +23 to +131 degrees Fahrenheit (–5 to +55 degrees Celsius)
–
Operating humidity: 5 to 95 percent, noncondensing
–
Power consumption: 31.20 W, 0.65 A, 106.53 BTU/hr
• Dimensions
–
Height: 12.650 in. (321.3 mm)
–
Width: 0.716 in. (18.2 mm)
–
Depth: 9.000 in. (228.6 mm)
–
Weight not including clam shell: 2.9 lb (1.3 kg)
A.6.13 OC192 SR/STM64 IO 1310 Card Specifications
The OC192 SR/STM64 IO 1310 card has the following specifications:
• Line
–
Bit rate: 9.95328 Gbps
–
Code: Scrambled NRZ
–
Fiber: 1310-nm single-mode
–
Maximum chromatic dispersion allowance: 6.6 ps/nm
–
Loopback modes: Terminal and facility
–
Connectors: SC
–
Compliance: Telcordia GR-253-CORE, ITU-T G.707, ITU-T G.957, ITU-T G.691
• Transmitter
–
Maximum transmitter output power: –1 dBm
–
Minimum transmitter output power: –6 dBm
–
Center wavelength: 1290 to 1330 nm
–
Nominal wavelength: 1310 nm
–
Transmitter: Directly modulated laser
• Receiver

A-40
Cisco ONS 15454 Reference Manual, R8.5.x
78-18106-01
Appendix A Hardware Specifications
A.6.14 OC192 IR/STM64 SH 1550 Card Specifications
–
Maximum receiver level: –1 dBm at BER 1 * 10 exp – 12
–
Minimum receiver level: –11 dBm at BER 1 * 10 exp – 12
–
Receiver: PIN diode
–
Link loss budget: 5 dB minimum, plus 1 dB dispersion penalty
at BER = 1 * 10 exp – 12 including dispersion
–
Receiver input wavelength range: 1290 to 1330 nm
–
Dispersion tolerance: 6.6 ps/nm
• Environmental
–
Operating temperature: +23 to +131 degrees Fahrenheit (–5 to +55 degrees Celsius)
–
Operating humidity: 5 to 95 percent, noncondensing
–
Power consumption: 47.00 W, 0.98 A at –48 V, 160.5 BTU/hr
• Dimensions
–
Height: 12.650 in. (321.3 mm)
–
Width: 0.716 in. (18.2 mm)
–
Depth: 9.000 in. (228.6 mm)
–
Depth with backplane connector: 9.250 in. (235 mm)
–
Weight not including clam shell: 3.1 lb (1.3 kg)
A.6.14 OC192 IR/STM64 SH 1550 Card Specifications
The OC192 IR/STM64 SH 1550 card has the following specifications:
• Line
–
Bit rate: 9.95328 Gbps
–
Code: Scrambled NRZ
–
Fiber: 1550-nm single-mode
–
Maximum chromatic dispersion allowance: 800 ps/nm
–
Loopback modes: Terminal and facility
Note You must use a 3 to 15 dB fiber attenuator (5 dB recommended) when working with the
OC192 IR/STM64 SH 1550 card in a loopback. Do not use fiber loopbacks with the
OC192 IR/STM64 SH 1550 card. Using fiber loopbacks can cause irreparable damage to the
OC192 IR/STM64 SH 1550 card.
–
Connectors: SC
–
Compliance: Telcordia GR-253-CORE, ITU-T G.707, ITU-T G.957, ITU-T G.691
• Transmitter
–
Maximum transmitter output power: +2 dBm
–
Minimum transmitter output power: –1 dBm
–
Center wavelength: 1530 to 1565 nm

A-41
Cisco ONS 15454 Reference Manual, R8.5.x
78-18106-01
Appendix A Hardware Specifications
A.6.15 OC192 LR/STM64 LH 1550 Card Specifications
–
Nominal wavelength: 1550 nm
–
Transmitter: Cooled EA (European accreditation) modulated laser
• Receiver
–
Maximum receiver level: –1 dBm at BER 1 * 10 exp – 12
–
Minimum receiver level: –14 dBm at BER 1 * 10 exp – 12
–
Receiver: PIN diode
–
Link loss budget: 13 dB minimum, plus 2 dB dispersion penalty
at BER = 1 * 10 exp – 12 including dispersion
–
Receiver input wavelength range: 1530 to 1565 nm
–
Dispersion tolerance: 800 ps/nm
• Environmental
–
Operating temperature: +23 to +131 degrees Fahrenheit (–5 to +55 degrees Celsius)
–
Operating humidity: 5 to 95 percent, noncondensing
–
Power consumption: 50.00 W, 1.04 A at –48 V, 170.7 BTU/hr
• Dimensions
–
Height: 12.650 in. (321.3 mm)
–
Width: 0.716 in. (18.2 mm)
–
Depth: 9.000 in. (228.6 mm)
–
Depth with backplane connector: 9.250 in. (235 mm)
–
Weight not including clam shell: 3.1 lb (1.3 kg)
A.6.15 OC192 LR/STM64 LH 1550 Card Specifications
The OC192 LR/STM64 LH 1550 card has the following specifications:
• Line
–
Bit rate: 9.95328 Gbps
–
Code: Scrambled NRZ
–
Fiber: 1550-nm single-mode
–
Loopback modes: Terminal and facility
Note You must use a fiber attenuator when connecting a fiber loopback to an OC192 LR/STM64 LH 1550
card. Use a 19 to 24 dB attenuator for 15454-OC192LR1550 or a 14 to 28 dB attenuator for
15454-OC192-LR2 (20 dB is recommended). Never connect a direct fiber loopback.
–
Connectors: SC
–
Compliance: Telcordia GR-253-CORE, ITU-T G.707, ITU-T G.957
• Transmitter
–
Maximum transmitter output power:
+10 dBm (15454-OC192LR1550);
+7 dBm (15454-OC192-LR2)

A-42
Cisco ONS 15454 Reference Manual, R8.5.x
78-18106-01
Appendix A Hardware Specifications
A.6.16 OC192 LR/STM64 LH ITU 15xx.xx Card Specifications
–
Minimum transmitter output power:
+7 dBm (15454-OC192LR1550);
+4 dBm (15454-OC192-LR2)
–
Center wavelength: 1530 to 1565 nm
–
Nominal wavelength: 1550 nm
–
Maximum chromatic dispersion allowed: 1600 ps/nm
–
Transmitter: LN (Lithium Niobate) external modulator transmitter
• Receiver
–
Maximum receiver level:
–10 dBm (15454-OC192LR1550);
–7 dBm (15454-OC192LR1550)
–
Minimum receiver level:
–19 dBm (15454-OC192LR1550);
–24 dBm from 1530 to 1565 nm
–20 dBm from 1290 to 1330 nm (15454-OC192-LR2)
–
Receiver: APD/TIA
–
Link loss budget: 24 dB minimum, with no dispersion or 22 dB optical path loss at
BER = 1 – exp (–12) including dispersion
–
Receiver input wavelength range: 1530 to 1565 nm
–
Jitter tolerance: Telcordia GR-253/ITU-T G.823 compliant
• Environmental
–
Operating temperature:
C-Temp (15454-OC192LR1550): +23 to +131 degrees Fahrenheit (–5 to +55 degrees Celsius)
–
Operating humidity: 5 to 95 percent, noncondensing
–
Power consumption: 72.20 W, 1.50 A, 246.52 BTU/hr (15454-OC192LR1550);
52.00 W, 1.08 A at –48 V, 177.6 BTU/hr (15454-OC192-LR2)
• Dimensions
–
Height: 12.650 in. (321.3 mm)
–
Width: 0.716 in. (18.2 mm)
–
Depth: 9.000 in. (228.6 mm)
–
Weight not including clam shell: 3.1 lb (1.3 kg)
A.6.16 OC192 LR/STM64 LH ITU 15xx.xx Card Specifications
The OC192 LR/STM64 LH ITU 15xx.xx card has the following specifications:
• Line
–
Bit rate: 9.95328 Gbps
–
Code: Scrambled NRZ
–
Fiber: 1550-nm single-mode
–
Maximum chromatic dispersion allowance:

A-43
Cisco ONS 15454 Reference Manual, R8.5.x
78-18106-01
Appendix A Hardware Specifications
A.6.16 OC192 LR/STM64 LH ITU 15xx.xx Card Specifications
In deployments with a dispersion compensation unit (DCU): +/– 1000 ps/nm, with optical
signal-to-noise ration (OSNR) of 19 dB (0.5 nm resolution bandwidth [RBW])
In deployments without a DCU: +/– 1200 ps/nm, with OSNR of 23 dB (0.5 nm RBW)
–
Loopback modes: Terminal and facility
Note You must use a 20-dB fiber attenuator (15 to 25 dB) when working with the
OC192 LR/STM64 LH 15xx.xx card in a loopback. Do not use fiber loopbacks with the
OC192 LR/STM64 LH 15xx.xx card. Using fiber loopbacks causes irreparable damage to
this card.
–
Connectors: SC
–
Compliance: Telcordia GR-253-CORE, ITU-T G.707, ITU-T G.691, ITU-T G.957
• Transmitter
–
Maximum transmitter output power: +6 dBm
–
Minimum transmitter output power: +3 dBm
–
Center wavelength: See wavelength plan
–
Center wavelength accuracy: +/– 0.040 nm
–
Transmitter: LN external modulator transmitter
• Receiver
–
Maximum receiver level: –8 dBm at BER 1 * 10 exp – 12
–
Minimum receiver level: –22 dBm at BER 1 * 10 exp – 12
–
Receiver: APD
–
Link loss budget: 25 dB minimum, plus 2 dB dispersion penalty
at BER = 1 * 10 exp – 12 including dispersion
–
Receiver input wavelength range: 1529 to 1565 nm
• Environmental
–
Operating temperature: +23 to +131 degrees Fahrenheit (–5 to +55 degrees Celsius)
–
Operating humidity: 5 to 95 percent, noncondensing
–
Power consumption: 52.00 W, 1.08 A at –48 V, 177.6 BTU/hr
• Dimensions
–
Height: 12.650 in. (321.3 mm)
–
Width: 0.716 in. (18.2 mm)
–
Depth: 9.000 in. (228.6 mm)
–
Depth with backplane connector: 9.250 in. (235 mm)
–
Weight not including clam shell: 3.1 lb (1.3 kg)
• Currently available wavelengths and versions of OC192 LR/STM64 LH ITU 15xx.xx card:
ITU grid blue band:
–
1534.25 +/– 0.040 nm, OC192 LR/STM64 LH ITU 1534.25
–
1535.04 +/– 0.040 nm, OC192 LR/STM64 LH ITU 1535.04

A-44
Cisco ONS 15454 Reference Manual, R8.5.x
78-18106-01
Appendix A Hardware Specifications
A.6.17 15454_MRC-12 Card Specifications
–
1535.82 +/– 0.040 nm, OC192 LR/STM64 LH ITU 1535.82
–
1536.61 +/– 0.040 nm, OC192 LR/STM64 LH ITU 1536.61
–
1538.19 +/– 0.040 nm, OC192 LR/STM64 LH ITU 1538.19
–
1538.98 +/– 0.040 nm, OC192 LR/STM64 LH ITU 1538.98
–
1539.77 +/– 0.040 nm, OC192 LR/STM64 LH ITU 1539.77
–
1540.56 +/– 0.040 nm, OC192 LR/STM64 LH ITU 1540.56
ITU grid red band:
–
1550.12 +/– 0.040 nm, OC192 LR/STM64 LH ITU 1550.12
–
1550.92 +/– 0.040 nm, OC192 LR/STM64 LH ITU 1550.92
–
1551.72 +/– 0.040 nm, OC192 LR/STM64 LH ITU 1551.72
–
1552.52 +/– 0.040 nm, OC192 LR/STM64 LH ITU 1552.52
–
1554.13 +/– 0.040 nm, OC192 LR/STM64 LH ITU 1554.13
–
1554.94 +/– 0.040 nm, OC192 LR/STM64 LH ITU 1554.94
–
1555.75 +/– 0.040 nm, OC192 LR/STM64 LH ITU 1555.75
–
1556.55 +/– 0.040 nm, OC192 LR/STM64 LH ITU 1556.55
A.6.17 15454_MRC-12 Card Specifications
The 15454_MRC-12 card has the following specifications:
• Line
–
Bit rate: up to OC-48 (2488.320 Mbps), depending on SFP
Note Each optical interface on the card can be configured as OC-3, OC-12, or OC-48, depending
on the available backplane bandwidth and existing provisioned lines. In general, the card
supports all different rates on the line side as long as the accumulated bandwidth does not
exceed the total backplane allowed bandwidth.
–
Fiber: 1550-nm single-mode
–
Connectors: LC duplex connector for each SFP
–
Compliance: Telcordia GR-253-CORE
• Transmitter
–
Maximum transmitter output power: Depends on SFP (see A.2 SFP, XFP, and GBIC
Specifications, page A-5)
–
Minimum transmitter output power: Depends on SFP (see A.2 SFP, XFP, and GBIC
Specifications, page A-5)
–
Center wavelength: See wavelength plan
–
Center wavelength accuracy: 1 nm to 4 nm, depending on SFP
–
Transmitter: FP and DFB laser
• Receiver

A-45
Cisco ONS 15454 Reference Manual, R8.5.x
78-18106-01
Appendix A Hardware Specifications
A.6.18 MRC-2.5G-4 Card Specifications
–
Maximum receiver level: Depends on SFP (see A.2 SFP, XFP, and GBIC Specifications,
page A-5)
–
Minimum receiver level: Depends on SFP (see A.2 SFP, XFP, and GBIC Specifications,
page A-5)
–
Receiver: PIN PD
–
Receiver input wavelength range: Depends on SFP
• Environmental
–
Operating temperature: –40 to +149 degrees Fahrenheit (–40 to +65 degrees Celsius)
–
Operating humidity: 5 to 95 percent, noncondensing
–
Power consumption: 38.00 W, 0.79 A at –48 V, 129.66 BTU/hr
• Dimensions
–
Height: 12.650 in. (321.3 mm)
–
Width: 0.716 in. (18.2 mm)
–
Depth: 9.000 in. (228.6 mm)
–
Depth with backplane connector: 9.250 in. (235 mm)
–
Weight not including clam shell: 3.1 lb (1.3 kg)
• Wavelength plan. Currently available wavelengths and versions of the 15454_MRC-12 card:
–
For ONS-SC-2G-28.7 through ONS-SC-2G-60.0 SFPs: 1527.77 nm to 1560.61 nm
(32 distinct wavelengths at 100 GHz spacing)
Note ONS-SC-2G-28.7, ONS-SC-2G-33.4, ONS-SC-2G-41.3, ONS-SC-2G-49.3, and
ONS-SC-2G-57.3 are supported from Release 8.5 and later.
–
For ONS-SE-622-1470 through ONS-SE-622-1610 SFPs: 1470 to 1610 nm
(eight distinct wavelengths at 2500 GHz spacing)
–
For ONS_SE-155-1470 through ONS-SE-155-1610 SFPs: 1470 to 1610 nm
(eight distinct wavelengths at 2500 GHz spacing)
A.6.18 MRC-2.5G-4 Card Specifications
The MRC-2.5G-4 card has the following specifications:
• Line
–
Bit rate: up to OC-48 (2488.320 Mbps), depending on SFP
Note Each optical interface on the card can be configured as OC-3, OC-12, or OC-48, depending
on the available backplane bandwidth and existing provisioned lines. In general, the card
supports all different rates on the line side as long as the accumulated bandwidth does not
exceed the total backplane allowed bandwidth.
–
Fiber: 1550-nm single-mode
–
Connectors: LC duplex connector for each SFP

A-46
Cisco ONS 15454 Reference Manual, R8.5.x
78-18106-01
Appendix A Hardware Specifications
A.6.18 MRC-2.5G-4 Card Specifications
–
Compliance: Telcordia GR-253-CORE
• Transmitter
–
Maximum transmitter output power: Depends on SFP (see A.2 SFP, XFP, and GBIC
Specifications, page A-5)
–
Minimum transmitter output power: Depends on SFP (see A.2 SFP, XFP, and GBIC
Specifications, page A-5)
–
Center wavelength: See wavelength plan
–
Center wavelength accuracy: 1 nm to 4 nm, depending on SFP
–
Transmitter: FP and DFB laser
• Receiver
–
Maximum receiver level: Depends on SFP (see A.2 SFP, XFP, and GBIC Specifications,
page A-5)
–
Minimum receiver level: Depends on SFP (see A.2 SFP, XFP, and GBIC Specifications,
page A-5)
–
Receiver: PIN PD
–
Receiver input wavelength range: Depends on SFP
• Environmental
–
Operating temperature: –40 to +149 degrees Fahrenheit (–40 to +65 degrees Celsius)
–
Operating humidity: 5 to 95 percent, noncondensing
–
Power consumption: 38.00 W, 0.79 A at –48 V, 129.66 BTU/hr
• Dimensions
–
Height: 12.650 in. (321.3 mm)
–
Width: 0.716 in. (18.2 mm)
–
Depth: 9.000 in. (228.6 mm)
–
Depth with backplane connector: 9.250 in. (235 mm)
–
Weight not including clam shell: 3.1 lb (1.3 kg)
• Wavelength plan. Currently available wavelengths and versions of the MRC-2.5G-4 card:
–
For ONS-SC-2G-28.7 through ONS-SC-2G-60.0 SFPs: 1528.77 nm to 1560.61 nm
(32 distinct wavelengths at 100 GHz spacing)
Note ONS-SC-2G-28.7, ONS-SC-2G-33.4, ONS-SC-2G-41.3, ONS-SC-2G-49.3, and
ONS-SC-2G-57.3 are supported from Release 8.5 and later.
–
For ONS-SE-622-1470 through ONS-SE-622-1610 SFPs: 1470 to 1610 nm
(eight distinct wavelengths at 2500 GHz spacing)
–
For ONS_SE-155-1470 through ONS-SE-155-1610 SFPs: 1470 to 1610 nm
(eight distinct wavelengths at 2500 GHz spacing)

A-47
Cisco ONS 15454 Reference Manual, R8.5.x
78-18106-01
Appendix A Hardware Specifications
A.6.19 OC192SR1/STM64IO Short Reach Card Specifications
A.6.19 OC192SR1/STM64IO Short Reach Card Specifications
Note The OC192SR1/STM64IO Short Reach card is designated as OC192-XFP in CTC.
The OC192SR1/STM64IO Short Reach card has the following specifications:
• Line
–
Bit rate: OC-192 (9.9520 Gbps)
–
Fiber: 1310-nm single-mode
–
Connectors: LC duplex connector for the XFP
–
Compliance: Telcordia GR-253-CORE
• Transmitter
–
Maximum transmitter output power: –1 dBm
–
Minimum transmitter output power: –6 dBm
• Receiver
–
Maximum receiver level: –1 dBm
–
Minimum receiver level: –11 dBm
–
Receiver input wavelength range: 1260 to 1565 nm
• Environmental
–
Operating temperature: 32 to +131 degrees Fahrenheit (0 to +55 degrees Celsius)
–
Operating humidity: 5 to 95 percent, noncondensing
–
Power consumption: 40.00 W, 0.83 A at –48 V, 136.49 BTU/hr
• Dimensions
–
Height: 12.650 in. (321.3 mm)
–
Width: 0.716 in. (18.2 mm)
–
Depth: 9.000 in. (228.6 mm)
–
Depth with backplane connector: 9.250 in. (235 mm)
–
Weight not including clam shell: 3.1 lb (1.3 kg)
A.6.20 OC192/STM64 Any Reach Card Specifications
Note The OC192/STM64 Any Reach card is designated as OC192-XFP in CTC.
The OC192/STM64 Any Reach card has the following specifications:
• Line
–
Bit rate: OC-192 (9.9520 Gbps)
–
Fiber: 1310-nm single-mode for ONS-XC-10G-S1 XFP, 1550-nm single mode for
ONS-XC-10G-I2 and ONS-XC-10G-L2 XFPs

A-48
Cisco ONS 15454 Reference Manual, R8.5.x
78-18106-01
Appendix A Hardware Specifications
A.7 Ethernet Card Specifications
–
Connectors: LC duplex connector for the XFPs
–
Compliance: Telcordia GR-253-CORE
• Transmitter
–
Maximum transmitter output power: Depends on SFP (see A.2 SFP, XFP, and GBIC
Specifications, page A-5)
–
Minimum transmitter output power: Depends on SFP (see A.2 SFP, XFP, and GBIC
Specifications, page A-5)
• Receiver
–
Maximum receiver level: Depends on SFP (see A.2 SFP, XFP, and GBIC Specifications,
page A-5)
–
Minimum receiver level: Depends on SFP (see A.2 SFP, XFP, and GBIC Specifications,
page A-5)
–
Receiver input wavelength range: 1260 to 1565 nm
• Environmental
–
Operating temperature: 32 to +131 degrees Fahrenheit (0 to +55 degrees Celsius)
–
Operating humidity: 5 to 95 percent, noncondensing
–
Power consumption: 40.00 W, 0.83 A at –48 V, 136.49 BTU/hr
• Dimensions
–
Height: 12.650 in. (321.3 mm)
–
Width: 0.716 in. (18.2 mm)
–
Depth: 9.000 in. (228.6 mm)
–
Depth with backplane connector: 9.250 in. (235 mm)
–
Weight not including clam shell: 3.1 lb (1.3 kg)
A.7 Ethernet Card Specifications
This section includes specifications for the E100T-12, E100T-G, E1000-2, E1000-2-G, CE-1000-4,
CE-100T-8, CE-MR-10, G1K-4, ML100T-12, ML1000-2, ML-MR-10, and ML100X-8 cards.
For compliance information, refer to the Cisco Optical Transport Products Safety and Compliance
Information document.
A.7.1 E100T-12 Card Specifications
The E100T-12 card has the following specifications:
• Environmental
–
Operating temperature
C-Temp (15454-E100T): 32 to 131 degrees Fahrenheit (0 to +55 degrees Celsius)
–
Operating humidity: 5 to 95 percent, noncondensing
–
Power consumption: 65 W, 1.35 A, 221.93 BTU/hr
• Dimensions

A-49
Cisco ONS 15454 Reference Manual, R8.5.x
78-18106-01
Appendix A Hardware Specifications
A.7.2 E100T-G Card Specifications
–
Height: 12.650 in. (321.3 mm)
–
Width: 0.716 in. (18.2 mm)
–
Depth: 9.000 in. (228.6 mm)
–
Card weight: 2.3 lb (1.0 kg)
A.7.2 E100T-G Card Specifications
The E100T-G card has the following specifications:
• Environmental
–
Operating temperature:
C-Temp (15454-E100T-G): 32 to 131 degrees Fahrenheit (0 to +55 degrees Celsius)
–
Operating humidity: 5 to 95 percent, noncondensing
–
Power consumption: 65 W, 1.35 A, 221.93 BTU/hr
• Dimensions
–
Height: 12.650 in. (321.3 mm)
–
Width: 0.716 in. (18.2 mm)
–
Depth: 9.000 in. (228.6 mm)
–
Card weight: 2.3 lb (1.0 kg)
A.7.3 E1000-2 Card Specifications
The E1000-2 card has the following specifications:
• Environmental
–
Operating temperature:
C-Temp (15454-E1000-2): 32 to 131 degrees Fahrenheit (0 to +55 degrees Celsius)
–
Operating humidity: 5 to 95 percent, noncondensing
–
Power consumption: 53.50 W, 1.11 A, 182.67 BTU/hr
• Dimensions
–
Height: 12.650 in. (321.3 mm)
–
Width: 0.716 in. (18.2 mm)
–
Depth: 9.000 in. (228.6 mm)
–
Card weight: 2.1 lb (0.9 kg)
A.7.4 E1000-2-G Card Specifications
The E1000-2-G card has the following specifications:
• Environmental
–
Operating temperature:

A-50
Cisco ONS 15454 Reference Manual, R8.5.x
78-18106-01
Appendix A Hardware Specifications
A.7.5 CE-1000-4 Card Specifications
C-Temp (15454-E1000-2-G): 32 to 131 degrees Fahrenheit (0 to +55 degrees Celsius)
–
Operating humidity: 5 to 95 percent, noncondensing
–
Power consumption: 53.50 W, 1.11 A, 182.67 BTU/hr
• Dimensions
–
Height: 12.650 in. (321.3 mm)
–
Width: 0.716 in. (18.2 mm)
–
Depth: 9.000 in. (228.6 mm)
–
Card weight: 2.1 lb (0.9 kg)
A.7.5 CE-1000-4 Card Specifications
The CE-1000-4 card has the following specifications:
• Environmental
–
Operating temperature: +23 to +131 degrees Fahrenheit (-5 to +55 degrees Celsius)
–
Operating humidity: 5 to 95 percent, noncondensing
–
Power consumption: 60 W, 1.25 A at -48 V, 204.8 BTU/hr
• Dimensions
–
Height: 12.650 in. (321.310 mm)
–
Width: 0.716 in. (18.2 mm)
–
Depth: 9.000 in. (228.6 mm)
–
Card weight: 2.1 lb (0.9 kg)
A.7.6 CE-100T-8 Card Specifications
The CE-100T-8 card has the following specifications:
• Environmental
–
Operating temperature
C-Temp (15454-CE100T): 32 to 131 degrees Fahrenheit (0 to +55 degrees Celsius)
–
Operating humidity: 0 to 95 percent, noncondensing
–
Power consumption: 53 W, 1.1 A, 181.3 BTU/hr
• Dimensions
–
Height: 12.650 in. (321.3 mm)
–
Width: 0.913 in. (23.19 mm)
–
Depth: 9.073 in. (230.45 mm)
–
Card weight: 1.8 lb (0.82 kg)

A-51
Cisco ONS 15454 Reference Manual, R8.5.x
78-18106-01
Appendix A Hardware Specifications
A.7.7 CE-MR-10 Card Specifications
A.7.7 CE-MR-10 Card Specifications
The CE-MR-10 card has the following specifications:
• Environmental
–
Operating temperature
C-Temp (15454-CE-MR-10): 32 to 131 degrees Fahrenheit (0 to +50 degrees Celsius)
–
Operating humidity: 5 to 95 percent, noncondensing
–
Power consumption: 95
• Dimensions
–
Height: 12.650 in. (321.3 mm)
–
Width: 0.716 in. (18.2 mm)
–
Depth: 9.000 in. (228.6 mm)
–
Depth with backplane connector: 9.250 in. (235 mm)
–
Weight not including clam shell: 2.3 lb (1.0 kg)
A.7.8 G1K-4 Card Specifications
The G1K-4 card has the following specifications:
• Environmental
–
Operating temperature: +23 to +131 degrees Fahrenheit (–5 to +55 degrees Celsius)
–
Operating humidity: 5 to 95 percent, noncondensing
–
Power consumption: 63.00 W, 1.31 A at –48 V, 215.1 BTU/hr
• Dimensions
–
Height: 12.650 in. (321.3 mm)
–
Width: 0.716 in. (18.2 mm)
–
Depth: 9.000 in. (228.6 mm)
–
Depth with backplane connector: 9.250 in. (235 mm)
–
Weight not including clam shell: 2.1 lb (0.9 kg)
A.7.9 ML100T-12 Card Specifications
The ML100T-12 card has the following specifications:
• Environmental
–
Operating temperature: +23 to +131 degrees Fahrenheit (–5 to +55 degrees Celsius)
–
Operating humidity: 5 to 95 percent, noncondensing
–
Power consumption: 53.00 W, 1.10 A at –48 V, 181.0 BTU/hr
• Dimensions
–
Height: 12.650 in. (321.3 mm)

A-52
Cisco ONS 15454 Reference Manual, R8.5.x
78-18106-01
Appendix A Hardware Specifications
A.7.10 ML1000-2 Card Specifications
–
Width: 0.716 in. (18.2 mm)
–
Depth: 9.000 in. (228.6 mm)
–
Depth with backplane connector: 9.250 in. (235 mm)
–
Weight not including clam shell: 2.3 lb (1.0 kg)
A.7.10 ML1000-2 Card Specifications
The ML1000-2 card has the following specifications:
• Environmental
–
Operating temperature: +23 to +131 degrees Fahrenheit (–5 to +55 degrees Celsius)
–
Operating humidity: 5 to 95 percent, noncondensing
–
Power consumption: 49.00 W, 1.02 A at –48 V, 167.3 BTU/hr
• Dimensions
–
Height: 12.650 in. (321.3 mm)
–
Width: 0.716 in. (18.2 mm)
–
Depth: 9.000 in. (228.6 mm)
–
Depth with backplane connector: 9.250 in. (235 mm)
–
Weight not including clam shell: 0.9 kg (2.1 lb)
A.7.11 ML100X-8 Card Specifications
The ML100X-8 card has the following specifications:
• Environmental
–
Operating temperature: +23 to +131 degrees Fahrenheit (–40 to +65 degrees Celsius)
–
Operating humidity: 5 to 95 percent, noncondensing
–
Power consumption: 65.00 W, 1.35 A at –48 V, 221.93 BTU/hr
• Dimensions
–
Height: 12.650 in. (321.3 mm)
–
Width: 0.716 in. (18.2 mm)
–
Depth: 9.000 in. (228.6 mm)
–
Depth with backplane connector: 9.250 in. (235 mm)
–
Weight not including clam shell: 0.9 kg (2.1 lb)
A.7.12 ML-MR-10 Card Specifications
The ML-MR-10 card has the following specifications:
• Environmental
–
Operating temperature: +23 to +131 degrees Fahrenheit (–40 to +65 degrees Celsius)

A-53
Cisco ONS 15454 Reference Manual, R8.5.x
78-18106-01
Appendix A Hardware Specifications
A.8 Storage Access Networking Card Specifications
–
Operating humidity: 5 to 95 percent, noncondensing
–
Power consumption: 100 W
• Dimensions
–
Height: 12.650 in. (321.3 mm)
–
Width: 0.716 in. (18.2 mm)
–
Depth: 9.000 in. (228.6 mm)
–
Depth with backplane connector: 9.250 in. (235 mm)
–
Weight not including clam shell: 0.9 kg (2.1 lb)
A.8 Storage Access Networking Card Specifications
This section describes the FC_MR-4 (Fibre Channel) card specifications.
For compliance information, refer to the Cisco Optical Transport Products Safety and Compliance
Information document.
• Fibre Channel Support: FC-0 and FC-1 layers of ANSI X3.230 FC-PH
• GBIC Line Interface
–
Bit Rate: 1.0625 Gbit/s single-rate or 1.0625/2.125 dual-rate Gbit/s Fibre Channel (FC)
–
Wavelength/Fiber/Reach:
850 nm, multimode fiber, 550 m (SX)
1310 nm, single-mode fiber, 10 km (LX)
1550 nm/, single-mode fiber, 80 km (ZX)
–
Hot pluggable
–
Auto-detection
• Transmitter
–
Maximum transmitter output power: depends on GBIC type (see Table A-2)
–
Minimum transmitter output power: depends on GBIC type (see Table A-2)
• Receiver
–
Maximum receiver level: depends on GBIC type (see Table A-2)
–
Minimum receiver level: depends on GBIC type (see Table A-2)
• Environmental
–
Operating temperature
C-Temp (15454-E100T): 23 to 131 degrees Fahrenheit (–5 to +55 degrees Celsius)
–
Operating humidity: 5 to 95 percent, noncondensing
–
Power consumption: 60 W, 1.35 A, 221.93 BTU/hr
• Dimensions
–
Height: 12.650 in. (321.3 mm)
–
Width: 0.716 in. (18.2 mm)
–
Depth: 9.000 in. (228.6 mm)

A-54
Cisco ONS 15454 Reference Manual, R8.5.x
78-18106-01
Appendix A Hardware Specifications
A.8 Storage Access Networking Card Specifications
–
Card weight: 2.59 lb (1.17 kg)

B-1
Cisco ONS 15454 Reference Manual, R8.5.x
78-18106-01
APPENDIX
B
Administrative and Service States
This appendix describes administrative and service states for Cisco ONS 15454 cards, ports, and
cross-connects. For circuit state information, refer to Chapter 11, “Circuits and Tunnels.” Entity states
in Software Release 5.0 and later are based on the generic state model defined in
Telcordia GR-1093-CORE, Issue 2 and ITU-T X.731.
This appendix contains the following sections:
• B.1 Service States, page B-1
• B.2 Administrative States, page B-2
• B.3 Service State Transitions, page B-3
B.1 Service States
Service states include a Primary State (PST), a Primary State Qualifier (PSTQ), and one or more
Secondary States (SST). Table B-1 lists the service state PSTs and PSTQs supported by the ONS 15454.
Table B-2 defines the SSTs supported by the ONS 15454.
Table B-1 ONS 15454 Service State Primary States and Primary State Qualifiers
Primary State, Primary
State Qualifier Definition
IS-NR (In-Service and Normal) The entity is fully operational and will perform as
provisioned.
OOS-AU (Out-of-Service and Autonomous) The entity is not operational because of
an autonomous event.
OOS-AUMA (Out-of-Service and Autonomous Management) The entity is not operational
because of an autonomous event and has also been manually removed from
service.
OOS-MA (Out-of-Service and Management) The entity has been manually removed
from service.

B-2
Cisco ONS 15454 Reference Manual, R8.5.x
78-18106-01
Appendix B Administrative and Service States
B.2 Administrative States
B.2 Administrative States
Administrative states are used to manage service states. Administrative states consist of a PST and an
SST. Table B-3 lists the administrative states supported by the ONS 15454. See Table B-2 for SST
definitions.
Note A change in the administrative state of an entity does not change the service state of supporting or
supported entities.
Table B-2 ONS 15454 Secondary States
Secondary State Definition
AINS (Automatic In-Service) The entity is delayed before transitioning to the IS-NR
service state. The transition to IS-NR depends on the correction of conditions, or
on a soak timer. Alarm reporting is suppressed, but traffic is carried. Raised fault
conditions, whether or not their alarms are reported, can be retrieved on the CTC
Conditions tab or by using the TL1 RTRV-COND command.
DSBLD (Disabled) The entity was manually removed from service and does not provide its
provisioned functions. All services are disrupted; the entity is unable to carry
traffic.
Note OC-N ports and connections in the DSBLD state continue to send an Alarm
Indication Signal Line (AIS-L).
FLT (Fault) The entity has a raised alarm or condition.
LPBK (Loopback) The entity is in loopback mode.
MEA (Mismatched Equipment) An improper card is installed. For example, an installed
card is not compatible with the card preprovisioning or the slot. This SST applies
only to cards.
MT (Maintenance) The entity has been manually removed from service for a
maintenance activity but still performs its provisioned functions. Alarm reporting
is suppressed, but traffic is carried. Raised fault conditions, whether or not their
alarms are reported, can be retrieved on the CTC Conditions tab or by using the
TL1 RTRV-COND command.
OOG (Out of Group) The virtual concatenation (VCAT) member cross-connect is not
used to carry VCAT group traffic. This state is used to put a member circuit out of
the group and to stop sending traffic. OOS-MA,OOG only applies to the
cross-connects on an end node where VCAT resides. The cross-connects on
intermediate nodes are in the OOS-MA,MT service state.
SWDL (Software Download) The card is involved in a software and database download.
This SST applies only to cards.
UAS (Unassigned) The card is not provisioned in the database. This SST applies only to
cards.
UEQ (Unequipped) The card is not physically present (that is, an empty slot). This SST
applies only to cards.

B-3
Cisco ONS 15454 Reference Manual, R8.5.x
78-18106-01
Appendix B Administrative and Service States
B.3 Service State Transitions
B.3 Service State Transitions
This section describes the transition from one service state to the next for cards, ports, and
cross-connects. A service state transition is based on the action performed on the entity.
Note When an entity is put in the OOS,MT administrative state, the ONS 15454 suppresses all standing alarms
on that entity. All alarms and events appear on the Conditions tab. You can change this behavior for the
LPBKFACILITY and LPBKTERMINAL alarms. To display these alarms on the Alarms tab, set the
NODE.general.ReportLoopbackConditionsOnOOS-MTPorts to TRUE on the NE Defaults tab.
B.3.1 Card Service State Transitions
Table B-4 lists card service state transitions.
Table B-3 ONS 15454 Administrative States
Administrative State (PST,SST) Definition
IS Puts the entity in service.
IS,AINS Puts the entity in automatic in-service.
OOS,DSBLD Removes the entity from service and disables it.
OOS,MT Removes the entity from service for maintenance.
OOS,OOG (VCAT circuits only) Removes a VCAT cross-connect cross-connect
from service and from the group of members.
Note Only CE-100T-8 cards in link capacity adjustment scheme
(LCAS) mode and FC_MR-4 (enhanced mode) cards in
software LCAS (SW-LCAS) mode accept the OOG state.
Table B-4 ONS 15454 Card Service State Transitions
Current Service State Action Next Service State
IS-NR Change the administrative state
to OOS,MT.
OOS-MA,MT
Delete the card. OOS-AUMA,UAS
Remove the card. OOS-AU,UEQ
Reset the card. OOS-AU,SWDL
Alarm/condition is raised. OOS-AU,FLT
OOS-AU,AINS & MEA Remove the card. OOS-AU,AINS & UEQ
Delete the card. OOS-AUMA,UAS if the card is
valid
OOS-AUMA,MEA & UAS if the
card is invalid

B-4
Cisco ONS 15454 Reference Manual, R8.5.x
78-18106-01
Appendix B Administrative and Service States
B.3.1 Card Service State Transitions
OOS-AU,AINS & SWDL Restart completed. IS-NR
Remove the card. OOS-AU,AINS & UEQ
OOS-AU,AINS & UEQ Insert a valid card. OOS-AU,AINS & SWDL
Insert an invalid card. OOS-AU,AINS & MEA
Delete the card. OOS-AUMA,UAS & UEQ
OOS-AU,FLT Remove the card. OOS-AU,UEQ
Delete the card. OOS-AUMA,UAS
Change the administrative state
to OOS,MT.
OOS-AUMA,FLT & MT
Reset the card. OOS-AU,SWDL
Alarm/condition is cleared. IS-NR
OOS-AU,MEA Remove the card. OOS-AU,UEQ
Delete the card. OOS-AUMA,UAS if the card is
valid
OOS-AUMA,MEA & UAS if the
card is invalid
Change the administrative state
to OOS,MT.
OOS-AUMA,MEA & MT
OOS-AU,SWDL Restart completed. IS-NR
Remove the card. OOS-AU,UEQ
OOS-AU,UEQ Insert a valid card. OOS-AU,SWDL
Insert an invalid card. OOS-AU,MEA
Delete the card. OOS-AUMA,UAS & UEQ
Change the administrative state
to OOS,MT.
OOS-AUMA,MT & UEQ
OOS-AUMA,FLT & MT Remove the card. OOS-AUMA,MT & UEQ
Delete the card. OOS-AUMA,UAS
Change the administrative state
to IS.
OOS-AU,FLT
Reset the card. OOS-AUMA,MT & SWDL
Alarm/condition is cleared. OOS-MA,MT
OOS-AUMA,MEA & MT Change the administrative state
to IS.
OOS-AU,MEA
Remove the card. OOS-AUMA,MT & UEQ
Delete the card. OOS-AUMA,UAS if the card is
valid
OOS-AUMA,MEA & UAS if the
card is invalid
Table B-4 ONS 15454 Card Service State Transitions (continued)
Current Service State Action Next Service State

B-5
Cisco ONS 15454 Reference Manual, R8.5.x
78-18106-01
Appendix B Administrative and Service States
B.3.2 Port and Cross-Connect Service State Transitions
B.3.2 Port and Cross-Connect Service State Transitions
Table B-5 lists the port and cross-connect service state transitions. Port states do not impact
cross-connect states with one exception. A cross-connect in the OOS-AU,AINS service state cannot
transition autonomously into the IS-NR service state until the parent port is in the IS-NR service state.
You cannot transition a port from the IS-NR service state to the OOS-MA,DSBLD service state. You
must first put the port in the OOS-MA,MT service state. Once a port is in the OOS-MA,MT state, the
NODE.general.ForceToOosDsbldStateChange default setting of TRUE allows you to put a port in
OOS-MA,DSBLD even if the following conditions exist:
• The port is a timing source.
• The port is used for line, section, or tunneling DCC.
• The port supports 1+1 protection or bidirectional line switched rings (BLSRs).
• Cross-connects are present on the port.
• Overhead connections or overhead terminations are in use (such as express orderwire, local
orderwire, or user data channels [UDCs]).
OOS-AUMA,MEA & UAS Remove the card. OOS-AUMA,UAS & UEQ
Provision the card. OOS-AU,MEA
OOS-AUMA,MT & SWDL Restart completed. OOS-MA,MT
Remove the card. OOS-AUMA,MT & UEQ
OOS-AUMA,MT & UEQ Change the administrative state
to IS.
OOS-AU,UEQ
Insert a valid card. OOS-AUMA,MT & SWDL
Insert an invalid card. OOS-AUMA,MEA & MT
Delete the card. OOS-AUMA,UAS & UEQ
OOS-AUMA,UAS Remove the card. OOS-AUMA,UAS & UEQ
Provision an invalid card. OOS-AU,MEA
Provision a valid card. OOS-AU,SWDL
OOS-AUMA,UAS & UEQ Insert a valid card. OOS-AU,SWDL
Insert an invalid card. OOS-AUMA,MEA & UAS
Preprovision a card. OOS-AU,AINS & UEQ
OOS-MA,MT Change the administrative state
to IS.
IS-NR
Delete the card. OOS-AUMA,UAS
Remove the card. OOS-AUMA,MT & UEQ
Reset the card. OOS-AUMA,MT & SWDL
Alarm/condition is raised. OOS-AUMA,FLT & MT
Table B-4 ONS 15454 Card Service State Transitions (continued)
Current Service State Action Next Service State

B-6
Cisco ONS 15454 Reference Manual, R8.5.x
78-18106-01
Appendix B Administrative and Service States
B.3.2 Port and Cross-Connect Service State Transitions
To change this behavior so that you cannot put a port in OOS-MA,DSBLD if any of these conditions
exist, set the NODE.general.ForceToOosDsbldStateChange default setting to FALSE. For the procedure
to change node defaults, refer to the “Maintain the Node” chapter in the Cisco ONS 15454 Procedure
Guide.
The following ports do not support all of the service states listed in Table B-5:
• E-Series Ethernet ports do not support service states; these ports are either enabled or disabled.
• FC_MR-4 ports support the IS-NR; OOS-MA,DSBLD; and OOS-MA,MT service states; they do not
support the OOS-AU,AINS service state.
Note Deleting a port or cross-connect removes the entity from the system. The deleted entity does not
transition to another service state.
Note The DS1 port service state on the DS3XM-12 card is based on the DS3 service state.
Table B-5 ONS 15454 Port and Cross-Connect Service State Transitions
Current Service State Action Next Service State
IS-NR Put the port or cross-connect in the
OOS,MT administrative state.
OOS-MA,MT
Put the port or cross-connect in the
IS,AINS administrative state.
OOS-AU,AINS1
Put the VCAT cross-connect in the
OOS,OOG administrative state.
OOS-MA,MT & OOG
Alarm/condition is raised. OOS-AU,FLT
OOS-AU,FLT & OOG for a
VCAT cross-connect
(Cross-connect only) Put the
cross-connect in the OOS,DSBLD
administrative state.
OOS-MA,DSBLD
OOS-MA,DSBLD & OOG for a
VCAT cross-connect
OOS-AU,AINS Put the port or cross-connect in the IS
administrative state.
IS-NR
Put the port or cross-connect in the
OOS,MT administrative state.
OOS-MA,MT
Put the port or cross-connect in the
OOS,DSBLD administrative state.
OOS-MA,DSBLD
OOS-MA,DSBLD & OOG for a
VCAT cross-connect
Put the VCAT cross-connect in the
OOS,OOG administrative state.
OOS-MA,MT and OOG
Alarm/condition is raised. OOS-AU,AINS & FLT
OOS-AU,AINS & FLT & OOG
for a VCAT cross-connect

B-7
Cisco ONS 15454 Reference Manual, R8.5.x
78-18106-01
Appendix B Administrative and Service States
B.3.2 Port and Cross-Connect Service State Transitions
OOS-AU,AINS & FLT Alarm/condition is cleared. OOS-AU,AINS
Put the port or cross-connect in the IS
administrative state.
OOS-AU,FLT
Put the port or cross-connect in the
OOS,DSBLD administrative state.
OOS-MA,DSBLD
Put the port or cross-connect in the
OOS,MT administrative state.
OOS-AUMA,FLT & MT
Put the VCAT cross-connect in the
OOS,OOG administrative state.
OOS-AUMA,FLT & MT & OOG
OOS-AU,AINS & FLT &
OOG
Alarm/condition is cleared. OOS-AU,AINS or OOS-MA,MT
• If an In Group member is
IS-NR or OOS-AU,AINS,
the member transitions to
OOS-AU,AINS
• If an In Group member is
OOS-MA,MT, the member
transitions to OOS-MA,MT
Put the VCAT cross-connect in the IS
administrative state.
OOS-AU,FLT & OOG
Put the VCAT cross-connect in the
OOS,DSBLD administrative state.
OOS-MA,DSBLD & OOG
Put the VCAT cross-connect in the
OOS,MT administrative state.
OOS-AUMA,FLT & MT & OOG
OOS-AU,FLT Alarm/condition is cleared. IS-NR
Put the port or cross-connect in the
IS,AINS administrative state.
OOS-AU,AINS & FLT
Put the port or cross-connect in the
OOS,DSBLD administrative state.
OOS-MA,DSBLD
OOS-MA,DSBLD & OOG for a
VCAT cross-connect
Put the port or cross-connect in the
OOS,MT administrative state
OOS-AUMA,FLT & MT
Put the VCAT cross-connect in the
OOS,OOG administrative state.
OOS-AUMA,FLT & MT & OOG
Table B-5 ONS 15454 Port and Cross-Connect Service State Transitions (continued)
Current Service State Action Next Service State

B-8
Cisco ONS 15454 Reference Manual, R8.5.x
78-18106-01
Appendix B Administrative and Service States
B.3.2 Port and Cross-Connect Service State Transitions
OOS-AU,FLT & OOG Alarm/condition is cleared. IS-NR or OOS-MA,MT
• If an In Group member is
IS-NR or OOS-AU,AINS,
the member transitions to
IS-NR.
• If an In Group member is
OOS-MA,MT, the member
transitions to OOS-MA,MT
Put the VCAT cross-connect in the
IS,AINS administrative state.
OOS-AU,AINS & FLT & OOG
Put the VCAT cross-connect in the
OOS,DSBLD administrative state.
OOS-MA,DSBLD & OOG
Put the VCAT cross-connect in the
OOS,MT administrative state.
OOS-AUMA,FLT & MT & OOG
OOS-AUMA,FLT &
LPBK & MT
Release the loopback. OOS-AUMA,FLT & MT
Alarm/condition is cleared. OOS-MA,LPBK & MT
OOS-AUMA,FLT &
LPBK & MT & OOG
Release the loopback. OOS-AUMA,FLT & MT & OOG
Alarm/condition is cleared. OOS-MT,MT & OOG
OOS-AUMA,FLT & MT Alarm/condition is cleared. OOS-MA,MT
Put the port or cross-connect in the IS
administrative state.
OOS-AU,FLT
Put the port or cross-connect in the
IS,AINS administrative state.
OOS-AU,AINS & FLT
Put the port or cross-connect in the
OOS,DSBLD administrative state.
OOS-MA,DSBLD
OOS-MA,DSBLD & OOG for a
VCAT cross-connect
Put the port or cross-connect in a
loopback.
OOS-AUMA,FLT & LPBK &
MT
Put the VCAT cross-connect in the
OOS,OOG administrative state.
OOS-AUMA,FLT & MT & OOG
Table B-5 ONS 15454 Port and Cross-Connect Service State Transitions (continued)
Current Service State Action Next Service State

B-9
Cisco ONS 15454 Reference Manual, R8.5.x
78-18106-01
Appendix B Administrative and Service States
B.3.2 Port and Cross-Connect Service State Transitions
OOS-AUMA,FLT & MT
& OOG
Alarm/condition is cleared. OOS-MA,MT & OOG
Put the VCAT cross-connect in the IS
administrative state.
Note VCAT In Group members are in
the OOS-AU,FLT or IS-NR
service state.
OOS-AU,FLT & OOG
Put the VCAT cross-connect in the
IS,AINS administrative state.
Note VCAT In Group members are in
the OOS-AU,AINS & FLT or
IS-NR service state.
OOS-AU,AINS & FLT & OOG
Put the VCAT cross-connect in the
OOS,DSBLD administrative state.
OOS-MA,DSBLD & OOG
Put the VCAT cross-connect in the
OOS,MT administrative state.
Note VCAT In Group members are in
the OOS-MA,FLT & MT service
state.
OOS-MA,FLT & MT
Operate a loopback. OOS-MA,FLT & LPBK & MT &
OOG
OOS-MA,DSBLD Put the port or cross-connect in the IS
administrative state.
IS-NR
Put the port or cross-connect in the
IS,AINS administrative state.
OOS-AU,AINS
Put the port or cross-connect in the
OOS,MT administrative state.
OOS-MA,MT
Put the VCAT cross-connect in the
OOS,OOG administrative state.
OOS-MA,MT & OOG
OOS-MA,LPBK & MT Release the loopback.
Note While in OOS-MA,LPBK & MT,
both Cisco Transport Controller
(CTC) and Transaction
Language One (TL1) allow a
cross-connect to be deleted,
which also removes the
loopback. This applies only to
the cross-connect, not the ports.
OOS-MA,MT
Alarm/condition is raised. OOS-AUMA,FLT & LPBK &
MT
OOS-AUMA,FLT & LPBK &
MT & OOG for a VCAT
cross-connect
Table B-5 ONS 15454 Port and Cross-Connect Service State Transitions (continued)
Current Service State Action Next Service State

B-10
Cisco ONS 15454 Reference Manual, R8.5.x
78-18106-01
Appendix B Administrative and Service States
B.3.3 Pluggable Equipment Service State Transitions
B.3.3 Pluggable Equipment Service State Transitions
The service state transitions for pluggable equipment are the same as for other equipment with the
exceptions listed in Table B-6.
Note Pluggable equipment (pluggable interface modules [PIMs] and pluggable port modules [PPMs]) will
transition out of the UAS state when inserted if the software can read the EEPROM and identify
information on the pluggable equipment. If the software cannot read the pluggable equipment, the
equipment is considered invalid and will not transition out of the UAS state.
OOS-MA,LPBK & MT
& OOG
Alarm/condition is raised. OOS-AUMA,FLT & LPBK &
MT & OOG
OOS-MA,MT Put the port or cross-connect in the IS
administrative state.
IS-NR
Put the port or cross-connect in the
IS,AINS administrative state.
OOS-AU,AINS
Put the port or cross-connect in the
OOS,DSBLD administrative state.
OOS-MA,DSBLD
OOS-MA,DSBLD & OOG for a
VCAT cross-connect
Put the port or cross-connect in a
loopback.
OOS-MA,LPBK & MT
Put the VCAT cross-connect in the
OOS,OOG administrative state.
OOS-MA,MT & OOG
Alarm/condition is raised. OOS-AUMA,FLT & MT
OOS-AUMA,FLT & MT & OOG
for a VCAT cross-connect
OOG-MA,MT & OOG Alarm/condition is raised. OOS-AUMA,FLT & MT & OOG
1. For a VCAT cross-connect, an IS-NR to OOS-AU,AINS transition will not occur with a Loss of Multiframe (LOM) or
Sequence Mismatch (SQM) condition on the member.
Table B-5 ONS 15454 Port and Cross-Connect Service State Transitions (continued)
Current Service State Action Next Service State
Table B-6 ONS 15454 Pluggable Equipment Service State Transitions
Current Service State Action Next Service State
IS-NR Reset the pluggable equipment. IS-NR
Provision an unsupported service rate. OOS-AU,MEA
Pluggable equipment does not work with
the board configuration.

B-11
Cisco ONS 15454 Reference Manual, R8.5.x
78-18106-01
Appendix B Administrative and Service States
B.3.3 Pluggable Equipment Service State Transitions
OOS-AU,AINS & UEQ Insert valid pluggable equipment. IS-NR
Insert pluggable equipment with the
incorrect rate.
OOS-AU,MEA
Pluggable equipment does not work with
the board configuration.
OOS-AU,MEA Delete unsupported service rate or
modify provisioning so that the pluggable
equipment is no longer a mismatch.
IS-NR
OOS-AU,UEQ Insert valid pluggable equipment. IS-NR
OOS-AUMA,MEA & MT Delete unsupported service rate or
modify provisioning so that the pluggable
equipment is no longer a mismatch.
OOS-MA,MT
OOS-AUMA,MT & UEQ Insert valid pluggable equipment. OOS-MA,MT
OOS-AUMA,UAS Provision valid pluggable equipment. IS-NR
OOS-AUMA,UAS & UEQ Insert valid pluggable equipment. IS-NR
Insert pluggable equipment with the
incorrect rate.
OOS-AU,MEA
Pluggable equipment does not work with
the board configuration.
OOS-MA,MT Reset the pluggable equipment. OOS-MA,MT
Provision an unsupported service rate. OOS-AUMA,MEA & MT
Pluggable equipment does not work with
the board configuration.
Table B-6 ONS 15454 Pluggable Equipment Service State Transitions (continued)
Current Service State Action Next Service State

B-12
Cisco ONS 15454 Reference Manual, R8.5.x
78-18106-01
Appendix B Administrative and Service States
B.3.3 Pluggable Equipment Service State Transitions

C-1
Cisco ONS 15454 Reference Manual, R8.5.x
78-18106-01
APPENDIX
C
Network Element Defaults
Note The terms "Unidirectional Path Switched Ring" and "UPSR" may appear in Cisco literature. These terms
do not refer to using Cisco ONS 15xxx products in a unidirectional path switched ring configuration.
Rather, these terms, as well as "Path Protected Mesh Network" and "PPMN," refer generally to Cisco's
path protection feature, which may be used in any topological network configuration. Cisco does not
recommend using its path protection feature in any particular topological network configuration.
This appendix describes the factory-configured (default) network element (NE) settings for the
Cisco ONS 15454. It includes descriptions of card, node, and Cisco Transport Controller (CTC) default
settings. To import, export, or edit the settings, refer to the “Maintain the Node” chapter of the
Cisco ONS 15454 Procedure Guide. Cards supported by this platform that are not listed in this appendix
are not supported by user-configurable NE defaults settings.
To change card settings individually (that is, without directly changing the NE defaults), refer to the
“Change Card Settings” chapter of the Cisco ONS 15454 Procedure Guide. To change node settings,
refer to the “Change Node Settings” chapter of the Cisco ONS 15454 Procedure Guide.
This appendix includes the following sections:
• C.1 Network Element Defaults Description, page C-1
• C.2 Card Default Settings, page C-2
• C.3 Node Default Settings, page C-99
• C.4 CTC Default Settings, page C-120
C.1 Network Element Defaults Description
The NE defaults are preinstalled on each Cisco ONS 15454 Advanced Timing, Communications, and
Control (TCC2) and Advanced Timing, Communications, and Control Plus (TCC2P) card. Cisco also
ships a file named 15454-defaults.txt on the CTC software CD in case you want to import the defaults
onto existing TCC2/TCC2P cards. The NE defaults include card-level, CTC, and node-level defaults.
Changes to card provisioning that are made manually using the procedures in the “Change Card
Settings” chapter in the Cisco ONS 15454 Procedure Guide override default settings. If you use the CTC
Defaults editor (on the node view Provisioning > Defaults tab) or import a new defaults file, any changes
to card or port settings that result only affect cards that are installed or preprovisioned after the defaults
have changed.

C-2
Cisco ONS 15454 Reference Manual, R8.5.x
78-18106-01
Appendix C Network Element Defaults
C.2 Card Default Settings
Changes that are made manually to most node-level default settings override the current settings,
whether default or provisioned. If you change node-level default settings, either by using the Defaults
editor or by importing a new defaults file, the new defaults reprovision the node immediately for all
settings except those relating to protection (1+1 bidirectional switching, 1+1 reversion time, 1+1
revertive switching, bidirectional line switched ring [BLSR] ring reversion time, BLSR ring revertive
switching, BLSR span reversion time, and BLSR span revertive switching). Settings relating to
protection apply to subsequent provisioning.
Note Changing some node-level provisioning through NE defaults can cause CTC disconnection or a
reboot of the node in order for the provisioning to take effect. Before you change a default, check
in the Side Effects column of the Defaults editor (right-click a column header and select
Show Column > Side Effects) and be prepared for the occurrence of any side effects listed for
that default.
C.2 Card Default Settings
The tables in this section list the default settings for each SONET card. Cisco provides several types of
user-configurable defaults for Cisco ONS 15454 optical, electrical, storage access networking, and
Ethernet (or data) cards. Types of card defaults can be broadly grouped by function, as outlined in the
following subsections. For information about individual card settings, refer to the “Change Card
Settings” chapter of the Cisco ONS 15454 Procedure Guide.
Note To view DWDM card defaults consult the Cisco ONS 15454 DWDM Reference Manual.
Note When the card level defaults are changed, the new provisioning done after the defaults have changed is
affected. Existing provisioning remains unaffected.
The following types of defaults are defined for SONET cards.
C.2.1 Configuration Defaults
Most card-level and port-level configuration defaults correspond to settings found in the CTC card-level
Provisioning tabs.
Note The full set of Automatic Laser Shutdown (ALS) configuration defaults can be found in the CTC
card-level Maintenance > ALS tab for supported cards. ALS defaults are supported for OC3-8,
OC-48ELR, OC-192, OC192-XFP, MRC-2.5G-4, and MRC-12 cards.
Configuration defaults that correspond to settings that are reachable from the CTC card-level
Provisioning tabs (except as noted) include the following types of options (arranged by CTC subtab):
• Line—(DS-N, EC1-12, OC-N, MRC-12, MRC-2.5G-4, G-series, and CE-series cards) Line-level
configuration settings.

C-3
Cisco ONS 15454 Reference Manual, R8.5.x
78-18106-01
Appendix C Network Element Defaults
C.2.2 Threshold Defaults
Note MRC-12 and MRC-2.5G-4 line configuration defaults are defined on a per OC-N rate basis.
• SONET STS—(OC-N and EC1-12 cards) SONET STS-level configuration settings.
• Port—(FC_MR-4 cards only) Port line-level configuration, distance extension, and enhanced
FC/FICON ISL settings.
• Card—(DS1/E1-56, ML-series, and FC_MR-4 cards) Transport mode, operating mode,
enable/disable retiming, and port to Virtual Tributary (VT) mapping standard settings (DS1/E1-56
only); or FC_MR-4 card mode settings (FC_MR-4 only); or framing mode (ML-series cards).
• DS1—(DS3XM-12 cards only) DS-1 rate virtual port-level line configuration settings.
• Broadband Ports—(DS3/EC1-48 cards only) Set the port rate as DS3, EC1, or unassigned (DS3 is
the default).
• DS3—(DS3/EC1-48 cards only) DS-3 rate port-level line configuration settings.
• EC1—(DS3/EC1-48 cards only) EC-1 rate port-level line configuration, section trace, and SONET
STS settings.
• ALS (card-level Maintenance > ALS tab)—(OC3-8, OC-48ELR, OC-192, OC192-XFP,
MRC-2.5G-4, and MRC-12 cards) ALS configuration defaults.
• IOS (card-level IOS tab)—(ML-series and RAN-SVC cards) Console port and RADIUS server
access settings.
• Ether Ports—(CE-series cards) Line configuration settings (including 802 class of service [IEEE
802.1p CoS] and IP type of service [ToS]).
• POS Ports—(CE-series cards) Line configuration settings.
Note Line configuration defaults for the CE-100T-8 card apply to both Ethernet port and packet-over-SONET
(POS) port settings where the same setting exists for both.
Note For further information about each card, consult the appropriate card reference chapter, that is,Chapter 3,
“Electrical Cards,” Chapter 4, “Optical Cards,” Chapter 5, “Ethernet Cards,” and Chapter 6, “Storage
Access Networking Cards.”
Note For further information about IOS configuration defaults for ML-series cards, refer to the
Cisco ONS 15454 and Cisco ONS 15454 SDH Ethernet Card Software Feature and Configuration
Guide.
C.2.2 Threshold Defaults
Threshold default settings define the default cumulative values (thresholds) beyond which a threshold
crossing alert (TCA) will be raised, making it possible to monitor the network and detect errors early.
Card threshold default settings are provided as follows:
• PM thresholds—(DS-N, EC-1, OC-N, MRC-2.5G-4, and MRC-12 cards) Can be expressed in
counts or seconds; includes line, electrical path, and SONET thresholds.

C-4
Cisco ONS 15454 Reference Manual, R8.5.x
78-18106-01
Appendix C Network Element Defaults
C.2.3 Defaults by Card
• Physical Layer thresholds—(OC3-8, OC-192, OC-192XFP, MRC-2.5G-4, and MRC-12 cards)
Expressed in percentages; includes optics thresholds.
Threshold defaults are defined for near end and/or far end, at 15-minute and one-day intervals.
Thresholds are further broken down by type, such as Section, Line, STS, or VT for performance
monitoring (PM) thresholds, and TCA (warning) or Alarm for physical thresholds. PM threshold types
define the layer to which the threshold applies. Physical threshold types define the level of response
expected when the threshold is crossed.
Note For full descriptions of the thresholds you can set for each card, see Chapter 15, “Performance
Monitoring.”
Note For additional information regarding PM parameter threshold defaults as defined by Telcordia
specifications, refer to Telcordia GR-820-CORE and GR-253-CORE.
C.2.3 Defaults by Card
In the tables that follow, card defaults are defined by the default name, its factory-configured value, and
the domain of allowable values that you can assign to it.
Note Some default values, such as certain thresholds, are interdependent. Before changing a value, review the
domain for that default and any other related defaults for potential dependencies.
C.2.3.1 DS-1 Card Default Settings
Table C-1 lists the DS-1 (DS1-14 and DS1N-14) card default settings.
Table C-1 DS-1 Card Default Settings
Default Name Default Value Default Domain
DS1.config.AINSSoakTime 08:00 (hours:mins) 00:00, 00:15, 00:30 .. 48:00
DS1.config.LineCoding AMI B8ZS, AMI
DS1.config.LineLength 0 - 131 ft 0 - 131 ft, 132 - 262 ft, 263 - 393
ft, 394 - 524 ft, 525 - 655 ft
DS1.config.LineType D4 ESF, D4, UNFRAMED
DS1.config.SDBER 1.00E-07 1E-5, 1E-6, 1E-7, 1E-8, 1E-9
DS1.config.SendAISOnFacilityLoopback TRUE TRUE, FALSE
DS1.config.SendAISOnTerminalLoopback FALSE TRUE, FALSE
DS1.config.SendAISVOnDefects FALSE FALSE, TRUE
DS1.config.State IS,AINS IS, OOS,DSBLD, OOS,MT,
IS,AINS
DS1.config.TreatLOFAsDefect FALSE FALSE, TRUE
DS1.pmthresholds.line.farend.15min.ES 65 (seconds) 0 - 900

C-5
Cisco ONS 15454 Reference Manual, R8.5.x
78-18106-01
Appendix C Network Element Defaults
C.2.3 Defaults by Card
DS1.pmthresholds.line.farend.1day.ES 648 (seconds) 0 - 86400
DS1.pmthresholds.line.nearend.15min.CV 13340 (BPV count) 0 - 1388700
DS1.pmthresholds.line.nearend.15min.ES 65 (seconds) 0 - 900
DS1.pmthresholds.line.nearend.15min.LOSS 10 (seconds) 0 - 900
DS1.pmthresholds.line.nearend.15min.SES 10 (seconds) 0 - 900
DS1.pmthresholds.line.nearend.1day.CV 133400 (BPV count) 0 - 133315200
DS1.pmthresholds.line.nearend.1day.ES 648 (seconds) 0 - 86400
DS1.pmthresholds.line.nearend.1day.LOSS 10 (seconds) 0 - 86400
DS1.pmthresholds.line.nearend.1day.SES 100 (seconds) 0 - 86400
DS1.pmthresholds.path.farend.15min.CSS 25 (seconds) 0 - 900
DS1.pmthresholds.path.farend.15min.CV 13296 (BIP count) 0 - 38700
DS1.pmthresholds.path.farend.15min.ES 65 (seconds) 0 - 900
DS1.pmthresholds.path.farend.15min.ESA 25 (seconds) 0 - 900
DS1.pmthresholds.path.farend.15min.ESB 25 (seconds) 0 - 900
DS1.pmthresholds.path.farend.15min.FC 0 (count) 0 - 90
DS1.pmthresholds.path.farend.15min.SEFS 25 (seconds) 0 - 900
DS1.pmthresholds.path.farend.15min.SES 10 (seconds) 0 - 900
DS1.pmthresholds.path.farend.15min.UAS 10 (seconds) 0 - 900
DS1.pmthresholds.path.farend.1day.CSS 25 (seconds) 0 - 86400
DS1.pmthresholds.path.farend.1day.CV 132960 (BIP count) 0 - 3715200
DS1.pmthresholds.path.farend.1day.ES 648 (seconds) 0 - 86400
DS1.pmthresholds.path.farend.1day.ESA 25 (seconds) 0 - 86400
DS1.pmthresholds.path.farend.1day.ESB 25 (seconds) 0 - 86400
DS1.pmthresholds.path.farend.1day.FC 0 (count) 0 - 8640
DS1.pmthresholds.path.farend.1day.SEFS 25 (seconds) 0 - 86400
DS1.pmthresholds.path.farend.1day.SES 100 (seconds) 0 - 86400
DS1.pmthresholds.path.farend.1day.UAS 10 (seconds) 0 - 86400
DS1.pmthresholds.path.nearend.15min.AISS 10 (seconds) 0 - 900
DS1.pmthresholds.path.nearend.15min.CV 13296 (BIP count) 0 - 38700
DS1.pmthresholds.path.nearend.15min.ES 65 (seconds) 0 - 900
DS1.pmthresholds.path.nearend.15min.FC 0 (count) 0 - 90
DS1.pmthresholds.path.nearend.15min.SAS 2 (seconds) 0 - 900
DS1.pmthresholds.path.nearend.15min.SES 10 (seconds) 0 - 900
DS1.pmthresholds.path.nearend.15min.UAS 10 (seconds) 0 - 900
DS1.pmthresholds.path.nearend.1day.AISS 10 (seconds) 0 - 86400
DS1.pmthresholds.path.nearend.1day.CV 132960 (BIP count) 0 - 3715200
Table C-1 DS-1 Card Default Settings (continued)
Default Name Default Value Default Domain

C-6
Cisco ONS 15454 Reference Manual, R8.5.x
78-18106-01
Appendix C Network Element Defaults
C.2.3 Defaults by Card
DS1.pmthresholds.path.nearend.1day.ES 648 (seconds) 0 - 86400
DS1.pmthresholds.path.nearend.1day.FC 0 (count) 0 - 8640
DS1.pmthresholds.path.nearend.1day.SAS 17 (seconds) 0 - 86400
DS1.pmthresholds.path.nearend.1day.SES 100 (seconds) 0 - 86400
DS1.pmthresholds.path.nearend.1day.UAS 10 (seconds) 0 - 86400
DS1.pmthresholds.sts.farend.15min.CV 15 (B3 count) 0 - 2160000
DS1.pmthresholds.sts.farend.15min.ES 12 (seconds) 0 - 900
DS1.pmthresholds.sts.farend.15min.FC 10 (count) 0 - 72
DS1.pmthresholds.sts.farend.15min.SES 3 (seconds) 0 - 900
DS1.pmthresholds.sts.farend.15min.UAS 10 (seconds) 0 - 900
DS1.pmthresholds.sts.farend.1day.CV 125 (B3 count) 0 - 207360000
DS1.pmthresholds.sts.farend.1day.ES 100 (seconds) 0 - 86400
DS1.pmthresholds.sts.farend.1day.FC 10 (count) 0 - 6912
DS1.pmthresholds.sts.farend.1day.SES 7 (seconds) 0 - 86400
DS1.pmthresholds.sts.farend.1day.UAS 10 (seconds) 0 - 86400
DS1.pmthresholds.sts.nearend.15min.CV 15 (B3 count) 0 - 2160000
DS1.pmthresholds.sts.nearend.15min.ES 12 (seconds) 0 - 900
DS1.pmthresholds.sts.nearend.15min.FC 10 (count) 0 - 72
DS1.pmthresholds.sts.nearend.15min.SES 3 (seconds) 0 - 900
DS1.pmthresholds.sts.nearend.15min.UAS 10 (seconds) 0 - 900
DS1.pmthresholds.sts.nearend.1day.CV 125 (B3 count) 0 - 207360000
DS1.pmthresholds.sts.nearend.1day.ES 100 (seconds) 0 - 86400
DS1.pmthresholds.sts.nearend.1day.FC 10 (count) 0 - 6912
DS1.pmthresholds.sts.nearend.1day.SES 7 (seconds) 0 - 86400
DS1.pmthresholds.sts.nearend.1day.UAS 10 (seconds) 0 - 86400
DS1.pmthresholds.vt.farend.15min.CV 15 (BIP8 count) 0 - 2160000
DS1.pmthresholds.vt.farend.15min.ES 12 (seconds) 0 - 900
DS1.pmthresholds.vt.farend.15min.SES 3 (seconds) 0 - 900
DS1.pmthresholds.vt.farend.15min.UAS 10 (seconds) 0 - 900
DS1.pmthresholds.vt.farend.1day.CV 125 (BIP8 count) 0 - 207360000
DS1.pmthresholds.vt.farend.1day.ES 100 (seconds) 0 - 86400
DS1.pmthresholds.vt.farend.1day.SES 7 (seconds) 0 - 86400
DS1.pmthresholds.vt.farend.1day.UAS 10 (seconds) 0 - 86400
DS1.pmthresholds.vt.nearend.15min.CV 15 (BIP8 count) 0 - 2160000
DS1.pmthresholds.vt.nearend.15min.ES 12 (seconds) 0 - 900
DS1.pmthresholds.vt.nearend.15min.SES 3 (seconds) 0 - 900
Table C-1 DS-1 Card Default Settings (continued)
Default Name Default Value Default Domain

C-7
Cisco ONS 15454 Reference Manual, R8.5.x
78-18106-01
Appendix C Network Element Defaults
C.2.3 Defaults by Card
C.2.3.2 DS1/E1-56 Card Default Settings
Table C-2 lists the DS1/E1-56 card default settings.
DS1.pmthresholds.vt.nearend.15min.UAS 10 (seconds) 0 - 900
DS1.pmthresholds.vt.nearend.1day.CV 125 (BIP8 count) 0 - 207360000
DS1.pmthresholds.vt.nearend.1day.ES 100 (seconds) 0 - 86400
DS1.pmthresholds.vt.nearend.1day.SES 7 (seconds) 0 - 86400
DS1.pmthresholds.vt.nearend.1day.UAS 10 (seconds) 0 - 86400
Table C-1 DS-1 Card Default Settings (continued)
Default Name Default Value Default Domain
Table C-2 DS1/E1-56 Card Default Settings
Default Name Default Value Default Domain
DS1-E1-56.config.OperatingMode All DS1 All DS1, All E1
DS1-E1-56.config.PortToVtMappingMode GR253 Industry when OperatingMode All E1;
GR253, Industry when OperatingMode
All DS1
DS1-E1-56.DS1-PORT.config.AINSSoakTime 08:00
(hours:mins)
00:00, 00:15, 00:30 .. 48:00
DS1-E1-56.DS1-PORT.config.Ds1Mapping Asynchronous Asynchronous when LineType
UNFRAMED, UNFRAMED;
Asynchronous, Byte Synchronous when
LineType ESF, D4, E1_MF, E1_CRCMF,
AUTO FRAME, J_ESF
DS1-E1-56.DS1-PORT.config.FdlMode T1.403 T1.403 when LineType UNFRAMED,
AUTO FRAME; T1.403, BFDL when
LineType ESF, D4, J_ESF
DS1-E1-56.DS1-PORT.config.LineCoding AMI B8ZS, AMI
DS1-E1-56.DS1-PORT.config.LineLength 0 - 131 ft 0 - 131 ft, 132 - 262 ft, 263 - 393 ft, 394 -
524 ft, 525 - 655 ft
DS1-E1-56.DS1-PORT.config.LineType UNFRAMED ESF, D4, UNFRAMED, AUTO FRAME,
J_ESF
DS1-E1-56.DS1-PORT.config.RetimingEnabled FALSE TRUE, FALSE
DS1-E1-56.DS1-PORT.config.SDBER 1.00E-07 1E-5, 1E-6, 1E-7, 1E-8, 1E-9
DS1-E1-56.DS1-PORT.config.SendAISOnFacilityLoopback TRUE TRUE, FALSE
DS1-E1-56.DS1-PORT.config.SendAISOnTerminalLoopbac
k
TRUE TRUE, FALSE
DS1-E1-56.DS1-PORT.config.SendAISVOnDefects FALSE FALSE, TRUE
DS1-E1-56.DS1-PORT.config.SendDoNotUse FALSE TRUE, FALSE
DS1-E1-56.DS1-PORT.config.SFBER 1.00E-04 1E-3, 1E-4, 1E-5

C-8
Cisco ONS 15454 Reference Manual, R8.5.x
78-18106-01
Appendix C Network Element Defaults
C.2.3 Defaults by Card
DS1-E1-56.DS1-PORT.config.sonet.AdminSSMIn STU PRS, STU, ST2, ST3, SMC, ST4, DUS,
RES when
//.//.//.//.NODE.timing.general.SSMMessa
geSet Generation 1; PRS, STU, ST2, TNC,
ST3E, ST3, SMC, ST4, DUS, RES when
//.//.//.//.NODE.timing.general.SSMMessa
geSet Generation 2; PRS, STU, ST2, ST3,
SMC, ST4, DUS, RES when
//.//.//.//.NODE.timing.general.SSMMessa
geSet N/A
DS1-E1-56.DS1-PORT.config.State OOS,DSBLD OOS,DSBLD when LineType AUTO
FRAME; IS, OOS,DSBLD, OOS,MT,
IS,AINS when LineType ESF, D4,
UNFRAMED, J_ESF
DS1-E1-56.DS1-PORT.config.SyncMsgIn FALSE FALSE when LineType D4, E1_MF,
E1_CRCMF, UNFRAMED, AUTO
FRAME; FALSE, TRUE when LineType
ESF, J_ESF
DS1-E1-56.DS1-PORT.config.TreatLOFAsDefect TRUE FALSE, TRUE
DS1-E1-56.DS1-PORT.pmthresholds.line.farend.15min.ES 65 (seconds) 0 - 900
DS1-E1-56.DS1-PORT.pmthresholds.line.farend.1day.ES 648 (seconds) 0 - 86400
DS1-E1-56.DS1-PORT.pmthresholds.line.nearend.15min.CV 13340 (BPV
count)
0 - 1388700
DS1-E1-56.DS1-PORT.pmthresholds.line.nearend.15min.ES 65 (seconds) 0 - 900
DS1-E1-56.DS1-PORT.pmthresholds.line.nearend.15min.LO
SS
10 (seconds) 0 - 900
DS1-E1-56.DS1-PORT.pmthresholds.line.nearend.15min.SE
S
10 (seconds) 0 - 900
DS1-E1-56.DS1-PORT.pmthresholds.line.nearend.1day.CV 133400 (BPV
count)
0 - 133315200
DS1-E1-56.DS1-PORT.pmthresholds.line.nearend.1day.ES 648 (seconds) 0 - 86400
DS1-E1-56.DS1-PORT.pmthresholds.line.nearend.1day.LOS
S
10 (seconds) 0 - 86400
DS1-E1-56.DS1-PORT.pmthresholds.line.nearend.1day.SES 100 (seconds) 0 - 86400
DS1-E1-56.DS1-PORT.pmthresholds.path.farend.15min.CSS 25 (seconds) 0 - 900
DS1-E1-56.DS1-PORT.pmthresholds.path.farend.15min.CV 13296 (BIP
count)
0 - 38700
DS1-E1-56.DS1-PORT.pmthresholds.path.farend.15min.ES 65 (seconds) 0 - 900
DS1-E1-56.DS1-PORT.pmthresholds.path.farend.15min.ESA 25 (seconds) 0 - 900
DS1-E1-56.DS1-PORT.pmthresholds.path.farend.15min.ESB 25 (seconds) 0 - 900
DS1-E1-56.DS1-PORT.pmthresholds.path.farend.15min.ESF
E
65 (seconds) 0 - 900
Table C-2 DS1/E1-56 Card Default Settings (continued)
Default Name Default Value Default Domain

C-9
Cisco ONS 15454 Reference Manual, R8.5.x
78-18106-01
Appendix C Network Element Defaults
C.2.3 Defaults by Card
DS1-E1-56.DS1-PORT.pmthresholds.path.farend.15min.ESN
E
65 (seconds) 0 - 900
DS1-E1-56.DS1-PORT.pmthresholds.path.farend.15min.FC 10 (count) 0 - 72
DS1-E1-56.DS1-PORT.pmthresholds.path.farend.15min.SEF
S
25 (seconds) 0 - 900
DS1-E1-56.DS1-PORT.pmthresholds.path.farend.15min.SES 10 (seconds) 0 - 900
DS1-E1-56.DS1-PORT.pmthresholds.path.farend.15min.SES
FE
10 (seconds) 0 - 900
DS1-E1-56.DS1-PORT.pmthresholds.path.farend.15min.SES
NE
10 (seconds) 0 - 900
DS1-E1-56.DS1-PORT.pmthresholds.path.farend.15min.UA
S
10 (seconds) 0 - 900
DS1-E1-56.DS1-PORT.pmthresholds.path.farend.15min.UA
SFE
10 (seconds) 0 - 900
DS1-E1-56.DS1-PORT.pmthresholds.path.farend.15min.UA
SNE
10 (seconds) 0 - 900
DS1-E1-56.DS1-PORT.pmthresholds.path.farend.1day.CSS 25 (seconds) 0 - 86400
DS1-E1-56.DS1-PORT.pmthresholds.path.farend.1day.CV 132960 (BIP
count)
0 - 3715200
DS1-E1-56.DS1-PORT.pmthresholds.path.farend.1day.ES 648 (seconds) 0 - 86400
DS1-E1-56.DS1-PORT.pmthresholds.path.farend.1day.ESA 25 (seconds) 0 - 86400
DS1-E1-56.DS1-PORT.pmthresholds.path.farend.1day.ESB 25 (seconds) 0 - 86400
DS1-E1-56.DS1-PORT.pmthresholds.path.farend.1day.ESFE 648 (seconds) 0 - 86400
DS1-E1-56.DS1-PORT.pmthresholds.path.farend.1day.ESNE 648 (seconds) 0 - 86400
DS1-E1-56.DS1-PORT.pmthresholds.path.farend.1day.FC 40 (count) 0 - 6912
DS1-E1-56.DS1-PORT.pmthresholds.path.farend.1day.SEFS 25 (seconds) 0 - 86400
DS1-E1-56.DS1-PORT.pmthresholds.path.farend.1day.SES 100 (seconds) 0 - 86400
DS1-E1-56.DS1-PORT.pmthresholds.path.farend.1day.SESF
E
100 (seconds) 0 - 86400
DS1-E1-56.DS1-PORT.pmthresholds.path.farend.1day.SESN
E
100 (seconds) 0 - 86400
DS1-E1-56.DS1-PORT.pmthresholds.path.farend.1day.UAS 10 (seconds) 0 - 86400
DS1-E1-56.DS1-PORT.pmthresholds.path.farend.1day.UASF
E
10 (seconds) 0 - 86400
DS1-E1-56.DS1-PORT.pmthresholds.path.farend.1day.UAS
NE
10 (seconds) 0 - 86400
DS1-E1-56.DS1-PORT.pmthresholds.path.nearend.15min.AI
SS
10 (seconds) 0 - 900
DS1-E1-56.DS1-PORT.pmthresholds.path.nearend.15min.C
V
13296 (BIP
count)
0 - 38700
Table C-2 DS1/E1-56 Card Default Settings (continued)
Default Name Default Value Default Domain

C-10
Cisco ONS 15454 Reference Manual, R8.5.x
78-18106-01
Appendix C Network Element Defaults
C.2.3 Defaults by Card
DS1-E1-56.DS1-PORT.pmthresholds.path.nearend.15min.ES 65 (seconds) 0 - 900
DS1-E1-56.DS1-PORT.pmthresholds.path.nearend.15min.FC 10 (count) 0 - 72
DS1-E1-56.DS1-PORT.pmthresholds.path.nearend.15min.SA
S
2 (seconds) 0 - 900
DS1-E1-56.DS1-PORT.pmthresholds.path.nearend.15min.SE
S
10 (seconds) 0 - 900
DS1-E1-56.DS1-PORT.pmthresholds.path.nearend.15min.U
AS
10 (seconds) 0 - 900
DS1-E1-56.DS1-PORT.pmthresholds.path.nearend.1day.AIS
S
10 (seconds) 0 - 86400
DS1-E1-56.DS1-PORT.pmthresholds.path.nearend.1day.CV 132960 (BIP
count)
0 - 3715200
DS1-E1-56.DS1-PORT.pmthresholds.path.nearend.1day.ES 648 (seconds) 0 - 86400
DS1-E1-56.DS1-PORT.pmthresholds.path.nearend.1day.FC 40 (count) 0 - 6912
DS1-E1-56.DS1-PORT.pmthresholds.path.nearend.1day.SAS 17 (seconds) 0 - 86400
DS1-E1-56.DS1-PORT.pmthresholds.path.nearend.1day.SES 100 (seconds) 0 - 86400
DS1-E1-56.DS1-PORT.pmthresholds.path.nearend.1day.UAS 10 (seconds) 0 - 86400
DS1-E1-56.DS1-PORT.pmthresholds.sts.farend.15min.ES 12 (seconds) 0 - 900
DS1-E1-56.DS1-PORT.pmthresholds.sts.farend.15min.FC 10 (count) 0 - 72
DS1-E1-56.DS1-PORT.pmthresholds.sts.farend.15min.SES 3 (seconds) 0 - 900
DS1-E1-56.DS1-PORT.pmthresholds.sts.farend.15min.UAS 10 (seconds) 0 - 900
DS1-E1-56.DS1-PORT.pmthresholds.sts.farend.1day.ES 100 (seconds) 0 - 86400
DS1-E1-56.DS1-PORT.pmthresholds.sts.farend.1day.FC 40 (count) 0 - 6912
DS1-E1-56.DS1-PORT.pmthresholds.sts.farend.1day.SES 7 (seconds) 0 - 86400
DS1-E1-56.DS1-PORT.pmthresholds.sts.farend.1day.UAS 10 (seconds) 0 - 86400
DS1-E1-56.DS1-PORT.pmthresholds.sts.nearend.15min.ES 12 (seconds) 0 - 900
DS1-E1-56.DS1-PORT.pmthresholds.sts.nearend.15min.FC 10 (count) 0 - 72
DS1-E1-56.DS1-PORT.pmthresholds.sts.nearend.15min.SES 3 (seconds) 0 - 900
DS1-E1-56.DS1-PORT.pmthresholds.sts.nearend.15min.UAS 10 (seconds) 0 - 900
DS1-E1-56.DS1-PORT.pmthresholds.sts.nearend.1day.ES 100 (seconds) 0 - 86400
DS1-E1-56.DS1-PORT.pmthresholds.sts.nearend.1day.FC 40 (count) 0 - 6912
DS1-E1-56.DS1-PORT.pmthresholds.sts.nearend.1day.SES 7 (seconds) 0 - 86400
DS1-E1-56.DS1-PORT.pmthresholds.sts.nearend.1day.UAS 10 (seconds) 0 - 86400
DS1-E1-56.DS1-PORT.pmthresholds.vt.farend.15min.ES 12 (seconds) 0 - 900
DS1-E1-56.DS1-PORT.pmthresholds.vt.farend.15min.FC 10 (count) 0 - 72
DS1-E1-56.DS1-PORT.pmthresholds.vt.farend.15min.SES 3 (seconds) 0 - 900
DS1-E1-56.DS1-PORT.pmthresholds.vt.farend.15min.UAS 10 (seconds) 0 - 900
Table C-2 DS1/E1-56 Card Default Settings (continued)
Default Name Default Value Default Domain

C-11
Cisco ONS 15454 Reference Manual, R8.5.x
78-18106-01
Appendix C Network Element Defaults
C.2.3 Defaults by Card
DS1-E1-56.DS1-PORT.pmthresholds.vt.farend.1day.ES 100 (seconds) 0 - 86400
DS1-E1-56.DS1-PORT.pmthresholds.vt.farend.1day.FC 40 (count) 0 - 6912
DS1-E1-56.DS1-PORT.pmthresholds.vt.farend.1day.SES 7 (seconds) 0 - 86400
DS1-E1-56.DS1-PORT.pmthresholds.vt.farend.1day.UAS 10 (seconds) 0 - 86400
DS1-E1-56.DS1-PORT.pmthresholds.vt.nearend.15min.ES 12 (seconds) 0 - 900
DS1-E1-56.DS1-PORT.pmthresholds.vt.nearend.15min.FC 10 (count) 0 - 72
DS1-E1-56.DS1-PORT.pmthresholds.vt.nearend.15min.SES 3 (seconds) 0 - 900
DS1-E1-56.DS1-PORT.pmthresholds.vt.nearend.15min.UAS 10 (seconds) 0 - 900
DS1-E1-56.DS1-PORT.pmthresholds.vt.nearend.1day.ES 100 (seconds) 0 - 86400
DS1-E1-56.DS1-PORT.pmthresholds.vt.nearend.1day.FC 40 (count) 0 - 6912
DS1-E1-56.DS1-PORT.pmthresholds.vt.nearend.1day.SES 7 (seconds) 0 - 86400
DS1-E1-56.DS1-PORT.pmthresholds.vt.nearend.1day.UAS 10 (seconds) 0 - 86400
DS1-E1-56.E1-PORT.config.AINSSoakTime 08:00
(hours:mins)
00:00, 00:15, 00:30 .. 48:00
DS1-E1-56.E1-PORT.config.LineCoding HDB3 HDB3
DS1-E1-56.E1-PORT.config.LineType E1_UNFRAM
ED
E1_MF, E1_CRCMF, AUTO FRAME,
UNFRAMED
DS1-E1-56.E1-PORT.config.RetimingEnabled FALSE TRUE, FALSE
DS1-E1-56.E1-PORT.config.SaBit SA Bit 4 SA Bit 4, SA Bit 5, SA Bit 6, SA Bit 7, SA
Bit 8
DS1-E1-56.E1-PORT.config.SDBER 1.00E-07 1E-5, 1E-6, 1E-7, 1E-8, 1E-9
DS1-E1-56.E1-PORT.config.SendAISOnFacilityLoopback TRUE TRUE, FALSE
DS1-E1-56.E1-PORT.config.SendAISOnTerminalLoopback TRUE TRUE, FALSE
DS1-E1-56.E1-PORT.config.SendAISVOnDefects FALSE FALSE, TRUE
DS1-E1-56.E1-PORT.config.SendDoNotUse FALSE TRUE, FALSE
DS1-E1-56.E1-PORT.config.SFBER 1.00E-04 1E-3, 1E-4, 1E-5
DS1-E1-56.E1-PORT.config.sonet.AdminSSMIn STU PRS, STU, ST2, ST3, SMC, ST4, DUS,
RES when
//.//.//.//.NODE.timing.general.SSMMessa
geSet Generation 1; PRS, STU, ST2, TNC,
ST3E, ST3, SMC, ST4, DUS, RES when
//.//.//.//.NODE.timing.general.SSMMessa
geSet Generation 2; PRS, STU, ST2, ST3,
SMC, ST4, DUS, RES when
//.//.//.//.NODE.timing.general.SSMMessa
geSet N/A
DS1-E1-56.E1-PORT.config.State OOS,DSBLD OOS,DSBLD when LineType AUTO
FRAME; IS, OOS,DSBLD, OOS,MT,
IS,AINS when LineType E1_MF,
E1_CRCMF, UNFRAMED
Table C-2 DS1/E1-56 Card Default Settings (continued)
Default Name Default Value Default Domain

C-12
Cisco ONS 15454 Reference Manual, R8.5.x
78-18106-01
Appendix C Network Element Defaults
C.2.3 Defaults by Card
DS1-E1-56.E1-PORT.config.SyncMsgIn FALSE FALSE, TRUE
DS1-E1-56.E1-PORT.config.TreatLOFAsDefect TRUE FALSE, TRUE
DS1-E1-56.E1-PORT.pmthresholds.line.nearend.15min.CV 9 (BPV count) 0 - 1388700
DS1-E1-56.E1-PORT.pmthresholds.line.nearend.15min.ES 65 (seconds) 0 - 900
DS1-E1-56.E1-PORT.pmthresholds.line.nearend.15min.LOS
S
10 (seconds) 0 - 900
DS1-E1-56.E1-PORT.pmthresholds.line.nearend.15min.SES 10 (seconds) 0 - 900
DS1-E1-56.E1-PORT.pmthresholds.line.nearend.1day.CV 90 (BPV count) 0 - 133315200
DS1-E1-56.E1-PORT.pmthresholds.line.nearend.1day.ES 648 (seconds) 0 - 86400
DS1-E1-56.E1-PORT.pmthresholds.line.nearend.1day.LOSS 10 (seconds) 0 - 900
DS1-E1-56.E1-PORT.pmthresholds.line.nearend.1day.SES 100 (seconds) 0 - 86400
DS1-E1-56.E1-PORT.pmthresholds.path.nearend.15min.AIS
S
10 (seconds) 0 - 900
DS1-E1-56.E1-PORT.pmthresholds.path.nearend.15min.BBE 9 (count) 0 - 287100
DS1-E1-56.E1-PORT.pmthresholds.path.nearend.15min.EB 9 (count) 0 - 450000
DS1-E1-56.E1-PORT.pmthresholds.path.nearend.15min.ES 65 (seconds) 0 - 900
DS1-E1-56.E1-PORT.pmthresholds.path.nearend.15min.SES 10 (seconds) 0 - 900
DS1-E1-56.E1-PORT.pmthresholds.path.nearend.15min.UAS 10 (seconds) 0 - 900
DS1-E1-56.E1-PORT.pmthresholds.path.nearend.1day.AISS 10 (seconds) 0 - 86400
DS1-E1-56.E1-PORT.pmthresholds.path.nearend.1day.BBE 90 (count) 0 - 27561600
DS1-E1-56.E1-PORT.pmthresholds.path.nearend.1day.EB 90 (count) 0 - 43200000
DS1-E1-56.E1-PORT.pmthresholds.path.nearend.1day.ES 648 (seconds) 0 - 86400
DS1-E1-56.E1-PORT.pmthresholds.path.nearend.1day.SES 100 (seconds) 0 - 86400
DS1-E1-56.E1-PORT.pmthresholds.path.nearend.1day.UAS 10 (seconds) 0 - 86400
DS1-E1-56.E1-PORT.pmthresholds.sts.farend.15min.ES 12 (seconds) 0 - 900
DS1-E1-56.E1-PORT.pmthresholds.sts.farend.15min.FC 10 (count) 0 - 72
DS1-E1-56.E1-PORT.pmthresholds.sts.farend.15min.SES 3 (seconds) 0 - 900
DS1-E1-56.E1-PORT.pmthresholds.sts.farend.15min.UAS 10 (seconds) 0 - 900
DS1-E1-56.E1-PORT.pmthresholds.sts.farend.1day.ES 100 (seconds) 0 - 86400
DS1-E1-56.E1-PORT.pmthresholds.sts.farend.1day.FC 40 (count) 0 - 6912
DS1-E1-56.E1-PORT.pmthresholds.sts.farend.1day.SES 7 (seconds) 0 - 86400
DS1-E1-56.E1-PORT.pmthresholds.sts.farend.1day.UAS 10 (seconds) 0 - 86400
DS1-E1-56.E1-PORT.pmthresholds.sts.nearend.15min.ES 12 (seconds) 0 - 900
DS1-E1-56.E1-PORT.pmthresholds.sts.nearend.15min.FC 10 (count) 0 - 72
DS1-E1-56.E1-PORT.pmthresholds.sts.nearend.15min.SES 3 (seconds) 0 - 900
DS1-E1-56.E1-PORT.pmthresholds.sts.nearend.15min.UAS 10 (seconds) 0 - 900
DS1-E1-56.E1-PORT.pmthresholds.sts.nearend.1day.ES 100 (seconds) 0 - 86400
Table C-2 DS1/E1-56 Card Default Settings (continued)
Default Name Default Value Default Domain

C-13
Cisco ONS 15454 Reference Manual, R8.5.x
78-18106-01
Appendix C Network Element Defaults
C.2.3 Defaults by Card
C.2.3.3 DS-3 Card Default Settings
Table C-3 lists the DS-3 card default settings.
DS1-E1-56.E1-PORT.pmthresholds.sts.nearend.1day.FC 40 (count) 0 - 6912
DS1-E1-56.E1-PORT.pmthresholds.sts.nearend.1day.SES 7 (seconds) 0 - 86400
DS1-E1-56.E1-PORT.pmthresholds.sts.nearend.1day.UAS 10 (seconds) 0 - 86400
DS1-E1-56.E1-PORT.pmthresholds.vt.farend.15min.ES 65 (seconds) 0 - 900
DS1-E1-56.E1-PORT.pmthresholds.vt.farend.15min.FC 10 (count) 0 - 72
DS1-E1-56.E1-PORT.pmthresholds.vt.farend.15min.SES 10 (seconds) 0 - 900
DS1-E1-56.E1-PORT.pmthresholds.vt.farend.15min.UAS 10 (seconds) 0 - 900
DS1-E1-56.E1-PORT.pmthresholds.vt.farend.1day.ES 648 (seconds) 0 - 86400
DS1-E1-56.E1-PORT.pmthresholds.vt.farend.1day.FC 40 (count) 0 - 6912
DS1-E1-56.E1-PORT.pmthresholds.vt.farend.1day.SES 100 (seconds) 0 - 86400
DS1-E1-56.E1-PORT.pmthresholds.vt.farend.1day.UAS 10 (seconds) 0 - 86400
DS1-E1-56.E1-PORT.pmthresholds.vt.nearend.15min.ES 65 (seconds) 0 - 900
DS1-E1-56.E1-PORT.pmthresholds.vt.nearend.15min.FC 10 (count) 0 - 72
DS1-E1-56.E1-PORT.pmthresholds.vt.nearend.15min.SES 10 (seconds) 0 - 900
DS1-E1-56.E1-PORT.pmthresholds.vt.nearend.15min.UAS 10 (seconds) 0 - 900
DS1-E1-56.E1-PORT.pmthresholds.vt.nearend.1day.ES 648 (seconds) 0 - 86400
DS1-E1-56.E1-PORT.pmthresholds.vt.nearend.1day.FC 40 (count) 0 - 6912
DS1-E1-56.E1-PORT.pmthresholds.vt.nearend.1day.SES 100 (seconds) 0 - 86400
DS1-E1-56.E1-PORT.pmthresholds.vt.nearend.1day.UAS 10 (seconds) 0 - 86400
Table C-2 DS1/E1-56 Card Default Settings (continued)
Default Name Default Value Default Domain
Table C-3 DS-3 Card Default Settings
Default Name Default Value Default Domain
DS3.config.AINSSoakTime 08:00 (hours:mins) 00:00, 00:15, 00:30 .. 48:00
DS3.config.LineLength 0 - 225 ft 0 - 225 ft, 226 - 450 ft
DS3.config.SDBER 1.00E-07 1E-5, 1E-6, 1E-7, 1E-8, 1E-9
DS3.config.SendAISOnFacilityLoopback TRUE TRUE, FALSE
DS3.config.SendAISOnTerminalLoopback FALSE TRUE, FALSE
DS3.config.SFBER 1.00E-04 1E-3, 1E-4, 1E-5
DS3.config.State IS,AINS IS, OOS,DSBLD, OOS,MT, IS,AINS
DS3.pmthresholds.line.nearend.15min.CV 387 (BPV count) 0 - 38700
DS3.pmthresholds.line.nearend.15min.ES 25 (seconds) 0 - 900
DS3.pmthresholds.line.nearend.15min.LOSS 10 (seconds) 0 - 900
DS3.pmthresholds.line.nearend.15min.SES 4 (seconds) 0 - 900

C-14
Cisco ONS 15454 Reference Manual, R8.5.x
78-18106-01
Appendix C Network Element Defaults
C.2.3 Defaults by Card
C.2.3.4 DS3/EC1-48 Card Default Settings
Table C-4 lists the DS3/EC1-48 card default settings.
DS3.pmthresholds.line.nearend.1day.CV 3865 (BPV count) 0 - 3715200
DS3.pmthresholds.line.nearend.1day.ES 250 (seconds) 0 - 86400
DS3.pmthresholds.line.nearend.1day.LOSS 10 (seconds) 0 - 86400
DS3.pmthresholds.line.nearend.1day.SES 40 (seconds) 0 - 86400
DS3.pmthresholds.sts.farend.15min.CV 15 (G1 count) 0 - 2160000
DS3.pmthresholds.sts.farend.15min.ES 12 (seconds) 0 - 900
DS3.pmthresholds.sts.farend.15min.FC 10 (count) 0 - 72
DS3.pmthresholds.sts.farend.15min.SES 3 (seconds) 0 - 900
DS3.pmthresholds.sts.farend.15min.UAS 10 (seconds) 0 - 900
DS3.pmthresholds.sts.farend.1day.CV 125 (G1 count) 0 - 207360000
DS3.pmthresholds.sts.farend.1day.ES 100 (seconds) 0 - 86400
DS3.pmthresholds.sts.farend.1day.FC 10 (count) 0 - 6912
DS3.pmthresholds.sts.farend.1day.SES 7 (seconds) 0 - 86400
DS3.pmthresholds.sts.farend.1day.UAS 10 (seconds) 0 - 86400
DS3.pmthresholds.sts.nearend.15min.CV 15 (B3 count) 0 - 2160000
DS3.pmthresholds.sts.nearend.15min.ES 12 (seconds) 0 - 900
DS3.pmthresholds.sts.nearend.15min.FC 10 (count) 0 - 72
DS3.pmthresholds.sts.nearend.15min.SES 3 (seconds) 0 - 900
DS3.pmthresholds.sts.nearend.15min.UAS 10 (seconds) 0 - 900
DS3.pmthresholds.sts.nearend.1day.CV 125 (B3 count) 0 - 207360000
DS3.pmthresholds.sts.nearend.1day.ES 100 (seconds) 0 - 86400
DS3.pmthresholds.sts.nearend.1day.FC 10 (count) 0 - 6912
DS3.pmthresholds.sts.nearend.1day.SES 7 (seconds) 0 - 86400
DS3.pmthresholds.sts.nearend.1day.UAS 10 (seconds) 0 - 86400
Table C-3 DS-3 Card Default Settings (continued)
Default Name Default Value Default Domain
Table C-4 DS3/EC1-48 Card Default Settings
Default Name Default Value Default Domain
DS3-EC1-48.Broadband.portAssignment DS3-PORT UNASSIGNED, DS3-PORT,
EC1-PORT
DS3-EC1-48.DS3-PORT.config.AINSSoakTime 08:00
(hours:mins)
00:00, 00:15, 00:30 .. 48:00
DS3-EC1-48.DS3-PORT.config.FeInhibitLpbk TRUE TRUE, FALSE
DS3-EC1-48.DS3-PORT.config.LineLength 0 - 225 ft 0 - 225 ft, 226 - 450 ft

C-15
Cisco ONS 15454 Reference Manual, R8.5.x
78-18106-01
Appendix C Network Element Defaults
C.2.3 Defaults by Card
DS3-EC1-48.DS3-PORT.config.LineType UNFRAME
D
UNFRAMED, M13, C BIT,
AUTO PROVISION FMT
DS3-EC1-48.DS3-PORT.config.SDBER 1.00E-07 1E-5, 1E-6, 1E-7, 1E-8, 1E-9
DS3-EC1-48.DS3-PORT.config.SendAISOnFacilityLoopback TRUE TRUE, FALSE
DS3-EC1-48.DS3-PORT.config.SendAISOnTerminalLoopback FALSE TRUE, FALSE
DS3-EC1-48.DS3-PORT.config.SFBER 1.00E-04 1E-3, 1E-4, 1E-5
DS3-EC1-48.DS3-PORT.config.State IS,AINS IS, OOS,DSBLD, OOS,MT,
IS,AINS
DS3-EC1-48.DS3-PORT.pmthresholds.cpbitpath.farend.15min.CV 382 (BIP
count)
0 - 38700
DS3-EC1-48.DS3-PORT.pmthresholds.cpbitpath.farend.15min.ES 25 (seconds) 0 - 900
DS3-EC1-48.DS3-PORT.pmthresholds.cpbitpath.farend.15min.SAS 2 (seconds) 0 - 900
DS3-EC1-48.DS3-PORT.pmthresholds.cpbitpath.farend.15min.SES 4 (seconds) 0 - 900
DS3-EC1-48.DS3-PORT.pmthresholds.cpbitpath.farend.15min.UAS 10 (seconds) 0 - 900
DS3-EC1-48.DS3-PORT.pmthresholds.cpbitpath.farend.1day.CV 3820 (BIP
count)
0 - 3715200
DS3-EC1-48.DS3-PORT.pmthresholds.cpbitpath.farend.1day.ES 250
(seconds)
0 - 86400
DS3-EC1-48.DS3-PORT.pmthresholds.cpbitpath.farend.1day.SAS 8 (seconds) 0 - 86400
DS3-EC1-48.DS3-PORT.pmthresholds.cpbitpath.farend.1day.SES 40 (seconds) 0 - 86400
DS3-EC1-48.DS3-PORT.pmthresholds.cpbitpath.farend.1day.UAS 10 (seconds) 0 - 86400
DS3-EC1-48.DS3-PORT.pmthresholds.cpbitpath.nearend.15min.CV 382 (BIP
count)
0 - 38700
DS3-EC1-48.DS3-PORT.pmthresholds.cpbitpath.nearend.15min.ES 25 (seconds) 0 - 900
DS3-EC1-48.DS3-PORT.pmthresholds.cpbitpath.nearend.15min.SAS 2 (seconds) 0 - 900
DS3-EC1-48.DS3-PORT.pmthresholds.cpbitpath.nearend.15min.SES 4 (seconds) 0 - 900
DS3-EC1-48.DS3-PORT.pmthresholds.cpbitpath.nearend.15min.UAS 10 (seconds) 0 - 900
DS3-EC1-48.DS3-PORT.pmthresholds.cpbitpath.nearend.1day.CV 3820 (BIP
count)
0 - 3715200
DS3-EC1-48.DS3-PORT.pmthresholds.cpbitpath.nearend.1day.ES 250
(seconds)
0 - 86400
DS3-EC1-48.DS3-PORT.pmthresholds.cpbitpath.nearend.1day.SAS 8 (seconds) 0 - 86400
DS3-EC1-48.DS3-PORT.pmthresholds.cpbitpath.nearend.1day.SES 40 (seconds) 0 - 86400
DS3-EC1-48.DS3-PORT.pmthresholds.cpbitpath.nearend.1day.UAS 10 (seconds) 0 - 86400
DS3-EC1-48.DS3-PORT.pmthresholds.line.nearend.15min.CV 387 (BPV
count)
0 - 38700
DS3-EC1-48.DS3-PORT.pmthresholds.line.nearend.15min.ES 25 (seconds) 0 - 900
DS3-EC1-48.DS3-PORT.pmthresholds.line.nearend.15min.LOSS 10 (seconds) 0 - 900
DS3-EC1-48.DS3-PORT.pmthresholds.line.nearend.15min.SES 4 (seconds) 0 - 900
Table C-4 DS3/EC1-48 Card Default Settings (continued)
Default Name Default Value Default Domain

C-16
Cisco ONS 15454 Reference Manual, R8.5.x
78-18106-01
Appendix C Network Element Defaults
C.2.3 Defaults by Card
DS3-EC1-48.DS3-PORT.pmthresholds.line.nearend.1day.CV 3865 (BPV
count)
0 - 3715200
DS3-EC1-48.DS3-PORT.pmthresholds.line.nearend.1day.ES 250
(seconds)
0 - 86400
DS3-EC1-48.DS3-PORT.pmthresholds.line.nearend.1day.LOSS 10 (seconds) 0 - 86400
DS3-EC1-48.DS3-PORT.pmthresholds.line.nearend.1day.SES 40 (seconds) 0 - 86400
DS3-EC1-48.DS3-PORT.pmthresholds.pbitpath.nearend.15min.AISS 10 (seconds) 0 - 900
DS3-EC1-48.DS3-PORT.pmthresholds.pbitpath.nearend.15min.CV 382 (BIP
count)
0 - 38700
DS3-EC1-48.DS3-PORT.pmthresholds.pbitpath.nearend.15min.ES 25 (seconds) 0 - 900
DS3-EC1-48.DS3-PORT.pmthresholds.pbitpath.nearend.15min.SAS 2 (seconds) 0 - 900
DS3-EC1-48.DS3-PORT.pmthresholds.pbitpath.nearend.15min.SES 4 (seconds) 0 - 900
DS3-EC1-48.DS3-PORT.pmthresholds.pbitpath.nearend.15min.UAS 10 (seconds) 0 - 900
DS3-EC1-48.DS3-PORT.pmthresholds.pbitpath.nearend.1day.AISS 10 (seconds) 0 - 86400
DS3-EC1-48.DS3-PORT.pmthresholds.pbitpath.nearend.1day.CV 3820 (BIP
count)
0 - 3715200
DS3-EC1-48.DS3-PORT.pmthresholds.pbitpath.nearend.1day.ES 250
(seconds)
0 - 86400
DS3-EC1-48.DS3-PORT.pmthresholds.pbitpath.nearend.1day.SAS 8 (seconds) 0 - 86400
DS3-EC1-48.DS3-PORT.pmthresholds.pbitpath.nearend.1day.SES 40 (seconds) 0 - 86400
DS3-EC1-48.DS3-PORT.pmthresholds.pbitpath.nearend.1day.UAS 10 (seconds) 0 - 86400
DS3-EC1-48.DS3-PORT.pmthresholds.sts.farend.15min.CV 15 (G1
count)
0 - 2160000
DS3-EC1-48.DS3-PORT.pmthresholds.sts.farend.15min.ES 12 (seconds) 0 - 900
DS3-EC1-48.DS3-PORT.pmthresholds.sts.farend.15min.FC 10 (count) 0 - 72
DS3-EC1-48.DS3-PORT.pmthresholds.sts.farend.15min.SES 3 (seconds) 0 - 900
DS3-EC1-48.DS3-PORT.pmthresholds.sts.farend.15min.UAS 10 (seconds) 0 - 900
DS3-EC1-48.DS3-PORT.pmthresholds.sts.farend.1day.CV 125 (G1
count)
0 - 207360000
DS3-EC1-48.DS3-PORT.pmthresholds.sts.farend.1day.ES 100
(seconds)
0 - 86400
DS3-EC1-48.DS3-PORT.pmthresholds.sts.farend.1day.FC 10 (count) 0 - 6912
DS3-EC1-48.DS3-PORT.pmthresholds.sts.farend.1day.SES 7 (seconds) 0 - 86400
DS3-EC1-48.DS3-PORT.pmthresholds.sts.farend.1day.UAS 10 (seconds) 0 - 86400
DS3-EC1-48.DS3-PORT.pmthresholds.sts.nearend.15min.CV 15 (B3
count)
0 - 2160000
DS3-EC1-48.DS3-PORT.pmthresholds.sts.nearend.15min.ES 12 (seconds) 0 - 900
DS3-EC1-48.DS3-PORT.pmthresholds.sts.nearend.15min.FC 10 (count) 0 - 72
DS3-EC1-48.DS3-PORT.pmthresholds.sts.nearend.15min.SES 3 (seconds) 0 - 900
Table C-4 DS3/EC1-48 Card Default Settings (continued)
Default Name Default Value Default Domain

C-17
Cisco ONS 15454 Reference Manual, R8.5.x
78-18106-01
Appendix C Network Element Defaults
C.2.3 Defaults by Card
DS3-EC1-48.DS3-PORT.pmthresholds.sts.nearend.15min.UAS 10 (seconds) 0 - 900
DS3-EC1-48.DS3-PORT.pmthresholds.sts.nearend.1day.CV 125 (B3
count)
0 - 207360000
DS3-EC1-48.DS3-PORT.pmthresholds.sts.nearend.1day.ES 100
(seconds)
0 - 86400
DS3-EC1-48.DS3-PORT.pmthresholds.sts.nearend.1day.FC 10 (count) 0 - 6912
DS3-EC1-48.DS3-PORT.pmthresholds.sts.nearend.1day.SES 7 (seconds) 0 - 86400
DS3-EC1-48.DS3-PORT.pmthresholds.sts.nearend.1day.UAS 10 (seconds) 0 - 86400
DS3-EC1-48.EC1-PORT.config.line.AINSSoakTime 08:00
(hours:mins)
00:00, 00:15, 00:30 .. 48:00
DS3-EC1-48.EC1-PORT.config.line.LineLength 0 - 225 ft 0 - 225 ft, 226 - 450 ft
DS3-EC1-48.EC1-PORT.config.line.PJStsMon# 0 (STS #) 0 - 1
DS3-EC1-48.EC1-PORT.config.line.SDBER 1.00E-07 1E-5, 1E-6, 1E-7, 1E-8, 1E-9
DS3-EC1-48.EC1-PORT.config.line.SendAISOnFacilityLoopback TRUE TRUE, FALSE
DS3-EC1-48.EC1-PORT.config.line.SendAISOnTerminalLoopback FALSE TRUE, FALSE
DS3-EC1-48.EC1-PORT.config.line.SFBER 1.00E-04 1E-3, 1E-4, 1E-5
DS3-EC1-48.EC1-PORT.config.line.State IS,AINS IS, OOS,DSBLD, OOS,MT,
IS,AINS
DS3-EC1-48.EC1-PORT.config.sts.IPPMEnabled FALSE TRUE, FALSE
DS3-EC1-48.EC1-PORT.pmthresholds.line.farend.15min.CV 1312 (B2
count)
0 - 137700
DS3-EC1-48.EC1-PORT.pmthresholds.line.farend.15min.ES 87 (seconds) 0 - 900
DS3-EC1-48.EC1-PORT.pmthresholds.line.farend.15min.FC 10 (count) 0 - 72
DS3-EC1-48.EC1-PORT.pmthresholds.line.farend.15min.SES 1 (seconds) 0 - 900
DS3-EC1-48.EC1-PORT.pmthresholds.line.farend.15min.UAS 3 (seconds) 0 - 900
DS3-EC1-48.EC1-PORT.pmthresholds.line.farend.1day.CV 13120 (B2
count)
0 - 8850600
DS3-EC1-48.EC1-PORT.pmthresholds.line.farend.1day.ES 864
(seconds)
0 - 86400
DS3-EC1-48.EC1-PORT.pmthresholds.line.farend.1day.FC 40 (count) 0 - 72
DS3-EC1-48.EC1-PORT.pmthresholds.line.farend.1day.SES 4 (seconds) 0 - 86400
DS3-EC1-48.EC1-PORT.pmthresholds.line.farend.1day.UAS 10 (seconds) 0 - 86400
DS3-EC1-48.EC1-PORT.pmthresholds.line.nearend.15min.CV 1312 (B2
count)
0 - 137700
DS3-EC1-48.EC1-PORT.pmthresholds.line.nearend.15min.ES 87 (seconds) 0 - 900
DS3-EC1-48.EC1-PORT.pmthresholds.line.nearend.15min.FC 10 (count) 0 - 72
DS3-EC1-48.EC1-PORT.pmthresholds.line.nearend.15min.SES 1 (seconds) 0 - 900
DS3-EC1-48.EC1-PORT.pmthresholds.line.nearend.15min.UAS 3 (seconds) 0 - 900
Table C-4 DS3/EC1-48 Card Default Settings (continued)
Default Name Default Value Default Domain

C-18
Cisco ONS 15454 Reference Manual, R8.5.x
78-18106-01
Appendix C Network Element Defaults
C.2.3 Defaults by Card
DS3-EC1-48.EC1-PORT.pmthresholds.line.nearend.1day.CV 13120 (B2
count)
0 - 13219200
DS3-EC1-48.EC1-PORT.pmthresholds.line.nearend.1day.ES 864
(seconds)
0 - 86400
DS3-EC1-48.EC1-PORT.pmthresholds.line.nearend.1day.FC 40 (count) 0 - 6912
DS3-EC1-48.EC1-PORT.pmthresholds.line.nearend.1day.SES 4 (seconds) 0 - 86400
DS3-EC1-48.EC1-PORT.pmthresholds.line.nearend.1day.UAS 10 (seconds) 0 - 86400
DS3-EC1-48.EC1-PORT.pmthresholds.section.nearend.15min.CV 10000 (B1
count)
0 - 138600
DS3-EC1-48.EC1-PORT.pmthresholds.section.nearend.15min.ES 500
(seconds)
0 - 900
DS3-EC1-48.EC1-PORT.pmthresholds.section.nearend.15min.SEFS 500
(seconds)
0 - 900
DS3-EC1-48.EC1-PORT.pmthresholds.section.nearend.15min.SES 500
(seconds)
0 - 900
DS3-EC1-48.EC1-PORT.pmthresholds.section.nearend.1day.CV 100000 (B1
count)
0 - 13305600
DS3-EC1-48.EC1-PORT.pmthresholds.section.nearend.1day.ES 5000
(seconds)
0 - 86400
DS3-EC1-48.EC1-PORT.pmthresholds.section.nearend.1day.SEFS 5000
(seconds)
0 - 86400
DS3-EC1-48.EC1-PORT.pmthresholds.section.nearend.1day.SES 5000
(seconds)
0 - 86400
DS3-EC1-48.EC1-PORT.pmthresholds.sts1.farend.15min.CV 15 (B3
count)
0 - 2160000
DS3-EC1-48.EC1-PORT.pmthresholds.sts1.farend.15min.ES 12 (seconds) 0 - 900
DS3-EC1-48.EC1-PORT.pmthresholds.sts1.farend.15min.FC 10 (count) 0 - 72
DS3-EC1-48.EC1-PORT.pmthresholds.sts1.farend.15min.SES 3 (seconds) 0 - 900
DS3-EC1-48.EC1-PORT.pmthresholds.sts1.farend.15min.UAS 10 (seconds) 0 - 900
DS3-EC1-48.EC1-PORT.pmthresholds.sts1.farend.1day.CV 125 (B3
count)
0 - 207360000
DS3-EC1-48.EC1-PORT.pmthresholds.sts1.farend.1day.ES 100
(seconds)
0 - 86400
DS3-EC1-48.EC1-PORT.pmthresholds.sts1.farend.1day.FC 10 (count) 0 - 6912
DS3-EC1-48.EC1-PORT.pmthresholds.sts1.farend.1day.SES 7 (seconds) 0 - 86400
DS3-EC1-48.EC1-PORT.pmthresholds.sts1.farend.1day.UAS 10 (seconds) 0 - 86400
DS3-EC1-48.EC1-PORT.pmthresholds.sts1.nearend.15min.CV 15 (B3
count)
0 - 2160000
DS3-EC1-48.EC1-PORT.pmthresholds.sts1.nearend.15min.ES 12 (seconds) 0 - 900
DS3-EC1-48.EC1-PORT.pmthresholds.sts1.nearend.15min.FC 10 (count) 0 - 72
Table C-4 DS3/EC1-48 Card Default Settings (continued)
Default Name Default Value Default Domain

C-19
Cisco ONS 15454 Reference Manual, R8.5.x
78-18106-01
Appendix C Network Element Defaults
C.2.3 Defaults by Card
C.2.3.5 DS3E Card Default Settings
Table C-5 lists the DS3E card default settings.
DS3-EC1-48.EC1-PORT.pmthresholds.sts1.nearend.15min.NPJC-PDET 60 (count) 0 - 7200000
DS3-EC1-48.EC1-PORT.pmthresholds.sts1.nearend.15min.NPJC-PGEN 60 (count) 0 - 7200000
DS3-EC1-48.EC1-PORT.pmthresholds.sts1.nearend.15min.PJCDIFF 60 (count) 0 - 14400000
DS3-EC1-48.EC1-PORT.pmthresholds.sts1.nearend.15min.PJCS-PDET 100
(seconds)
0 - 900
DS3-EC1-48.EC1-PORT.pmthresholds.sts1.nearend.15min.PJCS-PGEN 100
(seconds)
0 - 900
DS3-EC1-48.EC1-PORT.pmthresholds.sts1.nearend.15min.PPJC-PDET 60 (count) 0 - 7200000
DS3-EC1-48.EC1-PORT.pmthresholds.sts1.nearend.15min.PPJC-PGEN 60 (count) 0 - 7200000
DS3-EC1-48.EC1-PORT.pmthresholds.sts1.nearend.15min.SES 3 (seconds) 0 - 900
DS3-EC1-48.EC1-PORT.pmthresholds.sts1.nearend.15min.UAS 10 (seconds) 0 - 900
DS3-EC1-48.EC1-PORT.pmthresholds.sts1.nearend.1day.CV 125 (B3
count)
0 - 207360000
DS3-EC1-48.EC1-PORT.pmthresholds.sts1.nearend.1day.ES 100
(seconds)
0 - 86400
DS3-EC1-48.EC1-PORT.pmthresholds.sts1.nearend.1day.FC 10 (count) 0 - 6912
DS3-EC1-48.EC1-PORT.pmthresholds.sts1.nearend.1day.NPJC-PDET 5760 (count) 0 - 691200000
DS3-EC1-48.EC1-PORT.pmthresholds.sts1.nearend.1day.NPJC-PGEN 5760 (count) 0 - 691200000
DS3-EC1-48.EC1-PORT.pmthresholds.sts1.nearend.1day.PJCDIFF 5760 (count) 0 - 1382400000
DS3-EC1-48.EC1-PORT.pmthresholds.sts1.nearend.1day.PJCS-PDET 9600
(seconds)
0 - 86400
DS3-EC1-48.EC1-PORT.pmthresholds.sts1.nearend.1day.PJCS-PGEN 9600
(seconds)
0 - 86400
DS3-EC1-48.EC1-PORT.pmthresholds.sts1.nearend.1day.PPJC-PDET 5760 (count) 0 - 691200000
DS3-EC1-48.EC1-PORT.pmthresholds.sts1.nearend.1day.PPJC-PGEN 5760 (count) 0 - 691200000
DS3-EC1-48.EC1-PORT.pmthresholds.sts1.nearend.1day.SES 7 (seconds) 0 - 86400
DS3-EC1-48.EC1-PORT.pmthresholds.sts1.nearend.1day.UAS 10 (seconds) 0 - 86400
Table C-4 DS3/EC1-48 Card Default Settings (continued)
Default Name Default Value Default Domain
Table C-5 DS3E Card Default Settings
Default Name Default Value Default Domain
DS3E.config.AINSSoakTime 08:00 (hours:mins) 00:00, 00:15, 00:30 .. 48:00
DS3E.config.FeInhibitLpbk TRUE TRUE, FALSE
DS3E.config.LineLength 0 - 225 ft 0 - 225 ft, 226 - 450 ft
DS3E.config.LineType UNFRAMED UNFRAMED, M13, C BIT, AUTO
PROVISION FMT

C-20
Cisco ONS 15454 Reference Manual, R8.5.x
78-18106-01
Appendix C Network Element Defaults
C.2.3 Defaults by Card
DS3E.config.SDBER 1.00E-07 1E-5, 1E-6, 1E-7, 1E-8, 1E-9
DS3E.config.SendAISOnFacilityLoopback TRUE TRUE, FALSE
DS3E.config.SendAISOnTerminalLoopback FALSE FALSE
DS3E.config.SFBER 1.00E-04 1E-3, 1E-4, 1E-5
DS3E.config.State IS,AINS IS, OOS,DSBLD, OOS,MT, IS,AINS
DS3E.pmthresholds.cpbitpath.farend.15min.CV 382 (BIP count) 0 - 38700
DS3E.pmthresholds.cpbitpath.farend.15min.ES 25 (seconds) 0 - 900
DS3E.pmthresholds.cpbitpath.farend.15min.SAS 2 (seconds) 0 - 900
DS3E.pmthresholds.cpbitpath.farend.15min.SES 4 (seconds) 0 - 900
DS3E.pmthresholds.cpbitpath.farend.15min.UAS 10 (seconds) 0 - 900
DS3E.pmthresholds.cpbitpath.farend.1day.CV 3820 (BIP count) 0 - 3715200
DS3E.pmthresholds.cpbitpath.farend.1day.ES 250 (seconds) 0 - 86400
DS3E.pmthresholds.cpbitpath.farend.1day.SAS 8 (seconds) 0 - 86400
DS3E.pmthresholds.cpbitpath.farend.1day.SES 40 (seconds) 0 - 86400
DS3E.pmthresholds.cpbitpath.farend.1day.UAS 10 (seconds) 0 - 86400
DS3E.pmthresholds.cpbitpath.nearend.15min.CV 382 (BIP count) 0 - 38700
DS3E.pmthresholds.cpbitpath.nearend.15min.ES 25 (seconds) 0 - 900
DS3E.pmthresholds.cpbitpath.nearend.15min.SAS 2 (seconds) 0 - 900
DS3E.pmthresholds.cpbitpath.nearend.15min.SES 4 (seconds) 0 - 900
DS3E.pmthresholds.cpbitpath.nearend.15min.UAS 10 (seconds) 0 - 900
DS3E.pmthresholds.cpbitpath.nearend.1day.CV 3820 (BIP count) 0 - 3715200
DS3E.pmthresholds.cpbitpath.nearend.1day.ES 250 (seconds) 0 - 86400
DS3E.pmthresholds.cpbitpath.nearend.1day.SAS 8 (seconds) 0 - 86400
DS3E.pmthresholds.cpbitpath.nearend.1day.SES 40 (seconds) 0 - 86400
DS3E.pmthresholds.cpbitpath.nearend.1day.UAS 10 (seconds) 0 - 86400
DS3E.pmthresholds.line.nearend.15min.CV 387 (BPV count) 0 - 38700
DS3E.pmthresholds.line.nearend.15min.ES 25 (seconds) 0 - 900
DS3E.pmthresholds.line.nearend.15min.LOSS 10 (seconds) 0 - 900
DS3E.pmthresholds.line.nearend.15min.SES 4 (seconds) 0 - 900
DS3E.pmthresholds.line.nearend.1day.CV 3865 (BPV count) 0 - 3715200
DS3E.pmthresholds.line.nearend.1day.ES 250 (seconds) 0 - 86400
DS3E.pmthresholds.line.nearend.1day.LOSS 10 (seconds) 0 - 86400
DS3E.pmthresholds.line.nearend.1day.SES 40 (seconds) 0 - 86400
DS3E.pmthresholds.pbitpath.nearend.15min.AISS 10 (seconds) 0 - 900
DS3E.pmthresholds.pbitpath.nearend.15min.CV 382 (BIP count) 0 - 38700
DS3E.pmthresholds.pbitpath.nearend.15min.ES 25 (seconds) 0 - 900
Table C-5 DS3E Card Default Settings (continued)
Default Name Default Value Default Domain

C-21
Cisco ONS 15454 Reference Manual, R8.5.x
78-18106-01
Appendix C Network Element Defaults
C.2.3 Defaults by Card
C.2.3.6 DS3I Card Default Settings
Table C-6 lists the DS3I card default settings.
DS3E.pmthresholds.pbitpath.nearend.15min.SAS 2 (seconds) 0 - 900
DS3E.pmthresholds.pbitpath.nearend.15min.SES 4 (seconds) 0 - 900
DS3E.pmthresholds.pbitpath.nearend.15min.UAS 10 (seconds) 0 - 900
DS3E.pmthresholds.pbitpath.nearend.1day.AISS 10 (seconds) 0 - 86400
DS3E.pmthresholds.pbitpath.nearend.1day.CV 3820 (BIP count) 0 - 3715200
DS3E.pmthresholds.pbitpath.nearend.1day.ES 250 (seconds) 0 - 86400
DS3E.pmthresholds.pbitpath.nearend.1day.SAS 8 (seconds) 0 - 86400
DS3E.pmthresholds.pbitpath.nearend.1day.SES 40 (seconds) 0 - 86400
DS3E.pmthresholds.pbitpath.nearend.1day.UAS 10 (seconds) 0 - 86400
DS3E.pmthresholds.sts.farend.15min.CV 15 (G1 count) 0 - 2160000
DS3E.pmthresholds.sts.farend.15min.ES 12 (seconds) 0 - 900
DS3E.pmthresholds.sts.farend.15min.FC 10 (count) 0 - 72
DS3E.pmthresholds.sts.farend.15min.SES 3 (seconds) 0 - 900
DS3E.pmthresholds.sts.farend.15min.UAS 10 (seconds) 0 - 900
DS3E.pmthresholds.sts.farend.1day.CV 125 (G1 count) 0 - 207360000
DS3E.pmthresholds.sts.farend.1day.ES 100 (seconds) 0 - 86400
DS3E.pmthresholds.sts.farend.1day.FC 10 (count) 0 - 6912
DS3E.pmthresholds.sts.farend.1day.SES 7 (seconds) 0 - 86400
DS3E.pmthresholds.sts.farend.1day.UAS 10 (seconds) 0 - 86400
DS3E.pmthresholds.sts.nearend.15min.CV 15 (B3 count) 0 - 2160000
DS3E.pmthresholds.sts.nearend.15min.ES 12 (seconds) 0 - 900
DS3E.pmthresholds.sts.nearend.15min.FC 10 (count) 0 - 72
DS3E.pmthresholds.sts.nearend.15min.SES 3 (seconds) 0 - 900
DS3E.pmthresholds.sts.nearend.15min.UAS 10 (seconds) 0 - 900
DS3E.pmthresholds.sts.nearend.1day.CV 125 (B3 count) 0 - 207360000
DS3E.pmthresholds.sts.nearend.1day.ES 100 (seconds) 0 - 86400
DS3E.pmthresholds.sts.nearend.1day.FC 10 (count) 0 - 6912
DS3E.pmthresholds.sts.nearend.1day.SES 7 (seconds) 0 - 86400
DS3E.pmthresholds.sts.nearend.1day.UAS 10 (seconds) 0 - 86400
Table C-5 DS3E Card Default Settings (continued)
Default Name Default Value Default Domain

C-22
Cisco ONS 15454 Reference Manual, R8.5.x
78-18106-01
Appendix C Network Element Defaults
C.2.3 Defaults by Card
Table C-6 DS3I Card Default Settings
Default Name Default Value Default Domain
DS3I.config.AINSSoakTime 08:00
(hours:mins)
00:00, 00:15, 00:30 .. 48:00
DS3I.config.FeInhibitLpbk TRUE TRUE, FALSE
DS3I.config.LineLength 0 - 225 ft 0 - 225 ft, 226 - 450 ft
DS3I.config.LineType C BIT UNFRAMED, M13, C BIT, AUTO
PROVISION FMT
DS3I.config.SDBER 1.00E-07 1E-5, 1E-6, 1E-7, 1E-8, 1E-9
DS3I.config.SendAISOnFacilityLoopback TRUE TRUE, FALSE
DS3I.config.SendAISOnTerminalLoopback FALSE TRUE, FALSE
DS3I.config.SFBER 1.00E-04 1E-3, 1E-4, 1E-5
DS3I.config.State IS,AINS IS, OOS,DSBLD, OOS,MT, IS,AINS
DS3I.pmthresholds.cpbitpath.farend.15min.CVCP 382 (BIP count) 0 - 38700
DS3I.pmthresholds.cpbitpath.farend.15min.ESCP 25 (seconds) 0 - 900
DS3I.pmthresholds.cpbitpath.farend.15min.SASCP 2 (seconds) 0 - 900
DS3I.pmthresholds.cpbitpath.farend.15min.SESCP 4 (seconds) 0 - 900
DS3I.pmthresholds.cpbitpath.farend.15min.UASCP 10 (seconds) 0 - 900
DS3I.pmthresholds.cpbitpath.farend.1day.CVCP 3820 (BIP count) 0 - 3715200
DS3I.pmthresholds.cpbitpath.farend.1day.ESCP 250 (seconds) 0 - 86400
DS3I.pmthresholds.cpbitpath.farend.1day.SASCP 8 (seconds) 0 - 86400
DS3I.pmthresholds.cpbitpath.farend.1day.SESCP 40 (seconds) 0 - 86400
DS3I.pmthresholds.cpbitpath.farend.1day.UASCP 10 (seconds) 0 - 86400
DS3I.pmthresholds.cpbitpath.nearend.15min.CVCP 382 (BIP count) 0 - 38700
DS3I.pmthresholds.cpbitpath.nearend.15min.ESCP 25 (seconds) 0 - 900
DS3I.pmthresholds.cpbitpath.nearend.15min.SASCP 2 (seconds) 0 - 900
DS3I.pmthresholds.cpbitpath.nearend.15min.SESCP 4 (seconds) 0 - 900
DS3I.pmthresholds.cpbitpath.nearend.15min.UASCP 10 (seconds) 0 - 900
DS3I.pmthresholds.cpbitpath.nearend.1day.CVCP 3820 (BIP count) 0 - 3715200
DS3I.pmthresholds.cpbitpath.nearend.1day.ESCP 250 (seconds) 0 - 86400
DS3I.pmthresholds.cpbitpath.nearend.1day.SASCP 8 (seconds) 0 - 86400
DS3I.pmthresholds.cpbitpath.nearend.1day.SESCP 40 (seconds) 0 - 86400
DS3I.pmthresholds.cpbitpath.nearend.1day.UASCP 10 (seconds) 0 - 86400
DS3I.pmthresholds.line.nearend.15min.CV 387 (BPV count) 0 - 38700
DS3I.pmthresholds.line.nearend.15min.ES 25 (seconds) 0 - 900
DS3I.pmthresholds.line.nearend.15min.LOSS 10 (seconds) 0 - 900
DS3I.pmthresholds.line.nearend.15min.SES 4 (seconds) 0 - 900
DS3I.pmthresholds.line.nearend.1day.CV 3865 (BPV count) 0 - 3715200

C-23
Cisco ONS 15454 Reference Manual, R8.5.x
78-18106-01
Appendix C Network Element Defaults
C.2.3 Defaults by Card
DS3I.pmthresholds.line.nearend.1day.ES 250 (seconds) 0 - 86400
DS3I.pmthresholds.line.nearend.1day.LOSS 10 (seconds) 0 - 86400
DS3I.pmthresholds.line.nearend.1day.SES 40 (seconds) 0 - 86400
DS3I.pmthresholds.pbitpath.nearend.15min.AISSP 10 (seconds) 0 - 900
DS3I.pmthresholds.pbitpath.nearend.15min.CVP 382 (BIP count) 0 - 38700
DS3I.pmthresholds.pbitpath.nearend.15min.ESP 25 (seconds) 0 - 900
DS3I.pmthresholds.pbitpath.nearend.15min.SASP 2 (seconds) 0 - 900
DS3I.pmthresholds.pbitpath.nearend.15min.SESP 4 (seconds) 0 - 900
DS3I.pmthresholds.pbitpath.nearend.15min.UASP 10 (seconds) 0 - 900
DS3I.pmthresholds.pbitpath.nearend.1day.AISSP 10 (seconds) 0 - 86400
DS3I.pmthresholds.pbitpath.nearend.1day.CVP 3820 (BIP count) 0 - 3715200
DS3I.pmthresholds.pbitpath.nearend.1day.ESP 250 (seconds) 0 - 86400
DS3I.pmthresholds.pbitpath.nearend.1day.SASP 8 (seconds) 0 - 86400
DS3I.pmthresholds.pbitpath.nearend.1day.SESP 40 (seconds) 0 - 86400
DS3I.pmthresholds.pbitpath.nearend.1day.UASP 10 (seconds) 0 - 86400
DS3I.pmthresholds.sts.farend.15min.CV 15 (G1 count) 0 - 2160000
DS3I.pmthresholds.sts.farend.15min.ES 12 (seconds) 0 - 900
DS3I.pmthresholds.sts.farend.15min.FC 10 (count) 0 - 72
DS3I.pmthresholds.sts.farend.15min.SES 3 (seconds) 0 - 900
DS3I.pmthresholds.sts.farend.15min.UAS 10 (seconds) 0 - 900
DS3I.pmthresholds.sts.farend.1day.CV 125 (G1 count) 0 - 207360000
DS3I.pmthresholds.sts.farend.1day.ES 100 (seconds) 0 - 86400
DS3I.pmthresholds.sts.farend.1day.FC 10 (count) 0 - 6912
DS3I.pmthresholds.sts.farend.1day.SES 7 (seconds) 0 - 86400
DS3I.pmthresholds.sts.farend.1day.UAS 10 (seconds) 0 - 86400
DS3I.pmthresholds.sts.nearend.15min.CV 15 (B3 count) 0 - 2160000
DS3I.pmthresholds.sts.nearend.15min.ES 12 (seconds) 0 - 900
DS3I.pmthresholds.sts.nearend.15min.FC 10 (count) 0 - 72
DS3I.pmthresholds.sts.nearend.15min.SES 3 (seconds) 0 - 900
DS3I.pmthresholds.sts.nearend.15min.UAS 10 (seconds) 0 - 900
DS3I.pmthresholds.sts.nearend.1day.CV 125 (B3 count) 0 - 207360000
DS3I.pmthresholds.sts.nearend.1day.ES 100 (seconds) 0 - 86400
DS3I.pmthresholds.sts.nearend.1day.FC 10 (count) 0 - 6912
DS3I.pmthresholds.sts.nearend.1day.SES 7 (seconds) 0 - 86400
DS3I.pmthresholds.sts.nearend.1day.UAS 10 (seconds) 0 - 86400
Table C-6 DS3I Card Default Settings (continued)
Default Name Default Value Default Domain

C-24
Cisco ONS 15454 Reference Manual, R8.5.x
78-18106-01
Appendix C Network Element Defaults
C.2.3 Defaults by Card
C.2.3.7 DS3XM-6 Card Default Settings
Table C-7 lists the DS3XM-6 card default settings.
Table C-7 DS3XM-6 Card Default Settings
Default Name Default Value Default Domain
DS3XM.config.AINSSoakTime 08:00 (hours:mins) 00:00, 00:15, 00:30 .. 48:00
DS3XM.config.FeInhibitLpbk TRUE TRUE, FALSE
DS3XM.config.LineLength 0 - 225 ft 0 - 225 ft, 226 - 450 ft
DS3XM.config.LineType M13 M13, C BIT
DS3XM.config.SDBER 1.00E-07 1E-5, 1E-6, 1E-7, 1E-8, 1E-9
DS3XM.config.SendAISOnFacilityLoopback TRUE TRUE, FALSE
DS3XM.config.SendAISOnTerminalLoopback FALSE TRUE, FALSE
DS3XM.config.SFBER 1.00E-04 1E-3, 1E-4, 1E-5
DS3XM.config.State IS,AINS IS, OOS,DSBLD, OOS,MT, IS,AINS
DS3XM.pmthresholds.cpbitpath.farend.15min.CV 382 (BIP count) 0 - 38700
DS3XM.pmthresholds.cpbitpath.farend.15min.ES 25 (seconds) 0 - 900
DS3XM.pmthresholds.cpbitpath.farend.15min.SAS 2 (seconds) 0 - 900
DS3XM.pmthresholds.cpbitpath.farend.15min.SES 4 (seconds) 0 - 900
DS3XM.pmthresholds.cpbitpath.farend.15min.UAS 10 (seconds) 0 - 900
DS3XM.pmthresholds.cpbitpath.farend.1day.CV 3820 (BIP count) 0 - 3715200
DS3XM.pmthresholds.cpbitpath.farend.1day.ES 250 (seconds) 0 - 86400
DS3XM.pmthresholds.cpbitpath.farend.1day.SAS 8 (seconds) 0 - 86400
DS3XM.pmthresholds.cpbitpath.farend.1day.SES 40 (seconds) 0 - 86400
DS3XM.pmthresholds.cpbitpath.farend.1day.UAS 10 (seconds) 0 - 86400
DS3XM.pmthresholds.cpbitpath.nearend.15min.CV 382 (BIP count) 0 - 38700
DS3XM.pmthresholds.cpbitpath.nearend.15min.ES 25 (seconds) 0 - 900
DS3XM.pmthresholds.cpbitpath.nearend.15min.SAS 2 (seconds) 0 - 900
DS3XM.pmthresholds.cpbitpath.nearend.15min.SES 4 (seconds) 0 - 900
DS3XM.pmthresholds.cpbitpath.nearend.15min.UAS 10 (seconds) 0 - 900
DS3XM.pmthresholds.cpbitpath.nearend.1day.CV 3820 (BIP count) 0 - 3715200
DS3XM.pmthresholds.cpbitpath.nearend.1day.ES 250 (seconds) 0 - 86400
DS3XM.pmthresholds.cpbitpath.nearend.1day.SAS 8 (seconds) 0 - 86400
DS3XM.pmthresholds.cpbitpath.nearend.1day.SES 40 (seconds) 0 - 86400
DS3XM.pmthresholds.cpbitpath.nearend.1day.UAS 10 (seconds) 0 - 86400
DS3XM.pmthresholds.ds1path.nearend.15min.AISS 10 (seconds) 0 - 900
DS3XM.pmthresholds.ds1path.nearend.15min.ES 65 (seconds) 0 - 900
DS3XM.pmthresholds.ds1path.nearend.15min.SAS 2 (seconds) 0 - 900
DS3XM.pmthresholds.ds1path.nearend.15min.SES 10 (seconds) 0 - 900

C-25
Cisco ONS 15454 Reference Manual, R8.5.x
78-18106-01
Appendix C Network Element Defaults
C.2.3 Defaults by Card
DS3XM.pmthresholds.ds1path.nearend.15min.UAS 10 (seconds) 0 - 900
DS3XM.pmthresholds.ds1path.nearend.1day.AISS 10 (seconds) 0 - 86400
DS3XM.pmthresholds.ds1path.nearend.1day.ES 648 (seconds) 0 - 86400
DS3XM.pmthresholds.ds1path.nearend.1day.SAS 17 (seconds) 0 - 86400
DS3XM.pmthresholds.ds1path.nearend.1day.SES 100 (seconds) 0 - 86400
DS3XM.pmthresholds.ds1path.nearend.1day.UAS 10 (seconds) 0 - 86400
DS3XM.pmthresholds.line.nearend.15min.CV 387 (BPV count) 0 - 38700
DS3XM.pmthresholds.line.nearend.15min.ES 25 (seconds) 0 - 900
DS3XM.pmthresholds.line.nearend.15min.LOSS 10 (seconds) 0 - 900
DS3XM.pmthresholds.line.nearend.15min.SES 4 (seconds) 0 - 900
DS3XM.pmthresholds.line.nearend.1day.CV 3865 (BPV count) 0 - 3715200
DS3XM.pmthresholds.line.nearend.1day.ES 250 (seconds) 0 - 86400
DS3XM.pmthresholds.line.nearend.1day.LOSS 10 (seconds) 0 - 86400
DS3XM.pmthresholds.line.nearend.1day.SES 40 (seconds) 0 - 86400
DS3XM.pmthresholds.pbitpath.nearend.15min.AISS 10 (seconds) 0 - 900
DS3XM.pmthresholds.pbitpath.nearend.15min.CV 382 (BIP count) 0 - 38700
DS3XM.pmthresholds.pbitpath.nearend.15min.ES 25 (seconds) 0 - 900
DS3XM.pmthresholds.pbitpath.nearend.15min.SAS 2 (seconds) 0 - 900
DS3XM.pmthresholds.pbitpath.nearend.15min.SES 4 (seconds) 0 - 900
DS3XM.pmthresholds.pbitpath.nearend.15min.UAS 10 (seconds) 0 - 900
DS3XM.pmthresholds.pbitpath.nearend.1day.AISS 10 (seconds) 0 - 86400
DS3XM.pmthresholds.pbitpath.nearend.1day.CV 3820 (BIP count) 0 - 3715200
DS3XM.pmthresholds.pbitpath.nearend.1day.ES 250 (seconds) 0 - 86400
DS3XM.pmthresholds.pbitpath.nearend.1day.SAS 8 (seconds) 0 - 86400
DS3XM.pmthresholds.pbitpath.nearend.1day.SES 40 (seconds) 0 - 86400
DS3XM.pmthresholds.pbitpath.nearend.1day.UAS 10 (seconds) 0 - 86400
DS3XM.pmthresholds.sts.farend.15min.CV 15 (B3 count) 0 - 2160000
DS3XM.pmthresholds.sts.farend.15min.ES 12 (seconds) 0 - 900
DS3XM.pmthresholds.sts.farend.15min.FC 10 (count) 0 - 72
DS3XM.pmthresholds.sts.farend.15min.SES 3 (seconds) 0 - 900
DS3XM.pmthresholds.sts.farend.15min.UAS 10 (seconds) 0 - 900
DS3XM.pmthresholds.sts.farend.1day.CV 125 (B3 count) 0 - 207360000
DS3XM.pmthresholds.sts.farend.1day.ES 100 (seconds) 0 - 86400
DS3XM.pmthresholds.sts.farend.1day.FC 10 (count) 0 - 6912
DS3XM.pmthresholds.sts.farend.1day.SES 7 (seconds) 0 - 86400
DS3XM.pmthresholds.sts.farend.1day.UAS 10 (seconds) 0 - 86400
Table C-7 DS3XM-6 Card Default Settings (continued)
Default Name Default Value Default Domain

C-26
Cisco ONS 15454 Reference Manual, R8.5.x
78-18106-01
Appendix C Network Element Defaults
C.2.3 Defaults by Card
C.2.3.8 DS3XM-12 Card Default Settings
Table C-8 lists the DS3XM-12 card default settings.
DS3XM.pmthresholds.sts.nearend.15min.CV 15 (B3 count) 0 - 2160000
DS3XM.pmthresholds.sts.nearend.15min.ES 12 (seconds) 0 - 900
DS3XM.pmthresholds.sts.nearend.15min.FC 10 (count) 0 - 72
DS3XM.pmthresholds.sts.nearend.15min.SES 3 (seconds) 0 - 900
DS3XM.pmthresholds.sts.nearend.15min.UAS 10 (seconds) 0 - 900
DS3XM.pmthresholds.sts.nearend.1day.CV 125 (B3 count) 0 - 207360000
DS3XM.pmthresholds.sts.nearend.1day.ES 100 (seconds) 0 - 86400
DS3XM.pmthresholds.sts.nearend.1day.FC 10 (count) 0 - 6912
DS3XM.pmthresholds.sts.nearend.1day.SES 7 (seconds) 0 - 86400
DS3XM.pmthresholds.sts.nearend.1day.UAS 10 (seconds) 0 - 86400
DS3XM.pmthresholds.vt.farend.15min.CV 15 (BIP8 count) 0 - 2160000
DS3XM.pmthresholds.vt.farend.15min.ES 12 (seconds) 0 - 900
DS3XM.pmthresholds.vt.farend.15min.SES 3 (seconds) 0 - 900
DS3XM.pmthresholds.vt.farend.15min.UAS 10 (seconds) 0 - 900
DS3XM.pmthresholds.vt.farend.1day.CV 125 (BIP8 count) 0 - 207360000
DS3XM.pmthresholds.vt.farend.1day.ES 100 (seconds) 0 - 86400
DS3XM.pmthresholds.vt.farend.1day.SES 7 (seconds) 0 - 86400
DS3XM.pmthresholds.vt.farend.1day.UAS 10 (seconds) 0 - 86400
DS3XM.pmthresholds.vt.nearend.15min.CV 15 (BIP8 count) 0 - 2160000
DS3XM.pmthresholds.vt.nearend.15min.ES 12 (seconds) 0 - 900
DS3XM.pmthresholds.vt.nearend.15min.SES 3 (seconds) 0 - 900
DS3XM.pmthresholds.vt.nearend.15min.UAS 10 (seconds) 0 - 900
DS3XM.pmthresholds.vt.nearend.1day.CV 125 (BIP8 count) 0 - 207360000
DS3XM.pmthresholds.vt.nearend.1day.ES 100 (seconds) 0 - 86400
DS3XM.pmthresholds.vt.nearend.1day.SES 7 (seconds) 0 - 86400
DS3XM.pmthresholds.vt.nearend.1day.UAS 10 (seconds) 0 - 86400
Table C-7 DS3XM-6 Card Default Settings (continued)
Default Name Default Value Default Domain
Table C-8 DS3XM-12 Card Default Settings
Default Name Default Value Default Domain
DS3XM12.config.AINSSoakTime 08:00 (hours:mins) 00:00, 00:15, 00:30 .. 48:00
DS3XM12.config.FeInhibitLpbk TRUE TRUE, FALSE
DS3XM12.config.LineLength 0 - 225 ft (feet) 0 - 225 ft, 226 - 450 ft
DS3XM12.config.LineType M13 M13, C BIT

C-27
Cisco ONS 15454 Reference Manual, R8.5.x
78-18106-01
Appendix C Network Element Defaults
C.2.3 Defaults by Card
DS3XM12.config.SDBER 1.00E-07 1E-5, 1E-6, 1E-7, 1E-8, 1E-9
DS3XM12.config.SendAISOnFacilityLoopback TRUE TRUE, FALSE
DS3XM12.config.SendAISOnTerminalLoopback FALSE TRUE, FALSE
DS3XM12.config.SFBER 1.00E-04 1E-3, 1E-4, 1E-5
DS3XM12.config.State OOS,DSBLD IS, OOS,DSBLD, OOS,MT, IS,AINS
DS3XM12.ds1config.FdlMode T1.403 T1.403, BFDL when LineType ESF, D4;
T1.403 when LineType UNFRAMED,
AUTO FRAME
DS3XM12.ds1config.LineType AUTO FRAME ESF, D4, UNFRAMED, AUTO FRAME
DS3XM12.pmthresholds.cpbitpath.farend.15min.CV 382 (BIP count) 0 - 38700
DS3XM12.pmthresholds.cpbitpath.farend.15min.ES 25 (seconds) 0 - 900
DS3XM12.pmthresholds.cpbitpath.farend.15min.SAS 2 (seconds) 0 - 900
DS3XM12.pmthresholds.cpbitpath.farend.15min.SES 4 (seconds) 0 - 900
DS3XM12.pmthresholds.cpbitpath.farend.15min.UAS 10 (seconds) 0 - 900
DS3XM12.pmthresholds.cpbitpath.farend.1day.CV 3820 (BIP count) 0 - 3715200
DS3XM12.pmthresholds.cpbitpath.farend.1day.ES 250 (seconds) 0 - 86400
DS3XM12.pmthresholds.cpbitpath.farend.1day.SAS 8 (seconds) 0 - 86400
DS3XM12.pmthresholds.cpbitpath.farend.1day.SES 40 (seconds) 0 - 86400
DS3XM12.pmthresholds.cpbitpath.farend.1day.UAS 10 (seconds) 0 - 86400
DS3XM12.pmthresholds.cpbitpath.nearend.15min.CV 382 (BIP count) 0 - 38700
DS3XM12.pmthresholds.cpbitpath.nearend.15min.ES 25 (seconds) 0 - 900
DS3XM12.pmthresholds.cpbitpath.nearend.15min.SAS 2 (seconds) 0 - 900
DS3XM12.pmthresholds.cpbitpath.nearend.15min.SES 4 (seconds) 0 - 900
DS3XM12.pmthresholds.cpbitpath.nearend.15min.UAS 10 (seconds) 0 - 900
DS3XM12.pmthresholds.cpbitpath.nearend.1day.CV 3820 (BIP count) 0 - 3715200
DS3XM12.pmthresholds.cpbitpath.nearend.1day.ES 250 (seconds) 0 - 86400
DS3XM12.pmthresholds.cpbitpath.nearend.1day.SAS 8 (seconds) 0 - 86400
DS3XM12.pmthresholds.cpbitpath.nearend.1day.SES 40 (seconds) 0 - 86400
DS3XM12.pmthresholds.cpbitpath.nearend.1day.UAS 10 (seconds) 0 - 86400
DS3XM12.pmthresholds.ds1path.farend.15min.AISS 10 (seconds) 0 - 900
DS3XM12.pmthresholds.ds1path.farend.15min.CSS 25 (seconds) 0 - 900
DS3XM12.pmthresholds.ds1path.farend.15min.CV 13296 (count) 0 - 287100
DS3XM12.pmthresholds.ds1path.farend.15min.ES 65 (seconds) 0 - 900
DS3XM12.pmthresholds.ds1path.farend.15min.ESA 25 (seconds) 0 - 900
DS3XM12.pmthresholds.ds1path.farend.15min.ESB 25 (seconds) 0 - 900
DS3XM12.pmthresholds.ds1path.farend.15min.ESFE 65 (seconds) 0 - 900
DS3XM12.pmthresholds.ds1path.farend.15min.ESNE 65 (seconds) 0 - 900
Table C-8 DS3XM-12 Card Default Settings (continued)
Default Name Default Value Default Domain

C-28
Cisco ONS 15454 Reference Manual, R8.5.x
78-18106-01
Appendix C Network Element Defaults
C.2.3 Defaults by Card
DS3XM12.pmthresholds.ds1path.farend.15min.SEFS 25 (seconds) 0 - 900
DS3XM12.pmthresholds.ds1path.farend.15min.SES 10 (seconds) 0 - 900
DS3XM12.pmthresholds.ds1path.farend.15min.SESFE 10 (seconds) 0 - 900
DS3XM12.pmthresholds.ds1path.farend.15min.SESNE 10 (seconds) 0 - 900
DS3XM12.pmthresholds.ds1path.farend.15min.UAS 10 (seconds) 0 - 900
DS3XM12.pmthresholds.ds1path.farend.15min.UASFE 10 (seconds) 0 - 900
DS3XM12.pmthresholds.ds1path.farend.15min.UASNE 10 (seconds) 0 - 900
DS3XM12.pmthresholds.ds1path.farend.1day.AISS 10 (seconds) 0 - 86400
DS3XM12.pmthresholds.ds1path.farend.1day.CSS 25 (seconds) 0 - 86400
DS3XM12.pmthresholds.ds1path.farend.1day.CV 132960 (count) 0 - 27561600
DS3XM12.pmthresholds.ds1path.farend.1day.ES 648 (seconds) 0 - 86400
DS3XM12.pmthresholds.ds1path.farend.1day.ESA 25 (seconds) 0 - 86400
DS3XM12.pmthresholds.ds1path.farend.1day.ESB 25 (seconds) 0 - 86400
DS3XM12.pmthresholds.ds1path.farend.1day.ESFE 648 (seconds) 0 - 86400
DS3XM12.pmthresholds.ds1path.farend.1day.ESNE 648 (seconds) 0 - 86400
DS3XM12.pmthresholds.ds1path.farend.1day.SEFS 25 (seconds) 0 - 86400
DS3XM12.pmthresholds.ds1path.farend.1day.SES 100 (seconds) 0 - 86400
DS3XM12.pmthresholds.ds1path.farend.1day.SESFE 100 (seconds) 0 - 86400
DS3XM12.pmthresholds.ds1path.farend.1day.SESNE 100 (seconds) 0 - 86400
DS3XM12.pmthresholds.ds1path.farend.1day.UAS 10 (seconds) 0 - 86400
DS3XM12.pmthresholds.ds1path.farend.1day.UASFE 10 (seconds) 0 - 86400
DS3XM12.pmthresholds.ds1path.farend.1day.UASNE 10 (seconds) 0 - 86400
DS3XM12.pmthresholds.ds1path.nearend.15min.AISS 10 (seconds) 0 - 900
DS3XM12.pmthresholds.ds1path.nearend.15min.CV 13296 (count) 0 - 287100
DS3XM12.pmthresholds.ds1path.nearend.15min.ES 65 (seconds) 0 - 900
DS3XM12.pmthresholds.ds1path.nearend.15min.FC 10 (seconds) 0 - 900
DS3XM12.pmthresholds.ds1path.nearend.15min.SAS 2 (seconds) 0 - 900
DS3XM12.pmthresholds.ds1path.nearend.15min.SES 10 (seconds) 0 - 900
DS3XM12.pmthresholds.ds1path.nearend.15min.UAS 10 (seconds) 0 - 900
DS3XM12.pmthresholds.ds1path.nearend.1day.AISS 10 (seconds) 0 - 86400
DS3XM12.pmthresholds.ds1path.nearend.1day.CV 132960 (count) 0 - 27561600
DS3XM12.pmthresholds.ds1path.nearend.1day.ES 648 (seconds) 0 - 86400
DS3XM12.pmthresholds.ds1path.nearend.1day.FC 10 (seconds) 0 - 86400
DS3XM12.pmthresholds.ds1path.nearend.1day.SAS 17 (seconds) 0 - 86400
DS3XM12.pmthresholds.ds1path.nearend.1day.SES 100 (seconds) 0 - 86400
DS3XM12.pmthresholds.ds1path.nearend.1day.UAS 10 (seconds) 0 - 86400
Table C-8 DS3XM-12 Card Default Settings (continued)
Default Name Default Value Default Domain

C-29
Cisco ONS 15454 Reference Manual, R8.5.x
78-18106-01
Appendix C Network Element Defaults
C.2.3 Defaults by Card
DS3XM12.pmthresholds.line.nearend.15min.CV 387 (BPV count) 0 - 38700
DS3XM12.pmthresholds.line.nearend.15min.ES 25 (seconds) 0 - 900
DS3XM12.pmthresholds.line.nearend.15min.LOSS 10 (seconds) 0 - 900
DS3XM12.pmthresholds.line.nearend.15min.SES 4 (seconds) 0 - 900
DS3XM12.pmthresholds.line.nearend.1day.CV 3865 (BPV count) 0 - 3715200
DS3XM12.pmthresholds.line.nearend.1day.ES 250 (seconds) 0 - 86400
DS3XM12.pmthresholds.line.nearend.1day.LOSS 10 (seconds) 0 - 86400
DS3XM12.pmthresholds.line.nearend.1day.SES 40 (seconds) 0 - 86400
DS3XM12.pmthresholds.pbitpath.nearend.15min.AISS 10 (seconds) 0 - 900
DS3XM12.pmthresholds.pbitpath.nearend.15min.CV 382 (BIP count) 0 - 38700
DS3XM12.pmthresholds.pbitpath.nearend.15min.ES 25 (seconds) 0 - 900
DS3XM12.pmthresholds.pbitpath.nearend.15min.SAS 2 (seconds) 0 - 900
DS3XM12.pmthresholds.pbitpath.nearend.15min.SES 4 (seconds) 0 - 900
DS3XM12.pmthresholds.pbitpath.nearend.15min.UAS 10 (seconds) 0 - 900
DS3XM12.pmthresholds.pbitpath.nearend.1day.AISS 10 (seconds) 0 - 86400
DS3XM12.pmthresholds.pbitpath.nearend.1day.CV 3820 (BIP count) 0 - 3715200
DS3XM12.pmthresholds.pbitpath.nearend.1day.ES 250 (seconds) 0 - 86400
DS3XM12.pmthresholds.pbitpath.nearend.1day.SAS 8 (seconds) 0 - 86400
DS3XM12.pmthresholds.pbitpath.nearend.1day.SES 40 (seconds) 0 - 86400
DS3XM12.pmthresholds.pbitpath.nearend.1day.UAS 10 (seconds) 0 - 86400
DS3XM12.pmthresholds.sts.farend.15min.CV 15 (B3 count) 0 - 2160000
DS3XM12.pmthresholds.sts.farend.15min.ES 12 (seconds) 0 - 900
DS3XM12.pmthresholds.sts.farend.15min.FC 10 (count) 0 - 72
DS3XM12.pmthresholds.sts.farend.15min.SES 3 (seconds) 0 - 900
DS3XM12.pmthresholds.sts.farend.15min.UAS 10 (seconds) 0 - 900
DS3XM12.pmthresholds.sts.farend.1day.CV 125 (B3 count) 0 - 207360000
DS3XM12.pmthresholds.sts.farend.1day.ES 100 (seconds) 0 - 86400
DS3XM12.pmthresholds.sts.farend.1day.FC 10 (count) 0 - 6912
DS3XM12.pmthresholds.sts.farend.1day.SES 7 (seconds) 0 - 86400
DS3XM12.pmthresholds.sts.farend.1day.UAS 10 (seconds) 0 - 86400
DS3XM12.pmthresholds.sts.nearend.15min.CV 15 (B3 count) 0 - 2160000
DS3XM12.pmthresholds.sts.nearend.15min.ES 12 (seconds) 0 - 900
DS3XM12.pmthresholds.sts.nearend.15min.FC 10 (count) 0 - 72
DS3XM12.pmthresholds.sts.nearend.15min.SES 3 (seconds) 0 - 900
DS3XM12.pmthresholds.sts.nearend.15min.UAS 10 (seconds) 0 - 900
DS3XM12.pmthresholds.sts.nearend.1day.CV 125 (B3 count) 0 - 207360000
Table C-8 DS3XM-12 Card Default Settings (continued)
Default Name Default Value Default Domain

C-30
Cisco ONS 15454 Reference Manual, R8.5.x
78-18106-01
Appendix C Network Element Defaults
C.2.3 Defaults by Card
C.2.3.9 EC1-12 Card Default Settings
Table C-9 lists the EC1-12 card default settings.
DS3XM12.pmthresholds.sts.nearend.1day.ES 100 (seconds) 0 - 86400
DS3XM12.pmthresholds.sts.nearend.1day.FC 10 (count) 0 - 6912
DS3XM12.pmthresholds.sts.nearend.1day.SES 7 (seconds) 0 - 86400
DS3XM12.pmthresholds.sts.nearend.1day.UAS 10 (seconds) 0 - 86400
DS3XM12.pmthresholds.vt.farend.15min.CV 15 (BIP8 count) 0 - 2160000
DS3XM12.pmthresholds.vt.farend.15min.ES 12 (seconds) 0 - 900
DS3XM12.pmthresholds.vt.farend.15min.SES 3 (seconds) 0 - 900
DS3XM12.pmthresholds.vt.farend.15min.UAS 10 (seconds) 0 - 900
DS3XM12.pmthresholds.vt.farend.1day.CV 125 (BIP8 count) 0 - 207360000
DS3XM12.pmthresholds.vt.farend.1day.ES 100 (seconds) 0 - 86400
DS3XM12.pmthresholds.vt.farend.1day.SES 7 (seconds) 0 - 86400
DS3XM12.pmthresholds.vt.farend.1day.UAS 10 (seconds) 0 - 86400
DS3XM12.pmthresholds.vt.nearend.15min.CV 15 (BIP8 count) 0 - 2160000
DS3XM12.pmthresholds.vt.nearend.15min.ES 12 (seconds) 0 - 900
DS3XM12.pmthresholds.vt.nearend.15min.SES 3 (seconds) 0 - 900
DS3XM12.pmthresholds.vt.nearend.15min.UAS 10 (seconds) 0 - 900
DS3XM12.pmthresholds.vt.nearend.1day.CV 125 (BIP8 count) 0 - 207360000
DS3XM12.pmthresholds.vt.nearend.1day.ES 100 (seconds) 0 - 86400
DS3XM12.pmthresholds.vt.nearend.1day.SES 7 (seconds) 0 - 86400
DS3XM12.pmthresholds.vt.nearend.1day.UAS 10 (seconds) 0 - 86400
Table C-8 DS3XM-12 Card Default Settings (continued)
Default Name Default Value Default Domain
Table C-9 EC1-12 Card Default Settings
Default Name Default Value Default Domain
EC1.config.line.AINSSoakTime 08:00 (hours:mins) 00:00, 00:15, 00:30 .. 48:00
EC1.config.line.LineLength 0 - 225 ft 0 - 225 ft, 226 - 450 ft
EC1.config.line.PJStsMon# 0 (STS #) 0 - 1
EC1.config.line.RxEqualization TRUE TRUE, FALSE
EC1.config.line.SDBER 1.00E-07 1E-5, 1E-6, 1E-7, 1E-8, 1E-9
EC1.config.line.SendAISOnFacilityLoopback TRUE TRUE, FALSE
EC1.config.line.SFBER 1.00E-04 1E-3, 1E-4, 1E-5
EC1.config.line.State IS,AINS IS, OOS,DSBLD, OOS,MT, IS,AINS
EC1.config.sts.IPPMEnabled FALSE TRUE, FALSE
EC1.pmthresholds.line.farend.15min.CV 1312 (B2 count) 0 - 137700

C-31
Cisco ONS 15454 Reference Manual, R8.5.x
78-18106-01
Appendix C Network Element Defaults
C.2.3 Defaults by Card
EC1.pmthresholds.line.farend.15min.ES 87 (seconds) 0 - 900
EC1.pmthresholds.line.farend.15min.FC 10 (count) 0 - 72
EC1.pmthresholds.line.farend.15min.SES 1 (seconds) 0 - 900
EC1.pmthresholds.line.farend.15min.UAS 3 (seconds) 0 - 900
EC1.pmthresholds.line.farend.1day.CV 13120 (B2 count) 0 - 8850600
EC1.pmthresholds.line.farend.1day.ES 864 (seconds) 0 - 86400
EC1.pmthresholds.line.farend.1day.FC 40 (count) 0 - 72
EC1.pmthresholds.line.farend.1day.SES 4 (seconds) 0 - 86400
EC1.pmthresholds.line.farend.1day.UAS 10 (seconds) 0 - 86400
EC1.pmthresholds.line.nearend.15min.CV 1312 (B2 count) 0 - 137700
EC1.pmthresholds.line.nearend.15min.ES 87 (seconds) 0 - 900
EC1.pmthresholds.line.nearend.15min.FC 10 (count) 0 - 72
EC1.pmthresholds.line.nearend.15min.SES 1 (seconds) 0 - 900
EC1.pmthresholds.line.nearend.15min.UAS 3 (seconds) 0 - 900
EC1.pmthresholds.line.nearend.1day.CV 13120 (B2 count) 0 - 13219200
EC1.pmthresholds.line.nearend.1day.ES 864 (seconds) 0 - 86400
EC1.pmthresholds.line.nearend.1day.FC 40 (count) 0 - 6912
EC1.pmthresholds.line.nearend.1day.SES 4 (seconds) 0 - 86400
EC1.pmthresholds.line.nearend.1day.UAS 10 (seconds) 0 - 86400
EC1.pmthresholds.section.nearend.15min.CV 10000 (B1 count) 0 - 138600
EC1.pmthresholds.section.nearend.15min.ES 500 (seconds) 0 - 900
EC1.pmthresholds.section.nearend.15min.SEFS 500 (seconds) 0 - 900
EC1.pmthresholds.section.nearend.15min.SES 500 (seconds) 0 - 900
EC1.pmthresholds.section.nearend.1day.CV 100000 (B1 count) 0 - 13305600
EC1.pmthresholds.section.nearend.1day.ES 5000 (seconds) 0 - 86400
EC1.pmthresholds.section.nearend.1day.SEFS 5000 (seconds) 0 - 86400
EC1.pmthresholds.section.nearend.1day.SES 5000 (seconds) 0 - 86400
EC1.pmthresholds.sts1.farend.15min.CV 15 (B3 count) 0 - 2160000
EC1.pmthresholds.sts1.farend.15min.ES 12 (seconds) 0 - 900
EC1.pmthresholds.sts1.farend.15min.FC 10 (count) 0 - 72
EC1.pmthresholds.sts1.farend.15min.SES 3 (seconds) 0 - 900
EC1.pmthresholds.sts1.farend.15min.UAS 10 (seconds) 0 - 900
EC1.pmthresholds.sts1.farend.1day.CV 125 (B3 count) 0 - 207360000
EC1.pmthresholds.sts1.farend.1day.ES 100 (seconds) 0 - 86400
EC1.pmthresholds.sts1.farend.1day.FC 10 (count) 0 - 6912
EC1.pmthresholds.sts1.farend.1day.SES 7 (seconds) 0 - 86400
Table C-9 EC1-12 Card Default Settings (continued)
Default Name Default Value Default Domain

C-32
Cisco ONS 15454 Reference Manual, R8.5.x
78-18106-01
Appendix C Network Element Defaults
C.2.3 Defaults by Card
C.2.3.10 FC_MR-4 Card Default Settings
Table C-10 lists the FC_MR-4 card default settings.
EC1.pmthresholds.sts1.farend.1day.UAS 10 (seconds) 0 - 86400
EC1.pmthresholds.sts1.nearend.15min.CV 15 (B3 count) 0 - 2160000
EC1.pmthresholds.sts1.nearend.15min.ES 12 (seconds) 0 - 900
EC1.pmthresholds.sts1.nearend.15min.FC 10 (count) 0 - 72
EC1.pmthresholds.sts1.nearend.15min.NPJC-PDET 60 (count) 0 - 7200000
EC1.pmthresholds.sts1.nearend.15min.NPJC-PGEN 60 (count) 0 - 7200000
EC1.pmthresholds.sts1.nearend.15min.PJCDIFF 60 (count) 0 - 14400000
EC1.pmthresholds.sts1.nearend.15min.PJCS-PDET 100 (seconds) 0 - 900
EC1.pmthresholds.sts1.nearend.15min.PJCS-PGEN 100 (seconds) 0 - 900
EC1.pmthresholds.sts1.nearend.15min.PPJC-PDET 60 (count) 0 - 7200000
EC1.pmthresholds.sts1.nearend.15min.PPJC-PGEN 60 (count) 0 - 7200000
EC1.pmthresholds.sts1.nearend.15min.SES 3 (seconds) 0 - 900
EC1.pmthresholds.sts1.nearend.15min.UAS 10 (seconds) 0 - 900
EC1.pmthresholds.sts1.nearend.1day.CV 125 (B3 count) 0 - 207360000
EC1.pmthresholds.sts1.nearend.1day.ES 100 (seconds) 0 - 86400
EC1.pmthresholds.sts1.nearend.1day.FC 10 (count) 0 - 6912
EC1.pmthresholds.sts1.nearend.1day.NPJC-PDET 5760 (count) 0 - 691200000
EC1.pmthresholds.sts1.nearend.1day.NPJC-PGEN 5760 (count) 0 - 691200000
EC1.pmthresholds.sts1.nearend.1day.PJCDIFF 5760 (count) 0 - 1382400000
EC1.pmthresholds.sts1.nearend.1day.PJCS-PDET 9600 (seconds) 0 - 86400
EC1.pmthresholds.sts1.nearend.1day.PJCS-PGEN 9600 (seconds) 0 - 86400
EC1.pmthresholds.sts1.nearend.1day.PPJC-PDET 5760 (count) 0 - 691200000
EC1.pmthresholds.sts1.nearend.1day.PPJC-PGEN 5760 (count) 0 - 691200000
EC1.pmthresholds.sts1.nearend.1day.SES 7 (seconds) 0 - 86400
EC1.pmthresholds.sts1.nearend.1day.UAS 10 (seconds) 0 - 86400
Table C-9 EC1-12 Card Default Settings (continued)
Default Name Default Value Default Domain

C-33
Cisco ONS 15454 Reference Manual, R8.5.x
78-18106-01
Appendix C Network Element Defaults
C.2.3 Defaults by Card
C.2.3.11 Ethernet Card Default Settings
Table C-11 lists the G1000 (G1K-4), ML1000, ML100T, ML-100X-8, ML-MR-10, CE-1000-4,
CE-100T-8, and CE-MR-10 card default settings.
Table C-10 FC_MR-4 Card Default Settings
Default Name Default Value Default Domain
FC-MR.config.card.Mode Fibre
Channel/FICO
N Enhanced
Fibre Channel Line Rate, Fibre
Channel/FICON Enhanced when
//.port.MediaType Undefined;
Fibre Channel/FICON Enhanced
when //.port.MediaType FICON -
1 Gbps ISL, FICON - 2 Gbps ISL;
Fibre Channel Line Rate, Fibre
Channel/FICON Enhanced when
//.port.MediaType Fibre Channel -
1 Gbps ISL, Fibre Channel - 2
Gbps ISL
FC-MR.config.port.AINSSoakTime 08:00
(hours:mins)
00:00, 00:15, 00:30 .. 48:00
FC-MR.config.port.distanceExtension.AutoadjustGFPBufferThreshold TRUE TRUE, FALSE
FC-MR.config.port.distanceExtension.AutoDetect TRUE TRUE, FALSE
FC-MR.config.port.distanceExtension.NumCredits 32 2 - 256
FC-MR.config.port.distanceExtension.NumGFPBuffers 16 16, 32, 48 .. 1200
FC-MR.config.port.DistanceExtensionVsLinkRecovery Distance
Extension
Neither Distance Extension nor
Link Recovery, Distance
Extension, LinkRecovery when
MediaType Undefined; Distance
Extension when MediaType
FICON - 1 Gbps ISL, FICON - 2
Gbps ISL; Neither Distance
Extension nor Link Recovery,
Distance Extension,
LinkRecovery when MediaType
Fibre Channel - 1 Gbps ISL, Fibre
Channel - 2 Gbps ISL
FC-MR.config.port.enhancedFibreChannelFicon.IngressIdleFiltering TRUE TRUE, FALSE
FC-MR.config.port.enhancedFibreChannelFicon.MaxFrameSize 2148 2148, 2152, 2156, 2160, 2164,
2168, 2172
FC-MR.config.port.MediaType Undefined Fibre Channel - 1 Gbps ISL, Fibre
Channel - 2 Gbps ISL, FICON - 1
Gbps ISL, FICON - 2 Gbps ISL,
Undefined
FC-MR.config.port.State OOS,DSBLD IS, OOS,DSBLD, OOS,MT,
IS,AINS

C-34
Cisco ONS 15454 Reference Manual, R8.5.x
78-18106-01
Appendix C Network Element Defaults
C.2.3 Defaults by Card
Table C-11 Ethernet Card Default Settings
Default Name Default Value Default Domain
CE-1000-4.config.AINSSoakTime 08:00 (hours:mins) 00:00, 00:15, 00:30 .. 48:00
CE-1000-4.config.State OOS,DSBLD IS, OOS,DSBLD, OOS,MT, IS,AINS
CE-1000-4.etherPortConfig.AutoNegotiation TRUE TRUE, FALSE
CE-1000-4.etherPortConfig.FlowControl Symmetric None, Symmetric, Pass Through
CE-1000-4.etherPortConfig.MTU 10004 (bytes) 1548, 10004
CE-1000-4.posPortConfig.FramingType GFP-F HDLC, GFP-F
CE-100T-8.config.AINSSoakTime 00:15 (hours:mins) 00:00, 00:15, 00:30 .. 48:00
CE-100T-8.config.State OOS,DSBLD IS, OOS,DSBLD, OOS,MT, IS,AINS
CE-100T-8.etherPortConfig.802-1Q-VlanCoS 7 (count) 0 - 7
CE-100T-8.etherPortConfig.IP-ToS 255 (count) 0 - 255
CE-MR.config.AINSSoakTime 08:00 (hours:mins) 00:00, 00:15, 00:30 .. 48:00
CE-MR.config.card.Mode MANUAL AUTOMATIC, MANUAL
CE-MR.config.State OOS,DSBLD IS, OOS,DSBLD, OOS,MT, IS,AINS
CE-MR.etherPortConfig.802-1Q-VlanCoS 7 (count) 0 - 7
CE-MR.etherPortConfig.IP-ToS 255 (count) 0 - 255
G1000.config.AINSSoakTime 08:00 (hours:mins) 00:00, 00:15, 00:30 .. 48:00
G1000.config.State OOS,DSBLD IS, OOS,DSBLD, OOS,MT, IS,AINS
ML1000.config.card.Mode HDLC HDLC, GFP-F, RPR 802.17
ML1000.config.PreServiceAlarmSuppression FALSE TRUE, FALSE
ML1000.config.SoakTime 08:00 (hours:mins) 00:00, 00:15, 00:30 .. 48:00
ML1000.ios.consolePortAccess TRUE TRUE, FALSE
ML1000.ios.radiusServerAccess FALSE TRUE, FALSE
ML100T.config.card.Mode HDLC HDLC, GFP-F, RPR 802.17
ML100T.config.PreServiceAlarmSuppression FALSE TRUE, FALSE
ML100T.config.SoakTime 08:00 (hours:mins) 00:00, 00:15, 00:30 .. 48:00
ML100T.ios.consolePortAccess TRUE TRUE, FALSE
ML100T.ios.radiusServerAccess FALSE TRUE, FALSE
ML100X-8.config.card.Mode HDLC HDLC, GFP-F, RPR 802.17
ML100X-8.config.PreServiceAlarmSuppression FALSE TRUE, FALSE
ML100X-8.config.SoakTime 08:00 (hours:mins) 00:00, 00:15, 00:30 .. 48:00
ML100X-8.ios.consolePortAccess TRUE TRUE, FALSE
ML100X-8.ios.radiusServerAccess FALSE TRUE, FALSE
ML-MR.config.PreServiceAlarmSuppression FALSE TRUE, FALSE
ML-MR.config.SoakTime 08:00 (hours:mins) 00:00, 00:15, 00:30 .. 48:00

C-35
Cisco ONS 15454 Reference Manual, R8.5.x
78-18106-01
Appendix C Network Element Defaults
C.2.3 Defaults by Card
C.2.3.12 OC-3 Card Default Settings
Table C-12 lists the OC-3 (OC3 IR 4/STM1 SH 1310) card default settings.
Table C-12 OC-3 Card Default Settings
Default Name Default Value Default Domain
OC3.config.line.AINSSoakTime 08:00 (hours:mins) 00:00, 00:15, 00:30 .. 48:00
OC3.config.line.PJStsMon# 0 (STS #) 0 - 3
OC3.config.line.SDBER 1.00E-07 1E-5, 1E-6, 1E-7, 1E-8, 1E-9
OC3.config.line.sdh.AdminSSMIn STU G811, STU, G812T, G812L, SETS, DUS
OC3.config.line.sdh.Send<FF>DoNotUse FALSE FALSE when SendDoNotUse TRUE;
FALSE, TRUE when SendDoNotUse FALSE
OC3.config.line.sdh.SendDoNotUse FALSE FALSE, TRUE
OC3.config.line.sdh.SyncMsgIn TRUE FALSE, TRUE
OC3.config.line.SendAISOnFacilityLoopback FALSE TRUE, FALSE
OC3.config.line.SendAISOnTerminalLoopback FALSE FALSE
OC3.config.line.SFBER 1.00E-04 1E-3, 1E-4, 1E-5
OC3.config.line.sonet.AdminSSMIn STU PRS, STU, ST2, ST3, SMC, ST4, DUS, RES
when
//.//.//.//.NODE.timing.general.SSMMessage
Set Generation 1; PRS, STU, ST2, TNC,
ST3E, ST3, SMC, ST4, DUS, RES when
//.//.//.//.NODE.timing.general.SSMMessage
Set Generation 2; PRS, STU, ST2, ST3,
SMC, ST4, DUS, RES when
//.//.//.//.NODE.timing.general.SSMMessage
Set N/A
OC3.config.line.sonet.Send<FF>DoNotUse FALSE FALSE when SendDoNotUse TRUE;
FALSE, TRUE when SendDoNotUse FALSE
OC3.config.line.sonet.SendDoNotUse FALSE FALSE, TRUE
OC3.config.line.sonet.SyncMsgIn TRUE FALSE, TRUE
OC3.config.line.State IS,AINS IS, OOS,DSBLD, OOS,MT, IS,AINS
OC3.config.sts.IPPMEnabled FALSE TRUE, FALSE
OC3.pmthresholds.line.farend.15min.CV 1312 (B2 count) 0 - 137700
OC3.pmthresholds.line.farend.15min.ES 87 (seconds) 0 - 900
OC3.pmthresholds.line.farend.15min.FC 10 (count) 0 - 72
OC3.pmthresholds.line.farend.15min.SES 1 (seconds) 0 - 900
OC3.pmthresholds.line.farend.15min.UAS 3 (seconds) 0 - 900
OC3.pmthresholds.line.farend.1day.CV 13120 (B2 count) 0 - 13219200
OC3.pmthresholds.line.farend.1day.ES 864 (seconds) 0 - 86400
OC3.pmthresholds.line.farend.1day.FC 40 (count) 0 - 6912
OC3.pmthresholds.line.farend.1day.SES 4 (seconds) 0 - 86400

C-36
Cisco ONS 15454 Reference Manual, R8.5.x
78-18106-01
Appendix C Network Element Defaults
C.2.3 Defaults by Card
OC3.pmthresholds.line.farend.1day.UAS 10 (seconds) 0 - 86400
OC3.pmthresholds.line.nearend.15min.CV 1312 (B2 count) 0 - 137700
OC3.pmthresholds.line.nearend.15min.ES 87 (seconds) 0 - 900
OC3.pmthresholds.line.nearend.15min.FC 10 (count) 0 - 72
OC3.pmthresholds.line.nearend.15min.PSC 1 (count) 0 - 600
OC3.pmthresholds.line.nearend.15min.PSD 300 (seconds) 0 - 900
OC3.pmthresholds.line.nearend.15min.SES 1 (seconds) 0 - 900
OC3.pmthresholds.line.nearend.15min.UAS 3 (seconds) 0 - 900
OC3.pmthresholds.line.nearend.1day.CV 13120 (B2 count) 0 - 13219200
OC3.pmthresholds.line.nearend.1day.ES 864 (seconds) 0 - 86400
OC3.pmthresholds.line.nearend.1day.FC 40 (count) 0 - 6912
OC3.pmthresholds.line.nearend.1day.PSC 5 (count) 0 - 57600
OC3.pmthresholds.line.nearend.1day.PSD 600 (seconds) 0 - 86400
OC3.pmthresholds.line.nearend.1day.SES 4 (seconds) 0 - 86400
OC3.pmthresholds.line.nearend.1day.UAS 10 (seconds) 0 - 86400
OC3.pmthresholds.section.nearend.15min.CV 10000 (B1 count) 0 - 138600
OC3.pmthresholds.section.nearend.15min.ES 500 (seconds) 0 - 900
OC3.pmthresholds.section.nearend.15min.SEFS 500 (seconds) 0 - 900
OC3.pmthresholds.section.nearend.15min.SES 500 (seconds) 0 - 900
OC3.pmthresholds.section.nearend.1day.CV 100000 (B1 count) 0 - 13305600
OC3.pmthresholds.section.nearend.1day.ES 5000 (seconds) 0 - 86400
OC3.pmthresholds.section.nearend.1day.SEFS 5000 (seconds) 0 - 86400
OC3.pmthresholds.section.nearend.1day.SES 5000 (seconds) 0 - 86400
OC3.pmthresholds.sts1.nearend.15min.CV 15 (B3 count) 0 - 2160000
OC3.pmthresholds.sts1.nearend.15min.ES 12 (seconds) 0 - 900
OC3.pmthresholds.sts1.nearend.15min.FC 10 (count) 0 - 72
OC3.pmthresholds.sts1.nearend.15min.NPJC-PDET 60 (count) 0 - 7200000
OC3.pmthresholds.sts1.nearend.15min.NPJC-PGEN 60 (count) 0 - 7200000
OC3.pmthresholds.sts1.nearend.15min.PJCDIFF 60 (count) 0 - 14400000
OC3.pmthresholds.sts1.nearend.15min.PJCS-PDET 100 (seconds) 0 - 900
OC3.pmthresholds.sts1.nearend.15min.PJCS-PGEN 100 (seconds) 0 - 900
OC3.pmthresholds.sts1.nearend.15min.PPJC-PDET 60 (count) 0 - 7200000
OC3.pmthresholds.sts1.nearend.15min.PPJC-PGEN 60 (count) 0 - 7200000
OC3.pmthresholds.sts1.nearend.15min.SES 3 (seconds) 0 - 900
OC3.pmthresholds.sts1.nearend.15min.UAS 10 (seconds) 0 - 900
OC3.pmthresholds.sts1.nearend.1day.CV 125 (B3 count) 0 - 207360000
Table C-12 OC-3 Card Default Settings (continued)
Default Name Default Value Default Domain

C-37
Cisco ONS 15454 Reference Manual, R8.5.x
78-18106-01
Appendix C Network Element Defaults
C.2.3 Defaults by Card
OC3.pmthresholds.sts1.nearend.1day.ES 100 (seconds) 0 - 86400
OC3.pmthresholds.sts1.nearend.1day.FC 10 (count) 0 - 6912
OC3.pmthresholds.sts1.nearend.1day.NPJC-PDET 5760 (count) 0 - 691200000
OC3.pmthresholds.sts1.nearend.1day.NPJC-PGEN 5760 (count) 0 - 691200000
OC3.pmthresholds.sts1.nearend.1day.PJCDIFF 5760 (count) 0 - 1382400000
OC3.pmthresholds.sts1.nearend.1day.PJCS-PDET 9600 (seconds) 0 - 86400
OC3.pmthresholds.sts1.nearend.1day.PJCS-PGEN 9600 (seconds) 0 - 86400
OC3.pmthresholds.sts1.nearend.1day.PPJC-PDET 5760 (count) 0 - 691200000
OC3.pmthresholds.sts1.nearend.1day.PPJC-PGEN 5760 (count) 0 - 691200000
OC3.pmthresholds.sts1.nearend.1day.SES 7 (seconds) 0 - 86400
OC3.pmthresholds.sts1.nearend.1day.UAS 10 (seconds) 0 - 86400
OC3.pmthresholds.sts3c.nearend.15min.CV 25 (B3 count) 0 - 2160000
OC3.pmthresholds.sts3c.nearend.15min.ES 20 (seconds) 0 - 900
OC3.pmthresholds.sts3c.nearend.15min.FC 10 (count) 0 - 72
OC3.pmthresholds.sts3c.nearend.15min.NPJC-PDET 60 (count) 0 - 7200000
OC3.pmthresholds.sts3c.nearend.15min.NPJC-PGEN 60 (count) 0 - 7200000
OC3.pmthresholds.sts3c.nearend.15min.PJCDIFF 60 (count) 0 - 14400000
OC3.pmthresholds.sts3c.nearend.15min.PJCS-PDET 100 (seconds) 0 - 900
OC3.pmthresholds.sts3c.nearend.15min.PJCS-PGEN 100 (seconds) 0 - 900
OC3.pmthresholds.sts3c.nearend.15min.PPJC-PDET 60 (count) 0 - 7200000
OC3.pmthresholds.sts3c.nearend.15min.PPJC-PGEN 60 (count) 0 - 7200000
OC3.pmthresholds.sts3c.nearend.15min.SES 3 (seconds) 0 - 900
OC3.pmthresholds.sts3c.nearend.15min.UAS 10 (seconds) 0 - 900
OC3.pmthresholds.sts3c.nearend.1day.CV 250 (B3 count) 0 - 207360000
OC3.pmthresholds.sts3c.nearend.1day.ES 200 (seconds) 0 - 86400
OC3.pmthresholds.sts3c.nearend.1day.FC 10 (count) 0 - 6912
OC3.pmthresholds.sts3c.nearend.1day.NPJC-PDET 5760 (count) 0 - 691200000
OC3.pmthresholds.sts3c.nearend.1day.NPJC-PGEN 5760 (count) 0 - 691200000
OC3.pmthresholds.sts3c.nearend.1day.PJCDIFF 5760 (count) 0 - 1382400000
OC3.pmthresholds.sts3c.nearend.1day.PJCS-PDET 9600 (seconds) 0 - 86400
OC3.pmthresholds.sts3c.nearend.1day.PJCS-PGEN 9600 (seconds) 0 - 86400
OC3.pmthresholds.sts3c.nearend.1day.PPJC-PDET 5760 (count) 0 - 691200000
OC3.pmthresholds.sts3c.nearend.1day.PPJC-PGEN 5760 (count) 0 - 691200000
OC3.pmthresholds.sts3c.nearend.1day.SES 7 (seconds) 0 - 86400
OC3.pmthresholds.sts3c.nearend.1day.UAS 10 (seconds) 0 - 86400
Table C-12 OC-3 Card Default Settings (continued)
Default Name Default Value Default Domain

C-38
Cisco ONS 15454 Reference Manual, R8.5.x
78-18106-01
Appendix C Network Element Defaults
C.2.3 Defaults by Card
C.2.3.13 OC3-8 Card Default Settings
Table C-13 lists the eight-port OC3-8 (OC3 IR/STM1 SH 1310-8) card default settings.
Table C-13 OC3-8 Card Default Settings
Default Name Default Value Default Domain
OC3-8.config.line.AINSSoakTime 08:00 (hours:mins) 00:00, 00:15, 00:30 .. 48:00
OC3-8.config.line.AlsMode Disabled Disabled, Auto Restart, Manual Restart,
Manual Restart for Test
OC3-8.config.line.AlsRecoveryPulseDuration 2.0 (seconds) 2.0, 2.1, 2.2 .. 100.0 when AlsMode
Disabled, Auto Restart, Manual Restart;
80.0, 80.1, 80.2 .. 100.0 when AlsMode
Manual Restart for Test
OC3-8.config.line.AlsRecoveryPulseInterval 100 (seconds) 60 - 300
OC3-8.config.line.PJStsMon# 0 (STS #) 0 - 3
OC3-8.config.line.SDBER 1.00E-07 1E-5, 1E-6, 1E-7, 1E-8, 1E-9
OC3-8.config.line.sdh.AdminSSMIn STU G811, STU, G812T, G812L, SETS, DUS
OC3-8.config.line.sdh.Send<FF>DoNotUse FALSE FALSE when SendDoNotUse TRUE;
FALSE, TRUE when SendDoNotUse FALSE
OC3-8.config.line.sdh.SendDoNotUse FALSE FALSE, TRUE
OC3-8.config.line.sdh.SyncMsgIn TRUE FALSE, TRUE
OC3-8.config.line.SendAISOnFacilityLoopback TRUE TRUE, FALSE
OC3-8.config.line.SendAISOnTerminalLoopback FALSE FALSE
OC3-8.config.line.SFBER 1.00E-04 1E-3, 1E-4, 1E-5
OC3-8.config.line.sonet.AdminSSMIn STU PRS, STU, ST2, ST3, SMC, ST4, DUS, RES
when
//.//.//.//.NODE.timing.general.SSMMessage
Set Generation 1; PRS, STU, ST2, TNC,
ST3E, ST3, SMC, ST4, DUS, RES when
//.//.//.//.NODE.timing.general.SSMMessage
Set Generation 2; PRS, STU, ST2, ST3,
SMC, ST4, DUS, RES when
//.//.//.//.NODE.timing.general.SSMMessage
Set N/A
OC3-8.config.line.sonet.Send<FF>DoNotUse FALSE FALSE when SendDoNotUse TRUE;
FALSE, TRUE when SendDoNotUse FALSE
OC3-8.config.line.sonet.SendDoNotUse FALSE FALSE, TRUE
OC3-8.config.line.sonet.SyncMsgIn TRUE FALSE, TRUE
OC3-8.config.line.State IS,AINS IS, OOS,DSBLD, OOS,MT, IS,AINS
OC3-8.config.sts.IPPMEnabled FALSE TRUE, FALSE
OC3-8.physicalthresholds.alarm.LBC-HIGH 200 (%) LBC-LOW, LBC-LOW + 1, LBC-LOW + 2 ..
255
OC3-8.physicalthresholds.alarm.LBC-LOW 20 (%) 0, 1, 2 .. LBC-HIGH

C-39
Cisco ONS 15454 Reference Manual, R8.5.x
78-18106-01
Appendix C Network Element Defaults
C.2.3 Defaults by Card
OC3-8.physicalthresholds.alarm.OPR-HIGH 200 (%) OPR-LOW, OPR-LOW + 1, OPR-LOW + 2 ..
255
OC3-8.physicalthresholds.alarm.OPR-LOW 50 (%) -1, 0, 1 .. OPR-HIGH
OC3-8.physicalthresholds.alarm.OPT-HIGH 120 (%) OPT-LOW, OPT-LOW + 1, OPT-LOW + 2 ..
255
OC3-8.physicalthresholds.alarm.OPT-LOW 80 (%) 0, 1, 2 .. OPT-HIGH
OC3-8.physicalthresholds.warning.15min.LBC-HIGH 200 (%) LBC-LOW, LBC-LOW + 1, LBC-LOW + 2 ..
255
OC3-8.physicalthresholds.warning.15min.LBC-LOW 20 (%) 0, 1, 2 .. LBC-HIGH
OC3-8.physicalthresholds.warning.15min.OPR-HIGH 200 (%) OPR-LOW, OPR-LOW + 1, OPR-LOW + 2 ..
255
OC3-8.physicalthresholds.warning.15min.OPR-LOW 50 (%) -1, 0, 1 .. OPR-HIGH
OC3-8.physicalthresholds.warning.15min.OPT-HIGH 120 (%) OPT-LOW, OPT-LOW + 1, OPT-LOW + 2 ..
255
OC3-8.physicalthresholds.warning.15min.OPT-LOW 80 (%) 0, 1, 2 .. OPT-HIGH
OC3-8.physicalthresholds.warning.1day.LBC-HIGH 200 (%) LBC-LOW, LBC-LOW + 1, LBC-LOW + 2 ..
255
OC3-8.physicalthresholds.warning.1day.LBC-LOW 20 (%) 0, 1, 2 .. LBC-HIGH
OC3-8.physicalthresholds.warning.1day.OPR-HIGH 200 (%) OPR-LOW, OPR-LOW + 1, OPR-LOW + 2 ..
255
OC3-8.physicalthresholds.warning.1day.OPR-LOW 50 (%) -1, 0, 1 .. OPR-HIGH
OC3-8.physicalthresholds.warning.1day.OPT-HIGH 120 (%) OPT-LOW, OPT-LOW + 1, OPT-LOW + 2 ..
255
OC3-8.physicalthresholds.warning.1day.OPT-LOW 80 (%) 0, 1, 2 .. OPT-HIGH
OC3-8.pmthresholds.line.farend.15min.CV 1312 (B2 count) 0 - 137700
OC3-8.pmthresholds.line.farend.15min.ES 87 (seconds) 0 - 900
OC3-8.pmthresholds.line.farend.15min.FC 10 (count) 0 - 72
OC3-8.pmthresholds.line.farend.15min.SES 1 (seconds) 0 - 900
OC3-8.pmthresholds.line.farend.15min.UAS 3 (seconds) 0 - 900
OC3-8.pmthresholds.line.farend.1day.CV 13120 (B2 count) 0 - 13219200
OC3-8.pmthresholds.line.farend.1day.ES 864 (seconds) 0 - 86400
OC3-8.pmthresholds.line.farend.1day.FC 40 (count) 0 - 6912
OC3-8.pmthresholds.line.farend.1day.SES 4 (seconds) 0 - 86400
OC3-8.pmthresholds.line.farend.1day.UAS 10 (seconds) 0 - 86400
OC3-8.pmthresholds.line.nearend.15min.CV 1312 (B2 count) 0 - 137700
OC3-8.pmthresholds.line.nearend.15min.ES 87 (seconds) 0 - 900
OC3-8.pmthresholds.line.nearend.15min.FC 10 (count) 0 - 72
OC3-8.pmthresholds.line.nearend.15min.PSC 1 (count) 0 - 600
Table C-13 OC3-8 Card Default Settings (continued)
Default Name Default Value Default Domain

C-40
Cisco ONS 15454 Reference Manual, R8.5.x
78-18106-01
Appendix C Network Element Defaults
C.2.3 Defaults by Card
OC3-8.pmthresholds.line.nearend.15min.PSD 300 (seconds) 0 - 900
OC3-8.pmthresholds.line.nearend.15min.SES 1 (seconds) 0 - 900
OC3-8.pmthresholds.line.nearend.15min.UAS 3 (seconds) 0 - 900
OC3-8.pmthresholds.line.nearend.1day.CV 13120 (B2 count) 0 - 13219200
OC3-8.pmthresholds.line.nearend.1day.ES 864 (seconds) 0 - 86400
OC3-8.pmthresholds.line.nearend.1day.FC 40 (count) 0 - 6912
OC3-8.pmthresholds.line.nearend.1day.PSC 5 (count) 0 - 57600
OC3-8.pmthresholds.line.nearend.1day.PSD 600 (seconds) 0 - 86400
OC3-8.pmthresholds.line.nearend.1day.SES 4 (seconds) 0 - 86400
OC3-8.pmthresholds.line.nearend.1day.UAS 10 (seconds) 0 - 86400
OC3-8.pmthresholds.section.nearend.15min.CV 10000 (B1 count) 0 - 138600
OC3-8.pmthresholds.section.nearend.15min.ES 500 (seconds) 0 - 900
OC3-8.pmthresholds.section.nearend.15min.SEFS 500 (seconds) 0 - 900
OC3-8.pmthresholds.section.nearend.15min.SES 500 (seconds) 0 - 900
OC3-8.pmthresholds.section.nearend.1day.CV 100000 (B1 count) 0 - 13305600
OC3-8.pmthresholds.section.nearend.1day.ES 5000 (seconds) 0 - 86400
OC3-8.pmthresholds.section.nearend.1day.SEFS 5000 (seconds) 0 - 86400
OC3-8.pmthresholds.section.nearend.1day.SES 5000 (seconds) 0 - 86400
OC3-8.pmthresholds.sts1.nearend.15min.CV 15 (B3 count) 0 - 2160000
OC3-8.pmthresholds.sts1.nearend.15min.ES 12 (seconds) 0 - 900
OC3-8.pmthresholds.sts1.nearend.15min.FC 10 (count) 0 - 72
OC3-8.pmthresholds.sts1.nearend.15min.NPJC-PDET 60 (count) 0 - 7200000
OC3-8.pmthresholds.sts1.nearend.15min.NPJC-PGEN 60 (count) 0 - 7200000
OC3-8.pmthresholds.sts1.nearend.15min.PJCDIFF 60 (count) 0 - 14400000
OC3-8.pmthresholds.sts1.nearend.15min.PJCS-PDET 100 (seconds) 0 - 900
OC3-8.pmthresholds.sts1.nearend.15min.PJCS-PGEN 100 (seconds) 0 - 900
OC3-8.pmthresholds.sts1.nearend.15min.PPJC-PDET 60 (count) 0 - 7200000
OC3-8.pmthresholds.sts1.nearend.15min.PPJC-PGEN 60 (count) 0 - 7200000
OC3-8.pmthresholds.sts1.nearend.15min.SES 3 (seconds) 0 - 900
OC3-8.pmthresholds.sts1.nearend.15min.UAS 10 (seconds) 0 - 900
OC3-8.pmthresholds.sts1.nearend.1day.CV 125 (B3 count) 0 - 207360000
OC3-8.pmthresholds.sts1.nearend.1day.ES 100 (seconds) 0 - 86400
OC3-8.pmthresholds.sts1.nearend.1day.FC 10 (count) 0 - 6912
OC3-8.pmthresholds.sts1.nearend.1day.NPJC-PDET 5760 (count) 0 - 691200000
OC3-8.pmthresholds.sts1.nearend.1day.NPJC-PGEN 5760 (count) 0 - 691200000
OC3-8.pmthresholds.sts1.nearend.1day.PJCDIFF 5760 (count) 0 - 1382400000
Table C-13 OC3-8 Card Default Settings (continued)
Default Name Default Value Default Domain

C-41
Cisco ONS 15454 Reference Manual, R8.5.x
78-18106-01
Appendix C Network Element Defaults
C.2.3 Defaults by Card
C.2.3.14 OC-12 Card Default Settings
Table C-14 lists the OC-12 (OC12 IR/STM4 SH 1310, OC12 LR/STM4 LH 1310, and OC12 LR/STM4
LH 1550) card default settings.
OC3-8.pmthresholds.sts1.nearend.1day.PJCS-PDET 9600 (seconds) 0 - 86400
OC3-8.pmthresholds.sts1.nearend.1day.PJCS-PGEN 9600 (seconds) 0 - 86400
OC3-8.pmthresholds.sts1.nearend.1day.PPJC-PDET 5760 (count) 0 - 691200000
OC3-8.pmthresholds.sts1.nearend.1day.PPJC-PGEN 5760 (count) 0 - 691200000
OC3-8.pmthresholds.sts1.nearend.1day.SES 7 (seconds) 0 - 86400
OC3-8.pmthresholds.sts1.nearend.1day.UAS 10 (seconds) 0 - 86400
OC3-8.pmthresholds.sts3c.nearend.15min.CV 25 (B3 count) 0 - 2160000
OC3-8.pmthresholds.sts3c.nearend.15min.ES 20 (seconds) 0 - 900
OC3-8.pmthresholds.sts3c.nearend.15min.FC 10 (count) 0 - 72
OC3-8.pmthresholds.sts3c.nearend.15min.NPJC-PDET 60 (count) 0 - 7200000
OC3-8.pmthresholds.sts3c.nearend.15min.NPJC-PGEN 60 (count) 0 - 7200000
OC3-8.pmthresholds.sts3c.nearend.15min.PJCDIFF 60 (count) 0 - 14400000
OC3-8.pmthresholds.sts3c.nearend.15min.PJCS-PDET 100 (seconds) 0 - 900
OC3-8.pmthresholds.sts3c.nearend.15min.PJCS-PGEN 100 (seconds) 0 - 900
OC3-8.pmthresholds.sts3c.nearend.15min.PPJC-PDET 60 (count) 0 - 7200000
OC3-8.pmthresholds.sts3c.nearend.15min.PPJC-PGEN 60 (count) 0 - 7200000
OC3-8.pmthresholds.sts3c.nearend.15min.SES 3 (seconds) 0 - 900
OC3-8.pmthresholds.sts3c.nearend.15min.UAS 10 (seconds) 0 - 900
OC3-8.pmthresholds.sts3c.nearend.1day.CV 250 (B3 count) 0 - 207360000
OC3-8.pmthresholds.sts3c.nearend.1day.ES 200 (seconds) 0 - 86400
OC3-8.pmthresholds.sts3c.nearend.1day.FC 10 (count) 0 - 6912
OC3-8.pmthresholds.sts3c.nearend.1day.NPJC-PDET 5760 (count) 0 - 691200000
OC3-8.pmthresholds.sts3c.nearend.1day.NPJC-PGEN 5760 (count) 0 - 691200000
OC3-8.pmthresholds.sts3c.nearend.1day.PJCDIFF 5760 (count) 0 - 1382400000
OC3-8.pmthresholds.sts3c.nearend.1day.PJCS-PDET 9600 (seconds) 0 - 691200000
OC3-8.pmthresholds.sts3c.nearend.1day.PJCS-PGEN 9600 (seconds) 0 - 86400
OC3-8.pmthresholds.sts3c.nearend.1day.PPJC-PDET 5760 (count) 0 - 691200000
OC3-8.pmthresholds.sts3c.nearend.1day.PPJC-PGEN 5760 (count) 0 - 691200000
OC3-8.pmthresholds.sts3c.nearend.1day.SES 7 (seconds) 0 - 86400
OC3-8.pmthresholds.sts3c.nearend.1day.UAS 10 (seconds) 0 - 86400
Table C-13 OC3-8 Card Default Settings (continued)
Default Name Default Value Default Domain

C-42
Cisco ONS 15454 Reference Manual, R8.5.x
78-18106-01
Appendix C Network Element Defaults
C.2.3 Defaults by Card
Table C-14 OC-12 Card Default Settings
Default Name Default Value Default Domain
OC12.config.line.AINSSoakTime 08:00
(hours:mins)
00:00, 00:15, 00:30 .. 48:00
OC12.config.line.PJStsMon# 0 (STS #) 0 - 12
OC12.config.line.SDBER 1.00E-07 1E-5, 1E-6, 1E-7, 1E-8, 1E-9
OC12.config.line.sdh.AdminSSMIn STU G811, STU, G812T, G812L, SETS, DUS
OC12.config.line.sdh.Send<FF>DoNotUse FALSE FALSE when SendDoNotUse TRUE;
FALSE, TRUE when SendDoNotUse
FALSE
OC12.config.line.sdh.SendDoNotUse FALSE FALSE, TRUE
OC12.config.line.sdh.SyncMsgIn TRUE FALSE, TRUE
OC12.config.line.SFBER 1.00E-04 1E-3, 1E-4, 1E-5
OC12.config.line.SendAISOnFacilityLoopback TRUE TRUE, FALSE
OC12.config.line.SendAISOnTerminalLoopback FALSE FALSE
OC12.config.line.sonet.AdminSSMIn STU PRS, STU, ST2, ST3, SMC, ST4, DUS, RES
when
//.//.//.//.NODE.timing.general.SSMMessag
eSet Generation 1; PRS, STU, ST2, TNC,
ST3E, ST3, SMC, ST4, DUS, RES when
//.//.//.//.NODE.timing.general.SSMMessag
eSet Generation 2; PRS, STU, ST2, ST3,
SMC, ST4, DUS, RES when
//.//.//.//.NODE.timing.general.SSMMessag
eSet N/A
OC12.config.line.sonet.Send<FF>DoNotUse FALSE FALSE when SendDoNotUse TRUE;
FALSE, TRUE when SendDoNotUse
FALSE
OC12.config.line.sonet.SendDoNotUse FALSE FALSE, TRUE
OC12.config.line.sonet.SyncMsgIn TRUE FALSE, TRUE
OC12.config.line.State IS,AINS IS, OOS,DSBLD, OOS,MT, IS,AINS
OC12.config.sts.IPPMEnabled FALSE TRUE, FALSE
OC12.pmthresholds.line.farend.15min.CV 5315 (B2 count) 0 - 552600
OC12.pmthresholds.line.farend.15min.ES 87 (seconds) 0 - 900
OC12.pmthresholds.line.farend.15min.FC 10 (count) 0 - 72
OC12.pmthresholds.line.farend.15min.SES 1 (seconds) 0 - 900
OC12.pmthresholds.line.farend.15min.UAS 3 (seconds) 0 - 900
OC12.pmthresholds.line.farend.1day.CV 53150 (B2 count) 0 - 53049600
OC12.pmthresholds.line.farend.1day.ES 864 (seconds) 0 - 86400
OC12.pmthresholds.line.farend.1day.FC 40 (count) 0 - 6912
OC12.pmthresholds.line.farend.1day.SES 4 (seconds) 0 - 86400

C-43
Cisco ONS 15454 Reference Manual, R8.5.x
78-18106-01
Appendix C Network Element Defaults
C.2.3 Defaults by Card
OC12.pmthresholds.line.farend.1day.UAS 10 (seconds) 0 - 86400
OC12.pmthresholds.line.nearend.15min.CV 5315 (B2 count) 0 - 552600
OC12.pmthresholds.line.nearend.15min.ES 87 (seconds) 0 - 900
OC12.pmthresholds.line.nearend.15min.FC 10 (count) 0 - 72
OC12.pmthresholds.line.nearend.15min.PSC 1 (count) 0 - 600
OC12.pmthresholds.line.nearend.15min.PSC-W 1 (count) 0 - 600
OC12.pmthresholds.line.nearend.15min.PSD 300 (seconds) 0 - 900
OC12.pmthresholds.line.nearend.15min.PSD-W 300 (seconds) 0 - 900
OC12.pmthresholds.line.nearend.15min.SES 1 (seconds) 0 - 900
OC12.pmthresholds.line.nearend.15min.UAS 3 (seconds) 0 - 900
OC12.pmthresholds.line.nearend.1day.CV 53150 (B2 count) 0 - 53049600
OC12.pmthresholds.line.nearend.1day.ES 864 (seconds) 0 - 86400
OC12.pmthresholds.line.nearend.1day.FC 40 (count) 0 - 6912
OC12.pmthresholds.line.nearend.1day.PSC 5 (count) 0 - 57600
OC12.pmthresholds.line.nearend.1day.PSC-W 5 (count) 0 - 57600
OC12.pmthresholds.line.nearend.1day.PSD 600 (seconds) 0 - 86400
OC12.pmthresholds.line.nearend.1day.PSD-W 600 (seconds) 0 - 86400
OC12.pmthresholds.line.nearend.1day.SES 4 (seconds) 0 - 86400
OC12.pmthresholds.line.nearend.1day.UAS 10 (seconds) 0 - 86400
OC12.pmthresholds.section.nearend.15min.CV 10000 (B1 count) 0 - 553500
OC12.pmthresholds.section.nearend.15min.ES 500 (seconds) 0 - 900
OC12.pmthresholds.section.nearend.15min.SEFS 500 (seconds) 0 - 900
OC12.pmthresholds.section.nearend.15min.SES 500 (seconds) 0 - 900
OC12.pmthresholds.section.nearend.1day.CV 100000 (B1
count)
0 - 53136000
OC12.pmthresholds.section.nearend.1day.ES 5000 (seconds) 0 - 86400
OC12.pmthresholds.section.nearend.1day.SEFS 5000 (seconds) 0 - 86400
OC12.pmthresholds.section.nearend.1day.SES 5000 (seconds) 0 - 86400
OC12.pmthresholds.sts1.nearend.15min.CV 15 (B3 count) 0 - 2160000
OC12.pmthresholds.sts1.nearend.15min.ES 12 (seconds) 0 - 900
OC12.pmthresholds.sts1.nearend.15min.FC 10 (count) 0 - 72
OC12.pmthresholds.sts1.nearend.15min.NPJC-PDET 60 (count) 0 - 7200000
OC12.pmthresholds.sts1.nearend.15min.NPJC-PGEN 60 (count) 0 - 7200000
OC12.pmthresholds.sts1.nearend.15min.PJCDIFF 60 (count) 0 - 14400000
OC12.pmthresholds.sts1.nearend.15min.PJCS-PDET 100 (seconds) 0 - 900
OC12.pmthresholds.sts1.nearend.15min.PJCS-PGEN 100 (seconds) 0 - 900
Table C-14 OC-12 Card Default Settings (continued)
Default Name Default Value Default Domain

C-44
Cisco ONS 15454 Reference Manual, R8.5.x
78-18106-01
Appendix C Network Element Defaults
C.2.3 Defaults by Card
OC12.pmthresholds.sts1.nearend.15min.PPJC-PDET 60 (count) 0 - 7200000
OC12.pmthresholds.sts1.nearend.15min.PPJC-PGEN 60 (count) 0 - 7200000
OC12.pmthresholds.sts1.nearend.15min.SES 3 (seconds) 0 - 900
OC12.pmthresholds.sts1.nearend.15min.UAS 10 (seconds) 0 - 900
OC12.pmthresholds.sts1.nearend.1day.CV 125 (B3 count) 0 - 207360000
OC12.pmthresholds.sts1.nearend.1day.ES 100 (seconds) 0 - 86400
OC12.pmthresholds.sts1.nearend.1day.FC 10 (count) 0 - 6912
OC12.pmthresholds.sts1.nearend.1day.NPJC-PDET 5760 (count) 0 - 691200000
OC12.pmthresholds.sts1.nearend.1day.NPJC-PGEN 5760 (count) 0 - 691200000
OC12.pmthresholds.sts1.nearend.1day.PJCDIFF 5760 (count) 0 - 1382400000
OC12.pmthresholds.sts1.nearend.1day.PJCS-PDET 9600 (seconds) 0 - 86400
OC12.pmthresholds.sts1.nearend.1day.PJCS-PGEN 9600 (seconds) 0 - 86400
OC12.pmthresholds.sts1.nearend.1day.PPJC-PDET 5760 (count) 0 - 691200000
OC12.pmthresholds.sts1.nearend.1day.PPJC-PGEN 5760 (count) 0 - 691200000
OC12.pmthresholds.sts1.nearend.1day.SES 7 (seconds) 0 - 86400
OC12.pmthresholds.sts1.nearend.1day.UAS 10 (seconds) 0 - 86400
OC12.pmthresholds.sts12c.nearend.15min.CV 75 (B3 count) 0 - 2160000
OC12.pmthresholds.sts12c.nearend.15min.ES 60 (seconds) 0 - 900
OC12.pmthresholds.sts12c.nearend.15min.FC 10 (count) 0 - 72
OC12.pmthresholds.sts12c.nearend.15min.NPJC-PDET 60 (count) 0 - 7200000
OC12.pmthresholds.sts12c.nearend.15min.NPJC-PGEN 60 (count) 0 - 7200000
OC12.pmthresholds.sts12c.nearend.15min.PJCDIFF 60 (count) 0 - 14400000
OC12.pmthresholds.sts12c.nearend.15min.PJCS-PDET 100 (seconds) 0 - 900
OC12.pmthresholds.sts12c.nearend.15min.PJCS-PGEN 100 (seconds) 0 - 900
OC12.pmthresholds.sts12c.nearend.15min.PPJC-PDET 60 (count) 0 - 7200000
OC12.pmthresholds.sts12c.nearend.15min.PPJC-PGEN 60 (count) 0 - 7200000
OC12.pmthresholds.sts12c.nearend.15min.SES 3 (seconds) 0 - 900
OC12.pmthresholds.sts12c.nearend.15min.UAS 10 (seconds) 0 - 900
OC12.pmthresholds.sts12c.nearend.1day.CV 750 (B3 count) 0 - 207360000
OC12.pmthresholds.sts12c.nearend.1day.ES 600 (seconds) 0 - 86400
OC12.pmthresholds.sts12c.nearend.1day.FC 10 (count) 0 - 6912
OC12.pmthresholds.sts12c.nearend.1day.NPJC-PDET 5760 (count) 0 - 691200000
OC12.pmthresholds.sts12c.nearend.1day.NPJC-PGEN 5760 (count) 0 - 691200000
OC12.pmthresholds.sts12c.nearend.1day.PJCDIFF 5760 (count) 0 - 1382400000
OC12.pmthresholds.sts12c.nearend.1day.PJCS-PDET 9600 (seconds) 0 - 86400
OC12.pmthresholds.sts12c.nearend.1day.PJCS-PGEN 9600 (seconds) 0 - 86400
Table C-14 OC-12 Card Default Settings (continued)
Default Name Default Value Default Domain

C-45
Cisco ONS 15454 Reference Manual, R8.5.x
78-18106-01
Appendix C Network Element Defaults
C.2.3 Defaults by Card
C.2.3.15 OC12-4 Card Default Settings
Table C-15 lists the four-port OC12-4 (OC12 IR/STM4 SH 1310-4) card default settings.
OC12.pmthresholds.sts12c.nearend.1day.PPJC-PDET 5760 (count) 0 - 691200000
OC12.pmthresholds.sts12c.nearend.1day.PPJC-PGEN 5760 (count) 0 - 691200000
OC12.pmthresholds.sts12c.nearend.1day.SES 7 (seconds) 0 - 86400
OC12.pmthresholds.sts12c.nearend.1day.UAS 10 (seconds) 0 - 86400
OC12.pmthresholds.sts3c-9c.nearend.15min.CV 25 (B3 count) 0 - 2160000
OC12.pmthresholds.sts3c-9c.nearend.15min.ES 20 (seconds) 0 - 900
OC12.pmthresholds.sts3c-9c.nearend.15min.FC 10 (count) 0 - 72
OC12.pmthresholds.sts3c-9c.nearend.15min.NPJC-PDET 60 (count) 0 - 7200000
OC12.pmthresholds.sts3c-9c.nearend.15min.NPJC-PGEN 60 (count) 0 - 7200000
OC12.pmthresholds.sts3c-9c.nearend.15min.PJCDIFF 60 (count) 0 - 14400000
OC12.pmthresholds.sts3c-9c.nearend.15min.PJCS-PDET 100 (seconds) 0 - 900
OC12.pmthresholds.sts3c-9c.nearend.15min.PJCS-PGEN 100 (seconds) 0 - 900
OC12.pmthresholds.sts3c-9c.nearend.15min.PPJC-PDET 60 (count) 0 - 7200000
OC12.pmthresholds.sts3c-9c.nearend.15min.PPJC-PGEN 60 (count) 0 - 7200000
OC12.pmthresholds.sts3c-9c.nearend.15min.SES 3 (seconds) 0 - 900
OC12.pmthresholds.sts3c-9c.nearend.15min.UAS 10 (seconds) 0 - 900
OC12.pmthresholds.sts3c-9c.nearend.1day.CV 250 (B3 count) 0 - 207360000
OC12.pmthresholds.sts3c-9c.nearend.1day.ES 200 (seconds) 0 - 86400
OC12.pmthresholds.sts3c-9c.nearend.1day.FC 10 (count) 0 - 6912
OC12.pmthresholds.sts3c-9c.nearend.1day.NPJC-PDET 5760 (count) 0 - 691200000
OC12.pmthresholds.sts3c-9c.nearend.1day.NPJC-PGEN 5760 (count) 0 - 691200000
OC12.pmthresholds.sts3c-9c.nearend.1day.PJCDIFF 5760 (count) 0 - 1382400000
OC12.pmthresholds.sts3c-9c.nearend.1day.PJCS-PDET 9600 (seconds) 0 - 86400
OC12.pmthresholds.sts3c-9c.nearend.1day.PJCS-PGEN 9600 (seconds) 0 - 86400
OC12.pmthresholds.sts3c-9c.nearend.1day.PPJC-PDET 5760 (count) 0 - 691200000
OC12.pmthresholds.sts3c-9c.nearend.1day.PPJC-PGEN 5760 (count) 0 - 691200000
OC12.pmthresholds.sts3c-9c.nearend.1day.SES 7 (seconds) 0 - 86400
OC12.pmthresholds.sts3c-9c.nearend.1day.UAS 10 (seconds) 0 - 86400
Table C-14 OC-12 Card Default Settings (continued)
Default Name Default Value Default Domain
Table C-15 OC12-4 Card Default Settings
Default Name Default Value Default Domain
OC12-4.config.line.AINSSoakTime 08:00 (hours:mins) 00:00, 00:15, 00:30 .. 48:00
OC12-4.config.line.PJStsMon# 0 (STS #) 0 - 12

C-46
Cisco ONS 15454 Reference Manual, R8.5.x
78-18106-01
Appendix C Network Element Defaults
C.2.3 Defaults by Card
OC12-4.config.line.SDBER 1.00E-07 1E-5, 1E-6, 1E-7, 1E-8, 1E-9
OC12-4.config.line.sdh.AdminSSMIn STU G811, STU, G812T, G812L, SETS,
DUS
OC12-4.config.line.sdh.Send<FF>DoNotUse FALSE FALSE when SendDoNotUse TRUE;
FALSE, TRUE when SendDoNotUse
FALSE
OC12-4.config.line.sdh.SendDoNotUse FALSE FALSE, TRUE
OC12-4.config.line.sdh.SyncMsgIn TRUE FALSE, TRUE
OC12-4.config.line.SendAISOnFacilityLoopback TRUE TRUE, FALSE
OC12-4.config.line.SendAISOnTerminalLoopback FALSE FALSE
OC12-4.config.line.SFBER 1.00E-04 1E-3, 1E-4, 1E-5
OC12-4.config.line.sonet.AdminSSMIn STU PRS, STU, ST2, ST3, SMC, ST4, DUS,
RES when
//.//.//.//.NODE.timing.general.SSMMe
ssageSet Generation 1; PRS, STU, ST2,
TNC, ST3E, ST3, SMC, ST4, DUS,
RES when
//.//.//.//.NODE.timing.general.SSMMe
ssageSet Generation 2; PRS, STU, ST2,
ST3, SMC, ST4, DUS, RES when
//.//.//.//.NODE.timing.general.SSMMe
ssageSet N/A
OC12-4.config.line.sonet.Send<FF>DoNotUse FALSE FALSE when SendDoNotUse TRUE;
FALSE, TRUE when SendDoNotUse
FALSE
OC12-4.config.line.sonet.SendDoNotUse FALSE FALSE, TRUE
OC12-4.config.line.sonet.SyncMsgIn TRUE FALSE, TRUE
OC12-4.config.line.State IS,AINS IS, OOS,DSBLD, OOS,MT, IS,AINS
OC12-4.config.sts.IPPMEnabled FALSE TRUE, FALSE
OC12-4.pmthresholds.line.farend.15min.CV 5315 (B2 count) 0 - 552600
OC12-4.pmthresholds.line.farend.15min.ES 87 (seconds) 0 - 900
OC12-4.pmthresholds.line.farend.15min.FC 10 (count) 0 - 72
OC12-4.pmthresholds.line.farend.15min.SES 1 (seconds) 0 - 900
OC12-4.pmthresholds.line.farend.15min.UAS 3 (seconds) 0 - 900
OC12-4.pmthresholds.line.farend.1day.CV 53150 (B2 count) 0 - 53049600
OC12-4.pmthresholds.line.farend.1day.ES 864 (seconds) 0 - 86400
OC12-4.pmthresholds.line.farend.1day.FC 40 (count) 0 - 6912
OC12-4.pmthresholds.line.farend.1day.SES 4 (seconds) 0 - 86400
OC12-4.pmthresholds.line.farend.1day.UAS 10 (seconds) 0 - 86400
OC12-4.pmthresholds.line.nearend.15min.CV 5315 (B2 count) 0 - 552600
Table C-15 OC12-4 Card Default Settings (continued)
Default Name Default Value Default Domain

C-47
Cisco ONS 15454 Reference Manual, R8.5.x
78-18106-01
Appendix C Network Element Defaults
C.2.3 Defaults by Card
OC12-4.pmthresholds.line.nearend.15min.ES 87 (seconds) 0 - 900
OC12-4.pmthresholds.line.nearend.15min.FC 10 (count) 0 - 72
OC12-4.pmthresholds.line.nearend.15min.PSC 1 (count) 0 - 600
OC12-4.pmthresholds.line.nearend.15min.PSC-W 1 (count) 0 - 600
OC12-4.pmthresholds.line.nearend.15min.PSD 300 (seconds) 0 - 900
OC12-4.pmthresholds.line.nearend.15min.PSD-W 300 (seconds) 0 - 900
OC12-4.pmthresholds.line.nearend.15min.SES 1 (seconds) 0 - 900
OC12-4.pmthresholds.line.nearend.15min.UAS 3 (seconds) 0 - 900
OC12-4.pmthresholds.line.nearend.1day.CV 53150 (B2 count) 0 - 53049600
OC12-4.pmthresholds.line.nearend.1day.ES 864 (seconds) 0 - 86400
OC12-4.pmthresholds.line.nearend.1day.FC 40 (count) 0 - 6912
OC12-4.pmthresholds.line.nearend.1day.PSC 5 (count) 0 - 57600
OC12-4.pmthresholds.line.nearend.1day.PSC-W 5 (count) 0 - 57600
OC12-4.pmthresholds.line.nearend.1day.PSD 600 (seconds) 0 - 86400
OC12-4.pmthresholds.line.nearend.1day.PSD-W 600 (seconds) 0 - 86400
OC12-4.pmthresholds.line.nearend.1day.SES 4 (seconds) 0 - 86400
OC12-4.pmthresholds.line.nearend.1day.UAS 10 (seconds) 0 - 86400
OC12-4.pmthresholds.section.nearend.15min.CV 10000 (B1 count) 0 - 553500
OC12-4.pmthresholds.section.nearend.15min.ES 500 (seconds) 0 - 900
OC12-4.pmthresholds.section.nearend.15min.SEFS 500 (seconds) 0 - 900
OC12-4.pmthresholds.section.nearend.15min.SES 500 (seconds) 0 - 900
OC12-4.pmthresholds.section.nearend.1day.CV 100000 (B1 count) 0 - 53136000
OC12-4.pmthresholds.section.nearend.1day.ES 5000 (seconds) 0 - 86400
OC12-4.pmthresholds.section.nearend.1day.SEFS 5000 (seconds) 0 - 86400
OC12-4.pmthresholds.section.nearend.1day.SES 5000 (seconds) 0 - 86400
OC12-4.pmthresholds.sts1.nearend.15min.CV 15 (B3 count) 0 - 2160000
OC12-4.pmthresholds.sts1.nearend.15min.ES 12 (seconds) 0 - 900
OC12-4.pmthresholds.sts1.nearend.15min.FC 10 (count) 0 - 72
OC12-4.pmthresholds.sts1.nearend.15min.NPJC-PDET 60 (count) 0 - 7200000
OC12-4.pmthresholds.sts1.nearend.15min.NPJC-PGEN 60 (count) 0 - 7200000
OC12-4.pmthresholds.sts1.nearend.15min.PJCDIFF 60 (count) 0 - 14400000
OC12-4.pmthresholds.sts1.nearend.15min.PJCS-PDET 100 (seconds) 0 - 900
OC12-4.pmthresholds.sts1.nearend.15min.PJCS-PGEN 100 (seconds) 0 - 900
OC12-4.pmthresholds.sts1.nearend.15min.PPJC-PDET 60 (count) 0 - 7200000
OC12-4.pmthresholds.sts1.nearend.15min.PPJC-PGEN 60 (count) 0 - 7200000
OC12-4.pmthresholds.sts1.nearend.15min.SES 3 (seconds) 0 - 900
Table C-15 OC12-4 Card Default Settings (continued)
Default Name Default Value Default Domain

C-48
Cisco ONS 15454 Reference Manual, R8.5.x
78-18106-01
Appendix C Network Element Defaults
C.2.3 Defaults by Card
OC12-4.pmthresholds.sts1.nearend.15min.UAS 10 (seconds) 0 - 900
OC12-4.pmthresholds.sts1.nearend.1day.CV 125 (B3 count) 0 - 207360000
OC12-4.pmthresholds.sts1.nearend.1day.ES 100 (seconds) 0 - 86400
OC12-4.pmthresholds.sts1.nearend.1day.FC 10 (count) 0 - 6912
OC12-4.pmthresholds.sts1.nearend.1day.NPJC-PDET 5760 (count) 0 - 691200000
OC12-4.pmthresholds.sts1.nearend.1day.NPJC-PGEN 5760 (count) 0 - 691200000
OC12-4.pmthresholds.sts1.nearend.1day.PJCDIFF 5760 (count) 0 - 1382400000
OC12-4.pmthresholds.sts1.nearend.1day.PJCS-PDET 9600 (seconds) 0 - 86400
OC12-4.pmthresholds.sts1.nearend.1day.PJCS-PGEN 9600 (seconds) 0 - 86400
OC12-4.pmthresholds.sts1.nearend.1day.PPJC-PDET 5760 (count) 0 - 691200000
OC12-4.pmthresholds.sts1.nearend.1day.PPJC-PGEN 5760 (count) 0 - 691200000
OC12-4.pmthresholds.sts1.nearend.1day.SES 7 (seconds) 0 - 86400
OC12-4.pmthresholds.sts1.nearend.1day.UAS 10 (seconds) 0 - 86400
OC12-4.pmthresholds.sts12c.nearend.15min.CV 75 (B3 count) 0 - 2160000
OC12-4.pmthresholds.sts12c.nearend.15min.ES 60 (seconds) 0 - 900
OC12-4.pmthresholds.sts12c.nearend.15min.FC 10 (count) 0 - 72
OC12-4.pmthresholds.sts12c.nearend.15min.NPJC-PDET 60 (count) 0 - 7200000
OC12-4.pmthresholds.sts12c.nearend.15min.NPJC-PGEN 60 (count) 0 - 7200000
OC12-4.pmthresholds.sts12c.nearend.15min.PJCDIFF 60 (count) 0 - 14400000
OC12-4.pmthresholds.sts12c.nearend.15min.PJCS-PDET 100 (seconds) 0 - 900
OC12-4.pmthresholds.sts12c.nearend.15min.PJCS-PGEN 100 (seconds) 0 - 900
OC12-4.pmthresholds.sts12c.nearend.15min.PPJC-PDET 60 (count) 0 - 7200000
OC12-4.pmthresholds.sts12c.nearend.15min.PPJC-PGEN 60 (count) 0 - 7200000
OC12-4.pmthresholds.sts12c.nearend.15min.SES 3 (seconds) 0 - 900
OC12-4.pmthresholds.sts12c.nearend.15min.UAS 10 (seconds) 0 - 900
OC12-4.pmthresholds.sts12c.nearend.1day.CV 750 (B3 count) 0 - 207360000
OC12-4.pmthresholds.sts12c.nearend.1day.ES 600 (seconds) 0 - 86400
OC12-4.pmthresholds.sts12c.nearend.1day.FC 10 (count) 0 - 6912
OC12-4.pmthresholds.sts12c.nearend.1day.NPJC-PDET 5760 (count) 0 - 691200000
OC12-4.pmthresholds.sts12c.nearend.1day.NPJC-PGEN 5760 (count) 0 - 691200000
OC12-4.pmthresholds.sts12c.nearend.1day.PJCDIFF 5760 (count) 0 - 1382400000
OC12-4.pmthresholds.sts12c.nearend.1day.PJCS-PDET 9600 (seconds) 0 - 86400
OC12-4.pmthresholds.sts12c.nearend.1day.PJCS-PGEN 9600 (seconds) 0 - 86400
OC12-4.pmthresholds.sts12c.nearend.1day.PPJC-PDET 5760 (count) 0 - 691200000
OC12-4.pmthresholds.sts12c.nearend.1day.PPJC-PGEN 5760 (count) 0 - 691200000
OC12-4.pmthresholds.sts12c.nearend.1day.SES 7 (seconds) 0 - 86400
Table C-15 OC12-4 Card Default Settings (continued)
Default Name Default Value Default Domain

C-49
Cisco ONS 15454 Reference Manual, R8.5.x
78-18106-01
Appendix C Network Element Defaults
C.2.3 Defaults by Card
C.2.3.16 OC-48 Card Default Settings
Table C-16 lists the OC-48 (OC48 IR 1310, OC48 LR 1550, OC48 IR/STM16 SH AS 1310, OC48
LR/STM16 LH AS 1550, OC48 ELR/STM16 EH 100 GHz, and OC48 ELR 200 GHz) card default
settings.
OC12-4.pmthresholds.sts12c.nearend.1day.UAS 10 (seconds) 0 - 86400
OC12-4.pmthresholds.sts3c-9c.nearend.15min.CV 25 (B3 count) 0 - 2160000
OC12-4.pmthresholds.sts3c-9c.nearend.15min.ES 20 (seconds) 0 - 900
OC12-4.pmthresholds.sts3c-9c.nearend.15min.FC 10 (count) 0 - 72
OC12-4.pmthresholds.sts3c-9c.nearend.15min.NPJC-PDET 60 (count) 0 - 7200000
OC12-4.pmthresholds.sts3c-9c.nearend.15min.NPJC-PGEN 60 (count) 0 - 7200000
OC12-4.pmthresholds.sts3c-9c.nearend.15min.PJCDIFF 60 (count) 0 - 14400000
OC12-4.pmthresholds.sts3c-9c.nearend.15min.PJCS-PDET 100 (seconds) 0 - 900
OC12-4.pmthresholds.sts3c-9c.nearend.15min.PJCS-PGEN 100 (seconds) 0 - 900
OC12-4.pmthresholds.sts3c-9c.nearend.15min.PPJC-PDET 60 (count) 0 - 7200000
OC12-4.pmthresholds.sts3c-9c.nearend.15min.PPJC-PGEN 60 (count) 0 - 7200000
OC12-4.pmthresholds.sts3c-9c.nearend.15min.SES 3 (seconds) 0 - 900
OC12-4.pmthresholds.sts3c-9c.nearend.15min.UAS 10 (seconds) 0 - 900
OC12-4.pmthresholds.sts3c-9c.nearend.1day.CV 250 (B3 count) 0 - 207360000
OC12-4.pmthresholds.sts3c-9c.nearend.1day.ES 200 (seconds) 0 - 86400
OC12-4.pmthresholds.sts3c-9c.nearend.1day.FC 10 (count) 0 - 6912
OC12-4.pmthresholds.sts3c-9c.nearend.1day.NPJC-PDET 5760 (count) 0 - 691200000
OC12-4.pmthresholds.sts3c-9c.nearend.1day.NPJC-PGEN 5760 (count) 0 - 691200000
OC12-4.pmthresholds.sts3c-9c.nearend.1day.PJCDIFF 5760 (count) 0 - 1382400000
OC12-4.pmthresholds.sts3c-9c.nearend.1day.PJCS-PDET 9600 (seconds) 0 - 86400
OC12-4.pmthresholds.sts3c-9c.nearend.1day.PJCS-PGEN 9600 (seconds) 0 - 86400
OC12-4.pmthresholds.sts3c-9c.nearend.1day.PPJC-PDET 5760 (count) 0 - 691200000
OC12-4.pmthresholds.sts3c-9c.nearend.1day.PPJC-PGEN 5760 (count) 0 - 691200000
OC12-4.pmthresholds.sts3c-9c.nearend.1day.SES 7 (seconds) 0 - 86400
OC12-4.pmthresholds.sts3c-9c.nearend.1day.UAS 10 (seconds) 0 - 86400
Table C-15 OC12-4 Card Default Settings (continued)
Default Name Default Value Default Domain
Table C-16 OC-48 Card Default Settings
Default Name Default Value Default Domain
OC48.config.line.AINSSoakTime 08:00 (hours:mins) 00:00, 00:15, 00:30 .. 48:00
OC48.config.line.AlsMode Disabled Disabled, Auto Restart, Manual
Restart, Manual Restart for Test

C-50
Cisco ONS 15454 Reference Manual, R8.5.x
78-18106-01
Appendix C Network Element Defaults
C.2.3 Defaults by Card
OC48.config.line.AlsRecoveryPulseDuration 2.0 (seconds) 2.0, 2.1, 2.2 .. 100.0 when AlsMode
Disabled, Auto Restart, Manual
Restart; 80.0, 80.1, 80.2 .. 100.0 when
AlsMode Manual Restart for Test
OC48.config.line.AlsRecoveryPulseInterval 100 (seconds) 60 - 300
OC48.config.line.PJStsMon# 0 (STS #) 0 - 48
OC48.config.line.SDBER 1.00E-07 1E-5, 1E-6, 1E-7, 1E-8, 1E-9
OC48.config.line.sdh.AdminSSMIn STU G811, STU, G812T, G812L, SETS,
DUS
OC48.config.line.sdh.Send<FF>DoNotUse FALSE FALSE when SendDoNotUse TRUE;
FALSE, TRUE when SendDoNotUse
FALSE
OC48.config.line.sdh.SendDoNotUse FALSE FALSE, TRUE
OC48.config.line.sdh.SyncMsgIn TRUE FALSE, TRUE
OC48.config.line.SendAISOnFacilityLoopback TRUE TRUE, FALSE
OC48.config.line.SendAISOnTerminalLoopback FALSE FALSE
OC48.config.line.SFBER 1.00E-04 1E-3, 1E-4, 1E-5
OC48.config.line.sonet.AdminSSMIn STU PRS, STU, ST2, ST3, SMC, ST4, DUS,
RES when
//.//.//.//.NODE.timing.general.SSMMe
ssageSet Generation 1; PRS, STU, ST2,
TNC, ST3E, ST3, SMC, ST4, DUS,
RES when
//.//.//.//.NODE.timing.general.SSMMe
ssageSet Generation 2; PRS, STU, ST2,
ST3, SMC, ST4, DUS, RES when
//.//.//.//.NODE.timing.general.SSMMe
ssageSet N/A
OC48.config.line.sonet.Send<FF>DoNotUse FALSE FALSE when SendDoNotUse TRUE;
FALSE, TRUE when SendDoNotUse
FALSE
OC48.config.line.sonet.SendDoNotUse FALSE FALSE, TRUE
OC48.config.line.sonet.SyncMsgIn TRUE FALSE, TRUE
OC48.config.line.State IS,AINS IS, OOS,DSBLD, OOS,MT, IS,AINS
OC48.config.sts.IPPMEnabled FALSE TRUE, FALSE
OC48.pmthresholds.line.farend.15min.CV 21260 (B2 count) 0 - 2212200
OC48.pmthresholds.line.farend.15min.ES 87 (seconds) 0 - 900
OC48.pmthresholds.line.farend.15min.FC 10 (count) 0 - 72
OC48.pmthresholds.line.farend.15min.SES 1 (seconds) 0 - 900
OC48.pmthresholds.line.farend.15min.UAS 3 (seconds) 0 - 900
OC48.pmthresholds.line.farend.1day.CV 212600 (B2 count) 0 - 212371200
Table C-16 OC-48 Card Default Settings (continued)
Default Name Default Value Default Domain

C-51
Cisco ONS 15454 Reference Manual, R8.5.x
78-18106-01
Appendix C Network Element Defaults
C.2.3 Defaults by Card
OC48.pmthresholds.line.farend.1day.ES 864 (seconds) 0 - 86400
OC48.pmthresholds.line.farend.1day.FC 40 (count) 0 - 6912
OC48.pmthresholds.line.farend.1day.SES 4 (seconds) 0 - 86400
OC48.pmthresholds.line.farend.1day.UAS 10 (seconds) 0 - 86400
OC48.pmthresholds.line.nearend.15min.CV 21260 (B2 count) 0 - 2212200
OC48.pmthresholds.line.nearend.15min.ES 87 (seconds) 0 - 900
OC48.pmthresholds.line.nearend.15min.FC 10 (count) 0 - 72
OC48.pmthresholds.line.nearend.15min.PSC 1 (count) 0 - 600
OC48.pmthresholds.line.nearend.15min.PSC-R 1 (count) 0 - 600
OC48.pmthresholds.line.nearend.15min.PSC-S 1 (count) 0 - 600
OC48.pmthresholds.line.nearend.15min.PSC-W 1 (count) 0 - 600
OC48.pmthresholds.line.nearend.15min.PSD 300 (seconds) 0 - 900
OC48.pmthresholds.line.nearend.15min.PSD-R 300 (seconds) 0 - 900
OC48.pmthresholds.line.nearend.15min.PSD-S 300 (seconds) 0 - 900
OC48.pmthresholds.line.nearend.15min.PSD-W 300 (seconds) 0 - 900
OC48.pmthresholds.line.nearend.15min.SES 1 (seconds) 0 - 900
OC48.pmthresholds.line.nearend.15min.UAS 3 (seconds) 0 - 900
OC48.pmthresholds.line.nearend.1day.CV 212600 (B2 count) 0 - 212371200
OC48.pmthresholds.line.nearend.1day.ES 864 (seconds) 0 - 86400
OC48.pmthresholds.line.nearend.1day.FC 40 (count) 0 - 6912
OC48.pmthresholds.line.nearend.1day.PSC 5 (count) 0 - 57600
OC48.pmthresholds.line.nearend.1day.PSC-R 5 (count) 0 - 57600
OC48.pmthresholds.line.nearend.1day.PSC-S 5 (count) 0 - 57600
OC48.pmthresholds.line.nearend.1day.PSC-W 5 (count) 0 - 57600
OC48.pmthresholds.line.nearend.1day.PSD 600 (seconds) 0 - 86400
OC48.pmthresholds.line.nearend.1day.PSD-R 600 (seconds) 0 - 86400
OC48.pmthresholds.line.nearend.1day.PSD-S 600 (seconds) 0 - 86400
OC48.pmthresholds.line.nearend.1day.PSD-W 600 (seconds) 0 - 86400
OC48.pmthresholds.line.nearend.1day.SES 4 (seconds) 0 - 86400
OC48.pmthresholds.line.nearend.1day.UAS 10 (seconds) 0 - 86400
OC48.pmthresholds.section.nearend.15min.CV 10000 (B1 count) 0 - 2151900
OC48.pmthresholds.section.nearend.15min.ES 500 (seconds) 0 - 900
OC48.pmthresholds.section.nearend.15min.SEFS 500 (seconds) 0 - 900
OC48.pmthresholds.section.nearend.15min.SES 500 (seconds) 0 - 900
OC48.pmthresholds.section.nearend.1day.CV 100000 (B1 count) 0 - 206582400
OC48.pmthresholds.section.nearend.1day.ES 5000 (seconds) 0 - 86400
Table C-16 OC-48 Card Default Settings (continued)
Default Name Default Value Default Domain

C-52
Cisco ONS 15454 Reference Manual, R8.5.x
78-18106-01
Appendix C Network Element Defaults
C.2.3 Defaults by Card
OC48.pmthresholds.section.nearend.1day.SEFS 5000 (seconds) 0 - 86400
OC48.pmthresholds.section.nearend.1day.SES 5000 (seconds) 0 - 86400
OC48.pmthresholds.sts1.nearend.15min.CV 15 (B3 count) 0 - 2160000
OC48.pmthresholds.sts1.nearend.15min.ES 12 (seconds) 0 - 900
OC48.pmthresholds.sts1.nearend.15min.FC 10 (count) 0 - 72
OC48.pmthresholds.sts1.nearend.15min.NPJC-PDET 60 (count) 0 - 7200000
OC48.pmthresholds.sts1.nearend.15min.NPJC-PGEN 60 (count) 0 - 7200000
OC48.pmthresholds.sts1.nearend.15min.PJCDIFF 60 (count) 0 - 14400000
OC48.pmthresholds.sts1.nearend.15min.PJCS-PDET 100 (seconds) 0 - 900
OC48.pmthresholds.sts1.nearend.15min.PJCS-PGEN 100 (seconds) 0 - 900
OC48.pmthresholds.sts1.nearend.15min.PPJC-PDET 60 (count) 0 - 7200000
OC48.pmthresholds.sts1.nearend.15min.PPJC-PGEN 60 (count) 0 - 7200000
OC48.pmthresholds.sts1.nearend.15min.SES 3 (seconds) 0 - 900
OC48.pmthresholds.sts1.nearend.15min.UAS 10 (seconds) 0 - 900
OC48.pmthresholds.sts1.nearend.1day.CV 125 (B3 count) 0 - 207360000
OC48.pmthresholds.sts1.nearend.1day.ES 100 (seconds) 0 - 86400
OC48.pmthresholds.sts1.nearend.1day.FC 10 (count) 0 - 6912
OC48.pmthresholds.sts1.nearend.1day.NPJC-PDET 5760 (count) 0 - 691200000
OC48.pmthresholds.sts1.nearend.1day.NPJC-PGEN 5760 (count) 0 - 691200000
OC48.pmthresholds.sts1.nearend.1day.PJCDIFF 5760 (count) 0 - 1382400000
OC48.pmthresholds.sts1.nearend.1day.PJCS-PDET 9600 (seconds) 0 - 86400
OC48.pmthresholds.sts1.nearend.1day.PJCS-PGEN 9600 (seconds) 0 - 86400
OC48.pmthresholds.sts1.nearend.1day.PPJC-PDET 5760 (count) 0 - 691200000
OC48.pmthresholds.sts1.nearend.1day.PPJC-PGEN 5760 (count) 0 - 691200000
OC48.pmthresholds.sts1.nearend.1day.SES 7 (seconds) 0 - 86400
OC48.pmthresholds.sts1.nearend.1day.UAS 10 (seconds) 0 - 86400
OC48.pmthresholds.sts12c-48c.nearend.15min.CV 75 (B3 count) 0 - 2160000
OC48.pmthresholds.sts12c-48c.nearend.15min.ES 60 (seconds) 0 - 900
OC48.pmthresholds.sts12c-48c.nearend.15min.FC 10 (count) 0 - 72
OC48.pmthresholds.sts12c-48c.nearend.15min.NPJC-PDET 60 (count) 0 - 7200000
OC48.pmthresholds.sts12c-48c.nearend.15min.NPJC-PGEN 60 (count) 0 - 7200000
OC48.pmthresholds.sts12c-48c.nearend.15min.PJCDIFF 60 (count) 0 - 14400000
OC48.pmthresholds.sts12c-48c.nearend.15min.PJCS-PDET 100 (seconds) 0 - 900
OC48.pmthresholds.sts12c-48c.nearend.15min.PJCS-PGEN 100 (seconds) 0 - 900
OC48.pmthresholds.sts12c-48c.nearend.15min.PPJC-PDET 60 (count) 0 - 7200000
OC48.pmthresholds.sts12c-48c.nearend.15min.PPJC-PGEN 60 (count) 0 - 7200000
Table C-16 OC-48 Card Default Settings (continued)
Default Name Default Value Default Domain

C-53
Cisco ONS 15454 Reference Manual, R8.5.x
78-18106-01
Appendix C Network Element Defaults
C.2.3 Defaults by Card
OC48.pmthresholds.sts12c-48c.nearend.15min.SES 3 (seconds) 0 - 900
OC48.pmthresholds.sts12c-48c.nearend.15min.UAS 10 (seconds) 0 - 900
OC48.pmthresholds.sts12c-48c.nearend.1day.CV 750 (B3 count) 0 - 207360000
OC48.pmthresholds.sts12c-48c.nearend.1day.ES 600 (seconds) 0 - 86400
OC48.pmthresholds.sts12c-48c.nearend.1day.FC 10 (count) 0 - 6912
OC48.pmthresholds.sts12c-48c.nearend.1day.NPJC-PDET 5760 (count) 0 - 691200000
OC48.pmthresholds.sts12c-48c.nearend.1day.NPJC-PGEN 5760 (count) 0 - 691200000
OC48.pmthresholds.sts12c-48c.nearend.1day.PJCDIFF 5760 (count) 0 - 1382400000
OC48.pmthresholds.sts12c-48c.nearend.1day.PJCS-PDET 9600 (seconds) 0 - 86400
OC48.pmthresholds.sts12c-48c.nearend.1day.PJCS-PGEN 9600 (seconds) 0 - 86400
OC48.pmthresholds.sts12c-48c.nearend.1day.PPJC-PDET 5760 (count) 0 - 691200000
OC48.pmthresholds.sts12c-48c.nearend.1day.PPJC-PGEN 5760 (count) 0 - 691200000
OC48.pmthresholds.sts12c-48c.nearend.1day.SES 7 (seconds) 0 - 86400
OC48.pmthresholds.sts12c-48c.nearend.1day.UAS 10 (seconds) 0 - 86400
OC48.pmthresholds.sts3c-9c.nearend.15min.CV 25 (B3 count) 0 - 2160000
OC48.pmthresholds.sts3c-9c.nearend.15min.ES 20 (seconds) 0 - 900
OC48.pmthresholds.sts3c-9c.nearend.15min.FC 10 (count) 0 - 72
OC48.pmthresholds.sts3c-9c.nearend.15min.NPJC-PDET 60 (count) 0 - 7200000
OC48.pmthresholds.sts3c-9c.nearend.15min.NPJC-PGEN 60 (count) 0 - 7200000
OC48.pmthresholds.sts3c-9c.nearend.15min.PJCDIFF 60 (count) 0 - 14400000
OC48.pmthresholds.sts3c-9c.nearend.15min.PJCS-PDET 100 (seconds) 0 - 900
OC48.pmthresholds.sts3c-9c.nearend.15min.PJCS-PGEN 100 (seconds) 0 - 900
OC48.pmthresholds.sts3c-9c.nearend.15min.PPJC-PDET 60 (count) 0 - 7200000
OC48.pmthresholds.sts3c-9c.nearend.15min.PPJC-PGEN 60 (count) 0 - 7200000
OC48.pmthresholds.sts3c-9c.nearend.15min.SES 3 (seconds) 0 - 900
OC48.pmthresholds.sts3c-9c.nearend.15min.UAS 10 (seconds) 0 - 900
OC48.pmthresholds.sts3c-9c.nearend.1day.CV 250 (B3 count) 0 - 207360000
OC48.pmthresholds.sts3c-9c.nearend.1day.ES 200 (seconds) 0 - 86400
OC48.pmthresholds.sts3c-9c.nearend.1day.FC 10 (count) 0 - 6912
OC48.pmthresholds.sts3c-9c.nearend.1day.NPJC-PDET 5760 (count) 0 - 691200000
OC48.pmthresholds.sts3c-9c.nearend.1day.NPJC-PGEN 5760 (count) 0 - 691200000
OC48.pmthresholds.sts3c-9c.nearend.1day.PJCDIFF 5760 (count) 0 - 1382400000
OC48.pmthresholds.sts3c-9c.nearend.1day.PJCS-PDET 9600 (seconds) 0 - 86400
OC48.pmthresholds.sts3c-9c.nearend.1day.PJCS-PGEN 9600 (seconds) 0 - 86400
OC48.pmthresholds.sts3c-9c.nearend.1day.PPJC-PDET 5760 (count) 0 - 691200000
OC48.pmthresholds.sts3c-9c.nearend.1day.PPJC-PGEN 5760 (count) 0 - 691200000
Table C-16 OC-48 Card Default Settings (continued)
Default Name Default Value Default Domain

C-54
Cisco ONS 15454 Reference Manual, R8.5.x
78-18106-01
Appendix C Network Element Defaults
C.2.3 Defaults by Card
C.2.3.17 OC-192 Card Default Settings
Table C-17 lists the OC-192 (OC192 SR/STM64 IO 1310, OC192 LR/STM64 LH ITU 15xx.xx, OC192
IR/STM64 SH 1550, and OC192 LR/STM64 LH 1550) card default settings.
OC48.pmthresholds.sts3c-9c.nearend.1day.SES 7 (seconds) 0 - 86400
OC48.pmthresholds.sts3c-9c.nearend.1day.UAS 10 (seconds) 0 - 86400
Table C-16 OC-48 Card Default Settings (continued)
Default Name Default Value Default Domain
Table C-17 OC-192 Card Default Settings
Default Name Default Value Default Domain
OC192.config.line.AINSSoakTime 08:00
(hours:mins)
00:00, 00:15, 00:30 .. 48:00
OC192.config.line.AlsMode Disabled Disabled, Auto Restart, Manual
Restart, Manual Restart for Test
OC192.config.line.AlsRecoveryPulseDuration 2.0 (seconds) 2.0, 2.1, 2.2 .. 100.0 when AlsMode
Disabled, Auto Restart, Manual
Restart; 80.0, 80.1, 80.2 .. 100.0
when AlsMode Manual Restart for
Test
OC192.config.line.AlsRecoveryPulseInterval 100 (seconds) 60 - 300
OC192.config.line.PJStsMon# 0 (STS #) 0 - 192
OC192.config.line.SDBER 1.00E-07 1E-5, 1E-6, 1E-7, 1E-8, 1E-9
OC192.config.line.sdh.AdminSSMIn STU G811, STU, G812T, G812L, SETS,
DUS
OC192.config.line.sdh.Send<FF>DoNotUse FALSE FALSE when SendDoNotUse TRUE;
FALSE, TRUE when SendDoNotUse
FALSE
OC192.config.line.sdh.SendDoNotUse FALSE FALSE, TRUE
OC192.config.line.sdh.SyncMsgIn TRUE FALSE, TRUE
OC192.config.line.SendAISOnFacilityLoopback TRUE TRUE, FALSE
OC192.config.line.SendAISOnTerminalLoopback FALSE FALSE
OC192.config.line.SFBER 1.00E-04 1E-3, 1E-4, 1E-5

C-55
Cisco ONS 15454 Reference Manual, R8.5.x
78-18106-01
Appendix C Network Element Defaults
C.2.3 Defaults by Card
OC192.config.line.sonet.AdminSSMIn STU PRS, STU, ST2, ST3, SMC, ST4,
DUS, RES when
//.//.//.//.NODE.timing.general.SSM
MessageSet Generation 1; PRS,
STU, ST2, TNC, ST3E, ST3, SMC,
ST4, DUS, RES when
//.//.//.//.NODE.timing.general.SSM
MessageSet Generation 2; PRS,
STU, ST2, ST3, SMC, ST4, DUS,
RES when
//.//.//.//.NODE.timing.general.SSM
MessageSet N/A
OC192.config.line.sonet.Send<FF>DoNotUse FALSE FALSE when SendDoNotUse TRUE;
FALSE, TRUE when SendDoNotUse
FALSE
OC192.config.line.sonet.SendDoNotUse FALSE FALSE, TRUE
OC192.config.line.sonet.SyncMsgIn TRUE FALSE, TRUE
OC192.config.line.State IS,AINS IS, OOS,DSBLD, OOS,MT, IS,AINS
OC192.config.sts.IPPMEnabled FALSE TRUE, FALSE
OC192.physicalthresholds.alarm.LBC-HIGH 200 (%) LBC-LOW, LBC-LOW + 1,
LBC-LOW + 2 .. 255
OC192.physicalthresholds.alarm.LBC-LOW 20 (%) 0, 1, 2 .. LBC-HIGH
OC192.physicalthresholds.alarm.OPR-HIGH 200 (%) OPR-LOW, OPR-LOW + 1,
OPR-LOW + 2 .. 255
OC192.physicalthresholds.alarm.OPR-LOW 50 (%) -1, 0, 1 .. OPR-HIGH
OC192.physicalthresholds.alarm.OPT-HIGH 120 (%) OPT-LOW, OPT-LOW + 1,
OPT-LOW + 2 .. 255
OC192.physicalthresholds.alarm.OPT-LOW 80 (%) 0, 1, 2 .. OPT-HIGH
OC192.physicalthresholds.warning.15min.LBC-HIGH 200 (%) LBC-LOW, LBC-LOW + 1,
LBC-LOW + 2 .. 255
OC192.physicalthresholds.warning.15min.LBC-LOW 20 (%) 0, 1, 2 .. LBC-HIGH
OC192.physicalthresholds.warning.15min.OPR-HIGH 200 (%) OPR-LOW, OPR-LOW + 1,
OPR-LOW + 2 .. 255
OC192.physicalthresholds.warning.15min.OPR-LOW 50 (%) -1, 0, 1 .. OPR-HIGH
OC192.physicalthresholds.warning.15min.OPT-HIGH 120 (%) OPT-LOW, OPT-LOW + 1,
OPT-LOW + 2 .. 255
OC192.physicalthresholds.warning.15min.OPT-LOW 80 (%) 0, 1, 2 .. OPT-HIGH
OC192.physicalthresholds.warning.1day.LBC-HIGH 200 (%) LBC-LOW, LBC-LOW + 1,
LBC-LOW + 2 .. 255
OC192.physicalthresholds.warning.1day.LBC-LOW 20 (%) 0, 1, 2 .. LBC-HIGH
OC192.physicalthresholds.warning.1day.OPR-HIGH 200 (%) OPR-LOW, OPR-LOW + 1,
OPR-LOW + 2 .. 255
Table C-17 OC-192 Card Default Settings (continued)
Default Name Default Value Default Domain

C-56
Cisco ONS 15454 Reference Manual, R8.5.x
78-18106-01
Appendix C Network Element Defaults
C.2.3 Defaults by Card
OC192.physicalthresholds.warning.1day.OPR-LOW 50 (%) -1, 0, 1 .. OPR-HIGH
OC192.physicalthresholds.warning.1day.OPT-HIGH 120 (%) OPT-LOW, OPT-LOW + 1,
OPT-LOW + 2 .. 255
OC192.physicalthresholds.warning.1day.OPT-LOW 80 (%) 0, 1, 2 .. OPT-HIGH
OC192.pmthresholds.line.farend.15min.CV 85040 (B2 count) 0 - 8850600
OC192.pmthresholds.line.farend.15min.ES 87 (seconds) 0 - 900
OC192.pmthresholds.line.farend.15min.FC 10 (count) 0 - 72
OC192.pmthresholds.line.farend.15min.SES 1 (seconds) 0 - 900
OC192.pmthresholds.line.farend.15min.UAS 3 (seconds) 0 - 900
OC192.pmthresholds.line.farend.1day.CV 850400 (B2
count)
0 - 849657600
OC192.pmthresholds.line.farend.1day.ES 864 (seconds) 0 - 86400
OC192.pmthresholds.line.farend.1day.FC 40 (count) 0 - 6912
OC192.pmthresholds.line.farend.1day.SES 4 (seconds) 0 - 86400
OC192.pmthresholds.line.farend.1day.UAS 10 (seconds) 0 - 86400
OC192.pmthresholds.line.nearend.15min.CV 85040 (B2 count) 0 - 8850600
OC192.pmthresholds.line.nearend.15min.ES 87 (seconds) 0 - 900
OC192.pmthresholds.line.nearend.15min.FC 10 (count) 0 - 72
OC192.pmthresholds.line.nearend.15min.PSC 1 (count) 0 - 600
OC192.pmthresholds.line.nearend.15min.PSC-R 1 (count) 0 - 600
OC192.pmthresholds.line.nearend.15min.PSC-S 1 (count) 0 - 600
OC192.pmthresholds.line.nearend.15min.PSC-W 1 (count) 0 - 600
OC192.pmthresholds.line.nearend.15min.PSD 300 (seconds) 0 - 900
OC192.pmthresholds.line.nearend.15min.PSD-R 300 (seconds) 0 - 900
OC192.pmthresholds.line.nearend.15min.PSD-S 300 (seconds) 0 - 900
OC192.pmthresholds.line.nearend.15min.PSD-W 300 (seconds) 0 - 900
OC192.pmthresholds.line.nearend.15min.SES 1 (seconds) 0 - 900
OC192.pmthresholds.line.nearend.15min.UAS 3 (seconds) 0 - 900
OC192.pmthresholds.line.nearend.1day.CV 850400 (B2
count)
0 - 849657600
OC192.pmthresholds.line.nearend.1day.ES 864 (seconds) 0 - 86400
OC192.pmthresholds.line.nearend.1day.FC 40 (count) 0 - 6912
OC192.pmthresholds.line.nearend.1day.PSC 5 (count) 0 - 57600
OC192.pmthresholds.line.nearend.1day.PSC-R 5 (count) 0 - 57600
OC192.pmthresholds.line.nearend.1day.PSC-S 5 (count) 0 - 57600
OC192.pmthresholds.line.nearend.1day.PSC-W 5 (count) 0 - 57600
OC192.pmthresholds.line.nearend.1day.PSD 600 (seconds) 0 - 86400
Table C-17 OC-192 Card Default Settings (continued)
Default Name Default Value Default Domain

C-57
Cisco ONS 15454 Reference Manual, R8.5.x
78-18106-01
Appendix C Network Element Defaults
C.2.3 Defaults by Card
OC192.pmthresholds.line.nearend.1day.PSD-R 600 (seconds) 0 - 86400
OC192.pmthresholds.line.nearend.1day.PSD-S 600 (seconds) 0 - 86400
OC192.pmthresholds.line.nearend.1day.PSD-W 600 (seconds) 0 - 86400
OC192.pmthresholds.line.nearend.1day.SES 4 (seconds) 0 - 86400
OC192.pmthresholds.line.nearend.1day.UAS 10 (seconds) 0 - 86400
OC192.pmthresholds.section.nearend.15min.CV 10000 (B1 count) 0 - 7967700
OC192.pmthresholds.section.nearend.15min.ES 500 (seconds) 0 - 900
OC192.pmthresholds.section.nearend.15min.SEFS 500 (seconds) 0 - 900
OC192.pmthresholds.section.nearend.15min.SES 500 (seconds) 0 - 900
OC192.pmthresholds.section.nearend.1day.CV 100000 (B1
count)
0 - 764899200
OC192.pmthresholds.section.nearend.1day.ES 5000 (seconds) 0 - 86400
OC192.pmthresholds.section.nearend.1day.SEFS 5000 (seconds) 0 - 86400
OC192.pmthresholds.section.nearend.1day.SES 5000 (seconds) 0 - 86400
OC192.pmthresholds.sts1.nearend.15min.CV 15 (B3 count) 0 - 2160000
OC192.pmthresholds.sts1.nearend.15min.ES 12 (seconds) 0 - 900
OC192.pmthresholds.sts1.nearend.15min.FC 10 (count) 0 - 72
OC192.pmthresholds.sts1.nearend.15min.NPJC-PDET 60 (count) 0 - 7200000
OC192.pmthresholds.sts1.nearend.15min.NPJC-PGEN 60 (count) 0 - 7200000
OC192.pmthresholds.sts1.nearend.15min.PJCDIFF 60 (count) 0 - 14400000
OC192.pmthresholds.sts1.nearend.15min.PJCS-PDET 100 (seconds) 0 - 900
OC192.pmthresholds.sts1.nearend.15min.PJCS-PGEN 100 (seconds) 0 - 900
OC192.pmthresholds.sts1.nearend.15min.PPJC-PDET 60 (count) 0 - 7200000
OC192.pmthresholds.sts1.nearend.15min.PPJC-PGEN 60 (count) 0 - 7200000
OC192.pmthresholds.sts1.nearend.15min.SES 3 (seconds) 0 - 900
OC192.pmthresholds.sts1.nearend.15min.UAS 10 (seconds) 0 - 900
OC192.pmthresholds.sts1.nearend.1day.CV 125 (B3 count) 0 - 207360000
OC192.pmthresholds.sts1.nearend.1day.ES 100 (seconds) 0 - 86400
OC192.pmthresholds.sts1.nearend.1day.FC 10 (count) 0 - 6912
OC192.pmthresholds.sts1.nearend.1day.NPJC-PDET 5760 (count) 0 - 691200000
OC192.pmthresholds.sts1.nearend.1day.NPJC-PGEN 5760 (count) 0 - 691200000
OC192.pmthresholds.sts1.nearend.1day.PJCDIFF 5760 (count) 0 - 1382400000
OC192.pmthresholds.sts1.nearend.1day.PJCS-PDET 9600 (seconds) 0 - 86400
OC192.pmthresholds.sts1.nearend.1day.PJCS-PGEN 9600 (seconds) 0 - 86400
OC192.pmthresholds.sts1.nearend.1day.PPJC-PDET 5760 (count) 0 - 691200000
OC192.pmthresholds.sts1.nearend.1day.PPJC-PGEN 5760 (count) 0 - 691200000
Table C-17 OC-192 Card Default Settings (continued)
Default Name Default Value Default Domain

C-58
Cisco ONS 15454 Reference Manual, R8.5.x
78-18106-01
Appendix C Network Element Defaults
C.2.3 Defaults by Card
OC192.pmthresholds.sts1.nearend.1day.SES 7 (seconds) 0 - 86400
OC192.pmthresholds.sts1.nearend.1day.UAS 10 (seconds) 0 - 86400
OC192.pmthresholds.sts12c-192c.nearend.15min.CV 75 (B3 count) 0 - 2160000
OC192.pmthresholds.sts12c-192c.nearend.15min.ES 60 (seconds) 0 - 900
OC192.pmthresholds.sts12c-192c.nearend.15min.FC 10 (count) 0 - 72
OC192.pmthresholds.sts12c-192c.nearend.15min.NPJC-PDET 60 (count) 0 - 7200000
OC192.pmthresholds.sts12c-192c.nearend.15min.NPJC-PGEN 60 (count) 0 - 7200000
OC192.pmthresholds.sts12c-192c.nearend.15min.PJCDIFF 60 (count) 0 - 14400000
OC192.pmthresholds.sts12c-192c.nearend.15min.PJCS-PDET 100 (seconds) 0 - 900
OC192.pmthresholds.sts12c-192c.nearend.15min.PJCS-PGEN 100 (seconds) 0 - 900
OC192.pmthresholds.sts12c-192c.nearend.15min.PPJC-PDET 60 (count) 0 - 7200000
OC192.pmthresholds.sts12c-192c.nearend.15min.PPJC-PGEN 60 (count) 0 - 7200000
OC192.pmthresholds.sts12c-192c.nearend.15min.SES 3 (seconds) 0 - 900
OC192.pmthresholds.sts12c-192c.nearend.15min.UAS 10 (seconds) 0 - 900
OC192.pmthresholds.sts12c-192c.nearend.1day.CV 750 (B3 count) 0 - 207360000
OC192.pmthresholds.sts12c-192c.nearend.1day.ES 600 (seconds) 0 - 86400
OC192.pmthresholds.sts12c-192c.nearend.1day.FC 10 (count) 0 - 6912
OC192.pmthresholds.sts12c-192c.nearend.1day.NPJC-PDET 5760 (count) 0 - 691200000
OC192.pmthresholds.sts12c-192c.nearend.1day.NPJC-PGEN 5760 (count) 0 - 691200000
OC192.pmthresholds.sts12c-192c.nearend.1day.PJCDIFF 5760 (count) 0 - 1382400000
OC192.pmthresholds.sts12c-192c.nearend.1day.PJCS-PDET 9600 (seconds) 0 - 691200000
OC192.pmthresholds.sts12c-192c.nearend.1day.PJCS-PGEN 9600 (seconds) 0 - 86400
OC192.pmthresholds.sts12c-192c.nearend.1day.PPJC-PDET 5760 (count) 0 - 691200000
OC192.pmthresholds.sts12c-192c.nearend.1day.PPJC-PGEN 5760 (count) 0 - 691200000
OC192.pmthresholds.sts12c-192c.nearend.1day.SES 7 (seconds) 0 - 86400
OC192.pmthresholds.sts12c-192c.nearend.1day.UAS 10 (seconds) 0 - 86400
OC192.pmthresholds.sts3c-9c.nearend.15min.CV 25 (B3 count) 0 - 2160000
OC192.pmthresholds.sts3c-9c.nearend.15min.ES 20 (seconds) 0 - 900
OC192.pmthresholds.sts3c-9c.nearend.15min.FC 10 (count) 0 - 72
OC192.pmthresholds.sts3c-9c.nearend.15min.NPJC-PDET 60 (count) 0 - 7200000
OC192.pmthresholds.sts3c-9c.nearend.15min.NPJC-PGEN 60 (count) 0 - 7200000
OC192.pmthresholds.sts3c-9c.nearend.15min.PJCDIFF 60 (count) 0 - 14400000
OC192.pmthresholds.sts3c-9c.nearend.15min.PJCS-PDET 100 (seconds) 0 - 900
OC192.pmthresholds.sts3c-9c.nearend.15min.PJCS-PGEN 100 (seconds) 0 - 900
OC192.pmthresholds.sts3c-9c.nearend.15min.PPJC-PDET 60 (count) 0 - 7200000
OC192.pmthresholds.sts3c-9c.nearend.15min.PPJC-PGEN 60 (count) 0 - 7200000
Table C-17 OC-192 Card Default Settings (continued)
Default Name Default Value Default Domain

C-59
Cisco ONS 15454 Reference Manual, R8.5.x
78-18106-01
Appendix C Network Element Defaults
C.2.3 Defaults by Card
C.2.3.18 OC192-XFP Default Settings
Table C-18 lists the OC192-XFP default settings.
OC192.pmthresholds.sts3c-9c.nearend.15min.SES 3 (seconds) 0 - 900
OC192.pmthresholds.sts3c-9c.nearend.15min.UAS 10 (seconds) 0 - 900
OC192.pmthresholds.sts3c-9c.nearend.1day.CV 250 (B3 count) 0 - 207360000
OC192.pmthresholds.sts3c-9c.nearend.1day.ES 200 (seconds) 0 - 86400
OC192.pmthresholds.sts3c-9c.nearend.1day.FC 10 (count) 0 - 6912
OC192.pmthresholds.sts3c-9c.nearend.1day.NPJC-PDET 5760 (count) 0 - 691200000
OC192.pmthresholds.sts3c-9c.nearend.1day.NPJC-PGEN 5760 (count) 0 - 691200000
OC192.pmthresholds.sts3c-9c.nearend.1day.PJCDIFF 5760 (count) 0 - 1382400000
OC192.pmthresholds.sts3c-9c.nearend.1day.PJCS-PDET 9600 (seconds) 0 - 86400
OC192.pmthresholds.sts3c-9c.nearend.1day.PJCS-PGEN 9600 (seconds) 0 - 86400
OC192.pmthresholds.sts3c-9c.nearend.1day.PPJC-PDET 5760 (count) 0 - 691200000
OC192.pmthresholds.sts3c-9c.nearend.1day.PPJC-PGEN 5760 (count) 0 - 691200000
OC192.pmthresholds.sts3c-9c.nearend.1day.SES 7 (seconds) 0 - 86400
OC192.pmthresholds.sts3c-9c.nearend.1day.UAS 10 (seconds) 0 - 86400
Table C-17 OC-192 Card Default Settings (continued)
Default Name Default Value Default Domain
Table C-18 OC192-XFP Default Settings
Default Name Default Value Default Domain
OC192-XFP.config.line.AINSSoakTime 08:00
(hours:mins)
00:00, 00:15, 00:30 .. 48:00
OC192-XFP.config.line.AlsMode Disabled Disabled, Auto Restart, Manual
Restart, Manual Restart for Test
OC192-XFP.config.line.AlsRecoveryPulseDuration 2.0 (seconds) 2.0, 2.1, 2.2 .. 100.0 when
AlsMode Disabled, Auto Restart,
Manual Restart; 80.0, 80.1, 80.2 ..
100.0 when AlsMode Manual
Restart for Test
OC192-XFP.config.line.AlsRecoveryPulseInterval 100 (seconds) 60 - 300
OC192-XFP.config.line.PJStsMon# 0 (STS #) 0 - 192
OC192-XFP.config.line.SDBER 1.00E-07 1E-5, 1E-6, 1E-7, 1E-8, 1E-9
OC192-XFP.config.line.sdh.AdminSSMIn STU G811, STU, G812T, G812L,
SETS, DUS
OC192-XFP.config.line.sdh.Send<FF>DoNotUse FALSE FALSE when SendDoNotUse
TRUE; FALSE, TRUE when
SendDoNotUse FALSE
OC192-XFP.config.line.sdh.SendDoNotUse FALSE FALSE, TRUE

C-60
Cisco ONS 15454 Reference Manual, R8.5.x
78-18106-01
Appendix C Network Element Defaults
C.2.3 Defaults by Card
OC192-XFP.config.line.sdh.SyncMsgIn TRUE FALSE, TRUE
OC192-XFP.config.line.SendAISOnFacilityLoopback TRUE TRUE, FALSE
OC192-XFP.config.line.SendAISOnTerminalLoopback TRUE TRUE, FALSE
OC192-XFP.config.line.SFBER 1.00E-04 1E-3, 1E-4, 1E-5
OC192-XFP.config.line.sonet.AdminSSMIn STU PRS, STU, ST2, ST3, SMC, ST4,
DUS, RES when
//.//.//.//.NODE.timing.general.SS
MMessageSet Generation 1; PRS,
STU, ST2, TNC, ST3E, ST3,
SMC, ST4, DUS, RES when
//.//.//.//.NODE.timing.general.SS
MMessageSet Generation 2; PRS,
STU, ST2, ST3, SMC, ST4, DUS,
RES when
//.//.//.//.NODE.timing.general.SS
MMessageSet N/A
OC192-XFP.config.line.sonet.Send<FF>DoNotUse FALSE FALSE when SendDoNotUse
TRUE; FALSE, TRUE when
SendDoNotUse FALSE
OC192-XFP.config.line.sonet.SendDoNotUse FALSE FALSE, TRUE
OC192-XFP.config.line.sonet.SyncMsgIn TRUE FALSE, TRUE
OC192-XFP.config.line.State IS,AINS IS, OOS,DSBLD, OOS,MT,
IS,AINS
OC192-XFP.config.sts.IPPMEnabled FALSE TRUE, FALSE
OC192-XFP.physicalthresholds.alarm.LBC-HIGH 200 (%) LBC-LOW, LBC-LOW + 1,
LBC-LOW + 2 .. 255
OC192-XFP.physicalthresholds.alarm.LBC-LOW 20 (%) 0, 1, 2 .. LBC-HIGH
OC192-XFP.physicalthresholds.alarm.OPR-HIGH 200 (%) OPR-LOW, OPR-LOW + 1,
OPR-LOW + 2 .. 255
OC192-XFP.physicalthresholds.alarm.OPR-LOW 50 (%) -1, 0, 1 .. OPR-HIGH
OC192-XFP.physicalthresholds.alarm.OPT-HIGH 120 (%) OPT-LOW, OPT-LOW + 1,
OPT-LOW + 2 .. 255
OC192-XFP.physicalthresholds.alarm.OPT-LOW 80 (%) 0, 1, 2 .. OPT-HIGH
OC192-XFP.physicalthresholds.warning.15min.LBC-HIGH 200 (%) LBC-LOW, LBC-LOW + 1,
LBC-LOW + 2 .. 255
OC192-XFP.physicalthresholds.warning.15min.LBC-LOW 20 (%) 0, 1, 2 .. LBC-HIGH
OC192-XFP.physicalthresholds.warning.15min.OPR-HIGH 200 (%) OPR-LOW, OPR-LOW + 1,
OPR-LOW + 2 .. 255
OC192-XFP.physicalthresholds.warning.15min.OPR-LOW 50 (%) -1, 0, 1 .. OPR-HIGH
OC192-XFP.physicalthresholds.warning.15min.OPT-HIGH 120 (%) OPT-LOW, OPT-LOW + 1,
OPT-LOW + 2 .. 255
OC192-XFP.physicalthresholds.warning.15min.OPT-LOW 80 (%) 0, 1, 2 .. OPT-HIGH
Table C-18 OC192-XFP Default Settings (continued)
Default Name Default Value Default Domain

C-61
Cisco ONS 15454 Reference Manual, R8.5.x
78-18106-01
Appendix C Network Element Defaults
C.2.3 Defaults by Card
OC192-XFP.physicalthresholds.warning.1day.LBC-HIGH 200 (%) LBC-LOW, LBC-LOW + 1,
LBC-LOW + 2 .. 255
OC192-XFP.physicalthresholds.warning.1day.LBC-LOW 20 (%) 0, 1, 2 .. LBC-HIGH
OC192-XFP.physicalthresholds.warning.1day.OPR-HIGH 200 (%) OPR-LOW, OPR-LOW + 1,
OPR-LOW + 2 .. 255
OC192-XFP.physicalthresholds.warning.1day.OPR-LOW 50 (%) -1, 0, 1 .. OPR-HIGH
OC192-XFP.physicalthresholds.warning.1day.OPT-HIGH 120 (%) OPT-LOW, OPT-LOW + 1,
OPT-LOW + 2 .. 255
OC192-XFP.physicalthresholds.warning.1day.OPT-LOW 80 (%) 0, 1, 2 .. OPT-HIGH
OC192-XFP.pmthresholds.line.farend.15min.CV 85040 (B2
count)
0 - 8850600
OC192-XFP.pmthresholds.line.farend.15min.ES 87 (seconds) 0 - 900
OC192-XFP.pmthresholds.line.farend.15min.FC 10 (count) 0 - 72
OC192-XFP.pmthresholds.line.farend.15min.SES 1 (seconds) 0 - 900
OC192-XFP.pmthresholds.line.farend.15min.UAS 3 (seconds) 0 - 900
OC192-XFP.pmthresholds.line.farend.1day.CV 850400 (B2
count)
0 - 849657600
OC192-XFP.pmthresholds.line.farend.1day.ES 864 (seconds) 0 - 86400
OC192-XFP.pmthresholds.line.farend.1day.FC 40 (count) 0 - 6912
OC192-XFP.pmthresholds.line.farend.1day.SES 4 (seconds) 0 - 86400
OC192-XFP.pmthresholds.line.farend.1day.UAS 10 (seconds) 0 - 86400
OC192-XFP.pmthresholds.line.nearend.15min.CV 85040 (B2
count)
0 - 8850600
OC192-XFP.pmthresholds.line.nearend.15min.ES 87 (seconds) 0 - 900
OC192-XFP.pmthresholds.line.nearend.15min.FC 10 (count) 0 - 72
OC192-XFP.pmthresholds.line.nearend.15min.PSC 1 (count) 0 - 600
OC192-XFP.pmthresholds.line.nearend.15min.PSC-R 1 (count) 0 - 600
OC192-XFP.pmthresholds.line.nearend.15min.PSC-S 1 (count) 0 - 600
OC192-XFP.pmthresholds.line.nearend.15min.PSC-W 1 (count) 0 - 600
OC192-XFP.pmthresholds.line.nearend.15min.PSD 300 (seconds) 0 - 900
OC192-XFP.pmthresholds.line.nearend.15min.PSD-R 300 (seconds) 0 - 900
OC192-XFP.pmthresholds.line.nearend.15min.PSD-S 300 (seconds) 0 - 900
OC192-XFP.pmthresholds.line.nearend.15min.PSD-W 300 (seconds) 0 - 900
OC192-XFP.pmthresholds.line.nearend.15min.SES 1 (seconds) 0 - 900
OC192-XFP.pmthresholds.line.nearend.15min.UAS 3 (seconds) 0 - 900
OC192-XFP.pmthresholds.line.nearend.1day.CV 850400 (B2
count)
0 - 849657600
OC192-XFP.pmthresholds.line.nearend.1day.ES 864 (seconds) 0 - 86400
Table C-18 OC192-XFP Default Settings (continued)
Default Name Default Value Default Domain

C-62
Cisco ONS 15454 Reference Manual, R8.5.x
78-18106-01
Appendix C Network Element Defaults
C.2.3 Defaults by Card
OC192-XFP.pmthresholds.line.nearend.1day.FC 40 (count) 0 - 6912
OC192-XFP.pmthresholds.line.nearend.1day.PSC 5 (count) 0 - 57600
OC192-XFP.pmthresholds.line.nearend.1day.PSC-R 5 (count) 0 - 57600
OC192-XFP.pmthresholds.line.nearend.1day.PSC-S 5 (count) 0 - 57600
OC192-XFP.pmthresholds.line.nearend.1day.PSC-W 5 (count) 0 - 57600
OC192-XFP.pmthresholds.line.nearend.1day.PSD 600 (seconds) 0 - 86400
OC192-XFP.pmthresholds.line.nearend.1day.PSD-R 600 (seconds) 0 - 86400
OC192-XFP.pmthresholds.line.nearend.1day.PSD-S 600 (seconds) 0 - 86400
OC192-XFP.pmthresholds.line.nearend.1day.PSD-W 600 (seconds) 0 - 86400
OC192-XFP.pmthresholds.line.nearend.1day.SES 4 (seconds) 0 - 86400
OC192-XFP.pmthresholds.line.nearend.1day.UAS 10 (seconds) 0 - 86400
OC192-XFP.pmthresholds.section.nearend.15min.CV 10000 (B1
count)
0 - 7967700
OC192-XFP.pmthresholds.section.nearend.15min.ES 500 (seconds) 0 - 900
OC192-XFP.pmthresholds.section.nearend.15min.SEFS 500 (seconds) 0 - 900
OC192-XFP.pmthresholds.section.nearend.15min.SES 500 (seconds) 0 - 900
OC192-XFP.pmthresholds.section.nearend.1day.CV 100000 (B1
count)
0 - 764899200
OC192-XFP.pmthresholds.section.nearend.1day.ES 5000 (seconds) 0 - 86400
OC192-XFP.pmthresholds.section.nearend.1day.SEFS 5000 (seconds) 0 - 86400
OC192-XFP.pmthresholds.section.nearend.1day.SES 5000 (seconds) 0 - 86400
OC192-XFP.pmthresholds.sts1.farend.15min.CV 15 (B3 count) 0 - 2160000
OC192-XFP.pmthresholds.sts1.farend.15min.ES 12 (seconds) 0 - 900
OC192-XFP.pmthresholds.sts1.farend.15min.FC 10 (count) 0 - 72
OC192-XFP.pmthresholds.sts1.farend.15min.SES 3 (seconds) 0 - 900
OC192-XFP.pmthresholds.sts1.farend.15min.UAS 10 (seconds) 0 - 900
OC192-XFP.pmthresholds.sts1.farend.1day.CV 125 (B3 count) 0 - 207360000
OC192-XFP.pmthresholds.sts1.farend.1day.ES 100 (seconds) 0 - 86400
OC192-XFP.pmthresholds.sts1.farend.1day.FC 40 (count) 0 - 6912
OC192-XFP.pmthresholds.sts1.farend.1day.SES 7 (seconds) 0 - 86400
OC192-XFP.pmthresholds.sts1.farend.1day.UAS 10 (seconds) 0 - 86400
OC192-XFP.pmthresholds.sts1.nearend.15min.CV 15 (B3 count) 0 - 2160000
OC192-XFP.pmthresholds.sts1.nearend.15min.ES 12 (seconds) 0 - 900
OC192-XFP.pmthresholds.sts1.nearend.15min.FC 10 (count) 0 - 72
OC192-XFP.pmthresholds.sts1.nearend.15min.NPJC-PDET 60 (count) 0 - 7200000
OC192-XFP.pmthresholds.sts1.nearend.15min.NPJC-PGEN 60 (count) 0 - 7200000
OC192-XFP.pmthresholds.sts1.nearend.15min.PJCDIFF 60 (count) 0 - 14400000
Table C-18 OC192-XFP Default Settings (continued)
Default Name Default Value Default Domain

C-63
Cisco ONS 15454 Reference Manual, R8.5.x
78-18106-01
Appendix C Network Element Defaults
C.2.3 Defaults by Card
OC192-XFP.pmthresholds.sts1.nearend.15min.PJCS-PDET 100 (seconds) 0 - 900
OC192-XFP.pmthresholds.sts1.nearend.15min.PJCS-PGEN 100 (seconds) 0 - 900
OC192-XFP.pmthresholds.sts1.nearend.15min.PPJC-PDET 60 (count) 0 - 7200000
OC192-XFP.pmthresholds.sts1.nearend.15min.PPJC-PGEN 60 (count) 0 - 7200000
OC192-XFP.pmthresholds.sts1.nearend.15min.SES 3 (seconds) 0 - 900
OC192-XFP.pmthresholds.sts1.nearend.15min.UAS 10 (seconds) 0 - 900
OC192-XFP.pmthresholds.sts1.nearend.1day.CV 125 (B3 count) 0 - 207360000
OC192-XFP.pmthresholds.sts1.nearend.1day.ES 100 (seconds) 0 - 86400
OC192-XFP.pmthresholds.sts1.nearend.1day.FC 40 (count) 0 - 6912
OC192-XFP.pmthresholds.sts1.nearend.1day.NPJC-PDET 5760 (count) 0 - 691200000
OC192-XFP.pmthresholds.sts1.nearend.1day.NPJC-PGEN 5760 (count) 0 - 691200000
OC192-XFP.pmthresholds.sts1.nearend.1day.PJCDIFF 5760 (count) 0 - 1382400000
OC192-XFP.pmthresholds.sts1.nearend.1day.PJCS-PDET 9600 (seconds) 0 - 86400
OC192-XFP.pmthresholds.sts1.nearend.1day.PJCS-PGEN 9600 (seconds) 0 - 86400
OC192-XFP.pmthresholds.sts1.nearend.1day.PPJC-PDET 5760 (count) 0 - 691200000
OC192-XFP.pmthresholds.sts1.nearend.1day.PPJC-PGEN 5760 (count) 0 - 691200000
OC192-XFP.pmthresholds.sts1.nearend.1day.SES 7 (seconds) 0 - 86400
OC192-XFP.pmthresholds.sts1.nearend.1day.UAS 10 (seconds) 0 - 86400
OC192-XFP.pmthresholds.sts12c-192c.farend.15min.CV 75 (B3 count) 0 - 2160000
OC192-XFP.pmthresholds.sts12c-192c.farend.15min.ES 60 (seconds) 0 - 900
OC192-XFP.pmthresholds.sts12c-192c.farend.15min.FC 10 (count) 0 - 72
OC192-XFP.pmthresholds.sts12c-192c.farend.15min.SES 3 (seconds) 0 - 900
OC192-XFP.pmthresholds.sts12c-192c.farend.15min.UAS 10 (seconds) 0 - 900
OC192-XFP.pmthresholds.sts12c-192c.farend.1day.CV 750 (B3 count) 0 - 207360000
OC192-XFP.pmthresholds.sts12c-192c.farend.1day.ES 600 (seconds) 0 - 86400
OC192-XFP.pmthresholds.sts12c-192c.farend.1day.FC 40 (count) 0 - 6912
OC192-XFP.pmthresholds.sts12c-192c.farend.1day.SES 7 (seconds) 0 - 86400
OC192-XFP.pmthresholds.sts12c-192c.farend.1day.UAS 10 (seconds) 0 - 86400
OC192-XFP.pmthresholds.sts12c-192c.nearend.15min.CV 75 (B3 count) 0 - 2160000
OC192-XFP.pmthresholds.sts12c-192c.nearend.15min.ES 60 (seconds) 0 - 900
OC192-XFP.pmthresholds.sts12c-192c.nearend.15min.FC 10 (count) 0 - 72
OC192-XFP.pmthresholds.sts12c-192c.nearend.15min.NPJC-PDET 60 (count) 0 - 7200000
OC192-XFP.pmthresholds.sts12c-192c.nearend.15min.NPJC-PGE
N
60 (count) 0 - 7200000
OC192-XFP.pmthresholds.sts12c-192c.nearend.15min.PJCDIFF 60 (count) 0 - 14400000
OC192-XFP.pmthresholds.sts12c-192c.nearend.15min.PJCS-PDET 100 (seconds) 0 - 900
Table C-18 OC192-XFP Default Settings (continued)
Default Name Default Value Default Domain

C-64
Cisco ONS 15454 Reference Manual, R8.5.x
78-18106-01
Appendix C Network Element Defaults
C.2.3 Defaults by Card
OC192-XFP.pmthresholds.sts12c-192c.nearend.15min.PJCS-PGEN 100 (seconds) 0 - 900
OC192-XFP.pmthresholds.sts12c-192c.nearend.15min.PPJC-PDET 60 (count) 0 - 7200000
OC192-XFP.pmthresholds.sts12c-192c.nearend.15min.PPJC-PGEN 60 (count) 0 - 7200000
OC192-XFP.pmthresholds.sts12c-192c.nearend.15min.SES 3 (seconds) 0 - 900
OC192-XFP.pmthresholds.sts12c-192c.nearend.15min.UAS 10 (seconds) 0 - 900
OC192-XFP.pmthresholds.sts12c-192c.nearend.1day.CV 750 (B3 count) 0 - 207360000
OC192-XFP.pmthresholds.sts12c-192c.nearend.1day.ES 600 (seconds) 0 - 86400
OC192-XFP.pmthresholds.sts12c-192c.nearend.1day.FC 40 (count) 0 - 6912
OC192-XFP.pmthresholds.sts12c-192c.nearend.1day.NPJC-PDET 5760 (count) 0 - 691200000
OC192-XFP.pmthresholds.sts12c-192c.nearend.1day.NPJC-PGEN 5760 (count) 0 - 691200000
OC192-XFP.pmthresholds.sts12c-192c.nearend.1day.PJCDIFF 5760 (count) 0 - 1382400000
OC192-XFP.pmthresholds.sts12c-192c.nearend.1day.PJCS-PDET 9600 (seconds) 0 - 691200000
OC192-XFP.pmthresholds.sts12c-192c.nearend.1day.PJCS-PGEN 9600 (seconds) 0 - 86400
OC192-XFP.pmthresholds.sts12c-192c.nearend.1day.PPJC-PDET 5760 (count) 0 - 691200000
OC192-XFP.pmthresholds.sts12c-192c.nearend.1day.PPJC-PGEN 5760 (count) 0 - 691200000
OC192-XFP.pmthresholds.sts12c-192c.nearend.1day.SES 7 (seconds) 0 - 86400
OC192-XFP.pmthresholds.sts12c-192c.nearend.1day.UAS 10 (seconds) 0 - 86400
OC192-XFP.pmthresholds.sts3c-9c.farend.15min.CV 25 (B3 count) 0 - 2160000
OC192-XFP.pmthresholds.sts3c-9c.farend.15min.ES 20 (seconds) 0 - 900
OC192-XFP.pmthresholds.sts3c-9c.farend.15min.FC 10 (count) 0 - 72
OC192-XFP.pmthresholds.sts3c-9c.farend.15min.SES 3 (seconds) 0 - 900
OC192-XFP.pmthresholds.sts3c-9c.farend.15min.UAS 10 (seconds) 0 - 900
OC192-XFP.pmthresholds.sts3c-9c.farend.1day.CV 250 (B3 count) 0 - 207360000
OC192-XFP.pmthresholds.sts3c-9c.farend.1day.ES 200 (seconds) 0 - 86400
OC192-XFP.pmthresholds.sts3c-9c.farend.1day.FC 40 (count) 0 - 6912
OC192-XFP.pmthresholds.sts3c-9c.farend.1day.SES 7 (seconds) 0 - 86400
OC192-XFP.pmthresholds.sts3c-9c.farend.1day.UAS 10 (seconds) 0 - 86400
OC192-XFP.pmthresholds.sts3c-9c.nearend.15min.CV 25 (B3 count) 0 - 2160000
OC192-XFP.pmthresholds.sts3c-9c.nearend.15min.ES 20 (seconds) 0 - 900
OC192-XFP.pmthresholds.sts3c-9c.nearend.15min.FC 10 (count) 0 - 72
OC192-XFP.pmthresholds.sts3c-9c.nearend.15min.NPJC-PDET 60 (count) 0 - 7200000
OC192-XFP.pmthresholds.sts3c-9c.nearend.15min.NPJC-PGEN 60 (count) 0 - 7200000
OC192-XFP.pmthresholds.sts3c-9c.nearend.15min.PJCDIFF 60 (count) 0 - 14400000
OC192-XFP.pmthresholds.sts3c-9c.nearend.15min.PJCS-PDET 100 (seconds) 0 - 900
OC192-XFP.pmthresholds.sts3c-9c.nearend.15min.PJCS-PGEN 100 (seconds) 0 - 900
OC192-XFP.pmthresholds.sts3c-9c.nearend.15min.PPJC-PDET 60 (count) 0 - 7200000
Table C-18 OC192-XFP Default Settings (continued)
Default Name Default Value Default Domain

C-65
Cisco ONS 15454 Reference Manual, R8.5.x
78-18106-01
Appendix C Network Element Defaults
C.2.3 Defaults by Card
C.2.3.19 MRC-12 Card Default Settings
Table C-19 lists the MRC-12 card default settings.
OC192-XFP.pmthresholds.sts3c-9c.nearend.15min.PPJC-PGEN 60 (count) 0 - 7200000
OC192-XFP.pmthresholds.sts3c-9c.nearend.15min.SES 3 (seconds) 0 - 900
OC192-XFP.pmthresholds.sts3c-9c.nearend.15min.UAS 10 (seconds) 0 - 900
OC192-XFP.pmthresholds.sts3c-9c.nearend.1day.CV 250 (B3 count) 0 - 207360000
OC192-XFP.pmthresholds.sts3c-9c.nearend.1day.ES 200 (seconds) 0 - 86400
OC192-XFP.pmthresholds.sts3c-9c.nearend.1day.FC 40 (count) 0 - 6912
OC192-XFP.pmthresholds.sts3c-9c.nearend.1day.NPJC-PDET 5760 (count) 0 - 691200000
OC192-XFP.pmthresholds.sts3c-9c.nearend.1day.NPJC-PGEN 5760 (count) 0 - 691200000
OC192-XFP.pmthresholds.sts3c-9c.nearend.1day.PJCDIFF 5760 (count) 0 - 1382400000
OC192-XFP.pmthresholds.sts3c-9c.nearend.1day.PJCS-PDET 9600 (seconds) 0 - 86400
OC192-XFP.pmthresholds.sts3c-9c.nearend.1day.PJCS-PGEN 9600 (seconds) 0 - 86400
OC192-XFP.pmthresholds.sts3c-9c.nearend.1day.PPJC-PDET 5760 (count) 0 - 691200000
OC192-XFP.pmthresholds.sts3c-9c.nearend.1day.PPJC-PGEN 5760 (count) 0 - 691200000
OC192-XFP.pmthresholds.sts3c-9c.nearend.1day.SES 7 (seconds) 0 - 86400
OC192-XFP.pmthresholds.sts3c-9c.nearend.1day.UAS 10 (seconds) 0 - 86400
Table C-18 OC192-XFP Default Settings (continued)
Default Name Default Value Default Domain
Table C-19 MRC-12 Card Default Settings
Default Name Default Value Default Domain
MRC-12.OC12-PORT.config.line.AINSSoakTime 08:00
(hours:mins)
00:00, 00:15, 00:30 ..
48:00
MRC-12.OC12-PORT.config.line.AlsMode Disabled Disabled, Auto Restart,
Manual Restart, Manual
Restart for Test
MRC-12.OC12-PORT.config.line.AlsRecoveryPulseDuration 2.0 (seconds) 2.0, 2.1, 2.2 .. 100.0 when
AlsMode Disabled, Auto
Restart, Manual Restart;
80.0, 80.1, 80.2 .. 100.0
when AlsMode Manual
Restart for Test
MRC-12.OC12-PORT.config.line.AlsRecoveryPulseInterval 100 (seconds) 60 - 300
MRC-12.OC12-PORT.config.line.PJStsMon# 0 (STS #) 0 - 12
MRC-12.OC12-PORT.config.line.SDBER 1.00E-07 1E-5, 1E-6, 1E-7, 1E-8,
1E-9

C-66
Cisco ONS 15454 Reference Manual, R8.5.x
78-18106-01
Appendix C Network Element Defaults
C.2.3 Defaults by Card
MRC-12.OC12-PORT.config.line.sdh.Send<FF>DoNotUse FALSE FALSE when
SendDoNotUse TRUE;
FALSE, TRUE when
SendDoNotUse FALSE
MRC-12.OC12-PORT.config.line.sdh.SendDoNotUse FALSE FALSE, TRUE
MRC-12.OC12-PORT.config.line.sdh.SyncMsgIn TRUE FALSE, TRUE
MRC-12.OC12-PORT.config.line.SendAISOnFacilityLoopback TRUE TRUE, FALSE
MRC-12.OC12-PORT.config.line.SendAISOnTerminalLoopback TRUE TRUE, FALSE
MRC-12.OC12-PORT.config.line.SFBER 1.00E-04 1E-3, 1E-4, 1E-5
MRC-12.OC12-PORT.config.line.sonet.Send<FF>DoNotUse FALSE FALSE when
SendDoNotUse TRUE;
FALSE, TRUE when
SendDoNotUse FALSE
MRC-12.OC12-PORT.config.line.sonet.SendDoNotUse FALSE FALSE, TRUE
MRC-12.OC12-PORT.config.line.sonet.SyncMsgIn TRUE FALSE, TRUE
MRC-12.OC12-PORT.config.line.State IS,AINS IS, OOS,DSBLD,
OOS,MT, IS,AINS
MRC-12.OC12-PORT.config.sts.IPPMEnabled FALSE TRUE, FALSE
MRC-12.OC12-PORT.physicalthresholds.alarm.LBC-HIGH 200 (%) LBC-LOW, LBC-LOW +
1, LBC-LOW + 2 .. 255
MRC-12.OC12-PORT.physicalthresholds.alarm.LBC-LOW 20 (%) 0, 1, 2 .. LBC-HIGH
MRC-12.OC12-PORT.physicalthresholds.alarm.OPR-HIGH 200 (%) OPR-LOW, OPR-LOW +
1, OPR-LOW + 2 .. 255
MRC-12.OC12-PORT.physicalthresholds.alarm.OPR-LOW 50 (%) -1, 0, 1 .. OPR-HIGH
MRC-12.OC12-PORT.physicalthresholds.alarm.OPT-HIGH 120 (%) OPT-LOW, OPT-LOW + 1,
OPT-LOW + 2 .. 255
MRC-12.OC12-PORT.physicalthresholds.alarm.OPT-LOW 80 (%) 0, 1, 2 .. OPT-HIGH
MRC-12.OC12-PORT.physicalthresholds.warning.15min.LBC-HIGH 200 (%) LBC-LOW, LBC-LOW +
1, LBC-LOW + 2 .. 255
MRC-12.OC12-PORT.physicalthresholds.warning.15min.LBC-LOW 20 (%) 0, 1, 2 .. LBC-HIGH
MRC-12.OC12-PORT.physicalthresholds.warning.15min.OPR-HIGH 200 (%) OPR-LOW, OPR-LOW +
1, OPR-LOW + 2 .. 255
MRC-12.OC12-PORT.physicalthresholds.warning.15min.OPR-LOW 50 (%) -1, 0, 1 .. OPR-HIGH
MRC-12.OC12-PORT.physicalthresholds.warning.15min.OPT-HIGH 120 (%) OPT-LOW, OPT-LOW + 1,
OPT-LOW + 2 .. 255
MRC-12.OC12-PORT.physicalthresholds.warning.15min.OPT-LOW 80 (%) 0, 1, 2 .. OPT-HIGH
MRC-12.OC12-PORT.physicalthresholds.warning.1day.LBC-HIGH 200 (%) LBC-LOW, LBC-LOW +
1, LBC-LOW + 2 .. 255
MRC-12.OC12-PORT.physicalthresholds.warning.1day.LBC-LOW 20 (%) 0, 1, 2 .. LBC-HIGH
Table C-19 MRC-12 Card Default Settings (continued)
Default Name Default Value Default Domain

C-67
Cisco ONS 15454 Reference Manual, R8.5.x
78-18106-01
Appendix C Network Element Defaults
C.2.3 Defaults by Card
MRC-12.OC12-PORT.physicalthresholds.warning.1day.OPR-HIGH 200 (%) OPR-LOW, OPR-LOW +
1, OPR-LOW + 2 .. 255
MRC-12.OC12-PORT.physicalthresholds.warning.1day.OPR-LOW 50 (%) -1, 0, 1 .. OPR-HIGH
MRC-12.OC12-PORT.physicalthresholds.warning.1day.OPT-HIGH 120 (%) OPT-LOW, OPT-LOW + 1,
OPT-LOW + 2 .. 255
MRC-12.OC12-PORT.physicalthresholds.warning.1day.OPT-LOW 80 (%) 0, 1, 2 .. OPT-HIGH
MRC-12.OC12-PORT.pmthresholds.line.farend.15min.CV 5315 (B2
count)
0 - 552600
MRC-12.OC12-PORT.pmthresholds.line.farend.15min.ES 87 (seconds) 0 - 900
MRC-12.OC12-PORT.pmthresholds.line.farend.15min.FC 10 (count) 0 - 72
MRC-12.OC12-PORT.pmthresholds.line.farend.15min.SES 1 (seconds) 0 - 900
MRC-12.OC12-PORT.pmthresholds.line.farend.15min.UAS 3 (seconds) 0 - 900
MRC-12.OC12-PORT.pmthresholds.line.farend.1day.CV 53150 (B2
count)
0 - 53049600
MRC-12.OC12-PORT.pmthresholds.line.farend.1day.ES 864 (seconds) 0 - 86400
MRC-12.OC12-PORT.pmthresholds.line.farend.1day.FC 40 (count) 0 - 6912
MRC-12.OC12-PORT.pmthresholds.line.farend.1day.SES 4 (seconds) 0 - 86400
MRC-12.OC12-PORT.pmthresholds.line.farend.1day.UAS 10 (seconds) 0 - 86400
MRC-12.OC12-PORT.pmthresholds.line.nearend.15min.CV 5315 (B2
count)
0 - 552600
MRC-12.OC12-PORT.pmthresholds.line.nearend.15min.ES 87 (seconds) 0 - 900
MRC-12.OC12-PORT.pmthresholds.line.nearend.15min.FC 10 (count) 0 - 72
MRC-12.OC12-PORT.pmthresholds.line.nearend.15min.PSC 1 (count) 0 - 600
MRC-12.OC12-PORT.pmthresholds.line.nearend.15min.PSC-W 1 (count) 0 - 600
MRC-12.OC12-PORT.pmthresholds.line.nearend.15min.PSD 300 (seconds) 0 - 900
MRC-12.OC12-PORT.pmthresholds.line.nearend.15min.PSD-W 300 (seconds) 0 - 900
MRC-12.OC12-PORT.pmthresholds.line.nearend.15min.SES 1 (seconds) 0 - 900
MRC-12.OC12-PORT.pmthresholds.line.nearend.15min.UAS 3 (seconds) 0 - 900
MRC-12.OC12-PORT.pmthresholds.line.nearend.1day.CV 53150 (B2
count)
0 - 53049600
MRC-12.OC12-PORT.pmthresholds.line.nearend.1day.ES 864 (seconds) 0 - 86400
MRC-12.OC12-PORT.pmthresholds.line.nearend.1day.FC 40 (count) 0 - 6912
MRC-12.OC12-PORT.pmthresholds.line.nearend.1day.PSC 5 (count) 0 - 57600
MRC-12.OC12-PORT.pmthresholds.line.nearend.1day.PSC-W 5 (count) 0 - 57600
MRC-12.OC12-PORT.pmthresholds.line.nearend.1day.PSD 600 (seconds) 0 - 86400
MRC-12.OC12-PORT.pmthresholds.line.nearend.1day.PSD-W 600 (seconds) 0 - 86400
MRC-12.OC12-PORT.pmthresholds.line.nearend.1day.SES 4 (seconds) 0 - 86400
MRC-12.OC12-PORT.pmthresholds.line.nearend.1day.UAS 10 (seconds) 0 - 86400
Table C-19 MRC-12 Card Default Settings (continued)
Default Name Default Value Default Domain

C-68
Cisco ONS 15454 Reference Manual, R8.5.x
78-18106-01
Appendix C Network Element Defaults
C.2.3 Defaults by Card
MRC-12.OC12-PORT.pmthresholds.section.nearend.15min.CV 10000 (B1
count)
0 - 553500
MRC-12.OC12-PORT.pmthresholds.section.nearend.15min.ES 500 (seconds) 0 - 900
MRC-12.OC12-PORT.pmthresholds.section.nearend.15min.SEFS 500 (seconds) 0 - 900
MRC-12.OC12-PORT.pmthresholds.section.nearend.15min.SES 500 (seconds) 0 - 900
MRC-12.OC12-PORT.pmthresholds.section.nearend.1day.CV 100000 (B1
count)
0 - 53136000
MRC-12.OC12-PORT.pmthresholds.section.nearend.1day.ES 5000
(seconds)
0 - 86400
MRC-12.OC12-PORT.pmthresholds.section.nearend.1day.SEFS 5000
(seconds)
0 - 86400
MRC-12.OC12-PORT.pmthresholds.section.nearend.1day.SES 5000
(seconds)
0 - 86400
MRC-12.OC12-PORT.pmthresholds.sts1.farend.15min.CV 15 (B3 count) 0 - 2160000
MRC-12.OC12-PORT.pmthresholds.sts1.farend.15min.ES 12 (seconds) 0 - 900
MRC-12.OC12-PORT.pmthresholds.sts1.farend.15min.FC 10 (count) 0 - 72
MRC-12.OC12-PORT.pmthresholds.sts1.farend.15min.SES 3 (seconds) 0 - 900
MRC-12.OC12-PORT.pmthresholds.sts1.farend.15min.UAS 10 (seconds) 0 - 900
MRC-12.OC12-PORT.pmthresholds.sts1.farend.1day.CV 125 (B3
count)
0 - 207360000
MRC-12.OC12-PORT.pmthresholds.sts1.farend.1day.ES 100 (seconds) 0 - 86400
MRC-12.OC12-PORT.pmthresholds.sts1.farend.1day.FC 40 (count) 0 - 6912
MRC-12.OC12-PORT.pmthresholds.sts1.farend.1day.SES 7 (seconds) 0 - 86400
MRC-12.OC12-PORT.pmthresholds.sts1.farend.1day.UAS 10 (seconds) 0 - 86400
MRC-12.OC12-PORT.pmthresholds.sts1.nearend.15min.CV 15 (B3 count) 0 - 2160000
MRC-12.OC12-PORT.pmthresholds.sts1.nearend.15min.ES 12 (seconds) 0 - 900
MRC-12.OC12-PORT.pmthresholds.sts1.nearend.15min.FC 10 (count) 0 - 72
MRC-12.OC12-PORT.pmthresholds.sts1.nearend.15min.NPJC-PDET 60 (count) 0 - 7200000
MRC-12.OC12-PORT.pmthresholds.sts1.nearend.15min.NPJC-PGEN 60 (count) 0 - 7200000
MRC-12.OC12-PORT.pmthresholds.sts1.nearend.15min.PJCDIFF 60 (count) 0 - 14400000
MRC-12.OC12-PORT.pmthresholds.sts1.nearend.15min.PJCS-PDET 100 (seconds) 0 - 900
MRC-12.OC12-PORT.pmthresholds.sts1.nearend.15min.PJCS-PGEN 100 (seconds) 0 - 900
MRC-12.OC12-PORT.pmthresholds.sts1.nearend.15min.PPJC-PDET 60 (count) 0 - 7200000
MRC-12.OC12-PORT.pmthresholds.sts1.nearend.15min.PPJC-PGEN 60 (count) 0 - 7200000
MRC-12.OC12-PORT.pmthresholds.sts1.nearend.15min.SES 3 (seconds) 0 - 900
MRC-12.OC12-PORT.pmthresholds.sts1.nearend.15min.UAS 10 (seconds) 0 - 900
MRC-12.OC12-PORT.pmthresholds.sts1.nearend.1day.CV 125 (B3
count)
0 - 207360000
Table C-19 MRC-12 Card Default Settings (continued)
Default Name Default Value Default Domain

C-69
Cisco ONS 15454 Reference Manual, R8.5.x
78-18106-01
Appendix C Network Element Defaults
C.2.3 Defaults by Card
MRC-12.OC12-PORT.pmthresholds.sts1.nearend.1day.ES 100 (seconds) 0 - 86400
MRC-12.OC12-PORT.pmthresholds.sts1.nearend.1day.FC 40 (count) 0 - 6912
MRC-12.OC12-PORT.pmthresholds.sts1.nearend.1day.NPJC-PDET 5760 (count) 0 - 691200000
MRC-12.OC12-PORT.pmthresholds.sts1.nearend.1day.NPJC-PGEN 5760 (count) 0 - 691200000
MRC-12.OC12-PORT.pmthresholds.sts1.nearend.1day.PJCDIFF 5760 (count) 0 - 1382400000
MRC-12.OC12-PORT.pmthresholds.sts1.nearend.1day.PJCS-PDET 9600
(seconds)
0 - 86400
MRC-12.OC12-PORT.pmthresholds.sts1.nearend.1day.PJCS-PGEN 9600
(seconds)
0 - 86400
MRC-12.OC12-PORT.pmthresholds.sts1.nearend.1day.PPJC-PDET 5760 (count) 0 - 691200000
MRC-12.OC12-PORT.pmthresholds.sts1.nearend.1day.PPJC-PGEN 5760 (count) 0 - 691200000
MRC-12.OC12-PORT.pmthresholds.sts1.nearend.1day.SES 7 (seconds) 0 - 86400
MRC-12.OC12-PORT.pmthresholds.sts1.nearend.1day.UAS 10 (seconds) 0 - 86400
MRC-12.OC12-PORT.pmthresholds.sts12c.farend.15min.CV 75 (B3 count) 0 - 2160000
MRC-12.OC12-PORT.pmthresholds.sts12c.farend.15min.ES 60 (seconds) 0 - 900
MRC-12.OC12-PORT.pmthresholds.sts12c.farend.15min.FC 10 (count) 0 - 72
MRC-12.OC12-PORT.pmthresholds.sts12c.farend.15min.SES 3 (seconds) 0 - 900
MRC-12.OC12-PORT.pmthresholds.sts12c.farend.15min.UAS 10 (seconds) 0 - 900
MRC-12.OC12-PORT.pmthresholds.sts12c.farend.1day.CV 750 (B3
count)
0 - 207360000
MRC-12.OC12-PORT.pmthresholds.sts12c.farend.1day.ES 600 (seconds) 0 - 86400
MRC-12.OC12-PORT.pmthresholds.sts12c.farend.1day.FC 40 (count) 0 - 6912
MRC-12.OC12-PORT.pmthresholds.sts12c.farend.1day.SES 7 (seconds) 0 - 86400
MRC-12.OC12-PORT.pmthresholds.sts12c.farend.1day.UAS 10 (seconds) 0 - 86400
MRC-12.OC12-PORT.pmthresholds.sts12c.nearend.15min.CV 75 (B3 count) 0 - 2160000
MRC-12.OC12-PORT.pmthresholds.sts12c.nearend.15min.ES 60 (seconds) 0 - 900
MRC-12.OC12-PORT.pmthresholds.sts12c.nearend.15min.FC 10 (count) 0 - 72
MRC-12.OC12-PORT.pmthresholds.sts12c.nearend.15min.NPJC-PDET 60 (count) 0 - 7200000
MRC-12.OC12-PORT.pmthresholds.sts12c.nearend.15min.NPJC-PGEN 60 (count) 0 - 7200000
MRC-12.OC12-PORT.pmthresholds.sts12c.nearend.15min.PJCDIFF 60 (count) 0 - 14400000
MRC-12.OC12-PORT.pmthresholds.sts12c.nearend.15min.PJCS-PDET 100 (seconds) 0 - 900
MRC-12.OC12-PORT.pmthresholds.sts12c.nearend.15min.PJCS-PGEN 100 (seconds) 0 - 900
MRC-12.OC12-PORT.pmthresholds.sts12c.nearend.15min.PPJC-PDET 60 (count) 0 - 7200000
MRC-12.OC12-PORT.pmthresholds.sts12c.nearend.15min.PPJC-PGEN 60 (count) 0 - 7200000
MRC-12.OC12-PORT.pmthresholds.sts12c.nearend.15min.SES 3 (seconds) 0 - 900
MRC-12.OC12-PORT.pmthresholds.sts12c.nearend.15min.UAS 10 (seconds) 0 - 900
Table C-19 MRC-12 Card Default Settings (continued)
Default Name Default Value Default Domain

C-70
Cisco ONS 15454 Reference Manual, R8.5.x
78-18106-01
Appendix C Network Element Defaults
C.2.3 Defaults by Card
MRC-12.OC12-PORT.pmthresholds.sts12c.nearend.1day.CV 750 (B3
count)
0 - 207360000
MRC-12.OC12-PORT.pmthresholds.sts12c.nearend.1day.ES 600 (seconds) 0 - 86400
MRC-12.OC12-PORT.pmthresholds.sts12c.nearend.1day.FC 40 (count) 0 - 6912
MRC-12.OC12-PORT.pmthresholds.sts12c.nearend.1day.NPJC-PDET 5760 (count) 0 - 691200000
MRC-12.OC12-PORT.pmthresholds.sts12c.nearend.1day.NPJC-PGEN 5760 (count) 0 - 691200000
MRC-12.OC12-PORT.pmthresholds.sts12c.nearend.1day.PJCDIFF 5760 (count) 0 - 1382400000
MRC-12.OC12-PORT.pmthresholds.sts12c.nearend.1day.PJCS-PDET 9600
(seconds)
0 - 86400
MRC-12.OC12-PORT.pmthresholds.sts12c.nearend.1day.PJCS-PGEN 9600
(seconds)
0 - 86400
MRC-12.OC12-PORT.pmthresholds.sts12c.nearend.1day.PPJC-PDET 5760 (count) 0 - 691200000
MRC-12.OC12-PORT.pmthresholds.sts12c.nearend.1day.PPJC-PGEN 5760 (count) 0 - 691200000
MRC-12.OC12-PORT.pmthresholds.sts12c.nearend.1day.SES 7 (seconds) 0 - 86400
MRC-12.OC12-PORT.pmthresholds.sts12c.nearend.1day.UAS 10 (seconds) 0 - 86400
MRC-12.OC12-PORT.pmthresholds.sts3c-9c.farend.15min.CV 25 (B3 count) 0 - 2160000
MRC-12.OC12-PORT.pmthresholds.sts3c-9c.farend.15min.ES 20 (seconds) 0 - 900
MRC-12.OC12-PORT.pmthresholds.sts3c-9c.farend.15min.FC 10 (count) 0 - 72
MRC-12.OC12-PORT.pmthresholds.sts3c-9c.farend.15min.SES 3 (seconds) 0 - 900
MRC-12.OC12-PORT.pmthresholds.sts3c-9c.farend.15min.UAS 10 (seconds) 0 - 900
MRC-12.OC12-PORT.pmthresholds.sts3c-9c.farend.1day.CV 250 (B3
count)
0 - 207360000
MRC-12.OC12-PORT.pmthresholds.sts3c-9c.farend.1day.ES 200 (seconds) 0 - 86400
MRC-12.OC12-PORT.pmthresholds.sts3c-9c.farend.1day.FC 40 (count) 0 - 6912
MRC-12.OC12-PORT.pmthresholds.sts3c-9c.farend.1day.SES 7 (seconds) 0 - 86400
MRC-12.OC12-PORT.pmthresholds.sts3c-9c.farend.1day.UAS 10 (seconds) 0 - 86400
MRC-12.OC12-PORT.pmthresholds.sts3c-9c.nearend.15min.CV 25 (B3 count) 0 - 2160000
MRC-12.OC12-PORT.pmthresholds.sts3c-9c.nearend.15min.ES 20 (seconds) 0 - 900
MRC-12.OC12-PORT.pmthresholds.sts3c-9c.nearend.15min.FC 10 (count) 0 - 72
MRC-12.OC12-PORT.pmthresholds.sts3c-9c.nearend.15min.NPJC-PDET 60 (count) 0 - 7200000
MRC-12.OC12-PORT.pmthresholds.sts3c-9c.nearend.15min.NPJC-PGEN 60 (count) 0 - 7200000
MRC-12.OC12-PORT.pmthresholds.sts3c-9c.nearend.15min.PJCDIFF 60 (count) 0 - 14400000
MRC-12.OC12-PORT.pmthresholds.sts3c-9c.nearend.15min.PJCS-PDET 100 (seconds) 0 - 900
MRC-12.OC12-PORT.pmthresholds.sts3c-9c.nearend.15min.PJCS-PGEN 100 (seconds) 0 - 900
MRC-12.OC12-PORT.pmthresholds.sts3c-9c.nearend.15min.PPJC-PDET 60 (count) 0 - 7200000
MRC-12.OC12-PORT.pmthresholds.sts3c-9c.nearend.15min.PPJC-PGEN 60 (count) 0 - 7200000
MRC-12.OC12-PORT.pmthresholds.sts3c-9c.nearend.15min.SES 3 (seconds) 0 - 900
Table C-19 MRC-12 Card Default Settings (continued)
Default Name Default Value Default Domain

C-71
Cisco ONS 15454 Reference Manual, R8.5.x
78-18106-01
Appendix C Network Element Defaults
C.2.3 Defaults by Card
MRC-12.OC12-PORT.pmthresholds.sts3c-9c.nearend.15min.UAS 10 (seconds) 0 - 900
MRC-12.OC12-PORT.pmthresholds.sts3c-9c.nearend.1day.CV 250 (B3
count)
0 - 207360000
MRC-12.OC12-PORT.pmthresholds.sts3c-9c.nearend.1day.ES 200 (seconds) 0 - 86400
MRC-12.OC12-PORT.pmthresholds.sts3c-9c.nearend.1day.FC 40 (count) 0 - 6912
MRC-12.OC12-PORT.pmthresholds.sts3c-9c.nearend.1day.NPJC-PDET 5760 (count) 0 - 691200000
MRC-12.OC12-PORT.pmthresholds.sts3c-9c.nearend.1day.NPJC-PGEN 5760 (count) 0 - 691200000
MRC-12.OC12-PORT.pmthresholds.sts3c-9c.nearend.1day.PJCDIFF 5760 (count) 0 - 1382400000
MRC-12.OC12-PORT.pmthresholds.sts3c-9c.nearend.1day.PJCS-PDET 9600
(seconds)
0 - 86400
MRC-12.OC12-PORT.pmthresholds.sts3c-9c.nearend.1day.PJCS-PGEN 9600
(seconds)
0 - 86400
MRC-12.OC12-PORT.pmthresholds.sts3c-9c.nearend.1day.PPJC-PDET 5760 (count) 0 - 691200000
MRC-12.OC12-PORT.pmthresholds.sts3c-9c.nearend.1day.PPJC-PGEN 5760 (count) 0 - 691200000
MRC-12.OC12-PORT.pmthresholds.sts3c-9c.nearend.1day.SES 7 (seconds) 0 - 86400
MRC-12.OC12-PORT.pmthresholds.sts3c-9c.nearend.1day.UAS 10 (seconds) 0 - 86400
MRC-12.OC3-PORT.config.line.AINSSoakTime 08:00
(hours:mins)
00:00, 00:15, 00:30 ..
48:00
MRC-12.OC3-PORT.config.line.AlsMode Disabled Disabled, Auto Restart,
Manual Restart, Manual
Restart for Test
MRC-12.OC3-PORT.config.line.AlsRecoveryPulseDuration 2.0 (seconds) 2.0, 2.1, 2.2 .. 100.0 when
AlsMode Disabled, Auto
Restart, Manual Restart;
80.0, 80.1, 80.2 .. 100.0
when AlsMode Manual
Restart for Test
MRC-12.OC3-PORT.config.line.AlsRecoveryPulseInterval 100 (seconds) 60 - 300
MRC-12.OC3-PORT.config.line.PJStsMon# 0 (STS #) 0 - 3
MRC-12.OC3-PORT.config.line.SDBER 1.00E-07 1E-5, 1E-6, 1E-7, 1E-8,
1E-9
MRC-12.OC3-PORT.config.line.sdh.Send<FF>DoNotUse FALSE FALSE when
SendDoNotUse TRUE;
FALSE, TRUE when
SendDoNotUse FALSE
MRC-12.OC3-PORT.config.line.sdh.SendDoNotUse FALSE FALSE, TRUE
MRC-12.OC3-PORT.config.line.sdh.SyncMsgIn TRUE FALSE, TRUE
MRC-12.OC3-PORT.config.line.SendAISOnFacilityLoopback TRUE TRUE, FALSE
MRC-12.OC3-PORT.config.line.SendAISOnTerminalLoopback TRUE TRUE, FALSE
MRC-12.OC3-PORT.config.line.SFBER 1.00E-04 1E-3, 1E-4, 1E-5
Table C-19 MRC-12 Card Default Settings (continued)
Default Name Default Value Default Domain

C-72
Cisco ONS 15454 Reference Manual, R8.5.x
78-18106-01
Appendix C Network Element Defaults
C.2.3 Defaults by Card
MRC-12.OC3-PORT.config.line.sonet.Send<FF>DoNotUse FALSE FALSE when
SendDoNotUse TRUE;
FALSE, TRUE when
SendDoNotUse FALSE
MRC-12.OC3-PORT.config.line.sonet.SendDoNotUse FALSE FALSE, TRUE
MRC-12.OC3-PORT.config.line.sonet.SyncMsgIn TRUE FALSE, TRUE
MRC-12.OC3-PORT.config.line.State IS,AINS IS, OOS,DSBLD,
OOS,MT, IS,AINS
MRC-12.OC3-PORT.config.sts.IPPMEnabled FALSE TRUE, FALSE
MRC-12.OC3-PORT.physicalthresholds.alarm.LBC-HIGH 200 (%) LBC-LOW, LBC-LOW +
1, LBC-LOW + 2 .. 255
MRC-12.OC3-PORT.physicalthresholds.alarm.LBC-LOW 20 (%) 0, 1, 2 .. LBC-HIGH
MRC-12.OC3-PORT.physicalthresholds.alarm.OPR-HIGH 200 (%) OPR-LOW, OPR-LOW +
1, OPR-LOW + 2 .. 255
MRC-12.OC3-PORT.physicalthresholds.alarm.OPR-LOW 50 (%) -1, 0, 1 .. OPR-HIGH
MRC-12.OC3-PORT.physicalthresholds.alarm.OPT-HIGH 120 (%) OPT-LOW, OPT-LOW + 1,
OPT-LOW + 2 .. 255
MRC-12.OC3-PORT.physicalthresholds.alarm.OPT-LOW 80 (%) 0, 1, 2 .. OPT-HIGH
MRC-12.OC3-PORT.physicalthresholds.warning.15min.LBC-HIGH 200 (%) LBC-LOW, LBC-LOW +
1, LBC-LOW + 2 .. 255
MRC-12.OC3-PORT.physicalthresholds.warning.15min.LBC-LOW 20 (%) 0, 1, 2 .. LBC-HIGH
MRC-12.OC3-PORT.physicalthresholds.warning.15min.OPR-HIGH 200 (%) OPR-LOW, OPR-LOW +
1, OPR-LOW + 2 .. 255
MRC-12.OC3-PORT.physicalthresholds.warning.15min.OPR-LOW 50 (%) -1, 0, 1 .. OPR-HIGH
MRC-12.OC3-PORT.physicalthresholds.warning.15min.OPT-HIGH 120 (%) OPT-LOW, OPT-LOW + 1,
OPT-LOW + 2 .. 255
MRC-12.OC3-PORT.physicalthresholds.warning.15min.OPT-LOW 80 (%) 0, 1, 2 .. OPT-HIGH
MRC-12.OC3-PORT.physicalthresholds.warning.1day.LBC-HIGH 200 (%) LBC-LOW, LBC-LOW +
1, LBC-LOW + 2 .. 255
MRC-12.OC3-PORT.physicalthresholds.warning.1day.LBC-LOW 20 (%) 0, 1, 2 .. LBC-HIGH
MRC-12.OC3-PORT.physicalthresholds.warning.1day.OPR-HIGH 200 (%) OPR-LOW, OPR-LOW +
1, OPR-LOW + 2 .. 255
MRC-12.OC3-PORT.physicalthresholds.warning.1day.OPR-LOW 50 (%) -1, 0, 1 .. OPR-HIGH
MRC-12.OC3-PORT.physicalthresholds.warning.1day.OPT-HIGH 120 (%) OPT-LOW, OPT-LOW + 1,
OPT-LOW + 2 .. 255
MRC-12.OC3-PORT.physicalthresholds.warning.1day.OPT-LOW 80 (%) 0, 1, 2 .. OPT-HIGH
MRC-12.OC3-PORT.pmthresholds.line.farend.15min.CV 1312 (B2
count)
0 - 137700
MRC-12.OC3-PORT.pmthresholds.line.farend.15min.ES 87 (seconds) 0 - 900
MRC-12.OC3-PORT.pmthresholds.line.farend.15min.FC 10 (count) 0 - 72
Table C-19 MRC-12 Card Default Settings (continued)
Default Name Default Value Default Domain

C-73
Cisco ONS 15454 Reference Manual, R8.5.x
78-18106-01
Appendix C Network Element Defaults
C.2.3 Defaults by Card
MRC-12.OC3-PORT.pmthresholds.line.farend.15min.SES 1 (seconds) 0 - 900
MRC-12.OC3-PORT.pmthresholds.line.farend.15min.UAS 3 (seconds) 0 - 900
MRC-12.OC3-PORT.pmthresholds.line.farend.1day.CV 13120 (B2
count)
0 - 13219200
MRC-12.OC3-PORT.pmthresholds.line.farend.1day.ES 864 (seconds) 0 - 86400
MRC-12.OC3-PORT.pmthresholds.line.farend.1day.FC 40 (count) 0 - 6912
MRC-12.OC3-PORT.pmthresholds.line.farend.1day.SES 4 (seconds) 0 - 86400
MRC-12.OC3-PORT.pmthresholds.line.farend.1day.UAS 10 (seconds) 0 - 86400
MRC-12.OC3-PORT.pmthresholds.line.nearend.15min.CV 1312 (B2
count)
0 - 137700
MRC-12.OC3-PORT.pmthresholds.line.nearend.15min.ES 87 (seconds) 0 - 900
MRC-12.OC3-PORT.pmthresholds.line.nearend.15min.FC 10 (count) 0 - 72
MRC-12.OC3-PORT.pmthresholds.line.nearend.15min.PSC 1 (count) 0 - 600
MRC-12.OC3-PORT.pmthresholds.line.nearend.15min.PSD 300 (seconds) 0 - 900
MRC-12.OC3-PORT.pmthresholds.line.nearend.15min.SES 1 (seconds) 0 - 900
MRC-12.OC3-PORT.pmthresholds.line.nearend.15min.UAS 3 (seconds) 0 - 900
MRC-12.OC3-PORT.pmthresholds.line.nearend.1day.CV 13120 (B2
count)
0 - 13219200
MRC-12.OC3-PORT.pmthresholds.line.nearend.1day.ES 864 (seconds) 0 - 86400
MRC-12.OC3-PORT.pmthresholds.line.nearend.1day.FC 40 (count) 0 - 6912
MRC-12.OC3-PORT.pmthresholds.line.nearend.1day.PSC 5 (count) 0 - 57600
MRC-12.OC3-PORT.pmthresholds.line.nearend.1day.PSD 600 (seconds) 0 - 86400
MRC-12.OC3-PORT.pmthresholds.line.nearend.1day.SES 4 (seconds) 0 - 86400
MRC-12.OC3-PORT.pmthresholds.line.nearend.1day.UAS 10 (seconds) 0 - 86400
MRC-12.OC3-PORT.pmthresholds.section.nearend.15min.CV 10000 (B1
count)
0 - 138600
MRC-12.OC3-PORT.pmthresholds.section.nearend.15min.ES 500 (seconds) 0 - 900
MRC-12.OC3-PORT.pmthresholds.section.nearend.15min.SEFS 500 (seconds) 0 - 900
MRC-12.OC3-PORT.pmthresholds.section.nearend.15min.SES 500 (seconds) 0 - 900
MRC-12.OC3-PORT.pmthresholds.section.nearend.1day.CV 100000 (B1
count)
0 - 13305600
MRC-12.OC3-PORT.pmthresholds.section.nearend.1day.ES 5000
(seconds)
0 - 86400
MRC-12.OC3-PORT.pmthresholds.section.nearend.1day.SEFS 5000
(seconds)
0 - 86400
MRC-12.OC3-PORT.pmthresholds.section.nearend.1day.SES 5000
(seconds)
0 - 86400
MRC-12.OC3-PORT.pmthresholds.sts1.farend.15min.CV 15 (B3 count) 0 - 2160000
Table C-19 MRC-12 Card Default Settings (continued)
Default Name Default Value Default Domain

C-74
Cisco ONS 15454 Reference Manual, R8.5.x
78-18106-01
Appendix C Network Element Defaults
C.2.3 Defaults by Card
MRC-12.OC3-PORT.pmthresholds.sts1.farend.15min.ES 12 (seconds) 0 - 900
MRC-12.OC3-PORT.pmthresholds.sts1.farend.15min.FC 10 (count) 0 - 72
MRC-12.OC3-PORT.pmthresholds.sts1.farend.15min.SES 3 (seconds) 0 - 900
MRC-12.OC3-PORT.pmthresholds.sts1.farend.15min.UAS 10 (seconds) 0 - 900
MRC-12.OC3-PORT.pmthresholds.sts1.farend.1day.CV 125 (B3
count)
0 - 207360000
MRC-12.OC3-PORT.pmthresholds.sts1.farend.1day.ES 100 (seconds) 0 - 86400
MRC-12.OC3-PORT.pmthresholds.sts1.farend.1day.FC 40 (count) 0 - 6912
MRC-12.OC3-PORT.pmthresholds.sts1.farend.1day.SES 7 (seconds) 0 - 86400
MRC-12.OC3-PORT.pmthresholds.sts1.farend.1day.UAS 10 (seconds) 0 - 86400
MRC-12.OC3-PORT.pmthresholds.sts1.nearend.15min.CV 15 (B3 count) 0 - 2160000
MRC-12.OC3-PORT.pmthresholds.sts1.nearend.15min.ES 12 (seconds) 0 - 900
MRC-12.OC3-PORT.pmthresholds.sts1.nearend.15min.FC 10 (count) 0 - 72
MRC-12.OC3-PORT.pmthresholds.sts1.nearend.15min.NPJC-PDET 60 (count) 0 - 7200000
MRC-12.OC3-PORT.pmthresholds.sts1.nearend.15min.NPJC-PGEN 60 (count) 0 - 7200000
MRC-12.OC3-PORT.pmthresholds.sts1.nearend.15min.PJCDIFF 60 (count) 0 - 14400000
MRC-12.OC3-PORT.pmthresholds.sts1.nearend.15min.PJCS-PDET 100 (seconds) 0 - 900
MRC-12.OC3-PORT.pmthresholds.sts1.nearend.15min.PJCS-PGEN 100 (seconds) 0 - 900
MRC-12.OC3-PORT.pmthresholds.sts1.nearend.15min.PPJC-PDET 60 (count) 0 - 7200000
MRC-12.OC3-PORT.pmthresholds.sts1.nearend.15min.PPJC-PGEN 60 (count) 0 - 7200000
MRC-12.OC3-PORT.pmthresholds.sts1.nearend.15min.SES 3 (seconds) 0 - 900
MRC-12.OC3-PORT.pmthresholds.sts1.nearend.15min.UAS 10 (seconds) 0 - 900
MRC-12.OC3-PORT.pmthresholds.sts1.nearend.1day.CV 125 (B3
count)
0 - 207360000
MRC-12.OC3-PORT.pmthresholds.sts1.nearend.1day.ES 100 (seconds) 0 - 86400
MRC-12.OC3-PORT.pmthresholds.sts1.nearend.1day.FC 40 (count) 0 - 6912
MRC-12.OC3-PORT.pmthresholds.sts1.nearend.1day.NPJC-PDET 5760 (count) 0 - 691200000
MRC-12.OC3-PORT.pmthresholds.sts1.nearend.1day.NPJC-PGEN 5760 (count) 0 - 691200000
MRC-12.OC3-PORT.pmthresholds.sts1.nearend.1day.PJCDIFF 5760 (count) 0 - 1382400000
MRC-12.OC3-PORT.pmthresholds.sts1.nearend.1day.PJCS-PDET 9600
(seconds)
0 - 86400
MRC-12.OC3-PORT.pmthresholds.sts1.nearend.1day.PJCS-PGEN 9600
(seconds)
0 - 86400
MRC-12.OC3-PORT.pmthresholds.sts1.nearend.1day.PPJC-PDET 5760 (count) 0 - 691200000
MRC-12.OC3-PORT.pmthresholds.sts1.nearend.1day.PPJC-PGEN 5760 (count) 0 - 691200000
MRC-12.OC3-PORT.pmthresholds.sts1.nearend.1day.SES 7 (seconds) 0 - 86400
MRC-12.OC3-PORT.pmthresholds.sts1.nearend.1day.UAS 10 (seconds) 0 - 86400
Table C-19 MRC-12 Card Default Settings (continued)
Default Name Default Value Default Domain

C-75
Cisco ONS 15454 Reference Manual, R8.5.x
78-18106-01
Appendix C Network Element Defaults
C.2.3 Defaults by Card
MRC-12.OC3-PORT.pmthresholds.sts3c.farend.15min.CV 25 (B3 count) 0 - 2160000
MRC-12.OC3-PORT.pmthresholds.sts3c.farend.15min.ES 20 (seconds) 0 - 900
MRC-12.OC3-PORT.pmthresholds.sts3c.farend.15min.FC 10 (count) 0 - 72
MRC-12.OC3-PORT.pmthresholds.sts3c.farend.15min.SES 3 (seconds) 0 - 900
MRC-12.OC3-PORT.pmthresholds.sts3c.farend.15min.UAS 10 (seconds) 0 - 900
MRC-12.OC3-PORT.pmthresholds.sts3c.farend.1day.CV 250 (B3
count)
0 - 207360000
MRC-12.OC3-PORT.pmthresholds.sts3c.farend.1day.ES 200 (seconds) 0 - 86400
MRC-12.OC3-PORT.pmthresholds.sts3c.farend.1day.FC 40 (count) 0 - 6912
MRC-12.OC3-PORT.pmthresholds.sts3c.farend.1day.SES 7 (seconds) 0 - 86400
MRC-12.OC3-PORT.pmthresholds.sts3c.farend.1day.UAS 10 (seconds) 0 - 86400
MRC-12.OC3-PORT.pmthresholds.sts3c.nearend.15min.CV 25 (B3 count) 0 - 2160000
MRC-12.OC3-PORT.pmthresholds.sts3c.nearend.15min.ES 20 (seconds) 0 - 900
MRC-12.OC3-PORT.pmthresholds.sts3c.nearend.15min.FC 10 (count) 0 - 72
MRC-12.OC3-PORT.pmthresholds.sts3c.nearend.15min.NPJC-PDET 60 (count) 0 - 7200000
MRC-12.OC3-PORT.pmthresholds.sts3c.nearend.15min.NPJC-PGEN 60 (count) 0 - 7200000
MRC-12.OC3-PORT.pmthresholds.sts3c.nearend.15min.PJCDIFF 60 (count) 0 - 14400000
MRC-12.OC3-PORT.pmthresholds.sts3c.nearend.15min.PJCS-PDET 100 (seconds) 0 - 900
MRC-12.OC3-PORT.pmthresholds.sts3c.nearend.15min.PJCS-PGEN 100 (seconds) 0 - 900
MRC-12.OC3-PORT.pmthresholds.sts3c.nearend.15min.PPJC-PDET 60 (count) 0 - 7200000
MRC-12.OC3-PORT.pmthresholds.sts3c.nearend.15min.PPJC-PGEN 60 (count) 0 - 7200000
MRC-12.OC3-PORT.pmthresholds.sts3c.nearend.15min.SES 3 (seconds) 0 - 900
MRC-12.OC3-PORT.pmthresholds.sts3c.nearend.15min.UAS 10 (seconds) 0 - 900
MRC-12.OC3-PORT.pmthresholds.sts3c.nearend.1day.CV 250 (B3
count)
0 - 207360000
MRC-12.OC3-PORT.pmthresholds.sts3c.nearend.1day.ES 200 (seconds) 0 - 86400
MRC-12.OC3-PORT.pmthresholds.sts3c.nearend.1day.FC 40 (count) 0 - 6912
MRC-12.OC3-PORT.pmthresholds.sts3c.nearend.1day.NPJC-PDET 5760 (count) 0 - 691200000
MRC-12.OC3-PORT.pmthresholds.sts3c.nearend.1day.NPJC-PGEN 5760 (count) 0 - 691200000
MRC-12.OC3-PORT.pmthresholds.sts3c.nearend.1day.PJCDIFF 5760 (count) 0 - 1382400000
MRC-12.OC3-PORT.pmthresholds.sts3c.nearend.1day.PJCS-PDET 9600
(seconds)
0 - 86400
MRC-12.OC3-PORT.pmthresholds.sts3c.nearend.1day.PJCS-PGEN 9600
(seconds)
0 - 86400
MRC-12.OC3-PORT.pmthresholds.sts3c.nearend.1day.PPJC-PDET 5760 (count) 0 - 691200000
MRC-12.OC3-PORT.pmthresholds.sts3c.nearend.1day.PPJC-PGEN 5760 (count) 0 - 691200000
MRC-12.OC3-PORT.pmthresholds.sts3c.nearend.1day.SES 7 (seconds) 0 - 86400
Table C-19 MRC-12 Card Default Settings (continued)
Default Name Default Value Default Domain

C-76
Cisco ONS 15454 Reference Manual, R8.5.x
78-18106-01
Appendix C Network Element Defaults
C.2.3 Defaults by Card
MRC-12.OC3-PORT.pmthresholds.sts3c.nearend.1day.UAS 10 (seconds) 0 - 86400
MRC-12.OC48-PORT.config.line.AINSSoakTime 08:00
(hours:mins)
00:00, 00:15, 00:30 ..
48:00
MRC-12.OC48-PORT.config.line.AlsMode Disabled Disabled, Auto Restart,
Manual Restart, Manual
Restart for Test
MRC-12.OC48-PORT.config.line.AlsRecoveryPulseDuration 2.0 (seconds) 2.0, 2.1, 2.2 .. 100.0 when
AlsMode Disabled, Auto
Restart, Manual Restart;
80.0, 80.1, 80.2 .. 100.0
when AlsMode Manual
Restart for Test
MRC-12.OC48-PORT.config.line.AlsRecoveryPulseInterval 100 (seconds) 60 - 300
MRC-12.OC48-PORT.config.line.PJStsMon# 0 (STS #) 0 - 48
MRC-12.OC48-PORT.config.line.SDBER 1.00E-07 1E-5, 1E-6, 1E-7, 1E-8,
1E-9
MRC-12.OC48-PORT.config.line.sdh.Send<FF>DoNotUse FALSE FALSE when
SendDoNotUse TRUE;
FALSE, TRUE when
SendDoNotUse FALSE
MRC-12.OC48-PORT.config.line.sdh.SendDoNotUse FALSE FALSE, TRUE
MRC-12.OC48-PORT.config.line.sdh.SyncMsgIn TRUE FALSE, TRUE
MRC-12.OC48-PORT.config.line.SendAISOnFacilityLoopback TRUE TRUE, FALSE
MRC-12.OC48-PORT.config.line.SendAISOnTerminalLoopback TRUE TRUE, FALSE
MRC-12.OC48-PORT.config.line.SFBER 1.00E-04 1E-3, 1E-4, 1E-5
MRC-12.OC48-PORT.config.line.sonet.Send<FF>DoNotUse FALSE FALSE when
SendDoNotUse TRUE;
FALSE, TRUE when
SendDoNotUse FALSE
MRC-12.OC48-PORT.config.line.sonet.SendDoNotUse FALSE FALSE, TRUE
MRC-12.OC48-PORT.config.line.sonet.SyncMsgIn TRUE FALSE, TRUE
MRC-12.OC48-PORT.config.line.State IS,AINS IS, OOS,DSBLD,
OOS,MT, IS,AINS
MRC-12.OC48-PORT.config.sts.IPPMEnabled FALSE TRUE, FALSE
MRC-12.OC48-PORT.physicalthresholds.alarm.LBC-HIGH 200 (%) LBC-LOW, LBC-LOW +
1, LBC-LOW + 2 .. 255
MRC-12.OC48-PORT.physicalthresholds.alarm.LBC-LOW 20 (%) 0, 1, 2 .. LBC-HIGH
MRC-12.OC48-PORT.physicalthresholds.alarm.OPR-HIGH 200 (%) OPR-LOW, OPR-LOW +
1, OPR-LOW + 2 .. 255
MRC-12.OC48-PORT.physicalthresholds.alarm.OPR-LOW 50 (%) -1, 0, 1 .. OPR-HIGH
Table C-19 MRC-12 Card Default Settings (continued)
Default Name Default Value Default Domain

C-77
Cisco ONS 15454 Reference Manual, R8.5.x
78-18106-01
Appendix C Network Element Defaults
C.2.3 Defaults by Card
MRC-12.OC48-PORT.physicalthresholds.alarm.OPT-HIGH 120 (%) OPT-LOW, OPT-LOW + 1,
OPT-LOW + 2 .. 255
MRC-12.OC48-PORT.physicalthresholds.alarm.OPT-LOW 80 (%) 0, 1, 2 .. OPT-HIGH
MRC-12.OC48-PORT.physicalthresholds.warning.15min.LBC-HIGH 200 (%) LBC-LOW, LBC-LOW +
1, LBC-LOW + 2 .. 255
MRC-12.OC48-PORT.physicalthresholds.warning.15min.LBC-LOW 20 (%) 0, 1, 2 .. LBC-HIGH
MRC-12.OC48-PORT.physicalthresholds.warning.15min.OPR-HIGH 200 (%) OPR-LOW, OPR-LOW +
1, OPR-LOW + 2 .. 255
MRC-12.OC48-PORT.physicalthresholds.warning.15min.OPR-LOW 50 (%) -1, 0, 1 .. OPR-HIGH
MRC-12.OC48-PORT.physicalthresholds.warning.15min.OPT-HIGH 120 (%) OPT-LOW, OPT-LOW + 1,
OPT-LOW + 2 .. 255
MRC-12.OC48-PORT.physicalthresholds.warning.15min.OPT-LOW 80 (%) 0, 1, 2 .. OPT-HIGH
MRC-12.OC48-PORT.physicalthresholds.warning.1day.LBC-HIGH 200 (%) LBC-LOW, LBC-LOW +
1, LBC-LOW + 2 .. 255
MRC-12.OC48-PORT.physicalthresholds.warning.1day.LBC-LOW 20 (%) 0, 1, 2 .. LBC-HIGH
MRC-12.OC48-PORT.physicalthresholds.warning.1day.OPR-HIGH 200 (%) OPR-LOW, OPR-LOW +
1, OPR-LOW + 2 .. 255
MRC-12.OC48-PORT.physicalthresholds.warning.1day.OPR-LOW 50 (%) -1, 0, 1 .. OPR-HIGH
MRC-12.OC48-PORT.physicalthresholds.warning.1day.OPT-HIGH 120 (%) OPT-LOW, OPT-LOW + 1,
OPT-LOW + 2 .. 255
MRC-12.OC48-PORT.physicalthresholds.warning.1day.OPT-LOW 80 (%) 0, 1, 2 .. OPT-HIGH
MRC-12.OC48-PORT.pmthresholds.line.farend.15min.CV 21260 (B2
count)
0 - 2212200
MRC-12.OC48-PORT.pmthresholds.line.farend.15min.ES 87 (seconds) 0 - 900
MRC-12.OC48-PORT.pmthresholds.line.farend.15min.FC 10 (count) 0 - 72
MRC-12.OC48-PORT.pmthresholds.line.farend.15min.SES 1 (seconds) 0 - 900
MRC-12.OC48-PORT.pmthresholds.line.farend.15min.UAS 3 (seconds) 0 - 900
MRC-12.OC48-PORT.pmthresholds.line.farend.1day.CV 212600 (B2
count)
0 - 212371200
MRC-12.OC48-PORT.pmthresholds.line.farend.1day.ES 864 (seconds) 0 - 86400
MRC-12.OC48-PORT.pmthresholds.line.farend.1day.FC 40 (count) 0 - 6912
MRC-12.OC48-PORT.pmthresholds.line.farend.1day.SES 4 (seconds) 0 - 86400
MRC-12.OC48-PORT.pmthresholds.line.farend.1day.UAS 10 (seconds) 0 - 86400
MRC-12.OC48-PORT.pmthresholds.line.nearend.15min.CV 21260 (B2
count)
0 - 2212200
MRC-12.OC48-PORT.pmthresholds.line.nearend.15min.ES 87 (seconds) 0 - 900
MRC-12.OC48-PORT.pmthresholds.line.nearend.15min.FC 10 (count) 0 - 72
MRC-12.OC48-PORT.pmthresholds.line.nearend.15min.PSC 1 (count) 0 - 600
MRC-12.OC48-PORT.pmthresholds.line.nearend.15min.PSC-R 1 (count) 0 - 600
Table C-19 MRC-12 Card Default Settings (continued)
Default Name Default Value Default Domain

C-78
Cisco ONS 15454 Reference Manual, R8.5.x
78-18106-01
Appendix C Network Element Defaults
C.2.3 Defaults by Card
MRC-12.OC48-PORT.pmthresholds.line.nearend.15min.PSC-S 1 (count) 0 - 600
MRC-12.OC48-PORT.pmthresholds.line.nearend.15min.PSC-W 1 (count) 0 - 600
MRC-12.OC48-PORT.pmthresholds.line.nearend.15min.PSD 300 (seconds) 0 - 900
MRC-12.OC48-PORT.pmthresholds.line.nearend.15min.PSD-R 300 (seconds) 0 - 900
MRC-12.OC48-PORT.pmthresholds.line.nearend.15min.PSD-S 300 (seconds) 0 - 900
MRC-12.OC48-PORT.pmthresholds.line.nearend.15min.PSD-W 300 (seconds) 0 - 900
MRC-12.OC48-PORT.pmthresholds.line.nearend.15min.SES 1 (seconds) 0 - 900
MRC-12.OC48-PORT.pmthresholds.line.nearend.15min.UAS 3 (seconds) 0 - 900
MRC-12.OC48-PORT.pmthresholds.line.nearend.1day.CV 212600 (B2
count)
0 - 212371200
MRC-12.OC48-PORT.pmthresholds.line.nearend.1day.ES 864 (seconds) 0 - 86400
MRC-12.OC48-PORT.pmthresholds.line.nearend.1day.FC 40 (count) 0 - 6912
MRC-12.OC48-PORT.pmthresholds.line.nearend.1day.PSC 5 (count) 0 - 57600
MRC-12.OC48-PORT.pmthresholds.line.nearend.1day.PSC-R 5 (count) 0 - 57600
MRC-12.OC48-PORT.pmthresholds.line.nearend.1day.PSC-S 5 (count) 0 - 57600
MRC-12.OC48-PORT.pmthresholds.line.nearend.1day.PSC-W 5 (count) 0 - 57600
MRC-12.OC48-PORT.pmthresholds.line.nearend.1day.PSD 600 (seconds) 0 - 86400
MRC-12.OC48-PORT.pmthresholds.line.nearend.1day.PSD-R 600 (seconds) 0 - 86400
MRC-12.OC48-PORT.pmthresholds.line.nearend.1day.PSD-S 600 (seconds) 0 - 86400
MRC-12.OC48-PORT.pmthresholds.line.nearend.1day.PSD-W 600 (seconds) 0 - 86400
MRC-12.OC48-PORT.pmthresholds.line.nearend.1day.SES 4 (seconds) 0 - 86400
MRC-12.OC48-PORT.pmthresholds.line.nearend.1day.UAS 10 (seconds) 0 - 86400
MRC-12.OC48-PORT.pmthresholds.section.nearend.15min.CV 10000 (B1
count)
0 - 2151900
MRC-12.OC48-PORT.pmthresholds.section.nearend.15min.ES 500 (seconds) 0 - 900
MRC-12.OC48-PORT.pmthresholds.section.nearend.15min.SEFS 500 (seconds) 0 - 900
MRC-12.OC48-PORT.pmthresholds.section.nearend.15min.SES 500 (seconds) 0 - 900
MRC-12.OC48-PORT.pmthresholds.section.nearend.1day.CV 100000 (B1
count)
0 - 206582400
MRC-12.OC48-PORT.pmthresholds.section.nearend.1day.ES 5000
(seconds)
0 - 86400
MRC-12.OC48-PORT.pmthresholds.section.nearend.1day.SEFS 5000
(seconds)
0 - 86400
MRC-12.OC48-PORT.pmthresholds.section.nearend.1day.SES 5000
(seconds)
0 - 86400
MRC-12.OC48-PORT.pmthresholds.sts1.farend.15min.CV 15 (B3 count) 0 - 2160000
MRC-12.OC48-PORT.pmthresholds.sts1.farend.15min.ES 12 (seconds) 0 - 900
MRC-12.OC48-PORT.pmthresholds.sts1.farend.15min.FC 10 (count) 0 - 72
Table C-19 MRC-12 Card Default Settings (continued)
Default Name Default Value Default Domain

C-79
Cisco ONS 15454 Reference Manual, R8.5.x
78-18106-01
Appendix C Network Element Defaults
C.2.3 Defaults by Card
MRC-12.OC48-PORT.pmthresholds.sts1.farend.15min.SES 3 (seconds) 0 - 900
MRC-12.OC48-PORT.pmthresholds.sts1.farend.15min.UAS 10 (seconds) 0 - 900
MRC-12.OC48-PORT.pmthresholds.sts1.farend.1day.CV 125 (B3
count)
0 - 207360000
MRC-12.OC48-PORT.pmthresholds.sts1.farend.1day.ES 100 (seconds) 0 - 86400
MRC-12.OC48-PORT.pmthresholds.sts1.farend.1day.FC 40 (count) 0 - 6912
MRC-12.OC48-PORT.pmthresholds.sts1.farend.1day.SES 7 (seconds) 0 - 86400
MRC-12.OC48-PORT.pmthresholds.sts1.farend.1day.UAS 10 (seconds) 0 - 86400
MRC-12.OC48-PORT.pmthresholds.sts1.nearend.15min.CV 15 (B3 count) 0 - 2160000
MRC-12.OC48-PORT.pmthresholds.sts1.nearend.15min.ES 12 (seconds) 0 - 900
MRC-12.OC48-PORT.pmthresholds.sts1.nearend.15min.FC 10 (count) 0 - 72
MRC-12.OC48-PORT.pmthresholds.sts1.nearend.15min.NPJC-PDET 60 (count) 0 - 7200000
MRC-12.OC48-PORT.pmthresholds.sts1.nearend.15min.NPJC-PGEN 60 (count) 0 - 7200000
MRC-12.OC48-PORT.pmthresholds.sts1.nearend.15min.PJCDIFF 60 (count) 0 - 14400000
MRC-12.OC48-PORT.pmthresholds.sts1.nearend.15min.PJCS-PDET 100 (seconds) 0 - 900
MRC-12.OC48-PORT.pmthresholds.sts1.nearend.15min.PJCS-PGEN 100 (seconds) 0 - 900
MRC-12.OC48-PORT.pmthresholds.sts1.nearend.15min.PPJC-PDET 60 (count) 0 - 7200000
MRC-12.OC48-PORT.pmthresholds.sts1.nearend.15min.PPJC-PGEN 60 (count) 0 - 7200000
MRC-12.OC48-PORT.pmthresholds.sts1.nearend.15min.SES 3 (seconds) 0 - 900
MRC-12.OC48-PORT.pmthresholds.sts1.nearend.15min.UAS 10 (seconds) 0 - 900
MRC-12.OC48-PORT.pmthresholds.sts1.nearend.1day.CV 125 (B3
count)
0 - 207360000
MRC-12.OC48-PORT.pmthresholds.sts1.nearend.1day.ES 100 (seconds) 0 - 86400
MRC-12.OC48-PORT.pmthresholds.sts1.nearend.1day.FC 40 (count) 0 - 6912
MRC-12.OC48-PORT.pmthresholds.sts1.nearend.1day.NPJC-PDET 5760 (count) 0 - 691200000
MRC-12.OC48-PORT.pmthresholds.sts1.nearend.1day.NPJC-PGEN 5760 (count) 0 - 691200000
MRC-12.OC48-PORT.pmthresholds.sts1.nearend.1day.PJCDIFF 5760 (count) 0 - 1382400000
MRC-12.OC48-PORT.pmthresholds.sts1.nearend.1day.PJCS-PDET 9600
(seconds)
0 - 86400
MRC-12.OC48-PORT.pmthresholds.sts1.nearend.1day.PJCS-PGEN 9600
(seconds)
0 - 86400
MRC-12.OC48-PORT.pmthresholds.sts1.nearend.1day.PPJC-PDET 5760 (count) 0 - 691200000
MRC-12.OC48-PORT.pmthresholds.sts1.nearend.1day.PPJC-PGEN 5760 (count) 0 - 691200000
MRC-12.OC48-PORT.pmthresholds.sts1.nearend.1day.SES 7 (seconds) 0 - 86400
MRC-12.OC48-PORT.pmthresholds.sts1.nearend.1day.UAS 10 (seconds) 0 - 86400
MRC-12.OC48-PORT.pmthresholds.sts12c-48c.farend.15min.CV 75 (B3 count) 0 - 2160000
MRC-12.OC48-PORT.pmthresholds.sts12c-48c.farend.15min.ES 60 (seconds) 0 - 900
Table C-19 MRC-12 Card Default Settings (continued)
Default Name Default Value Default Domain

C-80
Cisco ONS 15454 Reference Manual, R8.5.x
78-18106-01
Appendix C Network Element Defaults
C.2.3 Defaults by Card
MRC-12.OC48-PORT.pmthresholds.sts12c-48c.farend.15min.FC 10 (count) 0 - 72
MRC-12.OC48-PORT.pmthresholds.sts12c-48c.farend.15min.SES 3 (seconds) 0 - 900
MRC-12.OC48-PORT.pmthresholds.sts12c-48c.farend.15min.UAS 10 (seconds) 0 - 900
MRC-12.OC48-PORT.pmthresholds.sts12c-48c.farend.1day.CV 750 (B3
count)
0 - 207360000
MRC-12.OC48-PORT.pmthresholds.sts12c-48c.farend.1day.ES 600 (seconds) 0 - 86400
MRC-12.OC48-PORT.pmthresholds.sts12c-48c.farend.1day.FC 40 (count) 0 - 6912
MRC-12.OC48-PORT.pmthresholds.sts12c-48c.farend.1day.SES 7 (seconds) 0 - 86400
MRC-12.OC48-PORT.pmthresholds.sts12c-48c.farend.1day.UAS 10 (seconds) 0 - 86400
MRC-12.OC48-PORT.pmthresholds.sts12c-48c.nearend.15min.CV 75 (B3 count) 0 - 2160000
MRC-12.OC48-PORT.pmthresholds.sts12c-48c.nearend.15min.ES 60 (seconds) 0 - 900
MRC-12.OC48-PORT.pmthresholds.sts12c-48c.nearend.15min.FC 10 (count) 0 - 72
MRC-12.OC48-PORT.pmthresholds.sts12c-48c.nearend.15min.NPJC-PDET 60 (count) 0 - 7200000
MRC-12.OC48-PORT.pmthresholds.sts12c-48c.nearend.15min.NPJC-PGEN 60 (count) 0 - 7200000
MRC-12.OC48-PORT.pmthresholds.sts12c-48c.nearend.15min.PJCDIFF 60 (count) 0 - 14400000
MRC-12.OC48-PORT.pmthresholds.sts12c-48c.nearend.15min.PJCS-PDET 100 (seconds) 0 - 900
MRC-12.OC48-PORT.pmthresholds.sts12c-48c.nearend.15min.PJCS-PGEN 100 (seconds) 0 - 900
MRC-12.OC48-PORT.pmthresholds.sts12c-48c.nearend.15min.PPJC-PDET 60 (count) 0 - 7200000
MRC-12.OC48-PORT.pmthresholds.sts12c-48c.nearend.15min.PPJC-PGEN 60 (count) 0 - 7200000
MRC-12.OC48-PORT.pmthresholds.sts12c-48c.nearend.15min.SES 3 (seconds) 0 - 900
MRC-12.OC48-PORT.pmthresholds.sts12c-48c.nearend.15min.UAS 10 (seconds) 0 - 900
MRC-12.OC48-PORT.pmthresholds.sts12c-48c.nearend.1day.CV 750 (B3
count)
0 - 207360000
MRC-12.OC48-PORT.pmthresholds.sts12c-48c.nearend.1day.ES 600 (seconds) 0 - 86400
MRC-12.OC48-PORT.pmthresholds.sts12c-48c.nearend.1day.FC 40 (count) 0 - 6912
MRC-12.OC48-PORT.pmthresholds.sts12c-48c.nearend.1day.NPJC-PDET 5760 (count) 0 - 691200000
MRC-12.OC48-PORT.pmthresholds.sts12c-48c.nearend.1day.NPJC-PGEN 5760 (count) 0 - 691200000
MRC-12.OC48-PORT.pmthresholds.sts12c-48c.nearend.1day.PJCDIFF 5760 (count) 0 - 1382400000
MRC-12.OC48-PORT.pmthresholds.sts12c-48c.nearend.1day.PJCS-PDET 9600
(seconds)
0 - 86400
MRC-12.OC48-PORT.pmthresholds.sts12c-48c.nearend.1day.PJCS-PGEN 9600
(seconds)
0 - 86400
MRC-12.OC48-PORT.pmthresholds.sts12c-48c.nearend.1day.PPJC-PDET 5760 (count) 0 - 691200000
MRC-12.OC48-PORT.pmthresholds.sts12c-48c.nearend.1day.PPJC-PGEN 5760 (count) 0 - 691200000
MRC-12.OC48-PORT.pmthresholds.sts12c-48c.nearend.1day.SES 7 (seconds) 0 - 86400
MRC-12.OC48-PORT.pmthresholds.sts12c-48c.nearend.1day.UAS 10 (seconds) 0 - 86400
MRC-12.OC48-PORT.pmthresholds.sts3c-9c.farend.15min.CV 25 (B3 count) 0 - 2160000
Table C-19 MRC-12 Card Default Settings (continued)
Default Name Default Value Default Domain

C-81
Cisco ONS 15454 Reference Manual, R8.5.x
78-18106-01
Appendix C Network Element Defaults
C.2.3 Defaults by Card
MRC-12.OC48-PORT.pmthresholds.sts3c-9c.farend.15min.ES 20 (seconds) 0 - 900
MRC-12.OC48-PORT.pmthresholds.sts3c-9c.farend.15min.FC 10 (count) 0 - 72
MRC-12.OC48-PORT.pmthresholds.sts3c-9c.farend.15min.SES 3 (seconds) 0 - 900
MRC-12.OC48-PORT.pmthresholds.sts3c-9c.farend.15min.UAS 10 (seconds) 0 - 900
MRC-12.OC48-PORT.pmthresholds.sts3c-9c.farend.1day.CV 250 (B3
count)
0 - 207360000
MRC-12.OC48-PORT.pmthresholds.sts3c-9c.farend.1day.ES 200 (seconds) 0 - 86400
MRC-12.OC48-PORT.pmthresholds.sts3c-9c.farend.1day.FC 40 (count) 0 - 6912
MRC-12.OC48-PORT.pmthresholds.sts3c-9c.farend.1day.SES 7 (seconds) 0 - 86400
MRC-12.OC48-PORT.pmthresholds.sts3c-9c.farend.1day.UAS 10 (seconds) 0 - 86400
MRC-12.OC48-PORT.pmthresholds.sts3c-9c.nearend.15min.CV 25 (B3 count) 0 - 2160000
MRC-12.OC48-PORT.pmthresholds.sts3c-9c.nearend.15min.ES 20 (seconds) 0 - 900
MRC-12.OC48-PORT.pmthresholds.sts3c-9c.nearend.15min.FC 10 (count) 0 - 72
MRC-12.OC48-PORT.pmthresholds.sts3c-9c.nearend.15min.NPJC-PDET 60 (count) 0 - 7200000
MRC-12.OC48-PORT.pmthresholds.sts3c-9c.nearend.15min.NPJC-PGEN 60 (count) 0 - 7200000
MRC-12.OC48-PORT.pmthresholds.sts3c-9c.nearend.15min.PJCDIFF 60 (count) 0 - 14400000
MRC-12.OC48-PORT.pmthresholds.sts3c-9c.nearend.15min.PJCS-PDET 100 (seconds) 0 - 900
MRC-12.OC48-PORT.pmthresholds.sts3c-9c.nearend.15min.PJCS-PGEN 100 (seconds) 0 - 900
MRC-12.OC48-PORT.pmthresholds.sts3c-9c.nearend.15min.PPJC-PDET 60 (count) 0 - 7200000
MRC-12.OC48-PORT.pmthresholds.sts3c-9c.nearend.15min.PPJC-PGEN 60 (count) 0 - 7200000
MRC-12.OC48-PORT.pmthresholds.sts3c-9c.nearend.15min.SES 3 (seconds) 0 - 900
MRC-12.OC48-PORT.pmthresholds.sts3c-9c.nearend.15min.UAS 10 (seconds) 0 - 900
MRC-12.OC48-PORT.pmthresholds.sts3c-9c.nearend.1day.CV 250 (B3
count)
0 - 207360000
MRC-12.OC48-PORT.pmthresholds.sts3c-9c.nearend.1day.ES 200 (seconds) 0 - 86400
MRC-12.OC48-PORT.pmthresholds.sts3c-9c.nearend.1day.FC 40 (count) 0 - 6912
MRC-12.OC48-PORT.pmthresholds.sts3c-9c.nearend.1day.NPJC-PDET 5760 (count) 0 - 691200000
MRC-12.OC48-PORT.pmthresholds.sts3c-9c.nearend.1day.NPJC-PGEN 5760 (count) 0 - 691200000
MRC-12.OC48-PORT.pmthresholds.sts3c-9c.nearend.1day.PJCDIFF 5760 (count) 0 - 1382400000
MRC-12.OC48-PORT.pmthresholds.sts3c-9c.nearend.1day.PJCS-PDET 9600
(seconds)
0 - 86400
MRC-12.OC48-PORT.pmthresholds.sts3c-9c.nearend.1day.PJCS-PGEN 9600
(seconds)
0 - 86400
MRC-12.OC48-PORT.pmthresholds.sts3c-9c.nearend.1day.PPJC-PDET 5760 (count) 0 - 691200000
MRC-12.OC48-PORT.pmthresholds.sts3c-9c.nearend.1day.PPJC-PGEN 5760 (count) 0 - 691200000
MRC-12.OC48-PORT.pmthresholds.sts3c-9c.nearend.1day.SES 7 (seconds) 0 - 86400
MRC-12.OC48-PORT.pmthresholds.sts3c-9c.nearend.1day.UAS 10 (seconds) 0 - 86400
Table C-19 MRC-12 Card Default Settings (continued)
Default Name Default Value Default Domain

C-82
Cisco ONS 15454 Reference Manual, R8.5.x
78-18106-01
Appendix C Network Element Defaults
C.2.3 Defaults by Card
C.2.3.20 MRC-2.5G-4 Card Default Settings
Table C-20 lists the MRC-2.5G-4 card default settings.
Table C-20 MRC-2.5G-4 Card Default Settings
Default Name Default Value Default Domain
MRC25G-4.OC12-PORT.config.line.AINSSoakTime 08:00
(hours:mins)
00:00, 00:15, 00:30 ..
48:00
MRC25G-4.OC12-PORT.config.line.AlsMode Disabled Disabled, Auto Restart,
Manual Restart, Manual
Restart for Test
MRC25G-4.OC12-PORT.config.line.AlsRecoveryPulseDuration 2.0 (seconds) 2.0, 2.1, 2.2 .. 100.0 when
AlsMode Disabled, Auto
Restart, Manual Restart;
80.0, 80.1, 80.2 .. 100.0
when AlsMode Manual
Restart for Test
MRC25G-4.OC12-PORT.config.line.AlsRecoveryPulseInterval 100
(seconds)
60 - 300
MRC25G-4.OC12-PORT.config.line.PJStsMon# 0 (STS #) 0 - 12
MRC25G-4.OC12-PORT.config.line.SDBER 1.00E-07 1E-5, 1E-6, 1E-7, 1E-8,
1E-9
MRC25G-4.OC12-PORT.config.line.SendAISOnFacilityLoopback TRUE TRUE, FALSE
MRC25G-4.OC12-PORT.config.line.SendAISOnTerminalLoopback TRUE TRUE, FALSE
MRC25G-4.OC12-PORT.config.line.SFBER 1.00E-04 1E-3, 1E-4, 1E-5
MRC25G-4.OC12-PORT.config.line.sonet.Send<FF>DoNotUse FALSE FALSE when
SendDoNotUse TRUE;
FALSE, TRUE when
SendDoNotUse FALSE
MRC25G-4.OC12-PORT.config.line.sonet.SendDoNotUse FALSE FALSE, TRUE
MRC25G-4.OC12-PORT.config.line.sonet.SyncMsgIn TRUE FALSE, TRUE
MRC25G-4.OC12-PORT.config.line.State IS,AINS IS, OOS,DSBLD,
OOS,MT, IS,AINS
MRC25G-4.OC12-PORT.config.sts.IPPMEnabled FALSE TRUE, FALSE
MRC25G-4.OC12-PORT.physicalthresholds.alarm.LBC-HIGH 200 (%) LBC-LOW, LBC-LOW +
1, LBC-LOW + 2 .. 255
MRC25G-4.OC12-PORT.physicalthresholds.alarm.LBC-LOW 20 (%) 0, 1, 2 .. LBC-HIGH
MRC25G-4.OC12-PORT.physicalthresholds.alarm.OPR-HIGH 200 (%) OPR-LOW, OPR-LOW +
1, OPR-LOW + 2 .. 255
MRC25G-4.OC12-PORT.physicalthresholds.alarm.OPR-LOW 50 (%) -1, 0, 1 .. OPR-HIGH
MRC25G-4.OC12-PORT.physicalthresholds.alarm.OPT-HIGH 120 (%) OPT-LOW, OPT-LOW +
1, OPT-LOW + 2 .. 255
MRC25G-4.OC12-PORT.physicalthresholds.alarm.OPT-LOW 80 (%) 0, 1, 2 .. OPT-HIGH

C-83
Cisco ONS 15454 Reference Manual, R8.5.x
78-18106-01
Appendix C Network Element Defaults
C.2.3 Defaults by Card
MRC25G-4.OC12-PORT.physicalthresholds.warning.15min.LBC-HIGH 200 (%) LBC-LOW, LBC-LOW +
1, LBC-LOW + 2 .. 255
MRC25G-4.OC12-PORT.physicalthresholds.warning.15min.LBC-LOW 20 (%) 0, 1, 2 .. LBC-HIGH
MRC25G-4.OC12-PORT.physicalthresholds.warning.15min.OPR-HIGH 200 (%) OPR-LOW, OPR-LOW +
1, OPR-LOW + 2 .. 255
MRC25G-4.OC12-PORT.physicalthresholds.warning.15min.OPR-LOW 50 (%) -1, 0, 1 .. OPR-HIGH
MRC25G-4.OC12-PORT.physicalthresholds.warning.15min.OPT-HIGH 120 (%) OPT-LOW, OPT-LOW +
1, OPT-LOW + 2 .. 255
MRC25G-4.OC12-PORT.physicalthresholds.warning.15min.OPT-LOW 80 (%) 0, 1, 2 .. OPT-HIGH
MRC25G-4.OC12-PORT.physicalthresholds.warning.1day.LBC-HIGH 200 (%) LBC-LOW, LBC-LOW +
1, LBC-LOW + 2 .. 255
MRC25G-4.OC12-PORT.physicalthresholds.warning.1day.LBC-LOW 20 (%) 0, 1, 2 .. LBC-HIGH
MRC25G-4.OC12-PORT.physicalthresholds.warning.1day.OPR-HIGH 200 (%) OPR-LOW, OPR-LOW +
1, OPR-LOW + 2 .. 255
MRC25G-4.OC12-PORT.physicalthresholds.warning.1day.OPR-LOW 50 (%) -1, 0, 1 .. OPR-HIGH
MRC25G-4.OC12-PORT.physicalthresholds.warning.1day.OPT-HIGH 120 (%) OPT-LOW, OPT-LOW +
1, OPT-LOW + 2 .. 255
MRC25G-4.OC12-PORT.physicalthresholds.warning.1day.OPT-LOW 80 (%) 0, 1, 2 .. OPT-HIGH
MRC25G-4.OC12-PORT.pmthresholds.line.farend.15min.CV 5315 (B2
count)
0 - 552600
MRC25G-4.OC12-PORT.pmthresholds.line.farend.15min.ES 87 (seconds) 0 - 900
MRC25G-4.OC12-PORT.pmthresholds.line.farend.15min.FC 10 (count) 0 - 72
MRC25G-4.OC12-PORT.pmthresholds.line.farend.15min.SES 1 (seconds) 0 - 900
MRC25G-4.OC12-PORT.pmthresholds.line.farend.15min.UAS 3 (seconds) 0 - 900
MRC25G-4.OC12-PORT.pmthresholds.line.farend.1day.CV 53150 (B2
count)
0 - 53049600
MRC25G-4.OC12-PORT.pmthresholds.line.farend.1day.ES 864
(seconds)
0 - 86400
MRC25G-4.OC12-PORT.pmthresholds.line.farend.1day.FC 40 (count) 0 - 6912
MRC25G-4.OC12-PORT.pmthresholds.line.farend.1day.SES 4 (seconds) 0 - 86400
MRC25G-4.OC12-PORT.pmthresholds.line.farend.1day.UAS 10 (seconds) 0 - 86400
MRC25G-4.OC12-PORT.pmthresholds.line.nearend.15min.CV 5315 (B2
count)
0 - 552600
MRC25G-4.OC12-PORT.pmthresholds.line.nearend.15min.ES 87 (seconds) 0 - 900
MRC25G-4.OC12-PORT.pmthresholds.line.nearend.15min.FC 10 (count) 0 - 72
MRC25G-4.OC12-PORT.pmthresholds.line.nearend.15min.PSC 1 (count) 0 - 600
MRC25G-4.OC12-PORT.pmthresholds.line.nearend.15min.PSC-W 1 (count) 0 - 600
MRC25G-4.OC12-PORT.pmthresholds.line.nearend.15min.PSD 300
(seconds)
0 - 900
Table C-20 MRC-2.5G-4 Card Default Settings (continued)
Default Name Default Value Default Domain

C-84
Cisco ONS 15454 Reference Manual, R8.5.x
78-18106-01
Appendix C Network Element Defaults
C.2.3 Defaults by Card
MRC25G-4.OC12-PORT.pmthresholds.line.nearend.15min.PSD-W 300
(seconds)
0 - 900
MRC25G-4.OC12-PORT.pmthresholds.line.nearend.15min.SES 1 (seconds) 0 - 900
MRC25G-4.OC12-PORT.pmthresholds.line.nearend.15min.UAS 3 (seconds) 0 - 900
MRC25G-4.OC12-PORT.pmthresholds.line.nearend.1day.CV 53150 (B2
count)
0 - 53049600
MRC25G-4.OC12-PORT.pmthresholds.line.nearend.1day.ES 864
(seconds)
0 - 86400
MRC25G-4.OC12-PORT.pmthresholds.line.nearend.1day.FC 40 (count) 0 - 6912
MRC25G-4.OC12-PORT.pmthresholds.line.nearend.1day.PSC 5 (count) 0 - 57600
MRC25G-4.OC12-PORT.pmthresholds.line.nearend.1day.PSC-W 5 (count) 0 - 57600
MRC25G-4.OC12-PORT.pmthresholds.line.nearend.1day.PSD 600
(seconds)
0 - 86400
MRC25G-4.OC12-PORT.pmthresholds.line.nearend.1day.PSD-W 600
(seconds)
0 - 86400
MRC25G-4.OC12-PORT.pmthresholds.line.nearend.1day.SES 4 (seconds) 0 - 86400
MRC25G-4.OC12-PORT.pmthresholds.line.nearend.1day.UAS 10 (seconds) 0 - 86400
MRC25G-4.OC12-PORT.pmthresholds.section.nearend.15min.CV 10000 (B1
count)
0 - 553500
MRC25G-4.OC12-PORT.pmthresholds.section.nearend.15min.ES 500
(seconds)
0 - 900
MRC25G-4.OC12-PORT.pmthresholds.section.nearend.15min.SEFS 500
(seconds)
0 - 900
MRC25G-4.OC12-PORT.pmthresholds.section.nearend.15min.SES 500
(seconds)
0 - 900
MRC25G-4.OC12-PORT.pmthresholds.section.nearend.1day.CV 100000 (B1
count)
0 - 53136000
MRC25G-4.OC12-PORT.pmthresholds.section.nearend.1day.ES 5000
(seconds)
0 - 86400
MRC25G-4.OC12-PORT.pmthresholds.section.nearend.1day.SEFS 5000
(seconds)
0 - 86400
MRC25G-4.OC12-PORT.pmthresholds.section.nearend.1day.SES 5000
(seconds)
0 - 86400
MRC25G-4.OC12-PORT.pmthresholds.sts1.farend.15min.CV 15 (B3
count)
0 - 2160000
MRC25G-4.OC12-PORT.pmthresholds.sts1.farend.15min.ES 12 (seconds) 0 - 900
MRC25G-4.OC12-PORT.pmthresholds.sts1.farend.15min.FC 10 (count) 0 - 72
MRC25G-4.OC12-PORT.pmthresholds.sts1.farend.15min.SES 3 (seconds) 0 - 900
MRC25G-4.OC12-PORT.pmthresholds.sts1.farend.15min.UAS 10 (seconds) 0 - 900
Table C-20 MRC-2.5G-4 Card Default Settings (continued)
Default Name Default Value Default Domain

C-85
Cisco ONS 15454 Reference Manual, R8.5.x
78-18106-01
Appendix C Network Element Defaults
C.2.3 Defaults by Card
MRC25G-4.OC12-PORT.pmthresholds.sts1.farend.1day.CV 125 (B3
count)
0 - 207360000
MRC25G-4.OC12-PORT.pmthresholds.sts1.farend.1day.ES 100
(seconds)
0 - 86400
MRC25G-4.OC12-PORT.pmthresholds.sts1.farend.1day.FC 40 (count) 0 - 6912
MRC25G-4.OC12-PORT.pmthresholds.sts1.farend.1day.SES 7 (seconds) 0 - 86400
MRC25G-4.OC12-PORT.pmthresholds.sts1.farend.1day.UAS 10 (seconds) 0 - 86400
MRC25G-4.OC12-PORT.pmthresholds.sts1.nearend.15min.CV 15 (B3
count)
0 - 2160000
MRC25G-4.OC12-PORT.pmthresholds.sts1.nearend.15min.ES 12 (seconds) 0 - 900
MRC25G-4.OC12-PORT.pmthresholds.sts1.nearend.15min.FC 10 (count) 0 - 72
MRC25G-4.OC12-PORT.pmthresholds.sts1.nearend.15min.NPJC-PDET 60 (count) 0 - 7200000
MRC25G-4.OC12-PORT.pmthresholds.sts1.nearend.15min.NPJC-PGEN 60 (count) 0 - 7200000
MRC25G-4.OC12-PORT.pmthresholds.sts1.nearend.15min.PJCDIFF 60 (count) 0 - 14400000
MRC25G-4.OC12-PORT.pmthresholds.sts1.nearend.15min.PJCS-PDET 100
(seconds)
0 - 900
MRC25G-4.OC12-PORT.pmthresholds.sts1.nearend.15min.PJCS-PGEN 100
(seconds)
0 - 900
MRC25G-4.OC12-PORT.pmthresholds.sts1.nearend.15min.PPJC-PDET 60 (count) 0 - 7200000
MRC25G-4.OC12-PORT.pmthresholds.sts1.nearend.15min.PPJC-PGEN 60 (count) 0 - 7200000
MRC25G-4.OC12-PORT.pmthresholds.sts1.nearend.15min.SES 3 (seconds) 0 - 900
MRC25G-4.OC12-PORT.pmthresholds.sts1.nearend.15min.UAS 10 (seconds) 0 - 900
MRC25G-4.OC12-PORT.pmthresholds.sts1.nearend.1day.CV 125 (B3
count)
0 - 207360000
MRC25G-4.OC12-PORT.pmthresholds.sts1.nearend.1day.ES 100
(seconds)
0 - 86400
MRC25G-4.OC12-PORT.pmthresholds.sts1.nearend.1day.FC 40 (count) 0 - 6912
MRC25G-4.OC12-PORT.pmthresholds.sts1.nearend.1day.NPJC-PDET 5760 (count) 0 - 691200000
MRC25G-4.OC12-PORT.pmthresholds.sts1.nearend.1day.NPJC-PGEN 5760 (count) 0 - 691200000
MRC25G-4.OC12-PORT.pmthresholds.sts1.nearend.1day.PJCDIFF 5760 (count) 0 - 1382400000
MRC25G-4.OC12-PORT.pmthresholds.sts1.nearend.1day.PJCS-PDET 9600
(seconds)
0 - 86400
MRC25G-4.OC12-PORT.pmthresholds.sts1.nearend.1day.PJCS-PGEN 9600
(seconds)
0 - 86400
MRC25G-4.OC12-PORT.pmthresholds.sts1.nearend.1day.PPJC-PDET 5760 (count) 0 - 691200000
MRC25G-4.OC12-PORT.pmthresholds.sts1.nearend.1day.PPJC-PGEN 5760 (count) 0 - 691200000
MRC25G-4.OC12-PORT.pmthresholds.sts1.nearend.1day.SES 7 (seconds) 0 - 86400
MRC25G-4.OC12-PORT.pmthresholds.sts1.nearend.1day.UAS 10 (seconds) 0 - 86400
Table C-20 MRC-2.5G-4 Card Default Settings (continued)
Default Name Default Value Default Domain

C-86
Cisco ONS 15454 Reference Manual, R8.5.x
78-18106-01
Appendix C Network Element Defaults
C.2.3 Defaults by Card
MRC25G-4.OC12-PORT.pmthresholds.sts12c.farend.15min.CV 75 (B3
count)
0 - 2160000
MRC25G-4.OC12-PORT.pmthresholds.sts12c.farend.15min.ES 60 (seconds) 0 - 900
MRC25G-4.OC12-PORT.pmthresholds.sts12c.farend.15min.FC 10 (count) 0 - 72
MRC25G-4.OC12-PORT.pmthresholds.sts12c.farend.15min.SES 3 (seconds) 0 - 900
MRC25G-4.OC12-PORT.pmthresholds.sts12c.farend.15min.UAS 10 (seconds) 0 - 900
MRC25G-4.OC12-PORT.pmthresholds.sts12c.farend.1day.CV 750 (B3
count)
0 - 207360000
MRC25G-4.OC12-PORT.pmthresholds.sts12c.farend.1day.ES 600
(seconds)
0 - 86400
MRC25G-4.OC12-PORT.pmthresholds.sts12c.farend.1day.FC 40 (count) 0 - 6912
MRC25G-4.OC12-PORT.pmthresholds.sts12c.farend.1day.SES 7 (seconds) 0 - 86400
MRC25G-4.OC12-PORT.pmthresholds.sts12c.farend.1day.UAS 10 (seconds) 0 - 86400
MRC25G-4.OC12-PORT.pmthresholds.sts12c.nearend.15min.CV 75 (B3
count)
0 - 2160000
MRC25G-4.OC12-PORT.pmthresholds.sts12c.nearend.15min.ES 60 (seconds) 0 - 900
MRC25G-4.OC12-PORT.pmthresholds.sts12c.nearend.15min.FC 10 (count) 0 - 72
MRC25G-4.OC12-PORT.pmthresholds.sts12c.nearend.15min.NPJC-PDET 60 (count) 0 - 7200000
MRC25G-4.OC12-PORT.pmthresholds.sts12c.nearend.15min.NPJC-PGEN 60 (count) 0 - 7200000
MRC25G-4.OC12-PORT.pmthresholds.sts12c.nearend.15min.PJCDIFF 60 (count) 0 - 14400000
MRC25G-4.OC12-PORT.pmthresholds.sts12c.nearend.15min.PJCS-PDET 100
(seconds)
0 - 900
MRC25G-4.OC12-PORT.pmthresholds.sts12c.nearend.15min.PJCS-PGEN 100
(seconds)
0 - 900
MRC25G-4.OC12-PORT.pmthresholds.sts12c.nearend.15min.PPJC-PDET 60 (count) 0 - 7200000
MRC25G-4.OC12-PORT.pmthresholds.sts12c.nearend.15min.PPJC-PGEN 60 (count) 0 - 7200000
MRC25G-4.OC12-PORT.pmthresholds.sts12c.nearend.15min.SES 3 (seconds) 0 - 900
MRC25G-4.OC12-PORT.pmthresholds.sts12c.nearend.15min.UAS 10 (seconds) 0 - 900
MRC25G-4.OC12-PORT.pmthresholds.sts12c.nearend.1day.CV 750 (B3
count)
0 - 207360000
MRC25G-4.OC12-PORT.pmthresholds.sts12c.nearend.1day.ES 600
(seconds)
0 - 86400
MRC25G-4.OC12-PORT.pmthresholds.sts12c.nearend.1day.FC 40 (count) 0 - 6912
MRC25G-4.OC12-PORT.pmthresholds.sts12c.nearend.1day.NPJC-PDET 5760 (count) 0 - 691200000
MRC25G-4.OC12-PORT.pmthresholds.sts12c.nearend.1day.NPJC-PGEN 5760 (count) 0 - 691200000
MRC25G-4.OC12-PORT.pmthresholds.sts12c.nearend.1day.PJCDIFF 5760 (count) 0 - 1382400000
MRC25G-4.OC12-PORT.pmthresholds.sts12c.nearend.1day.PJCS-PDET 9600
(seconds)
0 - 86400
Table C-20 MRC-2.5G-4 Card Default Settings (continued)
Default Name Default Value Default Domain

C-87
Cisco ONS 15454 Reference Manual, R8.5.x
78-18106-01
Appendix C Network Element Defaults
C.2.3 Defaults by Card
MRC25G-4.OC12-PORT.pmthresholds.sts12c.nearend.1day.PJCS-PGEN 9600
(seconds)
0 - 86400
MRC25G-4.OC12-PORT.pmthresholds.sts12c.nearend.1day.PPJC-PDET 5760 (count) 0 - 691200000
MRC25G-4.OC12-PORT.pmthresholds.sts12c.nearend.1day.PPJC-PGEN 5760 (count) 0 - 691200000
MRC25G-4.OC12-PORT.pmthresholds.sts12c.nearend.1day.SES 7 (seconds) 0 - 86400
MRC25G-4.OC12-PORT.pmthresholds.sts12c.nearend.1day.UAS 10 (seconds) 0 - 86400
MRC25G-4.OC12-PORT.pmthresholds.sts3c-9c.farend.15min.CV 25 (B3
count)
0 - 2160000
MRC25G-4.OC12-PORT.pmthresholds.sts3c-9c.farend.15min.ES 20 (seconds) 0 - 900
MRC25G-4.OC12-PORT.pmthresholds.sts3c-9c.farend.15min.FC 10 (count) 0 - 72
MRC25G-4.OC12-PORT.pmthresholds.sts3c-9c.farend.15min.SES 3 (seconds) 0 - 900
MRC25G-4.OC12-PORT.pmthresholds.sts3c-9c.farend.15min.UAS 10 (seconds) 0 - 900
MRC25G-4.OC12-PORT.pmthresholds.sts3c-9c.farend.1day.CV 250 (B3
count)
0 - 207360000
MRC25G-4.OC12-PORT.pmthresholds.sts3c-9c.farend.1day.ES 200
(seconds)
0 - 86400
MRC25G-4.OC12-PORT.pmthresholds.sts3c-9c.farend.1day.FC 40 (count) 0 - 6912
MRC25G-4.OC12-PORT.pmthresholds.sts3c-9c.farend.1day.SES 7 (seconds) 0 - 86400
MRC25G-4.OC12-PORT.pmthresholds.sts3c-9c.farend.1day.UAS 10 (seconds) 0 - 86400
MRC25G-4.OC12-PORT.pmthresholds.sts3c-9c.nearend.15min.CV 25 (B3
count)
0 - 2160000
MRC25G-4.OC12-PORT.pmthresholds.sts3c-9c.nearend.15min.ES 20 (seconds) 0 - 900
MRC25G-4.OC12-PORT.pmthresholds.sts3c-9c.nearend.15min.FC 10 (count) 0 - 72
MRC25G-4.OC12-PORT.pmthresholds.sts3c-9c.nearend.15min.NPJC-PDET 60 (count) 0 - 7200000
MRC25G-4.OC12-PORT.pmthresholds.sts3c-9c.nearend.15min.NPJC-PGEN 60 (count) 0 - 7200000
MRC25G-4.OC12-PORT.pmthresholds.sts3c-9c.nearend.15min.PJCDIFF 60 (count) 0 - 14400000
MRC25G-4.OC12-PORT.pmthresholds.sts3c-9c.nearend.15min.PJCS-PDET 100
(seconds)
0 - 900
MRC25G-4.OC12-PORT.pmthresholds.sts3c-9c.nearend.15min.PJCS-PGEN 100
(seconds)
0 - 900
MRC25G-4.OC12-PORT.pmthresholds.sts3c-9c.nearend.15min.PPJC-PDET 60 (count) 0 - 7200000
MRC25G-4.OC12-PORT.pmthresholds.sts3c-9c.nearend.15min.PPJC-PGEN 60 (count) 0 - 7200000
MRC25G-4.OC12-PORT.pmthresholds.sts3c-9c.nearend.15min.SES 3 (seconds) 0 - 900
MRC25G-4.OC12-PORT.pmthresholds.sts3c-9c.nearend.15min.UAS 10 (seconds) 0 - 900
MRC25G-4.OC12-PORT.pmthresholds.sts3c-9c.nearend.1day.CV 250 (B3
count)
0 - 207360000
MRC25G-4.OC12-PORT.pmthresholds.sts3c-9c.nearend.1day.ES 200
(seconds)
0 - 86400
MRC25G-4.OC12-PORT.pmthresholds.sts3c-9c.nearend.1day.FC 40 (count) 0 - 6912
Table C-20 MRC-2.5G-4 Card Default Settings (continued)
Default Name Default Value Default Domain

C-88
Cisco ONS 15454 Reference Manual, R8.5.x
78-18106-01
Appendix C Network Element Defaults
C.2.3 Defaults by Card
MRC25G-4.OC12-PORT.pmthresholds.sts3c-9c.nearend.1day.NPJC-PDET 5760 (count) 0 - 691200000
MRC25G-4.OC12-PORT.pmthresholds.sts3c-9c.nearend.1day.NPJC-PGEN 5760 (count) 0 - 691200000
MRC25G-4.OC12-PORT.pmthresholds.sts3c-9c.nearend.1day.PJCDIFF 5760 (count) 0 - 1382400000
MRC25G-4.OC12-PORT.pmthresholds.sts3c-9c.nearend.1day.PJCS-PDET 9600
(seconds)
0 - 86400
MRC25G-4.OC12-PORT.pmthresholds.sts3c-9c.nearend.1day.PJCS-PGEN 9600
(seconds)
0 - 86400
MRC25G-4.OC12-PORT.pmthresholds.sts3c-9c.nearend.1day.PPJC-PDET 5760 (count) 0 - 691200000
MRC25G-4.OC12-PORT.pmthresholds.sts3c-9c.nearend.1day.PPJC-PGEN 5760 (count) 0 - 691200000
MRC25G-4.OC12-PORT.pmthresholds.sts3c-9c.nearend.1day.SES 7 (seconds) 0 - 86400
MRC25G-4.OC12-PORT.pmthresholds.sts3c-9c.nearend.1day.UAS 10 (seconds) 0 - 86400
MRC25G-4.OC3-PORT.config.line.AINSSoakTime 08:00
(hours:mins)
00:00, 00:15, 00:30 ..
48:00
MRC25G-4.OC3-PORT.config.line.AlsMode Disabled Disabled, Auto Restart,
Manual Restart, Manual
Restart for Test
MRC25G-4.OC3-PORT.config.line.AlsRecoveryPulseDuration 2.0 (seconds) 2.0, 2.1, 2.2 .. 100.0 when
AlsMode Disabled, Auto
Restart, Manual Restart;
80.0, 80.1, 80.2 .. 100.0
when AlsMode Manual
Restart for Test
MRC25G-4.OC3-PORT.config.line.AlsRecoveryPulseInterval 100
(seconds)
60 - 300
MRC25G-4.OC3-PORT.config.line.PJStsMon# 0 (STS #) 0 - 3
MRC25G-4.OC3-PORT.config.line.SDBER 1.00E-07 1E-5, 1E-6, 1E-7, 1E-8,
1E-9
MRC25G-4.OC3-PORT.config.line.SendAISOnFacilityLoopback TRUE TRUE, FALSE
MRC25G-4.OC3-PORT.config.line.SendAISOnTerminalLoopback TRUE TRUE, FALSE
MRC25G-4.OC3-PORT.config.line.SFBER 1.00E-04 1E-3, 1E-4, 1E-5
MRC25G-4.OC3-PORT.config.line.sonet.Send<FF>DoNotUse FALSE FALSE when
SendDoNotUse TRUE;
FALSE, TRUE when
SendDoNotUse FALSE
MRC25G-4.OC3-PORT.config.line.sonet.SendDoNotUse FALSE FALSE, TRUE
MRC25G-4.OC3-PORT.config.line.sonet.SyncMsgIn TRUE FALSE, TRUE
MRC25G-4.OC3-PORT.config.line.State IS,AINS IS, OOS,DSBLD,
OOS,MT, IS,AINS
MRC25G-4.OC3-PORT.config.sts.IPPMEnabled FALSE TRUE, FALSE
MRC25G-4.OC3-PORT.physicalthresholds.alarm.LBC-HIGH 200 (%) LBC-LOW, LBC-LOW +
1, LBC-LOW + 2 .. 255
Table C-20 MRC-2.5G-4 Card Default Settings (continued)
Default Name Default Value Default Domain

C-89
Cisco ONS 15454 Reference Manual, R8.5.x
78-18106-01
Appendix C Network Element Defaults
C.2.3 Defaults by Card
MRC25G-4.OC3-PORT.physicalthresholds.alarm.LBC-LOW 20 (%) 0, 1, 2 .. LBC-HIGH
MRC25G-4.OC3-PORT.physicalthresholds.alarm.OPR-HIGH 200 (%) OPR-LOW, OPR-LOW +
1, OPR-LOW + 2 .. 255
MRC25G-4.OC3-PORT.physicalthresholds.alarm.OPR-LOW 50 (%) -1, 0, 1 .. OPR-HIGH
MRC25G-4.OC3-PORT.physicalthresholds.alarm.OPT-HIGH 120 (%) OPT-LOW, OPT-LOW +
1, OPT-LOW + 2 .. 255
MRC25G-4.OC3-PORT.physicalthresholds.alarm.OPT-LOW 80 (%) 0, 1, 2 .. OPT-HIGH
MRC25G-4.OC3-PORT.physicalthresholds.warning.15min.LBC-HIGH 200 (%) LBC-LOW, LBC-LOW +
1, LBC-LOW + 2 .. 255
MRC25G-4.OC3-PORT.physicalthresholds.warning.15min.LBC-LOW 20 (%) 0, 1, 2 .. LBC-HIGH
MRC25G-4.OC3-PORT.physicalthresholds.warning.15min.OPR-HIGH 200 (%) OPR-LOW, OPR-LOW +
1, OPR-LOW + 2 .. 255
MRC25G-4.OC3-PORT.physicalthresholds.warning.15min.OPR-LOW 50 (%) -1, 0, 1 .. OPR-HIGH
MRC25G-4.OC3-PORT.physicalthresholds.warning.15min.OPT-HIGH 120 (%) OPT-LOW, OPT-LOW +
1, OPT-LOW + 2 .. 255
MRC25G-4.OC3-PORT.physicalthresholds.warning.15min.OPT-LOW 80 (%) 0, 1, 2 .. OPT-HIGH
MRC25G-4.OC3-PORT.physicalthresholds.warning.1day.LBC-HIGH 200 (%) LBC-LOW, LBC-LOW +
1, LBC-LOW + 2 .. 255
MRC25G-4.OC3-PORT.physicalthresholds.warning.1day.LBC-LOW 20 (%) 0, 1, 2 .. LBC-HIGH
MRC25G-4.OC3-PORT.physicalthresholds.warning.1day.OPR-HIGH 200 (%) OPR-LOW, OPR-LOW +
1, OPR-LOW + 2 .. 255
MRC25G-4.OC3-PORT.physicalthresholds.warning.1day.OPR-LOW 50 (%) -1, 0, 1 .. OPR-HIGH
MRC25G-4.OC3-PORT.physicalthresholds.warning.1day.OPT-HIGH 120 (%) OPT-LOW, OPT-LOW +
1, OPT-LOW + 2 .. 255
MRC25G-4.OC3-PORT.physicalthresholds.warning.1day.OPT-LOW 80 (%) 0, 1, 2 .. OPT-HIGH
MRC25G-4.OC3-PORT.pmthresholds.line.farend.15min.CV 1312 (B2
count)
0 - 137700
MRC25G-4.OC3-PORT.pmthresholds.line.farend.15min.ES 87 (seconds) 0 - 900
MRC25G-4.OC3-PORT.pmthresholds.line.farend.15min.FC 10 (count) 0 - 72
MRC25G-4.OC3-PORT.pmthresholds.line.farend.15min.SES 1 (seconds) 0 - 900
MRC25G-4.OC3-PORT.pmthresholds.line.farend.15min.UAS 3 (seconds) 0 - 900
MRC25G-4.OC3-PORT.pmthresholds.line.farend.1day.CV 13120 (B2
count)
0 - 13219200
MRC25G-4.OC3-PORT.pmthresholds.line.farend.1day.ES 864
(seconds)
0 - 86400
MRC25G-4.OC3-PORT.pmthresholds.line.farend.1day.FC 40 (count) 0 - 6912
MRC25G-4.OC3-PORT.pmthresholds.line.farend.1day.SES 4 (seconds) 0 - 86400
MRC25G-4.OC3-PORT.pmthresholds.line.farend.1day.UAS 10 (seconds) 0 - 86400
Table C-20 MRC-2.5G-4 Card Default Settings (continued)
Default Name Default Value Default Domain

C-90
Cisco ONS 15454 Reference Manual, R8.5.x
78-18106-01
Appendix C Network Element Defaults
C.2.3 Defaults by Card
MRC25G-4.OC3-PORT.pmthresholds.line.nearend.15min.CV 1312 (B2
count)
0 - 137700
MRC25G-4.OC3-PORT.pmthresholds.line.nearend.15min.ES 87 (seconds) 0 - 900
MRC25G-4.OC3-PORT.pmthresholds.line.nearend.15min.FC 10 (count) 0 - 72
MRC25G-4.OC3-PORT.pmthresholds.line.nearend.15min.PSC 1 (count) 0 - 600
MRC25G-4.OC3-PORT.pmthresholds.line.nearend.15min.PSD 300
(seconds)
0 - 900
MRC25G-4.OC3-PORT.pmthresholds.line.nearend.15min.SES 1 (seconds) 0 - 900
MRC25G-4.OC3-PORT.pmthresholds.line.nearend.15min.UAS 3 (seconds) 0 - 900
MRC25G-4.OC3-PORT.pmthresholds.line.nearend.1day.CV 13120 (B2
count)
0 - 13219200
MRC25G-4.OC3-PORT.pmthresholds.line.nearend.1day.ES 864
(seconds)
0 - 86400
MRC25G-4.OC3-PORT.pmthresholds.line.nearend.1day.FC 40 (count) 0 - 6912
MRC25G-4.OC3-PORT.pmthresholds.line.nearend.1day.PSC 5 (count) 0 - 57600
MRC25G-4.OC3-PORT.pmthresholds.line.nearend.1day.PSD 600
(seconds)
0 - 86400
MRC25G-4.OC3-PORT.pmthresholds.line.nearend.1day.SES 4 (seconds) 0 - 86400
MRC25G-4.OC3-PORT.pmthresholds.line.nearend.1day.UAS 10 (seconds) 0 - 86400
MRC25G-4.OC3-PORT.pmthresholds.section.nearend.15min.CV 10000 (B1
count)
0 - 138600
MRC25G-4.OC3-PORT.pmthresholds.section.nearend.15min.ES 500
(seconds)
0 - 900
MRC25G-4.OC3-PORT.pmthresholds.section.nearend.15min.SEFS 500
(seconds)
0 - 900
MRC25G-4.OC3-PORT.pmthresholds.section.nearend.15min.SES 500
(seconds)
0 - 900
MRC25G-4.OC3-PORT.pmthresholds.section.nearend.1day.CV 100000 (B1
count)
0 - 13305600
MRC25G-4.OC3-PORT.pmthresholds.section.nearend.1day.ES 5000
(seconds)
0 - 86400
MRC25G-4.OC3-PORT.pmthresholds.section.nearend.1day.SEFS 5000
(seconds)
0 - 86400
MRC25G-4.OC3-PORT.pmthresholds.section.nearend.1day.SES 5000
(seconds)
0 - 86400
MRC25G-4.OC3-PORT.pmthresholds.sts1.farend.15min.CV 15 (B3
count)
0 - 2160000
MRC25G-4.OC3-PORT.pmthresholds.sts1.farend.15min.ES 12 (seconds) 0 - 900
MRC25G-4.OC3-PORT.pmthresholds.sts1.farend.15min.FC 10 (count) 0 - 72
MRC25G-4.OC3-PORT.pmthresholds.sts1.farend.15min.SES 3 (seconds) 0 - 900
Table C-20 MRC-2.5G-4 Card Default Settings (continued)
Default Name Default Value Default Domain

C-91
Cisco ONS 15454 Reference Manual, R8.5.x
78-18106-01
Appendix C Network Element Defaults
C.2.3 Defaults by Card
MRC25G-4.OC3-PORT.pmthresholds.sts1.farend.15min.UAS 10 (seconds) 0 - 900
MRC25G-4.OC3-PORT.pmthresholds.sts1.farend.1day.CV 125 (B3
count)
0 - 207360000
MRC25G-4.OC3-PORT.pmthresholds.sts1.farend.1day.ES 100
(seconds)
0 - 86400
MRC25G-4.OC3-PORT.pmthresholds.sts1.farend.1day.FC 40 (count) 0 - 6912
MRC25G-4.OC3-PORT.pmthresholds.sts1.farend.1day.SES 7 (seconds) 0 - 86400
MRC25G-4.OC3-PORT.pmthresholds.sts1.farend.1day.UAS 10 (seconds) 0 - 86400
MRC25G-4.OC3-PORT.pmthresholds.sts1.nearend.15min.CV 15 (B3
count)
0 - 2160000
MRC25G-4.OC3-PORT.pmthresholds.sts1.nearend.15min.ES 12 (seconds) 0 - 900
MRC25G-4.OC3-PORT.pmthresholds.sts1.nearend.15min.FC 10 (count) 0 - 72
MRC25G-4.OC3-PORT.pmthresholds.sts1.nearend.15min.NPJC-PDET 60 (count) 0 - 7200000
MRC25G-4.OC3-PORT.pmthresholds.sts1.nearend.15min.NPJC-PGEN 60 (count) 0 - 7200000
MRC25G-4.OC3-PORT.pmthresholds.sts1.nearend.15min.PJCDIFF 60 (count) 0 - 14400000
MRC25G-4.OC3-PORT.pmthresholds.sts1.nearend.15min.PJCS-PDET 100
(seconds)
0 - 900
MRC25G-4.OC3-PORT.pmthresholds.sts1.nearend.15min.PJCS-PGEN 100
(seconds)
0 - 900
MRC25G-4.OC3-PORT.pmthresholds.sts1.nearend.15min.PPJC-PDET 60 (count) 0 - 7200000
MRC25G-4.OC3-PORT.pmthresholds.sts1.nearend.15min.PPJC-PGEN 60 (count) 0 - 7200000
MRC25G-4.OC3-PORT.pmthresholds.sts1.nearend.15min.SES 3 (seconds) 0 - 900
MRC25G-4.OC3-PORT.pmthresholds.sts1.nearend.15min.UAS 10 (seconds) 0 - 900
MRC25G-4.OC3-PORT.pmthresholds.sts1.nearend.1day.CV 125 (B3
count)
0 - 207360000
MRC25G-4.OC3-PORT.pmthresholds.sts1.nearend.1day.ES 100
(seconds)
0 - 86400
MRC25G-4.OC3-PORT.pmthresholds.sts1.nearend.1day.FC 40 (count) 0 - 6912
MRC25G-4.OC3-PORT.pmthresholds.sts1.nearend.1day.NPJC-PDET 5760 (count) 0 - 691200000
MRC25G-4.OC3-PORT.pmthresholds.sts1.nearend.1day.NPJC-PGEN 5760 (count) 0 - 691200000
MRC25G-4.OC3-PORT.pmthresholds.sts1.nearend.1day.PJCDIFF 5760 (count) 0 - 1382400000
MRC25G-4.OC3-PORT.pmthresholds.sts1.nearend.1day.PJCS-PDET 9600
(seconds)
0 - 86400
MRC25G-4.OC3-PORT.pmthresholds.sts1.nearend.1day.PJCS-PGEN 9600
(seconds)
0 - 86400
MRC25G-4.OC3-PORT.pmthresholds.sts1.nearend.1day.PPJC-PDET 5760 (count) 0 - 691200000
MRC25G-4.OC3-PORT.pmthresholds.sts1.nearend.1day.PPJC-PGEN 5760 (count) 0 - 691200000
MRC25G-4.OC3-PORT.pmthresholds.sts1.nearend.1day.SES 7 (seconds) 0 - 86400
MRC25G-4.OC3-PORT.pmthresholds.sts1.nearend.1day.UAS 10 (seconds) 0 - 86400
Table C-20 MRC-2.5G-4 Card Default Settings (continued)
Default Name Default Value Default Domain

C-92
Cisco ONS 15454 Reference Manual, R8.5.x
78-18106-01
Appendix C Network Element Defaults
C.2.3 Defaults by Card
MRC25G-4.OC3-PORT.pmthresholds.sts3c.farend.15min.CV 25 (B3
count)
0 - 2160000
MRC25G-4.OC3-PORT.pmthresholds.sts3c.farend.15min.ES 20 (seconds) 0 - 900
MRC25G-4.OC3-PORT.pmthresholds.sts3c.farend.15min.FC 10 (count) 0 - 72
MRC25G-4.OC3-PORT.pmthresholds.sts3c.farend.15min.SES 3 (seconds) 0 - 900
MRC25G-4.OC3-PORT.pmthresholds.sts3c.farend.15min.UAS 10 (seconds) 0 - 900
MRC25G-4.OC3-PORT.pmthresholds.sts3c.farend.1day.CV 250 (B3
count)
0 - 207360000
MRC25G-4.OC3-PORT.pmthresholds.sts3c.farend.1day.ES 200
(seconds)
0 - 86400
MRC25G-4.OC3-PORT.pmthresholds.sts3c.farend.1day.FC 40 (count) 0 - 6912
MRC25G-4.OC3-PORT.pmthresholds.sts3c.farend.1day.SES 7 (seconds) 0 - 86400
MRC25G-4.OC3-PORT.pmthresholds.sts3c.farend.1day.UAS 10 (seconds) 0 - 86400
MRC25G-4.OC3-PORT.pmthresholds.sts3c.nearend.15min.CV 25 (B3
count)
0 - 2160000
MRC25G-4.OC3-PORT.pmthresholds.sts3c.nearend.15min.ES 20 (seconds) 0 - 900
MRC25G-4.OC3-PORT.pmthresholds.sts3c.nearend.15min.FC 10 (count) 0 - 72
MRC25G-4.OC3-PORT.pmthresholds.sts3c.nearend.15min.NPJC-PDET 60 (count) 0 - 7200000
MRC25G-4.OC3-PORT.pmthresholds.sts3c.nearend.15min.NPJC-PGEN 60 (count) 0 - 7200000
MRC25G-4.OC3-PORT.pmthresholds.sts3c.nearend.15min.PJCDIFF 60 (count) 0 - 14400000
MRC25G-4.OC3-PORT.pmthresholds.sts3c.nearend.15min.PJCS-PDET 100
(seconds)
0 - 900
MRC25G-4.OC3-PORT.pmthresholds.sts3c.nearend.15min.PJCS-PGEN 100
(seconds)
0 - 900
MRC25G-4.OC3-PORT.pmthresholds.sts3c.nearend.15min.PPJC-PDET 60 (count) 0 - 7200000
MRC25G-4.OC3-PORT.pmthresholds.sts3c.nearend.15min.PPJC-PGEN 60 (count) 0 - 7200000
MRC25G-4.OC3-PORT.pmthresholds.sts3c.nearend.15min.SES 3 (seconds) 0 - 900
MRC25G-4.OC3-PORT.pmthresholds.sts3c.nearend.15min.UAS 10 (seconds) 0 - 900
MRC25G-4.OC3-PORT.pmthresholds.sts3c.nearend.1day.CV 250 (B3
count)
0 - 207360000
MRC25G-4.OC3-PORT.pmthresholds.sts3c.nearend.1day.ES 200
(seconds)
0 - 86400
MRC25G-4.OC3-PORT.pmthresholds.sts3c.nearend.1day.FC 40 (count) 0 - 6912
MRC25G-4.OC3-PORT.pmthresholds.sts3c.nearend.1day.NPJC-PDET 5760 (count) 0 - 691200000
MRC25G-4.OC3-PORT.pmthresholds.sts3c.nearend.1day.NPJC-PGEN 5760 (count) 0 - 691200000
MRC25G-4.OC3-PORT.pmthresholds.sts3c.nearend.1day.PJCDIFF 5760 (count) 0 - 1382400000
MRC25G-4.OC3-PORT.pmthresholds.sts3c.nearend.1day.PJCS-PDET 9600
(seconds)
0 - 86400
Table C-20 MRC-2.5G-4 Card Default Settings (continued)
Default Name Default Value Default Domain

C-93
Cisco ONS 15454 Reference Manual, R8.5.x
78-18106-01
Appendix C Network Element Defaults
C.2.3 Defaults by Card
MRC25G-4.OC3-PORT.pmthresholds.sts3c.nearend.1day.PJCS-PGEN 9600
(seconds)
0 - 86400
MRC25G-4.OC3-PORT.pmthresholds.sts3c.nearend.1day.PPJC-PDET 5760 (count) 0 - 691200000
MRC25G-4.OC3-PORT.pmthresholds.sts3c.nearend.1day.PPJC-PGEN 5760 (count) 0 - 691200000
MRC25G-4.OC3-PORT.pmthresholds.sts3c.nearend.1day.SES 7 (seconds) 0 - 86400
MRC25G-4.OC3-PORT.pmthresholds.sts3c.nearend.1day.UAS 10 (seconds) 0 - 86400
MRC25G-4.OC48-PORT.config.line.AINSSoakTime 08:00
(hours:mins)
00:00, 00:15, 00:30 ..
48:00
MRC25G-4.OC48-PORT.config.line.AlsMode Disabled Disabled, Auto Restart,
Manual Restart, Manual
Restart for Test
MRC25G-4.OC48-PORT.config.line.AlsRecoveryPulseDuration 2.0 (seconds) 2.0, 2.1, 2.2 .. 100.0 when
AlsMode Disabled, Auto
Restart, Manual Restart;
80.0, 80.1, 80.2 .. 100.0
when AlsMode Manual
Restart for Test
MRC25G-4.OC48-PORT.config.line.AlsRecoveryPulseInterval 100
(seconds)
60 - 300
MRC25G-4.OC48-PORT.config.line.PJStsMon# 0 (STS #) 0 - 48
MRC25G-4.OC48-PORT.config.line.SDBER 1.00E-07 1E-5, 1E-6, 1E-7, 1E-8,
1E-9
MRC25G-4.OC48-PORT.config.line.SendAISOnFacilityLoopback TRUE TRUE, FALSE
MRC25G-4.OC48-PORT.config.line.SendAISOnTerminalLoopback TRUE TRUE, FALSE
MRC25G-4.OC48-PORT.config.line.SFBER 1.00E-04 1E-3, 1E-4, 1E-5
MRC25G-4.OC48-PORT.config.line.sonet.Send<FF>DoNotUse FALSE FALSE when
SendDoNotUse TRUE;
FALSE, TRUE when
SendDoNotUse FALSE
MRC25G-4.OC48-PORT.config.line.sonet.SendDoNotUse FALSE FALSE, TRUE
MRC25G-4.OC48-PORT.config.line.sonet.SyncMsgIn TRUE FALSE, TRUE
MRC25G-4.OC48-PORT.config.line.State IS,AINS IS, OOS,DSBLD,
OOS,MT, IS,AINS
MRC25G-4.OC48-PORT.config.sts.IPPMEnabled FALSE TRUE, FALSE
MRC25G-4.OC48-PORT.physicalthresholds.alarm.LBC-HIGH 200 (%) LBC-LOW, LBC-LOW +
1, LBC-LOW + 2 .. 255
MRC25G-4.OC48-PORT.physicalthresholds.alarm.LBC-LOW 20 (%) 0, 1, 2 .. LBC-HIGH
MRC25G-4.OC48-PORT.physicalthresholds.alarm.OPR-HIGH 200 (%) OPR-LOW, OPR-LOW +
1, OPR-LOW + 2 .. 255
MRC25G-4.OC48-PORT.physicalthresholds.alarm.OPR-LOW 50 (%) -1, 0, 1 .. OPR-HIGH
Table C-20 MRC-2.5G-4 Card Default Settings (continued)
Default Name Default Value Default Domain

C-94
Cisco ONS 15454 Reference Manual, R8.5.x
78-18106-01
Appendix C Network Element Defaults
C.2.3 Defaults by Card
MRC25G-4.OC48-PORT.physicalthresholds.alarm.OPT-HIGH 120 (%) OPT-LOW, OPT-LOW +
1, OPT-LOW + 2 .. 255
MRC25G-4.OC48-PORT.physicalthresholds.alarm.OPT-LOW 80 (%) 0, 1, 2 .. OPT-HIGH
MRC25G-4.OC48-PORT.physicalthresholds.warning.15min.LBC-HIGH 200 (%) LBC-LOW, LBC-LOW +
1, LBC-LOW + 2 .. 255
MRC25G-4.OC48-PORT.physicalthresholds.warning.15min.LBC-LOW 20 (%) 0, 1, 2 .. LBC-HIGH
MRC25G-4.OC48-PORT.physicalthresholds.warning.15min.OPR-HIGH 200 (%) OPR-LOW, OPR-LOW +
1, OPR-LOW + 2 .. 255
MRC25G-4.OC48-PORT.physicalthresholds.warning.15min.OPR-LOW 50 (%) -1, 0, 1 .. OPR-HIGH
MRC25G-4.OC48-PORT.physicalthresholds.warning.15min.OPT-HIGH 120 (%) OPT-LOW, OPT-LOW +
1, OPT-LOW + 2 .. 255
MRC25G-4.OC48-PORT.physicalthresholds.warning.15min.OPT-LOW 80 (%) 0, 1, 2 .. OPT-HIGH
MRC25G-4.OC48-PORT.physicalthresholds.warning.1day.LBC-HIGH 200 (%) LBC-LOW, LBC-LOW +
1, LBC-LOW + 2 .. 255
MRC25G-4.OC48-PORT.physicalthresholds.warning.1day.LBC-LOW 20 (%) 0, 1, 2 .. LBC-HIGH
MRC25G-4.OC48-PORT.physicalthresholds.warning.1day.OPR-HIGH 200 (%) OPR-LOW, OPR-LOW +
1, OPR-LOW + 2 .. 255
MRC25G-4.OC48-PORT.physicalthresholds.warning.1day.OPR-LOW 50 (%) -1, 0, 1 .. OPR-HIGH
MRC25G-4.OC48-PORT.physicalthresholds.warning.1day.OPT-HIGH 120 (%) OPT-LOW, OPT-LOW +
1, OPT-LOW + 2 .. 255
MRC25G-4.OC48-PORT.physicalthresholds.warning.1day.OPT-LOW 80 (%) 0, 1, 2 .. OPT-HIGH
MRC25G-4.OC48-PORT.pmthresholds.line.farend.15min.CV 21260 (B2
count)
0 - 2212200
MRC25G-4.OC48-PORT.pmthresholds.line.farend.15min.ES 87 (seconds) 0 - 900
MRC25G-4.OC48-PORT.pmthresholds.line.farend.15min.FC 10 (count) 0 - 72
MRC25G-4.OC48-PORT.pmthresholds.line.farend.15min.SES 1 (seconds) 0 - 900
MRC25G-4.OC48-PORT.pmthresholds.line.farend.15min.UAS 3 (seconds) 0 - 900
MRC25G-4.OC48-PORT.pmthresholds.line.farend.1day.CV 212600 (B2
count)
0 - 212371200
MRC25G-4.OC48-PORT.pmthresholds.line.farend.1day.ES 864
(seconds)
0 - 86400
MRC25G-4.OC48-PORT.pmthresholds.line.farend.1day.FC 40 (count) 0 - 6912
MRC25G-4.OC48-PORT.pmthresholds.line.farend.1day.SES 4 (seconds) 0 - 86400
MRC25G-4.OC48-PORT.pmthresholds.line.farend.1day.UAS 10 (seconds) 0 - 86400
MRC25G-4.OC48-PORT.pmthresholds.line.nearend.15min.CV 21260 (B2
count)
0 - 2212200
MRC25G-4.OC48-PORT.pmthresholds.line.nearend.15min.ES 87 (seconds) 0 - 900
MRC25G-4.OC48-PORT.pmthresholds.line.nearend.15min.FC 10 (count) 0 - 72
MRC25G-4.OC48-PORT.pmthresholds.line.nearend.15min.PSC 1 (count) 0 - 600
Table C-20 MRC-2.5G-4 Card Default Settings (continued)
Default Name Default Value Default Domain

C-95
Cisco ONS 15454 Reference Manual, R8.5.x
78-18106-01
Appendix C Network Element Defaults
C.2.3 Defaults by Card
MRC25G-4.OC48-PORT.pmthresholds.line.nearend.15min.PSC-R 1 (count) 0 - 600
MRC25G-4.OC48-PORT.pmthresholds.line.nearend.15min.PSC-S 1 (count) 0 - 600
MRC25G-4.OC48-PORT.pmthresholds.line.nearend.15min.PSC-W 1 (count) 0 - 600
MRC25G-4.OC48-PORT.pmthresholds.line.nearend.15min.PSD 300
(seconds)
0 - 900
MRC25G-4.OC48-PORT.pmthresholds.line.nearend.15min.PSD-R 300
(seconds)
0 - 900
MRC25G-4.OC48-PORT.pmthresholds.line.nearend.15min.PSD-S 300
(seconds)
0 - 900
MRC25G-4.OC48-PORT.pmthresholds.line.nearend.15min.PSD-W 300
(seconds)
0 - 900
MRC25G-4.OC48-PORT.pmthresholds.line.nearend.15min.SES 1 (seconds) 0 - 900
MRC25G-4.OC48-PORT.pmthresholds.line.nearend.15min.UAS 3 (seconds) 0 - 900
MRC25G-4.OC48-PORT.pmthresholds.line.nearend.1day.CV 212600 (B2
count)
0 - 212371200
MRC25G-4.OC48-PORT.pmthresholds.line.nearend.1day.ES 864
(seconds)
0 - 86400
MRC25G-4.OC48-PORT.pmthresholds.line.nearend.1day.FC 40 (count) 0 - 6912
MRC25G-4.OC48-PORT.pmthresholds.line.nearend.1day.PSC 5 (count) 0 - 57600
MRC25G-4.OC48-PORT.pmthresholds.line.nearend.1day.PSC-R 5 (count) 0 - 57600
MRC25G-4.OC48-PORT.pmthresholds.line.nearend.1day.PSC-S 5 (count) 0 - 57600
MRC25G-4.OC48-PORT.pmthresholds.line.nearend.1day.PSC-W 5 (count) 0 - 57600
MRC25G-4.OC48-PORT.pmthresholds.line.nearend.1day.PSD 600
(seconds)
0 - 86400
MRC25G-4.OC48-PORT.pmthresholds.line.nearend.1day.PSD-R 600
(seconds)
0 - 86400
MRC25G-4.OC48-PORT.pmthresholds.line.nearend.1day.PSD-S 600
(seconds)
0 - 86400
MRC25G-4.OC48-PORT.pmthresholds.line.nearend.1day.PSD-W 600
(seconds)
0 - 86400
MRC25G-4.OC48-PORT.pmthresholds.line.nearend.1day.SES 4 (seconds) 0 - 86400
MRC25G-4.OC48-PORT.pmthresholds.line.nearend.1day.UAS 10 (seconds) 0 - 86400
MRC25G-4.OC48-PORT.pmthresholds.section.nearend.15min.CV 10000 (B1
count)
0 - 2151900
MRC25G-4.OC48-PORT.pmthresholds.section.nearend.15min.ES 500
(seconds)
0 - 900
MRC25G-4.OC48-PORT.pmthresholds.section.nearend.15min.SEFS 500
(seconds)
0 - 900
MRC25G-4.OC48-PORT.pmthresholds.section.nearend.15min.SES 500
(seconds)
0 - 900
Table C-20 MRC-2.5G-4 Card Default Settings (continued)
Default Name Default Value Default Domain

C-96
Cisco ONS 15454 Reference Manual, R8.5.x
78-18106-01
Appendix C Network Element Defaults
C.2.3 Defaults by Card
MRC25G-4.OC48-PORT.pmthresholds.section.nearend.1day.CV 100000 (B1
count)
0 - 206582400
MRC25G-4.OC48-PORT.pmthresholds.section.nearend.1day.ES 5000
(seconds)
0 - 86400
MRC25G-4.OC48-PORT.pmthresholds.section.nearend.1day.SEFS 5000
(seconds)
0 - 86400
MRC25G-4.OC48-PORT.pmthresholds.section.nearend.1day.SES 5000
(seconds)
0 - 86400
MRC25G-4.OC48-PORT.pmthresholds.sts1.farend.15min.CV 15 (B3
count)
0 - 2160000
MRC25G-4.OC48-PORT.pmthresholds.sts1.farend.15min.ES 12 (seconds) 0 - 900
MRC25G-4.OC48-PORT.pmthresholds.sts1.farend.15min.FC 10 (count) 0 - 72
MRC25G-4.OC48-PORT.pmthresholds.sts1.farend.15min.SES 3 (seconds) 0 - 900
MRC25G-4.OC48-PORT.pmthresholds.sts1.farend.15min.UAS 10 (seconds) 0 - 900
MRC25G-4.OC48-PORT.pmthresholds.sts1.farend.1day.CV 125 (B3
count)
0 - 207360000
MRC25G-4.OC48-PORT.pmthresholds.sts1.farend.1day.ES 100
(seconds)
0 - 86400
MRC25G-4.OC48-PORT.pmthresholds.sts1.farend.1day.FC 40 (count) 0 - 6912
MRC25G-4.OC48-PORT.pmthresholds.sts1.farend.1day.SES 7 (seconds) 0 - 86400
MRC25G-4.OC48-PORT.pmthresholds.sts1.farend.1day.UAS 10 (seconds) 0 - 86400
MRC25G-4.OC48-PORT.pmthresholds.sts1.nearend.15min.CV 15 (B3
count)
0 - 2160000
MRC25G-4.OC48-PORT.pmthresholds.sts1.nearend.15min.ES 12 (seconds) 0 - 900
MRC25G-4.OC48-PORT.pmthresholds.sts1.nearend.15min.FC 10 (count) 0 - 72
MRC25G-4.OC48-PORT.pmthresholds.sts1.nearend.15min.NPJC-PDET 60 (count) 0 - 7200000
MRC25G-4.OC48-PORT.pmthresholds.sts1.nearend.15min.NPJC-PGEN 60 (count) 0 - 7200000
MRC25G-4.OC48-PORT.pmthresholds.sts1.nearend.15min.PJCDIFF 60 (count) 0 - 14400000
MRC25G-4.OC48-PORT.pmthresholds.sts1.nearend.15min.PJCS-PDET 100
(seconds)
0 - 900
MRC25G-4.OC48-PORT.pmthresholds.sts1.nearend.15min.PJCS-PGEN 100
(seconds)
0 - 900
MRC25G-4.OC48-PORT.pmthresholds.sts1.nearend.15min.PPJC-PDET 60 (count) 0 - 7200000
MRC25G-4.OC48-PORT.pmthresholds.sts1.nearend.15min.PPJC-PGEN 60 (count) 0 - 7200000
MRC25G-4.OC48-PORT.pmthresholds.sts1.nearend.15min.SES 3 (seconds) 0 - 900
MRC25G-4.OC48-PORT.pmthresholds.sts1.nearend.15min.UAS 10 (seconds) 0 - 900
MRC25G-4.OC48-PORT.pmthresholds.sts1.nearend.1day.CV 125 (B3
count)
0 - 207360000
Table C-20 MRC-2.5G-4 Card Default Settings (continued)
Default Name Default Value Default Domain

C-97
Cisco ONS 15454 Reference Manual, R8.5.x
78-18106-01
Appendix C Network Element Defaults
C.2.3 Defaults by Card
MRC25G-4.OC48-PORT.pmthresholds.sts1.nearend.1day.ES 100
(seconds)
0 - 86400
MRC25G-4.OC48-PORT.pmthresholds.sts1.nearend.1day.FC 40 (count) 0 - 6912
MRC25G-4.OC48-PORT.pmthresholds.sts1.nearend.1day.NPJC-PDET 5760 (count) 0 - 691200000
MRC25G-4.OC48-PORT.pmthresholds.sts1.nearend.1day.NPJC-PGEN 5760 (count) 0 - 691200000
MRC25G-4.OC48-PORT.pmthresholds.sts1.nearend.1day.PJCDIFF 5760 (count) 0 - 1382400000
MRC25G-4.OC48-PORT.pmthresholds.sts1.nearend.1day.PJCS-PDET 9600
(seconds)
0 - 86400
MRC25G-4.OC48-PORT.pmthresholds.sts1.nearend.1day.PJCS-PGEN 9600
(seconds)
0 - 86400
MRC25G-4.OC48-PORT.pmthresholds.sts1.nearend.1day.PPJC-PDET 5760 (count) 0 - 691200000
MRC25G-4.OC48-PORT.pmthresholds.sts1.nearend.1day.PPJC-PGEN 5760 (count) 0 - 691200000
MRC25G-4.OC48-PORT.pmthresholds.sts1.nearend.1day.SES 7 (seconds) 0 - 86400
MRC25G-4.OC48-PORT.pmthresholds.sts1.nearend.1day.UAS 10 (seconds) 0 - 86400
MRC25G-4.OC48-PORT.pmthresholds.sts12c-48c.farend.15min.CV 75 (B3
count)
0 - 2160000
MRC25G-4.OC48-PORT.pmthresholds.sts12c-48c.farend.15min.ES 60 (seconds) 0 - 900
MRC25G-4.OC48-PORT.pmthresholds.sts12c-48c.farend.15min.FC 10 (count) 0 - 72
MRC25G-4.OC48-PORT.pmthresholds.sts12c-48c.farend.15min.SES 3 (seconds) 0 - 900
MRC25G-4.OC48-PORT.pmthresholds.sts12c-48c.farend.15min.UAS 10 (seconds) 0 - 900
MRC25G-4.OC48-PORT.pmthresholds.sts12c-48c.farend.1day.CV 750 (B3
count)
0 - 207360000
MRC25G-4.OC48-PORT.pmthresholds.sts12c-48c.farend.1day.ES 600
(seconds)
0 - 86400
MRC25G-4.OC48-PORT.pmthresholds.sts12c-48c.farend.1day.FC 40 (count) 0 - 6912
MRC25G-4.OC48-PORT.pmthresholds.sts12c-48c.farend.1day.SES 7 (seconds) 0 - 86400
MRC25G-4.OC48-PORT.pmthresholds.sts12c-48c.farend.1day.UAS 10 (seconds) 0 - 86400
MRC25G-4.OC48-PORT.pmthresholds.sts12c-48c.nearend.15min.CV 75 (B3
count)
0 - 2160000
MRC25G-4.OC48-PORT.pmthresholds.sts12c-48c.nearend.15min.ES 60 (seconds) 0 - 900
MRC25G-4.OC48-PORT.pmthresholds.sts12c-48c.nearend.15min.FC 10 (count) 0 - 72
MRC25G-4.OC48-PORT.pmthresholds.sts12c-48c.nearend.15min.NPJC-PDET 60 (count) 0 - 7200000
MRC25G-4.OC48-PORT.pmthresholds.sts12c-48c.nearend.15min.NPJC-PGEN 60 (count) 0 - 7200000
MRC25G-4.OC48-PORT.pmthresholds.sts12c-48c.nearend.15min.PJCDIFF 60 (count) 0 - 14400000
MRC25G-4.OC48-PORT.pmthresholds.sts12c-48c.nearend.15min.PJCS-PDET 100
(seconds)
0 - 900
MRC25G-4.OC48-PORT.pmthresholds.sts12c-48c.nearend.15min.PJCS-PGEN 100
(seconds)
0 - 900
MRC25G-4.OC48-PORT.pmthresholds.sts12c-48c.nearend.15min.PPJC-PDET 60 (count) 0 - 7200000
Table C-20 MRC-2.5G-4 Card Default Settings (continued)
Default Name Default Value Default Domain

C-98
Cisco ONS 15454 Reference Manual, R8.5.x
78-18106-01
Appendix C Network Element Defaults
C.2.3 Defaults by Card
MRC25G-4.OC48-PORT.pmthresholds.sts12c-48c.nearend.15min.PPJC-PGEN 60 (count) 0 - 7200000
MRC25G-4.OC48-PORT.pmthresholds.sts12c-48c.nearend.15min.SES 3 (seconds) 0 - 900
MRC25G-4.OC48-PORT.pmthresholds.sts12c-48c.nearend.15min.UAS 10 (seconds) 0 - 900
MRC25G-4.OC48-PORT.pmthresholds.sts12c-48c.nearend.1day.CV 750 (B3
count)
0 - 207360000
MRC25G-4.OC48-PORT.pmthresholds.sts12c-48c.nearend.1day.ES 600
(seconds)
0 - 86400
MRC25G-4.OC48-PORT.pmthresholds.sts12c-48c.nearend.1day.FC 40 (count) 0 - 6912
MRC25G-4.OC48-PORT.pmthresholds.sts12c-48c.nearend.1day.NPJC-PDET 5760 (count) 0 - 691200000
MRC25G-4.OC48-PORT.pmthresholds.sts12c-48c.nearend.1day.NPJC-PGEN 5760 (count) 0 - 691200000
MRC25G-4.OC48-PORT.pmthresholds.sts12c-48c.nearend.1day.PJCDIFF 5760 (count) 0 - 1382400000
MRC25G-4.OC48-PORT.pmthresholds.sts12c-48c.nearend.1day.PJCS-PDET 9600
(seconds)
0 - 86400
MRC25G-4.OC48-PORT.pmthresholds.sts12c-48c.nearend.1day.PJCS-PGEN 9600
(seconds)
0 - 86400
MRC25G-4.OC48-PORT.pmthresholds.sts12c-48c.nearend.1day.PPJC-PDET 5760 (count) 0 - 691200000
MRC25G-4.OC48-PORT.pmthresholds.sts12c-48c.nearend.1day.PPJC-PGEN 5760 (count) 0 - 691200000
MRC25G-4.OC48-PORT.pmthresholds.sts12c-48c.nearend.1day.SES 7 (seconds) 0 - 86400
MRC25G-4.OC48-PORT.pmthresholds.sts12c-48c.nearend.1day.UAS 10 (seconds) 0 - 86400
MRC25G-4.OC48-PORT.pmthresholds.sts3c-9c.farend.15min.CV 25 (B3
count)
0 - 2160000
MRC25G-4.OC48-PORT.pmthresholds.sts3c-9c.farend.15min.ES 20 (seconds) 0 - 900
MRC25G-4.OC48-PORT.pmthresholds.sts3c-9c.farend.15min.FC 10 (count) 0 - 72
MRC25G-4.OC48-PORT.pmthresholds.sts3c-9c.farend.15min.SES 3 (seconds) 0 - 900
MRC25G-4.OC48-PORT.pmthresholds.sts3c-9c.farend.15min.UAS 10 (seconds) 0 - 900
MRC25G-4.OC48-PORT.pmthresholds.sts3c-9c.farend.1day.CV 250 (B3
count)
0 - 207360000
MRC25G-4.OC48-PORT.pmthresholds.sts3c-9c.farend.1day.ES 200
(seconds)
0 - 86400
MRC25G-4.OC48-PORT.pmthresholds.sts3c-9c.farend.1day.FC 40 (count) 0 - 6912
MRC25G-4.OC48-PORT.pmthresholds.sts3c-9c.farend.1day.SES 7 (seconds) 0 - 86400
MRC25G-4.OC48-PORT.pmthresholds.sts3c-9c.farend.1day.UAS 10 (seconds) 0 - 86400
MRC25G-4.OC48-PORT.pmthresholds.sts3c-9c.nearend.15min.CV 25 (B3
count)
0 - 2160000
MRC25G-4.OC48-PORT.pmthresholds.sts3c-9c.nearend.15min.ES 20 (seconds) 0 - 900
MRC25G-4.OC48-PORT.pmthresholds.sts3c-9c.nearend.15min.FC 10 (count) 0 - 72
MRC25G-4.OC48-PORT.pmthresholds.sts3c-9c.nearend.15min.NPJC-PDET 60 (count) 0 - 7200000
MRC25G-4.OC48-PORT.pmthresholds.sts3c-9c.nearend.15min.NPJC-PGEN 60 (count) 0 - 7200000
Table C-20 MRC-2.5G-4 Card Default Settings (continued)
Default Name Default Value Default Domain

C-99
Cisco ONS 15454 Reference Manual, R8.5.x
78-18106-01
Appendix C Network Element Defaults
C.3 Node Default Settings
C.3 Node Default Settings
Table C-21 on page C-101 lists the node-level default settings for the Cisco ONS 15454. Cisco provides
the following user-configurable defaults for each Cisco ONS 15454 node:
• Circuit settings—Set the administrative state and path protection circuit defaults, and whether to
have circuits send a payload defect indication condition (PDIP).
• General settings—Set general node management defaults, including whether to use Daylight
Savings Time (DST), whether to insert Alarm Indication Signal VT (AIS-V) in each VT when the
carrying STS crosses the signal degrade (SD) path bit error rate (BER) threshold, the IP address of
the Network Time Protocol/Simple Network Time Protocol (NTP/SNTP) server to be used, the time
zone where the node is located, the SD path BER value, the defaults description, whether to raise a
condition on an empty card slot, whether automatic autonomous Transcation Language One (TL1)
reporting of PM data is enabled for cross-connect paths on the node, whether or not to allow ports
MRC25G-4.OC48-PORT.pmthresholds.sts3c-9c.nearend.15min.PJCDIFF 60 (count) 0 - 14400000
MRC25G-4.OC48-PORT.pmthresholds.sts3c-9c.nearend.15min.PJCS-PDET 100
(seconds)
0 - 900
MRC25G-4.OC48-PORT.pmthresholds.sts3c-9c.nearend.15min.PJCS-PGEN 100
(seconds)
0 - 900
MRC25G-4.OC48-PORT.pmthresholds.sts3c-9c.nearend.15min.PPJC-PDET 60 (count) 0 - 7200000
MRC25G-4.OC48-PORT.pmthresholds.sts3c-9c.nearend.15min.PPJC-PGEN 60 (count) 0 - 7200000
MRC25G-4.OC48-PORT.pmthresholds.sts3c-9c.nearend.15min.SES 3 (seconds) 0 - 900
MRC25G-4.OC48-PORT.pmthresholds.sts3c-9c.nearend.15min.UAS 10 (seconds) 0 - 900
MRC25G-4.OC48-PORT.pmthresholds.sts3c-9c.nearend.1day.CV 250 (B3
count)
0 - 207360000
MRC25G-4.OC48-PORT.pmthresholds.sts3c-9c.nearend.1day.ES 200
(seconds)
0 - 86400
MRC25G-4.OC48-PORT.pmthresholds.sts3c-9c.nearend.1day.FC 40 (count) 0 - 6912
MRC25G-4.OC48-PORT.pmthresholds.sts3c-9c.nearend.1day.NPJC-PDET 5760 (count) 0 - 691200000
MRC25G-4.OC48-PORT.pmthresholds.sts3c-9c.nearend.1day.NPJC-PGEN 5760 (count) 0 - 691200000
MRC25G-4.OC48-PORT.pmthresholds.sts3c-9c.nearend.1day.PJCDIFF 5760 (count) 0 - 1382400000
MRC25G-4.OC48-PORT.pmthresholds.sts3c-9c.nearend.1day.PJCS-PDET 9600
(seconds)
0 - 86400
MRC25G-4.OC48-PORT.pmthresholds.sts3c-9c.nearend.1day.PJCS-PGEN 9600
(seconds)
0 - 86400
MRC25G-4.OC48-PORT.pmthresholds.sts3c-9c.nearend.1day.PPJC-PDET 5760 (count) 0 - 691200000
MRC25G-4.OC48-PORT.pmthresholds.sts3c-9c.nearend.1day.PPJC-PGEN 5760 (count) 0 - 691200000
MRC25G-4.OC48-PORT.pmthresholds.sts3c-9c.nearend.1day.SES 7 (seconds) 0 - 86400
MRC25G-4.OC48-PORT.pmthresholds.sts3c-9c.nearend.1day.UAS 10 (seconds) 0 - 86400
Table C-20 MRC-2.5G-4 Card Default Settings (continued)
Default Name Default Value Default Domain

C-100
Cisco ONS 15454 Reference Manual, R8.5.x
78-18106-01
Appendix C Network Element Defaults
C.3 Node Default Settings
to be disabled when they are providing services (when the default is set to FALSE users must remove
or disable the services first, then put the ports out of service), and whether to report loopback
conditions on Out-of-Service, Maintenance (OOS-MT) state ports.
• Power Monitor settings—Set default voltage thresholds for the node.
• Network settings—Set whether to prevent display of node IP addresses in CTC (applicable for all
users except Superusers); default gateway node type; whether to raise an alarm when the backplane
LAN cable is disconnected; and whether to display the IP address in the LCD in an editable mode
(in which you can change the IP address directly from LCD screen), to display the IP address on the
LCD as read-only, or to suppress display of the IP on the LCD entirely.
• OSI settings—Set the Open System Interconnection (OSI) main setup, generic routing
encapsulation (GRE) tunnel default, the link access protocol on the D channel (LAP-D), the router
subnet, and the TID address resolution protocol (TARP) settings.
• 1+1 and Optimized 1+1 protection settings—Set whether or not protected circuits have bidirectional
switching, are revertive, and what the reversion time is; set optimized 1+1 detection, recovery, and
verify guard timer values.
Note Optimized 1+1 supports three timers that ensure the correct state of the cards at key points
in card communication. A verification guard timer is used when a Force is issued, to ensure
that the far end has a chance to respond. A detection guard timer is used to ensure the
presence of an SF/SD condition before switching away from a card. A recover guard timer
ensures the absence of SF/SD prior to switching to a card. You can change the default
number of seconds before these timers expire by changing the NE default for the
corresponding timer to a value within its domain of allowable values.
• BLSR protection settings—Set whether BLSR-protected circuits are revertive, and what the
reversion time is, at both the ring and span levels.
• Legal Disclaimer—Set the legal disclaimer that warns users at the login screen about the possible
legal or contractual ramifications of accessing equipment, systems, or networks without
authorization.
• Security Grant Permissions—Set default user security levels for activating/reverting software, PM
data clearing, database restoring, and retrieving audit logs.
• Security DataComm settings—Set default security settings for TCC Ethernet IP address and IP
netmask, and CTC backplane IP suppression; set secure mode on and secure mode locked (for
TCC2P cards only).
Note The secure mode supported setting is not user-configurable; rather, it depends upon the presence
or absence of TCC2P cards on the node for its setting.
• Security Access settings—Set default security settings for LAN access, shell access, serial craft
access, element management system (EMS) access (including Internet Inter-Object Request Broker
Protocol [IIOP] listener port number), TL1 access, and Simple Network Management Protocol
(SNMP) access.
• Security RADIUS settings—Set default RADIUS server settings for the accounting port number and
the authentication port number, and whether to enable the node as a final authenticator.

C-101
Cisco ONS 15454 Reference Manual, R8.5.x
78-18106-01
Appendix C Network Element Defaults
C.3 Node Default Settings
• Security Policy settings—Set the allowable failed logins before lockout, idle user timeout for each
user level, optional lockout duration or manual unlock enabled, password reuse and change
frequency policies, number of characters difference that is required between the old and new
password, password aging by security level, enforced single concurrent session per user, and option
to disable inactive user after a set inactivity period.
• Security Password settings—Set when passwords can be changed, how many characters they must
differ by, whether or not password reuse is allowed, and whether a password change is required on
first login to a new account; set password aging enforcement and user-level specific aging and
warning periods; set how many consecutive identical characters are allowed in a password,
maximum password length, minimum password length, minimum number and combination of
nonalphabetical characters required, and whether or not to allow a password that is a reversal of the
login ID associated with the password.
• BITS Timing settings—Set the AIS threshold, Admin synchronization status messaging (SSM),
coding, facility type, framing, state, and line build-out (LBO) settings for building integrated timing
supply 1 (BITS-1) and BITS2 timing.
• General Timing settings—Set the mode (External, Line, or Mixed), quality of reserved (RES) timing
(the rule that defines the order of clock quality from lowest to highest), revertive, reversion time,
and SSM message set for node timing.
Note Any node level defaults changed using the Provisioning > Defaults tab, changes existing node level
provisioning. Although this is service affecting, it depends on the type of defaults changed, for example,
general, and all timing and security attributes. The “Changing default values for some node level
attributes overrides the current provisioning.” message is displayed. The Side Effects column of the
Defaults editor (right-click a column header and select Show Column > Side Effects) explains the effect
of changing the default values. However, when the card level defaults are changed using the
Provisioning > Defaults tab, existing card provisioning remains unaffected.
Note For more information about each individual node setting, refer to the “Change Node Settings” chapter
of the Cisco ONS 15454 Procedure Guide.
Table C-21 Node Default Settings
Default Name Default Value Default Domain
NODE.circuits.SendPDIP TRUE TRUE, FALSE
NODE.circuits.State IS,AINS IS, OOS,DSBLD,
OOS,MT,
IS,AINS
NODE.circuits.pathprotection.AllowpathprotectionOverOnePlusOne FALSE TRUE, FALSE
NODE.circuits.pathprotection.ProvisionWorkingGoAndReturnOnPrimaryPath TRUE TRUE, FALSE
NODE.circuits.pathprotection.ReversionTime 5.0 (minutes) 0.5, 1.0, 1.5 ..
12.0
NODE.circuits.pathprotection.Revertive FALSE TRUE, FALSE
NODE.circuits.pathprotection.STS_SDBER 1.00E-06 1E-5, 1E-6, 1E-7,
1E-8, 1E-9
NODE.circuits.pathprotection.STS_SFBER 1.00E-04 1E-3, 1E-4, 1E-5

C-102
Cisco ONS 15454 Reference Manual, R8.5.x
78-18106-01
Appendix C Network Element Defaults
C.3 Node Default Settings
NODE.circuits.pathprotection.SwitchOnPDIP FALSE TRUE, FALSE
NODE.circuits.pathprotection.VT_SDBER 1.00E-05 1E-5, 1E-6, 1E-7,
1E-8
NODE.circuits.pathprotection.VT_SFBER 1.00E-03 1E-3, 1E-4, 1E-5
NODE.general.AllowServiceAffectingPortChangeToDisabled TRUE FALSE, TRUE
NODE.general.AutoPM FALSE FALSE, TRUE
NODE.general.DefaultsDescription Factory
Defaults
Free form field
NODE.general.InsertAISVOnSDP FALSE TRUE, FALSE
NODE.general.NtpSntpServer 0.0.0.0 IP Address
NODE.general.RaiseConditionOnEmptySlot FALSE TRUE, FALSE
NODE.general.ReportLoopbackConditionsOnOOS-MTPorts FALSE FALSE, TRUE
NODE.general.SDPBER 1.00E-06 1E-5, 1E-6, 1E-7,
1E-8, 1E-9
NODE.general.TimeZone (GMT-08:00
) Pacific
Time (US &
Canada),
Tijuana
(For applicable
time zones, see
Table C-22 on
page C-118.)
NODE.general.UseDST TRUE TRUE, FALSE
NODE.lmp.controlChannel.AdminState OOS,DSBL
D
IS, OOS,DSBLD
NODE.lmp.controlChannel.HelloDeadInterval 12000 (ms) maximum_of(20
00,MinHelloDea
dInterval,product
_of(HelloInterval
,3)),
maximum_of(20
00,MinHelloDea
dInterval,product
_of(HelloInterval
,3)) + 1,
maximum_of(20
00,MinHelloDea
dInterval,product
_of(HelloInterval
,3)) + 2 ..
minimum_of(200
00,MaxHelloDea
dInterval)
Table C-21 Node Default Settings (continued)
Default Name Default Value Default Domain

C-103
Cisco ONS 15454 Reference Manual, R8.5.x
78-18106-01
Appendix C Network Element Defaults
C.3 Node Default Settings
NODE.lmp.controlChannel.HelloInterval 500 (ms) maximum_of(30
0,MinHelloInterv
al),
maximum_of(30
0,MinHelloInterv
al) + 1,
maximum_of(30
0,MinHelloInterv
al) + 2 ..
minimum_of(500
0,MaxHelloInter
val,quotient_of(
HelloDeadInterv
al,3))
NODE.lmp.controlChannel.MaxHelloDeadInterval 20000 (ms) maximum_of(20
00,HelloDeadInt
erval,sum_of(Ma
xHelloInterval,1)
),
maximum_of(20
00,HelloDeadInt
erval,sum_of(Ma
xHelloInterval,1)
) + 1,
maximum_of(20
00,HelloDeadInt
erval,sum_of(Ma
xHelloInterval,1)
) + 2 .. 20000
NODE.lmp.controlChannel.MaxHelloInterval 2000 (ms) maximum_of(30
0,HelloInterval),
maximum_of(30
0,HelloInterval)
+ 1,
maximum_of(30
0,HelloInterval)
+ 2 ..
minimum_of(500
0,difference_of(
MaxHelloDeadIn
terval,1))
Table C-21 Node Default Settings (continued)
Default Name Default Value Default Domain

C-104
Cisco ONS 15454 Reference Manual, R8.5.x
78-18106-01
Appendix C Network Element Defaults
C.3 Node Default Settings
NODE.lmp.controlChannel.MinHelloDeadInterval 2000 (ms) maximum_of(20
00,sum_of(MinH
elloInterval,1)),
maximum_of(20
00,sum_of(MinH
elloInterval,1)) +
1,
maximum_of(20
00,sum_of(MinH
elloInterval,1)) +
2 ..
minimum_of(200
00,HelloDeadInt
erval)
NODE.lmp.controlChannel.MinHelloInterval 300 (ms) 300, 301, 302 ..
minimum_of(500
0,HelloInterval,d
ifference_of(Min
HelloDeadInterv
al,1))
NODE.lmp.dataLink.Type Port Port, Component
NODE.lmp.general.Allowed TRUE FALSE, TRUE
NODE.lmp.general.Enabled FALSE FALSE, TRUE
when Allowed
TRUE; FALSE
when Allowed
FALSE
NODE.lmp.general.LMP-WDM TRUE FALSE, TRUE
NODE.lmp.general.Role OLS PEER, OLS
NODE.lmp.teLink.AdminState OOS,DSBL
D
IS, OOS,DSBLD
NODE.lmp.teLink.DWDM TRUE FALSE, TRUE
NODE.lmp.teLink.MuxCapability Lambda
Switch
Packet Switch -
Level 1, Packet
Switch - Level 2,
Packet Switch -
Level 3, Packet
Switch - Level 4,
Layer 2 Switch,
TDM
Cross-connect,
Lambda Switch,
Fiber Switch
NODE.network.general.AlarmMissingBackplaneLAN FALSE TRUE, FALSE
NODE.network.general.CtcIpDisplaySuppression FALSE TRUE, FALSE
Table C-21 Node Default Settings (continued)
Default Name Default Value Default Domain

C-105
Cisco ONS 15454 Reference Manual, R8.5.x
78-18106-01
Appendix C Network Element Defaults
C.3 Node Default Settings
NODE.network.general.GatewaySettings None LeaveAsIs,
None, ENE,
GNE,
ProxyOnlyNode
NODE.network.general.LcdSetting Allow
Configuratio
n
Allow
Configuration,
Display Only,
Suppress Display
NODE.osi.greTunnel.OspfCost 110 110 - 65535
NODE.osi.greTunnel.SubnetMask 24 (bits) 8, 9, 10 .. 32
NODE.osi.lapd.Mode AITS AITS, UITS
NODE.osi.lapd.MTU 512 512, 513, 514 ..
1500
NODE.osi.lapd.Role Network Network, User
NODE.osi.lapd.T200 200 (ms) 200, 300, 400 ..
20000
NODE.osi.lapd.T203 10000 (ms) 4000, 4100, 4200
.. 120000
NODE.osi.mainSetup.L1L2LSPBufferSize 512 (bytes) 512 - 1500
NODE.osi.mainSetup.L1LSPBufferSize 512 (bytes) 512 - 1500
NODE.osi.mainSetup.NodeRoutingMode Intermediate
System
Level 1
End System,
Intermediate
System Level 1,
Intermediate
System Level
1/Level 2
NODE.osi.subnet.DISPriority 63 1, 2, 3 .. 127
NODE.osi.subnet.ESH 10 (sec) 10, 20, 30 .. 1000
NODE.osi.subnet.GCCISISCost 60 1, 2, 3 .. 63
NODE.osi.subnet.IIH 3 (sec) 1, 2, 3 .. 600
NODE.osi.subnet.ISH 10 (sec) 10, 20, 30 .. 1000
NODE.osi.subnet.LANISISCost 20 1, 2, 3 .. 63
NODE.osi.subnet.LDCCISISCost 40 1, 2, 3 .. 63
NODE.osi.subnet.OSCISISCost 60 1, 2, 3 .. 63
NODE.osi.subnet.SDCCISISCost 60 1, 2, 3 .. 63
NODE.osi.tarp.L1DataCache TRUE FALSE, TRUE
NODE.osi.tarp.L2DataCache FALSE FALSE, TRUE
NODE.osi.tarp.LANStormSuppression TRUE FALSE, TRUE
NODE.osi.tarp.LDB TRUE FALSE, TRUE
NODE.osi.tarp.LDBEntry 5 (min) 1 - 10
Table C-21 Node Default Settings (continued)
Default Name Default Value Default Domain

C-106
Cisco ONS 15454 Reference Manual, R8.5.x
78-18106-01
Appendix C Network Element Defaults
C.3 Node Default Settings
NODE.osi.tarp.LDBFlush 5 (min) 0 - 1440
NODE.osi.tarp.PDUsL1Propagation TRUE FALSE, TRUE
NODE.osi.tarp.PDUsL2Propagation TRUE FALSE, TRUE
NODE.osi.tarp.PDUsOrigination TRUE FALSE, TRUE
NODE.osi.tarp.T1Timer 15 (sec) 0 - 3600
NODE.osi.tarp.T2Timer 25 (sec) 0 - 3600
NODE.osi.tarp.T3Timer 40 (sec) 0 - 3600
NODE.osi.tarp.T4Timer 20 (sec) 0 - 3600
NODE.osi.tarp.Type4PDUDelay 0 (sec) 0 - 255
NODE.powerMonitor.EHIBATVG -56.5 (Vdc) -54.0, -54.5,
-55.0, -55.5,
-56.0, -56.5
NODE.powerMonitor.ELWBATVG -40.5 (Vdc) -40.5, -41.0,
-41.5, -42.0,
-42.5, -43.0,
-43.5, -44.0
NODE.powerMonitor.HIBATVG -54.0 (Vdc) -44.0, -44.5,
-45.0 .. -56.5
NODE.powerMonitor.LWBATVG -44.0 (Vdc) -40.5, -41.0,
-41.5 .. -54.0
NODE.protection.1+1.BidirectionalSwitching FALSE TRUE, FALSE
NODE.protection.1+1.DetectionGuardTimer 1 (seconds) 0, 0.05, 0.1, 0.5,
1, 2, 3, 4, 5
NODE.protection.1+1.RecoveryGuardTimer 1 (seconds) 0, 0.05, 0.1 .. 10
NODE.protection.1+1.ReversionTime 5.0 (minutes) 0.5, 1.0, 1.5 ..
12.0
NODE.protection.1+1.Revertive FALSE TRUE, FALSE
NODE.protection.1+1.VerifyGuardTimer 0.5 (seconds) 0.5, 1
NODE.protection.blsr.RingReversionTime 5.0 (minutes) 0.5, 1.0, 1.5 ..
12.0
NODE.protection.blsr.RingRevertive TRUE TRUE, FALSE
NODE.protection.blsr.SpanReversionTime 5.0 (minutes) 0.5, 1.0, 1.5 ..
12.0
NODE.protection.blsr.SpanRevertive TRUE TRUE, FALSE
NODE.protection.splitter.ReversionTime 5.0 (minutes) 0.5, 1.0, 1.5 ..
12.0
NODE.protection.splitter.Revertive FALSE TRUE, FALSE
NODE.protection.ycable.ReversionTime 5.0 (minutes) 0.5, 1.0, 1.5 ..
12.0
NODE.protection.ycable.Revertive FALSE TRUE, FALSE
Table C-21 Node Default Settings (continued)
Default Name Default Value Default Domain

C-107
Cisco ONS 15454 Reference Manual, R8.5.x
78-18106-01
Appendix C Network Element Defaults
C.3 Node Default Settings
NODE.security.dataComm.CtcBackplaneIpDisplaySuppression TRUE FALSE, TRUE
when
isSecureModeSu
pportedOnContro
lCard TRUE;
(NOT
SUPPORTED)
when
isSecureModeSu
pportedOnContro
lCard FALSE
NODE.security.dataComm.DefaultTCCEthernetIP 10.0.0.1 IP Address
NODE.security.dataComm.DefaultTCCEthernetIPNetmask 24 (bits) 8, 9, 10 .. 32
NODE.security.dataComm.isSecureModeSupportedOnControlCard TRUE FALSE, TRUE
NODE.security.dataComm.LcdBackplaneIpSetting Display Only Allow
Configuration,
Display Only,
Suppress Display
when
isSecureModeSu
pportedOnContro
lCard TRUE;
(NOT
SUPPORTED)
when
isSecureModeSu
pportedOnContro
lCard FALSE
NODE.security.dataComm.SecureModeLocked FALSE FALSE, TRUE
when
isSecureModeSu
pportedOnContro
lCard TRUE;
(NOT
SUPPORTED)
when
isSecureModeSu
pportedOnContro
lCard FALSE
Table C-21 Node Default Settings (continued)
Default Name Default Value Default Domain

C-108
Cisco ONS 15454 Reference Manual, R8.5.x
78-18106-01
Appendix C Network Element Defaults
C.3 Node Default Settings
NODE.security.dataComm.SecureModeOn (May reboot node) FALSE FALSE, TRUE
when
isSecureModeSu
pportedOnContro
lCard TRUE;
(NOT
SUPPORTED)
when
isSecureModeSu
pportedOnContro
lCard FALSE
NODE.security.emsAccess.AccessState NonSecure NonSecure,
Secure
NODE.security.emsAccess.IIOPListenerPort (May reboot node) 57790 (port
#)
0 - 65535
NODE.security.grantPermission.ActivateRevertSoftware Superuser Provisioning,
Superuser
NODE.security.grantPermission.PMClearingPrivilege Provisioning Provisioning,
Superuser
NODE.security.grantPermission.RestoreDB Superuser Provisioning,
Superuser
NODE.security.grantPermission.RetrieveAuditLog Superuser Provisioning,
Superuser
NODE.security.idleUserTimeout.Maintenance 01:00
(hours:mins)
00:00, 00:01,
00:02 .. 16:39
NODE.security.idleUserTimeout.Provisioning 00:30
(hours:mins)
00:00, 00:01,
00:02 .. 16:39
NODE.security.idleUserTimeout.Retrieve 00:00
(hours:mins)
00:00, 00:01,
00:02 .. 16:39
NODE.security.idleUserTimeout.Superuser 00:15
(hours:mins)
00:00, 00:01,
00:02 .. 16:39
NODE.security.lanAccess.LANAccess (May disconnect CTC from node) Front &
Backplane
No LAN Access,
Front Only,
Backplane Only,
Front &
Backplane
NODE.security.lanAccess.RestoreTimeout 5 (minutes) 0 - 60
Table C-21 Node Default Settings (continued)
Default Name Default Value Default Domain

C-109
Cisco ONS 15454 Reference Manual, R8.5.x
78-18106-01
Appendix C Network Element Defaults
C.3 Node Default Settings
NODE.security.legalDisclaimer.LoginWarningMessage <html><cent
er><b>WAR
NING</b></
center>This
system is
restricted to
authorized
users for
business
purposes.
Unauthorize
d<p>access
is a violation
of the law.
This service
may be
monitored
for
administrativ
e<p>and
security
reasons. By
proceeding,
you consent
to this
monitoring.
Free form field
NODE.security.other.DisableInactiveUser FALSE FALSE, TRUE
NODE.security.other.InactiveDuration 45 (days) 1, 2, 3 .. 99 when
nothing TRUE;
45 when nothing
FALSE
NODE.security.other.SingleSessionPerUser FALSE TRUE, FALSE
NODE.security.passwordAging.EnforcePasswordAging FALSE TRUE, FALSE
NODE.security.passwordAging.maintenance.AgingPeriod 45 (days) 20 - 90
NODE.security.passwordAging.maintenance.WarningPeriod 5 (days) 2 - 20
NODE.security.passwordAging.provisioning.AgingPeriod 45 (days) 20 - 90
NODE.security.passwordAging.provisioning.WarningPeriod 5 (days) 2 - 20
NODE.security.passwordAging.retrieve.AgingPeriod 45 (days) 20 - 90
NODE.security.passwordAging.retrieve.WarningPeriod 5 (days) 2 - 20
NODE.security.passwordAging.superuser.AgingPeriod 45 (days) 20 - 90
NODE.security.passwordAging.superuser.WarningPeriod 5 (days) 2 - 20
NODE.security.passwordChange.CannotChangeNewPassword FALSE TRUE, FALSE
NODE.security.passwordChange.CannotChangeNewPasswordForNDays 20 (days) 20 - 95
Table C-21 Node Default Settings (continued)
Default Name Default Value Default Domain

C-110
Cisco ONS 15454 Reference Manual, R8.5.x
78-18106-01
Appendix C Network Element Defaults
C.3 Node Default Settings
NODE.security.passwordChange.NewPasswordMustDifferFromOldByNCharacters 1
(characters)
1 - 5
NODE.security.passwordChange.PreventReusingLastNPasswords 1 (times) 1 - 10
NODE.security.passwordChange.RequirePasswordChangeOnFirstLoginToNewAccount FALSE TRUE, FALSE
NODE.security.passwordComplexity.IdenticalConsecutiveCharactersAllowed 3 or more 0-2, 3 or more
NODE.security.passwordComplexity.MaximumLength 20 20, 80
NODE.security.passwordComplexity.MinimumLength 6 6, 8, 10, 12
NODE.security.passwordComplexity.MinimumRequiredCharacters 1 num, 1
letter & 1
TL1 special
1 num, 1 letter &
1 TL1 special, 1
num, 1 letter & 1
special, 2 each of
any 2 of num,
upper, lower &
TL1 special, 2
each of any 2 of
num, upper,
lower & special
NODE.security.passwordComplexity.ReverseUserIdAllowed TRUE TRUE, FALSE
NODE.security.radiusServer.AccountingPort 1813 (port) 0 - 32767
NODE.security.radiusServer.AuthenticationPort 1812 (port) 0 - 32767
NODE.security.radiusServer.EnableNodeAsFinalAuthenticator TRUE FALSE, TRUE
NODE.security.serialCraftAccess.EnableCraftPort TRUE TRUE, FALSE
NODE.security.shellAccess.AccessState NonSecure Disabled,
NonSecure,
Secure
NODE.security.shellAccess.EnableShellPassword FALSE TRUE, FALSE
NODE.security.shellAccess.TelnetPort 23 23 - 9999
NODE.security.snmpAccess.AccessState NonSecure Disabled,
NonSecure
NODE.security.tl1Access.AccessState NonSecure Disabled,
NonSecure,
Secure
NODE.security.userLockout.FailedLoginsAllowedBeforeLockout 5 (times) 0 - 10
NODE.security.userLockout.LockoutDuration 00:30
(mins:secs)
00:00, 00:05,
00:10 .. 10:00
NODE.security.userLockout.ManualUnlockBySuperuser FALSE TRUE, FALSE
NODE.software.AllowDelayedUpgrades FALSE FALSE, TRUE
Table C-21 Node Default Settings (continued)
Default Name Default Value Default Domain

C-111
Cisco ONS 15454 Reference Manual, R8.5.x
78-18106-01
Appendix C Network Element Defaults
C.3 Node Default Settings
NODE.software.DefaultDelayedUpgrades FALSE FALSE, TRUE
when
AllowDelayedUp
grades TRUE;
FALSE when
AllowDelayedUp
grades FALSE
NODE.timing.bits-1.AdminSSMIn STU PRS, STU, ST2,
ST3, SMC, ST4,
DUS, RES when
//.general.SSMM
essageSet
Generation 1;
PRS, STU, ST2,
TNC, ST3E, ST3,
SMC, ST4, DUS,
RES when
//.general.SSMM
essageSet
Generation 2;
G811, STU,
G812T, G812L,
SETS, DUS when
//.general.SSMM
essageSet N/A
NODE.timing.bits-1.AISThreshold SMC PRS, STU, ST2,
ST3, SMC, ST4,
DUS, RES when
//.general.SSMM
essageSet
Generation 1;
PRS, STU, ST2,
TNC, ST3E, ST3,
SMC, ST4, DUS,
RES when
//.general.SSMM
essageSet
Generation 2;
G811, STU,
G812T, G812L,
SETS, DUS when
//.general.SSMM
essageSet N/A
Table C-21 Node Default Settings (continued)
Default Name Default Value Default Domain

C-112
Cisco ONS 15454 Reference Manual, R8.5.x
78-18106-01
Appendix C Network Element Defaults
C.3 Node Default Settings
NODE.timing.bits-1.Coding B8ZS B8ZS, AMI when
FacilityType
DS1; HDB3,
AMI when
FacilityType E1;
N/A when
FacilityType
2MHz; AMI
when
FacilityType
64kHz+8kHz
NODE.timing.bits-1.CodingOut B8ZS B8ZS, AMI when
FacilityTypeOut
DS1; HDB3,
AMI when
FacilityTypeOut
E1; N/A when
FacilityTypeOut
2MHz; AMI
when
FacilityTypeOut
6MHz
NODE.timing.bits-1.FacilityType DS1 DS1,
64kHz+8kHz
when
//.general.Timing
Standard
SONET; E1,
64kHz+8kHz,
2MHz when
//.general.Timing
Standard SDH
NODE.timing.bits-1.FacilityTypeOut DS1 DS1, 6MHz when
//.general.Timing
Standard
SONET; E1,
6MHz, 2MHz
when
//.general.Timing
Standard SDH
Table C-21 Node Default Settings (continued)
Default Name Default Value Default Domain

C-113
Cisco ONS 15454 Reference Manual, R8.5.x
78-18106-01
Appendix C Network Element Defaults
C.3 Node Default Settings
NODE.timing.bits-1.Framing ESF ESF, D4 when
FacilityType
DS1; FAS+CRC,
FAS+CAS,
FAS+CAS+CRC,
FAS, Unframed
when
FacilityType E1;
N/A when
FacilityType
2MHz; N/A when
FacilityType
64kHz+8kHz
NODE.timing.bits-1.FramingOut ESF ESF, D4 when
FacilityTypeOut
DS1; FAS+CRC,
FAS+CAS,
FAS+CAS+CRC,
FAS, Unframed
when
FacilityTypeOut
E1; N/A when
FacilityTypeOut
2MHz; N/A when
FacilityTypeOut
6MHz
NODE.timing.bits-1.LBO 0-133 0-133, 134-266,
267-399,
400-533,
534-655
NODE.timing.bits-1.SaBit N/A N/A when
FacilityType
DS1; 4, 5, 6, 7, 8
when
FacilityType E1;
N/A when
FacilityType
2MHz; N/A when
FacilityType
64kHz+8kHz
NODE.timing.bits-1.State OOS,DSBL
D
IS, OOS,DSBLD
NODE.timing.bits-1.StateOut OOS,DSBL
D
IS, OOS,DSBLD
Table C-21 Node Default Settings (continued)
Default Name Default Value Default Domain

C-114
Cisco ONS 15454 Reference Manual, R8.5.x
78-18106-01
Appendix C Network Element Defaults
C.3 Node Default Settings
NODE.timing.bits-2.AdminSSMIn STU PRS, STU, ST2,
ST3, SMC, ST4,
DUS, RES when
//.general.SSMM
essageSet
Generation 1;
PRS, STU, ST2,
TNC, ST3E, ST3,
SMC, ST4, DUS,
RES when
//.general.SSMM
essageSet
Generation 2;
G811, STU,
G812T, G812L,
SETS, DUS when
//.general.SSMM
essageSet N/A
NODE.timing.bits-2.AISThreshold SMC PRS, STU, ST2,
ST3, SMC, ST4,
DUS, RES when
//.general.SSMM
essageSet
Generation 1;
PRS, STU, ST2,
TNC, ST3E, ST3,
SMC, ST4, DUS,
RES when
//.general.SSMM
essageSet
Generation 2;
G811, STU,
G812T, G812L,
SETS, DUS when
//.general.SSMM
essageSet N/A
NODE.timing.bits-2.Coding B8ZS B8ZS, AMI when
FacilityType
DS1; HDB3,
AMI when
FacilityType E1;
N/A when
FacilityType
2MHz; AMI
when
FacilityType
64kHz+8kHz
Table C-21 Node Default Settings (continued)
Default Name Default Value Default Domain

C-115
Cisco ONS 15454 Reference Manual, R8.5.x
78-18106-01
Appendix C Network Element Defaults
C.3 Node Default Settings
NODE.timing.bits-2.CodingOut B8ZS B8ZS, AMI when
FacilityTypeOut
DS1; HDB3,
AMI when
FacilityTypeOut
E1; N/A when
FacilityTypeOut
2MHz; AMI
when
FacilityTypeOut
6MHz
NODE.timing.bits-2.FacilityType DS1 DS1,
64kHz+8kHz
when
//.general.Timing
Standard
SONET; E1,
64kHz+8kHz,
2MHz when
//.general.Timing
Standard SDH
NODE.timing.bits-2.FacilityTypeOut DS1 DS1, 6MHz when
//.general.Timing
Standard
SONET; E1,
6MHz, 2MHz
when
//.general.Timing
Standard SDH
NODE.timing.bits-2.Framing ESF ESF, D4 when
FacilityType
DS1; FAS+CRC,
FAS+CAS,
FAS+CAS+CRC,
FAS, Unframed
when
FacilityType E1;
N/A when
FacilityType
2MHz; N/A when
FacilityType
64kHz+8kHz
Table C-21 Node Default Settings (continued)
Default Name Default Value Default Domain

C-116
Cisco ONS 15454 Reference Manual, R8.5.x
78-18106-01
Appendix C Network Element Defaults
C.3 Node Default Settings
NODE.timing.bits-2.FramingOut ESF ESF, D4 when
FacilityTypeOut
DS1; FAS+CRC,
FAS+CAS,
FAS+CAS+CRC,
FAS, Unframed
when
FacilityTypeOut
E1; N/A when
FacilityTypeOut
2MHz; N/A when
FacilityTypeOut
6MHz
NODE.timing.bits-2.LBO 0-133 0-133, 134-266,
267-399,
400-533,
534-655
NODE.timing.bits-2.SaBit N/A N/A when
FacilityType
DS1; 4, 5, 6, 7, 8
when
FacilityType E1;
N/A when
FacilityType
2MHz; N/A when
FacilityType
64kHz+8kHz
NODE.timing.bits-2.State OOS,DSBL
D
IS, OOS,DSBLD
NODE.timing.bits-2.StateOut OOS,DSBL
D
IS, OOS,DSBLD
NODE.timing.general.Mode Line External, Line,
Mixed
Table C-21 Node Default Settings (continued)
Default Name Default Value Default Domain

C-117
Cisco ONS 15454 Reference Manual, R8.5.x
78-18106-01
Appendix C Network Element Defaults
C.3.1 Time Zones
C.3.1 Time Zones
Table C-22 lists the time zones that apply for node time zone defaults. Time zones in the table are
ordered by their relative relationships to Greenwich Mean Time (GMT), and the default values are
displayed in the correct format for valid default input.
NODE.timing.general.QualityOfRES RES=DUS PRS<RES,
STU<RES<PRS,
ST2<RES<STU,
ST3<RES<ST2,
SMC<RES<ST3,
ST4<RES<SMC,
RES<ST4,
RES=DUS when
SSMMessageSet
Generation 1;
PRS<RES,
STU<RES<PRS,
ST2<RES<STU,
TNC<RES<ST2,
ST3E<RES<TN
C,
ST3<RES<ST3E
,
SMC<RES<ST3,
ST4<RES<SMC,
RES<ST4,
RES=DUS when
SSMMessageSet
Generation 2;
N/A when
SSMMessageSet
N/A
NODE.timing.general.ReversionTime 5.0 (minutes) 0.5, 1.0, 1.5 ..
12.0
NODE.timing.general.Revertive TRUE TRUE, FALSE
NODE.timing.general.SSMMessageSet Generation 1 Generation 1,
Generation 2
when
TimingStandard
SONET; N/A
when
TimingStandard
SDH
NODE.timing.general.TimingStandard SONET SONET, SDH
Table C-21 Node Default Settings (continued)
Default Name Default Value Default Domain

C-118
Cisco ONS 15454 Reference Manual, R8.5.x
78-18106-01
Appendix C Network Element Defaults
C.3.1 Time Zones
Table C-22 Time Zones
Time Zone (GMT +/– Hours) Default Value
GMT-11:00 (GMT-11:00) Midway Islands, Samoa
GMT-10:00 (GMT-10:00) Hawaiian Islands, Tahiti
GMT-09:00 (GMT-09:00) Anchorage - Alaska
GMT-08:00 (GMT-08:00) Pacific Time (US & Canada), Tijuana
GMT-07:00 (GMT-07:00) Mountain Time (US & Canada)
GMT-07:00 (GMT-07:00) Phoenix - Arizona
GMT-06:00 (GMT-06:00) Central Time (US & Canada)
GMT-06:00 (GMT-06:00) Mexico City
GMT-06:00 (GMT-06:00) Costa Rica, Managua, San Salvador
GMT-06:00 (GMT-06:00) Saskatchewan
GMT-05:00 (GMT-05:00) Bogota, Lima, Quito
GMT-05:00 (GMT-05:00) Eastern Time (US & Canada)
GMT-05:00 (GMT-05:00) Havana
GMT-05:00 (GMT-05:00) Indiana (US)
GMT-04:00 (GMT-04:00) Asuncion
GMT-04:00 (GMT-04:00) Caracas, La Paz, San Juan
GMT-04:00 (GMT-04:00) Atlantic Time (Canada), Halifax, Saint John, Charlottetown
GMT-04:00 (GMT-04:00) Santiago
GMT-04:00 (GMT-04:00) Thule (Qaanaaq)
GMT-03:30 (GMT-03:30) St. John's - Newfoundland
GMT-03:00 (GMT-03:00) Brasilia, Rio de Janeiro, Sao Paulo
GMT-03:00 (GMT-03:00) Buenos Aires, Georgetown
GMT-03:00 (GMT-03:00) Godthab (Nuuk) - Greenland
GMT-02:00 (GMT-02:00) Mid-Atlantic
GMT-01:00 (GMT-01:00) Azores, Scoresbysund
GMT-01:00 (GMT-01:00) Praia - Cape Verde
GMT 00:00 (GMT 00:00) Casablanca, Reykjavik, Monrovia
GMT (GMT) Greenwich Mean Time
GMT 00:00 (GMT 00:00) Dublin, Edinburgh, London, Lisbon
GMT+01:00 (GMT+01:00) Amsterdam, Berlin, Rome, Stockholm, Paris
GMT+01:00 (GMT+01:00) Belgrade, Bratislava, Budapest, Ljubljana, Prague
GMT+01:00 (GMT+01:00) Brussels, Copenhagen, Madrid, Vienna
GMT+01:00 (GMT+01:00) Sarajevo, Skopje, Sofija, Vilnius, Warsaw, Zagreb
GMT+01:00 (GMT+01:00) West Central Africa, Algiers, Lagos, Luanda
GMT+01:00 (GMT+01:00) Windhoek (Namibia)
GMT+02:00 (GMT+02:00) Al Jizah, Alexandria, Cairo

C-119
Cisco ONS 15454 Reference Manual, R8.5.x
78-18106-01
Appendix C Network Element Defaults
C.3.1 Time Zones
GMT+02:00 (GMT+02:00) Amman
GMT+02:00 (GMT+02:00) Athens, Bucharest, Istanbul
GMT+02:00 (GMT+02:00) Beirut
GMT+02:00 (GMT+02:00) Cape Town, Harare, Johannesburg, Pretoria
GMT+02:00 (GMT+02:00) Jerusalem
GMT+02:00 (GMT+02:00) Kaliningrad, Minsk
GMT+03:00 (GMT+03:00) Aden, Antananarivo, Khartoum, Nairobi
GMT+03:00 (GMT+03:00) Baghdad
GMT+03:00 (GMT+03:00) Kuwait, Riyadh
GMT+03:00 (GMT+03:00) Moscow, St. Petersburg, Novgorod
GMT+03:30 (GMT+03:30) Tehran
GMT+04:00 (GMT+04:00) Abu Dhabi, Mauritius, Muscat
GMT+04:00 (GMT+04:00) Aqtau, T'bilisi
GMT+04:00 (GMT+04:00) Baku
GMT+04:00 (GMT+04:00) Yerevan, Samara
GMT+04:30 (GMT+04:30) Kabul
GMT+05:00 (GMT+05:00) Chelyabinsk, Prem, Yekaterinburg, Ufa
GMT+05:00 (GMT+05:00) Islamabad, Karachi, Tashkent
GMT+05:30 (GMT+05:30) Calcutta, Mumbai, New Delhi, Chennai
GMT+05:45 (GMT+05:45) Kathmandu
GMT+06:00 (GMT+06:00) Almaty
GMT+06:00 (GMT+06:00) Colombo, Dhaka, Astana
GMT+06:00 (GMT+06:00) Novosibirsk, Omsk
GMT+06:30 (GMT+06:30) Cocos, Rangoon
GMT+07:00 (GMT+07:00) Bangkok, Hanoi, Jakarta
GMT+07:00 (GMT+07:00) Krasnoyarsk, Norilsk, Novokuznetsk
GMT+08:00 (GMT+08:00) Irkutsk, Ulaan Bataar
GMT+08:00 (GMT+08:00) Beijing, Shanghai, Hong Kong, Urumqi
GMT+08:00 (GMT+08:00) Perth
GMT+08:00 (GMT+08:00) Singapore, Manila, Taipei, Kuala Lumpur
GMT+09:00 (GMT+09:00) Chita, Yakutsk
GMT+09:00 (GMT+09:00) Osaka, Sapporo, Tokyo
GMT+09:00 (GMT+09:00) Palau, Pyongyang, Seoul
GMT+09:30 (GMT+09:30) Adelaide, Broken Hill
GMT+09:30 (GMT+09:30) Darwin
GMT+10:00 (GMT+10:00) Brisbane, Port Moresby, Guam
Table C-22 Time Zones (continued)
Time Zone (GMT +/– Hours) Default Value

C-120
Cisco ONS 15454 Reference Manual, R8.5.x
78-18106-01
Appendix C Network Element Defaults
C.4 CTC Default Settings
C.4 CTC Default Settings
Table C-23 on page C-121 lists the CTC-level default settings for the Cisco ONS 15454. Cisco provides
the following user-configurable defaults for CTC:
• Automatic Circuit Routing—Set circuit creation with the Route Automatically check box selected
by default.
• Network Circuit Automatic Routing Overridable—Set by default whether or not a user creating
circuits can change (override) the Automatic Circuit Routing setting (also provisionable as a default)
in the CTC Circuit Routing Preferences area. When this default is set to TRUE it enables users to
change whether or not Route Automatically is selected in the check box. When this default is set to
FALSE it ensures that users cannot change the Route Automatically setting while creating circuits
in CTC.
Note When the Route Automatically check box is not selectable (and is not checked) during circuit
creation, the following automatic routing suboptions are also unavailable: Using Required
Nodes/Spans, Review Route Before Creation, and VT-DS3 Mapped Conversion.
• Create TL1-like—Set whether to create only TL1-like circuits; that is, instruct the node to create
only cross-connects, allowing the resulting circuits to be in an upgradable state.
• Network Map—Set the default network map (which country’s map is displayed in CTC network
view).
GMT+10:00 (GMT+10:00) Canberra, Melbourne, Sydney
GMT+10:00 (GMT+10:00) Hobart
GMT+10:00 (GMT+10:00) Khabarovsk, Vladivostok
GMT+10:30 (GMT+10:30) Lord Howe Island
GMT+11:00 (GMT+11:00) Honiara, Magadan, Soloman Islands
GMT+11:00 (GMT+11:00) Noumea - New Caledonia
GMT+11:30 (GMT+11:30) Kingston - Norfolk Island
GMT+12:00 (GMT+12:00) Andyra, Kamchatka
GMT+12:00 (GMT+12:00) Auckland, Wellington
GMT+12:00 (GMT+12:00) Marshall Islands, Eniwetok
GMT+12:00 (GMT+12:00) Suva - Fiji
GMT+12:45 (GMT+12:45) Chatham Island
GMT+13:00 (GMT+13:00) Nuku'alofa - Tonga
GMT+13:00 (GMT+13:00) Rawaki, Phoenix Islands
GMT+14:00 (GMT+14:00) Line Islands, Kiritimati - Kiribati
Table C-22 Time Zones (continued)
Time Zone (GMT +/– Hours) Default Value

C-121
Cisco ONS 15454 Reference Manual, R8.5.x
78-18106-01
Appendix C Network Element Defaults
C.4 CTC Default Settings
Note The CTC.network.LocalDomainCreationAndViewing NE default has been removed. You can provision
this setting in the CTC Preferences page.
Table C-23 CTC Default Settings
Default Name Default Value Default Domain
CTC.circuits.CreateLikeTL1 FALSE TRUE, FALSE
CTC.circuits.RouteAutomatically TRUE TRUE, FALSE
CTC.circuits.RouteAutomaticallyDefaultOverridable TRUE TRUE, FALSE
CTC.network.Map United States -none-, Germany, Japan, Netherlands, South Korea,
United Kingdom, United States

C-122
Cisco ONS 15454 Reference Manual, R8.5.x
78-18106-01
Appendix C Network Element Defaults
C.4 CTC Default Settings

IN-1
Cisco ONS 15454 Reference Manual, R8.5.x
78-18106-01
INDEX
Numerics
1+1 optical port protection
creating linear ADMs 12-31
description 7-13
1:1 electrical card protection
cards supported 7-2
description 7-2
electrical interface assemblies 7-6
example, shelf configurations by EIA type 7-9
1:N electrical card protection
cards supported 7-3
description 7-3
DS3XM-12 portless 3-29
electrical interface assemblies 7-6
example, shelf configurations by EIA type 7-10
miniBNC 1-23
revertive switching 7-4
rules 7-4
15454_MRC-12 card. See MRC-12 card
802.17 RPR. See IEEE 802.17 RPR
802.1Q. See IEEE 802.1Q
A
access control list 13-26
ACO 1-70
add-drop multiplexer. See linear ADM
administrative states
automatic alarm suppression 14-3, B-3
description B-2
AEP
AIC-I compatibility 2-28
cross-connect card compatibility 2-4
description 1-56
I-Temp A-10
power requirements A-8
software compatibility 2-3
specifications A-16
AIC card, software compatibility 2-3
AIC-I card
card-level LEDs 2-29
cross-connect card compatibility 2-3
description 2-28
power monitoring 2-32
power requirements A-8
software compatibility 2-3
specifications A-15
temperature range A-10
See also AEP
See also external alarms and controls
AINS secondary state, definition B-2
AIP
description 1-14
location 1-12
replacing 1-14
air filter 1-65
AISS-P parameter 15-5
AITS 13-31
alarm expansion panel. See AEP
alarm interface panel. See AIP
alarm profiles
applying 14-13
changing 14-10
comparing 14-11
creating 14-10

Index
IN-2
Cisco ONS 15454 Reference Manual, R8.5.x
78-18106-01
deleting 14-11
description 14-9
editing 14-12
list by node 14-11
loading 14-11
row display options 14-12
saving 14-11
severity descriptions 14-9
severity options 14-12
alarms
alarm suppressed by user 14-14
alarm suppression with OOS,MT 14-3, 14-13, B-3
autodelete 14-4
changing default severities 14-9
circuits affected 14-5
deleting 14-4
entries in session 14-7
filter 14-4
history 14-7
interface specifications A-3
log buffer capacities 14-9
profiles. See alarm profiles
RMON group 16-20
severities. See alarm profiles
synchronizing 14-4
time zone 14-4
traps. See traps
viewing 14-2
AMP Champ EIA
cable management 1-56
card protection description 7-12
connectors per side 7-5
description 1-29
pin assignments 1-31
applying alarm profiles 14-13
assigning Superuser privileges to Provisioning users 9-6
audit trail
capacities 9-9
description 9-8
log entries 9-8
automatic protection switching
XC10G card switch matrix 2-20
XCVT card switch matrix 2-16
XC-VXC-10G card switch matrix 2-23
B
backplane connections
AEP connections 1-58
alarm contacts 1-69
AMP Champ 1-31
backplane pin field 1-67
BNC 1-19
LAN connections 1-70
MiniBNC 1-24
timing connections 1-70
TL1 craft interface connections 1-71
UBIC-H 1-36, 1-41, 1-43, 1-47, 1-49
backplane covers
description 1-11
illustration 1-12
lower backplane cover 1-12
rear plastic cover 1-13
backplane ground posts 1-67
backplane IP address. See secure mode
bandwidth
allocation and routing 11-28
four-fiber BLSR capacity 12-9
line percentage used by CE-Series Ethernet
cards 15-36, 15-46
line percentage used by E-Series Ethernet cards 15-31
line percentage used by G-Series Ethernet
cards 15-33
line percentage used by the FC_MR-4 card 15-54
path protection bandwidth 12-14
specifications A-1
two-fiber BLSR capacity 12-9
bay assembly 1-6

Index
IN-3
Cisco ONS 15454 Reference Manual, R8.5.x
78-18106-01
BBE-PM parameter 15-5
BBER-PM parameter 15-5
BBER-SM parameter 15-5
BBE-SM parameter 15-5
bidirectional line switched ring. See BLSR
BIEC parameter 15-5
BITS
external node timing source 10-1
input and output on the TCC2 card 2-8
input and output on the TCC2P card 2-13
interface specifications A-3
pin field assignments 1-70
blades. See cards
BLSR
bandwidth capacity 12-9
DRI 12-19
fiber connections 12-13
four-fiber 12-6
increasing the traffic speed 12-37
maximum node number 12-3
path protection DRI handoff 12-26
protection channel access circuits 11-21
ring switching 12-8
span switching 12-7
squelch tables 11-22
two-fiber description 12-3
two-fiber ring example 12-10
BNC EIA
card protection description 7-11
connectors per side 7-5
DS-3 card requirements 3-13
insertion and removal tool 1-20
description 1-18
bridge and roll 11-40
C
C2 byte 11-25
cables
CAT-5 (LAN) 1-53, 8-6, 8-7
coaxial. See coaxial cable
DS-1 See DS-1 cables
Ethernet 1-51
fiber management, standard 1-54
fiber management, tie-down bar 1-55
routing 1-53
UBIC-V. See UBIC-V cables
card protection
See also 1+1 optical port protection
See also 1+1 optimized optical protection
See also 1:1 electrical card protection
See also 1:N electrical card protection
unprotected 7-14
cards
colors in node view 8-9
common-control card summary 2-1
configuration defaults C-2
preprovisioning 8-11
replacement 1-75
service state. See service states
service state transitions B-3
slot requirements 1-72
software compatibility 2-3
symbol and slot correspondence 1-73
threshold defaults C-3
See also cards indexed individually by name
card view
description 8-15
list of tabs 8-16
CE-1000-4 card
circuit types 5-31
cross-connect compatibility 5-33
description 5-30
illustration 5-32
LEDs 5-33
link capacity adjustment 11-36
port status 5-33
slot compatibility 5-33

Index
IN-4
Cisco ONS 15454 Reference Manual, R8.5.x
78-18106-01
specifications A-50
SW-LCAS 5-31
VCAT differential delay 5-32
See also Ethernet cards
CE-100T-8 card
circuit types 5-28
cross-connect compatibility 5-30
description 5-28
illustration 5-29
LEDs 5-30
link capacity adjustment 11-36
port status 5-30
slot compatibility 5-30
specifications A-50
VCAT circuits 11-34
See also Ethernet cards
CE-MR-10 card
circuit types 5-34
description 5-34
illustration 5-35
LEDs 5-35
port status 5-36
specifications A-51
See also Ethernet cards
CE-Series Ethernet cards
compatible GBICs 5-37
Ether Ports History window 15-47
Ether Port Statistics window 15-44
Ether Ports Utilization window 15-46
performance monitoring 15-43
POS Ports History window 15-48
POS Ports Statistics window 15-47
POS Ports Utilization window 15-48
See also individual cards indexed by name
CGV parameter 15-5
changing
alarm profiles 14-10
alarm severities 14-9
display of conditions 14-6
security policies 9-6
circuits
attributes 11-2
automatic routing 11-27
autorange 11-2
constraint-based routing 11-33
exporting 11-3, 11-10
filtering 11-3
finding circuits with alarms 14-5
manual routing detail 11-29
maximize resources 11-15
merging 11-46
monitoring 11-18
properties 11-2
protection types 11-9
reconfigured 11-47
repairing 1-15
service states 11-7
statuses 11-6
UDC circuits 11-46
unidirectional with multiple drops 11-18
viewing STS and VT matrices 11-15
See also STS
See also VCAT circuits
See also VT1.5 signals
Cisco IP tunnels 8-18, 13-43
Cisco MDS 9000 switch 6-2
Cisco Transport Controller. See CTC
CLNP 13-31
CLNS 13-31
coaxial cable
attenuation rates 1-16
cable management 1-56
description 1-38
maximum distance 1-16
colors
cards in node view 8-9
DCC colors in network view 8-14
nodes in network view 8-14

Index
IN-5
Cisco ONS 15454 Reference Manual, R8.5.x
78-18106-01
port colors and service states 8-10
port state 11-11
common control cards
See AIC-I card
See TCC2 card
See TCC2P card
See XC10G card
See XCVT card
See XC-VXC-10G card
common fiber routing (VCAT) 11-34
comparing alarm profiles 14-11
computer requirements 8-4
conditions
changing display 14-6
column descriptions 14-6
filtering 14-7
retrieving 14-6
viewing 14-5
connecting to LANs using static routes 13-7
Connectionless Network Protocol 13-31
Connectionless Network Service 13-31
corporate LAN 8-7
cost 13-8
craft connection 8-7
creating
alarm profiles 14-10
CTC user accounts 9-1
linear ADMs 12-31
rows in RMON alarmTable 16-21
rows in RMON
cMediaIndependentHistoryControlTable 16-18
rows in RMON etherStatsTable 16-18
rows in RMON historyControlTable 16-19
rows in RMON mediaIndependentTable 16-17
cross-connect service state transitions B-5 to B-10
CSS parameter 15-5
CSS-P parameter 15-5
CTC
autodiscovery of newer software releases 8-3
compatibility 1-76
computer requirements 8-4
concurrent session limit 8-4
default settings C-120
delivery methods 8-1
exporting data 8-17
Launcher 8-18
legal disclaimer 8-8
login 8-7
manage multiple ONS nodes 8-18
printing data 8-17
remote connection 8-7
reverting to earlier load 8-22
specifications A-2
timing setup 10-1
C-Temp ranges A-10
CVCP-PFE parameter 15-5
CVCP-P parameter 15-5
CV-PFE parameter 15-5
CV-P parameter 15-5
CVP-P parameter 15-6
CV-S parameter 15-6
CV-V parameter 15-6
D
database
description 8-21
MAC address 1-14
reverting 8-22
See also TCC2 card
See also TCC2P card
data cards. See Ethernet cards
data communications channel. See DCC
datagrams 13-4
DCC
64-bit RMON monitoring 16-17
AIC-I compatibility 2-33
capacity 12-29

Index
IN-6
Cisco ONS 15454 Reference Manual, R8.5.x
78-18106-01
consolidating connections 8-15
icon 8-15
pin assignments 2-33
termination on TCC2 card 2-7
termination on TCC2P card 2-11
viewing connections 8-14
view non-DCC nodes 8-8
DCC tunnels 11-16
DCG parameter 15-6
DCS 12-30
deep door kit 1-7
deleting
alarm profiles 14-11
alarms 14-4
rows in RMON alarmTable 16-22
rows in RMON etherStatsTable 16-19
rows in RMON historyControlTable 16-20
destination
host 13-4
routing table 13-24
DHCP
default gateway and IP address assigned
automatically 13-3
description 8-7
documentation
audience 1-xlv
conventions in this book 1-xlv
objectives 1-xliv
related to this book 1-xlv
domains, keeping node and secure IPs separate 8-22
DRI
BLSR 12-19
description 12-19
path protection 12-23
drops
multiple drops 11-18
secondary sources and drops 11-28
service state requirements for drop ports 11-8
DS1/E1-56 card
card-level LEDs 3-12
description 3-10
factory defaults C-7
illustration 3-11
performance monitoring 15-14, 15-29
port status 3-13
slot compatibility 3-11
specifications A-19
UBIC-H EIA J-labeling 1-36
See also electrical cards
See also UBIC-H EIA
See also UBIC-V EIA
DS1-14 card
card-level LEDs 3-9
cross-connect cards 3-9
description 3-7
EIA compatibility 1-17, 1-18
EIA requirement 1-15
factory defaults C-4
illustration 3-8
performance monitoring 15-16
port status 3-10
slot compatibility 3-8
specifications A-18
traffic mapping 3-7
See also electrical cards
DS-1 cables
electrical interface adapter 1-39
overview 1-38
twisted-pair cable routing 1-56
twisted pair installation 1-38
See also UBIC-H cables
See also UBIC-V cables
DS1N-14 card
card-level LEDs 3-9
cross-connect cards 3-9
description 3-7
EIA compatibility 1-17, 1-18
EIA requirement 1-15

Index
IN-7
Cisco ONS 15454 Reference Manual, R8.5.x
78-18106-01
factory defaults C-4
illustration 3-9
performance monitoring 15-16
port status 3-10
slot compatibility 3-8
specifications A-18
See also electrical cards
DS3/EC1-48 card
card-level LEDs 3-18
description 3-16
EIA compatibility 1-17
factory defaults C-14
illustration 3-18
J-labeling port assignments 1-25
performance monitoring 15-27
port status 3-19
slot restrictions 3-16
specifications A-20
UBIC-H EIA J-labeling 1-36
See also electrical cards
See also MiniBNC EIA
See also UBIC-H EIA
See also UBIC-V EIA
DS3-12 card
BNC 1-19
card-level LEDs 3-15
description 3-13
EIA compatibility 1-16, 1-17
EIA requirement 1-15
factory defaults C-13
illustration 3-14
performance monitoring 15-18
port status 3-16
slot compatibility 3-14
specifications A-21
See also electrical cards
DS3-12E card
card-level LEDs 3-24
card protection 3-22
description 3-21
EIA compatibility 1-16, 1-17
factory defaults C-19
illustration 3-23
performance monitoring 15-19
port status 3-25
slot compatibility 3-22
specifications A-24
See also electrical cards
DS3 CV-L parameter 15-5
DS3i-N-12 card
card-level LEDs 3-21
description 3-19
EIA compatibility 1-16, 1-17
factory defaults C-21
features 3-20
illustration 3-20
performance monitoring 15-21
port status 3-21
slot compatibility 3-19
specifications A-23
See also electrical cards
DS3N-12 card
card-level LEDs 3-15
description 3-13
EIA compatibility 1-16, 1-17
EIA requirement 1-15
factory defaults C-13
illustration 3-14
performance monitoring 15-18
port status 3-16
slot compatibility 3-14
specifications A-21
See also electrical cards
DS3N-12E card
card-level LEDs 3-24
card protection 3-22
description 3-21
EIA compatibility 1-16, 1-17

Index
IN-8
Cisco ONS 15454 Reference Manual, R8.5.x
78-18106-01
factory defaults C-19
illustration 3-24
performance monitoring 15-19
port-level LEDs 3-25
slot compatibility 3-22
specifications A-24
See also electrical cards
DS3XM-12 card
backplane configurations 3-27
card-level LEDs 3-31
description 3-27
EIA compatibility 1-16, 1-17
EIA requirement 1-15
factory defaults C-26
illustration 3-31
performance monitoring 15-25
ported mode 3-28
portless mode 3-28, 7-5, 11-15
port status 3-32
slot compatibility 3-28, 3-30
specifications A-25
XC10G card support 2-22
XCVT card support 2-18
XC-VXC-10G card support 2-27
See also electrical cards
DS3XM-6 card
card-level LEDs 3-26
description 3-25
EIA compatibility 1-17
EIA requirement 1-15
factory defaults C-24
illustration 3-26
performance monitoring 15-23
port status 3-27
slot compatibility 3-25
specifications A-26
traffic mapping 3-26
XC10G card support 2-22
XCVT card support 2-18, 3-26
XC-VXC-10G card support 2-27
See also electrical cards
DSBLD secondary state, definition B-2
DS-N cards. See electrical cards
dual GNEs 13-18
dual IP addresses. See secure mode
dual-ring interconnect. See DRI
DWDM
GBICs 5-39
OC48 ELR/STM16 EH 100 GHz cards 4-26
OC48 ELR 200 GHz cards 4-28
See also the Cisco ONS 15454 DWDM Reference
Manual
Dynamic Host Configuration Protocol. See DHCP
E
E1000-2 card
cross-connect compatibility 5-10, 5-11
description 5-9
illustration 5-9
LEDs 5-10
port status 5-10
slot compatibility 5-10
specifications A-49
See also Ethernet cards
E1000-2-G card
cross-connect compatibility 5-13
description 5-11
illustration 5-12
LEDs 5-13
port status 5-13
slot compatibility 5-13
specifications A-49
See also Ethernet cards
E100T-12 card
cross-connect compatibility 5-6
description 5-4
illustration 5-5

Index
IN-9
Cisco ONS 15454 Reference Manual, R8.5.x
78-18106-01
LEDs 5-6
port status 5-6
slot compatibility 5-5
specifications A-48
See also Ethernet cards
E100T-G card
cross-connect compatibility 5-8
description 5-6
illustration 5-7
LEDs 5-8
port status 5-8
slot compatibility 5-8
specifications A-49
See also Ethernet cards
E100-TX connector pinout 1-51
E-1 signal. See DS1/E1-56 card
east port 12-13
EC-1
See circuits
See DS3/EC1-48 card
See EC1-12 card
EC1-12 card
card-level LEDs 3-6
cross-connect cards 3-6
description 3-5
EIA compatibility 1-16, 1-17
EIA requirement 1-15
factory defaults C-30
illustration 3-5
performance monitoring 15-12
port status 3-7
slot compatibility 3-5
specifications A-17
See also electrical cards
editing
alarm profiles 14-12
path protection circuits 11-19
EIA
card protection 7-5
description 1-15
installation overview 1-16
replacement 1-38
shelf assembly compatibility 1-16
specifications A-3
See also AMP Champ EIA
See also BNC EIA
See also high-density BNC EIA
See also MiniBNC EIA
See also SMB EIA
See also UBIC-H EIA
See also UBIC-V EIA
EIA/TIA-232 1-71, 2-12
electrical cards
cross-connect card compatibility 2-4
EIA requirement 1-2
overview 3-2
path trace capability 11-25
performance monitoring 15-12
ports, line rates, and connectors 1-73
power requirements A-8
product names A-10
protection 7-1
software compatibility 3-3
temperature ranges A-10
unprotected low-density schemes 7-7
See also 1:1 electrical card protection
See also 1:N electrical card protection
See also cards indexed individually by name
electrical codes 1-2
electrical interface assemblies. See EIA
electromagnetic compatibility 1-38
enabling ONS15454 gateway using Proxy ARP 13-4
ENE
definition 13-14
filtering packets for the firewall 13-17
firewall tunnel example 13-28
GNE load balancing 13-18
OSI/IP routing scenarios 13-50 to 13-54

Index
IN-10
Cisco ONS 15454 Reference Manual, R8.5.x
78-18106-01
proxy tunnel and firewall tunnel requirement 13-27
SOCKS proxy server scenario 13-12
enterprise LAN. See corporate LAN
environmental specifications A-4
errorless side switch
DS1/E1-56 card 3-11
DS3/EC1-48 card 3-16
DS3XM-12 card 3-27
MRC-12 card 4-42
MRC-2.5G-4 card 4-48
XC-VXC-10G card 2-25
ESA-P parameter 15-6
ESB-P parameter 15-6
ESCP-PFE parameter 15-6
ESCP-P parameter 15-6
E-Series Ethernet cards
compatible GBICs 5-37
performance monitoring 15-29
PM History window 15-31
PM Statistics window 15-29
PM Utilization window 15-31
ESH 13-35
ES-IS protocol 13-34, 13-36
ES-L parameter 15-6
ES-NP parameter 15-6
ES-PFE parameter 15-6
ES-PM parameter 15-6
ES-P parameter 15-6
ESP-P parameter 15-6
ESR-PM parameter 15-6
ESR-SM parameter 15-7
ES-SM parameter 15-7
ES-S parameter 15-7
ES-V parameter 15-7
Ethernet
cables 1-51
RMON 16-16
RMON history group 16-20
RMON statistics 16-18
See also Ethernet cards
Ethernet cards
cross-connect card compatibility 2-5
factory defaults C-33
overview 5-2
path trace capability 11-25
performance monitoring 15-29
power requirements A-9
service disruption 1-15
software compatibility 5-3
specifications A-48
temperature range A-12
See also CE-1000-4 card
See also CE-100T-8 card
See also CE-MR-10 card
See also E1000-2 card
See also E1000-2-G card
See also E100T-12 card
See also E100T-G card
See also G1K-4 card
See also ML-MR-10 card
See also ML1000-2 card
See also ML100T-12 card
See also ML100X-8 card
examples
1:N protection configuration 7-2, 7-3
basic LAN configuration 13-3
BLSR bandwidth reuse 12-10
BLSR ring switching 12-8
BLSR span switching 12-7
BLSR traffic rerouting following a fiber break 12-5
common fiber routing on a VCAT circuit 11-34
CTC and node on the same subnet 13-3
CTC and nodes connected to a router 13-3
dual roll on the same circuit 11-44
dual roll with two circuits 11-45
five-node, two-fiber BLSR 12-10
foreign node connected to the DCC network 13-27
four-fiber BLSR fiber connections 12-13

Index
IN-11
Cisco ONS 15454 Reference Manual, R8.5.x
78-18106-01
four-fiber BLSRs 12-6
four-node path protection configuration 12-15
four-shelf node (fiber-optic bus) 12-33
GNE in a multivendor OSI network 13-50, 13-52, 13-54
G-Series Ethernet cards with CWDM or DWDM
GBICs 5-40
integrated BLSR-DRI topology 12-21
integrated path protection DRI topology 12-24
IP-over-CLNS tunnel with a GNE endpoint 13-53
manual TARP adjacencies 13-39
nodes on the same subnet with secure mode
enabled 13-21
node with multiple subtending rings 12-29
OSI/IP European network 13-57, 13-59
OSI GNE with an IP connection to the DCN 13-55,
13-56
path-protected mesh networks 12-31
path protection subtending from a BLSR 12-29
path protection to BLSR integrated DRI
handoff 12-26
path protection to BLSR traditional DRI
handoff 12-26
path protection with a fiber break 12-15
protocol flow in an IP-over-CLNS tunnel 13-43
Proxy ARP 13-5
remote node connected to an ENE Ethernet port 13-28
roll from one circuit to another 11-43
SOCKS proxy server implementation 13-14, 13-15
split fiber routing on a CE-Series card VCAT
circuit 11-35
static routes 13-7
TCA raised on electrical ports 15-2
three-node linear ADM 12-31
traditional BLSR-DRI with opposite-side
routing 12-21
traditional BLSR-DRI with same-side routing 12-20
traditional drop-and-continue path protection
DRI 12-23
traffic pattern on a two-fiber BLSR 12-5
two BLSRs shared by one node 12-30
two-fiber BLSR 12-3
two-fiber BLSR fiber connections 12-13
unprotected configuration 7-14
exporting
circuits 11-3, 11-10
CTC data 8-17
extended fiber clips 1-7
external alarms and controls
alarm contact connections 1-69
backplane connection location 1-12
description 2-30, 14-14
wire-wrap and pin connections 1-57
See also AEP
See also AIC-I card
external firewalls 13-25
external switching commands 7-14
external timing 10-1
F
facility data link 15-18
factory defaults. See network element defaults
fan-tray air filter. See air filter
fan-tray assembly
air filter 1-65
description 1-62
Fan Fail LED, causes 1-65
fan failure 1-65
fan speed 1-65
high-density shelf requirements 1-63
power requirements A-8
FC_MR-4 card
applications 6-7
compatible GBICs 6-8
cross-connect compatibility 2-6, 6-4
description 6-1
factory defaults C-32
History window 15-55
illustration 6-3
interoperability with Cisco MDS 9000 6-2

Index
IN-12
Cisco ONS 15454 Reference Manual, R8.5.x
78-18106-01
LEDs 6-3
modes 6-4
path trace capability 11-25
performance monitoring 15-52
ports, line rates, and connectors 1-74
power requirements A-10
specifications A-53
Statistics window 15-53
SW-LCAS 11-36
temperature range A-12
Utilization window 15-54
VCAT circuits 11-34
See also VCAT circuits
FC-L parameter 15-7
FC-PFE parameter 15-7
FC-PM parameter 15-7
FC-P parameter 15-7
FC-SM parameter 15-7
fiber capacity, per shelf 1-55
fiber guide 1-53
Fibre Channel card. See FC_MR-4 card
filler card
description 1-61
specifications A-27
filtering
circuits 11-3
conditions 14-7
firewall packets with ENE and GNE nodes 13-17
finding
circuits with alarms 14-5
firewall
external 13-25
filtering packets 13-17
firewall proxy with SNMP 16-16
tunnel 13-27
flange 1-6
FLT secondary state, definition B-2
Force switch. See external switching commands
four-fiber BLSR. See BLSR
front door
equipment access 1-6
ground strap 1-9
label 1-10
removing 1-10
FT-TD 13-41
fuse and alarm panel 1-2, 1-6
FX interface 5-21
G
G1000-4 card
description 5-14
GBIC. See GBIC
illustration 5-14
LEDs 5-15
port status 5-15
slot compatibility 5-16
STS-24c restriction 5-15
G1K-4 card
cross-connect compatibility 5-18
description 5-16
DWDM and CWDM GBIC compatibility 5-39
illustration 5-17
LEDs 5-18
port status 5-18
slot compatibility 5-18
specifications A-51
STS-24c restriction 5-17
See also Ethernet cards
gateway
on routing table 13-24
Proxy ARP-enabled 13-2, 13-4
returning MAC address 13-4
gateway network element. See GNE
gateway settings 13-13
GBIC
compatible cards 4-53
GBICs

Index
IN-13
Cisco ONS 15454 Reference Manual, R8.5.x
78-18106-01
available types 5-37
CE-1000-4 card 5-31
compatible cards 4-53
CWDM and DWDM 5-39
description 5-38
FC_MR-4 card 6-8
G1000-4 card 5-14
G1K-4 card 5-16
overview 5-36
getNext requests. See RMON
get requests. See RMON
GNE
definition 13-14
dual GNEs on the same subnet 13-18
filtering packets for the firewall 13-17
firewall configuration with SOCKS proxy server
disabled 13-26
firewall configuration with SOCKS proxy server
enabled 13-26
in a multivendor OSI network 13-50, 13-52, 13-54
load balancing 13-18
open GNE 13-27
proxy tunnel and firewall tunnel requirement 13-27
SOCKS proxy server scenario 13-12
go-and-return path protection routing 11-21
GRE tunnels 8-18, 13-43
grounding 1-66
ground posts 1-67
ground strap 1-9
G-Series Ethernet cards
compatible GBICs 5-37
performance monitoring 15-32
PM history window 15-34
PM statistics window 15-32
PM utilization window 15-33
H
hex key 1-8
high-density BNC EIA
card protection description 7-11
connectors per side 7-5
description 1-20
insertion and removal tool 1-20
high-density cards
card protection by EIA type 7-8, 7-11
card protection description 7-5
See also DS1/E1-56 card
See also DS3/EC1-48 card
high-density shelf
AIP 1-14
EIA compatibility 1-17
fan-tray assembly 1-63
requirements 1-3
sheet metal cover 1-12
See also high-density cards
high-level data link control 13-30
history
CE-Series Ethernet card performance
monitoring 15-47, 15-48
column descriptions 14-8
E-Series Ethernet card performance monitoring 15-31
Ethernet RMON group 16-20
FC_MR-4 card performance monitoring 15-55
G-Series Ethernet card performance
monitoring 15-34
log buffer capacities 14-9
ML-Series Ethernet card performance
monitoring 15-37
retrieving for alarms and conditions 14-8
RMON control group 16-19
hold-off timer 12-19
hop 13-8
I
idle user timeout 9-7
IEEE 802.17 RPR

Index
IN-14
Cisco ONS 15454 Reference Manual, R8.5.x
78-18106-01
circuit display 11-23
ML-Series card performance monitoring 15-38
performance monitoring 15-38 to 15-43
IEEE 802.1Q 5-5, 5-7, 5-12
increasing
BLSR traffic speed 12-37
linear ADM traffic speed 12-37
path protection traffic speed 12-37
insertion and removal tool
BNC and high-density BNC 1-20
MiniBNC 1-28
in-service topology upgrades 12-38
installation
overview 1-2
reversible mounting bracket 1-4
See also rack installation
intermediate path performance monitoring. See IPPM
intermediate system hello 13-35
Internet protocol. See IP
interoperability
JRE compatibility 8-5
logging in 8-4
manage multiple ONS nodes 8-18
software and hardware matrix 1-76
interoperability, Cisco MDS 9000 switch 6-2
IOS parameter 15-7
IP
dual addresses. See secure mode
dual IP addresses using secure mode 13-20
environments 13-1
keeping node IP and secure IP in separate
domains 8-22
networking 13-1 to 13-23
provisioning two addresses 13-20
requirements 13-2
subnetting 13-2
IP addressing scenarios
CTC and nodes connected to router 13-3
CTC and nodes on same subnet 13-3
default gateway on CTC workstation 13-6
dual GNEs on a subnet 13-18
IP addressing with secure mode enabled 13-20
OSPF 13-10
Proxy ARP and gateway 13-4
static routes connecting to LANs 13-7
IPC parameter 15-7
IP-encapsulated tunnel 11-18
IP-over-CLNS tunnels
description 13-43
GNE as endpoint example 13-53
provisioning in CTC and Cisco IOS 13-44
similarity to TL1 tunnels 8-18
tunneling from an ONS node to a router 13-46
tunneling from an ONS node to a router across an OSI
DCN 13-47
tunneling from an ONS node to a vendor GRE 13-45
IPPM 15-3
IP tunnels. See Cisco IP tunnels
IPv6, network compatibility 13-62
IS,AINS administrative state, definition B-3
IS administrative state, definition B-3
ISH 13-35
IS-IS protocol 13-34, 13-36
IS-NR service state, definition B-1
ISO-DCC format 13-32
I-Temp ranges A-10
J
J0 section trace 11-24
J1/J2 bytes 11-24
J1 path trace 3-21, 11-24
J2 path trace 11-24
JAR files 8-3
Java 8-1
J-labeling
See MiniBNC EIA
See UBIC-H EIA

Index
IN-15
Cisco ONS 15454 Reference Manual, R8.5.x
78-18106-01
JRE
requirement 8-4
software compatibility 8-5
jumper slack storage reels 1-53
K
K byte 12-4
L
label, front door 1-11
LAN interface specifications A-2
LAN pin field 1-70
LAN port
TCC2 card 2-8
TCC2P card 2-12
LAP-D 13-31
laser warning 1-11
LBCL-AVG parameter 15-7
LBCL-MAX parameter 15-7
LBCL-MIN parameter 15-7
LCAS 5-28, 11-36
LCD 1-63, 14-1
LDB 13-39
legal disclaimer, CTC 8-8
linear ADM
description 12-31
increasing the traffic speed 12-37
See also 1+1 optical card protection
line terminating cards 15-3
line timing 10-1
link capacity adjustment 11-36
link consolidation
description 8-15
icons 8-15
link control protocol 13-30
link-state packet 13-35
loading alarm profiles 14-11
LOFC parameter 15-8
logging in, interoperability issues 8-4
login node groups 8-8, 8-12
LOSS-L parameter 15-8
lower backplane cover. See backplane covers
LPBK secondary state, definition B-2
LSP 13-35
M
MAC address
AIP 1-14
proxy ARP 13-4
retrieve table 9-4
Maintenance user 9-1
management information base. See MIBs
Manual switch. See external switching commands
maximum transmission unit 13-31
MEA secondary state, definition B-2
merging circuits 11-46
MIBs
generic threshold and performance
monitoring 16-7 to 16-8
HC-RMON-MIB support 16-18
IETF standard 16-5 to 16-6
proprietary ONS 15454 16-6
Microsoft Internet Explorer 8-4
MiniBNC EIA
card protection description 7-12
connectors 1-22
connectors per side 7-5
description 1-21
insertion and removal tool 1-27
J-labeling 1-24
shelf compatibility 1-17
Trompetor requirement 1-15
ML1000-2 card
cross-connect compatibility 5-25

Index
IN-16
Cisco ONS 15454 Reference Manual, R8.5.x
78-18106-01
description 5-23
LEDs 5-24
port status 5-25
slot compatibility 5-25
specifications A-52
See also Ethernet cards
ML100T-12 card
cross-connect compatibility 5-21
description 5-19
illustration 5-20
LEDs 5-20
port status 5-21
slot compatibility 5-21
specifications A-51
See also Ethernet cards
ML100X-8 card
cross-connect compatibility 5-23
description 5-21
illustration 5-22
LEDs 5-22
port status 5-23
slot compatibility 5-23
specifications A-52
See also Ethernet cards
ML-MR-10 card
cross-connect compatibility 5-27, 5-36
description 5-25
illustration 5-26
LEDs 5-27
port status 5-27
slot compatibility 5-27, 5-36
specifications A-52
ML-Series Ethernet cards
compatible SFPs 5-37
Ether Ports History window 15-37
Ether Ports Statistics window 15-34
Ether Ports Utilization window 15-36
performance monitoring 15-34
POS Ports window 15-37
RPR Span window 15-38
soak timer 11-9
VCAT circuits 11-34
modem interface A-2
modifying See changing
modules
See cards
See SFPs
monitor circuits 11-18
monitoring
64-bit RMON over DCC 16-17
circuits 11-18
power 2-32
traffic 11-24
mounting bracket, reversible 1-4
mounting the shelf assembly 1-5
MRC-12 card
description 4-41
factory defaults C-65
illustration 4-42
J0 section trace 11-24
LEDs 4-45
maximum bandwidth 4-43
performance monitoring 15-51
port and line rates 4-43
port status 4-46
SFP compatibility 4-53
specifications A-44
topologies 4-41
See also optical cards
See also SFPs
MRC-2.5G-4 card
description 4-46
factory defaults C-82
illustration 4-47
LEDs 4-49
maximum bandwidth 4-48
performance monitoring 15-51
port and line rates 4-48

Index
IN-17
Cisco ONS 15454 Reference Manual, R8.5.x
78-18106-01
port status 4-49
SFP compatibility 4-53
specifications A-45
topologies 4-46
See also optical cards
See also SFPs
MT secondary state, definition B-2
multiple drops 11-18
N
NE defaults. See network element defaults
Netscape 8-4
network conversions 12-38
network element defaults
card default tables C-2
CTC defaults C-120
description C-1
node defaults C-99 to C-117
networks
compatibility with IPv6 13-62
default configuration. See path protection
configurations
IP networking 13-1 to 13-23
open GNE 13-27
SONET topologies 12-1 to 12-33
third party, using server trails 11-47
timing example 10-2
network view
DCC link states 8-14
description 8-12
link consolidation 8-15
logical network view 8-13
node status (icon colors) 8-14
security level by tabs 9-5
tabs list 8-13
NIOS parameter 15-8
nodes
locked in secure mode 13-23
network element defaults C-99 to C-117
node view
card colors 8-9
creating users 9-1
port colors 8-10
security level by tab 9-2
tabs list 8-11
viewing popup information 8-11
NPJC-PDET parameter 15-8
NPJC-Pdet parameter 15-4
NPJC-PDET-P parameter 15-8
NPJC-Pgen parameter 15-4
NPJC-PGEN-P parameter 15-8
NSAP
address fields 13-32
in virtual OSI routers 13-42
manually link to TIDs 13-40
TARP translation 13-37
used by CLNP to identify network devices 13-32
O
OC12 IR/STM4 SH 1310-4 card
description 4-15
factory defaults C-45
illustration 4-16
LEDs 4-17
performance monitoring 15-50
port status 4-17
ring limitation 4-16
slot compatibility 4-16
specifications A-33
See also optical cards
OC12 IR/STM4 SH 1310 card
description 4-9
factory defaults C-41
illustration 4-10
LEDs 4-11
performance monitoring 15-50

Index
IN-18
Cisco ONS 15454 Reference Manual, R8.5.x
78-18106-01
port status 4-11
slot compatibility 4-10
specifications A-30
topologies 4-10
See also optical cards
OC12 LR/STM4 LH 1310 card
description 4-11
factory defaults C-41
illustration 4-12
LEDs 4-13
performance monitoring 15-50
port status 4-13
slot compatibility 4-12
specifications A-31
topologies 4-12
See also optical cards
OC12 LR/STM4 LH 1550 card
description 4-13
factory defaults C-41
illustration 4-14
LEDs 4-14
performance monitoring 15-50
port status 4-15
slot compatibility 4-14
specifications A-32
topologies 4-14
See also optical cards
OC192/STM64 Any Reach card. See OC192-XFP card
OC192 IR/STM64 SH 1550 card
description 4-31
factory defaults C-54
illustration 4-32
LEDs 4-32
performance monitoring 15-50
port status 4-33
slot compatibility 4-32
specifications A-40
topologies 4-32
See also optical cards
OC192 LR/STM64 LH 1550 card
15454-OC192-LR2 illustration 4-36, 4-37
description 4-33
factory defaults C-54
LEDs 4-38
performance monitoring 15-50
port status 4-38
slot compatibility 4-37
specifications A-41
topologies 4-37
See also optical cards
OC192 LR/STM64 LH ITU 15xx.xx card
description 4-38
factory defaults C-54
illustration 4-39
LEDs 4-40
performance monitoring 15-50
port status 4-41
slot compatibility 4-40
specifications A-42
topologies 4-40
See also optical cards
OC192 SR/STM64 IO 1310 card
description 4-29
factory defaults C-54
illustration 4-30
LEDs 4-30
performance monitoring 15-50
port status 4-31
slot compatibility 4-30
specifications A-39
topologies 4-30
See also optical cards
OC192 SR1/STM64 IO Short Reach card. See OC192-XFP
card
OC192-XFP cards
description 4-50
factory defaults C-59
illustration 4-51

Index
IN-19
Cisco ONS 15454 Reference Manual, R8.5.x
78-18106-01
J0 section trace 11-24
LEDs 4-52
performance monitoring 15-50
port status 4-52
slot compatibility 4-50
specifications A-47
XFP compatibility 4-53
See also optical cards
See also XFPs
OC3 IR/STM1 SH 1310-8 card
description 4-8
factory defaults C-38
illustration 4-8
LEDs 4-9
performance monitoring 15-49
port status 4-9
slot compatibility 4-9
specifications A-29
topologies 4-9
See also optical cards
OC3 IR 4/STM1 SH 1310 card
description 4-6
factory defaults C-35
illustration 4-6
LEDs 4-7
performance monitoring 15-49
port status 4-7
slot compatibility 4-7
specifications A-28
topologies 4-7
See also optical cards
OC-48 any-slot card
See OC48 IR/STM16 SH AS 1310 card
See OC48 LR/STM16 LH AS 1550 card
OC48 ELR/STM16 EH 100 GHz cards
description 4-25
factory defaults C-49
illustration 4-26
LEDs 4-27
performance monitoring 15-50
port status 4-27
slot compatibility 4-26
specifications A-37
topologies 4-26
See also optical cards
OC48 ELR 200 GHz cards
description 4-27
factory defaults C-49
illustration 4-28
LEDs 4-29
performance monitoring 15-50
port status 4-29
slot compatibility 4-28
specifications A-38
topologies 4-28
See also optical cards
OC48 IR/STM16 SH AS 1310 card
description 4-21
factory defaults C-49
illustration 4-22
LEDs 4-22
performance monitoring 15-50
port status 4-23
slot compatibility 4-22
specifications A-35
topologies 4-22
See also optical cards
OC48 IR 1310 card
description 4-17
factory defaults C-49
illustration 4-18
LEDs 4-18
performance monitoring 15-50
port status 4-19
slot compatibility 4-18
specifications A-34
topologies 4-18
See also optical cards

Index
IN-20
Cisco ONS 15454 Reference Manual, R8.5.x
78-18106-01
OC48 LR/STM16 LH AS 1550 card
description 4-23
factory defaults C-49
illustration 4-24
LEDs 4-24
performance monitoring 15-50
port status 4-25
slot compatibility 4-24
specifications A-36
topologies 4-24
See also optical cards
OC48 LR 1550 card
description 4-19
factory defaults C-49
illustration 4-20
LEDs 4-20
performance monitoring 15-50
port status 4-21
slot compatibility 4-20
specifications A-35
topologies 4-20
See also optical cards
OC-N cards. See optical cards
OOG secondary state, definition B-2
OOS,DSBLD administrative state, definition B-3
OOS,MT administrative state, definition B-3
OOS,OOG administrative state, definition B-3
OOS-AUMA service state, definition B-1
OOS-AU service state, definition B-1
OOS-MA service state, definition B-1
open GNE 13-27
Open Shortest Path First. See OSPF
OPR-AVG parameter 15-8
OPR-MAX parameter 15-8
OPR-MIN parameter 15-8
OPR parameter 15-8
OPT-AVG parameter 15-8
optical cards
cross-connect card compatibility 2-4
line terminating cards 15-3
network element defaults C-35 to C-99
overview 4-2
path trace capability 11-25
performance monitoring 15-48
ports, line rates, and connectors 1-74
power requirements A-9
product names A-11
protection. See 1+1 optical port protection and
optimized 1+1 optical protection
software compatibility 4-5
specifications A-27
temperature ranges A-11
timing 10-1
upgrading to a higher rate while in-service 12-35
See also cards indexed individually by name
optimized 1+1 optical protection 7-13
OPT-MAX parameter 15-8
OPT-MIN parameter 15-8
optocoupler isolation 1-57
OPT parameter 15-8
OPWR-AVG parameter 15-8
OPWR-MAX parameter 15-8
OPWR-MIN parameter 15-8
orderwire
description 2-31
express 2-31
local 2-31
loop 2-32
pin assignments (AIC-I card) 2-32
OSI
CLNS 13-31
mediation with TCP/IP 13-40
networking scenarios 13-49
overview 13-29
protocol list 13-30
provisioning in CTC 13-61
routing 13-34
virtual routers 13-41

Index
IN-21
Cisco ONS 15454 Reference Manual, R8.5.x
78-18106-01
OSPF
alternative to static routes 13-7
common scenarios 13-2
definition 13-10
in OSI routing scenarios 13-50
P
passwords 9-7
patch panel tool 1-20, 1-27
path-protected mesh network. See PPMN
path protection configurations
BLSR DRI handoff 12-26
circuit editing 11-19
DRI 12-23
example 12-16
go-and-return routing 11-21
increasing the traffic speed 12-37
open-ended circuits 11-20
path signal label 11-25
path trace 11-24
PCA 11-21
PCM 2-31
performance monitoring
DS1/E1 parameters 15-14
DS1 and DS1N parameters 15-16
DS3/EC1-48 parameters 15-27
DS3-12E and DS3N-12E parameters 15-19
DS3 and DS3N parameters 15-18
DS3i-N-12 parameters 15-21
DS3XM-12 parameters 15-25
DS3XM-6 parameters 15-23
EC1-12 card 15-12
Ethernet cards 15-29
FC_MR-4 card 15-52
IPPM 15-3
OC-N cards 15-48
parameter definitions 15-5
thresholds 15-2
PIM service state transitions B-10 to B-11
pin assignments. See backplane connections
ping 13-2
pinned hex key 1-8
PJCDIFF-P parameter 15-8
PJCS-PDET-P parameter 15-9
PJCS-PGEN-P parameter 15-9
PJNEG parameter. See NPJC-PDET parameter
PJPOS parameter. See PPJC-PDET parameter
pluggable device
See PPMs
See SFPs
See XFPs
pluggable port modules. See PPMs
pointer justification counts 15-4
point-to-point. See linear ADM
point-to-point protocol 13-30
popup data 8-11
portless transmux interfaces. See DS3XM-12 card
port service states
transitions B-5 to B-10
See also service states
POS ports
CE-Series card performance monitoring 15-47, 15-48
CE-Series Ethernet card performance
monitoring 15-48
ML-Series card performance monitoring 15-37
power
fan-tray assembly A-4
monitoring 2-32
specifications A-3
supply 1-66
PPJC-PDET parameter 15-8
PPJC-Pdet parameter 15-4
PPJC-PDET-P parameter 15-8
PPJC-Pgen parameter 15-4
PPJC-PGEN-P parameter 15-9
PPMN 12-31
PPMs

Index
IN-22
Cisco ONS 15454 Reference Manual, R8.5.x
78-18106-01
and span upgrades 12-37
provisioning 4-56
service state transitions B-10, B-10 to B-11
See also SFPs
See also XFPs
preprovisioning
cards 8-11
See also provisioning
printing CTC data 8-17
processing TARP 13-38
protection switching
BLSR span switching 12-7
nonrevertive 1+1 7-13
revertive 7-4
ring switching 12-8
protocols
CNLP 13-31
ES-IS 13-36
IP 13-1
IS-IS 13-36
LAP-D (OSI) 13-31
OSPF. See OSPF
point-to-point (OSI) 13-30
Proxy ARP. See Proxy ARP
SNMP. See SNMP
SNTP 13-13
SSM 10-3
provisionable patchcords, consolidating links 8-15
provisioning
IP-over-CLNS tunnels 13-44
security policies 9-6
two IP addresses 13-20
See also preprovisioning
Provisioning user 9-1
Proxy ARP
common scenarios 13-2
enabling an ONS 15454 gateway 13-4
use with static routes 13-5
proxy tunnel 13-27
PSC parameter 15-9
PSC-R parameter 15-9
PSC-S parameter 15-9
PSC-W parameter 15-9
PSD parameter 15-9
PSD-R parameter 15-10
PSD-S parameter 15-10
PST B-1
PSTQ B-1
R
rack installation
bay assembly 1-6
multiple nodes 1-6
overview 1-3
single node 1-5
rack size 1-2
RADIUS
authentication 9-9
shared secrets 9-10
RAM requirements 8-5
rear cover. See backplane covers
reconfigured circuits 11-47
remote network monitoring. See RMON
removing the front door 1-10
repairing circuits 1-15
repeater mode 8-22, 13-2
replacing
AIP 1-14
cards 1-75
EIAs 1-38
resetting the active TCC2/TCC2P card 1-15
Retrieve user 9-1
retrieving
alarm and condition history 14-8
conditions 14-6
reverting software 8-22
revertive switching. See protection switching

Index
IN-23
Cisco ONS 15454 Reference Manual, R8.5.x
78-18106-01
RG-179 cable. See coaxial cable
RG59 (735A) cable. See coaxial cable
RIB 13-34
rings
maximum per node 12-2
subtended 12-29
virtual 12-32
See also BLSR
See also Path Protection
RJ-11
orderwire pin assignments 2-32
UDC pin assignments 2-32
RJ-45
connectors on cards 1-74
DCCs on AIC-I card 2-33
LAN pin assignments 1-71
PC connection 8-7
Superuser access 9-6, 9-7
TCC2 port description 2-8
TCC2P port description 2-12
See also TCC2 card or TCC2P card
RMON
64-bit etherHistoryHighCapacityTable 16-20
64-bit etherStatsHighCapacityTable 16-19
64-bit monitoring over DCC 16-17
Alarm group 16-20
alarmTable 16-21
Ethernet History group 16-20
Ethernet Statistics group 16-18
etherStatsTable get and getNext requests 16-19
Event group 16-23
eventTable 16-23
HC-RMON-MIB support 16-18
History Control group 16-19
historyControlTable 16-19
logTable 16-23
overview 16-16
row creation in alarmTable 16-21
row creation in
cMediaIndependentHistoryControlTable 16-18
row creation in etherStatsTable 16-18
row creation in historyControlTable 16-19
row creation in mediaIndependentTable 16-17
row deletion in alarmTable 16-22
row deletion in etherStatsTable 16-19
row deletion in historyControlTable 16-20
supported OIDs in the alarmTable 16-21
roll
automatic 11-41
dual 11-43
manual 11-41
one cross-connection 11-43
path 11-41
protected circuits 11-46
restrictions on two-circuit rolls 11-45
single 11-43
status 11-42
two cross-connections 11-43
unprotected circuits 11-46
window 11-40
routing
bandwidth 11-28
circuits, constraint-based 11-33
circuits automatically 11-27
circuits manually 11-29
common fiber on VCAT circuits 11-34
go-and-return path protection 11-21
OSI 13-34
split fiber on VCAT circuits 11-35
traffic 13-24
VCAT members 11-34
routing information base 13-34
routing table 13-24
RPR
See also IEEE 802.17 RPR
RPR-IEEE. See IEEE 802.17 RPR
RS-232. See EIA/TIA-232

Index
IN-24
Cisco ONS 15454 Reference Manual, R8.5.x
78-18106-01
S
SAPI 13-31
SASCP-P parameter 15-10
SASP parameter 15-10
SASP-P parameter 15-10
saving alarm profiles 14-11
SCSI connectors
See UBIC-H EIA
See UBIC-V EIA
SDCC. See DCC
SDH timing 2-13
secondary sources 11-28
secure mode
backplane IP address 13-21
behavior of locked and unlocked nodes 13-23
examples 13-2
locked and unlocked behavior 13-23
secure shell 9-7
security
default password 9-1
idle user timeout 9-7
levels 9-1
policies 9-6
RADIUS 9-9
secure (locked) mode 13-20
tasks per level 9-2, 9-5
viewing level 8-9
SEF-S parameter 15-10
server trails
description 11-47
link icon 8-15
Service Access Point Identifier 13-31
service states
card service state location 8-15
card service state transitions B-3
cross-connect state transitions B-5
description B-1
port colors 8-10
port state transitions B-5
See also administrative states
SESCP-PFE parameter 15-10
SESCP-P parameter 15-10
SES-L parameter 15-10
SES-PFE parameter 15-10
SES-PM parameter 15-10
SES-P parameter 15-10
SESP-P parameter 15-10
SESR-PM parameter 15-11
SESR-SM parameter 15-11
SES-SM parameter 15-11
SES-S parameter 15-10
SES-V parameter 15-11
SFPs
compatibility by card 4-52
description 4-54, 5-41
Ethernet cards 5-36
optical cards 4-52
specifications A-5
shared secrets 9-10
shelf assembly
bay assembly 1-6
description 1-3
dimensions 1-4, 1-33, A-4
environmental specifications A-4
fiber capacity 1-55
four-node configuration 12-33
mounting 1-5
Simple Network Management Protocol. See SNMP
SMB EIA
balun requirement 1-39
card protection description 7-12
connectors per side 7-5
description 1-28
DS-3 card requirements 3-13
twisted pair wire-wrap requirement 1-38
SNMP
community names 16-16

Index
IN-25
Cisco ONS 15454 Reference Manual, R8.5.x
78-18106-01
components 16-2
external interfaces 16-4
message types 16-4
MIBs 16-5
overview 16-1
RMON 16-16
traps. See traps
version support 16-4
soak time 11-8
soak timer for ML-Series Ethernet cards 11-9
SOCKS proxy server
common scenarios 13-2
definition 13-12
firewall with SOCKS enabled 13-26
open GNE network 13-27
proxy and firewall tunnels 13-27
software
autodiscovery of newer releases 8-3
card compatibility 2-3
delivery methods 8-1
reverting 8-22
See also CTC
SONET
K1, K2, and K3 bytes 12-4
path signal label 11-25
topologies 12-1
spacers 1-13
span upgrades 12-38
SPE. See synchronous payload envelope
split fiber routing (VCAT) 11-34
squelch table
STS 11-22
VT 11-23
SSH 9-7
SSM
description 10-3
message set 10-4
SDH messages 10-4
SONET messages 10-4
SST B-1
ST3 clock 10-1
state
See administrative states
See circuits, states
See service states
static routes
common scenario 13-2
connecting to LANs 13-7
storage access networking cards. See FC_MR-4 card
string 11-24
STS
CTC matrices 11-15
ML-Series card capacity 5-20, 5-22
squelch table 11-22
STS-24c restriction with G1K-4 card 5-17
time slot assignments 11-4
XC10G switch matrix 2-20
XCVT switch matrix 2-16
XC-VXC-10G switch matrix 2-23
subnet
CTC and nodes on different subnets 13-3
CTC and nodes on same subnet 13-3
multiple subnets on the network 13-6
using static routes 13-7
with Proxy ARP 13-4, 13-5
subnet mask
24-bit 13-24
32-bit 13-25
access to nodes 13-8
destination host or network 13-24
subtending rings 12-29
Superuser
assigning Superuser privileges to Provisioning
users 9-6
changing security policies 9-6
description 9-1
suppressing
alarms by user command 14-14

Index
IN-26
Cisco ONS 15454 Reference Manual, R8.5.x
78-18106-01
alarms for maintenance 14-13
SWDL secondary state, definition B-2
SW-LCAS 11-36
synchronization status messaging. See SSM
synchronizing alarms 14-4
synchronous payload envelope 15-4
T
tabs
card view 8-16
network view 8-13
node view 8-11
overview 8-8
TARP
data cache 13-38
description 13-37
loop detection buffer 13-39
manual adjacencies 13-39
PDU fields 13-37
PDU types 13-37
processing 13-38
TCA
definition 15-2
IPPM paths 15-4
list of ports that report TX and RX direction 15-3
RX and TX on electrical ports 15-2
TCC+ card, software compatibility 2-3
TCC2 card
card-level LEDs 2-8
craft interface A-2
cross-connect card compatibility 2-3
database description 8-21
DCC termination 2-7
description 2-6
EIA/TIA-232 port 1-71
fan speed control 1-65
interface ports 2-8
LAN port 1-70, 8-7
network-level LEDs 2-9
node database 2-8
power requirements A-8
redundant installation process 2-8
reset service disruption 1-15
slot compatibility 2-8
soft reset 8-21
software 8-1
software compatibility 2-3
specifications A-12
temperature ranges A-10
TCC2P card
behavior when secure mode is enabled 13-21
card-level LEDs 2-14
craft interface A-2
cross-connect card compatibility 2-3
database description 8-21
DCC termination 2-11
description 2-10
EIA/TIA-232 port 1-71
enhancements over TCC2 2-10
fan speed control 1-65
functionality 2-11
LAN interface cable 2-10
LAN port 1-70, 8-7
network-level LEDs 2-14
node database 2-12
power requirements A-8
redundant installation process 2-12
repeater mode 13-2
reset service disruption 1-15
secure (locked) mode 13-20
slot compatibility 2-12
soft reset 8-21
software 8-1
software compatibility 2-3
specifications A-13
system timing 2-12
temperature ranges A-10

Index
IN-27
Cisco ONS 15454 Reference Manual, R8.5.x
78-18106-01
TCP/IP
and OSI mediation 13-40
DCN communication 13-29
TCC2P access 2-12
TDM 11-12
TEI 13-31
Telcordia
alarm severities 14-1
performance monitoring 15-1
standard racks 1-3
VT mapping standards 2-17, 2-21, 2-26
temperature ranges A-10
Terminal Endpoint Identifier 13-31
third-party equipment 1-2, 11-16
thresholds, network element defaults C-3
tie-down bar 1-55
time slot assignments 11-4
time zones C-117
timing
BITS pin fields 1-70
parameters 10-1
report 10-1
SDH parameters 10-1
SDH SSM 10-3
SDH timing on the TCC2P card 2-13
SONET parameters 10-1
SONET SSM 10-3
SONET timing on the TCC2P card 2-13
specifications A-3
TL1
AID in CTC 14-8
command reference 8-4
connection requirements 8-7
craft interface connection 1-71
interface specifications A-2
tunneling traffic to manage multiple ONS nodes 8-18
topology host, VLANs 11-47
topology upgrade
in-service topology upgrades, description 12-38
node addition or removal 12-41
path protection to two-fiber BLSR 12-40
point-to-point or linear ADM to two-fiber
BLSR 12-40
two-fiber to four-fiber BLSR 12-41
unprotected point-to-point or linear ADM to path
protection 12-39
traffic monitoring 11-24
traffic routing 13-24
transmission timers 13-31
transmux card
See DS3XM-12 card
See DS3XM-6 card
traps
content 16-9
IETF generic 16-9
variable bindings 16-10 to 16-16
T-TD 13-40
tunnels
Cisco IP tunnels. See Cisco IP tunnels
DCC tunnels 11-16
GRE tunnels 8-18, 13-43
IP-encapsulated tunnels 11-18
IP-over CLNS tunnels 13-43
TL1 tunnels 8-18
twisted pair wire-wrap 1-38
two-fiber BLSR. See BLSR
U
UASCP-PFE parameter 15-11
UASCP-P parameter 15-11
UAS-L parameter 15-11
UAS-PFE parameter 15-11
UAS-PM parameter 15-11
UAS-P parameter 15-11
UASP-P parameter 15-12
UAS secondary state, definition B-2
UAS-SM parameter 15-12

Index
IN-28
Cisco ONS 15454 Reference Manual, R8.5.x
78-18106-01
UAS-V parameter 15-12
UBIC-H cables
connector pins 1-46
description 1-45
DS-1 pin assignments 1-41, 1-47
DS-3/EC-1 pin assignments 1-43, 1-49
UBIC-H EIA
card protection description 7-12
connector labeling 1-35
connectors per side 7-5
description 1-34
J labeling 1-35
shelf assembly compatibility 1-18
See also UBIC-H cables
UBIC-V cables
connector pins 1-40, 1-52, 1-53
description 1-40
UBIC-V EIA
card protection description 7-12
connectors per side 7-5
description 1-32
SCSI connectors 1-15
shelf assembly compatibility 1-18
slot designations 1-33
See also UBIC-V cables
UDC 2-32
UEQ secondary state, definition B-2
UITS 13-31
UNC-WORDS parameter 15-12
UNIX
software location 8-3
workstation requirements 8-4
upgrading
See span upgrades
See topology upgrade
user. See security
user data channel 2-32, 11-46
user-defined alarms. See external alarms and controls
V
VAP
definition 11-23
merged circuits 11-46
VCAT circuits
add or delete member 11-37
circuit states 11-34
common fiber routing 11-34
description 11-34
differential delay on the CE-1000-4 5-32
differential delay on the FC_MR-4 card 6-2
in-service topology upgrade support 12-39
member routing 11-34
non-LCAS VCAT circuits 11-36
server trail support 11-48
sizes 11-3
split routing 11-34
supported rates 11-37
viewing
alarms 14-2
conditions 14-5
DCC connections 8-14
node view popup information 8-11
security level 8-9
STS and VT matrices 11-15
topology hosts and provisioned VLANs 11-47
views
See card view
See network view
See node view
virtual rings 12-32
VLAN
IEEE 802.1Q tag 5-12
IEEE 802.1Q VLAN tag 5-10
merged circuits 11-46
viewing topology hosts and provisioned
VLANs 11-47
VPC parameter 15-12

Index
IN-29
Cisco ONS 15454 Reference Manual, R8.5.x
78-18106-01
VT1.5 signals
BLSR example 11-14
cross-connect card bandwidth 11-12
CTC matrices 11-15
DS-1 transport 3-7, 3-9
DS3XM-12 card 3-27
DS3XM-6 card 3-25
squelch table 11-23
XC10G card 2-20
XCVT card 2-16
XC-VXC-10G card 2-24
VT2 signals 2-24
VT mapping 2-17, 2-21, 2-26
W
WAN 13-2
warnings
definition 1-xlvi
west port 12-13
X
XC10G card
bandwidth 11-12
card-level LEDs 2-22
cross-connect card compatibility 2-3
description 2-19
functionality 2-20
hardware compatibility 1-79
power requirements A-8
slot compatibility 2-20
software compatibility 2-3
specifications A-14
temperature range A-10
VT mapping 2-21
XC card
hardware compatibility 1-76
software compatibility 2-3
XCVT card
bandwidth 11-12
card-level LEDs 2-18
compatibility limitations 2-23
cross-connect matrix 2-17
description 2-15
functionality 2-16
hardware compatibility 1-76
power requirements A-8
slot compatibility 2-17
software compatibility 2-3
specifications A-14
temperature range A-10
VT mapping 2-17
XC-VXC-10G card
bandwidth 11-12
card-level LEDs 2-27
compatibility with other cards 2-28
cross-connect card compatibility 2-3
cross-connect matrix 2-26
description 2-23
errorless side switch 2-25
hardware compatibility 1-79
power requirements A-8
slot compatibility 2-25
software compatibility 2-3
specifications A-15
STS and VT capacity 2-24
temperature range A-10
VT mapping 2-26
XFPs
compatibility by card 4-52
description 4-55
span length 4-51
specifications A-5

Index
IN-30
Cisco ONS 15454 Reference Manual, R8.5.x
78-18106-01

